Digi Ns9750 Users Manual 9750_revG
NS9750 to the manual 1ff40a97-0578-404f-a997-8b7770d97046
2015-02-04
: Digi Digi-Ns9750-Users-Manual-513490 digi-ns9750-users-manual-513490 digi pdf
Open the PDF directly: View PDF
.
Page Count: 898 [warning: Documents this large are best viewed by clicking the View PDF Link!]

NS9750 Hardware Reference
90000624_G

Part number/version: 90000624_G
Release date: March 2008
www.digiembedded.com
NS9750 Hardware Reference
Digi International
11001 Bren Road East
Minnetonka, MN 55343 U.S.A.
United States: +1 877 912-3444
Other locations: +1 952 912-3444
www.digiembedded.com
©2008 Digi International Inc.
Printed in the United States of America. All rights reserved.
Digi, Digi International, the Digi logo, the Making Device Networking Easy logo, NetSilicon, a Digi
International Company, NET+, NET+OS and NET+Works are trademarks or registered trademarks of Digi
International, Inc. in the United States and other countries worldwide. All other trademarks are the
property of their respective owners.
Information in this document is subject to change without notice and does not represent a committment
on the part of Digi International.
Digi provides this document “as is,” without warranty of any kind, either expressed or implied, including,
but not limited to, the implied warranties of, fitness or merchantability for a particular purpose. Digi may
make improvements and/or changes in this manual or in the product(s) and/or the program(s) described
in this manual at any time.
This product could include technical inaccuracies or typographical errors. Changes are made periodically
to the information herein; these changes may be incorporated in new editions of the publication.

Contents
iii
Chapter 1: About NS9750 ............................................................................................... 1
NS9750 Features ......................................................................... 2
System-level interfaces................................................................. 8
System boot .............................................................................10
Reset......................................................................................10
RESET_DONE as an input........................................................11
RESET_DONE as an output......................................................11
System clock.............................................................................13
USB clock.................................................................................15
Chapter 2: NS9750 Pinout ........................................................................................... 17
Pinout and signal descriptions........................................................18
System Memory interface ......................................................18
System Memory interface signals..............................................22
Ethernet interface...............................................................25
Clock generation/system pins .................................................26
bist_en_n, pll_test_n, and scan_en_n........................................28
PCI interface......................................................................28
GPIO MUX .........................................................................34
LCD module signals..............................................................42
I2C interface......................................................................43
USB interface.....................................................................43
JTAG interface for ARM core/boundary scan................................43
Reserved ..........................................................................45
Power ground.....................................................................46

iv
Chapter 3: Working with the CPU ......................................................................47
About the processor....................................................................48
Instruction sets..........................................................................49
ARM instruction set..............................................................50
Thumb instruction set...........................................................50
Java instruction set .............................................................50
System control processor (CP15) registers..........................................51
ARM926EJ-S system addresses .................................................51
Accessing CP15 registers........................................................52
Terms and abbreviations .......................................................52
Register summary................................................................53
R0: ID code and cache type status registers.................................55
R1: Control register .............................................................58
R2: Translation Table Base register...........................................61
R3: Domain Access Control register...........................................61
R4 register ........................................................................62
R5: Fault Status registers.......................................................62
R6: Fault Address register......................................................64
R7: Cache Operations register.................................................64
R8:TLB Operations register.....................................................68
R9: Cache Lockdown register ..................................................69
R10: TLB Lockdown register....................................................73
R11 and R12 registers ...........................................................74
R13: Process ID register.........................................................75
R14 register.......................................................................77
R15: Test and debug register ..................................................77
Jazelle (Java) ...........................................................................77
DSP........................................................................................78
Memory Management Unit (MMU)....................................................78
MMU Features ....................................................................78
Address translation..............................................................81
MMU faults and CPU aborts.....................................................95
Domain access control ..........................................................98
Fault checking sequence .......................................................99
External aborts..................................................................102
Enabling the MMU...............................................................103
Disabling the MMU ..............................................................104

v
TLB structure....................................................................104
Caches and write buffer..............................................................105
Cache features..................................................................105
Write buffer .....................................................................106
Enabling the caches ............................................................107
Cache MVA and Set/Way formats ............................................109
Noncachable instruction fetches....................................................111
Self-modifying code ............................................................112
AHB behavior ....................................................................112
Instruction Memory Barrier...........................................................113
IMB operation....................................................................113
Sample IMB sequences .........................................................114
Chapter 4: System Control Module ................................................................. 115
System Control Module features ....................................................116
Bus interconnection...................................................................116
System bus arbiter.....................................................................116
Arbiter configuration examples ..............................................120
Address decoding ......................................................................123
Programmable timers.................................................................125
Software watchdog timer......................................................125
General purpose timers/counters............................................125
Interrupt controller ...................................................................129
Vectored interrupt controller (VIC) flow....................................132
System attributes......................................................................133
PLL configuration ...............................................................133
Bootstrap initialization ........................................................134
System configuration registers ......................................................138
AHB Arbiter Gen Configuration register.....................................144
BRC0, BRC1, BRC2, and BRC3 registers......................................145
Timer 0–15 Reload Count registers...........................................146
Timer 0–15 Read register ......................................................147
Interrupt Vector Address Register Level 0–31 ..............................147
Int (Interrupt) Config (Configuration) registers (0–31)....................148
ISRADDR register................................................................150
Interrupt Status Active.........................................................151

vi
Interrupt Status Raw ...........................................................152
Timer Interrupt Status register...............................................153
Software Watchdog Configuration register .................................153
Software Watchdog Timer register ..........................................155
Clock Configuration register ..................................................155
Reset and Sleep Control register.............................................157
Miscellaneous System Configuration and Status register .................158
PLL Configuration register.....................................................161
Active Interrupt Level Status register .......................................163
Timer 0–15 Control registers..................................................163
System Memory Chip Select 0 Dynamic Memory Base and Mask registers..
165
System Memory Chip Select 1 Dynamic Memory Base and Mask registers..
166
System Memory Chip Select 2 Dynamic Memory Base and Mask registers..
167
System Memory Chip Select 3 Dynamic Memory Base and Mask registers..
168
System Memory Chip Select 0 Static Memory Base and Mask registers.169
System Memory Chip Select 1 Static Memory Base and Mask registers.170
System Memory Chip Select 2 Static Memory Base and Mask registers.171
System Memory Chip Select 3 Static Memory Base and Mask registers.172
Gen ID register ..................................................................173
External Interrupt 0–3 Control register......................................175
Chapter 5: Memory Controller .............................................................................177
Features.................................................................................178
System overview................................................................179
Low-power operation ..........................................................180
Memory map.....................................................................180
Static memory controller.............................................................183
Write protection ................................................................184
Extended wait transfers .......................................................184
Memory mapped peripherals..................................................185
Static memory initialization ..................................................185
Byte lane control ...............................................................211
Address connectivity ...........................................................212
Byte lane control and databus steering .....................................216

vii
Dynamic memory controller .........................................................224
Write protection ................................................................224
Access sequencing and memory width ......................................224
Address mapping................................................................225
Registers ................................................................................264
Register map ....................................................................264
Reset values .....................................................................266
Control register .................................................................267
Status register...................................................................269
Configuration register..........................................................269
Dynamic Memory Control register............................................270
Dynamic Memory Refresh Timer register ...................................272
Dynamic Memory Read Configuration register .............................274
Dynamic Memory Precharge Command Period register...................275
Dynamic Memory Active to Precharge Command Period register .......276
Dynamic Memory Self-refresh Exit Time register..........................277
Dynamic Memory Last Data Out to Active Time register .................278
Dynamic Memory Data-in to Active Command Time register ............279
Dynamic Memory Write Recovery Time register ...........................280
Dynamic Memory Active to Active Command Period register............281
Dynamic Memory Auto Refresh Period register ............................282
Dynamic Memory Exit Self-refresh register.................................283
Dynamic Memory Active Bank A to Active Bank B Time register ........284
Dynamic Memory Load Mode register to Active Command Time register..
285
Static Memory Extended Wait register ......................................286
Dynamic Memory Configuration 0–3 registers ..............................287
Dynamic Memory RAS and CAS Delay 0–3 registers ........................291
Static Memory Configuration 0–3 registers..................................292
Static Memory Write Enable Delay 0–3 registers...........................296
Static Memory Output Enable Delay 0–3 registers .........................297
Static Memory Read Delay 0–3 registers.....................................298
Static Memory Page Mode Read Delay 0–3 registers.......................299
Static Memory Write Delay 0–3 registers....................................300
Static Memory Turn Round Delay 0–3 registers.............................301
Chapter 6: Ethernet Communication Module ...................................... 315

viii
Overview................................................................................316
Ethernet MAC...........................................................................317
Station address logic (SAL)....................................................321
Statistics module ...............................................................321
Ethernet front-end module ..........................................................323
Receive packet processor .....................................................324
Transmit packet processor ....................................................327
Ethernet Slave Interface.......................................................330
Interrupts ........................................................................331
Resets.............................................................................332
External CAM filtering ................................................................334
Ethernet Control and Status registers..............................................337
Ethernet General Control Register #1 .......................................339
Ethernet General Control Register #2 .......................................342
Ethernet General Status register.............................................344
Ethernet Transmit Status register............................................344
Ethernet Receive Status register.............................................347
MAC Configuration Register #1 ...............................................348
MAC Configuration Register #2 ...............................................351
Back-to-Back Inter-Packet-Gap register.....................................354
Non Back-to-Back Inter-Packet-Gap register...............................355
Collision Window/Retry register .............................................355
Maximum Frame register ......................................................357
PHY Support register...........................................................358
MII Management Configuration register .....................................359
MII Management Command register..........................................360
MII Management Address register ............................................361
MII Management Write Data register ........................................362
MII Management Read Data register .........................................363
MII Management Indicators register..........................................363
Station Address registers ......................................................364
Station Address Filter register................................................366
Register Hash Tables ...........................................................366
Statistics registers..............................................................368
RX_A Buffer Descriptor Pointer register.....................................383
RX_B Buffer Descriptor Pointer register.....................................383
RX_C Buffer Descriptor Pointer register.....................................384

ix
RX_D Buffer Descriptor Pointer register ....................................384
Ethernet Interrupt Status register ...........................................385
Ethernet Interrupt Enable register...........................................387
TX Buffer Descriptor Pointer register........................................389
Transmit Recover Buffer Descriptor Pointer register .....................389
TX Error Buffer Descriptor Pointer register.................................390
RX_A Buffer Descriptor Pointer Offset register ............................391
RX_B Buffer Descriptor Pointer Offset register ............................392
RX_C Buffer Descriptor Pointer Offset register ............................393
RX_D Buffer Descriptor Pointer Offset register ............................393
Transmit Buffer Descriptor Pointer Offset register........................394
RX Free Buffer register ........................................................395
TX buffer descriptor RAM......................................................396
Sample hash table code ..............................................................397
Chapter 7: PCI-to-AHB Bridge ............................................................................ 403
About the PCI-to-AHB Bridge ........................................................404
PCI-to-AHB bridge functionality ..............................................405
Cross-bridge transaction error handling.....................................407
AHB address decoding and translation ......................................408
PCI address decoding and mapping ..........................................408
Interrupts ........................................................................409
Transaction ordering ...........................................................410
Endian configuration ...........................................................411
Configuration registers.........................................................411
Bridge Configuration registers................................................413
PCI bus arbiter .........................................................................418
PCI arbiter functional description............................................419
Slave interface..................................................................420
PCI Arbiter Configuration registers ..........................................420
PCI system configurations............................................................456
Device selection for configuration ...........................................458
PCI interrupts....................................................................458
PCI central resource functions................................................458
CardBus Support .......................................................................461
Configuring NS9750 for CardBus support....................................463
CardBus adapter requirements ...............................................464

x
CardBus interrupts..............................................................465
Chapter 8: BBus Bridge ................................................................................................467
BBus bridge functions.................................................................468
Bridge control logic ...................................................................469
DMA accesses....................................................................471
BBus control logic .....................................................................472
BBus bridge masters and slaves...............................................472
Cycles and BBus arbitration...................................................473
BBus peripheral address map (decoding) ...................................473
Two-channel AHB DMA controller (AHB bus) ......................................474
DMA buffer descriptor..........................................................474
Descriptor list processing......................................................476
Peripheral DMA read access...................................................477
Peripheral DMA write access..................................................478
Peripheral REQ signaling.......................................................479
Design Limitations ..............................................................480
Calculating AHB DMA response latency......................................480
Static RAM chip select configuration ........................................482
Interrupt aggregation .................................................................483
Bandwidth requirements .............................................................483
SPI-EEPROM boot logic................................................................484
Serial Channel B configuration ...............................................485
Memory Controller configuration.............................................486
SDRAM boot algorithm .........................................................488
BBus Bridge Control and Status registers ..........................................490
Buffer Descriptor Pointer register ...........................................491
DMA Channel 1/2 Control register ...........................................491
DMA Status and Interrupt Enable register...................................494
DMA Peripheral Chip Select register.........................................496
BBus Bridge Interrupt Status register........................................498
BBus Bridge Interrupt Enable register .......................................499
Chapter 9: BBus DMA Controller ......................................................................501
About the BBus DMA controllers.....................................................502
DMA context memory .................................................................503

xi
DMA buffer descriptor ................................................................504
DMA channel assignments ............................................................509
DMA Control and Status registers ...................................................510
DMA Buffer Descriptor Pointer................................................512
DMA Control register ...........................................................514
DMA Status/Interrupt Enable register .......................................516
Chapter 10: BBus Utility ............................................................................................ 521
BBus Utility Control and Status registers ..........................................522
Master Reset register...........................................................523
GPIO Configuration registers..................................................524
GPIO Control registers .........................................................529
GPIO Status registers...........................................................532
BBus Monitor register ..........................................................535
BBus DMA Interrupt Status register ..........................................536
BBus DMA Interrupt Enable register..........................................537
USB Configuration register ....................................................538
Endian Configuration register.................................................539
ARM Wake-up register..........................................................541
Chapter 11: I2C Master/Slave Interface ................................................... 543
Overview................................................................................544
Physical I2C bus.................................................................544
I2C external addresses................................................................545
I2C command interface...............................................................545
Locked interrupt driven mode................................................546
Master module and slave module commands...............................546
Bus arbitration ..................................................................547
I2C registers ............................................................................547
Command Transmit Data register ............................................548
Status Receive Data register..................................................549
Master Address register........................................................550
Slave Address register..........................................................551
Configuration register..........................................................552
Interrupt Codes ........................................................................553
Software driver ........................................................................555

xii
Flow charts .............................................................................556
Master module (normal mode, 16-bit).......................................556
Slave module (normal mode, 16-bit) ........................................557
Chapter 12: LCD Controller ....................................................................................559
LCD features............................................................................560
Programmable parameters....................................................560
LCD panel resolution ...........................................................561
LCD panel support ..............................................................561
Number of colors ...............................................................562
LCD power up and power down sequence support ........................563
LCD controller functional overview.................................................564
Clocks.............................................................................565
Signals and interrupts..........................................................566
AHB interface ..........................................................................568
AHB master and slave interfaces.............................................568
Dual DMA FIFOs and associated control logic...............................568
Pixel serializer ..................................................................569
RAM palette......................................................................573
Grayscaler .......................................................................574
Upper and lower panel formatters...........................................574
Panel clock generator..........................................................574
Timing controller ...............................................................574
Generating interrupts..........................................................575
External pad interface signals ................................................575
LCD panel signal multiplexing details .......................................575
Registers ................................................................................579
LCDTiming0......................................................................580
LCDTiming1......................................................................582
LCDTiming2 register............................................................583
LCDTiming3......................................................................587
LCDUPBASE and LCDLPBASE...................................................587
LCDINTRENABLE.................................................................589
LCDControl register.............................................................590
LCDStatus register..............................................................593
LCDInterrupt register ..........................................................594
LCDUPCURR and LCDLPCURR..................................................594

xiii
LCDPalette register.............................................................595
Interrupts ...............................................................................598
MBERRORINTR — Master bus error interrupt................................598
VCOMPINTR — Vertical compare interrupt..................................598
LBUINTR — Next base address update interrupt ...........................599
Chapter 13: Serial Control Module: UART ........................................... 601
Features.................................................................................602
Bit-rate generator ..............................................................603
UART mode .............................................................................604
FIFO management ....................................................................605
Transmit FIFO interface .......................................................605
Receive FIFO interface.........................................................606
Serial port performance..............................................................608
Serial port control and status registers ............................................608
Serial Channel B/A/C/D Control Register A ................................611
Serial Channel B/A/C/D Control Register B ................................614
Serial Channel B/A/C/D Status Register A..................................617
Serial Channel B/A/C/D Bit-rate register...................................624
Serial Channel B/A/C/D FIFO Data register ................................629
Serial Channel B/A/C/D Receive Buffer GAP Timer.......................630
Serial Channel B/A/C/D Receive Character GAP Timer ..................632
Serial Channel B/A/C/D Receive Match register...........................634
Serial Channel B/A/C/D Receive Match MASK register ...................635
Serial Channel B/A/C/D Flow Control register.............................636
Serial Channel B/A/C/D Flow Control Force register .....................638
Chapter 14: Serial Control Module: SPI .................................................. 643
Features.................................................................................644
Bit-rate generator ..............................................................645
SPI mode ................................................................................646
SPI modes ........................................................................646
FIFO management .....................................................................647
Transmit FIFO interface .......................................................647
Receive FIFO interface.........................................................648
Serial port performance..............................................................650

xiv
Serial port control and status registers ............................................650
Serial Channel B/A/C/D Control Register A ................................652
Serial Channel B/A/C/D Control Register B ................................655
Serial Channel B/A/C/D Status Register A..................................657
Serial Channel B/A/C/D Bit-rate register...................................660
Serial Channel B/A/C/D FIFO Data register ................................665
Chapter 15: IEEE 1284 Peripheral Controller ...................................669
Requirements ..........................................................................670
Overview................................................................................670
Compatibility mode ............................................................671
Nibble mode.....................................................................672
Byte mode .......................................................................672
ECP mode ........................................................................673
Data and command FIFOs......................................................675
IEEE 1284 negotiation..........................................................676
BBus slave and DMA interface .......................................................677
BBus slave and DMA interface register map ................................677
IEEE 1284 General Configuration register...................................679
Interrupt Status and Control register........................................681
FIFO Status register ............................................................684
Forward Command FIFO Read register ......................................686
Forward Data FIFO Read register.............................................687
Reverse FIFO Write register/Reverse FIFO Write Register — Last.......687
Forward Command DMA Control register ...................................689
Forward Data DMA Control register..........................................690
Printer Data Pins register......................................................691
Port Status register, host......................................................692
Port Control register ...........................................................693
Port Status register, peripheral ..............................................694
Feature Control Register A....................................................694
Feature Control Register B....................................................695
Interrupt Enable register ......................................................695
Master Enable register.........................................................697
Extensibility Byte Requested by Host........................................698
Extended Control register.....................................................698
Interrupt Status register.......................................................699

xv
Pin Interrupt Mask register....................................................700
Pin Interrupt Control register.................................................701
Granularity Count register ....................................................702
Forward Address register......................................................703
Core Phase (IEEE1284) register...............................................704
Chapter 16: USB Controller Module .............................................................. 707
Overview................................................................................708
USB module architecture.............................................................708
USB device block.......................................................................710
Control and status..............................................................710
Packet and data flow...........................................................711
Logical and physical endpoints ...............................................712
Slew rates........................................................................712
Host block...............................................................................712
Control and status..............................................................712
Packet data flow................................................................713
USB device endpoint ..................................................................714
Transmission error handling..........................................................714
Handling USB-IN packet errors................................................715
Handling USB-OUT packet errors.............................................715
USB block registers....................................................................716
USB Global registers...................................................................716
Global Control and Status register...........................................717
Device Control and Status register...........................................718
Global Interrupt Enable register .............................................720
Global Interrupt Status register ..............................................721
Device IP Programming Control/Status register ...........................724
USB host block registers..............................................................725
Reserved bits....................................................................725
USB host block register address map ........................................725
HCRevision register.............................................................726
HcControl register..............................................................727
HcCommandStatus register ...................................................730
HcInterruptStatus register.....................................................733
HcInterruptEnable register....................................................735
HcInterruptDisable register ...................................................737

xvi
HcHCCA register ................................................................739
HcPeriodCurrentED register...................................................740
HcControlHeadED register.....................................................741
HcControlCurrentED register..................................................742
HcBulkHeadED register ........................................................743
HcBulkCurrentED register .....................................................744
HcDoneHead register...........................................................746
HcFmInterval register..........................................................747
HcFmRemaining register.......................................................748
HcFmNumber register..........................................................749
HcPeriodicStart register .......................................................750
HcLsThreshold register.........................................................751
Root hub partition registers...................................................752
HcRhDescriptorA register......................................................753
HcRhDescriptorB register......................................................755
HcRhStatus register ............................................................756
HcRhPortStatus[1] register....................................................759
USB Device Block registers...........................................................765
Device Descriptor/Setup Command register................................765
Endpoint Descriptor #0–#11 registers........................................766
USB Device Endpoint FIFO Control and Data registers...........................767
FIFO Interrupt Status registers ...............................................769
FIFO Interrupt Enable registers...............................................776
FIFO Packet Control registers.................................................780
FIFO Status and Control registers ............................................781
Chapter 17: Timing ............................................................................................................787
Electrical characteristics.............................................................788
Absolute maximum ratings ....................................................788
Recommended operating conditions.........................................788
Maximum power dissipation...................................................789
Typical power dissipation .....................................................789
DC electrical characteristics.........................................................790
Inputs.............................................................................790
Outputs...........................................................................791
Reset and edge sensitive input timing requirements ............................792
Power sequencing .....................................................................794

xvii
Memory timing .........................................................................795
SDRAM burst read (16-bit).....................................................796
SDRAM burst read (16-bit), CAS latency = 3 ................................797
SDRAM burst write (16-bit)....................................................798
SDRAM burst read (32-bit).....................................................799
SDRAM burst read (32-bit), CAS latency = 3 ................................800
SDRAM burst write (32-bit)....................................................801
SDRAM load mode...............................................................802
SDRAM refresh mode ...........................................................803
Clock enable timing ............................................................803
Static RAM read cycles with 0 wait states ..................................805
Static RAM asynchronous page mode read, WTPG = 1 ....................806
Static RAM read cycle with configurable wait states .....................807
Static RAM sequential write cycles ..........................................808
Static RAM write cycle.........................................................809
Static write cycle with configurable wait states...........................810
Slow peripheral acknowledge timing ........................................811
Ethernet timing ........................................................................813
Ethernet MII timing.............................................................814
Ethernet RMII timing ...........................................................815
PCI timing...............................................................................816
Internal PCI arbiter timing ....................................................818
PCI burst write from NS9750 timing .........................................818
PCI burst read from NS9750 timing ..........................................819
PCI burst write to NS9750 timing.............................................819
PCI burst read to NS9750 timing..............................................820
PCI clock timing.................................................................820
I2C timing...............................................................................821
LCD timing..............................................................................822
Horizontal timing for STN displays...........................................824
Vertical timing for STN displays ..............................................825
Horizontal timing for TFT displays...........................................825
Vertical timing for TFT displays ..............................................825
HSYNC vs VSYNC timing for STN displays....................................826
HSYNC vs VSYNC timing for TFT displays....................................826
LCD output timing ..............................................................826
SPI timing ...............................................................................827

xviii
SPI master mode 0 and 1: 2-byte transfer ..................................829
SPI master mode 2 and 3: 2-byte transfer ..................................829
SPI slave mode 0 and 1: 2-byte transfer ....................................830
SPI slave mode 2 and 3: 2-byte transfer ....................................830
IEEE 1284 timing.......................................................................831
IEEE 1284 timing example.....................................................831
USB timing ..............................................................................832
USB differential data timing ..................................................833
USB full speed load timing ....................................................833
USB low speed load.............................................................834
Reset and hardware strapping timing ..............................................835
JTAG timing ............................................................................836
Clock timing ............................................................................837
USB crystal/external oscillator timing ......................................837
LCD input clock timing.........................................................838
System PLL bypass mode timing..............................................839
Chapter 18: Packaging ...................................................................................................841
Product specifications .........................................................845

Using This Guide
xix
Review this section for basic information about the guide you are using, as
well as general support and contact information. This printed version of the
NS9750 Hardware Reference, Rev. E includes two volumes (90000622_E and
90000623_E). A single PDF (90000624_E) is included on your documentation CD.
About this guide
This guide provides information about the Digi NS9750, a single chip 0.13μm
CMOS network-attached processor. The NS9750 is part of the Digi NET+ARM
family of devices.
The NET+ARM family is part of the NET+Works integrated product family, which
includes the NET+OS network software suite.
Who should read this guide
This guide is for hardware developers, system software developers, and
applications programmers who want to use the NS9750 for development.
To complete the tasks described in this guide, you must:
Understand the basics of hardware and software design, operating
systems, and microprocessor design.
Understand the NS9750 architecture.
Using This Guide

xx
NS9750 Hardware Reference
What’s in this guide
This table shows where you can find specific information in the printed guides.
To read about See Vol
NS9750 key features Chapter 1, “About the NS9750 1
NS9750 ball grid array assignments Chapter 2, “NS9750 Pinout” 1
NS9750 CPU Chapter 3, “Working with the CPU” 1
System functionality Chapter 4, “System Control Module” 1
How the NS9750 works with the Multiport Memory
Controller, an AMBA-compliant SoC peripheral
Chapter 5, “Memory Controller” 1
How the NS9750 works with Ethernet MAC and
Ethernet front-end module
Chapter 6, “Ethernet Communication
Module”
1
PCI-to-AHB bus functionality, which connects PCI-
based devices to the NS9750 AHB bus
Chapter 7, “PCI-to-AHB Bridge” 1
Digi proprietary BBus Chapter 8, “BBus Bridge 2
NS9750 BBus DMA controller subsystem Chapter 9, “BBus DMA Controller” 2
Chip-level support for low-speed peripherals Chapter 10, “BBus Utility” 2
Interface between the ARM CPU and the I2C bus Chapter 11, “I2C Master/Slave Interface” 2
LCD controller Chapter 12, “LCD Controller” 2
UART mode serial controller Chapter 13, “Serial Control Module:
UART”
2
SPI mode serial controller Chapter 14, “Serial Control Module: SPI” 2
IEEE 1284 peripheral port Chapter 15, “IEEE 1284 Peripheral
Controller”
2
USB 2.0 Chapter 16, “USB Controller Module” 2
NS9750 electrical characteristics and timing diagrams
and information
Chapter 17, “Timing” 2
NS9750 packaging information Chapter 18, “Packaging” 2

www.digiembedded.com
xxi
Conventions used in this guide
This table describes the typographic conventions used in this guide:
Related documentation
NS9750 Jumpers and Components provides a hardware description of the
NS9750 development board, and includes information about jumpers,
components, switches, and configuration.
NS9750 Sample Driver Configurations provides sample configurations that
you can use to develop your drivers.
Review the documentation CD-ROM that came with your development kit for
information on third-party products and other components.
See the NET+OS software documentation for information appropriate to the chip you
are using.
Documentation updates
Digi occasionally provides documentation updates on the Web site.
This convention Is used for
italic type Emphasis, new terms, variables, and document titles.
monospaced type Filenames, pathnames, and code examples.
_ (underscore) Defines a signal as being active low.
‘b Indicates that the number following this indicator is in binary radix
‘d Indicates that the number following this indicator is in decimal radix
‘h Indicates that the number following this indicator is in hexadecimal
radix
RW1TC Indicates Read/Write 1 to clear.

xxii
NS9750 Hardware Reference
Be aware that if you see differences between the documentation you received in your
package and the documentation on the Web site, the Web site content is the latest
version.
Customer support
To get help with a question or technical problem with this product, or to make
comments and recommendations about our products or documentation, use the
contact information listed in this table:
For Contact information
Technical support United States: +1 877 912-3444
Other locations: +1 952 912-3444
www.digiembedded.com

1
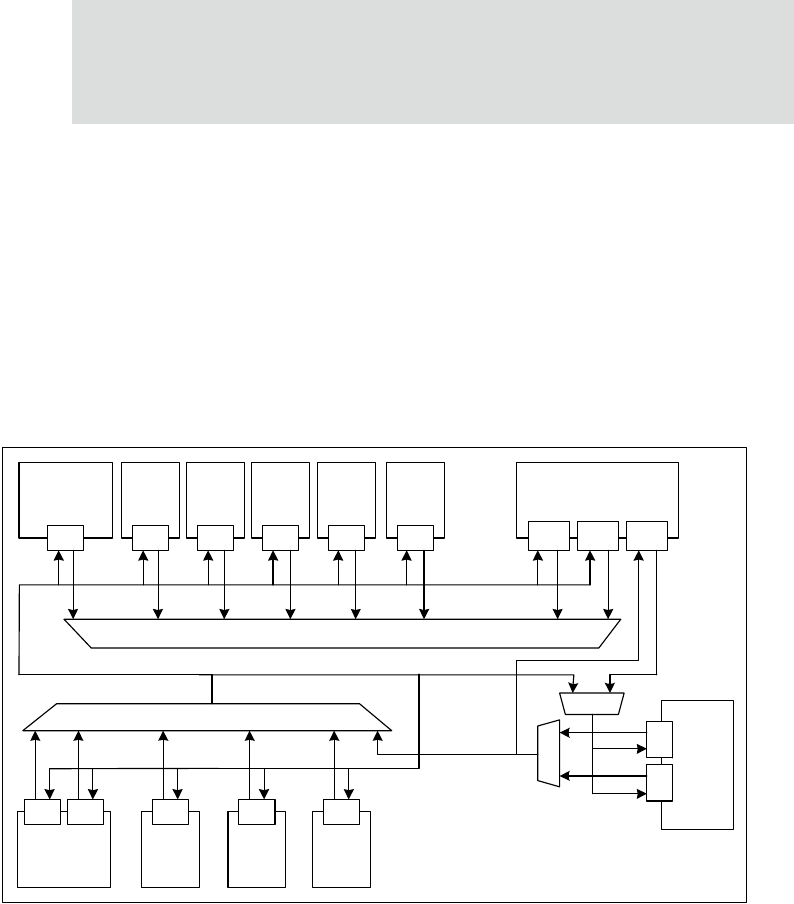
About NS9750
CHAPTER 1
The Digi NS9750 is a single chip 0.13μm CMOS network-attached processor. This
chapter provides an overview of the NS9750, which is based on the standard
architecture in the NET+ARM family of devices.

NS9750 Features
2
NS9750 Hardware Reference
NS9750 Features
The NS9750 uses an ARM926EJ-S core as its CPU, with MMU, DSP extensions, Jazelle
Java accelerator, and 8 kB of instruction cache and 4 kB of data cache in a Harvard
architecture. The NS9750 runs up to 200 MHz, with a 100 MHz system and memory bus
and 50 MHz peripheral bus. The NS9750 offers an extensive set of I/O interfaces and
Ethernet high-speed performance and processing capacity. The NS9750 is designed
specifically for use in high-performance intelligent networked devices and Internet
appliances including high-performance, low-latency remote I/O, intelligent
networked information displays, and streaming and surveillance cameras.
32-bit ARM926EJ-S RISC processor
125 to 200 MHz
5-stage pipeline with interlocking
Harvard architecture
8 kB instruction cache and 4 kB data cache
32-bit ARM and 16-bit Thumb instruction sets. Can be mixed for
performance/code density tradeoffs.
MMU to support virtual memory-based OSs, such as Linux, VxWorks, others
DSP instruction extensions, improved divide, single cycle MAC
ARM Jazelle, 1200CM (coffee marks) Java accelerator
EmbeddedICE-RT debug unit
JTAG boundary scan, BSDL support
External system bus interface
32-bit data, 32-bit internal address bus, 28-bit external address bus
Glueless interface to SDRAM, SRAM, EEPROM, buffered DIMM, Flash
4 static and 4 dynamic memory chip selects
1-32 wait states per chip select
A shared Static Extended Wait register allows transfers to have up to 16368
wait states that can be externally terminated
Self-refresh during system sleep mode
Automatic dynamic bus sizing to 8 bits, 16 bits, 32 bits

www.digiembedded.com
3
About NS9750
Burst mode support with automatic data width adjustment
Two external DMA channels for external peripheral support
System Boot
High-speed boot from 8-bit, 16-bit, or 32-bit ROM or Flash
Hardware-supported low cost boot from serial EEPROM through SPI port
(patent pending)
High performance 10/100 Ethernet MAC
10/100 Mbps MII/RMII PHY interfaces
Full-duplex or half-duplex
Station, broadcast, or multicast address filtering
2 kB RX FIFO
256-byte TX FIFO with on-chip buffer descriptor ring
–Eliminates underruns and decreases bus traffic
Separate TX and RX DMA channels
Intelligent receive-side buffer size selection
Full statistics gathering support
External CAM filtering support
PCI/CardBus port
PCI v2.2, 32-bit bus, up to 33 MHz bus speed
Programmable to:
–PCI device mode
–PCI host mode:
Supports up to 3 external PCI devices
Embedded PCI arbiter or external arbiter
CardBus host mode

NS9750 Features
4
NS9750 Hardware Reference
Flexible LCD controller
Supports most commercially available displays:
–Active Matrix color TFT displays:
Up to 24bpp direct 8:8:8 RGB; 16 colors
–Single and dual panel color STN displays:
Up to 16bpp 4:4:4 RGB; 3375 colors
–Single and dual panel monochrome STN displays:
1, 2, 4bpp palettized gray scale
Formats image data and generates timing control signals
Internal programmable palette LUT and grayscaler support different color
techniques
Programmable panel-clock frequency
USB ports
USB v.2.0 full speed (12 Mbps) and low speed (1.5 Mbps)
Configurable to device or OHCI host
–USB host is bus master
–USB device supports one bidirectional control endpoint and 11
unidirectional endpoints
All endpoints supported by a dedicated DMA channel; 13 channels total
20 byte RX FIFO and 20 byte TX FIFO
Serial ports
4 serial modules, each independently configurable to UART mode, SPI
master mode, or SPI slave mode
Bit rates from 75 bps to 921.6 kbps: asynchronous x16 mode
Bit rates from 1.2 kbps to 6.25 Mbps: synchronous mode
UART provides:
–High-performance hardware and software flow control
–Odd, even, or no parity
–5, 6, 7, or 8 bits
–1 or 2 stop bits
–Receive-side character and buffer gap timers

www.digiembedded.com
5
About NS9750
Internal or external clock support, digital PLL for RX clock extraction
4 receive-side data match detectors
2 dedicated DMA channels per module, 8 channels total
32 byte TX FIFO and 32 byte RX FIFO per module
I2C port
I2C v.1.0 configurable to master or slave mode
Bit rates: fast (400 kHz) or normal (100 kHz) with clock stretching
7-bit and 10-bit address modes
Supports I2C bus arbitration
1284 parallel peripheral port
All standard modes: ECP, byte, nibble, compatibility (also known as SPP or
“Centronix”)
RLE (run length encoding) decoding of compressed data in ECP mode
Operating clock from 100 kHz to 2 MHz
High performance multiple-master/distributed DMA system
Intelligent bus bandwidth allocation (patent pending)
System bus and peripheral bus
System bus
Every system bus peripheral is a bus master with a dedicated DMA engine
Peripheral bus
One 13-channel DMA engine supports USB device
–2 DMA channels support control endpoint
–11 DMA channels support 11 endpoints
One 12-channel DMA engine supports:
–4 serial modules (8 DMA channels)
–1284 parallel port (4 DMA channels)
All DMA channels support fly-by mode
External peripheral
One 2-channel DMA engine supports external peripheral connected to
memory bus

NS9750 Features
6
NS9750 Hardware Reference
Each DMA channel supports memory-to-memory transfers
Power management (patent pending)
Power save during normal operation
–Disables unused modules
Power save during sleep mode
–Sets memory controller to refresh
–Disables all modules except selected wakeup modules
–Wakeup on valid packets or characters
Vector interrupt controller
Decreased bus traffic and rapid interrupt service
Hardware interrupt prioritization
General purpose timers/counters
16 independent 16-bit or 32-bit programmable timers or counters
–Each with an I/O pin
Mode selectable into:
–Internal timer mode
–External gated timer mode
–External event counter
Can be concatenated
Resolution to measure minute-range events
Source clock selectable: internal clock or external pulse event
Each can be individually enabled/disabled
System timers
Watchdog timer
System bus monitor timer
System bus arbiter timer
Peripheral bus monitor timer
General purpose I/O
50 programmable GPIO pins (muxed with other functions)
Software-readable powerup status registers for every pin for customer-
defined bootstrapping

www.digiembedded.com
7
About NS9750
External interrupts
4 external programmable interrupts
–Rising or falling edge-sensitive
–Low level- or high level-sensitive
Clock generator
Low cost external crystal
On-chip phase locked loop (PLL)
Software programmable PLL parameters
Optional external oscillator
Separate PLL for USB
Operating grades/Ambient temperatures
200 MHz: 0 – 70o C
162 MHz: -40 – +85o C
125 MHz: 0 – 70o C

System-level interfaces
8
NS9750 Hardware Reference
System-level interfaces
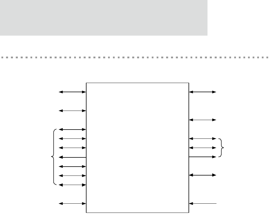
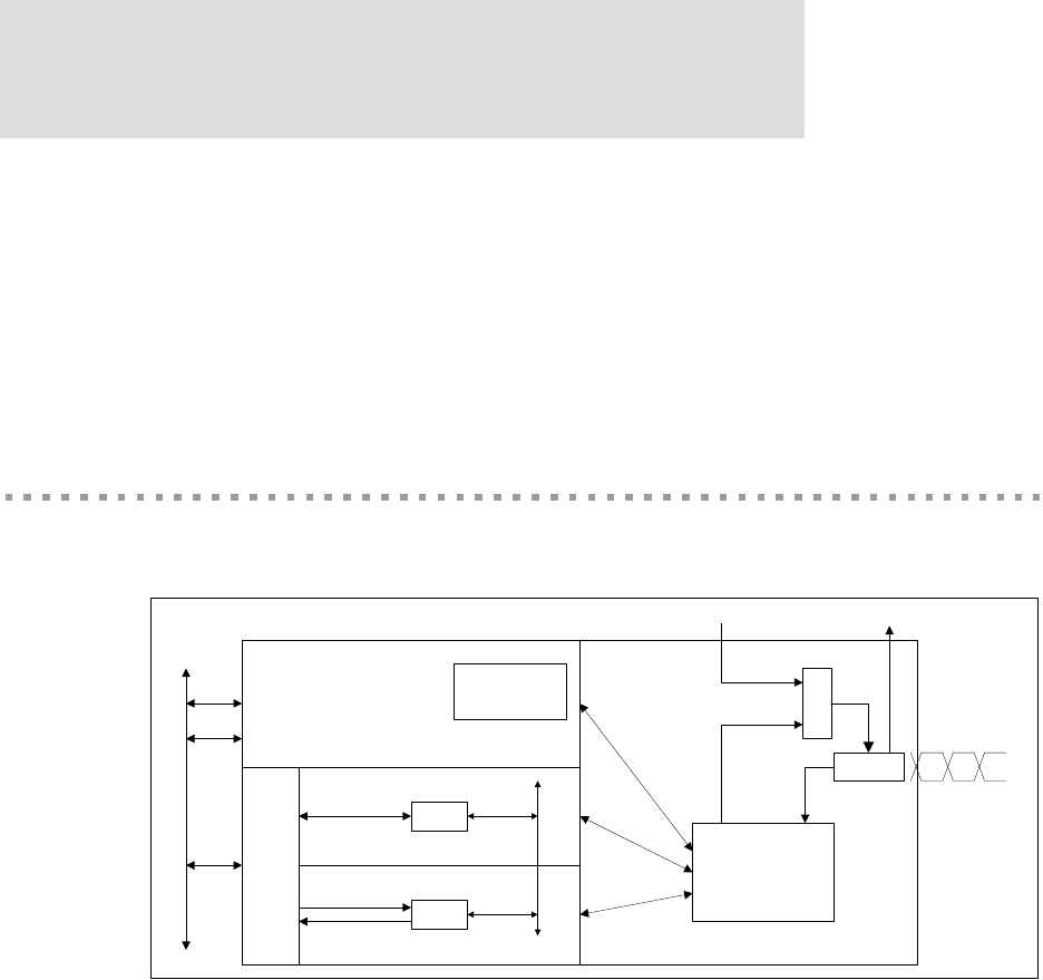
Figure 1 shows the NS9750 system-level interfaces.
Figure 1: System-level hardware interfaces
Ethernet MII/RMII interface to external PHY
System memory interface
–Glueless connection to SDRAM
–Glueless connection to buffered PC100 DIMM
–Glueless connection to SRAM
–Glueless connection to Flash memory or ROM
PCI muxed with CardBus interface
USB host or device interface
I2C interface
50 GPIO pins muxed with:
–Four 8-pin-each serial ports, each programmable to UART or SPI
NS9750
I2C
Clocks & Reset
JTAG
Ethernet
Controls
Data
Address
PCI/CardBus
Power & Ground
GPIO
Sy stem
Memory
USB Host or Device
Serial
1284
LCD
Ext. DMA
Ext. IRQ
Timers/Counters
USB Host control

www.digiembedded.com
9
About NS9750
–1284 port
–Up to 24-bit TFT or STN color and monochrome LCD controller
–Two external DMA channels
–Four external interrupt pins programmed to rising or falling edge, or to high
or low level
–Sixteen 16-bit or 32-bit programmable timers or counters
–Two control signals to support USB host
JTAG development interface
Clock interfaces for crystal or external oscillator
–System clock
–USB clock
Clock interface for optional LCD external oscillator
Power and ground

System boot
10
NS9750 Hardware Reference
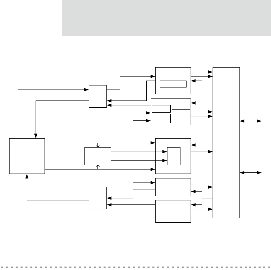
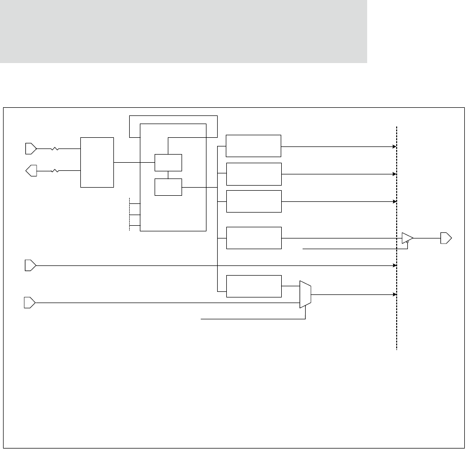
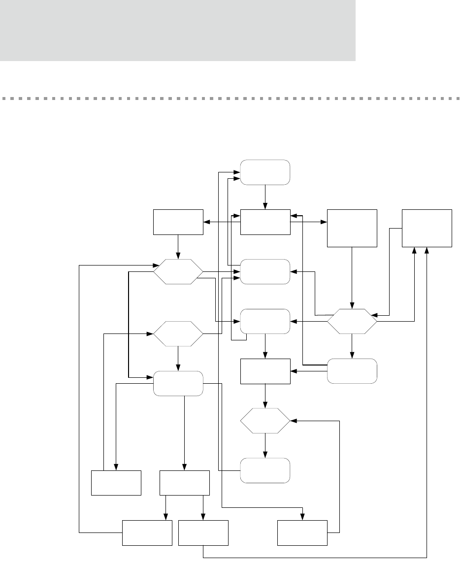
System boot
There are two ways to boot the NS9750 system (see Figure 2):
From a fast Flash over the system memory bus
From an inexpensive, but slower, serial EEPROM through SPI port B.
Both boot methods are glueless. The bootstrap pin, RESET_DONE, indicates where to
boot on a system powerup. Flash boot can be done from 8-bit, 16-bit, or 32-bit ROM
or Flash.
Serial EEPROM boot is supported by NS9750 hardware. A configuration header in the
EEPROM specifies total number of words to be fetched from EEPROM, as well as a
system memory configuration and a memory controller configuration. The boot
engine configures the memory controller and system memory, fetches data from low-
cost serial EEPROM, and writes the data to external system memory, holding the CPU
in reset.
Figure 2: Two methods of booting NS9750 system
Reset
Master reset using an external reset pin resets NS9750. Only the AHB bus error status
registers retain their values; software read resets these error status registers. The
NS9750
Memory
CTL
External
System
Memory
Flash or
ROM
Memory Bus
Peripheral Bus to AHB Bus Bridge
AHB
Serial
EEPROM
SPI

www.digiembedded.com
11
About NS9750
input reset pin can be driven by a system reset circuit or a simple power-on reset
circuit.
RESET_DONE as an input
Used at bootup only:
When set to 0, the system boots from SDRAM through the serial SPI EEPROM.
When set to 1, the system boots from Flash/ROM. This is the default.
RESET_DONE as an output
Sets to 1, per Step 6 in the boot sequence.
If the system is booting from serial EEPROM through the SPI port, the boot program
must be loaded into the SDRAM before the CPU is released from reset. The memory
controller is powered up with dy_cs_n[0] enabled with a default set of SDRAM
configurations. The default address range for dy_cs_n[0] is from 0x0000 0000. The other
chip selects are disabled.
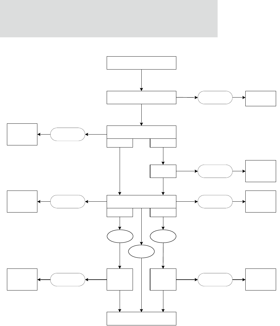
Boot sequence
1When the system reset turns to inactive, the reset signal to the CPU is still held
active.
2An I/O module on the peripheral bus (BBus) reads from a serial ROM device that
contains the memory controller settings and the boot program.
3The BBus-to-AHB bridge requests and gets the system bus.
4The memory controller settings are read from the serial EEPROM and used to
initialize the memory controller.
5The BBus-to-AHB bridge loads the boot program into the SDRAM, starting at
address 0.
6The reset signal going to the CPU is released once the boot program is loaded.
RESET_DONE is now set to 1.
7The CPU begins to execute code from address 0x0000 0000.

Reset
12
NS9750 Hardware Reference
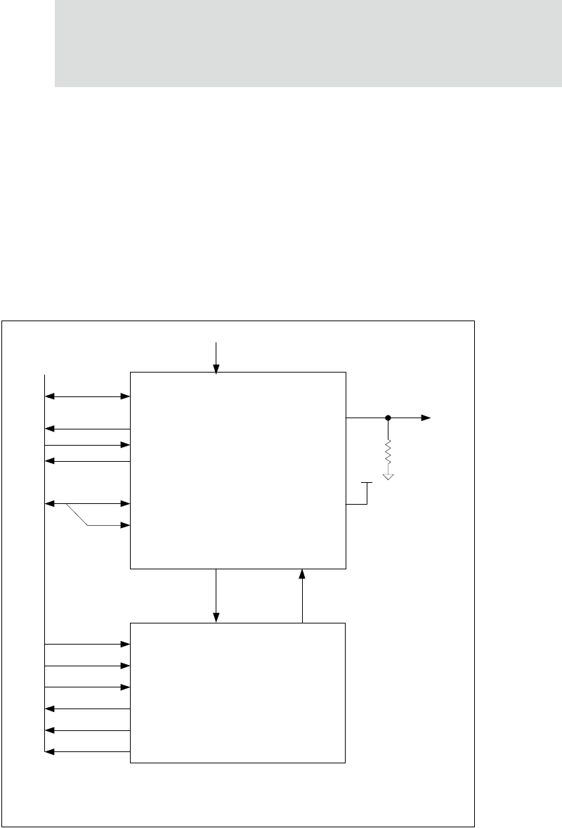
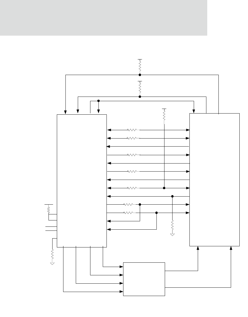
Figure 3 shows a sample reset circuit.
Figure 3: Sample reset circuit
You can use one of five software resets to reset the NS9750. Select the reset by
setting the appropriate bit in the appropriate register.
Watchdog timer can issue reset upon watchdog timer expiration (see
"Software Watchdog Timer register" on page 293).
AHB bus arbiter can issue reset upon AHB bus arbiter timer expiration.
AHB bus monitor can issue reset upon AHB bus monitor timer expiration.
Software reset can reset individual internal modules or all modules except
memory and CPU (see "Reset and Sleep Control register" on page 295).
The system is reset whenever software sets the PLL SW change bit to 1 (see
"PLL Configuration register" on page 299).
C14 100nF
Adding R5 will enable BOOT from Serial EE memory
connected to SPI port B to SDRAM located on dy_cs_n[0].
RESET_DONE remains “LOW” until BOOT is completed.
RESET_DONE = 1 indicates that the CPU is ready.
Otherwise, BOOT is from parallel ROM/FLASH connected to
st_cs_n[1].
RESET_
NS9750
RESET_DONE
RESETn
RESET delay required following valid
power applied to the NS9750 to allow
clock circuits to stabilize.
RST-
VCC
GND
U6
MAX809S_SOT23D
2
3
1
R5
2R4K
3R3V
RESET_DONE

www.digiembedded.com
13
About NS9750
Hardware reset duration is 4 ms for PLL to stabilize. Software duration depends on
speed grade, as shown in Table 1.
The minimum reset pulse width is 10 crystal clocks.
System clock
The system clock is provided to the NS9750 by either a crystal or an external
oscillator. Table 2 shows sample clock frequency settings for each chip speed grade.
If an oscillator is used, it must be connected to the x1_sys_osc input (C8 pin) on the
NS9750. If a crystal is used, it must be connected with a circuit such as the one shown
in Figure 4.
Speed grade CPU clock cycles Duration
200 MHz 128 640 ns
162 MHz 128 790 ns
125 MHz 128 1024 ns
Table 1: Software reset duration
Speed cpu_clk hclk (main bus) bbus_clk
200 MHz 200 (199.0656) 99.5328 49.7664
162 MHz 162.2016 81.1008 40.5504
125 MHz 125.3376 62.6688 31.3344
Table 2: Sample clock frequency settings with 29.4912 MHz crystal

System clock
14
NS9750 Hardware Reference
Figure 4: System clock
The PLL parameters are initialized on powerup reset, and can be changed by
software from fmax to 1/2 fmax. For a 200 MHz grade, then, the CPU may change from
200 MHZ to 100 MHz, the AHB system bus may change from 100 MHz to 50 MHz, and
the peripheral BBus may change from 50 MHz to 25 MHz. If changed by software, the
system resets automatically after the PLL stabilizes (approximately 4 ms).
The system clock provides clocks for CPU, AHB system bus, peripheral BBus, PCI/
CardBus, LCD, timers, memory controller, and BBus modules (serial modules and 1284
parallel port).
The Ethernet MAC uses external clocks from a MII PHY or a RMII PHY. For a MII PHY,
these clocks are input signals: rx_clk on pin T3 for receive clock and tx_clk on pin V3 for
transmit clock. For a RMII, there is only one clock, and it connects to the rx_clk on pin
T3. In this case, the transmit clock, tx_clk, should be tied low.
PCI/CardBus, LCD controller, serial modules (UART, SPI), and 1284 port can optionally
use external clock signals.
C19
10pF
S_PLL_BP_ GPIO19_PLL_BP
C20
10pF
X2
20-40MHz
X1_SYS
X2_XTAL
X1_SYS_OSC is qualified for an external LVTTL clock up to
400 MHz in PLL bypass mode. The system PLL is bypassed
by pulling down GPIO19. In PLL bypass mode, the ARM9
CPU is ½ the frequency of X!_SYS_OSC.
When the PLL is enabled, the clock input range is 20 - 40
MHz.
X1_SYS_OSC
Add R10 to bypass SYS PLL
R12
1M
R11
100
X2_SYS
R10
2R4K
R13
330 OHM
NS9750
X2_SYS_OSC

www.digiembedded.com
15
About NS9750
USB clock
USB is clocked by a separate PLL driven by an external 48 MHz crystal, or it can be
driven directly by an external 48 MHz oscillator.
Figure 5: USB clock
Y1_PWR
**
**
Y1_OUT
**
TANK_LC
3R3V
C17
10pF
**
3
41
2
X1
48.0000MHz
C16
100pF_5%
NS9750
L4
1uH_5%
TANK_RC
X2_USB_OSC
Y1
EC2600_TTS_48M
4
2
1 3
VCC
GND
TEST OUT
R7
68R1
NOTE: ** = OPTIONAL
Crystal circuit
C15
10pF
X1_IN
X1_USB_OSC
R8 1.5M
Tank Circuit
X1_USB
**
**
C9
100nF
R9
100 OHM
**
X2_USB
R6
100
TB1
BEAD_0805_601
**
X1 is a 48-MHz 3rd harmonic crystal. It has
the same physical characteristics as a 16
MHz crystal. The circuit may have a tendency
to oscillate at 16 MHz unless precautions are
taken. A LC-tank circuit is added to provide a
“low impedance” for the 16 MHz oscillation to
ground.

17
NS9750 Pinout
CHAPTER 2
The NS9750 offers a connection to an external bus expansion module, as well as a
glueless connection to SDRAM, PC100 DIMM, flash, EEPROM, and SRAM memories, and
an external bus expansion module. It includes a versatile embedded LCD controller, a
PCI/CardBus port, a USB port, and four multi-function serial ports. The NS9750
provides up to 50 general purpose I/O (GPIO) pins and configurable power
management with sleep mode.

Pinout and signal descriptions
18
NS9750 Hardware Reference
Pinout and signal descriptions
Each pinout table applies to a specific interface, and contains the following
information:
More detailed signal descriptions are provided for selected modules.
System Memory interface
Heading Description
Pin # Pin number assignment for a specific I/O signal
Signal Pin name for each I/O signal. Some signals have multiple function modes and are
identified accordingly. The mode is configured through firmware using one or more
configuration registers.
_n in the signal name indicates that this signal is active low.
U/D U or D indicates whether the pin is a pullup resistor or a pulldown resistor:
U — Pullup (input current source)
D — Pulldown (input current sink)
If no value appears, that pin is neither a pullup nor pulldown resistor.
I/O The type of signal: input, output, or input/output.
OD (mA) The output drive of an output buffer. NS9750 uses one of three drivers:
2 mA
4 mA
8 mA
Pin # Signal Name U/D OD
(mA) I/O Description
A21 addr[0] 8 O Address bus signal
B20 addr[1] 8 O Address bus signal
C19 addr[2] 8 O Address bus signal
A20 addr[3] 8 O Address bus signal
B19 addr[4] 8 O Address bus signal
Table 3: System Memory interface pinout

www.digiembedded.com
19
NS9750 Pinout
C18 addr[5] 8 O Address bus signal
A19 addr[6] 8 O Address bus signal
A17 addr[7] 8 O Address bus signal
C16 addr[8] 8 O Address bus signal
B16 addr[9] 8 O Address bus signal
A16 addr[10] 8 O Address bus signal
D15 addr[11] 8 O Address bus signal
C15 addr[12] 8 O Address bus signal
B15 addr[13] 8 O Address bus signal
A15 addr[14] 8 O Address bus signal
C14 addr[15] 8 O Address bus signal
B14 addr[16] 8 O Address bus signal
A14 addr[17] 8 O Address bus signal
A13 addr[18] 8 O Address bus signal
B13 addr[19] 8 O Address bus signal
C13 addr[20] 8 O Address bus signal
A12 addr[21] 8 O Address bus signal
B12 addr[22] 8 O Address bus signal
C12 addr[23] 8 O Address bus signal
D12 addr[24] 8 O Address bus signal
A11 addr[25] 8 O Address bus signal
B11 addr[26] 8 O Address bus signal
C11 addr[27] 8 O Address bus signal
G2 clk_en[0] 8 O SDRAM clock enable
H3 clk_en[1] 8 O SDRAM clock enable
G1 clk_en[2] 8 O SDRAM clock enable
Pin # Signal Name U/D OD
(mA) I/O Description
Table 3: System Memory interface pinout

Pinout and signal descriptions
20
NS9750 Hardware Reference
H2 clk_en[3] 8 O SDRAM clock enable
A10 clk_out[0] 8 O SDRAM reference clock. Connect to clk_in[0]
using series termination.
A9 clk_out[1] 8 O SDRAM clock
A5 clk_out[2] 8 O SDRAM clock
A4 clk_out[3] 8 O SDRAM clock
G26 data[0] 8 I/O Data bus signal
H24 data[1] 8 I/O Data bus signal
G25 data[2] 8 I/O Data bus signal
F26 data[3] 8 I/O Data bus signal
G24 data[4] 8 I/O Data bus signal
F25 data[5] 8 I/O Data bus signal
E26 data[6] 8 I/O Data bus signal
F24 data[7] 8 I/O Data bus signal
E25 data[8] 8 I/O Data bus signal
D26 data[9] 8 I/O Data bus signal
F23 data[10] 8 I/O Data bus signal
E24 data[11] 8 I/O Data bus signal
D25 data[12] 8 I/O Data bus signal
C26 data[13] 8 I/O Data bus signal
E23 data[14] 8 I/O Data bus signal
D24 data[15] 8 I/O Data bus signal
C25 data[16] 8 I/O Data bus signal
B26 data[17] 8 I/O Data bus signal
D22 data[18] 8 I/O Data bus signal
C23 data[19] 8 I/O Data bus signal
B24 data[20] 8 I/O Data bus signal
Pin # Signal Name U/D OD
(mA) I/O Description
Table 3: System Memory interface pinout

www.digiembedded.com
21
NS9750 Pinout
A25 data[21] 8 I/O Data bus signal
C22 data[22] 8 I/O Data bus signal
D21 data[23] 8 I/O Data bus signal
B23 data[24] 8 I/O Data bus signal
A24 data[25] 8 I/O Data bus signal
A23 data[26] 8 I/O Data bus signal
B22 data[27] 8 I/O Data bus signal
C21 data[28] 8 I/O Data bus signal
A22 data[29] 8 I/O Data bus signal
B21 data[30] 8 I/O Data bus signal
C20 data[31] 8 I/O Data bus signal
E1 data_mask[0] 8 O SDRAM data mask signal
F2 data_mask[1] 8 O SDRAM data mask signal
G3 data_mask[2] 8 O SDRAM data mask signal
F1 data_mask[3] 8 O SDRAM data mask signal
C5 clk_in[0] I SDRAM feedback clock. Connect to clk_out[0].
D2 clk_in[1] I Connect to GND
E3 clk_in[2] I Connect to GND
E2 clk_in[3] I Connect to GND
B4 byte_lane_sel_n[0] 8 O Static memory byte_lane_enable[0] or
write_enable_n[0] for byte-wide device signals
F4 byte_lane_sel_n[1] 8 O Static memory byte_lane_enable[1] or
write_enable_n[1] for byte-wide device signals
D1 byte_lane_sel_n[2] 8 O Static memory byte_lane_enable[2] or
write_enable_n[2] for byte-wide device signals
F3 byte_lane_sel_n[3] 8 O Static memory byte_lane_enable[3] or
write_enable_n[3] for byte-wide device signals
B5 cas_n 8 O SDRAM column address strobe
Pin # Signal Name U/D OD
(mA) I/O Description
Table 3: System Memory interface pinout

Pinout and signal descriptions
22
NS9750 Hardware Reference
System Memory interface signals
Table 4 describes System Memory interface signals in more detail. All signals are
internal to the chip.
A8 dy_cs_n[0] 8 O SDRAM chip select signal
B8 dy_cs_n[1] 8 O SDRAM chip select signal
A6 dy_cs_n[2] 8 O SDRAM chip select signal
C7 dy_cs_n[3] 8 O SDRAM chip select signal
C6 st_oe_n 8 O Static memory output enable
D6 ras_n 8 O SDRAM row address strobe
H1 dy_pwr_n 8 O SyncFlash power down
B10 st_cs_n[0] 8 O Static memory chip select signal
C10 st_cs_n[1] 8 O Static memory chip select signal
B9 st_cs_n[2] 8 O Static memory chip select signal
C9 st_cs_n[3] 8 O Static memory chip select signal
B6 we_n 8 O SDRAM write enable. Used for static and
SDRAM devices.
J3 ta_strb U I Slow peripheral transfer acknowledge
Pin # Signal Name U/D OD
(mA) I/O Description
Table 3: System Memory interface pinout
Name I/O Description
addr[27:0] O Address output. Used for both static and SDRAM devices. SDRAM
memories use bits [14:0]; static memories use bits [25:0].
Table 4: System Memory interface signal descriptions

www.digiembedded.com
23
NS9750 Pinout
clk_en[3:0] O SDRAM clock enable. Used for SDRAM devices.
Note: The clk_en signals are associated with the dy_cs_n signals.
Connect SDRAM clock enables directly to a 3.3V or pullup resistor to
avoid an SDRAM lockup condition during a manual or brownout
condition reset.
As an alternative, you can use an analog switch to connect the clock
enables to the SDRAM devices to a pullup resistor until the NS9750 device
reset is complete, as indicated by a high level on the reset_done output. See
the sample circuit shown in Figure 7, "NS9750 clock enable
configuration," on page 25.
clk_out[3:1] O SDRAM clocks. Used for SDRAM devices.
clk_out[0] O SDRAM clk_out[0] is connected to clk_in[0].
data[31:0] I/O Read data from memory. Used for the static memory controller and the
dynamic memory controller.
data_mask[3:0] O Data mask output to SDRAMs. Used for SDRAM devices.
clk_in[3:1] I Feedback clocks. Used for SDRAM devices.
clk_in[0] I Feedback clock [0]. Always connects to clk_out[0].
byte_lane_sel_n[3:0] O Static memory byte_lane_select, active low, or write_enable_n for byte-
wide devices.
cas_n O Column address strobe. Used for SDRAM devices.
dy_cs_n[3:0] O SDRAM chip selects. Used for SDRAM devices.
st_oe_n O Output enable for static memories. Used for static memory devices.
ras_n O Row address strobe. Used for SDRAM devices.
st_cs_n[3:0] O Static memory chip selects. Default active low. Used for static memory
devices.
we_n O Write enable. Used for SDRAM and static memories.
ta_strb I Slow peripheral transfer acknowledge can be used to terminate static
memory cycles sooner than the number of wait states programmed in the
chip select setup register.
Name I/O Description
Table 4: System Memory interface signal descriptions

Pinout and signal descriptions
24
NS9750 Hardware Reference
Figure 6 shows NS9750 SDRAM clock termination.
Figure 6: SDRAM clock termination
C3
clk_in[0]
clk_out[0]
C4
Always GND
Always GND
NS9750
clk_in[1]
Unused clk_out's are
terminated only
All series termination resistors
must be placed close to driver Always connect clk_out[0]
to clk_in[0] using series
termination. Must not
drive any SDRAM loads.
Data in from SDRAMs is
sampled on the rising
edge of this clock.
Always GND
clk_in[2]
clk_out[3]
Address. Data, & Commands
are sampled by SDRAMs on
the rising edge of these
clocks.
clk_out[2]
CLK_IN[0]
SDRAM Bank B
SDRAM Banks have AC
Termination placed
at end of traces
clk_in[3]
SDRAM Bank A
UNUSED_CLK
clk_out[1]
SDRAM_CLK[3]
R3
R1
SDRAM_CLK[2]
This trace can be a loop 2 to 3 inches in length.
Read Data clock will be delayed 180pS/per inch.

www.digiembedded.com
25
NS9750 Pinout
Figure 7: NS9750 clock enable configuration
Ethernet interface
3.3V
reset_done
clk_en[n]
SDRAMNS9750
0 = B0 TO A
NC7SB3157
U1
4
3
1
2
5
6
A
B0
B1
GND
V+
S
2.4K
ohm
CKE
3.3V
Pin # Signal name U/D OD
(mA) I/O Description
MII RMII MII RMII
AB1 col N/C I Collision Pull low external to
NS9750
AA2 crs crs_dv I Carrier sense Carrier sense
AC1 enet_phy_i
nt_n
enet_phy_i
nt_n
UIEthernet PHY
interrupt
Ethernet PHY
interrupt
AA3 mdc mdc 4 O MII management
interface clock
MII management
interface clock
AB2 mdio mdio U 2 I/O MII management data MII management data
T3 rx_clk ref_clk I Receive clock Reference clock
V2 rx_dv N/C I Receive data valid Pull low external to
NS9750
W1 rx_er rx_er I Receive error Optional signal; pull
low to NS9750 if not
used
V1 rxd[0] rxd[0] I Receive data bit 0 Receive data bit 0
Table 5: Ethernet interface pinout

Pinout and signal descriptions
26
NS9750 Hardware Reference
Clock generation/system pins
U3 rxd[1] rxd[1] I Receive data bit 1 Receive data bit 1
U2 rxd[2] N/C I Receive data bit 2 Pull low external to
NS9750
U1 rxd[3] N/C I Receive data bit 3 Pull low external to
NS9750
V3 tx_clk N/C I Transmit clock Pull low external to
NS9750
AA1 tx_en tx_en 2 O Transmit enable Transmit enable
Y3 tx_er N/C 2 O Transmit error N/A
Y2 txd[0] txd[0] 2 O Transmit data bit 0 Transmit data bit 0
W3 txd[1] txd[1] 2 O Transmit data bit 1 Transmit data bit 1
Y1 txd[2] N/C 2 O Transmit data bit 2 N/A
W2 txd[3] N/C 2 O Transmit data bit 3 N/A
Pin # Signal name U/D OD
(mA) I/O Description
MII RMII MII RMII
Table 5: Ethernet interface pinout
Pin # Signal name U/D OD
(mA) I/O Description
C8 x1_sys_osc I System clock crystal oscillator circuit input
B7 x2_sys_osc O System clock crystal oscillator circuit output
D9 x1_usb_osc I USB clock crystal oscillator circuit input.
(Connect to GND if USB is not used.)
A7 x2_usb_osc O USB clock crystal oscillator circuit output
AC21 reset_done U 2 I/O CPU is enabled once the boot program is loaded.
Reset_done is set to 1.
H25 reset_n U I System reset input signal
Table 6: Clock generation and system pin pinout

www.digiembedded.com
27
NS9750 Pinout
AD20 bist_en_n I Enable internal BIST operation
AF21 pll_test_n I Enable PLL testing
AE21 scan_en_n I Enable internal scan testing
B18 sys_pll_dvdd System clock PLL 1.5V digital power
A18 sys_pll_dvss System clock PLL digital ground
B17 sys_pll_avdd System clock PLL 3.3V analog power
C17 sys_pll_avss System clock PLL analog ground
J2 lcdclk U I External LCD clock input
T2 boot_strap[0] U 2 I/O Chip select 1 static memory byte_lane_enable_n,
or write_enable_n for byte-wide devices
bootstrap select
N3 boot_strap[1] U 2 I/O CardBus mode bootstrap select
P1 boot_strap[2] U 2 I/O Memory interface read mode bootstrap select
P2 boot_strap[3] U 2 I/O Chip select 1 data width bootstrap select
P3 boot_strap[4] U 2 I/O Chip select 1 data width bootstrap select
Pin # Signal name U/D OD
(mA) I/O Description
Table 6: Clock generation and system pin pinout

Pinout and signal descriptions
28
NS9750 Hardware Reference
bist_en_n, pll_test_n, and scan_en_n
Table 7 is a truth/termination table for bist_en_n, pll_test_n, and scan_en_n.
PCI interface
The PCI interface can be set to PCI host or PCI device (slave) using the pci_central_rsc_n
pin.
Note:
All output drivers for PCI meet the standard PCI driver specification.
Normal operation ARM debug
pll_test_n pull up pull up 10K recommended
bist_en_n pull down pull up 10K pullup = debug
2.4K pulldown = normal
scan_en_n pull down pull down 2.4K recommended
Table 7: bist_en_n, pll_test_n, & scan_en_n truth/termination table
Pin # Signal name U/D OD
(mA) I/O Description
J24 ad[0]1N/A I/O PCI time-multiplexed address/data bus
H26 ad[1]1N/A I/O PCI time-multiplexed address/data bus
J25 ad[2]1N/A I/O PCI time-multiplexed address/data bus
J26 ad[3]1N/A I/O PCI time-multiplexed address/data bus
K24 ad[4]1N/A I/O PCI time-multiplexed address/data bus
K25 ad[5]1N/A I/O PCI time-multiplexed address/data bus
K26 ad[6]1N/A I/O PCI time-multiplexed address/data bus
L24 ad[7]1N/A I/O PCI time-multiplexed address/data bus
L26 ad[8]1N/A I/O PCI time-multiplexed address/data bus
M24 ad[9]1N/A I/O PCI time-multiplexed address/data bus
M25 ad[10]1N/A I/O PCI time-multiplexed address/data bus
M26 ad[11]1N/A I/O PCI time-multiplexed address/data bus
Table 8: PCI interface pinout

www.digiembedded.com
29
NS9750 Pinout
N24 ad[12]1N/A I/O PCI time-multiplexed address/data bus
N25 ad[13]1N/A I/O PCI time-multiplexed address/data bus
N26 ad[14]1N/A I/O PCI time-multiplexed address/data bus
P26 ad[15]1N/A I/O PCI time-multiplexed address/data bus
U24 ad[16]1N/A I/O PCI time-multiplexed address/data bus
V26 ad[17]1N/A I/O PCI time-multiplexed address/data bus
V25 ad[18]1N/A I/O PCI time-multiplexed address/data bus
W26 ad[19]1N/A I/O PCI time-multiplexed address/data bus
V24 ad[20]1N/A I/O PCI time-multiplexed address/data bus
W25 ad[21]1N/A I/O PCI time-multiplexed address/data bus
Y26 ad[22]1N/A I/O PCI time-multiplexed address/data bus
W24 ad[23]1N/A I/O PCI time-multiplexed address/data bus
Y24 ad[24]1N/A I/O PCI time-multiplexed address/data bus
AA25 ad[25]1N/A I/O PCI time-multiplexed address/data bus
AB26 ad[26]1N/A I/O PCI time-multiplexed address/data bus
AA24 ad[27]1N/A I/O PCI time-multiplexed address/data bus
AB25 ad[28]1N/A I/O PCI time-multiplexed address/data bus
AC26 ad[29]1N/A I/O PCI time-multiplexed address/data bus
AD26 ad[30]1N/A I/O PCI time-multiplexed address/data bus
AC25 ad[31]1N/A I/O PCI time-multiplexed address/data bus
L25 cbe_n[0]1N/A I/O Command/byte enable
P25 cbe_n[1]1N/A I/O Command/byte enable
U25 cbe_n[2]1N/A I/O Command/byte enable
AA26 cbe_n[3]1N/A I/O Command/byte enable
T26 devsel_n2N/A I/O Device select
U26 frame_n2N/A I/O Cycle frame
Pin # Signal name U/D OD
(mA) I/O Description
Table 8: PCI interface pinout

Pinout and signal descriptions
30
NS9750 Hardware Reference
Y25 idsel3, 4 N/A I Initialization device select:
For PCI host applications, connect to
AD11.
For PCI device applications, connection
is determined by the PCI device number
assigned to the NS9750.
For CardBus applications, connect to the
external pullup resistor.
Do not allow input to float in any
application.
T24 irdy_n2N/A I/O Initiator ready
P24 par1N/A I/O Parity signal
R25 perr_n2N/A I/O Parity error
R26 serr_n2N/A I/O System error
Input: pci_central_resource_n = 0
Output: pci_central_resource_n = 1
R24 stop_n2N/A I/O Stop signal
T25 trdy_n2N/A I/O Target ready
AC24 pci_arb_gnt_1_n6N/A O PCI channel 1 grant
AD23 pci_arb_gnt_2_n6N/A O PCI channel 2 grant
AE24 pci_arb_gnt_3_n6N/A O PCI channel 3 grant
AD25 pci_arb_req_1_n2N/A I PCI channel 1 request
AB23 pci_arb_req_2_n2N/A I PCI channel 2 request
AC22 pci_arb_req_3_n2N/A I PCI channel 3 request
AF23 pci_central_resource_n D N/A I PCI internal central resource enable
AF25 pci_int_a_n2N/A I/O PCI interrupt request A, output if external
central resource used
AF24 pci_int_b_n2N/A I/O PCI interrupt request B, CCLKRUN# for
CardBus applications
AE23 pci_int_c_n2N/A I PCI interrupt request C
Pin # Signal name U/D OD
(mA) I/O Description
Table 8: PCI interface pinout

www.digiembedded.com
31
NS9750 Pinout
PCI/CardBus signals
Most of the CardBus signals are the same as the PCI signals. Other CardBus signals are
unique and multiplexed with PCI signals for the NS9750. Table 9 shows these unique
signals. Figure 8 illustrates how to terminate an unused PCI.
AD22 pci_int_d_n2N/A I PCI interrupt request D
AE26 pci_reset_n3N/A I/O PCI reset, output if internal central resource
enabled
AB24 pci_clk_in U N/A I PCI clock in. (Connected to pci_clk_out or an
externally generated PCI reference clock.)
AA23 pci_clk_out N/A O PCI clock out
PCI signal CardBus signal CardBus type Description
INTA# CINT#4Input CardBus interrupt pin. The INTA2PCI pin in the
PCI Miscellaneous Support register must be set
to 0.
INTB# CCLKRUN#4Bidir CardBus pin used to negotiate with the external
CardBus device before stopping the clock.
Allows external CardBus device to request that
the clock be restarted.
INTC# CSTSCHG5Input CardBus status change interrupt signal.
GNT1# CGNT#4Output Grant to external CardBus device from
NS9750’s internal arbiter.
Table 9: CardBus IO multiplexed signals
Pin # Signal name U/D OD
(mA) I/O Description
Table 8: PCI interface pinout

Pinout and signal descriptions
32
NS9750 Hardware Reference
Notes:
1Add external pulldown resistor only if the PCI interface is not being used. See the discussion of PCI
bridge configuration in Sample Driver Configurations for information about eliminating the pulldown
resistor.
2Add external pullup resistors regardless of whether the PCI interface is being used.
3Add external pullup resistor only if the PCI interface is not being used.
4Add external pullup resistor in CardBus mode.
5Add external pulldown resistor in CardBus mode.
6Add external pullup only if the PCI interface is being used and this signal is also being used.
GNT2# CVS1 Output Voltage sense pin. Normally driven low by
NS9750, but toggled during the interrogation of
the external CardBus device to find voltage
requirements.
Note: Do not connect directly to the
CardBus connector. See the diagram
"CardBus system connections to
NS9750" on page 462 for a suggested
connection scheme.
GNT3# CVS2 Output Voltage sense pin. Normally driven low by
NS9750, but toggled during the interrogation of
the external CardBus device to find voltage
requirements.
REQ1# CREQ#4Input Request from external CardBus device to
NS9750’s internal arbiter.
REQ2# CCD14Input Card detect pin. Pulled up when the socket is
empty and pulled low when the external
CardBus device is in the socket.
REQ3# CCD24Input Card detect pin. Pulled up when the socket is
empty and pulled low when the external
CardBus device is in the socket.
PCI signal CardBus signal CardBus type Description
Table 9: CardBus IO multiplexed signals

www.digiembedded.com
33
NS9750 Pinout
Figure 8: NS9750 unused PCI termination
R6 10K
PCI_CLKOUT
R2 10K
3.3V
PCI_CLKIN
DEVSEL-
IRDY-
PERR-
STOP-
R7 10K
FRAME-
R8 10K
R4 10K
P C I
U1D
NS9750
J24
H26
J25
J26
K24
K25
K26
L24
L26
M24
M25
M26
N24
N25
N26
P26
U24
V26
V25
W26
V24
W25
Y26
W24
Y24
AA25
AB26
AA24
AB25
AC26
AD26
AC25
L25
P25
U25
AA26
T26
U26
Y25
T25
T24
AC24
AD23
AE24
AD25
AB23
AC22
AF25
AF24
AE23
AD22
AE26
AB24 AA23
R25
P24
R26
R24
AF23
AD0
AD1
AD2
AD3
AD4
AD5
AD6
AD7
AD8
AD9
AD10
AD11
AD12
AD13
AD14
AD15
AD16
AD17
AD18
AD19
AD20
AD21
AD22
AD23
AD24
AD25
AD26
AD27
AD28
AD29
AD30
AD31
CBE0*
CBE1*
CBE2*
CBE3*
DEVSEL*
FRAME*
IDSEL in
TRDY*
IRDY*
GNT1*
GNT2*
GNT3*
REQ1* in
REQ2* in
REQ3* in
INTA* in if rsc_in =0
INTB* in if PCI mode
INTC* in
INTD* in
RESET*
CLKIN pulled up CLKOUT
PERR*
PAR
SERR* in if rsc_in =0
STOP*
RSC_IN* pulled down
R1
47-56
R3 10K
Notes:
1. Startup code needs to put the PCI bridge
into reset.
2. PCI Mode: Boot_strap[1].N3 = default; no
pulldown.
3. NS9750 is current PCI bus master.
Signals that it can drive should have
individual pullups.
TRDY-
R5 10K
PCI_VB

Pinout and signal descriptions
34
NS9750 Hardware Reference
GPIO MUX
The BBus utility contains the control pins for each GPIO MUX bit. Each pin
can be selected individually; that is, you can select any option (00, 01, 02,
03) for any pin, by setting the appropriate bit in the appropriate register.
Some signals are muxed to two different GPIO pins, to maximize the number
of possible applications. These duplicate signals are marked as such in the
Descriptions column in the table. Selecting the primary GPIO pin and the
duplicate GPIO pin for the same function is not recommended. If both the
primary GPIO pin and the duplicate GPIO pin are programmed for the same
function, however, the primary GPIO pin has precedence and will be used.
The 00 option for the serial ports (B, A, C, and D) is configured for UART and
SPI mode, respectively; that is, the UART option is shown first, followed by
the SPI option if there is one. If only one value appears, it is the UART
value. SPI options all begin with SPI.
Pin # Signal
name U/D OD
(mA) I/O Description (4 options: 00, 01, 02, 03)
AF19 gpio[0]1U 2 I/O 00 Ser port B TxData / SPI port B dout
01 DMA ch 1 done (duplicate)
02 Timer 1 (duplicate)
03 GPIO 0
AE18 gpio[1] U 2 I/O 00 Ser port B RxData / SPI port B din
01 DMA ch 1 req (duplicate)
02 Ext IRQ 0
03 GPIO 1
AF18 gpio[2]1U 2 I/O 00 Ser port B RTS
01 Timer 0
02 DMA ch 2 read enable
03 GPIO 2
AD17 gpio[3] U 2 I/O 00 Ser port B CTS
01 1284 nACK (peripheral-driven)
02 DMA ch 1 req
03 GPIO 3
Table 10: GPIO MUX pinout

www.digiembedded.com
35
NS9750 Pinout
AE17 gpio[4]1U 2 I/O 00 Ser port B DTR
01 1284 busy (peripheral-driven)
02 DMA ch 1 done
03 GPIO 4
AF17 gpio[5] U 2 I/O 00 Ser port B DSR
01 1284 PError (peripheral-driven)
02 DMA ch 1 read enable
03 GPIO 5
AD16 gpio[6] U 2 I/O 00 Ser port B RI / SPI port B clk
01 1284 nFault (peripheral-driven)3
02 Timer 7 (duplicate)
03 GPIO 6
AE16 gpio[7] U 2 I/O 00 Ser port B DCD / SPI port B enable
01 DMA ch 1 read enable (duplicate)
02 Ext IRQ 1
03 GPIO 7
AD15 gpio[8]1U 2 I/O 00 Ser port A TxData / SPI port A dout
01 Reserved
02 Reserved
03 GPIO 8
AE15 gpio[9] U 2 I/O 00 Ser port A RxData / SPI port A din
01 Reserved
02 Timer 8 (duplicate)
03 GPIO 9
AF15 gpio[10]1U 2 I/O 00 Ser port A RTS
01 Reserved
02 Reserved
03 GPIO 10
AD14 gpio[11] U 2 I/O 00 Ser port A CTS
01 Ext IRQ2 (duplicate)
02 Timer 0 (duplicate)
03 GPIO 11
Pin # Signal
name U/D OD
(mA) I/O Description (4 options: 00, 01, 02, 03)
Table 10: GPIO MUX pinout

Pinout and signal descriptions
36
NS9750 Hardware Reference
AE14 gpio[12]1U 2 I/O 00 Ser port A DTR
01 Reserved
02 Reserved
03 GPIO 12
AF14 gpio[13] U 2 I/O 00 Ser port A DSR
01 Ext IRQ 0 (duplicate)
02 Timer 10 (duplicate)
03 GPIO 13
AF13 gpio[14] U 2 I/O 00 Ser port A RI / SPI port A clk
01 Timer 1
02 Reserved
03 GPIO 14
AE13 gpio[15] U 2 I/O 00 Ser port A DCD / SPI port A enable
01 Timer 2
02 Reserved
03 GPIO 15
AD13 gpio[16]2U 2 I/O 00 Reserved
01 1284 nFault (peripheral-driven, duplicate)3
02 Timer 11 (duplicate)
03 GPIO 16
AF12 gpio[17]1,2 U 2 I/O 00 USB power relay
01 Reserved
02 Reserved
03 GPIO 17
AE12 gpio[18] U 4 I/O 00 Ethernet CAM reject
01 LCD power enable
02 Ext IRQ 3 (duplicate)
03 GPIO 18
AD12 gpio[19]1U 4 I/O 00 Ethernet CAM req
01 LCD line-horz sync
02 DMA ch 2 read enable (duplicate)
03 GPIO 19
Pin # Signal
name U/D OD
(mA) I/O Description (4 options: 00, 01, 02, 03)
Table 10: GPIO MUX pinout

www.digiembedded.com
37
NS9750 Pinout
AC12 gpio[20]1U 8 I/O 00 Ser port C DTR
01 LCD clock
02 Reserved
03 GPIO 20
AF11 gpio[21] U 4 I/O 00 Ser port C DSR
01 LCD frame pulse-vert
02 Reserved
03 GPIO 21
AE11 gpio[22] U 4 I/O 00 Ser port C RI / SPI port C clk
01 LCD AC bias-data enable
02 Reserved
03 GPIO 22
AD11 gpio[23] U 4 I/O 00 Ser port C DCD / SPI port C enable
01 LCD line end
02 Timer 14 (duplicate)
03 GPIO 23
AF10 gpio[24]1U 4 I/O 00 Ser port D DTR
01 LCD data bit 0
02 Reserved
03 GPIO 24
AE10 gpio[25] U 4 I/O 00 Ser port D DSR
01 LCD data bit 1
02 Timer 15 (duplicate)
03 GPIO 25
AD10 gpio[26] U 4 I/O 00 Ser port D RI / SPI port D clk
01 LCD data bit 2
02 Timer 3
03 GPI0 26
AF9 gpio[27] U 4 I/O 00 Ser port D DCD / SPI port D enable
01 LCD data bit 3
02 Timer 4
03 GPIO 27
Pin # Signal
name U/D OD
(mA) I/O Description (4 options: 00, 01, 02, 03)
Table 10: GPIO MUX pinout

Pinout and signal descriptions
38
NS9750 Hardware Reference
AE9 gpio[28] U 4 I/O 00 Ext IRQ 1 (duplicate)
01 LCD data bit 4
02 LDC data bit 8 (duplicate)
03 GPIO 28
AF8 gpio[29] U 4 I/O 00 Timer 5
01 LCD data bit 5
02 LCD data bit 9 (duplicate)
03 GPIO 29
AD9 gpio[30] U 4 I/O 00 Timer 6
01 LCD data bit 6
02 LCD data bit 10 (duplicate)
03 GPIO 30
AE8 gpio[31] U 4 I/O 00 Timer 7
01 LCD data bit 7
02 LCD data bit 11 (duplicate)
03 GPIO 31
AF7 gpio[32] U 4 I/O 00 Ext IRQ 2
01 1284 Data 1 (bidirectional)
02 LCD data bit 8
03 GPIO 32
AD8 gpio[33] U 4 I/O 00 Timer 8
01 1284 Data 2 (bidirectional)
02 LCD data bit 9
03 GPIO 33
AD7 gpio[34] U 4 I/O 00 Timer 9
01 1284 Data 3 (bidirectional)
02 LCD data bit 10
03 GPIO 34
AE6 gpio[35] U 4 I/O 00 Timer 10
01 1284 Data 4 (bidirectional)
02 LCD data bit 11
03 GPIO 35
Pin # Signal
name U/D OD
(mA) I/O Description (4 options: 00, 01, 02, 03)
Table 10: GPIO MUX pinout

www.digiembedded.com
39
NS9750 Pinout
AF5 gpio[36] U 4 I/O 00 Reserved
01 1284 Data 5 (bidirectional)
02 LCD data bit 12
03 GPIO 36
AD6 gpio[37] U 4 I/O 00 Reserved
01 1284 Data 6 (bidirectional)
02 LCD data bit 13
03 GPIO 37
AE5 gpio[38] U 4 I/O 00 Reserved
01 1284 Data 7 (bidirectional)
02 LCD data bit 14
03 GPIO 38
AF4 gpio[39] U 4 I/O 00 Reserved
01 1284 Data 8 (bidirectional)
02 LCD data bit 15
03 GPIO 39
AC6 gpio[40] U 4 I/O 00 Ser port C TxData / SPI port C dout
01 Ext IRQ 3
02 LCD data bit 16
03 GPIO 40
AD5 gpio[41] U 4 I/O 00 Ser port C RxData / SPI port C din
01 Timer 11
02 LCD data bit 17
03 GPIO 41
AE4 gpio[42] U 4 I/O 00 Ser port C RTS
01 Timer 12
02 LCD data bit 18
03 GPIO 42
AF3 gpio[43] U 4 I/O 00 Ser port C CTS
01 Timer 13
02 LCD data bit 19
03 GPIO 43
Pin # Signal
name U/D OD
(mA) I/O Description (4 options: 00, 01, 02, 03)
Table 10: GPIO MUX pinout

Pinout and signal descriptions
40
NS9750 Hardware Reference
AD2 gpio[44]1U 4 I/O 00 Ser port D TxData / SPI port D dout
01 1284 Select (peripheral-driven)
02 LCD data bit 20
03 GPIO 44
AE1 gpio[45] U 4 I/O 00 Ser port D RxData / SPI port D din
01 1284 nStrobe (host-driven)
02 LCD data bit 21
03 GPIO 45
AB3 gpio[46] U 4 I/O 00 Ser port D RTS
01 1284 nAutoFd (host-driven)
02 LCD data bit 22
03 GPIO 46
AA4 gpio[47] U 4 I/O 00 Ser port D CTS
01 1284 nInit (host-driven)
02 LCD data bit 23
03 GPIO 47
AC2 gpio[48] U 2 I/O 00 Timer 14
01 1284 nSelectIn (host-driven)
02 DMA ch 2 req
03 GPIO 48
AD1 gpio[49]1U 2 I/O 00 Timer 15
01 1284 peripheral logic high (peripheral-driven)
02 DMA ch 2 done
03 GPIO 49
1This pin is used for bootstrap initialization (see Table 168, “Configuration pins — Bootstrap
initialization,” on page 273). Note that the GPIO pins used as bootstrap pins have a defined
powerup state that is required for the appropriate NS9750 configuration. If these GPIO pins are
also used to control external devices (for example, power switch enable), the powerup state for the
external device should be compatible with the boostrap state. If the powerup state is not
compatible with the bootstrap state, either select a different GPIO pin to control the external
device or add additional circuitry to reach the proper powerup state to the external device.
Pin # Signal
name U/D OD
(mA) I/O Description (4 options: 00, 01, 02, 03)
Table 10: GPIO MUX pinout

www.digiembedded.com
41
NS9750 Pinout
Example: Implementing gpio[16] and gpio[17]
2gpio[17] is used as both a bootstrap input pin for PLL_ND and an output that controls a power switch for
USB Host power. If the power switch needs to powerup in the inactive state, the enable to the power
switch must be the same value as the bootstrap value for PLL_ND; for example, if PLL_ND requires
high on gpio[17], a high true power switch must be selected. gpio[16] is used for USB_OVR and should
have a noise filter to prevent false indications of overcurrent, unless the USB power IC has this filter
built in. See "Example: Implementing gpio[16] and gpio[17]" on page 41 for an illustration.
3The nFault signal GPIO6 or GPIO16 can be used as a code-controlled direction pin for the transceiver.
The polarity cannot be altered inside the NS9750; an inverter will be required.
Pin # Signal
name U/D OD
(mA) I/O Description (4 options: 00, 01, 02, 03)
Table 10: GPIO MUX pinout
O
USB Power
Controller
2.4K
NS97xx
INV
GPIO[xy]
Rpull-up
RC filter = 500uS
Cfilter
Rfilter
NAND2
ENABLE_n
OVERCUR_n
3.3V
This circuit is required to prevent USB
power being enabled before code has s et
GPIO[17] to mode 00. Pulling down
GPIO[17] effects CPU speed.
USB_PWR,
GPIO[17],
BOOTST_ND4
USB_OVR
GPIO[16]
O

Pinout and signal descriptions
42
NS9750 Hardware Reference
LCD module signals
The LCD module signals are multiplexed with GPIO pins. They include seven control
signals and up to 24 data signals. Table 11 describes the control signals.
The CLD[23:0] signal has eight modes of operation:
See the discussion of LCD panel signal multiplexing details for information about the
CLD signals used with STN and TFT displays.
Signal name Type Description
CLPOWER Output LCD panel power enable
CLLP Output Line synchronization pulse (STN) / horizontal synchronization pulse
(TFT)
CLCP Output LCD panel clock
CLFP Output Frame pulse (STN) / vertical synchronization pulse (TFT)
CLAC Output STN AC bias drive or TFT data enable output
CLD[23:0] Output LCD panel data
CLLE Output Line end signal
Table 11: LCD module signal descriptions
TFT 24-bit interface 4-bit mono STN single panel
TFT 18-bit interface 4-bit mono STN dual panel
Color STN single panel 8-bit mono STN single panel
Color STN dual panel 8-bit mono STN dual panel

www.digiembedded.com
43
NS9750 Pinout
I2C interface
USB interface
Notes:
If not using the USB interface, these pins should be pulled down to ground
through a 15K ohm resistor.
All output drivers for USB meet the standard USB driver specification.
JTAG interface for ARM core/boundary scan
Note:
trst_n must be pulsed low to initialize JTAG when a debugger is not
attached. See Figure 9, "JTAG interface," on page 44.
Bits Signal name U/D OD
(mA) I/O Description
AC15 iic_scl 4 I/O I2C serial clock line. Add a 10K resistor to
VDDA(3.3V) if not used.
AF16 iic_sda 4 I/O I2C serial data line. Add a 10K resistor to
VDDA(3.3V) if not used.
Table 12: I2C interface pinout
Bits Signal name U/D OD
(mA) I/O Description
AB4 usb_dm I/O USB data -
AC3 usb_dp I/O USB data +
Table 13: USB interface pinout
Bits Signal name U/D OD
(mA) I/O Description
AE20 tck I Test clock
AD18 tdi U I Test data in
Table 14: JTAG interface/boundary scan pinout

Pinout and signal descriptions
44
NS9750 Hardware Reference
Figure 9: JTAG interface
AE19 tdo 2 O Test data out
AC18 tms U I Test mode select
AF20 trst_n U I Test mode reset
AD19 rtck U 2 I/O Returned test clock, ARM core only
Bits Signal name U/D OD
(mA) I/O Description
Table 14: JTAG interface/boundary scan pinout
TRSTn
R15 0
**
**
R4 33
R13
10K
PD_PIN19
TCK
**
3.3V
3.3V
RTCK
##
TDI
U2
NC7SZ08_SOT23
1
2
3
5
4
A
B
GND
VCC
Y
RSTn
JSRST
R9 2.4K
##
R7 10K
RESET monitor
Trip = 2.97V
R14
10K
JP1
R10 2.4K
R3 1.0K
##
JTDO
C3
.1
R2
10K
R16 0
R12 2.4K
JTAG 20
PIN
HEADER..
##
R5 33
TMS
3.3V
PD_PIN17
P1
HEADER 10X2.1SP
12 34 56 78 910 1112 1314 1516 1718 1920
R17
2.4K
SW1
SW_PB
SYSTEM CONTROL
JTAG
NS9750_BGA352
H25 AC21
AE20
AD18
AC18 AE19
AF20 AD19
AF21
AD20
AE21
RESET* RESET_DONE
TCK
TDI
TMS TDO
TRST* RTCK
PLLTEST*
BISTEN*
SCANEN*
R6 10K
Should be
positioned on
PCB with pin 1
facing toward
board edge.
R8 2.4K
3.3V
RESETn RESETn
JRTCK
U3
MAX811S_SOT143
1
2
4
3
GND
RST
+V
MR
**
R11 0
##
MRn
**
nTRST
TDO
**
C1
.001
R1
2.4K
JP1 recommended
instead of R9
during development 3.3V
phase,
NS9750
Notes
R8
out: Boot from flash/ROM/S_CS1n
in: Boot from SDRAM/CS0n using SPI_B
EEPROM on GPIO pins
R12
out: Internal PCI arbiter
in: External PCI arbiter bus
Debug
Load all except JP1/R9, R15, R16; R8 and R12
depend on board options
Disable blank or unprogrammed boot memory
Production with debug possibility
Omit parts with **
Production without debug possibility
Omit parts with ** and ##, as well as parts with **
When halting the CPU in debug mode, the
JSRST line must be pulsed low only one time.

www.digiembedded.com
45
NS9750 Pinout
Reserved
Pin# Description
J1 Tie to ground directly
K3 Tie to ground directly
K2 Tie to ground directly
K1 Tie to ground directly
R1 Tie to ground directly
R2 Tie to ground directly
R3 Tie to ground directly
T1 Tie to ground directly
AF6 Tie to ground directly
AE3 Tie to ground directly
AC5 Tie to ground directly
AD4 Tie to 1.5V core power
AF2 Tie to 3.3V I/O power
AE7 No connect
L3 No connect
L2 No connect
L1 No connect
M3 No connect
M2 Tie to ground directly
M1 Tie to ground directly
N1 Tie to ground directly
N2 Tie to ground directly
AF22 No connect
AD21 No connect
AE22 No connect
Table 15: Reserved pins

Pinout and signal descriptions
46
NS9750 Hardware Reference
Power ground
Pin # Signal name Description
J23, L23, K23, U23, T23, V23, D18,
D17, AC17, D16, AC16, D11, D10,
AC11, AC10, AC9, J4, L4, K4, U4,
T4, V4
VDDC Core power, 1.5V
G23, H23, M23, R23, P23, N23, Y23,
W23, D20, AC20, D19, AC19, D14,
D13, AC14, AC13, D8, D7, AC8,
AC7, G4, H4, M4, R4, P4, N4, Y4,
W4
VDDS I/O power, 3.3V
A26, B25, AE25, AF26, D23, C24,
AD24, AC23, D5, D4, C4, E4, AC4,
A3, A2, D3, C3, C2, B3, B2, AE2,
AD3, A1, C1, B1, AF1
VSS2 Ground
Table 16: Power ground pins

47
Working with the CPU
CHAPTER 3
The NS9750 core is based on the ARM926EJ-S processor. The ARM926EJ-S processor
belongs to the ARM9 family of general-purpose microprocessors. The ARM926EJ-S
processor is targeted at multi-tasking applications in which full memory
management, high performance, low die size, and low power are important.

About the processor
48
NS9750 Hardware Reference
About the processor
The ARM926EJ-S processor supports the 32-bit ARM and 16-bit Thumb instructions
sets, allowing you to trade off between high performance and high code density. The
processor includes features for efficient execution of Java byte codes, providing Java
performance similar to JIT but without the associated overhead.
The ARM926EJ-S supports the ARM debug architecture, and includes logic to assist in
both hardware and software debug. The processor has a Harvard-cached architecture
and provides a complete high-performance processor subsystem, including:
ARM926EJ-S integer core
Memory Management Unit (MMU) (see "Memory Management Unit (MMU),"
beginning on page 78, for information)
Separate instruction and data AMBA AHB bus interfaces

www.digiembedded.com
49
Working with the CPU
Figure 10 shows the main blocks in the ARM926EJ-S processor.
Figure 10: ARM926EJ-S processor block diagram
Instruction sets
The processor executes three instruction sets:
32-bit ARM instruction set
16-bit Thumb instruction set
8-bit Java instruction set
DEXT
Write buffer
DCACHE
Cache
PA
TAGRAM
writeback
write
buffer
MMU
TLB
ARM926EJ-S
IROUTE
DROUTE
FCSE
WDATA RDATA
INSTR
ICACHE
IEXT
Bus
interface
unit
Data
AHB
interface
Instruction
AHB
interface
AHB
AHB
DA
IA
DMVA
IMVA

Instruction sets
50
NS9750 Hardware Reference
ARM instruction set
The ARM instruction set allows a program to achieve maximum performance with the
minimum number of instructions. The majority of instructions are executed in a
single cycle.
Thumb instruction set
The Thumb instruction set is simpler than the ARM instruction set, and offers
increased code density for code that does not require maximum performance. Code
can switch between ARM and Thumb instruction sets on any procedure call.
Java instruction set
In Java state, the processor core executes a majority of Java bytecodes naturally.
Bytecodes are decoded in two states, compared to a single decode stage when in
ARM/Thumb mode. See "Jazelle (Java)" on page 77 for more information about Java.

www.digiembedded.com
51
Working with the CPU
System control processor (CP15) registers
The system control processor (CP15) registers configure and control most of the
options in the ARM926EJ-S processor. Access the CP15 registers using only the MRC
and MCR instructions in a privileged mode; the instructions are provided in the
explanation of each applicable register. Using other instructions, or MRC and MCR in
unprivileged mode, results in an UNDEFINED instruction exception.
ARM926EJ-S system addresses
The ARM926EJ-S has three distinct types of addresses:
In the ARM926EJ-S domain: Virtual address (VA)
In the Cache and MMU domain: Modified virtual address (MVA)
In the AMBA domain: Physical address (PA)
Example
This is an example of the address manipulation that occurs when the ARM926EJ-S
core requests an instruction:
1The ARM926EJ-S core issues the virtual address of the instruction.
2The virtual address is translated using the FCSE PID (fast context switch
extension process ID) value to the modified virtual address. The instruction
cache (ICache) and memory management unit (MMU) find the modified virtual
address (see "R13: Process ID register" on page 75).
3If the protection check carried out by the MMU on the modified virtual address
does not abort and the modified virtual address tag is in the ICache, the
instruction data is returned to the ARM926EJ-S core.
If the protection check carried out by the MMU on the modified virtual
address does not abort but the cache misses (the MVA tag is not in the
cache), the MMU translates the modified virtual address to produce the
physical address. This address is given to the AMBA bus interface to perform
an external access.

System control processor (CP15) registers
52
NS9750 Hardware Reference
Accessing CP15 registers
Use only MRC and MCR instructions, only in privileged mode, to access CP15 registers.
Figure 11 shows the MRC and MCR instruction bit pattern.
Figure 11: CP15 MRC and MCR bit pattern
The mnemonics for these instructions are:
MCR{cond} p15,opcode_1,Rd,CRn,CRm,opcode_2
MRC{cond} p15,opcode_1,Rd,CRn,CRm,opcode_2
If you try to read from a write-only register or write to a read-only register, you will
have UNPREDICTABLE results. In all instructions that access CP15:
The opcode_1 field SHOULD BE ZERO, except when the values specified are used
to select the operations you want. Using other values results in
unpredictable behavior.
The opcode_2 and CRm fields SHOULD BE ZERO, except when the values
specified are used to select the behavior you want. Using other values
results in unpredictable behavior.
Terms and abbreviations
Table 17 lists the terms and abbreviations used in the CP15 registers and
explanations.
Cond 1110 1111 1L
Opcode
_1 Opcode
_2
CRn CRmRd
31 28 27 26 25 24 23 21 20 19 16 15 12 11 10 9 8 7 5 4 3 0
Term Abbreviation Description
UNPREDICTABLE UNP For reads:
The data returned when reading from this location is
unpredictable, and can have any value.
For writes:
Writing to this location causes unpredictable
behavior, or an unpredictable change in device
configuration.
Table 17: CP15 terms and abbreviations

www.digiembedded.com
53
Working with the CPU
Note:
In all cases, reading from or writing any data values to any CP15 registers,
including those fields specified as UNPREDICTABLE, SHOULD BE ONE, or
SHOULD BE ZERO, does not cause any physical damage to the chip.
Register summary
CP15 uses 16 registers.
Register locations 0, 5, and 13 each provide access to more than one
register. The register accessed depends on the value of the opcode_2 field in
the CP15 MRC/MCR instructions (see "Accessing CP15 registers" on page 52).
Register location 9 provides access to more than one register. The register
accessed depends on the value of the CRm field (see "Accessing CP15
registers" on page 52).
UNDEFINED UND An instruction that accesses CP15 in the manner
indicated takes the UNDEFINED instruction exception.
SHOULD BE ZERO SBZ When writing to this field, all bits of the field SHOULD
BE ZERO.
SHOULD BE ONE SBO When writing to this location, all bits in this field
SHOULD BE ONE.
SHOULD BE ZERO or
PRESERVED
SBZP When writing to this location, all bits of this field
SHOULD BE ZERO or PRESERVED by writing the
same value that has been read previously from the
same field.
Term Abbreviation Description
Table 17: CP15 terms and abbreviations
Register Reads Writes
0 ID code (based on opcode_2 value) Unpredictable
0 Cache type (based on opcode_2 value) Unpredictable
1 Control Control
2 Translation table base Translation table base
3 Domain access control Domain access control
Table 18: CP15 register summary

System control processor (CP15) registers
54
NS9750 Hardware Reference
All CP15 register bits that are defined and contain state are set to 0 by reset, with
these exceptions:
The V bit is set to 0 at reset if the VINITHI signal is low, and set to 1 if the
VINITHI signal is high.
The B bit is set to 0 at reset if the BIGENDINIT signal is low, and set to 1 if the
BIGENDINIT signal is high.
4 Reserved Reserved
5 Data fault status (based on opcode_2 value) Data fault status (based on opcode_2 value)
6 Instruction fault status (based on opcode_2
value)
Instruction fault status (based on opcode_2
value)
7 Cache operations Cache operations
8 Unpredictable TLB
9 Cache lockdown (based on CRm value) Cache lockdown
10 TLB lockdown TLB lockdown
11 and 12 Reserved Reserved
13 FCSE PID (based on opcode_2 value)
FCSE = Fast context switch extension
PID = Process identifier
FCSE PID (based on opcode_2 value)
FCSE = Fast context switch extension
PID = Process identifier
13 Context ID (based on opcode_2 value) Context ID (based on opcode_2 value)
14 Reserved Reserved
15 Test configuration Test configuration
Register Reads Writes
Table 18: CP15 register summary

www.digiembedded.com
55
Working with the CPU
R0: ID code and cache type status registers
Register R0 access the ID register, and cache type register. Reading from R0 returns
the device ID, and the cache type, depending on the opcode_2 value:
The CRm field SHOULD BE ZERO when reading from these registers. Table 19 shows the
instructions you can use to read register R0.
Writing to register R0 is UNPREDICTABLE.
R0: ID code
R0: ID code is a read-only register that returns the 32-bit device ID code. You can
access the ID code register by reading CP15 register R0 with the opcode_2 field set to
any value other than 1 or 2. Note this example:
MRC p15, 0, Rd, c0, c0, {0, 3-7}; returns ID
Table 20 shows the contents of the ID code register.
opcode_2=0 ID value
opcode_2=1 instruction and data cache type
Function Instruction
Read ID code MRC p15,0,Rd,c0,c0,{0, 3-7}
Read cache type MRC p15,0,Rd,c0,c0,1
Table 19: Reading from register R0
Bits Function Value
[31:24] ASCII code of implementer trademark 0x41
[23:20] Specification revision 0x0
[19:16] Architecture (ARMv5TEJ) 0x6
[15:4] Part number 0x926
[3:0] Layout revision 0x0
Table 20: R0: ID code

System control processor (CP15) registers
56
NS9750 Hardware Reference
R0: Cache type register
R0: Cache type is a read-only register that contains information about the size and
architecture of the instruction cache (ICache) and data cache (DCache) enabling
operating systems to establish how to perform operations such as cache cleaning and
lockdown. See "Cache features" on page 105 for more information about cache.
You can access the cache type register by reading CP15 register R0 with the opcode_2
field set to 1. Note this example:
MRC p15, 0, Rd, c0, c0, 1; returns cache details
Figure 12 shows the format of the cache type register. Table 21 describes the fields in
the register.
Figure 12: Cache type register format
Field Description
Ctype Determines the cache type, and specifies whether the cache supports lockdown and how it is
cleaned. Ctype encoding is shown below; all unused values are reserved.
Value: 0b1110
Method: Writeback
Cache cleaning: Register 7 operations (see "R7: Cache Operations register" on page 64)
Cache lockdown: Format C (see "R9: Cache Lockdown register" on page 69)
S bit Specifies whether the cache is a unified cache (S=0) or separate ICache and DCache (S=1).
Will always report separate ICache and DCache for NS9750.
Dsize Specifies the size, line length, and associativity of the DCache.
Isize Species the size, length and associativity of the ICache.
Table 21: Cache type register field definition
Ctype
0S
Dsize
31 28 25 24 23 12
00 Isize

www.digiembedded.com
57
Working with the CPU
Dsize and Isize fields
The Dsize and Isize fields in the cache type register have the same format, as shown:
The field contains these bits:
Field Description
Size Determines the cache size in conjunction with the M bit.
The M bit is 0 for DCache and ICache.
The size field is bits [21:18] for the DCache and bits [9:6] for the ICache.
The minimum size of each cache is 4 KB; the maximum size is 128 KB.
Cache size encoding with M=0:
Size field Cache size
0b0011 4 KB
0b0100 8 KB
Note: The NS9750 always reports 4KB for DCache and 8KB for ICache.
Assoc Determines the cache associativity in conjunction with the M bit.
The M bit is 0 for both DCache and ICache.
The assoc field is bits [17:15 for the DCache and bits [5:3] for the ICache.
Cache associativity with encoding:
Assoc field Associativity
0b010 4-way
Other values Reserved
M bit Multiplier bit. Determines the cache size and cache associativity values in conjunction with the
size and assoc fields.
Note: This field must be set to 0 for the ARM926EJ-S processor.
Len Determines the line length of the cache.
The len field is bits [13:12] for the DCache and bits [1:0] for the ICache.
Line length encoding:
Len field Cache line length
10 8 words (32 bytes)
Other values Reserved
11 10 9 6 5 3 2 1 0
00 Size MAssoc Len

System control processor (CP15) registers
58
NS9750 Hardware Reference
R1: Control register
Register R1 is the control register for the ARM926EJ-S processor. This register
specifies the configuration used to enable and disable the caches and MMU (memory
management unit). It is recommended that you access this register using a read-
modify-write sequence.
For both reading and writing, the CRm and opcode_2 fields SHOULD BE ZERO. Use these
instructions to read and write this register:
MRC p15, 0, Rd, c1, c0, 0 ; read control register
MCR p15, Rd, c1, c0, 0 ; write control register
All defined control bits are set to zero on reset except the V bit and B bit.
The V bit is set to zero at reset if the VINITHI signal is low.
The B bit is set to zero at reset if the BIGENDINIT signal is low, and set to one
if the BIGENDINIT signal is high.
Figure 13 shows the Control register format. Table 22 describes the Control register
bit functionality.
Figure 13: Control register format
Bits Name Function
[31:19] N/A Reserved:
When read, returns an UNPREDICTABLE value.
When written, SHOULD BE ZERO, or a value read from bits
[31:19] on the same processor.
Use a read-modify-write sequence when modifying this
register to provide the greatest future compatibility.
[18] N/A Reserved, SBO. Read = 1, write =1.
[17] N/A Reserved, SBZ. read = 0, write = 0.
[16] N/A Reserved, SBO. Read = 1, write = 1.
Table 22: R1: Control register bit definition
131 19 16 15 12 11 10 9 8 7 3 0218 17 14 13 6
S
B
Z
SBZ S
B
O
S
B
O
L
4R
RVI SBZ RSB SBO CAM

www.digiembedded.com
59
Working with the CPU
[15] L4 Determines whether the T is set when load instructions change
the PC.
0 Loads to PC set the T bit
1 Loads to PC do not set the T bit
[14] RR bit Replacement strategy for ICache and DCache
0 Random replacement
1 Round-robin replacement
[13] V bit Location of exception vectors
0 Normal exception vectors selected; address range=0x0000
0000 to 0x0000 001C
1 High exception vectors selected; address range=0xFFFF
0000 to 0xFFFF 001C
Set to the value of VINITHI on reset.
[12] I bit ICache enable/disable
0 ICache disabled
1 ICache enabled
[11:10] N/A SHOULD BE ZERO
[9] R bit ROM protection
Modifies the ROM protection system.
[8] S bit System protection
Modifies the MMU protection system. See "Memory
Management Unit (MMU)," beginning on page 78.
[7] B bit Endianness
0 Little endian operation
1 Big endian operation
Set to the value of BIGENDINIT on reset.
[6:3] N/A Reserved. SHOULD BE ONE.
[2] C bit DCache enable/disable
0 Cache disabled
1 Cache enabled
[1] A bit Alignment fault enable/disable
0 Data address alignment fault checking disabled
1 Data address alignment fault checking enabled
Bits Name Function
Table 22: R1: Control register bit definition

System control processor (CP15) registers
60
NS9750 Hardware Reference
The M, C, I, and RR bits directly affect ICache and DCache behavior, as shown:
If either the DCache or ICache is disabled, the contents of that cache are not
accessed. If the cache subsequently is re-enabled, the contents will not have
changed. To guarantee that memory coherency is maintained, the DCache must be
cleaned of dirty data before it is disabled.
[0] M bit MMU enable/disable
0 Disabled
1Enabled
Cache MMU Behavior
ICache disabled Enabled or disabled All instruction fetches are from external memory (AHB).
ICache enabled Disabled All instruction fetches are cachable, with no protection
checking. All addresses are flat-mapped; that is:
VA=MVA=PA.
ICache enabled Enabled Instruction fetches are cachable or noncachable, and
protection checks are performed. All addresses are
remapped from VA to PA, depending on the MMU page
table entry; that is, VA translated to MVA, MVA
remapped to PA.
DCache disabled Enabled or disabled All data accesses are to external memory (AHB).
DCache enabled Disabled All data accesses are noncachable nonbufferable. All
addresses are flat-mapped; that is, VA=MVA=PA.
DCache enabled Enabled All data accesses are cachable or noncachable, and
protection checks are performed. All addresses are
remapped from VA to PA, depending on the MMU page
table entry; that is, VA translated to MVA, MVA
remapped to PA.
Table 23: Effects of Control register on caches
Bits Name Function
Table 22: R1: Control register bit definition

www.digiembedded.com
61
Working with the CPU
R2: Translation Table Base register
Register R2 is the Translation Table Base register (TTBR), for the base address of the
first-level translation table.
Reading from R2 returns the pointer to the currently active first-level
translation table in bits [31:14] and an UNPREDICTABLE value in bits [13:0].
Writing to R2 updates the pointer to the first-level translation table from
the value in bits[31:14] of the written value. Bits [13:0] SHOULD BE ZERO.
Use these instructions to access the Translation Table Base register:
MRC p15, 0, Rd, c2, c0, 0 ; read TTBR
MCR p15, 0, Rd, c2, c0, 0 ; write TTBR
The CRm and opcode_2 fields SHOULD BE ZERO when writing to R2.
Figure 14 shows the format of the Translation Table Base register.
Figure 14: R2: Translation Table Base register
R3: Domain Access Control register
Register R3 is the Domain Access Control register and consists of 16 two-bit fields, as
shown in Figure 15.
Figure 15: R3: Domain Access Control register
Reading from R3 returns the value of the Domain Access Control register.
Writing to R3 writes the value of the Domain Access Control register.
31 014 13
Translation table base UNP/SBZ
31 014 13 12 11 10 9 8 7 6 5 4 3 2 115161718192021222324252627282930
D0D1D2D3D4D5D6D7D8D9D10D11D12D13D14D15

System control processor (CP15) registers
62
NS9750 Hardware Reference
Each two-bit field defines the access permissions for one of the 16 domains (D15–D0):
00 No access: Any access generates a domain fault
01 Client: Accesses are checked against the access permission bits in the section or page descriptor
10 Reserved: Currently behaves like no access mode (00)
11 Manager: Accesses are not checked against the access permission bits, so a permission fault
cannot be generated.
Use these instructions to access the Domain Access Control register:
MRC p15, 0, Rd, c3, c0, 0 ; read domain access permissions
MCR p15, 0, Rd, c3, c0, 0 ; write domain access permissions
R4 register
Accessing (reading or writing) this register causes UNPREDICTABLE behavior.
R5: Fault Status registers
Register R5 accesses the Fault Status registers (FSRs). The Fault Status registers
contain the source of the last instruction or data fault. The instruction-side FSR is
intended for debug purposes only.
The FSR is updated for alignment faults and for external aborts that occur while the
MMU is disabled. The FSR accessed is determined by the opcode_2 value:
See "Memory Management Unit (MMU)," beginning on page 78, for the fault type
encoding.
Access the FSRs using these instructions:
MRC p15, 0, Rd, c5, c0, 0 ; read DFSR
MCR p15, 0, Rd, c5, c0, 0 ; write DFSR
MRC p15, 0, Rd, c5, c0, 1 ; read IFSR
MCR p15, 0, Rd, c5, c0, 1 ; write IFSR
opcode_2=0 Data Fault Status register (DFSR)
opcode_2=1 Instruction Fault Status register (IFSR)

www.digiembedded.com
63
Working with the CPU
Figure 16 shows the format of the Fault Status registers. Table 24 describes the Fault
Status register bits.
Figure 16: Fault Status registers format
Table 25 shows the encodings used for the status field in the Fault Status register, and
indicates whether the domain field contains valid information. See "MMU faults and
CPU aborts" on page 95 for information about MMU aborts in Fault Address and Fault
Status registers.
Bits Description
[31:9] UNPREDICTABLE/SHOULD BE ZERO
[8] Always reads as zero. Writes are ignored.
[7:4] Specifies which of the 16 domains (D15–D0) was being accessed when a data
fault occurred.
[3:0] Type of fault generated. (See "Memory Management Unit (MMU)," beginning
on page 78.)
Table 24: Fault Status register bit description
Priority Source Size Status Domain
Highest Alignment N/A 0b00x1 Invalid
External abort on translation First level
Second level
0b1100
0b1110
Invalid
Valid
Translation Section page 0b0101
0b0111
Invalid
Valid
Domain Section page 0b1001
0b1011
Valid
Valid
Permission Section page 0b1101
0b1111
Valid
Valid
Table 25: Fault Status register status field encoding
31 0987 43
0
UNP/SBZ Domain Status

System control processor (CP15) registers
64
NS9750 Hardware Reference
R6: Fault Address register
Register R6 accesses the Fault Address register (FAR). The Fault Address register
contains the modified virtual address of the access attempted when a data abort
occurred. This register is updated only for data aborts, not for prefetch aborts; it is
updated also for alignment faults and external aborts that occur while the MMU is
disabled.
Use these instructions to access the Fault Address register:
MRC p15, 0, Rd, c6, c0, 0 ; read FAR
MCR p15, 0, Rd, c6, c0, 0 ; write FAR
Writing R6 sets the Fault Address register to the value of the data written. This is
useful for debugging, to restore the value of a Fault Address register to a previous
state.
The CRm and opcode_2 fields SHOULD BE ZERO when reading or writing R6.
R7: Cache Operations register
Register R7 controls the caches and write buffer. The function of each cache
operation is selected by the opcode_2 and CRm fields in the MCR instruction that writes
to CP15 R7. Writing other opcode_2 or CRm values is UNPREDICTABLE.
Reading from R7 is UNPREDICTABLE, with the exception of the two test and clean
operations (see Table 27, “R7: Cache operations,” on page 66 and "Test and clean
operations" on page 67).
Use this instruction to write to the Cache Operations register:
MCR p15, opcode_1, Rd, CRn, CRm, opcode_2
Table 26 describes the cache functions provided by register R7. Table 27 lists the
cache operation functions and associated data and instruction formats for R7.
Lowest External abort Section page 0b1000
0b1010
Valid
Valid
Priority Source Size Status Domain
Table 25: Fault Status register status field encoding

www.digiembedded.com
65
Working with the CPU
Function Description
Invalidate cache Invalidates all cache data, including any dirty data.
Invalidate single entry using either index or
modified virtual address
Invalidates a single cache line, discarding any dirty data.
Clean single data entry using either index or
modified virtual address
Writes the specified DCache line to main memory if the
line is marked valid and dirty. The line is marked as not
dirty, and the valid bit is unchanged.
Clean and invalidate single data entry using
wither index or modified virtual address.
Writes the specified DCache line to main memory if the
line is marked valid and dirty. The line is marked not valid.
Test and clean DCache Tests a number of cache lines, and cleans one of them if any
are dirty. Returns the overall dirty state of the cache in bit
30. (See "Test and clean operations" on page 67).
Test, clean, and invalidate DCache Tests a number of cache lines, and cleans one of them if any
are dirty. When the entire cache has been tested and
cleaned, it is invalidated. (See "Test and clean operations"
on page 67).
Prefetch ICache line Performs an ICache lookup of the specified modified
virtual address. If the cache misses and the region is
cachable, a linefill is performed.
Drain write buffer Acts as an explicit memory barrier. This instruction drains
the contents of the write buffers of all memory stores
occurring in program order before the instruction is
completed. No instructions occurring in program order
after this instruction are executed until the instruction
completes.
Use this instruction when timing of specific stores to the
level two memory system has to be controlled (for
example, when a store to an interrupt acknowledge location
has to complete before interrupts are enabled).
Table 26: Cache Operations register function descriptions

System control processor (CP15) registers
66
NS9750 Hardware Reference
Wait for interrupt Drains the contents of the write buffers, puts the processor
into low-power state, and stops the processor from
executing further instructions until an interrupt (or debug
request) occurs. When an interrupt does occur, the MCR
instruction completes, and the IRQ or FIRQ handler is
entered as normal.
The return link in R14_irq or R14_fiq contains the address of
the MCR instruction plus eight, so the typical instruction
used for interrupt return (SUBS PC,R14,#4) returns to the
instruction following the MCR.
Function/operation Data format Instruction
Invalidate ICache and DCache SBZ MCR p15, 0, Rd, c7, c7, 0
Invalidate ICache SBZ MCR p15, 0, Rd, c7, c5, 0
Invalidate ICache single entry (MVA) MVA MCR p15, 0, Rd, c7, c5, 1
Invalidate ICache single entry (set/way) Set/Way MCR p15, 0, Rd, c7, c5, 2
Prefetch ICache line (MVA) MVA MCR p15, 0, Rd, c7, c13, 1
Invalidate DCache SBZ MCR p15, 0, Rd, c7, c6, 0
Invalidate DCache single entry (MVA) MVA MCR p15, 0, Rd, c7, c6, 1
Invalidate DCache single entry (set/way) Set/Way MCR p15, 0, Rd, c7, c6, 2
Clean DCache single entry (MVA) MVA MCR p15, 0, Rd, c7, c10, 1
Clean DCache single entry (set/way) Set/Way MCR p15, 0, Rd, c7, C10, 2
Test and clean DCache n/a MRC p15, 0, Rd, c7, c10, 3
Clean and invalidate DCache entry (MVA) MVA MCR p15, 0, Rd, c7, c14, 1
Clean and invalidate DCache entry (set/way) Set/Way MCR p15, 0, Rd, c7, c14, 2
Test, clean, and invalidate DCache n/a MRC p15, 0, Rd, c7, c14, 3
Drain write buffer SBZ MCR p15, 0, Rd, c7, c10, 4
Wait for interrupt SBZ MCR p15, 0, Rd, c7, c0, 4
Table 27: R7: Cache operations
Function Description
Table 26: Cache Operations register function descriptions

www.digiembedded.com
67
Working with the CPU
Figure 17 shows the modified virtual address format for Rd for the CP15 R7 MCR
operations.
The tag, set, and word fields define the MVA.
For all cache operations, the word field SHOULD BE ZERO.
Figure 17: R7: MVA format
Figure 18 shows the Set/Way format for Rd for the CP15 R7 MCR operations.
A and S are the base-two logarithms of the associativity and the number of
sets.
The set, way, and word files define the format.
For all of the cache operations, word SHOULD BE ZERO.
For example, a 16 KB cache, 4-way set associative, 8-word line results in the
following:
A = log2 associativity = log24 = 2
S = log2 NSETS where
NSETS = cache size in bytes/associativity/line length in bytes:
NSETS = 16384/4/32 = 128
Result: S = log2 128 = 7
Figure 18: R7: Set/Way format
Test and clean operations
Test and clean DCache instruction
The test and clean DCache instruction provides an efficient way to clean the entire
DCache, using a simple loop. The test and clean DCache instruction tests a number of
lines in the DCache to determine whether any of them are dirty. If any dirty lines are
31 0S+4 4
SBZSet(=index) Word
Tag
215S+5
31 0S+4 4
SBZSet(=index) Word
SBZ
215S+5
Way
32-A 31-A

System control processor (CP15) registers
68
NS9750 Hardware Reference
found, one of those lines is cleaned. The test and clean DCache instruction also
returns the status of the entire DCache in bit 30.
Note:
The test and clean DCache instruction MRC p15, 0, r15, c7, c10, 3 is a special
encoding that uses r15 as a destination operand. The PC is not changed by
using this instruction, however. This MRC instruction also sets the
condition code flags.
If the cache contains any dirty lines, bit 30 is set to 0. If the cache contains no dirty
lines, bit 30 is set to 1. Use the following loop to clean the entire cache:
tc_loop: MRC p15, 0, r15, c7, c10, 3 ; test and clean
BNE tc_loop
Test, clean, and invalidate DCache instruction
The test, clean, and invalidate DCache instruction is the same as the test and clean
DCache instruction except that when the entire cache has been cleaned, it is
invalidated. Use the following loop to test, clean, and invalidate the entire DCache:
tci_loop: MRC p15, 0, r15, c7, c14, 3 ; test clean and invalidate
BNE tci_loop
R8:TLB Operations register
Register R8 is a write-only register that controls the translation lookaside buffer
(TLB). There is a single TLB used to hold entries for both data and instructions. The
TLB is divided into two parts:
Set-associative
Fully-associative
The fully-associative part (also referred to as the lockdown part of the TLB) stores
entries to be locked down. Entries held in the lockdown part of the register are
preserved during an invalidate-TLB operation. Entries can be removed from the
lockdown TLB using an invalidate TLB single entry operation.
There are six TLB operations; the function to be performed is selected by the opcode_2
and CRm fields in the MCR instruction used to write register R8. Writing other opcode_2
or CRm values is UNPREDICTABLE. Reading from this register is UNPREDICTABLE.
Use the instruction shown in Table 28 to perform TLB operations.

www.digiembedded.com
69
Working with the CPU
The invalidate TLB operations invalidate all the unpreserved entries in the
TLB.
The invalidate TLB single entry operations invalidate any TLB entry
corresponding to the modified virtual address given in Rd, regardless of its
preserved state. See "R10: TLB Lockdown register," beginning on page 73,
for an explanation of how to preserve TLB entries.
Figure 19 shows the modified virtual address format used for invalid TLB single entry
operations.
Figure 19: R8: TLB Operations, MVA format
Note:
If either small or large pages are used, and these pages contain subpage
access permissions that are different, you must use four invalidate TLB
single entry operations, with the MVA set to each subpage, to invalidate
all information related to that page held in a TLB.
R9: Cache Lockdown register
Register R9 access the cache lockdown registers. Access this register using CRm = 0.
The Cache Lockdown register uses a cache-way-based locking scheme (format C) that
allows you to control each cache way independently.
Operation Data Instruction
Invalidate set-associative TLB SBZ MCR p15, 0, Rd, c8, c7, 0
Invalidate single entry SBZ MCR p15, 0, Rd, c8, c7. 1
Invalidate set-associative TLB SBZ MCR p15, 0, Rd, c8, c5, 0
Invalidate single entry MVA MCR p15, 0, Rd, c8, c5, 1
Invalidate set-associative TLB SBZ MCR p15, 0, Rd, c8, c6, 0
Invalidate single entry MVA MCR p15, 0, Rd, c8, c6, 1
Table 28: R8: Translation Lookaside Buffer operations
31 09
SBZ
Modified virtual address
10

System control processor (CP15) registers
70
NS9750 Hardware Reference
These registers allow you to control which cache-ways of the four-way cache are used
for the allocation on a linefill. When the registers are defined, subsequent linefills
are placed only in the specified target cache way. This gives you some control over
the cache pollution cause by particular applications, and provides a traditional
lockdown operation for locking critical code into the cache.
A locking bit for each cache way determines whether the normal cache allocation is
allowed to access that cache way (see Table 30, “Cache Lockdown register L bits,” on
page 71). A maximum of three cache ways of the four-way associative cache can be
locked, ensuring that normal cache line replacement is performed.
Note:
If no cache ways have the L bit set to 0, cache way 3 is used for all
linefills.
The first four bits of this register determine the L bit for the associated cache way.
The opcode_2 field of the MRC or MCR instruction determines whether the instruction
or data lockdown register is accessed:
Use the instructions shown in Table 29 to access the CacheLockdown register.
You must modify the Cache Lockdown register using a modify-read-write sequence;
for example:
MRC p15, 0, Rn, c9, c0, 1 ;
ORR Rn, Rn, 0x01 ;
MCR p15, 0, Rn, c9, c0, 1 ;
opcode_2=0 Selects the DCache Lockdown register, or the Unified
Cache Lockdown register if a unified cache is
implemented. The ARM926EJ-S processor has separate
DCache and ICache.
opcode_2=1 Selects the ICache Lockdown register.
Function Data Instruction
Read DCache Lockdown register L bits MRC p15, 0, Rd, c9, c0, 0
Write DCache Lockdown register L bits MCR p15, 0, Rd, c9, c0, 0
Read ICache Lockdown register L bits MRC p15, 0, Rd, c9, c0, 1
Write ICache Lockdown register L bits MCR p15, 0, Rd, c9, c0, 1
Table 29: Cache Lockdown register instructions

www.digiembedded.com
71
Working with the CPU
This sequence sets the L bit to 1 for way 0 of the ICache. Figure 20 shows the format
for the Cache Lockdown register.
Figure 20: R9: Cache Lockdown register format
Table 30 shows the format of the Cache Lockdown register L bits. All cache ways are
available for allocation from reset.
Use one of these procedures to lockdown and unlock cache:
Specific loading of addresses into a cache way
Cache unlock procedure
Bits 4-way associative Notes
[31:16] UNP/SBZ Reserved
[15:4] 0xFFF SBO
[3] L bit for way 3 Bits [3:0] are the L bits for each cache way:
0 Allocation to the cache way is determined by the standard
replacement algorithm (reset state)
1 No allocation is performed to this way
[2] L bit for way 2
[1] L bit for way 1
[0] L bit for way 0
Table 30: Cache Lockdown register L bits
31 03
SBZ/UNP
15 416
SB0 L bits
(cache ways
0 to 3)

System control processor (CP15) registers
72
NS9750 Hardware Reference
Specific loading of addresses into a cache-way
The procedure to lock down code and data into way i of cache, with N ways, using
format C, makes it impossible to allocate to any cache way other than the target
cache way:
1Be sure that no processor exceptions can occur during the execution of this
procedure; for example, disable interrupts. If this is not possible, all code and
data used by any exception handlers must be treated as code and data as in
Steps 2 and 3.
2If an ICache way is being locked down, be sure that all the code executed by the
lockdown procedure is in an uncachable area of memory or in an already locked
cache way.
3If a DCache way is being locked down, be sure that all data used by the lockdown
procedure is in an uncachable area of memory or is in an already locked cache
way.
4Ensure that the data/instructions that are to be locked down are in a cachable
area of memory.
5Be sure that the data/instructions that are to be locked down are not already in
the cache. Use the Cache Operations register (R7) clean and/or invalidate
functions to ensure this.
6Write these settings to the Cache Lockdown register (R9), to enable allocation to
the target cache way:
CRm = 0
Set L == 0 for bit i
Set L == 1 for all other bits
7For each of the cache lines to be locked down in cache way i:
–If a DCache is being locked down, use an LDR instruction to load a word
from the memory cache line to ensure that the memory cache line is loaded
into the cache.
–If an ICache is being locked down, use the Cache Operations register (R7)
MCR prefetch ICache line (<CRm>==c13, <opcode2>==1) to fetch the memory
cache line into the cache.
8Write <CRm>==0 to Cache Lockdown register (R9), setting L==1 for bit i and
restoring all other bits to the values they had before the lockdown routine was
started.

www.digiembedded.com
73
Working with the CPU
Cache unlock procedure
To unlock the locked down portion of the cache, write to Cache Lockdown register
(R9) setting L==0 for the appropriate bit. The following sequence, for example, sets
the L bit to 0 for way 0 of the ICache, unlocking way 0:
MRC p15, 0, Rn, c9, c0, 1;
BIC Rn, Rn, 0x01 ;
MCR p15, 0, Rn, c9, c0, 1;
R10: TLB Lockdown register
The TLB Lockdown register controls where hardware page table walks place the TLB
entry — in the set associative region or the lockdown region of the TLB. If the TLB
entry is put in the lockdown region, the register indicates which entry is written. The
TLB lockdown region contains eight entries (see the discussion of the TLB structure in
"TLB structure," beginning on page 104, for more information).
Figure 21 shows the TLB lockdown format.
Figure 21: TLB Lockdown register format
When writing the TLB Lockdown register, the value in the P bit (D0) determines in
which region the TLB entry is placed:
TLB entries in the lockdown region are preserved so invalidate-TLB operations only
invalidate the unpreserved entries in the TLB; that is, those entries in the set-
associative region. Invalidate-TLB single entry operations invalidate any TLB entry
corresponding to the modified virtual address given in Rd, regardless of the entry’s
preserved state; that is, whether they are in lockdown or set-associative TLB regions.
P=0 Subsequent hardware page table walks place the TLNB entry in the set associative region
of the TLB.
P=1 Subsequent hardware page table walks place the TLB entry in the lockdown region at the
entry specified by the victim, in the range 0–7.
Victim SBZ/UNP
31 28 2529 26 0
SBZ P

System control processor (CP15) registers
74
NS9750 Hardware Reference
See "R8:TLB Operations register" on page 68 for a description of the TLB-invalidate
operations.
Use these instructions to program the TLB Lockdown register:
The victim automatically increments after any table walk that results in an entry
being written into the lockdown part of the TLB.
Note:
It is not possible for a lockdown entry to map entirely either small or large
pages, unless all subpage access permissions are the same. Entries can
still be written into the lockdown region, but the address range that is
mapped covers only the subpage corresponding to the address that was
used to perform the page table walk.
Sample code sequence
This example shows the code sequence that locks down an entry to the current
victim.
ADR r1,LockAddr ; set R1 to the value of the address to be locked
down
MCR p15,0,r1,c8,c7,1 ; invalidate TLB single entry to ensure that
LockAddr is not already in the TLB
MRC p15,0,r0,c10,c0,0 ; read the lockdown register
ORR r0,r0,#1 ; set the preserve bit
MCR p15,0,r0,c10,c0,0 ; write to the lockdown register
LDR r1,[r1] ; TLB will miss, and entry will be loaded
MRC p15,0,r0,c10,c0,0 ; read the lockdown register (victim will have
; incremented
BIC r0,r0,#1 ; clear preserve bit
MCR p15,0,r0,c10,c0,0 ; write to the lockdown register
R11 and R12 registers
Accessing (reading or writing) these registers causes UNPREDICTABLE behavior.
Function Instruction
Read data TLB lockdown victim MRC p15, 0, Rd, c10, c0, 0
Write data TLB lockdown victim MCR p15, 0, Rd, c10, c0, 0

www.digiembedded.com
75
Working with the CPU
R13: Process ID register
The Process ID register accesses the process identifier registers. The register
accessed depends on the value on the opcode_2 field:
Use the Process ID register to determine the process that is currently running. The
process identifier is set to 0 at reset.
FCSE PID register
Addresses issued by the ARM926EJ-S core, in the range 0 to 32 MB, are translated
according to the value contained in the FCSE PID register. Address A becomes
A + (FCSE PID x 32 MB); it is this modified address that the MMU and caches see.
Addresses above 32 MB are not modified. The FCSE PID is a 7-bit field, which allows
128 x 32 MB processes to be mapped.
If the FCSE PID is 0, there is a flat mapping between the virtual addresses output by
the ARM926EJ-S core and the modified virtual addresses used by the caches and MMU.
The FCSE PID is set to 0 at system reset.
If the MMU is disabled, there is no FCSE address translation.
FCSE translation is not applied for addresses used for entry-based cache or TLB
maintenance operations. For these operations, VA=MVA.
Use these instructions to access the FCSE PID register:
opcode_2=0 Selects the Fast Context Switch Extension (FCSE) Process Identifier (PID)
register.
opcode_2=1 Selects the context ID register.
Function Data ARM instruction
Read FCSE PID FCSE PID MRC p15,0,Rd,c13,c0,0
Write FCSE PID FCSE PID MCR p15,0,Rd,c13,c0,0

System control processor (CP15) registers
76
NS9750 Hardware Reference
Figure 22 shows the format of the FCSE PID register.
Figure 22: Process ID register format
Performing a fast context switch
You can perform a fast context switch by writing to the Process ID register (R13) with
opcode_2 set to 0. The contents of the caches and the TLB do not have to be flushed
after a fast context switch because they still hold address tags. The two instructions
after the FCSE PID has been written have been fetched with the old FCSE PID, as
shown in this code example:
{FCSE PID = 0}
MOV r0, #1:SHL:25 ;Fetched with FCSE PID = 0
MCR p15,0,r0,c13,c0,0 ;Fetched with FCSE PID = 0
A1 ;Fetched with FCSE PID = 0
A2 ;Fetched with FCSE PID = 0
A3 ;Fetched with FCSE PID = 1
A1, A2, and A3 are the three instructions following the fast context switch.
Context ID register
The Context ID register provides a mechanism that allows real-time trace tools to
identify the currently executing process in multi-tasking environments.
Use these instructions to access the Context ID register:
Function Data ARM instruction
Read context ID Context ID MRC p15,0,Rd,c13,c0,1
Write context ID Context ID MCR p15,0,Rd,c13,c0,1
31 25 24 0
SBZ
FCSE PID

www.digiembedded.com
77
Working with the CPU
Figure 23 shows the format of the Context ID register (Rd) transferred during this
operation.
Figure 23: Context ID register format
R14 register
Accessing (reading or writing) this register is reserved.
R15: Test and debug register
Register R15 to provides device-specific test and debug operations in ARM926EJ-S
processors. Use of this register currently is reserved.
Jazelle (Java)
The ARM926EJ-S processor has ARM’s embedded Jazelle Java acceleration hardware
in the core. Java offers rapid application development to software engineers.
The ARM926EJ-S processor core executes an extended ARMv5TE instruction set, which
includes support for Java byte code execution (ARMv5TEJ). An ARM optimized Java
Virtual Machine (JVM) software layer has been written to work with the Jazelle
hardware. The Java byte code acceleration is accomplished by the following:
Hardware, which directly executes 80% of simple Java byte codes.
Software emulation within the ARM-optimized JVM, which addresses the
remaining 20% of the Java byte codes.
31 0
Context identifier

DSP
78
NS9750 Hardware Reference
DSP
The ARM926EJ-S processor core provides enhanced DSP capability. Multiply
instructions are processed using a single cycle 32x16 implementation. There are
32x32, 32x16, and 16x16 multiply instructions, or Multiply Accumulate (MAC), and
the pipeline allows one multiply to start each cycle. Saturating arithmetic improves
efficiency by automatically selecting saturating behavior during execution, and is
used to set limits on signal processing calculations to minimize the effect of noise or
signal errors. All of these instructions are beneficial for algorithms that implement
the following:
GSM protocols
FFT
State space servo control
Memory Management Unit (MMU)
The MMU provides virtual memory features required by systems operating on
platforms such as WindowsCE or Linux. A single set of two-level page tables stored in
main memory control the address translation, permission checks, and memory region
attributes for both data and instruction accesses. The MMU uses a single, unified
Translation Lookaside Buffer (TLB) to cache the information held in the page tables.
TLB entries can be locked down to ensure that a memory access to a given region
never incurs the penalty of a page table walk.
MMU Features
Standard ARM926EJ-S architecture MMU mapping sizes, domains, and access
protection scheme.
Mapping sizes, as follows:
–1 MB for sections
–64 KB for large pages
–4 KB for small pages
–1 KB for tiny pages

www.digiembedded.com
79
Working with the CPU
Access permissions for large pages and small pages can be specified
separately for each quarter of the page (subpage permissions).
Hardware page table walks.
Invalidate entire TLB using R8: TLB Operations register (see "R8:TLB
Operations register" on page 68).
Invalidate TLB entry selected by MVA, using R8: TLB Operations register (see
"R8:TLB Operations register" on page 68).
Lockdown of TLB entries using R10: TLB Lockdown register (see "R10: TLB
Lockdown register" on page 73).
Access permissions and domains
For large and small pages, access permissions are defined for each subpage (1 KB for
small pages, 16 KB for large pages). Sections and tiny pages have a single set of
access permissions.
All regions of memory have an associated domain. A domain is the primary access
control mechanism for a region of memory. It defines the conditions necessary for an
access to proceed. The domain determines whether:
Access permissions are used to qualify the access.
The access is unconditionally allowed to proceed.
The access is unconditionally aborted.
In the latter two cases, the access permission attributes are ignored.
There are 16 domains, which are configured using R3: Domain Access Control register
(see "R3: Domain Access Control register" on page 61).
Translated entries
The TLB caches translated entries. During CPU memory accesses, the TLB provides
the protection information to the access control logic.
When the TLB contains a translated entry for the modified virtual address (MVA), the
access control logic determines whether:
Access is permitted and an off-chip access is required — the MMU outputs
the appropriate physical address corresponding to the MVA.

Memory Management Unit (MMU)
80
NS9750 Hardware Reference
Access is permitted and an off-chip access is not required — the cache
services the access.
Access is not permitted — the MMU signals the CPU core to abort.
If the TLB misses (it does not contain an entry for the MVA), the translation table walk
hardware is invoked to retrieve the translation information from a translation table in
physical memory. When retrieved, the translation information is written into the TLB,
possible overwriting an existing value.
At reset, the MMU is turned off, no address mapping occurs, and all regions are
marked as noncachable and nonbufferable.
MMU program accessible registers
Table 31 shows the CP15 registers that are used in conjunction with page table
descriptors stored in memory to determine MMU operation.
Register Bits Description
R1: Control register M, A, S, R Contains bits to enable the MMU (M bit), enable data address
alignment checks (A bit), and to control the access protection
scheme (S bit and R bit).
R2: Translation Table Base
register
[31:14] Holds the physical address of the base of the translation table
maintained in main memory. This base address must be on a 16
KB boundary.
R3: Domain Access Control
register
[31:0] Comprises 16 two-bit fields. Each field defines the access
control attributes for one of 16 domains (D15 to D00).
R5: Fault Status registers,
IFSR and DFSR
[7:0] Indicates the cause of a data or prefetch abort, and the domain
number of the aborted access when an abort occurs. Bits [7:4]
specify which of the 16 domains (D15 to D00) was being
accessed when a fault occurred. Bits [3:0] indicate the type of
access being attempted. The value of all other bits is
UNPREDICTABLE. The encoding of these bits is shown in
Table 32, “Priority encoding of fault status,” on page 85).
R6: Fault Address register [31:0] Holds the MVA associated with the access that caused the data
abort. See Table 32, “Priority encoding of fault status,” on
page 85 for details of the address stored for each type of fault.
Table 31: MMU program-accessible CP15 registers

www.digiembedded.com
81
Working with the CPU
All CP15 MMU registers, except R8: TLB Operations, contain state that can be read
using MRC instructions, and can be written using MCR instructions. Registers R5 (Fault
Status) and R6 (Fault Address) are also written by the MMU during an abort.
Writing to R8: TLB Operations causes the MMU to perform a TLB operation, to
manipulate TLB entries. This register is write-only.
Address translation
The virtual address (VA) generated by the CPU core is converted to a modified virtual
address (MVA) by the FCSE (fast context switch extension) using the value held in
CP15 R13: Process ID register. The MMU translates MVAs into physical addresses to
access external memory, and also performs access permission checking.
The MMU table-walking hardware adds entries to the TLB. The translation
information that comprises both the address translation data and the access
permission data resides in a translation table located in physical memory. The MMU
provides the logic for automatically traversing this translation table and loading
entries into the TLB.
The number of stages in the hardware table walking and permission checking process
is one or two. depending on whether the address is marked as a section-mapped
access or a page-mapped access.
There are three sizes of page-mapped accesses and one size of section-mapped
access. Page-mapped accesses are for large pages, small pages, and tiny pages.
R8: TLB Operations
register
[31:0] Performs TLB maintenance operations. These are either
invalidating all the (unpreserved) entries in the TLB, or
invalidating a specific entry.
R10: TLB Lockdown
register
[28:26] and 0 Enables specific page table entries to be locked into the TLB.
Locking entries in the TLB guarantees that accesses to the
locked page or section can proceed without incurring the time
penalty of a TLB miss. This enables the execution latency for
time-critical pieces of code, such as interrupt handlers, to be
minimized.
Register Bits Description
Table 31: MMU program-accessible CP15 registers

Memory Management Unit (MMU)
82
NS9750 Hardware Reference
The translation process always begins in the same way — with a level-one fetch. A
section-mapped access requires only a level-one fetch, but a page-mapped access
requires an additional level-two fetch.
Translation table base
The hardware translation process is initiated when the TLB does not contain a
translation for the requested MVA. R2: Translation Table Base (TTB) register points to
the base address of a table in physical memory that contains section or page
descriptors, or both. The 14 low-order bits [13:0] of the TTB register are
UNPREDICTABLE on a read, and the table must reside on a 16 KB boundary.
Figure 24 shows the format of the TTB register.
Figure 24: R2: Translation Table base register
The translation table has up to 4096 x 32-bit entries, each describing 1 MB of virtual
memory. This allows up to 4 GB of virtual memory to be addressed.
31 014 13
Translation table base

www.digiembedded.com
83
Working with the CPU
Figure 25 shows the table walk process.
Figure 25: Translating page tables
Indexed by
modified
virtual
address
bits [31:20]
TTB base
Translation
table Section base
Indexed by
modified
virtual
address
bits [19:0]
4096 entries 1 MB
Section
Large page
Indexed by
modified
virtual
address
bits [15:0]
Large page
base
Coarse page
table
Coarse page
table base
Fine page
table base
Fine page
table
Indexed by
modified
virtual
address
bits [19:10]
256 entries
Indexed by
modified
virtual
address
bits [19:12]
1024 entries
Indexed by
modified
virtual
address
bits [11:0]
Indexed by
modified
virtual
address
bits [9:0]
64 KB
4 KB
1 KB
Tiny page
Small page

Memory Management Unit (MMU)
84
NS9750 Hardware Reference
First-level fetch
Bits [31:14] of the TTB register are concatenated with bits [31:20] of the MVA to
produce a 30-bit address.
Figure 26 shows the concatenation and address:
Figure 26: Accessing translation table first-level descriptors
This address selects a 4-byte translation table entry. This is a first-level descriptor for
either a section or a page.
First-level descriptor
The first-level descriptor returned is a section description, a coarse page table
descriptor, a fine page table descriptor, or is invalid. Figure 27 shows the format of a
first-level descriptor.
A section descriptor provides the base address of a 1 MB block of memory.
The page table descriptors provide the base address of a page table that contains
second-level descriptors. There are two page-table sizes:
Coarse page tables, which have 256 entries and split the 1 MB that the
table describes into 4 KB blocks.
Modified virtual address
31 20 19 0
Table index
Translation table base
31 14 13 0
Translation base
31 14 13 0
Translation base Table index 00
1
2
31 0
First-level descriptor

www.digiembedded.com
85
Working with the CPU
Fine page tables, which have 1024 entries and split the 1 MB that the table
describes into 1 KB blocks.
Figure 27: First-level descriptor
Table 32 shows first-level descriptor bit assignments.
31 20 19 12 11 10 9 8 012345
00
0
0
1
1
11
1
1
1
CB
Domain
Domain
Domain
AP
Coarse page table base address
Section base address
Fine page table base address
Fault
Coarse page table
Section
Fine page table
Bits
Section Coarse Fine Description
[31:20] [31:10] [31:12] Forms the corresponding bits of the physical address.
[19:12] ---- --- SHOULD BE ZERO
[11:10] --- --- Access permission bits. See "Access permissions and
domains" on page 79 and "Fault Address and Fault Status
registers" on page 96 for information about interpreting the
access permission bits.
9 9 [11:9] SHOULD BE ZERO
[8:5] [8:5] [8:5] Domain control bits
444Must be 1.
[3:2] --- --- Bits C and B indicate whether the area of memory mapped
by this page is treated as write-back cachable, write-
through cachable, noncached buffered, or noncached
nonbuffered.
--- [3:2] [3:2] SHOULD BE ZERO
Table 32: Priority encoding of fault status

Memory Management Unit (MMU)
86
NS9750 Hardware Reference
Section descriptor
A section descriptor provides the base address of a 1 MB block of memory. Figure 28
shows the section descriptor format. Table 34 describes the section descriptor bits.
Figure 28: Section descriptor
[1:0] [1:0] [1:0] These bits indicate the page size and validity, and are
interpreted as shown in Table 33, “Interpreting first-level
descriptor bits [1:0],” on page 86.
Value Meaning Description
0 0 Invalid Generates a section translation fault.
0 1 Coarse page table Indicates that this is a coarse page table descriptor.
1 0 Section Indicates that this is a section descriptor.
1 1 Fine page table Indicates that this is a fine page table descriptor.
Table 33: Interpreting first-level descriptor bits [1:0]
Bits Description
[31:20] Forms the corresponding bits of the physical address for a section.
[19:12] Always written as 0.
[11:10] Specify the access permissions for this section.
[09 Always written as 0.
Table 34: Section descriptor bits
Bits
Section Coarse Fine Description
Table 32: Priority encoding of fault status
Section base address SBZ S
B
Z
AP Domain 1 1 0CB
10234589101112192031

www.digiembedded.com
87
Working with the CPU
Coarse page table descriptor
A coarse page table descriptor provides the base address of a page table that
contains second-level descriptors for either large page or small page accesses. Coarse
page tables have 256 entries, splitting the 1 MB that the table describes into 4 KB
blocks. Figure 29 shows the coarse page table descriptor format; Table 35 describes
the coarse page table descriptor bit assignments.
Note:
If a coarse page table descriptor is returned from the first-level fetch, a
second-level fetch is initiated.
Figure 29: Coarse page table descriptor
[8:5] Specifies one of the 16 possible domains (held in the Domain and Access Control register)
that contain the primary access controls.
4 Should be written as 1, for backwards compatibility.
[3:2] Indicate if the area of memory mapped by this section is treated as writeback cachable,
write-through cachable, noncached buffered, or noncached nonbuffered.
[1:0] Must be 10 to indicate a section descriptor.
Bits Description
[31:10] Forms the base for referencing the second-level descriptor (the coarse page table index for
the entry derived from the MVA).
9 Always written as 0.
[8:5] Specifies one of the 16 possible domains (held in the Domain Access Control registers)
that contain the primary access controls.
4 Always written as 1.
[3:2] Always written as 0.
Table 35: Coarse page table descriptor bits
Bits Description
Table 34: Section descriptor bits
Coarse page table base address S
B
Z
101
1023458931
SBZ
10
Domain

Memory Management Unit (MMU)
88
NS9750 Hardware Reference
Fine page table descriptor
A fine page table descriptor provides the base address of a page table that contains
second-level descriptors for large page, small page, or tiny page accesses. Fine page
tables have 1024 entries, splitting the 1 MB that the table describes into 1 KB blocks.
Figure 30 shows the format of a fine page table descriptor. Table 36 describes the fine
page table descriptor bit assignments.
Note:
If a fine page table descriptor is returned from the first-level fetch, a
second-level fetch is initiated.
Figure 30: Fine page table descriptor
[1:0] Must be 01 to indicate a coarse page descriptor.
Bits Description
[31:12] Forms the base for referencing the second-level descriptor (the fine page table index for
the entry is derived from the MVA).
[11:9] Always written as 0.
[8:5] Specifies one of the 16 possible domains (held in the Domain Access Control register) that
contain primary access controls.
4 Always written as 1.
[3:2} Always written as 0.
[1:0] Must be 11 to indicate a fine page table descriptor.
Table 36: Fine page table descriptor bits
Bits Description
Table 35: Coarse page table descriptor bits
Fine page table base address SBZ Domain 1 1 1
10234589111231
SBZ

www.digiembedded.com
89
Working with the CPU
Translating section references
Figure 31 shows the complete section translation sequence.
Figure 31: Section translation
Second-level descriptor
The base address of the page table to be used is determined by the descriptor
returned (if any) from a first-level fetch — either a coarse page table descriptor or a
fine page table descriptor. The page table is then accessed and a second-level
descriptor returned.
31 14 13 0
Translation base
1
Translation table base
31 14 13 0
Translation base
2
Table index 0 0
31 2019 0
Table index Section index
Section first-level descriptor
31 20 19 0
Section base address
2
01
1345
SBZ DomainAP 1 C B0
31 20 19 0
Section base address
Physical address
Section index
8

Memory Management Unit (MMU)
90
NS9750 Hardware Reference
Figure 32: Second-level descriptor
A second-level descriptor defines a tiny, small, or large page descriptor, or is invalid:
A large page descriptor provides the base address of a 64 KB block of
memory.
A small page descriptor provides the base address of a 4 KB block of
memory.
A tiny page descriptor provides the base address of a 1 KB block of memory.
Coarse page tables provide base addresses for either small or large pages. Large page
descriptors must be repeated in 16 consecutive entries. Small page descriptors must
be repeated in each consecutive entry.
Fine page tables provide base addresses for large, small, or tiny pages. Large page
descriptors must be repeated in 64 consecutive entries. Small page descriptors must
be repeated in four consecutive entries. Tiny page descriptors must be repeated in
each consecutive entry.
Table 37 describes the second-level descriptor bit assignments.
31 16 15 12 11 10 9 8 012345
00
0
0
1
1
11
CB
AP0Large page base address
Small page base address
Tiny page base address
76
C
C
B
B
AP0
AP
AP1
AP1
AP2
AP2
AP3
AP3
Fault
Large page
Small page
Tiny page
Bits
Large Small Tiny Description
[31:16] [31:12] [31:10] Form the corresponding bits of the physical address.
[15:12] --- [9:6] SHOULD BE ZERO
Table 37: Second-level descriptor bits

www.digiembedded.com
91
Working with the CPU
The two least significant bits of the second-level descriptor indicate the descriptor
type; see Table 38.
Note:
Tiny pages do not support subpage permissions and therefore have only
one set of access permission bits.
Translating large page references
Figure 33 shows the complete translation sequence for a 64 KB large page.
[11:4] [11:4] [5:4] Access permission bits. See "Domain access control" on
page 98 and "Fault checking sequence" on page 99 for
information about interpreting the access permission bits.
[3:2] [3:2] [3:2] Indicate whether the area of memory mapped by this page
is treated as write-back cachable, write-through cachable,
noncached buffered, and noncached nonbuffered.
[1:0] [1:0] [1:0] Indicate the page size and validity, and are interpreted as
shown in Table 38, “Interpreting page table entry bits
[1:0],” on page 91.
Value Meaning Description
0 0 Invalid Generates a page translation fault.
0 1 Large page Indicates that this is a 64 KB page.
1 0 Small page Indicates that this is a 4 KB page.
1 1 Tiny page Indicates that this is a 1 KB page.
Table 38: Interpreting page table entry bits [1:0]
Bits
Large Small Tiny Description
Table 37: Second-level descriptor bits

Memory Management Unit (MMU)
92
NS9750 Hardware Reference
Figure 33: Large page translation from a coarse page table
Because the upper four bits of the page index and low-order four bits of the coarse
page table index overlap, each coarse page table entry for a large page must be
duplicated 16 times (in consecutive memory locations) in the coarse page table.
31 14 13 0
Translation base
1
Translation table base
31 14 13 0
Translation base
2
Table index 0 0
31 2019 0
Table index Page index
First-level descriptor
31 0
Coarse page table base address
2
01
1345
Domain 1
31 0
Coarse page table base address
table index
1615 12 11
Modified virtual address
8910
12910
31 1615 121110 9 8 7 6 5 4 3 2 1 0
00L2 table index
01BCAP0AP1AP2AP3Page base address
Page base address
31 01615
Page index
Physical address
Second-level descriptor

www.digiembedded.com
93
Working with the CPU
If the large page descriptor is included in a fine page table, the high-order six bits of
the page index and low-order six bits of the fine page table overlap. Each fine page
table entry for a large page must be duplicated 64 times.
Translating small page references
Figure 34: Small page translation from a coarse page table
31 14 13 0
Translation base
1
Translation table base
31 14 13 0
Translation base
2
Table index 0 0
31 2019 0
Table index Page index
First-level descriptor
31 0
Coarse page table base address
2
01
1345
Domain 1
31 0
Coarse page table base address
Level two
table index
1211
Modified virtual address
8910
12910
31 1211109876543210
00L2 table index
01BCAP0AP1AP2AP3Page base address
Page base address
31 01211
Page index
Physical address
Second-level descriptor

Memory Management Unit (MMU)
94
NS9750 Hardware Reference
If a small page descriptor is included in a fine page table, the upper two bits of the
page index and low-order two bits of the fine page table index overlap. Each fine
page table entry for a small page must be duplicated four times.
Translating tiny page references
Figure 35: Tiny page translation from a fine page table
31 14 13 0
Translation base
1
Translation table base
31 14 13 0
Translation base
2
Table index 0 0
31 2019 0
Table index Page index
First-level descriptor
31 0
Fine page table base address
2
11
1345
Domain 1
31 0
Fine page table base address
Level two
table index
10 9
Modified virtual address
81112
121112
31 109 6543210
00L2 table index
11BCAPPage base address
Page base address
31 010 9
Page index
Physical address
Second-level descriptor

www.digiembedded.com
95
Working with the CPU
Page translation involves one additional step beyond that of a section translation.
The first-level descriptor is the fine page table descriptor; this points to the first-
level descriptor.
Note:
The domain specified in the first-level description and access permissions
specified in the first-level description together determine whether the
access has permissions to proceed. See "Domain access control" on page
98 for more information.
Subpages
You can define access permissions for subpages of small and large pages. If, during a
page table walk, a small or large page has a different subpage permission, only the
subpage being accessed is written into the TLB. For example, a 16 KB (large page)
subpage entry is written into the TLB if the subpage permission differs, and a 64 KB
entry is put in the TLB if the subpage permissions are identical.
When you use subpage permissions and the page entry has to be invalidated, you
must invalidate all four subpages separately.
MMU faults and CPU aborts
The MMU generates an abort on these types of faults:
Alignment faults (data accesses only)
Translation faults
Domain faults
Permission faults
In addition, an external abort can be raised by the external system. This can happen
only for access types that have the core synchronized to the external system:
Page walks
Noncached reads
Nonbuffered writes
Noncached read-lock-write sequence (SWP)
Alignment fault checking is enabled by the A bit in the R1: Control register. Alignment
fault checking is not affected by whether the MMU is enabled. Translation, domain,
and permission faults are generated only when the MMU is enabled.

Memory Management Unit (MMU)
96
NS9750 Hardware Reference
The access control mechanisms of the MMU detect the conditions that produce these
faults. If a fault is detected as a result of a memory access, the MMU aborts the
access and signals the fault condition to the CPU core. The MMU retains status and
address information about faults generated by the data accesses in the Data Fault
Status register and Fault Address register (see "Fault Address and Fault Status
registers" on page 96).
The MMU also retains status about faults generated by instruction fetches in the
Instruction Fault Status register.
An access violation for a given memory access inhibits any corresponding external
access to the AHB interface, with an abort returned to the CPU core.
Fault Address and Fault Status registers
On a data abort, the MMU places an encoded four-bit value — the fault status — along
with the four-bit encoded domain number in the Data Fault Status register. Similarly,
on a prefetch abort, the MMU places an encoded four-bit value along with the four-
bit encoded domain number in the Instruction Fault Status register. In addition, the
MVA associated with the data abort is latched into the Fault Address register. If an
access violation simultaneously generates more than one source of abort, the aborts
are encoded in the priority stated in Table 39. The Fault Address register is not
updated by faults caused by instruction prefetches.
Priority Source Size Status Domain
Highest Alignment --- 0b00x1 Invalid
External abort on transmission First level
Second level
0b1100
0b1110
Invalid
Valid
Translation Section page 0b0101
0b0111
Invalid
Valid
Domain Section page 0b1001
0b1011
Valid
Valid
Permission Section page 0b1101
0b1111
Valid
Valid
Lowest External abort Section page 0b1000
0b1010
Valid
Valid
Table 39: Priority encoding of fault status

www.digiembedded.com
97
Working with the CPU
Notes:
Alignment faults can write either 0b0001 or 0b0011 into Fault Status register
[3:0].
Invalid values can occur in the status bit encoding for domain faults. This
happens when the fault is raised before a valid domain field has been read
from a page table description.
Aborts masked by a higher priority abort can be regenerated by fixing the
cause of the higher priority abort, and repeating the access.
Alignment faults are not possible for instruction fetches.
The Instruction Fault Status register can be updated for instruction prefetch
operations (MCR p15,0,Rd,c7,c13,1).
Fault Address register (FAR)
For load and store instructions that can involve the transfer of more than one word
(LDM/STM, STRD, and STC/LDC), the value written into the Fault Address register
depends on the type of access and, for external aborts, on whether the access
crosses a 1 KB boundary. Table 40 shows the Fault Address register values for multi-
word transfers.
Domain Fault Address register
Alignment MVA of first aborted address in transfer
External abort on translation MVA of first aborted address in transfer
Translation MVA of first aborted address in transfer
Domain MVA of first aborted address in transfer
Permission MVA of first aborted address in transfer
External about for noncached reads, or
nonbuffered writes
MVA of last address before 1KB boundary, if any word of
the transfer before 1 KB boundary is externally aborted.
MVA of last address in transfer if the first externally
aborted word is after the 1 KB boundary.
Table 40: Fault Address register values for multi-word transfers

Memory Management Unit (MMU)
98
NS9750 Hardware Reference
Compatibility issues
To enable code to be ported easily to future architectures, it is
recommended that no reliance is made on external abort behavior.
The Instruction Fault Status register is intended for debugging purposes
only.
Domain access control
MMU accesses are controlled primarily through the use of domains. There are 16
domains, and each has a two-bit field to define access to it. Client users and Manager
users are supported.
The domains are defined in the R3: Domain Access Control register. Figure 15, "R3:
Domain Access Control register," on page 61 shows how the 32 bits of the register are
allocated to define the 16 two-bit domains.
Table 41 shows how the bits within each domain are defined to specify access
permissions.
Table 42 shows how to interpret the access permission (AP) bits, and how the
interpretation depends on the R and S bits in the R1: Control register (see "R1:
Control register," beginning on page 58).
Value Meaning Description
0 0 No access Any access generates a domain fault.
0 1 Client Accesses are checked against the access permission bits in the section or
page descriptor.
1 0 Reserved Reserved. Currently behaves like no access mode.
1 1 Manager Accesses are not checked against the access permission bits, so a
permission fault cannot be generated.
Table 41: Domain Access Control register, access control bits
AP S R Privileged permissions User permissions
0 0 0 0 No access No access
Table 42: Interpreting access permission (AP) bits

www.digiembedded.com
99
Working with the CPU
Fault checking sequence
The sequence the MMU uses to check for access faults is different for sections and
pages. Figure 36 shows the sequence for both types of access.
0 0 1 0 Read only Read only
0 0 0 1 Read only Read only
0 0 1 1 UNPREDICTABLE UNPREDICTABLE
0 1 x x Read/write No access
1 0 x x Read/write Read only
1 1 x x Read/write Read/write
AP S R Privileged permissions User permissions
Table 42: Interpreting access permission (AP) bits

Memory Management Unit (MMU)
100
NS9750 Hardware Reference
Figure 36: Sequence for checking faults
The conditions that generate each of the faults are discussed in the following
sections.
Modified virtual address
Check address alignment
Get page
table entry
Get first-level descriptor
Section Page
Check domain status
Section Page
Client (01) Client (01)
Check
access
permissions
Check
access
permissions
Physical address
Manager
(11)
Misaligned Alignment
fault
Violation
Page
translation
fault
Page
domain
fault
Page
permission
fault
Invalid
No access (00)
Reserved (10)
Invalid
No access (00)
Reserved (10)
Section
domain
fault
Section
permission
fault Violation
Section
translation
fault

www.digiembedded.com
101
Working with the CPU
Alignment faults
If alignment fault checking is enabled (the A bit in the R1: Control register is set; see
"R1: Control register," beginning on page 58), the MMU generates an alignment fault
on any data word access if the address is not word-aligned, or on any halfword access
if the address is not halfword-aligned — irrespective of whether the MMU is enabled.
An alignment fault is not generated on any instruction fetch or byte access.
Note:
If an access generates an alignment fault, the access sequence aborts
without reference to other permission checks.
Translation faults
There are two types of translation fault: section and page.
A section translation fault is generated if the level one descriptor is marked
as invalid. This happens if bits [1:0] of the descriptor are both 0.
A page translation fault is generated if the level one descriptor is marked as
invalid. This happens if bits [1:0] of the descriptor are both 0.
Domain faults
There are two types of domain faults: section and page.
Section: The level one descriptor holds the four-bit domain field, which
selects one of the 16 two-bit domains in the Domain Access Control register.
The two bits of the specified domain are then checked for access
permissions as described in Table 42: "Interpreting access permission (AP)
bits" on page 98. The domain is checked when the level one descriptor is
returned.
Page: The level one descriptor holds the four-bit domain field, which
selects one of the 16 two-bit domains in the Domain Access Control register.
The two bits of the specified domain are then checked for access
permissions as described in Table 42: "Interpreting access permission (AP)
bits" on page 98. The domain is checked when the level one descriptor is
returned.
If the specified access is either no access (00) or reserved (10), either a section
domain fault or a page domain fault occurs.

Memory Management Unit (MMU)
102
NS9750 Hardware Reference
Permission faults
If the two-bit domain field returns client (01), access permissions are checked as
follows:
Section: If the level one descriptor defines a section-mapped access, the AP
bits of the descriptor define whether the access is allowed, per Table 42:
"Interpreting access permission (AP) bits" on page 98. The interpretation
depends on the setting of the S and R bits (see "R1: Control register,"
beginning on page 58). If the access is not allowed, a section permission
fault is generated.
Large page or small page: If the level one descriptor defines a page-
mapped access and the level two descriptor is for a large or small page,
four access permission fields (AP3 to AP0) are specified, each corresponding
to one quarter of the page.
For small pages, AP3 is selected by the top 1 KB of the page and AP0 is selected
by the bottom 1 KB of the page.
For large pages, AP3 is selected by the top 16 KB of the page and AP0 is
selected by the bottom 16 KB of the page. The selected AP bits are then
interpreted in the same way as for a section (see Table 42: "Interpreting access
permission (AP) bits" on page 98).
The only difference is that the fault generated is a page permission fault.
Tiny page: If the level one descriptor defines a page-mapped access and
the level two descriptor is for a tiny page, the AP bits of the level one
descriptor define whether the access is allowed in the same way as for a
section. The fault generated is a page permission fault.
External aborts
In addition to MMU-generated aborts, external aborts cam be generated for certain
types of access that involve transfers over the AHB bus. These aborts can be used to
flag errors on external memory accesses. Not all accesses can be aborted in this way,
however.
These accesses can be aborted externally:
Page walks
Noncached reads

www.digiembedded.com
103
Working with the CPU
Nonbuffered writes
Noncached read-lock-write (SWP) sequence
For a read-lock-write (SWP) sequence, the write is always attempted if the read
externally aborts.
A swap to an NCB region is forced to have precisely the same behavior as a swap to an
NCNB region. This means that the write part of a swap to an NCB region can be
aborted externally.
Enabling the MMU
Before enabling the MMU using the R1: Control register (see page 58), you must
perform these steps:
1Program the R2: Translation Table Base register (see page 61) and the R3:
Domain Access Control register (see page 61).
2Program first-level and second-level page tables as required, ensuring that a
valid translation table is placed in memory at the location specified by the
Translation Table Base register.
When these steps have been performed, you can enable the MMU by setting R1:
Control register bit 0 (the M bit) to high.
Care must be taken if the translated address differs from the untranslated address,
because several instructions following the enabling of the MMU might have been
prefetched with MMU off (VA=MVA=PA ). If this happens, enabling the MMU can be
considered as a branch with delayed execution. A similar situation occurs when the
MMU is disabled. Consider this code sequence:
MRC p15, 0, R1, c1, C0, 0 ; Read control register
ORR R1, #0x1 ; Set M bit
MCR p15, 0,R1,C1, C0,0 ; Write control register and enable MMU
Fetch Flat
Fetch Flat
Fetch Translated
Note:
Because the same register (R1: Control register) controls the enabling of
ICache, DCache, and the MMU, all three can be enabled using a single MCR
instruction.

Memory Management Unit (MMU)
104
NS9750 Hardware Reference
Disabling the MMU
Clear bit 0 (the M bit) in the R1: Control register to disable the MMU.
Note:
If the MMU is enabled, then disabled, then subsequently re-enabled, the
contents of the TLB are preserved. If these are now invalid, the TLB must
be invalidated before re-enabling the MMU (see "R8:TLB Operations
register" on page 68).
TLB structure
The MMU runs a single unified TLB used for both data accesses and instruction
fetches. The TLB is divided into two parts:
An eight-entry fully-associative part used exclusively for holding locked
down TLB entries.
A set-associative part for all other entries.
Whether an entry is placed in the set-associative part or lockdown part of the TLB
depends on the state of the TLB Lockdown register when the entry is written into the
TLB (see "R10: TLB Lockdown register" on page 73).
When an entry has been written into the lockdown part of the TLB, it can be removed
only by being overwritten explicitly or, when the MVA matches the locked down entry,
by an MVA-based TLB invalidate operation.
The structure of the set-associative part of the TLB does not form part of the
programmer’s model for the ARM926EJ-S processor. No assumptions must be made
about the structure, replacement algorithm, or persistence of entries in the
set-associative part — specifically:
Any entry written into the set-associative part of the TLB can be removed at
any time. The set-associative part of the TLB must be considered as a
temporary cache of translation/page table information. No reliance must be
placed on an entry residing or not residing in the set-associative TLB unless
that entry already exists in the lockdown TLB. The set-associative part of
the TLB can contain entries that are defined in the page tables but do not
correspond to address values that have been accessed since the TLB was
invalidated.
The set-associative part of the TLB must be considered as a cache of the
underlying page table, where memory coherency must be maintained at all

www.digiembedded.com
105
Working with the CPU
times. To guarantee coherency if a level one descriptor is modified in main
memory, either an invalidate-TLB or Invalidate-TLB-by-entry operation must
be used to remove any cached copies of the level one descriptor. This is
required regardless of the type of level one descriptor (section, level two
page reference, or fault).
If any of the subpage permissions for a given page are different, each of the
subpages are treated separately. To invalidate all entries associated with a
page with subpage permissions, four MVA-based invalidate operations are
required — one for each subpage.
Caches and write buffer
The ARM926EJ-S processor includes an instruction cache (ICache), data cache
(DCache), and write buffer. The size of the caches can be from 4 KB to 128 KB, in
power of two increments.
Cache features
The caches are virtual index, virtual tag, addressed using the modified
virtual address (MVA). This avoids cache cleaning and/or invalidating on
context switch.
The caches are four-way set associative, with a cache line length of eight
words per line (32 bytes per line), and with two dirty bits in the DCache.
The DCache supports write-through and write-back (copyback) cache
operations, selected by memory region using the C and B bits in the MMU
translation tables.
The caches support allocate on read-miss. The caches perform critical-word
first cache refilling.
The caches use pseudo-random or round-robin replacement, selected by the
RR bit in R1: Control register.
Cache lockdown registers enable control over which cache ways are used
for allocation on a linefill, providing a mechanism for both lockdown and
controlling cache pollution.

Caches and write buffer
106
NS9750 Hardware Reference
The DCache stores the Physical Address Tag (PA tag) corresponding to each
DCache entry in the tag RAM for use during cache line write-backs, in
addition to the virtual address tag stored in the tag RAM. This means that
the MMU is not involved in DCache write-back operations, which removes
the possibility of TLB misses to the write-back address.
Cache maintenance operations provide efficient invalidation of:
–The entire DCache or ICache
–Regions of the DCache or ICache
–Regions of virtual memory
Cache maintenance operations also provide for efficient cleaning and
invalidation of:
–The entire DCache
–Regions of the DCache
–Regions of virtual memory
The latter allows DCache coherency to be efficiently maintained when small
code changes occur; for example, for self-modifying code and changes to
exception vectors.
Write buffer
The write buffer is used for all writes to a noncachable bufferable region, write-
through region, and write misses to a write-back region. A separate buffer is
incorporated in the DCache for holding write-back data for cache line evictions or
cleaning of dirty cache lines.
The main write buffer has a 16-word data buffer and a four-address buffer.
The DCache write-back buffer has eight data word entries and a single
address entry.
The MCR drain write buffer instruction enables both write buffers to be drained under
software control.
The MCR wait -for-interrupt causes both write buffers to be drained, and the
ARM926EJ-S processor to be put into low-power state until an interrupt occurs.

www.digiembedded.com
107
Working with the CPU
Enabling the caches
On reset, the ICache and DCache entries all are invalidated and the caches disabled.
The caches are not accessed for reads or writes. The caches are enabled using the I,
C, and M bits from the R1: Control register, and can be enabled independently of one
another. Table 43 gives the I and M bit settings for the ICache, and the associated
behavior.
Table 44 shows the page table C bit settings for the ICache (R1 I bit = M bit = 1).
Table 45 gives the R1: Control register C and M bit settings for DCache, and the
associated behavior.
R1 I bit R1 M bit ARM926EJ-S behavior
0 ----- ICache disabled. All instruction fetches are fetched from external memory
(AHB).
1 0 ICache enabled, MMU disabled. All instruction fetches are cachable, with no
protection checks. All addresses are flat-mapped; that is, VA=MVA=PA.
1 1 ICache enabled, MMU enabled. Instruction fetches are cachable or
noncachable, depending on the page descriptor C bit (see Table 44: "Page
table C bit settings for ICache"), and protection checks are performed. All
addresses are remapped from VA to PA, depending on the page entry; that is,
the VA is translated to MVA and the MVA is remapped to a PA.
Table 43: R1:Control register I and M bit settings for ICache
Page table C
bit Description ARM926EJ-S behavior
0 Noncachable ICache disabled. All instruction fetches are fetched from external
memory.
1 Cachable Cache hit Read from the ICache.
Cache miss Linefill from external memory.
Table 44: Page table C bit settings for ICache
R1 C bit R1 M bit ARM926EJ-S behavior
0 0 DCache disabled. All data accesses are to the external memory.
Table 45: R1: Control register I and M bit settings for DCache

Caches and write buffer
108
NS9750 Hardware Reference
Table 46 gives the page table C and B bit settings for the DCache (R1: Control register
C bit = M bit = 1), and the associated behavior.
1 0 DCache enabled, MMU disabled. All data accesses are noncachable,
nonbufferable, with no protection checks. All addresses are flat-mapped; that
is, VA=MVA=PA.
1 1 DCache enabled, MMU enabled. All data accesses are cachable or
noncachable, depending on the page descriptor C bit and B bit (see Table 46:
"Page table C and B bit settings for DCache"), and protection checks are
performed. All addresses are remapped from VA to PA, depending on the
MMU page table entry; that is, the VA is translated to an MVA and the MVA
is remapped to a PA.
Page
table C
bit
Page
table B
bit Description ARM926EJ-S behavior
0 0 Noncachable,
nonbufferable
DCache disabled. Read from external memory. Write as a
nonbuffered store(s) to external memory. DCache is not updated.
0 1 Noncachable,
bufferable
DCache disabled. Read from external memory. Write as a
buffered store(s) to external memory. DCache is not updated.
1 0 Write-through DCache enabled:
Read hit Read from DCache.
Read miss Linefill.
Write hit Write to the DCache, and buffered store to
external memory.
Write miss Buffered store to external memory.
1 1 Write-back DCache enabled:
Read hit Read from DCache.
Read miss Linefill.
Write hit Write to the DCache only.
Write miss Buffered store to external memory.
Table 46: Page table C and B bit settings for DCache
R1 C bit R1 M bit ARM926EJ-S behavior
Table 45: R1: Control register I and M bit settings for DCache

www.digiembedded.com
109
Working with the CPU
Cache MVA and Set/Way formats
This section shows how the MVA and set/way formats of ARM926EJ-S caches map to a
generic virtually indexed, virtually addressed cache. Figure 37 shows a generic,
virtually indexed, virtually addressed cache.
Figure 37: Generic virtually indexed, virtually addressed cache
0
0
1
2
3
4
5
6
7
n
TAG
123
012 mmmm
Hit Read data
Tag Index Word Byte

Caches and write buffer
110
NS9750 Hardware Reference
Figure 38 shows the ARM926EJ-S cache format.
Figure 38: ARM926EJ-S cache associativity
The following points apply to the ARM926EJ-S cache associativity:
The group of tags of the same index defines a set.
The number of tags in a set is the associativity.
The ARM926EJ-S caches are 4-way associative.
The range of tags addressed by the index defines a way.
The number of tags is a way is the number of sets, NSETS.
Table 47 shows values of S and NSETS for an ARM926EJ-S cache.
ARM926EJ-S SNSETS
4 KB 5 32
8 KB 6 64
16 KB 7 128
Table 47: Values of S and NSETS
0
1
2
3
4
5
6
7
n
TAG
12
31 0
Tag Index Word Byte
S+5 1S+4 245
0
3

www.digiembedded.com
111
Working with the CPU
Figure 39 shows the set/way/word format for ARM926EJ-S caches.
Figure 39: ARM926EJ-S cache set/way/word format
In this figure:
A = log2 associativity
For example, with a 4-way cache A = 2:
S = log2 NSETS
Noncachable instruction fetches
The ARM926EJ-S processor performs speculative noncachable instruction fetches to
increase performance. Speculative instruction fetching is enabled at reset.
Note:
It is recommended that you use ICache rather than noncachable code,
when possible. Noncachable code previously has been used for operating
system boot loaders and for preventing cache pollution. ICache, however,
can be enabled without the MMU being enabled, and cache pollution can
be controlled using the cache lockdown register.
32 KB 8 256
64 KB 9 512
128 KB 10 1024
ARM926EJ-S SNSETS
Table 47: Values of S and NSETS
31 0
Way
31-A
32-A S+5 S+4 5 4 2 1
SBZ SBZWord
Set select
(= Index)

Noncachable instruction fetches
112
NS9750 Hardware Reference
Self-modifying code
A four-word buffer holds speculatively fetched instructions. Only sequential
instructions are fetched speculatively; if the ARM926EJ-S issues a nonsequential
instruction fetch, the contents of the buffer are discarded (flushed). In situations on
which the contents of the prefetch buffer might become invalid during a sequence of
sequential instruction fetches by the processor core (for example, turning the MMU
on or off, or turning on the ICache), the prefetch buffer also is flushed. This avoids
the necessity of performing an explicit Instruction Memory Barrier (IMB) operation,
except when self-modifying code is used. Because the prefetch buffer is flushed when
the ARM926EJ-S core issues a nonsequential instruction fetch, a branch instruction
(or equivalent) can be used to implement the required IMB behavior, as shown in this
code sequence:
LDMIA R0,{R1-R5} ; load code sequence into R1-R5
ADR R0,self_mod_code
STMIA R0,{R1-R5} ; store code sequence (nonbuffered region)
B self_mod_code ; branch to modified code
self_mod_code:
This IMB application applies only to the ARM926EJ-S processor running code from a
noncachable region of memory. If code is run from a cachable region of memory, or a
different device is used, a different IMB implementation is required. IMBs are
discussed in "Instruction Memory Barrier," beginning on page 113.
AHB behavior
If instruction prefetching is disabled, all instruction fetches appear on the AHB
interface as single, nonsequential fetches.
If prefetching is enabled, instruction fetches appear either as bursts of four
instructions or as single, nonsequential fetches. No speculative instruction fetching is
done across a 1 KB boundary.
All instruction fetches, including those made in Thumb state, are word transfers (32
bits). In Thumb state, a single-word instruction fetch reads two Thumb instructions
and a four-word burst reads eight instructions.

www.digiembedded.com
113
Working with the CPU
Instruction Memory Barrier
Whenever code is treated as data — for example, self-modifying code or loading code
into memory — a sequence of instructions called an instruction memory barrier (IMB)
operation must be used to ensure consistency between the data and instruction
streams processed by the ARM926EJ-S processor.
Usually the instruction and data streams are considered to be completely
independent by the ARM926EJ-S processor memory system, and any changes in the
data side are not automatically reflected in the instruction side. For example, if code
is modified in main memory, ICache may contain stale entries. To remove these stale
entries, part of all of the ICache must be invalidated.
IMB operation
Use this procedure to ensure consistency between data and instruction sides:
1Clean the DCache. If the cache contains cache lines corresponding to write-back
regions of memory, it might contain dirty entries. These entries must be cleaned
to make external memory consistent with the DCache. If only a small part of the
cache has to be cleaned, it can be done by using a sequence of clean DCache
single entry instructions. If the entire cache has to be cleaned, you can use the
test and clean operation (see "R7: Cache Operations register," beginning on page
64).
2Drain the write buffer. Executing a drain write buffer causes the ARM926EJ-S
core to wait until outstanding buffered writes have completed on the AHB
interface. This includes writes that occur as a result of data being written back
to main memory because of clean operations, and data for store instructions.
3Synchronize data and instruction streams in level two AHB systems. The level
two AHB subsystem might require synchronization between data and instruction
sides. It is possible for the data and instruction AHB masters to be attached to
different AHB subsystems. Even if both masters are present on the same bus,
some form of separate ICache might exist for performance reasons; this must be
invalidated to ensure consistency.
The process of synchronizing instructions and data in level two memory
must be invoked using some form of fully blocking operation, to ensure that
the end of the operation can be determined using software. It is

Instruction Memory Barrier
114
NS9750 Hardware Reference
recommended that either a nonbuffered store (STR) or a noncached load
(LDR) be used to trigger external synchronization.
4Invalidate the cache. The ICache must be invalidated to remove any stale
copies of instructions that are no longer valid. If the ICache is not being used, or
the modified regions are not in cachable areas of memory, this step might not be
required.
5Flush the prefetch buffer. To ensure consistency, the prefetch buffer should be
flushed before self-modifying code is executed (see "Self-modifying code" on
page 112).
Sample IMB sequences
These sequences correspond to steps 1–4 in "IMB operation."
clean loop
MRC p15, 0, r15, c7, c10, 3 ; clean entire dcache using test and clean
BNE clean_loop
MRC p15, 0, r0, c7, c10, 4 ; drain write buffer
STR rx,[ry] ; nonbuffered store to signal L2 world to
; synchronize
MCR p15, 0, r0, c7, c5, 0 ; invalidate icache
This next sequence illustrates an IMB sequence used after modifying a single
instruction (for example, setting a software breakpoint), with no external
synchronization required:
STR rx,[ry] ; store that modifies instruction at address ry
MCR p15, 0, ry, c7, c10, 1 ; clean dcache single entry (MVA)
MCR p15, 0, r0, c7, c10, 4 ; drain write buffer
MCR p15, 0, ry, c7, c5, 1 ; invalidate icache single entry (MVA)

115
Memory Controller
CHAPTER 4
The Multiport Memory Controller is an AMBA-compliant system-on-chip (SoC)
peripheral that connects to the Advanced High-performance Bus (AHB). The
remainder of this chapter refers to this controller as the memory controller.

Features
116
NS9750 Hardware Reference
Features
The memory controller provides these features:
AMBA 32-bit AHB compliancy.
Dynamic memory interface support including SDRAM and JEDEC low-power
SDRAM.
Asynchronous static memory device support including RAM, ROM, and Flash,
with and without asynchronous page mode.
Can operate with cached processors with copyback caches.
Can operate with uncached processors.
Low transaction latency.
Read and write buffers to reduce latency and improve performance,
particularly for uncached processors.
8-bit, 16-bit, and 32-bit wide static memory support.
16-bit and 32-bit wide chip select SDRAM memory support.
Static memory features, such as:
–Asynchronous page mode read
–Programmable wait states
–Bus turnaround delay
–Output enable and write enable delays
–Extended wait
Power-saving modes that dynamically control SDRAM clk_en.
Dynamic memory self-refresh mode supported by a power management unit
(PMU) interface or by software.
Controller supports 2K, 4K, and 8K row address synchronous memory parts;
that is, typical 512 MB, 256 MB, and 16 Mb parts with 8, 16, or 32 DQ bits
per device.
A separate AHB interface to program the memory controller. This enables
the memory controller registers to be situated in memory with other system
peripheral registers.
Locked AHB transaction support.

www.digiembedded.com
117
Memory Controller
Support for all AHB burst types.
Little and big endian support.
Note:
Synchronous static memory devices (synchronous burst mode) are not
supported.
System overview
Figure 40 shows the NS9750 memory controller in a sample system.
Figure 40: NS9750 sample system
Note:
The largest amount of memory allowed for a single chip select is 256 MB.
PCI
Bridge/
Arbiter CPU
System
Control
module
AHB
Arbiter
MAC
EFE
Memory
Controller
LCD
Controller BBus
Bridge BBus
DMA
I2C Serial IO
module
UART/SPI
BBus
Utility IEEE
1284 USB
AMBA AHB bus
NetSilicon BBus bus

Features
118
NS9750 Hardware Reference
Low-power operation
In many systems, the contents of the memory system have to be maintained during
low-power sleep modes. NS9750 provides two features to enable this:
Dynamic memory refresh over soft reset
A mechanism to place the dynamic memories into self-refresh mode
Self-refresh mode can be entered as follows:
1Set the SREFREQ bit in the Dynamic Memory Control register (see page 208).
2Poll the SREFACK bit in the Status register (see page 207).
Note:
Static memory can be accessed as normal when the SDRAM memory is in
self-refresh mode.
Low-power SDRAM partial array refresh
The memory controller supports JEDEC low-power SDRAM partial array refresh.
Partial array refresh can be programmed by initializing the SDRAM memory device
appropriately. When the memory device is put into self-refresh mode, only the
memory banks specified are refreshed. The memory banks that are not refreshed lose
their data contents.
Memory map
The memory controller provides hardware support for booting from external
nonvolatile memory. During booting, the nonvolatile memory must be located at
address 0x00000000 in memory. When the system is booted, the SRAM or SDRAM memory
can be remapped to address 0x00000000 by modifying the address map in the AHB
decoder.
Power-on reset memory map
On power-on reset, memory chip select 1 is mirrored onto memory chip select 0 and
chip select 4. Any transactions to memory chip select 0 or chip select 4 (or chip
select 1), then, access memory chip select 1. Clearing the address mirror bit (M) in
the Control register (see page 205) disables address mirroring, and memory chip
select 0, chip select 4, and memory chip select 1 can be accessed as normal.

www.digiembedded.com
119
Memory Controller
Chip select 1 memory configuration
You can configure the memory width and chip select polarity of static memory chip
select 1 by using selected input signals. This allows you to boot from chip select 1.
These are the bootstrap signals:
boot_strap[4:3]: Memory width select
gpio[49]: Chip select polarity
boot_strap[0]: Byte lane enable_n/write_enable_n for byte-wide devices
Example: Boot from flash, SRAM mapped after boot
The system is set up as:
Chip select 1 is connected to the boot flash device.
Chip select 0 is connected to the SRAM to be remapped to 0x00000000 after
boot.
The boot sequence is as follows:
1At power-on, the reset chip select 1 is mirrored into chip select 0 (and chip
select 4). The following signals are configured so the nonvolatile memory device
can be accessed:
–boot_strap[4:3]
–gpio[49]
2When the power-on reset (reset_n) and AHB reset (HRESETn) go inactive, the
processor starts booting from 0x00000000 in memory.
3The software programs the optimum delay values in the flash memory so the
boot code can run at full speed.
4The code branches to chip select 1 so the code can continue executing from the
non-remapped memory location.
5The appropriate values are programmed into the memory controller to configure
chip select 0.
6The address mirroring is disabled by clearing the address mirror (M) field in the
Control register (see page 205).
7The ARM reset and interrupt vectors are copied from flash memory to SRAM that
can then be accessed at address 0x00000000.

Features
120
NS9750 Hardware Reference
8More boot, initialization, or application code is executed.
Example: Boot from flash, SDRAM remapped after boot
The system is set up as:
Chip select 1 is connected to the boot flash device.
Chip select 4 is connected to the SDRAM to be remapped to 0x00000000 after
boot.
The boot sequence is as follows:
1At power-on, the reset chip select 1 is mirrored into chip select 4 (and chip
select 0). The following signals are configured so the nonvolatile memory device
can be accessed:
–boot_strap[4:3]
–gpio[49]
2When the power-on reset (reset_n) and AHB reset (HRESETn) go inactive, the
processor starts booting from 0x00000000 in memory.
3The software programs the optimum delay values in flash memory so the boot
code can run at full speed.
4The code branches to chip select 1 so the code can continue executing from the
non-remapped memory location.
5The appropriate values are programmed into the memory controller to configure
chip select 4, and the memory device is initialized.
6The address mirroring is disabled by clearing the address mirror (M) field in the
Control register (see page 205).
7The ARM reset and interrupt vectors are copied from flash memory to SDRAM
that can then be accessed at address 0x00000000.
8More boot, initialization, or application code is executed.

www.digiembedded.com
121
Memory Controller
Static memory controller
Table 48 shows configurations for the static memory controller with different types of
memory devices. See "Static Memory Configuration 0–3 registers" on page 230 for
more information.
Notes:
Buffering enables the transaction order to be rearranged to improve
memory performance. If the transaction order is important, the buffers
must be disabled.
Extended wait and page mode cannot be enabled at the same time.
Device Write protect Page mode Buffer
ROM Enabled Disabled Disabled a
Page mode ROM Enabled Enabled Enabled a
Extended wait ROM Enabled Disabled Disabled a
SRAM Disabled (or enabled) bDisabled Disabled a
Page mode SRAM Disabled (or enabled) b Enabled Enabled a
Extended wait SRAM Disabled (or enabled) b Disabled Disabled a
Flash Disabled or (enabled) b Disabled Disabled c
Page mode flash Disabled or (enabled) b Enabled Enabled c
Extended wait flash Disabled or (enabled) b Disabled Disabled a
Memory mapped peripheral Disabled (or enabled) b Disabled Disabled
aEnabling the buffers means that any access causes the buffer to be used. Depending on the
application, this can provide performance improvements. Devices without async-page-mode
support generally work better with the buffer disabled. Again, depending on the application, this
can provide performance improvements.
bSRAM and Flash memory devices can be write-protected if required.
cBuffering must be disabled when performing Flash memory commands and during writes.
Table 48: Static memory controller configurations

Static memory controller
122
NS9750 Hardware Reference
Write protection
Each static memory chip select can be configured for write-protection. SRAM usually
is unprotected and ROM devices must be write-protected (to avoid potential bus
conflict when performing a write access to ROM), but the P field in the Static Memory
Configuration register (see "Static Memory Configuration 0–3 registers" on page 230)
can be set to write-protect SRAM as well as ROM devices. If a write access is made to
a write-protected memory bank, an error is indicated by the HRESP[1:0] signal. If a
write access is made to a memory bank containing ROM devices and the chip select is
not write-protected. An error is not returned and the write access proceeds as
normal. Note that this might lead to a bus conflict.
Extended wait transfers
The static memory controller supports extremely long transfer times. In normal use,
the memory transfers are timed using the Static Memory Read Delay register
(StaticWaitRd, see "Static Memory Read Delay 0–3 registers" on page 236) and Static
Memory Wait Delay register (StaticWaitWr, see "Static Memory Write Delay 0–3
registers" on page 238). These registers allow transfers with up to 32 wait states. If a
very slow static memory device has to be accessed, however, you can enable the
static configuration extended wait (EW) bit. When EW is enabled, the Static Extended
Wait register ("Static Memory Extended Wait register" on page 224) is used to time
both the read and write transfers. The Static Extended Wait register allows transfers
to have up to 16368 wait states.
Notes:
Using extremely long transfer times might mean that SDRAM devices are not
refreshed correctly.
Very slow transfers can degrade system performance, as the external
memory interface is tied up for long periods of time. This has detrimental
effects on time critical services, such as interrupt latency and low latency
devices; for example, video controllers.

www.digiembedded.com
123
Memory Controller
Memory mapped peripherals
Some systems use external peripherals that can be accessed using the static memory
interface. Because of the way many of these peripherals function, the read and write
transfers to them must not be buffered. The buffer must therefore be disabled.
Static memory initialization
Static memory must be initialized as required after poweron reset (reset_n) by
programming the relevant registers in the memory controller as well as the
configuration registers in the external static memory device.
Access sequencing and memory width
The data width of each external memory bank must be configured by programming
the appropriate bank configuration register (Static Memory Configuration 0–3). When
the external memory bus is narrower that the transfer initiated from the current
main bus master, the internal bus transfer takes several external bus transfers to
complete.
For example, if bank 0 is configured as 8-bit wide memory and a 32-bit read is
initiated, the AHB bus stalls while the memory controller reads four consecutive
bytes from the memory. During these accesses, the static memory controller block
demultiplexes the four bytes into one 32-bit word on the AHB bus.
Wait state generation
Each bank of the memory controller must be configured for external transfer wait
states in read and write accesses. Configure the banks by programming the
appropriate bank control registers:
"Static Memory Configuration 0–3 registers" on page 230 (StaticConfig[n])
"Static Memory Write Enable Delay 0–3 registers" on page 234
(StaticWaitWen[n])
"Static Memory Output Enable Delay 0–3 registers" on page 235
(StaticWaitOen[n])
"Static Memory Read Delay 0–3 registers" on page 236 (StaticWaitRd[n])
"Static Memory Write Delay 0–3 registers" on page 238 (StaticWaitWr[n])

Static memory controller
124
NS9750 Hardware Reference
"Static Memory Page Mode Read Delay 0–3 registers" on page 237
(StaticWaitPage[n])
"Static Memory Turn Round Delay 0–3 registers" on page 239
(StaticWaitTurn[n])
"Static Memory Extended Wait register" on page 224 (StaticExtendedWait)
The number of cycles in which an AMBA transfer completes is controlled by two
additional factors:
Access width
External memory width
Each bank of the memory controller has a programmable enable for the extended
wait (EW). The WAITRD wait state field in the Static Memory Read Delay register can
be programmed to select from 1–32 wait states for read memory accesses to SRAM
and ROM, or the initial read access to page mode devices. The WAITWR wait state
field in the Static Memory Write Delay register can be programmed to select from 1–
32 wait states for access to SRAM. The Static Memory Page Mode Read Delay register
can be programmed to select from 1–32 wait states for page mode accesses.
Static memory read control
There are three types of static memory read controls:
Output enable programmable delay
ROM, SRAM, and flash
Asynchronous page mode read
Output enable programmable delay
The delay between the assertion of the chip select and the output enable is
programmable from 0 to 15 cycles using the wait output enable bits (WAITOEN) in the
Static Memory Output Enable Delay registers (see "Static Memory Output Enable Delay
0–3 registers" on page 235). The delay is used to reduce power consumption for
memories that cannot provide valid output data immediately after the chip select has
been asserted. The output enable is always deasserted at the same time as the chip
select. at the end of the transfer.

www.digiembedded.com
125
Memory Controller
ROM, SRAM, and Flash
The memory controller uses the same read timing control for ROM, SRAM, and flash
devices. Each read starts with the assertion of the appropriate memory bank chip
select signals (STCSOUT_n) and memory address (ADDROUT[27:0]). The read access time
is determined by the number of wait states programmed for the WAITRD field in the
Static Memory Read Delay register. The WAITTURN field in the Static Memory Turn
round Delay register determines the number of bus turnaround wait states added
between external read and write transfers.
Figure 41 shows an external memory read transfer with the minimum zero wait states
(WAITRD=0). Cycles T0 through T4 are internal AHB bus cycles. These cycles are
required to arbitrate for control of the AHB bus. Maximum performance is achieved
when accessing the external device with load multiple (LDM) or store multiple (STM)
CPU instructions. Table 49 provides the timing parameters. Table 50 describes the
transactions in Figure 41.
Figure 41: External memory 0 wait state read timing diagram
Timing parameter Value
WAITRD 0
WAITOEN 0
WAITPAGE N/A
WAITWR N/A
WAITWEN N/A
WAITTURN N/A
Table 49: Static memory timing parameters
clk_out
ADDR
DATAIN_n
STCSOUT_n
COEOUT_n
A
D(A)
T0 T1 T2 T3 T4 T5 T6

Static memory controller
126
NS9750 Hardware Reference
Figure 42 shows an external memory read transfer with two wait states (WAITRD=2).
Seven AHB cycles are required for the transfer, five for the standard read access and
an additional two because of the programmed wait states added (WAITRD). Table 51
provides the timing parameters. Table 52 describes the transactions in Figure 42.
Figure 42: External memory 2 wait state read timing diagram
Cycle Description
T0 AHB address provided to memory controller.
T0-T1 AHB transaction processing.
T1-T4 Arbitration of AHB memory ports.
T4-T5 Static memory address, chip select, and control signals submitted to
static memory.
T5-T6 Read data returned from the static memory. Data is provided to AHB.
Table 50: External memory 0 wait state read
Timing parameter Value
WAITRD 2
WAITOEN 0
WAITPAGE N/A
WAITWR N/A
WAITEN N/A
WAITTURN N/A
Table 51: Static memory timing parameters
STCSOUT_n
COEOUT_n
clk_out
ADDR
DATAIN
A
D(A)
T0 T1 T2 T3 T4 T5 T6 T7 T8

www.digiembedded.com
127
Memory Controller
Figure 43 shows an external memory read transfer with two output enable delay
states (WAITOEN=2). Seven AHB cycles are required for the transfer, five for the
standard read and an additional two because of the output delay states added.
Table 53 provides the timing parameters. Table 54 describes the transactions for
Figure 43.
Figure 43: External memory 2 output enable delay state read timing diagram
Cycle Description
T0 AHB address provided to memory controller.
T0-T1 AHB transaction processing.
T1-T4 Arbitration of AHB memory ports.
T4-T5 Static memory address, chip select, and control signals submitted to
static memory.
T5-T6 Read wait state 1.
T6-T7 Read wait state 2.
T7-T8 Read data returned from the static memory. Data is provided to the
AHB.
Table 52: External memory 2 wait state read
ADDR
DATAIN
STCSOUT_n
A
D(A)
COEOUT_n
clk_out
T0 T1 T2 T3 T4 T5 T6 T7 T8

Static memory controller
128
NS9750 Hardware Reference
Figure 44 shows external memory read transfers with zero wait states (WAITRD=0).
These transfers can be non-sequential transfers or sequential transfers of a specified
burst length. Bursts of unspecified length are interpreted as INCR4 transfers. All
transfers are treated as separate reads, so have the minimum of five AHB cycles
added.
Timing parameter Value
WAITRD 2
WAITOEN 2
WAITPAGE N/A
WAITWR N/A
WAITWEN N/A
WAITTURN N/A
Table 53: Static memory timing parameters
Cycle Description
T0 AHB address provided to memory controller.
T0-T1 AHB transaction processing.
T1-T4 Arbitration of AHB memory ports.
T4-T5 Static memory address, chip select, and control signals submitted to
static memory. Static memory output enable inactive.
T5-T6 Static memory output enable inactive.
T6-T7 Static memory output enable active.
T7-T8 Read data returned from static memory. Data is provided to the AHB.
Table 54: External memory 2 output enable delay state

www.digiembedded.com
129
Memory Controller
Table 55 provides the timing parameters. Table 56 describes the transactions for
Figure 44.
Figure 44: External memory 2 0 wait state read timing diagram
Timing parameter Value
WAITRD 0
WAITOEN 0
WAITPAGE N/A
WAITWR N/A
WAITWEN N/A
WAITTURN N/A
Table 55: Static memory timing parameters
Cycle Description
T0 AHB address provided to memory controller.
T0-T1 AHB transaction processing.
T1-T4 Arbitration of AHB memory ports.
T4-T5 Static memory address, chip select, and control signals submitted to
static memory.
T5-T6 Read data returned to static memory. Data is provided to the AHB.
T6-T7 AHB address provided to memory controller. AHB transaction
processing.
Table 56: External memory 2 0wait state reads
ADDR
DATAIN
STCSOUT_n
COEOUT_n
B
D(B)
A 0
D(A)
clk_out
T0 T1 T2 T3 T4 T5 T6 T7 T8 T9 T10 T11 T12 T13

Static memory controller
130
NS9750 Hardware Reference
Figure 45 shows a burst of zero wait state reads with the length specified. Because
the length of the burst is known, the chip select can be held asserted during the
whole burst and generate the external transfers before the current AHB transfer has
completed. The first read requires five arbitration cycles; the three subsequent
sequential reads have zero AHB arbitration cycles added because the external
transfers are automatically generated. Table 57 provides the timing parameters.
Table 58 describes the transactions for Figure 45.
Figure 45: External memory 0 wait fixed length burst read timing diagram
T7 AHB address provided to memory controller.
T7-T8 AHB transaction processing.
T8-T11 Arbitration of AHB memory ports.
T11-T12 Static memory address, chip select, and control signals submitted to
static memory.
T12-T13 Read data returned from static memory. Data is provided to the AHB.
Timing parameter Value
WAITRD 0
WAITOEN 0
WAITPAGE N/A
WAITWR N/A
Table 57: SRAM timing parameters
Cycle Description
Table 56: External memory 2 0wait state reads
ADDR
DATAIN
A+C
CSCTSOUT_n
COEOUT_n
AA+4 A+8
D(A)
D(A+4) D(A+8) D(A+C)
clk_out
T0 T1 T2 T3 T4 T5 T6 T7 T8

www.digiembedded.com
131
Memory Controller
Figure 46 shows a burst of two wait state reads with the length specified. The WAITRD
value is used for all transfers in the burst. Table 59 provides the timing parameters.
Table 60 describes the transactions for Figure 46.
WAITWEN N/A
WAITTURN N/A
Cycle Description
T0 AHB address provided to memory controller.
T0-T1 AHB transaction processing.
T1-T4 Arbitration of AHB memory ports.
T4-T5 Static memory read 0 address, chip select, and control signals
submitted to static memory.
T5-T6 Static memory read 1 address, chip select, and control signals
submitted to static memory. Read data 0 returned from static
memory.
Read data 0 is provided to the AHB.
T6-T7 Static memory read 2 address, chip select, and control signals
submitted to static memory. read data 1 returned from the static
memory.
Read data 1 is provided to the AHB.
T7-T8 Static emory read 3 address, chip select, and control signals submitted
to static memory. Read data 2 returned from the static memory.
Read data 2 is provided to the AHB.
T8-T9 Read data 3 returned from the static memory.
Read data 3 is provided to the AHB.
Table 58: External memory zero wait fixed length burst read
Timing parameter Value
Table 57: SRAM timing parameters

Static memory controller
132
NS9750 Hardware Reference
Figure 46: External memory 2 wait states fixed length burst read timing diagram
Timing parameter Value
WAITRD 2
WAITOEN 0
WAITPAGE N/A
WAITWR N/A
WAITWEN N/A
WAITTURN N/A
Table 59: SRAM timing diagrams
Cycle Description
T0 AHB address provided to memory controller.
T0-T1 AHB transaction processing.
T1-T4 Arbitration of memory ports.
T4-T5 Static memory address, chip select, and control signals submitted to
static memory.
T5-T6 Read wait state 1.
T6-T7 Read wait state 2.
Table 60: External memory 2 wait states fixed length burst read
ADDR
DATAIN
A+8
SCTSOUT_n
COEOUT_n
AA+4
D(A)
D(A+4)
clk_out
T0 T1 T2 T3 T4 T5 T6 T7 T12T10 T11T8 T9

www.digiembedded.com
133
Memory Controller
Asynchronous page mode read
The memory controller supports asynchronous page mode read of up to four memory
transfers by updating address bits A[1] and A[0]. This feature increases the
bandwidth by using a reduced access time for the read accesses that are in page
mode. The first read access takes static wait read and WAITRD cycles. Subsequent
read accesses that are in page mode take static wait page and WAITPAGE cycles. The
chip select and output enable lines are held during the burst, and only the lower two
address bits change between subsequent accesses. At the end of the burst, the chip
select and output enable lines are deasserted together.
Figure 47 shows an external memory page mode read transfer with two initial wait
states and one sequential wait state. The first read requires five AHB arbitration
cycles (plus three wait states); the following (up to 3) sequential transfers have only
one AHB wait state. This gives increased performance over the equivalent nonpage
mode ROM timing (see Figure 46, "External memory 2 wait states fixed length burst
read timing diagram," on page 132). Table 61 provides the timing parameters.
Table 62 describes the transactions for Figure 47.
T7-T8 Read data 0 returned from the static memory.
Read data 0 is provided to the AHB.
Static memory transfer 1, address, chip select, and control signals
submitted to static memory.
T8-T9 Read wait state 1.
T9-T10 Read wait state 2.
T10-T11 Read data 1 returned from the static memory.
Read data 1 is provided to the AHB.
Static memory transfer 2, address, chip select, and control signals
submitted to static memory.
T11-T12 Read wait state 1.
Cycle Description
Table 60: External memory 2 wait states fixed length burst read

Static memory controller
134
NS9750 Hardware Reference
Figure 47: External memory page mode read transfer timing diagram
Timing parameter Value
WAITRD 2
WAITOEN 0
WAITPAGE 1
WAITWR N/A
WAITWEN N/A
WAITTURN N/A
Table 61: Static memory timing parameters
Cycle Description
T0 AHB address provided to memory controller.
T0-T1 AHB transaction processing.
T1-T4 Arbitration of AHB memory ports.
T4-T5 Static memory transfer 0, address, chip select, and control signals
submitted to static memory.
T5-T6 Read wait state 1.
T6-T7 Read wait state 2.
T7-T8 Read data 0 returned from static memory.
Read data is provided to the AHB.
Static memory transfer 1, address, chip select, and control signals
submitted to static memory.
Table 62: External memory page mode read
ADDR
DATAIN
SCTSOUT_n
OEOUT_n
AA+4
D(A)
D(A+4) D(A+8)
A+8
clk_out
T0 T1 T2 T3 T4 T5 T6 T7 T12T10 T11T8 T9

www.digiembedded.com
135
Memory Controller
Figure 48 shows a 32-bit read from an 8-bit page mode ROM device, causing four burst
reads to be performed. A total of eight AHB wait states are added during this
transfer, five AHB arbitration cycles and then one for each of the subsequent reads.
WAITRD and WAITPAGE are 0. Table 63 provides the timing parameters. Table 64
describes the transactions for Figure 48.
Figure 48: External memory 32-bit burst read from 8-bit memory timing diagram
T8-T9 Read page mode wait state 1.
T9-T10 Read data 1 returned from the static memory.
Read data 1 is provided to the AHB.
Static memory transfer 2, address, chip select, and control signals
submitted to static memory.
T10-T11 Read page mode wait state 1.
T11-T12 Read data 2 returned from the static memory.
Read data 2 is provided to the AHB.
Static memory transfer 3, address, chip select, and control signals
submitted to static memory.
Timing parameters Value
WAITRD 0
WAITOEN 0
WAITPAGE 0
Table 63: Static memory timing parameters
Cycle Description
Table 62: External memory page mode read
ADDR
DATAIN
A+3
SCTSOUT_n
OEOUT_n
AA+1 A+2
D(A)
D(A+1) D(A+2) D(A+3)
clk_out
T0 T1 T2 T3 T4 T5 T6 T7 T8

Static memory controller
136
NS9750 Hardware Reference
Static memory write control
Write enable programming delay
The delay between the assertion of the chip select and the write enable is
programmable from 1 to 16 cycles using the WAITWEN bits of the Static Memory Write
Enable Delay (StaticWaitWen[3:0]) registers. The delay reduces the power
consumption for memories. The write enable is asserted on the rising edge of HCLK
after the assertion of the chip select for zero wait states. The write enable is always
WAITWR N/A
WAITWEN N/A
WAITTURN N/A
Cycle Description
T0 AHB address provided to memory controller.
T0-T1 AHB transaction processing.
T1-T4 Arbitration of AHB memory ports.
T4-T5 Static memory transfer m0, address, chip select, and control signals
submitted to static memory.
T5-T6 Static memory transfer 1, address, chip select, and control signals
submitted to static memory. Read data byte 0 returned from static
memory.
T6-T7 Static memory transfer 2, address, chip select, and control signals
submitted to static memory. Read data byte 1 returned from the static
memory.
T7-T8 Static memory transfer 3, address chip select, and control signals
submitted to static memory. Read data byte 2 returned from the static
memory.
T8-T9 Read data byte 3 returned from the static memory.
Read data 32-bit word is provided to the AHB.
Table 64: External memory 32-bit burst read from 8-bit memory
Timing parameters Value
Table 63: Static memory timing parameters

www.digiembedded.com
137
Memory Controller
deasserted a cycle before the chip select, at the end of the transfer. BLSOUT_n (byte
lane signal) has the same timing as WEOUT_n (write enable signal) for writes to 8-bit
devices that use the byte lane selects instead of the write enables.
SRAM
Write timing for SRAM starts with assertion of the appropriate memory bank chip
selects (STCSOUT[n]_n) and address signals (ADDROUT[27:0]_n). The write access time is
determined by the number of wait states programmed for the WAITWR field in the
Static Memory Write Delay register (see "Static Memory Write Delay 0–3 registers" on
page 238). The WAITTURN field in the bank control register (see "Static Memory Turn
Round Delay 0–3 registers" on page 239) determines the number of bus turnaround
wait states added between external read and write transfers.
Figure 49 shows a single external memory write transfer with minimum zero wait
states (WAITWR=0). One wait state is added. Table 65 provides the timing parameters.
Table 66 describes the transactions for Figure 49.
Figure 49: External memory 0 wait state write timing diagram
Timing parameters Value
WAITRD N/A
WAITOEN N/A
WAITPAGE N/A
WAITWR 0
Table 65: Static memory timing parameters
ADDR
DATAOUT
STCSOUT_n
WOEOUT_n
A
D(A)
clk_out
T0 T1 T2 T3 T4 T5 T6

Static memory controller
138
NS9750 Hardware Reference
Figure 50 shows a single external memory write transfer with two wait states
(WAITWR=2). One AHB wait state is added. Table 67 provides the timing parameters.
Table 68 describes the transactions for Figure 50.
WAITWEN 0
WAITTURN N/A
Cycle Description
T0 AHB address provided to memory controller.
T0-T1 AHB transaction processing.
T1-T4 Arbitration of AHB memory ports.
T4-T5 Static memory transfer 0, address, chip select, and control signals
submitted to static memory.
Write data is read from the AHB memory port.
Write enable inactive.
T5-T6 Write enable taken active.
Write data submitted to static memory.
Static memory writes the data.
T6-T7 Static memory writes the data.
Write enable taken inactive.
T7-T8 Static memory control signals taken inactive.
Table 66: External memory 0 wait state write
Timing parameters Value
Table 65: Static memory timing parameters

www.digiembedded.com
139
Memory Controller
Figure 50: External memory 2 wait state write timing diagram
Timing parameter Value
WAITRD N/A
WAITOEN N/A
WAITPAGE N/A
WAITWR 2
WAITWEN 0
WAITTURN N/A
Table 67: Static memory timing parameters
Cycle Description
T0 AHB address provided to memory controller.
T0-T1 AHB transaction processing.
T1-T4 Arbitration of AHB memory ports.
T4-T5 Static memory transfer 0, address, chip select, and control signals
submitted to static memory.
Write data is read from the AHB memory port.
Write enable inactive.
T5-T6 Write enable taken active.
Write data submitted to static memory.
Table 68: External memory 2 wait state write
ADDR
DATAOUT
A
STCSOUT_n
D(A)
WEOUT_n
clk_out
T0 T1 T2 T3 T4 T5 T6 T7 T8 T9 T10

Static memory controller
140
NS9750 Hardware Reference
Figure 51 shows a single external memory write transfer with two write enable delay
states (WAITWEN=2). One wait state is added. Table 69 provides the timing
parameters.
Figure 51: External memory 2 write enable delay write timing diagram
T6-T7 Wait state 1.
T7-T8 Wait state 2.
T8-T9 Static memory writes the data.
Write enable taken inactive.
T9-T10 Static memory control signals taken inactive.
Timing parameters Value
WAITRD N/A
WAITOEN N/A
WAITPAGE N/A
WAITWR 2
WAITWEN 2
WAITTURN N/A
Table 69: Static memory timing parameters
Cycle Description
Table 68: External memory 2 wait state write
ADDR
DATAOUT
A
STCSOUT_n
D(A)
WEOUT
clk_out
T0 T1 T2 T3 T4 T5 T6 T7 T8 T9 T10

www.digiembedded.com
141
Memory Controller
Figure 52 shows two external memory write transfers with zero wait states
(WAITWR=0). Four AHB wait states are added to the second write, because this write
can be started only when the first write has completed. This is the timing of any
sequence of write transfers, nonsequential to nonsequential or nonsequential to
sequential, with any value of HBURST. The maximum speed of write transfers is
controlled by the external timing of the write enable relative to the chip select, so
all external writes must take two cycles to complete: the cycle in which write enable
is asserted and the cycle in which write enable is deasserted. Table 71 provides the
timing parameters. Table 72 describes the transactions for Figure 52.
Cycle Description
T0 AHB address provided to memory controller.
T0-T1 AHB transaction processing.
T1-T4 Arbitration of AHB memory ports.
T4-T5 Static memory transfer 0, address, chip select, and control signals
submitted to static memory.
Write data is read from the AHB memory port.
Write enable active.
T5-T6 Write data submitted to static memory.
Write enable wait state 1.
T6-T7 Write enable wait state 2.
T7-T8 Write enable taken active.
T8-T9 Static memory writes the data.
Write enable taken inactive.
T9-T10 Static memory control signals taken inactive.
Table 70: External memory 2 write enable delay write

Static memory controller
142
NS9750 Hardware Reference
Figure 52: External memory 2 0 wait writes timing diagram
Timing parameter Value
WAITRD N/A
WAITOEN N/A
WAITPAGE N/A
WAITWR 0
WAITWEN 0
WAITTURN 0
Table 71: Static memory timing parameters
Cycle Description
T0 AHB address provided to memory controller.
T0-T1 AHB transaction processing.
T1-T4 Arbitration of AHB memory ports.
T4-T5 Static memory transfer 0, address, chip select, and control signals
submitted to static memory.
Write data 0 is read from the AHB memory port.
Write enable inactive.
T5-T6 Write enable taken active.
Write data submitted to static memory.
Table 72: External memory 2 0 wait writes
ADDR
DATAOUT
A+4
SCTSOUT_n
A 0
D(A) 0
WEOUT_n
D(A+4)
clk_out
T0 T1 T2 T3 T4 T5 T6 T7 T10 T11T8 T9 T12

www.digiembedded.com
143
Memory Controller
Flash memory
Write timing for flash memory is the same as for SRAM devices.
Bus turnaround
The memory controller can be configured for each memory bank to use external bus
turnaround cycles between read and write memory accesses. The WAITTURN field can
be programmed for 1 to 16 turnaround wait states, to avoid bus contention on the
external memory databus. Bus turnaround cycles are generated between external bus
transfers as follows:
Read to read (different memory banks
Read to write (same memory bank)
Read to write (different memory banks)
Figure 53 shows a zero wait read followed by a zero wait write with default
turnaround between the transfers of two cycles because of the timing of the AHB
transfers. Table 73 provides the timing parameters. Table 74 describes the
transactions for Figure 53.
T6-T7 Static memory writes data 0.
Write enable taken inactive.
Write data 1 is read from AHB memory port.
T7-T8 Static memory control signals taken inactive.
T8-T9 Memory controller processing.
T9-T10 Static memory transfer 1, address, chip select, and control signals
submitted to static memory.
Write enable inactive.
Write data submitted to static memory.
T10-T11 Write enable taken active.
T11-T12 Static memory writes data 1.
Write enable taken inactive.
Cycle Description
Table 72: External memory 2 0 wait writes

Static memory controller
144
NS9750 Hardware Reference
Figure 53: Read followed by write (both 0 wait) with no turnaround
Timing parameter Value
WAITRD 0
WAITOEN 0
WAITPAGE N/A
WAITWR 0
WAITWEN 0
WAITTURN 0
Table 73: Static memory timing parameters
Cycle Description
T0 AHB address provided to the memory controller.
T0-T1 AHB transaction processing.
T1-T4 Arbitration of AHB memory ports.
T4-T5 AHB write address provided to memory controller.
Table 74: Read followed by write (both 0 wait) with no turnaround
ADDR
DATAIN
B
OEOUT
A 0
D(A)
STCSOUT_n
DATAOUT D(B)
WEOUT_n
DATAEN_n
clk_out
T0 T1 T2 T3 T4 T5 T6 T7 T10 T11T8 T9 T12 T13 T14

www.digiembedded.com
145
Memory Controller
Figure 54 shows a zero wait write followed by a zero wait read with default
turnaround between the transfers of one cycle. Three wait states are added to the
write transfer; five wait states are added to the read transfer. The five AHB
arbitration cycles for the read transfer include two wait states to allow the previous
write access to complete and the three standard wait states for the read transfer.
T5-T6 Memory controller processing.
T6-T7 Memory controller processing.
T7-T8 Static memory transfer address, chip select, and control signals
submitted to static memory.
Write data is read from AHB memory port.
Write enable inactive.
T8-T9 Write enable taken active.
Write data submitted to static memory.
T9-T10 Static memory control signals taken inactive.
T10-T11 Memory controller processing.
T11-T12 Static memory transfer 1, address, chip select, and control signals
submitted to static memory.
Write enable inactive.
Write data submitted to static memory.
T12-T13 Write enable taken active.
T13-T14 Static memory writes data 1.
Write enable taken inactive.
Cycle Description
Table 74: Read followed by write (both 0 wait) with no turnaround

Static memory controller
146
NS9750 Hardware Reference
Table 75 provides the timing parameters. Table 76 describes the transactions for
Figure 54.
Figure 54: Write followed by a read (both 0 wait) with no turnaround
Timing parameters Value
WAITRD 0
WAITOEN 0
WAITPAGE N/A
WAITWR 0
WAITWEN 0
WAITTURN 0
Table 75: Static memory timing parameters
Cycle Description
T0 AHB address provided to memory controller.
T0-T1 AHB transaction processing.
T1-T4 Arbitration of memory ports.
Table 76: Write followed by read (both 0 wait) with no turnaround
ADDR
DATAIN
B
STCSOUT_n
WEOUT_n
DATAOUT
COEOUT_n
DATAEN_n
0A
D(B)
D(A)
clk_out
T0 T1 T2 T3 T4 T5 T6 T7 T8 T9 T10

www.digiembedded.com
147
Memory Controller
Figure 55 shows a zero wait read followed by a zero wait write with two turnaround
cycles added. The standard minimum of three AHB arbitration cycles are added to
the read transfer and two wait states are added to the write transfer (as for any
read-write transfer sequence).
T4-T5 Static memory address, chip select, and control signals submitted to
static memory.
Write data is read from AHB memory port.
Write enable inactive.
AHB read address provided to memory controller.
T5-T6 Write enable taken active.
Write data submitted to static memory.
T6-T7 Static memory writes the data.
Write enable taken inactive.
T7-T8 Static memory control signals taken inactive.
T8-T9 Static memory address, chip select, and control signals submitted to
static memory.
T9-T10 Read data returned from the static memory. Data is provided to the
AHB.
Cycle Description
Table 76: Write followed by read (both 0 wait) with no turnaround

Static memory controller
148
NS9750 Hardware Reference
Table 77 provides the timing parameters. Table 78 describes the transactions for
Figure 55.
Figure 55: Read followed by a write (all 0 wait state) with two turnaround cycles
ADDROUT
DATAIN
OEOUT_n
D(A)
DATAOUT D(B)
WEOUT_n
DATAEN_n
CSTCSOUT_n
B
A0
clk_out
T0 T1 T2 T3 T4 T5 T6 T7 T8 T9 T10 T11
Timing parameters Value
WAITRD 0
WAITOEN 0
WAITPAGE N/A
WAITWR 0
WAITWEN 0
WAITTURN 2
Table 77: Static memory timing parameters
Cycle Description
T0 AHB address provided to memory controller.
T0-T1 AHB transaction processing.
T1-T4 Arbitration of AHB memory ports.
Table 78: Read followed by a write (all 0 wait state) with two turnaround cycles

www.digiembedded.com
149
Memory Controller
Byte lane control
The memory controller generates the byte lane control signals BLSOUT[3:0]_n according
to these attributes:
Little or big endian operation
AMBA transfer width, indicated by HSIZE[2:0]
External memory bank databus width, defined within each control register
The decoded HADDR[1:0] value for write accesses only
Word transfers are the largest size transfers supported by the memory controller. Any
access tried with a size greater that a word causes an error response. Each memory
chip select can be 8, 16, or 32 bits wide. The memory type used determines how the
WEOUT_n and BLSOUT_n signals are connected to provide byte, halfword, and word
access.
For read accesses, you must control the BLSOUT_n signals by driving them all high or
all low. Do this by programming the byte lane state (PB) bit in the Static
Configuration [3:0] register. "Memory banks constructed from 8-bit or non-byte-
T4-T5 Static memory address, chip select, and control signals submitted to
static memory.
T5-T6 Read data returned from static memory. Data is provided to the AHB.
AHB write address provided to memory controller.
T6-T7 Turn around cycle 1.
T7-T8 Turn around cycle 2.
T8-T9 Static memory transfer address, chip select, and control signals
submitted to static memory.
Write enable inactive.
T9-T10 Memory controller processing.
T10-T11 Write enable taken active.
Write data submitted to static memory.
T11-T12 Static memory writes the data.
Write enable taken inactive.
Cycle Description
Table 78: Read followed by a write (all 0 wait state) with two turnaround cycles

Static memory controller
150
NS9750 Hardware Reference
partitioned memory devices" on page 150 and "Memory banks constructed from 8-bit
or non-byte-partitioned memory devices" on page 150 explain why different
connections, with respect to WEOUT_n and BLSOUT[3:0]_n, for different memory
configurations.
Address connectivity
The static memory address output signal ADDROUT[27:0] must be right-justified.
Memory banks constructed from 8-bit or non-byte-partitioned memory devices
For memory banks constructed from 8-bit or non-byte-partitioned memory devices, it
is important that the byte lane state (PB) bit is cleared to 0 within the respective
memory bank control register. This forces all BLSOUT[3:0]_n lines high during a read
access, as the byte lane selects are connected to the device write enables.
A[20:0]
CE_n
OE_n
WE_n
IO[7:0]
BLSOUT[3]_n
DATA[31:24]
A[20:0]
CE_n
OE_n
WE_n
IO[7:0]
BLSOUT[2]_n
DATA[23:16]
A[20:0]
CE_n
OE_n
WE_n
IO[7:0]
BLSOUT[1]_n
DATA[15:8]
A[20:0]
CE_n
OE_n
WE_n
IO[7:0]
BLSOUT[0]_n
DATA[7:0]
32-bit bank consisting of four 8-bit devices
A[20:0]
CE_n
OE_n
WE_n
IO[7:0]
BLSOUT[1]_n
DATA[15:8]
A[20:0]
CE_n
OE_n
WE_n
IO[7:0]
BLSOUT[0]_n
DATA[7:0]
16-bit bank consisting of two 8-bit devices
A[20:0]
CE_n
OE_n
WE_n
IO[7:0]
BLSOUT[0]_n
DATA[7:0]
OEOUT_n
ADDROUT[20:0]_n
STCSOUT_n
8-bit bank consisting of one 8-bit device
ADDROUT[20:0]
STCSOUT_n
OEOUT_n
ADDROUT[20:0]
STCSOUT_n
OEOUT_n

www.digiembedded.com
151
Memory Controller
Figure 56: Memory banks constructed from 8-bit memory
Figure 56 shows 8-bit memory configuring memory banks that are 8-, 16-, and 32-bits
wide. In each of these configurations, the BLSOUT[3:0]_n signals are connected to write
enable (WE_n) inputs of each 8-bit memory. The WEOUT signal from the memory
controller is not used.
For write transfers, the appropriate BLSOUT[3:0]_n byte lane signals are
asserted low, and direct the data to the addressed bytes.
For read transfers, all BLSOUT[3:0]_n signals are deasserted high, enabling the
external bus to be defined for at least the width of the accessed memory.
Memory banks constructed from 16-or 32-bit memory devices
For memory banks constructed from 16- or 32-bit memory devices, it is important
that the byte lane select (PB) bit is set to 1 within the respective memory bank
control register. This asserts all BLSOUT[3:0]_n lines low during a read access as,
during a read, all device bytes must be selected to avoid undriven byte lanes on the
read data value. With 16- and 32-bit wide memory devices, byte select signals exist
and must be appropriately controlled; see Figure 57, "Memory banks constructed
from 16-bit memory," on page 151 and Figure 58, "Memory banks constructed from 32-
bit memory," on page 152.
Figure 57: Memory banks constructed from 16-bit memory
32-bit bank consisting of two 16-bit devices 16-bit bank consisting of one 16-bit device
A[20:0]
CE_n
OE_n
WE_n
IO[15:0]
BLSOUT[0]_n
DATA[15:0]
OEOUT_n
ADDROUT[20:0]
STCSOUT_n
LB_n
UB_n
WEOUT_n
BLSOUT[1]_n
A[20:0]
CE_n
OE_n
WE_n
IO[15:0]
BLSOUT[2]_n
DATA[31:16]
LB_n
UB_n
BLSOUT[3]_n
OEOUT_n
ADDROUT[20:0]
STCSOUT_n
WEOUT_n
A[20:0]
CE_n
OE_n
WE_n
IO[15:0]
BLSOUT[0]_n
DATA[15:0]
LB_n
UB_n
BLSOUT[1]_n

Static memory controller
152
NS9750 Hardware Reference
Figure 58: Memory banks constructed from 32-bit memory
Figure 59 shows connections for a typical memory system with different data width
memory devices.
32-bit bank consisting of one 32-bit device
BLSOUT[2]_n
DATA[31:0]
OEOUT_n
ADDROUT[20:0]
STCSOUT_n
WEOUT_n
BLSOUT[3]_n
A[20:0]
CE_n
OE_n
WE_n
IO[31:0]
B[3]_n
B[2]_n
B[1]_n
B[0]_n
BLSOUT[1]_n
BLSOUT[0]_n

www.digiembedded.com
153
Memory Controller
Figure 59: Typical memory connection diagram (1)
DATAOUT[31:0] DATA
OUT[31:0]
DATAOUT[31:16]
DATAOUT[15:0]
DATAOUT[31:24]
DATAOUT[23:16]
DATAOUT[15:8]
DATAOUT[7:0]
Q[31:0]
2Mx32 burst mask ROM
64Kx16 SRAM, two off
128Kx8 SRAM, four off
A[15:0]
CE_n
OE_n
WE_n
UB_n
LB_n
IO[15:0]
A[15:0]
CE_n
OE_n
WE_n
UB_n
LB_n
IO[15:0]
A[16:0]
CE_n
OE_n
WE_n
IO[7:0]
A[16:0]
CE_n
OE_n
WE_n
IO[7:0]
A[16:0]
CE_n
OE_n
WE_n
IO[7:0]
A[16:0]
CE_n
OE_n
WE_n
IO[7:0]
ADDROUT[20:0]
ADDROUT[15:0]
ADDROUT[15:0]
ADDROUT[16:0]
ADDROUT[16:0]
ADDROUT[16:0]
ADDROUT[16:0]
A[20:0]
CE_n
OE_n
ADDROUT[20:0]
STCSOUT[0]_n
OEOUT_n
STCSOUT[1]_n
WEOUT_n
STCSOUT[2]_n
BLSOUT[3]_n
BLSOUT[2]_n
BLSOUT[1]_n
BLSOUT[0]_n

Static memory controller
154
NS9750 Hardware Reference
Byte lane control and databus steering
For little and big endian configurations, address right-justified
The tables in this section (Table 79 through Table 125) show the relationship of
signals HSIZE[2:0], HADDR[1:0], ADDROUT[1:0], and BLSOUT[3:0] and mapping of data
between the AHB system databus and the external memory databus. This mapping
applies to both the static and dynamic memory controllers.
Access: Read, little endian, 8-bit external
bus External data mapping on to system
databus
Internal
transfer
width HRDATA to DATA
HSIZE
[2:0] HADDR
[1:0] ADDROUT
[1:0] BLSOU
T [0] [31:24] 23:16] [15:8] [7:0]
Word (4
transfers)
010 -- 11
10
01
00
0
0
0
0
[7:0]
-
-
-
-
[7:0]
-
-
-
-
[7:0]
-
-
-
-
[7:0]
Halfword (2
transfers)
001 1- 11
10
0
0
[7:0]
-
-
[7:0]
-
-
-
-
Halfword (2
transfers)
001 0- 01
00
0
0
-
-
-
-
[7:0]
-
-
[7:0]
Byte 000 11 11 0 [7:0] - - -
Byte 000 10 10 0 - [7:0] - -
Byte 000 01 01 0 - - [7:0] -
Byte0000000 0---[7:0]
Table 79: Little endian read, 8-bit external bus

www.digiembedded.com
155
Memory Controller
Access: Read, little endian, 16-bit
external bus External data mapping on to system
databus
Internal
transfer
width HRDATA to DATA
HSIZE
[2:0] HADDR
[1:0] ADDROUT
[0] BLSOU
T [1:0] [31:24] 23:16] [15:8] [7:0]
Word (2
transfers
010 -- 1
0
00
00
[15:8]
-
[7:0]
-
-
[15:8]
-
[7:0]
Halfword 001 1- 1 00 [15:8] [7:0] - -
Halfword 001 0- 0 00 - - [15:8] [7:0]
Byte 000 11 1 01 [15:8] - - -
Byte 000 10 1 10 - [7:0] - -
Byte 000 01 0 01 - - [15:8] -
Byte000000 10---[7:0]
Table 80: Little endian read, 16-bit external bus
Access: Read, little endian, 32-bit
external bus External data mapping on to system
databus
Internal
transfer
width HRDATA to DATA
HSIZE
[2:0] HADDR
[1:0] BLSOUT
[3:0] [31:24] [23:16] [15:8] [7:0]
Word 010 -- 0000 [31:24] [23:16] [15:8] [7:0]
Halfword 001 1- 0011 [31:24] [23:16] - -
Halfword (2
transfers)
001 0- 1100 - - [15:8] [7:0]
Byte 000 11 0111 [31:24] - - -
Table 81: Little endian read, 32-bit external bus

Static memory controller
156
NS9750 Hardware Reference
Byte 000 10 1011 - [23:16] - -
Byte 000 01 1101 - - [15:8] -
Byte 000 00 1110 ---[7:0]
Access: Write, little endian, 8-bit
external bus System data mapping on to external
databus
Internal
transfer
width DATA to HRDATA
HSIZE
[2:0] HADD
R [1:0] ADDROUT
[1:0] BLSOU
T [0] [31:24] [23:16] [15:8] [7:0]
Word (4
transfers
010 -- 11
10
01
00
0
0
0
0
-
-
-
-
-
-
-
-
-
-
-
-
[31:24]
[23:16]
[15:8]
[7:0]
Halfword (2
transfers) 001 1- 11
10
0
0
-
-
-
-
-
-
[31:24]
[23:16]
Halfword (2
transfers) 001 0- 01
00
0
0
-
-
-
-
-
-
[15:8]
[7:0]
Byte 000 11 11 0 - - - [31:24]
Byte 000 10 10 0 - - - [23:16]
Byte 000 01 01 0 - - - [15:8]
Byte 000 00 00 0 - - - [7:0]
Table 82: Little endian write, 8-bit external bus
Access: Read, little endian, 32-bit
external bus External data mapping on to system
databus
Internal
transfer
width HRDATA to DATA
HSIZE
[2:0] HADDR
[1:0] BLSOUT
[3:0] [31:24] [23:16] [15:8] [7:0]
Table 81: Little endian read, 32-bit external bus

www.digiembedded.com
157
Memory Controller
Access: Write, little endian, 16-bit
external bus System data mapping on to external
databus
Internal
transfer
width DATA to HRDATA
HSIZE
[2:0] HADD
R [1:0] ADDROUT
[0] BLSOU
T [1:0] [31:24] [23:16] [15:8] [7:0]
Word (2
transfers
010 -- 1
0
00
00
--
-
-
-
[31:24]
[15:8]
[23:16]
[7:0]
Halfword 001 1- 1 00 - - [31:24] [23:16]
Halfword 001 0- 0 00 - - [15:8] [7:0]
Byte 000 11 1 01 - - [31:24] -
Byte 000 10 1 10 - - - [23:16]
Byte 000 01 0 01 - - [15:8] -
Byte 000 00 0 10 - - - [7:0]
Table 83: Little endian write, 16-bit external bus
Access: Write, little endian, 32-bit
external bus System data mapping on to external
databus
Internal
transfer
width DATA to HRDATA
HSIZE
[2:0] HADDR
[1:0] BLSOUT
[3:0] [31:24] [23:16] [15:8] [7:0]
Word 010 -- 0000 [31:24] [23:16] [15:8] [7:0]
Halfword 001 1- 0011 [31:24] [23:16] - -
Halfword 001 0- 1100 - - [15:8] [7:0]
Byte 000 11 0111 [31:24] - - -
Byte 000 10 1011 - [23:16] - -
Table 84: Little endian write, 32-bit external bus

Static memory controller
158
NS9750 Hardware Reference
Byte 000 01 1101 - - [15:8] -
Byte 000 00 1110 ---[7:0]
Access: Read, big endian, 8-bit external
bus External data mapping on to system
databus
Internal
transfer
width HRDATA to DATA
HSIZE
[2:0] HADDR
[1:0] ADDROUT
[1:0] BLSOU
T [0] [31:24] 23:16] [15:8] [7:0]
Word (4
transfers
010 -- 11
10
01
00
0
0
0
0
-
-
-
[7:0]
-
-
[7:0]
-
-
[7:0]
-
[7:0]
-
-
-
Halfword (2
transfers)
001 1- 11
10
0
0
-
-
-
-
-
[7:0]
[7:0]
-
Halfword (2
transfers)
001 0- 01
00
0
0
-
[7:0]
[7:0]
-
-
-
-
-
Byte0001111 0---[7:0]
Byte 000 10 10 0 - - [7:0] -
Byte 000 01 01 0 - [7:0] - -
Byte 000 00 00 0 [7:0] - - -
Table 85: Big endian read, 8-bit external bus
Access: Write, little endian, 32-bit
external bus System data mapping on to external
databus
Internal
transfer
width DATA to HRDATA
HSIZE
[2:0] HADDR
[1:0] BLSOUT
[3:0] [31:24] [23:16] [15:8] [7:0]
Table 84: Little endian write, 32-bit external bus

www.digiembedded.com
159
Memory Controller
Access: Read, big endian, 16-bit external
bus External data mapping on to system
databus
Internal
transfer
width HRDATA to DATA
HSIZE
[2:0] HADDR
[1:0] ADDROUT
[1:0] BLSOU
T [1:0] [31:24] 23:16] [15:8] [7:0]
Word (2
transfers
010 -- 1-
0-
00
00
-
[15:8]
-
[7:0]
[15:8]
-
[7:0]
-
Halfword 001 1- 1- 00 - - [15:8] [7:0]
Halfword 001 0- 0- 00 [15:8] [7:0] - -
Byte000111- 10---[7:0]
Byte 000 10 1- 01 - - [15:8] -
Byte 000 01 0- 10 - [7:0] - -
Byte 000 00 0- 01 [15:8] - - -
Table 86: Big endian read, 16-bit external bus
Access: Read, big endian, 32-bit external
bus External data mapping on to system
databus
Internal
transfer
width HRDATA to DATA
HSIZE
[2:0] HADDR
[2:1] ADDROUT
[1:0] BLSOU
T [3:0] [31:24] 23:16] [15:8] [7:0]
Word 010 -- -- 0000 [31:24] [23:16] [15:8] [7:0]
Halfword 001 1- -- 1100 - - [15:8] [7:0]
Halfword (2
transfers)
001 0- -- 0011 [31:24] [23:16] - -
Byte 000 11 -- 1110 ---[7:0]
Byte 000 10 -- 1101 - - [15:8] -
Table 87: Big endian read, 32-bit external bus

Static memory controller
160
NS9750 Hardware Reference
Byte 000 01 -- 1011 - [23:16] - -
Byte 000 00 -- 0111 [31:24] - - -
Access: Write, big endian, 8-bit external
bus System data mapping on to external
databus
Internal
transfer
width DATA to HRDATA
HSIZE
[2:0] HADD
R [1:0] ADDROUT
[1:0] BLSOU
T [0] [31:24] [23:16] [15:8] [7:0]
Word (4
transfers
010 -- 11
10
01
00
0
0
0
0
-
-
-
-
-
-
-
-
-
-
-
-
[7:0]
[15:8]
[23:16]
[31:24]
Halfword (2
transfers) 001 1- 11
10
0
0
-
-
-
-
-
-
[7:0]
[15:8]
Halfword (2
transfers) 001 0- 01
00
0
0
-
-
-
-
-
-
[23:16]
[31:24]
Byte 000 11 11 0 - - - [7:0]
Byte 000 10 10 0 - - - [15:8]
Byte 000 01 01 0 - - - [23:16]
Byte 000 00 00 0 - - - [31:24]
Table 88: Big endian write, 8-bit external bus
Access: Read, big endian, 32-bit external
bus External data mapping on to system
databus
Internal
transfer
width HRDATA to DATA
HSIZE
[2:0] HADDR
[2:1] ADDROUT
[1:0] BLSOU
T [3:0] [31:24] 23:16] [15:8] [7:0]
Table 87: Big endian read, 32-bit external bus

www.digiembedded.com
161
Memory Controller
Access: Write, big endian, 16-bit
external bus System data mapping on to external
databus
Internal
transfer
width DATA to HRDATA
HSIZE
[2:0] HADD
R [1:0] ADDROUT
[1:0] BLSOU
T [1:0] [31:24] [23:16] [15:8] [7:0]
Word (2
transfers
010 -- 1-
0-
00
00
--
-
-
-
[15:8][3
1:24]
[7:0]
[23:16]
Halfword 001 1- 1- 00 - - [15:8] [7:0]
Halfword 001 0- 0- 00 - - [31:24] [23:16]
Byte 000 11 1- 10 - - - [7:0]
Byte 000 10 1- 01 - - [15:8] -
Byte 000 01 0- 10 - - - [23:16]
Byte 000 00 0- 01 - - [31:24] -
Table 89: Big endian write, 16-bit external bus
Access: Write, big endian, 32-bit
external bus System data mapping on to external
databus
Internal
transfer
width DATA
HSIZE
[2:0] HADDR
[1:0] BLSOUT
[3:0] [31:24] [23:16] [15:8] [7:0]
Word 010 -- 0000 [31:24] [23:16] [15:8] [7:0]
Halfword 001 1- 1100 - - [15:8] [7:0]
Halfword 001 0- 0011 [31:24] [23:16] - -
Byte 000 11 1110 ---[7:0]
Byte 000 10 1101 - - [15:8] -
Table 90: Big endian write, 32-bit external bus

Dynamic memory controller
162
NS9750 Hardware Reference
Dynamic memory controller
Write protection
Each dynamic memory chip select can be configured for write-protection by setting
the appropriate bit in the write protect (P) field on the Dynamic Memory
Configuration register (see "Dynamic Memory Configuration 0–3 registers" on page
225). If a write access is performed to a write-protected memory bank, an ERROR
response is generated on the HRESP[1:0] signal.
Access sequencing and memory width
The data width of each chip select must be configured by programming the
appropriate Dynamic Memory Configuration register. When the chip select data bus
width is narrower than the transfer initiated from the current AMBA bus master, the
internal bus transfer takes several external bus transfers to complete. If chip select 4
is configured as 16-bit wide memory, for example, and a 32-bit read is initiated, the
AHB bus stalls while the memory controller reads two consecutive words from
memory. During these accesses, the memory controller block demultiplexes the two
16-bit words into one 32-bit word and places the result onto the AHB bus.
Byte 000 01 1011 - [23:16] - -
Byte 000 00 0111 [31:24] - - -
Access: Write, big endian, 32-bit
external bus System data mapping on to external
databus
Internal
transfer
width DATA
HSIZE
[2:0] HADDR
[1:0] BLSOUT
[3:0] [31:24] [23:16] [15:8] [7:0]
Table 90: Big endian write, 32-bit external bus

www.digiembedded.com
163
Memory Controller
Word transfers are the widest transfers supported by the memory controller. Any
access tried with a size larger than a word generates an error response.
Address mapping
This section provides tables that show how AHB address bus addresses map to the
external dynamic memory address ADDROUT[14:0] for different memory configurations
and bus widths. The address mapping is selected by programming the address
mapping bits in the Dynamic Memory Configuration registers (see "Dynamic Memory
Configuration 0–3 registers" on page 225).
The information provided includes:
Memory controller output address (ADDROUT). Indicates the address lines
output from the memory controller.
Memory device connections. Indicate the device signals that must be
connected to the memory controller AddrOut lines.
AHB addresses to row address. Indicates the input HADDR address bits used
from the AHB transfer for the row access.
AHB address to column address. Indicates the input HADDR address bits
used from the AHB transfer for the column access.
Notes:
For all tables in this section:
–** indicates that the bit is controlled by the SDRAM controller. The SDRAM
controller always transfers 32-bits of data at a time. For chip selects with a
16-bit wide databus, the SDRAM controller performs two transfers: a column
transfer with the lowest bit set to 0 and a column transfer with the lowest
bit set to 1.
–BA, BA0, and BA1 indicate the bank address signals. AP indicates the auto
precharge signal (usually, address bit 10).
Separate tables are provided for two different address mapping schemes:
row, bank, column (RBC) or bank, row, column (BRC), and for 32-bit and 16-
bit wide buses:
–32-bit wide databus address mappings, SDRAM (RBC) (see "32-bit wide
databus address mappings, SDRAM (RBC)" on page 164). These address
mappings are used for 32-bit data bus chip select with SDR-SDRAM memory

Dynamic memory controller
164
NS9750 Hardware Reference
devices. The row-bank-column address mapping scheme allows memory
accesses to be performed efficiently to nearby memory regions.
–32-bit wide databus address mappings (BRC) (see "32-bit wide databus
address mappings (BRC)" on page 175). These address mappings are used for
32-bit data bus chip select with SDR-SDRAM or low power SDR-SDRAM. The
bank-row-column address mapping scheme allows the low-power SDR-
SDRAM memory features to be used efficiently.
–16-bit wide databus address mappings, SDRAM (RBC) (see "16-bit wide
databus address mappings, SDRAM (RBC)" on page 185). These address
mappings are used for 16-bit data bus chip select with SDR-SDRAM memory
devices. The row-bank-column address mapping scheme allows memory
accesses to be performed efficiently to nearby memory regions.
–16-bit wide databus address mappings (BRC) (see "16-bit wide databus
address mappings (BRC)" on page 193). These address mappings are used for
16-bit data bus chip select with SDR-SDRAM and low-power SDR-SDRAM. The
bank-row-column address mapping scheme allows the low-power SDR-
SDRAM memory features to be used efficiently.
32-bit wide databus address mappings, SDRAM (RBC)
Table 91 through Table 103 show 32-bit wide databus address mappings for several
SDRAM (RBC) devices.
Table 91 shows the outputs from the memory controller and the corresponding inputs
to the 16M SDRAM (1Mx16, pin 13 used as bank select).
Output address
(ADDROUT)Memory device
connections AHB address to row
address AHB address to
column address
14---
13 BA 10 10
12---
11---
10 10/AP 21 AP
99 20 -
Table 91: Address mapping for 16M SDRAM (1Mx16, RBC)

www.digiembedded.com
165
Memory Controller
Table 92 shows the outputs from the memory controller and the corresponding inputs
to the 16M SDRAM (2Mx8, pin 14 used as bank select).
88 19 -
77 18 9
66 17 8
55 16 7
44 15 6
33 14 5
22 13 4
11 12 3
00 11 2
Output address
(ADDROUT)Memory device
connections AHB address to row
address AHB address to
column address
14 BA 11 11
13---
12---
11---
10 10/AP 22 AP
99 21 -
8 8 20 10
77 19 9
66 18 8
55 17 7
44 16 6
Table 92: Address mapping for 16M SDRAM (2Mx8, RBC)
Output address
(ADDROUT)Memory device
connections AHB address to row
address AHB address to
column address
Table 91: Address mapping for 16M SDRAM (1Mx16, RBC)

Dynamic memory controller
166
NS9750 Hardware Reference
Table 93 shows the outputs from the memory controller and the corresponding inputs
to the 64M SDRAM (2Mx32, pins 13 and 14 used as bank selects).
33 15 5
22 14 4
11 13 3
00 12 2
Output address
(ADDROUT)Memory device
connections AHB address to row
address AHB address to
column address
14 BA1 11 11
13 BA0 10 10
12---
11---
10 10/AP 22 AP
99 21 -
88 20 -
77 19 9
66 18 8
55 17 7
44 16 6
33 15 5
22 14 4
11 13 3
00 12 2
Table 93: Address mapping for 64M SDRAM (2Mx32, RBC)
Output address
(ADDROUT)Memory device
connections AHB address to row
address AHB address to
column address
Table 92: Address mapping for 16M SDRAM (2Mx8, RBC)

www.digiembedded.com
167
Memory Controller
Table 94 shows the outputs from the memory controller and the corresponding inputs
to the 64M SDRAM (4Mx16, pins 13 and 14 used as bank selects).
Output address
(ADDROUT)Memory device
connections AHB address to row
address AHB address to
column address
14 BA1 11 11
13 BA0 10 10
12---
11 11 23 -
10 10/AP 22 AP
99 21 -
88 20 -
7 7 199 9
66 18 8
55 17 7
44 16 6
33 15 5
22 14 4
11 13 3
00 12 2
Table 94: Address mapping for 64M SDRAM (4Mx16, RBC)

Dynamic memory controller
168
NS9750 Hardware Reference
Table 95 shows the outputs from the memory controller and the corresponding inputs
to the 64 M SDRAM (8Mx8, pins 13 and 14 used as bank selects).
Table 96 shows the outputs from the memory controller and the corresponding inputs
to the 128M SDRAM (4Mx32, pins 13 and 14 used as bank selects).
Output address
(ADDROUT)Memory device
connections AHB address to row
address AHB address to
column address
14 BA1 11 11
13 BA0 12 12
12---
11 11 24 -
10 10/AP 23 AP
99 22 -
8 8 21 10
77 20 9
66 19 8
55 18 7
44 17 6
33 16 5
22 15 4
11 14 3
00 13 2
Table 95: Address mapping for 64M SDRAM (8Mx8, RBC)
Output address
(ADDROUT)Memory device
connections AHB address to row
address AHB address to
column address
14 BA1 11 11
13 BA0 10 10
12---
Table 96: Address mapping for 128M SDRAM (4Mx32, RBC)

www.digiembedded.com
169
Memory Controller
Table 97 shows the outputs from the memory controller and the corresponding inputs
to the 64M SDRAM (8Mx16, pins 13 and 14 used as bank selects).
11 11 23 -
10 10/AP 22 AP
99 21 -
88 20 -
77 19 9
66 18 8
55 17 7
44 16 6
33 15 5
22 14 4
11 13 3
00 12 2
Output address
(ADDROUT)Memory device
connections AHB address to row
address AHB address to
column address
14 BA1 11 11
13 BA0 12 12
12---
11 11 24 -
10 10/AP 23 AP
99 22 -
8 8 21 10
77 20 9
Table 97: Address mapping for 128 SDRAM (8Mx16, RBC)
Output address
(ADDROUT)Memory device
connections AHB address to row
address AHB address to
column address
Table 96: Address mapping for 128M SDRAM (4Mx32, RBC)

Dynamic memory controller
170
NS9750 Hardware Reference
Table 98 shows the outputs from the memory controller and the corresponding inputs
to the 128M SDRAM (16Mx8, pins 13 and 14 used as bank selects).
66 19 8
55 18 7
44 17 6
33 16 5
22 15 4
11 14 3
00 13 2
Output address
(ADDROUT)Memory device
connections AHB address to row
address AHB address to
column address
14 BA1 13 13
13 BA0 12 12
12 12 - -
11 11 25 -
10 10/AP 24 AP
9 9 23 11
8 8 22 10
77 21 9
66 20 8
55 19 7
44 18 6
33 17 5
22 16 4
Table 98: Address mapping for 128 SDRAM (16Mx8, RBC)
Output address
(ADDROUT)Memory device
connections AHB address to row
address AHB address to
column address
Table 97: Address mapping for 128 SDRAM (8Mx16, RBC)

www.digiembedded.com
171
Memory Controller
Table 99 shows the outputs from the memory controller and the corresponding inputs
to the 256M SDRAM (8Mx32, pins 13 and 14 used as bank selects).
11 15 3
00 14 2
Output address
(ADDROUT)Memory device
connections AHB address to row
address AHB address to
column address
14 BA1 11 11
13 BA0 10 10
12 12 24 -
11 11 23 -
10 10/AP 22 AP
99 21 -
88 20 -
77 19 9
66 18 8
55 17 7
44 16 6
33 15 5
22 14 4
11 13 3
00 12 2
Table 99: Address mapping for 256 SDRAM (8Mx32, RBC)
Output address
(ADDROUT)Memory device
connections AHB address to row
address AHB address to
column address
Table 98: Address mapping for 128 SDRAM (16Mx8, RBC)

Dynamic memory controller
172
NS9750 Hardware Reference
Table 100 shows the outputs from the memory controller and the corresponding
inputs to the 256M SDRAM (16Mx16, pins 13 and 14 used as bank selects).
Table 101 shows the outputs from the memory controller and the corresponding
inputs to the 256M SDRAM (32Mx8, pins 13 and 14 used as bank selects).
Output address
(ADDROUT)Memory device
connections AHB address to row
address AHB address to
column address
14 BA1 11 11
13 BA0 12 12
12 12 25 -
11 11 24 -
10 10/AP 23 AP
99 22 -
8 8 21 10
77 20 9
66 19 8
55 18 7
44 17 6
33 16 5
22 15 4
11 14 3
00 13 2
Table 100: Address mapping for 256M SDRAM (16Mx16, RBC)
Output address
(ADDROUT)Memory device
connections AHB address to row
address AHB address to
column address
14 BA1 13 13
13 BA0 12 12
12 12 26 -
Table 101: Address mapping for 256M SDRAM (32Mx8, RBC)

www.digiembedded.com
173
Memory Controller
Table 102 shows the outputs from the memory controller and the corresponding
inputs to the 512M SDRAM (32Mx16, pins 13 and 14 used as bank selects).
11 11 25 -
10 10/AP 24 AP
9 9 23 11
8 8 22 10
77 21 9
66 20 8
55 19 7
44 18 6
33 17 5
22 16 4
11 15 3
00 14 2
Output address
(ADDROUT)Memory device
connections AHB address to row
address AHB address to
column address
14 BA1 13 13
13 BA0 12 12
12 12 26 -
11 11 25 -
10 10/AP 24 AP
9 9 23 11
8 8 22 10
77 21 9
Table 102: Address mapping for 512M SDRAM (32Mx16, RBC)
Output address
(ADDROUT)Memory device
connections AHB address to row
address AHB address to
column address
Table 101: Address mapping for 256M SDRAM (32Mx8, RBC)

Dynamic memory controller
174
NS9750 Hardware Reference
Table 103 shows the outputs from the memory controller and the corresponding
inputs to the 512M SDRAM (64Mx8, pins 13 and 14 used as bank selects).
66 20 8
55 19 7
44 18 6
33 17 5
22 16 4
11 15 3
00 14 2
Output address
(ADDROUT)Memory device
connections AHB address to row
address AHB address to
column address
14 BA1 13 13
13 BA0 14 14
12 12 27 -
11 11 26 12
10 10/AP 25 AP
9 9 24 11
8 8 23 10
77 22 9
66 21 8
55 20 7
44 19 6
33 18 5
22 17 4
Table 103: Address mapping for 512M SDRAM (64Mx8, RBC)
Output address
(ADDROUT)Memory device
connections AHB address to row
address AHB address to
column address
Table 102: Address mapping for 512M SDRAM (32Mx16, RBC)

www.digiembedded.com
175
Memory Controller
32-bit wide databus address mappings (BRC)
Table 104 through Table 116 show 32-bit wide databus address mappings for several
SDRAM (BRC) devices.
Table 104 shows the outputs from the memory controller and the corresponding
inputs to the 16M SDRAM (1x16, pin 14 used as bank select).
11 16 3
00 15 2
Output address
(ADDROUT)Memory device
connections AHB address to row
address AHB address to
column address
14 BA 21 21
13---
12---
11---
10 10/AP 20 AP
99 19 -
88 18 -
77 17 9
66 16 8
55 15 7
44 14 6
33 13 5
22 12 4
11 11 3
00 10 2
Table 104: Address mapping for 16M SDRAM (1Mx16, BRC)
Output address
(ADDROUT)Memory device
connections AHB address to row
address AHB address to
column address
Table 103: Address mapping for 512M SDRAM (64Mx8, RBC)

Dynamic memory controller
176
NS9750 Hardware Reference
Table 105 shows the outputs from the memory controller and the corresponding
inputs to the 16M SDRAM (2Mx8, pin 13 used as bank select).
Table 106 shows the outputs from the memory controller and the corresponding
inputs to the 64M SDRAM (2Mx32, pins 13 and 14 used as bank selects).
Output address
(ADDROUT)Memory device
connections AHB address to row
address AHB address to
column address
14---
13 BA 22 22
12---
11---
10 10/AP 21 AP
99 20 -
8 8 19 10
77 18 9
66 17 8
55 16 7
44 15 6
33 14 5
22 13 4
11 12 3
00 11 2
Table 105: Address mapping for 16M SDRAM (2Mx8, BRC)
Output address
(ADDROUT)Memory device
connections AHB address to row
address AHB address to
column address
14 BA1 21 21
13 BA0 22 22
12---
Table 106: Address mapping for 64M SDRAM (2Mx32, BRC)

www.digiembedded.com
177
Memory Controller
Table 107 shows the outputs from the memory controller and the corresponding
inputs to the 64M SDRAM (4Mx16, pins 13 and 14 used as bank selects).
11---
10 10/AP 20 AP
99 19 -
88 18 -
77 17 9
66 16 8
55 15 7
44 14 6
33 13 5
22 12 4
11 11 3
00 10 2
Output address
(ADDROUT)Memory device
connections AHB address to row
address AHB address to
column address
14 BA1 23 23
13 BA0 22 22
12---
11 11 21 -
10 10/AP 20 AP
99 19 -
88 18 -
77 17 9
Table 107: Address mapping for 64M SDRAM (4Mx16, BRC)
Output address
(ADDROUT)Memory device
connections AHB address to row
address AHB address to
column address
Table 106: Address mapping for 64M SDRAM (2Mx32, BRC)

Dynamic memory controller
178
NS9750 Hardware Reference
Table 108 shows the outputs from the memory controller and the corresponding
inputs to the 64M SDRAM (8Mx8, pins 13 and 14 used as bank selects).
66 16 8
55 15 7
44 14 6
33 13 5
22 12 4
11 11 3
00 10 2
Output address
(ADDROUT)Memory device
connections AHB address to row
address AHB address to
column address
14 BA1 23 23
13 BA0 24 24
12---
11 11 22 -
10 10/AP 21 AP
99 20 -
8 8 19 10
77 18 9
66 17 8
55 16 7
44 15 6
33 14 5
22 13 4
Table 108: Address mapping for 64M SDRAM (8Mx8, BRC)
Output address
(ADDROUT)Memory device
connections AHB address to row
address AHB address to
column address
Table 107: Address mapping for 64M SDRAM (4Mx16, BRC)

www.digiembedded.com
179
Memory Controller
Table 109 shows the outputs from the memory controller and the corresponding
inputs to the 128M SDSRAM (4Mx32, pins 13 and 14 used as bank selects).
11 12 3
00 11 2
Output address
(ADDROUT)Memory device
connections AHB address to row
address AHB address to
column address
14 BA1 23 23
13 BA0 22 22
12---
11 11 21 -
10 10/AP 20 AP
99 19 -
88 18 -
77 17 9
66 16 8
55 15 7
44 14 6
33 13 5
22 12 4
11 11 3
00 10 2
Table 109: Address mapping for 128M SDRAM (4Mx32, BRC)
Output address
(ADDROUT)Memory device
connections AHB address to row
address AHB address to
column address
Table 108: Address mapping for 64M SDRAM (8Mx8, BRC)

Dynamic memory controller
180
NS9750 Hardware Reference
Table 110 shows the outputs from the memory controller and the corresponding
inputs to the 128M SDRAM (8Mx16, pins 13 and 14 used as bank selects).
Table 111 shows the outputs from the memory controller and the corresponding
inputs to the 128M SDRAM (16Mx8, pins 13 and 14 used as bank selects).
Output address
(ADDROUT)Memory device
connections AHB address to row
address AHB address to
column address
14 BA1 23 23
13 BA0 24 24
12---
11 11 22 -
10 10/AP 21 AP
99 20 -
8 8 19 10
77 18 9
66 17 8
55 16 7
44 15 6
33 14 5
22 13 4
11 12 3
00 11 2
Table 110: Address mapping for 128M SDRAM (8Mx16, BRC)
Output address
(ADDROUT)Memory device
connections AHB address to row
address AHB address to
column address
14 BA1 25 25
13 BA0 24 24
12 12 - -
Table 111: Address mapping for 128M SDRAM (16Mx8, BRC)

www.digiembedded.com
181
Memory Controller
Table 112 shows the outputs from the memory controller and the corresponding
inputs to the 256M SDRAM (8Mx32, pins 13 and 14 used as bank selects.
11 11 23 -
10 10/AP 22 AP
9 9 21 11
8 8 20 10
77 19 9
66 18 8
55 17 7
44 16 6
33 15 5
22 14 4
11 13 3
00 12 2
Output address
(ADDROUT)Memory device
connections AHB address to row
address AHB address to
column address
14 BA1 23 23
13 BA0 24 24
12 12 22 -
11 11 21 -
10 10/AP 20 AP
99 19 -
88 18 -
77 17 9
Table 112: Address mapping for 256M SDRAM (8Mx32, BRC)
Output address
(ADDROUT)Memory device
connections AHB address to row
address AHB address to
column address
Table 111: Address mapping for 128M SDRAM (16Mx8, BRC)

Dynamic memory controller
182
NS9750 Hardware Reference
Table 113 shows the outputs from the memory controller and the corresponding
inputs to the 256M SDRAM (16Mx16, pins 13 and 14 used as bank selects).
66 16 8
55 15 7
44 14 6
33 13 5
22 12 4
11 11 3
00 10 2
Output address
(ADDROUT)Memory device
connections AHB address to row
address AHB address to
column address
14 BA1 25 25
13 BA0 24 24
12 12 23 -
11 11 22 -
10 10/AP 21 AP
99 20 -
8 8 19 10
77 18 9
66 17 8
55 16 7
44 15 6
33 14 5
22 13 4
Table 113: Address mapping for 256M SDRAM (16Mx16, BRC)
Output address
(ADDROUT)Memory device
connections AHB address to row
address AHB address to
column address
Table 112: Address mapping for 256M SDRAM (8Mx32, BRC)

www.digiembedded.com
183
Memory Controller
Table 114 shows the outputs from the memory controller and the corresponding
inputs to the 256M SDRAM (32Mx8, pins 13 and 14 used as bank selects).
11 12 3
00 11 2
Output address
(ADDROUT)Memory device
connections AHB address to row
address AHB address to
column address
14 BA1 25 25
13 BA0 26 26
12 12 24 -
11 11 23 -
10 10/AP 22 AP
9 9 21 11
8 8 20 10
77 19 9
66 18 8
55 17 7
44 16 6
33 15 5
22 14 4
11 13 3
00 12 2
Table 114: Address mapping for 256M SDRAM (32Mx8, BRC)
Output address
(ADDROUT)Memory device
connections AHB address to row
address AHB address to
column address
Table 113: Address mapping for 256M SDRAM (16Mx16, BRC)

Dynamic memory controller
184
NS9750 Hardware Reference
Table 115 shows the outputs from the memory controller and the corresponding
inputs to the 512M SDRAM (32Mx16, pins 13 and 14 used as bank selects).
Table 116 shows the outputs from the memory controller and the corresponding
inputs to the 512M SDRAM (64Mx8, pins 13 and 14 used as bank selects).
Output address
(ADDROUT)Memory device
connections AHB address to row
address AHB address to
column address
14 BA1 25 25
13 BA0 26 26
12 12 24 -
11 11 23 -
10 10/AP 22 AP
9 9 21 11
8 8 20 10
77 19 9
66 18 8
55 17 7
44 16 6
33 15 5
22 14 4
11 13 3
00 12 2
Table 115: Address mapping for 512M SDRAM (32Mx16, BRC)
Output address
(ADDROUT)Memory device
connections AHB address to row
address AHB address to
column address
14 BA1 27 27
13 BA0 26 26
12 12 25 -
Table 116: Address mapping for 512M SDRAM (64x8, BRC)

www.digiembedded.com
185
Memory Controller
16-bit wide databus address mappings, SDRAM (RBC)
Table 117 through Table 126 show 16-bit wide databus address mappings for SDRAM
(RBC) devices.
Table 117 shows the outputs from the memory controller and the corresponding
inputs to the 16M SDRAM (1Mx16, pin 14 used as bank select).
11 11 24 12
10 10/AP 23 AP
9 9 22 11
8 8 21 10
77 20 9
66 19 8
55 18 7
44 17 6
33 16 5
22 15 4
11 14 3
00 13 2
Output address
(ADDROUT)Memory device
connections AHB address to row
address AHB address to
column address
14 BA 9 9
13---
12---
11---
10 10/AP 20 AP
Table 117: Address mapping for 16M SDRAM (1Mx16, RBC)
Output address
(ADDROUT)Memory device
connections AHB address to row
address AHB address to
column address
Table 116: Address mapping for 512M SDRAM (64x8, BRC)

Dynamic memory controller
186
NS9750 Hardware Reference
Table 118 shows the outputs from the memory controller and the corresponding
inputs to the 16M SDRAM (2Mx8, pin 13 used as bank select).
99 19 -
88 18 -
77 17 8
66 16 7
55 15 6
44 14 5
33 13 4
22 12 3
0 0 10 **
Output address
(ADDROUT)Memory device
connections AHB address to row
address AHB address to
column address
14 BA - -
13 - 10 10
12---
11---
10 10/AP 11 AP
99 21 -
88 20 9
77 19 8
66 18 7
55 17 6
Table 118: Address mapping for 16M SDRAM (2Mx8, RBC)
Output address
(ADDROUT)Memory device
connections AHB address to row
address AHB address to
column address
Table 117: Address mapping for 16M SDRAM (1Mx16, RBC)

www.digiembedded.com
187
Memory Controller
Table 119 shows the outputs from the memory controller and the corresponding
inputs to the 64M SDRAM (4Mx16, pins 13 and 14 used as bank selects).
44 16 5
33 15 4
22 14 3
11 13 2
0 0 12 **
Output address
(ADDROUT)Memory device
connections AHB address to row
address AHB address to
column address
14 BA1 9 9
13 BA0 10 10
12---
11 11 22 -
10 10/AP 21 AP
99 20 -
88 19 -
77 18 8
66 17 7
55 16 6
44 15 5
33 14 4
22 13 3
11 12 2
0 0 11 **
Table 119: Address mapping for 64M SDRAM (4Mx16, RBC)
Output address
(ADDROUT)Memory device
connections AHB address to row
address AHB address to
column address
Table 118: Address mapping for 16M SDRAM (2Mx8, RBC)

Dynamic memory controller
188
NS9750 Hardware Reference
Table 120 shows the outputs from the memory controller and the corresponding
inputs to the 64M SDRAM (8Mx8, pins 13 and 14 used as bank selects).
Table 121 shows the outputs from the memory controller and the corresponding
inputs tot he 128M SDRAM (8Mx16, pins 13 and 14 used as bank selects).
Output address
(ADDROUT)Memory device
connections AHB address to row
address AHB address to
column address
14 BA1 11 11
13 BA0 10 10
12---
11 11 23 -
10 10/AP 22 AP
99 21 -
88 20 9
77 19 8
66 18 7
55 17 6
44 16 5
33 15 4
22 14 3
11 13 2
0 0 12 **
Table 120: Address mapping for 64M SDRAM (8Mx8, RBC)
Output address
(ADDROUT)Memory device
connections AHB address to row
address AHB address to
column address
14 BA1 11 11
13 BA0 10 10
12---
Table 121: Address mapping for 128M SDRAM (8Mx16, RBC)

www.digiembedded.com
189
Memory Controller
Table 122 shows the outputs from the memory controller and the corresponding
inputs to the 128M SDRAM (16Mx8, pins 13 and 14 used as bank selects).
11 11 23 -
10 10/AP 22 AP
99 21 -
88 20 9
77 19 8
66 18 7
55 17 6
44 16 5
33 15 4
22 14 3
11 13 2
0 0 12 **
Output address
(ADDROUT)Memory device
connections AHB address to row
address AHB address to
column address
14 BA1 11 11
13 BA0 12 12
12---
11 11 24 -
10 10/AP 23 AP
9 9 22 10
88 21 9
77 20 8
Table 122: Address mapping for 128M SDRAM (16Mx8, RBC)
Output address
(ADDROUT)Memory device
connections AHB address to row
address AHB address to
column address
Table 121: Address mapping for 128M SDRAM (8Mx16, RBC)

Dynamic memory controller
190
NS9750 Hardware Reference
Table 123 shows the outputs from the memory controller and the corresponding
inputs to the 256M SDRAM (16Mx16, pins 13 and 14 used as bank selects).
66 19 7
55 18 6
44 17 5
33 16 4
22 15 3
11 14 2
0 0 13 **
Output address
(ADDROUT)Memory device
connections AHB address to row
address AHB address to
column address
14 BA1 11 11
13 BA0 10 10
12 12 24 -
11 11 23 -
10 10/AP 22 AP
99 21 -
88 20 9
77 19 8
66 18 7
55 17 6
44 16 5
33 15 4
22 14 3
Table 123: Address mapping for 256M SDRAM (16Mx16, RBC)
Output address
(ADDROUT)Memory device
connections AHB address to row
address AHB address to
column address
Table 122: Address mapping for 128M SDRAM (16Mx8, RBC)

www.digiembedded.com
191
Memory Controller
Table 124 shows the outputs from the memory controller and the corresponding
inputs to the 256M SDRAM (32Mx8, pins 13 and 14 used as bank selects).
11 13 2
0 0 12 **
Output address
(ADDROUT)Memory device
connections AHB address to row
address AHB address to
column address
14 BA1 11 11
13 BA0 12 12
12 12 25 -
11 11 24 -
10 10/AP 23 AP
9 9 22 10
88 21 9
77 20 8
66 19 7
55 18 6
44 17 5
33 16 4
22 15 3
11 14 2
0 0 13 **
Table 124: Address mapping for 256M SDRAM (32Mx8, RBC)
Output address
(ADDROUT)Memory device
connections AHB address to row
address AHB address to
column address
Table 123: Address mapping for 256M SDRAM (16Mx16, RBC)

Dynamic memory controller
192
NS9750 Hardware Reference
Table 125 shows the outputs from the memory controller and the corresponding
inputs to the 512M SDRAM (32Mx16, pins 13 and 14 used as bank selects).
Output address
(ADDROUT)Memory device
connections AHB address to row
address AHB address to
column address
14 BA1 11 11
13 BA0 12 12
12 12 25 -
11 11 24 -
10 10/AP 23 AP
9 9 22 10
88 21 9
77 20 8
66 19 7
55 18 6
44 17 5
33 16 4
22 15 3
11 14 2
0 0 13 **
Table 125: Address mapping for 512M SDRAM (32Mx16, RBC)

www.digiembedded.com
193
Memory Controller
Table 126 shows the outputs from the memory controller and the corresponding
inputs to the 512M SDRAM (64Mx8, pins 13 and 14 used as bank selects).
16-bit wide databus address mappings (BRC)
Table 127 through Table 136 show 16-bit wide databus address mappings for SDRAM
(BRC) devices.
Table 127 shows the outputs from the memory controller and the corresponding
inputs to the 16M SDRAM (1Mx16, pin 13 used as bank select).
Output address
(ADDROUT)Memory device
connections AHB address to row
address AHB address to
column address
14 BA1 13 13
13 BA0 12 12
12 12 26 -
11 11 25 11
10 10/AP 24 AP
9 9 23 10
88 22 9
77 21 8
66 20 7
55 19 6
44 18 5
33 17 4
22 16 3
11 15 2
0 0 14 **
Table 126: Address mapping for 512M SDRAM (64Mx8, RBC)

Dynamic memory controller
194
NS9750 Hardware Reference
Table 128 shows the outputs from the memory controller and the corresponding
inputs to the 16M SDRAM (2Mx8, pin 14 used as a bank select).
Output address
(ADDROUT)Memory device
connections AHB address to row
address AHB address to
column address
14---
13 BA 20 20
12---
11---
10 10/AP 19 AP
99 18 -
88 17 -
77 16 8
66 15 7
55 14 6
44 13 5
33 12 4
22 11 3
11 10 2
009**
Table 127: Address mapping for 16M SDRAM (1Mx16, BRC)
Output address
(ADDROUT)Memory device
connections AHB address to row
address AHB address to
column address
14 BA 21 21
13---
12---
11---
10 10/AP 20 AP
Table 128: Address mapping for 16M SDRAM (2Mx8, BRC)

www.digiembedded.com
195
Memory Controller
Table 129 shows the outputs from the memory controller and the corresponding
inputs to the 64M SDRAM (4Mx16, pins 13 and 14 used as bank selects).
99 19 -
88 18 9
77 17 8
66 16 7
55 15 6
44 14 5
33 13 4
22 12 3
11 11 2
0 0 10 **
Output address
(ADDROUT)Memory device
connections AHB address to row
address AHB address to
column address
14 BA1 21 21
13 BA0 22 22
12---
11 11 20 -
10 10/AP 19 AP
99 18 -
88 17 -
77 16 8
66 15 7
55 14 6
Table 129: Address mapping for 64M SDRAM (4Mx16, BRC)
Output address
(ADDROUT)Memory device
connections AHB address to row
address AHB address to
column address
Table 128: Address mapping for 16M SDRAM (2Mx8, BRC)

Dynamic memory controller
196
NS9750 Hardware Reference
Table 130 shows the outputs from the memory controller and the corresponding
inputs to the 64M SDRAM (8Mx*, pins 13 and 14 used as bank selects).
44 13 5
33 12 4
22 11 3
11 10 2
009**
Output address
(ADDROUT)Memory device
connections AHB address to row
address AHB address to
column address
14 BA1 23 23
13 BA0 22 22
12---
11 11 21 -
10 10/AP 20 AP
99 19 -
88 18 9
77 17 8
66 16 7
55 15 6
44 14 5
33 13 4
22 12 3
11 11 2
0 0 10 **
Table 130: Address mapping for 64M SDRAM (8Mx8, BRC)
Output address
(ADDROUT)Memory device
connections AHB address to row
address AHB address to
column address
Table 129: Address mapping for 64M SDRAM (4Mx16, BRC)

www.digiembedded.com
197
Memory Controller
Table 131 shows the outputs from the memory controller and the corresponding
inputs to the 128M SDRAM (8Mx16, pins 13 and 14 used as bank selects).
Table 132 shows the outputs from the memory controller and the corresponding
inputs to the 128 SDRAM (16Mx8, pins 13 and 14 used as bank selects).
Output address
(ADDROUT)Memory device
connections AHB address to row
address AHB address to
column address
14 BA1 23 23
13 BA0 22 22
12---
11 11 21 -
10 10/AP 20 AP
99 19 -
88 18 9
77 17 8
66 16 7
55 15 6
44 14 5
33 13 4
22 12 3
11 11 2
0 0 10 **
Table 131: Address mapping for 128M SDRAM (8Mx16, BRC)
Output address
(ADDROUT)Memory device
connections AHB address to row
address AHB address to
column address
14 BA1 23 23
13 BA0 24 24
12---
Table 132: Address mapping for 128M SDRAM (16Mx8, BRC)

Dynamic memory controller
198
NS9750 Hardware Reference
Table 133 shows the outputs for the memory controller and the corresponding inputs
to the 256M SDRAM (16Mx16, pins 13 and 14 used as bank selects).
11 11 22 -
10 10/AP 21 AP
9 9 20 10
88 19 9
77 18 8
66 17 7
55 16 6
44 15 5
33 14 4
22 13 3
11 12 2
0 0 11 **
Output address
(ADDROUT)Memory device
connections AHB address to row
address AHB address to
column address
14 BA1 23 23
13 BA0 24 24
12 12 22 -
11 11 21 -
10 10/AP 20 AP
99 19 -
88 18 9
77 17 8
Table 133: Address mapping for 256M SDRAM (16Mx16, BRC)
Output address
(ADDROUT)Memory device
connections AHB address to row
address AHB address to
column address
Table 132: Address mapping for 128M SDRAM (16Mx8, BRC)

www.digiembedded.com
199
Memory Controller
Table 134 shows the outputs for the memory controller and the corresponding inputs
to the 256M SDRAM (32Mx8, pins 13 and 14 used as bank selects).
66 16 7
55 15 6
44 14 5
33 13 4
22 12 3
11 11 2
0 0 10 **
Output address
(ADDROUT)Memory device
connections AHB address to row
address AHB address to
column address
14 BA1 25 25
13 BA0 24 24
12 12 23 -
11 11 22 -
10 10/AP 21 AP
9 9 20 10
88 19 9
77 18 8
66 17 7
55 16 6
44 15 5
33 14 4
22 13 3
Table 134: Address mapping for 256M SDRAM (32Mx8, BRC)
Output address
(ADDROUT)Memory device
connections AHB address to row
address AHB address to
column address
Table 133: Address mapping for 256M SDRAM (16Mx16, BRC)

Dynamic memory controller
200
NS9750 Hardware Reference
Table 135 shows the outputs from the memory controller and the corresponding
inputs to the 512M SDRAM (32Mx16, pins 13 and 14 used as bank selects).
11 12 2
0 0 11 **
Output address
(ADDROUT)Memory device
connections AHB address to row
address AHB address to
column address
14 BA1 25 25
13 BA0 24 24
12 12 23 -
11 11 22 -
10 10/AP 21 AP
9 9 20 10
88 19 9
77 18 8
66 17 7
55 16 6
44 15 5
33 14 4
22 13 3
11 12 2
0 0 11 **
Table 135: Address mapping for 512M SDRAM (32Mx16, BRC)
Output address
(ADDROUT)Memory device
connections AHB address to row
address AHB address to
column address
Table 134: Address mapping for 256M SDRAM (32Mx8, BRC)

www.digiembedded.com
201
Memory Controller
Table 136 shows the outputs from the memory controller and the corresponding
inputs to the 512M SDRAM (64Mx8, pins 13 and 14 used as bank selects).
Output address
(ADDROUT)Memory device
connections AHB address to row
address AHB address to
column address
14 BA1 26 26
13 BA0 25 25
12 12 24 -
11 11 23 11
10 10/AP 22 AP
9 9 21 10
88 20 9
77 19 8
66 18 7
55 17 6
44 16 5
33 15 4
22 14 3
11 13 2
0 0 12 **
Table 136: Address mapping for 512M SDRAM (64Mx8, BRC)

Registers
202
NS9750 Hardware Reference
Registers
The external memory is accessed using the AHB memory interface ports. Addresses
are not fixed, but are determined by the AHB decoder and can be different for any
particular system implementation. Transfers to the external memory controller
memories are selected by the HSELMPMC[3:0]CS[7:0] signals (where [3:0] indicates the
AHB port number and [7:0] indicates the chip select to be accessed.)
Register map
Table 137 lists the registers in the Memory Controller register map.
All configuration registers must be accessed as 32-bit words and as single accesses
only. Bursting is not allowed.
Address Register Description
A070 0000 Control register Control register
A070 0004 Status register Status register
A070 0008 Config register Configuration register
A070 0020 DynamicControl Dynamic Memory Control register
A070 0024 DynamicRefresh Dynamic Memory Refresh Timer
A070 0028 DynamicReadConfig Dynamic Memory Read Configuration register
A070 0030 DynamictRP Dynamic Memory Precharge Command Period (tRP)
A070 0034 DynamictRAS Dynamic Memory Active to Precharge Command
Period (tRAS)
A070 0038 DynamictSREX Dynamic Memory Self-Refresh Exit Time (tSREX)
A070 003C DynamictAPR Dynamic Memory Last Data Out to Active Time
(tAPR)
A070 0040 DynamictDAL Dynamic Memory Data-in to Active Command Time
(tDAL or TAPW)
A070 0044 DynamictWR Dynamic Memory Write Recovery Time (tWR, tDPL,
tRWL, tRDL)
Table 137: Memory Controller register map

www.digiembedded.com
203
Memory Controller
A070 0048 DynamictRC Dynamic Memory Active to Active Command Period
(tRC)
A070 004C DynamictRFC Dynamic Memory Auto Refresh Period, and Auto
Refresh to Active Command Period (tRFC)
A070 0050 DynamictXSR Dynamic Memory Exit Self-Refresh to Active
Command (tXSR)
A070 0054 DynamictRRD Dynamic Memory Active Bank A to Active B Time
(tRRD)
A070 0058 DynamictMRD Dynamic Memory Load Mode register to Active
Command Time (tMRD)
A070 0080 StaticExtendedWait Static Memory Extended Wait
A070 0100 DynamicConfig0 Dynamic Memory Configuration Register 0
A070 0104 DynamicRasCas0 Dynamic Memory RAS and CAS Delay 0
A070 0120 DynamicConfig1 Dynamic Memory Configuration Register 1
A070 0124 DynamicRasCas1 Dynamic Memory RAS and CAS Delay 1
A070 0140 DynamicConfig2 Dynamic Memory Configuration Register 2
A070 0144 DynamicRasCas2 Dynamic Memory RAS and CAS Delay 2
A070 0160 DynamicConfig3 Dynamic Memory Configuration Register 3
A070 0164 DynamicRasCas3 Dynamic Memory RAS and CAS Delay 3
A070 0200 StaticConfig0 Static Memory Configuration Register 0
A070 0204 StaticWaitWen0 Static Memory Write Enable Delay 0
A070 0208 StaticWaitOen0 Static Memory Output Enable Delay 0
A070 020C StaticWaitRd0 Static Memory Read Delay 0
A070 0210 StaticWaitPage0 Static Memory Page Mode Read Delay 0
A070 0214 StaticWaitWr0 Static Memory Write Delay 0
A070 0218 StaticWaitTurn0 Static Memory Turn Round Delay 0
A070 0220 StaticConfig1 Static Memory Configuration Register 1
A070 0224 StaticWaitWen1 Static Memory Write Enable Delay 1
A070 0228 StaticWaitOen1 Static Memory Output Enable Delay 1
Address Register Description
Table 137: Memory Controller register map

Registers
204
NS9750 Hardware Reference
Reset values
Reset values will be noted as appropriate in the Description column of each register
table, rather than as a separate column.
A070 022C StaticWaitRd1 Static Memory Read Delay 1
A070 0230 StaticWaitPage1 Static Memory Page Mode Read Delay 1
A070 0234 StaticWaitWr1 Static Memory Write Delay 1
A070 0238 StaticWaitTurn1 Static Memory Turn Round Delay 1
A070 0240 StaticConfig2 Static Memory Configuration Register 2
A070 0244 StaticWaitWen2 Static Memory Write Enable Delay 2
A070 0248 StaticWaitOen2 Static Memory Output Enable Delay 2
A070 024C StaticWaitRd2 Static Memory Read Delay 2
A070 0250 StaticWaitPage2 Static Memory Page Mode Read Delay 2
A070 0254 StaticWaitWr2 Static Memory Write Delay 2
A070 0258 StaticWaitTurn2 Static Memory Turn Round Delay 2
A070 0260 StaticConfig3 Static Memory Configuration Register 3
A070 0264 StaticWaitWen3 Static Memory Write Enable Delay 3
A070 0268 StaticWaitOen3 Static Memory Output Enable Delay 3
A070 026C StaticWaitRd3 Static memory Read Delay 3
A070 0270 StaticWaitPage3 Static Memory Page Mode Read Delay 3
A070 0274 StaticWaitWr3 Static Memory Write Delay 3
A070 0278 StaticWaitTurn3 Static Memory Turn Round Delay 3
Address Register Description
Table 137: Memory Controller register map

www.digiembedded.com
205
Memory Controller
Control register
Address: A070 0000
The Control register controls the memory controller operation. The control bits can
be changed during normal operation.
Register bit assignment
Bits Access Mnemonic Description
D31:03 N/A Reserved N/A (do not modify)
D02 R/W LPM Low-power mode
0 Normal mode (reset value on reset_n and HRESETn)
1 Low-power mode
Indicates normal or low-power mode. Entering low-power mode
reduces memory controller power consumption. Dynamic memory
is refreshed as necessary. The memory controller returns to normal
functional mode by clearing the low-power mode bit, by AHB, or by
power-on reset.
If you modify this bit, be sure the memory controller is in idle state.
If you modify the L bit, be aware of these conditions:
The external memory cannot be accessed in low-power or
disabled state. If a memory access is performed in either of
these states, an error response is generated.
The memory controller AHB programming port can be
accessed normally.
The memory controller registers can be programmed in low-
power and/or disabled state.
Table 138: Control register
MCEN
13121110987654321015 14
31 29 28 27 26 25 24 23 22 21 20 19 18 17 1630
Reserved
Reserved LPM ADDM

Registers
206
NS9750 Hardware Reference
D01 R/W ADDM Address mirror
0 Normal memory map
1 Reset memory map. Static memory chip select 1 is mirrored
onto chip select 0 and chip select 4 (reset value on reset_n)
Indicates normal or reset memory map. On power-on reset, chip
select 1 is mirrored to both chip select 0 and chip select 1/chip select
4 memory areas. Clearing the M bit allows chip select 0 and chip
select 4 memory to be accessed.
D00 R/W MCEN Memory controller enable
0 Disabled
1 Enabled (reset value on reset_n and HRESETn)
Disabling the memory controller reduces power consumption. When
the memory controller is disabled, the memory is not refreshed. The
memory controller is enabled by setting the enable bit, by AHB, or
by power-on reset.
If you modify this bit, be sure the memory controller is in idle state.
If you modify the E bit, be aware of these conditions:
The external memory cannot be accessed in low-power or
disabled state. If a memory access is performed in either of
these states, an error response is generated.
The memory controller AHB programming port can be
accessed normally.
The memory controller registers can be programmed in low-
power and/or disabled state.
Bits Access Mnemonic Description
Table 138: Control register

www.digiembedded.com
207
Memory Controller
Status register
Address: A070 0004
The Status register provides memory controller status information.
Register bit assignment
Configuration register
Address: A070 0008
Bits Access Mnemonic Description
D31:03 N/A Reserved N/A (do not modify)
D02 R SA Self-refresh acknowledge (SREFACK)
0 Normal mode
1 Self refresh mode (reset value on reset_n)
Indicates the memory controller operating mode.
D01 R WBS Write buffer status
0 Write buffers empty (reset value on reset_n)
1 Write buffers contain data
Enables the memory controller to enter low-power mode or disabled
mode clearly.
D00 R BUSY Busy
0 Memory controller is idle (reset value on HRESETn)
1 Memory controller is busy performing memory transactions,
commands, or auto-refresh cycles, or is in self-refresh mode
(reset value on reset_n and HRESETn)
Ensures that the memory controller enters the low-power or disabled
state cleanly by determining whether the memory controller is busy.
Table 139: Status register
BUSY
13121110987654321015 14
31 29 28 27 26 25 24 23 22 21 20 19 18 17 1630
Reserved
Reserved SA WBS

Registers
208
NS9750 Hardware Reference
The Configuration register configures memory controller operation. It is
recommended that this register be modified during system initialization, or when
there are no current or outstanding transactions. Wait until the memory controller is
idle, then enter low-power or disabled mode.
Register bit assignment
Dynamic Memory Control register
Address: A070 0020
Bits Access Mnemonic Description
D31:09 N/A Reserved N/A (do not modify)
D08 R/W CLK Clock ratio (HCLK:clk-out[3:0]) ratio
0 1:1 (reset value on reset_n)
11:2
D07:01 N/A Reserved N/A (do not modify)
D00 R/W END Endian mode
0 Little endian mode
1 Big endian mode
The value of the endian bit on power-on reset (reset_n) is determined
by the gpio[44] signal. This value can be overridden by software. This
field is not affected by the AHB reset (HRESETn).
Note: The value of the gpio[44] signal is reflected in this field.
When programmed, this register reflects the last value
written into the register. You must flush all data in the
memory controller before switching between little endian
and big endian modes.
Table 140: Configuration register
END
13121110987654321015 14
31 29 28 27 26 25 24 23 22 21 20 19 18 17 1630
Reserved
Reserved CLK Reserved

www.digiembedded.com
209
Memory Controller
The Dynamic Memory Control register controls dynamic memory operation. The
control bits can be changed during normal operation.
Register bit assignment
Bits Access Mnemonic Description
D31:15 N/A Reserved N/A (do not modify)
D14 R/W nRP Sync/Flash reset/power down signal (dy_pwr_n)
0dy_pwr_n signal low (reset value on reset_n)
1Set
dy_pwr_n signal high
D13 R/W Not used Low-power SDRAM deep-sleep mode
0 Normal operation (reset value on reset_n)
1 Enter deep power down mode
D12:09 N/A Reserved N/A (do not modify)
D08:07 R/W SDRAMInit SDRAM initialization
00 Issue SDRAM NORMAL operation command (reset value on
reset_n)
01 Issue SDRAM MODE command
10 Issue SDRAM PALL (precharge all) command
11 Issue SDRAM NOP (no operation) command
D06 N/A Reserved N/A (do not modify)
D05 R/W Not used Must write 0.
D04:03 N/A Reserved N/A (do not modify)
Table 141: Dynamic Memory Control register
CE
13121110987654321015 14
31 29 28 27 26 25 24 23 22 21 20 19 18 17 1630
Reserved
SDRAMInit ReservedRsvd nRP Not
used Reserved SR Not
used
Rsvd Not
used

Registers
210
NS9750 Hardware Reference
Dynamic Memory Refresh Timer register
Address: A070 0024
The Dynamic Memory Refresh Timer register configures dynamic memory operation.
It is recommended that this register be modified during system initialization, or when
there are no current or outstanding transactions. Wait until the memory controller is
idle, then enter low-power or disabled mode.These bits can, however, be changed
during normal operation if necessary.
Note:
The Dynamic Memory Refresh Timer register is used for all four dynamic
memory chip selects. The worst case value for all chip selects must be
programmed.
D02 R/W SR Self-refresh request (SREFREQ)
0 Normal mode
1 Enter self-refresh mode (reset value on reset_n)
By writing 1 to this bit, self-refresh can be entered under software
control. Writing 0 to this bit returns the memory controller to normal
mode.
The self-refresh acknowledge bit in the Status register (see
page 207) must be polled to discover the current operating mode of
the memory controller.
Note: The memory controller exits from power-on reset with
the self-refresh bit on high. To enter normal functional
mode, set the self-refresh bit low. Writing to this register
with the bit set to high places the register into self-refresh
mode. This functionality allows data to be stored over
SDRAM self-refresh of the ASIC is powered down.
D01 R/W Not used Must write 1.
D00 R/W CE Dynamic memory clock enable
0 Clock enable if idle devices are deasserted to save power (reset
value on reset_n)
1 All clock enables are driven high continuously.
Note: Clock enable must be high during SDRAM initialization.
Bits Access Mnemonic Description
Table 141: Dynamic Memory Control register

www.digiembedded.com
211
Memory Controller
Register bit assignment
Examples
Generic formula: DynamicRefresh = (((tREF / #rows) * speed grade) / 32)
For 4k rows:
Refresh period = 64μs
Speed grade = 200 MHz
Calculation = ((64e-3 / 4096) * 200e+6) / 32 = 97 = 0x61
For 8k rows:
Refresh period = 64μs
Speed grade = 150 MHz
Calculation = ((64e-3 / 8192) * 150e+6) / 32 = 36 = 0x24
Notes:
The refresh cycles are evenly distributed. There might be slight variations,
however, when the auto-refresh command is issued, depending on the
status of the memory controller.
Unlike other SDRAM memory timing parameters, the refresh period is
programmed in the HCLK domain.
Bits Access Mnemonic Description
D31:11 N/A Reserved N/A (do not modify)
D10:0 R/W REFRESH Refresh timer
0x0
Refresh disabled (reset value on reset_n)
0x1–0x77F n(x16)
16n HCLK ticks between SDRAM refresh cycles
Table 142: Dynamic Memory Refresh Timer register
13121110987654321015 14
31 29 28 27 26 25 24 23 22 21 20 19 18 17 1630
Reserved
REFRESHReserved

Registers
212
NS9750 Hardware Reference
Dynamic Memory Read Configuration register
Address: A070 0028
The Dynamic Memory Read Configuration register allows you to configure the dynamic
memory read strategy. Modify this register only during system initialization.
Note:
The Dynamic Memory Read Configuration register is used for all four
dynamic memory chip selects. The worst case value for all chip selects
must be programmed.
Register bit assignment
Bits Access Mnemonic Description
D31:02 N/A Reserved N/A (do not modify)
D01:00 RW RD Read data strategy
00 Reserved.
01 Command delayed strategy, using CLKDELAY (command
delayed, clock out not delayed).
10 Command delayed strategy plus one clock cycle, using
CLKDELAY (command delayed, clock out not delayed).
11 Command delayed strategy plus two clock cycles, using
CLKDELAY (command delayed, clock out not delayed).
Table 143: Dynamic Memory Read Configuration register
13121110987654321015 14
31 29 28 27 26 25 24 23 22 21 20 19 18 17 1630
Reserved
Reserved RD

www.digiembedded.com
213
Memory Controller
Dynamic Memory Precharge Command Period register
Address: A070 0030
The Dynamic Memory Precharge Command Period register allows you to program the
precharge command period, tRP
. Modify this register only during system initialization.
This value normally is found in SDRAM datasheets as tRP
.
Note:
The Dynamic Memory Precharge Command Period register is used for all
four dynamic memory chip selects. The worst case value for all chip
selects must be programmed.
Register bit assignment
Bits Access Mnemonic Description
D31:04 N/A Reserved N/A (do not modify)
D03:00 R/W RP Precharge command period (tRP)
0x0–0xE
n+1 clock cycles, where the delay is in CLK cycles.
0xF
16 clock cycles (reset value on reset_n)
Table 144: Dynamic Memory Precharge Command Period register
13121110987654321015 14
31 29 28 27 26 25 24 23 22 21 20 19 18 17 1630
Reserved
Reserved RP

Registers
214
NS9750 Hardware Reference
Dynamic Memory Active to Precharge Command Period register
Address: A070 0034
The Dynamic Memory Active to Precharge Command Period register allows you to
program the active to precharge command period, tRAS. It is recommended that this
register be modified during system initialization, or when there are no current or
outstanding transactions. Wait until the memory controller is idle, then enter low-
power or disabled mode. This value normally is found in SDRAM datasheets as tRAS.
Note:
The Dynamic Memory Active to Precharge Command Period register is
used for all four dynamic memory chip selects. The worst case value for
all chip selects must be programmed.
Register bit assignment
Bits Access Mnemonic Description
D31:04 N/A Reserved N/A (do not modify)
D03:00 R/W RAS Active to precharge command period (tRAS)
0x0–0xE
n+1 clock cycles, where the delay is in CLK cycles.
0xF
16 clock cycles (reset value on reset_n)
Table 145: Dynamic Memory Active to Precharge Command Period register
13121110987654321015 14
31 29 28 27 26 25 24 23 22 21 20 19 18 17 1630
Reserved
Reserved RAS

www.digiembedded.com
215
Memory Controller
Dynamic Memory Self-refresh Exit Time register
Address: A070 0038
The Dynamic Memory Self-refresh Exit Time register allows you to program the self-
refresh exit time, tSREX. It is recommended that this register be modified during
system initialization, or when there are no current or outstanding transactions. Wait
until the memory controller is idle, then enter low-power or disabled mode. This
value normally is found in SDRAM data sheets as tSREX.
Note:
The Dynamic Memory Self-refresh Exit Time register is used for all four
dynamic memory chip selects. The worst case value for all chip selects
must be programmed.
Register bit assignment
Bits Access Mnemonic Description
D31:04 N/A Reserved N/A (do not modify)
D03:00 R/W SREX Self-refresh exit time (tSREX)
0x0–0xE
n+1 clock cycles, where the delay is in CLK cycles.
0xF
16 clock cycles (reset value on reset_n)
Table 146: Dynamic Memory Self-refresh Exit Time register
13121110987654321015 14
31 29 28 27 26 25 24 23 22 21 20 19 18 17 1630
Reserved
Reserved SREX

Registers
216
NS9750 Hardware Reference
Dynamic Memory Last Data Out to Active Time register
Address: A070 003C
The Dynamic Memory Last Data Out to Active Time register allows you to program the
last-data-out to active command time, tAPR. It is recommended that this register be
modified during system initialization, or when there are no current or outstanding
transactions. Wait until the memory controller is idle, then enter low-power or
disabled mode. This value normally is found in SDRAM datasheets as tAPR.
Note:
The Dynamic Memory Last Data Out to Active Time register is used for all
four dynamic memory chip selects. The worst case value for all chip
selects must be programmed.
Register bit assignment
Bits Access Mnemonic Description
D31:04 N/A Reserved N/A (do not modify)
D03:00 R/W APR Last-data-out to active command time (tAPR)
0x0–0xE
n+1 clock cycles, where the delay is in CLK cycles.
0xF
16 clock cycles (reset value on reset_n)
Table 147: Dynamic Memory Last Data Out to Active Time register
13121110987654321015 14
31 29 28 27 26 25 24 23 22 21 20 19 18 17 1630
Reserved
Reserved APR

www.digiembedded.com
217
Memory Controller
Dynamic Memory Data-in to Active Command Time register
Address: A070 0040
The Dynamic Memory Data-in to Active Command Time register allows you to program
the data-in to active command time, tDAL. It is recommended that this register be
modified during system initialization, or when there are no current or outstanding
transactions. Wait until the memory controller is idle, then enter low-power or
disabled mode. This value normally is found in SDRAM data sheets as tDAL or tAPW.
Note:
The Dynamic Memory Data-in Active Command Time register is used for
all four dynamic memory chip selects. The worst case value for all chip
selects must be programmed.
Register bit assignment
Bits Access Mnemonic Description
D31:04 N/A Reserved N/A (do not modify)
D03:00 R/W DAL Data-in to active command (tDAL or tAPW)
0x0–0xE
n+1 clock cycles, where the delay is in CLK cycles.
0xF
15 clock cycles (reset value on reset_n)
Table 148: Dynamic Memory Data-in Active Command Time register
13121110987654321015 14
31 29 28 27 26 25 24 23 22 21 20 19 18 17 1630
Reserved
Reserved DAL

Registers
218
NS9750 Hardware Reference
Dynamic Memory Write Recovery Time register
Address: A070 0044
The Dynamic Memory Write Recovery Time register allows you to program the write
recovery time, tWR. It is recommended that this register be modified during system
initialization, or when there are no current or outstanding transactions. Wait until
the memory controller is idle, then enter low-power or disabled mode. This value
normally is found in SDRAM datasheets as tWR, tDPL, tRWL, or tRDL.
Note:
The Dynamic Memory Write Recovery Time register is used for all four
dynamic memory chip selects. The worst case value for all chip selects
must be programmed.
Register bit assignment
Bits Access Mnemonic Description
D31:04 N/A Reserved N/A (do not modify)
D03:00 R/W WR Write recovery time (tWR, tDPL, tRWL, or tRDL)
0x0–0xE
n+1 clock cycles, where the delay is in CLK cycles.
0xF
16 clock cycles (reset value on reset_n)
Table 149: Dynamic Memory Write Recovery TIme register
13121110987654321015 14
31 29 28 27 26 25 24 23 22 21 20 19 18 17 1630
Reserved
Reserved WR

www.digiembedded.com
219
Memory Controller
Dynamic Memory Active to Active Command Period register
Address: A070 0048
The Dynamic Memory Active to Active Command Period register allows you to
program the active to active command period, tRC. It is recommended that this
register be modified during system initialization, or when there are no current or
outstanding transactions. Wait until the memory controller is idle, then enter low-
power or disabled mode. This value normally is found in SDRAM datasheets as tRC.
Note:
The Dynamic Memory Active to Active Command period register is used
for all four dynamic memory chip selects. The worst case value for all
chip selects must be programmed.
Register bit assignment
Bits Access Mnemonic Description
D31:05 N/A Reserved N/A (do not modify)
D04:00 R/W RC Active to active command period (tRC)
0x0–0x1E
n+1 clock cycles, where the delay is in CLK cycles.
0x1F
32 clock cycles (reset value on reset_n)
Table 150: Dynamic Memory Active to Active Command Period register
13121110987654321015 14
31 29 28 27 26 25 24 23 22 21 20 19 18 17 1630
Reserved
Reserved RC

Registers
220
NS9750 Hardware Reference
Dynamic Memory Auto Refresh Period register
Address: A070 004C
The Dynamic Memory Auto Refresh Period register allows you to program the auto-
refresh period and the auto-refresh to active command period, tRFC. It is
recommended that this register be modified during initialization, or when there are
no current or outstanding transactions. Wait until the memory controller is idle, then
enter low-power or disabled mode. This value normally is found in SDRAM datasheets
as tRFC or tRC.
Note:
The Dynamic Memory Auto Refresh Period register is used for all four
dynamic memory chip selects. The worst case value for all chip selects
must be programmed.
Register bit assignment
Bits Access Mnemonic Description
D31:05 N/A Reserved N/A (do not modify)
D04:00 R/W RFC Auto-refresh period and auto-refresh to active command period
0x0–0x1E
n+1 clock cycles, where the delay is in CLK cycles.
0x1F
32 clock cycles (reset value on reset_n)
Table 151: Dynamic Memory Auto Refresh Period register
13121110987654321015 14
31 29 28 27 26 25 24 23 22 21 20 19 18 17 1630
Reserved
Reserved RFC

www.digiembedded.com
221
Memory Controller
Dynamic Memory Exit Self-refresh register
Address: A070 0050
The Dynamic memory Exit Self-refresh register allows you to program the exit self-
refresh to active command time, tXSR. It is recommended that this register be
modified during system initialization, or when there are no current or outstanding
transactions. Wait until the memory controller is idle, then enter low-power or
disabled mode. This value normally is found in SDRAM datasheets as tXSR.
Note:
The Dynamic Memory Exit Self-refresh register is used for all four dynamic
memory chip selects. The worst case value for all the chip selects must be
programmed.
Register bit assignment
Bits Access Mnemonic Description
D31:05 N/A Reserved N/A (do not modify)
D04:00 R/W XSR Exit self-refresh to active time command
0x0–0x1E
n+1 clock cycles, where the delay is in CLK cycles.
0x1F
32 clock cycles (reset value on reset_n)
Table 152: Dynamic Memory Exit Self-refresh register
13121110987654321015 14
31 29 28 27 26 25 24 23 22 21 20 19 18 17 1630
Reserved
Reserved XSR

Registers
222
NS9750 Hardware Reference
Dynamic Memory Active Bank A to Active Bank B Time register
Address: A070 0054
The Dynamic Memory Active Bank A to Active Bank B Time register allows you to
program the active bank A to active bank B latency, tRRD. It is recommended that this
register be modified during system initialization, or when there are no current or
outstanding transactions. Wait until the memory controller is idle, then enter low-
power or disabled mode. This value normally is found in SDRAM datasheets as tRRD.
Note:
The Dynamic Memory Active Bank A to Active Bank B Time register is used
for all four dynamic memory chip selects. The worst case value for all
chip selects must be programmed.
Register bit assignment
Bits Access Mnemonic Description
D31:04 N/A Reserved N/A (do not modify)
D03:00 R/W RRD Active bank A to Active bank B latency
0x0–0xE
n+1 clock cycles, where the delay is in CLK cycles
0xF
16 clock cycles (reset on reset_n)
Table 153: Dynamic Memory Active Bank A to Active Bank B Time register
13121110987654321015 14
31 29 28 27 26 25 24 23 22 21 20 19 18 17 1630
Reserved
Reserved RRD

www.digiembedded.com
223
Memory Controller
Dynamic Memory Load Mode register to Active Command Time register
Address: A070 0058
The Dynamic Memory Load Mode register to Active Command Time register allows you
to program the Load Mode register to active command time, tMRD. It is recommended
that this register be modified during system initialization, or when there are no
current or outstanding transactions. Wait until the memory controller is idle, then
enter low-power or disabled mode. This value normally is found in SDRAM datasheets
as tMRD or tRSA.
Note:
The Dynamic Memory Load Mode register to Active Command Time
register is used for all four chip selects. The worst case value for all chip
selects must be programmed.
Register bit assignment
Bits Access Mnemonic Description
D31:04 N/A Reserved N/A (do not modify)
D03:00 R/W MRD Load Mode register to active command time
0x0–0xE
n+1 clock cycles, where the delay is in CLK cycles
0xF
16 clock cycles (reset on reset_n)
Table 154: Dynamic Memory Load Mode register to Active Command Time register
13121110987654321015 14
31 29 28 27 26 25 24 23 22 21 20 19 18 17 1630
Reserved
Reserved MRD

Registers
224
NS9750 Hardware Reference
Static Memory Extended Wait register
Address: A070 0080
The Static Memory Extended Wait register times long static memory read and write
transfers (which are longer than can be supported by the Static Memory Read Delay
registers (see page 236) or the Static Memory Write Delay registers (see page 238))
when the EW (extended wait) bit in the related Static Memory Configuration register
(see page 230) is enabled.
There is only one Static Memory Extended Wait register, which is used by the relevant
static memory chip select if the appropriate EW bit is set in the Static Memory
Configuration register.
It is recommended that this register be modified during system initialization, or when
there are no current or outstanding transactions. If necessary, however, these control
bits can be changed during normal operation.
Register bit assignment
Bits Access Mnemonic Description
D31:10 N/A Reserved N/A (do not modify)
D09:00 R/W EXTW External wait timeout
0x0
16 clock cycles, where the delay is in HCLK cycles
0x1–0x3FF
(n=1) x16 clock cycles
Table 155: Static Memory Extended Wait register
13121110987654321015 14
31 29 28 27 26 25 24 23 22 21 20 19 18 17 1630
Reserved
Reserved EXTW

www.digiembedded.com
225
Memory Controller
Example
Static memory read/write time = 16 us
CLK frequency = 50 MHz
This value must be programmed into the Static Memory Extended Wait register:
(16 x 10-6 x 50 x 106 / 16) - 1 = 49
Dynamic Memory Configuration 0–3 registers
Address: A070 0100 / 0120 / 0140 / 0160
The Dynamic Memory Configuration 0–3 registers allow you to program the
configuration information for the relevant dynamic memory chip select. These
registers are usually modified only during system initialization.
Register bit assignment
Bits Access Mnemonic Description
D31:21 N/A Reserved N/A (do not modify)
D20 R/W Protect Write protect
0 Writes not protected (reset value on reset_n)
1 Write protected
D19 R/W BDMC Buffer enable
0 Buffer disabled for accesses to this chip select (reset value on
reset_n)
1 Buffer enabled for accesses to this chip select. The buffers must
be disabled during SDRAM initialization. The buffers must be
enabled during normal operation.
D18:15 N/A Reserved N/A (do not modify)
Table 156: Dynamic Memory Configuration 0–3 registers
Rsvd
13121110987654321015 14
Rsvd AM
31 29 28 27 26 25 24 23 22 21 20 19 18 17 1630
Reserved Protect BDMC Reserved
AM1 Reserved MD Reserved

Registers
226
NS9750 Hardware Reference
Table 157 shows address mapping for the Dynamic Memory Configuration 0-3
registers. Address mappings that are not shown in the table are reserved.
D14 R/W AM Address mapping
0 Reset value on reset_n
See Table 157, “Address mapping,” on page 226 for more
information.
D13 N/A Reserved N/A (do not modify)
D12:07 R/W AM1 Address mapping
00000000 Reset value on reset_n
The SDRAM column and row width and number of banks are
computed automatically from the address mapping.
See Table 157, “Address mapping,” on page 226 for more
information.
D06:05 N/A Reserved N/A (do not modify)
D04:03 R/W MD Memory device
00 SDRAM (reset value on reset_n)
01 Low-power SDRAM
10 Reserved
11 Reserved
D02:00 N/A Reserved N/A (do not modify)
[14] [12] [11:9] [8:7] Description
16-bit external bus high-performance address mapping (row, bank column)
0 0 000 00 16 Mb (2Mx8), 2 banks, row length=11, column length=9
0 0 000 01 16 Mb (1Mx16), 2 banks, row length=11, column length=8
0 0 001 00 64 Mb (8Mx80, 4 banks, row length=12, column length=9
0 0 001 01 64 Mb (4Mx16), 4 banks, row length=12, column length=8
0 0 010 00 128 Mb (16Mx8), 4 banks, row length=12, column length=10
0 0 010 01 128 Mb (8Mx16), 4 banks, row length=12, column length=9
Table 157: Address mapping
Bits Access Mnemonic Description
Table 156: Dynamic Memory Configuration 0–3 registers

www.digiembedded.com
227
Memory Controller
0 0 011 00 256 Mb (32Mx8), 4 banks, row length=13, column length=10
0 0 011 01 256 Mb (16Mx16), 4 banks, row length=13, column length=9
0 0 100 00 512 Mb (64Mx8), 4 banks, row length=13, column length=11
0 0 100 01 512 Mb (32Mx16), 4 banks, row length=13, column length=10
16-bit external bus low-power SDRAM address mapping (bank, row, column)
0 1 000 00 16 Mb (2Mx8), 2 banks, row length=11, column length=9
0 1 000 01 16 Mb (1Mx16), 2 banks, row length=11, column length=8
0 1 001 00 64 Mb (8Mx8), 4 banks, row length 12, column length=9
0 1 001 01 64 Mb (4Mx16), 4 banks, row length=12, column length=8
0 1 010 00 128 Mb (16Mx8), 4 banks, row length=12, column length=10
0 1 010 01 128 Mb (8Mx16), 4 banks, row length=12, column length=9
0 1 011 00 256 Mb (32Mx8), 4 banks, row length=13, column length=10
0 1 011 01 256 Mb (16Mx16), 4 banks, row length=13, column length=9
0 1 100 00 512 Mb (64Mx8), 4 banks, row length=13, column length=11
0 1 100 01 512 Mb (32Mx16, 4 banks, row length=13, column length=10
32-bit extended bus high-performance address mapping (row, bank, column)
1 0 000 00 16 Mb (2Mx8), 2 banks, row length=11, column length=9
1 0 000 01 16 Mb (1Mx16), 2 banks, row length=11, column length=8
1 0 001 00 64 Mb (8Mx8), 4 banks, row length=12, column length=9
1 0 001 01 64 Mb (4Mx16), 4 banks, row length=12, column length=8
1 0 001 10 64 Mb (2Mx32), 4 banks, row length=11, column length=8
1 0 010 00 128 Mb (16Mx8), 4 banks, row length=12, column length=10
1 0 010 01 128 Mb (8Mx16), 4 banks, row length=12, column length=9
1 0 010 10 128 Mb (4Mx32), 4 banks, row length=12, column length=8
1 0 011 00 256 Mb (32Mx8), 4 banks, row length=13, column length=10
1 0 011 01 256 Mb (16Mx16), 4 banks, row length=13, column length=9
1 0 011 10 256 Mb (8Mx32), 4 banks, row length=13, column length=8
[14] [12] [11:9] [8:7] Description
Table 157: Address mapping

Registers
228
NS9750 Hardware Reference
A chip select can be connected to a single memory device; in this situation, the chip
select data bus width is the same as the device width. As an alternative, the chip
select can be connected to a number of external devices. In this situation, the chip
select data bus width is the sum of the memory device databus widths.
Examples
1 0 100 00 512 Mb (64Mx8), 4 banks, row length=13, column length=11
1 0 100 01 512 Mb (32Mx16), 4 banks, row length=13, column length=10
32-bit extended bus low-power SDRAM address mapping (bank, row, column)
1 1 000 00 16 Mb (2Mx8), 2 banks, row length=11, column length=9
1 1 000 01 16 Mb (1Mx16), 2 banks, row length=11, column length=8
1 1 001 00 64 Mb (8Mx8), 4 banks, row length=12, column length=9
1 1 001 01 64 MB (4Mx16), 4 banks, row length=12, column length=8
1 1 001 10 64 Mb (2Mx32), 4 banks, row length=11, column length=8
1 1 010 00 128 Mb (16Mx8), 4 banks, row length=12, column length=10
1 1 010 01 128 Mb (8Mx16), 4 banks, row length=12, column length=9
1 1 010 10 128 Mb (4Mx32), 4 banks, row length=12, column length=8
1 1 011 00 256 Mb (32Mx8), 4 banks, row length=13, column length=10
1 1 011 01 256 Mb (16Mx16), 4 banks, row length=13, column length=9
1 1 011 10 256 Mb (8Mx32), 4 banks, row length=13, column length=8
1 1 100 00 512 Mb (64Mx8), 4 banks, row length=13, column length=11
1 1 100 01 512 Mb (32Mx16), 4 banks, row length=13, column length=10
For a chip select connected to Select this mapping
32-bit wide memory device 32-bit wide address mapping
16-bit wide memory device 16-bit wide address mapping
4 x 8-bit wide memory devices 32-bit wide address mapping
2 x 8-bit memory devices 16-bit wide address mapping
[14] [12] [11:9] [8:7] Description
Table 157: Address mapping

www.digiembedded.com
229
Memory Controller
Dynamic Memory RAS and CAS Delay 0–3 registers
Address: A070 0104 / 0124 / 0144 / 0164
The Dynamic Memory RAS and CAS Delay 0–3 registers allow you to program the RAS
and CAS latencies for the relevant dynamic memory. It is recommended that these
registers be modified during system initialization, or when there are no current or
outstanding transactions. Wait until the memory controller is idle, then enter low-
power or disabled mode.
Note:
The values programmed into these registers must be consistent with the
values used to initialize the SDRAM memory device.
Register bit assignment
Bits Access Mnemonic Description
D31:10 N/A Reserved N/A (do not modify)
D09:08 R/W CAS CAS latency
00 Reserved
01 One clock cycle, where the RAS to CAS latency (RAS) and
CAS latency (CAS) are defined in CLK cycles
10 Two clock cycles
11 Three clock cycles (reset value on reset_n)
D07:02 N/A Reserved N/A (do not modify)
D01:00 R/W RAS RAS latency (active to read.write delay)
00 Reserved
01 One clock cycle, where the RAS to CAS latency (RAS) and
CAS latency (CAS) are defined in CLK cycles
10 Two clock cycles
11 Three clock cycles (reset value on reset_n)
Table 158: Dynamic Memory RAS and CAS Delay 0–3 registers
13121110987654321015 14
31 29 28 27 26 25 24 23 22 21 20 19 18 17 1630
Reserved
Reserved CAS Reserved RAS

Registers
230
NS9750 Hardware Reference
Static Memory Configuration 0–3 registers
Address: A070 0200 / 0220 / 0240 / 0260
The Static Memory Configuration 0–3 registers configure the static memory
configuration. It is recommended that these registers be modified during system
initialization, or when there are no current or outstanding transactions. Wait until
the memory controller is idle, then enter low-power or disabled mode.
Register bit assignment
Bits Access Mnemonic Description
D31:21 N/A Reserved N/A (do not modify)
D20 R/W PSMC Write protect
0 Writes not protected (reset value on reset_n)
1 Write protected
D19 R/W BSMC Buffer enable
0 Write buffer disabled (reset value on reset_n)
1 Write buffer enabled
Note: This field must always be set to 0 when a peripheral other
than SRAM is attached to the static ram chip select.
D18:09 N/A Reserved N/A (do not modify)
Table 159: Static Memory Configuration 0–3 registers
13121110987654321015 14
31 29 28 27 26 25 24 23 22 21 20 19 18 17 1630
Reserved PSMC BSMC Reserved
Reserved EW PB PC Reserved PM Rsvd MW

www.digiembedded.com
231
Memory Controller
D08 R/W EW Extended wait
0 Extended wait disabled (reset value on reset_n)
Extended wait enabled
Extended wait uses the Static Extended Wait register (see page 224)
to time both the read and write transfers, rather than the Static
Memory Read Delay 0–3 registers (see page 236) and Static
Memory Write Delay 0–3 registers (see page 238). This allows
much longer transactions.
Extended wait also can be used with the ta_strb signal to allow a slow
peripheral to terminate the access. In this case, the Static Memory
Extended Wait register (see page 224) can be programmed with the
maximum timeout limit. A high value on ta_strb is then used to
terminate the access before the maximum timeout occurs.
Note: Extended wait and page mode cannot be selected
simultaneously.
Bits Access Mnemonic Description
Table 159: Static Memory Configuration 0–3 registers

Registers
232
NS9750 Hardware Reference
D07 R/W PB Byte lane state
0 For reads, all bits in byte_lane_sel_n[3:0] are high.
For writes, the respective active bits in byte_lane_sel_n[3:0] are
low (reset value for chip select 0, 2, and 3 on reset_n).
1 For reads, the respective active bits in byte_lane_sel_n[3:0] are
low.
For writes, the respective active bits in byte_lane_sel_n[3:0] are
low.
Note: Setting this bit to 0 disables the write enable signal. WE_n
will always be set to 1 (that is, you must use byte lane
select signals).
The value of the chip select 1 byte lane state field on power-on reset
(reset_n) is determined by the boot_strap[0] signal. This value can be
overridden by software. This field is not affected by AHB reset
(HRESETn).
The byte lane state bit (PB) enables different types of memory to be
connected. For byte-wide static memories, the byte_lane_sel_n[3:0]
signal from the memory controller is usually connected to WE_n
(write enable). In this case, for reads, all byte_lane_sel_n[3:0] bits
must be high, which means that the byte lane state bit must be low.
16-bit wide static memory devices usually have the
byte_lane_sel_n[3:0] signals connected to the nUB and nLB (upper
byte and lower byte) signals in the static memory. In this case, a
write to a particular byte must assert the appropriate nUB or nLB
signal low. For reads, all nUB and nLB signals must be asserted low
so the bus is driven. In this case, the byte lane state must be high.
Note: For chip select 1, the value of the boot-strap[0] signal is
reflected in this field. When programmed, this register
reflects the last value written into it.
D06 R/W PC Chip select polarity
0 Active low chip select
1 Active high chip select
The value of the chip select polarity on power-on reset (reset_n) for
chip select 1 is determined by the gpio[49] signal. This value can be
overridden by software. This field is not affected by AHB reset
(HRESETn).
D05:04 N/A Reserved N/A (do not modify)
Bits Access Mnemonic Description
Table 159: Static Memory Configuration 0–3 registers

www.digiembedded.com
233
Memory Controller
Note:
Synchronous burst mode memory devices are not supported.
D03 R/W PM Page mode
0 Disabled (reset on reset_n)
1 Async page mode enabled (page length four)
In page mode, the memory controller can burst up to four external
accesses. Devices with asynchronous page mode burst four or higher
are supported.
Asynchronous page mode burst two devices are not supported and
must be accessed normally.
D02 N/A Reserved N/A (do not modify)
D01:00 R/W MW Memory width
00 8 bit (reset value for chip select 0, 2, and 3 on reset_n)
01 16 bit
10 32 bit
11 Reserved
The value of the chip select 1 memory width field on power-on reset
(reset_n) is determined by the boot_strap[4:3] signal. This value can be
overridden by software. This field is not affected by AHB reset
(HRESETn).
Note: For chip select 1, the value of the boot_strap[4:3] signal is
reflected in this field. When programmed, this register
reflects the last value written into it.
Bits Access Mnemonic Description
Table 159: Static Memory Configuration 0–3 registers

Registers
234
NS9750 Hardware Reference
Static Memory Write Enable Delay 0–3 registers
Address: A070 0204 / 0224 / 0244 / 0264
The Static Memory Write Enable Delay 0–3 registers allow you to program the delay
from the chip select to the write enable assertion. The Static Memory Write Enable
Delay register is used in conjunction with the Static Memory Write Delay registers, to
control the width of the write enable signals. It is recommended that these registers
be modified during system initialization, or when there are no current or outstanding
transactions. Wait until the memory controller is idle, then enter low-power or
disabled mode.
Register bit assignment
Bits Access Mnemonic Description
D31:04 N/A Reserved N/A (do not modify)
D03:00 R/W WWEN Wait write enable (WAITWEN)
0000 One HCLK cycle delay between assertion of chip select
and write enable (reset value on reset_n).
0001–1111 (n+1) HCLK cycle delay, where the delay is
(WAITWEN+1) x tHCLK
Delay from chip select assertion to write enable.
Table 160: Static Memory Write Enable Delay 0–3 registers
13121110987654321015 14
31 29 28 27 26 25 24 23 22 21 20 19 18 17 1630
Reserved
Reserved WWEN

www.digiembedded.com
235
Memory Controller
Static Memory Output Enable Delay 0–3 registers
Address: A070 0208 / 0228 / 0248 / 0268
The Static Memory Output Enable Delay 0–3 registers allow you to program the delay
from the chip select or address change, whichever is later, to the output enable
assertion. The Static Memory Output Enable Delay register is used in conjunction with
the Static Memory Read Delay registers, to control the width of the output enable
signals. It is recommended that these registers be modified during system
initialization, or when there are no current or outstanding transactions. Wait until
the memory controller is idle, then enter low-power or disabled mode.
Register bit assignment
Bits Access Mnemonic Description
D31:04 N/A Reserved N/A (do not modify)
D03:00 R/W WOEN Wait output enable (WAITOEN)
0000 No delay (reset value on reset_n).
0001–1111 n cycle delay, where the delay is
WAITOEN x tHCLK
Delay from chip select assertion to output enable.
Table 161: Static Memory Output Enable Delay 0–3 registers
13121110987654321015 14
31 29 28 27 26 25 24 23 22 21 20 19 18 17 1630
Reserved
Reserved WOEN

Registers
236
NS9750 Hardware Reference
Static Memory Read Delay 0–3 registers
Address: A070 020C / 022C / 024C / 026C
The Static Memory Read Delay 0–3 registers allow you to program the delay from the
chip select to the read access. It is recommended that these registers be modified
during system initialization, or when there are no current or outstanding
transactions. Wait until the memory controller is idle, then enter low-power or
disabled mode. These registers are not used if the extended wait bit is set in the
related Static Memory Configuration register (see page 230).
Register bit assignment
Bits Access Mnemonic Description
D31:05 N/A Reserved N/A (do not modify)
D04:00 R/W WTRD Nonpage mode read wait states or asynchronous page mode read
first access wait state (WAITRD)
00000–11110 (n+1) HCLK cycle for read accesses. For
nonsequential reads, the wait state time is (WAITRD+1) x
tHCLK
11111 32 HCLK cycles for read accesses (reset value on reset_n)
Use this equation to compute this field:
WTRD = ([Tb + Ta + 10.0] / Tc) - 1
Tb = Total board propagation delay, including any buffers
Ta = Peripheral access time
Tc = AHB clock period. This is equal to twice the CPU clock period.
Any decimal portion must be rounded up. All values are in
nanoseconds.
Table 162: Static Memory Read Delay 0–3 registers
13121110987654321015 14
31 29 28 27 26 25 24 23 22 21 20 19 18 17 1630
Reserved
Reserved WTRD

www.digiembedded.com
237
Memory Controller
Static Memory Page Mode Read Delay 0–3 registers
Address: A070 0210 / 0230 / 0250 / 0270
The Static Memory Page Mode Read Delay 0–3 registers allow you to program the
delay for asynchronous page mode sequential accesses. These registers control the
overall period for the read cycle. It is recommended that these registers be modified
during system initialization, or when there are no current or outstanding
transactions. Wait until the memory controller is idle, then enter low-power or
disabled mode.
Register bit assignment
Bits Access Mnemonic Description
D31:05 N/A Reserved N/A (do not modify)
D04:00 R/W WTPG Asynchronous page mode read after the first wait state
(WAITPAGE)
00000–11110 (n+1) HCLK cycle for read access time. For
asynchronous page mode read for sequential reads, the
wait state time for page mode accesses after the first read
is (WAITPAGE+1) x tHCLK
11111 32 HCLK cycles read access time (reset value on reset_n)
Number of wait states for asynchronous page mode read accesses
after the first read.
Table 163: Static Memory Page Mode Read Delay 0–3 registers
13121110987654321015 14
31 29 28 27 26 25 24 23 22 21 20 19 18 17 1630
Reserved
Reserved WTPG

Registers
238
NS9750 Hardware Reference
Static Memory Write Delay 0–3 registers
Address: A070 0214 / 0234 / 0254 / 0274
The Static Memory Write Delay 0–3 registers allow you to program the delay from the
chip select to the write access. These registers control the overall period for the
write cycle. It is recommended that these registers be modified during system
initialization, or when there are no current or outstanding transactions. Wait until
the memory controller is idle, then enter low-power or disabled mode.These
registers are not used if the extended wait bit is enabled in the related Static Memory
Configuration register (see page 230).
Register bit assignment
Bits Access Mnemonic Description
D31:05 N/A Reserved N/A (do not modify)
D04:00 R/W WTWR Write wait states (WAITWR)
00000–11110 (n+2) HCLK cycle write access time. The wait
state time for write accesses after the first read is
WAITWR (n+2) x tHCLK
11111 332 HCLK cycle write access time (reset value on reset_n)
SRAM wait state time for write accesses after the first read.
Table 164: Static Memory Write Delay 0–3 registers
13121110987654321015 14
31 29 28 27 26 25 24 23 22 21 20 19 18 17 1630
Reserved
Reserved WTWR

www.digiembedded.com
239
Memory Controller
Static Memory Turn Round Delay 0–3 registers
Address: A070 0218 / 0238 / 0258 / 0278
The Static Memory Turn Round Delay 0–3 registers allow you to program the number
of bus turnaround cycles. It is recommended that these registers be modified during
system initialization, or when there are no current or outstanding transactions. Wait
until the memory controller is idle, then enter low-power or disabled mode.
Register bit assignment
To prevent bus contention on the external memory databus, the WAITTURN field
controls the number of bus turnaround cycles added between static memory read and
write accesses.
The WAITTURN field also controls the number of turnaround cycles between static
memory and dynamic memory accesses.
Bits Access Mnemonic Description
D31:04 N/A Reserved N/A (do not modify)
D03:00 R/W WTTN Bus turnaround cycles (WAITTURN)
0000–1110 (n+1) HCLK turnaround cycles, where bus
turnaround time is (WAITTURN+1) x tHCLK
1111 16 HCLK turnaround cycles (reset value on reset_n).
Table 165: Static Memory Turn Round Delay 0–3 registers
13121110987654321015 14
31 29 28 27 26 25 24 23 22 21 20 19 18 17 1630
Reserved
Reserved WTTN

Registers
240
NS9750 Hardware Reference

www.digiembedded.com
241
Memory Controller

Registers
242
NS9750 Hardware Reference

www.digiembedded.com
243
Memory Controller

Registers
244
NS9750 Hardware Reference

www.digiembedded.com
245
Memory Controller

Registers
246
NS9750 Hardware Reference

www.digiembedded.com
247
Memory Controller

Registers
248
NS9750 Hardware Reference

www.digiembedded.com
249
Memory Controller

Registers
250
NS9750 Hardware Reference

www.digiembedded.com
251
Memory Controller

253
System Control Module
CHAPTER 5
The System Control Module configures and oversees system operations for the
NS9750, and defines both the NS9750 AHB arbiter system and system memory address
space.

System Control Module features
254
NS9750 Hardware Reference
System Control Module features
The System Control Module uses the following to configure and maintain NS9750
system operations:
AHB arbiter system
System-level address decoding
18 programmable timers
–Watchdog timer
–Bus monitor timer for the system bus (a second bus monitor timer, for
peripheral devices, is discussed in the BBus Bridge chapter)
–16 general purpose timers/counters
Interrupt controller
Multiple configuration and status registers
System Sleep/Wake-up processor
Bus interconnection
The AMBA AHB bus protocol uses a central multiplexor interconnection scheme. All
bus masters generate the address and control signals that indicate the transfer that
the bus masters want to perform. The arbiter determines which master has its
address and control signals routed to all slaves. A central decoder is required to
control the read data and response multiplexor, which selects the appropriate signals
from the slave that is involved in the transfer.
System bus arbiter
The bus arbitration mechanism ensures that only one bus master has access to the
system bus at any time. If you are using a system in which bus bandwidth allocation is
critical, you must be sure that your worst-case bus bandwidth allocation goals can be

www.digiembedded.com
255
System Control Module
met. See "Arbiter configuration examples" on page 258 for information about
configuring the AHB arbiter.
The NS9750 high-speed bus system is split into two subsystems:
High-speed peripheral subsystem: Connects all high-speed peripheral
devices to a port on the external memory controller.
CPU subsystem: Connects the CPU directly to a second port on the external
memory controller.
Figure 60 shows an overview of the NS9750 high-speed bus architecture.
Figure 60: NS9750 bus architecture
The NS9750 high-speed bus contains two arbiters: one for the ARM926 (CPU) and one
for the main bus.
CPU arbiter. Splits the bandwidth 50–50 between the data and instruction
interfaces. If the CPU access is to external memory, no further arbitration is
necessary; the CPU has immediate access to external memory through slave
port 0 on the memory controller. If CPU access is to one of the peripherals
on the main bus, however, the main arbiter will arbitrate the access.
ARM
926
I D
Ethernet
MAC
Slv
PCI
Slv
Bbus
Slv
LCD
Slv
Memory
Controller
Reg
Slv Slv 1
Ethernet
MAC
Tx Rx
PCI
Mst
Bbus
Mst
LCD
Mst
Master Write Mux
Slave Read Mux
PCI
Arb
Slv
SCM
Slv Slv 0

System bus arbiter
256
NS9750 Hardware Reference
Main arbiter. Contains a 16-entry Bus Request Configuration (BRC) register.
Each BRC entry represents a bus request and grant channel. Each request/
grant channel can be assigned to only one bus master at a time. Each bus
master can be connected to multiple request/grant channels
simultaneously, however, depending on the bus bandwidth requirement of
that master.
Each request/grant channel has a two-bit Bandwidth Reduction Field (BRF)
to determine how often each channel can arbitrate for the system bus —
100%, 75%, 50%, or 25%. A BRF value of 25%, for example, causes a channel
to be skipped every 3 or 4 cycles. The BRC gates the bus requesting signals
going into a 16-entry Bus Request register (BRR). As a default, unassigned
channels in the BRC block the corresponding BRR entries from being set by
any bus request signals. On powerup, only the CPU is assigned to one of the
channels with 100% bandwidth strength as the default setting.
How the bus arbiter works
1The arbiter evaluates the Bus Request register at every bus clock until one or
more bus requests are registered.
2The arbiter stops evaluating the Bus Request register until a bus grant is issued
for the previous evaluation cycle.
3The arbiter grants the bus to requesting channels, in a round-robin manner, at
the rising clock edge of the last address issued for the current transaction (note
that each transaction may have multiple transfers), when a SPLIT response is
sampled by the arbiter, or when the bus is idling.
4Each master samples the bus grant signal (hgrant_x) at the end of the current
transfer, as indicated by the hready signal. The bus master takes ownership of the
bus at this time.
5The arbiter updates the hmaster [3:0] signals at the same time to indicate the
current bus master and to enable the new master’s address and control signals
to the system bus.
See your AMBA standards documentation for detailed information and illustrations of
AMBA AHB transactions.

www.digiembedded.com
257
System Control Module
Ownership
Ownership of the data bus is delayed from ownership of the address/control bus.
When hready indicates that a transfer is complete, the master that owns the address/
control bus can use the data bus — and continues to own that data bus — until the
transaction completes.
Note:
If a master is assigned more than one request/grant channel, these
channels need to be set and reset simultaneously to guarantee that a non-
requesting master will not occupy the system bus.
Locked bus sequence
The arbiter observes the hlock_x signal from each master to allow guaranteed back-to-
back cycles, such as read-modified-write cycles. The arbiter ensures that no other
bus masters are granted the bus until the locked sequence has completed. To support
SPLIT or RETRY transfers in a locked sequence, the arbiter retains the bus master as
granted for an additional transfer to ensure that the last transfer in the locked
sequence completed successfully.
If the master is performing a locked transfer and the slave issues a split response, the
master continues to be granted the bus until the slave finishes the SPLIT response.
(This situation degrades AHB performance.)
Relinquishing the bus
When the current bus master relinquishes the bus, ownership is granted to the next
requester.
If there are no new requesters, ownership is granted to a dummy default
master. The default master must perform IDLE transfers to keep the arbiter
alive.
Bus parking must be maintained if other masters are waiting for SPLIT
transfers to complete.
If the bus is granted to a default master and continues to be in the IDLE
state longer than a specified period of time, an AHB bus arbiter timeout is
generated (see "Address decoding" on page 261). An AHB bus arbiter timeout
can be configured to interrupt the CPU or to reset the chip.

System bus arbiter
258
NS9750 Hardware Reference
SPLIT transfers
A SPLIT transfer occurs when a slave is not ready to perform the transfer. The slave
splits, or masks, its master, taking away the master’s bus ownership and allowing
other masters to perform transactions until the slave has the appropriate resources
to perform its master’s transaction.
The bus arbiter supports SPLIT transfers. When a SPLIT response is issued by a slave,
the current master is masked for further bus requesting until a corresponding
hsplit_x[15:0] signal is issued by the slave indicating that the slave is ready to complete
the transfer. The arbiter uses the hsplit_x[15:0] signals to unmask the corresponding
master, and treats the master as the highest-priority requester for the immediate
next round of arbitration. The master eventually is granted access to the bus to try
the transfer again.
Note:
The arbiter automatically blocks bus requests with addresses directed at a
“SPLITting” slave until that SPLIT transaction is completed.
Arbiter configuration examples
These examples show how to configure the AHB arbiter to guarantee bandwidth to a
given master. These are the conditions in this example:
5 AHB masters — Ethernet Rx, Ethernet Tx, PCI, BBus, and LCD.
Memory clock frequency — 100 MHz (this is the AHB clock frequency).
Average access time per 32-byte memory access — 16 clock cycles.
The ARM926EJ-S is guaranteed one-half the total memory bandwidth.
In these examples, the bandwidth for each master can be calculated using this
formula:
Bandwidth per master:
= [(100MHz/2) / (16 clock cycles per access x 5 masters)] x 32 bytes
= 20 Mbytes/master
The factor 100MHz/2 is given due to the ARM926EJ-S guarantee of one-half the total
memory bandwidth. If the ARM926EJ-S consumes less than the guaranteed memory
bandwidth, however, the unused bandwidth will be shared by the other masters.
Note:
The worst case scenario is that there are 100 Mbytes total to be split by
all 5 masters.

www.digiembedded.com
259
System Control Module
Example 1
Since the 20 Mbyte per master guarantee meets the requirements of all masters, the
AHB arbiter will be programmed as follows:
BRC0[31:24] = 8’b1_0_00_0000 channel enabled, 100%, ARM926EJ-S
BRC0[23:16] = 8’b1_0_00_0001 channel enabled, 100%, Ethernet Rx
BRC0[15:8] = 8’b1_0_00_0000 channel enabled, 100%, ARM926EJ-S
BRC0[7:0] = 8’b1_0_00_0010 channel enabled, 100% Ethernet Tx
BRC1[31:24] = 8’b1_0_00_0000 channel enabled, 100%, ARM926EJ-S
BRC1[23:16] = 8’b1_0_00_0100 channel enabled, 100%, PCI
BRC1[15:8] = 8’b1_0_00_0000 channel enabled, 100%, ARM926EJ-S
BRC1[7:0] = 8’b1_0_00_0101 channel enabled, 100%, BBus
BRC2[31:24] = 8’b1_0_00_0000 channel enabled, 100%, ARM926EJ-S
BRC2[23:16] = 8’b1_0_00_0100 channel enabled, 100%, LCD
BRC2[15:8] = 8’b0_0_00_0000 channel disabled
BRC2[7:0] = 8’b0_0_00_0000 channel disabled
BRC3[31:24] = 8’b0_0_00_0000 channel disabled
BRC3[23:16] = 8’b0_0_00_0000 channel disabled
BRC3[15:8] = 8’b0_0_00_0000 channel disabled
BRC[7:0] = 8’b0_0_00_0000 channel disabled
Example 2
In this example, the LCD master needs more than 20 Mbytes and the other masters
need less than 20 Mbytes. These are the new requirements:
Ethernet Rx — 12.5 Mbytes
Ethernet Tx — 12.5 Mbytes
PCI — 16 Mbytes
BBus — 4 Mbytes
LCD — 25 Mbytes
Total — 70 Mbytes
This configuration is possible because the total bandwidth is less than the 100 Mbytes
available. The LCD master will be configured to have two arbiter slots, resulting in a
total of 6 masters.

System bus arbiter
260
NS9750 Hardware Reference
The available bandwidth per master is calculated using this formula:
Bandwidth per master:
= [(100MHz/2) / (16 clock cycles per access x 6 masters)] x 32 bytes
= 16.667 Mbytes/master
If the LCD is configured for two arbiter channel slots, then, there are 33.334 Mbytes
available, which is greater than the 25 Mbytes required. Each of the other masters
have 16.667 Mbytes available, which is more than enough to meet their
requirements.
Note:
When assigning two arbiter channel slots to a master, the slot assignments
should be spaced equally.
The AHB arbiter will be programmed as follows:
BRC0[31:24] = 8’b1_0_00_0000 channel enabled, 100%, ARM926EJ-S
BRC0[23:16] = 8’b1_0_00_0001 channel enabled, 100%, Ethernet Rx
BRC0[15:8] = 8’b1_0_00_0000 channel enabled, 100%, ARM926EJ-S
BRC0[7:0] = 8’b1_0_00_0010 channel enabled, 100%, Ethernet Tx
BRC1[31:24] = 8’b1_0_00_0000 channel enabled, 100%, ARM926EJ-S
BRC1[23:16] = 8’b1_0_00_0110 channel enabled, 100%, LCD first slot
BRC1[15:8] = 8’b1_0_00_0000 channel enabled, 100%, ARM926EJ-S
BRC1[7:0] = 8’b1_0_00_0100 channel enabled, 100%, PCI
BRC2[31:24] = 8’b1_0_00_0000 channel enabled, 100%, ARM926EJ-S
BRC2[23:16] = 8’b1_0_00_0101 channel enabled, 100%, BBus
BRC2[15:8] = 8’b1_0_00_0000 channel enabled, 100%, ARM926EJ-S
BRC2[7:0] = 8’b1_0_00_0110 channel enabled, 100%, LCD second slot
BRC3[31:24] = 8’b0_0_00_0000 channel disabled
BRC3[23:16] = 8’b0_0_00_0000 channel disabled
BRC3[15:8] = 8’b0_0_00_0000 channel disabled
BRC[7:0] = 8’b0_0_00_0000 channel disabled
Note that the BBus requires 4 Mbytes but has been allocated 16.667 Mbytes. The BBus
bandwidth can be reduced using the bandwidth reduction field (in the BRC registers).
To reduce the available bandwidth by 25% to 4.167 Mbytes, for example, the 2-bit
field can be set to 2’b11. This restricts the BBus master when the system is fully
loaded. The new configuration for BBus is:
BRC2[23:16] = 8’b1_0_11_0101 channel enabled, 25%, BBus

www.digiembedded.com
261
System Control Module
Address decoding
A central address decoder provides a select signal — hsel_x — for each slave on the bus.
Table 166 shows how the system memory address is set up to allow access to the
internal and external resources on the system bus. Note that the external memory
chip select ranges can be reset after powerup. The table shows the default powerup
values; you can change the ranges by writing to the BASE and MASK registers (see
"System Memory Chip Select 0 Dynamic Memory Base and Mask registers" on page 303
through "System Memory Chip Select 3 Dynamic Memory Base and Mask registers" on
page 306 for more information).
See the BBus bridge chapter for information about BBus peripheral address decoding.
Address range Size System functions
0x0000 0000 – 0x0FFF FFFF 256 MB System memory chip select 4
Dynamic memory (default)
0x1000 0000 – 0x1FFF FFFF 256 MB System memory chip select 5
Dynamic memory (default)
0x2000 0000 – 0x2FFF FFFF 256 MB System memory chip select 6
Dynamic memory (default)
0x3000 0000 – 0x3FFF FFFF 256 MB System memory chip select 7
Dynamic memory (default)
0x4000 0000 – 0x4FFF FFFF 256 MB System memory chip select 0
Static memory (default)
0x5000 0000 – 0x5FFF FFFF 256 MB System memory chip select 1
Static memory (default)
0x6000 0000 – 0x6FFF FFFF 256 MB System memory chip select 2
Static memory (default)
0x7000 0000 – 0x7FFF FFFF 256 MB System memory chip select 3
Static memory (default)
0x8000 0000 – 0x8FFF FFFF 256 MB PCI memory
0x9000 0000 – 0x9FFF FFFF 256 MB BBus memory
0xA000 0000 – 0xA00F FFFF 1 MB PCI IO
Table 166: System address map

Address decoding
262
NS9750 Hardware Reference
The internal registers, unlike system memory, can be accessed only in privileged
access mode. Privileged access mode is indicated when HPROT[1] is active high.
Table 167 shows the hmaster[3:0] assignments for NS9750.
0xA010 0000 – 0xA01F FFFF 1 MB PCI CONFIG_ADDR
0xA020 0000 – 0xA02F FFFF 1 MB PCI CONFIG_DATA
0xA030 0000 – 0xA03F FFFF 1 MB PCI arbiter
0xA040 0000 – 0xA04F FFFF 1 MB BBUS-to-AHB bridge
0xA050 0000 – 0xA05F FFFF 1 MB Reserved
0xA060 0000 – 0xA06F FFFF 1 MB Ethernet Communication Module
0xA070 0000 – 0xA07F FFFF 1 MB Memory controller
0xA080 0000 – 0xA08F FFFF 1 MB LCD controller
0xA090 0000 – 0xA09F FFFF 1 MB System Control Module
0xA0A0 0000 – 0xFFFF FFFF 1526 Reserved
Master Name hmaster[3:0] assignment
ARM926 I/D 0000
Ethernet Rx 0001
Ethernet Tx 0010
Reserved 0011
PCI 0100
BBus 0101
LCD 0110
Table 167: Hmaster encoding
Address range Size System functions
Table 166: System address map

www.digiembedded.com
263
System Control Module
Programmable timers
NS9750 provides 18 programmable timers:
Software watchdog timer
Bus monitor timer
16 general purpose timers
Software watchdog timer
The software watchdog timer, set to specific time intervals, handles gross system
misbehaviors. The watchdog timer can be set to timeout in longer ranges of time
intervals, typically in seconds.
The software watchdog timer can be enabled or disabled, depending on the operating
condition. When enabled, system software must write to the Software Watchdog
Timer register before it expires. When the timer does timeout, the system is
preconfigured to generate an IRQ, an FIQ, or a RESET to restart the entire system.
General purpose timers/counters
Sixteen general purpose timers/counters (GPTCs), which can be concatenated,
provide programmable time intervals to the CPU when used as one or multiple
timers. There is one I/O pin associated with each timer.
When used as a gated timer, the GPTC I/O pin is an input qualifier (high/low
programmable).
When used as a regular timer (enabled by software) the GPTC I/O pin
serves as a terminal count indicator output.
The timers also can be used independently, as up/down counters that monitor the
frequency of certain events (events capturing). In these situations, the GPTC I/O pin
becomes the clock source of the counter. See "GPIO MUX" on page 34 for information
about GPIO pin-to-timer assignments.
Depending on the application, the source clock frequency of the timers/counters can
be selected as the CPU clock, the CPU clock with multiple divisor options, or an
external pulse event. The source frequency is indicated in the timer clock select field

Programmable timers
264
NS9750 Hardware Reference
in the appropriate Timer Control register (see "Timer 0–15 Control registers" on page
301).
With a 16-bit counter and a 16-bit prescaler, each GPTC can measure external event
length up to minutes in range, and can be individually enabled or disabled. GPTCs can
be configured to reload, with the value defined in the appropriate Timer Reload
Count register (see page 284), and generates an interrupt upon terminal count. Each
GPTC has an interrupt request connected to the IRQ vector interrupt controller (VIC).
The priority level and enable/disable of each interrupt can be programmed in the
VIC, and the contents of the timer/counter can be read by the CPU.
The GPTCs can be concatenated to form counters for longer time scales.
These control fields should be in the control register of each GPTC:
Clock frequency selection
Mode of operation:
–Internal timer, with or without external terminal count indicator
–External gated timer with gate active low
–External gated timer with gate active high
–External event counter; frequency must be less than one half the CPU clock
frequency
Timer/counter enable
Count up or down
Interrupt enable
Concatenate to upstream timer/counter. That is, use upstream timer/
counter’s overflow/underflow output as clock input (16- or 32-bit timer/
counter).
Reload enable
Debug mode
The 16 timers/counters continue to run when the debugger halts the CPU in debug
mode. This is not a problem in normal operation.
There is a script available that causes the debugger to continually reset one or more
timers while the CPU is halted. Use this debugger script to work around this issue.

www.digiembedded.com
265
System Control Module
// This command file initializes the debugger local variables that are
// used by the user defined On-Stop and Idle-Mode command descriptors.
//
// NOTE: DO NOT CHANGE THIS FILE. This file configures the resources
// needed to use this feature. To specify an On-Stop or Idle-Mode
// command for your target, add an EW command to your board init
// file using the syntax shown below to define the sequence of
// operations, enable or disable them, and set the Idle-Mode timer
// interval.
//
// ..........................................................................
//
// The On-Stop command descriptor performs a user defined sequence of
// memory operations whenever program execution stops. This may be
// used, for example, to disable a watchdog timer or other peripheral.
// The On-Stop command descriptor is a 16 word (max) buffer in the
// following format:
//
// ew MAJIC_ON_STOP_CMD = en, { @op, addr [ , data [ , mask ] ] }...
//
// The Idle-Mode command descriptor performs a user defined sequence of
// memory operations periodically while the program is stopped. This
// may be used, for example, to periodically access a watchdog timer
// or another peripheral. The Idle-Mode command descriptor is a 16 word
// (max) buffer in the following format:
//
// ew MAJIC_IDLE_MODE_CMD = int, { @op, addr [ , data [ , mask ] ] }...
//
// Parameters:
//
// en enable: 0 to disable, 1 to enable
// int interval: 0 to disable, non-0 for interval in milliseconds
// op opcode: Any of the $ucd_xxxx aliases below
// addr Address of the access (must be properly aligned for op size)
// data Data value for $ucd_wr and $ucd_rmw (omit for $ucd_rd)
// mask Data mask for $ucd_rmw (1’s are bits to replace with data)
//
// ............................................................................
//

Programmable timers
266
NS9750 Hardware Reference
// Examples:
//
// ew MAJIC_ON_STOP_CMD = 1, @$ucd_rd8, FFF00003
//
// Defines an On-Stop command that reads the byte at 0xFFF00003 upon
// stopping.
//
// ew MAJIC_ON_STOP_CMD = 1, @$ucd_rmw16, 80000000, C00, F00
//
// Defines an On-Stop command that reads a 16-bit value from 80000000,
// masks off bits 11..8, sets those bits to 1100, and writes the result
// back to 80000000.
//
// ew MAJIC_IDLE_MODE_CMD = 0n250, @$ucd_wr32, 0x40000000, 0n5000
//
// Defines the Idle-Mode command that writes the 32-bit value 5000 (decimal)
// to the register at 0x40000000 every 250 milliseconds.
//
// ew MAJIC_ON_STOP_CMD= 0
// ew MAJIC_IDLE_MODE_CMD= 0
//
// Disables the On-Stop and Idle-Mode command descriptors.
//
// ..........................................................................
//
ew $ucd_rd8 = 101 // 8-bit read operation
ew $ucd_rd16 = 102 // 16-bit read operation
ew $ucd_rd32 = 104 // 32-bit read operation
ew $ucd_wr8 = 201 // 8-bit write operation
ew $ucd_wr16 = 202 // 16-bit write operation
ew $ucd_wr32 = 204 // 32-bit write operation
ew $ucd_rmw8 = 301 // 8-bit RdModWr operation
ew $ucd_rmw16 = 302 // 16-bit RdModWr operation
ew $ucd_rmw32 = 304 // 32-bit RdModWr operation
//
// <eof>

www.digiembedded.com
267
System Control Module
Interrupt controller
The interrupt system is a simple two-tier priority scheme. Two lines access the CPU
core and can interrupt the processor: IRQ (normal interrupt) and FIQ (fast interrupt).
FIQ has a higher priority than IRQ.
FIQ interrupts
Most sources of interrupts on NS9750 are from the IRQ line. There is only one FIQ
source for timing-critical applications. The FIQ interrupt generally is reserved for
timing-critical applications for these reasons:
The interrupt service routine is executed directly without determining the
source of the interrupt.
Interrupt latency is reduced. The banked registers available for FIQ
interrupts are more efficient because a context save is not required.
Note:
The interrupt source assigned to the FIQ must be assigned to the highest
priority, which is 0.
IRQ interrupts
IRQ interrupts come from several different sources in NS9750, and are managed using
the Interrupt Config registers (see "Int (Interrupt) Config (Configuration) registers (0–
31)" on page 286). IRQ interrupts can be enabled or disabled on a per-level basis using
the Interrupt Enable registers. These registers serve as masks for the different
interrupt levels. Each interrupt level has two registers:
Interrupt Configuration register. Use this register to assign the source for
each interrupt level, invert the source polarity, select IRQ or FIQ, and
enable the level.
Interrupt Vector Address register. Contains the address of the interrupt
service routine.
Figure 61 illustrates a 32-vector interrupt controller.

Interrupt controller
268
NS9750 Hardware Reference
Figure 61: Interrupt controller block diagram
The IRQ interrupts are enabled by the respective enabling bits. Once enabled, the
interrupt source programmed in the Interrupt Configuration register for each priority
level connects the interrupt to one of 32 priority lines going into the priority encoder
block. The priority encoder block has a fixed order, with line 0 as the highest priority.
The interrupt with the highest priority level has its encoded priority level displayed,
to select the appropriate vector for the ISRADDR register (see "ISRADDR register" on
page 288). The CPU, once interrupted, can read the ISRADDR register to get the
address of the Interrupt Service Routine. A read to the ISRADDR register updates the
priority encoder block, which masks the current and any lower priority interrupt
requests. Writing to this address indicates to the priority hardware that the current
interrupt is serviced, allowing lower priority interrupts to become active.
The priority encoder block enables 32 prioritized interrupts to be serviced in nested
fashion. A software interrupt can be implemented by writing to a software interrupt
register. The software interrupt typically is assigned level 1 or level 2 priority.
Interrupt sources
An Interrupt Status register shows the current active interrupt requests. The Raw
Interrupts register shows the status of the unmasked interrupt requests.
Interrupt Source 0
Interrupt Source 1
Interrupt Source 31
Priority Level 1
Interrupt Source ID Reg 1
Interrupt Source 0
Interrupt Source 1
Interrupt Source 31
Priority Level 0 (highest)
Interrupt Source ID Reg 0
Interrupt Source 0
Interrupt Source 1
Interrupt Source 31
Priority Level 31 (lowest)
Interrupt Source ID Reg 31
Priority
Encoder
IRQ
FIQ
Interrupt Vector Address Reg Level 1
Interrupt Vector Address Reg Level 31
Interrupt Vector Address Reg Level 0
Winning Priority Level
ISADDR Reg
Active Interrupt Level Reg
Enable
Invert
Enable
Invert
Enable
Invert

www.digiembedded.com
269
System Control Module
The NS9750 interrupt sources are assigned as shown:
Interrupt ID Interrupt source
0 Watchdog Timer
1 AHB Bus Error
2 BBus Aggregate Interrupt
3Reserved
4 Ethernet Module Receive Interrupt
5 Ethernet Module Transmit Interrupt
6 Ethernet Phy Interrupt
7 LCD Module interrupt
8 PCI Bridge Module Interrupt
9 PCI Arbiter Module Interrupt
10 PCI External Interrupt 0
11 PCI External Interrupt 1
12 PCI External Interrupt 2
13 PCI External Interrupt 3
14 I2C Interrupt
15 BBus DMA Interrupt
16 Timer Interrupt 0
17 Timer Interrupt 1
18 Timer Interrupt 2
19 Timer Interrupt 3
20 Timer Interrupt 4
21 Timer Interrupt 5
22 Timer Interrupt 6
23 Timer Interrupt 7
24 Timer Interrupt 8 and 9
25 Timer Interrupt 10 and 11

Interrupt controller
270
NS9750 Hardware Reference
Vectored interrupt controller (VIC) flow
A vectored interrupt controller allows a reasonable interrupt latency for IRQ-line
interrupts. When an interrupt occurs, the CPU processor determines whether the
interrupt is from a FIQ or IRQ line. If the interrupt comes from the FIQ vector, the
interrupt service routine can be executed without knowing the interrupt source.
If the interrupt comes from the IRQ vector, the CPU performs these steps:
1Reads the service routine address from the VIC’s ISRADDR register. The read
updates the VIC’s priority hardware to prevent current or any lower priority
interrupts from interrupting until the higher priority interrupt has occurred.
2Branches to the interrupt service routine and stacks the workspace so the IRQ
can be enabled.
3Executes the interrupt service routine.
4Clears the current interrupt from the source.
5Disables the IRQ and restores the workplace.
6Writes to the ISRADDR register to clear the current interrupt path in the VIC’s
priority hardware. Any value can be written.
7Returns from the interrupt service routine.
26 Timer Interrupt 12 and 13
27 Timer Interrupt 14 and 15
28 External Interrupt 0
29 External Interrupt 1
30 External Interrupt 2
31 External Interrupt 3
Interrupt ID Interrupt source

www.digiembedded.com
271
System Control Module
System attributes
System software can configure these NS9750 system attributes:
Little endian/big endian mode
Watchdog timer enable
Watchdog timeout generates IRQ/FIQ/RESET
Watchdog timeout interval
Enable/disable ERROR response for misaligned data access
System module clock enables
Enable access to internal registers in USER mode
Bus monitor enable
Bus monitor timeout interval
Bus arbiter timer enable
Bus arbiter timeout period
Bus arbiter timeout response (IRQ/FIQ/RESET)
Bus bandwidth configuration
Wake-up processor enable
PLL configuration
PLL operating parameters are initialized on a powerup hardware reset. Software
reads the powerup hardware settings by reading the status fields in the PLL
Configuration register (see "PLL Configuration register" on page 299). Software can
change the PLL configuration after a powerup reset by writing to the appropriate SW
field in the PLL Configuration register (see "PLL Configuration register," beginning on
page 299). Once the new settings have been written, the PLL SW change bit must be
set (see page 300). The PLL settings then are written to the PLL, and the system is
reset.
The PLL can be configured at powerup by placing pulldowns on the external memory
address pins. NS9750 provides internal pullups to produce a default configuration; see
"Bootstrap initialization" on page 272 for information about the powerup
configuration.

System attributes
272
NS9750 Hardware Reference
Figure 62 shows how the PLL clock is used to provide the NS9750 system clocks.
Figure 62: NS9750 system clock generation (PLL)
Bootstrap initialization
The PLL and other system configuration settings can be configured at powerup before
the CPU boots. External pins are used to configure the necessary control register bits
at powerup. External pulldown resistors can be used to configure the PLL and system
configuration registers depending on the application. The recommended value is 2.2k
ohm to 2.4k ohm.
PLL
FN
FBM
FS[1:0]
ND[4:0]
CKOUT = 796.2624 MHz
FBM = 398.1312 MHz
divider = FS = 2
multiplier = ND + 1 = 27
CN
set by
strapping
OSC
20MHz -
40MHz
BP
Note, to use an external
oscillator, place a 100 ohm
resistor in series between
the oscillator and x1
29.4912 MHz
x1_sys_osc
x2_sys_osc
div by
2
fixed
div by
4
fixed
div by 8
fixed
cpu_clock (199.0656 MHz)
ahb_clock (99.5328 MHz)
bbus_clock (49.7664 MHz)
div by
14, 12, 10 or 8
fixed by strapping
div by
4, 8, 16, or 32
configurable
lcd_clock
(internal or external source)
lcd_clock_control (configurable)
pci_clk_control (configurable)
pci_clock_out
main clocks
to modules
pci_clock (28.4379 MHz)
lcdclock
pci_clock_in pci_clk
CKOUT
MUL by
ND (27)
DIV by FS
(2)
Sample Clock Frequency Settings With 29.4912MHz Crystal (FS= 01, div by 2)
ND+1 fVCO cpu_clk hclk bbus_clk pci_clk lcd_clk
27 398.1312 199.0656 99.5328 49.7664 28.4379(14) 99.5328 - 12.4416
26 383.3856 191.6928 95.8464 47.9232 31.9488(12) 95.8464 - 11.9808
25 368.6400 184.3200 92.1600 46.0800 30.7200(12) 92.1600 - 11.5200
24 353.8944 176.9472 88.4736 44.2368 29.4912(12) 88.7872 - 11.0592
23 339.1488 169.5744 84.7872 42.3936 28.2624(12) 84.7872 - 10.5984
22 324.4032 162.2016 81.1008 40.5504 32.4403(10) 81.1008 - 10.1376
21 309.6576 154.8288 77.4144 38.7072 30.9657(10) 77.4144 - 9.6768
20 294.9120 147.4560 73.7280 36.8640 29.4912(10) 73.7280 - 9.2160
19 280.1644 140.0832 70.0416 35.0208 28.0164(10) 70.0416 - 8.7552
18 265.4208 132.7104 66.3552 33.1776 26.5420(10) 66.3552 - 8.2944
17 250.6752 125.3376 62.6688 31.3344 31.3344(8) 62.6688 - 7.8336
16 235.9296 117.9648 58.9824 29.4912 29.4912(8) 58.9824 - 7.3728
15 221.1840 110.5920 55.2960 27.6480 27.6480(8) 55.2960 - 6.9120
14 206.4384 103.2192 51.6096 24.8048 25.8048(8) 51.6096 - 6.4512

www.digiembedded.com
273
System Control Module
Table 168 indicates how each bit is used to configure the powerup settings, where 1
indicates the internal pullup resistor and 0 indicates an external pulldown resistor.
Table 169 shows PLL ND[4:0] multiplier values.
Pin name Configuration bits
rtck PCI arbiter configuration
0 External PCI arbiter
1 Internal PCI arbiter
boot_strap[0] Chip select 1 byte_lane_enable_n/write_enable_n configuration bootstrap
select
0write_enable_n for byte-wide devices (default)
1byte_lane_enable_n (2.4K pulldown added)
boot_strap[4:3] Chip select 1 data width bootstrap select
00 16 bits
01 8 bits
11 32 bits
boot_strap[2] Memory interface read mode bootstrap select
Note: An external pulldown resistor must be used to select command delayed
mode. Clock delayed mode is reserved for future use.
0 Command delayed mode
Commands are launched on a 90-degree phase-shifted AHB clock, and the
AHB clock is routed to the external dynamic memory.
1 Clock delayed mode
Reserved for future use.
boot_strap[1] CardBus mode bootstrap select
0 CardBus mode
1 PCI mode
gpio[49] Chip select polarity
0 Active high
1 Active low
gpio[44] Endian mode
0 Big endian
1 Little endian
Table 168: Configuration pins — Bootstrap initialization

System attributes
274
NS9750 Hardware Reference
reset_done Bootup mode
0 Boot from SDRAM using serial SPI EEPROM
1 Boot from flash/ROM
gpio[19] PLL BP (PLL bypass)
0 PLL bypassed
1 PLL not bypassed
gpio[17], gpio[12],
gpio[10], gpio[8],
gpio[4]
PLL ND[4:0] (PLL multiplier, ND+1)
See Table 169: "PLL ND[4:0] multiplier values."
gpio[2], gpio[0] PLL FS[1:0] (PLL frequency select)
GPIO FS Divide by
10 00 1
11 01 2
00 10 4
01 11 8
Register configuration:
gpio 17, 12, 10, 8, 4 Multiplier
11010 32
00100 31
11000 30
11001 29
11110 28
11111 27
11100 26
11101 25
10010 24
10011 23
10000 22
Table 169: PLL ND[4:0] multiplier values
Pin name Configuration bits
Table 168: Configuration pins — Bootstrap initialization

www.digiembedded.com
275
System Control Module
10001 21
10110 20
10111 19
10100 18
10101 17
01010 16
01011 15
01000 14
01001 13
01110 12
01111 11
01100 10
01101 9
00010 8
00011 7
00000 6
00001 5
00110 4
00111 3
00100 2
00101 1
Register configuration:
gpio 17, 12, 10, 8, 4 Multiplier
Table 169: PLL ND[4:0] multiplier values

System configuration registers
276
NS9750 Hardware Reference
There are 32 additional GPIO pins that are used to create a general purpose, user-
defined ID register (see "Gen ID register" on page 311). These external signals are
registered at powerup.
Read these signals for general purpose status information.
System configuration registers
Table 170 lists the configuration and status registers for the high-speed AHB bus
system. All configuration registers must be accessed as 32-bit words and as single
accesses only. Bursting is not allowed.
gpio[41] gpio[40] gpio[39] gpio[38]
gpio[37] gpio[36] gpio[35] gpio[34]
gpio[33] gpio[32] gpio[31] gpio[30]
gpio[29] gpio[28] gpio[27] gpio[26]
gpio[25] gpio[23] gpio[22] gpio[21]
gpio[18] gpio[16] gpio[15] gpio[14]
gpio[13] gpio[11] gpio[9] gpio[7]
gpio[6] gpio[5] gpio[3] gpio[1]
Offset [31:24] [23:16] [15:8] [7:0]
A090 0000 AHB Arbiter Gen Configuration
A090 0004 BRC0
A090 0008 BRC1
A090 000C BRC2
A090 0010 BRC3
A090 0014–A090 0040 Reserved
A090 0044 Timer 0 Reload Count register
Table 170: System Control module registers

www.digiembedded.com
277
System Control Module
A090 0048 Timer 1 Reload Count register
A090 004C Timer 2 Reload Count register
A090 0050 Timer 3 Reload Count register
A090 0054 Timer 4 Reload Count register
A090 0058 Timer 5 Reload Count register
A090 005C Timer 6 Reload Count register
A090 0060 Timer 7 Reload Count register
A090 0064 Timer 8 Reload Count register
A090 0068 Timer 9 Reload Count register
A090 006C Timer 10 Reload Count register
A090 0070 Timer 11 Reload Count register
A090 0074 Timer 12 Reload Count register
A090 0x078 Timer 13 Reload Count register
A090 007C Timer 14 Reload Count register
A090 0080 Timer 15 Reload Count register
A090 0084 Timer 0 Read register
A090 0088 Timer 1 Read register
A090 008C Timer 2 Read register
A090 0090 Timer 3 Read register
A090 0094 Timer 4 Read register
A090 0098 Timer 5 Read register
A090 009C Timer 6 Read register
A090 00A0 Timer 7 Read register
A090 00A4 Timer 8 Read register
A090 00A8 Timer 9 Read register
A090 00AC Timer 10 Read register
A090 00B0 Timer 11 Read register
Offset [31:24] [23:16] [15:8] [7:0]
Table 170: System Control module registers

System configuration registers
278
NS9750 Hardware Reference
A090 00B4 Timer 12 Read register
A090 00B8 Timer 13 Read register
A090 00BC Timer 14 Read register
A090 00C0 Timer 15 Read register
A090 00C4 Interrupt Vector Address Register Level 0
A090 00C8 Interrupt Vector Address Register Level 1
A090 00CC Interrupt Vector Address Register Level 2
A090 00D0 Interrupt Vector Address Register Level 3
A090 00D4 Interrupt Vector Address Register Level 4
A090 00D8 Interrupt Vector Address Register Level 5
A090 00DC Interrupt Vector Address Register Level 6
A090 00E0 Interrupt Vector Address Register Level 7
A090 00E4 Interrupt Vector Address Register Level 8
A090 00E8 Interrupt Vector Address Register Level 9
A090 00EC Interrupt Vector Address Register Level 10
A090 00F0 Interrupt Vector Address Register Level 11
A090 00F4 Interrupt Vector Address Register Level 12
A090 00F8 Interrupt Vector Address Register Level 13
A090 00FC Interrupt Vector Address Register Level 14
A090 0100 Interrupt Vector Address Register Level 15
A090 0104 Interrupt Vector Address Register Level 16
A090 0108 Interrupt Vector Address Register Level 17
A090 010C Interrupt Vector Address Register Level 18
A090 0110 Interrupt Vector Address Register Level 19
A090 0114 Interrupt Vector Address Register Level 20
A090 0118 Interrupt Vector Address Register Level 21
A090 011C Interrupt Vector Address Register Level 22
Offset [31:24] [23:16] [15:8] [7:0]
Table 170: System Control module registers

www.digiembedded.com
279
System Control Module
A090 0120 Interrupt Vector Address Register Level 23
A090 0124 Interrupt Vector Address Register Level 24
A090 0128 Interrupt Vector Address Register Level 25
A090 012C Interrupt Vector Address Register Level 26
A090 0130 Interrupt Vector Address Register Level 27
A090 0134 Interrupt Vector Address Register Level 28
A090 0138 Interrupt Vector Address Register Level 29
A090 013C Interrupt Vector Address Register Level 30
A090 0140 Interrupt Vector Address Register Level 31
A090 0144 Int Config 0 Int Config 1 Int Config 2 Int Config 3
A090 0148 Int Config 4 Int Config 5 Int Config 6 Int Config 7
A090 014C Int Config 8 Int Config 9 Int Config 10 Int Config 11
A090 0150 Int Config 12 Int Config 13 Int Config 14 Int Config 15
A090 0154 Int Config 16 Int Config 17 Int Config 18 Int Config 19
A090 0158 Int Config 20 Int Config 21 Int Config 22 Int Config 23
A090 015C Int Config 24 Int Config 25 Int Config 26 Int Config 27
A090 0160 Int Config 28 Int Config 29 Int Config 30 Int Config 31
A090 0164 ISRADDR
A090 0168 Interrupt Status Active
A090 016C Interrupt Status Raw
A090 0170 Timer Interrupt Status register
A090 0174 Software Watchdog Configuration
A090 0178 Software Watchdog Timer
A090 017C Clock Configuration register
A090 0180 Reset and Sleep Control register
A090 0184 Miscellaneous System Configuration register
A090 0188 PLL Configuration register
Offset [31:24] [23:16] [15:8] [7:0]
Table 170: System Control module registers

System configuration registers
280
NS9750 Hardware Reference
A090 018C Active Interrupt Level register
A090 0190 Timer 0 Control register
A090 0194 Timer 1 Control register
A090 0198 Timer 2 Control register
A090 019C Timer 3 Control register
A090 01A0 Timer 4 Control register
A090 01A4 Timer 5 Control register
A090 01A8 Timer 6 Control register
A090 01AC Timer 7 Control register
A090 01B0 Timer 8 Control register
A090 01B4 Timer 9 Control register
A090 01B8 Timer 10 Control register
A090 01BC Timer 11 Control register
A090 01C0 Timer 12 Control register
A090 01C4 Timer 13 Control register
A090 01C8 Timer 14 Control register
A090 01CC Timer 15 Control register
A090 01D0 System Memory Chip Select 0 Dynamic Memory Base
A090 01D4 System Memory Chip Select 0 Dynamic Memory Mask
A090 01D8 System Memory Chip Select 1 Dynamic Memory Base
A090 01DC System Memory Chip Select 1 Dynamic Memory Mask
A090 01E0 System Memory Chip Select 2 Dynamic Memory Base
A090 01E4 System Memory Chip Select 2 Dynamic Memory Mask
A090 01E8 System Memory Chip Select 3 Dynamic Memory Base
A090 01EC System Memory Chip Select 3 Dynamic Memory Mask
A090 01F0 System Memory Chip Select 0 Static Memory Base
A090 01F4 System Memory Chip Select 0 Static Memory Mask
Offset [31:24] [23:16] [15:8] [7:0]
Table 170: System Control module registers

www.digiembedded.com
281
System Control Module
A090 01F8 System Memory Chip Select 1 Static Memory Base
A090 01FC System Memory Chip Select 1 Static Memory Mask
A090 0200 System Memory Chip Select 2 Static Memory Base
A090 0204 System Memory Chip Select 2 Static Memory Mask
A090 0208 System Memory Chip Select 3 Static Memory Base
A090 020C System Memory Chip Select 3 Static Memory Mask
A090 0210 GenID— General purpose, user-defined ID register
A090 0214 External Interrupt 0 Control register
A090 0218 External Interrupt 1 Control register
A090 021C External Interrupt 2 Control register
A090 0220 External Interrupt 3 Control register
Offset [31:24] [23:16] [15:8] [7:0]
Table 170: System Control module registers

System configuration registers
282
NS9750 Hardware Reference
AHB Arbiter Gen Configuration register
Address: A090 0000
The AHB Arbiter Gen Configuration register contains miscellaneous control settings
for the AHB bus arbiter.
Register bit assignment
Bits Access Mnemonic Reset Description
D31:01 N/A Reserved N/A N/A
D00 R/W EXMA 0x0 CPU external memory access mode
0 Enable direct access to external memory through Slv1
1 Disable direct access to external memory, arbitrate
with other masters through Slv0
Table 171: AHB Arbiter Gen Configuration register
EXMA
13121110987654321015 14
31 29 28 27 26 25 24 23 22 21 20 19 18 17 1630
Reserved
Reserved

www.digiembedded.com
283
System Control Module
BRC0, BRC1, BRC2, and BRC3 registers
Address: A090 0004 / 0008 / 000C / 0010
The BRC[0:3] registers control the AHB arbiter bandwidth allocation scheme.
Table 172 shows how the channels are assigned in the four registers. Table 173 shows
the bit definition, or format, for each channel, using data bits [07:00] as the
example.
Register bit assignment
Register name [31:24] [23:16] [15:08] [07:00]
BRC0 Channel 0 Channel 1 Channel 2 Channel 3
BRC1 Channel 4 Channel 5 Channel 6 Channel 7
BRC2 Channel 8 Channel 9 Channel 10 Channel 11
BRC3 Channel 12 Channel 13 Channel 14 Channel 15
Table 172: BRC channel assignment
Bits Access Mnemonic Reset Description
D07 R/W CEB 0x0 Channel enable bit
0 Disable
1 Enable
D06 N/A Reserved N/A N/A
Table 173: BRC0, BRC1, BRC2, BRC3 register
HMSTR
13121110987654321015 14
31 29 28 27 26 25 24 23 22 21 20 19 18 17 1630
Channel 0, 4, 8, or 12 Channel 1, 5, 9, or 13
Channel 2, 6, 10, or 14
Channel 3, 7, 11, or 15
CEB Rsvd BRF

System configuration registers
284
NS9750 Hardware Reference
Timer 0–15 Reload Count registers
Address: A090 0044 (Timer 0) / 0048 / 004C / 0050 / 0054 / 0058 / 005C / 0060 / 0064 / 0068 /
006C / 0070 / 0074 / 0078 / 007C / 0080 (Timer 15)
The Timer Reload registers hold the up/down reload value.
Register bit assignment
D05:04 R/W BRF 0x0 Bandwidth reduction field
00 100%
01 75%
10 50%
11 25%
Programs the weight for each AHB bus master. Used to
limit the round robin scheduler.
D03:00 R/W HMSTR 0x0 hmaster
Program a particular AHB bus master number here. Note
that a particular master can be programmed to more than
one channel.
Bits Access Mnemonic Reset Description
Table 173: BRC0, BRC1, BRC2, BRC3 register
Bits Access Mnemonic Reset Description
D31:00 R/W TRCV 0x0 Timer Reload Count register value
Value loaded into the Timer register after the timer is
enabled and after the terminal count has been reached, if
the reload enable bit in the corresponding Timer Control
register is set.
Table 174: Timer Reload Count register
13121110987654321015 14
31 29 28 27 26 25 24 23 22 21 20 19 18 17 1630
Timer reload count (TRCV)
Timer reload count (TRCV)

www.digiembedded.com
285
System Control Module
Timer 0–15 Read register
Address: A090 0084 / 0088 / 008C / 0090 / 0094 / 0098 / 009C / 00A0 / 00A4 / 00A8 / 00AC / 00B0
/ 00B4 / 00B8 / 00BC / 00C0
The Timer Read registers read the current state of each Timer register.
Register bit assignment
Interrupt Vector Address Register Level 0–31
Address: A090 00C4 / 00C8 / 00CC / 00D0 / 00D4 / 00D8 / 00DC / 00E0 / 00E4 / 00E8 / 00EC /
00F0 / 00F4 / 00F8 / 00FC / 0100 / 0104 / 0108 / 010C / 0110 /
0114 / 0118 / 011C / 0120 / 0124 / 0128 / 012C / 0130 / 0134 / 0138 / 013C / 0140
The Interrupt Vector Address register configures the interrupt vector address for each
interrupt level source. There are 32 levels.
Bits Access Mnemonic Reset Description
D31:00 R TRR 0x0 Timer Read register
Reads the current state of each counter in a register.
Table 175: Timer Read register
13121110987654321015 14
31 29 28 27 26 25 24 23 22 21 20 19 18 17 1630
Timer read (TRR)
Timer read (TRR)
13121110987654321015 14
31 29 28 27 26 25 24 23 22 21 20 19 18 17 1630
Interrupt vector address register value (IVARV)
Interrupt vector address register value (IVARV)

System configuration registers
286
NS9750 Hardware Reference
Register bit assignment
Int (Interrupt) Config (Configuration) registers (0–31)
Address: A090 0144 / 0148 / 014C / 0150 / 0154 / 0158 / 015C / 0160
Each Int Config register is 8 bits in length, and programs each interrupt configuration
for each priority level. Table 177 shows how the 32 individual 8-byte registers are
mapped in the eight 32-bit registers. Table 178 shows how the bits are assigned in
each register, using data bits [07:00] as the example.
Bits Access Mnemonic Reset Description
D31:00 R/W IVARV 0x0 Interrupt Vector Address register value
Provides the interrupt vector address for the specified
interrupt level.
Table 176: Interrupt vector address register
Register [31:24] [23:16] [15:08] [07:00]
A090 0144 Int Config 0 Int Config 1 Int Config 2 Int Config 3
A090 0148 Int Config 4 Int Config 5 Int Config 6 Int Config 7
A090 014C Int Config 8 Int Config 9 Int Config 10 Int Config 11
A090 0150 Int Config 12 Int Config 13 Int Config14 Int Config 15
A090 0154 Int Config 16 Int Config 17 Int Config 18 Int Config 19
A090 0158 Int Config 20 Int Config 21 Int Config 22 Int Config 23
A090 015C Int Config 24 Int Config 25 Int Config 26 Int Config 27
A090 0160 Int Config 28 Int Config 29 Int Config 30 Int Config 31
Table 177: Interrupt configuration register address mapping

www.digiembedded.com
287
System Control Module
Register bit assignment
BIts Access Mnemonic Reset Definition
D07 R/W IE 0x0 Interrupt enable
0 Interrupt is disabled
1 Interrupt is enabled
D06 R INV 0x0 Invert
0 Do not invert the level of the interrupt source.
1 Invert the level of the interrupt source.
D05 R/W IT 0x0 Interrupt type
0IRQ
1FIQ
D04:00 R/W ISD 0x0–
0x1F Interrupt source ID
Assign an interrupt ID to each priority level. See
"Interrupt sources," beginning on page 268, for the list of
interrupt ID numbers.
Table 178: Int Config register
Interrupt source ID
13121110987654321015 14
31 29 28 27 26 25 24 23 22 21 20 19 18 17 1630
IE INV IT
Int Config registers 0, 4, 8, 12, 16,
20, 24, 28
Int Config registers 1, 5, 9, 13, 17,
21, 25, 29
Int Config registers 2, 6, 10, 14, 18,
22, 26, 30
Int Config registers 3, 7, 11, 15, 19, 23, 27, 31

System configuration registers
288
NS9750 Hardware Reference
ISRADDR register
Address: A090 0164
The ISRADDR register provides the current ISRADDR value.
The Interrupt Vector Address register for the FIQ interrupt must be assigned a unique
value. If this unique address is seen by the IRQ service routine, software must read
the ISRADDR register again. The correct IRQ interrupt service routine address is read
the second time.
Register bit assignment
Bits Access Mnemonic Reset Description
D31:00 R/W ISRA 0x0 Interrupt service routine address
A read to this register updates the priority logic
block, and masks the current and any lower priority
interrupt requests.
A write of any value to this register clears the mask,
to allow lower priority interrupts to become active.
Table 179: ISRADDR register
13121110987654321015 14
31 29 28 27 26 25 24 23 22 21 20 19 18 17 1630
Interrupt service routine address (ISRA)
Interrupt service routine address (ISRA)

www.digiembedded.com
289
System Control Module
Interrupt Status Active
Address: A090 0168
The Interrupt Status Active register shows the current interrupt request.
Register bit assignment
Bits Access Mnemonic Reset Description
D31:00 R ISA 0x0 Interrupt status active
Provides the status of all active, enabled interrupt request
levels, where bit 0 is for the interrupt assigned to level 0,
bit 1 is for the interrupt assigned to level 1, and so on
through bit 31 for the interrupt assigned to level 31.
Table 180: Interrupt Status Active register
13121110987654321015 14
31 29 28 27 26 25 24 23 22 21 20 19 18 17 1630
Interrupt status active (ISA)
Interrupt status active (ISA)

System configuration registers
290
NS9750 Hardware Reference
Interrupt Status Raw
Address: A090 016C
The Interrupt Status Raw register shows all current interrupt requests.
Register bit assignment
Bits Access Mnemonic Reset Description
D31:00 R ISRAW 0x0 Interrupt status raw
Provides the status of all active, enabled, and disabled
interrupt request levels, where bit 0 is for the interrupt
assigned to level 0, bit 1 is for the interrupt assigned to
level 1, and so on through bit 31 for the interrupt assigned
to level 31.
Table 181: Interrupt Status Raw register
13121110987654321015 14
31 29 28 27 26 25 24 23 22 21 20 19 18 17 1630
Interrupt status raw (ISRAW)
Interrupt status raw (ISRAW)

www.digiembedded.com
291
System Control Module
Timer Interrupt Status register
Address: A090 0170
The Timer Interrupt Status register shows all current timer interrupt requests.
Register bit assignment
Software Watchdog Configuration register
Address: A090 0174
The Software Watchdog Configuration register configures the software watchdog
timer operation.
Bits Access Mnemonic Reset Description
D31:16 N/A Reserved N/A N/A
D15:00 R TIS 0x0 Timer interrupt requests, timer 15–timer 0
0 Inactive
1 Active
Table 182: Timer Interrupt Status register
13121110987654321015 14
31 29 28 27 26 25 24 23 22 21 20 19 18 17 1630
Reserved
Timer interrupt requests (TIS)
13121110987654321015 14
31 29 28 27 26 25 24 23 22 21 20 19 18 17 1630
Reserved
Reserved SWWE SWWI SWWIC RsvdRsvd SWTCS

System configuration registers
292
NS9750 Hardware Reference
Register bit assignment
Bits Access Mnemonic Reset Description
D31:08 N/A Reserved N/A N/A
D07 R/W SWWE 0x0 Software watchdog enable
0 Software watchdog disabled
1 Software watchdog enabled. Once this is set, it cannot
be cleared.
D06 N/A Reserved N/A N/A
D05 R/W SWWI 0x0 Software watchdog interrupt clear
Write a 1, then a 0 to this bit to clear the software
watchdog interrupt.
D04 R/W SWWIC 0x0 Software watchdog interrupt response
0 Generate an interrupt
1 Generate the reset
D03 N/A Reserved N/A N/A
D02:00 R/W SWTCS 0x0 Software watchdog timer clock select
000 CPU clock / 2
001 CPU clock / 4
010 CPU clock / 8
011 CPU clock / 16
100 CPU clock / 32
101 CPU clock / 64
110 Reserved
111 Reserved
Table 183: Software Watchdog Configuration register

www.digiembedded.com
293
System Control Module
Software Watchdog Timer register
Address: A090 0178
The Software Watchdog Timer register services the watchdog timer.
Register bit assignment
Clock Configuration register
Address: A090 017C
The Clock Configuration register enables and disables clocks to each module on the
AHB bus.
Bits Access Mnemonic Reset Description
D31:00 R/W WT 0x0 Watchdog timer
A read to this register gives the current value of the
watchdog timer, but will not change the contents.
A write to the register changes the contents based on
the write data value.
Table 184: Software Watchdog Timer register
13121110987654321015 14
31 29 28 27 26 25 24 23 22 21 20 19 18 17 1630
Watchdog timer
Watchdog timer
13121110987654321015 14
31 29 28 27 26 25 24 23 22 21 20 19 18 17 1630
Reserved
Reserved LPCS LCC MCC PARBCBBC PC MCC
Not
used

System configuration registers
294
NS9750 Hardware Reference
Register bit assignment
Bits Access Mnemonic Reset Description
D31:10 N/A Reserved N/A N/A
D09:07 R/W LPCS 0x0 LCD panel clock select
000 AHB clock
001 AHB clock / 2
010 AHB clock / 4
011 AHB clock / 8
1xx LCD clock provided by external clock
D06 R/W BBC 0x1 BBus
0 Clock disabled
1 Clock enabled
D05 R/W LCC 0x1 LCD controller
0 Clock disabled
1 Clock enabled
D04 R/W MCC 0x1 Memory controller
0 Clock disabled
1 Clock enabled
D03 R/W PARBC 0x1 PCI arbiter
0 Clock disabled
1 Clock enabled
D02 R/W PC 0x1 PCI
0 Clock disabled
1 Clock enabled
D01 R/W Not used 0x0 Must be written to 0.
D00 R/W MACC 0x1 Ethernet MAC
0 Clock disabled
1 Clock enabled
Table 185: Clock Configuration register

www.digiembedded.com
295
System Control Module
Reset and Sleep Control register
Address: A090 0180
The Reset and Sleep Control register resets each module on the AHB bus. To use sleep
mode, the CPU must reset and stop the clocks to all modules not used to wake up the
CPU. The memory controller must be reset and then re-enabled. The code that resets
the memory controller must be loaded into instruction cache first. The last step is to
set the CSE bit (D19) in the Reset and Sleep Control register.
Register bit assignment
Bits Access Mnemonic Reset Definition
D31:22 N/A Reserved N/A N/A
D21 R/W BBW 0x0 BBus aggregate interrupt wakeup enable
0 Do not wake up on a BBus aggregate interrupt.
1 Wake up on a BBus aggregate interrupt.
D20 R/W I2CW 0x0 I2C interrupt wake up enable
0 Do not wake up on an I2C interrupt.
1 Wake up on an I2C interrupt.
D19 R/W CSE 0x0 CPU sleep enable
System software writes a 1 to this bit to reset and stop the
clock to the CPU. Note that software is responsible for
stopping the clocks to all other modules before setting this
bit.
This bit must be cleared after the CPU is woken up, before
reentering the sleep state.
Table 186: Reset and Sleep Control register
13121110987654321015 14
31 29 28 27 26 25 24 23 22 21 20 19 18 17 1630
Reserved
Reserved LCDC MEMC RsvdBBT PCIM MACM
Not
used
I2CW CSE SMWE EWE PI3WEBBW

System configuration registers
296
NS9750 Hardware Reference
Miscellaneous System Configuration and Status register
Address: A090 0184
D18 R/W SMWE 0x0 Serial character match wake-up enable
0 Do not wake up on receipt of a character match by the
serial module.
1 Wake up on receipt of a character match by the serial
module.
D17 R/W EWE 0x0 Ethernet wake-up enable
0 Do not wake up on receipt of an Ethernet packet.
1 Wake up on receipt of an Ethernet packet.
D16 R/W PI3WE 0x0 PCI interrupt 3 wake-up enable
0 Do not wake up on PCI interrupt 3 input signal.
1 Wake up on active low PCI interrupt 3 input signal.
D15:07 N/A Reserved N/A N/A
D06 R/W BBT 0x1 BBus top
0 Module reset
1 Module enabled
D05 R/W LCDC 0x1 LCD controller
0 Module reset
1 Module enabled
D04 R/W MEMC 0x1 Memory controller
0 Module reset
1 Module enabled
D03 N/A Reserved N/A N/A
D02 R/W PCIM 0x1 PCI module
0 Module reset
1 Module enabled
D01 R/W Not used 0x0 Must be written to 0.
D00 R/W MACM 0x1 Ethernet MAC
0 Module reset
1 Module enabled
Bits Access Mnemonic Reset Definition
Table 186: Reset and Sleep Control register

www.digiembedded.com
297
System Control Module
The Miscellaneous System Configuration and Status register configures miscellaneous
system configuration bits.
Register bit assignment
Bits Access Mnemonic Reset Description
D31:24 R REV 0x0 Revision
Indicates the NS9750 hardware identification and
revision.
D23:14 N/A Reserved N/A N/A
D13 R PCIA 0x1 PCI arbiter configuration
0 External PCI arbiter
1 Internal PCI arbiter
D12 N/A Reserved N/A N/A
D11 R BMM HW strap
reset_done Bootup memory mode
0 Boot from SDRAM using SPI serial EEPROM
1 Boot from Flash/ROM on memory chip
select 1
Status only; indicates the bootup process.
D10 R CS1DB HW strap
boot_strap[
0]
Chip select 1 data byte lane configuration HW strap
setting
Status bit indicating the hardware strap setting of
external memory chip select 1 byte lane/write enable
signal configuration. This configuration can be changed
by writing to the appropriate control register in the
memory controller.
Table 187: Miscellaneous System Configuration and Status register
PCIA Rsvd CS1DBBMM CS1DW MCCM PMSS CS1P Rsvd ENDM MBAR Rsvd IRAM0
13121110987654321015 14
31 29 28 27 26 25 24 23 22 21 20 19 18 17 1630
REV Reserved
Reserved

System configuration registers
298
NS9750 Hardware Reference
D09:08 R CS1DW HW strap
boot_strap[
4],
boot_strap[
3]
Chip select 1 data width HW strap setting
00 8 bits
01 16 bits
10 32 bits
11 Reserved
Status bits indicating the hardware strap setting of
external memory chip select 1 data width. The data
width can be changed by writing to the appropriate
control register in the memory controller.
D07 R/W MCCM HW strap
boot_strap[
2]
Memory controller clocking mode HW strap setting
Status bit indicating the hardware strap setting of
external memory controller clocking mode.
0 Command delayed mode. Commands are launched
on a 90-degree phase-shifted AHB clock, and AHB
clock is routed to the external dynamic memory.
This option must be used.
1 Clock delayed mode. Reserved for future use.
D06 R PMSS HW strap
boot_strap[
1]
PCI mode HW strap setting
0 Card bus mode
1 PCI mode
Status bit indicating the hardware strap setting for PCI.
D05 R CS1P HW strap
gpio[49] Chip select 1 polarity HW strap setting
Status bit indicating the hardware strap setting of
external memory chip select 1 polarity. The polarity can
be changed by writing to the appropriate control
registers in the memory controller.
D04 R Reserved N/A N/A
D03 R/W ENDM HW strap
gpio[44] Endian mode
0 Little endian mode
1 Big endian mode
D02 R/W MBAR 0x0 Misaligned bus address response mode
0 Allow misaligned bus addresses
1 Generate an error response when a misaligned bus
address is found; that is, when haddr bits 1 or 0 are
not level 0.
D01 N/A Reserved N/A N/A
Bits Access Mnemonic Reset Description
Table 187: Miscellaneous System Configuration and Status register

www.digiembedded.com
299
System Control Module
PLL Configuration register
Address: A090 0188
The PLL Configuration register configures the PLL.
Register bit assignment
D00 R/W IRAM0 0x0 Internal register access mode bit 0
0 Allow access to internal registers using
PRIVILEGED mode only
1 Allow access to internal registers using
PRIVILEGED or USER mode.
Bits Access Mnemonic Reset Description
Table 187: Miscellaneous System Configuration and Status register
Bits Access Mnemonic Reset Description
D31:26 N/A Reserved N/A N/A
D25 R PLLBS HW strap
gpio[19] PLL bypass status
Status register to determine the powerup strapping
settings or the new settings as changed by software.
D24:23 R PLLFS HW strap
gpio[2],
gpio[0]
PLL FS status [1:0]
Status register to determine the powerup strapping
settings or the new settings as changed by software.
D22:21 R PLLIS HW strap
gpio[24],
gpio[22]
PLL IS status[1:0]
Status register to determine the powerup strapping
settings or the new settings as changed by software.
Table 188: PLL Configuration register
PLLBW FSEL CPCC NDSW
13121110987654321015 14
PLLSW
31 29 28 27 26 25 24 23 22 21 20 19 18 17 1630
PLLBS PLLFS PLLIS PLLNDReserved
Reserved

System configuration registers
300
NS9750 Hardware Reference
D20:16 R PLLND HW strap
gpio[17],
gpio[12],
gpio[10],
gpio[8],
gpio[4]
PLL ND status[4:0]
Status register to determine the powerup strapping
settings or the new settings as changed by software.
D15 W PLLSW 0x0 PLL SW change
Write a 1 to this bit to change the PLL settings as defined
in bits D09:00.
Note: The system is held in reset until the PLL is
locked and settled.
If the PLL bypass SW bit is set (D09), the PLL
setting change and reset is immediate.
If the PLL bypass SW bit is not set, the PLL
setting change and reset take 4ms to complete.
D14:10 N/A Reserved N/A N/A
D09 R/W PLLBW 0x0 PLL bypass SW
0 PLL operation
1 PLL bypass; use the input reference clock
D08:07 R/W FSEL 0x0 PLL frequency select (FS) [1:0]
PLL Output divider value
00 Divide by 1
01 Divide by 2
10 Divide by 4
11 Divide by 8
D06:05 R/W CPCC 0x3 PLL charge pump current control (IS) [1:0]
Recommended settings determined by ND, as follows:
IS ND
00 0–3
01 4–7
10 8–15
11 16–31
D04:00 R/W NDSW 0x1A PLL ND SW [4:0]
PLL multiplier (ND+1).
Bits Access Mnemonic Reset Description
Table 188: PLL Configuration register

www.digiembedded.com
301
System Control Module
Active Interrupt Level Status register
Address: A090 018C
The Active Interrupt Level Status register shows the current active interrupt level.
Register bit assignment
Timer 0–15 Control registers
Address: A090 0190 / 0194 / 0198 / 019C / 01A0 / 01A4 / 01A8 / 01AC / 01B0 / 01B4 / 01B8 /
01BC / 01C0 / 01C4 / 01C8 / 01CC
Use the Timer Control registers to select the source clock frequency, as well as other
attributes, for each general purpose timer/counter.
Bits Access Mnemonic Reset Description
D31:06 N/A Reserved N/A N/A
D05:00 R INTID 0x0 Interrupt
The level of the current active interrupt.
Table 189: Active Interrupt Level Status register
13121110987654321015 14
31 29 28 27 26 25 24 23 22 21 20 19 18 17 1630
Reserved
Reserved INTID
13121110987654321015 14
31 29 28 27 26 25 24 23 22 21 20 19 18 17 1630
Reserved
ReservedTEN INTC TLCS TM INTS UDS TSZ REN

System configuration registers
302
NS9750 Hardware Reference
Register bit assignment
Bits Access Mnemonic Reset Description
31:16 N/A Reserved N/A N/A
D15 R/W TEN 0x0 Timer enable
0 Timer is disabled
1 Timer is enabled
D14:10 N/A Reserved N/A N/A
D09 R/W INTC 0x0 Interrupt clear
Clears the timer interrupt. System software must write a 1,
then a 0 to this location to clear the interrupt.
If the timer is programmed to halt on terminal count (that
is, REN is clear), the software must disable the timer by
setting TEN to 0 before clearing the interrupt by writing a
1 and then a 0 to INTC.
D08:06 R/W TLCS 0x0 Timer clock select
000 CPU clock (must be used if this is the high word
of two concatenated timers)
001 CPU clock / 2
010 CPU clock / 4
011 CPU clock / 8
100 CPU clock / 16
101 CPU clock / 32
110 CPU clock / 64
111 External pulse event
Notes:
Counting external pulse events, the frequency must
be less than one-half the CPU clock frequency.
For TLCS settings 000 – 110, the terminal count can
be output using GPIO. The terminal count pulse
width will be one CPU clock cycle, regardless of the
TLCS setting.
Table 190: Timer Control register

www.digiembedded.com
303
System Control Module
System Memory Chip Select 0 Dynamic Memory Base and Mask registers
Address: A090 01D0 / 01D4
These control registers set the base and mask for system memory chip select 1, with
a minimum size of 4K. The powerup default settings produce a memory range of
0x0000 0000 — 0x0FFF FFFF.
D05:04 R/W TM 0x0 Timer mode
00 Internal timer or external event
01 External low-level, gated timer
10 External high-level, gated timer
11 Concatenate the lower timer. Not applicable on
timer 0.
Note: When either external gated timer option is
selected, the timer clock select bits (08:06)
determine the frequency.
D03 R/W INTS 0x0 Interrupt select
0 Interrupt disable
1 Generate IRQ
D02 R/W UDS 0x0 Up/down select
0 Up counter
1 Down counter
Note: When configured as an up counter, the terminal
count is 0xFFFF_FFFF. When configured as a
down counter, the terminal count is
0x0000_0000.
D01 R/W TSZ 0x0 32- or 16-bit timer
0 16-bit timer
1 32-bit timer
D00 R/W REN 0x0 Reload enable
0 Halt at terminal count. The timer must be disabled,
then enabled to reload the timer when the terminal
count is reached. The interrupt select (INTS) bit must
be cleared during the interrupt service routine when
this mode is selected.
1 Reload and resume count at terminal count.
Bits Access Mnemonic Reset Description
Table 190: Timer Control register

System configuration registers
304
NS9750 Hardware Reference
Register bit assignment
System Memory Chip Select 1 Dynamic Memory Base and Mask registers
Address: A090 01D8 / 01DC
These control registers set the base and mask for system memory chip select 1, with
a minimum size of 4K. The powerup default settings produce a memory range of
0x1000 0000 — 0x1FFF FFFF.
Bits Access Mnemonic Reset Description
D31:12 R/W CS0B 0x00000 Chip select 0 base
Base address for chip select 0 (dynamic).
D11:00 N/A Reserved N/A N/A
D31:12 R/W CS0M 0xF0000 Chip select 0 mask
Mask or size for chip select 0 (dynamic).
D11:00 N/A Reserved N/A N/A
Table 191: System Memory Chip Select 0 Dynamic Memory Base & Mask registers
13 12 11 10 9 8 7 6 5 4 3 2 1 015 14
31 29 28 27 26 25 24 23 22 21 20 19 18 17 1630
Chip select 0 base (CS0B)
ReservedChip select 0 base (CS0B)
13 12 11 10 9 8 7 6 5 4 3 2 1 015 14
31 29 28 27 26 25 24 23 22 21 20 19 18 17 1630
Chip select 0 mask (CS0M)
ReservedChip select 0 mask (CS0M)

www.digiembedded.com
305
System Control Module
Register bit assignment
System Memory Chip Select 2 Dynamic Memory Base and Mask registers
Address: A090 01E0 / 01E4
These control registers set the base and mask for system memory chip select 6, with
a minimum size of 4K. The powerup default settings produce a memory range of
0x2000 0000 — 0x2FFF FFFF.
Bits Access Mnemonic Reset Description
D31:12 R/W CS1B 0x10000 Chip select 1 base
Base address for chip select 1 (dynamic).
D11:00 N/A Reserved N/A N/A
D31:12 R/W CS1M 0xF0000 Chip select 1 mask
Mask or size for chip select 1 (dynamic).
D11:00 N/A Reserved N/A N/A
Table 192: System Memory Chip Select 1 Dynamic Memory Base & Mask registers
13 12 11 10 9 8 7 6 5 4 3 2 1 015 14
31 29 28 27 26 25 24 23 22 21 20 19 18 17 1630
Chip select 1 base (CS1B)
ReservedChip select 1 base (CS1B)
13 12 11 10 9 8 7 6 5 4 3 2 1 015 14
31 29 28 27 26 25 24 23 22 21 20 19 18 17 1630
Chip select 1 mask (CS1M)
ReservedChip select 1 mask (CS1M)

System configuration registers
306
NS9750 Hardware Reference
Register bit assignment
System Memory Chip Select 3 Dynamic Memory Base and Mask registers
Address: A090 01E8 / 01EC
These control registers set the base and mask for system memory chip select 7, with
a minimum size of 4K. The powerup default settings produce a memory range of
0x3000 0000 — 0x3FFF FFFF.
Bits Access Mnemonic Reset Description
D31:12 R/W CS2B 0x20000 Chip select 2 base
Base address for chip select 2 (dynamic).
D11:00 N/A Reserved N/A N/A
D31:12 R/W CS2M 0xF0000 Chip select 2 mask
Mask or size for chip select 2 (dynamic).
D11:00 N/A Reserved N/A N/A
Table 193: System Memory Chip Select 2 Dynamic Memory Base & Mask registers
13 12 11 10 9 8 7 6 5 4 3 2 1 015 14
31 29 28 27 26 25 24 23 22 21 20 19 18 17 1630
Chip select 2 base (CS2B)
ReservedChip select 2 base (CS2B)
13 12 11 10 9 8 7 6 5 4 3 2 1 015 14
31 29 28 27 26 25 24 23 22 21 20 19 18 17 1630
Chip select 2 mask (CS2M)
ReservedChip select 2 mask (CS2M)

www.digiembedded.com
307
System Control Module
Register bit assignment
System Memory Chip Select 0 Static Memory Base and Mask registers
Address: A090 01F0 / 01F4
These control registers set the base and mask for system memory chip select 0, with
a minimum size of 4K. The powerup default settings produce a memory range of
0x4000 0000 — 0x4FFF FFFF.
Bits Access Mnemonic Reset Description
D31:12 R/W CS3B 0x30000 Chip select 3 base
Base address for chip select 3 (dynamic).
D11:00 N/A Reserved N/A N/A
D31:12 R/W CS3M 0xF0000 Chip select 3 mask
Mask or size for chip select 3 (dynamic).
D11:00 N/A Reserved N/A N/A
Table 194: System Memory Chip Select 3 Dynamic Memory Base & Mask registers
13 12 11 10 9 8 7 6 5 4 3 2 1 015 14
31 29 28 27 26 25 24 23 22 21 20 19 18 17 1630
Chip select 3 base (CS3B)
ReservedChip select 3 base (CS3B)
13 12 11 10 9 8 7 6 5 4 3 2 1 015 14
31 29 28 27 26 25 24 23 22 21 20 19 18 17 1630
Chip select 3 mask (CS3M)
ReservedChip select 3 mask (CS3M)

System configuration registers
308
NS9750 Hardware Reference
Register bit assignment
System Memory Chip Select 1 Static Memory Base and Mask registers
Address: A09001F8 / 01FC
These control registers set the base and mask for system memory chip select 1, with
a minimum size of 4K. The powerup default settings produce a memory range of
0x5000 0000 — 0x5FFF FFFF.
Bits Access Mnemonic Reset Description
D31:12 R/W CS0B 0x40000 Chip select 0 base
Base address for chip select 0 (static).
D11:00 N/A Reserved N/A N/A
D31:12 R/W CS0M 0xF0000 Chip select 0 mask
Mask or size for chip select 0 (static).
D11:00 N/A Reserved N/A N/A
Table 195: System Memory Chip Select 0 Static Memory Base & Mask registers
13121110987654321015 14
31 29 28 27 26 25 24 23 22 21 20 19 18 17 1630
Chip select 0 base (CS0B)
ReservedChip select 0 base (CS0B)
13121110987654321015 14
31 29 28 27 26 25 24 23 22 21 20 19 18 17 1630
Chip select 0 mask (CS0M)
ReservedChip select 0 mask (CS0M)

www.digiembedded.com
309
System Control Module
Register bit assignment
System Memory Chip Select 2 Static Memory Base and Mask registers
Address: A090 0200 / 0204
These control registers set the base and mask for system memory chip select 2, with
a minimum size of 4K. The powerup default settings produce a memory range of
0x6000 0000 — 0x6FFF FFFF.
Bits Access Mnemonic Reset Description
D31:12 R/W CS1B 0x50000 Chip select 1 base
Base address for chip select 1 (static).
D11:00 N/A Reserved N/A N/A
D31:12 R/W CS1M 0xF0000 Chip select 1 mask
Mask or size for the chip select 1 (static).
D11:00 N/A Reserved N/A N/A
Table 196: System Memory Chip Select 1 Memory Base and Mask registers
13121110987654321015 14
31 29 28 27 26 25 24 23 22 21 20 19 18 17 1630
Chip select 1 base (CS1B)
ReservedChip select 1 base (CS1B)
13121110987654321015 14
31 29 28 27 26 25 24 23 22 21 20 19 18 17 1630
Chip select 1 mask (CS1M)
ReservedChip select 1 mask (CS1M)

System configuration registers
310
NS9750 Hardware Reference
Register bit assignment
System Memory Chip Select 3 Static Memory Base and Mask registers
Address: A090 0208 / 020C
These control registers set the base and mask for system memory chip select 3, with
a minimum size of 4K. The powerup default settings produce a memory range of
0x7000 0000 — 0x7FFF FFFF.
Bits Access Mnemonic Reset Description
D31:12 R/W CS2B 0x60000 Chip select 2 base
Base address for chip select 2 (static).
D11:00 N/A Reserved N/A N/A
D31:12 R/W CS2M 0xF0000 Chip select 2 mask
Mask or size for chip select 2 (static).
D11:00 N/A Reserved N/A N/A
Table 197: System Memory Chip Select 2 Static Memory Base & Mask registers
13121110987654321015 14
31 29 28 27 26 25 24 23 22 21 20 19 18 17 1630
Chip select 2 base (CS2B)
ReservedChip select 2 base (CS2B)
13121110987654321015 14
31 29 28 27 26 25 24 23 22 21 20 19 18 17 1630
Chip select 2 mask (CS2M)
ReservedChip select 2 mask (CS2M)

www.digiembedded.com
311
System Control Module
Register bit assignment
Gen ID register
Address: A090 0210
This register is read-only, and indicates the state of GPIO pins at powerup.
Bits Access Mnemonic Reset Description
D31:12 R/W CS3B 0x70000 Chip select 3 base
Base address for chip select 3 (static).
D11:00 N/A Reserved N/A N/A
D31:12 R/W CS3M 0xF0000 Chip select 3 mask
Mask or size for chip select 3 (static).
D11:00 N/A Reserved N/A N/A
Table 198: System Memory Chip Select 3 Static Memory Base & Mask registers
13121110987654321015 14
31 29 28 27 26 25 24 23 22 21 20 19 18 17 1630
Chip select 3 base (CS3B)
ReservedChip select 3 base (CS3B)
13121110987654321015 14
31 29 28 27 26 25 24 23 22 21 20 19 18 17 1630
Chip select 3 mask (CS3M)
ReservedChip select 3 mask (CS3M)

System configuration registers
312
NS9750 Hardware Reference
Register bit assignment
Bits Access Mnemonic Reset Description
D31:00 R GENID Reflects the status of the GPIO
inputs at reset. The GPIO signals
are listed in "Bootstrap
initialization," beginning on page
272.
GenID
General Purpose ID register
Table 199: General Purpose ID register
13121110987654321015 14
31 29 28 27 26 25 24 23 22 21 20 19 18 17 1630
GENID
GENID

www.digiembedded.com
313
System Control Module
External Interrupt 0–3 Control register
Address: A090 0214 / 0218 / 021C / 0220
The External Interrupt Control registers control the behavior of external interrupts
0–3. The external interrupts are behind GPIO (see "GPIO MUX," beginning on page 34).
Register bit assignment
Bits Access Mnemonic Reset Description
D31:04 N/A Reserved N/A N/A
D03 R STS N/A Status
Status of the external signal before edge detect or level
conversion.
D02 R/W CLR 0x0 Clear
Write a 1, then a 0 to this bit to clear the interrupt
generated by the edge detect circuit.
D01 R/W PLTY 0x0 Polarity
0 If level-sensitive, the input source is active high.
If edge-sensitive, generate an interrupt on the rising
edge of the external interrupt.
1 If level-sensitive, the input source is active low. The
level is inverted before sending to the interrupt
controller.
If edge-sensitive, generate an interrupt on the falling
edge of the external interrupt.
D00 R/W LVEDG 0x0 Level edge
0 Level-sensitive interrupt
1 Edge-sensitive interrupt
Table 200: External Interrupt 0–3 Control register
13121110987654321015 14
31 29 28 27 26 25 24 23 22 21 20 19 18 17 1630
Reserved
Reserved STS CLR PLTY LVEDG

315
Ethernet Communication
Module
CHAPTER 6
The Ethernet Communication module consists of an Ethernet Media Access
Controller (MAC) and Ethernet front-end module. The Ethernet MAC interfaces to an
external PHY through one of two industry-standard interfaces: MII and RMII. The
Ethernet front-end module provides all of the control functions to the MAC.

Overview
316
NS9750 Hardware Reference
Overview
The Ethernet MAC module provides the following:
Station address logic (SAL)
Statistics module
Interface to MII (Media Independent Interface) PHY
Interface to RMII (Reduced Media Independent Interface) PHY
The Ethernet front-end module does the following:
Provides control functions to the MAC
Buffers and filters the frames received from the MAC
Pumps transmit data into the MAC
Moves frames between the MAC and the system memory
Reports transmit and receive status to the host
“Legend”
RX_RD = Receive read
RX_WR = Receive write
TX_RD = Transmit read
TX_WR = Transmit write
Figure 63 shows the Ethernet Communications module.

www.digiembedded.com
317
Ethernet Communication Module
Figure 63: Ethernet Communication module block diagram
Ethernet MAC
The Ethernet MAC includes a full function 10/100 Mbps Media Access Controller
(MAC), station address filtering logic (SAL), statistic collection module (STAT), and
two software-selectable PHY interfaces — MII and RMII. Figure 64 shows the Ethernet
MAC module block diagram, with its associated hierarchy. Table 202 describes the
module’s features.
Ethernet
MAC
Ethernet Front End
Ethernet PHY
TX RX
Transmit
Receive
Flow Control
Host Interface
Hash Table
SYSTEM BUS
MGMT

Ethernet MAC
318
NS9750 Hardware Reference
Figure 64: Ethernet MAC block diagram
Feature Description
MAC Core 10/100 megabit Media Access Controller
Performs the CSMA/CD function.
MCS: MAC control sublayer
TFUN: Transmit function
RFUN: Receive function
HOST Host interface
Provides an interface for control and configuration.
CLK & Reset Clocks & resets
Provides a central location for clock trees and reset logic.
Table 201: Ethernet MAC features
TFUN
RFUN
MCS
CLK & RESET MIIMHOST
MAC CORE PHY INTERFACE
PHY
SYSTEM
INTERFACE
MODULE
Tx DATA
Tx CONTROL
Rx DATA
Rx CONTROL
CONTROL/
STATUS
CONTROL/
STATUS
TRANSMIT
DATA
TRANSMIT
STATUS
RECEIVE
DATA
RECEIVE
STATUS
STAT SAL
ACCEPT/
REJECT
MII
RMII

www.digiembedded.com
319
Ethernet Communication Module
Table 202 shows how the different PHY interfaces are mapped to the external IO. In
addition to these signals, NS9750 has a dedicated interrupt input for the external PHY
(enet_phy_int).
MIIM MII management
Provides control/status path to MII and RMII PHYs.
STAT Statistics module
Counts and saves Ethernet statistics.
SAL Station address logic
Performs destination address filtering.
MII Media Independent Interface
Provides the interface from the MAC core to a PHY that supports the MII
(as described in the IEEE 802.3 standard).
RMII Reduced Media Independent Interface
Provides the interface from the MAC core to a PHY that supports RMII.
Advisory: Note that the NS9750 RMII interface incorrectly handles
packets with dribble. (Dribble occurs when extra data is
detected on the end of a packet, but there is insufficient data
to form a new byte.)
In some cases, packets with dribble will be passed through
with the extra data truncated; this is the correct handling,
and the packet is treated as a normal packet without error.
In other cases, packets with dribble will be passed through
with an extra byte at the end. In these situations, the packet
is rejected correctly because it appears to have an invalid
FCS.
In addition, the dribble bit (RXDR) in the status field of RX
Ethernet packets and in the Ethernet Receive Status register
(see "Ethernet Receive Status register" on page 347) may
be falsely set for packets that do not have any dribble bits.
For RMII, the dribble bit should be ignored.
For RMII, ignore the Receive Alignment Error Counter and
the Receive FCS Error Counter. Set the M1RFC and
M1RAL bits in the Carry Register 1 Mask register to 1 so
no interrupts will be caused when these counters overflow.
Feature Description
Table 201: Ethernet MAC features

Ethernet MAC
320
NS9750 Hardware Reference
External IO MII RMII
RXD[3] RXD[3] N/C
Pull low external to NS9750
RXD[2] RXD[2] N/C
Pull low external to NS9750
RXD[1] RXD[1] RXD[1]
RXD[0] RXD[0] RXD[0]
RX_DV RX_DV N/C
Pull low external to NS9750
RX_ER RX_ER RX_ER
Optional signal; pull low external to NS9750 if not being
used
RX_CLK RX_CLK REF_CLK
TXD[3] TXD[3] N/C
TXD[2] TXD[2] N/C
TXD[1] TXD[1] TXD[1]
TXD[0] TXD[0] TXD[0]
TX_EN TX_EN TX_EN
TX_ER TX_ER N/C
TX_CLK TX_CLK N/C
Pull low external to NS9750
CRS CRS CRS_DV
COL COL N/C
Pull low external to NS9750
MDC MDC MDC
MDIO MDIO MDIO
Table 202: PHY interface mappings to external IO

www.digiembedded.com
321
Ethernet Communication Module
Station address logic (SAL)
The station address logic module examines the destination address field of incoming
frames, and filters the frames before they are stored in the Ethernet front-end
module. The filtering options, listed next, are programmed in the Station Address
Filter register (see page 366).
Accept frames to destination address programmed in the SA1, SA2, and SA3
registers (Station Address registers, beginning on page 364)
Accept all frames
Accept all multicast frames
Accept all multicast frames using HT1 and HT2 registers (Hash Table
registers, beginning on page 366)
Accept all broadcast frames
The filtering conditions are independent of each other; for example, the Station
Address Logic register can be configured to accept all broadcast frames, and frames
to the programmed destination address.
The MAC receiver provides the station address logic with a 6-bit CRC value that is the
upper 6 bits of a 32-bit CRC calculation performed on the 48-bit multicast destination
address. This 6-bit value addresses the 64-bit multicast hash table created in the HT1
and HT2 registers (see "Register Hash Tables" on page 366). If the current receive
frame is a multicast frame and the 6-bit CRC addresses a bit in the hash table that is
set to 1, the receive frame is accepted; otherwise, the frame is rejected. See
"Sample hash table code," beginning on page 397, for sample C code to calculate hash
table entries.
Statistics module
The Statistics module counts and saves Ethernet statistics in several counters (see
"Statistics registers" on page 368).
The Ethernet General Control Register #2 contains three statistics module
configuration bits:
AUTOZ. Enable statistics counter clear on read.
CLRCNT. Clear statistics counters.
STEN. Enable statistics counters.

Ethernet MAC
322
NS9750 Hardware Reference
If any of the counters roll over, an associated carry bit is set in the Carry 1 (CAR1) or
Carry 2 (CAR2) registers (see "General Statistics registers," beginning on page 377).
Any statistics counter overflow can cause the STOVFL bit in the Ethernet Interrupt
Status register (see page 385) to be set if its associated mask bit is not set in Carry
Mask Register 1 or Carry Mask Register 2 (see "General Statistics registers," beginning
on page 377).
The counters support a clear on read capability that is enabled when AUTOZ is set to 1
in the Ethernet General Control Register #2.

www.digiembedded.com
323
Ethernet Communication Module
Ethernet front-end module
Figure 65 shows the Ethernet front-end module (EFE).
Figure 65: Ethernet front-end module block diagram
The EFE module includes a set of control and status registers, a receive packet
processor, and a transmit packet processor. On one side, the Ethernet front end
interfaces to the MAC and provides all control and status signals required by the MAC.
On the other side, the Ethernet front end interfaces to the system.
The receive packet processor accepts good Ethernet frames (for example, valid
checksum and size) from the Ethernet MAC and commits them to external system
TX FIFO
256 Bytes
AHB
TX
Master
Interface
Control Registers
Ethernet MAC
Tx Data
RD Data
WR Data
AHB
AHB
Slave
Interface
TX_WR
-AHB User I/F
-FIFO WR Ctl
-RAM Ctl
TX_RD
-MAC TX Ctl
-FIFO RD Ctl
TX-Buffer
Descriptor
Ram
64 entries
32:8
8
32
Tx Ctl
Tx Status
WR Ctl
RX _RD
-AHB User I/F
-DMA Pointers
-FIFO RD Ctl
8:32
RX_WR
-Src Addr Filter
-FIFO WR Ctl
AHB
RX
Master
Interface
Rx Data
Rx Status
Rx Ctl
SAL Accept/Reject
Status Registers
MAC Host I/F, Stat Host I/F, SAL Host I/F
RX Interrupt, TX Interrupt
To Receive/Transmit
Packet Processors
832
Receive Packet Processor
Transmit Packet Processor
System Cfg
Rx_frame
SA and CTL
SA Mux
From Receive/Transmit Packet Processors
RX Data FIFO
2KB
RX Status FIFO
32 entry

Ethernet front-end module
324
NS9750 Hardware Reference
memory. Bad frames (for example, invalid checksum or code violation) and frames
with unacceptable destination addresses are discarded.
The 2K byte RX_FIFO allows the entire Ethernet frame to be buffered while the
receive byte count is analyzed. The receive byte count is analyzed by the receive
packet processor to select the optimum-sized buffer for transferring the received
frame to system memory. The processor can use one of four different-sized receive
buffers in system memory.
The transmit packet processor transfers frames constructed in system memory to the
Ethernet MAC. The software initializes a buffer descriptor table in a local RAM that
points the transmit packet processor to the various frame segments in system
memory. The 256-byte TX_FIFO decouples the data transfer to the Ethernet MAC from
the AHB bus fill rate.
Receive packet processor
As a frame is received from the Ethernet MAC, it is stored in the receive data FIFO. At
the end of the frame, an accept/reject decision is made based on several conditions.
If the packet is rejected, it is essentially flushed from the receive data FIFO.
If a frame is accepted, status signals from the MAC, including the receive size of the
frame, are stored in a separate 32-entry receive status FIFO; the RX_RD logic is
notified that a good frame is in the FIFO.
If the RX_WR logic tries to write a full receive data FIFO anytime during the frame, it
flushes the frame from the receive data FIFO and sets RXOVFL_DATA (RX data FIFO
overflowed) in the Ethernet Interrupt Status register. For proper operation, reset the
receive packet processor using the ERX bit in the Ethernet General Control Register
#1 when this condition occurs. If the RX_WR logic tries to write a full receive status
FIFO at the end of the frame, the RX_WR logic flushes the frame from the receive
data FIFO and sets RXOVFL_STAT (RX status FIFO overflowed) in the Ethernet Interrupt
Status register.
Power down mode
The RX_WR logic supports the NS9750’s system power down and recovery
functionality. In this mode, the RX clock to the MAC and the RX_WR logic are still
active, but the clock to the RX_RD and AHB interface is disabled. This allows frames

www.digiembedded.com
325
Ethernet Communication Module
to be received and written into the receive FIFO, but the frame remains in the FIFO
until the system wakes up. Normal frame filtering is still performed.
When a qualified frame is inserted into the receive FIFO, the receive packet
processor notifies the system power controller, which performs the wake up
sequence. The frame remains in the receive FIFO until the system wakes up.
Transferring a frame to system memory
The RX_RD logic manages the transfer of a frame in the RX_FIFO to system memory.
The transfer is enabled by setting the ERXDMA (enable receive DMA) bit in Ethernet
General Control Register #1.
Transferring a frame in the receive FIFO to system memory begins when the RX_WR
logic notifies the RX_RD logic that a good frame is in the receive FIFO. Frames are
transferred to system memory using up to four rings (that is, 1, 2, or 3 rings can also
be used) of buffer descriptors that point to buffers in system memory. The maximum
frame size that each ring can accept is programmable. The first thing the RX_RD logic
does, then, is analyze the frame length in the receive status FIFO to determine which
buffer descriptor to use.
The RX_RD logic goes through the four buffer descriptors looking for the optimum
buffer size. It searches the enabled descriptors starting with A, then B, C, and finally
D; any pools that are full (that is, the F bit is set in the buffer descriptor) are
skipped. The search stops as soon as the logic encounters an available buffer that is
large enough to hold the entire receive frame.
The pointers to the first buffer descriptor in each of the four pools are found in the
related Buffer Descriptor Pointer register (RXAPTR, RXBPTR, RXCPTR, RXDPTR).
Pointers to subsequent buffer descriptors are generated by adding an offset of 0x10
from this pointer for each additional buffer used.
Figure 66 shows the format of the buffer descriptors. The current buffer descriptor
for each pool is kept in local registers. The current buffer descriptor registers are
initialized to the buffer descriptors pointed to by the Buffer Descriptor Pointer
registers, by setting the ERXINIT (enable initialization of RX buffer descriptor
registers) bit in Ethernet General Control Register #1. The initialization process is
complete when RXINIT (RX initialization complete) is set in the Ethernet General
Status register. At the end of a frame, the next buffer descriptor for the ring just

Ethernet front-end module
326
NS9750 Hardware Reference
used is read from system memory and stored in the registers internal to the RX_RD
logic.
Figure 66: Receive buffer descriptor format
Field Description
WWRAP bit, which, when set, tells the RX_RD logic that this is the last buffer
descriptor in the ring. In this situation, the next buffer descriptor is found using
the appropriate Buffer Descriptor Pointer register.
When the WRAP bit is not set, the next buffer descriptor is found using an offset
of 0x10 from the current buffer descriptor pointer.
I When set, tells the RX_RD logic to set RXBUFC in the Ethernet Interrupt Status
register (see page 385) after the frame has been transferred to system memory.
EENABLE bit, which, when set, tells the RX_RD logic that this buffer descriptor
is enabled. When a new frame is received, pools that do not have the E bit set in
their next buffer descriptor are skipped when deciding in which pool to put the
frame.
The receive processor can use up to four different-sized receive buffers in
system memory.
Buffer pointer 32-bit pointer to the start of the buffer in system memory. This pointer must be
aligned on a 32-bit boundary.
Status Lower 16 bits of the Ethernet Receive Status register. The status is taken from
the receive status FIFO and added to the buffer descriptor after the last word of
the frame is written to system memory.
F When set, indicates the buffer is full. The RX_RD logic sets this bit after filling
a buffer. The system software clears this bit, as required, to free the buffer for
future use. When a new frame is received, pools that have the F bit set in their
next buffer descriptor are skipped when deciding in which pool to put the frame.
Destination Address (not used)
Buffer Length (11 lower bits used)
Status
Source Address
0
OFFSET + 0
OFFSET + 4
OFFSET + 8
OFFSET + C FIEWReserved
31 151630 29 28

www.digiembedded.com
327
Ethernet Communication Module
Transmit packet processor
Transmit frames are transferred from system memory to the transmit packet
processor into a 256-byte TX_FIFO. Because various parts of the transmit frame can
reside in different buffers in system memory, several buffer descriptors can be used
to transfer the frame.
All buffer descriptors (that is, up to 64) are found in a local TX buffer descriptor RAM.
Figure 67 shows the transmit buffer descriptor format.
Figure 67: Transmit buffer descriptor format
Buffer length This is a dual use field:
When the buffer descriptor is read from system memory, buffer length
indicates the maximum sized frame, in bytes, that can be stored in this
buffer ring.
When the RX_RD logic writes the descriptor back from the receive status
FIFO into system memory at the end of the frame, the buffer length is the
actual frame length, in bytes.Only the lower 11 bits of this field are valid,
since the maximum legal frame size for Ethernet is 1522 bytes.
Field Description
Field Description
WWRAP bit, which, when set, tells the TX_WR logic that this is the last buffer
descriptor within the continuous list of descriptors in the TX buffer descriptor
RAM. The next buffer descriptor is found using the initial buffer descriptor
pointer in the TX Buffer Descriptor Pointer register (TXPTR; see "TX Buffer
Descriptor Pointer register," beginning on page 389).
When the WRAP bit is not set, the next buffer descriptor is located at the next
entry in the TX buffer descriptor RAM.
Destination Address (not used)
Buffer Length (11-bits used)
Status
Source Address
0
OFFSET + 0
OFFSET + 4
OFFSET + 8
OFFSET + C FILWReserved
31 151630 29 28

Ethernet front-end module
328
NS9750 Hardware Reference
I When set, tells the TX_WR logic to set TXBUFC in the Ethernet Interrupt Status
register (see page 385) when the buffer is closed due to a normal channel
completion.
Buffer pointer 32-bit pointer to the start of the buffer in system memory. This pointer can be
aligned on any byte of a 32-bit word.
Status Lower 16 bits of the Ethernet Transmit Status register. The status is returned
from the Ethernet MAC at the end of the frame and written into the last buffer
descriptor of the frame.
L When set, tells the TX_WR logic that this buffer descriptor is the last descriptor
that completes an entire frame. This bit allows multiple descriptors to be
chained together to make up a frame.
F When set, indicates the buffer is full. The TX_WR logic clears this bit after
emptying a buffer. The system software sets this bit as required, to signal that
the buffer is ready for transmission. If the TX_WR logic detects that this bit is
not set when the buffer descriptor is read, it does one of two things:
If a frame is not in progress, the TX_WR logic sets the TXIDLE bit in the
Ethernet Interrupt Status register.
If a frame is in progress, the TXBUFNR bit in the Ethernet Interrupt Status
register is set.
In either case, the TX_WR logic stops processing frames until TCLER (clear
transmit logic) in Ethernet General Control Register #2 is toggled from low to
high.
TXBUFNR is set only for frames that consist of multiple buffer descriptors and
contain a descriptor — not the first descriptor — that does not have the F bit set
after frame transmission has begun.
Buffer length This is a dual use field:
When the buffer descriptor is read from the TX buffer descriptor RAM,
buffer length indicates the length of the buffer, in bytes. The TX_WR logic
uses this information to identify the end of the buffer. For proper operation
of the TX_WR logic, all transmit frames must be at least 34 bytes in length.
When the TX_WR logic updates the buffer descriptor at the end of the
frame, it writes the length of the frame, in bytes, into this field for the last
buffer descriptor of the frame.
If the MAC is configured to add the CRC to the frame (that is, CRCEN in
MAC Configuration Register #2 is set to 1), this field will include the four
bytes of CRC. This field is set to 0x000 for jumbo frames that are aborted
(see "TXAJ" on page 346)
Only the lower 11 bits of this field are valid, since the maximum legal frame size
for Ethernet is 1522 bytes.
Field Description

www.digiembedded.com
329
Ethernet Communication Module
Setting the EXTDMA (enable transmit DMA) bit in Ethernet General Control Register #1
starts the transfer of transmit frames from the system memory to the TX_FIFO. The
TX_WR logic reads the first buffer descriptor in the TX buffer descriptor RAM.
If the F bit is set, it transfers data from system memory to the TX_FIFO
using the buffer pointer as the starting point. This process continues until
the end of the buffer is reached. The address for each subsequent read of
the buffer is incremented by 32 bytes (that is, 0x20). The buffer length field
in the buffer descriptor is decremented by this same value, each transfer,
to identify when the end of the buffer is reached.
If the L field in the buffer descriptor is 0, the next buffer descriptor in the
RAM continues the frame transfer until the L field in the current buffer
descriptor is 1. This identifies the current buffer as the last buffer of a
transmit frame.
After the entire frame has been written to the TX_FIFO, the TX_WR logic waits for a
signal from the TX_RD logic indicating that frame transmission has completed at the
MAC. The TX_WR logic updates the buffer length, status, and F fields of the current
buffer descriptor (that is, the last buffer descriptor for the frame) in the TX buffer
descriptor RAM when the signal is received.
The TX_WR logic examines the status received from the MAC after it has transmitted
the frame.
If the frame was transmitted successfully, the TX_WR logic sets TXDONE
(frame transmission complete) in the Ethernet Interrupt Status register and
reads the next buffer descriptor. If a new frame is available (that is, the F
bit is set), the TX_WR starts transferring the frame. If a new frame is not
available, the TX_WR logic sets the TXIDLE (TX_WR logic has no frame to
transmit) bit in the Ethernet Interrupt Status register and waits for the
software to toggle TCLER (clear transmit logic), in Ethernet General Control
Register #2, from low to high to resume processing. When TCLER is toggled,
transmission starts again with the buffer descriptor pointed to by the
Transmit Recover Buffer Descriptor Pointer register. Software should update
this register before toggling TCLER.
The Transmit Buffer Descriptor Pointer Offset register will be valid only if
the previous buffer completed normally. In the case of an error that
requires that software manually throw away a packet by clearing out buffer
descriptors, the Transmit Buffer Descriptor Pointer Offset register will not

Ethernet front-end module
330
NS9750 Hardware Reference
contain the correct value. In this situation, software must keep track of the
location of the next buffer descriptor to be kicked off.
If the TX_WR logic detects that the frame was aborted or had an error, the
logic updates the current buffer descriptor as described in the previous
paragraph. If the frame was aborted before the last buffer descriptor of the
frame was accessed, the result is a situation in which the status field of a
buffer descriptor, which is not the last buffer descriptor in a frame, has a
non-zero value. The TX_WR logic stops processing frames until TCLER (clear
transmit logic) in Ethernet General Control Register #2 is toggled from low
to high to resume processing. The TX_WR logic also sets TXERR (last frame
not transmitted successfully) in the Ethernet Interrupt Status register and
loads the TX buffer descriptor RAM address of the current buffer descriptor
in the TX Error Buffer Descriptor Pointer register (see page 390). This allows
identification of the frame that was not transmitted successfully. As part of
the recovery procedure, software must read the TX Error Buffer Descriptor
Pointer register and then write the 8-bit address of the buffer descriptor to
resume transmission into the Transmit Recover Buffer Descriptor Pointer
register.
Transmitting a frame to the Ethernet MAC
The TX_RD logic is responsible for reading data from the TX_FIFO and sending it to the
Ethernet MAC. The logic does not begin reading a new frame until the TX_FIFO is full.
This scheme decouples the data transfer to the Ethernet MAC from the fill rate from
the AHB bus. For short frames that are less than 256 bytes, the transmit process
begins when the end-of-frame signal is received from the TX_WR logic.
When the MAC completes a frame transmission, it returns status bits that are stored
in the Ethernet Transmit Status register (see page 344) and written into the status
field of the current buffer descriptor.
Ethernet Slave Interface
The AHB slave interface supports only single 32-bit transfers. The slave interface also
supports limiting CSR and RAM accesses to CPU “privileged mode” accesses. Use the
internal register access mode bit 0 in the Miscellaneous System Configuration register to set
access accordingly (see "Miscellaneous System Configuration and Status register,"
beginning on page 296).

www.digiembedded.com
331
Ethernet Communication Module
The slave also generates an AHB ERROR if the address is not aligned on a 32-bit
boundary, and the misaligned bus address response mode is set in the Miscellaneous System
Configuration register (see "Miscellaneous System Configuration and Status register,"
beginning on page 296). In addition, accesses to non-existent addresses result in an
AHB ERROR response.
Interrupts
Separate RX and TX interrupts are provided back to the system. Table 203 shows all
interrupt sources and the interrupts to which they are assigned.
Interrupt condition Description Interrupt
RX data FIFO overflow RX data FIFO overflowed.
For proper operation, reset the receive packet processor using the
ERX bit in the Ethernet General Control Register #1 when this
condition occurs.
RX
RX status FIFO overflow RX status overflowed. RX
Receive buffer closed I bit set in receive buffer descriptor and buffer closed. RX
Receive complete (Pool
A)
Complete receive frame stored in pool A of system memory. RX
Receive complete (Pool
B)
Complete receive frame stored in pool B of system memory. RX
Receive complete (Pool
C)
Complete receive frame stored in pool C of system memory. RX
Receive complete (Pool
D)
Complete receive frame stored in pool D of system memory. RX
No receive buffers No buffer is available for this frame because all 4 buffer rings are
disabled, full, or no available buffer is big enough for the frame.
RX
Receive buffers full No buffer is available for this frame because all 4 buffers are
disabled or full.
RX
RX buffer ready Frame available in RX_FIFO. (Used for diagnostics.) RX
Statistics counter
overflow
One of the statistics counters has overflowed. Individual counters
can be masked using the CAM1 and CAM2 registers.
TX
Transmit buffer closed I bit set in Transmit buffer descriptor and buffer closed. TX
Table 203: Ethernet interrupt conditions

Ethernet front-end module
332
NS9750 Hardware Reference
The status bits for all interrupts are available in the Ethernet Interrupt Status
register, and the associated enables are available in the Ethernet Interrupt Enable
register. Each interrupt status bit is cleared by writing a 1 to it.
Resets
Table 204 provides a summary of all resets used for the Ethernet front-end and MAC,
as well as the modules the resets control.
Transmit buffer not ready F bit not set in transmit buffer descriptor when read from TX
buffer descriptor RAM, for a frame in progress.
TX
Transmit complete Frame transmission complete. TX
TXERR Frame not transmitted successfully. TX
TXIDLE TX_WR logic in idle mode because there are no frames to send. TX
Interrupt condition Description Interrupt
Table 203: Ethernet interrupt conditions
Bit field Register Active
state Default
state Modules reset
ERX Ethernet General Control
Register #1
0 0 RX_RD, RX_WR
ETX Ethernet General Control
Register #1
00TX_RD, TX_WR
MAC_HRST Ethernet General Control
Register #1
1 0 MAC, STAT, RMII, RX_WR,
TX_RD, programmable registers in
Station Address Logic
SRST MAC1 1 1 MAC (except programmable
registers), Station Address Logic
(except programmable registers),
RMII, RX_WR, TX_RD
RPERFUN MAC1 1 0 MAC RX logic
RPEMCST MAC1 1 0 MAC PEMCS (TX side)
RPETFUN MAC1 1 0 MAC TX logic
Table 204: Reset control

www.digiembedded.com
333
Ethernet Communication Module
RMIIM MII Management
Configuration register
10MAC MIIM logic
RPERMII PHY Support register 1 0 RMII
Bit field Register Active
state Default
state Modules reset
Table 204: Reset control

External CAM filtering
334
NS9750 Hardware Reference
External CAM filtering
NS9750 supports external Ethernet CAM filtering, which requires an external CAM
controller to operate in conjunction with the MAC inside NS9750. The interface to the
CAM controller is provided through GPIO in NS9750. External CAM filtering uses these
bits:
GPIO[19] configured as an output and for function 0
GPIO[18] configured as an input and for function 0
For MII PHYs, the CAM_REQ (GPIO[19]) signal is driven high by NS9750, to identify the
beginning of each Ethernet frame being transferred to NS9750. The signal is driven
high coincident with the 6th nibble of the packet from the frame. The external CAM
hardware must monitor the MII receive interface between the PHY and the MAC
waiting for the CAM_REQ assertion. When CAM_REQ is asserted, the CAM hardware can
extract the destination address field from the MII receive bus. As an alternative, the
external CAM hardware can use the RX_DV signal from the MII PHY to detect the start
of a frame.
After performing the necessary destination address lookup, the incoming frame can
be rejected by CAM filtering hardware by asserting the CAM_REJECT (GPIO[20]) input
high. This signal must be asserted no later than the 4th nibble from the end of the
frame. Once it is asserted, it must remain asserted until three RX_CLKs after the end
of the frame, to guarantee that the RX_WR logic has captured it. For example, a 64-
byte frame contains 128 nibbles of data on the MII interface. CAM_REJECT must be
valid by the 123rd nibble of data (first nibble is 0th nibble).
Figure 68 shows the timing relationship between the CAM_REQ, CAM_REJECT, and MII
receive interface signals when using an MII PHY.

www.digiembedded.com
335
Ethernet Communication Module
Figure 68: External Ethernet CAM filtering for MII PHY
In this example, the MII receive interface is transferring a frame whose first 6 nibbles
have the values 1, 2, 3, 4, 5, and 6. The external CAM hardware uses the CAM_REQ
signal to find the alignment for the destination address. After lookup is performed,
the CAM hardware can assert the CAM_REJECT signal to discard the frame. The
CAM_REJECT signal must be asserted no later than the 4th nibble from the end of the
frame.
For RMII PHYs, the external CAM filtering logic is different, because the PHY interface
is 2 bits at 50 MHz rather than the 4 bits at 25 MHz for a MII PHY. Because the
CAM_REQ signal is generated from the 25 MHz clock, it cannot be used reliably with
external 50 MHz logic to identify the start of a new frame. The external logic instead
should use the RMII PHY receive interface signals (that is, RXD[1:0], CRS_DV) to find the
start of a frame, as shown in Figure 69. The RMII specification defines the start of a
frame preamble when CRS_DV is high and RXD[1:0] transitions from 00 to 01. Per the
specification, CRS_DV is asserted asynchronously to REF_CLK, to indicate the CRS
function. When RXD[1:0] transitions from 00, however, CRS_DV performs the data valid
function, and is negated and asserted synchronous to REF_CLK until the end of the
frame.
5D 214365789ABC
Preamble/
SFD
Reject Setup to
End of Packet
(4 RXCLKs)
Reject Hold From
End of Packet
(3 RXCLKs)
5 RXCLKs
RX_CLK
RXD[3:0]
CAM_REQ
CAM_REJECT

External CAM filtering
336
NS9750 Hardware Reference
Figure 69: RMII PHY receive interface
After performing the necessary destination address lookup, the incoming frame can
be rejected by the CAM filtering hardware by asserting the CAM_REJECT(GPIO[20]) input
high, as shown in Figure 70. CAM_REJECT(GPIO[20]) must be asserted no later than one
di-bit nibble before the end of the frame (that is, when CRS_DV is negated). Once the
signal is asserted, it must remain asserted until 16 REF_CLKs (for 100 Mbps) or 128
REF_CLKS (for 10 Mbps) after the end of the frame, to guarantee that the RX_WR logic
has captured it. For example, a 64-byte frame contains 256 di-bits (that is, 2 bits) of
data on the RMII interface. CAM_REJECT must be valid by the 254th di-bit of data (the
first di-bit is 0th di-bit).
Figure 70: External Ethernet CAM filtering for RMII PHY
00 01 01 01 01 11 10 00 11 11
Preamble
REF_CLK
RXD[1:0] 00 00 01 01 01 10 11
CRS_DV
SFD Packet Data
Note 1
1. Rising edge of CRS_DV asynchronous relative to REF_CLK
2. CRS_DV synchronous to REF_CLK once RXD[1:0] changes from "00"
to "01" at start of preamble.
11 00 00 00 00 00 00 00 00 00
REF_CLK
RXD[1:0] 01 10 00 00 00 00 00
CRS_DV Note 1
1. Falling edge of CRS_DV synchronous relative to REF_CLK.
CAM_REJECT
REJECT setup to end of Packet
(1 REF_CLK min)
REJECT hold from end of packet
(16/128 REF_CLKs min for 100/10Mbps)

www.digiembedded.com
337
Ethernet Communication Module
Ethernet Control and Status registers
Table 205 shows the address for each Ethernet controller register. All configuration
registers must be accessed as 32-bit words and as single accesses only. Bursting is not
allowed.
Address Register Description
A060 0000 EGCR1 Ethernet General Control Register #1
A060 0004 EGCR2 Ethernet General Control Register #2
A060 0008 EGSR Ethernet General Status register
A060 000C–A060 0014 Reserved
A060 0018 ETSR Ethernet Transmit Status register
A060 001C ERSR Ethernet Receive Status register
A060 0400 MAC1 MAC Configuration Register #1
A060 0404 MAC2 MAC Configuration Register #2
A060 0408 IPGT Back-to-Back Inter-Packet-Gap register
A060 040C IPGR Non-Back-to-Back Inter-Packet-Gap register
A060 0410 CLRT Collision Window/Retry register
A060 0414 MAXF Maximum Frame register
A060 0418 SUPP PHY Support register
A060 041C Reserved
A060 0420 MCFG MII Management Configuration register
A060 0424 MCMD MII Management Command register
A060 0428 MADR MII Management Address register
A060 042C MWTD MII Management Write Data register
A060 0430 MRDD MII Management Read Data register
A060 0434 MIND MII Management Indicators register
A060 0440 SA1 Station Address Register #1
A060 0444 SA2 Station Address Register #2
Table 205: Ethernet Control and Status register map

Ethernet Control and Status registers
338
NS9750 Hardware Reference
A060 0448 SA3 Station Address register #3
A060 0500 SAFR Station Address Filter register
A060 0504 HT1 Hash Table Register #1
A060 0508 HT2 Hash Table Register #2
A060 0680 STAT Statistics Register Base (45 registers)
A060 0A00 RXAPTR RX_A Buffer Descriptor Pointer register
A060 0A04 RXBPTR RX_B Buffer Descriptor Pointer register
A060 0A08 RXCPTR RX_C Buffer Descriptor Pointer register
A060 0A0C RXDPTR RX_D Buffer Descriptor Pointer register
A060 0A10 EINTR Ethernet Interrupt Status register
A060 0A14 EINTREN Ethernet Interrupt Enable register
A060 0A18 TXPTR TX Buffer Descriptor Pointer register
A060 0A1C TXRPTR TX Recover Buffer Descriptor Pointer register
A060 0A20 TXERBD TX Error Buffer Descriptor Pointer register
A060 0A24 Reserved
A060 0A28 RXAOFF RX_A Buffer Descriptor Pointer Offset register
A060 0A2C RXBOFF RX_B Buffer Descriptor Pointer Offset register
A060 0A30 RXCOFF RX_C Buffer Descriptor Pointer Offset register
A060 0A34 RXDOFF RX_D Buffer Descriptor Pointer Offset register
A060 0A38 TXOFF Transmit Buffer Descriptor Pointer Offset register
A060 0A3C RXFREE RX Free Buffer register
A060 1000 TXBD TX Buffer Descriptor RAM (256 locations)
Address Register Description
Table 205: Ethernet Control and Status register map

www.digiembedded.com
339
Ethernet Communication Module
Ethernet General Control Register #1
Address: A060 0000
Register bit assignment
Bits Access Mnemonic Reset Description
D31 R/W ERX 0 Enable RX packet processing (see "Receive packet
processor" on page 324)
0 Reset RX
1Enable RX
Used as a soft reset for the RX. When cleared, resets all
logic in the RX and flushes the FIFO.
The ERX bit must be set active high to allow data to be
received from the MAC receiver.
D30 R/W ERXDMA 0 Enable receive DMA
0 Disable receive DMA data request (use to stall
receiver)
1 Enable receive DMA data request
Must be set active high to allow the RX_RD logic to
request the AHB bus to DMA receive frames into system
memory.
Set this bit to zero to temporarily stall the receive side
Ethernet DMA. The RX_RD logic stalls on frame
boundaries.
D29 N/A Reserved N/A N/A
Table 206: Ethernet General Control Register #1
RX
ALIGN
MAC_
HRST ITXA
13121110987654321015 14
PHY_MODE
31 29 28 27 26 25 24 23 22 21 20 19 18 17 1630
Rsvd ERX
SHT Not used ETX ETX
DMA
Not
used
ERX
INIT
ERX ERX
DMA Reserved
ReservedNot used
Rsvd

Ethernet Control and Status registers
340
NS9750 Hardware Reference
D28 R/W ERXSHT 0 Accept short (<64) receive frames
0 Do not accept short frames
1 Accept short frames
When set, allows frames that are smaller than 64 bytes to
be accepted by the RX_WR logic.
ERXSHT is typically set for debugging only.
D27:24 R/W Not used 0 Always write as 0.
D23 R/W ETX 0 Enable TX packet processing (see "Transmit packet
processor" on page 327)
0 Reset TX
1Enable TX
Used as a soft reset for the TX. When cleared resets all
logic in the TX and flushes the FIFOs.
ETX must be set active high to allow data to be sent to the
MAC and to allow processor access to the TX buffer
descriptor RAM.
D22 R/W ETXDMA 0 Enable transmit DMA
0 Disable transmit DMA data request (use to stall
transmitter)
1 Enable transmit DMA data request
Must be set active high to allow the transmit packet
processor to issue transmit data requests to the AHB
interface.
Set this bit to 0 to temporarily stall frame transmission,
which always stalls at the completion of the current frame.
The 8-bit address of the next buffer descriptor to be read
in the TX buffer descriptor RAM is loaded into the
TXSPTR register when the transmit process ends.
If the transmit packet processor already is stalled and
waiting for TCLER (see "TCLER" on page 343),clearing
ETXDMA will not take effect until TCLER has been
toggled.
This bit generally should be set after the Ethernet transmit
parameters (for example, buffer pointer descriptor) are
programmed into the transmit packet processor.
D21 R/W Not used 1 Always write as 1.
D20 R/W Not used 0 Always write as 0.
Bits Access Mnemonic Reset Description
Table 206: Ethernet General Control Register #1

www.digiembedded.com
341
Ethernet Communication Module
D19 R/W ERXINIT 0 Enable initialization of RX buffer descriptors
0 Do not initialize
1 Initialize
When set, causes the RX_RD logic to initialize the internal
buffer descriptor registers for each of the four pools from
the buffer descriptors pointed to by RXAPTR, RXBPTR,
RXCPTR, and RXDPTR. This is done as part of the RX
initialization process. RXINIT is set in the Ethernet
General Status register (see page 344) when the
initialization process is complete, and ERXINIT must be
cleared before enabling frame reception from the MAC.
The delay from ERXINIT set to RXINIT set is less than
five microseconds.
D18:16 N/A Reserved N/A N/A
D15:14 R/W PHY_MODE 00 Ethernet interface mode
00 10/100 Mbit MII mode
01 10/100 Mbit RMII mode
10 Reserved
11 Reserved
Identifies what type of Ethernet PHY is attached to
NS9750. NS9750 supports two styles of Ethernet PHY:
MII and RMII.
This field should be changed only while the MAC is reset.
D13 N/A Reserved N/A N/A
D12:11 R/W Not used 0 Always write as 0.
D10 R/W RXALIGN 0 Align RX data
0 Standard receive format. The data block immediately
follows the 14-byte header block.
1 The receiver inserts a 2-byte padding between the 14-
byte header and the data block, causing longword
alignment for both the header and data blocks.
D09 R/W MAC_HRST 1 MAC host interface soft reset
0 Restore MAC, STAT, SAL, RX_WR, and TX_RD to
normal operation.
1 Reset MAC, STAT, programmable registers in SAL,
RX_WR, and TX_RD. Keep high for minimum of
5μsec to guarantee that all functions get reset.
Bits Access Mnemonic Reset Description
Table 206: Ethernet General Control Register #1

Ethernet Control and Status registers
342
NS9750 Hardware Reference
Ethernet General Control Register #2
Address: A060 0004
Register bit assignment
D08 R/W ITXA 0 Insert transmit source address
0 Source address for Ethernet transmit frame taken
from data in TX_FIFO.
1 Insert the MAC Ethernet source address into the
Ethernet transmit frame source address field.
Set to force the MAC to automatically insert the Ethernet
MAC source address into the Ethernet transmit frame
source address. The SA1, SA2, and SA3 registers provide
the address information. When the ITXA bit is cleared, the
Ethernet MAC source address is taken from the data in the
TX_FIFO.
D07:00 N/A Reserved N/A N/A
Bits Access Mnemonic Reset Description
Table 206: Ethernet General Control Register #1
Bits Access Mnemonic Reset Description
D31:04 R/W Not used 0 Always write as 0.
Table 207: Ethernet General Control Register #2
Not used
T
CLER STEN
13121110987654321015 14
31 29 28 27 26 25 24 23 22 21 20 19 18 17 1630
Not used AUTO
Z
CLR
CNT

www.digiembedded.com
343
Ethernet Communication Module
D03 R/W TCLER 0 Clear transmit error
0->1 transition: Clear transmit error.
Clears out conditions in the transmit packet processor that
have caused the processor to stop and require assistance
from software before the processor can be restarted (for
example, an AHB bus error or the TXBUFNR bit set in the
Ethernet Interrupt Status register (see page 385)).
Toggle this bit from low to high to restart the transmit
packet processor.
D02 R/W AUTOZ 0 Enable statistics counter clear on read
0 No change in counter value after read
1 Counter cleared after read
When set, configures all counters in the Statistics module
to clear on read.
If AUTOZ is not set, the counters retain their value after a
read. The counters can be cleared by writing all zeros.
D01 R/W CLRCNT 1 Clear statistics counters
0 Do not clear all counters
1 Clear all counters
When set, synchronously clears all counters in the
Statistics module.
D00 R/W STEN 0 Enable statistics counters
0 Counters disabled
1 Counters enabled
When set, enables all counters in the Statistics module. If
this bit is cleared, the counters will not update.
Bits Access Mnemonic Reset Description
Table 207: Ethernet General Control Register #2

Ethernet Control and Status registers
344
NS9750 Hardware Reference
Ethernet General Status register
Address: A060 0008
Register bit assignment
Ethernet Transmit Status register
Address: A060 0018
The Ethernet Status register contains the status for the last transmit frame. The
TXDONE bit in the Ethernet Interrupt Status register (see page 385) is set upon
completion of a transmit frame and the Ethernet Transmit Status register is loaded at
the same time. Bits [15:0] are also loaded into the Status field of the last transmit
buffer descriptor for the frame.
Bits Access Mnemonic Reset Description
D31:21 N/A Reserved N/A N/A
D20 R/C RXINIT 0x0 RX initialization complete
Set when the RX_RD logic has completed the
initialization of the local buffer descriptor registers
requested when ERXINIT in Ethernet General
Control Register #1 (see page 339) is set. The delay
from ERXINIT set to RXINIT set is less than five
microseconds.
D19:00 N/A Reserved N/A N/A
Table 208: Ethernet General Status register
Reserved
13121110987654321015 14
31 29 28 27 26 25 24 23 22 21 20 19 18 17 1630
Reserved
RX
INIT Reserved

www.digiembedded.com
345
Ethernet Communication Module
Register bit assignment
Bits Access Mnemonic Reset Description
D31:16 N/A Reserved N/A N/A
D15 R TXOK 0x0 Frame transmitted OK
When set, indicates that the frame has been delivered to
and emptied from the transmit FIFO without problems.
D14 R TXBR 0x0 Broadcast frame transmitted
When set, indicates the frame’s destination address was
a broadcast address.
D13 R TXMC 0x0 Multicast frame transmitted
When set, indicates the frame’s destination address was
a multicast address.
D12 R TXAL 0x0 TX abort — late collision
When set, indicates that the frame was aborted due to a
collision that occurred beyond the collision window set
in the Collision Window/Retry register (see page 366).
If this bit is set, the TX_WR logic stops processing
frames and sets the TXERR bit in the Ethernet Interrupt
Status register.
D11 R TXAED 0x0 TX abort — excessive deferral
When set, indicates that the frame was deferred in
excess of 6071 nibble times in 100 Mbps or 24,287
times in 0 Mbps mode. This causes the frame to be
aborted if the excessive deferral bit is set to 0 in MAC
Configuration Register #2 (see page 351). If TXAED is
set, the TX_WR logic stops processing frames and sets
the TXERR bit in the Ethernet Interrupt Status register.
Table 209: Ethernet Transmit Status register
Reserved
13121110987654321015 14
31 29 28 27 26 25 24 23 22 21 20 19 18 17 1630
Not
used
TX
DEF
TX
CRC
Not
used TXCOLC
TX
OK
TX
BR
TX
MC
TX
AL
TX
AED
TX
AEC
TX
AUR
TX
AJ

Ethernet Control and Status registers
346
NS9750 Hardware Reference
D10 R TXAEC 0x0 TX abort — excessive collisions
When set, indicates that the frame was aborted because
the number of collisions exceeded the value set in the
Collision Window/Retry register. If this bit is set, the
TX_WR logic stops processing frames and sets the
TXERR bit in the Ethernet Interrupt Status register.
D09 R TXAUR 0x0 TX abort — underrun
When set, indicates that the frame was aborted because
the TX_FIFO had an underrun. If this bit is set, the
TX_WR logic stops processing frames and sets the
TXERR bit in the Ethernet Interrupt Status register.
D08 R TXAJ 0x0 TX abort — jumbo
When set, indicates that the frame’s length exceeded the
value set in the Maximum Frame register (see
page 357). TXAJ is set only if the HUGE bit in MAC
Configuration Register #2 (see page 351) is set to 0.
Jumbo frames result in the TX buffer descriptor buffer
length field (see "Buffer length" on page 327) being set
to 0x000.
If the HUGE bit is set to 0, the frame is truncated. If
TXAJ is set, the TX_WR logic stops processing frames
and sets the TXERR bit in the Ethernet Interrupt Status
register.
D07 R Not used 0x0 Always set to 0.
D06 R TXDEF 0x0 Transmit frame deferred
When set, indicates that the frame was deferred for at
least one attempt, but less than the maximum number
for an excessive deferral. TXDEF is also set when a
frame was deferred due to a collision.
This bit is not set for late collisions.
D05 R TXCRC 0x0 Transmit CRC error
When set, indicates that the attached CRC in the frame
did not match the internally-generated CRC. This bit is
not set if the MAC is inserting the CRC in the frame
(that is, the CRCEN bit is set in MAC Configuration
Register #2). If TXCRC is set, the TX_WR logic stops
processing frames and sets the TXERR bit in the
Ethernet Interrupt Status register.
Bits Access Mnemonic Reset Description
Table 209: Ethernet Transmit Status register

www.digiembedded.com
347
Ethernet Communication Module
Ethernet Receive Status register
Address: A060 001C
The Ethernet Receive Status register contains the status for the last completed
receive frame. The RXBR bit in the Ethernet Interrupt Status register (see page 385)
is set whenever a receive frame is completed and the Ethernet Receive Status
register is loaded at the same time. Bits [15:0] are also loaded into the status field of
the receive buffer descriptor used for the frame.
Register bit assignment
D04 R Not used 0x0 Always set to 0.
D03:00 R TXCOLC 0x0 Transmit collision count
Number of collisions the frame incurred during
transmission attempts.
Bits Access Mnemonic Reset Description
Table 209: Ethernet Transmit Status register
Bits Access Mnemonic Reset Description
D31:27 N/A Reserved N/A N/A
D26:16 R RXSIZE 0x000 Receive frame size in bytes
Length of the received frame, in bytes.
Table 210: Ethernet Receive Status register
13121110987654321015 14
31 29 28 27 26 25 24 23 22 21 20 19 18 17 1630
ReservedRXCE RXDV RXOK RXBR RXMC Rsvd RXDR
Reserved RXSIZE

Ethernet Control and Status registers
348
NS9750 Hardware Reference
MAC Configuration Register #1
Address: A060 0400
MAC Configuration Register #1 provides bits that control functionality within the
Ethernet MAC block.
D15 R RXCE 0x0 Receive carrier event previously seen
When set, indicates that a carrier event activity (an
activity on the receive channel that does not result in
a frame receive attempt being made) was found at
some point since the last receive statistics. A carrier
event results when the interface signals to the PHY
have the following values:
MRXER = 1
MRXDV = 0
RXD = 0xE
The event is being reported with this frame, although
it is not associated with the frame.
D14 R RXDV 0x0 Receive data violation event previously seen
Set when the last receive event was not long enough
to be a valid frame.
D13 R RXOK 0x0 Receive frame OK
Set when the frame had a valid CRC and no symbol
errors.
D12 R RXBR 0x0 Receive broadcast frame
Set when the frame has a valid broadcast address.
D11 R RXMC 0x0 Receive multicast frame
Set when the frame has a valid multicast address.
D10 N/A Reserved N/A N/A
D09 R RXDR 0x0 Receive frame has dribble bits
Set when an additional 1–7 bits are received after the
end of the frame.
Note: Ignore this bit with RMII applications.
D08:00 N/A Reserved N/A N/A
Bits Access Mnemonic Reset Description
Table 210: Ethernet Receive Status register

www.digiembedded.com
349
Ethernet Communication Module
Register bit assignment
Bits Access Mnemonic Reset Description
D31:16 N/A Reserved N/A N/A
D15 R/W SRST 1 Soft reset
Set this bit to 1 to reset the RX_WR, TX_RD, MAC
(except host interface), SAL (except host interface), and
RMII modules.
D14 R/W Not used 0 Always write as 0.
D13:12 N/A Reserved N/A N/A
D11 N/A Not used 0 Always write as 0.
D10 R/W RPERFUN 0 Reset PERFUN
Set this bit to 1 to put the MAC receive logic into reset.
D09 R/W RPEMCST 0 Reset PEMCS/TX
Set this bit to 1 to put the MAC control sublayer/
transmit domain logic into reset.
D08 R/W RPETFUN 0 Reset PETFUN
Set this bit to 1 to put the MAC transmit logic into reset.
D07:05 N/A Reserved N/A N/A
D04 R/W LOOPBK 0 Internal loopback
Set this bit to 1 to cause the MAC transmit interface to
be internally looped back to the MAC receive interface.
Clearing this bit results in normal operation.
D03:01 R/W Not used 0 Always write as 0.
Table 211: MAC Configuration Register #1
Reserved
13 12 11 10 9 8 7 6 5 4 3 2 1 015 14
31 29 28 27 26 25 24 23 22 21 20 19 18 17 1630
ReservedSRST RPER
FUN
RPE
MCST
RPET
FUN
Reserved LOOP
BK RXEN
Not
used Not used
Not
used

Ethernet Control and Status registers
350
NS9750 Hardware Reference
D00 R/W RXEN 0 Receive enable
Set this bit to 1 to allow the MAC receiver to receive
frames.
Bits Access Mnemonic Reset Description
Table 211: MAC Configuration Register #1

www.digiembedded.com
351
Ethernet Communication Module
MAC Configuration Register #2
Address: A060 0404
MAC Configuration Register #2 provides additional bits that control functionality
within the Ethernet MAC block.
Register bit assignment
Bits Access Mnemonic Reset Definition
D31:15 N/A Reserved N/A N/A
D14 R/W EDEFER 0 Excess deferral
0 The MAC aborts when the excessive deferral limit is
reached (that is, 6071 nibble times in 100 Mbps mode
or 24,287 bit times in 10 Mbps mode).
1 Enables the MAC to defer to carrier indefinitely, as
per the 802.3u standard.
D13 R/W Not used 0 Always write to 0.
D12 R/W NOBO 0 No backoff
When this bit is set to 1, the MAC immediately retransmits
following a collision, rather than using the binary
exponential backoff algorithm (as specified in the 802.3u
standard).
D11:10 N/A Reserved N/A N/A
D09 R/W LONGP 0 Long preamble enforcement
0 Allows any length preamble (as defined in the 802.3u
standard).
1 The MAC allows only receive frames that contain
preamble fields less than 12 bytes in length.
Table 212: MAC Configuration Register #2
Reserved
13121110987654321015 14
31 29 28 27 26 25 24 23 22 21 20 19 18 17 1630
ReservedRsvd EDE
FER LONGP PUREP CRCEN Not
used HUGE Not
used FULLD
Not
used NOBO AUTOP VLANP PADEN

Ethernet Control and Status registers
352
NS9750 Hardware Reference
D08 R/W PUREP 0 Pure preamble enforcement
0 No preamble checking is performed
1 The MAC certifies the content of the preamble to
ensure that it contains 0x55 and is error-free.
D07 R/W AUTOP 0 Auto detect pad enable
When set to 1, this bit causes the MAC to detect
automatically the type of transmit frame, either tagged or
untagged, by comparing the two octets following the
source address with the 0x8100 VLAN protect ID and pad
accordingly.
Note: This bit is ignored if PADEN is set
to 0.
See "PAD operation table for transmit frames" on page
353 for more information.
D06 R/W VLANP 0 VLAN pad enable
Set to 1 to have the MAC pad all short transmit frames to
64 bytes and to append a valid CRC. This bit is used in
conjunction with auto detect pad enable (AUTOP) and
pad/CRC enable (PADEN). See "PAD operation table for
transmit frames" on page 353.
Note: This bit is ignored if PADEN is set
to 0.
D05 R/W PADEN 0 Pad/CRC enable
0 Short transmit frames not padded.
1 The MAC pads all short transmit frames.
This bit is used in conjunction with auto detect pad enable
(AUTOP) and VLAN pad enable (VLANP). See "PAD
operation table for transmit frames" on page 353.
D04 R/W CRCEN 0 CRC enable
0 Transmit frames presented to the MAC contain a
CRC.
1 Append a CRC to every transmit frame, whether
padding is required or not.
CRCEN must be set if PADEN is set to 1.
D03 R/W Not used 0 Always write as 0.
Bits Access Mnemonic Reset Definition
Table 212: MAC Configuration Register #2

www.digiembedded.com
353
Ethernet Communication Module
PAD operation table for transmit frames
D02 R/W HUGE 0 Huge frame enable
0 Transmit and receive frames are limited to the MAXF
value in the Maximum Frame register (see
"Maximum Frame register" on page 357).
1 Frames of any length are transmitted and received.
D01 R/W Not used 0 Always write as 0.
D00 R/W FULLD 0 Full-duplex
0 The MAC operates in half-duplex mode.
1 The MAC operates in full-duplex mode.
Type AUTOP VLANP PADEN Action
Any X X 0 No pad; check CRC
Any001Pad to 60 bytes; append CRC
Any X 1 1 Pad to 64 bytes; append CRC
Any 1 0 1 If untagged, pad to 60 bytes; append CRC
If VLAN tagged, pad to 64 bytes; append CRC
Bits Access Mnemonic Reset Definition
Table 212: MAC Configuration Register #2

Ethernet Control and Status registers
354
NS9750 Hardware Reference
Back-to-Back Inter-Packet-Gap register
Address: A060 0408
Register bit assignment
Bits Access Mnemonic Reset Description
D31:07 N/A Reserved N/A N/A
D06:00 R/W IPGT 0x00 Back-to-back inter-packet-gap
Programmable field that indicates the nibble time offset
of the minimum period between the end of any
transmitted frame to the beginning of the next frame.
Full-duplex mode
Register value should be the appropriate period in
nibble times minus 3.
Recommended setting is 0x15 (21d), which
represents the minimum IPG of 0.96 uS (in 100
Mbps) or 9.6uS (in 10 Mbps).
Half-duplex mode
Register value should be the appropriate period in
nibble times minus 6.
Recommended setting is 0x12 (18d), which
represents the minimum IPG of 0.96 uS (in 100
Mbps) or 9.6 uS (in 10 Mbps).
Table 213: Back-to-Back Inter-Packet-Gap register
Reserved
IPGT
13121110987654321015 14
31 29 28 27 26 25 24 23 22 21 20 19 18 17 1630
Reserved

www.digiembedded.com
355
Ethernet Communication Module
Non Back-to-Back Inter-Packet-Gap register
Address: A060 040C
Register bit assignment
Collision Window/Retry register
Address: A060 0410
Bits Access Mnemonic Reset Description
D31:15 N/A Reserved N/A N/A
D14:08 R/W IPGR1 0x00 Non back-to-back inter-packet-gap part 1
Programmable field indicating optional carrierSense
window (referenced in IEEE 8.2.3/4.2.3.2.1).
If carrier is detected during the timing of IPGR1, the
MAC defers to carrier.
If carrier comes after IPGR1, the MAC continues
timing IPGR2 and transmits — knowingly causing
a collision. This ensures fair access to the medium.
IPGR1’s range of values is 0x0 to IPGR2. The
recommended value is 0xC.
D07 N/A Reserved N/A N/A
D06:00 R/W IPGR2 0x00 Non back-to-back inter-packet-gap part 2
Programmable field indicating the non back-to-back
inter-packet-gap. The recommended value for this field is
0x12 (18d), which represents the minimum IPG of 0.96 μS
in 100 Mbps or 9.6 μS in 10 Mbps.
Table 214: Non Back-to-Back Inter-Packet-Gap register
Reserved
IPGR2
13121110987654321015 14
31 29 28 27 26 25 24 23 22 21 20 19 18 17 1630
IPGR1Rsvd Rsvd

Ethernet Control and Status registers
356
NS9750 Hardware Reference
Register bit assignment
Bits Access Mnemonic Reset Description
D31:14 N/A Reserved N/A N/A
D13:08 R/W CWIN 0x37 Collision window
Programmable field indicating the slot time or collision
window during which collisions occur in properly
configured networks. Because the collision window
starts at the beginning of transmissions, the preamble and
SFD (start-of-frame delimiter) are included.
The default value (0x37 (55d)) corresponds to the frame
byte count at the end of the window.
D07:04 N/A Reserved N/A N/A
D03:00 R/W RETX 0xF Retransmission maximum
Programmable field specifying the number of
retransmission attempts following a collision before
aborting the frame due to excessive collisions. The
802.3u standard specifies the attemptLimit to be 0xF (15d).
Table 215: Collision Window/Retry register
Reserved
RETX
13121110987654321015 14
31 29 28 27 26 25 24 23 22 21 20 19 18 17 1630
CWINReserved Reserved

www.digiembedded.com
357
Ethernet Communication Module
Maximum Frame register
Address: A060 0414
Register bit assignment
Bits Access Mnemonic Reset Description
D31:16 N/A Reserved N/A N/A
D15:00 R/W MAXF 0x0600 Maximum frame length
Default value of 0x600 represents a maximum receive
frame of 1536 octets.
An untagged maximum-size Ethernet frame is 1518
octets. A tagged frame adds four octets for a total of
1522 octets. To use a shorter maximum length
restriction, program this field accordingly.
Note: If a proprietary header is allowed, this field
should be adjusted accordingly. For
example, if 4-byte proprietary headers are
prepended to the frames, the MAXF value
should be set to 1526 octets. This allows
the maximum VLAN tagged frame plus the
4-byte header.
Table 216: Maximum Frame register
Reserved
13121110987654321015 14
31 29 28 27 26 25 24 23 22 21 20 19 18 17 1630
MAXF

Ethernet Control and Status registers
358
NS9750 Hardware Reference
PHY Support register
Address: A060 0418
Register bit assignment
Bits Access Mnemonic Reset Description
D31:16 N/A Reserved N/A N/A
D15 R/W RPERMII 0 Reset RMII module
Set to 1 to reset the RMII PHY interface module logic.
D14:09 R/W Not used 0x08 Always write 0x08.
D08 R/W SPEED 0 Speed select (RMII)
0 RMII PHY interface logic is configured for 10
Mbps
1 RMII PHY interface logic is configured for 100
Mbps
D07:00 R?W Not used 0x00 Always write 0x00.
Table 217: PHY Support register
Reserved
13121110987654321015 14
31 29 28 27 26 25 24 23 22 21 20 19 18 17 1630
RPER
MII Not used SPEED Not used

www.digiembedded.com
359
Ethernet Communication Module
MII Management Configuration register
Address: A060 0420
Register bit assignment
Bits Access Mnemonic Reset Description
D31:16 N/A Reserved N/A N/A
D15 R/W RMIIM 0 Reset MII management block
Set this bit to 1 to reset the MII Management module.
D14:05 N/A Reserved N/A N/A
D04:02 R/W CLKS 0x0 Clock select
Used by the clock divide logic in creating the MII
management clock, which (per the IEEE 802.3u
standard) can be no faster than 2.5 MHz.
Note: Some PHYs support clock rates up to 12.5
MHz.
The AHB bus clock is used as the input to the clock
divide logic. "Clocks field settings," on page 360,
shows the settings that are supported.
D01 R/W SPRE 0 Suppress preamble
0 Causes normal cycles to be performed
1 Causes the MII Management module to perform
read/write cycles without the 32-bit preamble
field. (Preamble suppression is supported by
some PHYs.)
D00 R/W Not used 0 Always write to 0.
Table 218: MII Management Configuration register
Reserved
Not
used
13121110987654321015 14
31 29 28 27 26 25 24 23 22 21 20 19 18 17 1630
Reserved CLKS SPRE
RMIIM

Ethernet Control and Status registers
360
NS9750 Hardware Reference
Clocks field settings
MII Management Command register
Address: A060 0424
Register bit assignment
Note:
If both SCAN and READ are set, SCAN takes precedence.
CLKS field Divisor AHB bus clock for 2.5 MHz AHB bus clock for 12.5 MHz
000 4 50 MHz
001 4 50 MHz
010 6 75 MHz
011 8 100 MHz
100 10
101 20 50 MHz
110 30 75 MHz
111 40 100 MHz
Bits Access Mnemonic Reset Description
D31:02 N/A Reserved N/A N/A
Table 219: MII Management Command register
Reserved
READ
13121110987654321015 14
31 29 28 27 26 25 24 23 22 21 20 19 18 17 1630
Reserved SCAN

www.digiembedded.com
361
Ethernet Communication Module
MII Management Address register
Address: A060 0428
Register bit assignment
D01 R/W SCAN 0 Automatically scan for read data
Set to 1 to have the MII Management module perform
read cycles continuously. This is useful for
monitoring link fail, for example.
Note: SCAN must transition from a 0 to a 1 to
initiate the continuous read cycles.
D00 R/W READ 0 Single scan for read data
Set to 1 to have the MII Management module perform
a single read cycle. The read data is returned in the
MII Management Read Data register after the BUSY
bit in the MII Management Indicators register has
returned to a value of 0.
Note: READ must transition from a 0 to a 1 to
initiate a single read cycle.
Bits Access Mnemonic Reset Description
Table 219: MII Management Command register
Bits Access Mnemonic Reset Description
D31:13 N/A Reserved N/A N/A
Table 220: MII Management Address register
Reserved
13121110987654321015 14
31 29 28 27 26 25 24 23 22 21 20 19 18 17 1630
DADRReserved Reserved RADR

Ethernet Control and Status registers
362
NS9750 Hardware Reference
MII Management Write Data register
Address: A060 042C
Register bit assignment
D12:08 R/W DADR 0x00 MII PHY device address
Represents the 5-bit PHY device address field for
management cycles. Up to 32 different PHY devices
can be addressed.
D07:05 N/A Reserved N/A N/A
D04:00 R/W RADR 0x00 MII PHY register address
Represents the 5-bit PHY register address field for
management cycles. Up to 32 registers within a single
PHY device can be addressed.
Bits Access Mnemonic Reset Description
Table 220: MII Management Address register
Bits Access Mnemonic Reset Description
D31:16 N/A Reserved N/A N/A
D15:00 R/W MWTD 0x0000 MII write data
When this register is written, an MII Management
write cycle is performed using this 16-bit data along
with the preconfigured PHY device and PHY register
addresses defined in the MII Management Address
register (see page 361). The write operation completes
when the BUSY bit in the MII Management
Indicators register (see page 363) returns to 0.
Table 221: MII Management Write Data register
Reserved
13121110987654321015 14
31 29 28 27 26 25 24 23 22 21 20 19 18 17 1630
MWTD

www.digiembedded.com
363
Ethernet Communication Module
MII Management Read Data register
Address: A060 0430
Register bit assignment
MII Management Indicators register
Address: A060 0434
Bits Access Mnemonic Reset Description
D31:16 N/A Reserved N/A N/A
D15:00 R MRDD 0x0000 MII read data
Read data is obtained by reading from this register
after an MII Management read cycle. An MII
Management read cycle is executed by loading the
MII Management Address register, then setting the
READ bit to 1 in the MII Management Command
register (see page 360). Read data is available after the
BUSY bit in the MII Management Indicators register
(see page 363) returns to 0.
Table 222: MII Management Read Data register
Reserved
13121110987654321015 14
31 29 28 27 26 25 24 23 22 21 20 19 18 17 1630
MRDD
Reserved
MIILF BUSY
13121110987654321015 14
31 29 28 27 26 25 24 23 22 21 20 19 18 17 1630
Reserved N
VALID SCAN

Ethernet Control and Status registers
364
NS9750 Hardware Reference
Register bit assignment
Station Address registers
Address: A060 0440 / 0444 / 0448
The 48-bit station address is loaded into Station Address Register #1, Station Address
Register #2, and Station Address Register #3, for use by the station address logic (see
"Station address logic (SAL)" on page 321).
Bits Access Mnemonic Reset Description
D31:04 N/A Reserved N/A N/A
D03 R MIILF 0 MII link failure
When set to 1, indicates that the PHY currently has a
link fail condition.
D02 R NVALID 0 Read data not valid
When set to 1, indicates that the MII Management
read cycle has not completed and the read data is not
yet valid. Also indicates that SCAN READ is not
valid for automatic scan reads.
D01 R SCAN 0 Automatically scan for read data in progress
When set to 1, indicates that continuous MII
Management scanning read operations are in
progress.
D00 R BUSY 0 MII interface BUSY with read/write operation
When set to 1, indicates that the MII Management
module currently is performing an MII Management
read or write cycle. This bit returns to 0 when the
operation is complete.
Table 223: MII Management Indicators register
Reserved
OCTET1
13121110987654321015 14
31 29 28 27 26 25 24 23 22 21 20 19 18 17 1630
OCTET2

www.digiembedded.com
365
Ethernet Communication Module
Note:
Octet #6 is the first byte of a frame received from the MAC. Octet #1 is
the last byte of the station address received from the MAC.
Bits Access Mnemonic Reset Description
Station Address Register #1
D31:16 N/A Reserved N/A N/A
D15:08 R/W OCTET1 0 Station address octet #1 (stad[7:0])
D07:00 R/W OCTET2 0 Station address octet #2 (stad[15:8])
Station Address Register #2
D31:16 N/A Reserved N/A N/A
D15:08 R/W OCTET3 0 Station address octet #3 (stad[23:16])
D07:00 R/W OCTET4 0 Station address octet #4 (stad[31:24])
Station Address Register #3
D31:16 N/A Reserved N/A N/A
D15:08 R/W OCTET5 0 Station address octet #5 (stad[39:32])
D07:00 R/W OCTET6 0 Station address octet #6 (stad[47:40])
Table 224: Station Address registers
Reserved
OCTET3
13121110987654321015 14
31 29 28 27 26 25 24 23 22 21 20 19 18 17 1630
OCTET4
Reserved
OCTET5
13121110987654321015 14
31 29 28 27 26 25 24 23 22 21 20 19 18 17 1630
OCTET6

Ethernet Control and Status registers
366
NS9750 Hardware Reference
Station Address Filter register
Address: A060 0500
The Station Address Filter register contains several filter controls. The register is
located in the station address logic (see "Station address logic (SAL)" on page 321).
All filtering conditions are independent of each other. For example, the station
address logic can be programmed to accept all multicast frames, all broadcast
frames, and frames to the programmed destination address.
Register bit assignment
Register Hash Tables
The MAC receiver provides the station address logic with a 6-bit CRC value that is the
upper six bits of a 32-bit CRC calculation performed on the 48-bit multicast
destination address. This 6-bit value addresses the 64-bit multicast hash table
created in HT1 (hash table 1) and HT2 (hash table 2). If the current receive frame is a
multicast frame and the 6-bit CRC addresses a bit in the hash table that is set to 1,
the receive frame will be accepted; otherwise, the receive frame is rejected.
Bits Access Mnemonic Reset Description
D31:04 N/A Reserved N/A N/A
D03 R/W PRO 0 Enable promiscuous mode; receive all frames
D02 R/W PRM 0 Accept all multicast frames
D01 R/W PRA 0 Accept multicast frames using the hash table
D00 R/W BROAD 0 Accept all broadcast frames
Table 225: Station Address Filter register
Reserved
PRO BROAD
13121110987654321015 14
31 29 28 27 26 25 24 23 22 21 20 19 18 17 1630
Reserved PRM PRA

www.digiembedded.com
367
Ethernet Communication Module
HT1 stores enables for the lower 32 CRC addresses; HT2 stores enables for the upper
32 CRC addresses.
HT1
Address: A060 0504
Register bit assignment
HT2
Address: A060 0508
Register bit assignment
Bits Access Mnemonic Reset Description
D31:00 R/W HT1 0x00000000 CRC 31:00
Table 226: Hash Table Register 1
Bits Access Mnemonic Reset Description
D31:00 R/W HT2 0x00000000 CRC 63:32
Table 227: Hash Table Register 2
HT1
13121110987654321015 14
31 29 28 27 26 25 24 23 22 21 20 19 18 17 1630
HT1
HT2
13121110987654321015 14
31 29 28 27 26 25 24 23 22 21 20 19 18 17 1630
HT2

Ethernet Control and Status registers
368
NS9750 Hardware Reference
Statistics registers
Address: A060 0680 (base register)
The Statistics module has 39 counters and 4 support registers that count and save
Ethernet statistics. The Ethernet General Control Register #2 contains three Statistics
module configuration bits: AUTOZ, CLRCNT, and STEN. The counters support a “clear
on read” capability that is enabled when AUTOZ is set to 1.
Combined transmit and receive statistics counters
The combined transmit and receive statistics counters, listed in Table 228, are
incremented for each good or bad frame, transmitted and received, that falls within
the specified frame length limits of the counter (for example, TR127 counts 65–127
byte frames). The frame length excludes framing bits and includes the FCS
(checksum) bytes. All counters are 18 bits, with this bit configuration:
D31:18 R Reserved
D17:00 R/W Reset = 0x00000 Count (R/W)
Address Register Transmit and receive counters R/W
A060_0680 TR64 Transmit & receive 64 Byte frame counter R/W
A060_0684 TR127 Transmit & receive 65 to 127 Byte frame counter R/W
A060_0688 TR255 Transmit & receive 128 to 255 Byte frame counter R/W
A060_068C TR511 Transmit & receive 256 to 511 Byte frame counter R/W
A060_0690 TR1K Transmit & receive 512 to 1023 Byte frame counter R/W
A060_0694 TRMAX Transmit & receive 1024 to 1518 Byte frame counter R/W
A060_0698 TRMGV Transmit & receive 1519 to 1522 Byte good VLAN frame
count
R/W
Table 228: Combined transmit and receive statistics counters address map

www.digiembedded.com
369
Ethernet Communication Module
Receive statistics counters
Receive byte counter (A060 069C)
Incremented by the byte count of frames received with 0 to 1518 bytes, including
those in bad packets, excluding framing bits but including FCS bytes.
Address Register Receive counters R/W
A060_069C RBYT Receive byte counter R/W
A060_06A0 RPKT Receive packet counter R/W
A060_06A4 RFCS Receive FCS error counter R/W
A060_06A8 RMCA Receive multicast packet counter R/W
A060_06AC RBCA Receive broadcast packet counter R/W
A060_06B0 RXCF Receive control frame packet counter R/W
A060_06B4 RXPF Receive PAUSE frame packet counter R/W
A060_06B8 RXUO Receive unknown OPCODE counter R/W
A060_06BC RALN Receive alignment error counter R/W
A060_06C0 Reserved N/A N/A
A060_06C4 RCDE Receive code error counter R/W
A060_06C8 RCSE Receive carrier sense error counter R/W
A060_06CC RUND Receive undersize packet counter R/W
A060_06D0 ROVR Receive oversize packet counter R/W
A060_06D4 RFRG Receive fragments counter R/W
A060_06D8 RJBR Receive jabber counter R/W
A060-06DC Reserved N/A N/A
Table 229: Receive statistics counters address map
D31:24 R Reset = Read as 0 Reserved
D23:00 R/W Reset = 0x000000 RBYT

Ethernet Control and Status registers
370
NS9750 Hardware Reference
Receive packet counter (A060 06A0)
Incremented for each received frame (including bad packets, and all unicast,
broadcast, and multicast packets).
Receive FCS error counter (A060 06A4)
Incremented for each frame received with a length of 64 to 1518 bytes, and
containing a frame check sequence (FCS) error. FCS errors are not counted for VLAN
frames that exceed 1518 bytes or for any frames with dribble bits.
Ignore this counter for RMII applications as it does not operate properly.
Receive multicast packet counter (A060 06A8)
Incremented for each good multicast frame with a length no greater than 1518 bytes
(non-VLAN) or 1522 bytes (VLAN), excluding broadcast frames. This counter does not
look at range/length errors.
Receive broadcast packet counter (A060 06AC)
Incremented for each good broadcast frame with a length no greater than 1518 bytes
(non-VLAN) or 1522 bytes (VLAN), excluding multicast frames. This counter does not
look at range/length errors.
D31:18 R Reset = Read as 0 Reserved
D17:00 R/W Reset = 0x00000 RPKT
D31:12 R Reset = Read as 0 Reserved
D11:00 R/W Reset = 0x000 RFCS
D31:18 R Reset = Read as 0 Reserved
D17:00 R/W Reset = 0x00000 RMCA
D31:18 R Reset = Read as 0 Reserved
D17:00 R/W Reset = 0x00000 RBCA

www.digiembedded.com
371
Ethernet Communication Module
Receive control frame packet counter (A060 06B0)
Incremented for each MAC control frame received (PAUSE and unsupported).
Receive PAUSE frame packet counter (A060 06B4)
Incremented each time a valid PAUSE control frame is received.
Receive unknown OPCODE packet counter (A060 06B8)
Incremented each time a MAC control frame is received with an OPCODE other than
PAUSE.
Receive alignment error counter (A060 06BC)
Incremented for each received frame, from 64 to 1518 bytes, that contains an invalid
FCS and has dribble bits (that is, is not an integral number of bytes).
Ignore this counter for RMII applications as it does not operate properly.
Receive code error counter (A060 06C4)
Incremented each time a valid carrier was present and at least one invalid data
symbol was found.
D31:12 R Reset = Read as 0 Reserved
D11:00 R/W Reset = 0x000 RXCF
D31:12 R Reset = Read as 0 Reserved
D11:00 R/W Reset = 0x000 RXPF
D31:12 R Reset = Read as 0 Reserved
D11:00 R/W Reset = 0x000 RBUO
D31:12 R Reset = Read as 0 Reserved
D11:00 R/W Reset = 0x000 RALN
D31:12 R Reset = Read as 0 Reserved
D11:00 R/W Reset = 0x000 RCDE

Ethernet Control and Status registers
372
NS9750 Hardware Reference
Receive carrier sense error counter (A060 06C8)
Incremented each time a false carrier is found during idle, as defined by a 1 on RX_ER
and an 0xE on RXD. The event is reported with the statistics generated on the next
received frame. Only one false carrier condition can be detected and logged between
frames.
Receive undersize packet counter (A060 06CC)
Incremented each time a frame is received that is less than 64 bytes in length,
contains a valid FCS, and is otherwise well-formed. This counter does not look at
range/length errors.
Receive oversize packet counter (A060 06D0)
Incremented each time a frame is received that exceeds 1518 bytes (non-VLAN) or
1522 bytes (VLAN), contains a valid FCS, and is otherwise well-formed. This counter
does not look at range/length errors. This counter is not incremented when a packet
is truncated because it exceeds the MAXF value.
Receive fragments counter (A060 06D4)
Incremented for each frame received that is less than 64 bytes in length and contains
an invalid FCS; this includes integral and non-integral lengths.
Receive jabber counter (A060 06D8)
Incremented for frames received that exceed 1518 bytes (non-VLAN) or 1522 bytes
(VLAN) and contain an invalid FCS, including alignment errors. This counter does not
D31:12 R Reset = Read as 0 Reserved
D11:00 R/W Reset = 0x000 RCSE
D31:12 R Reset = Read as 0 Reserved
D11:00 R/W Reset = 0x000 RUND
D31:12 R Reset = Read as 0 Reserved
D11:00 R/W Reset = 0x000 ROVR
D31:12 R Reserved
D11:00 R/W Reset = 0x000 RFRG

www.digiembedded.com
373
Ethernet Communication Module
increment when a packet is truncated to 1518 (non-VLAN) or 1522 (VLAN) bytes by
MAXF.
Transmit statistics counters
D31:12 R Reset = Read as 0 Reserved
D11:00 R/W Reset = 0x000 RJBR
Address Register Transmit counters R/W
A060_06E0 TBYT Transmit byte counter R/W
A060_06E4 TPKT Transmit packet counter R/W
A060_06E8 TMCA Transmit multicast packet counter R/W
A060_06EC TBCA Transmit broadcast packet counter R/W
A060_06F0 Reserved N/A N/A
A060_06F4 TDFR Transmit deferral packet counter R/W
A060_06F8 TEDF Transmit excessive deferral packet counter R/W
A060_06FC TSCL Transmit single collision packet counter R/W
A060_0700 TMCL Transmit multiple collision packet counter R/W
A060_0704 TLCL Transmit late collision packet counter R/W
A060_0708 TXCL Transmit excessive collision packet counter R/W
A060_070C TNCL Transmit total collision counter R/W
A060_0710 Reserved N/A N/A
A060_0714 Reserved N/A N/A
A060_0718 TJBR Transmit jabber frame counter R/W
A060_071C TFCS Transmit FCS error counter R/W
A060_0720 Reserved N/A N/A
A060_0724 TOVR Transmit oversize frame counter R/W
A060_0728 TUND Transmit undersize frame counter R/W
A060_072C TFRG Transmit fragments frame counter R/W
Table 230: Transmit statistics counters address map

Ethernet Control and Status registers
374
NS9750 Hardware Reference
Transmit byte counter (A060 06E0)
Incremented by the number of bytes that were put on the wire, including fragments
of frames that were involved with collisions. This count does not include preamble/
SFD or jam bytes.
Transmit packet counter (A060 06E4)
Incremented for each transmitted packet (including bad packets, excessive deferred
packets, excessive collision packets, late collision packets, and all unicast,
broadcast, and multicast packets).
Transmit multicast packet counter (A060 06E8)
Incremented for each multicast valid frame transmitted (excluding broadcast
frames).
Transmit broadcast packet counter (A060 06EC)
Incremented for each broadcast frame transmitted (excluding multicast frames).
Transmit deferral packet counter (A060 06F4)
Incremented for each frame that was deferred on its first transmission attempt. This
counter does not include frames involved in collisions.
D31:24 R Reset = Read as 0 Reserved
D23:00 R/W Reset = 0x000000 TBYT
D31:18 R Reset = Read as 0 Reserved
D17:00 R/W Reset = 0x00000 TPKT
D31:18 R Reset = Read as 0 Reserved
D17:00 R/W Reset = 0x00000 TMCA
D31:18 R Reset = Read as 0 Reserved
D17:00 R/W Reset = 0x00000 TBCA
D31:12 R Reset = Read as 0 Reserved
D11:00 R/W Reset = 0x000 TDFR

www.digiembedded.com
375
Ethernet Communication Module
Transmit excessive deferral packet counter (A060 06F8)
Incremented for frames aborted because they were deferred for an excessive period
of time (3036 byte times).
Transmit single collision packet counter (A060 06FC)
Incremented for each frame transmitted that experienced exactly one collision
during transmission.
Transmit multiple collision packet counter (A060 0700)
Incremented for each frame transmitted that experienced 2–15 collisions (including
any late collisions) during transmission.
Transmit late collision packet counter (A060 0704)
Incremented for each frame transmitted that experienced a late collision during a
transmission attempt. Late collisions are defined using the CWIN[13:08] field of the
Collision Window/Retry register.
Transmit excessive collision packet counter (A060 0708)
Incremented for each frame transmitted that experienced excessive collisions during
transmission, as defined by the RETX [03:00] field of the Collision Window/Retry
register, and was aborted.
D31:12 R Reset = Read as 0 Reserved
D11:00 R/W Reset = 0x000 TEDF
D31:12 R Reset = Read as 0 Reserved
D11:00 R/W Reset = 0x000 TSCL
D31:12 R Reset = Read as 0 Reserved
D11:00 R/W Reset = 0x000 TMCL
D31:12 R Reset = Read as 0 Reserved
D11:00 R/W Reset = 0x000 TLCL
D31:12 R Reset = Read as 0 Reserved
D11:00 R/W Reset = 0x000 TXCL

Ethernet Control and Status registers
376
NS9750 Hardware Reference
Transmit total collision packet counter (A060 070C)
Incremented by the number of collisions experienced during the transmission of a
frame.
Note:
This register does not include collisions that result in an excessive
collision count or late collisions.
Transmit jabber frame counter (A060 0718)
Incremented for each oversized transmitted frame with an incorrect FCS value.
Transmit FCS error counter (A060 071C)
Incremented for every valid-sized packet with an incorrect FCS value.
Transmit oversize frame counter (A060 0724)
Incremented for each transmitted frame that exceeds 1518 bytes (NON_VLAN) or 1522
bytes (VLAN) and contains a valid FCS.
D31:12 R Reset = Read as 0 Reserved
D11:00 R/W Reset = 0x000 TNCL
D31:12 R Reset = Read as 0 Reserved
D11:00 R/W Reset = 0x000 TJBR
D31:12 R Reset = Read as 0 Reserved
D11:00 R/W Reset = 0x000 TFCS
D31:12 R Reset = Read as 0 Reserved
D11:00 R/W Reset = 0x000 TOVR

www.digiembedded.com
377
Ethernet Communication Module
Transmit undersize frame counter (A060 0728)
Incremented for every frame less than 64 bytes, with a correct FCS value. This
counter also is incremented when a jumbo packet is aborted (see "TXAJ" on page 346)
and the MAC is not checking the FCS (see "CRCEN" on page 352), because the frame is
reported as having a length of 0 bytes.
Transmit fragment counter (A060 072C)
Incremented for every frame less than 64 bytes, with an incorrect FCS value.
General Statistics registers
Table 231 lists the General Statistics registers.
Carry Register 1 (CAR1) and Carry Register 2 (CAR2) have carry bits for all of the
statistics counters. These carry bits are set when the associated counter reaches a
rollover condition.
These carry bits also can cause the STOVFL (statistics counter overflow) bit in the
Ethernet Interrupt Status register (see "Ethernet Interrupt Status register" on page
385) to be set. Carry Register 1 Mask register (CAM1) and Carry Register 2 Mask
register (CAM2) have individual mask bits for each of the carry bits. When set, the
mask bit prevents the associated carry bit from setting the STOVFL bit.
D31:12 R Reset = Read as 0 Reserved
D11:00 R/W Reset = 0x000 TUND
D31:12 R Reset = Read as 0 Reserved
D11:00 R/W Reset = 0x000 TFRG
Address Register General registers R/W
A060_0730 CAR1 Carry Register 1 R
A060_0734 CAR2 Carry Register 2 R
A060_0738 CAM1 Carry Register 1 Mask register R/W
A060_073C CAM2 Carry Register 2 Mask register R/W
Table 231: General Statistics register address map

Ethernet Control and Status registers
378
NS9750 Hardware Reference
Carry Register 1
Address: A060 0730
Bits Access Mnemonic Reset Description
D31 R/C C164 0 Carry register 1 TR64 counter carry bit
D30 R/C C1127 0 Carry register 1 TR127 counter carry bit
D29 R/C C1255 0 Carry register 1 TR255 counter carry bit
D28 R/C C1511 0 Carry register TR511 counter carry bit
D27 R/C C11K 0 Carry register 1 TR1K counter carry bit
D26 R/C C1MAX 0 Carry register 1 TRMAX counter carry bit
D25 R/C C1MGV 0 Carry register 1 TRMGV counter carry bit
D24:17 N/A Reserved N/A N/A
D16 R/C C1RBY 0 Carry register 1 RBYT counter carry bit
D15 R/C C1RPK 0 Carry register 1 RPKT counter carry bit
D14 R/C C1RFC 0 Carry register 1 RFCS counter carry bit
D13 R/C C1RMC 0 Carry register 1 RMCA counter carry bit
D12 R/C C1RBC 0 Carry register 1 RBCA counter carry bit
D11 R/C C1RXC 0 Carry register 1 RXCF counter carry bit
D10 R/C C1RXP 0 Carry register 1 RXPF counter carry bit
D09 R/C C1RXU 0 Carry register 1 RXUO counter carry bit
D08 R/C C1RAL 0 Carry register 1 RALN counter carry bit
D07 N/A Reserved N/A N/A
D06 R/C C1RCD 0 Carry register 1 RCDE counter carry bit
Table 232: Carry Register 1
C1
RMC
C1
RBC C1RXP
C1
RXC
C1
RXU C1RAL C1
RCD
C1
RCS
C1
RUN
C1
ROV
C1
RFR
C1
RJB Rsvd
13 12 11 10 9 8 7 6 5 4 3 2 1 015 14
C1
RPK
C1
RFC
31 29 28 27 26 25 24 23 22 21 20 19 18 17 1630
C1255 C1511 C1
MAX
C11K C1
MGV
C1
RBY
C164 C1127 Reserved
Rsvd

www.digiembedded.com
379
Ethernet Communication Module
Carry Register 2
Address: A060 0734
D05 R/C C1RCS 0 Carry register 1 RCSE counter carry bit
D04 R/C C1RUN 0 Carry register 1 RUND counter carry register
D03 R/C C1ROV 0 Carry register 1 ROVR counter carry bit
D02 R/C C1RFR 0 Carry register 1 RFRG counter carry bit
D01 R/C C1RJB 0 Carry register 1 RJBR counter carry bit
D00 N/A Reserved N/A N/A
Bits Access Mnemonic Reset Description
D31:20 N/A Reserved N/A N/A
D19 R/C C2TJB 0 Carry register 2 TJBR counter carry bit
D18 R/C C2TFC 0 Carry register 2 TFCS counter carry bit
D17 N/A Reserved N/A N/A
D16 R/C C2TOV 0 Carry register 2 TOVR counter carry bit
D15 R/C C2TUN 0 Carry register 2 TUND counter carry bit
D14 R/C C2TFG 0 Carry register 2 TFRG counter carry bit
D13 R/C C2TBY 0 Carry register 2 TBYT counter carry bit
D12 R/C C2TPK 0 Carry register 2 TPKT counter carry bit
D11 R/C C2TMC 0 Carry register 2 TMCA counter carry bit
Table 233: Carry Register 2
Bits Access Mnemonic Reset Description
Table 232: Carry Register 1
C2
TBY
C2
TPK C2TBCC2TMC Rsvd C2TDF C2
TED
C2
TSC
C2
TMA
C2
TLC
C2
TXC
C2
TNC Reserved
13121110987654321015 14
C2
TUN
C2
TFG
31 29 28 27 26 25 24 23 22 21 20 19 18 17 1630
Reserved C2
JTB
C2
TFC Rsvd C2
TOV

Ethernet Control and Status registers
380
NS9750 Hardware Reference
Carry Register 1 Mask register
Address: A060 0738
D10 R/C C2TBC 0 Carry register 2 TBCA counter carry bit
D09 N/A Reserved N/A N/A
D08 R/C C2TDF 0 Carry register 2TDFR counter carry bit
D07 R/C C2TED 0 Carry register 2 TEDF counter carry bit
D06 R/C C2TSC 0 Carry register 2 TSCL counter carry bit
D05 R/C C2TMA 0 Carry register 2 TMCL counter carry bit
D04 R/C C2TLC 0 Carry register 2 TLCL counter carry bit
D03 R/C C2TXC 0 Carry register 2 TXCL counter carry bit
D02 R/C C2TNC 0 Carry register 2 TNCL counter carry bit
D01:00 N/A Reserved N/A N/A
Bits Access Mnemonic Reset Description
D31 R/W M164 1 Mask register 1 TR64 counter carry bit mask
D30 R/W M1127 1 Mask register 1 TR127 counter carry bit mask
D29 R/W M1255 1 Mask register 1 TR255 counter carry bit mask
D28 R/W M1511 1 Mask register 1 TR511 counter carry bit mask
D27 R/W M11K 1 Mask register 1 TR1K counter carry bit mask
D26 R/W M1MAX 1 Mask register 1 TRMAX counter carry bit mask
Table 234: Carry Register 1 Mask register
Bits Access Mnemonic Reset Description
Table 233: Carry Register 2
M1
RMC
M1
RBC M1RXP
M1
RXC
M1
RXU M1RAL M1
RCD
M1
RCS
M1
RUN
M1
ROV
M1
RFR
M1
RJB
Not
used
13 12 11 10 9 8 7 6 5 4 3 2 1 015 14
M1
RPK
M1
RFC
31 29 28 27 26 25 24 23 22 21 20 19 18 17 1630
M
1255
M
1511
M1
MAX
M
C11K
M1
MGV
M1
RBY
M164 M1127 Reserved
Not
used

www.digiembedded.com
381
Ethernet Communication Module
D25 R/W M1MGV 1 Mask register 1 TRMGV counter carry bit mask
D24:17 N/A Reserved N/A N/A
D16 R/W M1RBY 1 Mask register 1 RBYT counter carry bit mask
D15 R/W M1RPK 1 Mask register 1 RPKT counter carry bit mask
D14 R/W M1RFC 1 Mask register 1 RFCS counter carry bit mask. Set this bit
to 1 for RMII applications.
D13 R/W M1RMC 1 Mask register 1 RMCA counter carry bit mask
D12 R/W M1RBC 1 Mask register 1 RBCA counter carry bit mask
D11 R/W M1RXC 1 Mask register 1 RXCF counter carry bit mask
D10 R/W M1RXP 1 Mask register 1 RXPF counter carry bit mask
D09 R/W M1RXU 1 Mask register 1 RXUO counter carry bit mask
D08 R/W M1RAL 1 Mask register 1 RALN counter carry bit mask. Set this bit
to 1 for RMII applications.
D07 N/A Not used 1 Always write as 1.
D06 R/W M1RCD 1 Mask register 1 RCDE counter carry bit mask
D05 R/W M1RCS 1 Mask register 1 RCSE counter carry bit mask
D04 R/W M1RUN 1 Mask register 1 RUND counter carry bit mask
D03 R/W M1ROV 1 Mask register 1 ROVR counter carry bit mask
D02 R/W M1RFR 1 Mask register 1 RFRG counter carry bit mask
D01 R/W M1RJB 1 Mask register 1 RJBR counter carry bit mask
D00 R/W Not used 1 Always write as 1.
Bits Access Mnemonic Reset Description
Table 234: Carry Register 1 Mask register

Ethernet Control and Status registers
382
NS9750 Hardware Reference
Carry Register 2 Mask register
Address: A060 073C
Bits Access Mnemonic Reset Description
D31:20 N/A Reserved N/A N/A
D19 R/W M2TJB 1 Mask register 2 TJBR counter carry bit mask
D18 R/W M2TFC 1 Mask register 2 TFCS counter carry bit mask
D17 R/W Not used 1 Always write as 1.
D16 R/W M2TOV 1 Mask register 2 TOVR counter carry bit mask
D15 R/W M2TUN 1 Mask register 2 TUND counter carry bit mask
D14 R/W M2TFG 1 Mask register 2 TFRG counter carry bit mask
D13 R/W M2TBY 1 Mask register 2 TBYT counter carry bit mask
D12 R/W M2TPK 1 Mask register 2 TPKT counter carry bit mask
D11 R/W M2TMC 1 Mask register 2 TMCA counter carry bit mask
D10 R/W M2TBC 1 Mask register 2 TBCA counter carry bit mask
D09 R/W Not used 1 Always write as 1.
D08 R/W M2TDF 1 Mask register 2 TDFR counter carry bit mask
D07 R/W M2TED 1 Mask register 2 TEDF counter carry bit mask
D06 R/W M2TSC 1 Mask register 2 TSCL counter carry bit mask
D05 R/W M2TMA 1 Mask register 2 TMCL counter carry bit mask
D04 R/W M2TLC 1 Mask register 2 TLCL counter carry bit mask
D03 R/W M2TXC 1 Mask register 2 TXCL counter carry bit mask
D02 R/W M2TNC 1 Mask register 2 TNCL counter carry bit mask
D01:00 R/W Not used 11 Always write as “11.”
Table 235: Carry Register 2 Mask register
M2
TBY
M2
TPK M2TBC
M2
TMC
Not
used M2TDF M2
TED
M2
TSC
M2
TMA
M2
TLC
M2
TXC
M2
TNC Not used
13121110987654321015 14
M2
TUN
M2
TFG
31 29 28 27 26 25 24 23 22 21 20 19 18 17 1630
Reserved M2
JTB
M2
TFC
Not
used
M2
TOV

www.digiembedded.com
383
Ethernet Communication Module
RX_A Buffer Descriptor Pointer register
Address: A060 0A00
Register bit assignment
RX_B Buffer Descriptor Pointer register
Address: A060 0A04
Register bit assignment
Bits Access Mnemonic Reset Description
D31:00 R/W RXAPTR 0x00000000 RX_A Buffer Descriptor Pointer
Contains a pointer to the initial receive buffer
descriptor for the A pool of buffers.
Table 236: RX_A Buffer Descriptor Pointer register
RXAPTR
13121110987654321015 14
31 29 28 27 26 25 24 23 22 21 20 19 18 17 1630
RXAPTR
Bits Access Mnemonic Reset Description
D31:00 R/W RXBPTR 0x00000000 RX_B Buffer Descriptor Pointer
Contains a pointer to the initial receive buffer
descriptor for the B pool of buffers.
Table 237: RX_B Buffer Descriptor Pointer register
RXBPTR
13121110987654321015 14
31 29 28 27 26 25 24 23 22 21 20 19 18 17 1630
RXBPTR

Ethernet Control and Status registers
384
NS9750 Hardware Reference
RX_C Buffer Descriptor Pointer register
Address: A060 0A08
Register bit assignment
RX_D Buffer Descriptor Pointer register
Address: A060 0A0C
Register bit assignment
Bits Access Mnemonic Reset Description
D31:00 R/W RXCPTR 0x00000000 RX_C Buffer Descriptor Pointer
Contains a pointer to the initial receive buffer
descriptor for the C pool of buffers.
Table 238: RX_C Buffer Descriptor Pointer
RXCPTR
13121110987654321015 14
31 29 28 27 26 25 24 23 22 21 20 19 18 17 1630
RXCPTR
Bits Access Mnemonic Reset Description
D31:00 R/W RXDPTR 0x00000000 RX_D Buffer Descriptor Pointer
Contains a pointer to the initial receive buffer
descriptor for the D pool of buffers.
Table 239: RX_D Buffer Descriptor Pointer register
RXDPTR
13121110987654321015 14
31 29 28 27 26 25 24 23 22 21 20 19 18 17 1630
RXDPTR

www.digiembedded.com
385
Ethernet Communication Module
Ethernet Interrupt Status register
Address: A060 0A10
The Ethernet Interrupt Status register contains status bits for all of the Ethernet
interrupt sources. Each interrupt status bit is assigned to either the RX or TX Ethernet
interrupt; bits D25:16 are assigned to the RX interrupt and D06:00 are assigned to the
TX interrupt.
The bits are set to indicate an interrupt condition, and are cleared by writing a 1 to
the appropriate bit. All interrupts bits are enabled using the Ethernet Interrupt
Enable register (EINTREN). If any enabled bit in the Ethernet Interrupt Status register
is set, its associated Ethernet interrupt to the system is set. The interrupt to the
system is negated when all active interrupt sources have been cleared. If an interrupt
source is active at the same time the interrupt bit is being cleared, the interrupt
status bit remains set and the interrupt signal remains set.
Note:
For diagnostics, software can cause any of these interrupt status bits to
be set by writing a 1 to a bit that is 0.
Register bit assignment
Bits Access Mnemonic Reset Description
D31:26 N/A Reserved N/A N/A
D25 R/C RXOVFL_DATA 0 Assigned to RX interrupt.
RX data FIFO overflowed. For proper operation, reset
the receive packet processor using the ERX bit in the
Ethernet General Control register when an overflow
condition occurs.
Table 240: Ethernet Interrupt Status register
Reserved
13121110987654321015 14
31 29 28 27 26 25 24 23 22 21 20 19 18 17 1630
Reserved
RX
DONE
C
RX
DONE
D
RXNO
BUF
RX
BU
FFUL
RXBR
RX
OVFL_
DATA
RX
OVFL_
STAT
RX
BUFC
RX
DONE
A
RX
DONE
B
ST
OVFL
Not
used
TX
BUFC
TX
BUF
NR
TX
DONE
TX
ERR
TX
IDLE

Ethernet Control and Status registers
386
NS9750 Hardware Reference
D24 R/C RXOVFL_STAT 0 Assigned to RX interrupt.
RX status FIFO overflowed.
D23 R/C RXBUFC 0 Assigned to RX interrupt.
I bit set in receive Buffer Descriptor and buffer closed.
D22 R/C RXDONEA 0 Assigned to RX interrupt.
Complete receive frame stored in pool A of system
memory.
D21 R/C RXDONEB 0 Assigned to RX interrupt.
Complete receive frame stored in pool B of system
memory.
D20 R/C RXDONEC 0 Assigned to RX interrupt.
Complete receive frame stored in pool C of system
memory.
D19 R/C RXDONED 0 Assigned to RX interrupt.
Complete receive frame stored in pool D of system
memory.
D18 R/C RXNOBUF 0 Assigned to RX interrupt.
No buffer is available for this frame due to one of
these conditions:
All four buffer rings being disabled
All four buffer rings being full
No available buffer big enough for the frame
D17 R/C RXBUFFUL 0 Assigned to RX interrupt.
No buffer is available for this frame because all four
buffer rings are disabled or full.
D16 R/C RXBR 0 Assigned to RX interrupt.
New frame available in the RX_FIFO. This bit is used
for diagnostics.
D15:07 N/A Reserved N/A N/A
Bits Access Mnemonic Reset Description
Table 240: Ethernet Interrupt Status register

www.digiembedded.com
387
Ethernet Communication Module
Ethernet Interrupt Enable register
Address: A060 0A14
The Ethernet Interrupt Enable register contains individual enable bits for each of the
bits in the Ethernet Interrupt Status register. When these bits are cleared, the
corresponding bit in the Ethernet Interrupt Status register cannot cause the interrupt
signal to the system to be asserted when it is set.
D06 R/C STOVFL 0 Assigned to TX interrupt.
Statistics counter overflow. Individual counters can
be masked using the Carry Register 1 and 2 Mask
registers. The source of this interrupt is cleared by
clearing the counter that overflowed, and by clearing
the associated carry bit in either Carry Register 1 or
Carry Register 2 by writing a 1 to the bit.
D05 R Not used 0 Always write as 0.
D04 R/C TXBUFC 0 Assigned to TX interrupt.
I bit set in the Transmit Buffer Descriptor and buffer
closed.
D03 R/C TXBUFNR 0 Assigned to TX interrupt.
F bit not set in the Transmit Buffer Descriptor when
read from the TX Buffer descriptor RAM.
D02 R/C TXDONE 0 Assigned to TX interrupt.
Frame transmission complete.
D01 R/C TXERR 0 Assigned to TX interrupt.
Last frame not transmitted successfully. See "Ethernet
Interrupt Status register" on page 385 for information
about restarting the transmitter when this bit is set.
D00 R/C TXIDLE 0 Assigned to TX interrupt.
TX_WR logic has no frame to transmit. See "Ethernet
Interrupt Status register" on page 385 for information
about restarting the transmitter when this bit is set.
Bits Access Mnemonic Reset Description
Table 240: Ethernet Interrupt Status register

Ethernet Control and Status registers
388
NS9750 Hardware Reference
Register bit assignment
Bits Access Mnemonic Reset Description
D31:26 N/A Reserved N/A N/A
D25 R/W EN_RXOVFL_DATA 0 Enable the RXOVFL_DATA interrupt bit.
D24 R/W EN_RXOVFL_STAT 0 Enable the RXOVFL_STATUS interrupt bit.
D23 R/W EN_RXBUFC 0 Enable the RXBUFC interrupt bit.
D22 R/W EN_RXDONEA 0 Enable the RXDONEA interrupt bit.
D21 R/W EN_RXDONEB 0 Enable the RXDONEB interrupt bit.
D20 R/W EN_RXDONEC 0 Enable the RXDONEC interrupt bit.
D19 R/W EN_RXDONED 0 Enable the RXDONED interrupt bit.
D18 R/W EN_RXNOBUF 0 Enable the RXNOBUF interrupt bit.
D17 R/W EN_RXBUFFUL 0 Enable the RXBUFFUL interrupt bit.
D16 R/W EN_RXBR 0 Enable the RXBR interrupt bit.
D15:07 N/A Reserved N/A N/A
D06 R/W EN_STOVFL 0 Enable the STOVFL interrupt bit.
D05 R/W Not used 0 Always write as 0.
D04 R/W EN_TXBUFC 0 Enable the TXBUFC interrupt bit.
D03 R/W EN_TXBUFNR 0 Enable the TXBUFNR interrupt bit.
D02 R/W EN_TXDONE 0 Enable the TXDONE interrupt bit.
D01 R/W EN_TXERR 0 Enable the TXERR interrupt bit.
D00 R/W EN_TXIDLE 0 Enable the TXIDLE interrupt bit.
Table 241: Ethernet Interrupt Enable register
Reserved
13121110987654321015 14
31 29 28 27 26 25 24 23 22 21 20 19 18 17 1630
Reserved
EN_RX
DONE
C
EN_RX
DONE
D
EN_
RXNO
BUF
EN_RX
BUF
FUL
EN_
RXBR
EN_RX
OVFL_
DATA
EN_RX
OVFL_
STAT
EN_
RX
BUFC
EN_RX
DONE
A
EN_RX
DONE
B
EN_ST
OVFL
Not
used
EN_TX
BUFC
EN_TX
BUF
NR
EN_
TX
DONE
EN_
TX
ERR
EN_
TX
IDLE

www.digiembedded.com
389
Ethernet Communication Module
TX Buffer Descriptor Pointer register
Address: A060 0A18
Register bit assignment
Transmit Recover Buffer Descriptor Pointer register
Address: A060 0A1C
Bits Access Mnemonic Reset Description
D31:08 N/A Reserved N/A N/A
D07:00 R/W TXPTR 0x00 Contains a pointer to the initial transmit buffer descriptor
in the TX buffer descriptor RAM.
Note: This pointer is the 8-bit physical address of the
TX buffer descriptor RAM, and points to the
first location of the four-location buffer
descriptor. The byte offset of this buffer
descriptor can be calculated by multiplying this
value by 4.
Table 242: TX Buffer Descriptor Pointer register
Reserved
TXPTR
13121110987654321015 14
31 29 28 27 26 25 24 23 22 21 20 19 18 17 1630
Reserved
Reserved
TXRPTR
13121110987654321015 14
31 29 28 27 26 25 24 23 22 21 20 19 18 17 1630
Reserved

Ethernet Control and Status registers
390
NS9750 Hardware Reference
Register bit assignment
TX Error Buffer Descriptor Pointer register
Address: A060 0A20
Register bit assignment
Bits Access Mnemonic Reset Description
D31:08 N/A Reserved N/A N/A
D07:00 R/W TXRPTR 0x00 Contains a pointer to a buffer descriptor in the TX buffer
descriptor RAM.
Note: This pointer is the 8-bit physical address of the
TX buffer descriptor RAM, and points to the
first location of the four-location buffer
descriptor. The byte offset of this buffer
descriptor can be calculated by multiplying this
value by 4.
This is the buffer descriptor at which the TX_WR logic
resumes processing when TCLER is toggled from low to
high in Ethernet General Control Register #2 (see
page 342).
Table 243: Transmit Recover Buffer Descriptor Pointer register
Bits Access Mnemonic Reset Description
D31:08 N/A Reserved N/A N/A
Table 244: TX Error Buffer Descriptor Pointer register
Reserved
TXERBD
13121110987654321015 14
31 29 28 27 26 25 24 23 22 21 20 19 18 17 1630
Reserved

www.digiembedded.com
391
Ethernet Communication Module
RX_A Buffer Descriptor Pointer Offset register
Address: A060 0A28
D07:00 R TXERBD 0x00 Contains the pointer (in the TX buffer descriptor RAM) to
the last buffer descriptor of a frame that was not
successfully transmitted. TXERBD is loaded by the
TX_WR logic when a transmit frame is aborted by the
MAC or when the MAC finds a CRC error in a frame.
TXERBD also is loaded if a buffer descriptor that is not
the first buffer descriptor in a frame does not have its F bit
set.
Note: This pointer is the 8-bit physical address of the
TX buffer descriptor RAM, and points to the
first location of the four-location buffer
descriptor. The byte offset of this buffer
descriptor can be calculated by multiplying this
value by 4.
Note: Software uses TXERBD to identify frames that
were not transmitted successfully.
Bits Access Mnemonic Reset Description
Table 244: TX Error Buffer Descriptor Pointer register
Reserved
RXAOFF
13121110987654321015 14
31 29 28 27 26 25 24 23 22 21 20 19 18 17 1630
Reserved

Ethernet Control and Status registers
392
NS9750 Hardware Reference
Register bit assignment
RX_B Buffer Descriptor Pointer Offset register
Address: A060 0A2C
Register bit assignment
Bits Access Mnemonic Reset Description
D31:11 N/A Reserved N/A N/A
D10:00 R RXAOFF 0x000 Contains an 11-bit byte offset from the start of the pool A
ring. The offset is updated at the end of the RX packet, and
will have the offset to the next buffer descriptor that will
be used. RXAOFF can be used to determine where the
RX_RD logic will put the next packet.
Table 245: RX_A Buffer Descriptor Pointer Offset register
Bits Access Mnemonic Reset Description
D31:11 N/A Reserved N/A N/A
D10:00 R RXBOFF 0x000 Contains an 11-bit byte offset from the start of the pool B
ring. The offset is updated at the end of the RX packet, and
will have the offset to the next buffer descriptor that will
be used. RXBOFF can be used to determine where the
RX_RD logic will put the next packet.
Table 246: RX_B Buffer Descriptor Pointer Offset register
Reserved
RXBOFF
13121110987654321015 14
31 29 28 27 26 25 24 23 22 21 20 19 18 17 1630
Reserved

www.digiembedded.com
393
Ethernet Communication Module
RX_C Buffer Descriptor Pointer Offset register
Address: A060 0A30
Register bit assignment
RX_D Buffer Descriptor Pointer Offset register
Address: A060 0A34
Bits Access Mnemonic Reset Description
D31:11 N/A Reserved N/A N/A
D10:00 R RXCOFF 0x000 Contains an 11-bit byte offset from the start of the pool C
ring. The offset is updated at the end of the RX packet, and
will have the offset to the next buffer descriptor that will
be used. RXCOFF can be used to determine where the
RX_RD logic will put the next packet.
Table 247: RX_C Buffer Descriptor Pointer Offset register
Reserved
RXCOFF
13121110987654321015 14
31 29 28 27 26 25 24 23 22 21 20 19 18 17 1630
Reserved
Reserved
RXDOFF
13121110987654321015 14
31 29 28 27 26 25 24 23 22 21 20 19 18 17 1630
Reserved

Ethernet Control and Status registers
394
NS9750 Hardware Reference
Register bit assignment
Transmit Buffer Descriptor Pointer Offset register
Address: A060 0A38
Register bit assignment
Bits Access Mnemonic Reset Description
D31:11 N/A Reserved N/A N/A
D10:00 R RXDOFF 0x000 Contains an 11-bit byte offset from the start of the pool D
ring. The offset is updated at the end of the RX packet, and
will have the offset to the next buffer descriptor that will
be used. RXDOFF can be used to determine where the
RX_RD logic will put the next packet.
Table 248: RX_D Buffer Descriptor Pointer Offset register
Bits Access Mnemonic Reset Description
D31:10 N/A Reserved N/A N/A
D09:00 R TXOFF 0x000 Contains a 10-bit byte offset from the start of the transmit
ring in the TX buffer descriptor RAM. The offset is
updated at the end of the TX packet, and will have the
offset to the next buffer descriptor that will be used.
TXOFF can be used to determine from where the TX_WR
logic will grab the next packet.
Table 249: TX Buffer Descriptor Pointer Offset register
Reserved
TXOFF
13121110987654321015 14
31 29 28 27 26 25 24 23 22 21 20 19 18 17 1630
Reserved

www.digiembedded.com
395
Ethernet Communication Module
RX Free Buffer register
Address: A060 0A3C
So the RX_RD logic knows when the software is freeing a buffer for reuse, the
software writes to the RXFREE register each time it frees a buffer in one of the pools.
RXFREE has an individual bit for each pool; this bit is set to 1 when the register is
written. Reads to RXFREE always return all 0s.
Register bit assignment
Bits Access Mnemonic Reset Description
D31:04 N/A Reserved N/A N/A
D03 W RXFREED 0 Pool D free bit
D02 W RXFREEC 0 Pool C free bit
D01 W RXFREEB 0 Pool B free bit
D00 W RXFREEA 0 Pool A free bit
Table 250: RX Free Buffer register
Reserved
RX
FREED
RX
FREEA
13121110987654321015 14
31 29 28 27 26 25 24 23 22 21 20 19 18 17 1630
Reserved RX
FREEC
RX
FREEB

Ethernet Control and Status registers
396
NS9750 Hardware Reference
TX buffer descriptor RAM
Address: A060 1000
The TX buffer descriptor RAM holds 64 transmit buffer descriptors on-chip. Each
buffer descriptor occupies four locations in the RAM, and the RAM is implemented as
a 256x32 device. This is the format of the TX buffer descriptor RAM:
Offset+0
Offset+4
Offset+8
Offset+C
See Figure 67, "Transmit buffer descriptor format," on page 327, for more information
about the fields in Offset+C.
D31:00 R/W Source address
D31:11 R/W Not used
D10:00 R/W Buffer length
D31:00 R/W Destination address (not used)
D31 R/W W Wrap
D30 R/W I Interrupt on buffer completion
D29 R/W L Last buffer on transmit frame
D28 R/W F Buffer full
D27:16 R/W Reserved N/A
D15:00 R/W Status Transmit status from MAC

www.digiembedded.com
397
Ethernet Communication Module
Sample hash table code
This sample C code describes how to calculate hash table entries based on 6-byte
Ethernet destination addresses and a hash table consisting of two 32-bit registers
(HT1 and HT2). HT1 contains locations 31:0 of the hash table; HT2 contains locations
63:32 of the hash table.
The pointer to the hash table is bits [28:23] of the Ethernet destination address CRC.
The polynomial is the same as that used for the Ethernet FCS:
G(x) = x^32+x^26+x^23+x^22+x^16+x^12+x^11+x^10+x^8+x^7+x^5+x^4+x^2+x+1
static ETH_ADDRESS mca_address[MAX_MCA]; /*list of MCA addresses*/
static INT16 mca_count; /*# of MCA addresses*/
/*
*
* Function: void eth_load_mca_table (void)
*
* Description:
*
* This routine loads the MCA table. It generates a hash table for
* the MCA addresses currently registered and then loads this table
* into the registers HT1 and HT2.
*
* Parameters:
*
* none
*
* Return Values:
*
* none
*
*/
static void eth_load_mca_table (void)
{
WORD32 has_table[2];

Sample hash table code
398
NS9750 Hardware Reference
// create hash table for MAC address
eth_make_hash_table (hash_table);
(*MERCURY_EFE) .ht2.bits.data = SWAP32(hash_table[1]);
(*MERCURY_EFE) .ht1.bits.data = SWAP32(hash_table[0]);
}
/*
*
* Function: void eth_make_hash_table (WORD32 *hash_table)
*
* Description:
*
* This routine creates a hash table based on the CRC values of
* the MAC addresses setup by set_hash_bit(). The CRC value of
* each MAC address is calculated and the lower six bits are used
* to generate a value between 0 and 64. The corresponding bit in
* the 64-bit hash table is then set.
*
* Parameters:
*
* hash_table pointer to buffer to store hash table in.
*
* Return Values:
*
* none
*
*/
static void eth_make_hash_table (WORD32 *hash_table)
{
int index;
memset (hash_table, 0, 8); /* clear hash table*/
for (index = 0; index < mca_count; index++) /*for each mca address*/

www.digiembedded.com
399
Ethernet Communication Module
{
set_hash_bit ((BYTE *) hash_table, calculate_hash_bit (mca_address
[index]));
}
}
/*
*
* Function: void set_hash_bit (BYTE *table, int bit)
*
* Description:
*
* This routine sets the appropriate bit in the hash table.
*
* Parameters:
*
* table pointer to hash table
* bit position of bit to set
*
* Return Values:
*
* none
*
*/
static void set_hash_bit (BYTE *table, int bit)
{
int byte_index, bit_index;
byte-index = bit >> 3;
bit_index = bit & 7;
table [byte_index] |= (1 << bit_index);
}
/*
*

Sample hash table code
400
NS9750 Hardware Reference
* Function: int calculate_hash_bit (BYTE *mca)
*
* Description:
* This routine calculates which bit in the CRC hash table needs
* to be set for the MERCURY to recognize incoming packets with
* the MCA passed to us.
*
* Parameters:
*
* mca pointer to multi-cast address
*
* Return Values:
*
* bit position to set in hash table
*
*/
#define POLYNOMIAL 0x4c11db6L
static int calculate_hash_bit (BYTE *mca)
{
WORD32 crc;
WORD16 *mcap, bp, bx;
int result, index, mca_word, bit_index;
BYTE lsb;
WORD16 copy_mca[3]
memcpy (copy_mca,mca,sizeof(copy_mca));
for (index = 0; index < 3; index++)
{
copy_mca [index] = SWAP16 (copy_mca [index]);
}
mcap = copy_mca;
crc = 0xffffffffL;
for (mca_word = 0; mca_word < 3; mca_word++)
{
bp = *mcap;

www.digiembedded.com
401
Ethernet Communication Module
mcap++;
for (bit_index = 0; bit_index < 16; bit_index++)
{
bx = (WORD16) (crc >> 16); /* get high word of crc*/
bx = rotate (bx, LEFT, 1); /* bit 31 to lsb*/
bx ^= bp; /* combine with incoming*/
crc <<= 1; /* shift crc left 1 bit*/
bx &= 1; /* get control bit*/
if (bx) /* if bit set*/
{
crc ^= POLYNOMIAL; /* xero crc with polynomial*/
}
crc |= bx: /* or in control bit*/
bp = rotate (bp, RIGHT, 1);
}
}
// CRC calculation done. The 6-bit result resides in bit
// locations 28:23
result = (crc >> 23) & 0x3f;
return result;
}

Sample hash table code
402
NS9750 Hardware Reference

403
PCI-to-AHB Bridge
CHAPTER 7
The PCI-to-AHB bridge provides connections between PCI-based modules/devices
and the NS9750 AHB bus.
Important:
This chapter presumes knowledge of PCI system standards and
architecture, and explains how PCI works in relation to the AHB bus. If
you have questions regarding PCI terminology or concepts, please refer to
your PCI documentation.

About the PCI-to-AHB Bridge
404
NS9750 Hardware Reference
About the PCI-to-AHB Bridge
The PCI-to-AHB bridge provides these features:
Supports PCI specification 2.1 and 2.2 protocol
AHB master and slave interfaces
PCI master and target interfaces
Open drain interrupt output for PCI bus
Interrupt to AHB bus for AHB and PCI bus errors
Supports 32-bit address and data on both busses
Supports AHB core clock up to 100 MHz, and a PCI core clock of 33 MHz
Performs all AHB-to-PCI reads as SPLIT transactions on the AHB bus
(improves bus use)
Supports AHB burst transfers up to 8 words
AHB master supports all AHB slave responses for upstream (initiated on the
PCI bus) PCI-to-AHB traffic
Supports early burst termination on the AHB bus
Dual 64-byte write buffers in both directions
Single 64-byte read buffers in both directions
Supports PCI configuration cycles
Supports target retry, target disconnect, and target abort on PCI bus
Supports all PCI parity generation and parity error detection
Includes all PCI-specific configuration registers
Supports configuration of internal PCI configuration registers using the AHB
bus
Supports PCI-to-AHB address translation
Supports AHB-to-PCI address translation
Note:
Use the AHB DMA function to move blocks of data between the ARM CPU
and the PCI bus. Do not use load and store multiple commands to the
PCI-to- AHB bridge and do not cache PCI memory.

www.digiembedded.com
405
PCI-to-AHB Bridge
PCI-to-AHB bridge functionality
Figure 71 shows the PCI-to-AHB bridge. Downstream transactions are those initiated
on the AHB bus; upstream transactions are those initiated on the PCI bus.
Figure 71: PCI-to-AHB bridge diagram
AHB master interface
The AHB master interface block controls the bridge’s access to the AHB bus as a
master, and is used for reads and writes to the AHB bus that are initiated on the PCI
bus by an external PCI bus master. The requests are transferred to the AHB master
from the PCI target interface. PCI writes are posted in the dual 64-byte PCI target
write buffer. AHB read data is stored in the 64-byte AHB master read buffer before
PCI target
PCI target
write buffer
32x32
PCI bus
arbiter
PCI/Bridge
Config &
Status
registers
AHB master
AHB master
read buffer
16x32
AHB slave/
target
AHB target
write buffer
32x32
PCI master
read buffer
16x32
PCI master
write buffer
32x32
PCI master
Downstream
Upstream
Bus/
Req
grant
Interrupt
Note: The PCI Bus arbiter is not part
of the bridge. It is a separate module
shown here for illustration. It's use is
optional.
PCI bus
AHB bus

About the PCI-to-AHB Bridge
406
NS9750 Hardware Reference
being sent back to the PCI bus. The AHB master interface supports both single and
burst transactions.
AHB slave/target interface
The AHB slave/target interface block controls the AHB target access to the bridge,
and is used for reads and writes to the PCI bus that are initiated on the AHB bus. The
requests are transferred to the PCI master interface. Writes are posted in the dual
64-byte AHB target write buffer and then transferred to the dual 64-byte PCI master
write buffer. Reads are delayed through the AHB SPLIT transaction protocol. Read
data is stored in the 64-byte PCI master read buffer. The AHB slave/target interface
supports both single and burst transactions.
The AHB slave provides the AHB interface to the PCI/Bridge configuration registers
(see page 411), using the CONFIG_ADDR and CONFIG_DATA memory spaces.
PCI target interface
The PCI target interface block controls the PCI bus access to the AHB bus, and is used
for reads and writes that are initiated on the PCI bus by an external PCI bus master.
The requests are transferred to the AHB master interface. Writes are posted in the
dual 64-byte PCI target write buffer. The PCI target interface supports both single
and burst transactions.
PCI master interface
The PCI master interface block controls the bridge’s access to the PCI bus as a master,
and is used for reads and writes to the PCI bus that are initiated on the AHB bus. The
PCI master interfaces to the AHB slave/target interface, and receives its requests
from the AHB target interface. The PCI master has both a 64-byte read buffer and a
dual
64-byte write buffer. Both single and burst transactions are supported.
PCI/bridge configuration and status registers
The PCI/bridge configuration and status registers block contains standard PCI
configuration and status registers. All registers can be accessed using the PCI and AHB
buses (see "Configuration registers," beginning on page 411).

www.digiembedded.com
407
PCI-to-AHB Bridge
PCI bus arbiter
The PCI bus arbiter (also referred to as PCI arbiter), although embedded in NS9750, is
not part of the PCI-to-AHB bridge protocol. See "PCI bus arbiter," beginning on page
418, for information about the PCI arbiter. The arbiter’s use is optional.
Cross-bridge transaction error handling
The PCI-to-AHB bridge supports several error-handling mechanisms. All mechanisms
can cause an interrupt to the system unless they are masked. Table 251 describes the
errors and resulting action.
PCI target error filtering
If the PCI target address or data parity checking logic finds an error during upstream
transactions, the transaction is not passed to the AHB master. In this situation, the
Error Action taken
PCI-to-AHB write
A write to the AHB bus does not complete due to
receipt of an AHB bus error
The AHBERR bit in the PCI Bridge Interrupt Status
register is set.
The AHB address is stored in the AHB Error Address
register in the bridge.
PCI-to-AHB read
A read to the AHB bus does not complete due to
receipt of an AHB bus error
The AHBERR bit in the PCI Bridge Interrupt Status
register is set.
The AHB address is stored in the AHB Error Address
register in the bridge.
A PCI target abort is issued to release the PCI bus
The SIGNALED TARGET ABORT bit in the PCI
Status register is set.
AHB-to-PCI write
A write to the PCI bus does not complete due to
receipt of a PCI bus error.
Bits [15:11] and [04] in the PCI Status register will
indicate the source of the PCI bus error.
The PCI address is stored in the PCI Error Address
register in the bridge.
AHB-to-PCI read
A read to the PCI bus does not complete due to
receipt of a PCI bus error.
Bits [15:11] and [04] in the PCI Status register will
indicate the source of the PCI bus error
The PCI address is stored in the PCI Error Address
register in the bridge.
Table 251: PCI-to-AHB error handling

About the PCI-to-AHB Bridge
408
NS9750 Hardware Reference
DETECTED PARITY ERROR bit in the PCI Status register is set. For address parity errors,
the SIGNALED TARGET ABORT bit in the PCI Status register is set.
For data parity checking on writes, the entire burst is discarded if any word in the
burst has a parity error.
AHB address decoding and translation
The PCI-to-AHB bridge supports these four AHB address spaces:
PCI memory (0x8000_0000->0x8FFF_FFFF; 256 MB)
PCI IO (0xA000_0000->0xA00F_FFFF; 1 MB)
PCI CONFIG_ADDR register (0xA010_0000)
PCI CONFIG_DATA register (0xA020_0000)
The bridge supports AHB to PCI memory address translation using the PCI Bridge AHB
to PCI Memory Address Translate 0/1 (see page 437 and page 438) and PCI Bridge
Address Translation Control (see page 441) registers. The address translation scheme
breaks the 256 MB memory window from AHB to PCI into eight 32 MB subwindows that
can be translated individually.
The PALTxVAL fields in the PCI Bridge AHB to PCI Memory Address Translate 0/1
registers control the translation for each of the eight subwindows. For example, if
PALT0VAL is set to 0x75, an access to 0x8000_0000 on the AHB bus is mapped to 0xEA00_0000
in the PCI bus. The PALT_EN bit in the PCI Bridge Address Translation Control register
determines whether AHB to PCI address translation is enabled:
When set to 1, PALT_EN enables address translation.
When set to 0, no address translation takes place, and the AHB and PCI
addresses are identical.
Address translation also is provided for accesses to PCI IO space from the AHB bus.
The translation process is similar to memory address translation, with this exception:
the PALT8VAL field translates the 1 MB window dedicated to PCI IO space to another 1
MB IO window on the PCI bus. When PALT_EN is set to 1, IO translation is enabled.
PCI address decoding and mapping
The PCI-to-AHB bridge uses six Base Address registers (BAR), defined in the PCI
Configuration register (see Table 254, “PCI/bridge configuration registers,” on
page 413), to determine the range of PCI addresses to which the bridge responds. The

www.digiembedded.com
409
PCI-to-AHB Bridge
window size of each Base Address register is hardwired (see Table 257 on page 417),
but each register can be enabled or disabled using the ENBAR0–ENBAR5 bits in the PCI
Miscellaneous Support register (see page 426) in the PCI arbiter.
The bridge supports PCI to AHB memory address translation using the PCI Bridge PCI
to AHB Memory Address Translate 0/1(see page 439) and PCI Bridge Address
Translation Control (see page 441) registers. The address translation scheme provides
a separate translation value for each of the six Base Address registers. The
translation window size is the same as the size of the corresponding register.
The MALTxVAL fields in the PCI Bridge PCI to AHB Memory Address Translate 0/1
registers (see page 439 and page 440) control the translation for each of the six Base
Address registers. For example, if MALT1VAL is set to 0x08, an access to 0xFC00_0000 on
the PCI bus that hits Base Address register 1 is mapped to 0x2000_0000 on the AHB bus.
The MALT_EN bit in the PCI Bridge Address Translation Control register determines
whether PCI to AHB address translation is enabled:
When set to 1, MALT_EN enables address translation.
When set to 0, no address translation takes place, and the AHB and PCI
addresses are identical.
The external PCI bus is allowed access only to NS9750’s system memory. The
MALTxVAL values, therefore, should be programmed only to map addresses in the
lower 2 GB of NS9750’s 4 GB address space (0x0000_0000 -> 0x7FFF_FFFF)
Interrupts
The bridge generates an interrupt to the AHB bus, for either AHB or PCI bus errors. An
AHB bus error interrupt is generated when the AHB master receives an ERROR
response to a transaction it initiated. The status bit for this interrupt, AHBERR, is in
the PCI Bridge Interrupt Status register (see page 434).
A PCI bus error interrupt is generated for any of these PCI conditions:
Address or data parity error detected (DPE, see "Detected parity error" on
page 415)
Bridge-generated system error (SERR#, see "Signaled system error" on page
415)
Bridge receives a master abort (RMA, see "Received master abort" on page
415)

About the PCI-to-AHB Bridge
410
NS9750 Hardware Reference
Bridge receives a target abort (RTA, see "Received target abort" on page
415)
Bridge signals a target abort (STA, see "Signaled target abort" on page 415)
Bridge master finds a parity error on read data or detects the target
asserting a master data parity error (PERR#, see "Master data parity error" on
page 415) and the parity error response bit in the PCI Command register
(see page 414) is set.
The PCI Status register (see page 415) contains the status bits for the interrupts
caused by PCI bus errors.
Use the PCI Bridge Interrupt Enable register (see page 435) to enable or disable
interrupt sources. Clearing an enable bit (setting the bit to 0) prevents the associated
interrupt status bit from asserting the external interrupt to the system.
When an AHB bus error occurs, the AHB address that caused the bus error is saved in
the AHB Address Error register (see "PCI Bridge AHB Error Address register" on page
433). Because multiple errors can occur before the software services the interrupt,
no new addresses are saved in the register until AHBERR (in the PCI Bridge Interrupt
Status register) is cleared.
When a PCI bus error occurs, the PCI address that caused the bus error is saved in the
PCI Address Error register ("PCI Bridge PCI Error Address register" on page 433).
Because multiple bus errors can occur before the software services the interrupt, no
new addresses are saved in the register until all error bits are cleared in the PCI
Status register.
The bridge can drive an interrupt to the PCI bus. This interrupt is driven from the
INTA2PCI bit in the PCI Miscellaneous Support register (see page 426) in the PCI arbiter.
This interrupt is used only in systems in which NS9750 is not processing PCI interrupts,
and is set by software.
Transaction ordering
The AHB-to-PCI bridge maintains the request order in each direction. Transactions are
sent to the destination bus in the order in which they are received on the source bus.
No order is maintained between upstream and downstream transactions.

www.digiembedded.com
411
PCI-to-AHB Bridge
Endian configuration
The PCI bus is defined as little endian and the AHB bus can be defined as either Big or
little endian. The PCI-to-AHB bridge supports byte-swapping only when the AHB bus is
configured as a big endian bus. Byte-swapping is selected using the endian mode bit
in the Miscellaneous System Configuration register (see "Miscellaneous System
Configuration and Status register," beginning on page 296). Table 252 shows the byte-
swapping scheme used.
Configuration registers
The Configuration registers within the PCI-to-AHB bridge are accessed using PCI
configuration cycles. Two registers are used to access the configuration registers from
the AHB side: Configuration Address Port (CONFIG_ADDR) and Configuration Address
Data Port (CONFIG_DATA).
Table 253 describes the fields in the Configuration Address Port register. The
Configuration Address Data Port register has no specific format; it contains the read
or write configuration data.
PCI bus byte AHB bus byte
Data[31:24] AHB_Data[7:0]
Data[23:16] AHB_Data[15:8]
Data[15:08] AHB_Data[23:16]
Data[07:00] AHB_Data[31:24]
Table 252: Big endian byte-swapping
Bits Access Mnemonic Reset Description
D31 R/W ENABLE 0x0 Enable translation
0 Disabled (default)
1Enabled
Enables translation of a subsequent access to the
CONFIG_DATA register to a PCI configuration
cycle.
D30:24 N/A Reserved N/A N/A
Table 253: CONFIG_ADDR register

About the PCI-to-AHB Bridge
412
NS9750 Hardware Reference
D23:16 R/W BUS_NUMBER 0x00 Target PCI bus number
Bus 0. Considered a local bus, so a Type 0
configuration is performed.
All other bus numbers. Result in a Type 1
cycle that targets an external bus (that is, a
bus on the other side of a PCI-to-PCI
bridge).
D15:11 R/W DEVICE_NUMBER 0x00 Target PCI device number
For Type 0 cycles, the bridge uses this field to
determine which bit of AD[31:11] is the only bit
set during the configuration cycle on the PCI bus.
This will be the bit that is connected to the IDSEL
input of the device assigned to this device
number.
Note: This value must be 0 for internal
registers.
Example:
If DEVICE_NUMBER = 0x01,
AD[31:11] = 0x000002
D10:08 R/W FUNCTION_NUMBER 0x0 Target function number within PCI device
This value is 0x0 for all accesses to bridge
registers. This value is mapped to AD[10:08]
during the configuration cycle.
D07:02 R/W REGISTER_NUMBER 0x00 Target register address within the PCI
32-bit register, whose value is mapped to
AD[07:02] during the configuration cycle.
Example:
If the PCI Vendor ID register is being accessed,
the REGISTER_NUMBER will be 0x00. (See
Table 254, “PCI/bridge configuration registers,”
on page 413 for more information.)
D01:00 R/W TYPE 0x0 Type field
The value in this field must be 00 for Type 0
cycles and 01 for Type 1 cycles.
This value is mapped to AD[01:00] during the
configuration cycle.
Bits Access Mnemonic Reset Description
Table 253: CONFIG_ADDR register

www.digiembedded.com
413
PCI-to-AHB Bridge
Bridge Configuration registers
Table 254 shows the standard PCI configuration registers that are supported by the
PCI-to-AHB bridge. These registers can be 8-, 16-, or 32-bits wide, as indicated in the
table. The size of the transfer on the AHB bus determines which bytes are written.
All configuration registers must be accessed as 32-bit words and as single accesses
only. Bursting is not allowed.
The registers are described briefly in this chapter. For more information about each
register, see your PCI documentation.
Note:
The register number refers to the REGISTER_NUMBER field in the
Configuration Address Port register (see Table 253, “CONFIG_ADDR
register,” on page 411).
Register
number [31:24] [23:16] [15:08] [07:00]
0x00 Device ID1Vendor ID1
0x01 Status Command
0x02 Class code1Revision ID1
0x03 BIST Header Latency timer Cache size
0x04 Base address 0
0x05 Base address 1
0x06 Base address 2
0x07 Base address 3
0x08 Base address 4
0x09 Base address 5
0x0A CardBus CIS pointer
0x0B Subsystem ID1Subsystem vendor ID1
0x0C Expansion ROM
0x0D Reserved
0x0E Reserved
0x0F Max_Lat1Min_Gnt1Interrupt pin1Interrupt Line
Table 254: PCI/bridge configuration registers

About the PCI-to-AHB Bridge
414
NS9750 Hardware Reference
PCI Vendor ID register
Read-only value. To change this value, use the VENDOR_ID field in the PCI
Configuration 0 register in the PCI arbiter (see page 428).
PCI Device ID register
Read-only value. To change this value, use the DEVICE_ID field in the PCI
Configuration 0 register in the PCI arbiter (see page 428).
PCI Command register
The default value of this register is 0x0000. Table 255 describes the register fields.
1These entries are standard read-only PCI configuration registers that are initialized using registers
in the PCI arbiter (see "PCI bus arbiter," beginning on page 418).
Bits Description Type
D15:10 Reserved Hardwired to 0
D09 Fast back-to-back Hardwired to 0; the device cannot generate
fast back-to-back cycles.
D08 SERR# R/W
D07 Address stepping Hardwired to 0
D06 Parity error response R/W
D05 VGA palette snooping Hardwired to 0
D04 Master MWI (set to 0 for NS9750) R/W
D03 Special cycle response Hardwired to 0
D02 Bus master (set to 1 for NS9750) R/W
D01 Memory enable (set to 1 for NS9750) R/W
D00 IO enable (set to 0 for NS9750) R/W
Table 255: Command register
Register
number [31:24] [23:16] [15:08] [07:00]
Table 254: PCI/bridge configuration registers

www.digiembedded.com
415
PCI-to-AHB Bridge
PCI Status register
Table 256 describes the PCI Status register fields.
Bits Access Mnemonic Reset Description
D15 R/C DPE 0 Detected parity error
Device detected parity error. Used as an interrupt source
to AHB bus.
D14 R/C SERR# 0 Signaled system error
Device generated system error (SERR#). Used as an
interrupt source to AHB bus.
D13 R/C RMA 0 Received master abort
Master aborted transaction. Used as an interrupt source
to AHB bus.
D12 R/C RTA 0 Received target abort
Master received target abort. Used as an interrupt source
to AHB bus.
D11 R/C STA 0 Signaled target abort
Master signaled the target abort as target. Used as an
interrupt source to AHB bus.
D10:09 Hard-wired
to 10
DEVSEL 10 DEVSEL timing for target
00 Fast
01 Medium
10 Slow
11 Reserved
D08 R/C PERR# 0 Master data parity error
The master detected a parity error and the following
conditions exist:
Master initiated transaction
Master set PERR# (read) or detected PERR#
asserted by target (write)
Parity error response bit set in the PCI Command
register
Used as an interrupt source to the AHB bus.
Table 256: PCI Status register

About the PCI-to-AHB Bridge
416
NS9750 Hardware Reference
PCI Revision ID register
Read-only value. To change this value, use the REVISION_ID field in the PCI
Configuration 1 register in the PCI arbiter (see page 429).
PCI Class Code register
Read only value. To change this value, use the CLASS_CODE field in the PCI
Configuration 1 register in the PCI arbiter (see page 429).
PCI Cache Size register
Read/write value that should always be set to 0x00. The bridge ignores this value.
PCI Latency Timer register
Read/write field programmed by the device driver.
PCI Header register
Read-only value, hardwired to 0x0.
D07 Hard-wired
to 1
FBBC 1 Fast back-to-back capable
0 No support
1 Support
Device supports fast back-to-back transactions as a
target only.
D06 N/A Not used 0 Hardwired to 0.
D05 Hard-wired
to 0
BS66 0 66MHz capable
Bus speed:
0 33 MHz
1 66MHz
D04:00 N/A Not used 0 Always set to 0.
Bits Access Mnemonic Reset Description
Table 256: PCI Status register

www.digiembedded.com
417
PCI-to-AHB Bridge
PCI BIST register
Read-only value, hardwired to 0x0.
PCI Base Address registers [5:0]
The PCI-to-AHB bridge supports the six Base Address registers defined by PCI.
Table 257 defines the memory space size decoded by each register.
Each Base Address register is enabled using the ENBAR0–ENBAR5 bits in the PCI
Miscellaneous Support register (see page 426) in the PCI arbiter. Note that the bridge
forces the four least significant bits (LSBs) of each Base Address register to 0x0. As
such, PCI defines each register with the following characteristics:
Memory space indicator
Located anywhere in the 32-bit address space
Not prefetchable
PCI CardBus CIS Pointer register
Read-only value, hardwired to 0x0.
PCI Subsystem Vendor ID register
Read-only value. To change this value, use the SUBVENDOR_ID field in the PCI
Configuration 2 register (see page 430) in the PCI arbiter.
Base Address register Memory size decoded
0 256 MB
1 64 MB
2 16 MB
34 MB
41 MB
5 256 KB
Table 257: Base Address register decoding sizes

PCI bus arbiter
418
NS9750 Hardware Reference
PCI Subsystem ID register
Read-only value. To change this value, use the SUBSYSTEM_ID field in the PCI
Configuration 2 register (see page 430) in the PCI arbiter.
PCI Expansion ROM register
Read-only value, hardwired to 0x00000000.
PCI Interrupt Line register
Read/write value indicating to which line of an interrupt controller the PCI interrupt
generated by the bridge is connected. This register is used only in those systems in
which NS9750 is not handling PCI interrupts.
PCI Interrupt Pin register
Read-only value programmed using the INTERRUPT_PIN field in the PCI Configuration 3
register (see page 431) in the PCI arbiter. Set this value to 0x1 (default value) when
NS9750 drives INTA#.
PCI Min Grant register
Read-only value programmed using the MIN_GRANT field in the PCI Configuration 3
register (see page 431) in the PCI arbiter.
PCI Max Latency register
Read-only value programmed using the MAX_LATENCY field in the PCI Configuration 3
register (see page 431) in the PCI arbiter.
PCI bus arbiter
NS9750 provides an embedded PCI bus arbiter that supports up to three external PCI
masters and the internal PCI-to-AHB bridge. The arbiter uses a rotating priority
scheme. An AHB slave is integrated with the PCI bus arbiter to access programmable
registers, to support system configuration and error reporting.

www.digiembedded.com
419
PCI-to-AHB Bridge
NS9750 can be configured to use either the embedded PCI arbiter or an external
arbiter through the bootstrap initialization scheme used during powerup (see
"Bootstrap initialization" on page 272). The RTCK pin selects the source of the arbiter:
The internal arbiter is used if RTCK = 1.
If a pulldown resistor is placed on the RTCK bit, an external arbiter is used.
When an external arbiter is used, the REQ#/GNT# (request/grant) signals for
the internal PCI-to-AHB bridge are brought to external pins on NS9750 (see
Figure 73, "System connections to NS9750 — External arbiter and central
resources," on page 457).
PCI arbiter functional description
The PCI bus arbiter supports up to four PCI masters, including the PCI-to-AHB bridge,
using the rotating priority scheme shown in Table 258. With rotating priority, the
priority of a master depends on its relative position to the last granted master. After
reset, the arbiter defaults to the PCI-to-AHB bridge having the highest priority.
Each master has a set of REQ#/GNT# signals used for bus arbitration. The master asserts
its REQ# when it needs to execute a bus transaction. The arbiter then asserts the GNT#
to the requester with the highest priority. Until the bus is idle (that is, FRAME# and
IRDY# are both inactive), the arbiter continually arbitrates and the asserted GNT# can
change each clock cycle. One GNT# can be negated coincident with another GNT#
being asserted in this situation. When the bus goes idle, the arbiter stops arbitrating
and the master with the asserted GNT# is allowed to start a transaction.
Last granted
master Highest
priority 2nd priority 3rd priority Lowest
priority Parked
master
PCI-to-AHB
bridge
External master
1
External master
2
External master
3
PCI-to-AHB
bridge
PCI-to-AHB
bridge
External master
1
External master
2
External master
3
PCI-to-AHB
bridge
External master
1
External master
1
External master
2
External master
3
PCI-to-AHB
bridge
External master
1
External master
2
External master
2
External master
3
PCI-to-AHB
bridge
External master
1
External master
2
External master
3
External master
3
Table 258: Rotating priority scheme

PCI bus arbiter
420
NS9750 Hardware Reference
If there are no new requesters when the current bus master completes its
transaction, the bus ownership stays with the most recent bus master (bus parking).
If a REQ# is asserted from any of the other masters, there must be a one clock cycle
delay between the negation of the GNT# to the parked bus master and the assertion of
the GNT# to the bus master requesting the bus. If the granted bus master does not
start its bus transaction within 16 PCI clocks of the bus being idle, the PCI arbiter sets
the PCIBRK_Mx bit for that master (in the PCI Arbiter Interrupt Status register; see
page 424) and negates GNT#. The bus ownership can then be granted to one of the
other bus masters. For the three external masters, REQ# from the broken master is
ignored until the interrupt service routine re-enables it by toggling its PCIEN_Mx bit
from low-to-high in the PCI Arbitration Configuration register (see page 423).
(Although a broken master condition for the PCI-to-AHB bridge is logged using the
PCIBRK_Mx bit, it is never taken out of service.) The PCIEN_Mx bits are also used to
enable or disable the requests from the three external masters during normal
operation.
Slave interface
The PCI bus arbiter slave interface supports single 32-bit transfers only.
The system can be configured such that all CSRs can be accessed using only
“privileged mode” accesses (HPROT=xx1x) or only user mode accesses (HPROT=xx0x). Use
internal register access mode bit 0 in the Miscellaneous System Configuration register
to set access accordingly (see "Miscellaneous System Configuration and Status
register" on page 296).
The slave generates a AHB bus error if the address is not aligned on a 32-bit boundary
and Misaligned Bus Address Response Mode is set in the Miscellaneous System Configuration
and Status register. Accesses to non-existent addresses also result in an AHB bus error
response.
PCI Arbiter Configuration registers
Table 259 provides the PCI bus arbiter register map.

www.digiembedded.com
421
PCI-to-AHB Bridge
Address Offset Register Description
0xA030 0000 PARBCFG PCI Arbiter Configuration
0xA030 0004 PARBINT PCI Arbiter Interrupt Status
0xA030 0008 PARBINTEN PCI Arbiter Interrupt Enable
0xA030 000C PMISC PCI Miscellaneous Support
0xA030 0010 PCFG0 PCI Configuration 0
0xA030 0014 PCFG1 PCI Configuration 1
0xA030 0018 PCFG2 PCI Configuration 2
0xA030 001C PCFG3 PCI Configuration 3
0xA030 0020 PAHBCFG PCI Bridge Configuration
0xA030 0024 PAHBERR PCI Bridge AHB Error Address
0xA030 0028 PCIERR PCI Bridge PCI Error Address
0xA030 002C PINTR PCI Bridge Interrupt Status
0xA030 0030 PINTEN PCI Bridge Interrupt Enable
0xA030 0034 PALTMEM0 PCI Bridge AHB to PCI Memory Address Translate 0
0xA030 0038 PALTMEM1 PCI Bridge AHB to PCI Memory Address Translate 1
0xA030 003C PALTIO PCI Bridge AHB to PCI IO Address Translate
0xA030 0040 PMALT0 PCI Bridge PCI to AHB Memory Address Translate 0
0xA030 0044 PMALT1 PCI Bridge PCI to AHB Memory Address Translate 1
0xA030 0048 PALTCTL PCI Bridge Address Translation Control
0xA030 004C CMISC CardBus Miscellaneous Support
0xA030 004C–0xA030 0FFC Reserved (all read accesses return 0x0 value)
0xA030 1000 CSKTEV CardBus Socket Event
0xA030 1004 CSKTMSK CardBus Socket Mask
0xA030 1008 CSKTPST CardBus Socket Present State
0xA030 100C CSKTFEV CardBus Socket Force Event
0xA030 1010 CSKTCTL CardBus Socket Control
Table 259: PCI arbiter register map

PCI bus arbiter
422
NS9750 Hardware Reference
0xA030 1014–0xA030 1FFC Reserved (all read accesses return 0x0 value)
Address Offset Register Description
Table 259: PCI arbiter register map

www.digiembedded.com
423
PCI-to-AHB Bridge
PCI Arbiter Configuration register
Address: A030 0000
The PCI Arbiter Configuration register enables and disables each of the three external
PCI bus masters. The internal PCI-to-AHB bridge is always enabled.
Register bit assignment
Bits Access Mnemonic Reset Description
D31:04 Read only;
hard-wired
to 0
Reserved N/A N/A
D03 R/W PCIEN_M3 0 External master 3 enable
0 Disable (default)
1 Enable
If the master becomes broken, toggle low -> high to
re-enable.
D02 R/W PCIEN_M2 0 External master 2 enable
0 Disable (default)
1 Enable
If the master becomes broken, toggle low -> high to
re-enable.
D01 R/W PCIEN_M1 0 External Master 1 Enable
0 Disable (default)
1 Enable
If the master becomes broken, toggle low-> high to re-
enable.
Table 260: PCI Arbiter Configuration register
Reserved
PCI
EN_
M3
PCI_
CTL_
RSC_n
13121110987654321015 14
31 29 28 27 26 25 24 23 22 21 20 19 18 17 1630
Reserved
PCI
EN_
M2
PCI
EN_
M1

PCI bus arbiter
424
NS9750 Hardware Reference
PCI Arbiter Interrupt Status register
Address: A030 0004
The PCI Arbiter Interrupt Status register reports broken masters (that is, masters that
do not respond in 16 clocks after being granted the bus) and PCI system errors from
external PCI agents (that is, SERR# asserted for 1 clock cycle). There is a separate bit
for each of the interrupt sources, and each bit can cause an interrupt if the
associated bit in the PCI Arbiter Interrupt Enable register is set to 1.
Note:
For diagnostics, software can cause an interrupt by writing a 1 to a bit
that is set to 0. Otherwise, in normal operation, the software writes a 1 to
a bit that is set to clear the bit and the interrupt from the PCI arbiter.
Register bit assignment
D00 R PCI_CTL_RSC_n N/A PCI_CENTRAL_RSC_n input to NS9750
(NS9750 has internal pulldown)
0 NS9750 provides PCI central resource functions
(pulldown)
1 NS9750 does not provide PCI central resource
functions
Bits Access Mnemonic Reset Description
D31:06 Read only;
hard-wired to
0
Reserved N/A N/A
Table 261: PCI Arbiter Interrupt Status register
Bits Access Mnemonic Reset Description
Table 260: PCI Arbiter Configuration register
Reserved
CCLK
RUN
PCI
SERR
PCI
BRK_
M3
PCI
BRK_
M0
13121110987654321015 14
31 29 28 27 26 25 24 23 22 21 20 19 18 17 1630
Reserved
PCI
BRK_
M2
PCI
BRK_
M1

www.digiembedded.com
425
PCI-to-AHB Bridge
PCI Arbiter Interrupt Enable register
Address: A030 0008
The PCI Arbiter Interrupt Enable register has an enable bit for each of the interrupt
status bits in the PCI Arbiter Interrupt Status register. Set these bits to 1 to allow the
associated interrupt status bit to cause an interrupt to the system.
Register bit assignment
D05 R/C CCLKRUN 0 Restart CardBus clock
Used for CardBus Applications only. Indicates that an
external CardBus card has asserted CardBus
CCLKRUN# to request that the CardBus clock be
restarted.
D04 R/C PCISERR 0 An SERR signal has been received from an external PCI
agent.
D03 R/C PCIBRK_M3 0 External master 3 broken
D02 R/C PCIBRK_M2 0 External master 2 broken
D01 R/C PCIBRK_M1 0 External master 1 broken
D00 R/C PCIBRK_M0 0 PCI-to-AHB bridge broken
BIts Access Mnemonic Reset Description
D31:06 Read only;
hard-wired to
0
Reserved N/A N/A
Table 262: PCI Arbiter Interrupt Enable register
Bits Access Mnemonic Reset Description
Table 261: PCI Arbiter Interrupt Status register
Reserved
EN_
CCLK
RUN
EN_
PCI
SERR
EN_P
BRK_
M3
EN_P
BRK_
M0
13121110987654321015 14
31 29 28 27 26 25 24 23 22 21 20 19 18 17 1630
Reserved
EN_P
BRK_
M2
EN_P
BRK_
M1

PCI bus arbiter
426
NS9750 Hardware Reference
PCI Miscellaneous Support register
Address: A030 000C
The PCI Miscellaneous Support register contains miscellaneous PCI functions that are
required in NS9750.
Change the EN_BARx fields only during system initialization, when there is no
PCI activity.
In a system where NS9750 is not the host, the EN_BARx fields must be
programmed within 225 PCI clocks of RST# being negated. This is the time
allowed from RST# negated to the first configuration cycle on the PCI bus.
D05 R/W EN_CCLKRUN 0 Enable CCLKRUN# interrupt
0 Disable (default)
1 Enable
D04 R/W EN_PCISERR 0 Enable SERR received from external PCI agent
0 Disable (default)
1 Enable
D03 R/W EN_PBRK_M3 0Enable external master 3 broken
0 Disable (default)
1 Enable
D02 R/W EN_PBRK_M2 0Enable external master 2 broken
0 Disable (default)
1 Enable
D01 R/W EN_PBRK_M1 0Enable external master 1 broken
0 Disable (default)
1 Enable
D00 R/W EN_PBRK_M0 0Enable PCI-to-AHB bridge broken
0 Disable (default)
1 Enable
BIts Access Mnemonic Reset Description
Table 262: PCI Arbiter Interrupt Enable register

www.digiembedded.com
427
PCI-to-AHB Bridge
Register bit assignment
Bits Access Mnemonic Reset Description
D31:10 Read only;
hard-wired to
0
Reserved N/A N/A
D09 R/W EN_BAR5 0 Enable bridge PCI Base Address register 5
0 Disable (default)
1 Enable
Note: Although BAR_x can still be accessed
when EN_BAR5 is 1, the address range
defined by BAR_x will not be decoded.
D08 R/W EN_BAR4 0 Enable bridge PCI Base Address register 4
0 Disable (default)
1 Enable
Note: Although BAR_x can still be accessed
when EN_BAR4 is 1, the address range
defined by BAR_x will not be decoded.
D07 R/W EN_BAR3 0 Enable bridge PCI Base Address register 3
0 Disable (default)
1 Enable
Note: Although BAR_x can still be accessed
when EN_BAR3 is 1, the address range
defined by BAR_x will not be decoded.
Table 263: PCI Miscellaneous Support register
Reserved
EN_
BAR1
EN_
BAR0
INTA2
PCI
13121110987654321015 14
31 29 28 27 26 25 24 23 22 21 20 19 18 17 1630
Reserved Reserved
EN_
BAR5
EN_
BAR4
EN_
BAR3
EN_
BAR2

PCI bus arbiter
428
NS9750 Hardware Reference
PCI Configuration 0 register
Address: A030 0010
The PCI Configuration 0 register contains the values that will be read from the PCI
Device ID and PCI Vendor ID registers.
D06 R//W EN_BAR2 0 Enable bridge PCI Base Address register 2
0 Disable (default)
1 Enable
Note: Although BAR_x can still be accessed
when EN_BAR2 is 1, the address range
defined by BAR_x will not be decoded.
D05 R/W EN_BAR1 0 Enable bridge PCI Base Address register 1
0 Disable (default)
1 Enable
Note: Although BAR_x can still be accessed
when EN_BAR1 is 1, the address range
defined by BAR_x will not be decoded.
D04 R/W EN_BAR0 0 Enable bridge PCI Base Address register 0
0 Disable (default)
1 Enable
Note: Although BAR_x can still be accessed
when EN_BAR0 is 1, the address range
defined by BAR_x will not be decoded.
D03:01 Read only;
hard-wired to
0
Reserved N/A N/A
D00 R/W INTA2PCI 0 The inverted value of this bit drives the INTA#
output pin. INTA# is configured as a pseudo-open
drain output.
0 INTA# high impedance (default)
INTA# must be in high impedance state for
CardBus applications and for PCI applications
when NS9750 is the host, and provides the
interrupt controller for PCI interrupts.
1 Assert INTA# low
Bits Access Mnemonic Reset Description
Table 263: PCI Miscellaneous Support register

www.digiembedded.com
429
PCI-to-AHB Bridge
Change these fields only during system initialization, when there is no PCI activity. In
a system where NS9750 is not the host, these fields must be programmed within 225
PCI clocks of RST# being negated. This is the time allowed from RST# negated to the
first configuration cycle on the PCI bus.
Register bit assignment
PCI Configuration 1 register
Address: A030 0014
The PCI Configuration 1 register contains the values that will be read from the PCI
Class Code and PCI Revision ID registers.
Change these fields only during system initialization, when there is no PCI activity. In
a system where NS9750 is not the host, these fields must be programmed within 225
PCI clocks of RST# being negated. This is the time allowed from RST# negated to the
first configuration cycle on the PCI bus.
Bits Access Mnemonic Reset Description
D31:16 R/W DEVICE_ID 0x00C4 Device ID value
Value to be inserted into the PCI Device ID register.
Defaults to the assigned device ID (0x00C4).
D15:00 R/W VENDOR_ID 0x114F Vendor ID value
Value to be inserted into the PCI Vendor ID
register. Defaults to the assigned vendor ID
(0x114F).
Table 264: PCI Configuration 0 register
DEVICE_ID
13121110987654321015 14
31 29 28 27 26 25 24 23 22 21 20 19 18 17 1630
VENDOR_ID

PCI bus arbiter
430
NS9750 Hardware Reference
Register bit assignment
PCI Configuration 2 register
Address: A030 0018
The PCI Configuration 2 register contains the values that will be read from the PCI
Subsystem ID and PCI Subsystem Vendor ID registers.
Change these fields only during system initialization, when there is no PCI activity. In
a system where NS9750 is not the host, these fields must be programmed within 225
PCI clocks of RST# being negated. This is the time allowed from RST# negated to the
first configuration cycle on the PCI bus.
Bits Access Mnemonic Reset Description
D31:08 R/W CLASS_CODE 0x060000 Class code value
Value to be inserted into PCI Class Code register.
Defaults to class code for a
host/PCI bridge (0x060000).
D07:00 R/W REVISION_ID 0x00 Revision ID value
Value to be inserted into the PCI Revision ID
register. Defaults to 0x00.
Table 265: PCI Configuration 1 register
CLASS_CODE
13121110987654321015 14
31 29 28 27 26 25 24 23 22 21 20 19 18 17 1630
CLASS_CODE REVISION_ID
SUBSYSTEM_ID
13121110987654321015 14
31 29 28 27 26 25 24 23 22 21 20 19 18 17 1630
SUBVENDOR_ID

www.digiembedded.com
431
PCI-to-AHB Bridge
Register bit assignment
PCI Configuration 3 register
Address: A030 001C
The PCI Configuration 3 register contains the values that will be read from the PCI
Max_Lat, PCI Min_Gnt, and PCI Interrupt Pin registers.
Change these fields only during system initialization, when there is no PCI activity. In
a system where NS9750 is not the host, these fields must be programmed within 225
PCI clocks of RST# being negated. This is the time allowed from RST# negated to the
first configuration cycle on the PCI bus.
Register bit assignment
Bits Access Mnemonic Reset Description
D31:16 R/W SUBSYSTEM_ID 0x0000 Subsystem ID value
Value to be inserted into the PCI Subsystem ID
register. Defaults to 0x0000.
D15:00 R/W SUBVENDOR_ID 0x0000 Subvendor ID value
Value to be inserted into the PCI Subvendor ID
register. Defaults to 0x0000.
Table 266: PCI Configuration 2 register
Bits Access Mnemonic Reset Description
D31:24 Read only;
hard-wired to
0
Reserved N/A N/A
Table 267: PCI Configuration 3 register
Reserved
13121110987654321015 14
31 29 28 27 26 25 24 23 22 21 20 19 18 17 1630
MIN_GRANT
MAX_LATENCY
INTERRUPT_PIN

PCI bus arbiter
432
NS9750 Hardware Reference
PCI Bridge Configuration register
Address: A030 0020
The PCI Bridge Configuration register controls the bandwidth allocated to the bridge.
Change the AHBBRST field only during system initialization, when there is no traffic to
or from the bridge. Because the setting of this register affects NS9750’s bandwidth
allocation, changes will have an effect on system performance.
Register bit assignment
D23:16 R/W MAX_LATENCY 0x00 Max latency value
Value to be inserted into the PCI Max_Lat
register. Defaults to 0x00.
D15:08 R/W MIN_GRANT 0x00 Min grant value
Value to be inserted into the PCI Min_Gnt
register. Defaults to 0x00.
D07:00 R/W INTERRUPT_PIN 0x01 Interrupt pin value
Value to be inserted onto the PCI Interrupt Pin
register. Defaults to 0x01, which is the encoding
for INTA#.
Bits Access Mnemonic Reset Description
D31:02 Hardwired to
0
Reserved N/A N/A
Table 268: PCI Bridge Configuration register
Bits Access Mnemonic Reset Description
Table 267: PCI Configuration 3 register
Reserved
13121110987654321015 14
31 29 28 27 26 25 24 23 22 21 20 19 18 17 1630
AHBBRSTReserved

www.digiembedded.com
433
PCI-to-AHB Bridge
PCI Bridge AHB Error Address register
Address: A030 0024
The PCI Bridge AHB Error Address register stores the address of the AHB transaction
that received an AHB ERROR response.
Register bit assignment
PCI Bridge PCI Error Address register
Address: A030 0028
D01:00 R/W AHBBRST 0x1 AHB burst length control
Determines the type of burst cycles done when the
bridge acts as AHB master:
00 16
01 32 (default)
10 64
11 Reserved
Bits Access Mnemonic Reset Description
D31:00 R AHBEADR 0x00000000 AHB error address
Holds the AHB address that caused the error, when
AHBERR is set in the PCI Bridge Interrupt Status
register.
No further updates are allowed to this register until
AHBERR is cleared,
Table 269: PCI Bridge AHB Error Address register
Bits Access Mnemonic Reset Description
Table 268: PCI Bridge Configuration register
AHBEADR
13121110987654321015 14
31 29 28 27 26 25 24 23 22 21 20 19 18 17 1630
AHBEADR

PCI bus arbiter
434
NS9750 Hardware Reference
The PCI Bridge PCI Error Address register stores the address of the PCI transaction
that received a PCI bus error response.
Register bit assignment
PCI Bridge Interrupt Status register
Address: A030 002C
The PCI Bridge Interrupt Status register shows the status of the AHB bus error
interrupt.
Bits Access Mnemonic Reset Description
D31:00 R PCIEADR 0x00000000 PCI error address
Holds the PCI address that caused an error, when any
of the PCI error bits are set in the PCI Status register.
No further updates are allowed to this register until all
error bits are cleared.
Table 270: PCI Bridge PCI Error Address register
PCIEADR
13121110987654321015 14
31 29 28 27 26 25 24 23 22 21 20 19 18 17 1630
PCIEADR
Reserved
13121110987654321015 14
31 29 28 27 26 25 24 23 22 21 20 19 18 17 1630
Reserved AHB
ERR

www.digiembedded.com
435
PCI-to-AHB Bridge
Register bit assignment
PCI Bridge Interrupt Enable register
Address: A030 0030
The PCI Bridge Interrupt Enable register stores the enables for all interrupt sources.
Register bit assignment
Bits Access Mnemonic Reset Description
D31:01 Hardwired to
0
Reserved N/A N/A
D00 R/C AHBERR 0 AHB bus error
Table 271: PCI Bridge Interrupt Status register
Bits Access Mnemonic Reset Description
D31:16 Hardwired to
0
Reserved N/A N/A
D15 R/W PDPERREN 0 PCI detected parity error enable
0 Interrupt disabled
1 Interrupt enabled
Bit 15 of PCI Status register
D14 R/W PSYSEREN 0 PCI signaled system error enable
0 Interrupt disabled
1 Interrupt enabled
Bit 14 of PCI Status register
Table 272: PCI Bridge Interrupt Enable register
Reserved
AHB
ERR
EN
13121110987654321015 14
31 29 28 27 26 25 24 23 22 21 20 19 18 17 1630
ReservedReserved
PDP
ERR
EN
PSYS
EREN
PRX
MAEN
PRXT
ARN
PSIG
TAEN
PMP
ERR
EN

PCI bus arbiter
436
NS9750 Hardware Reference
D13 R/W PRXMAEN 0 PCI received master abort enable
0 Interrupt disabled
1 Interrupt enabled
Bit 13 of PCI Status register
D12 R/W PRXTARN 0 PCI received target abort enable
0 Interrupt disabled
1 Interrupt enabled
Bit 12 of PCI Status register
D11 R/W PSIGTAEN 0 PCI signaled target abort enable
0 Interrupt disabled
1 Interrupt enabled
Bit 11 of PCI Status register
D10:09 Hardwired to
0
Reserved N/A N/A
D08 R/W PMPERREN 0 PCI master data parity error enable
0 Interrupt disabled
1 Interrupt enabled
Bit 8 of PCI Status register
D07:01 Hardwired to
0
Reserved N/A N/A
D00 R/W AHBERREN 0 AHB bus error enable
0 Interrupt disabled
1 Interrupt enabled
Bit 0 of PCI Bridge Interrupt Status register
Bits Access Mnemonic Reset Description
Table 272: PCI Bridge Interrupt Enable register

www.digiembedded.com
437
PCI-to-AHB Bridge
PCI Bridge AHB to PCI Memory Address Translate 0 register
Address: A030 0034
The PCI Bridge AHB-to-PCI Memory Address Translate 0 register translates the AHB
addresses sent to the PCI-to-AHB bridge to the appropriate PCI memory addresses.
Register bit assignment
Bits Access Mnemonic Reset Description
D31 Hardwired to
0
Reserved N/A N/A
D30:24 R/W PALT3VAL 0x00 Bits [31:25] of PCI address when AHB address
[27:25] = 011.
D23 Hardwired to
0
Reserved N/A N/A
D22:16 R/W PALT2VAL 0x00 Bits [31:25] of PCI address when AHB address
[27:25] = 010.
D15 Hardwired to
0
Reserved N/A N/A
D14:08 R/W PALT1VAL 0x00 Bits [31:25] of PCI address when AHB address
[27:25] = 001.
D07 Hardwired to
0
Reserved N/A N/A
D06:00 R/W PALT0VAL 0x00 Bits [31:25] of PCI address when AHB address
[27:25] - 000.
Table 273: PCI Bridge AHB-to-PCI Memory Address Translate 0 register
Rsvd
13121110987654321015 14
31 29 28 27 26 25 24 23 22 21 20 19 18 17 1630
PALT3VAL Rsvd
Rsvd Rsvd
PALT2VAL
PALT1VAL PALT0VAL

PCI bus arbiter
438
NS9750 Hardware Reference
PCI Bridge AHB to PCI Memory Address Translate 1 register
Address: A030 0038
The PCI Bridge AHB-to-PCI Memory Address Translate 1 register translates the AHB
addresses sent to the PCI-to-AHB bridge to the appropriate PCI memory addresses.
Register bit assignment
Bits Access Mnemonic Reset Description
D31 Hardwired to
0
Reserved N/A N/A
D30:24 R/W PALT7VAL 0x00 Bits [31:25] of PCI address when AHB address
[27:25] = 111.
D23 Hardwired to
0
Reserved N/A N/A
D22:16 R/W PALT6VAL 0x00 Bits [31:25] of PCI address when AHB address
[27:25] = 110.
D15 Hardwired to
0
Reserved N/A N/A
D14:08 R/W PALT5VAL 0x00 Bits [31:25] of PCI address when AHB address
[27:25] = 101.
D07 Hardwired to
0
Reserved N/A N/A
D06:00 R/W PALT4VAL 0x00 Bits [31:25] of PCI address when AHB address
[27:25] = 100.
Table 274: PCI Bridge AHB-to-PCI Memory Address Translate 1 register
Rsvd
13121110987654321015 14
31 29 28 27 26 25 24 23 22 21 20 19 18 17 1630
PALT7VAL Rsvd
Rsvd Rsvd
PALT6VAL
PALT5VAL PALT4VAL

www.digiembedded.com
439
PCI-to-AHB Bridge
PCI Bridge AHB-to-PCI IO Address Translate register
Address: A030 003C
The PCI Bridge AHB-to-PCI IO Address Translate register translates the AHB addresses
sent to the PCI-to-AHB bridge to the appropriate PCI IO addresses.
Register bit assignment
PCI Bridge PCI to AHB Memory Address Translate 0
Address: A030 0040
The PCI Bridge PCI-to-AHB Memory Address Translate 0 register translates the PCI
memory addresses to the appropriate AHB memory addresses.
Bits Access Mnemonic Reset Description
D31:12 Hardwired to
0
Reserved N/A N/A
D11:00 R/W PALT8VAL 0x000 Bits [31:20] of PCI IO address when AHB
addresses PCI IO space.
Table 275: PCI Bridge AHB-to-PCI IO Address Translate register
Reserved
13121110987654321015 14
31 29 28 27 26 25 24 23 22 21 20 19 18 17 1630
PALT8VALReserved
Reserved
13121110987654321015 14
31 29 28 27 26 25 24 23 22 21 20 19 18 17 1630
MALT3VAL MALT2VAL
MALT1VAL MALT0VAL
MALT2VAL Reserved
s

PCI bus arbiter
440
NS9750 Hardware Reference
Register bit assignment
PCI Bridge PCI to AHB Memory Address Translate 1
Address: A030 0044
The PCI Bridge PCI-to-AHB Memory Translate 1 register translates the PCI memory
addresses to the appropriate AHB memory addresses.
Register bit assignment
Bits Access Mnemonic Reset Description
D31:30 Hardwired to
0
Reserved N/A N/A
D29:20 R/W MALT3VAL 0x000 Bits [31:22] of AHB address if PCI address matches
BAR3.
D19:12 R/W MALT2VAL 0x00 Bits [31:24] of AHB address if PCI address matches
BAR2.
D11:10 Hardwired to
0
Reserved N/A N/A
D09:04 R/W MALT1VAL 0x00 Bits [31:26] of AHB address if PCI address matches
on BAR1.
D03:00 R/W MALT0VAL 0x0 Bits [31:28] of AHB address if PCI address matches
BAR0.
Table 276: PCI Bridge PCI-to-AHB Memory Address Translate 0 register
Bits Access Mnemonic Reset Description
D31:26 Hardwired to
0
Reserved N/A N/A
Table 277: PCI Bridge PCI-to-AHB Memory Address Translate 1 register
Reserved
13121110987654321015 14
31 29 28 27 26 25 24 23 22 21 20 19 18 17 1630
MALT5VAL
MALT4VALMALT5VAL
s

www.digiembedded.com
441
PCI-to-AHB Bridge
PCI Bridge Address Translation Control register
Address: A030 0048
The PCI Bridge Address Translation Control register controls the address translation
process in both direction (AHB-to-PCI and PCI-to-AHB).
Register bit assignment
D25:12 R/W MALT5VAL 0x0000 Bits [31:18] of AHB address if PCI address matches
BAR5.
D11:00 R/W MALT4VAL 0x000 Bits [31:20] of AHB address if PCI address matches
BAR4.
Bits Access Mnemonic Reset Description
D31:02 Hardwired to
0
Reserved N/A N/A
D01 R/W MALT_EN 0 Enable PCI to AHB address translation
0 Do not translate PCI addresses. The same
addresses are used for both PCI and AHB.
1 Translate PCI addresses per the MALTxxVAL
fields in the PCI Bridge PCI-to-AHB Memory
Address Translate registers (see page 439 and
page 440).
Table 278: PCI Bridge Address Translation Control register
Bits Access Mnemonic Reset Description
Table 277: PCI Bridge PCI-to-AHB Memory Address Translate 1 register
Reserved
13121110987654321015 14
31 29 28 27 26 25 24 23 22 21 20 19 18 17 1630
Reserved MALT_
EN
PALT_
EN

PCI bus arbiter
442
NS9750 Hardware Reference
CardBus Miscellaneous Support register
Address: A030 004C
The CardBus Miscellaneous Support register is used for CardBus applications only, and
provides NS9750-specific CardBus control and status. (See the NS9750 Sample Driver
Configurations for examples of how this register is used.)
Register Bit Assignment
D00 R/W PALT_EN 0 Enable AHB-to-PCI address translation for both
PCI memory and IO space
0 Do not translate AHB addresses. The same
addresses are used for both PCI and AHB.
1 Translate AHB addresses per the PALTxxVAL
fields in the PCI Bridge AHB-to-PCI Memory
Address Translate registers (see page 437 and
page 438) and the PCI Bridge AHB-to-PCI IO
Address Translate register (see page 439).
Bits Access Mnemonic Reset Description
D31 R/W CMS_YV_SKT 0 Allows software to control the YV_SKT bit in
the CardBus Socket Present State register.
When set, indicates that VCC=Y.Y volts can be
supplied to the socket.
D30 R/W CMS_XV_SKT 0 Allows software to control the XV_SKT bit in
the CardBus Socket Present State register.
When set, indicates that VCC=X.X volts can
be supplied to the socket.
Table 279: CardBus Miscellaneous Support register
Bits Access Mnemonic Reset Description
Table 278: PCI Bridge Address Translation Control register
REQ_
INTGT_
EN
Reserved
REQ_
INT
GATE
INTER-
RO-
GATE
Rsvd
CCLK
RUN_
EN
CVS2 CVS1
CCLK_
STOP_
NACK
CCLK_
STOP_
ACK
CCD2 CCD1
13121110987654321015 14
CMS_
CCD1
31 29 28 27 26 25 24 23 22 21 20 19 18 17 1630
CMS_
V3
SKT
CMS_
V5
SKT
CMS_
YV_
CARD
Rsvd
CMS_
XV
CARD
CMS_
V3_
CARD
CMS_
V5
CARD
CMS_
BAD_
VCC
CMS_
DATA_
LOST
CMS_
NOTA_
CARD
CMS_
CB_
CARD
CMS_
CARD_
16
CMS_
PWR_
CYC
CMS_
CCD2
CMS_
YV_
SKT
CMS_
XV_
SKT

www.digiembedded.com
443
PCI-to-AHB Bridge
D29 R/W CMS_V3_SKT 0 Allows software to control the V3_SKT bit in
the CardBus Socket Present State register.
When set, indicates that VCC=3.3 volts can be
supplied to the socket.
D28 R/W CMS_V5_SKT 0 Allows software to control the V5_SKT bit in
the CardBus Socket Present State register.
When set, indicates that VCC=5 volts can be
supplied to the socket.
D27 Hard-
wired to 0
Reserved N/A N/A
D26 R/W CMS_YV_CARD 0 Allows software to control the YV_CARD bit
in the CardBus Socket Present State register.
When set, indicates that the card inserted into
the socket supports VCC=Y.Y volts.
D25 R/W CMS_XV_CARD 0 Allows software to control the XV_CARD bit
in the CardBus Socket Present State register.
When set, indicates that the card inserted into
the socket supports VCC=X.X volts.
D24 R/W CMS_V3_CARD 0 Allows the software to control the V3-CARD
bit in the CardBus Socket Present State
register.
When set, indicates that the card inserted into
the socket supports VCC=3.3 volts.
D23 R/W CMS_V5_CARD 0 Allows software to control the V5_CARD bit
in the CardBus Socket Present State register.
When set, indicates that the card inserted into
the socket supports VCC=5 volts.
D22 R/W CMS_BAD_VCC_REQ 0 Allows software to control the
BAD_VCC_REQ bit in the CardBus Socket
Present State register.
When set, indicates that there was an attempt
to apply an unsupported or incorrect voltage
to the socket.
Bits Access Mnemonic Reset Description
Table 279: CardBus Miscellaneous Support register

PCI bus arbiter
444
NS9750 Hardware Reference
D21 R/W CMS_DATA_LOST 0 Allows software to control the DATA_LOST
bit in the CardBus Socket Present State
register.
When set, indicates that the external card was
removed from the socket while the interface
was active, and data may have been lost.
D20 R/W CMS_NOTA_CARD 0 Allows the software to control the
NOTA_CARD bit in the CardBus Socket
Present State register.
When set, indicates that an unsupported card
is inserted in the socket.
D19 R/W CMS_CB_CARD 0 Allows software to control the CB_CARD bit
in the CardBus Socket Present State register.
When set, indicates that a CardBus card is
inserted in the socket.
D18 R/W CMS_CARD_16 0 Allows software to control the CARD_16 bit
in the CardBus Socket Present State register.
When set, indicates that a 16-bit PC card is
inserted in the socket.
D17 R/W CMS_PWR_CYC 0 Allows software to control the PWR_CYC bit
in the CardBus Socket Present State register.
When set, indicates that the socket is powered
up. When cleared, indicates that the socket is
powered down.
D16 R/W CMS_CCD2 0 Allows software to control the CCD2 bit in
the CardBus Socket Present State register.
Reflects the current state of the CardBus
CCD#2 pin:
0 A card is inserted in the socket.
1 No card is in the socket.
Because CCD2 can be shorted to either CVS2
or CVS1, the value here applies when
CVS[2:1] are both 0.
Bits Access Mnemonic Reset Description
Table 279: CardBus Miscellaneous Support register

www.digiembedded.com
445
PCI-to-AHB Bridge
D15 R/W CMS_CCD1 0 Allows the software to control the CCD1 bit
in the Cardbus Socket Present State register.
Reflects the current state of the CardBus
CCD#1 pin:
0 A card is inserted in the socket.
1 No card is in the socket.
Because CCD#1 can be shorted to either
CVS2 or CVS1, the value here applies when
CVS[2:1] are both 0.
D14:11 Hard-
wired to 0
Reserved N/A N/A
D10 R/W REQ_INTGT_EN 0 Enable for REQ_INTGATE interrupt
0 Disable interrupt (default)
1 Enable interrupt
D09 R/C REQ_INTGATE 0 CardBus interrogate socket request
Set to 1 when a 1 is written to the CV_TEST
bit in the CardBus Force Event register. This
bit causes an interrupt to the CPU when the
REQ_INTGT_EN bit (D10 in this register) is
set.
D08 R/W INTERROGATE 0 Socket interrogation
0 Socket interrogation not in process
1 Socket interrogation on process
Set to 1 during socket interrogation, to
prevent changes in CCD#1, CCD#2, and
CSTSCHG# from affecting the values in the
CardBus Socket Event register.
D07 Hard-
wired to 0
Reserved N/A N/A
D06 R/W CCLKRUN_EN 0 CardBus CCLKRUN# enable
0 Attempt to negate CardBus CCLKRUN#
using CCLKRUN# protocol
1 Assert CardBus CCLKRUN#
D05 R/W CVS2 0 Value driven out on CVS2 pin during socket
interrogation.
Bits Access Mnemonic Reset Description
Table 279: CardBus Miscellaneous Support register

PCI bus arbiter
446
NS9750 Hardware Reference
CardBus Socket Event register
Address: A030 1000
The CardBus Socket Event register is used for CardBus applications only, and indicates
a change in socket status.
Register bit assignment
D04 R/W CVS1 0 Value driven out on CVS1 pin during socket
interrogation.
D03 R CCLK_STOP_NACK 0 Response to request to negate CardBus
CCLKRUN# using CCLKRUN# protocol
0 CCLKRUN# request not refused yet.
Check CCLK_STOP_ACK to determine
whether CCLKRUN# is negated.
1 CCLKRUN# not negated because the
external CardBus device will not allow it.
D02 R CCLK_STOP_ACK 0 Response to request to negate CardBus
CCLKRUN# using CCLKRUN# protocol
0 CCLKRUN# not negated yet. Check
CCLK_STOP_NACK to determine
whether CCLKRUN# is not negated
because the external CardBus device will
not allow it.
1 CCLKRUN# successfully negated
D01 R CCD2 0 Current state of CCD2 pin.
D00 R CCD1 0 Current state of CCD1 pin.
Bits Access Mnemonic Reset Description
Table 279: CardBus Miscellaneous Support register
Reserved
PWR_
CHG
CSTS
CHG_
CHG
13121110987654321015 14
31 29 28 27 26 25 24 23 22 21 20 19 18 17 1630
Reserved CCD2_
CHG
CCD1_
CHG

www.digiembedded.com
447
PCI-to-AHB Bridge
CardBus Socket Mask register
Address: A030 1004
The CardBus Socket Mask register is used for CardBus applications only, and contains
the interrupt enable bits for each of the bits in the CardBus Socket Event register.
Bits Access Mnemonic Reset Description
D31:04 Hardwired to
0
Reserved N/A N/A
D03 R/C PWR_CHG 0 Set when the PWR_CYC bit in the CardBus
Socket Present State register changes.
This bit can also be set by writing a 1 to the
FPWR_CHG bit in the CardBus Socket Force
Event register.
D02 R/C CCD2_CHG 0 Set when the CCD#2 signal changes. Changes
during card interrogation (when the
INTERROGATE bit is set to 1 in the CardBus
Miscellaneous Support register) are ignored.
This bit can also be set by writing a 1 to the
FCCD2_CHG bit in the CardBus Socket Force
Event register.
D01 R/C CCD1_CHG 0 Set when the CCD#1 signal changes. Changes
during card interrogation (when the
INTERROGATE bit is set to 1 in the CardBus
Miscellaneous Support register) are ignored.
This bit can also be set by writing a 1 to the
FCCD1_CHG bit in the CardBus Socket Force
Event register.
D00 R/C CSTSCHG_CHG 0 Set when the CSTSCHG signal changes from low
to high. Changes during card interrogation (when
the INTERROGATE bit is set to 1 in the CardBus
Miscellaneous Support register) are ignored.
This bit can also be set by writing a 1 to the
FCSTSCHG_CHG bit in the CardBus Socket
Force Event register.
Table 280: CardBus Socket Event register

PCI bus arbiter
448
NS9750 Hardware Reference
Register bit assignment
CardBus Socket Present State register
Address: A030 1008
The CardBus Socket Present State register is used for CardBus applications only, and
contains status information about the CardBus socket.
Bits Access Mnemonic Reset Description
D31:04 Hardwired
to 0
Reserved N/A N/A
D03 R/W PWR_CHG_EN 0 Power cycle interrupt enable
0 Interrupt disabled
1 Interrupt enabled
D02 R/W CCD2_CHG_EN 0 CCD2 change interrupt enable
0 Interrupt disabled
1 Interrupt enabled
D01 R/W CCD1_CHG_EN 0 CCD1 change interrupt enable
0 Interrupt disabled
1 Interrupt enabled
D00 R/W CSTSCHG_CHG_EN 0CSTSCHG change interrupt enable
0 Interrupt disabled
1 Interrupt enabled
Table 281: CardBus Socket Mask register
Reserved
PWR_
CHG_
EN
CSTS
CHG_
CHG
13121110987654321015 14
31 29 28 27 26 25 24 23 22 21 20 19 18 17 1630
Reserved
CCD2_
CHG_
EN
CCD1_
CHG_
EN

www.digiembedded.com
449
PCI-to-AHB Bridge
Register bit assignment
Bits Access Mnemonic Reset Description
D31 R YV_SKT 0 When set, indicates that VCC=Y.Y volts can be
supplied to the socket.
D30 R XV_SKT 0 When set, indicates that VCC=X.X volts can be
supplied to the socket.
D29 R V3_SKT 0 When set, indicates that VCC=3.3 volts can be
supplied to the socket.
D28 R V5_SKT 0 When set, this bit indicates that VCC=5 volts can be
supplied to the socket.
D27 Hard-wired
to 0
ZV_SUPPORT 0 Zoomed video support
Always set to 0, as NS9750 does not support this bit.
D26:14 Hard-wired
to 0
Reserved N/A N/A
D13 R YV_CARD 0 When set, indicates that the card inserted into the
socket supports VCC=Y.Y volts.
This bit can also be set by writing a 1 to the
FYV_CARD bit in the CardBus Socket Force Event
register.
D12 R XV_CARD 0 When set, indicates that the card inserted into the
socket supports VCC=X.X volts.
This bit can also be set by writing a 1 to the
FXV_CARD in the CardBus Socket Fore Event
register.
Table 282: Cardbus Socket Present State register
Reserved
BAD_
VCC_
REQ
DATA_
LOST
NOTA_
CARD CINT CB_
CARD
CARD_
16
PWR_
CYC CCD2 CCD1 CSTS
CHG
13121110987654321015 14
31 29 28 27 26 25 24 23 22 21 20 19 18 17 1630
V3_
SKT
V5_
SKT
ZV_
SUPP
YV_
SKT
XV_
SKT Reserved
YV_
CARD
XV_
CARD
V3_
CARD
V5_
CARD

PCI bus arbiter
450
NS9750 Hardware Reference
D11 R V3_CARD 0 When set, indicates that the card inserted into the
socket supports VCC=3.3 volts.
This bit can also be set by writing a 1 to the
FV3_CARD bit in the CardBus Socket Force Event
register.
D10 R V5_CARD 0 When set, indicates that the card inserted into the
socket supports VCC=5 volts.
This bit can also be set by writing a 1 to the
FV5_CARD bit in the CardBus Socket Force Event
register.
D09 R BAD_VCC_REQ 0 When set, indicates that the software tried to apply
an unsupported or incorrect voltage to the socket.
This bit can also be set by writing a 1 to the
FBAD_VCC_REQ bit in the CardBus Socket Force
Event register.
D08 R DATA_LOST 0 When set, indicates that the external card was
removed from the socket while the interface was
active, and data may have been lost.
This bit can also be set by writing a 1 to the
FDATA_LOST bit in the CardBus Socket Force
Event register.
D07 R NOTA_CARD 0 When set, indicates that an unsupported card is
inserted in the socket.
This bit can also be set by writing a 1 to the
FNOTA_CARD bit in the CardBus Socket Force
Event register when a card is not in the socket.
D06 R CINT 0 Inverted current state of the CardBus CINT#
pin
0 CINT# negated
1 CINT# asserted
D05 R CB_CARD 0 When set, indicates that a CardBus card is inserted
in the socket.
This bit can also be set by writing a 1 to the
FCB_CARD bit in the CardBus Socket Force Event
register when a card is not inserted in the socket.
Bits Access Mnemonic Reset Description
Table 282: Cardbus Socket Present State register

www.digiembedded.com
451
PCI-to-AHB Bridge
CardBus Socket Force Event register
Address: A030 100C
The CardBus Socket Force Event register is used for CardBus applications only. This
register is implemented only as an address that is written to force various status and
event bits in the CardBus host bridge through software. Writing a 1 to a bit in this
register sets a corresponding bit in the CardBus Socket Event register or CardBus
Socket Present State register.
Note:
The CardBus Socket Force Event register sets selected bits that are in the
CardBus Socket Present State register. Clear these bits by clearing the
corresponding bits in the CardBus Miscellaneous Support register.
D04 R CARD_16 0 When set, indicates that a 16-bit PC card is inserted
in the socket.
This bit can also be set by writing a 1 to the
FCARD_16 bit in the CardBus Socket Force Event
register when a card is not inserted in the socket.
D03 R PWR_CYC 0 When set, indicates that the socket is powered up.
When cleared, this bit indicates that the socket is
powered down.
D02 R CCD2 0 Current state of the CardBus CCD#2 pin
0 A card is inserted in the socket.
1 No card is in the socket.
Because CCD2 can be shorted to either CVS2 or
CVS1, the value here applies when CVS[2:1] are
both 0.
D01 R CCD1 0 Current state of the CardBus CCD#1 pin
0 A card is inserted in the socket.
1 No card is in the socket.
Because CCD1 can be shorted to either CVS2 or
CVS1, the value here applies when CVS[2:1] are
both 0.
D00 R CSTSCHG 0 Current state of the CardBus CSTSCHG pin
0 CSTSCHG negated
1 CSTSCHG asserted
Bits Access Mnemonic Reset Description
Table 282: Cardbus Socket Present State register

PCI bus arbiter
452
NS9750 Hardware Reference
Register bit assignment
Bits Access Mnemonic Reset Description
D31:15 N/A Reserved N/A N/A
D14 W CV_TEST N/A Requests that the card interrogation
procedure be run again.
Sets the REQ_INGATE bit in the CardBus
Miscellaneous Support register to 1.
If the REQ_INGATE_EN bit in the CardBus
Miscellaneous Support register is set,
writing a 1 to this bit causes an interrupt
back to the CPU.
D13 W FYV_CARD N/A Sets the YV_CARD bit in the CardBus Socket
Present State register.
D12 W FXV_CARD N/A Sets the XV_CARD bit in the CardBus Socket
Present State register.
D11 W FV3_CARD N/A Sets the V3_CARD bit in the CardBus Socket
Present State register.
D10 W FV5_CARD N/A Sets the V5_CARD bit in the CardBus Socket
Present State register.
D09 W FBAD_VCC_REQ N/A Sets the BAD_VCC_REQ bit in the CardBus
Socket Present State register.
D08 W FDATA_LOST N/A Sets the DATA_LOST bit in the CardBus Socket
Present State register.
D07 W FNOTA_CARD N/A Sets the NOTA_CARD bit in the CardBus Socket
Present State register. If a card is in the socket
(that is, CMISC_CCD[1:0]=00 in the CardBus
Miscellaneous Support register), writes to this bit
are ignored.
Table 283: CardBus Socket Force Event register
Reserved
FCTS
SCHG_
CHG
13121110987654321015 14
31 29 28 27 26 25 24 23 22 21 20 19 18 17 1630
Rsvd CV_
TEST
FV3_
CARD
FBAD_
VCC_
REQ
F
NOTA_
CARD
F
DATA_
LOST
FV5_
CARD Rsvd FCB_
CARD
F
CARD_
16
FPWR_
CHG
F
CCD2_
CHG
F
CCD1_
CHG
FYV_
CARD
FXV_
CARD

www.digiembedded.com
453
PCI-to-AHB Bridge
D06 N/A Reserved N/A N/A
D05 W FCB_CARD N/A Sets the CB_CARD bit in the CardBus Socket
Present State register. If a card is in the socket
(that is, CMISC_CCD[1:0]=00 in the CardBus
Miscellaneous Support register), writes to this bit
are ignored.
D04 W FCARD_16 N/A Sets the CARD_16 bit in the CardBus Socket
Present State register. If a card is in the socket
(that is, CMISC_CCD[1:0]=00 in the CardBus
Miscellaneous Support register), writes to this bit
are ignored.
D03 W FPWR_CHG N/A Sets the PWR_CHG bit in the CardBus Socket
Event register. This does not affect the
PWR_CYC bit in the CardBus Socket Present
State register.
D02 W FCCD2_CHG N/A Sets the CCD2_CHG bit in the CardBus Socket
Event register. This does not affect the CCD2 bit
in the CardBus Socket Present State register.
D01 W FCCD1_CHG N/A Sets the CCD1_CHG bit in the CardBus Socket
Event register. This does not affect the CCD1 bit
in the CardBus Socket Present State register.
D00 W FCSTSCHG_CHG N/A Sets the CSTSCHG_CHG bit in the CardBus
Socket Event register, This does not affect the
CSTSCHG bit in the CardBus Socket Present
State register.
Bits Access Mnemonic Reset Description
Table 283: CardBus Socket Force Event register

PCI bus arbiter
454
NS9750 Hardware Reference
CardBus Socket Control register
Address: A030 1010
The CardBus Socket Control register is used only for CardBus applications.
Register bit assignment
Bits Access Mnemonic Reset Description
D31:12 Hardwired
to 0
Reserved N/A N/A
D11 Hardwired
to 0
ZV_ACTIVITY 0 Zoomed video activity bit
Hardwired to 0.
D10 Hardwired
to 0
STANDARDZVREG 0Standardized zoomed video register model
support
Hardwired to 0.
D09 R/W ZVEN 0 Zoomed video enable
Defaults to 0
D08 Hardwired
to 0
Reserved N/A N/A
D07 R/W STOP_CLK 0 Stop CardBus clock
Defaults to 0.
D06:04 R/W VCC_CTL 000 Socket VCC control
000 0 V
001 Reserved
010 5 V
011 3.3 V
1xx Reserved
D03 Hardwired
to 0
Reserved N/A N/A
Table 284: CardBus Socket Control register
Reserved
13121110987654321015 14
31 29 28 27 26 25 24 23 22 21 20 19 18 17 1630
ZV_
ACTI-
VITY
Reserved ZVEN STOP_
CLK
Rsvd
STDZ
VREG VCC_CTL Rsvd VPP_CTL

www.digiembedded.com
455
PCI-to-AHB Bridge
D02:00 R/W VPP_CTL 000 Socket VPP/Core control
000 0 V
001 12 V
010 5 V
011 3.3 V
100 Reserved
101 Reserved
110 1.8 V
111 Reserved
Bits Access Mnemonic Reset Description
Table 284: CardBus Socket Control register

PCI system configurations
456
NS9750 Hardware Reference
PCI system configurations
NS9750 can be connected to the PCI bus using an embedded (internal) or external PCI
bus arbiter. Figure 72 shows how NS9750 is connected to the PCI bus for a typical
system application using the embedded PCI bus arbiter, and where the NS9750
provides the central resource function (see "PCI central resource functions" on page
458). Up to three external masters are supported.
Figure 72: System connections to NS9750 — Internal arbiter and central resources
Note:
1These pins are not connected because internal resistors tie these pins to the appropriate state.
NS9750
REQ1#
REQ2#
REQ3#
GNT3#
GNT2#
GNT1#
PCI REQ INPCI GNT OUT
AD[31:0]
PCI BUS
Control
AD[11] IDSEL
INTB#,INTC#,
INTD#,INTA# PCI
INTERRUPTS
PCI CLK
OUT
PCI CLK
IN
SERR#
RST#
PCI_CENTRAL_RSC_n1
RTCK1

www.digiembedded.com
457
PCI-to-AHB Bridge
The internal PCI arbiter is selected when the RTCK pin is set to 1 during powerup.
Because the RTCK pad has a weak internal pullup, no external components are
required to select the internal PCI arbiter.
Figure 73 shows how NS9750 is connected to the PCI bus for a typical application
using an external PCI bus arbiter, and where the NS9750 does not provide the PCI
central resource functions (see "PCI central resource functions" on page 458). RTCK is
pulled low by an external resistor to configure NS9750 to use an external arbiter. The
REQ0#/GNT0# pair for the external PCI arbiter is multiplexed out on the GNT1#/
REQ1# pins — GNT1# to REQ0# and REQ1# to GNT0#.
Figure 73: System connections to NS9750 — External arbiter and central resources
NS9750
REQ1#
REQ2#
REQ3#
GNT3#
GNT2#
GNT1#
AD[31:0]
PCI BUS
Control
AD[12] IDSEL
PCI INTERRUPT
INTA#
PCI CLK
OUT
PCI CLK
IN
External
PCI Arbiter
REQ0# GNT0#
GNT1# REQ1#
RTCK
Pull down to
configure for external
arbiter
PCI_CENTRAL_RSC_n
VCC
RST#
SERR#
Pull up to
configure for external
central resource

PCI system configurations
458
NS9750 Hardware Reference
Device selection for configuration
The NS9750 IDSEL pin is used as a chip select during PCI configuration transactions. If
the bridge’s configuration registers are being programmed using the AHB bus, NS9750
must be set as Device 0 (see Figure 72, "System connections to NS9750 — Internal
arbiter and central resources," on page 456, which shows IDSEL connected to AD[11]
and which configures NS9750 as PCI Device 0).
If the bridge’s configuration registers are programmed using an external PCI device,
NS9750 can be configured as any PCI device number (see Figure 73, "System
connections to NS9750 — External arbiter and central resources," on page 457, which
shows IDSEL connected to AD[12] and which configured NS9750 as Device 1). Any
accesses from the AHB bus to the bridge’s configuration registers, however, must be
done as Device 0.
PCI interrupts
NS9750 can serve as the interrupt controller for all four PCI interrupts. These
interrupts go directly to the interrupt controller in the System Control module.
Because these interrupts are open-drain type signals, the transition from low to high
is relatively slow once the source of the interrupt is cleared. SERR# input can also
cause an interrupt through PCISERR (in the PCI Arbiter Interrupt Status register).
Important:
The system software must provide adequate time for the interrupt signals
and SERR# to rise before re-enabling them.
If an external interrupt controller is used, NS9750 can drive INTA# using INTA2PCI (in
the PCI Miscellaneous Support register).
PCI central resource functions
NS9750 provides several PCI central resource functions when NS9750’s
PCI_CENTRAL_RSC_n pin is pulled low (see Figure 72):
RST# to the PCI system is driven through NS9750. RST# is asserted
asynchronously and negated synchronously to the PCI clock. RST# is driven
from the system reset to NS9750 and the PCI bit in the Reset and Sleep
Control register in the System Control Module.
SERR# is configured as an input.

www.digiembedded.com
459
PCI-to-AHB Bridge
AD[31:0], C/BE[3:0], and PAR are driven low when RST# is asserted, to keep the
signals from floating.

PCI system configurations
460
NS9750 Hardware Reference
When the PCI_CENTRAL_RSC_n pin is pulled high (see Figure 73), these functions
operate differently:
RST# is configured as an input, and must be supplied by the system. In this
situation, RST# is used as another system reset to NS9750; that is, either
reset_n or RST# can reset NS9750, and both must be negated to take NS9750
out of reset.
SERR# is configured as output.
AD[31:0], C/BE[3:0], and PAR are tri-stated when RST# is asserted.
The system must provide pullup resistors on the following signals, regardless of the
state of PCI_CENTRAL_RSC_n:
FRAME#
TRDY#
IRDY#
DEVSEL#
STOP#
SERR#
PERR#
LOCK#
Note: The NS9750 does not have a LOCK# pin associated with it. If any PCI
device in the system uses the LOCK# signal, the signal must have a pullup
resistor.
INTA#
INTB#
INTC#
INTD#
All REQ# inputs to NS9750
All GNT# outputs from NS9750 that are connected to other PCI devices in the
system (because they are tri-stated during RST#)
The PCI clock can be either generated from NS9750 (see Figure 72, "System
connections to NS9750 — Internal arbiter and central resources," on page 456) or
provided by an external source (see Figure 73, "System connections to NS9750 —
External arbiter and central resources," on page 457). The PCI CLK input pad has a
weak internal pullup.

www.digiembedded.com
461
PCI-to-AHB Bridge
Important:
Note that in cases where NS9750 provides the PCI clock, the PCI clock
connection to the NS9750 must still be made external to the NS9750, as
shown in Figure 73 (that is, connect PCI_clk_out to PCI_clk_in). This is done to
minimize the clock skew between the NS9750 and external PCI devices.
CardBus Support
NS9750 can support 32-bit CardBus applications using the existing PCI port and
existing PCI-to-AHB bridge IP.
Figure 74 shows how NS9750 is configured for CardBus applications. The CardBus
model has only one external card connected to a host adapter or PCI-to-CardBus
bridge through a socket. All connections are point-to-point, and both the host
adapter and the external card can be masters on the bus.

CardBus Support
462
NS9750 Hardware Reference
Figure 74: CardBus system connections to NS9750
CONTROL
NS9750
PCI_CENTRAL_RSC_n
PCI
CLK
IN
PCI
CLK
OUT
REQ2#REQ3#
VCC
CCD2CCD1
AD
SERR#
RST#
REQ1#
GNT1#
INTA#
INTB#
INTC#
GNT2#
GNT3#
CONTROL
CAD
CSERR#
CRST#
CREQ#
CINT#
CVS1
CGNT#
CCLKRUN#
CSTSCHG
CVS2
CAD
CONTROL2
CSERR#2
CRST#
CREQ#2
CGNT#2
CINT#2
CCLKRUN#
CSTSCHG
GPIO
GPIO
BOOT_STRAP[1]
IDSEL
VCC
GPIO GPIO GPIO GPIO
VCC5_EN
VCC3_EN
EN0
EN1
VCC VPP
VCC
VPP
POWER
CONTROLLER
(OPTIONAL)1
CARDBUS
SOCKET
CCLK
RCCD1
RCVS
RCVS
VCC
RCCD2
CVS1_DET
CVS2_DET
CPWR[3]
CPWR[2]
CPWR[1]
CPWR[0]
Rs
Rs
Rs
Rs
Rs
VCC
RSTS
RCRUN
CVS1
CVS2
3
3
4
RTCK
INTD#
4

www.digiembedded.com
463
PCI-to-AHB Bridge
Notes:
1The power controller is required only for applications that support hot-insertion
and hot-removal of the CardBus card. This requires additional components to
isolate NS9750 from CardBus.
2The system must provide external pullup per PCI specification. CAD, C/BE, and
PAR do not require pullups.
3Voltage detection signal optional for embedded system.
4Pins not connected because internal resistors tie these to the appropriate state.
Configuring NS9750 for CardBus support
Although many CardBus signals are the same as those for the PCI bus, there are some
unique signals. Table 285 lists the new signals and indicates the PCI signals with which
they are multiplexed for NS9750.
PCI Signal CardBus
Signal CardBus type Comments
INTA# CINT# Input Cardbus interrupt pin. INTA2PCI in the PCI
Miscellaneous Support register must be 0.
INTB# CCLKRUN# Bidir CardBus pin used to negotiate with the external
CardBus device before stopping the clock. Also
allows external CardBus device to request that the
clock be restarted.
INTC# CSTSCHG Input CardBus status change interrupt signal.
GNT1# CGNT# Output Grant to external CardBus device from NS9750’s
internal arbiter.
GNT2# CVS1 Output Voltage sense pin. Normally driven low by NS9750,
but toggled during interrogation of external CardBus
device to detect voltage requirements.
GNT3# CVS2 Output Voltage sense pin. Normally driven low by NS9750
but toggled during interrogation of external CardBus
device to detect voltage requirements.
REQ1# CREQ# Input Request from external CardBus device to NS9750’s
internal arbiter.
Table 285: CardBus IO muxing

CardBus Support
464
NS9750 Hardware Reference
Notes:
BOOTSTRAP[1] and PCI_CENTRAL_RSC_n are two strapping pins that must be
pulled low to configure the IO and internal arbiter for CardBus. Because
CardBus does not have an IDSEL signal, it is pulled high. As a result, NS9750
captures any configuration accesses from the external CardBus device since
it is the only other device on the bus.
The internal arbiter must be used for CardBus applications. Requests to the
arbiter from the REQ2# and REQ3# pins, however, must be disabled by
clearing the PCIEN_M2 and PCIEN_M3 bits in the PCI Arbiter Configuration
register. The arbiter parks the bus only on the bridge — not on the last
granted master, as is done for PC I.
CardBus adapter requirements
In a CardBus application, NS9750 is the adapter, or bridge. The adapter is required to
have a set of socket registers that provide socket control and status. The following
NS9750 registers support this requirement:
REQ2# CCD1 Input Card detect pin. Pulled up by system when socket is
empty and pulled low when the external CardBus
device is present in the socket.
REQ3# CCD2 Input Card detect pin. Pulled up by system when socket is
empty and pulled low when the external CardBus
device is present in the socket.
N/A CVS1_DET Input Voltage sense detect pin. Can be any GPIO input.
Used to detect whether the external CardBus device
shorts CVS1 to ground.
N/A CVS2_DET Input Voltage sense detect pin. Can be any GPIO input.
Used to detect whether the external device shorts
CVS2 to ground.
N/A CPWR[3:0] Output Controls to the external power controller that may be
providing the power to the CardBus socket. Required
only for hot-insertion and hot-removal. Can be any
GPIO outputs.
PCI Signal CardBus
Signal CardBus type Comments
Table 285: CardBus IO muxing

www.digiembedded.com
465
PCI-to-AHB Bridge
CardBus Socket Event (see "CardBus Socket Event register" on page 446)
CardBus Socket Mask (see "CardBus Socket Mask register" on page 447)
CardBus Socket Present State (see "CardBus Socket Present State register"
on page 448)
CardBus Socket Force Event (see "CardBus Socket Force Event register" on
page 451)
CardBus Socket Control (see "CardBus Socket Control register" on page 454)
CardBus interrupts
The dedicated CINT# signal on the CardBus is connected directly to the interrupt
controller in the System Control module, as Interrupt #10 (that is, the same as the
INTA# signal for the PCI bus). Table 286 shows the CardBus-related maskable interrupt
conditions that are reported to the System Control module’s interrupt controller
through the PCI arbiter’s interrupt.
Bit field Register
CSTSCHG_CHG CardBus Socket Event
CCD1_CHG CardBus Socket Event
CCD2_CHG CardBus Socket Event
PWR_CHG CardBus Socket Event
REQ_INTGATE CardBus Miscellaneous Support
CCLKRUN PCI Arbiter Interrupt Status
Table 286: CardBus interrupt sources

CardBus Support
466
NS9750 Hardware Reference

467
BBus Bridge
CHAPTER 8
The NS9750 ASIC contains two busses that interconnect the peripherals. The high
speed peripherals reside on the AMBA AHB bus. The low speed peripherals reside on
the Digi proprietary BBus. The main function of the BBus bridge is to connect the
main AHB bus to the proprietary Digi BBus. Both bus interfaces have a master and a
slave interface.

BBus bridge functions
468
NS9750 Hardware Reference
BBus bridge functions
The Digi BBus is a low-speed secondary bus that operates at half the AHB clock
frequency. The BBus interface houses the slower serial interfaces for USB, IEEE 1284,
SPI, and UART, as well as dedicated BBus DMA control, to offload some of the
bandwidth demands of the primary AHB bus. The BBus bridge controls the flow of
data between the AHB and BBus interfaces.
The BBus bridge provides these functions:
BBus arbitration and multiplexing. The USB and DMA peripheral, in
addition to the BBus bridge, can be BBus masters. All BBus peripherals
contain a slave interface.
Two-channel DMA controller. The DMA controller performs memory-to-
memory transfers across the AHB bus, allowing DMA transfers from an
external peripheral to external memory or from external memory to an
external peripheral.
System boot engine that fetches data from an external SPI-EEPROM and
writes it to an external SDRAM. The boot engine configures the memory
controller accordingly, before fetching the contents of the EEPROM. While a
serial boot operation takes place, the CPU is held in reset.

www.digiembedded.com
469
BBus Bridge
Figure 75 shows the four functions of the BBus bridge in relation to the AHB bus and
the BBus.
Figure 75: Basic block diagram
Bridge control logic
BBus bridge control logic translates the AHB bus protocol to the BBus protocol and
vice versa. The AHB bus can operate at a maximum of 100MHz; the BBus operates at
half the AHB clock frequency.
Figure 76 details BBus bridge control logic.
AHB Module A AHB Module NAHB Module B . . . .
BBUS Module A
AHB Memory
Controller
BBUS Module B BBUS Module N
. . . .
AMBA AHB Bus
NetSilicon BBUS
External Mem #1
External Mem #N
External
Peripheral
. . .
BBUS Bridge
Module
NS9750 ASIC
Bridge BBUS
Control AHB
DMA SPI
Boot

Bridge control logic
470
NS9750 Hardware Reference
Figure 76: BBus bridge block diagram
Notes:
The AHB bus and BBus clock domains are asynchronous to each other.
A 4-entry bidirectional FIFO is implemented in the BBus-to-AHB data path to
allow burst transfers.
The FIFO size matches the maximum burst size supported by the BBus
masters.
The AHB-to-BBus data path does not support burst transfers, allowing only a
single entry bidirectional FIFO to be implemented in the data path. FIFO
size accommodates only one transaction at a time.
AHB Slave
BBUS Master
1 Entry
AHB
Retiming Fifo
BBUS Control
and Mux BBUS Slave
4 Entry
BBUS
Retiming Fifo
AMBA AHB Bus
NetSilicon BBUS
BBUS arbitration with
other masters and slaves
User
Interface
AHB DMA
Controller
External DMA
Handshake
SPI-BOOT
Controller
AHB
Master

www.digiembedded.com
471
BBus Bridge
DMA accesses
There are two DMA controllers on the NS9750 BBus. One DMA controller services all
BBus peripherals except the USB device; the other is dedicated to the USB device.
Each DMA controller contains 16 channels that perform both DMA read and DMA write
transactions.
Note:
The USB host is a bus mastering BBus peripheral.
DMA memory-to-peripheral transfers (DMA read). DMA read transactions
begin with the DMA controller arbitrating for BBus control. When the bus
has been granted, the read transaction is presented to the BBus slave
interface within the BBus bridge. The command then is passed into the BBus
command retiming FIFO, where the user interface picks it up and passes it
to the AHB master interface. The AHB master arbitrates for the AHB bus,
performs the specified AHB read transaction, and returns the data to the
BBus retiming data FIFO. When the BBus slave detects the data in the
retiming data FIFO, the BBus slave can respond to the read request from the
BBus master.
The AMBA AHB bus can indicate the burst size at the beginning of a new
transfer; the AHB master sets the hburst[2:0] signals to the appropriate value.
Because the BBus cannot indicate burst size, the user interface always
issues a 4-transfer (4-word) request, which goes into the BBus retiming
FIFO. When data is transferred to the BBus, as many words as are needed
are moved. When the BBus read transaction completes, any words
remaining in the retiming FIFO are flushed.
DMA peripheral-to-memory transfers (DMA write). DMA write transactions
begin with the DMA controller arbitrating for control of the BBus. Once the
bus is granted, the write transaction is presented to the BBus slave
interface within the BBus bridge. The BBus slave interface passes the
command data to the BBus data retiming FIFO, but retains the command
until the BBus transaction completes. At this point, the BBus slave knows
the size of the burst (by counting the number of transfers); that information
is passed with the command to the BBus retiming command FIFO. When the
BBus detects the presence of the command, it passes the command to the
AHB master. The AHB master arbitrates for the AHB bus and performs the
AHB write transaction.

BBus control logic
472
NS9750 Hardware Reference
BBus control logic
BBus control logic consists of a round-robin arbiter to select a new master, the
multiplexing logic to provide the new master’s signals to the BBus slaves, and address
decoding to select the target BBus slave.
BBus bridge masters and slaves
BBus bridge arbitration allows each bus master to control the bus in a round-robin
manner. If a bus master does not require the bus resources when its turn comes
around, that bus master is skipped until the next round-robin slot. Each potential bus
master presents the bus with request and attribute signals. Once the bus grants
mastership, the targeted device is selected.
Note:
The CPU always is granted mastership when requested, because its
transactions are time-sensitive and completed within 4 BBus clock cycles.
When the CPU requests use of the bus, it must wait until the current
transaction finishes. The CPU then takes mastership and performs its
transaction, before the next BBus master with a pending request. When
the CPU transaction is finished, the bus grants mastership to the
appropriate requesting BBus master.
Table 287 shows the BBus bus master and slave modules.
Module Master Slave
BBus bridge Y Y
BBus DMA Y Y
SER Y
I2C Y
1284 Y
USB dev Y
USB DMA Y Y
USB host Y Y
Table 287: BBus master and slave modules

www.digiembedded.com
473
BBus Bridge
Cycles and BBus arbitration
During a normal cycle, each bus master cycle is allowed only one read/write cycle if
another bus master is waiting. There are two exceptions to this rule: burst
transactions and read-modify-write transactions.
In a burst transaction, the master can perform more than one read or write cycle. In
a read-modify-write transaction, the bus master performs one read and write cycle to
the same location.
BBus peripheral address map (decoding)
The BBus address map is divided to allow access to the internal modules and external
resources routed through the internal peripherals. The BBus configuration registers
are located at base address 0xA040 0000 and are dedicated a 1 MB address space. The
BBus peripherals are located at base address 0x9000 0000 and span a 256 MB address
space. Each BBus peripheral, with the exception of the SER port controllers, resides
in a separate 1 MB address space.
Table 288 specifies the address space given to each peripheral.
Base address Peripheral
0x9000 0000 BBus DMA controller
0x9010 0000 USB controller
0x9020 0000 SER Port #B
0x9020 0040 SER Port #A
0x9030 0000 SER Port #C
0x9030 0040 SER Port #D
0x9040 0000 IEEE-1284 controller
0x9050 0000 I2C controller
0x9060 0000 BBus utility
Table 288: BBus peripheral address map

Two-channel AHB DMA controller (AHB bus)
474
NS9750 Hardware Reference
Two-channel AHB DMA controller (AHB bus)
Each DMA channel moves data from the source address to the destination address.
Transfers can be specified as burst-oriented to maximize AHB bus efficiency. All
transfers are executed in two steps:
1Data is moved from the source address to an 8-entry buffer in the DMA control
logic.
2Data is moved from the 8-entry buffer to the destination address.
These steps are repeated until the DMA transfer is complete. Note that optimum
performance is achieved when the source and destination addresses are word-
aligned.
Initiating a DMA transfer
There are two ways to initiate a DMA transfer: processor-initiated and
external-peripheral initiated.
When the processor initiates the DMA transfer, it performs these steps:
1Sets up the required buffer descriptors.
2Configures the appropriate DMA Channel 1/2 Control register (see "DMA Channel
1/2 Control register" on page 491).
3Writes a 1 to the channel enable (CE) and channel go (CG) fields in the DMA
Channel 1/2 Control register (see "DMA Channel 1/2 Control register" on page
491).
The external peripheral initiates a DMA transfer by asserting the appropriate REQ
signal. Software must set up the required buffer descriptors and configure the DMA
Channel 1/2 Control register (including setting the CE field to 1) before asserting the
REQ signal.
DMA buffer descriptor
All DMA channels in NS9750 use a buffer descriptor. When a DMA channel is activated,
it reads the DMA buffer descriptor pointed to by the Buffer Descriptor Pointer register
(see "Buffer Descriptor Pointer register" on page 491). A DMA buffer descriptor is
always fetched using an AHB INCR4 transaction, to maximize AHB bus bandwidth.

www.digiembedded.com
475
BBus Bridge
When the current descriptor is retired, the next descriptor is accessed from a circular
buffer.
Each DMA buffer descriptor requires four 32-bit words to describe a transfer. Circular
buffers of 1024 bytes contain multiple buffer descriptors. The first buffer descriptor
address is provided by the DMA channel’s Buffer Descriptor Pointer register.
Subsequent buffer descriptors are found adjacent to the first descriptor. The final
buffer descriptor is defined with its W bit set. When the DMA channel encounters the
W bit, the channel wraps around to the first descriptor.
Each DMA channel can address a maximum of 64 buffer descriptors, each consisting of
16 bytes. Configuring the DMA channel for more than the maximum number of buffer
descriptors results in unpredictable behavior.
Figure 77 shows the DMA buffer descriptor. Table 289 describes each section.
Figure 77: BBus bridge DMA buffer descriptor
Field/Section Description
Source address Identifies the starting location of the source data. The source address can
be aligned to any byte boundary. Optimum performance results when the
source address is aligned on a word boundary
Buffer length Indicates the number of bytes to move between the source and the
destination.
After completing the transfer, the DMA controller updates this field with
the actual number of bytes moved.
Destination address Identifies the beginning of the location to which the source data will be
moved. The destination address can be aligned to any byte boundary.
Optimum performance results when the destination address is aligned on a
word boundary.
Table 289: BBus bridge DMA buffer descriptor definition
Destination Address
Buffer Length
Status
Source Address
OFFSET + 0
OFFSET + 4
OFFSET + 8
OFFSET + C FILWReserved
31 30 29 28 16 15 0
Reserved

Two-channel AHB DMA controller (AHB bus)
476
NS9750 Hardware Reference
Descriptor list processing
When a DMA controller has completed the operation specified by the current buffer
descriptor, the controller clears the F bit and fetches the next buffer descriptor. A
DMA channel asserts the NRIP field in the DMA Status and Interrupt Enable register
(see "DMA Status and Interrupt Enable register" on page 494) and returns to the idle
state after fetching a buffer descriptor with the F bit in the incorrect state.
W The wrap bit. When set, this bit tells the DMA controller that this is the
last buffer descriptor within the continuous list of descriptors. The next
buffer descriptor is found using the initial DMA channel buffer descriptor
pointer.
When the wrap bit is not set, the next buffer descriptor is found using an
offset of 0x10 from the current buffer descriptor.
I The interrupt bit. Tells the DMA controller to issue an interrupt to the
CPU when the buffer is closed due to normal channel completion. The
interrupt occurs no matter what the normal completion interrupt enable
configuration is for the DMA channel.
L The last bit. When set, this bit tells the DMA controller that this buffer
descriptor is the last descriptor that completes an entire message frame.
The DMA controller uses this bit to assert the normal channel completion
status when the byte count reaches zero.
If this bit is set, the DMA controller remains in the IDLE state after
asserting the normal channel completion status. A write to the CE field in
the DMA Channel 1/2 Control register re-enables the DMA channel.
F The full bit. When set, this bit indicates that the buffer descriptor is valid
and can be processed by the DMA channel.
The DMA channel clears this bit after completing the transfer(s).
The DMA channel doesn’t try a transfer with the F bit clear.
The DMA channel enters an IDLE state after fetching a buffer
descriptor with the F bit cleared.
When the device driver modifies the F bit, it must also write a 1 to the
CE bit in the DMA Channel 1/2 Control register to activate the idle
channel.
Reserved Write zero to this field.
Status Not used. Read back 0x0000.
Field/Section Description
Table 289: BBus bridge DMA buffer descriptor definition

www.digiembedded.com
477
BBus Bridge
Peripheral DMA read access
Figure 78 and Figure 79 show how the DMA engine performs read accesses of an
external peripheral. The CLK signal shown is for reference, and its frequency is equal
to 1/2 the speed grade of the part. The rising edge of the READ_EN signal coincident
with the assertion of the chip select signal must cause the peripheral to place the
next quantum of data on the bus. The width of the READ_EN signal is always equal to
one reference CLK period. The delay from the falling edge of CS# to the rising edge of
ACK is always equal to one reference CLK period. The width of the CS# assertion is
defined in the Static Memory Read Delay register (see "Static Memory Read Delay 0–3
registers" on page 236).
DMA read accesses from an external peripheral are treated as asynchronous
operations by the NS9750. It is critical that the required width of the CS# assertion be
computed correctly and programmed into the Static Memory Read Delay register.
Total access time can be computed as shown:
Total access time = Ta + Tb + Tc + 10.0
The variables are defined as follows:
Figure 78: Peripheral DMA single read access
Ta = Peripheral read access time
Tb = Total board propagation including buffers
Tc = One reference CLK cycle period
DATA VALID
READ_EN
DQ
CS#
CLK

Two-channel AHB DMA controller (AHB bus)
478
NS9750 Hardware Reference
Figure 79: Peripheral DMA burst read access
Peripheral DMA write access
Figure 80 and Figure 81 show how the DMA engine performs write accesses of an
external peripheral. The clock signal shown is for reference, and its clock frequency
is equal to 1/2 the speed grade of the part. Data should be written on the rising edge
of the WE# signal. Data and control signals are always held after the rising edge of
WE# for one reference CLK cycle. The CS# signal is guaranteed to be deasserted for at
least one CLK cycle between successive peripheral write accesses. The widths of the
CS# assertion and the WE# assertion are defined using the Static Memory Write Delay
register and the Static Memory Write Enable Delay register in the Memory Controller
(see "Static Memory Read Delay 0–3 registers" on page 236 and "Static Memory Write
Enable Delay 0–3 registers" on page 234).
Note that the ACK signal is not used during peripheral DMA write accesses.
Figure 80: Peripheral DMA single write access
READ_EN
DQ
CS#
CLK
DATA0 DATA1
DQ
CS#
CLK
WE#
Data Valid

www.digiembedded.com
479
BBus Bridge
Figure 81: Peripheral DMA burst write access
Peripheral REQ signaling
An external peripheral indicates that it can accept or provide data by asserting its
REQ signal. The AHB DMA controller fully processes one buffer descriptor for each
assertion of the external peripheral’s REQ signal.
The AHB DMA controller state machine executes these steps for each assertion of the
REQ signal.
1Fetch the next buffer descriptor in the list from system memory.
2Read the number of bytes specified in the buffer length field from the address
specified in the source address field. This data is placed in an on-chip temporary
buffer.
3Write the data from the on-chip temporary buffer to the address specified in the
source address field.
4Retire the buffer descriptor to system memory.
5Assert any specified interrupts to the CPU.
6Return to the idle condition and wait for the next assertion of the external
peripheral’s REQ signal.
For memory-to-memory DMA transfers that are initiated by software writing a 1 to
the CG field in the DMA Channel 1/2 Control register, the peripheral signal REQ is
ignored.
CLK
DATA0 DATA1 DATA2
CS#
WE#
DQ

Two-channel AHB DMA controller (AHB bus)
480
NS9750 Hardware Reference
Design Limitations
The AHB DMA logic contains several design limitations. Carefully consider these
limitations when making system level implementation decisions:
The AHB DMA control logic is designed to operate on four-byte quantities,
which limits the minimum number of accesses that the memory controller
can perform on narrow external peripherals. Accesses to an 8-bit peripheral
will always occur in multiples of four. Accesses to a 16-bit peripheral will
always occur in multiples of two. Asserting the REQ signal when the
peripheral is unable to meet the above conditions results in unpredictable
system behavior.
The length field in the buffer descriptor must be set to a value equal to the
burst length multiplied by four. The burst length is specified in the SB/DB
field in the DMA Channel 1/2 Control register.
The peripheral can assert the REQ signal no more often than the AHB DMA
response latency for the given system (see "Calculating AHB DMA response
latency" on page 480).
The REQ signal is an asynchronous input to the NS9750. For a REQ signal
assertion to be found by the control logic, it must be asserted for no less
than 4 AHB clock cycles and no more than 20 AHB clock cycles.
The AHB DMA channels are allocated the unused BBus peripheral bandwidth,
which limits the bandwidth available to the AHB DMA channels. Minimum
bandwidth requirements can be met by allocating more AHB bus timeslots
to the BBus master using the BRC registers in the System Control module.
The AHB DMA channels provide no latency guarantee because they do not
directly attach to the AHB bus. Allocating more system bandwidth reduces
the worst case latency. In a fully loaded system, the response to the REQ
signal assertion can be as long as 83us.
Calculating AHB DMA response latency
AHB DMA controller latency is defined as the time between the assertion of the
peripheral’s REQ signal and the AHB DMA channel being granted access to the AHB
bus. Response latency is a function of the number of AHB timeslots given to the BBus
and the number of BBus peripherals in use. Note that the BBus peripherals

www.digiembedded.com
481
BBus Bridge
transferring data in non-DMA mode do not contribute to the calculation. The worst
case AHB DMA response latency occurs when all of the BBus peripherals perform these
operations within several microseconds of each other:
Move the remaining data in or out of the data buffer.
Close the buffer descriptor.
Open a new buffer descriptor.
Begin processing the new data buffer. This can be two steps for a
transmitter.
Two AHB bandwidth calculations are defined here. The first scheme shows the worst
case, where the BBus is given one out of ten AHB timeslots. The second scheme shows
the best case, where the BBus is given one out of every four AHB timeslots.
Worst case:
AHB access = ((16 * 10 * 2) / 200 MHz) = 1.60us
This AHB access pattern looks like this:
Cpu, Erx, Cpu, Etx; Cpu, Lcd, Cpu, Pci; Cpu, BBus
Best case:
AHB access = ((16 * 4 * 2) / 200 MHz) = 0.64us
This AHB access pattern looks like this:
Cpu, Erx, Cpu, BBus; Cpu, Etx, Cpu, BBus; Cpu, Lcd, Cpu, BBus; Cpu, Pci; Cpu, BBus
Each receive channel contributes four AHB accesses to the calculation. Each transmit
channel contributes five AHB accesses to the calculation. The USB device (or USB
host) and IEEE 1284 are half-duplex-only peripherals, so only the transmit channel
needs to be accounted for.
Also take into account adjustment for AHB DMA channel overhead: two if one DMA
channel is in use and six if both DMA channels are in use. The worst case and best
case equations for two DMA channels work out as shown:
Worst case latency = 1.60us * ((#Receive * 4) + (#Transmit * 5) + 6)
Best case latency = 0.64us * ((#Receive * 4) + (#Transmit * 5) + 6)
In a fully loaded system with four UARTs, IEEE 1284, and USB, the worst case latency
is 83.2us and the best case latency is 33.28us.

Two-channel AHB DMA controller (AHB bus)
482
NS9750 Hardware Reference
Static RAM chip select configuration
The AHB DMA controller accesses an external peripheral using the external memory
bus and one of the static RAM chip select signals (st_cs_n[N]). This table describes
how to program the static RAM chip select control registers for access using the AHB
DMA controller.
Fields not explicitly listed should be left in the reset state.
Fields listed but not defined must be defined by the user.
Register Name Field Value Comment
Configuration PB 1 System requirement.
PM user defined Set to 1 if it is not necessary for the chip select
signal to toggle for each access.
MW user defined N/A
Read Delay WTRD user defined Compute the total delay using the equation
provided in "Peripheral DMA read access" on
page 477. The total delay should be divided by
the AHB clock period to produce this value.
Round up any fractional result.
Page Read Delay WTPG user defined For most applications, this value will be the same
as the value for WTRD.
Output Enable Delay WOEN user defined If the ACK signal is used to initiate a peripheral
read, this field should be set
to 0.
If signal st_oe_n is used to initiate a peripheral
read, this field should be set to (at least) 1.
Write Enable Delay WWEN user defined For most applications, this field can be left in the
default state.
Write Delay WTWR user defined For most applications, this field can be left in the
default state.
Turn Delay WTTN user defined For most applications, this field can be left in the
default state.
Table 290: Static RAM chip select configuration

www.digiembedded.com
483
BBus Bridge
Interrupt aggregation
All the peripherals on the BBus, as well as AHB DMA channels 1 and 2 in the BBus
bridge, can interrupt the CPU when attention is required. These interrupts are
aggregated in the BBus bridge, and a single interrupt is presented to the System
Control Module on the bbus_int signal.
This function is performed in the BBus bridge because it allows the processor to
quickly identify which BBus peripheral(s) is requesting attention. (See "BBus Bridge
Interrupt Status register" on page 498 for more information.)
Note:
The interrupt(s) must be serviced in the peripheral in which the
interrupt(s) originated.
Bandwidth requirements
A single AHB timeslot is sufficient to support the ideal maximum bandwidth of the
BBus peripherals plus overhead for DMA buffer descriptors. The maximum case occurs
with four SPI masters, IEEE 1284, and either USB device or USB host.
The SPI master interfaces support a maximum of 6.25 Mbps of full duplex
traffic.
The IEEE-1284 interface supports a maximum of 2 Mbps of full duplex
traffic.
The USB supports a maximum of 12 Mbps of full duplex traffic.
The total peripheral bandwidth is 64Mbps. Adding 8 Mbps for DMA buffer descriptors
brings the total requirement to 9 MBps, less than one AHB timeslot with a full 16-slot
rotation.
Important:
Be aware that the AHB DMA channels and the BBus peripherals share an
AHB timeslot. The BBus peripherals are always given a higher priority than
the AHB DMA channels. The busier the BBus peripherals, then, the less
available bandwidth for the AHB DMA channels.

SPI-EEPROM boot logic
484
NS9750 Hardware Reference
SPI-EEPROM boot logic
SPI-EEPROM boot logic is enabled by strapping off the boot_cfg pins to the boot from
SDRAM setting in the Miscellaneous System Configuration and Status register.
Table 291 shows the related boot settings.
When enabled, the boot logic copies the contents of an SPI-EEPROM to system
memory, allowing you to boot from a low-cost serial memory. The boot logic works by
interfacing to SER port B using the BBus — performing the transactions required to
copy the boot code from SPI-EEPROM to external memory.
Important
SPI-EEPROM must be connected to SER port B; the boot logic does not
communicate with any other SER port.
The endianness of the image in SPI must match the endianness of the
system.
In big endian mode, the boot image must be loaded as described in these
steps:
1The entire boot image must be byte lane swapped before loading it
into the SPI boot device. Given a word of data composed of DCBA, byte
lane swapping transposes the bytes so the word looks like ABCD.
2The image must only be loaded into the SPI boot device using the BBus
DMA controller. If the CPU directly loads the image into the SPI boot
device, an incorrect image is stored in the device.
boot_cfg [1:0] Description
00 Boot from 8-bit ROM or flash
01 Boot from 16-bit ROM or flash
10 Boot from 32-bit ROM or flash
11 Boot from SDRAM using SPI-EEPROM
Table 291: NS9750 boot configuration

www.digiembedded.com
485
BBus Bridge
Calculation and example
This equation calculates the amount of time, in seconds, required to copy the
contents of the SPI-EEPROM to external memory:
Time = (1 / freq) * EEPROMSIZE
Example
SPI master clock frequency = 1.5 MHz
SPI-EEPROM = 256 Kb
Time for operation to complete = 175 ms
Serial Channel B configuration
When exiting the power-on reset state, serial channel B is in SPI master mode, which
facilitates communication with the external SPI-EEPROM. When the copy operation is
complete, serial channel B is returned to its default reset state. The next table shows
which configuration fields are updated by hardware, allowing the SPI master
interface to operate.
Register Field Value Description
Control A CE 0x1 Enable the channel
Control A WLS 0x3 8 data bits per word
Control B CSPOL 0x0 Chip select polarity to active low
Control B MODE 0x2 SPI master mode
Control B BITORDR 0x1 Bit order to MSB first
Bit rate EBIT 0x1 Enable the bit rate generator
Bit rate TMODE 0x1 Synchronous timing
Bit rate CLKMUX 0x1 Select BBus clock as reference
Bit rate TXCINV 0x1 Transmit clock inverted
Bit rate N 0x00F Create ~1.5 MHz SPI clock
Table 292: SPI master mode boot configuration

SPI-EEPROM boot logic
486
NS9750 Hardware Reference
Memory Controller configuration
Note:
See your ARM documentation for complete information about the memory
controller.
The memory controller exits the reset state in non-operational mode. This requires
the SPI-EEPROM boot logic to configure the memory controller as well as the external
SDRAM before any memory access.
Important:
The information required to configure the memory controller and the
external SDRAM must be stored in a configuration header in the SPI-
EEPROM in a contiguous block starting at address zero. Each entry in the
header, with the exception of the pad entry, must be 4 bytes in length.
The size of the configuration header varies from 128 bytes to 130 bytes, due to the
variable length nature of the SPI-EEPROM read command. Table 293 shows the order
and contents of the configuration header.
EEPROM entry Description
Pad entry Variable length entry that ranges from 0 bytes to 2 bytes in length.
The field length is computed by subtracting the length of the read
command (including the address field) from 4.
Example
A 256 Kb EEPROM requires a 1-byte read command followed by a
2-byte address, resulting in a pad entry length of 1:
4-(1+2) = 1
Num words Total number of words to fetch from the SPI-EEPROM. The total
must include the 32-word header plus the initial discarded word.
# words = ((S1 + S2) / 4) + 1)
S1 = Code image size in bytes
S2 = header = 128 bytes
Table 293: ARM boot configuration

www.digiembedded.com
487
BBus Bridge
SDRAM config All SDRAM components contain a Mode register, which has control
information required to successfully access the component. The fields
(available in any SDRAM specification) are defined as follows:
Burst length: 4 for 32-bit data bus, 8 for 16-bit data bus
Burst type: Sequential
CAS latency: Component-specific; 2 or 3
OpMode: Standard
Write burst mode: Programmed burst length
This value must be left-shifted by the number of row bits in the
selected components. For example, 4Mx16 components can be
combined to create a 32-bit bus. These parts require 12 row address
bits. Assuming a CAS2 access, the Mode register contents would be
0x22. This value is shifted 12 places to the left (0x00022000) to form
the value in the SDRAM config field.
Config register See the Memory Controller chapter.
DynamicRefresh See the Memory Controller chapter.
For example, the value of this entry is 0x00000030 given a 100 MHz
AHB clock and a 7.8125μs refresh period.
DynamicReadConfig See the Memory Controller chapter.
DynamictRP See the Memory Controller chapter.
DynamictRAS See the Memory Controller chapter.
DynamictSREX See the Memory Controller chapter.
DynamictAPR See the Memory Controller chapter.
DynamictDAL See the Memory Controller chapter.
DynamictWR See the Memory Controller chapter.
DynamictRC See the Memory Controller chapter.
DynamictRFC See the Memory Controller chapter.
DynamictXSR See the Memory Controller chapter.
DynamictRRD See the Memory Controller chapter.
DynamictMRD See the Memory Controller chapter.
EEPROM entry Description
Table 293: ARM boot configuration

SPI-EEPROM boot logic
488
NS9750 Hardware Reference
SDRAM boot algorithm
Note:
The SDRAM boot logic communicates only with serial channel B.
These steps describe the SDRAM boot algorithm:
1Pins boot_cfg[1:0] are both strapped high.
Power-on reset is deasserted.
The CPU is held in reset by the SPI-EEPROM boot module.
Serial channel B comes out of reset in SPI master mode.
2A SPI-EEPROM read command at address zero is written to the Fifo Data register.
This is followed by seven more NOP entries.
3The RXFDB and RRDY fields are monitored in Status Register A. Only complete
words are read from the Fifo Data register. This process is repeated until four
words have been received. An internal word counter tracks how many words
have been taken from the SPI-EEPROM (see Table 294, “Boot algorithm actions,”
on page 489 for information about any actions taken).
DynamicConfig0 Field B (buffer enable, in the DynamicConfig0 register) should be set
to 0 (buffers disabled). The buffers will be enabled by hardware as
part of the boot process.
See your ARM documentation.
DynamicRasCas0 See the Memory Controller chapter.
Reserved The remaining bytes are undefined. The final byte address of header
is one of the following, depending on the pad entry length:
0x7F
0x80
0x81
Boot code Must immediately follow the configuration header. The first byte
address of the boot code is one of the following, depending on the pad
entry length:
0x80
0x81
0x82
EEPROM entry Description
Table 293: ARM boot configuration

www.digiembedded.com
489
BBus Bridge
4The state machine enters a loop where four NOP words are written to the Fifo
Data register and four words are read from the Fifo Data register. The RXFDB and
RRDY fields are continuously monitored in Status Register A. The Fifo Data
register is read only when a valid word is present.
5The CPU is taken out of reset and serial channel B is placed into reset. Normal
operation begins with the ARM fetching an instruction from system memory
address 0x00000000.
Internal word counter Action(s) taken
0x01 This word is discarded. The word is composed of the bytes shifted in while the
read command and address are being shifted out, as well as the pad entry in the
header.
0x02 Num words entry. This entry is saved locally.
0x03 SDRAM config entry. This entry is saved locally.
0x04 – 0x14 Memory controller entries. These entries are written to the appropriate memory
controller register.
0x015 Field I in the memory controller Dynamic Control register is set to PALL, which
allows several refresh operations to occur while the next 12 words are shifted in
from the SPI-EEPROM.
0x016 – 0x20 No action taken. The word is discarded.
0x021 Field I in the memory controller Dynamic Control register is set to
MODE. A system memory read operation is performed, to the address
specified by the SDRAM config entry. This configures the external
SDRAM devices.
Field I in the memory controller Dynamic Control register is set to
NORMAL. Dynamic Configuration Register 0 is read and field B is set as
required by the memory controller for normal operation.
0x022 – End Each word is written to system memory starting at address 0x00000000. End is
defined by the internal word counter matching the num words entry (0x02)
Table 294: Boot algorithm actions

BBus Bridge Control and Status registers
490
NS9750 Hardware Reference
BBus Bridge Control and Status registers
The BBus configuration registers are located at base address 0xA040.0000. All
configuration registers are accessed with zero wait states. Table 295 lists the
configuration and status registers in the BBus Bridge module. All configuration
registers must be accessed as 32-bit words and as single accesses only. Bursting is not
allowed.
Address Register
A040 0000 DMA Channel 1 Buffer Descriptor Pointer
A040 0004 DMA Channel 1 Control register
A040 0008 DMA Channel 1 Status and Interrupt Enable
A040 000C DMA Channel 1 Peripheral Chip Select
A040 0020 DMA Channel 2 Buffer Descriptor Pointer
A040 0024 DMA Channel 2 Control register
A040 0028 DMA Channel 2 Status and Interrupt Enable
A040 002C DMA Channel 2 Peripheral Chip Select
A040 0100 BBus Bridge Interrupt Status
A040 1004 BBus Bridge Interrupt Enable
Table 295: BBus Bridge module registers

www.digiembedded.com
491
BBus Bridge
Buffer Descriptor Pointer register
Address: A040 0000 / 0020
This register contains a 32-bit pointer to the first buffer descriptor in a contiguous list
of buffer descriptors. The BBus bridge contains a Buffer Descriptor Pointer register
for each DMA channel; each register is 16 bytes in length.
Register bit assignment
DMA Channel 1/2 Control register
Address: A040 0004 / 0024
This register contains required DMA transfer control information. The BBus bridge
contains a DMA Channel Control register for each channel.
Bit(s) Access Mnemonic Reset Description
D31:00 RW BuffDesc 0x00000000 Buffer descriptor
32-bit pointer to a buffer descriptor.
Table 296: Buffer Descriptor Pointer register bit definition
13121110987654321015 14
31 29 28 27 26 25 24 23 22 21 20 19 18 17 1630
BuffDesc
BuffDesc
INDEX
13121110987654321015 14
Reserved
31 29 28 27 26 25 24 23 22 21 20 19 18 17 1630
CG SB DB SINC_N DINC_NCE CA Not usedSW DW

BBus Bridge Control and Status registers
492
NS9750 Hardware Reference
Register bit assignment
Bit(s) Access Mnemonic Reset Description
D31 R/W CE 0 Channel enable
Enables and disables DMA operations, as wanted.
Write a 1 to this field after a DMA channel has entered
the IDLE state for any reason, to initiate additional
DMA transfers.
D30 R/W CA 0 Channel abort
When set, causes the current DMA operation to
complete, then closes the buffer.
D29 R/W CG 0 Channel go
When set, causes the DMA channel to exit the IDLE
status and begin a DMA transfer.
Note: The CE field must also be set. This allows
software to initiate a memory-to-memory
DMA transfer. External peripheral signal
REQ is not used during memory-to-
memory DMA transfers.
D28:27 R/W SW 0 Source width
Defines the size of the source data bus. Used only for
peripheral to memory transfers.
00 8 bits
01 16 bits
10 32 bits
11 Undefined
D26:25 R/W DW 0 Destination width
Defines the size of the destination data bus. Used only
for memory to peripheral transfers.
00 8 bits
01 16 bits
10 32 bits
11 Undefined
Table 297: DMA Channel 1/2 Control register bit definition

www.digiembedded.com
493
BBus Bridge
D24:23 R/W SB 0 Source burst
00 1
01 2 (Recommended for 8-bit devices)
10 4 (Recommended for 16-bit devices)
11 8 (Recommended for 32-bit devices)
Defines the AHB maximum burst size allowed when
reading from the source.
D22:21 R/W DB 0 Destination burst
00 1
01 2 (Recommended for 8-bit devices)
10 4 (Recommended for 16-bit devices)
11 8 (Recommended for 32-bit devices)
Defines the AHB maximum burst size when writing
to the destination. This field must be set to the same
value as the source burst field.
D20 R/W SINC_N 0 Source address increment
0 Increment source address pointer
1 Do not increment source address pointer
Controls whether the source address pointers are
incremented after each DMA transfer.
D19 R/W DINC_N 0 Destination address increment
0 Increment destination address pointer
1 Do not increment destination address pointer
Controls whether the destination address pointers are
incremented after each DMA transfer.
D18:16 R/W POL 0 Always set this field to 0.
D17 R/W MODE 0 Fly-by mode
0 Defines a peripheral to memory fly-by write
DMA transfer
1 Defines a memory-to-peripheral fly-by read
DMA transfer
Defines the direction of data movement for fly-by
DMA transfers.
This field is not used for memory-to-memory DMA
transfers initiated by writing the CG field in the DMA
Channel 1/2 Control register.
Bit(s) Access Mnemonic Reset Description
Table 297: DMA Channel 1/2 Control register bit definition

BBus Bridge Control and Status registers
494
NS9750 Hardware Reference
DMA Status and Interrupt Enable register
Address: A040 0008 / 0028
The DMA Status and Interrupt Enable register contains the DMA transfer status and
control information used for generating AHB DMA interrupt signals. The BBus bridge
contains a DMA Status and Interrupt Enable register for each DMA channel.
D16 R/W RST 0 Reset
Forces a reset of the DMA channel. Writing a 1 to this
field forces all fields in the DMA Channel 1/2 Control
register, except the INDEX field, to the reset state. The
INDEX field is written with a value specified on
signals ahb_wdat[9:0]. This field always reads back a 0.
Writing a 1 to this field while the DMA channel is
operational results in unpredictable behavior.
D15:10 N/A Reserved N/A N/A
D09:00 R INDEX 0 Index value
Identifies the current byte offset pointer relative to the
buffer descriptor pointer. This field can be written
only when the RST field is being written to a 1.
Bit(s) Access Mnemonic Reset Description
Table 297: DMA Channel 1/2 Control register bit definition
13121110987654321015 14
BLEN
31 29 28 27 26 25 24 23 22 21 20 19 18 17 1630
NRIP CAIP PCIP NCIE ECIE NRIE CAIE PCIE WRAP IDONE LAST FULLNCIP ECIP Not used

www.digiembedded.com
495
BBus Bridge
Register bit assignment
Bits Access Mnemonic Reset Description
D31 RW1TC NCIP 0 Normal completion interrupt pending
Set when a buffer descriptor has been closed.
A normal DMA completion occurs when the BLEN
count expires to 0 and the L bit in the Buffer descriptor
is set, or when the peripheral device signals completion.
D30 RW1TC ECIP 0 Error completion interrupt pending
Set when the DMA channel finds either a bad buffer
descriptor pointer or a bad data buffer pointer.
When ECIP is set, the DMA channel stops until
firmware clears the ECIP bit. The DMA channel does
not advance to the next buffer descriptor. When
firmware clears ECIP, the buffer descriptor is tried
again from where it left off.
You can use the CA bit in the DMA Channel 1/2 Control
register to abort the current buffer descriptor and go to
the next buffer descriptor.
D29 RW1TC NRIP 0 Buffer not ready interrupt pending
Set when the DMA channel finds a buffer descriptor
whose F bit is in the incorrect state. The F bit must be set
in order for the fetched buffer descriptor to be
considered valid. If the bit is not set, the descriptor is
considered invalid and the NRIP bit is set.
When NRIP is set, the DMA channel stops until
firmware clears the bit. The DMA channel does not
advance to the next buffer descriptor.
D28 RW1TC CAIP 0 Channel abort interrupt pending
Set when the DMA channel finds the CA bit set in the
DMA Channel 1/2 Control register.
When CAIP is set, the DMA channel stops until
firmware clears the bit. When CAIP is cleared, the
DMA channel automatically advances to the next buffer
descriptor.
The CA bit must be cleared, through firmware, before
CAIP is cleared. Failure to reset the CA bit causes the
subsequent buffer descriptor to abort.
Table 298: DMA Status and Interrupt Enable register bit definition

BBus Bridge Control and Status registers
496
NS9750 Hardware Reference
DMA Peripheral Chip Select register
Address: A040 000C / 002C
The DMA Peripheral Chip Select register contains the DMA peripheral chip select
definition. The BBus bridge contains a DMA Peripheral Chip Select register for each
channel.
D27 RW1TC PCIP 0 Premature complete interrupt pending
Set when a DMA transfer is terminated by assertion of
the dma_done signal. NCIP is set when PCIP is set, for
backward compatibility.
D26:25 R/W Not used 0 Always set this field to 0.
D24 R/W NCIE 0x0 Enable NCIP interrupt generation
D23 R/W ECIE 0x0 Enable ECIP interrupt generation
Always enable during normal operation.
D22 R/W NRIE 0x0 Enable NRIP interrupt generation
D21 R/W CAIE 0x0 Enable CAIP interrupt generation
Always enable during normal operation.
D20 R/W PCIE 0x0 Enable PCIP interrupt generation
D19 R WRAP 0x0 Debug field, indicating the last descriptor in the buffer
descriptor list.
D18 R IDONE 0x0 Debug field, indicating an interrupt on done occurrence.
D17 R LAST 0x0 Debug field, indicating the last buffer descriptor in the
current data frame.
D16 R FULL 0x0 Debug field, indicating the status of the F bit from the
current DMA buffer descriptor.
D15:00 R BLEN 0x0000 Debug field, indicating the remaining byte transfer
count.
Bits Access Mnemonic Reset Description
Table 298: DMA Status and Interrupt Enable register bit definition

www.digiembedded.com
497
BBus Bridge
Register bit assignment
Bits Access Mnemonic Reset Description
D31:04 R/W Not used 0 Always set to 0.
D03 R/W POL 0 Chip select polarity
Defines the polarity of the memory interface chip select
signal (stcsout[n]_n) connected to the external peripheral.
0 Defines an active high signal
1 Defines an active low signal
D02 R/W Not used 0 Always set to 0.
D01:00 R/W SEL 0 Chip select selection
Defines which of the four memory interface chip select
signals (stcsout[n]_n) is connected to the external
peripheral.
Value Chip select
0CS[0]
1CS[1]
2CS[2]
3CS[3]
Note:This field is not used for memory-to-memory
transfers.
Table 299: DMA Peripheral Chip Select register
13121110987654321015 14
31 29 28 27 26 25 24 23 22 21 20 19 18 17 1630
Not used
Not used POL Not
used SEL

BBus Bridge Control and Status registers
498
NS9750 Hardware Reference
BBus Bridge Interrupt Status register
Address: A040 1000
This register contains the interrupt status of the BBus peripherals. All interrupts must
be serviced in the originating module.
Register bit assignment
Bits Access Mnemonic Reset Description
D31:26 R Not used 00 Always set this field to 0.
D25 R ADMA2 0 AHB DMA channel #2 has asserted its interrupt.
D24 R ADMA1 0 AHB DMA channel #1 has asserted its interrupt.
D23:13 R Not used 0x000 Always set this field to 0.
D12 R Not used 0 Always write to 0.
D11 R 1284 0 IEEE-1284 module has asserted its interrupt.
D10 R I2C 0 I2C module has asserted its interrupt.
D09 R SDTX 0 SER transmit module D has asserted its interrupt.
D08 R SDRX 0 SER receive module D has asserted its interrupt.
D07 R SCTX 0 SER transmit module C has asserted its interrupt.
D06 R SCRX 0 SER receive module C has asserted its interrupt.
D05 R SATX 0 SER transmit module A has asserted its interrupt.
D04 R SARX 0 SER receive module A has asserted its interrupt.
D03 R SBTX 0 SER transmit module B has asserted its interrupt.
D02 R SBRX 0 SER receive module B has asserted its interrupt.
Table 300: BBus Bridge Interrupt Status register
Not used I2C1284 S4TX S4RX S3TX S3RX S2TX S2RX S1TX S1RX USB BBDMA
13121110987654321015 14
31 29 28 27 26 25 24 23 22 21 20 19 18 17 1630
ADMA2 ADMA1 Not used
Not used

www.digiembedded.com
499
BBus Bridge
BBus Bridge Interrupt Enable register
Address: A040 1004
The BBus Bridge Interrupt Enable register allows you to enable or disable BBus
interrupts on an individual basis as well as a global basis. Writing a 1 to a bit enables
the interrupt, allowing it to be included in the aggregate signal that is sent to the
vector interrupt controller in the System Control module. These fields affect only the
generation of the signal sent to the vector interrupt controller (VIC); they do not
affect the originating modules.
Register bit assignment
Note:
Enable = Set to 1.
D01 R USB 0 USB module has asserted its interrupt.
D00 R BBDMA 0 BBus DMA module has asserted its interrupt.
Bits Access Mnemonic Reset Description
Table 300: BBus Bridge Interrupt Status register
Bits Access Mnemonic Reset Description
D31 R/W GLBL 0 Enable the aggregate interrupt signal to propagate to the
VIC in the System Control module.
D30:26 R/W Not used 0 Always set this field to 0.
D25 R/W DMA2 0 Enable interrupt from AHB DMA Channel #2.
D24 R/W DMA1 0 Enable interrupt from AHB DMA Channel #1.
Table 301: BBus Bridge Interrupt Enable register bit definition
Not used I2CE1284E S4TXE S4RXE S3TXE S3RXE S2TXE S2RXE S1TXE S1RXE USBE DMAE
13121110987654321015 14
31 29 28 27 26 25 24 23 22 21 20 19 18 17 1630
DMA2 DMA1 Not used
Not used
GLBL

BBus Bridge Control and Status registers
500
NS9750 Hardware Reference
D23:13 R/W Not used 0x000 Always set this field to 0.
D12 R/W Not used 0 Always write to 0.
D11 R/W 1284E 0 Enable interrupt from IEEE-1284 module.
D10 R/W I2CE 0 Enable interrupt from I2C module.
D09 R/W SDTXE 0 Enable interrupt from SER transmit module D.
D08 R/W SDRXE 0 Enable interrupt from SER receive module D.
D07 R/W SCTXE 0 Enable interrupt from SER transmit module C.
D06 R/W SCRXE 0 Enable interrupt from SER receive module C.
D05 R/W SATXE 0 Enable interrupt from SER transmit module A.
D04 R/W SARXE 0 Enable interrupt from SER receive module A.
D03 R/W SBTXE 0 Enable interrupt from SER transmit module B.
D02 R/W SBRXE 0 Enable interrupt from SER receive module B.
D01 R/W USBE 0 Enable interrupt from USB module.
D00 R/W DMAE 0 Enable aggregate interrupt from BBus DMA module.
These interrupts can be controlled on a per-DMA channel
basis in the BBus utility module.
Bits Access Mnemonic Reset Description
Table 301: BBus Bridge Interrupt Enable register bit definition

501
BBus DMA Controller
CHAPTER 9
The NS9750 ASIC BBus subsystem contains two DMA controllers, each with 16
channels.
Note:
These DMA controllers are different than the AHB DMA controllers
discussed in the BBus Bridge chapter.

About the BBus DMA controllers
502
NS9750 Hardware Reference
About the BBus DMA controllers
There are two BBus DMA controllers. One DMA controller supports all BBus peripherals
except the USB device; the other DMA controller is dedicated to the USB device
interface (see the USB Controller Module chapter for more information). Each DMA
controller contains 16 channels, and each DMA channel moves data between external
memory and internal peripherals in fly-by mode, minimizing CPU intervention.
Figure 82 shows the data flow for fly-by DMA transfers.
Figure 82: DMA fly-by transfers
Note:
Neither memory-to-memory transfers nor DMA transfers to external
peripherals are supported.
Each DMA controller has a state machine and a block of static RAM, referred to as
context RAM.
The context RAM contains the current state of each DMA channel.
The single state machine supports all DMA channels in parallel, by context-
switching from channel to channel.
External
Memory
DMA
Channel
Peripheral Data
DMA ACK
BBUS to AHB MemIF
ADR/CTL

www.digiembedded.com
503
BBus DMA Controller
Figure 83 shows the BBus DMA controller block.
Figure 83: DMA controller block
Each DMA controller arbiter determines in which channel the state machine currently
is operating.
DMA context memory
Each DMA controller maintains state for all 16 channels using an on-chip SRAM known
as the context memory. One 128x32 single port SRAM macrocell comprises this
memory. Table 302 defines the entries that describe the state of each DMA channel.
BBUS Interface
BBUS
Channel
Transfer
Attributes
DMA
Channel
Arbiter
DMA
Control
State Machine DMA
Context
RAM
128x32

DMA buffer descriptor
504
NS9750 Hardware Reference
DMA buffer descriptor
All DMA channels operate using a buffer descriptor. Each DMA channel remains idle
until enabled through the DMA Channel Control register. When a DMA channel is
activated, it reads the DMA buffer descriptor pointed to by the Buffer Descriptor
Pointer register. When the current descriptor is retired, the next descriptor is
accessed from a circular buffer.
Each DMA buffer descriptor is four 32-bit words in length. Multiple buffer descriptors
are located in circular buffers of 1024 bytes, with a maximum of 64 buffer
descriptors. The DMA channel’s buffer descriptor pointer provides the first buffer
descriptor address. Subsequent buffer descriptors are found adjacent to the first
descriptor. The final buffer descriptor is defined with its W bit set. When the DMA
channel encounters the W bit, the channel wraps around to the first descriptor.
Note:
Configuring a DMA channel for more than the maximum number of buffer
descriptors results in unpredictable behavior.
Figure 84 shows the DMA buffer descriptor. Table 303 explains each buffer descriptor
component.
Offset Description
0x00 Buffer descriptor pointer
0x01 Control register
0x02 Status register
0x03 Unused
0x04 Source Address register
0x05 Buffer Length register
0x06 Destination Address register
0x07 Control flags and transfer status
Table 302: DMA context memory entry

www.digiembedded.com
505
BBus DMA Controller
Figure 84: DMA buffer descriptor
Field Description
Source address Identifies the starting location of the source data buffer.
For transmit buffers. The source address can start on any byte boundary.
For receive buffers. The source address must be word-aligned.
Be sure the source address field points to an existing memory location.
Buffer length Indicates, in fly-by peripheral-to-memory operations, the maximum
number of bytes available in the receive buffer pointed to by the source
buffer pointer. After filling a receive buffer with peripheral data, the DMA
controller updates this field with the initial buffer length less the actual
receive data byte count.
Note: The buffer length must be a multiple of four bytes.
Indicates, in fly-by memory-to-peripheral operations, the number of bytes
to move from the source address pointer to the peripheral device. After
completing a transmit buffer descriptor, the DMA controller updates this
field with the initial buffer length less the actual transmit data byte count
(useful for error conditions).
In either mode, this field is limited to 16 bits, which supports a maximum
transfer size of 65535 bytes.
Destination address This field is not used in BBus DMA transfers. The field is updated with all
zeroes when the descriptor is retired.
WThe wrap bit. When set, this bit informs the DMA controller that this is the last
buffer descriptor within the continuous list of descriptors for the channel. The
next buffer descriptor is found using the initial DMA channel buffer descriptor
pointer.
When the WRAP bit is not set, the next buffer descriptor is found using a 16
byte offset from the current buffer descriptor.
Table 303: DMA buffer descriptor definition
Destination Address
Buffer Length
Status
Source Address
0
OFFSET + 0
OFFSET + 4
OFFSET + 8
OFFSET + C FILWReserved
31 30 29 28 16 15
Reserved

DMA buffer descriptor
506
NS9750 Hardware Reference
DMA transfer status
The DMA buffer descriptor status field is updated when the buffer descriptor is
retired. Tables 304 through 309 provide a brief description of the 16-bit status fields
for each peripheral. See the appropriate chapters in this manual for more
information about each bit.
IThe interrupt bit. When set, this bit tells the DMA controller to issue an
interrupt to the CPU when the buffer is closed due to a normal channel
completion. The interrupt occurs no matter what the normal completion
interrupt enable configuration is for the DMA channel.
LThe last bit. This bit indicates end-of-packet status.
In fly-by peripheral-to-memory operations, this bit indicates that the buffer
was closed due to an end-of-packet status signal from the peripheral to the
DMA controller.
In fly-by memory-to-peripheral operations, this bit indicates to the DMA
controller that this buffer descriptor marks the end of the packet.
Note: For USB-IN transactions (DMA read), this bit must always be set to
1.
FThe full bit. When set, this bit indicates that the buffer is full. A DMA channel
sets this bit after filling a buffer. A DMA channel clears this bit after emptying
a buffer.
A DMA channel does not try to empty a buffer with the F bit clear. Similarly, a
DMA channel does not try to fill a buffer with the F bit set.
When firmware modifies the F bit, the firmware also must write a 1 to the CE
bit in the DMA Channel Control register to activate the idle channel.
Reserved You must write a 0 to this field.
Status 16-bit status field. The USB and serial controllers use this field to store transmit
and receive status words that result from a completed transmit or receive data
frame.
Be advised: The BBus DMA buffer descriptor status field may not reflect
the occurrence of a receive overrun in the serial module.
Field Description
Table 303: DMA buffer descriptor definition

www.digiembedded.com
507
BBus DMA Controller
Bits Mnemonic Description
15 MATCH1 Receive character match #1
14 MATCH2 Receive character match #2
13 MATCH3 Receive character match #3
12 MATCH4 Receive character match #4
11 BGAP Buffer gap timeout
10 CGAP Character gap timeout
09:04 UNUSED Not used — read back 0
03 RBRK Receive line break
02 RFE Receive frame error
01 RPE Receive parity error
00 ROVER Receive overrun error
Table 304: Peripheral bit fields: Serial controller — UART RX mode
Bits Mnemonic Description
15 MATCH1 Receive character match #1
14 MATCH2 Receive character match #2
13 MATCH3 Receive character match #3
12 MATCH4 Receive character match #4
11:00 UNUSED Not used — read back 0
Table 305: Peripheral bit fields: Serial controller — SPI RX mode
Bits Mnemonic Description
15:00 UNUSED Not used — read back 0
Table 306: Peripheral bit fields: Serial controller — UART TX mode

DMA buffer descriptor
508
NS9750 Hardware Reference
Bits Mnemonic Description
15:00 UNUSED Not used — read back 0
Table 307: Peripheral bit fields: Serial controller — SPI TX mode
Bits Mnemonic Description
15:14 STATE 00 Undefined
01 Data phase transaction
10 Status phase transaction
11 No-data status phase transaction
Defines the state of the endpoint after the most recent
communication with the USB device module.
This field is used primarily for debugging.
13 M31 See the USB Controller module chapter.
12 M30 See the USB Controller module chapter.
11:00 CIA If field M30 equals 1, this field contains the least
significant 12 bits of the Setup command address. Because
all Setup command addresses are required to be in the
format ???, where ??? is not equal to 000, the most
significant nibble is zero.
If the M30 field equals 0, this field contains the
configuration, interface, and alternate information for the
specified endpoint.
Table 308: Peripheral bit fields: USB device controller
Bits Mnemonic Description
15:00 UNUSED Not used — read back 0
Table 309: Peripheral bit fields: IEEE 1284 controller

www.digiembedded.com
509
BBus DMA Controller
DMA channel assignments
Each BBus DMA controller contains 16 DMA channels. Controller DMA1 is dedicated to
the BBus peripherals. Controller DMA2 is dedicated to the USB device endpoints. Any
given DMA channel is hard-wired to a peripheral.
Table 310 indicates which peripherals are hard-wired to which DMA channels, and the
DMA mode (direction) required for each. These are the DMA modes:
FBR — Fly-by memory-to-peripheral
FBW — Fly-by peripheral-to-memory
FBRW — Fly-by programmable for either direction
DMA Channel DMA channel peripheral Fly-by direction
DMA1 1 SER channel B receiver FBW
DMA1 2 SER channel B transmitter FBR
DMA1 3 SER channel A receiver FBW
DMA1 4 SER channel Atransmitter FBR
DMA1 5 SER channel C receiver FBW
DMA1 6 SER channel C transmitter FBR
DMA1 7 SER channel D receiver FBW
DMA1 8 SER channel D transmitter FBR
DMA1 9 1284 command receiver FBW
DMA1 10 Unused N/A
DMA1 11 1284 data receiver FBW
DMA1 12 1284 data transmitter FBR
DMA1 13 Unused N/A
DMA1 14 Unused N/A
DMA1 15 Unused N/A
DMA1 16 Unused N/A
Table 310: DMA channel assignments

DMA Control and Status registers
510
NS9750 Hardware Reference
DMA Control and Status registers
The configuration registers for DMA1 are located at 0x9000 0000. The configuration
registers for DMA2 are located at 0x9011 0000. All configuration registers must be
accessed as 32-bit words and as single accesses only. Bursting is not allowed.
Table 311 is a single DMA controller address map.
Important:
Be aware that the registers listed in this table are not discrete registers;
they are combined with other information and stored in the context SRAM
DMA2 1 USB device control-OUT endpoint #0 FBW
DMA2 2 USB device control-IN endpoint #0 FBR
DMA2 3 USB device endpoint#1 FBRW
DMA2 4 USB device endpoint#2 FBRW
DMA2 5 USB device endpoint#3 FBRW
DMA2 6 USB device endpoint#4 FBRW
DMA2 7 USB device endpoint#5 FBRW
DMA2 8 USB device endpoint#6 FBRW
DMA2 9 USB device endpoint#7 FBRW
DMA2 10 USB device endpoint#8 FBRW
DMA2 11 USB device endpoint#9 FBRW
DMA2 12 USB device endpoint#10 FBRW
DMA2 13 USB device endpoint#11 FBRW
DMA2 14 Unused N/A
DMA2 15 Unused N/A
DMA2 16 Unused N/A
DMA Channel DMA channel peripheral Fly-by direction
Table 310: DMA channel assignments

www.digiembedded.com
511
BBus DMA Controller
within each DMA module. The offsets allow address bits [08:05] to encode
the DMA channel number.
Offset Description
9000 0000 / 9011 0000 DMA Channel 1 Buffer Descriptor Pointer
9000 0020 / 9011 0020 DMA Channel 2 Buffer Descriptor Pointer
9000 0040 / 9011 0040 DMA Channel 3 Buffer Descriptor Pointer
9000 0060 / 9011 0060 DMA Channel 4 Buffer Descriptor Pointer
9000 0080 / 9011 0080 DMA Channel 5 Buffer Descriptor Pointer
9000 00A0 / 9011 00A0 DMA Channel 6 Buffer Descriptor Pointer
9000 00C0 / 9011 00C0 DMA Channel 7 Buffer Descriptor Pointer
9000 00E0 / 9011 00E0 DMA Channel 8 Buffer Descriptor Pointer
9000 0100 / 9011 0100 DMA Channel 9 Buffer Descriptor Pointer
9000 0120 / 9011 0120 DMA Channel 10 Buffer Descriptor Pointer
9000 0140 / 9011 0140 DMA Channel 11 Buffer Descriptor Pointer
9000 0160 / 9011 0160 DMA Channel 12 Buffer Descriptor Pointer
9000 0180 / 9011 0180 DMA Channel 13 Buffer Descriptor Pointer
9000 01A0 / 9011 01A0 DMA Channel 14 Buffer Descriptor Pointer
9000 01C0 / 9011 01C0 DMA Channel 15 Buffer Descriptor Pointer
9000 01E0 / 9011 01E0 DMA Channel 16 Buffer Descriptor Pointer
9000 0010 / 9011 0010 DMA Channel 1 Control register
9000 0030 / 9011 0030 DMA Channel 2 Control register
9000 0050 / 9011 0050 DMA Channel 3 Control register
9000 0070 / 9011 0070 DMA Channel 4 Control register
9000 0090 / 9011 0090 DMA Channel 5 Control register
9000 00B0 / 9011 00B0 DMA Channel 6 Control register
9000 00D0 / 9011 00D0 DMA Channel 7 Control register
9000 00F0 / 9011 00F0 DMA Channel 8 Control register
9000 0110 / 9011 0110 DMA Channel 9 Control register
Table 311: DMA Control and Status register address map

DMA Control and Status registers
512
NS9750 Hardware Reference
DMA Buffer Descriptor Pointer
Address: DMA1
9000 0130 / 9011 0130 DMA Channel 10 Control register
9000 0150 / 9011 0150 DMA Channel 11 Control register
9000 0170 / 9011 0170 DMA Channel 12 Control register
9000 0190 / 9011 0190 DMA Channel 13 Control register
9000 01B0 / 9011 01B0 DMA Channel 14 Control register
9000 01D0 / 9011 01D0 DMA Channel 15 Control register
9000 01F0 / 9011 01F0 DMA Channel 16 Control register
9000 0014 / 9011 0014 DMA Channel 1 Status/Interrupt Enable register
9000 0034 / 9011 0034 DMA Channel 2 Status/Interrupt Enable register
9000 0054 / 9011 0054 DMA Channel 3 Status/Interrupt Enable register
9000 0074 / 9011 0074 DMA Channel 4 Status/Interrupt Enable register
9000 0094 / 9011 0094 DMA Channel 5 Status/Interrupt Enable register
9000 00B4 / 9011 00B4 DMA Channel 6 Status/Interrupt Enable register
9000 00D4 / 9011 00D4 DMA Channel 7 Status/Interrupt Enable register
9000 00F4 / 9011 00F4 DMA Channel 8 Status/Interrupt Enable register
9000 0114 / 9011 0114 DMA Channel 9 Status/Interrupt Enable register
9000 0134 / 9011 0134 DMA Channel 10 Status/Interrupt Enable register
9000 0154 / 9011 0154 DMA Channel 11 Status/Interrupt Enable register
9000 0174 / 9011 0174 DMA Channel 12 Status/Interrupt Enable register
9000 0194 / 9011 0194 DMA Channel 13 Status/Interrupt Enable register
9000 01B4 / 9011 01B4 DMA Channel 14 Status/Interrupt Enable register
9000 01D4 / 9011 01D4 DMA Channel 15 Status/Interrupt Enable register
9000 01F4 / 9011 01F4 DMA Channel 16 Status/Interrupt Enable register
Offset Description
Table 311: DMA Control and Status register address map

www.digiembedded.com
513
BBus DMA Controller
9000 0000 / 0020 / 0040 / 0060 / 0080 / 00A0 / 00C0 / 00E0 / 0100 / 0120 /
0140 / 0160 / 0180 / 01A0 / 01C0 / 01E0
Address: DMA2
9011 0000 / 0020 / 0040 / 0060 / 0080 / 00A0 / 00C0 / 00E0 / 0100 / 0120 /
0140 / 0160 / 0180 / 01A0 / 01C0 / 01E0
The DMA Buffer Descriptor Pointer register contains a 32-bit pointer to the first
buffer descriptor in a contiguous list of buffer descriptors. There is one Buffer
Descriptor Pointer for each channel within each DMA controller module. Each buffer
descriptor is 16 bytes in length.
Register bit assignment
Bits Access Mnemonic Reset Description
D31:00 R/W BuffDesc 0x00000000 Buffer descriptor
32-bit pointer to a buffer descriptor.
Table 312: BBus DMA Buffer Descriptor Pointer register bit definition
13121110987654321015 14
31 29 28 27 26 25 24 23 22 21 20 19 18 17 1630
BuffDesc
BuffDesc

DMA Control and Status registers
514
NS9750 Hardware Reference
DMA Control register
Address: DMA1
9000 0010 / 0030 / 0050 / 0070 / 0090 / 00B0 / 00D0 / 00F0 / 0110 / 0130 /
0150 / 0170 / 0190 / 01B0 / 01D0 / 01F0
Address: DMA2
9011 0010 / 0030 / 0050 / 0070 / 0090 / 00B0 / 00D0 / 00F0 / 0110 / 0130 /
0150 / 0170 / 0190 / 01B0 / 01D0 / 01F0
The DMA Control register contains required transfer control information. There is a
DMA Control register for each channel within each DMA controller module.
Register bit assignment
Bits Access Mnemonic Reset Description
D31 R/W CE 0 Channel enable
0 Disables DMA operations
1 Enables DMA operations
Enables and disables DMA operations, as wanted.
D30 R/W CA 0 Channel abort
When set, causes the current DMA operation to complete
and closes the buffer.
D29:28 R/W BB 0 Bus bandwidth
Always set to 0.
Table 313: BBus DMA Control register bit definition
13121110987654321015 14
STATE
31 29 28 27 26 25 24 23 22 21 20 19 18 17 1630
BB Not usedREQ BDRCE CA SIZE
INDEX
MODE BTE SINC_N

www.digiembedded.com
515
BBus DMA Controller
D27:26 R/W MODE 0 Fly-by mode
00 Fly-by write (peripheral-to-memory)
01 Fly-by read (memory-to-peripheral)
10 Undefined
11 Undefined
Defines the fly-by transfer mode.
D25:24 R/W BTE 0 Burst transfer enable
00 1 operand
01 2 operands
10 4 operands (Recommended)
11 Reserved
Determines whether the DMA channel can use burst
transfers through the bus. This configuration applies to
both buffer descriptor and peripheral data access.
D23 R/W REQ 0 Always set to 0.
D22 R/W BDR 0 Buffer descriptor refetch
Causes the DMA controller to refetch the current buffer
descriptor before proceeding. This is necessary to
retransmit erroneous packets sent from the USB device to
the USB host.
Hardware automatically clears this field after refetching
the buffer descriptor.
D21 R/W SINC_N 0 Source address increment field
0 Increment source address pointer
1 Do not increment source address pointer
Controls whether the source address pointers are
incremented after each DMA transfer. The DMA
controller uses this field in all modes whenever referring
to a memory address.
D20:18 R/W Not used 0 N/A
D17:16 R/W SIZE 0 Size field
Must always be set to 0.
The datapath between the BBus and AHB bus is 32 bits. If
the system memory bus is less than 32 bits, the translation
is handled in the memory controller.
Bits Access Mnemonic Reset Description
Table 313: BBus DMA Control register bit definition

DMA Control and Status registers
516
NS9750 Hardware Reference
DMA Status/Interrupt Enable register
Address: DMA1
9000 0014 / 0034 / 0054 / 0074 / 0094 / 00B4 / 00D4 / 00F4 / 0114 / 0134 /
0154 / 0174 / 0194 / 01B4 / 01D4 / 01F4
Address: DMA2
9011 0014 / 0034 / 0054 / 0074 / 0094 / 00B4 / 00D4 / 00F4 / 0114 / 0134 /
0154 / 0174 / 0194 / 01B4 / 01D4 / 01F4
The DMA Status/Interrupt Enable register contains DMA transfer status as well as
control information for generating interrupt signals. There is a DMA Status/Interrupt
Enable register for each channel within each DMA controller module.
D15:10 R STATE 0 State field
0x00 Idle
0x20 Transfer in progress
0x18 Update buffer descriptor
Describes the current state of the DMA controller state
machine.
D09:00 R INDEX 0 Index value
Identifies the current byte offset pointer relative to the
buffer descriptor pointer.
Bits Access Mnemonic Reset Description
Table 313: BBus DMA Control register bit definition
13121110987654321015 14
31 29 28 27 26 25 24 23 22 21 20 19 18 17 1630
ECIE NRIENCIP ECIP
BLEN
PCIECAIENRIP CAIP PCIP Not used NCIE WRAP IDONE LAST FULL

www.digiembedded.com
517
BBus DMA Controller
Register bit assignment
Bits Access Mnemonic Reset Description
D31 RW1TC NCIP 0 Normal completion interrupt pending
Set when a buffer descriptor is closed (for normal
conditions). An interrupt is generated when either the
NCIE (D24) bit is set or the IDONE (D18) bit is found
active in the current buffer descriptor.
A normal DMA channel completion occurs when the
BLEN count (15:00) expires to 0 or when a peripheral
device signals completion.
D30 RW1TC ECIP 0 Error completion interrupt pending
Set when the DMA channel encounters either a bad buffer
descriptor pointer or a bad data buffer pointer. An
interrupt is generated if the ECIE (D23) bit is set.
The DMA channel stops until the CE bit (in the DMA
Channel Control register) is written to a 1 by firmware.
The DMA channel does not advance to the next buffer
descriptor. When ECIP Is cleared by firmware, the buffer
descriptor is tried again from where it left off.
The CA bit in the appropriate DMA Channel Control
register can be used to abort the current buffer descriptor
and advance to the next buffer.
D29 RW1TC NRIP 0 Buffer not ready interrupt pending
Set when the DMA channel finds a buffer descriptor
whose F bit is in the incorrect state. An interrupt is
generated if the NRIE (D22) bit is set.
When NRIP is set, the DMA channel stops until firmware
writes a 1 to the CE field (in the DMA Channel Control
register). The DMA channel does not advance to the next
buffer descriptor.
Table 314: DMA Status/Interrupt Enable register bit definition

DMA Control and Status registers
518
NS9750 Hardware Reference
D28 RW1TC CAIP 0 Channel abort interrupt pending
Set when the DMA channel finds the CA bit set in the
DMA Channel Control register. An interrupt is generated
when the CAIE (D21) bit is set.
When CAIP Is set, the DMA channel retires the current
buffer descriptor and stops until firmware writes a 1 to the
CE bit (in the appropriate DMA Channel Control
register).
Note: The CA bit must be cleared, using firmware,
before the CE field is written. Failure to reset
the CA bit causes the subsequent buffer
descriptor to abort.
D27 R/W PCIP 0 Premature complete interrupt pending
Set when the DMA channel, configured for fly-by write
mode, receives an end-of-transfer indicator from the
peripheral while processing a DMA buffer descriptor. An
interrupt is generated if the PCIE (D20) bit is set. The
DMA channel continues processing buffer descriptors.
NCIP is set when PCIP is set, for backward compatibility.
D26:25 R/W Unused 0 Always set to 0.
D24 R/W NCIE 0 Enable NCIP interrupt generation.
D23 R/W ECIE 0 Enable ECIP interrupt generation. This bit always should
be enabled during normal operation.
D22 R/W NRIE 0 Enable NRIP interrupt generation.
D21 R/W CAIE 0 Enable CAIP interrupt generation. This bit always should
be enabled during normal operation.
D20 R/W PCIE 0 Enable PCIP interrupt generation.
D19 R WRAP 0 Debug field, indicating the last descriptor in the descriptor
list.
D18 R IDONE 0 Debug field, indicating interrupt on done.
D17 R LAST 0 Debug field, indicating the last buffer descriptor in the
current data frame.
D16 R FULL 0 Debug field, indicating the buffer is full.
D15:00 R BLEN 0x000 Debug field, indicating the remaining byte transfer count.
Bits Access Mnemonic Reset Description
Table 314: DMA Status/Interrupt Enable register bit definition

www.digiembedded.com
519
BBus DMA Controller

521
BBus Utility
CHAPTER 10
The BBus utility provides chip-level support for the low speed peripherals in the
NS9750 ASIC that reside on the Digi proprietary BBus. The BBus utility handles
functions such as bus monitors, GPIO control, and peripheral reset.

BBus Utility Control and Status registers
522
NS9750 Hardware Reference
BBus Utility Control and Status registers
The BBus Utility configuration registers are located at base address 0x9060 0000.
Table 315 lists the control and status registers in the BBus Utility.
All configuration registers must be accessed as 32-bit words and as single accesses
only. Bursting is not allowed.
Address Description
9060 0000 Master Reset register
9060 0004 Reserved (Do not write to this address)
9060 0010 GPIO Configuration Register #1
9060 0014 GPIO Configuration Register #2
9060 0018 GPIO Configuration Register #3
9060 001C GPIO Configuration Register #4
9060 0020 GPIO Configuration Register #5
9060 0024 GPIO Configuration Register #6
9060 0028 GPIO Configuration Register #7
9060 0030 GPIO Control Register #1
9060 0034 GPIO Control Register #2
9060 0040 GPIO Status Register #1
9060 0044 GPIO Status Register #2
9060 0050 BBus Monitor register
9060 0060 BBus DMA Interrupt Status register
9060 0064 BBus DMA Interrupt Enable register
9060 0070 USB Configuration register
9060 0080 Endian Configuration register
9060 0090 ARM Wake-up register
Table 315: BBus Utility configuration and status register address map

www.digiembedded.com
523
BBus Utility
Master Reset register
Address: 9060 0000
The Master Reset register contains the reset control signals for all BBus peripherals.
All BBus peripherals, except the bridge, are held in reset after power-on reset is
deasserted. All reset bits in this register are active high.
Register bit assignment
Bits Access Mnemonic Reset Description
D31:13 R Not used 0x0 Always read as 0x0.
D12:08 N/A Reserved N/A N/A
D07 R/W I2C1 I
2C Controller reset
D06 R/W 1284 1 IEEE 1284 Controller reset
D05 R/W SerD 1 Serial Controller port D reset
D04 R/W SerC 1 Serial Controller port C reset
D03 R/W SerA 1 Serial Controller port A reset
D02 R/W SerB 1 Serial Controller port B reset
D01 R/W USB 1 USB Controller reset
D00 R/W DMA 1 BBus DMA reset
Table 316: Master Reset register
I2C 1284 SerD SerC SerA
13 12 11 10 9 8 7 6 5 4 3 2 1 015 14
31 29 28 27 26 25 24 23 22 21 20 19 18 17 1630
Not used
Reserved USB DMASerBNot used

BBus Utility Control and Status registers
524
NS9750 Hardware Reference
GPIO Configuration registers
GPIO Configuration registers #1 – #7 contain the configuration information for each of
the 50 GPIO pins in the NS9750. Each GPIO pin is defined to have up to four functions.
Configure each pin for the appropriate function and direction, as shown in Table 324:
"GPIO Configuration register options" on page 528.
GPIO Configuration Register #7
Address: 9060 0028
GPIO Configuration Register #6
Address: 9060 0024
Bits Access Mnemonic Reset Description
D31:08 N/A Reserved N/A N/A
D07:04 R/W gpio49 0x3 gpio[49] configuration
D03:00 R/W gpio48 0x3 gpio[48] configuration
Table 317: GPIO Configuration Register #7
gpio49
13121110987654321015 14
31 29 28 27 26 25 24 23 22 21 20 19 18 17 1630
Reserved
Reserved gpio48
gpio41
13121110987654321015 14
31 29 28 27 26 25 24 23 22 21 20 19 18 17 1630
gpio40
gpio47 gpio46 gpio45 gpio44
gpio43 gpio42

www.digiembedded.com
525
BBus Utility
GPIO Configuration Register #5
Address: 9060 0020
Bits Access Mnemonic Reset Description
D31:28 R/W gpio47 0x3 gpio[47] configuration
D27:24 R/W gpio46 0x3 gpio[46] configuration
D23:20 R/W gpio45 0x3 gpio[45] configuration
D19:16 R/W gpio44 0x3 gpio[44] configuration
D15:12 R/W gpio43 0x3 gpio[43] configuration
D11:08 R/W gpio42 0x3 gpio[42] configuration
D07:04 R/W gpio41 0x3 gpio[41] configuration
D03:00 R/W gpio40 0x3 gpio[40] configuration
Table 318: GPIO Configuration Register #6
Bits Access Mnemonic Reset Description
D31:28 R/W gpio39 0x3 gpio[39] configuration
D27:24 R/W gpio38 0x3 gpio[38] configuration
D23:20 R/W gpio37 0x3 gpio[37] configuration
D19:16 R/W gpio36 0x3 gpio[36] configuration
D15:12 R/W gpio35 0x3 gpio[35] configuration
D11:08 R/W gpio34 0x3 gpio[34] configuration
D07:04 R/W gpio33 0x3 gpio[33] configuration
D03:00 R/W gpio32 0x3 gpio[32] configuration
Table 319: GPIO Configuration Register #5
gpio33
13121110987654321015 14
31 29 28 27 26 25 24 23 22 21 20 19 18 17 1630
gpio32
gpio39 gpio38 gpio37 gpio36
gpio35 gpio34

BBus Utility Control and Status registers
526
NS9750 Hardware Reference
GPIO Configuration Register #4
Address: 9060 001C
GPIO Configuration Register #3
Address: 9060 0018
Bits Access Mnemonic Reset Description
D31:28 R/W gpio31 0x3 gpio[31] configuration
D27:24 R/W gpio30 0x3 gpio[30] configuration
D23:20 R/W gpio29 0x3 gpio[29] configuration
D19:16 R/W gpio28 0x3 gpio[28] configuration
D15:12 R/W gpio27 0x3 gpio[27] configuration
D11:08 R/W gpio26 0x3 gpio[26] configuration
D07:04 R/W gpio25 0x3 gpio[25] configuration
D03:00 R/W gpio24 0x3 gpio[24] configuration
Table 320: GPIO Configuration Register #4
gpio25
13121110987654321015 14
31 29 28 27 26 25 24 23 22 21 20 19 18 17 1630
gpio24
gpio31 gpio30 gpio29 gpio28
gpio27 gpio26
gpio17
13121110987654321015 14
31 29 28 27 26 25 24 23 22 21 20 19 18 17 1630
gpio16
gpio23 gpio22 gpio21 gpio20
gpio19 gpio18

www.digiembedded.com
527
BBus Utility
GPIO Configuration Register #2
Address: 9060 0014
Bits Access Mnemonic Reset Description
D31:28 R/W gpio23 0x3 gpio[23] configuration
D27:24 R/W gpio22 0x3 gpio[22] configuration
D23:20 R/W gpio21 0x3 gpio[21] configuration
D19:16 R/W gpio20 0x3 gpio[20] configuration
D15:12 R/W gpio19 0x3 gpio[19] configuration
D11:08 R/W gpio18 0x3 gpio[18] configuration
D07:04 R/W gpio17 0x3 gpio[17] configuration
D03:00 R/W gpio16 0x3 gpio[16] configuration
Table 321: GPIO Configuration register #3
Bits Access Mnemonic Reset Description
D31:28 R/W gpio15 0x3 gpio[15] configuration
D27:24 R/W gpio14 0x3 gpio[14] configuration
D23:20 R/W gpio13 0x3 gpio[13] configuration
D19:16 R/W gpio12 0x3 gpio[12] configuration
D15:12 R/W gpio11 0x3 gpio[11] configuration
D11:08 R/W gpio10 0x3 gpio[10] configuration
D07:04 R/W gpio9 0x3 gpio[9] configuration
D03:00 R/W gpio8 0x3 gpio[8] configuration
Table 322: GPIO Configuration Register #2
gpio9
13121110987654321015 14
31 29 28 27 26 25 24 23 22 21 20 19 18 17 1630
gpio8
gpio15 gpio14 gpio13 gpio12
gpio11 gpio10

BBus Utility Control and Status registers
528
NS9750 Hardware Reference
GPIO Configuration Register #1
Address: 9060 0010
GPIO Configuration register options
Bits Access Mnemonic Reset Description
D31:28 R/W gpio7 0x3 gpio[7] configuration
D27:24 R/W gpio6 0x3 gpio[6] configuration
D23:20 R/W gpio5 0x3 gpio[5] configuration
D19:16 R/W gpio4 0x3 gpio[4] configuration
D15:12 R/W gpio3 0x3 gpio[3] configuration
D11:08 R/W gpio2 0x3 gpio[2] configuration
D07:04 R/W gpio1 0x3 gpio[1] configuration
D03:00 R/W gpio0 0x3 gpio[0] configuration
Table 323: GPIO Configuration Register #1
Bits Access Mnemonic Description
D03 R/W PINd 0 Input
1 Output
Controls the direction of the GPIO pin. All GPIO pins reset to the
input state. In certain modes, the GPIO pin is bidirectional and
controlled by the selected peripheral.
D02 N/A Not used Must write 0.
Table 324: GPIO Configuration register options
gpio1
13121110987654321015 14
31 29 28 27 26 25 24 23 22 21 20 19 18 17 1630
gpio7 gpio6 gpio5 gpio4
gpio3 gpio2 gpio0

www.digiembedded.com
529
BBus Utility
GPIO Control registers
GPIO Control Registers #1 and #2 contain the control information for each of the 50
GPIO pins in the NS9750, as shown in Table 325 and Table 326.
When a GPIO pin is configured as a GPIO output, the corresponding bit in GPIO
Control Registers #1 and #2 is driven out the GPIO pin. In all configurations, the CPU
has read/write access to the register.
GPIO Control Register#2
Address: 9060 0034
D01:00 R/W PINn 00 Function #0
01 Function #1
10 Function #2
11 Function #3
Use these bits to select the function to use. See the discussion of GPIO
MUX for details about the available pin functions.
Bits Access Mnemonic Description
Table 324: GPIO Configuration register options
Bits Access Mnemonic Reset Description
D31:18 N/A Reserved N/A N/A
D17 R/W gpio49 0 gpio[49] control bit
D16 R/W gpio48 0 gpio[48] control bit
Table 325: GPIO Control Register #2
13121110987654321015 14
31 29 28 27 26 25 24 23 22 21 20 19 18 17 1630
gpio
49
Reserved gpio
48
gpio
47
gpio
46
gpio
45
gpio
44
gpio
43
gpio
42
gpio
41
gpio
40
gpio
39
gpio
38
gpio
37
gpio
36
gpio
35
gpio
34
gpio
33
gpio
32

BBus Utility Control and Status registers
530
NS9750 Hardware Reference
GPIO Control Register #1
Address: 9060 0030
D15 R/W gpio47 0 gpio[47] control bit
D14 R/W gpio46 0 gpio[46] control bit
D13 R/W gpio45 0 gpio[45] control bit
D12 R/W gpio44 0 gpio[44] control bit
D11 R/W gpio43 0 gpio[43] control bit
D10 R/W gpio42 0 gpio[42] control bit
D09 R/W gpio41 0 gpio[41] control bit
D08 R/W gpio40 0 gpio[40] control bit
D07 R/W gpio39 0 gpio[39] control bit
D06 R/W gpio38 0 gpio[38] control bit
D05 R/W gpio37 0 gpio[37] control bit
D04 R/W gpio36 0 gpio[36] control bit
D03 R/W gpio35 0 gpio[35] control bit
D02 R/W gpio34 0 gpio[34] control bit
D01 R/W gpio33 0 gpio[33] control bit
D00 R/W gpio32 0 gpio[32] control bit
Bits Access Mnemonic Reset Description
Table 325: GPIO Control Register #2
13121110987654321015 14
31 29 28 27 26 25 24 23 22 21 20 19 18 17 1630
gpio
17
gpio
16
gpio
15
gpio
14
gpio
13
gpio
12
gpio
11
gpio
10
gpio
9
gpio
8
gpio
7
gpio
6
gpio
5
gpio
4
gpio
3
gpio
2
gpio
1
gpio
0
gpio
31
gpio
30
gpio
29
gpio
28
gpio
27
gpio
26
gpio
25
gpio
24
gpio
23
gpio
22
gpio
21
gpio
20
gpio
19
gpio
18

www.digiembedded.com
531
BBus Utility
Bits Access Mnemonic Reset Description
D31 R/W gpio31 0 gpio[31] control bit
D30 R/W gpio30 0 gpio[30] control bit
D29 R/W gpio29 0 gpio[29] control bit
D28 R/W gpio28 0 gpio[28] control bit
D27 R/W gpio27 0 gpio[27] control bit
D26 R/W gpio26 0 gpio[26] control bit
D25 R/W gpio25 0 gpio[25] control bit
D24 R/W gpio24 0 gpio[24] control bit
D23 R/W gpio23 0 gpio[23] control bit
D22 R/W gpio22 0 gpio[22] control bit
D21 R/W gpio21 0 gpio[21] control bit
D20 R/W gpio20 0 gpio[20] control bit
D19 R/W gpio19 0 gpio[19] control bit
D18 R/W gpio18 0 gpio[18] control bit
D17 R/W gpio17 0 gpio[17] control bit
D16 R/W gpio16 0 gpio[16] control bit
D15 R/W gpio15 0 gpio[15] control bit
D14 R/W gpio14 0 gpio[14] control bit
D13 R/W gpio13 0 gpio[13] control bit
D12 R/W gpio12 0 gpio[12] control bit
D11 R/W gpio11 0 gpio[11] control bit
D10 R/W gpio10 0 gpio[10] control bit
D09 R/W gpio9 0 gpio[9] control bit
D08 R/W gpio8 0 gpio[8] control bit
D07 R/W gpio7 0 gpio[7] control bit
D06 R/W gpio6 0 gpio[6] control bit
Table 326: GPIO Control Register #1

BBus Utility Control and Status registers
532
NS9750 Hardware Reference
GPIO Status registers
GPIO Status Registers #1 and #2 contain the status information for each of the 50
GPIO pins in the NS9750, as shown in Table 327 and Table 328. In all configurations,
the value on the GPIO input pin is brought to the Status register and the CPU has
read-only access to the register.
GPIO Status Register #2
Address: 9060 0044
Note:
The reset values for all of the status bits are undefined because they
depend on the state of the GPIO pins to NS9750.
D05 R/W gpio5 0 gpio[5] control bit
D04 R/W gpio4 0 gpio[4] control bit
D03 R/W gpio3 0 gpio[3] control bit
D02 R/W gpio2 0 gpio[2] control bit
D01 R/W gpio1 0 gpio[1] control bit
D00 R/W gpio0 0 gpio[0] control bit
Bits Access Mnemonic Reset Description
Table 326: GPIO Control Register #1
Bits Access Mnemonic Reset Description
D31:18 R Not used 0x0 Always read as 0x0
D17 R gpio49 undefined gpio[49] status bit
Table 327: GPIO Status Register #2
13121110987654321015 14
31 29 28 27 26 25 24 23 22 21 20 19 18 17 1630
gpio
49
Reserved gpio
48
gpio
47
gpio
46
gpio
45
gpio
44
gpio
43
gpio
42
gpio
41
gpio
40
gpio
39
gpio
38
gpio
37
gpio
36
gpio
35
gpio
34
gpio
33
gpio
32

www.digiembedded.com
533
BBus Utility
GPIO Status Register #1
Address: 9060 0040
D16 R gpio48 undefined gpio[48] status bit
D15 R gpio47 undefined gpio[47] status bit
D14 R gpio46 undefined gpio[46] status bit
D13 R gpio45 undefined gpio[45] status bit
D12 R gpio44 undefined gpio[44] status bit
D11 R gpio43 undefined gpio[43] status bit
D10 R gpio42 undefined gpio[42] status bit
D09 R gpio41 undefined gpio[41] status bit
D08 R gpio40 undefined gpio[40] status bit
D07 R gpio39 undefined gpio[39] status bit
D06 R gpio38 undefined gpio[38] status bit
D05 R gpio37 undefined gpio[37] status bit
D04 R gpio36 undefined gpio[36] status bit
D03 R gpio35 undefined gpio[35] status bit
D02 R gpio34 undefined gpio[34] status bit
D01 R gpio33 undefined gpio[33] status bit
D00 R gpio32 undefined gpio[32] status bit
Bits Access Mnemonic Reset Description
Table 327: GPIO Status Register #2
13121110987654321015 14
31 29 28 27 26 25 24 23 22 21 20 19 18 17 1630
gpio
17
gpio
16
gpio
15
gpio
14
gpio
13
gpio
12
gpio
11
gpio
10
gpio
9
gpio
8
gpio
7
gpio
6
gpio
5
gpio
4
gpio
3
gpio
2
gpio
1
gpio
0
gpio
31
gpio
30
gpio
29
gpio
28
gpio
27
gpio
26
gpio
25
gpio
24
gpio
23
gpio
22
gpio
21
gpio
20
gpio
19
gpio
18

BBus Utility Control and Status registers
534
NS9750 Hardware Reference
Note:
The reset values for all of the status bits are undefined because they
depend on the state of the GPIO pins to NS9750.
Bits Access Mnemonic Reset Description
D31 R gpio31 undefined gpio[31] status bit
D30 R gpio30 undefined gpio[30] status bit
D29 R gpio29 undefined gpio[29] status bit
D28 R gpio28 undefined gpio[28] status bit
D27 R gpio27 undefined gpio[27] status bit
D26 R gpio26 undefined gpio[26] status bit
D25 R gpio25 undefined gpio[25] status bit
D24 R gpio24 undefined gpio[24] status bit
D23 R gpio23 undefined gpio[23] status bit
D22 R gpio22 undefined gpio[22] status bit
D21 R gpio21 undefined gpio[21] status bit
D20 R gpio20 undefined gpio[20] status bit
D19 R gpio19 undefined gpio[19] status bit
D18 R gpio18 undefined gpio[18] status bit
D17 R gpio17 undefined gpio[17] status bit
D16 R gpio16 undefined gpio[16] status bit
D15 R gpio15 undefined gpio[15] status bit
D14 R gpio14 undefined gpio[14] status bit
D13 R gpio13 undefined gpio[13] status bit
D12 R gpio12 undefined gpio[12] status bit
D11 R gpio11 undefined gpio[11] status bit
D10 R gpio10 undefined gpio[10] status bit
D09 R gpio9 undefined gpio[9] status bit
D08 R gpio8 undefined gpio[8] status bit
D07 R gpio7 undefined gpio[7] status bit
Table 328: GPIO Status Register #1

www.digiembedded.com
535
BBus Utility
BBus Monitor register
Address: 9060 0050
Write 0 to this register.
D06 R gpio6 undefined gpio[6] status bit
D05 R gpio5 undefined gpio[5] status bit
D04 R gpio4 undefined gpio[4] status bit
D03 R gpio3 undefined gpio[3] status bit
D02 R gpio2 undefined gpio[2] status bit
D01 R gpio1 undefined gpio[1] status bit
D00 R gpio0 undefined gpio[0] status bit
Bits Access Mnemonic Reset Description
Table 328: GPIO Status Register #1
13121110987654321015 14
31 29 28 27 26 25 24 23 22 21 20 19 18 17 1630
Not used
Not used

BBus Utility Control and Status registers
536
NS9750 Hardware Reference
BBus DMA Interrupt Status register
Address: 9060 0060
The BBus DMA Interrupt Status register contains the interrupt status bits for the BBus
DMA Controller. The interrupt bits are active high. Service these interrupts in the
BBus DMA controller.
Register bit assignment
Bits Access Mnemonic Reset Description
D31:16 R Not used 0x0 Always read as 0x0
D15 R BINT16 0 BBus DMA channel #16 interrupt status
D14 R BINT15 0 BBus DMA channel #15 interrupt status
D13 R BINT14 0 BBus DMA channel #14 interrupt status
D12 R BINT13 0 BBus DMA channel #13 interrupt status
D11 R BINT12 0 BBus DMA channel #12 interrupt status
D10 R BINT11 0 BBus DMA channel #11 interrupt status
D09 R BINT10 0 BBus DMA channel #10 interrupt status
D08 R BINT9 0 BBus DMA channel #9 interrupt status
D07 R BINT8 0 BBus DMA channel #8 interrupt status
D06 R BINT7 0 BBus DMA channel #7 interrupt status
D05 R BINT6 0 BBus DMA channel #6 interrupt status
D04 R BINT5 0 BBus DMA channel #5 interrupt status
D03 R BINT4 0 BBus DMA channel #4 interrupt status
Table 329: BBus DMA Interrupt Status register
BINT
14
13121110987654321015 14
31 29 28 27 26 25 24 23 22 21 20 19 18 17 1630
Not used
BINT
16
BINT
15
BINT
13
BINT
12
BINT
11
BINT
10
BINT
9
BINT
8
BINT
7
BINT
6
BINT
5
BINT
4
BINT
3
BINT
2
BINT
1

www.digiembedded.com
537
BBus Utility
BBus DMA Interrupt Enable register
Address: 9060 0064
The BBus DMA Interrupt Enable register allows you to enable or disable the BBus DMA
interrupts on an individual basis. Writing a 1 enables the interrupt.
Register bit assignment
D02 R BINT3 0 BBus DMA channel #3 interrupt status
D01 R BINT2 0 BBus DMA channel #2 interrupt status
D00 R BINT1 0 BBus DMA channel #1 interrupt status
Bits Access Mnemonic Reset Description
Table 329: BBus DMA Interrupt Status register
Bits Access Mnemonic Reset Description
D31:16 R Not used 0x0 Always read as 0x0
D15 R/W BINT_EN16 0 BBus DMA channel #16 interrupt enable
D14 R/W BINT_EN15 0 BBus DMA channel #15 interrupt enable
D13 R/W BINT_EN14 0 BBus DMA channel #14 interrupt enable
D12 R/W BINT_EN13 0 BBus DMA channel #13 interrupt enable
D11 R/W BINT_EN12 0 BBus DMA channel #12 interrupt enable
D10 R/W BINT_EN11 0 BBus DMA channel #11 interrupt enable
D09 R/W BINT_EN10 0 BBus DMA channel #10 interrupt enable
D08 R/W BINT_EN9 0 BBus DMA channel #9 interrupt enable
Table 330: BBus DMA Interrupt Enable register
BINT_
EN14
13121110987654321015 14
31 29 28 27 26 25 24 23 22 21 20 19 18 17 1630
Not used
BINT_
EN16
BINT_
EN15
BINT_
EN13
BINT_
EN12
BINT_
EN11
BINT_
EN10
BINT_
EN9
BINT_
EN8
BINT_
EN7
BINT_
EN6
BINT_
EN5
BINT_
EN4
BINT_
EN3
BINT_
EN2
BINT_
EN1

BBus Utility Control and Status registers
538
NS9750 Hardware Reference
USB Configuration register
Address: 9060 0070
The USB Configuration register contains power-on USB configuration information.
Write to this register only when the USB module is in reset, as indicated by the USB
field in the Master Reset register (see page 523).
Register bit assignment
D07 R/W BINT_EN8 0 BBus DMA channel #8 interrupt enable
D06 R/W BINT_EN7 0 BBus DMA channel #7 interrupt enable
D05 R/W BINT_EN6 0 BBus DMA channel #6 interrupt enable
D04 R/W BINT_EN5 0 BBus DMA channel #5 interrupt enable
D03 R/W BINT_EN4 0 BBus DMA channel #4 interrupt enable
D02 R/W BINT_EN3 0 BBus DMA channel #3 interrupt enable
D01 R/W BINT_EN2 0 BBus DMA channel #2 interrupt enable
D00 R/W BINT_EN1 0 BBus DMA channel #1 interrupt enable
Bits Access Mnemonic Reset Description
Table 330: BBus DMA Interrupt Enable register
Bits Access Mnemonic Reset Description
D31:04 R Not used 0x0 Always read as 0x0
Table 331: USB Configuration register
13121110987654321015 14
31 29 28 27 26 25 24 23 22 21 20 19 18 17 1630
Not used
Not used OUTEN SPEED CFG

www.digiembedded.com
539
BBus Utility
Endian Configuration register
Address: 9060 0080
The Endian Configuration register contains the endian control for the BBus
peripherals and the AHB bus master. NS9750 can be configured such that some
peripherals transfer data in direct mode and some peripherals transfer data in DMA
mode. Those that are accessed in direct mode must have their endian configuration
match the AHB. The endian configuration of the AHB master must always match the
AHB.
D03 R/W OUTEN 0 Enables the USB output driver during USB loopback
testing. The output driver is enabled only when either
the host or device indicates that it is driving the USB
pins.
Writing a 1 enables this feature.
D02 R/W SPEED 1 0 Low speed (1.5 Mbps)
1 Full speed (12 Mbps)
Defines the operational speed of the USB device
block.
D01:00 R/W CFG 11 Configuration
00 USB disabled
01 USB device mode; no software control
10 USB host mode; no software control
11 USB device mode; software control enabled
Defines the operational mode of the USB module.
This field can be modified only when the USB field in
the Master Reset register is asserted (see page 523).
For normal operation, this field should not need to be
modified.
Bits Access Mnemonic Reset Description
Table 331: USB Configuration register

BBus Utility Control and Status registers
540
NS9750 Hardware Reference
Register bit assignment
Bits Access Mnemonic Reset Description
D31:13 R Not used 0x0 Always read as 0x0
D12 R/W AHBM Reset to the
value
provided on
strapping pin
gpio[44]
AHB bus master
0 Little endian
1 Big endian
D11:08 N/A Reserved N/A N/A
D07 R/W I2C 0 I2C controller
0 Little endian
1 Big endian
D06 R/W IEEE1284 0 IEEE 1284 controller
0 Little endian
1 Big endian
D05 R/W SerD 0 Serial controller port D
0 Little endian
1 Big endian
D04 R/W SerC 0 Serial controller port C
0 Little endian
1 Big endian
D03 R/W SerA 0 Serial controller port A
0 Little endian
1 Big endian
Table 332: Endian Configuration register
13121110987654321015 14
31 29 28 27 26 25 24 23 22 21 20 19 18 17 1630
Not used
Not used AHBM Reserved I2C IEEE
1284 SerD SerC SerA SerB USB DMA

www.digiembedded.com
541
BBus Utility
ARM Wake-up register
Address: 9060 0090
The ARM Wake-up register contains the ARM wake-up word used only by Serial
Controller Interface #1. This pattern, when found as the next entry in the receive
FIFO, causes a wake-up signal to be asserted to the ARM.
Register bit assignment
D02 R/W SerB 0 Serial controller port B
0 Little endian
1 Big endian
D01 R/W USB 0 USB
0 Little endian
1 Big endian
This does not affect the USB DMA controller.
D00 R/W DMA Reset to the
value
provided on
strapping pin
gpio[44]
BBus DMA
0 Little endian
1 Big endian
This field controls both the general BBus DMA
controller and the USB DMA controller.
Bits Access Mnemonic Reset Description
Table 332: Endian Configuration register
Bits Access Mnemonic Reset Description
D31:00 R/W WAKE 0x0000_0000 Defines the byte-wise match in order for the Serial
Controller to signal a wake-up to the ARM.
Table 333: ARM Wake-up register
13121110987654321015 14
31 29 28 27 26 25 24 23 22 21 20 19 18 17 1630
WAKE
WAKE

543
I2C Master/Slave Interface
CHAPTER 11
The I2C master/slave interface provides an interface between the ARM CPU and
the I2C bus.
The I2C master/slave interface basically is a parallel-to-serial and serial-to-parallel
converter. The parallel data received from the ARM CPU has to be converted to an
appropriate serial form to be transmitted to an external component using the I2C bus.
Similarly, the serial data received from the I2C bus has to be converted to an
appropriate parallel form for the ARM CPU. The I2C master interface also manages
the interface timing, data structure, and error handling.

Overview
544
NS9750 Hardware Reference
Overview
The I2C module is designed to be a master and slave. The slave is active only when
the module is being addressed during an I2C bus transfer; the master can arbitrate for
and access the I2C bus only when the bus is free (idle) — therefore, the master and
slave are mutually exclusive.
Physical I2C bus
The physical I2C bus consists of two open-drain signal lines: serial data (SDA) and
serial clock (SCL). Pullup resistors are required; see the standard I2C bus specification
for the correct value for the application. Each device connected to the bus is
software-addressable by a unique 7- or 10-bit address, and a simple master/slave
relationship exists at all times.
A master can operate as a master-transmitter (writes)) or a master-receiver (reads).
The slaves respond to the received commands accordingly:
In transmit mode (slave is read), the host interface receives character-
based parallel data from the ARM. The module converts the parallel data to
serial format and transmits the serial data to the I2C bus.
In receive mode (slave is written to), the I2C bus interface receives 8-bit-
based serial data from the I2C bus. The module converts the serial data to
parallel format and interrupts the host. The host’s interrupt service routine
reads the parallel data from the data register inside the I2C module. The
serial data stream synchronization and throttling are done by modulating the
serial clock. Serial clock modulation can be controlled by both the
transmitter and receiver, based in their hosts’ service speed.
The I2C is a true multi-master bus with collision detection and arbitration to prevent
data corruption when two or more masters initiate transfer simultaneously. If a
master loses arbitration during the addressing stage, it is possible that the winning
master is trying to address the transfer. The losing master must therefore
immediately switch over to its slave mode.
The on-chip filtering rejects spikes on the bus data line to preserve data integrity.
The number of ICs that can be connected to the same bus is limited only by a
maximum bus capacity of 400 pf.

www.digiembedded.com
545
I2C Master/Slave Interface
I2C external addresses
I2C external [bus] addresses are allocated as two groups of eight addresses (0000XXX
and 1111XXX), as shown in Table 334.
The general call address is for addressing all devices connected to the I2C bus. A
device can ignore this address by not issuing an acknowledgement. The meaning of
the general call address is always specified in the second byte.
I2C command interface
The I2C module converts parallel (8-bit) data to serial data and serial data to parallel
data between the NS9750 and the I2C bus, using a set of interface registers.
The primary interface register for transmitting data is the CMD_TX_DATA_REG
(write-only).
The primary interface register for receiving data is the STATUS_RX_DATA_REG
(read-only).
Slave address R/W bit Description
0000 000 0 General call address
0000 000 1 START byte (not supported in NS9750)
0000 001 X CBUS address (not supported in NS9750)
0000 010 X Reserved for different bus format
0000 011 X Reserved
0000 1xx X hs-mode master code (not supported in NS9750)
1111 1xx X Reserved
1111 0xx X 10-bit slave address
Table 334: Reserved slave addresses

I2C command interface
546
NS9750 Hardware Reference
Locked interrupt driven mode
I2C operates in a locked interrupt driven mode, which means that each command
issued must wait for an interrupt response before the next command can be issued
(illustrated in "Flow charts," beginning on page 556).
The first bit of the command — 0 or 1 — indicates to which module — master or slave,
respectively — the command in the CMD field (of the CMD_TX_DATA_REG; see page 548)
is sent. The master module can be sent a master command only; the slave module
can be sent a slave command only (see "Master and slave module commands,"
beginning on page 546, for a list of commands). If a command is sent to the master
module, that module is locked until a command acknowledgement is given. Similarly,
if a command is sent to the slave module, the slave module is locked until it receives
a command acknowledgement. With either module, the acknowledgement can be any
interrupt associated with that module. When a module is locked, another command
must not be sent to that module.
The command lock status can be checked in the STATUS_RX_DATA_REG.
Master module and slave module commands
The I2C master recognizes four high-level commands, which are used in the CMD field
of the Command register (see page 548); the I2C slave recognizes two high-level
commands:
Command Name Description
00hex M_NOP No operation.
04hex M_READ Start reading bytes from slave.
05hex M_WRITE Start writing bytes to slave.
06hex M_STOP Stop this transaction (give up the I2C bus).
10hex S_NOP No operation. This command is necessary for 16-bit
mode, providing data in TX_DATA_REG without a
command.
16hex S_STOP Stop transaction by not acknowledging the byte
received.
Table 335: Master and slave module commands

www.digiembedded.com
547
I2C Master/Slave Interface
Bus arbitration
Any M_READ or M_WRITE command causes the I2C module to participate in the bus
arbitration process when the I2C bus is free (idle). If the module becomes the new
bus owner, the transaction goes through. If the module loses bus arbitration, an
M_ARBIT_LOST interrupt is generated to the host processor and the command must be
reissued.
I2C registers
All registers have 8-bit definitions, but must be accessed in pairs. For example,
TX_DATA_REG and CMD_REG are written simultaneously and RX_DATA_REG and
STATUS_REG are read simultaneously.
Table 336 shows the register addresses.
After a reset, all registers are set to the initial value. If an unspecified register or bit
is read, a zero is returned.
Register Description
9050 0000 Command Transmit Data register (CMD_TX_DATA_REG)
Status Receive Data register (STATUS_RX_DATA_REG)
9050 0004 Master Address register
9050 0008 Slave Address register
9050 000C Configuration register
Table 336: I2C register address map

I2C registers
548
NS9750 Hardware Reference
Command Transmit Data register
Address: 9050 0000
The Command Transmit Data (CMD_TX_DATA_REG) register is the primary interface
register for transmission of data between the NS9750 BBus and I2C bus. This register
is write only.
Register bit assignment
Bits Access Mnemonic Reset Description
D31:16 N/A Reserved N/A N/A
D15 W PIPE 00hex Pipeline mode
Must be set to 0.
D14 W DLEN 00hex I2C DLEN port (iic_dlen)
Must be set to 0.
D13 W TXVAL 00hex Provide new transmit data in CMD_TX_DATA_REG
(tx_data_val).
D12:08 W CMD 00hex Command to be sent (see "Master and slave module
commands," beginning on page 546)
D07:00 W TXDATA 00hex Transmit data to I2C bus.
Table 337: CMD_REG and TX_DATA_REG
TXVAL CMD TXDATA
13121110987654321015 14
PIPE DLEN
31 29 28 27 26 25 24 23 22 21 20 19 18 17 1630
Reserved

www.digiembedded.com
549
I2C Master/Slave Interface
Status Receive Data register
Address: 9050 0000
The Status Receive Data register (STATUS_RX_DATA_REG) is the primary interface
register for receipt of data between the NS9750 BBus and I2C bus. This register is
read only.
Register bit assignment
Bits Access Mnemonic Reset Description
D31:16 N/A Reserved N/A N/A
D15 R BSTS N/A Bus status (master only)
0Bus is free
1 Bus is occupied
D14 R RDE N/A Receive data enable (rx_data_en)
Received data is available.
D13 R SCMDL N/A Slave command lock
The Slave Command register is locked.
D12 R MCMDL N/A Master command lock
The Master Command register is locked.
D11:08 R IRQCD N/A Interrupt codes (irq_code)
The interrupt is cleared if this register is read. See
"Interrupt Codes" on page 553 for more information.
D07:00 R RXDATA N/A Received data from I2C bus
Together with a RX_DATA interrupt, this register provides
a received byte (see Table 342: "Master/slave interrupt
codes" on page 553).
Table 338: STATUS_REG and RX_DATA_REG
SCMDL MCMDL IRQCD RXDATA
13121110987654321015 14
BSTS RDE
31 29 28 27 26 25 24 23 22 21 20 19 18 17 1630
Reserved

I2C registers
550
NS9750 Hardware Reference
Master Address register
Address: 9050 0004
If using 7-bit addressing, the master device address field uses only bits D07:01;
otherwise, all 10 bits are used.
Register bit assignment
Bits Access Mnemonic Reset Description
D10:01 R/W MDA 00hex Master device address
Used for selecting a slave.
Represents bits 6:0 of the device address if using 7-
bit address. D10:08 are not used.
Represents bits 9:0 of device address if using 10-bit
address.
D00 R/W MAM 00hex Master addressing mode
0 7 bit address mode
1 10 bit address mode
Table 339: Master Address register (7-bit and 10-bit)
13121110987654321015 14
31 29 28 27 26 25 24 23 22 21 20 19 18 17 1630
Reserved
Master device address
Mstr
addr
mode
Reserved

www.digiembedded.com
551
I2C Master/Slave Interface
Slave Address register
Address: 9050 0008
If using 7-bit addressing, the slave device address field uses only bits D07:01;
otherwise, bits 10:01 are used.
Register bit assignment
Bits Access Mnemonic Reset Description
D11 R/W GCA 00hex General call address (s_gca_irq_en)
Enable the general call address.
Default value is 1.
D10:01 R/W SDA 00hex Slave device address
Default value is 7Fhex.
Represents bits 6:0 of device address if using 7-bit
address; D10:08 are not used.
Represents bits 9:0 of device address if using 10-bit
address.
D00 R/W SAM 00hex Slave addressing mode
0 7 bit address mode
1 10 bit address mode
Table 340: Slave Address register (7-bit and 10-bit)
13121110987654321015 14
31 29 28 27 26 25 24 23 22 21 20 19 18 17 1630
Reserved
Slave device address
Slave
addr
mode
Reserved
Gnrl
call
addr

I2C registers
552
NS9750 Hardware Reference
Configuration register
Address: 9050 000C
The Configuration register controls the timing on the I2C bus. This register also
controls the external interrupt indication, which can be disabled.
The I2C bus clock timing is programmable by the scl_ref value (D08:00). The timing
parameter for standard mode is as follows:
I2C_bus_clock = clk / ((CLREF*2) + 4 + scl_delay)
clk = cpu_clk/4
Note:
In noisy environments and fast-mode transmission, spike filtering can be
applied to the received I2C data and clock signal. The spike filter
evaluates the incoming signal and suppresses spikes. The maximum length
of the suppressed spikes can be specified in the spike filter width field of
the Configuration register (see page 553).
The timing parameter for fast-mode is as follows:
I2C_bus_clock = (4 / 3) x (clk / ((CLREF*2) + 4 + scl_delay))
scl_delay is influenced by the SCL rise time.
Register bit assignment
Bits Access Mnemonic Reset Description
D31:16 N/A Reserved N/A N/A
D15 R/W IRQD 0 Mask the interrupt to the ARM CPU (irq_dis)
Must be set to 0.
Table 341: Configuration register
13121110987654321015 14
31 29 28 27 26 25 24 23 22 21 20 19 18 17 1630
Reserved
CLREF
IRQD TMDE VSCD SFW
s

www.digiembedded.com
553
I2C Master/Slave Interface
Interrupt Codes
Interrupts are signaled in the irq_code field in the STATUS_REG, by providing the
appropriate interrupt code (see Table 342: "Master/slave interrupt codes" on page
553). The ARM CPU waits for an interrupt by polling the STATUS_REG or checking the irq
signal. An interrupt is cleared by reading the STATUS_REG, which also forces the irq
signal down (minimum one cycle if another interrupt is stored).
Note:
RX_DATA_REG contains only a received byte if it is accessed after a RX_DATA
master or slave interrupt is signaled. At all other times, the internal
master or slave shift register is accessed with RX_DATA_REG (see "Status
Receive Data register" on page 549).
D14 R/W TMDE 1 Timing characteristics of serial data and serial clock
0 Standard mode
1 Fast mode
D13 R/W VSCD 1 Virtual system clock divider for master and slave
Must be set to 0.
D12:09 R/W SFW Fhex Spike filter width
A default value of 1 is recommended. Available values are
0–15.
D08:00 R/W CLREF 00hex clk_ref[9:1]
The I2C clock on port iic_scl_out is generated by the
system clock divided by the 10-bit value of clk_ref.
Note: The LSB of clk_ref cannot be programmed,
and is set to 0 internally. The programmed
value of clk_ref[9:1] must be greater than 3.
Bits Access Mnemonic Reset Description
Table 341: Configuration register
Code Name Master/slave Description
0hex NO_IRQ N/A No interrupt active
1hex M_ARBIT_LOST Master Arbitration lost; the transfer has to be repeated
Table 342: Master/slave interrupt codes

Interrupt Codes
554
NS9750 Hardware Reference
2hex M_NO_ACK Master No acknowledge by slave
3hex M_TX_DATA Master TX data required in register TX_DATA
4hex M_RX_DATA Master RX data available in register RX_DATA
5hex M_CMD_ACK Master Command acknowledge interrupt
6hex N/A N/A Reserved
7hex N/A N/A Reserved
8hex S_RX_ABORT Slave The transaction is aborted by the master before
the slave performs a NO_ACK.
9hex S_CMD_REQ Slave Command request
Ahex S_NO_ACK Slave No acknowledge by master (TX_DATA_REG is
reset)
Bhex S_TX_DATA_1ST Slave TX data required in register TX_DATA, first byte
of transaction
Chex S_RX_DATA_1ST Slave RX data available in register RX_DATA, first byte
of transaction
Dhex S_TX_DATA Slave TX data required in register TX_DATA
Ehex S_RX_DATA Slave RX data available in register RX_DATA
Fhex S_GCA Slave General call address
Code Name Master/slave Description
Table 342: Master/slave interrupt codes

www.digiembedded.com
555
I2C Master/Slave Interface
Software driver
The I2C master software driver uses three commands only:
M_READ to start a read sequence
M_WRITE to start a write sequence
M_STOP to give up the I2C bus
If, during a read or write sequence, another M_READ or M_WRITE is requested by the
ARM CPU, a restart is performed on the I2C bus. This opens the opportunity to provide
a new slave device address in the MAster Address register before the command
request.
The I2C slave high level driver identifies one command: S_STOP, to discontinue a
transaction. After this command, the slave remains inactive until the next start
condition on the I2C bus. If a slave is accessed by a master, it generates S_RX_DATA
and S_TX_DATA interrupts (see "Master/slave interrupt codes" on page 553). To
distinguish the transactions from each other, special S_RX_DATA_1ST and S_TX_DATA_1ST
interrupts are generated for the transmitted byte.

Flow charts
556
NS9750 Hardware Reference
Flow charts
Master module (normal mode, 16-bit)
host idle
write (optional)
M_ADDR_REG
write cmd
M_READ
wait irq
read
rx/status
wait irq
read
rx/status
M_RX_DATA
irq
M_ARBIT_LOST
irq
M_NO_ACK
irq
write cmd
M_STOP
wait irq
read status
M_CMD_ACK
irq
write cmd
M_WRITE
write
TX_DATA_REG
write cmd
M_NOP
write
TX_DATA_REG
wait irq
read status
M_TX_DATA
irq
write cmd
M_NOP
write cmd
M_STOP
4
4
2
3
1
write cmd
M_WRITE
write (optional)
M_ADDR_REG
write cmd
M_READ
1

www.digiembedded.com
557
I2C Master/Slave Interface
Notes:
1Writing M_ADDR_REQ is not required if the device address is not changed.
2Read on a non-existing slave.
3Do not wait for the slave to perform a NO_ACK.
4STATUS_REG and RX_DATA_REG are read simultaneously.
Slave module (normal mode, 16-bit)
Note:
1STATUS_REG and RX_DATA_REG are read simultaneously.
wait irq
read
rx/status
S_RX_DATA_1ST
irq
S_TX_DATA_1ST
irq
wait irq
read
rx/status
1
S_RX_ABORT
irq S_RX_DATA
irq S_NO_ACK
irq S_TX_DATA
irq
wait irq
read status
write cmd
S_NOP
write
TX_DATA_REG
write cmd
S_NOP write cmd
S_STOP

559
LCD Controller
CHAPTER 12
The NS9750 LCD (Liquid Crystal Display) controller is a DMA master module that
connects to the AHB bus. The LCD controller provides the signals required to
interface directly to TFT and STN color and monochrome LCD panels.
LCD controller timing diagrams can be found in the Timing chapter.

LCD features
560
NS9750 Hardware Reference
LCD features
The NS9750 LCD controller provides these features:
Dual 64-deep, 32-bit wide FIFOs, for buffering incoming display data
Support for color and monochrome single- and dual-panel for Super Twisted
Nematic (STN) displays with 4- or 8-bit interfaces
Support for Thin Film Transistor (TFT) color displays
Resolution programmable up to 1024 x 768
15 gray-level mono, 3375 color STN, and 64K color TFT support
–Patented gray-scale algorithm
1, 2, or 4 bits-per-pixel (bpp) palettized displays for mono STN
1, 2, 4, or 8 bpp palettized color displays for color STN and TFT
16 bpp true-color non-palettized, for color STN and TFT
24 bpp true-color non-palettized for TFT
Programmable timing for different display panels
256 entry, 16-bit palette RAM, arranged as a 128 x 32-bit RAM
Frame, line, and pixel clock signals
AC bias signal for STN, data enable signal for TFT panels
Support for little and big endian, as well as Windows CE data formats
Programmable parameters
These key parameters are programmable:
Horizontal front and back porch
Horizontal synchronization pulse width
Number of pixels per line
Vertical front and back porch
Vertical synchronization pulse width
Number of lines per panel
Number of panel clocks per line

www.digiembedded.com
561
LCD Controller
Signal polarity, active high or low
AC panel bias
Panel clock frequency
Bits-per-pixel
Display type, STN mono/color or TFT
STN 4- or 8-bit interface mode
STN dual- or single-panel mode
Little endian, big endian, or WinCE mode
Interrupt generation event
LCD panel resolution
The LCD can be programmed to support a wide range of panel resolutions, including
but not limited to:
320 x 200, 320 x 240
640 x 200, 640 x 240, 640 x 480
800 x 600
1024 x 768
LCD panel support
The LCD controller supports these types of panels:
Active matrix TFT panels with up to 24-bit bus interface
Single-panel monochrome STN panels (4-bit and 8-bit bus interface)
Dual-panel monochrome STN panels (4-bit and 8-bit bus interface per panel)
Single-panel color STN panels, 8-bit bus interface
Dual-panel color STN panels, 8-bit bus interface per panel

LCD features
562
NS9750 Hardware Reference
Number of colors
The number of colors supported differs per panel type.
TFT panels
TFT panels support one or more of these color modes:
1 bpp, palettized, 2 colors selected from available colors
2 bpp, palettized, 4 colors selected from available colors
4 bpp, palettized, 16 colors selected from available colors
8 bpp, palettized, 256 colors selected from available colors
16 bpp, direct 5:5:5 RGB, with one bpp usually not used. This pixel is still
output, and can be used as a bright bit to connect to the least significant
bit (lsb) of R, G, and B components of a 6:6:6 TFT panel.
24 bpp, direct 8:8:8 RGB, providing over 16 million colors
Each 16-bit palette entry is made up of five bpp (RGB) plus a common intensity bit,
which provides better memory use and performance compared with a full six bpp
structure. The total amount of colors supported can be doubled from 32K to 64K if
the intensity bit is used and applied to all three color components simultaneously.
Color STN panels
Color STN panels support one or more of these color modes:
1 bpp, palettized, 2 colors selected from 3375
2 bpp, palettized, 4 colors selected from 3375
4 bpp, palettized, 16 colors selected from 3375
8 bpp, palettized, 256 colors selected from 3375
16 bpp, direct 4:4:4 RGB, with 4 bpp not used

www.digiembedded.com
563
LCD Controller
Mono STN panels
Mono STN panels support one or more of these modes:
1 bpp, palettized, 2 grayscales selected from 15
2 bpp, palettized, 4 grayscales selected from 15
4 bpp, palettized, 15 grayscales selected from 15
LCD power up and power down sequence support
This procedure provides an example of how the LCD controller can be programmed to
provide the powerup sequence to an LCD panel (see Figure 85, "Power up and power
down sequences," on page 564):
1VDD is applied simultaneously to the NS9750 and panel display driver logic. The
following signals are pulled up to VDD until the LCD controller is configured: CLLP,
CLCP, CLFP, CLAC, CLD[23:0], and CLLE.
2After the LCD controller is configured, a 1 is written to the LcdEn bit in the
LCDControl register. This enables the CLLP, CLCP, CLFP, CLAC, and CLLE signals, but
the CLD[23:0] signals will be low.
3When the signals in Step 2 have stabilized, the contrast voltage, VEE (which is
not controlled or supplied by the LCD controller), is applied where appropriate.
If required, a software timer routine can be used to provide the minimum
display specific delay time between application of VDD and application of VEE.
4If required, a software timer routine can be used to provide the minimum
display specific delay time between application of the control signals and power
to the panel display. When the software timer routine completes, power is
applied to the panel by writing a 1 to the LcdPwr bit in the LcdControl register,
which, in turn, sets the CLPOWER signal high and enables the CLD[23:0] signals into
their active state. The CLPOWER signal gates the power to the LCD panel.
The power down sequence is the reverse of the powerup procedure, with the
respective register bits written to 0 rather than 1.

LCD controller functional overview
564
NS9750 Hardware Reference
Figure 85: Power up and power down sequences
LCD controller functional overview
The LCD controller translates pixel-coded data into the required formats and timing
to drive a variety of single and dual mono and color LCDs.
The controller supports passive STN and active TFT LCD display types.
STN display panels require algorithmic pixel pattern generation to provide
pseudo-grayscaling on mono displays or color creation on color displays.
TFT display panels require the digital color value of each pixel to be applied
to the display data units.
Packets of pixel-coded data are fed, through the AHB interface, to two independent,
64-deep, 32-bit wide DMA FIFOs, which act as input data flow buffers. The buffered
pixel-coded data is then unpacked using a pixel serializer.
LCD on sequence LCD off sequence
Min. 0ms
Min. (display specific) ms
(provided through software)
Min. (display specific) ms
(provided through software)
Vdd
CLLP, CLCP, CLFP
CLAC, CLLE
Vee
CLPOWER
CLD[23:0]
Min. (display specific) ms
(provided through software)
LcdEn=1
LcdPwr=1
LcdEn=0
LcdPwr=0
LCD
Configured

www.digiembedded.com
565
LCD Controller
Depending on the LCD type and mode, the unpacked data can represent one of the
following:
An actual true display gray or color value
An address to a 256 x 16 bit wide palette RAM gray or color value
With STN displays, either a value obtained from the addressed palette location or the
true value is passed to the grayscaling generators. The hardware-coded grayscale
algorithm logic sequences the addressed pixels activity over a programmed number
of frames to provide the proper display appearance.
With TFT displays, either an addressed palette value or true color value is passed
directly to the output display drivers, bypassing the grayscaling algorithm logic.
Clocks
The NS9750 LCD controller requires separate AHB (HCLK) and LCD (CLCDCLK) input
clocks. The source of CLCDCLK is programmable using the LCD panel select field in the
Clock Configuration register. Table 343 shows the clock selections.
The LCD controller uses CLCDCLK internally. The clock sent to the LCD panel (CLCP)
normally is derived from CLCDCLK using the PCD (panel clock divisor) value in the
LCDTiming2 register (see page 586). The LCD controller also can bypass the internal
clock divider controlled by PCD and use CLCDCLK as CLCP directly by setting the BCD
(bypass pixel clock divider) bit to 1 in the LCDTiming2 register (see page 584).
LCD panel clock select CLCDCLK
000 HCLK
001 HCLK/2
010 HCLK/4
011 HCLK/8
1xx lcdclk/2
Note: lcdclk is an external clock input to NS9750. A
divided-by-2 version of this value is sent to the
LCD controller.
Table 343: CLCDCLK selection

LCD controller functional overview
566
NS9750 Hardware Reference
Signals and interrupts
The LCD controller provides a set of programmable display control signals, and
generates individual interrupts for different conditions.
Programmable control signals
LCD power panel enable
Pixel clock
Horizontal and vertical synchronization pulses
Display bias
Individual interrupts
Base address update signification
Vertical compare
Bus error
There is also a single combined interrupt that is generated when any of the individual
interrupts become active.
Figure 86 shows the LCD controller module.

www.digiembedded.com
567
LCD Controller
Figure 86: LCD controller block diagram
AHB slave interface Timing controller Panel clock
generator
AHB master
interface DMA FIFO
controller Pixel
serializer
Upper
half-word
Lower
half-word
Greyscaler
Register/palette
programming LCD panel
control signals
LCD panel
clock
Upper
panel
FIFO
Lower
panel
FIFO
Frame buffer
access
Bit 0
Palette RAM external
Palette
TRUE
COLOR
Upper panel
formatter
Lower panel
formatter
LCD panel data
TFT
TFT panel
data

AHB interface
568
NS9750 Hardware Reference
AHB interface
The AHB interface includes the AHB slave interface and the AHB master interface.
AHB master and slave interfaces
The AHB master interface transfers display data from memory to the LCD controller
DMA FIFOs.
The AHB slave interface connects the LCD to the AHB bus and provides CPU accesses
to the registers and palette RAM. The LCD controller AHB slave interface supports
these features:
Dual DMA FIFOs and associated control logic
The pixel data accessed from memory is buffered by two DMA FIFOs, which can be
controlled independently to cover single and dual panel LCD types. Each FIFO is 64
words deep by 32 bits wide, and can be cascaded to form a 128-word deep FIFO in
single panel mode. The FIFO input ports are connected to the AHB interface and the
output port feeds the pixel serializer.
Synchronization logic is used to transfer the pixel data from the AHB HCLK domain to
the CLCDCLK clock domain. The DMA FIFOs are clocked by HCLK.
The water level marks within each FIFO are set such that each FIFO requests data
when at least four locations become available.

www.digiembedded.com
569
LCD Controller
Pixel serializer
The pixel serializer block reads the 32-bit wide LCD data from DMA FIFO output port,
and extracts 24, 16, 8, 4, 2, or 1 bpp, depending on the current mode of operation.
The LCD controller supports big endian, little endian, and WinCE data formats. In
dual panel mode, data is read alternately from the upper and lower DMA FIFOs. The
mode of operation determines whether the extracted data is used to point to a color/
grayscale value in the palette ram or is actually a true color value that can be applied
directly to an LCD panel input.
The next six figures show the data structure in each DMA FIFO word corresponding to
the Endianness and bpp combinations. For each of the three supported data formats,
the required data for each panel display pixel must be extracted from the data word.
Figure 87 and Figure 88 show the data structure for little endian byte, little endian
pixel — LBLP.
Figure 89 and Figure 90 show the data structure for big endian byte, big endian
pixel — BBBP.
Figure 91 and Figure 92 show the data structure for little endian byte, big endian
pixel — LBBP. (This is WinCE format.)

AHB interface
570
NS9750 Hardware Reference
Figure 87: LBLP, DMA FIFO output bits 31:16
Figure 88: LBLP, DMA FIFO output bits 15:0
DMA FIFO OUTPUT BITS
bpp
1
2
4
8
16
24
1010101010101010
3210321032103210
7654321076543210
31 30 29 28 27 26 25 24 23 22 21 20 19 18 17 16
1514131211109876543210
23 22 21 20 19 18 17 16
p31 p30 p29 p28 p27 p26 p25 p24 p23 p22 p21 p20 p19 p18 p17 p16
p15 p14 p13 p12 p11 p10 p9 p8
p7 p6 p5 p4
p3 p2
p1
p0
DMA FIFO OUTPUT BITS
bpp
1
2
4
8
16
24
1010101010101010
3210321032103210
7654321076543210
15 14 13 12 11 10 9 8 7 6 5 4 3 2 1 0
15 14 13 12 11 10 9 8 7 6 5 4 3 2 1 0
76543210
p15 p14 p13 p12 p11 p10 p9 p8 p7 p6 p5 p4 p3 p2 p1 p0
p7 p6 p5 p4 p3 p2 p1 p0
p3 p2 p1 p0
p1 p0
p0
p0
15 14 13 12 11 10 9 8

www.digiembedded.com
571
LCD Controller
Figure 89: BBBP, DMA FIFO output bits 31:16
Figure 90: BBBP, DMA FIFO output bits 15:0
DMA FIFO OUTPUT BITS
bpp
1
2
4
8
16
24
1010101010101010
3210321032103210
7654321076543210
31 30 29 28 27 26 25 24 23 22 21 20 19 18 17 16
15 14 13 12 11 10 9 8 7 6 5 4 3 2 1 0
23 22 21 20 19 18 17 16
p0 p1 p2 p3 p4 p5 p6 p7 p8 p9 p10 p11 p12 p13 p14 p15
p0 p1 p2 p3 p4 p5 p6 p7
p0 p1 p2 p3
p0 p1
p0
p0
DMA FIFO OUTPUT BITS
bpp
1
2
4
8
16
24
1010101010101010
3210321032103210
7654321076543210
15 14 13 12 11 10 9 8 7 6 5 4 3 2 1 0
15 14 13 12 11 10 9 8 7 6 5 4 3 2 1 0
76543210
p16 p17 p18 p19 p29 p21 p22 p23 p24 p25 p26 p27 p28 p29 p30 p31
p8 p9 p10 p11 p12 p13 p14 p15
p4 p5 p6 p7
p2 p3
p1
p0
15 14 13 12 11 10 9 8

AHB interface
572
NS9750 Hardware Reference
Figure 91: LBBP, DMA FIFO output bits 31:16
Figure 92: LBBP, DMA FIFO output bits 15:0
DMA FIFO OUTPUT BITS
bpp
1
2
4
8
16
24
1010101010101010
3210321032103210
7654321076543210
31 30 29 28 27 26 25 24 23 22 21 20 19 18 17 16
1514131211109876543210
23 22 21 20 19 18 17 16
p24 p25 p26 p27 p28 p29 p30 p31 p16 p17 p18 p19 p20 p21 p22 p23
p12 p13 p14 p15 p8 p9 p10 p11
p6 p7 p4 p5
p3 p2
p1
p0
DMA FIFO OUTPUT BITS
bpp
1
2
4
8
16
24
1010101010101010
3210321032103210
7654321076543210
15 14 13 12 11 10 9 8 7 6 5 4 3 2 1 0
15 14 13 12 11 10 9 8 7 6 5 4 3 2 1 0
76543210
p8 p9 p10 p11 p12 p13 p14 p15 p0 p1 p2 p3 p4 p5 p6 p7
p4 p5 p6 p7 p0 p1 p2 p3
p2 p3 p0 p1
p1 p0
p0
p0
15 14 13 12 11 10 9 8

www.digiembedded.com
573
LCD Controller
RAM palette
The palette RAM is a 256 x 16 bit dual port RAM, physically structured as 128 x 32 bit.
This allows two entries to be written into the palette from a single word write access.
The least significant bit of the serialized pixel data selects between upper and lower
halves of the palette RAM. The half selected depends on the byte-ordering mode. In
little endian mode, setting the least significant bit selects the upper half of the
palette; in big endian mode, setting the least significant bit selects the lower half.
Because WinCE byte ordering is little endian, setting the least significant byte results
in selection of the upper half of the palette.
Pixel data values can be written and verified using the slave interface.
The palette RAM has independent controls and addresses for each port.
Port1 is used as a read/write port, and is connected to the AHB slave
interface. The palette entries can be written and verified through this port.
Port2 is used as a read-only port, and is connected to the unpacker and
grayscaler.
Table 344 shows the bit representation of each word in the palette.
For mono STN, only the red palette field bits (4:1) are used. In STN color mode,
however, the green and blue [4:1] are also used.
Red and blue pixel data can be swapped to support BGR data format using the
appropriate control register bit.
Bit Name Description
31 I Intensity/unused
30:26 B[4:0] Blue palette data
25:20 G[4:0] Green palette data
19:16 R[4:0] Red palette data
15 I Intensity/unused
14:10 B[4:0] Blue palette data
09:05 G[4:0] Green palette data
04:00 R[4:0] Red palette data
Table 344: Palette data storage

AHB interface
574
NS9750 Hardware Reference
In 16- and 24-bpp TFT mode, the palette is bypassed and the pixel serializer output is
used as the TFT panel data.
Grayscaler
A unique grayscale algorithm drives mono and color STN panels.
For mono displays, the algorithm provides 15 grayscales.
For STN color displays, the three color components (red, green, and blue)
are grayscaled simultaneously, resulting in 3375 (15 x 15 x 15) colors
available. The grayscaler transforms each 4-bit gray value into a sequence
of activity-per-pixel over several frames, relying somewhat on the display
characteristics, to give representation of grayscales and color.
Upper and lower panel formatters
Each formatter consists of three 3-bit (red, green, and blue) shift left registers. Red,
green, and blue pixel data bit values from the grayscaler are shifted concurrently
into the respective registers. When enough data is available, a byte is constructed by
multiplexing the registered data to the correct bit position to satisfy the RGB data
pattern of the LCD panel. The byte is transferred to the 3-byte FIFO, which has
enough space to store eight color pixels.
Panel clock generator
The panel clock generator block output is the panel clock. This is a divided down
version of CLCDCLK, and can be programmed in the range CLCDCLK/2 to CLCDCLK/33 to
match the bpp data rate of the LCD panel.
Timing controller
The timing controller block’s primary function is to generate the horizontal and
vertical timing panel signals. The timing controller also provides the panel bias/
enable signal. Use the AHB slave interface to program these signals in the appropriate
registers.

www.digiembedded.com
575
LCD Controller
Generating interrupts
The LCD controller has three individually masked interrupts and a single combined
interrupt. The single combined interrupt is asserted if any of the combined interrupts
are asserted and unmasked.
External pad interface signals
The external pad interface signals are brought out through GPIO.
LCD panel signal multiplexing details
The CLLP, CLAC, CLFP, and CLLE signals are common, but the CLD[23:0] bus has eight
modes of operation:
TFT 24-bit interface
TFT 18-bit interface
Color STN single panel
Color STN dual panel
4-bit mono STN single panel
4-bit mono STN dual panel
8-bit mono STN single panel
8-bit mono STN dual panel
Signal name Type Description
CLPOWER Output LCD panel power enable
CLLP Output Line synchronization pulse (STN)/horizontal synchronization pulse
(TFT)
CLCP Output LCD panel clock
CLFP Output Frame pulse (STN)/vertical synchronization pulse (TFT)
CLAC Output STN AC bias drive or TFT data enable output
CLD[23:0] Output LCD panel data
CLLE Output Line end signal
Table 345: External pad interface signals

AHB interface
576
NS9750 Hardware Reference
Table 346 shows which CLD[23:0] pins provide the pixel data to the STN panel for each
mode of operation. The abbreviations used in the table are defined as follows:
–CUSTN = Color upper panel STN, dual and/or single panel
–CLSTN = Color lower panel STN, dual
–MUSTN = Mono upper panel STN, dual and/or single panel
–MLSTN = Mono lower panel STN, dual
Ext
pin GPIO pin & description
Color
STN
single
panel
Color
STN dual
panel
4-bit
mono
STN
single
panel
4-bit
mono
STN dual
panel
8-bit
mono
STN
single
panel
8-bit
mono
STN dual
panel
CLD[23] AA4=LCD data bit 23 (O2) N/A N/A N/A N/A N/A N/A
CLD[22] AB3=LCD data bit 22 (O2) N/A N/A N/A N/A N/A N/A
CLD[21] AE1=LCD data bit 21 (O2) N/A N/A N/A N/A N/A N/A
CLD[20] AD2=LCD data bit 20 (O2) N/A N/A N/A N/A N/A N/A
CLD[19] AF3=LCD data bit 19 (O2) N/A N/A N/A N/A N/A N/A
CLD[18] AE4=LCD data bit 18 (O2) N/A N/A N/A N/A N/A N/A
CLD[17] AD5=LCD data bit 17 (O2) N/A N/A N/A N/A N/A N/A
CLD[16] AC6=LCD data bit16 (O2) N/A N/A N/A N/A N/A N/A
CLD[15] AF4=LCD data bit 15 (O2) N/A CLSTN[0]1N/A N/A N/A MLSTN[0]1
CLD[14] AE5=LCD data bit 14 (O2) N/A CLSTN[1] N/A N/A N/A MLSTN[1]
CLD[13] AD6=LCD data bit 13 (O2) N/A CLSTN[2] N/A N/A N/A MLSTN[2]
CLD[12] AF5=LCD data bit 12 (O2) N/A CLSTN[3] N/A N/A N/A MLSTN[3]
CLD[11] AE6=LCD data bit 11 (O2)
AE8=LCD data bit 11 (O2)
N/A CLSTN[4] N/A MLSTN[0]1N/A MLSTN[4]
CLD[10] AD7=LCD data bit 10 (O2)
AD9=LCD data bit 10 (O2)
N/A CLSTN[5] N/A MLSTN[1] N/A MLSTN[5]
CLD[9] AD8=LCD data bit 9 (O2)
AF8=LCD data bit 9 (O2)
N/A CLSTN[6] N/A MLSTN[2] N/A MLSTN[6]
CLD[8] AF7=LCD data bit 8 (O2)
AE9=LCD data bit 8 (O2)
N/A CLSTN[7] N/A MLSTN[3] N/A MLSTN[7]
Table 346: LCD STN panel signal multiplexing

www.digiembedded.com
577
LCD Controller
Table 347 shows which CLD[23:0] pins are used to provide the pixel data to the TFT
panel for each mode of operation.
CLD[7] AE8=LCD data bit 7 (O1) CUSTN[0]1CUSTN[0]1N/A N/A MUSTN[0] MUSTN[0]1
CLD[6] AD9=LCD data bit 6 (O1) CUSTN[1] CUSTN[1] N/A N/A MUSTN[1] MUSTN[1]
CLD[5] AF8=LCD data bit 5 (O1) CUSTN[2] CUSTN[2] N/A N/A MUSTN[2] MUSTN[2]
CLD[4] AE9=LCD data bit 4 (O1) CUSTN[3] CUSTN[3] N/A N/A MUSTN[3] MUSTN[3]
CLD[3] AF9=LCD data bit 3 (O1) CUSTN[4] CUSTN[4] MUSTN[0] MUSTN[0]1MUSTN[4] MUSTN[4]
CLD[2] AD10=LCD data bit 2 (O1) CUSTN[5] CUSTN[5] MUSTN[1] MUSTN[1] MUSTN[5] MUSTN[5]
CLD[1] AE10=LCD data bit 1 (O1) CUSTN[6] CUSTN[6] MUSTN[2] MUSTN[2] MUSTN[6] MUSTN[6]
CLD[0] AF10=LCD data bit 0 (O1) CUSTN[7] CUSTN[7] MUSTN[3] MUSTN[3] MUSTN[7] MUSTN[7]
1This data bit corresponds to the first “pixel position.” For example, for an 8-bit mono STN display, CUSTN[0] is the
leftmost pixel on the panel and CUSTN[7] is the rightmost pixel within the 8-bit data. For a color STN display, bits [7,
6, 5] form the leftmost pixel.
Ext
pin GPIO pin & description
Color
STN
single
panel
Color
STN dual
panel
4-bit
mono
STN
single
panel
4-bit
mono
STN dual
panel
8-bit
mono
STN
single
panel
8-bit
mono
STN dual
panel
Table 346: LCD STN panel signal multiplexing
External pin TFT 24 bit TFT 15 bit
CLD[23] Blue[7] Reserved
CLD[22] Blue[6] Reserved
CLD[21] Blue[5] Reserved
CLD[20] Blue[4] Reserved
CLD[19] Blue[3] Reserved
CLD[18] Blue[2] Reserved
CLD[17] Blue[1] Blue[4]
CLD[16] Blue[0] Blue[3]
Table 347: LCD TFT panel signal multiplexing

AHB interface
578
NS9750 Hardware Reference
This LCD TFT panel signal multiplexing table shows the RGB alignment to a 15-bit TFT
with the intensity bit not used. The intensity bit, if used, should be connected to the
LSB (that is, RED[0], GREEN[0], BLUE[0]) input of an 18-bit LCD TFT panel as shown in the
next table.
CLD[15] Green[7] Blue[2]
CLD[14] Green[6] Blue[1]
CLD[13] Green[5] Blue[0]
CLD[12] Green[4] Intensity bit
CLD[11] Green[3] Green[4]
CLD[10] Green[2] Green[3]
CLD[9] Green[1] Green[2]
CLD[8] Green[0] Green[1]
CLD[7] Red[7] Green[0]
CLD[6] Red[6] Intensity bit
CLD[5] Red[5] Red[4]
CLD[4] Red[4] Red[3]
CLD[3] Red[3] Red[2]
CLD[2] Red[2] Red[1]
CLD[1] Red[1] Red[0]
CLD[0] Red[0] Intensity bit
RGB[x]: 43210Intensity
18-bit TFT 543210
15-bit TFT 43210x
12-bit TFT 3210xx
9-bit TFT 210xxx
Table 348: RGB bit alignment according to TFT interface size (one color shown)
External pin TFT 24 bit TFT 15 bit
Table 347: LCD TFT panel signal multiplexing

www.digiembedded.com
579
LCD Controller
If you want reduced resolution, the least significant color bits can be dropped,
starting with Red[0], Green[0], and Blue[0].
Registers
Table 349 lists the LCD controller registers. All configuration registers must be
accessed as 32-bit words and as single accesses only. Bursting is not allowed.
Address Register Description
A080 0000 LCDTiming0 Horizontal axis panel control
A080 0004 LCDTiming1 Vertical axis panel control
A080 0008 LCDTiming2 Clock and signal polarity control
A080 000C LCDTiming3 Line end control
A080 0010 LCDUPBASE Upper panel frame base address
A080 0014 LCDLPBASE Lower panel frame base address
A080 0018 LCDINTRENABLE Interrupt enable mask
A080 001C LCDControl LCD panel pixel parameters
A080 0020 LCDStatus Raw interrupt status
A080 0024 LCDInterrupt Final masked interrupts
A080 0028 LCDUPCURR LCD upper panel current address value
A080 002C LCDLPCURR LCD lower panel current address value
A080 0030 – A080 01FC Reserved Reserved
A080 0200 – A080 03FC LCDPalette 256 x 16-bit color palette
Table 349: LCD registers

Registers
580
NS9750 Hardware Reference
LCDTiming0
Address: A080 0000
The LCDTiming0 register controls the horizontal axis panel, which includes:
Horizontal synchronization pulse width (HSW)
Horizontal front porch (HFP) period
Horizontal back porch (HBP) period
Pixels-per-line (PPL)
Register bit assignment
Bits Access Mnemonic Reset Description
D31:24 R/W HBP 0x00 Horizontal back porch
Number of CLCP periods between the negation of
CLLP and the start of active data. Program this field
with value minus 1.
HBP specifies the number of pixel clock periods
inserted at the beginning of each line or row of pixels.
HBP can generate a delay of 1 to 256 pixel clock
cycles.
D23:16 R/W HFP 0x00 Horizontal front porch
Number of CLCP periods between the end of active
data and the assertion of CLLP. Program this field with
value minus 1.
HFP sets the number of pixel clock periods at the end
of each line or row of pixels, before CLLP is asserted.
HFP can generate a period of 1 to 256 pixel clock
cycles.
Table 350: LCDTiming0 register
HBP
PPL
13121110987654321015 14
31 29 28 27 26 25 24 23 22 21 20 19 18 17 1630
HSW
HFP
Reserved

www.digiembedded.com
581
LCD Controller
Horizontal timing restrictions
DMA requests new data at the beginning of a horizontal display line. Some time must
be allowed for the DMA transfer and for the data to propagate down the FIFO path in
the LCD interface. The data path latency forces some restrictions on the usable
minimum values for horizontal porch width in STN mode. The minimum values are
HSW = 2 and HBP = 2. Table 351 shows the recommended minimum values for STN
displays:
If sufficient time is given at the beginning of the line (for example, HSW is set to 6
and HBP is set to 10), data will not become corrupted for PCD = 4 (minimum value for
dual panel mode).
D15:08 R/W HSW 0x00 Horizontal synchronization pulse width
Width of the CLLP signal in CLCP periods. Program
this field with value minus 1.
HSW specifies the pulse width of the line clock in
passive mode, or the horizontal synchronization pulse
in active mode.
D07:02 R/W PPL 0x00 Pixels-per-line
Actual pixels-per-line = 16 * (PPL+1)
The PPL field specifies the number of pixels in each
line or row of the screen. PPL is a 6-bit value that
represents between 16 and 1024 PPL. PPL counts the
number of pixel clocks that occur before HFP is
applied (program the value required divided by 16,
minus 1).
D01:00 N/A Reserved N/A N/A
Mode HSW HBP HFP Panel clock divisor (PCD)
Single panel STN mode3551 (
CLCDCLK/3)
Dual panel STN mode3555 (CLCDCLK/7)
Table 351: Minimum recommended values for STN displays
Bits Access Mnemonic Reset Description
Table 350: LCDTiming0 register

Registers
582
NS9750 Hardware Reference
LCDTiming1
Address: A080 0004
The LCDTiming1 register controls the vertical axis panel, which includes:
Number of lines-per-panel (LPP)
Vertical synchronization pulse width (VSW)
Vertical front porch (VFP) period
Vertical back porch (VBP period)
Register bit assignment
Bits Access Mnemonic Reset Description
D31:24 R/W VBP 0x00 Vertical back porch
Number of inactive lines at the start of a frame, after
vertical synchronization period. Program this field to
zero on passive displays, to avoid reduced contrast.
VBP specifies the number of line clocks inserted at
the beginning of each frame. The VBP count starts
just after the CLFP for the previous frame has been
negated for active mode, or the extra horizontal
synchronization lines have been asserted as specified
by the VSW field in passive mode. After this occurs,
the count value in VBP sets the number of horizontal
synchronization lines inserted before the next frame.
VBP generates from
0 –255 extra line clock cycles.
Table 352: LCDTiming1 register
VBP
LPP
13121110987654321015 14
31 29 28 27 26 25 24 23 22 21 20 19 18 17 1630
VSW
VFP

www.digiembedded.com
583
LCD Controller
LCDTiming2 register
Address: A080 0008
The LCDTiming2 register provides controls for the timing signals.
D23:16 R/W VFP 0x00 Vertical front porch
Number of inactive lines at the end of the frame,
before vertical synchronization period. Program this
field to zero on passive displays, to avoid reduced
contrast.
VFP specifies the number of blank lines to insert at the
end of each frame. Once a complete frame of pixels is
transmitted to the LCD display, the value in VFP
counts the number of horizontal synchronization lines
to wait. After the count has elapsed, the vertical
synchronization (CLFP) signal is asserted in active
mode, or extra line clocks are inserted as specified by
the VSW field in passive mode. VFP generates from
0 – 255 CLLP cycles.
D15:10 R/W VSW 0x00 Vertical synchronization pulse width
Number of horizontal synchronization lines. This
value must be small (for example, program to 0) for
passive STN LCDs. Program this field to the number
of lines required minus one. The higher the value, the
worse the contrast on STN LCDs.
VSW specifies the pulse width of the vertical
synchronization pulse. This field is programmed to
the number of horizontal synchronization lines minus
one.
D09:00 R/W LPP 0x000 Lines per panel
Number of active lines per screen. Program this field
to number of lines required minus 1.
LPP specifies the total number of lines or rows on the
LCD panel being controlled; between 1 and 1024 lines
are allowed. This field is programmed with the
number of lines per LCD panel minus 1.
For dual panel displays, this field is programmed with
the number of lines on each of the upper and lower
panels.
Bits Access Mnemonic Reset Description
Table 352: LCDTiming1 register

Registers
584
NS9750 Hardware Reference
Register bit assignment
Bits Access Mnemonic Reset Description
D31:27 N/A Reserved N/A N/A
D26 R/W BCD 0x0 Bypass pixel clock divider
Set this field to 1 to bypass the pixel clock divider
logic.
Used primarily for TFT displays.
D25:16 R/W CPL 0x000 Clocks per line
Specifies the number of actual CLCP clocks to the
LCD panel on each line. This is the number of pixels-
per-line divided by 1 (TFT), 4 or 8 (mono STN), or 2
2/3 (color STN), minus one.
Be sure this value is programmed properly, in addition
to PPL; otherwise, the LCD controller does not work
correctly.
D15 N/A Reserved N/A N/A
D14 R/W IOE 0x0 Invert output enable
0CLAC output pin is active high in TFT mode
1CLAC output pin is active low in TFT mode
Selects the active polarity of the output enable signal
in TFT mode. In this mode, the CLAC pin is used as an
enable that indicates to the LCD panel when valid
display data is available.
In TFT mode, data is driven onto the LCD data lines
at the programmed edge of CLCP when CLAC is in its
active state.
Table 353: LCDTiming2 register
IPC IHS IVS ACB Rsvd PCD
13121110987654321015 14
Rsvd IOE
31 29 28 27 26 25 24 23 22 21 20 19 18 17 1630
BCD CPL
Reserved

www.digiembedded.com
585
LCD Controller
D13 R/W IPC 0x0 Invert panel clock
0 Data changes on the rising edge of CLCP.
1 Data changes on the falling edge of CLCP
Controls the phasing of the LCD data relative to the
LCD clock (CLCP). The NS9750 changes the data on
the opposite edge of the clock used to capture the data.
D12 R/W IHS 0x0 Invert horizontal synchronization
0CLLP pin is active high and inactive low
1CLLP pin is active low and inactive high
Inverts the polarity of the CLLP signal.
D11 R/W IVS 0x0 Invert vertical synchronization
0CLFP pin is active high and inactive low
1CLFP pin is active low and inactive high
Inverts the polarity of the CLFP signal.
D10:06 R/W ACB 0x00 AC bias pin frequency
Applies only to STN displays, which require the pixel
voltage polarity to be reversed periodically to prevent
damage due to DC charge accumulation. Program this
field with the required value minus one, to apply the
number of line clocks between each toggle of the AC
bias pin (CLAC).
This field has no effect when the LCD controller is
using TFT mode, which uses the CLAC pin as a data
enable signal.
D05 N/A Reserved N/A N/A
Bits Access Mnemonic Reset Description
Table 353: LCDTiming2 register

Registers
586
NS9750 Hardware Reference
Panel clock divider restrictions
The data path latency forces some restrictions on the usable minimum values for the
panel clock divider in STN modes:
Single panel color mode: PCD = 1 (CLCP = CLCDCLK/3)
Dual panel color mode: PCD = 4 (CLCP = CLCDCLK/6)
Single panel mono 4-bit interface mode: PCD = 2 (CLCP = CLCDCLK/4)
Dual panel mono 4-bit interface mode: PCD = 6 (CLCP = CLCDCLK/8)
Single panel mono 8-bit interface mode: PCD = 6 (CLCP = CLCDCLK/8)
Dual panel mono 8-bit interface mode: PCD = 14 (CLCP = CLCDCLK/16)
D04:00 R/W PCD 0x00 Panel clock divisor
Derives the LCD panel clock frequency CLCP from
the CLCDCLK frequency:
CLCP = CLCDCLK/(PCD+2)
For mono STN displays with a 4- or 8-bit
interface, the panel clock is a factor of four and
eight down on the actual individual pixel clock
rate.
For color STN displays, 2 2/3 pixels are output
per CLCP cycle, resulting in a panel clock of
0.375 times.
For TFT displays, the pixel clock divider can be
bypassed by setting the LCDTiming2 BCD bit
(D26).
See "Panel clock divider restrictions" on page 586 for
more information.
Bits Access Mnemonic Reset Description
Table 353: LCDTiming2 register

www.digiembedded.com
587
LCD Controller
LCDTiming3
Address: A080 000C
LCDTiming3 controls whether the line-end signal, CLLE, is enabled. When enabled, a
positive pulse, four CLCDCLK periods wide, is output on CLLE after a programmable
delay from the last pixel of each display line. If the line-end signal is disabled, it is
held permanently low.
Register bit assignment
LCDUPBASE and LCDLPBASE
Address: A080 0010 and A080 0014
LCDUPBASE and LCDLPBASE are the DMA base address registers, and program the base
address of the frame buffer.
Bits Access Mnemonic Reset Description
D31:17 N/A Reserved N/A N/A
D16 R/W LEE 0x0 LCD line-end enable
0CLLE disabled (held low)
1CLLE signal active
D15:07 N/A Reserved N/A N/A
D06:00 R/W LED 0x00 Line-end signal delay
Line-end signal delay from the rising edge of the last
panel clock (CLCP). Program this field with number of
CLCDCLK clock periods
minus 1.
Table 354: LCDTiming3 register
LED
13121110987654321015 14
Reserved
31 29 28 27 26 25 24 23 22 21 20 19 18 17 1630
Reserved LEE

Registers
588
NS9750 Hardware Reference
LCDUPBASE is used for these displays:
TFT
Single panel STN
Upper panel of dual panel STN
LCDLPBASE is used for the lower panel of dual panel STN displays.
Important:
You must initialize LCDUPBASE (and LCDLPBASE for dual panels) before
enabling the LCD controller.
The base address value optionally can be changed mid-frame, to allow double-
buffered video displays to be created. These registers are copied to the
corresponding current registers at each LCD vertical synchronization, which then
cause the LNBU bit (in the LCDStatus register; see page 593) to be set and an optional
interrupt to be generated. The interrupt can be used to reprogram the base address
when generating double-buffered video.
Register bit assignment
Bits Access Mnemonic Reset Description
D31:02 R/W LCDUPBASE 0x00000000 LCD upper panel base address
Starting address of the upper panel frame data in
memory; the address is word-aligned.
D01:00 N/A Reserved N/A N/A
Table 355: LCDUPBASE register
13121110987654321015 14
Reserved
31 29 28 27 26 25 24 23 22 21 20 19 18 17 1630
LCDUPBASE
LCDUPBASE

www.digiembedded.com
589
LCD Controller
Register bit assignment
LCDINTRENABLE
Address: A080 0018
LCDINTRENABLE is the interrupt enable register. Setting bits within this register
enables the corresponding raw interrupt LCDStatus bits to cause an interrupt to the
system.
Bits Access Mnemonic Reset Description
D31:02 R/W LCDLPBASE 0x00000000 LCD lower panel base address
Starting address of the lower panel frame data in
memory; the address is word-aligned.
D01:00 R/W Not used 0x0 Read as 0.
Table 356: LCDLPBASE register
13121110987654321015 14
Reserved
31 29 28 27 26 25 24 23 22 21 20 19 18 17 1630
LCDLPBASE
LCDLPBASE
MBERR
INTR
ENB
VCOMP
INTR
ENB
13121110987654321015 14
31 29 28 27 26 25 24 23 22 21 20 19 18 17 1630
Reserved
Reserved Not used
LNBU
INTR
ENB

Registers
590
NS9750 Hardware Reference
Register bit assignment
LCDControl register
Address: A080 001C
The LCDControl register controls the mode in which the LCD controller operates.
Register bit assignment
Bits Access Mnemonic Reset Description
D31:05 N/A Reserved N/A N/A
D04 R/W MBERRINTRENB 0x0 AHB master bus error interrupt enable.
D03 R/W VCOMPINTRENB 0x0 Vertical compare interrupt enable.
D02 R/W LNBUINTRENB 0x0 Next base update interrupt enable.
D01:00 N/A Not used 0x0 Always write 0.
Table 357: LCDINTRENABLE register
Bits Access Mnemonic Reset Description
D31:17 N/A Reserved N/A N/A
Table 358: LCDControl register
Lcd
Pwr BEBO Lcd
Dual LcdBpp Lcd
En
13121110987654321015 14
Reserved
31 29 28 27 26 25 24 23 22 21 20 19 18 17 1630
Reserved WTRMK
LcdVComp BEPO BGR
Lcd
Mono
8
Lcd
TFT
Lcd
BW

www.digiembedded.com
591
LCD Controller
D16 R/W WATERMARK 0x0 LCD DMA FIFO watermark level
0 LCD controller requests AHB bus when either
of the DMA FIFOs have at least four empty
locations.
1 LCD controller requests AHB bus when either
of the DMA FIFOs have at least eight empty
locations. (Use this setting for optimum bus
bandwidth.)
D15:14 N/A Reserved N/A N/A
D13:12 R/W LcdVComp 0x0 Generate vertical compare interrupt (VCOMP; see
"LCDStatus register" on page 593) at one of the
following:
00 Start of vertical synchronization
01 Start of back porch
10 Start of active video
11 Start of front porch
D11 R/W LcdPwr 0x0 LCD power enable
0 Power not gated through to LCD panel and
CLD[23:0] signals disabled (held low).
1 Power gated through to LCD panel and
CLD[23:0] signals enabled (active).
See "LCD power up and power down sequence
support" on page 563 for additional information.
D10 R/W BEPO 0x0 Big endian pixel ordering within a byte
0 Little endian pixel ordering within a byte.
1 Big endian pixel ordering within a byte.
The BEPO bit selects between Little and Big endian
pixel packing for 1, 2, and 4 bpp display modes; the
bit has no effect on 8 or 16 bpp pixel formats.
See "Pixel serializer" on page 569 for additional
information.
D09 R/W BEBO 0x0 Big endian byte order
0 Little endian byte order
1 Big endian byte order
D08 R/W BGR 0x0 RGB or BGR format selection
0 RGB: Normal output
1 BGR: Red and blue swapped
Bits Access Mnemonic Reset Description
Table 358: LCDControl register

Registers
592
NS9750 Hardware Reference
D07 R/W LcdDual 0x0 LCD interface is dual panel STN
0 Single panel LCD is in use.
1 Dual panel LCD is in use.
D06 R/W LcdMono8 0x0 Monochrome LCD has 8-bit interface
0 Mono LCD uses 4-bit interface.
1 Mono LCD uses 8-bit interface.
Controls whether monochrome STN LCD uses a 4-
or 8-bit parallel interface. Program this bit to 0 for
other modes.
D05 R/W LcdTFT 0x0 LCD is TFT
0 LCD is STN display; use grayscaler.
1 LCD is TFT; do not use grayscaler.
D04 R/W LcdBW 0x0 STN LCD is monochrome (black and white)
0 STN LCD is color
1 STN LCD is monochrome
This bit has no meaning in TFT mode.
D03:01 R/W LcdBpp 0x00 LCD bits per pixel
000 1 bpp
001 2 bpp
010 4 bpp
011 8 bpp
100 16 bpp
101 24 bpp (TFT panel only)
110 Reserved
111 Reserved
D00 R/W LcdEn 0x0 LCD controller enable
0 LCD signals CLLP, CLCP, CLFP, CLAC, and
CLLE disabled (held low).
1 LCD signals CLLP, CLCP, CLFP, CLAC, and
CLLE enabled (active).
See "LCD power up and power down sequence
support" on page 563 for more information about
LCD power sequencing.
Bits Access Mnemonic Reset Description
Table 358: LCDControl register

www.digiembedded.com
593
LCD Controller
LCDStatus register
Address: A080 0020
The LCDStatus register provides raw interrupt status.
On a read, the register returns three bits that can generate interrupts when
set.
On writes to the register, a bit value of 1 clears the interrupt corresponding
to that bit. Writing a 0 has no effect.
Note:
R/C indicates an access of read or clear.
Register bit assignment
Bits Access Mnemonic Reset Description
D31:05 N/A Reserved N/A N/A
D04 R/C MBERROR 0x0 AHB master bus error status
Set when the AHB master encounters a bus error
response from a slave.
D03 R/C VCOMP 0x0 Vertical compare
Set when one of the four vertical regions, selected by
the LCDControl register, is reached. (See LcdVcomp
in "LCDControl register" on page 590).
D02 R/C LNBU 0x0 LCD next address base update
This bit is mode-dependent, and is set when the
current base address registers have been updated
successfully by the next address registers.
Signifies that a new next address can be loaded if
double buffering is in use.
D01:00 N/A Reserved 0x0 N/A
Table 359: LCDStatus register
MB
ERROR VCOMP
13121110987654321015 14
31 29 28 27 26 25 24 23 22 21 20 19 18 17 1630
Reserved
Reserved ReservedLNBU

Registers
594
NS9750 Hardware Reference
LCDInterrupt register
Address: A080 0024
The LCDInterrupt register is a bit-by-bit logical AND of the LCDStatus register and the
LCDINTRENABLE register. Interrupt lines correspond to each interrupt. A logical OR of
all interrupts is provided to the system interrupt controller.
Register bit assignment
LCDUPCURR and LCDLPCURR
Address: A080 0028 and A080 002C
The LCDUPCURR and LCDLPCURR registers contain an approximate value of the upper
and lower panel data DMA addresses when read. The registers can change at any
time, and therefore can be used only as a mechanism for coarse delay.
Bits Access Mnemonic Reset Description
D31:05 N/A Reserved N/A N/A
D04 R MBERRORINTR 0x0 AHB master bus error interrupt status bit.
D03 R VCOMPINTR 0x0 Vertical compare interrupt status bit.
D02 R LNBUINTR 0x0 LCD next base address update interrupt status
bit.
D01:00 N/A Reserved N/A N/A
Table 360: LCDInterrupt register
MB
ERROR
INTR
VCOMP
INTR
13121110987654321015 14
31 29 28 27 26 25 24 23 22 21 20 19 18 17 1630
Reserved
Reserved Reserved
LNBU
INTR

www.digiembedded.com
595
LCD Controller
Register bit assignment
Register bit assignment
LCDPalette register
Address A080 0200 – 03FC
LCDPalette registers contain 256 palette entries organized as 128 locations of two
entries per word.
Only TFT displays use all of the palette entry bits.
Bits Access Mnemonic Reset Description
D31:00 R LCDUPCURR X LCD upper panel current address value.
Table 361: LCDUPCURR register
Bits Access Mnemonic Reset Description
D31:00 R LCDLPCURR X LCD lower panel current address value.
Table 362: LCDLPCURR register
13121110987654321015 14
31 29 28 27 26 25 24 23 22 21 20 19 18 17 1630
LCDUPCURR
LCDUPCURR
13121110987654321015 14
31 29 28 27 26 25 24 23 22 21 20 19 18 17 1630
LCDLPCURR
LCDLPCURR

Registers
596
NS9750 Hardware Reference
Each word location contains two palette entries, which means that 128 word
locations are used for the palette.
When configured for little endian byte ordering, bits [15:00] are the lower-
numbered palette entry and bits [31:16] are the higher-numbered palette
entry.
When configured for big endian byte ordering, bits [31:16] are the lower-
numbered palette entry and bits [15:00] are the higher-numbered palette
entry.
Register bit assignment
Bits Access Mnemonic Reset Description
D31 R/W Int0 N/A Intensity/unused
Can be used as the least significant bit of the R, G, and B
inputs to a 6:6:6 TFT display, doubling the number of
colors to 64K, where each color has two different
intensities.
D30:26 R/W B[4:0] N/A Blue palette data
For STN color displays, only the four most
significant bits (04:01) are used.
Not used for monochrome displays.
D25:21 R/W G[4:0] N/A Green palette data
For STN color displays, only the four most
significant bits (04:01) are used.
Not used for monochrome displays.
Table 363: LCDPalette register
13121110987654321015 14
Int1
31 29 28 27 26 25 24 23 22 21 20 19 18 17 1630
Int0 B[4:0] G[4:0] R[4:0]
B[4:0] G[4:0] R[4:0]

www.digiembedded.com
597
LCD Controller
D20:16 R/W R[4:0] N/A Red palette data
For STN color displays, only the four most
significant bits (04:01) are used.
Used for monochrome displays.
D15 R/W Int1 N/A Intensity bit
Can be used as the least significant bit of the R, G, and B
inputs to a 6:6:6 TFT display, doubling the number of
colors to 64K, where each color has two different
intensities.
D14:10 R/W B[4:0] N/A Blue palette data
For STN color displays, only the four most
significant bits (04:01) are used.
Not used for monochrome displays.
D09:05 R/W G[4:0] N/A Green palette data
For STN color displays, only the four most
significant bits (04:01) are used.
Not used for monochrome displays.
D04:00 R/W R[4:0] N/A Red palette data
For STN color displays, only the four most
significant bits (04:01) are used.
Used for monochrome displays.
Bits Access Mnemonic Reset Description
Table 363: LCDPalette register

Interrupts
598
NS9750 Hardware Reference
Interrupts
The LCD controller drives a single interrupt back to the system, from four interrupt
sources.
Each of the three individual maskable interrupt sources is enabled or disabled by
changing the mask bits in the LCDINTRENABLE register. The status of the individual
interrupt sources can be read from the LCDStatus register.
The interrupt sources are described next.
MBERRORINTR — Master bus error interrupt
The master bus error interrupt is asserted when an error response is received by the
master interface during a transaction with a slave. When such an error occurs, the
master interface enters an error state and remains in this state until the error is
cleared (error clearance has been signalled to the master). When the respective
interrupt service routine has completed, the master bus error interrupt can be
cleared by writing a 1 to the MBERROR bit in the LCDStatus register. This action
releases the master interface from its error state to the start of the frame state,
allowing a fresh frame of data display to be initiated.
VCOMPINTR — Vertical compare interrupt
The vertical compare interrupt is asserted when one of the four vertical display
regions, selected using the LCDControl register, is reached. The interrupt can occur
at the beginning of one of the following:
Vertical synchronization
Back porch
Active video
Front porch
This interrupt can be cleared by writing a 1 to the Vcomp bit in the LCDStatus
register.

www.digiembedded.com
599
LCD Controller
LBUINTR — Next base address update interrupt
The LCD next base address update interrupt is asserted when either the LCDUPBASE
or LCDLPBASE values have been transferred to the LCDUPCURR or LCDLPCURR
incrementers (respectively). This tells the system that it is safe to update the
LCDUPBASE or LCDLPBASE registers with new frame base addresses, if required.
This interrupt can be cleared by writing a 1 to the LNBU bit in the LCDStatus register.

Interrupts
600
NS9750 Hardware Reference

601
Serial Control Module: UART
CHAPTER 13
The NS9750 ASIC supports four independent universal asynchronous/synchronous
receiver/transmitter channels. Each channel supports several modes, conditions, and
formats.

Features
602
NS9750 Hardware Reference
Features
Each channel supports these features:
DMA transfers to and from system memory
Independent programmable bit-rate generator
High speed data transfer: 1.8432 Mbps (asynchronous)
32-byte TX FIFO
32-Byte RX FIFO
Programmable data formats
–5 to 8 data bits
–Odd, even, or no parity
–1, 2 stop bits
Programmable channel modes
–Normal
–Loopback
–Remote loopback
–Control signal support: RTS, CTS, DTR, DSR, DCD, RI
Maskable interrupt conditions
–Receive FIFO ready
–Receive FIFO half full
–Transmit FIFO ready
–Transmit FIFO half empty
–CTS, DSR, DCD, RI state change detection
Multi-drop capable

www.digiembedded.com
603
Serial Control Module: UART
Figure 93 shows the structure of the serial module.
Figure 93: Serial Module structure
Bit-rate generator
Each serial channel supports an independent programmable bit-rate generator. The
bit-rate generator runs both the transmitter and receiver of a given channel (there is
no split speed support).
You can configure the bit-rate generator to use external clock input or internal
system timing as its timing reference. This allows for a wider range of possible bit-
rates.
Table 364 describes all possible clock reference sources used by the bit-rate
generator.
Bit Rate
Generator
Receive
Fifo
Transmit
Fifo
Config
Receive
State
Machine
Transmit
State
Machine

UART mode
604
NS9750 Hardware Reference
UART mode
Many applications require a simple mechanism for sending low-speed information
between two pieces of equipment. The universal asynchronous/synchronous
receiver/transmitter (UART) protocol is the de facto standard for simple serial
communications. The protocol does not require sending clock information between
the two parties; rather, the UART receiver uses an over-sampling technique to find
the bit-level framing of the UART protocol. The UART framing structure is as follows:
Start bit: 0
Data bits: 5, 6, 7, or 8
Parity: Odd, even, or no parity
Stop bits: 1 or 2
Because the transmitter and receiver operate asynchronously, there is no need to
connect transmit and receive clocks between them. Instead, the receiver over-
samples the receive data stream by a factor of 16. During synchronization, the
Name Description
X1_SYS_OSC/M The frequency of the external crystal oscillator divided by 2 or 4.
The divisor is 2 when the PLLND field in the PLL Configuration register is at
least 0x13, producing a nominal frequency of 14.7456 MHz.
The divisor is 4 when PLLND is less than 0x13, producing a nominal frequency
of 7.3728 MHz.
See the System Control Module chapter for information about the PLL Configuration
register.
BCLK The clock source for all peripherals that are attached to the BBus. The frequency of
BCLK is the AHB clock frequency divided by 2.
ExtRxClk External receive clock on GPIO pins gpio[6], gpio[14], gpio[22], and gpio[26] for
serial ports B, A, C, and D, respectively.
ExtTxClk External transmit clock on GPIO pins gpio[7], gpio[15], gpio[23], and gpio[27] for
serial ports B, A, C, and D, respectively.
Table 364: Bit-rate generation clock sources

www.digiembedded.com
605
Serial Control Module: UART
receiver waits for the start bit. When it finds the high-to-low transition, the receiver
counts 8 sample times and uses this point as the bit-center for all remaining bits in
the UART frame. Each bit-time is 16 clock ticks apart.
When the UART is not transmitting data, it transmits a continuous stream of ones —
referred to as the IDLE condition. When data transmission begins, the transmitter
sends the start bit and the receiver is enabled.
You can configure the UART to perform the following functions:
Enable the transmitter using the CTS handshaking signal. In this mode, the
transmitter cannot start a new UART data frame unless CTS is active. If CTS
is dropped anywhere in the middle of a UART data frame, the current
character is completed and the next character is stalled.
Signal its receiver FIFO status using the RTS handshaking signal. When the
receive FIFO has only four characters of available space, the RTS signal is
dropped. The RTS and CTS pairs can be used for hardware flow control.
FIFO management
Data flow between a serial controller and memory occurs through the FIFO blocks
within each serial controller module. Each serial controller provides both a 32-byte
transmit FIFO and a 32-byte receive FIFO. Each FIFO is arranged as eight lines of four
bytes to facilitate data transfer across BBus. Both the transmit and receive FIFOs are
accessed using the Serial Channel B/A/C/D FIFO registers.
Transmit FIFO interface
The processor can write either 1, 2, 3, or 4 bytes at a time to the transmit FIFO. The
number of bytes written is controlled by the data size defined by the HSIZE field on
the AMBA AHB bus.
When the system is configured to operate in big endian mode, the most
significant bytes in the word written to the FIFO are transmitted first. For
example, the long word 0x11223344 results in the character 0x11 being
transmitted first, and 0x44 being transmitted last.

FIFO management
606
NS9750 Hardware Reference
When the system is configured to operate in little endian mode, the least
significant bytes in the word written to the FIFO are transmitted first. For
example, the long word 0x11223344 results in the character 0x44 being
transmitted first, and 0x11 being transmitted last.
Processor interrupts vs. DMA
The transmit FIFO can be filled using processor interrupts or the DMA controller.
Using processor interrupts
The processor can write one long word (4 bytes) of data to the transmit FIFO when
the TRDY field in Serial Channel B/A/C/D Status Register A (see "Serial Channel B/A/
C/D Status Register A," beginning on page 617) is active high. If the THALF field in
Serial Channel B/A/C/D Status Register A is active high, the processor can write four
long words (16 bytes) of data to the transmit FIFO. To facilitate an interrupt when
either the TRDY or THALF status bits are active, the processor can set one or both of
the corresponding interrupt enables (in "Serial Channel B/A/C/D Control Register A,"
beginning on page 611).
Using the DMA controller
When using the DMA controller, the processor need not interface with any of the
serial port registers for data flow; rather, the processor must interface with the DMA
channel registers and DMA buffer descriptor block. To facilitate the use of transmit
DMA, the EXTDMA field in Serial Channel B/A/C/D Control Register A must be set
active high. When the ETXDMA field is set active high, disable the serial transmitter
interrupts.
Receive FIFO interface
The receive FIFO presents up to four bytes of data at a time to the processor
interface. The number of valid bytes found in the next read of the FIFO is defined by
the information in the RXFDB field (in "Serial Channel B/A/C/D Status Register A" on
page 617).
When the system is configured to operate in big endian mode, the most
significant bytes in the word written to the FIFO are read first. For
example, the long word 0x11223344 results in the character 0x11 being read
first, and 0x44 being read last.

www.digiembedded.com
607
Serial Control Module: UART
When the system is configured to operate in little endian mode, the least
significant bytes in the word written to the FIFO are read first. For
example, the long word 0x11223344 results in the character 0x44 being read
first, and 0x11 being read last.
When reading from the receive FIFO, the processor must perform a long word read
operation. Each time a read cycle to the receive FIFO is performed, the receive FIFO
advances to the next long word entry. The processor cannot read individual bytes
from the same FIFO long word entry.
Processor interrupts vs. DMA
The receive FIFO can be emptied using processor interrupts or the DMA controller.
Using processor interrupts
The processor can read one long word (4 bytes) of data from the receive FIFO when
the RRDY field (in "Serial Channel B/A/C/D Status Register A" on page 617) is set
active high. The long word read may have 1, 2, 3, or 4 bytes of valid data within the
word. The number of valid bytes is determined by the bit encoding in the RXFDB field
in Serial Channel B/A/C/D Status Register A. The RXFDB field must be read before the
FIFO Data register is read.
The RBC bit in Serial Channel B/A/C/D Status Register A indicates that a receive data
buffer has been closed and receiver status can be read from this register. Before
additional data can be read from the FIFO, the RBC bit must be acknowledged by
writing a 1 to the same bit position in Serial Channel B/A/C/D Status Register A.
These steps provide the recommended process flow for the serial port receiver
interrupt service routine:
1Read Serial Channel B/A/C/D Status Register A.
2If RRDY is true:
aRead the data FIFO.
bUse the RXFDB field to pick out valid bytes.
3If RBC is true:
aRecord receiver buffer closed status (if you want to).
bWrite a 1 to the RBC bit position in Serial Channel B/A/C/D Status register
A.
cRead Serial Channel B/A/C/D Status Register A again.

Serial port performance
608
NS9750 Hardware Reference
To facilitate an interrupt when either the RRDY or RBC status bits are active, the
processor must set one or both of the corresponding interrupt enables in Serial
Channel B/A/C/D Control Register A.
Using the DMA controller
When using DMA, the processor need not interface with any of the serial port
registers for data flow; rather, the processor must interface with the DMA channel
registers and the DMA buffer descriptor block. To facilitate use of transmit DMA, the
ERXDMA field in Serial Channel B/A/C/D Control register A must be set active high.
When ERXDMA is set active high, disable the serial receiver interrupts.
Serial port performance
The serial ports have a finite performance limit on their ability to handle various
serial protocols. The performance is limited by the speed of the SYSCLK operating the
NS9750 ASIC. The configured speed for the internal PLL defines the BCLK rate; for
UART (x8), the serial port maximum rate is 1834200 baud, for UART (x16), the serial
port maximum rate is 921600 baud, and for UART (x32), the serial port maximum rate
is 460800 baud.
Serial port control and status registers
The configuration registers for serial controller B are located at 0x9020_0000; the
configuration registers for serial controller A are located at 0x9020_0040. Table 365
shows a single, two-channel address map for serial controllers B and A.
All configuration registers must be accessed as 32-bit words and as single accesses
only. Bursting is not allowed.
Address Description
9020 0000 Channel B Control Register A
9020 0004 Channel B Control Register B
Table 365: Serial channel B & A configuration registers

www.digiembedded.com
609
Serial Control Module: UART
9020 0008 Channel B Status Register A
9020 000C Channel B Bit-Rate register
9020 0010 Channel B FIFO Data register
9020 0014 Channel B Receive Buffer Gap Timer
9020 0018 Channel B Receive Character Gap Timer
9020 001C Channel B Receive Match register
9020 0020 Channel B Receive Match Mask register
9020 0034 Channel B Flow Control register
9020 0038 Channel B Flow Control Force register
9020 0040 Channel A Control Register A
9020 0044 Channel A Control Register B
9020 0048 Channel A Status Register A
9020 004C Channel A Bit-Rate register
9020 0050 Channel A FIFO Data register
9020 0054 Channel A Receive Buffer Gap Timer
9020 0058 Channel A Receive Character Gap Timer
9020 005C Channel A Receive Match register
9020 0060 Channel A Receive Match Mask register
9020 0074 Channel A Flow Control register
9020 0078 Channel A Flow Control Force register
Address Description
Table 365: Serial channel B & A configuration registers

Serial port control and status registers
610
NS9750 Hardware Reference
The configuration registers for serial controller C are located at 0x9030_0000; the
configuration registers for serial controller D are located at 0x9030_0040. Table 366
shows a single, two-channel address map for serial controllers C and D.
Address Description
9030 0000 Channel C Control Register A
9030 0004 Channel C Control Register B
9030 0008 Channel C Status Register A
9030 000C Channel C Bit-Rate register
9030 0010 Channel C FIFO Data register
9030 0014 Channel C Receive Buffer Gap Timer
9030 0018 Channel C Receive Character Gap Timer
9030 001C Channel C Receive Match register
9030 0020 Channel C Receive Match Mask register
9030 0034 Channel C Flow Control register
9030 0038 Channel C Flow Control Force register
9030 0040 Channel D Control Register A
9030 0044 Channel D Control Register B
9030 0048 Channel D Status Register A
9030 004C Channel D Bit-Rate register
9030 0050 Channel D FIFO Data register
9030 0054 Channel D Receive Buffer Gap Timer
9030 0058 Channel D Receive Character Gap Timer
9030 005C Channel D Receive Match register
9030 0060 Channel D Receive Match Mask register
9030 0074 Channel D Flow Control register
9030 0078 Channel D Flow Control Force register
Table 366: Serial channel C & D configuration registers

www.digiembedded.com
611
Serial Control Module: UART
Serial Channel B/A/C/D Control Register A
Address: 9020 0000 / 0040
9030 0000 / 0040
There are two Serial Channel B/A/C/D Control Registers A within each two-channel
serial controller module.
Register bit assignment
Bits Access Mnemonic Reset Description
D31 R/W CE 0 Channel enable
0 Resets the port and the data FIFOs (disables the
channel)
1 Enables a serial channel operation
The CE field must not be set until all control bits in Serial
Channel Control Register A, Control Register B, and Bit-
rate register have been defined.
D30 R/W BRK 0 Send break
Forces a break condition in UART mode. While BRK is
set to 1, the UART transmitter outputs a logic 0 or a space
condition on the TXD output signal.
D29 R/W STICKP 0 Stick parity
Can be used to force the UART parity field to a certain
state as defined by the EPS field (see D28), instead of a
parity bit calculated against the data word. STICKP
applies only when the PE field (see D27) is also set to 1.
Set STICKP to 1 to force transmission of the static parity
value.
Table 367: Serial Channel B/A/C/D Control Register A
RIE ERX
DMA RIC TIC ETX
DMA
13121110987654321015 14
31 29 28 27 26 25 24 23 22 21 20 19 18 17 1630
STICK
PEPS STOPPE WLS CTSTX RTSRX RL LL Not used DTR RTS
CE BRK
Not used

Serial port control and status registers
612
NS9750 Hardware Reference
D28 R/W EPS 0 Even parity select
0 Odd parity
1 Even parity
Determines whether the serial channel uses odd or even
parity when calculating the parity bit in UART mode.
When the STICKP field is set, EPS defines the static state
for the parity bit.
D27 R/W PE 0 Parity enable
Enables/disables parity generation/checking for the
UART transmitter and receiver. The transmitter generates
proper parity. The receiver checks for proper parity. If the
receiver encounters a bad parity bit, the RPE field is set in
the Serial Channel B/A/C/D Status Register A (see
page 620).
D26 R/W STOP 0 Stop bits
0 1 stop bit
1 2 stop bits
Determines the number of stop bits in each UART
transmitter.
D25:24 R/W WLS 00 Word length select
00 5 bits
01 6 bits
10 7 bits
11 8 bits
Determines the number of data bits in each UART data
word.
D23 R/W CTSTX 0 Activate clear to send
Supports hardware handshaking. When CTSTX is set, the
transmitter operates only when the external CTS signal is
in the active state. An external device, then, can use CTS
to temporarily stall data transmission.
D22 R/W RTSRX 0 Activate ready to send
Supports hardware handshaking. When RTSRX is set, the
RTS output provides the receiver FIFO almost-full
condition. When the receiver FIFO backs up, the RTS
signal is dropped. The RTS output stalls an external
transmitter from delivering data.
Bits Access Mnemonic Reset Description
Table 367: Serial Channel B/A/C/D Control Register A

www.digiembedded.com
613
Serial Control Module: UART
D21 R/W RL 0 Remote loopback
Provides a remote loopback feature.
When RL is set to 1, the TXD transmit output is connected
to the RXD receive input. The RL field immediately
echoes receive data back as transmit data.
This field is used primarily as a test vehicle for external
data equipment.
D20 R/W LL 0 Local loopback
Provides an internal local loopback feature.
When LL is set to 1, the internal receive data stream is
connected to the TXD output signal. LL connects the
serial channel receiver directly to the serial channel
transmitter.
This field is used primarily as a test vehicle for the serial
channel driver firmware.
D19:18 R/W Not used 00 This field should be written to 0.
D17 R/W DTR 0 Data terminal ready
Controls the state of the external data terminal ready
signal.
Setting DTR to 1 causes the DTR output to go active.
Setting DTR to 0 causes the DTR output to go
inactive.
D16 R/W RTS 0 Request-to-send
Controls the state of the external request to send signal.
Setting RTS to 1 causes the RTS output to go active.
Setting RTS to 0 causes the RTS output to go
inactive.
D15:12 R/W Not used 0x0 This field should be written to 0.
D11:09 R/W RIE 0x00 Receive interrupt enable
0 Disables the interrupt
1 Enables the interrupt
Allows you to enable interrupts for different receive errors
and conditions.
[11] Receive register ready
[10] Receive FIFO half-full
[09] Receive buffer closed
Bits Access Mnemonic Reset Description
Table 367: Serial Channel B/A/C/D Control Register A

Serial port control and status registers
614
NS9750 Hardware Reference
Serial Channel B/A/C/D Control Register B
Address: 9020 0004 / 0044
9030 0004 / 0044
There are two Serial Channel B/A/C/D Control Registers B within each two-channel
serial controller module.
D08 R/W ERXDMA 0 Enable receive DMA
Enables the receiver to interact with a DMA channel.
The channel is configured to operate in DMA mode when
ERXDMA is set to 1. In DMA mode, the DMA controller
empties the receive data FIFO and delivers the data to
memory. The receive status information from Status
Registers B and C are moved automatically to the receive
DMA buffer descriptor.
This bit is cleared to pause the receiver.
D07:05 R/W RIC 000 Receiver interrupt condition
Defines the interrupt enables for a receiver interrupt:
[7] Change in DCD interrupt enable
[6] Change in RI interrupt enable
[5] Change in DSR interrupt enable
D04:01 R/W TIC 0x0 Transmitter interrupt condition
Defines the interrupt enables for a transmitter interrupt:
[4] Change in CTS interrupt enable
[3] Transmit register empty interrupt enable
[2] Transmit FIFO half-empty interrupt enable
[1] Transmit buffer closed interrupt enable
D00 R/W ETXDMA 0 Enable transmit DMA
Enables the transmitter to interact with a DMA channel.
The channel is configured to operate in DMA mode when
ETXDMA is set to 1. In DMA mode, the DMA controller
loads the transmit data FIFO from memory. The transmit
status information from Status Register C is moved
automatically to the transmit DMA buffer descriptor.
This bit is cleared to pause the transmitter.
Bits Access Mnemonic Reset Description
Table 367: Serial Channel B/A/C/D Control Register A

www.digiembedded.com
615
Serial Control Module: UART
Reserved Reserved
13121110987654321015 14
31 29 28 27 26 25 24 23 22 21 20 19 18 17 1630
RCGTRBGT MODE Not used
BIT
ORDR
RDM
Not used
Not used
RTSTX Not
used

Serial port control and status registers
616
NS9750 Hardware Reference
Register bit assignment
Bits Access Mnemonic Reset Description
D31:28 R/W RDM 0x0 Enable receive data match
[31] RDM1
[30] RDM2
[29] RDM3
[28] RDM4
Enables the receive data match comparators.
A receive data match comparison detection can be used to
close the current receive buffer descriptor. The last byte in
the current receive data buffer contains the match
character. Each of these bits enables the respective byte
found in the Receive Match register.
D27 R/W RBGT 0 Receive buffer GAP timer
Detects the maximum allowed time from when the first
byte is placed into the receive data buffer and when the
receive data buffer is closed.
When RBGT is set to 1, the BGAP field in Serial Channel
B/A/C/D Status Register A is set when the timeout value
defined in the Receive Buffer GAP Timer register has
expired.
D26 R/W RCGT 0 Receive character GAP timer
Detects the maximum allowed time from when the last
byte is placed into the receive data buffer and when the
data buffer is closed.
When RCGT is set to 1, the CGAP field in Serial Channel
B/A/C/D Status Register A is set when the timeout value
defined in the Receive Character GAP Timer register has
expired.
D25:22 R/W Not used 0 Must be written as 0.
D21:20 R/W MODE 00 Serial channel mode
00 UART mode
01 Reserved
10 SPI master mode
11 SPI slave mode
Configures the serial channel to operate in UART or SPI
mode. The MODE field must be set before the CE bit in
Serial Channel B/A/C/D Control Register A is set to 1.
Table 368: Serial Channel B/A/C/D Control Register B

www.digiembedded.com
617
Serial Control Module: UART
Serial Channel B/A/C/D Status Register A
Address: 9020 0008 / 0048
9030 0008 / 0048
The fields in Serial Channel B/A/C/D Status Register A operate differently when DMA
mode is used. Many fields are not required for DMA mode, as they are copied to the
status field in the DMA buffer descriptor. See the discussion of the DMA Buffer
Descriptor register status field in the BBus DMA Controller chapter.
D19 R/W BITORDR 0 Bit ordering
0 Bits are processed LSB first, MSB last
1 Bits are processed MSB first, LSB last
Controls the order in which bits are transmitted and
received in the Serial Shift register.
D18:16 R/W Not used 0 Must be written as 0.
D15 R/W RTSTX 0 Enable active RTS only while transmitting
Controls the RTS indicator.
When RTSTX is set, the RTS output goes active only
when the transmitter is actively sending a transmit
character.
RTSTX allows external hardware to use the RTS signal as
a transmit line driver enable signal in multi-drop
applications.
Note: The RTS field in Serial Channel Control
Register A must also be set. If the RTSRX field
in Serial Channel Control Register A is set,
however, do not set this — the RTSTX —
field.
D14:12 R/W Not used 000 Must be written as 0.
D11:06 N/A Reserved N/A N/A
D05 R/W Not used 0 Must be written as 0.
D04:00 N/A Reserved N/A N/A
Bits Access Mnemonic Reset Description
Table 368: Serial Channel B/A/C/D Control Register B

Serial port control and status registers
618
NS9750 Hardware Reference
Bits Access Mnemonic Reset Description
D31:28 R MATCH 0x0 Match bit
[31] Match1
[30] Match2
[29] Match3
[28] Match4
Set when a match character in the Receive Match register
is configured at the same time that the enable receive data
match bit is set in Serial Channel Control Register B (see
"RDM" on page 616). The match bit indicates that a data
match was found in the receive data stream, and the
current receive data buffer has been closed. The last
character in the receive data buffer contains the actual
match character found.
In DMA mode, the MATCH field is copied to bits [15:12]
in the DMA buffer descriptor.
D27 R BGAP 0 Buffer GAP timer
Set when the receive buffer GAP timer is set in Serial
Channel Control Register B (see "RBGT" on page 616)
and the timeout value defined in the Receive Buffer GAP
Timer register has expired. This bit indicates that the
maximum allowed time has passed since the first byte was
placed into the receive data buffer. The receive data buffer
is closed under this condition.
In DMA mode, this field is copied to bit [11] in the DMA
buffer descriptor.
Table 369: Serial Channel B/A/C/D Status Register A
CTSI T
EMPTY
13121110987654321015 14
31 29 28 27 26 25 24 23 22 21 20 19 18 17 1630
CGAPBGAP RXFDB DCD
Match Not used
RBRK DSRI THALF
1234
RI DSR CTS
RFE RPE ROVER RRDY RHALF RBC RFS DCDI RII TRDY Not
used

www.digiembedded.com
619
Serial Control Module: UART
D26 R CGAP 0 Character GAP timer
Set when the enable receive character GAP timer is set in
Serial Channel Control Register B (see "RCGT" on page
616) and the timeout value defined in the Receive
Character GAP Timer register (see "Serial Channel B/A/
C/D Receive Character GAP Timer" on page 632) has
expired. This bit indicates that the maximum allowed time
has passed since the previous byte was placed into the
receive data buffer. The receive data buffer is closed under
this condition.
In DMA mode, this field is copied to bit [10] in the DMA
buffer descriptor.
25:22 R Not used 0x0 This field is always read as 0x0.
D21:20 R RXFDB 00 Receive FIFO data available
00 Full word
01 One byte
10 Half word
11 Three bytes
This field is valid only when RRDY = 1.
Identifies the number of valid bytes contained in the next
long word to be read from the Serial Channel FIFO Data
register. The next read of the FIFO can contain one, two,
three, or four valid bytes of data. This field must be read
before the FIFO is read to determine which bytes of the 4-
byte long word contain valid data.
Normal endian byte ordering rules apply to the Serial
Channel FIFO Data register.
D19 R DCD 0 Data carrier detect
0 Inactive
1 Active
Indicates the current state of the EIA data carrier detect
signal.
D18 R RI 0 Ring indicator
0 Inactive
1 Active
Indicates the current state of the EIA ring indicator signal.
Bits Access Mnemonic Reset Description
Table 369: Serial Channel B/A/C/D Status Register A

Serial port control and status registers
620
NS9750 Hardware Reference
D17 R DSR 0 Data set ready
0 Inactive
1 Active
Indicates the current state of the EIA data set ready signal.
D16 R CTS 0 Clear to send
0 Inactive
1 Active
Indicates the current state of the EIA clear-to-send signal.
D15 R RBRK 0 Receive break condition
Indicates that a receive break condition has been found.
The receive data buffer is closed under this condition.
In DMA mode, this field is copied to bit [3] in the DMA
buffer descriptor.
D14 R RFE 0 Receive framing error
Indicates that a receive framing error condition has been
found. The receive buffer is closed under this condition.
In DMA mode, this field is copied to bit [2] in the DMA
buffer descriptor.
D13 R RPE 0 Receive parity error
Indicates that a receive parity error has been found. The
receive data buffer is closed under this condition.
In DMA mode, this field is copied to bit [1] in the DMA
buffer descriptor.
Bits Access Mnemonic Reset Description
Table 369: Serial Channel B/A/C/D Status Register A

www.digiembedded.com
621
Serial Control Module: UART
D12 R ROVER 0 Receive overrun
Indicates that a receive overrun error condition has been
found.
An overrun condition indicates that the FIFO was full
while data needed to be written by the receiver. When the
FIFO is full, any new receive data is discarded; the
contents of the FIFO prior to the overrun condition remain
the same. The receive data buffer is closed under this
condition.
In DMA mode, this field is copied to bit [0] in the DMA
buffer descriptor.
Be aware:
The overrun status may not be captured properly in the
status FIFO for a serial RX FIFO overrun. if this situation,
the overrun condition does not result in a buffer closure
and the overrun status bit is not set properly when the
receive data is read from the FIFO.
D11 R RRDY 0 Receive register ready
Indicates that data is available to be read from the FIFO
Data register. Before reading the FIFO Data register, the
RXFDB field in this (Serial Channel Status Register A)
register (see D21:20) must be read to determine how many
active bytes are available during the next read of the FIFO
Data register.
RRDY typically is used only in interrupt-driven
applications; this field is not used for DMA operation. The
RRDY status condition can be programmed to generate an
interrupt by setting the corresponding IE bit in Serial
Channel Control Register A.
The RRDY bit is never active when the RBC (D09) bit is
active. The RBC bit must be acknowledged by writing a 1
to the same bit position in this register to activate the
RRDY bit. When the receiver is configured to operate in
DMA mode, hardware automatically handles the interlock
between RBC and RRDY.
Bits Access Mnemonic Reset Description
Table 369: Serial Channel B/A/C/D Status Register A

Serial port control and status registers
622
NS9750 Hardware Reference
D10 R RHALF 0 Receive FIFO half full
Indicates that the receive data FIFO contains at least 20
bytes (5 lines).
RHALF typically is used only in interrupt-driven
applications; this field is not used for DMA operation. The
RHALF status condition can be programmed to generate
an interrupt by setting the corresponding IE bit in Serial
Channel Control Register A.
D09 R RBC 0 Receive buffer closed
Indicates a receive buffer closed condition. Hardware
automatically acknowledges this field when the receiver is
configured to operate in DMA mode. The RBC status
condition can be programmed to generate an interrupt by
setting the corresponding IE bit in Serial Channel Control
Register A.
While the RBC field is active, the RRDY field is not
active. To activate RRDY (to read the data FIFO), the
RBC bit must be acknowledged by writing a 1 to the RBC
field. This interlock between RBC and RRDY allows the
firmware driver to read the status bits in Serial Channel
Status Register A or Status Register B. When operating in
DMA mode, hardware automatically handles the interlock
between RBC and RRDY.
D08 R RFS 0 Receive FIFO status
Reflects the current state of the receive FIFO. When set to
1, the receive FIFO has room for only one more line of
data.
D07 RW1TC DCDI 0 Change in DCD
Indicates a state change in the EIA data carrier detect
signal.
A 1 indicates that a state change has occurred. This field is
asserted only when the corresponding IE bit — RIC field,
D[07] — is set to 1 in Serial Channel Control Register A.
D06 R RII 0 Change in RI
Indicates a state change in the EIA ring indicator signal.
A 1 indicates that a state change has occurred. This field is
asserted only when the corresponding IE bit — RIC field,
D[06] — is set to 1 in Serial Channel Control Register A.
Bits Access Mnemonic Reset Description
Table 369: Serial Channel B/A/C/D Status Register A

www.digiembedded.com
623
Serial Control Module: UART
D05 R DSRI 0 Change in DSR
Indicates a state change in the EIA data set ready signal.
A 1 indicates that a state change has occurred. This field is
asserted only when the corresponding IE bit — RIC field,
D[05] — is set to 1 in Serial Channel Control Register A.
D04 R CTSI 0 Change in CTS
Indicates a state change in the EIA clear-to-send signal.
A 1 indicates that a state change has occurred. This field is
asserted only when the corresponding IE bit — TIC field,
D[04] — is set to 1 in Serial Channel Control Register A.
D03 R TRDY 0 Transmit register empty
Indicates that data can be written to the FIFO Data
register. TRDY typically is used only in interrupt-driven
applications; this field is not used for DMA operation. The
TRDY status condition can be programmed to generate an
interrupt by setting the corresponding IE bit in Serial
Channel Control Register A.
D02 R THALF 0 Transmit FIFO half empty
Indicates that the transmit data FIFO contains room for at
least 16 bytes. THALF typically is used only in interrupt-
driven applications; this field is not used for DMA
operation.
The THALF status condition can be programmed to
generate an interrupt by setting the corresponding IE bit in
Serial Channel Control Register A.
D01 R Not used N/A Must be written to 0.
D00 R TEMPTY 0 Transmit FIFO empty
Indicates that the transmit data FIFO currently is empty.
TEMPTY simply reports the status of the FIFO; this bit
does not indicate that the character currently in the
Transmit Shift register has been transmitted.
Bits Access Mnemonic Reset Description
Table 369: Serial Channel B/A/C/D Status Register A

Serial port control and status registers
624
NS9750 Hardware Reference
Serial Channel B/A/C/D Bit-rate register
Address: 9020 000C / 004C
9030 000C / 004C
The Serial Channel B/A/C/D Bit-rate register contains the serial channel timing
reference control bits and the data rate control bits.
Register bit assignment
Bits Access Mnemonic Reset Description
D31 R/W EBIT 0 Bit-rate generator enable
Enables the internal bit-rate generator when set
to 1.
D30 R/W TMODE 0 Timing mode
Must be set to 1. Use the additional timing configuration
provided by the TDCR and RDCR fields (D[20:19] and
D[18:17] in this register) to configure the channel for 1x,
8x, 16x, or 32x mode.
D29 R/W RXSRC 0 Receive timing source
0 Internal
1 External (input using GPIO pin)
Controls the source of the receiver clock. The receive
clock can be provided by an internal source selected using
the RICS field (see D15).
As an alternative, the receiver clock can be provided by an
input on GPIO pins gpio[6], gpio[14], gpio[22], and
gpio[26] for serial ports B, A, C, and D, respectively.
Table 370: Serial Channel B/A/C/D Bit-rate register
13121110987654321015 14
Not
used N (divisor value)
31 29 28 27 26 25 24 23 22 21 20 19 18 17 1630
RXSRC TX
SRC
TX
EXT
RX
EXT CLKMUX TXC
INV
RXC
INV Rsvd TDCR Not
used
EBIT T
MODE RDCR

www.digiembedded.com
625
Serial Control Module: UART
D28 R/W TXSRC 0 Transmit clock source
0 Internal
1 External (input using GPIO pin)
Controls the source of the transmitter clock. The
transmitter clock can be provided by an internal source
selected using the TICS field (see D16).
As an alternative, the transmitter clock can be provided by
an input on GPIO pins gpio[7], gpio[15], gpio[23], and
gpio[27] for serial ports B, A, C, and D, respectively.
D27 R/W RXEXT 0 Drive receive clock external
0 Disable
1 Enable
Enables the receiver clock to be driven on GPIO pins
gpio[6], gpio[14], gpio[22], and gpio[26] for serial ports
B, A, C, and D, respectively.‘
D26 R/W TXEXT 0 Drive transmit clock external
0 Disable
1 Enable
Enables the transmitter clock to be driven on GPIO pins
gpio[7], gpio[15], gpio[23], gpio[27] for serial ports B, A,
C, and D, respectively.
Bits Access Mnemonic Reset Description
Table 370: Serial Channel B/A/C/D Bit-rate register

Serial port control and status registers
626
NS9750 Hardware Reference
D25:24 R/W CLKMUX 00 Bit-rate generator clock source
Controls the bit-rate generator clock source. The bit-rate
generator can be configured to use one of four clock
sources:
00 x1_sys_osc/M (see Table 364, “Bit-rate generation
clock sources,” on page 604 for more information).
This is the recommended setting for standard
UART baud rate generation. This selection is not
valid when the PLLBP field in the PLL
Configuration register is set to 1.
01 BCLK
This is the recommended setting for SPI operation.
10 Input clock defined by external receive clock on
GPIO pins gpio[6], gpio[14], gpio[22], and
gpio[26] for serial ports B, A, C, and D,
respectively.
11 Input clock defined by external transmit clock on
GPIO pins gpio[7], gpio[15], gpio[23], and
gpio[27] for serial ports B, A, C, and D,
respectively.
D23 R/W TXCINV 0 Transmit clock invert
Controls the relationship between transmit clock and
transmit data:
When set to 0, transmit data changes relative to the
falling edge transition of the transmit clock.
When set to 1, transmit data changes relative to the
rising edge transition of the transmit clock.
D22 R/W RXCINV 0 Receive clock invert
Controls the relationship between receive clock and
receive data:
When set to 0, the receive data input is sampled at
the rising edge transition of the receive clock.
When set to 1, the receive data input is sampled at
the falling edge transition of the receive clock.
D21 N/A Reserved N/A N/A
Bits Access Mnemonic Reset Description
Table 370: Serial Channel B/A/C/D Bit-rate register

www.digiembedded.com
627
Serial Control Module: UART
The next tables show sample UART baud rates. These rates can be produced using the
recommended PLL reference oscillator frequency of 29.4912 MHz and setting the
CLKMUX field in the Bit Rate register to 0. The first table shows the range of available
baud rates when the PLLND field in the PLL Configuration register is at least 0x13. The
second table shows the range of available baud rates when the PLLND field is less
then 0x13.
D20:19 R/W TDCR 00 Transmit clock divide rate
00 Not valid for UART
01 8x clock mode
10 16x clock mode
11 32x clock mode
Determines the divide ratio for the transmitter clock.
D18:17 R/W RDCR 00 Receive clock divide rate
00 Not valid for UART
01 8x clock mode
10 16x clock mode
11 32x clock mode
Determines the divide ratio for the receiver clock.
D16 R/W Not used 0 Always write 0 to this field.
D15 R/W Not used 0 Always write 0 to this field.
D14:00 R/W N 0x0000 Divisor value
Defines the divisor value used in the bit-rate generator to
determine effective frequency of the bit-rate generator.
The divisor value for UART operation is defined as
follows:
N = ((FCLK / (UM * BR)) – 1)
where:
F CLK = Determined by CLKMUX field
UM = UartMode = 8, 16, or 32 as defined by RDCR
and TDCR
BR = BaudRate = Required baud rater
See Table 371 and Table 372 for examples.
Bits Access Mnemonic Reset Description
Table 370: Serial Channel B/A/C/D Bit-rate register

Serial port control and status registers
628
NS9750 Hardware Reference
Baud rate N field
x8 UART mode x16 UART mode x32 UART mode
75 N/A 12287 6143
150 12287 6143 3071
300 6143 3071 1535
600 3071 1535 767
1200 1535 767 383
2400 767 383 191
4800 383 191 95
7200 255 127 63
9600 191 95 47
14400 127 63 31
19200 95 47 23
28800 63 31 15
38400 47 23 11
57600 31 15 7
115200 15 7 3
230400 7 3 1
460800 3 1 0
921600 1 0 N/A
1843200 0 N/A N/A
Table 371: Bit-rate examples for X1_SYS_OSC/2
Baud rate N field
x8 UART mode x16 UART mode x32 UART mode
75 12287 6143 3071
Table 372: Bit-rate examples for X1_SYS_OSC/4

www.digiembedded.com
629
Serial Control Module: UART
Serial Channel B/A/C/D FIFO Data register
Address: 9020 0010 / 0050
9030 0010 / 0050
The Serial Channel B/A/C/D FIFO Data registers manually interface with the serial
controller FIFOs instead of using DMA support.
Writing to the transmit register loads the transmit FIFO. This register can be written
only when the TRDY field is set in Serial Channel Status Register A. Writing to the
Serial Channel FIFO Data register automatically clears the TRDY bit.
150 6143 3071 1535
300 3071 1535 767
600 1535 767 383
1200 767 383 191
2400 383 191 95
4800 191 95 47
7200 127 63 31
9600 95 47 23
14400 63 31 15
19200 47 23 11
28800 31 15 7
38400 23 11 5
57600 15 7 3
115200 7 3 1
230400 3 1 0
460800 1 0 N/A
921600 0 N/A N/A
1843200 N/A N/A N/A
Baud rate N field
x8 UART mode x16 UART mode x32 UART mode
Table 372: Bit-rate examples for X1_SYS_OSC/4

Serial port control and status registers
630
NS9750 Hardware Reference
Reading from the receive register empties the receive FIFO. Data is available when
the RRDY bit is set in Serial Channel Status Register A. The RXFDB field in Serial
Channel Status Register A identifies how many bytes are available to be read. Reading
the Serial Channel FIFO Data register automatically clears the RRDY bit in Serial
Channel Status Register A.
Register bit assignment
Serial Channel B/A/C/D Receive Buffer GAP Timer
Address: 9020 0014 / 0054
9030 0014 / 0054
The Receive Buffer GAP Timer closes out a receive serial data buffer. This timer can
be configured to provide an interval in the range of 34.7uS to 2.27 S. The timer is
reset when the first character is received in a new buffer. New characters are
received while the timer operates; when the timer reaches its programmed
threshold, the receive buffer is closed.
Bits Access Mnemonic Reset Description
D31:00 R/W DATA 0x00000000 Serial channel FIFO data field.
Table 373: Serial Channel B/A/C/D FIFO Data register
13121110987654321015 14
31 29 28 27 26 25 24 23 22 21 20 19 18 17 1630
DATA
DATA
13121110987654321015 14
31 29 28 27 26 25 24 23 22 21 20 19 18 17 1630
Not used
Buffer GAP timer (BT)
TRUN

www.digiembedded.com
631
Serial Control Module: UART
Register bit assignment
Bits Access Mnemonic Reset Description
D31 R/W TRUN 0 Buffer GAP timer enable
0 Disables the timer
1 Enables the timer
D30:16 R/W Not used 0x0000 Must be written as 0.
D15:00 R/W BT 0x0000 Buffer GAP timer
Defines the required value for the receive buffer GAP
timer. BT is a function of the channel bit-rate and the
receive buffer size.
Recommended approach: Set the buffer GAP timer to
be a value that is slightly larger than the amount of time
required to fill the maximum buffer size using the channel
bit-rate. Compute the BT value as shown:
BT = (((Timeout * FCLK) / 512) - 1)
where:
FCLK = (x1_sys_osc / M) (see Table 364 for examples)
Timeout = Appropriate timeout in seconds
Use the following equation to define the recommended
buffer GAP timeout value.
Timeout = (((BufferSize + 1) * 8) / DataRate)
where:
BufferSize = receive buffer size in bytes
DataRate = interface data rate in bits
Table 374: Serial Channel B/A/C/D Receive Buffer GAP Timer

Serial port control and status registers
632
NS9750 Hardware Reference
Serial Channel B/A/C/D Receive Character GAP Timer
Address: 9020 0018 / 0058
9030 0018 / 0058
The receive character GAP timer closes out a receive serial data buffer due to a gap
between characters. This timer is configured to provide an interval in the range of
0.27us to 0.28S. The timer is reset when a character is received. When the timer
reaches its programmed threshold, the receive data buffer is closed.
Register bit assignment
Bits Access Mnemonic Reset Description
D31 R/W TRUN 0x0 Character GAP timer enable
0 Disables the timer
1 Enables the timer
D30:20 R/W Not used 0x000 Must be written as 0.
Table 375: Serial Channel B/A/C/D Receive Character GAP Timer
13121110987654321015 14
31 29 28 27 26 25 24 23 22 21 20 19 18 17 1630
Not used
Character GAP timer (CT)
TRUN Character GAP timer (CT)

www.digiembedded.com
633
Serial Control Module: UART
D19:00 CT CT 0x00000 Character GAP timer
Defines the required value for the receive character
GAP timer.
Compute the CT value as shown:
CT = (((Timeout * FCLK)/4) - 1
where:
FCLK = (x1_sys_osc / M) (see Table 364 for
examples)
Timeout = Appropriate timeout in seconds
Use the following equation to define the recommended
character GAP timeout value:
Timeout = (NumBitGap / DataRate)
where:
NumBitGap = The number of bits in a character
plus any start, stop, or parity bits.
DataRate = Interface data rate in bits per second.
Note: When PLL is bypassed, FCLK equals BCLK
which equals x1_sys_osc/8. In most designs BCLK =
(398.1312Mhz / 8) = 49.7664 Mhz.
Examples:
Timeout=0.1ms ; CT field=0x004DB
Timeout=1.0ms ; CT field=0x03098
Timeout=5.0ms ; CT field=0x0F2FF
The maximum value that can be programmed into the
CT field is 0x7FFFF.
Bits Access Mnemonic Reset Description
Table 375: Serial Channel B/A/C/D Receive Character GAP Timer

Serial port control and status registers
634
NS9750 Hardware Reference
Serial Channel B/A/C/D Receive Match register
Address: 9020 001C / 005C
9030 001C / 005C
The Serial Channel B/A/C/D Receive Match register contains the four receive data
match bytes used in UART mode.
Register bit assignment
Bits Access Mnemonic Reset Description
D31:24 R/W RDMB1 0x00 Receive data match byte1
D23:16 R/W RDMB2 0x00 Receive data match byte2
D15:08 R/W RDMB3 0x00 Receive data match byte3
D07:00 R/W RDMB4 0x00 Receive data match byte4
Table 376: Serial Channel B/A/C/D Receive Match register
RDMB4
13121110987654321015 14
31 29 28 27 26 25 24 23 22 21 20 19 18 17 1630
RDMB1
RDMB3
RDMB2

www.digiembedded.com
635
Serial Control Module: UART
Serial Channel B/A/C/D Receive Match MASK register
Address: 9020 0020 / 0060
9030 0020 / 0060
The Serial Channel B/A/C/D Receive Match MASK register contains the four receive
match mask bytes that specify which bits in the Receive Match Data register should
not be included in the match comparison. To mask a bit in the match comparison
function, place a 1 in the same bit position in this register.
Register bit assignment
Bits Access Mnemonic Reset Description
D31:24 R/W RMMB1 0x00 Receive mask match byte1
23:16 R/W RMMB2 0x00 Receive mask match byte2
15:08 R/W RMMB3 0x00 Receive mask match byte3
07:00 R/W RMMB4 0x00 Receive mask match byte4
Table 377: Serial Channel B/A/C/D Receive Match MASK register
RMMB4
13121110987654321015 14
31 29 28 27 26 25 24 23 22 21 20 19 18 17 1630
RMMB1
RMMB3
RMMB2

Serial port control and status registers
636
NS9750 Hardware Reference
Serial Channel B/A/C/D Flow Control register
Address: 9020 0034 / 0074
9030 0034 / 0074
The Serial Channel B/A/C/D Flow Control register allows you to define the flow
control operation of the serial controller.
Register bit assignment
Bits Access Mnemonic Reset Description
D31:10 R Not used 0x000000 Always read as0x000000.
D09:08 R/W FLOW_STATE 10 Flow control state
00 Software-initiated XON
01 Software-initiated XOFF
10 Hardware-initiated XON
11 Hardware-initiated XOFF
Defines the current state of the flow control logic.
D07:06 R/W FLOW4 10 Flow control enable
00 Disabled
01 Disabled
10 Change field FLOW_STATE to XON upon
match
11 Change field FLOW_STATE to XOFF upon
match
Allows you to define the flow control characteristics
using fields RDMB4 (see "RDMB4" on page 634)
and RMMB4 (see "RMMB4" on page 635).
Table 378: Serial Channel B/A/C/D Flow Control register
FLOW_
STATE
13121110987654321015 14
31 29 28 27 26 25 24 23 22 21 20 19 18 17 1630
Not used
Not used FLOW4 FLOW3 FLOW2 FLOW1

www.digiembedded.com
637
Serial Control Module: UART
D05:04 R/W FLOW3 10 Flow control enable
00 Disabled
01 Disabled
10 Change field FLOW_STATE to XON upon
match
11 Change field FLOW_STATE to XOFF upon
match
Allows you to define the flow control characteristics
using fields RDMB3 (see "RDMB3" on page 634)
and RMMB3 (see "RMMB3" on page 635).
D03:02 R/W FLOW2 10 Flow control enable
00 Disabled
01 Disabled
10 Change field FLOW_STATE to XON upon
match
11 Change field FLOW_STATE to XOFF upon
match
Allows you to define the flow control characteristics
using fields RDMB2 (see "RDMB2" on page 634)
and RMMB2 (see "RMMB2" on page 635).
D01:00 R/W FLOW1 10 Flow control enable
00 Disabled
01 Disabled
10 Change field FLOW_STATE to XON upon
match
11 Change field FLOW_STATE to XOFF upon
match
Allows you to define the flow control characteristics
using fields RDMB1 (see "RDMB1" on page 634)
and RMMB1 (see "RMMB1" on page 635).
Bits Access Mnemonic Reset Description
Table 378: Serial Channel B/A/C/D Flow Control register

Serial port control and status registers
638
NS9750 Hardware Reference
Serial Channel B/A/C/D Flow Control Force register
Address: 9020 0038 / 0078
9030 0038 / 0078
The Serial Channel B/A/C/D Flow Control Force register allows you to override the
normal flow of transmit data.
Register bit assignment
Bits Access Mnemonic Reset Description
D31:21 R Not used 0x000 Always read as 0x000.
D20 R TX_IDLE 0 Transmit idle
Indicates whether the transmit state machine has been
forced into an idle state by writing a 1 to the TX_DIS field
(see D17).
D19:18 R Not used 00 Always read as 00.
D17 R/W TX_DIS 0 Transmit disable
Allows you to force the transmit state machine into the
idle state. If a transmission is in progress, the current byte
will complete before the state machine moves into the idle
state.
Write a 1 to enable this feature.
Table 379: Serial Channel B/A/C/D Flow Control Force register
13121110987654321015 14
31 29 28 27 26 25 24 23 22 21 20 19 18 17 1630
Not used
Not used
TX_
IDLE
FORCE_CHAR
Not used TX_
DIS
FORCE_
EN

www.digiembedded.com
639
Serial Control Module: UART
D16 R/W FORCE_EN 0 Force transmit
Allows you to force the transmitter to send the character
specified by the FORCE_CHAR (see D07:00) field. All
user-specified rules, such as bit order, parity, and number
of stop bits, are enforced.
Write this field only when TX_IDLE is set to 1. Hardware
clears this field once the character has been transmitted.
Write a 1 to enable this feature.
D15:08 R Not used 0x00 Always read as 0x00.
D07:00 R/W FORCE_
CHAR
0x00 Force character
Defines the character that is to be forced out of the
transmitter.
Bits Access Mnemonic Reset Description
Table 379: Serial Channel B/A/C/D Flow Control Force register

Serial port control and status registers
640
NS9750 Hardware Reference

www.digiembedded.com
641
Serial Control Module: UART

643
Serial Control Module: SPI
CHAPTER 14
The NS9750 ASIC supports four independent universal asynchronous/synchronous
receiver/transmitter channels. Each channel supports several modes, conditions, and
formats.

Features
644
NS9750 Hardware Reference
Features
Each channel supports these features:
DMA transfers to and from system memory
Independent programmable bit-rate generator
High speed data transfer (synchronous)
–SPI master: 8.33 Mbps
–SPI slave: 6.25 Mbps
32-byte TX FIFO
32-Byte RX FIFO
Figure 94 shows the structure of the serial module.
Figure 94: Serial module structure
Bit Rate
Generator
Receive
Fifo
Transmit
Fifo
Config
Receive
State
Machine
Transmit
State
Machine

www.digiembedded.com
645
Serial Control Module: SPI
Bit-rate generator
Each serial channel supports an independent programmable bit-rate generator. The
bit-rate generator runs both the transmitter and receiver of a given channel (there is
no split speed support).
You can configure the bit-rate generator to use external clock input or internal
system timing as its timing reference. This allows for a wider range of possible bit-
rates.
Table 380 describes all possible clock reference sources used by the bit-rate
generator.
Name Description
BCLK The clock source for all peripherals that are attached to the BBus. The frequency of
BCLK is the AHB clock frequency divided by 2.
ExtRxClk External receive clock on GPIO pins gpio[6], gpio[14], gpio[22], and gpio[26] for
serial ports B, A, C, and D, respectively.
ExtTxClk External transmit clock on GPIO pins gpio[7], gpio[15], gpio[23], and gpio[27] for
serial ports B, A, C, and D, respectively.
Table 380: Bit-rate generation clock sources

SPI mode
646
NS9750 Hardware Reference
SPI mode
The NS9750 ASIC SPI controller provides these key features:
Four-wire interface (DATA_OUT, DATA_IN, CLK, ENABLE)
Master or slave configuration
Programmable MSB/LSB formatting
Programmable ENABLE polarity
Programmable SPI mode (0, 1, 2, 3)
The SPI controller provides a full-duplex, synchronous, character-oriented data
channel between master and slave devices, using a four-wire interface (DATA_OUT,
DATA_IN, CLK, ENABLE). The master interface operates in a broadcast mode. The slave
interface is activated using the ENABLE signal. You can configure the master interface
to address various slave interfaces using GPIO pins.
The transmitter and receiver use the same clock. When configured in master mode,
the channel’s bit-rate generator (see "Bit-rate generator" on page 645) provides the
timing reference.
SPI is useful for providing simple parallel/serial data conversion to stream serial data
between memory and a peripheral. The SPI port has no protocol associated with it
other than that it transfers information in multiples of 8 bits.
The SPI port simultaneously is capable of full duplex operation. The transfer of
information is controlled by a single clock signal.
For the SPI master interface, the clock signal is an output.
For the SPI slave interface, the clock signal is an input.
The ENABLE signal also qualifies the transfer of information. The SPI ENABLE signal
must be active for data transfers to occur, regardless of the SPI clock signal.
SPI modes
The four SPI modes are distinguished by the polarity in which the SPI CLK idles and
the SPI CLK data phase used to capture SPI DATA_IN and drive SPI DATA_OUT. Table 381
describes the four modes and the register settings used to select the modes.

www.digiembedded.com
647
Serial Control Module: SPI
FIFO management
Data flow between a serial controller and memory occurs through the FIFO blocks
within each serial controller module. Each serial controller provides both a 32-byte
transmit FIFO and a 32-byte receive FIFO. Each FIFO is arranged as eight lines of four
bytes to facilitate data transfer across BBus. Both the transmit and receive FIFOs are
accessed using the Serial Channel B/A/C/D FIFO registers.
Transmit FIFO interface
The processor can write either 1, 2, 3, or 4 bytes at a time to the transmit FIFO. The
number of bytes written is controlled by the data size defined by the HSIZE field on
the AMBA AHB bus.
When the system is configured to operate in big endian mode, the most
significant bytes in the word written to the FIFO are transmitted first. For
example, the long word 0x11223344 results in the character 0x11 being
transmitted first, and 0x44 being transmitted last.
When the system is configured to operate in little endian mode, the least
significant bytes in the word written to the FIFO are transmitted first. For
example, the long word 0x11223344 results in the character 0x44 being
transmitted first, and 0x11 being transmitted last.
Serial channel B/A/C/D bit rate
register settings Mode functionality
SPI
mode SPCPOL TXCINV RXCINV SPI CLK
Idle SPI DATA_IN
capture edge SPI DATA-OUT
drive edge
0100LowRising Falling
1011HighFalling Rising
2111LowFalling Rising
3000HighRising Falling
Table 381: SPI mode definitions

FIFO management
648
NS9750 Hardware Reference
Processor interrupts vs. DMA
The transmit FIFO can be filled using processor interrupts or the DMA controller.
Using processor interrupts
The processor can write one long word (4 bytes) of data to the transmit FIFO when
the TRDY field in Serial Channel B/A/C/D Status Register A (see "Serial Channel B/A/
C/D Status Register A," beginning on page 657) is active high. If the THALF field in
Serial Channel B/A/C/D Status Register A is active high, the processor can write four
long words (16 bytes) of data to the transmit FIFO. To facilitate an interrupt when
either the TRDY or THALF status bits are active, the processor can set one or both of
the corresponding interrupt enables (in "Serial Channel B/A/C/D Control Register A,"
beginning on page 652).
Using the DMA controller
When using the DMA controller, the processor need not interface with any of the
serial port registers for data flow; rather, the processor must interface with the DMA
channel registers and DMA buffer descriptor block. To facilitate the use of transmit
DMA, the EXTDMA field in Serial Channel B/A/C/D Control Register A must be set
active high. When the ETXDMA field is set active high, disable the serial transmitter
interrupts.
Receive FIFO interface
The receive FIFO presents up to four bytes of data at a time to the processor
interface. The number of valid bytes found in the next read of the FIFO is defined by
the information in the RXFDB field (in "Serial Channel B/A/C/D Status Register A" on
page 657).
When the system is configured to operate in big endian mode, the most
significant bytes in the word written to the FIFO are read first. For
example, the long word 0x11223344 results in the character 0x11 being read
first, and 0x44 being read last.
When the system is configured to operate in little endian mode, the least
significant bytes in the word written to the FIFO are read first. For
example, the long word 0x11223344 results in the character 0x44 being read
first, and 0x11 being read last.

www.digiembedded.com
649
Serial Control Module: SPI
When reading from the receive FIFO, the processor must perform a long word read
operation. Each time a read cycle to the receive FIFO is performed, the receive FIFO
advances to the next long word entry. The processor cannot read individual bytes
from the same FIFO long word entry.
Processor interrupts vs. DMA
The receive FIFO can be emptied using processor interrupts or the DMA controller.
Using processor interrupts
The processor can read one long word (4 bytes) of data from the receive FIFO when
the RRDY field (in "Serial Channel B/A/C/D Status Register A" on page 657) is set
active high. The long word read may have 1, 2, 3, or 4 bytes of valid data within the
word. The number of valid bytes is determined by the bit encoding in the RXFDB field
in Serial Channel B/A/C/D Status Register A. The RXFDB field must be read before the
FIFO Data register is read.
The RBC bit in Serial Channel B/A/C/D Status Register A indicates that a receive data
buffer has been closed and receiver status can be read from this register. Before
additional data can be read from the FIFO, the RBC bit must be acknowledged by
writing a 1 to the same bit position in Serial Channel B/A/C/D Status Register A.
These steps provide the recommended process flow for the serial port receiver
interrupt service routine:
1Read Serial Channel B/A/C/D Status Register A.
2If RRDY is true:
aRead the data FIFO.
bUse the RXFDB field to pick out valid bytes.
3If RBC is true:
aRecord receiver buffer closed status (if you want to).
bWrite a 1 to the RBC bit position in Serial Channel B/A/C/D Status
register A.
cRead Serial Channel B/A/C/D Status Register A again.
To facilitate an interrupt when either the RRDY or RBC status bits are active, the
processor must set one or both of the corresponding interrupt enables in Serial
Channel B/A/C/D Control Register A.

Serial port performance
650
NS9750 Hardware Reference
Using the DMA controller
When using DMA, the processor need not interface with any of the serial port
registers for data flow; rather, the processor must interface with the DMA channel
registers and the DMA buffer descriptor block. To facilitate use of transmit DMA, the
ERXDMA field in Serial Channel B/A/C/D Control register A must be set active high.
When ERXDMA is set active high, disable the serial receiver interrupts.
Serial port performance
The serial ports have a finite performance limit on their ability to handle various
serial protocols. The performance is limited by the speed of the SYSCLK operating the
NS9750 ASIC. The configured speed for the internal PLL defines the BCLK rate; for
SPI, the serial port maximum rate is BCLK/8.
Serial port control and status registers
The configuration registers for serial controller B are located at 0x9020_0000; the
configuration registers for serial controller A are located at 0x9020_0040. Table 382
shows a single, two-channel address map for serial controllers B and A.
All configuration registers must be accessed as 32-bit words and as single accesses
only. Bursting is not allowed.
Address Description
9020 0000 Channel B Control Register A
9020 0004 Channel B Control Register B
9020 0008 Channel B Status Register A
9020 000C Channel B Bit-Rate register
9020 0010 Channel B FIFO Data register
9020 0040 Channel A Control Register A
Table 382: Serial channel B & A configuration registers

www.digiembedded.com
651
Serial Control Module: SPI
The configuration registers for serial controller C are located at 0x9030_0000; the
configuration registers for serial controller D are located at 0x9030_0040. Table 383
shows a single, two-channel address map for serial controllers C and D.
9020 0044 Channel A Control Register B
9020 0048 Channel A Status Register A
9020 004C Channel A Bit-Rate register
9020 0050 Channel A FIFO Data register
Address Description
9030 0000 Channel C Control Register A
9030 0004 Channel C Control Register B
9030 0008 Channel C Status Register A
9030 000C Channel C Bit-Rate register
9030 0010 Channel C FIFO Data register
9030 0040 Channel D Control Register A
9030 0044 Channel D Control Register B
9030 0048 Channel D Status Register A
9030 004C Channel D Bit-Rate register
9030 0050 Channel D FIFO Data register
Table 383: Serial channel C & D configuration registers
Address Description
Table 382: Serial channel B & A configuration registers

Serial port control and status registers
652
NS9750 Hardware Reference
Serial Channel B/A/C/D Control Register A
Address: 9020 0000 / 0040
9030 0000 / 0040
There are two Serial Channel B/A/C/D Control Registers A within each two-channel
serial controller module.
Register bit assignment
Bits Access Mnemonic Reset Description
D31 R/W CE 0 Channel enable
0 Resets the port and the data FIFOs (disables the
channel)
1 Enables a serial channel operation
The CE field cannot be set until all control bits in Serial
Channel Control Register A, Control Register B, and Bit-
rate register are stable.
D30:26 R/W Not used 0 Always write as 0.
D25:24 R/W WLS 00 Word length select
This value must be 2’b11 to select a word length of 8 data
bits. SPI mode requires this word length.
D23:22 R/W Not used Always write as 0.
D21 R/W RL 0 Remote loopback
Provides a remote loopback feature.
When RL is set to 1, the TXD transmit output is connected
to the RXD receive input. The RL field immediately
echoes receive data back as transmit data.
This field is used primarily as a test vehicle for external
data equipment.
Table 384: Serial Channel B/A/C/D Control Register A
RIE ERX
DMA Reserved TIC ETX
DMA
13 12 11 10 9 8 7 6 5 4 3 2 1 015 14
31 29 28 27 26 25 24 23 22 21 20 19 18 17 1630
RL LL Not usedCE
Not used
Not usedNot used WLS

www.digiembedded.com
653
Serial Control Module: SPI
D20 R/W LL 0 Local loopback
Provides an internal local loopback feature.
When LL is set to 1, the internal receive data stream is
connected to the TXD output signal. LL connects the
serial channel receiver directly to the serial channel
transmitter.
This field is used primarily as a test vehicle for the serial
channel driver firmware.
D19:12 R/W Not used 0 This field should be written to 0.
D11:09 R/W RIE 0x00 Receive interrupt enable
0 Disables the interrupt
1 Enables the interrupt
Allows you to enable interrupts for different receive errors
and conditions.
[11] Receive register ready
[10] Receive FIFO half-full
[09] Receive buffer closed
D08 R/W ERXDMA 0 Enable receive DMA
Enables the receiver to interact with a DMA channel.
The channel is configured to operate in DMA mode when
ERXDMA is set to 1. In DMA mode, the DMA controller
empties the receive data FIFO and delivers the data to
memory. The receive status information from Status
Registers B and C are moved automatically to the receive
DMA buffer descriptor.
This bit is cleared to pause the receiver.
D07:05 N/A Reserved N/A N/A
D04:01 R/W TIC 0x0 Transmitter interrupt condition
Defines the interrupt enables for a transmitter interrupt:
[4] Change in CTS interrupt enable
[3] Transmit register empty interrupt enable
[2] Transmit FIFO half-empty interrupt enable
[1] Transmit buffer closed interrupt enable
Bits Access Mnemonic Reset Description
Table 384: Serial Channel B/A/C/D Control Register A

Serial port control and status registers
654
NS9750 Hardware Reference
D00 R/W ETXDMA 0 Enable transmit DMA
Enables the transmitter to interact with a DMA channel.
The channel is configured to operate in DMA mode when
ETXDMA is set to 1. In DMA mode, the DMA controller
loads the transmit data FIFO from memory. The transmit
status information from Status Register C is moved
automatically to the transmit DMA buffer descriptor.
This bit is cleared to pause the transmitter.
Bits Access Mnemonic Reset Description
Table 384: Serial Channel B/A/C/D Control Register A

www.digiembedded.com
655
Serial Control Module: SPI
Serial Channel B/A/C/D Control Register B
Address: 9020 0004 / 0044
9030 0004 / 0044
There are two Serial Channel B/A/C/D Control Registers B within each two-channel
serial controller module.
Note:
The CE field in Serial Channel Control register A should not be set until
these control bits are stabilized.
Register bit assignment
Bits Access Mnemonic Reset Description
D31:26 R/W Reserved N/A N/A
D25 R/W CSPOL 0 SPI chip select polarity
0 Active low chip select
1 Active high chip select
Defines the polarity of the SPI chip select signal.
Note: If you are using SPI slave mode, only a value
of 0 is valid; the SPI slave is fixed to an active
low chip select. Both values apply to SPI
master mode, however.
D24:22 R/W Not used 0 Must be written as 0.
Table 385: Serial Channel B/A/C/D Control Register B
Reserved
13121110987654321015 14
31 29 28 27 26 25 24 23 22 21 20 19 18 17 1630
MODE Not used
BIT
ORDR
Not used
CS
POL Not used
Not
used Reserved
Reserved

Serial port control and status registers
656
NS9750 Hardware Reference
D21:20 R/W MODE 00 Serial channel mode
00 UART mode
01 Reserved
10 SPI master mode
11 SPI slave mode
Configures the serial channel to operate in UART or SPI
modes. The MODE field must be set before the CE bit in
Serial Channel B/A/C/D Control Register A is set to 1.
D19 R/W BITORDR 0 Bit ordering
0 Bits are processed LSB first, MSB last
1 Bits are processed MSB first, LSB last
Controls the order in which bits are transmitted and
received in the Serial Shift register.
D18:12 R/W Not used 0 Always write to 0.
D11:06 N/A Reserved N/A N/A
D05 R/W Not used 0 Must be written as 0.
D04:00 N/A Reserved N/A N/A
Bits Access Mnemonic Reset Description
Table 385: Serial Channel B/A/C/D Control Register B

www.digiembedded.com
657
Serial Control Module: SPI
Serial Channel B/A/C/D Status Register A
Address: 9020 0008 / 0048
9030 0008 / 0048
The fields in Serial Channel B/A/C/D Status Register A operate differently when DMA
mode is used. Many fields are not required for DMA mode, as they are copied to the
status field in the DMA buffer descriptor. See the discussion of the DMA Buffer
Descriptor register status field in the BBus DMA Controller chapter.
Bits Access Mnemonic Reset Description
D31:26 N/A Reserved N/A N/A
D25:22 R Not used 0x0 This field is always read as 0x0.
D21:20 R RXFDB 00 Receive FIFO data available
00 Full word
01 One byte
10 Half word
11 Three bytes
This field is valid only when RRDY = 1.
Identifies the number of valid bytes contained in the next
long word to be read from the Serial Channel FIFO Data
register. The next read of the FIFO can contain one, two,
three, or four valid bytes of data. This field must be read
before the FIFO is read to determine which bytes of the 4-
byte long word contain valid data.
Normal endian byte ordering rules apply to the Serial
Channel FIFO Data register.
D19:16 R Not used 0 Always write as 0.
D15:13 N/A Reserved N/A N/A
Table 386: Serial Channel B/A/C/D Status Register A
T
EMPTY
13121110987654321015 14
31 29 28 27 26 25 24 23 22 21 20 19 18 17 1630
RXFDBNot used
THALFReserved ROVER RRDY RHALF RBC RFS TRDY Rsvd
Not used
Not used
Reserved

Serial port control and status registers
658
NS9750 Hardware Reference
D12 R ROVER 0 Receive overrun
Indicates that a receive overrun error condition has been
found.
An overrun condition indicates that the FIFO was full
while data needed to be written by the receiver. When the
FIFO is full, any new receive data is discarded; the
contents of the FIFO prior to the overrun condition remain
the same. The receive data buffer is closed under this
condition.
In DMA mode, this field is copied to bit [0] in the DMA
buffer descriptor.
Be aware:
The overrun status may not be captured properly in the
status FIFO for a serial RX FIFO overrun. if this situation,
the overrun condition does not result in a buffer closure
and the overrun status bit is not set properly when the
receive data is read from the FIFO.
D11 R RRDY 0 Receive register ready
Indicates that data is available to be read from the FIFO
Data register. Before reading the FIFO Data register, the
RXFDB field in this (Serial Channel Status Register A)
register (see D21:20) must be read to determine how many
active bytes are available during the next read of the FIFO
Data register.
RRDY typically is used only in interrupt-driven
applications; this field is not used for DMA operation. The
RRDY status condition can be programmed to generate an
interrupt by setting the corresponding IE bit in Serial
Channel Control Register A.
The RRDY bit is never active when the RBC (D09) bit is
active. The RBC bit must be acknowledged by writing a 1
to the same bit position in this register to activate the
RRDY bit. When the receiver is configured to operate in
DMA mode, hardware automatically handles the interlock
between RBC and RRDY.
Bits Access Mnemonic Reset Description
Table 386: Serial Channel B/A/C/D Status Register A

www.digiembedded.com
659
Serial Control Module: SPI
D10 R RHALF 0 Receive FIFO half full
Indicates that the receive data FIFO contains at least 20
bytes (5 lines).
RHALF typically is used only in interrupt-driven
applications; this field is not used for DMA operation. The
RHALF status condition can be programmed to generate
an interrupt by setting the corresponding IE bit in Serial
Channel Control Register A.
D09 R RBC 0 Receive buffer closed
Indicates a receive buffer closed condition. Hardware
automatically acknowledges this field when the receiver is
configured to operate in DMA mode. The RBC status
condition can be programmed to generate an interrupt by
setting the corresponding IE bit in Serial Channel Control
Register A.
While the RBC field is active, the RRDY field is not
active. To activate RRDY (to read the data FIFO), the
RBC bit must be acknowledged by writing a 1 to the RBC
field. This interlock between RBC and RRDY allows the
firmware driver to read the status bits in Serial Channel
Status Register A or Status Register B. When operating in
DMA mode, hardware automatically handles the interlock
between RBC and RRDY.
D08 R RFS 0 Receive FIFO status
Reflects the current state of the receive FIFO. When set to
1, the receive FIFO has room for only one more line of
data.
D07:04 R Not used 0 Always write as 0.
D03 R TRDY 0 Transmit register empty
Indicates that data can be written to the FIFO Data
register. TRDY typically is used only in interrupt-driven
applications; this field is not used for DMA operation. The
TRDY status condition can be programmed to generate an
interrupt by setting the corresponding IE bit in Serial
Channel Control Register A.
Bits Access Mnemonic Reset Description
Table 386: Serial Channel B/A/C/D Status Register A

Serial port control and status registers
660
NS9750 Hardware Reference
Serial Channel B/A/C/D Bit-rate register
Address: 9020 000C / 004C
9030 000C / 004C
The Serial Channel B/A/C/D Bit-rate register contains the serial channel timing
reference control bits and the data rate control bits.
D02 R THALF 0 Transmit FIFO half empty
Indicates that the transmit data FIFO contains room for at
least 16 bytes. THALF typically is used only in interrupt-
driven applications; this field is not used for DMA
operation.
The THALF status condition can be programmed to
generate an interrupt by setting the corresponding IE bit in
Serial Channel Control Register A.
D01 N/A Reserved N/A N/A
D00 R TEMPTY 0 Transmit FIFO empty
Indicates that the transmit data FIFO currently is empty.
TEMPTY simply reports the status of the FIFO; this bit
does not indicate that the character currently in the
Transmit Shift register has been transmitted.
Bits Access Mnemonic Reset Description
Table 386: Serial Channel B/A/C/D Status Register A
13121110987654321015 14
RICS N (divisor value)
31 29 28 27 26 25 24 23 22 21 20 19 18 17 1630
RXSRC TX
SRC
TX
EXT
RX
EXT CLKMUX TXC
INV
RXC
INV
SPC
POL TDCR TICSEBIT T
MODE RDCR

www.digiembedded.com
661
Serial Control Module: SPI
Register bit assignment
Bits Access Mnemonic Reset Description
D31 R/W EBIT 0 Bit-rate generator enable
Enables the internal bit-rate generator when set
to 1.
D30 R/W TMODE 0 Timing mode
Must be set to 1. Use the additional timing configuration
provided by the TDCR and RDCR fields (D[20:19] and
D[18:17] in this register) to configure the channel for 1x,
8x, 16x, or 32x mode.
D29 R/W RXSRC 0 Receive timing source
0 Internal
1 External (input using GPIO pin)
Controls the source of the receiver clock. The receive
clock can be provided by an internal source selected using
the RICS field (see D15).
As an alternative, the receiver clock can be provided by an
input on GPIO pins gpio[6], gpio[14], gpio[22], and
gpio[26] for serial ports B, A, C, and D, respectively.
For SPI master and slave, set to 0 for internal.
D28 R/W TXSRC 0 Transmit clock source
0 Internal
1 External (input using GPIO pin)
Controls the source of the transmitter clock. The
transmitter clock can be provided by an internal source
selected using the TICS field (see D16).
As an alternative, the transmitter clock can be provided by
an input on GPIO pins gpio[7], gpio[15], gpio[23], and
gpio[27] for serial ports B, A, C, and D, respectively.
For SPI master and slave, set to 0 for internal.
D27 R/W RXEXT 0 Drive receive clock external
0 Disable
1 Enable
Enables the receiver clock to be driven on GPIO pins
gpio[6], gpio[14], gpio[22], and gpio[26] for serial ports
B, A, C, and D, respectively.
For SPI master and slave, set to 0 to disable.
Table 387: Serial Channel B/A/C/D Bit-rate register

Serial port control and status registers
662
NS9750 Hardware Reference
D26 R/W TXEXT 0 Drive transmit clock external
0 Disable
1 Enable
Enables the transmitter clock to be driven on GPIO pins
gpio[7], gpio[15], gpio[23], gpio[27] for serial ports B, A,
C, and D, respectively.
For SPI master mode, set to 1 to enable.
For SPI slave mode, set to 0 to disable.
D25:24 R/W CLKMUX 00 Bit-rate generator clock source
Controls the bit-rate generator clock source. The bit-rate
generator can be configured to use one of four clock
sources:
00 x1_sys_osc/M (see Table 380, “Bit-rate generation
clock sources,” on page 645 for more information).
This selection is not valid when the PLLBP field in
the PLL Configuration register is set to 1.
01 BCLK
This is the recommended setting for SPI master and
slave operation.
10 Input clock defined by external receive clock on
GPIO pins gpio[6], gpio[14], gpio[22], and
gpio[26] for serial ports B, A, C, and D,
respectively.
11 Input clock defined by external transmit clock on
GPIO pins gpio[7], gpio[15], gpio[23], and
gpio[27] for serial ports B, A, C, and D,
respectively.
D23 R/W TXCINV 0 Transmit clock invert
Controls the relationship between transmit clock and
transmit data:
When set to 0, transmit data changes relative to the
falling edge transition of the transmit clock. Use 0
for SPI modes 0 and 3.
When set to 1, transmit data changes relative to the
rising edge transition of the transmit clock. Use 1 for
SPI modes 1 and 2.
Bits Access Mnemonic Reset Description
Table 387: Serial Channel B/A/C/D Bit-rate register

www.digiembedded.com
663
Serial Control Module: SPI
D22 R/W RXCINV 0 Receive clock invert
Controls the relationship between receive clock and
receive data:
When set to 0, the receive data input is sampled at
the rising edge transition of the receive clock. Use 0
for SPI modes 0 and 3.
When set to 1, the receive data input is sampled at
the falling edge transition of the receive clock. Use 1
for SPI modes 1 and 2.
D21 R/W SPCPOL 0/1 SPI transmit polarity
0 Idle high operation; use this value for SPI modes 1
and 3
1 Idle low operation; use this value for SPI modes 0 and
2
Defines the idle polarity of the SPI transmit clock.
D20:19 R/W TDCR 00 Transmit clock divide rate
00 1x clock mode (only NRZ or NRZI allowed)
01 8x clock mode
10 16x clock mode
11 32x clock mode
Determines the divide ratio for the transmitter clock.
If the DPLL is not used, use the 1x clock mode value (00).
When DPLL is used in the application, selecting TDCR/
RDCR is a function of the transmitter encoding. The NRZ
and NRZI modes can use the 1x configuration; all other
encoding must use 8x, 16x, or 32x configuration mode.
The 8x configuration provides the highest possible data
rate; the 32x mode provides the highest possible
resolution.
The TMODE bit in this register is maintained for
NET+Arm family backward compatibility. When setting
the TDCR or RDCR register to a non-zero value, the
TMODE bit must be set to 1. When TMODE, TDCR, and
RDCR are all set to 0, the port defaults to 16x mode of
operation.
Bits Access Mnemonic Reset Description
Table 387: Serial Channel B/A/C/D Bit-rate register

Serial port control and status registers
664
NS9750 Hardware Reference
D18:17 R/W RDCR 00 Receive clock divide rate
00 1x clock mode (only NRZ or NRZI allowed)
01 8x clock mode
10 16x clock mode
11 32x clock mode
Determines the divide ratio for the receiver clock.
If the DPLL is not used, use the 1x clock mode value (00).
When the DPLL is used in the application, selecting
TDCR/RDCR is a function of the receiver encoding. The
NRXZ and NRZI modes can use the 1x configuration; all
other encoding must use the 8x, 16x, or 32x configuration
mode. The 8x configuration provides the highest possible
data rate; the 32x mode provides the highest possible
resolution.
The TMODE bit in this register is maintained for
NET+Arm family backward compatibility. When setting
the TDCR or RDCR register to a non-zero value, the
TMODE bit must be set to 1.When the TMODE, TDCR,
and RDCR fields are all set to 0, the port defaults to the
16x mode of operation.
D16 R/W TICS 0 Transmit internal clock source
0 Transmitter uses the bit-rate generator output for its
clock.
1 Transmitter uses the extracted clock provided by
DPLL.
Defines the transmit clock source when the TXSRC (D28)
field is set to 0.
There are two sources for internal clocks: the bit-rate
generator (BRG) and the receiver digital phase lock loop
(DPLL). The bit-rate generator uses a divider mechanism
for clock generation. The DPLL extracts the clock from
the incoming receive data stream.
Bits Access Mnemonic Reset Description
Table 387: Serial Channel B/A/C/D Bit-rate register

www.digiembedded.com
665
Serial Control Module: SPI
Serial Channel B/A/C/D FIFO Data register
Address: 9020 0010 / 0050
9030 0010 / 0050
The Serial Channel B/A/C/D FIFO Data registers manually interface with the serial
controller FIFOs instead of using DMA support.
Writing to the transmit register loads the transmit FIFO. This register can be written
only when the TRDY field is set in Serial Channel Status Register A. Writing to the
Serial Channel FIFO Data register automatically clears the TRDY bit.
Reading from the receive register empties the receive FIFO. Data is available when
the RRDY bit is set in Serial Channel Status Register A. The RXFDB field in Serial
Channel Status Register A identifies how many bytes are available to be read. Reading
D15 R/W RICS 0 Receive internal clock source
0 Receiver uses the bit-rate generator output for the
clock.
1 Receiver uses the extracted clock provided by the
DPLL.
Defines the receive clock source when the RXSRC (D29)
field is set to 0.
There are two sources for internal clocks: the bit-rate
generator (BRG) and the receiver digital phase lock loop
(DPLL). The bit-rate generator uses a divider mechanism
for clock generation. The DPLL extracts the clock from
the incoming receive data stream.
D14:00 R/W N 0x0000 Divisor value
Defines the divisor value used in the bit-rate generator to
determine effective frequency of the bit-rate generator.
The divisor value for SPI master (synchronous operation)
is defined as follows:
N = ((FCLK/2 * DR) - 1)
where:
FCLK = Determined by CLKMUX field
DR = DataRate = Required data rate
For SPI slave mode, N is not used. Bit rate is defined by
incoming clock edges.
Bits Access Mnemonic Reset Description
Table 387: Serial Channel B/A/C/D Bit-rate register

Serial port control and status registers
666
NS9750 Hardware Reference
the Serial Channel FIFO Data register automatically clears the RRDY bit in Serial
Channel Status Register A.
Register bit assignment
Bits Access Mnemonic Reset Description
D31:00 R/W DATA 0x00000000 Serial channel FIFO data field.
Table 388: Serial Channel B/A/C/D FIFO Data register
13121110987654321015 14
31 29 28 27 26 25 24 23 22 21 20 19 18 17 1630
DATA
DATA

www.digiembedded.com
667
Serial Control Module: SPI

669
IEEE 1284 Peripheral
Controller
CHAPTER 15
The IEEE 1284 peripheral port supports compatibility mode, nibble mode, byte
mode, and ECP mode of operations as a peripheral device. The IEEE 1284 port does
not support EPP/mode daisy chain or multiplexer operations.

Requirements
670
NS9750 Hardware Reference
Requirements
Two components are required to run the IEEE 1284 peripheral-to-host interface:
Clock divider. Required to generate the 1284-port operating clock from the
BBus clock. The operating range of the port clock typically is 100 KHz–2
MHz. The clock divider is set using the granularity counter (see "Granularity
Count register" on page 702).
External transceivers. The data flow direction control is provided using a
GPIO pin under software control.
Overview
Figure 95 shows the block diagram of the IEEE 1284 peripheral port control module.
Figure 95: IEEE 1284 peripheral port control module
Reverse
FIFO
Forward
Data
FIFO
Forward
Command
FIFO
BBUS
Slave
and
DMA
Interface
R
E
V
F
W
D
Host In te rface
BBus Interface IEEE 1284 Bus
IEEE 1284
Peripheral Port
Controller
Control
Control
Data
21
4
8
Control 2
Data 8
Control
Data 8
2
Control 4
Data 8
Control 2
Data 8 Control 2
Data 8
Control 2
Data 8
Data 8
Control 4

www.digiembedded.com
671
IEEE 1284 Peripheral Controller
Note:
Traffic direction in the IEEE 1284 is classified as either forward or reverse.
The forward direction is equivalent to NS9750 receive. Similarly, the
reverse direction is equivalent to NS9750 transmit.
Compatibility mode
Compatibility mode is the standard parallel port (SPP) forward transmission mode
(from the host), also known as the Centronics mode. The incoming data is routed into
the FORWARD DATA IN FIFO, an acknowledge signal is generated by the 1284 peripheral,
and DMA requests are issued to the BBus until the FORWARD DATA IN FIFO is empty.
Figure 96 shows the timing relationship on the port interface.
Figure 96: Compatibility mode data transfer cycle

Overview
672
NS9750 Hardware Reference
Nibble mode
Nibble mode can send a byte of information to the host by sending two nibbles. This
mode operates only in reverse mode.
Figure 97 shows the timing relationship on the port interface.
Figure 97: Nibble mode data transfer cycles
Byte mode
Byte mode sends information to the host over the data lines, at 8 bits per cycle. The
peripheral sets the PtrClk bit high to acknowledge the host.
Figure 98 shows the timing relationship on the port interface.
Figure 98: IEEE 1284 byte mode data transfer cycle

www.digiembedded.com
673
IEEE 1284 Peripheral Controller
ECP mode
ECP (extended capability port) mode provides a high performance bi-directional
communication path between the host and the peripheral. The ECP protocol provides
two cycle types in both the forward and reverse directions: data cycles and command
cycles.
Two types of command cycles are supported by the IEEE peripheral: run length count
and channel address. The transfer direction is controlled by the host until a
ReverseRequest signal is issued by the host. The peripheral can set the PeriphRequest signal
low to indicate that reverse data is available.
Run_Length_Encoding (RLE) data compression enables real time data compression
that can achieve ratios up to 64:1. NS9750 uses RLE decoding to enable large raster
images with large strings of identical data to be transferred to system memory.
Forward transfer cycles
Be advised:
In forward ECP mode, the PeriphAck signal indicates to the host the
ability of the peripheral to accept data. At event #6 of the negotiation
process, the NS9750 indicates to the host that it cannot accept data
and holds its PeriphAck signal high for approximately 1200ns.
To differentiate the data cycles from the command cycles, the host sets the HostAck
signal at the beginning of the cycle. When HostAck is asserted low, a command cycle
is occurring and the data represents either an RLE count or a channel address. Bit 7 of
the data byte indicates what is represented:
If bit 7is 0, the data is an RLE count and (bits[6:0] + 1) versions of the
subsequent byte are placed into the appropriate forward FIFO based on the
value of HostAck while it is being transferred.
If bit 7 is 1, the data is a channel address (0–127), and bits [6:0] are written
into the Forward Address register ("Forward Address register" on page 703).
Figure 99 shows a data cycle followed by a command cycle.

Overview
674
NS9750 Hardware Reference
Figure 99: ECP mode forward transfer cycles
XHost processing sequence example:
1The host puts the data on the data lines and indicates a data cycle by setting
HostAck high.
2The host asserts HostClk low to indicate valid data.
3The peripheral acknowledges the host by setting PeriphAck to high.
4The host sets HostClk to high. This edge should be used to latch the data into the
peripheral.
5The peripheral sets PeriphAck low, indicating that it’s ready for the next data byte.
6The host sets HostAck to low to start the command transfer.
Note:
A forward transfer does not have to be a data transfer followed by a
command transfer. When HostClk is low, the transfer will be data or
command depending on whether HostAck is high or low.
Reverse transfer cycles
With the ECP protocol, changes in the data direction must be negotiated.
The host must request a reverse channel transfer by asserting the ReverseRequest signal.
The host waits for the peripheral to acknowledge the request by asserting the
AckReverse signal. Only then can a reverse channel data transfer take place.
Figure 100 shows a reverse channel data cycle followed by a command cycle. In this
case, PeriphClk is the data strobe and HostAck is the acknowledge signal.

www.digiembedded.com
675
IEEE 1284 Peripheral Controller
Figure 100: ECP reverse channel transfer cycles
Data and command FIFOs
Separate data and command FIFOs are provided in the forward direction, and a single
FIFO is provided in the reverse direction.
These FIFOs can be accessed either through the appropriate DMA channel (see
Table 310: "DMA channel assignments" on page 509) or directly by the CPU using
access registers provided in this 1284 interface.
Reading or writing these direct access FIFO registers with DMA control
selected results in a bus error.
Direct access registers, as well as all 1284 registers, use little endian byte
ordering, where byte 3 [31:24] is the most significant byte and byte 0 [7:0]
is the least significant byte. Before accessing these registers through the
CPU, however, you must first indicate the endianness of the AHB to the 1284
peripheral. Do this using the Endian Configuration register in the BBus
utility.
For normal operation, it is recommended that you configure this 1284
interface for DMA control. DMA provides a faster and more efficient
interface between IEEE 1284 and the rest of the NS9750. CPU mode is more
suitable for diagnostic and testing purposes.
The forward command FIFO is provided solely for the user’s benefit, to pass any
user-defined, non-IEEE 1284 compliant commands from the host to the NS9750.

Overview
676
NS9750 Hardware Reference
Because the NS9750 functions only as a slave, it is not necessary to provide the
capability of driving any non-IEEE 1284 compliant commands back to the host.
Important:
The 1284 commands are not designed to be stored and passed along. To
store a non-IEEE 1284 command in the forward command FIFO, send an
RLE command of count one (0x0), followed by the command you want to
send. Both bytes must be transferred while HostAck is low and bit[14] of
the IEEE 1284 General Configuration register (see page 679) is set to 0.
IEEE 1284 negotiation
The negotiation process is a mechanism by which the host determines the capabilities
of the attached peripheral. The module can be programmed to interrupt the software
when the host begins negotiation. The module automatically completes negotiation
into byte, nibble, and ECP modes. The host uses an extensibility byte to communicate
to the module which mode is being negotiated into.
Warning:
During a negotiation into either nibble or byte mode, the behavior of the
pError signal driven by the NS9750 is out of compliance with the IEEE 1284
standard. The pError signal does not match the value of nFault at event #6 of
the negotiation process.
Table 389 defines the extensibility byte values.
Extensibility byte Definition Description
1000 0000 Reserved Reserved
0100 0000 Reserved Reserved
0011 0000 Request ECP mode with RLE
0001 0000 Request ECP mode without RLE
0000 1000 Reserved Reserved
0000 0100 Request device ID using nibble mode Receive the device ID a nibble at a time
across the status lines.
0000 0101 Request device ID using byte mode Receive the device ID a byte at a time
across the data lines.
0001 0100 Request device ID using ECP mode
without RLE
Receive device ID without ECP data
compression.
Table 389: Extensibility byte values

www.digiembedded.com
677
IEEE 1284 Peripheral Controller
The NS9750 directly supports RLE compression. The device ID can be returned in any
supported reverse channel mode. The device ID is a length field followed by a string
of ASCII characters that define the peripheral’s characters and/or capabilities.
BBus slave and DMA interface
The BBus slave and DMA interface module controls accesses from the BBus to the IEEE
peripheral. The interface can operate in two modes: DMA and CPU.
In DMA mode, three BBus DMA channels are used for forward data and
forward command traffic, and all reverse traffic.
In CPU mode, the CPU can access the forward data, forward command, and
reverse FIFOs directly.
BBus slave and DMA interface register map
The IEEE 1284 module uses the control and status registers listed in Table 390.
All configuration registers must be accessed as 32-bit words and as single accesses
only. Bursting is not allowed.
0011 0100 Request device ID using ECP mode
with RLE
Receive device ID with ECP data
compression.
0000 0010 Reserved Reserved
0000 0001 Byte mode reverse channel transfer
0000 0000 Nibble mode reverse channel transfer
Extensibility byte Definition Description
Table 389: Extensibility byte values
Address Register Description
9040 0000 GenConfig General Configuration register
9040 0004 InterruptStatusandControl Interrupt Status and Control register
Table 390: 1284 Control and Status registers

BBus slave and DMA interface
678
NS9750 Hardware Reference
9040 0008 FIFO Status FIFO Status register
9040 000C FwdCmdFifoReadReg Forward Command FIFO Read register
9040 0010 FwDatFifoReadReg Forward Data FIFO Read register
9040 0014 – 9040 0018 Reserved
9040 001C RvFifoWriteReg Reverse FIFO Write register
9040 0020 RvFifoWriteReg - Last Reverse FIFO Write Register - Last
9040 0024 FwdCmdDmaControl Forward Command DMA Control register
9040 0028 FwDatDmaControl Forward Data DMA Control register
9040 0100 – 9040 017C CSRs (8-bit wide)
9040 0100 pd Printer Data Pins register
9040 0104 psr Port Status register (host)
9040 0108 pcr Port Control register
9040 010C pin Port Status register (peripheral)
9040 0110 Reserved
9040 0114 fea Feature Control Register A
9040 0118 feb Feature Control Register B
9040 011C fei Interrupt Enable register
9040 0120 fem Master Enable register
9040 0124 exr Extensibility Byte Requested by Host — UART and
SPI
9040 0128 ecr Extended Control register
9040 012C sti Interrupt Status register
9040 0130 Reserved
9040 0134 msk Pin Interrupt Mask register
9040 0138 pit Pin Interrupt Control register
9040 013C – 9040 0164 Reserved
9040 0168 grn Granularity Count register
Address Register Description
Table 390: 1284 Control and Status registers

www.digiembedded.com
679
IEEE 1284 Peripheral Controller
IEEE 1284 General Configuration register
Address: 9040 0000
The IEEE 1284 General Configuration register contains miscellaneous control settings
for the IEEE 1284 module.
Register bit assignment
9040 016C – 9040 0170 Reserved
9040 0174 eca Forward Address register
9040 0178 pha Core Phase register
Address Register Description
Table 390: 1284 Control and Status registers
Bits Access Mnemonic Reset Description
D31:15 N/A Reserved N/A N/A
D14 R/W AFSH 0x0 HostAck signal handling
0HostAck=1: Forward data bits 7 to 0 are stored in data
FIFO
HostAck=0: Forward data bits 7 to 0 are stored in
command FIFO
1 All forward data bits stored in data FIFO
You can use the core interrupt capability to detect
transitions on HostAck.
Table 391: IEEE 1284 General Configuration register
CPS Rsvd FCRT FDRT Reserved RRT FCM Rsvd FDM RM
13121110987654321015 14
31 29 28 27 26 25 24 23 22 21 20 19 18 17 1630
Reserved
Rsvd AFSH

BBus slave and DMA interface
680
NS9750 Hardware Reference
D13 R/W CPS 0x0 Connector PLH signal
0 Indicates to the host that this interface is not ready to
operate as an IEEE 1284 slave.
1 Indicates to the host that this interface is ready to
operate as an IEEE 1284 slave.
This bit should be set by software when the initialization
of the 1284 interface is complete.
D12 N/A Reserved N/A N/A
D11:10
D:09:08
R/W
R/W
FCRT
FDRT
0x3
0x3
Forward command ready threshold
(FwCmdReadyThreshold)
Forward data ready threshold (FwDatReadyThreshold)
00 4 bytes
01 8 bytes
10 16 or more bytes
11 28 or more bytes
Enables transfer from the corresponding FIFO. DMA is
inhibited until the FIFO contains the corresponding
number of bytes. Data in the FIFO beneath the threshold
is transferred only if the buffer gap timer is used.
D07:06 N/A Reserved N/A N/A
D05:04 R/W RRT 0x3 Reverse ready threshold (RvReadyThreshold)
00 1–4 bytes
01 5–8 bytes
10 13–16 bytes
11 29–32 bytes
Enables transfer from the corresponding FIFO. DMA is
inhibited until the FIFO can accept the corresponding
number of bytes.
D03 R/W FCM 0x0 Forward command mode (FwdCmdMode)
0 Direct CPU access
1 DMA control
D02 NA Reserved N/A N/A
D01 R/W FDM 0x0 Forward data mode (FwdDataMode)
0 Direct CPU access
1 DMA control
Bits Access Mnemonic Reset Description
Table 391: IEEE 1284 General Configuration register

www.digiembedded.com
681
IEEE 1284 Peripheral Controller
Interrupt Status and Control register
Address: 9040 0004
The Interrupt Status and Control register contains miscellaneous control settings for
the IEEE 1284 module. Bits with an access type of R/C (read/clear) can be set only by
hardware, and are cleared by software by writing a 1 to the corresponding bit
location. The software is expected to clear the condition causing the interrupt before
clearing the interrupt; if the condition is not cleared, the bit and (maskable)
interrupt will be reasserted.
Register bit assignment
D00 R/W RM 0x0 Reverse mode (RevMode)
0 Direct CPU access
1 DMA control
Bits Access Mnemonic Reset Description
Table 391: IEEE 1284 General Configuration register
Bits Access Mnemonic Reset Description
D31:27 R Reserved 0x0 N/A
D26 R/W RFRIM 0x0 Reverse FIFO ready interrupt mask
(RvFifoRdyInterruptMask)
0 Mask the interrupt
1 Enable the interrupt
D25:24 N/A Reserved N/A N/A
Table 392: Interrupt Status and Control register
RFRI FDFBG FCFBG FDFMB FCFMB FDFRI FCFRI PC1I Rsvd
13121110987654321015 14
31 29 28 27 26 25 24 23 22 21 20 19 18 17 1630
RFRIM FDBGM FCBGM FDMBM FCMBM FDRIM FCRIM I1M RsvdReserved
Reserved
Reserved
Reserved

BBus slave and DMA interface
682
NS9750 Hardware Reference
D23 R/W FDBGM 0x0 Forward data FIFO byte gap mask
(FwDatFifoByteGapMask)
0 Mask the interrupt
1 Enable the interrupt
D22 R/W FCBGM 0x0 Forward command FIFO byte gap mask
(FwCmdFifoByteGapMask)
0 Mask the interrupt
1 Enable the interrupt
D21 R/W FDMBM 0x0 Forward data FIFO max buffer mask
(FwDatFifoMaxBufMask)
0 Mask the interrupt
1 Enable the interrupt
D20 R/W FCMBM 0x0 Forward command FIFO max buffer mask
(FwCmdFifoMaxBufMask)
0 Mask the interrupt
1 Enable the interrupt
D19 R/W FDRIM 0x0 Forward data FIFO ready interrupt mask
(FwDatFifoRdyInterruptMask)
0 Mask the interrupt
1 Enable the interrupt
D18 R/W FCRIM 0x0 Forward command FIFO ready interrupt mask
(FwCmdFifoRdyInterruptMask)
0 Mask the interrupt
1 Enable the interrupt
D17 R/W I1M 0x0 Peripheral controller interrupt 1 mask
0 Mask the interrupt
1 Enable the interrupt
D16:11 N/A Reserved N/A N/A
D10 R/C RFRI 0x1 Reverse FIFO ready interrupt (RvFifoRdyInterrupt)
Asserted when the reverse FIFO can accept the number of
bytes specified in the reverse ready threshold bit in the
IEEE 1284 General Configuration register.
D09 N/A Reserved 0x1 N/A
D08 N/A Reserved 0x0 N/A
Bits Access Mnemonic Reset Description
Table 392: Interrupt Status and Control register

www.digiembedded.com
683
IEEE 1284 Peripheral Controller
D07 R/C FDFBG 0x0 Forward data FIFO byte gap
(FwDatFifoByteGap)
The forward data byte gap timer expired and the buffer
closed. Set to 1 to clear this bit.
D06 R/C FCFBG 0x0 Forward command FIFO byte gap
(FwCmdFifoByteGap)
The forward command byte gap timer expired and the
buffer closed. Set to 1 to clear this bit.
D05 R/C FDFMB 0x0 Forward data FIFO max buffer
(FwDatFifoMaxBug)
The forward data maximum buffer length has been
reached and the buffer closed. Set to 1 to clear this bit.
D04 R/C FCFMB 0x0 Forward command FIFO max buffer
(FwCmdFifoMaxBuf)
The forward command maximum buffer length has been
reached and the buffer closed. Set to 1 to clear this bit.
D03 R/C FDFRI 0x0 Forward data FIFO ready interrupt
(FwDatFifoRdyInterrupt)
Contains data from the host. Set to 1 to clear this bit.
D02 R/C FCFRI 0x0 Forward command FIFO ready interrupt
(FwCmdFifoRdyInterrupt)
Contains data from the host. Set to 1 to clear this bit.
D01 R/C PC1I 0x0 Peripheral controller interrupt 1
Read the peripheral controller Interrupt Status register to
determine the source. Set to 1 to clear this bit.
D00 N/A Reserved 0x1 N/A
Bits Access Mnemonic Reset Description
Table 392: Interrupt Status and Control register

BBus slave and DMA interface
684
NS9750 Hardware Reference
FIFO Status register
Address: 9040 0008
The FIFO Status register allows the CPU to determine that status of all FIFOs in the
1284 module. You can ignore this register when running the 1284 interface in DMA
mode.
Register bit assignment
Bits Access Mnemonic Reset Description
D31:16 N/A Reserved N/A N/A
D15:14 R FCFDR 0x0 Forward command FIFO depth remain
(FwCmdFifoDepthRemain)
00 4 bytes
01 1 byte
10 2 bytes
11 3 bytes
Determines how many bytes are valid in the current
forward command FIFO entry.
The current value in the field is not valid if the FIFO is
empty.
D13 R FCFE 0x1 Forward command FIFO empty
(FwCmdFifoEmpty)
0 FIFO is not empty
1FIFO is empty
D12 R FCFA 0x1 Forward command FIFO almost empty
(FwCmdFifoAlmostEmpty)
0 FIFO has more than 1–4 bytes
1 FIFO has only one 1–4 byte entry
This field is not valid if the FIFO is empty.
Table 393: FIFO Status register
FCFE FCFA FCFR FDFDR FDFE FDFAE FDFR RFF RFAF
13121110987654321015 14
FCFDR
31 29 28 27 26 25 24 23 22 21 20 19 18 17 1630
Reserved
Reserved RFR

www.digiembedded.com
685
IEEE 1284 Peripheral Controller
D11 R FCFR 0x0 Forward command FIFO ready
(FwCmdFifoReady)
Asserted if forward command in FIFO is enabled to move
data. Determined by FwCmdReadyThreshold (in the
IEEE 1284 General Configuration register).
D10:08 N/A Reserved N/A N/A
D07:06 R FDFDR 0x0 Forward data FIFO depth remain
(FwDatFifoDepthRemain)
00 4 bytes
01 1 byte
10 2 bytes
11 3 bytes
Determines how many bytes are valid in the current
forward data FIFO entry.
The current value in the field is not valid if the FIFO is
empty.
D05 R FDFE 0x1 Forward data FIFO empty
(FwDatFifoEmpty)
0 FIFO is not empty
1FIFO is empty
D04 R FDFAE 0x0 Forward data FIFO almost empty
(FwDatFifoAlmostEmpty)
0 FIFO has more than 1–4 bytes
1 FIFO has only one 1–4 byte entry
This field is not valid if the FIFO is empty.
D03 R FDFR 0x0 Forward data FIFO ready
(FwDatFifoReady)
Asserted if forward data in FIFO is enabled to move data.
Determined by FwDatReadyThreshold (in the IEEE 1284
General Configuration register).
D02 R RFF 0x0 Reverse FIFO full (RvFifoFull)
0 FIFO is not full
1 FIFO is full
Bits Access Mnemonic Reset Description
Table 393: FIFO Status register

BBus slave and DMA interface
686
NS9750 Hardware Reference
Forward Command FIFO Read register
Address: 9040 000C
Register bit assignment
D01 R RFAF 0x0 Reverse FIFO almost full (RvFifoAlmostFull)
0 FIFO can take more than 1–4 bytes
1 FIFO can take only one 1–4 byte entry
This field is not valid id the FIFO is full.
D00 R RFR 0x0 Reverse FIFO ready (RvFifoReady)
Asserted if reverse data out FIFO is enabled to move data.
Determined by RvDatReadyThreshold (in the IEEE 1284
General Configuration register).
Bits Access Mnemonic Reset Description
Table 393: FIFO Status register
Bits Access Mnemonic Reset Description
D31:00 R FwCmdFifoReadReg N/A Reads up to four bytes from the Forward
Command FIFO when in CPU mode. The CPU
must read the FIFO Status register (see
page 684) to determine how many bytes are
remaining before issuing the read.
Table 394: Forward Command FIFO Read register
13121110987654321015 14
31 29 28 27 26 25 24 23 22 21 20 19 18 17 1630
FwCmdFifoReadReg
FwCmdFifoReadReg

www.digiembedded.com
687
IEEE 1284 Peripheral Controller
Forward Data FIFO Read register
Address: 9040 0010
Register bit assignment
Reverse FIFO Write register/Reverse FIFO Write Register — Last
Address: 9040 001C / 9040 0020
Both registers are 32 bits.
Bits Access Mnemonic Reset Description
D31:00 R FwDatFifoReadReg N/A Reads up to four bytes from the Forward Data
FIFO when in CPU mode. The CPU must read
the FIFO Status register (see page 684) to
determine how many bytes are remaining
before issuing the read.
Table 395: Forward Data FIFO Read register
13121110987654321015 14
31 29 28 27 26 25 24 23 22 21 20 19 18 17 1630
FwDatFifoReadReg
FwDatFifoReadReg
13121110987654321015 14
31 29 28 27 26 25 24 23 22 21 20 19 18 17 1630
RvFifoWriteReg
RvFifoWriteReg

BBus slave and DMA interface
688
NS9750 Hardware Reference
Register bit assignment
Bits Access Mnemonic Reset Description
D31:00 W RvFifoWriteReg N/A Write one to four bytes to the Reverse FIFO
when in CPU mode.
A FIFO entry containing one byte or two
bytes is written to Reverse FIFO Write
Register — Last.
A FIFO entry containing three bytes is
written in two steps:
Step 1: The lowest 16 bits are written to
the Reverse FIFO Register.
Step 2: The high byte is written to the
Reverse FIFO Write Register — Last.
A FIFO entry containing four bytes is
written to either register.
D31:00 W RvFifoWrite
Reg — Last
N/A
Table 396: Reverse Data FIFO Write register/Reverse Data FIFO Write Register — Last
13121110987654321015 14
31 29 28 27 26 25 24 23 22 21 20 19 18 17 1630
RvFifoWriteReg - Last
RvFifoWriteReg - Last

www.digiembedded.com
689
IEEE 1284 Peripheral Controller
Forward Command DMA Control register
Address: 9040 0024
The Forward Command DMA Control register controls when the Forward command
DMA buffer is closed, using two components:
16-bit maximum buffer counter. The maximum buffer counter increments
each time a DMA transfer occurs, by the number of bytes in the transfer.
The counter is reset each time a DMA is completed. If the counter reaches
or exceeds the forward command maximum buffer size
(FwCmdMaxBufSize), the 1284 module signals the DMA channel to close the
buffer and start a new one. A (maskable) interrupt is generated when
FwCmdMaxBufSize is reached. Future bytes are moved using DMA when the
next DMA is initiated by the DMA controller.
Note: This counter should not be set to a value greater than the buffer
length field value set in the 1284 forward command channel descriptor.
16-bit byte gap counter. The byte gap counter increments on each clock
cycle when a byte is not read from the host, with a maximum programmable
interval of 1.3 ms based on a 50 MHz BBus clock. The counter is reset when
a byte is read from the host. If the counter reaches the forward command
byte gap timeout (FwCmdByteGapTimer), the following occurs:
aWhere the FIFOs are written with dwords containing four bytes each,
the gap timeout forces an incomplete dword (that is, 1–3 bytes) to be
written to the FIFO.
bForward command FIFO ready, which usually means the threshold has
been met, is asserted. This results in continuation of the currently
active DMA until the FIFO is empty.
cWhen the data in the FIFO, including the incomplete dwords in Step 1,
is output through DMA, the DMA is terminated.
13121110987654321015 14
31 29 28 27 26 25 24 23 22 21 20 19 18 17 1630
FwCmdMaxBufSize
FwCmdByteGapTimer

BBus slave and DMA interface
690
NS9750 Hardware Reference
Register bit assignment
Forward Data DMA Control register
Address: 9040 0028
The Forward Data DMA Control register controls when the forward data DMA buffer is
closed, using two components:
16-bit maximum buffer counter. The maximum buffer counter increments
each time a DMA transfer occurs, by the number of bytes in the transfer.
The counter is reset each time a DMA completes. If the counter reaches or
exceeds the forward data maximum buffer size (FwDatMaxBufSize), the
1284 module signals the DMA channel to close the buffer and start a new
one. A (maskable) interrupt is generated when FwDatMaxBufSize is reached.
Future bytes are moved using DMA when the next DMA is initiated by the
DMA controller.
Note: This counter should not be set to a value greater than the buffer
length field value set in the 1284 forward data DMA channel descriptor.
16-bit byte gap counter. The byte gap counter increments on each clock
cycle when a byte is not read from the host, with a maximum programmable
interval of 1.3 ms based on a 50 MHz BBus clock. The counter is reset when
a byte is read from the host. If the counter reaches the forward data byte
gap timeout (FwDatByteGapTimer), the following occurs:
aWhere the FIFOs are written with dwords containing four bytes each,
the gap timeout forces an incomplete dword (that is, 1–3 bytes) to be
written to the FIFO.
Bits Access Mnemonic Reset Description
D31:16 R/W FwCmdMaxBufSize 0x0 Forward command maximum buffer size
Maximum buffer size in bytes.
D15:00 R/W FwCmdByteGapTimer 0x0 Forward command byte gap timeout
16-bit byte gap timer in BBus clock cycles.
Table 397: Forward Command DMA Control register

www.digiembedded.com
691
IEEE 1284 Peripheral Controller
bForward data FIFO ready, which normally means the threshold has been
met, is asserted. This results in continuation of the currently active
DMA until the FIFO is empty.
cWhen the data in the FIFO, including the incomplete dwords in Step 1,
is output through DMA, the DMA is terminated.
Register bit assignment
Printer Data Pins register
Address: 9040 0100
Bits Access Mnemonic Reset Description
D31:16 R/W FwDatMaxBufSize 0x0 Forward data maximum buffer size
Maximum buffer size in bytes.
D15:00 R/W FwDatByteGapTimer 0x0 Forward data byte gap timeout
16-bit byte gap timer in BBus clock cycles.
Table 398: Forward Data DMA Control register
13121110987654321015 14
31 29 28 27 26 25 24 23 22 21 20 19 18 17 1630
FwDatMaxBufSize
FwDatByteGapTimer
pd
13121110987654321015 14
31 29 28 27 26 25 24 23 22 21 20 19 18 17 1630
Reserved
Reserved

BBus slave and DMA interface
692
NS9750 Hardware Reference
Register bit assignment
Port Status register, host
Address: 9040 0104
Register bit assignment
Bits Access Mnemonic Reset Description
D31:08 N/A Reserved N/A N/A
D07:00 R pd N/A Printer data pins
Allows the CPU to read the status of the 8-bit data bus
directly.
Table 399: pd — Printer Data Pins register
Bits Access Mnemonic Reset Description
D31:04 N/A Reserved N/A N/A
D03 R N_AUTOFD N/A Allows the CPU to read the status of the host control
pins directly.
The meaning of each bit varies, depending on whether
the mode is compatibility, nibble, byte, or ECP.
D02 R N_INIT N/A
D01 R N_SLCTIN N/A
D00 R N_STROBE N/A
Table 400: psr — Port Status register, host
13121110987654321015 14
31 29 28 27 26 25 24 23 22 21 20 19 18 17 1630
Reserved
Reserved N_
AUTOFD N_INIT N_
SLCTIN
N_
STROBE

www.digiembedded.com
693
IEEE 1284 Peripheral Controller
Port Control register
Address: 9040 0108
Note:
The Port Control register can control IEEE 1284 pins only if no modes are
enabled in the Master Enable register (see"Master Enable register" on page
697).
Register bit assignment
Bits Access Mnemonic Reset Description
D31:08 N/A Reserved N/A N/A
D07 R/W BUSY 0x0 Allows the CPU to directly control the IEEE 1284 pin
values.
The meaning of each bit varies, depending on whether the
mode is compatibility, nibble, byte, or ECP.
Notes:
Bits [07:03] should be set to 1 before the printer is
enabled (ecr[0]=’1’) to avoid driving IEEE 1284 pins
during initialization.
AutoNegotiate and AutoTransfer must be turned off
before software can take control of these control
signals (see "Master Enable register" on page 697).
D06 R/W N_ACK 0x0
D05 R/W PERR 0x0
D04 R/W SEL 0x0
D03 R/W N_FLT 0x0
D02:00 N/A Reserved N/A N/A
Table 401: pcr — Port Control register
BUSY N_ACK PERR SEL N_FLT
13121110987654321015 14
31 29 28 27 26 25 24 23 22 21 20 19 18 17 1630
Reserved
Reserved Reserved

BBus slave and DMA interface
694
NS9750 Hardware Reference
Port Status register, peripheral
Address: 9040 010C
Feature Control Register A
Address: 9040 0114
Feature Control Register A enables buffer trigger levels for printer port operations.
Bits Access Mnemonic Reset Description
D31:08 R Reserved 0x0 N/A
D07 R BUSY 0x0 Allows the CPU to read the status of the peripheral control
pins directly.
The meaning of each bit varies, depending on whether the
mode is compatibility, nibble, byte, or ECP.
D06 R N_ACK 0x0
D05 R PERR 0x0
D04 R SEL 0x0
D03 R N_FLT 0x0
D02:00 R Reserved 0x0 N/A
Table 402: pin — Port Status register, peripheral
BUSY N_ACK PERR SEL N_FLT
13121110987654321015 14
31 29 28 27 26 25 24 23 22 21 20 19 18 17 1630
Reserved
Reserved Reserved
13121110987654321015 14
31 29 28 27 26 25 24 23 22 21 20 19 18 17 1630
Reserved
Reserved PPtEn

www.digiembedded.com
695
IEEE 1284 Peripheral Controller
Register bit assignment
Feature Control Register B
Address: 9040 0118
You must set bit[0] to 1 in Feature Control Register B. Bits[31:01] are reserved.
Interrupt Enable register
Address: 9040 011C
The Interrupt Enable register enables interrupts to be generated on certain
conditions.
Register bit assignment
Bits Access Mnemonic Reset Description
D31:01 N/A Reserved N/A N/A
D00 R/W PPtEn 0x0 Printer port enable
0 Force IEEE 1284 outputs to high
impedance
1 Enable normal operation, depending on
mode
Table 403: fea — Feature Control Register A
Bits Access Mnemonic Reset Description
D31:06 N/A Reserved N/A N/A
Table 404: fei — Interrupt Enable register
PSInt
13121110987654321015 14
31 29 28 27 26 25 24 23 22 21 20 19 18 17 1630
Reserved
Reserved Neg
Start
Trnsfr
Start
ECPCh
Addr Reserved

BBus slave and DMA interface
696
NS9750 Hardware Reference
D05 R/W PinSelectInterrupt 0x0 Pin select interrupt enable
0 Disable
1 Enable
D04 R/W ECPChannel
Address
0x0 Channel address update detect interrupt
enable
0 Disable
1 Enable
D03:02 N/A Reserved N/A N/A
D01 R/W NegotiationStart 0x0 Negotiation start interrupt enable
0 Disable
1 Enable
This interrupt is triggered when the rising edge of
SELECTIN is found while in compatibility mode.
D00 R/W TransferStart 0x0 Transfer start interrupt enable
0 Disable
1 Enable
This interrupt is triggered when the falling edge of
STROBE is found while in compatibility mode.
Bits Access Mnemonic Reset Description
Table 404: fei — Interrupt Enable register

www.digiembedded.com
697
IEEE 1284 Peripheral Controller
Master Enable register
Address: 9040 0120
The Master Enable register enables different IEEE 1284 modes and automatic transfer
modes.
Note:
Set both AutoTransfer and AutoNegotiate to enable hardware to control
the 1284 peripheral interface signals.
Register bit assignment
Bits Access Mnemonic Reset Description
D31:07 N/A Reserved N/A N/A
D06 R/W ECP 0x0 ECP mode
0 Disable
1 Enable
D05 R/W SPP–PS2 0x0 SPP–PS2 mode
0 Disable
1 Enable
D04 R/W AutoTransfer 0x0 Auto transfer mode
0 Disable
1 Enable
D03 N/A Reserved N/A N/A
D02 R/W AutoNegotiate 0x0 Auto negotiate mode
0 Disable
1 Enable
D01:00 N/A Reserved N/A N/A
Table 405: fem — Master enable register
ECP SPP-
PS2
Auto
Trnsfr
13121110987654321015 14
31 29 28 27 26 25 24 23 22 21 20 19 18 17 1630
Reserved
Reserved Rsvd Auto
Neg Reserved

BBus slave and DMA interface
698
NS9750 Hardware Reference
Extensibility Byte Requested by Host
Address: 9040 0124
This register is updated shortly after a new negotiation occurs (event 4 of the
negotiation process; see the IEEE 1284 standard for more information).
Register bit assignment
Extended Control register
Address: 9040 0128
The Extended Control register enables additional core features.
Bits Access Mnemonic Reset Description
D31:08 N/A Reserved N/A N/A
D07:00 R/W exr 0x0 Extensibility byte
Stores the extensibility byte received from the host.
Table 406: exr — Extensibility Byte Requested by Host register
exr
13121110987654321015 14
31 29 28 27 26 25 24 23 22 21 20 19 18 17 1630
Reserved
Reserved
Not
used
EnRev
DtTrn
13121110987654321015 14
31 29 28 27 26 25 24 23 22 21 20 19 18 17 1630
Reserved
Reserved Reserved

www.digiembedded.com
699
IEEE 1284 Peripheral Controller
Register bit assignment
Interrupt Status register
Address: 9040 012C
Interrupts are cleared when this register is read. These interrupts are needed by
software no matter which mode (DMA or CPU) is being used.
Register bit assignment
Bits Access Mnemonic Reset Description
D31:08 N/A Reserved N/A N/A
D07 N/A Not used 0x0 Set to 1.
D06 R/W Enable reverse data transfers 0x0 0 Disable
1 Enable
D05:00 N/A Reserved N/A N/A
Table 407: ecr — Extended Control register
Bits Access Mnemonic Reset Description
D31:06 N/A Reserved N/A N/A
D05 R PSINT 0x0 Pin select interrupt
D04 R ECP Channel
Address
0x0 Channel address update detect interrupt
D03:02 N/A Reserved N/A N/A
D01 R NSDI 0x0 Negotiation start detect interrupt
Table 408: sti — Interrupt Status register
PSINT
13121110987654321015 14
31 29 28 27 26 25 24 23 22 21 20 19 18 17 1630
Reserved
Reserved NSDI
ECPCh
Addr TSDIReserved

BBus slave and DMA interface
700
NS9750 Hardware Reference
Pin Interrupt Mask register
Address: 9040 0134
The Pin Interrupt Mask register enables IEEE 1284 pin interrupts.
D00 R TSDI 0x0 Transfer start detect interrupt
Bits Access Mnemonic Reset Description
Table 408: sti — Interrupt Status register
Bits Access Mnemonic Reset Description
D31:04 N/A Reserved 0x0 N/A
D03 R/W n_autofd edge detect 0x0 0 Disable
1 Enable
D02 R/W n_init edge detect 0x0
D01 R/W n_selectin edge detect 0x0
D00 R/W n_strobe edge detect 0x0
Table 409: msk — Pin Interrupt Mask register
13121110987654321015 14
31 29 28 27 26 25 24 23 22 21 20 19 18 17 1630
Reserved
Reserved
N_
AUTOFD
edge det
N_INIT
edge
detect
N_
SLCTIN
edge det
N_
STROBE
edge det

www.digiembedded.com
701
IEEE 1284 Peripheral Controller
Pin Interrupt Control register
Address: 9040 0138
The Pin Interrupt Control register configures IEEE 1284 pin interrupt edge levels.
Register bit assignment
Bits Access Mnemonic Reset Description
D31:04 R Reserved 0x0 N/A
D03 R/W n_autofd edge 0x0 0 Falling edge
1 Rising edge
D02 R/W n_init edge 0x0
D01 R/W n_slctin edge 0x0
D00 R/W n_strobe edge 0x0
Table 410: pit — Pin Interrupt Control register
n_
autofd
edge
n_init
edge
n_
slctin
edge
n_
strobe
edge
13121110987654321015 14
31 29 28 27 26 25 24 23 22 21 20 19 18 17 1630
Reserved
Reserved

BBus slave and DMA interface
702
NS9750 Hardware Reference
Granularity Count register
Address: 9040 0168
The Granularity Count register controls the value of the granularity counter for
automatic processing modes.
Note:
According to the IEEE 1284 standards spec, the peripheral has a Tp (500ns)
minimum setup pulse width for some signals. If, for example, the BBus is
set to run at 50 MHz (20ns clock period), the Granularity Count register
should be set to 25 (0x19) [500ns / 20ns].
Bits Access Mnemonic Reset Description
D31:08 R Reserved 0x0 N/A
D07:00 R/W grn 0x0 Granularity counter
Determines the number of BBus clock periods between
peripheral signal changes on the IEEE 1284 bus.
Table 411: grn — Granularity Count register
grn
13121110987654321015 14
31 29 28 27 26 25 24 23 22 21 20 19 18 17 1630
Reserved
Reserved

www.digiembedded.com
703
IEEE 1284 Peripheral Controller
Forward Address register
Address: 9040 0174
The Forward Address register is updated when a channel address command is
received during a forward ECP transfer.
Register bit assignment
Bits Access Mnemonic Reset Description
D31:08 R Reserved 0 N/A
D07:00 R eca 0 Forward address.
Table 412: eca — Forward Address register
eca
13121110987654321015 14
31 29 28 27 26 25 24 23 22 21 20 19 18 17 1630
Reserved
Reserved

BBus slave and DMA interface
704
NS9750 Hardware Reference
Core Phase (IEEE1284) register
Address: 9040 0178
Register bit assignment
Bits Access Mnemonic Reset Description
D31:08 R Reserved 0x0 N/A
D07:00 R pha 0x0 0x00spp forward idle
0x01 spp forward data transfer
0x0f spp reset
0x14 negotiate phase
0x18 terminate phase
0x24 nibble/byte reverse idle
0x26 nibble/byte reverse data transfer (see Warning
below)
0x28 nibble/byte host busy data not available
0x2C nibble/byte host busy data available
0x2E nibble/byte host interrupt
0x30 ecp forward idle
0x31 ecp forward data transfer
0x34 ecp reverse idle
0x36 ecp reverse data transfer
0x38 ecp host recovery
0x3C ecp reverse to forward phase transition
0x3E ecp forward to reverse phase transition
0x3F ecp setup phase
Table 413: Core Phase register
pha
13121110987654321015 14
31 29 28 27 26 25 24 23 22 21 20 19 18 17 1630
Reserved
Reserved

www.digiembedded.com
705
IEEE 1284 Peripheral Controller
Warning:
The NS9750 cannot proceed to the Host Busy Data Available protocol state
directly from negotiation state. If the host software supports the 1284
protocol reverse idle and interrupt host states (events 7, 18 – 20), the
impact is a one-time loss of approximately 2,000ns at the beginning of
data transfer. If the host does not support these states, however, the
NS9750 will be unable to transmit data in nibble or byte mode. Note that
there is no impact for a host that fully implements IEEE 1284.

707
USB Controller Module
CHAPTER 16
USB 2.0 provides a standard “plug-and-play” interface for desktop
communications at low to moderate speeds. The USB module in NS9750 supports both
full-speed (12Mbps) and low-speed (1.5 Mbps) operation.

Overview
708
NS9750 Hardware Reference
Overview
USB consists of point-to-point connections between one host and any number of hubs
and devices; the number of hubs and devices combined cannot exceed 127. Point-to-
point connections are established between a downstream port and an upstream port,
as shown:
USB module architecture
The USB module is comprised of a separate host block and device block (see Figure
101). You can enable the device block or the host block — but never both at the same
time.
The device block provides the resources for 12 logical endpoints that can be
reconfigured by the device driver. The device block includes a DMA function to
preload data for in endpoints, stuff data for out endpoints into system memory, and
stuff data for some packets into system memory.
Host/hub/device Description
Host Has one downstream port
If has multiple downstream ports, constitutes multiple networks
Hub Has one upstream port and multiple downstream ports
Connects to devices or other hubs using downstream ports
Connects to hosts or other hubs using upstream ports
Device Has one upstream port
Connects to hubs or hosts

www.digiembedded.com
709
USB Controller Module
Figure 101: USB module architecture
The device block handles most packets that contain control and/or configuration
information requiring device driver interaction to maintain only the DMA descriptor
lists. The device block provides the appropriate handshake responses to USB. Control
commands that require a response require the device driver to prepare a response
based on a unique identifier supplied by the device block. Control commands not
handled by the device block require the device driver to inspect the data provided by
the setup phase of the packet, construct the required response, and initiate the DMA
of the response data to the device block. The initial “try” of such commands typically
is greeted with a NAK due to the lack of an available response. Later retries
eventually result in the transmission of the response. Packets that contain data or
require data transfer are handled by a multi-channel DMA function in the device
block. Each pipe is associated with a specific DMA channel. If the DMA channel for a
FIFOs and
DMA channels
Device block
Host block
BBus Config DMA
XCVR

USB device block
710
NS9750 Hardware Reference
given pipe has not been configured or updated, or otherwise is not ready to send or
receive the required data, the device block issues NAKs to the USB.
The host block supports the Open Host Controller Interface (OHCI) interface model
for USB communications. The host block provides the registers and BBus mastering
capability to traverse transaction lists in system memory per the OHCI interface, as
well as transferring the in/out data to and from system memory.
USB device block
Figure 102 shows the architecture of the USB device block:
Figure 102: USB device block
Control and status
The control and status for the USB device block is provided through the slave
interface. The device block contains the registers used to program each of the 12
logical endpoints and the five configurations.
text
CSRs
D
E
V
D
M
A
Non-Ctrl
Endpoint FIFO
FIFO
Ctrl In
Ctrl Out
SIE
M
U
X
XCVR
Slave
Master
BBUS
From
Host To
Host
USB

www.digiembedded.com
711
USB Controller Module
Packet and data flow
The device block responds to packets initiated by the host. There are 16 DMA
channels in this block. DMA channels 1 and 2 move data to and from system memory
for control transfers for logical endpoint 0. DMA channels 3 through 13 move data for
logical endpoints 1 through 11, respectively. DMA channels 14 through 16 are not used
in the USB module.
Data for each logical endpoint travels through a four-word FIFO. Logic included with
the FIFOs interface the Master I/F to the DMA channels. The serial interface engine
(SIE) performs the tasks required to receive and send packets to and from a USB host.
The device driver writes the endpoint descriptor, configuration identifier register,
string identifiers, DMA parameters, and the direction of data transmission for logical
endpoints 1–11. From that point, the device driver monitors packet reception/
transmission success, and maintains the DMA descriptor lists. DMA Channel 1 DMA
descriptors are incoming; that is, they move data from USB to memory. DMA channel
2 DMA descriptors are outgoing; that is, they move data from memory to the USB.
The remainder of the DMA descriptors must follow the direction of data flow for the
corresponding logical endpoint, which is also specified in the control/status register
for the channel.
When a packet is received, a DMA descriptor must be available to move the required
data; otherwise, the packet fails. If a descriptor remains unavailable, the FIFOs will
be exhausted and an underrun or overrflow condition occurs. Bits in the
corresponding FIFO Status register are set. DMA channels can be used to signal a DMA
with no descriptors available.
Control in packets
Control in packets require device driver intervention. An “identifier” is stored in the
status field of a retired DMA descriptor doe DMA channel 1. The device driver
constructs a response and moves the response from system memory to the USB with
DMA channel 2. The USB response to the initial reception of the control in packet is to
store the identifier, then NAK the packet; this causes the host to retry the packet. If
the outgoing data has been moved to the USB, the data is output upon retry. Once a
control in packet has been received, all control in packets are NAK’d, and their
identifiers are not stored. The first control in packet received following the
successful transmission of data for the previous “pending” packet becomes the new
“pending” packet.

Host block
712
NS9750 Hardware Reference
Logical and physical endpoints
Each alternate of each interface of each configuration can use as many as 16 logical
endpoints. Physical endpoints in the device block are programmable by software for
configuration/interface/alternate number. type, direction, and MaxPacketSize. A
physical endpoint, then, functions as one logical endpoint in one alternate of one
interface of one configuration. The number of physical endpoints required is
therefore equal to the total number of logical endpoints in each alternate of each
interface of each configuration.
The device block is configured to hold 12 physical endpoints, endpoint 0, and 11 non-
control endpoints, with a maximum of 5 interfaces. This allows simultaneous
operation of the printer class, still image class, and three instances of the data class.
Programming of the physical endpoints and the descriptors provided allow you to
reassign any of the physical endpoints to any one of the five interfaces. A “multi-
function” fax/printer scanner device can take the place of three instances of the
data class if no more than six physical endpoints are required.
Slew rates
USB PHY has a greater than specified slew rate in low speed device mode. Faster slew
rates may cause compatibility issues with low speed hosts.
Host block
The USB host block contains the resources to implement an OHCI host. These
resources include a power control signal for USB port power. Figure 103 shows the
architecture for the USB host block.
Control and status
The control and status for the USB host block is provided using the slave interface.
The registers support the OHCI specification.

www.digiembedded.com
713
USB Controller Module
Figure 103: USB host architecture
Packet data flow
The host block initiates all transfers on the USB. Data travels through a four-word
FIFO in either direction. The Serial Interface Engine (SIE) performs the tasks required
to receive and send packets on the USB.
The host block is the master of the USB. At the highest level, the host maintains a
database of the existing network topology, and can reconfigure any associated
device.
At the next level, there are four linked lists of endpoint descriptors, each tied to one
or more transfer descriptors. The four lists correspond to the four endpoint types
that are accessed in a specified priority. The host begins processing these lists each
millisecond, after sending the SOF packet. When a given endpoint descriptor is
processed, the host generates a packet to move data and the transfer descriptor(s)
defines the source or destination of the data in system memory. Interrupts generally
are generated as each transfer descriptor is retired.
The core is connected with a master interface on the BBus to move incoming or
outgoing data to system memory. Based on expected timing of four microseconds for
bus turnaround, the four-word FIFOs included in the core prevent underrun and/or
overrun occurrences. Bursting is supported to minimize the bus bandwidth that is
text
OHCI
Regs
FIFO
FIFO
BBUS
Slave IF
Master IF
SIE
To XCVR From XCVR

USB device endpoint
714
NS9750 Hardware Reference
consumed. Burst transfers move a maximum of 8 bytes in long word transactions.
FIFO content from more than one transfer descriptor is broken into separate memory
operations.
USB device endpoint
Any USB device requires a bidirectional control endpoint located at endpoint #0. The
data FIFOs in the USB device application logic are unidirectional, so two data FIFOs
are used to create a single bidirectional endpoint. FIFO #1 handles the USB-OUT
packets and FIFO #2 handles the USB-IN packets. Table 414 describes the fields in the
FIFO Status and Control registers that must be set in order for the bidirectional
control endpoint to operate. The remaining Control register fields are application-
specific.
Transmission error handling
USB protocol supports the error-free transmission of packets for bulk and interrupt
endpoints. The USB device application logic contains some control structures to help
the software with this task. Transmission errors are defined as bit-stuffing errors or
CRC check errors.
FIFO Mnemonic Value Description
1 TYPE 00 Control endpoint
1 DIR 0 USB-OUT direction
2 TYPE 00 Control endpoint
2 DIR 1 USB-IN direction
Table 414: Control endpoint register requirements

www.digiembedded.com
715
USB Controller Module
Handling USB-IN packet errors
USB-IN packet errors are sent from the USB device to the USB host. The USB host
either responds with an ACK packet to indicate successful transmission or does not
respond at all to indicate that there was an error in transmission.
These are the steps that must be taken to retransmit the packet in error:
1Determine that the error has occurred through an interrupt. The hardware
places the endpoint FIFO into reset state and flushes the contents.
2Determine which endpoint is involved, using the FIFO Status registers.
3Read the valid packets-transmitted-count from the Packet Control register and
use it to compute a new buffer descriptor source address and buffer length.
Update the current buffer descriptor in system memory. The current DMA buffer
descriptor can be determined by reading the index field in the DMA Control
register (see "DMA Control register" on page 514).
4Write a 1 to the BDR (buffer descriptor refetch) and CE (channel enable) fields in
the DMA Control register to force a refetch of the buffer descriptor when the
channel next wins arbitration.
5Take the USB device endpoint FIFO out of reset. At this point, the DMA controller
will refetch the buffer descriptor as well as the packet in error and all remaining
data in the DMA buffer.
Handling USB-OUT packet errors
USB-OUT packets are sent from the USB host to the USB device. The USB device
either responds with an ACK packet to indicate successful transmission or does not
respond at all to indicate that there was an error in transmission. If there was an
error, the current DMA buffer is closed and the DMA buffer descriptor status field
indicates that an error has occurred. Through this status information, software knows
to discard the last packet in the buffer, as the USB host will retransmit the packet in
error. The DMA controller fetches the next buffer descriptor, and the retransmitted
packet will be the first packet in the new DMA data buffer.

USB block registers
716
NS9750 Hardware Reference
USB block registers
The USB module configuration registers are located at base address 9010_0000.
Table 415 provides the address register map for the USB “modules” within the USB
block.
All configuration registers must be accessed as 32-bit words and as single accesses
only. Bursting is not allowed.
USB Global registers
Table 416 provides the addresses for the USB Global registers.
Address range Register space (module)
0x90100000–0x90100FFF USB Global Control and Status
0x90101000–0x90101FFF USB Host Block
0x90102000–0x90102FFF USB Device Block
0x90103000–0x90103FFF USB Device Endpoint FIFOs
0x90110000–0x9011FFFF USB Device DMA (see the BBus DMA Controller chapter
for details about these registers)
Table 415: USB register address map
Address Register
9010 0000 Global Control/Status register
9010 0004 Device Control/Status register
9010 000C Global Interrupt Enable
9010 0010 Global Interrupt Status
9010 0014 Device IP Programming Control/Status
Table 416: USB Global registers address map

www.digiembedded.com
717
USB Controller Module
Global Control and Status register
Address: 9010 0000
The Global Control and Status register contains all USB global and status information.
The USB can operate as a device or host, but cannot operate as both simultaneously
unless used in feedback mode. Feedback mode is useful for development and testing
only. The inactive block (host or device) is held in reset.
Register bit assignment
Bits Access Mnemonic Reset Description
D31:13 N/A Not used 0x00000 Always read as 0.
D12 R DISABLE
(DSABL)
0Disable
0 Indicates that USB is enabled
1 Indicates that USB is disable
Indicates whether USB is disabled or enabled.
D11 R HRST 1 Host reset
0 Indicates that the host block is enabled
1 Indicates that the host block is in reset
Provides the host block reset status.
D10:09 R DRST 11 Device reset
00 Indicates that the device block is enabled
01 Indicates that the device block is in reset
Provides the device block reset status.
D08:06 N/A Reserved N/A N/A
Table 417: Global Control and Status register
Not used
13121110987654321015 14
31 29 28 27 26 25 24 23 22 21 20 19 18 17 1630
Not used
Not used DSABL HRST DRST Reserved SUSP WKUP Not
used
HST
DV

USB Global registers
718
NS9750 Hardware Reference
Device Control and Status register
Address: 9010 0004
The Device Control and Status register contains the USB device-block-specific control
and status information.
D05 R SUSP 0 Suspend
0 The USB device is not in a suspended state
1 The USB device is in a suspended state
Indicates whether the USB device is in a suspended state.
D04:03 N/A Not used 0 Always write a 0.
D02 R/W WKUP 0 Wakeup
Value depends on the value written to the HST_DEV field
(bit 0 in this register).
When the NS9750 is in device mode, the device
driver can write a 1 to this field to enable remote
wakeup.
When the NS9750 is in host mode, this field is
ignored.
D01 R Not used 1 Always read as 1.
D00 R/W HSTDV 1 Host/device (HST_DEV)
0 USB host mode
1 USB device mode
Indicates the mode of the USB controller.
Bits Access Mnemonic Reset Description
Table 417: Global Control and Status register
FRAME INTF CFG
13 12 11 10 9 8 7 6 5 4 3 2 1 015 14
31 29 28 27 26 25 24 23 22 21 20 19 18 17 1630
SPWR Not usedSYNC FRAMERSUM Not
used
ALT
Not
used

www.digiembedded.com
719
USB Controller Module
Register bit assignment
Bits Access Mnemonic Reset Description
D31 R/W RESUME
(RSME)
0Resume
Set to 1 by the device driver to initiate a resume sequence.
This field is cleared to a 0 to end a resume sequence.
D30 N/A Not used 0 Always read as 0.
D29 R/W SPWR 0 Self-powered (SELF_PWR)
This field should always be written as 1, since the NS9750
is always self-powered.
D28 N/A Not used 0 Always write to 1.
D27 R/W SYNC 0 SYNC_FRAME support
Indicates whether the device block supports the
SYNC_FRAME packet.
0 SYNC_FRAME packet is not supported
1 SYNC_FRAME packet is supported
D26:23 N/A Not used 0 Always read as 0.
D22:12 R FRAME 0x000 Frame number
Contains the current frame number.
Note: This field is used for diagnostic purposes only.
D11:08 R ALT 0x0 Alternate value
Contains the current alternate value for the device block
from a SET INTERFACE packet.
D07:04 R INTF 0x0 Interface value
Contains the current interface value for the device block
from a SET INTERFACE packet.
D03:00 R CFG 0x0 Configuration value
Contains the current configuration value for the device
block from a SET CONFIGURATION packet.
Table 418: Device Control and Status register

USB Global registers
720
NS9750 Hardware Reference
Global Interrupt Enable register
Address: 9010 000C
The Global Interrupt Enable register contains the global interrupt enable
information. All interrupts are enabled by writing a 1 and disabled by writing a 0.
Register bit assignment
Bits Access Mnemonic Reset Description
D31 R/W GBL_EN 0 Global interrupt enable
Enables all interrupts.
For normal operation, this field should be written to 1.
D30:28 R/W Not used 0 Always write to 0.
D27 R/W GBL_DMA 0 Global DMA interrupt enable
Enables all DMA-generated interrupts.
For normal operation, this field should be written to 1.
D26 R/W DMA13 0 DMA channel 13 interrupt
D25 R/W DMA12 0 DMA channel 12 interrupt
D24 R/W DMA11 0 DMA channel 11 interrupt
D23 R/W DMA10 0 DMA channel 10 interrupt
D22 R/W DMA9 0 DMA channel 9 interrupt
D21 R/W DMA8 0 DMA channel 8 interrupt
D20 R/W DMA7 0 DMA channel 7 interrupt
D19 R/W DMA6 0 DMA channel 6 interrupt
D18 R/W DMA5 0 DMA channel 5 interrupt
Table 419: Global Interrupt Enable register
Not
used FIFO SOFURST SSPND SET
INTF
SET
CFG
WAKE
UP Not used OHCI_
IRQ
Not
used
13121110987654321015 14
DMA
2
DMA
1
31 29 28 27 26 25 24 23 22 21 20 19 18 17 1630
Not used DMA
13
GBL_
DMA
DMA
12
DMA
11
DMA
10
DMA
9
DMA
8
DMA
7
DMA
6
DMA
5
DMA
4
DMA
3
GLB_
EN

www.digiembedded.com
721
USB Controller Module
Global Interrupt Status register
Address: 9010 0010
The Global Interrupt Status register contains the global interrupt status information.
All status bits are active high (1) and all interrupts that are serviced here are
cleared by writing a 1 to the appropriate field.
D17 R/W DMA4 0 DMA channel 4 interrupt
D16 R/W DMA3 0 DMA channel 3 interrupt
D15 R/W DMA2 0 DMA channel 2 interrupt
D14 R/W DMA1 0 DMA channel 1 interrupt
D13 R/W Not used 0 Always write to 0.
D12 R/W FIFO 0 Generate an interrupt when any FIFO interrupt Status field
is set and the corresponding interrupt is enabled using the
FIFO Interrupt Enable register.
D11 R/W URST 0 Generate an interrupt when the NS9750 is in device mode
and receives an interrupt from the host.
D10 R/W SOF 0 Generate an interrupt when the NS9750 is in device mode
and receives an SOF (start of frame) packet.
D09 R/W SUSPEND
(SSPND)
0 Generate an interrupt when the SUSPEND (SUSP) field in
the Global Interrupt Status register (see page 723) is
asserted.
D08 R/W SETINTF 0 Generate an interrupt when the SETINTF field in the
Global Interrupt Status register (see page 723) is asserted.
D07 R/W SETCFG 0 Generate an interrupt when the SETCFG in the Global
Interrupt Status register (see page 723) is asserted.
D06 R/W WAKEUP 0 Generate an interrupt when the WAKEUP field in the
Global Interrupt Status register (see page 723) is asserted.
D05:02 N/A Not used 0 Always write to 0.
D01 R/W OHCI_IRQ 0 Generate an interrupt when the OHCI_IRQ field in the
Global Interrupt Status register (see page 724) is asserted.
D00 N/A Not used N/A Always write to 0.
Bits Access Mnemonic Reset Description
Table 419: Global Interrupt Enable register

USB Global registers
722
NS9750 Hardware Reference
For diagnostics, each bit serviced here can also be set to 1 by writing a 1 when the bit
is set to 0.
Note:
The DMA interrupts must be serviced in the USB DMA device block. The
FIFO interrupts must be serviced in the FIFO Interrupt Status register.
Register bit assignment
Bits Access Mnemonic Reset Description
D31 N/A Not used 0 Always read as 0.
D30 N/A Reserved N/A N/A
D29:28 N/A Not used 0 Always read as 00.
D27 R GBL_DMA 0 Bit-wise logical OR of the DMA# fields.
D26 R DMA13 0 DMA channel 13 interrupt. Service in the USB DMA
block.
D25 R DMA12 0 DMA channel 12 interrupt. Service in the USB DMA
block.
D24 R DMA11 0 DMA channel 11 interrupt. Service in the USB DMA
block.
D23 R DMA10 0 DMA channel 10 interrupt. Service in the USB DMA
block.
D22 R DMA9 0 DMA channel 9 interrupt. Service in the USB DMA
block.
D21 R DMA8 0 DMA channel 8 interrupt. Service in the USB DMA
block.
D20 R DMA7 0 DMA channel 7 interrupt. Service in the USB DMA
block.
Table 420: Global Interrupt Status register
Rsvd FIFO SOFURST SSPND SET
INTF
SET
CFG
WAKE
UP Reserved OHCI_
IRQ Rsvd
13121110987654321015 14
DMA
2
DMA
1
31 29 28 27 26 25 24 23 22 21 20 19 18 17 1630
Not used DMA
13
GBL_
DMA
DMA
12
DMA
11
DMA
10
DMA
9
DMA
8
DMA
7
DMA
6
DMA
5
DMA
4
DMA
3
Not
used Rsvd

www.digiembedded.com
723
USB Controller Module
D19 R DMA6 0 DMA channel 6 interrupt. Service in the USB DMA
block.
D18 R DMA5 0 DMA channel 5 interrupt. Service in the USB DMA
block.
D17 R DMA4 0 DMA channel 4 interrupt. Service in the USB DMA
block.
D16 R DMA3 0 DMA channel 3 interrupt. Service in the USB DMA
block.
D15 R DMA2 0 DMA channel 2 interrupt. Service in the USB DMA
block.
D14 R DMA1 0 DMA channel 1 interrupt. Service in the USB DMA
block.
D13 N/A Reserved N/A N/A
D12 R FIFO 0 Bit-wise logical OR of the FIFO interrupt status fields.
D11 RW1TC URST 0 Asserted when the NS9750 is in device mode and receives
an interrupt from the host.
D10 RW1TC SOF 0 Asserted when the NS9750 is in device mode and receives
an SOF (start of frame) packet.
D09 RW1TC SUSPEND
SSPND
0Suspend
Asserted when either the device or the host has entered the
suspend state.
D08 RW1TC SETINTF 0 Set interface
Asserted when the USB is configured for device operation
and a set interface packet is received.
D07 RW1TC SETCFG 0 Set configuration
Asserted when the USB is configured for device operation
and a set configuration packet is received.
D06 RW1TC WAKEUP 0 Wakeup
Asserted when the USB is configured for host operation
and the NS9750 moves from the suspend state to the
resume state.
D05:02 N/A Reserved N/A N/A
Bits Access Mnemonic Reset Description
Table 420: Global Interrupt Status register

USB Global registers
724
NS9750 Hardware Reference
Device IP Programming Control/Status register
Address: 9010 0014
The Device IP Programming Control/Status register contains the USB device CSR
dynamic programming control and status information. The register allows you to
reconfigure the USB device when a SET_CFG or SET_INTF packet is received from the
USB host.
Register bit assignment
D01 RW1TC OHCI_IRQ 0 OHCI_IRQ
Asserted when the USB is configured for host operation
and the OHCI asserts an interrupt.
D00 N/A Reserved N/A N/A
Bits Access Mnemonic Reset Description
Table 420: Global Interrupt Status register
Bits Access Mnemonic Reset Description
D31:03 R Not used 0x00000000 This field is always read back as 0x00000000.
D02 R SETCSR 0 CSR programming start
Indicates when software can safely start
programming the registers.
Must be set to 1 before programming can begin.
D01 R/W DONECSR 0 CSR programming done
Indicates to the device IP that software has finished
programming the CSRs.
A value of 1 indicates that software is finished.
Table 421: Device IP Programming Control/Status register
13121110987654321015 14
31 29 28 27 26 25 24 23 22 21 20 19 18 17 1630
Reserved
Reserved SET
CSR
DONE
CSR
CSR
PRG

www.digiembedded.com
725
USB Controller Module
USB host block registers
The USB Host Block registers are for the host controller defined in the Open HCI
specification for USB. All references to HC refer to the USB host block in the NS9750.
Reserved bits
The Host Controller Driver (HCD) should always preserve the value(s) of the reserved
field. When a R/W register is modified, the HCD should first read the register, modify
the appropriate bits, then write the register with the reserved bits still containing
the read value. As an alternative, the HCD can maintain an in-memory copy of
previously written values that can be modified and then written to the Host
Controller (HC) register. When a write to set/clear a register is written, bits written
to reserved fields should be 0.
USB host block register address map
Table 422 provides the addresses of the USB host block registers.
D00 R/W CSRPRG 0 CSR dynamic programming support
Enables dynamic programming support in the USB
device IP.
Program this field on powerup, then leave it
unchanged.
Write a 1 to enable this feature.
Bits Access Mnemonic Reset Description
Table 421: Device IP Programming Control/Status register
Address Register
9010 1000 HcRevision register
9010 1004 HcControl register
Table 422: USB Host Block registers address map

USB host block registers
726
NS9750 Hardware Reference
HCRevision register
Address: 9010 1000
9010 1008 HcCommandStatus register
9010 100C HcInterrupt Status register
9010 1010 HcInterruptEnable register
9010 1014 HcInterruptDisable register
9010 1018 HcHCCA (Host Controller Communications Area) register
9010 101C HcPeriodCurrentED (Endpoint Descriptor) register
9010 1020 HcControlHeadED register
9010 1024 HcControlCurrentED register
9010 1028 HcBulkHeadED register
9010 102C HcBulkCurrentED register
9010 1030 HcDoneHead register
9010 1034 HcFmInterval (Fm=Frame)
9010 1038 HcFmRemaining register
9010 103C HcFmNumber register
9010 1040 HcPeriodicStart register
9010 1044 HcLSThreshold register
9010 1048 HcRhDescriptorA register (Rh=Root hub)
9010 104C HcRhDescriptorB register
9010 1050 HcRhStatus register
9010 1054 HcRhPortStatus[1] register
Address Register
Table 422: USB Host Block registers address map

www.digiembedded.com
727
USB Controller Module
Register bit assignment
HcControl register
Address: 9010 1004
The HcControl register defines the operating modes for the host controller. Most of
the fields in this register are modified only by the host controller driver, with the
exception of the HostControllerFunctionalState and RemoteWakeupConnected fields.
Register bit assignment
Bits Access Mnemonic Reset Description
D31:08 N/A Reserved N/A N/A
D07:00 R REV 10h Version of the OHCI specification being used.
Table 423: HcRevision register
13121110987654321015 14
31 29 28 27 26 25 24 23 22 21 20 19 18 17 1630
Reserved
Reserved REV
Bits Access Mnemonic Reset Description
D31:11 N/A Reserved N/A N/A
Table 424: HcControl register
13121110987654321015 14
31 29 28 27 26 25 24 23 22 21 20 19 18 17 1630
Reserved
Reserved RWE RWC IR HCFS BLE CLE IE PLE CBSR

USB host block registers
728
NS9750 Hardware Reference
D10 R/W RWE 0b RemoteWakeupEnable
Enables or disables the remote wakeup feature when
upstream resume signaling is found. When this bit is set
and the ResumeDetected bit in the HcInterruptStatus
register is set, a remote wakeup is signaled to the host
system.
Setting this bit has no impact on the generation of
hardware interrupts.
D09 R/W RWC 0b RemoteWakeupConnected
Indicates whether the host controller supports remote
wakeup signaling. If remote wakeup is supported and used
by the system, it is the system firmware’s responsibility to
set this bit during POST.
The host controller clears the bit on a hardware reset, but
does not alter the bit on a software reset.
D08 R/W IR 0b InterruptRouting
Determines the routing of interrupts generated by events
registered in the HcInterruptStatus register.
If clear, all interrupts are routed to the normal host
bus interrupt mechanism.
If set, interrupts are routed to the system
management interrupt.
The host controller driver clears this bit on a hardware
reset, but does not alter the bit on a software reset. The
host controller driver uses this bit as a tag to indicate the
ownership of the host controller.
Bits Access Mnemonic Reset Description
Table 424: HcControl register

www.digiembedded.com
729
USB Controller Module
D07:06 R/W HCFS 00b HostControllerFunctionalState
(b = binary)
00b USBRESET (initial state)
01b USBRESUME
10b USBOPERATIONAL
11b USBSUSPEND
A transition to USBOPERATIONAL from another state
causes SOF generation to begin 1 ms later. The host
controller driver can determine whether the host controller
has begun sending SOFs by reading the StartofFrame field
of the HcInterruptStatus register.
The host controller can change this field only when in the
USBSUSPEND state. The host controller can move from
the USBSUSPEND state to the USBRESUME state after
detecting the resume signal from a downstream port.
The host controller enters the USBSUSPEND state after a
software reset, whereas it enters USBRESET after a
hardware reset. A hardware reset also resets the root hub,
and asserts subsequent reset signaling to downstream
ports.
D05 R/W BLE 0b BulkListEnable
Set to enable processing of the bulk list in the next frame.
If cleared by the host controller driver, the bulk list is not
processed after the next SOF. The host controller checks
this bit whenever it determines to process this list.
When disabled, the host controller driver can modify the
list. If HcBulkCurrentED is pointing to an ED to be
removed, the host controller driver must advance the
pointer by updating HcBulkCurrentED before re-enabling
processing of the list.
D04 R/W CLE 0b ControlListEnable
Set to enable processing the control list in the next frame.
If cleared by the host controller driver, the control list is
not processed after the next SOF. The host controller must
check this bit whenever it wants to process the list.
When disabled, the host controller driver can modify the
list. If HcControlCurrentED is pointing to an ED to be
removed, the host controller driver must advance the
pointer by updating HcControlCurrentED before re-
enabling processing of the list.
Bits Access Mnemonic Reset Description
Table 424: HcControl register

USB host block registers
730
NS9750 Hardware Reference
HcCommandStatus register
Address: 9010 1008
D03 R/W IE 0b IsochronousEnable
Enables/disables processing of the isochronous EDs.
While processing the periodic list in a frame, the host
controller checks the status of this bit when it finds an
isochronous ED (F=1).
If set (enabled), the host controller continues
processing the EDs.
If cleared (disabled), the host controller stops
processing of the periodic list (which now contains
only isochronous EDs) and begins processing the
bulk/control lists.
Setting this bit is guaranteed to take effect in the next
frame — not the current frame.
D02 R/W PLE 0b PeriodicListEnable
Set to enable the processing of the periodic list in the next
frame. If cleared by the host controller driver, the periodic
list is not processed after the next SOF. The host controller
must check this bit before it starts processing the list.
D01:00 R/W CBSR 00b ControlBulkServiceRatio
Specifies the service ratio between control and bulk
endpoint descriptors (EDs). Before processing any of the
nonperiodic lists, the host controller must compare the
ratio specified with its internal count on how many
nonempty control EDs have been processed, to determine
whether to continue serving another control ED or switch
to a bulk ED. The internal count is retained when crossing
the frame boundary. In the case of a reset, the host
controller driver is responsible for restoring this value.
CBSR # of control EDs over bulk EDs served
01 : 1
12 : 1
23 : 1
34 : 1
Bits Access Mnemonic Reset Description
Table 424: HcControl register

www.digiembedded.com
731
USB Controller Module
The host controller uses the HcCommandStatus register to receive commands issued
by the host controller driver, as well as to reflect the current status of the host
controller. The HcCommandStatus register appears to the host controller driver as a
write to set register. The host controller must ensure that bits written as 1 become
set in the register while bits written as 0 remain unchanged in the register. The host
controller driver can issue multiple distinct commands to the host controller without
concern for corrupting previously-issued commands. The host controller driver has
normal read access to all bits. The host controller driver has normal read access to all
bits.
Register bit description
Bits Access Mnemonic Reset Description
D31:18 N/A Reserved N/A N/A
D17:16 R SOC 00b SchedulingOverrunCount
Indicates the number of frames with which the host
controller has found a scheduling overrun error. A
scheduling overrun error occurs when the periodic list
does not complete before EOF. When a scheduling
overrun error is found, the host controller increments the
counter and sets the Scheduling Overrun field in the
HcInterruptStatus register (see "HcInterruptStatus
register," beginning on page 733).
This field initializes to 00b and wraps around at 11b.
This field is incremented on each scheduling overrun
error, even if the SchedulingOverrun field in the
HcInterruptStatus register has already been set. The host
controller driver uses this field to monitor any persistent
scheduling problems.
Table 425: HcCommandStatus register
13121110987654321015 14
31 29 28 27 26 25 24 23 22 21 20 19 18 17 1630
Reserved
Reserved OCR BLF
SOC
CLF HCR

USB host block registers
732
NS9750 Hardware Reference
D15:04 N/A Reserved N/A N/A
D03 R/W OCR 0b OwnershipChangeRequest
Set by an OS host controller to request a change of control
for the host controller. When set, the host controller sets
the OwnershipChange field in the HcInterruptStatus
register (see "HcInterruptStatus register," beginning on
page 733). After the change is made, the OCR bit is
cleared and remains so until the next request from OS host
controller.
D02 R/W BLF 0b BulkListFilled
Indicates whether there are any TDs on the bulk list. This
bit is set by the host controller driver whenever it adds a
TD to an ED in the bulk list.
When the host controller begins to process the head of the
bulk list, it checks the BLF field. As long as the BLF field
is 0, the host controller will not start processing the bulk
list. If BLF is 1, the host controller starts processing the
bulk list and sets the BLF field to 0.
If the host controller finds a TD on the list, it sets BLF to
1, which causes bulk list processing to continue. If no TD
is found on the bulk list, and if the host controller driver
does not set the BLF field, the BLF value will still be 0
when the host controller completes processing the bulk
list; the bulk list processing then stops.
D01 R/W CLF 0b ControlListFilled
Indicates whether there are any TDs (task descriptors) on
the control list. This bit is set by the host controller driver
whenever it adds a TD to an ED in the control list.
When the host controller begins to process the head of the
control list, it checks the CLF field. As long as CLF is 0,
the host controller will not start processing the control list.
If CLF is set to 1, the host controller starts processing the
control list and sets the CLF field to 0.
If the host controller finds a TD on the list, it sets CLF to
1, which causes control list processing to continue. If no
TD is found on the control list, and if the host controller
does not set the CLF field, the CLF value will still be 0
when the host controller completes processing the control
list; control list processing then stops.
Bits Access Mnemonic Reset Description
Table 425: HcCommandStatus register

www.digiembedded.com
733
USB Controller Module
HcInterruptStatus register
Address: 9010 100C
The HcInterruptStatus register provides status on various events that cause hardware
interrupts. When an event occurs, the NS9750 sets the corresponding bit in this
register. When a bit is set, a hardware interrupt is generated if the interrupt is
enabled in the HcInterruptEnable register (see "HcInterruptEnable register,"
beginning on page 735) and the MasterInterruptEnable bit (in the HcInterruptEnable
register) is set. The host controller driver can clear specific bits in this register by
writing a 1 to the bit positions to be cleared, but cannot set any of these bits.
D00 R/W HCR 0b HostControllerReset
Set by the host controller driver to initiate a software reset
of the host controller. Regardless of the functional state of
the host controller, it moves to USBSUSPEND state. This
bit is cleared by the host controller on completion of the
reset operation.
Bits Access Mnemonic Reset Description
Table 425: HcCommandStatus register
13121110987654321015 14
31 29 28 27 26 25 24 23 22 21 20 19 18 17 1630
RD SF WDH SO
Rsvd OC Reserved
Reserved RHSC FNO UE

USB host block registers
734
NS9750 Hardware Reference
Register bit assignment
Bits Access Mnemonic Reset Description
D31 N/A Reserved N/A N/A
D30 R/W OC 0b OwnershipChange
Set by the host controller when the host controller driver
sets the OwnershipChangeRequest field in the
HcCommandStatus register (see "HcCommandStatus
register," beginning on page 730). This event, when
unmasked, always generates a system management
interrupt (SMI) immediately.
This bit is tied to 0b when the SMI pin is not implemented.
D29:07 N/A Reserved N/A N/A
D06 R/W RHSC 0b RootHubStatusChange
Set when the content of the HcRhStatus register (see
"HcRhStatus register," beginning on page 756) or any
HcRhPortStatus[NumberofDownstreamPort] register (see
"HcRhPortStatus[1] register," beginning on page 759) has
changed.
D05 R/W FNO 0b FrameNumberOverflow
Set when the most significant bit (MSB), bit 15, of the
HcFmNumber (see "HcFmNumber register," beginning
on page 749) changes value, from 0 to 1 or 1 to 0, and after
HccaFrameNumber has been updated.
D04 R/W UE 0b UnrecoverableError
Set when the host controller finds a system error not
related to USB. The host controller should not proceed
with any processing nor signaling before the system error
has been corrected. The host controller driver clears this
bit after the host controller has been reset.
D03 R/W RD 0b ResumeDetected
Set when the host controller finds that a device on the USB
is asserting resume signaling. The transition from no
resume signaling to resume signaling causes this bit to be
set.
This bit is not set when the host controller driver sets the
USBRESUME state.
Table 426: HcInterruptStatus register

www.digiembedded.com
735
USB Controller Module
HcInterruptEnable register
Address: 9010 1010
Each enable bit in the HcInterruptEnable register corresponds to an associated
interrupt bit in the HcInterrupt Status register (see "HcInterruptStatus register,"
beginning on page 733). The HcInterruptEnable register controls which events
generate a hardware interrupt. When a bit is set in the HcInterruptStatus register
and the corresponding bit in the HcInterruptEnable register is set and the
MasterInterruptEnable bit (D31) in this register), a hardware interrupt is requested on
the host bus.
Writing a 1 to a bit in this register sets the corresponding bit; setting a bit to 0 leaves
the corresponding bit unchanged. On a read, the current value of this register is
returned.
D02 R/W SF 0b StartofFrame
Set by the host controller at each start of a frame and after
the update of HccaFrameNumber. The host controller
generates a SOF token at the same time.
D01 R/W WDH 0b WritebackDoneHead
Set immediately after the host controller has written
HcDoneHead (see "HcDoneHead register," beginning on
page 746) to HccaDoneHead. The host controller driver
should clear this bit only after it has saved the content of
HccaDoneHead.
D00 R/W SO 0b SchedulingOverrun
Set when the USB schedule for the current frame overruns
and after the update of HccaFrameNumber. A scheduling
overrun also causes the SchedulingOverrunCount in the
HcCommandStatus register (see "HcCommandStatus
register," beginning on page 730) to be incremented.
Bits Access Mnemonic Reset Description
Table 426: HcInterruptStatus register

USB host block registers
736
NS9750 Hardware Reference
Register bit assignment
Bits Access Mnemonic Reset Description
D31 R/W MIE 0b Master interrupt enable
0 Ignored by the host controller
1 Enables interrupt generation due to events specified
in the other bits of this register.
D30 R/W OC 0b Ownership change
0 Ignore
1 Enable interrupt generation due to ownership change.
D29:07 N/A Reserved N/A N/A
D06 R/W RHSC 0b Root hub status change
0 Ignore
1 Enable interrupt generation due to root hub status
change.
D05 R/W FNO 0b Frame number overflow
0 Ignore
1 Enable interrupt generation due to frame number
overflow.
D04 R/W UE 0b Unrecoverable error
0 Ignore
1 Enable interrupt generation due to unrecoverable
error.
D03 R/W RD 0b Resume detect
0 Ignore
1 Enable interrupt generation due to resume detect.
Table 427: HcInterruptEnable register
13121110987654321015 14
31 29 28 27 26 25 24 23 22 21 20 19 18 17 1630
RD SF WDH SO
MIE OC Reserved
Reserved RHSC FNO UE

www.digiembedded.com
737
USB Controller Module
HcInterruptDisable register
Address: 9010 1014
Each disable bit in the HcInterruptDisable register corresponds to an associated
interrupt bit in the HcInterruptStatus register (see "HcInterruptStatus register,"
beginning on page 733). The HcInterruptDisable register works in conjunction with
the HcInterruptEnable register (see "HcInterruptEnable register," beginning on page
735). Writing a 1 in the HcInterruptDisable register clears the corresponding bit in the
HcInterruptEnable register; writing a 0 to a bit in the HcInterruptDisable register
leaves the corresponding bit in the HcInterruptEnable register unchanged.
On a read, the current value of the HcInterruptEnable register is returned.
D02 R/W SF 0b Start of frame
0 Ignore
1 Enable interrupt generation due to start of frame.
D01 R/W WDH 0b HcDoneHead writeback
0 Ignore
1 Enable interrupt generation due to HcDoneHead
writeback.
D00 R/W SO 0b Scheduling overrun
0 Ignore
1 Enable interrupt generation due to scheduling
overrun.
Bits Access Mnemonic Reset Description
Table 427: HcInterruptEnable register
13121110987654321015 14
31 29 28 27 26 25 24 23 22 21 20 19 18 17 1630
RD SF WDH SO
MIE OC Reserved
Reserved RHSC FNO UE

USB host block registers
738
NS9750 Hardware Reference
Register bit assignment
Bits Access Mnemonic Reset Description
D31 R/W MIE 0b Master interrupt enable
0 Ignored by the host controller.
1 Disables interrupt generation due to events specified
in other bits in this register.
This field is set after a hardware or software reset.
D30 R/W OC 0b Ownership change
0 Ignore
1 Disable interrupt generation due to ownership
change.
D29:07 N/A Reserved N/A N/A
D06 R/W RHSC 0b Root hub status change
0 Ignore
1 Disable interrupt generation due to root hub status
change.
D05 R/W FNO 0b Frame number overflow
0 Ignore
1 Disable interrupt generation due to frame number
overflow.
D04 R/W UE 0b Unrecoverable error
0 Ignore
1 Disable interrupt generation due to unrecoverable
error.
D03 R/W RD 0b Resume detect
0 Ignore
1 Disable interrupt generation due to resume detect.
D02 R/W SF 0b Start of frame
0 Ignore
1 Disable interrupt generation due to start of frame.
D01 R/W WDH 0b HcDoneHead writeback
0 Ignore
1 Disable interrupt generation due to HcDoneHead
writeback.
Table 428: HcInterruptDisable register

www.digiembedded.com
739
USB Controller Module
HcHCCA register
Address: 9010 1018
The HcHCCA register contains the physical address of the host controller
communication area (HCCA), which is a RAM area with a defined format. The host
controller driver determines the alignment restrictions by writing all 1s to HcHCCA
and reading the content of HcHCCA. The alignment is evaluated by examining the
number of zeros in the lower order bits. The minimum alignment is 256 bytes; bits 0
through 7, then, must always return 0 when read.
The host controller communication area holds the control structures and the
interrupt table that are accessed by both the host controller and the host controller
driver.
Register bit assignment
D00 R/W SO 0b Scheduling overrun
0 Ignore
1 Disable interrupt generation due to scheduling
overrun.
Bits Access Mnemonic Reset Description
Table 428: HcInterruptDisable register
Bits Access Mnemonic Reset Description
D31:08 R/W HCCA 0h Base address of the host controller communication area.
D07:00 R/W Not used 0 Must be written to 0.
Table 429: HcHCCA register
13121110987654321015 14
31 29 28 27 26 25 24 23 22 21 20 19 18 17 1630
HCCA
Not used
HCCA

USB host block registers
740
NS9750 Hardware Reference
HcPeriodCurrentED register
Address: 9010 101C
The HcPeriodCurrentED register contains the physical address of the current
isochronous or interrupt endpoint descriptor.
13121110987654321015 14
31 29 28 27 26 25 24 23 22 21 20 19 18 17 1630
PCED
Not usedPCED

www.digiembedded.com
741
USB Controller Module
Register bit assignment
HcControlHeadED register
Address: 9010 1020
The HcHeadControlED register contains the physical address of the first endpoint
descriptor of the control list.
Bits Access Mnemonic Reset Description
D31:04 R PCED 0h PeriodCurrentED
Used by the host controller to point to the head of one of
the periodic lists that will be processed in the current
frame. The content of this register is updated by the host
controller after a periodic endpoint has been processed.
The host controller driver can read the content to
determine which endpoint currently is being processed at
the time of the reading.
D03:00 N/A Not used 0 Must be written to 0.
Table 430: HcPeriodCurrentED
13121110987654321015 14
31 29 28 27 26 25 24 23 22 21 20 19 18 17 1630
CHED
Not usedCHED

USB host block registers
742
NS9750 Hardware Reference
Register bit assignment
HcControlCurrentED register
Address: 9010 1024
The HcControlCurrentED register contains the physical address of the control list’s
current endpoint descriptor.
Bits Access Mnemonic Reset Description
D31:04 R/W CHED 0h ControlHeadED
The host controller traverses the control list starting with
the HcCOntrolHeadED pointer. The content is loaded
from the host controller communication area during the
host controller initialization.
D03:00 N/A Not used 0 Must be written to 0.
Table 431: HcControlHeadED register
13121110987654321015 14
31 29 28 27 26 25 24 23 22 21 20 19 18 17 1630
CCED
Not usedCCED

www.digiembedded.com
743
USB Controller Module
Register bit assignment
HcBulkHeadED register
Address: 9010 1028
The HcBulkHeadED register contains the physical address of the first endpoint
descriptor of the bulk list.
Bits Access Mnemonic Reset Description
D31:04 R/W CCED 0h ControlCurrentED
This pointer is advanced to the next endpoint descriptor
after serving the present one. The host controller continues
processing the list from where it left off in the last frame.
When it reaches the end of the control list, the host
controller checks the ControlListFilled field (see
"HcCommandStatus register," beginning on page 730). If
the ControlListFilled field is set, the host controller copies
the content of the HcControlHeadED register to this
register and clears the bit. If the ControlListFilled field is
not set, the host controller does nothing.
The host controller driver is allowed to modify this
register only when the ControlListEnable field (see
"HcControl register," beginning on page 727) is cleared.
When the ControlListEnable field is set, the host
controller driver only reads the instantaneous value of this
register. Initially, this value is set to zero to indicate the
end of the control list.
D03:00 N/A Not used 0 Must be written to 0.
Table 432: HcControlCurrentED register
13121110987654321015 14
31 29 28 27 26 25 24 23 22 21 20 19 18 17 1630
BHED
Not usedBHED

USB host block registers
744
NS9750 Hardware Reference
Register bit assignment
HcBulkCurrentED register
Address: 9010 102C
The HcBulkCurrentED register contains the physical address of the bulk list’s current
endpoint. As the bulk list will be served in round-robin fashion, the endpoints will be
ordered according to their insertion in the list.
Bits Access Mnemonic Reset Description
D31:04 R/W BHED 0h BulkHeadED
The host controller traverses the bulk list starting with the
HcBulkHeadED pointer. The content is loaded from the
host controller communication area during the host
controller initialization.
D03:00 N/A Not used 0 Must be written to 0.
Table 433: HcBulkHeadED register
13121110987654321015 14
31 29 28 27 26 25 24 23 22 21 20 19 18 17 1630
BCED
Not usedBCED

www.digiembedded.com
745
USB Controller Module
Register bit assignment
Bits Access Mnemonic Reset Description
D31:04 R/W BCED 0h BulkCurrentED
BulkCurrentED is advanced to the next endpoint
descriptor after the host controller has served the present
endpoint descriptor. The host controller continues
processing the list from where it left off in the last frame.
When it reaches the end of the bulk list, the host controller
checks the ControlListFilled field (see "HcControl
register," beginning on page 727). If ControlListFIlled is
set, the host controller copies the content of
HcBulkHeadED to HcBulkCurrentED and clears the bit.
If ControlListFilled is not set, the host controller does
nothing.
The host controller driver is allowed to modify this
register only when the BulkListEnable field (see
"HcControl register," beginning on page 727) is cleared.
When BulkListEnable is set, the host control driver only
reads the instantaneous value of this register. This value
initially is set to zero to indicate the end of the bulk list.
D03:00 N/A Not used 0 Must be written to 0.
Table 434: HcBulkCurrentED register

USB host block registers
746
NS9750 Hardware Reference
HcDoneHead register
Address: 9010 1030
The HcDoneHead register contains the physical address of the last completed transfer
descriptor that was added to the Done queue. In normal operation, the host
controller driver should not need to read this register as its content is written
periodically to the host controller communication area.
Register bit assignment
Bits Access Mnemonic Reset Description
D31:04 R DH 0h DoneHead
When a TD is completed, the host controller writes the
content of HcDoneHead to the NextTD field of the TD.
The host controller then overwrites the content of
HcDoneHead with the address of this TD.
This value is written to zero whenever the host controller
writes the content of this register to the host controller
communications area. It also sets the
WritebackDoneHead of the HcInterruptStatus register
(see "HcInterruptStatus register," beginning on page 733).
D03:00 N/A Not used 0 Must be written to 0.
Table 435: HcDoneHead register
13121110987654321015 14
31 29 28 27 26 25 24 23 22 21 20 19 18 17 1630
DH
Not usedDH

www.digiembedded.com
747
USB Controller Module
HcFmInterval register
Address: 9010 1034
The HcFmInterval register contains the 14-bit value that indicates the bit time
interval in a frame (that is, between two consecutive SOFs), and a 15-bit value
indicating the full speed maximum packet size that the host controller can transmit
or receive without causing a scheduling overrun. The host controller driver can
perform minor adjustment on the FrameInterval by writing a new value over the
present one at each SOF. This provides the programmability necessary for the host
controller to synchronize with an external clocking resource and to adjust any
unknown local clock offset.
Register bit assignment
Bits Access Mnemonic Reset Description
D31 R/W FIT 0b FrameIntervalToggle
The host controller driver toggles this bit whenever it
loads a new value to FrameInterval.
D30:16 R/W FSMPS 0 FSLargestDataPacket
Specifies a value that is loaded into the largest data packet
counter at the beginning of each frame. The counter value
represents the largest amount of data, in bits, that can be
sent to received by the host controller in a single
transaction, at any given timer, without causing
scheduling overrun.
The field value is calculated by the host controller driver.
D15:14 N/A Reserved N/A N/A
Table 436: HcFmInterval register
13121110987654321015 14
31 29 28 27 26 25 24 23 22 21 20 19 18 17 1630
Reserved FrameInterval (FI)
FSMPS
FIT

USB host block registers
748
NS9750 Hardware Reference
HcFmRemaining register
Address: 9010 1038
The HcFmRemaining register is a 14-bit down counter showing the bit time remaining
in the current frame.
D13:00 R/W FI 2EDFh FrameInterval
Specifies the interval between two consecutive SOFs in
bit times. The nominal value is 11,999. The host controller
driver should store the current value of this field before
resetting the host controller using the HostControllerReset
field in the HcCommandStatus register (see
"HcCommandStatus register," beginning on page 730), as
this causes the host controller to reset this field to its
nominal value. The host controller driver optionally can
restore the stored value when the reset sequence
completes.
Bits Access Mnemonic Reset Description
Table 436: HcFmInterval register
13121110987654321015 14
31 29 28 27 26 25 24 23 22 21 20 19 18 17 1630
Reserved FrameRemainingCounter (FR)
Reserved
FRT

www.digiembedded.com
749
USB Controller Module
Register bit assignment
HcFmNumber register
Address: 9010 103C
The HcFmNumber register is a 16-bit counter that provides a timing reference among
events happening in the host controller driver. The host controller driver can use the
16-bit value specified in this register and generate a 32-bit frame number without
requiring frequent access to the register.
Bits Access Mnemonic Reset Description
D31 R FRT 0b FrameRemainingToggle
Loaded from the FrameIntervalToggle field of the
HcFmInterval register (see "HcFmInterval register" on
page 747) when FrameRemaining (D13:00 in this
register) reaches 0.
This bit is used by HCD for synchronization between
FrameInterval and FrameRemaining.
D30:14 N/A Reserved N/A N/A
D13:00 R FR 0h FrameRemaining counter
Decremented at each bit time. When the counter reaches
zero, it is reset by loading the FrameInterval value
specified in the HcFrameInterval register (see
"HcFmInterval register" on page 747) at the next bit time
boundary.
Table 437: HcFmRemaining register
13121110987654321015 14
31 29 28 27 26 25 24 23 22 21 20 19 18 17 1630
Reserved
FrameNumber (FN

USB host block registers
750
NS9750 Hardware Reference
Register bit assignment
HcPeriodicStart register
Address: 9010 1040
Register bit assignment
Bits Access Mnemonic Reset Description
D31:16 N/A Reserved N/A N/A
D15:00 R FN 0h FrameNumber
Incremented when the HcFmRemaining register (see
"HcFmRemaining register" on page 748) is reloaded. The
frame number will be rolled over to 0h after ffffh. When
entering the USB operational state, FrameNumber is
incremented automatically. The content is written to
HCCA after the host controller has incremented
FrameNumber at each frame boundary and sent a SOF but
before HC reads the first endpoint descriptor in that frame.
After writing to HCCa, the host controller sets the
StartofFrame field in the HcInterruptStatus register (see
"HcInterruptStatus register" on page 733).
Table 438: HcFmNumber register
Bits Access Mnemonic Reset Description
D31:14 N/A Reserved N/A N/A
Table 439: HcPeriodicStart register
13121110987654321015 14
31 29 28 27 26 25 24 23 22 21 20 19 18 17 1630
Reserved PeriodicStart (PS)
Reserved

www.digiembedded.com
751
USB Controller Module
HcLsThreshold register
Address: 9010 1044
The HcLSThreshold register contains a value used by the host controller to determine
whether to commit to the transfer of a maximum-of-8-byte LS packet before EOF.
Neither the host controller driver not the host controller is allowed to change this
value.
D13:00 R/W PS 0h PeriodicStart
Determines when is the earliest time the host controller
should start processing the periodic list.
After a hardware reset, the PS field is cleared. The field is
then set by the host controller driver during the host
controller initialization. The value is calculated as
approximately 10% off from the FrameInterval.
A typical value is 3E67h. When FrameRemaining reaches
the value specified, processing the periodic lists will have
priority over control/bulk processing. The host controller
starts processing the interrupt list after completing the
current control or bulk transaction in progress.
Bits Access Mnemonic Reset Description
Table 439: HcPeriodicStart register
13121110987654321015 14
31 29 28 27 26 25 24 23 22 21 20 19 18 17 1630
Reserved LSThreshold(LST)
Reserved

USB host block registers
752
NS9750 Hardware Reference
Register bit assignment
Root hub partition registers
The remaining USB host block registers are dedicated to the USB root hub, which is an
integral part of the host controller although it is a functionally separate entity. The
host controller driver emulates USBD accesses to the root hub through a register
interface. The host controller driver maintains many USB-defined hub features that
are not required to be supported in hardware; for example, the hub’s device
configuration, interface, and endpoint descriptors are maintained only in the host
controller driver as well as some status fields of the class descriptor. The host
controller driver also maintains and decodes the root hub’s device address as well as
performs other operations that are better suited to software than hardware.
The root hub register interface maintains similarity of bit organization and operation
to typical hubs that are found in the system. The four registers defined in this section
are each read and written as 32 bits. These registers are written only during
initialization to correspond with system implementation.
The HcRhDescriptor A and HcRhDescriptorB registers should be
implemented to be writeable, regardless of the host controller USB state.
The HcRhStatus register and HcRhPortStatus register must be writeable
during the USB operational state.
Note:
IS denotes an implementation-specific reset value for the related field.
Bits Access Mnemonic Reset Description
D31:12 N/A Reserved N/A N/A
D11:00 R/W LST 0628h LSThreshold
Contains a value that is compared to the FrameRemaining
field before initiating a low speed (LS) transaction. The
transaction is started only if FrameRemaining is greater
than or equal to LSThreshold. The value is calculated by
the host controller driver, with transmission and setup
overhead considerations.
Table 440: HcLsThreshold register

www.digiembedded.com
753
USB Controller Module
HcRhDescriptorA register
Address: 9010 1048
The HcRhDescriptorA register is the first of two registers describing the
characteristics of the root hub. The root hub is the logical hub built into a USB host.
Reset values are implementation-specific.
Register bit assignment
Bits Access Mnemonic Reset Description
D31:24 R/W POTPGT IS PowerOnToPowerGoodTime
Specifies the length of time the host controller driver has
to wait before accessing a powered-on port of the root hub.
The unit of time is 2 ms. The duration is calculated as
POTPGT*2 ms.
D23:13 N/A Reserved N/A N/A
D12 R/W NOCP IS NoOverCurrentProtection
Describes how the overcurrent status for the root hub ports
is reported. When the NOCP bit is cleared, the
OverCurrentProtectionMode field (D11 in this register)
specifies global or per-port reporting:
0 Overcurrent status is reported collectively for all
downstream ports.
1 No overcurrent protection supported.
Table 441: HcRhDescriptorA register
NDP
13121110987654321015 14
31 29 28 27 26 25 24 23 22 21 20 19 18 17 1630
POTPGT
Reserved
Reserved
NOCP OCPM DT PSM NPS

USB host block registers
754
NS9750 Hardware Reference
D11 R/W OCPM IS OverCurrentProtectionMode
Describes how the overcurrent status for the root hub ports
is reported. At reset, this field should reflect the same
mode as PowerSwitchingMode (D08 in this register). The
OCPM field is valid only if the NoOverCurrentProtection
field (D12 in this register) is cleared.
0 Overcurrent status is reported collectively for all
downstream ports.
1 Overcurrent status is reported on a per-port basis.
D10 R DT 0b Device type
Specifies that the root hub is not a compound device. The
root hub is not allowed to be a compound device.
This field should always read 0.
D09 R/W PSM IS PowerSwitchingMode
Specifies how the power switching of the root hubs is
controlled. This field is valid only if the
NoPowerSwitching field (D08 in this register) is cleared.
0 All ports are powered at the same time.
1 Each port is powered individually. This mode allows
port power to be controlled by either the global switch
or per-port switching. If the PortPowerControlMask
bit (see "HcRhDescriptorB register" on page 755) is
set, the port responds only to port power commands
(Set/ClearPortPower). If the port mask is cleared, the
port is controlled only by the global power switch
(Set/ClearGlobalPower).
D08 R/W NPS IS NoPowerSwitching
Specifies whether power switching is supported or ports
are always powered. When this bit is cleared, the
PowerSwitchingMode (D09 in this register) specifies
global or per-port switching.
0 Ports are power switched.
1 Ports are always powered on when the host controller
is powered on.
D07:00 R NDP IS NumberDownstreamPorts
Specifies the number of downstream ports supported by
the root hub. The minimum number of ports is 1; the
maximum number of ports supported is 15.
Bits Access Mnemonic Reset Description
Table 441: HcRhDescriptorA register

www.digiembedded.com
755
USB Controller Module
HcRhDescriptorB register
Address: 9010 104C
The HcRhDescriptorB register is the second of two registers describing the
characteristics of the root hub. These fields are written during initialization to
correspond with the system implementation. Reset values are implementation-
specific.
Register bit assignment
Bits Access Mnemonic Reset Description
D31:16 R/W PPCM IS PortPowerControlMask
Each bit indicates whether a port is affected by a global
control command when PowerSwitchingMode (see
"HcRhDescriptorA register" on page 753) is set.
When set, the port’s power state is affected only by per-
port power control (Set/ClearPortPower).
When cleared, the port is controlled by the global power
switch (Set/ClearGlobalPower).
If the device is configured to global switching mode
(PowerSwitchingMode=0), this field is not valid.
Bit 0: Reserved
Bit 1: Ganged-power mask on port #1
Bit 2: Ganged-power mask on port #2
...
Bit 15: Ganged-power mask on port #15
Table 442: HcRhDesdcriptorB register
13121110987654321015 14
31 29 28 27 26 25 24 23 22 21 20 19 18 17 1630
PortPowerControlMask (PPCM)
DeviceRemovable (DR)

USB host block registers
756
NS9750 Hardware Reference
HcRhStatus register
Address: 9010 1050
The HcRhStatus register has two parts:
The lower word of a Dword represents the hub status field.
The upper word of the Dword represents the hub status change field.
Register bit assignment
D15:00 R/W DR IS DeviceRemovable
Each bit is dedicated to a root hub port.
When cleared, the attached device is removable.
When set, the attached device is not removable.
Bit 0: Reserved
Bit 1: Device attached to port #1
Bit 2: Device attached to port #2
...
Bit 15: device attached to port #15
Bits Access Mnemonic Reset Description
Table 442: HcRhDesdcriptorB register
Bits Access Mnemonic Reset Description
D31 W CRWE N/A ClearRemoteWakeupEnable
0 Has no effect
1 Clears DeviceRemoveWakeupEnable
D30:18 N/A Not used N/A Always write to 0.
Table 443: HcRhStatus register
13121110987654321015 14
31 29 28 27 26 25 24 23 22 21 20 19 18 17 1630
Not used
CRWE CCIC LPSC
DRWE Not used OCI LPS

www.digiembedded.com
757
USB Controller Module
D17 R/W CCIC 0b OverCurrentIndicatorChange
Set by hardware when a change has occurred to the OCI
field (bit 01 in this register). The host controller driver
clears this bit by writing 1.
Writing 0 to this bit has no effect.
D16 R/W LPSC 0b LocalPowerStatusChange (LPSC)
Not supported; always read as 0.
SetGlobalPower (write)
In global power mode (PowerSwitchingMode=0), this bit
is written to 1 to turn on power to all ports (clear
PowerPortStatus).
In per-port mode, this bit sets PortPowerStatus only
on ports whose PortPowerControlMask bit is not set.
Writing 0 to this bit has no effect
D15 R/W DRWE 0b DeviceRemoteWakeupEnable (read)
Enables a ConnectStatusChange bit as a resume event,
causing a USBSUSPEND or USBRESUME state transition
and setting the ResumeDetected interrupt.
0 ConnectStatusChange is not a remote wakeup event
1 ConnectStatusChange is a remote wakeup event.
SetRemoteWakeupEnable (write)
0 Has no effect
1 Sets DeviceRemoteWakeupEnable
D14:02 N/A Not used N/A Always write to 0.
D01 R OCI 0b OverCurrentIndicator
Reports overcurrent conditions when global reporting is
implemented.
When set, an overcurrent condition exists.
When cleared, all power operations are normal.
If per-port overcurrent is implemented, this bit is always 0.
Bits Access Mnemonic Reset Description
Table 443: HcRhStatus register

USB host block registers
758
NS9750 Hardware Reference
D00 R/W LPS 0b LocalPowerStatus (read)
Not supported; always read as 0.
ClearGlobalPower (write)
In global power mode (PowerSwitchingMode=0), this bit
is always written to 1 to turn off power to all ports (clear
PowerPortStatus).
In per-port power mode, this bit clears PortPowerStatus
only on ports whose PortPowerControlMask bit is not set.
Writing 0 to this bit has no effect.
Bits Access Mnemonic Reset Description
Table 443: HcRhStatus register

www.digiembedded.com
759
USB Controller Module
HcRhPortStatus[1] register
Address: 9010 1054
The HcRhPortStatus register controls and reports port events on a per-port basis. The
lower word reflects port status; the upper word reflects the status change bits. If a
transaction (token through handshake) is in progress when a write to change port
status occurs, the resulting port status change must be postponed until the
transaction completes.
Register bit assignment
Bits Access Mnemonic Reset Description
D31:21 N/A Not used N/A Always write to 0.
D20 R/W PRSC 0b PortResetStatusChange
0 Port reset is not complete
1 Port reset is complete
Set at the end of the 10-ms port reset signal. The host
controller driver writes a 1 to clear this bit. Writing 0 has
no effect.
D19 R/W OCIC 0b PortOverCurrentIndicatorChange
0 No change in PortOverCurrentIndicator
1 PortOverCurrentIndicator has changed
Valid only if overcurrent conditions are reported on a per-
port basis. This bit is set when root hub changes the
PortOverCurrentIndicator bit. The host controller driver
writes a 1 to clear this bit. Writing 0 has no effect.
Table 444: HcRhPortStatus[1] register
13121110987654321015 14
31 29 28 27 26 25 24 23 22 21 20 19 18 17 1630
Reserved PRSC PESC CSC
Not used PES CCS
OCIC PSSC
LSDA PPS Not used PRS POCI PSS

USB host block registers
760
NS9750 Hardware Reference
D18 R/W PSSC 0b PortSuspendStatusChange
0 Resume is not completed
1 Resume completed
Set when the full resume sequence has been completed.
This sequence includes the 20-s resume pulse, LS EOP,
and 3-ms resynchronization delay. The host controller
driver writes a 1 to clear this bit. Writing 0 has no effect.
This bit also is cleared when ResetStatusChange is set.
D17 R/W PESC 0b PortEnableStatusChange
0 No change in PortEnableStatus
1 Change in PortEnableStatus
Set when hardware events cause the PortEnableStatus bit
to be cleared. Changes from host controller driver writes
do not set this bit. The host controller driver writes a 1 to
clear this bit. Writing 0 has no effect.
D16 R/W CSC 0b ConnectStatusChange
0 No change in CurrentConnectStatus
1 Change in CurrentConnectStatus
Set when a connect or disconnect event occurs. The host
controller driver writes a 1 to clear this bit. Writing 0 has
no effect. If CurrentConnectStatus is cleared when a
SetPortReset, SetPortEnable, or SetPortSuspend write
occurs, this bit is set to force the driver to re-evaluate the
connection status, as these writes should not occur if the
port is disconnected.
Note: If the DeviceRemovable[NDP] bit is set, the
CSC bit is set only after a root hub reset, to tell
the system that the device is attached.
D15:10 N/A Not used N/A Always write to 0.
Bits Access Mnemonic Reset Description
Table 444: HcRhPortStatus[1] register

www.digiembedded.com
761
USB Controller Module
D09 R/W LSDA Xb LowSpeedDeviceAttached (read)
0 Full speed device attached
1 Low speed device attached
Indicates the speed of the device attached to this port.
When set, the low speed device is attached to this port.
When clear, a full speed device is attached to this port.
This field is valid only when CurrentConnectStatus is set.
ClearPortPower (write)
The host controller driver clears the PortPowerStatus bit
by writing a 1 to this bit. Writing 0 has no effect.
D08 R/W PPS 0b PortPowerStatus (read)
0 Port power is off
1 Port power is on
Reflects the port’s power status, regardless of the type of
power switching implemented. This bit is cleared is an
overcurrent condition is found. The host controller driver
sets this bit by writing SetPortPower or SetGlobalPower.
The host controller driver clears this bit by writing
ClearPortPower or ClearGlobalPower.
PowerSwitchingMode and PortPowerControlMask
determine which switches are enabled.
In global switching mode,
(PowerSwitchingMode=0), only Set/
ClearGlobalPower controls this bit.
In per-port power switching
(PowerSwitchingMode=1), if the
PortPowerControlMask bit is set, only Set/
ClearPortPower commands are enabled. If the mask
is not set, only Set/ClearGlobalPower commands are
enabled. When port power is disabled,
CurrentConnectStatus, PortEnableStatus,
PortSuspendStatus, and PortResetStatus should be
reset.
D08
(cont)
R/W PPS 0b SetPortPower (write)
The host controller driver writes a 1 to set the
PortPowerStatus bit. Writing a 0 has no effect.
Note: This bit always reads 1b if power switching is
not supported.
Bits Access Mnemonic Reset Description
Table 444: HcRhPortStatus[1] register

USB host block registers
762
NS9750 Hardware Reference
D07:05 N/A Not used N/A Always write to 0.
D04 R/W PRS 0b PortResetStatus (read)
0 Port reset signal is not active
1 Port reset signal is active
When this bit is set by a write to SetPortReset, port reset
signalling is asserted. When reset is completed, this bit is
cleared when PortResetStatusChange is set. This bit
cannot be set if CurrentConnectStatus is cleared.
SetPortReset (write)
The HCD sets the port reset signalling by writing a 1 to
this bit. Writing 0 has no effect. If CurrentConnectStatus
is cleared, this write does not set PortResetStatus; it sets
ConnectStatusChange, which tells the driver that it tried to
reset a disconnected port.
D03 R/W POCI 0b PortOverCurrentIndicator (read)
0 No overcurrent condition
1 Overcurrent condition found
Valid only when the root hub is configured such that
overcurrent conditions are reported on a per-port basis. If
per-port overcurrent reporting is not supported, this bit is
set to 0. If cleared, all power operations are normal for this
port. If set, an overcurrent condition exists on this port.
This bit always reflects the overcurrent input signal.
ClearSuspendedStatus (write)
The host controller driver writes a 1 to initiate a resume.
Writing 0 has no effect. A resume is initiated only if
PortSuspendStatus is set.
Bits Access Mnemonic Reset Description
Table 444: HcRhPortStatus[1] register

www.digiembedded.com
763
USB Controller Module
D02 R/W PSS 0b PortSuspendStatus (read)
0 Port is not suspended
1 Port is suspended
Indicates that the port is suspended or in the resume
sequence. This bit is set by a SetSuspendState write and
cleared when PortSuspendStatusChange is set at the end
of the resume interval. This bit cannot be set if
CurrentConnectStatus is cleared.
This bit is cleared when PortResetStatusChange is set at
the end of the port reset or when the host controller is
placed in the USBRESUME state. If an upstream resume is
in progress, it should propagate to the host controller.
SetPortSuspend (write)
The host controller driver sets PortEnableStatus by
writing a 1. Writing a 0 has no effect. If
CurrentConnectStatus is cleared, this write does not set
PortSuspendStatus; it sets ConnectStatusChange, which
tells the driver that it tried to suspend a disconnected port.
Bits Access Mnemonic Reset Description
Table 444: HcRhPortStatus[1] register

USB host block registers
764
NS9750 Hardware Reference
D01 R/W PES 0b PortEnableStatus (read)
0 Port is disabled
1 Port is enabled
Indicates whether the port is enabled or disabled. The
NS9750 can clear this bit when an overcurrent condition,
disconnect event, switched-off power, or operational bus
error (such as babble) is found. This change also causes
PortEnableStatusChange (bit 17 in this register) to be set.
The host controller driver sets this bit by writing
SetPortEnable and clears the bit by writing
ClearPortEnable.
This bit cannot be set when CurrentConnectStatus is
cleared.
This bit is also set, if not already done, at the completion
of a port reset when ResetStatusChange is set or port
suspend when SuspendStatusChange is set.
SetPortEnable (write)
Sets PortEnableStatus by writing a 1. Writing 0 has no
effect. If CurrentCOnnectStatus is cleared, this write does
not set PortEnableStatus; it sets ConnectStatusChange,
which tells the driver that it tried to enable a disconnected
port.
D00 R/W CCS 0b CurrentConnectStatus (read)
Reflects the current state of the downstream port.
0 No device connected
1 Device connected
ClearPortEnable (write)
The host controller driver writes a 1 to this bit to clear the
PortStatusEnable bit. Writing a 0 has no effect. The
CurrentConnectStatus is not affected by any write.
Note: This bit is always read as 1b when the attached
device is non-removable
(DeviceRemovable[NDP]).
Bits Access Mnemonic Reset Description
Table 444: HcRhPortStatus[1] register

www.digiembedded.com
765
USB Controller Module
USB Device Block registers
Table 445 provides the addresses of the USB Device Block registers.
Device Descriptor/Setup Command register
Address: 9010 2000
The Device Descriptor/Setup Command register is a legacy register. This register
must be written to the value 0x0000_0100.
Address Register
9010 2000 Device Descriptor/Setup Command register
9010 2004 Endpoint Descriptor #0
9010 2008 Endpoint Descriptor #1
9010 200C Endpoint Descriptor #2
9010 2010 Endpoint Descriptor #3
9010 2014 Endpoint Descriptor #4
9010 2018 Endpoint Descriptor #5
9010 201C Endpoint Descriptor #6
9010 2020 Endpoint Descriptor #7
9010 2024 Endpoint Descriptor #8
9010 2028 Endpoint Descriptor #9
9010 202C Endpoint Descriptor #10
9010 2030 Endpoint Descriptor #11
Table 445: USB Device Block registers address map

USB Device Block registers
766
NS9750 Hardware Reference
Endpoint Descriptor #0–#11 registers
Address: 9010 2004 / 2008 / 200C / 2010 / 2014 / 2018 / 201C / 2020 / 2024 / 2028 / 202C / 2030
The Endpoint Descriptor registers store the endpoint information. There are 12
registers, one for each endpoint descriptor. Each register contains the same
information for the endpoint descriptor.
Register bit assignment
Bits Access Mnemonic Reset Description
D31:29 N/A Reserved N/A N/A
D28:19 R/W MPS 10’h0 Maximum packet size.
D18:15 R/W ALTSET 4’h0 Alternate setting to which this endpoint belongs.
D14:11 R/W INTN 4’h0 Interface number to which this endpoint belongs.
D10:07 R/W CNFGN 4’h0 Configuration number to which this endpoint belongs.
Note: Value at 0x0 is not supported if dynamic
programming is enabled (CSRPRG set to 1 in
the Device IP Programming Control and Status
register).
D06:05 R/W EDTP 2’h0 Endpoint type
00 Control
01 Isochronous
10 Bulk
11 Interrupt
D04 R/W EDDIR 1h’0 Endpoint direction
0Out
1In
Table 446: Endpoint Descriptor register (for endpoint descriptors 0–11)
13121110987654321015 14
31 29 28 27 26 25 24 23 22 21 20 19 18 17 1630
Reserved ALTSET
INTN
MPS
CNFGN EDDIR EDNBR
ALT
SET EDTP

www.digiembedded.com
767
USB Controller Module
USB Device Endpoint FIFO Control and Data registers
Table 447 provides the addresses for the endpoint registers found in the application
logic that interfaces to the USB device block.
D03:00 R/W EDNBR 4’h0 Endpoint number
Bits Access Mnemonic Reset Description
Table 446: Endpoint Descriptor register (for endpoint descriptors 0–11)
Address Register
9010 3000 FIFO Interrupt Status 0
9010 3004 FIFO Interrupt Enable 0
9010 3010 FIFO Interrupt Status 1
9010 3014 FIFO Interrupt Enable 1
9010 3020 FIFO Interrupt Status 2
9010 3024 FIFO Interrupt Enable 2
9010 3030 FIFO Interrupt Status 3
9010 3034 FIFO Interrupt Enable 3
9010 3080 FIFO Packet Control #1
9010 3084 FIFO Packet Control #2
9010 3088 FIFO Packet Control #3
9010 308C FIFO Packet Control #4
9010 3090 FIFO Packet Control #5
9010 3094 FIFO Packet Control #6
9010 3098 FIFO Packet Control #7
9010 309C FIFO Packet Control #8
9010 30A0 FIFO Packet Control #9
Table 447: USB Device Endpoint FIFO Control registers address map

USB Device Endpoint FIFO Control and Data registers
768
NS9750 Hardware Reference
Table 448 describes the fixed relationship from endpoint to interface FIFO to DMA
channel for all registers described in the remainder of the chapter.
9010 30A4 FIFO Packet Control #10
9010 30A8 FIFO Packet Control #11
9010 30AC FIFO Packet Control #12
9010 30B0 FIFO Packet Control #13
9010 3100 FIFO Status and Control #1
9010 3108 FIFO Status and Control #2
9010 3110 FIFO Status and Control #3
9010 3118 FIFO Status and Control #4
9010 3120 FIFO Status and Control #5
9010 3128 FIFO Status and Control #6
9010 3130 FIFO Status and Control #7
9010 3138 FIFO Status and Control #8
9010 3140 FIFO Status and Control #9
9010 3148 FIFO Status and Control #10
9010 3150 FIFO Status and Control #11
9010 3158 FIFO Status and Control #12
9010 3160 FIFO Status and Control #13
DMA channel FIFO EP number
110 (CTRL-Out)
220 (CTRL-In)
331
442
553
Table 448: FIFO to DMA channel to endpoint map
Address Register
Table 447: USB Device Endpoint FIFO Control registers address map

www.digiembedded.com
769
USB Controller Module
FIFO Interrupt Status registers
The FIFO Interrupt Status registers contain interrupt status information for the device
block FIFOs. All status bits are active high (1) and all interrupts are cleared by writing
a 1 to the appropriate field.
Note:
For diagnostic purposes, each of the interrupt status bits can be set by
writing a 1 when the bits are at 0.
All FIFO status bits operate in a catch and hold mode, which means that once a status
bit is set, it can be cleared only by writing a 1 to the corresponding bit position. If the
status generating condition is present after writing a 1, the appropriate status bit is
reasserted immediately.
Note:
The NS9750 FIFO Interrupt Status registers pertain to DMA mode only;
direct, or processor-controlled, mode is not supported at this time. The
following control signals are considered “don’t care” signals, as they are
valid only in direct mode: FULL, EMPTY, HALF, OFLOW, and UFLOW.
664
775
886
997
10 10 8
11 11 9
12 12 10
13 13 11
DMA channel FIFO EP number
Table 448: FIFO to DMA channel to endpoint map

USB Device Endpoint FIFO Control and Data registers
770
NS9750 Hardware Reference
Device endpoint status
Table 449 defines the device endpoint status provided for each endpoint FIFO.
Firmware uses this information to know which endpoints are active and whether
there were any transmission errors.
Status Direction Description
ACK In Set when an ACK packet is received from the host in response to the
previous data packet. For isochronous pipes, the ACK field is asserted
automatically for each packet sent to the host.
NACK In Set when a NACK packet is sent to the host in response to the
previous setup packet received from the host.
ERROR In Set when an ACK packet is not received from the host in response to
the previous data packet sent to the host.
ACK Out Set when an ACK packet is sent to the host in response to the previous
error-free packet received from the host. For isochronous pipes, this
field is asserted automatically for each packet received from the host
if the data is error-free.
NACK Out Set when a NACK packet is sent to the host in response to the
previous setup packet received from the host.
ERROR Out Set when a packet is received from the host and a transmission error
was found.
Table 449: USB device endpoint status

www.digiembedded.com
771
USB Controller Module
FIFO Interrupt Status 0 register
Address: 9010 3000
Register bit assignment
FIFO Interrupt Status 1 register
Address: 9010 3010
Bits Access Mnemonic Reset Description
D31:16 N/A Not used 0x0000 Always read as 0x0000.
D15 RW1TC ACK2 0 Endpoint 0 (CTRL-In) acknowledge status. See
Table 449, “USB device endpoint status,” on page 770.
D14 RW1TC NACK2 0 Endpoint 0 (CTRL-In) negative acknowledge status. See
Table 449, “USB device endpoint status,” on page 770.
D13 RW1TC ERROR2 0 Endpoint 0 (CTRL-In) error status. See Table 449, “USB
device endpoint status,” on page 770.
D12:08 N/A Reserved N/A Not valid in DMA mode.
D07 RW1TC ACK1 0 Endpoint 0 (CTRL-Out) acknowledge status. See
Table 449, “USB device endpoint status,” on page 770
D06 RW1TC NACK1 0 Endpoint 0 (CTRL-Out) negative acknowledge status. See
Table 449, “USB device endpoint status,” on page 770.
D05 RW1TC ERROR1 0 Endpoint 0 (CTRL-Out) error status. See Table 449,
“USB device endpoint status,” on page 770.
D04:00 N/A Reserved N/A Not valid in DMA mode.
Table 450: FIFO Interrupt Status 0 register
13121110987654321015 14
31 29 28 27 26 25 24 23 22 21 20 19 18 17 1630
Reserved
ERROR
2Reserved
ACK2 NACK
2Reserved ACK1 NACK
1
ERROR
1

USB Device Endpoint FIFO Control and Data registers
772
NS9750 Hardware Reference
Register bit assignment
Bits Access Mnemonic Reset Description
D31 RW1TC ACK6 0 Endpoint 4 acknowledge status. See Table 449, “USB
device endpoint status,” on page 770.
D30 RW1TC NACK6 0 Endpoint 4 negative acknowledge status. See Table 449,
“USB device endpoint status,” on page 770.
D29 RW1TC ERROR6 0 Endpoint 4 error status. See Table 449, “USB device
endpoint status,” on page 770.
D28:24 N/A Reserved N/A Not valid in DMA mode.
D23 RW1TC ACK5 0 Endpoint 3 acknowledge status. See Table 449, “USB
device endpoint status,” on page 770.
D22 RW1TC NACK5 0 Endpoint 3 negative acknowledge status. See Table 449,
“USB device endpoint status,” on page 770.
D21 RW1TC ERROR5 0 Endpoint 3 error status. See Table 449, “USB device
endpoint status,” on page 770.
D20:16 N/A Reserved N/A Not valid in DMA mode.
D15 RW1TC ACK4 0 Endpoint 2 acknowledge status. See Table 449, “USB
device endpoint status,” on page 770.
D14 RW1TC NACK4 0 Endpoint 2 negative acknowledge status. See Table 449,
“USB device endpoint status,” on page 770.
D13 RW1TC ERROR4 0 Endpoint 2 error status. See Table 449, “USB device
endpoint status,” on page 770.
D12:08 N/A Reserved N/A Not valid in DMA mode.
D07 RW1TC ACK3 0 Endpoint 1 acknowledge status. See Table 449, “USB
device endpoint status,” on page 770.
Table 451: FIFO Interrupt Status 1 register
13121110987654321015 14
31 29 28 27 26 25 24 23 22 21 20 19 18 17 1630
Reserved
ERROR
4Reserved
ACK4 NACK
4Reserved ACK3 NACK
3
ERROR
3
ACK6 NACK
6
ERROR
6
ERROR
5
NACK
5
ACK5 Reserved

www.digiembedded.com
773
USB Controller Module
FIFO Interrupt Status 2 register
Address: 9010 3020
Register bit assignment
D06 RW1TC NACK3 0 Endpoint 1 negative acknowledge status. See Table 449,
“USB device endpoint status,” on page 770.
D05 RW1TC ERROR3 0 Endpoint 1 error status. See Table 449, “USB device
endpoint status,” on page 770.
D04:00 N/A Reserved N/A Not valid in DMA mode.
Bits Access Mnemonic Reset Description
D31 RW1TC ACK10 0 Endpoint 8 acknowledges status. See Table 449, “USB
device endpoint status,” on page 770.
D30 RW1TC NACK10 0 Endpoint 8 negative acknowledgement status. See
Table 449, “USB device endpoint status,” on page 770.
D29 RW1TC ERROR10 0 Endpoint 8 error status. See Table 449, “USB device
endpoint status,” on page 770.
D28:24 N/A Reserved N/A Not valid in DMA mode.
D23 RW1TC ACK9 0 Endpoint 7 acknowledge status. See Table 449, “USB
device endpoint status,” on page 770.
D22 RW1TC NACK9 0 Endpoint 7 negative acknowledgement status. See
Table 449, “USB device endpoint status,” on page 770.
D21 RW1TC ERROR9 0 Endpoint 7 error status. See Table 449, “USB device
endpoint status,” on page 770.
Table 452: FIFO Interrupt Status 2 register
Bits Access Mnemonic Reset Description
Table 451: FIFO Interrupt Status 1 register
13121110987654321015 14
31 29 28 27 26 25 24 23 22 21 20 19 18 17 1630
Reserved
ERROR
8Reserved
ACK8 NACK
8Reserved ACK7 NACK
7
ERROR
7
ACK
10
NACK
10
ERROR
10
ERROR
9
NACK
9
ACK9 Reserved

USB Device Endpoint FIFO Control and Data registers
774
NS9750 Hardware Reference
D20:16 N/A Reserved N/A Not valid in DMA mode.
D15 RW1TC ACK8 0 Endpoint 6 acknowledge status. See Table 449, “USB
device endpoint status,” on page 770.
D14 RW1TC NACK8 0 Endpoint 6 negative acknowledge status. See Table 449:
"USB device endpoint status" on page 770.
D13 RW1TC ERROR8 0 Endpoint 6 error status. See Table 449: "USB device
endpoint status" on page 770.
D12:08 N/A Reserved N/A Not valid in DMA mode.
D07 RW1TC ACK7 0 Endpoint 5 acknowledge status. See Table 449: "USB
device endpoint status" on page 770.
D06 RW1TC NACK7 0 Endpoint 5 negative acknowledge status. See Table 449:
"USB device endpoint status" on page 770.
D05 RW1TC ERROR7 0 Endpoint 5 error status. See Table 449: "USB device
endpoint status" on page 770.
D04:00 N/A Reserved N/A Not valid in DMA mode.
Bits Access Mnemonic Reset Description
Table 452: FIFO Interrupt Status 2 register

www.digiembedded.com
775
USB Controller Module
FIFO Interrupt Status 3 register
Address: 9010 3030
Register bit assignment
Bits Access Mnemonic Reset Description
D31:16 N/A Reserved N/A N/A
D15 RW1TC ACK12 0 Endpoint 10 acknowledge status. See Table 449: "USB
device endpoint status" on page 770.
D14 RW1TC NACK12 0 Endpoint 10 negative acknowledge status. See Table 449:
"USB device endpoint status" on page 770.
D13 RW1TC ERROR12 0 Endpoint 10 error status. See Table 449: "USB device
endpoint status" on page 770.
D12:08 N/A Reserved N/A Not valid in DMA mode.
D07 RW1TC ACK11 0 Endpoint 9 acknowledge status. See Table 449: "USB
device endpoint status" on page 770.
D06 RW1TC NACK11 0 Endpoint 9 negative acknowledge status. See Table 449:
"USB device endpoint status" on page 770.
D05 RW1TC ERROR11 0 Endpoint 9 error status. See Table 449: "USB device
endpoint status" on page 770.
D04:00 N/A Reserved N/A Not valid in DMA mode.
Table 453: FIFO Interrupt Status 3 register
13121110987654321015 14
31 29 28 27 26 25 24 23 22 21 20 19 18 17 1630
ERROR
12 Reserved
ACK
12
NACK
12 Reserved ACK
11
NACK
11
ERROR
11
Reserved

USB Device Endpoint FIFO Control and Data registers
776
NS9750 Hardware Reference
FIFO Interrupt Enable registers
The FIFO Interrupt Enable registers contain the interrupt enable information for the
device block FIFOs. All interrupts are enabled by writing a 1 and are disabled by
writing a 0. The endpoint to register field mapping is identical to the FIFO Interrupt
Status registers.
FIFO Interrupt Enable 0 register
Address: 9010 3004
Register bit assignment
Bits Access Mnemonic Reset Description
D31:16 N/A Not used 0x0000 Always read as 0x0000.
D15 R/W ACK2 0 Generate an interrupt when ACK2 in FIFO Interrupt
Status 0 register is asserted.
D14 R/W NACK2 0 Generate an interrupt when NACK2 in FIFO Interrupt
Status 0 register is asserted.
D13 R/W ERROR2 0 Generate an interrupt when ERROR2 in FIFO Interrupt
Status 0 register is asserted.
D12:08 N/A Reserved N/A Not valid in DMA mode.
D07 R/W ACK1 0 Generate an interrupt when ACK1 in FIFO Interrupt
Status 0 register is asserted.
D06 R/W NACK1 0 Generate an interrupt when NACK1 in FIFO Interrupt
Status 0 register is asserted.
D05 R/W ERROR1 0 Generate an interrupt when ERROR1 in FIFO Interrupt
Status 0 register is asserted.
D04:00 N/A Reserved N/A Not valid in DMA mode.
Table 454: FIFO Interrupt Enable 0 register
13121110987654321015 14
31 29 28 27 26 25 24 23 22 21 20 19 18 17 1630
Reserved
ERROR
2Reserved
ACK2 NACK
2Reserved ACK1 NACK
1
ERROR
1

www.digiembedded.com
777
USB Controller Module
FIFO Interrupt Enable 1 register
Address: 9010 3014
Register bit assignment
Bits Access Mnemonic Reset Description
D31 R/W ACK6 0 Generate an interrupt when ACK6 in FIFO Interrupt
Status 1 register is asserted.
D30 R/W NACK6 0 Generate an interrupt when NACK6 in FIFO Interrupt
Status 1 register is asserted.
D29 R/W ERROR6 0 Generate an interrupt when ERROR6 in FIFO Interrupt
Status 1 register is asserted.
D28:24 N/A Reserved N/A Not valid in DMA mode.
D23 R/W ACK5 0 Generate an interrupt when ACK5 in FIFO Interrupt
Status 1 register is asserted.
D22 R/W NACK5 0 Generate an interrupt when NACK5 in FIFO Interrupt
Status 1 register is asserted.
D21 R/W ERROR5 0 Generate an interrupt when ERROR5 in FIFO Interrupt
Status 1 register is asserted.
D20:16 N/A Reserved N/A Not valid in DMA mode.
D15 R/W ACK4 0 Generate an interrupt when ACK4 in FIFO Interrupt
Status 1 register is asserted.
D14 R/W NACK4 0 Generate an interrupt when NACK4 in FIFO Interrupt
Status 1 register is asserted.
D13 R/W ERROR4 0 Generate an interrupt when ERROR4 in FIFO Interrupt
Status 1 register is asserted.
D12:08 N/A Reserved N/A Not valid in DMA mode.
Table 455: FIFO Interrupt Enable 1 register
13121110987654321015 14
31 29 28 27 26 25 24 23 22 21 20 19 18 17 1630
Reserved
ERROR
4Reserved
ACK4 NACK
4Reserved ACK3 NACK
3
ERROR
3
ACK6 NACK
6
ERROR
6
ERROR
5
NACK
5
ACK5 Reserved

USB Device Endpoint FIFO Control and Data registers
778
NS9750 Hardware Reference
FIFO Interrupt Enable 2 register
Address: 9010 3024
Register bit assignment
D07 R/W ACK3 0 Generate an interrupt when ACK3 in FIFO Interrupt
Status 1 register is asserted.
D06 R/W NACK3 0 Generate an interrupt when NACK3 in FIFO Interrupt
Status 1 register is asserted.
D05 R/W ERROR3 0 Generate an interrupts when ERROR3 in FIFO Interrupt
Status 1 register is asserted.
D04:00 N/A Reserved N/A Not valid in DMA mode.
Bits Access Mnemonic Reset Description
D31 R/W ACK10 0 Generate an interrupt when ACK10 in FIFO Interrupt
Status 2 register is asserted,
D30 R/W NACK10 0 Generate an interrupt when NACK10 in FIFO Interrupt
Status 2 register is asserted.
D29 R/W ERROR10 0 Generate an interrupt when ERROR10 in FIFO Interrupt
Status 2 register is asserted.
D28:24 N/A Reserved N/A Not valid in DMA mode.
D23 R/W ACK9 0 Generate an interrupt when ACK9 in FIFO Interrupt
Status 2 register is asserted.
D22 R/W NACK9 0 Generate an interrupt when NACK9 in FIFO Interrupt
Status 2 register is asserted.
Table 456: FIFO Interrupt Enable 2 register
Bits Access Mnemonic Reset Description
Table 455: FIFO Interrupt Enable 1 register
13121110987654321015 14
31 29 28 27 26 25 24 23 22 21 20 19 18 17 1630
Reserved
ERROR
8Reserved
ACK8 NACK
8Reserved ACK7 NACK
7
ERROR
7
ACK
10
NACK
10
ERROR
10
ERROR
9
NACK
9
ACK9 Reserved

www.digiembedded.com
779
USB Controller Module
FIFO Interrupt Enable 3 register
Address: 9010 3034
D21 R/W ERROR9 0 Generate an interrupt when ERROR9 in FIFO Interrupt
Status 2 register is asserted.
D20:16 N/A Reserved N/A Not valid in DMA mode.
D15 R/W ACK8 0 Generate an interrupt when ACK8 in FIFO Interrupt
Status 2 register is asserted.
D14 R/W NACK8 0 Generate an interrupt when NACK8 in FIFO Interrupt
Status 2 register is asserted.
D13 R/W ERROR8 0 Generate an interrupt when ERROR8 in FIFO Interrupt
Status 2 register is asserted.
D12:08 N/A Reserved N/A Not valid in DMA mode.
D07 R/W ACK7 0 Generate an interrupt when ACK7 in FIFO Interrupt
Status 2 register is asserted.
D06 R/W NACK7 0 Generate an interrupt when NACK7 in FIFO Interrupt
Status 2 register is asserted.
D05 R/W ERROR7 0 Generate an interrupt when ERROR7 in FIFO Interrupt
Status 2 register is asserted.
D04:00 N/A Reserved N/A Not valid in DMA mode.
Bits Access Mnemonic Reset Description
Table 456: FIFO Interrupt Enable 2 register
13121110987654321015 14
31 29 28 27 26 25 24 23 22 21 20 19 18 17 1630
Not used
ERROR
12 Reserved
ACK
12
NACK
12 Reserved ACK
11
NACK
11
ERROR
11
ERROR
13
NACK
13
ACK
13 Reserved

USB Device Endpoint FIFO Control and Data registers
780
NS9750 Hardware Reference
Register bit assignment
FIFO Packet Control registers
Address: 9010 3080 / 3084 / 3088 / 308C / 3090 / 3094 / 3098 / 309C / 30A0 / 30A4 / 30A8 / 30AC
/ 30B0
The FIFO Packet Control registers contain packet information for the device block
FIFOs. There are 13 of these registers in the USB module, one for each non-control
endpoint and the two required for the bidirectional control endpoint.
Bits Access Mnemonic Reset Description
D31:24 N/A Not used 0x00 Always read as 0x00.
D23 R/W ACK13 0 Generate an interrupt when ACK13 in FIFO Interrupt
Status 3 register is asserted.
D22 R/W NACK13 0 Generate an interrupt when NACK13 in FIFO Interrupt
Status 3 register is asserted.
D21 R/W ERROR13 0 Generate an interrupt when ERROR13 in FIFO Interrupt
Status 3 register is asserted.
D20:16 N/A Reserved N/A Not valid in DMA mode.
D15 R/W ACK12 0 Generate an interrupt when ACK12 in FIFO Interrupt
Status 3 register is asserted.
D14 R/W NACK12 0 Generate an interrupt when NACK12 in FIFO Interrupt
Status 3 register is asserted.
D13 R/W ERROR12 0 Generate an interrupt when ERROR12 in FIFO Interrupt
Status 3 register is asserted.
D12:08 N/A Reserved N/A Not valid in DMA mode.
D07 R/W ACK11 0 Generate an interrupt when ACK11 in FIFO Interrupt
Status 3 register is asserted,
D06 R/W NACK11 0 Generate an interrupt when NACK11 in FIFO Interrupt
Status 3 register is asserted.
D05 R/W ERROR11 0 Generate an interrupt when ERROR11 in FIFO Interrupt
Status 3 register is asserted.
D04:00 N/A Reserved N/A Not valid in DMA mode.
Table 457: FIFO Interrupt Enable 3 register

www.digiembedded.com
781
USB Controller Module
Register bit assignment
FIFO Status and Control registers
Address: 9010 3100 / 3108 / 3110 / 3118 / 3120 / 3128 / 3130 / 3138 / 3140 / 3148 / 3150 / 3158 /
3160
The FIFO Status and Control registers contain additional status and control
information for the device block FIFOs. There are 13 of these registers in the USB
module, one for each non-control endpoint and the two required for the bidirectional
endpoint.
Bits Access Mnemonic Reset Description
D31:30 N/A Not used 0x0 Always read as 0x0.
D29:20 R/W MAX 0x040 Indicates the maximum packet size supported by the
associated USB device endpoint. This value should be set
to the same value as the maximum packet size (see
page 766) in the Endpoint Descriptor register.
Note: This field does not apply for FIFO #2 as that
FIFO is dedicated to the IN direction of the
control endpoint.
D19:16 N/A Not used 0x00 Always read as 0x00.
D15:00 R COUNT 0x0000 Indicates the number of error-free packets sent by the USB
device module (USB-IN transactions) with the current
DMA buffer descriptor for the associated FIFO.
Note: This field does not apply for FIFO #1 as that
FIFO is dedicated to the OUT direction of the
control endpoint.
Table 458: FIFO Packet Control registers
13121110987654321015 14
31 29 28 27 26 25 24 23 22 21 20 19 18 17 1630
MAX
COUNT
Not
used Not used

USB Device Endpoint FIFO Control and Data registers
782
NS9750 Hardware Reference
Register bit assignment
Bits Access Mnemonic Reset Description
D31:24 N/A Reserved N/A N/A
D23:22 R/W Not used 0x0 Always write as 00.
D21:20 R/W TYPE 0x0 Type field
Defines the endpoint type associated with the FIFO.
00 Control
01 Isochronous
10 Bulk
11 Interrupt
D19 R/W CLR 1 Clear field
Writing a 1 places the FIFO into the reset state, disabling
the associated endpoint. Any data currently in the FIFO is
flushed.
When the endpoint is configured for the IN direction and
the type is either bulk or interrupt, this bit is also set to 1
by the hardware when a packet error is found by the host.
D18 R/W DIR 0 Direction field
0 Defines the OUT direction
1 Defines the IN direction
Defines the FIFO (endpoint) direction.
D17:16 R FDB 0x0 Valid data bytes
Indicates the valid number of bytes in the FIFO when
receiving; this field is always 0 when transmitting.
Note: This field is not used when using the DMA
controller.
Table 459: FIFO Status and Control registers
M31 M30 CIA
13 12 11 10 9 8 7 6 5 4 3 2 1 015 14
STATE
31 29 28 27 26 25 24 23 22 21 20 19 18 17 1630
Reserved TYPE CLR DIR FDBNot used

www.digiembedded.com
783
USB Controller Module
D15:14 R STATE 0x0 State field
Defines the state of the endpoint after the most recent
communication with the USB device module.
00 Undefined
01 Data phase transaction
10 Status phase transaction
11 No-data status phase transaction
This field is used primarily for diagnostic purposes.
D13 R M31 0 Successful transfer status bit
0 Unsuccessful transfer
1 Successful transfer
For successful transfers
For IN packets: If the host sends an ACK handshake
(when the command involves a handshake), this bit
is set, indicating that the data is transferred
successfully to the host.
For OUT and SETUP packets: When set, this bit also
indicates that an ACK handshake is being sent to the
host.
For unsuccessful transfers
For OUT packets with errors, this bit is cleared.
For IN packets, this bit is cleared if an ACK
handshake was not sent.
D12 R M30 0 Setup command status bit
0 Current transaction is not a setup command
1 Current transaction is a setup command
D11:00 R CIA 0x000 Configuration Interface Alternate
Value depends on setting of the M30 field (D12 in this
register).
If M30 = 1, this field contains the value 0x100.
If the M30 = 0, this field contains the following:
[11:08] — configuration
[07:04] — interface
[03:00] — alternate
Bits Access Mnemonic Reset Description
Table 459: FIFO Status and Control registers

USB Device Endpoint FIFO Control and Data registers
784
NS9750 Hardware Reference

www.digiembedded.com
785
USB Controller Module

787
Timing
CHAPTER 17
This chapter provides the electrical specifications, or timing, integral to the
operation of the NS9750. Timing includes information about DC and AC
characteristics, output rise and fall timing, and crystal oscillator specifications.

Electrical characteristics
788
NS9750 Hardware Reference
Electrical characteristics
The NS9750 operates at a 1.5V core, with 3.3V I/O ring voltages.
Absolute maximum ratings
Permanent device damage can occur if the absolute maximum ratings are exceeded
for even an instant.
Recommended operating conditions
Recommended operating conditions specify voltage and temperature ranges over
which a circuit’s correct logic function is guaranteed. The specified DC electrical
characteristics are satisfied over these ranges.
Parameter Symbol† Rating Unit
DC supply voltage VDDA -0.3 to +3.9 V
DC input voltage VINA -0.3 to VDDA+0.3 V
DC output voltage VOUTA -0.3 to VDDA+0.3 V
DC input current IIN ±10 mA
Storage temperature TSTG -40 to +125 oC
† VDDA, VINA, VOUTA: Ratings of I/O cells for 3.3V interface
Table 460: Absolute maximum ratings
Parameter Symbol† Rating Unit
DC supply voltage VDDA 3.0 to 3.6 V
VDDC (core) 1.4 to 1.6 V
VDDC (PLL) 1.425 to 1.575 V
Maximum junction temperature TJ125 oC
† VDDA: Ratings of I/O cells for 3.3V interface
VDDC: Ratings of internal cells
Table 461: Recommended operating conditions

www.digiembedded.com
789
Timing
Maximum power dissipation
Table 462 shows the maximum power dissipation, including sleep mode information,
for I/O and core.
Typical power dissipation
The next table shows typical power dissipation for I/O and core.
Operation Sleep mode with wake up on
CPU
clock Full No PCI No PCI,
LCD All ports BBus
ports AHB bus
ports No wake
up ports
Total@
200 MHZ
Core
I/O
1.7W
1.05 W
0.65 W
1.55 W
1 W
0.55 W
1.5 W
1 W
0.5 W
350 mW
260 mW
90 mW
285 mW
210 mW
75 mW
240 mW
220 mW
20 mW
180 mW
170 mW
10 mW
Total @
162 MHz
Core
I/O
1.4 W
0.9 W
0.5 W
1.25 W
0.8 W
0.45 W
1.2 W
0.8 W
0.4 W
285 mW
210 mW
75 mW
235 mW
170 mW
65 mW
200 mW
180 mW
20 mW
145 mW
140 mW
5 mW
Total @
125 MHz
Core
I/O
1.05 W
0.65 W
0.4 W
1 W
0.65 W
0.35 W
950 mW
640 mW
310 mW
220 mW
210 mW
75 mW
180 mW
130 mW
50 mW
150 mW
140 mW
10 mW
110 mW
105 mW
5 mW
Table 462: NS9750 power dissipation
Operation
CPU clock Full No PCI No PCI, LCD
Total@ 200 MHZ
Core
I/O
952 mW
419 mW
533 mW
886 mW
353 mW
533 mW
809 mW
287 mW
522 mW

DC electrical characteristics
790
NS9750 Hardware Reference
DC electrical characteristics
DC characteristics specify the worst-case DC electrical performance of the I/O
buffers that are guaranteed over the specified temperature range.
Inputs
All electrical inputs are 3.3V interface.
Note:
VSS = 0V (GND)
USB DC electrical inputs
Sym Parameter Condition Value Unit
VIH High-level input voltage:
LVTTL level
PCI level
Min
2.0
0.5VDDA
V
V
VIL Low-level input voltage:
LVTTL level
PCI level
Max
0.8
0.3VDDA
V
V
IIH High level input current (no
pulldown)
Input buffer with pulldown
VINA=VDDA Min/Max
Min/Max
-10/10
10/200
μA
μA
IIL Low-level input current (no
pullup
Input buffer with pullup
VINA=VSS Min/Max
Min/Max
-10/10
10/200
μA
μA
IOZ High-impedance leakage
current
VOUTA=VDDA or VSS Min/Max -10/10 μA
IDDS Quiescent supply current VINA=VDDA or VSS Max TBD
Table 463: DC electrical inputs
Symbol Parameter Min Max Units Notes
VIH Input high level (driven) 2.0 VDDA-0.6 V
VIZ Input high level (floating) 2.7 3.6 V
Table 464: USB DC electrical inputs

www.digiembedded.com
791
Timing
Notes:
1|(usb_dp) – (usb_dm)|
2Includes VDI range.
Outputs
All electrical outputs are 3.3V interface.
USB DC electrical outputs
Notes:
1Measured with RL of 1.425k ohm to 3.6V.
2Measured with RL of 14.25k ohm to GND.
3Excluding the first transition from the idle state.
VIL Input low level 0.8 V
VDI Differential input sensitivity 0.2 V 1
VCM Differential common mode range 0.8 2.5 V 2
Symbol Parameter Min Max Units Notes
Table 464: USB DC electrical inputs
Sym Parameter Value Unit
VOH High-level output voltage (LVTTL) Min VDDA-0.6 V
VOL Low-level output voltage (LVTTL) Max 0.4 V
VOH PCI high-level output voltage Min 0.9VDDA V
VOL PCI low-level output voltage Max 0.1VDDA V
Table 465: DC electrical outputs
Symbol Parameter Min Max Units Notes
VOL Output low level 0.0 0.3 V 1
VOH Output high level 2.8 3.6 V 2
VCRS Output signal crossover voltage 1.3 2.0 V 3
Table 466: USB DC electrical outputs

Reset and edge sensitive input timing requirements
792
NS9750 Hardware Reference
Reset and edge sensitive input timing requirements
The critical timing requirement is the rise and fall time of the input. If the rise time
is too slow for the reset input, the hardware strapping options may be registered
incorrectly. If the rise time of a positive-edge-triggered external interrupt is too slow,
then an interrupt may be detected on both the rising and falling edge of the input
signal.
A maximum rise and fall time must be met to ensure that reset and edge sensitive
inputs are handled correctly. With Digi processors, the maximum is 500 nanoseconds
as shown:
negative edge input
tF max = 500nsec
VIN = 2.0V to 0.8V
tF
reset_n or positive edge input
tR max = 500nsec
VIN = 0.8V to 2.0V
tR

www.digiembedded.com
793
Timing
If an external device driving the reset or edge sensitive input on a Digi processor
cannot meet the 500ns maximum rise and fall time requirement, the signal must be
buffered with a Schmitt trigger device. Here are sample Schmitt trigger device part
numbers:
Manufacturer Part number Description
Fairchild NC7SP17 Single Schmitt trigger buffer, available in 5-lead SC70 and
6-lead MicroPak packages
Philips 74LVC1G17GW Single Schmitt trigger buffer, available in 5-lead SC70 and
SOT 353 packages
TI SN74LVC1G17DCK Single Schmitt trigger buffer, available in 5-lead SC70 and
SOT 353 packages
ON Semi NL17SZ17DFT2 Single Schmitt trigger buffer, available in 5-lead SC70 and
SOT 353 packages.

Power sequencing
794
NS9750 Hardware Reference
Power sequencing
Use these requirements for power sequencing:
VDD
U3
RESET delay is determined
by capacitor on Ct.
Td = 2.1 x 10,0000 x Ct
Td = sec.; Ct = farads
Ct = 0.22uF = 4.6ms delay
I/O
3.3V Power Monitor
2.4K
EN
RESET
A to B = 1.5V at 80%, or above,
preceeds 3.3V at 80%, or above,
by 1 -100 ms
Ramp-Down
OR
NS9750 Power Sequencing Block Diagram - 5V or 3V source
LT1963AEQ-1.5
Ramp-Up
TPS2022
1 Amp
SENSE Peripherals connected
to NS9750 I/O
TI LTC7733
AD
Power
Switch
DC/DC
C
Power Down:
Monitor turns off
3.3V I/O before
1.5V drops.
3.3V_IN
10K
U4
B
LT1765
RESIN
3.3V Source
A = 3.3V_IN at 2.0V
B = 3.3V_IN at 2.93V + Td (RESET delay)
C = 3.3V_IN at 2.93V
D = 3.3V_IN at 2.0V
Regulator
1.0W
Max.
C to D = 1.5V maintained at
80%, or above, until 3.3V
reaches 80% or below.
Power Up:
3.3V I/O is held off
by monitor so that
1.5V core comes
up first.
3.3V_IN
3.3V
5.0V Source
NS9750
LDO
CT
A to B
1.5V
Regulator
U1
CONTROL
Ct
C to D
CORE
3.3V_PERPH
1.5V
Sense = 2.93V
5V/3.3V @ 2.5A
U2
3.3V3.3V_IN
JA = 30 C/W

www.digiembedded.com
795
Timing
Memory timing
Note:
All AC characteristics are measured with 35pF, unless otherwise noted.
Memory timing contains parameters and diagrams for both SDRAM and SRAM timing.
Table 467 describes the values shown in the SDRAM timing diagrams (Figure 104
through Figure 112).
Notes:
1All four data_mask signals are used for all transfers.
2All four data_mask signals will go low during a read cycle, for both 16-bit and 32-bit transfers.
3Only one of the four clk_out signals is used.
4Only one of the four dy_cs_n signals is used.
Parm Description Min Max Unit Notes
M1 data input setup time to rising 1.6 ns
M2 data input hold time to rising 3.3 ns
M3 clk_out high to clk_en high 6.1 ns
M4 clk_out high to address valid 6.1 ns
M5 clk_out high to data_mask 6.1 ns 1, 2
M6 clk_out high to dy_cs_n low 6.1 ns 3, 4
M7 clk_out high to ras_n low 6.1 ns
M8 clk_out high to cas_n low 6.1 ns
M9 clk_out high to we_n low 6.1 ns
M10 clk_out high to data out 6.2 ns
M11 address hold time 3.5
M12 data out hold time 3.8
M13 clk_en high to sdram access 2 2 clock
M14 end sdram access to clk_en low 2 2 clock
Table 467: SDRAM timing parameters

Memory timing
796
NS9750 Hardware Reference
SDRAM burst read (16-bit)
Figure 104: SDRAM burst read (16-bit) timing
Notes:
1This is the bank and RAS address.
2This is the CAS address.
pre act read lat d-A d-B d-C d-D d-E d-F d-G d-H
M9
M8
M7
M6
M5
M11
M4
M2
M1
Note-1 Note-2
clk_out<3:0>
data<31:16>
addr
data_mask<3:0>
dy_cs_n<3:0>*
ras_n
cas_n
we_n

www.digiembedded.com
797
Timing
SDRAM burst read (16-bit), CAS latency = 3
Figure 105: SDRAM burst read (16-bit), CAS latency = 3 timing
Notes:
1This is the bank and RAS address.
2This is the CAS address.
pre act read lat lat d-A d-B d-C d-D d-E d-F d-G d-H
M9
M8
M7
M6
M5
M11
M4
M2
M1
Note-1 Note-2
clk_out<3:0>
data<31:16>
addr
data_mask<3:0>
dy_cs_n<3:0>*
ras_n
cas_n
we_n

Memory timing
798
NS9750 Hardware Reference
SDRAM burst write (16-bit)
Figure 106: SDRAM burst write (16-bit) timing
Notes:
1This is the bank and RAS address.
2This is the CAS address.
pre act wr d-A d-B d-C d-D d-E d-F d-G d-H
M9
M8
M7
M6
M5
M5
M4
M12
M10
Note-1 Note-2
clk_out<3:0>
data<31:0>
addr
data_mask<3:2>
data_mask<1:0>*
dy_cs_n<3:0>*
ras_n
cas_n
we_n

www.digiembedded.com
799
Timing
SDRAM burst read (32-bit)
Figure 107: SDRAM burst read (32-bit) timing
Notes:
1This is the bank and RAS address.
2This is the CAS address.
prechg active read cas lat data-A data-B data-C data-D
M9
M8
M7
M6
M5
M11M4
M2
M1
Note-1 Note-2
clk_out<3:0>
data<31:0>
addr
data_mask<3:0>*
dy_cs_n<3:0>*
ras_n
cas_n
we_n

Memory timing
800
NS9750 Hardware Reference
SDRAM burst read (32-bit), CAS latency = 3
Figure 108: SDRAM burst read (32-bit), CAS latency = 3 timing
Notes:
1This is the bank and RAS address.
2This is the CAS address.
pre act read lat lat data-A data-B data-C data-D
M9
M8
M7
M6
M5
M11M4
M2
M1
Note-1 Note-2
clk_out<3:0>
data<31:0>
addr
data_mask<3:0>*
dy_cs_n<3:0>*
ras_n
cas_n
we_n

www.digiembedded.com
801
Timing
SDRAM burst write (32-bit)
Figure 109: SDRAM burst write (32-bit) timing
Notes:
1This is the bank and RAS address.
2This is the CAS address.
prechg active wr d-A data-B data-C data-D
M9
M8
M7
M6
M5
M4
M12M10
Note-1 Note-2
clk_out
data<31:0>
addr
data_mask<3:0>*
dy_cs_n<3:0>
ras_n
cas_n
we_n

Memory timing
802
NS9750 Hardware Reference
SDRAM load mode
Figure 110: SDRAM load mode timing
M4
M9
M8
M7
M5
op code
clk_out<3:0>
dy_cs_n<3:0>*
ras_n
cas_n
we_n
addr<11:0>

www.digiembedded.com
803
Timing
SDRAM refresh mode
Figure 111: SDRAM refresh mode timing
Clock enable timing
Figure 112: Clock enable timing
prechg CS0 rf CS1 rf CS2 rf CS3 rf
M9
M8
M7
M6
M6
M6
M6
clk_out<3:0>
dy_cs0_n
dy_cs1_n
dy_cs2_n
dy_cs3_n
ras_n
cas_n
we_n
M13
M14M3
clk_enable.td
clk_out<3:0>
clk_en<3:0>
SDRAM cycle

Memory timing
804
NS9750 Hardware Reference
Table 468 describes the values shown in the SRAM timing diagrams (Figure 113
through Figure 118).
Notes:
1The (CPU clock out / 2) signal is for reference only.
2Only one of the four dy_cs_n signals is used. The diagrams show the active low configuration, which can be
reversed (active high) with the PC field.
3Use this formula to calculate the length of the st_cs_n signal:
Tacc + board delay + (optional buffer delays, both address out and data in) + 10ns
Parm Description Min Max Unit Notes
M15 clock high to data out valid -2 +2 ns
M16 data out hold time from clock high -2 +2 ns
M17 clock high to address valid -2 +2 ns
M18 address hold time from clock high -2 +2 ns
M19 clock high to st_cs_n low -2 +2 ns 2
M20 clock high to st_cs_n high -2 +2 ns 2
M21 clock high to we_n low -2 +2 ns
M22 clock high to we_n high -2 +2 ns
M23 clock high to byte_lanes low -2 +2 ns
M24 clock high to byte_lanes high -2 +2 ns
M25 data input setup time to rising clk 10 ns
M26 data input hold time to rising clk 0 ns
M27 clock high to oe_n low -2 +2 ns
M28 clock high to oe_n high -2 +2 ns
Table 468: SRAM timing parameters

www.digiembedded.com
805
Timing
Static RAM read cycles with 0 wait states
Figure 113: Static RAM read cycles with 0 wait states timing
WTRD = 1
WOEN = 1
If the PB field is set to 1, all four byte_lane signals will go low for 32-bit,
16-bit, and 8-bit read cycles.
If the PB field is set to 0, the byte_lane signal will always be high.
M24M23
M28M27
M20M19
M18M17
M26
M25
CPU clock / 2
data<31:0>
addr<27:0>
st_cs_n<3:0>
oe_n
byte_lane<3:0>

Memory timing
806
NS9750 Hardware Reference
Static RAM asynchronous page mode read, WTPG = 1
Figure 114: Static RAM asynchronous page mode read, WTPG = 1 timing
WTPG = 1
WTRD = 2
If the PB field is set to 1, all four byte_lane signals will go low for 32-bit,
16-bit, and 8-bit read cycles.
The asynchronous page mode will read 16 bytes in a page cycle. A 32-bit bus
will do four 32-bit reads, as shown (3-2-2-2). A 16-bit bus will do eight 16-
bit reads (3-2-2-2-3-2-2-2) per page cycle, and an 8-bit bus will do sixteen
8-bit reads (3-2-2-2-3-2-2-2-3-2-2-2-3-2-2-2) per page cycle. 3-2-2-2 is the
example used here, but the WTRD and WTPG fields can set them
differently.
Notes:
1The length of the first cycle in the page is determined by the WTRD field.
2The length of the 2nd, 3rd, and 4th cycles is determined by the WTPG field.
3This is the starting address. The least significant two bits will always be ‘00.’
4The least significant two bits in the second cycle will always be ‘01.’
5The least significant two bits in the third cycle will always be ‘10.’
6The least significant two bits in the fourth cycle will always be ‘11.’
7If the PB field is set to 0, the byte_lane signal will always be high during a read cycle.
Note-1 Note-2 Note-2 Note-2
M24M23
M28M27
M20M19
M18M18M17
M26
M25
M26
M25
Note-3 Note-4 Note-5 Note-6
Note-7
CPU clock / 2
data<31:0>
addr<27:0>
st_cs_n<3:0>
oe_n
byte_lane<3:0>

www.digiembedded.com
807
Timing
Static RAM read cycle with configurable wait states
Figure 115: Static RAM read cycle with configurable wait states
WTRD = from 1 to 15
WOEN = from 0 to 15
If the PB field is set to 1, all four byte_lane signals will go low for 32-bit,
16-bit, and 8-bit read cycles.
If the PB field is set to 0, the byte_lane signal will always be high.
M24M23
M28M27
M20M19
M18M17
M26
M25
Note-1
Note-1
Note-1
CPU clock / 2
data<31:0>
addr<27:0>
st_cs_n<3:0>
oe_n
byte_lane<3:0>

Memory timing
808
NS9750 Hardware Reference
Static RAM sequential write cycles
Figure 116: Static RAM sequential write cycles
WTWR = 0
WWEN = 0
During a 32-bit transfer, all four byte_lane signals will go low.
During a 16-bit transfer, two byte_lane signals will go low.
During an 8-bit transfer, only one byte_lane signal will go low.
Note:
1If the PB field is set to 0, the byte_lane signals will function as write enable signals and the we_n signal
will always be high.
M22M21
M24M23
M22M21
M20M19
M18M17
M16M15
Note1
CPU clock / 2
data<31:0>
addr<27:0>
st_cs_n<3:0>
we_n
byte_lane<3:0>
byte_lane[3:0] as WE*

www.digiembedded.com
809
Timing
Static RAM write cycle
Figure 117: Static RAM write cycle
WTWR = 0
WWEN = 0
During a 32-bit transfer, all four byte_lane signals will go low.
During a 16-bit transfer, two byte_lane signals will go low.
During an 8-bit transfer, only one byte_lane signal will go low.
Note:
1If the PB field is set to 0, the byte_lane signals will function as write enable signals and the we_n signal
will always be high.
M22M21
M24M23
M22M21
M20M19
M18M17
M16M15
Note-1
CPU clock / 2
data<31:0>
addr<27:0>
st_cs_n<3:0>
we_n
byte_lane<3:0>
byte_lane[3:0] as WE*

Memory timing
810
NS9750 Hardware Reference
Static write cycle with configurable wait states
Figure 118: Static write cycle with configurable wait states
WTWR = from 0 to 15
WWEN = from 0 to 15
The WTWR field determines the length on the write cycle.
During a 32-bit transfer, all four byte_lane signals will go low.
During a 16-bit transfer, two byte_lane signals will go low.
During an 8-bit transfer, only one byte_lane signal will go low.
Notes:
1Timing of the st_cs_n signal is determined with a combination of the WTWR and WWEN fields. The
st_cs_n signal will always go low at least one clock before we_n goes low, and will go high one clock
after we_n goes high.
2Timing of the we_n signal is determined with a combination of the WTWR and WWEN fields.
3Timing of the byte_lane signals is determined with a combination of the WTWR and WWEN fields. The
byte_lane signals will always go low one clock before we_n goes low, and will go one clock high after we_n
goes high.
4If the PB field is set to 0, the byte_lane signals will function as the write enable signals and the we_n signal will
always be high.
5If the PB field is set to 0, the timing for the byte_lane signals is set with the WTWR and WWEN fields.
M22M21
M24M23
M22M21
M20M19
M18M17
M16M15
Note-2
Note-3
Note-5Note-4
Note-1
CPU clock / 2
data<31:0>
addr<17:0>
st_cs_n<3:0>
we_n
byte_lane<3:0>
byte_lane[3:0] as WE*

www.digiembedded.com
811
Timing
Slow peripheral acknowledge timing
This table describes the values shown in the slow peripheral acknowledge timing
diagrams.
Table 469: Slow peripheral acknowledge timing parameters
Note:
1Only one of the four st_cs_n signals is used. The diagrams show the active low configuration, which can
be reversed (active high) with the PC field.
Parameter Description Min Max Unit Notes
M15 clock high to data out valid +2 ns
M16 data out hold time from clock high -2 ns
M17 clock high to address valid +2 ns
M18 address hold time from clock high -2 ns
M19 clock high to st_cs_n low +2 ns 1
M20 clock high to st_cs_n high +2 ns 1
M21 clock high to we_n low +2 ns
M22 clock high to we_n high +2 ns
M23 clock high to byte_lanes low +2 ns
M24 clock high to byte_lanes high +2 ns
M26 data input hold time to rising clk 4.5 ns
M27 clock high to oe_n low +2 ns
M28 clock high to oe_n high +2 ns
M29 address/chip select valid to ta_strb high 2 CPU
cycles
M30 ta_strb pulse width 4 8 CPU
cycles
M31 ta_strb rising to chip select/address change 4 10 CPU
cycles
M32 data setup to ta_strb rising 0 ns

Memory timing
812
NS9750 Hardware Reference
Slow peripheral acknowledge read
Slow peripheral acknowledge write
M32 M26
M17 M18
M19 M20
M31
M27 M28
M23 M24
M29 M30
0ns 50ns 100ns 150ns 200ns
clk_out<3:0>
data<31:0>
addr<27:0>
st_cs_n<3:0>
oe_n
byte_lane<3:0>
ta_strb
M15 M16
M17 M18
M19 M20
M31
M21 M22
M23 M24
3
M29 M30 6
0ns 50ns 100ns 150ns 200ns
clk_out<3:0>
data<31:0>
addr<27:0>
st_cs_n<3:0>
we_n
byte_lane<3:0>
ta_strb

www.digiembedded.com
813
Timing
Ethernet timing
Note:
All AC characteristics are measured with 10pF, unless otherwise noted.
Table 470 describes the values shown in the Ethernet timing diagrams (Figure 119 and
Figure 120).
Notes:
1Minimum specification is for fastest AHB bus clock of 100 MHz. Maximum specification is for
slowest AHB bus clock of 50 MHz.
2Cload = 10pf for all outputs and bidirects.
3No setup and hold requirements for cam_reject because it is an asynchronous input. This is also true for RMII
PHY applications.
Parameter Description Min Max Unit Notes
E1 MII tx_clk to txd, tx_en, tx_er 3 11 ns 2
E2 MII rxd, rx_en, rx_er setup to rx_clk rising 3 ns
E3 MII rxd, rx_en, rx_er hold from rx_clk rising 1 ns
E4 mdio (input) setup to mdc rising 10 ns
E5 mdio (input) hold from mdc rising 0 ns
E6 mdc to mdio (output) 18 38 ns 1,2
E7 mdc period 80 ns
E8 RMII ref_clk to txd, tx_en 3 12 ns 2
E9 RMII rxd, crs, rx_er setup to ref_clk rising 3 ns
E10 RMII rxd, crs, rx_er hold from ref_clk rising 1 ns
E11 MII rx_clk to cam_req 3 10 ns
E12 MII cam_reject setup to rx_clk rising N/A ns 3
E13 MII cam_reject hold from rx_clk rising N/A ns 3
Table 470: Ethernet timing characteristics

Ethernet timing
814
NS9750 Hardware Reference
Ethernet MII timing
Figure 119: Ethernet MII timing
E6
E5
E4
E3
E2
E1
E7E7
E13E12
E11
tx_clk
txd[3:0],tx_en,tx_er
rx_clk
rxd[3:0],rx_en,rx_er
cam_req
cam_reject
mdc
mdio (input)
mdio (output)

www.digiembedded.com
815
Timing
Ethernet RMII timing
Figure 120: Ethernet RMII timing
E6
E5
E4
E10E9
E8
E7E7
ref_clk
txd[1:0],tx_en
rxd[1:0],crs,rx_er
mdc
mdio (input)
mdio (output)

PCI timing
816
NS9750 Hardware Reference
PCI timing
Note:
All AC characteristics are measured with 10pF, unless otherwise noted.
Table 471 and Table 472 describe the values shown in the PCI timing diagrams (Figure
121 through Figure 127).
Notes:
1Parameters same for bussed and point-to-point signals.
2CLOAD = 10pf on all outputs
3pci_clk_out high and low times specified as 50% of the clock period +/-1 ns.
Parameter Description Min Max Units Notes
P1 pci_clk_in to signal valid delay 2 9 ns 1,2
P2 Input setup to pci_clk_in 5 ns 1
P3 Input hold from pci_clk_in 0 ns
P4 pci_clk_in to signal active 2 ns 2
P5 pci_clk_in to signal float 28 ns 2
P6 pci_clk_out high time 50%-1 50%+1 ns 3
P7 pci_clk_out low time 50%-1 50%+1 ns 3
P8 pci_clk_in cycle time 30 ns
P9 pci_clk_in high time 11 ns
P10 pci_clk_in low time 11 ns
Table 471: PCI timing characteristics

www.digiembedded.com
817
Timing
Notes:
1Minimum times are specified with 0pf and maximum times are specified with 30pf.
2pci_clk_out high and low times specified as 50% of the clock period +/-1 ns.
Parameter Description Min Max Units Notes
P1 pci_clk_in to signal valid delay 2 10 ns 1
P2 Input setup to pci_clk_in 5 ns 1
P3 Input hold from pci_clk_in 0 ns
P4 pci_clk_in to signal active 2 ns 1
P5 pci_clk_in to signal float 28 ns 1
P6 pci_clk_out high time 50%-1 50%+1 ns 2
P7 pci_clk_out low time 50%-1 50%+1 ns 2
P8 pci_clk_in cycle time 30 ns
P9 pci_clk_in high time 11 ns
P10 pci_clk_in low time 11 ns
Table 472: CardBus timing characteristics

PCI timing
818
NS9750 Hardware Reference
Internal PCI arbiter timing
Figure 121: Internal PCI arbiter timing
PCI burst write from NS9750 timing
Figure 122: PCI burst write from NS9750 timing
Note:
The functional timing for trdy_n and devsel_n shows the fastest possible
response from the target.
data0 addr
P1
P2
P3
Master 1 CycleMaster 1 CycleMaster 2 CycleMaster 2 CycleMaster 1 CycleMaster 1 Cycle
Switch MasterSwitch Master
addr data1 data2 data0 addr data0
pci_clk_in
frame_n
irdy_n
ad[31:0]
pci_arb_req_1_n
pci_arb_req_2_n
pci_arb_gnt_1_n
pci_arb_gnt_2_n
P3P2
P3P2
P1
P1
P5P1P4
P1
byte enablescmd
addr data0 data1 data2 data3 data4 data5 data6 data7
pci_clk_in
frame_n
ad[31:0]
cbe_n[3:0]
irdy_n
trdy_n
devsel_n

www.digiembedded.com
819
Timing
PCI burst read from NS9750 timing
Figure 123: PCI burst read from NS9750 timing
Note:
The functional timing for trdy_n, devsel_n, and the read data on ad[31:0] shows
the fastest possible response from the target.
PCI burst write to NS9750 timing
Figure 124: PCI burst write to NS9750 timing
P3P2
P3P2
P1
P1
P3P2P5P1P4
P1
byte enablescmd
addr data0 data1 data2 data3 data4 data5 data6 data7
pci_clk_in
frame_n
ad[31:0]
cbe_n[3:0]
irdy_n
trdy_n
devsel_n
3x pci_clk_in
P1
P1
P3P2
P3P2
P3P2
P3P2
byte enablescmd
addr data0 data1 data2 data3 data4 data5 data6 data7
pci_clk_in
frame_n
ad[31:0]
cbe_n[3:0]
irdy_n
trdy_n
devsel_n

PCI timing
820
NS9750 Hardware Reference
PCI burst read to NS9750 timing
Figure 125: PCI burst read to NS9750 timing
Note:
The functional timing for valid read data on ad[31:0] is just an example. The
actual response time will depend on when the PCI bridge gets access to
the AHB bus internal to NS9750.
PCI clock timing
Figure 126: pci_clock_out timing
Figure 127: pci_clk_in timing
3x pci_clk_in
P1
P1
P3P2
P3P2
P5P1P4P2
P3P2
byte enablescmd
addr data0 data1 data2 data3 data4 data5 data6 data7
Nt
pci_clk_in
frame_n
ad[31:0]
cbe_n[3:0]
irdy_n
trdy_n
devsel_n
P7P7P6P6
pci_clk_out
P10
P8
P10P9P9
P8
pci_clk_in

www.digiembedded.com
821
Timing
I2C timing
Note:
All AC characteristics are measured with 10pF, unless otherwise noted.
Table 473 describes the values shown in the I2C timing diagram (Figure 128).
Figure 128: I2C timing
Standard mode Fast mode
Parm Description Min Max Min Max Unit
C1 iic_sda to iic_scl START hold time 4.0 0.6 μs
C2 iic_scl low period 4.7 1.3 μs
C3 iic_scl high period 4.7 1.3 μs
C4 iic_scl to iic_sda DATA hold time 0 0 μs
C5 iic_sda to iic_scl DATA setup time 250 100 ns
C6 iic_scl to iic_sda START setup time 4.7 0.6 μs
C7 iic_scl to iic_sda STOP setup time 4.0 0.6 μs
Table 473: I2C timing parameters
C4 C6 C7
C1 C2
C5
C3
iic_sda
iic_scl

LCD timing
822
NS9750 Hardware Reference
LCD timing
Note:
All AC characteristics are measured with 10pF, unless otherwise noted.
Table 474 describes the values shown in the LCD timing diagrams (Figure 129 through
Figure 135).
Parm Description Register Value Units
L1 Horizontal front porch blanking LCDTiming0 HFP+1 CLCP periods
L2 Horizontal sync width LCDTiming0 HSW+1 CLCP periods
L3 Horizontal period N/A L1+L2+L15+L4 CLCP periods
L4 Horizontal backporch LCDTiming0 HBP+1 CLCP periods
L5 TFT active line LCDTiming0 16*(PPL+1)
(see note 3)
CLCP periods
L6 LCD panel clock frequency LCDTiming1 For BCD=0:
CLCDCLK/(PCD+2)
For BCD=1:
CLCDCLK (see note 1)
MHz
L7 TFT vertical sync width LCDTiming1 VSW+1 H lines
L8 TFT vertical lines/frame N/A L7+L9+L10+L11 H lines
L9 TFT vertical back porch LCDTiming1 VBP H lines
L10 TFT vertical front porch LCDTiming1 VFP H lines
L11 Active lines/frame LCDTiming1 LPP+1 H lines
L12 STN HSYNC inactive to
VSYNC active
LCDTiming0 HBP+1 CLCP periods
L13 STN vertical sync width N/A 1 H lines
L14 STN vertical lines/frame N/A L11+L16 H lines
L15 STN active line LCDTiming2 CPL+1 (see note 4) CLCP periods
L16 STN vertical blanking LCDTiming1 VSW+VFP+VBP+1 H lines
L17 STN CLCP inactive to HSYNC
active
LCDTiming0 HFP+1.5 CLCP periods
Table 474: LCD timing parameters

www.digiembedded.com
823
Timing
Notes:
1CLCDCLK is selected from 5 possible sources:
— lcdclk/2 (lcdclk is an external oscillator)
— AHB clock
— AHB clock/2
— AHB clock/4
— AHB clock/8
See the LCD Controller chapter for acceptable clock frequencies for the different display configurations.
2The polarity of CLLP, CLFP, CLCP, and CLAC can be inverted using control fields in the LCDTiming1 register.
3The CPL field in the LCDTiming2 register must also be programmed to T5-1.
4The PPL field in the LCDTiming0 register must also be programmed correctly.
L18 CLCP to data/control
(see notes 7 and 8)
-1.0 (min)
+1.5 (max)
ns
L19 CLCP high (see notes 8, 9) 50%±0.5ns ns
L20 CLCP low (see notes 8, 9) 50%±0.5ns ns
L21 TFT VSYNC active to HSYNC
active (see note 8)
-0.1ns (min)
+0.1ns (max)
ns
L22 TFT VSYNC active to HSYNC
inactive
LCDTiming0 HSW CLCP periods
L23 STN VSYNC active to HSYNC
inactive
LCDTiming0 STN color: 14+HSW+HFP
STN Mono8:
6+HSW+HFP
STN Mono4:
10+HSW+HFP
CLCP periods
L24 STN HSYNC inactive to
VSYNC inactive
LCDTiming0 HBP+1 CLCP periods
L25 STN VSYNC inactive to
HSYNC active
LCDTiming0 STN color: HFP+13
STN Mono8: HFP+15
STN Mono4: HFP+9
CLCP periods
L26 CLCP period 12.5ns (min) ns
Parm Description Register Value Units
Table 474: LCD timing parameters

LCD timing
824
NS9750 Hardware Reference
5These data widths are supported:
— 4-bit mono STN single panel
— 8-bit mono STN single panel
— 8-bit color STN single panel
— 4-bit mono STN dual panel (8 bits to LCD panel)
— 8-bit mono STN dual panel (16 bits to LCD panel)
— 8-bit color STN dual panel (16 bits to LCD panel)
— 24-bit TFT
— 18-bit TFT
6See "LCDTiming0," beginning on page 580, and "LCDTiming1," beginning on page 582, for definitions of
the bit fields referred to in this table.
7Note that data is sampled by the LCD panel on the falling edge of the CLCP in Figure 135, "LCD output
timing," on page 826). If the polarity of CLCP is inverted, this parameter is relative to CLCP falling, instead.
8Cload = 10pf on all outputs.
9CLCP high and low times specified as 50% of the clock period +/- 0.5ns.
10 Maximum allowable LCD panel clock frequency is 80 MHz.
Horizontal timing for STN displays
Figure 129: Horizontal timing for STN displays
L15L15
L6L6
L17
L3
L4L2L1
L3
L2
Valid Display DataBlanking Blanking
CLLP
CLCP
CLD[7:0]

www.digiembedded.com
825
Timing
Vertical timing for STN displays
Figure 130: Vertical timing parameters for STN displays
Horizontal timing for TFT displays
Figure 131: Horizontal timing parameters for TFT displays
Vertical timing for TFT displays
Figure 132: Vertical timing parameters for TFT displays
L16L16L15L15
L14
L13
L12
L14
L13
Valid Display Data Valid Display DataBlank LinesBlank Lines
CLFP
CLLP
CLD[7:0]
L5L5
L6L6
L3
L4L2
L3
L1 L2
Active Display DataBlanking Blanking
CLLP
CLCP
CLAC
CLD[23:0]
Active Display Data BlankingActive Display DataBlanking
L11L11
L10
L8
L9L7
L8
L7
CLFP
CLLP
CLAC

LCD timing
826
NS9750 Hardware Reference
HSYNC vs VSYNC timing for STN displays
Figure 133: HSYNC vs VSYNC timing for STN displays
HSYNC vs VSYNC timing for TFT displays
Figure 134: HSYNC vs VSYNC timing for TFT displays
LCD output timing
Figure 135: LCD output timing
L24
L25L23L12
CLFP
CLLP
L22
L21
CLFP
CLLP
L18
L26
L20L20L19
L26
L19
CLCP
CLD[23:0],CLLP,CLFP,CLLE,CLAC

www.digiembedded.com
827
Timing
SPI timing
Note:
All AC characteristics are measured with 10pF, unless otherwise noted.
Table 475 describes the values shown in the SPI timing diagrams (Figure 136 through
Figure 139).
Parm Description Min Max Units Modes Notes
SPI master parameters
SP0 SPI enable low setup to first SPI
CLK out rising
3*TBCLK-10 ns 0, 3 1, 3
SP1 SPI enable low setup to first SPI
CLK out falling
3*TBCLK-10 ns 1, 2 1, 3
SP3 SPI data in setup to SPI CLK out
rising
30 ns 0, 3
SP4 SPI data in hold from SPI CLK out
rising
0ns0, 3
SP5 SPI data in setup to SPI CLK out
falling
30 ns 1, 2
SP6 SPI data in hold from SPI CLK out
falling
0ns1, 2
SP7 SPI CLK out falling to SPI data out
valid
10 ns 0, 3 6
SP8 SPI CLK out rising to SPI data out
valid
10 ns 1, 2 6
SP9 SPI enable low hold from last SPI
CLK out falling
3*TBCLK-10 ns 0, 3 1, 3
SP10 SPI enable low hold from last SPI
CLK out rising
3*TBCLK-10 ns 1, 2 1, 3
SP11 SPI CLK out high time SP13*45% SPI3*55% ns 0, 1, 2, 3 4
SP12 SPI CLK out low time SP13*45% SPI3*55% ns 0, 1, 2, 3 4
SP13 SPI CLK out period TBCLK*6 ns 0, 1, 2, 3 3
SPI slave parameters
Table 475: SPI timing parameters

SPI timing
828
NS9750 Hardware Reference
Notes:
1Active level of SPI enable is inverted (that is, 1) if the CSPOL bit in Serial Channel
B/A/C/D Control Register B is set to a 1. Note that in SPI slave mode, only a value of 0 (low enable) is
valid; the SPI slave is fixed to an active low chip select.
2SPI data order is reversed (that is, LSB last and MSB first) if the BITORDR bit in Serial Channel B/A/C/D
Control Register B is set to a 0.
3TBCLK is period of BBus clock.
4±5% duty cycle skew.
5±10% duty cycle skew.
SP14 SPI enable low setup to first SPI
CLK in rising
30 ns 0, 3 1
SP15 SPI enable low setup to first SPI
CLK in falling
30 ns 1, 2 1
SP16 SPI data in setup to SPI CLK in
rising
0ns0, 3
SP17 SPI data in hold from SPI CLK in
rising
60 ns 0, 3
SP18 SPI data in setup to SPI CLK in
falling
0ns1, 2
SP19 SPI data in hold from SPI CLK in
falling
60 ns 1, 2
SP20 SPI CLK in falling to SPI data out
valid
20 70 ns 0, 3 6
SP21 SPI CLK in rising to SPI data out
valid
20 70 ns 1, 2 6
SP22 SPI enable low hold from last SPI
CLK in falling
15 ns 0, 3 1
SP23 SPI enable low hold from last SPI
CLK in rising
15 ns 1, 2 1
SP24 SPI CLK in high time SP26*40% SP26*60% ns 0, 1, 2, 3 5
SP25 SPI CLK in low time SP26*40% SP26*60% ns 0,1, 2, 3 5
SP26 SPI CLK in period TBCLK*10 ns 0, 1, 2, 3
Parm Description Min Max Units Modes Notes
Table 475: SPI timing parameters

www.digiembedded.com
829
Timing
6Cload = 10pf for all outputs.
7SPI data order can be reversed such that LSB is first. Use the BITORDR bit in Serial Channel
B/A/C/D Control Register A.
SPI master mode 0 and 1: 2-byte transfer
(see note 7)
Figure 136: SPI master mode 0 and 1 (2-byte transfer)
SPI master mode 2 and 3: 2-byte transfer
(see note 7)
Figure 137: SPI master mode 2 and 3 (2-byte transfer)
MSB LSB MSB LSB
MSB LSB MSB LSB
SP6SP4
SP8SP7
S10SP5SP1
S9SP12SP12
SP11SP11
SP13SP13SP3SP0
SPI CLK Out (Mode 0)
SPI CLK Out (Mode 1)
SPI Enable
SPI Data Out
SPI Data In
MSB LSB MSB LSB
MSB LSB MSB LSB
SP6SP4
SP8SP7
S10SP5SP1
S9SP3SP0
SPI CLK Out (Mode 2)
SPI CLK Out (Mode 3)
SPI Enable
SPI Data Out
SPI Data In

SPI timing
830
NS9750 Hardware Reference
SPI slave mode 0 and 1: 2-byte transfer
(see note 7)
Figure 138: SPI slave mode 0 and 1 (2-byte transfer)
SPI slave mode 2 and 3: 2-byte transfer
(see note 7)
Figure 139: SPI slave mode 2 and 3 (2-byte transfer)
MSB LSB MSB LSB
MSB LSB MSB LSB
SP19SP17
SP21SP20
S23SP18SP15
S22SP25SP25
SP24SP24
SP26SP26SP16SP14
SPI CLK In (Mode 0)
SPI CLK In (Mode 1)
SPI Enable
SPI Data Out
SPI Data In
MSB LSB MSB LSB
MSB LSB MSB LSB
SP19SP17
SP21SP20
S23SP18SP15
S22SP16SP14
SPI CLK In (Mode 2)
SPI CLK In (Mode 3)
SPI Enable
SPI Data Out
SPI Data In

www.digiembedded.com
831
Timing
IEEE 1284 timing
Note:
All AC characteristics are measured with 10pF, unless otherwise noted.
Table 476 describes the values shown in the IEEE 1284 timing diagram (Figure 140).
Notes:
1The range is 0ns up to one time unit.
2Two time units.
3Three time units.
IEEE 1284 timing example
The IEEE 1284 timing is determined by the BBus clock and the Granularity Count
register (GCR) setting. In this example, the BBus clock is 50 MHz and the Granularity
Count register is set to 25. The basic time unit is 1/50 MHz x 25, which is 500ns.
Figure 140: IEEE 1284 timing with BBus clock at 50 MHZ and GCR set to 25
Parm Description Min Max Unit Note
IE1 Busy-while-Strobe 0 500 ns 1
IE2 Busy high to nAck low 0 ns
IE3 Busy high 1000 ns 2
IE4 nAck low 500 ns 3
IE5 nAck high to Busy low 500 ns 3
Table 476: IEEE 1284 timing parameters
IE1
IE3
IE5
IE2
IE4
Data[8:1]
nStrobe
Busy
nAck

USB timing
832
NS9750 Hardware Reference
USB timing
Table 477 and Table 478 describe the values shown in the USB timing diagrams
(Figure 141 through Figure 143).
Notes:
1Load shown in Figure 142, "USB full speed load," on page 833.
2U1/U2.
3Includes resistance of 27 ohm ±2 ohm external series resistor.
4Load shown in Figure 143, "USB low speed load," on page 834.
5Excluding the first transition from the idle state.
Parm Description Min Max Unit Notes
U1 Rise time (10% – 90%) 4 20 ns 1
U2 Fall time (10% – 90%) 4 20 ns 1
U3 Differential rise and fall time matching 90 111.11 % 2, 5
U4 Driver output resistance 28 44 ohms 3
Table 477: USB full speed timing parameters
Parm Description Min Max Unit Notes
U1 Rise time (10% – 90%) 75 300 ns 4
U2 Fall time (10% – 90%) 75 300 ns 4
U3 Differential rise and fall time matching 80 125 % 2, 5
Table 478: USB low speed timing parameters

www.digiembedded.com
833
Timing
USB differential data timing
Figure 141: USB differential data
USB full speed load timing
Figure 142: USB full speed load
U1
10%
90% 90%
10%
U2
usb_dp
usb_dm
CL = 50pf
RS
usb_dp
CL = 50pf
RS
usb_dm
Full Speed Buffer
Rs - external resistor

USB timing
834
NS9750 Hardware Reference
USB low speed load
Figure 143: USB low speed load
CL = 200pf to 600pf
RS
usb_dp
RS
usb_dm
Low Speed Buffer
Rs - external resistor
CL = 200pf to 600pf
VDD
1.5K

www.digiembedded.com
835
Timing
Reset and hardware strapping timing
Note:
All AC characteristics are measured with 10pF, unless otherwise noted.
Table 479 describes the values shown in the reset and hardware strapping timing
diagram (Figure 144).
Note:
1The hardware strapping pins are latch 5 clock cycles after reset_n is deasserted (goes high).
Figure 144: Reset and hardware strapping timing
R1: reset_n must be held low for a minimum of 10 x1_sys_osc clock cycles after
powerup.
R2: reset_done is asserted 4ms after reset_n is driven high.
The hardware strapping pins are latched when reset_done is asserted.
Parm Description Min Max Unit Notes
R1 reset_n minimum time 10 x1_sys_osc clock cycles 1
R2 reset_n to reset_done 4 ms
Table 479: Reset and hardware strapping timing parameters
R1
R2
x1_sys_osc
reset_n
reset_done

JTAG timing
836
NS9750 Hardware Reference
JTAG timing
Note:
All AC characteristics are measured with 10pF, unless otherwise noted.
Table 480 describes the values shown in the JTAG timing diagram (Figure 145).
Figure 145: JTAG timing
Notes:
1Maximum tck rate is 10 MHz.
2rtck_out is an asynchronous output, driven off of the CPU clock.
3trst_n is an asynchronous input.
Parm Description Min Max Unit
J1 tms (input) setup to tck rising 5 ns
J2 tms (input) hold to tck rising 2 ns
J3 tdi (input) setup to tck rising 5 ns
J4 tdi (input) hold to tck rising 2 ns
J5 tdo (output) to tck falling 2.5 10 ns
Table 480: JTAG timing parameters
J1 J2
J3 J4
J5 J5
tck
rtck_out
tms
tdi
tdo
trst_n

www.digiembedded.com
837
Timing
Clock timing
Note:
All AC characteristics are measured with 10pF, unless otherwise noted.
The next three timing diagrams pertain to clock timing.
USB crystal/external oscillator timing
Table 481 describes the values shown in the USB crystal/external oscillator timing
diagram (Figure 146).
Note:
1If using a crystal, the tolerance must be ±100 ppm or better.
Figure 146: USB crystal/external oscillator timing
Parm Description Min Max Unit Notes
UC1 x1_usb_osc cycle time 20.831 20.835 ns 1
UC2 x1_usb_osc high time (UC1/2) x 0.4 (UC1/2) x 0.6 ns
UC3 x1_usb_osc low time (UC1/2) x 0.4 (UC1/2) x 0.6 ns
Table 481: USB crystal/external oscillator timing parameters
UC1
UC2UC2 UC3
UC1
UC3
x1_usb_osc

Clock timing
838
NS9750 Hardware Reference
LCD input clock timing
Table 482 describes the values shown in the LCD input clock timing diagram
(Figure 147).
Note:
1The clock rate supplied on lcdclk is twice the actual LCD clock rate.
Figure 147: LCD input clock timing
Parm Description Min Max Unit Notes
LC1 lcdclk cycle time 6.25 ns 1
LC2 lcdclk high time (LC1/2) x 0.4 (LC1/2) x 0.6 ns
LC3 lcdclk low time (LC1/2) x 0.4 (LC1/2) x 0.6 ns
Table 482: LCD input clock timing parameters
LC2
LC1
LC2 LC3
LC1
LC3
lcdclk

www.digiembedded.com
839
Timing
System PLL bypass mode timing
Table 483 describes the values shown in the system PLL bypass mode timing diagram
(Figure 148).
Note:
1The system PLL can be bypassed. In this mode, the CPU clock speed is 1/2 of x1_sys_osc.
2The minimum high/low time on system clock input pin when used with an external oscillator is 1.5nS.
Figure 148: System PLL bypass mode timing
Parm Description Min Max Unit Notes
SC1 x1_sys_osc cycle time 2.5 5 ns 1
SC2 x1_sys_osc high time (SC1/2) x 0.45 (SC1/2) x 0.55 ns
SC3 x1_sys_osc low time (SC1/2) x 0.45 (SC1/2) x 0.55 ns
Table 483: System PLL bypass mode timing parameters
SC1
SC2SC2 SC3
SC1
SC3
x1_sys_osc

841
Packaging
CHAPTER 18
The NS9750 is a complete system-on-chip processor, and includes Ethernet, display
support, and a robust peripheral set.
NS9750 dimensions and pinout are shown on the following pages.

842
NS9750 Hardware Reference
Figure 149 displays the top view and dimensions of the NS9750. Figure 150 displays
the side and bottom views and dimensions.
Figure 149: NS9750 top view
35.0
35.0
0.3 AS
0.3 BS
0.2
X4

www.digiembedded.com
843
Packaging
Figure 150: NS9750 side and bottom views
0.20 S
// 0.35 S
0.6 + 0.1
2.46 MAX
S
A
B
C
D
E
F
G
H
J
K
L
M
N
P
R
T
U
V
W
Y
AA
AB
AC
AD
AE
AF
234 561 7 8 9 10 11 12 13 14 15 16 17 18 19 20 21 22 23 24 25 26
0.635 (1.625)
1.27
0.635
A
B
(1.625)
0.75 + 0.15 0.15 MAB
1.27

844
NS9750 Hardware Reference
Figure 151 shows the layout of the NS9750, for use in setting up the board.
Figure 151: NS9750 BGA layout
MDC
AF23
D21
DCSn_2
12
AE19
IRDYn
VSS
AF3
D11
BLSn_0
B15
AD12
VDDS
AF7
CKE_2
GPIO18
GPIO11
GPIO1
TCK
VDDC
VDDC
DQM_0 1
T4
LCD_CLK
AD1
U23
AE22
ST_OEn
D
GPIO13
SCSn_0
RESETn
AB3
AA23
V3
GPIO49
D13
A13
GPIO10
SPLL_DG
AE16
RXDV
AE5
AD22
REQn_1
AD2
C22
C
H3
N2
M3
VDDC = CORE = 1.5V
GPIO47
AF26
D14
A25
C24
(GND)
GPIO5
VSS
VDDS
VSS
AD8
AF4
D15
R23
VDDC
AD10
VDDC
VDDC
TXD_2 BSTR_2
GPIO16
A10
TRSTn
M26
U24
AF6
GPIO45
CASn
D7
J
AF12
AD5
R26
K25
AA24
V4
INTBn
A26
A21
A17
GPIO24
14
AE11
GPIO6
D6
G3
T2
A12
D16
SPLL_AG
AF15
VSS = GROUND RETURN
(NC1)
AB1
TXCLK
B26
C14
VSS
GPIO35
DQM_3
E4
D5
M2
D17
VSS
AD31
VDDS
GPIO27
B7
DCSn_0
BSTR_4
A19
M23
VDDS
TXD_1
GPIO31
AC24
D20
G23
AC16
H25
U25
AD5
BLSn_2
K26
U2
AD17
AD26
C1M1
K24
AB4
RXD_0
AE25
D8
AD13
A18
VDDS
(NC4)
AC7
C3
D0
B9
C7
H1
N
R2
T3
VSS
VDDS
VSS
U
J3
D19
J26
VDDS
VDDS
TXD_3
AD23
SCSn_2
D30
F23
BSTR_3
T25
AD9
N24
VDDC
U26
AE23
DCSn_1
M4
GPIO21
GPIO15
A9
D20
AD15
U3
FRAMEn
GNTn_2
NS9750, 352 BGA
A6
A8
AA2
AA25
D8
B24
A18
AF10
AD18
I2C_SDA
(NC3)
RXD_1
AC4
CKE_1
R
VSS
W1
D15
8
B
M25
VSS
AE6
AE3
V
G24
GPIO22
P23
VDDS
VDDS
V1.1
A5
AF11
P24
VDDS
RXER
AF8
D10
GPIO4
A16
AD13
AD20
VDDC
TXEN
B22
AD10
AD17
U4
AD16
RST_DONE
AD30 D3
GPIO23
AA3
AA26
AD1
G4H4
P2
(GND)
C19
(NC2)GPIO46
C25
E26
VSS
VDDS
GPIO41
21
P1
RXCLK
VDDS
VSS
H2
B14
AC12
TRDYn
DEVSELn
VDDS
VDDS
V1
GPIO34
D17
2
AF13
B10
AE15
A20
N26
VDDC
TXER
GPIO40
C26
A14
N23
W23
IDSEL
AF22
INTAn
A
F2
AC14
A27
AF17
AF18
Y23
PCI_CKO
SCSn_3
D18
6
9
(NC5)
C4
D24
AC15
J25
VSS(GND)
PCI_CKI
GPIO48
GPIO43
E2
N3
AD3
VSS
AF9
GPIO28
T
TA_STB
B12
VDDS
VDDS
W
D1
C21
D9
C10
N25
VDDS
AD7
RSC_IN
A11
A25VDDC
GPIO36
AE8
AD25
CKO_3
D25
B23
A26
T26
AC20
W24
AD28
AD23
4
Top View, Balls Facing Down
R4
L3
T1
AC18
P25
Y24
D4
G1 E1
B20
(NC6)
AA4
CBEn_2
AC22
E3
(GND)
AE9
AD24
AC1
K4
AD7
VSS
AC9
D28
WEn
C11 11
D14
GPIO7
C18
VDDS
VDDS
GPIO33
Y
D23
VDDC
AD6
PCI_RSTn
INTCn
GPIO44
CKI_0
A24
AE10
16
AF20
VDDC
W25
AD19
AC8
B3
D29
5
J
1
SPLL_AV
H26
R25
Y25
AD25 D12
B4
K1
(NC7)
Y2
USB_X1
GPIO26
20
(GND)
Y1AA1
AD21
AD9
AD4
CKI_1DQM_1
CKO_1
L1
J2
GPIO12
TMS
VSS
VSS
C23
D13
B11
CBEn_1
VDDS
AA
C2
K
AD14
A20
VDDS
NC1 INTDn
M
GPIO25
AF16 B16
AE20
VDDC
PHY_INTn
D26
D23
D26
AC11
AD0
L25
VDDC
W26
REQn_2
CRS
AC6
F4
AD12
AD15
I2C_SCL
Y26
F
F1
CKE_0
A3
M24
(NC8)
Y3
GPIO32
GPIO42
B1
CKO_2
A12
AD8
PERRn
(GND)
AD22
A0
A1
H
D18
L24
VSS
VSS
B25
A9
A21
VDDS
VDDS
SCANENn
AF25
24
R1
P3
C13
B19
AC17AE17
VDDC
AD3
AE2
A8
P
A7
VDDC
V23
NC2
A23
D9
A7
N4
W2
AD18 D2
D2
C9
AC13
AC19
(NC9)
Y4
AC5
AF2
AB
F24
G26
CKI_3
GPIO3
A1
T23 L23
(GND)
AD26
D22
A15
AD11
AC10
VSS
COL
23
A6
DCSn_3
7
CKO_0
CBEn_0
H24
VDDS
AE24
AE1
F26
AE12
B17
D31
AD21
AE26 26
K2
C15
D1
VDDC
U1
USB_DP
D27
D22
CKE_3
B18
VDDC
AD20
AC25
D6
A22
AD11
W3
AC
D7
F25
BISTENn
NC3
AB23
GPIO30
PLLTSTn
25
TDO
GPIO2
(GND)
CBEn_3
GPIO29
A22
AE13
VSS
RXD_3
G25
G2
CKI_2
USB_X2
AF14 AE14
A4
R24
VSS
A3
GPIO38
AE21
3
DY_PWRn
AD19
C16
A15
VDDC
VDDS
AC21
AC3
SPLL_DV
T24
K23
VDDC
C5
E
GPIO9
W4
V24
AE7
AC23
DQM_2
B8
D3
SYS_X2
BSTR_1
AD4
AB24
REQn_3
AD
22
E24
N1
D11
GPIO19
18
C20
(GND)
AD24
A4
B6
VSS
D19
D12
A10
A16
GPIO8
AD6 VSS
A2
RXD_2
AC2
C6
SYS_X1
17
C17
AF1
F3
A5
SERRn
VDDC
VDDS
AB2
E23
D21
L2
(GND)
B13
RTCK
J24
VDDC
AC26
A24
K3
AD2
H23
V2
V25
AE
D25
C8
J4
GPIO14
STOPn
AB25
BLSn_3
G
P4
A23
15
A13
(VDDC)
AD27
L4
R3
A17
VSS
MDIO
AF24
D10
B21
D16
BSTR_0
C12
A2
A14
VSS
D4
L
GPIO17
VDDS
TXD_0
AF5
USB_DMGPIO39
TDI
A11
PAR
L26
VDDC
A19
P26V26
AF21
AD29
BLSn_1
J23
AD14
( ) = Reserved
AB26
AE4
AF
RASn
D5
B2
GPIO20
10
13
19
(VDDS)
GNTn_1GNTn_3
B5
SCSn_1
GPIO0
VDDS = I/O = 3.3V
GPIO37
D24
E25
(GND)
AE18
AD16
AF19
VSS

www.digiembedded.com
845
Packaging
Product specifications
These tables provide additional information about the NS9750.
ROHS substance PPM level
Lead 0
Mercury 0
Cadmium 0
Hexavalent Chromium 0
Polybrominated biphenyls 0
Polybrominated diphenyl ethers 0
Table 484: NS9750 ROHS specifications
Component Weight [mg] Material Weight [mg] Weight [%]
CAS no. Name
Chip 27.037 7440-21-3 Si 27.0370 0.61
Frame 1841.616 223769-10-6 Epoxy resin 865.5600 19.71
7440-50-8 Cu 736.6500 16.77
7440-02-0 Ni 9.2100 0.21
7440-57-5 Au 1.8400 0.04
Other 228.3560 5.20
Bonding wire 6.990 7440-57-5 Au 6.9900 0.16
Ag paste 3.400 7440-22-4 Ag 2.6200 0.06
Epoxy, other 0.7800 0.02
Epoxy resin 1920.177 60676-86-0 Silica (SiO2) 1747.3570 39.79
Epoxy, other 86.4100 1.97
Phenol Resin 86.4100 1.97
Table 485: NS9750 materials sheet

846
NS9750 Hardware Reference
CAS no. Name
Solder ball 592.400 7440-31-5 Sn 571.6700 13.02
7440-22-4 Ag 17.7700 0.40
7440-50-8 Cu 2.9600 0.07
Total weight 4391.620
Component Weight [mg] Material Weight [mg] Weight [%]
Table 485: NS9750 materials sheet

Index
I- Index-1
Numerics
10/100 Ethernet MAC 3
1284 parallel peripheral port 5
16-bit byte gap counter 689, 690
16-bit maximum buffer counter 689, 690
16-bit Thumb instruction set 48, 50
32-bit ARM instruction set 48, 50
8-bit Java instruction set 50
A
absolute maximum ratings 788
access sequencing and memory width,
dynamic memory controller 162
access sequencing and memory width,
static memory controller 123
Active Interrupt Level Status register 301
address connectivity 150
address manipulation, ARM926EJ-S 51
address mapping 163
-
201
address translation, MMU 81
-
95
AHB address decoding and translation 408
AHB Arbiter Gen Configuration
register 282
AHB behavior with noncacheable
instruction fetches 112
AHB bus arbiter timeout 257
AHB bus error interrupt 409
AHB input clock, LCD 565
AHB interface, LCD 568
-
579
dual DMA FIFOs amd associated control
logic 568
external pad interface signals 575
generating interrupts 575
grayscaler 574
LCD panel signal multiplexing
details 575
master and slave interfaces 568
panel clock generator 574
pixel serializer 569
RAM palette 573
timing controller 574
upper and lower panel formatters 574
AHB master interface 405
AHB slave/target interface 406
alignment faults 101
ambient temperatures 7
arbitration and multiplexing, BBus
bridge 468
ARM boot configuration (SPI-EEPROM) 486
ARM debug architecture 48
ARM Wake-up register 541
ARM926EJ-S processor 47

Index-2
about 48
cache format 110
DSP 78
Jazelle (Java) 77
Memory Management Unit. See MMU.
system register addresses 51
ARM926EJ-S RISC processor 2
attributes, system control module 271
-
276
B
Back-to-Back Inter-Packet_Gap
register 354
bandwidth requirements 483
BBus
master and slave modules 472
BBus bridge 467
-
500
arbitration (masters and slaves) 472
arbitration and multiplexing 468
bandwidth requirements 483
BBus Bridge Interrupt Enable
register 499
BBus Bridge Interrupt Status
register 498
Buffer Descriptor Pointer register 491
Control and Status registers 490
-
500
control logic 469, 472
-
473
descriptor list processing 476
DMA accesses 471
DMA buffer descriptor 474
DMA Channel 1/2 Control register 491
DMA memory-to-peripheral
transfers 471
DMA Peripheral Chip Select
register 496
DMA peripheral-to-memory
transfers 471
DMA Status and Interrupt Enable
register 494
functions 468
interrupt aggregation 483
main function 467
peripheral address map 473
register addresses 490
SDRAM boot algorithm 488
-
489
SPI-EEPROM boot logic 484
-
489
SPI-EEPROM boot logic, memory
controller configuration 486
system boot engine 468
two-channel DMA controller 468,
474
-
483
BBus bridge arbitration
cycles 473
masters and slaves 472
BBus Bridge Control and Status
registers 490
-
500
BBus Bridge Interrupt Enable register 499
BBus Bridge Interrupt Status register 498
BBus DMA controller 501
-
519
about the controllers 502
controller block 503
DMA buffer descriptor 504
-
508
DMA Buffer Descriptor Pointer
register 512
DMA channel assignments 509
-
510
DMA context memory 503
DMA Control register 514
DMA Status/Interrupt Enable
register 516
DMA transfer status 506
-
508
fly-by DMA transfers 502
fly-by mode 502
register addresses 511
BBus DMA Interrupt Enable register 537
BBus DMA Interrupt Status register 536
BBus Monitor register 535

I- Index-3
BBus peripheral address map 473
BBus slave and DMA interface
module 677
-
705
CPU mode 677
DMA mode 677
register map 677
BBus subsystem 501
BBus utility 521
-
542
ARM Wake-up register 541
BBus DMA Interrupt Enable
register 537
BBus DMA Interrupt Status register 536
BBus Monitor register 535
Endian Configuration register 539
GPIO Configuration register
options 528
GPIO Configuration registers 524
-
529
GPIO Control registers 529
-
532
GPIO Status registers 532
-
535
Master Reset register 523
register addresses 522
USB Configuration register 538
BGA layout 844
bist_en_n truth/termination table 28
bit-rate examples 628
-
629
bit-rate generator 603, 645
clock sources 604, 645
bootstrap initialization 272
-
276
configuration pins 273
BRC channel assignment 283
BRC0, BRC1, BRC2, BRC3 registers 283
BRF field 256
Bridge Configuration registers 413
-
418
Buffer Descriptor Pointer register 491
Buffer Full Status register 703
buffer length 475, 505
buffer length bit, Ethernet 327
buffer length, Ethernet 328
buffer pointer, Ethernet 326, 328
bus arbitration
I2C 547
bus interconnection, system control
module 254
bus turnaround 143
-
148
byte lane control 149
byte lane control and databus
steering 162
little and big endian, address not right-
justified 161
little and big endian, address right-
justified 154
byte mode 672
data transfer cycle 672
C
caches and write buffer 105
-
111
cache features 105
cache MVA and set/way formats 109
enabling the caches 107
write buffer 106
CAM controller 334
CardBus adapter requirements 464
CardBus Miscellaneous Support
register 442
CardBus port 3
CardBus signals 463
CardBus Socket Control register 454
CardBus Socket Event register 446
CardBus Socket Force Event register 451
CardBus Socket Mask register 447
CardBus Socket Present State register 448
CardBus support 461
-
465
Carry Register 1 378
Carry Register 1 Mask register 380
Carry Register 2 379

Index-4
Carry Register 2 Mask register 382
Centronics mode. See compatibility
mode.</Emphasis>
chip select 1 memory configuration 119
CLD signal 42
Clock Configuration register 293
clock frequency settings 13
clock generation/system pins 26
clock generator 7
clock timing 837
-
839
clocks, LCD 565
coarse page tables 84, 87, 90, 92
Collision Window/Retry register 355
combined transmit and receive statistics
counters 368
Command Transmit Data register 548
compatibility mode 671
data transfer cycle 671
Configuration Address Data Port
register 411
Configuration Address Port register 411
Configuration register 552
Configuration register, memory 207
configuring the NS9750 for CardBus
support 463
context (static) RAM 502
control in packets 711
control logic, BBus bridge 469, 472
-
473
Control register, memory 205
conventions, documentation xxi
Core Phase (IEEE 1284) register 704
CPU 47
-
114
about the ARM926EJ-S processor 48
accessing the CP15 registers 52
caches and write buffer 105
-
111
core 47
DSP 78
Jazelle (Java) 77
MMU 78
-
105
access permissions and domains 79
address translation 81
-
95
coarse page table descriptor 87
disabling 104
enabling 103
external aborts 102
fault checking sequence 99
features 78
fine page table descriptor 88
first-level descriptor 84
first-level fetch 84
MMU faults and aborts 95
-
98
program accessible registers 80
second-level descriptor 89
section descriptor 86
subpages 95
TLB structure 104
translated entries 79
translating parge page
references 91
translating section references 89
translating small page
references 93
translating tiny page
references 94
translation table base 82
noncacheable instruction fetches 111
R0, ID code and cache type status
registers 55
-
57
R1, Control register 58
-
60
R10, TLB Lockdown register 73
R11 register 74
R12 register 74
R13, Process ID register 75
-
77
R14 register 77
R15, Test and debug register 77
R2, Translation Table Base register 61

I- Index-5
R3, Domain Access Control
register 61, 98
R4 register 62
R5, Fault Status registers 62
R6, Fault Address register 64, 97
R7, Cache Operations register 64
-
68
R8, TLB Operations register 68
R9, Cache Lockdown register 69
-
73
system control processor
registers 51
-
77
addresses 51
summary 53
terms and abbreviations 52
CPU arbiter, high speed 255
CPU bus arbitration 472
CPU subsystem 255
cross-bridge transaction error
handling 407
D
data and command FIFOs 675
data structures in LCD panels 570
-
572
DC electrical characteristics 790
-
791
inputs 790
outputs 791
DC electrical inputs, USB 790
DC electrical outputs, USB 791
DCache, data cache 56, 67, 68, 105, 106,
107, 108
write buffer 106
debug mode (GPTC) 264
decoding. See BBus peripheral address
map.
destination address 475, 505
device block, USB 708, 709, 710
-
712
architecture 710
control and status 710
logical and physical endpoints 712
packet and data flow 711
Device Control and Status register 718
Device IP Programming Control/Status
register 724
device selection for configuration,
PCI 458
DMA
BBus controller. See BBus DMA
controller.
descriptor list processing 476
DMA accesses, BBus bridge 471
memory-to-peripheral transfers 471
peripheral-to-memory transfers 471
DMA buffer descriptor 474, 504
-
508
buffer length 505
definition 505
destination address 505
DMA transfer status 506
-
508
FULL bit 506
illustration 505
interrupt bit 506
LAST bit 506
source address 505
status field 506
WRAP bit 505
DMA Buffer Descriptor Pointer
register 512
DMA Channel 1/2 Control register 491
DMA channel assignments 509
-
510
DMA context memory 503
DMA Control register 514
DMA controller
two-channel 468, 474
-
483
initiating a DMA transfer 474
DMA memory-to-peripheral transfers 471
DMA Peripheral Chip Select register 496
DMA peripheral-to-memory transfers 471

Index-6
DMA read. See also DMA memory-to-
peripheral transfers. 471
DMA Status and Interrupt Enable
register 494
DMA Status/Interrupt Enable register 516
DMA system 5
DMA transfer
executing 474
two-channel transfer
external-peripheral-initiated 474
processor-initated 474
DMA transfer status 506
-
508
DMA write. See also DMA peripheral-to-
memory transfers. 471
documentation
conventions xxi
domain faults 101
downstream port (USB) 708
downstream transactions 405
DSP 78
dummy default master 257
dynamc memory controller
address mapping 163
-
201
Dynamic Memory Active Bank A to Active
Bank B Time register 222
Dynamic Memory Active to Active
Command Period register 219
Dynamic Memory Active to Precharge
Command Period register 214
Dynamic Memory Auto refresh Period
register 220
Dynamic Memory Configuration 0-3
registers 225
address mapping 226
Dynamic Memory Control register 208
dynamic memory controller 162
-
201
write protection 162
dynamic memory controller, access
sequencing and memory width 162
Dynamic Memory Data-in to Active
Command Time register 217
Dynamic Memory Exit Self-refresh
register 221
Dynamic Memory Last Data Out to Active
Time register 216
Dynamic Memory Load Mode register to
Active Command Time
register 223
Dynamic Memory Precharge Command
Period register 213
Dynamic Memory RAS and CAS Delay 0-3
registers 229
Dynamic Memory Read Configuration
register 212
Dynamic Memory Refresh Timer
register 210
Dynamic Memory Self-refresh Exit Time
register 215
Dynamic Memory Write Recovery Time
register 218
E
ECP mode 673
-
674
forward transfer cycles 673
host processing sequence
example 674
reverse transfer cycles 674
electrical characteristics 788
-
789
electrical specifications. See Timing.
ENABLE bit, Ethernet 326
enable/disable interrupts for BBus
DMA 537
Endian configuration 411
Endian Configuration register 539
Endpoint Descriptor 0-11 registers 766
Ethernet communication module 315
-
401
Back-to-Back Inter-Packet-Gap

I- Index-7
register 354
Collision Window/Retry register 355
control and status registers 337
-
396
definition 315
diagram 316
Ethernet front-end (EFE) module. See
also Ethernet front-end
module. 323
-
333
Ethernet front-end features 316
Ethernet front-end module 315
Ethernet General Control Register
#1 339
Ethernet General Control Register
#2 342
Ethernet General Status register 344
Ethernet Interrupt Enable register 387
Ethernet Interrupt Status register 385
Ethernet MAC 317
-
322
Ethernet MAC features 316
Ethernet Receive Status register 347
Ethernet timing diagrams 813
-
815
Ethernet Transmit Status register 344
external CAM filtering 334
-
336
General Statistics registers 377
Carry Register 1 378
Carry Register 1 Mask register 380
Carry Register 2 379
Carry Register 2 Mask register 382
MAC Configuration Register #1 348
MAC Configuration Register #2 351
Maximum Frame register 357
MII Management Address register 361
MII Management Command
register 360
MII Management Configuration
register 359
MII Management Indicators
register 363
MII Management Read Data
register 363
MII Management Write Data
register 362
Non Back-to-Back Inter-Packet Gap
register 355
PHY Support register 358
register addresses 337
register hash tables 366
RX A Buffer Descriptor Pointer Offset
register 391
RX A Buffer Descriptor Pointer
register 383
RX B Buffer Descriptor Offset
register 392
RX B Buffer Descriptor Pointer
register 383
RX C Buffer Descriptor Pointer Offset
register 393
RX C Buffer Descriptor Pointer
register 384
RX D Buffer Descriptor Pointer Offset
register 393
RX D Buffer Descriptor Pointer
register 384
RX Free Buffer register 395
sample hash table code 397
-
401
Station Address Filter register 366
Station Address registers 364
Statistics registers 368
combined transmit and receive
statistics counters 368
receive statistics counters 369
transmit statistics counters 373
Transmit Buffer Descriptor Pointer
Offset register 394
Transmit Recover Buffer Descriptor
Pointer register 389
TX Buffer Descriptor Pointer
register 389
TX buffer descriptor RAM 396

Index-8
TX Error Buffer Descriptor Pointer
register 390
Ethernet front-end module
about 323
Ethernet slave interface 330
features 316
interrupts 331
power down mode 324
receive packet processor 324
resets 332
transferring a frame to system
memory 325
transmit packet processor 327
transmitting a frame to the Ethernet
MAC 330
Ethernet General Control Register #1 339
Ethernet General Control Register #2 342
Ethernet General Status register 344
Ethernet interface pinout 25
Ethernet Interrupt Enable register 387
Ethernet Interrupt Status register 385
Ethernet MAC 315, 317
-
322
about 317
external clocks 14
features 316, 318
PHY interface mappings 320
station address logic (SAL) 321
statistics module 321
Ethernet Media Access Controller. See
Ethernet MAC.
Ethernet Receive Status register 347
Ethernet slave interface 330
Ethernet timing 813
-
815
Ethernet Transmit Status register 344
Extended Control register 698
extended wait transfers 122
Extensibility Byte Requested by Host
retgister 698
extensibility byte values 676
external aborts 102
external CAM filtering 334
-
336
CAM controller 334
External Interrupt 0-3 Control register 313
external interrupts 7
external pad interface signals 575
external peripheral 5
external system bus interface 2
external-peripheral-initiated DMA transfer
(AHB) 474
F
fast interrupts. See FIQ interrupts.
Feature Control Register A 694
Feature Control Register B 695
FIFO Interrupt Enable registers 776
-
780
FIFO Interrupt Enable 0 register 776
FIFO Interrupt Enable 1 register 777
FIFO Interrupt Enable 2 register 778
FIFO Interrupt Enable 3 register 779
FIFO Interrupt Status registers 769
-
775
FIFO Interrupt Status 0 register 771
FIFO Interrupt Status 1 register 771
FIFO Interrupt Status 2 register 773
FIFO Interrupt Status 3 register 775
FIFO management 605
-
608, 647
-
650
FIFO Packet Control registers 780
FIFO Status and Control registers 781
FIFO Status register 684
filtering options, station address logic 321
fine page tables 85, 88, 90, 93
FIQ interrupts 267
flash boot 10
fly-by DMA transfers 502
fly-by memory-to-peripheral
operations 505

I- Index-9
fly-by mode 502
fly-by peripheral to memory
operations 505
Forward Address register 703
Forward Command DMA Control
register 689
Forward Command FIFO Read register 686
Forward Data DMA Control register 690
Forward Data FIFO Read register 687
FULL bit 476, 506
FULL bit, Ethernet 326, 328
G
gated timer 263
GEN ID register 311
general purpose I/O. See also GPIO.
general purpose timers and counters 6
general purpose timers/counters 263
General Statistics registers (Ethernet) 377
Carry Register 1 378
Carry Register 1 Mask register 380
Carry Register 2 379
Carry Register 2 Mask register 382
generating interrupts, LCD 575
Global Control and Status register 717
Global Interrupt Enable register 720
Global Interrupt Status register 721
GPIO Configuration register options 528
GPIO Configuration registers 524
-
529
GPIO Control registers 529
-
532
GPIO MUX pinout 34
GPIO Status registers 532
-
535
GPTC. See general purpose timers/
counters.
Granularity Count register 702
grayscaler 574
H
handling USB-IN packet errors 715
handling USB-OUT packet errors 715
Harvard-cached architecture 48
HcBulkCurrentED register 744
HcBulkHeadED register 743
HcCommandStatus register 730
HcControl register 727
HcControlCurrentED register 742
HcControlHeadED register 741
HcDoneHead register 746
HcFmInterval register 747
HcFmNumber register 749
HcFmRemaining register 748
HcHCCA register 739
HcInterruptDisable register 737
HcInterruptEnable register 735
HcInterruptStatus register 733
HcLsThreshold register 751
HcPeriodCurrentED register 740
HcPeriodicStart register 750
HCRevision register 726
HcRhDescriptorA register 753
HcRhDescriptorB register 755
HcRhPortStatus1 register 759
HcRhStatus register 756
high-speed bus architecture 255
high-speed peripheral subsystem 255
horizontal axis panel 580
horizontal timing restrictions,
LCDTiming0 581
host block, USB 708, 710, 712
-
714
control and status 712
packet data flow 713
host controller communication area 739
hsel_x signal 261

Index-10
I
I bit, Ethernet 326, 328
I2C bus arbitration 547
command interface 545
Command Transmit Data register 548
Configuration register 552
external addresses 545
locked interrupt driven mode 546
Master Address register 550
master module commands 546
master module flowchart 556
master software driver 555
master/slave interface 543
-
557
module 544
physical bus 544
register addresses 547
Slave Address register 551
slave module commands 546
slave module flowchart 557
Status Receive Data register 549
timing diagram 821
I2C controller
port features 5
I2C pinout 43
I2C timing 821
ICache, instruction cache 51, 56, 105, 107
IDLE condition 605
IEEE 1284
BBus slave and DMA interface
module 677
-
705
Buffer Full Status register 703
byte mode 672
compatibility mode 671
Core Phase (IEEE 1284) register 704
data and command FIFOs 675
ECP mode 673
-
674
Extended Control register 698
Extensibility Byte Requested by Host
register 698
extensibility byte values 676
Feature Control Register A 694
Feature Control Register B 695
FIFO Status register 684
Forward Address register 703
Forward Command DMA Control
register 689
Forward Command FIFO Read
register 686
Forward Data DMA Control
register 690
Forward Data FIFO Read register 687
General Configuration register 679
Granularity Count register 702
Interrupt Enable register 695
Interrupt Status and Control
register 681
Interrupt Status register 699
Interrupt Timeout Counter
register 700
Master Enable register 697
negotiation 676
nibble mode 672
peripheral controller 669
-
705
peripheral port control module 670
Pin Interrupt Control register 701
Pin Interrupt Mask register 700
Port Control register 693
Port Status register, host 692
Port Status register, peripheral 694
Printer Data Pins register 691
register map (BBus slave and DMA
interface) 677
requirements 670
Reverse FIFO Write register 687
Reverse FIFO Write Register - Last 687

I- Index-11
timing diagram 831
IEEE 1284 General Configuration
register 679
IEEE 1284 timing 831
individual interrupts, LCD 566
industry-standard Ethernet interfaces
MII 315
RMII 315
initializing PLL parameters 14
initiating a DMA transfer, two channel
(AHB) 474
Int Config registers (0-31) 286
register address mapping 286
interrupt aggregation 483
INTERRUPT bit 476
interrupt bit 506
interrupt codes 553
Interrupt Configuration register 267
interrupt controller 267
-
270
FIQ interrupts 267
interrupt sources 268, 269
IRQ interrupts 267
vector interrupt controller 270
Interrupt Enable register 695
interrupt sources 268, 269
Interrupt Status Active register 289
Interrupt Status and Control register 681
interrupt status bits for DMA 536
Interrupt Status Raw register 290
Interrupt Status register 699
Interrupt Timeout Counter register 700
Interrupt Vector Address register 267
Interrupt Vector Address Register Level 0-
31 285
interrupts
CardBus 465
Ethernet 331
PCI 409, 458
interrupts, LCD 598
-
599
master bus error interrupt 598
next base address update
interrupt 599
vertical compare interrupt 598
IRQ interrupts 267
IRSADDR register 288
J
Jazelle (Java) 77
JTAG interface
pinout for ARM core/boundary scan 43
JTAG timing 836
L
L bit, Ethernet 328
LAST bit 476, 506
LCD controller 42, 559
-
599
about 559
AHB interface 568
-
579
dual DMA FIFOS and associated
control logic 568
external pad interface signals 575
generating interrupts 575
grayscaler 574
LCD panel signal multiplexing
details 575
master and slave interfaces 568
panel clock generator 574
pixel serializer 569
RAM palette 573
timing controller 574
upper and lower panel
formatters 574
clocks 565

Index-12
color STN panels 562
features 4, 560
-
564
functional overview 564
-
567
interrupts 598
-
599
master bus error interrupt 598
next base update interrupt 599
vertical compare interrupt 598
LCD panel resolution 561
LCD timing diagrams 822
-
826
LCDControl register 590
LCDInterrupt register 594
LCDINTRENABLE register 589
LCDLPBASE register 587
LCDLPCURR register 594
LCDPalette register 595
LCDStatus register 593
LCDTiming0 register 580
LCDTiming1 register 582
LCDTiming2 register 583
LCDTiming3 register 587
LCDUPBASE register 587
LCDUPCURR register 594
mono STN panels 563
number of colors 562
panel support 561
power up/power down sequence 563
programmable parameters 560
register addresses 579
registers 579
-
597
signals and interrupts 566
individual interrupts 566
programmable control signals 566
single combined interrupt 566
supported display types 564
TFT panels 562
LCD input clock 565
LCD module signals 42
LCD panel resolution 561
LCD panel signal multiplexing details 575
LCD panel support 561
LCD timing 822
-
826
LCDControl register 590
LCDInterrupt register 594
LCDINTRENABLE register 589
LCDLPBASE register 587
LCDLPCURR register 594
LCDPalette register 595
big endian configuration 596
little endian configuration 596
LCDStatus register 593
LCDTiming0 register 580
horizontral timing restriction 581
LCDTiming1 register 582
LCDTiming2 register 583
LCDTiming3 register 587
LCDUPBASE register 587
LCDUPCURR register 594
locked bus sequence 257
locked interrupt driven mode 546
low-power operation 118
low-power SDRAM partial array
refresh 118
M
MAC Configuration Register #1 348
MAC Configuration Register #2 351
main arbiter, high speed 256
Master Address register 550
master bus error interrupt
(MBERRORINTR) 598
Master Enable register 697
master module commands, I2C 546
Master Reset register 523
master reset. See reset function.
Maximum Frame register 357

I- Index-13
maximum power dissipation 789
Media Independent Interface. See MII.
memory controller 115
-
240
access sequencing and memory width,
dynamic memory
controller 162
access sequencing and memory width,
static memory controller 123
address connectivity 150
address mapping, dynamic memory
controller 163
-
201
bootstrap signals 119
bootstrap signals, memory
controller 119
bus turnaround 143
-
148
byte lane control 149
byte lane control and databus
steering 162
Configuration register 207
configuration, SPI-EEPROM 486
Control register 205
Dynamic Memory Active Bank A to
Active Bank B Time
register 222
Dynamic Memory Active to Active
Command Period register 219
Dynamic Memory Active to Precharge
Command Period register 214
Dynamic Memory Auto Refresh Period
register 220
Dynamic Memory Configuration 0-3
registers 225
address mapping 226
Dynamic Memory Control register 208
dynamic memory controller 162
-
201
Dynamic Memory Data-in to Active
Command Time register 217
Dynamic Memory Exit Self-refresh
register 221
Dynamic Memory Last Data Out to
Active Time register 216
Dynamic Memory Load Mode register
to Active Command Time
register 223
Dynamic Memory Precharge Command
Period register 213
Dynamic Memory RAS and CAS Delay 0-
3 registers 229
Dynamic Memory Read Configuration
register 212
Dynamic Memory Refresh Timer
register 210
Dynamic Memory Self-refresh Exit
Timer register 215
Dynamic Memory Write Recovery Time
register 218
extended wait transfers 122
features 116
low-power operation 118
memory map 118
memory mapped peripherals 123
memory timing diagrams 795
-
812
register addresses 202
registers 202
-
239
Static Memory Configuration 0-3
registers 230
static memory controller 121
-
162
static memory controller
configurations 121
static memory controller
initialization 123
-
148
Static Memory Extended Wait
register 224
Static Memory Output Enable Delay 0-
3 registers 235
Static Memory Page Mode Read Delay
0-3 registers 237
static memory read control 124
-
136
Static Memory Read Delay 0-3
registers 236

Index-14
Static Memory Turn Round Delay 0-3
registers 239
static memory write control 136
-
143
Static Memory Write Delay 0-3
registers 238
Static Memory Write Enable Delay 0-3
registers 234
Status register 207
system overview 117
write protection
dynamic memory controller 162
static memory controller 122
Memory Management Unit. See MMU.
memory map 118
memory mapped peripherals 123
memory timing 795
-
812
MII 315
MII Management Address register 361
MII Management Command register 360
MII Management Configuration
register 359
clocks field settings 360
MII Management Indicators register 363
MII Management Read Data register 363
MII Management Write Data register 362
Miscellaneous System Configuration and
Status register 296
MMU 78
-
105
access permissions and domains 79
address translation 81
-
95
coarse page table descriptor 87
disabling 104
domain access control 98
enabling 103
external aborts 102
fault checking sequence 99
alignment faults 101
domain faults 101
permission faults 102
translation faults 101
features 78
fine page table descriptor 88
first-level descriptor 84
first-level fetch 84
MMU faults and aborts 95
-
98
program accessible registers 80
second-level descriptor 89
section descriptor 86
subpages 95
TLB structure 104
translated entries 79
translating large page references 91
translating section references 89
translating small page references 93
translating tiny page references 94
translation table base 82
N
negotiation, IEEE 1284 676
next base address update interrupt
(LNBU) 599
nibble mode 672
data transfer cycle 672
Non Back-to-Back Inter-Packet-Gap
register 355
noncacheable instruction fetches 111
AHB behavior 112
NS9750 17
10/100 Ethernet MAC 3
1284 parallel peripheral port 5
clock generation/system pins
pinout 26
clock generator 7
configuring for CardBus support 463
definition 1, 2

I- Index-15
DMA 5
Ethernet interface pinout 25
external interrupts 7
external peripheral 5
external system bus interface 2
features 2
-
7
general purpose I/O (GPIO) 6
general purpose timers and counters 6
GPIO MUX 34
I2C pinout 43
I2C port 5
JTAG interface pinout 43
LCD controller 4
LCD module signals 42
operating grades and ambient
temperatures 7
PCI CardBus port 3
PCI pinout 28
PCI/CardBus signals 31
peripheral bus 5
pinout 18
-
46
power ground 46
power management 6
power sequencing 794
processor 2
reserved pins 45
reset function 10
-
13
serial ports 4
software resets 12
system boot 3
system bus 5
system clock 13
system memory interface pinout 18
system memory interface signals 22
system timers 6
system-level interfaces 8
USB clock 15
USB interface pinout 43
USB ports 4
vector interrupt controller 6
O
operating grades 7
P
packaging 841
-
846
BGA layout 844
dimensions 842
-
843
PAD operation table 353
panel clock generator 574
PCI CardBus port 3
interface pinout 28
PCI/CardBus signals 31
PCI address decoding and mapping 408
PCI Arbiter Configuration register 423
PCI Arbiter Interrupt Enable register 425
PCI Arbiter Interrupt Status register 424
PCI arbiter. See PCI bus arbiter.
PCI Base Address registers 417
PCI BIST register 417
PCI Bridge Address Translation Control
register 441
PCI Bridge AHB Error Address register 433
PCI Bridge AHB to PCI Memory Address
Translate 0 register 437
PCI Bridge AHB to PCI Memory Address
Translate 1 register 438
PCI Bridge AHB-to-PCI IO Address Translate
register 439
PCI Bridge Configuration register 432
PCI Bridge Interrupt Enable register 435
PCI Bridge Interrupt Status register 434

Index-16
PCI Bridge PCI Error Address register 433
PCI Bridge PCI to AHB Memory Address
Translate 0 register 439
PCI Bridge PCI to AHB Memory Address
Translate 1 register 440
PCI bus arbiter 407, 418
-
455
about 418
configuration registers 420
-
455
functional description 419
register addresses 420
slave interface 420
PCI bus error interrupt 409
PCI Cache Size register 416
PCI CardBus CIS Pointer register 417
PCI central resource functions 458
PCI Class Code register 416
PCI Command register 414
PCI Configuration 0 register 428
PCI Configuration 1 register 429
PCI Configuration 2 register 430
PCI Configuration 3 register 431
PCI Device ID register 414
PCI Expansion ROM register 418
PCI Header register 416
PCI Interrupt Line register 418
PCI Interrupt Pin register 418
PCI Latency Timer register 416
PCI master interface 406
PCI Max Latensy register 418
PCI Min Grant register 418
PCI Miscellaneous Support register 426
PCI Revision ID register 416
PCI Status register 415
PCI Subsystem ID register 418
PCI Subsystem Vendor ID register 417
PCI system configurations 456
-
461
central resource functions 458
device selection 458
interrupts 458
PCI target error filtering 407
PCI target interface 406
PCI timing 816
-
820
PCI Vendor ID register 414
PCI-to-AHB bridge 403
-
465
AHB address decoding and
translation 408
AHB master interface 405
AHB slave/target interface 406
Bridge Configuration registers 413
-
418
CardBus adapter requirements 464
CardBus Miscellaneous Support
register 442
CardBus Socket Control register 454
CardBus Socket Event register 446
CardBus Socket Force Event
register 451
CardBus Socket Mask register 447
CardBus Socket Present State
register 448
CardBus support 461
-
465
central resource functions 458
Configuration Address Data Port
register 411
Configuration Address Port
register 411
configuration and status registers 406
configuration registers 411
configuring the NS9750 for CardBus
support 463
definition 403
device selection for configuration 458
Endian configuration 411
features 404
functionality 405
-
407
interrupts 409, 458
PCI address decoding and mapping 408

I- Index-17
PCI Arbiter Configuration register 423
PCI Arbiter Interrupt Enable
register 425
PCI Arbiter Interrupt Status
register 424
PCI Base Address registers 417
PCI BIST register 417
PCI Bridge Address Translation Control
register 441
PCI Bridge AHB Error Address
register 433
PCI Bridge AHB to PCI Memory Address
Translate 0 register 437
PCI Bridge AHB to PCI Memory Address
Translate 1 register 438
PCI Bridge AHB-to-PCI IO Address
Translate register 439
PCI Bridge Configuration register 432
PCI Bridge Interrupt Enable
register 435
PCI Bridge Interrupt Status
register 434
PCI Bridge PCI Error Address
register 433
PCI Bridge PCI to AHB Memory Address
Translate 0 register 439
PCI Bridge PCI to AHB Memory Address
Translate 1 register 440
PCI bus arbiter 407, 418
-
455
configuration registers 420
-
455
register addresses 420
slave interface 420
PCI Cache Size register 416
PCI CardBus CIS Pointer register 417
PCI Class Code register 416
PCI Command register 414
PCI Configuration 0 register 428
PCI Configuration 1 register 429
PCI Configuration 2 register 430
PCI Configuration 3 register 431
PCI Device ID register 414
PCI Expansion ROM register 418
PCI Header register 416
PCI Interrupt Line register 418
PCI Interrupt Pin register 418
PCI Latency Timer register 416
PCI Max Latency register 418
PCI Min Grant register 418
PCI Miscellaneous Support register 426
PCI Revision ID register 416
PCI Status register 415
PCI Subsystem register 418
PCI Subsystem Vendor ID register 417
PCI target error filtering 407
PCI target interface 406
PCI timing diagrams 816
-
820
PCI Vendor ID register 414
register addresses, PCI/bridge
configuration 413
system configurations 456
-
461
transaction ordering 410
PCI-to-AHB bus
CardBus interrupts 465
PCI master interface 406
PCI-to-AHB-bridge
PCI bus arbiter
functional description 419
peripheral bus 5
peripheral DMA read access 477
peripheral DMA write access 478
peripheral REQ and DONE signalling 479
permission faults 102
PHY Support register 358
Pin Interrupt Control register 701
Pin Interrupt Mask register 700
pinout
clock generation/system pins 26

Index-18
Ethernet interface 25
GPIO MUX 34
I2C 43
JTAG interface 43
NS9750 18
-
46
PCI interface 28
reserved pins 45
system memory interface 18
USB interface 43
pixel serializer 569
PLL configuration 271
PLL Configuration register 299
PLL multiplier values 274
pll_test_n truth/termination table 28
Port Control register 693
Port Status register, host 692
Port Status register, peripheral 694
power down mode, Ethernet 324
power ground 46
power management 6
power sequencing 794
power up/power down sequence, LCD 563
power-on reset memory map 118
Printer Data Pins register 691
priority encoder block 268
privileged access mode 262
processor-initiated DMA transfer
(AHB) 474
programmable control signals, LCD 566
programmable parameters, LCD 560
programmable timers 263
-
264
general purpose timers/counters 263
software watchdog timer 263
R
R0, ID code and cache type status
registers 55
-
57
R1, Control register 58
-
60
R10, TLB Lockdown register 73
R11 register 74
R12 register 74
R13, Process ID register 75
-
77
R14 register 77
R15, Test and debug register 77
R2, Translation Table Base register 61
R3, Domain Access Control register 61, 98
R4 register 62
R5, Fault Status registers 62
R6, Fault Address register 64, 97
R7, Cache Operations register 64
-
68
R8, TLB Operations register 68
R9, Cache Lockdown register 69
-
73
RAM palette 573
raw interrupt status 593
receive alignment error counter 371
receive broadcast packet counter 370
receive buffer descriptor format
Ethernet 326
receive byte counter 369
receive carrier sense error counter 372
receive code error counter 371
receive control frame packet counter 371
receive FCS error counter 370
receive FIFO interface 606, 648
receive fragments counter 372
receive jabber counter 372
receive multicast packet counter 370
receive oversize packet counter 372
receive packet counter 370
receive packet processor 323, 324
receive PAUSE frame packet counter 371
receive statistics counters (Ethernet) 369
receive undersize packet counter 372
receive unknown OPCODE packet
counter 371

I- Index-19
recommended operating conditions 788
Reduced Media Independent Interface.
See RMII.
register hash tables 366
regular timer 263
relinquishing the bus 257
reserved pins 45
reset and edge sensitive input timing
requirements 792
Reset and hardware strapping timing 835
Reset and Sleep Control register 295
reset function
boot sequence 11
master reset 10
RESET DONE as input 11
RESET DONE as output 11
reset values 204
resets, Ethernet 332
Reverse FIFO Write register 687
Reverse FIFO Write Register - Last 687
RMII 315
root hub, USB 752
RX A Buffer Descriptor Pointer Offset
register 391
RX A Buffer Descriptor Pointer
register 383
RX B Buffer Descriptor Pointer Offset
register 392
RX B Buffer Descriptor Pointer
retgister 383
RX C Buffer Descriptor Pointer Offset
register 393
RX C Buffer Descriptor Pointer
register 384
RX D Buffer Descriptor Pointer Offset
register 393
RX D Buffer Descriptor Pointer
register 384
RX Free Buffer register 395
S
sample hash table code 397
-
401
scan_en_n truth/termination table 28
SDRAM boot algorithm 488
-
489
self-refresh mode 118
Serial Channel B/A/C/D Bit-rate
register 624, 660
Serial Channel B/A/C/D Control Register
A611, 652
Serial Channel B/A/C/D Control Register
B614, 655
Serial Channel B/A/C/D FIFO Data
register 629, 665
Serial Channel B/A/C/D Flow Control
Force register 638
Serial Channel B/A/C/D Flow Control
register 636
Serial Channel B/A/C/D Receive Buffer
GAP Timer register 630
Serial Channel B/A/C/D Receive Character
GAP Timer register 632
Serial Channel B/A/C/D Receive Match
MASK register 635
Serial Channel B/A/C/D Receive Match
register 634
Serial Channel B/A/C/D Status Register
A617, 657
serial controller
port features 4
UART features 4
serial controller, SPI 643
-
666
bit-rate generator 645
features 644
FIFO management 647
-
650
receive FIFO interface 648
Serial Channel B/A/C/D Bit-rate
register 660
Serial Channel B/A/C/D Control
Register A 652

Index-20
Serial Channel B/A/C/D Control
register B 655
Serial Channel B/A/C/D FIFO Data
register 665
Serial Channel Status Register A 657
serial port control and status
registers 650
-
666
serial port performance 650
SPI timing diagrams 827
-
830
structure 644
transmit FIFO interface 647
serial controller, UART 601
-
639
bit-rate examples 628
-
629
bit-rate generator 603
features 602
FIFO management 605
-
608
receive FIFO interface 606
transmit FIFO interface 605
framing structure 604
functions 605
Serial Channel B/A/C/D Bit-rate
register 624
Serial Channel B/A/C/D Control
Register A 611
Serial Channel B/A/C/D Control
Register B 614
Serial Channel B/A/C/D FIFO Data
register 629
Serial Channel B/A/C/D Flow Control
Force register 638
Serial Channel B/A/C/D Flow Control
register 636
Serial Channel B/A/C/D Receive Buffer
GAP Timer register 630
Serial Channel B/A/C/D Receive
Character GAP Timer
register 632
Serial Channel B/A/C/D Receive Match
MASK register 635
Serial Channel B/A/C/D Receive Match
register 634
Serial Channel B/A/C/D Status
Register A 617
serial port control and status
registers 608
-
639
serial port performance 608
serial EEPROM boot 10
Serial Interface Engine 713
serial port control and status
registers 608
-
639, 650
-
666
SPI register addresses, serial
controllers B and A 650
SPI register addresses, serial
controllers C and D 651
UART register addresses, serial
controllers B and A 608
UART register addresses, serial
controllers C and D 610
serial port maximum rates, UART 608
serial port performance 608, 650
SHOULD BE ONE, SBO (CP15 registers) 53
SHOULD BE ZERO or PRESERVED, SBZP
(CP15 registers) 53
SHOULD BE ZERO, SBZ (CP15 registers) 53
signals
external pad interface 575
LCD module 42
PCI/CardBus 31
system memory interface 22
signals and interrupts, LCD 566
single combined interrupt 566
Slave Address register 551
slave module commands, I2C 546
slew rates, USB PHY 712
Software Watchdog Configuration
register 291
software watchdog timer 263
Software Watchdog Timer register 293
source address 475, 505

I- Index-21
SPI mode 646
individual mode definition 647
individual modes 646
See also serial controller, SPI.
SPI timing 827
-
830
SPI-EEPROM boot logic 484
-
489
ARM (memory) boot configuration 486
example 485
memory controller configuration 486
spike filter 552
SPLIT transfers 258
state machine 502
static (context) RAM 502
Static Memory Configuration 0-3
registers 230
static memory controller 121
-
162
configurations 121
extended wait transfers 122
initialization 123
-
148
memory mapped peripherals 123
write protection 122
static memory controller, access
sequencing and memory width 123
Static Memory Extended Wait register 224
static memory initialization 123
-
148
bus turnaround 143
-
148
static memory read control 124
-
136
static memory write control 136
-
143
wait state generation 123
Static Memory Output Enable Delay (0-3)
registers 235
Static Memory Page Mode Read Delay 0-3
registers 237
static memory read control 124
-
136
Static Memory Read Delay 0-3
registers 236
Static Memory Turn round Delay 0-3
registers 239
static memory write control 136
-
143
Static Memory Write Delay 0-3
registers 238
Static Memory Write Enable Delay 0-3
registers 234
Station Address Filter register 366
station address logic (SAL) 321
Station Address registers 364
statistics module 321
Statistics registers (Ethernet) 368
combined transmit and receive
statistics counters 368
receive statistics counters 369
transmit statistics counters 373
status bit, Ethernet 326, 328
status field 506
Status Receive Data register 549
Status register, memory 207
STN display panels 564
STN displays 565
synchronization logic 568
system address map 261
system boot
BBus bridge function 468
system bus 5
system bus arbiter 254
-
260
configuration examples 258
CPU arbiter, high-speed 255
CPU subsystem 255
locked bus sequence 257
main arbiter, high-speed 256
ownership 257
procedure 256
relinquishing the bus 257
SPLIT transfers 258
system clock 13
system clock generation, PLL 272
system configuration registers 276
-
313
register addresses 276

Index-22
system control module 253
-
313
Active Interrupt Level Status
register 301
AHB Arbiter Gen Configuration
register 282
bootstrap initialization 272
-
276
BRC channel assignment 283
BRC0, BRC1, BRC2, BRC3 registers 283
bus arbiter configuration
examples 258
bus interconnection 254
Clock Configuration register 293
definition 253
External Interrupt 0-3 Control
register 313
features 254
Gen ID register 311
general purpose timers/counters 263
Int Config registers (0-31) 286
register address mapping 286
interrupt controller 267
-
270
Interrupt Status Active register 289
Interrupt Status Raw register 290
Interrupt Vector Address Register
Level 0-31 285
ISRADDR register 288
Miscellaneous System Configuration
and Status register 296
PLL configuration 271
PLL Configuration register 299
programmable timers 263
-
264
register addresses 276
Reset and Sleep Control register 295
Software Watchdog Configuration
register 291
software watchdog timer 263
Software Watchdog Timer register 293
SPLIT transfers 258
system address map 261
system attributes 271
-
276
system bus arbiter 254
-
260
high-speed peripheral
subsystem 255
system configuration registers 276
-
313
System Memory Chip Select 0 Dynamic
Memory Base and Mask
registers 303
System Memory Chip Select 0 Static
Memory Base and Mask
registers 307
System Memory Chip Select 1 Dynamic
Memory Base and Mask
registers 304
System Memory Chip Select 1 Static
Memory Base and Mask
registers 308
System Memory Chip Select 2 Dynamic
Memory Base and Mask
registers 305
System Memory Chip Select 2 Static
Memory Base and Mask
registers 309
System Memory Chip Select 3 Dynamic
Memory Base and Mask
registers 306
System Memory Chip Select 3 Static
Memory Base and Mask
registers 310
Timer 0-15 Control registers 301
Timer 0-15 Read register 285
Timer 0-15 Reload Count registers 284
Timer Interrupt Status register 291
vectored interrupt controller 270
system control module bootstrap
configuration pins 273
system control processor (CP15)
registers 51
-
77
accessing 52
ARM926EJ-S system addresses 51

I- Index-23
R0, ID code and cache type status
registers 55
-
57
R1, Control register 58
-
60
R10, TLB Lockdown register 73
R11 register 74
R12 register 74
R13, Process ID register 75
-
77
R14 register 77
R15, Test and debug register 77
R2, Translation Table Base register 61
R3, Domain Access Control
register 61, 98
R4 register 62
R5, Fault Status registers 62
R6, Fault Address register 64, 97
R7, Cache Operations register 64
-
68
R8, TLB Operations register 68
R9, Cache Lockdown register 69
-
73
summary 53
System Memory Chip Select 0 Dynamic
Memory Base and Mask
registers 303
System Memory Chip Select 0 Static
Memory Base and Mask
registers 307
System Memory Chip Select 1 Dynamic
Memory Base and Mask
registers 304
System Memory Chip Select 1 Static
Memory Base and Mask
registers 308
System Memory Chip Select 2 Dynamic
Memory Base and Mask
registers 305
System Memory Chip Select 2 Static
Memory Base and Mask
registers 309
System Memory Chip Select 3 Dynamic
Memory Base and Mask
registers 306
System Memory Chip Select 3 Static
Memory Base and Mask
registers 310
system memory interface
pinout 18
signals 22
system timers 6
system-level interfaces 8
T
TFT display panels 564
TFT displays 565
Timer 0-15 Control registers 301
Timer 0-15 Read register 285
Timer 0-15 Reload Count registers 284
Timer Interrupt Status register 291
timing 787
-
839
about 787
absolute maximum ratings 788
clock timing 837
-
839
DC electrical characteristics 790
-
791
inputs 790
outputs 791
electrical characteristics 788
-
789
Ethernet timing 813
-
815
I2C timing 821
IEEE 1284 timing 831
JTAG timing 836
LCD timing 822
-
826
maximum power dissipation 789
memory timing 795
-
812
PCI timing 816
-
820
recommended operating
conditions 788
reset and hardware strapping 835
SPI timing 827
-
830
USB timing 832
-
834

Index-24
timing controller, LCD 574
TLB structure 104
transaction ordering, AHB-to-PCI
bridge 410
transferring a frame to system memory,
Ethernet 325
translation faults 101
Translation Lookaside Buffer (TLB) 78
transmission error handling, USB 714
transmit broadcast packet counter 374
transmit buffer descriptor format
Ethernet 327
Transmit Buffer Descriptor Pointer Offset
register 394
transmit byte counter 374
transmit deferral packet counter 374
transmit excessive collision packet
counter 375
transmit excessive deferral packet
counter 375
transmit FCS error counter 376
transmit FIFO interface 605, 647
transmit fragment counter 377
transmit jabber frame counter 376
transmit late collision packet counter 375
transmit multicast packet counter 374
transmit multiple collision packet
counter 375
transmit oversize frame counter 376
transmit packet counter 374
transmit packet processor 324, 327
Transmit Recover Buffer Descriptor
Pointer register 389
transmit single collision packet
counter 375
transmit statistics counters 373
transmit total collision packet
counter 376
transmit undersize frame counter 377
transmitting a frame to the Ethernet
MAC 330
TX Buffer Descriptor Pointer register 389
TX buffer descriptor RAM 396
TX Error Buffer Descriptor Pointer
register 390
typical power dissipation 789
U
UART
features 4
UART mode 604
See also serial controller, UART.
UNDEFINED (CP15 registers) 53
UNPREDICTABLE (CP15 registers) 52
up/down counters 263
upper and lower panel formatters 574
upstream port (USB) 708
upstream transactions 405
USB clock 15
USB Configuration register 538
USB controller 707
-
783
about 708
DC electrical inputs 790
DC electrical outputs 791
device block 710
-
712
device block architecture 710
Device Control and Status register 718
device endpoint 714
device endpoint status 770
Device IP Programming Control/Status
register 724
FIFO Interrupt Enable 0 register 776
FIFO Interrupt Enable 1 register 777
FIFO Interrupt Enable 2 register 778
FIFO Interrupt Enable 3 register 779
FIFO Interrupt Enable registers 776
-

I- Index-25
780
FIFO Interrupt Status 0 register 771
FIFO Interrupt Status 1 register 771
FIFO Interrupt Status 2 register 773
FIFO Interrupt Status 3 register 775
FIFO Interrupt Status registers 769
-
775
FIFO Packet Control registers 780
FIFO Status and Control registers 781
Global Interrupt Enable register 720
Global Interrupt Status register 721
HcBulkCurrentED register 744
HcBulkHeadED register 743
HcCommandStatus register 730
HcControl register 727
HcControlCurrentED register 742
HcControlHeadED register 741
HcDoneHead register 746
HcFmInterval register 747
HcFmNumber register 749
HcFmRemaining register 748
HcHCCA register 739
HcInterruptDisable register 737
HcInterruptEnable register 735
HcInterruptStatus register 733
HcLsThreshold register 751
HcPeriodCurrentED register 740
HcPeriodicStart register 750
HCRevision register 726
HcRhDescriptorA register 753
HcRhDescriptorB register 755
HcRhPortStatus1 register 759
HcRhStatus register 756
host block 712
-
714
module architecture 708
port features 4
register "block" addresses 716
registers 716
-
783
device block 765
-
767
device block addresses 765
Device Endpoint FIFO Control and
Data register
addresses 767
Device Endpoint FIFO Control and
Data registers 767
-
783
global 716
-
725
Global Control and Status 717
global register addresses 716
host block 725
-
764
host block addresses 725
host block reserved bits 725
host block, root hub partition
registers 752
root hub 752
transmission error handling 714
USB timing diagrams 832
-
834
USB interface pinout 43
USB timing 832
-
834
V
vector interrupt controller 6
vectored interrupt controller (VIC) 270
vertical axis panel 582
vertical compare interrupt
(VCOMPINTR) 598
W
wait state generation 123
water level marks 568
WRAP bit 476, 505
WRAP bit, Ethernet 326, 327
write protection
dynamic memory controller 162
static memory controller 122

Index-26
