Digi Rcm4000 Users Manual RCM4000UM
RCM4000 to the manual be873252-217d-46d0-9c8f-1434a1fffe7d
2015-02-04
: Digi Digi-Rcm4000-Users-Manual-513520 digi-rcm4000-users-manual-513520 digi pdf
Open the PDF directly: View PDF
.
Page Count: 124 [warning: Documents this large are best viewed by clicking the View PDF Link!]
- RabbitCore RCM4000 User's Manual
- Table of Contents
- 1. Introduction
- 2. Getting Started
- 3. Running Sample Programs
- 4. Hardware Reference
- 5. Software Reference
- 6. Using the TCP/IP Features
- Appendix A. RCM4000 Specifications
- Appendix B. Prototyping Board
- Appendix C. Power Supply
- Notice to Users
- Index
- Schematics

RabbitCore RCM4000
C-Programmable Analog Core Module
with Ethernet
User’s Manual
019–0157 • 060501–A

RabbitCore RCM4000
Rabbit Semiconductor
2900 Spafford Street
Davis, California 95616-6809
USA
Telephone: (530) 757-8400
Fax: (530) 757-8402
www.rabbitsemiconductor.com
RabbitCore RCM4000 User’s Manual
Part Number 019-0157 • 060501–A • Printed in U.S.A.
©2006 Rabbit Semiconductor • All rights reserved.
Rabbit Semiconductor reserves the right to make changes and
improvements to its products without providing notice.
Trademarks
Rabbit and Dynamic C are registered trademarks of Rabbit Semiconductor.
Rabbit 4000 and RabbitCore are trademarks of Rabbit Semiconductor.

User’s Manual
TABLE OF CONTENTS
Chapter 1. Introduction 1
1.1 RCM4000 Features...............................................................................................................................2
1.2 Advantages of the RCM4000 ...............................................................................................................3
1.3 Development and Evaluation Tools......................................................................................................4
1.3.1 RCM4000 Development Kit.........................................................................................................4
1.3.2 Software ........................................................................................................................................5
1.3.3 Online Documentation ..................................................................................................................5
Chapter 2. Getting Started 7
2.1 Install Dynamic C .................................................................................................................................7
2.2 Hardware Connections..........................................................................................................................8
2.2.1 Prepare the Prototyping Board for Development..........................................................................8
2.2.2 Attach Module to Prototyping Board............................................................................................9
2.2.3 Connect Programming Cable......................................................................................................10
2.2.4 Connect Power............................................................................................................................11
2.3 Run a Sample Program .......................................................................................................................12
2.3.1 Run a Sample Program ...............................................................................................................12
2.3.2 Troubleshooting ..........................................................................................................................12
2.4 Where Do I Go From Here? ...............................................................................................................13
2.4.1 Technical Support .......................................................................................................................13
Chapter 3. Running Sample Programs 15
3.1 Introduction.........................................................................................................................................15
3.2 Sample Programs ................................................................................................................................16
3.2.1 Use of NAND Flash (RCM4000 only) .......................................................................................18
3.2.2 Serial Communication.................................................................................................................20
3.2.3 A/D Converter Inputs (RCM4000 only).....................................................................................22
3.2.4 Real-Time Clock.........................................................................................................................22
Chapter 4. Hardware Reference 23
4.1 RCM4000 Digital Inputs and Outputs................................................................................................24
4.1.1 Memory I/O Interface .................................................................................................................29
4.1.2 Other Inputs and Outputs............................................................................................................29
4.2 Serial Communication ........................................................................................................................30
4.2.1 Serial Ports..................................................................................................................................30
4.2.2 Ethernet Port ...............................................................................................................................31
4.2.3 Programming Port.......................................................................................................................32
4.3 Programming Cable ............................................................................................................................33
4.3.1 Changing Between Program Mode and Run Mode ....................................................................33
4.3.2 Standalone Operation of the RCM4000......................................................................................34
4.4 A/D Converter (RCM4000 only)........................................................................................................35
4.4.1 A/D Converter Power Supply .....................................................................................................37

RabbitCore RCM4100
4.5 Other Hardware.................................................................................................................................. 38
4.5.1 Clock Doubler ............................................................................................................................ 38
4.5.2 Spectrum Spreader...................................................................................................................... 38
4.6 Memory.............................................................................................................................................. 39
4.6.1 SRAM......................................................................................................................................... 39
4.6.2 Flash EPROM............................................................................................................................. 39
4.6.3 NAND Flash............................................................................................................................... 39
Chapter 5. Software Reference 41
5.1 More About Dynamic C..................................................................................................................... 41
5.2 Dynamic C Function Calls................................................................................................................ 43
5.2.1 Digital I/O................................................................................................................................... 43
5.2.2 Serial Communication Drivers................................................................................................... 43
5.2.3 SRAM Use.................................................................................................................................. 43
5.2.4 Prototyping Board Functions...................................................................................................... 45
5.2.4.1 Board Initialization............................................................................................................ 45
5.2.4.2 Alerts.................................................................................................................................. 46
5.2.5 Analog Inputs (RCM4000 only)................................................................................................. 47
5.3 Upgrading Dynamic C ....................................................................................................................... 61
5.3.1 Add-On Modules........................................................................................................................ 61
Chapter 6. Using the TCP/IP Features 63
6.1 TCP/IP Connections........................................................................................................................... 63
6.2 TCP/IP Primer on IP Addresses......................................................................................................... 65
6.2.1 IP Addresses Explained.............................................................................................................. 67
6.2.2 How IP Addresses are Used ....................................................................................................... 68
6.2.3 Dynamically Assigned Internet Addresses................................................................................. 69
6.3 Placing Your Device on the Network ................................................................................................ 70
6.4 Running TCP/IP Sample Programs.................................................................................................... 71
6.4.1 How to Set IP Addresses in the Sample Programs..................................................................... 72
6.4.2 How to Set Up your Computer for Direct Connect.................................................................... 73
6.5 Run the PINGME.C Sample Program................................................................................................ 74
6.6 Running Additional Sample Programs With Direct Connect ............................................................ 74
6.7 Where Do I Go From Here?............................................................................................................... 75
Appendix A. RCM4000 Specifications 77
A.1 Electrical and Mechanical Characteristics ........................................................................................ 78
A.1.1 A/D Converter ........................................................................................................................... 82
A.1.2 Headers...................................................................................................................................... 83
A.2 Rabbit 4000 DC Characteristics........................................................................................................ 84
A.3 I/O Buffer Sourcing and Sinking Limit............................................................................................. 85
A.4 Bus Loading ...................................................................................................................................... 85
A.5 Conformal Coating............................................................................................................................ 88
A.6 Jumper Configurations ...................................................................................................................... 89
Appendix B. Prototyping Board 91
B.1 Introduction ....................................................................................................................................... 92
B.1.1 Prototyping Board Features ....................................................................................................... 93
B.2 Mechanical Dimensions and Layout ................................................................................................. 95
B.3 Power Supply..................................................................................................................................... 96
B.4 Using the Prototyping Board............................................................................................................. 97
B.4.1 Adding Other Components........................................................................................................ 99
B.4.2 Measuring Current Draw ........................................................................................................... 99
B.4.3 Analog Features (RCM4000 only) .......................................................................................... 100
B.4.3.1 A/D Converter Inputs...................................................................................................... 100
B.4.3.2 Thermistor Input ............................................................................................................. 102
B.4.3.3 A/D Converter Calibration.............................................................................................. 102

User’s Manual
B.4.4 Serial Communication..............................................................................................................103
B.4.4.1 RS-232............................................................................................................................. 104
B.5 Prototyping Board Jumper Configurations ......................................................................................105
Appendix C. Power Supply 109
C.1 Power Supplies.................................................................................................................................109
C.1.1 Battery-Backup Circuits...........................................................................................................109
C.1.2 Reset Generator ........................................................................................................................110
Notice to Users 111
Index 113
Schematics 117

RabbitCore RCM4100

User’s Manual 1
1. INTRODUCTION
The RCM4000 series of RabbitCore modules is one of the next
generation of core modules that take advantage of new Rabbit®
4000 features such as hardware DMA, clock speeds of up to
60 MHz, I/O lines shared with up to five serial ports and four
levels of alternate pin functions that include variable-phase
PWM, auxiliary I/O, quadrature decoder, and input capture.
Coupled with more than 500 new opcode instructions that help
to reduce code size and improve processing speed, this equates
to a core module that is fast, efficient, and the ideal solution for
a wide range of embedded applications. The RCM4000 also fea-
tures an integrated 10Base-T Ethernet port.
The Development Kit has the essentials that you need to design
your own microprocessor-based system, and includes a com-
plete Dynamic C software development system. This Develop-
ment Kit also contains a Prototyping Board that will allow you
to evaluate the RCM4000 and to prototype circuits that interface
to the RCM4000 module. You will also be able to write and test
software for the RCM4000 modules.
Throughout this manual, the term RCM4000 refers to the complete series of RCM4000
RabbitCore modules unless other production models are referred to specifically.
The RCM4000 has a Rabbit 4000 microprocessor operating at up to 58.98 MHz, static
RAM, flash memory, NAND flash mass-storage option, an 8-channel A/D converter, two
clocks (main oscillator and timekeeping), and the circuitry necessary for reset and man-
agement of battery backup of the Rabbit 4000’s internal real-time clock and the static
RAM. One 50-pin header brings out the Rabbit 4000 I/O bus lines, parallel ports, A/D
converter channels, and serial ports.
The RCM4000 receives its +3.3 V power from the customer-supplied motherboard on
which it is mounted. The RCM4000 can interface with all kinds of CMOS-compatible
digital devices through the motherboard.

2RabbitCore RCM4000
1.1 RCM4000 Features
•Small size: 1.84" × 2.42" × 0.77" (47 mm × 61 mm × 20 mm)
•Microprocessor: Rabbit 4000 running
at 58.98 MHz
•Up to 29 general-purpose I/O lines configurable with up to four alternate functions
•3.3 V I/O lines with low-power modes down to 2 kHz
•
Five CMOS-compatible serial ports — f
our ports are configurable as a clocked serial
ports (SPI), and one port is configurable as an SDLC/HDLC serial port.
•Combinations of up to eight single-ended or four differential 12-bit analog inputs
(RCM4000 only)
•Alternate I/O bus can be configured for 8 data lines and 6 address lines (shared with
parallel I/O lines), I/O read/write
•512K flash memory, 512K SRAM, with a fixed mass-storage flash-memory option that
may be used with the standardized directory structure supported by the Dynamic C FAT
File System module
•Real-time clock
•Watchdog supervisor
There are two RCM4000 production models. Table 1 summarizes their main features.
The RCM4000 is programmed over a standard PC serial port through a programming cable
supplied with the Development Kit, and can also be programed through a USB port with an
RS-232/USB converter or over an Ethernet with the RabbitLink (both available from Rabbit
Semiconductor).
Appendix A provides detailed specifications for the RCM4000.
Table 1. RCM4000 Features
Feature RCM4000 RCM4010
Microprocessor Rabbit® 4000 at 58.98 MHz
SRAM 512K
Flash Memory (program) 512K
Flash Memory
(mass data storage) 32 Mbytes (NAND flash) —
A/D Converter 12 bits —
Serial Ports
5 shared high-speed, CMOS-compatible ports:
5 are configurable as asynchronous serial ports;
4 are configurable as clocked serial ports (SPI);
1 is configurable as an SDLC/HDLC serial port;
1 asynchronous serial port is used during programming
1 asynchronous serial port is dedicated for A/D converter (RCM4000)

User’s Manual 3
1.2 Advantages of the RCM4000
•Fast time to market using a fully engineered, “ready-to-run/ready-to-program” micro-
processor core.
•Competitive pricing when compared with the alternative of purchasing and assembling
individual components.
•Easy C-language program development and debugging
•Rabbit Field Utility to download compiled Dynamic C .bin files, and cloning board
options for rapid production loading of programs.
•Generous memory size allows large programs with tens of thousands of lines of code,
and substantial data storage.

4RabbitCore RCM4000
1.3 Development and Evaluation Tools
1.3.1 RCM4000 Development Kit
The RCM4000 Development Kit contains the hardware essentials you will need to use
your RCM4000 module. The items in the Development Kit and their use are as follows.
•RCM4010 module.
•Prototyping Board.
•AC adapter, 12 V DC, 1 A. (Included only with Development Kits sold for the North
American market. A header plug leading to bare leads is provided to allow overseas
users to connect their own power supply with a DC output of 8–24 V at 8 W.)
•10-pin header to DE9 programming cable with integrated level-matching circuitry.
•10-pin header to DB9 serial cable.
•Dynamic C® CD-ROM, with complete product documentation on disk.
•Getting Started instructions.
•A bag of accessory parts for use on the Prototyping Board.
•Rabbit 4000 Processor Easy Reference poster.
•Registration card.
Figure 1. RCM4000 Development Kit
®
A Digi International
®
Company.
Rabbit Semiconductor, Rabbit, Z-World, and Dynamic C are
registered trademarks of their respective holders.
RabbitCore RCM4000
Getting Started
Development Kit Contents
The RCM4000 Development Kit contains the following items:
•RCM4000 module.
•Prototyping Board.
•AC adapter, 12 V DC, 1 A. (Included only with Development Kits sold for the North American market. A
header plug leading to bare leads is provided to allow overseas users to connect their own power supply
with a DC output of 8–30 V.)
•10-pin header to DB9 programming cable with integrated level-matching circuitry.
•10-pin header to DB9 serial cable.
•Dynamic C®CD-ROM, with complete product documen-
tation on disk.
•Getting Started instructions.
•A bag of accessory parts for use on the Prototyping
Board.
•Rabbit 4000 Processor Easy Reference poster.
•Registration card.
Installing Dynamic C®
Insert the CD from the Development Kit in
your PC’s CD-ROM drive. If the installation
does not auto-start, run the setup.exe
program in the root directory of the
Dynamic C CD. Install any Dynamic C
modules after you install Dynamic C.
PROG
DIAG
Programming
Cable
Getting Started
Instructions Prototyping Board
Accessory Parts for
Prototyping Board
Serial
Cable
D1
R1
PWR
DS1
GND
J1
U1
C1
GND
C2
JP1
C3
D2
JP2
C4
+3.3 V
J2
R2
BT1
1
S1
RESET
RXD TXD
TXC RXC
GND
J4
UX29
RX81
RX87
CX41
RX83
RX11
CX39
UX30
UX10
UX12
UX14
UX16
RX79
CX29CX17
RX67
UX45
RX85
GND
GND
GND
1
R24
R22
R21
R23
CX23 RX77
1
R27
R28
JP25
CX25
RX75
RX73 CX27
DS3
S3S2
DS2
J3
UX49 UX4
UX47
+5 V
GND
+3.3 V
RCM1
U2
/RST_OUT
/IOWR
VBAT
EXT
PA1
PA3
PA5
PA7
PB1
PB3
PB5
PB7
PC1
PC3
PC5
PC7
PE1
PE3
PE5
PE7
PD1
LN1
PD3
LN3
PD5
LN5
PD7
LN7
VREF
GND
/IORD
/RST_IN
PA0
PA2
PA4
PA6
PB0
PB2
PB4
PB6
PC0
PC2
PC4
PC6
PE0
PE2
PE4
PE6
PD0
LN0
PD2
LN2
PD4
LN4
PD6
LN6
CVT
AGND
JP24
JP23
C14
C12
C10
C8
C7
C9
C11
C13
R10
R8
R6
R4
R3
R5
R7
R20
R18
R16
R14
R13
R15
R17
R29
JP11
JP15
JP19
JP21
JP22
JP20
JP17
JP13
R19
R9
RX57
RX55
RX97
RX49
UX33
UX31
RX89
UX3
UX37UX42UX41
RX63
RX65RX61
RX59
R26
R25
Q1
C15
C19C20
U3
C18
C17
JP16
JP6
JP5
JP12
JP4
JP3
JP14
JP8
JP7
JP18
JP9
JP10
C16
L1C6
C5
AGND
CVT
LN6IN
LN4IN
LN2IN
LN0IN
VREF
LN7IN
LN5IN
LN3IN
LN1IN
AGND
AGND
R11R12
RX47
RX43
AC Adapter
(North American
kits only)
C20 L1 C21
R5
R6
R7
R8
R9
R10
R11
R12
R13
C9
C10
C11
C12
C13
C14
C15
C16
RP1
JP6
JP5
R20
JP4
C3
U4
TP2
J1
R38 R2
R1
U1
C8
C1
U2
C5
C4
R3 U3
R37
R21
U5
C17
C18
C52
C56
R23
R22
U6
JP3
R41
C6
C7
R4
U9
C53
1
40 41
80

User’s Manual 5
1.3.2 Software
The RCM4000 is programmed using version 10.03 or later of Dynamic C. A compatible
version is included on the Development Kit CD-ROM.
Rabbit Semiconductor also offers add-on Dynamic C modules containing the popular
µC/OS-II real-time operating system, as well as PPP, Advanced Encryption Standard
(AES), and other select libraries. In addition to the Web-based technical support included
at no extra charge, a one-year telephone-based technical support module is also available
for purchase. Visit our Web site at www.rabbit.com or contact your Rabbit Semiconductor
sales representative or authorized distributor for further information.
1.3.3 Online Documentation
The online documentation is installed along with Dynamic C, and an icon for the docu-
mentation menu is placed on the workstation’s desktop. Double-click this icon to reach the
menu. If the icon is missing, use your browser to find and load default.htm in the docs
folder, found in the Dynamic C installation folder.
The latest versions of all documents are always available for free, unregistered download
from our Web sites as well.

6RabbitCore RCM4000

User’s Manual 7
2. GETTING STARTED
This chapter describes the RCM4000 hardware in more detail, and
explains how to set up and use the accompanying Prototyping Board.
NOTE: This chapter (and this manual) assume that you have the RCM4000 Development
Kit. If you purchased an RCM4000 module by itself, you will have to adapt the infor-
mation in this chapter and elsewhere to your test and development setup.
2.1 Install Dynamic C
To develop and debug programs for the RCM4000 (and for all other Rabbit Semiconductor
hardware), you must install and use Dynamic C.
If you have not yet installed Dynamic C version 10.03 (or a later version), do so now by
inserting the Dynamic C CD from the RCM4000 Development Kit in your PC’s CD-ROM
drive. If autorun is enabled, the CD installation will begin automatically.
If autorun is disabled or the installation does not start, use the Windows Start | Run menu
or Windows Disk Explorer to launch setup.exe from the root folder of the CD-ROM.
The installation program will guide you through the installation process. Most steps of the
process are self-explanatory.
Dynamic C uses a COM (serial) port to communicate with the target development system.
The installation allows you to choose the COM port that will be used. The default selec-
tion is COM1. You may select any available port for Dynamic C’s use. If you are not cer-
tain which port is available, select COM1. This selection can be changed later within
Dynamic C.
NOTE: The installation utility does not check the selected COM port in any way. Speci-
fying a port in use by another device (mouse, modem, etc.) may lead to a message such
as "could not open serial port" when Dynamic C is started.
Once your installation is complete, you will have up to three new icons on your PC desk-
top. One icon is for Dynamic C, one opens the documentation menu, and the third is for
the Rabbit Field Utility, a tool used to download precompiled software to a target system.
If you have purchased any of the optional Dynamic C modules, install them after installing
Dynamic C. The modules may be installed in any order. You must install the modules in
the same directory where Dynamic C was installed.

8RabbitCore RCM4000
2.2 Hardware Connections
There are three steps to connecting the Prototyping Board for use with Dynamic C and the
sample programs:
1. Prepare the Prototyping Board for Development.
2. Attach the RCM4000 module to the Prototyping Board.
3. Connect the programming cable between the RCM4000 and the PC.
4. Connect the power supply to the Prototyping Board.
2.2.1 Prepare the Prototyping Board for Development
Snap in four of the plastic standoffs supplied in the bag of accessory parts from the Devel-
opment Kit in the holes at the corners as shown.
Figure 2. Insert Standoffs
D1
R1
PWR
DS1
GND
J1
U1
C1
GND
C2
JP1
C3
D2
JP2
C4
+3.3 V
J2
R2
BT1
1
S1
RESET
RXD TXD
TXC RXC
GND
J4
UX29
RX81
RX87
CX41
RX83
RX11
CX39
UX30
UX10
UX12
UX14
UX16
RX79
CX29 CX17
RX67
UX45
RX85
GND
GND
GND
1
R24
R22
R21
R23
CX23 RX77
1
R27
R28
JP25
CX25
RX75
RX73 CX27
DS3
S3S2
DS2
J3
UX49 UX4
UX47
+5 V
GND
+3.3 V
RCM1
U2
/RST_OUT
/IOWR
VBAT
EXT
PA1
PA3
PA5
PA7
PB1
PB3
PB5
PB7
PC1
PC3
PC5
PC7
PE1
PE3
PE5
PE7
PD1
LN1
PD3
LN3
PD5
LN5
PD7
LN7
VREF
GND
/IORD
/RST_IN
PA0
PA2
PA4
PA6
PB0
PB2
PB4
PB6
PC0
PC2
PC4
PC6
PE0
PE2
PE4
PE6
PD0
LN0
PD2
LN2
PD4
LN4
PD6
LN6
CVT
AGND
JP24
JP23
C14
C12
C10
C8
C7
C9
C11
C13
R10
R8
R6
R4
R3
R5
R7
R20
R18
R16
R14
R13
R15
R17
R29
JP11
JP15
JP19
JP21
JP22
JP20
JP17
JP13
R19
R9
RX57
RX55
RX97
RX49
UX33UX31
RX89
UX3
UX37 UX42 UX41
RX63
RX65 RX61
RX59
R26
R25
Q1
C15
C19 C20
U3
C18
C17
JP16
JP6
JP5
JP12
JP4
JP3
JP14
JP8
JP7
JP18
JP9
JP10
C16
L1C6
C5
AGND
CVT
LN6IN
LN4IN
LN2IN
LN0IN
VREF
LN7IN
LN5IN
LN3IN
LN1IN
AGND
AGND
R11 R12
RX47
RX43

User’s Manual 9
2.2.2 Attach Module to Prototyping Board
Turn the RCM4000 module so that the mounting holes line up with the corresponding
holes on the Prototyping Board. Insert a standoff between the upper mounting hole and the
Prototyping Board as shown, then insert the module’s header J3 on the bottom side into
socket RCM1 on the Prototyping Board.
Figure 3. Install the Module on the Prototyping Board
NOTE: It is important that you line up the pins on header J3 of the module exactly with
socket RCM1 on the Prototyping Board. The header pins may become bent or damaged
if the pin alignment is offset, and the module will not work. Permanent electrical dam-
age to the module may also result if a misaligned module is powered up.
Press the module’s pins gently into the Prototyping Board socket—press down in the area
above the header pins—and “snap” the standoff into the mounting holes.
D1
R1
PWR
DS1
GND
J1
U1
C1
GND
C2
JP1
C3
D2
JP2
C4
+3.3 V
J2
R2
BT1
1
S1
RESET
RXD TXD
TXC RXC
GND
J4
UX29
RX81
RX87
CX41
RX83
RX11
CX39
UX30
UX10
UX12
UX14
UX16
RX79
CX29 CX17
RX67
UX45
RX85
GND
GND
GND
1
R24
R22
R21
R23
CX23 RX77
1
R27
R28
JP25
CX25
RX75
RX73 CX27
DS3
S3S2
DS2
J3
UX49 UX4
UX47
+5 V
GND
+3.3 V
RCM1
U2
/RST_OUT
/IOWR
VBAT
EXT
PA1
PA3
PA5
PA7
PB1
PB3
PB5
PB7
PC1
PC3
PC5
PC7
PE1
PE3
PE5
PE7
PD1
LN1
PD3
LN3
PD5
LN5
PD7
LN7
VREF
GND
/IORD
/RST_IN
PA0
PA2
PA4
PA6
PB0
PB2
PB4
PB6
PC0
PC2
PC4
PC6
PE0
PE2
PE4
PE6
PD0
LN0
PD2
LN2
PD4
LN4
PD6
LN6
CVT
AGND
JP24
JP23
C14
C12
C10
C8
C7
C9
C11
C13
R10
R8
R6
R4
R3
R5
R7
R20
R18
R16
R14
R13
R15
R17
R29
JP11
JP15
JP19
JP21
JP22
JP20
JP17
JP13
R19
R9
RX57
RX55
RX97
RX49
UX33UX31
RX89
UX3
UX37 UX42 UX41
RX63
RX65 RX61
RX59
R26
R25
Q1
C15
C19 C20
U3
C18
C17
JP16
JP6
JP5
JP12
JP4
JP3
JP14
JP8
JP7
JP18
JP9
JP10
C16
L1C6
C5
AGND
CVT
LN6IN
LN4IN
LN2IN
LN0IN
VREF
LN7IN
LN5IN
LN3IN
LN1IN
AGND
AGND
R11 R12
RX47
RX43
R34
C8
C7
C9
C12
C14
L6
L7
C15
C11
L5
L4
R20
J2
C41 R35
DS1
DS2
R37
R36
ACT LINK
C72 Y3
C71
U17
C66
R46
U18
R47
C53
C54
C52
C51
C50
C49
C47
C48
U7
C42
C43
U6
C34
C35
Y1 U5
R25
C33
R24
C20 Q1
T1
C18
L3
R7
R6
L2
C16
C13
L9
L8
R5
R4
R3
R1 R2
R8
R51
C10
U1 R9 R10
JP1
JP3
JP2
U3
C22
C23
RP2
R43
D1
R27
R28
JP4
R33 R32
R31
Y2
R48
C55
C56 C46 C45C44
U9
R30
C38
U8
C36
R26
C32
C30
C31
R29
C29
C28
C26
C27
C24
C25
J1
RCM4000/
RCM4010
RCM1
Line up mounting
holes with holes
on Prototyping Board.
Insert standoff
between upper
mounting hole and
Prototyping Board.

10 RabbitCore RCM4000
2.2.3 Connect Programming Cable
The programming cable connects the module to the PC running Dynamic C to download
programs and to monitor the module during debugging.
Connect the 10-pin connector of the programming cable labeled PROG to header J1 on
the RCM4000 as shown in Figure 4. Be sure to orient the marked (usually red) edge of the
cable towards pin 1 of the connector. (Do not use the DIAG connector, which is used for a
normal serial connection.)
Figure 4. Connect Programming Cable and Power Supply
NOTE: Be sure to use the programming cable (part number 101-0542) supplied with this
Development Kit—the programming cable has blue shrink wrap around the RS-232
converter section located in the middle of the cable. Programming cables with red or
clear shrink wrap from other Z-World or Rabbit Semiconductor kits are not designed to
work with RCM4000 modules.
Connect the other end of the programming cable to a COM port on your PC.
NOTE: Some PCs now come equipped only with a USB port. It may be possible to use
an RS-232/USB converter (Part No. 540-0070) with the programming cable supplied
with the RCM4000 Development Kit. Note that not all RS-232/USB converters work
with Dynamic C.
D1
R1
PWR
DS1
GND
J1
U1
C1
GND
C2
JP1
C3
D2
JP2
C4
+3.3 V
J2
R2
BT1
1
S1
RESET
RXD TXD
TXC RXC
GND
J4
UX29
RX81
RX87
CX41
RX83
RX11
CX39
UX30
UX10
UX12
UX14
UX16
RX79
CX29 CX17
RX67
UX45
RX85
GND
GND
GND
1
R24
R22
R21
R23
CX23 RX77
1
R27
R28
JP25
CX25
RX75
RX73 CX27
DS3
S3S2
DS2
J3
UX49 UX4
UX47
+5 V
GND
+3.3 V
RCM1
U2
/RST_OUT
/IOWR
VBAT
EXT
PA1
PA3
PA5
PA7
PB1
PB3
PB5
PB7
PC1
PC3
PC5
PC7
PE1
PE3
PE5
PE7
PD1
LN1
PD3
LN3
PD5
LN5
PD7
LN7
VREF
GND
/IORD
/RST_IN
PA0
PA2
PA4
PA6
PB0
PB2
PB4
PB6
PC0
PC2
PC4
PC6
PE0
PE2
PE4
PE6
PD0
LN0
PD2
LN2
PD4
LN4
PD6
LN6
CVT
AGND
JP24
JP23
C14
C12
C10
C8
C7
C9
C11
C13
R10
R8
R6
R4
R3
R5
R7
R20
R18
R16
R14
R13
R15
R17
R29
JP11
JP15
JP19
JP21
JP22
JP20
JP17
JP13
R19
R9
RX57
RX55
RX97
RX49
UX33UX31
RX89
UX3
UX37 UX42 UX41
RX63
RX65 RX61
RX59
R26
R25
Q1
C15
C19 C20
U3
C18
C17
JP16
JP6
JP5
JP12
JP4
JP3
JP14
JP8
JP7
JP18
JP9
JP10
C16
L1C6
C5
AGND
CVT
LN6IN
LN4IN
LN2IN
LN0IN
VREF
LN7IN
LN5IN
LN3IN
LN1IN
AGND
AGND
R11 R12
RX47
RX43
R34
C8
C7
C9
C12
C14
L6
L7
C15
C11
L5
L4
R20
J2
C41 R35
DS1
DS2
R37
R36
ACT LINK
C72 Y3
C71
U17
C66
R46
U18
R47
C53
C54
C52
C51
C50
C49
C47
C48
U7
C42
C43
U6
C34
C35
Y1 U5
R25
C33
R24
C20 Q1
T1
C18
L3
R7
R6
L2
C16
C13
L9
L8
R5
R4
R3
R1 R2
R8
R51
C10
U1 R9 R10
JP1
JP3
JP2
U3
C22
C23
RP2
R43
D1
R27
R28
JP4
R33 R32
R31
Y2
R48
C55
C56 C46 C45C44
U9
R30
C38
U8
C36
R26
C32
C30
C31
R29
C29
C28
C26
C27
C24
C25
J1
AC Adapter
RESET
3-pin
power connector
J1
Colored
edge
To
PC COM port
Blue
shrink wrap
PROG
DIAG
Programming
Cable
PROG
J1

User’s Manual 11
2.2.4 Connect Power
Once all the other connections have been made, you can connect power to the Prototyping
Board. Connect the AC adapter to 3-pin header J1 on the Prototyping Board as shown in
Figure 4 above. The connector may be attached either way as long as it is not offset to one
side—the center pin of J1 is always connected to the positive terminal, and either edge pin
is ground.
Plug in the AC adapter. The PWR LED on the Prototyping Board next to the power con-
nector at J1 should light up. The RCM4000 and the Prototyping Board are now ready to be
used.
NOTE: A RESET button is provided on the Prototyping Board next to the battery holder
to allow a hardware reset without disconnecting power.
Other Power-Supplies
Development Kits sold outside North America include a header connector that may be
used to connect your power supply to 3-pin header J1 on the Prototyping Board. The
power supply should deliver 8 V–30 V DC at 8 W.

12 RabbitCore RCM4000
2.3 Run a Sample Program
If you already have Dynamic C installed, you are now ready to test your programming
connections by running a sample program. Start Dynamic C by double-clicking on the
Dynamic C icon or by double-clicking on dcrab_XXXX.exe in the Dynamic C root
directory, where XXXX are version-specific characters.
If you are using a USB port to connect your computer to the RCM4000, choose Options >
Project Options and select “Use USB to Serial Converter” under the Communications
tab. You may have to determine which COM port was assigned to the RS-232/USB
converter.
2.3.1 Run a Sample Program
Find the file PONG.C, which is in the Dynamic C SAMPLES folder. To run the program,
open it with the File menu, compile it using the Compile menu, and then run it by selecting
Run in the Run menu. The STDIO window will open on your PC and will display a small
square bouncing around in a box.
2.3.2 Troubleshooting
If Dynamic C appears to compile the BIOS successfully, but you then receive a communi-
cation error message when you compile and load a sample program, it is possible that your
PC cannot handle the higher program-loading baud rate. Try changing the maximum
download rate to a slower baud rate as follows.
•Locate the Serial Options dialog in the Dynamic C Options > Project Options >
Communications menu. Select a slower Max download baud rate.
If a program compiles and loads, but then loses target communication before you can
begin debugging, it is possible that your PC cannot handle the default debugging baud
rate. Try lowering the debugging baud rate as follows.
•Locate the Serial Options dialog in the Dynamic C Options > Project Options >
Communications menu. Choose a lower debug baud rate.
If you receive the message No Rabbit Processor Detected, the programming
cable may be connected to the wrong COM port, a connection may be faulty, or the target
system may not be powered up. First, check to see that the power LED on the Prototyping
Board is lit and that the jumper across pins 5–6 of header JP10 on the Prototyping Board is
installed. If the LED is lit, check both ends of the programming cable to ensure that it is
firmly plugged into the PC and the programming port on the Prototyping Board. Ensure
that the module is firmly and correctly installed in its connectors on the Prototyping Board.
If there are no faults with the hardware, select a different COM port within Dynamic C.
From the Options menu, select Project Options, then select Communications. Select
another COM port from the list, then click OK. Press <Ctrl-Y> to force Dynamic C to
recompile the BIOS. If Dynamic C still reports it is unable to locate the target system, repeat
the above steps until you locate the active COM port.You should receive a message Bios
compiled successfully once this step is completed successfully.

User’s Manual 13
2.4 Where Do I Go From Here?
If the sample program ran fine, you are now ready to go on to the sample programs in
Chapter 3 and to develop your own applications. The sample programs can be easily modi-
fied for your own use. The user's manual also provides complete hardware reference infor-
mation and software function calls for the RCM4000 and the Prototyping Board.
For advanced development topics, refer to the Dynamic C User’s Manual, also in the
online documentation set.
2.4.1 Technical Support
NOTE: If you purchased your RCM4000 through a distributor or through a Rabbit Semi-
conductor or Z-World partner, contact the distributor or partner first for technical support.
If there are any problems at this point:
•Use the Dynamic C Help menu to get further assistance with Dynamic C.
•Check the Rabbit Semiconductor/Z-World Technical Bulletin Board at
www.rabbit.com/support/bb/.
•Use the Technical Support e-mail form at www.rabbit.com/support/.

14 RabbitCore RCM4000

User’s Manual 15
3. RUNNING SAMPLE PROGRAMS
To develop and debug programs for the RCM4000 (and for all
other Z-World and Rabbit Semiconductor hardware), you must
install and use Dynamic C. This chapter provides a tour of its
major features with respect to the RCM4000.
3.1 Introduction
To help familiarize you with the RCM4000 modules, Dynamic C includes several sample
programs. Loading, executing and studying these programs will give you a solid hands-on
overview of the RCM4000’s capabilities, as well as a quick start with Dynamic C as an
application development tool.
NOTE:
The sample programs assume that you have at least an elementary grasp of ANSI C.
If you do not, see the introductory pages of the Dynamic C User’s Manual for a sug-
gested reading list.
In order to run the sample programs discussed in this chapter and elsewhere in this manual,
1. Your module must be plugged in to the Prototyping Board as described in Chapter 2,
“Getting Started.”
2. Dynamic C must be installed and running on your PC.
3. The programming cable must connect the programming header on the module to your
PC.
4. Power must be applied to the module through the Prototyping Board.
Refer to Chapter 2, “Getting Started,” if you need further information on these steps.
To run a sample program, open it with the File menu (if it is not still open), then compile
and run it by pressing F9.
Each sample program has comments that describe the purpose and function of the pro-
gram. Follow the instructions at the beginning of the sample program.
More complete information on Dynamic C is provided in the Dynamic C User’s Manual.

16 RabbitCore RCM4000
3.2 Sample Programs
Of the many sample programs included with Dynamic C, several are specific to the
RCM4000 modules. These programs will be found in the SAMPLES\RCM4000 folder.
•CONTROLLED.C—Demonstrates use of the digital outputs by having you turn LEDs
DS2 and DS3 on the Prototyping Board on or off from the STDIO window on your PC.
Parallel Port B bit 2 = LED DS2
Parallel Port B bit 3 = LED DS3
Once you compile and run CONTROLLED.C, the following display will appear in the
Dynamic C STDIO window.
Press “2” or “3” on your keyboard to select LED DS2 or DS3 on the Prototyping
Board. Then follow the prompt in the Dynamic C STDIO window to turn the LED ON
or OFF. A logic low will light up the LED you selected.
•FLASHLED1.C—demonstrates the use of assembly language to flash LEDs DS2 and
DS3 on the Prototyping Board at different rates. Once you have compiled and run this
program, LEDs DS2 and DS3 will flash on/off at different rates.
•FLASHLED2.C—demonstrates the use of cofunctions and costatements to flash LEDs
DS2 and DS3 on the Prototyping Board at different rates. Once you have compiled and
run this program, LEDs DS2 and DS3 will flash on/off at different rates.

User’s Manual 17
•LOW_POWER.C—demonstrates how to implement a function in RAM to reduce power
consumption by the Rabbit microprocessor. There are four features that lead to the low-
est possible power draw by the microprocessor.
1. Run the CPU from the 32 kHz crystal.
2. Turn off the high-frequency crystal oscillator.
3. Run from RAM.
4. Ensure that internal I/O instructions do not use CS0.
Once you are ready to compile and run this sample program, use <Alt-F9> instead of
just F9. This will disable polling, which will allow Dynamic C to continue debugging
once the target starts running off the 32 kHz oscillator.
This sample program will toggle LEDs DS2 and DS3 on the Prototyping Board. You
may use an oscilloscope. DS2 will blink the fastest. After switching to low power, both
LEDs will blink together.
•TAMPERDETECTION.C—demonstrates how to detect an attempt to enter the bootstrap
mode. When an attempt is detected, the battery-backed onchip-encryption RAM on the
Rabbit 4000 is erased. This battery-backed onchip-encryption RAM can be useful to
store data such as an AES encryption key from a remote location.
This sample program shows how to load and read the battery-backed onchip-encryption
RAM and how to enable a visual indicator.
Once this sample is compiled running (you have pressed the F9 key while the sample
program is open), remove the programming cable and press the reset button on the
Prototyping Board to reset the module. LEDs DS2 and DS3 will be flashing on and off.
Now press switch S2 to load the battery-backed RAM with the encryption key. The
LEDs are now on continuously. Notice that the LEDs will stay on even when you press
the reset button on the Prototyping Board.
Reconnect the programming cable briefly and unplug it again. The LEDs will be flash-
ing because the battery-backed onchip-encryption RAM has been erased. Notice that
the LEDs will continue flashing even when you press the reset button on the Prototyp-
ing Board.
You may press switch S2 again and repeat the last steps to watch the LEDs.
•TOGGLESWITCH.C—demonstrates the use of costatements to detect switch presses
using the press-and-release method of debouncing. LEDs DS2 and DS3 on the Proto-
typing Board are turned on and off when you press switches S2 and S3. S2 and S3 are
controlled by PB4 and PB5 respectively.
Once you have loaded and executed these five programs and have an understanding of
how Dynamic C and the RCM4000 modules interact, you can move on and try the other
sample programs, or begin building your own.

18 RabbitCore RCM4000
3.2.1 Use of NAND Flash (RCM4000 only)
The following sample programs can be found in the SAMPLES\RCM4000\NANDFlash folder.
•NFLASH_DUMP.c—This program is a utility for dumping the nonerased contents of a
NAND flash chip to the Dynamic C STDIO window, and the contents may be redi-
rected to a serial port.
When the sample program starts running, it attempts to communicate with the user-
selected NAND flash chip. If this communication is successful and the main page size
is acceptable, the nonerased page contents (non 0xFF) from the NAND flash page are
dumped to the Dynamic C STDIO win.for inspection.
Note that an error message might appear when the first 32 pages (0x20 pages) are
“dumped.” You may ignore the error message.
•NFLASH_INSPECT.c—This program is a utility for inspecting the contents of a
NAND flash chip. When the sample program starts running, it attempts to communi-
cate with the NAND flash chip selected by the user. Once a NAND flash chip is found,
the user can execute various commands to print out the contents of a specified page,
clear (set to zero) all the bytes in a specified page, erase (set to FF), or write to specified
pages.
CAUTION: When you run this sample program, enabling the #define
NFLASH_CANERASEBADBLOCKS macro makes it possible to write to bad blocks.
•NFLASH_LOG.c—This program runs a simple Web server and stores a log of hits in
the NAND flash.
This log can be viewed and cleared from a browser by connecting the RJ-45 jack on the
RCM4000 to your PC as described in Section 6.1. The sidebar on the next page
explains how to set up your PC or notebook to view this log.

User’s Manual 19
As long as you have not modified the TCPCONFIG 1 macro in the sample program,
enter the following server address in your Web browser to bring up the Web page
served by the sample program.
http://10.10.6.100
Otherwise use the TCP/IP settings you entered in the TCP_CONFIG.LIB library.
This sample program does not exhibit ideal behavior in its method of writing to the
NAND flash. However, the inefficiency attributable to the small amount of data written
in each append operation is offset somewhat by the expected relative infrequency of
these writes, and by the sample program's method of “walking” through the flash
blocks when appending data as well as when a log is cleared.
•NFLASH_ERASE.c—This program is a utility to erase all the good blocks on a NAND
flash chip. When the program starts running, it attempts to establish communication
with the NAND flash chip selected by the user. If the communication is successful, the
progress in erasing the blocks is displayed in the Dynamic C STDIO window as the
blocks are erased.
Follow these instructions to set up your PC or notebook. Check with your administra-
tor if you are unable to change the settings as described here since you may need
administrator privileges. The instructions are specifically for Windows 2000, but the
interface is similar for other versions of Windows.
TIP: If you are using a PC that is already on a network, you will disconnect the PC
from that network to run these sample programs. Write down the existing settings
before changing them to facilitate restoring them when you are finished with the
sample programs and reconnect your PC to the network.
1. Go to the control panel (Start > Settings > Control Panel), and then double-click
the Network icon.
2. Select the network interface card used for the Ethernet interface you intend to use
(e.g., TCP/IP Xircom Credit Card Network Adapter) and click on the “Proper-
ties” button. Depending on which version of Windows your PC is running, you may
have to select the “Local Area Connection” first, and then click on the “Properties”
button to bring up the Ethernet interface dialog. Then “Configure” your interface
card for a “10Base-T Half-Duplex” or an “Auto-Negotiation” connection on the
“Advanced” tab.
NOTE: Your network interface card will likely have a different name.
3. Now select the IP Address tab, and check Specify an IP Address, or select TCP/IP
and click on “Properties” to assign an IP address to your computer (this will disable
“obtain an IP address automatically”):
IP Address : 10.10.6.101
Netmask : 255.255.255.0
Default gateway : 10.10.6.1
4. Click <OK> or <Close> to exit the various dialog boxes.

20 RabbitCore RCM4000
3.2.2 Serial Communication
The following sample programs are found in the SAMPLES\RCM4000\SERIAL folder.
•FLOWCONTROL.C—This program demonstrates how to configure Serial Port D for
CTS/RTS with serial data coming from Serial Port C (TxC) at 115,200 bps. The serial
data received are displayed in the STDIO window.
To set up the Prototyping Board, you will need to tie TxD and RxD
together on the RS-232 header at J4, and you will also tie TxC and
RxC together using the jumpers supplied in the Development Kit as
shown in the diagram.
A repeating triangular pattern should print out in the STDIO window.
The program will periodically switch flow control on or off to demonstrate the effect of
no flow control.
If you have two Prototyping Boards with modules, run this sample program on the
sending board, then disconnect the programming cable and reset the sending board so
that the module is operating in the Run mode. Connect TxC, TxD, and GND on the
sending board to RxC, RxD, and GND on the other board, then, with the programming
cable attached to the other module, run the sample program.
•PARITY.C—This program demonstrates the use of parity modes by
repeatedly sending byte values 0–127 from Serial Port C to Serial Port D.
The program will switch between generating parity or not on Serial
Port C. Serial Port D will always be checking parity, so parity errors
should occur during every other sequence.
To set up the Prototyping Board, you will need to tie TxC and RxD together on the
RS-232 header at J4 using one of the jumpers supplied in the Development Kit as
shown in the diagram.
The Dynamic C STDIO window will display the error sequence.
•SIMPLE3WIRE.C—This program demonstrates basic RS-232 serial
communication. Lower case characters are sent by TxC, and are
received by RxD. The characters are converted to upper case and are
sent out by TxD, are received by RxC, and are displayed in the
Dynamic C STDIO window.
To set up the Prototyping Board, you will need to tie TxD and RxC together on the
RS-232 header at J4, and you will also tie RxD and TxC together using the jumpers
supplied in the Development Kit as shown in the diagram.
J4
RxC TxC
GND
TxD RxD
J4
RxC
RxD GND
TxD
TxC
J4
RxC TxC
GND
TxD RxD

User’s Manual 21
•SIMPLE5WIRE.C—This program demonstrates 5-wire RS-232 serial communication
with flow control on Serial Port D and data flow on Serial Port C.
To set up the Prototyping Board, you will need to tie TxD and RxD
together on the RS-232 header at J4, and you will also tie TxC and
RxC together using the jumpers supplied in the Development Kit as
shown in the diagram.
Once you have compiled and run this program, you can test flow con-
trol by disconnecting TxD from RxD while the program is running. Characters will no
longer appear in the STDIO window, and will display again once TxD is connected
back to RxD.
If you have two Prototyping Boards with modules, run this sample program on the
sending board, then disconnect the programming cable and reset the sending board so
that the module is operating in the Run mode. Connect TxC, TxD, and GND on the
sending board to RxC, RxD, and GND on the other board, then, with the programming
cable attached to the other module, run the sample program. Once you have compiled
and run this program, you can test flow control by disconnecting TxD from RxD as
before while the program is running.
•SWITCHCHAR.C—This program demonstrates transmitting and then receiving an
ASCII string on Serial Ports C and D. It also displays the serial data received from both
ports in the STDIO window.
To set up the Prototyping Board, you will need to tie TxD and RxC
together on the RS-232 header at J4, and you will also tie RxD and
TxC together using the jumpers supplied in the Development Kit as
shown in the diagram.
Once you have compiled and run this program, press and release
switches S2 and S3 on the Prototyping Board. The data sent between the serial ports
will be displayed in the STDIO window.
J4
RxC TxC
GND
TxD RxD
J4
RxC TxC
GND
TxD RxD

22 RabbitCore RCM4000
3.2.3 A/D Converter Inputs (RCM4000 only)
The following sample programs are found in the SAMPLES\RCM4000\ADC folder.
•AD_CAL_CHAN.C—Demonstrates how to recalibrate one single-ended analog input
channel with one gain using two known voltages to generate the calibration constants
for that channel. The constants will be rewritten into the user block data area.
Connect a positive voltage to an analog input channel on the Prototyping Board, and
connect the ground to GND. Use a voltmeter to measure the voltage, and follow the instruc-
tions in the Dynamic C STDIO window. Remember that analog input LN7 on the Prototyping
Board is used with the thermistor and should not be used with this sample program.
NOTE: The above sample program will overwrite any existing calibration constants.
•AD_RDVOLT_ALL.C—Demonstrates how to read all single-ended A/D input channels
using previously defined calibration constants. Coefficients are read from the simulated
EEPROM in the flash memory to compute equivalent voltages, and cannot be run in
RAM.
Compile and run this sample program once you have connected a positive voltage from
0–20 V DC to an analog input (except LN7) on the Prototyping Board, and ground to
GND. Follow the prompts in the Dynamic C STDIO window. Computed raw data and
equivalent voltages will be displayed.
•AD_SAMPLE.C—Demonstrates how to how to use a low level driver on single-ended
inputs. The program will continuously display the voltage (averaged over 10 samples)
that is present on the A/D converter channels (except LN7). Coefficients are read from
the simulated EEPROM in the flash memory to compute equivalent voltages, so the
sample program cannot be run in RAM.
Compile and run this sample program once you have connected a positive voltage from
0–20 V DC to an analog input (except LN7) on the Prototyping Board, and ground to
GND. Follow the prompts in the Dynamic C STDIO window. Computed raw data and
equivalent voltages will be displayed. If you attach a voltmeter between the analog
input and ground, you will be able to observe that the voltage in the Dynamic C STDIO
window tracks the voltage applied to the analog input as you vary it.
•THERMISTOR.C—Demonstrates how to use analog input LN7 to calculate temperature
for display to the STDIO window. This sample program assumes that the thermistor is
the one included in the Development Kit whose values for beta, series resistance, and
resistance at standard temperature are given in the part specification.
Install the thermistor at location JP25 on the Prototyping Board before running this
sample program.
3.2.4 Real-Time Clock
If you plan to use the real-time clock functionality in your application, you will need to set
the real-time clock. Set the real-time clock using the SETRTCKB.C sample program from
the Dynamic C SAMPLES\RTCLOCK folder, using the onscreen prompts. The
RTC_TEST.C sample program in the Dynamic C SAMPLES\RTCLOCK folder provides
additional examples of how to read and set the real-time clock.

User’s Manual 23
4. HARDWARE REFERENCE
Chapter 4 describes the hardware components and principal hardware
subsystems of the RCM4000. Appendix A, “RCM4000 Specifica-
tions,” provides complete physical and electrical specifications.
Figure 5 shows the Rabbit-based subsystems designed into the RCM4000.
Figure 5. RCM4000 Subsystems
32 kHz
osc
RabbitCore Module
RABBIT ®
4000
CMOS-level signals
RS-232, RS-485
serial communication
drivers on motherboard
Customer-specific
applications
Level
converter
Ethernet
44.2 MHz
osc
A/D Converter
SRAM
Program
Flash
NAND
Flash

24 RabbitCore RCM4000
4.1 RCM4000 Digital Inputs and Outputs
Figure 6 shows the RCM4000 pinouts for header J3.
Figure 6. RCM4000 Pinout
Headers J3 is a standard 2 × 25 IDC header with a nominal 1.27 mm pitch.
Note: These pinouts are as seen on
the Bottom Side of the module.
+3.3 V_IN
/RESET_OUT
/IOWR
VBAT_EXT
PA1
PA3
PA5
PA7
PB1
PB3
PB5
PB7
PC1
PC3
PC5
PC7
PE1
PE3
PE5/SMODE0
PE7/STATUS
LN1
LN3
LN5
LN7
n.c./VREF
GND
/IORD
/RESET_IN
PA0
PA2
PA4
PA6
PB0
PB2
PB4
PB6
PC0
PC2
PC4
PC6
PE0
PE2
PE4
PE6/SMODE1
LN0
LN2
LN4
LN6
CONVERT
GND
J3
n.c. = not connected

User’s Manual 25
Figure 7 shows the use of the Rabbit 3000 microprocessor ports in the RCM4000 modules.
Figure 7. Use of Rabbit 4000 Ports
The ports on the Rabbit 4000 microprocessor used in the RCM4000 are configurable, and
so the factory defaults can be reconfigured. Table 2 lists the Rabbit 4000 factory defaults
and the alternate configurations.
R
ABBIT®
4000
Port A Port B Port D
Port E
PA0PA7 PB2PB7
PE0PE7
PD0PD7
/RESET_OUT,
/IOWR,
STATUS
SMODE0
SMODE1
Watchdog
11 Timers
Clock Doubler
Slave Port
Real-Time Clock
RAM
Backup Battery
Support
Flash
Misc. I/O
/RES_IN
/IORD
PC4*
PC5*
Port C
(Serial Ports C & D)
Programming
Port
(Serial Port A)
A/D Converter
(Serial Port B)
PB1, PC6
PC7, /RES
PC0, PC2
PC1, PC3
Serial Ports E & F
PC4 and PC5 are
not available on
RCM4100 module.
*

26 RabbitCore RCM4000
Table 2. RCM4000 Pinout Configurations
Pin Pin Name Default Use Alternate Use Notes
1+3.3 V_IN
2GND
3/RES_OUT Reset output Reset input Reset output from Reset
Generator
4/IORD Input External read strobe
5/IOWR Output External write strobe
6/RESET_IN Input Input to Reset Generator
7VBAT_EXT Battery input
8–15 PA[0:7] Input/Output
Slave port data bus
(SD7–SD1)
External I/O data bus
(ID7–ID1)
16 PB0 Input/Output SCLKB
External I/O Address IA6
CLKB (used by RCM4000
A/D converter)
17 PB1 Input/Output SCLKA
External I/O Address IA7 Programming port CLKA
18 PB2 Input/Output /SWR
External I/O Address IA0
19 PB3 Input/Output /SRD
External I/O Address IA1
20 PB4 Input/Output SA0
External I/O Address IA2
21 PB5 Input/Output SA1
External I/O Address IA3
22 PB6 Input/Output /SCS
External I/O Address IA4
23 PB7 Input/Output /SLAVATN
External I/O Address IA5

User’s Manual 27
24 PC0 Input/Output
TXD
I/O Strobe I0
Timer C0
TCLKF
Serial Port D
25 PC1 Input/Output
RXD/TXD
I/O Strobe I1
Timer C1
RCLKF
Input Capture
26 PC2 Input/Output
TXC/TXF
I/O Strobe I2
Timer C2
Serial Port C
27 PC3 Input/Output
RXC/TXC/RXF
I/O Strobe I3
Timer C3
SCLKD
Input Capture
28 PC4 Input/Output
TXB
I/O Strobe I4
PWM0
TCLKE Serial Port B (used by
RCM4000 A/D converter)
29 PC5 Input/Output
RXB/TXB
I/O Strobe I5
PWM1
RCLKE
Input Capture
30 PC6 Input/Output
TXA/TXE
I/O Strobe I6
PWM2
Programming port
31 PC7 Input/Output
RXA/TXA/RXE
I/O Strobe I7
PWM3
SCLKC
Input Capture
32 PE0 Input/Output
I/O Strobe I0
A20
Timer C0
SCLKD/TCLKF
INT0
QRD1B
Table 2. RCM4000 Pinout Configurations (continued)
Pin Pin Name Default Use Alternate Use Notes

28 RabbitCore RCM4000
33 PE1 Input/Output
I/O Strobe I1
A21
Timer C1
RXD/RCLKF
INT1
QRD1A
Input Capture
34 PE2 Input/Output
I/O Strobe I2
A22
Timer C2
TXF/SCLKC
DREQ0
QRD2B
35 PE3 Input/Output
I/O Strobe I3
A23
Timer C3
RXC/RXF/SCLKD
DREQ1
QRD2A
Input Capture
36 PE4 Input/Output
I/O Strobe I4
/A0
INT0
PWM0
TCLKE
37 PE5/SMODE0 Input/Output
I/O Strobe I5
INT1
PWM1
RXB/RCLKE
Input Capture
SMODE0 is the default
configuration
38 PE6/SMODE1 Input/Output
I/O Strobe I6
PWM2
TXE
DREQ0
SMODE1 is the default
configuration
39 PE7/STATUS Input/Output
I/O Strobe I7
PWM3
RXA/RXE/SCLKC
DREQ1
Input Capture
STATUS is the default
configuration
Table 2. RCM4000 Pinout Configurations (continued)
Pin Pin Name Default Use Alternate Use Notes

User’s Manual 29
4.1.1 Memory I/O Interface
The Rabbit 4000 address lines (A0–A19) and all the data lines (D0–D7) are routed inter-
nally to the onboard flash memory and SRAM chips. I/0 write (/IOWR) and I/0 read
(/IORD) are available for interfacing to external devices.
Parallel Port A can also be used as an external I/O data bus to isolate external I/O from the
main data bus. Parallel Port B pins PB2–PB7 can also be used as an auxiliary address bus.
When using the auxiliary I/O bus for any reason, you must add the following line at the
beginning of your program.
#define PORTA_AUX_IO // required to enable auxiliary I/O bus
Selected pins on Parallel Ports D and E as specified in Table 2 may be used for input
capture, quadrature decoder, DMA, and pulse-width modulator purposes.
4.1.2 Other Inputs and Outputs
The status and the two SMODE pins, SMODE0 and SMODE1, can be brought out to
header J3 instead of PE5–PE7 as explained in Appendix A.6.
/RESET_IN is normally associated with the programming port, but may be used as an
external input to reset the Rabbit 4000 microprocessor and the RCM4000 memory.
/RESET_OUT is an output from the reset circuitry that can be used to reset other
peripheral devices.
40–47 LN[0:7] Analog Input A/D converter
(RCM4000 only)
48 CONVERT Analog Input
49 VREF Analog reference
voltage
1.15 V/2.048 V/2.500 V
on-chip ref. voltage
(RCM4000 only)
50 GND Ground Analog ground
Table 2. RCM4000 Pinout Configurations (continued)
Pin Pin Name Default Use Alternate Use Notes

30 RabbitCore RCM4000
4.2 Serial Communication
The RCM4000 module does not have any serial transceivers directly on the board. How-
ever, a serial interface may be incorporated on the board the RCM4000 is mounted on. For
example, the Prototyping Board has an RS-232 transceiver chip.
4.2.1 Serial Ports
There are five serial ports designated as Serial Ports A, B, C, D, and F. All five serial ports
can operate in an asynchronous mode up to the baud rate of the system clock divided by 8.
An asynchronous port can handle 7 or 8 data bits. A 9th bit address scheme, where an
additional bit is sent to mark the first byte of a message, is also supported.
Serial Port A is normally used as a programming port, but may be used either as an asyn-
chronous or as a clocked serial port once application development has been completed and
the RCM4000 is operating in the Run Mode.
Serial Port B is used by the A/D converter, and is not available for other use off the
RCM4000, but is available on the RCM4010.
Serial Ports C and D can also be operated in the clocked serial mode. In this mode, a clock
line synchronously clocks the data in or out. Either of the two communicating devices can
supply the clock.
Serial Ports F can also be configured as an SDLC/HDLC serial port. The IrDA protocol is
also supported in SDLC format by this serial port.
Table 3 summarizes the possible parallel port pins for the serial ports and their clocks.
Table 3. Rabbit 4000 Serial Port and Clock Pins
Serial Port A
TXA PC6, PC7, PD6
Serial Port D
TXD PC0, PC1
RXA PC7, PD7, PE7 RXD PC1, PD1, PE1
SCLKA PB1 SCLKD PD0, PE0, PE3, PC3
Serial Port B
TXB PC4, PC5, PD4
Serial Port F
TXF PD6, PE6, PC6
RXB PC5, PD5, PE5 RXF PD3, PE3, PC3
SCLKB PB0 RCLKF PD1, PE1, PC1
Serial Port C
TXC PC2, PC3 TCLKF PD0, PE0, PC0
RXC PC3, PD3, PE3 TCLKF PD0, PE0, PC0
SCLKC PD2, PE2, PE7, PC7
RCLKF must be selected to be on the same parallel port as TXF.

User’s Manual 31
4.2.2 Ethernet Port
Figure 8 shows the pinout for the RJ-45 Ethernet port (J2). Note that some Ethernet con-
nectors are numbered in reverse to the order used here.
Figure 8. RJ-45 Ethernet Port Pinout
Two LEDs are placed next to the RJ-45 Ethernet jack, one to indicate an Ethernet link
(LINK) and one to indicate Ethernet activity (ACT).
The RJ-45 connector is shielded to minimize EMI effects to/from the Ethernet signals.
ETHERNET
RJ-45 Plug
1. E_Tx+
2. E_Tx
3. E_Rx+
6. E_Rx
18
RJ-45 Jack

32 RabbitCore RCM4000
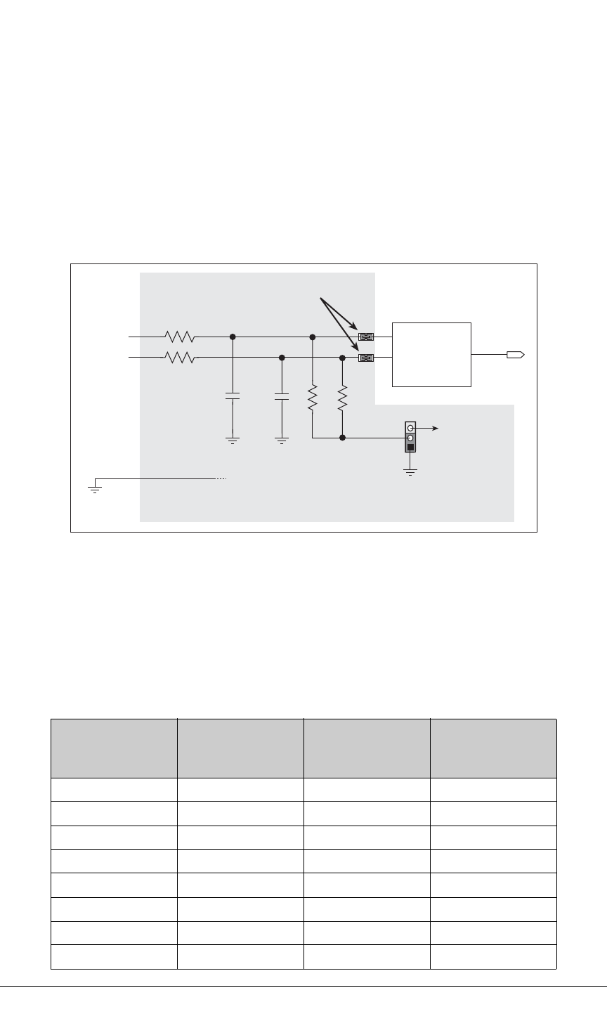
4.2.3 Programming Port
The RCM4000 is programmed via the 10-pin header labeled J1. The programming port
uses the Rabbit 4000’s Serial Port A for communication. Dynamic C uses the programming
port to download and debug programs.
Serial Port A is also used for the following operations.
•Cold-boot the Rabbit 4000 on the RCM4000 after a reset.
•Remotely download and debug a program over an Ethernet connection using the
RabbitLink EG2110.
•Fast copy designated portions of flash memory from one Rabbit-based board (the
master) to another (the slave) using the Rabbit Cloning Board.
Alternate Uses of the Programming Port
All three clocked Serial Port A signals are available as
•a synchronous serial port
•an asynchronous serial port, with the clock line usable as a general CMOS I/O pin
The programming port may also be used as a serial port via the DIAG connector on the
programming cable.
In addition to Serial Port A, the Rabbit 4000 startup-mode (SMODE0, SMODE1), status,
and reset pins are available on the programming port.
The two startup-mode pins determine what happens after a reset—the Rabbit 4000 is
either cold-booted or the program begins executing at address 0x0000.
The status pin is used by Dynamic C to determine whether a Rabbit microprocessor is
present. The status output has three different programmable functions:
1. It can be driven low on the first op code fetch cycle.
2. It can be driven low during an interrupt acknowledge cycle.
3. It can also serve as a general-purpose output once a program has been downloaded and
is running.
The reset pin is an external input that is used to reset the Rabbit 4000.
Refer to the Rabbit 4000 Microprocessor User’s Manual for more information.

User’s Manual 33
4.3 Programming Cable
The programming cable is used to connect the programming port of the RCM4000 to a PC
serial COM port. The programming cable converts the RS-232 voltage levels used by the
PC serial port to the CMOS voltage levels used by the Rabbit 4000.
When the
PROG connector on the programming cable is connected to the programming
port on the RCM4000, programs can be downloaded and debugged over the serial interface.
The DIAG connector of the programming cable may be used on header J1 of the RCM4000
with the RCM4000 operating in the Run Mode. This allows the programming port to be
used as a regular serial port.
4.3.1 Changing Between Program Mode and Run Mode
The RCM4000 is automatically in Program Mode when the PROG connector on the pro-
gramming cable is attached, and is automatically in Run Mode when no programming
cable is attached. When the Rabbit 4000 is reset, the operating mode is determined by the
status of the SMODE pins. When the programming cable’s PROG connector is attached,
the SMODE pins are pulled high, placing the Rabbit 4000 in the Program Mode. When the
programming cable’s PROG connector is not attached, the SMODE pins are pulled low,
causing the Rabbit 4000 to operate in the Run Mode.
Figure 9. Switching Between Program Mode and Run Mode
D1
R1
PWR
DS1
GND
J1
U1
C1
GND
C2
JP1
C3
D2
JP2
C4
+3.3 V
J2
R2
BT1
1
S1
RESET
RXD TXD
TXC RXC
GND
J4
UX29
RX81
RX87
CX41
RX83
RX11
CX39
UX30
UX10
UX12
UX14
UX16
RX79
CX29 CX17
RX67
UX45
RX85
GND
GND
GND
1
R24
R22
R21
R23
CX23 RX77
1
R27
R28
JP25
CX25
RX75
RX73 CX27
DS3
S3S2
DS2
J3
UX49 UX4
UX47
+5 V
GND
+3.3 V
RCM1
U2
/RST_OUT
/IOWR
VBAT
EXT
PA1
PA3
PA5
PA7
PB1
PB3
PB5
PB7
PC1
PC3
PC5
PC7
PE1
PE3
PE5
PE7
PD1
LN1
PD3
LN3
PD5
LN5
PD7
LN7
VREF
GND
/IORD
/RST_IN
PA0
PA2
PA4
PA6
PB0
PB2
PB4
PB6
PC0
PC2
PC4
PC6
PE0
PE2
PE4
PE6
PD0
LN0
PD2
LN2
PD4
LN4
PD6
LN6
CVT
AGND
JP24
JP23
C14
C12
C10
C8
C7
C9
C11
C13
R10
R8
R6
R4
R3
R5
R7
R20
R18
R16
R14
R13
R15
R17
R29
JP11
JP15
JP19
JP21
JP22
JP20
JP17
JP13
R19
R9
RX57
RX55
RX97
RX49
UX33UX31
RX89
UX3
UX37 UX42 UX41
RX63
RX65 RX61
RX59
R26
R25
Q1
C15
C19 C20
U3
C18
C17
JP16
JP6
JP5
JP12
JP4
JP3
JP14
JP8
JP7
JP18
JP9
JP10
C16
L1C6
C5
AGND
CVT
LN6IN
LN4IN
LN2IN
LN0IN
VREF
LN7IN
LN5IN
LN3IN
LN1IN
AGND
AGND
R11 R12
RX47
RX43
R34
C8
C7
C9
C12
C14
L6
L7
C15
C11
L5
L4
R20
J2
C41 R35
DS1
DS2
R37
R36
ACT LINK
C72 Y3
C71
U17
C66
R46
U18
R47
C53
C54
C52
C51
C50
C49
C47
C48
U7
C42
C43
U6
C34
C35
Y1 U5
R25
C33
R24
C20 Q1
T1
C18
L3
R7
R6
L2
C16
C13
L9
L8
R5
R4
R3
R1 R2
R8
R51
C10
U1 R9 R10
JP1
JP3
JP2
U3
C22
C23
RP2
R43
D1
R27
R28
JP4
R33 R32
R31
Y2
R48
C55
C56 C46 C45C44
U9
R30
C38
U8
C36
R26
C32
C30
C31
R29
C29
C28
C26
C27
C24
C25
J1
RESET
3-pin
power connector
J1
Colored
edge
To
PC COM port
Blue
shrink wrap
PROG
DIAG
Programming
Cable
PROG
J1
RESET RCM4000 when changing mode:
Press RESET button (if using Prototyping Board), OR
Remove, then reapply power
after removing or attaching programming cable.

34 RabbitCore RCM4000
A program “runs” in either mode, but can only be downloaded and debugged when the
RCM4000 is in the Program Mode.
Refer to the Rabbit 4000 Microprocessor User’s Manual for more information on the pro-
gramming port.
4.3.2 Standalone Operation of the RCM4000
Once the RCM4000 has been programmed successfully, remove the programming cable
from the programming connector and reset the RCM4000. The RCM4000 may be reset by
removing, then reapplying power, or by pressing the RESET button on the Prototyping
Board. The RCM4000 module may now be removed from the Prototyping Board for end-
use installation.
CAUTION: Power to the Prototyping Board or other boards should be disconnected
when removing or installing your RCM4000 module to protect against inadvertent
shorts across the pins or damage to the RCM4000 if the pins are not plugged in cor-
rectly. Do not reapply power until you have verified that the RCM4000 module is
plugged in correctly.

User’s Manual 35
4.4 A/D Converter (RCM4000 only)
The RCM4000 has an onboard ADS7870 A/D converter whose scaling and filtering are
done via the motherboard on which the RCM4000 module is mounted. The A/D converter
multiplexes converted signals from eight single-ended or four differential inputs to Serial
Port B on the Rabbit 4000.
The eight analog input pins, LN0–LN7, each have an input impedance of 6–7 MΩ,
depending on whether they are used as single-ended or differential inputs. The input signal
can range from -2 V to +2 V (differential mode) or from 0 V to +2 V (single-ended mode).
Use a resistor divider such as the one shown in Figure 10 for the analog inputs.
Figure 10. Resistor Divider Network for Analog Inputs
The R1 resistors are typically 20 kΩ to 100 kΩ, with a lower resistance leading to more
accuracy, but at the expense of a higher current draw. The R0 resistors would then be
180 kΩ to 900 kΩ for a 10:1 attenuator. The capacitor filters noise pulses on the A/D
converter input.
The actual voltage range for a signal going to the A/D converter input is also affected by
the 1, 2, 4, 5. 8, 10, 16, and 20 V/V software-programmable gains available on each channel
of the ADS7870 A/D converter. Thus, you must scale the analog signal with an attenuator
circuit and a software-programmable gain so that the actual input presented to the A/D
converter is within the range limits of the ADS7870 A/D converter chip (-2 V to + 2 V or
0 V to + 2 V).
The A/D converter chip can only accept positive voltages. With the R1 resistors connected
to ground, your analog circuit is well-suited to perform positive A/D conversions. When
the R1 resistors are tied to ground for differential measurements, both differential inputs
must be referenced to analog ground, and both inputs must be positive with respect to
analog ground.
R0
LN0
AGND
LN1 ADC
BVREF
R0
CR1
R1
C
ADC
(RCM4000)
1
3

36 RabbitCore RCM4000
If a device such as a battery is
connected across two channels
for a differential measurement,
and it is not referenced to
analog ground, then the current
from the device will flow
through both sets of attenuator
resistors as shown in Figure 11.
This will generate a negative
voltage at one of the inputs,
LN1, which will almost cer-
tainly lead to inaccurate A/D
conversions. To make such dif-
ferential measurements, connect the R1 resistors to the A/D converter’s internal reference
voltage, which is software-configurable for 1.15 V, 2.048 V, or 2.5 V. This internal reference
voltage is available on pin 49 of header J3 as VREF, and allows you to convert analog
input voltages that are negative with respect to analog ground.
NOTE: The amplifier inside the A/D converter’s internal voltage reference circuit has a
very limited output-current capability. The internal buffer can source up to 20 mA and
sink only up to 20 µA. Use a separate buffer amplifier if you need to supply any load
current.
The A/D converter’s CONVERT pin is available on pin 48 of header J3 and can be used as
a hardware means of forcing the A/D converter to start a conversion cycle. The CONVERT
signal is an edge-triggered event and has a hold time of two CCLK periods for debounce.
A conversion is started by an active (rising) edge on the CONVERT pin. The CONVERT
pin must stay low for at least two CCLK periods before going high for at least two CCLK
periods. Figure 12 shows the timing of a conversion start. The double falling arrow on
CCLK indicates the actual start of the conversion cycle.
Figure 12. Timing Diagram for Conversion Start Using CONVERT Pin
Appendix B explains the implementation examples of these features on the Prototyping
Board.
Figure 11. Current Flow from Ungrounded
or Floating Source
R5
R6
2.2 nF
R14
R13
2.2 nF
ADC
AIN0
AIN1
+
I
LN0
LN1
+
-
Device
CCLK
BUSY
CONV
Conversion starts

User’s Manual 37
4.4.1 A/D Converter Power Supply
The analog section is isolated from digital noise generated by other components by way of a
low-pass filter composed of C1, L1, and C3 on the RCM4000 as shown in Figure 13. The
+V analog power supply powers the A/D converter chip.
Figure 13. Analog Supply Circuit
+V
+3.3 V
C1
2.2 nF
C3
100 nF
L1

38 RabbitCore RCM4000
4.5 Other Hardware
4.5.1 Clock Doubler
The RCM4000 takes advantage of the Rabbit 4000 microprocessor’s internal clock doubler.
A built-in clock doubler allows half-frequency crystals to be used to reduce radiated emis-
sions. The 58.98 MHz frequency specified for the RCM4000 is generated using a
29.49 MHz crystal.
The clock doubler may be disabled if 58.98 MHz clock speeds are not required. Disabling
the Rabbit 4000 microprocessor’s internal clock doubler will reduce power consumption
and further reduce radiated emissions. The clock doubler is disabled with a simple global
macro as shown below.
4.5.2 Spectrum Spreader
The Rabbit 4000 features a spectrum spreader, which helps to mitigate EMI problems. By
default, the spectrum spreader is on automatically, but it may also be turned off or set to a
stronger setting. The means for doing so is through a simple global macro as shown below.
NOTE: Refer to the Rabbit 4000 Microprocessor User’s Manual for more information
on the spectrum-spreading setting and the maximum clock speed.
1. Select the “Defines” tab from the Dynamic C Options > Project Options menu.
2. Add the line
CLOCK_DOUBLED=0
to always disable the clock doubler.
3. Click OK to save the macro. The clock doubler will now remain off whenever you are
in the project file where you defined the macro.
1. Select the “Defines” tab from the Dynamic C Options > Project Options menu.
2. For normal spreading, add the line
ENABLE_SPREADER=1
For strong spreading, add the line
ENABLE_SPREADER=2
NOTE: The strong spectrum-spreading setting is not recommended since it may limit
the maximum clock speed or the maximum baud rate. It is unlikely that the strong set-
ting will be used in a real application.
3. Click OK to save the macro. The clock doubler will now remain off whenever you are
in the project file where you defined the macro.

User’s Manual 39
4.6 Memory
4.6.1 SRAM
RCM4000 modules have 512K of data SRAM installed at U16.
4.6.2 Flash EPROM
All RCM4000 modules also have 512K of flash EPROM installed at U3.
NOTE: Rabbit Semiconductor recommends that any customer applications should not be
constrained by the sector size of the flash EPROM since it may be necessary to change
the sector size in the future.
Writing to arbitrary flash memory addresses at run time is discouraged. Instead, define a
“user block” area to store persistent data. The functions writeUserBlock and
readUserBlock are provided for this. Refer to the Rabbit 4000 Microprocessor
Designer’s Handbook for additional information.
4.6.3 NAND Flash
The RCM4000 model has a NAND flash to store data and Web pages. The NAND flash is
particularly suitable for mass-storage applications, but is generally unsuitable for direct
program execution. The NAND flash differs from parallel NOR flash (the type of flash
memory used to store program code on Rabbit-based boards and RabbitCore modules
currently in production) in two respects. First, the NAND flash requires error-correcting
code (ECC) for reliability. Although NAND flash manufacturers do guarantee that block 0
will be error-free, most manufacturers guarantee that a new NAND flash chip will be
shipped with a relatively small percentage of errors, and will not develop more than some
maximum number or percentage of errors over its rated lifetime of up to 100,000 writes.
Second, the standard NAND flash addressing method multiplexes commands, data, and
addresses on the same I/O pins, while requiring that certain control lines must be held sta-
ble for the duration of the NAND flash access. The software function calls provided by
Rabbit Semiconductor for the NAND flash take care of the data-integrity and reliability
attributes.
Sample programs in the SAMPLES\RCM4000\NANDFlash folder illustrate the use of
the NAND flash. These sample programs are described in Section 3.2.1, “Use of NAND
Flash.”

40 RabbitCore RCM4000

User’s Manual 41
5. SOFTWARE REFERENCE
Dynamic C is an integrated development system for writing
embedded software. It runs on an IBM-compatible PC and is
designed for use with single-board computers and other devices
based on the Rabbit microprocessor. Chapter 5 describes the
libraries and function calls related to the RCM4000.
5.1 More About Dynamic C
Dynamic C has been in use worldwide since 1989. It is specially designed for program-
ming embedded systems, and features quick compile and interactive debugging. A com-
plete reference guide to Dynamic C is contained in the Dynamic C User’s Manual.
You have a choice of doing your software development in the flash memory or in the static
SRAM included on the RCM4000. The flash memory and SRAM options are selected with
the Options > Program Options > Compiler menu.
The advantage of working in RAM is to save wear on the flash memory, which is limited
to about 100,000 write cycles. The disadvantage is that the code and data might not both
fit in RAM.
NOTE: An application can be compiled directly to the battery-backed data SRAM on the
RCM4000 module, but should be run from the program execution SRAM after the
serial programming cable is disconnected. Your final code must always be stored in
flash memory for reliable operation. RCM4000 modules have a fast program execution
SRAM that is not battery-backed. Select Code and BIOS in Flash, Run in RAM from
the Dynamic C Options > Project Options > Compiler menu to store the code in
flash and copy it to the fast program execution SRAM at run-time to take advantage of
the faster clock speed. This option optimizes the performance of RCM4000 modules
running at 58.98 MHz.
NOTE: Do not depend on the flash memory sector size or type in your program logic.
The RCM4000 and Dynamic C were designed to accommodate flash devices with
various sector sizes in response to the volatility of the flash-memory market.
Developing software with Dynamic C is simple. Users can write, compile, and test C and
assembly code without leaving the Dynamic C development environment. Debugging
occurs while the application runs on the target. Alternatively, users can compile a program
to an image file for later loading. Dynamic C runs on PCs under Windows 95 and later.
Programs can be downloaded at baud rates of up to 460,800 bps after the program compiles.

42 RabbitCore RCM4000
Dynamic C has a number of standard features.
•Full-feature source and/or assembly-level debugger, no in-circuit emulator required.
•Royalty-free TCP/IP stack with source code and most common protocols.
•Hundreds of functions in source-code libraries and sample programs:
XExceptionally fast support for floating-point arithmetic and transcendental functions.
XRS-232 and RS-485 serial communication.
XAnalog and digital I/O drivers.
XI2C, SPI, GPS, file system.
XLCD display and keypad drivers.
•Powerful language extensions for cooperative or preemptive multitasking
•Loader utility program to load binary images into Z-World targets in the absence of
Dynamic C.
•Provision for customers to create their own source code libraries and augment on-line
help by creating “function description” block comments using a special format for
library functions.
•Standard debugging features:
XBreakpoints—Set breakpoints that can disable interrupts.
XSingle-stepping—Step into or over functions at a source or machine code level, µC/OS-II aware.
XCode disassembly—The disassembly window displays addresses, opcodes, mnemonics, and
machine cycle times. Switch between debugging at machine-code level and source-code level by
simply opening or closing the disassembly window.
XWatch expressions—Watch expressions are compiled when defined, so complex expressions
including function calls may be placed into watch expressions. Watch expressions can be updated
with or without stopping program execution.
XRegister window—All processor registers and flags are displayed. The contents of general registers
may be modified in the window by the user.
XStack window—shows the contents of the top of the stack.
XHex memory dump—displays the contents of memory at any address.
XSTDIO window—printf outputs to this window and keyboard input on the host PC can be
detected for debugging purposes. printf output may also be sent to a serial port or file.

User’s Manual 43
5.2 Dynamic C Function Calls
5.2.1 Digital I/O
The RCM4000 was designed to interface with other systems, and so there are no drivers
written specifically for the I/O. The general Dynamic C read and write functions allow
you to customize the parallel I/O to meet your specific needs. For example, use
WrPortI(PEDDR, &PEDDRShadow, 0x00);
to set all the Port E bits as inputs, or use
WrPortI(PEDDR, &PEDDRShadow, 0xFF);
to set all the Port E bits as outputs.
When using the auxiliary I/O bus on the Rabbit 4000 chip, add the line
#define PORTA_AUX_IO // required to enable auxiliary I/O bus
to the beginning of any programs using the auxiliary I/O bus.
The sample programs in the Dynamic C
SAMPLES/RCM4000
folder provide further
examples.
5.2.2 Serial Communication Drivers
Library files included with Dynamic C provide a full range of serial communications sup-
port. The
RS232.LIB
library provides a set of circular-buffer-based serial functions. The
PACKET.LIB
library provides packet-based serial functions where packets can be delimited
by the 9th bit, by transmission gaps, or with user-defined special characters. Both libraries
provide blocking functions, which do not return until they are finished transmitting or
receiving, and nonblocking functions, which must be called repeatedly until they are fin-
ished, allowing other functions to be performed between calls. For more information, see
the Dynamic C Function Reference Manual and Technical Note TN213, Rabbit Serial
Port Software.
5.2.3 SRAM Use
The RCM4000 module has a battery-backed data SRAM and a program-execution
SRAM. Dynamic C provides the
protected
keyword to identify variables that are to be
placed into the battery-backed SRAM. The compiler generates code that maintains two
copies of each protected variable in the battery-backed SRAM. The compiler also generates
a flag to indicate which copy of the protected variable is valid at the current time. This flag
is also stored in the battery-backed SRAM. When a protected variable is updated, the
“inactive” copy is modified, and is made “active” only when the update is 100% complete.
This assures the integrity of the data in case a reset or a power failure occurs during the
update process. At power-on the application program uses the active copy of the variable
pointed to by its associated flag.

44 RabbitCore RCM4000
The sample code below shows how a protected variable is defined and how its value can
be restored.
main() {
protected int state1, state2, state3;
...
_sysIsSoftReset(); // restore any protected variables
The
bbram
keyword may also be used instead if there is a need to store a variable in
battery-backed SRAM without affecting the performance of the application program. Data
integrity is not assured when a reset or power failure occurs during the update process.
Additional information on
bbram
and
protected
variables is available in the Dynamic C
User’s Manual.

User’s Manual 45
5.2.4 Prototyping Board Functions
The functions described in this section are for use with the Prototyping Board features.
The source code is in the Dynamic C LIB\RCM4xxx\RCM40xx.LIB library if you need
to modify it for your own board design.
NOTE: The analog input function calls are supported only by the RCM4000 model since
the RCM4010 does not have an A/D converter.
Other generic functions applicable to all devices based on Rabbit microprocessors are
described in the Dynamic C Function Reference Manual.
5.2.4.1 Board Initialization
Call this function at the beginning of your program. This function initializes Parallel Ports A through E
for use with the Prototyping Board.
Summary of Initialization
1. I/O port pins are configured for Prototyping Board operation.
2. Unused configurable I/O are set as tied outputs.
3. RS-232 is not enabled.
4. LEDs are off.
5. The slave port is disabled.
RETURN VALUE
None.
void brdInit (void);

46 RabbitCore RCM4000
5.2.4.2 Alerts
Polls the real-time clock until a timeout occurs. The RCM4000 will be in a low-power mode during this
time. Once the timeout occurs, this function call will enable the normal power source. The A/D converter
oscillator will be disabled and enabled.
PARAMETERS
timeout
is the duration of the timeout in seconds
RETURN VALUE
None.
SEE ALSO
brdInit
Polls a digital input for a set value or until a timeout occurs. The RCM4000 will be in a low-power mode
during this time. Once a timeout occurs or the correct byte is received, this function call will enable the
normal power source and exit.
PARAMETERS
dataport is the input port data register to poll (e.g., PADR).
portbit is the input port bit (0–7) to poll.
value is the value of 0 or 1 to receive.
timeout
is the duration of the timeout in seconds (enter 0 for no timeout).
RETURN VALUE
None.
void timedAlert(unsigned long timeout);
void digInAlert(int dataport, int portbit,
int value, unsigned long timeout);

User’s Manual 47
5.2.5 Analog Inputs (RCM4000 only)
Use this function to configure the A/D converter. This function will address the A/D converter in
Register Mode only, and will return an error if you try the Direct Mode. Appendix B.4.3 provides
additional addressing and command information.
unsigned int anaInConfig(unsigned int
instructionbyte, unsigned int cmd, long baud);
ADS7870 Signal ADS7870 State RCM3400 Function/State
LN0 Input AIN0
LN1 Input AIN1
LN2 Input AIN2
LN3 Input AIN3
LN4 Input AIN4
LN5 Input AIN5
LN6 Input AIN6
LN7 Input AIN7
/RESET Input Board reset device
RISE/FALL Input Pulled up for SCLK active on rising edge
PIO0 Input Pulled down
PIO1 Input Pulled down
PIO2 Input Pulled down
PIO3 Input Pulled down
CONVERT Input Pulled down when not driven
BUSY Output PE0 pulled down; logic high state converter is busy
CCLKCNTRL Input Pulled down; 0 state sets CCLK as input
CCLK Input Pulled down; external conversion clock
SCLK Input PB0; serial data transfer clock
SDI Input PC4; 3-wire mode for serial data input
SDO Output PC5; serial data output /CS driven
/CS Input BUFEN pulled up; active-low enables serial interface
BUFIN Input Driven by VREF
VREF Output Connected to BUFIN and BUFOUT
BUFOUT Output Driven by VREF

48 RabbitCore RCM4000
PARAMETERS
instructionbyte
is the instruction byte that will initiate a read or write operation at 8 or 16 bits on
the designated register address. For example,
checkid = anaInConfig(0x5F, 0, 9600); // read ID and set baud rate
cmd
are the command data that configure the registers addressed by the instruction byte. Enter 0 if you
are performing a read operation. For example,
i = anaInConfig(0x07, 0x3b, 0); // write ref/osc reg and enable
baud
is the serial clock transfer rate of 9600 to 57,600 bps.
baud
must be set the first time this function
is called. Enter 0 for this parameter thereafter, for example,
anaInConfig(0x00, 0x00, 9600); // resets device and sets baud
RETURN VALUE
0 on write operations,
data value on read operations
SEE ALSO
anaInDriver, anaIn, brdInit

User’s Manual 49
Reads the voltage of an analog input channel by serial-clocking an 8-bit command to the A/D converter
by its Direct Mode method. This function assumes that Mode1 (most significant byte first) and the A/D
converter oscillator have been enabled. See
anaInConfig()
for the setup.
The conversion begins immediately after the last data bit has been transferred. An exception error will
occur if Direct Mode bit D7 is not set.
PARAMETERS
cmd contains a gain code and a channel code as follows.
D7—1; D6–D4—Gain Code; D3–D0—Channel Code
Use the following calculation and the tables below to determine cmd:
cmd = 0x80 | (gain_code*16) + channel_code
len, the output bit length, is always 12 for 11-bit conversions
unsigned int anaInDriver(unsigned int cmd,
unsigned int len);
Gain Code Multiplier
0×1
1×2
2×4
3×5
4×8
5×10
6×16
7×20
Channel Code Differential Input
Lines Channel Code Single-Ended
Input Lines*
* Negative input is ground.
4–20 mA
Lines
0+AIN0 -AIN1 8AIN0 AIN0*
1+AIN2 -AIN3 9AIN1 AIN1*
2+AIN4 -AIN5 10 AIN2 AIN2*
3†
† Not accessible on Prototyping Board
+AIN6 -AIN7 11 AIN3 AIN3
4-AIN0 +AIN1 12 AIN4 AIN4
5-AIN2 +AIN3 13 AIN5 AIN5
6-AIN4 +AIN5 14 AIN6 AIN6
7‡
‡ Not accessible on Prototyping Board
-AIN6 +AIN7 15 AIN7 AIN7*

50 RabbitCore RCM4000
RETURN VALUE
A value corresponding to the voltage on the analog input channel:
0–2047 for 11-bit conversions (bit 12 for sign)
-1 overflow or out of range
-2 conversion incomplete, busy bit timeout
SEE ALSO
anaInConfig, anaIn, brdInit

User’s Manual 51
Reads the value of an analog input channel using the Direct Mode method of addressing the A/D
converter. Note that it takes about 1 second to ensure an internal capacitor on the A/D converter is
charged when the function is called the first time.
PARAMETERS
channel
is the channel number (0 to 7) corresponding to LN0_IN to LN7_IN
opmode
is the mode of operation:
SINGLE
—single-ended input
DIFF
—differential input
mAMP
—4–20 mA input
gaincode is the gain code of 0 to 7 (applies only to Prototyping Board):
RETURN VALUE
A value corresponding to the voltage on the analog input channel:
0–2047 for 11-bit A/D conversions (bit 12 for sign)
ADOVERFLOW
(defined macro = -4096) if overflow or out of range
ADTIMEOUT
(defined macro = -4095) if conversion is incomplete or busy-bit timeout
SEE ALSO
anaIn, anaInConfig, anaInDriver
unsigned int anaIn(unsigned int channel,
int opmode, int gaincode);
channel SINGLE DIFF mAMP
0+AIN0 +AIN0 -AIN1 +AIN0*
* Not accessible on Prototyping Board.
1+AIN1 +AIN1 -AIN0* +AIN1*
2+AIN2 +AIN2 -AIN3 +AIN2*
3+AIN3 +AIN3 -AIN2* +AIN3
4+AIN4 +AIN4 -AIN5 +AIN4
5+AIN5 +AIN5 -AIN4* +AIN5
6+AIN6 +AIN6 -AIN7* +AIN6
7+AIN7 +AIN7 -AIN6* +AIN7*
Gain Code Multiplier Voltage Range
(V)
0×1 0–22.5
1×2 0–11.25
2×4 0–5.6
3×5 0–4.5
4×8 0–2.8
5×10 0–2.25
6×16 0–1.41
7×20 0–1.126

52 RabbitCore RCM4000
Calibrates the response of the desired A/D converter channel as a linear function using the two conver-
sion points provided. Four values are calculated and placed into global tables
_adcCalibS
,
_adcCalibD
, and
adcCalibM
to be later stored into simulated EEPROM using the function
anaInEEWr()
. Each channel will have a linear constant and a voltage offset.
PARAMETERS
channel is the analog input channel number (0 to 7) corresponding to LN0_IN to LN7_IN
opmode is the mode of operation:
SINGLE—single-ended input
DIFF—differential input
mAMP—milliamp input
gaincode is the gain code of 0 to 7:
int anaInCalib(int channel, int opmode,
int gaincode, int value1, float volts1,
int value2, float volts2);
channel SINGLE DIFF mAMP
0+AIN0 +AIN0 -AIN1 +AIN0*
* Not accessible on Prototyping Board.
1+AIN1 +AIN1 -AIN0* +AIN1*
2+AIN2 +AIN2 -AIN3 +AIN2*
3+AIN3 +AIN3 -AIN2* +AIN3
4+AIN4 +AIN4 -AIN5 +AIN4
5+AIN5 +AIN5 -AIN4* +AIN5
6+AIN6 +AIN6 -AIN7* +AIN6
7+AIN7 +AIN7 -AIN6* +AIN7*
Gain Code Multiplier Voltage Range*
(V)
* Applies to Prototyping Board.
0×1 0–22.5
1×2 0–11.25
2×4 0–5.6
3×5 0–4.5
4×8 0–2.8
5×10 0–2.25
6×16 0–1.41
7×20 0–1.126

User’s Manual 53
value1 is the first A/D converter channel raw count value
volts1 is the voltage or current corresponding to the first A/D converter channel value (0 to +20 V or
4to 20 mA)
value2 is the second A/D converter channel raw count value
volts2 is the voltage or current corresponding to the first A/D converter channel value (0 to +20 V or
4to 20 mA)
RETURN VALUE
0 if successful.
-1 if not able to make calibration constants.
SEE ALSO
anaIn, anaInVolts, anaInmAmps, anaInDiff, anaInCalib, brdInit

54 RabbitCore RCM4000
Reads the state of a single-ended analog input channel and uses the previously set calibration constants to
convert it to volts.
PARAMETERS
channel is the channel number (0 to 7) corresponding to LN0_IN to LN7_IN
gaincode is the gain code of 0 to 7.
RETURN VALUE
A voltage value corresponding to the voltage on the analog input channel.
ADOVERFLOW (defined macro = -4096) if overflow or out of range.
ADTIMEOUT
(defined macro = -4095) if conversion is incomplete or busy-bit timeout.
SEE ALSO
anaInCalib, anaIn, anaInmAmps, brdInit
float anaInVolts(unsigned int channel,
unsigned int gaincode);
Channel Code Single-Ended
Input Lines*
* Negative input is ground.
Voltage Range†
(V)
† Applies to Prototyping Board.
0+AIN0 0–22.5
1+AIN1 0–22.5
2+AIN2 0–22.5
3+AIN3 0–22.5
4+AIN4 0–22.5
5+AIN5 0–22.5
6+AIN6 0–22.5
7+AIN7 0–2‡
‡ Used for thermistor in sample program.
Gain Code Multiplier Voltage Range*
(V)
* Applies to RCM3400 Prototyping Board.
0×1 0–22.5
1×2 0–11.25
2×4 0–5.6
3×5 0–4.5
4×8 0–2.8
5×10 0–2.25
6×16 0–1.41
7×20 0–1.126

User’s Manual 55
Reads the state of differential analog input channels and uses the previously set calibration constants to
convert it to volts.
PARAMETERS
channel is the analog input channel number (0 to 7) corresponding to LN0_IN to LN7_IN
gaincode is the gain code of 0 to 7.
RETURN VALUE
A voltage value corresponding to the voltage differential on the analog input channel.
ADOVERFLOW (defined macro = -4096) if overflow or out of range.
ADTIMEOUT
(defined macro = -4095) if conversion is incomplete or busy-bit timeout.
SEE ALSO
anaInCalib, anaIn, anaInmAmps, brdInit
float anaInDiff(unsigned int channel,
unsigned int gaincode);
channel DIFF Voltage Range
(V)
0+AIN0 -AIN1 -22.5 to +22.5*
* Accessible on Prototyping Board.
1+AIN1 -AIN1 —
2+AIN2 -AIN3 -22.5 to +22.5*
3+AIN3 -AIN3 —
4+AIN4 -AIN5 -22.5 to +22.5*
5+AIN5 -AIN5 —
6+AIN6 -AIN7 —
7+AIN7 -AIN7 —
Gain Code Multiplier Voltage Range*
(V)
* Applies to Prototyping Board.
0×1 -22.5 – +22.5
1×2 -11.25 – +11.25
2×4 -5.6 – +5.6
3×5 -4.5 – +4.5
4×8 -2.8 – +2.8
5×10 -2.25 – +2.25
6×16 -1.41 – +1.41
7×20 -1.126 – +1.126

56 RabbitCore RCM4000
Reads the state of an analog input channel and uses the previously set calibration constants to convert it
to current.
PARAMETERS
channel is the channel number (0–7):
RETURN VALUE
A current value between 4.00 and 20.00 mA corresponding to the current on the analog input channel.
ADOVERFLOW (defined macro = -4096) if overflow or out of range.
ADTIMEOUT
(defined macro = -4095) if conversion is incomplete or busy-bit timeout.
SEE ALSO
anaInCalib, anaIn, anaInVolts
float anaInmAmps(unsigned int channel);
Channel Code 4–20 mA
Input Lines*
* Negative input is ground.
0+AIN0
1+AIN1
2+AIN2
3+AIN3†
† Applies to Prototyping Board.
4+AIN4*
5+AIN5*
6+AIN6*
7+AIN7

User’s Manual 57
Reads the calibration constants, gain, and offset for an input based on their designated position in the
flash memory, and places them into global tables
_adcCalibS
,
_adcCalibD
, and
_adcCalibM
for
analog inputs. Depending on the flash size, the following macros can be used to identify the starting
address for these locations.
ADC_CALIB_ADDRS, address start of single-ended analog input channels
ADC_CALIB_ADDRD, address start of differential analog input channels
ADC_CALIB_ADDRM, address start of milliamp analog input channels
NOTE: This function cannot be run in RAM.
PARAMETER
channel is the analog input channel number (0 to 7) corresponding to LN0_IN to LN7_IN.
opmode is the mode of operation:
SINGLE—single-ended input line
DIFF—differential input line
mAMP—milliamp input line
root int anaInEERd(unsigned int channel,
unsigned int opmode, unsigned int gaincode);
channel SINGLE DIFF mAMP
0+AIN0 +AIN0 -AIN1 +AIN0*
* Not accessible on Prototyping Board.
1+AIN1 +AIN1 -AIN0* +AIN1*
2+AIN2 +AIN2 -AIN3 +AIN2*
3+AIN3 +AIN3 -AIN2* +AIN3
4+AIN4 +AIN4 -AIN5 +AIN4
5+AIN5 +AIN5 -AIN4* +AIN5
6+AIN6 +AIN6 -AIN7* +AIN6
7+AIN7 +AIN7 -AIN6* +AIN7*
ALLCHAN read all channels for selected opmode

58 RabbitCore RCM4000
gaincode is the gain code of 0 to 7. The gaincode parameter is ignored when channel is ALLCHAN.
RETURN VALUE
0 if successful.
-1 if address is invalid or out of range.
SEE ALSO
anaInEEWr, anaInCalib
Gain Code Voltage Range*
(V)
* Applies to Prototyping Board.
00–22.5
10–11.25
20–5.6
30–4.5
40–2.8
50–2.25
60–1.41
70–1.126

User’s Manual 59
Writes the calibration constants, gain, and offset for an input based from global tables
_adcCalibS
,
_adcCalibD
, and
_adcCalibM
to designated positions in the flash memory. Depending on the flash
size, the following macros can be used to identify the starting address for these locations.
ADC_CALIB_ADDRS, address start of single-ended analog input channels
ADC_CALIB_ADDRD, address start of differential analog input channels
ADC_CALIB_ADDRM, address start of milliamp analog input channels
NOTE: This function cannot be run in RAM.
PARAMETER
channel is the analog input channel number (0 to 7) corresponding to LN0_IN to LN7_IN.
opmode is the mode of operation:
SINGLE—single-ended input line
DIFF—differential input line
mAMP—milliamp input line
int anaInEEWr(unsigned int channel, int opmode
unsigned int gaincode);
channel SINGLE DIFF mAMP
0+AIN0 +AIN0 -AIN1 +AIN0*
* Not accessible on Prototyping Board.
1+AIN1 +AIN1 -AIN0* +AIN1*
2+AIN2 +AIN2 -AIN3 +AIN2*
3+AIN3 +AIN3 -AIN2* +AIN3
4+AIN4 +AIN4 -AIN5 +AIN4
5+AIN5 +AIN5 -AIN4* +AIN5
6+AIN6 +AIN6 -AIN7* +AIN6
7+AIN7 +AIN7 -AIN6* +AIN7*
ALLCHAN read all channels for selected opmode

60 RabbitCore RCM4000
gaincode is the gain code of 0 to 7. The gaincode parameter is ignored when channel is ALLCHAN.
RETURN VALUE
0 if successful
-1 if address is invalid or out of range.
SEE ALSO
anaInEEWr, anaInCalib
Gain Code Voltage Range*
(V)
* Applies to Prototyping Board.
00–22.5
10–11.25
20–5.6
30–4.5
40–2.8
50–2.25
60–1.41
70–1.126

User’s Manual 61
5.3 Upgrading Dynamic C
Dynamic C patches that focus on bug fixes are available from time to time. Check the Web
sites
•www.zworld.com/support/
or
•www.rabbitsemiconductor.com/support/
for the latest patches, workarounds, and bug fixes.
5.3.1 Add-On Modules
Dynamic C installations are designed for use with the board they are included with, and
are included at no charge as part of our low-cost kits. Z-World offers for purchase add-on
Dynamic C modules including the popular µC/OS-II real-time operating system, as well
as PPP, Advanced Encryption Standard (AES), FAT file system, RabbitWeb, and other
select libraries.
NOTE: Version 2.10 or later of the Dynamic C FAT file system module is required for
the RCM3365 and RCM3375 models.
Each Dynamic C add-on module has complete documentation and sample programs to
illustrate the functionality of the software calls in the module. Visit our Web site at
www.rabbit.com for further information and complete documentation for each module.
In addition to the Web-based technical support included at no extra charge, a one-year
telephone-based technical support module is also available for purchase.

62 RabbitCore RCM4000

User’s Manual 63
6. USING THE TCP/IP FEATURES
6.1 TCP/IP Connections
Programming and development can be done with the RCM4000 without connecting the
Ethernet port to a network. However, if you will be running the sample programs that use
the Ethernet capability or will be doing Ethernet-enabled development, you should connect
the RCM4000 module’s Ethernet port at this time.
Before proceeding you will need to have the following items.
•If you don’t have Ethernet access, you will need at least a 10Base-T Ethernet card
(available from your favorite computer supplier) installed in a PC.
•Two RJ-45 straight-through Ethernet cables and a hub, or an RJ-45 crossover Ethernet
cable.
Figure 14 shows how to identify the two Ethernet cables based on the wires in the trans-
parent RJ-45 connectors.
Figure 14. How to Identify Straight-Through and Crossover Ethernet Cables
Ethernet cables and a 10Base-T Ethernet hub are available from Rabbit Semiconductor in
a TCP/IP tool kit. More information is available at www.rabbit.com.
Now you should be able to make your connections.
Crossover
Cable
Straight-
Through
Cable
Same
color order
in connectors
Different
color order
in connectors

64 RabbitCore RCM4000
1. Connect the AC adapter and the serial programming cable as shown in Chapter 2, “Get-
ting Started.”
2. Ethernet Connections
There are four options for connecting the RCM4000 module to a network for develop-
ment and runtime purposes. The first two options permit total freedom of action in
selecting network addresses and use of the “network,” as no action can interfere with
other users. We recommend one of these options for initial development.
•No LAN — The simplest alternative for desktop development. Connect the RCM4000
module’s Ethernet port directly to the PC’s network interface card using an RJ-45
crossover cable. A crossover cable is a special cable that flips some connections
between the two connectors and permits direct connection of two client systems. A
standard RJ-45 network cable will not work for this purpose.
•Micro-LAN — Another simple alternative for desktop development. Use a small Eth-
ernet 10Base-T hub and connect both the PC’s network interface card and the
RCM4000 module’s Ethernet port to it using standard network cables.
The following options require more care in address selection and testing actions, as
conflicts with other users, servers and systems can occur:
•LAN — Connect the RCM4000 module’s Ethernet port to an existing LAN, preferably
one to which the development PC is already connected. You will need to obtain IP
addressing information from your network administrator.
•WAN — The RCM4000 is capable of direct connection to the Internet and other Wide
Area Networks, but exceptional care should be used with IP address settings and all
network-related programming and development. We recommend that development and
debugging be done on a local network before connecting a RabbitCore system to the
Internet.
TIP: Checking and debugging the initial setup on a micro-LAN is recommended before
connecting the system to a LAN or WAN.
The PC running Dynamic C does not need to be the PC with the Ethernet card.
3. Apply Power
Plug in the AC adapter. The RCM4000 module and Prototyping Board are now ready to
be used.

User’s Manual 65
6.2 TCP/IP Primer on IP Addresses
Obtaining IP addresses to interact over an existing, operating, network can involve a num-
ber of complications, and must usually be done with cooperation from your ISP and/or
network systems administrator. For this reason, it is suggested that the user begin instead
by using a direct connection between a PC and the RCM4000 using an Ethernet crossover
cable or a simple arrangement with a hub. (A crossover cable should not be confused with
regular straight through cables.)
In order to set up this direct connection, the user will have to use a PC without networking,
or disconnect a PC from the corporate network, or install a second Ethernet adapter and set
up a separate private network attached to the second Ethernet adapter. Disconnecting your
PC from the corporate network may be easy or nearly impossible, depending on how it is
set up. If your PC boots from the network or is dependent on the network for some or all
of its disks, then it probably should not be disconnected. If a second Ethernet adapter is
used, be aware that Windows TCP/IP will send messages to one adapter or the other,
depending on the IP address and the binding order in Microsoft products. Thus you should
have different ranges of IP addresses on your private network from those used on the cor-
porate network. If both networks service the same IP address, then Windows may send a
packet intended for your private network to the corporate network. A similar situation will
take place if you use a dial-up line to send a packet to the Internet. Windows may try to
send it via the local Ethernet network if it is also valid for that network.
The following IP addresses are set aside for local networks and are not allowed on the
Internet: 10.0.0.0 to 10.255.255.255, 172.16.0.0 to 172.31.255.255, and 192.168.0.0 to
192.168.255.255.
The RCM4000 uses a 10Base-T type of Ethernet connection, which is the most common
scheme. The RJ-45 connectors are similar to U.S. style telephone connectors, except they
are larger and have 8 contacts.
An alternative to the direct connection using a crossover cable is a direct connection using
a hub. The hub relays packets received on any port to all of the ports on the hub. Hubs are
low in cost and are readily available. The RCM4000 uses 10 Mbps Ethernet, so the hub or
Ethernet adapter can be a 10 Mbps unit or a 10/100 Mbps unit.
In a corporate setting where the Internet is brought in via a high-speed line, there are typi-
cally machines between the outside Internet and the internal network. These machines
include a combination of proxy servers and firewalls that filter and multiplex Internet traf-
fic. In the configuration below, the RCM4000 could be given a fixed address so any of the
computers on the local network would be able to contact it. It may be possible to configure
the firewall or proxy server to allow hosts on the Internet to directly contact the controller,
but it would probably be easier to place the controller directly on the external network out-
side of the firewall. This avoids some of the configuration complications by sacrificing
some security.

66 RabbitCore RCM4000
If your system administrator can give you an Ethernet cable along with its IP address, the
netmask and the gateway address, then you may be able to run the sample programs with-
out having to setup a direct connection between your computer and the RCM4000. You
will also need the IP address of the nameserver, the name or IP address of your mail
server, and your domain name for some of the sample programs.
Hub(s)
Firewall
Proxy
Server
T1 in Adapter
Ethernet Ethernet
Network
RCM4000
System
Typical Corporate Network

User’s Manual 67
6.2.1 IP Addresses Explained
IP (Internet Protocol) addresses are expressed as 4 decimal numbers separated by periods,
for example:
216.103.126.155
10.1.1.6
Each decimal number must be between 0 and 255. The total IP address is a 32-bit number
consisting of the 4 bytes expressed as shown above. A local network uses a group of adja-
cent IP addresses. There are always 2N IP addresses in a local network. The netmask (also
called subnet mask) determines how many IP addresses belong to the local network. The
netmask is also a 32-bit address expressed in the same form as the IP address. An example
netmask is:
255.255.255.0
This netmask has 8 zero bits in the least significant portion, and this means that 28
addresses are a part of the local network. Applied to the IP address above
(216.103.126.155), this netmask would indicate that the following IP addresses belong to
the local network:
216.103.126.0
216.103.126.1
216.103.126.2
etc.
216.103.126.254
216.103.126.255
The lowest and highest address are reserved for special purposes. The lowest address
(216.102.126.0) is used to identify the local network. The highest address
(216.102.126.255) is used as a broadcast address. Usually one other address is used for the
address of the gateway out of the network. This leaves 256 - 3 = 253 available IP
addresses for the example given.

68 RabbitCore RCM4000
6.2.2 How IP Addresses are Used
The actual hardware connection via an Ethernet uses Ethernet adapter addresses (also
called MAC addresses). These are 48-bit addresses and are unique for every Ethernet
adapter manufactured. In order to send a packet to another computer, given the IP address
of the other computer, it is first determined if the packet needs to be sent directly to the
other computer or to the gateway. In either case, there is an Ethernet address on the local
network to which the packet must be sent. A table is maintained to allow the protocol
driver to determine the MAC address corresponding to a particular IP address. If the table
is empty, the MAC address is determined by sending an Ethernet broadcast packet to all
devices on the local network asking the device with the desired IP address to answer with
its MAC address. In this way, the table entry can be filled in. If no device answers, then
the device is nonexistent or inoperative, and the packet cannot be sent.
Some IP address ranges are reserved for use on internal networks, and can be allocated
freely as long as no two internal hosts have the same IP address. These internal IP
addresses are not routed to the Internet, and any internal hosts using one of these reserved
IP addresses cannot communicate on the external Internet without being connected to a
host that has a valid Internet IP address. The host would either translate the data, or it
would act as a proxy.
Each RCM4000 RabbitCore module has its own unique MAC address, which consists of
the prefix 0090C2 followed by a code that is unique to each RCM4000 module. For exam-
ple, a MAC address might be 0090C2C002C0.
TIP: You can always obtain the MAC address on your module by running the sample
program DISPLAY_MAC.C from the SAMPLES\TCPIP folder.

User’s Manual 69
6.2.3 Dynamically Assigned Internet Addresses
In many instances, devices on a network do not have fixed IP addresses. This is the case
when, for example, you are assigned an IP address dynamically by your dial-up Internet
service provider (ISP) or when you have a device that provides your IP addresses using
the Dynamic Host Configuration Protocol (DHCP). The RCM4000 modules can use such
IP addresses to send and receive packets on the Internet, but you must take into account
that this IP address may only be valid for the duration of the call or for a period of time,
and could be a private IP address that is not directly accessible to others on the Internet.
These addresses can be used to perform some Internet tasks such as sending e-mail or
browsing the Web, but it is more difficult to participate in conversations that originate
elsewhere on the Internet. If you want to find out this dynamically assigned IP address,
under Windows 98 you can run the winipcfg program while you are connected and look
at the interface used to connect to the Internet.
Many networks use IP addresses that are assigned using DHCP. When your computer
comes up, and periodically after that, it requests its networking information from a DHCP
server. The DHCP server may try to give you the same address each time, but a fixed IP
address is usually not guaranteed.
If you are not concerned about accessing the RCM4000 from the Internet, you can place
the RCM4000 on the internal network using an IP address assigned either statically or
through DHCP.

70 RabbitCore RCM4000
6.3 Placing Your Device on the Network
In many corporate settings, users are isolated from the Internet by a firewall and/or a
proxy server. These devices attempt to secure the company from unauthorized network
traffic, and usually work by disallowing traffic that did not originate from inside the net-
work. If you want users on the Internet to communicate with your RCM4000, you have
several options. You can either place the RCM4000 directly on the Internet with a real
Internet address or place it behind the firewall. If you place the RCM4000 behind the fire-
wall, you need to configure the firewall to translate and forward packets from the Internet
to the RCM4000.

User’s Manual 71
6.4 Running TCP/IP Sample Programs
We have provided a number of sample programs demonstrating various uses of TCP/IP for
networking embedded systems. These programs require you to connect your PC and the
RCM4000 module together on the same network. This network can be a local private net-
work (preferred for initial experimentation and debugging), or a connection via the Internet.
User’s PC
Ethernet
crossover
cable
Direct Connection
(network of 2 computers)
Hub
Ethernet
cables
To additional
network
elements
Direct Connection Using a Hub
RCM4000
System RCM4000
System

72 RabbitCore RCM4000
6.4.1 How to Set IP Addresses in the Sample Programs
With the introduction of Dynamic C 7.30 we have taken steps to make it easier to run
many of our sample programs. You will see a TCPCONFIG macro. This macro tells
Dynamic C to select your configuration from a list of default configurations. You will
have three choices when you encounter a sample program with the TCPCONFIG macro.
1. You can replace the TCPCONFIG macro with individual MY_IP_ADDRESS, MY_NET-
MASK, MY_GATEWAY, and MY_NAMESERVER macros in each program.
2. You can leave TCPCONFIG at the usual default of 1, which will set the IP configurations
to 10.10.6.100, the netmask to 255.255.255.0, and the nameserver and gateway
to 10.10.6.1. If you would like to change the default values, for example, to use an IP
address of 10.1.1.2 for the RCM4000 module, and 10.1.1.1 for your PC, you can
edit the values in the section that directly follows the “General Configuration” com-
ment in the TCP_CONFIG.LIB library. You will find this library in the LIB\TCPIP
directory.
3. You can create a CUSTOM_CONFIG.LIB library and use a TCPCONFIG value greater
than 100. Instructions for doing this are at the beginning of the TCP_CONFIG.LIB
library in the LIB\TCPIP directory.
There are some other “standard” configurations for TCPCONFIG that let you select differ-
ent features such as DHCP. Their values are documented at the top of the TCP_CON-
FIG.LIB library in the LIB\TCPIP directory. More information is available in the
Dynamic C TCP/IP User’s Manual.

User’s Manual 73
6.4.2 How to Set Up your Computer for Direct Connect
Follow these instructions to set up your PC or notebook. Check with your administrator if
you are unable to change the settings as described here since you may need administrator
privileges. The instructions are specifically for Windows 2000, but the interface is similar
for other versions of Windows.
TIP: If you are using a PC that is already on a network, you will disconnect the PC from
that network to run these sample programs. Write down the existing settings before
changing them to facilitate restoring them when you are finished with the sample pro-
grams and reconnect your PC to the network.
1. Go to the control panel (Start > Settings > Control Panel), and then double-click the
Network icon.
2. Select the network interface card used for the Ethernet interface you intend to use (e.g.,
TCP/IP Xircom Credit Card Network Adapter) and click on the “Properties” button.
Depending on which version of Windows your PC is running, you may have to select
the “Local Area Connection” first, and then click on the “Properties” button to bring up
the Ethernet interface dialog. Then “Configure” your interface card for a “10Base-T
Half-Duplex” or an “Auto-Negotiation” connection on the “Advanced” tab.
NOTE: Your network interface card will likely have a different name.
3. Now select the IP Address tab, and check Specify an IP Address, or select TCP/IP and
click on “Properties” to assign an IP address to your computer (this will disable “obtain
an IP address automatically”):
IP Address : 10.10.6.101
Netmask : 255.255.255.0
Default gateway : 10.10.6.1
4. Click <OK> or <Close> to exit the various dialog boxes.
RCM4000
User’s PC
Ethernet
crossover
cable
IP 10.10.6.101
Netmask
255.255.255.0
Direct Connection PC to RCM4000 Module
System

74 RabbitCore RCM4000
6.5 Run the PINGME.C Sample Program
Connect the crossover cable from your computer’s Ethernet port to the RCM4000 mod-
ule’s RJ-45 Ethernet connector. Open this sample program from the SAMPLES\TCPIP\
ICMP folder, compile the program, and start it running under Dynamic C. The crossover
cable is connected from your computer’s Ethernet adapter to the RCM4000 module’s RJ-
45 Ethernet connector. When the program starts running, the green LINK light on the
RCM4000 module should be on to indicate an Ethernet connection is made. (Note: If the
LNK light does not light, you may not be using a crossover cable, or if you are using a hub
with straight-through cables perhaps the power is off on the hub.)
The next step is to ping the module from your PC. This can be done by bringing up the
MS-DOS window and running the pingme program:
ping 10.10.6.101
or by Start > Run
and typing the entry
ping 10.10.6.101
Notice that the yellow ACT light flashes on the RCM4000 module while the ping is taking
place, and indicates the transfer of data. The ping routine will ping the module four times
and write a summary message on the screen describing the operation.
6.6 Running Additional Sample Programs With Direct Connect
The following sample programs are in the Dynamic C SAMPLES\RCM4000\TCPIP\
folder.
•BROWSELED.C—This program demonstrates a basic controller running a Web page.
Two “device LEDs” are created along with two buttons to toggle them. Users can use
their Web browser to change the status of the lights. The DS2 and DS3 LEDs on the
Prototyping Board will match those on the Web page. As long as you have not modified
the TCPCONFIG 1 macro in the sample program, enter the following server address in
your Web browser to bring up the Web page served by the sample program.
http://10.10.6.100.
Otherwise use the TCP/IP settings you entered in the TCP_CONFIG.LIB library.
•PINGLED.C—This program demonstrates ICMP by pinging a remote host. It will flash
LEDs DS2 and DS3 on the Prototyping Board when a ping is sent and received.
•SMTP.C—This program demonstrates using the SMTP library to send an e-mail when
the S2 and S3 switches on the Prototyping Board are pressed. LEDs DS2 and DS3 on
the Prototyping Board will light up when e-mail is being sent.

User’s Manual 75
6.7 Where Do I Go From Here?
NOTE: If you purchased your RCM4000 through a distributor or through a Rabbit Semi-
conductor or Z-World partner, contact the distributor or partner first for technical support.
If there are any problems at this point:
•Use the Dynamic C Help menu to get further assistance with Dynamic C.
•Check the Rabbit Semiconductor/Z-World Technical Bulletin Board at
www.rabbit.com/support/bb/.
•Use the Technical Support e-mail form at www.rabbit.com/support/.
If the sample programs ran fine, you are now ready to go on.
Additional sample programs are described in the Dynamic C TCP/IP User’s Manual.
Please refer to the Dynamic C TCP/IP User’s Manual to develop your own applications.
An Introduction to TCP/IP provides background information on TCP/IP, and is available
on the CD and on Z-World’s Web site.

76 RabbitCore RCM4000

User’s Manual 77
APPENDIX A. RCM4000 SPECIFICATIONS
Appendix A provides the specifications for the RCM4000, and
describes the conformal coating.

78 RabbitCore RCM4000
A.1 Electrical and Mechanical Characteristics
Figure A-1 shows the mechanical dimensions for the RCM4000.
Figure A-1. RCM4000 Dimensions
NOTE: All measurements are in inches followed by millimeters enclosed in parentheses.
All dimensions have a manufacturing tolerance of ±0.01" (0.25 mm).
Please refer to the RCM4000
footprint diagram later in this
appendix for precise header
locations.
× 2
0.125 dia
(3.2)
R34
C8
C7
C9
C12
C14
L6
L7
C15
C11
L5
L4
R20
J2
C41 R35
DS1
DS2
R37
R36
ACT LINK
C72 Y3
C71
U17
C66
R46
U18
R47
C53
C54
C52
C51
C50
C49
C47
C48
U7
C42
C43
U6
C34
C35
Y1 U5
R25
C33
R24
C20 Q1
T1
C18
L3
R7
R6
L2
C16
C13
L9
L8
R5
R4
R3
R1 R2
R8
R51
C10
U1 R9 R10
JP1
JP3
JP2
U3
C22
C23
RP2
R43
D1
R27
R28
JP4
R33 R32
R31
Y2
R48
C55
C56 C46 C45C44
U9
R30
C38
U8
C36
R26
C32
C30
C31
R29
C29
C28
C26
C27
C24
C25
J1
0.19
(5)
0.10
(2.5)
J3
0.62
(16)
1.84
(47)
0.619
(15.7)
1.84
(47)
1.10
(28)
0.47
(12)
0.11
(2.8)
0.23
(5.8)
0.77
(20)
0.47
(12)
0.11
(2.8)
0.23
(5.8)
0.77
(20)
0.064
(1.6)
0.064
(1.6)
0.37
(9.4)
0.50
(13)
0.72
(18)
2.42
(61)
2.42
(61)

User’s Manual 79
It is recommended that you allow for an “exclusion zone” of 0.04" (1 mm) around the
RCM4000 in all directions when the RCM4000 is incorporated into an assembly that
includes other printed circuit boards. An “exclusion zone” of 0.08" (2 mm) is recom-
mended below the RCM4000 when the RCM4000 is plugged into another assembly.
Figure A-2 shows this “exclusion zone.”
Figure A-2. RCM4000 “Exclusion Zone”
J3
Exclusion
Zone
1.84
(47)
0.51
(16)
0.51
(16)
2.50
(63)
1.92
(49)
0.08
(2)
0.08
(2)
2.42
(61)

80 RabbitCore RCM4000
Table A-1 lists the electrical, mechanical, and environmental specifications for the RCM4000.
Table A-1. RCM4000 Specifications
Parameter RCM4000 RCM4010
Microprocessor Rabbit® 4000 at 58.98 MHz
Ethernet Port 10Base-T, RJ-45, 2 LEDs
SRAM 512K (16-bit)
Flash Memory (program) 512K (16-bit)
Flash Memory
(mass data storage) 32 Mbytes
(NAND flash) —
Backup Battery Connection for user-supplied backup battery
(to support RTC and data SRAM)
General Purpose I/O
19 parallel digital I/O lines:
• configurable with four layers
of alternate functions
25 parallel digital I/O lines:
• configurable with four layers
of alternate functions
Additional Inputs 2 startup mode, reset in, CONVERT 2 startup mode, reset in
Additional Outputs Status, reset out, analog VREF Status, reset out
Analog Inputs
8 channels single-ended
or 4 channels differential
Programmable gain
1, 2, 4, 5, 8, 10, 16, and 20 V/V
—
•A/D Converter
Resolution 12 bits (11 bits single-ended)
•A/D Conversion Time
(including 120 µs raw
count and Dynamic C)
180 µs
Auxiliary I/O Bus Can be configured for 8 data lines and
6 address lines (shared with parallel I/O lines), plus I/O read/write
Serial Ports
5 shared high-speed, CMOS-compatible ports:
•all 5 configurable as asynchronous (with IrDA), 4 as clocked serial (SPI),
and 1 as SDLC/HDLC
•1 asynchronous clocked serial port dedicated for programming
•1 clocked serial port dedicated for A/D converter (RCM4000)
Serial Rate Maximum asynchronous baud rate = CLK/8
Slave Interface Slave port allows the RCM4000 to be used as an intelligent peripheral device
slaved to a master processor
Real Time Clock Yes

User’s Manual 81
Timers Ten 8-bit timers (6 cascadable from the first),
one 10-bit timer with 2 match registers, and
one 16-bit timer with 4 outputs and 8 set/reset registers
Watchdog/Supervisor Yes
Pulse-Width Modulators —
2 channels:
•synchronized PWM with 10-bit
counter
•variable-phase or synchronized
PWM with 16-bit counter
Input Capture —2-channel input capture can be used
to time input signals from various
port pins
Quadrature Decoder —2-channel quadrature decoder accepts
inputs from external incremental
encoder modules
Power 3.0– 3.6 V.DC, 90 mA @ 3.3 V (preliminary, pins unloaded)
Operating Temperature 0 to +70°C
Humidity 5% to 95%, noncondensing
Connectors One 2 × 25, 1.27 mm pitch IDC signal header
One 2 × 5, 1.27 mm pitch IDC programming header
Board Size 1.84" × 2.41" × 0.77"
(47 mm × 61 mm × 20 mm)
Table A-1. RCM4000 Specifications (continued)
Parameter RCM4000 RCM4010

82 RabbitCore RCM4000
A.1.1 A/D Converter
Table A-2 shows some of the important A/D converter specifications. For more details,
refer to the ADC7870 data sheet.
Table A-2. A/D Converter Specifications
Parameter Test Conditions Typ Max
Analog Input Characteristics
Input Capacitance
Input Impedance
Common-Mode
Differential Mode
4 – 9.7 pF
6 MΩ
7 MΩ
Static Accuracy
Resolution
Single-Ended Mode
Differential Mode
Integral Linearity
Differential Linearity
11 bits
12 bits
±1 LSB
±0.5 LSB
±2.5 LSB
Dynamic Characteristics
Throughput Rate 52 ksamples/s
Voltage Reference
Accuracy
Buffer Amp Source Current
Buffer Amp Sink Current
Short-Circuit Current
Vref = 2.048 V and 2.5 V ±0.05%
20 µA
20 mA
20 mA
±0.25%

User’s Manual 83
A.1.2 Headers
The RCM4000 uses a header at J3 for physical connection to other boards. J3 is a 2 × 25
SMT header with a 1.27 mm pin spacing. J1, the programming port, is a 2 × 5 header with
a 1.27 mm pin spacing.
Figure A-3 shows the layout of another board for the RCM4000 to be plugged into. These
reference design values are relative to one of the mounting holes.
Figure A-3. User Board Footprint for RCM4000
J3
RCM4000 Series
Footprint
J1
0.050
(1.27)
0.284
(7.2)
0.334
(8.5)
0.875
(22.2)

84 RabbitCore RCM4000
A.2 Rabbit 4000 DC Characteristics
Stresses beyond those listed in Table A-3 may cause permanent damage. The ratings are
stress ratings only, and functional operation of the Rabbit 4000 chip at these or any other
conditions beyond those indicated in this section is not implied. Exposure to the absolute
maximum rating conditions for extended periods may affect the reliability of the Rabbit
4000 chip.
Table A-4 outlines the DC characteristics for the Rabbit 4000 at 3.3 V over the recom-
mended operating temperature range from TA = –40°C to +85°C, VDDIO = 3.0 V to 3.6 V.
Table A-3. Rabbit 4000 Absolute Maximum Ratings
Symbol Parameter Maximum Rating
TAOperating Temperature -40° to +85°C
TSStorage Temperature -55° to +125°C
VIH Maximum Input Voltage VDDIO + 0.3 V
(max. 3.6 V)
VDDIO Maximum Operating Voltage 3.6 V
Table A-4. 3.3 Volt DC Characteristics
Symbol Parameter Min Typ Max
VDDIO
I/O Ring Supply Voltage, 3.3 V 3.0 V 3.3 V 3.6 V
I/O Ring Supply Voltage, 1.8 V 1.65 V 1.8 V 1.90 V
VIH High-Level Input Voltage 0.7 × VDDIO VDDIO + 0.3 V
VIL Low-Level Input Voltage -0.3 V 0.3 × VDDIO
VOH High-Level Output Voltage 0.7 × VDDIO VDDIO + 0.3 V
VOL Low-Level Output Voltage -0.3 V 0.3 × VDDIO
IIO I/O Ring Current @ 29.4912 MHz,
3.3 V, 25°C 12.2 mA
IDRIVE All other I/O
(except TXD+, TXDD+, TXD-, TXDD-) 8 mA

User’s Manual 85
A.3 I/O Buffer Sourcing and Sinking Limit
Unless otherwise specified, the Rabbit I/O buffers are capable of sourcing and sinking
8 mA of current per pin at full AC switching speed. Full AC switching assumes a
29.4 MHz CPU clock with the clock doubler enabled and capacitive loading on address
and data lines of less than 70 pF per pin. The absolute maximum operating voltage on all
I/O is 3.6 V.
A.4 Bus Loading
You must pay careful attention to bus loading when designing an interface to the
RCM4000. This section provides bus loading information for external devices.
Table A-5 lists the capacitance for the various RCM4000 I/O ports.
Table A-6 lists the external capacitive bus loading for the various RCM4000 output ports.
Be sure to add the loads for the devices you are using in your custom system and verify
that they do not exceed the values in Table A-6.
Table A-7 lists the loadings for the A/D converter inputs.
Table A-5. Capacitance of Rabbit 4000 I/O Ports
I/O Ports Input
Capacitance
(pF)
Output
Capacitance
(pF)
Parallel Ports A to E 12 14
Table A-6. External Capacitive Bus Loading -40°C to +85°C
Output Port Clock Speed
(MHz) Maximum External
Capacitive Loading (pF)
All I/O lines with clock
doubler enabled 58.98 100
Table A-7. A/D Converter Inputs
Parameter Value
Input Capacitance 4–9.7 pF
Input Impedance Common-Mode 6 MΩ
Differential 7 MΩ

86 RabbitCore RCM4000
Figure A-4 shows a typical timing diagram for the Rabbit 4000 microprocessor external
I/O read and write cycles.
Figure A-4. External I/O Read and Write Cycles—No Extra Wait States
NOTE: /IOCSx can be programmed to be active low (default) or active high.
Tadr
Tadr
External I/O Read (no extra wait states)
CLK
A[15:0]
External I/O Write (no extra wait states)
CLK
A[15:0]
/IORD
valid
T1 Tw
T1 Tw T2
valid
T2
/BUFEN
/IOCSx
/IOWR
/BUFEN
D[7:0] valid
Tsetup
Thold
/CSx
/IOCSx
TCSx
TIOCSx
TIORD
TBUFEN
TCSx
TIOCSx
TIORD
TBUFEN
valid
D[7:0]
/CSx
TCSx
TIOCSx
TIOWR
TCSx
TIOCSx
TIOWR
TBUFEN TBUFEN
TDHZV TDVHZ

User’s Manual 87
Table A-8 lists the delays in gross memory access time for several values of VDDIO.
The measurements are taken at the 50% points under the following conditions.
•T = -40°C to 85°C, V = VDDIO ±10%
•Internal clock to nonloaded CLK pin delay ≤ 1 ns @ 85°C/3.0 V
The clock to address output delays are similar, and apply to the following delays.
•Tadr, the clock to address delay
•TCSx, the clock to memory chip select delay
•TIOCSx, the clock to I/O chip select delay
•TIORD, the clock to I/O read strobe delay
•TIOWR, the clock to I/O write strobe delay
•TBUFEN, the clock to I/O buffer enable delay
The data setup time delays are similar for both Tsetup and Thold.
When the spectrum spreader is enabled with the clock doubler, every other clock cycle is
shortened (sometimes lengthened) by a maximum amount given in the table above. The
shortening takes place by shortening the high part of the clock. If the doubler is not
enabled, then every clock is shortened during the low part of the clock period. The maxi-
mum shortening for a pair of clocks combined is shown in the table.
Technical Note TN227, Interfacing External I/O with Rabbit Microprocessor Designs,
contains suggestions for interfacing I/O devices to the Rabbit 4000 microprocessors.
Table A-8. Preliminary Data and Clock Delays
VDDIO
(V)
Clock to Address
Output Delay
(ns) Data Setup
Time Delay
(ns)
Worst-Case
Spectrum Spreader Delay
(ns)
30 pF 60 pF 90 pF 0.5 ns setting
no dbl / dbl 1 ns setting
no dbl / dbl 2 ns setting
no dbl / dbl
3.3 6 8 11 12.3 / 2.3 3 / 4.5 4.5 / 9
1.8 18 24 33 37 / 6.5 8 / 12 11 / 22

88 RabbitCore RCM4000
A.5 Conformal Coating
The areas around the 32 kHz real-time clock crystal oscillator have had the Dow Corning
silicone-based 1-2620 conformal coating applied. The conformally coated area is shown
in Figure A-5. The conformal coating protects these high-impedance circuits from the
effects of moisture and contaminants over time.
Figure A-5. RCM4000 Areas Receiving Conformal Coating
Any components in the conformally coated area may be replaced using standard soldering
procedures for surface-mounted components. A new conformal coating should then be
applied to offer continuing protection against the effects of moisture and contaminants.
NOTE: For more information on conformal coatings, refer to Technical Note 303, Con-
formal Coatings.
Conformally coated
area
R34
C8
C7
C9
C12
C14
L6
L7
C15
C11
L5
L4
R20
J2
C41 R35
DS1
DS2
R37
R36
ACT LINK
C72 Y3
C71
U17
C66
R46
U18
R47
C53
C54
C52
C51
C50
C49
C47
C48
U7
C42
C43
U6
C34
C35
Y1 U5
R25
C33
R24
C20 Q1
T1
C18
L3
R7
R6
L2
C16
C13
L9
L8
R5
R4
R3
R1 R2
R8
R51
C10
U1 R9 R10
JP1
JP3
JP2
U3
C22
C23
RP2
R43
D1
R27
R28
JP4
R33 R32
R31
Y2
R48
C55
C56 C46 C45C44
U9
R30
C38
U8
C36
R26
C32
C30
C31
R29
C29
C28
C26
C27
C24
C25
J1

User’s Manual 89
A.6 Jumper Configurations
Figure A-6 shows the header locations used to configure the various RCM4000 options
via jumpers.
Figure A-6. Location of RCM4000 Configurable Positions
Table A-9 lists the configuration options.
NOTE: The jumper connections are made using 0 Ω surface-mounted resistors.
Table A-9. RCM4000 Jumper Configurations
Header Description Pins Connected Factory
Default
JP1 PE6 or SMODE1 Output on J3
1–2 SMODE1 ×
2–3 PE6
JP2 PE5 or SMODE0 Output on J3
1–2 SMODE0 ×
2–3 PE5
JP3 PE7 or STATUS Output on J3
1–2 STATUS ×
2–3 PE7
JP4 Battery Backup for Real-Time
Clock
1–2 Battery Backup ×
2–3 No Battery Backup
JP4
JP1
JP2
JP3
RCM4000
Top Side

90 RabbitCore RCM4000

User’s Manual 91
APPENDIX B. PROTOTYPING BOARD
Appendix B describes the features and accessories of the Proto-
typing Board, and explains the use of the Prototyping Board to
demonstrate the RCM4000 and to build prototypes of your own
circuits. The Prototyping Board has power-supply connections
and also provides some basic I/O peripherals (RS-232, LEDs,
and switches), as well as a prototyping area for more advanced
hardware development.

92 RabbitCore RCM4000
B.1 Introduction
The Prototyping Board included in the Development Kit makes it easy to connect an
RCM4000 module to a power supply and a PC workstation for development. It also pro-
vides some basic I/O peripherals (RS-232, LEDs, and switches), as well as a prototyping
area for more advanced hardware development.
For the most basic level of evaluation and development, the Prototyping Board can be
used without modification.
As you progress to more sophisticated experimentation and hardware development,
modifications and additions can be made to the board without modifying the RCM4000
module.
The Prototyping Board is shown below in Figure B-1, with its main features identified.
Figure B-1. Prototyping Board
D1
R1
PWR
DS1
GND
J1
U1
C1
GND
C2
JP1
C3
D2
JP2
C4
+3.3 V
J2
R2
BT1
1
S1
RESET
RXD TXD
TXC RXC
GND
J4
UX29
RX81
RX87
CX41
RX83
RX11
CX39
UX30
UX10
UX12
UX14
UX16
RX79
CX29 CX17
RX67
UX45
RX85
GND
GND
GND
1
R24
R22
R21
R23
CX23 RX77
1
R27
R28
JP25
CX25
RX75
RX73 CX27
DS3
S3S2
DS2
J3
UX49 UX4
UX47
+5 V
GND
+3.3 V
RCM1
U2
/RST_OUT
/IOWR
VBAT
EXT
PA1
PA3
PA5
PA7
PB1
PB3
PB5
PB7
PC1
PC3
PC5
PC7
PE1
PE3
PE5
PE7
PD1
LN1
PD3
LN3
PD5
LN5
PD7
LN7
VREF
GND
/IORD
/RST_IN
PA0
PA2
PA4
PA6
PB0
PB2
PB4
PB6
PC0
PC2
PC4
PC6
PE0
PE2
PE4
PE6
PD0
LN0
PD2
LN2
PD4
LN4
PD6
LN6
CVT
AGND
JP24
JP23
C14
C12
C10
C8
C7
C9
C11
C13
R10
R8
R6
R4
R3
R5
R7
R20
R18
R16
R14
R13
R15
R17
R29
JP11
JP15
JP19
JP21
JP22
JP20
JP17
JP13
R19
R9
RX57
RX55
RX97
RX49
UX33UX31
RX89
UX3
UX37 UX42 UX41
RX63
RX65 RX61
RX59
R26
R25
Q1
C15
C19 C20
U3
C18
C17
JP16
JP6
JP5
JP12
JP4
JP3
JP14
JP8
JP7
JP18
JP9
JP10
C16
L1C6
C5
AGND
CVT
LN6IN
LN4IN
LN2IN
LN0IN
VREF
LN7IN
LN5IN
LN3IN
LN1IN
AGND
AGND
R11 R12
RX47
RX43
Power
LED
Reset
Switch
User
LEDs
+5 V, 3.3 V, and
GND Buses
RCM4000
Module
Extension Header
User
Switches
SMT Prototyping
Area
Current-
Measurement
Headers
Through-Hole
Prototyping Area
C53
Analog
I/O
Power
Input Backup
Battery
RS-232
Header
RCM4000
Module
Connector
SMT Prototyping
Area
RCM4000
Standoff
Mounting

User’s Manual 93
B.1.1 Prototyping Board Features
•Power Connection—A a 3-pin header is provided for connection to the power supply.
Note that the 3-pin header is symmetrical, with both outer pins connected to ground and
the center pin connected to the raw V+ input. The cable of the AC adapter provided
with the North American version of the Development Kit is terminated with a header
plug that connects to the 3-pin header in either orientation. The header plug leading to
bare leads provided for overseas customers can be connected to the 3-pin header in
either orientation.
Users providing their own power supply should ensure that it delivers 8–24 V DC at
8 W. The voltage regulators will get warm while in use.
•Regulated Power Supply—The raw DC voltage provided at the 3-pin header is
routed to a 5 V switching voltage regulator, then to a separate 3.3 V linear regulator.
The regulators provide stable power to the RCM4000 module and the Prototyping
Board.
•Power LED—The power LED lights whenever power is connected to the Prototyping
Board.
•Reset Switch—A momentary-contact, normally open switch is connected directly to the
RCM4000’s /RESET_IN pin. Pressing the switch forces a hardware reset of the system.
•I/O Switches and LEDs—Two momentary-contact, normally open switches are con-
nected to the PB4 and PB5 pins of the RCM4000 module and may be read as inputs by
sample applications.
Two LEDs are connected to the PB2 and PB3 pins of the RCM4000 module, and may
be driven as output indicators by sample applications.
•Prototyping Area—A generous prototyping area has been provided for the installation
of through-hole components. +3.3 V, +5 V, and Ground buses run around the edge of
this area. Several areas for surface-mount devices are also available. (Note that there
are SMT device pads on both top and bottom of the Prototyping Board.) Each SMT pad
is connected to a hole designed to accept a 30 AWG solid wire.
•Module Extension Header—The complete non-analog pin set of the RCM4000 mod-
ule is duplicated at header J2. Developers can solder wires directly into the appropriate
holes, or, for more flexible development, a 2 × 25 header strip with a 0.1" pitch can be
soldered into place. See Figure B-4 for the header pinouts.
•Analog Inputs Header—The complete analog pin set of the RCM4000 module is
duplicated at header J3. Developers can solder wires directly into the appropriate holes,
or, for more flexible development, a 2 × 7 header strip with a 0.1" pitch can be soldered
into place. See Figure B-4 for the header pinouts.
•RS-232—Two 3-wire or one 5-wire RS-232 serial ports are available on the Prototyp-
ing Board at header J4. A 10-pin 0.1" pitch header strip installed at J4 allows you to
connect a ribbon cable that leads to a standard DE-9 serial connector.

94 RabbitCore RCM4000
•Current Measurement Option—You may cut the trace below header JP1 on the
bottom side of the Prototyping Board and install a 1 × 2 header strip from the Develop-
ment Kit to allow you to use an ammeter across the pins to measure the current drawn
from the +5 V supply. Similarly, you may cut the trace below header JP2 on the bottom
side of the Prototyping Board and install a 1 × 2 header strip from the Development Kit
to allow you to use an ammeter across the pins to measure the current drawn from the
+3.3 V supply.
•Backup Battery—A 2032 lithium-ion battery rated at 3.0 V, 220 mA·h, provides
battery backup for the RCM4000 SRAM and real-time clock.

User’s Manual 95
B.2 Mechanical Dimensions and Layout
Figure B-2 shows the mechanical dimensions and layout for the Prototyping Board.
Figure B-2. Prototyping Board Dimensions
D1
R1
PWR
DS1
GND
J1
U1
C1
GND
C2
JP1
C3
D2
JP2
C4
+3.3 V
J2
R2
BT1
1
S1
RESET
RXD TXD
TXC RXC
GND
J4
UX29
RX81
RX87
CX41
RX83
RX11
CX39
UX30
UX10
UX12
UX14
UX16
RX79
CX29 CX17
RX67
UX45
RX85
GND
GND
GND
1
R24
R22
R21
R23
CX23 RX77
1
R27
R28
JP25
CX25
RX75
RX73 CX27
DS3
S3S2
DS2
J3
UX49 UX4
UX47
+5 V
GND
+3.3 V
RCM1
U2
/RST_OUT
/IOWR
VBAT
EXT
PA1
PA3
PA5
PA7
PB1
PB3
PB5
PB7
PC1
PC3
PC5
PC7
PE1
PE3
PE5
PE7
PD1
LN1
PD3
LN3
PD5
LN5
PD7
LN7
VREF
GND
/IORD
/RST_IN
PA0
PA2
PA4
PA6
PB0
PB2
PB4
PB6
PC0
PC2
PC4
PC6
PE0
PE2
PE4
PE6
PD0
LN0
PD2
LN2
PD4
LN4
PD6
LN6
CVT
AGND
JP24
JP23
C14
C12
C10
C8
C7
C9
C11
C13
R10
R8
R6
R4
R3
R5
R7
R20
R18
R16
R14
R13
R15
R17
R29
JP11
JP15
JP19
JP21
JP22
JP20
JP17
JP13
R19
R9
RX57
RX55
RX97
RX49
UX33UX31
RX89
UX3
UX37 UX42 UX41
RX63
RX65 RX61
RX59
R26
R25
Q1
C15
C19 C20
U3
C18
C17
JP16
JP6
JP5
JP12
JP4
JP3
JP14
JP8
JP7
JP18
JP9
JP10
C16
L1C6
C5
AGND
CVT
LN6IN
LN4IN
LN2IN
LN0IN
VREF
LN7IN
LN5IN
LN3IN
LN1IN
AGND
AGND
R11 R12
RX47
RX43
0.24
(6)
3.80
(97)
0.15
(3.8)
0.15
(3.8)
3.485
(88.5)
0.165
(4.2)
0.15
(3.8)
0.15
(3.8)
3.80
(97)
0.19
(4.8)
0.36
(9.1)
3.10
(78.8)
2.735
(69.5)
1.935
(49.1)

96 RabbitCore RCM4000
Table B-1 lists the electrical, mechanical, and environmental specifications for the Proto-
typing Board.
B.3 Power Supply
The RCM4000 requires a regulated 3.0 V – 3.6 V DC power source to operate. Depending
on the amount of current required by the application, different regulators can be used to
supply this voltage.
The Prototyping Board has an onboard +5 V switching power regulator from which a
+3.3 V linear regulator draws its supply. Thus both +5 V and +3.3 V are available on the
Prototyping Board.
The Prototyping Board itself is protected against reverse polarity by a Shottky diode at D2
as shown in Figure B-3.
Figure B-3. Prototyping Board Power Supply
Table B-1. Prototyping Board Specifications
Parameter Specification
Board Size 3.80" × 3.80" × 0.48" (97 mm × 97 mm × 12 mm)
Operating Temperature 0°C to +70°C
Humidity 5% to 95%, noncondensing
Input Voltage 8 V to 24 V DC
Maximum Current Draw
(including user-added circuits) 800 mA max. for +3.3 V supply,
1 A total +3.3 V and +5 V combined
Prototyping Area 1.3" × 2.0" (33 mm × 50 mm) throughhole, 0.1" spacing,
additional space for SMT components
Connectors
One 2 × 25 header socket, 1.27 mm pitch, to accept RCM4000
One 1 × 3 IDC header for power-supply connection
One 2 × 5 IDC RS-232 header, 0.1" pitch
Two unstuffed header locations for analog and RCM4000 signals
25 unstuffed 2-pin header locations for optional configurations
LINEAR POWER
REGULATOR
POWER
IN
J1
10 µF
LM1117
U1
+3.3 V
3
1
2
1
2
3DL4003
D2
47 µF 330 µF
+5 V
L1
C5
330 µH
D1
B140
SWITCHING POWER REGULATOR
DCIN
U2
LM2575
C6 C2
10 µF
C4
JP1 JP2

User’s Manual 97
B.4 Using the Prototyping Board
The Prototyping Board is actually both a demonstration board and a prototyping board. As
a demonstration board, it can be used to demonstrate the functionality of the
RCM4000
right out of the box without any modifications to either board.
The Prototyping Board comes with the basic components necessary to demonstrate the
operation of the RCM4000. Two LEDs (DS2 and DS3) are connected to PB2 and PB3,
and two switches (S2 and S3) are connected to PB4 and PB5 to demonstrate the interface
to the Rabbit 4000 microprocessor. Reset switch S1 is the hardware reset for the RCM4000.
The
Prototyping Board provides the user with RCM4000 connection points brought out con-
veniently to labeled points at header J2 on the Prototyping Board. Although header J2 is
unstuffed, a 2 × 25 header is included in the bag of parts. RS-232 signals (Serial Ports C
and D)
are available on header J4. A header strip at J4 allows you to connect a ribbon cable,
and a ribbon cable to DB9 connector is included with the Development Kit.
The pinouts for
these locations are shown in Figure B-4.
Figure B-4. Prototyping Board Pinout
The analog signals are brought out to labeled points at header location J3 on the Prototyping
Board. Although header J3 is unstuffed, a 2 × 7 header can be added. Note that analog
signals are not available from the RCM4010 included in the Development Kit — only the
RCM4000 model has an A/D converter.
J4
J2
J3
+3.3 V
/RST_OUT
/IOWR
VBAT_EXT
PA1
PA3
PA5
PA7
PB1
PB3
PB5
PB7
PC1
PC3
PC5
PC7
PE1
PE3
PE5
PE7
PD1/LN1
PD3/LN3
PD5/LN5
PD7/LN7
VREF
GND
/IORD
/RST_IN
PA0
PA2
PA4
PA6
PB0
PB2
PB4
PB6
PC0
PC2
PC4
PC6
PE0
PE2
PE4
PE6
PD0/LN0
PD2/LN2
PD4/LN4
PD6/LN6
CVT
AGND
AGND
CVT
LN6IN
LN4IN
LN2IN
LN0IN
VREF
LN7IN
LN5IN
LN3IN
LN1IN
AGND
RCM4100
Signals
RS-232
Analog
Inputs
RxD
TxD
GND
RxC
TxC
J1
GND
+
GND

98 RabbitCore RCM4000
Selected signals from the Rabbit 4000 microprocessor are available on header J2 of the
Prototyping Board. The remaining ports on the Rabbit 4000 microprocessor are used for
RS-232 serial communication. Table B-2 lists the signals on header J2 and explains how
they are used on the Prototyping Board.
There is a 1.3" × 2" through-hole prototyping space available on the Prototyping Board.
The holes in the prototyping area are spaced at 0.1" (2.5 mm).
+3.3 V, +5 V, and GND traces
run along the top edge of the prototyping area for easy access.
Small to medium circuits
can be prototyped using point-
to-point wiring with 20 to 30 AWG wire between the proto-
typing area, the
+3.3 V, +5 V, and GND traces,
and the surrounding area where surface-
mount components may be installed.
Small holes are provided around the surface-mounted
components that may be installed around the prototyping area.
Table B-2. Use of Rabbit 4000 Signals on the Prototyping Board
Pin Pin Name Prototyping Board Use
1+3.3 V +3.3 V power supply
2GND
3/RST_OUT Reset output from reset generator
4/IORD External read strobe
5/IOWR External write strobe
6/RESET_IN Input to reset generator
8–15 PA0–PA7 Output, pulled high
16 PB0 CLKB (used by A/D converter RCM4000 only)
17 PB1 Programming port CLKA
18 PB2 LED DS2 (normally high/off)
19 PB3 LED DS3 (normally high/off)
20 PB4 Switch S2 (normally open/pulled up)
21 PB5 Switch S3 (normally open/pulled up)
22–23 PB6–PB7 Output, pulled high
24–25 PC0–PC1 Serial Port D (RS-232, header J4) (high)
26–27 PC2–PC3 Serial Port C (RS-232, header J4) (high)
28–29 PC4–PC5 Serial Port B (used by A/D converter RCM4000 only)
30–31 PC6–PC7 Serial Port A (programming port) (high)
32–39 PE0–PE7 Parallel I/O, Output, I0–I7
40–47 LN0–LN7 A/D converter inputs (RCM4000 only)
PD0–PD7 Output, pulled high
48 CONVERT A/D converter CONVERT input (RCM4000 only)
49 VREF A/D converter reference voltage (RCM4000 only)
50 AGND A/D converter ground (RCM4000 only)

User’s Manual 99
B.4.1 Adding Other Components
There are pads for 28-pin TSSOP devices, 16-pin SOIC devices, and 6-pin SOT devices
that can be used for surface-mount prototyping with these devices. There are also pads that
can be used for SMT resistors and capacitors in an 0805 SMT package. Each component
has every one of its pin pads connected to a hole in which a 30 AWG wire can be soldered
(standard wire wrap wire can be soldered in for point-to-point wiring on the Prototyping
Board). Because the traces are very thin, carefully determine which set of holes is con-
nected to which surface-mount pad.
B.4.2 Measuring Current Draw
The Prototyping Board has a current-measurement feature available at header locations
JP1 and JP2 for the +5 V and +3.3 V supplies respectively. To measure current, you will
have to cut the trace on the bottom side of the Prototyping Board corresponding to the
power supply or power supplies whose current draw you will be measuring. Header loca-
tions JP1 and JP2 are shown in Figure B-5. Then install a 1 × 2 header strip from the
Development Kit on the top side of the Prototyping Board at the header location(s) whose
trace(s) you cut. The header strip(s) will allow you to use an ammeter across their pins to
measure the current drawn from that supply. Once you are done measuring the current,
place a jumper across the header pins to resume normal operation.
Figure B-5. Prototyping Board Current-Measurement Option
NOTE: Once you have cut the trace below header location JP1 or JP2, you must either be
using the ammeter or have a jumper in place in order for power to be delivered to the
Prototyping Board.
A
0
Cut traces
Bottom Side
JP1
JP2
JP1 (+5 V)
or
JP2 (+3.3 V)
CURRENT
MEASUREMENT
D1
R1
PWR
DS1
GND
J1
U1
C1
GND
C2
JP1
C3
D2
JP2
L1C6
C5
JP1 JP2

100 RabbitCore RCM4000
B.4.3 Analog Features (RCM4000 only)
The Prototyping Board has typical support circuitry installed to complement the ADS7870
A/D converter on the RCM4000 module (the A/D converter is not available on the
RCM4010 module).
B.4.3.1 A/D Converter Inputs
Figure B-6 shows a pair of A/D converter input circuits. The resistors form an approx. 9:1
attenuator, and the capacitor filters noise pulses from the A/D converter input. The 10 kΩ
inline jumpers allow other configurations (see Table B-6) and provide digital isolation.
Figure B-6. A/D Converter Inputs
The A/D converter chip can make either single-ended or differential measurements
depending on the value of the opmode parameter in the software function call. Adjacent
A/D converter inputs are paired to make differential measurements. The default setup on
the Prototyping Board is to measure only positive voltages for the ranges listed in Table B-3.
Table B-3. Positive A/D Converter Input Voltage Ranges
Min. Voltage
(V)
Max. Voltage
(with prescaler)
(V)
A/D Converter
Gain mV per Tick
0.0 +22.528 111
0.0 +11.264 25.5
0.0 +5.632 42.75
0.0 +4.506 52.20
0.0 +2.816 81.375
0.0 +2.253 10 1.100
0.0 +1.408 16 0.688
0.0 +1.126 20 0.550
100 kW
LN0_IN
AGND
LN1_IN ADC
BVREF =
2.048 V
100 kW
2.2 nF
10 kW
10 kW
2.2 nF
ADC
(RCM4100)
JP23/JP24
1
3
Inline jumpers are
10 kW resistors

User’s Manual 101
Many other possible ranges are possible by physically changing the resistor values that
make up the attenuator circuit.
NOTE: Analog input LN7_IN does not have the 10 kΩ resistor installed, and so no
resistor attenuator is available, limiting its maximum input voltage to 2 V. This input is
intended to be used for a thermistor that you may install at header location JP25.
It is also possible to read a negative voltage on LN0_IN–LN5_IN by moving the 0 Ω
jumper (see Figure B-6) on header JP23 or JP24 associated with the A/D converter input
from analog ground to the reference voltage generated and buffered by the A/D converter.
Adjacent input channels are paired; moving the jumper on JP 23 changes both of the
paired channels (LN4_IN–LN5_IN), and moving the jumper on JP24 changes LN0_IN–
LN3_IN. At the present time Rabbit Semiconductor does not offer the software drivers to
work with single-ended negative voltages, but the differential mode described below may
be used to measure negative voltages.
Differential measurements require two channels. As the name differential implies, the dif-
ference in voltage between the two adjacent channels is measured rather than the differ-
ence between the input and analog ground. Voltage measurements taken in differential
mode have a resolution of 12 bits, with the 12th bit indicating whether the difference is
positive or negative.
The A/D converter chip can only accept positive voltages, as explained in Section 4.4. Both
differential inputs must be referenced to analog ground, and both inputs must be positive
with respect to analog ground. Table B-4 provides the differential voltage ranges for this
setup.
Table B-4. Differential Voltage Ranges
Min. Differential
Voltage
(V)
Max. Differential
Voltage (with
prescaler)
(V)
A/D Converter
Gain mV per Tick
0±22.528 111
0±11.264 25.5
0±5.632 42.75
0±4.506 52.20
0±2.816 81.375
0±2.253 10 1.100
0±1.408 16 0.688
0±1.126 20 0.550

102 RabbitCore RCM4000
B.4.3.2 Thermistor Input
Analog input LN7_IN on the Prototyping Board was designed specifically for use with a
thermistor at JP25 in conjunction with the THERMISTOR.C sample program, which demon-
strates how to use the analog input to measure temperature, which will be displayed in the
Dynamic C STDIO window. The sample program is targeted specifically for the thermistor
included with the Development Kit with R0 @ 25°C = 3 kΩ and β 25/85 = 3965. Be sure
to use the applicable R0 and β values for your thermistor if you use another thermistor.
Figure B-7. Prototyping Board Thermistor Input
B.4.3.3 A/D Converter Calibration
To get the best results form the A/D converter, it is necessary to calibrate each mode (single-
ended or differential) for each of its gains. It is imperative that you calibrate each of the
A/D converter inputs in the same manner as they are to be used in the application. For
example, if you will be performing floating differential measurements or differential mea-
surements using a common analog ground, then calibrate the A/D converter in the corre-
sponding manner. The calibration must be done with the JP23/JP24 selection jumpers in
the desired position (see Figure B-6). If a calibration is performed and a jumper is subse-
quently moved, the corresponding input(s) must be recalibrated. The calibration table in
software only holds calibration constants based on mode, channel, and gain. Other factors
affecting the calibration must be taken into account by calibrating using the same mode
and gain setup as in the intended use.
Sample programs are not yet available to illustrate how to read and calibrate the various
A/D inputs for the three operating modes.
Mode Read Calibrate
Single-Ended, one channel —AD_CAL_CHAN.C
Single-Ended, all channels AD_RDVOLT_ALL.C AD_CAL_ALL.C
Differential, analog ground AD_RDDIFF_CH.C AD_CALDIFF_CH.C
9
1 kW
LN7_IN
BVREF
Thermistor
JP25
J3
2.2 nF
AGND
ADC
(RCM4100)
Inline jumper is
10 kW resistor

User’s Manual 103
B.4.4 Serial Communication
The Prototyping Board allows you to access five of the serial ports from the RCM4000
module. Table B-5 summarizes the configuration options. Note that Serial Ports E and F
can be used only with the RCM3400 Prototyping Board.
Serial Ports E and F may be used as serial ports, or the corresponding pins at header loca-
tion J2 may be used as parallel ports.
Table B-5. Prototyping Board Serial Port Configurations
Serial Port Header Default Use Alternate Use
AJ2 Programming Port RS-232
BJ2 A/D Converter
(RCM4000 only) —
CJ2, J4 RS-232 —
DJ2, J4 RS-232 —
EJ2 — —
FJ2 — —

104 RabbitCore RCM4000
B.4.4.1 RS-232
RS-232 serial communication on header J4 on both Prototyping Boards is supported by an
RS-232 transceiver installed at U3. This transceiver provides the voltage output, slew rate,
and input voltage immunity required to meet the RS-232 serial communication protocol.
Basically, the chip translates the Rabbit 4000’s signals to RS-232 signal levels. Note that
the polarity is reversed in an RS-232 circuit so that a +3.3 V output becomes approxi-
mately -10 V and 0 V is output as +10 V. The RS-232 transceiver also provides the proper
line loading for reliable communication.
RS-232 can be used effectively at the RCM4000 module’s maximum baud rate for distances
of up to 15 m.
RS-232 flow control on an RS-232 port is initiated in software using the serXflowcon-
trolOn function call from RS232.LIB, where X is the serial port (C or D). The locations
of the flow control lines are specified using a set of five macros.
SERX_RTS_PORT—Data register for the parallel port that the RTS line is on (e.g., PCDR).
SERA_RTS_SHADOW—Shadow register for the RTS line's parallel port (e.g., PCDRShadow).
SERA_RTS_BIT—The bit number for the RTS line.
SERA_CTS_PORT—Data register for the parallel port that the CTS line is on (e.g., PCDRShadow).
SERA_CTS_BIT—The bit number for the CTS line.
Standard 3-wire RS-232 communication using Serial Ports C and D is illustrated in the
following sample code.
#define CINBUFSIZE 15 // set size of circular buffers in bytes
#define COUTBUFSIZE 15
#define DINBUFSIZE 15
#define DOUTBUFSIZE 15
#define MYBAUD 115200 // set baud rate
#endif
main(){
serCopen(_MYBAUD); // open Serial Ports C and D
serDopen(_MYBAUD);
serCwrFlush(); // flush their input and transmit buffers
serCrdFlush();
serDwrFlush();
serDrdFlush();
serCclose(_MYBAUD); // close Serial Ports C and D
serDclose(_MYBAUD);
}

User’s Manual 105
B.5 Prototyping Board Jumper Configurations
Figure B-8 shows the header locations used to configure the various Prototyping Board
options via jumpers.
Figure B-8. Location of Configurable Jumpers on Prototyping Board
Table B-6 lists the configuration options using either jumpers or 0 Ω surface-mount resistors.
Table B-6. RCM3400 Prototyping Board Jumper Configurations
Header Description Pins Connected Factory
Default
JP1 +5 V Current Measurement 1–2 Via trace or jumper Connected
JP2 +3.3 V Current Measurement 1–2 Via trace or jumper Connected
JP3
JP4 PC0/TxD/LED DS2
JP3
1–2 TxD on header J4 ×
JP4
1–2 PC0 to LED DS2
n.c. PC0 available on header J2
JP1
JP2
JP25
UX49
JP23
JP11
JP15
JP19
JP21
JP22
JP20
JP17
JP13
JP16
JP6
JP5
JP12
JP4
JP3
JP14
JP8
JP7
JP18
JP9
JP10
JP24

106 RabbitCore RCM4000
JP5
JP6 PC1/RxD/Switch S2
JP5
1–2 RxD on header J4 ×
JP6
1–2 PC1 to Switch S2
n.c. PC1 available on header J2
JP7
JP8 PC2/TxC/LED DS3
JP7
1–2 TxC on header J4 ×
JP6
1–2 PC2 to LED DS3
n.c. PC2 available on header J2
JP9
JP10 PC3/RxC/Switch S3
JP9
1–2 PC3 to Switch S3
JP10
1–2 RxC on header J4 ×
n.c. PC3 available on header J2
JP11 LN0 buffer/filter to RCM4000 1–2 Connected
JP12 PB2/LED DS2 1–2 Connected: PB2 to LED DS2 ×
n.c. PB2 available on header J2
JP13 LN1 buffer/filter to RCM4000 1–2 Connected
JP14 PB3/LED DS3 1–2 Connected: PB3 to LED DS3 ×
n.c. PB3 available on header J2
JP15 LN2 buffer/filter to RCM4000 1–2 Connected
JP16 PB4/Switch S2 1–2 Connected: PB4 to Switch S2 ×
n.c. PB4 available on header J2
JP17 LN3 buffer/filter to RCM4000 1–2 Connected
JP18 PB5/Switch S3 1–2 Connected: PB5 to Switch S3 ×
n.c. PB5 available on header J2
JP19 LN4 buffer/filter to RCM4000 1–2 Connected
JP20 LN5 buffer/filter to RCM4000 1–2 Connected
JP21 LN6 buffer/filter to RCM4000 1–2 Connected
JP22 LN7 buffer/filter to RCM4000 1–2 Connected
Table B-6. RCM3400 Prototyping Board Jumper Configurations (continued)
Header Description Pins Connected Factory
Default

User’s Manual 107
NOTE: Jumper connections JP3–JP10, JP12, JP14, JP16, JP18, JP23, and JP24 are made
using 0 Ω surface-mounted resistors. Jumper connections JP11, JP13, JP15, JP17, and
JP19–JP22 are made using 10 kΩ surface-mounted resistors.
JP23 LN4_IN–LN6_IN 1–2 Tied to analog ground ×
2–3 Tied to VREF
JP24 LN0_IN–LN3_IN 1–2 Tied to analog ground ×
2–3 Tied to VREF
JP25 Thermistor Location 1–2 n.c.
Table B-6. RCM3400 Prototyping Board Jumper Configurations (continued)
Header Description Pins Connected Factory
Default

108 RabbitCore RCM4000

User’s Manual 109
APPENDIX C. POWER SUPPLY
Appendix C provides information on the current requirements of
the RCM4000, and includes some background on the chip select
circuit used in power management.
C.1 Power Supplies
The RCM4000 requires a regulated 3.0 V – 3.6 V DC power source. The RabbitCore
design presumes that the voltage regulator is on the user board, and that the power is made
available to the RCM4000 board through header J2.
An RCM4000 with no loading at the outputs operating at 58.98 MHz typically draws
110 mA.
C.1.1 Battery-Backup Circuits
The RCM4000 does not have a battery, but there is provision for a customer-supplied bat-
tery to back up the data SRAM and keep the internal Rabbit 4000 real-time clock running.
Header J2, shown in Figure C-1, allows access to the external battery. This header makes
it possible to connect an external 3 V power supply. This allows the SRAM and the inter-
nal Rabbit 4000 real-time clock to retain data with the RCM4000 powered down.
Figure C-1. External Battery Connections
at Header J2
A lithium battery with a nominal voltage of 3 V and a minimum capacity of 165
mA·h
is
recommended. A lithium battery is strongly recommended because of its nearly constant
nominal voltage over most of its life.
1
8
2
7
VBAT_EXT
GND
External
Battery
J2
+3.3 V_IN

110 RabbitCore RCM4000
The drain on the battery by the RCM4000
is typically 7.5 µA when no other power is sup-
plied. If a 165 mA·h battery is used, the battery can last about 2.5 years:
The actual life in your application will depend on the current drawn by components not on
the RCM4000 and on the storage capacity of the battery. The RCM4000 does not drain the
battery while it is powered up normally.
C.1.2 Reset Generator
The RCM4000 uses a reset generator to reset the Rabbit 3000 microprocessor when the volt-
age drops below the voltage necessary for reliable operation. The reset occurs between
2.85 V and 3.00 V, typically 2.93 V. The RCM4000 has a reset output, pin 3 on header J2.
165 mA·h
7.5 µA
------------------------ 2.5 years.=

User’s Manual 111
NOTICE TO USERS
RABBIT AND Z-WORLD PRODUCTS ARE NOT AUTHORIZED FOR USE AS CRITICAL COMPO-
NENTS IN LIFE-SUPPORT DEVICES OR SYSTEMS UNLESS A SPECIFIC WRITTEN AGREEMENT
SIGNED BY A CORPORATE OFFICER OF DIGI INTERNATIONAL IS ENTERED INTO BETWEEN
THE CUSTOMER AND DIGI INTERNATIONAL.
No complex software or hardware system is perfect. Bugs are always present in a system of any size, and
microprocessor systems are subject to failure due to aging, defects, electrical upsets, and various other
causes. In order to prevent danger to life or property, it is the responsibility of the system designers, who are
our customers, to incorporate redundant protective mechanisms appropriate to the risk involved. Even with
the best practices, human error and improbable coincidences can still conspire to result in damaging or dan-
gerous system failures. Our products cannot be made perfect or near-perfect without causing them to cost so
much as to preclude any practical use, thus our products reflect our “reasonable commercial efforts.”
All Rabbit and Z-World products are functionally tested. Although our tests are comprehensive and carefully
constructed, 100% test coverage of every possible defect is not practical. Our products are specified for
operation under certain environmental and electrical conditions. Our specifications are based on analysis and
sample testing. Individual units are not usually tested under all environmental and electrical conditions. Indi-
vidual components may be specified for different environmental or electrical conditions than our assembly
containing the components. In this case we have qualified the components through analysis and testing to
operate successfully in the particular circumstances in which they are used.

112 RabbitCore RCM4000

User’s Manual 113
INDEX
A
A/D converter
inputs
differential measure-
ments ........................101
negative voltages .........101
single-ended measure-
ments ........................100
A/D converter inputs
access via Prototyping Board
..................................... 100
software
anaIn .............................. 51
anaInCalib ..................... 52
anaInConfig ................... 47
anaInDiff .......................55
anaInDriver ................... 49
anaInEERd ....................57
anaInEEWr .................... 59
anaInmAmps ................. 56
anaInVolts ..................... 54
additional information
online documentation .......... 5
alerts
software
digInAlert ...................... 46
timedAlert ..................... 46
auxiliary I/O bus ...................29
B
battery backup
battery life ....................... 110
external battery connec-
tions ............................ 109
reset generator ................. 110
use of battery-backed SRAM
....................................... 43
board initialization ................ 45
software
brdInit ............................ 45
bus loading ............................ 85
C
clock doubler ........................ 38
conformal coating ................. 88
D
Development Kits ................... 4
RCM4000 Development Kit 4
AC adapter ...................... 4
DC power supply ............ 4
Getting Started instruc-
tions .............................. 4
programming cable ......... 4
digital I/O .............................. 24
I/O buffer sourcing and sink-
ing limits ....................... 85
memory interface .............. 29
SMODE0 .................... 29, 32
SMODE1 .................... 29, 32
software ............................. 43
dimensions
Prototyping Board ............. 95
RCM4000 .......................... 78
Dynamic C .............. 5, 7, 12, 41
add-on modules ............. 7, 61
installation ....................... 7
battery-backed SRAM ...... 43
COM port .......................... 12
libraries
RCM40xx.LIB ..............45
protected variables ............ 43
sample programs ............... 16
standard features
debugging ...................... 42
telephone-based technical
support ...................... 5, 61
upgrades and patches ........ 61
USB port settings .............. 12
E
Ethernet cables ...................... 63
how to tell them apart ....... 63
Ethernet connections ....... 63, 65
10/100Base-T .................... 65
10Base-T Ethernet card .... 63
additional resources .......... 75
direct connection ............... 65
Ethernet cables .................. 65
Ethernet hub ...................... 63
IP addresses ................ 65, 67
MAC addresses ................. 68
steps .................................. 64
Ethernet port ......................... 31
pinout ................................ 31
exclusion zone ...................... 79
F
features .................................... 2
Prototyping Boards ..... 92, 93
flash memory addresses
user blocks ........................ 39
H
hardware connections
install RCM4000 on Prototyp-
ing Board ........................ 9
power supply ..................... 11
programming cable ........... 10
I
I/O buffer sourcing and sinking
limits ............................. 85
IP addresses .......................... 67
how to set in sample programs
....................................... 72
how to set PC IP address .. 73
J
jumper configurations
Prototyping Board ........... 105
JP1 (+5 V current measure-
ment) ........................ 105
JP1 (LN0 buffer/filter to
RCM4000) ............... 106

114 RabbitCore RCM4000
jumper configurations
Prototyping Board (continued)
JP12 (PB2/LED DS2) ..106
JP13 (LN1 buffer/filter to
RCM4000) ................106
JP14 (PB3/LED DS3) ..106
JP15 (LN2 buffer/filter to
RCM4000) ................106
JP16 (PB4/Switch S2) .106
JP17 (LN3 buffer/filter to
RCM4000) ................106
JP18 (PB5/Switch S2) .106
JP19 (LN4 buffer/filter to
RCM4000) ................106
JP2 (+ 3.3 V current mea-
surement) ..................105
JP20 (LN5 buffer/filter to
RCM4000) ................106
JP21 (LN6 buffer/filter to
RCM4000) ................106
JP22 (LN7 buffer/filter to
RCM4000) ................106
JP23 (analog inputs LN4–
LN6 configuration) ...107
JP24 (analog inputs LN0–
LN3 configuration) ...107
JP3–JP4 (PC0/TxD/LED
DS2) ..........................105
JP5–JP6 (PC1/RxD/
Switch S2) ................106
JP7–JP8 (PC2/TxC/
LED DS3) .................106
JP9–JP10 (PC3/RxC/
Switch S3) ................106
RCM4000 ..........................89
JP1 (PE6 or SMODE1
output on J3) ...............89
JP2 (PE5 or SMODE0
output on J3) ...............89
JP3 (PE7 or STATUS
output on J3) ...............89
JP4 (battery backup for real-
time clock) ..................89
jumper locations ............89
M
MAC addresses .....................68
O
onchip-encryption RAM
how to use ..........................17
P
pinout
Ethernet port ......................31
Prototyping Board .............97
RCM4000
alternate configurations .26
RCM4000 headers .............24
power supplies
+3.3 V ..............................109
battery backup .................109
Program Mode .......................33
switching modes ................33
programming cable
PROG connector ...............33
RCM4000 connections ......10
programming port .................32
Prototyping Board .................92
access to RCM4000 analog
inputs .............................93
adding components ............99
dimensions .........................95
expansion area ...................93
features ........................92, 93
jumper configurations .....105
jumper locations ..............105
mounting RCM4000 ............9
pinout .................................97
power supply .....................96
prototyping area ................98
specifications .....................96
use of Rabbit 3000 signals 98
R
Rabbit 4000
spectrum spreader time delays
.......................................87
Rabbit subsystems .................25
RCM4000
mounting on Prototyping
Board ...............................9
Run Mode ..............................33
switching modes ................33
S
sample programs ...................16
A/D converter inputs
AD_CAL_ALL.C ........102
AD_CAL_CHAN.C 22, 102
AD_CALDIFF_CH.C .102
AD_RDDIFF_CH.C ....102
AD_RDVOLT_ALL.C
.............................22, 102
AD_SAMPLE.C ............22
THERMISTOR.C ..22, 102
getting to know the RCM4000
CONTROLLED.C .........16
FLASHLED1.C .............16
FLASHLED2.C .............16
LOW_POWER.C ..........17
TAMPERDETECTION.C
.....................................17
TOGGLESWITCH.C ....17
how to run TCP/IP sample
programs .................71, 72
how to set IP address .........72
NAND flash
NFLASH_DUMP.c .......18
NFLASH_ERASE.c ......19
NFLASH_INSPECT.c ..18
NFLASH_LOG.C ..........18
PONG.C ............................12
real-time clock
RTC_TEST.C ................22
SETRTCKB.C ...............22
serial communication
FLOWCONTROL.C .....20
PARITY.C .....................20
SIMPLE3WIRE.C .........20
SIMPLE5WIRE.C .........21
SWITCHCHAR.C .........21
TCP/IP
BROWSELED.C ...........74
DISPLAY_MAC.C .......68
PINGLED.C ..................74
PINGME.C ....................74
SMTP.C .........................74
serial communication ............30
Prototyping Board
RS-232 .........................104
software .............................43
PACKET.LIB ................43
RS232.LIB .....................43
serial ports .............................30
Ethernet port ......................31
programming port ..............32
software ...................................5
auxiliary I/O bus ..........29, 43
I/O drivers .........................43
libraries
RCM40XX.LIB .............45
readUserBlock ...................39
sample programs ...............16
serial communication driv-
ers ..................................43
writeUserBlock .................39

User’s Manual 115
specifications ........................ 77
A/D converter chip ............ 82
bus loading ........................85
digital I/O buffer sourcing and
sinking limits ................85
dimensions ........................ 78
electrical, mechanical, and
environmental ............... 80
exclusion zone ................... 79
header footprint ................. 83
Prototyping Board .............96
Rabbit 4000 DC characteris-
tics ................................. 84
Rabbit 4000 timing dia-
gram .............................. 86
relative pin 1 locations ...... 83
spectrum spreader ................. 87
subsystems
digital inputs and outputs .. 24
switching modes ...................33
T
TCP/IP primer ....................... 65
technical support ................... 13
U
USB/serial port converter
Dynamic C settings ........... 12

116 RabbitCore RCM4000

User’s Manual 117
SCHEMATICS
090-0227 RCM4000 Schematic
www.rabbit.com/documentation/schemat/090-0227.pdf
090-0230 Prototyping Board Schematic
www.rabbit.com/documentation/schemat/090-0230.pdf
090-0128 Programming Cable Schematic
www.rabbit.com/documentation/schemat/090-0128.pdf
The schematics included with the printed manual were the latest revisions available at the
time the manual was last revised. The online versions of the manual contain links to the
latest revised schematic on the Web site. You may also use the URL information provided
above to access the latest schematics directly.
