Digital China Networks DCWL7942AP50 802.11 bgn Enterprise Access point with plastic shell and internal antenna User Manual
Digital China Networks (Beijing) Limited 802.11 bgn Enterprise Access point with plastic shell and internal antenna
Manual
7900AP series Wireless Indoor AP
Installation Manual

7900AP series Wireless Indoor AP
Installation Manual Content
1
Content
Chapter 1 Device Introduction ............................................. 1-1
Chapter 2 Preparation for Installation ................................. 2-1
2.1 Installation Precautions ................................................................. 2-1
2.2 Installation Environment Requirements ....................................... 2-1
2.3 Equipment Accessories ................................................................. 2-1
2.4 Installation Tools ............................................................................. 2-2
Chapter 3 AP Installation ...................................................... 3-1
3.1 Installation Process ........................................................................ 3-1
3.2 Checking before Installation .......................................................... 3-2
3.3 Ensure the Installation Position .................................................... 3-2
3.4 Install 7942AP(R5) and 7962AP(R5) .............................................. 3-2
3.4.1 Wall Hanging Installation ..................................................................... 3-3
3.4.2 T-keel Installation .................................................................................. 3-5
3.5 Connect AP Power .......................................................................... 3-8
3.5.1 Checking before Power ........................................................................ 3-8
3.5.2 PoE Power ............................................................................................. 3-8
3.5.3 Local Power ........................................................................................... 3-8
3.5.4 Checking after Power ........................................................................... 3-9
3.6 Connect AP to Internet ................................................................... 3-9

7900AP series Wireless Indoor AP
Installation Manual Chapter 1 Device Introduction
1-1
Chapter 1 Device Introduction
7900AP series plastic indoor wireless AP includes 7942AP(R5) and 7962AP(R5),
they adopts the built-in antenna. The figures are as below:
Fig 1-1 7942AP(R5)
Fig 1-2 7962AP(R5)
The basic configuration of 7900AP series indoor AP is as below:
Table 1-1 basic configuration
Product Model Applicable Protocols
and Features
Antenna Maximum Power
Consumption
7942AP(R5) • IEEE802.11b/g/n
• Single Radiofrequency
Built-in antenna:
•2.4G gain 4dBi
8W

7900AP series Wireless Indoor AP
Installation Manual Chapter 1 Device Introduction
1-2
7962AP(R5) • IEEE802.11a/b/g/n
• Double Radiofrequency
Built-in antenna:
• 2.4G gain 4dBi
• 5G gain 5dBi
16W
The shape size and weight of 7900AP series indoor AP is as below:
Table 1-2 the shape size and weight
Product Model
Shape Size
Weight
7942AP(R5)(W
×
D
×
H) 250
×
222
×
58mm 0.60kg
7962AP(R5)(W
×
D
×
H) 250
×
222
×
58mm 0.60kg

7900AP series Wireless Indoor AP
Installation Manual Chapter 2 Preparation for Installation
2-1
Chapter 2 Preparation for Installation
2.1 Installation Precautions
Only allow the professionals installing and disassembling the device and its annex.
Before the installation and configuration, please read the related security introduction
carefully.
Adopt the appropriate security measures to avoid the personal injury and
equipment damage.
Please put the device on the dry and flat place and ensure the anti-skid
measures.
Keep the device clean without dirt.
Do not put the device on the wet place and avoid the device touching the liquid.
Do not put the device and the installation tools in the walking area.
2.2 Installation Environment Requirements
Before the installation, please check the installation conditions of the device to make
sure that the device is in the good operating environment in a long time. Check this with
the following aspects.
The temperature and humidity environment requirements of the device are as below:
Table 2-1 The temperature and humidity index
Items Range
Standard working environment temperature (indoor) -10℃~55℃
Storage temperature -40℃~70℃
Working humidity (non-condensing) 5%~95%
2.3 Equipment Accessories
Please refer to the packing list.

7900AP series Wireless Indoor AP
Installation Manual Chapter 2 Preparation for Installation
2-2
2.4 Installation Tools
When installing 7900AP series indoor AP, the following tools may be used
(user-owned).
Horizontal
ruler
Permanent
marker
Knife Wire
stripper
Network pliers
Impact drill (1)
and some
supporting drills
Rubber
hammer
Phillips
screwdriver
Ladder

7900AP series Wireless Indoor AP
Installation Manual Chapter 3 AP Installation
3-1
Chapter 3 AP Installation
Because the installation position of 7900AP series indoor AP is high normally, the
maintenance personal cannot maintain and debug through the console port to login the
device after installation. We suggest user conducting the basic configuration according to
need before installing the AP to the appointed position.
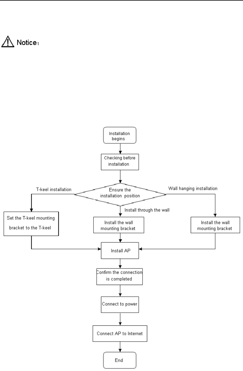
3.1 Installation Process
Fig 3-1 AP installation flow diagram

7900AP series Wireless Indoor AP
Installation Manual Chapter 3 AP Installation
3-2
3.2 Checking before Installation
Please check the following items before the AP installation:
Please power to the AP first and connect the AP to the Ethernet, then check the
LED status to make sure the AP can work normally.
Please ensure to complete the wiring in the position of AP installation.
7900AP series indoor AP supports 802.3af and 802.3at standard PoE (Power
over Ethernet) power. If user wants to get the maximum performance, user can
use the 1000M connection method.
Please record AP’s MAC address and serial number (MAC address and serial
number are on the back of the AP) first for convenient to find and use.
3.3 Ensure the Installation Position
The rules of installation position are as below:
Cut back the obstacles (such as walls) between AP and the user terminal device
as much as possible.
Make the AP’s position far away from the electrical device that can bring the RF
noise (such as the microwave).
The installation position should be hidden as much as possible to prevent
disturbing the inhabitants.
Strictly forbid to install the AP in the environment with hydrocephalus, seepage,
water-clock and condensation. And user should avoid the water flowing into the
device along the cable.
If there is outdoor cable, please check if installed the network port SPD beside the AP,
the network port SPD should be provided by user.
3.4 Install 7942AP(R5) and 7962AP(R5)
The installation methods of 7942AP(R5) and 7962AP(R5) are the same. The
following example will introduce the installation method with 7962AP(R5).
7900AP series can be installed indoor only and there are two methods supported:
Wall hanging installation
T-keel installation

7900AP series Wireless Indoor AP
Installation Manual Chapter 3 AP Installation
3-3
3.4.1 Wall Hanging Installation
If install the AP on the wall, use the wall mounting bracket and the supporting
expansion bolts and screws.
Fig 3-2 Wall mounting bracket size and block diagram (unit: mm)
When installed with wall hanging method, please connect the Ethernet cable to the
AP first and then install the AP on the wall mounting bracket.
(1) Connect the AP to the wired LAN by using the cable
Make the AP wall mounting kit flat against the wall and mark the holes that the crews
needs to be installed into, and then punch four holes with the impact drill;
Insert the expansion bolt into the holes and use the rubber hammer beating it until the
expansion bolt got into the wall completely;
Correspond the screw holes to the expansion bolt holes on the wall, and make the
crews pass through the installation holes of the wall mounting kit;
Lock the wall mounting kit to the wall.

7900AP series Wireless Indoor AP
Installation Manual Chapter 3 AP Installation
3-4
Fig 3-3 Install the wall mounting bracket to the wall
1: expansion screws 2: wall mounting kit
3: pegs 4: expansion bolts
(2) Correspond the mounting holes on the back of AP to the position of the pegs on
the wall mounting kit, showing as below:

7900AP series Wireless Indoor AP
Installation Manual Chapter 3 AP Installation
3-5
Fig 3-4 AP back mounting holes
1: anti-loose hook 2: wall mounting hole
3: peg mounting hole 4: pegs
(3) Hang the AP onto the pegs of the wall mounting kit
(4) Make the AP slide according to the direction as the following picture until the pegs
slides to the bottom of the holes
Fig 3-5 Hang the AP to the wall mounting bracket
3.4.2 T-keel Installation
1. The width of T-keel is from 12mm to 30mm.
2. This installation method is only applied to the T-keel but not the other kinds of
keels.
The method of installing the plastic shell AP with T-keel is similar to the metal shell AP
and showing as below:
The square hole of the rail in the wall mounting kit will be used in this method; the
combination is seen in the following picture:

7900AP series Wireless Indoor AP
Installation Manual Chapter 3 AP Installation
3-6
Fig 3-6 T-keel installation
1: T-keel mounting kit 2: wall mounting kit 3: M3×8 fastening crews
4: stationary blank of the chassis 5: M3 screws
T-keel ceiling installation steps are as below:
(1) Set the T-keel mounting kit into the rail of the wall mounting kit and make the M3x8
fastening screws pass through the rail hole of the T-keel mounting kit to lock the T-keel
mounting kit. Do not lock it firmly, it should be ensured that can slide;
Fig 3-7 Set the keel bracket to the T-keel
1: wall mounting kit 2: square hole of the rail
3: T-keel mounting kit 4: M3×8 fastening screws
(2) Make T-keel stuck to the hanging slot of the wall mounting kit according to the
following picture.

7900AP series Wireless Indoor AP
Installation Manual Chapter 3 AP Installation
3-7
Fig 3-8 Make T-keel stuck to the hanging slot of the wall mounting kit
1: wall mounting kit
(3) Slide the T-keel mounting kit according to the direction in the following picture until
to close to the T-keel, and then wring the M3x8 screws until the T-keel mounting kit is
locked firmly.
Fig 3-9 T-keel mounting kit
2: T-keel mounting kit 3: M3×8 fastening screws
(4) Wring the four M3x8 fastening screws under the T-keel until the T-keel is locked
firmly.
(5) Correspond the mounting holes back of AP to the position of the pegs on the wall
mounting kit and hang it onto the pegs.
(6) Slide the AP according to the direction in the following picture until the pegs
passed through the anti-loose hook.

7900AP series Wireless Indoor AP
Installation Manual Chapter 3 AP Installation
3-8
(7) Connect AP to the wired LAN by using the cable.
3.5 Connect AP Power
7900AP series indoor AP support the local power and PoE power. User can choose
the method according to the actual network environment.
7942AP (R5) adopts the 802.3af/802.3at PoE power supply.
7962AP (R5) adopts the 802.3at PoE power supply.
3.5.1 Checking before Power
After installing the AP, user should check it before power every time as below:
When AP use the local power, please ensure the power is connected normally to
ground.
When AP use the 802.3at standard PoE power, please ensure the power is
connected normally to ground.
3.5.2 PoE Power
User can use the Ethernet cable to connect the Ethernet interface of the AP and the
switch which supports PoE function to power to the AP.
3.5.3 Local Power
The power adapter and the power cord are not provided; user should choose to buy
them.
Table 3-1 power adapter specifications
Items Explanation
power adapter input 100-240V AC

7900AP series Wireless Indoor AP
Installation Manual Chapter 3 AP Installation
3-9
power adapter output +12V2A
7900AP series indoor AP supports the AC/DC power adapter. User can connect the
power interface of the device to the local power through the power adapter, and then it can
achieve the local power supply.
3.5.4 Checking after Power
Check if the LED of AP works normally after connecting the power. The explanation of
LED status is seen in the product spec.
3.6 Connect AP to Internet
In the actual use, AP can be uplink connected to the Internet or MAN through the
Ethernet port. Connect the Ethernet port of the AP to the switch port to achieve the uplink
connection.
Federal Communication Commission Interference
Statement
This equipment has been tested and found to comply with the limits for a Class B digital
device, pursuant to Part 15 of the FCC Rules. These limits are designed to provide
reasonable protection against harmful interference in a residential installation. This
equipment generates, uses and can radiate radio frequency energy and, if not installed and
used in accordance with the instructions, may cause harmful interference to radio
communications. However, there is no guarantee that interference will not occur in a
particular installation. If this equipment does cause harmful interference to radio or
television reception, which can be determined by turning the equipment off and on, the user
is encouraged to try to correct the interference by one of the following measures:
z Reorient or relocate the receiving antenna.
z Increase the separation between the equipment and receiver.
z Connect the equipment into an outlet on a circuit different from that to which the
receiver is connected.
z Consult the dealer or an experienced radio/TV technician for help.
FCC Caution: Any changes or modifications not expressly approved by the party responsible
for compliance could void the user's authority to operate this equipment.
This device complies with Part 15 of the FCC Rules. Operation is subject to the following two
conditions: (1) This device may not cause harmful interference, and (2) this device must
accept any interference received, including interference that may cause undesired
operation.
This device and its antenna(s) must not be co-located or operating in conjunction with any
other antenna or transmitter.
If this device is going to be operated in 5.15 ~ 5.25GHz frequency range, then it is restricted
in indoor environment only.
IMPORTANT NOTE:
FCC Radiation Exposure Statement:
This equipment complies with FCC radiation exposure limits set forth for an uncontrolled
environment. This equipment should be installed and operated with minimum distance 20cm
between the radiator & your body.
For a Class A digital device or peripheral, the instructions furnished the user shall include the
following or similar statement, placed in a prominent location in the text of the manual:
NOTE: This equipment has been tested and found to comply with the limits for
a Class A digital device, pursuant to Part 15 of the FCC Rules. These limits are
designed to provide reasonable protection against harmful interference when
the equipment is operated in a commercial environment. This equipment
generates, uses, and can radiate radio frequency energy and, if not installed
and used in accordance with the instruction manual, may cause harmful
interference to radio communications. Operation of this equipment in a residential
area is likely to cause harmful interference in which case the user will be required
to correct the interference at his own expense.