Digitech Live 3 Owner S Manual
2014-07-05
: Digitech Digitech-Live-3-Owner-S-Manual digitech-live-3-owner-s-manual digitech pdf
Open the PDF directly: View PDF
.
Page Count: 32

Owner’s
Manual
Vocal Harmony & Real-Time
Pitch Correction for Guitarists

WARNING FOR YOUR PROTECTION
READ THE FOLLOWING:
KEEP THESE INSTRUCTIONS
HEED ALL WARNINGS
FOLLOW ALL INSTRUCTIONS
THE APPARATUS SHALL NOT bE ExPOSED TO DRIPPING OR SPLASHING LIqUID AND NO ObjECT FILLED WITH
LIqUID, SUCH AS vASES, SHALL bE PLACED ON THE APPARATUS
CLEAN ONLY WITH A DRY CLOTH.
DO NOT bLOCK ANY OF THE vENTILATION OPENINGS. INSTALL IN ACCORDANCE WITH THE MANUFACTURER’S
INSTRUCTIONS.
DO NOT INSTALL NEAR ANY HEAT SOURCES SUCH AS RADIATORS, HEAT REGISTERS, STOvES, OR OTHER APPARATUS
(INCLUDING AMPLIFIERS) THAT PRODUCE HEAT.
ONLY USE ATTACHMENTS/ACCESSORIES SPECIFIED bY THE MANUFACTURER.
UNPLUG THIS APPARATUS DURING LIGHTNING STORMS OR WHEN UNUSED FOR LONG PERIODS OF TIME.
Do not defeat the safety purpose of the polarized or grounding-type plug. A polarized plug has two blades with one
wider than the other. A grounding type plug has two blades and a third grounding prong. The wide blade or third prong
are provided for your safety. If the provided plug does not fit your outlet, consult an electrician for replacement of the
obsolete outlet.
Protect the power cord from being walked on or pinched particularly at plugs, convenience receptacles, and the point where
they exit from the apparatus.
Refer all servicing to to qualified service personnel. Servicing is required when the apparatus has been damaged in any
way, such as power-supply cord or plug is damaged, liquid has been spilled or objects have fallen into the apparatus, the
apparatus has been exposed to rain or moisture, does not operate normally, or has been dropped.
MAINS DISCONNECT: The plug shall remain readily operable. For rack-mount or installation where plug is not accessible,
an all-pole mains switch with a contact separation of at least 3 mm in each pole shall be incorporated into the electrical
installation of the rack or building.
If connected to 240V supply, a suitable CSA/UL certified power cord shall be used for this supply.
ELECTROMAGNETIC
COMPATIBILITY
This unit conforms to the Product
Specifications noted on the
Declaration of Conformity.
Operation is subject to the following
two conditions:
this device may not cause •
harmful
interference, and
this device must accept any •
interference received, including
interference that may cause
undesired operation.
Operation of this unit within significant
electromagnetic fields should be
avoided.
use only shielded interconnecting •
cables.
The symbols shown above are internationally accepted
symbols that warn of potential hazards with electrical
products. The lightning flash with arrowpoint in an
equilateral triangle means that there are dangerous
voltages present within the unit. The exclamation point
in an equilateral triangle indicates that it is necessary
for the user to refer to the owner’s manual.
These symbols warn that there are no user serviceable
parts inside the unit. Do not open the unit. Do not
attempt to service the unit yourself. Refer all servicing
to qualified personnel. Opening the chassis for any
reason will void the manufacturer’s warranty. Do not
get the unit wet. If liquid is spilled on the unit, shut
it off immediately and take it to a dealer for service.
Disconnect the unit during storms to prevent damage.

If you want to dispose this product, do not mix it with general household waste. There is a
separate collection system for used electronic products in accordance with legislation that
requires proper treatment, recovery and recycling.
Private household in the 25 member states of the EU, in Switzerland and Norway may return their used
electronic products free of charge to designated collection facilities or to a retailer (if you purchase a similar
new one).
For Countries not mentioned above, please contact your local authorities for a correct method of disposal.
By doing so you will ensure that your disposed product undergoes the necessary treatment, recovery and
recycling and thus prevent potential negative effects on the environment and human health.
DECLARATION OF CONFORMITY
Manufacturer’s Name: Harman Music Group
Manufacturer’s Address: 8760 S. Sandy Parkway
Sandy, Utah 84070, USA
declares that the product:
Product name: Vocalist® Live 3
Product option: all (requires Class II power adapter that conforms
to the requirements of EN60065, EN60742, or
equivalent.)
conforms to the following Product Specifications:
Safety: IEC 60065 (7th ed. 2001)
EMC: EN 55013 (2001-A1)
EN 55020 (1998)
Supplementary Information:
The product herewith complies with the requirements of the Low Voltage Directive
2006/95/EC and the EMC Directive 2004/108/EC.
Vice-President of Engineering
8760 S. Sandy Parkway
Sandy, Utah 84070, USA
Date: December 3, 2009
European Contact: Your local DigiTech Sales and Service Office or
Harman Music Group
8760 South Sandy Parkway
Sandy, Utah 84070 USA
Ph: (801) 568-8800
Fax: (801) 568-7583
Warranty
We at Vocalist® are very proud of our products and back up each one we sell with
the following warranty:
1. The warranty registration card must be mailed within ten days after purchase date to
validate this
warranty.
2. Vocalist warrants this product, when used solely within the U.S., to be free from
defects in materials and workmanship under normal use and service.
3. Vocalist liability under this warranty is limited to repairing or replacing defective
materials that show evidence of defect, provided the product is returned to Vocalist
WITH RETURN AUTHORIZATION, where all parts and labor will be covered up to
a period of one year. A Return Authorization number may be obtained from Vocalist by
telephone. The company shall not be liable for any consequential damage as a result of
the product’s use in any circuit or assembly.
4. Proof-of-purchase is considered to be the burden of the consumer.
5. Vocalist reserves the right to make changes in design, or make additions to, or im-
provements upon this product without incurring any obligation to install the same on
products previously manufactured.
6. The consumer forfeits the benefits of this warranty if the product’s main assembly is
opened and tampered with by anyone other than a certified Vocalist technician or, if
the product is used with AC voltages outside of the range suggested by the manufac-
turer.
7. The foregoing is in lieu of all other warranties, expressed or implied, and Vocalist
neither assumes nor authorizes any person to assume any obligation or liability in
connection with the sale of this product. In no event shall Vocalist or its dealers be
liable for special or consequential damages or from any delay in the performance of
this warranty due to causes beyond their control.
NOTE: The information contained in this manual is subject to change at any time
without notification. Some information contained in this manual may also be inaccurate
due to undocumented changes in the product or operating system since this version
of the manual was completed. The information contained in this version of the owner’s
manual supersedes all previous versions.
Contents
Overview ............................. 1
Introduction ..........................1
musIQ® Technology .............1
Included Items ......................3
Front Panel ......................... 4
Vocal Signal Strength ...........4
Guitar Signal Strength .........4
Tuner Bars .............................4
Display ....................................5
Flat/Sharp Tuner LEDs ...5
Harmony Patch Number ....5
EQ ...........................................5
Compressor ..........................5
Warmth ..................................5
Pitch Correct ........................5
Guitar Mix .............................5
Reverb ....................................6
Part A/B Footswitch ............6
Effect Footswitch .................6
Harmony Footswitch ..........6
Delay .......................................6
Harmony Mix ........................7
Humanize ...............................7
Setup Button .........................7
Patch Button .........................7
Voicing Buttons.....................7
Voicing Display ......................7
Gender Display .....................8
Gender Buttons ...................8
Rear Panel ........................... 9
Input Gain ..............................9
Mic In and Line In .................9
48V ..........................................9
Guitar In .................................10
Guitar Thru ............................10
Stereo Mono Select .............10
Left Out .................................10
Right Out ...............................10
Ground Lift Switch ..............10
Power Input ...........................10
Getting Started .................. 11
Connections when using a
separate guitar amplifier .....11
Connections when
sending the guitar/vocal
mix to the PA ........................12
Adjust the Guitar
Sensitivity ...............................12
Tune the Guitar ....................13
Adjust the Vocal Level .........13
Adjust the Effects and
Choose the Harmonies ......13
Pre Effects ........................... 14
Warmth ..................................14
Compressor ..........................14
EQ ..........................................14
Low-cut Filter and Noise
Gate ........................................14
Effects ................................. 15
Pitch Correct ........................15
Reverb ....................................15
Delay .......................................15
Effects On/Off .......................16
Engaging the Tuner ...............16
Harmony ............................. 17
Harmony Patches and
Parts ........................................17
Store and Recall a Patch .....17
Selecting Harmony Part A
or Part B ................................18
Selecting Patch using the
Footswitch ............................18
Harmony Voicing ..................18
Harmony Gender .................19
Harmony Mix ........................19
Humanize ...............................19
Harmony On/Off .................20
Setup Menu ......................... 21
Guitar Sensitivity ..................21
Harmony Footswitch
Mode .......................................21
Chorus Depth ......................22
Chorus Speed .......................22
Guitar Reverb Send Level ..23
Noise Gate ............................23
Effects Block Diagram ....... 24
Factory Restore .................. 24
Specifications ...................... 25
1
Overview
Introduction
The Vocalist® Live 3 is a powerful but easy to use intelligent vocal
harmony processor that automatically generates live multi-part vocal
harmony by analyzing guitar chord progressions. Armed with the
musIQ® harmony generation technology, the Vocalist Live 3 combines
studio-quality audio performance, state of the art vocal processing and
an easy to use control interface.
In addition to two voices of harmony with gender control, the Vocalist
Live 3 provides five vocal pre effects, pitch correction, reverb (3
room sizes), delay (5 settings), ability to add the guitar signal to the
mix, guitar chorus, and five patches (each with A and B parts) to save
harmony configurations. The Vocalist Live 3 ensures an enjoyable and
streamlined harmony and vocal processing experience for a wide range
of applications.
musIQ® Technology
musIQ is a revolutionary technology that eliminates the need to
program key and scale information to generate Harmony Voices. In real
time musIQ technology analyzes the Lead Voice as well as the notes
and chords played on a guitar and automatically generates accurate
and musically correct vocal harmonies that both complement the Lead
Voice and fit the music being played. With musIQ technology, you can
focus on your singing and playing performance and eliminate song
programming once and for all.
2
Vocalist® Live 3 Main Features
Two voices of fully automatic harmony. Just play naturally on your •
guitar and musIQ® technology will ensure that the harmony voices
are always musically correct.
Gender controls for each harmony voice allow you to alter the •
character of the harmony voices.
Humanize control to adjust the style of the harmony voices from •
loose to tight.
Five Harmony Patches to save harmony settings, each with an A •
part and a B part to make on-stage harmony changes easy.
Real-time Chromatic Pitch Correction.•
Vocal Pre Effects: Warmth (tube preamp), Compressor, two-band •
EQ, Low Cut and Noise Gate.
Reverb with three different room sizes.•
Delay with five delay settings.•
Built-in guitar chorus effect.•
Ability to mix the guitar and vocal signals to provide the acoustic •
guitar player with a easy way to connect straight to the PA or a
powered speaker.
Low noise microphone preamp.•
48V phantom power.•
Guitar Ground Lift to eliminate any noise hum issues that may •
arise.
Built-in Guitar Tuner.•
Balanced XLR stereo outputs.•
Balanced Line Input for post processing recording applications.•
24-bit, 44.1 kHz audio quality.•
3
Included Items
Before you get started, please ensure that the following items have
been included:
The Vocalist• ® Live 3
PS-0913B Power Adapter•
Owner’s Manual•
Warranty Card•
The utmost care was taken while your Vocalist Live 3 was being
manufactured. Everything should be included and in perfect working
order. If anything is missing, contact the factory at once. Please help
us become acquainted with you and your needs by completing your
warranty card or registering online at www.vocalistpro.com. It is your
safeguard should a problem arise with your Vocalist Live 3.
Important safety tip: Always turn on amplifiers AFTER all other
connections are made to the Vocalist Live 3 and AFTER the Vocalist
Live 3 is powered up.

4
Front Panel
24
23
22
21
20
19
18
17
16
13 15
12
1 1
10
9
8
7
5
3
6
4
2
1
14
1. Vocal Signal Strength
This light represents the signal strength of both the Mic In and
Line In. When lit green, the vocal input signal is at a sufficient level.
When lit amber, the signal strength is nearing the Vocalist Live 3’s
limiting point. When lit red, the limiter is active and the Mic/Line
Input Gain should be reduced.
2. Guitar Signal Strength
This light indicates the signal strength at the Guitar In. When lit
green, a sufficient guitar input signal is present. When lit amber,
the signal strength is approaching the limit. When lit red, the guitar
signal is clipping and the Vocalist Live 3 Guitar Sensitivity setting
should be changed to Lo.
3. Tuner Bars
These are used by the Guitar Tuner to indicate whether the note
played is sharp or flat of the note shown in the Display.
5
4. Display
In Tuner mode this displays the note played on the guitar. In Setup
Menu it is used to display the current value of the various parameters.
5. Flat/Sharp Tuner LEDs
These LEDs light when using the Guitar Tuner to show what note
is being played (example: F#).
6. Harmony Patch Number
This indicates which of the five Harmony Patches is presently
selected. Note that each Harmony Patch has two harmony set-
tings: Part A and Part B.
7. EQ
A two band EQ allows the tone of the input vocal to be adjusted.
The Low EQ knob controls the cut/boost of the bass frequencies.
The High EQ knob controls the cut/boost of the treble frequencies.
8. Compressor
Adjusts the amount of compression or dynamic range on the
lead voice.
9. Warmth
This controls the warmth of the vocal by emulating a tube preamp.
10. Pitch Correct
This knob adjusts the amount of the chromatic pitch correction
on the lead voice. The Enable button is used to turn pitch correc-
tion on and off. When the Enable button is lit, Pitch Correct is
on and active in the signal path. When the button is not lit, Pitch
Correct is bypassed.
11. Guitar Mix
This knob adjusts the amount of guitar signal that is present in
the output mix. The Chorus button enables and disables a cho-
rus effect for the guitar signal. The Reverb button enables and
disables the guitar signal from being routed through the reverb.
6
12. Reverb
This knob adjusts the amount of reverb that is applied to the
vocals when the effects are enabled. If the Reverb button is
pressed to send the guitar signal to the reverb then this knob
also controls the amount of reverb on the guitar.
The three buttons select the character of the reverb: Studio
selects a standard studio plate reverb, Room selects a medium-
sized room and Hall selects a large concert hall.
13. Part A/B Footswitch
Pressing this footswitch quickly will toggle between the A and B
Parts of the Harmony Patch. Pressing and holding this footswitch
will slowly step between the Vocalist Live 3’s Harmony Patches.
Release the footswitch when the desired Patch is reached.
The two LEDs above the footswitch Indicate whether Part A or
Part B of the Harmony Patch is selected. The green LED on the
left indicates Part A, the red LED on the right indicates Part B.
14. Effects Footswitch
Pressing the Effects footswitch quickly will enable and disable the
Pitch Correction, Chorus, Reverb and Delay Effects. It does not
affect the Pre-Effects (Warmth, Compressor, EQ, Low Cut, and
Noise Gate) which are always active. Pressing and holding the
switch will engage the Tuner. The Effects LED flashes when the
Tuner is active.
15. Harmony Footswitch
The Harmony footswitch turns the Harmony Voices on and off.
When the footswitch is lit, the Harmony Voices are enabled.
When it is not lit, they are bypassed.
16. Delay
This knob adjusts the amount of delay signal that is applied to
the vocals when the Effects Footswitch is enabled.
The three buttons select the delay time. There are selections for
Short, Medium and Long delays. Additionally, pressing the Short
and Medium buttons at the same time will select a medium-
short delay time. Pressing the Medium and Long buttons at the
same time will select a medium-long delay time.
7
17. Harmony Mix
This adjusts the mix of the Harmony Voices with the Lead Voice
at the outputs. With the knob fully counter-clockwise, only the
Lead Voice is heard in the outputs with no Harmony Voices. With
the knob fully clockwise, only the Harmony Voices will be heard
at the outputs with no Lead Voice.
18. Humanize
This adjusts the naturalness of the Harmony Voices. The intent
is to make the harmonies sound more like real backup singers
by introducing variations in the timing and pitch. Fully coun-
terclockwise makes the harmonies follow the Lead Voice very
tightly. Fully clockwise and the harmonies are quite loose.
19. Setup Button
Press the Setup button to enter Setup Mode. Subsequent press-
es step you through the various global parameters. In Setup
Mode use the + (Voicing 1) and – (Patch) buttons to adjust the
parameter values.
20. Patch Button
This button cycles through the Vocalist Live 3’s five Harmony
Patches. To save harmony settings to the current Harmony Patch
and A/B Parts, press and hold the Harmony Patch button until
the selected Patch Number flashes.
21. Voicing Buttons
There are individual Voicing controls for each of the two Harmony
Voices. Pressing the Voicing button of the corresponding Harmony
Voice will cycle through the Voicing options.
22. Voicing Display
These LEDs display the currently selected Voicings. To disable a
Harmony Voice, press the button until none of the LEDs is lit for
that Voice.
Note: The exact harmony note choice of the various Voicing shift
settings depends on variables such as current note or chord,
chord history and lead voice note.
8
23. Gender Display
The Gender Display indicates the currently selected gender for
that voice. Note that when there are no bars lit on the Gender
Display, the Gender setting is disabled for the corresponding
Harmony Voice.
24. Gender Buttons
Separate Gender settings can be applied to each of the two
Harmony Voices. By pressing the Gender button of the cor-
responding Harmony Voice, you can cycle through the Gender
shifts from Masculine (M) to Feminine (F).

9
Rear Panel
1 2
3
4 5
6
7 8 9 10
1. Input Gain
This adjusts the input level of the Lead Vocal signal for both the
Mic In and Line In. The relative signal strength can be determined
by the Vocal Signal Strength indicator on the front panel.
2. Mic In and Line In
The Vocalist Live 3 uses a combo jack for vocal input. This jack
will accept either a balanced mic-level signal on the XLR portion
of the jack or a line-level signal on the ¼″ portion of the jack. The
¼” jack accepts both balanced TRS and unbalanced TS inputs.
3. 48V Phantom Power Switch
Pressing this switch turns on the 48V phantom power to the Mic
In. With the switch in the out position, the 48V phantom power is
turned off.
Note: Phantom power is normally only needed with condenser
microphones and should never be used with ribbon microphones.
To avoid damaging the microphone, please consult your micro-
phone documentation to ensure phantom power is applied only
when appropriate.
10
4. Guitar In
This ¼″ unbalanced TS Guitar In connects directly to the guitar
for use by musIQ® harmony generation.
Note: It is important for the Vocalist Live 3 to be the first device
in the guitar signal chain to ensure proper analysis of the guitar
signal for harmony generation.
5. Guitar Thru
The guitar signal received on the Guitar In is passed through the
¼″ unbalanced TS Guitar Thru to connect to guitar effects and/or
an amplifier.
6. Stereo Mono Select
This switch selects whether the Outputs are stereo or mono.
When Mono is selected, both Outputs have the same signal and
stereo imaging is lost.
7. Left Out
These balanced XLR outputs provide a stereo mix of Lead Vocal
and Harmony Voices. The signal level coming from of the outs
could be described as a “hot” mic-level signal. It should be com-
patible with both the mic input of a mixer (with the input trim
turned down somewhat) and with a line input on the mixer (with
the level set higher).
8. Right Out
Balanced XLR output of the right channel.
9. Ground Lift Switch
This switch lifts Pin 1 of the XLR Outputs from all ground refer-
ences and may help break troublesome ground loops that cause
hum between a Mixer and a guitar amplifier.
10. Power Input
Connect only the supplied PS-0913AC adapter here to power
the Vocalist Live 3.

11
Getting Started
The Vocalist Live 3 provides fully automatic vocal harmony for a guitar
player. Simply route your guitar signal into Vocalist Live 3 using the
Guitar In. The Vocalist Live 3 monitors what you are playing on the
guitar and adjusts the harmonies to fit over the accompaniment.
Connections when using a separate guitar amplier
When using a separate guitar amplifier, the Guitar Thru output
provides a pass through for the guitar signal. Connect the Guitar Thru
to any guitar effects and your amplifier. Connect the XLR Output(s) to
the PA. Remember to turn the Guitar Level knob on the Vocalist Live
3 down so the guitar signal doesn’t pass to the PA.
To Speakers
To Mixer
1 2 3 4 5 6 L R

12
Connections when sending the guitar/vocal mix to
the PA
Often with an acoustic guitar it is convenient to provide a single output
to the PA. The Vocalist Live 3 allows you to mix the guitar with the
vocals and send the guitar/vocal mix to the PA via the XLR Outputs.
This allows you total control of your sound from on-stage. The Vocalist
Live 3 also provides the ability to add chorus and reverb to your guitar
signal to fill out the sound. For a solo act it is no longer necessary to
carry a mixer to the gig.
To Speakers
Adjust the Guitar Sensitivity
While playing the guitar, the Guitar Signal Strength indicator should
be green or amber. If the Guitar Signal Strength indicator does not
light when you play, the guitar signal level may be too low and the
Guitar Sensitivity should be changed to Hi. If the Guitar Signal Strength
indicator lights red quite often, then the Guitar Sensitivity should be
changed to Lo. Changing the Guitar Sensitivity will also affect the level
of the guitar signal in the Outputs.

13
To set the Guitar Sensitivity Press the Setup button to enter Setup
Mode. Follow the instructions on adjusting Setup parameters later in
this manual.
Tune the Guitar
It is important for your guitar to be properly tuned
in order for the musIQ® technology to generate
the best sounding harmonies. Alternate tunings
(for example, DADGAD or tuning down) are fine,
as long as the built-in tuner shows each string as in
tune. If you are using an external tuner, make sure
that the tuner’s reference is set to 440 Hz.
To use the built-in tuner, press
and hold the Effect footswitch
to start the Guitar Tuner. The
Effect LED will flash while the
Tuner mode is active. Note that
for the Tuner to work properly
it needs to receive adequate guitar signal strength, which is indicated
by the Guitar Signal Strength indicator.
As each string is individually played, the closest note to that played will
appear on the Display and the Tuner LEDs will show the deviation in
pitch from the target note. If the string is in tune with the target note,
the green center Tuner LED will be lit. LEDs to the left will light if the
string is flat and bars to the right if the string is sharp.
When all strings are in tune, press the Effects footswitch to exit the
Guitar Tuner.
Adjust the Vocal Level
Using the Input Gain knob on the rear of the unit, adjust the level so
the Vocal level LED lights green when you sing normally and lights
amber when you sing loudly. Avoid having the vocal level LED light red
if possible.
Adjust the Effects and Choose the Harmonies
You are now ready to adjust the effects and choose harmonies as
described in the following sections.
'UITAR 6OCAL
(ARMONY0ATCH
/CTAVE
- & - &
(IGHER
(IGH
$OUBLE
,OW
,OWER
"ASS
A

14
Pre Effects
The Vocalist® Live 3 contains a variety of pre effects to enhance your
vocal sound. There are controls on the front panel to directly adjust
the settings of the tube preamp model, the compressor and EQ.
Warmth
This controls the amount of warm subtle distortion from the tube
preamp model, adding a degree of vintage tone.
Compressor
The Compressor gives the ability to tighten up the dynamic range of the
Lead Voice. The Compressor threshold, ratio, attack and release are all
adjusted automatically to provide the right amount of overall compression.
EQ
The Vocalist Live 3’s EQ shapes the tone of the incoming vocal signal.
There are separate controls for the cut/boost of Low EQ (Bass) and
High EQ (Treble) bands.
Low-cut Filter and Noise Gate
The Vocalist Live 3 also has fixed low-cut filter and a noise gate that can
be adjusted from within the Setup Menu. See the Setup Menu section
later in this manual for making adjustments to either of these options.

15
Effects
Pitch Correct
This corrects the Lead Voice to a 12-note
chromatic scale.
Use the Amount knob to set the aggressiveness of
the pitch correction.
When the Pitch Correct button is lit, Pitch Correct
is enabled. When the button is not lit, Pitch Correct
is bypassed.
Reverb
There are three selectable room sizes for the
Reverb effect. The active reverb type is indicated by
the lit button.
Studio Reverb simulates a studio plate reverb.
Room Reverb a medium sized room, and Hall
Reverb a large concert hall.
The Reverb Level knob adjusts the amount of
reverb applied to the vocals. If the Guitar Reverb
button is enabled then this knob also controls the
amount of reverb on the guitar signal.
Delay
The Vocalist Live 3 provides 5 preset delay
configurations. These are controlled by 3 buttons
called Short, Medium and Long. Each button can
be selected individually to get a different delay
time. You can also select the Short and Medium
buttons at the same time to get a medium-short
delay or the Medium and Long buttons at the
same time you get a medium-long delay. The delay
times for the 5 settings are approximately 90ms
to 750ms.

16
Effects On/Off
Pressing the Effects footswitch will enable and
disable the Pitch Correction, Chorus, Reverb and
Delay Effects. It does not affect the Pre Effects
which are always active.
Engaging the Tuner
The Effects Footswitch is also used to access the tuner. Press and hold
the Effects footswitch to enable the Tuner. The Effects footswitch LED
flashes and the guitar output is muted when the Tuner is active. To
disable the Tuner, press the Effects footswitch.

17
Harmony
Harmony Patches and Parts
Singers need a way to configure
different Harmony Voicings for use
in different songs. To accommodate
this, the Vocalist Live 3 provides five
Harmony Patches. This allows the
singer to specify the Harmony Voicing
and Gender Settings in advance and
recall them when needed during a
performance. There are five harmony patches. Each harmony patch
also has an A Part and a B Part. Typically this will be used to specify one
harmony setting for, say, the verse and a separate setting for the chorus.
During the song it is easy to toggle back and forth between the A Part
and the B Part with the simple press of the Part A/B footswitch
Each Harmony Patch stores the Harmony Voicing and Harmony
Gender settings. Harmony Patches do not store the Pre Effects, Pitch
Correct, Guitar Level, Reverb, Delay, Harmony Mix, Humanize or
Harmony Mix parameters.
Store and Recall a Patch
To recall a patch use the Harmony Patch button. Each press of the
button steps to the next Patch.
If you have made changes to a harmony patch, you can store the
changes to the selected Patch by pressing and holding the Harmony
Patch button until the lit Harmony Patch Number flashes twice.
Note: You must make changes to the Patch location you wish to save
them to as there is no way to save changes made in Patch 1 to Patch 5.

18
Selecting Harmony Part A or Part B
Pressing the Part A/B footswitch quickly will toggle
between the A and B Part of the Harmony Patch.
Selecting Patch using the Footswitch
Pressing and holding the footswitch will slowly step the Vocalist Live
3 through the Harmony Patches. Release the footswitch when the
desired Patch is reached.
Harmony Voicing
Each Voicing button sets the Voicing for one
of the Harmony Voices by cycling through the
Voicing options.
The Double option sets the Harmony Voice to “sing”
the same note as the lead voice. This provides a
rich doubling sound. By cycling through the options
until none of the options are lit, the corresponding
Harmony Voice is turned off completely.
Because musIQ® technology adjusts the harmony voices depending
on the singer’s note and the music being played on the guitar, it is not
possible to exactly specify the exact musical interval using the harmony
voicing controls. However, it may be convenient to think of the High
and Higher settings to be roughly a third and a fifth above the sung
note. Similarly, the Low and Lower settings can be thought of as being
roughly a third and a fifth below the sung note.

19
Harmony Gender
The Vocalist® Live 3 has the
option of gender shifting the
Harmony Voices to change
the character of the virtual
backup singers.
There are individual Gender controls for each Harmony Voice. By
pressing the Gender button of the corresponding Harmony Voice, you
can cycle through the Gender shifts from Masculine (M) to Feminine
(F) as indicated on the Gender Display.
The five Gender options for each Harmony Voice are Heavy Male
Gender, Light Male Gender, Light Female Gender, Heavy Female
Gender and None. When none of the Gender options are lit, this
represents no Gender shift is applied, leaving the corresponding
Harmony Voice with the same Gender as the Lead Voice.
Harmony Mix
This adjusts the mix between the Lead Voice with
the Harmony Voices. With the knob fully counter
clockwise, only the Lead Voice is heard. With the
knob fully clockwise, only the Harmony Voices will
be heard with no Lead Voice.
Humanize
Humanize controls parameters that affect the
naturalness of the Harmony Voices such as the
time delay between onsets of the Harmony Voices,
steadiness of the pitch and the pitch scoop of the
voices as it shifts from one note to the next.

20
Harmony On/Off
This footswitch turns the Harmony Voices on and
off. When the footswitch LED is lit, the Harmony
Voices are enabled. When the footswitch LED is off,
the Harmony Voices are bypassed.

21
Setup Menu
A Setup Menu has been added to allow additional control of some
global settings. To enter the Setup Menu simply press the Setup
Button. Once in the Setup Menu the Setup button allows you to step
through menu items and the - (Patch) and + (Voicing) buttons adjust
the parameter values. A long press of the Setup button will exit the
Setup Menu. Alternatively, once you cycle past the last menu item you
will leave Setup.
Guitar Sensitivity
Press Setup until s appears in
the Display. This is the Guitar
Sensitivity adjustment menu.
The s will disappear after a
second and either Hi or Lo
will appear showing the current
Guitar Sensitivity. Select the
desired sensitivity using the +/-
buttons. Changing the Guitar
Sensitivity will affect the level of
the guitar signal in the Outputs.
Harmony Footswitch Mode
Press Setup until FS appears
in the Display. This selects
the operation mode for the
Harmony footswitch.
FS will disappear after a
second and either (for
toggle mode) or (for
momentary mode) will
appear. Toggle mode turns
the Harmony Voicings on or
off with a single press of the
footswitch. Momentary mode
turns the Harmony Voicings
'UITAR 6OCAL
(ARMONY0ATCH
/CTAVE
- & - &
(IGHER
(IGH
$OUBLE
,OW
,OWER
"ASS
'UITAR 6OCAL
(ARMONY0ATCH
/CTAVE
- & - &
(IGHER
(IGH
$OUBLE
,OW
,OWER
"ASS
Hi
'UITAR 6OCAL
(ARMONY0ATCH
/CTAVE
- & - &
(IGHER
(IGH
$OUBLE
,OW
,OWER
"ASS
Lo
'UITAR 6OCAL
(ARMONY0ATCH
/CTAVE
- & - &
(IGHER
(IGH
$OUBLE
,OW
,OWER
"ASS
FS
'UITAR 6OCAL
(ARMONY0ATCH
/CTAVE
- & - &
(IGHER
(IGH
$OUBLE
,OW
,OWER
"ASS
'UITAR 6OCAL
(ARMONY0ATCH
/CTAVE
- & - &
(IGHER
(IGH
$OUBLE
,OW
,OWER
"ASS

22
on only as long as the footswitch is held. Once it is released, the
Harmony Voicings are bypassed. Select the desired mode using the
+/- buttons.
Low-cut Filter On/Off
Press Setup until LC appears
in the Display. This is the Low
Cut filter setup menu that lets
you turn the 75 Hz Low Cut
filter on or off.
After a moment the LC will
disappear and the Display
will show whether the Low
Cut filter is turned on or off.
Pressing the + or – buttons to
enable or disable the Low Cut
filter.
Chorus Depth
Press Setup until Cd appears in
the Display. This is the Chorus
Depth setup menu.
The Cd will disappear after a
second and a number from 1
to 10 will appear showing the
current Chorus Depth. Select
the desired Chorus Depth
using the +/- buttons.
'UITAR 6OCAL
(ARMONY0ATCH
/CTAVE
- & - &
(IGHER
(IGH
$OUBLE
,OW
,OWER
"ASS
LC
'UITAR 6OCAL
(ARMONY0ATCH
/CTAVE
- & - &
(IGHER
(IGH
$OUBLE
,OW
,OWER
"ASS
on
'UITAR 6OCAL
(ARMONY0ATCH
/CTAVE
- & - &
(IGHER
(IGH
$OUBLE
,OW
,OWER
"ASS
OF
'UITAR 6OCAL
(ARMONY0ATCH
/CTAVE
- & - &
(IGHER
(IGH
$OUBLE
,OW
,OWER
"ASS
Cd
'UITAR 6OCAL
(ARMONY0ATCH
/CTAVE
- & - &
(IGHER
(IGH
$OUBLE
,OW
,OWER
"ASS
4

23
Chorus Speed
Press Setup until CS appears in
the Display. This is the Chorus
Speed setup menu.
The CS will disappear after a
second and a number from 1
to 10 will appear showing the
current Chorus Speed. Select
the desired Chorus Speed using
the +/- buttons.
Guitar Reverb Send Level
Press Setup until r appears in
the Display. This is the Guitar
Reverb Send setup menu.
This send level adjustment is
handy in that you can set the
amount of reverb applied to
the guitar signal separately from
the reverb level applied to the
vocals. With this level set to 0,
there will be no reverb on the
guitar signal even when the main Reverb level control is turned up.
The r will disappear after a moment and a number from 1 to 10
will appear showing the current Guitar Reverb Send Level. Select the
desired send level using the +/- buttons.
Noise Gate
Press Setup until n appears in
the Display. This is the Noise
Gate setup menu where you
can adjust the Noise Gate
Threshold.
After a moment the n will
disappear and the display will
show the current Noise Gate
Threshold. The threshold can
be adjusted from OF (noise
gate is off), 1 - 20. Higher numbers raise the threshold so you have to
sing louder to open the gate and have your voice heard.
'UITAR 6OCAL
(ARMONY0ATCH
/CTAVE
- & - &
(IGHER
(IGH
$OUBLE
,OW
,OWER
"ASS
CS
'UITAR 6OCAL
(ARMONY0ATCH
/CTAVE
- & - &
(IGHER
(IGH
$OUBLE
,OW
,OWER
"ASS
4
'UITAR 6OCAL
(ARMONY0ATCH
/CTAVE
- & - &
(IGHER
(IGH
$OUBLE
,OW
,OWER
"ASS
nG
'UITAR 6OCAL
(ARMONY0ATCH
/CTAVE
- & - &
(IGHER
(IGH
$OUBLE
,OW
,OWER
"ASS
3
'UITAR 6OCAL
(ARMONY0ATCH
/CTAVE
- & - &
(IGHER
(IGH
$OUBLE
,OW
,OWER
"ASS
Gr
'UITAR 6OCAL
(ARMONY0ATCH
/CTAVE
- & - &
(IGHER
(IGH
$OUBLE
,OW
,OWER
"ASS
6

24
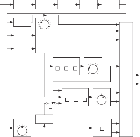
Effects Block Diagram
Harmony
Mix
Noise Gate
(setup menu)
EQ Low
EQ High
Compressor
Limiter
Vocal
Input
Low Cut
(setup menu)
Pitch
Correct
Harmony
Voice 1
Harmony
Voice 2
L
R
Chorus
Guitar
Input
Output
Mixer
Delay Time
Reverb
Warmth
Reverb
Guitar Level
Delay
ShortMed Long
Studio Room Hall
Chorus
Reverb
Send Level
(setup menu)
Factory Restore
In order to restore the patches and settings to their factory defaults
follow these steps.
Make sure the Vocalist Live 3 is powered off.1.
Press and hold the Patch (-) and V1 Voicing (+) buttons.2.
While continuing to hold the Patch (-) and V1 Voicing (+) buttons, 3.
power up the Vocalist Live 3.
When 4. rE is displayed, release the Patch (-) and V1 Voicing (+)
buttons.
Power down the unit. The Factory Reset procedure is complete.5.
25
Specifications
Mic Preamp
Connector: XLR balanced
Input Sensitivity @ -4dBFS: -35 dBu to +0 dBu
Equivalent Input Noise (EIN): -126 dBu, 20 Hz - 20 kHz (A-Weighted)
Input Impedance: 1 kΩ Balanced
Line Input
Connector: ¼″ TRS balanced / unbalanced
Input Sensitivity @ -4dBFS: -13 dBu to +22 dBu
Input Impedance: 14.6 kΩ balanced, 8.4 kΩ unbalanced
Guitar Input / Guitar Thru:
Connectors: ¼” unbalanced
Impedance: 1 MΩ (input), 1 kΩ (thru)
Max Input Level at Thru Clip: 11.5 Vpp
Input Sensitivity @ 0dBFS: 6.5 Vpp
Outputs
Connectors: XLR balanced
Output Level @ 0dBFS: -6 dBu
Output Impedance: 135 Ω pseudo-balanced
Input (Line) to Output (Line) Performance
Dynamic Range: 106 dB, 20 Hz - 20 kHz (A-Weighted)
THD + Noise @ Min gain: 0.007% @ 1 kHz
Frequency Response @ Max gain: -3 dB @ <20 Hz and >20 kHz
Analog to Digital Converter
Resolution: 24 bits
Sampling Rate: 44.1kHz
Frequency Response: -3 dB at <20 Hz and >20 kHz
Dynamic Range: 114 dB, A-weighted
Crosstalk: -110 dB @ 1 kHz
Digital to Analog Converter
Resolution: 24 bits
Sampling Rate: 44.1 kHz
Frequency Response: 20 Hz – 20 kHz, +/- 0.5dB
Dynamic Range: 114 dB, A-weighted
Crosstalk: -100 dB @ 1 kHz
Sample Rate: 44.1 kHz Internal Clock
Power
US and Canada: 120 VAC, 60 Hz Adapter: PS0913B - 120
Japan: 100 VAC, 50/60 Hz Adapter: PS0913B - 100
Europe: 230 VAC, 50 Hz Adapter: PS0913B - 230
UK: 240 VAC, 50 Hz Adapter: PS0913B - 240
Australia: 240 VAC, 50 Hz Adapter: PS0913B - 240-AU
AC Power Adapter Output: 9VAC, 1.3 A
Power Consumption: 8.1 watts
Product Dimensions: 8.25″ (L) x 8.25″ (W) x 2.5″ (H)
210 mm(L) x 210mm(W) x 63.5mm(H)
Weight: 4.2 lbs., 1.9 kg

8760 South Sandy Parkway
Sandy, Utah 84070
PH (801) 566-8800
FAX (801) 566-7005
Vocalist® Live 3 Owner’s Manual 18-0685-A
©2009 Harman International Industries, Incorporated, all rights reserved.
Vocalist is a registered trademark of Harman International Industries, Inc.
musIQ® is a registered trademark of 3dB Research Ltd.
Printed in the USA