Digitech Live Pro Owner S Manual
2014-07-05
: Digitech Digitech-Live-Pro-Owner-S-Manual digitech-live-pro-owner-s-manual digitech pdf
Open the PDF directly: View PDF
.
Page Count: 68

6OCALIST
(!2-/.9¬¬%&&%#43¬02/#%33/2
,IVE¬0RO
/WNERS
-ANUAL

WARNING FOR YOUR PROTECTION
PLEASE READ THE FOLLOWING:
KEEP THESE INSTRUCTIONS
HEED ALL WARNINGS
FOLLOW ALL INSTRUCTIONS
THE APPARATUS SHALL NOT BE EXPOSED TO DRIPPING OR SPLASHING
LIQUID AND NO OBJECT FILLED WITH LIQUID, SUCH AS VASES, SHALL
BE PLACED ON THE APPARATUS
CLEAN ONLY WITH A DRY CLOTH.
DO NOT BLOCK ANY OF THE VENTILATION OPENINGS. INSTALL IN
ACCORDANCE WITH THE MANUFACTURER’S INSTRUCTIONS.
DO NOT INSTALL NEAR ANY HEAT SOURCES SUCH AS RADIATORS, HEAT
REGISTERS, STOVES, OR OTHER APPARATUS (INCLUDING AMPLIFIERS)
THAT PRODUCE HEAT.
ONLY USE ATTACHMENTS/ACCESSORIES SPECIFIED BY THE
MANUFACTURER.
UNPLUG THIS APPARATUS DURING LIGHTNING STORMS OR WHEN
UNUSED FOR LONG PERIODS OF TIME.
Do not defeat the safety purpose of the polarized or grounding-type
plug. A polarized plug has two blades with one wider than the
other. A grounding type plug has two blades and a third grounding
prong. The wide blade or third prong are provided for your safety.
If the provided plug does not fit your outlet, consult an electrician
for replacement of the obsolete outlet.
Protect the power cord from being walked on or pinched particularly
at plugs, convenience receptacles, and the point where they exit
from the apparatus.
Use only with the cart stand, tripod bracket, or table specified
by the manufacture, or sold with the apparatus.
When a cart is used, use caution when moving
the cart/apparatus combination to avoid injury from
tip-over. Refer all servicing to qualified service
personnel. Servicing is required when the apparatus
has been damaged in any way, such as power-supply cord or plug
is damaged, liquid has been spilled or objects have fallen into the
apparatus, the apparatus has been exposed to rain or moisture,
does not operate normally, or has been dropped.
POWER ON/OFF SWITCH: For products provided with a power
switch, the power switch DOES NOT break the connection from
the mains.
MAINS DISCONNECT: The plug shall remain readily operable. For
rack-mount or installation where plug is not accessible, an all-pole
mains switch with a contact separation of at least 3 mm in
each pole shall be incorporated into the electrical installation of
the rack or building.
FOR UNITS EQUIPPED WITH EXTERNALLY ACCESSIBLE FUSE RECEPTACLE:
Replace fuse with same type and rating only.
MULTIPLE-INPUT VOLTAGE: This equipment may require the use of
a different line cord, attachment plug, or both, depending on the
available power source at installation. Connect this equipment only
to the power source indicated on the equipment rear panel. To
reduce the risk of fire or electric shock, refer servicing to qualified
service personnel or equivalent.
SAFETY INSTRUCTIONS
NOTICE FOR CUSTOMERS IF YOUR UNIT IS EQUIPPED WITH A
POWER CORD.
WARNING: THIS APPLIANCE SHALL BE CONNECTED TO A MAINS SOCKET
OUTLET WITH A PROTECTIVE EARTHING CONNECTION.
The cores in the mains lead are colored in accordance with the
following code:
GREEN and YELLOW - Earth BLUE - Neutral BROWN - Live
As colours of the cores in the mains lead of this appliance may not
correspond with the colored markings identifying the terminals in your
plug, proceed as follows:
• The core which is colored green and yellow must be connected to
the terminal in the plug marked with the letter E, or with the
earth symbol, or colored green, or green and yellow.
• The core which is colored blue must be connected to the terminal
marked N or colored black.
• The core which is colored brown must be connected to the terminal
marked L or colored red.
This equipment may require the use of a different line cord, attachment
plug, or both, depending on the available power source at installation.
If the attachment plug needs to be changed, refer servicing to qualified
service personnel who should refer to the table below. The green/yellow
wire shall be connected directly to the unit’s chassis.
CONDUCTOR WIRE COLOR
Normal Alt
L LIVE BROWN BLACK
N NEUTRAL BLUE WHITE
E EARTH GND GREEN/YEL GREEN
WARNING: If the ground is defeated, certain fault conditions in the
unit or in the system to which it is connected can result in full
line voltage between chassis and earth ground. Severe injury or
death can then result if the chassis and earth ground are touched
simultaneously.
The symbols shown above are internationally accepted symbols
that warn of potential hazards with electrical products. The
lightning flash with arrowpoint in an equilateral triangle means
that there are dangerous voltages present within the unit. The
exclamation point in an equilateral triangle indicates that it is
necessary for the user to refer to the owner’s manual.
These symbols warn that there are no user serviceable parts
inside the unit. Do not open the unit. Do not attempt to
service the unit yourself. Refer all servicing to qualified personnel.
Opening the chassis for any reason will void the manufacturer’s
warranty. Do not get the unit wet. If liquid is spilled on the
unit, shut it off immediately and take it to a dealer for service.
Disconnect the unit during storms to prevent damage.
IMPORTANT SAFETY INSTRUCTIONS

DECLARATION OF
CONFORMITY
Manufacturer’s Name: DigiTech
Manufacturer’s Address:
8760 S. Sandy Parkway
Sandy, Utah 84070, USA
Declares that the product:
Product name: Vocalist Live Pro
Note: Product name may be suffixed by the letters-EU.
Product option: None
Conforms to the following Product Specifications:
Safety: IEC 60065 (7th ed. 2001)
EMC: EN 55013 (2001+A1)
EN 55020 (1998)
Supplementary Information:
The product herewith complies with the require-
ments of the Low Voltage Directive 73/23/EEC
and the EMC Directive 89/336/EEC as amended
by Directive 93/68/EEC.
Vice-President of Engineering-MI
8760 S. Sandy Parkway
Sandy, Utah 84070, USA
Date: February 15, 2008
European Contact: Your local DigiTech Sales and
Service Office or
Harman Music Group
8760 South Sandy Parkway
Sandy, Utah
84070 USA
Ph: (801) 566-8800
Fax: (801) 566-7005
ELECTROMAGNETIC
COMPATIBILITY
This unit conforms to the Product Specifications
noted on the Declaration of Conformity.
Operation is subject to the following two
conditions:
this device may not cause harmful
interference, and
this device must accept any interference
received, including interference that may
cause undesired operation.
Operation of this unit within significant
electromagnetic fields should be avoided.
use only shielded interconnecting cables.
•
•
•
U.K. MAINS PLUG WARNING
A molded mains plug that has been cut
off from the cord is unsafe. Discard the
mains plug at a suitable disposal facility.
NEVER UNDER ANY CIRCUMSTANCES
SHOULD YOU INSERT A DAMAGED
OR CUT MAINS PLUG INTO A 13 AMP
POWER SOCKET.
Do not use the mains plug without the
fuse cover in place. Replacement fuse
covers can be obtained from your local
retailer. Replacement fuses are 13 amps
and MUST be ASTA approved to BS1362.
IMPORTANT SAFETY INSTRUCTIONS

Warranty
We at DigiTech® are very proud of our products and back-up each one we sell with the following
warranty:
1. The warranty registration card must be mailed within ten days after purchase date to validate this
warranty.
2. DigiTech warrants this product, when used solely within the U.S., to be free from defects in
materials and workmanship under normal use and service.
3. DigiTech liability under this warranty is limited to repairing or replacing defective materials
that show evidence of defect, provided the product is returned to DigiTech WITH RETURN
AUTHORIZATION, where all parts and labor will be covered up to a period of one year. A
Return Authorization number may be obtained from DigiTech by telephone. The company shall
not be liable for any consequential damage as a result of the product’s use in any circuit or
assembly.
4. Proof-of-purchase is considered to be the burden of the consumer.
5. DigiTech reserves the right to make changes in design, or make additions to, or improvements
upon this product without incurring any obligation to install the same on products previously
manufactured.
6. The consumer forfeits the benefits of this warranty if the product’s main assembly is opened and
tampered with by anyone other than a certified DigiTech technician or, if the product is used
with AC voltages outside of the range suggested by the manufacturer.
7. The foregoing is in lieu of all other warranties, expressed or implied, and DigiTech neither
assumes nor authorizes any person to assume any obligation or liability in connection with the
sale of this product. In no event shall DigiTech or its dealers be liable for special or consequential
damages or from any delay in the performance of this warranty due to causes beyond their
control.
NOTE: The information contained in this manual is subject to change at any time without
notification. Some information contained in this manual may also be inaccurate due to undocumented
changes in the product or operating system since this version of the manual was completed. The
information contained in this version of the owner’s manual supersedes all previous versions.
Private household in the 25 member states of the EU, in Switzerland and Norway may return their used
electronic products
free of charge to designated collection facilities or to a retailer (if you purchase a similar new one).
For Countries not mentioned above, please contact your local authorities for a correct method of disposal. By doing so you
will ensure that your disposed product undergoes the necessary treatment, recovery and recycling and thus prevent potential
negative effects on the environment and human health.
If you want to dispose of this product, do not mix it with general household waste. There is
a separate collection system for used electronic products in accordance with legislation that
requires proper treatment, recovery and recycling.
Introduction .................................. 1
Features ......................................... 2
Included Items .............................. 3
Front Panel .................................... 4
Rear Panel ..................................... 6
Common Configurations ............. 7
Guitar and Mic with Footswitch
and Expression pedal ........................... 7
Guitar and Mic Preamp with
MIDI Controller and Monitor
Output ................................................... 8
Keyboard and Mic with
Separate Monitor and PA Mixes ....... 9
Keyboard and Mic with
Individual Voice Outputs ..................... 10
Digital Audio Workstation
Recording with MIDI Control ........... 11
Analog Recording with PC
MIDI Control......................................... 12
Getting Started- Basic Setup ...... 13
The Preset Screen ........................ 16
Vocalist® Live Pro Menu
Navigation ..................................... 17
The Main Menu Screen ................ 18
Edit Preset .............................................. 18
Global I/O Setup................................... 18
MIDI Setup ............................................. 18
Utilities .................................................... 18
Contrast ................................................. 18
Preset Load ............................................ 18
Version 19
Footswitch and Expression
Pedal Inputs Control .................... 20
The Global I/O Setup Menu ........ 21
The MIDI/Expression Pedal
Setup Menu ................................... 24
Editing, Copying, or
Storing Presets ............................. 27
Edit Preset .............................................. 27
Copy or Store Preset .......................... 27
The Edit Preset Menu .................. 28
Edit Pre-Effects ...................................... 28
Edit Lead Effects .................................. 30
Edit Harmony ........................................ 33
Harmony Mode .............................. 33
musIQ™ ..................................... 33
Other Harmony Modes .......... 33
Notes ........................................... 37
Four-Channel Notes ................ 37
musIQ Harmony ............................ 38
Scalic Harmony .............................. 38
Chordal/Notes Harmony ............. 38
Voice Edit Mode ............................. 39
Normal Voice Edit Mode ......... 39
Advanced Voice Edit Mode ..... 41
Edit Lexicon® Reverb ......................... 45
Reverbs ............................................ 45
Edit Lexicon Delay ............................... 48
Delays and Echoes ......................... 48
Edit Expression Links .................... 50
The MIDI CC Message Data ...... 50
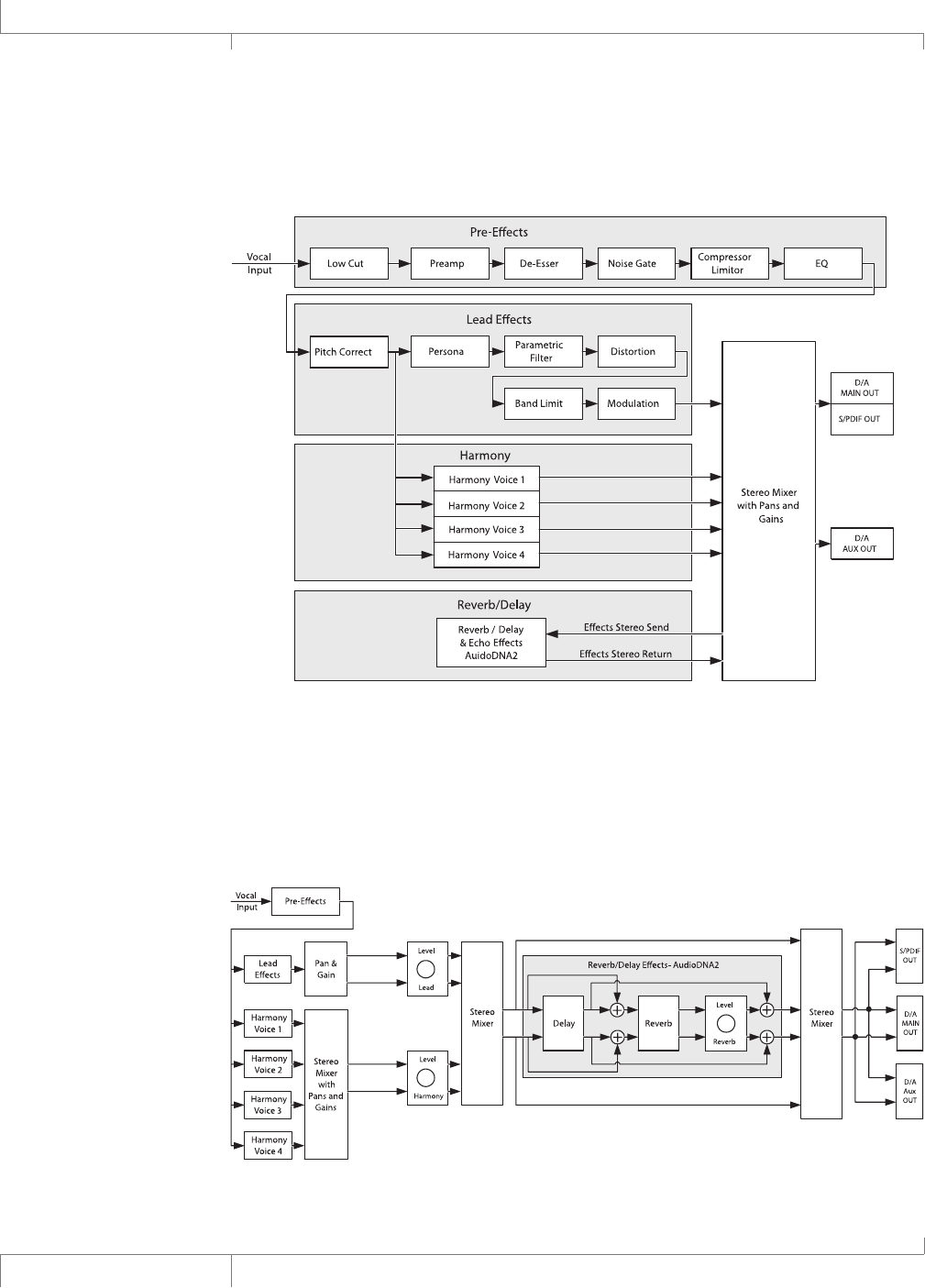
Block Diagrams............................. 52
Effects Flow ............................................ 52
Normal Output Mode
Signal Flow ............................................ 52
Separate Output Mode
Signal Flow ............................................. 53
V1+V2 V3+V4 Output Mode
Signal Flow ............................................. 53
Factory Preset List ....................... 54
Troubleshooting ............................ 58
Electrical / Audio Specifications ... 59
Contents

1VL Pro Owner’s Manual
Introduction
Congratulations on your purchase of the Vocalist® Live Pro. The Vocalist Live Pro is a breakthrough
processor that automatically generates live multi-part vocal harmony while you maintain your natural
playing style. Armed with patent pending musIQ™ Harmony Technology (which includes both
musIQ™ Note Detection and musIQ Harmony Generation), the Vocalist Live Pro analyzes your
guitar or MIDI keyboard chord and note progressions and gives you accurate, musically correct vocal
harmonies even with complicated songs. Only Vocalist Live tracks guitar and keyboard chords and
notes along with your voice.
Overview
The Vocalist Live Pro is a revolutionary voice processor that creates musically correct harmonies
for your singing voice that automatically change to fit with the current guitar, keyboard or MIDI note
or chord and key of the music you are playing. It is an easy-to-use vocal processor that includes a
wide variety of Lead Voice and Harmony Voice effects, Vocal Harmony styles and professional vocal
effects including Lexicon® Reverbs and Delays. In addition to generating natural sounding harmonies,
the Vocalist Live Pro can also provide real-time pitch correction for the incoming vocal signal. The
Vocalist Live Pro offers 99 Factory presets to get you started and another 99 User presets where you
can save your own custom settings. It is packaged as a 1U rack device and can be controlled using the
front-panel interface, external foot controls or via MIDI.
About musIQ™ Technology
musIQ is a revolutionary technology that eliminates the need to enter key and scale information into
the product as it listens to the notes and chords played on a guitar or MIDI keyboard and makes sure
that the Harmony Voices fit with the music. Real-time processing discerns the individual notes, chords
and key signatures that are played in order to automatically generate appropriate Vocal Harmonies
that compliment the Lead Vocal. With musIQ, you can focus on your live singing and playing
performance, and discard song programming once and for all.
Introduction

2
VL Pro Owner’s Manual
Vocalist® Live Pro Features
• musIQ™ Harmony Technology
• 24-bit, 44.1KHz audio quality
• Pre-Effects
• Low-Cut
• Tube Pre-Amp
• De-Esser
• Noise Gate
• Compressor/Limiter
• EQ
• Lead Voice Effects
• Pitch Correct
• Persona
• Parametric Filter
• Distortion
• Band Limiting
• Modulation
• Up to four Harmony Voices with a wide range of fully customizable voicing
characteristics and processing functionality including musIQ Guitar and MIDI Keyboard, Scalic,
Chordal, Shift, MIDI Notes and 4-Channel Notes. The four Harmony Voices can run
concurrently along with a Pitch-Corrected Lead Voice and Persona among other features.
• Lexicon® Licensed Effects
• Reverb (Vocal Hall, Vocal Plate, Room, Ambience)
• Delay and Echo (Studio, Ping Pong, Tape)
• Guitar Tuner
• Soundcraft® Studio Grade Microphone Preamp
• 48V Phantom Power
• Mic Pass-Thru
• Stereo Balanced XLR Main and 1/4” Auxiliary Outputs
• S/PDIF Digital Output
• USB I/O for MIDI Control and Preset Backup and Restore
• MIDI IN and THRU Ports for Keyboard and MIDI Control
• 198 Presets: 99 Factory Presets and 99 User Presets
• Expression Pedal Input provides real-time control of most performance parameters
• Footswitch Input provides remote control of presets, delay tempo, and effects
• Up to 16 Expression Links per Preset for real-time parameter control via Expression Pedal input
or MIDI CC messages
• Guitar Thru and Main Output, Aux Output and Mic Pass Thru Ground Lift Functionality
• Internal Power Supply
Features

3VL Pro Owner’s Manual
Included Items
Before you get started, please make sure that the following items have been included:
•
The Vocalist® Live Pro
•
Power Cord
•
Bag of Mounting Hardware
•
Owner’s Manual
•
Warranty Card
The utmost care was taken while your Vocalist Live Pro was being manufactured. Everything should
be included and in perfect working order. If anything is missing, contact the factory at once. Please
help us become acquainted with you and your needs by completing your warranty card or registering
online at www.digitech.com. It is your safeguard should a problem arise with your Vocalist Live Pro.
Important safety tip: Always turn on amplifiers AFTER all other connections are made to the
Vocalist Live Pro and AFTER the Vocalist Live Pro is powered up.
Included Items

4
VL Pro Owner’s Manual
Front Panel
1. Guitar Input: Connect your guitar here.
2. Guitar Input Signal Level: This signal LED represents the guitar input signal level. It is green when
sufficient guitar signal strength is present, amber when approaching limit, and red when the signal clips.
3. Guitar Thru Output: Outputs the unprocessed guitar signal, enabling you to utilize external
processing for the guitar. This output is muted while the guitar tuner is in use.
4. Guitar Ground Lift: Disconnects the guitar jack ground from the Vocalist® Live Pro signal ground. This is
done to solve ground loop problems when connected to a guitar amp and a PA system at the same time.
When lifted, this button lights red.
5. Vocal Input - XLR In: Connect your microphone here.
6. Vocal Input - Input Level: Adjusts the vocal input level for either the front mic input or the rear 1/4” line
input, depending on which vocal input is currently active.
7. Vocal Input - Signal LED: This signal LED represents the active (front mic input or rear 1/4” line input)
vocal input signal level. It is green when sufficient vocal signal strength is present, amber when approaching
limiting, and red when the limiter is active.
8. Vocal Input - Mic: This button selects the front panel mic input for the active vocal signal. When selected,
this button lights green.
9. Vocal Input - Line: This button selects the back panel line input for the active vocal signal. When selected,
this button lights amber.
10. Vocal Input - 48V: This button enables and disables the 48 Volt phantom power for the microphone input.
This button lights red when phantom power is enabled.
11. Graphic Display: The main display for viewing preset summaries and navigating through all of the Vocalist
Live Pro menus.
12. Numeric Display: This display numerically indicates the currently selected preset from 1-99. It works in
conjunction with the User LED to define which of the 2 banks of 99 presets is currently in use (User Preset
Bank or Factory Preset Bank).
13. User LED: Lights red when a User Preset is selected; turns off when a Factory Preset is selected. User
Presets can be copied or edited and stored to their current location or any other location in the User
Preset Bank. Factory Presets can also be copied or edited, but must be stored to a User Preset location.
Front Panel

5VL Pro Owner’s Manual
Front Panel
14. MIDI LED: This green LED lights whenever data is present at the MIDI In port on the MIDI channels
specified in the MIDI/Expr Pedal Setup menus.
15. USB LED: This blue LED lights when a valid USB connection is made
16. Edit/Select: Turn this knob to scroll through presets, menus or parameters and to adjust parameter values.
Press this knob to enter a menu, select a parameter or accept a parameter value.
17. Back: Press this button to step back and out of the current menu or to cancel a storing procedure. The
Back button does not cancel changes you’ve made to a preset or menu.
18. Harmony Mode - musIQ™ Guitar: This button enables musIQ and selects the guitar as the source for
generated harmonies. The harmonies are then controlled by the musIQ algorithm.
19. Harmony Mode - musIQ MIDI: This button enables musIQ and selects the MIDI input as the source for
generated harmonies. The harmonies are then controlled by the musIQ algorithm.
20. Harmony Mode - Other (Menu): This button allows you to select one of the non-musIQ Harmony
Modes. The modes available are displayed on the Graphic Display for selection and include Shift, Scalic, MIDI
Chordal, MIDI Notes and MIDI 4 Channel Notes.
21. Lead Level: Adjusts the Lead Vocal Level in the Main Out and S/PDIF Out mixes and includes Aux Out if
the Global Output Mode is set to Aux = Main. This Lead Level defines the maximum achievable level when
using Lead Level in the Preset Expression Links.
22. Harmony Level: Adjusts the Harmony Voices Level in the Main Out and S/PDIF Out mixes and includes
Aux Out if the Global Output Mode is set to Aux = Main. This Harmony Level defines the maximum
achievable level when using Harmony Level in the Preset Expression Links.
23. Reverb Level: Adjusts the Reverb Level in the Main Out and S/PDIF Out mixes and includes Aux Out if the
Global Output Mode is set to Aux = Main.
24. Effects On/Off - Lead FX: Enables or disables all the Lead Effects of the current preset.
25. Effects On/Off - Harmony: Enables or disables all the Harmony Voices and associated settings applied to
the current preset.
26. Effects On/Off - Reverb/Delay: Enables or disables the Reverb and Delay Effects of the current preset.
27. System - Store: This button is used to store a preset to a location in the User Preset Bank. The red LED
on this button lights when the preset’s saved parameters have been changed.
28. System – Bypass: Press this button to activate or deactivate Bypass mode. When in Bypass mode, the
Graphic Display reads “BYPASSED” and the unprocessed vocal signal is heard on all outputs without any
effects or harmonies.
29. System - Tuner: This button enables and disables the guitar tuner. When the tuner is active, the button’s
green LED flashes, the Guitar Thru Output is muted and the Graphic Display shows the guitar tuning screen.
30. Power: This power switch turns the Vocalist® Live Pro on and off.

6
VL Pro Owner’s Manual
Rear Panel
1. AC Power Jack: Standard IEC power cord input, to supply the Mains AC input.. This AC input jack also contains
the fuse that the unit is currently using in addition to a spare fuse.
2. USB Port: This port is USB 1.1 full-speed (12Mbits/second) and carries MIDI control information to the Vocalist®
Live Pro from a personal computer. The Vocalist Live Pro uses the USB port to interface to a computer running
the Vocalist Live Pro Utilities software used to provide preset backup and restore functionality with the Preset
Librarian. The Vocalist Live Pro Utilities software and documentation can be downloaded from www.digitech.com.
3. Footswitch: This TRS 1/4” jack connects the optional DigiTech® FS3X or GNXFC 3-button footswitch to allow
hands-free control of many of the Vocalist Live Pro’s functions. Each of the 3 buttons on the optional footswitch
can be mapped to one of the following functions: Preset Up, Preset Down, Tuner, Tap Tempo, Harmony Toggle,
Harmony Momentary, Lead FX, Toggle, Lead FX Momentary, Reverb/Delay Toggle, Reverb/Delay Momentary,
Harmony/Lead FX Toggle, Harmony/Lead FX Momentary, Harmony/Reverb/Delay Toggle, Harmony/Reverb/Delay
Momentary, Lead FX/Reverb/Delay Toggle, Lead FX/Reverb/Delay Momentary, Harmony/Lead FX/Reverb/Delay
Toggle and Harmony/Lead FX/Reverb/Delay Momentary.
4. Expression Pedal: This input accepts a TS or TRS expression pedal for controlling real-time parameters. Many
elements on the Vocalist Live Pro can be controlled in real-time using the expression pedal.
5. S/PDIF Out: The S/PDIF output echoes the MAIN outputs signal in digital S/PDIF format.
6. MIDI In: This 5-pin female DIN MIDI In port is used to receive control (CC, MIDI Clock, SysEx Program Change
and Pitch Bend) and note information from an external device.
7. MIDI Thru: This port echoes data received on the MIDI In port and is typically used for daisy-chaining MIDI
devices together.
8. Main Out Left and Right: These balanced XLR outputs carry a mix of the lead and harmony vocals and effects at
line levels in mono or stereo.
9. Outputs Ground Lift: This button activates the Ground Lift for the Main Out, Aux Out and Mic Pass Thru
outputs. This switch lifts Pin 1 of the XLR Main Outputs and Mic Pass Thru Jack and the shield of the TRS ¼” Aux
outputs from all ground references and may help break troublesome ground loops that cause hum in the system,
especially when both XLR and 1/4” outputs are used together.
10. Aux Out Left and Right: These female balanced / unbalanced TRS jacks output the processed mix of the lead and
harmony vocals and effects at line levels in mono or stereo.
11. Line In: This balanced female 1/4” input accepts the line level vocal audio when selected with the Vocal Input Line
Button on the front panel. Note that the front Mic and rear Line Inputs cannot be active simultaneously.
12. Mic Pass Thru: This output provides the dry, unprocessed vocal signal obtained at the front panel Vocal Input.
Rear Panel

7VL Pro Owner’s Manual
Common Configurations
Common Configurations
There are many ways to set up and use the Vocalist® Live Pro. Some common setup configurations
are shown below.
Important Note: The Vocalist Live Pro Main Out XLR outputs are line level outputs. Many mixers
accept only mic levels on the XLR inputs. You will know this is the case if you find that you have
to turn your Input Level completely down in order to avoid clipping at the mixer’s XLR input. To
remedy this you will need to either use an XLR to ¼” cable or XLR to ¼” adapter on an XLR cable
to plug into your mixer’s ¼” line inputs. Alternatively, you can use a Direct Injection (DI) box to
provide a mic level signal to the mixer’s XLR inputs.
1. Guitar and Mic with Footswitch and Expression Pedal
This configuration uses the guitar and microphone inputs. The guitar is plugged directly into the
Vocalist Live Pro and then into a guitar effects device and then an amplifier. Remote functionality is
achieved using the Footswitch and Expression Pedal inputs. The processed vocal and harmony voice
signal is provided by the Main Out and connected to the PA Mixer.
&ROM¬'UITAR
4O¬'UITAR¬%FFECTS
&ROM
&OOTSWITCH
&ROM
%XPRESSION
0EDAL
4O¬-IXER¬
4O¬-IXER¬3TEREO
4O
'UITAR¬!MP
4O
3PEAKERS
&ROM¬-IC
¬¬¬¬¬¬,¬2

8
VL Pro Owner’s Manual
Common Configurations
2. Guitar and Mic Preamp with MIDI Controller and Monitor Output
In this configuration, the vocal microphone is using a mixer / preamp and is connected to the
Vocalist® Live Pro through the Line In vocal input. Assure this input is selected using the Line Vocal
Input button on the front panel in the Vocal Input section. Remote functionality is achieved using an
external MIDI floorboard controller. The processed vocal and harmony voice signal is sent directly to
the powered vocal monitor using the Aux Out and to the PA mixer using the Main Out.
¬¬¬¬¬¬,¬2
&ROM¬'UITAR
4O¬'UITAR¬!MP
4O¬-ONITOR
4O¬-IXER¬3TEREO
4O
3PEAKERS
&ROM¬-)$)
#ONTROLLER
&ROM¬-IC
&ROM¬0REAMP

9VL Pro Owner’s Manual
Common Configurations
&ROM¬+EYBOARD¬6IA¬-)$)¬/UT
4O¬-IXER
4O¬-)$)¬3YNTHESIZER
4O¬-IXER¬-ONITOR¬-IX
4O¬-IXER¬0!¬-IX
4O¬0!
&ROM¬-IC
4O¬-ONITOR
¬¬¬¬¬¬,¬2
6
3. Keyboard and Mic with Separate Monitor and PA Mixes
This configuration uses the MIDI Keyboard as the vocal guide instrument. Assure that either the
front panel musIQ™ MIDI Harmony Mode is selected or the Other (Menu) Harmony Mode button
is selected with one of the desired modes. The keyboard MIDI data is echoed out through the MIDI
Thru output to the daisy chained MIDI Synthesizer that provides the FOH (Front Of House) Engineer
with the audio signal. The Main Aux Separate Output Mode in Global I/O Setup is being implemented
to provide the FOH Mixer with 2 separated mixes of the processed vocal and harmony voice signals.
The Main Out is providing a stereo mix for the monitors, governed by the front panel Levels knobs,
while the Aux Out is providing a stereo mix for the PA, controlled by the preset settings and Global
I/O settings for Aux Lead Level and Aux Harmony Level.

10
VL Pro Owner’s Manual
Common Configurations
&ROM¬+EYBOARD¬6IA¬-)$)¬/UT
4O¬-IXER
4O¬-)$)¬3YNTHESIZER
(ARMONY¬6OICE¬
(ARMONY¬6OICE¬
(ARMONY¬6OICE¬
(ARMONY¬6OICE¬
$RY¬6OCAL¬3IGNAL
4O¬3PEAKERS
&ROM¬-IC
¬¬¬¬¬¬,¬2
6
4. Keyboard and Mic with Individual Voice Outputs
In this configuration, the V1+V2 V3+V4 Output Mode in Global I/O Setup is being implemented to
provide the FOH Mixer with each Harmony Voice separately. The dry vocal signal obtained at the
input is provided using the Mic Pass Thru output. This allows the FOH Engineer to have full mixing or
external processing control for the lead and harmony voices.

11 VL Pro Owner’s Manual
Common Configurations
!NALOG¬'UITAR¬4RACK¬&ROM¬$!7
!NALOG¬6OCAL¬4RACK¬&ROM¬$!7
$IGITAL¬30$)&¬4O¬$!7
53"¬-)$)¬#ONTROLLED¬BY¬$!7
5. Digital Audio Workstation Recording with MIDI Control
This configuration involves using the Vocalist® Live Pro with a DAW (Digital Audio Workstation)
Computer for post processing of recorded vocal material. The vocal audio track is sent from the
DAW into the Line In and the guitar track audio is sent into the Guitar Input. Assure the Line In
is selected as the vocal input using the Line Vocal Input button on the front panel. It may also be
necessary to adjust the guitar audio output level coming from the DAW to an appropriate input level
indicated by the Guitar Signal LED. The USB is connected to the DAW for PC MIDI control of the
Vocalist Live Pro features and parameters. The resulting Digital S/PDIF processed vocal and harmony
voice signal output is fed back into the DAW for recording.

12
VL Pro Owner’s Manual
Common Configurations
0ROCESSED
!UDIO¬TO
!UDIO¬)NTERFACE
53"¬-)$)
#ONTROLLED¬BY¬0#
&ROM¬'UITAR &ROM¬-IC
$IGITAL¬!UDIO¬TO¬0#
6. PC Recording with USB MIDI Control
In this configuration, the guitar is used as the tracking input and vocal microphone is connected
to the Vocal Input. A USB cable is connected from the PC to the Vocalist® Live Pro for PC MIDI
control of the Vocalist Live Pro’s presets and parameters. The resulting processed Lead Vocal and
Harmony Voice analog audio output is routed out of the Aux Outputs and fed into a USB or Firewire
audio interface that is connected to the PC for recording.

13 VL Pro Owner’s Manual
Getting Started
1. Make sure the Vocalist® Live Pro’s power switch is in the off position (up), connect the power
cord to the power input (located on the back panel) and plug it into the AC outlet.
2. Make sure the Vocal Input Level knob is turned all the way down (counter-clockwise).
3. Plug a microphone into the Vocal Mic In jack.
4. Plug your guitar directly into the Guitar Input jack.
Regarding External Effects Pedals: Do not hook up any effects pedals to your guitar prior to
plugging it into the Vocalist Live Pro, as this could affect vocal harmony generation. The only thing
between your guitar and the Vocalist Live Pro should be the guitar cable. Use the Guitar Thru to
connect your effects and stomp boxes.
5. Make sure your guitar amplifier is turned off and the volume level is turned all the way down.
6. Make sure your P.A. or mixer is turned off and the volume levels are turned all the way down.
7. Connect the Guitar Thru to your guitar effects, amplifier or P.A. system.
8. Plug the Vocalist Live Pro Left and Right Main or Aux Outputs into your P.A. system or mixer.
Note: The Vocalist Live Pro Main Out XLR outputs are line level outputs. Many mixers accept only
mic levels on the XLR inputs. You will know this is the case if you find that you have to turn your
Input Level completely down in order to avoid clipping at the mixer’s XLR input. To remedy this
you will need to either use an XLR to ¼” cable or XLR to ¼” adapter on an XLR cable to plug into
your mixer’s ¼” line inputs. Alternatively, you can use a Direct Injection (DI) box to provide a mic
level signal to the mixer’s XLR inputs.
9. Turn on the Vocalist Live Pro power by turning the Power switch on the front panel to the
down position exposing red button indicator.
10. Press the Vocal Input Mic Select button. If your microphone needs phantom power, press the
Vocal Input Phantom Power switch. The red Phantom Power LED will light.
Note: Phantom power is normally only needed with condenser microphones, and should never be
used with ribbon microphones. To avoid damaging the microphone, please consult your microphone
documentation to ensure phantom power is applied only when appropriate.
11. Setting the Guitar Level
Ideally the Guitar Signal LED should be green or amber while playing. Most electric and
acoustic/electric guitars send their signal at a level appropriate for the Vocalist Live Pro. Observe
the Guitar Signal LED while playing your guitar and confirm an appropriate guitar signal level is
Getting Started- Basic Setup

14
VL Pro Owner’s Manual
Getting Started
being accepted. If the Guitar Signal LED does turn red while you are playing confirm the Vocalist
Live Pro Guitar Sensitivity in the Global I/O Setup menu is set to Low (see page 23). If it is and you
have a volume control on your guitar (for example, an acoustic guitar with a pre-amp built in), you
should adjust the volume so that the Guitar Signal LED is green or amber most of the time while
playing.
Some older guitars send a very low signal. If your guitar doesn’t send a strong enough signal to turn
the Guitar Signal LED green, try setting the Guitar Sensitivity in the Global I/O Setup menu to High
(see page 23).
12. Tune the Guitar with the Vocalist® Live Pro Tuner. Press the Tuner button located on the front
panel System section. The green Tuner LED will flash green and the display will enter the Tuner
screen. The built-in guitar tuner works optimally with a strong guitar signal, so don’t turn down your
guitar to tune. The guitar output will automatically be muted when you’re in tuner mode.
As you tune each guitar string to the desired note, the note closest to that being played will appear on
the screen above the + and the highlighted Tuner Symbols will show how close to that note the string
is. A highlighted + indicates the string is In Tune with the displayed note. A highlighted > symbol to
the left of the In Tune + symbol indicates the note is flat and that you need to tune up. A highlighted
< symbol to the right of the In Tune + symbol indicates the note is sharp and that you need to tune
down. The further the highlighted flat or sharp symbol is from the center In Tune + symbol, the
further out of tune your string is.
Note: It is important that your guitar is properly tuned in order for the musIQ™ Technology to generate
the best sounding harmonies. Alternate tunings (for example, DADGAD or tuning down) are fine, as long
as the built-in tuner shows each string as “in tune”. If you are using an external tuner, just make sure that
the reference is set to 440 Hz.
13. Set the Vocal Level. Sing into the microphone while gradually turning up the Vocal Input Level knob
until the Vocal Signal LED lights green or amber most of the time. It is recommended you adjust the
vocal level so the Vocal Input Signal LED is amber during loud vocal sections and only briefly turns red
on the very loudest vocal sections. The Vocalist Live Pro will normally prevent the Vocal Harmonies
from clipping, even when the LED is red, but for optimum voice quality the LED should turn red only
briefly or not at all.
Once the input vocal level is set, you can increase or decrease the amount of lead vocals in the mix
with the Lead Levels knob.

15 VL Pro Owner’s Manual
Getting Started
14. Turn on your amplifier and gradually turn it up until you reach a comfortable listening level.
15. Turn on your P.A. system and gradually turn it up until you reach a comfortable listening level.
16. Ground Lifts Analysis
If you hear humming or buzzing from either the guitar amplifier connected to the Guitar Thru output
signal or the mixer connected to the Main, Aux or Mic Pass Thru outputs, try a combination of the
ground lift solutions implemented on the Vocalist® Live Pro to resolve ground loop problems when
connecting to a guitar amp and a PA system at the same time and when both XLR and 1/4” outputs
are used together.
Pressing the Guitar Ground Lift button on the front panel toggles the ground lift on or off. When
the button is lit the ground is lifted. Press the Outputs Ground Lift button on the rear panel to
lift the Main Out and Mic Pass Thru XLR outputs and the Aux Out 1/4” outputs from all ground
references.
17. Change the currently selected preset, by turning the Edit/Select knob, to one that has musIQ™ and
Harmony Voicings displayed on the right Harmony Mode portion of the Preset Screen. Providing
the Main Menu Preset Load setting is Automatic instead of Manual, the preset will load when it is
selected on the Preset Screen without the need to press the Edit/Select knob. While playing a chord
on your guitar, sing a note. You should hear your guitar, your Lead Voice, plus the Harmony Voices
that are indicated in the Harmony Mode portion of the Preset Screen for your currently selected
preset.
18. You can increase or decrease the amount of voice harmonies in the mix with the Harmony Levels
knob.

16
VL Pro Owner’s Manual
The Preset Screen
4EMPO
The Preset Screen
When you first turn on the Vocalist® Live Pro, the Graphic Display briefly shows the title screen, then
the Preset Screen appears. Here you can see the currently selected Preset Name, Effects Configuration,
Harmony Mode and Harmony Voicings. The Preset Screen displayed Preset Effects options are shown
as active when they are highlighted with a white background. When a Preset Effect abbreviation is not
highlighted in white, this indicates that this Effect is currently disabled in this preset.
The Left Side of the Preset Screen:
•
Line 1 displays the Preset Name in large font.
•
Line 2 lists the abbreviated Pre-Effects: De-Esser, Low Cut, Tube Preamp, Noise Gate,
Compressor and EQ
•
Line 3 lists the abbreviated Lead-Effects: Pitch Correction, Persona, Modulation, Parametric
Filter, Distortion and Band Limit
•
Line 4 lists abbreviations for Lexicon® Reverb, Lexicon Delay and Delay Tempo in BPM (Beats
Per Minute).
The Right Side of the Preset Screen:
•
Line 1 indicates the Harmony Mode
•
Lines 2 and 3 list the Harmony Voicings used.
To the right of the Graphic Display is the Numeric Display which indicates the number of the
currently selected preset, ranging from 1-99.
The Vocalist Live Pro includes two types of presets: User and Factory. User presets can be copied
or edited and stored to their current location or any User preset location. Factory presets can also
be copied or edited, but must be stored in a User preset location (which overwrites the User preset
in that location). When a User preset is selected, the User LED lights. When a Factory preset is
selected, the User LED is not lit. When shipped from the factory, the User presets are exact copies
of the Factory presets. For more information on editing, copying and storing presets, see the sections
Edit a Preset and Copy or Store a Preset on page 27.
For information on how to select and load presets in Manual or Auto Preset Load modes, see the
Preset Load portion of the Main Menu section on page 18.

17 VL Pro Owner’s Manual
Vocalist® Live Pro Menu Navigation
Vocalist® Live Pro Menu Navigation
From the Preset Screen, you can enter the Main Menu by pressing the Edit/Select knob. The Main
Menu contains the following sub-menus:
•
Edit Preset
•
Global I/O Setup
•
MIDI/Expr Pdl Setup
•
Utilities
•
Contrast
•
Preset Load
•
Version
Turn the Edit/Select knob to highlight a sub-menu; press the Edit/Select knob to select it. When an
adjustable parameter is selected (Low Cut Frequency, for example), turn the Edit/Select knob to
adjust it.
Note that when you change parameters in the Edit Preset menu, those parameters only affect the
current preset, and you must save your changes or they will be lost when you load another preset or
turn off the Vocalist Live Pro. Changes made to the other menus are global and affect all presets.
Press the Back button to move up one level in the menu system, and eventually back to the Preset
Screen. The Back button does not cancel changes.

18
VL Pro Owner’s Manual
The Main Menu Screen
The Main Menu Screen
This section describes each of the Vocalist® Live Pro main menu sub-menus and functions. Note that
all Main Menu parameter changes except those in the Edit Preset menu do not need to be stored and
will be retained even after the unit is powered down.
Edit Preset
Select this sub-menu to access and adjust the configurable settings and parameters of the currently
selected preset. These options include Editing Pre-Effects, Lead Effects, Harmony, Lexicon® Reverb,
Lexicon Delay and Expression Links. See page 28 for more information.
Global I/O Setup
Here you can adjust various input and output aspects of the Vocalist Live Pro. These options include
defining one of the 3 Audio Output Modes, Aux Lead and Harmony Levels, Main and Aux Stereo or
Mono, Footswitch definitions and Guitar Sensitivity. See page 21 for more information.
MIDI/Expr Pdl Setup
This menu contains the Vocalist Live Pro’s MIDI and Expression Pedal related setup parameters
including selecting a MIDI CC/PC channel, Harmony Voice MIDI Channels, CC/Expression Pedal
Controller Mapping, Presets Mapping, MIDI Pitch Bend Range, Split Zone and Split Note functionality,
MIDI Notes Transpose, MIDI Tempo, Expression Pedal Type, Minimum MIDI Velocity and All Notes
Off. Note that preset Expression Link associations to defined MIDI Controllers are made in the Edit
Preset menu. See page 24 for more information.
Utilities (Factory Reset)
This menu includes the Factory Reset Utilities that will restore the Vocalist Live Pro to its factory
default state. The Factory Reset: User Presets utility will erase all presets stored in the User Preset
Bank and replace them with the Factory Presets. The Factory Reset: Global Params function will
revert all settings in the Global I/O Setup menu back to the factory default settings. Upon selection of
either of the Factory Reset functions, the corresponding Factory Reset screen will appear providing
the option to Cancel or Confirm and implement chosen factory reset process.
Contrast
This setting adjusts the intensity of the Graphic Display. If lighting conditions make the display hard to
read, try adjusting the contrast to make it easier to see. The Contrast control range is 0 to 15.
Preset Load
The Preset Load options are Auto or Manual. In the Factory Default setting, Auto Preset Load is
used. When the Preset Load option is set to Auto, presets load automatically as soon as the preset is
selected using the Edit/Select knob.
From the Preset Screen, when the Preset Load option is set to Manual you must first select a preset
by turning the Edit/Select knob. As you scroll through the presets, the preset name is displayed on
the Display Screen and the preset number appears on the Numerical Display. When you reach the
preset that you wish to use, you must manually load this preset by pressing the Edit/Select knob.

19 VL Pro Owner’s Manual
When in Manual Preset Load mode, if you stop on a preset after cycling through the Preset Banks
and 5 seconds pass without any Edit/Select knob activity, the Vocalist® Live Pro will revert back to
last preset that was loaded.
Version
This non-selectable option shows the current Vocalist Live Pro firmware version number. This
information is helpful if customer service should ever be required.
The Main Menu Screen

20
VL Pro Owner’s Manual
Footswitch and Expression Pedal Inputs Control
Footswitch and Expression Pedal Inputs Control
When connecting the Footswitch Input to the optional DigiTech® FS3X or GNXFC 3-button
footswitch, you must define what each of the 3 footswitches control. In the Global I/O Setup of the
Main Menu, there are the available function definitions for Footswitch 1, Footswitch 2 and Footswitch
3. Note that these 3 parameter definitions are globally applied to all presets.
When using the Expression Pedal, you must first define the expression pedal type that you have
connected to the Expression Pedal Input in the MIDI/Expr Pdl Setup menu. Second, you must
assign the Expression Pedal to one of the 16 Controllers in the MIDI/Expr Pdl Setup menu. Unlike
the Footswitch, the Expression Pedal control definitions are defined as part of the stored preset
definition. This means that now you have the ability to alter what the Expression Pedal controls with
each preset. This is done by assigning Preset Expression Links to the Expression Pedal Controller.
Since this is a preset parameter, you must remember to store the altered preset once the controller
assignment is complete.
Configuring the Expression Pedal
1. Press the Edit/Select knob to enter the Main Menu.
2. Turn the Edit/Select knob and navigate to MIDI/Expr Pdl Setup and press the knob to enter the
menu.
3. Scroll down several pages to Exp Pedal Type and press the Edit/Select knob to enter the menu.
4. Choose the Expression Pedal Type that you have connected to the Expression Pedal Input. The
Expression Pedal Type options are the TRS <Linear> with a stereo TRS (Tip Ring Sleeve) 1/4”
connector or Volume Pedal <Log Taper> with a mono TS (Tip Sleeve) 1/4” connector.
5. Press the Back button to revert back to the Main Menu.
6. Enter the MIDI/Expr Pdl Setup menu.
7. Enter the CC/Expr-Pdl/Controller Map sub-menu.
8. Select one of the 16 Controllers that is unused and press the Edit/Select knob to edit it.
9. Select the Exp Pdl option near the beginning of the options list.
10. Press the Back button three times to return to the Preset Screen.
11. Select a preset whose parameters you wish to adjust using the Expression Pedal.
12. Press the Edit/Select knob to enter the Main Menu.
13. Enter the Edit Preset menu.
14. Enter the Edit Expression Links sub-menu.
15. Select the Controller that you have assigned the Expression Pedal to.
16. Scroll through the controller assignment list and select a parameter that this preset is using and
that you wish to control with the Expression Pedal. Refer to the Edit Expression Links section on
page 50 for more information and a list of the Expression Links Controller Definitions.
17. Press the System Store button to store the altered preset parameters. See the Copy or Store a
Preset section on page 27 for more information on storing presets.

21 VL Pro Owner’s Manual
The Global I/O Setup Menu
The Global I/O Setup Menu
There are 3 stereo outputs on the Vocalist® Live Pro that can support up to 2 unique mixes
simultaneously. The physical outputs are MAIN, AUX and S/PDIF. The MAIN and S/PDIF outputs
always carry the same output signals in the corresponding analog or digital format.
These outputs can be assigned to carry different audio signals to make individual channel processing
or sub-mixing possible. The output modes for the MAIN/S/PDIF and AUX outputs are as listed below
in the Output Mode menu.
For a depiction of the signal flow for each of the three Output Modes, see the Output Mode Signal
Flow diagrams in the Block Diagrams section of page 52.
As well the output configuration options, The Global I/O setup menu allows setting the functionality
of the foostwitch buttons and the guitar sensitivity. See the chart below for descriptions of the
individual menu items.
Output Mode
Aux =
Main
In this mode, the Main Output carries a mix of the Lead and
Harmony Vocals and Effects. The Aux Output is simply a copy of
the Main Output. This is the default mode of operation.
Main,
Aux
Separate
In this mode, the Main Output reflects the mix controlled by the
front panel level knobs. The Aux Output carries a mix of lead
and harmony controlled by level settings in the I/O Setup Menu.
This allows the possibility of adjusting the levels so that the Main
Out contains only the Lead and the Aux Out contains only the
Harmony, or visa versa. It also provides the flexibility of having
a separate mix for the Main Out or Aux Out to connect to the
monitor, while the other output is connected to the PA.
V1+V2
V3+V4
In this mode, the output carries the four separate harmony
voices – Voice 1 = Main Out L, Voice 2 = Main Out R, Voice
3 = Aux Out L and Voice 4 = Aux Out R. No Post Effects are
applied to the 4 harmony voices in this mode. This mode is use-
ful as the harmony parts can be mixed or recorded individually
using external processing equipment.
Aux Lead
Level
This option is only available when the Output Mode is Main, Aux Separate.
It sets the Lead Vocal Level for the Aux Outputs.
Range: Off and -60dB to +0dB
Aux HRM
Level
This option is only available when the Output Mode is Main, Aux Separate.
It sets the Harmony Voices Level for the Aux Outputs.
Range: Off and -60dB to +0dB
Main Out
Mono Sets the Left and Right Main Outputs to Mono Output.
Stereo Sets the Left and Right Main Outputs to Stereo Output.
Table Continued Next Page

22
VL Pro Owner’s Manual
The Global I/O Setup Menu
Aux Out
Mono
Sets the Left and Right Aux Outputs to Mono Output. This
option is only available when the Output Mode is Main, Aux
Separate.
Stereo
Sets the Left and Right Aux Outputs to Stereo Output. This
option is only available when the Output Mode is Main, Aux
Separate
Footswitch 1,
Footswitch 2,
Footswitch 3
Preset Up Cycles up to the next preset in the Preset Bank. The updated
Preset is shown in the Preset Screen.
Preset
Down
Cycles down to the previous preset in the Preset Bank. The
updated Preset is shown in the Preset Screen.
Tuner Turns the Vocalist® Live Pro Guitar Tuner on and off.
Tap
Tempo
Lets you set the delay tempo by tapping the assigned footswitch
two or more times.
Harmony
Toggle
Toggles the Harmony Voices of the current preset Off and On.
The Harmony Effects button light on the front panel indicates
the status of the Harmony Voices.
Harmony
Momentary
The Harmony Voices are active while the specified Footswitch
is pressed and deactivated when released. The Harmony Effects
button light on the front panel indicates the status of the
Harmony Voices.
Lead FX
Toggle
Toggles the Lead Effects of the current preset Off and On. The
Lead FX button light on the front panel indicates the status of
the Lead Effects.
Lead FX
Momentary
The Lead Effects are active while the specified Footswitch is
pressed and deactivated when released. The Lead FX button
light on the front panel indicates the status of the Lead Effects.
Reverb/
Delay
Toggle
Toggles the Reverb and Delay Effects of the current preset Off
and On. The Reverb/Delay button light on the front panel indi-
cates the status of the Reverb and Delay Effects.
Reverb/
Delay
Momentary
The Reverb and Delay Effects are active while the specified
Footswitch is pressed and deactivated when released. The
Reverb/Delay button light on the front panel indicates the status
of the Reverb and Delay Effects.
Harmony/
Lead FX
Toggle
Toggles both the Harmony Voices and Lead Effects of the cur-
rent preset Off and On. The Lead FX and Harmony buttons
light on the front panel indicating the status of their parameters.
Harmony/
Lead FX
Momentary
The Harmony Voices and Lead Effects are active while the speci-
fied Footswitch is pressed and deactivated when released. The
Lead FX and Harmony buttons light on the front panel indicating
the status of their parameters.
Global I/O Setup Table (Continued)
Table Continued Next Page

23 VL Pro Owner’s Manual
Footswitch 1,
Footswitch 2,
Footswitch 3
Harmony/
Reverb/
Delay
Toggle
Toggles both the Harmony Voices and Reverb and Delay Effects
of the current preset Off and On. The Harmony and Reverb/
Delay buttons light on the front panel indicating the status of
their parameters.
Harmony/
Reverb/
Delay
Momentary
The Harmony Voices and Reverb and Delay Effects are active
while the specified Footswitch is pressed and deactivated when
released. The Harmony and Reverb/Delay buttons light on the
front panel indicating the status of their parameters
Lead FX/
Reverb/
Delay
Toggle
Toggles both the Lead Effects and Reverb and Delay Effects of
the current preset Off and On. The Lead FX and Reverb/Delay
buttons light on the front panel indicating the status of their
parameters.
Lead FX/
Reverb/
Delay
Momentary
The Lead Effects and Reverb and Delay Effects are active while the
specified Footswitch is pressed and deactivated when released.
The Lead FX and Reverb/Delay buttons light on the front panel
indicating the status of their parameters.
Harmony/
Lead FX/
Reverb/
Delay
Toggle
Toggles the Harmony Voices, Lead Effects and Reverb and Delay
Effects of the current preset Off and On. The Lead FX, Harmony
and Reverb/Delay buttons light on the front panel indicating the
status of their parameters.
Harmony/
Lead FX/
Reverb/
Delay
Momentary
The Harmony Voices, Lead Effects and Reverb and Delay Effects
are active while the specified Footswitch is pressed and deacti-
vated when released. The Lead FX, Harmony and Reverb/Delay
buttons light on the front panel indicating the status of their
parameters.
Gtr Sensitivity
Low
Low is the most common setting for Guitar Sensitivity and
should provide the guitar input a healthy signal strength indi-
cated by the Guitar Input Signal LED.
High
Some older guitars send a low signal strength. If your guitar
doesn’t send a strong enough signal to turn the Guitar Signal
LED green, try setting the Guitar Sensitivity to High.
Global I/O Setup Table (Continued)
The Global I/O Setup Menu

24
VL Pro Owner’s Manual
The MIDI/Expression Pedal Setup Menu
CC/PC
Channel
Defines the MIDI CC (Continuous Controller) and PC (Program or Preset Change)
Channels being used at the MIDI In and USB ports of the Vocalist® Live Pro.
Range: Off, All and 1 to 16
Harmony
Instrument
CH
Defines which of the MIDI channels the Vocalist Live Pro will read note data and pitch
bend data from for musIQ™ MIDI, Chordal, and Notes Harmony Modes.
Range: All and 1 to 16
Harmony
4-Ch Notes
V1 Ch
Defines which MIDI Channel the Vocalist Live Pro will read note data and pitch bend
data from for Harmony Voice 1 when 4-Channel Notes Harmony Mode is selected.
Range: 1 to 16
Harmony
4-Ch Notes
V2 Ch
Defines which MIDI Channel the Vocalist Live Pro will read note data and pitch bend
data from for Harmony Voice 2 when 4-Channel Notes Harmony Mode is selected.
Range: 1 to 16
Harmony
4-Ch Notes
V3 Ch
Defines which MIDI Channel the Vocalist Live Pro will read note data and pitch bend
data from for Harmony Voice 3 when 4-Channel Notes Harmony Mode is selected.
Range: 1 to 16
Harmony
4-Ch Notes
V4 Ch
Defines which MIDI Channel the Vocalist Live Pro will read Note Data and Pitch Bend
Data from for Harmony Voice 4 when 4-Channel Notes Harmony Mode is selected.
Range: 1 to 16
CC/
Expr-Pdl/
Controller
Map
Controller 1
Maps the specified MIDI Controller to the Expression Pedal, a
MIDI CC (CC0 to CC127), or turns the Controller Assignment
Off by selecting No CC. Once the Controller Mapping is com-
plete, these defined Controllers can be assigned to Expression
Links control functions uniquely for individual presets in the Edit
Presets menu.
Note that the Controller Mapping to the Expression Pedal corre-
sponds to the Expression Pedal Input on the rear panel, as MIDI
Expression Pedals provide CC channel messages. If Expression
Pedal is selected, then be sure to set the Expression Pedal Type
to match your expression pedal in the Global I/O Setup menu.
Range: No CC, EXP PDL, CC 0 to CC127
Controller 2
Controller 3
Controller 4
Controller 5
Controller 6
Controller 7
Controller 8
Controller 9
Controller 10
Controller 11
Controller 12
Controller 13
Controller 14
Controller 15
Controller 16
Table Continued Next Page
The MIDI/Expression Pedal Setup Menu

25 VL Pro Owner’s Manual
Preset Map
Patch Wizard
<No
Change> Exits Patch Wizard with no changes applied
MIDI 1-
128 = VL
U1-99,F1-
29
Sets the MIDI PC definition to associate the
User Preset Bank presets to the first 99
programs of the PC message and the first 29
Factory Preset Bank presets to the following
29 programs
MIDI 1-
128 = VL
F1-99,U1-
29
Sets the MIDI PC definition to associate the
Factory Preset Bank presets to the first 99
programs of the PC message and the first 29
User Preset Bank presets to the following 29
programs.
MIDI Program
To Edit
Selects the MIDI PC preset definition to alter with the
Vocalist® Live Pro Preset At n menu function. As you cycle
through the MIDI Program definitions, the associated Preset
Bank and Number are shown in brackets.
VL-Pro Preset
At n
Where n refers the MIDI PC program selected with the MIDI
Program To Edit, This parameter allows you to redefine the
MIDI Program to the desired Vocalist Live Pro preset in any
of either the User or Factory Preset Banks.
Pitch Bend
Range
Defines the MIDI Pitch Bend Range for the Controllers in Semitones. If +/- 24
Semitones are defined, this gives you a bend range of 48 semitones equal to 4
octaves (2 negative octaves plus 2 positive octaves bend range).
Range: +/- 0 to 24 Semitones
Split Zone
Disabled Disables MIDI Split Zone functionality.
Active Above
Split Note
When using any of the musIQ™ MIDI, Chordal, MIDI
Notes or 4 Channel Notes Harmony Modes, the Vocalist
Live Pro will only respond to MIDI Keyboard Notes played
above the specified Split Note. Notes played below the Split
Note are ignored by the Vocalist Live Pro.
Active Below
Split Note
When using any of the musIQ MIDI, Chordal, MIDI Notes
or 4 Channel Notes Harmony Modes, the Vocalist Live Pro
will only respond to MIDI Keyboard Notes played below
the specified Split Note. Notes played above the Split Note
are ignored by the Vocalist Live Pro.
Split Note Defines the MIDI Keyboard Split Note to work in conjunction with the selected
Split Zone Mode. Note that the Split Note of C5 is Middle C. Range: C0 to G10
MIDI Notes
Transpose
When using the MIDI Notes or 4 Channel Notes Harmony Modes, this parameter
will transpose the Harmony Voices defined in the Harmony Mode to the specified
octave shifts with respect to the MIDI Keyboard note played.
Range: -4 Octaves to +4 Octaves
MIDI/Expression Pedal Setup Table (Continued)
The MIDI/Expression Pedal Setup Menu
Table Continued Next Page

26
VL Pro Owner’s Manual
MIDI
Tempo
Turns the MIDI Tempo functionality Off or On. This allows MIDI control of the
Delay Tempo using the MIDI Timing Clock, so that the delays can be in synch with
the music currently being played.
Exp Pedal
Type
TRS <Linear> Configures Expression Pedal Input on rear panel for Linear
type Expression Pedal.
Vol Pedal <Log
Taper>
Configures Expression Pedal Input on rear panel for
Logarithmic Taper type Expression Pedal.
Min MIDI
Velocity
Defines the minimum MIDI velocity expected from the MIDI device you are cur-
rently using. Note that notes played below this velocity will be ignored by the
Vocalist Live Pro. Range: 0 to 64
All Notes
Off
When this function is selected, the harmony voices in MIDI musIQ™ and Chordal,
Notes and 4-Channel Notes Harmony Modes will immediately be turned off until
the next valid MIDI message is obtained. All Notes Off is provided so that in the
event there is a MIDI problem, like a stuck MIDI note, the corresponding harmony
voices can be quickly turned off.
MIDI/Expression Pedal Setup Table (Continued)
The MIDI/Expression Pedal Setup Menu

27 VL Pro Owner’s Manual
Editing, Copying, or Storing Presets
Edit Preset
The Vocalist® Live Pro comes with 99 User Presets and 99 Factory Presets. Initially, the User Presets
are exact copies of the Factory Presets. You can only store changes to a User Preset. Presets in the
Factory Preset Bank cannot be overwritten.
Select the desired preset that you would like to refine or modify the characteristics of by editing its
individual preset parameters. Note that when storing the customized preset, it does not have to be in
the same preset location of the User Preset Bank, leaving the original preset unmodified.
Enter the Vocalist Live Pro Main Menu by pressing the Edit/Select button.
Enter the Edit Preset Menu. The Preset Menu contains the following Sub-Menus:
•
Edit Pre-Effects
•
Edit Lead Effects
•
Edit Harmony
•
Edit Lexicon® Reverb
•
Edit Lexicon Delay
•
Edit Expression Links
Navigate the desired Preset Menu sub-menus and parameters and turn or push the Edit/Select dial to
alter or select parameters.
In the Edit Preset Menus, when a preset parameter is altered from its stored value, two results occur.
A small x appears to the left of the altered parameter or option and the red System Store button LED
becomes lit. Note that the Back button does not cancel changes you’ve made to a preset or menu,
but it can cancel the Store procedure once it has begun. After you edit a preset, you must save it with
the Store procedure before either changing to another preset or turning off the power to the Vocalist
Live Pro, or the unsaved changes you have made to the stored preset will be lost.
Copy or Store Preset
The Copy and Store functions of the Vocalist Live Pro are essentially the same. When copying a
preset, select the desired preset in the Preset Screen and press the Store button. This will allow you
to copy the current preset to an alternate location in the User Preset Bank as well as change the
preset name. When storing a preset whose characteristics you have altered from the currently saved
configuration, the process is the same and includes the ability to store the preset in the same location
in the Preset Bank.
Note that you can cancel the Store process at any time by pressing the Back button.
1. Press the System Store button. The Store button now flashes red indicating the Store Procedure is
in process. On the Store screen, the first character of the preset’s current name flashes. Beneath
Editing, Copying, or Storing Presets

28
VL Pro Owner’s Manual
Low
Cut
Low Cut Low Cut is turned Off or On.
Frequency All frequencies below specified Hertz are attenuated. Range: 60Hz to
120Hz
Tube
Preamp
Tube
Preamp
Tube Preamp, which provides mild distortion to give your vocals more
warmth, is turned Off or On.
Gain Adjusts the preamp’s gain. Range: 0 to 99
De-Esser
De-Esser De-Esser is turned Off or On.
Threshold Sets the threshold above which to apply more gain reduction to sibilant
sounds. Range: -40dB to +0dB
The Edit Preset Menu
1. Edit Pre-Effects
The following Preset Pre-Effects are applied in combination with both the Lead Effects and the
Harmony Voices.
Table Continued Next Page
For a depiction of the signal flow of the effects chain, see the Effects Flow diagram in the Block
Diagrams section on page 52.
the preset name are the function definitions for the Edit/Select knob. Upon Store screen entry,
they are defined as <Edit>-Character and <Select>-Toggle allowing you to change the character
that is currently selected.
2. Turn the Edit/Select knob to change the selected character. The available characters include blank,
numbers from 0-9, capital letter and lower case letters.
3. Press the Edit/Select knob to accept the current character value and change the Edit function to
<Edit>-Position allowing you to select a different character to edit.
4. Press the Edit/Select knob to toggle between the 2 edit functions and repeat the procedure until
the desired preset name is achieved.
5. When the desired preset name is achieved, Press the flashing Store button again.
6. The display will now present you with the Location to Store screen in the User Preset Bank. As
you scroll User Preset Bank locations with the Edit/Select knob, the stored preset names are
displayed in the highlighted area of the Store Screen, while the associated preset number flashes in
the Numeric Display. Note that storing to this User Preset location will overwrite the preset that
is currently stored there with the preset you are now storing.
7. Press the flashing Store button to finalize the Store procedure when the desired User Preset Bank
location is listed.
The Edit Preset Menu

29 VL Pro Owner’s Manual
The Edit Preset Menu
Noise
Gate
Noise
Gate
Noise Gate is turned Off or On. The Noise Gate is useful for muting the
signal when it falls below a specified threshold.
Threshold The Noise Gate engages when the Lead Voice input falls below the speci-
fied threshold. Range: –80dB to –20dB
Compressor
Compressor
Compressor is turned Off or On
Type
Hard Knee Abruptly reduces gain when the input level rises
above the threshold.
Soft Knee Gently reduces gain when the input level rises
above the threshold.
Softer Knee Very gently reduces gain when the input level
rises above the threshold.
Ratio
The ratio of the change in input level to the change in output level mea-
sured in decibels (dB). For example, a 2:1 ratio means that for every 2 dB
the input level changes, the output level changes 1 dB.
Warning: Using a high compression ratio increases susceptibility to
feedback due to the higher gain used.
Range: 1.0:1 to 5.0:1
Threshold Defines the input level of the compressor knee. Range: -40dB to 0dB
Attack Controls how quickly the compressor begins its effect on the signal.
Range: 1ms to 99ms
Release Controls how quickly the compressor ends its effect on the signal.
Range: 10ms to 990ms
EQ
EQ Equalizer is turned Off or On.
Bass Reduces or increases the volume of bass frequencies.
Range: –12dB to +12dB
Mid Gain Reduces or increases the volume of midrange frequencies. Select this
frequency with Mid Frequency. Range: –12dB to +12dB
Mid Freq Selects the center frequency that is reduced or increased with
Mid Gain. Range: 80Hz to 7650Hz
Treble Reduces or increases the volume of treble frequencies.
Range: –12 to +12dB
Edit Pre-Effects Table (Continued)

30
VL Pro Owner’s Manual
2. Edit Lead Effects
Pitch
Correction
Pitch
Correc-
tion
Pitch feature is turned Off or On.
Key
Scale
Chromatic
12 Note Chromatic Scale [1
A
2 2 A3 3 4 A5 5 A6 6 A7 7]
Major Major Scale [1 2 3 4 5 6 7]
Minor Natural Natural Minor Scale [1 2
A
3 4 5
A
6
A
7]
Minor Harmonic Harmonic Minor Scale [1 2
A
3 4 5
A
6 7]
Minor Melododic Ascending Melodic Minor Scale [1 2
A
3 4 5 6 7]
Blues Blues Scale [1
A
3 4
A
5 5
A
7]
Pentatonic Major Major Pentatonic Scale [1 2 3 5 6]
Pentatonic Minor Minor Pentatonic Scale [1
A
3 4 5
A
7]
Diminished Diminished Scale [1 2
A
3 4
A
5
A
6 6 7]
Bebop Major Major Bebop Scale [1 2 3 4 5
A
6 6 7]
Bebop Domin Dominant Bebop Scale [1 2 3 4 5 6
A
7 7]
Whole Tone Whole Tone Scale [1 2 3
A
5
A
6
A
7]
Dorian Dorian Mode [1 2
A
3 4 5 6
A
7]
Phrygian Phrygian Mode [1
A
2
A
3 4 5
A
6
A
7]
Lydian Lydian Mode [1 2 3
A
5 5 6 7]
Mixolydian Mixolydian Mode [1 2 3 4 5 6
A
7]
Aeolian Aeolian Mode [1 2
A
3 4 5
A
6
A
7]
Locrian Locrian Mode [1
A
2
A
3 4
A
5
A
6
A
7]
In-Sen Japanese In Sen Scale [1
A
2 4 5
A
7]
Arabic Arabic Scale [1
A
2 3 4 5
A
6 7]
Neapolitan Neapolitan Scale [1
A
2
A
3 4 5 6 7]
Neapolitan Minor Neapolitan Minor Scale [1
A
2
A
3 4 5
A
6 7]
Hungarian
Minor Hungarian Minor Scale [1 2
A
3
A
5 5
A
6 7]
Enigma Enigmatic Scale [1
A
2 3
A
5
A
6
A
7 7]
Major Triad Major Triad Scale [1 3 5]
Minor Triad Minor Triad Scale [1
A
3 5]
Note Single Note [1]
Key
Root
Selects the root note or key of the scale. For example, if the Scale is set to
Major and Root is set to C, then the notes that will be corrected to are C, D,
E, F, G, A, and B.
Note: This parameter is ignored when the scale type is set to Chromatic.
Window
Controls the window or extent around each note that pitch correction
will be applied. If the window is small, then your pitch will only be altered
if your input pitch is already close to the note. If the window is large, then
pitch correction will be applied even if your input pitch is far from the note.
Range: 0 to 600 Cents
Table Continued Next Page
The Edit Preset Menu

31 VL Pro Owner’s Manual
Pitch
Correction
Rate
Controls how aggressively your pitch is corrected. If the rate is low, then
all of your rapid pitch variations (vibrato, scoops, etc.) will be left untouched,
and only long sustained notes will be corrected. If the rate is high, then
all of your pitch variations will be removed resulting in a very flat robotic
sounding voice. Range: 1 to 99
Amount
Scales the amount of pitch correction applied to the input voice. The range
is 0 to 99. When set to 99, the full pitch correction amount is applied, but
as the amount control is turned down, the amount of pitch correction is
reduced in proportion to how close you are to the target note. So, larger
deviations are corrected more than smaller deviations, and small intentional
pitch deviations are preserved.
With Amount set to 99, a 10 cent flat input will be corrected by 10 cents
and a 50 cent flat input will be corrected by 50 cents.
With the amount set to 80, a 10 cent flat input will be corrected by approx-
imately 5 cents and a 50 cent flat input will be corrected by approximately
40 cents.
With the amount set to 0, a 10 cent flat input will not be corrected and a
50 cent flat input will be corrected by approximately 10 cents.
Persona
Persona
Persona is turned Off or On.
Type
Borg Metallic ringing
Pixelate Stepped pitch
Robo Fixed pitch
Big Bigger person
Small Smaller person
Giant Very large person (with octave down shift)
Elf Very small person (with octave up shift)
Chipmunk Instrumental shift sound
Vibrato1 Light, natural sounding vibrato
Vibrato2 Slower vibrato
Vibrato3 Ballad-type vibrato
Opera Tenor opera vibrato
Rock Vibrato and some gender
Elvis Big vibrato, scoop, and some gender
Bob Scoops into notes
Sheep “Baaa” sound
Granny Wavery voice
Amount
Determines the amount of persona effect heard in the output. Range: 0
to 99
Table Continued Next Page
Edit Lead Effects Table (Continued)
The Edit Preset Menu

32
VL Pro Owner’s Manual
Para-
metric
Filter
Parametric
Filter Parametric Filter is turned Off or On
Gain Adjusts the boost or attenuation applied at the center frequency.
Range: -12dB to +12dB
Frequency Defines the Parametric Filter center frequency. Range: 80Hz to 7650Hz
Q
A higher Q value will yield a sharper gain with a smaller band width
around the center frequency, while a lower Q value will yield a more
gradual gain on the frequencies around the center frequency to achieve
the desired gain at the center frequency resulting in a larger affected
bandwidth. Range: 0 to 99
Distortion
Distortion Distortion is turned Off or On.
Gain Adjusts the amount of gain on the distortion effect. Range: 0 to 99
Band
Limit
Band Limit Band Limit is turned Off or On.
Resonance
Controls the narrowness of the selected audio frequency band. With
the center of the desired frequency band defined in Band Limit Center
Frequency, all frequencies outside this band are attenuated while all fre-
quencies inside the band have no attenuation. There is no band limiting
applied when this parameter is set to 0. As this parameter is turned up,
the band becomes narrower and the effect of the band limiting becomes
more prominent. Range: 0 to 99
Center Freq Controls the location of the center of the audio frequency band.
Range: 80Hz to 7650Hz
Modulation
Modulation
Modulation is turned Off or On.
Type Selects the Type of Modulation applied to the Lead Voice. Options:
Thicken, Chorus, Flange, Tremolo and Stutter
Amount
Determines the amount of modulation heard in the output.
Range: 0 to 99
Speed
Defines the speed or frequency of the modulation. Range: 0.1Hz to
9.9Hz
Pan
A Pan of 0 evenly distributes the Lead Voice across the left and right channels, while nega-
tive values pan to the left and positive values pan to the right. Range: -99 to +99
Edit Lead Effects Table (Continued)
The Edit Preset Menu

33 VL Pro Owner’s Manual
The Edit Preset Menu
3. Edit Harmony
3.1 HARMONY MODE
musIQ™
This option selects the musIQ technology for the Harmony Mode. musIQ eliminates the need
to enter key and scale information into the product as it listens to the notes/chords played
on a guitar or keyboard and automatically adjusts the harmony voices to assure that they fit
with the music being played. Real-time processing discerns the individual notes, chords and
key signatures that are played to automatically generate appropriate vocal harmonies that
complement the lead vocal. With musIQ, you can focus on your live singing and playing
performance, and discard song programming once and for all.
The musIQ Harmony Mode can be selected using this sub-menu, or by using the Harmony
Mode musIQ Guitar or musIQ MIDI buttons on the front panel. If the menu is used to select
the musIQ Harmony Mode, assure that the correct Guitar musIQ or MIDI musIQ Harmony
Mode button is selected on the front panel to match your application. Once musIQ Harmony
Mode has been selected, the musIQ Harmony Voicings must be defined either by using the
options found in the Voicings Patch menu or in the musIQ Voicings menu in the Advanced Edit
Mode menu.
Other Harmony Modes
The following Harmony Modes do not implement the musIQ technology, but rather provide 4
unique methods of creating harmony. These Harmony Modes can either be selected here, or by
using the Harmony Mode buttons on the front panel for Other (Menu). Note that when using
the Other (Menu) button, only the non-musIQ Harmony Modes are listed.
In the examples for the following Other Harmony Modes, the C Major scale depicted below
will be used.
Shift
Shift Harmony Mode changes the Harmony Voices pitch by a fixed number of semitones
in the Chromatic 12 Semitone Scale from the Lead Vocal. Once the Shift Harmony Mode
is selected, the Shift Voicings must be defined in the Advanced Edit Mode menu.
This Shift Harmony Mode Chromatic Harmonizing is considered non-intelligent since
the Harmony Voicing is not using Scale or Key information and is simply creating parallel

34
VL Pro Owner’s Manual
Lead (Black) and Harmony (Grey)
Scalic
Scalic Harmony Mode changes the Harmony Voices pitch to the nearest note in the
defined Diatonic Scale and Scale Key (Scale Root) relative to the Lead Vocal pitch. Once
the Scalic Harmony Mode is selected, the Root (or key) and a Diatonic Scale must be
selected in the Scalic Harmony menu and the Scalic Voicings must be defined in the
Advanced Edit Mode menu. Note that the Scalic Voicings are relative to the current Scalic
Harmony Note chosen by the Scalic Harmony Mode. An Advanced Scalic Voicings setting
of 1 <Unison> will provide that Harmony Voice at the current Scalic Harmony Note
chosen by the Scalic Harmony Mode.
Scalic Harmony Mode uses the defined Root and Scale information to create musical
diatonic harmonies. Scalic Harmonies are more dynamic than the Chordal Harmonies
since for each Lead Vocal note there are unique Harmony Voice notes. Some simple
popular music uses only a single scale, so in this case, you only have to update the
information at the beginning of your song.
The following example shows the Harmony Notes for a C Major Scale input, with the
Scalic Harmony settings of C Major and a Scalic Voicing of ▲3 (Up a 3rd). These Scalic
Harmonies closely follow the notes of the Lead Vocal resulting in a tighter musical
harmony.
harmonies to the Lead Vocal. The most common Shift Harmony Voices are the 7
semitones (5th) and 12 semitones (octave), ranging from two octaves below the Lead
Vocal pitch to two octaves above it.
The following shows the Shift Harmony Mode being applied to the C Major Scale with a
+4 Shift Voicing (3rd above).
Lead (Black) and Harmony (Grey)
The Edit Preset Menu

35 VL Pro Owner’s Manual
The Edit Preset Menu
In some cases where a song is centered around the 3rd or root of the scale, it may seem
as through there is little difference between the three Major Scales or three Minor Scales.
This is because the Lead Vocal for the song doesn’t reach any of the altered notes for the
given scale. A vocal line centered around the 5th of a scale, such as G in the key of C,
highlights the differences between the Scalic Harmony Scales.
The table below shows the 3rd and 5th above for the range of Vocal Input notes to
indicate the differences between the three Scalic Harmony Major Scales and three Minor
Scales.
Lead
Voice C C# D E
A
E F F# G A
A
AB
A
B
Maj1
▲
3
▲
5
E (4)
G (7)
E (3)
A
A
(7)
F (3)
A (7)
F# (3)
B
A
(7)
G (3)
B (7)
A (4)
C (7)
B
A
(4)
C# (7)
B (4)
D (7)
C (4)
E
A
(7)
C (3)
E (7)
D (4)
F (7)
D (3)
F (6)
Maj2
▲
3
▲
5
E (4)
G (7)
E (3)
A
A
(7)
F (3)
A (7)
F# (3)
B (8)
G (3)
C (8)
A (4)
C (7)
B (5)
D (8)
C (5)
E (9)
C (4)
E (8)
C (3)
E (7)
D (4)
F (7)
D (3)
F (6)
Maj3
▲
3
▲
5
E (4)
G (7)
E (3)
A
A
(7)
F (3)
A (7)
F# (3)
A (6)
G (3)
B
A
(6)
A (4)
C (7)
A (3)
C# (7)
B
A
(3)
D (7)
B (3)
E
A
(7)
C (3)
E (7)
D (4)
F (7)
E
A
(4)
F# (7)
Min1
▲
3
▲
5
E
A
(3)
G (7)
E (3)
A
A
(7)
F (3)
A
A
(6)
G (4)
B
A
(7)
G (3)
B (7)
A
A
(3)
C (7)
A (3)
C# (7)
B
A
(3)
D (7)
C (4)
E
A
(7)
C# (4)
E (7)
D (4)
F (7)
D (3)
F# (7)
Min2
▲
3
▲
5
E
A
(3)
G (7)
E (3)
A
A
(7)
F (3)
A (7)
G (4)
B
A
(7)
A
A
(4)
B (7)
A (4)
C (7)
A (3)
C# (7)
B
A
(3)
D (7)
B (3)
E
A
(7)
C (3)
E
A
(6)
D (4)
F (7)
D (3)
F# (7)
Min3
▲
3
▲
5
E
A
(3)
G (7)
E (3)
A
A
(7)
F (3)
A
A
(6)
G (4)
B (8)
G (3)
B (7)
A
A
(3)
C (7)
A (3)
C# (7)
B (4)
D (7)
C (4)
E
A
(7)
C# (4)
E (7)
D (4)
F (7)
D (3)
F (6)
Lead
Voice
Scale

36
VL Pro Owner’s Manual
The Edit Preset Menu
Chordal
Chordal Harmony Mode uses the notes played on a MIDI keyboard to determine
the current chord. This Chordal Harmony MIDI chord definition is used to pitch the
Harmony Voice to a note contained in the chord that is closest to the current Lead
Vocal pitch. Once the Chordal Harmony Mode is selected, the Chordal Voicings must
be defined in the Advanced Edit Mode menu or by selecting a patch in the Voicing Patch
menu. Note that the Chordal Voicing definitions are relative to the Chordal Note (the
note in the current chord that is closest to the note that the Lead Voice is currently
singing). When the Preset Screen is displayed for a preset using Chordal Harmony Mode,
the current Chordal Harmony Chord is displayed in the Harmony Mode portion of the
Preset Screen where the Harmony Mode Chor. was displayed.
A Chordal Voicing setting of 0 (Unison) will apply the Chordal Harmony Voice at the
current Chordal Harmony Note, while a setting of U3 will apply the Chordal Harmony
Voice three chord tones above the current Chordal Harmony Note based on the current
(or last if Chordal Note Latch is on) validly detected MIDI chord. If the chosen Chordal
Voicing has a greater number of chord tones that there are notes (or chord tones) in the
current chord, it will continue counting chord tones into the next octave. For example,
if you are singing a C over a C Major MIDI chord which has the defined notes of C, E
and G, and your Chordal Voicing is U4, that Harmony Voice pitch would be E in the next
octave up.
The following example shows the Lead Vocal singing the C Major Scale with a Chordal
Harmony C Major MIDI chord definition and a Chordal Voicing setting of U1.
Lead (Black) and Harmony (Grey)
In Chordal Harmony Mode, more than one Lead Vocal note can use the same Chordal
Harmony note. This gives a more stepped sound to the harmony as the changes are both
further apart and less frequent than when other Harmony Modes are used.

37 VL Pro Owner’s Manual
The Edit Preset Menu
Major
C E G
Major 6th
C E G A
Major 7th
C E G B
Major 7th Suspended 4th
C F G B
Minor
C D# G
Minor 6th
C D# G A
Minor 7th
C D# G A#
Minor 7th Flat 5th
C D# F# A#
Diminished
C D# F#
Diminished 7th
C D# F# A
Dominant 7th
C E G A#
Dominant 7th Flat 5th
C E F# A#
Augmented
C E G#
Augmented 7th
C E G# A#
Suspended 4th
C F G
Suspended 2nd
C D G
Suspended 7th
C F G A#
Notes
Notes Harmony Mode provides Harmony Voices that match the keys played on the MIDI
keyboard. Especially useful for keyboard players generating background harmonies based exactly
on the notes being played.
Four-Channel Notes
4-Channel Notes Harmony Mode allows you to send 4 channels of MIDI information, one for
each individual Harmony Voice. This is the most direct and flexible way of creating harmonies,
allowing you to weave complex melodies and counter harmonies irrespective of your lead
vocal. Once this Harmony Mode is selected, you can then define the MIDI Channels for each of
the 4 Harmony Voices in the MIDI Setup menu.
The following table lists the MIDI chords the Chordal Harmony Mode can detect with the
root of C:

38
VL Pro Owner’s Manual
3.2 musIQ™ HARMONY
Mode
Main The main musIQ Harmony Mode.
Alternate
This is an Alternate musIQ mode that follows the melody note changes in
the lead more closely than the main mode. For some songs, this mode will
produce an interesting alternative to the main musIQ mode, but because it
is more aggressive in following the lead melody, it can also produce some
unexpected harmonies.
3.3 SCALIC HARMONY
These parameters are applicable to the Scalic Harmony Mode.
Root Defines the root note or key of the scale for the Scalic Harmony Voices
Scale
Maj1 <Ionian> Ionian Mode [1 2 3 4 5 6 7]
Maj2 <Ionian/135> Ionian Mode but favors [1 3 5] notes in the scale
Maj3 <Mixolydian> Mixolydian Mode [1 2 3 4 5 6
A
7]
Min1 <Aeolian> Aeolian Mode [1 2
A
3 4 5
A
6
A
7]
Min2 <Dorian> Dorian Mode [1 2
A
3 4 5 6
A
7]
Min3 <Harmonic> Harmonic Minor Scale [1 2
A
3 4 5
A
6 7]
3.4 CHORDAL / NOTES HARMONY
These parameters are applicable to the Chordal, Notes and 4-Channel Notes Harmony Modes.
Note
Latch
Note Latch feature is turned Off or On. When Note Latch is On, the Note Attack and
Note Release parameters are not applicable as the Harmony Voices Attack and Release
times are automatically set to match those of the Lead Vocal.
When enabled in Chordal mode, the last chord played remains active after the notes
have been released from the MIDI keyboard.
When enabled in the Notes modes, the Harmony Voices will only respond to MIDI
note input when the number of notes being played equals or exceeds the number of
Harmony Voices enabled. This ensures logical voice assignment when the Harmony
Voices change.
Note
Attack
Controls how quickly the Harmony Voices begin. This parameter is only applicable
when the Note Latch is disabled. Range: 0ms to 4000ms (4 seconds)
Note
Release
Controls how quickly the Harmony Voices end. This parameter is only applicable when
the Note Latch is disabled. Range: 0ms to 4000ms (4 seconds)
The Edit Preset Menu

39 VL Pro Owner’s Manual
The Edit Preset Menu
3.5 VOICE EDIT MODE
Normal Voice Edit Mode
These settings allow you to select the number and type of Harmony Voices that are generated
by the Vocalist® Live Pro. You can add up to 4 voices of harmony or duplicates (unison) to
your Lead Vocal.
Note that with musIQ™ Harmony Modes active, the Voicing settings, such as ▼3 or ▼5,
produce harmonies that are only nominally third up and fifth up. They vary depending on the
guitar chord and input vocal pitch.
The Harmony Voicing Patch is a convenient way to select a general harmony sound and
get good results very easily. When you select a Voicing Patch, many parameters are set
automatically for you to get great sounding Vocal Harmonies including the Voicings for each of
the Harmony Modes and various other parameters (Detunes, Correction Rates, etc.) for each
Harmony Voice. Note that in Normal Voice Edit Mode, you do not see the parameters that
have been automatically set when a Voicing Patch is selected, but by switching to Advanced
Voice Edit Mode, these parameters are displayed.
Voicing
Patch
Off No harmonies
▼
8
▼
5
▼
3Octave down, fifth down, third
down
▼
8 Octave down
▼
8 U
▲
8 Octave down, unison, octave up
▼
5 Fifth down
▼
5
▼
3 U Fifth down, third down, unison
▼
3
Third down ▼5 ▼3 ▲3
Fifth down, third down, third up
U Unison ▼5 U ▲5 Fifth down, unison, fifth up
UC Unison w/ pitch
correction ▼3 U U Third down, unison, unison
▲3 Third up ▼3 U ▲3 Third down, unison, third up
▲5 Fifth up ▼3 ▲3▲5 Third down, third up, fifth up
▲8 Octave up U U ▲3 Unison, unison, third up
▼8 ▲8Octave down,
octave up U ▲3 ▲5 Unison, third up, fifth up
▼5 ▼3Fifth down,
third down ▲3 ▲5 ▲8 Third up, fifth up, octave up
Table Continued Next Page
▼5 ▲3Fifth down,
third up
▼5 ▼5 ▲5
▲5
Fifth down, fifth down, fifth up,
fifth up
▼5 ▼5Fifth down,
fifth up
▼5 ▼3
U U
Fifth down, third down, unison,
unison
▼3 ▼3Third down,
third down
▼5 ▼3 ▲3
▲5
Fifth down, third down, third up,
fifth up
▼3 UThird down, uni-
son
▼3 ▼3 ▲3
▲3
Third down, third down, third up,
third up

40
VL Pro Owner’s Manual
Normal Voice Edit Mode Table (Continued)
Porta-
mento
The time for the specified Harmony Voice to reach a target note when a Harmony
Voice changes pitch. This parameter is primarily used with Notes or 4-Channel Notes
Harmony Modes, but can be used in the other Harmony Modes as well.
Range: 0ms to 200ms
Voice
Balance
Controls the balance between the generated Harmony Voices. If there is only one voic-
ing, then this control has no effect. But if there is more than one voicing enabled, then
this parameter controls the balance between these voices. A value of 50 gives approxi-
mately the same output level for all the voices. Values less than 50 increase the level of
the lower Voicings compared to the higher Voicings, while values over 50 increase the
level of the higher Voicings compared the lower Voicings. Range: 0-99
Pan
Width
Pan Width is a scaling factor for Pan applied to the individual Harmony Voices in the
Advanced Voice Edit menu. At 0 Pan Width, the Harmony Voices panning is reduced
to 0 of their Pan values. At 99 Pan Width, the Harmony Voices receive the full value of
their Pan definitions. Range: 0 to 99
Voice
Style
Patch
Off Turns the Voice Style off.
Time Time Decoupling. Harmony Voices begin and end with varying delays rela-
tive to the lead vocal.
Time
Pitch
Pitch and time decoupling. Harmony Voices vary slightly in pitch as well as
timing.
Onset Pitch and time decoupling with onset scoops.
Gospel Pitch and time decoupling with onset scoops and vibrato.
Mixed When there is more than one Harmony Voice on, this style sends a mix of
the first four styles to the individual harmony voices.
Gals Gender modified to make Harmonies sound more feminine.
Guys Gender modified to make Harmonies sound more masculine.
Vibrato Adds the Vibrato effect to the Harmony Voices.
Time
Vibrato Adds a combination of the Time Decoupling and Vibrato.
Drunk Extreme pitch and time decoupling.
Voice
Style
Amount
Determines the amount of Voice Style applied to the Harmony Voices.
Range: 0 to 99
Voicing
Patch
(Cont.)
▼3 ▲3Third down, third
up
▼3 ▼3
U U
Third down, third down, unison,
unison
▼3 ▲5Third down, fifth
up
▼3 U U
▲3
Third down, unison, unison, third
up
U U Two voices of
unison U U U U Four voices of unison
U ▲3 Unison, third up U U ▲3 ▲3 Unison, unison, third up, third up
▲3 ▲3 Third up, third up U U ▲3
▲5Unison, unison, third up, fifth up
▲3 ▲5 Third up, fifth up
The Edit Preset Menu

41 VL Pro Owner’s Manual
The Edit Preset Menu
Advanced Voice Edit Mode
When the Advanced option of the Voice Edit Mode parameter is selected, in addition to the
all the parameters available in Normal Voice Edit Mode, additional Advanced Harmony Menu
Options are available.
This also allows you to see all the additional parameters that have been automatically set for
you when a Voicing Patch was selected. If you decided to change any of the Advanced Voice
Edit Parameters under the Advanced Voicing Params, then the Voicing Patch Name will change
from the selected patch to Custom.
Table Continued Next Page
Advanced
Voicing
Params
musIQ
VCG
Voices
1-4
Off Turns the specified musIQ™ Harmony
Voice Off.
▲▲
8 <2 Oct Up> Up 2 octaves
▲▲
5 Up an octave plus a 5th
▲▲
3 Up an octave plus a 3rd
▲
8 <1 Oct Up> Up an octave
▲
5 Up a 5th
▲
3 Up a 3rd
U Unison
▼
3 Down a 3rd
▼
5 Down a 5th
▼
8 <1 Oct Dn> Down an octave
▼▼
3 Down an octave and a 3rd
▼▼
5 Down an octave and a 5th
▼▼
8 <2 Oct Dn> Down 2 octaves
Shift
VCG
Voices
1-4
The Shift Harmony Voices are shifted a fixed number of semi-
tones from the note chosen by the Shift Harmony Mode. The shift
amount is specified in semitones from -24 to +24 semitones and
includes Unison.
Scalic
VCG
Voices
1-4
Off
Turns the specified Scalic Harmony Voice Off.
▲▲
8 <2 Oct Up> Up 2 octaves
▲▲
7 Up an octave plus a 7th
▲▲
6 Up an octave plus a 6th
▲▲
5 Up an octave plus a 5th
▲▲
4 Up an octave plus a 4th
▲▲
3 Up an octave plus a 3rd
▲▲
2 Up an octave plus a 2nd
▲
8 <1 Oct Up> Up an octave
▲
7 Up a 7th
▲
6 Up a 6th
▲
5 Up a 5th

42
VL Pro Owner’s Manual
The Edit Preset Menu
Advanced
Voicing
Params
Scalic
VCG
(Cont.)
Voices
1-4
(Cont.)
▲
4 Up a 4th
▲
3 Up a 3rd
▲
2 Up a 2nd
1 <Unison> Unison
▼
2 Down a 2nd
▼
3 Down a 3rd
▼
4 Down a 4th
▼
5 Down a 5th
▼
6 Down a 6th
▼
7 Down a 7th
▼
8 <1 Oct Dn> Down an octave
▼▼
2 Down an octave plus a 2nd
▼▼
3 Down an octave plus a 3rd
▼▼
4 Down an octave plus a 4th
▼▼
5 Down an octave plus a 5th
▼▼
6 Down an octave plus a 6th
▼▼
7 Down an octave plus a 7th
▼▼
8 <2 Oct Dn>
Down 2 octaves
Chordal
VCG
Voices
1-4
Off
Turns the specified Chordal Harmony Voice Off
▲
O <Oct Up> Up an octave
U6 Up 6 chord tones
U5 Up 5 chord tones
U4 Up 4 chord tones
U3 Up 3 chord tones
U2 Up 2 chord tones
U1 Up 1 chord tone
0 Unison
D1 Down 1 chord tone
D2 Down 2 chord tones
D3 Down 3 chord tones
D4 Down 4 chord tones
D5 Down 5 chord tones
▼
O <Oct Dn> Down an octave
▼▼
O <2 Oct Dn>
Down 2 octaves
Root 2 <R2>
Down 1 octave below the Root Note of
the MIDI Chord (average of 7 semitones
below sung note)
Root 1 <R1> Root note of the MIDI Chord
Bass 2 <B2> Down one octave below the Bass Note of
the MIDI Chord
Bass 1 <B1> Bass note of the MIDI Chord
Table Continued Next Page
Advanced Voice Edit Mode Table (Continued)

43 VL Pro Owner’s Manual
Advanced
Voicing
Params
Notes
VCG
Voices
1-4
Turns the Notes Harmony Voices Off or On. Harmony Voices
that are turned on are used for Notes Harmony Mode.
Detune
Voices
1-4
Detunes the specified Harmony Voice.
Detune has no effect with a setting of +0 cents.
Range: -50 cents to +50 cents
Delay
Voices
1-4
Delays the specified Harmony Voice with respect to the Lead
Voice.
Note that Delays of 0ms or larger will generate a Harmony
Voice with the highest possible quality. As the Delay goes neg-
ative, the latency between the Lead Voice and the Harmony
Voice will be reduced at the expense of some loss in quality. A
Delay value of 0ms provides a good trade-off between keeping
latency of the Harmony low while maintaining optimum har-
mony voice quality.
When you have many harmony voices, it is sometimes useful
to spread the delay of the Harmony Voices out a bit to pro-
vide better voice decoupling.
Range: -4ms to +100ms
Correction
Rate
Voices
1-4
Adjusts the correction rate of the specified Harmony Voice. A
higher setting will correct the Harmony Voice to the Harmony
Note more aggressively, but will have less natural pitch varia-
tion and may sound more robotic. Range: 0 to 99
Pan
Voices
1-4
Pans the specified Harmony Voice at the outputs in stereo
mode. Negative values pan left, positive values pan right, and
+0 evenly distributes the harmony voice across left and right
channels.
Range: -99 to +99
Level
Voices
1-4
Sets the preset level of the specified Harmony Voice.
Range: –Inf and -60dB to +0dB
Advanced
Voice
Style
Params
Gender
Voices
1-4
Alters the gender of the specified Harmony Voice to sound
more feminine when negative and masculine when positive.
At the center 0, no Gender is applied. Range: -99 to +99
Vibr
Style
Voices
1-4
0 Off Vibrato Style is turned Off.
1 Ballad
Applies the corresponding Vibrato
Style to the specified Harmony
Voice. When using the Vibrato Style
feature, be sure that the Vibrato
Amount is turned up to the desired
level on the corresponding Harmony
Voice.
2 Rock
3 Slow Rock
4 Folk
5 Pop
6 Hip
7 Head
8 Jazz
9 Broadway
10 R&B
11 Slow Gospel
12 Varied Gospel
Advanced Voice Edit Mode Table (Continued)
Table Continued Next Page
The Edit Preset Menu

44
VL Pro Owner’s Manual
Advanced Voice Edit Mode Table (Continued)
The Edit Preset Menu
Advanced
Voice
Style
Params
Vibr
Style
(Cont.)
Voices
1-4
(Cont.)
13 Light
14 Light-Slowest
15 Light-Fastest
16 Soprano
17 Opera
Vibr
Amount
Voices
1-4
Sets the amount of the Vibrato effect, defined in Vibrato Style,
applied to the specified Harmony Voice. Be sure to adjust the
Vibrato Amount to the desired level when making adjustments
to Vibrato Style for a particular Harmony. Range: 0 to 99
Infl
Style
Voices
1-4
0 Off Pitch Inflection (pitch and tone) Style
feature is turned Off.
1 Scoop Rand Long Long scoop randomization
2 Scoop Rand
Medium Medium scoop randomization
3 Scoop Rand Short Short scoop randomization
4 Scoop Up Long Long scoop up
5 Scoop Up Medium Medium scoop up
6 Scoop Up Short Short scoop up
7 Scoop Dn Long Long scoop down
8 Scoop Dn Medium Medium scoop down
9 Scoop Dn Short Short scoop down
Infl
Amount
Sets the amount of the Inflection effect, defined in Inflection Style, applied
to the specified Harmony Voice. Be sure to adjust the Inflection Amount to
the desired level when making adjustments to Inflection Style for a particu-
lar Harmony. Range: 0 to 99
Pitch
Rand
Voices
1-4
Defines the span of pitch that can be used for the Pitch
Randomization of the specified Harmony Voice.
Range: 0.0 semitones to 6.0 semitones
Time
Rand
Voices
1-4
Defines the maximum allowable delay used for the Time
Randomization of the specified Harmony Voice.
Range: 0ms to 200ms

45 VL Pro Owner’s Manual
Reverb
Reverb is turned Off or On.
Type
Vocal
Hall
A Hall Reverb is designed to emulate the acoustics of a concert hall, a
space large enough to contain an orchestra and an audience. Because of
the size and characteristics, Halls are the most natural-sounding reverbs,
designed to remain “behind” the direct sound, adding ambience and
space, but leaving the source unchanged. This effect has a relatively low
initial echo density which builds up gradually over time. Vocal Hall reverb
is specifically tailored for that use and has as lower overall diffusion which
works well with program material that has softer initial transients like a
voice. Vocal Hall reverb is a good choice for giving separate lead and har-
mony voices the sense of belonging to the same performance.
Vocal
Plate
A Plate reverb is a large, thin sheet of metal suspended upright under
tension on springs. Transducers attached to the plate transmit a signal
that makes the plate vibrate, causing sounds to appear to be occurring in
a large, open space. The Plates in the Vocalist Live Pro model the sound
of metal plates with high initial diffusion and a relatively bright, colored
sound. Plate reverbs are designed to be heard as part of the music, mel-
lowing and thickening the initial sound.
Room
Room produces an excellent simulation of a very small room which is
useful for dialog and voice-over applications. Room is also practical when
used judiciously for fattening up high energy signals.
Ambience
Ambience is used to simulate the effect of a small or medium sized room
without noticeable decay.
Pre
Delay
Pre Delay creates an additional time delay between the source signal and the onset of
reverberation. This control is not intended to precisely mimic the time delays in natural
spaces, as the build-up of reverberation is gradual, and the initial time gap is usually rela-
tively short. For the most natural effect, the Pre Delay values should be set in the range
of 10-25 milliseconds. However, if a mix is very busy or overly cluttered, increasing the
Pre Delay time may help clarify it, and set each voice apart from each other.
Range: 0ms to 200ms
Table Continued Next Page
4. Edit Lexicon® Reverb
REVERBS
The Vocalist® Live Pro provides you with the legendary licensed Lexicon Reverbs. Note that
each of the 4 Reverb Types are applied in stereo.
Reverberation (or “reverb” for short) is the complex effect created by the way we perceive
sound in an enclosed space. When sound waves encounter an object or boundary, they don’t
just stop. Some of the sound is absorbed by the object, but most of the sound is reflected or
is diffused. In an enclosed space, reverb is dependent on many features of that space, including
the size, shape and the type of materials that line the walls. Even with closed eyes, a listener
can easily tell the difference between a closet, a locker room and a large auditorium. Reverb is
a natural component of the acoustic experience, and most people feel that something is missing
without it.
The Edit Preset Menu

46
VL Pro Owner’s Manual
Table Continued Next Page
Mid
RT
Controls the amount of time the reverb can be heard. Higher settings increase
reverberation times which are usually associated with larger acoustical environments, but
can decrease intelligibility. Lower settings shorten reverb times and should be used when
a smaller apparent space or a more subtle effect is desired.
This parameter is not available when the Ambience Type is selected.
Vocal Hall Range: 670ms to 3.387 s
Vocal Plate Range: 469ms to 4.621 s
Room Range: 73ms to 2.090 s
Size
Size sets the build-up rate of diffusion after the initial period (which is controlled
by Diffusion). The Size control changes reverb sound from very large to very small.
Generally, set this control to the approximate size of the acoustic space being created
before adjusting anything else. The Size in meters is roughly equal to the longest dimen-
sion of the space. Note that audio is temporarily muted when Size is changed.
This parameter is not available when the Room Type is selected.
Vocal Hall Range: 8m to 20m
Vocal Plate Range: 8m to 20m
Ambience Range: 4m to 16m
Shape
In the Vocal Hall reverb, Shape and Spread work together to control the overall
ambience of the reverberation. Shape determines the contour of the reverberation enve-
lope. With Shape all the way down, reverberation builds explosively, and decays quickly.
As Shape is advanced, reverberation builds up more slowly and sustains for the time set
by Spread. With Shape in the middle, the build-up and sustain of the reverberation enve-
lope emulates a large concert hall (assuming that Spread is at least halfway up, and that
Size is 30 meters or larger). Range: 1 to 64
Spread
In Vocal Hall reverb, Spread and Shape work together to control the overall
ambience of the reverberation. As Shape is advanced, reverberation builds up more
slowly and sustains for the time set by Spread. Low Spread settings result in a rapid onset
of reverberation at the beginning of the envelope, with little or no sustain. Higher settings
spread out both the buildup and sustain. Range: 1 to 99
RT
High
Cut
RT High Cut sets the frequency above which a 6dB/octave low-pass filter attenuates
the reverberated signal. It does not attenuate the reflections. High frequencies are often
rolled off with this parameter, resulting in more natural-sounding reverberation. Setting
a low frequency for this parameter can actually shorten the reverb time, as it damps the
audio as it recirculates. Range: 1.0 KHz to 20.0 KHz
High
Cut
High Cut is a second 6dB/octave low-pass filter that attenuates the entire reverberated
signal, including the reverb reflections. The typical application of this parameter sets its
frequency at approximately twice the
frequency of the RT High Cut (ex. RT High Cut
6.3KHz and High Cut 12.5KHz). Range: 1.0 KHz to 20.0 KHz
Bass
Boost
Freq
Sets the frequency at which the transition from Mid Rt to Low Rt takes place. This con-
trol should be set at least two octaves higher than the low frequency you want to boost.
For example, to boost a signal at 100Hz, set Bass Boost Frequency to 400Hz. (This set-
ting works well for classical music.) Crossover works best around 400Hz for boosting
low frequencies, and around 1.5 kHz for cutting low frequencies. This parameter is not
available when the Room or Ambience type is selected. Range: 100Hz to 2.0 KHz
Bass
Boost
Bass Boost boosts or cuts frequencies below Crossover. The amount of boost or cut
required is highly dependent on the material being processed. This parameter is not
available when the Room or Ambience type is selected. Range: 0.2X to 4.0X
Edit Lexicon® Reverb Table (Continued)
The Edit Preset Menu

47 VL Pro Owner’s Manual
The Edit Preset Menu
Diffusion
Controls the initial echo density. High settings of Diffusion result in high initial echo
density, and low settings cause low initial density. In a real-world situation, irregular walls
cause high diffusion, while large flat walls cause low diffusion. Range: 0 to 99
ER
Time
Adjusts the amount of time before reverb early reflections occur.
This parameter is only available when the Vocal Hall or Room Type is selected.
Vocal Hall Range: 1ms to 150ms
Room Range: 1ms to 100ms
ER
Level
Adjusts the level of early reflections within the reverb.
This parameter is only available when the Vocal Hall or Room Type is selected.
Range: 0 to 99
Feedback
Time
Adjusts the Feedback Delay which changes the resonant frequencies of the Vocal Plate
Reverb. This parameter is only available when the Vocal Plate Type is selected.
Range: 1ms to 150ms
Feedback
Level
Adjusts the Vocal Plate reverb’s presence and prominence. This parameter is only avail-
able when the Vocal Plate Type is selected. Range: -99 to +99
Reverb
Level
Adjusts the overall reverb level. Range: 0 to 99
Edit Lexicon® Reverb Table (Continued)

48
VL Pro Owner’s Manual
5. Edit Lexicon® Delay
DELAYS AND ECHOES
Delays repeat a sound a short time after it first occurs. Delay becomes Echo when the output is fed
back into the input (see Feedback parameter). This turns a single repeat into a series of repeats, each
a little softer than the last.
Delay
Delay feature is turned Off or On.
Type
Studio
Delay
The Studio Delay features up to 2.5 seconds of stereo delay and offers a
built-in ducker that attenuates the delay output whenever signal is present
at the input. This can be used to keep the original signal from being mud-
died up by delay repeats.
Ping
Pong
Delay
This delay effect pans the delay repeats from left to right, while the input
signal remains at its original centered stereo position. Ping Pong Delay offers
up to 5 seconds of mono delay time.
Tape
Delay
In the days before digital, delays were created using a special tape recorder
in which the magnetic recording tape was looped, with closely-spaced
recording and playback heads. The delay effect was created by the tape
moving in the space between the record and playback heads, while delay
time was adjusted by changing the speed of the tape loop. Although very
musical-sounding, wow and flutter combined with a significant loss of high
frequencies, and to some extent also low frequencies which are all elements
commonly associated with tape recordings. Tape Delay offers up to 5 sec-
onds of mono delay.
Input
Level
Adjusts the level of the original input signal relative to the Output Level setting for the
Delay and Echo signals. Range: 0 to 99
Output
Level
Adjusts the level of the Delay and Echo signals relative to the original
signal Input Level setting. Range: 0 to 99
Tempo
This is the time from when the input signal is heard to when the subsequent delay signal
is heard. This setting also appears on Preset Screen summary in units of BPM.
Studio Range: 0ms to 2.500 s
Ping Pong Range: 0ms to 5.000 s
Tape Range: 0ms to 5.000 s
Time
Delay Time controls the length of the delay time relative to Tempo. At the middle of its
range (1.0X), delay repeats, or echoes, are synchronous with the Delay Tempo. Lower
values create faster repeats and higher values increase the time between repeats.
Range: 0.25X to 2.00X
Feed-
back
Controls the number of delay repeats (echoes) by feeding the delay output signal back
into the delay input. This creates a series of delay repeats, each slightly attenuated until
they become inaudible. Higher settings create more repeats; lower settings reduce
the number of repeats. When this Edit/Select knob is turned fully clockwise it engages
Repeat Hold where the delay repeats play back in an infinite loop, but no further input
signal is introduced into the delay effect.
Range: 0 to 99 and HOLD
Table Continued Next Page
The Edit Preset Menu

49 VL Pro Owner’s Manual
The Edit Preset Menu
Pan
Pan is only available when the Tape Delay Type is selected and pans the effect at the
outputs in stereo mode. Negative values pan left, positive values pan right and +0 evenly
distributes the effect to the left and right channels. Range: L -99 to R +99
Smear
This parameter controls the amount of smear or signal degradation and frequency loss.
Particularly evident in the Tape Delay, the higher the setting, the more each delay repeat
loses intelligibility compared to the original signal.
This parameter is only available when the Tape Delay Type is selected.
Range: 0 to 99
High
Pass
Filter
Delay frequencies below this level are attenuated.
This parameter is not available when the Tape Delay Type is selected.
Range: Off (-) and 20Hz to 20.0 KHz
Low
Pass
Filter
Delay frequencies above this level are attenuated.
This parameter is not available when the Tape Delay Type is selected.
Range: 20Hz to 20.0 KHz and Off (-)
Ducker
Level
Ducker Level is the level you want the Delay Signal to be heard at when the Input Signal
is present. This provides attenuation (up to 18dB) of the delay signal while a performer
is singing or playing to help provide intelligibility. As the performance pauses, the delay
signal level returns to its normal setting. This parameter is not available when the Tape
Delay Type is selected. Range: -18dB to +0dB
Ducker
Thresh
The Ducker feature causes the Delay Repeats to attenuate (or get softer) by the
amount selected in the Ducker Level setting when an Input Signal is present. This allows
the delay to remain as an effect, and not clash with the original signal. The higher this
Ducker Threshold is set, the louder an input signal must be for the ducking to take
effect. This parameter is not available when the Tape Delay Type is selected.
Range: -70dB to +0dB
Ratio
Ratio is only available when the Ping Pong Delay Type is selected and adjusts the Stereo
Ratio (L:R) of the Ping Pong Delay Repeats (echoes) relative to the Delay Tempo.
Range: 1:12 to 12:1
Tap
Swap
Tap Swap is only available when the Ping Pong Delay Type is selected. Tap Swap works
in conjunction with the Delay Ratio and indicates the order in which the delays appear
in the stereo mix. Range: R,L or L,R
Edit Lexicon® Delay Table (Continued)

50
VL Pro Owner’s Manual
The Edit Preset Menu
6. Edit Expression Links
In the Edit Expression Links menu of the Edit Preset menu, you can assign each or any of the 16
available MIDI Controllers to any of the 159 parameters. Before you can assign Expression Links, you
must first define the CC/Controller Map in the MIDI/Expr Pdl Setup menu. Note that Expression
Links are programmable per preset, providing the versatile ability to define unique Controller
Expression Links to each or any of the 99 available User Presets. When changing MIDI foot pedals,
which often have different MIDI CC assignments, you only need to update the CC/Expression Pedal
Controller Map in the MIDI/Expr Pdl Setup menu instead of having to change all the Expression Links
assignments that you have created in every preset that has one.
THE MIDI CC MESSAGE DATA (0 – 127)
•
For parameters that are simply Off / On, the MIDI CC message data is 0-63 Off, 64-127 On.
•
For parameters that list options, the option order listed in the given parameter menu
corresponds to the MIDI CC message data numerically (CC Data 0 = First Parameter Option,
CC Data 1 = Second Parameter Option).
•
For parameters that have a Center Position such as Pan, CC Data 64 equals the Center
or Zero Pan position.
Note that when using the Harmony Level and Lead Level Expression Links, the maximum achievable levels
are defined by the relative settings on the front panel Lead Level and Harmony Level knobs.
Listed below are the available Expression Links function definitions for the Controllers.
<None>
1. HARMONY ENABLE
2. LEAD-FX ENABLE
3. REVERB/DELAY ENABLE
4. HARMONY LEVEL
5. LEAD LEVEL
6. LOW-CUT ENABLE
7. LOW-CUT FREQUENCY
8. TUBE-PREAMP ENABLE
9. TUBE-PREAMP GAIN
10. DE-ESSER ENABLE
11. DE-ESSER THRESHOLD
12. NOISE-GATE ENABLE
13. NOISE-GATE THRESHOLD
14. COMPRESSOR ENABLE
15. COMPRESSOR TYPE
16. COMPRESSOR THRESHOLD
17. COMPRESSOR RATIO
18. COMPRESSOR ATTACK
19. COMPRESSOR RELEASE
20. EQ ENABLE
21. EQ BASS LEVEL
22. EQ MID LEVEL
23. EQ MID FREQUENCY
24. EQ TREBLE LEVEL
25. LEAD PAN
26. PITCH-CORRECTION ENABLE
27. PITCH-CORRECTION SCALE
28. PITCH-CORRECTION KEY
29. PITCH-CORRECTION WINDOW
30. PITCH-CORRECTION RATE
31. PITCH-CORRECTION AMOUNT
32. PERSONA ENABLE
33. PERSONA TYPE
34. PERSONA AMOUNT
35. PARAMETRIC ENABLE
36. PARAMETRIC GAIN
37. PARAMETRIC FREQ
38. PARAMETRIC Q
39. DISTORTION ENABLE
40. DISTORTION GAIN
41. BANDLIMIT ENABLE
42. BANDLIMIT RESONANCE
43. BANDLIMIT CENTER
44. MODULATION ENABLE
45. MODULATION TYPE
46. MODULATION AMOUNT
47. MODULATION SPEED
48. HARMONY musIQ™ SOURCE
49. HARMONY MODE
50. HARMONY musIQ MODE
51. HARMONY SCALIC ROOT

51 VL Pro Owner’s Manual
The Edit Preset Menu
52. HARMONY SCALIC SCALE
53. HARMONY MIDI NOTE ATTACK
54. HARMONY MIDI NOTE RELEASE
55. HARMONY MIDI NOTE LATCH
56. HARMONY musIQ™ VOICING 1
57. HARMONY musIQ VOICING 2
58. HARMONY musIQ VOICING 3
59. HARMONY musIQ VOICING 4
60. HARMONY SHIFT VOICING 1
61. HARMONY SHIFT VOICING 2
62. HARMONY SHIFT VOICING 3
63. HARMONY SHIFT VOICING 4
64. HARMONY SCALIC VOICING 1
65. HARMONY SCALIC VOICING 2
66. HARMONY SCALIC VOICING 3
67. HARMONY SCALIC VOICING 4
68. HARMONY CHORDAL VOICING 1
69. HARMONY CHORDAL VOICING 2
70. HARMONY CHORDAL VOICING 3
71. HARMONY CHORDAL VOICING 4
72. HARMONY NOTES ENABLE 1
73. HARMONY NOTES ENABLE 2
74. HARMONY NOTES ENABLE 3
75. HARMONY NOTES ENABLE 4
76. HARMONY DETUNE 1
77. HARMONY DETUNE 2
78. HARMONY DETUNE 3
79. HARMONY DETUNE 4
80. HARMONY DELAY 1
81. HARMONY DELAY 2
82. HARMONY DELAY 3
83. HARMONY DELAY 4
84. HARMONY CORR RATE 1
85. HARMONY CORR RATE 2
86. HARMONY CORR RATE 3
87. HARMONY CORR RATE 4
88. HARMONY PAN 1
89. HARMONY PAN 2
90. HARMONY PAN 3
91. HARMONY PAN 4
92. HARMONY LEVEL 1
93. HARMONY LEVEL 2
94. HARMONY LEVEL 3
95. HARMONY LEVEL 4
96. HARMONY BALANCE
97. HARMONY PAN WIDTH
98. HARMONY GENDER 1
99. HARMONY GENDER 2
100. HARMONY GENDER 3
101. HARMONY GENDER 4
102. HARMONY PORTAMENTO
103. HARMONY VIBRATO STYLE 1
104. HARMONY VIBRATO STYLE 2
105. HARMONY VIBRATO STYLE 3
106. HARMONY VIBRATO STYLE 4
107. HARMONY VIBRATO AMOUNT 1
108. HARMONY VIBRATO AMOUNT 2
109. HARMONY VIBRATO AMOUNT 3
110. HARMONY VIBRATO AMOUNT 4
111. HARMONY INFL STYLE 1
112. HARMONY INFL STYLE 2
113. HARMONY INFL STYLE 3
114. HARMONY INFL STYLE 4
115. HARMONY INFL AMOUNT 1
116. HARMONY INFL AMOUNT 2
117. HARMONY INFL AMOUNT 3
118. HARMONY INFL AMOUNT 4
119. HARMONY PITCH RAND 1
120. HARMONY PITCH RAND 2
121. HARMONY PITCH RAND 3
122. HARMONY PITCH RAND 4
123. HARMONY TIME RAND 1
124. HARMONY TIME RAND 2
125. HARMONY TIME RAND 3
126. HARMONY TIME RAND 4
127. HARMONY STYLE PATCH AMOUNT
128. REVERB ENABLE
129. REVERB TYPE
130. REVERB PREDELAY
131. REVERB MID RT
132. REVERB SIZE
133. REVERB DIFFUSION
134. REVERB SHAPE
135. REVERB SPREAD
136. REVERB RT HIGH CUT FREQ
137. REVERB HIGH CUT FREQ
138. REVERB BASS BOOST FREQ
139. REVERB BASS BOOST
140. REVERB ER TIME
141. REVERB ER LEVEL
142. REVERB FEEDBACK DELAY
143. REVERB FEEDBACK LEVEL
144. REVERB INPUT LEVEL
145. DELAY ENABLE
146. DELAY TYPE
147. DELAY TEMPO
148. DELAY TIME
149. DELAY FEEDBACK
150. DELAY HIGHPASS FREQ
151. DELAY LOWPASS FREQ
152. DELAY DUCKER THRESH
153. DELAY DUCKER LEVEL
154. DELAY SMEAR
155. DELAY TAP RATIO
156. DELAY TAP SWAP
157. DELAY PAN
158. DELAY INPUT LEVEL
159. DELAY OUTPUT LEVEL

52
VL Pro Owner’s Manual
Block Diagrams
Effects Flow
Normal Output Mode Signal Flow
Note that in Aux=Main Output Mode the front panel Levels knobs adjust the Main Out, S/PDIF Out and Aux Out
mixes.
Block Diagrams

53 VL Pro Owner’s Manual
Separate Output Mode Signal Flow
V1+V2 V3+V4 Output Mode Signal Flow
Note that in Main, Aux Separate Output Mode the front panel Levels knobs adjust only the Main Out and S/PDIF
Out mixes and relative Lead and Harmony Levels for the Aux Out mix can be set in the Global I/O Setup menu.
Block Diagrams

54
VL Pro Owner’s Manual
Factory Preset List
Factory Preset List
Listed below are the Factory Presets with their genre, factory preset number, name, harmony mode
and music style, and pitch correction. Note that when the Factory Reset: User Presets utility is
used, these presets will also be loaded into the User Presets.
Genre Preset
No. Name Harmony Mode Pitch
Correction
Basic
Harmony
musIQ™
1 3rd Above musIQ™ (General) No
2 3rd Below musIQ (General) No
3 8VE Below musIQ (General) No
4 5th Above musIQ (General) No
5 8VE Above musIQ (General) No
6 Unison musIQ (General) No
7 2Unisons musIQ (General) No
8 4Unisons musIQ (General) No
9 3rd 5th UP musIQ (General) No
10 3rd 5th DN musIQ (General) No
11 3d3u5u musIQ (General) No
12 U 3u5u musIQ (General) No
13 U U 3u5u musIQ (General) No
14 8VB U 8VA musIQ (General) No
15 3d3d 3u3u musIQ (General) No
16 5d5d 5u5u musIQ (General) No
17 UnUn 3u3u musIQ (General) No
18 3d3d UnUn musIQ (General) No
19 5d3d3u5u musIQ (General) No
Stylized
musIQ
20 3rd One Up musIQ (General) No
21 My Trio musIQ (General) No
22 My Quartet musIQ (General) No
23 Big Trio musIQ (Male Persona) Yes
24 In My Room musIQ (Rock) Yes
25 Take 5 musIQ (General) No
26 Journey musIQ (Rock) Yes
27 Kansas musIQ (Rock) Yes
28 LightWorld musIQ (Pop) Yes
29 Soul Man musIQ (R&B) No

55 VL Pro Owner’s Manual
Stylized
musIQ™
30 SoulSistaz musIQ™ (R&B) No
31 Barbershop musIQ (Barbershop) Yes
32 Gospel 1 musIQ (Gospel/R&B) No
33 Gospel 2 musIQ (Gospel/R&B) Yes
34 Bass Altos musIQ (Pop) No
35 Can We Stl musIQ (Pop) No
36 Be Friends musIQ (Pop) No
37 Alt Harmny musIQ (Pop) No
38 Gold Chanl musIQ (Pop) No
39 GoldChanPC musIQ (Pop) Yes
40 DannySong musIQ (Pop/Country) No
41 PurpleRain musIQ (Rock) No
42 Jimi musIQ (Rock) No
43 7 Bridges musIQ (Pop/Country) Yes
44 TakeRiver musIQ (Pop/Country) No
45 Gals Guys musIQ (Pop) No
46 Blind Boys musIQ (Gospel/R&B) No
47 Take 5 3 musIQ (Pop) No
48 Pro Choir musIQ (General) No
49 Rich Quint musIQ (General) Yes
50 3uUnisons musIQ (General) Yes
51 CSN musIQ (Rock) Yes
52 Eaglets musIQ (Rock) Yes
53 ShapeHeart musIQ (Pop) Yes
54 More Words musIQ (Pop) Yes
55 Soul Todd musIQ (Rock) Yes
56 GutsyOctve musIQ (Rock /Efx) No
57 GutsyUnisn musIQ(Blues/Rock) No
58 HeavenDoor musIQ (Country) Yes
59 Male BGV1 musIQ (General) Yes
60 Male BGV2 musIQ (General) Yes
61 DublyRight musIQ (General) Yes
62 African5pt musIQ (World) Yes
63 African 1 musIQ (World) No
64 African 2 musIQ (World) Yes
65 African 3 musIQ (World) Yes
Factory Preset List
Factory Preset Table (Continued)
Table Continued Next Page

56
VL Pro Owner’s Manual
66 Warm 3rdUp musIQ™(General) Yes
67 Magic 3rdz musIQ (General) Yes
68 Gal Duet musIQ (General) Yes
69 MaleDuet musIQ (General) Yes
70 BluesMan musIQ (Blues) No
Keyboard-
based
71 Key2Myself Chordal (General) Yes
72 Chord of 3 Chordal (Pop/Urban) No
73 Key4Spaces Chordal (Ambient) No
74 Lo FatChrd Chordal (Pop/Urban) Yes
75 Digiroo Chordal (Techno) Yes
76 KeyRePitch Note (Re-pitched) Yes
77 Note Trio Note (General) No
78 Borg 4of1 Note (Techno) Yes
79 Keys4Voice 4-Ch Note (Pop) No
Scalic /
Efx
80 Christmas Scalic (General) No
81 SusChords Shift (Techno) No
82 FModalScle Scalic (World) Yes
83 Do U LuvMe Scalic (Pop) No
84 SurferGirl Scalic (Pop) No
85 4Freshman Scalic (Pop) No
86 D HarMinor Scalic (World) Yes
87 ManhattanD Scalic (Jazz) No
88 DenseChord Shift (Jazz) Yes
Special
Delay / Efx
89 1Sec Delay musIQ (Special Efx) No
90 2Sec Delay musIQ (Special Efx) No
91 5sPP Delay musIQ (Special Efx) No
92 Tape Delay musIQ (Special Efx) No
93 5sTapeDlay musIQ (Special Efx) No
94 Infinity 1 musIQ (Special Efx) No
95 Infinity 2 musIQ (Special Efx) No
96 Distorto musIQ (Special Efx) No
97 Radio musIQ (Special Efx) No
98 BeatBox1 musIQ (Special Efx) No
99 BeatBox2 musIQ (Special Efx) No
Factory Preset Table (Continued)
Factory Preset List

57 VL Pro Owner’s Manual
Troubleshooting
The Vocalist® Live Pro does not turn on.
•
Make sure the power cord is plugged into both the AC Power Jack on the rear panel and an AC
outlet or power bar that is turned on.
•
Check that the fuse installed in the fuse compartment of the AC Power Jack has not blown.
The Main Out signals sound like they are clipping.
•
Verify that when you sing into the microphone or provide the lead voice, the Vocal Input - Signal
LED lights green. Use the Vocal Input – Input Level knob to adjust vocal input to the optimum
level.
•
Turn the input gain level down on the device connected to the Vocalist Live Pro outputs.
•
The Vocalist Live Pro Main Out XLR outputs are line level outputs. Many mixers accept only mic
levels on the XLR inputs. You will know this is the case if you find that you have to turn your
Input Level completely down in order to avoid clipping at the mixer’s XLR input. To remedy this
you will need to either use an XLR to 1/4” cable or XLR to 1/4” adapter on an XLR cable to
plug into your mixer’s 1/4” line inputs. Alternatively, you can use a Direct Injection (DI) box to
provide a mic level signal to the mixer’s XLR inputs.
I don’t hear any lead voice or harmony vocals coming from the outputs.
•
Confirm that the device the outputs are connected to is turned on, has its volume turned up
and is not muted.
•
Make sure the correct Vocal Input is selected (Mic or Line).
•
Verify that when you sing into the microphone or provide the lead voice, the Vocal Input -
Signal LED lights green. Use the Vocal Input – Input Level knob to adjust the vocal input to the
optimum level.
•
Ensure the Lead and Harmony Levels knobs are turned up to sufficient levels.
•
Ensure the Effects On/Off – Harmony button is selected.
•
If the Main Out outputs a signal but the Aux Out does not, check that the Output Mode in
the Global I/O Setup menu is set to Aux=Main or Main,Aux Separate. If Main, Aux Separate is
selected for the Output Mode, verify that the AuxLead Level and Aux Hrm Level settings are at
high enough levels.
The harmony voices are not tracking the guitar properly.
•
Check that when you play your guitar, the Guitar Input Signal Level LED lights green. If it does
not light, try changing the GTR Sensitivity to High in the Global I/O Setup menu. If it lights
amber or red, try changing the GTR Sensitivity to High in the Global I/O Setup menu.
•
Confirm the currently selected preset is using the musIQ Harmony Mode. This is displayed in
the Harmony Mode portion of the Preset Screen.
•
Ensure the Harmony Mode – musIQ Guitar button is selected.
•
Be sure that have tuned your guitar (see page 14).
The harmony voices are not tracking the MIDI keyboard properly.
•
Verify that the MIDI keyboard is connected to the MIDI In port.
•
Ensure the MIDI keyboard is turned on.
Troubleshooting

58
VL Pro Owner’s Manual
•
Check that when you play the keys, the MIDI activity is reflected on the MIDI LED on the front
panel.
•
Confirm that the current preset is either using the musIQ Harmony Mode and the Harmony
Mode – musIQ MIDI button is selected, or that the Harmony Mode - Other (Menu) button is
selected and the current preset is using Chordal, Notes or 4-Channel Notes Harmony Mode.
•
Ensure that in the MIDI/Expression Pedal Setup menu, the Harmony Instrument CH is set All or
to the MIDI channel your MIDI keyboard will be sending note and pitch bend data on.
•
Unless your are intentionally using the MIDI Split Zone functionality, ensure that in the MIDI/
Expression Pedal Setup menu the Split Zone is set to Disabled.
•
If your MIDI keyboard and playing style provide low MIDI velocities, ensure that in the MIDI/
Expression Pedal Setup menu the Min MIDI Velocity is set accordingly.
I hear hum on my guitar or vocal signals.
•
Try a combination of the ground lift solutions implemented on the Vocalist Live Pro. The Guitar
Ground Lift button lifts the Guitar Input and Guitar Thru Output from the Vocalist Live Pro
ground reference to resolve ground loop issues. The Outputs Ground Lift switch lifts the Main
Out, Aux Out and Mic Pass Thru from the Vocalist Live Pro ground reference to resolve ground
loop issues.
•
Using balanced XLR cables for the Main Out and balanced 1/4” cables for the Aux Out provides
better noise immunity.
The Pitch Correction is causing voice doubling.
•
This may be misleading. When using Pitch Correction on your lead vocal, you may hear your
own voice chorusing with the pitch corrected voice. However, the Vocalist Live Pro only
outputs the pitch corrected lead vocal.
Troubleshooting

59 VL Pro Owner’s Manual
Electrical / Audio Specifications
Line In to Line Out
Dynamic Range: 107dB A-weighted
THD+N: 0.002% (1KHz, Gain Max, 0dBu Input)
Frequency Response: -3dB at 25Hz and 22KHz
Analog Inputs
Guitar
Connectors: 1/4” Unbalanced TS Connectors
Max Input Level: 6 Vpp
Input Impedance
Ground Connected: 2.2M Ohms
Ground Lifted: 4.4M Ohms
Mic Preamp
Connectors: XLR Balanced Max Input Level
Input Sensitivity for 0dBFS: -31.5dBu to +10dBu
Input Sensitivity for Analog Clip: -15.5dBu to +20dBu
Equivalent Input Noise (EIN): -126.5 dBu A-Weighted, Ref 150 Ohms
Input Impedance: 2.4KOhms Balanced
Mic Thru: XLR Male (Direct Connect to Mic In)
Line
Connectors: 1/4” Balanced/Unbalanced TRS Connectors
Input Sensitivity for 0dBFS: +4.5dBu to +21dBu
Input Impedance: 10K Ohms Balanced, 5K Ohms Unbalanced
Analog/Digital Converter: 24-bits (20-20kHz, +/-1dB)
Dynamic Range: 114dB, A-weighted
Crosstalk: -90dB @ 1KHz
Analog Outputs
Main
Connectors: XLR Female Balanced (MAIN)
Output Level for Digital Full Scale
(+4dBu Nominal): +17.4 dBu
Output Impedance: 2.2K Ohms Balanced
Dynamic Range, SNR: 111dB, A-Weighted
THD+N: 0.002%
Crosstalk: -110dB @ 1KHz
Aux Line
Output Level for Digital Full Scale
(+4dBu Nominal): +17.4 dBu
Output Impedance: 2.2K Ohms Balanced
Dynamic Range, SNR: 111dB, A-Weighted
THD+N 0.002%
Crosstalk: -110dB @ 1KHz
Electrical / Audio Specifications

60
VL Pro Owner’s Manual
Electrical / Audio Specifications
Digital/Analog Converter
D/A: 24-bits (20-20KHz, +/-1dB)
Dynamic Range: 114dB, A-Weighted, -60dB Full Scale Input
Crosstalk: -90dB
Sample Rate: 44.1KHz Internal Clock
Signal Processing: Freescale DSP56367 DSP with Custom Firmware
All Signal Processing Takes Place at 44.1KHz Sample
Rates, Native
Digital Outputs:
S/PDIF: RCA Connector. Sample Rate Reflects Internal
Sample Rate of D/A Converters
USB: B Port
USB 1.1 Compliant, USB Full-Speed Mode (12Mbps)
Class compliant MIDI port
Digital Inputs:
MIDI: IN, THRU Ports
Power: 120VAC, 60Hz
220-240 VAC 50/60Hz
100VAC, 50-60Hz
Power Consumption: 17 Watts.
Dimensions: 19” x 7.5” x 1.75” (217mm x 135mm x 43.5mm)
(1U 19” Rackmount)
Weight: 6.5 lbs (3kg)
Environment: Operating Temp: 60-95 Degrees F
(15-35 Degrees C)
Regulatory: 73/23/EEC, 89/336/EEC, 93/68/EEC
EN55013(2001+A1), EN55020(1998), RoHS,
EN60065 7th Edition Requires that Products Be
Tested at +/- 10% of Rated Mains Voltage
CAN/CSA 60065-03
UL60065-05
IEC60065 7th Ed. (2001)

DigiTech
8760 South Sandy Parkway
Sandy, Utah 84070
PH (801) 566-8800
FAX (801) 566-7005
http://www.digitech.com
VLPro Owners Manual 18-0619-A
GSP1101 Owner’s Manual 18-0474-B
DigiTech, Vocalist® Live Pro, and Lexicon are trademarks of the
Harman Music Group. Other product names modeled in this product are
trademarks of their respective companies that do not endorse and are
not associated or affiliated with DigiTech. They are trademarks of other
manufacturers and were used merely to identify products whose sounds
were reviewed in the creation of this product.
© 2008 Harman International Industries, Incorporated. All Rights Reserved.