E936Swa_TSUM1PFR AOC Computer Monitor E936SWA 13030213241729
User Manual: AOC Computer Monitor E936SWA
Open the PDF directly: View PDF
.
Page Count: 71

18.5" LCD Color Monitor AOC e936Swa
1
Service
Service
Service
Horizontal Frequency
30-80 kHz
TABLE OF CONTENTS
Description Page Description Page
Description Page
SAFETY NOTICE
ANY PERSON ATTEMPTING TO SERVICE THIS CHASSIS MUST FAMILIARIZE HIMSELF WITH THE CHASSIS
AND BE AWARE OF THE NECESSARY SAFETY PRECAUTIONS TO BE USED WHEN SERVICING
ELECTRONIC EQUIPMENT CONTAINING HIGH VOLTAGES.
CAUTION: USE A SEPARATE ISOLATION TRANSFOMER FOR THIS UNIT WHEN SERVICING
Table Of Contents.......…….................……...........…........1
Revision List.…........................………................……......2
1. Monitor Specification.................................………........3
2.LCD Monitor Description…………………………….......4
3. Operation Instruction…………...................…...........5
3.1 General Instructions.....................................…...........5
3.2 Control Button……………………………..……...........5
3.3 Adjusting the Picture...........................…............5
4. Input/Output Specification............……………............8
4.1 Input Signal Connector............…..……................8
4.2 Factory Preset Display Modes.........................9
5 Panel Specification.....…………………........................10
5.1 Display Characteristics………………………………10
5.2 Optical Characteristics………………………………..10
5.3 Parameter guide line for CCFL Inverter……………..10
6
Block
Diagram
1
1
Table Of Contents.......…….................……...........…........1
Revision List.…........................………................……......2
1. Monitor Specification.................................………........4
2. LCD Monitor Description…………………………….......5
3. Operation Instruction…………...................…...........6
3.1 General Instructions.....................................…...........6
3.2 Control Button……………………………..……...........6
3.3 Adjusting the Picture...........................…............6
4. Input/Output Specification............……………............12
4.1 Input Signal Connector............…..……................12
4.2 Factory Preset Display Modes...........................13
5 Panel Specification.....…………………........................14
5.1 Display Characteristics………………………………14
5.2 Optical Characteristics……………………………….16
5.3 Electrical Characteristics……………….…………..19
6. Block Diagram…….…................………….........22
6.1 Software Flow Chart…….…..........………….........22
6.2 Electrical Block Diagram………...………...…......24
7. Schematic……………………………………………. 26
7.1 Main Board…………..............................................26
7.2 Power Board....……………....................................31
8. PCB Layout..…………............................................36
8.1 Main Board……………......................................36
8.2 Power Board….....................................................38
8.3 Key Board……………….....................................43
8.4 USB Board……………….....................................43
9. Maintainability………...............................................44
9.1. Equipments and Tools Requirement.....................44
9.2. Trouble Shooting…………...................................45
10.Firmware and DDC Instruction………………….….52
11. White-Balance, Luminance adjustment.................53
12. Monitor Exploded View……..……………............55
13. BOM List....……....................................................56

18.5" LCD Color Monitor AOC e936Swa
2
Important Safety Notice
Proper service and repair is important to the safe, reliable operation of all AOC Company Equipment. The service
procedures recommended by AOC and described in this service manual are effective methods of performing service
operations. Some of these service operations require the use of tools specially designed for the purpose. The
special tools should be used when and as recommended.
It is important to note that this manual contains various CAUTIONS and NOTICES which should be carefully read in
order to minimize the risk of personal injury to service personnel. The possibility exists that improper service
methods may damage the equipment. It is also important to understand that these CAUTIONS and NOTICES ARE
NOT EXHAUSTIVE. AOC could not possibly know, evaluate and advise the service trade of all conceivable ways in
which service might be done or of the possible hazardous consequences of each way. Consequently, AOC has not
undertaken any such broad evaluation. Accordingly, a servicer who uses a service procedure or tool which is not
recommended by AOC must first satisfy himself thoroughly that neither his safety nor the safe operation of the
equipment will be jeopardized by the service method selected.
Hereafter throughout this manual, AOC Company will be referred to as AOC.
WARNING
Use of substitute replacement parts, which do not have the same, specified safety characteristics might create
shock, fire, or other hazards.
Under no circumstances should the original design be modified or altered without written permission from AOC.
AOC assumes no liability, express or implied, arising out of any unauthorized modification of design.
Servicer assumes all liability.
FOR PRODUCTS CONTAINING LASER:
DANGER-Invisible laser radiations when open AVOID DIRECT EXPOSURE TO BEAM.
CAUTION-Use of controls or adjustments or performance of procedures other than those specified herein may
result in hazardous radiation exposure.
CAUTION -The use of optical instruments with this product will increase eye hazard.
TO ENSURE THE CONTINUED RELIABILITY OF THIS PRODUCT, USE ONLY ORIGINAL MANUFACTURER'S
REPLACEMENT PARTS, WHICH ARE LISTED WITH THEIR PART NUMBERS IN THE PARTS LIST SECTION OF
THIS SERVICE MANUAL.
Take care during handling the LCD module with backlight unit
-Must mount the module using mounting holes arranged in four corners.
-Do not press on the panel, edge of the frame strongly or electric shock as this will result in damage to the screen.
-Do not scratch or press on the panel with any sharp objects, such as pencil or pen as this may result in damage to
the panel.
-Protect the module from the ESD as it may damage the electronic circuit (C-MOS).
-Make certain that treatment person’s body is grounded through wristband.
-Do not leave the module in high temperature and in areas of high humidity for a long time.
-Avoid contact with water as it may a short circuit within the module.
-If the surface of panel becomes dirty, please wipe it off with a soft material. (Cleaning with a dirty or rough cloth may
damage the panel.)

18.5" LCD Color Monitor AOC e936Swa
3
Revision List
Version Date Revision History Remark
A00 Jan.-19-2010
Initial release
(TPV TPM185B1-L01
AUO M185XW01
715G3823P01000004S
715G3649P01000004S)
T89AM5NB6WA5UNE
T89AM5NB6WA5UGE
T89AM5NL6WA2UNE
T892M5NB6WA1UNE
T892M5NC6WA1UNE
A01 Jun.-04-2010
Add new Models
T89AM5NQ6WA1UNE
T89AM5NC6WA2UNE
T89AM5NB6WA5U6E
T89AM5NK6WA1U6E
T89AM5NL6WA2UNE
Add second Panel
(TPV TPM185B1-XW01) T894M5NB6WA4UNE
A02 Aug.-26-2010 Add new Models
T892M5NL6WA1UNE
T8A2M5NE6WA1UNE
A03 Sep.-17-2010 Add new Models
T892M5NK6WA1UNE
T892M5NQ6WA1UNE
T89AM5NK6WA1UNE
T89AM5NQ6WA1U6E
T89AM5NQ6WA36NE
T89AM5NQ6WA46NE
T8AAM5NE6WA1UNE

18.5" LCD Color Monitor AOC e936Swa
4
1. Monitor Specification

18.5" LCD Color Monitor AOC e936Swa
5
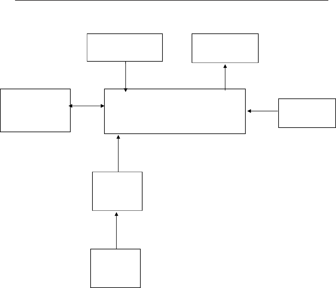
2. LCD Monitor Description
The LCD monitor will contain a main board, an adapter board, a converter board, two USB boards, an audio board
and a key board which house the flat panel control logic, brightness control logic and DDC.
The power part will provide AC to DC Inverter voltage to drive the backlight of panel and the main board chips each
voltage.
HOST Computer
AC-IN
100V-240V
Converter board
Flat Panel and
CCFL backlight
Main Board RS232 Connector
For white balance
adjustment in factory
mode
CCFL Driver
Video signal DDC
Monitor Block Diagram
USB board*2
Adapter board
Key board

18.5" LCD Color Monitor AOC e936Swa
6
3. Operating Instructions
3.1 General Instructions
Press the power button to turn the monitor on or off. The other control buttons are located on the side of the monitor.
By changing these settings, the picture can be adjusted to your personal perference.
• The power cord should be connected.
• Connect the video cable from the monitor to the video card.
• Press the power button to turn on the monitor position. The power indicator will light up.
3.2 Control Buttons
Power
Press to turn on or turn off the monitor.
Menu / Enter
Press to activate OSD, then press Up or Down to navigate through the functions.
4:3 or wide / Up
Press ∧ key to change the screen aspect ratio between standard 4:3format or Wide format. When the input
resolution is wide format, the aspect ratio hotkey is disabled. When the main menu or sub-menu is active, the ∧ key
functions as to select up or increase value.
Volume(Auto) / Down
When there is no OSD, press the key to activate Volume and auto function, then press Up or Down to select Volume
or Auto configure function.
3.3 Adjusting the Picture
OSD Settings
Basic and simple instruction on the control keys.

18.5" LCD Color Monitor AOC e936Swa
7
When you press the MENU button on the front control of your monitor, the On DOWN Screen Display (OSD) Main
Controls window will pop up and you can then start making adjustments to your monitor's various features. Use the
UP or DOWN keys to make your adjustments. Follow the steps below to activate the adjustment.
1) Press the MENU key to activate the OSD window.
2) Press UP or DOWN to navigate through the functions. Once the desired function is highlighted, press the MENU
key to activate it. If the function selected has a sub-menu, press UP or DOWN again to navigate through the
sub-menu functions. Once the desired function is highlighted, press MENU key to activate it.
3) Press UP or DOWN to change the settings of the selected function. Press MENU key to exit and save, select the
exit function. If you want to adjust any other function, repeat steps 2-3.
4) OSD Lock Function: To lock the OSD, press and hold the MENU key while the monitor is off and then press
power button to turn the monitor on. To unlock the OSD, press and hold the MENU key while the monitor is off and
then press power button to turn the monitor on.
Function Control Illustration

18.5" LCD Color Monitor AOC e936Swa
8

18.5" LCD Color Monitor AOC e936Swa
9

18.5" LCD Color Monitor AOC e936Swa
10

18.5" LCD Color Monitor AOC e936Swa
11
LED Indicator

18.5" LCD Color Monitor AOC e936Swa
12
4. Input/Output Specification
4.1 Input Signal Connector
D-SUB connector

18.5" LCD Color Monitor AOC e936Swa
13
4.2 Factory Preset Display Modes

18.5" LCD Color Monitor AOC e936Swa
14
5 Panel Specification
5.1 Display Characteristics
AUO M185XW01
This specification applies to the 18.5 inch-wide Color a-Si TFT-LCD Module M185XW01.The display supports the
WXGA - 1366(H) x 768(V) screen format and 16.7M colors (RGB 6-bits + Hi-FRC data). All input signals are
1-channel LVDS interface and this module doesn’t contain an inverter board for backlight.
TPV TPM185B1-L01
The TPM185B1L01 Rev:C1D model is a 18.5 inch wide TFT-LCD module with LED Backlight Unit and 30-pin
1ch-LVDS interface. This module supports 1366 x 768 WXGA (16:9 wide screen) mode and displays up to 16.7
millions colors. The converter module for the Backlight Unit is not built in.

18.5" LCD Color Monitor AOC e936Swa
15
TPV TPM185B1-XW01
Ta=25℃

18.5" LCD Color Monitor AOC e936Swa
16
5.2 Optical Characteristics
AUO M185XW01
Ta=25℃

18.5" LCD Color Monitor AOC e936Swa
17
TPV TPM185B1-L01
Ta=25℃

18.5" LCD Color Monitor AOC e936Swa
18
TPV TPM185B1-XW01
Ta=25℃

18.5" LCD Color Monitor AOC e936Swa
19
5.3 Electrical Characteristics
1.TFT LCD Module:
AUO M185XW01
TPV TPM185B1-L01
Vcc = 5.0 V, Ta = 25 ± 2 ºC, fv = 60 Hz

18.5" LCD Color Monitor AOC e936Swa
20
TPV TPM185B1-XW01
Note 1:Measurement conditions:
The duration of rising time of power input is 470us.
Note 1:LVDS Signal Waveform

18.5" LCD Color Monitor AOC e936Swa
21
2.Back Light Unit:
AUO M185XW01
Note 1 : The value showed in the table is one light bar’s operation voltage.
Note 2 : Based on the operating current is 20mA.
TPV TPM185B1-L01
Ta = 25 ± 2 ºC
Note:
(1) PLED = (ILED×8) ×VLED ×2, LED matrix is 7S8P.
(2)The lifetime of LED is defined as the time when it continues to operate under the conditions at Ta = 25 ± 2 ºC and
I = 25 mA(Per EA) until the brightness becomes ≤50% of its original value.
TPV TPM185B1-XW01
Ta = 25 ºC

18.5" LCD Color Monitor AOC e936Swa
22
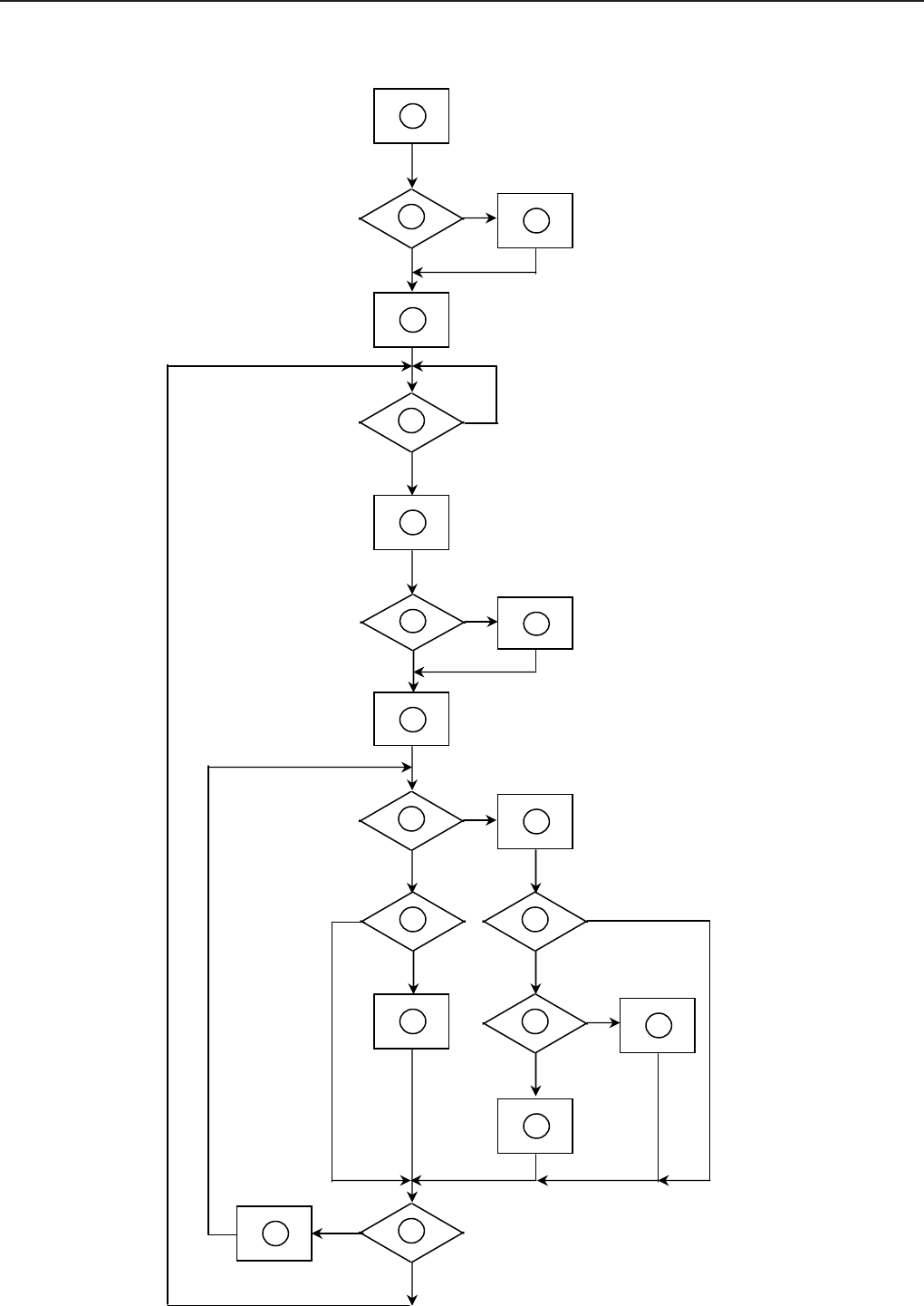
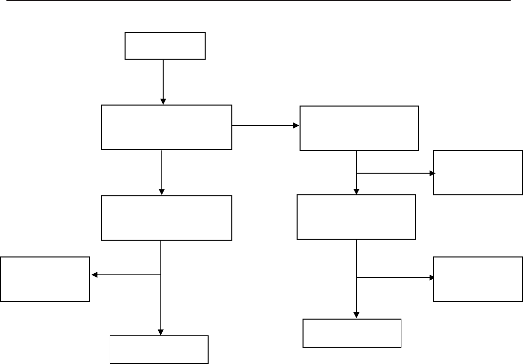
6. Block Diagram
6.1 Software Flow Chart
1
2
N
Y
5
Y
N
10
Y
N
12
Y
N
7
Y
N
6
4
3
8
9
14
11
13
Y
N
15
Y
N
16
17
19
Y
N
18

18.5" LCD Color Monitor AOC e936Swa
23
REMARK:
1) MCU initialize.
2) Is the EEprom blank?
3) Program the EEprom by default values.
4) Get the PWM value of brightness from EEprom.
5) Is the power key pressed?
6) Clear all global flags.
7) Are the AUTO and SELECT keys pressed?
8) Enter factory mode.
9) Save the power key status into EEprom.Turn on the LED and set it to green color. Scalar initialize.
10) In standby mode?
11) Update the lifetime of back light.
12) Check the analog port, are they’re any signals coming?
13) Does the scalar send out an interrupt request?
14) Wake up the scalar.
15) Are there any signals coming from analog port?
16) Display "No connection Check Signal Cable" message. And go into standby mode after the message
disappear.
17) Program the scalar to be able to show the coming mode.
18) Process the OSD display.
19) Read the keyboard. Is the power key pressed?

18.5" LCD Color Monitor AOC e936Swa
24
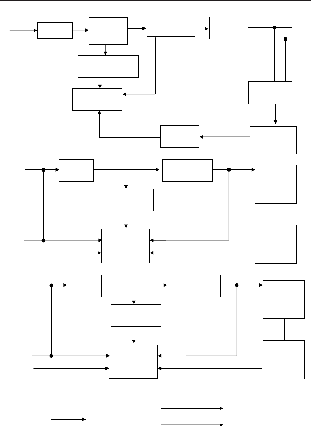
6.2 Electrical Block Diagram
6.2.1 Scalar Board
FLASH MEMORY
MX25L2026MI
(U402)
Scalar TSUM1PFR-LF
(Include : MCU,ADC,OSD etc)
(U401)
LCD Interface
(CN405)
D-Sub
Connector
(CN101)
Crystal 14.31818MHz
(X401)
Key Control
Interface
(CN409)
EEPROM
M24C02
(U105)
DDC1_SDA
DDC1_SCL

18.5" LCD Color Monitor AOC e936Swa
25
6.2.2 Inverter / Power Board
715G3823P01000004S
715G3649P01000004S
Audio
EMI filter
Start Resistor
(R920,R921,R922)
PWM Control
(IC901)
Transformer
(T901)
AC input 14.5V
Bridge
Rectifier
and Filter
Feedback
Circuit
Rectifier
diodes
Photo coupler
(IC902)
5V
Regulator
(IC903)
Audio Power Amplifier
APA2071JI
(IC601) CN602
+5V
CN601(Phone Jack)
ZD801
PWM Control
OZ9954SN
(U801)
12V
MOSFET
(Q802)
DIM
ENA
L801
LED
(CN803)
LED
(CN802)
ZD801
PWM Control
TA9690GN
(IC801,IC802)
12V
MOSFET
(Q801)
DIM
ENA
L801
LED
(CN803)
LED
(CN802)

18.5" LCD Color Monitor AOC e936Swa
26
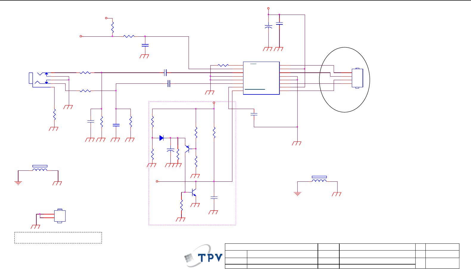
7. Schematic
7.1 Main Board
715G3244 1

18.5" LCD Color Monitor AOC e936Swa
27

18.5" LCD Color Monitor AOC e936Swa
28

18.5" LCD Color Monitor AOC e936Swa
29

18.5" LCD Color Monitor AOC e936Swa
30

18.5" LCD Color Monitor AOC e936Swa
31
7.2 Power Board
Adapter
715G3189P01LED001S & 715G3189P02LED001S
R911
NC
L903
C919
2N2 500V
D901
FR103
93G 6038T52T
FB902
BEAD
1 2
T901
POWER X'FMR
1
2
3
4
5
6
7
8
9
10
R924
6R8 +-5% 1/8W
+5V
ZD901
MTZJ T-72 16B
1 2
Q901
KTD1028
!
+5V
R918
250OHM2W
C904
0.22UF
F902 FUSE
F901
D904 SR504-30
1 2
R901
620K +-1% 1/4W
+
C914
470UF M 16V
-+
BD901
KBP208G
2
1
3
4
R904 30 OHM 1/4W
R900
620K +-1% 1/4W
R917
1K 1/10W 1%
R912
10K 1/10W 5%
R908 30 OHM 1/4W
+
C907
NC/47uF M 450V
R906 30 OHM 1/4W
CN903
CONN
1
2
3
4
5
6
7
8
9
10
CN901
SOCKET
12
3
R907 30 OHM 1/4W
R905 30 OHM 1/4W
t
NR901
12
R916
470 OHM 1/10W
R910
100 OHM 1/4W
C916
10N 16V
D903 31DQ10FC
D905 31DQ10FC
IC902
PC123X2Y FZ OF
12
43
L901
30mH
1
4
2
3
R909 30 OHM 1/4W
IC903
KIA431A-AT/P
+14.5VC900
1000PF/250VAC
R927
0R05 4A 1/4W
HS1
HEAT SINK(IC901)
1
2
CN902
Wire Harness
1
2
3
4
5
6
7
8
9
C911
2N2 500V
C905
100nF 50V
C910
2N2 500V
+
C908
47uF/50V
C917
100N 50V
GND 3
GND
1
2
D906 SR504-30
1 2
D902
FR107
GND2
GND
1
2
GND 1
GND
1
2
OEM MOD EL
Size
Rev
Date
Sheet
of
TPV MODEL
PCB NAME
称爹
T P V ( Top Victory Electronics Co . , Lt d. )
Key Component
絬
隔
瓜
絪
腹
11
Custom
Tuesday , January 05, 2010
715G3189PO1LED001S OD M MOD EL
02.POWER
G3189-PO1-LED-X-1-091019
17.4V
R919
100K OMH 2W +-5%
ZD902
MTZJ T-72 16B
1 2
+
C913
680uF 10V
R926
2.2 OHM 1/4W
!
D908 SR504-30
1 2
!
+
C912
680uF25V
R920
3.3 OHM 1/4W
R922
3.3 OHM 1/4W
R921
3.3 OHM 1/4W
ADD 8/27
!
C901
82pF
+14.5V
!
DIM_OUTPUT
ON/OFF_OUTPUT
C906
1500PF2KV
!
R902
620K +-1% 1/4W
+5V1
+
C907A
100uF 450V
L902
F601
0R05 4A 1/4W
DIM_INPUT
11.3K 4/13
ON/OFF_INPUT
R903
11K 1/8W 1%
IC901
TOP255EN
V1
X
2
C3
F
4
S
5D7
R914
NC
R925
82K + -1% 1/8W
VOL
C920
2N2 500V
MUTE
+
C918
10uF/50V
C903
330pF/250V
C902
330pF/250V
Change 5A
5 OHM
R923
10K 1/8W 1%
!
R913
15K 1/10W 1%
R915
10K 1/10W 1%
C915
100N 50V

18.5" LCD Color Monitor AOC e936Swa
32
R623
0R01 1/10W
+5V1
R620
NC
+5V1
R628
0R01 1/10W
Q622
NC/2N3906S-RTK/PS
BKLT-VBRI PANEL
BKLT-EN PANEL
OEM MOD EL
Size
Rev
Date
Sheet
of
TPV MODEL
PCB NAME
称爹
T P V ( Top Victory Electronics Co . , Ltd. )
Key Component
絬
隔
瓜
絪
腹
11
A
Tuesday , January 05, 2010
715G3189PO1LED001S ODM MODEL
04.BUFEER
G3189-PO1-LED-X-1-091019
R622
NC
R624
NC
R626
NC
R629
NC
R625
NC
R621
NC
R627
NC
ON/OFF_INPUT
DIM_INPUT
ON/OFF_OUTPUT
DIM_OUTPUT
Q621
NC/2N3906S-RTK/PS

18.5" LCD Color Monitor AOC e936Swa
33
R613 10K 1/10W
C614
100N 50V
2008-10-27 EE MODIFY
FB603
BEAD
1 2
2008-08-22 EE MODIFY
2008-08-18 EE MODIFY
2008-10-27 EE MODIFY
IC with Heat-sink(90G6295-3)
R614 10K 1/10W
Q607
MMBT3906
LOUT-
R6154.7K 1/10W
R612
750OHM +-5% 1/10W
Lin
IC601
APA2071JI-TUG 3.1W
SHUTDOWN
1BYPASS
2RINN
3GND
4GND
5LINN
6VOLUME
7SE/BTL
8LOUTP 9
VDD 10
LOUTN 11
GND 12
GND 13
ROUTN 14
VDD 15
ROUTP 16
Rin
Q608
MMBT3904
D601 1N4148
R610
10K 1/10W
R611
56K 1/10W
+
C613100uF/25V
OEM MOD EL
Size
Rev
Date Sheet of
TPV MODEL
PCB NAME 称爹
T P V ( Top Victory Electronics Co . , Ltd. )
Key Component
絬
隔
瓜
絪
腹
11
Custom
Tuesday , January 05, 2010
715G3189PO1LED001S OD M MOD EL
03.AUDIO
G3189-PO1-LED-X-1-091019
ROUT-
R609
10K 1/10W
FB602
BEAD
1 2
ROUT+
LOUT+
R608
0R05OHM1/8W
R606
20K 1/10W
C606 0.47uF 16V
CN602
CONN
1
2
3
4
C610100pF 50V
R605 7.5K 1/10W
R607
20K 1/10W
C601 0.47uF 16V
C609
1uF50V
R603
10K 1/10W
C611100pF 50V
R602
NC
R604 7.5K 1/10W
+5V1
CN601
PHONEJACK
1
2
3
5
4
HS4
HEAT SINK(IC601)
1
2
+5V1
R601
10K 1/10W
+
C604
100uF/25V
C608
2U2 25V
+5V1
MUTE
VOL
C603 100N 50V

18.5" LCD Color Monitor AOC e936Swa
34
Converter
715G3823P01000004S
IC801
TA9690GN
PWM
1
ISEN1
2
ISEN2
3
ISEN3
4
ISEN4
5
GNDA
6
ISEN8
7
ISEN6
8
ISEN7
9
OVP
10
ISET
11
RT
12 ENA 13
ISW 14
ISEN5 15
LDR 16
VREF 17
GNDP 18
VIN 19
SEL 20
COMP 21
SSTCMP 22
NC 23
STATUS 24
CN802
CONN
1
2
3
4
5
6
7
8
9
10
11 12
IC802
TA9690GN
PWM
1
ISEN1
2
ISEN2
3
ISEN3
4
ISEN4
5
GNDA
6
ISEN8
7
ISEN6
8
ISEN7
9
OVP
10
ISET
11
RT
12 ENA 13
ISW 14
ISEN5 15
LDR 16
VREF 17
GNDP 18
VIN 19
SEL 20
COMP 21
SSTCMP 22
NC 23
STATUS 24
Q801
AO4828L
S2
1
G2
2
S1
3
G1
4D1 5
D1 6
D2 7
D2 8
F801 FUSE
ENA
C803
100N 50V
DIM
CN803
CONN
1
2
3
4
5
6
7
8
9
10
11 12
C810
NC
C811
NC
R806
10K 1/10W 5%
C812
NC
R812
100 OHM 1/10W
C805
0.47uF 16V
R810
1K 1/10W 5%
R808
NC
C813
NC
C807
2.2U16V
C814
0.1uF 50V
R844
10R 1/10W 5%
ZD801
B360B
L801
22uH
C815
0.1uF 50V
R809
100K 1/10W 5%
C806
2U2 25V
OEM MODEL
Size
Rev
Date
Sheet
of
TPV MODEL
PCB NAME
称爹
T P V ( Top Victory Electronics Co . , Ltd. )
Key Component
絬
隔
瓜
絪
腹
LNPC98501AHD1 1
A4
Tuesday , December 08, 2009
715G3823P01000004S ODM MODEL
02.CONVERTER
G3823-P01-000-0040-2-091028
R805 120KOHM 1/10W
R802
NC
R801
0.15 OHM +-1% 1/4W
R815
R843
R842
R804
Iout
56K
56K
56K
56K
20mA 25mA
R843
56KOHM +-5% 1/10W
R830 1 OHM 1/10W
R831 1 OHM 1/10W
R828 1 OHM 1/10W
R833 1 OHM 1/10W
R811
0R05 1/10W
R832 1 OHM 1/10W
R827 1 OHM 1/10W
R829 1 OHM 1/10W
R814
10 OHM 1/10W
R804
56KOHM +-5% 1/10W
R825
0R05 1/4W
+
C802
100uF 50V
27K
150K
27K
150K
R842
56KOHM +-5% 1/10W
R815
56KOHM +-5% 1/10W
R845
NC
R826 1 OHM 1/10W
R823
33K 1/10W 5%
R824
43K 1/10W 1%
R822
1M 1/10W 5%
+12V
Vout
Vout
R837 1 OHM 1/10W
R839 1 OHM 1/10W
R838 1 OHM 1/10W
R840 1 OHM 1/10W
R834 1 OHM 1/10W
R841 1 OHM 1/10W
R836 1 OHM 1/10W
R835 1 OHM 1/10W
CN801
CONN
1
2
3
4
5
6
7
8
9
10
11 12
R817
10K 1/10W 5%
R816 120KOHM 1/10W
R813 10K 1/10W 5%
+
C804
NC
C801
100N 50V
R821 10K 1/10W 5%
C808
0.47uF 16V
R820
100 OHM 1/10W
OVP1
OVP2
R803
1K 1/10W 5%
OVP1
OVP2
R818
NC
C816
1N 50V
C809
2.2U16V
R819
100K 1/10W 5%
R807
0R05 1/10W

18.5" LCD Color Monitor AOC e936Swa
35
Converter
715G3649P01000004S
R806
10K 1/10W
C811
220P 50V
R801
10K 1/10W R812
100 OHM 1/8W
R813
5.1K 1/8W
CN803
CONN
1
2
R819
160K 1/10W
Q802
AO4828L
S2
1
G2
2
S1
3
G1
4D1 5
D1 6
D2 7
D2 8
C805
1U 25V
F8010R05 4A 1/4W
ENA
C812
100N 50V
DIM
R810
0R05 1/10W
OVP
OVP
R817
2.2OHM 1/10W
R818
5.1 +-1% 1/10W
ZD801
B360B
L801
22uH
C807
2U2 16V
C804
10nF 25V
C808
100PF 50V
R820
0R05 1/4W
R803
10R 1/8W 5%
R805
10K 1/10W
CN802
CONN
1
2
R808
10K 1/10W
Q803
SST2907A
R809
10K 1/10W
R802
100K 1/10W
R811
10OHM1/10W
R814
5.1K 1/8W
+
C802
100uF 50V
R815
2.2OHM 1/10W
R816
5.1 +-1% 1/10W
R807
10K 1/10W
C809
10nF 25V
C806
10nF 25V
Q801
RK7002FD5T116
D
G
S
+12V
D801
NC
CN801
CONN
1
2
3
4
5
6
7
8
9
10
11 12
U801
OZ9954SN
DRVBST 1
GND 2
COMP1 3
ISEN1 4
COMP2 5
ISEN2 6
COMP3 7
ISEN3 8
COMP4 9
ISEN4 10
RANGLED
11 TI ME R
12 ENA
13 PWM
14 VIN
15 VREF
16 OVP
17 SSTCMP
18 RTCT
19 ISWSEN
20
C810
100PF 50V
OEM MODEL
Size
Rev
Date
Sheet
of
TPV MOD EL
PCB NAME
称爹
T P V ( Top Victory Electronics Co . , Ltd. )
Key Component
絬
隔
瓜
絪
腹
ADPC93302HB7 1
A4
Friday , September 11, 2009
715G3649P0C0000040 OD M MODEL
02.CONVERTER
G3649-P0C-000-X-1-090911
2
e936vw
C803
1N 50V
2
+
C813
NC
+
C814
100uF 50V
C801
100N 25V
Q804
SST2907A
R804
100K 1/10W

18.5" LCD Color Monitor AOC e936Swa
36
8. PCB Layout
8.1 Main Board
715G3244 1

18.5" LCD Color Monitor AOC e936Swa
37

18.5" LCD Color Monitor AOC e936Swa
38
8.2 Power Board
Adapter
715G3189P01LED001S

18.5" LCD Color Monitor AOC e936Swa
39
715G3189P02LED001S

18.5" LCD Color Monitor AOC e936Swa
40

18.5" LCD Color Monitor AOC e936Swa
41
Converter
715G3823P01000004S

18.5" LCD Color Monitor AOC e936Swa
42
715G3649P01000004S

18.5" LCD Color Monitor AOC e936Swa
43
8.3 Key Board
715G3371 2
8.4 USB Board
715G2663 2
715G3501 2

18.5" LCD Color Monitor AOC e936Swa
44
9. Maintainability
9.1 Equipments and Tools Requirement
1. Multi-meter.
2. Oscilloscope.
3. Pattern Generator.
4. DDC Tool with an Compatible Computer.
5. Alignment Tool.
6. LCD Color Analyzer.
7. Service Manual.
8. User Manual.

18.5" LCD Color Monitor AOC e936Swa
45
9.2 Trouble Shooting
9.2.1 Main Board
No Power
Press power key and look
if the picture is normal
Please reinsert and make sure
the AC of 100-240 is normal
Measure C423(+)=1.8V,
U404 Vout=3.3V
Reinsert or check the
power section
X401 oscillate waveforms are
normal
Check U404, CN404
Replace U401
Replace X401
OK
OK
OK
NG
NG
NG
NG
No power

18.5" LCD Color Monitor AOC e936Swa
46
No Picture
No picture
OK
OK
NG
NG
Measure C423(+)=1.8V,
U404 Vout=3.3V
Replace CN404,U404
X401 oscillate waveforms are
normal
Replace X401
Check if the sync signal from
computer is output and video
cable is connected normally
Input the sync signal of
computer, or change
the cable
Replace U401
NG
OK

18.5" LCD Color Monitor AOC e936Swa
47
White Screen
White screen
Measure Q404 base is
low level?
X401 oscillate
waveform is normal
Check FB402,Q405 is
broken,or CN405 solder?
Check
Correspondent
component.
Replace PANEL
Check
Correspondent
component.
Replace U401
OK
OK
Replace X401
OK
NG
NG
NG
NG
Check reset circuit of
U401 is normal

18.5" LCD Color Monitor AOC e936Swa
48
9.2.2 Power Board
1) No power
Check AC line volt 110V or 240V
Check AC input
Check the voltage of C907 (+)
Check bridge rectified circuit and F901 circuit
Check start voltage for the pin2 of IC901
Check R920, R921,R922 Change IC901
NG
OK
OK
Check D903 ,D904,D905,D906,IC902,IC903,ZD901
Check IC901 pin1,3 PWM wave
OK
Check IC901
NG
NG
OK
NG

18.5" LCD Color Monitor AOC e936Swa
49
2.) No Backlight
715G3823P01000004S
Check C802(+)=12V
NG
OK
Check adapter and MB
Check ON/OFF signal
Check main board
NG
OK
Check Q801 PIN5,6.7,8=12V
NG
OK
Change Q801
Check IC801 PIN1,2,3,4,5,6,7,8 have the
output of square wave at short time
NG
OK
Change IC801,IC802
Check connecter & lamp

18.5" LCD Color Monitor AOC e936Swa
50
715G3649P01000004S
Check C802(+)=12V
NG
OK
Check adapter and MB
Check ON/OFF signal
Check main board
NG
OK
Check R803=12V
NG
OK
Change Q802
Check U801 PIN7,8,9,10have the output
of square wave at short time
NG
OK
Change U801
Check connecter & lamp

18.5" LCD Color Monitor AOC e936Swa
51
9.2.3 Key Board
OK
OK
OSD is unstable or not working
Is Keypad board connecting normally?
Is Button Switch normally?
Is Keypad board normally?
Check main board
Connect Keypad board
Replace Button Switch
Replace Keypad Board
NG
NG
NG
OK

18.5" LCD Color Monitor AOC e936Swa
52
10.Firmware and DDC Instruction
ISP & DDC writing SOP
Please land ftp://cs.tpv.com.cn/ to load relevant writing SOP in the related files.
Accounts: TPVSQZ
Code: TPVZGDLSQZ20090707

18.5" LCD Color Monitor AOC e936Swa
53
11. White- Balance, Luminance Adjustment
Approximately 30 minutes should be allowed for warm up before proceeding White-Balance adjustment.
1. How to do the Chroma-7120 MEM. Channel setting
A. Reference to chroma 7120 user guide
B. Use “ SC” key and “ NEXT” key to modify x, y, Y value and use “ID” key to modify the
TEXT description Following is the procedure to do white-balance adjust
2. Setting the color temp. you want
A. MEM.CHANNEL 3 (6500K color):
6500K color temp. parameter is x = 313 ±30, y = 329 ±30, Y = 200 cd/m2
B. MEM.CHANNEL 4 (7300K color):
7300K color temp. parameter is x = 302 ±30, y = 318 ±30, Y = 180 cd/m2 ,
C. MEM.CHANNEL 9 (9300K color):
9300K color temp. parameter is x = 283 ±30, y = 297 ±30, Y = 170 cd/m2
D. MEM.CHANNEL 10 (SRGB color):
SRGB color temp. parameter is x = 313 ±30, y = 329 ±30, Y = 180 cd/m2
3. Into Factory mode of AOC e936Swa:
Turn off the power, then press ∧ key,∨ key and press the Power button at the same time, the next, press the
Menu button, You will enter into the factory mode.
4. Bias adjustment:
Set the Contrast to 50; Adjust the Brightness to 90.
5. Gain adjustment:
A. Adjust Warm (6500K) color-temperature
1. Switch the chroma-7120 to RGB-Mode (with press “MODE” button)
2. Switch the MEM.channel to Channel 3 (with up or down arrow on chroma 7120)
3. The LCD-indicator on chroma 7120 will show x = 313 ±30, y = 329 ±30, Y=200 cd/ m2
4. Adjust the RED on factory window until chroma 7120 indicator reached the value R=100
5. Adjust the GREEN on factory window until chroma 7120 indicator reachedthe value G=100
6. Adjust the BLUE on factory window until chroma 7120 indicator reached the value B=100
7. Repeat above procedure (item 4,5,6) until chroma 7120 RGB value meet the tolerance =100±2
B. Adjust Normal (7300K) color-temperature
1. Switch the chroma-7120 to RGB-Mode (with press “MODE” button)
2. Switch the MEM.channel to Channel 4(with up or down arrow on chroma 7120)
3. The LCD-indicator on chroma 7120 will show x = 302 ±30, y = 318 ±30, Y=180 cd/ m2
4. Adjust the RED on factory window until chroma 7120 indicator reached the value R=100
5. Adjust the GREEN on factory window until chroma 7120 indicator reachedthe value G=100
6. Adjust the BLUE on factory window until chroma 7120 indicator reached the value B=100

18.5" LCD Color Monitor AOC e936Swa
54
7. Repeat above procedure (item 4,5,6) until chroma 7120 RGB value meet the tolerance =100±2
C. Adjust Cool (9300K) color-temperature
1. Switch the Chroma-7120 to RGB-Mode (with press “MODE” button)
2. Switch the MEM. Channel to Channel 9 (with up or down arrow on chroma 7120)
3. The LCD-indicator on chroma 7120 will show x = 283 ±30, y = 297 ±30, Y=170 cd/m2
4. Adjust the RED on factory window until chroma 7120 indicator reached the value R=100
5. Adjust the GREEN on factory window until chroma 7120 indicator reached the value G=100
6. Adjust the BLUE on factory window until chroma 7120 indicator reached the value B=100
7. Repeat above procedure (item 4,5,6) until chroma 7120 RGB value meet the tolerance =100±2
D. Adjust sRGB color-temperature
1. Switch the chroma-7120 to RGB-Mode (with press “MODE” button)
2. Swit ch the MEM.channel to Channel 10 (with up or down arrow on chroma 7120)
3. The LCD-indicator on chroma 7120 will show x = 313 ±30, y = 329 ±30, Y= 180 cd/m2
4. Adjust the RED3 on factory window until chroma 7120 indicator reached the value R=100
5. Adjust the GREEN on factory window until chroma 7120 indicator reachedthe value G=100
6. Adjust the BLUE on factory window until chroma 7120 indicator reached the value B=100
7. Repeat above procedure (item 4,5,6) until chroma 7120 RGB value meet the tolerance =100±2
E. Turn the Power-button off to quit from factory mode.

18.5" LCD Color Monitor AOC e936Swa
55
12. Monitor Exploded View

18.5" LCD Color Monitor AOC e936Swa
56
13. BOM List
Note: The parts information listed below are for reference only, and are subject to change without notice. Please go
to http://cs.tpv.com.cn/hello1.asp for the latest information.
T89AM5NB6WA5UNE
Location Part No. Description Remark
040G 58162435A P/N LABEL FOR MANUAL PE BAG
050G 600 1 W WHITE STRAP (1G004991)
052G 1186 SMALL TAPE
052G 1208 A ALUMINIUM TAPE
052G 1211 B Conductive Tape 85mm *40mm *0.09mm
052G 1211550 ALUMINUM FOIL TAPE
052G 2191 A PAPER TAPE
E07801 078G 314E01 Y SPK 8OHM 1.5W 37*17 360+190MM
089G 173 56 4B AUDIO CABLE
E08905 089G 175 8 C USB CABLE A+B 1.8M
E08902 089G 715HAAE01 SIGNAL CABLE
E08901 089G404A15N IS POWER CORD
E09504 095G176J 10E03 FFC CABLE 10PIN P0.5MM 175MM
E09503 095G8014 7T588 HARNESS 7P(PLUG)-6P(C2003) 260MM
E09501 095G8018 3TH55 HARNESS 30P-30P 140MM
0D1G1730 8120 SCREW
0M1G 130 5120 SCREW
705GH934024 18.5"LCD STAND-BASE ASS'Y
E750 750GLU185X1614N000 PANEL M185XW01 V600 SH AUO
E750 750GLU185X1624N000 PANEL M185XW01 V60A SH AUO 2nd source
ADPC91503HD2 ADAPTER BOARD
H16G0001003 EVA WASHER
H26G 800504 2A barcode
H40G 18N61525A e936Swa EU ID LABEL
H40G 58161569A USB LABEL
H40G 58261537A e936Vw POP LABEL
H40G 58261538A Win7 GOLD EPA LABEL
H40G 58261560A e936Swa WW CARTON LABEL
H41G780961515A e936Swa QSG
H44G8018101 EPS 936S
H44G8018201 EPS 936S
H44G8018615 5B CARTON
H45G 77 6 PE PACKING
H45G 87 18 23 PE BAG FOR MONITOR
H70G200961540B CD MANUAL
KEPC9HAB KEY BOARD
LNPC98501AHD1 CONVERTER BOARD
Q15G0413902 MAIN FRAME
Q34G0558AEDA2B0100 bezel L185WA-936
Q34G0559AEDAHS0100 REAR COVER L185WA-936
Q45G 76 28 H A PE BAG FOR MANUAL
Q45G 76 28V13 A PE BAG
Q50G 4 10 TIE (Y1900221)
Q52G 1185 99 big carton tape for aoc
Q85G0118301 AOC 936S AC SHIELD

18.5" LCD Color Monitor AOC e936Swa
57
USB9HA3 USB BOARD
USB9HA4 USB BOARD
E09508 095G8014 5DH09 HARNESS 5P(PLUG)-5P(2501) 200MM
0Q1G1040 8120 SCREW
Q01G6064 1 screw
Q34G0560AED 1S0100 AOC-836 stand_front
Q34G0561AED 1S0100 AOC-936 stand_rear
Q34G0562AED 1S0130 AOC-936 base
Q37G0133011 AOC 936S HINGE
756GH9CB A3008 MCU ASS'Y
SMTC9-U402 100GAMA8014W11 MCU ASS'Y-056G1133137
GND3 009G6005 1 GROUND TERMINAL
GND2 009G6005 1 GROUND TERMINAL
GND1 009G6005 1 GROUND TERMINAL
CN602 033G3802 4 WAFER PH-4
CN903 033G380210B Y L CONN 2.0 10P
040G 45762412B CBPC LABEL
IC902 056G 139 7 1 IC EL817MA M-TYPE
NR901 061G 58100 WD RST NTCR 10 OHM +-20% 5A THINKING
C904 063G107K2246S1 X2 CAP 0.22UF K 275VAC
C903 065G306K3312B3 Y1 CAP 330PF K 250VAC CD
C902 065G306K3312B3 Y1 CAP 330PF K 250VAC CD
C900 065G306M1022BP 1000PF Y1.CAP
C918 067G 3151007KV ELCAP 10UF M 50V 105℃ KINGNICHI
C907A 067G 40Z10115L EC 100uF 450V M 18*36mm
C912 067G215D6814LV LOW ESR EC 680uF 25V M 10*20mm
C914 067G215S4713LV LOW ESR EC 470uF 16V M 10*12.5mm
L901 073G 174 65 H2 LINE FILTER 30mH MIN
L903 073G 253 91 H CHOKE COIL
L902 073G 253 91 H CHOKE COIL
T901 080GL19P 1 H POWER X'FMR 1.1mH 10%
CN901 087G 501 32 DL AC SOCKET DIP 3PIN+2PIN GROUND
CN601 088G 30214K DC PHONE JACK 5PIN +开口向下弹片
D904 093G 60923 DIODE SR504-30 DO-201AD
D906 093G 60923 DIODE SR504-30 DO-201AD
D903 093G 60924 DIODE SR510-22 DO-201AD
D905 093G 60924 DIODE SR510-22 DO-201AD
CN902 095G 825 9W904 HARNESS 9P-9P 120mm
E09502 095G801410WE05 HARNESS 10P-10P 140MM
705GQ956024 IC901 ASS'Y
AD91503HD1SMT ADAPTER BOARD FOR SMT
HS4 Q90G6295 3 HEAT SINK
IC601 056G 616 51 IC APA2071JI-TUG 3.1W DIP-16
BD901 093G 50460 28 BRIDGE DIODE KBP208G LITEON
CN409 033G3802 7B Y W WAFER
CN404 033G3802 9B Y W WAFER
CN405 033G8027 30 H WAFER 30P 2.0MM RIGHT ANGLE
040G 45762412B CBPC LABEL
R480 061G152M22964L RST MOFR 2.2ohm +-5% 2WS
CN101 088G 35315F XH D-SUB 15PIN VERTICAL CONN WITH SCREW
X401 093G 2253B J NXS14.31818AC32F-KAB10

18.5" LCD Color Monitor AOC e936Swa
58
E09513 095G8022 6X504 HARNESS 6P-6P 200MM
A33G0564 2 1L0100 Key-Guide
Q52G 3 75 3M DOUBLE FACE TAPE
040G 45762412B CBPC LABEL
C802 067G 4151017LV EC 100uF 20% 50V RZY 8*11.5
C804 067G 415479 9K EC 4.7UF 20% 100V ED 8*12
LN98501AHD1SMT CONVERTER BOARD FOR SMT
CN511 033G3802 5 BH L CONNECTOR 5PIN
CN512 088G 352 2 XH USB CONN
715G2663 2 USB BOARD PCB
CN501 033G3802 5B Y L CONN 2.0 5P
CN502 088G 351 2B XH USB CONN
IC901 056G 581 20 IC TOP255EN eSIP-7C
0M1G 930 8120 SCREW
Q11G0026 1 cable clip
HS1 Q90G6263 6 HEAT SINK
Q608 057G 417 18 T PMBT3904 SOT-23
Q607 057G 417517 Tra LMBT3906LT1G -200mA/-40V SOT-23 LRC
R623 061G0603000 JF RST CHIPR MAX 0R05 1/10W FENGHUA
R628 061G0603000 JF RST CHIPR MAX 0R05 1/10W FENGHUA
R917 061G06031001FT RST CHIP 1K 1/10W 1%
R913 061G06031002FT RST CHIP 10K 1/10W 1%
R601 061G0603103 JF RST CHIPR 10K OHM +-5% 1/10W FENGHUA
R603 061G0603103 JF RST CHIPR 10K OHM +-5% 1/10W FENGHUA
R609 061G0603103 JF RST CHIPR 10K OHM +-5% 1/10W FENGHUA
R610 061G0603103 JF RST CHIPR 10K OHM +-5% 1/10W FENGHUA
R613 061G0603103 JF RST CHIPR 10K OHM +-5% 1/10W FENGHUA
R614 061G0603103 JF RST CHIPR 10K OHM +-5% 1/10W FENGHUA
R602 061G0603103 JT RST CHIP 10K 1/10W 5% TZAI YUAN
R604 061G0603103 JT RST CHIP 10K 1/10W 5% TZAI YUAN
R605 061G0603103 JT RST CHIP 10K 1/10W 5% TZAI YUAN
R912 061G0603103 JW RST CHIP 10K 1/10W 5% WALSIN
R606 061G0603203 JF RST CHIPR 20K OHM +-5% 1/10W FENGHUA
R607 061G0603203 JF RST CHIPR 20K OHM +-5% 1/10W FENGHUA
R916 061G0603471 JT RST CHIPR 470OHM +-5% 1/10W TZAI YUAN
R615 061G0603472 JF RST CHIPR 4.7KOHM +-5% 1/10W FENGHUA
R611 061G0603563 JF RST CHIPR 56KOHM 5% 1/10W FENGHUA
R612 061G0603751 JF RST CHIPR 750OHM +- 5% 1/10W FENGHUA
R915 061G06039311FT RST CHIPR 9.31k 1% 1/10W
R608 061G0805000 JF RST CHIPR 0 OHM +-5% 1/8W FENGHUA
R923 061G0805103 JT RST CHIPR 10K OHM +- 5% 1/8W TZAI YUAN
R903 061G08051102FT RST CHIP 11K 1/8W 1%
R924 061G0805689 JT RST CHIPR 6.8R +-5% 1/8W TZAI YUAN
R925 061G08058202FT RST CHIPR 82K +-1% 1/8W TZAI YUAN
RJ601 061G1206000 JT RST CHIPR MAX0R05 1/4W TZAI YUAN
R927 061G12060004JT RST CHIP MAX 0R05 1/4W TZAI YUAN
F601 061G12060004JT RST CHIP MAX 0R05 1/4W TZAI YUAN
R910 061G1206101 JT RST CHIPR 100 OHM +-5% 1/4W TZAI YUAN
R926 061G1206229 JT RST CHIPR 2R2 +-5% 1/4W TZAI YUAN
R909 061G1206300 JT RST CHIPR 30 OHM 1/4W TZAI YUAN
R908 061G1206300 JT RST CHIPR 30 OHM 1/4W TZAI YUAN

18.5" LCD Color Monitor AOC e936Swa
59
R907 061G1206300 JT RST CHIPR 30 OHM 1/4W TZAI YUAN
R906 061G1206300 JT RST CHIPR 30 OHM 1/4W TZAI YUAN
R905 061G1206300 JT RST CHIPR 30 OHM 1/4W TZAI YUAN
R904 061G1206300 JT RST CHIPR 30 OHM 1/4W TZAI YUAN
R920 061G1206335 JT RST CHIPR 3.3 MOHM +-5% 1/4W TZAI YUAN
R921 061G1206335 JT RST CHIPR 3.3 MOHM +-5% 1/4W TZAI YUAN
R922 061G1206335 JT RST CHIPR 3.3 MOHM +-5% 1/4W TZAI YUAN
R900 061G1206624 JT RST CHIPR 620 KOHM +-5% 1/4W TZAI YUAN
R901 061G1206624 JT RST CHIPR 620 KOHM +-5% 1/4W TZAI YUAN
R902 061G1206624 JT RST CHIPR 620 KOHM +-5% 1/4W TZAI YUAN
C611 065G060310131J F CAP CHIP 0603 100PF J 50V NPO
C610 065G060310131J F CAP CHIP 0603 100PF J 50V NPO
C916 065G060310312K F CAP CHIP 0603 10NF K 16V X7R
C603 065G060310432K F CAP CHIP 0603 0.1UF K 50V X7R
C614 065G060310432K F CAP CHIP 0603 0.1UF K 50V X7R
C601 065G060347412K T CAP CHIP 0603 0.47UF K 16V X7R
C606 065G060347412K T CAP CHIP 0603 0.47UF K 16V X7R
C905 065G080510432K F CAP CHIP 0805 0.1UF K 50V X7R
C915 065G080510432K Y CAP CHIP 0805 100N 50V X7R +/-10%
C917 065G080510432K Y CAP CHIP 0805 100N 50V X7R +/-10%
C609 065G080510522K T CAP CHIP 0805 1UF K 25V X7R
C608 065G080522522K T CAP CHIP 0805 2.2UF K 25V X7R
C901 065G080582031J F CAP CHIP 0805 82PF J 50V NPO
C910 065G1206222B2K T CAP CHIP 1206 2200PF K 630V X7R
C911 065G1206222B2K T CAP CHIP 1206 2200PF K 630V X7R
C919 065G1206222B2K T CAP CHIP 1206 2200PF K 630V X7R
C920 065G1206222B2K T CAP CHIP 1206 2200PF K 630V X7R
AD91503HD1AI ADAPTER BOARD FOR AI
C410 067G 2151007RT LOW E.S.R 10UF +/-20% 50V
C423 067G 305101 4T 100UF +-20% 25V
C421 067G 305101 4T 100UF +-20% 25V
C427 067G 305101 4T 100UF +-20% 25V
C426 067G 305101 4T 100UF +-20% 25V
U401 056G 562557 IC TSUM1PFR-LF
U404 056G 563 52 IC AP1117D33G-13 TO252-3L DIODES
U102 056G 662502 IC ESD AZC199-04S SOT23-6L
U103 056G 662502 IC ESD AZC199-04S SOT23-6L
U405 056G1133 34 M24C02-WMN6TP
U402 056G1133137 IC MX25L2026MI-12G SOP-8
Q404 057G 417 6 PMBS3906/PHILIPS-SMT(06)
Q409 057G 417 22 T TRA KN2907AS -60V/-0.6A SOT-23
Q410 057G 417 22 T TRA KN2907AS -60V/-0.6A SOT-23
Q402 057G 417517 Tra LMBT3906LT1G -200mA/-40V SOT-23 LRC
Q403 057G 417517 Tra LMBT3906LT1G -200mA/-40V SOT-23 LRC
Q406 057G 417518 TRA LMBT3904LT1G 200mA/40V SOT-23 LRC
Q407 057G 417518 TRA LMBT3904LT1G 200mA/40V SOT-23 LRC
Q408 057G 417518 TRA LMBT3904LT1G 200mA/40V SOT-23 LRC
Q405 057G 763 1 A03401 SOT23 BY AOS(A1)
R485 061G0402000 RST CHIP MAX 0R05 1/16W
R483 061G0402000 RST CHIP MAX 0R05 1/16W
R482 061G0402000 RST CHIP MAX 0R05 1/16W

18.5" LCD Color Monitor AOC e936Swa
60
R471 061G0402000 RST CHIP MAX 0R05 1/16W
R457 061G0402000 RST CHIP MAX 0R05 1/16W
R456 061G0402000 RST CHIP MAX 0R05 1/16W
R402 061G0402000 RST CHIP MAX 0R05 1/16W
R401 061G0402000 RST CHIP MAX 0R05 1/16W
R419 061G0402101 RST CHIPR 100 OHM +-5% 1/16W
R418 061G0402101 RST CHIPR 100 OHM +-5% 1/16W
R442 061G0402101 RST CHIPR 100 OHM +-5% 1/16W
R413 061G0402101 RST CHIPR 100 OHM +-5% 1/16W
R412 061G0402101 RST CHIPR 100 OHM +-5% 1/16W
R411 061G0402101 RST CHIPR 100 OHM +-5% 1/16W
R405 061G0402101 RST CHIPR 100 OHM +-5% 1/16W
R117 061G0402101 RST CHIPR 100 OHM +-5% 1/16W
R102 061G0402101 RST CHIPR 100 OHM +-5% 1/16W
R103 061G0402101 RST CHIPR 100 OHM +-5% 1/16W
R104 061G0402101 RST CHIPR 100 OHM +-5% 1/16W
R108 061G0402101 RST CHIPR 100 OHM +-5% 1/16W
R111 061G0402101 RST CHIPR 100 OHM +-5% 1/16W
R114 061G0402101 RST CHIPR 100 OHM +-5% 1/16W
R115 061G0402101 RST CHIPR 100 OHM +-5% 1/16W
R410 061G0402102 RST CHIPR 1 KOHM +-5% 1/16W
R441 061G0402102 RST CHIPR 1 KOHM +-5% 1/16W
R469 061G0402102 RST CHIPR 1 KOHM +-5% 1/16W
R447 061G0402103 RST CHIPR 10 KOHM +-5% 1/16W
R439 061G0402103 RST CHIPR 10 KOHM +-5% 1/16W
R437 061G0402103 RST CHIPR 10 KOHM +-5% 1/16W
R433 061G0402103 RST CHIPR 10 KOHM +-5% 1/16W
R417 061G0402103 RST CHIPR 10 KOHM +-5% 1/16W
R414 061G0402103 RST CHIPR 10 KOHM +-5% 1/16W
R408 061G0402103 RST CHIPR 10 KOHM +-5% 1/16W
R407 061G0402103 RST CHIPR 10 KOHM +-5% 1/16W
R118 061G0402103 RST CHIPR 10 KOHM +-5% 1/16W
R436 061G0402104 RST CHIPR 100 KOHM +-5% 1/16W
R468 061G0402201 RST CHIP 200R 1/16W 5%
R105 061G0402222 RST CHIPR 2.2 KOHM +-5% 1/16W
R106 061G0402222 RST CHIPR 2.2 KOHM +-5% 1/16W
R466 061G0402222 RST CHIPR 2.2 KOHM +-5% 1/16W
R109 061G0402390 0F RST CHIP 390R 1/16W 1%
R403 061G0402390 0F RST CHIP 390R 1/16W 1%
R428 061G0402392 RST CHIP 3.9K 1/16W 5%
R427 061G0402392 RST CHIP 3.9K 1/16W 5%
R475 061G0402470 RST CHIPR 47 OHM +-5% 1/16W
R476 061G0402470 RST CHIPR 47 OHM +-5% 1/16W
R123 061G0402472 RST CHIPR 4.7 KOHM +-5% 1/16W
R435 061G0402472 RST CHIPR 4.7 KOHM +-5% 1/16W
R440 061G0402472 RST CHIPR 4.7 KOHM +-5% 1/16W
R472 061G0402472 RST CHIPR 4.7 KOHM +-5% 1/16W
R473 061G0402472 RST CHIPR 4.7 KOHM +-5% 1/16W
R474 061G0402472 RST CHIPR 4.7 KOHM +-5% 1/16W
R448 061G0402472 RST CHIPR 4.7 KOHM +-5% 1/16W
R116 061G0402750 RST CHIPR 75 OHM +-5% 1/16W

18.5" LCD Color Monitor AOC e936Swa
61
R112 061G0402750 RST CHIPR 75 OHM +-5% 1/16W
R107 061G0402750 RST CHIPR 75 OHM +-5% 1/16W
R101 061G0603000 RST CHIP MAX 0R05 1/10W
R467 061G0603000 RST CHIP MAX 0R05 1/10W
R470 061G0603000 RST CHIP MAX 0R05 1/10W
R434 061G1206331 RST CHIPR 330 OHM +-5% 1/4W
D402 061G2010000 RST CHIP MAX 0 OHM 3/4W
C432 065G040210412K A CAP CHIP 0402 100nF K 16V X7R
C428 065G040210412K A CAP CHIP 0402 100nF K 16V X7R
C422 065G040210412K A CAP CHIP 0402 100nF K 16V X7R
C420 065G040210412K A CAP CHIP 0402 100nF K 16V X7R
C419 065G040210412K A CAP CHIP 0402 100nF K 16V X7R
C416 065G040210412K A CAP CHIP 0402 100nF K 16V X7R
C407 065G040210412K A CAP CHIP 0402 100nF K 16V X7R
C406 065G040210412K A CAP CHIP 0402 100nF K 16V X7R
C404 065G040210412K A CAP CHIP 0402 100nF K 16V X7R
C403 065G040210412K A CAP CHIP 0402 100nF K 16V X7R
C401 065G040210412K A CAP CHIP 0402 100nF K 16V X7R
C433 065G0402105 A5 CAP 0402 1UF K 10V X5R
C103 065G0402220 31 CHIP 22PF 50V NPO
C102 065G0402220 31 CHIP 22PF 50V NPO
C408 065G0402224 17 CAP CER 0.22UF -20%-80%
C434 065G0402224 17 CAP CER 0.22UF -20%-80%
C411 065G0402470 31 MLCC 0402 CAP 47PF J 50V NPO
C412 065G0402470 31 MLCC 0402 CAP 47PF J 50V NPO
C113 065G0402473 12 CHIP 0.047uF 16V X7R
C110 065G0402473 12 CHIP 0.047uF 16V X7R
C109 065G0402473 12 CHIP 0.047uF 16V X7R
C107 065G0402473 12 CHIP 0.047uF 16V X7R
C106 065G0402473 12 CHIP 0.047uF 16V X7R
C105 065G0402473 12 CHIP 0.047uF 16V X7R
C101 065G0402473 12 CHIP 0.047uF 16V X7R
C104 065G0402509 31 CHIP 5pF 50V NPO
C108 065G0402509 31 CHIP 5pF 50V NPO
C111 065G0402509 31 CHIP 5pF 50V NPO
FB405 071G 56G151 A TB160808G151
FB402 071G 56K121 M CHIP BEAD
FB401 071G 56V301 B CHIP BEAD FCM2012VF-301T07 bullwill
FB101 071G 59K190 B 19 OHM BEAD
FB102 071G 59K190 B 19 OHM BEAD
FB103 071G 59K190 B 19 OHM BEAD
D403 093G 64 42 L DIODE LBAV70LT1G SOT-23 LRC
ZD103 093G 39GA01 T RLZ5.6B
ZD104 093G 39GA01 T RLZ5.6B
715G3244 1 MAIN BOARD PCB
CN001 033G8034 6H H X WAFER 1.0mm SMT 6P
U001 056G 665 43 IC CY8C20180-LDX2I QFN-16(COL)
R012 061G0603000 RST CHIP MAX 0R05 1/10W
R009 061G0603000 RST CHIP MAX 0R05 1/10W
R008 061G0603000 RST CHIP MAX 0R05 1/10W
R001 061G0603000 RST CHIP MAX 0R05 1/10W

18.5" LCD Color Monitor AOC e936Swa
62
R002 061G0603101 RST CHIPR 100 OHM +-5% 1/10W
R005 061G0603561 RST CHIPR 560 OHM +-5% 1/10W
R006 061G0603561 RST CHIPR 560 OHM +-5% 1/10W
R007 061G0603561 RST CHIPR 560 OHM +-5% 1/10W
R004 061G0603561 RST CHIPR 560 OHM +-5% 1/10W
C001 065G0603102 31 CHIP 1000PF 50V NPO
C002 065G0603225 A5 CHIP 2.2uF 10V X5R
LED001 081G15BY 2 GP LED GPTD1204BOC1-A GP
ZD004 093G 39S 34 T UDZSNP5.6B ROHM
ZD005 093G 39S 34 T UDZSNP5.6B ROHM
715G3371 2 KEY BOARD PCB
CN802 033G801910Y H FPC CONN. 0.5mm SMT 10P
CN801 033G803210F HR CONNECTOR
IC801 056G 379167 IC TA9690GN-A-0-TR SOP-24
Q801 057G 763 92 FET P8008HV 4A/80V SOP-8
R844 061G0603100 JT RST CHIP 10R 1/10W 5% TZAI YUAN
R807 061G0603100 JT RST CHIP 10R 1/10W 5% TZAI YUAN
R814 061G0603100 JT RST CHIP 10R 1/10W 5% TZAI YUAN
R812 061G0603101 JT RST CHIP 100R 1/10W 5% TZAI YUAN
R810 061G0603102 JT RST CHIP 1K 1/10W 5% TZAI YUAN
R806 061G0603103 JT RST CHIP 10K 1/10W 5% TZAI YUAN
R813 061G0603103 JT RST CHIP 10K 1/10W 5% TZAI YUAN
R809 061G0603104 JT RST CHIP 100K 1/10W 5% TZAI YUAN
R822 061G0603105 JT RST CHIP 1M 1/10W 5% TZAI YUAN
R826 061G0603109 JT RST CHIP 1R 1/10W 5% TZAI YUAN
R827 061G0603109 JT RST CHIP 1R 1/10W 5% TZAI YUAN
R828 061G0603109 JT RST CHIP 1R 1/10W 5% TZAI YUAN
R829 061G0603109 JT RST CHIP 1R 1/10W 5% TZAI YUAN
R831 061G0603109 JT RST CHIP 1R 1/10W 5% TZAI YUAN
R833 061G0603109 JT RST CHIP 1R 1/10W 5% TZAI YUAN
R805 061G0603124 JT RST CHIP 120K 1/10W 5% TZAI YUAN
R804 061G06033002FT RST CHIP 30K 1/10W 1%
R823 061G0603333 JT RST CHIP 33K 1/10W 5% TZAI YUAN
R824 061G06034302FT RST CHIPR 43KOHM 1% 1/10W TZAI YUAN
R825 061G1206000 JT RST CHIPR MAX0R05 1/4W TZAI YUAN
F801 061G12060004JT RST CHIP MAX 0R05 1/4W TZAI YUAN
R801 061G1206308 JT RST CHIPR 0.3 OHM +-5% 1/4W
R802 061G1206308 JT RST CHIPR 0.3 OHM +-5% 1/4W
C816 065G060310432K A CAP CHIP 0603 100nF K 50V X7R
C805 065G060347412K T CAP CHIP 0603 0.47UF K 16V X7R
C815 065G080510432K A CAP CHIP 0805 100nF K 50V X7R
C814 065G080510432K A CAP CHIP 0805 100nF K 50V X7R
C801 065G080510432K A CAP CHIP 0805 100nF K 50V X7R
C807 065G080522512K A CAP CHIP 0805 2.2uF K 16V X7R
C806 065G080522525K T CAP CHIP 0805 2.2uF K 25V X5R
L801 073G253S 80 DN SMD CHOKE 22uH 2.16A LZ.3A220.A1P HF
ZD801 093G 60S 31 T DIODE B360B 3A/60V SMB
E715 715G3823P01000004S CONVERTER BOARD PCB
C503 065G0603104 12 CER2 0603 X7R 16V 100N P
C501 065G0603509 31 CHIP 5PF +-0.5PF 50V NPO
C502 065G0603509 31 CHIP 5PF +-0.5PF 50V NPO

18.5" LCD Color Monitor AOC e936Swa
63
FB501 071G 56K121 M CHIP BEAD
715G3501 2 USB BOARD PCB
CN901 006G 31500 EYELET
IC903 056G 158 10 T IC AS431AZTR-E1 TO-92
Q901 057G 530503 T 2SD1207T
R919 061G152M10452T SY RST MOFR 100KOHM +-5% 2WS FUTABA
R918 061G152M25152T SY RST MOFR 250 OHM +-5% 2WS
C906 065G 2K152 2T6921 CAP CER 1500pF K 2KV Y5P
C913 067G 2046812KT CS CAP 680uF 10V 8*11 mm
C908 067G 2154707NT KY50VB47M-TP5 6.3*11
C604 067G215Y1014KT EC CAP.105 度
C613 067G215Y1014KT EC CAP.105 度
FB902 071G 55 9 T FERRITE BEAD
FB602 071G 55 29 FERRITE BEAD
FB603 071G 55 29 FERRITE BEAD
F901 084G 55 5 FUSE 2.50A 250V
F902 084G 56 4W FUSE 4.0A 250V
ZD902 093G 3916752T MTZJ T-72 16B
ZD901 093G 39A0852T GDZJ18B
D902 093G 6026T52T RECTIFIER DIODE FR107
D901 093G 6038T52T FR103
D601 093G 64 1152T 1N4148
J906 095G 90 23 JUMPER WIRE
J611 095G 90 23 JUMPER WIRE
J612 095G 90 23 JUMPER WIRE
J610 095G 90 23 JUMPER WIRE
J606 095G 90 23 JUMPER WIRE
J607 095G 90 23 JUMPER WIRE
J604 095G 90 23 JUMPER WIRE
J603 095G 90 23 JUMPER WIRE
J600 095G 90 23 JUMPER WIRE
J614 095G 90 23 JUMPER WIRE
J602 095G 90 23 JUMPER WIRE
J905 095G 90 23 JUMPER WIRE
J617 095G 90 23 JUMPER WIRE
J616 095G 90 23 JUMPER WIRE
J615 095G 90 23 JUMPER WIRE
J609 095G 90 23 JUMPER WIRE
J608 095G 90 23 JUMPER WIRE
J900 095G 90 23 JUMPER WIRE
J901 095G 90 23 JUMPER WIRE
J601 095G 90 23 JUMPER WIRE
J902 095G 90 23 JUMPER WIRE
J903 095G 90 23 JUMPER WIRE
J904 095G 90 23 JUMPER WIRE
715G3189P01LED001S POWER BOARD PCB

18.5" LCD Color Monitor AOC e936Swa
64
T892M5NB6WA1UNE
Location Part No. Description Remark
040G 58162435A P/N LABEL FOR MANUAL PE BAG
050G 600 1 W WHITE STRAP (1G004991)
052G 1186 SMALL TAPE
052G 1208 A ALUMINIUM TAPE
052G 1211 B Conductive Tape 85mm *40mm *0.09mm
052G 1211550 ALUMINUM FOIL TAPE
052G 2191 A PAPER TAPE
E07801 078G 314E01 Y SPK 8OHM 1.5W 37*17 360+190MM
089G 173 56 4B AUDIO CABLE
E08905 089G 175 8 G FQE41177F USB CABLE 1800mm A+B
E08902 089G 715HAAE01 SIGNAL CABLE
E08901 089G404A15N IS POWER CORD
E09508 095G8014 5WH09 HARNESS 5P(PLUG)-5P(2501) 200MM
E09503 095G8014 7T588 HARNESS 7P(PLUG)-6P(C2003) 260MM
E09501 095G8018 3XH55 HARNESS 30P-30P 140MM
0D1G1730 8120 SCREW
0M1G 130 5120 SCREW
705GH934024 18.5"LCD STAND-BASE ASS'Y
E750 750GLV185B1141N000 PANEL TPM185B1-L01 C1D FQ TPV
ADPC91503HD2 ADAPTER BOARD
H16G0001003 EVA WASHER
H26G 800504 2A barcode
H40G 18N61525A e936Swa EU ID LABEL
H40G 58161569A USB LABEL
H40G 58261537A e936Vw POP LABEL
H40G 58261538A Win7 GOLD EPA LABEL
H40G 58261560A e936Swa WW CARTON LABEL
H41G780961515A e936Swa QSG
H44G8018101 EPS 936S
H44G8018201 EPS 936S
H44G8018615 5B CARTON
H45G 77 6 PE PACKING
H45G 87 18 23 PE BAG FOR MONITOR
H70G200961540B CD MANUAL
KEPC9HAB KEY BOARD
LNPC98302HD1 CONVERTER BOARD
Q15G0413702 mainframe
Q34G0558AEDA2B0100 bezel L185WA-936
Q34G0559AEDAFS0100 rearcover L185WA-936
Q45G 76 28 H A PE BAG FOR MANUAL
Q45G 76 28V13 A PE BAG
Q50G 4 10 TIE (Y1900221)
Q52G 1185 99 big carton tape for aoc
Q85G0118301 AOC 936S AC SHIELD
USB9HA3 USB BOARD
USB9HA4 USB BOARD
0Q1G1040 8120 SCREW
Q01G6064 1 screw
Q34G0560AED 1S0100 AOC-836 stand_front

18.5" LCD Color Monitor AOC e936Swa
65
Q34G0561AED 1S0100 AOC-936 stand_rear
Q34G0562AED 1S0130 AOC-936 base
Q37G0133011 AOC 936S HINGE
756GH9CB A1079 MCU ASS'Y
SMTCR-U402 100GAMV8001W11 MCU ASS'Y-CBPC9M5A1H4
GND3 009G6005 1 GROUND TERMINAL
GND2 009G6005 1 GROUND TERMINAL
GND1 009G6005 1 GROUND TERMINAL
CN602 033G3802 4 WAFER PH-4
CN903 033G380210B Y L CONN 2.0 10P
040G 45762412B CBPC LABEL
IC902 056G 139 7 1 IC EL817MA M-TYPE
NR901 061G 58100 WD RST NTCR 10 OHM +-20% 5A THINKING
C904 063G107K2246S1 X2 CAP 0.22UF K 275VAC
C903 065G306K3312B3 Y1 CAP 330PF K 250VAC CD
C902 065G306K3312B3 Y1 CAP 330PF K 250VAC CD
C900 065G306M1022BP 1000PF Y1.CAP
C918 067G 3151007KV ELCAP 10UF M 50V 105℃ KINGNICHI
C907A 067G 40Z10115L EC 100uF 450V M 18*36mm
C912 067G215D6814LV LOW ESR EC 680uF 25V M 10*20mm
C914 067G215S4713LV LOW ESR EC 470uF 16V M 10*12.5mm
L901 073G 174 65 H2 LINE FILTER 30mH MIN
L902 073G 253 91 H CHOKE COIL
L903 073G 253 91 H CHOKE COIL
T901 080GL19P 1 H POWER X'FMR 1.1mH 10%
CN901 087G 501 32 DL AC SOCKET DIP 3PIN+2PIN GROUND
CN601 088G 30214K DC PHONE JACK 5PIN +开口向下弹片
D906 093G 60923 DIODE SR504-30 DO-201AD
D904 093G 60923 DIODE SR504-30 DO-201AD
D905 093G 60924 DIODE SR510-22 DO-201AD
D903 093G 60924 DIODE SR510-22 DO-201AD
CN902 095G 825 9W904 HARNESS 9P-9P 120mm
E09502 095G801410WE05 HARNESS 10P-10P 140MM
705GQ956024 IC901 ASS'Y
AD91503HD1SMT ADAPTER BOARD FOR SMT
HS4 Q90G6295 3 HEAT SINK
IC601 056G 616 51 IC APA2071JI-TUG 3.1W DIP-16
BD901 093G 50460 28 BRIDGE DIODE KBP208G LITEON
CN409 033G3802 7B Y W WAFER
CN404 033G3802 9B Y W WAFER
CN405 033G8027 30 H WAFER 30P 2.0MM RIGHT ANGLE
040G 45762412B CBPC LABEL
R480 061G152M22964L RST MOFR 2.2ohm +-5% 2WS
CN101 088G 35315F XH D-SUB 15PIN VERTICAL CONN WITH SCREW
X401 093G 2253B J NXS14.31818AC32F-KAB10
E09513 095G8022 6X504 HARNESS 6P-6P 200MM
A33G0564 2 1L0100 Key-Guide
Q52G 3 75 3M DOUBLE FACE TAPE
040G 45762412B CBPC LABEL
C814 067G 4151017LV EC 100uF 20% 50V RZY 8*11.5
C802 067G 4151017LV EC 100uF 20% 50V RZY 8*11.5

18.5" LCD Color Monitor AOC e936Swa
66
LN98302HD1SMT CONVERTER BOARD FOR SMT
CN511 033G3802 5 BH L CONNECTOR 5PIN
CN512 088G 352 2 XH USB CONN
715G2663 2 USB BOARD PCB
CN501 033G3802 5B Y L CONN 2.0 5P
CN502 088G 351 2B XH USB CONN
IC901 056G 581 20 IC TOP255EN eSIP-7C
0M1G 930 8120 SCREW
Q11G0026 1 cable clip
HS1 Q90G6263 6 HEAT SINK
Q608 057G 417 18 T PMBT3904 SOT-23
Q607 057G 417517 Tra LMBT3906LT1G -200mA/-40V SOT-23 LRC
R623 061G0603000 JF RST CHIPR MAX 0R05 1/10W FENGHUA
R628 061G0603000 JF RST CHIPR MAX 0R05 1/10W FENGHUA
R917 061G06031001FT RST CHIP 1K 1/10W 1%
R913 061G06031002FT RST CHIP 10K 1/10W 1%
R601 061G0603103 JF RST CHIPR 10K OHM +-5% 1/10W FENGHUA
R603 061G0603103 JF RST CHIPR 10K OHM +-5% 1/10W FENGHUA
R609 061G0603103 JF RST CHIPR 10K OHM +-5% 1/10W FENGHUA
R610 061G0603103 JF RST CHIPR 10K OHM +-5% 1/10W FENGHUA
R613 061G0603103 JF RST CHIPR 10K OHM +-5% 1/10W FENGHUA
R614 061G0603103 JF RST CHIPR 10K OHM +-5% 1/10W FENGHUA
R602 061G0603103 JT RST CHIP 10K 1/10W 5% TZAI YUAN
R604 061G0603103 JT RST CHIP 10K 1/10W 5% TZAI YUAN
R605 061G0603103 JT RST CHIP 10K 1/10W 5% TZAI YUAN
R912 061G0603103 JW RST CHIP 10K 1/10W 5% WALSIN
R606 061G0603203 JF RST CHIPR 20K OHM +-5% 1/10W FENGHUA
R607 061G0603203 JF RST CHIPR 20K OHM +-5% 1/10W FENGHUA
R916 061G0603471 JT RST CHIPR 470OHM +-5% 1/10W TZAI YUAN
R615 061G0603472 JF RST CHIPR 4.7KOHM +-5% 1/10W FENGHUA
R611 061G0603563 JF RST CHIPR 56KOHM 5% 1/10W FENGHUA
R612 061G0603751 JF RST CHIPR 750OHM +- 5% 1/10W FENGHUA
R915 061G06039311FT RST CHIPR 9.31k 1% 1/10W
R608 061G0805000 JF RST CHIPR 0 OHM +-5% 1/8W FENGHUA
R923 061G0805103 JT RST CHIPR 10K OHM +- 5% 1/8W TZAI YUAN
R903 061G08051102FT RST CHIP 11K 1/8W 1%
R924 061G0805689 JT RST CHIPR 6.8R +-5% 1/8W TZAI YUAN
R925 061G08058202FT RST CHIPR 82K +-1% 1/8W TZAI YUAN
RJ601 061G1206000 JT RST CHIPR MAX0R05 1/4W TZAI YUAN
F601 061G12060004JT RST CHIP MAX 0R05 1/4W TZAI YUAN
R927 061G12060004JT RST CHIP MAX 0R05 1/4W TZAI YUAN
R910 061G1206101 JT RST CHIPR 100 OHM +-5% 1/4W TZAI YUAN
R926 061G1206229 JT RST CHIPR 2R2 +-5% 1/4W TZAI YUAN
R909 061G1206300 JT RST CHIPR 30 OHM 1/4W TZAI YUAN
R908 061G1206300 JT RST CHIPR 30 OHM 1/4W TZAI YUAN
R907 061G1206300 JT RST CHIPR 30 OHM 1/4W TZAI YUAN
R906 061G1206300 JT RST CHIPR 30 OHM 1/4W TZAI YUAN
R905 061G1206300 JT RST CHIPR 30 OHM 1/4W TZAI YUAN
R904 061G1206300 JT RST CHIPR 30 OHM 1/4W TZAI YUAN
R920 061G1206335 JT RST CHIPR 3.3 MOHM +-5% 1/4W TZAI YUAN
R921 061G1206335 JT RST CHIPR 3.3 MOHM +-5% 1/4W TZAI YUAN

18.5" LCD Color Monitor AOC e936Swa
67
R922 061G1206335 JT RST CHIPR 3.3 MOHM +-5% 1/4W TZAI YUAN
R900 061G1206624 JT RST CHIPR 620 KOHM +-5% 1/4W TZAI YUAN
R901 061G1206624 JT RST CHIPR 620 KOHM +-5% 1/4W TZAI YUAN
R902 061G1206624 JT RST CHIPR 620 KOHM +-5% 1/4W TZAI YUAN
C611 065G060310131J F CAP CHIP 0603 100PF J 50V NPO
C610 065G060310131J F CAP CHIP 0603 100PF J 50V NPO
C916 065G060310312K F CAP CHIP 0603 10NF K 16V X7R
C603 065G060310432K F CAP CHIP 0603 0.1UF K 50V X7R
C614 065G060310432K F CAP CHIP 0603 0.1UF K 50V X7R
C601 065G060347412K T CAP CHIP 0603 0.47UF K 16V X7R
C606 065G060347412K T CAP CHIP 0603 0.47UF K 16V X7R
C905 065G080510432K F CAP CHIP 0805 0.1UF K 50V X7R
C915 065G080510432K Y CAP CHIP 0805 100N 50V X7R +/-10%
C917 065G080510432K Y CAP CHIP 0805 100N 50V X7R +/-10%
C609 065G080510522K T CAP CHIP 0805 1UF K 25V X7R
C608 065G080522522K T CAP CHIP 0805 2.2UF K 25V X7R
C901 065G080582031J F CAP CHIP 0805 82PF J 50V NPO
C910 065G1206222B2K T CAP CHIP 1206 2200PF K 630V X7R
C911 065G1206222B2K T CAP CHIP 1206 2200PF K 630V X7R
C919 065G1206222B2K T CAP CHIP 1206 2200PF K 630V X7R
C920 065G1206222B2K T CAP CHIP 1206 2200PF K 630V X7R
AD91503HD1AI ADAPTER BOARD FOR AI
C410 067G 2151007RT LOW E.S.R 10UF +/-20% 50V
C423 067G 305101 4T 100UF +-20% 25V
C421 067G 305101 4T 100UF +-20% 25V
C427 067G 305101 4T 100UF +-20% 25V
C426 067G 305101 4T 100UF +-20% 25V
U401 056G 562557 IC TSUM1PFR-LF
U404 056G 563 52 IC AP1117D33G-13 TO252-3L DIODES
U102 056G 662502 IC ESD AZC199-04S SOT23-6L
U103 056G 662502 IC ESD AZC199-04S SOT23-6L
U405 056G1133 34 M24C02-WMN6TP
U402 056G1133137 IC MX25L2026MI-12G SOP-8
Q404 057G 417 6 PMBS3906/PHILIPS-SMT(06)
Q409 057G 417 22 T TRA KN2907AS -60V/-0.6A SOT-23
Q410 057G 417 22 T TRA KN2907AS -60V/-0.6A SOT-23
Q402 057G 417517 Tra LMBT3906LT1G -200mA/-40V SOT-23 LRC
Q403 057G 417517 Tra LMBT3906LT1G -200mA/-40V SOT-23 LRC
Q406 057G 417518 TRA LMBT3904LT1G 200mA/40V SOT-23 LRC
Q407 057G 417518 TRA LMBT3904LT1G 200mA/40V SOT-23 LRC
Q408 057G 417518 TRA LMBT3904LT1G 200mA/40V SOT-23 LRC
Q405 057G 763 1 A03401 SOT23 BY AOS(A1)
R485 061G0402000 RST CHIP MAX 0R05 1/16W
R483 061G0402000 RST CHIP MAX 0R05 1/16W
R482 061G0402000 RST CHIP MAX 0R05 1/16W
R471 061G0402000 RST CHIP MAX 0R05 1/16W
R457 061G0402000 RST CHIP MAX 0R05 1/16W
R456 061G0402000 RST CHIP MAX 0R05 1/16W
R402 061G0402000 RST CHIP MAX 0R05 1/16W
R401 061G0402000 RST CHIP MAX 0R05 1/16W
R419 061G0402101 RST CHIPR 100 OHM +-5% 1/16W

18.5" LCD Color Monitor AOC e936Swa
68
R418 061G0402101 RST CHIPR 100 OHM +-5% 1/16W
R442 061G0402101 RST CHIPR 100 OHM +-5% 1/16W
R413 061G0402101 RST CHIPR 100 OHM +-5% 1/16W
R412 061G0402101 RST CHIPR 100 OHM +-5% 1/16W
R411 061G0402101 RST CHIPR 100 OHM +-5% 1/16W
R405 061G0402101 RST CHIPR 100 OHM +-5% 1/16W
R117 061G0402101 RST CHIPR 100 OHM +-5% 1/16W
R102 061G0402101 RST CHIPR 100 OHM +-5% 1/16W
R103 061G0402101 RST CHIPR 100 OHM +-5% 1/16W
R104 061G0402101 RST CHIPR 100 OHM +-5% 1/16W
R108 061G0402101 RST CHIPR 100 OHM +-5% 1/16W
R111 061G0402101 RST CHIPR 100 OHM +-5% 1/16W
R114 061G0402101 RST CHIPR 100 OHM +-5% 1/16W
R115 061G0402101 RST CHIPR 100 OHM +-5% 1/16W
R410 061G0402102 RST CHIPR 1 KOHM +-5% 1/16W
R441 061G0402102 RST CHIPR 1 KOHM +-5% 1/16W
R469 061G0402102 RST CHIPR 1 KOHM +-5% 1/16W
R447 061G0402103 RST CHIPR 10 KOHM +-5% 1/16W
R439 061G0402103 RST CHIPR 10 KOHM +-5% 1/16W
R437 061G0402103 RST CHIPR 10 KOHM +-5% 1/16W
R433 061G0402103 RST CHIPR 10 KOHM +-5% 1/16W
R417 061G0402103 RST CHIPR 10 KOHM +-5% 1/16W
R414 061G0402103 RST CHIPR 10 KOHM +-5% 1/16W
R408 061G0402103 RST CHIPR 10 KOHM +-5% 1/16W
R407 061G0402103 RST CHIPR 10 KOHM +-5% 1/16W
R118 061G0402103 RST CHIPR 10 KOHM +-5% 1/16W
R436 061G0402104 RST CHIPR 100 KOHM +-5% 1/16W
R468 061G0402201 RST CHIP 200R 1/16W 5%
R105 061G0402222 RST CHIPR 2.2 KOHM +-5% 1/16W
R106 061G0402222 RST CHIPR 2.2 KOHM +-5% 1/16W
R466 061G0402222 RST CHIPR 2.2 KOHM +-5% 1/16W
R109 061G0402390 0F RST CHIP 390R 1/16W 1%
R403 061G0402390 0F RST CHIP 390R 1/16W 1%
R428 061G0402392 RST CHIP 3.9K 1/16W 5%
R427 061G0402392 RST CHIP 3.9K 1/16W 5%
R475 061G0402470 RST CHIPR 47 OHM +-5% 1/16W
R476 061G0402470 RST CHIPR 47 OHM +-5% 1/16W
R123 061G0402472 RST CHIPR 4.7 KOHM +-5% 1/16W
R435 061G0402472 RST CHIPR 4.7 KOHM +-5% 1/16W
R440 061G0402472 RST CHIPR 4.7 KOHM +-5% 1/16W
R472 061G0402472 RST CHIPR 4.7 KOHM +-5% 1/16W
R473 061G0402472 RST CHIPR 4.7 KOHM +-5% 1/16W
R474 061G0402472 RST CHIPR 4.7 KOHM +-5% 1/16W
R448 061G0402472 RST CHIPR 4.7 KOHM +-5% 1/16W
R116 061G0402750 RST CHIPR 75 OHM +-5% 1/16W
R112 061G0402750 RST CHIPR 75 OHM +-5% 1/16W
R107 061G0402750 RST CHIPR 75 OHM +-5% 1/16W
R101 061G0603000 RST CHIP MAX 0R05 1/10W
R467 061G0603000 RST CHIP MAX 0R05 1/10W
R470 061G0603000 RST CHIP MAX 0R05 1/10W
R434 061G1206331 RST CHIPR 330 OHM +-5% 1/4W

18.5" LCD Color Monitor AOC e936Swa
69
D402 061G2010000 RST CHIP MAX 0 OHM 3/4W
C432 065G040210412K A CAP CHIP 0402 100nF K 16V X7R
C428 065G040210412K A CAP CHIP 0402 100nF K 16V X7R
C422 065G040210412K A CAP CHIP 0402 100nF K 16V X7R
C420 065G040210412K A CAP CHIP 0402 100nF K 16V X7R
C419 065G040210412K A CAP CHIP 0402 100nF K 16V X7R
C416 065G040210412K A CAP CHIP 0402 100nF K 16V X7R
C407 065G040210412K A CAP CHIP 0402 100nF K 16V X7R
C406 065G040210412K A CAP CHIP 0402 100nF K 16V X7R
C404 065G040210412K A CAP CHIP 0402 100nF K 16V X7R
C403 065G040210412K A CAP CHIP 0402 100nF K 16V X7R
C401 065G040210412K A CAP CHIP 0402 100nF K 16V X7R
C433 065G0402105 A5 CAP 0402 1UF K 10V X5R
C103 065G0402220 31 CHIP 22PF 50V NPO
C102 065G0402220 31 CHIP 22PF 50V NPO
C408 065G0402224 17 CAP CER 0.22UF -20%-80%
C434 065G0402224 17 CAP CER 0.22UF -20%-80%
C411 065G0402470 31 MLCC 0402 CAP 47PF J 50V NPO
C412 065G0402470 31 MLCC 0402 CAP 47PF J 50V NPO
C113 065G0402473 12 CHIP 0.047uF 16V X7R
C110 065G0402473 12 CHIP 0.047uF 16V X7R
C109 065G0402473 12 CHIP 0.047uF 16V X7R
C107 065G0402473 12 CHIP 0.047uF 16V X7R
C106 065G0402473 12 CHIP 0.047uF 16V X7R
C105 065G0402473 12 CHIP 0.047uF 16V X7R
C101 065G0402473 12 CHIP 0.047uF 16V X7R
C104 065G0402509 31 CHIP 5pF 50V NPO
C108 065G0402509 31 CHIP 5pF 50V NPO
C111 065G0402509 31 CHIP 5pF 50V NPO
FB405 071G 56G151 A TB160808G151
FB402 071G 56K121 M CHIP BEAD
FB401 071G 56V301 B CHIP BEAD FCM2012VF-301T07 bullwill
FB101 071G 59K190 B 19 OHM BEAD
FB102 071G 59K190 B 19 OHM BEAD
FB103 071G 59K190 B 19 OHM BEAD
D403 093G 64 42 L DIODE LBAV70LT1G SOT-23 LRC
ZD103 093G 39GA01 T RLZ5.6B
ZD104 093G 39GA01 T RLZ5.6B
715G3244 1 MAIN BOARD PCB
CN001 033G8034 6H H X WAFER 1.0mm SMT 6P
U001 056G 665 43 IC CY8C20180-LDX2I QFN-16(COL)
R012 061G0603000 RST CHIP MAX 0R05 1/10W
R009 061G0603000 RST CHIP MAX 0R05 1/10W
R008 061G0603000 RST CHIP MAX 0R05 1/10W
R001 061G0603000 RST CHIP MAX 0R05 1/10W
R002 061G0603101 RST CHIPR 100 OHM +-5% 1/10W
R005 061G0603561 RST CHIPR 560 OHM +-5% 1/10W
R006 061G0603561 RST CHIPR 560 OHM +-5% 1/10W
R007 061G0603561 RST CHIPR 560 OHM +-5% 1/10W
R004 061G0603561 RST CHIPR 560 OHM +-5% 1/10W
C001 065G0603102 31 CHIP 1000PF 50V NPO

18.5" LCD Color Monitor AOC e936Swa
70
C002 065G0603225 A5 CHIP 2.2uF 10V X5R
LED001 081G15BY 2 GP LED GPTD1204BOC1-A GP
ZD004 093G 39S 34 T UDZSNP5.6B ROHM
ZD005 093G 39S 34 T UDZSNP5.6B ROHM
715G3371 2 KEY BOARD PCB
CN803 033G8021 2T U CONNECTOR
CN802 033G8021 2T U CONNECTOR
CN801 033G803210F HR CONNECTOR
U801 056G 379153 IC OZ9954SN SSOP-20
Q804 057G 41717B T tra PZT2907A PHILIPS
Q803 057G 41717B T tra PZT2907A PHILIPS
Q801 057G 759 2 RK7002FD5T116 SOT-23 BY ROHM
Q802 057G 763 6 AO4828 SOIC-8 BY AOS
R810 061G0603000 JT RST CHIP MAX 0R05 1/10W TZAI YUAN
R811 061G0603100 JT RST CHIP 10R 1/10W 5% TZAI YUAN
R805 061G0603103 JT RST CHIP 10K 1/10W 5% TZAI YUAN
R806 061G0603103 JT RST CHIP 10K 1/10W 5% TZAI YUAN
R807 061G0603103 JT RST CHIP 10K 1/10W 5% TZAI YUAN
R808 061G0603103 JT RST CHIP 10K 1/10W 5% TZAI YUAN
R809 061G0603103 JT RST CHIP 10K 1/10W 5% TZAI YUAN
R801 061G0603103 JT RST CHIP 10K 1/10W 5% TZAI YUAN
R804 061G0603104 JT RST CHIP 100K 1/10W 5% TZAI YUAN
R802 061G0603104 JT RST CHIP 100K 1/10W 5% TZAI YUAN
R819 061G0603124 JT RST CHIP 120K 1/10W 5% TZAI YUAN
R815 061G0603229 JT RST CHIPR 2.2OHM 1/10W TZAI YUAN
R817 061G0603229 JT RST CHIPR 2.2OHM 1/10W TZAI YUAN
R816 061G06035108FT bST CHIPR 0603 5.1 OHM +-1% 1/10W
R818 061G06035108FT bST CHIPR 0603 5.1 OHM +-1% 1/10W
R803 061G0805100 JT RST CHIP 10R 1/8W 5% TZAI YUAN
R812 061G0805101 JT RST CHIP 100R 1/8W 5% TZAI YUAN
R813 061G0805512 JT RST CHIPR 5K1 +-5% 1/8W TZAI YUAN
R814 061G0805512 JT RST CHIPR 5K1 +-5% 1/8W TZAI YUAN
R820 061G1206000 JT RST CHIPR MAX0R05 1/4W TZAI YUAN
F801 061G12060004JT RST CHIP MAX 0R05 1/4W TZAI YUAN
C810 065G060310131J A CAP CHIP 0603 100PF J 50V NPO SAMSUNG
C808 065G060310131J A CAP CHIP 0603 100PF J 50V NPO SAMSUNG
C803 065G060310232K Y CAP CHIP 0603 1N 50V X7R +/-10%
C809 065G080510322K F CAP CHIP 0805 10NF K 25V X7R
C806 065G080510322K F CAP CHIP 0805 10NF K 25V X7R
C804 065G080510322K F CAP CHIP 0805 10NF K 25V X7R
C812 065G080510432K Y CAP CHIP 0805 100N 50V X7R +/-10%
C801 065G080510432K Y CAP CHIP 0805 100N 50V X7R +/-10%
C805 065G080510522K 3 CAP CHIP 0805 1U 25V X7R +/-10%
C811 065G080522131J F CAP CHIP 0805 220PF J 50V NPO
C807 065G080522512K 3 CAP CHIP 0805 2U2 16V X7R +/-10%
L801 073G253S 80 H SMD CHOKE 22uH 2.16A SPI103LRR-220
ZD801 093G 60S 31 T DIODE B360B 3A/60V SMB
715G3649P01000004S POWER BOARD PCB
C503 065G0603104 12 CER2 0603 X7R 16V 100N P
C501 065G0603509 31 CHIP 5PF +-0.5PF 50V NPO
C502 065G0603509 31 CHIP 5PF +-0.5PF 50V NPO

18.5" LCD Color Monitor AOC e936Swa
71
FB501 071G 56K121 M CHIP BEAD
715G3501 2 USB BOARD PCB
CN901 006G 31500 EYELET
IC903 056G 158 10 T IC AS431AZTR-E1 TO-92
Q901 057G 530503 T 2SD1207T
R919 061G152M10452T SY RST MOFR 100KOHM +-5% 2WS FUTABA
R918 061G152M25152T SY RST MOFR 250 OHM +-5% 2WS
C906 065G 2K152 2T6921 CAP CER 1500pF K 2KV Y5P
C913 067G 2046812KT CS CAP 680uF 10V 8*11 mm
C908 067G 2154707NT KY50VB47M-TP5 6.3*11
C604 067G215Y1014KT EC CAP.105 度
C613 067G215Y1014KT EC CAP.105 度
FB902 071G 55 9 T FERRITE BEAD
FB603 071G 55 29 FERRITE BEAD
FB602 071G 55 29 FERRITE BEAD
F901 084G 55 5 FUSE 2.50A 250V
F902 084G 56 4W FUSE 4.0A 250V
ZD902 093G 3916752T MTZJ T-72 16B
ZD901 093G 39A0852T GDZJ18B
D902 093G 6026T52T RECTIFIER DIODE FR107
D901 093G 6038T52T FR103
D601 093G 64 1152T 1N4148
J611 095G 90 23 JUMPER WIRE
J612 095G 90 23 JUMPER WIRE
J610 095G 90 23 JUMPER WIRE
J606 095G 90 23 JUMPER WIRE
J607 095G 90 23 JUMPER WIRE
J604 095G 90 23 JUMPER WIRE
J603 095G 90 23 JUMPER WIRE
J602 095G 90 23 JUMPER WIRE
J614 095G 90 23 JUMPER WIRE
J906 095G 90 23 JUMPER WIRE
J600 095G 90 23 JUMPER WIRE
J905 095G 90 23 JUMPER WIRE
J902 095G 90 23 JUMPER WIRE
J901 095G 90 23 JUMPER WIRE
J900 095G 90 23 JUMPER WIRE
J617 095G 90 23 JUMPER WIRE
J616 095G 90 23 JUMPER WIRE
J615 095G 90 23 JUMPER WIRE
J609 095G 90 23 JUMPER WIRE
J608 095G 90 23 JUMPER WIRE
J601 095G 90 23 JUMPER WIRE
J903 095G 90 23 JUMPER WIRE
J904 095G 90 23 JUMPER WIRE
715G3189P01LED001S POWER BOARD PCB