Ux31a2_mb_r20 RQ V77 1bc0e Asus UX31A2
Asus_UX31A2
User Manual: RQ-V77
Open the PDF directly: View PDF
.
Page Count: 100

5
5
4
4
3
3
2
2
1
1
D D
C C
B B
A A
Size Project Name Rev
Date: Sheet of
Title :
Engineer:
C
199Tuesday, March 27, 2012
ASUSTeK COMPUTER INC. NB4
%ORFN'LDJUDP
R2.0
8;$
shihhsien_yang
Size Project Name Rev
Date: Sheet of
Title :
Engineer:
C
199Tuesday, March 27, 2012
ASUSTeK COMPUTER INC. NB4
%ORFN'LDJUDP
R2.0
8;$
shihhsien_yang
Size Project Name Rev
Date: Sheet of
Title :
Engineer:
C
199Tuesday, March 27, 2012
ASUSTeK COMPUTER INC. NB4
%ORFN'LDJUDP
R2.0
8;$
shihhsien_yang
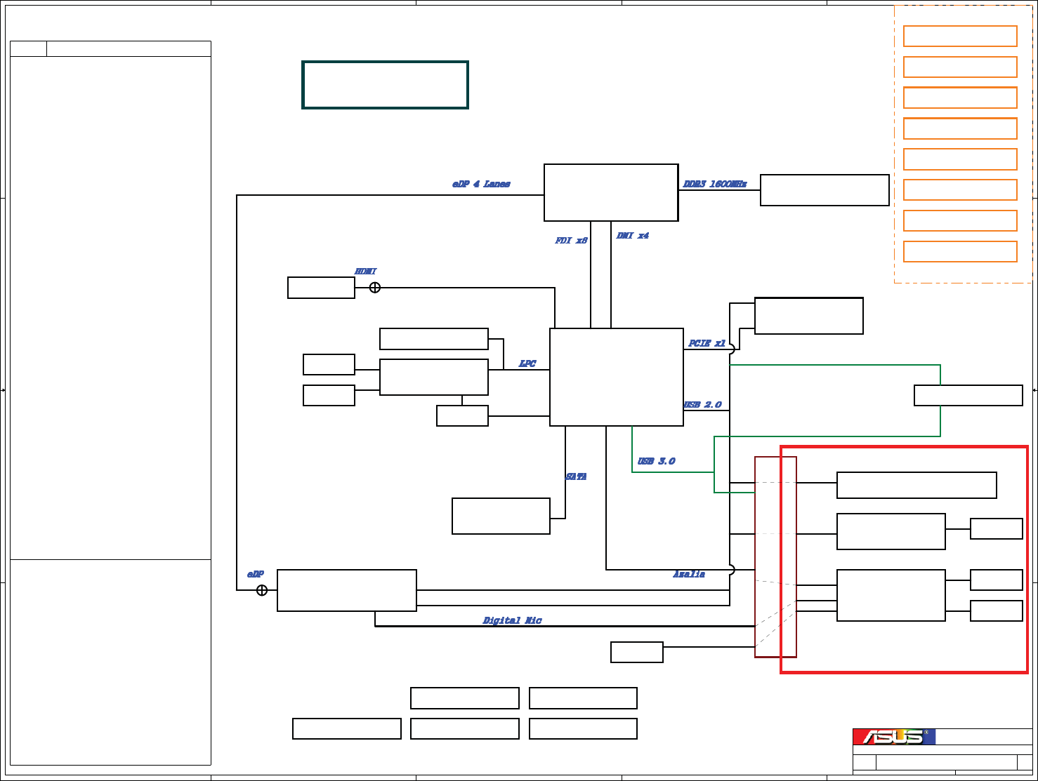
PWM Fan
MiniCard
WLAN + BT
Page 20~28
Page 56
Page 64
Page 53
Page 50
Discharge Circuit
Page 57
DC & BATT. Conn.
Page 60
Page 3~7
Page 48
Reset Circuit
Page 32
SPI ROM
Page 28
Debug Conn.
EC
ITE IT8572 BGA
Keyboard
Touchpad
Page 44
Page 30
Page 31
Page 31
Skew Holes
Page 65
BLOCK DIAGRAM
2
1
SSD
Page 51
0
5
DDR3 on-board DIMM
Page 13~15, 19
UX31A2 SCHEMATIC Revision R2.0
4
5
6
7
13
14
15
SYSTEM PAGE REF.
CPU(4)_PWR
DDR3 TERMINATION
DDR3 ON-BOARD_A
DDR3 ON-BOARD_B
CPU(2)_DDR3
CPU(3)_CFG,RSVD,GND
CPU(5)_XDP
PAGE Content
3 CPU(1)_DMI,PEG,FDI,CLK,MISC
2 System Setting
1 Block Diagram
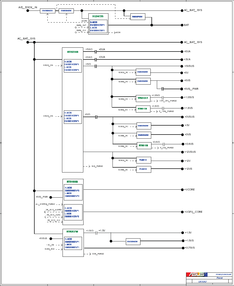
Power
VCORE+GFX CORE
Page 80
Page 81
System
Page 82
+1.05VS
Page 83
+1.5V & +0.75V
Page 84
+1.8VS
Page 88
Charger
Page 91
Load Switch
Page 87
+0.8VS
CPU
Ivy Bridge ULV
HDMI type D
PCH
Panther-point
HM76
80_PW_VCORE(RT8168B)
81_PW_SYSTEM(RT8239B)
82_PW_I/O_VCCP(TPS51317)
83_PW_I/O_DDR(RT8207M)
84_PW_+1.8VS(RT8015B)
87_PW_+0.8VS(RT8015B)
88_PW_CHARGER(BQ24725)
91. PWR_LOAD SWITCH
MiniCard
USB 3.0 Port
16bits * 8 , 2 channel
Page 69
Daughter Board Conn
3
CardReader
RTS5139-GR
Azalia Codec
Realtek ALC269
Jack
Page 63
Cardreader
Daughter Board
Speaker L
eDP conn with CMOS & D-Mic &
Touch Panel
Page 45
4
Speaker R
Page 38
AUD SPK-R-CONN38
PW_PROTECT58
LED_Indicator56
BUG_Debug
MiniCard_Wlan & BT
DSG_Discharge
DC_DC & BAT Conn.
HDMI_type D
60
PCH_DP,LVDS,CRT
PCH_CPU,GPIO,MISC
PCH_POWER,GND
51
53
20
21
22
23
24
25
PCH_PCIE,CLK,SMB,PEG
44
45
28
32
27
31
26
30
29
PCH_SATA,IHDA,RTC,LPC
PCH_SPI ROM,OTH
57
48
50
PCH_PCI,NVRAM,USB
PCH_FDI,DMI,SYS PWR
PCH_POWER,GND
46
EC_KB_TP_TPM
RST_Reset Circuit
****
EC_IT8572_BGA
LCD Panel_CMOS_DMIC
CRT_D-Sub
FAN_Fan & Sensor
MiniCard_SSD
19 DDR3 CA_DQ VOLTAGE
USB3.0 FRESCO FL100968
ME_Conn & Skew Hole
B TO B CONN
65
63
USB3.0_One Port69
0
1
2
Chief River
USB Port 3.0 (Chief River)
2
EC_PWR_SW70

5
5
4
4
3
3
2
2
1
1
D D
C C
B B
A A
Size Project Name Rev
Date: Sheet of
Title :
Engineer:
C
299Tuesday, March 27, 2012
ASUSTeK COMPUTER INC. NB3
6\VWHP6HWWLQJ
R2.0
8;$
shihhsien_yang
Size Project Name Rev
Date: Sheet of
Title :
Engineer:
C
299Tuesday, March 27, 2012
ASUSTeK COMPUTER INC. NB3
6\VWHP6HWWLQJ
R2.0
8;$
shihhsien_yang
Size Project Name Rev
Date: Sheet of
Title :
Engineer:
C
299Tuesday, March 27, 2012
ASUSTeK COMPUTER INC. NB3
6\VWHP6HWWLQJ
R2.0
8;$
shihhsien_yang
CLK_REQ4#
CLK_PEGA_REQ#
INT PU 20K
INT PU 20K, EXT PD 1K
+3VSUS
+3VSUS
+3VSUS
+3VSUS
CLK_REQ2#
+3VSUS
GPIO 12
GPIO 13
GPIO 14
GPIO 15
WLAN_ON#
DMI_OVRVLTG
MFG_MODE
GFX_CRB_DET
+3VSUS
GPIO 17
GPIO 18 +3VS
GPIO 19 +3VS
FDI_OVRVLTG
GPIO 16 +3VS
Signal NameUse As
Power
+3VS
+3VS
+5VS
+3VS
+3VS
+3VSUS
+3VSUS
+3VSUS
INT PU 20K
INT PD 20K, EXT PD 100K
GPIO 00
PM_CLKRUN#
PCH_IBEX
GPIO
GPIO 01
GPIO 03
GPIO 08
GPIO 06
GPIO 07
GPIO 09
GPIO 10
GPIO 11
GPIO 20 +3VS
GPIO 21
GPIO 22
GPIO 23
+3VS
+3VS
GPIO 24 +3VSUS
GPIO 25
GPIO 26
GPIO 27
Int.& Ext
Pull up / down
GPIO 28
GPIO 29
GPIO 30
GPIO 31
GPIO 32
+3VSUS
+3VSUS
+3VSUS
+3VSUS
+3VSUS
+VCCPDSW
+3VS
GPIO 33
GPIO 34
GPIO 35
GPIO 36
GPIO 37
GPIO 38
GPIO 48
PCIE 7
PCIE 8
ME_SusPwrDnAck
ME_AC_PRESENT_PCH
+3VS
USB 12
USB 13
USB Port 1
+3VS
GPIO 49
ICC_EN#
+3VS
EXT_SCI#
BT_LED
GPIO 39 +3VS
CLKREQ_USB3#
GPIO 56
GPIO 57
GPIO 58
GPIO 59
GPIO 60
SML1_CLK
GPIO 40
GPIO 41
GPIO 42
GPIO 43
GPIO 44
GPIO 45
GPIO 46
GPIO 47
GPIO 50
GPIO 51
GPIO 52
GPIO 53
GPIO 54
GPIO 55
CLK_REQ1#
+3VSUS
+3VSUS
+3VSUS
+3VSUS
+3VSUS
+3VSUS
+3VSUS
+3VSUS
+3VS
+3VS
+3VS
SATA1GP
+3VS
PM_RSMRST#
AC_IN_OC#
BAT1_IN_OC#
PWRLIMIT#_EC
PM_SUSC#
LCD_BACKOFF#
FAN0_TACH
PWR_SW#
LID_SW_EC#
Use As Signal Name
GPA0
EC GPIO
FAN_PWM
GPA1
GPA2
GPA3
GPA4
GPA5
GPA6
GPB0
GPB1
GPB2
GPB3
GPB4
GPB5
GPB6
GPB7
GPC0
GPC1
GPC2
GPC3
GPC4
GPC5
GPC6
GPC7
GPD0
GPD1
GPD2
GPD3
GPD4
GPD5
GPD6
GPD7
GPE0
GPE1
GPE2
GPE3
GPE4
GPE5
GPE6
GPE7
GPF0
GPF1
GPF2
GPF3
GPF4
GPF5
GPF6
GPF7
GPG0
GPG1
GPG2
GPA7
PWR_LED#
SMB0_CLK
SMB0_DAT
A20GATE
RCIN#
SMB1_CLK
SMB1_DAT
PM_PWRBTN#
BUF_PLT_RST#
EXT_SCI#
EXT_SMI#
TP_DAT
PECI_EC
ME_SusPwrDnAck
PM_SUSB#
PCH_CPT
GPIO
EC IT8572
GPIO
ME_AC_PRESENT
-
PM_SYSPWROK
3VSUS_ON
-
TP_CLK
USB_CHARGE_ON#
PCH_SPI_OV
GPIO 62
GPIO 63
GPIO[66:64]
GPIO 67
GPIO 61
I
I
I
O
O
O
O
IO
IO
I
I
GPJ3
GPJ4
PCIE 2
PCIE 3
PCIE 4
PCIE 5
PCIE 6
PCIE 1
Minicard WLAN
SATA1
SATA2
SATA4
SATA 0 SATA SSD
USB 0
CMOS Camera
USB 1
USB 2
USB 3
USB 4
USB 5
USB 6
USB 7
USB 8
USB 9
USB 10
USB 11
CHG_FULL_LED#
GPIO35_PCH
CLKREQ_GLAN#
GPU_RST#
PCI_GNT1#
BT_ON
GPG6
GPH0
GPH1
GPH2
GPH3
GPH4
GPH5
GPH6
CAP_LED#
SUSC_EC#
PM_CLKRUN#
SUSB_EC#
GPI0
GPI1
GPI2
GPI3
GPI4
GPI5
GPI6
GPI7
GPJ0
GPJ1
GPJ2
PM_PWROK
SUS_PWRGD
ALL_SYSTEM_PWRGD
CORE_PWRGD
GPJ5
O
O
O
O
O
IO
O
O
O
O
I
I
O
O
O
I
O
I
I
IO
O
Bluetooth
3&+0DVWHU
60%XV$GGUHVV
(&0DVWHU60%
$K',007(03
60%XV'HYLFH
60%XV'HYLFH
SM_BUS ADDRESS :
60%XV$GGUHVV
O
O
IO
IO
IO
I
I
I
O
I
O
O
PCI Express
USB 3.0
SATA Port
Card Reader
USB Port
SATA0GP
HDA_DOCK_EN#
PCI_REQ#2
DGPU_PWM_SELECT#
DGPU_PWR_EN#
STP_A16OVR
DRAMRST_PCH
O
O
NC_TP
EXT_SMI#
SATA_ODD_DA#
USB3_SMI#
Device Identification
1st
2nd
06G023123010
CPU Thermal Senser
NCT7717U
1st
2nd
Memory Thermal Senser
Design IP Source: N53S
HDA_DOCK_RST#
BIOS_WP#
-
THRO_CPU#
-
Adaptor_Sense
DSW_WAKE#
STP_PCI#
OP_SD#
TEST_SET_UP
PM_SUS_STAT#
SUS_CLK#
SLP_S5#
+3VSUSGPIO 75
SML1_DATA
+3VSUSGPIO 74 PCHHOT#
CLK_REQ0# +3VSUSGPIO 73
+3VSUSGPIO 72 PM_BATLOW#
GPIO[71:70]
GPIO 68
+3VS
Native
INT PU 20K
INT PD 20K
INT PU 20K, EXT PU 1K
INT PU 20K, EXT PU 10K
INT PD 20K, EXT PU 200K
INT PU 20K, EXT PU 10K
EXT PU 1K
EXT PU 10K
TMDS_HDMI_HPD
GPI
GPI
GPI
EXT_SCI#
OC#6
Native
Native
EXT PU 10K
EXT PU 10K
Native OC#7
EXT PU 10K
Native
Native
Native
Native
OC#1
DIMM_SEL0
DIMM_SEL1
DIMM_SEL2
EXT PU 10K
EXT PU 10K
EXT PU 10K
EXT PU 10K
Native OC#0
EXT PU 10K
GPI
EXT PU 10K
GPO
Native
GPO
SATA_DET#4
INT PU 20K, EXT PD 10K
GPI
EXT PU 10K
GPO
WLAN_LED
Native
GPO
EXT PU 10K
EXT PU 10K
SLP_LAN#
EXT PU 10K
EXT PU 10K
EXT PU 10K
Native
EXT PU 10K
GPO
INT PU 20K, EXT PU 10K
EXT PU 10K
CLK_PEGB_REQ#
EXT PU 10K
INT PU 20K, EXT PU 10K
CLK_REQ6#
CLK_REQ7#
EXT PU 1K
GPIO
EXT PU 10K
GPI
GPO
EXT PD 10K
GPO
EXT PD 1K
EXT PU 10K
GPO
EXT PD 100K
EXT PU 2.2K
EXT PU 2.2K
EXT PU 10K
EXT PU 2.2K
GPO
CLK_OUT[2:0]
GPO
NC_TP
EXT PU 10K
&387KHUPDO6HQVRU K
GPIO 02
EXT PU 10K
+3VS
GPIO 04
GPIO 05
PCB_ID0
PCB_ID1
GPI
GPI
EXT PD 10K
EXT PD 10K
INT PU 20K, EXT PU 10K
INT PU 20K, EXT PU 10K
Straping
INT PD 20K, EXT PU 1K
EXT PU 10K
EXT PU 10K
EXT PU 10K
EXT PU 10K
LPC_DRQ#1
EXT PU 10K
INT PD 20K,EXT PU 10K
EXT PU 10K
EXT PU 10K
EXT PU 10K
INT PU 20K, EXT PU 10K
Native
Native
Native
Native
GPIO 69 GPI
INT PU 20K, EXT PD 1K
NC_TP
INT PU 20K, EXT PU 10K
INT PU 20K
INT PD 20K
INT PU 20K
Native
-
KB_LED_PWM
O
O
O
O
-
-
Native
NC_TP
Native
Native
Native
Native
Native
Native
Native
Native
Native
Native
Native
Native
Native
Native
Native
Native
Native
Native
Native
Native
Native
Native
Native
SATA_DET#5
Straping
Straping
Native
Straping
Native
Native
Native
NC_TP
Native
Native
Native
Native
O
5VSUS_PWRGD
5VSUS_PWRON
O
06G023048020 G781-1
O
USB 3.0 Port
Touch Panel
O
DRAMRST_EC
O
+3VA_ON
O
I
1.5V_ON
USB_CHARGE_VBUS_EC
I
Light_Sensor_AD
I

5
5
4
4
3
3
2
2
1
1
D D
C C
B B
A A
FDI_TXN0
FDI_TXN1
FDI_TXN3
FDI_TXN2
FDI_TXN5
FDI_TXN4
FDI_TXN7
FDI_TXN6
FDI_TXP1
FDI_TXP5
FDI_TXP4
FDI_TXP7
FDI_TXP6
FDI_TXP0
FDI_TXP3
FDI_TXP2
PEG_IRCOMP_R
H_P ROC HOT_ S# _R
VDDPWRGOOD_R
PM_SYNC#_R
H_CATERR#
H_THRMTR IP# _R
CPU_RST#
eDP_HPD#
H_P ROC HOT_ S#
DRAMPWROK
SM_RCOMP2
CLK_CPU_BCLK_L
XDP_TDI
XDP_TCLK
XDP_TMS
SM_RCOMP0
CLK_CPU_BCLK#_L
XDP_TRST#
SM_RCOMP1
XDP_OBS7
XDP_OBS3
XDP_OBS4
XDP_OBS5
XDP_OBS0
XDP_OBS1
XDP_OBS6
XDP_OBS2
DRAMPWROK
CLK_CPU_DREF
CLK_CPU_DREF#
eDP_HPD#
XDP_PREQ#
DMI_RXN022
DMI_TXN022
DMI_RXN122
DMI_TXN122
DMI_RXN222
DMI_TXN222
DMI_RXN322
DMI_TXN322
DMI_RXP022
DMI_TXP022
DMI_RXP122
DMI_TXP122
DMI_RXP222
DMI_TXP222
DMI_RXP322
DMI_TXP322
FDI_FSYNC022
FDI_FSYNC122
FDI_INT22
FDI_LSYNC022
FDI_LSYNC122
FDI_TXN[7:0]22
FDI_TXP[7:0]22
H_THRMTR IP#25
PWRLIMIT#_CPU88,90
H_P ROC HOT_ S#80
H_SNB_INV#25
BUF_PLT_RST#7,24,30,31,45,53,63
PECI_EC30
PM_SYNC#22
H_C PUP W RGD7,25
SUSB_EC57
H_DRAM_PWRGD22
SNB_SKTOCC#80
CLK_CPU_BCLK 21
CLK_CPU_BCLK# 21
M_DRAMRST# 4
XDP_DBRESET# 7,22
XDP_TDO 7
THRO_CPU#30
eDP_HPD#45
EDP_AUXN45
EDP_AUXP45
EDP_TXN045
EDP_TXP045
CLK_DREF 21
CLK_DREF# 21
EDP_TXN145
EDP_TXP145
XDP_PREQ# 7
XDP_PRDY# 7
XDP_TCLK 7
XDP_TMS 7
XDP_TRST# 7
XDP_TDI 7
CLK_ITP_BCLK 7
CLK_ITP_BCLK# 7
EDP_TXN345
EDP_TXN245
EDP_TXP345
EDP_TXP245
ALL_SYSTEM_PWRGD22,30,58,80
+VTT_CPU
+VTT_CPU
+VTT_CPU
+3V
+1.5VS
+3V
+VTT_CPU
Size Project Name Rev
Date: Sheet of
Title :
Engineer:
Custom
399Wednesday, April 11, 2012
ASUSTeK COM PUTE R INC . NB 3
&38B'0,3(*)',&/.0,6&
R2.0
8;$
shihhsien_yang
Size Project Name Rev
Date: Sheet of
Title :
Engineer:
Custom
399Wednesday, April 11, 2012
ASUSTeK COM PUTE R INC . NB 3
&38B'0,3(*)',&/.0,6&
R2.0
8;$
shihhsien_yang
Size Project Name Rev
Date: Sheet of
Title :
Engineer:
Custom
399Wednesday, April 11, 2012
ASUSTeK COM PUTE R INC . NB 3
&38B'0,3(*)',&/.0,6&
R2.0
8;$
shihhsien_yang
Main Board
DPLL_REF_CLK,DPLL_REF_CLK#
4. Can be connected to GND directly:
FDI disable: (For discrete graphic)
FDI_FSYNC[0:1],FDI_LSYNC[0:1],FDI_INT,GFX_IMON
~15mW power saving
1. NC:
FDI_TX#[0:7],FDI_TX[0:7],VCC_AXGSENSE,VSS_AXGSENSE
2. Pull-down to GND via 1Kȍ ± 5% resistor:
3. Connected to GND:
VCCAXG
VCCFDIPLL
5. Connect to +V1.05S rail:
eDP disable/Enable
Enable: Mount R0503, R0303=1K
Disable: un-mount R0503, R0303=10Kohm
CFG[4]:
Huron River PCIE support 2.5 GT/s, 5 GT/s and 8 GT/s
PCIE AC Coupling Capacitors:
1. 436735 PDG Page 39, 75nF~200nF
2. 431433 EMERALD LAKE Schematic 220nF
3. 436735 PDG Page 41, 180nF~265nF
SKTOCC# (Socket
Occupied): pulled
to ground on the
processor package
PROCHOT#: 0.15nS<Tr<0.44nS,
0.1ns<Tf<0.45ns (measured
between 0.7*VCCP and
0.3*VCCP
connected
43pF close
to the IMVP
DRAMPWROK: OD, Ouput
RNX0304 close to CPU
100 MHz, Come form PCH
5/20 Follow 2DPC DG 436175 Rev 0.6
The maximum rise/fall time of UNCOREPWRGOOD is 20 ns.
PR-001
1
T0303T0303
1 2
RNX0306A
0Ohm RNX0306A
0Ohm
2 1
0402
SL0301
0402
SL0301
1
T0313T0313
1
T0311T0311
1 2
R0336
22Ohm
R0336
22Ohm
12
R0329 51OhmR0329 51Ohm
1 2
C0336 0.01UF/16V
@
C0336 0.01UF/16V
@
1
T0309T0309
12
C0334
43PF/50V
@
C0334
43PF/50V
@
1
T0307T0307
1 2
R0323 140Ohm 1%R0323 140Ohm 1%
12
R0330 51OhmR0330 51Ohm
INB
1
INA
2
GND
3OUTY 4
VCC 5
U0303
74AHC1G09GW
U0303
74AHC1G09GW
12
R0310 1.5KOhm1%R0310 1.5KOhm1%
1 2
R0307 200OhmR0307 200Ohm
1 2
R0357
1KOhm
R0357
1KOhm
1 2
R0308 56OHMR0308 56OHM
1
T0306T0306
21
0402
SL0302
0402
SL0302
1
T0312T0312
3 4
RNX0304B
0Ohm RNX0304B
0Ohm
12
R0311
750Ohm
1%
R0311
750Ohm
1%
1 2
R0302 24.9Ohm 1%R0302 24.9Ohm 1%
1 2
R0335
200Ohm
R0335
200Ohm
1 2
R0325 200Ohm 1%R0325 200Ohm 1%
1 2
RNX0304A
0Ohm RNX0304A
0Ohm
GS
D
3
2
1
Q0302
2N7002
GS
D
3
2
1
Q0302
2N7002
1 2
R0332 51OhmR0332 51Ohm
SM_RCOMP[1] BE43
SM_RCOMP[2] BG43
SM_DRAMRST# AT30
SM_RCOMP[0] BF44
BCLK# H2
BCLK J3
DPLL_REF_CLK# AG1
DPLL_REF_CLK AG3
CATERR#
C49
PECI
A48
PROCHOT#
C45
THERMTRIP#
D45
SM_DRAMPWROK
BE45
RESET#
D44
PRDY# N53
PREQ# N55
TCK L56
TMS L55
TRST# J58
TDI M60
TDO L59
DBR# K58
BPM#[0] G58
BPM#[1] E55
BPM#[2] E59
BPM#[3] G55
BPM#[4] G59
BPM#[5] H60
BPM#[6] J59
BPM#[7] J61
PM_SYNC
C48
PROC_DETECT#
C57
PROC_SELECT#
F49
UNCOREPWRGOOD
B46
BCLK_ITP N59
BCLK_ITP# N58
CLOCKS
MISC THERMAL PWR MANAGEMENT
DDR3
MISC
JTAG & BPM
U0301B
AV8062700839404
CLOCKS
MISC THERMAL PWR MANAGEMENT
DDR3
MISC
JTAG & BPM
U0301B
AV8062700839404
1 2
R0322
130Ohm 1%
R0322
130Ohm 1%
1 2
R0334
200Ohm
R0334
200Ohm
12
R0314 0OhmR0314 0Ohm
12
R030910KOhm R030910KOhm
1 2
C0335 0.01UF/16VC0335 0.01UF/16V
1 2
R0333 51OhmR0333 51Ohm
12
R0331 51OhmR0331 51Ohm
1
T0302T0302
1
T0310T0310
1 2
R0301 24.9Ohm 1%R0301 24.9Ohm 1%
1 2
R0324 25.5OHM 1%R0324 25.5OHM 1%
12
R0315 0OhmR0315 0Ohm
DMI_RX#[0]
M2
DMI_RX#[1]
P6
DMI_RX#[2]
P1
DMI_RX#[3]
P10
DMI_RX[0]
N3
DMI_RX[1]
P7
DMI_RX[2]
P3
DMI_RX[3]
P11
DMI_TX#[0]
K1
DMI_TX#[1]
M8
DMI_TX#[2]
N4
DMI_TX#[3]
R2
DMI_TX[0]
K3
DMI_TX[1]
M7
DMI_TX[3]
T3 DMI_TX[2]
P4
FDI0_TX#[0]
U7
FDI0_TX#[1]
W11
FDI0_TX#[2]
W1
FDI0_TX#[3]
AA6
FDI1_TX#[0]
W6
FDI1_TX#[1]
V4
FDI1_TX#[2]
Y2
FDI1_TX#[3]
AC9
FDI0_TX[0]
U6
FDI0_TX[1]
W10
FDI0_TX[2]
W3
FDI0_TX[3]
AA7
FDI1_TX[0]
W7
FDI1_TX[1]
T4
FDI1_TX[2]
AA3
FDI1_TX[3]
AC8
FDI0_FSYNC
AA11
FDI1_FSYNC
AC12
FDI_INT
U11
FDI0_LSYNC
AA10
FDI1_LSYNC
AG8
PEG_ICOMPI G3
PEG_ICOMPO G1
PEG_RCOMPO G4
PEG_RX#[0] H22
PEG_RX#[1] J21
PEG_RX#[2] B22
PEG_RX#[3] D21
PEG_RX#[4] A19
PEG_RX#[5] D17
PEG_RX#[6] B14
PEG_RX#[7] D13
PEG_RX#[8] A11
PEG_RX#[9] B10
PEG_RX#[10] G8
PEG_RX#[11] A8
PEG_RX#[12] B6
PEG_RX#[13] H8
PEG_RX#[14] E5
PEG_RX#[15] K7
PEG_RX[0] K22
PEG_RX[1] K19
PEG_RX[2] C21
PEG_RX[3] D19
PEG_RX[4] C19
PEG_RX[5] D16
PEG_RX[6] C13
PEG_RX[7] D12
PEG_RX[8] C11
PEG_RX[9] C9
PEG_RX[10] F8
PEG_RX[11] C8
PEG_RX[12] C5
PEG_RX[13] H6
PEG_RX[14] F6
PEG_RX[15] K6
PEG_TX#[0] G22
PEG_TX#[1] C23
PEG_TX#[2] D23
PEG_TX#[3] F21
PEG_TX#[4] H19
PEG_TX#[5] C17
PEG_TX#[6] K15
PEG_TX#[7] F17
PEG_TX#[8] F14
PEG_TX#[9] A15
PEG_TX#[10] J14
PEG_TX#[11] H13
PEG_TX#[12] M10
PEG_TX#[13] F10
PEG_TX#[14] D9
PEG_TX#[15] J4
PEG_TX[0] F22
PEG_TX[1] A23
PEG_TX[2] D24
PEG_TX[3] E21
PEG_TX[4] G19
PEG_TX[5] B18
PEG_TX[6] K17
PEG_TX[7] G17
PEG_TX[8] E14
PEG_TX[9] C15
PEG_TX[10] K13
PEG_TX[11] G13
PEG_TX[12] K10
PEG_TX[13] G10
PEG_TX[14] D8
PEG_TX[15] K4
eDP_AUX
AF4 eDP_AUX#
AG4
eDP_TX[0]
AC1
eDP_TX[1]
AA4
eDP_TX[2]
AE10
eDP_TX[3]
AE6
eDP_COMPIO
AF3
eDP_HPD
AG11 eDP_ICOMPO
AD2
eDP_TX#[0]
AC3
eDP_TX#[1]
AC4
eDP_TX#[2]
AE11
eDP_TX#[3]
AE7
PCI EXPRESS -- GRAPHICS
DMI Intel(R) FDI DP
U0301A
AV8062700839404
PCI EXPRESS -- GRAPHICS
DMI Intel(R) FDI DP
U0301A
AV8062700839404
3 4
RNX0306B
0Ohm RNX0306B
0Ohm
1 2
C0337 0.01UF/16V
@
C0337 0.01UF/16V
@
1
T0308T0308

5
5
4
4
3
3
2
2
1
1
D D
C C
B B
A A
M_A_CLK_DDR1
M_A_CLK_DDR#1
M_A_DQS4
M_A_DQS5
M_A_DQS0
M_A_DQS6
M_A_DQS2
M_A_DQS1
M_A_DQS3
M_A_DQS7
M_A_DQS#0
M_A_DQS#5
M_A_DQS#4
M_A_DQS#3
M_A_DQS#2
M_A_DQS#1
M_A_DQS#7
M_A_DQS#6
M_A_A14
M_A_A13
M_A_A6
M_A_A2
M_A_A9
M_A_A10
M_A_A8
M_A_A7
M_A_A1
M_A_A12
M_A_A3
M_A_A11
M_A_A4
M_A_A5
M_A_A0
M_A_DQ62
M_A_DQ32
M_A_DQ30
M_A_DQ37
M_A_DQ8
M_A_DQ43
M_A_DQ60
M_A_DQ58
M_A_DQ0
M_A_DQ35
M_A_DQ7
M_A_DQ42
M_A_DQ59
M_A_DQ57
M_A_DQ6
M_A_DQ63
M_A_DQ5
M_A_DQ38
M_A_DQ18
M_A_DQ46
M_A_DQ61
M_A_DQ27
M_A_DQ36
M_A_DQ47
M_A_DQ52
M_A_DQ17
M_A_DQ10
M_A_DQ3
M_A_DQ55
M_A_DQ13
M_A_DQ44
M_A_DQ34
M_A_DQ21
M_A_DQ19
M_A_DQ12
M_A_DQ51
M_A_DQ49
M_A_DQ45
M_A_DQ9
M_A_DQ4
M_A_DQ40
M_A_DQ24
M_A_DQ2
M_A_DQ41
M_A_DQ25
M_A_DQ16
M_A_DQ11
M_A_DQ54
M_A_DQ50
M_A_DQ33
M_A_DQ28
M_A_DQ48
M_A_DQ23
M_A_DQ1
M_A_DQ39
M_A_DQ15
M_A_DQ26
M_A_DQ56
M_A_DQ29
M_A_DQ14
M_A_DQ22
M_A_DQ20
M_A_DQ53
M_A_DQ31
M_A_A15
M_A_CKE1
M_A_ODT1
M_A_CS#1
M_B_DQ21
M_B_DQ22
M_B_DQ20
M_B_DQ19
M_B_DQ17
M_B_DQ18
M_B_DQ16
M_B_DQ42
M_B_DQ43
M_B_DQ41
M_B_DQ40
M_B_DQ38
M_B_DQ39
M_B_DQ37
M_B_DQ28
M_B_DQ29
M_B_DQ27
M_B_DQ26
M_B_DQ24
M_B_DQ25
M_B_DQ23
M_B_DQ35
M_B_DQ36
M_B_DQ34
M_B_DQ33
M_B_DQ31
M_B_DQ32
M_B_DQ30
M_B_DQ1
M_B_DQ7
M_B_DQ63
M_B_DQ62
M_B_DQ61
M_B_DQ59
M_B_DQ60
M_B_DQ58
M_B_DQ49
M_B_DQ50
M_B_DQ48
M_B_DQ47
M_B_DQ45
M_B_DQ46
M_B_DQ44
M_B_DQ56
M_B_DQ57
M_B_DQ55
M_B_DQ54
M_B_DQ52
M_B_DQ53
M_B_DQ51
M_B_DQ8
M_B_DQ0
M_B_DQ6
M_B_DQ5
M_B_DQ3
M_B_DQ4
M_B_DQ2
M_B_DQ14
M_B_DQ15
M_B_DQ13
M_B_DQ12
M_B_DQ10
M_B_DQ11
M_B_DQ9
M_B_DQS0
M_B_DQS4
M_B_DQS5
M_B_DQS6
M_B_DQS2
M_B_DQS1
M_B_DQS3
M_B_DQS7
M_B_DQS#0
M_B_DQS#5
M_B_DQS#4
M_B_DQS#3
M_B_DQS#2
M_B_DQS#1
M_B_DQS#7
M_B_DQS#6
M_B_A14
M_B_A13
M_B_A6
M_B_A2
M_B_A9
M_B_A10
M_B_A8
M_B_A7
M_B_A1
M_B_A12
M_B_A3
M_B_A11
M_B_A15
M_B_ODT1
M_B_A4
M_B_A5
M_B_A0
M_B_CKE1
M_B_CS#1
M_B_CLK_DDR#1
M_B_CLK_DDR1
M_B_CS#1
M_A_ODT1
M_A_CKE1
M_A_CS#1
M_B_ODT1
M_B_CKE1
M_A_BS013,14
M_A_BS113,14
M_A_BS213,14
M_A_RAS#13,14
M_A_CAS#13,14
M_A_WE#13,14
M_A_CLK_DDR0 13,14
M_A_CLK_DDR#0 13,14
M_A_CKE0 13,14
M_A_ODT0 13,14
M_A_CS#0 13,14
DRAMRST_PCH21
M_DRAMRST#3
M_A_A[15:0] 13,14
M_A_DQS[7:0] 14
M_A_DQS#[7:0] 14
M_A_DQ[63:0]14
DRAMRST_EC30
M_B_BS013,15
M_B_BS113,15
M_B_BS213,15
M_B_RAS#13,15
M_B_CAS#13,15
M_B_WE#13,15
M_B_DQ[63:0]15
M_B_DQS[7:0] 15
M_B_CLK_DDR0 13,15
M_B_CLK_DDR#0 13,15
M_B_CKE0 13,15
M_B_A[15:0] 13,15
M_B_DQS#[7:0] 15
M_B_ODT0 13,15
M_B_CS#0 13,15
DRAMRST# 14,15
M_A_CKE1_2DIE 13,14
M_A_CS#1_2DIE 13,14
M_A_ODT1_2DIE 13,14
M_B_CKE1_2DIE 13,15
M_B_CS#1_2DIE 13,15
M_B_ODT1_2DIE 13,15
DRAMRST#_GATE 19
+1.5V
Size Project Name Rev
Date: Sheet of
Title :
Engineer:
C
499Tuesday, March 27, 2012
ASUSTeK COMPUTER INC. NB3
&38B''5
R2.0
8;$
shihhsien_yang
Size Project Name Rev
Date: Sheet of
Title :
Engineer:
C
499Tuesday, March 27, 2012
ASUSTeK COMPUTER INC. NB3
&38B''5
R2.0
8;$
shihhsien_yang
Size Project Name Rev
Date: Sheet of
Title :
Engineer:
C
499Tuesday, March 27, 2012
ASUSTeK COMPUTER INC. NB3
&38B''5
R2.0
8;$
shihhsien_yang
Main Board
DRAM RESET
Come from PCH, must
pull high to +3VSUS
to Every DIMM and Termination
to Every DIMM and Termination
Refer to SO-DIMM Single Rank x8 Design
SA_CKE1 / SA_CS1 / SA_ODT1 are all NC
SDRAM 2DIE SDRAM 2DIE
12
R0405
1KOhm
5%
R0405
1KOhm
5%
1 2
R0402 4.99KOhmR0402 4.99KOhm
SA_CLK[0] AU36
SA_CLK[1] AT40
SA_CLK#[0] AV36
SA_CLK#[1] AU40
SA_CKE[0] AY26
SA_CKE[1] BB26
SA_CS#[0] BB40
SA_CS#[1] BC41
SA_ODT[0] AY40
SA_ODT[1] BA41
SA_DQS[0] AJ11
SA_DQS#[0] AL11
SA_DQS[1] AR10
SA_DQS#[1] AR8
SA_DQS[2] AY11
SA_DQS#[2] AV11
SA_DQS[3] AU17
SA_DQS[4] AW 45
SA_DQS#[4] AV45
SA_DQS[5] AV51
SA_DQS#[5] AY51
SA_DQS[6] AT 56
SA_DQS#[6] AT55
SA_DQS[7] AK54
SA_DQS#[7] AK55
SA_MA[0] BG35
SA_MA[1] BB34
SA_MA[2] BE35
SA_MA[3] BD35
SA_MA[4] AT34
SA_MA[5] AU34
SA_MA[6] BB32
SA_MA[7] AT32
SA_MA[8] AY32
SA_MA[9] AV32
SA_MA[10] BE37
SA_MA[11] BA30
SA_MA[12] BC30
SA_MA[13] AW41
SA_MA[14] AY28
SA_MA[15] AU26
SA_DQ[0]
AG6
SA_DQ[1]
AJ6
SA_DQ[2]
AP11
SA_DQ[3]
AL6
SA_DQ[4]
AJ10
SA_DQ[5]
AJ8
SA_DQ[6]
AL8
SA_DQ[7]
AL7
SA_DQ[8]
AR11
SA_DQ[9]
AP6
SA_DQ[10]
AU6
SA_DQ[11]
AV9
SA_DQ[12]
AR6
SA_DQ[13]
AP8
SA_DQ[14]
AT13
SA_DQ[15]
AU13
SA_DQ[16]
BC7
SA_DQ[17]
BB7
SA_DQ[18]
BA13
SA_DQ[19]
BB11
SA_DQ[20]
BA7
SA_DQ[21]
BA9
SA_DQ[22]
BB9
SA_DQ[23]
AY13
SA_DQ[24]
AV14
SA_DQ[25]
AR14
SA_DQ[26]
AY17
SA_DQ[27]
AR19
SA_DQ[28]
BA14
SA_DQ[29]
AU14
SA_DQ[30]
BB14
SA_DQ[31]
BB17
SA_DQ[32]
BA45
SA_DQ[33]
AR43
SA_DQ[34]
AW48
SA_DQ[35]
BC48
SA_DQ[36]
BC45
SA_DQ[37]
AR45
SA_DQ[38]
AT48
SA_DQ[39]
AY48
SA_DQ[40]
BA49
SA_DQ[41]
AV49
SA_DQ[42]
BB51
SA_DQ[43]
AY53
SA_DQ[44]
BB49
SA_DQ[45]
AU49
SA_DQ[46]
BA53
SA_DQ[47]
BB55
SA_DQ[48]
BA55
SA_DQ[49]
AV56
SA_DQ[50]
AP50
SA_DQ[51]
AP53
SA_DQ[52]
AV54
SA_DQ[53]
AT54
SA_DQ[54]
AP56
SA_DQ[55]
AP52
SA_DQ[56]
AN57
SA_DQ[57]
AN53
SA_DQ[58]
AG56
SA_DQ[59]
AG53
SA_DQ[60]
AN55
SA_DQ[61]
AN52
SA_DQ[62]
AG55
SA_DQ[63]
AK56
SA_CAS#
BE39
SA_RAS#
BD39
SA_WE#
AT41
SA_BS[0]
BD37
SA_BS[1]
BF36
SA_BS[2]
BA28
SA_DQS#[3] AT17
DDR SYSTEM MEMORY A
U0301C
AV8062700839404
DDR SYSTEM MEMORY A
U0301C
AV8062700839404
1 2
R0412
0Ohm
/normal_S3
R0412
0Ohm
/normal_S3
12
C0401
0.047UF/16V
C0401
0.047UF/16V
12
R0420 0Ohm/2DR0420 0Ohm/2D
12
R0415 0Ohm/2DR0415 0Ohm/2D
1 2
R0414 75Ohm
R0414 75Ohm
G
S
D3
2
1
Q0401
2N7002
G
S
D3
2
1
Q0401
2N7002
12
R0416 0Ohm/2DR0416 0Ohm/2D
12
R0410 0Ohm/2DR0410 0Ohm/2D
12
R0418 0Ohm/2DR0418 0Ohm/2D
1 2
R0417 75OhmR0417 75Ohm
12
R0419 0Ohm/2DR0419 0Ohm/2D
1 2
R0401
1KOhm
R0401
1KOhm
1 2
R0411
0Ohm
/Deep_S3
R0411
0Ohm
/Deep_S3
SB_CLK[0] BA34
SB_CLK[1] BA36
SB_CLK#[0] AY34
SB_CLK#[1] BB36
SB_CKE[0] AR22
SB_CKE[1] BF27
SB_ODT[0] AT43
SB_ODT[1] BG47
SB_DQS[4] BE51
SB_DQS#[4] BG51
SB_DQS[5] BA61
SB_DQS#[5] BA59
SB_DQS[6] AR59
SB_DQS#[6] AT60
SB_DQS[7] AK61
SB_DQS#[7] AK59
SB_DQS[0] AM2
SB_DQS#[0] AL3
SB_DQS[1] AV1
SB_DQS#[1] AV3
SB_DQS[2] BE11
SB_DQS#[2] BG11
SB_DQS[3] BD18
SB_DQS#[3] BD17
SB_MA[0] BF32
SB_MA[1] BE33
SB_MA[2] BD33
SB_MA[3] AU30
SB_MA[4] BD30
SB_MA[5] AV30
SB_MA[6] BG30
SB_MA[7] BD29
SB_MA[8] BE30
SB_MA[9] BE28
SB_MA[10] BD43
SB_MA[11] AT28
SB_MA[12] AV28
SB_MA[13] BD46
SB_MA[14] AT26
SB_MA[15] AU22
SB_DQ[0]
AL4
SB_DQ[1]
AL1
SB_DQ[2]
AN3
SB_DQ[3]
AR4
SB_DQ[4]
AK4
SB_DQ[5]
AK3
SB_DQ[6]
AN4
SB_DQ[7]
AR1
SB_DQ[8]
AU4
SB_DQ[9]
AT2
SB_DQ[10]
AV4
SB_DQ[11]
BA4
SB_DQ[12]
AU3
SB_DQ[13]
AR3
SB_DQ[14]
AY2
SB_DQ[15]
BA3
SB_DQ[16]
BE9
SB_DQ[17]
BD9
SB_DQ[18]
BD13
SB_DQ[19]
BF12
SB_DQ[20]
BF8
SB_DQ[21]
BD10
SB_DQ[22]
BD14
SB_DQ[23]
BE13
SB_DQ[24]
BF16
SB_DQ[25]
BE17
SB_DQ[26]
BE18
SB_DQ[27]
BE21
SB_DQ[28]
BE14
SB_DQ[29]
BG14
SB_DQ[30]
BG18
SB_DQ[31]
BF19
SB_DQ[32]
BD50
SB_DQ[33]
BF48
SB_DQ[34]
BD53
SB_DQ[35]
BF52
SB_DQ[36]
BD49
SB_DQ[37]
BE49
SB_DQ[38]
BD54
SB_DQ[39]
BE53
SB_DQ[40]
BF56
SB_DQ[41]
BE57
SB_DQ[42]
BC59
SB_DQ[43]
AY60
SB_DQ[44]
BE54
SB_DQ[45]
BG54
SB_DQ[46]
BA58
SB_DQ[47]
AW59
SB_DQ[48]
AW58
SB_DQ[49]
AU58
SB_DQ[50]
AN61
SB_DQ[51]
AN59
SB_DQ[52]
AU59
SB_DQ[53]
AU61
SB_DQ[54]
AN58
SB_DQ[55]
AR58
SB_DQ[56]
AK58
SB_DQ[57]
AL58
SB_DQ[58]
AG58
SB_DQ[59]
AG59
SB_DQ[60]
AM60
SB_DQ[61]
AL59
SB_DQ[62]
AF61
SB_DQ[63]
AH60
SB_CS#[0] BE41
SB_CS#[1] BE47
SB_CAS#
AV43
SB_RAS#
BF40
SB_WE#
BD45
SB_BS[0]
BG39
SB_BS[1]
BD42
SB_BS[2]
AT22
DDR SYSTEM MEMORY B
U0301D
AV8062700839404
DDR SYSTEM MEMORY B
U0301D
AV8062700839404

5
5
4
4
3
3
2
2
1
1
D D
C C
B B
A A
H_CPU_RSVD1
H_CPU_RSVD2
VCC_DIESENSE
H_CPU_RSVD3
H_CPU_RSVD4
CFG0
SB_DIMM_VREFDQ 19
SA_DIMM_VREFDQ 19
CFG07
Size Project Name Rev
Date: Sheet of
Title :
Engineer:
C
599Tuesday, March 27, 2012
ASUSTeK COMPUTER INC. NB3
&38B&)*569'*1'
R2.0
8;$
shihhsien_yang
Size Project Name Rev
Date: Sheet of
Title :
Engineer:
C
599Tuesday, March 27, 2012
ASUSTeK COMPUTER INC. NB3
&38B&)*569'*1'
R2.0
8;$
shihhsien_yang
Size Project Name Rev
Date: Sheet of
Title :
Engineer:
C
599Tuesday, March 27, 2012
ASUSTeK COMPUTER INC. NB3
&38B&)*569'*1'
R2.0
8;$
shihhsien_yang
Main Board
CFG[2]: PEG Static Lane Reversal (For the 16X)
- 1: (Default) Normal Operation; Lane # definition matches socket pin map definition
- 0: Lane Reversed
CFG[4]: Display Port Presence Strap
CFG[6:5]: PCIE Port Bifurcation Straps
CFG[7]: Defer Training
- 1 : (Default) Disable; No Physical Display Port attached to Embedded Display Port
- 0 : Enable; An external Display Port device is connected to the Embeded Display port
- 11 : (Default) X16 - Device 1 functions 1 and 2 disable
- 10 : X8, X8 - Device 1 function 1 enabled; Function 2 disable
-1: (Default) PEG Train immediately following xxRESETB de assertion
CFG strapping information:
- 01 : Reserved - (Device 1 Function 1 disable ; Function 2 enable
- 00 : X8, X4 X4 - Device 1 function 1 and 2 enabled
-0: PEG Wait for BIOS for training
SFF Design Guide
#438297 R2.0
P.124
Sandy Bridge SFF
Daisy Chain Routing
Ivy-Bridge CPU:
Pin BE7: SA_DIMM_VREFDQ
Pin BG7: SB_DIMM_VREFDQ
Sandy-Bridge CPU:
Pin BE7: RSVD28
Pin BG7: RSVD29
VSS[181]
BG17
VSS[182]
BG21
VSS[183]
BG24
VSS[184]
BG28
VSS[185]
BG37
VSS[186]
BG41
VSS[187]
BG45
VSS[188]
BG49
VSS[189]
BG53
VSS[190]
BG9
VSS[191]
C29
VSS[192]
C35
VSS[193]
C40
VSS[194]
D10
VSS[195]
D14
VSS[196]
D18
VSS[197]
D22
VSS[198]
D26
VSS[199]
D29
VSS[200]
D35
VSS[201]
D4
VSS[202]
D40
VSS[203]
D43
VSS[204]
D46
VSS[205]
D50
VSS[206]
D54
VSS[207]
D58
VSS[208]
D6
VSS[209]
E25
VSS[210]
E29
VSS[211]
E3
VSS[212]
E35
VSS[213]
E40
VSS[214]
F13
VSS[215]
F15
VSS[216]
F19
VSS[217]
F29
VSS[218]
F35
VSS[219]
F40
VSS[220]
F55
VSS[221]
G48
VSS[222]
G51
VSS[223]
G6
VSS[224]
G61
VSS[225]
H10
VSS[226]
H14
VSS[227]
H17
VSS[228]
H21
VSS[229]
H4
VSS[230]
H53
VSS[231]
H58
VSS[232]
J1
VSS[233]
J49
VSS[234]
J55
VSS[235]
K11
VSS[236]
K21
VSS[237]
K51
VSS[238]
K8
VSS[239]
L16
VSS[240]
L20
VSS[241]
L22
VSS[242]
L26
VSS[243]
L30
VSS[244]
L34
VSS[245]
L38
VSS[246]
L43
VSS[247]
L48
VSS[269] P14
VSS[270] P16
VSS[271] P18
VSS[272] P21
VSS[273] P58
VSS[274] P59
VSS[275] P9
VSS[276] R17
VSS[277] R20
VSS[278] R4
VSS[279] R46
VSS[280] T1
VSS[281] T47
VSS[282] T50
VSS[283] T51
VSS[284] T52
VSS[285] T53
VSS[286] T55
VSS[287] T56
VSS[288] U13
VSS[289] U8
VSS[290] V20
VSS[291] V61
VSS_NCTF_1 A5
VSS_NCTF_2 A57
VSS_NCTF_3 BC61
VSS_NCTF_4 BD3
VSS_NCTF_5 BD59
VSS_NCTF_6 BE4
VSS_NCTF_7 BE58
VSS_NCTF_8 BG5
VSS_NCTF_9 BG57
VSS_NCTF_10 C3
VSS_NCTF_11 C58
VSS_NCTF_12 D59
VSS_NCTF_13 E1
VSS_NCTF_14 E61
VSS[251] M4
VSS[252] M58
VSS[253] M6
VSS[254] N1
VSS[255] N17
VSS[256] N21
VSS[257] N25
VSS[258] N28
VSS[259] N33
VSS[260] N36
VSS[261] N40
VSS[262] N43
VSS[263] N47
VSS[264] N48
VSS[265] N51
VSS[266] N52
VSS[267] N56
VSS[268] N61
VSS[248]
L61
VSS[249]
M11
VSS[292] W13
VSS[293] W15
VSS[294] W18
VSS[295] W21
VSS[296] W46
VSS[297] W8
VSS[298] Y4
VSS[299] Y47
VSS[300] Y58
VSS[301] Y59
VSS[250]
M15
VSS
NCTF
U0301I
AV8062700839404
VSS
NCTF
U0301I
AV8062700839404
12
R0505
1KOhm
R0505
1KOhm
1
T0520T0520
1
T0589T0589
1
T0521T0521
1
T0519T0519
1
T0590T0590
VSS[1]
A13
VSS[2]
A17
VSS[3]
A21
VSS[4]
A25
VSS[5]
A28
VSS[6]
A33
VSS[7]
A37
VSS[8]
A40
VSS[9]
A45
VSS[10]
A49
VSS[11]
A53
VSS[12]
A9
VSS[13]
AA1
VSS[14]
AA13
VSS[15]
AA50
VSS[16]
AA51
VSS[17]
AA52
VSS[18]
AA53
VSS[19]
AA55
VSS[20]
AA56
VSS[21]
AA8
VSS[22]
AB16
VSS[23]
AB18
VSS[24]
AB21
VSS[25]
AB48
VSS[26]
AB61
VSS[27]
AC10
VSS[28]
AC14
VSS[29]
AC46
VSS[30]
AC6
VSS[31]
AD17
VSS[32]
AD20
VSS[33]
AD4
VSS[34]
AD61
VSS[35]
AE13
VSS[36]
AE8
VSS[37]
AF1
VSS[38]
AF17
VSS[39]
AF21
VSS[40]
AF47
VSS[41]
AF48
VSS[42]
AF50
VSS[43]
AF51
VSS[44]
AF52
VSS[45]
AF53
VSS[46]
AF55
VSS[47]
AF56
VSS[48]
AF58
VSS[49]
AF59
VSS[50]
AG10
VSS[51]
AG14
VSS[52]
AG18
VSS[53]
AG47
VSS[54]
AG52
VSS[55]
AG61
VSS[56]
AG7
VSS[57]
AH4
VSS[58]
AH58
VSS[59]
AJ13
VSS[60]
AJ16
VSS[61]
AJ20
VSS[62]
AJ22
VSS[63]
AJ26
VSS[64]
AJ30
VSS[65]
AJ34
VSS[66]
AJ38
VSS[67]
AJ42
VSS[68]
AJ45
VSS[69]
AJ48
VSS[70]
AJ7
VSS[71]
AK1
VSS[72]
AK52
VSS[73]
AL10
VSS[74]
AL13
VSS[75]
AL17
VSS[76]
AL21
VSS[77]
AL25
VSS[78]
AL28
VSS[79]
AL33
VSS[80]
AL36
VSS[81]
AL40
VSS[82]
AL43
VSS[83]
AL47
VSS[84]
AL61
VSS[85]
AM13
VSS[86]
AM20
VSS[87]
AM22
VSS[88]
AM26
VSS[89]
AM30
VSS[90]
AM34
VSS[91] AM38
VSS[92] AM4
VSS[93] AM42
VSS[94] AM45
VSS[95] AM48
VSS[96] AM58
VSS[97] AN1
VSS[98] AN21
VSS[99] AN25
VSS[100] AN28
VSS[101] AN33
VSS[102] AN36
VSS[103] AN40
VSS[104] AN43
VSS[105] AN47
VSS[106] AN50
VSS[107] AN54
VSS[108] AP10
VSS[109] AP51
VSS[110] AP55
VSS[111] AP7
VSS[112] AR13
VSS[113] AR17
VSS[114] AR21
VSS[115] AR41
VSS[116] AR48
VSS[117] AR61
VSS[118] AR7
VSS[119] AT14
VSS[120] AT19
VSS[121] AT36
VSS[122] AT4
VSS[123] AT45
VSS[124] AT52
VSS[125] AT58
VSS[126] AU1
VSS[127] AU11
VSS[128] AU28
VSS[129] AU32
VSS[130] AU51
VSS[131] AU7
VSS[132] AV17
VSS[133] AV21
VSS[134] AV22
VSS[135] AV34
VSS[136] AV40
VSS[137] AV48
VSS[138] AV55
VSS[139] AW13
VSS[140] AW43
VSS[141] AW61
VSS[142] AW7
VSS[143] AY14
VSS[144] AY19
VSS[145] AY30
VSS[146] AY36
VSS[147] AY4
VSS[148] AY41
VSS[149] AY45
VSS[150] AY49
VSS[151] AY55
VSS[152] AY58
VSS[153] AY9
VSS[154] BA1
VSS[155] BA11
VSS[156] BA17
VSS[157] BA21
VSS[158] BA26
VSS[159] BA32
VSS[160] BA48
VSS[161] BA51
VSS[162] BB53
VSS[163] BC13
VSS[164] BC5
VSS[165] BC57
VSS[166] BD12
VSS[167] BD16
VSS[168] BD19
VSS[169] BD23
VSS[170] BD27
VSS[171] BD32
VSS[172] BD36
VSS[173] BD40
VSS[174] BD44
VSS[175] BD48
VSS[176] BD52
VSS[177] BD56
VSS[178] BD8
VSS[179] BE5
VSS[180] BG13
VSS
U0301H
AV8062700839404
VSS
U0301H
AV8062700839404
CFG[0]
B50
CFG[1]
C51
CFG[2]
B54
CFG[3]
D53
CFG[4]
A51
CFG[5]
C53
CFG[6]
C55
CFG[7]
H49
CFG[8]
A55
CFG[9]
H51
CFG[10]
K49
CFG[11]
K53
CFG[12]
F53
CFG[13]
G53
CFG[14]
L51
CFG[15]
F51
CFG[16]
D52
CFG[17]
L53
DC_TEST_A4 A4
DC_TEST_A58 A58
DC_TEST_A59 A59
DC_TEST_A61 A61
DC_TEST_BD1 BD1
DC_TEST_BD61 BD61
DC_TEST_BE1 BE1
DC_TEST_BE3 BE3
DC_TEST_BE59 BE59
DC_TEST_BE61 BE61
DC_TEST_BG1 BG1
DC_TEST_BG3 BG3
DC_TEST_BG4 BG4
DC_TEST_BG58 BG58
DC_TEST_BG59 BG59
DC_TEST_BG61 BG61
DC_TEST_C4 C4
DC_TEST_C59 C59
DC_TEST_C61 C61
DC_TEST_D1 D1
DC_TEST_D3 D3
DC_TEST_D61 D61
VCC_VAL_SENSE
H43
VSS_VAL_SENSE
K43
VAXG_VAL_SENSE
H45
VSSAXG_VAL_SENSE
K45
VCC_DIE_SENSE
F48
RSVD41 AH2
RSVD42 AG13
RSVD43 AM14
RSVD44 AM15
RSVD8
BA19
RSVD9
AV19
RSVD10
AT21
RSVD11
BB21
RSVD12
BB19
RSVD13
AY21
RSVD14
BA22
RSVD15
AY22
RSVD16
AU19
RSVD17
AU21
RSVD18
BD21
RSVD19
BD22
RSVD20
BD25
RSVD21
BD26
RSVD22
BG22
RSVD23
BE22
RSVD24
BG26
RSVD25
BE26
RSVD26
BF23
RSVD27
BE24
RSVD45 N50
RSVD30 N42
RSVD31 L42
RSVD32 L45
RSVD33 L47
RSVD34 M13
RSVD35 M14
RSVD36 U14
RSVD37 W14
RSVD38 P13
RSVD39 AT49
RSVD40 K24
RSVD6
H48
RSVD7
K48
RSVD28 BE7
RSVD29 BG7
RESERVED
U0301E
AV8062700839404
RESERVED
U0301E
AV8062700839404
1
T0591T0591
1
T0588T0588

5
5
4
4
3
3
2
2
1
1
D D
C C
B B
A A
H_CPU_SVIDALRT#
VCCPLL
+V_SM_VREF_CNT
VCCSA_SEL0
VDDQ
H_SNB_IVB#_PWRCTRL
VCCSA
VR_SVID_ALERT# 80
VR_SVID_CLK 80
VR_SVID_DATA 80
VCCSENSE 80
VSSSENSE 80
VCCP_SENSE 82
VCCUSA_SENSE 87
VCCSA_SEL1 87
VSSP_SENSE 82
VCC_AXG_SENSE80
VSS_AXG_SENSE80
VCCSA_SEL0 87
+VTT_CPU
+VCORE_CPU
+VCORE
+1.8VS
+VGFX
+1.5VS
+0.8VS
+VCORE_CPU
+VCORE
+VTT_CPU+1.05VS
+VGFX_CORE +VGFX
+VTT_CPU
VDDQ
VDDQ
+3VSUS
+VTT_CPU
+VTT_CPU
Size Project Name Rev
Date: Sheet of
Title :
Engineer:
C
699Tuesday, March 27, 2012
ASUSTeK COMPUTER INC. NB3
&38B3:5
R2.0
8;$
shihhsien_yang
Size Project Name Rev
Date: Sheet of
Title :
Engineer:
C
699Tuesday, March 27, 2012
ASUSTeK COMPUTER INC. NB3
&38B3:5
R2.0
8;$
shihhsien_yang
Size Project Name Rev
Date: Sheet of
Title :
Engineer:
C
699Tuesday, March 27, 2012
ASUSTeK COMPUTER INC. NB3
&38B3:5
R2.0
8;$
shihhsien_yang
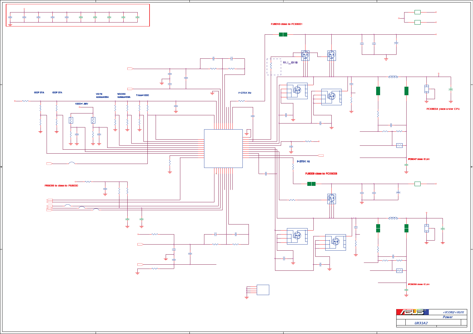
Main Board
ULV
P0 (Turbo): 33A
P1 ( HFM ): 21.5A
Px ( LFM ): 12.5A
+V_SM_VREF Should
have 10 mil trace
width
VCCSA_SEL1 VCCSA_SEL
H
L
0.85V for ULV only
0.9V
8.5A
ULV
GT2 (Turbo): 26A
GT2 (TDC) : 10A
GT1 (Turbo) :16A
GT1( TDC) : 8A
1.2A
6A
5A
VCCSA_SEL0
L
L
H
HH
L 0.75V
0.65V
SVID signal is very critical.
Please follow Intel design guide
H_SNB_IVB#_PWRCTRL= LOW, VCCP=1.0V
H_SNB_IVB#_PWRCTRL= High/NC, VCCP=1.05V
It must be min 100 ns after to +1.5Vs reaches 80%
??
HFM: 0.7V ~ 1.2V
LFM: 0.65V ~ 0.9V
ULV: 0.65V ~ 1.35V
ER-014
12
C0629
22UF/6.3V
C0629
22UF/6.3V
12
C0626
1UF/6.3V
C0626
1UF/6.3V
12
C0684
1UF/6.3V
C0684
1UF/6.3V
12
C0620
1UF/6.3V
C0620
1UF/6.3V
12
C0671
1UF/6.3V
C0671
1UF/6.3V
1
T0609T0609
12
C0675
1UF/6.3V
C0675
1UF/6.3V
12
C0604
22UF/6.3V
C0604
22UF/6.3V
SM_VREF AY43
VAXG[1]
AA46
VAXG[2]
AB47
VAXG[3]
AB50
VAXG[4]
AB51
VAXG[5]
AB52
VAXG[6]
AB53
VAXG[7]
AB55
VAXG[8]
AB56
VAXG[9]
AB58
VAXG[10]
AB59
VAXG[11]
AC61
VAXG[12]
AD47
VAXG[13]
AD48
VAXG[14]
AD50
VAXG[15]
AD51
VAXG[16]
AD52
VAXG[17]
AD53
VAXG[18]
AD55
VAXG[19]
AD56
VAXG[20]
AD58
VAXG[21]
AD59
VAXG[22]
AE46
VAXG[23]
N45
VAXG[24]
P47
VAXG[25]
P48
VAXG[26]
P50
VAXG[27]
P51
VAXG[28]
P52
VAXG[29]
P53
VAXG[30]
P55
VAXG[31]
P56
VAXG[32]
P61
VAXG[33]
T48
VAXG[34]
T58
VAXG[35]
T59
VAXG[36]
T61
VAXG[37]
U46
VAXG[38]
V47
VAXG[39]
V48
VAXG[40]
V50
VAXG[41]
V51
VAXG[42]
V52
VAXG[43]
V53
VAXG[44]
V55
VAXG[45]
V56
VAXG[46]
V58
VAXG[47]
V59
VAXG[48]
W50
VAXG[49]
W51
VAXG[50]
W52
VAXG[51]
W53
VAXG[52]
W55
VAXG[53]
W56
VAXG[54]
W61
VDDQ[11] AM40
VDDQ[12] AN30
VDDQ[13] AN34
VDDQ[14] AN38
VDDQ[15] AR26
VDDQ[1] AJ28
VDDQ[2] AJ33
VDDQ[3] AJ36
VDDQ[4] AJ40
VDDQ[5] AL30
VDDQ[6] AL34
VDDQ[7] AL38
VDDQ[8] AL42
VDDQ[9] AM33
VDDQ[10] AM36
VCCPLL[1]
BB3
VCCPLL[2]
BC1
VCCSA_SENSE U10
VCCSA_VID[1] D49
VAXG[55]
Y48
VAXG[56]
Y61
VCCPLL[3]
BC4
VAXG_SENSE
F45
VSSAXG_SENSE
G45
VCCSA[1]
L17
VCCSA[10]
R21
VCCSA[12]
V16
VCCSA[13]
V17
VCCSA[14]
V18
VCCSA[4]
N20
VCCSA[5]
N22
VCCSA[6]
P17
VCCSA[9]
R18
VDDQ[16] AR28
VDDQ[17] AR30
VDDQ[18] AR32
VDDQ[19] AR34
VDDQ[20] AR36
VDDQ[21] AR40
VDDQ[22] AV41
VDDQ[23] AW26
VDDQ[24] BA40
VDDQ[25] BB28
VDDQ[26] BG33
VCCSA[11]
U15
VCCSA[15]
V21
VCCSA[16]
W20
VCCSA[2]
L21
VCCSA[3]
N16
VCCDQ[1] AM28
VCCDQ[2] AN26
VCCSA[7]
P20
VCCSA[8]
R16
VDDQ_SENSE BC43
VSS_SENSE_VDDQ BA43
VCCSA_VID[0] D48
POWER
GRAPHICS
DDR3 - 1.5V RAILS
1.8V RAIL
SENSE
LINES
SA RAIL
SENSE LINES
QUIET RAILS
U0301G
AV8062700839404
POWER
GRAPHICS
DDR3 - 1.5V RAILS
1.8V RAIL
SENSE
LINES
SA RAIL
SENSE LINES
QUIET RAILS
U0301G
AV8062700839404
12
C0688
1UF/6.3V
C0688
1UF/6.3V
12
C0689
1UF/6.3V
C0689
1UF/6.3V
12
R0613
10KOhm
R0613
10KOhm
12
C0605
22UF/6.3V
C0605
22UF/6.3V
12
C0666
1UF/6.3V
C0666
1UF/6.3V
1
T0603T0603
12
C0676
1UF/6.3V
C0676
1UF/6.3V
12
C0615
1UF/6.3V
C0615
1UF/6.3V
12
C0646
1UF/6.3V
C0646
1UF/6.3V
12
C0610
22UF/6.3V
C0610
22UF/6.3V
12
C0672
1UF/6.3V
C0672
1UF/6.3V
12
C0697
22UF/6.3V
C0697
22UF/6.3V
1 2
R0609
10KOhm
R0609
10KOhm
12
C0637
10UF/6.3V
C0637
10UF/6.3V
12
C0683
1UF/6.3V
C0683
1UF/6.3V
12
C0625
1UF/6.3V
C0625
1UF/6.3V
12
C0619
1UF/6.3V
C0619
1UF/6.3V
12
C0696
22UF/6.3V
C0696
22UF/6.3V
1 2
R0607
100Ohm
1%
R0607
100Ohm
1%
12
C0668
1UF/6.3V
C0668
1UF/6.3V
12
C0677
1UF/6.3V
C0677
1UF/6.3V
12
C0661
1UF/6.3V
C0661
1UF/6.3V
12
C0611
1UF/6.3V
C0611
1UF/6.3V
12
C0630
22UF/6.3V
C0630
22UF/6.3V
12
C0608
22UF/6.3V
C0608
22UF/6.3V
12
C0691
1UF/6.3V
C0691
1UF/6.3V
12
C0639
10UF/6.3V
C0639
10UF/6.3V
12
C0654
10UF/6.3V
C0654
10UF/6.3V
1 2
R0606
100Ohm
1%
R0606
100Ohm
1%
12
C0614
1UF/6.3V
C0614
1UF/6.3V
12
C0664
1UF/6.3V
C0664
1UF/6.3V
12
C0624
1UF/6.3V
C0624
1UF/6.3V
12
C0682
1UF/6.3V
C0682
1UF/6.3V
12
C0618
1UF/6.3V
C0618
1UF/6.3V
12
C0648
10UF/6.3V
C0648
10UF/6.3V
12
C0647
10UF/6.3V
C0647
10UF/6.3V
12
C0607
22UF/6.3V
C0607
22UF/6.3V
12
C0652
10UF/6.3V
C0652
10UF/6.3V
1 2
SL0607
R0805
SL0607
R0805
12
C0673
1UF/6.3V
C0673
1UF/6.3V
12
C0644
10UF/6.3V
C0644
10UF/6.3V
1 2
R0605
75Ohm
R0605
75Ohm
12
C0613
1UF/6.3V
C0613
1UF/6.3V
12
C0663
1UF/6.3V
C0663
1UF/6.3V
1 2
R0618 1KOhmR0618 1KOhm
12
C0687
1UF/6.3V
C0687
1UF/6.3V
12
C0681
1UF/6.3V
C0681
1UF/6.3V
12
C0623
1UF/6.3V
C0623
1UF/6.3V
12
C0617
1UF/6.3V
C0617
1UF/6.3V
12
C0698
22UF/6.3V
C0698
22UF/6.3V
12
C0633
22UF/6.3V
C0633
22UF/6.3V
12
C0665
1UF/6.3V
C0665
1UF/6.3V
1 2
R0604 130Ohm 1%R0604 130Ohm 1%
12
C0636
10UF/6.3V
C0636
10UF/6.3V
12
C0609
22UF/6.3V
C0609
22UF/6.3V
12
C0651
10UF/6.3V
C0651
10UF/6.3V
12
C0635
10UF/6.3V
C0635
10UF/6.3V
1 2
R0608
10KOhm
R0608
10KOhm
12
C0612
1UF/6.3V
C0612
1UF/6.3V
12
C0686
1UF/6.3V
C0686
1UF/6.3V
12
C0631
22UF/6.3V
C0631
22UF/6.3V
12
C0662
1UF/6.3V
C0662
1UF/6.3V
12
C0622
1UF/6.3V
C0622
1UF/6.3V
12
C0628
22UF/6.3V
C0628
22UF/6.3V
12
C0667
1UF/6.3V
C0667
1UF/6.3V
12
C0616
1UF/6.3V
C0616
1UF/6.3V
VCC_SENSE F43
VSS_SENSE G43
VIDALERT# A44
VIDSCLK B43
VIDSOUT C44
VSS_SENSE_VCCIO AN17
VCC[1]
A26
VCC[2]
A29
VCC[3]
A31
VCC[4]
A34
VCC[5]
A35
VCC[6]
A38
VCC[7]
A39
VCC[8]
A42
VCC[9]
C26
VCC[10]
C27
VCC[11]
C32
VCC[12]
C34
VCC[13]
C37
VCC[14]
C39
VCC[15]
C42
VCC[16]
D27
VCC[17]
D32
VCC[18]
D34
VCC[19]
D37
VCC[20]
D39
VCC[21]
D42
VCC[22]
E26
VCC[23]
E28
VCC[24]
E32
VCC[25]
E34
VCC[26]
E37
VCC[27]
E38
VCC[28]
F25
VCC[29]
F26
VCC[30]
F28
VCC[31]
F32
VCC[32]
F34
VCC[33]
F37
VCC[34]
F38
VCC[35]
F42
VCC[36]
G42
VCC[37]
H25
VCC[38]
H26
VCC[39]
H28
VCC[40]
H29
VCC[41]
H32
VCC[42]
H34
VCC[43]
H35
VCC[44]
H37
VCC[45]
H38
VCC[46]
H40
VCC[47]
J25
VCC[48]
J26
VCC[49]
J28
VCC[50]
J29
VCC[51]
J32
VCC[52]
J34
VCC[53]
J35
VCC[54]
J37
VCC[55]
J38
VCC[56]
J40
VCC[57]
J42
VCC[58]
K26
VCC[59]
K27
VCC[60]
K29
VCC[61]
K32
VCC[62]
K34
VCC[63]
K35
VCC[64]
K37
VCC[66]
K39
VCC[67]
K42
VCC[68]
L25
VCC[69]
L28
VCC[70]
L33
VCC[71]
L36
VCC[72]
L40
VCC[73]
N26
VCC[74]
N30
VCC[75]
N34
VCC[76]
N38
VCCIO[1] AF46
VCCIO[3] AG48
VCCIO[4] AG50
VCCIO[5] AG51
VCCIO[6] AJ17
VCCIO[7] AJ21
VCCIO[8] AJ25
VCCIO[9] AJ43
VCCIO[10] AJ47
VCCIO[11] AK50
VCCIO[12] AK51
VCCIO[13] AL14
VCCIO[14] AL15
VCCIO[15] AL16
VCCIO[16] AL20
VCCIO[17] AL22
VCCIO[18] AL26
VCCIO[19] AL45
VCCIO[20] AL48
VCCIO[21] AM16
VCCIO[22] AM17
VCCIO[23] AM21
VCCIO[24] AM43
VCCIO[25] AM47
VCCIO[26] AN20
VCCIO[27] AN42
VCCIO[28] AN45
VCCIO[29] AN48
VCCIO[30] AA14
VCCIO[31] AA15
VCCIO[32] AB17
VCCIO[33] AB20
VCCIO[34] AC13
VCCIO[35] AD16
VCCIO[36] AD18
VCCIO[37] AD21
VCCIO[38] AE14
VCCIO[39] AE15
VCCIO[40] AF16
VCCIO[41] AF18
VCCIO[42] AF20
VCCIO[43] AG15
VCCIO[44] AG16
VCCIO[45] AG17
VCCIO[46] AG20
VCCIO[47] AG21
VCCIO[48] AJ14
VCCIO[49] AJ15
VCCIO50 W16
VCCIO51 W17
VCCPQE[1] AM25
VCCPQE[2] AN22
VCCIO_SENSE AN16
VCCIO_SEL BC22
POWER
CORE SUPPLY
PEG AND DDRSENSE LINES SVID QUIET RAILS
U0301F
AV8062700839404
POWER
CORE SUPPLY
PEG AND DDRSENSE LINES SVID QUIET RAILS
U0301F
AV8062700839404
12
C0601
100PF/50V
@
C0601
100PF/50V
@
12
C0650
10UF/6.3V
C0650
10UF/6.3V
12
C0638
10UF/6.3V
C0638
10UF/6.3V
12
C0645
1UF/6.3V
C0645
1UF/6.3V
1 2
R0611 43Ohm
1%
R0611 43Ohm
1%
12
C0692
1UF/6.3V
C0692
1UF/6.3V
12
C0656
10UF/6.3V
C0656
10UF/6.3V
12
C0627
1UF/6.3V
C0627
1UF/6.3V
12
C0685
1UF/6.3V
C0685
1UF/6.3V
1
T0602T0602
12
C0669
1UF/6.3V
C0669
1UF/6.3V
12
C0621
1UF/6.3V
C0621
1UF/6.3V
12
C0640
10UF/6.3V
C0640
10UF/6.3V
12
C0678
1UF/6.3V
C0678
1UF/6.3V
12
R0617
1KOhm
R0617
1KOhm
12
C0699
22UF/6.3V
C0699
22UF/6.3V
12
C0690
1UF/6.3V
C0690
1UF/6.3V
12
C0655
10UF/6.3V
C0655
10UF/6.3V
12
C0632
22UF/6.3V
C0632
22UF/6.3V
12
C0670
1UF/6.3V
C0670
1UF/6.3V
12
C0674
1UF/6.3V
C0674
1UF/6.3V
12
C0653
10UF/6.3V
C0653
10UF/6.3V

5
5
4
4
3
3
2
2
1
1
D D
C C
B B
A A
OBS_DATA3
SYS_PWROK_XDP
XDP_RST#_R
PM_PWRBTN#_XDP
OBS_DATA2
XDP_HOOK2
OBS_DATA1
OBS_DATA0
TCK1
CPUPWRGD_XDP
CLK_XDP_P
CLK_XDP_N
BUF_PLT_RST# PM_PWRBTN#_R PM_SYSPWROK_PCH
XDP_TDO
CLK_XDP_N
CLK_XDP_P
CLK_XDP_N
CLK_XDP_P
XDP_DBRESET# SYS_PWROK_XDP
XDP_TDI
XDP_TMS
H_CPUPWRGD3,25
PM_PWRBTN#_R22
XDP_DBRESET#3,22
BUF_PLT_RST#3,24,30,31,45,53,63
PM_SYSPWROK_PCH22
XDP_TDO3
XDP_TCLK3
XDP_TMS3
XDP_TDI3
XDP_TRST#3
CFG05
XDP_PRDY#3
XDP_PREQ#3
PCH_JTAG_TDO 20
CLK_ITP_BCLK 3
CLK_ITP_BCLK# 3
CLK_ITP_BCLK_PCH# 21
CLK_ITP_BCLK_PCH 21
PCH_JTAG_TDI 20
PCH_JTAG_TMS 20
+VTT_CPU
+VTT_CPU
+3VS
+3VA
Size Project Name Rev
Date: Sheet of
Title :
Engineer:
C
799Tuesday, March 27, 2012
ASUSTeK COMPUTER INC. NB3
&38B;'3
R2.0
8;$
shihhsien_yang
Size Project Name Rev
Date: Sheet of
Title :
Engineer:
C
799Tuesday, March 27, 2012
ASUSTeK COMPUTER INC. NB3
&38B;'3
R2.0
8;$
shihhsien_yang
Size Project Name Rev
Date: Sheet of
Title :
Engineer:
C
799Tuesday, March 27, 2012
ASUSTeK COMPUTER INC. NB3
&38B;'3
R2.0
8;$
shihhsien_yang
Main Board
㬌
㬌㬌
㬌枩
枩枩
枩ℐ
ℐℐ
ℐ㓦
㓦㓦
㓦
TOP side
Please mount J0701,
R0701~R0705 and RNX0702
for debug on SR and ER
Place near J0701
1 2
RNX0702A
0OHM @RNX0702A
0OHM @
12
R0711
1KOhm
@
R0711
1KOhm
@
3 4
RNX0702B
0OHM @RNX0702B
0OHM @
1 2
R0704 0Ohm@ nbs_r0201_h12_000sR0704 0Ohm@ nbs_r0201_h12_000s
3 4
RNX0703B
0OHM @RNX0703B
0OHM @
1
1
2
2
3
3
4
4
5
5
6
6
7
7
8
8
9
9
10
10
11
11
12
12
13
13
14
14
15
15
16
16
17
17
18
18
19
19
20
20
21
21
22
22
23
23
24
24
25
25
26
26
J0701
SMDPAD_26P
J0701
SMDPAD_26P
12
R0702 0Ohm@ nbs_r0201_h12_000sR0702 0Ohm@ nbs_r0201_h12_000s
12
R0701 0Ohm@ nbs_r0201_h12_000sR0701 0Ohm@ nbs_r0201_h12_000s
1 2
RNX0703A
0OHM @RNX0703A
0OHM @
1 2
R0710 0Ohm@R0710 0Ohm@
1 2
R0705 0Ohm@ nbs_r0201_h12_000sR0705 0Ohm@ nbs_r0201_h12_000s
1 2
R0703 0Ohm@ nbs_r0201_h12_000sR0703 0Ohm@ nbs_r0201_h12_000s
12
C0701
0.01UF/10V
C0701
0.01UF/10V
12
C0703
0.01UF/10V
C0703
0.01UF/10V
1 2
R0712 0Ohm@R0712 0Ohm@
1 2
R0708 0Ohm@R0708 0Ohm@
1
T0705T0705
1
T0702T0702
1
T0701T0701
1
T0704T0704
1 2
R0707
51Ohm
R0707
51Ohm
12
R0709
1KOhm
R0709
1KOhm
1
T0703T0703
12
C0702
0.01UF/10V
C0702
0.01UF/10V

5
5
4
4
3
3
2
2
1
1
D D
C C
B B
A A
Size Project Name Rev
Date: Sheet of
Title :
Engineer:
Custom
899Tuesday, March 27, 2012
ASUSTeK COMPUTER INC. NB1
1%B
R2.0
8;$
shihhsien_yang
Size Project Name Rev
Date: Sheet of
Title :
Engineer:
Custom
899Tuesday, March 27, 2012
ASUSTeK COMPUTER INC. NB1
1%B
R2.0
8;$
shihhsien_yang
Size Project Name Rev
Date: Sheet of
Title :
Engineer:
Custom
899Tuesday, March 27, 2012
ASUSTeK COMPUTER INC. NB1
1%B
R2.0
8;$
shihhsien_yang

5
5
4
4
3
3
2
2
1
1
D D
C C
B B
A A
Size Project Name Rev
Date: Sheet of
Title :
Engineer:
Custom
999Tuesday, March 27, 2012
ASUSTeK COMPUTER INC. NB1
1%B
R2.0
8;$
shihhsien_yang
Size Project Name Rev
Date: Sheet of
Title :
Engineer:
Custom
999Tuesday, March 27, 2012
ASUSTeK COMPUTER INC. NB1
1%B
R2.0
8;$
shihhsien_yang
Size Project Name Rev
Date: Sheet of
Title :
Engineer:
Custom
999Tuesday, March 27, 2012
ASUSTeK COMPUTER INC. NB1
1%B
R2.0
8;$
shihhsien_yang
Main Board

5
5
4
4
3
3
2
2
1
1
D D
C C
B B
A A
Size Project Name Rev
Date: Sheet of
Title :
Engineer:
Custom
10 99Tuesday, March 27, 2012
ASUSTeK COMPUTER INC. NB1
1%B
R2.0
8;$
shihhsien_yang
Size Project Name Rev
Date: Sheet of
Title :
Engineer:
Custom
10 99Tuesday, March 27, 2012
ASUSTeK COMPUTER INC. NB1
1%B
R2.0
8;$
shihhsien_yang
Size Project Name Rev
Date: Sheet of
Title :
Engineer:
Custom
10 99Tuesday, March 27, 2012
ASUSTeK COMPUTER INC. NB1
1%B
R2.0
8;$
shihhsien_yang
Main Board

5
5
4
4
3
3
2
2
1
1
D D
C C
B B
A A
Size Project Name Rev
Date: Sheet of
Title :
Engineer:
Custom
11 99Tuesday, March 27, 2012
ASUSTeK COMPUTER INC. NB1
1%B
R2.0
8;$
shihhsien_yang
Size Project Name Rev
Date: Sheet of
Title :
Engineer:
Custom
11 99Tuesday, March 27, 2012
ASUSTeK COMPUTER INC. NB1
1%B
R2.0
8;$
shihhsien_yang
Size Project Name Rev
Date: Sheet of
Title :
Engineer:
Custom
11 99Tuesday, March 27, 2012
ASUSTeK COMPUTER INC. NB1
1%B
R2.0
8;$
shihhsien_yang
Main Board

5
5
4
4
3
3
2
2
1
1
D D
C C
B B
A A
Size Project Name Rev
Date: Sheet of
Title :
Engineer:
Custom
12 99Tuesday, March 27, 2012
ASUSTeK COMPUTER INC. NB1
1%B
R2.0
8;$
shihhsien_yang
Size Project Name Rev
Date: Sheet of
Title :
Engineer:
Custom
12 99Tuesday, March 27, 2012
ASUSTeK COMPUTER INC. NB1
1%B
R2.0
8;$
shihhsien_yang
Size Project Name Rev
Date: Sheet of
Title :
Engineer:
Custom
12 99Tuesday, March 27, 2012
ASUSTeK COMPUTER INC. NB1
1%B
R2.0
8;$
shihhsien_yang
Main Board

5
5
4
4
3
3
2
2
1
1
D D
C C
B B
A A
M_A_A15
M_B_A0
M_B_A2
M_B_A10
M_B_A3
M_B_A12
M_B_A5
M_B_A15
M_B_A9
M_B_A8
M_B_A6
M_A_A5
M_A_A0
M_A_A10
M_A_A3
M_A_A2
M_A_A14
M_A_A12
M_A_A11
M_A_A4
M_A_A7
M_A_A8
M_A_A9
M_A_A6
M_A_A1
M_A_A13
M_B_A7
M_B_A11
M_B_A13
M_B_A14
M_B_A4
M_B_A1
DIMM_CLOCK_TERM
DIMM_CLOCK_TERM_B
M_A_A[15:0]4,14
M_A_CLK_DDR0 4,14
M_A_CLK_DDR#0 4,14
M_B_A[15:0]4,15
M_A_CKE1_2DIE4,14
M_A_CS#1_2DIE4,14
M_A_ODT1_2DIE4,14
M_B_CKE1_2DIE4,15
M_B_CS#1_2DIE4,15
M_B_ODT1_2DIE4,15
M_B_ODT04,15
M_B_BS24,15
M_B_WE#4,15
M_B_CKE04,15
M_B_CS#04,15
M_B_BS04,15
M_B_BS14,15
M_B_CAS#4,15
M_B_RAS#4,15
M_A_BS24,14
M_A_CAS#4,14
M_A_CKE04,14
M_A_ODT04,14
M_A_RAS#4,14
M_A_BS14,14
M_A_WE#4,14
M_A_BS04,14
M_A_CS#04,14
M_B_CLK_DDR0 4,15
M_B_CLK_DDR#0 4,15
+0.75VS
GND GND
+1.5V
+0.75VS
GND GND
GND
GND
GND
GND
+1.5V
+0.75VS
GND
+0.75VS
GND
+0.75VS
GND
GND
+1.5V
Size Project Name Rev
Date: Sheet of
Title :
Engineer:
C
13 98Friday, May 18, 2012
ASUSTeK COMPUTER INC.
''5B7(50,1$7,21
R2.0
8;$
shihhsien_yang
Size Project Name Rev
Date: Sheet of
Title :
Engineer:
C
13 98Friday, May 18, 2012
ASUSTeK COMPUTER INC.
''5B7(50,1$7,21
R2.0
8;$
shihhsien_yang
Size Project Name Rev
Date: Sheet of
Title :
Engineer:
C
13 98Friday, May 18, 2012
ASUSTeK COMPUTER INC.
''5B7(50,1$7,21
R2.0
8;$
shihhsien_yang
To support 4Gb
SWAP
SWAP
UX21
UX21
SWAP
SWAP
UX21
UX21
To support 4Gb
SDRAM 2DIE ==> /2D use 2rank
Refer to Intel CRB
Refer to Intel CRB
SDRAM 2DIE ==> /2D use 2rank
UX31EP 013 12/21
add for channel B
ER-001
ER-022
1 2
RN1322A
39Ohm RN1322A
39Ohm
12
C1333
1UF/6.3V
C1333
1UF/6.3V
12
C1348
1UF/6.3V
@
C1348
1UF/6.3V
@
1 2
R1310 39Ohm/2D R1310 39Ohm/2D
1 2
R1312 39Ohm/2D R1312 39Ohm/2D
1 2
RN1321A
39Ohm RN1321A
39Ohm
12
C1308
1.5pF/50V
C1308
1.5pF/50V
5 6
RN1314C
39Ohm RN1314C
39Ohm
3 4
RN1313B
39Ohm RN1313B
39Ohm
5 6
RN1313C
39Ohm RN1313C
39Ohm
12
C1346
8PF/50V
C1346
8PF/50V
12
C1332
1UF/6.3V
C1332
1UF/6.3V
5 6
RN1321C
39Ohm RN1321C
39Ohm
1 2
RN1326A
39Ohm RN1326A
39Ohm
3 4
RN1324B
39Ohm RN1324B
39Ohm
1 2
RN1311A
39Ohm RN1311A
39Ohm
12
C1307
10UF/6.3V
@
C1307
10UF/6.3V
@
12
C1337
8PF/25V
@
C1337
8PF/25V
@
12
C1349
1UF/6.3V
@
C1349
1UF/6.3V
@
12
C1351
1UF/6.3V
C1351
1UF/6.3V
3 4
RN1314B
39Ohm RN1314B
39Ohm
7 8
RN1315D
39Ohm RN1315D
39Ohm
12
C1305
10UF/6.3V
C1305
10UF/6.3V
3 4
RN1321B
39Ohm RN1321B
39Ohm
1 2
R1303 39OhmR1303 39Ohm
5 6
RN1323C
39Ohm RN1323C
39Ohm
3 4
RN1325B
39Ohm RN1325B
39Ohm
12
C1357
1UF/6.3V
C1357
1UF/6.3V
12
C1342
0.1UF/6.3V
C1342
0.1UF/6.3V
1 2
R1309 39Ohm/2D R1309 39Ohm/2D
7 8
RN1313D
39Ohm RN1313D
39Ohm
5 6
RN1315C
39Ohm RN1315C
39Ohm
5 6
RN1316C
39Ohm RN1316C
39Ohm
12
C1331
1UF/6.3V
C1331
1UF/6.3V
12
C1358
1UF/6.3V
C1358
1UF/6.3V
12
C1303
0.1UF/6.3V
C1303
0.1UF/6.3V
7 8
RN1325D
39Ohm RN1325D
39Ohm
12
C1306
10UF/6.3V
C1306
10UF/6.3V
1 2
C1302
0.1UF/6.3V
@
C1302
0.1UF/6.3V
@
1 2
RN1313A
39Ohm RN1313A
39Ohm
7 8
RN1312D
39Ohm RN1312D
39Ohm
12
C1350
1UF/6.3V
@
C1350
1UF/6.3V
@
1 2
R1308 39Ohm/2D R1308 39Ohm/2D
7 8
RN1322D
39Ohm RN1322D
39Ohm
3 4
RN1311B
39Ohm RN1311B
39Ohm
5 6
RN1324C
39Ohm RN1324C
39Ohm
1 2
C1355
0.1UF/6.3V
@
C1355
0.1UF/6.3V
@
1 2
RN1325A
39Ohm RN1325A
39Ohm
12
C1359
1UF/6.3V
C1359
1UF/6.3V
3 4
RN1323B
39Ohm RN1323B
39Ohm
12
C1334
8PF/25V
C1334
8PF/25V
1 2
RN1323A
39Ohm RN1323A
39Ohm
7 8
RN1316D
39Ohm RN1316D
39Ohm
7 8
RN1326D
39Ohm RN1326D
39Ohm
12
C1304
10UF/6.3V
@
C1304
10UF/6.3V
@
1 2
R1301
30.1Ohm
R1301
30.1Ohm
5 6
RN1312C
39Ohm RN1312C
39Ohm
1 2
RN1314A
39Ohm RN1314A
39Ohm
12
C1344
1UF/6.3V
C1344
1UF/6.3V
1 2
RN1315A
39Ohm RN1315A
39Ohm
1 2
RN1324A
39Ohm RN1324A
39Ohm
3 4
RN1322B
39Ohm RN1322B
39Ohm
1 2
R1307 39Ohm/2D R1307 39Ohm/2D
12
C1335
1UF/6.3V
@
C1335
1UF/6.3V
@
1 2
RN1316A
39Ohm RN1316A
39Ohm
1 2
RN1312A
39Ohm RN1312A
39Ohm
5 6
RN1325C
39Ohm RN1325C
39Ohm
5 6
RN1311C
39Ohm RN1311C
39Ohm
12
C1345
1UF/6.3V
C1345
1UF/6.3V
7 8
RN1314D
39Ohm RN1314D
39Ohm
5 6
RN1322C
39Ohm RN1322C
39Ohm
7 8
RN1324D
39Ohm RN1324D
39Ohm
3 4
RN1315B
39Ohm RN1315B
39Ohm
1 2
R1306
30.1Ohm
R1306
30.1Ohm
12
C1330
1UF/6.3V
C1330
1UF/6.3V
12
C1347
1UF/6.3V
C1347
1UF/6.3V
5 6
RN1326C
39Ohm RN1326C
39Ohm
12
C1301
1.5pF/50V
C1301
1.5pF/50V
7 8
RN1311D
39Ohm RN1311D
39Ohm
1 2
C1309
0.1UF/6.3V
@
C1309
0.1UF/6.3V
@
3 4
RN1316B
39Ohm RN1316B
39Ohm
1 2
39Ohm
R1304
39Ohm
R1304
1 2
R1302
30.1Ohm
R1302
30.1Ohm
12
C1336
8PF/25V
C1336
8PF/25V
7 8
RN1321D
39Ohm RN1321D
39Ohm
3 4
RN1326B
39Ohm RN1326B
39Ohm
1 2
R1311 39Ohm/2D R1311 39Ohm/2D
7 8
RN1323D
39Ohm RN1323D
39Ohm
1 2
C1354
0.1UF/6.3V
nbs_c0201_h13_000s
@
C1354
0.1UF/6.3V
nbs_c0201_h13_000s
@
3 4
RN1312B
39Ohm RN1312B
39Ohm
1 2
R1305
30.1Ohm
R1305
30.1Ohm

5
5
4
4
3
3
2
2
1
1
D D
C C
B B
A A
M_A_DQS#7
M_A_DQS7
M_A_DQS6
M_A_DQS#6
M_A_DQS#4
M_A_DQS4
M_A_DQS5
M_A_DQS#5
M_A_A14
M_A_A8
M_A_CKE0
M_A_CS#0
M_A_A7
M_A_A2
M_A_A11
M_A_A5
M_A_A0
M_A_CAS#
M_A_BS1
M_A_A9
M_A_BS0
M_A_BS2
M_A_A3
M_A_A4
M_A_A13
M_A_ W E#
M_A_A1
M_A_A10
M_A_A12
M_A_ODT0
M_A_A6
M_A_CLK_DDR0
M_A_CLK_DDR#0
FBA_ZQ2
M_A_RAS#
DRAMRST#
M_A_A14
M_A_A8
M_A_CKE0
M_A_CS#0
M_A_A7
M_A_A2
M_A_A11
M_A_A5
M_A_A0
M_A_CAS#
M_A_BS1
M_A_A9
M_A_BS0
M_A_BS2
M_A_A3
M_A_A4
M_A_A13
M_A_ W E#
M_A_A1
M_A_A10
M_A_A12
M_A_ODT0
M_A_A6
M_A_CLK_DDR0
M_A_CLK_DDR#0
FBA_ZQ3
M_A_RAS#
DRAMRST#
M_A_DQS#0
M_A_A14
M_A_A8
M_A_CKE0
M_A_CS#0
M_A_A7
M_A_A2
M_A_A11
M_A_A5
M_A_A0
M_A_CAS#
M_A_BS1
M_A_A9
M_A_BS0
M_A_BS2
M_A_A3
M_A_A4
M_A_A13
M_A_ W E#
M_A_A1
M_A_A10
M_A_A12
M_A_ODT0
M_A_A6
M_A_CLK_DDR0
M_A_CLK_DDR#0
FBA_ZQ0
M_A_DQS0
M_A_DQS1
M_A_DQ0
M_A_DQ10
M_A_DQ24
M_A_DQ29
M_A_DQ31
M_A_DQS#1
M_A_A14
M_A_A8
M_A_CKE0
M_A_CS#0
M_A_A7
M_A_A2
M_A_A11
M_A_A5
M_A_A0
M_A_CAS#
M_A_BS1
M_A_A9
M_A_BS0
M_A_BS2
M_A_A3
M_A_A4
M_A_A13
M_A_ W E#
M_A_A1
M_A_A10
M_A_A12
M_A_ODT0
M_A_A6
M_A_CLK_DDR0
M_A_CLK_DDR#0
FBA_ZQ1
M_A_RAS#
DRAMRST#
M_A_DQ9
M_A_DQ12
M_A_DQ13
M_A_DQ8
M_A_RAS#
M_A_DQS#3
M_A_DQS3
M_A_DQS2
M_A_DQS#2
DRAMRST#
M_A_CKE1_2DIE
M_A_CS#1_2DIE
M_A_ODT1_2DIE
M_A_CKE1_2DIE
M_A_CS#1_2DIE
M_A_ODT1_2DIE
M_A_CKE1_2DIE
M_A_CS#1_2DIE
M_A_ODT1_2DIE
M_A_CKE1_2DIE
M_A_CS#1_2DIE
M_A_ODT1_2DIE
FBA_ZQ01 FBA_ZQ11 FBA_ZQ21 FBA_ZQ31
DIM_THRM_DA
DIM_THRM_DC
M_A_A15 M_A_A15 M_A_A15 M_A_A15
M_A_DQ3
M_A_DQ5
M_A_DQ1
M_A_DQ4
M_A_DQ2
M_A_DQ7
M_A_DQ6
M_A_DQ11
M_A_DQ14
M_A_DQ15
M_A_DQ28
M_A_DQ25
M_A_DQ30
M_A_DQ27
M_A_DQ26
M_A_DQ20
M_A_DQ19
M_A_DQ21
M_A_DQ23
M_A_DQ22
M_A_DQ17
M_A_DQ18
M_A_DQ16
M_A_DQ33
M_A_DQ39
M_A_DQ38
M_A_DQ35
M_A_DQ32
M_A_DQ34
M_A_DQ36
M_A_DQ37
M_A_DQ40
M_A_DQ42
M_A_DQ45
M_A_DQ46
M_A_DQ44
M_A_DQ43
M_A_DQ47
M_A_DQ41
M_A_DQ61
M_A_DQ57
M_A_DQ59
M_A_DQ62
M_A_DQ63
M_A_DQ56
M_A_DQ60
M_A_DQ58
M_A_DQ49
M_A_DQ54
M_A_DQ52
M_A_DQ55
M_A_DQ53
M_A_DQ51
M_A_DQ50
M_A_DQ48
M_A_ODT1_2DIE
M_A_CKE1_2DIE
M_A_CS#1_2DIE
FBA_ZQ2
FBA_ZQ3
FBA_ZQ0
FBA_ZQ1
FBA_ZQ21
FBA_ZQ31
FBA_ZQ01
FBA_ZQ11
M_A_CS#04,13
M_A_CLK_DDR04,13
M_A_CLK_DDR#04,13
M_A_CKE04,13
M_A_CAS#4,13
M_A_RAS#4,13
M_A_ W E#4,13
M_A_ODT04,13
DRAMRST#4,15
M_A_BS24,13
M_A_BS04,13
M_A_BS14,13
SMB1_CLK_S 28,50
SMB1_DAT_S 28,50
M_A_DQS[7:0] 4
M_A_A[15:0] 4,13
M_A_DQS#[7:0] 4
M_A_DQ[63:0] 4
M_A_CKE1_2DIE4,13
M_A_CS#1_2DIE4,13
M_A_ODT1_2DIE4,13
GNDGND
M_A_VREFDQ M_A_VREFCA
+1.5V
GND
+1.5V
GND
+1.5V
GND
+1.5V
GND
+1.5V
GND
M_A_VREFCA
GNDGND
M_A_VREFDQ
+1.5V
GND
GND GND GND
+1.5V +1.5V +1.5V +1.5V
M_A_VREFDQ
M_A_VREFCA
M_A_VREFDQ
M_A_VREFCA
GND GND
GND
GND
GND
M_A_VREFDQ
M_A_VREFCA
M_A_VREFDQ
M_A_VREFCA
+3VS
GND
GND
GND
+1.5V
GND
+1.5V
GND
+1.5V
GND GND
+1.5V+1.5V
Size Project Name Rev
Date: Sheet of
Title :
Engineer:
D
14 98Friday, May 18, 2012
ASUSTeK COMPUTER INC.
''5B21%2$5'B$
R2.0
8;$
shihhsien_yang
Size Project Name Rev
Date: Sheet of
Title :
Engineer:
D
14 98Friday, May 18, 2012
ASUSTeK COMPUTER INC.
''5B21%2$5'B$
R2.0
8;$
shihhsien_yang
Size Project Name Rev
Date: Sheet of
Title :
Engineer:
D
14 98Friday, May 18, 2012
ASUSTeK COMPUTER INC.
''5B21%2$5'B$
R2.0
8;$
shihhsien_yang
Close U1401 Close U1402 Close U1403 Close U1404
Change Size form 0603 to 04020201 0.1uF
0201 0.1uF
Refer to Intel CRB
Bulk Cap near DIMM Device
Cap Placement of +1.5V
U1401
U1402
U1403
U1404
2.2uF
x 2
2.2uF
x 2
330uF
x1
U1501
U1502
U1503
U1504
0.1uF x 4
0.1uF x 4
0.1uF x 4
0.1uF x 4 0.1uF x 4
0.1uF x 4
0.1uF x 4
0.1uF x 4
0.1uF
0.1uF
0.1uF
2.2uF
Cap Placement of VREF
M_A_VREFCA
0.1uF
U1401
M_A_VREFDQ
U1402
U1403
U1404
SDRAM 2DIE SDRAM 2DIE SDRAM 2DIE SDRAM 2DIE
Near Top memory IC
10mil trace
10mil trace
SMBUS addr=(9A)
U1410: Remote(Local) thermal sensor,use remote mode.
PHILIP PMBS3904
Pleace in the center
of CPU socket.
DIM Thermal Sensor
R3.02.
Item 107.
R3.02.
Item 107.
SDRAM 2DIE
check here
SDRAM 2DIE
Close U1404
ER-001
ER-037
Close
U1403
Close
U1404
ER-022
Close
U1401
Close
U1402
12
C1413
2.2UF/10V
C1413
2.2UF/10V
12
C1408
0.1UF/6.3V
nbs_c0201_h13_000s
C1408
0.1UF/6.3V
nbs_c0201_h13_000s
12
C1420
0.1UF/6.3V
nbs_c0201_h13_000s
C1420
0.1UF/6.3V
nbs_c0201_h13_000s
12
C1428
2.2UF/10V
C1428
2.2UF/10V
12
C1430
0.1UF/6.3V
nbs_c0201_h13_000s
C1430
0.1UF/6.3V
nbs_c0201_h13_000s
12
C1410
0.1UF/6.3V
nbs_c0201_h13_000s
C1410
0.1UF/6.3V
nbs_c0201_h13_000s
12
C1436
8PF/25V
C1436
8PF/25V
12
C1418
0.1UF/6.3V
nbs_c0201_h13_000s
C1418
0.1UF/6.3V
nbs_c0201_h13_000s
12
C1422
0.1UF/6.3V
nbs_c0201_h13_000s
C1422
0.1UF/6.3V
nbs_c0201_h13_000s
12
C1427
2.2UF/10V
C1427
2.2UF/10V
12
C1433
2.2UF/10V
C1433
2.2UF/10V
12
C1431
0.1UF/6.3V
nbs_c0201_h13_000s
C1431
0.1UF/6.3V
nbs_c0201_h13_000s
12
C1412
0.1UF/6.3V
nbs_c0201_h13_000s
C1412
0.1UF/6.3V
nbs_c0201_h13_000s
12
C1429
2.2UF/10V
C1429
2.2UF/10V
1 2
R1413
240Ohm/2D
R1413
240Ohm/2D
12
C1411
0.1UF/6.3V
nbs_c0201_h13_000s
C1411
0.1UF/6.3V
nbs_c0201_h13_000s
1 2
R1415
240Ohm /2D
R1415
240Ohm /2D
12
C1417
0.1UF/6.3V
nbs_c0201_h13_000s
C1417
0.1UF/6.3V
nbs_c0201_h13_000s
1 2
R1414
240Ohm /2D
R1414
240Ohm /2D
12
C1437
8PF/25V
C1437
8PF/25V
A0
N3
A1
P7
A10/AP
L7
A11
R7
A12/BC #
N7
A13
T3
NC5 M7
A2
P3
A3
N2
A4
P8
A5
P2
A6
R8
A7
R2
A8
T8
A9
R3
BA0
M2
BA1
N8
BA2
M3
CAS#
K3
CK
J7
CK#
K7
CKE
K9
CS#
L2
DML
E7
DMU
D3
DQL0
E3
DQL1
F7
DQL2
F2
DQL3
F8
DQL4
H3
DQL5
H8
DQL6
G2
DQL7
H7
DQSL
F3
DQSL#
G3
DQSU
C7
DQSU#
B7
DQU0
D7
DQU1
C3
DQU2
C8
DQU3
C2
DQU4
A7
DQU5
A2
DQU6
B8
DQU7
A3 NC1 J1
NC2 J9
NC3 L1
NC4 L9
A14
T7
ODT
K1 RAS#
J3
RESET#
T2
VDD8 D9
VDD7 G7
VDD6 K2
VDD5 K8
VDD4 N1
VDD3 N9
VDD2 R1
VDD1 R9
VDDQ9 A1
VDDQ8 A8
VDD9 B2
VDDQ7 C1
VDDQ6 C9
VDDQ5 D2
VDDQ4 E9
VDDQ3 F1
VDDQ2 H2
VDDQ1 H9
VREFCA M8
VREFDQ H1
VSS12 A9
VSS11 B3
VSS10 E1
VSS9 G8
VSS8 J2
VSS7 J8
VSS6 M1
VSS5 M9
VSS4 P1
VSS3 P9
VSS2 T1
VSS1 T9
VSSQ9 B1
VSSQ8 B9
VSSQ7 D1
VSSQ6 D8
VSSQ5 E2
VSSQ4 E8
VSSQ3 F9
VSSQ2 G1
VSSQ1 G9
WE#
L3
ZQ
L8
U1401
EDJ4216BASE-DJ-F
U1401
EDJ4216BASE-DJ-F
VCC
1
DXP
2
DXN
3
THERM #
4
SMBCLK 8
SMBDATA 7
ALERT# 6
GND 5
U1410
G781-1
U1410
G781-1
12
C1405
0.1UF/6.3V
nbs_c0201_h13_000s
C1405
0.1UF/6.3V
nbs_c0201_h13_000s
12
C1406
0.1UF/6.3V
nbs_c0201_h13_000s
C1406
0.1UF/6.3V
nbs_c0201_h13_000s
12
C1416
0.1UF/6.3V
nbs_c0201_h13_000s
C1416
0.1UF/6.3V
nbs_c0201_h13_000s
12
C1434
0.1UF/6.3V
nbs_c0201_h13_000s
C1434
0.1UF/6.3V
nbs_c0201_h13_000s
1 2
R1409
240Ohm
R1409
240Ohm
12
C1404
8PF/25V
C1404
8PF/25V
12
CE1401
220UF/2.5V
CE1401
220UF/2.5V
12
C1414
2.2UF/10V
C1414
2.2UF/10V
12
C1424
0.1UF/6.3V
nbs_c0201_h13_000s
C1424
0.1UF/6.3V
nbs_c0201_h13_000s
B
C
E
Q1402
PMBS3904
B
C
E
Q1402
PMBS3904
1 2
R1416
240Ohm /2D
R1416
240Ohm /2D
12
C1403
0.1UF/6.3V
nbs_c0201_h13_000s
C1403
0.1UF/6.3V
nbs_c0201_h13_000s
12
C1425
0.1UF/6.3V
nbs_c0201_h13_000s
C1425
0.1UF/6.3V
nbs_c0201_h13_000s
12
C1438
8PF/25V
C1438
8PF/25V
A0
N3
A1
P7
A10/AP
L7
A11
R7
A12/BC #
N7
A13
T3
NC5 M7
A2
P3
A3
N2
A4
P8
A5
P2
A6
R8
A7
R2
A8
T8
A9
R3
BA0
M2
BA1
N8
BA2
M3
CAS#
K3
CK
J7
CK#
K7
CKE
K9
CS#
L2
DML
E7
DMU
D3
DQL0
E3
DQL1
F7
DQL2
F2
DQL3
F8
DQL4
H3
DQL5
H8
DQL6
G2
DQL7
H7
DQSL
F3
DQSL#
G3
DQSU
C7
DQSU#
B7
DQU0
D7
DQU1
C3
DQU2
C8
DQU3
C2
DQU4
A7
DQU5
A2
DQU6
B8
DQU7
A3 NC1 J1
NC2 J9
NC3 L1
NC4 L9
A14
T7
ODT
K1 RAS#
J3
RESET#
T2
VDD8 D9
VDD7 G7
VDD6 K2
VDD5 K8
VDD4 N1
VDD3 N9
VDD2 R1
VDD1 R9
VDDQ9 A1
VDDQ8 A8
VDD9 B2
VDDQ7 C1
VDDQ6 C9
VDDQ5 D2
VDDQ4 E9
VDDQ3 F1
VDDQ2 H2
VDDQ1 H9
VREFCA M8
VREFDQ H1
VSS12 A9
VSS11 B3
VSS10 E1
VSS9 G8
VSS8 J2
VSS7 J8
VSS6 M1
VSS5 M9
VSS4 P1
VSS3 P9
VSS2 T1
VSS1 T9
VSSQ9 B1
VSSQ8 B9
VSSQ7 D1
VSSQ6 D8
VSSQ5 E2
VSSQ4 E8
VSSQ3 F9
VSSQ2 G1
VSSQ1 G9
WE#
L3
ZQ
L8
U1402
EDJ4216BASE-DJ-F
U1402
EDJ4216BASE-DJ-F
1 2
R1411
240Ohm
R1411
240Ohm
A0
N3
A1
P7
A10/AP
L7
A11
R7
A12/BC #
N7
A13
T3
NC5 M7
A2
P3
A3
N2
A4
P8
A5
P2
A6
R8
A7
R2
A8
T8
A9
R3
BA0
M2
BA1
N8
BA2
M3
CAS#
K3
CK
J7
CK#
K7
CKE
K9
CS#
L2
DML
E7
DMU
D3
DQL0
E3
DQL1
F7
DQL2
F2
DQL3
F8
DQL4
H3
DQL5
H8
DQL6
G2
DQL7
H7
DQSL
F3
DQSL#
G3
DQSU
C7
DQSU#
B7
DQU0
D7
DQU1
C3
DQU2
C8
DQU3
C2
DQU4
A7
DQU5
A2
DQU6
B8
DQU7
A3 NC1 J1
NC2 J9
NC3 L1
NC4 L9
A14
T7
ODT
K1 RAS#
J3
RESET#
T2
VDD8 D9
VDD7 G7
VDD6 K2
VDD5 K8
VDD4 N1
VDD3 N9
VDD2 R1
VDD1 R9
VDDQ9 A1
VDDQ8 A8
VDD9 B2
VDDQ7 C1
VDDQ6 C9
VDDQ5 D2
VDDQ4 E9
VDDQ3 F1
VDDQ2 H2
VDDQ1 H9
VREFCA M8
VREFDQ H1
VSS12 A9
VSS11 B3
VSS10 E1
VSS9 G8
VSS8 J2
VSS7 J8
VSS6 M1
VSS5 M9
VSS4 P1
VSS3 P9
VSS2 T1
VSS1 T9
VSSQ9 B1
VSSQ8 B9
VSSQ7 D1
VSSQ6 D8
VSSQ5 E2
VSSQ4 E8
VSSQ3 F9
VSSQ2 G1
VSSQ1 G9
WE#
L3
ZQ
L8
U1404
EDJ4216BASE-DJ-F
U1404
EDJ4216BASE-DJ-F
12
C1451
0.1UF/16V
C1451
0.1UF/16V
12
C1407
0.1UF/6.3V
nbs_c0201_h13_000s
C1407
0.1UF/6.3V
nbs_c0201_h13_000s
12
C1402
0.1UF/6.3V
nbs_c0201_h13_000s
C1402
0.1UF/6.3V
nbs_c0201_h13_000s
12
C1432
0.1UF/6.3V
nbs_c0201_h13_000s
C1432
0.1UF/6.3V
nbs_c0201_h13_000s
12
C1423
0.1UF/6.3V
nbs_c0201_h13_000s
C1423
0.1UF/6.3V
nbs_c0201_h13_000s
1 2
R1410
240Ohm
R1410
240Ohm
12
C1419
0.1UF/6.3V
nbs_c0201_h13_000s
C1419
0.1UF/6.3V
nbs_c0201_h13_000s
12
C1450
2200PF/50V
C1450
2200PF/50V
12
C1401
0.1UF/6.3V
nbs_c0201_h13_000s
C1401
0.1UF/6.3V
nbs_c0201_h13_000s
12
C1415
0.1UF/6.3V
nbs_c0201_h13_000s
C1415
0.1UF/6.3V
nbs_c0201_h13_000s
A0
N3
A1
P7
A10/AP
L7
A11
R7
A12/BC #
N7
A13
T3
NC5 M7
A2
P3
A3
N2
A4
P8
A5
P2
A6
R8
A7
R2
A8
T8
A9
R3
BA0
M2
BA1
N8
BA2
M3
CAS#
K3
CK
J7
CK#
K7
CKE
K9
CS#
L2
DML
E7
DMU
D3
DQL0
E3
DQL1
F7
DQL2
F2
DQL3
F8
DQL4
H3
DQL5
H8
DQL6
G2
DQL7
H7
DQSL
F3
DQSL#
G3
DQSU
C7
DQSU#
B7
DQU0
D7
DQU1
C3
DQU2
C8
DQU3
C2
DQU4
A7
DQU5
A2
DQU6
B8
DQU7
A3 NC1 J1
NC2 J9
NC3 L1
NC4 L9
A14
T7
ODT
K1 RAS#
J3
RESET#
T2
VDD8 D9
VDD7 G7
VDD6 K2
VDD5 K8
VDD4 N1
VDD3 N9
VDD2 R1
VDD1 R9
VDDQ9 A1
VDDQ8 A8
VDD9 B2
VDDQ7 C1
VDDQ6 C9
VDDQ5 D2
VDDQ4 E9
VDDQ3 F1
VDDQ2 H2
VDDQ1 H9
VREFCA M8
VREFDQ H1
VSS12 A9
VSS11 B3
VSS10 E1
VSS9 G8
VSS8 J2
VSS7 J8
VSS6 M1
VSS5 M9
VSS4 P1
VSS3 P9
VSS2 T1
VSS1 T9
VSSQ9 B1
VSSQ8 B9
VSSQ7 D1
VSSQ6 D8
VSSQ5 E2
VSSQ4 E8
VSSQ3 F9
VSSQ2 G1
VSSQ1 G9
WE#
L3
ZQ
L8
U1403
EDJ4216BASE-DJ-F
U1403
EDJ4216BASE-DJ-F
12
C1426
0.1UF/6.3V
nbs_c0201_h13_000s
C1426
0.1UF/6.3V
nbs_c0201_h13_000s
12
C1421
0.1UF/6.3V
nbs_c0201_h13_000s
C1421
0.1UF/6.3V
nbs_c0201_h13_000s
12
C1435
8PF/25V
C1435
8PF/25V
12
C1409
0.1UF/6.3V
nbs_c0201_h13_000s
C1409
0.1UF/6.3V
nbs_c0201_h13_000s
1 2
R1412
240Ohm
R1412
240Ohm

5
5
4
4
3
3
2
2
1
1
D D
C C
B B
A A
M_B_A14
M_B_A8
M_B_CKE0
M_B_CS#0
M_B_A7
M_B_A2
M_B_A11
M_B_A5
M_B_A0
M_B_CAS#
M_B_BS1
M_B_A9
M_B_BS0
M_B_BS2
M_B_A3
M_B_A4
M_B_A13
M_B_ W E#
M_B_A1
M_B_A10
M_B_A12
M_B_ODT0
M_B_A6
M_B_CLK_DDR0
M_B_CLK_DDR#0
FBB_ZQ2
M_B_RAS#
DRAMRST#
M_B_DQS#7
M_B_DQS7
M_B_DQS6
M_B_DQS#6
M_B_DQ32
M_B_DQ37
M_B_DQS#4
M_B_DQS4
M_B_DQS5
M_B_DQS#5
M_B_DQS#0
M_B_A14
M_B_A8
M_B_CKE0
M_B_CS#0
M_B_A7
M_B_A2
M_B_A11
M_B_A5
M_B_A0
M_B_CAS#
M_B_BS1
M_B_A9
M_B_BS0
M_B_BS2
M_B_A3
M_B_A4
M_B_A13
M_B_ W E#
M_B_A1
M_B_A10
M_B_A12
M_B_ODT0
M_B_A6
M_B_CLK_DDR0
M_B_CLK_DDR#0
FBB_ZQ2
FBB_ZQ3
FBB_ZQ0
FBB_ZQ1
FBB_ZQ0
M_B_DQS0
M_B_DQS1
M_B_DQ2
M_B_DQ3
M_B_DQ7
M_B_DQ6
M_B_DQ1
M_B_DQ10
M_B_DQ11
M_B_DQ30
M_B_DQ27
M_B_DQ29
M_B_DQ28
M_B_DQ24
M_B_DQ25
M_B_DQ36
M_B_DQ33
M_B_DQ34
M_B_DQ39
M_B_DQ38
M_B_DQ35
M_B_DQ41
M_B_DQ44
M_B_DQ51
M_B_DQ16
M_B_DQ18
M_B_DQ23
M_B_DQ22
M_B_DQ17
M_B_DQ19
M_B_DQ20
M_B_DQ21
M_B_DQS#1
M_B_DQ12
M_B_DQ14
M_B_DQ15
M_B_RAS#
M_B_DQS#2
M_B_DQS2
M_B_DQS3
M_B_DQS#3
DRAMRST#
M_B_A14
M_B_A8
M_B_CKE0
M_B_CS#0
M_B_A7
M_B_A2
M_B_A11
M_B_A5
M_B_A0
M_B_CAS#
M_B_BS1
M_B_A9
M_B_BS0
M_B_BS2
M_B_A3
M_B_A4
M_B_A13
M_B_ W E#
M_B_A1
M_B_A10
M_B_A12
M_B_ODT0
M_B_A6
M_B_CLK_DDR0
M_B_CLK_DDR#0
FBB_ZQ3
M_B_RAS#
DRAMRST#
M_B_A14
M_B_A8
M_B_CKE0
M_B_CS#0
M_B_A7
M_B_A2
M_B_A11
M_B_A5
M_B_A0
M_B_CAS#
M_B_BS1
M_B_A9
M_B_BS0
M_B_BS2
M_B_A3
M_B_A4
M_B_A13
M_B_ W E#
M_B_A1
M_B_A10
M_B_A12
M_B_ODT0
M_B_A6
M_B_CLK_DDR0
M_B_CLK_DDR#0
FBB_ZQ1
M_B_RAS#
DRAMRST#
M_B_ODT1_2DIE
M_B_CKE1_2DIE
M_B_CS#1_2DIE
M_B_CKE1_2DIE
M_B_CS#1_2DIE
M_B_ODT1_2DIE
M_B_CKE1_2DIE
M_B_CS#1_2DIE
M_B_ODT1_2DIE
M_B_CKE1_2DIE
M_B_CS#1_2DIE
M_B_ODT1_2DIE
M_B_CKE1_2DIE
M_B_CS#1_2DIE
M_B_ODT1_2DIE
FBB_ZQ11
FBB_ZQ21
FBB_ZQ31
FBB_ZQ01
FBB_ZQ11
FBB_ZQ31FBB_ZQ21
FBB_ZQ01
M_B_A15 M_B_A15
M_B_A15 M_B_A15
M_B_DQ0
M_B_DQ5
M_B_DQ4
M_B_DQ13
M_B_DQ8
M_B_DQ9
M_B_DQ31
M_B_DQ26
M_B_DQ43
M_B_DQ40
M_B_DQ46
M_B_DQ45
M_B_DQ47
M_B_DQ42
M_B_DQ62
M_B_DQ59
M_B_DQ63
M_B_DQ61
M_B_DQ57
M_B_DQ56
M_B_DQ60
M_B_DQ58
M_B_DQ54
M_B_DQ52
M_B_DQ53
M_B_DQ49
M_B_DQ55
M_B_DQ50
M_B_DQ48
DRAMRST#4,14
M_B_CS#04,13
M_B_CLK_DDR04,13
M_B_CLK_DDR#04,13
M_B_CKE04,13
M_B_CAS#4,13
M_B_RAS#4,13
M_B_ W E#4,13
M_B_ODT04,13
M_B_DQS[7:0] 4
M_B_A[15:0] 4,13
M_B_DQS#[7:0] 4
M_B_DQ[63:0] 4
M_B_BS24,13
M_B_BS04,13
M_B_BS14,13
M_B_CKE1_2DIE4,13
M_B_CS#1_2DIE4,13
M_B_ODT1_2DIE4,13
+1.5V
GND
+1.5V
GND
+1.5V
GND
+1.5V
GND
GND
M_B_VREFDQ
GND
M_B_VREFCA
GND
+1.5V
GND
M_B_VREFDQ M_B_VREFCA
GND
GND GND
GNDGND
GND
+1.5V +1.5V
+1.5V +1.5V
GND
GND
M_B_VREFDQ
M_B_VREFCA
M_B_VREFDQ
M_B_VREFCA
M_B_VREFDQ
M_B_VREFCA
M_B_VREFDQ
M_B_VREFCA
GNDGND
GND
GND
+1.5V
GND
+1.5V
GND GND
+1.5V+1.5V
Size Project Name Rev
Date: Sheet of
Title :
Engineer:
D
15 98Friday, May 18, 2012
ASUSTeK COMPUTER INC.
''5B21%2$5'B%
R2.0
8;$
shihhsien_yang
Size Project Name Rev
Date: Sheet of
Title :
Engineer:
D
15 98Friday, May 18, 2012
ASUSTeK COMPUTER INC.
''5B21%2$5'B%
R2.0
8;$
shihhsien_yang
Size Project Name Rev
Date: Sheet of
Title :
Engineer:
D
15 98Friday, May 18, 2012
ASUSTeK COMPUTER INC.
''5B21%2$5'B%
R2.0
8;$
shihhsien_yang
Close U1501 Close U1502 Close U1503 Close U1504
Change Size form 0603 to 0402
0201 0.1uF
0201 0.1uF
Refer to Intel CRB
0.1uF
0.1uF
0.1uF
2.2uF
Cap Placement of VREF
M_B_VREFCA
0.1uF
U1501
M_B_VREFDQ
U1502
U1503
U1504 0.1uF x 4
U1402
U1403
U1404
2.2uF
x 2
0.1uF x 4
0.1uF x 4
Cap Placement of +1.5V
0.1uF x 4
U1401
0.1uF x 4
U1501
2.2uF
x 2
U1502
220uF
x1
U1503
0.1uF x 4
U1504
0.1uF x 4
0.1uF x 4
check here
SDRAM 2DIE
SDRAM 2DIE
SDRAM 2DIESDRAM 2DIE
SDRAM 2DIE
R3.0. Item 100.
R3.02.
Item 107.
R3.02.
Item 107.
ER-037
Close
U1503
Close
U1504
ER-022
Close
U1501
Close
U1502
1 2
R1514
240Ohm /2D
R1514
240Ohm /2D
12
C1512
0.1UF/6.3V
nbs_c0201_h13_000s
C1512
0.1UF/6.3V
nbs_c0201_h13_000s
1 2
R1510
240Ohm
R1510
240Ohm
12
C1518
0.1UF/6.3V
C1518
0.1UF/6.3V
12
C1502
0.1UF/6.3V
nbs_c0201_h13_000s
C1502
0.1UF/6.3V
nbs_c0201_h13_000s
12
C1507
2.2UF/10V
C1507
2.2UF/10V
1 2
R1509
240Ohm
R1509
240Ohm
12
C1532
8PF/25V
C1532
8PF/25V
12
C1514
0.1UF/6.3V
nbs_c0201_h13_000s
C1514
0.1UF/6.3V
nbs_c0201_h13_000s
12
C1525
0.1UF/6.3V
nbs_c0201_h13_000s
C1525
0.1UF/6.3V
nbs_c0201_h13_000s
1 2
R1511
240Ohm
R1511
240Ohm
1 2
R1515
240Ohm /2D
R1515
240Ohm /2D
12
C1519
0.1UF/6.3V
nbs_c0201_h13_000s
C1519
0.1UF/6.3V
nbs_c0201_h13_000s
12
C1509
0.1UF/6.3V
nbs_c0201_h13_000s
C1509
0.1UF/6.3V
nbs_c0201_h13_000s
12
C1523
0.1UF/6.3V
nbs_c0201_h13_000s
C1523
0.1UF/6.3V
nbs_c0201_h13_000s
12
C1504
0.1UF/6.3V
nbs_c0201_h13_000s
C1504
0.1UF/6.3V
nbs_c0201_h13_000s
A0
N3
A1
P7
A10/AP
L7
A11
R7
A12/BC #
N7
A13
T3
NC5 M7
A2
P3
A3
N2
A4
P8
A5
P2
A6
R8
A7
R2
A8
T8
A9
R3
BA0
M2
BA1
N8
BA2
M3
CAS#
K3
CK
J7
CK#
K7
CKE
K9
CS#
L2
DML
E7
DMU
D3
DQL0
E3
DQL1
F7
DQL2
F2
DQL3
F8
DQL4
H3
DQL5
H8
DQL6
G2
DQL7
H7
DQSL
F3
DQSL#
G3
DQSU
C7
DQSU#
B7
DQU0
D7
DQU1
C3
DQU2
C8
DQU3
C2
DQU4
A7
DQU5
A2
DQU6
B8
DQU7
A3 NC1 J1
NC2 J9
NC3 L1
NC4 L9
A14
T7
ODT
K1 RAS#
J3
RESET#
T2
VDD8 D9
VDD7 G7
VDD6 K2
VDD5 K8
VDD4 N1
VDD3 N9
VDD2 R1
VDD1 R9
VDDQ9 A1
VDDQ8 A8
VDD9 B2
VDDQ7 C1
VDDQ6 C9
VDDQ5 D2
VDDQ4 E9
VDDQ3 F1
VDDQ2 H2
VDDQ1 H9
VREFCA M8
VREFDQ H1
VSS12 A9
VSS11 B3
VSS10 E1
VSS9 G8
VSS8 J2
VSS7 J8
VSS6 M1
VSS5 M9
VSS4 P1
VSS3 P9
VSS2 T1
VSS1 T9
VSSQ9 B1
VSSQ8 B9
VSSQ7 D1
VSSQ6 D8
VSSQ5 E2
VSSQ4 E8
VSSQ3 F9
VSSQ2 G1
VSSQ1 G9
WE#
L3
ZQ
L8
U1501
EDJ4216BASE-DJ-F
U1501
EDJ4216BASE-DJ-F
12
C1529
8PF/25V
C1529
8PF/25V
12
C1516
0.1UF/6.3V
nbs_c0201_h13_000s
C1516
0.1UF/6.3V
nbs_c0201_h13_000s
1 2
R1512
240Ohm
R1512
240Ohm
12
C1503
8PF/25V
C1503
8PF/25V
12
C1528
2.2UF/10V
C1528
2.2UF/10V
12
C1505
0.1UF/6.3V
nbs_c0201_h13_000s
C1505
0.1UF/6.3V
nbs_c0201_h13_000s
12
C1521
0.1UF/6.3V
nbs_c0201_h13_000s
C1521
0.1UF/6.3V
nbs_c0201_h13_000s
12
C1506
0.1UF/6.3V
nbs_c0201_h13_000s
C1506
0.1UF/6.3V
nbs_c0201_h13_000s
12
C1501
0.1UF/6.3V
C1501
0.1UF/6.3V
12
C1530
8PF/25V
C1530
8PF/25V
12
C1508
2.2UF/10V
C1508
2.2UF/10V
12
C1517
0.1UF/6.3V
C1517
0.1UF/6.3V
12
C1524
0.1UF/6.3V
nbs_c0201_h13_000s
C1524
0.1UF/6.3V
nbs_c0201_h13_000s
12
C1527
2.2UF/10V
C1527
2.2UF/10V
12
C1510
0.1UF/6.3V
nbs_c0201_h13_000s
C1510
0.1UF/6.3V
nbs_c0201_h13_000s
12
C1526
0.1UF/6.3V
nbs_c0201_h13_000s
C1526
0.1UF/6.3V
nbs_c0201_h13_000s
12
C1513
0.1UF/6.3V
C1513
0.1UF/6.3V
A0
N3
A1
P7
A10/AP
L7
A11
R7
A12/BC #
N7
A13
T3
NC5 M7
A2
P3
A3
N2
A4
P8
A5
P2
A6
R8
A7
R2
A8
T8
A9
R3
BA0
M2
BA1
N8
BA2
M3
CAS#
K3
CK
J7
CK#
K7
CKE
K9
CS#
L2
DML
E7
DMU
D3
DQL0
E3
DQL1
F7
DQL2
F2
DQL3
F8
DQL4
H3
DQL5
H8
DQL6
G2
DQL7
H7
DQSL
F3
DQSL#
G3
DQSU
C7
DQSU#
B7
DQU0
D7
DQU1
C3
DQU2
C8
DQU3
C2
DQU4
A7
DQU5
A2
DQU6
B8
DQU7
A3 NC1 J1
NC2 J9
NC3 L1
NC4 L9
A14
T7
ODT
K1 RAS#
J3
RESET#
T2
VDD8 D9
VDD7 G7
VDD6 K2
VDD5 K8
VDD4 N1
VDD3 N9
VDD2 R1
VDD1 R9
VDDQ9 A1
VDDQ8 A8
VDD9 B2
VDDQ7 C1
VDDQ6 C9
VDDQ5 D2
VDDQ4 E9
VDDQ3 F1
VDDQ2 H2
VDDQ1 H9
VREFCA M8
VREFDQ H1
VSS12 A9
VSS11 B3
VSS10 E1
VSS9 G8
VSS8 J2
VSS7 J8
VSS6 M1
VSS5 M9
VSS4 P1
VSS3 P9
VSS2 T1
VSS1 T9
VSSQ9 B1
VSSQ8 B9
VSSQ7 D1
VSSQ6 D8
VSSQ5 E2
VSSQ4 E8
VSSQ3 F9
VSSQ2 G1
VSSQ1 G9
WE#
L3
ZQ
L8
U1502
EDJ4216BASE-DJ-F
U1502
EDJ4216BASE-DJ-F
12
C1520
0.1UF/6.3V
nbs_c0201_h13_000s
C1520
0.1UF/6.3V
nbs_c0201_h13_000s
A0
N3
A1
P7
A10/AP
L7
A11
R7
A12/BC #
N7
A13
T3
NC5 M7
A2
P3
A3
N2
A4
P8
A5
P2
A6
R8
A7
R2
A8
T8
A9
R3
BA0
M2
BA1
N8
BA2
M3
CAS#
K3
CK
J7
CK#
K7
CKE
K9
CS#
L2
DML
E7
DMU
D3
DQL0
E3
DQL1
F7
DQL2
F2
DQL3
F8
DQL4
H3
DQL5
H8
DQL6
G2
DQL7
H7
DQSL
F3
DQSL#
G3
DQSU
C7
DQSU#
B7
DQU0
D7
DQU1
C3
DQU2
C8
DQU3
C2
DQU4
A7
DQU5
A2
DQU6
B8
DQU7
A3 NC1 J1
NC2 J9
NC3 L1
NC4 L9
A14
T7
ODT
K1 RAS#
J3
RESET#
T2
VDD8 D9
VDD7 G7
VDD6 K2
VDD5 K8
VDD4 N1
VDD3 N9
VDD2 R1
VDD1 R9
VDDQ9 A1
VDDQ8 A8
VDD9 B2
VDDQ7 C1
VDDQ6 C9
VDDQ5 D2
VDDQ4 E9
VDDQ3 F1
VDDQ2 H2
VDDQ1 H9
VREFCA M8
VREFDQ H1
VSS12 A9
VSS11 B3
VSS10 E1
VSS9 G8
VSS8 J2
VSS7 J8
VSS6 M1
VSS5 M9
VSS4 P1
VSS3 P9
VSS2 T1
VSS1 T9
VSSQ9 B1
VSSQ8 B9
VSSQ7 D1
VSSQ6 D8
VSSQ5 E2
VSSQ4 E8
VSSQ3 F9
VSSQ2 G1
VSSQ1 G9
WE#
L3
ZQ
L8
U1504
EDJ4216BASE-DJ-F
U1504
EDJ4216BASE-DJ-F
A0
N3
A1
P7
A10/AP
L7
A11
R7
A12/BC #
N7
A13
T3
NC5 M7
A2
P3
A3
N2
A4
P8
A5
P2
A6
R8
A7
R2
A8
T8
A9
R3
BA0
M2
BA1
N8
BA2
M3
CAS#
K3
CK
J7
CK#
K7
CKE
K9
CS#
L2
DML
E7
DMU
D3
DQL0
E3
DQL1
F7
DQL2
F2
DQL3
F8
DQL4
H3
DQL5
H8
DQL6
G2
DQL7
H7
DQSL
F3
DQSL#
G3
DQSU
C7
DQSU#
B7
DQU0
D7
DQU1
C3
DQU2
C8
DQU3
C2
DQU4
A7
DQU5
A2
DQU6
B8
DQU7
A3 NC1 J1
NC2 J9
NC3 L1
NC4 L9
A14
T7
ODT
K1 RAS#
J3
RESET#
T2
VDD8 D9
VDD7 G7
VDD6 K2
VDD5 K8
VDD4 N1
VDD3 N9
VDD2 R1
VDD1 R9
VDDQ9 A1
VDDQ8 A8
VDD9 B2
VDDQ7 C1
VDDQ6 C9
VDDQ5 D2
VDDQ4 E9
VDDQ3 F1
VDDQ2 H2
VDDQ1 H9
VREFCA M8
VREFDQ H1
VSS12 A9
VSS11 B3
VSS10 E1
VSS9 G8
VSS8 J2
VSS7 J8
VSS6 M1
VSS5 M9
VSS4 P1
VSS3 P9
VSS2 T1
VSS1 T9
VSSQ9 B1
VSSQ8 B9
VSSQ7 D1
VSSQ6 D8
VSSQ5 E2
VSSQ4 E8
VSSQ3 F9
VSSQ2 G1
VSSQ1 G9
WE#
L3
ZQ
L8
U1503
EDJ4216BASE-DJ-F
U1503
EDJ4216BASE-DJ-F
1 2
R1516
240Ohm /2D
R1516
240Ohm /2D
12
C1522
0.1UF/6.3V
nbs_c0201_h13_000s
C1522
0.1UF/6.3V
nbs_c0201_h13_000s
12
C1531
8PF/25V
C1531
8PF/25V
12
C1511
8PF/25V
C1511
8PF/25V
12
C1515
0.1UF/6.3V
nbs_c0201_h13_000s
C1515
0.1UF/6.3V
nbs_c0201_h13_000s
1 2
R1513
240Ohm /2D
R1513
240Ohm /2D

5
5
4
4
3
3
2
2
1
1
D D
C C
B B
A A
Size Project Name Rev
Date: Sheet of
Title :
Engineer:
C
16 99Tuesday, March 27, 2012
ASUSTeK COMPUTER INC.
''5B7(50,1$7,21B%
R2.0
8;$
shihhsien_yang
Size Project Name Rev
Date: Sheet of
Title :
Engineer:
C
16 99Tuesday, March 27, 2012
ASUSTeK COMPUTER INC.
''5B7(50,1$7,21B%
R2.0
8;$
shihhsien_yang
Size Project Name Rev
Date: Sheet of
Title :
Engineer:
C
16 99Tuesday, March 27, 2012
ASUSTeK COMPUTER INC.
''5B7(50,1$7,21B%
R2.0
8;$
shihhsien_yang

5
5
4
4
3
3
2
2
1
1
D D
C C
B B
A A
Size Project Name Rev
Date: Sheet of
Title :
Engineer:
C
17 99Tuesday, March 27, 2012
ASUSTeK COMPUTER INC.
''5B21%2$5'B%B/
R2.0
8;$
shihhsien_yang
Size Project Name Rev
Date: Sheet of
Title :
Engineer:
C
17 99Tuesday, March 27, 2012
ASUSTeK COMPUTER INC.
''5B21%2$5'B%B/
R2.0
8;$
shihhsien_yang
Size Project Name Rev
Date: Sheet of
Title :
Engineer:
C
17 99Tuesday, March 27, 2012
ASUSTeK COMPUTER INC.
''5B21%2$5'B%B/
R2.0
8;$
shihhsien_yang

5
5
4
4
3
3
2
2
1
1
D D
C C
B B
A A
Size Project Name Rev
Date: Sheet of
Title :
Engineer:
C
18 99Tuesday, March 27, 2012
ASUSTeK COMPUTER INC.
''5B21%2$5'B%B+
R2.0
8;$
shihhsien_yang
Size Project Name Rev
Date: Sheet of
Title :
Engineer:
C
18 99Tuesday, March 27, 2012
ASUSTeK COMPUTER INC.
''5B21%2$5'B%B+
R2.0
8;$
shihhsien_yang
Size Project Name Rev
Date: Sheet of
Title :
Engineer:
C
18 99Tuesday, March 27, 2012
ASUSTeK COMPUTER INC.
''5B21%2$5'B%B+
R2.0
8;$
shihhsien_yang

5
5
4
4
3
3
2
2
1
1
D D
C C
B B
A A
DRAMRST#_GATE
SA_DIMM_VREFDQ 5
DRAMRST#_GATE 4
SB_DIMM_VREFDQ 5
M_A_VREFCA
+1.5V
GNDGND
M_A_VREFDQ
+1.5V
GNDGND
M_B_VREFCA
+1.5V
GNDGND
M_B_VREFDQ
+1.5V
GNDGND
Size Project Name Rev
Date: Sheet of
Title :
Engineer:
C
Tuesday, March 27, 2012
ASUSTeK COMPUTER INC. NB6
''5&$B'492/7$*(
R2.0
8;$
shihhsien_yang
19 98
Size Project Name Rev
Date: Sheet of
Title :
Engineer:
C
Tuesday, March 27, 2012
ASUSTeK COMPUTER INC. NB6
''5&$B'492/7$*(
R2.0
8;$
shihhsien_yang
19 98
Size Project Name Rev
Date: Sheet of
Title :
Engineer:
C
Tuesday, March 27, 2012
ASUSTeK COMPUTER INC. NB6
''5&$B'492/7$*(
R2.0
8;$
shihhsien_yang
19 98
Intel Document Number: 400755
Calpella Clarksfield DDR3 SO-DIMM VREFDQ
Platform Design Guide Change Details
DDR3 Vref
Near DIMM Device <5000 mil
Del M_B_VREFCA and M_B_VREFDQ
R3.0. Item 96,
Payne. 110905.
Ivy-Bridge CPU:
Q1901 mount
Sandy-Bridge CPU:
Q1901 un-mount
Ivy-Bridge CPU:
Q1902 mount
Sandy-Bridge CPU:
Q1902 un-mount
1 2
R1903
1KOhm
R1903
1KOhm
12
C1904
0.1UF/16V
C1904
0.1UF/16V
1 2
R1905
1KOhm
R1905
1KOhm
12
R1909
0Ohm
@
R1909
0Ohm
@
12
C1905
0.1UF/16V
C1905
0.1UF/16V
12
R1906
1KOhm
R1906
1KOhm
1 2
R1901
1KOhm
R1901
1KOhm
G
S
D3
2
1
Q1901
2N7002
/CR
G
S
D3
2
1
Q1901
2N7002
/CR
12
R1907
1KOhm
R1907
1KOhm
12
R1910
0Ohm
@
R1910
0Ohm
@
12
C1903
0.1UF/16V
C1903
0.1UF/16V
1 2
R1908
1KOhm
R1908
1KOhm
G
S
D3
2
1
Q1902
2N7002
/CR
G
S
D3
2
1
Q1902
2N7002
/CR
12
R1904
1KOhm
R1904
1KOhm
12
C1906
0.1UF/16V
C1906
0.1UF/16V
12
R1902
1KOhm
R1902
1KOhm

5
5
4
4
3
3
2
2
1
1
D D
C C
B B
A A
X1_RTC
X2_RTC
RTCRST#
+RTC_BAT
X2RTC
SRTCRST#
PCH_JTAG_TDO
PCH_JTAG_TCK
PCH_JTAG_TMS
PCH_JTAG_TDI
RTCRST#
INTVRMEN
SRTCRST#
SATA_COMP
SATA3_COMP
PCH_JTAG_TMS
PCH_JTAG_TDI
PCH_JTAG_TDO
PCH_JTAG_TCK
RBIAS_SATA3
ACZ_SYNC_PCH
ACZ_BCLK
PCH_SPKR
ACZ_RST#
ACZ_SDOUT_PCH
ACZ_RST#
ACZ_SYNC
ACZ_SDOUT
ACZ_BCLK
SATA0GP
SB_SPICS0#
ACZ_SDOUT_PCH
SATA1GP
INTVRMEN
SM_INTRUDER#
ACZ_SDIN0_AUD
INT_SERIRQ
SATA0GP
ACZ_SYNC_PCHACZ_SYNC
ACZ_SDOUT
SPI_CLK28
ACZ_SDIN0_AUD63
SPI_SO28
SPI_SI28
SPI_CS#028
LPC_AD0 30,31,44
LPC_AD1 30,31,44
LPC_AD2 30,31,44
LPC_AD3 30,31,44
LPC_FRAME# 30,31,44
INT_SERIRQ 30,31
SATA_RXN0 51
SATA_RXP0 51
SATA_TXN0 51
SATA_TXP0 51
ACZ_BCLK_AUD63
ACZ_SYNC_AUD63
ACZ_RST#_AUD63
ACZ_SDOUT_AUD63
PCH_SPI_OV30
PCH_JTAG_TDO7
PCH_JTAG_TDI7
PCH_JTAG_TMS7
SATA_RXN1 51
SATA_RXP1 51
SATA_TXN1 51
SATA_TXP1 51
+VCC_RTC
+RTCBAT
+3VA
GND
GND
GNDGND
GND GND
+VCC_RTC
+VCC_RTC
+VTT_SATA
+VTT_SATA3
GND
+3VSUS_ORG
GND
+3VS_VCC3_3
GND
+3VSUS_HDA
+5VS
+5VS
Size Project Name Rev
Date: Sheet of
Title :
Engineer:
Custom
20 99Tuesday, March 27, 2012
ASUSTeK COMPUTER INC.
3&+B,%(;6$7$,+'$57&/3&
R2.0
8;$
shihhsien_yang
Size Project Name Rev
Date: Sheet of
Title :
Engineer:
Custom
20 99Tuesday, March 27, 2012
ASUSTeK COMPUTER INC.
3&+B,%(;6$7$,+'$57&/3&
R2.0
8;$
shihhsien_yang
Size Project Name Rev
Date: Sheet of
Title :
Engineer:
Custom
20 99Tuesday, March 27, 2012
ASUSTeK COMPUTER INC.
3&+B,%(;6$7$,+'$57&/3&
R2.0
8;$
shihhsien_yang
RTC battery
Boundary Scan TP (PCH)
CMOS Settings
Clear CMOS
JRST2001
Shunt
Keep CMOS Open
(Default)
TPM Settings
Clear ME RTC
Registers
JRST2002
Shunt
Keep ME RTC
Registers
Open
(Default)
HD Audio
JTAG For PU/PD
Boot BIOS Strap:GNT1#(BBS0), SATA1GP(BBS1)
ACZ_SDOUT is a signal used for Flash
Descriptor security Override/ME debug mode
HIGH : get overrideen, LOW : disable override
SATA 2
SATA 3
SATA 4
SATA 5
SSD
SATA 1
SATA 0
01/04 Modify by Spark;
Follow Capealla
SATALED#: O.D. 6mA
ACZ_SDOUT:(1) PCH: Internal PD 20k
ohm, VIL=0.35V, VIH=0.65~3.3V (2)
ALC269:VIL<0.35*3.3V, VIH>0.65*3.3V
U37 001
HDA_SYNC(On-Die PLL VR voltage select):
Rising edge of RSMRST# pin
High:1.5V, Low:1.8V (default)
RTC Battery
ER-023
SSD (RAID)
ER-026
12
R2043
33Ohm
R2043
33Ohm
3 4
RN2002B
10KOHM RN2002B
10KOHM
11
2
2
JRST2001
SGL_JUMP
@
JRST2001
SGL_JUMP
@
1
T2010T2010
RTCX1
A20
RTCX2
C20
INTVRMEN
C17
INTRUDER#
K22
HDA_BCLK
N34
HDA_SYNC
L34
HDA_RST#
K34
HDA_SDIN0
E34
HDA_SDIN1
G34
HDA_SDIN2
C34
HDA_SDO
A36
SATALED# P3
FWH0/LAD0 C38
FWH1/LAD1 A38
FWH2/LAD2 B37
FWH3/LAD3 C37
LDRQ1#/GPIO23 K36
FWH4/LFRAME# D36
LDRQ0# E36
RTCRST#
D20
HDA_SDIN3
A34
HDA_DOCK_EN#/GPIO33
C36
HDA_DOCK_RST#/GPIO13
N32
SRTCRST#
G22
SATA0RXN AM3
SATA0RXP AM1
SATA0TXN AP7
SATA0TXP AP5
SATA1RXN AM10
SATA1RXP AM8
SATA1TXN AP11
SATA1TXP AP10
SATA2RXN AD7
SATA2RXP AD5
SATA2TXN AH5
SATA2TXP AH4
SATA3RXN AB8
SATA3RXP AB10
SATA3TXN AF3
SATA3TXP AF1
SATA4RXN Y7
SATA4RXP Y5
SATA4TXN AD3
SATA4TXP AD1
SATA5RXN Y3
SATA5RXP Y1
SATA5TXN AB3
SATA5TXP AB1
SATAICOMPI Y10
SPI_CLK
T3
SPI_CS0#
Y14
SPI_CS1#
T1
SPI_MOSI
V4
SPI_MISO
U3
SATA0GP/GPIO21 V14
SATA1GP/GPIO19 P1
JTAG_TCK
J3
JTAG_TMS
H7
JTAG_TDI
K5
JTAG_TDO
H1
SERIRQ V5
SPKR
T10
SATAICOMPO Y11
SATA3COMPI AB13
SATA3RCOMPO AB12
SATA3RBIAS AH1
RTCIHDA
SATA
LPC
SPI JTAG
SATA 6G
U2001A
PRE-ES1
RTCIHDA
SATA LPC
SPI JTAG
SATA 6G
U2001A
PRE-ES1
1 2
R2024 33OhmR2024 33Ohm
12
R2003
20KOhm
1%
R2003
20KOhm
1%
7 8
RN2002D
10KOHM RN2002D
10KOHM
12
C2003
1UF/6.3V
C2003
1UF/6.3V
1
T2015T2015
2
61
Q2011A
UM6K1N
Q2011A
UM6K1N
1 2
R2007 330KOhm 5%R2007 330KOhm 5%
12
R2028
1KOhm
R2028
1KOhm
1
T2009T2009
12
R2006
10MOhm
5%
R2006
10MOhm
5%
1 2
R2009 0Ohm
@
R2009 0Ohm
@
12
R2008
1KOhm
R2008
1KOhm
SIDE1 3
SIDE2 4
11
22
J2001
WTOB_CON_2P
J2001
WTOB_CON_2P
12
R2029
1KOhm
@
R2029
1KOhm
@
11
2
2
JRST2002
SGL_JUMP
@
JRST2002
SGL_JUMP
@
1 2
R2025 33OhmR2025 33Ohm
12
R2004
1MOhm
R2004
1MOhm
1 2
R2019 33OhmR2019 33Ohm
1
T2008T2008
12
R2001
1KOhm
R2001
1KOhm
12
C2002
1UF/6.3V
C2002
1UF/6.3V
12
C2007
15PF/50V
@
C2007
15PF/50V
@
1
T2012T2012
12
R2010 15Ohm 5%R2010 15Ohm 5%
1 2
R2021 37.4Ohm 1%R2021 37.4Ohm 1%
1 2
R2026 33OhmR2026 33Ohm
1
T2011T2011
2 1
0402
SL2001
0402
SL2001
1
32
GS
D
3
2
1
Q2001
2N7002
GS
D
3
2
1
Q2001
2N7002
1
T2014T2014
5 6
RN2002C
10KOHM RN2002C
10KOHM
1
T2016T2016
1
2
3
D2001
BAT54CW
D2001
BAT54CW
1
T2013T2013
1 2
R2022 49.9Ohm 1%R2022 49.9Ohm 1%
1 2
RN2002A
10KOHM RN2002A
10KOHM
12
C2008
15PF/50V
@
C2008
15PF/50V
@
12
C2005
18PF/50V
C2005
18PF/50V
5
34
Q2011B
UM6K1N
Q2011B
UM6K1N
14
2
3
X2001
32.768Khz
X2001
32.768Khz
1 2
R2023 750Ohm 1%R2023 750Ohm 1%
12
R2002
20KOhm
1%
R2002
20KOhm
1%
12
C2006
18PF/50V
C2006
18PF/50V

5
5
4
4
3
3
2
2
1
1
D D
C C
B B
A A
PCIE_TXP2_C
PCIE_TXN2_C
SCL_3A
SDA_3A
SML0_DAT
DRAMRST_PCH
SML0_CLK
PCHHOT#
SML1_DAT
SML1_CLK
X2_25OUT
XCLK_COMP
CLK_PEGB_REQ#
CLK_DOT96_PCH
CLK_DOT96#_PCH
CLK_SATA_PCH
CLK_SATA#_PCH
CLK_GND#
CLK_GND
CLK_DMI#_PCH
CLK_DMI_PCH
CLK_GND
CLK_DOT96#_PCH
CLK_DOT96_PCH
CLK_SATA#_PCH
CLK_SATA_PCH
CLK_ICH14_PCH
CLK_GND#
CLK_REQ7#
CLK_CPU_BCLK_PCH
CLK_CPU_BCLK#_PCH
SCL_3A
CLK_PEGB_REQ#
CLK_ICH14_PCH
CLK_PCI_FB
X1_25IN
CLK_REQ7#
CLK_REQ5#
CLK_REQ6#
CLK_REQ0#
CLK_PCH_SRC1_N
CLK_PCH_SRC1_P
CLK_REQ1#
CLK_REQ2#
CLK_REQ4#
CLK_DMI#_PCH
CLK_DMI_PCH
SDA_3A
SML0_DAT
CLK_REQ2#
PCHHOT#
X1_25IN_XTAL
X225OUT
CLK_REQ4#
CLK_REQ5#
CLK_REQ0#
CLK_PEGA_REQ#
SML1_DAT
SML1_CLK
SML0_CLK
CLK_PEGA_REQ#
CLK_REQ6#
CLK_REQ1#
CLKREQ_USB3#
CLKREQ_USB3#
CLK_OUT3
DRAMRST_PCH
SCL_CLK_TP
SCL_DAT_TP
SCL_3A
SDA_3A
SCL_CLK_TP
SCL_DAT_TP
PCIE_RXN2_WLAN53
PCIE_RXP2_WLAN53
PCIE_TXN2_WLAN53
PCIE_TXP2_WLAN53
CLK_CPU_BCLK# 3
CLK_CPU_BCLK 3
CLK_PCI_FB 24
DRAMRST_PCH 4
CLK_PCIE_WLAN#53
CLK_PCIE_WLAN53
CLKREQ_WLAN#53
CLK_DREF# 3
CLK_DREF 3
CLK_USB48 63
EXT_SCI# 24,30
TP_INT 31
SCL_CLK_TP 31
SCL_DAT_TP 31
CLK_ITP_BCLK_PCH#7
CLK_ITP_BCLK_PCH7
GND
+VCCDIFFCLKN
GND
+3VSUS_ORG
+3VSUS_ORG +3VS_VCC3_3
+3VSUS_ORG
+3VSUS_ORG
+3VSUS_ORG
GND
GND
GND
+3VSUS_ORG
+12VS +3VS
+3VSUS_ORG
Size Project Name Rev
Date: Sheet of
Title :
Engineer:
Custom
21 99Tuesday, March 27, 2012
ASUSTeK COMPUTER INC.
3&+B,%(;B3&,(&/.60%3
(
R2.0
8;$
shihhsien_yang
Size Project Name Rev
Date: Sheet of
Title :
Engineer:
Custom
21 99Tuesday, March 27, 2012
ASUSTeK COMPUTER INC.
3&+B,%(;B3&,(&/.60%3
(
R2.0
8;$
shihhsien_yang
Size Project Name Rev
Date: Sheet of
Title :
Engineer:
Custom
21 99Tuesday, March 27, 2012
ASUSTeK COMPUTER INC.
3&+B,%(;B3&,(&/.60%3
(
R2.0
8;$
shihhsien_yang
PCIE2: WLAN
To EC
R2108: For Xtal measurement
stuff:Integrated clock mode
Check BIOS
Programmable output clock
PCH CLKREQ Setting:
RC Delay Time
?
ER-013
ER-013
PR-006
PR-006
1
T2123T2123
1 2
R2128 10KOhmR2128 10KOhm
1 2
C2108
12PF/50V
C2108
12PF/50V
5 6
RN2101C
10KOHM RN2101C
10KOHM
1 2
RN2105A
10KOHM RN2105A
10KOHM
PERN1
BG34
PERP1
BJ34
PERN2
BE34
PERP2
BF34
PERN3
BG36
PERP3
BJ36
PERN4
BF36
PERP4
BE36
PERN5
BG37
PERP5
BH37
PERN6
BJ38
PERP6
BG38
PERN7
BG40
PERP7
BJ40
PERN8
BE38
PERP8
BC38
PETN1
AV32
PETP1
AU32
PETN2
BB32
PETP2
AY32
PETN3
AV34
PETP3
AU34
PETN4
AY34
PETP4
BB34
PETN5
AY36
PETP5
BB36
PETN6
AU36
PETP6
AV36
PETN7
AY40
PETP7
BB40
PETN8
AW38
PETP8
AY38
CLKOUT_PCIE0N
Y40
CLKOUT_PCIE0P
Y39
CLKOUT_PCIE1N
AB49
CLKOUT_PCIE1P
AB47
CLKOUT_PCIE2N
AA48
CLKOUT_PCIE2P
AA47
CLKOUT_PCIE3N
Y37
CLKOUT_PCIE3P
Y36
CLKOUT_PCIE4N
Y43
CLKOUT_PCIE4P
Y45
CLKOUT_PCIE5N
V45
CLKOUT_PCIE5P
V46
CLKIN_GND1_N BJ30
CLKIN_GND1_P BG30
CLKIN_DMI_N BF18
CLKIN_DMI_P BE18
CLKIN_DOT_96N G24
CLKIN_DOT_96P E24
CLKIN_SATA_N AK7
CLKIN_SATA_P AK5
XTAL25_IN V47
XTAL25_OUT V49
REFCLK14IN K45
CLKIN_PCILOOPBACK H45
CLKOUT_PEG_A_N AB37
CLKOUT_PEG_A_P AB38
PEG_A_CLKRQ#/GPIO47 M10
PCIECLKRQ0#/GPIO73
J2
PCIECLKRQ1#/GPIO18
M1
PCIECLKRQ2#/GPIO20
V10
PCIECLKRQ3#/GPIO25
A8
PCIECLKRQ4#/GPIO26
L12
PCIECLKRQ5#/GPIO44
L14
CLKOUTFLEX0/GPIO64 K43
CLKOUTFLEX1/GPIO65 F47
CLKOUTFLEX2/GPIO66 H47
CLKOUTFLEX3/GPIO67 K49
CLKOUT_DMI_N AV22
CLKOUT_DMI_P AU22
PEG_B_CLKRQ#/GPIO56
E6
CLKOUT_PEG_B_P
AB40 CLKOUT_PEG_B_N
AB42
XCLK_RCOMP Y47
CLKOUT_DP_P AM13
CLKOUT_DP_N AM12
CLKOUT_PCIE6N
V40
CLKOUT_PCIE6P
V42
PCIECLKRQ7#/GPIO46
K12
CLKOUT_PCIE7N
V38
CLKOUT_PCIE7P
V37
CLKOUT_ITPXDP_N
AK14
CLKOUT_ITPXDP_P
AK13
SMBALERT#/GPIO11 E12
SMBCLK H14
SMBDATA C9
SML0ALERT#/GPIO60 A12
SML0CLK C8
SML0DATA G12
SML1ALERT#/PCHHOT#/GPIO74 C13
SML1CLK/GPIO58 E14
SML1DATA/GPIO75 M16
CL_CLK1 M7
CL_DATA1 T11
CL_RST1# P10
PCIECLKRQ6#/GPIO45
T13
PCI-E*
CLOCKS
FLEX CLOCKS
SMBUSController
Link
U2001B
PRE-ES1
PCI-E*
CLOCKS
FLEX CLOCKS
SMBUSController
Link
U2001B
PRE-ES1
2 1
0402
SL2123
0402
SL2123
7 8
RN2105D
10KOHM RN2105D
10KOHM
2 1
0402
SL2107
0402
SL2107
1
T2122T2122
1
T2114T2114
1 2
R2111 0Ohm
/@_TPanel
R2111 0Ohm
/@_TPanel
1
T2111T2111
12
C21020. 1UF/16V C21020.1UF/16V
2 1
0402
SL2118
0402
SL2118
1 2
R2122 10KOhmR2122 10KOhm
1
T2127T2127
1 2
R2126 10KOhmR2126 10KOhm
3 4
RN2103B
2.2KOhm RN2103B
2.2KOhm
5
3 4
Q2111B
UM6K1N
Q2111B
UM6K1N
1 2
RN2104A
10KOHM RN2104A
10KOHM
1 2
R2112 0OhmR2112 0Ohm
1 2
C2109
12PF/50V
C2109
12PF/50V
1 2
R2125 10KOhmR2125 10KOhm
5 6
RN2102C
2.2KOhm RN2102C
2.2KOhm
12
R2137
10KOhm
R2137
10KOhm
3 4
RN2104B
10KOHM RN2104B
10KOHM
2 1
0402
SL2119
0402
SL2119
1 2
R2130 10KOhmR2130 10KOhm
3 4
RN2105B
10KOHM RN2105B
10KOHM
12
C21010. 1UF/16V C21010.1UF/16V
3 4
RN2101B
10KOHM RN2101B
10KOHM
12
R213510KOhm R213510KOhm
1 2
R2127 10KOhmR2127 10KOhm
1 2
RN2101A
10KOHM RN2101A
10KOHM
1
T2117T2117
7 8
RN2101D
10KOHM RN2101D
10KOHM
1
T2118T2118
56
RN2104C
10KOHM RN2104C
10KOHM
1
T2124T2124
1 3
2
4
X2101
25Mhz
X2101
25Mhz
2 1
0402
SL2108
0402
SL2108
7 8
RN2103D
2.2KOhm RN2103D
2.2KOhm
7 8
RN2102D
2.2KOhm RN2102D
2.2KOhm
12
R213410KOhm
@
R213410KOhm
@
1
T2116T2116
1
T2126T2126
5 6
RN2103C
2.2KOhm RN2103C
2.2KOhm
12
R213610KOhm R213610KOhm
1 2
R2103 39OhmR2103 39Ohm
1 2
R2123 10KOhmR2123 10KOhm
1 2
R2129 10KOhmR2129 10KOhm
2 1
0402
SL2120
0402
SL2120
1
T2125T2125
1 2
RN2102A
2.2KOhm RN2102A
2.2KOhm
1 2
R2107
1MOhm
R2107
1MOhm
1 2
RN2103A
2.2KOhm RN2103A
2.2KOhm
5 6
RN2105C
10KOHM RN2105C
10KOHM
1 2
R2131 10KOhmR2131 10KOhm
12
C2107
10PF/50V
@/EMI
C2107
10PF/50V
@/EMI
78
RN2104D
10KOHM RN2104D
10KOHM
1 2
R2101 90.9Ohm 1%R2101 90.9Ohm 1%
2
6 1
Q2111A
UM6K1N
Q2111A
UM6K1N
3 4
RN2102B
2.2KOhm RN2102B
2.2KOhm

5
5
4
4
3
3
2
2
1
1
D D
C C
B B
A A
FDI_TXN2
FDI_TXN3
FDI_TXN4
FDI_TXN5
FDI_TXN0
FDI_TXN6
FDI_TXN7
FDI_TXN1
FDI_TXP2
FDI_TXP3
FDI_TXP4
FDI_TXP5
FDI_TXP0
FDI_TXP6
FDI_TXP7
FDI_TXP1
DMI_COMP
PM_RI#
PM_BATLOW#
ME_AC_PRESENT_PCH
PM_RSMRST#_PCH
SLP_S5#
SLP_S4#_R
SLP_S3#_R
SLP_A#
SLP_SUS#_R
SLP_LAN#
SUS_CLK#
PM_SUS_STAT#
ME_SusPwrDnAck
PCIE_WAKE#
PM_RI#
PM_RSMRST#_PCH
PM_SYSPWROK_PCH
APWROK_R
PM_PWROK_PCH
SYS_RESET#SYS_RESET# WAKE#
PM_CLKRUN#
DSWVRMEN
PM_CLKRUN#
ME_SusPwrDnAck_R
ME_SusPwrDnAck_R
SYS_RESET#
PM_PWROK_PCH
SUS_PWRGD
ME_AC_PRESENT_PCH
DPWROK_R
PM_RSMRST#_PCH
DSWVRMEN
PM_RSMRST#_PCH
APWROK_R
PM_SUSACK# DPWROK_R
PM_BATLOW#
PM_PWROK_PCH
PM_SYSPWROK_PCH
SLP_LAN#
PM_SYSPWROK_PCH
DMI_RXN03
DMI_RXN13
DMI_RXN23
DMI_RXN33
DMI_RXP03
DMI_RXP13
DMI_RXP23
DMI_RXP33
DMI_TXN03
DMI_TXN13
DMI_TXN23
DMI_TXN33
DMI_TXP03
DMI_TXP13
DMI_TXP23
DMI_TXP33
H_DRAM_PWRGD3
ME_SUSPWRDNACK30
PM_PWRBTN#30
PM_RSMRST#30
PM_PWROK30
ME_AC_PRESENT30
FDI_TXN[7:0] 3
FDI_TXP[7:0] 3
FDI_INT 3
FDI_FSYNC0 3
FDI_FSYNC1 3
FDI_LSYNC0 3
FDI_LSYNC1 3
PM_CLKRUN# 30,31
PM_SUSC# 30
PM_SUSB# 30
PM_SYNC# 3
PM_SYSPWROK30
SUS_PWRGD30,58,81
ALL_SYSTEM_PWRGD3,30,58,80
PM_SUS_STAT# 31
PCIE_WAKE# 53
PM_PWRBTN#_R7
PM_SYSPWROK_PCH7
XDP_DBRESET#3,7
+VTT_PCH_VCCIO
GND
+3VSUS_ORG
+VCC_RTC
GND
+3VS_VCC3_3
GND
+VCCPDSW
GND
GND
Size Project Name Rev
Date: Sheet of
Title :
Engineer:
C
22 99Tuesday, March 27, 2012
ASUSTeK COMPUTER INC.
3&+B,%(;B)','0,6<63:5
R2.0
8;$
shihhsien_yang
Size Project Name Rev
Date: Sheet of
Title :
Engineer:
C
22 99Tuesday, March 27, 2012
ASUSTeK COMPUTER INC.
3&+B,%(;B)','0,6<63:5
R2.0
8;$
shihhsien_yang
Size Project Name Rev
Date: Sheet of
Title :
Engineer:
C
22 99Tuesday, March 27, 2012
ASUSTeK COMPUTER INC.
3&+B,%(;B)','0,6<63:5
R2.0
8;$
shihhsien_yang
Boundary Scan TP (PCH)
For PU/PD
DSWVRMEN:
High -> DSW On-Die VR Enable
Low -> DSW On-Die VR disable
CHECK PULL-UP OR DOWN
CRB:8.2K Ohm
DG:Pull-up 10K Ohm to 3.3V(Core)
CRB:NO Pull-up or down resistor
APWROK:
For platform not supporting iAMT
it can be connected to PWROK.
09'MoW04:
Optional if ME FW is
Ignition FW
Power failure solution (S0-->G3,S5-->G3):
PM_PWROK,PM_RSMRST#: previous platform solution.
D2207: Prevent EC drive hign,
SUS_PWRGD sink low in S5-->G3.
ME_PWROK,ME_AC_PRESENT: reserved for test.
DPWROK:
This input is tied
together with RSMRST#
in platforms that do not
support DeepSx
SUSACK#:
SUSACK# and SUSWARN# can be tied together
if EC does not want to involve in handshake
mechanism for the Deep Sleep state entry and exit.
Entry Into Deep S4/S5
A combination of condition is required for entry into Deep S4/S5
All of the following must be met:
-Intel ME in Moff.
-AND either "a" or "b"(EDS R0.7v1 p.186).
SUSPWRDNACK (PCH to EC):
This pin requires a pull-up to +3VSUS.
Platforms are not expected to use this
signal when the PCH's Deep S4/S5 feature is used.
SUSWARN# (PCH to EC):
This pin aserts low when PCH is planning
to enter the DeepSx power state and remove
Suspend power(using SLP_SUS#)
Have Pull up Res. in CPU side
PMSYNCH is Low in C6/C7 states only
ASW Power well stable for at least 1ms
before platform logic asserts APWROK
Internal PU 15K to 40K Strap high is GPIO mode
VCCDSW stable to DPWROK
assertion is 10ms (min)
4/23 Delete R2222, R2228,
U2201, R2230, R2233, C2201
and D2203, Deeper
sleeper
2 1
0402
SL2214
0402
SL2214
1
2
3
D2202
BAT54CW
D2202
BAT54CW
1 2
R2205 10KOhmR2205 10KOhm
12
R223410KOhm R223410KOhm
1 2
R2201 750Ohm 1%R2201 750Ohm 1%
1 2
R2209 10KOhmR2209 10KOhm
21
0402
SL2205
0402
SL2205
12
R2220
10KOhm
R2220
10KOhm
1 2
R2227 10KOhmR2227 10KOhm
12
R221710KOhm R221710KOhm
2 1
0402
SL2212
0402
SL2212
12
C2202
0.01UF/16V
@
C2202
0.01UF/16V
@
1
T2211T2211
1
T2202T2202
2 1
0402
SL2203
0402
SL2203
21
0402
SL2207
0402
SL2207
1 2
R2206 10KOhm
@
R2206 10KOhm
@
1
2
3
D2204
BAT54CW
D2204
BAT54CW
12
R2235
10KOhm
R2235
10KOhm
1
2
3
D2201
BAT54AW
D2201
BAT54AW
DMI0RXN
BC24
DMI1RXN
BE20
DMI2RXN
BG18
DMI3RXN
BG20
DMI0RXP
BE24
DMI1RXP
BC20
DMI2RXP
BJ18
DMI3RXP
BJ20
DMI0TXN
AW24
DMI1TXN
AW20
DMI2TXN
BB18
DMI3TXN
AV18
DMI0TXP
AY24
DMI1TXP
AY20
DMI2TXP
AY18
DMI3TXP
AU18
DMI_ZCOMP
BJ24
DMI_IRCOMP
BG25
FDI_RXN0 BJ14
FDI_RXN1 AY14
FDI_RXN2 BE14
FDI_RXN3 BH13
FDI_RXN4 BC12
FDI_RXN5 BJ12
FDI_RXN6 BG10
FDI_RXN7 BG9
FDI_RXP0 BG14
FDI_RXP1 BB14
FDI_RXP2 BF14
FDI_RXP3 BG13
FDI_RXP4 BE12
FDI_RXP5 BG12
FDI_RXP6 BJ10
FDI_RXP7 BH9
FDI_FSYNC0 AV12
FDI_FSYNC1 BC10
FDI_LSYNC0 AV14
FDI_LSYNC1 BB10
FDI_INT AW 16
PMSYNCH AP14
SLP_SUS# G16
SLP_S3# F4
SLP_S4# H4
SLP_S5#/GPIO63 D10
SYS_RESET#
K3
SYS_PWROK
P12
PWRBTN#
E20
RI#
A10
WAKE# B9
SUS_STAT#/GPIO61 G8
SUSCLK/GPIO62 N14
ACPRESENT/GPIO31
H20
BATLOW#/GPIO72
E10
PWROK
L22
CLKRUN#/GPIO32 N3
SUSWARN#/SUSPWRDNACK/GPIO30
K16
RSMRST#
C21
DRAMPWROK
B13
SLP_LAN#/GPIO29 K14
APWROK
L10
DPWROK E22
DMI2RBIAS
BH21
SLP_A# G10
DSWVRMEN A18
SUSACK#
C12
DMI
FDI
System Power Management
U2001C
PRE-ES1
DMI
FDI
System Power Management
U2001C
PRE-ES1
1 2
R2202
49.9Ohm
1%
R2202
49.9Ohm
1%
1 2
R2210 10KOhmR2210 10KOhm
1 2
R2226 10KOhmR2226 10KOhm
2 1
0402
SL2213
0402
SL2213
12
R2203
330KOhm
5%
R2203
330KOhm
5%
1
T2206T2206
1
T2201T2201
1
T2213T2213
1
T2208T2208
1
T2205T2205
1
T2216T2216
1 2
R2225 10KOhmR2225 10KOhm
12
R2204
330KOhm
5% @
R2204
330KOhm
5% @
1
T2207T2207
1
T2215T2215
1
T2217T2217
21
0402
SL2206
0402
SL2206
12
R2212 0Ohm@ nbs_r0201_h12_000sR2212 0Ohm@ nbs_r0201_h12_000s
21
0402
SL2204
0402
SL2204
21
D22071SS355PT D22071SS355PT
1 2
R2214
10KOhm
R2214
10KOhm
12
R2218 1KOhmR2218 1KOhm

5
5
4
4
3
3
2
2
1
1
D D
C C
B B
A A
L_CTRL_CLK
L_CTRL_DATA
L_CTRL_CLK
L_CTRL_DATA
CRT_R_PCH_R
CRT_B_PCH_R
CRT_G_PCH_R
TMDS_TXP2_PCH
TMDS_TXP1_PCH
TMDS_TXN1_PCH
TMDS_TXN2_PCH
TMDS_TXP0_PCH
TMDS_CLKP_PCH
TMDS_CLKN_PCH
TMDS_TXN0_PCH
LCD_BACKEN45
LCD_VDD_EN45
LED_BKLTCTL45
CRT_BLUE46
CRT_GREEN46
CRT_RED46
CRT_DDC_CLK46
CRT_DDC_DATA46
CRT_VSYNC46
CRT_HSYNC46
HDMI_CLK 48
HDMI_DAT 48
HDMI_HP 48
HDMI_TX2N_PCH 48
HDMI_TX2P_PCH 48
HDMI_TX1N_PCH 48
HDMI_TX1P_PCH 48
HDMI_TX0N_PCH 48
HDMI_TX0P_PCH 48
HDMI_CLKN_PCH 48
HDMI_CLKP_PCH 48
+3VS_VCC3_3
GND
GND
GND
Size Project Name Rev
Date: Sheet of
Title :
Engineer:
C
23 99Tuesday, March 27, 2012
ASUSTeK COMPUTER INC.
3&+B,%(;B'3/9'6&57
R2.0
8;$
shihhsien_yang
Size Project Name Rev
Date: Sheet of
Title :
Engineer:
C
23 99Tuesday, March 27, 2012
ASUSTeK COMPUTER INC.
3&+B,%(;B'3/9'6&57
R2.0
8;$
shihhsien_yang
Size Project Name Rev
Date: Sheet of
Title :
Engineer:
C
23 99Tuesday, March 27, 2012
ASUSTeK COMPUTER INC.
3&+B,%(;B'3/9'6&57
R2.0
8;$
shihhsien_yang
LVDS
PORT B
PORT C
PORT D
PORT STRAP ENABLE PORT DISABLE PORT
L_DDC_DATA
SDVO_CTRLDATA
DDPC_CTRLDATA
DDPD_CTRLDATA
Pull up to 3.3(V)
with 2.2k Ohm
NC
PULL UP 2.2KOhm@CONNECTOR SIDE
DG P.105,168
check
PULL UP 2.2KOhm@CONNECTOR SIDE
ER-021
2 1
0402
SL2303
0402
SL2303
1 2
RN2303A
2.2KOHM RN2303A
2.2KOHM
2 1
0402
SL2304
0402
SL2304
1
T2301T2301
12
R23101KOHM 0.5%R23101KOHM 0.5%
12
C23035PF/50V
@
C23035PF/50V
@
1 2
JP2303 SHORT_PIN @JP2303 SHORT_PIN @
12
R2309150Ohm
1%
R2309150Ohm
1%
12
C23055PF/50V
@
C23055PF/50V
@
12
R2307150Ohm
1%
R2307150Ohm
1%
3 4
RN2303B
2.2KOHM RN2303B
2.2KOHM
12
R2308150Ohm
1%
R2308150Ohm
1%
1 2
JP2302 SHORT_PIN @JP2302 SHORT_PIN @
12
C23045PF/50V
@
C23045PF/50V
@
L_BKLTCTL
P45
L_BKLTEN
J47
L_CTRL_CLK
T45
L_CTRL_DATA
P39
L_DDC_CLK
T40
L_DDC_DATA
K47
L_VDD_EN
M45
LVDSA_CLK#
AK39
LVDSA_CLK
AK40
LVDSA_DATA#0
AN48
LVDSA_DATA#1
AM47
LVDSA_DATA#2
AK47
LVDSA_DATA#3
AJ48
LVDSA_DATA0
AN47
LVDSA_DATA1
AM49
LVDSA_DATA2
AK49
LVDSA_DATA3
AJ47
LVDSB_CLK#
AF40
LVDSB_CLK
AF39
LVDSB_DATA#0
AH45
LVDSB_DATA#1
AH47
LVDSB_DATA#2
AF49
LVDSB_DATA#3
AF45
LVDSB_DATA0
AH43
DDPB_0N AV42
DDPB_1N AV45
LVD_VREFH
AE48
LVD_VREFL
AE47
DDPD_2N BF42
DDPD_3N BJ42
DDPB_2N AU48
DDPB_3N AV47
DDPC_0N AY47
DDPC_1N AY43
DDPC_2N BA47
DDPC_3N BB47
DDPD_0N BB43
DDPD_1N BF44
DDPB_0P AV40
DDPB_1P AV46
DDPD_2P BE42
DDPD_3P BG42
DDPB_2P AU47
DDPB_3P AV49
LVDSB_DATA1
AH49
LVDSB_DATA2
AF47
LVDSB_DATA3
AF43
LVD_IBG
AF37
LVD_VBG
AF36
DDPC_1P AY45
DDPC_0P AY49
DDPC_2P BA48
DDPC_3P BB49
DDPD_0P BB45
DDPD_1P BE44
CRT_BLUE
N48
CRT_DDC_CLK
T39
CRT_DDC_DATA
M40
CRT_GREEN
P49
CRT_HSYNC
M47
CRT_IRTN
T42
CRT_RED
T49
CRT_VSYNC
M49
DAC_IREF
T43
SDVO_CTRLCLK P38
SDVO_CTRLDATA M39
DDPC_CTRLCLK P46
DDPC_CTRLDATA P42
DDPD_CTRLCLK M43
DDPD_CTRLDATA M36
DDPB_AUXN AT49
DDPC_AUXN AP47
DDPD_AUXN AT45
DDPB_AUXP AT47
DDPC_AUXP AP49
DDPD_AUXP AT43
DDPB_HPD AT40
DDPC_HPD AT38
DDPD_HPD BH41
SDVO_TVCLKINP AP45
SDVO_TVCLKINN AP43
SDVO_STALLP AM40
SDVO_STALLN AM42
SDVO_INTP AP40
SDVO_INTN AP39
LVDS
Digital Display Interface
CRT
U2001D
PRE-ES1
LVDS
Digital Display Interface
CRT
U2001D
PRE-ES1
1 2
JP2301 SHORT_PIN @JP2301 SHORT_PIN @
1
T2302T2302

5
5
4
4
3
3
2
2
1
1
D D
C C
B B
A A
PCI_INTC#
PCI_INTA#
PCI_INTB#
PCI_INTD#
USBRBIAS_PN
PLT_ RST#
PCI_PME#
PCB_ID0
PCI_INTE#
PCB_ID1
CLK_PCI_FB_R
CLK_KBCPCI_PCH_R
CLK_DEBUG_R
CLK_TPM_R
PCI_GNT1#
STP_A16OVR
SATA_ODD_DA#
PCB_ID1 PCB_ID0
DIMM_SEL 0
DIMM_SEL 1
DIMM_SEL 2
DIMM_SEL 0
DIMM_SEL 1
USB_OC#0
OC#1
OC#5
OC#6
OC#7
DIMM_SEL 2
OC#6
STP_27M
GPU_RST#
DGPU_PWR_EN#
SATA_ODD_DA#
PCI_INTE#
PCI_INTA#
PCI_INTD#
PCI_INTB#
PCI_INTC#
STP_27M
GPU_RST#
DGPU_PWR_EN#
PLT_ RST#
USB_OC#0
OC#1
OC#5
OC#7
CLK_PCI_FB21
CLK_KBCPCI_PCH30
CLK_DEBUG44
USB_PN1 63
USB_PP1 63
USB_PN4 45
USB_PP4 45
CLK_TPM31
PLT_ RST#32
BUF_PLT_RST#3,7,30,31,45,53,63
USB_PN0 69
USB_PP0 69
U3_U3RXDP1_PCH69
U3_U3RXDP2_PCH63
U3_U3TXDN1_PCH69
U3_U3TXDN2_PCH63
U3_U3TXDP1_PCH69
U3_U3TXDP2_PCH63
U3_U3RXDN1_PCH69
U3_U3RXDN2_PCH63
U3_OC# 69
USB_PN5 53
USB_PP5 53
EXT_SCI# 21,30
USB_PP8 45
USB_PN8 45
USB_PN9 63
USB_PP9 63
GND
+3VS_VCC3_3
+3VS_VCC3_3
GND GND
+3VSUS_ORG
GND
+3VSUS_ORG
+3VS_VCC3_3
+3VS_VCC3_3
+3VS_VCC3_3
+3VS_VCC3_3
+3V
GND
Size Project Name Rev
Date: Sheet of
Title :
Engineer:
Custom
24 99Wednesday, April 11, 2012
ASUSTeK COM PUTE R INC .
3&+B,%(;B3&,195$086%
R2.0
8;$
shihhsien_yang
Size Project Name Rev
Date: Sheet of
Title :
Engineer:
Custom
24 99Wednesday, April 11, 2012
ASUSTeK COM PUTE R INC .
3&+B,%(;B3&,195$086%
R2.0
8;$
shihhsien_yang
Size Project Name Rev
Date: Sheet of
Title :
Engineer:
Custom
24 99Wednesday, April 11, 2012
ASUSTeK COM PUTE R INC .
3&+B,%(;B3&,195$086%
R2.0
8;$
shihhsien_yang
0
Sampled on rising edge of PWROK.
1(PCH)
1
Boot BIOS Strap
SATA1GP(BBS0)GNT1#(BBS1)
SPI
Boot BIOS Strap : GNT1#, SATA1GP
Boot BIOS Location
Reserved
PCI
LPC
0
00
1
1
13
1
0
2
3
4
USB 2.0 Port (Debug)
Camera
5
6
7
8
USB2.0
9
10
11
12
High=Default
Low=Enabled A16 swap override/
Top-Block swap override
A16 swap override Strap/
Top-Block swap override jumper
GNT3#:
Tacoma Pass(NVRAM) Disabling and termination guidelines(DG R0.7 p.322)
If the tacoma Pass interface is not used,
the interface signals, inculding NV_RCOMP,
can be left as No connects with few exceptions.
VccpNAND, NV_ALE, NV_CLE
DMI & FDI Termination Voltage
NV_CLE LOW : Set to Vss
HIGH : Set to Vcc
CRB
Default
PU 20K
OHM
PCB_ID1 PCB_ID0 On Board Memory
0
0
0
0
1
1
11
4GB(DDR3_1600 DDR3_L_1333 DDR3_L_1600)
N/A
PCB_ID
Hynix
L
L
L
L
L
H
DIMM_SEL0
DIMM_SEL1
DIMM_SEL2
Samsung ELPIDA
L
H
L
Micron
H
H
L
WiFi/ WiMax/Blue Tooth
Card Reader
4
USB 3.0 Port
1
USB 3.0 Port
3
2
USB 3.0
USB 3.0 Port
Touch Panel
4GB(DDR3_1333)
8GB(DDR3_1600)
DDR3_1333
PCBID:10 2GB (DDR3_1333)
ASINT
L
L
L
H
DIMM_SEL0
DIMM_SEL1
DIMM_SEL2
Samsung ELPIDA
L
H
Micron
H
H
DDR3_1333
HHHH
PCBID:10 4GB (DDR3_1333)
PCBID:00 4GB (DDR3_L_1333 DDR3L_1600 DDR3_1600)
Hynix
L
L
H
DIMM_SEL0
DIMM_SEL1
DIMM_SEL2
ELPIDA
L
H
L
DDR3_L_1333
DIMM_SEL0
DIMM_SEL1
DIMM_SEL2
ELPIDADDR3L_1600
PCBID:11 8GB (DDR3_1600)
L
H
DIMM_SEL0
DIMM_SEL1
DIMM_SEL2
ELPIDA
L
H
DDR3_1600
HH
Hynix
DIMM_SEL
PU / PD
ER-018
L
HDIMM_SEL0
DIMM_SEL1
DIMM_SEL2
ELPIDA
L
H
DDR3_1600
HH
Hynix
H
H
H
ER-030
ER-031
Micro
H
L
L
1 2
R2431 22Ohm
/TPM
R2431 22Ohm
/TPM
1 2
RN2410A 10KOHM
RN2410A 10KOHM
1 2
R2442 10KOhm
@
R2442 10KOhm
@
1 2
R2404
100KOhm
R2404
100KOhm
1 2
R2429 39OhmR2429 39Ohm
1 2
R2448 10KOhmR2448 10KOhm
1 2
R2444 10KOhm
@
R2444 10KOhm
@
7 5
10
RP2401F
10KOhm
RP2401F
10KOhm
1 2
R2406 22.6Ohm 1%R2406 22.6Ohm 1%
1
T2402T2402
5 6
RN2410C 10KOHM
RN2410C 10KOHM
1 2
R2445 10KOhmR2445 10KOhm
1 2
R2409
10KOhm
R2409
10KOhm
9 5
10
RP2401H
10KOhm
RP2401H
10KOhm
1 2
R2402
100KOhm
@
R2402
100KOhm
@
1 2
R2407
10KOhm
R2407
10KOhm
1
T2407T2407
6 5
10
RP2401E
10KOhm
RP2401E
10KOhm
3 5
10
RP2401C
10KOhm
RP2401C
10KOhm
1 2
R2411 0Ohm
/TPanel
R2411 0Ohm
/TPanel
RSVD23 AV5
RSVD1 AY7
RSVD2 AV7
RSVD3 AU3
RSVD4 BG4
RSVD5 AT10
RSVD6 BC8
RSVD7 AU2
RSVD8 AT4
RSVD17 BB5
RSVD18 BB3
RSVD19 BB7
RSVD20 BE8
RSVD21 BD4
RSVD22 BF6
RSVD9 AT3
RSVD10 AT1
RSVD11 AY3
RSVD12 AT5
RSVD13 AV3
RSVD14 AV1
RSVD15 BB1
RSVD16 BA3
RSVD25 AT8
RSVD24 AV10
RSVD26 AY5
RSVD27 BA2
RSVD28 AT12
RSVD29 BF3
PIRQA#
K40
PIRQB#
K38
PIRQC#
H38
PIRQD#
G38
REQ1#/GPIO50
C46
REQ2#/GPIO52
C44
REQ3#/GPIO54
E40
GNT1#/GPIO51
D47
GNT2#/GPIO53
E42
GNT3#/GPIO55
F46
PIRQE#/GPIO2
G42
PIRQF#/GPIO3
G40
PIRQG#/GPIO4
C42
PIRQH#/GPIO5
D44
USBP0N C24
USBP0P A24
USBP1N C25
USBP1P B25
USBP2N C26
USBP2P A26
USBP3N K28
USBP3P H28
USBP4N E28
USBP4P D28
USBP5N C28
USBP5P A28
USBP6N C29
USBP6P B29
USBP7N N28
USBP7P M28
USBP8N L30
USBP8P K30
USBP9N G30
USBP9P E30
USBP10N C30
USBP10P A30
USBP11N L32
USBP11P K32
USBP12N G32
USBP12P E32
USBP13N C32
USBP13P A32
PME#
K10
CLKOUT_PCI0
H49
CLKOUT_PCI1
H43
CLKOUT_PCI2
J48
USBRBIAS# C33
USBRBIAS B33
OC0#/GPIO59 A14
OC1#/GPIO40 K20
OC2#/GPIO41 B17
OC3#/GPIO42 C16
OC4#/GPIO43 L16
OC5#/GPIO9 A16
OC6#/GPIO10 D14
OC7#/GPIO14 C14
CLKOUT_PCI4
H40 CLKOUT_PCI3
K42
PLTRST#
C6
TP1
BG26
TP2
BJ26
TP3
BH25
TP6
AH38
TP7
AH37
TP8
AK43
TP9
AK45
TP16
Y13
TP17
K24
TP18
L24
TP19
AB46
TP20
AB45
TP21
B21
TP22
M20
TP23
AY16
USB3Rn1
BE28
USB3Rn2
BC30
USB3Rn3
BE32
USB3Rn4
BJ32
USB3Rp1
BC28
USB3Rp2
BE30
USB3Rp3
BF32
USB3Rp4
BG32
USB3Tn1
AV26
USB3Tn2
BB26
USB3Tn3
AU28
USB3Tn4
AY30
USB3Tp1
AU26
USB3Tp2
AY26
USB3Tp3
AV28
USB3Tp4
AW30
TP4
BJ16
TP5
BG16
TP15
AM5 TP14
AM4 TP13
AH12 TP12
H3 TP11
N30 TP10
C18
TP24
BG46
RSVD
PCI
USB
U2001E
PRE-ES1
RSVD
PCI
USB
U2001E
PRE-ES1
3 4
RN2410B 10KOHM
RN2410B 10KOHM
INB 1
INA 2
GND 3
OUTY
4
VCC
5
U2401
74LVC1G08GW
U2401
74LVC1G08GW
1 2
R2410 0Ohm
/CR
R2410 0Ohm
/CR
1 2
R2447 10KOhmR2447 10KOhm
1
T2409T2409
1
T2401T2401
1 2
R2428 39OhmR2428 39Ohm
1 2
R2446 10KOhmR2446 10KOhm
1 2
R2408
10KOhm
R2408
10KOhm
1
T2403T2403
1 5
10
RP2401A
10KOhm
RP2401A
10KOhm
1 2
R2430 22OhmR2430 22Ohm
2 5
10
RP2401B
10KOhm
RP2401B
10KOhm
1
T2416T2416
1 2
R2403
100KOhm
@
R2403
100KOhm
@
1
T2419T2419
4 5
10
RP2401D
10KOhm
RP2401D
10KOhm
1 2
R2405
100KOhm
R2405
100KOhm
7 8
RN2410D 10KOHM
RN2410D 10KOHM
1 2
R2443 10KOhm
@
R2443 10KOhm
@
8 5
10
RP2401G
10KOhm
RP2401G
10KOhm

5
5
4
4
3
3
2
2
1
1
D D
C C
B B
A A
PM_THRMTRIP#
GFX_CRB_DET
INT3_3V#
DMI_OVRVLTG
S_GPIO
ICC_EN#
SATA_DET#4
DSW_WAKE#
STP_PCI#
FDI_OVRVLTG
MFG_MODE
TEST_SET_UP
BT_ON
WLAN_LED
PLL_ODVR_EN
PCH_TEMP_ALERT#
PCH_TEMP_ALERT#
STP_PCI#
EXT_SMI#
TEST_SET_UP
USB20_SEL
SATA_DET#4
PLL_ODVR_EN
FDI_OVRVLTG
BT_LED
DMI_OVRVLTG
GFX_CRB_DET
NV_CLE
USB3_SMI#
USB3_SMI#
BT_ON53
A20GATE 30
RCIN# 30
H_CPUPWRGD 3,7
H_THRMTRIP# 3
BT_LED56
EXT_SMI#30
WLAN_LED56
WLAN_ON#53
H_SNB_INV# 3
+3VS_VCC3_3
GND
+3VS_VCC3_3
+3VS_VCC3_3
GND
GND
GND
+3VSUS_ORG
GND
+3VSUS_ORG
+V_NVRAM_VCCPNAND
Size Project Name Rev
Date: Sheet of
Title :
Engineer:
C
25 99Tuesday, March 27, 2012
ASUSTeK COMPUTER INC.
3&+B,%(;&38*3,20,6&
R2.0
8;$
shihhsien_yang
Size Project Name Rev
Date: Sheet of
Title :
Engineer:
C
25 99Tuesday, March 27, 2012
ASUSTeK COMPUTER INC.
3&+B,%(;&38*3,20,6&
R2.0
8;$
shihhsien_yang
Size Project Name Rev
Date: Sheet of
Title :
Engineer:
C
25 99Tuesday, March 27, 2012
ASUSTeK COMPUTER INC.
3&+B,%(;&38*3,20,6&
R2.0
8;$
shihhsien_yang
PDG V0.9, 3.9.3 These signals shouldn't float
on the motherboard. they should be tied to
GND directly.
GPIO28(On-Die PLL VR):
High:Enable (default), Low:Disable
FDI Termination Voltage Override
GPIO27(checklist r0.7):
Default = Do not connect (floating)
High (1) = Enables the internal VccVRM to have a
clean supply for analog rails. No need to use on-board
filter circuit.
Low (0) = Disables the VccVRM. Need to use on-board
filter circuits for analog rails.
???
U37 3/11 015
DMI Termination Voltage Override
ER-018
ER-013
ER-029
12
R2531 10KOhmR2531 10KOhm
12
R2526330KOhm5% R2526330KOhm5%
12
R2597
100Ohm
1%
R2597
100Ohm
1%
1
T2502T2502
1 2
R2512 390OhmR2512 390Ohm
12
R253610KOhm R253610KOhm
1 2
R2525
100KOhm
R2525
100KOhm
12
R251510KOhm R251510KOhm
12
R254110KOhm R254110KOhm
1
T2510T2510
12
R253810KOhm R253810KOhm
1 2
R2502 4.7KOhmR2502 4.7KOhm
1
T2508T2508
1
T2507T2507
12
R2509200KOhm R2509200KOhm
1 2
R2501
2.2kOHM
R2501
2.2kOHM
12
R25341KOhm
@
R25341KOhm
@
12
R2530 10KOhmR2530 10KOhm
1
T2512T2512
12
R2520
100KOhm
R2520
100KOhm
12
R2529 10KOhmR2529 10KOhm
2 1
0402
SL2502
0402
SL2502
12
R252310KOhm R252310KOhm
12
R2540100KOhm R2540100KOhm
1 2
C2505
0.01UF/16V
C2505
0.01UF/16V
1
T2511T2511
1 2
R2506
1KOhm
R2506
1KOhm
12
R253710KOhm R253710KOhm
12
R251910KOhm R251910KOhm
GPIO27
E16
GPIO28
P8
GPIO24
E8
GPIO57
D6
LAN_PHY_PWR_CTRL/GPIO12
C4
VSS_NCTF_1
A4
VSS_NCTF_2
A44
VSS_NCTF_3
A45
VSS_NCTF_4
A46
VSS_NCTF_5
A5
VSS_NCTF_6
A6
VSS_NCTF_7
B3
VSS_NCTF_8
B47
VSS_NCTF_9
BD1
VSS_NCTF_10
BD49
VSS_NCTF_11
BE1
VSS_NCTF_12
BE49
TACH2/GPIO6
H36
TACH0/GPIO17
D40
TACH3/GPIO7
E38
SATA3GP/GPIO37
M5
SATA5GP/GPIO49/TEMP_ALERT#
V3
SCLOCK/GPIO22
T5
SLOAD/GPIO38
N2
SDATAOUT0/GPIO39
M3
SDATAOUT1/GPIO48
V13
PROCPW RGD AY11
RCIN# P5
PECI AU16
THRMTRIP# AY10
GPIO8
C10
BMBUSY#/GPIO0
T7
GPIO15
G2
TACH1/GPIO1
A42
SATA2GP/GPIO36
V8
INIT3_3V# T14
STP_PCI#/GPIO34
K1
GPIO35
K4
SATA4GP/GPIO16
U2
VSS_NCTF_32 F49
A20GATE P4
TACH4/GPIO68 C40
TACH6/GPIO70 C41
TACH7/GPIO71 A40
TACH5/GPIO69 B41
VSS_NCTF_17 BH3
VSS_NCTF_18 BH47
VSS_NCTF_19 BJ4
VSS_NCTF_20 BJ44
VSS_NCTF_21 BJ45
VSS_NCTF_22 BJ46
VSS_NCTF_23 BJ5
VSS_NCTF_24 BJ6
VSS_NCTF_25 C2
VSS_NCTF_26 C48
VSS_NCTF_27 D1
VSS_NCTF_28 D49
VSS_NCTF_29 E1
VSS_NCTF_30 E49
VSS_NCTF_31 F1
TS_VSS4 AK10
TS_VSS3 AH10
TS_VSS2 AK11
TS_VSS1 AH8
NC_1 P37
VSS_NCTF_13
BF1
VSS_NCTF_14
BF49
VSS_NCTF_15 BG2
VSS_NCTF_16 BG48
DF_TVS AY1
CPU/MISC
NCTF
GPIO
U2001F
PRE-ES1
CPU/MISC
NCTF
GPIO
U2001F
PRE-ES1
1
T2501T2501
1 2
R251310KOhm R251310KOhm

5
5
4
4
3
3
2
2
1
1
D D
C C
B B
A A
+VTT_CPU_VCC_DMI
3VSUS_ON30,81
GND GND
+VTT_PCH_VCC
GND GND GND GND
+VTT_PCH_VCCDPLL_FDI+VTT_PCH_VCC IO
+VCCAFDI_VRM
+VTT_PCH_VCC+1.05VS
+VTT_PCH_VCC IO
+1.8VS
+1.5VS
+VCCA_DAC_1_2
GND
+VccCLKDMI_PCH
+V3.3_VCCSPI
+3VS_VCC3_3
+3VS_VCC_GIO +3VS_VCC3_3
+VTT_PCH_VCC+VTT_CPU_VCC_DMI
GNDGNDGND
GND
GND
GND
+VTT_PCH_VCC
+3VSUS_ORG
GND
GND
+5VSUS
+5VSUS_PCH
GND
+12VSUS
GND
+5VA
GND
GND
GND
GND
GND
+VCCAFDI_VRM
+VTT_PCH_VCC
+VTT_PCH_VCC IO +VTT_PCH_VCCDPLL_EXP
GND
+VTT_PCH_VCC IO
GND GND GND GNDGND
+3VS_VCC3_3
+3VS_VCCA3GBG
GND
+VCCAFDI_VRM
+VccAFDIPLL_PCH+VTT_PCH_VCC
GND
+V_NVR AM_VC CPNAND +1.8VS
GND
Size Project Name Rev
Date: Sheet of
Title :
Engineer:
Custom
Tuesday, March 27, 2012
ASUSTeK COM PUTE R INC .
R2.0
8;$
shihhsien_yang
26 99
3&+B,%(;B32:(5*1'
Size Project Name Rev
Date: Sheet of
Title :
Engineer:
Custom
Tuesday, March 27, 2012
ASUSTeK COM PUTE R INC .
R2.0
8;$
shihhsien_yang
26 99
3&+B,%(;B32:(5*1'
Size Project Name Rev
Date: Sheet of
Title :
Engineer:
Custom
Tuesday, March 27, 2012
ASUSTeK COM PUTE R INC .
R2.0
8;$
shihhsien_yang
26 99
3&+B,%(;B32:(5*1'
(VccCore: 1.3A@1.05V)
VccRAM : 1.5V/1.8V supply for internal PLL and VRMs
All Beads : 0603 !!
(+VTT_PCH_VCC: 1.412A@1.05V)
(+VTT_PCH_VCCIO: 3.709A@1.05V)
(+VTT_PCH: 4.68A@1.05V)
Analog Power Supply for FDI PLL
PCH ICC Description
+VTT 4.68A
+1.5VS 0.167A
+1.8VS 0.19A
+3VS 0.355A
+3VSUS 0.1A
(VccADAC: 1mA@3.3V)
(VccCLKDMI: 75mA@1.05V)
(VccDMI: 42mA@1.05V)
VCC_DMI is 1.1V for Mobile
(VccSPI: 10mA@1.8V)
Analog Power Supply for DMI PLL
(VccAPLLEXP: 75mA@1.05V,CRB)
(VccIO: 3.709A@1.05V)
+VTT_PCH_VCC_EXP
(Vcc3_3: 228mA@3.3V)
(VccVRM: 167mA@1.5V)
(VccAFDIPLL: 75mA@1.05V)
(VccpNAND: 190mA@1.8V)
ER-024
ER-028
2 1
L2601 1KOhm/100Mhz
@
L2601 1KOhm/100Mhz
@
1 2
SL2610R0603 SL2610R0603
12
C2614
0.01UF/16V
C2614
0.01UF/16V
12
C2601
10UF/6.3V
C2601
10UF/6.3V
12
C2622
1UF/6.3V
C2622
1UF/6.3V
12
C2611
0.1UF/6.3V
C2611
0.1UF/6.3V
12
C2602
1UF/6.3V
C2602
1UF/6.3V
12
R2602 10KOhm
/DEEP_S3
R2602 10KOhm
/DEEP_S3
12
C2630
2.2UF/10V
/DEEP_S3
C2630
2.2UF/10V
/DEEP_S3
12
C2628
1000PF/50V
C2628
1000PF/50V
12
SL2603R0402 SL2603R0402
12
C2623
0.1UF/6.3V
C2623
0.1UF/6.3V
2
61
Q2631A
UM6K1N
/DEEP_S3
Q2631A
UM6K1N
/DEEP_S3
12
R2607 0OhmR2607 0Ohm
1 2
SL2609R0603 SL2609R0603
5
34
Q2631B
UM6K1N
/DEEP_S3
Q2631B
UM6K1N
/DEEP_S3
12
C2618
0.1UF/6.3V
C2618
0.1UF/6.3V
12
C2609
10UF/6.3V
C2609
10UF/6.3V
12
C2605
10UF/6.3V
@
C2605
10UF/6.3V
@
21
L2603 1KOhm/100MhzL2603 1KOhm/100Mhz
1 2
SL2605R0603 SL2605R0603
12
C2619
1UF/6.3V
C2619
1UF/6.3V
12
SL2601 R0603SL2601 R0603
12
C2627
0.1UF/6.3V
@
C2627
0.1UF/6.3V
@
2 1
L2602 1KOhm/100Mhz
@
L2602 1KOhm/100Mhz
@
1 2
R2631
100KOhm
/DEEP_S3
R2631
100KOhm
/DEEP_S3
1 2
SL2608R0603 SL2608R0603
12
C2613
0.1UF/6.3V
C2613
0.1UF/6.3V
12
C2603
1UF/6.3V
C2603
1UF/6.3V
21
L2630
1KOhm/100Mhz
/normal_S3L2630
1KOhm/100Mhz
/normal_S3
1
2
3
4
5
GS
D
Q2630
EMB20N03V
/Deep_S3
GS
D
Q2630
EMB20N03V
/Deep_S3
12
C2620
1UF/6.3V
C2620
1UF/6.3V
VSS[1]
AA17
VSS[2]
AA2
VSS[3]
AA3
VSS[5]
AA34
VSS[6]
AB11
VSS[7]
AB14
VSS[8]
AB39
VSS[9]
AB4
VSS[10]
AB43
VSS[11]
AB5
VSS[12]
AB7
VSS[13]
AC19
VSS[14]
AC2
VSS[15]
AC21
VSS[16]
AC24
VSS[17]
AC33
VSS[18]
AC34
VSS[19]
AC48
VSS[20]
AD10
VSS[21]
AD11
VSS[22]
AD12
VSS[23]
AD13
VSS[24]
AD19
VSS[25]
AD24
VSS[26]
AD26
VSS[27]
AD27
VSS[28]
AD33
VSS[29]
AD34
VSS[30]
AD36
VSS[31]
AD37
VSS[33]
AD39
VSS[34]
AD4
VSS[35]
AD40
VSS[36]
AD42
VSS[37]
AD43
VSS[38]
AD45
VSS[39]
AD46
VSS[43]
AF10
VSS[44]
AF12
VSS[46]
AD16
VSS[47]
AF16
VSS[48]
AF19
VSS[49]
AF24
VSS[50]
AF26
VSS[51]
AF27
VSS[52]
AF29
VSS[53]
AF31
VSS[54]
AF38
VSS[55]
AF4
VSS[56]
AF42
VSS[57]
AF46
VSS[59]
AF7
VSS[60]
AF8
VSS[61]
AG19
VSS[62]
AG2
VSS[63]
AG31
VSS[64]
AG48
VSS[65]
AH11
VSS[66]
AH3
VSS[67]
AH36
VSS[68]
AH39
VSS[69]
AH40
VSS[70]
AH42
VSS[71]
AH46
VSS[72]
AH7
VSS[73]
AJ19
VSS[76]
AJ33
VSS[77]
AJ34
VSS[78]
AK12
VSS[79]
AK3
VSS[80] AK38
VSS[81] AK4
VSS[82] AK42
VSS[83] AK46
VSS[84] AK8
VSS[85] AL16
VSS[86] AL17
VSS[87] AL19
VSS[88] AL2
VSS[89] AL21
VSS[90] AL23
VSS[91] AL26
VSS[92] AL27
VSS[93] AL31
VSS[96] AL48
VSS[97] AM11
VSS[98] AM14
VSS[99] AM36
VSS[100] AM39
VSS[102] AM45
VSS[103] AM46
VSS[104] AM7
VSS[105] AN2
VSS[106] AN29
VSS[107] AN3
VSS[108] AN31
VSS[109] AP12
VSS[110] AP19
VSS[111] AP28
VSS[112] AP30
VSS[113] AP32
VSS[114] AP38
VSS[116] AP42
VSS[117] AP46
VSS[118] AP8
VSS[119] AR2
VSS[120] AR48
VSS[121] AT11
VSS[122] AT13
VSS[123] AT18
VSS[124] AT22
VSS[125] AT26
VSS[126] AT28
VSS[127] AT30
VSS[128] AT32
VSS[131] AT42
VSS[132] AT46
VSS[133] AT7
VSS[134] AU24
VSS[135] AU30
VSS[136] AV16
VSS[137] AV20
VSS[138] AV24
VSS[139] AV30
VSS[140] AV38
VSS[141] AV4
VSS[142] AV43
VSS[143] AV8
VSS[144] AW14
VSS[145] AW18
VSS[146] AW2
VSS[147] AW22
VSS[148] AW26
VSS[149] AW28
VSS[150] AW32
VSS[151] AW34
VSS[152] AW36
VSS[153] AW40
VSS[154] AW48
VSS[155] AV11
VSS[156] AY12
VSS[157] AY22
VSS[158] AY28
VSS[40]
AD8
VSS[42]
AE3
VSS[45]
AD14
VSS[115] AP4
VSS[0]
H5
VSS[58]
AF5
VSS[32]
AD38
VSS[4]
AA33
VSS[74]
AJ21
VSS[75]
AJ24
VSS[41]
AE2
VSS[129] AT34
VSS[130] AT39
VSS[101] AM43
VSS[95] AL34
VSS[94] AL33
U2001H
PRE-ES1
U2001H
PRE-ES1
12
C2607
0.1UF/6.3V
C2607
0.1UF/6.3V
12
R2605 0Ohm
@
R2605 0Ohm
@
12
C2625
0.1UF/6.3V
C2625
0.1UF/6.3V
12
C2604
1UF/6.3V
C2604
1UF/6.3V
12
C2608
1UF/6.3V
C2608
1UF/6.3V
VCCCORE[1]
AA23
VCCCORE[2]
AC23
VCCCORE[3]
AD21
VCCCORE[4]
AD23
VCCCORE[5]
AF21
VCCCORE[6]
AF23
VCCCORE[7]
AG21
VCCCORE[8]
AG23
VCCCORE[9]
AG24
VCCCORE[10]
AG26
VCCCORE[11]
AG27
VCCCORE[12]
AG29
VCCCORE[13]
AJ23
VCCCORE[14]
AJ26
VCCCORE[15]
AJ27
VCCDFTERM[4] AJ17
VCCDFTERM[3] AJ16
VCCIO[17]
AN21
VCCIO[18]
AN26
VCCIO[19]
AN27
VCCIO[20]
AP21
VCCIO[23]
AP26
VCCIO[24]
AT24
VCCIO[15]
AN16
VCCIO[16]
AN17
VCCIO[21]
AP23
VCCIO[22]
AP24
VCCADAC U48
VCCTX_LVDS[1] AM37
VCCTX_LVDS[2] AM38
VCCALVDS AK36
VCCVRM[3] AT16
VCCVRM[2]
AP16
VCCAPLLEXP
BJ22
VccAFDIPLL
BG6
VCCIO[28]
AN19 VCCTX_LVDS[4] AP37
VCCTX_LVDS[3] AP36
VSSADAC U47
VSSALVDS AK37
VCCIO[27]
AP17
VCC3_3[6] V33
VCC3_3[7] V34
VCC3_3[3]
BH29 VCCDFTERM[2] AG17
VCCDFTERM[1] AG16
VCCDMI[1] AT20
VCCIO[25]
AN33
VCCIO[26]
AN34
VCCCORE[16]
AJ29
VCCCORE[17]
AJ31
VCCSPI V1
VCCCLKDMI AB36
VCCDMI[2]
AU20
POWER
VCC CORE
DMI
VCCIO
CRTLVDS
FDI
DFT / SPI HVCMOS
U2001G
PRE-ES1
POWER
VCC CORE
DMI
VCCIO
CRTLVDS
FDI
DFT / SPI HVCMOS
U2001G
PRE-ES1
12
C2612
10UF/6.3V
C2612
10UF/6.3V
1 2
R2630
511KOhm
/DEEP_S3
R2630
511KOhm
/DEEP_S3
12
C2610
1UF/6.3V
C2610
1UF/6.3V
12
C2606
1UF/6.3V
C2606
1UF/6.3V
12
SL2602R0402 SL2602R0402
12
C2621
0.01UF/16V
/DEEP_S3
C2621
0.01UF/16V
/DEEP_S3
1 2
SL2607R0603 SL2607R0603

5
5
4
4
3
3
2
2
1
1
D D
C C
B B
A A
+VTT_PCH_VCCA_A_DPL
+VTT_PCH_VCCA_B_DPL
+VCCAPLL_CPY_PCH
+VCCDPLL_CPY
+V1.05M_VCCASW
+VCCDIFFCLK
+VTT_SSCVCC
+VCCDIFFCLKN
+VTT_VCC PSUS
+VTT_VCCAPLL_SATA3
+VTT_VCC PSUS
+3VS_VCCPPCI
+3VSUS_ VCC AUBG
+VTT_VCC AUPLL
+3VS_VCC_CLKF33
+VCCAFDI_VRM
+3VSUS_ VCC PUS B
GND GND
+VTT_PCH_VCCA_CLK+VTT_PCH_VCC
+VCCAFDI_VRM
+VTT_PCH_VCCA_A_DPL
+VTT_PCH_VCCA_B_DPL
+VTT_CPU_VCCPCPU+VTT_PCH_VCC
+VCC_RTC
+3VS +3VS_VCC3_3
+3VSUS +3VSUS_ORG
GNDGND
+VTT_PCH_VCCA_A_DPL
+VTT_PCH_VCCA_B_DPL GND
+VTT_PCH_VCC
GND
GND
GND
GND
+3VSUS_ORG
+VTT_PCH_VCC
+VCCPDSW
GND
+VTT_PCH_VCC IO
GND
GNDGND
GND GND GND
+VTT_PCH_VCC
GND
+VTT_PCH_VCC IO
GND
GND
GND
GND
GND GND GND
GND GND GND
+VCCDIFFCLKN
GND GND
+3VS_VCC3_3
+3VSUS_ORG
+VTT_PCH_VCC IO
+3VSUS_ORG
+5VSUS_PCH
+3VS_VCC3_3
+5VS
+3VS_VCC3_3
+3VS_VCC3_3 +VTT_PCH_VC CIO
+VTT_PCH_VCC
+3VSUS_ORG
GND
GND
GND
GND
GND
GND
+3VSUS_ORG
GND
GND
GND GND
GND
+VTT_PCH_VCC IO
+VTT_SATA3
+VTT_SATA
GND
GND
+3VSUS_HDA
+VTT_PCH_VCC IO+VCCIO_USB
+VTT_PCH_VCC
GND
+3VA_ EC
+3VA
Size Project Name Rev
Date: Sheet of
Title :
Engineer:
Custom
Tuesday, March 27, 2012
ASUSTeK COM PUTE R INC .
R2.0
8;$
shihhsien_yang
27 99
3&+B,%(;B32:(5*1'
Size Project Name Rev
Date: Sheet of
Title :
Engineer:
Custom
Tuesday, March 27, 2012
ASUSTeK COM PUTE R INC .
R2.0
8;$
shihhsien_yang
27 99
3&+B,%(;B32:(5*1'
Size Project Name Rev
Date: Sheet of
Title :
Engineer:
Custom
Tuesday, March 27, 2012
ASUSTeK COM PUTE R INC .
R2.0
8;$
shihhsien_yang
27 99
3&+B,%(;B32:(5*1'
(VccACLK: ???A@1.05V)
(VccDSW3_3: 1mA@3.3V)
(VccAPLLDMI2: ???mA@1.8V)
(VccASW: 1.01A@1.05V)
(VccADPLLA: 75mA@1.05V)
(VccADPLLB: 75mA@1.05V)
(VccDIFFCLKN: 55mA@1.05V)
(VccSSC: 95mA@1.05V)
(V_PROC_IO: 1mA@1.05V)
(VccRTC: N/A@3.3V)
357mA
S0 max
PCH TDP is 3.9W
VCCACLK, VCCAPLLEXP, VCCAPLLDMI2, VCCAFDIPLL,
VCCAPLLSATA can be left no connect in On-Die VR
enable mode
04/20 No-stuff
for +1.05VS
leakage
VCC3_3: 228mA@3.3V
(VccSUS3_3: 97mA@3.3V)
(V5REF_SUS: 1mA@5V)
(V5REF: 1mA@5V)
(VccSUS3_3: 65mA@3.3V)
(VccAPLLSATA: ???mA@1.05V)
(VccSUSHDA: 10mA@3.3V)
(VCCASW: 903mA@1.05V)
ER-033
1 2
SL2709R0603 SL2709R0603
21
L2702 1KOhm/100Mhz
@
L2702 1KOhm/100Mhz
@
12
C2704
1UF/6.3V
C2704
1UF/6.3V
1 2
SL2712
R0402
SL2712
R0402
12
C2720
1UF/6.3V
C2720
1UF/6.3V
12
C2713
22UF/6.3V
C2713
22UF/6.3V
12
C2734
1UF/6.3V
C2734
1UF/6.3V
1 2
SL2702R0402 SL2702R0402
12
C2732
0.1UF/6.3V
C2732
0.1UF/6.3V
12
C2739
0.1UF/6.3V
C2739
0.1UF/6.3V
12
SL2720R0402 SL2720R0402
12
C2717
1UF/6.3V
C2717
1UF/6.3V
12
C2702
22UF/6.3V
C2702
22UF/6.3V
12
C2744
1UF/6.3V
C2744
1UF/6.3V
12
C2706
0.1UF/6.3V
@/EMI
C2706
0.1UF/6.3V
@/EMI
12
C2711
10UF/6.3V
@
C2711
10UF/6.3V
@
12
C2705
0.1UF/6.3V
@/EMI
C2705
0.1UF/6.3V
@/EMI
12
C2730
1UF/6.3V
C2730
1UF/6.3V
12
C2737
0.1UF/6.3V
C2737
0.1UF/6.3V
12
SL2713R0402 SL2713R0402
12
C2729
0.1UF/6.3V
C2729
0.1UF/6.3V
1 2
R2705 0OhmR2705 0Ohm
12
C2722
0.1UF/6.3V
C2722
0.1UF/6.3V
1 2
R2706 0Ohm
@
R2706 0Ohm
@
12
C2731
0.1UF/6.3V
C2731
0.1UF/6.3V
12
SL2722R0402 SL2722R0402
12
C2741
10UF/6.3V
@
C2741
10UF/6.3V
@
1 2
SL2718R0603 SL2718R0603
12
C2743
0.1UF/6.3V
nbs_c0201_h13_000s
C2743
0.1UF/6.3V
nbs_c0201_h13_000s
1 2
SL2711
R0402
SL2711
R0402
VSS[159]
AY4
VSS[160]
AY42
VSS[161]
AY46
VSS[162]
AY8
VSS[163]
B11
VSS[164]
B15
VSS[165]
B19
VSS[166]
B23
VSS[167]
B27
VSS[168]
B31
VSS[169]
B35
VSS[170]
B39
VSS[171]
B7
VSS[173]
BB12
VSS[174]
BB16
VSS[175]
BB20
VSS[176]
BB22
VSS[177]
BB24
VSS[178]
BB28
VSS[179]
BB30
VSS[180]
BB38
VSS[181]
BB4
VSS[182]
BB46
VSS[183]
BC14
VSS[184]
BC18
VSS[185]
BC2
VSS[186]
BC22
VSS[187]
BC26
VSS[188]
BC32
VSS[189]
BC34
VSS[190]
BC36
VSS[191]
BC40
VSS[192]
BC42
VSS[193]
BC48
VSS[194]
BD46
VSS[195]
BD5
VSS[196]
BE22
VSS[197]
BE26
VSS[198]
BE40
VSS[199]
BF10
VSS[200]
BF12
VSS[201]
BF16
VSS[202]
BF20
VSS[203]
BF22
VSS[204]
BF24
VSS[205]
BF26
VSS[206]
BF28
VSS[207]
BD3
VSS[208]
BF30
VSS[209]
BF38
VSS[210]
BF40
VSS[211]
BF8
VSS[212]
BG17
VSS[213]
BG21
VSS[214]
BG33
VSS[215]
BG44
VSS[216]
BG8
VSS[217]
BH11
VSS[218]
BH15
VSS[219]
BH17
VSS[220]
BH19
VSS[222]
BH27
VSS[223]
BH31
VSS[224]
BH33
VSS[225]
BH35
VSS[226]
BH39
VSS[227]
BH43
VSS[228]
BH7
VSS[229]
D3
VSS[230]
D12
VSS[231]
D16
VSS[232]
D18
VSS[233]
D22
VSS[234]
D24
VSS[235]
D26
VSS[236]
D30
VSS[237]
D32
VSS[264] K7
VSS[265] L18
VSS[266] L2
VSS[267] L20
VSS[268] L26
VSS[269] L28
VSS[270] L36
VSS[271] L48
VSS[272] M12
VSS[273] P16
VSS[274] M18
VSS[275] M22
VSS[276] M24
VSS[277] M30
VSS[278] M32
VSS[279] M34
VSS[280] M38
VSS[281] M4
VSS[282] M42
VSS[283] M46
VSS[284] M8
VSS[285] N18
VSS[286] P30
VSS[288] P11
VSS[289] P18
VSS[290] T33
VSS[291] P40
VSS[292] P43
VSS[293] P47
VSS[294] P7
VSS[295] R2
VSS[296] R48
VSS[297] T12
VSS[298] T31
VSS[299] T37
VSS[300] T4
VSS[301] W34
VSS[302] T46
VSS[303] T47
VSS[304] T8
VSS[305] V11
VSS[306] V17
VSS[307] V26
VSS[308] V27
VSS[309] V29
VSS[310] V31
VSS[311] V36
VSS[312] V39
VSS[313] V43
VSS[314] V7
VSS[315] W17
VSS[316] W19
VSS[238]
D34
VSS[239]
D38
VSS[240]
D42
VSS[241]
D8
VSS[242]
E18
VSS[243]
E26
VSS[244]
G18
VSS[245]
G20
VSS[246]
G26
VSS[247]
G28
VSS[248]
G36
VSS[249]
G48
VSS[250]
H12
VSS[251]
H18
VSS[317] W2
VSS[318] W27
VSS[319] W48
VSS[320] Y12
VSS[321] Y38
VSS[322] Y4
VSS[323] Y42
VSS[324] Y46
VSS[325] Y8
VSS[328] BG29
VSS[329] N24
VSS[330] AJ3
VSS[287] N47
VSS[252]
H22
VSS[253]
H24
VSS[254]
H26
VSS[255]
H30
VSS[256]
H32
VSS[257]
H34
VSS[258]
F3
VSS[262] K39
VSS[263] K46
VSS[259] H46
VSS[260] K18
VSS[261] K26
VSS[331] AD47
VSS[333] B43
VSS[334] BE10
VSS[335] BG41
VSS[337] G14
VSS[338] H16
VSS[340] T36
VSS[342] BG22
VSS[343] BG24
VSS[344] C22
VSS[345] AP13
VSS[172]
F45
VSS[221]
H10
VSS[346] M14
VSS[347] AP3
VSS[348] AP1
VSS[349] BE16
VSS[350] BC16
VSS[351] BG28
VSS[352] BJ28
U2001I
PRE-ES1
U2001I
PRE-ES1
21
L2707
1KOhm/100Mhz
L2707
1KOhm/100Mhz
12
C2724
4.7UF/6.3V
C2724
4.7UF/6.3V
1
2
3
D2702
BAT54CW
D2702
BAT54CW
12
C2718
0.1UF/6.3V
C2718
0.1UF/6.3V
1 2
SL2715R0603 SL2715R0603
12
C2733
0.1UF/6.3V
C2733
0.1UF/6.3V
12
C2712
1UF/6.3V
C2712
1UF/6.3V
1 2
SL2710
R0603
SL2710
R0603
1 2
SL2716R0603 SL2716R0603
12
C2738
0.1UF/6.3V
C2738
0.1UF/6.3V
12
C2714
22UF/6.3V
C2714
22UF/6.3V
12
C2728
0.1UF/6.3V
C2728
0.1UF/6.3V
21
L2704
10UH
L2704
10UH
1 2
R2701
10Ohm
R2701
10Ohm
12
C2719
1UF/6.3V
C2719
1UF/6.3V
12
C2715
1UF/6.3V
C2715
1UF/6.3V
1 2
SL2701R0603 SL2701R0603
12
C2721
1UF/6.3V
C2721
1UF/6.3V
12
C2727
1UF/6.3V
C2727
1UF/6.3V
2 1
L2706
1KOhm/100Mhz
@
L2706
1KOhm/100Mhz
@
2 1
L2701 1KOhm/100Mhz
@
L2701 1KOhm/100Mhz
@
12
C2703
1UF/6.3V
C2703
1UF/6.3V
1
2
3
D2703
BAT54CW
D2703
BAT54CW
1 2
SL2719R0603 SL2719R0603
1 2
R2707 0Ohm
@
R2707 0Ohm
@
12
C2708
0.1UF/6.3V
C2708
0.1UF/6.3V
1 2
SL2703
R0402
SL2703
R0402
1 2
R2702
10Ohm
R2702
10Ohm
21
L2703
10UH
L2703
10UH
12
C2740
1UF/6.3V
C2740
1UF/6.3V
12
SL2708R0402 SL2708R0402
1 2
SL2717R0603 SL2717R0603
12
C2742
1UF/6.3V
C2742
1UF/6.3V
1 2
SL2714R0603 SL2714R0603
12
C2745
10UF/6.3V
C2745
10UF/6.3V
12
C2725
0.1UF/6.3V
C2725
0.1UF/6.3V
12
SL2721R0402 SL2721R0402
12
C2707
0.1UF/6.3V
@
C2707
0.1UF/6.3V
@
DCPSUSBYP
V12
VCCASW[1]
AA19
VCCASW[2]
AA21
VCCASW[3]
AA24
VCCASW[5]
AA27
VCCASW[6]
AA29
VCCSUSHDA P32
VCCSUS3_3[6] P24
VCCIO[34] T26
VCCIO[4] AD17
VCCASW[7]
AA31
VCCASW[8]
AC26
VCCASW[9]
AC27
VCCASW[10]
AC29
VCCASW[11]
AC31
VCCASW[12]
AD29
V5REF P34
VCC3_3[4] T34
VCCRTC
A22
VCCSUS3_3[10] V24
VCCSUS3_3[9] V23
VCCSUS3_3[8] T24
VCCSUS3_3[7] T23
VCCIO[2] AC16
VCCADPLLB
BF47
VCCDIFFCLKN[1]
AF33
V5REF_SUS M26
VCCIO[3] AC17
DCPSUS[1]
T17
VCCSSC
AG33
VCCADPLLA
BD47
VCCVRM[4]
Y49
VCCACLK
AD49
DCPRTC
N16
VCCASW[4]
AA26
VCCDIFFCLKN[2]
AF34
VCCIO[7]
AF17
DCPSST
V16
VCCIO[5] AF13
VCCASW[22] T21
VCCASW[23] V21
VCCASW[21] T19
VCC3_3[1] AA16
VCC3_3[8] W16
VCCSUS3_3[2] N20
VCCSUS3_3[3] N22
VCCSUS3_3[4] P20
VCCSUS3_3[5] P22
VCCIO[29] N26
VCCIO[30] P26
VCCIO[31] P28
VCCIO[32] T27
V_PROC_IO
BJ8
VCCIO[33] T29
VCCDIFFCLKN[3]
AG34
VCCASW[13]
AD31
VCCASW[14]
W21
VCCASW[15]
W23
VCCASW[16]
W24
VCCASW[17]
W26
VCCASW[18]
W29
VCCASW[19]
W31
VCCASW[20]
W33
VCCIO[6] AF14
VCCVRM[1] AF11
VCCIO[12] AH13
VCCIO[13] AH14
VCC3_3[2] AJ2
VCCAPLLSATA AK1
DCPSUS[3]
AL24
VCCIO[14]
AL29
DCPSUS[4] AN23
VCCSUS3_3[1] AN24
VCCAPLLDMI2
BH23
DCPSUS[2]
V19
VCCDSW3_3
T16
VCC3_3[5]
T38
POWER
SATA USB
Clock and Miscellaneous
HDA
CPURTC
PCI/GPIO/LPCMISC
U2001J
PRE-ES1
POWER
SATA USB
Clock and Miscellaneous
HDA
CPURTC
PCI/GPIO/LPCMISC
U2001J
PRE-ES1
1 2
R0603R0603
12
C2735
1UF/6.3V
C2735
1UF/6.3V
12
C2736
1UF/6.3V
C2736
1UF/6.3V
12
C2716
1UF/6.3V
C2716
1UF/6.3V
12
C2726
0.1UF/6.3V
C2726
0.1UF/6.3V

5
5
4
4
3
3
2
2
1
1
D D
C C
B B
A A
+3VM_SPI_00
BIOS_WP# SPICLK0
SPISI0
+3VM_SPI_00SPICLK0SPISI0
SPI_CS#020
SPI_SO20
EC_SCE#_PCH30
SPI_CLK 20
SPI_SI 20
EC_SCK_PCH 30
EC_SI_PCH 30
SMB1_CLK30
SMB1_DAT30
SMB1_CLK_S 14,50
SMB1_DAT_S 14,50
EC_SO_PCH30
BIOS_WP#30
+12VS
+3VS
+3VM_SPI
+3VM_SPI+3VSUS_ORG
+3VM_SPI
Size Project Name Rev
Date: Sheet of
Title :
Engineer:
C
Tuesday, March 27, 2012
ASUSTeK COMPUTER INC.
R2.0
8;$
Susi_Hong
28 99
3&+B63,52027+
Size Project Name Rev
Date: Sheet of
Title :
Engineer:
C
Tuesday, March 27, 2012
ASUSTeK COMPUTER INC.
R2.0
8;$
Susi_Hong
28 99
3&+B63,52027+
Size Project Name Rev
Date: Sheet of
Title :
Engineer:
C
Tuesday, March 27, 2012
ASUSTeK COMPUTER INC.
R2.0
8;$
Susi_Hong
28 99
3&+B63,52027+
EC
CPU,Thermal
PCH SPI ROM
Remove SPI FLASH TOOL CON
(64Mb)
05/12 delete +3VA
Main: 05006-00010300
second: 05G00170B020
UX31EP 023 01/18
ER-016
ER-025
CS#
1
DO(IO1)
2
WP#(IO2)
3
GND
4DI(IO0) 5
CLK 6
HOLD#(IO3) 7
VCC 8
U2801
W25Q64FVSSIG
U2801
W25Q64FVSSIG
1 2
R2837 33OhmR2837 33Ohm
1 2
R2802
0Ohm
R2802
0Ohm
12
C2805
8PF/25V
C2805
8PF/25V
12
C2806
8PF/25V
C2806
8PF/25V
1 2
R2808
4.7KOhm
R2808
4.7KOhm
1 2
R2803
0Ohm
R2803
0Ohm
1 2
R2838 33OhmR2838 33Ohm
1 2
R2804
0Ohm
R2804
0Ohm
5
3 4
Q2804B
UM6K31N
Q2804B
UM6K31N
1 2
R2841 33OhmR2841 33Ohm
12
C2804
8PF/25V
C2804
8PF/25V
1 2
R2805
0Ohm
R2805
0Ohm
1 2
R2840 33OhmR2840 33Ohm
1 2
R2831
100KOhm
R2831
100KOhm
2
6 1
Q2804A
UM6K31N
Q2804A
UM6K31N
1 2
R2833
100KOhm
R2833
100KOhm
12
C2802
0.1UF/6.3V
nbs_c0201_h13_000s
C2802
0.1UF/6.3V
nbs_c0201_h13_000s
1 2
R2809
4.7KOhm
R2809
4.7KOhm
12
C2803
8PF/25V
C2803
8PF/25V

5
5
4
4
3
3
2
2
1
1
D D
C C
B B
A A
Size Project Name Rev
Date: Sheet of
Title :
Engineer:
C
29 99Tuesday, March 27, 2012
ASUSTeK COMPUTER INC. NB3
&/.B,&6/56
R2.0
8;$
shihhsien_yang
Size Project Name Rev
Date: Sheet of
Title :
Engineer:
C
29 99Tuesday, March 27, 2012
ASUSTeK COMPUTER INC. NB3
&/.B,&6/56
R2.0
8;$
shihhsien_yang
Size Project Name Rev
Date: Sheet of
Title :
Engineer:
C
29 99Tuesday, March 27, 2012
ASUSTeK COMPUTER INC. NB3
&/.B,&6/56
R2.0
8;$
shihhsien_yang

5
5
4
4
3
3
2
2
1
1
D D
C C
B B
A A
SCE#_EC
SI_EC
EC_XIN
SCK_EC
SUSB_EC#
SUSC_EC#
TP_CLK
TP_DAT
PWRLIMIT#_EC
A20GATE
RCIN#
PM_RSMRST#
3VSUS_ON
PM_SUSB#
BAT1_IN_OC#
PECI_EC_R
BIOS_WP#
LID_SW#_EC
CHG_LED#
BUF_PLT_RST#
CLK_KBCPCI_PCH
BAT1_IN_OC#
PWR_SW#
5VSUS_ON
5VSUS_PWRGD
GPI0
PM_SUSC#
+3VA_ON+3VA_ON
AC_IN_OC#_L
PWR_SW#
AC_IN_OC#_L
SMB0_CLK
SMB0_DAT
SMB1_DAT
SMB1_CLK
GPI0
GPI0
PWR_LED# 56
CHG_FULL_LED# 56
PM_RSMRST# 22
AC_IN_OC# 56,88
BAT1_IN_OC# 60
PWRLIMIT#_EC 88
FAN0_TACH 50
PWR_SW# 32,70
LID_SW#_EC 70
PM_SUSB# 22
PM_CLKRUN# 22,31
PM_PWROK 22
TP_DAT31
SMB0_CLK60,83,88
SMB0_DAT60,83,88
SMB1_CLK28
SMB1_DAT28
KSO931
KSI331
KSO831
KSI231
KSO731
KSI131
KSO631
KSI031
KSO1031
KSI431
KSO1131
KSI531
KSO431
KSI631
KSO531
KSI731
KSO031
KSO131
KSO231
KSO331
KSO1231
KSO1331
KSO1431
KSO1531
LPC_AD020,31,44
LPC_AD120,31,44
LPC_AD220,31,44
LPC_AD320,31,44
INT_SERIRQ20,31
CLK_KBCPCI_PCH24
LPC_FRAME#20,31,44
BUF_PLT_RST#3,7,24,31,45,53,63
EC_RST#32
EXT_SMI#25
EXT_SCI#21,24
A20GATE25
RCIN#25
PM_PWRBTN#22
SUS_PWRGD 22,58,81
ALL_SYSTEM_PWRGD 3,22,58,80
CORE_PWRGD 58
PCH_SPI_OV20
3VSUS_ON26,81
PM_SYSPWROK22
PECI_EC3
EC_SCK_PCH28
EC_SI_PCH28
EC_SCE#_PCH28
EC_SO_PCH28
THRO_CPU# 3
BIOS_WP# 28
TP_CLK31
ME_SusPwrDnAck22
5VSUS_ON 81
USB_CHARGE_ON#69
Adaptor_Sense 88
DRAMRST_EC 4
LCD_BACKOFF# 45
1.5V_ON 83
OP_SD# 63
CAP_LED# 56
ME_AC_PRESENT 22
KB_LED_PWM 31
PM_SUSC# 22
5VSUS_PWRGD 58
+3VA_ON 70
AC_IN_OC#_EC 70
Light_Sensor_AD 45
SUSC_EC# 57,91
FAN_PWM 50
SUSB_EC# 57,82,83,84,87,91
USB_CHARGE_VBUS_EC 69
+3VS +3VACC+3VA_EC+3VA
EC_AGND
+3VACC
+3VA_EC +3VS
EC_AGND
+3VS
+3VA_EC
+3VA_EC
+3VS
+3VA_EC
+5VSUS
+3VS
Size Project Name Rev
Date: Sheet of
Title :
Engineer:
C
30 99Tuesday, March 27, 2012
ASUSTeK COMPUTER INC. NB3
.%&B,7(B%*$
R2.0
8;$
Susi_Hong
Size Project Name Rev
Date: Sheet of
Title :
Engineer:
C
30 99Tuesday, March 27, 2012
ASUSTeK COMPUTER INC. NB3
.%&B,7(B%*$
R2.0
8;$
Susi_Hong
Size Project Name Rev
Date: Sheet of
Title :
Engineer:
C
30 99Tuesday, March 27, 2012
ASUSTeK COMPUTER INC. NB3
.%&B,7(B%*$
R2.0
8;$
Susi_Hong
Thermal sensor
Main Board
DEEP_S3
PU/PD
Battery/Charge IC
UX31EP 011 12/21
UX31EP 010 12/21
UX31EP 016 12/29
ER-009
ER-009
ER-010
ER-011
ER-012
PR-005
PR-005
1 2
C3015 0.01UF/16V
@
C3015 0.01UF/16V
@
1 2
SL3007
R0603
SL3007
R0603
3 4
RN3001B 4.7KOhm
RN3001B 4.7KOhm
1 2
R30820Ohm R30820Ohm
1 2
RN3002A 4.7KOhm
RN3002A 4.7KOhm
7 8
RNX3004D
47OHM RNX3004D
47OHM
1 2
SL3006
R0603
SL3006
R0603
1
122
JP3001
1MM_OPEN_5MIL
JP3001
1MM_OPEN_5MIL
1 2
R3056 1MOhm
/DEEP_S3
R3056 1MOhm
/DEEP_S3
7 8
RN3001D 4.7KOhm
RN3001D 4.7KOhm
1 2
R30740Ohm R30740Ohm
1 2
R3050 15OhmR3050 15Ohm
7 8
RN3003D 10KOHM
RN3003D 10KOHM
5 6
RN3002C 4.7KOhm
RN3002C 4.7KOhm
5 6
RN3003C 10KOHM
RN3003C 10KOHM
12
C3004
0.1UF/6.3V
C3004
0.1UF/6.3V
1 2
R3015 15OhmR3015 15Ohm
12
C3002
0.1UF/6.3V
C3002
0.1UF/6.3V
5 6
RN3001C 4.7KOhm
RN3001C 4.7KOhm
12
RN3006A 100KOhmRN3006A 100KOhm
1 2
RNX3004A
47OHM RNX3004A
47OHM
7 8
RN3002D 4.7KOhm
RN3002D 4.7KOhm
12
C3013
0.01UF/16V
C3013
0.01UF/16V
12
C3007
0.1UF/6.3V
C3007
0.1UF/6.3V
1 2
R3002
1MOhm
/@_Light_Sensor
R3002
1MOhm
/@_Light_Sensor
1 2
R30840Ohm
@
R30840Ohm
@
5 6
RN3006C 100KOhm
RN3006C 100KOhm
1 2
R3030 100KOhm@R3030 100KOhm@
1 2
RN3001A 4.7KOhm
RN3001A 4.7KOhm
12
C3020
0.1UF/25V
@
C3020
0.1UF/25V
@
1 2
RN3003A 10KOHM
RN3003A 10KOHM
1 2
R3049 15OhmR3049 15Ohm
12
C3008
0.1UF/6.3V
C3008
0.1UF/6.3V
1 2
C3016 0.01UF/16V
@
C3016 0.01UF/16V
@
1 2
R30830Ohm R30830Ohm
1
T3022T3022
7 8
RN3005D 10KOHM
RN3005D 10KOHM
12
C3006
10UF/6.3V
C3006
10UF/6.3V
12
C3005
0.1UF/6.3V
C3005
0.1UF/6.3V
3 4
RNX3004B
47OHM RNX3004B
47OHM
3 4
RN3003B 10KOHM
RN3003B 10KOHM
7 8
RN3006D 100KOhm
RN3006D 100KOhm
1 2
RN3005A 10KOHM
RN3005A 10KOHM
1 2
C3014 0.01UF/16V
@
C3014 0.01UF/16V
@
12
C3003
10UF/6.3V
C3003
10UF/6.3V
3 4
RN3005B 10KOHM
RN3005B 10KOHM
5 6
RNX3004C
47OHM RNX3004C
47OHM
1 2
C3019 10PF/50V
@
C3019 10PF/50V
@
12
R3031 200KOhm
/DEEP_S3
R3031 200KOhm
/DEEP_S3
SSCE1#/GPG0
B7
DSR0#/GPG6
B9
FMISO
C9
FMOSI
A9
FSCE#
C10
SSCE0#/GPG2
B10
GA20/GPB5
B2
KBRST#/GPB6
C2
WRST#
E2
SERIRQ/GPM6
A2
PWM0/GPA0 H3
PWM1/GPA1 J2
PWM2/GPA2 J1
PWM3/GPA3 K1
PWM4/GPA4 M1
PWM5/GPA5 L1
LAD0/GPM0
E1
LAD1/GPM1
D2
LAD2/GPM2
D4
LAD3/GPM3
C3
LPCCLK/GPM4
F2
LFRAME#/GPM5
D3
LPCRST#/WUI4/GPD2
G3
ECSMI#/GPD4
E3
ECSCI#/GPD3
J3
FSCK
C8
KSI0/STB#
M8
KSI1/AFD#
L9
KSI2/INIT#
M9
KSI3/SLIN#
L8
KSI4
K9
KSI5
M10
KSI6
L10
KSI7
K10
KSO0/PD0
L3
KSO1/PD1
K3
KSO2/PD2
J4
KSO3/PD3
L4
KSO4/PD4
H5
KSO5/PD5
M4
KSO6/PD6
K4
KSO7/PD7
M5
KSO8/ACK#
L5
KSO9/BUSY
K5
KSO10/PE
M6
KSO11/ERR#
H6
KSO12/SLCT
M7
KSO13
K6
KSO14
L7
KSO15
H7
CK32K
B1
CK32KE
C1
TMB0/GPF0
E10
TMB1/GPF1
E11
SMCLK0/GPB3
B6
SMDAT0/GPB4
C6
SMCLK1/GPC1
B5
SMDAT1/GPC2
A6
L80LLAT/W UI7/GPE7 F3
SBUSY/GPG1/ID7 C7
L80HLAT/BAO/W UI24/GPE0 H1
VSS1
A1
VCORE
F8
VSS2
F5
VSS3
F6
VSS4
F7
VSS5
G6
VSS6
G7
AVSS
H12
VSTBY1 E6
VSTBY2 E7
VSTBY3 E8
VSTBY4 G5
VSTBY5 G8
VSTBY6(PLL) E5
VCC D1
AVCC J12
PWM6/SSCK/GPA6 M2
PWM7/GPA7 K2
RXD/SIN0/GPB0 B8
TXD/SOUT0/GPB1 A8
CTX0/TMA0/GPB2 A4
/LPCRST#/GPB7 A7
GPC0 B4
KSO16/SMOSI/GPC3
K8
TMRI0/WUI2/GPC4 A5
KSO17/SMISO/GPC5
K7
TMRI1/WUI3/GPC6 B3
PWUREQ#/BBO/GPC7 F1
RI1#/WUI0/GPD0 G1
RI2#/WUI1/GPD1 H2
GINT/CTS0#/GPD5 L2
TACH0A/GPD6 L6
TACH1A/TMA1/GPD7 J9
EGAD/W UI25/GPE1 F10
EGCS#/WUI26/GPE2 F12
EGCLK/W UI27/GPE3 E12
PWRSW/GPE4 A3
WUI5/GPE5 M3
LPCPD#/WUI6/GPE6 G2
CLKRUN#/WUI16/GPH0/ID0 C12
CRX1/SMCLK3/WUI17/GPH1/ID1 A12
CTX1/SMDAT3/WUI18/GPH2/ID2 B11
WUI19/GPH3/ID3 B12
GPH4/ID4 A11
GPH5/ID5 C11
GPH6/ID6 A10
ADC0/GPI0 M12
ADC1/GPI1 L12
ADC2/GPI2 K12
ADC3/GPI3 M11
ADC4/WUI28/GPI4 L11
ADC5/WUI29/GPI5 K11
ADC6/WUI30/GPI6 J11
ADC7/WUI31/GPI7 H11
DAC4/DCD0#/GPJ4 G12
DAC5/RIG0#/GPJ5 F11
TACH2/GPJ0 H10
GPJ1 J10
DAC2/TACH0B/GPJ2 G10
DAC3/TACH1B/GPJ3 G11
PS2CLK1/DT R0#/GPF2
D9
PS2DAT1/RTS0#/GPF3
D10
PS2CLK2/W UI20/GPF4
D11
PS2DAT2/WUI21/GPF5
D12
PECI/WUI22/GPF6
C5
PECIRQT#/W UI23/GPF7
C4
VSS7
H8
LPC
FLASH ROM
KBMX
GPIO
SMBusPS/2
RING#/PWRFAIL#/CK32KOUT
U3001
IT8572G
LPC
FLASH ROM
KBMX
GPIO
SMBusPS/2
RING#/PWRFAIL#/CK32KOUT
U3001
IT8572G
3 4
RN3006B 100KOhm
RN3006B 100KOhm
5 6
RN3005C 10KOHM
RN3005C 10KOHM
3 4
RN3002B 4.7KOhm
RN3002B 4.7KOhm
12
R3060 100KOhm
/DEEP_S3
R3060 100KOhm
/DEEP_S3

5
5
4
4
3
3
2
2
1
1
D D
C C
B B
A A
TPM_GPIO2
TPM_GPIO1
KB_LED_PWM
KSO3
KSO9
KSO14
KSI1
KSI5
KSO13
KSI6
KSO1
KSI7
KSI0
KSI2
KSI4
KSO12
KSI3
KSO11
KSO10
KSO7
KSO8
KSO6
KSO5
KSO0
KSO15
KSO4
KSO2
TP_DAT TP_CLK
TP_DAT
TP_CLK
TP_DAT
TP_CLK
LPC_AD1 20,30,44
LPC_AD0 20,30,44
LPC_AD3 20,30,44
PM_CLKRUN# 22,30
BUF_PLT_RST# 3,7,24,30,45,53,63
LPC_FRAME# 20,30,44
PM_SUS_STAT# 22
INT_SERIRQ 20,30
CLK_TPM 24
LPC_AD2 20,30,44
KB_LED_PWM 30
KSI7 30
KSO12 30
KSO5 30
KSO1 30
KSO15 30
KSO13 30
KSI0 30
KSI4 30
KSI1 30
KSO6 30
KSO0 30
KSO4 30
KSO10 30
KSO11 30
KSO3 30
KSO8 30
KSI2 30
KSO14 30
KSI3 30
KSO7 30
KSI5 30
KSO9 30
KSO2 30
KSI6 30
CAP_LED_CON# 56
RF_LED# 56
PWR_SW_KB# 70
POWER_LED# 56
TP_DAT30
SCL_DAT_TP21
SCL_CLK_TP21
TP_INT21
TP_CLK30
+3VS +3VS+3V
+5VS+5VS_KBLED
+5VSUS
GND GND
+3VS_TP+3VS
GND
+3VS
+5VS
+3VS_TP
+5VS_KBLED
GND
+3VS_TP
GND
Size Project Name Rev
Date: Sheet of
Title :
Engineer:
C
31 99Tuesday, March 27, 2012
ASUSTeK COMPUTER INC. NB4
(&B.%B73B730
R2.0
8;$
shihhsien_yang
Size Project Name Rev
Date: Sheet of
Title :
Engineer:
C
31 99Tuesday, March 27, 2012
ASUSTeK COMPUTER INC. NB4
(&B.%B73B730
R2.0
8;$
shihhsien_yang
Size Project Name Rev
Date: Sheet of
Title :
Engineer:
C
31 99Tuesday, March 27, 2012
ASUSTeK COMPUTER INC. NB4
(&B.%B73B730
R2.0
8;$
shihhsien_yang
Keyboard
Main Board
TPM
T/P
BL_CON
UX31EP 021 1/18
Keyboard
ER-003
ER-036
Normal TP option -> /PS2TP
ClickPad Schematic
click pad option is for win8 requirement Function
BOM_Note
ELAN SMBUS TP option
Synaptics SMBUS TP option
PR-005
PR-009
PR-010
1
T3102T3102
12
C3101
0.1UF/6.3V
/TPM
C3101
0.1UF/6.3V
/TPM
12
R3105 0OhmR3105 0Ohm
12
C3113
33PF/50V
@
C3113
33PF/50V
@
21
0603
SL3101
0603
SL3101
12
C3106
22PF/25V
/TPM
C3106
22PF/25V
/TPM
1
T3101T3101
12
C3102
0.1UF/6.3V
/TPM
C3102
0.1UF/6.3V
/TPM
12
C3112
33PF/50V
@
C3112
33PF/50V
@
12
C3110
1UF/16V
@
C3110
1UF/16V
@
GS
D
3
2
1
Q3101
2N7002
GS
D
3
2
1
Q3101
2N7002
1 2
R3102
0Ohm
/TPM
R3102
0Ohm
/TPM
12
C3103
0.1UF/6.3V
/TPM
C3103
0.1UF/6.3V
/TPM
1 2
R3103 0Ohm@R3103 0Ohm@
12
C3104
0.1UF/6.3V
/TPM
C3104
0.1UF/6.3V
/TPM
G
S
D3
2
1
Q31032N7002ET1G
G
S
D3
2
1
Q31032N7002ET1G
30 30
29 29
28 28
27 27
26 26
25 25
24 24
23 23
22 22
21 21
20 20
19 19
18 18
17 17
16 16
15 15
14 14
13 13
12 12
11 11
10 10
99
88
77
66
55
44
33
22
11
SIDE1
31
SIDE2
32
J3101
FPC_CON_30P
J3101
FPC_CON_30P
XTALO
14 XTALI/32k_IN
13 NC4
12 GND2
11 NC3
10 TESTBI/BADD
9TESTI
8PP
7GPIO
6VSB
5GND1
4NC2
3GPIO2
2NC1
1
CLKRUN# 15
LRESET# 16
LAD3 17
GND3 18
VDD2 19
LAD2 20
LCLK 21
LFRAME# 22
LAD1 23
VDD3 24
GND4 25
LAD0 26
SERIRQ 27
LPCPD# 28
U3101
SLB9635TT1.2-FW3.16
U3101
SLB9635TT1.2-FW3.16
8
8
7
7
6
6
5
5
4
4
3
3
2
2
1
1SIDE1 9
SIDE2 10
J3105
FPC_CON_8P
J3105
FPC_CON_8P
12
C3111
0.1UF/6.3V
nbs_c0201_h13_000s
C3111
0.1UF/6.3V
nbs_c0201_h13_000s
12
X3101
32.768khz
/TPM
12
X3101
32.768khz
/TPM
12
R3106 0OhmR3106 0Ohm
G
S
D3
2
1
Q3102
2N7002
G
S
D3
2
1
Q3102
2N7002
11
22
33
44
SIDE1
5
SIDE2
6
J3103
FPC_CON_4P
J3103
FPC_CON_4P
1 2
C3107
0.1UF/6.3V
nbs_c0201_h13_000s
@
C3107
0.1UF/6.3V
nbs_c0201_h13_000s
@
21
0603
SL3102
0603
SL3102
12
C3114
10PF/50V
C3114
10PF/50V
12
C3105
22PF/25V
/TPM
C3105
22PF/25V
/TPM
6
6
5
5
4
4
3
3
2
2
1
1SIDE1 7
SIDE2 8
J3102
FPC_CON_6P
@J3102
FPC_CON_6P
@
12
R3104
10KOhm
@
R3104
10KOhm
@
1 2
R3101
0Ohm@
R3101
0Ohm@

5
5
4
4
3
3
2
2
1
1
D D
C C
B B
A A
EC_RST#_R EC_RST#
CPU_THERM#50
PLT_RST#24
EC_RST# 30
PWR_SW#30,70
+3VA_EC
+3VA_EC
Size Project Name Rev
Date: Sheet of
Title :
Engineer:
C
32 99Tuesday, March 27, 2012
ASUSTeK COMPUTER INC. NB4
567B5HVHW&LUFXLW
R2.0
8;$
shihhsien_yang
Size Project Name Rev
Date: Sheet of
Title :
Engineer:
C
32 99Tuesday, March 27, 2012
ASUSTeK COMPUTER INC. NB4
567B5HVHW&LUFXLW
R2.0
8;$
shihhsien_yang
Size Project Name Rev
Date: Sheet of
Title :
Engineer:
C
32 99Tuesday, March 27, 2012
ASUSTeK COMPUTER INC. NB4
567B5HVHW&LUFXLW
R2.0
8;$
shihhsien_yang
Main Board
Output Signal
Thermal Policy
IT8752 has built-in level detection for
power-on reset circuit
battery embedded (press pwr_sw 10sec, then reset ec )
1 2
R3210
0Ohm
R3210
0Ohm
12
C3203
10UF/6.3V
C3203
10UF/6.3V
1 2
R3212
100KOhm
1%
R3212
100KOhm
1%
G
S
D3
2
1
Q3204
2N7002
G
S
D3
2
1
Q3204
2N7002
12
C3204
0.1UF/6.3V
nbs_c0201_h13_000s
C3204
0.1UF/6.3V
nbs_c0201_h13_000s
12
C3202
1UF/6.3V
C3202
1UF/6.3V
1 2
R3203
1KOhm
R3203
1KOhm
1 2
R3202
1KOhm
R3202
1KOhm
21
D3204
1SS355PT
D3204
1SS355PT
1
T3203T3203
12
R3201
1MOhm
R3201
1MOhm
2
61
Q3202A
UM6K1N
Q3202A
UM6K1N
1
T3202T3202
5
34
Q3202B
UM6K1N
Q3202B
UM6K1N

5
5
4
4
3
3
2
2
1
1
D D
C C
B B
A A
Size Project Name Rev
Date: Sheet of
Title :
Engineer:
C
33 99Tuesday, March 27, 2012
ASUSTeK COMPUTER INC. NB3
/$1
R2.0
8;$
shihhsien_yang
Size Project Name Rev
Date: Sheet of
Title :
Engineer:
C
33 99Tuesday, March 27, 2012
ASUSTeK COMPUTER INC. NB3
/$1
R2.0
8;$
shihhsien_yang
Size Project Name Rev
Date: Sheet of
Title :
Engineer:
C
33 99Tuesday, March 27, 2012
ASUSTeK COMPUTER INC. NB3
/$1
R2.0
8;$
shihhsien_yang

5
5
4
4
3
3
2
2
1
1
D D
C C
B B
A A
Size Project Name Rev
Date: Sheet of
Title :
Engineer:
C
34 99Tuesday, March 27, 2012
ASUSTeK COMPUTER INC. NB3
/$1
R2.0
8;$
shihhsien_yang
Size Project Name Rev
Date: Sheet of
Title :
Engineer:
C
34 99Tuesday, March 27, 2012
ASUSTeK COMPUTER INC. NB3
/$1
R2.0
8;$
shihhsien_yang
Size Project Name Rev
Date: Sheet of
Title :
Engineer:
C
34 99Tuesday, March 27, 2012
ASUSTeK COMPUTER INC. NB3
/$1
R2.0
8;$
shihhsien_yang

5
5
4
4
3
3
2
2
1
1
D D
C C
B B
A A
Size Project Name Rev
Date: Sheet of
Title :
Engineer:
Custom
35 99Tuesday, March 27, 2012
ASUSTeK COMPUTER INC. NB1
R2.0
8;$
shihhsien_yang
Size Project Name Rev
Date: Sheet of
Title :
Engineer:
Custom
35 99Tuesday, March 27, 2012
ASUSTeK COMPUTER INC. NB1
R2.0
8;$
shihhsien_yang
Size Project Name Rev
Date: Sheet of
Title :
Engineer:
Custom
35 99Tuesday, March 27, 2012
ASUSTeK COMPUTER INC. NB1
R2.0
8;$
shihhsien_yang

5
5
4
4
3
3
2
2
1
1
D D
C C
B B
A A
Size Project Name Rev
Date: Sheet of
Title :
Engineer:
Custom
Tuesday, March 27, 2012
ASUSTeK COMPUTER INC
$8'
R2.0
8;$
shihhsien_yang
36 99
<Variant Name>
Size Project Name Rev
Date: Sheet of
Title :
Engineer:
Custom
Tuesday, March 27, 2012
ASUSTeK COMPUTER INC
$8'
R2.0
8;$
shihhsien_yang
36 99
<Variant Name>
Size Project Name Rev
Date: Sheet of
Title :
Engineer:
Custom
Tuesday, March 27, 2012
ASUSTeK COMPUTER INC
$8'
R2.0
8;$
shihhsien_yang
36 99
<Variant Name>

5
5
4
4
3
3
2
2
1
1
D D
C C
B B
A A
Size Project Name Rev
Date: Sheet of
Title :
Engineer:
Custom
Tuesday, March 27, 2012
ASUSTeK COMPUTER INC
R2.0
8;$
shihhsien_yang
37 99
AUD-****
Size Project Name Rev
Date: Sheet of
Title :
Engineer:
Custom
Tuesday, March 27, 2012
ASUSTeK COMPUTER INC
R2.0
8;$
shihhsien_yang
37 99
AUD-****
Size Project Name Rev
Date: Sheet of
Title :
Engineer:
Custom
Tuesday, March 27, 2012
ASUSTeK COMPUTER INC
R2.0
8;$
shihhsien_yang
37 99
AUD-****

5
5
4
4
3
3
2
2
1
1
D D
C C
B B
A A
H_SPKR+_CON
H_SPKR-_CON
H_SPKR+_CON
H_SPKR-_CON
H_SPKR-63
H_SPKR+63
GND
GND
+5VS
GND GND
Size Project Name Rev
Date: Sheet of
Title :
Engineer:
Custom
Tuesday, March 27, 2012
ASUSTeK COMPUTER INC
$8'63.5&211
R2.0
8;$
shihhsien_yang
38 99
<Variant Name>
Size Project Name Rev
Date: Sheet of
Title :
Engineer:
Custom
Tuesday, March 27, 2012
ASUSTeK COMPUTER INC
$8'63.5&211
R2.0
8;$
shihhsien_yang
38 99
<Variant Name>
Size Project Name Rev
Date: Sheet of
Title :
Engineer:
Custom
Tuesday, March 27, 2012
ASUSTeK COMPUTER INC
$8'63.5&211
R2.0
8;$
shihhsien_yang
38 99
<Variant Name>
1
2
3 4
5
6
VI/O
GND
VI/OVI/O
VBUS
VI/O
D3802
IP4223-CZ6
@
VI/O
GND
VI/OVI/O
VBUS
VI/O
D3802
IP4223-CZ6
@
21
L3801
80Ohm/100Mhz
L3801
80Ohm/100Mhz
1
1
2
2
SIDE1 3
SIDE2 4
J3801
WTOB_CON_2P
J3801
WTOB_CON_2P
12
C3801
100PF/50V
@
C3801
100PF/50V
@
12
C3802
100PF/50V
@
C3802
100PF/50V
@
21
L3802
80Ohm/100Mhz
L3802
80Ohm/100Mhz

5
5
4
4
3
3
2
2
1
1
D D
C C
B B
A A
Size Project Name Rev
Date: Sheet of
Title :
Engineer:
C
39 99Tuesday, March 27, 2012
ASUSTeK COMPUTER INC. NB3
$8'
R2.0
8;$
shihhsien_yang
Size Project Name Rev
Date: Sheet of
Title :
Engineer:
C
39 99Tuesday, March 27, 2012
ASUSTeK COMPUTER INC. NB3
$8'
R2.0
8;$
shihhsien_yang
Size Project Name Rev
Date: Sheet of
Title :
Engineer:
C
39 99Tuesday, March 27, 2012
ASUSTeK COMPUTER INC. NB3
$8'
R2.0
8;$
shihhsien_yang

5
5
4
4
3
3
2
2
1
1
D D
C C
B B
A A
Size Project Name Rev
Date: Sheet of
Title :
Engineer:
A
Tuesday, March 27, 2012
ASUSTeK COMPUTER INC. NB6
&%
R2.0
8;$
shihhsien_yang
40 99
Size Project Name Rev
Date: Sheet of
Title :
Engineer:
A
Tuesday, March 27, 2012
ASUSTeK COMPUTER INC. NB6
&%
R2.0
8;$
shihhsien_yang
40 99
Size Project Name Rev
Date: Sheet of
Title :
Engineer:
A
Tuesday, March 27, 2012
ASUSTeK COMPUTER INC. NB6
&%
R2.0
8;$
shihhsien_yang
40 99

5
5
4
4
3
3
2
2
1
1
D D
C C
B B
A A
Size Project Name Rev
Date: Sheet of
Title :
Engineer:
C
Tuesday, March 27, 2012
ASUSTeK COMPUTER INC. NB6
&%
R2.0
8;$
shihhsien_yang
41 99
Size Project Name Rev
Date: Sheet of
Title :
Engineer:
C
Tuesday, March 27, 2012
ASUSTeK COMPUTER INC. NB6
&%
R2.0
8;$
shihhsien_yang
41 99
Size Project Name Rev
Date: Sheet of
Title :
Engineer:
C
Tuesday, March 27, 2012
ASUSTeK COMPUTER INC. NB6
&%
R2.0
8;$
shihhsien_yang
41 99

5
5
4
4
3
3
2
2
1
1
D D
C C
B B
A A
Size Project Name Rev
Date: Sheet of
Title :
Engineer:
C
Tuesday, March 27, 2012
ASUSTeK COMPUTER INC.
&%
R2.0
8;$
shihhsien_yang
42 99
<Variant Name>
Size Project Name Rev
Date: Sheet of
Title :
Engineer:
C
Tuesday, March 27, 2012
ASUSTeK COMPUTER INC.
&%
R2.0
8;$
shihhsien_yang
42 99
<Variant Name>
Size Project Name Rev
Date: Sheet of
Title :
Engineer:
C
Tuesday, March 27, 2012
ASUSTeK COMPUTER INC.
&%
R2.0
8;$
shihhsien_yang
42 99
<Variant Name>

5
5
4
4
3
3
2
2
1
1
D D
C C
B B
A A
Size Project Name Rev
Date: Sheet of
Title :
Engineer:
C
Tuesday, March 27, 2012
ASUSTeK COMPUTER INC.
&%
R2.0
8;$
shihhsien_yang
43 99
<Variant Name>
Size Project Name Rev
Date: Sheet of
Title :
Engineer:
C
Tuesday, March 27, 2012
ASUSTeK COMPUTER INC.
&%
R2.0
8;$
shihhsien_yang
43 99
<Variant Name>
Size Project Name Rev
Date: Sheet of
Title :
Engineer:
C
Tuesday, March 27, 2012
ASUSTeK COMPUTER INC.
&%
R2.0
8;$
shihhsien_yang
43 99
<Variant Name>

5
5
4
4
3
3
2
2
1
1
D D
C C
B B
A A
LPC_AD0
LPC_AD1
LPC_AD2
LPC_AD3
LPC_FRAME#
CLK_DEBUG
CLK_DEBUG24
LPC_AD020,30,31
LPC_AD120,30,31
LPC_AD220,30,31
LPC_AD320,30,31
LPC_FRAME#20,30,31
+3V
Size Project Name Rev
Date: Sheet of
Title :
Engineer:
C
44 99Tuesday, March 27, 2012
ASUSTeK COMPUTER INC. NB4
%8*B'HEXJ
R2.0
8;$
shihhsien_yang
Size Project Name Rev
Date: Sheet of
Title :
Engineer:
C
44 99Tuesday, March 27, 2012
ASUSTeK COMPUTER INC. NB4
%8*B'HEXJ
R2.0
8;$
shihhsien_yang
Size Project Name Rev
Date: Sheet of
Title :
Engineer:
C
44 99Tuesday, March 27, 2012
ASUSTeK COMPUTER INC. NB4
%8*B'HEXJ
R2.0
8;$
shihhsien_yang
LPC Debug Port
Main Board
PR-002
PR-013
12
C4402
0.1UF/6.3V
nbs_c0201_h13_000s
C4402
0.1UF/6.3V
nbs_c0201_h13_000s
12
12
11
11
10
10
9
9
8
8
7
7
6
6
5
5
4
4
3
3
2
2
1
1SIDE1 13
SIDE2 14
JDEBUG1
JDEBUG1
JDEBUG1
JDEBUG1

5
5
4
4
3
3
2
2
1
1
D D
C C
B B
A A
eDP_HPD_con
MIC_INT_DATA
USB_PN4_con
USB_PP4_con
MIC_INT_CLK
LED_BKLTCTL
BL_EN
USB_PN4_con
USB_PP4_con
EDP_TXN1_C
EDP_TXP1_C
EDP_TXN0_C
EDP_TXP0_C
EDP_TXN3_C
EDP_TXP3_C
EDP_TXN2_C
EDP_TXP2_C
EDP_TXN2_CON
EDP_TXP2_CON
EDP_TXN2_C
EDP_TXP2_C
EDP_TXN1_CON
EDP_TXP1_CON
EDP_TXN1_C
EDP_TXP1_C
eDP_HPD_con
LED_BKLTCTL
BL_EN
USB_PP8_con
USB_PN8_con
EDP_TXN3_CON
EDP_TXP3_CON
EDP_TXN3_C
EDP_TXP3_C
EDP_AUXN_CON
EDP_AUXP_CON
EDP_TXN0_CON
EDP_TXP0_CONEDP_TXP0_C
EDP_TXN0_C
AC_BAT_SYS_INV_CON
USB_PN8_con
USB_PP8_con
BUF_PLT_RST# +3VS_TPanel
AC_BAT_SYS_INV_CON
LCD_VDD_EN23
eDP_HPD#3
Light_Sensor_AD30
LED_BKLTCTL 23
LCD_BACKEN23
LCD_BACKOFF#30
MIC_INT_CLK63
MIC_INT_DATA63
USB_PN424
USB_PP424
EDP_TXN13
EDP_TXP13
EDP_TXN03
EDP_TXP03
EDP_TXN33
EDP_TXP33
EDP_TXN23
EDP_TXP23
BUF_PLT_RST#3,7,24,30,31,53,63
EDP_AUXN3
EDP_AUXP3
USB_PN824
USB_PP824
ALS_INT#3,7,24,30,31,53,63
SMB1_DAT30
SMB1_CLK30
GND
+3VS_LCD +3VSUS
GND GNDGND
+3VS
GND
+3VS_LCD
GND
+3VS +3VS_TPanel
+3VS_LCD
GND
GND
GND
AC_BAT_SYS
+3VS_TPanel
GNDGND
GND GND
GND GND GND
Size Project Name Rev
Date: Sheet of
Title :
Engineer:
C
45 99Friday, May 18, 2012
ASUSTeK COMPUTER INC. NB4
/&'3DQHOB&026B'0,&
R2.0
8;$
shihhsien_yang
Size Project Name Rev
Date: Sheet of
Title :
Engineer:
C
45 99Friday, May 18, 2012
ASUSTeK COMPUTER INC. NB4
/&'3DQHOB&026B'0,&
R2.0
8;$
shihhsien_yang
Size Project Name Rev
Date: Sheet of
Title :
Engineer:
C
45 99Friday, May 18, 2012
ASUSTeK COMPUTER INC. NB4
/&'3DQHOB&026B'0,&
R2.0
8;$
shihhsien_yang
Main Board
LVDS CONN
For 3D panel of VX7
ER-022
ER-022
ER-022
ER-022
ER-022
ER-022
ER-031
ER-031
ER-036
ER-036
PR-007
PR-014
PR-014
PR-014
1 2
R4566 220OhmR4566 220Ohm
1 2
RN4503A
0Ohm
RN4503A
0Ohm
1 2
C4567 0.1UF/16VC4567 0.1UF/16V
1 2
C4552 0.1UF/16VC4552 0.1UF/16V
12
C4572
0.1UF/25V
@
C4572
0.1UF/25V
@
21
L4510
120Ohm/100Mhz
L4510
120Ohm/100Mhz
12
R4502 0Ohm/TP_USBR4502 0Ohm/TP_USB
12
C4503
100PF/50V
C4503
100PF/50V
1
12
23
34
45
56
67
78
89
910
10 11
11 12
12 13
13 14
14 15
15 16
16 17
17 18
18 19
19 20
20 21
21 22
22 23
23 24
24 25
25 26
26 27
27 28
28 29
29 30
30 31
31 32
32 33
33 34
34 35
35 36
36 37
37 38
38 39
39 40
40
SIDE1
41 SIDE2 42
SIDE3 43
SIDE4 44
SIDE5 45
J4511
WtoB_CON_40P
J4511
WtoB_CON_40P
1 2
C4557 0.1UF/16VC4557 0.1UF/16V
1 2
C4559 0.1UF/16VC4559 0.1UF/16V
3 4
RN4503B
0Ohm
RN4503B
0Ohm
12
R4505 0Ohm/DALSR4505 0Ohm/DALS
1 2
C4558 0.1UF/16VC4558 0.1UF/16V
12
C4510 0.1UF/6.3VC4510 0.1UF/6.3V
12
RN4506A
0Ohm RN4506A
0Ohm
12
RN4501A
0Ohm RN4501A
0Ohm
1 2
RN4504A
0Ohm
RN4504A
0Ohm
21
L4518 80Ohm/100Mhz Irat=3AL4518 80Ohm/100Mhz Irat=3A
G
S
D3
2
1
Q4501
2N7002
G
S
D3
2
1
Q4501
2N7002
12
R4504 0Ohm/AALSR4504 0Ohm/AALS
12
C4501
8PF/25V
C4501
8PF/25V
14
23
L4512
90Ohm/100Mhz
@
L4512
90Ohm/100Mhz
@
1 2
C4556 0.1UF/16VC4556 0.1UF/16V
12
R4521
100KOhm
R4521
100KOhm
21
L4514
120Ohm/100Mhz
L4514
120Ohm/100Mhz
14
23
L4513
90Ohm/100Mhz
@
L4513
90Ohm/100Mhz
@
12
C4512 0.1UF/6.3V@C4512 0.1UF/6.3V@
1 2
C4566 0.1UF/16VC4566 0.1UF/16V
3 4
RN4504B
0Ohm
RN4504B
0Ohm
1 2
R4581
100KOhm
R4581
100KOhm
1 2
RN4505A
0Ohm
RN4505A
0Ohm
INB
1
INA
2
GND
3OUTY 4
VCC 5
U4501
74LVC1G08GW
U4501
74LVC1G08GW
12
R4503 0Ohm/DALSR4503 0Ohm/DALS
12
C4513 0.1UF/6.3V@C4513 0.1UF/6.3V@
14
23
L4517
90Ohm/100Mhz
@
L4517
90Ohm/100Mhz
@
12
C4550
1UF/6.3V
C4550
1UF/6.3V
OUT
1
GND
2
EN
3
IN 5
DSG 4
U4503
G5244T11U
U4503
G5244T11U
14
23
L4511
90Ohm/100Mhz
@
L4511
90Ohm/100Mhz
@
12
C4573
0.1UF/25V
@
C4573
0.1UF/25V
@
34
RN4506B
0Ohm RN4506B
0Ohm
12
R4550
10KOhm
R4550
10KOhm
12
C4574
0.1UF/25V
@
C4574
0.1UF/25V
@
12
C4554
1UF/6.3V
C4554
1UF/6.3V
3 4
RN4505B
0Ohm
RN4505B
0Ohm
14
23
L4516
90Ohm/100Mhz
@
L4516
90Ohm/100Mhz
@
34
RN4501B
0Ohm RN4501B
0Ohm
12
C4571
0.1UF/25V
C4571
0.1UF/25V
12
C4570
8PF/50V
C4570
8PF/50V
12
C4568
5PF/50V
@
C4568
5PF/50V
@
12
C4509 0.1UF/6.3VC4509 0.1UF/6.3V
14
23
L4515
90Ohm/100Mhz
@
L4515
90Ohm/100Mhz
@
1 2
RN4502A
0Ohm
RN4502A
0Ohm
12
C4504
8PF/25V
C4504
8PF/25V
1 2
C4551 0.1UF/16VC4551 0.1UF/16V
12
C4569
5PF/50V
@
C4569
5PF/50V
@
12
R4506 0Ohm/AALSR4506 0Ohm/AALS
12
C4507
4.7UF/6.3V
C4507
4.7UF/6.3V
12
R4501 0Ohm/TP_USBR4501 0Ohm/TP_USB
1 2
C4560 0.1UF/16VC4560 0.1UF/16V
12
C4502
100PF/50V
C4502
100PF/50V
3 4
RN4502B
0Ohm
RN4502B
0Ohm
1 2
C4561 0.1UF/16VC4561 0.1UF/16V
12
R4507 0Ohm/DALSR4507 0Ohm/DALS
12
C4522 1UF/25VC4522 1UF/25V

5
5
4
4
3
3
2
2
1
1
D D
C C
B B
A A
DDC_DATA
DDC_CLK
CRT_B_55
CRT_R_CONCRT_R_55
CRT_G_55
CRT_BLUE
CRT_G_CON
CRT_RED
CRT_DDC_CLK
CRT_B_CON
CRT_GREEN
CRT_DDC_DATA
HSYNC_CRT HSYNC_CON
VSYNC_CONVSYNC_CRTVSYNC_CRT
DDC_CLK
DDC_DATA_CONDDC_DATA
DDC_CLK_CON
CRT_R_CON CRT_R_CON
CRT_G_CON
CRT_G_CONCRT_B_CON
CRT_B_CON
HSYNC_CON HSYNC_CON
DDC_DATA_CON
DDC_DATA_CONDDC_CLK_CON
DDC_CLK_CON
VSYNC_CON VSYNC_CON
CRT_B_CON
CRT_R_CON
CRT_G_CON
DDC_DATA_CON
HSYNC_CON
VSYNC_CON
DDC_CLK_CON
CRT_RED23
CRT_GREEN23
CRT_BLUE23
CRT_DDC_DATA23
CRT_DDC_CLK23
CRT_VSYNC23
CRT_HSYNC23
+5VS
+5VS_CRT+3VS
+3VS
+3VS
+3VS
GND
GND
GND
GND
GND
GND
GND
GND
Size Project Name Rev
Date: Sheet of
Title :
Engineer:
C
46 99Tuesday, March 27, 2012
ASUSTeK COMPUTER INC. NB4
&57B'6XE
R2.0
8;$
shihhsien_yang
Size Project Name Rev
Date: Sheet of
Title :
Engineer:
C
46 99Tuesday, March 27, 2012
ASUSTeK COMPUTER INC. NB4
&57B'6XE
R2.0
8;$
shihhsien_yang
Size Project Name Rev
Date: Sheet of
Title :
Engineer:
C
46 99Tuesday, March 27, 2012
ASUSTeK COMPUTER INC. NB4
&57B'6XE
R2.0
8;$
shihhsien_yang
Main Board
UX31EP 004 12/21
ER-004
ER-030
Line-1
1
Line-2
2
GND
3
Line-3
4NC3 8
NC2 7
NC1 6
Line-4
5
NC4 9
U4602
AZ1045-04F
U4602
AZ1045-04F
1 2
RN4603A
2.2KOHM RN4603A
2.2KOHM
3 4
RN4603B
2.2KOHM RN4603B
2.2KOHM
21
L4602
0.1UH
L4602
0.1UH
12
C4603
5PF/50V
C4603
5PF/50V
+5V 1
CRT_RED 2
GND1 3
CRT_GREEN 4
GND2 5
CRT_BLUE 6
GND3
7DDC_DATA
8CRT_HSYNC
9CRT_VSYNC
10 DDC_CLK
11 GND4
12
NP_NC1 13
NP_NC2
14
P_GND1 15
P_GND2
16
P_GND3 17
P_GND4
18
P_GND5 19
P_GND6
20
J4601
DOCKING_12P
J4601
DOCKING_12P
1 2
RN4620A
2.2KOHM RN4620A
2.2KOHM
3 4
RN4601B
33OHM RN4601B
33OHM
12
C4601
5PF/50V
C4601
5PF/50V
12
C4608
47PF/50V
@
nbs_c0402_h22_000s
C4608
47PF/50V
@
nbs_c0402_h22_000s
12
C4607
47PF/50V
@
nbs_c0402_h22_000s
C4607
47PF/50V
@
nbs_c0402_h22_000s
12
JP4601
SHORT_PIN
JP4601
SHORT_PIN
OE#
1
A
2
GND
3Y4
VCC 5
U4604
74LVC1G125GV
U4604
74LVC1G125GV
21
0603
SL4604
0603
SL4604
12
JP4602
SHORT_PIN
JP4602
SHORT_PIN
Line-1
1
Line-2
2
GND
3
Line-3
4NC3 8
NC2 7
NC1 6
Line-4
5
NC4 9
U4601
AZ1045-04F
U4601
AZ1045-04F
OE#
1
A
2
GND
3Y4
VCC 5
U4603
74LVC1G125GV
U4603
74LVC1G125GV
21
L4601
0.1UH
L4601
0.1UH
12
C4610
22PF/25V
C4610
22PF/25V
12
C4606
10PF/50V
C4606
10PF/50V
12
C4605
5PF/50V
C4605
5PF/50V
21
0603
SL4603
0603
SL4603
12
C4609
22PF/25V
C4609
22PF/25V
12
C4602
10PF/50V
C4602
10PF/50V
2 1
D4601
1SS355PT
D4601
1SS355PT
1 2
RN4601A
33OHM RN4601A
33OHM
12
R4602
150Ohm
R4602
150Ohm
12
C4604
10PF/50V
C4604
10PF/50V
21
L4603
0.1UH
L4603
0.1UH
12
R4601
150Ohm
R4601
150Ohm
5
34
Q4602B
SSM6N48FU
Q4602B
SSM6N48FU
12
JP4603
SHORT_PIN
JP4603
SHORT_PIN
12
R4603
150Ohm
R4603
150Ohm
2
61
Q4602A
SSM6N48FU
Q4602A
SSM6N48FU
3 4
RN4620B
2.2KOHM RN4620B
2.2KOHM

5
5
4
4
3
3
2
2
1
1
D D
C C
B B
A A
Size Project Name Rev
Date: Sheet of
Title :
Engineer:
C
47 99Tuesday, March 27, 2012
ASUSTeK COMPUTER INC. NB4
'LVSOD\3RUW
R2.0
8;$
shihhsien_yang
Size Project Name Rev
Date: Sheet of
Title :
Engineer:
C
47 99Tuesday, March 27, 2012
ASUSTeK COMPUTER INC. NB4
'LVSOD\3RUW
R2.0
8;$
shihhsien_yang
Size Project Name Rev
Date: Sheet of
Title :
Engineer:
C
47 99Tuesday, March 27, 2012
ASUSTeK COMPUTER INC. NB4
'LVSOD\3RUW
R2.0
8;$
shihhsien_yang
Main Board

5
5
4
4
3
3
2
2
1
1
D D
C C
B B
A A
DDC_DATA_HDMI
HDMI_HP
HDMI_TX2N
HDMI_TX1N
HDMI_TX0N
HDMI_TXCN
HDMI_TX2P
HDMI_TX1P
HDMI_TX0P
HDMI_TXCP
DDC_CLK_HDMI
+5VSHDMI
HDMI_TX0N
HDMI_TXCN
HDMI_TX2P
HDMI_TX1P
HDMI_TX0P
HDMI_TX1N
HDMI_HP_CON
HDMI_TX2N
HDMI_TXCP
HDMI_TX2N
HDMI_TX2P
HDMI_TX1P
HDMI_TX0N HDMI_TX0N
HDMI_TX1PHDMI_TX1N
HDMI_TX1N
HDMI_TXCP HDMI_TXCP
HDMI_TX0P
HDMI_TXCN
HDMI_TX0P
HDMI_TXCN
HDMI_TX2N
HDMI_TX2P
HDMI_HP_CON
+5VSHDMI
HDMI_TX0P
HDMI_TX1N
HDMI_TX1P
HDMI_TX2N
HDMI_TX2P
HDMI_TXCN
HDMI_TXCP
HDMI_TX0N
DVI_TX2N_R
DVI_TX2P_R
DVI_TX1N_R
DVI_TX1P_R
DVI_TX0N_R
DVI_TX0P_R
DVI_CLKN_R
DVI_CLKP_R
HDMI_TX2N_PCH23
HDMI_TX2P_PCH23
HDMI_TX1N_PCH23
HDMI_TX1P_PCH23
HDMI_TX0N_PCH23
HDMI_TX0P_PCH23
HDMI_CLKN_PCH23
HDMI_CLKP_PCH23
HDMI_DAT23
HDMI_CLK23
HDMI_HP23
+5VS_HDMI_CRT
+5VS
GND
+3VS
GND
GND
+3VS
+3VS
+3VS
+3VS
GND
GND
+12VS
GNDGND
Size Project Name Rev
Date: Sheet of
Title :
Engineer:
Custom
48 99Tuesday, March 27, 2012
ASUSTeK COMPUTER INC
+'0,W\SH'
R2.0
8;$
shihhsien_yang
Size Project Name Rev
Date: Sheet of
Title :
Engineer:
Custom
48 99Tuesday, March 27, 2012
ASUSTeK COMPUTER INC
+'0,W\SH'
R2.0
8;$
shihhsien_yang
Size Project Name Rev
Date: Sheet of
Title :
Engineer:
Custom
48 99Tuesday, March 27, 2012
ASUSTeK COMPUTER INC
+'0,W\SH'
R2.0
8;$
shihhsien_yang
Close to CONNECTOR
Near CON J4801
HDMI CON.
UX31EP 005 12/21
ER-005
ER-022
12
RN4811A
2.2KOHM
RN4811A
2.2KOHM
1 2
R4806 8.2OhmR4806 8.2Ohm
1 2
R4802 8.2OhmR4802 8.2Ohm
B
C
E
Q4804
PMBS3904
B
C
E
Q4804
PMBS3904
12
R4861
0Ohm
R4861
0Ohm
1 2
C4812 0.1UF/6. 3VC4812 0.1UF/6.3V
34
RN4811B
2.2KOHM
RN4811B
2.2KOHM
1 2
R4808 8.2OhmR4808 8.2Ohm
1 2
C4801 0.1UF/6. 3VC4801 0.1UF/6.3V
Line-1
1
Line-2
2
GND
3
Line-3
4NC3 8
NC2 7
NC1 6
Line-4
5
NC4 9
U4803
AZ1045-04F
U4803
AZ1045-04F
1 2
R4835 680OhmR4835 680Ohm
1 2
C4810 0.1UF/6. 3VC4810 0.1UF/6.3V
2
61
Q4807A
UM6K31N
Q4807A
UM6K31N
1 2
F4801
0.75A/13.2V
F4801
0.75A/13.2V
14
23
L4804
90Ohm/100Mhz
@
L4804
90Ohm/100Mhz
@
12
R4827
150KOHM
1%R4827
150KOHM
1%
1 2
R4801 8.2OhmR4801 8.2Ohm
1 4
2 3
L4803
90Ohm/100Mhz
@
L4803
90Ohm/100Mhz
@
12
RN4810A
2.2KOHM
RN4810A
2.2KOHM
1 2
R4838 680OhmR4838 680Ohm
5
34
Q4807B
UM6K31N
Q4807B
UM6K31N
1 2
C4803 0.1UF/6. 3VC4803 0.1UF/6.3V
Line-1
1
Line-2
2
GND
3
Line-3
4NC3 8
NC2 7
NC1 6
Line-4
5
NC4 9
U4802
AZ1045-04F
U4802
AZ1045-04F
1 2
R4831 680OhmR4831 680Ohm
1 2
R4837 680OhmR4837 680Ohm
1 2
R4833 680OhmR4833 680Ohm
12
C4809
0.1UF/6.3V
C4809
0.1UF/6.3V
1 4
2 3
L4801
90Ohm/100Mhz
@
L4801
90Ohm/100Mhz
@
1 2
R4832 680OhmR4832 680Ohm
1 2
R4834 680OhmR4834 680Ohm
1
122
JP4804
SGL_JUMP
@JP4804
SGL_JUMP
@
21
0603
SL4801
0603
SL4801
1 2
C4813 0.1UF/6. 3VC4813 0.1UF/6.3V
TMDS_Data2+
3
TMDS_Data2-
5
TMDS_Data1_Shield
7
TMDS_Data0+
9
TMDS_Data0-
11
TMDS_Clock_Shield
13
CEC
15
SCL
17
Hot_Plug_Detect
1
TMDS_Data2_Shield
4
TMDS_Data1+
6
TMDS_Data1-
8
TMDS_Data0_Shield
10
TMDS_Clock+
12
TMDS_Clock-
14
DDC/CEC_GROUND
16
SDA
18
+5V_Power
19
P_GND1 20
P_GND2 21
P_GND3 22
P_GND4 23
Utility
2
J4801
MICRO_HDMI_19P
J4801
MICRO_HDMI_19P
GS
D
3
2
1
Q4801
2N7002
GS
D
3
2
1
Q4801
2N7002
12
R4826
10KOhm
R4826
10KOhm
GS
D
3
2
1
Q4802
SI2304DDS-T1-GE3
GS
D
3
2
1
Q4802
SI2304DDS-T1-GE3
1 2
R4836 680OhmR4836 680Ohm
1 2
C4811 0.1UF/6. 3VC4811 0.1UF/6.3V
1 2
R4803 8.2OhmR4803 8.2Ohm
34
RN4810B
2.2KOHM
RN4810B
2.2KOHM
1 2
R4805 8.2OhmR4805 8.2Ohm
1 2
C4804 0.1UF/6. 3VC4804 0.1UF/6.3V
14
23
L4802
90Ohm/100Mhz
@
L4802
90Ohm/100Mhz
@
1 2
R4804 8.2OhmR4804 8.2Ohm
1 2
C4802 0.1UF/6. 3VC4802 0.1UF/6.3V
1 2
R4807 8.2OhmR4807 8.2Ohm

5
5
4
4
3
3
2
2
1
1
D D
C C
B B
A A
Size Project Name Rev
Date: Sheet of
Title :
Engineer:
C
49 99Tuesday, March 27, 2012
ASUSTeK COMPUTER INC. NB4
79B
R2.0
8;$
shihhsien_yang
Size Project Name Rev
Date: Sheet of
Title :
Engineer:
C
49 99Tuesday, March 27, 2012
ASUSTeK COMPUTER INC. NB4
79B
R2.0
8;$
shihhsien_yang
Size Project Name Rev
Date: Sheet of
Title :
Engineer:
C
49 99Tuesday, March 27, 2012
ASUSTeK COMPUTER INC. NB4
79B
R2.0
8;$
shihhsien_yang
Main Board

5
5
4
4
3
3
2
2
1
1
D D
C C
B B
A A
FAN0_TACH30
FAN_PWM30
SMB1_DAT_S 14,28
SMB1_CLK_S 14,28
CPU_THERM# 32
+3VS
+5VS
+3VS
+3VS
Size Project Name Rev
Date: Sheet of
Title :
Engineer:
C
50 99Friday, May 18, 2012
ASUSTeK COMPUTER INC. NB3
)$1B7KHUPDO6HQVRU
R2.0
8;$
shihhsien_yang
Size Project Name Rev
Date: Sheet of
Title :
Engineer:
C
50 99Friday, May 18, 2012
ASUSTeK COMPUTER INC. NB3
)$1B7KHUPDO6HQVRU
R2.0
8;$
shihhsien_yang
Size Project Name Rev
Date: Sheet of
Title :
Engineer:
C
50 99Friday, May 18, 2012
ASUSTeK COMPUTER INC. NB3
)$1B7KHUPDO6HQVRU
R2.0
8;$
shihhsien_yang
DC FAN Control
Main Board
SMBUS addr=10010000 (90)
U5002: Remote(Local) thermal sensor,use remote mode.
CPU Thermal Sensor
------------------OTHER SIGNALS
10 mils
===============GND
10 mils
=========H_THERMDA(10 mils)
10 mils
=========H_THERMDC(10 mils)
10 mils
=========GND
10 mils
---------------------OTHER SIGNALS
Avoid FSB,Power
Route CPU_THRM_DA , CPU_THRM_DC and on
the same layer
O/D
Set to 90 , BIOS set
to 85 degree
UX31E 047 5/09
ER-022
12
C5002
0.1UF/6.3V
@
C5002
0.1UF/6.3V
@
12
C5004
100PF/50V
C5004
100PF/50V
4
4
3
3
2
2
1
1SIDE1 5
SIDE2 6
J5001
WtoB_CON_4P
J5001
WtoB_CON_4P
12
C5005
10UF/10V
C5005
10UF/10V
12
C5010
0.1UF/6.3V
nbs_c0201_h13_000s
C5010
0.1UF/6.3V
nbs_c0201_h13_000s
12
C5001
8PF/25V
C5001
8PF/25V
12
C5003
100PF/50V
C5003
100PF/50V
12
R5002
10KOhm
R5002
10KOhm
SCL
1
GND
2
ALERT#
3VDD 4
SDA 5
U5003
NCT7717U
U5003
NCT7717U
12
R5006
7.5KOhm
1%
R5006
7.5KOhm
1%

5
5
4
4
3
3
2
2
1
1
D D
C C
B B
A A
SSD_RX+
SSD_RX-
SSD_TX-
SSD_TX+
SATA_RXN0 20
SATA_RXP0 20
SATA_TXN0 20
SATA_TXP0 20
SATA_TXP1 20
SATA_RXN1 20
SATA_TXN1 20
SATA_RXP1 20
+3VS
+3VS
+3VS
+3VS
Size Project Name Rev
Date: Sheet of
Title :
Engineer:
B
51 99Friday, May 18, 2012
ASUSTeK COMPUTER INC. NB4
0LQL&DUGB66'
R2.0
8;$
shihhsien_yang
Size Project Name Rev
Date: Sheet of
Title :
Engineer:
B
51 99Friday, May 18, 2012
ASUSTeK COMPUTER INC. NB4
0LQL&DUGB66'
R2.0
8;$
shihhsien_yang
Size Project Name Rev
Date: Sheet of
Title :
Engineer:
B
51 99Friday, May 18, 2012
ASUSTeK COMPUTER INC. NB4
0LQL&DUGB66'
R2.0
8;$
shihhsien_yang
SSD_TX
Mini-PCI (SDD): 12G030100180
PCH Rx to SSD Tx
SSD_RX PCH Tx to SSD Rx
2.5A
ER-022
ER-026
ER-034
1 2
CX5111 0.01UF/16VMLCC 0.01UF/16V (0402) X7R 10% /RAIDCX5111 0.01UF/16VMLCC 0.01UF/16V (0402) X7R 10% /RAID
12
C5103
5PF/25V
@
C5103
5PF/25V
@
12
C5101
5PF/25V
@
C5101
5PF/25V
@
1 2
CX5112 0.01UF/16VMLCC 0.01UF/16V (0402) X7R 10% /RAIDCX5112 0.01UF/16VMLCC 0.01UF/16V (0402) X7R 10% /RAID
1
122
JP5101
1MM_OPEN_5MIL
JP5101
1MM_OPEN_5MIL
12
C5105
0.1UF/6.3V
nbs_c0201_h13_000s
C5105
0.1UF/6.3V
nbs_c0201_h13_000s
12
C5110
8PF/25V
C5110
8PF/25V
12
C5102
5PF/25V
@
C5102
5PF/25V
@
1 2
R5105 0Ohm
/RAID
R5105 0Ohm
/RAID
12
C5104
5PF/25V
@
C5104
5PF/25V
@
1 2
CX5110 0.01UF/16VMLCC 0.01UF/16V (0402) X7R 10% /RAIDCX5110 0.01UF/16VMLCC 0.01UF/16V (0402) X7R 10% /RAID
11
22
33
44
55
66
77
88
99
10 10
11 11
12 12
13 13
14 14
15 15
16 16
17 17
18 18
P_GND1
19
P_GND2
20
J5101
MINI_PCI_18P
J5101
MINI_PCI_18P
1 2
CX5109 0.01UF/16VMLCC 0.01UF/16V (0402) X7R 10% /RAIDCX5109 0.01UF/16VMLCC 0.01UF/16V (0402) X7R 10% /RAID

5
5
4
4
3
3
2
2
1
1
D D
C C
B B
A A
Size Project Name Rev
Date: Sheet of
Title :
Engineer:
C
52 99Tuesday, March 27, 2012
ASUSTeK COMPUTER INC. NB4
86%B86%3RUW
R2.0
8;$
shihhsien_yang
Size Project Name Rev
Date: Sheet of
Title :
Engineer:
C
52 99Tuesday, March 27, 2012
ASUSTeK COMPUTER INC. NB4
86%B86%3RUW
R2.0
8;$
shihhsien_yang
Size Project Name Rev
Date: Sheet of
Title :
Engineer:
C
52 99Tuesday, March 27, 2012
ASUSTeK COMPUTER INC. NB4
86%B86%3RUW
R2.0
8;$
shihhsien_yang
Main Board

5
5
4
4
3
3
2
2
1
1
D D
C C
B B
A A
BT_ON_C
WLAN_ON_C
PCIE_TXP2_WLAN
PCIE_TXN2_WLAN
PCIE_RXP2_WLAN
PCIE_RXN2_WLAN
+1.5VS_WLAN
BT_ON_C
WLAN_ON_C
WLAN_PIN5
BT_ON_C
BT_ON_C
WLAN_PIN51
+3VAUX_WLAN
WLAN_PIN19
BT_ON25
WLAN_ON#25
PCIE_WAKE#22
CLKREQ_WLAN#21
BUF_PLT_RST# 3,7,24,30,31,45,63
PCIE_TXP2_WLAN21
PCIE_TXN2_WLAN21
PCIE_RXN2_WLAN21
PCIE_RXP2_WLAN21
USB_PN5 24
USB_PP5 24
CLK_PCIE_WLAN#21
CLK_PCIE_WLAN21
+3VS
+3VAUX_WLAN
+3VS
+1.5VS
+3VS
+3VAUX_WLAN
+3V
+3VAUX_WLAN
+3VSUS
Size Project Name Rev
Date: Sheet of
Title :
Engineer:
C
Tuesday, March 27, 2012
ASUSTeK COMPUTER INC. NB6
0,1,&$5'B:ODQ%7
R2.0
8;$
Susi_Hong
53 99
Size Project Name Rev
Date: Sheet of
Title :
Engineer:
C
Tuesday, March 27, 2012
ASUSTeK COMPUTER INC. NB6
0,1,&$5'B:ODQ%7
R2.0
8;$
Susi_Hong
53 99
Size Project Name Rev
Date: Sheet of
Title :
Engineer:
C
Tuesday, March 27, 2012
ASUSTeK COMPUTER INC. NB6
0,1,&$5'B:ODQ%7
R2.0
8;$
Susi_Hong
53 99
WLAN +3VAUX bypass capactor:
Place 0.1UF near pin 2,24,52,39 41.
Place 10UF near +3VAUX_WLAN source side.
Reserve for Intel
Rainbow Peak
UX31EP 008 12/21
ER-008
ER-022
ER-024
PR-012
1
2
3
D5306
BAT54CW
D5306
BAT54CW
1
1
3
3
5
5
7
7
9
9
11
11
13
13
15
15
17
17
19
19
21
21
23
23
25
25
27
27
29
29
31
31
33
33
35
35
37
37
39
39
41
41
43
43
45
45
47
47
49
49
51
51
22
44
66
88
10 10
12 12
14 14
16 16
18 18
20 20
22 22
24 24
26 26
28 28
30 30
32 32
34 34
36 36
38 38
40 40
42 42
44 44
46 46
48 48
50 50
52 52
NP_NC1 53
NP_NC2
54 SIDE1 55
SIDE2
56
J5303
MINI_PCI_52P
J5303
MINI_PCI_52P
12
C5315
0.1UF/6.3V
@
C5315
0.1UF/6.3V
@
12
R5304 0OhmR5304 0Ohm
1 2
R5313
1MOhm
R5313
1MOhm
12
C5325
0.01UF/16V
C5325
0.01UF/16V
12
C5305
0.1UF/6.3V
C5305
0.1UF/6.3V
12
C5316
0.1UF/6.3V
@
C5316
0.1UF/6.3V
@
1
32
GS
D
3
2
1
Q5301
2N7002
GS
D
3
2
1
Q5301
2N7002
12
C5324
0.01UF/16V
C5324
0.01UF/16V
12
C5309
8PF/25V
@
C5309
8PF/25V
@
12
C5302
5PF/25V
@
C5302
5PF/25V
@
12
C5306
0.1UF/6.3V
C5306
0.1UF/6.3V
12
R5301
10KOhm
R5301
10KOhm
12
C5301
8PF/25V
@
C5301
8PF/25V
@
12
R5305 0Ohm
@
R5305 0Ohm
@
12
C5304
5PF/25V
@
C5304
5PF/25V
@
1 2
R5308 0Ohm
@
R5308 0Ohm
@
1 2
R5311 0OhmR5311 0Ohm
12
C5307
5PF/25V
@
C5307
5PF/25V
@
12
C5310
8PF/25V
@
C5310
8PF/25V
@
12
C5303
5PF/25V
@
C5303
5PF/25V
@
12
R5306 0Ohm
@
R5306 0Ohm
@
12
C5312
10UF/6.3V
C5312
10UF/6.3V
1 2
R5310 0OhmR5310 0Ohm
12
C5308
8PF/25V
@
C5308
8PF/25V
@
12
R5303 0Ohm
/DDR3
R5303 0Ohm
/DDR3

5
5
4
4
3
3
2
2
1
1
D D
C C
B B
A A
Size Project Name Rev
Date: Sheet of
Title :
Engineer:
C
54 99Tuesday, March 27, 2012
ASUSTeK COMPUTER INC. NB4
%$5B
R2.0
8;$
shihhsien_yang
Size Project Name Rev
Date: Sheet of
Title :
Engineer:
C
54 99Tuesday, March 27, 2012
ASUSTeK COMPUTER INC. NB4
%$5B
R2.0
8;$
shihhsien_yang
Size Project Name Rev
Date: Sheet of
Title :
Engineer:
C
54 99Tuesday, March 27, 2012
ASUSTeK COMPUTER INC. NB4
%$5B
R2.0
8;$
shihhsien_yang
Main Board

5
5
4
4
3
3
2
2
1
1
D D
C C
B B
A A
Size Project Name Rev
Date: Sheet of
Title :
Engineer:
C
55 99Tuesday, March 27, 2012
ASUSTeK COMPUTER INC. NB4
6,2B
R2.0
8;$
shihhsien_yang
Size Project Name Rev
Date: Sheet of
Title :
Engineer:
C
55 99Tuesday, March 27, 2012
ASUSTeK COMPUTER INC. NB4
6,2B
R2.0
8;$
shihhsien_yang
Size Project Name Rev
Date: Sheet of
Title :
Engineer:
C
55 99Tuesday, March 27, 2012
ASUSTeK COMPUTER INC. NB4
6,2B
R2.0
8;$
shihhsien_yang
Main Board

5
5
4
4
3
3
2
2
1
1
D D
C C
B B
A A
LID_SW#
PWR_LED#
LID_SW#
CHG_LED_con
LID_SW#
LID_SW# 70
BT_LED25
WLAN_LED25
PWR_LED#30
RF_LED# 31
CAP_LED#30
CHG_LED_con 60
CAP_LED_CON# 31
CHG_FULL_LED#30
POWER_LED# 31
AC_IN_OC#30,88
+3VA
GND
GND
GND GND
+5VSUS
GND
+3VS
GND
A/D_DOCK_IN
GND
+5VSUS
GND
GND
GND
GND
GND GND
+3VA
GND
+3VA
GND
GND
GND
Size Project Name Rev
Date: Sheet of
Title :
Engineer:
C
56 99Tuesday, March 27, 2012
ASUSTeK COMPUTER INC. NB4
/('B,QGLFDWRU
R2.0
8;$
shihhsien_yang
Size Project Name Rev
Date: Sheet of
Title :
Engineer:
C
56 99Tuesday, March 27, 2012
ASUSTeK COMPUTER INC. NB4
/('B,QGLFDWRU
R2.0
8;$
shihhsien_yang
Size Project Name Rev
Date: Sheet of
Title :
Engineer:
C
56 99Tuesday, March 27, 2012
ASUSTeK COMPUTER INC. NB4
/('B,QGLFDWRU
R2.0
8;$
shihhsien_yang
Main Board
LID SW (for TouchPanel)
PWR LED
WirelessLAN & Bluetooth Status LED
WireLess/BT LED
IF=5mA
VF Min. 2.55V
VF Max. 3.25V
CAPS_LOCK LED
For Charge LED
Close J6001
UX31EP 024 01/18
ER-017
ER-020
ER-027
ER-028
LID SW (no TouchPanel)
PR-003
PR-008
1 2
R5636
2.2kOHM
5%
R5636
2.2kOHM
5%
12
R5637
2.2kOHM
5%
R5637
2.2kOHM
5%
G
DS
GS
D
3
2
1
Q5611
2N7002K_T1_E3
GS
D
3
2
1
Q5611
2N7002K_T1_E3
1 2
R5601 1KOhm
5%
R5601 1KOhm
5%
12
C5623
10UF/6.3V
C5623
10UF/6.3V
GS
D
3
2
1
Q4503
2N7002
GS
D
3
2
1
Q4503
2N7002
12
R5611
1MOhm
/UX31A_charger
R5611
1MOhm
/UX31A_charger
12
C5624
1UF/25V
@
C5624
1UF/25V
@
12
R5639
2.2kOHM
5%
R5639
2.2kOHM
5%
12
C5622
10UF/6.3V
C5622
10UF/6.3V
1 2
R5609
4.3KOHM
/UX31E_charger
R5609
4.3KOHM
/UX31E_charger
12
R5640
1.5KOhm
1%
R5640
1.5KOhm
1%
5
34
Q5601B
UM6K1N
Q5601B
UM6K1N
2 1
D5602
1SS355PT
@
D5602
1SS355PT
@
2
61
Q5601A
UM6K1N
Q5601A
UM6K1N
5
34
Q5602B
UM6K1N
Q5602B
UM6K1N
VDD
1
VSS
2NC 3
OUT 4
J5603
S-5711ANDL-I4T1G
J5603
S-5711ANDL-I4T1G
2
61
Q5609A
UM6K1N
Q5609A
UM6K1N
12
R5603
10KOhm
R5603
10KOhm
5
34
Q5609B
UM6K1N
Q5609B
UM6K1N
12
R5604
10KOhm
R5604
10KOhm
2
61
Q5602A
UM6K1N
Q5602A
UM6K1N
1 2
C5605
0.1UF/16V
C5605
0.1UF/16V
12
R5605
1MOhm
R5605
1MOhm
12
R5602
200KOhm
R5602
200KOhm
12
C5612
0.1UF/16V
@
C5612
0.1UF/16V
@
12
C5613
0.1UF/16V
C5613
0.1UF/16V
12
R5606
10KOhm
R5606
10KOhm
12
R5607
1KOhm
5%
R5607
1KOhm
5%
VDD
1
VSS
2NC 3
OUT 4
J5602
S-5711ANDL-I4T1G
@J5602
S-5711ANDL-I4T1G
@
1
3
2
LED5602
WHITE
LED5602
WHITE
5
34
Q5603B
UM6K1N
Q5603B
UM6K1N
1 2
C5604
0.1UF/16V
@
C5604
0.1UF/16V
@
G
DS
GS
D
3
2
1
Q5610
2N7002K_T1_E3
GS
D
3
2
1
Q5610
2N7002K_T1_E3
2
61
Q5603A
UM6K1N
Q5603A
UM6K1N

5
5
4
4
3
3
2
2
1
1
D D
C C
B B
A A
+3VS_DISCHRG +VGFX_CORE_DISCHRG+VTT_CPU_DISCHRG +VCORE_DISCHRG+0.75VS_DISCHRG+1.8VS_DISCHRG
+1.5V_DISCHRG
+VTT_PCH_DISCHRG+1.5VS_DISCHRG+5VS_DISCHRG
+3V_DISCHRG+5V_DISCHRG
+0.8VS_DISCHRG
SUSB_EC#30,82,83,84,87,91
SUSC_EC#30,91
SUSB_EC 3
+VGFX_CORE
+3VA
+3VA
+3VS+5VS +1.5VS +1.05VS+1.8VS
+3V+5V
+1.05VS +0.75VS +VCORE
+1.5V
+0.8VS
Size Project Name Rev
Date: Sheet of
Title :
Engineer:
C
57 99Tuesday, March 27, 2012
ASUSTeK COMPUTER INC. NB3
'6*B'LVFKDUJH
R2.0
8;$
shihhsien_yang
Size Project Name Rev
Date: Sheet of
Title :
Engineer:
C
57 99Tuesday, March 27, 2012
ASUSTeK COMPUTER INC. NB3
'6*B'LVFKDUJH
R2.0
8;$
shihhsien_yang
Size Project Name Rev
Date: Sheet of
Title :
Engineer:
C
57 99Tuesday, March 27, 2012
ASUSTeK COMPUTER INC. NB3
'6*B'LVFKDUJH
R2.0
8;$
shihhsien_yang
Main Board
4/20 Stuff R5710 and R5711
12
R5704
330Ohm
@
R5704
330Ohm
@
12
R5706
330Ohm
@
R5706
330Ohm
@
12
R5714
330Ohm
@
R5714
330Ohm
@
12
R5712
330Ohm
@
R5712
330Ohm
@
12
R5703
330Ohm
R5703
330Ohm
12
R5715
330Ohm
@
R5715
330Ohm
@
2
61
Q5701A
UM6K1N
Q5701A
UM6K1N
5
34
Q5701B
UM6K1N
Q5701B
UM6K1N
12
R5705
330Ohm
@
R5705
330Ohm
@
5
34
Q5702B
UM6K1N
@
Q5702B
UM6K1N
@
2
61
Q5703A
UM6K1N
@
Q5703A
UM6K1N
@
5
34
Q5703B
UM6K1N
@
Q5703B
UM6K1N
@
2
61
Q5704A
UM6K1N
@
Q5704A
UM6K1N
@
12
R5713
330Ohm
@
R5713
330Ohm
@
1 2
R5701
100KOhm
R5701
100KOhm
5
34
Q5704B
UM6K1N
@
Q5704B
UM6K1N
@
2
61
Q5707A
UM6K1N
@
Q5707A
UM6K1N
@
12
R5720
330Ohm
@
R5720
330Ohm
@
5
34
Q5707B
UM6K1N
@
Q5707B
UM6K1N
@
2
61
Q5705A
UM6K1N
Q5705A
UM6K1N
2
61
Q5702A
UM6K1N
@
Q5702A
UM6K1N
@
12
R5708
330Ohm
@
R5708
330Ohm
@
5
34
Q5705B
UM6K1N
Q5705B
UM6K1N
2
61
Q5710A
UM6K1N
@
Q5710A
UM6K1N
@
1 2
R5702
100KOhm
R5702
100KOhm
12
R5710
330Ohm
R5710
330Ohm
2
61
Q5706A
UM6K1N
Q5706A
UM6K1N
12
R5711
330Ohm
R5711
330Ohm
5
34
Q5706B
UM6K1N
Q5706B
UM6K1N
12
R5707
330Ohm
@
R5707
330Ohm
@

5
5
4
4
3
3
2
2
1
1
D D
C C
B B
A A
SYSTEM_PWRGD
CORE_PWRGD
P_0V8_PWRGD
SYSTEM_PWRGD
SUS_PWRGD22,30,81
DDR_PWRGD83
P_1VS8_PWRGD84
+VTT_CPU_PWRGD82
VRM_PWRGD80 CORE_PWRGD 30
P_0V8_PWRGD87
ALL_SYSTEM_PWRGD 3,22,30,80
5VSUS_PWRGD30
+3VS
+3VSUS
+3VS
+3VS
+3VSUS
Size Project Name Rev
Date: Sheet of
Title :
Engineer:
C
58 99Tuesday, March 27, 2012
ASUSTeK COMPUTER INC. NB3
352B3URWHFW
R2.0
8;$
shihhsien_yang
Size Project Name Rev
Date: Sheet of
Title :
Engineer:
C
58 99Tuesday, March 27, 2012
ASUSTeK COMPUTER INC. NB3
352B3URWHFW
R2.0
8;$
shihhsien_yang
Size Project Name Rev
Date: Sheet of
Title :
Engineer:
C
58 99Tuesday, March 27, 2012
ASUSTeK COMPUTER INC. NB3
352B3URWHFW
R2.0
8;$
shihhsien_yang
Main Board
OD
OD
OD
OD
OD
12
C5805
0.1UF/6.3V
nbs_c0201_h13_000s
C5805
0.1UF/6.3V
nbs_c0201_h13_000s
21
0402
SL5803
0402
SL5803
1
2
3
D5801
BAT54AW
D5801
BAT54AW
21
0402
SL5802
0402
SL5802
INB
1
INA
2
GND
3OUTY 4
VCC 5
U5803
74LVC1G08GW
U5803
74LVC1G08GW
1 2
R5802
0Ohm
R5802
0Ohm
78
RN5801D
100KOhm
RN5801D
100KOhm
1 2
R5806
0Ohm
R5806
0Ohm
12
RN5801A
100KOhm
RN5801A
100KOhm
12
C5804
0.01UF/16V
C5804
0.01UF/16V
1 2
R5804
0Ohm
R5804
0Ohm
34
RN5801B
100KOhm
RN5801B
100KOhm
56
RN5801C
100KOhm
RN5801C
100KOhm
1 2
R5803
0Ohm
@
R5803
0Ohm
@
1 2
R5805
0Ohm
R5805
0Ohm

5
5
4
4
3
3
2
2
1
1
D D
C C
B B
A A
Size Project Name Rev
Date: Sheet of
Title :
Engineer:
C
59 99Tuesday, March 27, 2012
ASUSTeK COMPUTER INC. NB4
'-B
R2.0
8;$
shihhsien_yang
Size Project Name Rev
Date: Sheet of
Title :
Engineer:
C
59 99Tuesday, March 27, 2012
ASUSTeK COMPUTER INC. NB4
'-B
R2.0
8;$
shihhsien_yang
Size Project Name Rev
Date: Sheet of
Title :
Engineer:
C
59 99Tuesday, March 27, 2012
ASUSTeK COMPUTER INC. NB4
'-B
R2.0
8;$
shihhsien_yang
Main Board

5
5
4
4
3
3
2
2
1
1
D D
C C
B B
A A
TS1#_BAT_CON
SMB0_DAT_CLK_CON
SMB0_DAT_BAT_CON
CHG_LED_con56
SMB0_CLK 30,83,88
SMB0_DAT 30,83,88
BAT1_IN_OC# 30
GND
A/D_DOCK_IN+V_DCJACK
GND
GND
BAT_CON
GND
+3VA
Size Project Name Rev
Date: Sheet of
Title :
Engineer:
Custom
60 99Tuesday, March 27, 2012
ASUSTeK COMPUTER INC.
R2.0
Size Project Name Rev
Date: Sheet of
Title :
Engineer:
Custom
60 99Tuesday, March 27, 2012
ASUSTeK COMPUTER INC.
R2.0
Size Project Name Rev
Date: Sheet of
Title :
Engineer:
Custom
60 99Tuesday, March 27, 2012
ASUSTeK COMPUTER INC.
R2.0
Battery Connector
Depend on the current
of the adaptor.
Current setting=6A
UX31EP 018 01/18
12014-00101000
ER-015
1
PT6009PT6009
1
PT6003PT6003
1
PT6018PT6018
1
2
34
5
6
VI/O
GND
VI/O VI/O
VBUS
VI/O
PD6001
IP4223-CZ6
VI/O
GND
VI/O VI/O
VBUS
VI/O
PD6001
IP4223-CZ6
1
PT6005PT6005
1
PT6000PT6000
12
PC6000
0.1UF/25V
PC6000
0.1UF/25V
12
PC6003
0.1UF/25V
nbs_c0603_h37_000s
PC6003
0.1UF/25V
nbs_c0603_h37_000s
1
PT6016PT6016
1 2
PR6000 330OhmPR6000 330Ohm
12
PR6004
2.2Ohm 5%
nbs_r1206_h30_000s
PR6004
2.2Ohm 5%
nbs_r1206_h30_000s
1
PT6006PT6006
1
PT6007PT6007
12
PC6005
10UF/25V
nbs_c0805_h55_000s
PC6005
10UF/25V
nbs_c0805_h55_000s
12
PC6004
0.1UF/25V
nbs_c0603_h37_000s
PC6004
0.1UF/25V
nbs_c0603_h37_000s
88
77
66
55
44
33
22
11
SIDE1
9
SIDE2
10
J6003
WTOB_CON_8P
J6003
WTOB_CON_8P
1
PT6010PT6010
12
PR6005
2.2Ohm 5%
nbs_r1206_h30_000s
PR6005
2.2Ohm 5%
nbs_r1206_h30_000s
1 2
PR6002 330OhmPR6002 330Ohm
12
PR6003
200KOhm
@
PR6003
200KOhm
@
1
PT6015PT6015
2 1
PL6001
80Ohm/100Mhz
Irat=3A
PL6001
80Ohm/100Mhz
Irat=3A
1
PT6013PT6013
1
PT6002PT6002
1 2
PR6001 330OhmPR6001 330Ohm
1
2
3
4
5
6
7
J6001
DC_POWER_JACK_3P
J6001
DC_POWER_JACK_3P
1
PT6012PT6012
1
PT6001PT6001
12
PC6001
4.7UF/25V
nbs_c0805_h57_000s
PC6001
4.7UF/25V
nbs_c0805_h57_000s
1
PT6017PT6017
1
PT6008PT6008
1
PT6004PT6004
1
PT6014PT6014
12
PCE6000
15UF/25V
@
PCE6000
15UF/25V
@
2 1
PL6002
80Ohm/100Mhz
Irat=3A
PL6002
80Ohm/100Mhz
Irat=3A
12
PC6002
1UF/25V
nbs_c0603_h37_000s
PC6002
1UF/25V
nbs_c0603_h37_000s
1
PT6011PT6011

5
5
4
4
3
3
2
2
1
1
D D
C C
B B
A A
Size Project Name Rev
Date: Sheet of
Title :
Engineer:
Custom
Tuesday, March 27, 2012
ASUSTeK COMPUTER INC. NB1
%7
R2.0
8;$
shihhsien_yang
61 99
Size Project Name Rev
Date: Sheet of
Title :
Engineer:
Custom
Tuesday, March 27, 2012
ASUSTeK COMPUTER INC. NB1
%7
R2.0
8;$
shihhsien_yang
61 99
Size Project Name Rev
Date: Sheet of
Title :
Engineer:
Custom
Tuesday, March 27, 2012
ASUSTeK COMPUTER INC. NB1
%7
R2.0
8;$
shihhsien_yang
61 99

5
5
4
4
3
3
2
2
1
1
D D
C C
B B
A A
Size Project Name Rev
Date: Sheet of
Title :
Engineer:
C
62 99Tuesday, March 27, 2012
ASUSTeK COMPUTER INC. NB4
R2.0
8;$
shihhsien_yang
Size Project Name Rev
Date: Sheet of
Title :
Engineer:
C
62 99Tuesday, March 27, 2012
ASUSTeK COMPUTER INC. NB4
R2.0
8;$
shihhsien_yang
Size Project Name Rev
Date: Sheet of
Title :
Engineer:
C
62 99Tuesday, March 27, 2012
ASUSTeK COMPUTER INC. NB4
R2.0
8;$
shihhsien_yang
Main Board

5
5
4
4
3
3
2
2
1
1
D D
C C
B B
A A
USB_PP1_con
USB_PN1_con
USB_PP9_con
USB_PN9_con
USB_PP1_con
USB_PN1_con
USB_PP9_con
USB_PN9_con
MIC_INT_CLK
USB_PP924
USB_PN924
USB_PP124
USB_PN124
U3_U3TXDN2_PCH24
U3_U3TXDP2_PCH24
U3_U3RXDP2_PCH24
U3_U3RXDN2_PCH24
CLK_USB4821
BUF_PLT_RST#3,7,24,30,31,45,53
MIC_INT_CLK45
MIC_INT_DATA45
H_SPKR+38
H_SPKR-38
ACZ_BCLK_AUD20
ACZ_RST#_AUD20
ACZ_SDOUT_AUD20
ACZ_SDIN0_AUD20
OP_SD#30
ACZ_SYNC_AUD20
+3VS
GND GND
+5VS
+5VS
GND
GND
+3V
+5V
GND
+3V
GNDGND
+3VS
GND
+5V
GNDGND
+5VS
Size Project Name Rev
Date: Sheet of
Title :
Engineer:
C
63 99Friday, May 18, 2012
ASUSTeK COMPUTER INC. NB4
%72%&211
R2.0
8;$
shihhsien_yang
Size Project Name Rev
Date: Sheet of
Title :
Engineer:
C
63 99Friday, May 18, 2012
ASUSTeK COMPUTER INC. NB4
%72%&211
R2.0
8;$
shihhsien_yang
Size Project Name Rev
Date: Sheet of
Title :
Engineer:
C
63 99Friday, May 18, 2012
ASUSTeK COMPUTER INC. NB4
%72%&211
R2.0
8;$
shihhsien_yang
Main Board
Ϯ
ER-022
ER-031
ER-031
ER-035PR-011
1 2
SL6303
R0603
SL6303
R0603
12
C6308
8PF/25V
C6308
8PF/25V
1 2
SL6302
R0603
SL6302
R0603
12
C6306
0.1UF/6.3V
C6306
0.1UF/6.3V
1
12
23
34
45
56
67
78
89
910
10 11
11 12
12 13
13 14
14 15
15 16
16 17
17 18
18 19
19 20
20 21
21 22
22 23
23 24
24 25
25 26
26 27
27 28
28 29
29 30
30 31
31 32
32 33
33 34
34 35
35 36
36
SIDE1 37
SIDE2 38
J6301
FPC_CON_36P
J6301
FPC_CON_36P
12
C6305
10PF/50V
C6305
10PF/50V
12
C6304
8PF/25V
C6304
8PF/25V
1 2
SL6301
R0603
SL6301
R0603
12
C6307
0.1UF/6.3V
C6307
0.1UF/6.3V
12
C6303
0.1UF/6.3V
@
C6303
0.1UF/6.3V
@
12
C6301
8PF/25V
C6301
8PF/25V
1 2
SL6304
R0603
SL6304
R0603
12
C6302
0.1UF/6.3V
C6302
0.1UF/6.3V

5
5
4
4
3
3
2
2
1
1
D D
C C
B B
A A
Size Project Name Rev
Date: Sheet of
Title :
Engineer:
C
64 99Tuesday, March 27, 2012
ASUSTeK COMPUTER INC. NB4
781B797XQHU
R2.0
8;$
shihhsien_yang
Size Project Name Rev
Date: Sheet of
Title :
Engineer:
C
64 99Tuesday, March 27, 2012
ASUSTeK COMPUTER INC. NB4
781B797XQHU
R2.0
8;$
shihhsien_yang
Size Project Name Rev
Date: Sheet of
Title :
Engineer:
C
64 99Tuesday, March 27, 2012
ASUSTeK COMPUTER INC. NB4
781B797XQHU
R2.0
8;$
shihhsien_yang
Main Board

5
5
4
4
3
3
2
2
1
1
D D
C C
B B
A A
GND
GND GND
GND
GND
GND
GND
GND
GND
GND
GND
GND
GND
GND
Size Project Name Rev
Date: Sheet of
Title :
Engineer:
C
65 99Tuesday, March 27, 2012
ASUSTeK COMPUTER INC. NB4
0(B&RQQ6NHZ+ROH
R2.0
8;$
Susi_Hong
Size Project Name Rev
Date: Sheet of
Title :
Engineer:
C
65 99Tuesday, March 27, 2012
ASUSTeK COMPUTER INC. NB4
0(B&RQQ6NHZ+ROH
R2.0
8;$
Susi_Hong
Size Project Name Rev
Date: Sheet of
Title :
Engineer:
C
65 99Tuesday, March 27, 2012
ASUSTeK COMPUTER INC. NB4
0(B&RQQ6NHZ+ROH
R2.0
8;$
Susi_Hong
PCH NUT
Bottom Pad
CPU Bracket
UX31E 094 08/12
UX31EP 002 12/21
UX31A WLAN NUT SSD NUT
ER-002
Screw hole
EMI Shrapnel
ER-002
1
H6517
OTRBIDO142X220
H6517
OTRBIDO142X220
1
H6518
OTRBIDO142X220
H6518
OTRBIDO142X220
1
1
U6508
C177_NP
U6508
C177_NP
1
1
U6515
SMD190X98
U6515
SMD190X98
1
1
U6504
C79_NP
U6504
C79_NP
1
1
U6501
SMD232X260_NP
U6501
SMD232X260_NP
H6519
CT217CB140ID110
H6519
CT217CB140ID110
1
H6511
C90D67
H6511
C90D67
1
H6506
C177I111D91
H6506
C177I111D91
1
1
U6505
C79_NP
U6505
C79_NP
1 2
H6504
2DRILL_D67_D91
H6504
2DRILL_D67_D91
1
H6508
C177I111D91
H6508
C177I111D91
1
1
U6502
C79_NP
U6502
C79_NP
1
H6515
CT339B154I154D134
H6515
CT339B154I154D134
1
1
U6507
C177_NP
U6507
C177_NP
1
H6512
CT339B154I154D134
H6512
CT339B154I154D134
1
H6505
C177I111D91
H6505
C177I111D91
1
H6514
CT339B154I154D134
H6514
CT339B154I154D134
1
H6510
C177I111D91
H6510
C177I111D91
1
H6513
CT339B154I154D134
H6513
CT339B154I154D134
H6520
CT217CB140D110
H6520
CT217CB140D110
NP_NC
1GND1 2
GND2 3
GND3 4
H6516
O91X138DO91X138N
H6516
O91X138DO91X138N
H6501
CT217B176D146
H6501
CT217B176D146
1
H6509
C177I111D91
H6509
C177I111D91

5
5
4
4
3
3
2
2
1
1
D D
C C
B B
A A
Size Project Name Rev
Date: Sheet of
Title :
Engineer:
C
66 99Tuesday, March 27, 2012
ASUSTeK COMPUTER INC. NB4
(6$B(6$7$
R2.0
8;$
shihhsien_yang
Size Project Name Rev
Date: Sheet of
Title :
Engineer:
C
66 99Tuesday, March 27, 2012
ASUSTeK COMPUTER INC. NB4
(6$B(6$7$
R2.0
8;$
shihhsien_yang
Size Project Name Rev
Date: Sheet of
Title :
Engineer:
C
66 99Tuesday, March 27, 2012
ASUSTeK COMPUTER INC. NB4
(6$B(6$7$
R2.0
8;$
shihhsien_yang
Main Board

5
5
4
4
3
3
2
2
1
1
D D
C C
B B
A A
Size Project Name Rev
Date: Sheet of
Title :
Engineer:
C
Tuesday, March 27, 2012
ASUSTeK COMPUTER INC. NB4
3&+B;'321),
R2.0
8;$
shihhsien_yang
67 99
Size Project Name Rev
Date: Sheet of
Title :
Engineer:
C
Tuesday, March 27, 2012
ASUSTeK COMPUTER INC. NB4
3&+B;'321),
R2.0
8;$
shihhsien_yang
67 99
Size Project Name Rev
Date: Sheet of
Title :
Engineer:
C
Tuesday, March 27, 2012
ASUSTeK COMPUTER INC. NB4
3&+B;'321),
R2.0
8;$
shihhsien_yang
67 99

5
5
4
4
3
3
2
2
1
1
D D
C C
B B
A A
Size Project Name Rev
Date: Sheet of
Title :
Engineer:
C
68 99Tuesday, March 27, 2012
ASUSTeK COMPUTER INC. NB3
R2.0
8;$
Susi_Hong
Size Project Name Rev
Date: Sheet of
Title :
Engineer:
C
68 99Tuesday, March 27, 2012
ASUSTeK COMPUTER INC. NB3
R2.0
8;$
Susi_Hong
Size Project Name Rev
Date: Sheet of
Title :
Engineer:
C
68 99Tuesday, March 27, 2012
ASUSTeK COMPUTER INC. NB3
R2.0
8;$
Susi_Hong
ER-013

5
5
4
4
3
3
2
2
1
1
D D
C C
B B
A A
U3_U3RXDN1_R
U3_U3RXDP1_R
U3_U3TXDN1_R
U3_U3TXDP1_R
U3_U3TXDN1_R
U3_U3TXDP1_R
U3_U3RXDP1_R
U3_U3RXDN1_R
U3_U3TXDN1_R
U3_U3TXDP1_R
U3_U3RXDP1_R
U3_U3RXDN1_R
USB_U2+_CON
USB_U2-_CON
USB_SW_CNTL
USB_U2+
USB_U2-
USB_U2+
USB_U2-
USB_SW_CNTL_R
USB_CHARGE_VBUS
U3_OC#
+5VSUS_AI
USB_CHARGE_VBUS
USB_CHARGE_VBUS
USB_U2-_CON
U3_U3RXDN1_R
U3_U3TXDP1_R
U3_U3RXDP1_R
U3_U3TXDN1_R
USB_U2+_CON
USB_SW_CNTL
U3_U3RXDP1_PCH24
U3_U3TXDN1_PCH24
U3_U3TXDP1_PCH24
U3_U3RXDN1_PCH24
USB_PN024
USB_PP024
USB_CHARGE_ON#30
USB_CHARGE_VBUS_EC30
U3_OC# 24
GND
+5VSUS
+5VSUS
GND
GNDGND
+5V_USB2
GND
+5VSUS
+3VA
GND
+3VA
+5V_USB2
GND
+5V_USB2
GND
GND
Size Project Name Rev
Date: Sheet of
Title :
Engineer:
C
69 99Tuesday, March 27, 2012
ASUSTeK COMPUTER INC. NB4
86%BRQH3RUW
R2.0
8;$
shihhsien_yang
Size Project Name Rev
Date: Sheet of
Title :
Engineer:
C
69 99Tuesday, March 27, 2012
ASUSTeK COMPUTER INC. NB4
86%BRQH3RUW
R2.0
8;$
shihhsien_yang
Size Project Name Rev
Date: Sheet of
Title :
Engineer:
C
69 99Tuesday, March 27, 2012
ASUSTeK COMPUTER INC. NB4
86%BRQH3RUW
R2.0
8;$
shihhsien_yang
0805
0805
USB3.0
EMI-Protection USB3.0
ESD-Protection
2nd : 07G028153010
ESD PROTECTION IP4284CZ10-TB
1st : 07G028076030
ESD PROTECTION AZ1045-04F
USB30 CONN
USB2.0 EMI-Protection & ESD-Protection
USB Charger
Ϯ
EMI
VBUS Contorl Circuit
USB_SW
Charger_pwr_control & DC mode low
voltage control
Using TI IC, then the
iphone4S can't charger
in S4&S3 mode.
VBUS_discharger
UX21 CON
USB30 CONN
12013-00011600
UX31EP 007 12/21
ER-013
ER-019
ER-013
ER-030
ER-032
12
R6901
100KOhm
R6901
100KOhm
INT 1
D- 2
D+ 3
GND1 4
VDD
5
Y+
6
Y-
7
SB#
8
GND2
9
U6904
PI5USB14566AZAE
U6904
PI5USB14566AZAE
12
C6930 0.1UF/16VC6930 0.1UF/16V
12
R6909
4.7KOhm
@
R6909
4.7KOhm
@
12
C6904
0.1UF/16V
C6904
0.1UF/16V
5
34
Q6901B
UM6K1N
@
Q6901B
UM6K1N
@
1
2
3
D6903
BAT54AW
D6903
BAT54AW
12
RN6915A
0Ohm RN6915A
0Ohm
2
61
Q6901A
UM6K1N
@
Q6901A
UM6K1N
@
12
C6901
1UF/25V
@
C6901
1UF/25V
@
14
23
L6978
90Ohm
@
L6978
90Ohm
@
GND
1
IN1
2
IN2
3
EN
4
OUT3 8
OUT2 7
OUT1 6
OC# 5
U6903
TPS2065DGNG4
U6903
TPS2065DGNG4
1 2
RN6916A
0Ohm
@
RN6916A
0Ohm
@
Line-1
1
Line-2
2
GND
3
Line-3
4NC3 8
NC2 7
NC1 6
Line-4
5
NC4 9
U6984
AZ1045-04F
U6984
AZ1045-04F
12
R6910
8.2KOhm
@
R6910
8.2KOhm
@
21
L6906
120Ohm/100Mhz
L6906
120Ohm/100Mhz
12
RN6901A0Ohm RN6901A0Ohm
3 4
RN6916B
0Ohm
@
RN6916B
0Ohm
@
VBUS
1
D-
2
D+
3
PGND
4
SSRX-
5
SSRX+
6
GND
7
SSTX-
8
SSTX+
9
P_GND1
10
P_GND4
13
P_GND2
11
P_GND3
12
P_GND5
14
P_GND6
15
J6901
USB_CON_9P
J6901
USB_CON_9P
34
RN6901B
0Ohm RN6901B
0Ohm
12
R6902
1MOhm
@
R6902
1MOhm
@
12
C6925 0.1UF/16VC6925 0.1UF/16V
1 2
R6903 1KOhm
@
R6903 1KOhm
@
14
23
L6901
90Ohm/100Mhz
L6901
90Ohm/100Mhz
12
CE6902
100UF/6.3V
CE6902
100UF/6.3V
12
R6905
0Ohm
R6905
0Ohm
34
RN6915B
0Ohm RN6915B
0Ohm
12
C6926
0.1UF/6.3V
C6926
0.1UF/6.3V
1
2
3 4
5
6
VI/O
GND
VI/OVI/O
VBUS
VI/O
D6902
IP4223-CZ6
VI/O
GND
VI/OVI/O
VBUS
VI/O
D6902
IP4223-CZ6
14
23
L6979
90Ohm
@
L6979
90Ohm
@

5
5
4
4
3
3
2
2
1
1
D D
C C
B B
A A
+3VA_ON30
PWR_SW# 30,32
LID_SW#56 LID_SW#_EC 30
AC_IN88
AC_IN_OC#_EC30
PWR_SW_KB#31
+3VA+3VA_EC
+3VA
+3VA
+3VA+3VA
+3VA
+3VA_EC
+3VA +3VA_EC
+3VA
+3VA
Size Project Name Rev
Date: Sheet of
Title :
Engineer:
C
70 99Tuesday, March 27, 2012
ASUSTeK COMPUTER INC. NB4
(&B3:5B6:
R2.0
8;$
Susi_Hong
Size Project Name Rev
Date: Sheet of
Title :
Engineer:
C
70 99Tuesday, March 27, 2012
ASUSTeK COMPUTER INC. NB4
(&B3:5B6:
R2.0
8;$
Susi_Hong
Size Project Name Rev
Date: Sheet of
Title :
Engineer:
C
70 99Tuesday, March 27, 2012
ASUSTeK COMPUTER INC. NB4
(&B3:5B6:
R2.0
8;$
Susi_Hong
Place close to EC
UX31EP 022 01/18
ER-006
ER-022
ER-028 ER-028
12
C7001
1UF/6.3V
C7001
1UF/6.3V
21
D7003
1SS355PT
D7003
1SS355PT
1 2
R7016
330Ohm
R7016
330Ohm
2 1
D7001
1SS355PT
D7001
1SS355PT
12
R7011
100KOhm
R7011
100KOhm
12
C7002
1UF/6.3V
C7002
1UF/6.3V
5
34
Q7002B
UM6K31N
Q7002B
UM6K31N
12
R7005
200KOhm
R7005
200KOhm
OUT
1
GND
2
EN
3
IN 5
DSG 4
U7001
G5244T11U
U7001
G5244T11U
12
R7004
200KOhm
R7004
200KOhm
12
R7012
100KOhm
R7012
100KOhm
12
C7003
2.2UF/10V
C7003
2.2UF/10V
1 2
R7001330Ohm R7001330Ohm
5
34
Q7003B
UM6K31N
Q7003B
UM6K31N
2
61
Q7001A
UM6K31N
Q7001A
UM6K31N
5
34
Q7001B
UM6K31N
Q7001B
UM6K31N
3
1
2
G
S
D
1
3
2
Q7004
2N7002K
G
S
D
1
3
2
Q7004
2N7002K
12
C7004
2.2UF/10V
C7004
2.2UF/10V
2
61
Q7002A
UM6K31N
Q7002A
UM6K31N
12
R7009
100KOhm
R7009
100KOhm
2
61
Q7003A
UM6K31N
Q7003A
UM6K31N
12
R7010
100KOhm
@
R7010
100KOhm
@
12
R7002
1MOhm
R7002
1MOhm
2 1
D7004
1SS355PT
D7004
1SS355PT
1
2
3
D7002
BAT54CW
D7002
BAT54CW
12
R7007
511KOhm
nbs_r0402_h16_000s
R7007
511KOhm
nbs_r0402_h16_000s
12
R7008
100KOhm
@
R7008
100KOhm
@
12
C7010
0.1UF/25V
C7010
0.1UF/25V
12
R7006
10KOhm
R7006
10KOhm
12
R7003
1MOhm
R7003
1MOhm

5
5
4
4
3
3
2
2
1
1
D D
C C
B B
A A
Size Project Name Rev
Date: Sheet of
Title :
Engineer:
C
71 99Tuesday, March 27, 2012
ASUSTeK COMPUTER INC. NB4
9*$B
R2.0
8;$
shihhsien_yang
Size Project Name Rev
Date: Sheet of
Title :
Engineer:
C
71 99Tuesday, March 27, 2012
ASUSTeK COMPUTER INC. NB4
9*$B
R2.0
8;$
shihhsien_yang
Size Project Name Rev
Date: Sheet of
Title :
Engineer:
C
71 99Tuesday, March 27, 2012
ASUSTeK COMPUTER INC. NB4
9*$B
R2.0
8;$
shihhsien_yang

5
5
4
4
3
3
2
2
1
1
D D
C C
B B
A A
Size Project Name Rev
Date: Sheet of
Title :
Engineer:
C
72 99Tuesday, March 27, 2012
ASUSTeK COMPUTER INC. NB4
9*$B
R2.0
8;$
shihhsien_yang
Size Project Name Rev
Date: Sheet of
Title :
Engineer:
C
72 99Tuesday, March 27, 2012
ASUSTeK COMPUTER INC. NB4
9*$B
R2.0
8;$
shihhsien_yang
Size Project Name Rev
Date: Sheet of
Title :
Engineer:
C
72 99Tuesday, March 27, 2012
ASUSTeK COMPUTER INC. NB4
9*$B
R2.0
8;$
shihhsien_yang

5
5
4
4
3
3
2
2
1
1
D D
C C
B B
A A
Size Project Name Rev
Date: Sheet of
Title :
Engineer:
C
73 99Tuesday, March 27, 2012
ASUSTeK COMPUTER INC. NB4
9*$B
R2.0
8;$
shihhsien_yang
Size Project Name Rev
Date: Sheet of
Title :
Engineer:
C
73 99Tuesday, March 27, 2012
ASUSTeK COMPUTER INC. NB4
9*$B
R2.0
8;$
shihhsien_yang
Size Project Name Rev
Date: Sheet of
Title :
Engineer:
C
73 99Tuesday, March 27, 2012
ASUSTeK COMPUTER INC. NB4
9*$B
R2.0
8;$
shihhsien_yang

5
5
4
4
3
3
2
2
1
1
D D
C C
B B
A A
Size Project Name Rev
Date: Sheet of
Title :
Engineer:
C
74 99Tuesday, March 27, 2012
ASUSTeK COMPUTER INC. NB4
9*$B
R2.0
8;$
shihhsien_yang
Size Project Name Rev
Date: Sheet of
Title :
Engineer:
C
74 99Tuesday, March 27, 2012
ASUSTeK COMPUTER INC. NB4
9*$B
R2.0
8;$
shihhsien_yang
Size Project Name Rev
Date: Sheet of
Title :
Engineer:
C
74 99Tuesday, March 27, 2012
ASUSTeK COMPUTER INC. NB4
9*$B
R2.0
8;$
shihhsien_yang

5
5
4
4
3
3
2
2
1
1
D D
C C
B B
A A
Size Project Name Rev
Date: Sheet of
Title :
Engineer:
C
75 99Tuesday, March 27, 2012
ASUSTeK COMPUTER INC. NB4
9*$B
R2.0
8;$
shihhsien_yang
Size Project Name Rev
Date: Sheet of
Title :
Engineer:
C
75 99Tuesday, March 27, 2012
ASUSTeK COMPUTER INC. NB4
9*$B
R2.0
8;$
shihhsien_yang
Size Project Name Rev
Date: Sheet of
Title :
Engineer:
C
75 99Tuesday, March 27, 2012
ASUSTeK COMPUTER INC. NB4
9*$B
R2.0
8;$
shihhsien_yang

5
5
4
4
3
3
2
2
1
1
D D
C C
B B
A A
Size Project Name Rev
Date: Sheet of
Title :
Engineer:
C
76 99Tuesday, March 27, 2012
ASUSTeK COMPUTER INC. NB4
9*$B
R2.0
8;$
shihhsien_yang
Size Project Name Rev
Date: Sheet of
Title :
Engineer:
C
76 99Tuesday, March 27, 2012
ASUSTeK COMPUTER INC. NB4
9*$B
R2.0
8;$
shihhsien_yang
Size Project Name Rev
Date: Sheet of
Title :
Engineer:
C
76 99Tuesday, March 27, 2012
ASUSTeK COMPUTER INC. NB4
9*$B
R2.0
8;$
shihhsien_yang

5
5
4
4
3
3
2
2
1
1
D D
C C
B B
A A
Size Project Name Rev
Date: Sheet of
Title :
Engineer:
C
77 99Tuesday, March 27, 2012
ASUSTeK COMPUTER INC. NB4
9*$B
R2.0
8;$
shihhsien_yang
Size Project Name Rev
Date: Sheet of
Title :
Engineer:
C
77 99Tuesday, March 27, 2012
ASUSTeK COMPUTER INC. NB4
9*$B
R2.0
8;$
shihhsien_yang
Size Project Name Rev
Date: Sheet of
Title :
Engineer:
C
77 99Tuesday, March 27, 2012
ASUSTeK COMPUTER INC. NB4
9*$B
R2.0
8;$
shihhsien_yang

5
5
4
4
3
3
2
2
1
1
D D
C C
B B
A A
Size Project Name Rev
Date: Sheet of
Title :
Engineer:
C
78 99Tuesday, March 27, 2012
ASUSTeK COMPUTER INC. NB4
9*$B
R2.0
8;$
shihhsien_yang
Size Project Name Rev
Date: Sheet of
Title :
Engineer:
C
78 99Tuesday, March 27, 2012
ASUSTeK COMPUTER INC. NB4
9*$B
R2.0
8;$
shihhsien_yang
Size Project Name Rev
Date: Sheet of
Title :
Engineer:
C
78 99Tuesday, March 27, 2012
ASUSTeK COMPUTER INC. NB4
9*$B
R2.0
8;$
shihhsien_yang

5
5
4
4
3
3
2
2
1
1
D D
C C
B B
A A
Size Project Name Rev
Date: Sheet of
Title :
Engineer:
C
79 99Tuesday, March 27, 2012
ASUSTeK COMPUTER INC. NB4
9*$B
R2.0
8;$
shihhsien_yang
Size Project Name Rev
Date: Sheet of
Title :
Engineer:
C
79 99Tuesday, March 27, 2012
ASUSTeK COMPUTER INC. NB4
9*$B
R2.0
8;$
shihhsien_yang
Size Project Name Rev
Date: Sheet of
Title :
Engineer:
C
79 99Tuesday, March 27, 2012
ASUSTeK COMPUTER INC. NB4
9*$B
R2.0
8;$
shihhsien_yang

5
5
4
4
3
3
2
2
1
1
D D
C C
B B
A A
P_GFX_SNB_S
P_VCORE_OCSET_10
P_GFX_LX_PJ_10
P_VCORE_COMP_10P_GFX_SENSE-_10
P_GFX_DHR_30
P_VCORE_TMPMAX_10
P_GFX_TSEN_10
P_GFX_AC_TON_10
P_VCORE_DH_30
P_GFX_BST_30
P_VCORE_FB_10
P_VCORE_ICCMAX_10
P_VCORE_LX_30
P_VCORE_VDDP_30
P_GFX_OCSET_10
P_VCORE_SETINI&A_10
P_VCORE_BST_30
P_VCORE_ALERT#_5
P_GFX_DH_30
P_GFX_GFXPS2_10
P_VCORE_DL_30
P_VCORE_SDA_5
P_VCORE_CSN_10
P_VCORE_SENSE-_10
P_GFX_ICCMAX_10
P_VCORE_TONSET_10
P_VCORE_SCLK_5
P_VCORE_TSEN_10
P_GFX_LX_30
P_VCORE_IBIAS_10
P_VCORE_AC_TON_10
P_GFX_CSP_10
P_VCORE_CSP_10
P_GFX_SENSE-_10
P_VCORE_SNB_S
P_VCORE_LX_PJ_10
P_GFX_DL_30
P_VCORE_CSN_10
P_GFX_COMP_10
P_GFX_TONSET_10
P_GFX_FB_10
P_SVIDPWR_10
P_VCORE_VDD_20
P_GFX_CSP_10
P_GFX_CSN_10
P_GFX_CSN_10
P_VCORE_RNTCP_10
P_GFX_RNTCP_10
P_GFX_VIN_S
P_VCORE_DHR1_30
P_VCORE_CSP_10
H_PROCHOT_S#3
VRM_PWRGD58
VR_SVID_ALERT#6
VR_SVID_CLK6
VR_SVID_DATA6
SNB_SKTOCC#3
VCCSENSE6
VSSSENSE6
VCC_AXG_SENSE6
VSS_AXG_SENSE6
ALL_SYSTEM_PW RGD 3,22,30,58
+VCORE
AC_BAT_SYS
+VGFX_CORE
+VGFX_CORE
+5VS_PWR
AC_BAT_SYS_CORE
+5VS_PWR
+1.05VS
+VCORE
+5VS_PWR
+5VSUS
AC_BAT_SYS
AC_BAT_SYS_CORE
Size Project Name Rev
Date: Sheet of
Title :
Engineer:
A2
80 99Tuesday, March 27, 2012
ASUSTeK COMPUTER INC. NB1
R2.0
Size Project Name Rev
Date: Sheet of
Title :
Engineer:
A2
80 99Tuesday, March 27, 2012
ASUSTeK COMPUTER INC. NB1
R2.0
Size Project Name Rev
Date: Sheet of
Title :
Engineer:
A2
80 99Tuesday, March 27, 2012
ASUSTeK COMPUTER INC. NB1
R2.0
In CPU socket
Imax=33A
Imax=29A
7*7*4
7*7*4
12
PC8046
1UF/25V
nbs_c0603_h37_000s
PC8046
1UF/25V
nbs_c0603_h37_000s
12
PR8020
29.4KOhm
PR8020
29.4KOhm
1 2
PR8032
220KOhm
PR8032
220KOhm
1 2
PR8023
300KOhm
nbs_r0201_h10_000s
PR8023
300KOhm
nbs_r0201_h10_000s
12
PC8053
1000PF/50V
PC8053
1000PF/50V
OCSETA
18
FB 6
RGND 7
ISEN1N 4
COMP 5
ICCMAXA
14
GFXPS2 8
VCC 9
LGATEA 36
ISEN1P 3
PVCC 37
BOOTA 33
BOOT1 1
EN 32
SETINIA 10
TSEN
15
IBIAS
19
TONSET 2
ISENAN
29
TONSETA 31
ISENAP
30
FBA
27 RGNDA
26
UGATEA 34
PHASEA 35
TSENA
17 OCSET
16
VRA_READY
22
VRHOT#
20
VR_READY
21
VDIO
24
VCLK
25
LGATE1 38
PHASE1 39
ICCMAX
13 TMPMAX
12 UGATE1 40
SETINI
11
COMPA
28
ALERT#
23
GND1 41
PU8000A
RT8168BGQW
PU8000A
RT8168BGQW
1
2
3
4
5
GS
D
PQ8001 FDMC7696
nbs_powerpak_5p_000
GS
D
PQ8001 FDMC7696
nbs_powerpak_5p_000
12
PJ8010
SHORT_PIN
@
PJ8010
SHORT_PIN
@
1 2
PR8072
130Ohm
PR8072
130Ohm
1
3
5
2
4
G
S
S
S
D
D
D
D
6
7
8
PQ8003
FDMC0310AS
G
S
S
S
D
D
D
D
6
7
8
PQ8003
FDMC0310AS
GND2
42
GND3
43
GND4
44
GND5
45
PU8000B
RT8168BGQW
PU8000B
RT8168BGQW
12
PR8013
1Ohm
nbs_r1206_h30_000s
5%
PR8013
1Ohm
nbs_r1206_h30_000s
5%
1 2
PR8099
1Ohm 5%
nbs_r0603_h24_000s
PR8099
1Ohm 5%
nbs_r0603_h24_000s
12
PC8063
100PF/50V
@
PC8063
100PF/50V
@
21
PL8005
0.36UH
CYNTEC/PCME064T-R36MS1R407
PL8005
0.36UH
CYNTEC/PCME064T-R36MS1R407
1 2
PR8039
100KOhm
nbs_r0201_h12_000s
PR8039
100KOhm
nbs_r0201_h12_000s
21
PL8003
0.36UH
CYNTEC/PCME064T-R36MS1R407
PL8003
0.36UH
CYNTEC/PCME064T-R36MS1R407
1
3
5
2
4
G
S
S
S
D
D
D
D
6
7
8
PQ8005
FDMC0310AS
G
S
S
S
D
D
D
D
6
7
8
PQ8005
FDMC0310AS
1 2
PR8037
10KOhm
PR8037
10KOhm
1 2
PR8014
3.6KOhm
PR8014
3.6KOhm
12
PR8010
1Ohm
nbs_r1206_h30_000s
5%
PR8010
1Ohm
nbs_r1206_h30_000s
5%
12
PR8012
0Ohm
nbs_r0603_h24_000s
PR8012
0Ohm
nbs_r0603_h24_000s
21
0402
PSL8005
0402
PSL8005
12
PR8006
3KOhm
PR8006
3KOhm
2 1
3
GND
PCE8002
470UF/2V
ESR=6mOhm/Ir=3.5A
GND
PCE8002
470UF/2V
ESR=6mOhm/Ir=3.5A
12
PC8075
10UF/6.3V
nbs_c0603_h37_000s
@
PC8075
10UF/6.3V
nbs_c0603_h37_000s
@
12
PCE8005
220UF/2V
@
PCE8005
220UF/2V
@
12
PC8014
1000PF/50V
nbs_c0603_h37_000s
PC8014
1000PF/50V
nbs_c0603_h37_000s
2 1
3
GND
PCE8003
470UF/2V
ESR=6mOhm/Ir=3.5A
GND
PCE8003
470UF/2V
ESR=6mOhm/Ir=3.5A
12
PCE8008
15UF/25V
PCE8008
15UF/25V
12
PC8016
1UF/25V
nbs_c0603_h37_000s
PC8016
1UF/25V
nbs_c0603_h37_000s
1 2
PC8017
680PF/50V
PC8017
680PF/50V
12
PC8051
0.1UF/25V
nbs_c0603_h37_000s
PC8051
0.1UF/25V
nbs_c0603_h37_000s
12
PR8009
10KOhm
PR8009
10KOhm
21
0402
PSL8006
0402
PSL8006
12
PC8060
2200PF/50V
PC8060
2200PF/50V
1 2
PR8090
11KOhm
PR8090
11KOhm
1 2
PR8022
249KOhm
PR8022
249KOhm
1 2
PJ8002
SHORT_PIN
@
PJ8002
SHORT_PIN
@
12
PCE8004
220UF/2V
@
PCE8004
220UF/2V
@
1
3
5
2
4
G
S
S
S
D
D
D
D
6
7
8
PQ8002
FDMC0310AS
G
S
S
S
D
D
D
D
6
7
8
PQ8002
FDMC0310AS
12
PC8039
0.1UF/25V
PC8039
0.1UF/25V
1 2
PR8003
150KOhm
PR8003
150KOhm
1 2
PR8089
39KOhm
PR8089
39KOhm
12
PC8074
10UF/6.3V
nbs_c0603_h37_000s
PC8074
10UF/6.3V
nbs_c0603_h37_000s
12
PC8043
1000PF/50V
PC8043
1000PF/50V
12
PC8064
100PF/50V
@
PC8064
100PF/50V
@
12
PC8010
1000PF/50V
nbs_c0603_h37_000s
PC8010
1000PF/50V
nbs_c0603_h37_000s
1 2
PR8091
11KOhm
PR8091
11KOhm
12
PC8047
0.1UF/25V
@
PC8047
0.1UF/25V
@
12
PR8073
54.9Ohm
PR8073
54.9Ohm
1 2
PR8028
220KOhm
PR8028
220KOhm
12
PC8015
0.1UF/25V
PC8015
0.1UF/25V
21
0402
PSL8007
0402
PSL8007
12
PC8070
10UF/6.3V
nbs_c0603_h37_000s
PC8070
10UF/6.3V
nbs_c0603_h37_000s
1 2
PR8015
3.6KOhm
PR8015
3.6KOhm
1 2
PR8088
39KOhm
PR8088
39KOhm
1 2
PC8038
0.1UF/25V
nbs_c0603_h37_000s
PC8038
0.1UF/25V
nbs_c0603_h37_000s
12
PR8045
470KOHM 5%
PR8045
470KOHM 5%
12
PC8076
10UF/6.3V
nbs_c0603_h37_000s
@
PC8076
10UF/6.3V
nbs_c0603_h37_000s
@
12
PC8041
0.1UF/25V
nbs_c0603_h37_000s
PC8041
0.1UF/25V
nbs_c0603_h37_000s
12
PJ8009
SHORT_PIN
@
PJ8009
SHORT_PIN
@
12
PC8058
2200PF/50V
PC8058
2200PF/50V
1 2
PJ8007
SHORT_PIN
@
PJ8007
SHORT_PIN
@
1 2
PC8025
220PF/50V
PC8025
220PF/50V
12
PC8052
1000PF/50V
PC8052
1000PF/50V
12
PC8072
10UF/6.3V
nbs_c0603_h37_000s
PC8072
10UF/6.3V
nbs_c0603_h37_000s
1 2
PR8002
150KOhm
PR8002
150KOhm
12
PC8079
10UF/6.3V
nbs_c0603_h37_000s
@
PC8079
10UF/6.3V
nbs_c0603_h37_000s
@
12
PR8046
10KOHM 3%
PR8046
10KOHM 3%
12
PR8049
470KOHM 5%
PR8049
470KOHM 5%
12
PC8011
1UF/25V
nbs_c0603_h37_000s
PC8011
1UF/25V
nbs_c0603_h37_000s
1
122
PJP8002
1MM_OPEN_5MIL
@
PJP8002
1MM_OPEN_5MIL
@
1
3
5
2
4
G
S
S
S
D
D
D
D
6
7
8
PQ8006
FDMC0310AS
G
S
S
S
D
D
D
D
6
7
8
PQ8006
FDMC0310AS
1 2
PR8016
8.06KOhm
PR8016
8.06KOhm
12
PR8047
10KOHM 3%
PR8047
10KOHM 3%
12
PC8045
1UF/25V
nbs_c0603_h37_000s
PC8045
1UF/25V
nbs_c0603_h37_000s
12
PC8044
1000PF/50V
PC8044
1000PF/50V
1 2
PJ8008
SHORT_PIN
@
PJ8008
SHORT_PIN
@
12
PC8042
1000PF/50V
PC8042
1000PF/50V
1 2
PR8071
100Ohm
PR8071
100Ohm
12
PC8057
2200PF/50V
PC8057
2200PF/50V
12
PR8093
10Ohm 5%
nbs_r0603_h24_000s
PR8093
10Ohm 5%
nbs_r0603_h24_000s
12
PR8036
24KOhm
PR8036
24KOhm
12
PC8077
10UF/6.3V
nbs_c0603_h37_000s
@
PC8077
10UF/6.3V
nbs_c0603_h37_000s
@
12
PR8007
10KOhm
PR8007
10KOhm
12
PC8073
10UF/6.3V
nbs_c0603_h37_000s
PC8073
10UF/6.3V
nbs_c0603_h37_000s
1 2
PC8019
220PF/50V
PC8019
220PF/50V
1 2
PR8087
200KOhm
PR8087
200KOhm
12
PR8011
1Ohm
nbs_r0603_h24_000s
5%
PR8011
1Ohm
nbs_r0603_h24_000s
5%
12
PC8050
0.1UF/25V
@
PC8050
0.1UF/25V
@
12
PC8021
0.1UF/25V
PC8021
0.1UF/25V
12
PC8071
10UF/6.3V
nbs_c0603_h37_000s
PC8071
10UF/6.3V
nbs_c0603_h37_000s
1 2
PC8018
680PF/50V
PC8018
680PF/50V
1 2
PR8070
100Ohm
PR8070
100Ohm
1 2
PR8076
1Ohm
nbs_r0603_h24_000s
5%
PR8076
1Ohm
nbs_r0603_h24_000s
5%
12
PC8040
0.1UF/25V
nbs_c0603_h37_000s
PC8040
0.1UF/25V
nbs_c0603_h37_000s
12
PC8056
2200PF/50V
PC8056
2200PF/50V
21
0402
PSL8008
0402
PSL8008
12
PC8054
1000PF/50V
PC8054
1000PF/50V
12
PR8008
3KOhm
PR8008
3KOhm
1 2
PJ8001
SHORT_PIN
@
PJ8001
SHORT_PIN
@
12
PC8036
1UF/25V
nbs_c0603_h37_000s
PC8036
1UF/25V
nbs_c0603_h37_000s
12
PC8035
0.1UF/25V
PC8035
0.1UF/25V
1
2
3
4
5
GS
D
PQ8000 FDMC7696
nbs_powerpak_5p_000
GS
D
PQ8000 FDMC7696
nbs_powerpak_5p_000
1 2
PR8021
300KOhm
nbs_r0201_h10_000s
PR8021
300KOhm
nbs_r0201_h10_000s
12
PCE8001
15UF/25V
PCE8001
15UF/25V
1
122
PJP8003
1MM_OPEN_5MIL
@
PJP8003
1MM_OPEN_5MIL
@
1
2
3
4
5
GS
D
PQ8004 FDMC7696
nbs_powerpak_5p_000
GS
D
PQ8004 FDMC7696
nbs_powerpak_5p_000
1
122
PJP8004
1MM_OPEN_5MIL
@
PJP8004
1MM_OPEN_5MIL
@
1 2
PR8033
53.6KOhm
PR8033
53.6KOhm
1 2
PR8030
300KOhm
nbs_r0201_h10_000s
PR8030
300KOhm
nbs_r0201_h10_000s
12
PC8078
10UF/6.3V
nbs_c0603_h37_000s
@
PC8078
10UF/6.3V
nbs_c0603_h37_000s
@
1 2
PR8026
300KOhm
nbs_r0201_h10_000s
PR8026
300KOhm
nbs_r0201_h10_000s

5
5
4
4
3
3
2
2
1
1
D D
C C
B B
A A
P_5V3V_CP2_20
P_5V3V_CP4_20
P_5V3V_CP3_20
P_5V3V_CP1_20P_5VSUS_DL_30
P_5V3V_VIN_S
P_5VSUS_LX_30
GND
+3VO
GND GND
+3VSUS
GND+5VO
+5VSUS
+5VAO
+3VAO
+3VA
+12VSUS
P_3VSUS_SNB_S
P_5V3V_VIN_S
P_5VSUS_SNB_S
P_5VSUS_VSENS_10 P_3VSUS_VSENS_10P_3VSUS_VSENS_10
P_5VSUS_DL_30
P_5VSUS_LX_30
P_5VSUS_DH_30
P_5VSUS_BST_30
P_3VSUS_DL_30
P_3VSUS_LX_30
P_3VSUS_BST_30
P_3VSUS_DH_30
P_5VSUS_EN_OC_10
P_5VSUS_FB_10
P_5V3V_TON_10
P_3VSUS_EN_OC_10
P_3VSUS_FB_10
P_5V3V_SECFB_10
P_5V3V_VIN_20
P_5V3V_ENLDO_10
P_5VSUS_DH_30
SUS_PWRGD
P_3VSUS_LX_30
P_5VSUS_DL_30
P_3VSUS_DL_30
P_5V3V_VIN_S
P_5V3V_SECFB_10
P_5VSUS_BST_30
P_5VSUS_LX_30
P_3VSUS_DHR_30P_3VSUS_DH_30
5VSUS_ON30
SUS_PWRGD 22,30,58
3VSUS_ON 26,30
P_+5VSUS_VSET_1083
+5VO
+3VAO +3VA
+5VAO +5VA
+12VSUS
AC_BAT_SYS
+5VSUS +3VSUS
+3VO
+5VO
+5VO
+3VAO
+5VAO
+12VSUS
+5VO
Size Project Name Rev
Date: Sheet of
Title :
Engineer:
Custom
81 97Tuesday, March 27, 2012
ASUSTeK COMPUTER INC. NB
R2.0
Size Project Name Rev
Date: Sheet of
Title :
Engineer:
Custom
81 97Tuesday, March 27, 2012
ASUSTeK COMPUTER INC. NB
R2.0
Size Project Name Rev
Date: Sheet of
Title :
Engineer:
Custom
81 97Tuesday, March 27, 2012
ASUSTeK COMPUTER INC. NB
R2.0
check +12VSUS total 10kOhm
S0
5VSUS_ON
SUSC_EC#
1
1.5V_ON
3VSUS_ON
SUSB_EC#
1
1
1
1
S3 DS3 S5 S5 with AI charger
Battery Mode
1
1
1
1
1
1
1
0
0
0
0
0
0
0
0
0
0
0
0
0
S5
1
1
S5 with AI charger
1
Adaptor Mode
1
1
1
1
1
1
1
1
0
0
0
0
1
1
0
0
0
1
0
0
0
S0
5VSUS_ON
SUSC_EC#
1
1.5V_ON
S3
3VSUS_ON
SUSB_EC#
DS3
Imax=4A Imax=4A
7*7*3
7*7*3
1 2
PR8101
1Ohm
nbs_r0603_h24_000s
5%
PR8101
1Ohm
nbs_r0603_h24_000s
5%
12
PC8127
1000PF/50V
nbs_c0603_h37_000s
PC8127
1000PF/50V
nbs_c0603_h37_000s
1
2
3
PD8102
BAT54SW
PD8102
BAT54SW
12
PR8104
6.65KOhm
PR8104
6.65KOhm
12
PR8113
249KOhm
PR8113
249KOhm
12
PC8103
4.7UF/6.3V
nbs_c0603_h37_000s
PC8103
4.7UF/6.3V
nbs_c0603_h37_000s
1
PT8111 TPC28TPT8111 TPC28T
12
PJ8103
SHORT_PIN
@
PJ8103
SHORT_PIN
@
1
2
3
4
5
GS
D
PQ8102 EMB20N03V
nbs_powerpak_5p_011
GS
D
PQ8102 EMB20N03V
nbs_powerpak_5p_011
12
PCE8102
150UF/6.3V
PCE8102
150UF/6.3V
1
2
3
PD8100
BAT54CW
@
PD8100
BAT54CW
@
1 2
PC8108
1000PF/50V
@
PC8108
1000PF/50V
@
1 2
PC8100
2200PF/50V
@
PC8100
2200PF/50V
@
12
PR8106
249KOhm
PR8106
249KOhm
2 1
PL8100
2.2UH
Irat=8A
PL8100
2.2UH
Irat=8A
12
PC8131
22UF/6.3V
nbs_c0805_h57_000s
@
PC8131
22UF/6.3V
nbs_c0805_h57_000s
@
FB1
1
ENTRIP1
2
TON
3
ENTRIP2
4
FB2
5
PGOOD 6
BOOT2 7
UGATE2 8
PHASE2 9
LGATE2 10
VIN 11
ENLDO 12
SECFB 13
LDO5 14
LDO3 15
LGATE1
16
PHASE1
17
UGATE1
18
BOOT1
19
BYP1
20
GND
21
PU8100
RT8239BZQW
PU8100
RT8239BZQW
12
PC8117
0.1UF/25V
PC8117
0.1UF/25V
12
PC8114
0.1UF/25V
nbs_c0603_h37_000s
PC8114
0.1UF/25V
nbs_c0603_h37_000s
1
PT8110 TPC28TPT8110 TPC28T
1
2
3
4
5
GS
D
PQ8100 EMB20N03V
nbs_powerpak_5p_011
GS
D
PQ8100 EMB20N03V
nbs_powerpak_5p_011
12
PR8130
1Ohm
nbs_r1206_h30_000s
5%
PR8130
1Ohm
nbs_r1206_h30_000s
5%
12
PC8129
0.1UF/25V
@
PC8129
0.1UF/25V
@
1
PT8112 TPC28TPT8112 TPC28T
1
122
PJP8102
1MM_OPEN_5MIL
@
PJP8102
1MM_OPEN_5MIL
@
12
PC8112
0.1UF/25V
PC8112
0.1UF/25V
1 2
PR8119
10KOhm
@
PR8119
10KOhm
@
1
2
3
4
5
GS
D
PQ8103 EMB20N03V
nbs_powerpak_5p_011
GS
D
PQ8103 EMB20N03V
nbs_powerpak_5p_011
1
122
PJP8100
1MM_OPEN_5MIL
@
PJP8100
1MM_OPEN_5MIL
@
1
PT8105 TPC28TPT8105 TPC28T
2 1
PL8101
2.2UH
Irat=8A
PL8101
2.2UH
Irat=8A
12
PC8120
0.1UF/25V
PC8120
0.1UF/25V
12
PR8103
200KOhm
PR8103
200KOhm
12
PCE8101
220UF/6.3V
PCE8101
220UF/6.3V
1
PT8106 TPC28TPT8106 TPC28T
12
PR8105
10.2KOhm
PR8105
10.2KOhm
1
PT8107 TPC28TPT8107 TPC28T
12
PC8115
0.1UF/25V
nbs_c0603_h37_000s
PC8115
0.1UF/25V
nbs_c0603_h37_000s
12
PJ8100
SHORT_PIN
@
PJ8100
SHORT_PIN
@
12
PC8104
1000PF/50V
PC8104
1000PF/50V
12
PR8100
200KOhm
PR8100
200KOhm
12
PR8131
1Ohm
nbs_r1206_h30_000s
5%
PR8131
1Ohm
nbs_r1206_h30_000s
5%
1
PT8101 TPC28TPT8101 TPC28T
1
122
PJP8101
1MM_OPEN_5MIL
@
PJP8101
1MM_OPEN_5MIL
@
1 2
PR8117
56KOhm
PR8117
56KOhm
12
PC8116
0.1UF/25V
nbs_c0603_h37_000s
PC8116
0.1UF/25V
nbs_c0603_h37_000s
1
2
3
PD8101
BAT54SW
PD8101
BAT54SW
12
PC8102
0.1UF/25V
nbs_c0603_h37_000s
PC8102
0.1UF/25V
nbs_c0603_h37_000s
12
PR8107
0Ohm
nbs_r0603_h24_000s
PR8107
0Ohm
nbs_r0603_h24_000s
1 2
PC8109
0.1UF/25V
nbs_c0603_h37_000s
PC8109
0.1UF/25V
nbs_c0603_h37_000s
1 2
PC8101
2200PF/50V
@
PC8101
2200PF/50V
@
12
PC8121
1UF/25V
@
nbs_c0603_h37_000s
PC8121
1UF/25V
@
nbs_c0603_h37_000s
12
PR8110
0Ohm
@
PR8110
0Ohm
@
2 1
0603
PSL8100
0603
PSL8100
12
PC8118
1UF/25V
@
nbs_c0603_h37_000s
PC8118
1UF/25V
@
nbs_c0603_h37_000s
12
PC8132
22UF/6.3V
nbs_c0805_h57_000s
@
PC8132
22UF/6.3V
nbs_c0805_h57_000s
@
2 1
0603
PSL8102
0603
PSL8102
12
PR8114
14.7KOhm
PR8114
14.7KOhm
12
PCE8100
15UF/25V
PCE8100
15UF/25V
1 2
PC8106
0.1UF/25V
nbs_c0603_h37_000s
PC8106
0.1UF/25V
nbs_c0603_h37_000s
1
2
3
4
5
GS
D
PQ8101 EMB20N03V
nbs_powerpak_5p_011
GS
D
PQ8101 EMB20N03V
nbs_powerpak_5p_011
1
PT8109 TPC28TPT8109 TPC28T
1
PT8103 TPC28TPT8103 TPC28T
12
PR8111
392KOhm
PR8111
392KOhm
1
PT8104 TPC28TPT8104 TPC28T
2
61
PQ8108A
UM6K1N
PQ8108A
UM6K1N
12
PC8128
1000PF/50V
nbs_c0603_h37_000s
PC8128
1000PF/50V
nbs_c0603_h37_000s
12
PR8139
249KOhm
PR8139
249KOhm
12
PC8134
4.7UF/6.3V
nbs_c0603_h37_000s
PC8134
4.7UF/6.3V
nbs_c0603_h37_000s
5
34
PQ8108B
UM6K1N
PQ8108B
UM6K1N
12
PC8113
0.1UF/25V
nbs_c0603_h37_000s
PC8113
0.1UF/25V
nbs_c0603_h37_000s
1 2
PR8116
39KOHM
PR8116
39KOHM
2 1
0603
PSL8101
0603
PSL8101
12
PC8105
0.1UF/25V
PC8105
0.1UF/25V
1
PT8102 TPC28TPT8102 TPC28T
12
PR8115
10KOhm
PR8115
10KOhm
1 2
PR8118
10KOhm
@
PR8118
10KOhm
@
12
PC8111
1000PF/50V
PC8111
1000PF/50V
1 2
PR8102
392KOhm
PR8102
392KOhm
1
PT8100 TPC28TPT8100 TPC28T

5
5
4
4
3
3
2
2
1
1
D D
C C
B B
A A
P_VCCP_LOSENS_10
P_VTT_SNB_S
P_VCCP_IN_S
P_VCCP_V5IN_20
P_VCCP_BST_20
P_VCCP_EN_10
P_VCCP_MODE_10
P_VCCP_VOUT_10
P_VCCP_PHASE_S
P_VCCP_VREF_10
P_VCCP_COMP_10
P_VCCP_REFIN_10
VCCP_SENSE 6
VSSP_SENSE 6
SUSB_EC# 30,57,83,84,87,91
+VTT_CPU_PWRGD58
+5VSUS
+1.05VS+1.05VO
Size Project Name Rev
Date: Sheet of
Title :
Engineer:
Custom
82 99Tuesday, March 27, 2012
ASUSTeK COMPUTER INC. NB
R2.0
<Variant Name>
Size Project Name Rev
Date: Sheet of
Title :
Engineer:
Custom
82 99Tuesday, March 27, 2012
ASUSTeK COMPUTER INC. NB
R2.0
<Variant Name>
Size Project Name Rev
Date: Sheet of
Title :
Engineer:
Custom
82 99Tuesday, March 27, 2012
ASUSTeK COMPUTER INC. NB
R2.0
<Variant Name>
+VTT_CPU & +VTT_PCH & +1.05VS POWER SUPPLY
f=1MHz
OCP=7.6A
Imax=6A
5*5*3
21
PL8200
1.0UH
Irat=10.1A
PL8200
1.0UH
Irat=10.1A
12
PC8229
0.1UF/25V
nbs_c0603_h37_000s
PC8229
0.1UF/25V
nbs_c0603_h37_000s
1 2
PR8237
0Ohm
PR8237
0Ohm
12
PC8232
22UF/6.3V
nbs_c0805_h57_000s
PC8232
22UF/6.3V
nbs_c0805_h57_000s
1 2
PC8201
1UF/25V
nbs_c0603_h37_000s
PC8201
1UF/25V
nbs_c0603_h37_000s
1
122
PJP8200
1MM_OPEN_5MIL
@
PJP8200
1MM_OPEN_5MIL
@
1 2
PR8215
0Ohm
@
PR8215
0Ohm
@
12
PC8216
0.1UF/25V
@
PC8216
0.1UF/25V
@
21
0402
PSL8201
0402
PSL8201
PGND1
1
PGND2
2
PGND3
3
VIN1
4
VIN2
5
GND
6
VREF
7
COMP
8
REFIN
9
VOUT
10
SW1 11
SW2 12
SW3 13
SW4 14
SW5 15
BST 16
EN 17
MODE 18
PGOOD 19
V5IN 20
GND1 21
GND2 22
GND3 23
GND4 24
GND5 25
PU8200
TPS51317RGBR
PU8200
TPS51317RGBR
12
PC8228
2200PF/50V
PC8228
2200PF/50V
12
PR8201
2.2Ohm
nbs_r0603_h24_000s
5%
PR8201
2.2Ohm
nbs_r0603_h24_000s
5%
21
0402
PSL8202
0402
PSL8202
12
PC8225
1000PF/50V
nbs_c0603_h37_000s
PC8225
1000PF/50V
nbs_c0603_h37_000s
12
PC8231
22UF/6.3V
nbs_c0805_h57_000s
PC8231
22UF/6.3V
nbs_c0805_h57_000s
1 2
PR8202
56KOhm
PR8202
56KOhm
12
PC8211
0.1UF/25V
@
PC8211
0.1UF/25V
@
12
PR8228
1Ohm
nbs_r1206_h30_000s
5%
PR8228
1Ohm
nbs_r1206_h30_000s
5%
1 2
PJ8204
SHORT_PIN
@
PJ8204
SHORT_PIN
@
12
PC8226
10UF/6.3V
nbs_c0805_h57_000s
PC8226
10UF/6.3V
nbs_c0805_h57_000s
12
PR8203
49.9KOhm
PR8203
49.9KOhm
12
PC8204
0.1UF/25V
@
PC8204
0.1UF/25V
@
12
PC8219
22UF/6.3V
nbs_c0805_h57_000s
PC8219
22UF/6.3V
nbs_c0805_h57_000s
1
122
PJP8201
1MM_OPEN_5MIL
@
PJP8201
1MM_OPEN_5MIL
@
1 2
PR8227
10Ohm
PR8227
10Ohm
12
PC8202
0.22UF/25V
nbs_c0603_h37_000s
PC8202
0.22UF/25V
nbs_c0603_h37_000s
12
PC8235
0.1UF/25V
@
PC8235
0.1UF/25V
@
1 2
PR8204
3KOhm
PR8204
3KOhm

5
5
4
4
3
3
2
2
1
1
D D
C C
B B
A A
P_+1.5V _S3_10
P_+1.5V_BOOT_20
P_+1.5V_VDD_20
P_+1.5V_FBJP_10
P_+1.5V_VDDP_20
P_+1.5V_CS_10
P_+1.5V_VDDQ_20
P_+1.5V_LGATE_30
P_+1.5V_TON_10P_+1.5V_IN_S
P_+1.5V _S5_10
P_+1.5V _S3_10
P_+1.5V_UGATE_30
P_+1.5V _S5_10
P_+1.5V_IN_S
P_+1.5V_VLDOIN_30
P_+1.5V_FB_10
P_+1.5V_PHASE_30
P_1V5_VSET_10
P_+1.5V_FB_10
P_+1.5V_PHASE_30
P_+5VSUS_VSET_10P_1V5_VSET_10
P_1V5_VSET_10
DDR_PWRGD58
1.5V_ON30
SUSB_EC#30, 57,82,84,87,91
P_+5VSUS_VSET_10 81
SMB0_DAT30,60,88
SMB0_CLK30,60,88
VTTREF
+5VSUS
AC_BAT_SYS
+5VSUS
+5VSUS
+1.5V
+0.75VS
+1.5VS
+1.5VO
+3VA_EC
+5VSUS
Size Project Name Rev
Date: Sheet of
Title :
Engineer:
Custom
83 99Tuesday, March 27, 2012
ASUSTek Computer INC.
R2.0
Size Project Name Rev
Date: Sheet of
Title :
Engineer:
Custom
83 99Tuesday, March 27, 2012
ASUSTek Computer INC.
R2.0
Size Project Name Rev
Date: Sheet of
Title :
Engineer:
Custom
83 99Tuesday, March 27, 2012
ASUSTek Computer INC.
R2.0
S5
S3/S5
S5
S0
S3/S0
S3/S5
Imax=10A
VDDQ OCP=(PR8312/Rds,on)*10uA
VTT OCP=1.3A
OCP=9.23A
f=308kHz
FB=0.75V
7*7*3
DDR3(1.5V): PR8314=9.53K
DDR3L(1.35V: )PR8314=12K
Address: 0x50
12
PCE8324
100UF/2.5V
PCE8324
100UF/2.5V
12
PC8306
10UF/6.3V
nbs_c0805_h57_000s
PC8306
10UF/6.3V
nbs_c0805_h57_000s
12
PC8321
0.1UF/25V
PC8321
0.1UF/25V
12
PR8314
12KOhm
PR8314
12KOhm
GND
1
SCL
2
SDA
3OUT2 4
OUT1 5
VCC 6
PU8302
UP6268AMA6
@
PU8302
UP6268AMA6
@
12
PC8300
0.033UF/16V
PC8300
0.033UF/16V
12
PC8313
1UF/25V
nbs_c0603_h37_000s
PC8313
1UF/25V
nbs_c0603_h37_000s
1 2
PJ8301
SHORT_PIN
@
PJ8301
SHORT_PIN
@
12
PC8317
0.1UF/25V
@
PC8317
0.1UF/25V
@
12
PC8312
1UF/25V
nbs_c0603_h37_000s
PC8312
1UF/25V
nbs_c0603_h37_000s
12
PC8316
0.1UF/25V
@
PC8316
0.1UF/25V
@
1 2
PR8312
24KOhm
PR8312
24KOhm
1
2
3
4
5
GS
D
PQ8301 EMB20N03V
nbs_powerpak_5p_011
GS
D
PQ8301 EMB20N03V
nbs_powerpak_5p_011
1
2
3
PD8300
BAT54CW
@
PD8300
BAT54CW
@
12
PC8307
10UF/6.3V
nbs_c0805_h57_000s
PC8307
10UF/6.3V
nbs_c0805_h57_000s
12
PR8302
39KOHM
PR8302
39KOHM
1 2
PR8309
2.2Ohm
nbs_r0603_h24_000s
5%
PR8309
2.2Ohm
nbs_r0603_h24_000s
5%
1 2
PC8311
2200PF/50V
PC8311
2200PF/50V
12
PR8322
0Ohm
@
PR8322
0Ohm
@
1 2
PR8320
1Ohm
nbs_r1206_h30_000s
5%
PR8320
1Ohm
nbs_r1206_h30_000s
5%
12
PC8301
1UF/6.3V
PC8301
1UF/6.3V
12
PC8304
0.1UF/25V
PC8304
0.1UF/25V
12
PR8321
330KOHM
PR8321
330KOHM
12
PC8310
1UF/25V
nbs_c0603_h37_000s
PC8310
1UF/25V
nbs_c0603_h37_000s
1
122
PJP8301
1MM_OPE N_5MIL
@
PJP8301
1MM_OPE N_5MIL
@
12
PC8327
8PF/25V
@
PC8327
8PF/25V
@
2 1
PL8301
2.2UH
Irat=8A
PL8301
2.2UH
Irat=8A
1
2
3
PD8301
BAT54CW
PD8301
BAT54CW
12
PC8303
1UF/25V
nbs_c0603_h37_000s
PC8303
1UF/25V
nbs_c0603_h37_000s
12
PC8315
0.1UF/25V
PC8315
0.1UF/25V
12
PC8324
1UF/25V
@
nbs_c0603_h37_000s
PC8324
1UF/25V
@
nbs_c0603_h37_000s
12
PC8320
1000PF/50V
nbs_c0603_h37_000s
PC8320
1000PF/50V
nbs_c0603_h37_000s
1 2
PR8310
2.2Ohm
nbs_r0603_h24_000s
5%
PR8310
2.2Ohm
nbs_r0603_h24_000s
5%
1 2
PR8301
49.9KOH M
PR8301
49.9KOH M
12
PC8308
0.1UF/25V
PC8308
0.1UF/25V
1 2
PC8309
0.1UF/25V
nbs_c0603_h37_000s
PC8309
0.1UF/25V
nbs_c0603_h37_000s
12
PR8307
0Ohm
nbs_r0603_h24_000s
PR8307
0Ohm
nbs_r0603_h24_000s
1
122
PJP8300
1MM_OPE N_5MIL
@
PJP8300
1MM_OPE N_5MIL
@
12
PR8323
0Ohm
@
PR8323
0Ohm
@
1 2
PC8314
680PF/50V
PC8314
680PF/50V
12
PR8304
2.2KOhm
@
PR8304
2.2KOhm
@
VTTGND 1
VTTSNS 2
GND1 3
VTTREF 4
VDDQ 5
FB
6
S3
7
S5
8
TON
9
PGOOD
10
VDD
11
VDDP
12
CS
13
PGND
14
LGATE
15
PHASE 16
UGATE 17
BOOT 18
VLDOIN 19
VTT 20
GND2 21
GND3 22
GND4 23
PU8300
RT8207MZQW
PU8300
RT8207MZQW
1 2
PR8308
0Ohm
nbs_r0603_h24_000s
PR8308
0Ohm
nbs_r0603_h24_000s
1 2
PR8318
820KOhm
PR8318
820KOhm
12
PR8324
0Ohm
@
PR8324
0Ohm
@
12
PR8305
2.2KOhm
@
PR8305
2.2KOhm
@
1
2
3
4
5
GS
D
PQ8303 EMB20N03V
nbs_powerpak_5p_011
GS
D
PQ8303 EMB20N03V
nbs_powerpak_5p_011
1 2
PJ8302
SHORT_PIN
@
PJ8302
SHORT_PIN
@
1 2
PR8313
10KOhm
PR8313
10KOhm
12
PC8326
8PF/25V
@
PC8326
8PF/25V
@

5
5
4
4
3
3
2
2
1
1
D D
C C
B B
A A
+1.8VS
GND
GND
P_1VS8_IN_S
P_1VS8_SHDNRT_10
P_1VS8_RCEN_10
P_1VS8_COMP_10 P_1VS8_RC_10
P_1VS8_SHDN_10
P_1VS8_SENSE_10
P_1VS8_FB_10
P_1VS8_VDD_10
P_1VS8_SNB_S
P_1VS8_LX_S
P_1VS8_PWRGD58
SUSB_EC#30,57,82,83,87,91
+1.8VS
+5VSUS
+1.8VO
Size Project Name Rev
Date: Sheet of
Title :
Engineer:
Custom
84 99Tuesday, March 27, 2012
ASUSTeK COMPUTER INC.
R2.0
Size Project Name Rev
Date: Sheet of
Title :
Engineer:
Custom
84 99Tuesday, March 27, 2012
ASUSTeK COMPUTER INC.
R2.0
Size Project Name Rev
Date: Sheet of
Title :
Engineer:
Custom
84 99Tuesday, March 27, 2012
ASUSTeK COMPUTER INC.
R2.0
+1.8VS POWER SUPPLY
FB=0.8V
Imax=2A
f=1MHz
OCP=4A
GS
D
3
2
1
PQ8400
2N7002
GS
D
3
2
1
PQ8400
2N7002
COMP 10
SHDN/RT
1
LX2 4
PVDD
6
VDD
7
FB 9
LX1 3
PGOOD
8
GND1 2
PGND 5
GND2
11
GND3
12
GND4
13
PU8400
RT8015BGQW
PU8400
RT8015BGQW
1
PT8403 TPC28TPT8403 TPC28T
12
PC8400
10UF/6.3V
nbs_c0805_h57_000s
PC8400
10UF/6.3V
nbs_c0805_h57_000s
1
122
PJP8400
1MM_OPEN_5MIL
@
PJP8400
1MM_OPEN_5MIL
@
1
122
PJP8401
1MM_OPEN_5MIL
@
PJP8401
1MM_OPEN_5MIL
@
12
PR8410
1Ohm
nbs_r1206_h30_000s
5%
PR8410
1Ohm
nbs_r1206_h30_000s
5%
1
PT8402 TPC28TPT8402 TPC28T
1 2
PR8404
10KOhm
nbs_r0201_h12_000s
PR8404
10KOhm
nbs_r0201_h12_000s
12
PC8406
0.1UF/25V
PC8406
0.1UF/25V
12
PJ8400
SHORT_PIN
@
PJ8400
SHORT_PIN
@
1
PT8401 TPC28TPT8401 TPC28T
12
PR8416
39KOHM
PR8416
39KOHM
12
PC8418
0.01UF/25V
PC8418
0.01UF/25V
1
2
3
PD8403
BAT54CW
@
PD8403
BAT54CW
@
1 2
PR8401
12KOhm
PR8401
12KOhm
21
PL8400
2.2UH
Irat=6A
PL8400
2.2UH
Irat=6A
1 2
PR8406
15KOhm
PR8406
15KOhm
12
PC8410
1000PF/50V
nbs_c0603_h37_000s
PC8410
1000PF/50V
nbs_c0603_h37_000s
1 2
PR8400
10Ohm
PR8400
10Ohm
1 2
PR8414
24KOhm
PR8414
24KOhm
1 2
PC8404
47PF/50V
PC8404
47PF/50V
1 2
PR8402
330KOHM
PR8402
330KOHM
12
PC8403
10UF/6.3V
nbs_c0805_h57_000s
PC8403
10UF/6.3V
nbs_c0805_h57_000s
12
PC8416
100PF/50V
PC8416
100PF/50V
12
PC8405
10UF/6.3V
nbs_c0805_h57_000s
PC8405
10UF/6.3V
nbs_c0805_h57_000s

5
5
4
4
3
3
2
2
1
1
D D
C C
B B
A A
Size Project Name Rev
Date: Sheet of
Title :
Engineer:
Custom
85 99Tuesday, March 27, 2012
ASUSTeK COMPUTER INC. NB1
R2.0
<Variant Name>
UX31A2
shihhsien_yang
POWER_I/O_NVDD
Size Project Name Rev
Date: Sheet of
Title :
Engineer:
Custom
85 99Tuesday, March 27, 2012
ASUSTeK COMPUTER INC. NB1
R2.0
<Variant Name>
UX31A2
shihhsien_yang
POWER_I/O_NVDD
Size Project Name Rev
Date: Sheet of
Title :
Engineer:
Custom
85 99Tuesday, March 27, 2012
ASUSTeK COMPUTER INC. NB1
R2.0
<Variant Name>
UX31A2
shihhsien_yang
POWER_I/O_NVDD

5
5
4
4
3
3
2
2
1
1
D D
C C
B B
A A
Size Project Name Rev
Date: Sheet of
Title :
Engineer:
Custom
86 99Tuesday, March 27, 2012
ASUSTeK COMPUTER INC.
R2.0
<Variant Name>
UX31A2
shihhsien_yang
POWER_+VGFX_CORE
Size Project Name Rev
Date: Sheet of
Title :
Engineer:
Custom
86 99Tuesday, March 27, 2012
ASUSTeK COMPUTER INC.
R2.0
<Variant Name>
UX31A2
shihhsien_yang
POWER_+VGFX_CORE
Size Project Name Rev
Date: Sheet of
Title :
Engineer:
Custom
86 99Tuesday, March 27, 2012
ASUSTeK COMPUTER INC.
R2.0
<Variant Name>
UX31A2
shihhsien_yang
POWER_+VGFX_CORE

5
5
4
4
3
3
2
2
1
1
D D
C C
B B
A A
GND
GND
GND
GND
+0.8VS
+0.8VS
+0.8VS
P_0VS8_LOSENSE_10
P_0VS8_RC_10
P_0VS8_IN_S
P_0VS8_SHDNRT_10
P_0VS8_COMP_10
P_0VS8_EN_RC_10
P_0VS8_SENSE_10
P_0VS8_FB_10
P_0VS8_SHDN_10
P_0VS8_SNB_S
P_0VS8_LX_S
P_0VS8_UV2_MOS_10
P_0VS8_FB_10
P_0VS8_UV2_BJT_10
P_0VS8_FB_RC_10
P_0VS8_VDD_10
P_0VS8_UV2_10
VCCSA_SEL16
P_0V8_PWRGD58
VCCUSA_SENSE 6
VCCSA_SEL06
SUSB_EC#30,57,82,83,84,91
+3VSUS
+3VSUS
+0.8VS
+0.8VO
Size Project Name Rev
Date: Sheet of
Title :
Engineer:
Custom
87 99Tuesday, March 27, 2012
ASUSTeK COMPUTER INC.
R2.0
Size Project Name Rev
Date: Sheet of
Title :
Engineer:
Custom
87 99Tuesday, March 27, 2012
ASUSTeK COMPUTER INC.
R2.0
Size Project Name Rev
Date: Sheet of
Title :
Engineer:
Custom
87 99Tuesday, March 27, 2012
ASUSTeK COMPUTER INC.
R2.0
+0.8VS POWER SUPPLY
VCCSA_SEL1VCCSA_SEL0
L
+0.8VS(VCCSA)
0.775V(0.8V)
0.9V
0.8V
0.75V(0.8V)
L
LH
H
H
L
H
Chief River
Imax=3A
30mil
5*5*3
f=1MHz
OCP=4A
FB=0.8V
VCCSA_SEL1VCCSA_SEL0
L
+0.8VS(VCCSA)
0.9V
0.85V
0.85V
L
LH
H
H
L
H
Huron River
PR8712=300K
PR8720=4.99K
PR8712=16K
PR8720=13K
0.9V
12
PC8732
100PF/50V
PC8732
100PF/50V
1 2
PR8736
10KOhm
nbs_r0201_h12_000s
PR8736
10KOhm
nbs_r0201_h12_000s
12
PR8711
3KOhm
PR8711
3KOhm
1
2
3
PD8701
BAT54CW
PD8701
BAT54CW
1 2
PC8739
47PF/50V
PC8739
47PF/50V
12
PC8738
22UF/6.3V
nbs_c0805_h57_000s
PC8738
22UF/6.3V
nbs_c0805_h57_000s
1 2
PR8734
330KOHM
PR8734
330KOHM
1
PT8718 TPC28TPT8718 TPC28T
1 2
PR8733
10Ohm
PR8733
10Ohm
12
PJ8705
SHORT_PIN
@
PJ8705
SHORT_PIN
@
1
122
PJP8701
1MM_OPEN_5MIL
@
PJP8701
1MM_OPEN_5MIL
@
1
PT8717 TPC28TPT8717 TPC28T
1
PT8720 TPC28TPT8720 TPC28T
12
PR8732
0Ohm
@
PR8732
0Ohm
@
12
PC8736
0.1UF/25V
PC8736
0.1UF/25V
5
34
PQ8701B
UM6K1N
PQ8701B
UM6K1N
12
PC8711
0.1UF/25V
@
PC8711
0.1UF/25V
@
1
PT8715 TPC28TPT8715 TPC28T
12
PC8734
1000PF/50V
nbs_c0603_h37_000s
PC8734
1000PF/50V
nbs_c0603_h37_000s
2
61
PQ8701A
UM6K1N
PQ8701A
UM6K1N
12
PC8737
22UF/6.3V
nbs_c0805_h57_000s
PC8737
22UF/6.3V
nbs_c0805_h57_000s
1 2
PR8720
4.99KOhm
PR8720
4.99KOhm
12
PC8713
0.01UF/25V
PC8713
0.01UF/25V
COMP 10
SHDN/RT
1
LX2 4
PVDD
6
VDD
7
FB 9
LX1 3
PGOOD
8
GND1 2
PGND 5
GND2
11
GND3
12
GND4
13
PU8701
RT8015BGQW
PU8701
RT8015BGQW
12
PR8722
1KOhm
PR8722
1KOhm
1 2
PR8712
300KOhm
PR8712
300KOhm
1
PT8714 TPC28TPT8714 TPC28T
12
PC8722
0.1UF/25V
@
PC8722
0.1UF/25V
@
12
PR8713
100KOhm
PR8713
100KOhm
1
122
PJP8700
1MM_OPEN_5MIL
@
PJP8700
1MM_OPEN_5MIL
@
1
PT8719 TPC28TPT8719 TPC28T
12
PC8735
10UF/6.3V
nbs_c0805_h57_000s
PC8735
10UF/6.3V
nbs_c0805_h57_000s
12
PC8740
22UF/6.3V
nbs_c0805_h57_000s
PC8740
22UF/6.3V
nbs_c0805_h57_000s
B
C
E
PQ8706
PMBS3904
B
C
E
PQ8706
PMBS3904
12
PR8741
1KOhm
PR8741
1KOhm
21
PL8700
2.2UH
Irat=6A
PL8700
2.2UH
Irat=6A
1 2
PR8735
24KOhm
PR8735
24KOhm
12
PR8740
0Ohm
PR8740
0Ohm
12
PR8737
1Ohm
nbs_r1206_h30_000s
5%
PR8737
1Ohm
nbs_r1206_h30_000s
5%
1
PT8716 TPC28TPT8716 TPC28T
12
PR8724
0Ohm
PR8724
0Ohm

5
5
4
4
3
3
2
2
1
1
D D
C C
B B
A A
P_CHG_ACN_10
P_CHG_CMSRC_20
P_CHG_ACDRV_20
P_CHG_ACOK_10
P_CHG_LX_30
P_CHG_HG_30
P_CHG_REGN_20
P_CHG_LG_30
P_CHG_SRP_10
P_CHG_SRN_10
P_CHG_ACDET_10
P_CHG_IOUT_10
P_CHG_SDA_10
P_CHG_SCL_10
P_CHG_ILIM_10
P_CHG_REGN_20
P_CHG_SNB_20
P_CHG_INPUT_SHAPE
P_CHG_RSENS_SHAPE
P_CHG_ACP_10
P_CHG_IOUT_R_10P_CHG_IOUT_10
P_CHG_REFIN_10
P_CHG_PWRLIMIT
P_CHG_LX_30
P_CHG_LG_30
P_CHG_BST_30
P_CHG_PATH_19V_SHAPE
P_19V_CHARGE_BOMB_SHAPE
P_CHG_VCC_20
P_CHG_BATDRV_20
P_CHG_BATDRV_20
SMB0_DAT30,60,83
SMB0_CLK30,60,83
AC_IN_OC#30
PWRLIMIT#_EC 30
PWRLIMIT#_CPU 3,90
ADAPTOR_SENSE30
AC_IN70
AC_BAT_SYS
BAT
+3VA
AC_BAT_SYS
+3VA
+5VS_PWR+5VS_PWR
+3VA
BAT_CONBAT
A/D_DOCK_IN
P_CHG_VCC_20
P_CHG_VCC_20
A/D_DOCK_IN
A/D_DOCK_IN
+3VACC
BAT
Size Project Name Rev
Date: Sheet of
Title :
Engineer:
Custom
88 97Wednesday, April 11, 2012
ASUSTeK COMPUTER INC. NB3
1.0
Size Project Name Rev
Date: Sheet of
Title :
Engineer:
Custom
88 97Wednesday, April 11, 2012
ASUSTeK COMPUTER INC. NB3
1.0
Size Project Name Rev
Date: Sheet of
Title :
Engineer:
Custom
88 97Wednesday, April 11, 2012
ASUSTeK COMPUTER INC. NB3
1.0
CHG_VCC
VREGN=6V
PR8816 & PR8828 Close to U3001(EC) 2011_09_05
please check page 30,
there is no resistors connect to GPI7 pin
PR8828 SET
40W: 0V =>0 OHM
45W: 0.4V =>14k
50W: 0.8V =>31.6k
65W: 1.2V =>56k
75W: 1.6V =>93.1k
90W: 2.0V =>150k
120W: 2.4V =>270k
150W: 2.8V =>560k
180W: 3.3V =>@
12
PJ8804
SHORT_PIN
@
PJ8804
SHORT_PIN
@
1
2
3
4
5
GS
D
PQ8801
P0903BEA
nbs_powerpak_5p_011
GS
D
PQ8801
P0903BEA
nbs_powerpak_5p_011
12
PC8819
0.1UF/25V
@
PC8819
0.1UF/25V
@
12
PC8831
0.1UF/25V
PC8831
0.1UF/25V
1
2
3
4
5
GS
D
PQ8805 EMB20N03V
nbs_powerpak_5p_011
GS
D
PQ8805 EMB20N03V
nbs_powerpak_5p_011
12
PR8809
4.02KOHM
PR8809
4.02KOHM
1
2
3
PD8801
BAT54CW
PD8801
BAT54CW
1 2
PR8801
1MOHM
PR8801
1MOHM
12
PC8817
0.1UF/25V
PC8817
0.1UF/25V
12
PJ8802
SHORT_PIN
@
PJ8802
SHORT_PIN
@
ACN 1
ACP 2
CMSRC 3
ACDRV 4
ACOK 5
ACDET
6
IOUT
7
SDA
8
SCL
9
ILIM
10
BATDRV
11
SRN
12
SRP
13
GND1
14
LODRV
15
REGN 16
BTST 17
HIDRV 18
PHASE 19
VCC 20
GND2 21
GND3 22
PU8800
BQ24725ARGRR
PU8800
BQ24725ARGRR
2
61
PQ8808A
UM6K1N
PQ8808A
UM6K1N
1 2
PR8840
10KOhm
@
PR8840
10KOhm
@
1
122
PJP8801
1MM_OPEN_5MIL
@
PJP8801
1MM_OPEN_5MIL
@
1 2
PC8866
1000PF/50V
@
PC8866
1000PF/50V
@
12
PC8825
0.1UF/25V
@
PC8825
0.1UF/25V
@
1 2
PR8843
10KOhm
@
PR8843
10KOhm
@
12
PR8808
4.02KOHM
PR8808
4.02KOHM
IN+
3OUTPUT 4
VCC 5
GND
2
IN-
1
PU8801
TS391CG-AF5-R
PU8801
TS391CG-AF5-R
1 2
PR8810
10OHM
nbs_r0603_h39_000s
PR8810
10OHM
nbs_r0603_h39_000s
12
PR8805
1Ohm
nbs_r1206_h30_000s
5%
PR8805
1Ohm
nbs_r1206_h30_000s
5%
1 2
PR8859
4.02KOHM
PR8859
4.02KOHM
1 2
PC8811
0.1UF/25V
PC8811
0.1UF/25V
1 2
PR8815
20KOhm
PR8815
20KOhm
12
PC8832
0.1UF/25V
PC8832
0.1UF/25V
12
PR8839
100KOhm
PR8839
100KOhm
12
PC8822
1000PF/50V
nbs_c0603_h37_000s
PC8822
1000PF/50V
nbs_c0603_h37_000s
12
PC8820
0.047UF/25V
nbs_c0603_h37_000s
PC8820
0.047UF/25V
nbs_c0603_h37_000s
12
PR8819
100KOhm
PR8819
100KOhm
12
PR8813
100KOhm
PR8813
100KOhm
1 2
PC8814
0.1UF/25V
PC8814
0.1UF/25V
12
PC8808
0.1UF/25V
PC8808
0.1UF/25V
1
2
3
4
5
GS
D
PQ8802
P0903BEA
nbs_powerpak_5p_011
GS
D
PQ8802
P0903BEA
nbs_powerpak_5p_011
12
PC8813
0.1UF/25V
PC8813
0.1UF/25V
2 1
0402
PSL8801
0402
PSL8801
1
2
3
4
5
GS
D
PQ8804 EMB20N03V
nbs_powerpak_5p_011
GS
D
PQ8804 EMB20N03V
nbs_powerpak_5p_011
12
PC8804
1UF/25V
nbs_c0603_h37_000s
PC8804
1UF/25V
nbs_c0603_h37_000s
12
PC8802
0.1UF/25V
@
PC8802
0.1UF/25V
@
12
PC8833
1UF/25V
@
nbs_c0603_h37_000s
PC8833
1UF/25V
@
nbs_c0603_h37_000s
1 2
PR8814
127KOhm
PR8814
127KOhm
1 2
PR8845
10KOhm
@
PR8845
10KOhm
@
12
PR8812
100KOhm
PR8812
100KOhm
12
PC8816
1UF/25V
@
nbs_c0603_h37_000s
PC8816
1UF/25V
@
nbs_c0603_h37_000s
1 2
PC8805
2200PF/50V
PC8805
2200PF/50V
12
PR8816
100KOhm
PR8816
100KOhm
1
122
PJP8802
3MM_OPEN_5MIL
@
PJP8802
3MM_OPEN_5MIL
@
5
34
PQ8808B
UM6K1N
PQ8808B
UM6K1N
2 1
0402
PSL8803
0402
PSL8803
12
PCE8801
15UF/25V
PCE8801
15UF/25V
21
PL8801
6.8UH
Irat=4.5A
PL8801
6.8UH
Irat=4.5A
1 2
PR8844
10KOhm
@
PR8844
10KOhm
@
12
PC8834
0.1UF/25V
@
PC8834
0.1UF/25V
@
1 2
PR8841
10KOhm
@
PR8841
10KOhm
@
12
PC8835
0.1UF/25V
PC8835
0.1UF/25V
1
2
3
PD8803
SBR10U45SP5-13
PD8803
SBR10U45SP5-13
1 2
PR8837
330KOHM
PR8837
330KOHM
12
PR8820
300KOhm
PR8820
300KOhm
12
PR8829
100KOhm
PR8829
100KOhm
12
PJ8801
SHORT_PIN
@
PJ8801
SHORT_PIN
@
1 2
PR8806
10mOhm
nbs_r1508_h24_000s
PR8806
10mOhm
nbs_r1508_h24_000s
12
PC8809
0.1UF/25V
PC8809
0.1UF/25V
B
CE
PQ8809
PMBS3906
@
PQ8809
PMBS3906
@
1 2
PR8817
6.8Ohm
nbs_r0603_h24_000s
PR8817
6.8Ohm
nbs_r0603_h24_000s
1
2
3
4
5
GS
D
PQ8803
P0903BEA
nbs_powerpak_5p_011
GS
D
PQ8803
P0903BEA
nbs_powerpak_5p_011
2 1
0402
PSL8802
0402
PSL8802
12
PC8858
0.1UF/25V
@
PC8858
0.1UF/25V
@
12
PC8812
0.1UF/25V
PC8812
0.1UF/25V
1 2
PR8807
10mOhm
nbs_r1508_h24_000s
PR8807
10mOhm
nbs_r1508_h24_000s
1 2
PR8836
15KOhm
PR8836
15KOhm
12
PC8801
47PF/50V
PC8801
47PF/50V
1 2
PR8842
10Ohm 5%
nbs_r1206_h28_000s
PR8842
10Ohm 5%
nbs_r1206_h28_000s
12
PCE8802
15UF/25V
PCE8802
15UF/25V
1
2
3
PD8802
BAT54CW
PD8802
BAT54CW
12
PJ8803
SHORT_PIN
@
PJ8803
SHORT_PIN
@
12
PR8838
100KOhm
PR8838
100KOhm
12
PC8803
1UF/25V
nbs_c0603_h37_000s
PC8803
1UF/25V
nbs_c0603_h37_000s
12
PC8810
0.1UF/25V
PC8810
0.1UF/25V
G
S
D3
2
1
PQ8810
2N7002
G
S
D3
2
1
PQ8810
2N7002
1 2
PR8828
14KOHM
PR8828
14KOHM

5
5
4
4
3
3
2
2
1
1
D D
C C
B B
A A
Size Project Name Rev
Date: Sheet of
Title :
Engineer:
C
89 99Tuesday, March 27, 2012
ASUSTeK COMPUTER INC. NB1
3:B
R2.0
8;$
shihhsien_yang
Size Project Name Rev
Date: Sheet of
Title :
Engineer:
C
89 99Tuesday, March 27, 2012
ASUSTeK COMPUTER INC. NB1
3:B
R2.0
8;$
shihhsien_yang
Size Project Name Rev
Date: Sheet of
Title :
Engineer:
C
89 99Tuesday, March 27, 2012
ASUSTeK COMPUTER INC. NB1
3:B
R2.0
8;$
shihhsien_yang

5
5
4
4
3
3
2
2
1
1
D D
C C
B B
A A
P_CPUTR_IN-_10
P_CPUTR_OUT_10
P_CPUTR_IN+_10
P_CPUTR_CR_10
P_CPUTR_CRG_10
P_CPUTR_RD_10
P_CPUTR_IN-_10
P_CPUTR_RD_10
PWRLIMIT#_CPU 3,88
A/D_DOCK_IN
AC_BAT_SYS
+5VS_PWR
AC_BAT_SYS
+5VS_PWR
Size Project Name Rev
Date: Sheet of
Title :
Engineer:
C
90 99Tuesday, March 27, 2012
ASUSTeK COMPUTER INC. NB1
R2.0
Size Project Name Rev
Date: Sheet of
Title :
Engineer:
C
90 99Tuesday, March 27, 2012
ASUSTeK COMPUTER INC. NB1
R2.0
Size Project Name Rev
Date: Sheet of
Title :
Engineer:
C
90 99Tuesday, March 27, 2012
ASUSTeK COMPUTER INC. NB1
R2.0
75k 150k
PR9010
62k
PR9005
@
PQ9107
UX series 2S BAT
Other series 3S/4S BAT 100k
PR9011
@
UM6K1N
@
5
34
PQ9002B
UM6K1N
PQ9002B
UM6K1N
12
PC9000
4.7UF/25V
nbs_c0805_h57_000s
PC9000
4.7UF/25V
nbs_c0805_h57_000s
2
61
PQ9000A
UM6K1N
PQ9000A
UM6K1N
2 1
PD9000
1SS355PT
PD9000
1SS355PT
1 2
PR9011
100KOhm
@
PR9011
100KOhm
@
5
34
PQ9000B
UM6K1N
PQ9000B
UM6K1N
1 2
PR9000
470KOhm
PR9000
470KOhm
12
PC9001
10UF/6.3V
nbs_c0603_h37_000s
PC9001
10UF/6.3V
nbs_c0603_h37_000s
IN+
3OUTPUT 4
VCC 5
GND
2
IN-
1
PU9000
TS391CG-AF5-R
PU9000
TS391CG-AF5-R
1 2
PR9001
82KOhm
PR9001
82KOhm
12
PR9010
470KOhm
PR9010
470KOhm
12
PR9007
100KOhm
PR9007
100KOhm
2
61
PQ9002A
UM6K1N
PQ9002A
UM6K1N
1 2
PR9004
470KOhm
PR9004
470KOhm
1 2
PC9003
1UF/25V
nbs_c0603_h37_000s
PC9003
1UF/25V
nbs_c0603_h37_000s
12
PR9006
470KOhm
PR9006
470KOhm
1 2
PR9013
0Ohm
PR9013
0Ohm
1 2
PR9002
470KOhm
PR9002
470KOhm
1 2
PR9003
470KOhm
PR9003
470KOhm
1 2
PR9005
49.9KOhm
PR9005
49.9KOhm
1 2
PR9008
2.2Ohm 5%
nbs_r0603_h24_000s
PR9008
2.2Ohm 5%
nbs_r0603_h24_000s

5
5
4
4
3
3
2
2
1
1
D D
C C
B B
A A
PQ9105_PIN5_10 PQ9106_PIN5_10
P_3VLS_RC_10
P_1.5VSLS_RC_10
P_5VLS_RC_10P_5VSLS_RC_10
P_3VSLS_RC_10
SUSB_EC#30,57,82,83,84,87 SUSC_EC#30,57
+12VS+12VSUS +12V
+12VSUS
+5VSUS
+5VS
+3VSUS
+3VS
+5V
+3V
+3VSUS
+1.5V
+1.5VS
+5VSUS
+5VS_PWR
+12VS
+12VS
+12V
+12V
+12VS
Size Project Name Rev
Date: Sheet of
Title :
Engineer:
Custom
91 98Tuesday, March 27, 2012
ASUSTeK COMPUTER INC. NB
R2.0
<Variant Name>
Size Project Name Rev
Date: Sheet of
Title :
Engineer:
Custom
91 98Tuesday, March 27, 2012
ASUSTeK COMPUTER INC. NB
R2.0
<Variant Name>
Size Project Name Rev
Date: Sheet of
Title :
Engineer:
Custom
91 98Tuesday, March 27, 2012
ASUSTeK COMPUTER INC. NB
R2.0
<Variant Name>
4A
4A
160mil
160mil
6A
200mil
20mil20mil
2A
2A
40mil
120mil
20mil20mil
SUSB#_PWR POWER SUSC#_PWR POWER
PSL9101 PQ9102
12
PC9107
0.022UF/25V
PC9107
0.022UF/25V
7 8
PRN9100D
1MOhm
5%PRN9100D
1MOhm
5%
5 6
PRN9100C
1MOhm
5%PRN9100C
1MOhm
5%
12
PR9105
150KOHM 1%
PR9105
150KOHM 1%
1
2
3
4
5
GS
D
PQ9104
EMB20N03V
nbs_powerpak_5p_011
GS
D
PQ9104
EMB20N03V
nbs_powerpak_5p_011
12
PC9106
0.1UF/25V
PC9106
0.1UF/25V
12
PR9101
150KOHM 1%
PR9101
150KOHM 1%
12
PC9100
0.1UF/25V
PC9100
0.1UF/25V
12
PC9103
0.022UF/25V
PC9103
0.022UF/25V
12
PC9102
0.1UF/25V
PC9102
0.1UF/25V
1
2
3
5
6
4
R2 R1
R2
R1
TR2
TR1
PQ9105
PUMD12
R2 R1
R2
R1
TR2
TR1
PQ9105
PUMD12
12
PC9104
0.1UF/25V
PC9104
0.1UF/25V
12
PR9100
150KOHM 1%
PR9100
150KOHM 1%
2 1
0603
PSL9101
0603
PSL9101
1
2
3
4
5
GS
D
PQ9100
EMB20N03V
nbs_powerpak_5p_011
GS
D
PQ9100
EMB20N03V
nbs_powerpak_5p_011
12
PC9105
0.022UF/25V
PC9105
0.022UF/25V
1
2
3
5
6
4
R2 R1
R2
R1
TR2
TR1
PQ9106
PUMD12
R2 R1
R2
R1
TR2
TR1
PQ9106
PUMD12
12
PR9104
150KOHM 1%
PR9104
150KOHM 1%
12
PC9108
0.1UF/25V
PC9108
0.1UF/25V
1
2
3
4
5
GS
D
PQ9103
EMB20N03V
nbs_powerpak_5p_011
GS
D
PQ9103
EMB20N03V
nbs_powerpak_5p_011
12
PC9109
0.022UF/25V
PC9109
0.022UF/25V
12
PR9102
150KOHM 1%
PR9102
150KOHM 1%
3 4
PRN9100B
1MOhm
5%PRN9100B
1MOhm
5%
1
2
3
4
5
GS
D
PQ9102
EMB20N03V
nbs_powerpak_5p_011
GS
D
PQ9102
EMB20N03V
nbs_powerpak_5p_011
1
2
3
4
5
GS
D
PQ9101
EMB20N03V
nbs_powerpak_5p_011
GS
D
PQ9101
EMB20N03V
nbs_powerpak_5p_011
1 2
PRN9100A
1MOhm
5%PRN9100A
1MOhm
5%
12
PC9101
0.022UF/25V
PC9101
0.022UF/25V

5
5
4
4
3
3
2
2
1
1
D D
C C
B B
A A
Size Project Name Rev
Date: Sheet of
Title :
Engineer:
Custom
92 99Tuesday, March 27, 2012
ASUSTeK COMPUTER INC.
R2.0
<Variant Name>
Size Project Name Rev
Date: Sheet of
Title :
Engineer:
Custom
92 99Tuesday, March 27, 2012
ASUSTeK COMPUTER INC.
R2.0
<Variant Name>
Size Project Name Rev
Date: Sheet of
Title :
Engineer:
Custom
92 99Tuesday, March 27, 2012
ASUSTeK COMPUTER INC.
R2.0
<Variant Name>

5
5
4
4
3
3
2
2
1
1
D D
C C
B B
A A
+0.75VS 13,57,83
+3VA 7,20,27,30,56,57,60,69,70,81,88
+1.8VS 6,26,57,84
BAT 88
+3V 3,24,31,44,53,57,63,91
+5V 57,63,91
AC_BAT_SYS 45,80,81,83,88,90
+12VS 21,28,48,91
+3VS 7,14,20,21,22,23,24,25,26,27,28,30,31,45,46,48,50,51,53,56,57,58,63,91
+5VS 20,27,31,38,46,48,50,57,63,91
+12V 91
+12VSUS 26,81,91
+3VSUS 6,20,21,22,24,25,26,27,28,45,53,58,81,87,91
+5VSUS 26,30,31,56,69,80,81,82,83,84,91
+5VAO 81
+1.5V 4,13,14,15,19,57,83,91
+1.5VS 3,6,26,53,57,83,91
+5VA 26,81
+3VAO 81
A/D_DOCK_IN 56,60,88,90
+VGFX_CORE 6,57,80
+VCORE 6,57,80
+1.05VS 3,6,7,22,26,27,57,80,82
+5VSUS_PCH 26,27
+3VS
BAT
+1.8VS
+5VS
+0.75VS
+3VA
+12VSUS
+3VSUS
+5VSUS
+5VAO
+1.5V
+1.5VS
+5VA
+3VAO
A/D_DOCK_IN
AC_BAT_SYS
+5V
+3V
+12V
+12VS
+VGFX_CORE
+VCORE
+1.05VS
+5VSUS_PCH
Size Project Name Rev
Date: Sheet of
Title :
Engineer:
Custom
93 99Tuesday, March 27, 2012
ASUSTeK COMPUTER INC. NB
POWER_SIGNAL
R2.0
shihhsien_yang
<Variant Name>
UX31A2
Size Project Name Rev
Date: Sheet of
Title :
Engineer:
Custom
93 99Tuesday, March 27, 2012
ASUSTeK COMPUTER INC. NB
POWER_SIGNAL
R2.0
shihhsien_yang
<Variant Name>
UX31A2
Size Project Name Rev
Date: Sheet of
Title :
Engineer:
Custom
93 99Tuesday, March 27, 2012
ASUSTeK COMPUTER INC. NB
POWER_SIGNAL
R2.0
shihhsien_yang
<Variant Name>
UX31A2

5
5
4
4
3
3
2
2
1
1
D D
C C
B B
A A
Size Project Name Rev
Date: Sheet of
Title :
Engineer:
Custom
94 99Tuesday, March 27, 2012
ASUSTeK COMPUTER INC. NB
POWER_FLOWCHART
R2.0
<Vari ant Name>
UX31A2
Morris/Sting
Size Project Name Rev
Date: Sheet of
Title :
Engineer:
Custom
94 99Tuesday, March 27, 2012
ASUSTeK COMPUTER INC. NB
POWER_FLOWCHART
R2.0
<Vari ant Name>
UX31A2
Morris/Sting
Size Project Name Rev
Date: Sheet of
Title :
Engineer:
Custom
94 99Tuesday, March 27, 2012
ASUSTeK COMPUTER INC. NB
POWER_FLOWCHART
R2.0
<Vari ant Name>
UX31A2
Morris/Sting

5
5
4
4
3
3
2
2
1
1
D D
C C
B B
A A
Size Project Name Rev
Date: Sheet of
Title :
Engineer:
C
95 99Tuesday, March 27, 2012
ASUSTeK COMPUTER INC. NB
6\VWHP+LVWRU\
8;$
Size Project Name Rev
Date: Sheet of
Title :
Engineer:
C
95 99Tuesday, March 27, 2012
ASUSTeK COMPUTER INC. NB
6\VWHP+LVWRU\
8;$
Size Project Name Rev
Date: Sheet of
Title :
Engineer:
C
95 99Tuesday, March 27, 2012
ASUSTeK COMPUTER INC. NB
6\VWHP+LVWRU\
8;$
1. Change source of PQ9102 and PQ9104 from +5VSUS to +5VSYS p91
[U36SD] R1.1
2. transform pin1,4,7,10 trace to +1.7v_lan p34
3. WLAN clk_req1 follow u36jc pull low p21
4. ALC269 pin9 trace to +3vsus for leakage current p36
5. EC PIN3 is NC p30
6. Add ESD protect part for HDMI p48
7. Add capacitance for EMI request on H_CPUPWRGD p25
8. Change C3404 trace from GND_LAN to GND p34
9. Follow U36JC CRT solution p46

5
5
4
4
3
3
2
2
1
1
D D
C C
B B
A A
Size Project Name Rev
Date: Sheet of
Title :
Engineer:
Custom
96 99Tuesday, March 27, 2012
ASUSTeK COMPUTER INC. NB
6\VWHP+LVWRU\
8;$
Size Project Name Rev
Date: Sheet of
Title :
Engineer:
Custom
96 99Tuesday, March 27, 2012
ASUSTeK COMPUTER INC. NB
6\VWHP+LVWRU\
8;$
Size Project Name Rev
Date: Sheet of
Title :
Engineer:
Custom
96 99Tuesday, March 27, 2012
ASUSTeK COMPUTER INC. NB
6\VWHP+LVWRU\
8;$
1. Follow E.E RC delay
+5v R9107 100K change to 68K
+3v R9106 200K change to 121K
+1.5v R8306 49.9K change to 68K
+5VS R9104 200K change to 68K
+3VS R9103 200K change to 121K
+1.8VS R8401 33.2K change to 121K
+1.5VS R9102 470K change to 390K
+1.05VS R8252 39K change to 200K
+0.75VS R8312 0 change to 2.49K C8310 0.1U change to 2.2U
[M61JA] R1.0 => R1.1
2.VR_VID0~2 pull high 1K VR_VID6 pull low 1K.
3.U8401 RT8015A change to RT8015B
4.Reserve GVR_VID0~VID6 pull high and low resistor R8627~R8633
5.Reserve R8517~R5720 pull high & pull low risistor for MCP_CORE_VID
6.page86 component option change to ARD (CFD no stuff)
7.R8004 option change to CFD & R8049 change to ARD(For IMON)
8.Change RN8801A RN8801B(layout request)
9.R8517 R8519 change to stuff
10.R8406 13K change to 12K
11.CE8005 no stuff , CE8007 stuff
12.C8403 C8406 size 0603 change to 0805
13.R8213 R8305 ohm change to 2.2 ohm
14.R8621~R8633 stuff 1K ohm
15.R8512 change form 200K to 33K ohm
16.VTT_PCH component option change to CFD
17.Delete U8502 & GPU_PWRON signal change to GPU_PWRON_1.8VSG_&_3.3VSG
18.L8601 1uH => 0.56uH , C8608 0.01uF/50 => 0.01uF/16V , R8621 43K => 36K , C8617 =>0.1uF/16V 1uF/10V ,
C8607 68pF/50V => 33pF/50V , R8625 10K => 18.7K , R8613 3.6K => 4.02K
19.R8057 change form 10K to 2.05K
20.Add Q8007 & Q8008 form thermal issue

5
5
4
4
3
3
2
2
1
1
D D
C C
B B
A A
Size Project Name Rev
Date: Sheet of
Title :
Engineer:
Custom
97 99Tuesday, March 27, 2012
ASUS TeK COMPUT ER INC. NB
6\VWHP+LVWRU\
8;$
Size Project Name Rev
Date: Sheet of
Title :
Engineer:
Custom
97 99Tuesday, March 27, 2012
ASUS TeK COMPUT ER INC. NB
6\VWHP+LVWRU\
8;$
Size Project Name Rev
Date: Sheet of
Title :
Engineer:
Custom
97 99Tuesday, March 27, 2012
ASUS TeK COMPUT ER INC. NB
6\VWHP+LVWRU\
8;$
001
ER
Page 13 & 14 : add +0.75VS de-coupling capacitors for channel B by samsung simulation recommand , and add +1.5V de-coupling capacitors around U1404 by samsung simulation recommand
002 Page 65 : remove U6511~14, U6516
003 Page 31 : change J3101 to 12G183000403 and add PWR_SW PWR_LED function on Keyboard
004 Page 46 : change J4601 to 12019-00020000
005 Page 48 : change J4801 to 12022-00013700
006 Page 70 : remove SW7001
007 Page 69 : change J6901 to 12013-00011600
008 Page 53 : change J5303 to 12003-00020700
009 Page 30 : swap EC GPE0 and GPH4 for EC request
010 Page 30 : +3VA_ON pull low
011 Page 30 : add R3002 for without Light_sensor system
012 Page 30 : unmount R3084, mount R3083 for S4/S5 EC power down
013 Page 21,68,69 : remove about FL1009 circuit
014 Page 06 : modify R0617,R0618 to 1K follow intel DG
015 Page 60 : change J6001 to 12014-00101000 for MP
016 Page 28 : change U2801 to 05006-00010300 (64M)
017 Page 56 : add R5640 for PWR_LED# current limit
018 Page 24,25 : change (H_SNB_INV#) AV10 to AY1 for following VC circuit.
019 Page 69 : add +5V_USB2 discharge for AI-charger function fail on iPhone 4S
020 Page 56 : Change R5604 size from 0201 to 0402.
021 Page 23 : Reserve 5pF cap. of RGB signals for EMI suggestion.
022 Page 45 : Reserved 8pF cap. to +3VS_LCD & +3VSUS for RF suggestion.
Page 45 : Reserved 5pF cap. to G & D sides of Q4501 for RF suggestion.
Page 45 : Reserved 5pF cap. to G & D sides of Q4501 for RF suggestion.
Page 45 : Reserved 0.1pF cap. to AC_BAT_SYS_INV_CON for RF suggestion.
Page 45 : Changed R4503 to L4514 for RF suggestion.
Page 45 : Colay USB_PP2 0 ohm & choke for RF suggestion.
Page 13 : Add cap. to +1.5V for RF suggestion.
Page 14 : Add cap. to +1.5V for RF suggestion.
Page 15 : Add cap. to +1.5V for RF suggestion.
Page 48 : Colay HDMI ohm & choke for RF suggestion.
Page 50 : Reserved cap. to SMB1_CLK_S for RF suggestion.
Page 51 : Reserved cap. to +3VS for RF suggestion.
Page 53 : Reserved cap. to +3VAUX_WLAN for RF suggestion.
Page 70 : Reserved cap. to pin 4 of Q7003 for RF suggestion.
Page 70 : Reserved cap. to pin 4 of Q7003 for RF suggestion.
Page 63 : Reserved cap. to +3V for RF suggestion.
Page 63 : Reserved cap. to net of for RF suggestion.
PWR modify
Page 88 : Updating CHG IC to BQ24725A
Page 88 : Add shut down sche.
Page 90 : Add HW_throttle sche.
Page 20 : Reserved R2009 for RTC battery change type.023
024 Page 26 : Deleting R2606 for DDR3L power change path.
Page 53 : Deleting R5302 for DDR3L power change path.
025 Page 28 : Add cap. to pin 5~8 of SPI ROM for RF suggestion.
Page 90 : Add PR8107 for WLAN noise.
Page 83 : Delete PCE8301 for WLAN noise.
Page 83 : Change PL8300 to 2.2uH for WLAN noise.
Page 83 : Add PC8326 PC8327 for RF suggestion.
Page 83 : Add PR8321 to 330k
Page 83 : Change PR8314 to 9.53k
026 Page 20 & 51 : Add SATA_TX1 net to SSD for SSD support RAID .
Page 60 & 90 : Change BOM
027 Page 56 : Change R5609 and reserve C5624 for DC jack change size.
028 Page 26 : Change resistor value of R2630 to 511K ohm and change size from 0201 to 0402 for reducing power consumption.
Page 70 : Change resistor value of R7004 R7005 to 200K ohm for reducing power consumption.
Page 56 : Change resistor value of R5602 to 200K ohm for reducing power consumption.
029 Page 25 : Change R2529 R2530 R2531 for following sedding schematic design.
030 Page 46 : Change C4602 C4604 C4606 cap. value to 10PF and L4601 L4602 L4603 for EMI suggestion & EA measure pass.
Page 24 : Change R2428 resistor value to 39 ohm for EA measure pass.
Page 69 : Delete RN6916 and add L6901 for EMI suggestion.
031 Page 24 & 45 & 63 : Change USB port2 & port3 to port 8 & port 9 for BIOS suggestion.
032 Page 69 : Add R6905 & C6901 for USB problem.
033 Page 27 : Change power plane of VCCDSW3_3 for supporting hybrid sleep mode.
034 Page 51 : Add JP5101 for measurement.
035 Page 63 : Add 0.1UF cap. to +3VS & +5V for RF suggestion.
Page 45 : Reserve 0.1UF cap. to BUF_PLT_RST# & TPanel_INT#_C for EMI suggestion.036
Page 31 : Reserve 0.1UF cap. to TP_DAT & TP_CLK for EMI suggestion.
Page 45 : Add L4518 to +3VS_LCD for EMI suggestion.
Page 81 & 90 : Change BOM & sche. for power design ip sche change.
Page 81 & 90 : Change BOM PCE8101 to 220uF, and PR9005 to 49.9k ohm
037 Page 14 & 15 : Change C1416 & C1501 cap. value from 8PF to 0.1UF for RF suggestion.
Page 30 : Reserved 0.1UF to light_sensor.004
003 Page 56 : Add a new lid sw for touchpanel using. (Panel PCB length change)
001 Page 03 : Change U0303 to 06G004753010 for CR sche.
002 Page 44 : Change JDEBUG1 to 12G18340120R
PR
005 Page 31 : Change 6 pin to 8 pin for TP changing.
006 Page 21 : Change SMBus and INT for TP using.
007 Page 45 : Change Touch Panel pin define.
008 Page 56 : Change control method of charger led.
PWR modify
Page 81 : Add PC8131, PC8132
Page 83 : Add PC8317 / P8316 / PR8305 / PC8305
Page 83 : Change PR8314=>12k
Page 88 : Update Adaptor voltage table
Page 84 : Change PL8400 BOM
Page 87 : Change PL8700 BOM
009 Page 31 : Add C3114 for RF suggestion.
010 Page 31 : Add and reserve the old 6 pins con and delete +5VS_TP.
Page 83 : PR8304 & PR8305 pull high to +3VA_EC
011 Page 63 : Add 8PF cap. to +5VS for RF suggestion.
012 Page 53 : Add R5306 and Pull high to +3VSUS for intel smart card function using.
Page 44 : Change pin define for footprint vs datasheet aren't the same.013
Page 45 : Add C4570 C4501 C4504 Cap. for RF suggestion.014
Page 88 : PR8810 & PR8817 change 10ohm/0603 to 0ohm/0603.
Page 88 : PR8838 change 95.3kohm/0402 to 100kohm/0402.

5
5
4
4
3
3
2
2
1
1
D D
C C
B B
A A
Size Project Name Rev
Date: Sheet of
Title :
Engineer:
C
Tuesday, March 27, 2012
ASUSTeK COMPUTER INC
32:(56(48(1&(
R2.0
8;$
shihhsien_yang
98 99
Size Project Name Rev
Date: Sheet of
Title :
Engineer:
C
Tuesday, March 27, 2012
ASUSTeK COMPUTER INC
32:(56(48(1&(
R2.0
8;$
shihhsien_yang
98 99
Size Project Name Rev
Date: Sheet of
Title :
Engineer:
C
Tuesday, March 27, 2012
ASUSTeK COMPUTER INC
32:(56(48(1&(
R2.0
8;$
shihhsien_yang
98 99
+3VA_EC
VSUS_ON
PM_PWROK
ALL_SYSTEM_PWRGD
3
+12VSUS
PCH
4
PWR_SW#
+12V
EC
+3VS
+5VS
+0.75VS
Power On Sequence
CLK Gen.
CK505
+3V
SUSC_EC#
+VCORE
Reset
Logic
(RC)
SYS_PWROK
+1.5VS
to EC
5
PM_PWRBTN#
2
ME_PWROK
CPU_VRON
SUS_PWRGD
30
+3VA
1
PCH_PWROK
6
PM_RSMRST#
+5VA
+12VS
SUSC_EC#
SUSB_EC#
LAN_RST#
1
VRM_PWRGD
Power On
SUSB_EC#
+5VSUS
Button
AC_BAT_SYS
+1.8VS
IT8512E
+5V
+3VSUS
EC_RST#
(+IT8301E)
+VTT_CPU
+VGFX_CORE
+1.5V
CLK_PWRGD
DRAMPWRGD
CPU_PWRGD
CPU
IMVP6.5
MAX17020
P.81
P.81
ME_PM_SLP_LAN#
+1.05VM_LAN +1.05VM
ME_SLP_M_EC#
ME_PM_SLP_LAN#
+VTT_PCH
GFX_VR_ON
+3VM
SUSB_EC#
ME_+VM_PWRGD
P.32
GFX_PWRGD
ME_PWROK
H_DRAM_PWRGD
PLT_RST#
BUF_PLT_RST#
VCCPWRGOOD_0
VCCPWRGOOD_1
H_CPUPWRGD
RSTIN#
DRAMPWROK
SLP_S4#
SLP_S3#
H_VTTPWRGD VTTPWRGOOD
ME_SusPwrDnAck
ME_AC_PRESENT
7
8
9
ME_SLP_M_EC#
12
13
13
PM_SUSB#
PM_SUSC#
ME_PM_SLP_LAN#
ME_PM_SLP_M#
12
10
11
12
1415
14
15
15
12
18
17
PWROK
Logic3
P.92
19 22
21
23
28
24
25
26
27
29 30
SYSTEM_PWRGD
+VM_OK
Logic
P.84
+VTT_CPU_PWRGD
16
20
PWROK
Logic1
P.92
M52J Power On Sequence Diagram Rev. 0.31
PWROK
Logic2
P.92
+3VSUS
Delay
Logic
to power
to EC
to EC
GFX_VR_ON
19
AC-IN Mode

5
5
4
4
3
3
2
2
1
1
D D
C C
B B
A A
Size Project Name Rev
Date: Sheet of
Title :
Engineer:
C
99 99Tuesday, March 27, 2012
<OrgName>
3RZHU2Q7LPLQJ
R2.0
8;$
shihhsien_yang
Size Project Name Rev
Date: Sheet of
Title :
Engineer:
C
99 99Tuesday, March 27, 2012
<OrgName>
3RZHU2Q7LPLQJ
R2.0
8;$
shihhsien_yang
Size Project Name Rev
Date: Sheet of
Title :
Engineer:
C
99 99Tuesday, March 27, 2012
<OrgName>
3RZHU2Q7LPLQJ
R2.0
8;$
shihhsien_yang
H_VTTPWRGD
21
ALL_SYSTEM_PWRGD
23
CPU_VRON
24
CLK_PWRGD
25
VRM_PWRGD
26
PM_PWROK
27
T6=110ms
T7=10~100us
T9=10ms
+VCORE
+3VA/+5VA/+3VA_EC
1
EC_RST#
2
VSUS_ON
3
ME_SusPwrDnAck
4
+3VSUS/+5VSUS
SUS_PWRGD
5
PM_RSMRST#
6
ME_AC_PRESENT
7
PWR_SW#
8
PM_PWRBTN#
9
ME_PM_SLP_M#
10
PM_SUSC#
11
PM_SUSB#/ME_PM_SLP_LAN#
12
ME_SLP_M_EC#
13
SUSC_EC#
14
(pull up to +3VSUS)
SUSB_EC#
15
+0.75VS/+1.5VS//+1.8VS/+3VS/+5VS
+1.5V/+3V/+5V
+1.1VM/+3VM
+1.1VM_LAN
ME_+VM_PWRGD
16
ME_PWROK
17
SYSTEM_PWRGD
18
+VTT_CPU
20
+VTT_CPU_PWRGD/
H_DRAM_PWRGD
28
H_CPUPWRGD
29
BUF_PLT_RST#
30
T1<200ms(check)
T0=20ms
T2=50ms
(falling edge)
T3=2ms
19
GFX_VR_ON
GFX_PWRGD
22
+VGFX_CORE
T5=60us(typ.)
T8=3~20ms
(inversion of CLK_EN#)
M52J Power-On Sequence
Timing Diagram Rev.0.31
GFX_VID
T4=1.25ms
(PCH to EC)
(power to EC)
(EC to PCH)
(EC to PCH)
(EC to PCH)
(EC to PCH)
(EC to PCH)
(PCH to EC)
(PCH to EC)
(PCH to EC)
(EC to power)
(EC to power)
(EC to power)
(power to EC)
(power to EC)
(EC to power)
(power to EC)
(PCH to CPU)
(PCH to CPU)
(PCH to CPU)
(EC to power)
(to EC)
(PCH to power)
(CPU to power)
(power to CPU)
(to EC)
AC-IN Mode
(spec.>=10ms)
(spec.>=1ms)
(spec.>=99ms)

5
5
4
4
3
3
2
2
1
1
D D
C C
B B
A A
Size Project Name Rev
Date: Sheet of
Title :
Engineer:
Custom
99Wednesday, April 11, 2012
ASUSTeK COMPUTER INC.
6.87DEOH5
R2.0
8;$
shihhsien_yang
Size Project Name Rev
Date: Sheet of
Title :
Engineer:
Custom
99Wednesday, April 11, 2012
ASUSTeK COMPUTER INC.
6.87DEOH5
R2.0
8;$
shihhsien_yang
Size Project Name Rev
Date: Sheet of
Title :
Engineer:
Custom
99Wednesday, April 11, 2012
ASUSTeK COMPUTER INC.
6.87DEOH5
R2.0
8;$
shihhsien_yang
I5-3317U
CPU
UX31A R2.0 SKU table
60-NIOMB160*-B0*
Option
I7-3517U
60-NIOMB1D0*-A0*
/MEM
Memory
/CPU
Elpida 4G DDR3LRS-1600
/TPM
TPM
/TPM
60-NIOMB180*-B0*
Elpida 4G DDR3-1600
Elpida 4G DDR3LRS-1600
Elpida 4G DDR3LRS-1600
/TPM
N/A60-NIOMB1C0*-A0* I7-3517U
60-NIOMB1A0*-B0* Elpida 4G DDR3LRS-1600
I5-3317U N/A
60-NIOMB1B0*-A0* I7-3667U Micron 4G DDR3LRS-1600 /TPM
I7-3517U N/A
BOM
1. CPU:
INT I7-3517U 1.9G/4M : 01001-00172300 (MP)
INT I5-3317U 1.7G/3M : 01001-00172400 (MP)
INT I7-3667U 2G/4M : 01001-00173400 (MP)
INT PANTHERPOINT HM76 : 02001-00051100 (MP)
2. PCH:
3. MEM: Differential memory DIMM & Vendor have the differential DIMM_SEL[2:0] defined on board memory.
Elpida 4G DDR3LRS 1600 256M*16 : 03006-00051300
Elpida 4G DDR3 1600 256M*16 : 03006-00050800
Micron 4G DDR3LRS 1600 256M*16 : 03006-00051100
L
HDIMM_SEL0
DIMM_SEL1
DIMM_SEL2
ELPIDA
L
H
DDR3_1600
HH
Hynix
Micro
H
L
L
H
H
HDIMM_SEL0
DIMM_SEL1
DIMM_SEL2
ELPIDADDR3L_1600
SSD
A-DATA/XM11-256GB-V2
A-DATA/XM11-128GB-V2
SANDISK/SDSA5JK-128G
PANEL
CMO/N133HSE-EA1
CMO/N133HSE-EA1
CPT/CLAA133UA03 CW