2003 Polaris Predator 500 Service Manual
500 to the manual f475d6b8-d5bd-4def-93fa-b726b6ead787
User Manual: 2003 Polaris Predator 500 Service Manual
Open the PDF directly: View PDF
.
Page Count: 193 [warning: Documents this large are best viewed by clicking the View PDF Link!]

2003 PREDATOR
SERVICE MANUAL
Foreword
This manual is designed primarily for use by certified Polaris Master Service Dealer technicians in a properly
equipped shop and should be kept available for reference. All references to left and right side of the vehicle
are from the operator’s perspective when seated in a normal riding position.
Some procedures outlined in this manual require a sound knowledge of mechanical theory, tool use, and shop
procedures in order to perform the work safely and correctly. Technicians should read the text and be familiar
with service procedures before starting the work. Certain procedures require the use of special tools. Use
only the proper tools as specified.
This manual includes procedures for maintenance operations, component identification and unit repair, along
with service specifications for the 2003 Polaris Predator ATV. Comments or suggestions about this manual
may be directed to: Service Publications Dept. @ Polaris Sales Inc. 2100 Hwy 55 Medina Minnesota 55340.
2003 Polaris Predator ATV Service Manual (PN 9918062)
ECopyright 2002 Polaris Sales Inc. All information contained within this publication is based on the latest product information at the
time of publication. Due to constant improvement in the design and quality of production components, some minor descrepancies may
result between the actual vehicle and the information presented in this publication. Depictions and/or procedures in this publication are
intended for reference use only. No liability can be accepted for omissions or inaccuracies. Any reprinting or reuse of the depictions
and/or procedures contained within, whether whole or in part, is expressly prohibited. Printed in U.S.A.
Enfocus Software - Customer Support

UNDERSTANDING SAFETY LABELS AND INSTRUCTIONS
Throughout these instructions, important information is brought to your attention by the following symbols:
The Safety Alert Symbol means ATTENTION! BECOME ALERT! YOUR SAFETY IS INVOLVED!
DANGER
Failure to follow DANGER instructions will result in severe injury or death to the operator, bystander or person
inspecting or servicing the ATV.
WARNING
Failure to follow WARNING instructions could result in severe injury or death to the operator, bystander or
person inspecting or servicing the ATV.
CAUTION:
A CAUTION indicates special precautions that must be taken to avoid personal injury, or ATV or property
damage.
NOTE:
A NOTE provides key information to clarify instructions.
Trademarks
Polaris acknowledges the following products mentioned in this manual:
Loctite, Registered Trademark of the Loctite Corporation
FOX, Registered Trademark of Fox Shox
Fluke, Registered Trademark of John Fluke Mfg. Co.
Mity Vac, Registered Trademark of Neward Enterprises, Inc.
Enfocus Software - Customer Support
Enfocus Software - Customer Support

1
GENERAL INFORMATION
1.1
CHAPTER 1
GENERAL INFORMATION
Model Identification 1.2.......................
Serial Number Location 1.2...................
Publication Numbers 1.3.....................
Replacement Keys 1.3.......................
Standard Torque Specifications 1.3............
Predator Models 1.4.........................
Specifications 1.5-1.6............................
Tap Drill Charts 1.7..........................
Decimal Equivalent Chart 1.7.................
Unit of Measure Conversion Table 1.8..........
Glossary of Terms 1.9........................
Enfocus Software - Customer Support

GENERAL INFORMATION
1.2
MODEL IDENTIFICATION
The machine model number must be used with any correspondence regarding warranty or service.
Machine Model Number Identification
Year Designation Basic Chassis
Designation Engine Designation
A03GJ50AA
Emissions &
Model Option
ENGINE DESIGNATION NUMBER
ES50PLE01 Single, Water Cooled, Electric Start, Manual 5--Speed, DOHC 4 Stroke................
VIN IDENTIFICATION
1 2 3 4 5 6 7 8 9 10 1112 13 14 15 16 17
4XA GA 50A* 3P0 00 000
Vehicle Descriptor Vehicle Identifier
Powertrain
Engine
Emissions Model
Year
Plant No.*
Individual Serial No.
Body Style
Check Digit*
World Mfg. ID
* This could be either
a number or a letter
UNIT MODEL NUMBER AND SERIAL NUMBER LOCATION
Whenever corresponding with Polaris about a
particular issue, the machine model number and
serial number are important for vehicle
identification. The machine serial number is
stamped on the lower left side of the frame
tube.(B)
ENGINE SERIAL NUMBER LOCATION
This information can be found on the clutch housing
on the left side of engine.(A)
A
RH View
BLH View
Enfocus Software - Customer Support

31XX
Key Series
Number
GENERAL INFORMATION
1.3
PUBLICATION NUMBERS
Year Model Model No. Owner’s
Manual PN
Parts
Manual PN
Parts
Micro Fiche PN
2
0
0
3
P
R
E
D
A
T
O
R
A
0
3
G
J
5
0
C
A
9
9
1
7
5
7
4
9
9
1
7
5
7
6
9
9
1
7
5
7
7
2003
P
R
E
D
A
T
O
R
A
0
3
G
J
5
0
C
A
9917574 9917576 9917577
NOTE: When ordering service parts be sure to use the correct parts manual.
REPLACEMENT KEYS
Replacement keys can be made from the original key. To identify which series the key is, take the first two digits
on the original key and refer to the chart to the right for the proper part number. Should both keys become lost,
replacement of the ignition switch assembly is necessary.
Series # Part Number
20 4010278
21 4010278
22 4010321
23 4010321
27 4010321
28 4010321
31 4110141
32 4110148
67 4010278
68 4010278
STANDARD TORQUE SPECIFICATIONS
The following torque specifications are to be used as a general guideline. FOR SPECIFIC TORQUE VALUES OF
FASTENERS Refer to exploded views in the appropriate section. There are exceptions in the steering,
suspension, and engine sections.
Bolt Size Threads/In Grade 2 Grade 5 Grade 8
Torque in. lbs. (Nm)
#10 - 24 27 (3.1) 43 (5.0) 60 (6.9).............. ................ ..............
#10 - 32 31 (3.6) 49 (5.6) 68 (7.8).............. ................ ..............
Torque ft. lbs. (Nm)*
1/4 - 20 5 (7) 8 (11) 12 (16).............. .................. ................
1/4 - 28 6 (8) 10 (14) 14 (19).............. .................. ..............
5/16 - 18 11 (15) 17 (23) 25 (35).............. ................ ..............
5/16 - 24 12 (16) 19 (26) 29 (40).............. ................ ..............
3/8 - 16 20 (27) 30 (40) 45 (62).............. ................ ..............
3/8 - 24 23 (32) 35 (48) 50 (69).............. ................ ..............
7/16 - 14 30 (40) 50 (69) 70 (97).............. ................ ..............
7/16 - 20 35 (48) 55 (76) 80 (110).............. ................ ..............
1/2 - 13 50 (69) 75 (104) 110 (152).............. ................ .............
1/2 - 20 55 (76) 90 (124) 120 (166).............. ................ .............
Metric / Torque 6 x 1.0. 72-78 In. lbs. 8 x 1.25 14-18 ft. lbs 10 x 1.25 26-30 ft. lbs.
Enfocus Software - Customer Support

GENERAL INFORMATION
1.4
PREDATOR MODELS
PREDATOR 500
PREDATOR 500
TROY LEE LIMITED EDITION
Enfocus Software - Customer Support

GENERAL INFORMATION
1.5
MODEL: 2003 PREDATOR 500..........
MODEL NUMBER: A03GJ50AA.
ENGINE MODEL: ES50PLX..
Catagory Dimension
Length 71.5 in./182 cm
Width 47.5 in./121 cm
Height 45 in./114 cm
Seat Height 32 in./81.28 cm
Wheel Base 51 in./130 cm
Ground Clearance 4.5in./11cm
Dry Weight 415 lbs./188 kg
Fuel Capacity 3.25 gal./12.3 ltr
Oil Capacity 2.25 qts./2.1 ltr
Coolant Capacity 2.25 qts./2.1 ltr
Dune Package Shown
Enfocus Software - Customer Support

GENERAL INFORMATION
1.6
MODEL: 2003 PREDATOR 500..........
MODEL NUMBER: A03GJ50AA.
ENGINE MODEL: ES50PLE01..
Engine
Platform Fuji DOHC 4 stroke
Engine Model Number ES50PLE01
Engine Displacement 499cc
Number of Cylinders 1
Bore & Stroke (mm) 99.2 x 64.6 mm
Compression Ratio 10.8:1
Compression Pressure 130 psi
Engine Idle Speed 1600 Rpm
Cooling System Liquid
Thermostat Opening
Temperature 160qF(71qC)
Overheat Warning High Temp Light
Lubrication Pressurized Dry Sump
Oil Requirements PS--4 Synthetic
Exhaust System 2 to 1 canister style
Carburetion
Carburetor model Mikuni BSR 42mm
Main Jet 150
Pilot jet 45
Jet Needle 6CGY07-060-3
Needle Jet O-OM
Pilot Screw 2.5 Turns Out
Pilot Air Jet 110
Float Height 13--14 mm (0.51--0.55“)
Fuel Delivery Fuel Pump
Fuel Requirement 87 Octane (minimum)
Electrical
Alternator Output 200 w @ 3000 RPM
Voltage Regulator 3--Phase PN 4010654
Lghts : Main Headlights Dual Beam 35 watts / 35 watts
Tai l 8.26 watts
Brake 26.9 watts
Neutral / Hot
Indicator lights
1 watt (ea.)
Ignition System DC/CDI Ignition
RPM Limit 9005
Ignition Timing 30qr3qBTDC @ 3500 RPM
Spark plug / Gap NGK DCPR8E/ .035 in./0.9mm
Battery / Model / Amp Hr Maintenance--Free
YuasaYTX99AmpHr
Circuit Breakers Fan10amp/Harness20amp
Starting Electric -- Standard
Instrument Cluster N/A
Drivetrain
Transmission Type Manual 5 speed
Main Sprocket -- # Tooth 14
Rear Sprocket -- # Tooth 37
Axle Runout -- Maximum .020” (.51 mm)
Gear Ratio : 1st
2nd
3rd
4th
5th
Primary
2.615
1.765
1.350
1.091
0.958
2.792
Chain Size / Deflection 520 O--ring
Clutch Type Wet Multi Plate
Clutch Lever Freeplay 1/8s-3/16s/ 3.1 - 4.7 mm
Steering / Suspension
Front Suspension
Style / Shock Dual A--arm / Fox Shock
Front Travel 10 in. / 25.4 cm
Rear Suspension
Style / Shock
Linkless Swing Arm / Fox Shock
w/ remote reservoir
Rear Travel 11 in. / 27.94 cm
Ground Clearance 4.5 in. / 11.43 cm
Shock Preload Adjustment
Front / Rear
Front -- Spring tension -- Std.
Rear -- Fox Dual Clicker -- Std.
Turning Radius 67 in. / 170.18 cm
To e O u t 0 -- 1/16 in / .0 -- .159 cm
Wheels / Brakes
Wheel Size -- Front 21x7--10 Aluminum
Wheel Size -- Rear 20x11--10 Aluminum
Front Tire
Make / Model / Size
Maxxis Razr 21x7--10
Rear Tire
Make / Model / Size
Maxxis Razr 20x11--10
Recommended Air Pressure
F/R
5 psi Front
5 psi Rear
Brake -- Front Dual Hydraulic Disc
Brake -- Rear Single Hydraulic Disc
JETTING CH
A
RT
Altitude
Meters
(Feet)
AMBIENT TEMPERATURE
0--1800
(0--6000)
above 1800
(above 6000)
Below 40qF
Below 5qC
+40qFto+80qF
+5qCto+28qC
155 150
147.5 142.5
Enfocus Software - Customer Support

GENERAL INFORMATION
1.7
SAE TAP DRILL SIZES
Thread Size/Drill Size Thread Size/Drill Size
#0-80 3/64
#1-64 53
#1-72 53
#2-56 51
#2-64 50
#3-48 5/64
#3-56 45
#4-40 43
#4-48 42
#5-40 38
#5-44 37
#6-32 36
#6-40 33
#8-32 29
#8-36 29
#10-24 24
#10-32 21
#12-24 17
#12-28 4.6mm
1/4-20 7
1/4-28 3
5/16-18 F
5/16-24 I
3/8-16 O
3/8-24 Q
7/16-14 U
7/16-20 25/64
1/2-13 27/64
1/2-20 29/64
9/16-12 31/64
9/16-18 33/64
5/8-11 17/32
5/8-18 37/64
3/4-10 21/32
3/4-16 11/16
7/8-9 49/64
7/8-14 13/16
1-8 7/8
1-12 59/64
1 1/8-7 63/64
1 1/8-12 1 3/64
11/4-7 17/64
1 1/4-12 1 11/64
11/2-6 111/32
1 1/2-12 1 27/64
13/4-5 19/16
1 3/4-12 1 43/64
2-4 1/2 1 25/32
2-12 1 59/64
2 1/4-4 1/2 2 1/32
21/2-4 21/4
23/4-4 21/2
3-4 2 3/4
METRIC TAP DRILL SIZES
Tap Size Drill Size Decimal
Equivalent
Nearest
Fraction
3x.50
3x.60
4x.70
4x.75
5x.80
5x.90
6 x 1.00
7 x 1.00
8 x 1.00
8 x 1.25
9 x 1.00
9 x 1.25
10 x 1.25
10 x 1.50
11 x 1.50
12 x 1.50
12 x 1.75
#39
3/32
#30
1/8
#19
#20
#9
16/64
J
17/64
5/16
5/16
11/32
R
3/8
13/32
13/32
0.0995
0.0937
0.1285
0.125
0.166
0.161
0.196
0.234
0.277
0.265
0.3125
0.3125
0.3437
0.339
0.375
0.406
0.406
3/32
3/32
1/8
1/8
11/64
5/32
13/64
15/64
9/32
17/64
5/16
5/16
11/32
11/32
3/8
13/32
13/32
DECIMAL EQUIVALENTS
1/64 .0156................
1/32 .0312 1 mm = .0394s........... ...
3/64 .0469................
1/16 .0625...........
5/64 .0781 2 mm = .0787s................ ...
3/32 .0938...........
7/64 .1094 3 mm = .1181s.............. ...
1/8. .1250...
9/64 .1406................
5/32 .1563 4 mm = .1575s........... ...
11/64 .1719...............
3/16 .1875 5 mm = .1969s........... ...
13/64 .2031...............
7/32 .2188...........
15/64 .2344 6 mm = .2362s............... ...
1/4 .25....
17/64 .2656 7 mm = .2756s............... ...
9/32 .2813...........
19/64 .2969...............
5/16 .3125 8 mm = .3150s........... ...
21/64 .3281...............
11/32 .3438 9 mm = .3543s.......... ...
23/64 .3594...............
3/8 .375....
25/64 .3906 10 mm = .3937s............... ...
13/32 .4063.........
27/64 .4219 11 mm = .4331s............... ...
7/16 .4375...........
29/64 .4531...............
15/32 .4688 12 mm = .4724s......... ...
31/64 .4844...............
1/2 .5 13 mm = .5118.... ..............
33/64 .5156...............
17/32 .5313.........
35/64 .5469 14 mm = .5512s............... ...
9/16 .5625...........
37/64 .5781 15 mm = .5906s............... ...
19/32 .5938.........
39/64 .6094...............
5/8 .625 16 mm = .6299s.... ............
41/64 .6406...............
21/32 .6563 17 mm = .6693s......... ...
43/64 .6719..............
11/16 .6875..........
45/64 .7031 18 mm = .7087s............... ...
23/32 .7188.........
47/64 .7344 19 mm = .7480s............... ...
3/4 .75....
49/64 .7656...............
25/32 .7813 20 mm = .7874s......... ...
51/64 .7969...............
13/16 .8125 21 mm = .8268s......... ...
53/64 .8281...............
27/32 .8438.........
55/64 .8594 22 mm = .8661s............... ...
7/8 .875....
57/64 .8906 23 mm = .9055s............... ...
29/32 .9063.........
59/64 .9219..............
15/16 .9375 24 mm = .9449s......... ...
61/64 .9531...............
31/32 .9688 25 mm = .9843......... ...
63/64 .9844...............
11.0.....
Enfocus Software - Customer Support

GENERAL INFORMATION
1.8
CONVERSION TABLE
Unit of Measure Multiplied by Converts to
ft. lbs. x12 =in.lbs.
in. lbs. x .0833 = ft. lbs.
ft. lbs. x1.356 =Nm
in. lbs. x .0115 =kg-m
Nm x .7376 = ft. lbs.
kg-m x7.233 = ft. lbs.
kg-m x 86.796 =in.lbs.
kg-m x9.807 =Nm
in. x25.4 =mm
mm x .03937 =in.
in. x2.54 =cm
mile (mi.) x1.6 =km
km x .6214 = mile (mi.)
Ounces (oz) x 28.35 = Grams (g)
Fluid Ounces (fl. oz.) x 29.57 = Cubic Centimeters (cc)
Cubic Centimeters (cc) x .03381 = Fluid Ounces (fl. oz.)
Grams (g) x0.035 = Ounces (oz)
lb. x.454 =kg
kg x 2.2046 =lb.
Cubic inches (cu in) x 16.387 = Cubic centimeters (cc)
Cubic centimeters (cc) x0.061 = Cubic inches (cu in)
Imperial pints (Imp pt) x0.568 = Liters (l)
Liters (l) x1.76 = Imperial pints (Imp pt)
Imperial quarts (Imp qt) x1.137 = Liters (l)
Liters (l) x0.88 = Imperial quarts (Imp qt)
Imperial quarts (Imp qt) x1.201 =USquarts(USqt)
US quarts (US qt) x0.833 = Imperial quarts (Imp qt)
US quarts (US qt) x0.946 = Liters (l)
Liters (l) x1.057 =USquarts(USqt)
US gallons (US gal) x3.785 =Liters (l)
Liters (l) x0.264 = US gallons (US gal)
Pounds - force per square inch (psi) x6.895 = Kilopascals (kPa)
Kilopascals (kPa) x0.145 = Pounds - force per square inch (psi)
Kilopascals (kPa) x0.01 = Kilograms - force per square cm
Kilograms - force per square cm x98.1 = Kilopascals (kPa)
S xR
2x H (height) = Cylinder Volume
qCtoqF: 9 (qC + 40) y5-40=qF
qFtoqC: 5 (qF+40)y9-40=qC
Enfocus Software - Customer Support

GENERAL INFORMATION
1.9
GLOSSARY OF TERMS
ABDC: After bottom dead center.
ACV: Alternating current voltage.
Alternator: Electrical generator producing voltage alternating current.
ATDC: After top dead center.
BBDC: Before bottom dead center.
BDC: Bottom dead center.
BTDC: Before top dead center.
CC: Cubic centimeters.
Center Distance: Distance between center of crankshaft and center of driven clutch shaft.
Chain Pitch: Distance between chain link pins (No. 35 = 3/8sor 1 cm). Polaris measures chain length in number of pitches.
CI: Cubic inches.
Clutch Buttons: Plastic bushings which aid rotation of the movable sheave in the drive and driven clutch.
Clutch Offset: Drive and driven clutches are offset so that drive belt will stay nearly straight as it moves along the clutch face.
Clutch Weights: Three levers in the drive clutch which relative to their weight, profile and engine RPM cause the drive
clutch to close and grip the drive belt.
Crankshaft Run-Out: Run-out or “bend” of crankshaft measured with a dial indicator while crankshaft is supported
between centers on V blocks or resting in crankcase. Measure at various points especially at PTO.
DCV: Direct current voltage.
Dial Bore Gauge: A cylinder measuring instrument which uses a dial indicator. Good for showing taper and
out-of-round in the cylinder bore.
Electrical Open: Open circuit. An electrical circuit which isn’t complete.
Electrical Short: Short circuit. An electrical circuit which is completed before the current reaches the intended load.
(i.e. a bare wire touching the chassis).
End Seals: Rubber seals at each end of the crankshaft.
Engagement RPM: Engine RPM at which the drive clutch engages to make contact with the drive belt.
ft.: Foot/feet.
Foot Pound: Ft. lb. A force of one pound at the end of a lever one foot in length, applied in a rotational direction.
g: Gram. Unit of weight in the metric system.
gal.: Gallon.
ID: Inside diameter.
in.: Inch/inches.
Inch Pound: In. lb. 12 in. lbs. = 1 ft. lb.
kg/cm 2:Kilograms per square centimeter.
kg-m: Kilogram meters.
Kilogram/meter: A force of one kilogram at the end of a lever one meter in length, applied in a rotational direction.
lorltr: Liter.
lbs/in 2:Pounds per square inch.
Left or Right Side: Always referred to based on normal operating position of the driver.
m: Meter/meters.
Mag: Magneto.
Magnetic Induction: As a conductor (coil) is moved through a magnetic field, a voltage will be generated in the
windings. Mechanical energy is converted to electrical energy in the stator.
mi.: Mile/miles.
mm: Millimeter. Unit of length in the metric system. 1mm = approximately .040s.
Nm: Newton meters.
OD: Outside diameter.
Ohm: The unit of electrical resistance opposing current flow.
oz.: Ounce/ounces.
Piston Clearance: Total distance between piston and cylinder wall.
psi.: Pounds per square inch.
PTO: Power take off.
PVT: Polaris Variable Transmission (Drive Clutch System)
qt.: Quart/quarts.
Regulator: Voltage regulator. Regulates battery charging system output at approx. 14.5 DCV as engine RPM increases.
Reservoir Tank: The fill tank in the liquid cooling system.
Resistance: In the mechanical sense, friction or load. In the electrical sense, ohms, resulting in energy conversion to heat.
RPM: Revolutions per minute.
Seized Piston: Galling of the sides of a piston. Usually there is a transfer of aluminum from the piston onto the cylinder wall.
Possible causes: 1) improper lubrication; 2) excessive temperatures; 3) insufficient piston clearance; 4) stuck piston rings.
Stator Plate: The plate mounted under the flywheel supporting the battery charging coils.
TDC: Top dead center. Piston’s most outward travel from crankshaft.
Volt: The unit of measure for electrical pressure of electromotive force. Measured by a voltmeter in parallel with the circuit.
Watt: Unit of electrical power. Watts = amperes x volts.
WOT: Wide open throttle.
Enfocus Software - Customer Support

GENERAL INFORMATION
1.10
NOTES
Enfocus Software - Customer Support

2
MAINTENANCE
2.1
CHAPTER 2
MAINTENANCE
Periodic Maintenance Chart 2.2-2.3...............
Pre-Ride Inspection 2.4......................
Lubricant and Maintenance Product Numbers 2.5
Special Tools 2.6............................
Lubrication Charts 2.7-2.8........................
Clutch Freeplay Adjustment 2.9...............
Throttle Inspection 2.9.......................
Carburetor Adjustments 2.9-2.10...................
Throttle Adjustment 2.10-2.11.......................
Fuel System 2.11-2.12.............................
Compression Test 2.12........................
Spark Plug Maintenance 2.13..................
Battery Maintenance 2.13--2.14......................
Electrical 2.14-2.15................................
Coolant System Maintenance 2.15-2.16..............
Radiator Screen Removal 2.17.................
Air Filter Service 2.17.........................
Air Box Sediment Tube Service 2.17............
Crankcase Breather Filter 2.18.................
Oil Change/Filter 2.18.........................
Steering and Toe Alignment 2.19-2.20...............
Exhaust System Maintenance 2.21.............
Brake System Service 2.22-2.23....................
Suspension Adjustment 2.23-2.26...................
Controls / Handlebar Adjustment 2.26...........
Wheel Removal/Installation 2.26................
Tire Inspection 2.27...........................
Enfocus Software - Customer Support

MAINTENANCE
2.2
PERIODIC MAINTENANCE CHART
Inspection, adjustment and lubrication intervals of important components are listed in the following chart.
Maintenance intervals are based upon average riding conditions and vehicle speed.
The following symbols denote potential items to be aware of during maintenance:
H=CAUTION: Due to the nature of these adjustments, it is recommended this service be performed
by an authorized Polaris dealer.
"=SEVERE USE ITEM ----If vehicle is subjected to severe use, decrease interval by 50% (Severe Use is defined
as frequent vehicle immersion in mud, water or sand, racing or race- style high rpm use, manual slipping of the clutch
prolonged low speed - heavy load operation or extended idle. More preventative maintenance is required under these
conditions. Fluid changes, cable, chain and chassis lubrication are required more frequently. For engine oil, short trip cold
weather riding also constitutes severe use.Pay special attention to oil level. A rising oil level in cold weather can indicate
contaminants collecting in the oil sump or crankcase. Change oil immediately and monitor level. If oil level begins to rise,
discontinue use and determine cause.
E=Emission Control System Service (California).
NOTE: Inspection may reveal the need for replacement parts. Always use genuine Polaris parts.
ENGINE / COOLING / CONTROLS
Item Maintenance Interval
(Whichever comes first)
Remarks
Hours Calendar Miles
(Km)
"EEngine Oil - Level/Change 10 hrs -- 100 (160) Check level pre--ride
Break--In service at 1 hour
"EOil Filter 10 hrs -- 100 (160) Replace with oil change
"EAir Filter - Pre-Filter Daily Daily -- Inspect, clean more often
in dirty or wet conditions
"EAir Filter - Main Element Weekly Weekly -- Inspect - Replace if necessary
"Air Box Sediment Tube -- Daily -- Drain deposits whenever visible
"Engine Breather Filter 20 hrs Monthly 200 (320) Inspect and clean if necessary
EIdle Speed As required As required -- Adjust as required
HThrottle Cable / ETC Switch 50 hrs 6months 500 (800) Inspect -Adjust, Lubricate, Replace if necessary
Choke (Enricher) Cable 50 hrs 6months 500 (800) Inspect -Adjust, Lubricate, Replace if necessary
Carburetor Float Bowl 50 hrs 6months 500 (800) Drain bowl periodically and prior to storage
Carburetor Air Intake Ducts/Flange 50 hrs 6months 500 (800) Inspect all ducts for proper sealing/air leaks
HEFuel System 100 hrs 12 months 1000 (1600) Check for leaks at tank cap, lines, fuel valve, filter,
pump & carburetor. Replace lines every 2 years.
Coolant/Level Inspection Daily Daily Replace engine coolant every 2 years
Coolant Strength /
System Pressure Test
100 hrs 6months 1000 (1600) Inspect strength seasonally;
Pressure test system annually
"Radiator 100 hrs 12 months 1000 (1600) Inspect / Clean external surfaces
"Cooling and Oil System Hoses 100 hrs 12 months 1000 (1600) Pre--ride / Inspect for leaks
"Engine Mounts 100 hrs 12 months 1000 (1600) Pre--ride / Inspect
Exhaust Muffler / Pipe 100 hrs 12 months 1000 (1600) Pre--ride / Inspect
Enfocus Software - Customer Support

MAINTENANCE
2.3
PERIODIC MAINTENANCE CHART CONT’D
ELECTRICAL
Item Maintenance Interval
(Whichever comes first)
Remarks
ESpark Plug 100 hrs 12 months 1000 (1600) Inspect - Replace if necessary
"Wiring 100 hrs 12 months 1000 (1600) Inspect for abrasion, routing, security.
Apply Dielectric grease to connectors that are
subjected to water, mud, etc.
HIgnition Timing 100 hrs 12 months 1000 (1600) Inspect
"Battery 20 hrs Monthly 200 (320) Check terminals; Clean; Test
Headlight Aim As required As required -- Adjust as Necessary
Headlamp Inspection Daily Daily -- Check operation daily; Apply dielectric
grease whenever lamp is replaced
Tail Lamp Inspection Daily Daily -- Check operation daily; Apply dielectric
grease whenever lamp is replaced
CHASSIS / SUSPENSION / BRAKE
Item Maintenance Interval
(Whichever comes first)
Remarks
Hours Calendar Miles
(Km)
"General Lubrication 50 hrs 3months 500 (800) Lubricate All Fittings, Pivots, Cables, Etc.
Drive Chain Pre--ride Pre--ride Pre--ride Clean and Inspect, Adjust, Lubricate
HSteering Pre--ride Pre--ride Pre--ride Inspect Daily, Lubricate
HToe Adjustment As required As required -- Periodic Inspection, Adjust Whenever
Parts are Replaced
"Front Suspension Pre--ride Pre--ride Pre--ride Inspect - Lubricate
"Rear Suspension Pre--ride Pre--ride Pre--ride Inspect - Lubricate
Tires Pre-ride Pre-ride -- Inspect Daily, Pre-Ride Inspection Item
HBrake Fluid 200 hrs 24 months 2000 (3200) Change Every Two Years
"Brake Fluid Level Pre-ride Pre-ride -- Inspect Sight Glass Daily
Pre-Ride Inspection Item
"Brake Lever Travel Pre-ride Pre-ride -- Inspect Daily
Pre-Ride Inspection Item
"HBrake Pad Wear 10 hrs Monthly 100 (160) Inspect Periodically
Brake Adjustment As required As required -- Inspect Deflection Daily; Adjust
Brake System Pre-ride Pre-ride -- Pre-Ride Inspection Item
Wheels / Fasteners Pre-ride Pre-ride -- Pre-Ride Inspection Item
Frame Nuts, Bolts, Fasteners Pre-ride Pre-ride -- Pre-Ride Inspection Item
Enfocus Software - Customer Support

MAINTENANCE
2.4
PRE-RIDE / DAILY INSPECTION
Perform the following pre-ride inspection daily, and when servicing the vehicle at each scheduled maintenance.
GTires - check condition and pressures
GFuel and oil tanks - fill both tanks to their proper level; Do not overfill oil tank
GAll brakes - check operation and adjustment (includes auxiliary brake)
GThrottle - check for free operation
GHeadlight/Taillight/Brakelight - check operation of all indicator lights and switches
GEngine stop switch - check for proper function
GWheels - check for loose wheel nuts and axle nuts; check to be sure axle nuts are secured by
cotter pins
GAir cleaner element - check for dirt or water; clean or replace
GSteering - check for free operation, noting any unusual looseness in any area
GLoose parts - visually inspect vehicle for any damaged or loose nuts, bolts or fasteners
GEngine coolant - check for proper level at the recovery bottle
RECOMMENDED PRE--RIDE FLUID
LEVEL CHECKS
Item Type Notes See
Pages
Engine Oil / Transmission Polaris PS 4
Synthetic
Add to proper level on dipstick. 2.18
Coolant / Level Polaris Premium 60/40
Pre-mixed Antifreeze/
Coolant or a 50/50 mixture
high quality antifreeze/
coolant and distilled water
Allow engine and cooling system to cool
completely and check level in radiator.
Fill to top of filler neck. If reservoir was
empty or extremely low, fill radiator be-
fore filling reservoir tank to full line.
2.15
Brake Fluid Polaris DOT 3 Brake Fluid Fill to indicated level inside reservoir.
Sight glass should appear dark when
installed, indicating proper fluid level.
2.22
NOTE: Quick Reference Lubricants and maintenance product part numbers are listed on page 2.5
Enfocus Software - Customer Support

MAINTENANCE
2.5
POLARIS LUBRICANTS,MAINTENANCE AND SERVICE PRODUCTS
Part No. Description
Engine Lubricant
2874414 Engine Oil (Quart) PS 4 Synthetic (4--Cycle)
2874415 Engine Oil (Gallon) PS 4 Synthetic (4--Cycle)
Grease / Specialized Lubricants
2871322 Premium All Season Grease (3 oz. cartridge)
2871423 Premium All Season Grease (14 oz. cartridge)
2871460 Starter Drive Grease
2871312 Grease Gun Kit
2871329 Dielectric Grease
2872073 Chain Lube (Aerosol)
Coolant
2871323 60/40 Coolant (Gallon)
2871534 60/40 Coolant (Quart)
Additives / Sealants / Thread Locking Agents / Misc.
2870791 Fogging Oil (12 oz. Aerosol)
2871326 Premium Carbon Clean (12 oz.)
2870652 Fuel Stabilizer (16 oz.)
2870585 LoctitetPrimer N, Aerosol, 25 g
2870990 DOT3 Brake Fluid
2871956 LoctitetThread Sealant 565 (50 ml.)
2871949 LoctitetThreadlock 242 (50 ml.)
2871950 LoctitetThreadlock 242 (6 ml.)
2871951 LoctitetThreadlock 262 (50 ml.)
2871952 LoctitetThreadlock 262 (6 ml.)
2871953 LoctitetThreadlock 271 (6 ml.)
2871954 LoctitetThreadlock 271 (36 ml.)
2870584 LoctitetRC 680-Retaining Compound (10 ml.)
2870587 Loctitet518 Gasket Eliminator / Flange Sealant (50 ml.)
2872113 Disk Brake Quiet (12 oz.)
2872113 Disc Brake Quiet, Aerosol, (9 oz.)
2871957 Black RTV Silicone Sealer (3 oz. tube)
2871958 Black RTV Silicone Sealer (11 oz. cartridge)
8560054 Marine Grade Silicone Sealer (14 oz. cartridge)
2871557 Crankcase Sealant, 3-Bond 1215
2872893 Engine Degreaser
Enfocus Software - Customer Support

MAINTENANCE
2.6
SPECIAL TOOLS
PART NUMBER TOOL DESCRIPTION CHAPTER TOOL USED IN
8712100 or 8712500 Tachometer 2,7
2200634 Valve Seat Reconditioning Kit 3
PU--45257 Valve Spring Compressor 3
PA--46075 Flywheel Puller 3
PA--46087 Crankcase Separator 3
2870390 Piston Support Block 3
2872105 Water Pump Mechanical Seal Puller 3
PA--45958 Cam Chain Tensioner Assembly Tool 3
PA--46076 MAG End Crankshaft Nut Remover/Installer 3
PA--46077 MAG End Crankshaft Installer 3
2871283 Crankshaft/Water Pump Seal Install Kit 3
5131135 Water Pump Install Kit 3
PA--46502 Valve Spring Compressor 3
2870975 Mity VactPressure Test Tool 3, 4
2872314 Carburetor Float Adjustment Tool 4
2870623 Shock Absorber Spring Compression Tool 5
7052069 Charging Needle 5
2200421 Gas Shock Recharging Kit 5
2871352 Shock Rod Holding Tool 5
2871351 FoxtShock IFP Depth Tool 5
2870386 Piston Pin Puller 6
PV--43568 Fluket77 Digital Multimeter 7
2870630 Timing Light 7
*Special Tools Can be ordered through a Polaris Dealer or SPX Corporation (1--800--328--6657).
Enfocus Software - Customer Support

MAINTENANCE
2.7
LUBRICATION
1. Engine Oil and Filter ¡
2. Brake Fluid ©
(Right hand and Foot
Brake Master Cylinder)
3. Rear Drive Chain
Ill.
#
Item Lube Rec. Method Frequency*
1. Engine Oil /
Transmission
Polaris PS--4
Synthetic
Check dipstick and add to
proper level.
Perform break-in oil/filter change at one
hour; change oil every 10hrs/100mi.¡
2. Brake Fluid Polaris
Dot 3 Brake Fluid
Fill master cylinder reservoir to in-
dicated level inside reservoir.
See Ch. 6.
As required. Change fluid every
2 years or 200 hours.©
3Drive Chain Polaris Chain Lube Apply to chain link plates and rollers. As required*
* More often under severe use, such as operation in mud, water, sand or under severe loads.
¡Every 10 hours of operation (refer to Maintenance Schedule for additional information) Change more
often in extremely dirty conditions (continuous operation in water, mud or sand), continuous hot, cold, or short
trip cold weather operation. NOTE: Excessive clutch plate residue will accelerate oil change intervals
©Every 24 months or 200 hours of operation (refer to Maintenance Schedule for additional information)
More often under severe conditions (continuous operation in water, mud or sand)
Enfocus Software - Customer Support

MAINTENANCE
2.8
LUBRICATION, CONT.
5. Upper Control Arm
6. Lower Control Arm
8. Upper Steering Post Bushing
7. Rear Axle Eccentric
Ill.
#
Item Lube Rec. Method Frequency*
5. Upper Control Arms Polaris All Season
Grease¢
Locate fittings and grease
(also grease after washing ATV)
Every 3 months ¡
6. Lower Control Arms Polaris All Season
Grease¢
Locate fittings and grease
(also grease after washing ATV)
Every 3 months ¡
7. Rear Axle Eccentric Polaris All Season
Grease¢
Locate and grease
(also grease after washing ATV)
Every 3 months ¡
8. Upper Steering Post Bushing Polaris All Season
Grease¢
Locate fittings and grease
(also grease after washing ATV)
Semi-annually ©
* More often under severe use, such as operation in water or under severe loads.
¡Every 3 months or 50 hours of operation (refer to Maintenance Schedule for additional information)
More often under severe conditions (continuous operation in water, mud or sand)
©Every 6 months or 50 hours of operation (refer to Maintenance Schedule for additional information)
More often under severe conditions (continuous operation in water, mud or sand)
¢Use grease conforming to NLGI No. 2, such as Polaris Premium All Season Grease.
Enfocus Software - Customer Support

MAINTENANCE
2.9
CLUTCH ADJUSTMENT
Clutch Lever Freeplay
1. Measure clutch lever freeplay between the perch
and the lever (A). This distance should be 1/8s-
3/16s(3.1 mm - 4.7 mm).
C
BA
2. If adjustment is required, slide the clutch perch
pivot boot down the clutch cable to access the
clutch adjustment screw (B) and lock ring (C).
3. Loosen the lock ring and turn the screw in
(clockwise) to increase lever travel. Turn the
screw out (counterclockwise) to decrease lever
travel. Tighten the lock ring.
4. Squeeze the lever fully and release. Slightly
squeeze the lever again until a slight resistance is
felt. Measure the freeplay again. If necessary,
repeat the adjustment procedure until proper
freeplay is attained.
5. Replace the clutch perch pivot boot over the
screw and lock ring.
THROTTLE INSPECTION
Check for smooth throttle opening and closing in all
handlebar positions. Throttle lever operation should
be smooth and lever must return freely without
binding.
1. Place the gear selector in neutral.
2. Set parking brake.
3. Start the engine and let it idle.
4. Turn handlebars from full right to full left. If idle
speed increases at any point in the turning range,
inspect throttle cable routing and condition.
Adjust cable tension as needed until lock--to--lock
turning can be accomplished with no rise in
engine rpm.
5. Replace the throttle cable if worn, kinked, or
damaged.
6. Inspect ETC cover seal and switch cavity by
removing the cover. Verify that no dirt, water or
mud is present.
To remove the ETC cover:
1. Use a medium flat blade screwdriver and insert
blade into the pocket of the cover starting on the
#1 position.
2. Twist screwdriver slightly while lifting on the cover
to release snap.
3. Repeat procedure at the other five locations as
shown.
NOTE: Do not attempt to remove cover until all
latch points are released.
1
2
3
4
5
6
5
6
ETC Cover
Removal Sequence
Ill. 1
CHOKE (ENRICHER)
ADJUSTMENT
If the choke knob does not stay out when pulled,
adjust the choke tension by tightening (clockwise) the
jam nut under the rubber boot between the choke
knob and nut. Firmly grasp the rubber boot and
tighten until the choke slides freely but stays out when
pulled.
Verify free play of 1/16--3/16” (1.6--4.76 mm) and
smooth operation of choke cable.
If smooth choke operation is not obtainable, inspect
choke cable for kinks or sharp bends in routing.
Choke
Enfocus Software - Customer Support

MAINTENANCE
2.10
CARBURETOR PILOT SCREW
ADJUSTMENT
Pilot Screw
FRONT
(Engine)
Ill.2
NOTE: Pilot screw is covered by a welsh plug. Plug
removal will be required to perform these procedures.
1. Start engine and warm it up to operating
temperature (about 10 minutes).
2. Turn pilot screw in (clockwise) until lightly seated.
Turn screw out the specified number of turns.
NOTE: Do not tighten the pilot screw forcefully
against the seat or the screw and/or seat will be
permanently damaged. (Ill. 2)
Pilot Screw Adjustment
Refer to Specifications in Chapter 1
3. Connect an accurate tachometer that will read in
increments of + or -- 50 RPM such as the PET
2100DX (PN 8712100DX)orthePET2500(PN
8712500).
4. Set idle speed to 1600 RPM. Always check
throttle cable freeplay after adjusting idle speed
and adjust if necessary.
5. Slowly turn mixture screw clockwise using the
pilot screw wrench until engine begins to miss.
6. Slowly turn mixture screw counterclockwise until
idle speed increases to maximum RPM.
Continue turning counterclockwise until idle RPM
begins to drop.
7. Center the pilot screw between the points in Step
5 and 6.
8. Re adjust idle speed to specification.
IDLE SPEED ADJUSTMENT
Idle Screw
BSR Carburetor
Ill.3
1. Start engine and warm it up thoroughly.
2. Adjust idle speed by turning the idle adjustment
screw in (clockwise) to increase or out
(counterclockwise) to decrease RPM. (Ill.3)
NOTE: Adjusting the idle speed affects throttle cable
freeplay and electronic throttle control (ETC)
adjustment. Always check throttle cable freeplay
after adjusting idle speed and adjust if necessary.
Idle Speed:
1600 +/-- 50 RPM
THROTTLE CABLE /
ELECTRONIC THROTTLE
CONTROL (ETC SWITCH)
ADJUSTMENT
1. Slide boot off throttle cable adjuster and jam nut.
2. Place shift selector in neutral and set parking
brake.
3. Start engine and set idle to 1600 RPM.
Boot Adjuster
Sleeve Lock-
nut
Boot
Ill. 1
Enfocus Software - Customer Support

MAINTENANCE
2.11
NOTE: Be sure the engine is at operating
temperature. See Idle Speed Adjustment.
4. Loosen lock nut on in-line cable adjuster (Ill. 1).
5. Turn adjuster until 1/16sto 1/8sfreeplay is
achieved at thumb lever. (Ill. 2). After making
adjustments, quickly actuate the thumb lever
several times and reverify freeplay.
1/16s-1/8s
Freeplay
Direction
of travel
Ill. 2
6. Tighten lock nut securely and slide boot
completely in place to ensure a water-tight seal.
7. Turn handlebars from left to right through the
entire turning range. If idle speed increases,
check for proper cable routing. If cable is routed
properly and in good condition, repeat adjustment
procedure.
FUEL SYSTEM
WARNING
Gasoline is extremely flammable and explosive
under certain conditions.
GAlways stop the engine and refuel
outdoors or in a well ventilated area.
GDo not smoke or allow open flames
or sparks in or near the area where
refueling is performed or where
gasoline is stored.
GDo not overfill the tank. Do not fill the
tank neck.
GIf you get gasoline in your eyes or if
you swallow gasoline, seek medical
attention immediately.
GIf you spill gasoline on your skin or
clothing, immediately wash it off with
soap and water and change clothing.
GNever start the engine or let it run in
an enclosed area. Engine exhaust
fumes are poisonous and can result
loss of consciousness or death in a
short time.
GNever drain the float bowl when the
engine is hot. Severe burns may
result.
FUEL LINES
Fuel In
Fuel Pump
Ill.1
Pulse Line
Fuel Out
1. Check fuel lines for signs of wear, deterioration,
damage or leakage. Replace if necessary.
2. Be sure fuel lines are routed properly and secured
with cable ties. CAUTION: Make sure lines are
not kinked or pinched.
3. Replace all fuel lines every two years.
VENT LINES
Check engine, fuel tank, oil tank and carburetor vent
lines for signs of wear, deterioration, damage or
leakage. Replace every two years.
Be sure vent lines are routed properly and secured
with cable ties. CAUTION: Make sure lines are not
kinked or pinched.
FUEL VALVE
The Predator fuel system strains the fuel through
screens located in the fuel valve. There is no fuel filter
to service. To service the fuel valve:
1. Shut off fuel supply at fuel valve. Remove line
clamps and fuel lines from the tank.
2. Remove the tank and drain remainder of fuel into
a appropriate container.
3. Remove fuel valve by loosening the screws
holding the valve to the tank.
4. Inspect the valve for damage or debris. Replace
the valve if problems are found.
Enfocus Software - Customer Support

MAINTENANCE
2.12
5. Reverse the procedures to install the fuel valve.
6. Start engine and inspect for leaks.
CARBURETOR DRAINING
The carburetor float bowl should be drained
periodically to remove moisture or sediment from the
bowl, or before extended periods of storage.
NOTE: The bowl drain screw is located on the bottom
left side of the float bowl.
1. Turn fuel valve to the off position.
2. Place a clean container beneath the bowl drain
spigot or bowl drain hose.
3. Turn drain screw out two turns and allow fuel in
the float bowl and fuel line to drain completely.
4. Inspect the drained fuel for water or sediment.
5. Tighten drain screw.
6. Turn fuel valve to “ON”.
7. Start machine and check for leaks.
NOTE: All tubes attached to the carburetor must be
check for pinching or blockage, as this will effect
engine performance.
Drain Screw
Ill. 1
COMPRESSION TEST
NOTE: This engine has built--in decompression
components. Compression readings will vary in
proportion to cranking speed during the test. Average
compression (measured) is about 85--90 psi @ 400
RPM during a compression test.
A smooth idle generally indicates good compression.
Low engine compression is rarely a factor in running
condition problems above idle speed. Abnormally
high compression can be caused by carbon deposits
in the combustion chamber or worn, damaged
exhaust cam lobes. Inspect camshaft and
combustion chamber if compression is abnormally
high.
A cylinder leakdown test is the best indication of
engine condition. Follow manufacturer’s instructions
to perform a cylinder leakage test. (Never use high
pressure leakage testers, as crankshaft seals may
dislodge and leak).
Cylinder Leakdown
Service Limit 10 %
(Inspect for cause if leakage exceeds 10%)
Cylinder Compression
w/ decompression
Standard: 85--90 PSI @ 400 RPM
ENGINE MOUNTS
Inspect engine mounts and frame for cracks or
damage. (Ill.3)
Check engine fasteners and ensure they are tight.
Ill. 3
Enfocus Software - Customer Support

MAINTENANCE
2.13
SPARK PLUG INSPECTION
Spark Plug Removal and Replacement
1. Turn the fuel valve to OFF.
2. Remove the front cab.
3. Move the fuel valve hose clamp (1) forward and
gently remove the hose from the fuel valve fitting
on the gas tank.
1
2
3
4. Remove the vent hose (2) from the instrument
panel, taking note of the hose routing for
reinstallation.
5. Remove the tank mounting bolt (3) at the rear of
the gas tank.
6. Move the tank rearward and upward over the
engine. Slowly remove the tank, being careful not
to catch any hoses, wires or other components.
Place the tank on a stable surface or work bench
to protect the valve from contamination or
damage.
7. Remove spark plug high tension lead. Clean plug
area so no dirt and debris can fall into engine
when plug is removed.
8. Remove spark plug. and inspect electrodes for
wear and carbon buildup. The insulator tip should
be a light tan color, indicating good combustion.
Look for a sharp outer electrode edge with no
rounding or erosion.
9. If needed, clean spark plug with electrical contact
cleaner or a glass bead spark plug cleaner only.
CAUTION: Wire brushes or coated abrasives
should not be used.
10. Measure gap with a wire gauge. Refer to
specifications for proper spark plug type and gap.
Adjust gap if necessary by bending the side
electrode carefully.
11. If necessary, replace spark plug with proper type.
CAUTION: Severe engine damage may occur if
the incorrect spark plug is used.
12. Apply a small amount of anti-seize compound to
the spark plug threads.
13. Install spark plug and torque to specification.
Reverse steps as needed for reassembly.
Recommended Spark Plug:
NGK DCPR8E
Spark Plug Torque:
14 Ft. Lbs. (19 Nm)
.035s(0.9 mm)
Spark Plug Gap
IGNITION TIMING
Refer to Chapter 10 for ignition timing checks.
BATTERY MAINTENANCE
WARNING
Battery electrolyte is poisonous. It contains
sulfuric acid. Serious burns can result from con-
tact with skin, eyes or clothing. Antidote:
External: Flush with water.
Internal: Drink large quantities of water or milk.
Follow with milk of magnesia, beaten egg, or
vegetable oil. Call physician immediately.
Eyes: Flush with water for 15 minutes and get
prompt medical attention.
Batteries produce explosive gases. Keep
sparks, flame, cigarettes, etc. away. Ventilate
when charging or using in an enclosed space.
Always shield eyes when working near batter-
ies. KEEP OUT OF REACH OF CHILDREN.
The battery is located under the left rear fender.
NOTE: All Predator ATV batteries are
Maintenance--Free design and construction.
Before placing the battery into service, check the
battery condition and charge accordingly. Use of
Conventional Lead--Acid batteries is not
recommended.
Enfocus Software - Customer Support

MAINTENANCE
2.14
New Batteries: Batteries must be fully charged
before use or battery life will be reduced by
10-30% of full potential.Charge battery for 3--5
hours at a current equivalent of 1/10 of the
battery’s rated amp/hour capacity (i.e. 9 amp hr x
.10 = .9 amp charging). Do not use the alternator
to charge a new battery.
Maintenance--Free batteries are sealed at the
factory. The use of lead--calcium instead of
lead--antimony allows the battery acid to be fully
absorbed by the plates. Therefore, a
Maintenance--Free battery case is opaque and the
sealing caps are not removable, since there is no
need to check electrolyte level.
NEVER attempt to add electrolyte or water to a
Maintenance--Free battery. Doing so will damage
the case and shorten the life of the battery. Refer
to the Battery Maintenance Video (PN 9917987)
for proper instruction on servicing
Maintenance--Free batteries.
BATTERY
INSPECTION/REMOVAL
The battery is located under the left rear fender.
Battery
Location
To remove the battery:
1. Disconnect holder strap.
2. Disconnect battery negative (-) (black) cable first,
followed by the positive (+) (red) cable.
CAUTION
To reduce the chance of sparks: Whenever
removing the battery, disconnect the negative
(black) cable first. When reinstalling the battery,
install the negative cable last.
3. Remove the battery.
4. Clean battery cables and terminals with a stiff wire
brush. Corrosion can be removed using a solution
of one cup water and one tablespoon baking soda.
Rinse well with clean water and dry thoroughly. Test
battery for condition and charge accordingly.
5. Reinstall battery, attaching positive (+) (red) cable
first and then the negative (-) (black) cable.
6. Coat terminals and bolt threads with Dielectric
Grease (PN 2871329).
7. Reinstall battery cover and holder strap.
8. Reinstall the battery caps.
9. Charge battery at 1/10 of its amp/hour rating.
Example: 1/10 of 14 amp battery = 1.4 amp
10. Reinstall the battery after testing.
BATTERY TERMINALS/BOLTS
Use Polaris corrosion resistant Dielectric Grease (PN
2871329) on battery bolts.
OFF SEASON STORAGE
To prevent battery damage during extended periods
of non-use, the following basic battery maintenance
items must be performed:
GRemove the battery from the
machine and wash the case and
battery tray with a mild solution of
baking soda and water. Rinse with
lots of fresh water after cleaning.
NOTE: Do not get any of the baking
soda into the battery or the acid will
be neutralized.
GUsing a wire brush or knife, remove
any corrosion from the cables and
terminals.
GNever add water to a sealed
maintenance free battery.
GCharge at a rate no greater than 1/10
of the battery’s amp/hr capacity until
the open circuit voltage is 12.9V or
greater.
GStore the battery either in the machine
with the cables disconnected, or store
in a cool place.
CHARGING PROCEDURE
1. Remove the battery from the ATV to prevent
damage from leaking or spilled acid during
charging.
2. Charge the battery with a charging output no
larger than 1/10 of the battery’s amp/hr rating.
Charge as needed to raise the battery open circuit
voltage to 12.9V or greater.
Enfocus Software - Customer Support

MAINTENANCE
2.15
3. Install battery in vehicle with positive terminal
toward the front. Coat threads of battery bolt with
a corrosion resistant dielectric grease.
Dielectric Grease
(PN 2871329)
4. Connect the battery cables.
ENGINE-TO-FRAME GROUND
Inspect engine-to-frame ground cable connection. Be
sure it is clean and tight. The engine to frame ground
runs under the seat and rear cab back to the battery
area.
Ground Cable
Battery Ground
LIQUID COOLING SYSTEM
OVERVIEW
The engine coolant level is maintained by the
recoverysystem. Therecoverysystemcomponents
are the recovery bottle, radiator filler neck, radiator
pressure cap and connecting hose.
As coolant operating temperature increases, the
expanding(heated)excesscoolantisforcedoutofthe
radiator past the pressure cap and into the recovery
bottle. Asenginecoolanttemperaturedecreasesthe
contracting(cooled)coolantisdrawnbackupfromthe
tank past the pressure cap and into the radiator.
GSome coolant level drop on new
machines is normal as thesystem is
purgingitselfoftrappedair. Observe
coolant levels often during the
break-in period.
GOverheating of engine could occur if
air is not fully purged from system.
GPolaris Premium 60/40 anti--freeze is
premixed and ready to use. Do not
dilute with water.
COOLANT STRENGTH / TYPE
Test the strength of the coolant using an antifreeze
hydrometer.
Antifreeze Hydrometer
GA 50/50 or 60/40 mixture of
antifreeze and distilled water will
provide the optimum cooling,
corrosion protection, and antifreeze
protection.
GDo not use tap water. Tap water
contains minerals and impurities
which build up in the system. Do not
add straight antifreeze or straight
water to the system. Straight water
or antifreeze may cause the system
to freeze, corrode, or overheat.
Polaris 60/40 Anti-Freeze / Coolant
(PN 2871323)
Enfocus Software - Customer Support

MAINTENANCE
2.16
COOLING SYSTEM HOSES
Inspect all hoses for cracks, deterioration, abrasion or
leaks. Replace if necessary.
1. Check tightness of all hose clamps.
2. Do not over-tighten hose clamps at radiator or
radiator fitting may distort, causing a restriction or
leak. Radiator hose clamp torque is 36 in. lbs. (4
Nm).
RADIATOR
1. Check radiator external air flow passages for
restrictions or damage.
2. Carefully straighten any bent radiator fins.
3. Remove any obstructions with compressed air or
low pressure water.
RECOVERY COOLANT
LEVEL INSPECTION
WARNING
Never remove the radiator pressure cap when the
engine is warm or hot. Escaping steam and fluid can
cause severe burns. The engine must be allowed to
cool before removing the pressure cap.
The recovery bottle, located on the left side of the
machine, must be maintained between the minimum
and maximum levels indicated. (Ill.1)
With the engine at operating temperature, the coolant
level should be between the upper and lower marks
on the coolant reservoir. If it is not:
1. Remove reservoir cap. Verify the inner splash
cap vent hole is clear and open.
2. Fill reservoir to upper mark with Polaris Premium
60/40 Anti Freeze / Coolant (PN 2871323)ora
mixture of antifreeze and distilled water as
required for freeze protection in your area.
3. Reinstall cap.
NOTE: If overheating is evident, allow system to cool
completely and check coolant level in the radiator.
Inspect for signs of trapped air in system.
Recovery
Bottle
Accessible
Under Fender
Ill.1
RADIATOR COOLANT LEVEL
INSPECTION
WARNING
Never remove the radiator pressure cap when the
engine is warm or hot. Escaping steam and fluid can
cause severe burns. The engine must be allowed to
cool before removing the pressure cap.
NOTE: This procedure is only required if the cooling
system has been drained for maintenance and/or
repair. However, if the recovery bottle has run dry, or
if overheating is evident, the level in the radiator
should be inspected via the radiator cap first and
coolant added if necessary.
NOTE: Use of a non-standard pressure cap will not
allow the recovery system to function properly.
1. Remove the radiator cap and inspect. Add
coolant as required up to the top of the filler neck.
2. Replace the cap. Start and idle the engine until it
reaches operating temperature. Stop engine and
let cool.
3. After cooling, re--verify that coolant in radiator is
at the top of the filler neck and that coolant is being
drawn through the recovery system.
Enfocus Software - Customer Support

MAINTENANCE
2.17
COOLING SYSTEM
PRESSURE TEST
See Chapter 3 for testing procedures.
RADIATOR SCREEN REMOVAL
1. Remove the 4 screws retaining the radiator
screen for access to the radiator fins when
cleaning.
AIR FILTER AND PRE--FILTER
SERVICE
It is recommended that the air filter and pre--filter be
inspected frequently. When riding in extremely dusty
conditions, replacement is required more often.
The pre filter should be cleaned before each ride using
the following procedure:
1. Unlatch and remove the seat.
2. Loosen the intake duct clamp (A) on the
carburetor and pull the duct (B) off the carburetor.
3. Remove clips (C) from air box cover and remove
cover (D). Inspect the cover. It should adhere
tightly and seal all the way around.
4. Remove the air filter (E). Inspect and replace if
necessary. If the filter has been soaked with fuel
or oil it must be replaced.
Cleaning:
5. Remove the pre--filter (F) and the crankcase
breather filter (G). Clean with hot, soapy water.
Allow to dry thoroughly.
6. Inspect pre filter for tears or damage.
7. Inspect the intake and air box for cracks,
deterioration, abrasion, or leaks.
Ill.1
A
B
C
D
E
F
G
Installation:
8. Reinstall crankcase breather filter, pre--filter and
air filter into air box. Place intake assembly into
position and reinstall clips.
9. Reinstall the intake duct to the carburetor and
tighten the clamp sufficiently.
NOTE: Apply a small amount of general purpose
grease to the sealing edges of the filter before
reinstalling.
AIR BOX SEDIMENT TUBES
Periodically check the air box drain tube located
toward the rear of the machine. Drain whenever
deposits are visible in the clear tube.
1. Remove drain plug from end of sediment tube.
2. Drain tube.
3. Reinstall drain plug.
Sediment Tubes
Ill.2
NOTE: The sediment tube will require more frequent
service if the vehicle is operated in wet conditions or
at high throttle openings for extended periods.
Enfocus Software - Customer Support

MAINTENANCE
2.18
CRANKCASE BREATHER
FILTER INSPECTION
Predator ATV engines are equipped with a crankcase
breather filter in the air box. The filter is similar in
appearance to a small foam block, and is visible on the
left side (Location G, Ill 1).
The air breather filter should be inspected or replaced
whenever the air filter is inspected.
OIL AND FILTER SERVICE
NOTICE: Polaris PS--4 Engine Oil is
recommended for use in the Predator. PS--4 was
specifically designed for the Predator’s engine
and clutching system. Other oils do not contain
the needed additives to prolong engine life and
provide proper lubrication to the Predator clutch
and transmission components.
1. Place the vehicle on a level surface.
2. Clean the area around the oil tank (1) and
crankcase (2) drain plugs with clean shop
towels.
CAUTION
Hot oil can cause serious burns to skin.
Do not allow hot oil to contact skin.
3. Run the engine for two to three minutes until
warm, then stop the engine.
4. Place a drain pan beneath the oil tank and remove
the drain plugs.
1
2
5. Allow the oil to drain completely.
6. Replace the sealing washer and reinstall the plug.
Torque to 14 ft. lbs. (19 Nm). NOTE: The sealing
surfaces on drain plugs, oil tank and crankcase
should be clean and free of burrs, nicks or
scratches.
7. Place a drain pan beneath the crankcase and
remove the drain plug.
8. Allow the oil to drain completely.
9. Replace the sealing washer and reinstall the plug.
Torque to 14 ft. lbs. (19 Nm).
10. Place shop towels beneath the oil filter.
11. Remove the three cover bolts and remove the
cover.
12. Pull out the oil filter. NOTE: A spring located
behind the filter may pop out as the filter is
removed. The spring must be reinstalled with the
new filter.
Step 12.
13. Using a clean dry cloth, clean the filter sealing
surfaces.
14. Replace the o-ring in the cover.
15. Lubricate the gasket on the new filter with a film of
fresh engine oil.
16. Reinstall the spring and install the new filter with
the open end facing outward.
17. Install the cover and torque the bolts to 72-78 in.
lbs. (8-9 Nm). NOTE: The long bolt must be
placed in the forward hole.
18. Remove the dipstick and fill the oil tank with 2.25
quarts (1.9 l) of Polaris PS--4 Engine Oil (PN
2874414).
19. Place gear selector in neutral and set parking
brake.
20. Start the engine and let it idle for one to two
minutes. Stop the engine and inspect for leaks.
21. Re-check the oil level on the dipstick and add oil
as necessary to bring the level to the upper mark
on the dipstick.
22. Dispose of used filter and oil properly.
Enfocus Software - Customer Support

MAINTENANCE
2.19
STEERING
The steering components should be checked
periodically for loose fasteners, worn tie rod ends, ball
joints, and damage. Also check to make sure all cotter
pins are in place. If cotter pins are removed, they must
not be re-used. Always use new cotter pins.
Replace any worn or damaged steering components.
Steering should move freely through entire range of
travel without binding. Check routing of all cables,
hoses, and wiring to be sure the steering mechanism
is not restricted or limited. NOTE: Whenever steering
components are replaced, check front end alignment.
Use only genuine Polaris parts.
WARNING
Due to the critical nature of the procedures out-
lined in this chapter, Polaris recommends
steering component repair and adjustment be
performed by an authorized Polaris MSD--certi-
fied technician when replacing worn or dam-
aged steering parts. Use only genuine Polaris
replacement parts.
WHEEL ALIGNMENT
One of two methods can be used to measure toe
alignment. The string method and the chalk method.
If adjustment is required, refer to following for
procedure.
METHOD 1:
STRAIGHTEDGE OR STRING
Be sure to keep handlebars centered. See notes.
NOTE: String should just touch side sur-
face of rear tire on each side of machine.
NOTE: The steering post arm “frog” can be
used as an indicator of whether the handlebars
are straight. The frog should be centered with
equal clearance between the steering stops.
Rear rim mea-
surement
should be
0--1/16s(0 to
.0625 cm)
more than front
rim measure-
ment.
Measure
from string
to rim at
front and
rear of rim.
Enfocus Software - Customer Support

MAINTENANCE
2.20
METHOD 2: CHALK
1. Place machine on a smooth level surface.
2. Set handlebars in a straight ahead position and
secure handlebars in this position. NOTE: The
steering post arm “frog” can be used as an
indicator of whether the handlebars are straight.
The frog should be centered with equal clearance
between the steering stops.
3. Place a chalk mark on the center line of the front
tires as close to the hub/axle center line as
possible, or measure to a specific distance from
the floor. NOTE: It is important that the height of
both marks be equally positioned in order to get
an accurate measurement.
4. Measure the distance between the marks and
record the measurement. Call this measurement
“A”.
5. Rotate the tires 180qby moving vehicle forward or
backward. Position chalk marks even with the
hub/axle centerline or the specified floor
measurement.
6. Again measure the distance between the marks
and record. Call this measurement “B”. Subtract
measurement “B” from measurement “A”. The
difference between measurements “A” and “B” is
the vehicle toe alignment. The recommended
vehicle toe tolerance is 0 to 1/16s( 0 to .0625 cm)
toe out. This means the measurement at the front
of the tire (A) is 0 to 1/16s( 0 to .0625 cm) wider
than the measurement at the rear (B).
Chalk Line
Measurement “A” Measurement “B”
Ill.1
STEERING INSPECTION / TIE
ROD ENDS AND HUBS /
GTo check for play in the tie rod end,
grasp the steering tie rod, pull in all
directions feeling for movement.
GRepeat inspection for inner tie rod
end on steering post.
GElevate front end of machine so front
wheels are off the ground. Check for
any looseness in front hub / wheel
assembly by grasping the tire firmly
at top and bottom first, and then at
front and rear. Try to move the wheel
and hub by pushing inward and
pulling outward.
GIf abnormal movement is detected,
inspect the hub and wheel assembly
to determine the cause ( possible
loose wheel nuts or loose front hub
components).
Check for Loose Wheel or Hub
GRefer to the Body/Suspension
Chapter 5 or Final Drive Chapter for
service procedures.
Enfocus Software - Customer Support

MAINTENANCE
2.21
CAMBER AND CASTER
The camber and caster are non-adjustable.
TOE ALIGNMENT
ADJUSTMENT
If toe alignment is incorrect, measure the distance
between vehicle center and each wheel. This will tell
you which tie rod needs adjusting. NOTE: Be sure
handlebars are straight ahead before determining
which tie rod(s) need adjustment.
CAUTION: During tie rod adjustment, it is very
important that the following precautions be taken when
tightening tie rod end jam nuts. If the rod end is
positioned incorrectly it will not pivot, and may break.
Incorrectly
Tightened
Jam Nut
Correctly
Tightened
Jam Nut
Hold
Rod End
Ill.2
To adjust toe alignment:
GHold tie rod end to keep it from
rotating.
GLoosen jam nuts at both end of the tie
rod.
GShorten or lengthen the tie rod until
alignment is as required to achieve
the proper toe setting as specified
in Method 1 or Method 2.
GIMPORTANT: When tightening the
tie rod end jam nuts, the rod ends
must be held parallel to prevent rod
end damage and premature wear.
Damage may not be immediately
apparent if done incorrectly. See
illustration 2.
GAfter alignment is complete, torque
jam nuts to 12-14 ft. lbs. (16-19 Nm).
EXHAUST PIPE
WARNING
GDo not perform clean out immediately
after the engine has been run, as the ex-
haust system becomes very hot. Serious
burns could result from contact with ex-
haust components.
GTo reduce fire hazard, make sure that
there are no combustible materials in the
area when purging the spark arrestor.
GWear eye protection.
GDo not stand behind or in front of the ve-
hicle while purging the carbon from the
spark arrestor.
GNever run the engine in an enclosed
area. Exhaust contains poisonous car-
bon monoxide gas.
GDo not go under the machine while it is
inclined. Set the hand brake and block
the wheels to prevent roll back.
Failure to heed these warnings could result in
serious personal injury or death.
Periodically clean the spark arrestor to remove
accumulated carbon.
1. Remove the three screws (1) and remove the
arrestor (2) from the end of the muffler.
2. Use a non-synthetic brush to clean the arrestor
screen (3). A synthetic brush may melt if
components are warm.
1
2
3
3. Inspect the screen for erosion and replace if
necessary.
4. Remove and inspect the gasket. Replace if worn
or damaged.
5. Reinstall the gasket and arrestor.
6. Torque screws to 50 in. lbs. (5.6 Nm).
Enfocus Software - Customer Support

MAINTENANCE
2.22
BRAKE SYSTEM INSPECTION
The following checks are recommended to keep the
brake system in good operating condition. Service life
of brake system components depends on operating
conditions. Inspect brakes in accordance with the
maintenance schedule and before each ride.
GKeep fluid level in the master cylinder
reservoir to the indicated level inside
reservoir.
GUse Polaris DOT 3 Brake Fluid (PN
2870990).
Parking Brake
Lock
Sight
Glass
Min
Max
Rear Master Cylinder Reservoir
GCheck brake system for fluid leaks.
GCheck brake for excessive travel or
spongy feel.
GCheck friction pads for wear,
damage or looseness.
GCheck surface condition of the disc.
GInspect thickness of brake pad
friction material.
BRAKE PAD INSPECTION
Pads should be changed when the friction material is
wornto3/64s(.1 cm), or about the thickness of a U.S.
dime.
3/64s
(.1cm) Minimum
Thickness
HOSE/FITTING INSPECTION
Check brake system hoses and fittings for cracks,
deterioration, abrasion, and leaks. Tighten any loose
fittings and replace any worn or damaged parts.
BRAKE TESTING
The foot brake should be checked for proper function.
1
2
When applied, the brake power should be sufficient
enough to stop the wheels under most conditions.
If brake operation is poor, two things must be examined:
Free Play:
Free play of the brake pedal should be 1/8 - 1/4
inch (3.2 - 6.35 mm).
If free play is excessive, inspect pedal, linkage, and
master cylinder for wear or damage and replace any
parts as needed.
Enfocus Software - Customer Support

MAINTENANCE
2.23
Bleeding:
If free play is correct and brake pedal travel is still
excessive, air may be trapped somewhere in the
system. Bleed the hydraulic auxiliary brake system in
a conventional manner, following the procedure
outlined in Brake Chapter 6.
SUSPENSION: SPRING
PRELOAD ADJUSTMENT
Operator weight and vehicle loading affect
suspensionspringpreloadrequirements.Adjustas
necessary.
Front Suspension
GCompress and release front suspension.
Damping should be smooth throughout
the range of travel.
GCheck all front suspension components
for wear or damage.
GInspect front strut cartridges for leakage.
1. Raise and safely support the front of the ATV off
the ground to allow the suspension to fully extend.
2. Turn the adjusting ring to the left (A) to increase
preload. Turn the ring to the right (B) to decrease
preload. NOTE: The fully extended installed
spring length (C) should not exceed 11.875
inches (30 cm). Exceeding this length may cause
the spring to unseat from the shock body.
FRONT
Setting Spring Length
Softest 11.875 inches
Factory 11.5 inches
Firmest 11.125 inches
AB
C
REAR
Setting Spring
Length
Compression
Damping
Rebound
Damping
Softest 11.875 inches Clicker
Position 1
15 clicks
from
closed
Factory 11.625 inches Clicker
Position 4
10 clicks
from
closed
Firmest 11.0 inches Clicker
Position 8
3 clicks
from
closed
AB
C
1
2
Rear Spring
Adjustment
DRIVE CHAIN AND
SPROCKET INSPECTION
Polaris ATV drive chains are equipped with O-ring
sealed permanently greased pins and rollers. The
sprockets and outer rollers require periodic
lubrication. Lubricate the chain with Polaris Chain
Lubricant (PN 2872073).
Inspect the drive chain for missing or damaged
O-Rings, link plates, or rollers. Do not wash the chain
with a high pressure washer, gasoline or solvents; do
not use a wire brush to clean the chain as damage to
the O-Rings may occur. Clean chain with hot soapy
water and a soft bristled nylon brush.
Never allow battery acid to contact the drive chain.
Enfocus Software - Customer Support

MAINTENANCE
2.24
SPROCKET INSPECTION
Inspect the sprocket for worn, broken or bent teeth.
Chain Tension
Limit:
1/4s(6mm)
Inspect chain for excessive
wear, missing o--rings, etc.
To check for wear, pull upward on the chain. Replace
sprocket if chain movement exceeds 1/4s(.6 cm).
DRIVE CHAIN INSPECTION
The chain must be replaced when it reaches 3%
elongation.
1. Stretch the chain tightly in a straight line.
2. Measure the length of twenty pitches (pins) from
pin center to pin center, and compare to the
specification. Replace the chain if the length
exceeds the wear limit.
Drive Chain Wear Limit, 20 Pitch Length:
Std: 12.5s(32 cm)
Wear Limit: 12.875s(32.7 cm)
3. When replacing or reinstalling drive chain, install
the closed end of the splice link clip as shown, with
the closed end leading in forward operation.
There should be a .003--.005” (.076--.127 mm)
gap between the side plate of the chain and the
splice link clip. See Illustrations 1 and 2.
Proper
Splicelink Clip
Opening
Position Rear Chain
Shown
.003--.005”
(.076--.127 mm)
Gap after installation
Ill. 1
If there is space
between outside
edge of the mas-
ter link and plate,
back the plate
out slightly.
Master Link
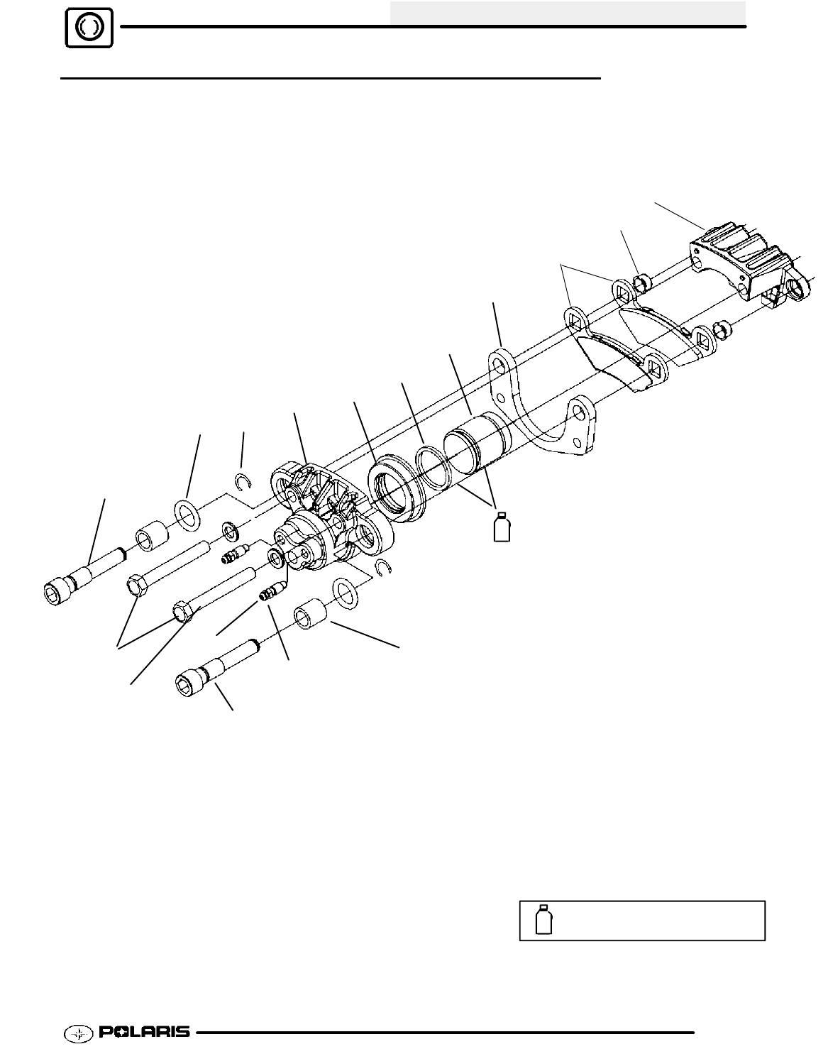
Do not
press plate
in too far.
Ill. 2
DRIVE CHAIN ADJUSTMENT,
CONCENTRIC SWINGARM
CAUTION: Never adjust or operate the vehicle
with the rear drive chain too loose or too tight as
severe damage to the transmission and drive
components can result. Chain tension must be
inspected with the swing arm in the position shown in
the illustration so that the axle, swingarm pivot, and
drive spocket are aligned horizontally (B).
Break-In: It is extremely important to maintain proper
chain tension to ensure the best possible chain life.
There is a chain break-in period of approximately 100
miles or two (2) tanks of fuel. During this time chain
tension should be watched very closely and loads to
the chain should be kept light.
Checking Chain Tension:
Check the amount of chain slack by moving the
vehicle slightly forward to gain slack at the top side of
the rear chain.
1. Collapse the suspension with an adjustable
(buckle type) trailer tie down strap (A). Fasten the
strap around the axle and rear bumper tube.
2. Tighten the strap until a straight line (B) can be
drawn from the axle to the transmission output
shaft, intersecting the swing arm pivot. This
establishes the tightest chain position.
3. At this point (C) the chain should have 1/4” - 3/8“
(0.6 -0.9 cm) deflection. Use the procedure on
the following page if the chain needs adjustment.
Enfocus Software - Customer Support

MAINTENANCE
2.25
B
C
A
B
CA
C
ADJUSTMENT PROCEDURE -
SWINGARM / REAR AXLE
Loosen Eccentric
clamp bolts (Step 2)
1. Loosen two eccentric locking bolts.
2. Insert a pin punch into the eccentric axle housing.
Step 1
Step 2
3. Roll the vehicle ahead or back to adjust chain
slack to the proper dimension.
4. Tighten the eccentric locking bolts to 45 ft. lbs.
(61 Nm).
CAUTION: DO NOT OVER-TIGHTEN ECCENTRIC
CLAMP BOLTS. PRE-MATURE BEARING
FAILURE MAY RESULT.
SHOCK REBOUND AND
COMPRESSION DAMPING
ADJUSTMENT
Rebound Damping
1. Locate the rebound damping clicker drum
between the lower spring seat and the lower
shock mount.
2. Turn the clicker to the left (A) to increase the
rebound damping. Turn it to the right (B) to
decrease rebound damping.
NOTE: The clicker drum is effective up to 15
clicks from fully closed. The rebound damping is
factory set at 10 clicks from fully closed.
AB
Compression Damping
The compression damping clicker drum is located on
top of the shock reservoir, under the left rear fender.
Enfocus Software - Customer Support

MAINTENANCE
2.26
It has eight possible positions ranging from position 1
(softest) to 8 (firmest). The compression damping is
factory set at position 4. To adjust, turn the clicker
drum to the desired setting.
Adjust
CONTROLS
Check controls for proper operation, positioning
and adjustment.
Handlebars
If desired, the handlebars can be adjusted for rider
preference.
Improper adjustment of the handlebars or incorrect
torquing of the adjuster block bolts can cause
limited steering or loosening of the handlebars,
which could result in loss of control and serious
injury or death.
WARNING
1. Remove the instrument panel and locate the
handlebar bolts (1).
1
10--12 ft.lbs.
(14--17 Nm)
2. Loosen the four bolts and adjust the handlebar to
the desired height. Be sure the handlebars do not
contact the gas tank or any other part of the
machine when turned fully to the left or right.
3. Torque the front two bolts to 10-12 ft. lbs. (14-17
Nm), then torque the rear two bolts. A gap of up to
1/8” will remain at the rear bolts.
WHEELS
Inspect all wheels for runout or damage. Check wheel
nuts and ensure they are tight. Do not over tighten the
wheel nuts.
WHEEL, HUB, AND SPINDLE
TORQUE TABLE
Item Specification
Front Wheel Nuts 20 Ft. Lbs. (41 Nm)
Rear Wheel Nuts 20 Ft. Lbs. (41Nm)
Front Spindle Nut 40 Ft. lbs. (55 Nm)
Rear Hub Retaining Nut 80 Ft. Lbs. (108 Nm)
WHEEL REMOVAL:
FRONT OR REAR
Wheel Removal
1. Stop the engine, place the transmission in gear
and lock the parking brake.
2. Loosen the wheel nuts slightly.
3. Elevate the side of the vehicle by placing a
suitable stand under the footrest frame.
4. Remove the wheel nuts and remove the wheel.
Wheel Installation
1. With the transmission in gear and the parking
brake locked, place the wheel in the correct
position on the wheel hub. Be sure the valve stem
is toward the outside and rotation arrows on the
tire point toward forward rotation.
2. Attach the wheel nuts and finger tighten them.
3. Lower the vehicle to the ground.
4. Securely tighten the wheel nuts to the proper
torque listed in the table.
CAUTION:
Enfocus Software - Customer Support

MAINTENANCE
2.27
Improperly installed wheels could affect vehicle
handling and tire wear. On vehicles with tapered rear
wheel nuts, make sure tapered end of nut goes into
taper on wheel.
Flange Nuts:
Flat side against wheel
TIRE PRESSURE
CAUTION:
Maintain proper tire pressure. Refer to the warning
tire pressure decal applied to the vehicle.
Tire Pressure Inspection (PSI - Cold)
Front Rear
5 5
TIRE INSPECTION
GImproper tire inflation may affect ATV
maneuverability.
GWhen replacing a tire always use
original equipment size and type.
GThe use of non-standard size or type
tires may affect ATV handling.
Tire Tread Depth
Always replace tires when tread depth is worn to
1/8s(3 mm) or less.
Operating your ATV with worn tires, improperly
inflated tires, non-standard tires or improperly
installed tires will affect vehicle handling and could
cause an accident resulting in serious injury or
death.
Maintain proper tire pressure as described on the
ATV decal and in the owner’s manual.
Always use original equipment size and type when
replacing tires.
Make sure the wheels are installed properly.
Always replace tires when the tread depth
measures 1/8s(.3 cm) or less.
WARNING
1/8I(.3 cm)
FRAME, NUTS, BOLTS,
FASTENERS
Periodically inspect the torque of all fasteners in
accordance with the maintenance schedule. Check
that all cotter pins are in place. Refer to specific
fastener torques listed in each chapter.
Enfocus Software - Customer Support

MAINTENANCE
2.28
NOTES
Enfocus Software - Customer Support

3
ENGINE
3.1
CHAPTER 3
ENGINE
Torque Specifications 3.2-3.3........................
ES50PL Service Data 3.3-3.4........................
Special Tools 3.5...............................
Torque Patterns 3.5.............................
Piston Identification / Compression Test 3.5........
Cooling System Pressure Test 3.6................
Cooling System Specifications 3.6................
Engine Removal 3.7............................
Engine Installation Notes 3.8.....................
ES50PL Engine Lubrication 3.9..................
ES50PL Crankshaft Inspection 3.9................
ES50PL Oil Pump Priming Procedure 3.10..........
ES50PL Lubrication/Oil Flow 3.10.................
ES50PLEngine Oil Flow Diagram 3.11.............
ES50PL Engine Exploded Views 3.12..............
ES50PL Engine Top End Service 3.13-3.23..............
Camshaft 3.14-3.15.............................
Cylinder Head 3.15-3.20.........................
ES50PL Engine Bottom End Service 3.24-3.36...........
Transmission 3.30-3.31...........................
Crankshaft Runout Inspection 3.32............
Crankcase & Bearings 3.33...................
Water Pump Shaft / Seal Service 3.33-3.35..........
ES50PL Engine Assembly 3.35-3.39....................
Crankcase 3.35.............................
Piston / Cylinder 3.36-3.37........................
Cam Timing 3.38-3.39............................
Cam Timing Diagram 3.40........................
Cylinder Honing 3.41.............................
Valve Seat Service 3.41-3.43..........................
Troubleshooting 3.44.............................
Spark Plug Fouling Checklist 3.45.................
Cooling Troubleshooting Checklist 3.45.............
Enfocus Software - Customer Support

ENGINE
3.2
TORQUE SPECIFICATIONS
TORQUE SPECIFICATIONS
Fastener Thread ES50PL
Ft. Lbs. (Nm)
Blind Plug (Crankcase) 1/8 PT 6.6-11.1 (9-15 Nm)
Blind Plug (Oil Filter Cover) 1/4 PT 12.5-17 (17-23 Nm)
BearingStopPlates 6mm 8.1-9.6 (11-13 Nm)
Camshaft Chain Tensioner Blade Bolt 8mm 10-12.2 (13.5-16.5 Nm)
Camshaft Chain Tensioner 6mm 6.6-8.1 (9-11 Nm)
Camshaft Chain Tensioner Cap 10mm 14-19 (20-25 Nm)
Camshaft Support 8mm 6.6-8.1 (9-11 Nm)
Carburetor Adaptor 8mm 11.8-14.8 (16-20 Nm)
Crankcase Cover 8mm 6.6-8.1 (9-11 Nm)
Crankshaft Nut (Primary Drive Sprocket) 18mm 59-74 (80-100 Nm)
Crankshaft Nut (Ball Bearing at Crankshaft) 32mm 66-81 (90-110 Nm)
Cylinder Base/Head Bolts 14mm
6mm
Refer to Page 3.37
6-8 (9-11 Nm)
Clutch Basket Nut 18mm 66-81 (90-110 Nm)
Clutch Cover 6mm 6.6-8.1 (9-11 Nm)
Drive Sprocket and Sprocket Cover 6mm 6.6-8.1 (9-11 Nm)
Flywheel -- Apply engine oil to threads 14mm 111-125 (150-170 Nm)
Neutral Indicator Switch 5mm 2.2-3.7 (3-5 Nm)
Oil Delivery Pipe 12mm 11.1-15.5 (15-21 Nm)
Oil Drain Bolt (Crankcase) 14mm 14-17 (19-23 Nm)
Oil Filter Cover Housing and Oil Pump Case 6mm 6.6-8.1 (9-11 Nm)
Oil Hose Fittings 8mm 6.5-11 (9-15 Nm)
OneWayValvePlug 11mm 14.8-19.2 (20-26 Nm)
One Way Clutch Screws 6mm 9.6-11.1 (13-15 Nm)
Pulser Coil -- Apply PN2871557 to threads 5mm 1.8-2.6 (2.5-3.5 Nm)
Pressure Plate Screws 6mm 6.6-8.1 (9-11 Nm)
Shift Cam 6mm 5.9-7.4 (8-10 Nm)
Shift Lever 6mm 6.6-8.1 (9-11 Nm)
Stopper (Detent) Arm ---- Apply PN2871557 to threads 6mm 6.6-8.1 (9-11 Nm)
Stator Housing Cover 6mm 6.6-8.1 (9-11 Nm)
Stator Plate 5mm 4.1-5.8 (5.5-6.5 Nm)
Starter Motor 6mm 6.6-8.1 (9-11 Nm)
Spark Plug 12mm 11.1-14.8 (15-20 Nm)
Timing Cover Plug (Center) 32mm 7.4-8.8 (10-12 Nm)
Timing Cover Plug (Timing window) 14mm 2-4 (3-5 Nm)
Thermo Cover 6mm 5.2-6.6 (7-9 Nm)
Thermo Switch 3/8 NPT 23.6-28 (32-38 Nm)
Enfocus Software - Customer Support

ENGINE
3.3
TORQUE SPECIFICATIONS
TORQUE SPECIFICATIONS
Fastener Thread ES50PL
Ft. Lbs. (Nm)
Valve Cover 6mm 6.6-8.1 (9-11 Nm)
Water Pump Impeller 6mm 6.6-8.1 (9-11 Nm)
Water Pump Housing Cover 6mm 6.6-8.1 (9-11 Nm)
ES50PL ENGINE SERVICE DATA
Cylinder Head / Valve ES50PL
Camshaft Cam lobe height In Std 1.667-1.671s(42.35-42.45 mm)
g
Limit 1.655s(42.05 mm)
Ex Std 1.667-1.671s(42.35-42.45 mm)
Limit 1.655s(42.05 mm)
Camshaft journal OD Mag .9821-.9828s(24.946-24.963 mm)
j
PTO .8652-.8655s(21.976-21.985 mm)
Camshaft journal bore ID Mag .9842-.9851s(25.000-25.021 mm)
j
PTO .8657-.8661s(21.990-22.000 mm)
Camshaft Oil clearance Mag .0014-.0029s(.037-.075 mm)
PTO .0001-.0009s(.005-.024 mm)
Limit .004s(.10 mm)
Cylinder Head Surface warpage limit .0020s(.05 mm)
y
Standard height 4.975s(126.4 mm)
Valve Seat Contacting width In Std 1.5255s(38.75 mm)
g
**Measure valve Limit 1.5425s(39.18 mm)
e
a
s
u
e
a
e
stem height Ex Std 1.5255s(38.75 mm)
Limit 1.5377s(39.06 mm)
Valve Guide Inner diameter .2362-.2367s(6.0-6.012 mm)
Protrusion above head .535-.551s(13.6-14.0 mm)
Valve Margin thickness In Std .039s(1.0 mm)
g
Limit .031s(.8 mm)
Ex Std .039s(1.0 mm)
Limit .031s(.8 mm)
Valve Stem diameter In .2343-.2348s(5.950-5.965 mm)
Ex .2341-.2346s(5.945-5.960 mm)
Stem oil clearance Std In .0014-.0024s(.035-.062 mm)
Ex .0016-.0026s(.040-.067 mm)
Limit .0059s(.15 mm)
Overall length In 4.031s(102.4 mm)
g
Ex 4.059s(103.1 mm)
Enfocus Software - Customer Support

ENGINE
3.4
ES50PL ENGINE SERVICE DATA
Valve Spring Overall length Inner 1.575s(40.0 mm)
Limit = --.079s(--2.0 mm) Outer 1.650s(41.9 mm)
Squareness Inner .067-s(1.7 mm)
q
Outer .071s(1.8 mm)
Cylinder / Piston / Connecting Rod EH50PL12
Cylinder Surface warpage limit (mating with
cylinder head)
.002s(.05 mm)
Cylinder bore Std 3.9055-3.9062s(99.20-99.22 mm)
Taper limit .002s(.05 mm)
Out of round limit .002s(.05 mm)
Piston clearance Std .0018-.0025s(.046-.065 mm)
Limit .0039s(.10 mm)
Piston Outer diameter Std 3.9037-3.904s(99.155-99.170 mm)
Piston Pin Bore Standard I.D. .9055-.9057s(23.001-23.007 mm)
Piston Pin Outer diameter .9053-.9055s(22.996-23.0 mm)
Piston pin to pin bore clearance .0002-.0004s(.001-.0011 mm)
Degree of fit Piston pin must be a push (by hand) fit at
68qF(20qC)
Piston Ring to ring groove clearance To p Std .0012-.0028s(.030-.070 mm)
g
g
g
p
ring Limit .0059s(.15 mm)
Second Std .0012-.0028s(.030-.070 mm)
ring Limit .0059s(.15 mm)
Piston Ring installed gap To p Std .008-.012s(.20-.30 mm)
g
g
p
p
ring Limit .027s(.7 mm)
Second Std .014-.019s(.35-.50 mm)
ring Limit .031s(.8 mm)
Oil ring Std .004-.019s(.10-.50 mm)
g
Limit .039s(1.0 mm)
Connecting Connecting rod small end ID .9058-.9063s(23.007-23.020 mm)
g
Rod Connecting rod small end Std .0003-.0009s(.007-.024 mm)
g
radial clearance Limit .0020s(.05 mm)
Connecting rod big end side Std .0035-.0196s(.09-.50 mm)
g
g
clearance Limit .0255s(.65 mm)
Connecting rod big end Std .0004-.0015s(.011-.038 mm)
g
g
radial clearance Limit Same as standard
Crankshaft Crankshaft runout limit .0024s(.06 mm)
KEY - Std: Standard; OS: Oversize; ID: Inner Diameter; OD: Outer Diameter; Mag: Magneto Side; PTO: Power
Take Off Side
Enfocus Software - Customer Support

ENGINE
3.5
SPECIAL TOOLS
PART NUMBER TOOL DESCRIPTION
2872105 Water Pump
Mechanical Seal Puller
2200634 Valve Seat
Reconditioning Kit
2870390 Piston Support Block
PA--45958 Cam Chain Tensionor
Assembly Tool
PA--46075 Flywheel Puller
PA-- 46076 MAG End Crankshaft
Nut Remover/Installer
PA--46087 Crankcase Separator
PA--46077 MAG End Crankshaft
Installer
2871283 Crankshaft/Water
Pump Seal Install Kit
5131135 Water Pump Install Kit
PA--46502 Valve Spring
Compressor
ENGINE FASTENER TORQUE
PATTERNS
Tighten cylinder head, cylinder base, and crankcase
fasteners in 3 steps following the sequence outlined
below.
8mm
1
23
46
5
Cylinder Head/Cylinder Base
1
23
4
5
67
8
9
10
11
12
PISTON IDENTIFICATION
The piston may or may not have an identification
mark for piston placement. If the piston has an
identification mark, follow the directions for piston
placement below. If the piston does not have an
identification mark, the direction for placement of the
piston does not matter.
Note the directional and identification marks when
viewing the pistons from the top. Identifying marks
such as “F”, “ !”, “ "”orDmust always be
positioned to the flywheel side of the engine. Other
marks are used for identification as to diameter, length
and design. Four stroke engine rings are a
rectangular profile. See text for oil control ring rail
installation. Use the information below to identify
pistons and rings:
COMPRESSION TEST
NOTE: This engine has built--in decompression
components. Compression readings will vary in
proportion to cranking speed during the test. Average
compression (measured) is about 85--90 psi @ 400
RPM during a compression test.
A cylinder leakdown test is the best indication of
engine condition. Follow manufacturer’s instructions
to perform a cylinder leakage test. (Never use high
pressure leakage testers, as crankshaft seals may
dislodge and leak).
Cylinder Leakdown
Service Limit 10 %
(Inspect for cause if leakage exceeds 10%)
Cylinder Compression
w/ decompression
Standard: 85--90 PSI @ 400 RPM
Enfocus Software - Customer Support

ENGINE
3.6
COOLING SYSTEM
WARNING: Never remove radiator cap when engine
is warm or hot. The cooling system is under pressure
and serious burns may result. Allow the engine and
cooling system to cool before servicing.
Radiator
Thermostat
Cylinder
Head
Water
Pump
Cylinder
FLOW
RADIATOR CAP / SYSTEM
PRESSURE TEST
1. Remove recovery bottle hose from coolant filler
neck.
2. Connect a Mity Vact(PN 2870975) to radiator
and pressurize system to 10 PSI. The system
must retain 10 lbs of pressure for five minutes or
longer. If pressure loss is evident within five
minutes, check radiator, all cooling system hoses
and clamps, or water pump seal.
Radiator Cap Pressure Test
1. Remove radiator cap and test using a cap tester
(commercially available).
2. The radiator cap relief pressure is 13 psi. for all
models. Replace if cap releases at less than 13
psi.
Pressure test
here with cap
in place
Coolant Flow Diagram
Sensor
From Thermostat
To Water pump
COOLING SYSTEM
SPECIFICATIONS
Description Temperature
Fan Switch (Off)
Fan Switch (On)
150qF(65qC) r8q
180qF(82qC) r7q
Hot Light On 221qF (105qC)
System Capacity 2.25 Quarts (2.1 L)
Radiator Cap Relief
Pressure
13 PSI
RECOMMENDED COOLANT
Use only high quality antifreeze/coolant mixed with
distilled water in a 50/50 or 60/40 ratio, depending on
freeze protection required in your area. CAUTION:
Using tap water in the cooling system will lead to a
buildup of deposits which may restrict coolant flow
and reduce heat dissipation, resulting in possible
engine damage. Polaris Premium 60/40
Antifreeze/Coolant (PN 2871323) is recommended
for use in all cooling systems and comes pre-mixed,
ready to use.
Enfocus Software - Customer Support

ENGINE
3.7
ACCESSIBLE COMPONENTS
The following components can be serviced or
removed with the engine installed in the frame:
GFlywheel
GAlternator/Stator
GStarter Motor/Starter Drive
GWater Pump / Water Pump
Mechanical Seal*
*Mechanical Water Pump Seal Removal Tool (PN
2872105) is required to replace mechanical seal with
engine in frame.
The following components require engine
removal for service:
GCounterbalance Shaft or Bearing(s)
GConnecting Rod
GCrankshaft
GCrankshaft Main Bearings
GCylinder Head
GCylinder
GPiston/RIngs
GCamshaft
GCams
GCam Chain and Sprockets
GTransmission Gears and Bearings
ENGINE REMOVAL
1. Thoroughly clean the ATV engine and chassis.
2. Clean work area.
3. Support the ATV with jackstands under the
footrests at a height sufficient to raise the rear
wheels off the floor at least 5 inches (12.7 cm)
4. Drain coolant and engine oil.
5. Disconnect battery cables, starting with the
negative (-) cable first.
6. Remove the following components:
GSeat
GFront Cab (Refer to Chapter 5)
GFuel Tank (Refer to Chapter 4)
GRH footwell (Refer to Chapter 5)
7. Remove air intake duct.
8. Remove carburetor (Caution: fuel will leak if carb
is turned upside down). In most instances, the
carburetor will not have to be disconnected from
the throttle cable, choke cable and fuel line for
engine removal. Insert a shop towel into the
carburetor flange to prevent dirt from entering the
intake of the engine.
9. Disconnect all electrical connections to the
engine. (coolant sensor, neutral switch, plug wire,
starter cable, ground cable, ) Remove the
magneto side cover, leaving the electrical
components attached, and secure out of the way.
10. Remove clutch linkage and secure out of the way.
11. Remove fasteners from exhaust pipe and remove
header pipe.
12. Remove oil tank and hoses as an assembly.
Disconnect vent line and secure out of the way.
13. Loosen chain, disconnect and remove . NOTE:
An acceptable alternative is to remove the
transmission drive sprocket and roll chain off.
14. Remove all engine mount nuts and engine mount
plates, starting at the rear with the combination
engine/swing arm pivot mount first. Using a
suitable tool, push the bolt out far enough to
loosen the engine, but not drop the swing arm
pivot. Use a jack under the bearing carrier to
relieve tension from the pivot bolt for easier
removal and installation.
15. With an assistant helping you, remove the engine
by tilting forward and turning to exit through left
side of frame.
To reinstall the engine, reverse the procedures. Refer
to engine installation notes on Page 3.8.
Enfocus Software - Customer Support

ENGINE
3.8
ENGINE INSTALLATION NOTES
After the engine is installed in the frame, review this
checklist and perform all steps that apply:
General Items
GInstall previously removed
components using new gaskets,
seals, and fasteners where applicable.
GPerform checks on fluid levels,
controls, and all important areas on
the vehicle as outlined in the daily
pre-ride inspection checklist (refer to
Chapter 2 or the Owner’s Manual).
GVerify clutch and lever freeplay
according to procedures on Page 2.9.
GAdjust chain tension according to
procedures on Page 2.25.
Exhaust
GReplace exhaust gaskets. Seal
connections with high temp silicone
sealant if applicable.
GVerify all fasteners are in good
condition and torqued properly.
Bleed Cooling System
NOTE: Refer to Page 3.6 for hose routing. Bleeding
generally is necessary after repairs to purge any air
that may remain in the system during filling.
1. Remove radiator cap and slowly add coolant to
the bottom of filler neck.
2. Fill coolant reservoir tank to full mark.
3. Install radiator cap half--way and gently squeeze
coolant hoses to force any trapped air out of
system.
4. Again, remove radiator cap and slowly add
coolant to the bottom of fill neck if required.
5. Start engine and observe coolant level in the
radiator. Allow air to purge and top off as necessary.
Reinstall radiator cap and bring engine to operating
temperature. After engine is cool, check level in
reservoir tank and add coolant if necessary.
NOTE: Should the reservoir tank become empty, it
will be necessary to refill at the radiator and repeat the
bleeding procedure.
Engine Break In Period
The break in period for a Polaris ATV engine is defined
as the first ten hours of operation, or the time it takes
to use two full tanks of gasoline. No single action on
your part is as important as a proper break in period.
Careful treatment of a new engine will result in more
efficient performance and longer life for the engine.
Perform the following procedures carefully.
New and rebuilt engines require a break--in oil change
at 1 hour of engine run time.
Polaris PS--4 All Season synthetic oil is specially
formulated for use with wet--clutch transmissions.
Never substitute or mix oil brands. Serious engine
damage and voiding of warranty can result.
For new or rebuilt engines, do not operate at full
throttle or high speeds for extended periods during
the first three hours of use. Excessive heat can
build up and cause damage to close fitted engine
parts.
OIL RECOMMENDATION
1. Fill fuel tank with unleaded or leaded fuel which has
a minimum pump octane number of 87= (R+ M)/2.
2. Check oil reservoir level indicated on dipstick.
Add oil if necessary.
SAFE ADD 8 OZ
3. Drive slowly at first to gradually bring engine up to
operating temperature.
4. Vary throttle positions. Do not operate at
sustained idle or sustained high speed.
5. Perform regular checks on fluid levels, controls
and all important areas on the vehicle.
6. Pull only light loads during initial break in.
7. Change break in oil and filter at 1 hour or 100
miles.
Enfocus Software - Customer Support

ENGINE
3.9
CRANKSHAFT
STRAIGHTENING
Lubricate the bearings and clamp the crankshaft
securely in the crankshaft alignment fixture. Refer to
the illustrations below.
Crankshaft Alignment Fixture
(PN 2870569)
NOTE:The rod pin position in relation to the dial
indicator position tells you what action is required to
straighten the shaft.
1. To correct a situation like the one shown in the
illustration, strike the shaft at point A with a brass
hammer.
A
B
HIGH .004 (.1mm)
HIGH .004 (.1mm)
SUPPORT CRANKSHAFT
HERE.
2. To correct a situation like the one shown in the
illustration, squeeze the crankshaft at points A.
(Use tool from alignment kit).
AA
HIGH .002 (.05mm)
HIGH .005 (.13mm)
3. If the crank rod pin location is 180_from the dial
indicator (opposite that shown above), it will be
necessary to spread the crankshaft at position A
as shown in the illustration at right. When
rebuilding and straightening a crankshaft, runout
must be as close to zero as possible.
A
HIGH .002 (.05mm)
HIGH .005 (.13mm)
A
NOTE: Maximum allowable runout is .0024I
ES50PL ENGINE
LUBRICATION
Oil Type:
Polaris PS--4 Synthetic (PN 2874414)
Capacity:
Approximately 2.25 U.S. Quarts (2.1L)
Filter:
PN 3084963
Drain Plug / Screen Fitting:
14.8--17 ft. lbs. (20--23 Nm)
(If fitting is removed, follow
oil pump priming procedure).
Oil Pressure Specification:
20 PSI @ 5500 RPM, Polaris PS--4 Synthetic
(Engine Hot)
OIL PRESSURE TEST
1. Remove blind plug on front right oil filter cover.
2. Insert a 1/8 NPT oil pressure gauge adaptor and
attach the gauge.
3. Start engine and allow it to reach operating
temperature, monitoring gauge indicator.
NOTE: Use only Polaris PS 4 Synthetic Engine
Lubricant (PN 2874414).
Oil Pressure at 5500 RPM (Engine Hot):
Standard: 20 PSI
Minimum: 12 PSI
Enfocus Software - Customer Support

ENGINE
3.10
OIL PUMP PRIMING
PROCEDURE
NOTE:Oil pump priming procedures must be
performed whenever the oil hose connection
between the oil tank and pump inlet has been
disconnected.
1. Clamp or pinch off vent line approximately 2I
from oil tank, between the end of oil tank vent
fitting and the vent line.
Oil Tank Vent Hose
To Ai r Box
Pinch Off
2I
Approx.
2. Run engine for 15--20 seconds at 3000--4000 rpm.
3. Shut off engine. Remove the vent line clamp. The
oil pump should now be properly primed and ready
for field operation. Note: If the system is primed
properly you should hear some air release, if you do
not, the system has not primed. repeat the process
if necessary.
OIL FLOW -- ES50PL
The chart on Page 3.11 describes the flow of oil
through the ES50PL engine. Beginning at the oil tank,
the oil flows through a screen fitting in the bottom of
the tank and into the oil supply hose. The feed side
of the oil pump draws oil through the hose and into the
crankcase oil gallery, pulling the oil through another
passage to the one way valve. (When the engine is
off, the one way valve closes to prevent oil in the tank
from draining into the crankcase.) Oil is then pumped
to the oil filter. If the oil filter is obstructed, a bypass
valve contained in the filter allows oil to bypass the
filter element.
At this point, the oil is diverted in three directions. Oil
is supplied to the crankshaft through a pto side oil
passage, lubricating the crank bearings, crankpin,
piston, cylinder and connecting rod bearings. A
delivery pipe supplies oil to the top of the cylinder head
and the transmission main shaft. Oil is delivered
though the pipe and enters the camshaft through the
cam support oil gallery. The camshaft journals are
lubricated through holes in the camshaft. Oil
lubricates the cam chain sprockets and cam lobes via
an oil jet, which drains to the crankcase.
Another oil path flows from the delivery pipe to the
transmission main shaft. Here it passes through the
oil gallery to lubricate the transmission gears, clutch
and bearings.
Residual oil from the lubrication of the crankshaft and
connecting rod indirectly lubricates the cylinder wall,
piston, rings, connecting rod small end bearing, piston
pin, oil/water pump drive gears, cam chain, drive
sprocket, and Magneto end crankshaft main bearing.
A one-way valve is located on the right front (PTO)
side of the crankcase. This valve prevents oil in the
tank from draining into the engine crankcase when the
engine is off. The valve mechanism consists of a
plunger, return spring, guide plug, and sealing
washer. When the engine is running, oil pressure lifts
the plunger off the seat, allowing oil flow. When the
engine is off, spring pressure forces the plunger
against the oil passage seat, preventing oil flow from
the tank to the sump. The one-way valve requires very
little maintenance. If engine oil drains into the
crankcase when the engine is off, inspect the valve
sealing surface for debris or damage. Inspect the
return spring for distortion or damage.
Enfocus Software - Customer Support

ENGINE
3.11
ES50PL OIL FLOW
ES50PL OIL FLOW CHART
Oil Tank
Oil Hose
Crankcase (Mag Side)
Oil Gallery
Oil Pump
(Feed)
One Way Valve
Crankcase (Clutch Side)
Oil Gallery
Oil FilterBypass
Delivery Pipe Crankshaft Cylinder Head
Oil Gallery
Crank Pin
Large End
Bearing
Ball Bearing
(Mag Side)
Cylinder
Piston
Connecting Rod
(Small End)
Crankcase
Oil Strainer
Oil Pump
(Scavenging)
Crankcase
Oil Gallery
Crankcase (Mag Side)
Oil Gallery
Oil Hose
Cam Support
Oil Gallery
Cam Lobe
Valve Lifter
Cam Shaft
Journal
Chain Room
Cam Chain
Cam & Crank Sprocket
To p of Oil Tank
Indirect
Lubrication
Oil Jet
Prevents oil from
draining into
crankcase with
engine off
Oil Shaft Gears
Indirect
Lubrication
Transmission
Main Shaft
Transmission
Counter Shaft
Gears &Clutch
Gears
(Clutch Side)
Enfocus Software - Customer Support

ENGINE
3.12
ES50PL ENGINE EXPLODED VIEWS
Crankcase/Transmission Cylinder/Cylinder Head
Crankshaft and Piston Valve Train
A
Enfocus Software - Customer Support

ENGINE
3.13
ENGINE DISASSEMBLY
REFER TO PAGE 3.6--3.7 FOR ENGINE
REMOVAL / INSTALLATION NOTES
CAM CHAIN TENSIONER/
CAMSHAFT REMOVAL AND
INSPECTION
1. Remove ignition timing inspection plug from recoil
housing.
To position crankshaft at Top Dead Center (TDC)
on the compression stroke:
2. Rotate engine slowly in the direction of rotation
watching intake valves open and start to close.
3. Continue to rotate engine slowly, watching for the
camshaft sprocket marks and the “T” mark in the
timing inspection hole.
4. Align the ”T” (TDC) mark on flywheel with the
indent in the inspection hole and the cam
sprockets marks (facing upward) aligned with the
dots at the 12 o’clock and 9 o’clock positions.
NOTE: The cam lobes should be laying flat and
the valves have clearance at this point.
5. Remove the two 8x25 mm cam chain tensioner
flange bolts.
6. If tensioner remains in place, tap lightly on
tensioner body with a soft face hammer and
remove tensioner. CAUTION: The assembly is
under spring tension. Maintain inward pressure
while removing.
7. For installation, retract the plunger using the
special tool and reverse the installation
procedures using a new gasket. Tighten bolts to
specification. (Pg 3.2)
CAM CHAIN TENSIONER INSPECTION AND
REASSEMBLY
B -- 10mm tensioner
cap
A -- Tool PN PA--45958
A
B
NOTE: The cam tensioner assembly is not a
serviceable item. Replace assembly if problems are
found. Spring tension may be relieved using the
special tool prior to removal, but is not necessary.
1. When removed, the cam chain tensioner plunger
should be extended outward to the end of its travel.
Verify and inspect the plunger for wear or damage.
2. Push on the plunger. The plunger should not
move in and out of the tensioner body.
3. To release the plunger tension and prepare for
reassembly, remove the 10mm plug and insert
the Cam Chain Tensioner Tool (PA--45958),
lodging the tip of the tool into the spring.
Important
Maintain clearance while rotating tool
Tool PA--45958
Enfocus Software - Customer Support

ENGINE
3.14
4. To retract the plunger, rotate the special tool
clockwise while holding the tensioner stationary.
You may also hold the special tool stationary and
rotate the tensioner assembly counter--clockwise
if desired. IMPORTANT: Do not grind edges of
key flange into tensioner to prevent damage to the
tool or locking guides during plunger retraction.
5. Once retraction is complete, lock the tool into the
tensioner guides. This holds the spring and
plunger in place for reassembly. Use caution not
to disturb the tool during tensioner installation.
6. Reinstall the tensioner assembly, torquing the
bolts to specification (Pg 3.2). Remove the
special tool and replace the tensioner cap.
Tensioner Bolt Torque:
6.6-8.1 ft lbs (9-11 Nm)
CAMSHAFT REMOVAL AND INSPECTION
1. Remove the valve cover.
2. Remove the tensioner assembly.
3. Remove the 8 bolts securing the cam tower
assembly and remove the cover.
4. To free the cam assembly, lift one cam assembly
and slightly rotate it while removing the chain from
the cam gear. Repeat this procedure for the other
cam. NOTE: Do not allow cam chain to drop
into the engine if no other disassembly is
being performed.
5. Use a device to secure the cam chain, such as
mechanic’s wire or nylon line, to prevent it from
falling into the engine.
6. Inspect cam sprocket teeth for wear or damage.
If damage is found, replace the camshaft
assembly.
Inspect for Areas of Tooth
Wear or Damage
Sprocket Teeth
AUTOMATIC COMPRESSION RELEASE
INSPECTION
NOTE: The automatic compression release
mechanism cannot be serviced. The components
are not replaceable. Replace the camshaft as an
assembly if any part of the compression release is
worn or damaged.
A
B
C
Note: Cam and compression--release
are an assembly and not serviceable
Enfocus Software - Customer Support

ENGINE
3.15
1. Check release cam (A) for smooth operation
throughout the entire range of movement. The
spring (B) should hold the cam against the stop.
In this position, the actuator (C) will be held
outward in the compression release mode.
2. Inspect lobe on end of release cam for wear.
Replace cam assembly if necessary.
CAMSHAFT INSPECTION
1. Visually inspect each cam lobe for wear, chafing
or damage. NOTE: cams, gears and bearings are
not serviceable. Replace cam as an assembly if
problems are found.
2. Inspect the cam bearings for excess play or noise
during rotation.
3. Measure height of each cam lobe using a
micrometer. Compare to specifications.
Camshaft Lobe Height :
Limit: 1.6555I(42.05 mm)
4. Measure camshaft journal outside diameter
(O.D.)
Journal O.D.
Check for wear
or roughness
Camshaft Journal O.D.:
Mag End: .9821--.9828I
(24.946--24.963 mm)
5. Measure ID of camshaft journal bore.
Camshaft Journal I.D.:
Mag End: .9842--.9851I
(25.00--25.021 mm)
NOTE: Replace camshaft as an assembly if
damaged or if any part is worn past the service limit.
6. Calculate oil clearance by subtracting journal OD
from journal bore ID. Compare to specifications.
Camshaft Oil Clearance:
Limit: .0039I(.10 mm)
NOTE: Replace cylinder head if camshaft journal
bore is damaged or worn excessively.
CYLINDER HEAD REMOVAL
ES50PL
1. Remove the cam shafts.
2. Remove the two 8mm flange bolts (A) from
cylinder head.
3. Loosen each of the four cylinder head bolts (B)
with a 14mm 12--point socket, turning evenly 1/8
turn each time in a criss-cross pattern until loose.
B
A
4. Remove bolts (B) and tap cylinder head lightly
with a soft--face hammer until loose.
CAUTION: Tap only in reinforced areas or on
thick parts of cylinder head casting to avoid
damaging the head.
5. Remove cylinder head and head gasket.
Enfocus Software - Customer Support

ENGINE
3.16
CYLINDER HEAD
INSPECTION
(A)
1. Thoroughly clean cylinder head (A) surface to
remove all traces of gasket material and carbon.
CAUTION: Use care not to damage sealing
surface.
CYLINDER HEAD WARPAGE
1. Lay a straight edge across the surface of the
cylinder head at several different points and
measure warpage by inserting a feeler gauge
between the straight edge and the cylinder head
surface. If warpage exceeds the service limit,
replace the cylinder head.
Cylinder Head Warpage Limit:
.002s(.05 mm)
CYLINDER HEAD
DISASSEMBLY
WARNING: Wear eye protection during cylinder
head disassembly and reassembly.
NOTE: Keep all parts in order with respect to their
location in the cylinder head.
2. Remove the valve buckets (A). NOTE: Keep all
parts in order with respect to their location in the
cylinder head. Use care not to mar or damage the
buckets upon removal.
A
3. Under each bucket is a valve shim. Record and
keep these shims oriented to each valve
disassembled.
Enfocus Software - Customer Support

ENGINE
3.17
4. Using Valve Spring Compressor (PA--46502)(A),
compress the valve springs and remove the split
keepers. NOTE: To prevent loss of tension, do not
compress the valve springs more than necessary.
A
5. Remove spring retainer, inner and outer springs
and spring washer.
Spring washer
located below
A
NOTE: The valve springs should be positioned with
the tightly wound coils against the cylinder head (A).
6. Push valve out, keeping it in order for reassembly
in the same guide.
7. Measure free length of the inner and outer springs
with a Vernier caliper. Check springs for
squareness. Compare to specifications. Replace
inner and outer springs as a set if either
measurement is out of specification.
8. Remove the valve seals. NOTE: Replace seals
whenever the cylinder head is disassembled.
Hardened, cracked or worn valve seals will cause
excessive oil consumption and carbon buildup.
VALVE INSPECTION
1. Remove all carbon from valve with a soft wire
wheel.
2. Check valve face for runout, pitting, and burned
spots. To check for bent valve stems, mount the
valve in “V” blocks and use a dial indicator.
Enfocus Software - Customer Support

ENGINE
3.18
3. Check end of valve stem for flaring, pitting, wear
or damage (A).
A
B
4. Inspect split keeper groove for wear or flaring of
the keeper seat area (B). NOTE: The valves
cannot be re-faced or end ground. Valves must
be replaced if worn, bent, or damaged.
5. Measure diameter of valve stem with a
micrometer in three places and in two different
directions (six measurements total). Compare to
specifications.
Measure valve stem in
several places.
Valve Stem Diameter:
Intake: .2343-.2348I(5.950-5.965 mm)
Exhaust: .2341-.2346I(5.945-5.960 mm)
CYLINDER HEAD ASSEMBLY
CAUTION: Wear eye protection during assembly.
NOTE: Assemble the valves one at a time to maintain
proper order.
1. Install new valve seals on valve guides.
2. Apply engine oil to valve guides and seats.
3. Coat valve stem with assembly lube.
4. Install valve carefully with a rotating motion to
avoid damaging valve seal.
5. Install spring washers. Dip valve springs and
retainer in clean engine oil and install springs with
closely spaced coils toward the cylinder head.
Spring washer
located below
Enfocus Software - Customer Support

ENGINE
3.19
6. Place retainer on springs and install valve spring
compressor. Compress springs only enough to
allow split keeper installation and prevent loss of
spring tension. Install split keepers with the gap
even on both sides.
A
7. Repeat procedure for remaining valves.
8. When all valves are installed, tap lightly with soft
faced hammer on the end of the valves to seat the
keepers.
9. Install the shims and buckets for each valve in the
order they were removed.
10. Check valve clearance with engine at Top Dead
Center (TDC). NOTE: Repairs such as valve
grinding or valve replacement will require
re--shimming for proper valve clearance. Use the
chart provided on page 3.20 to determine the
appropriate shim thickness.
Valve Clearance(Engine Cold):
Intake: .006I( .15mm)
Exhaust: .010I( .27mm)
+ / -- .0019I(.05mm)
Enfocus Software - Customer Support

ENGINE
3.20
ES50PL Adjusting Pad Selection Matrix
1. Measure valve clearance at TDC (Compression stroke) using thickness gauge with original adjusting pad installed.
2. Reference the measurement and the 3 digits marked on the existing adjusting pad on the matrix below
3. Select a suitable adjusting pad from the matrix below and replace existing pad
4. Measure and confirm that valve clearance is within the standard values
5. If valve clearance is not within standard, reverify step #1 and repeat procedures again
Example:
Intake -- Valve clearance before adjusting: 0.23mm (.009”)
Exsisting adjusting pad mark: 177
From “Intake Adjusting Pad Selection Matrix”, a suitable adjusting pad would be 185
Exhaust -- Valve clearance before adjusting: 0.35mm (.0137”)
Exsisting adjusting pad mark: 177
From “Exhaust Adjusting Pad Selection Matrix”, a suitable adjusting pad would be 185
Enfocus Software - Customer Support

ENGINE
3.21
CYLINDER/PISTON REMOVAL
AND INSPECTION
NOTE: Follow engine disassembly procedures to
remove valve cover, camshafts and cylinder head.
Removal of clutch basket is required for this
procedure.
1. Using a 9/32” Allen wrench, remove the rear cam
chain tensioner blade from the cylinder.
2. Loosen the 3 oil pipe banjo bolts, remove the bolts
and sealing washers. Remove the pipes.
3. Tap cylinder lightly with a plastic hammer in
reinforced areas until loose.
4. Rock cylinder forward and backward and lift it
from the crankcase, exposing the piston and
connecting rod. Support piston with Piston
Support Block (PN 2870390).
5. Remove dowel pins from crankcase.
PISTON REMOVAL
1. Remove circlip. Note piston directional aid that is
pointing toward the right (stator) side of engine.
Directional aid
2. Remove piston circlip and push piston pin out of
piston. If necessary, heat the crown of the piston
slightly with a propane torch to aid removal.
CAUTION: Do not apply heat to the piston rings.
The ring may lose radial tension.
3. Remove top compression ring.
*Using a piston ring pliers: Carefully expand ring
and lift it off the piston. CAUTION: Do not expand the
ring more than the amount necessary to remove it
from the piston, or the ring may break.
*By hand: Placing both thumbs as shown, spread the
ring open and push up on the opposite side. Take care
to not scratch the ring lands.
4. Repeat procedure for second ring.
Enfocus Software - Customer Support

ENGINE
3.22
5. The oil control ring is a three piece design consisting
of a top and bottom steel rail and center expander
section. Remove the top rail first followed by the
bottom rail, then remove the expander. For
installation, refer to Page 3.35.
CYLINDER INSPECTION
1. Remove all gasket material from the cylinder
sealing surfaces.
2. Inspect the top of the cylinder for warpage using a
straight edge and feeler gauge.
Cylinder Warpage:
.002s(.05 mm)
3. Inspect cylinder for wear, scratches, or damage.
1/2sDown From Top of Cylinder
1/2sUp From Bottom
X
X
Y
Y
X
Y
4. Inspect cylinder for taper and out of round with a
telescoping gauge or a dial bore gauge. Measure
in two different directions, front to back and side to
side, on three different levels (1/2sdown from top,
in the middle, and 1/2sup from bottom).
5. Record measurements. If cylinder is tapered or
out of round beyond specification, the cylinder
must be replaced.
Cylinder Taper
Limit: .002I(.05 mm) Max.
Cylinder Out of Round
Limit: .002I(.05 mm) Max.
Standard Bore Size:
3.9055-3.9062I(99.20-99.22mm)
PISTON-TO-CYLINDER
CLEARANCE
1. Measure piston outside diameter at a point 40 mm
down from the top of the piston at a right angle to
the direction of the piston pin.
40 mm
Piston
Piston Pin
2. Subtract this measurement from the maximum
cylinder measurement obtained in Step 5.
Piston to Cylinder Clearance
Std: 0018 -- .0025I(.046 -- .065 mm)
Piston O.D.:
Std: 3.9037-3.9040I(99.155-99.170mm)
Enfocus Software - Customer Support

ENGINE
3.23
PISTON/ROD INSPECTION
1. Measure piston pin bore.
Piston Pin Bore
Piston Pin Bore:
.9055-.9057I(23.001-23.007 mm)
2. Measure piston pin O.D. Replace piston and/or
piston pin if out of tolerance.
Piston Pin Measurement Locations
Piston Pin O.D.
.9053-.9065I(22.994-23 mm)
3. Measure piston ring to groove clearance by placing
the ring in the ring land and measuring with a
thickness gauge. Replace piston and rings if
ring-to-groove clearance exceeds service limits.
Piston
Ring
Feeler Gauge
Piston Ring-to-Groove Clearance
Top Ring Limit: .0059I(.15 mm)
Second Ring Limit: .0059I(.15 mm)
4. Measure connecting rod small end ID.
SmallEndI.D.:
Std: .9058-.9063I(23.007-23.020 mm)
Enfocus Software - Customer Support

ENGINE
3.24
PISTON RING INSTALLED
GAP
1. Place each piston ring inside cylinder using piston
to push ring squarely into place.
25-50mm
Cylinder
Piston Ring
Feeler Gauge
Piston Ring Installed Gap
Top Ring
Std: .008-.012I(.20-.30 mm)
Limit: .027I(.7 mm)
Second Ring
Std: .014-.019I(.35-.50 mm)
Limit: .031I(.8 mm)
Oil Ring
Std: .004-.019I(.10-.50 mm)
Limit: .039I(1.0 mm)
2. Measure installed gap with a feeler gauge at both
the top and bottom of the cylinder. NOTE: A
difference in end gap indicates cylinder taper.
The cylinder should be measured for excessive
taper and out of round.
3. If the bottom installed gap measurement exceeds
the service limit, replace the rings. If ring gap is
below specified limit, file ring ends until the gap is
within the specified range.
NOTE: Always check piston ring installed gap after
re-boring a cylinder or when installing new rings. A
re-bored cylinder should always be scrubbed
thoroughly with hot soapy water, rinsed, and dried
completely. Wipe cylinder bore with oil immediately to
prevent rust.
CRANKCASE DISASSEMBLY
AND INSPECTION
NOTE: The starter motor, starter drive gears,
flywheel, stator, cam chain and sprockets can be
serviced with the engine in the frame.
NOTE: Crankcase and transmission components
cannot be serviced in the frame. Upper engine
components, with the exception of the starter and
stator removal, must be disassembled prior to
performing these procedures.
STARTER DRIVE GEARS REMOVAL
AND INSPECTION
1. Remove the starter.
2. Remove the 11 screws holding the stator cover
assembly.
3. Inspect the drive gears and shafts for wear or
damage and replace if necessary.
4. Measure the OD of the starter drive shafts on both
ends and record. Measure in two directions 90q
apart to determine if components are out of round.
Replace if components are worn or damaged.
Enfocus Software - Customer Support

ENGINE
3.25
5. Measure the ID of the bushing in the stator
housing (A) and the crankcase and record.
Measure in two directions 90qapart to determine
if cover is out of round. Replace cover if clearance
is determined to be excessive.
A
6. Inspect gear teeth on starter drive gears. Replace
gears if gear teeth are cracked, worn, or broken.
7. Installation: Reverse the removal procedures
and install with a new gasket. Do not use sealant.
Torque the bolts in a criss--cross pattern to 80-97
Inch Lbs.(9-11 Nm).
FLYWHEEL AND ONE--WAY STARTER
CLUTCH REMOVAL/INSPECTION
1. Remove flywheel nut and washer.
2. Install Flywheel Puller (PA--46075) and remove
flywheel. CAUTION: Thread the puller onto the
flywheel fully or flywheel threads may be
damaged.
3. Removing the flywheel exposes the starter drive
main gear and one way clutch, which is mounted
on the flywheel. Inspect the main gear and
bearing for wear, broken teeth or other damage.
Inspect the one--way clutch for wear or damage to
the rollers, springs, etc. Replace one--way
assembly if excessive wear or damage is found.
4. To replace the one--way starter clutch, remove
the 8 screws holding the assembly to the flywheel
(A). Reinstall the screws and torque to 155--133
Inch Lbs. (13--15 Nm) in a criss--cross pattern.
A
5. Installation: For installation of flywheel and
starter gears, reverse the removal procedures.
When installing the flywheel, apply engine oil to
the crankshaft threads and torque the flywheel
nut to 111--125 Ft Lbs. (150--170 Nm).
Enfocus Software - Customer Support

ENGINE
3.26
CRANKSHAFT NUT REMOVAL
1. Remove the stator--side crankshaft nut using MAG
End Crankshaft Nut Remover/Installer (PN
PA--46076) while using a suitable holding fixture to
keep the crankshaft from turning.
2. To reinstall, use a suitable holding fixture and
MAG End Crankshaft Nut Remover/Installer (PN
PA--46076) to torque the nut to 59-74 Ft Lbs.
(80-100 Nm).
CLUTCH COVER / CLUTCH REMOVAL
AND INSPECTION
1. Remove the 11 screws holding the clutch cover.
NOTE: Oil filter cover has been previously
removed.
2. Remove the gasket. Clean the gasket surfaces
prior to reassembly.
3. Inspect or replace the crankshaft oil seal anytime
the clutch cover is removed for service. Install
with the seal lip pointed in toward the cover.
4. Remove the 6 screws holding the clutch pressure
plate.
CAUTION: Assembly is under spring pressure. Wear
safety glasses during removal.
Note: top clutch plate aligns in basket towers
5. Remove and inspect the clutch pressure plate for
wear, cracks, etc. Check bearing for wear and
smooth rotation. Replace either component if
found to be damaged or worn.
Enfocus Software - Customer Support

ENGINE
3.27
6. Remove the clutch plates and friction discs,
keeping them in order. Inspect the pressure
plates for wear and warpage. Inspect the friction
plates for wear or damage to friction material. If
either are damaged or worn excessively, replace
the components as a set.
NOTE: Removal of the clutch pack is not required
to remove the clutch basket.
Note orientation of top friction plate in towers
7. To remove the clutch basket, remove the plunger
from the center of the clutch and de--stake the nut
to avoid damaging the threads upon removal.
Note: Nut is staked on flat of transmission shaft
8. Inspect the spring judders. Leave in place for
reassembly if not damaged.
9. Installation: Reverse the procedures. Using a
new nut, torque the clutch basket retaining nut to
66--81 Ft Lbs. (90--110 Nm). Stake the nut at the
flat on the transmission shaft. Install the clutch
plates in order of removal. Reinsert the plunger
into the shaft. Reinstall the cover, pressure plate
screws and springs. Torque the screws to 80-97
Inch Lbs.(9-11 Nm).
SHIFTER COMPONENT REMOVAL/
INSPECTION
1. With the clutch basket removed, remove the shift
shaft assembly (A), shift cog (B), and shift detent
spring assembly (C).
CAUTION: Shift detent (C) is under spring pressure.
Use care during removal.
A
B
C
2. Inspect for wear or damage to shaft assembly and
components, shift cog, detent assembly and
springs. Replace if wear or damage is evident.
3. Installation: Reverse the procedures. Torque
the shift cog retaining bolt (B) to 80-97 Inch
Lbs.(9-11 Nm) and the detent spring assembly
bolt (C) to 80-97 Inch Lbs.(9-11 Nm).
OIL PUMP REMOVAL and INSPECTION
1. Remove the circlip holding the oil pump gear and
remove the gear.
Enfocus Software - Customer Support

ENGINE
3.28
2. Remove the 3 bolts holding the oil pump cover.
Inspect the inside of the cover for wear or scoring.
3. Remove the outer pump rotor assembly. Inspect
for signs of scoring or excess wear. NOTE: Cross
pins for the pump rotors are loose and may
become lost. Keep pins in a secure location.
4. Remove the inner pump chamber and pump rotor
assembly. Inspect these components for wear or
scoring. NOTE: Dowel pins for the inner pump
body are loose and may become lost. Keep pins
in a secure location.
5. Replace any component that is found to be
damaged or worn.
OIL PUMP CLEARANCE
Limits are same as Standard
Body Feed/
Scavenge
.006--.008I.15 -- .21mm
Rotor Tip Feed/
Scavenge
Less than
.006I
Less than
.15 mm
Rotor Side Feed .0007--.003I.02 -- .08mm
Scavenge .002--.006I.05 -- .16mm
6. Installation: Reverse the procedures. Use
assembly lube or clean engine oil to coat the parts
before assembly. Tighten the cover bolts to 80-97
Inch Lbs.(9-11 Nm). Verify the pump turns freely
during and after torqueing bolts.
CRANKSHAFT DRIVE AND CAM GEAR
REMOVAL
1. Remove the crankshaft nut, washer and drive gear.
Note and white- mark the double spline on both
gears and shaft for ease of reassembly.
Double Spline
2. Remove the cam gear and thrustwasher from the
crankshaft for inspection. Replace if damage or
excessive wear is present to the gear teeth or
splines.
3. Installation: Reverse the procedures and torque
nut to 59-74 Ft Lbs.(80-100 Nm).
Enfocus Software - Customer Support

ENGINE
3.29
CAM CHAIN/TENSIONER BLADE
REMOVAL
1. Remove bolt securing tensioner pivot blade to
crankcase (A).
2. Remove the blade and inspect for cracks, wear,
or damage.
3. Remove cam chain (B). Inspect chain for worn or
missing rollers or damage. Stretch chain tight on
a flat surface and apply a 10 lb. (4.53 kg) load.
Measure length of a 20 pitch section of chain.
Replace if worn past service limit.
B
Chain Service Limit:
5.407s(13.7 cm)
4. Installation: Reverse the procedures and torque
the pivot blade bolt to 10-12.2 Ft Lbs.(13.5-16.5
Nm).
5. See Page 3.38 for Cam Timing.
CRANKCASE SEPARATION
1. Remove flange bolts (12) from magneto side
crankcase evenly in a criss-cross pattern.
2. Separate crankcase by tapping with a soft faced
hammer in reinforced areas.
3. Watch the gap along the crankcase mating
surface, making sure to separate the crankcase
evenly. It may also be necessary to tap the clutch
side of the crankshaft lightly to help separate the
crankcase.
4. Once the crankcase halves are split apart,
orientate the components into the stator side of
the crankcase containing the crankshaft,
balancer, oil tube, the transmission gears and
shift components for ease of reassembly. The
crankshaft is designed to slip out of the pto side
upon disassembly.
CRANKCASE INSPECTION
1. Remove all traces of gasket sealer from the
crankcase mating surfaces. Inspect the surfaces
closely for nicks, burrs or damage.
2. Check the oil pump and oil passage mating
surfaces to be sure they are clean and not
damaged. Verify the oil pump screen is clean.
Enfocus Software - Customer Support

ENGINE
3.30
TRANSMISSION
REMOVAL/INSPECTION
1. Remove the shift forks, shift fork tubes and shift
drum from the transmission assembly.
2. Remove the main and counter transmission shaft
assemblies and disassemble, keeping the parts
removed in order for ease of reassembly. Inspect
the shift forks, shift drum, shift dogs, gear teeth
and shaft splines for damage. Their edges should
be square and sharp. If any components are
found to be rounded, worn, or otherwise
damaged, they must be replaced.
Main Shaft Assembly
Counter Shaft Assembly
3. Inspect the shaft support bearings in the
crankcase halves. Replace if any roughness or
wear is felt. See page 3.33 for crankcase bearing
inspection/removal.
4. To reassemble, reverse the procedures using the
following photos for reference.
Transmission Reassembly:
NOTE: Shift forks are sized to fit the shift dogs. Do
not attempt to force. Test fit all pieces for familiarity
before assembly.
1. Join and insert the counter shaft assembly, main
shaft assembly and “L” shift fork (face up) into the
stator side casehalve. Do not insert shift fork pins
at this time.
NOTE: Do not to allow transmission parts to fall from
their assemblies during installation. Parts that are out
of alignment will cause improper casehalve mating,
resulting in transmission binding. Use of assembly
lube to “stick” parts together for ease of installation is
recommended.
Enfocus Software - Customer Support

ENGINE
3.31
2. Insert the “M” and R” shift forks (face up).
3. Insert and rotate the shift drum to align the loctating
pin at approximately the 1 o’clock position. Align the
“L” shift fork first, then align the other shift forks into
the shift drum, installing each shift fork pin as they
are assembled. NOTE: lifting of fork and gear will be
required to install into shift drum.
4. Rotate the assembly, checking for gear binding
and fit.
CRANKSHAFT
REMOVAL/INSTALLATION
To remove crankshaft:
1. Remove the crankshaft retaining nut using MAG
End Crankshaft Nut Remover/Installer
(PA--46076).
2. Remove the crankshaft bearing retainer screws
using a impact driver. (A). NOTE: Screw threads
contain locking agent. Heating of screws is
required for removal. Use caution and wear
the proper safety equipment while
performing this procedure.
APTO side shown for clarity
3. Support the stator side crankcase in a stand to
press the crankshaft out. Use care not to damage
the crankcase mating surface or connecting rod.
Applying heat to the crankcase bearing area to
ease removal is acceptable.
4. Attach Crankcase Separator (PA--46087)tothe
casehalve. Turn the inner shaft clockwise while
holding the outer shaft to press the crankshaft
and bearing as an assembly out of the case.
Verify that all bolts are fully
threaded to avoid damage
Crankcase Separator
Tool PA--46087
To install crankshaft:
5. Press the bearing into the crankcase at the outer
edges with an appropriate driver. Insert the
bearing retainers and new screws, which have a
pre--applied locking agent. Torque the screws to
8.1-9.6 Ft Lbs.(11-13 Nm).
Enfocus Software - Customer Support

ENGINE
3.32
6. Using MAG End Crankshaft Installer
(PA--46077), draw the crankshaft into the bearing
assembly by sliding the collar and thrustwasher
over the crankshaft end, threading the inner puller
onto the crankshaft end. Turn the outer nut
clockwise while holding the inner to pull the
crankshaft into the bearing.
MAG End Crankshaft
Installer (PA--46077)
Collar
Thrust Washer
Inner puller
Outer puller
CRANKSHAFT INSPECTION
NOTE: Larger than standard readings indicate
excessive wear.
NOTE: Crankshaft components are press--fit and are
serviceable. Refer to the crankshaft rebuilding
manual and parts manual for rebuild information.
1. Inspect the crankshaft connecting rod bearing
journal for scoring and abnormal wear.
2. Use a feeler gauge to measure the connecting rod
big end side clearance.
Connecting Rod Big End Side Clearance:
Limit: .0256I(.65 mm)
3. Place the crankshaft in a truing stand or V-blocks
and measure the runout on both ends with a dial
indicator. See Crankshaft Straightening on Page
3.9.
Max Runout: .0012s(.03 mm)
4. Measure the connecting rod big end radial
clearance.
Big End Radial Clearance:
Limit: .0004-.0015I(.011-.038 mm)
5. Measure the connecting rod small end radial
clearance.
Small End Radial Clearance:
Limit: .0020I(.05 mm)
6. Measure the connecting rod small end I.D.
SmallEndI.D.:
Std: .9058-.9063I(23.007-23.020 mm)
Enfocus Software - Customer Support

ENGINE
3.33
CRANKCASE BEARING
INSPECTION/REMOVAL/
INSTALLATION
1. Inspect the crankshaft main bearings, balancer
shaft bearings, output shaft and pump shaft
bearings.
NOTE: Due to extremely close tolerances and
minimal wear, the bearings must be inspected
visually, and by feel. Look for signs of discoloration,
scoring or galling. Turn the inner race of each bearing.
The bearings should turn smoothly and quietly. The
outer race of each bearing should fit tightly in the
crankcase. The inner race should be firm with
minimal side to side movement and no detectable up
and down movement.
Bearing Removal:
NOTE: To ease bearing removal, warm the bearing
area, but not the bearing itself, until hot to the touch
to expand the bearing cavity. Wear the appropriate
safety equipment during the heating and removal
process.
1. Support the crankcase and drive or press the
main bearings out of each crankcase.
2. To remove balancer shaft bearings and pump
shaft bearing, use a blind--hole bearing puller.
NOTE: Bearings are stressed during the removal
process and should not be re-used!
Bearing Installation:
NOTE: For ease of bearing installation, warm the
crankcase until hot to the touch to expand the bearing
cavity. Place the bearings in a freezer. This shrinks the
bearing outer diameter slightly. Wear the appropriate
safety equipment during the heating and installation
process.
1. Install the bearings so the numbers are visible.
2. Drive or press new bearings into the crankcases,
using the proper driver. CAUTION: Press only on
outer race of bearing to prevent bearing damage.
PUMP SHAFT OIL SEAL/
WATER PUMP MECHANICAL
SEAL REMOVAL (ENGINE
DISASSEMBLED)
NOTE: The water pump mechanical seal can be
removed without removing the engine. Refer to Water
Pump Mechanical Seal Installation.
Replace the water pump mechanical seal whenever
the crankcase is disassembled.
1. Remove the pump shaft bearings from the pto
(right hand) side crankcase.
2. Drive the water pump mechanical seal out of the
crankcase from inside to outside. NOTE: The
new mechanical seal must be installed after the
crankcases are assembled, using special tools.
See Mechanical Seal Installation.
WATER PUMP MECHANICAL
SEAL INSTALLATION
1. Clean the seal cavity to remove all traces of old
sealer.
2. Place a new mechanical seal in the seal drive
collar, and install on the pump shaft.
3. Screw the guide onto the end of the pump shaft.
4. Install the washer and nut and tighten to draw seal
into place until fully seated.
5. Remove the guide adaptor using the additional
nutasajamnutifnecessary.
Enfocus Software - Customer Support

ENGINE
3.34
WATER PUMP MECHANICAL
SEAL REMOVAL
Water Pump Mechanical Seal
Puller: (PN 2872105)
Replacement T--Handle:
(PN 2872106)
CAUTION:
Improper or careless use of this tool or
procedure can result in a bent water pump
shaft. Pump shaft replacement requires
engine removal and crankcase separa-
tion. Use caution while performing this
procedure. Make sure that the puller is
parallel to the shaft at all times. Do not
place side loads on the water pump shaft
or strike the puller or shaft in any way.
The Water Pump Mechanical Seal Puller allows a
technician to replace the seal on ES50PL engines
without removing the engine and splitting the cases.
NOTE: This removal process dismantles the seal,
making it unusable for reinstallation.
1. After the coolant has been drained, remove the
water pump cover, impeller and the sealing
washer. (Ill. 1)
Ill. 1
Impeller
Sealing Washer
Mechanical Seal
2. Slide the main puller body over the outer portion
of the mechanical seal as shown in Ill. 2 and turn
T-Handle clockwise until it contacts water pump
shaft. Continue rotating until outer portion of
mechanical seal is separated from the metal seal
body.
Ill. 2
T-Handle
Main Puller Body
3. Insert the puller legs between the water pump
drive shaft and the remaining portion of the
mechanical seal. Attach the puller legs to the
main puller body. (Ill. 3)
Ill. 3
Position the split
90qto opening
on main puller
body
Main puller
body
Seal
4. Ensure that the split between the puller legs are
fully supported by the main body of the tool (Ill 3).
5. Tighten the hex socket screws on the puller legs
sufficiently so the lip of the puller legs will grasp
the mechanical seal. Ill. 4
Hex Socket Screws
Ill. 4
Lip must grasp inside
of mechanical seal.
Puller Legs
Enfocus Software - Customer Support

ENGINE
3.35
6. Turn the puller T-Handle clockwise until it
contacts the water pump shaft. Continue rotating
until the remaining portion of mechanical seal has
been removed from the cases. (Ill. 5).
Ill. 5
7. The Water Pump Install Kit (PN 5131135)is
required to install the new mechanical seal. This
tool is available separately and it is also included
in the Crankshaft/Water Pump Seal Installation
Kit (PN 2871283).
8. Install the bottom rail with the gap at least 30q
from the end of the expander on the side opposite
the top rail gap.(See Ill. 1).
9. Install the second ring with the “R” mark facing up.
Position the end gap toward the rear (intake) side
of the piston.
CRANKCASE REASSEMBLY
1. After reinstalling the crankshaft, balancer, oil tube
and transmission assembly into the stator case
halve, apply a thin layer of Crankcase Sealer (PN
2871557) to all sealing surfaces of the pto half,
being careful not to over apply, as excessive sealant
may clog oil passages or drip into the crankcase.
Allow the sealer to set for a few minutes before
assembling the two halves together.
2. Reassemble the crankcase halves. This is best
accomplished with the stator side casehalve
settled in a suitable fixture that allows the
casehalve to lay flat. This allows easier
installation without parts falling out of position.
Make sure the oil galley tube is oriented correctly
and the balancer shaft groove aligns with the
water pump shaft. Refer to photos. NOTE: some
light tapping with a soft faced mallet may be
required to bring the casehalves together.
Align balancer shaft and
water pump shaft grooves
Align tube with notch in case
3. Reinstall the (12) flange bolts and tighten in a
criss--cross pattern. Stop occasionally and check
that all rotating assemblies turn freely. Torque the
flange bolts to 80-97 Inch Lbs.(9-11 Nm).
PISTON RING INSTALLATION
NOTE: Apply clean engine oil to all ring surfaces and
ring lands. Always check piston ring installed gap
before rings are installed on piston. Refer to Page
3.24. If the piston has been in service, clean any
accumulated carbon from the ring grooves and oil
control ring holes.
1. Place the oil control ring expander in oil ring
groove with the end gap facing forward. The
expander has no up or down marking and can be
installed either way. The ends should butt
squarely together and must not overlap. Install
the bottom and top rails.
2. Install the second ring with the mark facing up.
3. Install the top ring with the mark facing up (Ill 1).
Enfocus Software - Customer Support

ENGINE
3.36
4. Check to make sure the rings rotate freely in the
groove when compressed
Ring Profile
Top -- Chrome
Install with mark facing up
Second -- Cast
Ill. 1
5. Orientate the rings for installation by rotating until
the end--gaps are 120 degrees apart.
PISTON INSTALLATION
1. Clean the gasket surfaces on the cylinder and
crankcase. Remove all traces of old gasket
material.
2. Make sure the cylinder mounting bolt holes are
clean and free of debris.
Gap should face up or down
3. Install a new circlip on one side of the piston with
the end gap facing up or down.
CAUTION: Circlips become deformed during the
removal process. Do not re-use old circlips. Do not
compress the new clip more than necessary upon
installation to prevent loss of radial tension. Severe
engine damage may result if circlips are re-used or
deformed during installation.
4. Apply clean engine oil to the piston rings, ring lands,
piston pin bore, piston pin, and piston skirt.
Lubricate the connecting rod (both ends), balancer
drive gear, and crankshaft main bearing area.
Stator Side
Identification Mark
5. Install the piston on the connecting rod with the
identification mark facing the stator (RH) end of
the crankshaft. The piston pin should be a push fit
in the piston.
6. Install the other circlip with the gap facing up or
down. (See Caution with Step 3 above). Push the
piston pin in both directions to make sure the clips
are properly seated in the groove.
CYLINDER INSTALLATION
1. Place the dowel pins in the crankcase and install a
new cylinder base gasket.
A
2. Position the Piston Support Block (PN 2870390)
(A) beneath the piston skirt to support the piston
during cylinder installation.
Enfocus Software - Customer Support

ENGINE
3.37
3. Apply clean engine oil to the ring compressor and
install the compressor according to the
manufacturers instructions. CAUTION: Verify all
ring end gaps are correctly located.
4. Apply clean engine oil liberally to the cylinder bore
and tapered area of the sleeve. Install the
cylinder with a slight rocking motion until the rings
are captive in the sleeve.
5. Remove the ring compressor and support block.
6. Push the cylinder downward until fully seated on
thebasegasket.
7. Rotate the engine and position the piston at BDC.
NOTE: If cam chain is installed, hold it up while
rotating the engine to avoid damage to the chain, drive
sprocket teeth, or tensioner blade.
CYLINDER HEAD
INSTALLATION
Clean the gasket surfaces on the cylinder head and
cylinder. Remove all traces of old gasket material.
Refer to disassembly photos.
1. Install the cam chain tensioner guides. Be sure
bottom end of guide is located properly in
crankcase.
2. Install the two dowels and a new cylinder head
gasket.
3. Place the cylinder head on the cylinder. Apply a
film of engine oil to the cylinder head bolt threads
and washers, and hand tighten the bolts.
The following procedure must be used to torque the
cylinder head properly:
**TORQUE ALL BOLTS EVENLY
IN A CRISS--CROSS PATTERN
1 -- Torque bolts to 22 ft. lbs. (30 Nm)
2 -- Torque bolts to 51 ft. lbs. (70 Nm)
Leave at this torque for 1 minute to allow
gaskets to seat for proper sealing.
3 -- Loosen bolts evenly 360q(1 turn)
4 -- Torque bolts to 29 ft. lbs. (35 Nm)
5 -- From this point, tighten bolts
evenly 90q(1/4 turn)
6 -- Finally, tighten another 90q(1/4
turn)
7 -- Install two 6mm bolts and torque
to 6 ft. lbs. (8 Nm)
4. Install the two 6 mm bolts and torque to
specification.
Cylinder 6mm Bolt Torque:
6 ft. lbs. (8 Nm)
Enfocus Software - Customer Support

ENGINE
3.38
CAM CHAIN INSTALLATION
NOTE: The camshafts, crankshaft sprocket and
clutch basket must be removed to perform this
procedure.
1. Install the cam chain by dropping it down through
the chain room and over the crankshaft sprocket.
B
2. Use a suitable device to hold the chain in place to
keep it from dropping through the chain room,
such as wire or a hammer handle.
CAMSHAFT TIMING
CAUTION: Serious engine damage will result if the
camshaft is not properly timed to the crankshaft.
IMPORTANT CAMSHAFT TIMING NOTE: The Top
Dead Center (TDC) mark is used to time the camshaft
to the crankshaft. Follow the procedures outlined.
Refer to the diagram on Page 3.40.
1. Apply engine oil or assembly lube to the camshaft
main journals, cam lobes and the automatic
compression release mechanism.
2. Place the thrust washer onto the crankshaft with
the chamfered side inward. Install the crankshaft
cam sprocket onto the shaft. Note the double
spline for ease of installation. The alignment mark
should face outward.
3. If not already at Top Dead Center, Loosely hold
the cam chain and rotate the crankshaft until the
crankshaft cam sprocket timing mark is aligned
with the Top Dead Center (TDC) mark on the
crankcase (see photo). Position the chain for
correct timing by aligning the bottom cam timing
mark with the brass colored bottom chain link.
Keep tension on the chain so as to not lose chain
alignment at the crankshaft sprocket during cam
installation.
Align sprocket timing mark
and brass colored chain link
Align brass colored chainlink and sprocket
marks with Top Dead Center (TDC) mark
4. Install the camshafts one at a time. First, install
the exhaust cam by looping the chain over the
cam gear. At the same time, position the cam chain
for correct timing by aligning the brass colored chain
link with the 12 o’clock dot on the cam sprocket. The
sprocket secondary mark should be at the 9 o’clock
position. Keep tension on the chain so as to not
lose chain alignment at the crankshaft sprocket.
5. Next, install the intake cam, positioning the upper
cam chain for correct timing by aligning the
remaining brass colored chain link with the 12
o’clock dot on the cam sprocket. Timing is in phase
when all three brass colored cam chain links align
with all three sprocket timing marks and the
secondary cam gear marks are at approximately
the 9 o’clock position, with the exhaust cam timing
mark slightly advanced. Refer to the diagram on
Page 3.40
NOTE: Failure to align marks in this fashion will
cause valve--to--piston interference, resulting in
engine damage
Align 12 o’clock timing marks and
brass colored chain links as shown
9 o’clock timing marks approximate position
Note the exhaust cam is slightly advanced
Enfocus Software - Customer Support

ENGINE
3.39
6. Re--check all cam timing marks to verify proper
cam timing, and install the cam tower. Tighten the
bolts evenly in a criss--cross pattern to
specification. Do not rotate engine until the
tensioner has been installed to avoid chain
slip and loss of timing reference.
7. Install the tensioner assembly. (Refer to Pg
3.13--3.14). Verify timing by rotating the
crankshaft two full revolutions (720 degrees),
checking for valve--to--piston interference which
would indicate a problem with cam timing. If
interference is noted, immediately stop rotation
and reverify cam timing.
NOTE: Rotating the engine during verification will
cause the timing alignment marks to rotate out of
phase, and will take as many as 20 revolutions to
come back into phase. To maintain alignment of
the marks if needed, rotate the engine backward
the same number of turns as forward.
8. With timing procedure completed, install the
primary drive sprocket, washer and nut onto the
crankshaft. Torque to specification.
PRIMARY DRIVE GEAR
INSTALLATION
1. Install the thrustwasher chamfered side inward,
the cam sprocket with algnment mark outward.
2. With chain in place and cam timing having been
performed, install the primary drive sprocket,
washer and nut onto the crankshaft. Torque to
59-74 ft lbs (80-100 Nm).
Enfocus Software - Customer Support

ENGINE
3.40
INTAKE
TIMING MARK
EXHAUST
TIMING MARK
TIMING PLATE (COLD)
HEAD COVER FITTING
SURFACE AT
CYLINDER HEAD
Enfocus Software - Customer Support

ENGINE
3.41
CYLINDER HONE SELECTION
AND HONING PROCEDURE
CAUTION:
A hone which will straighten as well as remove
material from the cylinder is very important. Using a
common spring loaded glaze breaker for honing is not
advised for nicasil cylinders. Polaris recommends
using a rigid hone or arbor honing machine.
Cylinders may be wet or dry honed depending upon
the hone manufacturer’s recommendations. Wet
honing removes more material faster and leaves a
more distinct pattern in the bore.
IMPORTANT: Clean the Cylinder After Honing
It is very important that the cylinder be thoroughly
cleaned after honing to remove all grit material. Wash
the cylinder in a solvent, then in hot, soapy water. Use
electrical contact cleaner if necessary to clean these
areas. Rinse thoroughly, dry with compressed air,
and oil the bore immediately with Polaris 4 Cycle
Lubricant to prevent the formation of surface rust.
HONING TO DEGLAZE
A finished cylinder should have a cross-hatch pattern
to ensure piston ring seating and to aid in the retention
of the fuel/oil mixture during initial break in. Hone
cylinder according to hone manufacturer’s
instructions, or these guidelines:
GUse a motor speed of approximately
300-500 RPM, run the hone in and
out of the cylinder rapidly until cutting
tension decreases. Remember to
keep the hone drive shaft centered
(or cylinder centered on arbor) and to
bring the stones approximately 1/2s
(1.3 cm) above and below the bore at
the end of each stroke.
GRelease the hone at regular intervals
and inspect the bore to determine if
it has been sufficiently deglazed, and
to check for correct cross--hatch.
NOTE:Do not allow cylinder to
heat up during honing.
GAfter honing has been completed,
inspect cylinder for thinning or
peeling.
If cylinder wear or damage is excessive, it will be
necessary to replace the cylinder. Hone only enough
to deglaze the outer layer of the cylinder bore.
EXAMPLE OF CROSS HATCH PATTERN
CYLINDER HEAD VALVE
GUIDE / SEAT RECONDITION
CYLINDER HEAD RECONDITIONING NOTES
Valve Seat Inspection
Inspect valve seats in cylinder head for pitting, burnt
spots, roughness, and uneven surface. If any of the
above conditions exist, the valve seat must be
reconditioned. If the valve seat is cracked the cylinder
head must be replaced.
NOTE: Servicing the valve guides and valve seats
requires special tools and a thorough knowledge of
reconditioning techniques. Follow the instructions
provided in the cylinder head service tool kit.
CAUTION: Wear the proper safety equipment when
performing cylinder head service. Valve guide
replacement will require heating of the cylinder head.
Wear safety gloves to prevent burns.
VALVE GUIDE REMOVAL / INSTALLATION / REAM
1. Remove all carbon deposits from the combustion
chamber, valve seat and valve guide area before
attempting to remove valve guides. CAUTION:
Carbon deposits are extremely abrasive and may
damage the valve guide bore when guides are
removed.
2. Place new valve guides in a freezer for at least 15
minutes while heating cylinder head.
3. Heat cylinder head in an oven or use a hot plate to
bring cylinder head temperature to 212qF(100q
C). CAUTION: Do not use a torch to heat
cylinder head or warpage may result from uneven
heating. Head temperature can be checked with
a pyrometer or a welding temperature stick.
4. When thoroughly heated, place cylinder head on
blocks of wood which will allow the old guides to
be removed.
Enfocus Software - Customer Support

ENGINE
3.42
5. Using valve guide driver, drive guides out of the
cylinder head from the combustion chamber side.
Be careful not to damage guide bore or valve seat
when removing guides.
6. Place cylinder head on cylinder head table.
NOTE: Be sure cylinder head is still at 212qF
(100qC) before installing new guides.
7. Place a new guide in the valve guide installation
tool and press guide in to proper depth. Check
height of each guide above the cylinder head (A).
A
Valve Guide Installed Height
Valve Guide Height:
.689-.709I(17.5-18.0 mm)
NOTE: The guide can also be inserted to the
proper depth using a driver. Inspect the guide
closely for cracks or damage if a driver is used.
8. Allow the cylinder head to cool to room
temperature. Apply cutting oil to the reamer.
Guides should be reamed from the valve spring
side of the cylinder head. Ream each guide to
size by turning the reamer clockwise continually.
Continue to rotate reamer clockwise during
removal of the tool.
9. Clean guides thoroughly with hot soapy water and
a nylon brush. Rinse and dry with compressed
air. Apply clean engine oil to guides.
VALVE SEAT RECONDITIONING
Follow the manufacturers instructions provided with
the Valve Seat Reconditioning Kit (PN 2200634).
Abrasive stone seat reconditioning equipment can
also be used. Keep all valves in order with their
respective seat.
Too
Wide Uneven Good Too
Narrow
Valve seat wear patterns
NOTE: Valve seat width and point of contact on the
valve face is very important for proper sealing. The
valve must contact the valve seat over the entire
circumference of the seat, and the seat must be the
proper width all the way around. If the seat is uneven,
compression leakage will result. If the seat is too
wide, seat pressure is reduced, causing carbon
accumulation and possible compression loss. If the
seat is too narrow, heat transfer from valve to seat is
reduced and the valve may overheat and warp,
resulting in burnt valves.
10. Install pilot into valve guide.
11. Apply cutting oil to valve seat and cutter.
12. Place 46qcutter on the pilot and make a light cut.
13. Inspect the cut area of the seat:
GIf the contact area is less than 75% of the
circumference of the seat, rotate the pilot
180qand make another light cut.
GIf the cutter now contacts the uncut
portion of the seat, check the pilot. Look
for burrs, nicks, or runout. If the pilot is
bent it must be replaced.
Enfocus Software - Customer Support

ENGINE
3.43
GIf the contact area of the cutter is in the
same place, the valve guide is distorted
from improper installation and must be
replaced. Be sure the cylinder head is at
the proper temperature and replace the
guide.
GIf the contact area of the initial cut is
greater than 75%, continue to cut the
seat until all pits are removed and a new
seat surface is evident. NOTE: Remove
only the amount of material necessary to
repair the seat surface.
(A)
14. To check the contact area of the seat on the valve
face, apply a thin coating of Prussian Bluetpaste
to the valve seat. If using an interference angle
(46q) apply black permanent marker to the entire
valveface(A).
15. Insert valve into guide and tap valve lightly into
place a few times.
16. Remove valve and check where the Prussian
Bluetindicates seat contact on the valve face.
The valve seat should contact the middle of the
valve face or slightly above, and must be the
proper width (Refer to the wear guide on page
3.19 for proper seat width):
GIf the indicated seat contact is at the
top edge of the valve face and
contacts the margin area(B) it is too
high on the valve face. Use the 30q
cutter to lower the valve seat.
GIf too low use the 60qor 75qcutter to
raise the seat. When contact area is
centered on the valve face, measure
seat width.
GIf the seat is too wide or uneven, use
both top and bottom cutters to
narrow the seat.
GIf the seat is too narrow, widen using
the 45qcutter and re-check contact
point on the valve face and seat width
after each cut.
Valve Seat Width:
Intake Std: .028I(.7 mm)
Limit: .055I(1.4 mm)
Exhaust Std: .039I(1.0 mm)
Limit: .071I(1.8 mm)
Seat
Width
Bottom - 60qor 75qSeat - 45qor 46q
Top - 30q
NOTE: When using an interference angle, the seat
contact point on the valve will be very narrow, and is
a normal condition. Look for an even and continuous
contact point on the black marker, all the way around
the valve face.
17. Clean all filings from the area with hot soapy
water, rinse, and dry with compressed air.
18. Lubricate the valve guides with clean engine oil,
and apply oil or water based lapping compound to
the face of the valve. NOTE: Lapping is not
required with an interference angle.
19. Insert the valve into its respective guide and lap
using a lapping tool or a section of fuel line
connected to the valve stem.
20. Rotate the valve rapidly back and forth until the cut
sounds smooth. Lift the valve slightly off of the seat,
rotate 1/4 turn, and repeat the lapping process. Do
this four to five times until the valve is fully seated,
and repeat process for the other valve(s).
21. Clean cylinder head, valves, and camshaft oil
supply passages thoroughly.
22. If an oil passage blind plug was removed, apply
Crankcase Sealant (PN 2871557) or equivalent
sealer to the threads and install, torquing to 8 ft.
lbs. (11 Nm).CAUTION: Do not allow sealant to
enter oil passage.
23. Spray electrical contact cleaner into oil passage
and dry using compressed air.
Enfocus Software - Customer Support

ENGINE
3.44
TROUBLESHOOTING
Engine Turns Over But Fails to Start
GNo fuel
GDirt in fuel line or filter
GFuel will not pass through fuel valve
GFuel pump inoperative/restricted
GTank vent plugged
GCarb starter circuit
GEngine flooded
GLow compression (high cylinder
leakage)
GNo spark (Spark plug fouled)
Engine Does Not Turn Over
GDead battery
GStarter motor does not turn
GEngine seized, rusted, or
mechanical failure
Engine Runs But Will Not Idle
GRestricted carburetor pilot system
GCarburetor misadjusted
GChoke not adjusted properly
GLow compression
GCrankcase breather restricted
Engine Idles But Will Not Rev Up
GSpark plug fouled/weak spark
GBroken throttle cable
GObstruction in air intake
GAir box removed (reinstall all intake
components)
GIncorrect or restricted carburetor jetting
GETC switch limiting speed
GReverse speed limiter limiting speed
GCarburetor vacuum slide
sticking/diaphragm damaged
GIncorrect ignition timing
GRestricted exhaust system
Engine Has Low Power
GSpark plug fouled
GCylinder, piston, ring, or valve wear or
damage (check compression)
GPVT not operating properly
GRestricted exhaust muffler
GCarburetor vacuum slide
sticking/diaphragm damaged
GDirty carburetor
Piston Failure - Scoring
GLack of lubrication
GDirt entering engine through cracks in air
filter or ducts
GEngine oil dirty or contaminated
Excessive Smoke and Carbon Buildup
GExcessive piston-to-cylinder clearance
GWet sumping
GWorn rings, piston, or cylinder
GWorn valve guides or seals
GRestricted breather
GAir filter dirty or contaminated
Low Compression
GDecompressor stuck
GCylinder head gasket leak
GNo valve clearance or incorrectly
adjusted
GCylinder or piston worn
GPiston rings worn, leaking, broken, or
sticking
GBent valve or stuck valve
GValvespringbrokenorweak
GValve not seating properly (bent or
carbon accumulated on sealing surface)
GRocker arm sticking
Backfiring
GETC or speed limiter system malfunction
GFouled spark plug or incorrect plug or
plug gap
GCarburetion faulty - lean condition
GExhaust system air leaks
GIgnition system faulty:
Spark plug cap cracked/broken
Ignition coil faulty
Ignition or kill switch circuit faulty
Ignition timing incorrect
Sheared flywheel key
GPoor connections in ignition system
GSystem wiring wet
GValve sticking
GAir leaks in intake
GLean condition
Enfocus Software - Customer Support

ENGINE
3.45
SPARK PLUG FOULING
GSpark plug cap loose or faulty
GChoke cable adjustment or
plunger/cable sticking
GForeign material on choke plunger
seat or plunger
GIncorrect spark plug heat range or
gap
GCarburetor inlet needle and seat
worn
GJet needle and/or needle jet worn or
improperly adjusted
GExcessive carburetor vibration
(loose or missing needle jet locating
pins)
GLoose jets in carburetor or calibration
incorrect for altitude/temperature
GIncorrect float level setting
GPVT system calibrated incorrectly or
components worn or mis-adjusted
GFuel quality poor (old) or octane too
high
GLow compression
GRestricted exhaust
GWeak ignition (loose coil ground,
faulty coil, stator, or ETC switch)
GETC switch mis-adjusted
GRestricted air filter (main or
pre-cleaner) or breather system
GImproperly assembled air intake
system
GRestricted engine breather system
GOil contaminated with fuel
GRestricted oil tank vent
COOLING SYSTEM
TROUBLESHOOTING
Overheating
GLow coolant level
GAir in cooling system
GWrong type of coolant
GFaulty pressure cap or system leaks
GRestricted system (mud or debris in
radiator fins or restriction to air flow,
passages blocked in radiator, lines,
pump, or water jacket)
GLean mixture (restricted jets, vents, fuel
pump or fuel valve)
GFuel pump output weak
GRestricted radiator (internally or cooling
fins)
GWater pump failure
GCooling system restriction
GCooling fan inoperative or turning too
slowly (perform current draw test)
GIgnition timing misadjusted
GLow oil level
GSpark plug incorrect heat range
GFaulty hot light circuit
GThermostat stuck closed or not opening
completely
Temperature Too Low
GThermostat stuck open
Leak at Water Pump Weep Hole
GFaulty water pump mechanical seal
(coolant leak)
GFaulty pump shaft oil seal (oil leak)
Enfocus Software - Customer Support

ENGINE
3.46
NOTES
Enfocus Software - Customer Support

4
FUEL SYSTEM/CARBURETION
4.1
CHAPTER 4
FUEL SYSTEM/CARBURETION
Exploded View, Mikuni BSR 42 Carburetor 4.2..
Fuel Tank Asm. Exploded View 4.3............
Fuel Flow Diagram 4.3.......................
Special Tool & Jetting Guidelines 4.4..........
Carburetor Jetting 4.4........................
Main Jet / Pilot Jet Part Numbers 4.4...........
CV Carburetor System Function (4 Cycle) 4.5...
CV Carburetor Vent System (4 Cycle) 4.5.......
CV Carburetor Operation 4.5-4.7..................
Disassembly Notes, CV Carburetor 4.7-4.8.........
Cleaning, CV Carburetor 4.8..................
Inspection, CV Carburetor 4.9.................
Assembly, CV Carburetor 4.9.................
Float Adjustment, CV Carburetor 4.10...........
Needle & Seat Leakage Test 4.10...............
Fuel Level 4.11...............................
Fuel Pump Service 4.11.......................
Troubleshooting 4.12--4.13..........................
Enfocus Software - Customer Support

FUEL SYSTEM/CARBURETION
4.2
BSR 42 CARBURETOR EXPLODED VIEW
Ref. Description Ref. Description Ref. Description Ref. Description
1. Cover, Diaphragm 17. O-Ring
2. Spring 18. Cover
3. Diaphragm 19. Screw
4. Valve, Piston 20. A-Shaft, Throttle
5. Holder 21. Screw
6. Spring 22. Bolt
7. Washer 23. Spring, Throttle Adjust
8. Washer 24. O-Ring
9. Jet, Needle 25. Screw, Adjust
10. O-Ring 26. Pin, Float
11. Case 27. O-Ring
12. Spring 28. Body, Float
13. Seal 29. Screw
14. Ring 30. Screw
15. Valve, Throttle (105) 31. A-Float
16. Guide, Cable 32. Jet, Main (150)
33. Ring 49. E-Ring
34. Holder, Jet 50. Cap
35. Jet, Needle 51. Asm., Plunger
36. O-Ring 52. Spring
37. Valve, Needle 53. Holder, Guide
38. Screw 54. Screw
39. Screw 55. Cover
40. Plug 56. Spring
41. Adjuster 57. Asm., Diaphragm
42. Spring 58. Filter
43. Washer 59. Jet, Air
44. O-Ring 60. Jet, Main (110)
45. Jet, Pilot (45) 61. Jet (120)
46. Jet (42.5) 62. Ring
47. Asm., Carburetor 63. E-Ring
48. Packing 64. O-Ring
65. Screw
Refer to Page 4.4 for Optional Jet Part Numbers
12
34
5
Jet Needle
“E” Clip
Position
10.
53
61
4.
49
64
48
47
21
63
5.
52
24
13.
51
30
9.
8.
1.
65
42
26
27
38
39
7.
6.
15.
33
46
44
36 41
31
14.
34
50
12.
22
3.
2.
45
20
60
35
37
28
43
11.
62
55 54
56
57
29
23
58
59
25
16.
19
18
17
40
13.
32
Enfocus Software - Customer Support

FUEL SYSTEM/CARBURETION
4.3
FUEL TANK ASSEMBLY
Impulse Line
Fuel Valve
Fuel Tank
Fuel Line
Fuel Pump
Tank Cap
Vent Line
Fuel Tank
Fuel Valve
Engine
Fuel Pump
Carburetor
Fuel Tank Vent
Carburetor Vent
Fuel Screens
L
LLocated on upper frame
FUEL FLOW
(Filter Built In)
Enfocus Software - Customer Support

FUEL SYSTEM/CARBURETION
4.4
SPECIAL TOOLS
PART NUMBER TOOL
DESCRIPTION
2870975 Mity Vact
Pressure Test Tool
2872314 Carburetor Float
Adjustment Tool
WARNING
Gasoline is extremely flammable and explosive under
certain conditions.
Always stop the engine and refuel
outdoors or in a well ventilated area.
Do not overfill the tank. The tank is at
full capacity when the fuel reaches the
bottom of the filler neck. Leave room
for expansion of fuel.
Never start the engine or let it run in an
enclosed area. Gasoline powered engine
exhaust fumes are poisonous and can
cause loss of consciousness and death in
a short time.
Never drain the float bowl when the engine
is hot. Severe burns may result.
Do not smoke or allow open flames or
sparks in or near the area where refueling
is performed or where gasoline is stored.
If you get gasoline in your eyes or if you
should swallow gasoline, seek medical
attention immediately.
If you spill gasoline on your skin or clothing,
immediately wash with soap and water and
change clothing.
JETTING GUIDELINES
Changes in altitude and temperature affect air density,
which is essentially the amount of oxygen available for
combustion. In low elevations and cold temperatures,
the air is more dense and has more oxygen. In higher
elevations and higher temperatures, the air is less
dense with reduced oxygen.
Polaris ATV Carburetors are calibrated for an altitude
of 0-6000 ft. (0-1800 meters) and ambient
temperatures between +40 and +80qF(+5qto +26q
C). Carburetors must be re-calibrated if operated
outside this temperature and/or altitude range. The
jetting installed in production is not intended for all
altitudes and/or temperatures. In addition, air screw
/ pilot screw adjustments and PVT adjustments may
be required to suit operating conditions.
CARBURETOR JETTING
CAUTION:
A main jet that is too small will cause a lean
operating condition resulting in serious engine
damage. Select the correct main jet carefully for
elevation and temperature according to the
charts in the specifications section or in the
Owner’s Safety and Maintenance Manual for each
particular model.
IMPORTANT: The following guidelines must be
followed when establishing a main jet setting:
1. Select the lowest anticipated temperature at
which the machine will be operated.
2. Determine the lowest approximate altitude at
which the machine will be operated.
3. Select the correct main jet from the chart on Page
1.4.
MIKUNI JET PART NUMBERS
Main Jets
Jet Number Part Number
122.5 3140120
125 3130085
130 3140121
137.5 3130090
140 3130091
150 3130093
152.5 3130570
155 3140171
165 3131143
170 3130096
175 3130097
180 3130098
Jet Number Part Number
40.0 3130624
42.5 3130526
45.0 3131023
Pilot Jets
Enfocus Software - Customer Support

FUEL SYSTEM/CARBURETION
4.5
CV CARBURETOR SYSTEM
FUNCTION
Carburetor Component Function
System Main
Components
Main
Function
Main
Affect
Float
System
(Level Control)
Inlet Pipe,
Needle and
Seat, Float,
Float Pin
Maintains
specified
fuel level in
float cham-
ber (carbu-
retor float
bowl)
All systems
All throttle
ranges
Venting Passages in
Carburetor,
Vent lines
to frame
Supplies
atmospheric
pressure to
float cham-
ber
All systems
All throttle
ranges
Starter
(Choke/En-
richment)
Choke Lever,
Cable, Plung-
er, Return
Spring, Carb
Passages
(Starter Jet,
Starter Bleed
Pipe)
Supplies
additional
fuel air mix-
ture neces-
sary for cold
starting
All throttle
ranges
Greatest ef-
fect at low
throttle set-
tings and
idle
Pilot (Idle
System)
Pilot Jet/
Passage-
ways, Pilot-
Mixture
Screw with
Spring
Washer and
Sealing O-
Ring, By-
pass Ports
(Behind
Throttle
Plate), Pilot
Air Jet, Pilot
Outlet,
Throttle
Plate
Primarily
supplies fuel
at idle and
low throttle
positions
Mainly idle
to 1/4
throttle
Minimal ef-
fect after 1/2
throttle
Main Sys-
tem
Main Jet,
Main Air Jet,
Main Air
Passage,
Needle Jet,
Jet Needle,
Vacuum
Slide,
Throttle
Plate
Supplies
fuel at mid-
range and
high throttle
settings.
1/4tofull
throttle
VENT SYSTEMS - CV
CARBURETOR
The carburetor float bowl vent lines supply
atmospheric pressure to the float bowl. The lines
must be free of kinks, restrictions and be properly
routed. This allows fuel to flow in the proper amount
and prevents contaminants from entering the
carburetor.
MIKUNI CV CARB
OPERATION
The constant velocity carburetor incorporates a
mechanically operated throttle plate and a vacuum
controlled slide valve (vacuum slide). The venturi
cross-sectional area in the carburetor bore is
increased or decreased automatically by the vacuum
slide, which moves according to the amount of
negative pressure (less than atmospheric) present in
the venturi.
A diaphragm attached to the top of the vacuum slide
is sealed to the slide and to the carburetor body
forming two chambers. The chamber above the
diaphragm is connected to the venturi area by a drilled
orifice in the center of the vacuum slide. The chamber
below the diaphragm is vented to atmospheric
pressure by a passage on the air box side of the
carburetor. A spring, installed in the center of the
vacuum slide, dampens the slide movement and
assists the return of the slide.
=AirFlow = Low Pressure
Air
Pressure
From At-
mosphere
Venturi
Throttle
Plate
Diaphragm
Vacuum
Slide
Low Pressure
From Venturi
Enfocus Software - Customer Support

FUEL SYSTEM/CARBURETION
4.6
CARBURETOR OPERATION CONT’D
When the throttle plate is opened and engine speed
begins to increase, the pressure in the venturi (and
therefore in the chamber above the diaphragm)
becomes significantly lower than atmospheric.
Atmospheric pressure in the chamber below the
diaphragm forces the diaphragm upward, raising the
slide against spring pressure. When the pressure
above and below the diaphragm are nearly equal, the
slide moves downward under spring pressure.
Raising or lowering the slide increases or decreases
the cross sectional area in the venturi, and therefore
the air velocity in the venturi is kept relatively constant.
This provides improved fuel atomization and optimum
fuel/air ratio.
=AirFlow = Low Pressure
Low Pressure
From Venturi
From
Atmosphere
Throttle
Plate
Diaphragm
Vacuum
Slide
Venturi
Note: Diagrams are for explanation of theory only, and are not true
representations of Mikuni BST carburetor.
PILOT (IDLE AND SLOW)
SYSTEM
This system supplies fuel during engine operation
with throttle valve closed (1) or slightly opened. The
fuel from float chamber (2) is metered by pilot jet (3)
where it mixes with air coming in through pilot air jet
(4). The mixture then goes up through pilot passage
to pilot screw (5). A part of the mixture is discharged
into the main bore out of bypass ports (6). The
remainder is then metered by pilot screw and
discharged into the main bore through pilot outlet (7).
4
1
6
7
5
2
3
STARTER SYSTEM (CHOKE
OR ENRICHMENT)
When the choke cable (1) is activated, the starter
plunger (5) is lifted off the seat.
1
5
8
6
4
2
3
7
Fuel is drawn into the starter circuit from the float
chamber (2) through the starter jet (3). Starter jet
meters this fuel, which then flows into starter pipe (4)
and mixes with the air (7) coming from the float
chamber. The mixture, rich in fuel content, reaches
starter plunger and mixes again with the air coming
through a passage (8) extending from underneath the
diaphragm. The rich fuel/air mixture for starting is
discharged through starter outlet (6) in the the main
bore.
Enfocus Software - Customer Support

FUEL SYSTEM/CARBURETION
4.7
FLOAT SYSTEM
Fuel enters the float chamber (3) by means of the inlet
pipe and passage, through a screen on the back of the
inlet needle seat (4), and around the inlet needle (2).
As the fuel fills the float chamber, the float (1) rises and
forces the inlet needle against the seat, shutting off
the orifice in the seat. When fuel level is up in float
chamber, floats are up and needle valve remains
pushed up against valve seat. Under this condition,
no fuel enters the float chamber. As the fuel level falls,
floats go down and needle valve unseats itself to allow
fuel into the chamber. In this manner, the needle
valve releases and shuts off fuel alternately to
maintain a constant fuel level inside the float chamber.
Inlet
Pipe
1
4
2
3
MAIN SYSTEM
As throttle valve (1) is opened, engine speed rises,
and this increases negative pressure in the venturi.
Consequently the vacuum slide (2) moves upward.
The fuel in float chamber (3) is metered by main jet (4),
and the metered fuel enters needle jet (5), in which it
mixes with the air admitted through main air jet (6) to
form an emulsion. The emulsified fuel then passes
through the clearance between needle jet (5) and jet
needle (7), and is discharged into the venturi (A).
Mixture proportioning is accomplished in needle jet
(5); the clearance through which the emulsified fuel
must flow is determined ultimately by throttle position
and vacuum slide height.
1
A
5
4
3
6
7
2
CARBURETOR
DISASSEMBLY - MIKUNI CV
Use the following disassembly, assembly, and
inspection techniques to service a CV carburetor.
1. Remove carburetor diaphragm chamber cover
with a ratchet style screwdriver. DO NOT use an
impact driver to remove the screws or carburetor
may be permanently damaged.
Enfocus Software - Customer Support

FUEL SYSTEM/CARBURETION
4.8
CARBURETOR DISASSEMBLY CONT’D
2. Remove float bowl. Remove the float pin screw.
The float and float pin can be removed.
Remove Screw
Float Pin
3. Remove inlet needle seat retaining screw along
with plate, and carefully remove needle seat.
NOTE: Do not use a pliers to remove the seat or
permanent damage may occur.
Remove Screw
4. Remove the pilot mixture screw, spring, flat
washer, and O-Ring. If an anti-tamper plug is
installed over the pilot screw cavity, it must be
removed for access.
O-Ring
Washer
Spring
Pilot Screw
NOTE: The starter jet is removeable. Upon
disassembly, place the parts in a container for safe
keeping.
Starter Jet Pilot Screw
CARBURETOR CLEANING
WARNING
Protect eyes from contact with cleaner. Tak e
appropriate safety measures during these
procedures. Safety glasses and chemical resistant
gloves are required. Should you get cleaner in your
eyes or if you swallow cleaner, seek medical attention
immediately.
Carburetor cleaners can be extremely caustic.
Extended periods of soaking can loosen the adhesive
sealer on the passage drill-way plugs. Do not soak
rubber or plastic components (such as the vacuum
slide diaphragm, needle seat screen, or O-Rings in
caustic cleaning solutions. Irreparable damage may
occur. Do not use agitator--type carburetor cleaning
equipment. Rubber parts must be cleaned with mild
detergent and hot water only.
1. Thoroughly clean the carburetor body, jets, and
all passages with carburetor cleaner or electrical
contact cleaner.
2. If the carburetor is extremely dirty or
contaminated with fuel residue and varnish, soak
for short periods only in carburetor cleaner, and
rinse in hot water.
3. Replace the jets if they have a buildup of fuel
residue or bacterial growth that cannot be
removed. Even a small amount of residue will
reduce the flow characteristics of the jet.
4. Verify all passages and jets are unobstructed by
spraying electrical contact cleaner through the
passages. CAUTION: Do not use wire or welding
tip cleaners as the orifice size may be altered.
5. Use low pressure air to dry carburetor body and
all components.
Enfocus Software - Customer Support

FUEL SYSTEM/CARBURETION
4.9
CARBURETOR INSPECTION
1. Inspect jet needle and needle jet for wear. Look
for discoloration, shiny spots, or an area that
looks different than the rest of the needle. The
middle to upper portion of the needle contacts the
needle jet and is the most likely wear point. If jet
needle shows signs of wear replace both the
needle and needle jet to prevent a rich condition.
TIP: A worn needle jet is difficult to spot. To check,
slide a slightly larger new jet needle into the
needle jet and hold it to a light source. Light will be
visible between the needle and needle jet if it is
worn.
Inspect this
area
Needle Jet
Jet Needle
2. Inspect the inlet needle tapered surface for any
sign of wear or damage. Be sure the spring
loaded pin is free moving and returns freely when
pushed. The inlet needle and seat should be
pressure tested after assembly.
Good Condition Worn, Deposits
Wear areas
Seat
Needle
CARBURETOR ASSEMBLY
Inspect the diaphragm (A) for holes, deterioration, or
damage. Make sure the diaphragm is pliable but not
swollen. The diaphragm should fit properly in the
carburetor body. Replace diaphragm assembly if
diaphragm is damaged.
E
D
C
A
B
3. Replace parts in proper order. The spring seat (B)
is stepped and must be placed on TOP of “E” Clip
(C). Spacer washer (D) must be installed below
the E-Clip. Refer to parts manual for more
information.
4. Be sure the tab (E) on outer edge of diaphragm is
positioned properly in the carburetor body.
Pilot Screw
FRONT
(Engine)
5. Install the pilot mixture screw, spring, washer, and
O-ring as an assembly. Lubricate the O-Ring with
oil or light grease before installation. CAUTION:
Do not damage the O-ring during installation.
Turn the screw in until it lightly contacts the seat.
Back out the specified number of turns. NOTE:
The final pilot (idle) mixture must be adjusted with
the engine running. Refer to Page 2.13.
Pilot Mixture Screw Base Setting
(Set at Factory)
Factory Specification: 2.5 Turns Out
Enfocus Software - Customer Support

FUEL SYSTEM/CARBURETION
4.10
FLOAT HEIGHT
ADJUSTMENT
1. Ilustration 1: Place the the throttle side of the
carburetor on a level surface to remove weight
from float arm. In this position, the float tongue
will rest slightly outward.
Carburetor Level
Float Outward
Ill. 1
2. Illustration 2: With the carburetor still resting on
the level surface, use one hand to slightly tilt the
carburetor back. The float will then fall into the
correct position, with the float tongue resting
lightly on the inlet needle valve pin without
compressing the spring. The bottom of the float
should be parallel with the float bowl mating
surface. Illustation 3:NOTE: If the float is past
parallel with the mating surface, the carburetor
has been tilted back too far and the float tongue is
likely compressing the needle valve pin.
Float Parallel with Float
Bowl Mating Surface
13--14 mm
Ill. 2
Float Too Far Inward
Ill. 3
3. Measure the height from the float bowl mating
surface to the top of step of the float as shown in
Illustration 2. Both sides of float should be parallel
to each other. The measurement should be made
at the mid-point on top of the float using Float
Adjustment Tool (PN 2872314) or a vernier
caliper. When measuring the height, be sure the
inlet needle valve spring is not compressed.
Float Bowl Height: 13--14 mm
4. If adjustment is necessary, bend the tongue
slightly. Be sure float measurement is even on left
and right side.
Bend to adjust float
Float arms even
NEEDLE AND SEAT
LEAKAGE TEST
1. Install the float bowl. Invert the carburetor and
install a Mity-Vact(PN 2870975) to the fuel inlet
Enfocus Software - Customer Support

FUEL SYSTEM/CARBURETION
4.11
fitting. Apply 5 PSI pressure to inlet fitting. The
needle and seat should hold pressure indefinitely.
If not, inspect needle and seat and seat O-ring.
Mity Vact(PN 2870975)
FUEL LEVEL
A fuel level test can be performed on some models if
the drain hose fitting is accessible. Be sure to
re-attach the bowl drain hose after performing the
test. A fuel level test allows you to observe the height
of the fuel in the float bowl without removing the
carburetor. The fuel level can be observed with the
engine either running or shut off, however, engine
must run briefly to allow fuel level to stabilize..
1. Attach a clear line to drain fitting. Be sure line fits
tightly on fitting. Position hose along side of
carburetor as shown.
1.5 mm
.060s
Bowl Mat-
ing
Surface
2. Open bowl drain screw by turning
counterclockwise approximately two turns. Start
and run engine for 3 to 5 seconds to allow fuel
level to stabilize in the line. If level is out of
specification, remove carburetor and inspect inlet
needle and seat, float height, passages, etc.
NOTE: If a line was removed to perform this
procedure, it must be replaced.
FUEL PUMP
The Predator 500 is equipped with a pressure
regulated fuel pump (1-3 PSI). The pump is located
in the front fender cavity of the machine.
To test the fuel pump:
1. Turn fuel off.
2. Disconnect impulse line from pump.
3. Connect Mity-Vact(PN 2870975) to the impulse
line fitting on the pump.
4. Apply 5 inches (Hg) vacuum to the pump fitting.
The diaphragm should hold vacuum indefinitely.
If fuel is present in the impulse line or vacuum
chamber of the pump, the diaphragm is ruptured. The
pump diaphragms must be replaced.
Fuel Pump
Impulse line
FUEL PUMP DISASSEMBLY
1. Remove the screws from the pump diaphragm
cover. Note the location of the two longer screws.
2. Remove the diaphragm cover gasket,
diaphragm, and valve body gasket.
3. Remove the outlet check valve cover, diaphragm,
and gasket.
FUEL PUMP
INSPECTION/ASSEMBLY
1. Inspect inlet and outlet check valves for cracks,
warpage or damage. Inspect the diaphragms for
cracks, holes or swelling.
2. To clean the valves or pump body, remove the set
screw and washer. Remove the valve and wash
with soap and water. Carburetor cleaner may be
used to clean the pump body when the check
valves are removed. CAUTION: Some
carburetor cleaners are very caustic and should
not be used to clean the non-metal parts of the
fuel pump.
3. Check the sealing surfaces of the pump body and
covers. Carefully remove all traces of old gasket
Enfocus Software - Customer Support

FUEL SYSTEM/CARBURETION
4.12
and check the surfaces for damage. Replace
diaphragms and gaskets as a set.
4. Reassemble the pump in the reverse order of
disassembly. Tighten all screws evenly.
TROUBLESHOOTING
FUEL STARVATION/LEAN MIXTURE
Symptoms: Hard start or no start, bog, backfire,
popping through intake / exhaust, hesitation,
detonation, low power, spark plug erosion, engine
runs hot, surging, high idle, idle speed erratic.
GNo fuel in tank
GRestricted tank vent, or routed
improperly
GFuel lines or fuel valve restricted
GFuel filter plugged
GCarburetor vent line(s) restricted
GPlugged or restricted inlet needle
and seat screen or inlet passage
GClogged jets or passages
GFloat stuck, holding inlet needle
closed or inlet needle stuck
GFloat level too low
GFuel pump inoperative
GAir leak at impulse line
GRestricted impulse line (kinked,
pinched)
GIntake air leak (throttle shaft, intake
ducts, airbox or air cleaner cover)
GRuptured vacuum slide diaphragm,
Vacuum slide stuck closed or sticky
GImproper spring
GJet needle position incorrect
GIncorrect pilot screw adjustment
RICH MIXTURE
Symptoms: Fouls spark plugs, black, sooty exhaust
smoke, rough idle, poor fuel economy, engine runs
rough/ misses, poor performance, bog, engine loads
up, backfire.
GAir intake restricted (inspect intake
duct)
GAir filter dirty/plugged
GChoke plunger sticking, incorrectly
adjusted choke
GChoke cable binding or improperly
routed
GIncorrect pilot air/fuel screw
adjustment
GFaulty inlet needle and seat
GFaulty inlet needle seat O-Ring
GFloat level too high
GPoor fuel quality (old fuel)
GLoose jets
GWorn jet needle/needle jet or other
carburetor parts
GDirty carburetor (air bleed
passages or jets)
GWeak or damaged vacuum piston
return spring
GFouled spark plug
POOR IDLE
Idle Too High
GIdle adjusted improperly/idle
mixture screw damaged
GSticky vacuum slide
GThrottle cable sticking, improperly
adjusted, routed incorrectly
GChoke cable sticking, improperly
adjusted, routed incorrectly
GPlugged or restricted idle jet
Idle Too Low
GChoke cable bending or incorrectly
adjusted
GIdle speed set incorrectly
GIdle mixture screw misadjusted or
damaged
GBelt dragging
GIgnition timing incorrect
GWorn jet needle/needle jet
GPlugged or restricted idle jet
Erratic Idle
GChoke cable bending or incorrectly
adjusted
GThrottle cable incorrectly adjusted
GAir leaks, dirty carburetor passages
(pilot circuit)
GPilot mixture screw damaged or
adjusted incorrectly
GTight valves
GIgnition timing incorrect
GBelt dragging
GDirty air cleaner
GEngine worn
GSpark plug fouled
GIdle speed set incorrectly (speed
limiter)
GWorn jet needle/needle jet
GPlugged or restricted idle jet
Enfocus Software - Customer Support

5
BODY / STEERING / SUSPENSION
5.1
CHAPTER 5
BODY AND STEERING
Torque Specifications and Special Tools 5.2........
Body Assembly, Exploded View 5.3...............
Steering Assembly, Exploded View 5.4............
Front Hub Removal 5.5--5.6.........................
Front Hub Assembly/Installation 5.6--5.7...............
Steering Knuckle Removal/Installation 5.8.........
Ball Joint Removal/Installation 5.9................
Front Hub Exploded View 5.10.....................
A--Arm Replacement 5.11.........................
Concentric Swing Arm Removal 5.12...............
Rear Axle Removal/Disassembly 5.13--5.15..............
Rear Axle Removal/Disassembly 5.15--5.16..............
Rear Swing Arm / Axle Exploded View 5.17.........
Steering Post Assembly/Decal Replacement 5.18....
Front FoxtShock Service 5.19--5.28...................
Rear FoxtShock Service 5.29--5.45....................
Enfocus Software - Customer Support

BODY / STEERING / SUSPENSION
5.2
TORQUE SPECIFICATIONS
PART NUMBER TOOL
DESCRIPTION
Front A-Arm Attaching Bolts30 ft. lbs.
(41 Nm)
Front A-Arm Ball Joint Stud
Nut
35 ft. lbs.
(47 Nm)
Handlebar Adjuster Block 10-12 ft. lbs.
(14-17 Nm)
Master Cylinder Mount Bolts 45-55 in. lbs.
(5.2-6.3 Nm)
Rear Axle Nut 8--10 ft. lbs
(11--14 Nm)
Rear Axle Nut Pinch Bolt 50 in. lbs
(6 Nm)
Rear Shock Bolt
(top & bottom)
55 ft. lbs.
(75 Nm)
Front Spindle Nut 40 ft. lbs.
(54 Nm)
Front Wheel Nut 20 ft. lbs.
(27 Nm)
Rear Hub Nut 80 ft. lbs.
(110 Nm)
Rear Wheel Nut 20 ft. lbs.
(27 Nm)
Swing Arm Pivot Bolt / Rear
Engine Mount Bolt
95 ft. lbs
(129 Nm)
TieRodEndJamNut 14 ft. lbs.
(19 Nm)
TieRodEndAttachingNut 30 ft. lbs.
(35-41 Nm)
SPECIAL TOOLS
PART NUMBER TOOL
DESCRIPTION
2870871 Ball Joint
Replacement Tool
2870872 Shock Spanner
Wrench
2870623 Shock Absorber
Spring
Compression Tool
2871572 Strut Rod Wrench
2871573 LH Strut Spring
Compressor
2871574 RH Strut Spring
Compressor
7052069 Charging Needle
2200421 Gas Shock
Recharging Kit
2871352 Shock Rod
Holding Tool
2871199 Seal Sleeve
Installation Tool Kit
2870872 Shock Spanner
Wrench
2871351 FoxtShock IFP
Depth Tool
COVER/PANEL REMOVAL
Refer to the exploded view on Page 5.3
To Remove: Perform These Steps:
Seat Pull release lever at right................
rear of seat. Lift and pull seat
rearward, disengaging seat
from the front cab
Front Cab /
Headlight Cover Remove:.....
(3 -- T25 Torxtbolts) 2
screws on front cab section
of frame upport (left & right
sides). 1 screw in center of
cab to frame.
Heel Pockets /
Side Covers Remove:......
Seat
Heel Pocket (G) -- 4 screws
attach Heel Pocket (G) to
Support (H) (Both Sides)
Side Covers (D) -- Remove 3
screws that secure to the
frame (Both Sides)
Rear Cab Remove:......
4 screws under back of seat
area. 2 screws that attach
fender to Heel Support (H)
(Both Sides)
Enfocus Software - Customer Support

BODY / STEERING / SUSPENSION
5.3
BODY ASSEMBLY EXPLODED VIEW
B
F
A
C
G
H
E
J
I
A. Seat
B. Seat Release Latch
C. Rear Cab
D. Side Panel
E. Front Cover
F. Front Cab
G. Heel Pocket
H. Heel Support
I. Grab Bar
J. Fuel Tank Support
K. Rear Frame
L. Foot Peg
M. Rock Guard
N. Front Bumper
O. Front Cab Support
K
L
M
N
O
D
Enfocus Software - Customer Support

BODY / STEERING / SUSPENSION
5.4
STEERING ASSEMBLY, EXPLODED VIEW
A
B
C
D
EF
G
H
A. HANDLEBAR
B. BLOCK CLAMPS
C. STEERING BUSHINGS
D. STEERING POST
E. CENTERLINK
F. IDLER ASSEMBLY
G. STEERING MOUNT
BLOCK
H. TIE ROD ASSEMBLY
I. UPPER A--ARM
J. LOWER A--ARM
K. STEERING KNUCKLE
L. BALL JOINT
I
J
K
L
F
E
BALL JOINT
A--ARM
RETAINING
RING
WASHER
NUT
COTTER KEY
BALL JOINT CONFIGURATION
Enfocus Software - Customer Support

BODY / STEERING / SUSPENSION
5.5
FRONT HUB REMOVAL /
DISASSEMBLY
1. Elevate front end and safely support machine
under footrest / frame area.
Serious injury may result if machine tips or falls. Be
sure machine is secure before beginning this service
procedure. Wear eye protection when removing
bearings and seals.
2. Check bearings for side play by grasping tire /
wheel firmly (top and bottom) and checking for
movement. It should rotate smoothly without
binding or rough spots.
3. Remove wheel nuts and wheel.
4. Remove the two brake caliper bolts and the brake
caliper. Use mechanic’s wire or other suitable
material to support the caliper assembly. Do not
allow caliper assembly to hang by the brake line!
Brake
Caliper
5. Remove hub cap, cotter pin, front spindle nut, and
washer.
6. Remove the outer spacer from the spindle.
Inspect outer spacer for wear, replace if needed.
Outer-
Spacer
7. Remove the the hub from the spindle. Remove
the inner spacer from the spindle. Inspect the
inner spacer for wear, replace if needed.
Inner-
Spacer
8. Rotate each bearing inside the hub by hand and
check for smooth rotation. Visually inspect
bearing for moisture, dirt, or corrosion. Replace
bearing if moisture, dirt, corrosion, or roughness
is evident.
Enfocus Software - Customer Support

BODY / STEERING / SUSPENSION
5.6
9. Place a shop towel on hub to protect surface.
Carefully pry seal out of hub.
Seal
10. Using a brass drift, tap bearing spacer to one side
to expose inner bearing race. Drive bearing out
using a drift through opposite side of hub and
discard.
Tap spacer to side
11. Remove spacer. Drive other bearing out and
discard.
12. Clean hub and spacer thoroughly.
13. Inspect spacer for wear or damage. Measure the
tapered spacer for wear, replace as needed.
.774 r.005
.797 r.005
Tapered Spacer
FRONT HUB ASSEMBLY
1. Drive or press one new bearing into hub using a
bearing driver.
Hub
Seals (2)
Bearings (2)
Tapered Spacer
CAUTION: Do not drive on the inner race of the
bearing.
Premium All-Season Grease
(PN 2871322) (3 oz. Tube)
(PN 2871423) (14 oz. Tube)
2. Coat bearing spacer with grease and install into
hub. Drive or press the other bearing into hub until
seated against spacer.
3. Install seal into hub (with numbers facing out) until
flush with end of seal bore.
Seal
Enfocus Software - Customer Support

BODY / STEERING / SUSPENSION
5.7
FRONT HUB INSTALLATION
1. Apply grease to spindle.
2. Inspect spindle and bearing surface for wear or
damage. Install the inner spacer.
Inspect and Grease
Inner Spacer
3. Install hub on spindle. Install the outer spacer.
Outer-
Spacer
4. Install the washer and spindle nut. Torque the
spindle nut to 40 ft. lbs. (54 (Nm)
Front Wheel Nuts (4)
30 ft. lbs. (41 Nm)
Front Spindle Nut
40 ft. lbs. (54 Nm)
Front Wheel Torque
5. Install a new cotter pin. Tighten nut slightly if
necessary to align cotter pin holes.
6. Rotate wheel and check for smooth operation.
Bend both ends of cotter pin around end of
spindle in different directions.
7. Install hub cap.
8. Rotate hub. It should rotate smoothly without
binding or rough spots or side play.
9. Install brake caliper. Tighten bolts to 18 ft.lbs (24
Nm).
18 ft.lbs.
(24 Nm)
10. Install the wheel and four wheel nuts finger tight.
Lower the ATV and torque the wheel nuts to 30
ft.lbs. (41 Nm).
Enfocus Software - Customer Support

BODY / STEERING / SUSPENSION
5.8
STEERING KNUCKLE
REMOVAL / INSTALLATION
Removal
1. Follow the steps in the “Front Hub Removal”
section to remove the hub, if needed.
2. Remove the upper and lower ball joint cotter keys
and castle nuts.
3. Lift up on the upper A--arm and pull the top ball
joint from the steering knuckle. Push down on the
lower A--arm to move the lower ball joint from the
steering knuckle
Installation
4. Before installation check the condition of the ball
joints.
5. Place the upper and lower A--arms into the
steering knuckle.
6. Install the castle nuts onto the upper and lower
A--arms. Torque the nuts to 25 ft.lbs. (35 Nm).
7. Install new cotter pins into the castle nuts and ball
joints.
BALL JOINT REMOVAL /
INSTALLATION
Ball Joint Removal
1. The A--arm must be removed to perform this
procedure, Refer to “A--arm Replacement” on
Page 10.
2. Be sure to remove the retaining ring from the top
of the ball joint (See Ill. 1).
Ball Joint
Retaining Ring
A--arm
Ill. 1
1.75 in.
(4.45 cm)
1.375 in.
(3.49 cm)
3in.
(7.62 cm)
Driver Dimensions
*Outside diameter of driver cannot be any larger
than 1.75 in. Inside diameter cannot be any small-
er than 1.375 in.. Driver must be 3 in. or taller.
3. A driver must be used for the removal of the ball
joints. Use the dimensions above to fabricate or
locate the correct size driver to use in the
following process.
4. Use a press and correct size driver to remove the
ball joint from the A--arm. NOTE: The driver must
fit the inside diameter of the A--arm (See Ill. 3
below). This will allow the ball joint to be properly
pressed out of the A--arm without damaging the
A--arm.
Enfocus Software - Customer Support

BODY / STEERING / SUSPENSION
5.9
Press
Driver
Ball Joint
Ill. 3
Thedrivermustfittheinside
diameter of the A--arm end.
Driver Placement
Correct
Ball Joint Installation
5. Place the A--arm in the correct position for ball
joint installation. Face the A--arm end flat on top
of the driver. Carefully drive the ball joint into
place until the ball joint is properly installed.
Press
Driver
Ball Joint
Press
Driver
Ball Joint
6. After the new ball joint is installed into the A--arm,
install a NEW retaining ring. Upon A--arm
installation onto the steering knuckle, install a
NEW cotter key also.
Ball Joint
Retaining Ring
A--arm
Nut & Washer
NEW Cotter Key
NEW
Enfocus Software - Customer Support

BODY / STEERING / SUSPENSION
5.10
FRONT HUB EXPLODED VIEW
Ref. Qty. Description
1. 2Hub, Dust Cover
2. 2Nut, Castle
3. 2Pin, Cotter
4. 2Washer
5. 2Spacer, Outer
6. 2Seal
7. 2Bearing, Ball, Sealed
8. 2Hub, Wheel, Front, Indy Red
9. 8Stud
10. 2Spacer, Tapered
11. 2Bearing, Ball
12. 2Seal
13. 2Disc, Brake
14. 2Spacer, Inner
15. 8Bolt
16. 2Rim, Front
17. 2Valve, Rim
18. 8Nut, Flange
19. 2Tire, Front, 21x7-10
2.
3.
4. 5.
6. 7.
8.
11.
14.
1.
12.
10.
13.
15.
9.
16.
17.
18.
19.
Enfocus Software - Customer Support

BODY / STEERING / SUSPENSION
5.11
A-ARM REPLACEMENT
A. Spring
B. IFP Shock
C. Upper A--Arm
D. Bolt
E. A--Arm Shaft
F. Bo lt
G. Bushing
H. Lower A--Arm
I. Lower Ball Joint
J. Steering Knuckle
K. Cotter Pins
L. Upper Ball Joint
M. Shock Bolt
A
B
C
D
E
F
E
H
I
J
K
L
M
G
G
30 ft. lbs.
(41 Nm)
1Use new bolts upon reassembly.
1
2Use new cotter pins upon reassembly. Install
with open end toward rear of machine.
35 ft. lbs.
(48 Nm)
1. Elevate and safely support vehicle. Remove the
front wheel(s).
2. Remove the upper and lower ball joint cotter pins
(K) from the ball joint studs (I & L) at wheel end of
A-arm. Remove the ball joint nuts until the nuts
are flush with end of the ball joints studs.
3. Push up on the upper A--arm (C) to remove the
A--arm from the steering knuckle (J). Push down
on the lower A--arm (H) to remove the A--arm from
thesteeringknuckle(J).
4. Remove the lower shock bolt (M) from the lower
A--arm and remove the shock from the A--arm.
5. Loosen two bolts on the A-arm tube (D) (upper
and lower A--arms) by alternating each about 1/3
of the way until A-arm can be removed.
WARNING
The patch lock on the existing bolts were destroyed
during removal. DO NOT reuse old bolts. Serious
injury or death could result if fasteners come loose
during operation.
6. Examine the A-arm shafts (E). Replace if worn.
Discard hardware.
7. Insert A-arm shaft (E) into the new A-arm (C & H).
8. Install new A-arm assembly onto vehicle frame
(upper and lower). Torque new bolts to 30 ft. lbs.
(41 Nm).
9. Attach upper A--arm (C) and lower A-arm (H) to
steering knuckle (J). Tighten both ball joint nuts to
35 ft. lbs. (48 Nm). If cotter pin holes are not
aligned, tighten nut slightly to align. Install a new
cotter pin with open ends toward rear of machine
(upper and lower). Bend both ends in opposite
directions around nut.
10. Locate four grease fittings at the end of each
A-arm tube and pump A-arm ends full of grease.
WARNING
Upon A-arm installation completion, test vehicle at
low speeds before putting into regular service.
A-arm Attaching Bolt Torque:
30 ft. lbs. (41 Nm)
Ball Joint Stud Nut Torque:
25 ft. lbs. (35 Nm)
Enfocus Software - Customer Support

BODY / STEERING / SUSPENSION
5.12
CONCENTRIC SWING ARM REMOVAL
A
A. Chain Slide
B. Mount Bolt
C. Spacer
D. Seal
E. Needle Bearing
F. Thrust Bushing
B
C
D
E
F
G
H
I
J
K
Swing Arm
G
F
G. Washer
H. Nylok Nut
I. Chain Guide
J. Sprocket Guard
K. Swing Arm Bolt & Nut
L. Rear Foot Brake Assy.
L
95 ft.lbs.
(129 Nm)
Removal / Disassembly
1. Safely support the rear of the machine under the
main frame. Remove both rear wheels.
2. Remove drive chain.
3. Remove rear caliper.
Do not allow the caliper to hang by the brake line.
Brake line damage may result.
4. Remove rear wheels and/or hubs.
5. Remove lower shock bolt.
6. Remove the foot brake assembly.
7. Remove the nylok nut (H) and washers (G) from the
mount bolt (B).
8. Remove the mount bolt (B) from the swing arm.
NOTE: Be careful not to damage the seals (D) and
bearings (E) during swingarm removal.
9. Remove swingarm from the frame.
10. If needed, remove the thrust bushing (F) and
swingarm seal (D) from swingarm.
11. If needed, remove the roller bearings from the
swingarm (E).
12. Clean and inspect parts for wear. Replace worn
parts.
Installation
1. Reverse the steps above in the
Removal/Disassembly procedure.
2. Torque the mount bolt (H) to 95 ft.lbs. (129 Nm).
Enfocus Software - Customer Support

BODY / STEERING / SUSPENSION
5.13
REAR AXLE
REMOVAL/DISASSEMBLY
1. Securely support rear of machine with rear wheels
off the floor. Remove rear wheels and hubs.
2. Remove the brake caliper bolts and remove the
brake caliper.
3. Remove the master link from the drive chain.
Remove the drive chain.
4. Loosen the hex screw (A) to loosen the axle nut.
Turn the axle nut (D) counter clockwise with a 1
3/4” Wrench (PN 2870772) until the retaining ring
is visible for removal.
A
D
5. Remove retaining ring (B) from next to the axle nut.
B
Enfocus Software - Customer Support

BODY / STEERING / SUSPENSION
5.14
6. Remove the four bolts that secure the brake disc
(C) to the rear disc hub and remove the brake disc.
NOTE: It is not necessary to remove the brake disc
at this time, only remove it if needed.
C
7. Loosen and remove the axle nut (D) with a 1 3/4”
Wrench (PN 2870772).
D
8. Remove the retaining ring (E) and caliper
mounting bracket (F).
E
F
9. Remove the O--ring (G) from the axle assembly.
G
10. Remove the four bolts that secure the sprocket.
Bolts
11. Slide the sprocket off the axle, if needed. NOTE:
Only remove sprocket if replacing with new
sprocket.
12. Loosen the concentric clamp bolts (H). Slide the
axle through the rear axle housing on the sprocket
side.
E
Enfocus Software - Customer Support

BODY / STEERING / SUSPENSION
5.15
13. With the axle out, remove the retaining ring (I) and
sprocket hub (J) from the axle.
I
J
REAR AXLE INSTALLATION /
ASSEMBLY
1. Slide the sprocket hub (A) onto the sprocket side
of the axle. Install the retaining ring (B) onto the
axle and into the groove of the axle. Apply Never
Seize to the splines of the axle.
B
A
Groove
C
8--10 ft.lbs.
(11-- 14 Nm)
2. Slide the axle into the rear axle housing.
3. Install the sprocket (C) onto the sprocket hub (A).
Torque the four sprockets nuts to 29--35 ft.lbs.
(39--47 Nm).
4. Apply grease to the O--ring (D) and install the
O--ring on the sprocket side of the axle. Install the
axle through the housing. Install the O--ring into
the axle housing on the brake side.
D
5. Install the mounting bracket (E) and retaining ring
(F). Be sure to properly align the bracket (E) and
bushing (I) upon installation.
E
F
I
6. Install the axle nut (G) and retaining ring (H).
Thread the axle nut onto the axle until there is
enough room to install the retaining ring into the
groove in the axle.
GH
Groove
Enfocus Software - Customer Support

BODY / STEERING / SUSPENSION
5.16
7. Turn the axle nut (G) outward with the 1 3/4”
Wrench (PN 2870772) until the end of the axle nut
(G) just covers the retaining ring (H). The
retaining ring should still be visible under the axle
nut from an angle.
8. Torque the axle nut (G) hex bolt to 8--10 ft.lbs.
(11--14 Nm).
50 in.lbs.
(6 Nm)
8--10 ft.lbs.
(11--14 Nm)
16--19 ft.lbs.
(22--26 Nm)
G
9. Install the brake disc if previously removed.
Torque the brake disc nuts to 16--19 ft. lbs.
(22--26 Nm). Torque the hex pinch bolt to 50
in.lbs. (6 Nm).
10. Reinstall the chain and masterlink. To verify
proper chain tension, refer to Chapter 2, page
2.25 for this procedure. Torque the two eccentric
clamp bolts to 30 ft.lbs. (41 Nm).
30 ft.lbs.
(41 Nm)
11. Install the brake caliper and torque the mounting
bolts to 18 ft. lbs. (25 Nm).
12. Apply Anti--Seize lubricant to the axle splines.
Install the rear wheel hubs on both sides. Torque
the wheel hub nuts to 80 ft. lbs. (109 Nm). Install
a new cotter pin.
13. Install the rear wheels and torque wheel nuts to 20
ft. lbs. (27 Nm).
20 ft.lbs.
(27 Nm)
80 ft.lbs.
(109 Nm)
14. Lubricate the axle housing through the grease
fitting with Polaris All Season Grease (PN
2871423).
Enfocus Software - Customer Support

BODY / STEERING / SUSPENSION
5.17
REAR SWING ARM / AXLE EXPLODED VIEW
Ref Qty Desciption
1. 2Seal
2. 2O-Ring
3. 2Bearing, Cone, Taper
4. 2Bearing, Cup, Taper
5. 1Housing, Axle, Rear
6. 1Fitting, Lubrication
7. 1Axle, Rear
8. 4Nut, Nylok
9. 1Sprocket
10. 1Hub, Sprocket
11. 4Bolt
12. 1Ring, Retaining
13. 1Chain, 94P
14. 1Link, Connector
15. 1Bushing, Caliper
16. 1Bracket, Caliper Mount
17. 1Ring, External
18. 4Nut, Nylok
19. 1Disc, Brake
20. 1Hub, Rear Disc
21. 4Screw
22. 1Screw
23. 1Nut, Axle
24. 1Ring, Retaining
1. 2. 3.
4.
5.
6.
7.
11.
9. 10.
8.
12.
24. 23.
18.
20.
19.
21.
17.
22.
16. 15.
13.
14.
4.
1.
3. 2.
Enfocus Software - Customer Support

BODY / STEERING / SUSPENSION
5.18
STEERING POST ASSEMBLY
Grease Fitting
30 ft. lbs. (41 Nm)
1. Torque to 50 ft. lbs.
2. Align cotter pin hole.
3. Install cotter pin.
Bend both ends of cotter
pin around nut in oppo-
site directions.
4. Check steering, must
move freely and easily
from full left to full right
without binding.
17 ft. lbs. (23 Nm)
30 ft. lbs. (41 Nm)
10--12 ft. lbs. (14--16 Nm)
DECAL REPLACEMENT
WARNING
The following procedure involves the use of an
open flame. Perform this procedure in a well ventilated
area, away from gasoline or other flammable materials.
Be sure the area to be flame treated is clean and free
of gasoline or flammable residue.
The side panels, front and rear fender cabs are plastic
polyethylene material. Therefore, they must be “flame
treated” prior to installing a decal to ensure good
adhesion. A bonus of the flame treating procedure is
it can be used to reduce or eliminate the whitish stress
marks that are sometimes left after a fender or cab is
bent, flexed, or damaged.
To flame treat the decal area:
1. Pass the flame of a propane torch back and forth
quickly over the area where the decal is to be
applied until the surface appears slightly glossy.
This should occur after just a few seconds of
flame treating. Do not hold the torch too close to
the surface. (2--3 inches from the flame tip is
recommended) Keep the torch moving to prevent
damage.
2. Apply the decal on one edge first. Slowly lay down
remainder of the decal while rubbing lightly over
the decal surface to eliminate any air bubbles
during the application.
Enfocus Software - Customer Support

Spacer
Nut End
1.300 x .008
1.300 x .008
1.100 x .008
1.00 x .008
.700 x .008
.800 x .008
Piston
.900 x .008
1.000 x .008
.800 x .008
.900 x .008
1.25 x .008
Orifice
Rebound Stack
Compression Stack
1-R
2-R
3-R
4-R
5-R
6-R
4-C
3-C
2-C
1-C
5-C
6-C
Piston Orientation
Side with greater # of
slots must face nut end
Piston*
(Toward nut & IFP)
Toward Shaft
(Fewer slots)
Slots
Orifice must be drilled to required
size on replacement valve pistons.
IFP Depth Adjustment For Limited Travel Setup
Spacer Thickness IFP Depth Modifier
.25 .029 (Subtract)
.50 .058
.75 .088
1.0 .117
1.25 .146
1.50 .175
1.75 .204
2.00 .234
2.25 .263
2.50 .292
2.75 .321
3.00 .350
3.25 .380
3.50 .409
3.75 .438
4.00 .467
4.25 .496
4.50 .526
4.75 .555
5.00 .584
Spacer
PN
5431355
TYPICAL VALVE STACK ARRANGEMENT
Top Out Plate
.900 x .008
Back Up Plate
1.10 x .008
7-C
BODY / STEERING / SUSPENSION
5.19
FOXtFRONT SHOCK SERVICE
Shown below is an example of how valving stacks are arranged. The table on page 5.20 contains optional valving
specifications and piston orifice sizes.
Parts in boxed area are an example of typical valving.
* Note direction of valve piston before disassembly. The side with the greater number of slots should face the
IFP (nut end of the shaft).
Changing oil on FoxtShocks is recommended annually and should be included when performing end of season
storage preparation. For competition use, shocks should be disassembled, inspected and serviced more frequently.
Enfocus Software - Customer Support

BODY / STEERING / SUSPENSION
5.20
BODY / STEERING / SUSPENSION
Optional Valving Listed By Shock Part Number
Refer to the appropriate parts manual for a complete listing of Foxtshock parts.
Shock Travel Limiting Spacer (1/4s) - Part Number 5431355
Valve Washer Part Numbers
Part No. Description Part No. Description
1500052 1.300 x 0.006 1500046 0.900 x 0.010.... ...
1500050 1.250 x 0.006 1500047 0.800 x 0.010.... ...
1500049 1.100 x 0.006 1500044 0.700 x 0.010.... ...
1500048 1.000 x 0.006 1500079 1.300 x 0.012.... ...
1500053 0.900 x 0.006 1500078 1.250 x 0.012.... ...
1500054 0.800 x 0.006 1500060 1.100 x 0.012.... ...
1500055 0.700 x 0.006 1500059 1.000 x 0.012.... ...
1500030 1.300 x 0.008 1500058 0.900 x 0.012.... ...
1500051 1.250 x 0.008 1500057 0.800 x 0.012.... ...
1500031 1.100 x 0.008 1500056 0.700 x 0.012.... ...
1500032 1.000 x 0.008 1500087 1.300 x 0.015.... ...
1500033 0.900 x 0.008 1500086 1.250 x 0.015.... ...
1500028 0.800 x 0.008 1500085 1.100 x 0.015.... ...
1500029 0.700 x 0.008 1500084 1.000 x 0.015.... ...
1500062 1.300 x 0.010 1500083 0.900 x 0.015.... ...
1500026 1.250 x 0.010 1500082 0.800 x 0.015.... ...
1500027 1.100 x 0.010 1500081 0.700 x 0.015.... ...
1500045 1.000 x 0.010....
Note: Subtract .029sfrom IFP depth for each 1/4 inch spacer added to the shock damper rod for limiting.
For example: If standard (full shock travel) IFP depth is .835s, and 6 spacers are added to reduce shock travel by
1.5 inches, multiply .029 x 6 to calculate the amount to subtract from IFP depth.
Example : .835 -- .174 = .661 (r.025s)NewIFPDepth
Fox¥Shock Maintenance
Changing oil on FoxtShocks is recommended annually and should be included when performing end of season
storage preparation. This oil change is necessary to avoid any chance of corrosion which could be caused by moisture
contamination. For competition use, shocks should be disassembled, inspected and serviced more frequently.
When performing maintenance on Fox¥Shocks, use Gas Shock Recharging Kit (PN 2200421), which has the
necessary valves, pressure gauge, and fittings to deflate and pressurize shocks. The Body Holder Tool, Internal
Floating Piston (IFP), and Shock Rod Holding Tool are not included in the Recharging Kit and must be ordered
separately. Refer to your SPX Tool Catalog for part numbers.
Gas Shock Recharging Kit
(PN 2200421)
WARNING
Extreme caution should be observed while handling and working with high pressure service equipment. Wear
a face shield, safety glasses, and ear protection during service of these shocks.
Care should be observed while handling the inflation needle and pressure gauges. Maintain your equipment and
keep it in good condition. If injury should occur, consult a physician immediately.
Extreme cleanliness is of utmost importance during all disassembly and reassembly operations to prevent any
dirt or foreign particles from getting into the shocks.
Enfocus Software - Customer Support

BODY / STEERING / SUSPENSION
5.21
Keep the parts in order as they are disassembled.
Note the direction and position of all internal parts for
reassembly.
1
3
4
6
5
5
8
7
Internal Floating
Piston (IFP)
Shock Body
Bleed Screw
2
Body Cap
Bearing
Cap
Jounce
Bumper
Damper Rod
Ref. # Qty. Description
1 1 Pressure Valve
2 2 O-Ring
3 1 Retaining Ring
4 1 Spring Retainer Body
5 2 O-Ring
6 1 Piston Ring (Floating)
7 1 Piston Ring (Damping)
8 1 Spring Retainer, Slotted
FOX¥SHOCK DISASSEMBLY
1. Remove spring and bushings from shock eyes.
Thoroughly wash shocks in a parts washer or with
soap and water to remove dirt and other debris.
Dry thoroughly with compressed air. Position and
clamp body cap of shock in soft jaws (aluminum or
brass) of vise. Remove Allen screw from
pressure valve.
2. With valve outlet pointed in a safe direction, insert
red tip of safety needle assembly into recess in
shock pressure valve. Depress safety pin on
safety needle and push gauge and needle
assembly slowly toward shock, inserting needle.
Be sure to push needle completely into shock
valve. Release nitrogen in a safe direction by
turning T-handle clockwise (if equipped) or by
depressing Schrader valve pin.
CAUTION:
It is possible for some residual pressure to remain in
the shock regardless of the gauge reading. Always
completely remove valve from body cap before further
disassembly of shock.
Enfocus Software - Customer Support

BODY / STEERING / SUSPENSION
5.22
3. Remove valve and sealing O-ring from body cap.
4. Extend shock shaft by pulling up on shock eyelet.
Using a 1s(25 mm) or adjustable wrench, loosen
shaft bearing cap.
5. IIf body of shock starts to unscrew from body,
tighten and try again. To keep body from turning,
it may be necessary to use Body Clamp Tool
clamped lightly around body in soft jaws of vise.
Body Clamp Tool
(PN 2871071)
Shock Body Clamp Tool
(PN 2871071)
NOTE: Position body clamp at least 1 1/2sbelow
bearing cap.
6. Pull shock rod and piston straight out to avoid seal
or valve damage. Be prepared to catch piston
ring when removing the damper rod/valve piston.
7. Remove shock from vise and dispose of used oil
properly. Set shock body aside.
8. Mount damper rod in soft-jawed vise. Loosen
valve nut and clean the valve piston and valving
washers with electrical contact cleaner. Dry
thoroughly with compressed air. Tighten nut and
torque to 12 ft. lbs. (17 Nm).
Valve Nut Torque
12 ft. lbs. (17 Nm)
Enfocus Software - Customer Support

BODY / STEERING / SUSPENSION
5.23
9. If bearing cap and/or seals are to be replaced,
remove nut, washer, and valve piston with valving
washers and set aside. Keep washers in order and
note orientation of slots in piston for proper
re-installation. The side with the greater number of
slots must face the damper rod nut (toward IFP).
SEAL REPLACEMENT
1. Remove bearing cap from damper rod. Inspect
seals, o-ring, and bushing inside cap. Inspect cap
O-ring and replace if torn or damaged.
2. Using a small screwdriver or scribe pry upper
seal, main seal, and O-ring out of bearing cap.
Use care to avoid scratching the seal cavity.
3. Clean seal cavity and inspect bushing for wear or
damage and replace bearing cap if necessary.
4. Lubricate new seals and O-ring with Polaris shock
oil and install. Be sure the seals are seated
completely in the seal cavity.
5. Inspect jounce bumper (where applicable) and
replace if damaged.
6. Inspect damper rod for nicks, scratches or
abrasion. Install bearing cap and thick backing
washer on damper rod. Install compression valve
washer stack in same order as disassembly.
Install valve piston with greater number of slots
facing damper rod nut (toward IFP). Install
rebound stack, washer, and a new nut. Torque
nut to 12 ft. lbs. (17 Nm).
Valve Nut Torque
12 ft. lbs. (17 Nm)
7. Inspect valve piston ring for wear. The outer
surface of the ring should be even in color. Set
aside damper rod assembly for reinstallation.
Enfocus Software - Customer Support

BODY / STEERING / SUSPENSION
5.24
8. Position shock in vise with Body Clamp Tool .
Clean body clamp tool before installing.
Shock Body Clamp Tool
(PN 2871071)
9. Using an open end or large adjustable wrench,
unscrew the body cap from the body.
10. Inspect O-ring in body cap for damage.
11. Note location of Allen screw in internal floating
piston (IFP) for reassembly in body tube.
Remove IFP through bottom body cap end
(external threaded end) using IFP tool. Be
prepared to catch piston ring and piston as it
comes out. Remove Allen screw from center of
piston. Inspect bleeder screw O-ring and IFP
sealing O-ring for wear or damage. Replace
O-rings upon reassembly.
12. Carefully clean all parts thoroughly with electrical
contact cleaner or solvent and dry with compressed
air. Inspect shock body for scratches or wear.
REASSEMBLY
1. Install bleeder screw in IFP until O-ring is lightly
seated.
NOTE: Bleeder screw must be positioned toward
body cap (externally threaded) end of shock body.
2. Compress flexible piston ring around valve piston
and install piston into shock body.
Enfocus Software - Customer Support

BODY / STEERING / SUSPENSION
5.25
3. Screw in bearing cap by hand until O-ring is fully
seated.
4. Invert shock and mount bearing cap flats lightly in
vise. Caution: Verify damper rod is fully extended.
5. Fill with shock fluid to approximately 1s(2.54cm)
from end of body.
6. Insert IFP.
7. Install body cap until O-ring is lightly seated.
8. Mount shock in vise by top eyelet as shown.
Support shock and strike body cap end 2-3 times
with a soft faced hammer to remove all air trapped
inside the valve piston. Allow shock to stand for
3-5 minutes.
CAUTION:
Do not over-tighten vise or bearing cap may be
damaged.
9. Unscrew body cap and remove.
10. Remove IFP bleeder screw.
Remove
11. Set IFP tool to specified depth with a dial caliper
as shown.
IFP Tool: (PN 2871351)
Enfocus Software - Customer Support

BODY / STEERING / SUSPENSION
5.26
12. Insert IFP tool and slowly push IFP to specified
depth. Place a shop towel over the end of IFP tool
to catch any spilled shock oil.
13. With the IFP set and the bleeder screw removed,
slowly stroke shock to force air through piston
oriface. Move the shock body slowly to prevent
aeration of the oil. Allow all air to purge through
the bleeder screw hole.
14. Install the bleeder screw with a new O-ring and
tighten securely, using the flats on the tool to
prevent the IFP from turning. Pour out excess oil.
It is not necessary to completely clean all oil from
the nitrogen chamber, a small amount of oil will
lubricate the IFP. Verify the proper IFP depth to
within r.025s(.63mm) with a dial caliper. Be sure
to measure to the flat portion of the IFP, not to the
tapered outer edge.
15. Reinstall body cap with a new O-ring and tighten
by hand. Mount shock with body cap end down in
the soft jaws of a vise. Torque bearing cap to 8-10
ft. lbs. (11-14 Nm). This will also tighten the body
into the body cap.
CAUTION:
Do not over tighten or damage to the bearing may
result.
Bearing Cap Torque
8-10 ft. lbs. (11-14 Nm)
16. Install pressurizing valve with new O-ring and
tighten securely.
Enfocus Software - Customer Support

BODY / STEERING / SUSPENSION
5.27
17. Set the nitrogen tank pressure regulator to 200 -
205 PSI.
18. Insert the FoxtCharging Needle (PN 7052069)
and charge with nitrogen to 200 PSI. Pull the
needle straight outward and remove from the
pressurizing valve while holding the pressure
hose on the fitting. Do not insert the needle again
to check pressure as the volume inside the gauge
will reduce pressure in the shock.
19. As a final check, push the damper rod through a
full stroke. The damper rod must bottom out at full
travel, and then slowly rise to full extension. Shaft
movement must be smooth and consistent
throughout the entire compression and rebound
stroke, without binding or loss of damping.
20. To check for leaks, submerge the shock in water
and look for bubbles or oil seepage around the
bearing and body caps.
21. When reinstalling shocks on the machine, torque
only to required specifications. If the shock is
over tightened it will not pivot, possibly resulting in
damage to shaft and seals.
22. When installing IFS shocks, tighten top mount
first. Pivot shock body into lower mount and
determine if spacer washers are necessary to
prevent twist or side loading of shock.
Suspension assemblies should always be moved
through entire travel without springs to verify free
movement and proper alignment of all
components.
SHOCK EYELET REPLACEMENT
If shock eyelet is removed for damper rod replacement, clean threads of eye-
let and damper rod thoroughly with LoctitetPrimer N. Apply Loctitet262
to threads before assembly.
Damper Rod Holding
Tool (PN 2871352)
Top Shock Eyelet
Enfocus Software - Customer Support

BODY / STEERING / SUSPENSION
5.28
FOXtFRONT SHOCK EXPLODED VIEW
Ref. Qty Description Ref.Qty Description
15. 1Nylon Preload Ring
1. 1Body Cap 16. 1Floating Piston
2. 1O--Ring 17. 1External Bearing
3. 1O--Ring 18. 1Screw, O--ring
4. 1 Body 19. 1Screw
5. 1Back Up Plate 20. 4Air Valve
6. 1Piston 21. 1Bushing
7. 1Guide Spring 22. 1 Bottom/Out Bumper
8. 1Bearing 23. 1 O--Ring
9. 1Shaft 24. 1 U--Cup
10. 1Eyelet Assy. 25. 1Screw
11. 2Sleeve 26. 1 Wiper
12. 1 Top Out Plate 27. 1 O--Ring
13. 1External Bearing 28. 1 Internal Bearing
14. 1Lock Nut
22
14
19
7
9
15
120
2
18
17
3
16
6
12
5
8
23
28
27
24
26
11
4
10
21
25
21
13
Enfocus Software - Customer Support

BODY / STEERING / SUSPENSION
5.29
FOXtREAR SHOCK SERVICE
When performing maintenance on Foxtshocks, use
the Gas Shock Recharging Kit (PN 2200421), as it
contains the necessary valves, pressure gauge, and
fittings to deflate and pressurize shocks.
WARNING: Foxtshocks contain high pressure
nitrogen gas. Extreme caution must be used while
handling and working with Foxtshocks and related
high pressure service equipment. The pressure must
be released from the shock before disassembly. It is
strongly recommended you wear safety glasses and
ear protection during these procedures.
TIP: Extreme cleanliness is of utmost importance
during all disassembly and reassembly operations.
This prevents dirt or foreign particles from entering the
shock which causes premature failure.
Recommended Service Intervals
FoxtRacing Shocks will perform the best if serviced
at regular intervals:
GEvery ride -- Wash and dry the
vehicle and suspension.
GEvery 100 hours -- Visually inspect
shock seals
GEvery 500 hours or Annually --
Change shock oil and seals.
1. Safety Glasses
2. Latex Gloves
3. Lint Free Towels
4. Assembly Lube (lithium based grease)
5. Loctite #271
6. 12” Tie Wrap (Zip Tie)
7. MAPP Gas or Propane Torch
8. Fox 1.834 TC Seal Kit
9. Fox 5wt. Shock Fluid
10. Fox IFP Depth Setting Tool
11. Fox Seal Installation Bullet (5/8”)
12. Fox Nitrogen Safety Needle
13. 5/8” Shaft Clamps
14. Adjustable Wrench
15. Pin Spanner Wrench (3/16” Pins)
16. 3/32” Hex Key (Allen Wrench)
17. 5/32” Hex Key (Allen Wrench)
18. Scribe or Dental Pick
19. 1/4” Flat Blade Screwdriver
20. #2 Phillips Screwdriver
21. 3/4” Open End Wrench
22. Standard Pliers
23. Small Needle Nose Pliers
24. Snap Ring Pliers
25. Socket
26. Torque Wrench
27. Torque Driver
28. Soft Faced Rubber Mallet
29. Nitrogen Tank w/ Regulator
30. Cleaning Solvent
31. Vice with soft jaws
32. Tape Measure
Special Tools Required:
Body Holding Tool (PN 2871017)
Charging Needle (PN 7052069)
Gas Shock Recharging Kit (PN 2200421)
FoxtShock IFP Tool (PN 2871351)
Enfocus Software - Customer Support

BODY / STEERING / SUSPENSION
5.30
FOXtREAR SHOCK SERVICE
1. Read through all of these instructions first to
familiarize yourself with the rebuild procedure.
Make sure you have a clean work area, and all of
the necessary tools are available. Always use
proper safety equipment when working on
shock absorbers.
2. Clean the entire shock assembly with soapy
water. Try to remove as much dirt and grime as
possible by scrubbing with a soft bristle brush.
Never pressure wash your shock, as this can
force water and debris inside which will damage
the seals. Dry the shock assembly with
compressed air, if available, or use clean towels.
3. Measure the spring set length (Fig. 1). Record
this number along with the positions of the
rebound and compression adjustment knobs.
4. Loosen the preload lock ring, and back the preload
adjustment ring off until spring is loose on the body.
Remove the lower spring retainer by pushing it
toward the body and removing the wire retaining
ring. Slide the lower spring retainer off.
5. Remove the spring and stainless steel spring
support washer.
6. Back the rebound adjustment knob out until the
clicking stops. Set the compression adjustment
knob to the #1 position.
7. Back the rebound adjustment knob out until the
clicking stops. Set the compression adjustment
knob to the #1 position.
8. Using a 3/32” Hex Key, loosen the bearing cap set
screw. Use pin spanner tool to unscrew the bearing
cap, and slide the bearing cap up to the bottom--out
bumper. (Fig. 2) Remove shock from the vise.
9. Use a 3/32” Hex Key to remove the button head
screw from the air valve in the reservoir end cap.
10. Securely clamp Fox Nitrogen Safety Needle in
vice. CAUTION! Point air valve away from face
and body when charging or discharging any
shock.
11. Insert the FoxtSafety Needle squarely into
center of gas valve. (Fig. 3)
12. Using a blunt object, depress the air valve core to
release pressure. (Fig. 3)
13. When the shock is fully discharged, pull reservoir
away from the FoxtSafety Needle in a straight,
smooth motion.
14. Clamp the body cap of the shock securely in vice
with shaft side up.
Enfocus Software - Customer Support

BODY / STEERING / SUSPENSION
5.31
FOXtREAR SHOCK SERVICE
15. Gently tap the reservoir end cap with a rubber
mallet to expose the wire retaining ring. Locate
the end of the ring and push inward with fingertip.
Remove the retaining ring. A scribe or dental pick
can also be used for this step, but use extreme
caution not to scratch the bore of the reservoir
tube. (Fig. 4)
16. Use pliers to grab flats of the gas valve of
reservoir cap. Extract cap from reservoir tube
using a twisting motion. Set reservoir cap aside
on a clean, lint free paper towel.
17. Using your fingertips, depress the bearing into the
body tube to expose the wire retaining ring.
Locate the end of the ring and push inward with
your fingertip. Remove retaining ring. A scribe or
dental pick can also be used for this step, but use
extreme caution not to scratch the bore of the
body tube. (Fig. 5)
18. Align the slot of the FoxtIFP Depth Tool (PN
2871351) with the end of the IFP (Internal
Floating Piston). Insert the IFP tool into the
reservoir and rotate 90 degrees to engage. Push
the IFP Tool until the IFP bottoms out inside the
reservoir. This will cause the shaft assembly to be
pushed out of the body tube. (Fig. 6) Remove the
shaft assembly from the body tube, and place on
a clean, lint free paper towel. Remove the shock
from the vise and pour shock oil from body tube
into a proper disposal container. DO NOT
RE--USE OLD SHOCK OIL.
19. Clamp the body cap of the shock securely in vise
with the open end of the body tube.
20. Gently pull the IFP out of the reservoir tube using
the IFP Depth SettingTool (Fig. 7), and place it on
a clean, lint free towel. Remove the shock from
the vice and pour shock oil from body and
reservoir into a proper disposal container. DO
NOT RE--USE OLD SHOCK OIL. Take several
sheets of clean, lint free paper towels and stuff
them into the body and reservoir tubes. (This
prevents residual oil from dripping out of body and
reservoir.)
Enfocus Software - Customer Support

BODY / STEERING / SUSPENSION
5.32
FOXtREAR SHOCK SERVICE
21. Remove the IFP o--ring using a scribe or dental
pick. Use extreme caution not to scratch the
o--ring groove. Scratching the o--ring groove will
compromise the performance of your shock.
Place the IFP on clean, lint free paper towel.
22. Push the compression damping (CD) housing
into the reservoir tube to expose the wire retaining
ring. Locate the end of the ring and push inward
with fingertip. Remove retaining ring. A scribe or
dental pick can also be used for this step, but use
extreme caution not to scratch the bore of the
reservoir tube. (Fig. 8)
23. Gently pull the CD housing out of reservoir tube
using a twisting motion. Do not pull directly on the
hose. Place reservoir tube on clean, lint free
paper towel.
24. Push the end of a 3/32” Hex Key through the small
access hole in the side of the CD housing to
unseat the wire retaining ring that secures the
damp plate assembly. Use a pointed tool such as
a scribe or dental pick to remove the retaining
ring. Use extreme caution not to scratch the bore
of the CD housing. (Fig. 9)
25. Insert a 5/32” Hex Key into the screw head of the
damp plate. Remove damp plate by twisting
clockwise. (Fig. 10) Place the damp plate
assembly on a clean, lint free paper towel.
26. Remove damp plate sealing o--ring using a scribe
or dental pick. Use extreme caution not to scratch
the o--ring groove. Scratching the o--ring groove
will compromise the performance of the shock.
27. Check to make sure the compression adjustment
knob is set to the #1 position. Insert a 5/32” Hex
Key into the largest hole in the side of the CD
housing to keep the knob from turning. Use a
3/32” Hex Key to remove the screw that secures
the compression adjuster knob. (Fig. 11)
28. Remove the compression adjustment knob,
o--ring, clicker balls (2), and springs (2).
29. Remove 5/32” Hex Key from CD housing.
Enfocus Software - Customer Support

BODY / STEERING / SUSPENSION
5.33
FOXtREAR SHOCK SERVICE
30. Push on the protruding adjuster drum stem to
remove it from CD housing. (Fig. 12)
31. Remove the adjuster drum sealing o--ring using a
scribe or dental pick. Use extreme caution not to
scratch o--ring groove. Clean the adjuster drum
with cleaning solvent.
32. Remove the paper towels from the body tube and
reservoir. Clean the body tube, reservoir tube,
IFP, and CD housing thoroughly with solvent. Dry
with compressed air in a well ventilated area. If
compressed air is not available, dry parts using
clean, lint free paper towels and let sit in a well
ventilated area to allow the solvents to evaporate.
33. Lubricate the new adjuster drum o--ring with
assembly lube and carefully install it onto the
drum. Check to make sure the o--ring is not
twisted and is installed correctly.
34. Insert the adjuster drum into CD housing using
even pressure to avoid damaging the o--ring.
When the adjuster drum is seated properly, the
adjuster drum should be flush with the inside
surface of the CD housing. (Fig. 13) Check to
make sure the drum rotates freely in the bore, and
orient the largest cavity of the adjuster drum with
the bleed hole (large hole) in the CD housing.
35. Lubricate and carefully install the damp plate
sealing o--ring inside the CD housing. Make sure
o--ring is properly seated.
36. Insert the damp plate assembly into CD housing
with the 5/32” hex head facing out. Align the slot at
top of damp plate with the bleed hole in the CD
housing. (Fig. 14) Seat the damp plate into CD
housing, using even pressure in order to not
damage the o--ring. Continue applying pressure
to damp plate until it bottoms in CD housing.
Insert the wire--retaining ring. The end of the
retaining ring should be aligned with the access
hole in the side of CD housing for ease of future
service on the shock. Check to make sure the
retaining ring is properly seated in groove. You
may need to use a 5/32” hex key to twist the damp
plate assembly clockwise slightly to get the wire
ring to seat fully.
Enfocus Software - Customer Support

BODY / STEERING / SUSPENSION
5.34
FOXtREAR SHOCK SERVICE
37. Fill the two holes that are on either side of the
adjuster--drum stub with assembly grease. Insert
one new spring into each hole. Place one new
clicker ball in the center of each spring. Orient the
#1 position of knob with the position indicator of
the CD housing. (Fig. 15) Install the compression
adjustment knob onto adjuster--drum stub. Apply
even pressure on knob and press down
completely. The clicker balls should recess down
into the holes. If they do not, slowly remove the
knob, re--seat the clicker balls and try again. Once
knob is in position, insert a 5/32” Hex Key into the
bleed hole of the CD housing. Secure knob with
flat head screw using a 3/32” Hex Key. Install dust
shield o--ring by stretching it over the top of the
compression adjuster knob.
38. Remove the CD housing outer o--ring. Use
extreme caution to avoid scratching the o--ring
groove. Lubricate the new o--ring with assembly
lube, and install it onto the housing.
39. Check the bore of reservoir for any visible signs of
wear or damage. Insert the CD housing into the
end of the reservoir with the large chamfer on
outside edge (Some reservoirs will not have this
chamfer. Orientation is not critical on these
reservoirs). (Fig. 16) Push the CD housing far
enough into the reservoir to expose the CD
housing retaining ring groove. Insert the retaining
ring into groove. Check to make sure ring is
properly seated. Pull CD housing out of reservoir
until it engages securely with retaining ring.
40. Set body assembly aside on a clean, lint free
paper towel.
41. Clamp the shaft eyelet securely in vise with the
piston end up.
42. Using a 1/4” Flat Blade Screwdriver (newer jets
use a 5/32” internal hex),
remove rebound jet from end of shaft by rotating it
in a counter--clockwise direction. (Fig. 17)
43. Using a 3/4” wrench, remove piston lock nut from
end of shaft.
Enfocus Software - Customer Support

BODY / STEERING / SUSPENSION
5.35
FOXtREAR SHOCK SERVICE
44. Slide only the tip of Phillips Head Screwdriver into
hole at end of shaft. Hold the piston assembly
under the top--out plate and lift upwards. Slide the
piston assembly onto the shaft of the screwdriver.
Remove the screwdriver from shock shaft while
supporting the piston assembly. (Fig. 18) Slide a
12--inch tie wrap through the entire piston
assembly. Secure the two ends of the zip tie
together and remove the screwdriver. There are
many pieces to the piston assembly, and the
assembly order of these pieces is critical to the
proper performance of your shock. This step
ensures that the proper order is kept. Place piston
assembly on a clean, lint free paper towel.
45. Slide bearing assembly off of shaft. Use extreme
caution not to scratch inside of the bearing
assembly when passing it over the threads at end
of shaft. (Fig. 20)
46. Slide the bearing cap and bottom out bumper off
of the shaft.
47. Using proper shaft clamps, mount shaft securely
in vise. (Fig. 21) NOTE: A very high level of
clamping force is required to prevent shaft from
spinning in the clamps. Allowing the shaft to spin
can cause permanent damage to the shaft and
may cause the shock to leak.
48. Heat eyelet flange with a torch to loosen the
thread--locking compound that secures the eyelet
to the shaft. (Fig. 21) Extreme caution is to be
used when operating a torch. Refer to the torch
manufacturers owner’s manual for proper
operation instructions. Follow all safety
guidelines.
49. Use an adjustable wrench to loosen the eyelet
from shaft. (Fig. 22) If shaft begins to spin,
increase clamping force of vice and repeat
previous step. DO NOT remove eyelet
completely. Once eyelet is loose, allow it to cool
before further handling.
Enfocus Software - Customer Support

BODY / STEERING / SUSPENSION
5.36
FOXtREAR SHOCK SERVICE
50. Once the eyelet has been given sufficient time to
cool, use an adjustable wrench to remove it from
the shaft. Clean the thread--locking compound
from eyelet and shaft threads, and set it aside.
51. Using a scribe or dental pick, push the exposed
end of the rebound metering rod into the shock
shaft, until it comes out of the piston assembly
end. Wipe off any residual oil that coats the
rebound--metering rod and set it aside on a clean,
lint free paper towel. NOTE: Be very careful to
avoid damaging the needle that is attached to the
end of the metering rod.
52. Use snap ring pliers to remove the retaining ring
from the shaft end. (Fig. 23) Use a scribe or dental
pick to remove the brass support washer and
metering rod o--ring from end of shaft. (Fig. 24)
Use extreme caution not to scratch o--ring gland.
Clean all thread locking compound from the end
of the shaft.
53. Lubricate the new metering rod o--ring and o--ring
gland with assembly lube. Install the o--ring,
making sure the o--ring is properly seated in the
gland. Install brass support washer, with the
stepped side against o--ring. Install the new snap
ring. Make sure the rounded side of the snap ring
faces the brass support washer. Check to make
sure snap ring is properly seated.
54. Apply small amount of thread locking compound
(Loctite #271 -- PN 2871954) to shaft threads, and
screw the eyelet assembly onto the shaft end.
Torque eyelet to 35ft.lbs. (47 Nm).
55. Remove the shaft from clamps.
56. Using a small pair of needle nose pliers, grab the
lip of the bearing cap dust seal. Use an inward
prying motion to remove the seal. (Fig. 25)
Enfocus Software - Customer Support

BODY / STEERING / SUSPENSION
5.37
FOXtREAR SHOCK SERVICE
57. Using a small pair of needle nose pliers, grab the
lip of the U--cup seal in the bearing assembly. Use
an inward prying motion to remove the seal. (Fig.
26) Use a scribe or a dental pick to remove the
o--ring seal from center of the bearing assembly.
(Fig. 27) NOTE: Use extreme caution when
removing seals from bearing assembly. Do not
scratch the o--ring groove, or DU bushing. Doing
so will compromise the performance of the shock.
58. Thoroughly clean the bearing, bearing cap, and
piston assembly with solvent. Dry with
compressed air in a well ventilated area. If
compressed air is not available, dry parts using
clean, lint free paper towels and let sit in a well
ventilated area to allow the remaining solvent to
evaporate.
59. Install new dust seal into bearing cap. Seal should
be installed with lip protruding from the flat side of
the bearing cap. Check to make sure seal is
properly seated. If a tool is required to aid in
proper seating of seal, use the non--writing end of
a pen, or a similar soft, blunt object, to push it in.
(Fig. 28)
60. Install the new, well lubricated, o--ring into the
bearing housing. Correct o--ring placement is in
the groove next to the DU bushing. Check to
make sure the seal is properly seated, and is not
twisted. If a tool is required to aid in proper seating
of o--ring, use the non--writing end of a pen, or a
similar soft, blunt object, to push it in.
61. Install the new U--cup seal into bearing. U--cup
should be installed so the cupped end is facing the
DU bushing inside of bearing. Check to make
sure seal is properly seated. If a tool is required to
aid in proper seating of U--cup seal, use the
non--writing end of a pen, or a similar soft, blunt
object, to push it in. (Fig. 29)
Enfocus Software - Customer Support

BODY / STEERING / SUSPENSION
5.38
FOXtREAR SHOCK SERVICE
62. Clamp shaft eyelet securely in vise, and place
seal bullet tool on end of shaft.
63. Slide bottom--out bumper onto shaft. NOTE: The
tapered side of the bottom--out bumper should be
facing away from the shaft eyelet.
64. Lubricate the seal bullet tool with assembly lube.
Slide the bearing cap onto shaft with the threaded
side facing away from the shaft eyelet. (Fig. 30)
This should be done in a single smooth motion to
avoid damaging the seal. If seal hangs up on the
edge of the shaft, DO NOT FORCE IT ON.
Remove the bullet tool, with the bearing cap still
attached, from the shaft end. (Fig. 32) Remove
the bearing cap from the bullet tool, and repeat
this step.
65. Lubricate the bearing assembly seals with an
ample amount of assembly lube. Slide the
bearing assembly onto shaft with the threaded
side facing the bearing cap. (Fig. 31) This should
be done in a single smooth motion to avoid
damaging the seals. If a seal hangs up on the
edge of the shaft, DO NOT FORCE IT ON.
Remove the bullet tool, with the bearing assembly
still attached, from the shaft end. (Fig. 32)
Remove the bearing assembly from the bullet
tool, and repeat this step.
66. Insert the shaft of a Phillips head screwdriver
through the center of the piston assembly. The
pointed end of the screwdriver should be on the
same side as the top--out plate (large, black
plate). Cut and remove the tie wrap that was
holding the piston assembly together.
67. Hold the piston assembly from underneath the
top--out plate and insert the end of the screwdriver
into the shock shaft. (Fig. 33) Slide the piston
assembly onto the shaft end. Verify the piston
assembly is seated properly, and install the piston
lock nut. Torque the nut to 25ft.lbs. (34 Nm) (Fig.
34).
Enfocus Software - Customer Support

BODY / STEERING / SUSPENSION
5.39
FOXtREAR SHOCK SERVICE
68. Lubricate the flat end of the metering rod with a
small amount of assembly lube. Insert metering
rod, flat end first, into the shaft. (Fig. 35) Push
needle down into the shaft with a blunt object, until
you feel the metering rod push past the o--ring
seal. Install the shaft jet using a torque driver.
Torque jet to 40 in.lbs. (4.5 Nm). Remove shaft
assembly from vice and set it aside on a clean, lint
free paper towel.
69. Clamp the body cap of the shock securely in the
vice, with the open end of the body facing up. Set
compression adjustment knob to position #8.
70. Lubricate the new IFP o--ring with an ample
amount of assembly lube, and install it onto the
IFP.
71. Hold the reservoir tube at a level that is below the
shock body tube with the open--end facing up. Fill
the reservoir to retaining ring groove with Fox 5wt.
shock oil. You should see bubbles rising to oil
surface. Wait until bubbling slows or stops
completely. If oil level has fallen, add more oil until
level is at retaining ring groove. Insert IFP into
reservoir. Use a smooth motion and push straight
in until o--ring seats into the retaining ring groove,
allowing oil to overflow. Set the compression
adjustment knob to the #1 position. Use your free
hand to wrap new piston band around IFP with the
rounded edge out, and push the IFP into the
reservoir until the edge is flush with the end of the
reservoir. (Fig. 36) Be careful not to pinch the
piston band. Set the compression adjustment
knob to position #1. Now, holding the reservoir
below the body tube with the compression
adjuster side up, push IFP into reservoir tube until
it bottoms out inside. (Fig. 37) You should see
large air bubbles rise to the surface of the oil in the
body tube.
72. Fill shock body half way with oil. While still holding
the reservoir below the body tube, very slowly pull
back on the IFP. (Fig. 38) Be careful not to pull the
IFP out completely. Wait one minute then push
the IFP back to the bottom. You should see
bubbles rising to the surface inside the body tube.
Repeat this process several times until you dont
see any new bubbles inside the body tube.
Enfocus Software - Customer Support

BODY / STEERING / SUSPENSION
5.40
FOXtREAR SHOCK SERVICE
73. Set compression adjuster to the #3 position.
Firmly grip the reservoir hose at the CD housing.
With your other hand pull back forcefully on the
IFP Depth Setting Tool (PN 2871351), until the
edge of the IFP is close to being flush with the
edge of the reservoir. Stop the IFP in this position.
As you pull forcefully on the IFP, you should feel
tension as the IFP pulls back. This step is done to
open the damp plate circuit and bleed the system.
Let the reservoir hang in this position for a
minimum of 5 minutes.
74. Hold the reservoir under the body tube with the
compression adjuster facing up. Slowly push the
IFP into the reservoir until it bottoms out. Set
compression adjuster to the #8 position.
75. Fill the body tube with oil approximately 1/2”
below the retaining ring groove. Wrap the new
piston band around the piston, making sure the
rounded edges face out. Insert the shaft
assembly into the body tube, allowing oil to
overflow. (Fig. 39) Slowly push shaft into body
until the piston assembly is approximately 1”
below the oil surface. Slowly pull shaft assembly
out of the body until the rebound ports of the shaft
are just below the oil surface. If you pull the shaft
out too far you will hear a sucking noise that
means air was pulled in, and will have to start the
bleeding process over. Add oil as necessary.
Repeat the previous steps until there are no more
bubbles rising to the oil surface.
76. Hold the shaft assembly as straight as possible
and hit the shaft eyelet a couple of times, squarely
from above, with a rubber mallet. (Fig. 40) This is
done to momentarily open the shim stack and
allow any trapped air to escape. You should see
small bubbles rise to the surface. Fill body tube
with oil until oil level is flush with edge of body
tube. Slowly pull the shaft out until the rebound
ports are just below the oil surface.
If you pull the shaft out too far you will hear a
sucking noise, meaning air was pulled in. If this
happens, you will have to start the bleeding
process over. Add oil as necessary.
77. Hold the shaft eyelet with one hand. With other
hand, slide the bearing assembly down the shaft
until contact with oil is made. Find the bleed port in
bearing assembly, and position it away from your
face and body. With one hand, very slowly push the
bearing assembly into body tube. Be sure to have a
small container in your other hand to catch the
excess oil as it flows out of the bleed port in the
bearing. Do not allow the shaft to move as you push
the bearing in until the bearing makes contact with
the piston assembly. Then, push bearing and shaft
assembly into body tube until it stops at the external
o--ring of the bearing assembly. (Fig. 41) With one
hand continue applying pressure to the bearing
assembly. With other hand, set the compression
adjustment knob to the #1 position. As you do this,
the bearing and shaft assembly should push further
into the body tube. Push the bearing and shaft
assembly into the body tube until the retaining ring
groove is exposed. (Fig. 42) Install the
wire--retaining ring, and check to make sure
retaining ring is properly seated.
Enfocus Software - Customer Support

BODY / STEERING / SUSPENSION
5.41
78. Push the IFP further into the reservoir. As you do
this, the shaft and bearing assembly should rise
until the bearing assembly engages with the wire
retaining ring inside the body tube. Remove the
IFP depth setting tool by rotating it 90 degrees.
79. Install the reservoir end cap with the air valve
facing the outside of the reservoir tube. (Fig. 43)
Push down on the reservoir end cap using even
pressure, until the retaining ring groove is
exposed. (Fig. 44) Install the wire retaining ring,
and check to make sure retaining ring is seated
properly. Push the shaft assembly completely into
the body tube. If reservoir cap is not properly
seated against the retaining clip, tap it gently with
a rubber mallet until it snaps into place. Remove
shock assembly from vise.
80. Securely clamp Fox Nitrogen Safety Needle in the
vise. Be sure to point the air valve away from your
face and body.
81. Insert the safety needle squarely into center of the
air valve and pressurize the reservoir to 300psi.
(Fig. 45) Continue charging with gas as you pull
the reservoir away from the FoxtNitrogen
Safety Needle using a smooth, straight motion.
Keep the reservoir as straight as possible to
prevent the safety needle from bending. As the
safety needle is pulled free from the Foxtair
valve, a popping sound should be heard.
WARNING: CHARGE THE SHOCK USING
NITROGEN GAS ONLY. DO NOT FILL WITH
ANY OTHER GASSES. Doing so will
compromise the performance of the shock
and is EXTREMELY DANGEROUS!
82. Install the button--head screw into the Foxtair
valve, using a 3/32” Hex Key.
83. Remove the shock from the vise.
84. Clean all oil residue from the shock and reservoir
with solvent, and dry with compressed air in a
well--ventilated area. If compressed air is not
available, dry the shock and reservoir using
clean, lint free paper towels and let sit in a
Enfocus Software - Customer Support

BODY / STEERING / SUSPENSION
5.42
well--ventilated area to allow the solvents to
evaporate.
85. Clamp the body cap of shock securely in vice, with
shaft end up. Use pin spanner tool to secure the
bearing cap to bearing. Using a 3/32” hex key,
tighten the setscrew to lock the bearing cap into
place.
86. Compress shock completely. (Fig. 46) Roughly
90 pounds of force is required to initiate
movement of shaft. Once shock is fully
compressed, turn rebound adjustment knob
clockwise until it stops. Let go of the shaft. The
shaft should extend very slowly (or not at all). Turn
rebound adjustment knob counter clockwise and
set to the position recorded previously. The shaft
should speed up as adjuster is opened.
87. Reinstall the stainless steel spring support
washer, the spring, and the spring retainer. Place
the wire retaining ring into the groove on the
spring retainer adapter, and seat the spring
retainer against it.
88. Thread the spring preload ring down against the
spring, and set the preload to the measurement
you took when you removed the spring. (Fig. 1)
Thread the preload lock ring down against the
preload ring, and tighten them together to lock
them in place.
89. Set the compression adjustment knob to the
position recorded previously.
90. Remove the shock from the vise.
91. Reinstall spherical bearing o--rings and reducers.
NOTICE: After installation, be sure to RIDE
SLOWLY in the beginning to ensure the shock
and the vehicle’s suspension is performing
correctly.
FOXtSHOCK STANDARD
VALVING
CHART
Spacer
Nut End
1.425 x .015
1.10 x .015
0.95 x .015
.80 x .020
1.10 x .012
Piston
1.35 x .012
1.425 x .012
.800 x .008
1.425 x .010
Rebound Stack
Compression
Stack
1-R
2-R
3-R
4-R
5-R
6-R
4-C
3-C
2-C
1-C
5-C
6-C
Top Out Plate
1.350 x .012
Back Up Plate
1.10 x .008
7-C
7-R
8-R
9-R
10-R
1.425 x .010
1.425 x .010
1.425 x .010
.950 x .012
1.60 x .012
1.60 x .012
1.60 x .012
1.60 x .012
1.350 x .012
1.10 x .015
0.95 x .015
12 C
11 C
10 C
9C
8C
Enfocus Software - Customer Support

BODY / STEERING / SUSPENSION
5.43
FOXtREAR SHOCK EXPLODED VIEW
35.
69.
27.
23.
45.
57.
55.
68.
52.
51.
65.
56.
71.
70.
43.
18.
31.
30.
32.
29.
22.
21.
15. 16.
14.
12.
11.
17.
20.
33.
19.
37.
40.
7.
5.
6.
39.
41.
8.
9.
50.
49.
10.
61.
28.
24.
26.
25.
53.
54.
46.
47.
4.
1.
3.
48.
44.
2.
13.
38.
42.
36.
60.
59.
66.
64.
62.
58.
63.
34.
61.
23.
23.
67.
Enfocus Software - Customer Support

BODY / STEERING / SUSPENSION
5.44
FOXtREAR SHOCK EXPLODED VIEW, CONT’D
Ref. Qty Description Ref.Qty Description
1Shock, Remote Reservoir, Rear
1. 1Valve
2. 1Plate, Damp
3. 5Valve
4. 1Screw
5. 1Screw
6. 1O-Ring
7. 2Ball
8. 2Spring
9. 1Drum, Damping
10. 1Housing, CD
11. 1O-Ring
12. 1Piston, Floating
13. 1Screw
14. 1O-Ring
15. 1Asm., Reservoir End Cap
16. 1Valve, Air
17. 1Screw
18. 2Bearing
19. 1Needle, Damping Adjust
20. 1Plate, Top/Out
21. 1Bumper, Top/Out
22. 1O-Ring
23. 3Ring, Retaining
24. 1Cap, Bearing
25. 1Screw
26. 1Wiper
27. 1Pin, Spring
28. 1Bearing
29. 1U-Cup
30. 1O-Ring
31. 1Bearing
32. 1Bearing, Internal
33. 1Piston, Damping
34. 2Plate, Back-Up
35. 1Nut, Lock
36. 1Jet
37. 1Reservoir
38. 1O-Ring
39. 1O-Ring
40. 1Housing, Damping
41. 1O-Ring
42. 1Hose
43. 2Fitting, Elbow, 90 Degree
44. 1Washer
45. 1Ring, Retaining
46. 1Asm., Damping Adjust
47. 2Ball
48. 1Bolt
49. 1Knob, Damping
50. 1Pin, Dowel
51. 1Ring, Preload
52. 1Ring, Preload
53. 1Body
54. 1Rod, Metering
55. 1O-Ring
56. 1Washer, Brass
57. 1Ring, Snap
58. 1Spring, Retainer Adapter
59. 2Cover, Dust
60. 1
1
Adjust, RD (Incl.
59.,66.,64.,62.,58.,63.)
Extension, Eyelet
61. 2
1
Bearing, Spherical
Ring, Snap
62. 1Pin, Dowel
63. 1Knob, 12 Click
64. 1Wire, Retaining Ring
65. 1Retainer, Spring
66. 1O-Ring
67. 1Bumper, Bottom/Out
68. 1Shaft
69. 1Washer, Thrust
70. 1O-Ring
71. 1Asm., Body Cap
Enfocus Software - Customer Support

6
BRAKES
6.1
CHAPTER 6
BRAKES
Specifications/Torques 6.2..............
Special Tools 6.2......................
Brake System Service Notes 6.3........
Brake Noise Troubleshooting 6.3........
Hydraulic Brake System Operation 6.4...
Fluid Replacement/Bleeding Procedure 6.5-6.6
Master Cylinder Removal 6.7..........
Master Cylinder Installation 6.8..........
Front Pad Removal/Install 6.8--6.9...........
Front Pad Assembly 6.10................
Front Disc Inspection 6.10--6.11...............
Front Disc Removal/Replacement 6.11....
Front Caliper Removal/Install 6.12........
Rear Pad Removal 6.13--6.14.................
Rear Pad Installation 6.14...............
Rear Caliper Removal/Inspection 6.15.....
Front/Rear Caliper Disassembly 6.15--6.16......
Front/Rear Caliper Assembly 6.17........
Rear Brake Disc Inspection 6.18..........
Troubleshooting 6.18....................
Caliper Exploded View 6.19..............
Front Brake System 6.20................
Rear Brake System 6.21.................
Enfocus Software - Customer Support

BRAKES
6.2
SPECIFICATIONS
Front Brake Caliper
Item Standard Service Limit
Brake Pad Thickness .298s/7.6mm .180s/4.6mm
Brake Disc Thickness .150-.165s/ 3.810-4.166mm .140s/ 3.556mm
Brake Disc Thickness Variance Between
Measurements
-.002s/ .051mm
Brake Disc Runout -.010s/.50mm
Rear Brake Caliper
Item Standard Service Limit
Brake Pad Thickness .298s/7.6mm .180s/4.6mm
Brake Disc Thickness .177-.187s/ 4.496-4.750mm .167s/ 4.242mm
Brake Disc Thickness Variance Between
Measurements
-.002s/ .051mm
Brake Disc Runout -.010s/.25mm
Master Cylinder I.D. .750s
Master Cylinder I.D. - Aux. Rear .500s
TORQUE SPECIFICATIONS
Item Torque
(ft. lbs. except where noted*)
Torque
(Nm)
Front Caliper Mounting Bolts 18.0 25
Rear Caliper Mounting Bolts 15.0 21
Master Cylinder Mounting Bolts 25 in. lbs. 3.0
Master Cylinder Reservoir
Cover Bolts -- Front
45 in. lbs. 5.0
Brake Line Banjo Bolt 15.0 21
Front Brake Disc 18.0 25
Front Wheel Mounting Nuts 20.0 28
Front Master Cylinder Clamp Bolts 25 in. lbs. 3.0
Caliper Bleed Screws 27 in. lbs. 3.1
NOTE: Refer to the tightening procedures in this chapter when torquing the bolts. Some special procedures are
used when torquing certain bolts and fasteners.
SPECIAL TOOLS
PART NUMBER TOOL DESCRIPTION
2870975 Mity Vact
Enfocus Software - Customer Support

BRAKES
6.3
BRAKE SYSTEM SERVICE
NOTES
Disc brake systems are light weight, low
maintenance, and perform well in the conditions ATVs
routinely encounter. There are a few things to
remember when replacing disc brake pads or
performing brake system service to ensure proper
system function and maximum pad service life.
GOptional pads are available to suit
conditions in your area. Select a pad to fit
riding style and environment.
GDo not over-fill the master cylinder fluid
reservoirs.
GMake sure the brake levers return freely
and completely.
GCheck and adjust master cylinder
reservoir fluid levels after pad service.
GMake sure atmospheric vent on reservoirs
are unobstructed.
GTest for brake drag after any brake system
service and investigate cause if brake
drag is evident.
GMake sure caliper moves freely on guide
pins.
GInspect caliper piston seals for foreign
material that could prevent caliper pistons
from returning freely.
GPerform a brake burnishing procedure
after installing new pads to maximize
service life.
BRAKE NOISE
TROUBLESHOOTING
Dirt or dust buildup on the brake pads and disc is the
most common cause of brake noise (squeal caused by
vibration). If cleaning does not reduce the occurrence
of brake noise, check the backing of each pad for worn
spots allowing metal to metal contact. See table below.
Brake Noise Troubleshooting
Possible Cause Remedy
Dirt, dust, or imbedded material on pads or disc Spray disc and pads with a non-flammable aerosol
brake cleaner. Remove pads and/or disc hub to clean
imbedded material from disc or pads.
Pad(s) dragging on disc (noise or premature pad wear)
Improper adjustment
Insufficient lever or pedal clearance
Master cylinder reservoir overfilled
Master cylinder compensating port restricted
Master cylinder piston not returning completely
Caliper piston(s) not returning
Operator error (riding the brake / park brake
applied)
Adjust pad stop (front calipers)
Check position of controls & switches.
Set to proper level
Clean compensating port
Inspect. Repair as necessary
Clean piston(s) seal
Educate operator
Loose wheel hub or bearings Check wheel and hub for abnormal movement.
Brake disc warped or excessively worn Replace disc
Brake disc misaligned or loose Inspect and repair as necessary
Noise is from other source (chain, axle, hub, disc or
wheel)
If noise does not change when brake is applied check
other sources. Inspect and repair as necessary
Wrong pad for conditions Change to a softer or harder pad
Enfocus Software - Customer Support

BRAKES
6.4
HYDRAULIC BRAKE SYSTEM OPERATION
AB
C
D
E
F
Must be clear to allow
proper diaphragm
movement
Compensating port compensates
for temperature changes by allowing
fluid back to master cylinder
Moveable
Brake Pad G
Typical Hydraulic Brake System
The Polaris brake system consists of the following components or assemblies: brake lever; master cylinder;
hydraulic hose; brake calipers (slave cylinder); brake pads; and brake discs, which are secured to the drive line.
When the hand activated brake lever (A) is applied it contacts a piston (B) within the master cylinder. As the
master cylinder piston moves inward it closes a small opening (compensating port) (C) within the cylinder and
starts to build pressure within the brake system. As the pressure within the system is increased, the piston (D)
located in the brake caliper moves outward and applies pressure to the moveable brake pad. This pad contacts
the brake disc and moves the caliper in its floating bracket, pulling the stationary side pad into the brake disc.
The resulting friction reduces brake disc and vehicle speed. As the lever pressure is increased, the braking affect
is also increased.
The friction applied to the brake pads will cause the pads to wear. As these pads wear, the piston within the caliper
moves further outward and becomes self adjusting. Fluid from the reservoir fills the additional area created when
the caliper piston moves outward.
Brake fluid level is critical to proper system operation. Too little fluid will allow air to enter the system and cause
the brakes to feel spongy. Too much fluid could cause brakes to drag due to fluid expansion.
Located within the master cylinder is the compensating port (C) which is opened and closed by the master cylinder
piston assembly. The port is open when the lever is released and the master cylinder piston is outward. As the
temperature within the hydraulic system changes, this port compensates for fluid expansion (heated fluid) or
contraction (cooled fluid). During system service, be sure this port is open. Due to the high temperatures created
within the system during heavy braking, it is very important that the master cylinder reservoir have adequate space
to allow for fluid expansion. Never overfill the reservoir! Fill to 1/4s-5/16s(.64 - .80 cm) from top of the cylinder.
This system also incorporates a diaphragm (E) as part of the cover gasket; and a vent port (F) located between
the gasket and the cover. The combination diaphragm and vent allow for the air above the fluid to equalize
pressure as the fluid expands or contracts. Make sure the vent is open and allowed to function. If the reservoir
is over filled or the diaphragm vent is plugged the expanding fluid may build pressure in the brake system leading
to brake failure.
When servicing Polaris ATV brake systems use only Polaris DOT 3 High Temperature Brake Fluid (PN 2870990).
WARNING: Once a bottle is opened, use what is necessary and discard the rest in accordance with local laws.
Do not store or use a partial bottle of brake fluid. DOT 3 Brake fluid is hygroscopic, meaning it rapidly absorbs
moisture. This causes the boiling temperature of the brake fluid to drop, which can lead to brake fade and possible
loss of control.
Enfocus Software - Customer Support

BRAKES
6.5
FLUID
REPLACEMENT/BLEEDING
PROCEDURE
NOTE: When bleeding the brakes or replacing the
fluid always start with the caliper farthest from the
master cylinder.
CAUTION:
Always wear safety glasses during these procedures.
CAUTION:
Brake fluid will damage finished surfaces. Do not
allow brake fluid to come in contact with finished
surfaces.
BRAKE BLEEDING - FLUID
CHANGE
NOTE: This procedure should be used to change
fluid or bleed brakes during regular maintenance.
B
A
D
C
1. Clean reservoir cover thoroughly.
2. Remove screws, cover, and diaphragm (C) from
reservoir.
3. Inspect vent slots (A) in cover and remove any
debris or blockage.
4. If changing fluid, remove old fluid from reservoir
with a Mity Vact(PN 2870975)orsimilartool.
NOTE: Do not remove brake lever when reservoir
fluid level is low.
MAX
5. Add brake fluid to the upper level mark on
reservoir.
Polaris DOT 3 Brake Fluid
(PN 2870990)
Bleeder Screws
6. Begin bleeding procedure with the caliper that is
farthest from the master cylinder. Install a box
end wrench on the top caliper bleeder screw.
Attach a clean, clear hose to fitting and place the
other end in a clean container. Be sure the hose
fits tightly on fitting.
NOTE: Fluid may be forced from compensation port
(B) when brake lever is pumped. Place diaphragm (C)
in reservoir to prevent spills. Do not install cover.
Refer to Illustration on page 9.4.
7. Slowly pump brake lever (D) until pressure builds
and holds.
8. While maintaining lever pressure, open bleeder
screw. Close bleeder screw and release brake
Enfocus Software - Customer Support

BRAKES
6.6
lever. NOTE: Do not release lever before bleeder
screw is tight or air may be drawn into caliper.
9. Repeat procedure until clean fluid appears in
bleeder hose and all air has been purged. Add
fluid as necessary to maintain level in reservoir.
CAUTION:
Maintain at least 1/2s(1.27 cm) of brake fluid in the
reservoir to prevent air from entering the master
cylinder.
10. Tighten bleeder screw securely and remove
bleeder hose. Torque bleeder screw to 25 in.lbs.
(3 Nm).
11. Repeat procedure Steps 5-9 for the remaining
caliper(s).
12. Add brake fluid to the proper level.
Master Cylinder Fluid Level:
MAX level inside reservoir
Sight glass must look dark, if sight
glass is clear, fluid level is too low
13. Install diaphragm, cover, and screws. Torque the
screws to 45 in.lbs. (5 Nm).
Reservoir Cover Torque -
45 in. lbs. (5 Nm)
14. Field test machine at low speed before putting
into service. Check for proper braking action and
lever reserve. With lever firmly applied, lever
reserve should be no less than 1/2s(1.3 cm) from
handlebar.
15. Check brake system for fluid leaks and inspect all
hoses and lines for wear or abrasion. Replace
hose if wear or abrasion is found.
Enfocus Software - Customer Support

BRAKES
6.7
MASTER CYLINDER
REMOVAL
1. Clean master cylinder and reservoir assembly.
Make sure you have a clean work area to
disassemble brake components.
2. Place a shop towel under brake line connection at
master cylinder. Loosen banjo bolt (A); remove
bolt and sealing washers.
A
B
CAUTION:
Brake fluid will damage finished surfaces. Do not
allow brake fluid to come in contact with finished
surfaces.
3. Loosen the master cylinder clamp bolts (B) on the
handlebar side of the master cylinder.
4. Remove master cylinder from handlebars.
Brake Handle
Master Cylinder
Piston Assy
45 in.lbs. (5 Nm)
Diaphragm
Sight Glass
Front Brake Lines
Master Cylinder Assembly
Cover
Brake Lines
Line Retainer
Caliper
Banjo Bolt
25 in.lbs.
(3 Nm)
Clamp
Bolts
Enfocus Software - Customer Support

BRAKES
6.8
MASTER CYLINDER
INSTALLATION
1. Install master cylinder on handlebars. Torque
mounting bolts to 25 in. lbs. (3 Nm). Torque the
top bolt first.
25 in. lbs. (3 Nm)
15 ft.lbs. (21 Nm)
NOTE: To speed up the brake bleeding procedure the
master cylinder can be purged of air before brake line
is attached. Fill with DOT3 Brake Fluid (PN 2870990)
and pump lever slowly two to three times with finger
over the outlet end to purge master cylinder of air.
2. Place new sealing washers on each side of banjo
brake line. Install the brake line into the master
cylinder. Torque the brake switch bolt to 15 ft.lbs.
(21 Nm).
Brake Line
Sealing Washers
Torque to 15 ft.lbs.
(21 Nm)
Master Cylinder Mounting Clamp
Bolt Torque: 25 in. lbs. (3 Nm)
Brake Switch Bolt Torque:
15 ft. lbs. (21 Nm)
3. Fill reservoir with DOT3 Brake Fluid (PN
2870990).
Polaris DOT 3 Brake Fluid
(PN 2870990)
4. Follow bleeding procedure on Pages 9.5-9.6.
Check all connections for leaks and repair if
necessary.
FRONT PAD REMOVAL
1. Elevate and support front of machine.
CAUTION:
Use care when supporting vehicle so that it does not
tip or fall. Severe injury or damage may occur if
machine tips or falls.
A
2. Remove the front wheel. With the caliper installed
loosen the brake caliper slide bolts (A).
Enfocus Software - Customer Support

BRAKES
6.9
3. Remove the caliper bolts (B) and caliper from the
mount bracket.
B
4. With pads installed, push caliper piston into
caliper bore slowly using a C-clamp or locking
pliers.
Caliper Bore
Clamp
NOTE: Brake fluid will be forced through
compensating port into master cylinder fluid reservoir
when piston is pushed back into caliper. Remove
excess fluid from reservoir as required.
5. Remove the c--clips (C) from the end of the caliper
slide bolts.
C
6. Remove the loose caliper slide bolts. The brake
pad (D) will slide out of the caliper assembly when
the caliper slide bolt is removed.
D
Measure
Thickness
7. Measure the thickness of the pad material.
Replace pads if worn beyond the service limit.
Front Brake Pad Thickness
New .298s/7.6mm
Service Limit .180s/4.6mm
at Thinnest Location
Friction Material
Minimum Thickness
.030” / .76 mm
Enfocus Software - Customer Support

BRAKES
6.10
FRONT PAD ASSEMBLY
1. Install pads with friction material facing each
other. Install the slide bolts through the brake
pads and tighten the slide bolts hand tight. Be
sure pads and disc are free of dirt or grease.
2. Install caliper on the steering knuckle, and torque
mounting bolts. (If previously removed.)
18 ft.lbs.
(25 Nm)
Front Caliper Mounting Bolts
Torque: 18 ft. lbs. (25 Nm)
3. Use an Allen wrench or socket to torque the front
caliper slide bolts to 33 ft. lbs. (45 Nm).
Front Caliper Slide Bolts
Torque: 33 ft. lbs. (45 Nm)
33 ft.lbs.
(45 Nm)
4. Slowly pump the brake lever until pressure has
been built up. Maintain at least 1/2s(12.7 mm) of
brake fluid in the reservoir to prevent air from
entering the brake system.
5. Be sure fluid level in reservoir is between MIN and
MAX lines and install reservoir cap.
Master Cylinder Fluid
Between MIN and MAX lines
6. Install wheels and torque wheel nuts.
Front Wheel Nut Torque
20 ft. lbs. (28 Nm)
7. BRAKE BURNISHING: It is recommended
that a burnishing procedure be performed
after installation of new brake pads to extend
service life and reduce noise. Start machine
and slowly increase speed to 30 mph.
Gradually apply brakes to stop machine.
Repeat this procedure 10 times, allowing
brakes to cool sufficiently after each run.
Enfocus Software - Customer Support

BRAKES
6.11
FRONT DISC INSPECTION
1. Visually inspect the brake disc for nicks,
scratches, or damage.
2. Measure the disc thickness at 8 different points
around the pad contact surface using a 0-1s
micrometer. Replace disc if worn beyond service
limit.
Brake Disc Thickness
Service Limit .140s/ 3.556 mm
New .150-.164s(3.810-4.166 mm)
Brake Disc Thickness Variance
Service Limit .002s(.051 mm)
difference between measurements.
3. Mount dial indicator as shown to measure disc
runout. Slowly rotate the disc and read total
runout on the dial indicator. Replace the disc if
runout exceeds specifications.
Brake Disc Runout
Service Limit .010s(.50 mm)
FRONT BRAKE DISC
REMOVAL / REPLACEMENT
18 ft. lbs. (25 Nm)
Use new bolts with pre-applied
locking agent.
1. Apply heat to the hub in the area of the brake disc
mounting bolts to soften the bolt locking agent.
2. Remove bolts and disc.
3. Clean mating surface of disc and hub.
4. Install disc on hub.
CAUTION: Always use new brake disc mounting
bolts. The bolts have a pre-applied locking agent
which is destroyed upon removal.
5. Install new bolts and tighten to specified torque.
Front Brake Disc Mounting Bolt Torque
18 ft. lbs. (25 Nm)
Enfocus Software - Customer Support

BRAKES
6.12
FRONT CALIPER REMOVAL
CAUTION:
Use care when supporting vehicle so that it does not
tip or fall. Severe injury may occur if machine tips or
falls.
1. Remove brake pads. See Page 6.8.--6.9.
A
B
B
2. Using a line wrench, loosen and remove brake
line (A) to caliper. Place a container under caliper
to catch fluid draining from brake line. Drain the
fluid into the container.
3. Remove the two brake caliper mounting bolts (B)
and remove the brake caliper.
FRONT CALIPER INSTALL
1. Install caliper on hub strut, and torque mounting
bolts to 18 ft.lbs. (25 Nm).
18 ft.lbs.
(25 Nm)
2. Install brake line and tighten securely with a line
wrench.
33 ft.lbs.
(45 Nm)
15 ft.lbs.
(21 Nm)
3. Torque the caliper slide bolts to 33 ft.lbs. (45
Nm). Torque the banjo line bolt to 15 ft.lbs. (21
Nm).
4. Follow brake bleeding procedure outlined on
Pages 6.5-6.6.
5. Install wheels and torque wheel nuts to
specification.
Front Wheel Nut Torque
20 ft. lbs. (28 Nm).
NOTE: BRAKE BURNISHING: It is recommended
that a burnishing procedure be performed after
installation of new brake pads to extend service
life and reduce noise. Start machine and slowly
increase speed to 30 mph. Gradually apply brakes
to stop machine. Repeat this procedure 10 times,
allowing brakes to cool sufficiently after each
run.
Enfocus Software - Customer Support
Enfocus Software - Customer Support

BRAKES
6.13
REAR BRAKE PAD REMOVAL
1. Loosen the caliper slide bolt with an Allen wrench
before you remove the brake caliper.
2. Remove caliper mounting bolts and lift caliper off
of disc.
NOTE: When removing caliper, be careful not to
damage brake line. Support caliper so as not to kink
or bend brake line.
3. With pads installed, push caliper piston into
caliper bore (A) slowly using a C-clamp (B) or
locking pliers .
NOTE: Brake fluid will be forced through
compensating port into master cylinder fluid reservoir
when piston is pushed back into caliper. Remove
excess fluid from reservoir as required.
A
B
4. Remove the c--clips (C) on the ends of the caliper
slide bolt.
C
5. Remove caliper slide bolts (D) and brake pads
(E).
E
D
Enfocus Software - Customer Support

BRAKES
6.14
6. Measure the thickness of the pad material.
Replace pads if worn beyond the service limit.
Front Brake Pad Thickness
New .298s/7.6mm
Service Limit .180s/4.6mm
Measure
Thickness
REAR BRAKE PAD
INSTALLATION
1. Install new pads (A) in caliper body. Slide the
caliper slide bolts (B) into the caliper and hand
tighten.
A
B
2. Install the caliper assembly over the brake disc
and onto the caliper mount. Install the mounting
bolts and torque mounting bolts to 18 ft. lbs. (25
Nm).
Brake Caliper Mounting Bolts
Torque:
18 ft. lbs. (25 Nm)
3. Torque the caliper slide bolts to 33 ft.lbs. (45
Nm). Install the c--clips onto the ends of the
caliper slide bolts.
33 ft.lbs.
(25 m)
4. Slowly pump the brake levers until pressure has
been built up. Maintain at least 1/2s(12.7 mm) of
brake fluid in the reservoir to prevent air from
entering the master cylinder.
Auxiliary Brake Master Cylinder
Fluid Level
Between MIN and MAX lines
NOTE: BRAKE BURNISHING: It is recommended
that a burnishing procedure be performed after
installation of new brake pads to extend service
life and reduce noise. Start machine and slowly
increase speed to 30 mph. Gradually apply brakes
Enfocus Software - Customer Support

BRAKES
6.15
to stop machine. Repeat this procedure 10 times,
allowing brakes to cool sufficiently after each
run.
REAR CALIPER REMOVAL
1. Clean caliper area before removal.
2. Using a flare nut wrench, remove the brake lines
(A). Place a container to catch brake fluid
draining from brake lines.
A
3. Remove the caliper mounting bolts and remove
the caliper assembly (B) from the caliper mount.
B
FRONT / REAR CALIPER
DISASSEMBLY
A
1. Remove the c--clips (A) from the caliper sliding
bolts.
2. Remove the caliper slide bolts (B), mounting
bracket (C), and brake pads (D).
B
C
D
A
Enfocus Software - Customer Support

BRAKES
6.16
3. Remove the outside dust boot (E).
E
4. Remove the piston and dust seal (F).
F
5. Remove the caliper body bolts (G). Pull the
caliper bodies apart (if necessary).
G
6. Clean the caliper body, piston, and retaining
bracket with brake cleaner or alcohol.
NOTE: Be sure to clean seal grooves in caliper body.
FRONT / REAR CALIPER
INSPECTION
1. Inspect caliper body bore for nicks, scratches or
wear. Measure bore for roundess. Replace if
damage is evident.
Enfocus Software - Customer Support

BRAKES
6.17
2. Inspect piston for nicks, scratches, wear or
damage. Replace if damaged or worn.
Inspect Piston
3. Inspect the brake disc and pads as outlined for
brake pad replacement this section. See Page
9.9--9.11.
FRONT / REAR CALIPER
ASSEMBLY
1. Reassemble the two caliper halves if previously
disassembled. Torque the caliper body bolts to 18
ft.lbs. (25 Nm).
18 ft. lbs.
(25 Nm)
2. Install new O-ring (A) in the caliper body. Install
the dust boot over the caliper and seat the dust
boot into caliper groove. Be sure groove is clean
and free of residue or brakes may drag.
AB
3. Coat piston and inside of caliper body with clean
DOT 3 Brake Fluid (PN 2870990). Install piston
with a twisting motion while pushing inward.
Piston should slide in and out of bore smoothly,
with light resistance.
NOTE: Be sure that the O--ring does not bind
when installing the piston.
4. Seat the dust boot securely onto the caliper body.
5. Install the caliper mount (C), brake pads (D),
caliper slide bolts (E), and c--clips (F).
C
D
E
F
6. Torque the caliper slide bolts (E) to 33 ft.lbs. (45
Nm).
Enfocus Software - Customer Support

BRAKES
6.18
REAR BRAKE DISC
INSPECTION
1. Visually inspect disc for scoring, scratches, or
gouges. Replace the disc if any deep scratches
are evident.
Measure
Thickness
Rear Brake
Disc
2. Usea0-1smicrometer and measure disc
thickness at 8 different points around perimeter of
disc. Replace disc if worn beyond service limit.
Brake Disc Thickness
Service Limit .140s/ 3.556 mm
New .150-.164s(3.810-4.166 mm)
Brake Disc Thickness Variance
Service Limit .002s(.051 mm)
difference between measurements.
3. Mount dial indicator and measure disc runout.
Replace the disc if runout exceeds specifications.
Brake Disc Runout
Service Limit .010s(.25 mm)
TROUBLESHOOTING
Brakes Squeal
GDirty/contaminated friction pads
GImproper alignment
GWorn disc
GWorn disc splines
GGlazed brake pads
Poor Brake Performance
GAir in system
GWater in system (brake fluid
contaminated)
GCaliper/disc misaligned
GCaliper dirty or damaged
GBrake line damaged or lining
ruptured
GWorn disc and/or friction pads
GIncorrectly adjusted lever
GIncorrectly adjusted stationary pad
GWorn or damaged master cylinder or
components
GImproper clearance between lever
and switch
Lever Vibration
GDisc damaged
GDisc worn (runout or thickness
variance exceeds service limit)
GCaliper Overheats (Brakes Drag)
GCompensating port plugged
GPad clearance set incorrectly
GAuxiliary brake pedal incorrectly
adjusted
GBrake lever or pedal binding or
unable to return fully
GParking brake left on
GResidue build up under caliper seals
GOperator riding brakes
Brakes Lock
GAlignment of caliper to disc
GFluid overfill of the reservoir
GStuck caliper piston
Enfocus Software - Customer Support

BRAKES
6.19
FRONT/REAR BRAKE CALIPER EXPLODED VIEW
B
A. Anvil Body
B. Bushing
C. Brake Pads
D. Caliper Bracket
E. Piston
F. O--Ring
G. Dust Boot
H. Caliper Body
I. O--Ring
J. Sleeve
K. Slide Bolt
L. Caliper Bolt
M. Bleeder Screws
N. Circlips
A
C
D
E
33 ft.lbs.
(45 Nm)
18 ft.lbs.
(25 Nm) 27 in.lbs.
(3 Nm)
APPLY POLARIS DOT 3 BRAKE
FLUID TO COMPONENT
3
3
NOTE: BRAKE COMPONENTS ARE NOT SOLD SEPARATELY,
REFER TO YOUR PARTS BOOK FOR PARTS BREAK DOWN.
F
G
H
I
J
K
M
N
L
Enfocus Software - Customer Support

BRAKES
6.20
FRONT BRAKE SYSTEM -- CALIPER/MASTER CYLINDER
18 ft. lbs.
24.8 Nm
AB
A. Master Cylinder
B. Brake Line
C. Pressure Switch
D. Junction Box
E. Wheel Hub
F. Line Retainer
G. Banjo Bolt & Washers
H. Caliper
I. Caliper Mount Bolt
C
D
E
F
G
H
15 ft. lbs.
21 Nm
15 ft. lbs.
21 Nm
B
B
G
I
Enfocus Software - Customer Support

BRAKES
6.21
REAR BRAKE SYSTEM -- CALIPER/MASTER CYLINDER
18 ft. lbs.
24.8 Nm
A
O
8 ft. lbs.
11 Nm
A. Reservoir
B. Caliper Mount
C. Rear Caliper
D. Brake Disc
E. Brake Line
F. Line Retainer
G. Banjo Bolt & Washers
H. Master Cylinder
C
D
E
F
G
G
H
I
J
K
L
M
N
I. Foot Brake
J. Switch
K. Mount Bracket
L. Brake Pedal Return Spring
M. Foot Brake Torsion Spring
N. Bushing & Washer
O. Caliper Mounting Bolt
P. Brake Switch Spring
8 ft. lbs.
11 Nm
15 ft. lbs.
21 Nm
15 ft. lbs.
21 Nm
Enfocus Software - Customer Support

BRAKES
6.22
NOTES
Enfocus Software - Customer Support

7
ELECTRICAL
7.1
CHAPTER 7
ELECTRICAL
Special Tools/Service Notes 7.2..................
Timing Check Procedure 7.2-7.3.....................
Electrical Switch Testing 7.3.....................
Fan Motor Current Draw Test 7.3................
Electronic Throttle Circuit System Operation 7.4....
Ignition System Troubleshooting 7.5..............
CDI Output Tests/Stator Output Tests 7.5--7.6..........
Flywheel Identification 7.7.......................
Ignition System 7.7.............................
ES50PL 200 Watt Alternator, Exploded 7.8........
Ignition System Testing 7.9......................
Charging System Testing 7.10....................
Battery Activation/Service 7.11-7.12....................
Head Light/Brake Light Lamp Service 7.13--7.14..........
Brake Light/Tail Light Service 7.14.................
Brake Lamp Service 7.14.........................
Clutch/Tether Switch 7.15.........................
Starter System Troubleshooting 7.15...............
Starter Motor Service 7.15-7.16........................
Starter Drive 7.17--7.19................................
Starter System Testing Flow Chart 7.20............
Wiring Diagrams 7.21............................
Enfocus Software - Customer Support

ELECTRICAL
7.2
SPECIAL TOOLS
PART NUMBER TOOL
DESCRIPTION
PV--43568 Fluket77 Digital
Multimeter
2870630 Timing Light
2870836 Battery
Hydrometer
2871745 Static Timing Light
Harness
ELECTRICAL SERVICE
NOTES
Keep the following notes in mind when diagnosing an
electrical problem.
GRefer to wiring diagram for stator and
electrical component resistance
specifications.
GWhen measuring resistance of a
component that has a resistance value
under 10 Ohms, remember to subtract
meter lead resistance from the reading.
Connect the leads together and record
the resistance. The resistance of the
component is equal to tested value minus
theleadresistance.
GBecome familiar with the operation of
your meter. Be sure leads are in the
proper jack for the test being performed
(i.e. 10A jack for current readings). Refer
to the Owner’s manual included with your
meter for more information.
GVoltage, amperage, and resistance
values included in this manual are
obtained with a Fluket77 Digital
Multimeter (PV--43568). This meter is
used for when diagnosing electrical
problems. Readings obtained with
other meters may differ.
GPay attention to the prefix on the
multimeter reading (K, M, etc.) and the
position of the decimal point.
GFor resistance readings, isolate the
component to be tested. Disconnect it
from the wiring harness or power supply.
TIMING CHECK PROCEDURE
1. The ignition timing check hole is in the starter
recoil/magneto housing. Remove the check plug.
The ignition timing marks are stamped on the outer
diameter of the flywheel. Ignition timing must be
inspected with the engine at room temperature (68qF
/20qC) to obtain the most accurate reading.
2. With the transmission in neutral, start the engine
and set engine speed to 3500 r50 RPM.
3. Direct the timing light at the ignition timing check
hole and check the ignition timing. NOTE: Do not
allow the engine to warm up. The timing may
retard approximately 2qwhen the engine is warm.
If the ignition timing is not within the specified range,
test components for proper function.
Timing
Inspection
Hole
Predator 500 Timing: Max 30_@ 3500 RPM
TDC Mark
Timing
Pointer
Enfocus Software - Customer Support

ELECTRICAL
7.3
NEUTRAL POSITION INDICATOR
SWITCH TEST
1. Verify that the transmission is in neutral and the
key is off. Connect an ohm meter lead to the
switch lead and one to engine ground. Meter
resistance should read in megaohms or no
continuity.
2. Shift the transmission into gear. The ohm meter
should show continuity.
3. If there is no continuity with the transmission in
gear, remove the switch and re--test manually.
Inspect the shift drum contact pin and spring for
proper function. If no problems are found, inspect
the wiring, bulb and harness connections.
COOLANT TEMPERATURE
SENSOR TEST (HOT LIGHT)
With the ignition switch (and engine stop switch) “ON”,
power is delivered to the hot light via the Red/White
wire. The Blue/White wire (ground) out of the light
socket is connected to the coolant temperature
sensor on the cylinder head. In normal operating
conditions, the temperature sensor is non-conductive
(open). If engine coolant reaches the specified
temperature, the sensor becomes conductive
completing the ground path for the light.
With engine cold, disconnect lead and measure
resistance of sensor between connector terminal and
ground. There should be no continuity or very high
resistance (megohms).
Hot Light On 221qF (105qC)
FAN CONTROL CIRCUIT
OPERATION / TESTING
The fan switch is located on the radiator. Power is
supplied to the fan switch via the Red/Black wire when
the ignition key is ON. When the fan switch reaches
the specified temperature, it becomes conductive and
sends power to the fan motor through to the
Orange/Black wire. The ground path for the fan motor
is through the Brown harness wire.
CAUTION: Keep hands away from fan blades
during this procedure. Serious personal injury
could result.
The fan switch may not function or operation may be
delayed if coolant level is low or if air is trapped in the
cooling system. Be sure cooling system is full and
purged of air. Refer to Maintenance Chapter 2 for
cooling system information.
FAN CONTROL SWITCH
BYPASS TEST
1. Disconnect harness from fan switch on radiator.
2. Place a jumper wire between the Red/Blk and
Org/Blk wires in the connector.
3. With the parking brake on, turn the ignition key
(and engine stop switch) “ON”. The fan should
start running.
4. If the fan runs with the jumper wire installed,
check the fan control switch and connector
terminals. If the fan does not run or runs slowly
with the jumper wire installed, check the fan motor
wiring, ground, and motor condition (refer to Fan
Motor Current Draw). Repair or replace as
necessary.
FAN MOTOR CURRENT DRAW
Connect ammeter leads to
each service tool terminal
Connect BRN Wires
A current draw test will provide a good indication of fan
motor condition. A worn or damaged fan motor will
draw more current, which causes a reduction in blade
speed and reduced cooling.
1. Turn key to off. Disconnect harness from fan
switch on radiator.
2. Place a jumper wire between the Red/Blk and
Org/Blk wires in the fan switch connector.
3. Disconnect the fan and place a jumper wire
between the brown wires in the connectors. This
will provide a ground path to the fan.
4. Place a DC ammeter in series as shown in the
Illustration.
5. Be sure fan blade is free to rotate.
Enfocus Software - Customer Support

ELECTRICAL
7.4
6. Turn ignition key and engine stop switch to “RUN”
position. Read the current draw on ammeter with
fan running.
7. During start--up, the amperage should peak then
decline rapidly. If the motor continues to draw
more amperage than the fan circuit breaker rating
during start--up, replace the motor.
8. If the fan motor draws more than 6.5 Amps during
continual running, replace the motor.
Fan Motor Current Draw:
Less Than 6.5 Amps
COOLANT FAN CONTROL
SWITCH OPERATION TEST
1. Place switch in a liquid bath and submerse it to the
base of the threads. Do not allow threads to
contact container or inaccurate reading will result.
2. Heat the liquid slowly and monitor the
temperature with a thermometer or Fluketmeter
pyrometer. The switch should be closed
(conductive) at the “ON” temperature indicated in
the chart, and stay conductive until the “OFF”
temperature is reached.
REFER TO PARTS MANUAL FOR FAN
SWITCH APPLICATION
Fan Switch
Type
Continuity
(On)
No Continuity
(Off)
Off/On
Thermistor
180qF(82qC)
r3qF
150qF(65qC)
r8qF
ELECTRONIC THROTTLE
CONTROL (ETC) SWITCH
The Electronic Throttle Control (ETC) system is
designed to stop the engine of an ATV in the event of
a mechanical problem with the throttle mechanism.
The ETC switch is mounted independently of the
throttle actuator lever inside the throttle block
assembly. This is a normally closed switch, and is
held in the open position (contacts are separated (as
shown below) by throttle cable tension. The contacts
are “open” during normal operation regardless of
throttle lever position. In the event of a mechanical
problem in the throttle mechanism (cable tension is
lost), the switch contacts close, connecting the CDI
black wire to ground, which prevents ignition spark.
This is the same as turning the key or engine stop
switch “OFF”.
Test the ETC switch at the harness connector. NOTE:
Adjust throttle cable freeplay (ETC switch) and make
sure throttle mechanism is functioning properly before
testing the switch. Refer to Maintenance Chapter 2
for cable adjustment procedure.
ETC OPERATION TEST
Remove throttle block cover by carefully releasing all
tabs around edge of cover.
Place transmission in neutral and apply parking brake.
Start engine and open throttle lever slightly until
engine RPM is just above idle speed.
Hold throttle cable with fingers at point “A” as shown
below and release throttle lever. If the ETC system is
functioning properly, the engine will lose spark and stop.
Switch contacts are open
during normal operation
A
ETC switch contacts
are closed inafault
condition (throttle cable
slack).
Electronic Throttle Control (ETC) Switch
(Composite Throttle Housing)
Brn
Blk
Brn
CDI UNIT
Enfocus Software - Customer Support

ELECTRICAL
7.5
IGNITION SYSTEM
TROUBLESHOOTING
No Spark, Weak or Intermittent Spark
GNo12 volt power or ground to CDI
GSpark plug gap incorrect
GFouled spark plug
GFaulty spark plug cap or poor
connection to high tension lead
GRelated wiring loose, disconnected,
shorted, or corroded
GEngine Stop switch or ignition
switch faulty
GETC switch misadjusted or faulty
GPoor ignition coil ground (e.g. coil
mount loose or corroded)
GFaulty stator (measure resistance
of all ignition related windings)
GIncorrect wiring (inspect color
coding in connectors etc)
GFaulty ignition coil winding
(measure resistance of primary and
secondary)
GWorn magneto (RH) end
Crankshaft bearings
GSheared flywheel key
GFlywheel loose or damaged
GExcessive crankshaft runout on
magneto (RH) end - should not
exceed .005s
GFaulty CDI module
CRANKING OUTPUT TEST
WITH PEAK READING
VOLTMETER
The following peak voltage tests will measure the
amount of output directly from each component. A
peak reading voltmeter must be used to perform the
tests. A variety of peak reading adaptors are
commercially available for use with the Fluket77
Digital Multimeter (PV--43568), which will allow peak
voltage tests to be performed accurately. Follow the
directions provided with the adaptor. All
measurements are indicated in DC Volts. Readings
obtained without a peak reading adaptor will be
significantly different.
Test output from the CDI and pulse (trigger) coil and
compare to the table. The following measurements
are obtained when cranking the engine with the
electric starter, spark plug installed. The starter
system must be in good condition and the battery fully
charged.
200 Watt 4 Stroke DC/CDI Ignition
Test Connect
Meter Wires
To:
Reading
(Without Peak
Reading Volt
meter)
Pulse (Trigger) White/Red
and White
3.3 DCV
CDI OUTPUT TEST USING
PEAK READING ADAPTOR
Re-connect all CDI wires to stator wires. Disconnect
CDI module wire from ignition coil primary terminal.
Connect one meter lead to engine ground and the
other to the ignition coil primary wire leading from the
CDI module. Set meter to read DC Volts. Crank
engine and check output of CDI wire to coil.
Reconnect CDI wire to coil.
Output w/ Peak output tester
130 DCV
Average Output w/ Digital Voltmeter
20 DCV
CURRENT DRAW - KEY OFF
CAUTION: Do not connect or disconnect the battery
cable or ammeter with the engine running. Damage
will occur to electrical components.
Connect an ammeter in series with the negative
battery cable. Check for current draw with the key off.
If the draw is excessive, loads should be
disconnected from the system one by one until the
draw is eliminated. Check component wiring as well
as the component for partial shorts to ground to
eliminate the draw.
Refer to Illustration 1 on the next page.
Enfocus Software - Customer Support

ELECTRICAL
7.6
--+
Current Draw Inspection
Key Off
YTX9--BS
Ill. 1
Current Draw - Key Off:
Maximum of .01 DCA (10 mA)
CHARGING SYSTEM “BREAK
EVEN” TEST
CAUTION: Do not allow the battery cable or
ammeter to become disconnected with the
engine running. Follow the steps below as
outlined to reduce the chance of damage to
electrical components.
WARNING: Never start the engine with the ammeter
connected in series. Damage to the meter or meter
fuse will result. Do not run test for extended period of
time. Do not run test with high amperage accessories.
The “break even” point of the charging system is the
point at which the alternator overcomes all system
loads (lights, etc.) and begins to charge the battery.
Depending on battery condition and system load, the
break even point may vary slightly. The battery should
be fully charged before performing this test.
1. Connect a tachometer according to manufacturer’s
instructions.
2. With the negative cable still connected to the
battery, connect one meter lead (set to DC amps)
to the negative battery post and the other to the
negative battery cable
3. With engine off and the key and kill switch in the
ON position, the ammeter should read negative
amps (battery discharge). Reverse meter leads if
a positive reading is indicated.
4. Shift transmission into neutral and start the engine.
With the engine running at idle, disconnect the
negative cable from the battery post without
disturbing the meter leads. Observe meter readings
5. Increase engine RPM while observing ammeter
and tachometer.
6. Note RPM at which the battery starts to charge
(ammeter indication is positive).
7. With lights and other electrical load off, the “break
even” point should occur at approximately 1500
RPMorlower.
8. Turn the lights on and engage parking brake lock
to keep brake light on.
9. Repeat test, observing ammeter and tachometer.
With lights on, charging should occur at or below
2000 RPM.
ALTERNATOR OUTPUT TEST
(AC AMP)
This test measures AC amperage from the alternator.
CAUTION: This test simulates a “full load” on the
alternator at idle. Do not increase idle RPM or perform
this test longer than required to obtain a reading. The
alternator stator windings may overheat. 3--5
seconds is acceptable.
To Calculate Available Alternator Output
250W
12V = 20.8 Amps
I=P
E
I = Current in Amps
P=PowerinWatts
E = Electromotive Force (Volts)
200W
12V =16.7Amps
1. Maximum alternator output will be indicated on the
meter. DO NOT increase engine RPM above idle.
2. Place the red lead on the tester in the 10A jack.
3. Turn the selector dial to the AC amps position.
4. Connect the meter leads to the Yellow and
Yellow/Red wires leading from the alternator.
5. Start the engine and let it idle. Reading should be
a minimum of 5A/AC at idle.
Alternator Current Output:
Minimum of 5 AC Amps at Idle
Enfocus Software - Customer Support

ELECTRICAL
7.7
FLYWHEEL IDENTIFICATION
A
Flywheel Identification Stamp Location
The flywheel can be identified by the casting marks in location A. Refer to “I.D.” location in chart below.
2003 Engine Application Type Stamp Comment I.D. Stamp
ES50PL External
Trigger
IJ09 DC/CDI
Ign
K1805
PREDATOR DC / CDI IGNITION
The Predator has incorporated into it’s design a DC/
CDI ignition system.
Some of the advantages of DC ignition are:
GStronger, more consistent spark at
low rpm for better performance
GEasier starts
GSimpler component design for ease
trouble shooting and maintenance
Operation Overview:
The DC/CDI system relies on battery power for ignition
function. Instead of generating DC voltage via magnetic
induction, a 12 volt DC current is supplied directly to the
CDI unit from the battery.
At the CDI, the supplied 12 volt DC current charges
an internal capacitor to build up the initial ignition
charge. A small A/C signal from the Pulse coil closes
a thyristor (located in the CDI) at a point
pre--determined in the crankshaft rotation by magnets
on the flywheel’s outer diameter. This signal releases
the electrical charge which saturates the coil for
ignition. DC/CDI systems have the ability to ignite
with as little as 6 volts of power.
NOTE:
DC/CDI systems and compo-
nents are not interchangeable
with any other system.
Enfocus Software - Customer Support

ELECTRICAL
7.8
COMPONENTS OF ES50PL ALTERNATOR
DC/CDI IGNITION
Refer to Page 7.7 for
Flywheel identification.
Resistor
Cap
CDI Box
Stator
Pulse Coil (Trigger)
Air Gap: .016-.030s
(.4-.75mm)
Meter
:
Ignition Coil
.3 :Ignition Kill
Wire
(Black)
Coil Lead
Refer To Wiring Diagrams For
Specified Stator Coil Resistance
Starter
Solenoid
Meter
190:
:
Note: DC/CDI components are not compatible with any other type of ignition
12 Volt DC
Supply Wire
(Red)
11.3k:
:
Meter
One way starter clutch
Starter Drive gear
Reverse Signal Coil
(Located in stator)
.5 -- .1:
Primary Coil
Enfocus Software - Customer Support

ELECTRICAL
7.9
IGNITION SYSTEM TESTING
Whenever troubleshooting an electrical problem you should first check all terminal connections to be sure they
are clean and tight. Also be sure that colors match when wires are connected. Use the following pages as a guide
for troubleshooting. The resistance values are also given on the specification pages.
Condition: No Spark or intermittent spark
Disconnect the black wire at the CDI module to
isolate the ignition from the kill system. Verify the
CDI has a good ground (brown) for operation.
Does it have spark?
-Test the ignition switch, engine stop
switch, and speed limiter circuit for
short to ground.
-Check connectors for moisture,
wire color matching or corrosion.
Disconnect the pulse (trigger) coil connector from
the CDI module. Measure the resistance of the
trigger coil . Check reverse signal coil. Refer to the
exploded view on Page 7.8 or the wiring schemat-
ic for meter connections and specifications.
Compare results to the specifications.
Is it within specification?
Inspect connectors, wiring and
grounds to the component in ques-
tion. Replace the component if a
wiring problem cannot be found.
Yes
No
Yes
Yes
No
Check coil ground connection between engine and coil
mount using an ohmmeter. The coil mount should
have good continuity to ground on the engine (0-.2 :.
Verify 12 Volt DC power is present on the red wire to CDI . Replace Spark Plug.
Disconnect and check the secondary coil. Resis-
tance values should be:
Primary Side - Primary Wire Tab to Ground
(on coil mount or engine): .3 to .5 Ohms
Secondary Side High Tension Wire to engine
ground- Cap installed - 11,300:
Cap removed - 6300:
Are these values within specs?
Replace the ignition coil.
No
Yes
If all of the above tests are within specifications, and all grounds, connections, and wire color coding
have been inspected, perform voltage output tests on following page or replace the CDI module.
Clean coil mounting area.
Repair ground wire connections.
No
Enfocus Software - Customer Support

ELECTRICAL
7.10
CHARGING SYSTEM TESTING FLOW CHART
Whenever charging system problems are suspected, proceed with the following system check.
Check for owner modification, and
discuss operating habits. The battery
will continually discharge if operated
below the “Break Even” RPM. Con-
tinued problems would call for battery
inspection.
Disconnect the Yellow wires from the regu-
lator/rectifier. Using a multitester, perform
an Alternator Output (AC amp) test.See
test procedure on Page 7.6 for procedure.
Is output above 5 amps?
Inspect the wiring harness be-
tween the panel and the stator for
damage. If no damage is found,
remove the recoil and flywheel.
Inspect the flywheel magnets, sta-
tor coils and stator wire harness
for damage. Repair or replace
any damaged components.
Reconnect the alternator wires. Note: Red
wire must be connected to harness. Battery
voltage must be present on red wire terminal
on harness side of voltage regulator connector.
Is it?
Check regulator/rectifier connections
and ground, battery connections, cir-
cuit breaker and connecting wires.
Repair or replace faulty wiring or
components.
If all of the previous tests indicate a
good condition, but the charging voltage
does not rise above battery voltage at the
connector or wire harness, replace the volt-
age regulator.
No
Yes
No
Yes
Perform system “Break Even Amperage”
test outlined on Page 7.6.
Does charging occur as specified?
Using a multitester set on D.C. volts, mea-
sure the battery open circuit voltage (See
Page 7.12). It should be 12.5 volts or more.
Is it?
Remove the battery and properly ser-
vice. Reinstall the fully charged battery
or a fully charged shop battery.
With the transmission in neutral, start the
engine and increase RPM to between 3000
and 4000. Read battery voltage with the
multitester. Readings should increase to be-
tween 13.0 and 14.6 V D.C. Are they?
No
Yes
No
Yes Check Key off Current Draw
No
Meter Setting: AC Amps
Meter Setting: DC Amps
Meter Setting: DC Volts
Meter Setting: DC Volts
Yes
Ohm stator wire (Y) If failed, replace, if good,
continue with alternator output test.
Enfocus Software - Customer Support

ELECTRICAL
7.11
BATTERY MAINTENANCE
WARNING
Battery electrolyte is poisonous. It contains
sulfuric acid. Serious burns can result from con-
tact with skin, eyes or clothing. Antidote:
External: Flush with water.
Internal: Drink large quantities of water or milk.
Follow with milk of magnesia, beaten egg, or
vegetable oil. Call physician immediately.
Eyes: Flush with water for 15 minutes and get
prompt medical attention.
Batteries produce explosive gases. Keep
sparks, flame, cigarettes, etc. away. Ventilate
when charging or using in an enclosed space.
Always shield eyes when working near batter-
ies. KEEP OUT OF REACH OF CHILDREN.
The battery is located under the left rear fender.
All Predator ATV batteries are Maintenance--Free
design and construction. Before placing the
battery into service, check the battery condition
and charge accordingly. Use of Conventional
Lead--Acid batteries is not recommended.
New Batteries: Batteries must be fully charged
before use or battery life will be reduced by
10-30% of full potential.Charge battery for 3--5
hours at a current equivalent of 1/10 of the
battery’s rated amp/hour capacity (i.e. 9 amp hr x
.10 = .9 amp charging). Do not use the alternator
to charge a new battery.
Maintenance--Free batteries are sealed at the
factory. The use of lead--calcium instead of
lead--antimony allows the battery acid to be fully
absorbed by the plates. Therefore, a
Maintenance--Free battery case is opaque and the
sealing caps are not removable, since there is no
need to check electrolyte level.
NEVER attempt to add electrolyte or water to a
Maintenance--Free battery. Doing so will damage
the case and shorten the life of the battery. Refer
to the Battery Maintenance Video (PN 9917987)
for proper instruction on servicing
Maintenance--Free batteries.
BATTERY
INSPECTION/REMOVAL
The battery is located under the left rear fender.
Battery
Location
To remove the battery:
1. Disconnect holder strap.
2. Disconnect battery negative (-) (black) cable first,
followed by the positive (+) (red) cable.
CAUTION
To reduce the chance of sparks: Whenever
removing the battery, disconnect the negative
(black) cable first. When reinstalling the battery,
install the negative cable last.
3. Remove the battery.
4. Clean battery cables and terminals with a stiff wire
brush. Corrosion can be removed using a solution
of one cup water and one tablespoon baking soda.
Rinse well with clean water and dry thoroughly. Test
battery for condition and charge accordingly.
5. Reinstall battery, attaching positive (+) (red) cable
first and then the negative (-) (black) cable.
6. Coat terminals and bolt threads with Dielectric
Grease (PN 2871329).
7. Reinstall battery cover and holder strap.
8. Reinstall the battery caps.
9. Charge battery at 1/10 of its amp/hour rating.
Example: 1/10 of 14 amp battery = 1.4 amp
10. Reinstall the battery after testing.
BATTERY TERMINALS/BOLTS
Use Polaris corrosion resistant Dielectric Grease (PN
2871329) on battery bolts.
Enfocus Software - Customer Support

ELECTRICAL
7.12
BATTERY TESTING
Whenever a service complaint is related to either the
starting or charging systems, the battery should be
checked first.
Following are tests which can easily be made on a
maintenence--free battery to determine its condition:
The OCV Test and Load Test.
OCV - OPEN CIRCUIT
VOLTAGE TEST
Battery voltage should be checked with a digital
multitester. Readings of 12.6 volts or less require further
battery testing and charging. See charts and Load Test.
To perform an open circuit voltage test, set the digital
meter to DC volts and place the tester leads on each
battery terminal. Minimum voltage should be 12.4 to
12.7 VDC for a known good battery.
OPEN CIRCUIT VOLTAGE
State of
charge
Maintenance Free
100% Charged
75% Charged
50% Charged
25% Charged
0% Charged
12.6V
12.4V
12.1V
11.9V
less than 11.9V
Self Discharge vs. Temperature
Temerature Days to 0% charged
104 F
77 F
32 F
300
600
950
LOAD TEST
CAUTION: To prevent shock or component
damage, remove spark plug high tension leads
and connect securely to engine ground before
proceeding.
NOTE: This test can only be performed on machines
with electric starters. This test cannot be performed
with an engine or starting system that is not working
properly.
A battery may indicate a full charge condition in the OCV
test and the specific gravity test, but still may not have
the storage capacity necessary to properly function in
the electrical system. For this reason, a battery capacity
or load test should be conducted whenever poor battery
performance is encountered. To perform this test, hook
a multitester to the battery in the same manner as was
done in the OCV test. The reading should be 12.6 volts
or greater. Engage the starter and observe the battery
voltage while cranking the engine. Continue the test for
15 seconds. During cranking the observed voltage
should not drop below 9.5 volts. If the beginning voltage
is 12.6 volts or higher and the cranking voltage drops
below 9.5 volts during the test, replace the battery and
re--test. Continued low cranking voltage with a known
good battery may indicate excess current draw from one
or more of the starting components.
OFF SEASON STORAGE
To prevent battery damage during extended periods
of non-use, the following basic battery maintenance
items must be performed:
GRemove the battery from the
machine and wash the case and
battery tray with a mild solution of
baking soda and water. Rinse with
lots of fresh water after cleaning.
NOTE: Do not get any of the baking
soda into the battery or the acid will
be neutralized.
GUsing a wire brush or knife, remove
any corrosion from the cables and
terminals.
GNever add water to a sealed
maintenance free battery.
GCharge at a rate no greater than 1/10
of the battery’s amp/hr capacity until
the open circuit voltage is 12.9V or
greater.
GStore the battery either in the machine
with the cables disconnected, or store
in a cool place.
CHARGING PROCEDURE
1. Remove the battery from the ATV to prevent
damage from leaking or spilled acid during
charging.
2. Charge the battery with a charging output no
larger than 1/10 of the battery’s amp/hr rating.
Charge as needed to raise the open circuit
voltage to 12.9V or greater.
3. Install battery in vehicle with positive terminal
toward the front. Coat threads of battery bolt with
a corrosion resistant dielectric grease.
Dielectric Grease
(PN 2871329)
4. Connect the battery cables.
Enfocus Software - Customer Support

ELECTRICAL
7.13
WARNING
To avoid the possibility of explosion or sparks,
connect positive (red) cable first and negative (black)
cable last.
5. After connecting the battery cables, attach the
hold down strap.
6. Route cables so they are tucked away in front and
behind battery.
HEADLIGHT ADJUSTMENT
The headlight beam can be adjusted to varied
positions by using the following procedures:
1. Place the vehicle on a level surface with the
headlight approximately 25’ (7.6 m) from a wall.
25’ (7.6 m)
Lamp Center Height
2s(5.1 cm)
1
2. Measure the distance from the floor to the center
of the headlight and make a mark on the wall at
the same height.
3. Start the engine and turn the headlight switch to
high beam.
4. Observe headlight aim. The most intense part of
the headlight beam should be aimed 2s(5.1 cm)
below the mark placed on the wall in Step 2
NOTE: Rider weight must be included on the
seat. On machines with separate low beam
lights, the drop should be 8s(20.3 cm) in 25’ from
the center of the low beam lamp.
5. Loosen the pivot screw (1) and adjust the beam to
the desired position.
6. Tighten the screw and torque to 27 in. lbs. (3 Nm).
HEADLIGHT HOUSING
REPLACEMENT
CAUTION: Do not service while headlight is hot.
Serious burns may result. Protect lamp during install.
1
2
1. Remove the wire harness connector from the
headlights.
2. Remove the front cab. Position the cab upside
down on a soft protective surface to prevent
scratching.
3. Remove the small adjuster bracket (1) and install
it on the new lamp.
4. Remove the large pivot bracket (2) and remove
the headlamp.
5. Install the new headlamp by inserting the
outboard pivot pin in the hole of the mounting tab
on the cab.
6. Install the adjuster bracket onto the inboard pivot
pin of the headlamp.
7. Adjust for approximately 1/16” clearance
between the bracket and the edge of the
headlight. Tighten the mounting screws.
IMPORTANT: Be sure the bracket is 90 degrees
to the pivot pin so the lamp can move freely.
8. Install the adjusting screw, leaving it loose so the
headlight can be adjusted.
9. Reinstall the front cab and connect the wire
harness to the headlamp.
10. Adjust the lamps as needed, then tighten the
adjuster screw.
Enfocus Software - Customer Support

ELECTRICAL
7.14
HEADLIGHT LAMP
REPLACEMENT
1. Remove the wire harness connector from the
back of the headlight.
2. On the left headlamp, grasp the bulb housing and
turn it counterclockwise (1) to remove the bulb.
On the right headlamp, turn the bulb housing
clockwise (2) to remove the bulb.
1
2
3. Apply dielectric grease to the light bulb socket
before installing the new bulb. Install the
replacement bulb into headlight housing and
rotate firmly. NOTE: The bulb must be positioned
so the harness installs into the lamp at outer side.
4. Reinstall the connector to the back of the
headlight.
TAILLIGHT/BRAKELIGHT
LAMP REPLACEMENT
If the taillight/brakelight does not work the lamp may
need to be replaced.
Lens Cover
NOTE: Tail light bulb is
“high shock load” style.
Replace with only this
style bulb.
1. From the rear of the taillight remove two screws
holding lens cover in place and remove lens
cover.
2. Remove lamp and replace it with recommended
lamp. Apply Dielectric Grease (PN 2871329) to
the new bulb contacts.
3. Reinstall the lens cover removed in step 1.
4. Test the taillight/brakelight to see it is working.
HEADLAMP SWITCH
Probe the headlamp plug wires (Brown and Yellow) at
back of connector. Turn headlights on. Test for
battery voltage across the connections.
GLow Beam -- Brown and Green
GHigh Beam -- Brown and Yellow
BRAKE LIGHT SWITCHES
Foot Brake
1. Disconnect wire harness from switch.
Foot Brake Switch
2. Connect an ohmmeter across switch contacts.
Reading should be infinite (Ö).
3. Apply foot brake and check for continuity between
switch contacts. Replace switch if there is no
continuity or greater than .5 ohms resistance
when the brake is applied with slight pressure.
Front Brake
1. Disconnect wire harness from switch.
Front Brake Switch
2. Connect an ohmmeter across switch contacts.
Reading should be infinite (Ö).
3. Apply front brake lever and check for continuity
between switch contacts. Replace switch if there
is no continuity or greater than .5 ohms resistance
when the brake is applied with slight pressure.
Enfocus Software - Customer Support

ELECTRICAL
7.15
CLUTCH SWITCH TEST
1. Disconnect the switch by pulling apart the switch
bullet connector.
Clutch Switch
2. Using an ohmmeter set to the ohms scale,
connect one lead to ground and one lead to the
switch bullet connector. Replace switch if there is
no continuity or greater than .5 ohms resistance.
TETHER SWITCH (ACCESSORY)
1. Disconnect wire harness from switch.
Ignition Tether Switch
2. Connect an ohmmeter across switch contacts.
Reading should be infinite (Ö).
3. Pull tether boot from switch and check for
continuity between switch contacts. Replace
switch if there is no continuity or greater than .5
ohms resistance.
INDICATOR LAMP
REPLACEMENT
1. Gain access to the lamps by disconnecting the
ignition switch harness, then expose and remove
the two T25 pod assembly screws under the
decorative trim buttons. Turn pod over.
2. Disconnect the wires of the lamp to be removed.
Remove indicator lamp from the panel by
depressing the lamp holding tangs with a pliers
while pushing the assembly out of the pod.
3. Push the new lamp into pod assembly. Reconnect
wiring and reattach the pod assembly to the
handlebar mount. Tighten screws to 27 in. lbs. (3
Nm)
NEUTRAL START DIODE
TEST
1. Disconnect diode from harness.
2. Using an ohm meter, test for continuity each way.
The diode should only read continuity one
direction if it is working properly.
Y/Blk
Brn/Y
3. Should the diode test good and there is still a
problem, check the clutch switch, wiring and
harness connections.
STARTER SYSTEM
TROUBLESHOOTING
Starter Motor Does Not Turn
GBattery discharged. Low specific
gravity
GLoose or faulty battery cables or
corroded connections (see Voltage
Drop Tests)
GRelated wiring loose, disconnected,
or corroded
GPoor ground connections at battery
cable, starter motor or starter
solenoid (see Voltage Drop Tests)
Enfocus Software - Customer Support

ELECTRICAL
7.16
GFaulty key switch
GFaulty kill switch
GFaulty starter solenoid or starter
motor.
GEngine problem - seized or binding
(Can engine be rotated easily ?)
GNOTE: The Predator will not push
start or key start if the battery is
disconnected or completely dead.
Starter Motor Turns Over Slowly
GBattery discharged
GExcessive circuit resistance - poor
connections (see Voltage Drop Test
below)
GEngine problem - seized or binding
(Can engine be rotated easily?)
GFaulty or worn brushes in starter
motor
GAutomatic compression release
inoperative
Starter Motor Turns - Engine Does Not Rotate
GFaulty starter drive/one way clutch
GFaulty starter drive gears or starter
motor gear
GFaulty flywheel gear or loose
flywheel
GPossible engine damage
STARTER VOLTAGE DROP
TESTING
A Voltage Drop Test tests for bad connections. When
performing the procedure, you are testing the amount
of voltage drop through the connection. A poor or
corroded connection will appear as a high voltage
reading. Voltage shown on the meter when testing
connections should not exceed .1 VDC per
connection or component.
To perform the test, place the meter on DC volts and
place the meter leads across the connection to be
tested. Refer to the chart on 10.21 to perform voltage
drop tests on the starter system.
Voltage should not exceed
.1 DC volts per connection
STARTER MOTOR
DISASSEMBLY
Use only electrical contact cleaner to clean starter
motor parts. Some solvents may leave a residue or
damage internal parts and insulation.
1. Note the alignment marks on both ends of the
starter motor casing. These marks must align
during reassembly.
2. Remove the two bolts, washers, and sealing
O-Rings. Inspect O-Rings and replace if damaged.
Enfocus Software - Customer Support

ELECTRICAL
7.17
3. Remove brush terminal end of housing while
holding other two sections together.
4. Remove shims from armature shaft. NOTE: All
shims must be replaced during reassembly.
BRUSH
INSPECTION/REPLACEMENT
Brush Set
1. Using a digital multitester, measure the resistance
between the cable terminal and the insulated brush.
The reading should be .3 ohms or less.
2. Measure the resistance between the cable
terminal and brush housing. Make sure the brush
is not touching the case. The reading should be
infinite.
3. Remove nut, flat washer, large phenolic washer,
two small phenolic washers, and O-Ring from
brush terminal. Inspect the O-Ring and replace if
damaged.
Brush Length
5/16s(.8 cm)
Brush Length Service Limit:
5/16s(.8 cm)
4. Remove brush plate and brushes. Measure
length of brushes and replace if worn past the
service limit. Replace springs if they are
discolored or have inadequate tension.
5. Inspect surface of commutator for wear or
discoloration. See Steps 3-6 of armature testing
on Page 7.18.
6. Install a new carbon brush assembly in the brush
housing. NOTE: Be sure that the terminal bolt
insulating washer is properly seated in the
housing, and the tab on the brush plate engages
the notch in the brush plate housing.
7. Place a wrap of electrical tape on the threads of
the terminal bolt to prevent O-Ring damage
during reinstallation.
8. Install the O-Ring over the bolt. Make sure the
O-ring is fully seated.
9. Remove the electrical tape and reinstall the two
small phenolic washers, the large phenolic
washer, flat washer, and nut.
Enfocus Software - Customer Support

ELECTRICAL
7.18
ARMATURE TESTING
1. Remove armature from starter casing. Note
order of shims on drive end for reassembly.
2. Inspect surface of commutator. Replace if
excessively worn or damaged.
3. Using a digital multitester, measure the
resistance between each of the commutator
segments. The reading should be .3 ohms or
less.
4. Measure the resistance between each
commutator segment and the armature shaft.
The reading should be infinite (no continuity).
5. Check commutator bars for discoloration. Bars
discolored in pairs indicate shorted coils,
requiring replacement of the starter motor.
6. Place armature in a growler. Turn growler on and
position a hacksaw blade or feeler gauge
lengthwise 1/8s(.3 cm) above armature coil
laminates. Rotate armature 360q. If hacksaw
blade is drawn to armature on any pole, the
armature is shorted and must be replaced.
STARTER REASSEMBLY
1. Place armature in field magnet casing.
2. Place shims on drive end of armature shaft with
phenolic washer outermost on shaft. Engage
tabs of stationary washer in drive end housing,
holding it in place with a light film of grease.
3. Install case sealing O-Ring. Make sure O-Ring is
in good condition and not twisted on the case.
Lubricate needle bearing and oil seal with a light
film of grease, and install housing, aligning marks.
4. Install O-Ring on other end of field magnet casing.
Make sure it is in good condition and not twisted
on the case.
5. Align casing marks and install housing, pushing
back brushes while installing shaft in bushing.
6. Reinstall starter motor housing bolts. Make sure
O-Rings are in good condition and seated in
groove.
7. Inspect permanent magnets in starter housing.
Make sure they are not cracked or separated from
housing.
CAUTION: Use care when handling starter housing.
Do not drop or strike the housing as magnet damage
is possible. If magnets are damaged, starter must be
replaced.
Enfocus Software - Customer Support

ELECTRICAL
7.19
STARTER ONE--WAY CLUTCH
INSPECTION
Drive gear
One--way Clutch
Flywheel
1. Inspect the drive gear teeth, bearings and thrust
surfaces for excessive wear or damage.
2. Inspect the one way drive clutch rollers and
springs for excessive wear or damage.
3. Proper function can be determined by rotating the
drive gear counterclockwise, which will engage
the one--way clutch rollers and turn the flywheel.
During engine rotation, there should be no
chattering or hanging of the drive gear and
one--way clutch. Should this occur, replace one or
both components and retest. Refer to Chapter 3
for the proper torque specifications and assembly
procedures.
Enfocus Software - Customer Support

ELECTRICAL
7.20
STARTER SYSTEM TESTING FLOW CHART
Condition: Starter fails to turn motor. NOTE: Make sure engine crankshaft is free to turn before proceeding with
dynamic testing of starter system. A digital multitester must be used for this test.
With the tester on the VDC position, place the tes-
ter’s black lead on the battery negative and the red
lead on the battery positive.
Reading should be 12.5 VDC or greater.
Remove battery and properly service.
Install fully charged shop battery to continue
test.
Disconnect White/Red engagement coil wire from
the starter solenoid. Connect tester black wire to
battery ground. Connect red tester lead to White/
Red harness wire at solenoid. Turn on ignition
switch and depress the starter button. Tester
should read battery voltage.
Check voltage on both sides of circuit break-
er, ignition switch/engine stop switch and
starter button. The voltage on both sides
should be the same. NOTE: The ignition
switch must be on and the engine switch
turned to “RUN”. Check the clutch and neu-
tral safety start circuits, as they supply the
ground path for solenoid operation. Replace
the defective component(s) or wiring.
Reconnect the solenoid. Connect the tester black
lead to the battery positive and the red lead to the
solenoid end of the battery-to-solenoid wire. De-
press starter button. Reading should be less than
.1 V D.C.
Clean the battery-to-solenoid cable ends or
replace the cable.
Connect the black tester lead to solenoid end of
battery-to-solenoid cable. Connect red tester lead
to solenoid end of solenoid-to-starter cable. De-
press starter button. Reading should be less than
.1 V D.C.
Replace the starter solenoid.
Connect the black tester lead to the solenoid end of
the solenoid-to-starter cable. Connect the red tester
lead to the starter end of the same cable. Depress
the starter button. The reading should be less than
.1 V D.C.
Clean the solenoid-to-starter cable ends or
replace the cable.
No
Yes
No
No
Yes
No
Yes
If all of these indicate a good condition, yet the starter still fails to turn, the
starter must be removed for static testing and inspection.
No
Yes
Test starter solenoid coil by connecting an ohmmeter between the solenoid
red wire and the solenoid mounting plate. Resistance should be 3.4:.
Check solenoid ground path by measuring resistance between mounting
plate and battery negative terminal (-).
Voltage Drop Testing
See Page 7.16 for information.
Yes
Enfocus Software - Customer Support

ELECTRICAL
7.21
WIRING DIAGRAM 2003 PREDATOR
No Neutral Light
Neutral Start Lost if failed
A
A--Arm Replacement, 5.11
Air Filter Service, 2.17
Alternator Output Test, 7.6
B
Battery Charging, 2.14, 7.12
Battery Maintenance, 2.13, 7.11
Battery Service, 2.14, 7.11, 7.12
Battery Terminal Bolts, 2.14, 7.11
Battery Testing, 7.12
Battery, Off Season Storage, 2.14, 7.12
Body Assembly Exploded View, 5.3
Brake Bleeding, 6.5
Brake Caliper Assembly, Front & Rear, 6.17
Brake Caliper Disassembly, Front & Rear, 6.15
Brake Caliper Exploded View, 6.19
Brake Caliper Inspection, Front & Rear, 6.16
Brake Caliper Installation, Front, 6.12
Brake Caliper Removal, Front, 6.12
Brake Caliper Removal, Rear, 6.15
Brake Disc Inspection, 6.10
Brake Disc Inspection, Rear, 6.18
Brake Disc Removal / Replacement, Front, 6.11
Brake Disc Removal, Front, 6.11
Brake Fluid Change, 6.5
Brake Fluid Level, 2.22
Brake Hose/Fitting Inspection, 2.22
Brake Light Switch Testing, 7.14
Brake Noise, 6.3
Brake Pad Application, 6.3
Brake Pad Assembly, Front, 6.10
Brake Pad Inspection, 2.22
Brake Pad Installation, Rear, 6.14
Brake Pad Removal, Front, 6.8
Brake Pad Removal, Rear, 6.13
Brake System Inspection, 2.22
Brake System Operation, 6.4
Brake System Service Notes, 6.3
Brake System, Front, 6.20
Brake System, Rear, 6.21
Brakelight Lamp Replacement, 7.14
Breather Filter Maintenance, 2.18
C
Cam Chain Tensioner Inspection, 3.13
Cam Chain Tensioner Removal, 3.13
Cam Chain/Camshaft Installation, 3.39
Camber & Caster, 2.21
Camshaft Inspection, 3.15
Camshaft Removal, 3.14
Camshaft Timing, 3.39
Carburetor Assembly, 4.9
Carburetor Disassembly, 4.7
Carburetor Exploded View, BST34, 4.2
Carburetor Float Bowl Draining, 2.12
Carburetor Float Height Adjustment, 4.10
Carburetor Float System, 4.7
Carburetor Fuel Level Testing, 4.11
Carburetor Inspection, 4.8, 4.9
Carburetor Main System, 4.7
Carburetor Needle and Seat Testing, 4.10
Carburetor Operation, 4.5
Carburetor Pilot System, 4.6
Carburetor Starter System, 4.6
Carburetor System Function, 4.5
CDI Output Test, 7.5
Charging System Break Even Test, 7.6
Charging System Testing, 7.10
Choke Adjustment, 2.9
Clutch Adjustment, 2.9
Clutch Lever Freeplay, 2.9
Clutch Switch Test, 7.15
Compression Damping, 2.25
Compression Release Removal/Inspection, 3.14
Compression Test, 2.12, 3.5
Concentric Swing Arm Removal, 5.12
Enfocus Software - Customer Support
Controls Inspection, 2.26
Coolant Level Inspection , 2.16
Coolant Strength, 2.15
Coolant Temp. Sensor Test, 7.3
Cooling System Hoses, 2.16
Cooling System Overview , 2.15
Cooling System Pressure Test, 3.6
Cooling System Test, 2.17
Cover/Panel Removal, 5.2
Crankcase Assembly, 3.36
Crankcase Bearing Inspection, 3.33, 3.34
Crankcase Bearing Installation, 3.34
Crankcase Inspection, 3.30
Crankcase Separation, 3.30
Cranking Output Test, 7.5
Crankshaft Removal/Inspection, 3.32
Crankshaft Straightening, 3.9
Current Draw, 7.5
Cylinder Head Assembly, 3.18
Cylinder Head Disassembly, 3.16
Cylinder Head Inspection, 3.16
Cylinder Head Installation, 3.38
Cylinder Head Reconditioning, 3.42
Cylinder Head Removal, 3.15
Cylinder Head Warpage, 3.16
Cylinder Honing, 3.40, 3.42
Cylinder Inspection, 3.23
Cylinder Installation, 3.37
Cylinder Removal/Inspection, 3.22
D
Decal Replacement, 5.18
Drive Chain Adjustment, 2.24
Drive Chain Inspection, 2.23
E
Electrical Service Notes, 7.2
Electrical Special tools, 7.2
Engine Accessible Components, 3.7
Engine Adjusting Pad Matrix, 3.20
Engine Assembly, 3.30, 3.34, 3.37, 3.39
Engine Bottom End Disassembly, 3.22, 3.23,
3.24, 3.25, 3.30, 3.32, 3.33, 3.34
Engine Break in Period, 3.8
Engine Exploded View, 3.12
Engine Fastener Torque Patterns, 3.5
Engine Installation, 3.8
Engine Lubrication, 3.9
Engine Removal, 3.7
Engine Service Data, 3.3, 3.4
Engine to Frame Ground, 2.15
Engine Top End Disassembly, 3.13, 3.14, 3.15,
3.16, 3.17
ETC Operation Test, 7.4
ETC Switch Adjustment, 2.10
ETC Switch Testing, 7.4
Exhaust System, Maintenance, 2.21
F
Fan Control Switch Testing, 7.4
Fan Motor Current Draw Test, 7.3
Flywheel Identification, 7.7
Fox Shock Assembly, 5.24
Fox Shock Eye Replacement, 5.27
Fox Shock Maintenance, 5.20, 5.21
Fox Shock Seal Replacement, 5.23
Fox Shock Service, 5.19, 5.28, 5.29, 5.30, 5.31,
5.32, 5.33, 5.34, 5.35, 5.36, 5.37, 5.38, 5.39,
5.40, 5.42, 5.43, 5.44
Fox Shock Valving Chart, 5.42
Frame, Nuts, Bolts, Fasteners, 2.27
Front Hub Assembly, 5.6
Front Hub Exploded View, 5.10
Front Hub Installation, 5.7
Front Hub Removal, 5.5
Fuel Filter Maintenance, 2.11
Fuel Pump Service, 4.11
Fuel System, 2.11
Fuel Tank Assembly, Exploded View, 4.3
Enfocus Software - Customer Support
G
Gear Position Switch Test, 7.3
H
Handlebars, 2.26
Headlamp Removal, 7.14
Headlamp Service, 7.13
Headlamp Switch Testing, 7.14
Headlight Adjustment, 7.13
Honing to Oversize, 3.42
I
Idle Speed Adjustment, 2.10
Ignition System Components, 7.8
Ignition System Testing, 7.9
Indicator Lamp Replacement, 7.15
J
Jetting Guidelines, 4.4
L
Load Test, 7.12
Lubricants, 2.5
Lubricants, Recommended, 2.4
Lubrication Charts, 2.7, 2.8
M
Maintenance Chart, Periodic, 2.2, 2.3
Master Cylinder Disassembly, 6.7
Master Cylinder Installation, 6.8
O
Oil Filter Change, 2.18
Oil Flow, 3.10, 3.11
Oil Pressure Test, 3.9
Oil Pump Priming, 3.10
P
Pilot Screw Adjustment, 2.10
Piston Identification, 3.5
Piston Installation, 3.37
Piston Removal, 3.22
Piston Ring Installation, 3.36
Piston Ring Installed Gap, 3.25
Piston to Cylinder Clearance, 3.23
Piston/Rod Inspection, 3.24
Pre-Ride Inspection, 2.4
R
Radiator Cap Pressure Test, 3.6
Radiator Coolant Level Inspection, 2.16
Radiator, Maintenance, 2.16
Rear Axle Installation, 5.15
Rear Axle Removal, 5.13
Rear Swing Arm, Exploded View, 5.17
Rebound Damping, 2.25
S
Sediment Tube, Maintenance, 2.17
Shock Rebound/Compression Adjustment, 2.25
Spark Plug Maintenance, 2.13
Spark Plug Removal and Replacement, 2.13
Special Tools, 2.6, 3.5, 4.4, 6.2
Specifications, Brake, 6.2
Specifications, Cooling System, 3.6
Specifications, Torque, Brakes, 6.2
Specifications, Torque, Engine, 3.2, 3.3
Specifications, Torque, Suspension, 5.2
Sprocket Inspection, 2.23
Starter Assembly, 7.18
Starter Disassembly, 7.16
Starter Motor Armature Testing, 7.18
Enfocus Software - Customer Support
Starter Motor Brush Inspection/Replacement,
7.17
Starter System Test, 7.20
Steering Assembly, Exploded View, 5.4
Ball Joint, Remove / Install, 5.8
Steering Knuckle, Remove / Install, 5.8
Steering Maintenance, 2.19
Steering Post Assembly, 5.18
Suspension Preload Adjustment, 2.23
Suspension Special Tools, 5.2
Suspension, Front, Inspection, 2.23
Swingarm Adjustement, 2.25
T
Taillight Lamp Replacement, 7.14
Tether Switch , 7.15
Throttle Cable Adjustment, 2.10
Throttle Operation, 2.9
Tie Rod Inspection, 2.20
Timing Check Procedure, 7.2
Tire Inspection, 2.27
Tire Pressure, 2.27
Tire Tread Depth, 2.27
Toe Alignment, 2.21
Torque Patterns, Engine, 3.5
Transmission Removal, 3.31
Troubleshooting, Brakes, 6.18
Troubleshooting, Cooling System, 3.46
Troubleshooting, Engine, 3.45
Troubleshooting, Fuel System/Carb, 4.12
Troubleshooting, Ignition System, 7.5
Troubleshooting, Spark Plug, 3.46
Troubleshooting, Starter System, 7.15
V
Valve Guide Removal/Installation, 3.42
Valve Inspection, 3.17
Valve Seat Inspection, 3.42
Valve Seat Reconditioning, 3.42, 3.43
Vent Line Maintenance, 2.11
Voltage Drop Test, 7.16
Voltage Test Open Circuit, 7.12
W
Water Pump Mechanical Seal Installation, 3.34
Water Pump Mechanical Seal Removal, 3.34
Water Pump Mechanical Seal Removal, Engine
Installed, 3.35
Water Pump Shaft Oil Seal, 3.34
Wheel Inspection, 2.26
Wheel Installation, 2.26
Wheel Removal Front or Rear, 2.26
Wheel, Hub, Spindle Torque, 2.26
Wiring Diagram, 2003, Predator, 7.21
Enfocus Software - Customer Support

2003 PREDATOR SERVICE MANUAL
2003 PREDATOR SERVICE MANUAL
PN 9918062
PN 9918062
2003 PREDATOR 500 SERVICE MANUAL PN 9918062
2003 PREDATOR 500 SERVICE MANUAL PN 9918062
PN 9918062PN 9918062
Printed in the USAPrinted in the USA
230486_cov_01c.qxd 11/19/02 11:35 AM Page 1
