The CERT Guide To Insider Threats: How Prevent, Detect, And Respond Information Technology Crimes (Theft, Sabotage, Fraud) 2012 Threats
2012-The%20CERT%20Guide%20to%20Insider%20Threats
User Manual:
Open the PDF directly: View PDF
.
Page Count: 430 [warning: Documents this large are best viewed by clicking the View PDF Link!]
- Contents
- Preface
- Acknowledgments
- Chapter 1. Overview
- True Stories of Insider Attacks
- The Expanding Complexity of Insider Threats
- Breakdown of Cases in the Insider Threat Database
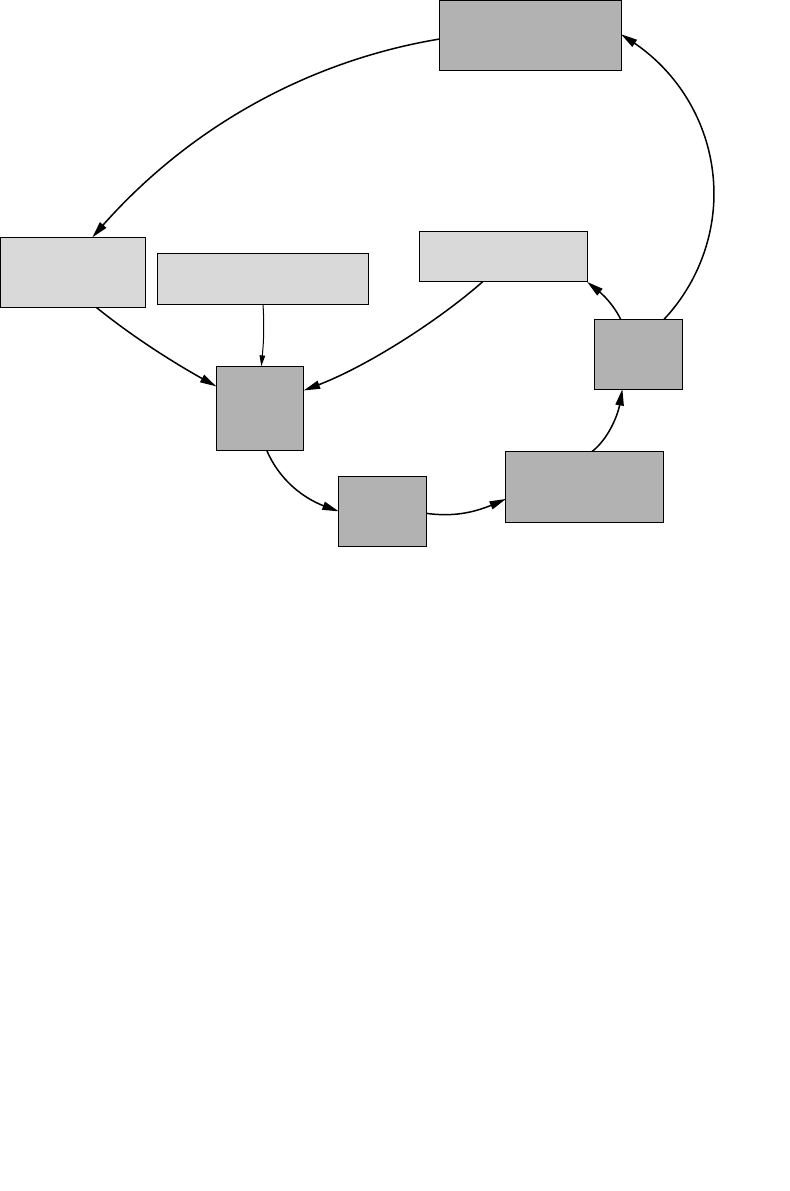
- CERT’s MERIT Models of Insider Threats
- Overview of the CERT Insider Threat Center
- Timeline of the CERT Program’s Insider Threat Work
- 2000 Initial Research
- 2001 Insider Threat Study
- 2001 Insider Threat Database
- 2005 Best Practices
- 2005 System Dynamics Models
- 2006 Workshops
- 2006 Interactive Virtual Simulation Tool
- 2007 Insider Threat Assessment
- 2009 Insider Threat Lab
- 2010 Insider Threat Exercises
- 2010 Insider Threat Study—Banking and Finance Sector
- Caveats about Our Work
- Summary
- Chapter 2. Insider IT Sabotage
- General Patterns in Insider IT Sabotage Crimes
- Mitigation Strategies
- Early Mitigation through Setting of Expectations
- Handling Disgruntlement through Positive Intervention
- Eliminating Unknown Access Paths
- More Complex Monitoring Strategies
- A Risk-Based Approach to Prioritizing Alerts
- Targeted Monitoring
- Measures upon Demotion or Termination
- Secure the Logs
- Test Backup and Recovery Process
- One Final Note of Caution
- Summary
- Chapter 3. Insider Theft of Intellectual Property
- Impacts
- General Patterns in Insider Theft of Intellectual Property Crimes
- The Entitled Independent
- The Ambitious Leader
- Theft of IP inside the United States Involving Foreign Governments or Organizations
- Mitigation Strategies for All Theft of Intellectual Property Cases
- Mitigation Strategies: Final Thoughts
- Summary
- Chapter 4. Insider Fraud
- Chapter 5. Insider Threat Issues in the Software Development Life Cycle
- Chapter 6. Best Practices for the Prevention and Detection of Insider Threats
- Summary of Practices
- Practice 1: Consider Threats from Insiders and Business Partners in Enterprise-Wide Risk Assessments
- Practice 2: Clearly Document and Consistently Enforce Policies and Controls
- Practice 3: Institute Periodic Security Awareness Training for All Employees
- Practice 4: Monitor and Respond to Suspicious or Disruptive Behavior, Beginning with the Hiring Process
- Practice 5: Anticipate and Manage Negative Workplace Issues
- Practice 6: Track and Secure the Physical Environment
- Practice 7: Implement Strict Password- and Account-Management Policies and Practices
- Practice 8: Enforce Separation of Duties and Least Privilege
- Practice 9: Consider Insider Threats in the Software Development Life Cycle
- Practice 10: Use Extra Caution with System Administrators and Technical or Privileged Users
- Practice 11: Implement System Change Controls
- Practice 12: Log, Monitor, and Audit Employee Online Actions
- Practice 13: Use Layered Defense against Remote Attacks
- Practice 14: Deactivate Computer Access Following Termination
- Practice 15: Implement Secure Backup and Recovery Processes
- Practice 16: Develop an Insider Incident Response Plan
- Summary
- References/Sources of Best Practices
- Chapter 7. Technical Insider Threat Controls
- Infrastructure of the Lab
- Demonstrational Videos
- High-Priority Mitigation Strategies
- Control 1: Use of Snort to Detect Exfiltration of Credentials Using IRC
- Control 2: Use of SiLK to Detect Exfiltration of Data Using VPN
- Control 3: Use of a SIEM Signature to Detect Potential Precursors to Insider IT Sabotage
- Control 4: Use of Centralized Logging to Detect Data Exfiltration during an Insider’s Last Days of Employment
- Insider Threat Exercises
- Summary
- Chapter 8. Case Examples
- Sabotage Cases
- Sabotage Case 1
- Sabotage Case 2
- Sabotage Case 3
- Sabotage Case 4
- Sabotage Case 5
- Sabotage Case 6
- Sabotage Case 7
- Sabotage Case 8
- Sabotage Case 9
- Sabotage Case 10
- Sabotage Case 11
- Sabotage Case 12
- Sabotage Case 13
- Sabotage Case 14
- Sabotage Case 15
- Sabotage Case 16
- Sabotage Case 17
- Sabotage Case 18
- Sabotage Case 19
- Sabotage Case 20
- Sabotage Case 21
- Sabotage Case 22
- Sabotage Case 23
- Sabotage Case 24
- Sabotage/Fraud Cases
- Theft of IP Cases
- Fraud Cases
- Miscellaneous Cases
- Summary
- Sabotage Cases
- Chapter 9. Conclusion and Miscellaneous Issues
- Insider Threat from Trusted Business Partners
- Overview of Insider Threats from Trusted Business Partners
- Fraud Committed by Trusted Business Partners
- IT Sabotage Committed by Trusted Business Partners
- Theft of Intellectual Property Committed by Trusted Business Partners
- Open Your Mind: Who Are Your Trusted Business Partners?
- Recommendations for Mitigation and Detection
- Malicious Insiders with Ties to the Internet Underground
- Final Summary
- Insider Threat from Trusted Business Partners
- Appendix A. Insider Threat Center Products and Services
- Appendix B. Deeper Dive into the Data
- Appendix C. CyberSecurity Watch Survey
- Appendix D. Insider Threat Database Structure
- Appendix E. Insider Threat Training Simulation: MERIT InterActive
- Appendix F. System Dynamics Background
- Glossary of Terms
- References
- About the Authors
- Index

ptg7481383

ptg7481383
The CERT® Guide to
Insider Threats

ptg7481383
The SEI Series in Software Engineering represents is a collaborative
undertaking of the Carnegie Mellon Software Engineering Institute (SEI) and
Addison-Wesley to develop and publish books on software engineering and
related topics. The common goal of the SEI and Addison-Wesley is to provide
the most current information on these topics in a form that is easily usable by
practitioners and students.
Books in the series describe frameworks, tools, methods, and technologies
designed to help organizations, teams, and individuals improve their technical
or management capabilities. Some books describe processes and practices for
developing higher-quality software, acquiring programs for complex systems, or
delivering services more effectively. Other books focus on software and system
architecture and product-line development. Still others, from the SEI’s CERT
Program, describe technologies and practices needed to manage software
and network security risk. These and all books in the series address critical
problems in software engineering for which practical solutions are available.
Visit informit.com/sei for a complete list of available products.
The SEI Series in
Software Engineering

ptg7481383
The CERT® Guide to
Insider Threats
How to Prevent, Detect, and Respond to
Information Technology Crimes
(Theft, Sabotage, Fraud)
Dawn Cappelli
Andrew Moore
Randall Trzeciak
Upper Saddle River, NJ • Boston• Indianapolis • San Francisco
New York • Toronto • Montreal • London • Munich • Paris • Madrid
Capetown • Sydney • Tokyo • Singapore • Mexico City

ptg7481383
The SEI Series in Software Engineering
Many of the designations used by manufacturers and sellers to distinguish their products are claimed as
trademarks. Where those designations appear in this book, and the publisher was aware of a trademark claim,
the designations have been printed with initial capital letters or in all capitals.
CMM, CMMI, Capability Maturity Model, Capability Maturity Modeling, Carnegie Mellon, CERT, and CERT
Coordination Center are registered in the U.S. Patent and Trademark Office by Carnegie Mellon University.
ATAM; Architecture Tradeoff Analysis Method; CMM Integration; COTS Usage-Risk Evaluation; CURE; EPIC;
Evolutionary Process for Integrating COTS Based Systems; Framework for Software Product Line Practice;
IDEAL; Interim Profile; OAR; OCTAVE; Operationally Critical Threat, Asset, and Vulnerability Evaluation;
Options Analysis for Reengineering; Personal Software Process; PLTP; Product Line Technical Probe; PSP;
SCAMPI; SCAMPI Lead Appraiser; SCAMPI Lead Assessor; SCE; SEI; SEPG; Team Software Process; and TSP
are service marks of Carnegie Mellon University.
Special permission to reproduce portions of Carnegie Mellon University copyrighted materials has been
granted by the Software Engineering Institute. (See page 388 for details.)
Many of the designations used by manufacturers and sellers to distinguish their products are claimed as
trademarks. Where those designations appear in this book, and the publisher was aware of a trademark claim,
the designations have been printed with initial capital letters or in all capitals.
The authors and publisher have taken care in the preparation of this book, but make no expressed or
implied warranty of any kind and assume no responsibility for errors or omissions. No liability is assumed
for incidental or consequential damages in connection with or arising out of the use of the information or
programs contained herein.
The publisher offers excellent discounts on this book when ordered in quantity for bulk purchases or special
sales, which may include electronic versions and/or custom covers and content particular to your business,
training goals, marketing focus, and branding interests. For more information, please contact: U.S. Corporate
and Government Sales, (800) 382-3419, corpsales@pearsontechgroup.com.
For sales outside the United States, please contact: International Sales, international@pearson.com.
Visit us on the Web: informit.com/aw
Cataloging-in-Publication Data is on file with the Library of Congress.
Copyright © 2012 Pearson Education, Inc.
All rights reserved. Printed in the United States of America. This publication is protected by copyright, and
permission must be obtained from the publisher prior to any prohibited reproduction, storage in a retrieval
system, or transmission in any form or by any means, electronic, mechanical, photocopying, recording, or
likewise. To obtain permission to use material from this work, please submit a written request to Pearson
Education, Inc., Permissions Department, One Lake Street, Upper Saddle River, New Jersey 07458, or you may
fax your request to (201) 236-3290.
ISBN-13: 978-0-321-81257-5
ISBN-10: 0-321-81257-3
Text printed in the United States on recycled paper at Courier in Westford, Massachusetts.
First printing, January 2012

ptg7481383
For Fred, Anthony, and Alyssa. You are my life—I love you!
—Dawn
For those who make my life oh so sweet: Susan, Eric, Susan’s
amazing family, and my own Mom, Dad, Roger, and Lisa.
—Andy
For Marianne, Abbie, Nate, and Luke. I am the luckiest person in
the world to have such a wonderful family.
—Randy

ptg7481383
This page intentionally left blank

ptg7481383
vii
Contents
Preface .......................................................................................................... xvii
Acknowledgments .................................................................................... xxxi
Chapter 1. Overview .........................................................................................1
True Stories of Insider Attacks ......................................................3
Insider IT Sabotage .......................................................................3
Insider Fraud ................................................................................4
Insider Theft of Intellectual Property ............................................5
The Expanding Complexity of Insider Threats ..........................6
Breakdown of Cases in the Insider Threat Database .................7
CERT’s MERIT Models of Insider Threats ..................................9
Why Our Profiles Are Useful ......................................................10
Why Not Just One Profile? .........................................................11
Why Didn’t We Create a Single Insider Theft Model? ...............12
Overview of the CERT Insider Threat Center ...........................13
Timeline of the CERT Program’s Insider Threat Work ............16
2000 Initial Research ..................................................................16
2001 Insider Threat Study ..........................................................16
2001 Insider Threat Database .....................................................17
2005 Best Practices .....................................................................17
2005 System Dynamics Models ..................................................17
2006 Workshops ..........................................................................17

ptg7481383
viii Contents
2006 Interactive Virtual Simulation Tool ...................................18
2007 Insider Threat Assessment .................................................18
2009 Insider Threat Lab ..............................................................18
2010 Insider Threat Exercises .....................................................18
2010 Insider Threat Study—Banking and Finance Sector .........19
Caveats about Our Work .............................................................20
Summary .......................................................................................20
Chapter 2. Insider IT Sabotage .....................................................................23
General Patterns in Insider IT Sabotage Crimes ......................28
Personal Predispositions .............................................................28
Disgruntlement and Unmet Expectations ..................................31
Behavioral Precursors .................................................................35
Stressful Events ..........................................................................37
Tec hn ica l Pre cu rso rs an d Ac ces s Pa th s .......................................40
The Trust Trap .............................................................................45
Mitigation Strategies ....................................................................46
Early Mitigation through Setting of Expectations .....................47
Handling Disgruntlement through Positive Intervention .........49
Eliminating Unknown Access Paths ..........................................50
More Complex Monitoring Strategies ........................................52
A Risk-Based Approach to Prioritizing Alerts ............................53
Targe te d M oni to rin g ...................................................................55
Measures upon Demotion or Termination ..................................56
Secure the Logs ............................................................................56
Tes t Ba cku p an d Re cov er y P roc es s ..............................................57
One Final Note of Caution ..........................................................59
Summary .......................................................................................59
Chapter 3. Insider Theft of Intellectual Property ......................................61
Impacts ...........................................................................................66
General Patterns in Insider Theft of Intellectual
Property Crimes ............................................................................68

ptg7481383
ixContents
The Entitled Independent ............................................................69
Insider Contribution and Entitlement ........................................70
Insider Dissatisfaction ................................................................72
Insider Theft and Deception ........................................................74
The Ambitious Leader .................................................................78
Insider Planning of Theft ............................................................79
Increasing Access ........................................................................80
Organization’s Discovery of Theft ..............................................80
Theft of IP inside the United States Involving Foreign
Governments or Organizations ..................................................83
Who They Are .............................................................................85
What They Stole ..........................................................................86
Why They Stole ...........................................................................88
Mitigation Strategies for All Theft of Intellectual
Property Cases ..............................................................................88
Exfiltration Methods ...................................................................89
Network Data Exfiltration ..........................................................90
Host Data Exfiltration ................................................................93
Physical Exfiltration ...................................................................95
Exfiltration of Specific Types of IP ..............................................95
Concealment ...............................................................................95
Tru st ed Bu si nes s Pa rt ner s ..........................................................96
Mitigation Strategies: Final Thoughts .......................................97
Summary .......................................................................................98
Chapter 4. Insider Fraud ..............................................................................101
General Patterns in Insider Fraud Crimes ..............................106
Origins of Fraud .......................................................................108
Continuing the Fraud ...............................................................110
Outsider Facilitation ................................................................. 111
Recruiting Other Insiders into the Scheme ...............................113
Insider Stressors ........................................................................115
Insider Fraud Involving Organized Crime .............................115

ptg7481383
xContents
Snapshot of Malicious Insiders Involved with
Organized Crime.......................................................................116
Who They Are ...........................................................................117
Why They Strike .......................................................................118
What They Strike ......................................................................118
How They Strike .......................................................................118
Organizational Issues of Concern and Potential
Countermeasures ........................................................................120
Inadequate Auditing of Critical and Irregular Processes ..........120
Employee/Coworker Susceptibility to Recruitment ..................121
Verification of Modification of Critical Data .............................123
Financial Problems ...................................................................124
Excessive Access Privilege ........................................................125
Other Issues of Concern ............................................................125
Mitigation Strategies: Final Thoughts .....................................126
Summary .....................................................................................127
Chapter 5. Insider Threat Issues in the Software
Development Life Cycle ...........................................................129
Requirements and System Design Oversights .......................131
Authentication and Role-Based Access Control .......................132
Separation of Duties ..................................................................133
Automated Data Integrity Checks ............................................134
Exception Handling ..................................................................135
System Implementation, Deployment, and Maintenance
Issues ............................................................................................136
Code Reviews ............................................................................136
Attribution ................................................................................137
System Deployment ..................................................................137
Backups .....................................................................................139
Programming Techniques Used As an Insider
Attack Tool ...................................................................................139
Modification of Production Source Code or Scripts ..................140
Obtaining Unauthorized Authentication Credentials ..............141
Disruption of Service and/or Theft of Information ...................141

ptg7481383
xiContents
Mitigation Strategies ..................................................................142
Summary .....................................................................................143
Chapter 6. Best Practices for the Prevention and Detection
of Insider Threats ......................................................................145
Summary of Practices.................................................................146
Practice 1: Consider Threats from Insiders
and Business Partners in Enterprise-Wide
Risk Assessments ........................................................................151
What Can You Do? ...................................................................151
Case Studies: What Could Happen if I Don’t Do It? ................152
Practice 2: Clearly Document and Consistently
Enforce Policies and Controls ...................................................155
What Can You Do? ...................................................................155
Case Studies: What Could Happen if I Don’t Do It? ................156
Practice 3: Institute Periodic Security Awareness
Training for All Employees .......................................................159
What Can You Do? ...................................................................159
Case Studies: What Could Happen if I Don’t Do It? ................162
Practice 4: Monitor and Respond to Suspicious
or Disruptive Behavior, Beginning
with the Hiring Process .............................................................164
What Can You Do? ...................................................................164
Case Studies: What Could Happen if I Don’t Do It? ................166
Practice 5: Anticipate and Manage Negative
Workplace Issues ........................................................................168
What Can You Do? ...................................................................168
Case Studies: What Could Happen if I Don’t Do It? ................169
Practice 6: Track and Secure the Physical Environment ........171
What Can You Do? ...................................................................171
Case Studies: What Could Happen if I Don’t Do It? ................173
Practice 7: Implement Strict Password- and Account-
Management Policies and Practices .........................................174
What Can You Do? ...................................................................174
Case Studies: What Could Happen if I Don’t Do It? ................176

ptg7481383
xii Contents
Practice 8: Enforce Separation of Duties and
Least Privilege .............................................................................178
What Can You Do? ...................................................................178
Case Studies: What Could Happen if I Don’t Do It? ................180
Practice 9: Consider Insider Threats in the Software
Development Life Cycle ............................................................182
What Can You Do? ...................................................................182
Requirements Definition ...........................................................182
System Design ..........................................................................183
Implementation .........................................................................183
Installation ................................................................................184
System Maintenance .................................................................185
Case Studies: What Could Happen if I Don’t Do It? ................185
Practice 10: Use Extra Caution with System
Administrators and Technical or Privileged Users ................187
What Can You Do? ...................................................................187
Case Studies: What Could Happen if I Don’t Do It? ................189
Practice 11: Implement System Change Controls ...................191
What Can You Do? ...................................................................191
Case Studies: What Could Happen if I Don’t Do It? ................192
Practice 12: Log, Monitor, and Audit Employee
Online Actions ............................................................................195
What Can You Do? ...................................................................195
Case Studies: What Could Happen if I Don’t Do It? ................198
Practice 13: Use Layered Defense against Remote Attacks ...200
What Can You Do? ...................................................................200
Case Studies: What Could Happen if I Don’t Do It? ................201
Practice 14: Deactivate Computer Access Following
Termination .................................................................................203
What Can You Do? ...................................................................203
Case Studies: What Could Happen if I Don’t Do It? ................205
Practice 15: Implement Secure Backup and Recovery
Processes ......................................................................................207
What Can You Do? ...................................................................207
Case Studies: What Could Happen if I Don’t Do It? ................209

ptg7481383
xiiiContents
Practice 16: Develop an Insider Incident Response Plan.......211
What Can You Do? ...................................................................211
Case Studies: What Could Happen if I Don’t Do It? ................212
Summary .....................................................................................213
References/Sources of Best Practices .......................................214
Chapter 7. Tec hn ica l In sid er Th re at Co nt rol s ..........................................215
Infrastructure of the Lab ............................................................217
Demonstrational Videos ............................................................218
High-Priority Mitigation Strategies .........................................219
Control 1: Use of Snort to Detect Exfiltration of
Credentials Using IRC ...............................................................220
Suggested Solution ...................................................................221
Control 2: Use of SiLK to Detect Exfiltration of Data
Using VPN ...................................................................................221
Suggested Solution ...................................................................222
Control 3: Use of a SIEM Signature to Detect Potential
Precursors to Insider IT Sabotage .............................................223
Suggested Solution ...................................................................224
Database Analysis .....................................................................225
SIEM Signature ........................................................................227
Common Event Format .............................................................228
Common Event Expression .......................................................229
Applying the Signature.............................................................230
Conclusion ................................................................................231
Control 4: Use of Centralized Logging to Detect Data
Exfiltration during an Insider’s Last Days
of Employment ...........................................................................231
Suggested Solution ...................................................................232
Monitoring Considerations Surrounding Termination ............233
An Example Implementation Using Splunk .............................235
Advanced Targeting and Automation .......................................237
Conclusion ................................................................................239

ptg7481383
xiv Contents
Insider Threat Exercises .............................................................239
Summary .....................................................................................239
Chapter 8. Case Examples ............................................................................241
Sabotage Cases ............................................................................241
Sabotage Case 1 .........................................................................243
Sabotage Case 2 .........................................................................244
Sabotage Case 3 .........................................................................244
Sabotage Case 4 .........................................................................245
Sabotage Case 5 .........................................................................245
Sabotage Case 6 .........................................................................246
Sabotage Case 7 .........................................................................246
Sabotage Case 8 .........................................................................247
Sabotage Case 9 .........................................................................247
Sabotage Case 10 .......................................................................248
Sabotage Case 11 .......................................................................248
Sabotage Case 12 .......................................................................249
Sabotage Case 13 .......................................................................249
Sabotage Case 14 .......................................................................250
Sabotage Case 15 .......................................................................250
Sabotage Case 16 .......................................................................251
Sabotage Case 17 .......................................................................252
Sabotage Case 18 .......................................................................252
Sabotage Case 19 .......................................................................253
Sabotage Case 20 .......................................................................253
Sabotage Case 21 .......................................................................254
Sabotage Case 22 .......................................................................255
Sabotage Case 23 .......................................................................255
Sabotage Case 24 .......................................................................256
Sabotage/Fraud Cases ...............................................................256
Sabotage/Fraud Case 1 ..............................................................257
Sabotage/Fraud Case 2 ..............................................................257
Sabotage/Fraud Case 3 ..............................................................258

ptg7481383
xvContents
Theft of IP Cases .........................................................................258
Theft of IP Case 1 ......................................................................259
Theft of IP Case 2 ......................................................................260
Theft of IP Case 3 ......................................................................260
Theft of IP Case 4 ......................................................................261
Theft of IP Case 5 ......................................................................261
Theft of IP Case 6 ......................................................................262
Fraud Cases .................................................................................262
Fraud Case 1 .............................................................................264
Fraud Case 2 .............................................................................264
Fraud Case 3 .............................................................................265
Fraud Case 4 .............................................................................265
Fraud Case 5 .............................................................................266
Fraud Case 6 .............................................................................266
Fraud Case 7 .............................................................................266
Fraud Case 8 .............................................................................267
Fraud Case 9 .............................................................................267
Fraud Case 10 ...........................................................................268
Fraud Case 11 ............................................................................268
Fraud Case 12 ...........................................................................269
Miscellaneous Cases ...................................................................269
Miscellaneous Case 1 ................................................................270
Miscellaneous Case 2 ................................................................271
Miscellaneous Case 3 ................................................................271
Miscellaneous Case 4 ................................................................271
Miscellaneous Case 5 ................................................................272
Miscellaneous Case 6 ................................................................272
Summary .....................................................................................273
Chapter 9. Conclusion and Miscellaneous Issues ...................................275
Insider Threat from Trusted Business Partners ......................275
Overview of Insider Threats from Trusted
Business Partners .....................................................................278
Fraud Committed by Trusted Business Partners ......................279

ptg7481383
xvi Contents
IT Sabotage Committed by Trusted Business Partners .............280
Theft of Intellectual Property Committed by Trusted
Business Partners .....................................................................281
Open Your Mind: Who Are Your Trusted
Business Partners? ...................................................................282
Recommendations for Mitigation and Detection ......................283
Malicious Insiders with Ties to the Internet
Underground ..............................................................................286
Snapshot of Malicious Insiders with Ties to the Internet
Underground ............................................................................287
Range of Involvement of the Internet Underground .................288
The Crimes ................................................................................288
Use of Unknown Access Paths Following Termination ............289
Insufficient Access Controls and Monitoring ...........................291
Conclusions: Insider Threats Involving the Internet
Underground ............................................................................293
Final Summary ............................................................................293
Let’s End on a Positive Note! ....................................................296
Appendix A. Insider Threat Center Products and Services...................299
Appendix B. Deeper Dive into the Data ...................................................307
Appendix C. CyberSecurity Watch Survey ..............................................319
Appendix D. Insider Threat Database Structure .....................................325
Appendix E. Insider Threat Training Simulation:
MERIT InterActive ................................................................333
Appendix F. System Dynamics Background ...........................................345
Glossary of Terms ............................................................................................351
References .........................................................................................................359
About the Authors...........................................................................................365
Index ..................................................................................................................369

ptg7481383
xvii
Preface
A night-shift security guard at a hospital plants malware1 on the hospital’s
computers. The malware could have brought down the heating, ventila-
tion, and cooling systems and ultimately cost lives. Fortunately, he has
posted a video of his crime on YouTube and is caught before carrying out
his illicit intent.
A programmer quits his job at a nuclear power plant in the United States
and returns to his home country of Iran with simulation software contain-
ing schematics and other engineering information for the power plant.
A group of employees at a Department of Motor Vehicles work together to
make some extra money by creating driver’s licenses for undocumented
immigrants and others who could not legally get a license. They are finally
arrested after creating a license for an undercover agent who claimed to be
on the “No Fly List.”
These insider incidents are the types of crimes we will discuss in this
book—crimes committed by current or former employees, contractors, or
business partners of the victim organization. As you will see, consequences
of malicious insider incidents can be substantial, including financial losses,
operational impacts, damage to reputation, and harm to individuals. The
actions of a single insider have caused damage to organizations ranging
from a few lost staff hours to negative publicity and financial damage so
extensive that businesses have been forced to lay off employees and even
close operations. Furthermore, insider incidents can have repercussions
beyond the victim organization, disrupting operations or services critical
to a specific sector or creating serious risks to public safety and national
security.
1. Malware: code intended to execute a malicious function; also commonly referred to as malicious
code. [Note: The first time any word from the Glossary is used in the book it will be printed in boldface.]

ptg7481383
xviii Preface
We use many actual case examples throughout the book. It is important
that you consider each case example by asking yourself the following ques-
tions: Could this happen in my organization? Could a night-shift security
guard plant malicious code on our computers? Do we have employees,
contractors, or business partners who might steal our sensitive information
and give it to a competitor or foreign government or organization? Do we
have systems that our employees could be paid by outsiders to manipulate?
For most of you, the answer to at least one of those questions will be an
unequivocal yes! The good news is that after more than ten years of research
into these types of crimes, we have developed insights and mitigation
strategies that you can put in place in your organization to increase your
chances of avoiding or surviving these types of situations.
Insider threats are an intriguing and complex problem. Some assert that
they are the most significant threat faced by organizations today. High-
profile insider threat cases, such as those conducted by people who stole
and passed proprietary and classified information to WikiLeaks, certainly
support that assertion, and demonstrate the danger posed by insiders in
both government and private industry.2
Unfortunately, insider threats cannot be mitigated solely through hard-
ware and software solutions. There is no “silver bullet” for stopping insider
threats. Furthermore, malicious insiders go to work every day and bypass
both physical and electronic security measures. They have legitimate,
authorized access to your most confidential, valuable information and sys-
tems, and they can use that legitimate access to perform criminal activity.
You have to trust them; it is not practical to watch everything each of your
employees does every day. The key to successfully mitigating these threats
is to turn those advantages for the malicious insiders into advantages for
you. This book will help you to do just that.
In 2001, shortly before September 11, the Secret Service sponsored the
Insider Threat Study, a joint project conducted by the Secret Service and
the Software Engineering Institute CERT Program at Carnegie Mellon
University. We never dreamed when we started that study that it would
have such far-reaching impacts, and that we would become so passionate
about the subject that we would end up devoting more than a decade (to
date!) of our careers to the problem.
2. For information regarding the WikiLeaks insider threat cases, see http://en.wikipedia.org/wiki/
Wikileaks.

ptg7481383
xixPreface
When we started our work on the insider threat problem, very little was
known about insider attacks: Who commits them, why do they do it, when
and where do they do it, and how do they set up and carry out their crimes?
After delving deep into the issue, we are happy to say that we now know
the answers to those questions. In addition, we have come a long way in
designing mitigation strategies for preventing, detecting, and responding
to those threats.
We have the largest collection of detailed insider threat case files that we
know of in the world. At the time of this publication, we had more than
700 cases, and that number grows weekly. We’ve had the opportunity to
interview many of the victims of these crimes, giving us a unique chance to
find out from supervisors and coworkers how the insider behaved at work,
what precipitating events occurred, what technical controls were in place
at the time, what policies and procedures were in place but not followed,
and so on. We’ve also had the unique opportunity to actually interview
convicted insiders and ask them probing questions about what made them
do it, what might have made them change their mind, and what technical
measures should have been in place to prevent this from happening.
We have a comprehensive database—the CERT insider threat database—
where we track the technical, behavioral, and organizational details of every
crime. We have combined our technical expertise in the CERT Insider Threat
Center with psychological expertise from federal law enforcement, the U.S.
Department of Defense (DOD), and our own independent consultants to
ensure that we consider the “big picture” of the problem, not just the techni-
cal details. We have created “crime models” or “crime profiles” that describe
the patterns in the crimes so that you can recognize an escalating insider
threat problem in your own organization. We have created an insider threat
lab where we are developing new technical solutions based on our mod-
els. We created an insider threat vulnerability assessment based on all of the
cases in the CERT database so that you can learn from past mistakes and not
suffer the same consequences as previous victim organizations. We publish
best practices for mitigating insider threats, hold workshops, and conduct
technical exercises for incident responders. Finally, we continue to collect
new cases of malicious insider compromises to track the changing face of
the threat.
We have been publishing our work for the past ten years; now we’ve
decided that for the tenth anniversary of the start of our work, it is appro-
priate to pull all of our most current information into a book. This book
provides a comprehensive reference for our entire body of knowledge on
insider threats.

ptg7481383
xx Preface
Scope of the Book: What Is and Is Not Included
Let’s begin by defining what we mean by malicious insider threats:
A malicious insider threat is a current or former employee, contractor, or
business partner who has or had authorized access to an organization’s
network, system, or data and intentionally exceeded or misused that
access in a manner that negatively affected the confidentiality, integrity, or
availability of the organization’s information or information systems.
There are a few important items to note. First of all, malicious insider
threats are not only employees.3 We chose to include contractors in our
definition because contractors often are granted authorized access to their
clients’ information, systems, and networks, and the nontechnical controls
for contractors are often much more lax than for employees. Interestingly,
we did not include business partners in our original definition of insider
threats in 2001. However, over time we found that more and more crimes
involved not employees or contractors, but trusted business partners who
had authorized access to the organization’s systems, networks, or informa-
tion. We encountered cases involving outsourcing, offshoring, and, more
recently, cloud computing. These cases raise complex insider threat risks
that should not be overlooked; therefore, we decided to add business part-
ners to our definition.
Second, note that malicious insider attacks do not only come from current
employees. In fact, one particular type of crime, insider IT sabotage, is more
often committed by former employees than current employees.
Now that we have explained whom we will discuss in the book, let’s focus
on what types of crimes we will examine. Before we describe the types of
crimes, it is important that you understand why we categorized them the
way we have. Much of the success in our work is due to the identification
of patterns found in the insider threat cases. These patterns describe the
“story” behind the cases. Who commits these crimes? Why? Are there signs
that they might commit a crime beforehand, so-called observable behaviors,
in the workplace? When do they do it, where, and do they do it alone or
with others?
The important thing to remember is that the patterns are different for each
type of crime. There is not one single pattern for insider threats in general.
3. Henceforth, for simplicity, reference to insider threats specifically means malicious insider threats
unless otherwise specified.

ptg7481383
xxiPreface
Instead, we have identified three models, or profiles, for insider threats.
Those three types of crimes are as follows.
• IT sabotage: An insider’s use of information technology (IT) to direct
specific harm at an organization or an individual.
• Theft of intellectual property (IP): An insider’s use of IT to steal
intellectual property from the organization. This category includes
industrial espionage involving insiders.
• Fraud: An insider’s use of IT for the unauthorized modification, addi-
tion, or deletion of an organization’s data (not programs or systems)
for personal gain, or theft of information that leads to an identity crime
(e.g., identity theft, credit card fraud).
Note that this book does not specifically describe national security
espionage crimes: the act of obtaining, delivering, transmitting, communi-
cating, or receiving information about the national defense with an intent,
or reason to believe, that the information may be used to the injury of the
United States or to the advantage of any foreign nation. Espionage is a vio-
lation of 18 United States Code sections 792–798 and Article 106, Uniform
Code of Military Justice.4 The CERT Insider Threat Center does work in
that area, but that research is only available to a limited audience. How-
ever, there are many similarities between national security espionage and
all three types of crimes: fraud, theft of intellectual property, and IT sabo-
tage. Therefore, we believe there are many lessons to be learned from these
insider incidents that can be applied to national security espionage as well.
In addition, this book deals primarily with malicious insider threats. We
certainly recognize the importance of unintentional insider threats—
insiders who accidentally affect the confidentiality, availability, or integrity
of an organization’s information or information systems, possibly by being
tricked by an outsider’s use of social engineering. However, we only
recently began researching those types of threats; intentional attacks have
kept us extremely busy for the past ten years! In addition, we believe
that many of the mitigation strategies we advocate for malicious insid-
ers could also be effective against unintentional incidents, as well as those
perpetrated by outsiders. And finally, it is difficult to gather information
regarding unintentional insider threats; because no crime was committed,
organizations tend to handle these incidents quietly, internal to the organi-
zation, if possible.
4. Dictionary of Military and Associated Terms. U.S. Department of Defense, 2005.

ptg7481383
xxii Preface
Finally, we use many case examples from the CERT database throughout
the book. Some of the examples go into greater detail than others; we
include only the details that serve to illustrate the point we are making
in that part in the book. We also have included a large collection of case
examples in Chapter 8, as we believe these will be of great interest to many
of you. Again, we stress that you should use that chapter to examine your
organization and decide if you need to take any proactive measures to
ensure that you do not fall victim to the same types of incidents.
As a matter of policy, we never identify the organizations or insid-
ers involved in our case examples. Some, however, may be apparent
to readers, inasmuch as they are drawn from public records, including
court documents and newspaper accounts. For examples not in the pub-
lic domain, we have further masked the targeted organizations to shield
their identities.
Intended Audience
A common misconception is that insider threat risk management is
the responsibility of IT and information security staff members alone.
Unfortunately, that is one of the biggest reasons that insider attacks con-
tinue to occur, repeating the same patterns we have observed in cases since
1996, the earliest cases in the CERT database. IT and information security
personnel will benefit from reading this book, as we will suggest new
technical controls you can implement using technology you are already
using in the workplace. In addition, this book can be used by technical
staffs to motivate other stakeholders within their organization, since IT and
information security cannot successfully implement an effective insider
threat mitigation strategy on their own.
We wrote this book with a diverse audience in mind. The ideal audience
includes top management, as their support will be needed to implement
the organization-wide insider threat policies, procedures, and technologies
we recommend. It is important that all managers understand the patterns
they need to recognize in their employees, and to advocate up the manage-
ment chain for support for an insider threat program.
For the same reasons, government leaders will benefit from this book,
since they need to support the government-wide insider threat policies,
procedures, and technologies we recommend.

ptg7481383
xxiiiPreface
Human resources personnel need to understand this book, as they are
often the only ones who are aware of indicators of potential increased
risk of insider threats in individual employees. Other staff members who
should understand this information include security, software engineering,
and physical security personnel, as well as data owners. It is also essen-
tial to include your general counsel in any discussions about implementing
technical and nontechnical controls to combat the insider threat, to ensure
compliance with federal, state, and local laws.
In summary, an effective insider threat program requires understanding,
collaboration, and buy-in from across your organization.
Reader Benefits
After reading this book you will realize that the insider threat is real and
the consequences of malicious insider activities can be extremely damag-
ing. Real-life case studies will drive home the point that “this could happen
to me.” Many organizations focus their technical defenses against outsid-
ers attempting to gain unauthorized access. This book emphasizes the need
to balance defense against outsider threats with defense against insider
threats, understanding that insider attacks can be more damaging than out-
sider attacks.
After reading this book you also will be able to recognize the high-level
patterns in the three primary types of insider threats: IT sabotage, theft
of intellectual property, and fraud. In addition, you will understand the
details of how insiders commit those crimes. We present concrete defensive
countermeasures that will help you to defend against insider attacks. You
can compare your own defensive strategies to the controls we propose and
determine whether your existing controls are sufficient to prevent, detect,
and respond to insider attacks like those presented throughout the book.
Once you identify gaps in your defensive posture, you can implement
countermeasures we propose to fill those gaps.
Structure of the Book: Recommendations to Readers
We begin the book in Chapter 1, Overview, by describing the insider threat
problem, and raise awareness to the complexity of the problem— tangential
issues such as insider threats from trusted business partners, malicious

ptg7481383
xxiv Preface
insiders with ties to the Internet underground, and programming
techniques used as an insider attack tool. Next, we provide a breakdown
of the crimes in the CERT database, followed by an overview of the CERT
Insider Threat Center. Because our crime “profiles” or “models” have had
such an impact on the understanding of insider threats, we also provide a
short section describing why those models are so important. We end with
a brief timeline of the evolution of our body of work in the CERT Insider
Threat Center.
It is important that you read the first chapter so that you understand the
concepts and terminology used throughout the remainder of the book.
After that, you can use the book in various ways. If the first chapter has
been an eye-opener for you and you are interested in gaining a compre-
hensive understanding of insider threats, continue reading the book from
beginning to end. However, it is not necessary to read the book in that man-
ner; it is designed such that Chapters 2 through 9 and the appendices can
be used as stand-alone references.
Chapters 2, 3, and 4 are devoted to the three types of insider threats: insider
IT sabotage, theft of intellectual property, and fraud. In each chapter we
describe who commits the crime so that you know which positions within
your organization pose that particular type of threat. We describe the pat-
terns in how each type of crime evolves over time: What motivates the
insider, what behavioral indicators are prevalent, how do they set up and
carry out the crime, when do they do it, whether others are involved, and
so on. We also suggest mitigation strategies throughout each chapter.
We recommend that everyone reads Chapter 2, Insider IT Sabotage, as that
crime has occurred in organizations in every critical infrastructure sector.
Most organizations have some type of intellectual property that must be
protected: strategic or business plans, engineering or scientific information,
source code, and so on. Therefore, it is important that you read Chapter 3,
Insider Theft of Intellectual Property, so that you fully understand who
inside your organization poses a threat to that information.
Chapter 4, Insider Fraud, is applicable to you if you have information or
systems that your employees could use to make extra money on the side.
Credit card information and Personally Identifiable Information (PII) such
as Social Security numbers are valuable for committing various types of
fraud. However, it is also important that you also consider threats posed
by insiders modifying information for financial gain. Do you have systems
that outsiders would be willing to pay your employees to manipulate? Or

ptg7481383
xxvPreface
do you have systems that your employees could illicitly use for personal
financial gain, perhaps by colluding with other employees? If so, Chapter 4
is applicable to you. Note that Chapter 4 also describes the insider threats
in the CERT database involving organized crime, as all of those crimes
were fraud.
Chapter 5, Insider Threat Issues in the Software Development Life Cycle,
explores said issues. The Software Development Life Cycle (SDLC) is syn-
onymous with “software process” as well as “software engineering”; it is
a structured methodology used in the development of software products
and packages. This methodology is used from the conception phase to the
delivery and end of life of a final software product.5 We explore each phase
of the SDLC and the types of insider threats that need to be considered
at each phase. In addition, we describe how oversights at various phases
have resulted in system vulnerabilities that have enabled insider threats
to be carried out later by others, often by end users of the system. If your
organization develops software, you should carefully consider the lessons
learned in this chapter. It should make you look differently at the entire
SDLC: from how to consider potential insider threats in the requirements
and design phases, to potential threats posed by developers in the imple-
mentation and maintenance phases.
If you are looking for information on mitigation strategies, go to Chapters 6
and 7. You can use Chapter 6, Best Practices for the Prevention and Detection
of Insider Threats, to compare best practices for prevention and detection
of insider threats to your organization’s practices. Many of the best prac-
tices were described in previous chapters, but Chapter 6 summarizes all
of the suggestions in a stand-alone reference. This chapter is based on our
“Common Sense Guide to Prevention and Detection of Insider Threats,”
for years one of the top downloads on the entire CERT Web site.
If you are in a technical security role and would like more detailed infor-
mation on new controls you can implement, you should read Chapter 7,
Technical Insider Threat Controls. This chapter describes the technical solu-
tions we have developed in the CERT insider threat lab. These technical
solutions are based on technologies that you most likely are already using
for technical security. We provide new signatures, rules, and configurations
for using them for more effective detection of insider threats.
5. Whatis.com

ptg7481383
xxvi Preface
Chapter 8, Case Examples, contains a collection of case examples from the
CERT database. We provide a summary table at the beginning of the chapter
so that you can reference specific cases by type of crime, sector of the orga-
nization, and brief summary of the crime. Many people have requested this
type of information from us over the years, so we believe this will provide
enormous value to many of you. We highly recommend that you review
these cases and consider your vulnerability to the same type of malicious
actions within your organization. Chapter 8 is also of value to researchers
who might want to use case examples for their own research.
Chapter 9, Conclusion and Miscellaneous Issues, contains a final collec-
tion of miscellaneous information that didn’t fit anywhere else in the book.
For example, we provide an analysis of insiders with connections to the
Internet underground. We also provide details on insiders who attacked
not their own organization, but trusted business partners that had a formal
relationship with their employer.
After the chapters, we provide a series of appendices.
Appendix A, Insider Threat Center Products and Services, contains infor-
mation on products and services provided by the CERT Insider Threat
Center, including insider threat assessments, workshops, online exercises,
and technical controls. We also discuss sponsored research opportunities
for the Insider Threat Center. If you are extremely concerned about insider
threats and want immediate assistance from the CERT Program, be sure to
read this appendix.
Appendix B, Deeper Dive into the Data, contains interesting data mined
from the CERT database.
Appendix C, CyberSecurity Watch Survey, contains data collected from the
CyberSecurity Watch Survey, an annual survey we conduct in conjunction
with CSO Magazine and the Secret Service.6
Appendix D, Insider Threat Database Structure, contains the database
structure for the CERT database. If you are interested in exactly what kind
of data we track for each case, you should read this appendix. Also, we
frequently respond to queries to mine the CERT database for interesting
data—if you see a field or fields you would like us to explore with you,
please contact us. We can be reached via email at insider-threat-feedback@
cert.org.
Appendix E, Insider Threat Training Simulation: MERIT InterActive,
contains detailed information about an interactive virtual simulation we
6. Note that in some years Deloitte and Microsoft also participated in the survey.

ptg7481383
xxviiPreface
developed for insider threat training. It is basically a prototype of a video
game for insider threat training. What do you need for a successful video
game? Good guys playing against the bad guys, complex plots, interesting
characters—that’s insider threat! We didn’t want to distract you with that
information in the body of the book, but some of you might find it interest-
ing, so we included it in this appendix. In addition, if you are interested in
new and innovative training methods, this appendix should be of interest.
Appendix F, System Dynamics Background, provides background informa-
tion on system dynamics.7 We provide brief references to system dynamics
throughout the book, but it is not necessary that you understand system
dynamics when you read the book. Nonetheless, we wanted to provide
more in-depth information for those of you who wish to learn more.
Finally, the book concludes with references, a glossary, and a complete
index.
Note that the accompanying Web site, www.cert.org/insider_threat, con-
tains our system dynamics models for use by other researchers. It is also
updated regularly with new insider threat controls, best practices, and case
examples.
In summary, the book is intended to be a reference for many different types
of readers. It contains the entire CERT Insider Threat Center body of knowl-
edge on insider threats, and therefore can be used as a reference for raising
awareness, informing your risk management processes, designing and
implementing new technical and nontechnical controls, and much more.
About the CERT Program
The CERT Program is part of the Software Engineering Institute (SEI), a
federally funded research and development center at Carnegie Mellon
University in Pittsburgh. Following the Morris worm incident, which
brought 10% of Internet systems to a halt in November 1988, the Defense
Advanced Research Projects Agency (DARPA) charged the SEI with setting
up a center to coordinate communication among experts during security
emergencies and to help prevent future incidents. This center was named
the CERT Coordination Center (CERT/CC).
7. “System dynamics is a computer-aided approach to policy analysis and design. It applies to dynamic
problems arising in complex social, managerial, economic, or ecological systems—literally any dynamic
systems characterized by interdependence, mutual interaction, information feedback, and circular cau-
sality” (www.systemdynamics.org/what_is_system_dynamics.html).

ptg7481383
xxviii Preface
While we continue to respond to major security incidents and analyze
product vulnerabilities, our role has expanded over the years. Along
with the rapid increase in the size of the Internet and its use for critical
functions, there have been progressive changes in intrusion techniques,
increased amounts of damage, increased difficulty of detecting an attack,
and increased difficulty of catching the attackers. To better manage these
changes, the CERT/CC is now part of the larger CERT Program, which
develops and promotes the use of appropriate technology and systems
management practices to resist attacks on networked systems, to limit
damage, and to ensure continuity of critical services.
The CERT Insider Threat Center
The objective of the CERT Insider Threat Center is to assist organizations
in preventing, detecting, and responding to insider compromises. We have
been researching this problem since 2001 in partnership with the DOD,
the U.S. Department of Homeland Security (DHS), other federal agencies,
federal law enforcement, the intelligence community, private industry,
academia, and the vendor community. The foundation of our work is
the CERT database of more than 700 insider threat cases. We use system
dynamics modeling to characterize the nature of the insider threat prob-
lem, explore dynamic indicators of insider threat risk, and identify and
experiment with administrative and technical controls for insider threat
mitigation. The CERT insider threat lab provides a foundation to iden-
tify, tune, and package technical controls as an extension of our modeling
efforts. We have developed an assessment framework based on the fraud,
theft of intellectual property, and IT sabotage case data that we have used
to assist organizations in identifying their technical and nontechnical vul-
nerabilities to insider threats, as well as executable countermeasures. The
CERT Insider Threat Center is uniquely positioned as a trusted broker to
assist the community in the short term, and through our ongoing research.
Dawn Cappelli and Andy Moore have been working on CERT insider
threat research since 2001, and Randy Trzeciak joined the team in 2006.
Dawn is the technical manager of the CERT Insider Threat Center, Andy
is the lead researcher, and Randy is the technical lead for insider threat
research. Although our insider threat team has now grown into an official
Insider Threat Center, for many years the CERT Program’s insider threat
team consisted of Andy, Randy, and Dawn, which is why we decided to
team up and capture our history in this book.

ptg7481383
xxixPreface
Summary
The purpose of this book is to raise awareness of the insider threat issue
from the ground up: staff members in IT, information security, and human
resources; data owners; and physical security, software engineering,
legal, and other security personnel. We strongly believe after studying
this problem for more than a decade that in order to effectively mitigate
insider threats it takes common understanding, support, and commu-
nication from all of those people across the organization. In addition,
buy-in is needed from upper management, as they will need to support
the cross-organizational communication required to formulate an effective
mitigation strategy. And finally, it requires awareness and consideration by
government leaders, as some of the issues are even larger than individual
organizations. Employee privacy issues and mergers and acquisitions with
organizations outside the United States are two such examples.
This book covers our extensive work in studying insider IT sabotage, theft
of intellectual property, and fraud. Although it does not deal explicitly with
insiders who committed national security espionage, many of the lessons
in this book are directly applicable to that domain as well.
Most of the book can be read and easily understood by technical and non-
technical readers alike. The only exception is Chapter 7. If you are not a
“technical” person you are best off skipping this chapter. However, we
strongly suggest you lend the book to your technical security staff so that
they can consider implementing these controls.
Now that you understand the purpose of the book and its contents, we will
begin to dig a little deeper into each type of insider crime, our modeling of
insider threats, and the CERT Insider Threat Center in Chapter 1. We rec-
ommend that you read that chapter next so that you understand the basic
concepts. After completing Chapter 1 you will have the foundation you
need so that you can explore the rest of the book in any order you wish!

ptg7481383
This page intentionally left blank

ptg7481383
xxxi
Acknowledgments
We would like to start by thanking our amazing team at the CERT Insider
Threat Center. This book represents the hard work of many brilliant peo-
ple. First, thank you to our current team in the Insider Threat Center, listed
here in the order in which they joined the team: Adam Cummings, Mike
Hanley, Derrick Spooner, Chris King, Joji Montelibano, Cindy Nesta, Josh
Burns, George Silowash, and Dr. Bill Claycomb. And a special thank you to
Tara Sparacino and Cindy Walpole, who helped us to keep our heads above
water at work while we wrote this book in our “spare time.” The CERT
Insider Threat Center is part of the Enterprise Threat and Vulnerability
Management (ETVM) team in the CERT Program. The ETVM team is
a very tight-knit group, and we would be remiss if we did not acknowl-
edge these awesome, dedicated technical security experts, again listed in
the order in which they started on the team: Georgia Killcrece (retired, but
sorely missed!), Robin Ruefle, Mark Zajicek, David Mundie, Becky Cooper,
Charlie Ryan, Russ Griffin, Sandi Behrens, Alex Nicoll, Sam Perl, and Kristi
Keeler.
Thank you to the current and former CMU/SEI/CERT staff members
who have participated in our insider threat work over the years: Chris
Bateman, Sally Cunningham, Casey Dunlevy, Rob Floodeen, Carly Huth,
Dr. Joseph (“Jay”) Kadane, Greg Longo, David McIntire, David Mundie,
Dr. Dan Phelps, Stephanie Rogers, Dr. Greg Shannon, Dr. Tim Shimeall,
Rhiannon Weaver, Pam Williams, Bradford Willke, and Mark Zajicek. And
a special thank you to Dr. Tom Longstaff, who was the CERT technical
manager for the original Insider Threat Study, and worked on the CERT
Program’s original insider threat collaboration with the U.S. Department of
Defense (DOD) Personnel Security Research Center.
Thank you to the many fabulous graduate students who have worked on
our insider threat projects throughout the years, starting with our two cur-
rent students: Todd Lewellen, Lynda Pillage, Jen Stanley, Chase Midler,
Andrew Santell, Luke Hogan, Jaime Tupino, Tyler Dean, Will Schroeder,

ptg7481383
xxxii Acknowledgments
Matt Houy, Bob Weiland, Devon Rollins, Tom Caron, John Wyrick,
Christopher Nguyen, Hannah Joseph, and Akash Desai. Many of those stu-
dents were from the Scholarship for Service Program—we commend the
U.S. federal government for this program, which produces the most out-
standing talent in the cybersecurity field.
A special thank you to Dr. Eric Shaw, who has been a Visiting Scientist in
the CERT Program and a clinical psychologist at Consulting & Clinical
Psychology, Ltd. Eric has been the guiding force in the psychological
aspects of our research since the conclusion of our first Insider Threat Study
with the Secret Service National Threat Assessment Center.
Thank you to Noopur Davis, Claude Williams, and Dr. Marvine Hamner,
who worked for us as visiting scientists.
Thank you to the CERT Program’s director, Rich Pethia, and deputy direc-
tor, Bill Wilson, who have given us the autonomy and authority over the
past decade to take our research in so many exciting directions. Thank you
to our retired boss, Dr. Barbara Laswell, who helped us evolve from the
Insider Threat Team of three people into the CERT Insider Threat Center.
Thank you to SEI Director Dr. Paul Neilson and Deputy Director Clyde
Chittister, for their support and recognition. We’re extremely grateful to
Terry Roberts for the visibility she has brought to our work. And thank you
to Dr. Angel Jordan, former provost of Carnegie Mellon University, who
has been an advocate for our work over the years.
We would like to thank the Secret Service, our original partner in this quest
to understand and help organizations protect themselves from malicious
insider attacks. Thank you to National Threat Assessment Center (NTAC)
staff members who participated on the project, especially research coordi-
nator Dr. Marisa Reddy Randazzo, who founded and directed the Insider
Threat Study within NTAC; Dr. Michelle Keeney, who took over when
Marisa left; Eileen Kowalski, who was the lynchpin throughout the project;
and Matt Doherty, the Special Agent in Charge of NTAC. Also, thank you
to Jim Savage, the sponsor of our original work with the Secret Service.
Finally, a big thank you to our Secret Service liaisons for the Insider Threat
Study, who moved to Pittsburgh and joined the CERT Program for a few
years: Cornelius Tate, Dave Iacovetti, and Wayne Peterson. What great
times we had in those good old days! And thank you to our current Secret
Service liaisons, Tom Dover and Ryan Moore.
A special thank you to Dr. Douglas Maughan and the DHS Science and
Technology (S&T) Directorate, who took over funding of the original
CERT/Secret Service Insider Threat Study shortly after DHS was formed.

ptg7481383
xxxiiiAcknowledgments
We’re especially excited that Doug came back to us last year and told us he
wanted to get the old team back together—and funded our current study of
insider threats in the financial sector. In addition, we’re receiving assistance
on that project from the Secret Service, U.S. Department of the Treasury,
and the financial sector. Thank you to Brian Peretti, who was in the very
first financial sector review of our work for the original study, and is now
back on the team in our current fraud project. And thank you to Ed Cabrera
and Trae McAbee from the Secret Service—we could not possibly succeed
in the current study without all of your hard work in gathering all of the
case files and scheduling the interviews. Thank you to Pablo Martinez for
being a strong supporter of our work, starting back in the original study,
and continuing today.
Thank you to the Army Research Office and Carnegie Mellon CyLab, espe-
cially Dr. Pradeep Khosla, Dr. Virgil Gligor, Dr. Adrian Perrig, Richard
Power, Gene Hambrick, and Dr. Don McGillen, who provided seed funding
for many of our insider threat projects that have grown into full bodies of
work. Your support sustained the insider threat database for years, enabled
us to experiment with our modeling work, provided the infrastructure
for the insider threat lab, and funded one of our most “fun” projects: our
insider threat “video game.”
We are especially grateful to our current sponsors at the U.S. DHS Federal
Network Security (FNS) branch, Matt Coos and Don Benack, as well as the
project leads, Rob Karas, Sean McAfee, and Will Harmon. Don and Matt
had the vision to step up to the plate three years ago and fund our work
“for the good of all.” They realized the importance of our work and were
willing to fund it before insider threats became a top-priority issue in the
current cybersecurity environment. Thanks to their foresight, we can offer
technical controls, assessments, and training to the community. We’re
excited about the opportunity to continue to make an impact together!
We are also thankful to our sponsors and collaborators in the DOD and
intelligence community: Dr. Deborah Loftis, Laura Sellers, Dr. Stephen
R. Band, Dr. Aaron J. Ferguson, Dr. Lynn Fischer, Dr. Howard Timm,
Dr. Katherine Herbig, Dr. Ron Dodge, and Dr. Kirk Kennedy. Their exper-
tise and experience have enabled a much richer treatment of the insider
threat problem than would have otherwise been possible.
Our work in the system dynamics modeling of insider threats began
and continues to be influenced by the Security Dynamics Network
(SDN), a largely unfunded and loosely coordinated group of national
laboratories and universities applying system dynamics to explore issues

ptg7481383
xxxiv Acknowledgments
of cybersecurity. In the past, the group has focused on malicious insider
threats and has been a source of expertise, information, and inspiration for
the insider threat models developed in this book. We are very thankful to
the members of the SDN, especially its founder, Dr. Jose Gonzalez of Agder
University College; Dr. David Andersen and Dr. Eliot Rich of the University
at Albany; Dr. Ignacio Martinez-Moyano of Argonne National Laboratory;
Dr. Stephen Conrad of Sandia National Laboratories; and Dr. Jose Maria
Sarriegui of the University of Navarra. A special thank you goes to Dr. Elise
Weaver of the Human Resources Research Organization, who worked with
us as a Visiting Scientist at the CERT Program and assisted us in our very
first system dynamics modeling efforts.
We would also like to thank all of the SEI business development staff mem-
bers who have helped us with our insider threat work over the years: Jan
Philpot, Mike Greenwood, Joe McLeod, Frank Redner, David Ulicne, Bob
Rosenstein, Greg Such, Dave Scherb, and Angela Llamas-Butler. Thank you
to Summer Fowler and Lisa Marino, who have helped us with project man-
agement activities that have become increasingly complex over the years,
and Michele Tomasic, who has helped us with so many things over the
years. Thank you to Bill Shore and everyone in the SEI Security Office, and
Dave Thompson and everyone in SEI IT, especially Jerry Czerwinski and
Craig Lewis; and thank you to Linda Pesante and her staff, especially Ed
Desautels and Paul Ruggerio, who have helped us with editing and techni-
cal writing over the years. Also, thank you to David Biber for the wonderful
graphics he has created for us over the years, including nice crisp images
for this book!
Finally, we would like to thank Dr. Don Marinelli, cofounder of Carnegie
Mellon’s Entertainment Technology Center (ETC), and the ETC faculty
and students who worked with us to create the first video game for insider
threat training. Semester 1: faculty advisors Dr. Scott Stevens and Jessica
Trybus; student team Ankur Ahlawat, Chris Daniel, Aditya Dave, and
Todd Waits; and visiting scholars Soo Jeoung Kim and Michelle Macau.
Semester 2: faculty advisors Dr. Scott Stevens and Dr. Ralph Vituccio; and
student team Stephen Calender, Julie Charles, Evan Miller, and Todd Waits.
We still hope to interest a sponsor in turning that prototype into an opera-
tional system someday!
If we forgot someone who has helped us throughout the years, we apolo-
gize profusely! We tried hard to include everyone, but if we overlooked
you, please let us know.

ptg7481383
xxxvAcknowledgments
From Dawn: Thank you to my wonderful husband and soul mate,
Fred—you’ve been inspiring me for 35 years and without you I can’t
imagine where I would be! To my daughter and best girlfriend, Alyssa—I
treasure all of our fun times together. To my son, Anthony—you are truly
the happiest person I know! Thanks to my sister, Cindy, who has always
been there for me. And finally, thank you to the greatest parents in the
world—whom I miss terribly. Your faith and encouragement made me
what I am today.
Thank you to Andy and Randy—how exciting to accomplish this together
after all of those years as team “Andy, Randy, and Dawn!”
From Andy: My heartfelt thanks go, most of all, to my beautiful wife,
Susan, for sharing our life adventure. Coming home to you each day is the
best thing in my life! And thanks to my incredible son, Eric, who put up
with my having my nose in a laptop during many early morning hours.
Your achievements continue to amaze me and your love and friendship
enrich our lives immeasurably. Finally, thanks to Dawn and Randy’s stead-
fast dedication and friendship. It is hard to believe how far we’ve come in
the ten years since it all started.
From Randy: Thank you, Marianne, for being my wife and best friend! You
are truly a blessing to me, to our family, and to all the other lives you touch.
To my daughter, Abbie, you are an amazing, intelligent, and strong young
lady. To Nate the Great, always keep those around you laughing. To Luke,
thank you for making every day fun. Thank you to my parents for all of the
hard work and sacrifices you made over the years!
Finally, thank you to Dawn and Andy for bringing me into the circle of
trust. It is truly a pleasure working with both of you!

ptg7481383
This page intentionally left blank

ptg7481383
1
Chapter 1
Overview
Insiders pose a substantial threat due to their knowledge of and access to
their employers’ systems and/or information. They bypass physical and
electronic security measures through legitimate means every day. There is
no demographic profile of a malicious insider—they are men and women,
married and single, young and old, and cover a range of ethnicities.
However, we have identified some distinct characteristics of insiders and
their crimes, which can be used in designing mitigation strategies.
Insider IT sabotage is typically committed by technical users with
privileged access, such as system administrators, database administrators,
and programmers. The motivation in these crimes is usually revenge for
a negative workplace event, and the crimes are often set up while still
employed, but executed following termination.
Insider theft of intellectual property (IP) is usually committed by scientists,
engineers, programmers, and salespeople. These insiders usually steal
the information they worked on, and take it with them as they leave the
organization to start their own business, take with them to a new job, or
give to a foreign government or organization.
Insider fraud is usually committed by lower-level employees such as help
desk, customer service, and data entry clerks. The crimes are motivated
by financial need or greed, and they typically continue for a long period
of time. Many of these insiders are recruited by outsiders to steal informa-
tion. Collusion with other insiders is very common in crimes involving
modification of information for payment from the outside.

ptg7481383
Chapter 1. Overview
2
In this chapter, we begin with true stories of insider attacks, which will
help you to understand the different types of insider crimes as well as the
potential consequences. We believe that the more actual cases you read, the
more you will come to understand the patterns in the cases.
Next, we point out the expanding complexity of insider threats. Although
we have broken the problem into three distinct crime profiles, and most
incidents resemble those profiles, there are some complex issues that we
must point out so you understand the scope of the problem. In this chap-
ter we simply want to raise the issues so that you keep them in mind as
you read the rest of the book. In Chapter 9, Conclusion and Miscellaneous
Issues, we provide more detail on each of these issues.
The next section contains a breakdown of the cases in our insider threat
database. Our database of more than 700 insider threat cases provides
an unmatched wealth of information that can be useful to all of you
in understanding insider threats and in designing mitigation strate-
gies. If you are interested in additional details from our database, refer
to Appendix B, Deeper Dive into the Data. In addition, Appendix C,
CyberSecurity Watch Survey, contains detailed findings from the Cyber-
Security Watch Survey, which we conduct annually with the Secret
Service and CSO Magazine.1
Next, we explain the importance of our crime profiles and associated crime
models. Over the years, we have heard that the first impression of some
practitioners is that they are not interested in “academic models.” The good
news is that, although in some cases we started with complex academic
models, we have translated them into straightforward, practical teach-
ing tools that have raised awareness and resulted in successful mitigation
strategies for practitioners for years. Those high-level models are the ones
we use in this book.
We end this chapter with a brief description of the objective and work of
the CERT Insider Threat Center. If you don’t care where material in this
book came from, you certainly can skip the end of this chapter and go on
to Chapter 2, Insider IT Sabotage. However, some of you might feel better
with a brief glimpse of the history of our research so that you deem the
advice we give in the book to be trustworthy. We provide a brief timeline of
the development of the Insider Threat Center in this chapter.
1. Note that in some years Deloitte and Microsoft also participated in the survey.

ptg7481383
3True Stories of Insider Attacks
Tru e St or ies of I ns ider Atta ck s
We have found over the years that true stories of insider attacks can be
extremely valuable in raising awareness and in pointing out new areas of
concern that must be considered in designing a mitigation strategy. Many
members of the CERT Insider Threat Center have contributed to creating
these case summaries as part of documenting cases in the database based
on a wide variety of public records and media reports. We are thankful
to everyone who helped elaborate on insider threat cases as a basis from
which to learn.
In this section we use these stories to reinforce for you the breakdown of
insider threats into three types of crimes: fraud, theft of IP, and sabotage.
Therefore, we will start this chapter with one real-life example of each type
of insider crime.
Many people also find these case examples to be very valuable tools in
grabbing the attention of upper management and gaining support for an
insider threat mitigation strategy. If you would like to peruse more case
examples, see Chapter 8, Case Examples.
Insider IT Sabotage
Recall that insider IT sabotage crimes are those in which an insider uses IT
to direct specific harm at an organization or an individual. For example,
insiders in these attacks have deleted critical information, brought down
systems, and defaced Web sites to embarrass the organization. As you will
see in the following example, however, these attacks are frequently not that
straightforward.
A network administrator who designed and created the network for
a major U.S. city was not just the only person who fully understood the
network, but also the only person who had the administrative passwords
for the network devices. After being reprimanded for poor performance
and for threatening a coworker, he was reassigned to a different job. He
refused to provide the passwords to his replacement, however, and was
subsequently terminated, then arrested. The city was unable to access
the network devices for 12 days, although during that time, fortunately
the infrastructure continued to function normally and such access was
not necessary. It was also discovered during that period of time that he
had installed rogue access points in wiring closets, and had programmed
the network devices to fail if anyone attempted to reset them without the
administrative passwords. Although he was imprisoned, he refused to

ptg7481383
Chapter 1. Overview
4
provide the passwords to anyone except the city’s mayor, claiming that
his behavior followed standard network security practices. After a 12-day
standoff in which the case received significant media attention, the mayor
visited him in prison and obtained the passwords.
This case may be familiar to some of you as it received significant media
attention, and was extremely intriguing to technical security experts.
Experts from the vendors of the network devices worked with city officials
to attempt to formulate a solution to this problem. In the end, however, the
best solution they could come up with was a personal visit to the perpetra-
tor in jail by the city’s mayor.
We have other cases similar to this in our database that occurred in smaller
organizations. Previously, those types of cases were dismissed by technical
security experts as not possible in larger organizations because they tend
to have mature security practices. This case made many experts reconsider
their security practices to ensure that this type of scenario couldn’t happen
to them! Specifically, this case drives home the point that any infrastruc-
ture should not have a single point of failure, whether that is a device or a
human being.
Insider Fraud
Insider fraud cases are those in which an insider uses IT for the unauthor-
ized modification, addition, or deletion of an organization’s data (not
programs or systems) for personal gain, or theft of information, which
leads to an identity crime (e.g., identity theft, credit card fraud). Examples
of insider fraud crimes include
• Theft and sale of confidential information such as Social Security num-
bers or credit card numbers
• Modification of critical data in return for payment; for example, driv-
er’s license records, criminal records, or welfare status
• Stealing of money; for example, in financial institutions or government
organizations
As you will see in the following example, however, not all cases are quite
that clear-cut.
A manufacturer of computer networking products found that it had
to issue recall notices to its customers for various products. In order to
better serve its government customers, it offered to ship replacement
products to them immediately upon request, and the defective parts could

ptg7481383
5True Stories of Insider Attacks
be returned later. The company had outsourced its help desk operations
to another company. One of the help desk operators needed money to
care for his elderly parents, and therefore carried out a scheme to earn
some extra money. He created fictitious email addresses, and used those
email addresses to send requests for replacement parts, supposedly for
government customers. He then had the replacement parts shipped to
his home address, and to the home addresses of several relatives. Over
a 20-month period, the manufacturer sent more than 90 shipments con-
taining 500 products with a retail value of more than $8 million to the
addresses supplied by the malicious insider. He then sold 90 of the prod-
ucts on an Internet auction site for more than $500,000. He was arrested,
convicted, and ordered to pay more than $8 million in restitution, plus
serve 51 months in prison.
This case demonstrates the insider threat risk posed by trusted business
partners. It is important that you consider the insider threat risk not only
from within your organization, but also from other organizations that you
allow access to your systems, network, or information, or whose employees
play key roles in your critical business processes. In fraud cases, business
process gaps often provide the means for end users to commit crimes, as
in the case just described. It is important that you carefully analyze your
business processes for vulnerabilities that end users can use to commit
fraud. These crimes are described in greater detail in Chapter 4, Insider
Fraud, and insider threats from trusted business partners are explored in
Chapter 9.
Insider Theft of Intellectual Property
We define insider theft of IP as an insider’s use of IT to steal intellectual
property from the organization. This category includes industrial espio-
nage involving insiders; information stolen often includes proprietary
engineering designs, scientific formulas, source code, and confidential
customer information. The following is a representative case involving cus-
tomer information.
After working for his company for more than four years, a sales represen-
tative was approached by a competitor regarding employment with them.
For the next two months, the sales rep emailed proprietary information
from his current employer to his home, including customer lists, quotes,
customer passwords, marketing and sales plans, material costs and profit
margins, and a computer program used to configure quotes for custom-
ers. He then visited his potential employer and used a stolen password to
access a secure area on his current employer’s Web site. This access enabled
the competitor to access confidential information regarding customer

ptg7481383
Chapter 1. Overview
6
orders, quotes requested, and more. The next day, he received a formal
employment offer. He sent an email accepting the offer, and included a
copy of the program he had emailed to his home earlier. Next, he deleted
the contents of his hard drive at work, thinking that would destroy the
evidence of his crime, and turned in his resignation. After starting his new
job a few days later, he continued to access the secure customer area of his
previous employer’s Web site using the passwords he had stolen.
This case fits our profile of insider theft of intellectual property perfectly,
as you will see in Chapter 3, Insider Theft of Intellectual Property. In
addition, it highlights a specific area of concern: passwords and account
management. It is well known that an employee’s account should be
disabled, and passwords for shared accounts should be changed imme-
diately upon termination. This case points out other types of shared
accounts that could be easily overlooked, however: Web site accounts,
customer accounts, and so on. Does your termination process include
consideration of these types of accounts? Do you even have a comprehen-
sive list of the types of accounts that exist and need to be considered at
termination? Based on our experience, it might be a good idea for you to
double-check!
The Expanding Complexity of Insider Threats
As our work matured, we began to realize that the insider threat is much
more complex than it appears on the surface. The expanding complexity of
insider threats includes the issues outlined in Table 1-1.
Table 1-1 The Expanding Complexity of Insider Threats
Collusion with
Outsiders
Insiders can be recruited by or work for outsiders,
including organized crime and foreign organizations or
governments.
Business
Partners
It is important to control and monitor access to your
information and systems by “trusted” business partners.
Mergers and
Acquisitions
Consider heightened risk of insider threats when
organizations are merged or acquired.
Cultural
Differences
Behavioral indicators exhibited by malicious insiders
who were born in different countries may differ.

ptg7481383
7Breakdown of Cases in the Insider Threat Database
Foreign
Allegiances
Organizations operating branches outside their own
country must consider the insider threats posed by
employees with allegiance to another country.
Internet
Underground
Some insiders seek technical assistance from the
Internet underground. The Internet underground is
a collection of individuals with shared goals where
there is some degree of hierarchical structure and
the primary communication mechanism or agent of
electronic crime involves the Internet. Further, it may
demonstrate some degree of pseudoanonymity and/
or secrecy, which may be useful for organizing and
carrying out electronic crimes.
We will address these issues throughout the remainder of the book. For
example, collusion with outsiders is a factor in fraud cases where stolen
information is sold to outsiders and outsiders often recruit insiders to
commit the crime, and in theft of IP cases in which information is stolen
to benefit a foreign government or competitor. Those types of issues are
explored in Chapter 3 and Chapter 4.
Trusted business partners have been the source of insider fraud, theft of
intellectual property, and IT sabotage committed by technical contrac-
tors. Collusion with the Internet underground can significantly multiply
the potential impact of an IT sabotage crime; therefore, countermeasures
should be considered to prevent or detect suspicious communication in the
workplace. These issues are covered in Chapter 9.
Mergers and acquisitions increase the risk of insider threats; therefore, we
recommend you carefully consider all of the best practices in Chapter 6,
Best Practices for the Prevention and Detection of Insider Threats, before
embarking on that activity.
Cultural differences and foreign allegiance could influence the behavioral
models presented in Chapter 2 and Chapter 3.
Breakdown of Cases in the Insider Threat Database
At the time of this writing, we have more than 700 cases in our insider
threat database. Most of the work detailed in this book is based on the
intentional insider crimes that occurred within the United States. The

ptg7481383
Chapter 1. Overview
8
chart in Figure 1-1 depicts the breakdown of those cases by type of crime,
including national security espionage crimes. Cases of industrial espionage
are included but as part of the theft of IP category.
Note the Miscellaneous (labeled “Misc.”) bar in the graph. These miscel-
laneous cases either don’t fit into the other categories or are fairly new and
we have not been able to gather much information on them. We like to track
cases in our database as soon as we become aware of them, but categorize
them under Miscellaneous until we have sufficient information to include
them in our analysis.
Some crimes fall into multiple categories, as illustrated in this case
example.
A manager in the engineering department of a manufacturing com-
pany did not get along with his coworkers; one of them even quit his job
because of conflicts with him. He actually bragged about the things he
had done to infuriate the company’s management. After a dispute with
another colleague, the insider abruptly quit his job, but then found out
he would not receive a severance package. He therefore chose another
route to gain a form of severance pay: While at work he made a copy of
the system backups, deleted all remaining traces of his company’s premier
Figure 1-1 Breakdown of intentional insider crimes in the United States
(including national security espionage)
250
200
100
150
50
0
235
134
120
90
52
IT Sabotage Fraud Theft of IP Misc. Espionage

ptg7481383
9CERT’s MERIT Models of Insider Threats
product, including the backups, and took the only remaining copy with
him. He then offered to restore the data for $50,000, which he believed to
be the amount of severance to which he was entitled. He threatened to
retaliate with massive legal and personal attacks if the company contacted
law enforcement or its lawyers; however, he was arrested and convicted.
Unfortunately, the company went out of business because the information,
valued at up to $10 million, was never recovered.
The insider in that example stole the information (theft of intellectual prop-
erty) in order to harm the company (IT sabotage) and extorted money for
its return (fraud). Therefore, it is important when considering the details
of each type of crime as described in this book that some insiders carry out
multiple types of crimes.
CERT’s MERIT Models of Insider Threats
MERIT stands for Management and Education of the Risk of Insider Threat.
As part of the MERIT project we developed a series of models and asso-
ciated tools that evolved into the assessments, workshops, and technical
solutions you will read about in the remainder of this book.
As you read this book, you will notice that we rely heavily on our insider
threat models for designing the most effective mitigation strategies. Our
insider threat database yields a wealth of information regarding the details
of hundreds of insider crimes. It is quite useful to be able to determine the
number of permanent employees versus contractors, the number of insid-
ers who constructed logic bombs,2 how many organizations experienced
a reduction in force before an insider attack, and so on, directly from our
database. However, because of the complexity of the insider threat issue,
we feel that understanding the “big picture” of the problem is the key to
success in overcoming it. The insider threat models help describe and com-
municate this big picture.
2. Logic bomb: malicious code implanted on a target system and configured to execute after a desig-
nated period of time or on the occurrence of a specified system action.
MERIT stands for Management and Education of the Risk of Insider
Threat.

ptg7481383
Chapter 1. Overview
10
The purpose of our models is to identify patterns in the evolution of the
cases over time. In short, we focused on the story behind the cases, and
developed models that tell that story in a way that you can understand
and act on.
In short, we focused on the story behind the cases, and developed
models that tell that story in a way that you can understand and act on.
Why Our Profiles Are Useful
Here is an example of why we believe the profiles and associated MERIT
models are critical to designing a successful insider threat mitigation
strategy.
A programmer at a telecommunications company was upset because he
did not get the anticipated promotion to leader of his software develop-
ment team. In order to exact revenge, he added two additional lines of code
to his employer’s premier telecommunications product. When triggered,
the new code would randomly insert the letter i into the transmission
stream. He checked-in the modified code, but did not set it to execute. Five
months later, he found a new job and quit. Before he left, however, he set
the malicious code3 to begin execution six months in the future. At that
time, the malicious code began corrupting the organization’s communica-
tion stream and disrupting customer services.
The crime in that case had significant consequences for the victim organiza-
tion. Its primary service for its customers was disrupted, with no obvious
explanation for the problem. If you are a software engineer, you know how
you approach a problem like this: What changes did we release yesterday?
How about the day before, or last week, or last month? The investigation
required examination of logs spanning almost a year, at which point the
company finally found evidence of the crime.
Now let’s examine how our profiles could have been useful in detecting
this malicious code before it executed. The simple addition of two lines of
source code would probably not have appeared to be malicious, as this pro-
grammer was responsible for maintaining that code. Code reviews of every
change to this system could certainly have identified the malicious code,
but we find that most organizations do not perform code reviews once a
system is in stable, production mode. Could this happen to you? Could
one of your software engineers put two lines of code into your most critical
3. Malicious code: intended to execute a malicious function. Also commonly referred to as malware.

ptg7481383
11CERT’s MERIT Models of Insider Threats
production system and cause it to fail or disrupt operations? Do you do
code reviews of every change to that system?
The good news is that by understanding our insider threat profiles, you
will have a chance of preventing this from happening to you. This is an
example of an IT sabotage attack, so please read Chapter 2 for mitigation
strategies for this type of incident. You will learn that disgruntled techni-
cal employees who exhibit concerning behaviors in the workplace over an
extended period of time should not be taken lightly. In addition, many of
them set up their attack while still employed but execute the attack follow-
ing termination. Our mitigation strategies for insider IT sabotage are based
on those patterns.
Why Not Just One Profile?
As we worked on the Insider Threat Study we came to realize that all
insider threats are not alike. However, we also realized that there appeared
to be distinct similarities in how each type of insider crime evolved over
time. Therefore, we chose one type of insider crime to profile first: insider
IT sabotage. The cases of insider IT sabotage intrigued us because they
were among the more technically sophisticated attacks examined in the
study and resulted in substantial harm to people and organizations.
In performing the “big picture” analysis of insider IT sabotage, we first
reviewed all insider IT sabotage cases to identify those with sufficient
information for this type of analysis. We needed case files that contained
details regarding why the insider attacked, what events surrounded the
attack, what technical actions the insider took to set up and carry out the
attack, what concerning behaviors did the insider exhibit at work prior to
the attack, and so on. We discovered a very strong pattern that applied to
almost every IT sabotage case in our database.
NOTE
Insider IT sabotage crimes have happened in every sector and no
organization should disregard this type of threat.
NOTE
It is important that you understand that the crime profiles and associated
models are very different for each type of insider threat. Who does it,
when, why, how—these are very different for each of the three types of
crimes: insider IT sabotage, theft of intellectual property, and fraud.

ptg7481383
Chapter 1. Overview
12
Next, we validated those patterns against the data in our database and
identified general observations about the majority of the cases, and then we
were ready to create our models. We chose system dynamics modeling; we
found that the system dynamics approach helped to structure and focus the
team’s discussion. We used a group modeling approach with experts from
both psychology and information security. Appendix F, System Dynamics
Background, contains a more in-depth discussion of system dynamics for
readers who are interested in more details.
Our MERIT model of insider IT sabotage was published in 2008: The “Big
Picture” of Insider IT Sabotage Across U.S. Critical Infrastructures [Moore 2008].
The information from that report is covered in Chapter 2. Our next insider
threat model was for national security espionage and is not included in this
book. In 2011 we published our MERIT model of insider theft of intellectual
property, A Preliminary Model of Insider Theft of Intellectual Property [Moore
2011a]. The information from that report is covered in Chapter 3.
We will soon be creating a fraud model as part of a current project with the
Secret Service, the U.S. Department of Homeland Security (DHS) Science
and Technology (S&T) Directorate, and U.S. Department of the Treasury.
We have included a preliminary analysis of our fraud cases prior to that
study in Chapter 4, which is being published in the CERT Research Annual
Report [Moore 2011b].
Why Didn’t We Create a Single Insider Theft Model?
After the success of our insider IT sabotage model, we decided to create an
insider theft model. We went through the same steps as before: We identi-
fied cases with rich information available, identified key elements in the
cases, and then attempted to identify the prevalent patterns in a group
modeling session. However, in examining all of our theft cases, we found
that there was not a strong pattern like the one we identified for the IT sab-
otage cases. Instead, we discovered two different patterns that seemed to
be based on the type of information stolen.
We realized that insiders who steal information that is used to commit
identity theft or credit card fraud tend to be lower-level employees in the
organization who find a way to make extra money on the side by stealing
information. They usually sell the data to someone outside the organiza-
tion who actually uses the data to commit identity theft or credit card fraud.
These tend to be long, ongoing schemes that continue until the insider is
caught.

ptg7481383
13Overview of the CERT Insider Threat Center
The insiders who steal intellectual property are totally different! They tend
to be engineers, scientists, programmers, and salespeople who steal infor-
mation as they are leaving the organization. Furthermore, they steal the
information to take to their new employer, usually a competitor, or to start
their own competing business.
Thus, we ended up creating the model for insider theft of intellectual prop-
erty, and the insider fraud model. Oh, but wait: There’s just a bit more!
As we explored the data further, we discovered more interesting patterns.
First, we found that the insider theft of intellectual property crimes actually
did fall into two overlapping groups: insiders who acted alone, and those
who actually led a “ring” of insiders to steal the information. See Chapter 3
for more details.
Second, we found that cases in which insiders modified information for
financial gain fit the same model as the ones who stole information to com-
mit fraud; they were lower-level employees. They simply found a way to
make extra money by modifying information rather than stealing it. For
instance, they created fake driver’s licenses, modified criminal histories,
or changed salaries. There are obviously differences in the technical meth-
ods used to steal versus modify information, but the other patterns in the
crimes are the same. Therefore, our insider fraud model includes both types
of crimes. See Chapter 4 for details.
Overview of the CERT Insider Threat Center
The objective of the CERT Insider Threat Center is to assist organiza-
tions in preventing, detecting, and responding to insider compromises.
Figure 1-2 depicts the malicious insider at the start of the incident time-
line, and the damage at the end of the timeline. Our ultimate goal is to
help you prevent the insider from attacking. However, if he should decide
to attack, our objective is to provide you with the understanding and
solutions you need to detect the illicit activity as early in the timeline as
possible. Unfortunately, some malicious insiders will succeed in their
attack; in those cases we want to arm you with policies, practices, and
technical measures so that you can respond to the attack as quickly as pos-
sible. Response measures include recovering from the attack, identifying
the perpetrator, and implementing new measures for improved incident
management in the future.

ptg7481383
Chapter 1. Overview
14
Figure 1-2 also illustrates how we hope to achieve those objectives: through
detection of both technical and nontechnical indicators. If you learn only
one thing from this book, let it be this: Insider threats cannot be prevented and
detected with technology alone. Insiders use authorized access to the systems
and information they access every day to carry out their attacks; therefore,
automated detection based solely on online actions is extremely difficult if
not impossible.
Figure 1-2 Objective of the CERT Insider Threat Center
HR, Legal, Physical
Nontechnical Indicators
RespondDetectPrevent
Timeline
Technical Indicators
Opportunities to prevent, detect, and respond to an insider attack
INSIDER DAMAGE
If you learn only one thing from this book, let it be this: Insider threats
cannot be prevented and detected with technology alone.
We feel it is important that you understand the basis of the information
presented in the remainder of this book. Many books and articles have
been written about insider threat, many of them posing elaborate sce-
narios in which technically privileged users use sophisticated means to
exfiltrate information or sabotage their employer’s networks. It is impor-
tant that you understand that all of our work in the CERT Program is
based on empirical data. What have insiders actually done? How have
they done it?
Our database provides the foundation of all of our work in the CERT
Insider Threat Center as depicted in Figure 1-3. Our models, which are

ptg7481383
15Overview of the CERT Insider Threat Center
used to describe how the crimes evolve over time, provide the next layer in
that foundation upon which all of our work is based.
The CERT Insider Threat Center consists of three teams, and all three teams
base their work on the insider threat database and models. Specifically, the
Insider Threat Research Team bases its research on empirical data from the
cases in the database and our models. The insider threat lab develops new
technical solutions and standards to fill gaps in the current tools market;
they focus on gap areas as dictated by the means of execution of crimes in
the database and the patterns captured in our models. The Insider Threat
Outreach and Transition Team develops insider threat assessments, work-
shops, and exercises based on cases in the database and the models.
In addition, all three teams share information and collaborate with one
another, as shown in Figure 1-4. For example, the Research Team performs
Figure 1-3 CERT Insider Threat
Center body of work
Research Lab
Models
Database
Outreach
and
Transition
Figure 1-4 Information sharing in the
CERT Insider Threat Center
Research Lab
Models
Database
Outreach
and
Transition

ptg7481383
Chapter 1. Overview
16
policy and legal research and applies science-based approaches to analyze
the efficacy of solutions developed in the lab. The lab tackles difficult prob-
lems uncovered by the Outreach and Transition Team doing assessments
in the field. The Outreach and Transition Team gathers information about
what is actually working and not working for practitioners and conveys
those issues to the other teams, and so on.
Over the years we have built a structure in the Insider Threat Center
that enables us to stay in touch with what’s happening in the field,
take advantage of our unique position in one of the leading research
universities in the world, and partner with government and industry to
develop solutions that are having an immediate impact on insider threat
mitigation.
Timeline of the CERT Program’s Insider Threat Work
The CERT Program’s insider threat research began in 2000 and has contin-
ued to grow. In this section we present a brief timeline of the history of the
CERT Program’s work in this area. Figure 1-5 summarizes the evolution of
the body of work of the CERT Insider Threat Center.
2000 Initial Research
The CERT Program’s original insider threat research was sponsored by the
U.S. Department of Defense (DOD) in 2000, and focused on insider threats
in the military services and defense agencies.
2001 Insider Threat Study
Our insider threat research ramped up the following year, in 2001, when the
Secret Service National Threat Assessment Center (NTAC) and the CERT
Program joined efforts to conduct a unique study of insider incidents, the
Insider Threat Study (ITS). The Department of Homeland Security, Office
of Science and Technology (DHS S&T) provided financial support for the
completion of the study in 2003 and 2004. Four reports were produced as a
result of that effort focusing on the banking and finance sector [Randazzo
2004], the information technology sector [Kowalski 2008a], the government
sector [Kowalski 2008b], and the analysis of insider IT sabotage across all
critical infrastructure sectors [Keeney 2005].

ptg7481383
17Timeline of the CERT Program’s Insider Threat Work
2001 Insider Threat Database
After the completion of the Insider Threat Study with the Secret Service,
we realized the enormous value of our database. Following the study,
Carnegie Mellon’s CyLab4 agreed to sponsor the ongoing maintenance
and evolution of the database, and in 2009 the DHS Federal Network
Security (FNS) branch became the sponsor of the CERT insider threat
database.
2005 Best Practices
In 2005, CyLab provided funding to us for the “Common Sense Guide to
Prevention and Detection of Insider Threats.” Our best practice work is
now being sponsored by DHS FNS. The best practices from the “Common
Sense Guide” are detailed in Chapter 6.
2005 System Dynamics Models
After publishing the Insider Threat Study reports with the Secret Service,
we felt that people were looking for a few nuggets they could take back
to their IT staff for technical resolution, and were not seeing the “big pic-
ture” of how these crimes evolve over time. We convinced CyLab to fund
us to develop models of insider threat. The project, titled MERIT (for
Management and Education of the Risk of Insider Threat), resulted in
groundbreaking models that have influenced researchers and practitioners
around the world ever since. Those models have become another founda-
tion upon which all of our work is based.
We discuss our system dynamics modeling work in more detail in
Appendix F.
2006 Workshops
In 2006, CyLab continued its support of our insider threat work by funding
us to develop an insider threat workshop. What started out as a half-
day workshop has expanded over the years so that we now offer several
versions: a two-day public offering, on-site workshops for individual
organizations, half-day and one-day versions, and custom workshops,
including an executive workshop for C-level executives and academically
oriented workshops focused on a specific research objective.
4. www.cylab.cmu.edu/

ptg7481383
Chapter 1. Overview
18
Appendix A, Insider Threat Center Products and Services, contains more
details about the CERT insider threat workshops.
2006 Interactive Virtual Simulation Tool
In 2006, we developed MERIT InterActive (MERITIA), a prototype of
an interactive virtual simulation tool—essentially a video game to
teach insider threat mitigation with Carnegie Mellon’s Entertainment
Technology Center (ETC). Appendix E, Insider Threat Training Simulation:
MERIT InterActive, contains more details about the MERIT InterActive
insider threat training simulation prototype.
2007 Insider Threat Assessment
We created the first version of our insider threat assessment instrument,
sponsored by CyLab, based on more than 4,000 issues of concern (orga-
nized into more than 130 categories) that we identified from cases in our
database. We created a series of six assessment workbooks for Informa-
tion Security/Information Technology, Human Resources, Software
Engineering, Legal, Data Owners, and Physical Security. In 2009, DHS FNS
recognized the value of our assessment process, and sponsored an effort
to enhance the insider threat assessment into a more scalable process with
measurable results.
Appendix A contains more details about the CERT insider threat
assessments.
2009 Insider Threat Lab
In 2009, CyLab funded creation of our insider threat lab, where our
technologists could test existing technical solutions for the insider threat
problem and identify new or refined solutions in gap areas. CyLab funded
the lab hardware and software infrastructure in 2009, and in 2010, DHS
FNS funded us to begin developing solutions using the lab.
See Chapter 7, Technical Insider Threat Controls, for more details about
technical controls we created in the insider threat lab that you can
implement in your own organization.
2010 Insider Threat Exercises
The CERT Program has developed XNET, a platform that allows
organizations to create customized, realistic, interactive simulations on

ptg7481383
19Timeline of the CERT Program’s Insider Threat Work
an isolated network.5 In 2010, DHS FNS funded us to create insider threat
exercises using XNET. These exercises are now offered to government and
industry practitioners at workshops and conferences.
See Chapter 7 for more information about our insider threat exercises.
2010 Insider Threat Study—Banking and Finance Sector
In 2010, DHS S&T brought together the CERT Insider Threat Center, the
Secret Service, and the Department of the Treasury to repeat the original
Insider Threat Study. This time, however, the focus was solely on cases that
occurred in the banking and finance sector. At the end of the study, a report
will be published much like the original study. In addition, we will pub-
lish a system dynamics fraud model that will evolve the preliminary fraud
model presented in this book.
Chapter 4 contains a preliminary fraud model that was developed previ-
ously as part of the CyLab MERIT project.
Figure 1-5 shows a summary of the history of the CERT Insider Threat
Center body of work.
5. For more information on CERT’s XNET capability, see http://xnet.cert.org/.
Figure 1-5 CERT Insider Threat Center timeline
2000 2001 2002 2003 2004 2005 2006 2007 2008 2009 2010 2011
Initial
Research
Insider Threat Study
Insider Threat Database
Insider Threat Assessment
Insider Threat Lab
Insider Threat
Exercises
Insider Threat
Study – Banking
and Finance Sector
Best Practices
System Dynamics Models
Workshops
Interactive
Virtual
Simulation
Tool

ptg7481383
Chapter 1. Overview
20
Caveats about Our Work
Organizations are often reluctant to report incidents of illicit insider
cyberactivity, even to law enforcement. Therefore, the actual number of
insider cases is most likely significantly greater than those that we have
been able to identify. Our work is largely based on reported cases, although
our assessments have exposed us to additional cases not reported to
law enforcement. This limits the ability to generalize our findings to all
organizations and underscores the difficulty other researchers have faced
in trying to better understand insider threat. Nevertheless, this limitation
does not diminish the value of the knowledge that we gained from analyz-
ing these incidents. We provide insight into actual criminal and other illicit
acts committed by insiders. This insight has been found to be quite useful
to individuals who are charged with protecting critical assets as they begin
to examine ways to improve their defenses against insider threats.
The other limitation of our work is that we have only collected data for
malicious insiders. We have not been able to collect similar data for “good
guys.” We know how the convicted insiders acted in our cases, and have
identified definite patterns in their behavior, both online and socially. But
we have no idea if “normal” people exhibit those same behaviors. This is
an area of research that is widely recognized to be lacking in the insider
threat domain, but unfortunately no one has come up with a good way
to collect the comprehensive types of data we have without violating
employee privacy.
Do these caveats impact the usefulness of our research? From an academic
perspective, yes. However, feedback from practitioners since 2001 has
encouraged us to continue forging ahead in our study of malicious actors,
since our findings resonate with the community. In addition, our coun-
termeasures have received overwhelmingly positive feedback from those
tasked with keeping their organizations’ systems, data, and networks safe
from insider threats.
Summary
By now you should understand that there are three distinct types of insider
threats: insider IT sabotage (covered in detail in Chapter 2), theft of intel-
lectual property (covered in detail in Chapter 3), and fraud (covered in
detail in Chapter 4). You have been exposed to some actual case examples

ptg7481383
21Summary
for each, so you should now understand which of those threats are of most
concern to you. You should now know which chapter—2, 3, or 4—you want
to read next in the book. We do recommend that you understand the nature
of the insider threat problem before you jump to the solutions offered in
Chapter 6 and Chapter 7.
Chapter 5, Insider Threat Issues in the Software Development Life Cycle,
is devoted to that specific type of insider threat. These crimes can be quite
destructive and difficult to detect, so we strongly recommend you read that
chapter if you do any software development in your organization.
You should now recognize the expanding complexity of insider threats,
including threats from trusted business partners, dangers posed by collu-
sion with the Internet underground and organized crime, and impacts of
foreign allegiances and cultural issues. If these issues are of concern, you
will find them addressed in more detail throughout the book.
We discussed our system dynamics modeling, and explained that the
descriptions of our models in this book are written for managers and prac-
titioners. We described the high-level patterns we observed for each type
of crime. We have presented these models for years to diverse audiences,
including technical and nontechnical, management and nonmanagement,
as well as CISOs, CSOs, and personnel in legal, HR, physical security, soft-
ware engineering, and so on. The feedback is always overwhelmingly
positive.
Finally, we provided a brief overview of the CERT Insider Threat Center.
We wanted to give you enough background on the breadth of our capabili-
ties so that you would be comfortable that we know what we’re doing, and
you can trust the material in this book!

ptg7481383
This page intentionally left blank

ptg7481383
23
Chapter 2
Insider IT Sabotage
Insider IT sabotage: insider incidents in which the insider uses information
technology (IT) to direct specific harm at an organization or an individual.
Cases of insider IT sabotage include the most technically sophisticated
attacks in the CERT insider threat database, and have caused substantial
harm to people and organizations. Insider IT sabotage has occurred in
almost every critical infrastructure sector, and poses a threat to virtually
every organization in government and industry—to any organization reli-
ant on information technology. In one insider IT sabotage case, a former
system administrator wiped out 18 months of cancer research, which was
never recovered. In another, a company lost $10 million, laid off 80 employ-
ees, and nearly went out of business. In yet another, billions of critical files
were deleted from a financial institution’s servers around the world when
a logic bomb went off on every server at 9:00 a.m. just when the banks
opened for business. In this chapter we describe the profile of insider IT
sabotage and present strategies for mitigating insider IT sabotage crimes.1
These crimes are committed by technically sophisticated system
administrators or programmers, using the same types of online actions
typically used by those same employees or contractors in the course of
their normal activity. Therefore, some say that stopping these types of
1. Material in this chapter includes portions from previously published works. The primary source was
written by the authors of this book as a chapter in Insider Attack and Cyber Security: Beyond the Hacker
edited by S.J. Stolfo et al., Springer Science + Business Media, LLC [Moore 2008]. Earlier versions of the
insider IT sabotage model were published in [Moore 2007, Cappelli 2006, Band 2006].
内部用户事件中使用信息技术明
确直接对组织或个人造成伤害的
事件;

ptg7481383
Chapter 2. Insider IT Sabotage
24
attacks is next to impossible. Fortunately, we have identified distinct pat-
terns in nearly every insider IT sabotage case. In this chapter we describe
those patterns and present mitigation strategies that use those patterns to
your advantage. These techniques include both technical and nontechni-
cal measures. In addition, some are proactive across the enterprise, while
others are targeted at specific employees triggered by indicators that could
suggest an increased risk of attack.
For example, we suggest countermeasures such as periodic account audits,
since a number of these insiders created backdoor accounts2 prior to being
fired so that they could get back in and exact their revenge following ter-
mination. With more and more identity management systems3 available,
we would expect to see a reduction in the use of this technique. However,
during the week this chapter was written, a former system administrator at
a large, multinational corporation used a VPN token4 he had created for a
nonexistent employee prior to being fired to break back into his employer’s
network and sabotage its systems.
On the other hand, we realize that account audits are time consuming and
difficult to perform, especially at times of reduced staffing levels. Therefore,
we also suggest that when a system administrator is sanctioned and “on
the HR radar” you perform a detailed audit of all accounts that have been
created since he first became disgruntled and began exhibiting concerning
behaviors in the workplace.
The bottom line is that we believe there is a good chance to thwart these
attacks, but it requires careful planning and implementation of mitigation
strategies across your organization. We do have some “good-news” cases.
2. Backdoor account: an unauthorized account created for gaining access to a system or network
known only to the person who created it.
3. Identity Management System: a system or technology that supports the management of identities.
It is generally accepted that an IMS will establish identities, describe identities through one or more
attributes, follow identity activity, and be capable of removing an identity from the system it manages
(adapted from Future of Identity in the Information Society).
4. Virtual private network (VPN): a virtual network, built on top of existing physical networks, that
provides a secure communications tunnel for data and other information transmitted between net-
works (NIST SP 800-46). A VPN token is a device, possibly physical, that an authorized user of the VPN
is given to ease authentication.
Fortunately, we have identified distinct patterns in nearly every insider IT
sabotage case. In this chapter we describe those patterns and present
mitigation strategies that use those patterns to your advantage.

ptg7481383
25 Insider IT Sabotage
• A logic bomb would have wiped out every file on every server on
the network. Fortunately, the organization reacted swiftly to a suspi-
cious comment made by a system administrator who was to be fired
the following Monday, took all systems offline over the weekend, and
discovered the logic bomb before it executed.
• A logic bomb would have destroyed information on more than
70 servers, including a critical patient-specific, drug-interaction
conflict database. Fortunately, a computer system administrator,
while investigating a system error, discovered the logic bomb, noti-
fied IT, and the malicious code was neutralized before impacting the
organization.
The impacts of an insider IT sabotage attack can be devastating: Companies
have gone out of business, lost millions of dollars, lost entire product lines,
or had to undergo massive layoffs. Impacts of these attacks in govern-
ment agencies and critical infrastructure organizations have ranged from
embarrassing reputational impacts to serious threats to national security.
Financial impacts in the 123 cases in the CERT database at the time this was
written averaged $1.7 million, ranging from $1,000 to $87 million. (Note
that half of the organizations suffered $50,000 or less in financial losses.)
However, the impacts are not limited to financial losses; operational and
business impacts were devastating in many of these cases.
We strongly suggest that you pay close attention to this chapter. We find
that many people do not fully understand the risk of insider IT sabotage to
their organization. For instance, financial institutions are understandably
concerned with internal fraud. But what if a financial institution’s custom-
ers could not use their debit or credit cards, use ATMs, or access any of their
money for an entire weekend after a fired system administrator sabotaged
critical servers on a Friday night? That’s what happened to one unfortu-
nate financial institution.
Likewise, manufacturing, pharmaceutical, and chemical organizations
seem to be most concerned with protection of their trade secrets—formulas,
manufacturing processes, and engineering information. But what if, as in
one company, a rogue system administrator sabotaged the manufacturing
process, resulting in the disruption of critical machinery and the ultimate
collapse of the company?
Finally, national security espionage arguably receives the most attention
in the U.S. government, but consider multiple cases in which government
employees helped undocumented immigrants obtain citizenship and
government credentials for profit.
IT破坏的
影响是毁
灭性的:
经济损
失、生产
线停滞以
及大规模
员工失
业;对于
政府而
言,小到
声誉受
损,大到
国家安全
均有涉
及。
IT破坏的
目标是数
据或服务
的可用
性,这才
是最为关
键的前
提。

ptg7481383
Chapter 2. Insider IT Sabotage
26
Unfortunately, all of these things really did happen, and much to the
surprise of the victim organizations. It does not take much imagination to
envision the potential for a threat of even greater harm, such as malicious
software that results in the release of toxic chemicals by a manufacturer, or
mass casualties of our armed forces.
Now that we have caught your attention, let’s look at the characteristics
and “big picture” of insider IT sabotage attacks.
Impacts of Insider IT Sabotage Attacks
The impacts of insider IT sabotage attacks have included the following.
• Electricity between power grids was shut down in one area of the
United States.
• A safety hotline was disabled.
• More than 50,000 customer records were corrupted.
• Thirty thousand copies of a newspaper had to be reprinted.
• A company’s domain name5 was added to anti-spam blacklists.6
• Critical data was lost and the company went out of business (multiple
cases).
• The organization’s network was inaccessible—ranging from hours to
days to three months (multiple cases).
• A person was marked as being deceased in a large government
database, causing major problems for the person.
• Cars inexplicably shut down or their horns beeped nonstop.
• A company’s voice-mail system was redirected to a pornographic
phone service.
• Customers’ credit card numbers were posted to the Internet along
with other proprietary information.
• All administrative passwords at a company were changed, system
files were deleted, a billing system was destroyed, and two internal
databases were deleted.
• A company’s international e-commerce site was unavailable ( multiple
cases).
• Hundreds of staff hours were required to recover from backups or
reenter data manually (multiple cases).
• A company’s clients’ Web pages were modified to contain embarrassing
information.
These are documented cases.
5. Domain names: host names tied to IP resources such as Web sites (adapted from ICANN/
Wikipedia).
6. Anti-spam blacklists: a system designed to block spam messages through a system of IP address
filtering. Often functions in tandem with a content-recognition system.

ptg7481383
27 Insider IT Sabotage
By their very nature, these attacks require technical sophistication and
privileged access, so it is not surprising that they are usually carried out by
system administrators, database administrators, and programmers. What
is surprising, however, is that the majority of the attacks occur after the
insider has been terminated or quit the organization.
One-fourth of the cases were contractors, and almost all worked full time.
Ages ranged from 17 to 65, and only seven IT saboteurs in the CERT data-
base are female. However, according to the U.S. Bureau of Labor Statistics,
most people in such technical positions are men. In 2010,
• 16.5% of all network and computer system administrators were women.
• 36.4% of all database administrators were women.
• 22% of all computer programmers were women.
• 20.9% of all computer software engineers were women.7
Therefore, we are not suggesting that men are more likely than women to
commit these types of crimes. On the contrary, we suggest that rather than
focusing on demographic characteristics, you should focus on
• Understanding the positions at risk for these crimes
• Recognizing the behavioral patterns and organizational factors that
influence an insider to commit IT sabotage attacks
• Implementing mitigation strategies based on those patterns
We will assist in that effort by describing the CERT Program’s MERIT8
model of insider IT sabotage. The MERIT model describes the profile of an
insider IT sabotage attack by identifying common patterns in the evolu-
tion of the incidents over time. These patterns are strikingly similar across
the cases in our database. After describing those patterns, we will present
mitigation strategies that you should consider based on those patterns. The
difficulty in preventing an IT sabotage attack is that these are technically
sophisticated users who have the access, ability, and motivation not only
to carry out the attack, but also to conceal their activities. The good news is
that, based on the patterns we have identified, a combination of technical
and nontechnical countermeasures can enhance your chances of thwarting
7. ftp://ftp.bls.gov/pub/special.requests/lf/aat11.txt
8. Recall as described in Chapter 1, Overview, that MERIT stands for Management and Education of the
Risk of Insider Threat.
此类攻击
要求技术
素养以及
特权访
问,所以
通常是系
统管理
员、数据
库管理员
以及程序
员实施攻
击,而让
人惊讶的
是大多数
攻击都是
在攻击者
离职后实
施。

ptg7481383
Chapter 2. Insider IT Sabotage
28
these attacks. Even better: It is very likely that you already own all of the
technology you need in order to implement our suggestions!
General Patterns in Insider IT Sabotage Crimes
The intent of the MERIT model of insider IT sabotage is to describe the
general profile of insider IT sabotage crimes. The MERIT models describe
the patterns in the crimes as they evolve over time—profiling the life cycle
of the crime, rather than profiling only the perpetrator. Our study of insider
IT sabotage cases brought to light how the problem of malicious insider
retribution arises and escalates within an organization. The key elements of
the model were observed in a majority of cases in the CERT database.
The MERIT model of insider IT sabotage was first published in 2008. It has
been widely accepted by industry and government as being representative
of these types of attacks. The model was created using system dynamics
modeling, which is described in the original report. Over the years, how-
ever, we have found that a higher-level view of that model is more useful in
describing the patterns to practitioners so that clear, actionable guidance can
be provided for mitigating these attacks. That higher-level form of the model
and accompanying countermeasure guidance is presented is the remainder
of this chapter. We have broken the model into small pieces in this chapter in
order to make it more understandable. The full model is shown in Figure 2-1.
Figure 2-2 shows the system dynamics model with mitigating factors noted.
Personal Predispositions
Personal predispositions help explain why some insiders carry out
malicious acts, while coworkers who are exposed to the same events
and conditions do not act maliciously. Personal predispositions can be
recognized by certain types of observable characteristics [Band 2006].
NOTE
Most insiders had personal predispositions that contributed to their risk of
committing IT sabotage.
Personal predisposition: a characteristic historically linked to a
propensity to exhibit malicious insider behavior.
个人倾向
个人倾向帮助我们解释为什么其他人遇到同样的情况没有恶意攻击的企图?

ptg7481383
General Patterns in Insider IT Sabotage Crimes 29
Figure 2-1 MERIT model of insider IT sabotage
Actual Risk of
Insider Attack Technical
Precursor Acquiring
Unknown
Paths
Behavioral
Precursor Ability to
Conceal
Activity
Unknown
Access Paths
Disgruntlement Discovery of
Precursors Technical
Monitoring
Sanctions
Insider’s Unmet
Expectation
Behavioral
Monitoring Perceived Risk
of Insider Attack
Organization’s
Trust of Insider
Insider’s
Expectation
Expectation
Fulfillment
Precipitating
Event
Personal
Predisposition
Figure 2-2 Insider IT sabotage mitigating measures
Actual Risk of
Insider Attack Technical
Precursor Acquiring
Unknown
Paths
Forgetting
Paths
Discovering
Paths
Disabling
Paths
Behavioral
Precursor Ability to
Conceal
Activity
Unknown
Access Paths
Known
Access Paths
Disgruntlement Discovery of
Precursors Technical
Monitoring
Sanctions
Positive
Intervention
Insider’s Unmet
Expectation
Behavioral
Monitoring Perceived Risk
of Insider Attack
Organization’s
Trust of Insider
Expectation
Setting
Tracking
Insider’s
Expectation
Expectation
Fulfillment
Precipitating
Event
Personal
Predisposition
Insider Demotion
or Termination
制裁、处罚
起沉淀作用的事件

ptg7481383
Chapter 2. Insider IT Sabotage
30
Example personal predispositions found in the insider cases that may be
observable within the workplace include the following:
• Conflicts with fellow workers
• Bullying and intimidation of fellow workers
• Refusal to confront supervisors with legitimate work-related
complaints due to shyness while complaining to competitors
• Serious personality conflicts
• Unprofessional behavior
• Inability to conform to rules; for example, a history of
• Arrests
• Hacking
• Security violations
• Harassment or conflicts resulting in official sanctions or complaints
• Misuse of travel, time, and/or expenses
• Difficulties controlling anger with bursts of inappropriate temper
Predispositions differ from one person to the next, and influence the rate
that expectations rise and fall. Personal predispositions may explain why
one employee ends up attacking an organization while coworkers do not.
Understanding this distinction is the first important step in recognizing
heightened insider threat risk in an organization.
All of the insiders in the CERT database who committed IT sabotage
exhibited personal predispositions.
What Can You Do?
Your approach to reducing the insider threat should start in the hiring pro-
cess by performing background checks and evaluating individuals based
on the information received. Background checks should investigate pre-
vious criminal convictions and include discussions with prior employers
regarding the individual’s competence and approach to dealing with work-
place issues. This type of investigation can yield valuable information that
could suggest that the prospective employee has personal predispositions,
which could increase risk for insider threat in the future.
Thirty percent of the insiders who committed IT sabotage in the
CERT Program’s original study with the Secret Service had a previ-
ous arrest history, including arrests for violent offenses (18%), alcohol- or
恃强凌弱恐吓同事
因害羞无法面对监管者投诉工作
相关问题,而是向竞争者抱怨;
严重的人格冲突
非职业的行为
与规则不一致,如具有以下历
史:
1. 拘留
2. 黑客行为;
3. 安全违背;
导致行政处罚或抱怨的骚扰行为
或冲突行为;
旅行、时间以及费用的误用
无法有效控制自身情绪,避免不
当愤怒
以下是工作区域中个人倾向的表现:
针对个人倾向问题的一个建议是:
在招聘过程中对候选者进行背景调查和个体评价,包括候选者
的犯罪记录,同期前雇主交流获取其称职能力与处理工作中人
际关系问题的能力信息。
背景调查应针对未来的员工、合同方以及子合同方;

ptg7481383
General Patterns in Insider IT Sabotage Crimes 31
drug-related offenses (11%), and nonfinancial/fraud-related theft offenses
(11%) [ Keeney 2005]. (Note that some of the insiders had been arrested
for multiple offenses.) The relatively high frequency of previous criminal
arrests underscores the need for background checks. These proactive mea-
sures should not be punitive in nature; rather, you should indoctrinate the
employee into the organization with appropriate care. In addition, this
information should be used as part of a risk-based decision process in deter-
mining whether it is appropriate to give the new employee privileged access
to critical, confidential, or proprietary information or systems.
You should require background checks for all potential employees, including
contractors and subcontractors. In one case in the CERT database, an organi-
zation employed a contractor to perform system administration duties. The
hiring organization was told by the contractor’s company that a background
check had been performed on him. The contractor later compromised the
organization’s systems; during the investigation it was discovered that the
contractor had a criminal history of illegally accessing protected computers.
Disgruntlement and Unmet Expectations
Disgruntlement is a recurring factor in the CERT insider IT sabotage cases,
predominately due to some unmet expectation by the insider. For example:
• The insider expected certain technical freedoms in his9 use of the
organization’s computer and network systems, such as storing
TIP
To r ed uc e the insi de r thr ea t, begi n in the hir in g pr oc es s by pe rfor min g
background checks and evaluating individuals based on the information
received.
9. Most of the insiders who committed IT sabotage were male. Therefore, male gender is used to
describe the generic insider in this chapter.
NOTE
Most insiders who committed IT sabotage were disgruntled due to unmet
expectations.
Unmet expectation: an unsatisfied assumption by an individual that an
organization action or event will (or will not) happen, or a condition will
(or will not) exist.
不满情绪与为满足的期望

ptg7481383
Chapter 2. Insider IT Sabotage
32
personal files, but was reprimanded by management for exercising
those freedoms.
• The insider expected to work for the hiring supervisor or work on a
certain project, but over time a new supervisor was hired or he was
moved to a different project.
• The insider expected a certain financial reward for his work, but
bonuses or raises were lower than expected due to the organization’s
financial status.
Figure 2-3 depicts the insider’s personal predisposition leading to height-
ened expectations; then a precipitating event results in unmet expectations
that lead to insider disgruntlement.
Over time, employees and contractors come to expect certain things in
the workplace based on past history. In IT sabotage cases, a precipitating
event leads to unmet expectations, triggering disgruntlement in insiders.
A precipitating event is anything that removes or restricts the freedom or
recognition to which the employee or contractor has become accustomed.
For instance, a new supervisor who suddenly enforces the organiza-
tion’s acceptable-use policy may cause extreme disgruntlement in certain
employees. Other precipitating events include the insider being passed up
for a promotion, as well as sanctions by management, transfer, demotion,
or termination of the insider.
Figure 2-3 Expectation escalation
Disgruntlement
Insider’s Unmet
Expectation
Expectation
Fulfillment
Personal
Predisposition
Precipitating
Event
Insider’s
Expectation (R1)

ptg7481383
General Patterns in Insider IT Sabotage Crimes 33
Note that some precipitating events, such as raises that are lower than
expected, lack of bonuses, and downsizing, simply cannot be avoided,
especially in times of economic downturn. It is very important that
organizations appreciate the influence such factors can play in insider IT
sabotage attacks by planning carefully and increasing vigilance as such
steps are executed. In one CERT case, a system administrator planted a
logic bomb designed to wipe out data on 70 company servers after finding
out about planned layoffs due to the company’s reorganization. Even after
surviving the downsizing, the insider refined the logic bomb and set it to
go off more than a year later. Fortunately, other IT personnel discovered
the logic bomb while investigating a system problem and neutralized the
destructive code.
Unmet expectations from the CERT cases include
• Salary/bonus
• Promotion
• Freedom of online actions
• Work ethic
• Project requirements (deadlines, milestones)
• Overestimated abilities
• Access to information following termination
• Use of company resources
• Job dissatisfaction
• Supervisor demands
• Coworker relations
• Responsibilities
Precipitating events in the CERT cases include
• Being passed over for promotion
• Demotion due to project completion
• Transfer between departments
• Supervisor issues:
• New supervisor hired
• Disagreement with supervisor
• Access changed
工作道德
常见的为满足的期望(可以认为
是动机或导火索)
起沉淀作用的事件如下:
1. 被忽视升职;
2. 项目完成后降职;
3. 部门间调换职位;
4. 雇佣新监管者以及域监管者
意见不同;
5. 访问改变;

ptg7481383
Chapter 2. Insider IT Sabotage
34
• Financial:
• Disagreement over salary and compensation
• Bonuses lower than expected
• Termination of subcontractor contract
• Termination of partnership because of financial issues
• Coworkers overriding decisions
• Outsourcing of project
What Can You Do?
Responsibilities and constraints of your employees and consequences for
violations need to be clearly communicated and consistently enforced.
Policies or controls that are misunderstood, not communicated, or incon-
sistently enforced can breed resentment among employees, lead to unmet
expectations, and potentially result in harmful insider actions. A consistent,
clear message on your organization’s policies and controls will help reduce
the chance that employees will lash out for a perceived injustice.
As individuals join your organization, they should receive a copy of
organizational policies that clearly lays out what is expected of them,
together with the consequences of violations. Evidence that each individual
has read and agreed to the organization’s policies should be maintained.
Consistent enforcement of policies is essential to maintain a harmonious
work environment. When employees see inconsistent enforcement of pol-
icies, it quickly leads to animosity within the workplace. In many of the
cases analyzed, inconsistent enforcement or perceived injustices within
organizations led to insider disgruntlement. Coworkers often felt that “star
performers” were above the rules and received special treatment. Many
times that disgruntlement led the insiders to commit IT sabotage.
In one case, employees had become accustomed to lax policy enforcement
over a long period of time. New management dictated immediate strict policy
enforcement, which caused one employee to become embittered and strike
out against the organization. In other words, policies should be enforced
consistently across all employees, as well as consistently enforced over time.
TIP
Clearly communicate and consistently enforce responsibilities and
constraints of your employees and consequences for violations.

ptg7481383
General Patterns in Insider IT Sabotage Crimes 35
Of course, organizations are not static entities; change in your policies and
controls is inevitable. Employee constraints, privileges, and responsibilities
change as well. You need to recognize times of change as particularly
stressful times for employees, appreciate the increased risk that comes
along with these stress points, and mitigate it with clear communication
regarding what employees can expect in the future.
It is important that you anticipate and manage negative workplace issues,
beginning with preemployment, continuing through employment, and
especially at termination. When employees have issues they need an ave-
nue within your organization to seek assistance. Employees need to be able
to openly discuss work-related issues with a member of management or
human resources without the fear of reprisal or negative consequences.
Managers need to address these issues when discovered or reported, before
they escalate out of control.
When employee issues arise because of outside issues, including financial
and personal stressors, it can be helpful to use a service such as an employee
assistance program. These programs offer confidential counseling to assist
employees, allowing them to restore their work performance, health, or
general well-being.
Finally, contentious employee terminations must be handled with utmost
care, as most insider IT sabotage attacks occur following termination.
Behavioral Precursors
Often, the first sign of disgruntlement is the onset of concerning behav-
iors in the workplace. Some examples of concerning behaviors in the CERT
cases were
• Conflicts with coworkers or supervisors
• A sudden pattern of missing work, arriving late, or leaving early
• A sudden decline in job performance
• Drug use
NOTE
Behavioral precursors were observable in insider IT sabotage cases.
Behavioral precursor: an individual action, event, or condition that
involves personal or interpersonal behaviors and that precedes and is
associated with malicious insider activity.
第一次不满的表现会在工作中出
现,如:

ptg7481383
Chapter 2. Insider IT Sabotage
36
• Aggressive or violent behavior
• Mood swings
• Bizarre behavior
• Sexual harassment
• Poor hygiene
Unfortunately, in many of the incidents in the CERT database, the
concerning behaviors were not recognized by management prior to the
incidents, or the organization failed to take action to address the behaviors.
Note that the precipitating events in the CERT cases most likely affected
many employees, not only the malicious insider. Therefore, it is likely that
many employees were similarly disgruntled, and also exhibited concerning
behaviors similar to the insider. Therefore, at this point in the model, it is
most likely difficult to distinguish between insiders who might eventually
attack, and those employees who are simply disgruntled. It is important
that you do not rely on only one portion of the model to identify a person
who may be at risk of committing IT sabotage, but instead recognize the
escalating risk as an employee or contractor progresses along the path in
the model.
What Can You Do?
You should invest time and resources in training supervisors to recognize
and respond to inappropriate or concerning behavior in employees. In
some of the CERT cases, less serious but inappropriate behavior was
noticed in the workplace but not acted on because it did not rise to the level
of a policy violation. However, failure to define or enforce security policies
in some cases emboldened the employees to commit repeated violations
that escalated in severity, with increasing risk of significant harm to the
organization. It is important that you consistently investigate and respond
to all rule violations committed by employees.
Policies and procedures should exist for employees to report concerning
or disruptive behavior by coworkers. While frivolous reports need to
TIP
Train supe rv is or s to rec og ni ze a nd res po nd to ina pp ro pr iate or
concerning behaviors.
卫生糟糕
怪异行为
投入时间和资源训练监管者识别
出这些不满的信号,并且懂得如
何处理;

ptg7481383
General Patterns in Insider IT Sabotage Crimes 37
be screened, all reports should be investigated. If an employee exhibits
suspicious behavior, you should respond with due care. Disruptive
employees should not be allowed to migrate from one position to another
within the organization, evading documentation of disruptive or concern-
ing activity. Threats, boasting about malicious acts or capabilities (“You
wouldn’t believe how easily I could trash this net!”), and other negative
sentiments should also be treated as concerning behavior. Many employ-
ees will have concerns and grievances from time to time, and a formal and
accountable process for addressing those grievances may satisfy those who
might otherwise resort to malicious activity. Specifically, any employee or
contractor with privileged access who is experiencing difficulties in the
workplace should be aided in the resolution of those difficulties.
Once concerning behavior is identified, several steps might assist you
in managing risks of malicious activity. First, the employee’s privileged
access to critical information, systems, and networks should be evaluated.
Logs should be reviewed to carefully examine recent online activity by the
employee. While this is done, the organization should provide options to
the individual for coping with the behavior, perhaps including access to a
confidential employee assistance program.
Stressful Events
The IT saboteurs in the CERT cases experienced one or more stressful events,
including sanctions and other negative work-related events, prior to their
attack. The majority of insiders who committed IT sabotage attacked after ter-
mination or during suspension from duties. Stressful events observed in cases
include poor performance evaluations, reprimands for unacceptable behavior,
suspensions for excessive absenteeism, demotions due to poor performance,
restricted responsibilities, disagreements about salary or bonuses, lack of sev-
erance packages, being passed over for a promotion, and new supervisors.
As shown in Figure 2-4(a), the insider’s disgruntlement is exhibited
through behavioral precursors (concerning behaviors), which can be
NOTE
In most cases stressful events, including organizational sanctions,
contributed to the likelihood of insider IT sabotage.
Stressful events: events that cause concerning behaviors in individuals
predisposed to malicious acts.

ptg7481383
Chapter 2. Insider IT Sabotage
38
discovered provided the organization has sufficient behavioral monitoring
in place. In some cases in the CERT database, management did not even
notice the insider’s escalating disgruntlement, which gave them little
chance of mitigating the escalating threat. In most cases, however, the
organization’s response to inappropriate behaviors was punitive in the
form of sanctions. Sanctions were technical, such as restricting system
privileges or the right to access the organization’s systems from home, or
nontechnical, such as demotion or formal reprimand.
Examples of sanctions in the CERT cases are
• Demotions
• Reprimands
• Suspensions
• Responsibilities removed from projects
• Suspension of Internet access
The intended effect of sanctions, as shown on the right in Figure 2-4, is to
prevent additional behavioral precursors. In most “normal” people, sanc-
tions most likely have the intended effect. In the malicious insiders in our
database, however, sanctions often had unintended consequences, such as
further increasing the insider’s disgruntlement. Whether sanctions curb
behavioral precursor activity or spur the insider to greater disgruntlement
and disruption depends largely on the personal predispositions of the per-
son. This is a key aspect of the model in which we begin to more easily
Figure 2-4 Typical escalation of disgruntlement (a) and intended effect
of sanctions (b)
(a) (b)
Behavioral
Precursor
Disgruntlement Discovery of
Precursors
Sanctions
Behavioral
Monitoring
Behavioral
Precursor
Discovery of
Precursors
Sanctions
Behavioral
Monitoring
一般来说惩罚包括:
1. 降职;
2. 训斥;
3. 停职;
4. 项目职责分离;
5. 网络访问权停用;

ptg7481383
General Patterns in Insider IT Sabotage Crimes 39
distinguish between insiders who might retaliate and those who most likely
will not. We believe that in most nonmalicious employees and contractors,
imposition of sanctions will serve as a “wake-up call,” and they either
accept the circumstances or seek a new job, rather than planning an attack.
What Can You Do?
It is important that managers and human resources staff members
understand and consider the potential for insider IT sabotage when there
are ongoing, observable behavioral precursors that continue or even esca-
late following employee sanctions. In the remainder of this chapter we will
discuss technical monitoring that should be considered once this escalating
pattern of disgruntlement by technically privileged users is recognized.
It is also important to point out that sanctions can be quite important when
they involve contractors rather than employees. The following exam-
ple illustrates important physical security and legal/contracting issues
regarding contractors.
An energy management facility subcontracted with a company for system
administrator support. One such system administrator, who worked
physically on-site at the energy management facility, was suspended by
his employer late on Friday afternoon due to an employee dispute. His
employer decided to wait and inform the energy management facility
of the suspension on Monday morning. Late Sunday night he used his
authorized physical access to the energy production facility, used a ham-
mer to break the glass case enclosing the emergency power off button, and
hit the button. Some of the computer systems were shut down as a result,
including computers that regulated the exchange of electricity between
power grids. For a period of two hours, the shutdown denied the orga-
nization access to the energy trading market, but fortunately didn’t affect
the transmission grid directly.
In order to protect yourself from this type of risk, consider contractually
requiring advance notification of pending employee sanctions by your
subcontractors.
TIP
Managers and human resources staff members must understand and
consider the potential for insider IT sabotage when there are ongoing,
observable behavioral precursors.

ptg7481383
Chapter 2. Insider IT Sabotage
40
Tec hn ica l Pre curs or s a nd Ac ce ss P ath s
Most of the insiders in the CERT insider IT sabotage cases were clearly
headed toward termination through an escalating series of concerning
behaviors and associated sanctions. In light of this somewhat predictable
outcome, many of them created access paths unknown to the organization
to enable them to set up and carry out their attack, even after termination.
For example, insiders created backdoor accounts, installed and ran
password crackers,10 installed remote network administration tools11
or modems to access the organization’s systems, and took advantage of
ineffective security controls in termination processes.
These technical precursors could serve as an indicator of a pending attack
if you detect them. Recall that most IT sabotage attacks actually occur fol-
lowing the insider’s voluntary or involuntary termination. Therefore,
it is important that you recognize the patterns in the MERIT model, and
be especially vigilant for technical precursors prior to termination of a
disgruntled system administrator or other technical, privileged user.
Figure 2-5 depicts the progression from insider disgruntlement to technical
precursors that may indicate a pending attack. Some of these actions
NOTE
In many cases organizations failed to detect technical precursors.
Technical precursor: an individual action, event, or condition that
involves computer or electronic media and that precedes and is
associated with malicious insider activity.
NOTE
Insiders created or used access paths unknown to the organization to
set up their attack and conceal their identity or actions. The majority of
insiders attacked after termination.
Access path: a sequence of one or more access points that lead to a
critical system.
10. Password cracker: a program used to identify passwords to a computer or network resource; used
to obtain passwords for other employee accounts.
11. Remote network administration tools: tools to allow the administration of a computer from a
location other than the computer being administered.

ptg7481383
General Patterns in Insider IT Sabotage Crimes 41
also contribute to the damage potential of the attack. Examples include
sabotage of backups and decreases in the redundancy of critical services
or software. Insiders often acquire access paths unknown to the organiza-
tion—“unknown access paths.” This increases their ability to conceal their
activity, making it more difficult for you to discover the precursors. To make
matters worse, this ability to hide their actions may actually embolden the
risk-averse insiders to continue, or even increase, their efforts to attack.
Examples of methods used by insiders to create unknown access paths to
set up their attack include
• Creating backdoors before termination or after being notified of
termination
• Installing a modem for access following termination
• Disabling anti-virus programs on desktops and testing a virus
• Network probing (any number of practices in which a particular
network is either passively surveilled or actively scanned)
• Installing a remote network administration tool
• Downloading and installing malicious code and tools (e.g., a rootkit,12
password cracker, or virus)
• Planting a logic bomb while still employed—here the logic bomb is
performing on behalf of the insider and thus is a virtual access path to
disrupt systems
Figure 2-5 Technical precursors due to disgruntlement
Acquiring
Unknown
Paths
Actual Risk of
Insider Attack
Behavioral
Precursor
Ability to
Conceal
Activity
Unknown
Access Paths
Discovery of
Precursors
Disgruntlement
Technical
Monitoring
Technical
Precursor
12. Rootkit: software that enables continued privileged access to a computer while actively hiding
its presence from administrators by subverting standard operating system functionality or other
applications.

ptg7481383
Chapter 2. Insider IT Sabotage
42
We have had the opportunity to interview several convicted insiders. One
described the situation as a “downward spiral” where he could “see the
end coming.” In other words, these employees are “on the HR radar” and
realize that termination, voluntary or involuntary, is inevitable.
The extent to which insiders rely on unknown access paths to set up and
execute their attack depends on their risk tolerance. Insiders who do not
care whether they are caught, or insiders acting impulsively (often out of
the passion of the moment), may use both known and unknown paths in
their attack. Insiders who are particularly risk-averse may only attack using
access paths that are unknown to the organization. Of course, an insider
may not know whether the organization is aware of a particular access
path. Nevertheless, in either case, insiders who commit IT sabotage gener-
ate technical precursors that, if observed, may indicate suspicious activity.
Just as with behavioral precursors, the detection of technical precursors
depends on having a sufficient level of technical monitoring in place.
In addition to creating unknown access paths, the following technical
precursors in the cases in the CERT database enabled the insiders to carry
out their attacks or conceal their activity or identity:
• Changing all passwords right before resignation
• Disabling system logs
• Removing history files
• Failing to create backups as required
• Failing to document systems or software as required
• Unauthorized accessing of customers’ systems
• Unauthorized use of coworkers’ machines left logged in
• Sharing passwords with others and demanding passwords from
subordinates
• Refusing to swipe badges to record physical access
• Accessing Web sites prohibited by the organization’s acceptable use
policy
• Refusing to return a laptop upon termination
What Can You Do?
Techniques that promote nonrepudiation of action ensure that online
actions taken by users, including system administrators and privileged
users, can be attributed to the person who performed them. Therefore, if

ptg7481383
General Patterns in Insider IT Sabotage Crimes 43
malicious insider activity occurs, nonrepudiation techniques allow each
and every activity to be attributed to a single employee. Policies, practices,
and technologies exist for configuring systems and networks to facilitate
nonrepudiation. However, keep in mind that system administrators and
other privileged users will be the ones responsible for designing, creating,
and implementing those policies, practices, and technologies. Therefore,
separation of duties13 is also very important: Network, system, and
application security designs should be created, implemented, and enforced
by multiple privileged users.
In addition, policies, procedures, and technical controls should enforce
separation of duties and require actions by multiple users for releasing all
modifications to critical systems, networks, applications, and data. In other
words, no single user should be permitted or be technically able to release
changes to the production environment without online action by a second
user. These controls would prevent an insider from releasing a logic bomb
without detection by another employee.
Note that in order to enforce separation of duties for system administration
functions, you must employ at least two system administrators. There are
several case examples in the CERT database in which the organization
was victimized by its sole system administrator. Although many small
organizations cannot afford to hire more than one system administrator,
it is important that they recognize the increased risk that accompanies that
situation.
Finally, the majority of the insiders who committed IT sabotage were former
employees. You must be particularly careful in disabling access, espe-
cially for former system administrators and technical or privileged users.
Thoroughly documented procedures for disabling access can help ensure
that stray access points are not overlooked. In addition, the two-person
rule should be considered for the critical functions performed by these
13. Separation of duties: the separation of tasks among various individuals.
14. Nonrepudiation: ability to verify a particular user is accessing a system or performing a particular
action; the goal being to make it more difficult for a user to hide illicit activity.
TIP
Nonrepudiation14 techniques must be implemented to attribute all
actions to the person that performed them.

ptg7481383
Chapter 2. Insider IT Sabotage
44
users to reduce the risk of extortion after they leave the organization. The
two-person rule is a control mechanism that requires the involvement of
two persons for a particular operation (adapted from Wikipedia).
Some unknown access paths used by malicious insiders included
compromised accounts. They used password crackers, obtained passwords
through social engineering,15 and used unattended computers left logged
in. Password policies and procedures should ensure that all passwords are
strong, employees do not share their passwords with anyone, employees
change their passwords regularly, and all computers automatically exe-
cute password-protected screen savers after a fixed period of inactivity. As
a result, all activity from any account should be attributable to its owner.
In addition, an anonymous reporting mechanism should be available and
its use encouraged for employees to report all attempts at unauthorized
account access.
Some insiders created backdoor accounts that provided them with system
administrator or privileged access following termination. Other insiders
found that shared accounts were overlooked in the termination process
and were still available to them. System administrator accounts were
commonly used. Other shared accounts included database administrator
(DBA) accounts. Some insiders used other types of shared accounts,16 such
as those set up for access by external partners like contractors and vendors.
One insider also used training accounts that were repeatedly reused over
time without ever changing the password.
Periodic account audits combined with technical controls enable identi-
fication of the following:
• Backdoor accounts that could be used later for malicious actions by an
insider, whether those accounts were specifically set up by the insider
or were left over from a previous employee
• Shared accounts whose password was known by the insider and not
changed after termination
• Accounts created for access by external partners such as contractors
and vendors whose passwords were known by multiple employees,
and were not changed when one of those employees was terminated
15. Social engineering: a nontechnical form of intrusion that relies heavily on human interaction and
often involves tricking other people to break normal security procedures (Whatis.com).
16. Shared account: an account used by two or more people.

ptg7481383
General Patterns in Insider IT Sabotage Crimes 45
The need for every account should be reevaluated periodically. Limiting
accounts to those that are absolutely necessary, with strict procedures and
technical controls that enable auditors or investigators to trace all online
activity on those accounts to an individual user, diminishes an insider’s
ability to conduct malicious activity without being identified. Account
management policies that include strict documentation of all access privi-
leges for all users enable a straightforward termination procedure that
reduces the risk of attack by terminated employees.
It is important that your password and account management policies are
also applied to all contractors, subcontractors, and vendors that have access
to your information systems or networks. These policies should be written
into contracting agreements, requiring the same level of accountability in
tracking who has access to your systems. Contractors, subcontractors, and
vendors should not be granted shared accounts for access to your informa-
tion systems. They should not be permitted to share passwords, and when
employees are terminated at the external organization, your organization
should be notified in advance so that account passwords can be changed.
Finally, be sure to include contractor, subcontractor, and vendor accounts
in the regularly scheduled password-change process.
The Trust Trap
In addition to insider predispositions and behaviors, organizational predis-
positions and behaviors—such as excessive trust of employees, a reluctance
to “blow the whistle” on coworkers, or inconsistent enforcement of organi-
zation policies—can also influence an organization’s exposure to malicious
insider acts. Figure 2-6 depicts a trap in which organizations sometimes
find themselves. We call this the Trust Trap and have described its role in
previous models [Andersen 2004, Cappelli 2006, Band 2006].
To understand the Trust Trap, we need to distinguish between the actual and
perceived risk of an insider attack. As shown in the top portion of Figure 2-6,
actual risk depends on the behavioral and technical precursors exhibited by
the insider. However, your perceived risk of insider attack is influenced by the
extent that you discover and understand behavioral and technical precursors.
NOTE
The “Trust Trap” contributed to organizations being victimized in IT
sabotage attacks.

ptg7481383
Chapter 2. Insider IT Sabotage
46
A key factor in the Trust Trap is your trust of your employees, as shown
in Figure 2-6. Clearly, there are good reasons why you want to create a
workplace in which individuals can trust one another and there is a good
trust relationship between the organization and its employees (e.g., to
increase morale and productivity). However, managers who strive to
promote trusting workplace relationships sometimes shortcut essential
behavioral and technical monitoring procedures, or allow them to erode
over time due to competing pressures and priorities. Lower levels of
monitoring lead to undiscovered precursors, resulting in an overall lower
perceived risk of attack. This false sense of security reinforces manag-
ers’ trust in the individuals working for them. The cycle continues, with
your monitoring ability steadily deteriorating until a major compromise
becomes obvious to all involved. It is essential that you trust your employ-
ees, but you must balance trust with verification, by applying consistent
levels of behavioral and technical monitoring.
Mitigation Strategies
The intent of the MERIT models is to communicate the patterns of each
specific type of insider threat over time based on our in-depth analysis
of empirical case data. We believe the models also suggest key mitiga-
tion strategies for you to defend yourself against someone from within.
Figure 2-6 Tr ust Trap
Technical
Precursor
Behavioral
Monitoring Perceived Risk
of Insider Attack
Organization’s
Trust of Insider
Technical
Monitoring
Behavioral
Precursor
Discovery of
Precursors
Actual Risk of
Insider Attack

ptg7481383
Mitigation Strategies 47
We therefore propose countermeasures based on expert opinions in
behavioral psychology and information security.
It is critical that all levels of management recognize and acknowledge the
threat posed by insiders and take appropriate steps to mitigate malicious
attacks. While it may not be realistic to expect that every attempt at insider
IT sabotage will be stopped before damage is inflicted, it is realistic to
expect that you can build resiliency into your infrastructure and business
processes to allow you to detect the attacks earlier, thereby minimizing the
financial and operational impact.
The remainder of this chapter describes potential countermeasures that we
believe could be effective in mitigating insider IT sabotage. Figure 2-7 depicts
organizational issues of concern in the sabotage cases in our database.
The suggestions that follow apply to identifying and mitigating the most
prevalent areas of concern from the graph, as well as some of the other
issues that were relevant in a number of cases.
Early Mitigation through Setting of Expectations
First, you should recognize the personal predispositions of employees and
understand the impact they can have on insider threat risk. Second, you
should actively manage the expectations of employees to minimize unmet
expectations. This can be achieved through communication between
managers and employees, especially in the form of regular employee
reviews, taking action to address employee dissatisfaction when possible.
Consistent enforcement of policies for all employees is also important so
that individual employees do not come to feel that they are above the rules
or that the rules are inconsistently enforced.
TIP
All levels of management must recognize and acknowledge the threat
posed by insiders and take appropriate steps to mitigate malicious
attacks.
TIP
Managers should recognize the personal predispositions of employees
and understand the impact they can have on insider threat risk.
管理员工期望,最小化为满足的
期望;

ptg7481383
Chapter 2. Insider IT Sabotage
48
When the expectations of the insider are in line with your practices and
policies, unmet expectations are not an issue. However, if a precipitating
event impacts expectation fulfillment, proactive actions by management to
reset expectations may decrease the level of unmet expectations. If you fail
to reset expectations, the level of unmet expectations may continue to rise,
increasing disgruntlement on the part of the insider.
For example, you can attempt to lower the level of unmet expectations
regarding system use and job responsibilities by a number of proactive
countermeasures.
• You institute an acceptable use policy, describing the employee’s roles
and responsibilities when using the organization’s information sys-
tems. The policy should be given to each employee as part of his or her
orientation to the organization. As changes to the policy occur, employ-
ees need to be made aware of the changes and the impact to them.
Finally, the policy must be consistently enforced for all employees so
that no employees feel that they are “above the rules.”
Figure 2-7 Issues of concern
80
70
60
50
40
30
20
10
0
Change of Employment Status
Disgruntled Employee
Concerning Behavior or Activity
Users with System Administrator Privileges
to Sabotage Systems or Data
Handling of Negative Employment Issues
Verification of Deletion of Critical Files
Ability to Conduct a Denial-of-Service Attack
Violent or Aggressive Behavior
Insufficient Backups
Compromised Passwords
Conditional, Contract, or Temporary
Employment Status
Inserted Malicious Code into Operational System
Concealment of Current Illicit Activity–Technical
Employee Extortion, Threats, or Legal Demands
Ability of Users to Create Unknown Access
Paths into Organization Systems
Failure to Disable Accounts or Connections
upon Employee Termination

ptg7481383
Mitigation Strategies 49
• Management, in conjunction with human resources, should clearly
define job responsibilities for each employee in the organization.
Processes such as performance reviews should be used to check and set
expectations periodically.
Handling Disgruntlement through Positive Intervention
First of all, management should be trained to pay attention to employee
behaviors in the workplace, and to recognize the fact that ongoing concern-
ing behaviors in the workplace could signal potential problems. Remember
that insiders who commit IT sabotage are typically very technical, privi-
leged users. It is important that managers of information technology and
software engineering teams receive management training so that they are
trained to manage people, not just technology.
As managers observe ongoing concerning behaviors exhibited by an
employee or contractor, they should consider utilizing positive inter-
vention strategies to lower the disgruntlement of the insider. While the
intent of employee sanctioning may be to reduce undesirable behav-
iors, it may backfire in some cases, causing disgruntlement to increase
and leading to more disruptive behaviors. When positive intervention is
used, the disgruntlement may be reduced, eliminating additional behav-
ioral precursors, as well as the escalation to technical actions to set up an
attack.
One positive intervention strategy is an employee assistance program.
These programs are sometimes offered by organizations as an employee
benefit, to assist employees in dealing with personal or work-related issues
that may affect job performance, health, and general well-being. Employee
assistance programs can include counseling services for employees and/or
their family members.
To explore another positive intervention strategy, let’s say an employee
is passed over for a promotion. Management could proactively antici-
pate that the employee may become disgruntled, and attempt to come
up with some type of compensating measure. For example, perhaps
TIP
Managers should be trained to pay attention to employee behaviors in the
workplace.
首先要训练监管者能够注意到员
工的不满表现,其次开始正向干
预,比如设立员工咨询服务,帮
助员工解决工作、健康及家庭中
的问题建议;

ptg7481383
Chapter 2. Insider IT Sabotage
50
the employee could be given increased responsibility or professional
development, in order to better position him for the next opportunity for
promotion.
Eliminating Unknown Access Paths
Careful tracking and monitoring of access paths available to each employee
and contractor is critical so that they can be disabled upon termination.
Recall that unknown access paths used by insiders to carry out IT sabo-
tage attacks include backdoor accounts, shared accounts, malicious code
planted by the insider, logic bombs, and remote access via remote access
systems. Note that some of those access paths, such as shared accounts,
are legitimate paths, while others, such as logic bombs, are solely for
illegitimate purposes.
Figure 2-8 reflects the relationship between access paths unknown to the
organization and access paths known to the organization. These important
relationships are explained in the following section.
Forgetting Paths
Management or the IT staff may forget about known paths, making them
unknown. For example, a manager might authorize a software develop-
er’s request for the system administrator password during a time of heavy
development. Therefore, the system administrator password is an access
path known to you at that point in time. If a formal list of employees with
access to that password is not maintained, the manager could forget that
decision over time. The manager may also resign from the organization,
leaving no organizational memory of the decision to share the system
administrator password. In either case, the software developer’s knowl-
edge of the system administrator password has become an access path
unknown to you, and a potential attack vector following termination.
Discovering Paths
You should institute proactive auditing practices to discover access paths
that might otherwise be forgotten. Access paths can be discovered by
TIP
Careful tracking and monitoring of access paths is critical so that they can
be disabled upon termination.
仔细追踪监控每个员工和合同者可以访问的路
径;
具体地:当发现一个问题路径时,可以关闭该路
径;当内部人请求一个新路径时,记录加到路径
库中;

ptg7481383
Mitigation Strategies 51
monitoring network traffic or by computer system account auditing, for
example. Monitoring network traffic facilitates discovery of suspicious net-
work traffic for further investigation. Account auditing facilitates discovery
of unauthorized accounts. Once these access paths are discovered, they can
be investigated to determine if they are simply forgotten access paths that
should be tracked or disabled, or if they have been created deliberately by
an insider for potential malicious activity.
Acquiring Unknown Paths
Insiders can acquire new access paths unknown to the organization by,
for example, creating a backdoor account or stealing passwords. Note that
privileged users frequently perform actions such as installing new soft-
ware and systems, and creating accounts. Therefore, it is important that
clear policies exist to govern these actions, and technical controls are used
to detect these paths and enforce the policies so that you can discover new
access paths and assess their legitimacy.
Disabling Known Paths
Finally, you can disable access paths that you know about by, for example,
removing backdoor accounts or changing shared passwords. It is important
Figure 2-8 Access paths available to the insider
Discovering
Paths Forgetting
Paths
Known
Access Paths
Unknown
Access Paths
Acquiring
Unknown
Paths
Disabling
Known
Paths

ptg7481383
Chapter 2. Insider IT Sabotage
52
that you carefully track access paths, audit them periodically, and disable
those that are no longer needed. A key vulnerability exists when you do
not know about all of the access paths each of your employees has to your
critical systems.
Access paths unknown to the organization provide a mechanism that can
be used by the insider to facilitate a future attack, even following termina-
tion. For example, organizations often did not know about (or did not think
about) insiders’ access to shared accounts such as system administrator
or database administrator accounts; overlooking such accounts during an
insider’s termination process often allowed an insider’s attack following
termination. In addition, unknown access paths can make it more difficult
for you to attribute the attack to the insider. If you are unaware of the paths
that can be used by an insider for attacks, the task of protecting yourself is
significantly more complex.
Diligent tracking and management of access paths into your systems
and networks is a critical mitigation strategy for insider IT sabotage. As
tracking increases, the likelihood that you will forget about the existence
of specific access paths and who has access to them decreases. If precur-
sor technical activity is detected, unknown access paths can be discovered
and disabled, further reducing the number of unknown access paths avail-
able to the insider. This makes it more and more difficult for the insider to
conceal unauthorized or malicious online activity. Conversely, if technical
precursors are not discovered, the insider can accumulate unknown access
paths, making it easier for him to conceal his actions.
In the cases we examined, the access paths often used by the insider but
unknown to management were accounts secretly created by the insider or
shared by other coworkers. Compounding the problem, lack of tracking led
to unknown access paths that were overlooked in the termination process
and later used by the insider to attack. Therefore, we consider ongoing and
thorough account management an important practice for tracking access
paths and reducing the occurrence of unknown access paths. Account
management is a complex task that encompasses verifying new accounts,
changing account authorization levels, tracking access to shared accounts,
and decommissioning old accounts. Unfortunately, it takes a significant
amount of time and resources for organizations to recover from obsolete
account-management practices.
More Complex Monitoring Strategies
Some access paths require a more complex detection program. For instance,
a good number of insiders planted logic bombs to conduct their attacks.

ptg7481383
Mitigation Strategies 53
Logic bombs are often planted in a place where they are sure to execute,
such as operating system scripts or stable, production systems. Note that
these are files that should not be modified on a frequent basis, and therefore,
triggering an alert when such files are modified is a practical monitoring
strategy. Commercial configuration-management and change-management
software provide the technical solutions for implementing these triggers.
While configuring such a system takes some time up front to determine
what files should be changed infrequently, if ever, the time spent will be
well worth it should malicious code be discovered when planted by a mali-
cious insider or outsider.
Likewise, one insider disabled the anti-virus software on his desktop,
tested a virus, and planted it in his company’s production source code. He
then proceeded to release the new production executable directly to all of
the customers’ systems. When they double-clicked on his company’s icon
the next morning, it destroyed hardware and software, forcing manual
travel to each customer site to recover the systems. Obviously, it would
have been to the company’s benefit to detect the planting of the virus in the
code before it was released to the customers’ systems. The detection strategy
actually is very practical. Is there a good reason for users to disable the anti-
virus tool on their desktops, even if they are privileged users? Not likely in
most organizations. Therefore, an alert could be triggered when services
are disabled on the host, and an investigation initiated by the information
security team.
Similarly, configuration-management software could trigger an alert when
unauthorized software is installed. This control would detect the insiders
who installed a remote network administration tool, password crackers,
and other software that they used after termination to attack.
A Risk-based Approach to Prioritizing Alerts
Some insiders in the CERT cases were especially devious and their actions
would be very difficult to detect. One insider sabotaged the source code
for an exception handling screen that was only to be used in extenuating
circumstances because it overrode all security controls that were built in
to the system. The screen was so dangerous that anytime it was used an
alert was immediately sent to Security for investigation, to make sure the
TIP
Some access paths require a more complex detection program, such as
monitoring for logic bombs or other malicious code.

ptg7481383
Chapter 2. Insider IT Sabotage
54
use was legitimate. The insider simply commented out the one line of code
that sent the alert to Security, and then used the screen to attack the orga-
nization. That action would be extremely difficult to detect. First, he was
authorized to modify the source code, so that action alone would not look
like anomalous activity. Second, how many organizations do code reviews
of every change made to the source code for production systems? In our
experience, not many do. Fortunately, there is a solution.
As we discussed previously, configuration-management systems can detect
changes to files, including source code; in fact, this organization used such a
system and the change was in the logs. However, it is not usually practical to
investigate every change to every source code file. In this case, however, that
particular source code was in a critical file, and any changes to it could have
triggered an alert. We recommend that system owners take the time to prior-
itize the most critical source code files in their systems—the ones that should
trigger a code review anytime a change is made. The change-control system
can be set up to report alerts in order of priority, which would make it easy
for information security teams to investigate suspicious changes quickly.
In another case, a securities trader for a bank, who was previously a
computer specialist, inserted malicious code into a risk model program
that he had created. This caused other employees to make increasingly
riskier financial deals. The malicious code was discovered by a program-
mer who was making legitimate modifications to the source code. As in the
previous case, the file modified was arguably one of the most critical source
code files in their system. Prioritized alerts by a configuration-management
system could have alleviated this problem by immediately triggering an
investigation of the change.
Prioritizing assets is a time-consuming activity, and one that many
organizations do not take the time to do. Rather than trying to prioritize
everything, we suggest that each system and data owner tackle only their
areas, and focus on identifying the highest-priority files. In this way, priori-
tized alerts can be generated for changes to those files—the ones posing the
highest degree of risk to the organization.
TIP
System and data owners should focus on identifying their highest-priority
assets and implement prioritized alerting when changes to those files
occur.

ptg7481383
Mitigation Strategies 55
Tar ge ted M oni to rin g
It is probably not practical for you to monitor every behavioral and
technical action taken by each employee and contractor. However, a rea-
sonable level of proactive logging of online activity across your network
provides data that can be monitored or audited for suspicious activity pro-
actively, or targeted to monitor people who have raised the suspicions of
their managers.
As the perceived risk of an insider attack increases, due to detection of
behavioral or technical precursors, the amount of technical and behav-
ioral monitoring should also increase. Increased monitoring could lead to
discovery of precursor activity, enabling you to identify individuals at a
higher risk for malicious behavior and implement more targeted individual
monitoring.
If a manager notices an employee progressing through the pattern of
behavior described in this chapter, he might consider an audit of that
employee’s online activity. If the employee’s behaviors, either technical or
nontechnical, are extreme enough, managers may need to escalate the level
of logging and monitoring of that employee’s online activity.
Note that very clearly defined policies should be in place in advance of
such targeted logging and monitoring; an organization should not perform
these actions without consulting with its legal department in advance.
Thresholds for beginning targeted monitoring must be very clearly
defined. In addition, such policies must be consistently enforced. If you
institute targeted monitoring of one employee, and do not implement it
for another employee exhibiting the same behaviors, there could be legal
repercussions.
Targeted monitoring should be part of a comprehensive insider threat
incident-management plan, which should be developed by management,
working together with the human resources, information security, legal,
and physical security departments.
TIP
Since it is not practical to monitor every behavioral and technical action,
proactive monitoring of people who are on the HR radar should be
implemented.

ptg7481383
Chapter 2. Insider IT Sabotage
56
Measures upon Demotion or Termination
Termination or demotion was the final precipitating event in many cases
we examined. It is important for you to recognize that such precipitating
events may cause the insider to take technical actions to set up and carry
out the attack, possibly using previously acquired unknown access paths.
A clearly defined process for demotions and terminations in combination
with proactive IT best practices for detecting unknown access paths and
eliminating unauthorized access paths can reduce the insider’s ability
and/or desire to attack you.
Prior to the demotion or termination, you should be certain about what
access paths are available to the insider. If the insider is to be terminated,
you must disable all access paths prior to notifying the insider. It is impor-
tant to understand that if you have been lax in tracking and managing
access paths, it could be too late to confidently demote or terminate an
employee without fear of retribution.
When a demotion occurs, you should analyze the roles and responsibilities
of the new position and update authorization levels and access controls,
including role-based access. Some organizations in the cases we analyzed
overlooked the change in privileges, allowing the employee to retain privi-
leges from his previous position, giving him access to information beyond
that needed for his new position.
Setting expectations during a demotion or termination can be a deterrent
against future attacks. Employees should be clearly told what the accept-
able use policy is regarding their new positions, what their roles and
responsibilities are in their new positions, what their performance improve-
ment plans are (if applicable), and that future monitoring and auditing
will be implemented to measure job performance against individual and
organizational goals and objectives.
Secure the Logs
In most insider threat cases, system logs are used to identify the insider,
including remote access logs, file access logs, database logs, application
logs, and email logs. Many insiders take steps to conceal their actions; some
TIP
Precipitating events, such as demotions or termination, may cause
increased disgruntlement, so organizations should follow a consistent
termination process.

ptg7481383
Mitigation Strategies 57
insiders, knowing that the logs would be used for identification, attempted
to conceal their actions by modifying the logs. In some cases, they modified
the logs to implicate someone else for their actions.
Tes t Bac kup a nd R ecov er y P roce ss
Prevention of insider attacks is the first line of defense. However,
experience has taught us that there will always be avenues for determined
insiders to successfully compromise a system. Effective backup and recov-
ery processes need to be in place and operational so that if compromises
do occur, business operations can be sustained with minimal interruption.
Our research has shown that effective backup and recovery mechanisms
affected the outcomes in actual cases, and can mean the difference between
• Several hours of downtime to restore systems from backups
• Weeks of manual data entry when current backups are not available
• Months or years to reconstruct information for which no backup copies
existed
Backup and recovery strategies should consider the following:
• Controlled access to the facility where the backups are stored
• Controlled access to the physical media (e.g., no one individual should
have access to both online data and the physical backup media)
• Separation of duties and the two-person rule when changes are made
to the backup process
In addition, accountability and full disclosure should be legally and
contractually required of any third-party vendors responsible for providing
backup services, including off-site storage of backup media. It should be
clearly stated in service level agreements the required recovery period,
who has access to physical media while it is being transported off-site, as
well as who has access to the media in storage.
When possible, multiple copies of backups should exist, with redundant
copies stored off-site in a secure facility. Different people should be
responsible for the safekeeping of each copy so that it would require the
TIP
It is particularly important that you architect your systems to ensure the
integrity of your logs by implementing continuous logging to a centralized,
secure log server.

ptg7481383
Chapter 2. Insider IT Sabotage
58
cooperation of multiple individuals to compromise the means to recovery.
An additional level of protection for the backups can include encryption,
particularly when the redundant copies are managed by a third-party ven-
dor at the off-site secure facility. Encryption provides an additional level
of protection, but it does come with additional risk. The two-person rule
should always be followed when managing the encryption keys so that you
are always in control of the decryption process in the event the employees
responsible for backing up your information leave your organization.
System administrators should ensure that the physical media on which
backups are stored are also protected from insider corruption or destruction.
Insider cases in our research have involved attackers who have
• Deleted backups
• Stolen backup media (including off-site backups in one case)
• Performed actions that could not be undone due to faulty backup
systems
Some system administrators neglected to perform backups in the first place,
while others sabotaged established backup mechanisms. Such actions can
amplify the negative impact of an attack by eliminating the only means of
recovery. To guard against insider attack, you should do the following.
• Perform and periodically test backups.
• Protect media and content from modification, theft, or destruction.
• Apply separation of duties and configuration-management procedures
to backup systems just as you do for other system modifications.
• Apply the two-person rule for protecting the backup process and
physical media so that one person cannot take action without the
knowledge and approval of another employee.
Unfortunately, some attacks against networks may interfere with common
methods of communication, thereby increasing uncertainty and disruption
in organizational activities, including recovery from the attack. This is
especially true of insider attacks, since insiders are quite familiar with
organizational communication methods and, during an attack, may inter-
fere with communications essential to the organization’s data-recovery
process. You can mitigate this effect by maintaining trusted communication
paths outside the network with sufficient capacity to ensure critical opera-
tions in the event of a network outage. This kind of protection would have
two benefits: The cost of strikes against the network would be mitigated,

ptg7481383
Summary 59
and insiders would be less likely to strike against connectivity because of
the reduced impact.
One Final Note of Caution
You must be aware of the possibility that your employees could attack
another organization, possibly a previous employer, using your systems.
While not common, such crimes can and do happen—there are a few
such cases in the CERT database. You need to consider the liability and
disruption that such a case could cause.
One such attack by an insider against his former employer from his current
employer’s systems may have been a major factor in the current employer’s
downfall. The insider claimed that the attack was payback for misdeeds
against him and his current company. Although the current employer dis-
avows having anything to do with the attack, it too suffered as a result of
the insider’s action. The law enforcement surrounded its offices and told
workers not to tamper with any company data or files, putting its work on
temporary hold. In a panic, the insider started massive erasure of poten-
tial evidence. The insider received five years for computer hacking and
20 years for obstruction of justice.
Summary
Insider IT sabotage crimes are the most technically sophisticated crimes
in our database. They are committed by technically privileged users who
have the access and ability to carry out such attacks. The impacts of these
types of crimes can be devastating—organizations have gone out of busi-
ness, lost millions of dollars, and suffered far-reaching negative media
exposure as a result of these attacks.
Most of the insiders who commit these attacks have personal
predispositions that are indicated through observable behaviors such as
conflicts with coworkers, serious personality conflicts, and inability to fol-
low the rules. These employees attack following some type of negative
TIP
Effective backup and recovery processes need to be in place and
operational so that if compromises do occur, business operations can be
sustained with minimal interruption.

ptg7481383
Chapter 2. Insider IT Sabotage
60
precipitating event in the workplace, such as no raises due to a poor
economy, a new supervisor that no one cares for, or being put onto a new
project. As a result, they become disgruntled. Chances are that others in the
organization are similarly disgruntled, since they most likely are subjected
to the same circumstances. For a certain period of time, the atmosphere at
work is probably tense, but then most employees “get over it.” The mali-
cious insiders, however, do not get over it. Instead, they become more and
more disgruntled. They continue to exhibit concerning behaviors in the
workplace, basically caught in a downward spiral that continues to get
increasingly worse until they make the decision to attack.
By the time they decide they want revenge, they realize they most likely
will be fired, or they voluntarily quit the organization. They know they will
need to get back into the organization’s network following their termina-
tion, so they create what we call “unknown access paths.” For instance, they
create backdoor accounts, insert malicious code into source code, social-
engineer passwords, download malicious code, or write logic bombs. It is
at this point that you either detect the unknown access path and setup of
the attack, or have little chance of preventing the attack from occurring.
Our recommendations for preventing these types of attacks involve
multiple parts of your organization. Management needs to be trained to
recognize the signs of a potential insider attack. They need to recognize the
warning signs, and try to alleviate the problem if possible. If not, they need
to work with human resources to carefully handle the problem. If the situ-
ation worsens, they need to be able to pull in the information security and
IT departments to audit recent activity by the employee or contractor, and
perform targeted monitoring of his activity on an ongoing basis.
It is important that you plan ahead, however, or you will be prohibited
from performing those actions by employee privacy laws. You need to put
policies in place that clearly define when you can conduct targeted auditing
and monitoring of an individual employee or contractor’s online activity.
You also must have clearly defined practices that are consistently enforced
to implement those policies.
Now that you understand insider IT sabotage, you have a choice of where
to go next in this book. If you want to follow up immediately on the
insider IT sabotage problem, you can go to Chapter 6, Best Practices for
the Prevention and Detection of Insider Threats, or to Chapter 7, Technical
Insider Threat Controls.
If you want to understand the whole landscape of insider threats, you can
continue with Chapter 3, Insider Theft of Intellectual Property.

ptg7481383
61
Chapter 3
Insider Theft of
Intellectual Property
Insider theft of intellectual property (IP): an insider’s use of IT to steal
proprietary information from the organization. This category includes
industrial espionage involving insiders.
Intellectual property: intangible assets created and owned by an organiza-
tion that are critical to achieving its mission.1
1. While IP does not generally include individuals’ Personally Identifiable Information (PII),
which an organization does not own, it could include a database that the organization developed that
contains PII.
Types of IP Stolen
The types of IP stolen in the cases in our database include the following:
• Proprietary software/source code
• Business plans, proposals, and strategic plans
• Customer information
• Product information (designs, formulas, schematics)

ptg7481383
Chapter 3. Insider Theft of Intellectual Property
62
What if one of your scientists or engineers walked away with your most
valuable trade secrets? Or a contract programmer whose contract ended
took your source code with him—source code for your premier product
line? What if one of your business people or salespeople took your strategic
plans with him to start his own competing business? And possibly worst of
all, what if one of them gave your intellectual property to a foreign govern-
ment or organization? Once your IP leaves the United States it’s extremely
difficult, often impossible, to get it back.
Those are the types of crimes we will examine in this chapter. Organizations
in almost every critical infrastructure sector have been victims of insider
theft of IP.
In one case of insider theft of IP, an engineer and an accomplice stole trade
secrets from four different high-tech companies they worked for, with the
intention of using them in a new company they had created with funding
from a foreign country. In another, a company discovered that an employee
had copied trade secrets worth $40 million to removable media,2 and was
using the information in a side business she had started with her husband.
In yet another, a large IT organization didn’t realize that it had been victim-
ized until it happened to see a former employee at a trade show selling a
product that was remarkably similar to the organization’s!
When we began examining the theft of IP cases in our database we
surmised that insiders probably stole IP for financial reasons. We were very
wrong about that! We found that quite the opposite is true: Very few insid-
ers steal intellectual property in order to sell it. Instead, they steal it for a
business advantage: either to take with them to a new job, to start their own
competing business, or to take to a foreign government or organization.
Another misconception about theft of IP is that system administrators are
the biggest threat, since they hold “the keys to the kingdom.” Not according
2. Removable media: computer storage media that is designed to be removed from the computer
without powering the computer off. Examples include CDs, USB flash drives, and external hard
disk drives.
Very few insiders steal intellectual property in order to sell it. Instead, they
steal it for a business advantage: either to take with them to a new job, to
start their own competing business, or to take to a foreign government or
organization.

ptg7481383
63 Insider Theft of Intellectual Property
to our data! We don’t have a single case in our database in which a system
administrator stole intellectual property, although we do have a few cases
involving other IT staff members. However, keep in mind that we only
have cases in which the perpetrator was discovered and caught; it is pos-
sible that system administrators are stealing IP and are simply getting away
with it.
In fact, the insiders who steal IP are usually current employees who are
scientists, engineers, programmers, or salespeople. Most of them are male.
We checked the U.S. Bureau of Labor Statistics to determine if most of those
types of positions are held by men, but the results, listed here for 2010, were
inconsistent.
• 12.9% of all architectural and engineering positions were held by
women.
• 45.8% of all biological scientists were women.
• 33.5% of all chemists and materials scientists were women.
• 26.2% of all environmental scientists and geoscientists were women.
• 39.5% of all other physical scientists were women.
• 49.9% of all sales and related occupations were held by women.3
We are not suggesting that you assume men are more likely than women
to commit these types of crimes. On the contrary, we suggest that rather
than focusing on demographic characteristics, you should focus on the
following:
• Understanding the positions at risk for these crimes
• Recognizing the patterns and organizational factors that typically
surround insider theft of IP incidents
• Implementing mitigation strategies based on those patterns
These types of crimes are very difficult to detect because we found that
these insiders steal information for which they already have authorized
3. ftp://ftp.bls.gov/pub/special.requests/lf/aat11.txt
Insiders who steal IP are usually current employees who are scientists,
engineers, programmers, or salespeople.

ptg7481383
Chapter 3. Insider Theft of Intellectual Property
64
access, and usually steal it at work during normal business hours. In fact,
they steal the same information that they access in the course of their
normal job. Therefore, it can be very difficult to distinguish illicit access
from legitimate access.
Fortunately, we have come up with some good strategies based on our
MERIT model of insider theft of intellectual property that we will detail
in this chapter. The first half of this chapter describes the model at a high
level. In the second half of the chapter we will dig deeper into the techni-
cal methods used in committing these crimes and mitigation strategies that
you should consider based on all of this information.
The MERIT model describes the profile of insider theft of IP by identifying
common patterns in the evolution of the incidents over time. These pat-
terns are strikingly similar across the cases in our database. Unfortunately,
we were not quite as lucky in creating our theft of IP model as we were in
creating our insider IT sabotage model. While we found one very distinct
pattern that was exhibited in almost every IT sabotage case, we could not
identify a single pattern for theft of IP. Instead, we ended up identifying
two overlapping models.
• Entitled Independent: an insider acting primarily alone to steal
information to take to a new job or to his4 own side business
• Ambitious Leader: a leader of an insider crime who recruits insiders to
steal information for some larger purpose
The cases in our database break up just about 50/50 between the two
models. In addition, the models have different but overlapping patterns;
the Ambitious Leader model builds from the Entitled Independent
model. This is good news, as our suggested mitigation strategies apply
to both models.
4. Most of the insiders who stole IT property were male. Therefore, male gender is used to describe the
generic insider in this chapter.
Insiders steal information for which they already have authorized access,
and usually steal it at work during normal business hours. In fact, they
steal the same information that they access in the course of their normal
job. Therefore, it can be very difficult to distinguish illicit access from
legitimate access.

ptg7481383
65 Insider Theft of Intellectual Property
In this chapter we will describe the patterns identified in both
models, and will present mitigation strategies that use those patterns to
your advantage.5 These techniques include a combination of automated
and manual countermeasures. In addition, some are focused on protection
of your most valuable information assets, while others are targeted at spe-
cific employees triggered by indicators that could suggest an increased risk
of attack.
For example, if you can identify your most critical assets, technical
solutions such as digital watermarking,6 digital rights management,7 and
data loss prevention systems8 can be implemented to prevent those assets
from leaving your network. There are several drawbacks to these technical
solutions, however. First of all, most organizations can’t or haven’t iden-
tified and located all of their most critical computer files. This can be an
overwhelming task, particularly in a large organization. In addition, many
of you have trusted business partners that legitimately move your criti-
cal files back and forth from their own networks to yours. Those types of
environments can complicate use of those types of technologies.
Because of the complexity of implementing a purely technical solution
focused on critical assets, we also suggest targeted monitoring of employ-
ees or contractors who are leaving your organization. We found that most
insiders steal intellectual property as they are leaving the organization,
suggesting that it could be beneficial to watch their actions more closely,
specifically those involving removable media, email, and other methods
used in exfiltrating information.
We will provide suggested countermeasures throughout this chapter, and
detailed technical information for the theft of IP cases in the section Mitigation
Strategies for All Theft of Intellectual Property Cases at the end of the chap-
ter. The bottom line is that unlike IT sabotage, where the goal is to catch the
5. Material in this chapter includes portions of previously published works. Specifically, the insider
theft of intellectual property modeling work was published by Andrew Moore, Dawn Cappelli, Dr. Eric
Shaw, Thomas Caron, Derrick Spooner, and Randy Trzeciak in the Journal of Wireless Mobile Networks,
Ubiquitous Computing, and Dependable Applications [Moore 2011a]. An earlier version of the model was
published by the same authors in [Moore 2009].
6. Digital watermarking: the process of embedding information into a digital signal that may
be used to verify its authenticity or the identity of its owners, in the same manner as paper bearing
a watermark for visible identification (Wikipedia).
7. Digital rights management (DRM): a term for access control technologies that are used by hardware
manufacturers, publishers, copyright holders, and individuals to limit the use of digital content
and devices.
8. Data loss prevention (DLP) systems: refers to systems designed to detect and prevent unauthorized
use and transmission of confidential information (Wikipedia). Also commonly called data leakage tools.

ptg7481383
Chapter 3. Insider Theft of Intellectual Property
66
insider as he is setting up his attack—planting malicious code or creating a
backdoor account—you cannot really detect theft of IP until the information
is actually in the process of being stolen—as it is being copied to removable
media or emailed off of the network. In other words, your window of oppor-
tunity can be quite small, and therefore you need to pay close attention when
you see potential indicators of heightened risk of insider theft of IP.
We have some “good-news” cases that indicate that it is possible to
detect theft of IP using technical measures in time to prevent disastrous
consequences.
• An organization detected IP emailed from a contractor’s email account
at work to a personal email account, investigated, and discovered sig-
nificant data exfiltration by the contractor. The organization found the
contractor was working with a former employee to steal information
to start a competing business. Obviously, the stolen IP was extremely
valuable, as the contractor was arrested, convicted, ordered to pay a
fine of $850,000, and sentenced to 26 years in prison!
• After a researcher resigned and started a new job, his former employer
noticed that he had downloaded a significant number of proprietary
documents prior to his departure. This led to his arrest before he
could transfer the information to his new employer’s network. The
information was valued at $400 million.
• During an organization’s routine auditing of HTTPS traffic9 it
discovered that an employee who had turned in his resignation had
exfiltrated proprietary source code on four separate occasions to a
server located outside the United States. Although the employee
claimed the transfer was accidental, and that he had only uploaded
open source information, he was arrested.
Impacts
The impacts of insider theft of IP can be devastating: Trade secrets worth
hundreds of millions of dollars have been lost to foreign countries,
competing products have been brought to market by former employees
and contractors, and invaluable proprietary and confidential information
9. HTTPS traffic: network traffic that is encrypted via the Secure Sockets Layer protocol.

ptg7481383
Impacts 67
has been given to competitors. More than half of our theft of IP cases
involved trade secrets.
In addition, impacts in these cases can reach beyond the victim organization.
Here are some examples.
• Source code for products on the U.S. Munitions List was shared with
foreign military organizations.10
• A government contractor stole passwords that provided unauthorized
access to sensitive, potentially classified information.
• Source code was added to software in a telecommunications company
that enabled the perpetrators to listen in on phone calls made by 103
high-ranking government and nongovernment officials.
Estimated financial impacts in the theft of IP cases in the CERT database
averaged around $13.5 million (actual) and $109 million (potential).11 The
median estimated financial impact was $337,000 (actual) and $950,000
(potential). This means that a few extremely high-impact cases skew the
average significantly. The highest estimated potential financial losses were
• $1 billion in a high-tech case in the IT sector
• $600 million in a telecommunications company
• $500 million in a pharmaceutical company
• $400 million in a chemical company
• $100 million in a biotech company
The highest estimated actual financial losses were
• $100 million in a manufacturing business
• $40 million in a manufacturing business
• $6 million in the financial services sector
• $1.5 million in a high-tech software development organization
10. In U.S. law, the U.S. Munitions List is the list of weapons and similar items that are subject to
licensing because of the danger they pose. The U.S. Munitions List is related to the International Traffic
in Arms Regulations. Farlex Financial Dictionary. Copyright © 2009 Farlex, Inc.
11. Twenty-five of the 85 cases of theft of IP had known estimates on actual or potential financial impact.
More than half of our theft of IP cases involved trade secrets.

ptg7481383
Chapter 3. Insider Theft of Intellectual Property
68
These are only some of the cases with the highest financial consequences.
We provided this list for several reasons. First, we are frequently asked how
to calculate return on investment (ROI) for insider threat mitigation. That is
a very difficult question, and one that has not yet been answered adequately
for cybersecurity in general. To start, you should identify what your critical
assets are, and estimate the potential loss if those assets were to leave your
organization. The losses we listed from actual cases should help you to con-
vince your management that insider threat is not to be taken lightly!
Second, although almost half of the insider theft of IP cases occurred
in the IT sector, we want to emphasize that these types of crimes have
resulted in significant losses in other sectors as well.
We strongly suggest that you pay close attention to this chapter if you
are concerned about the security of your proprietary and confidential
information. Now that we have caught your attention, let’s look at the
characteristics and “big picture” of insider theft of intellectual property.
General Patterns in Insider Theft of Intellectual
Property Crimes
The intent of our MERIT model of insider theft of intellectual property is to
describe the general profile of insider theft of IP crimes. The MERIT models
describe the patterns in the crimes as they evolve over time—profiling the
life cycle of the crime, rather than profiling only the perpetrator.
The MERIT model of insider theft of IP was first published in 2009. The
model was created using system dynamics modeling, which is described
in the original report and in Appendix F, System Dynamics Background.
Over the years, however, we have found that a higher-level view of that
model is more useful in describing the patterns to practitioners so that
clear, actionable guidance can be provided for mitigating these incidents.
That higher-level form of the model and accompanying countermeasure
guidance is presented in the remainder of this chapter.
As mentioned earlier, our overall model for theft of IP actually consists of
two models: the Entitled Independent and the Ambitious Leader; we will
present those one at a time. We have broken each model down into small
pieces in this chapter in order to make it more understandable. The full
model of the Entitled Independent is shown in Figure 3-1. Figure 3-2 shows
the full model of the Ambitious Leader.

ptg7481383
69General Patterns in Insider Theft of Intellectual Property Crimes
Figure 3-1 MERIT model of insider theft of IP: Entitled Independent
Organization’s
Denial of
Insider Request
Insider’s
Planning to Go
to Competitor
Level of Technical
and Behavioral
Monitoring
Organization’s
Discovery of Theft
Opportunity
to Detect
Theft
Information
Stolen
Insider’s Desire
to Steal
Insider’s
Dissatisfaction
Insider’s
Entitlement
Insider’s
Contribution
Precipitating Event
(e.g., Proposal by
Competitor)
Figure 3-2 MERIT model of insider theft of IP: Ambitious Leader
Insider’s
Contribution
Insider’s
Entitlement
Precipitating Event
(e.g., Proposal by
Competitor)
Insider’s
Planning to Go
to Competitor
Level of Technical
and Behavioral
Monitoring
Perpetrated
Deceptions
Organization’s
Discovery of
Deceptions Organization’s
Discovery of Theft
Insider’s
Concern Over
Being Caught
Insider’s Desire
to Steal
Opportunity
to Detect
Theft
Extent of
Planning to
Steal
Information
Stolen
Increasing
Access to
Information
Recruitment
of Other
Insiders

ptg7481383
Chapter 3. Insider Theft of Intellectual Property
70
The Entitled Independent
This section describes the model of the Entitled Independent, an insider
acting primarily alone to steal information to take to a new job or to his
own side business.
Based on our review of incident descriptions and interviews with victim
organizations, investigators, and prosecutors of insider cases, we deter-
mined that most insiders felt entitled to take the information they were
accused of stealing. The majority of the insiders stole information that they
had worked on while employed by the organization.
Insider Contribution and Entitlement
Figure 3-3 shows how the insider’s feeling of entitlement toward the
information he develops escalates over time. The employee comes into your
organization with a desire to contribute to its efforts. As time goes on and
he develops information, writes source code, or creates products, his contri-
bution becomes more tangible. These insiders, unlike most employees and
contractors, have personal predispositions that result in a perceived sense of
ownership and entitlement to the information created by the entire group.
The longer he works on the product, the more his sense of entitlement grows.
This sense of entitlement can be particularly strong if the insider perceives
his role in the development of products as especially important. If his work
is dedicated to a particular product—for example, development of a soft-
ware system, or the building of customer contact lists—he may have a great
sense of ownership of that product or information. This leads to an even
greater sense of entitlement. In addition, consistent with good manage-
ment practice, individuals may receive positive feedback for their efforts,
NOTE
Most insiders felt entitled to take the information they were accused of
stealing.
Figure 3-3 Insider entitlement
Insider’s
Contribution
Insider’s
Entitlement

ptg7481383
The Entitled Independent 71
which may further reinforce their sense of ownership, because of their
predispositions.
Evidence of entitlement was extreme in a few cases. One Entitled
Independent, who had stolen and marketed a copy of his employer’s
critical software, created a lengthy manuscript detailing his innocence and
declaring that everyone at the trial had lied. After being denied a raise,
another insider stole the company’s client database and threatened to put
them out of business on his way out the door.
What Can You Do?
Knowing that insiders who steal IP tend to steal the assets they helped to
develop is a key factor in designing a mitigation strategy. If you can identify
your critical intellectual property, you can narrow down the list of employ-
ees and contractors who are at highest risk of stealing it to those who are
working on it now or have worked on it in the past.
In addition, keep in mind that people move around within your organization.
How good are you at adjusting access controls as those moves happen? Just
because someone has moved to another project or area of the organization
doesn’t mean he doesn’t still feel a sense of entitlement to his past work. Ero-
sion of access controls is a problem that needs to be solved in order to reduce
risk of insider theft of intellectual property. Almost three-quarters of the
insiders in our theft of IP cases had authorized access to the information sto-
len at the time of the theft, but that doesn’t mean that all of them should have
had access. In many organizations, employees tend to transfer over time to
different parts of the organization. They often accumulate privileges needed
to perform new tasks as they move, without losing access they no longer
need. Unfortunately, many insiders, at the time when they stole informa-
tion, had accesses above and beyond what their job descriptions required.
We suggest that you periodically review and adjust your access controls
for critical assets. We helped one organization set up an effective mecha-
nism for controlling access once an employee transfers to another group.
The organization realized that it couldn’t disable the employee’s access
immediately upon transfer since there is typically a transition period in
which the employee still needs access to his old team’s information. So the
organization set up an automated email to be sent from its HR system to
the employee’s previous supervisor three months after the date of transfer.
This email lists all of the email aliases the employee is on, shared fold-
ers and collaboration sites to which the employee has access, and so on,
and suggests that the supervisor contact IT to disable any access that is no

ptg7481383
Chapter 3. Insider Theft of Intellectual Property
72
longer necessary. This mechanism has been very successful in controlling
the erosion of access controls in the organization.
Some insiders exhibited an unusual degree of possessiveness toward their
work before stealing it. For instance, a few insiders kept all source code on
their own laptops and refused to store it on the file servers, so they would
have full control over it. This type of behavior should be recognized and
remediated as early as possible.
Insider Dissatisfaction
Dissatisfaction played a role in many of the Entitled Independent cases. Dis-
satisfaction typically resulted from the denial of an insider’s request, as shown
in Figure 3-4. Denial of an employee or contractor request can lead to dissat-
isfaction, which in turn decreases the person’s desire to contribute. This also
affects the person’s sense of loyalty to you. Dissatisfaction often spurred the
insider in our cases to look for another job; the majority had already accepted
positions with another company or had started a competing company at the
time of their theft. Once the insider receives a job offer and begins planning to
go to a competing organization, his desire to steal information increases. This
desire is amplified by his dissatisfaction with his current employer and his
sense of entitlement to the products developed by his group.
In one-third of the cases, the insider actually used the proprietary
information to get a new job or to benefit his new employer in some way.
Dissatisfaction often spurred the insider in our cases to look for
another job.
Figure 3-4 Insider dissatisfaction leading to compromise
Organization’s
Denial of
Insider Request
Precipitating Event
(e.g., Proposal by
Competitor)
Insider
Planning to Go
to Competitor
Insider’s
Dissatisfaction

ptg7481383
The Entitled Independent 73
In more than one-third of the cases, the insider took the information just in
case he ever needed it, with no specific plans in mind. One insider actually
broke into his organization’s systems after he was terminated to find out
whether the organization had made any further progress on the product he
had helped develop while he worked there.
What Can You Do?
It is inevitable that many of your employees will find new jobs at some
point in time. Now that you understand that these departing employ-
ees could pose increased risk of insider theft of intellectual property, you
should consider a review of your termination policies and processes. As
soon as an employee turns in his resignation, you need to be prepared to
act, as you will see in the next section. If you can quickly and easily identify
the critical information that employee has access to, you can kick into pre-
vention and detection mode.
Also, food for thought: Some of the insiders who stole IP were contractors.
How do you handle contractors when they leave your organization?
In our insider threat assessments we have discovered a disturbing trend
in ill-defined or loosely enforced procedures for contractor termina-
tions. Although contractors only account for 12% of our insider theft
of IP crimes, the risk they pose should not be disregarded. Contract
award cycles can range from five years, to three, to even one year. Are
you able to track access granted to contractors and ensure appropriate
Issues Leading to Dissatisfaction
Issues leading to dissatisfaction in the CERT database include the
following:
• Disagreement over ownership of intellectual property
• Financial compensation issues
• Disagreement over benefits
• Relocation issues
• Hostile work environment
• Mergers and acquisitions
• Company attempting to obtain venture capital
• Problems with supervisor
• Passed over for promotion
• Layoffs

ptg7481383
Chapter 3. Insider Theft of Intellectual Property
74
access even when contractors and contracting organizations change on a
frequent basis?
Insider Theft and Deception
As shown in Figure 3-5, eventually the desire to steal information becomes
strong enough, leading to the theft and finally the opportunity for you to
detect the theft. Perhaps someone observes an employee’s actions, or con-
sequences of those actions, that seem suspicious in some way. The most
likely person to discover an insider theft according to our data is a non-
technical employee; in cases where we were able to isolate the person who
discovered the incident, 72% were detected by nontechnical employees.
Therefore, you should have processes in place for employees to report
suspicious behavior, employees should be aware of those processes, and
you should follow up on reports quickly, particularly if they concern an
employee who fits the profile described in our models.
NOTE
The insider’s plan to leave the organization, dissatisfaction, and his sense
of entitlement all contribute to the decision to steal the information.
Figure 3-5 Insider theft and deception
Insider
Planning to Go
to Competitor
Insider’s
Dissatisfaction
Organization’s
Discovery of Theft
Level of Technical
and Behavioral
Monitoring
Opportunity
to Detect
Theft
Information
Stolen
Insider’s Desire
to Steal
Insider’s
Entitlement

ptg7481383
The Entitled Independent 75
Our Entitled Independents did not exhibit great concern with being caught.
Even though signed IP agreements were in place in around 40% of the
cases, fewer than one-quarter of the Entitled Independents tried to deceive
the organization while taking their information. While explicit deception
is not a major factor in most of these crimes, the fact that it did occur in
one-fourth of them suggests that you need to anticipate it when designing
your countermeasures.
For example, upon announcing his resignation, one insider lied to his
manager and said he had no follow-on employment, even though he had
told a coworker about his new job at a competitor. If you become aware of
deliberate deception like this, it may be an indicator of problems to come.
Deceptions generally make it harder for you to sense the risk of theft, and
that is why the insider does it. But if you are vigilant, deceptions may be
discovered, alerting you to increased risk of insider threat. If the organiza-
tion in this example had known that the insider had given contradictory
information to his manager and coworker, it may have been forewarned of
the heightened risk.
In general, your accurate understanding of your risk is directly related
to your ability to detect the insider’s illicit actions. With sufficient
levels of technical and behavioral monitoring, these actions may be
discoverable.
Most of these crimes tend to be quick thefts around resignation. More than
one-half of the Entitled Independents stole information within one month
of resignation, which gives you a well-defined window of opportunity for
discovering the theft prior to employee termination. It is important that you
fully understand the one-month window, however, as it is a bit more com-
plex than it first appears. First, the one-month window includes the month
before the insider turns in his resignation and the month after he resigns; actu-
ally two months total. This means that you need to have technical measures
in place at all times so that you can go back in time and review past online
activity. Second, some of these insiders stole IP long before resignation; just
because they stole it within one month of resignation doesn’t mean that
is when they first started stealing it. Some of them stole slowly over time,
NOTE
Most information was stolen within one month of resignation using a
variety of methods.

ptg7481383
Chapter 3. Insider Theft of Intellectual Property
76
committing their final theft right before resignation. However, fewer than
one-third of the insiders continued their theft for more than one month.
One insider planned with a competing organization abroad and transferred
documents to the company for almost two years prior to her resignation.
However, for the most part, the insiders did steal the information quickly
upon resignation.
In one case the insider accepted a position with a competing organization,
resigned his position, and proceeded to download proprietary information
to take with him to the new company before his last day of work. He stole
the information despite warnings by his new employer not to bring any
proprietary information with him to his new position. When questioned
about the theft, the insider admitted to downloading the information,
saying that he hoped to use it if he ever started his own business.
In a similar case, the insider accepted a position with a competitor and
started downloading documents containing trade secrets the very next
day. A few weeks later, after several sessions of high-volume downloading,
the insider left the organization and started working for the competitor.
Just two days after starting his new job, the insider loaded the stolen files
onto his newly assigned laptop, and within a month had emailed the trade
secrets to his new coworkers. This exemplifies the lack of any effort to
conceal the theft.
A wide variety of technical means were used in the theft cases to transfer
information, including email, phone, fax, downloading to or from home
over the Internet, malicious code collection and transmission, and print-
ing out material on the organizations’ printers. One particularly vengeful
insider acted in anger when his employer rewarded executives with exor-
bitant bonuses while lower-level employees were receiving meager raises
or being laid off. He began downloading confidential corporate docu-
ments to his home computer, carrying physical copies out of the offices,
and emailing them to two competitors. Neither of the two competitors
wanted the confidential information and both sent the information they
NOTE
The one-month window includes the month before the insider resigns and
the month after he resigns—actually two months in total.

ptg7481383
The Entitled Independent 77
received back to the victim organization. This insider also made no attempt
to conceal or deny his illicit activity.
We will explore the technical details of the theft of IP cases later in this
chapter, following the Ambitious Leader model.
What Can You Do?
Our case data suggests that monitoring of online actions, particularly
downloads within one month before and after resignation, could be par-
ticularly beneficial for preventing or detecting the theft of proprietary
information. You need to consider the wide variety of ways that informa-
tion is stolen and design your detection strategy accordingly. Data leakage
tools12 may help with this task. Many tools are available that enable you to
perform functions such as the following:
• Alerting administrators to emails with unusually large attachments
• Tagging documents that should not be permitted to leave the network
• Tracking or preventing printing, copying, or downloading of certain
information, such as PII or documents containing certain words such as
new-product codenames
• Tracking of all documents copied to removable media
• Preventing or detecting emails to competitors, to governments and
organizations outside the United States, to Gmail or Hotmail accounts,
and so on
You might also consider a simple mechanism to protect yourself from
being the unknowing recipient of stolen IP from another organization.
As part of your IP agreement that you make new employees sign, you
might want to include a statement attesting to the fact that they have not
brought any IP from any previous employer with them to your organiza-
tion. We are heartened by the fact that many of the theft of IP cases in our
database were detected by the new employer, and reported to the victim
organization and/or law enforcement. You should be sure that you have a
process defined for how you would respond to that twist of insider threat.
In addition, you may consider asking departing employees to sign a new
12. Data leakage tools: systems designed to detect and prevent unauthorized use and transmission of
confidential information (Wikipedia). Also commonly called data loss prevention (DLP) systems.

ptg7481383
Chapter 3. Insider Theft of Intellectual Property
78
IP agreement, reminding them of the contents of the IP agreement while
they are walking out the door.
The Ambitious Leader
This section describes the Ambitious Leader model. These cases involve a
leader who recruits insiders to steal information with him—essentially a
“spy ring.” Unlike the Entitled Independent, these insiders don’t only want
the assets they created or have access to, they want more: an entire product
line or an entire software system. They don’t have the access to steal all that
they want themselves, so they recruit others into their scheme to help.
We omitted the What Can You Do? section from most of the Ambitious
Leader scenarios because it is so similar to the Entitled Independent model.
But we provide extensive advice at the end of the chapter when we explore
the technical details in all of the cases.
More than half of the Ambitious Leaders planned to develop a competing
product or use the information to attract clients away from the victim orga-
nization. Others (38%) worked with a new employer that was a competitor.
Only 10% actually sold the information to a competing organization.
About one-third of our theft of IP cases were for the benefit of a foreign
government or organization. The average financial impact for these cases
was more than four times that of domestic IP theft. In these cases, loyalty to
the insider’s native country trumped loyalty to the employer. Insiders with
an affinity toward a foreign country were motivated by the goal of bringing
value to, and sometimes eventually relocating in, that country.
In general, the cases involving a foreign government or organization fit
the Ambitious Leader model. However, because the consequences of these
crimes are much more severe, and both government and private organi-
zations are so concerned about this threat, we have included a separate
section at the end of the Ambitious Leader model that analyzes those
crimes in a bit more depth.
About one-third of our theft of IP cases were for the benefit of a foreign
government or organization. The average financial impact for these cases
was more than four times that of domestic IP theft.

ptg7481383
The Ambitious Leader 79
The rest of this section describes additional aspects of the Ambitious
Leader model not exhibited by Entitled Independents. These cases are
more complex than the Entitled Independent cases, involving more intri-
cate planning, deceptive attempts to gain increased access, and recruitment
of other employees into the leader’s scheme.
The motivation for the Ambitious Leader is slightly different from that of
the Entitled Independent. There was little evidence of employee dissatis-
faction in the Ambitious Leaders. Insiders in this scenario were motivated
not by dissatisfaction, but rather by an Ambitious Leader promising them
greater rewards.
In one case, the head of the public finance department of a securities firm
organized his employees to collect documents to take to a competitor. Over
one weekend he then sent a resignation letter for himself and each recruit
to the head of the sales department. The entire group of employees started
work with the competitor the following week.
In another case, an outsider who was operating a fictitious company
recruited an employee looking for a new job to send him reams of his cur-
rent employer’s proprietary information by email, postal service, and a
commercial carrier.
Except for the dissatisfaction of the Entitled Independent, the initial pat-
terns for Ambitious Leaders are very similar. In fact, the beginning of
the Ambitious Leader model is merely the Entitled Independent model
without the “organization denial of insider request” and “insider dissatis-
faction.” Most Ambitious Leaders stole the information that they worked
on, just like the Entitled Independents. The difference is that they were
not content only to steal the information they had access to; they wanted
the entire system, program, or product line, and needed a more complex
scheme to get it.
Theft took place even though IP agreements were in place for almost half
(48%) of the Ambitious Leader cases. In at least one case, the insider lied
when specifically asked if he had returned all proprietary information and
software to the company as stipulated in the IP agreement he had signed.
He later used the stolen software to develop and market a competing prod-
uct in a foreign country.
Insider Planning of Theft
The Ambitious Leader cases involved a significantly greater amount of
planning than the Entitled Independent cases, particularly the recruitment

ptg7481383
Chapter 3. Insider Theft of Intellectual Property
80
of other insiders. Other forms of planning involved creating a new
business in almost half of the cases, coordinating with a competing orga-
nization in almost half of the cases, and collecting information in advance
of the theft.
This aspect of the insider behavior is reflected in Figure 3-6, which describes
the Ambitious Leader formulating plans to steal the information prior to
the actual theft. This extensive planning is an additional potential point
of exposure of the impending theft, and therefore results in measures by
the insider to hide his actions. In most of the Ambitious Leader cases, the
insider was planning the theft a month or more before his departure from
the organization.
The one-month window surrounding resignation holds for most Ambitious
Leaders just as it does for Entitled Independents.
Increasing Access
In more than half of the Ambitious Leader cases, the lead insider had
authorization for only part of the information targeted and had to take steps
to gain additional access. In one case involving the transfer of proprietary
documents to a foreign company, the lead insider asked her supervisor to
assign her to a special project that would increase her access to highly sen-
sitive information. She did this just weeks prior to leaving the country with
a company laptop and numerous company documents, both physical and
electronic.
Figure 3-6 Theft planning by Ambitious Leader
Information
Stolen
Extent of
Planning to
Steal
Insider’s
Concern Over
Being Caught
Opportunity
to Detect
Theft
Insider’s Desire
to Steal

ptg7481383
The Ambitious Leader 81
As shown in Figure 3-7, the recruitment of additional insiders is the primary
means Ambitious Leaders use to gain access to more information. The need
for recruitment increases the amount of planning activity necessary to coor-
dinate insider activities.
Organization’s Discovery of Theft
There are many more avenues for you to detect heightened risk of insider
theft of IP in Ambitious Leader cases than in Entitled Independent cases.
Entitled Independents are often fully authorized to access the information
they steal, and do so very close to resignation with very little planning.
In addition, Entitled Independents rarely act as if what they are doing is
wrong, probably because they feel a proprietary attachment to the informa-
tion or product. Ambitious Leaders, on the other hand, often have to gain
access to information for which they are not authorized. This involves, in
part, coordinating the activities of other insiders and committing deception
to cover up the extensive planning required.
What Can You Do?
Figure 3-8 illustrates the avenues available for you to continually assess the
risk you face regarding theft of IP. Because deception is such a prominent
factor in Ambitious Leader cases, its discovery may be a better means to
detect heightened insider risk here than in Entitled Independent cases.
Figure 3-7 Increasing access by the Ambitious Leader
Information
Stolen
Recruitment
of Other
Insiders
Increasing
Access to
Information
Opportunity
to Detect
Theft
Insider’s Desire
to Steal

ptg7481383
Chapter 3. Insider Theft of Intellectual Property
82
In some of the cases we reviewed, the organization only found out about
the theft when the insider took his competing product to market or solicited
business from his previous employer’s customers. While this detection is
later than one would prefer, it is still not too late to take action and prevent
further losses. However, we strongly suggest that you consider the coun-
termeasures at the end of this chapter to facilitate earlier detection. Many of
the incidents in our database were detected by nontechnical means, such as
the following:
• Notification by a customer or other informant
• Detection by law enforcement investigating the reports of the theft
• By victims
• Reporting of suspicious activity by coworkers
• Sudden emergence of new competing organizations
You can use technical monitoring systems to detect insider theft of IP.
More than one-half of the Entitled Independents and almost two-thirds
of the Ambitious Leaders stole information within one month of resig-
nation. Many of these involved large downloads of information outside
the patterns of normal behavior by those employees. In more than one-
quarter of the Ambitious Leader cases, an insider emailed or otherwise
electronically transmitted information or plans from an organizational
computer.
Keeping track of backups of critical information is also important—in one
case an insider took the backup media from his computer on his last day of
work. Understanding the potential relevance of these types of precursors
Figure 3-8 Organization’s discovery of theft of IP in Ambitious Leader cases
Information
Stolen
Increasing
Access to
Information
Extent of
Planning to
Steal
Perpetrated
Deceptions
Insider’s
Concern Over
Being Caught
Opportunity
to Detect
Theft
Level of Technical
and Behavioral
Monitoring
Organization’s
Discovery of Theft

ptg7481383
Theft of IP inside the United States Involving Foreign Governments or Organizations 83
provides a window of opportunity for you to detect theft prior to employee
termination.
Of course, the earlier you can become aware of illicit plans the better. Early
awareness depends on behavioral as well as technical monitoring and is
more likely to catch incidents involving Ambitious Leaders than Entitled
Independents. In Ambitious Leader scenarios, you need to look for evolv-
ing plans and collusion by insiders to steal information, including attempts
to gain access to information over and above that for which an employee is
authorized. There were behavioral or technical precursors to the crime in
all of the Ambitious Leader cases.
One insider, over a period of several years, exhibited suspicious patterns
of foreign travel and remote access to organizational systems while claim-
ing medical sick leave. It is not always this blatant, but signs are often
observable if you are vigilant.
Theft of IP inside the United States Involving Foreign
Governments or Organizations
This section focuses on cases of malicious insiders who misused a
company’s systems, data, or network to steal intellectual property from an
organization inside the United States for the benefit of a foreign entity—
either an existing foreign organization or a new company that the insiders
established in a foreign country.13 These cases fit the problem described in
the Annual Report to Congress on Foreign Economic Collection and Industrial
Espionage, FY07 prepared by the Office of the National Counterintelligence
Executive.
The United States remains the prime target for foreign economic collec-
tion and industrial espionage as a result of its worldwide technological
and business leadership. Indeed, strong US international competitiveness
underlies the continuing drive by foreign collectors to target US informa-
tion and technology.14
13. Material in this section includes portions from a previously published work. Specifically, a joint
CyLab and CERT Program article was published as “Spotlight On: Insider Theft of Intellectual Property
inside the U.S. Involving Foreign Governments or Organizations” by Derrick Spooner, Dawn Cappelli,
Andrew Moore, and Randy Trzeciak [Spooner 2008].
14. See www.ncix.gov/publications/reports/fecie_all/fecie_2007/FECIE_2007.pdf.

ptg7481383
Chapter 3. Insider Theft of Intellectual Property
84
These cases also include activities defined by the Office of the National
Counterintelligence Executive as economic espionage or industrial
espionage.
Economic Espionage—the conscious and willful misappropriation of trade
secrets with the knowledge or intent that the offense will benefit a foreign govern-
ment, foreign instrumentality, or foreign agent.15
Industrial Espionage—the conscious and willful misappropriation of trade
secrets related to, or included in, a product that is produced for, or placed in, inter-
state or foreign commerce to the economic benefit of anyone other than the owner,
with the knowledge or intent that the offense will injure the owner of that trade
secret.16
Cases that involve foreign beneficiaries can differ from other theft of IP
cases because the insiders may have a sense of duty or loyalty to their
countries of origin that overrides any loyalty to their employer. More-
over, some of these cases suggest that some foreign entities appear to be
interested in recruiting insiders to steal IP to advance businesses in that
particular country. Competing loyalties, coupled with recruitment of
employees in U.S. businesses by foreign nations or organizations, make
this type of crime a potent threat for organizations that rely on IP for com-
petitive advantage.
There are several reasons for heightened concern about this kind of crime.
The impact of a crime that extends outside the jurisdiction of U.S. law
enforcement on an organization can be substantially greater than a case
that remains within U.S. jurisdiction. Insiders who leave the United States
may be difficult or impossible to locate and arrest. And even if the insider
were located and arrested, extradition to the United States would be
required. Therefore, there can be more risk from an employee who intends
to leave the United States following the theft than from employees con-
templating criminal acts against their employer who remain in the United
States.
15. Ibid.
16. Ibid.
NOTE
We have not included any cases of national security espionage in
this book.

ptg7481383
Theft of IP inside the United States Involving Foreign Governments or Organizations 85
In addition, it can be very difficult to recover stolen IP once it leaves the
United States. In cases within U.S. borders, companies that receive the sto-
len IP can suffer similar consequences under the same laws as the insiders
if they use the stolen IP for their own advantage. Thus, domestic organiza-
tions are under greater obligation to cooperate with authorities and return
all stolen IP than foreign organizations might be.
Who They Are
The majority of the insiders worked as either a scientist or an engineer.
Males committed most of the incidents. Of the cases that identify citizen-
ship, about half were foreign nationals, about 40% were naturalized U.S.
citizens, two were U.S. citizens, and the rest were resident aliens or had
dual citizenship.
The insiders’ countries of origin, for cases in which the information was
available, are shown in Table 3-1.
About one-fourth of the cases involved at least one accomplice who was
also an insider. Some of those involved multiple insiders; one case involved
14 insiders in all! Almost 40% had at least one external accomplice.
Table 3-1 Countries of Origin (When Known)
Country Number of Cases
China 13
United States 2
Taiwan 2
Canada (naturalized citizen from China) 2
South Korea 1
Germany 1
Russia 1
Iran 1
Ecuador 1
India 1
Dual citizenship, China and United States 1

ptg7481383
Chapter 3. Insider Theft of Intellectual Property
86
Note that when multiple insiders are involved in a case we only code it as
a single case, and code details for the primary insider. Additional informa-
tion about conspirators is also coded for the case. If you are interested in
a detailed description of the information coded for each case, please see
Appendix D, Insider Threat Database Structure.
What They Stole
All of these insiders stole intellectual property in digital form, physical
form, or both. The methods used were consistent with those described else-
where in this chapter.
Table 3-2 contains the details known for these cases. Damage amounts are
supplied when they were available. We only used the term trade secrets
when that term was used in the case file; otherwise, we used the descrip-
tion supplied in the case file.
Table 3-2 Breakdown of Cases17
Sector
Number
of Cases Damages17 What Was Stolen
Information and
telecommunications
11 1 case,
$1 billion
1 case,
$600 million
Trade secrets
(4 cases)
Source code
(3 cases)
1 case,
$1 million
1 case,
$100,000
1 case, $5,000
6 cases,
Unknown
Confiden-
tial product
information
(3 cases)
Confidential
manufacturing
information (1 case)
Proprietary
documents and
source code
(1 case)
17. In the majority of the cases, damages reported were in the form of potential loss to the organization
as reported in court documents.

ptg7481383
Theft of IP inside the United States Involving Foreign Governments or Organizations 87
Chemical indus-
try and hazardous
materials
7 1 case,
$400 million
1 case,
$100 million
1 case,
$50 million to
$60 million
4 cases,
Unknown
Trade secrets
(5 cases)
Sensitive product
information
(1 case)
Confidential
documents
(1 case)
Manufacturing 3 1 case,
$40 million
1 case,
$32 million
Trade secrets
(2 cases)
Confidential
documents
(1 case)
Banking and finance 1 $5,000 Source code
Commercial facilities 1 Unknown Trade secrets
Defense industrial
base
1 Unknown Source code
Education 1 $3 million Patentable
proprietary
information
Energy 1 Unknown Sensitive software
Government– Federal 1 Unknown Government
restricted
information
Public health 1 $500 million Trade secrets
Water 1 $1 million Trade secrets and
source code

ptg7481383
Chapter 3. Insider Theft of Intellectual Property
88
Why They Stole
The specific motives fall into several categories.
• To fo rm a ne w c om pet in g b us ine ss : One-third of the insiders stole the
IP to establish a new business venture in a foreign country that would
compete with their current employer. In all of these cases, the insiders
had at least one accomplice who assisted them with their theft, with
forming and/or running the new business, or with both. All but one
of these insiders had already started their business before they left the
victim organization; in fact, some of them had already established the
business and had made money for quite some time.
• To t ake to a n ew e mpl oy er i n a c omp et ing bus in ess : More than 40% of
these insiders stole IP to take to their new employers, businesses located
outside the United States that competed with their current employer. In
all but two of these cases, the insiders had already accepted jobs with
the competitors before leaving the victim organization.
• To t ak e t o t hei r ho me c oun try : In three of the cases, this was the
somewhat vague reason they gave for their theft. In another case, the
insider stated he wanted to “benefit the homeland.”
• To se ll to a co mpe ti tor : In two cases, the insider stole the information to
sell to a competitor in another country outside the United States.
Mitigation strategies for these cases are the same as for any other cases of
insider theft of intellectual property, which is covered in the next section.
Mitigation Strategies for All Theft of
Intellectual Property Cases
The intent of the MERIT models is to identify the common patterns of each
type of insider threat over time based on our analysis of the cases in our
database. We have found that the models suggest key mitigation strategies
for you to defend yourself against these types of threats. We therefore pro-
pose countermeasures based on expert opinions in behavioral psychology,
organizational management, and information security.
Your insider threat mitigation strategies should involve more than technical
controls. An overall solution should include policies, business processes,
and technical solutions that are endorsed by senior leadership in HR,

ptg7481383
Mitigation Strategies for All Theft of Intellectual Property Cases 89
legal, data owners, physical security, information security/ information
technology, and other relevant areas of the organization. It is critical that
all levels of management recognize and acknowledge the threat posed by
their current and former employees, contractors, and business partners,
and take appropriate steps to mitigate the associated risk. It may not be
realistic to expect that all intellectual property exfiltrated by insiders will
be stopped before the information leaves your network, but it is realistic to
expect that you can implement countermeasures into your infrastructure
and business processes to allow you to detect as many incidents as pos-
sible, thereby minimizing the financial impact on your organization.
The remainder of this chapter describes potential countermeasures that we
believe could be effective in mitigating insider theft of intellectual property.
Exfiltration Methods
We begin this section by providing more in-depth details of the technical
methods used by insiders to steal IP in our database. Methods varied
widely, but the top three methods used were email from work, remov-
able media, and remote network access. Table 3-3 describes the primary
methods of exfiltration.
Table 3-3 Exfiltration Methods
Exfiltration Method Description
Email Insiders exfiltrated information through their work
email account. The email may have been sent to a
personal email account or directly to a competitor or
foreign government or organization. Insiders used
email attachments or the body of the email to transmit
the sensitive information out of the network.
An overall solution should include policies, business processes, and tech-
nical solutions that are endorsed by senior leadership in HR, legal, data
owners, physical security, information security/information technology,
and other relevant areas of the organization.
Continues

ptg7481383
Chapter 3. Insider Theft of Intellectual Property
90
Table 3-3 Exfiltration Methods (Continued)
Exfiltration Method Description
Removable media Common removable media types were USB devices,
CDs, and removable hard drives.
Printed documents Insiders printed documents or screenshots of
sensitive information, and then physically removed
the hard copies from the organization.
Remote network
access
Insiders remotely accessed the network through a
virtual private network (VPN) or other remote channel
to download sensitive information from an off-site
location.
File transfer The insider was at work, on the company network, and
transferred a file outside of the network using the Web,
File Transfer Protocol (FTP),18 or other methods.
Although email could potentially fit this category, we
thought that email should be considered separately
due to the large number of crimes that used email.
Laptops Insiders exfiltrated data by downloading IP onto a
laptop at work and bringing it outside the workplace.
For example, one insider was developing an applica-
tion for his company on a laptop and later purposely
leaked the source code. In other cases the insiders
simply downloaded sensitive files onto their laptops
for personal or business use later.
We dug a little deeper into those methods to determine where our mitigation
strategies need to be focused—on the host, the network, or the physi-
cal removal of information—and found that more than half involved the
network, 42% involved the host, and only 6% involved physical removal.
Network Data Exfiltration18
Data exfiltration over the network was the most common method of
removing information from an organization, used by more than half of
18. File Transfer Protocol (FTP): a communication standard used to transfer files from one host to
another over a network, such as the Internet (Wikipedia).

ptg7481383
Mitigation Strategies for All Theft of Intellectual Property Cases 91
the insiders in the database who stole IP. Removal methods included in
this category were email, a remote network access channel (originating
externally), and network file transfer (originating outside the network).
About one-fourth of the insiders used their work email account to send the
IP outside the network, either sending IP to their personal email account,
or directly emailing the IP to a competitor or foreign government or
organization.
For example, an insider in one case sent customer lists and source code he
had written from his work email account to his personal email account.
During this time, he was being recruited by a competing organization. He
accepted the competitor’s offer and took the customer lists and source code
to his new job to help him get a head start there.
In another case, an insider asked his superiors for confidential data about
their product costs and materials. Two months later, he accepted a new
job with a competitor. The original employer warned him against taking
or distributing any of its proprietary information. However, the insider
emailed internal business information from his work email account to two
of his new supervisors before he started at the new company.
Interestingly, almost half of the cases involving email exfiltration also
involved another type of exfiltration. This suggests that if you suspect an
insider is stealing information you should check other communication
channels for similar activity. Most frequently, the additional exfiltration
path involved stealing information on a laptop, but use of remote access
channels and theft of printed documents each happened a few times in
combination with theft via email.
The second most frequent network exfiltration method was remote network
access. As in the MERIT model, many of these cases occurred immediately
before resignation or shortly after acceptance of a new job at a competitor.
In more than one-third of these cases, the remote connections were estab-
lished after normal work hours; in almost one-third of the cases, the time of
exfiltration was unknown.
During the remote sessions, insiders downloaded sensitive documents
to their remote computers. In one case, an insider and a coworker were
About one-fourth of the insiders used their work email account to send the
IP outside the network.

ptg7481383
Chapter 3. Insider Theft of Intellectual Property
92
employed as contract software developers for the victim organization.
Their contracts were periodically renewed when modifications to the
software were needed. Each time their contracts ended, the victim
organization neglected to disable their remote access to the network since
the organization knew they would be contracted again in the near future.
However, at one point both insiders suddenly claimed that the programs
they developed belonged to them, and requested that the organization
cease using them. The company continued to use the applications, and the
insider and accomplice were able to remotely access and download the
proprietary source code they claimed to own.
The least common method of network data exfiltration was transferring
data outside the network through outbound channels such as FTP, the
Web, or instant messaging. These crimes were all perpetrated by more
technically skilled insiders. Examples include the following.
• A computer programmer at an investment banking organization
submitted his letter of resignation to his manager. He then used a script
that copied, compressed, and merged files containing source code,
and then encrypted, renamed, and uploaded the files using FTP to an
external file hosting server.
• An insider transferred trade secrets and source code to a
password-protected Web site using standard HTTP. The insider
intended to start a side business with the company’s stolen IP.
• An insider who failed to receive a raise and whose request for transfer
was rejected submitted his resignation and downloaded proprietary
information from his organization for potential use in a new job. He
used FTP to transfer the data to his home computer.
What Can You Do?
Most cases that involved use of the network to perpetrate the theft involved
email and remote access over VPN. Given that several cases involved email
to a direct competitor, you should consider at least tracking, if not blocking,
email to and from competing organizations. Our cases did not explicitly
show sophisticated concealment methods, such as use of proxies19 or
extensive use of personal, Web-based email services. However, we did find
that insiders periodically leverage their personal, Web-based email as an
19. Proxies: A proxy server, more commonly known as a proxy, is a server that routes network traffic
through itself, thereby masking the origins of the network traffic.

ptg7481383
Mitigation Strategies for All Theft of Intellectual Property Cases 93
exfiltration method. You should carefully consider the balance between
security and personal use of email and Web services from your network.
As mentioned, most insiders steal IP within 30 days of leaving an
organization. You should consider a more targeted monitoring strategy for
employees and contractors when they give notice of their exit. For instance,
check your email logs for emails they sent to competitors or foreign
governments or organizations. Also check for large email attachments they
sent to Gmail, Hotmail, and similar email accounts.
Further, you should consider inspecting available log traffic for any indi-
cators of suspicious access, large file transfers, suspicious email traffic,
after-hours access, or use of removable media by resigning employees.
Central logging appliances and event correlation20 engines may help
craft automated queries that reduce an analyst’s workload for routinely
inspecting this data.
Host Data Exfiltration
Host-based exfiltration was the second most common method of removing
IP from organizations; close to half of the cases involved an insider
removing data from a host computer and leaving the organization with
it. In these cases, insiders often used their laptops to remove data from
the organization. We had difficulty determining the exact ownership
and authorization of the laptops used. However, we do know that about
one-sixth of the insiders who stole IP used laptops taken from the organiza-
tion’s site during normal work hours. Half of them transferred proprietary
software and source code; the other half removed sensitive documents
from the organization.
In one case, the insider worked for a consulting company and stole
proprietary software programs from a customer by downloading them to
a laptop. He attempted to disguise the theft by deleting references to the
victim organization contained in the program, and then attempted to sell
portions of the program to a third party for a large sum of money.
Another case involved an insider who accessed and downloaded trade
secrets to his laptop after he accepted an offer from a foreign competitor. He
gave his employer two weeks’ notice, and continued to steal information
until he left.
20. Event correlation: a technique for making sense of a large number of events and pinpointing the
few events that are really important in that mass of information (Wikipedia).

ptg7481383
Chapter 3. Insider Theft of Intellectual Property
94
By far, the most common method of host-based exfiltration in the database
was removable media; 80% of these cases involved trade secrets, and the
majority of those insiders took the stolen trade secrets to a competitor. The
type of removable media used varied. Where information was available,
we determined that insiders most often used writable CDs. Thumb drives
and external hard disks were used in just 30% of the cases. However, the
type of removable media used has changed over time. Insiders primarily
used CDs prior to 2005. Since 2005, however, most insiders using remov-
able media to steal IP use thumb drives and external hard drives. This
trend indicates that changes in technology are providing new and easier
methods of stealing data from host computers.
In one case, an insider resigned from his organization after accepting a
position at another organization. He downloaded personal files as well
as the organization’s proprietary information onto CDs. Despite signing a
nondisclosure agreement, the insider took the trade secrets to a competitor.
In a similar example, an insider received an offer from a competitor three
months prior to resignation. He lied about his new position and employ-
ment status to coworkers. Only days before leaving the organization, he
convinced a coworker to download his files to an external hard drive,
supposedly to free up disk space. He came into work at unusual hours
to download additional proprietary information onto a CD. Finally,
he took this information with him to his new position at a competing
organization.
What Can You Do?
It is unlikely that the victim organizations in our database prohibited
removable media in their daily computing environments. You should
consider carefully who in your organization really needs to use remov-
able media. Perhaps access to removable media is a privilege granted
only to users in certain roles. Along with that privilege could come
enhanced monitoring of all files copied onto such devices. In addition,
understanding who requires removable media and for what purposes can
help you to determine what may constitute normal and healthy business
use, and to monitor for usage patterns that deviate from that. Inventory
control, as it pertains to removable media, may also be helpful. For exam-
ple, you could allow use of removable media only on company-owned
devices prohibited from leaving your facility. Organizations requiring
the highest-assurance environment should consider disallowing remov-
able media completely, or allowing it only in special situations that are
carefully audited.

ptg7481383
Mitigation Strategies for All Theft of Intellectual Property Cases 95
Finally, recall the 30-day window in our theft of IP cases. Can you log all file
transfers to removable media? You might not have the resources to review
all of those logs (depending on how restricted your use of such media is).
However, if the logs exist, you can audit them immediately on the hosts
accessed by any employee who has announced his resignation. This would
provide one quick mechanism for detecting IP that might be exfiltrated by
an employee on his way out the door.
Physical Exfiltration
Only 6% of the theft of IP cases involved some sort of physical exfiltration.
We found that physical exfiltration usually occurs in conjunction with
some other form of exfiltration that would have produced a more obvious
network or host-based observable event.
Exfiltration of Specific Types of IP
Once we determined what kinds of IP were stolen and how, we determined
what methods of exfiltration were associated with the different types of IP.
Several interesting findings surfaced. In particular, business plans were
stolen almost exclusively through network methods, particularly using
remote access. Conversely, proprietary software and source code involve a
much higher use of non-network methods. This may be due in part to the
volume of data associated with different asset types. Software and source
code files are often large, but business plans are usually smaller documents
that are easier to move over a VPN or as an email attachment. Enumerating
the most frequent methods by which particular assets are exfiltrated may
help steer monitoring strategies with respect to computers that house par-
ticular types of assets or are allowed to access given assets over the network.
Concealment
Some insiders attempted to conceal their theft of IP through various
actions. These cases signify a clear intent to operate covertly, implying
the insiders may have known their actions were wrong. In one case, an
insider was arrested by federal authorities after stealing product design
documents and transferring them to a foreign company where he was to be
employed. After being arrested, he asked a friend to log in to his personal
email account, which was used in the exfiltration, and delete hundreds of
emails related to the incident.
Another case involved an insider who used an encryption suite to mask the
data he had stolen when moving it off the network.

ptg7481383
Chapter 3. Insider Theft of Intellectual Property
96
Tru st ed B usin ess P artn ers
Trusted business partners accounted for only 16% of our theft of IP cases,
but this is still a complicated insider threat that you need to consider in
your contracting vehicles and technical security strategies.
For example, a telecommunications company was involved in a lawsuit,
and had to hand over all of its applicable proprietary information to its
attorneys, which it did in hard-copy form. The law firm subcontracted
with a document imaging company to make copies of all of the informa-
tion. One of the employees of the document imaging company asked his
nephew, a student, if he would like to make a little extra spending money
by helping him make the copies at the law firm. The nephew realized that
he had access to proprietary access control technology that the telecom-
munications company used to restrict its services based on fees paid by
each individual customer. He felt, like many others, that the company
unfairly overcharged for these services, so he posted the information
online to the Internet underground. This basically released the telecom-
munications company’s “secret sauce,” and now it was easy for members
of that community to obtain free services. When the post was discovered,
law enforcement investigated the source of the post and traced the activity
back to the student.
It is important that you consider these types of threats when drawing
up contracts with your business partners. Could that scenario happen
to you? Do you write legal language into your contracts that dictates
how your confidential and proprietary information can and cannot be
handled?
It is important that you understand the policies and procedures of your
trusted business partners. You establish policies and procedures in order
to protect your information. When you enlist the support of a trusted busi-
ness partner, you should ensure that their policies and procedures are at
least as effective as your safeguards. This includes physical security, staff
education, personnel background checks, security procedures, termination,
and other safeguards.
In addition, you should monitor intellectual property to which access is
provided. When you establish an agreement with a trusted business part-
ner, you need assurance that IP you provide access to is protected. You
need to get assurances that access to and distribution of this data will be
monitored. You should verify that there are mechanisms for logging the
dissemination of data, and review their procedures for investigating
possible disclosure of your information.

ptg7481383
Mitigation Strategies: Final Thoughts 97
These are just a few recommendations. We detail eight recommendations
in Chapter 9, Conclusion and Miscellaneous Issues, regarding trusted
business partners.
Mitigation Strategies: Final Thoughts
We devoted a good deal of this chapter to technical countermeasures.
Figure 3-9 depicts organizational issues of concern in the theft of intel-
lectual property cases in our database. We addressed the technical issues
in the previous section, but there are nontechnical issues worth noting as
well. For instance, notice that the most prevalent issue of concern is an
employee who went to work for a competitor. Therefore, you might want
Figure 3-9 Issues of concern
Employee Went to Work for a
Competitor
Change of Employment Status
Foreign National/Non-U.S. Native
Employee/Coworker Susceptibility
to Recruitment
Unauthorized Data Download
to/from Home
Unauthorized Data Download to Media
Employee Sought Other Employment
Email/Chat with Competitors or
Conspirators
Planning with Competitor
Failure to Protect Critical Files
Employee Side Business
Unauthorized Data Exports—Unknown
Unauthorized Data Exports—Digital
Equipment/Media
Concealment of Current Illicit
Activity—Nontechnical
Concerning Behavior or Activity
40
35
30
25
20
15
10
5
0

ptg7481383
Chapter 3. Insider Theft of Intellectual Property
98
to monitor emails going to a competitor. We provide a control for doing
that in Chapter 7, Technical Insider Threat Controls. Also, note the second
most prevalent issue of concern: change in employment status, which
would account for the insiders who stole information within 30 days of
resignation. The third most prevalent issue is foreign national/non-U.S.
native, which we covered in depth in the section Theft of IP inside the
United States Involving Foreign Governments or Organizations earlier in
this chapter. The fourth issue, employee/coworker susceptibility to recruit-
ment, applies in all of the Ambitious Leader cases.
One final thought regarding the 30-day window: You should review your
access-termination procedures associated with employee and contractor exit
procedures. Several cases provided evidence that insiders remotely accessed
systems by using previously authorized accounts that were not disabled
upon the employee’s exit. Precautions against this kind of incident seem to be
common sense, but this trend continues to manifest in newly cataloged cases.
Summary
Insiders who steal intellectual property are usually scientists, engineers,
salespeople, or programmers. The IP stolen includes trade secrets, proprie-
tary information such as scientific formulas, engineering drawings, source
code, and customer information. These insiders typically steal information
that they have access to, and helped to create. They rarely steal it for finan-
cial gain, but rather they take it with them as they leave the organization
to take to a new job, give to a foreign government or organization, or start
their own business.
These insider threats fall into two groups. The first is the Entitled
Independent, an insider who acts alone to take the information with him as
he leaves the organization. The second is the Ambitious Leader, an insider
who creates a “ring” of insiders who work together to steal the information.
Ambitious Leaders want to steal more than just the information they
created—they want the entire product line, or whole suite of source code,
for example.
NOTE
For more details of technical controls you can implement to prevent or
detect insider theft of IP, see Chapter 7, where we describe new technical
controls from our insider threat lab.

ptg7481383
Summary 99
A portion of this chapter was devoted to insiders who stole IP to take to
a foreign government or organization. These crimes can be particularly
disastrous, since it is much more difficult to recover the information once it
leaves the United States. We described the countries involved, the positions
of the employees, and the methods of theft.
The most useful pattern we found in modeling these crimes was that most
of the insiders stole at least some of the information within 30 days of res-
ignation. That time frame actually encompasses a 60-day window: 30 days
before turning in their resignation, and 30 days after. Our mitigation strate-
gies use that time frame; we recommend logging of all potential exfiltration
methods, especially emails off of the network and use of removable media,
so that you can audit the information when an employee who has access
to your critical information resigns. You need to be able to go backward in
time when such an employee resigns to make sure he has not emailed your
IP outside the network—for example, to competitors, to governments or
organizations outside the United States, or to Gmail or Hotmail accounts.
You also need to be able to identify information that was copied to
removable media during that time frame. Finally, you need to do real-time
alerting when such online activity takes place in that period between when
the insider resigns and when his employment actually terminates.
The next chapter turns to insider fraud. Insider fraud involves theft as
well, but theft of a different type of information: Personally Identifiable
Information (PII), credit card information, and other data that could be
used to commit fraud. It also includes crimes in which an insider modified
information for financial gain, often for pay by outsiders.

ptg7481383
This page intentionally left blank

ptg7481383
101
Chapter 4
Insider Fraud
Insider fraud: an insider’s use of IT for the unauthorized modification,
addition, or deletion of an organization’s data (not programs or systems)
for personal gain, or the theft of information that leads to an identity crime
(identity theft, credit card fraud) [Weiland 2010].
Identity crime: the misuse of personal or financial identifiers in order to
gain something of value and/or facilitate some other criminal activity.1
We have two questions for you to consider. First, do you handle information
that could be used to commit identity theft or credit card fraud? What
would the repercussions be if that information was stolen? With current
data breach notification laws, keeping the theft a secret is probably not an
option, which means public exposure of the crime. How will your custom-
ers feel about your organization if that happens? Will loss of their trust
affect your bottom line?
Second question: Do you handle any information that someone might wish
to modify, delete, or add fraudulent information to? This information can
range from the obvious financial data to less obvious information such
as driver’s licenses, criminal histories, credit histories, utility bills, food
stamps, and so on. You need to take a minute to really think about this
question. It is likely that the owner of a water company would not have
1. This definition comes from the Secret Service Web site: www.secretservice.gov/criminal.shtml.
使用非法的信用卡(伪造卡、作
废卡)以及恶意透支等

ptg7481383
Chapter 4. Insider Fraud
102
anticipated that three of his meter readers would carry out a fraud scheme
with 17 customers for 18 months for a total of $325,000. But that’s exactly
what happened. Take a minute to think about your information systems
and which ones might provide an attractive means of earning some extra
cash to your employees, contractors, or business partners.
Those are the types of crimes we will explore in this chapter. Recall from
Chapter 1, Overview, that fraud crimes are by far the most prevalent in
the CERT insider threat database. The data breach laws could account for
the significant number of cases, because victim organizations can no longer
handle those types of crimes quietly, internal to the organization. However,
the fact remains that these types of crimes are definitely occurring, and not
only in the financial sector as one might initially guess.
In our insider fraud cases, the insider is not necessarily the one who
commits the actual identity crime, but the insider is often associated with
others (possibly outsiders) who do commit an identity crime. In fact, all
of the crimes in the CERT database that involved organized crime were
insider fraud cases. In this chapter we describe the profile of insider fraud
and present strategies for mitigating the insider fraud crimes.2 We devote
a section of this chapter specifically to the cases involving organized
crime because the impacts of those were substantial: The average dam-
ages in these cases exceed $4 million, with one case resulting in almost
$50 million in losses.
2. Material in this chapter includes portions from a 2010 CERT Research Annual Report article on insider
fraud modeling work by Andrew Moore, Adam Cummings, and Derrick Spooner. See www.cert.org/
cert/information/researchers.html.
NOTE
By insider fraud we mean insiders who modify, add, or delete information
for their own advantage, and those who relay information to others, either
insiders or outsiders, who use it to commit fraud.
We devote a section of this chapter specifically to the cases involving
organized crime because the impacts of those were substantial: The
average damages in these cases exceed $4 million.

ptg7481383
103Insider Fraud
We decided to exclude two types of insider fraud from our studies:
• Cases of corporate fraud, such as the Enron case, in which the fraud is
pervasive throughout the organization and largely perpetrated for the
(near-term) benefit of the organization
• Insider trading3 cases that do not involve IT in carrying out the crime
Our insider fraud cases involve individuals or groups of individuals that
act in the interests of that individual or group, and counter to the interests
of the victim organization.
Fraud cases can have huge financial impacts, as exemplified by the
following case in which an organization lost nearly $20 million.
A customer service representative at a company that processed health
insurance claims realized that he could take advantage of the lack of
oversight or two-person control for checking claims entered into the
system. He retrieved the names of medical care providers who rarely
filed claims, changed their addresses, and then submitted false claims
for them. The payments for those claims were sent to the new addresses
he had entered—those of his associates in organized crime. Over a six-
month period, the scheme diverted nearly $20 million in payouts to
fraudulent Medicare claims from the company to the insider and his
accomplices.
Insider fraud can also lead to the compromise of substantial personal infor-
mation, as in the following case, in which almost 60,000 employee records
were put up for sale on the Internet.
A database administrator at an insurance company was responsible for a
database containing personal employee information for all of the compa-
ny’s employees across the United States. After becoming frustrated over
time by what he perceived to be unfairly low pay, he came up with a plan
that enabled him to get revenge against his employer and make some extra
money at the same time. He downloaded personal employee information
from the database to removable media, resulting in the compromise of
60,000 employee records. Then, following a dispute with his employer, he
quit his job.
He solicited bids for the information over the Internet. He posted
employee credit card numbers in newsgroups dedicated to credit card
3. From Wikipedia: “Insider trading is the trading of a corporation’s stock or other securities (e.g., bonds
or stock options) by individuals with potential access to non-public information about the company.”
这里的欺
诈应当排
除企业团
体欺诈以
及不借助
IT系统的
内部交易
案例;

ptg7481383
Chapter 4. Insider Fraud
104
fraud, and encouraged the malicious use of those credit cards as well as
others opened in the names of the victim employees. He continued to
carry out his fraudulent activity for a two-year period before an under-
cover agent posing as a potential buyer of the insider’s stolen information
arrested him.
It is important to note that this case was one of only three cases in the CERT
database in which the insider stole an entire database as part of the fraud.
This case was in the financial services sector; the other two cases were in
the government sector and the water utilities sector.
Insider fraud can also compromise national security—for instance, by
allowing unauthorized individuals access to the United States. The fol-
lowing case shows how an insider compromised the process of granting
foreign nationals access to the United States.
The insider supervised employees processing asylum applications for the
U.S. government. He fraudulently altered U.S. immigration asylum deci-
sions in return for payments of up to several thousand dollars per case.
He would approve an asylum decision himself and request that one of his
subordinates approve the decision, or overturn someone else’s denial of
an asylum application. An outsider recruited the foreign nationals who
wished to acquire political asylum. To conceal his activity, the insider often
used his subordinates’ computers and credentials. Several foreign nation-
als either admitted in an interview or pleaded guilty in a court of law to
lying on their asylum applications and bribing public officials to approve
their applications. The insider received $50,000 for granting political asy-
lum for 20 to 30 foreign nationals. The fraud was detected by the director
of his office and was reported to law enforcement. The insider was con-
victed and sentenced to 21 months of imprisonment.
Clearly the impacts of insider fraud can be wide-ranging—from purely
financial to personal privacy, or even national security. The previous case
examples are not unique in their impact: Many other organizations lost
huge sums in money, assets, and employee security and privacy.
Like insider theft of IP, insider fraud is usually committed by current
employees engaging in the same types of online activities that they per-
form as part of their normal jobs. Unfortunately, instead of working toward
the mission of the organization, they are working to benefit themselves.
Most engage in fraud-related activities during normal work hours, while
on-site, using their own authorized access.
Unlike crimes of insider theft of IP and IT sabotage, however, insider fraud
crimes were often conducted by insiders in lower-level positions in the
organization. These insiders were generally not professionals and were not
内部欺诈的危害从经济到个人隐私甚至到国
家安全;
与破坏与IP窃取不同,内部欺诈的实施者通常是低层的人
员,而非专家和技术人员。

ptg7481383
105Insider Fraud
technical insiders. About half of them were on the lower end of the pay
scales, such as entry-level data entry clerks or administrative assistants.
This makes some intuitive sense since many of the insider fraud cases were
financially motivated, perpetrated by individuals in some level of financial
difficulty.
Insider fraud crimes also had the greatest mix of perpetrators of both
genders, with just slightly more female perpetrators than male. This could
be due to the greater mix of people in nontechnical roles in organizations
as well as people experiencing financial difficulties. We checked the U.S.
Bureau of Labor Statistics for 2010 to determine the breakdown of those
types of positions between men and women.
• 90.8% of all payroll and timekeeping clerks were women.
• 88% of all tellers were women.
• 75.9% of all court, municipal, and license clerks were women.
• 66.6% of all customer service representatives were women.
• 80.5% of all data entry keyers were women.4
As with the other types of crimes, the ages range quite broadly from people
in their teens to those in their 70s. Again, we do not believe that demographic
4. ftp://ftp.bls.gov/pub/special.requests/lf/aat11.txt
Impacts of Insider IT Fraud
The impacts of insider IT fraud attacks include the following:
• Losses of almost $700 million hidden from a financial organization for
five years
• More than $8 million worth of military equipment lost
• Driver’s licenses provided to 195 people unable to obtain legal
licenses
• Credit histories of 178 consumers modified or deleted, resulting in
more than $4 million in high-risk loans that otherwise would not
have been granted
• Loss to fraud of $335,000 among ten financial institutions and
25 retailers in multiple states
• More than $600,000 in fraudulent disability payments
• Loss of more than $250,000 by a city government through payments
to fake vendors
• Almost $63,000 in fraudulent lottery winnings paid

ptg7481383
Chapter 4. Insider Fraud
106
characteristics are all that useful to identify likely perpetrators. Instead,
we recommend focusing on general patterns of behavior that can provide
insights into the nature of the crime and how to prevent it, or at least detect
and respond to the crime to limit damage.
At the time this chapter was written, the U.S. Department of Homeland
Security (DHS) Science and Technology (S&T) Directorate brought the origi-
nal Secret Service/CERT Insider Threat Study team back together to study
insider fraud in the financial sector. The U.S. Department of the Treasury also
participated in the study to help us to connect with the financial sector. We
are still in the case-gathering mode, and do not yet have analysis to report.
However, this chapter reports preliminary findings based on our earlier
fraud modeling work sponsored by CyLab, updated based on all of the fraud
cases currently in the CERT database. Please keep checking our Web site at
www.cert.org/insider_threat for our report and fraud model.
General Patterns in Insider Fraud Crimes
The starting point for describing patterns of insider fraud, including the
MERIT fraud model, is the Fraud Triangle, developed by the criminolo-
gist Donald Cressey in the early 1950s [Cressey 1974].5 The Fraud Triangle
evolved through Cressey’s interviews with imprisoned bank embezzlers.
His observation that many of these formerly law-abiding citizens had what
he termed a “non-sharable financial problem” led to his development of
the Fraud Triangle. As depicted in Figure 4-1, the Fraud Triangle involves
three dimensions: pressure, opportunity, and rationalization. As the theory
goes, all three elements must be present in order for fraud to occur.
• Pressure is what causes a person to commit fraud, often stemming from
a significant financial need or problem. This problem or need can arise
due to external pressures such as medical bills, addiction problems,
or even just expensive tastes. While some fraud is committed simply
out of greed, Cressey’s observation was that there was often a need to
resolve the problem in secret, that is, it was “non-sharable.”
5. At the time we were writing this book, our insider fraud case files did not have sufficient data to
support strong conclusions about the dynamic over-time nature of the crime, as is required for our
modeling efforts. We therefore thought it was even more important to start the modeling efforts off in
the existing, fairly well-established theory of the Fraud Triangle. Our current work expands insider
fraud case data and we hope to validate these foundations as we move forward in refining the MERIT
insider fraud model.

ptg7481383
General Patterns in Insider Fraud Crimes 107
• Opportunity is the perpetrator’s ability to commit fraud. Within an
organization, weak security controls and inadequate oversight by man-
agement provide opportunities for some fraudsters. Organizations
have more control over the opportunity dimension than the other two
dimensions. Organizations can build processes, procedures, and con-
trols that inhibit or deter an employee’s ability to commit fraud and
that effectively detect it when it does occur.
• Rationalization involves the process of overcoming any personal ethical
hesitations to commit the fraud. It involves reconciling the bad behav-
ior with commonly accepted notions of decency or trust. Rationalizing
individuals may believe that, due to perceived mistreatment, the orga-
nization owes them something, or that committing the fraud is the only
way to save their family from sure devastation. Rationalization may
include beliefs that the fraudster is merely “borrowing” money until
it can be paid back. At the other end of the spectrum, rationalization
includes misunderstanding about the severity of the fraudulent acts or
apathy about their consequences.
Figure 4-1 Fraud Triangle
What causes a person to
commit fraud. Examples:
medical bills,
expensive tastes,
addiction problems, etc.
Personal reconciling behavior
(stealing) with commonly
accepted notions of decency and
trust. Examples: sacrifice for
loved one, only “borrowing,” it is
owed, does not care, etc.
Ability to commit fraud.
Created through weak internal
controls, poor management
oversight, use of one’s position
and authority, etc.
Rationalization
(Attitude)
Opportunity
(Ability)
Pressure
(Incentive)

ptg7481383
Chapter 4. Insider Fraud
108
The Fraud Triangle has gained widespread support, most prominently
from the American Institute for Certified Public Accountants [AICPA 2002].
We adopted the Fraud Triangle as the basis of our initial effort to model
the primary patterns of insider fraud because the patterns in the cases in
the CERT database support it. Figure 4-2 shows our interpretation of the
Fraud Triangle for insider threat. Starting in the lower left, you can see
that incentives for insider fraud stem from the insider’s financial problems
or the need to help family and friends, as well as other social network-
ing pressures. Financial problems can lead to greater dissatisfaction with
compensation. That dissatisfaction results in rationalization of the crime,
feeling that the organization owes the insider for past mistreatment. Some
insiders in our cases rationalized that their actions were only temporary
and they would repay the organization later. Another common feeling was
that the insider was at a turning point in his or her life and had no other
option but to commit the crime.
Opportunity to commit the fraud is limited by the fraud prevention con-
trols implemented by the organization.
The following sections further explain the three aspects of the Fraud
Triangle based on observations from fraud cases in the CERT database.
Origins of Fraud
The primary motivation for insider fraud is financial gain. Insiders
stole information to sell it; modified data to achieve financial benefits
for themselves, friends, or family; or were paid by outsiders to modify
Figure 4-2 Insider Fraud Triangle
Social Networking
Pressures Insider’s Feeling
that Organization
Owes Him
Insider’s Feeling
of Having No
Other Option
Insider’s Intent to
Make Things
Right Eventually
Fraud Prevention
Controls
Implemented
Need to Help
Family/Friends
Insider’s Incentive
(Pressures) to
Commit Fraud
Insider’s Opportunity
to Commit Fraud
Insider’s
Financial
Problems
Insider’s Rationalization of
(Attitude Toward) Fraud
Insider’s
Dissatisfaction with
Compensation
内部欺诈的主要原因是经济利
益,偷信息卖钱、修改数据达到
自身经济利益、或受雇于外部修
改数据;

ptg7481383
General Patterns in Insider Fraud Crimes 109
information. Some insiders were motivated to provide additional income
for their relatives, and a few insiders had large credit card debts or drug-
related financial difficulties.
The most common and straightforward means used by insiders was
stealing information to which they had access. Most thefts were not very
sophisticated. Remember, these are largely not technical, and are not com-
mitted by highly educated individuals.
Some of them did use electronic means to exfiltrate information, however.
• They downloaded the information to home.
• They looked it up online and used it immediately.
• They copied it to removable media.
• They telephoned or faxed the information.
• They emailed the information.
A few fraud cases did involve more sophisticated methods. One insider
was paid by an outsider to intentionally double-click on an email attach-
ment that contained malicious code and a software keystroke logger.6 The
malicious code periodically transmitted customer information to a compet-
itor. Another insider used an anonymous remailer to mask his involvement
in a fraud scheme. An anonymous remailer is a server that receives email
messages containing embedded instructions on where to forward them.
The server then forwards the messages while also masking their originat-
ing location.
Some insider fraud crimes involved theft of information, but other insiders
modified information, often paid for by outsiders who stood to benefit. For
example, a series of insider crimes in the CERT database victimized credit
history organizations; data entry clerks figured out that they could make
money by “improving” the credit history of individuals trying to obtain
loans for which they did not qualify.
6. Software keystroke logger: a software-based method of recording keystrokes entered from a
keyboard.
NOTE
Fraud crimes involved theft and modification of information, often to solve
the insider’s financial problems.

ptg7481383
Chapter 4. Insider Fraud
110
Most modification cases involved changing information in a system, as in the
previous example. However, some insiders added information—as in cases
in which fake driver’s licenses were created by adding false information to an
application and generating the corresponding license. Very few cases involved
the deletion of information, but some involved a combination of methods.
Figure 4-3 shows how financial problems, on the left-hand side of the
figure, provide incentives for the insider to conduct fraudulent activities.
The crime results in financial benefit, which helps to reduce the financial
problems that originally motivated the crime. (The dotted line in Figure 4-3
indicates that the insider’s financial problems are reduced.)
Continuing the Fraud
A major difference between insider fraud and the other types of insider
crimes is the time frame over which the crimes typically occur. Insider fraud
is typically a long and ongoing crime. Insider IT sabotage and, to a lesser
extent, theft of IP are largely big-bang events where the insider commits
the crime and leaves the organization as fast as he can. Such smash-and-
grab events do not work as well to perpetrate fraud, since insiders typically
want to siphon off or modify information slowly and repeatedly for as long
as possible so as not to be noticed. Since financial difficulty is often the
motivating factor, losing or leaving one’s job is not an attractive option.
Figure 4-3 Origins of fraud
Insider’s Incentive
(Pressures) to
Commit Fraud Insider’s Rationalization of
(Attitude Toward) Fraud
Insider’s
Financial
Problems
Insider’s
Greed Insider’s
Activities
Related to
Fraud
Insider’s Financial
Benefit Due to
Fraud
Insider fraud is typically a long and ongoing crime.

ptg7481383
General Patterns in Insider Fraud Crimes 111
The average insider fraud crime spanned about fifteen months, with
half of the crimes lasting five months or more. More than half of the inci-
dents were ongoing with frequent periods of significant compromise.
Of the short, quick compromises, about half ended because the insider
was caught quickly, and most of the others ended because the crime was
committed as the employee was leaving the organization, or following
termination.
Interestingly, many crimes involved the theft or modification of relatively
small pieces of information—a credit card number, Social Security num-
ber, or credit history record—in contrast to the much larger thefts typical
in the theft of IP cases. Each small piece of information brought the insider
a small financial benefit, so the insider was motivated to keep the fraud
going as long as possible and to “fly under the radar” of any organizational
scrutiny.
Often, the insider’s financial problems are eventually resolved, but the
additional income is too good to resist and the fraud takes on a life of its
own. This is where the insider’s greed comes into play in Figure 4-3. The
financial benefits, along with the ability to get away with the crime, result
in an emboldening of the insider and the desire to keep things going.
Outsider Facilitation
Many of the insiders who committed fraud colluded either with people
external to the organization or with other insiders. Some cases involved
collusion with both insiders and outsiders. They colluded with at least one
outsider in about 40% of the cases. Outsiders actually recruited insiders
to help them commit fraud in about one-quarter of the cases. A recurring
pattern involved outsiders recruiting an insider in a low-paying, nontech-
nical position who had access to Personally Identifiable Information (PII)
or customer information. The insider stole the information and provided it
to the outsider for pay; the outsider then used the information to commit
the fraud.
The right-hand side of Figure 4-4 depicts the outsider facilitation of the
fraud, which gives the insider the opportunity to commit the crime. Most
of the insiders did not have the contacts or expertise needed to commit
NOTE
Outsiders facilitated many of the fraud crimes and recruited the insider to
commit the crime in about one-third of the cases.

ptg7481383
Chapter 4. Insider Fraud
112
identity theft or credit card fraud, or to carry out other fraud schemes on
their own. However, the outsiders who approached them had the knowl-
edge and ability, and therefore were critical in actually carrying out the
fraud using the information provided or modified by the insider. The bot-
tom of Figure 4-4 depicts how the insider’s actions result in financial benefit
for the outsider, which encourages the outsider to pressure the insider to
continue stealing or modifying information.
The loop around the outside of the figure illustrates how the growth of
the fraud business will likely result in the outsiders pressuring the insider
to increase their participation by stealing or modifying more and more
information. While there are limits to growth of the fraud business, we
often saw a period of escalation of fraud activities in the cases in the CERT
database. Another incentive for the insider to continue could also come
from the threat that the outsider could turn the insider in if he or she does
not participate fully.
Identity crimes are the most prevalent type of fraud in the CERT database;
in our cases there was no shortage of outsiders experienced in committing
Figure 4-4 Outsider facilitation of insider fraud
Outsider’s Pressure on
Insider to Begin or
Continue Fraud
Insider’s Incentive
(Pressures) to
Commit Fraud
Insider’s Opportunity
to Commit Fraud
Insider’s Rationalization of
(Attitude Toward) Fraud
Outsider’s
Facilitation
of Fraud
Insider’s
Activities
Related to
Fraud
Extent of
Fraud
Committed
Outsider’s Financial
Benefit Due to
Fraud

ptg7481383
General Patterns in Insider Fraud Crimes 113
that type of crime. Outsiders recruited insiders to steal information more
often than to modify it, probably because committing identity theft is much
easier than coming up with a scheme for modifying an organization’s infor-
mation to their advantage. As you will see in the next section, not only was
modification to commit fraud more likely the insider’s idea, but insiders
often recruited other coworkers to help.
Recruiting Other Insiders into the Scheme
Insiders recruited other insiders, often coworkers, in about one-fifth of
our cases of insider fraud. The percentage is higher in insider fraud crimes
in which information was modified as part of the crime than the theft
cases. This makes sense for the following reason. Modification of infor-
mation is a more detectable act than theft, at least from a technical point
of view. Remember that insiders who committed fraud through theft
stole small pieces of information such as credit card numbers or Social
Security numbers. This type of theft may involve something as simple
as opening a screen and manually copying the numbers down. We even
had cases where the insider just remembered the information, and told
it to an outsider so that he could commit the identity crime. Modifying
information, at least online, requires technical action to change computer
data. This action is easily auditable and more easily observable, especially
by coworkers working with the insider using the same data or in close
physical proximity.
Figure 4-5 depicts the insider’s recruitment of other employees into
the fraud crime. As the fraud crime grows, the insider’s perceived risk
of getting caught also grows, depending to some extent on the insider’s
knowledge of the organization’s fraud controls. The recruitment is seen as
a way to help conceal the expanded operations of the fraud crime. Another
reason we’ve seen in cases for recruiting other employees is simply to
handle the expanded workload of the crime. The insider recruitment in
NOTE
Coworkers facilitated many of the insider fraud crimes, especially for
fraud involving modification of information.
Outsiders recruited insiders to steal information more often than to
modify it.

ptg7481383
Chapter 4. Insider Fraud
114
these cases results in real escalation of the fraud activities. Finally, some
insiders recruit inside help to overcome separation of duties controls
that exist within organizations. Often, actions of multiple employees are
required to make a necessary change to the data.
As the fraud involves more and more people, the operation has more
mouths to feed and the pressures on the insider to continue the fraud
scheme grow accordingly. Here again, the crime can take on a life of its
own, independent of the insider’s desire to continue. As shown in the top-
left portion of Figure 4-5, the insider’s perceived risk of being caught, based
on his perceived loss and knowledge of control, may cause him to want to
stop the fraudulent activity—the incentive to continue is reduced (depicted
by the dotted line). Several insiders told us that the crime felt like a down-
ward spiral—it was actually a relief to be caught. But between the pressures
provided by other complicit insiders and the pressure from the outsider to
Figure 4-5 Coworker recruitment
Insider’s Perceived
Risk of Getting
Caught
Insider’s Perceived
Loss if Caught
Insider’s
Knowledge of
Organization’s
Fraud Controls
Insider’s Incentive
(Pressures) to
Commit Fraud
Insider’s
Activities
Related to
Fraud
Insider Recruits
Other Employees
to Conceal Crime

ptg7481383
Insider Fraud Involving Organized Crime 115
continue (as shown in Figure 4-4), the insiders found it extremely difficult
to extract themselves.
We include both the perceived risk of being caught and the perceived loss
if caught in the model since insiders may engage in fraud activities either
because they do not believe they will be caught or because, even if they are
caught, they do not expect significant repercussions. If the organization has
a history of sweeping such incidents under the rug, then no matter their
vigilance regarding detection, insiders may believe they have little to lose
and a lot to gain by committing fraud.
Insider Stressors
The lives of insiders who committed fraud in our cases were often in
turmoil. As we discussed previously, insiders often had severe financial
problems. In addition, insiders had other personal issues such as a fam-
ily member with health problems, substance abuse, and physical threats
by outsiders. While the motivations for the crimes appeared to largely
come from outside the workplace, some workplace issues were evident.
Some insiders had disagreements over financial compensation or with
supervisors. Such issues at times led to intense situations and what might
be deemed as a hostile work environment. The threat of layoffs was also
an issue in some cases. Here the insiders may have wanted to make as
much money at the organization’s expense as possible prior to being
terminated.
Insider Fraud Involving Organized Crime
The Federal Bureau of Investigation (FBI) defines organized crime as follows.
Any group having some manner of a formalized structure and whose
primary objective is to obtain money through illegal activities. Such groups
NOTE
Stressors both inside and outside the workplace were observable in
insider fraud cases.

ptg7481383
Chapter 4. Insider Fraud
116
maintain their position through the use of actual or threatened violence,
corrupt public officials, graft, or extortion, and generally have a significant
impact on the people in their locales, region, or the country as a whole.7
The 24 insider threat cases facilitated by organized crime in the CERT
database constitute about 10% of all of our fraud cases. These cases typi-
cally involve multiple insiders and/or outsiders committing long-term
fraud. The average damages in these cases exceeded $4 million, and one
case amounted to almost $50 million in losses. Criminal enterprises mask
their fraud by involving multiple insiders who often work in different parts
of the organization. These insiders know how to bypass critical processes
and remain undetected.
In several cases, management was involved in the fraud. The insiders
affiliated with organized crime either sell information to them for further
exploitation or are directly employed by them to enable the fraud.
Snapshot of Malicious Insiders Involved with Organized Crime
All of the insiders involved with organized crime in the 24 cases attacked
the organization for financial gain. The insiders were usually employed in
lower-level positions in the organization, were motivated by financial gain,
and were often recruited by outsiders to commit their crimes. Sound famil-
iar? Although these crimes fit the patterns we have already described for
fraud, the impacts seem to be amplified by the involvement of organized
crime.8
This section will discuss the two different types of insider organized crime
activity.
• Insiders with ties to existing external organized crime groups.
• Insiders who form or participate in their own criminal enterprises.
A criminal enterprise is a group of individuals with an identified hier-
archy, or comparable structure, engaged in significant criminal activity.9
Here is a sample case involving a criminal enterprise.
Five insiders worked for a credit reporting company. Each of them
was a low-level employee with job responsibilities of data entry and
7. www.fbi.gov/about-us/investigate/organizedcrime/glossary
8. This section includes material authored by Christopher King in “Spotlight On: Malicious Insiders
and Organized Crime Activity” published in SEI Technical Note CMU/SEI-2011-TN-025 [King 2011].
9. www.fbi.gov/about-us/investigate/organizedcrime/glossary

ptg7481383
Insider Fraud Involving Organized Crime 117
modification of credit reports. A car salesman befriended one of the
insiders while shopping for a car, and found out what the insider’s job
entailed. He offered to pay the insider $150 per customer to change credit
reports of individuals who wished to purchase a car but had insufficient
credit. The insider then recruited his colleagues to participate in the
scheme. Each week the outsider dropped off the names of the individu-
als and associated payments. The organization had a business process
in place to verify changes to credit reports, but two of the employees
involved in the scheme had the authority to override the verification
process. The fraud continued for more than a year until a routine audit
discovered the discrepancy.
Here is an example case of a person affiliated with organized crime.
A teller at a large U.S. bank handled customer information on a daily basis
and processed checks for customers. Heavily in debt, the insider was
approached by individuals in the Mafia who offered to pay him to steal
customers’ PII. Over the course of several years, the insider sold PII to
the organized crime group, who used it to create fraudulent checks, open
unauthorized credit cards, and commit identity theft. The theft was caught
when the bank became suspicious of the exceptionally high rate of fraud
occurring in one of its local branches.
Who They Are
This section is based on 20 cases that involved a criminal enterprise and
four cases with ties to organized crime. The majority of the insiders were
employed in nontechnical positions, although four held a management
position. The crimes involving management went on for a longer period of
time and the scale of the crime was much larger. The majority of the insid-
ers were female, which is greater than the breakdown of all fraud cases
in the CERT database (roughly 50% male/female). Finally, almost all cases
involved collusion with outsiders. In cases involving existing organized
crime groups there tended to be fewer insiders involved.
In the crimes involving management, the average loss was very high. One
case involving a manager at a Department of Motor Vehicles (DMV) caused
losses of $250,000; another DMV case resulted in a $1 million loss for the
organization. The most damaging case involved an insider working for a
city tax office, who was able to steal $48 million over the course of almost
two decades. These insiders were lower- or mid-level managers with few
technical skills. They used their deep knowledge of the organization’s pro-
cesses and systems to bypass the checks and balances in place and recruited
their subordinates into the crime.

ptg7481383
Chapter 4. Insider Fraud
118
Why They Strike
These insiders held low-level positions in the organization, and committed
the crimes for financial gain.
What They Strike
These insiders primarily copied or modified data for financial gain. Crimes
included stealing customer information to sell for identity theft, modi-
fying credit reports to give buyers a higher credit score, or creating fake
credentials, such as driver’s licenses. Insiders primarily modified data in
organization databases and bypassed integrity checks.
How They Strike
Nearly three-fourths of the attacks occurred on-site during normal work
hours. For the most part, insiders used their authorized access to copy,
modify, or delete critical data from the organization’s systems.
Technical methods used included the following.
• Social engineering to obtain credentials or information
The insider, after resigning from a law enforcement agency, convinced
colleagues to run searches and gather information on companies to
help him and his conspirators perform insider trading.
• Authorized use of the organization’s systems
An insider used his access to customer credit reports to sell the data to
conspirators who would conduct identity theft.
• Bypassed secure processes
An organization required two employees to issue tax-refund checks,
but both insiders in the process were part of the same criminal enter-
prise and would issue fraudulent checks to their conspirators.
• Compromised account
An insider working for a credit reporting agency performed modifica-
tions of customer credit in exchange for money. The insider used stolen
passwords of coworkers to conceal evidence of the crime.
Table 4-1 contains summary information for all of the insider fraud cases in
the CERT database that involved organized crime.

ptg7481383
Insider Fraud Involving Organized Crime 119
Table 4-1 Summary of Organized Crime Cases
Case #
Total # of
Conspirators
# of
Insiders
# of
Outsiders Impact Insider-Led?
110 4 6 $48,115,451 Yes
294 1 93 $10,000,000 No
34 3 1 $6,775,434 Yes
43 1 2 $2,700,000 Ye s
514 13 1 $2,288,946 Unknown
610 1 9 $1,500,000 Unknown
77 2 5 $1,000,000 No
84 1 3 $841,164 Yes
910 5 5 $800,000 Yes
10 6 1 5 $638,000 No
11 6 2 4 $335,000 No
12 16 6 10 $287,500 Unknown
13 4 4 0 $250,000 Yes
14 6 1 5 $231,500 Yes
15 6 1 5 $157,000 Unknown
16 16 1 15 $77,300 No
17 6 2 4 $75,000 Yes
18 2 1 1 $10,000 No
19 8 2 6 Unknown No
20 4 2 2 Unknown No
21 9 5 4 Unknown Yes
22 11 1 10 Unknown No
23 Unknown 1 Unknown Unknown No
24 21 1 20 Unknown Unknown

ptg7481383
Chapter 4. Insider Fraud
120
Organizational Issues of Concern and Potential
Countermeasures
Figure 4-6 depicts organizational issues of concern in the fraud cases in the
CERT database.
The suggestions that follow apply to identifying and mitigating the five
most prevalent areas of concern from the graph, as well as some of the
other issues that were relevant in a number of cases.
Inadequate Auditing of Critical and Irregular Processes
In close to half of the insider fraud cases, insiders remained undetected for
long periods due to inadequate auditing of critical or infrequent business
processes. In one incident, malicious insiders were able to modify records
at the DMV because there was no auditing in place. In a second incident, an
insider was able to submit false credit reports to the credit bureaus because
Figure 4-6 Issues of concern
120
80
100
60
20
40
0
Inadequate Auditing of Critical
Processes
Employee / Coworker Susceptibility
to Recruitment
Verification of Modification
of Critical Data
Financial Problems
Excessive Access Privilege
Unauthorized Data Exports
Unauthorized Data Export—Paper
Insufficient Separation of Duties
Concerning Behavior or Activity
Inadequate Auditing of Irregular
Processes
Unexplained Wealth
Falsified or Omitted Information
Concealment of Current Illicit Activity–
Nontechnical
Compromised Passwords
Employee Susceptibility to
Social Engineering
Quality Control of Critical Data
Verification of Authorized
Access of Critical Data
Masquerading
Violation of Need to Know Policy

ptg7481383
Organizational Issues of Concern and Potential Countermeasures 121
she social-engineered her management into leaving her department’s
activities out of the auditing process. Details of those cases follow.
In the first case, a licensing-registration examiner at a DMV conspired
with nine other accomplices to sell fraudulent IDs and driver’s licenses by
modifying a real customer’s record with a picture of their client. This crim-
inal enterprise included five DMV employees and five outsiders (three
brokers and two recruiters). Most of their clients were undocumented
immigrants desperate for driver’s licenses or identity cards. The insid-
ers were employees that had authorized access and occupied lower-level
positions in the organization. The DMV’s computer system was designed
to cross-check Social Security numbers (SSNs) with the Social Security
Administration, but the employees found a way to bypass that check. The
insiders either used bogus SSNs or stole actual SSNs from the DMV sys-
tem without being flagged by security. The ring made $800,000 in illicit
profits from selling the fraudulent credentials.
In the second case, an insider worked for a tax office preparing property
tax refund checks. She generated tax refund checks to bogus companies
and then gave the checks to her niece. Her niece deposited the checks into
the bank accounts of the fake companies and then distributed the funds
to various participants in the fraud scheme. Since the insider played a
role in designing her organization’s new computer system, she convinced
management that her department should not be included in the audit-
ing process. She was able to steal $48 million over the course of almost
twenty years.
Both of these cases involved nontechnical overrides of critical processes.
Vulnerabilities in critical processes should be included in your risk assess-
ment. Periodic audits of the work products from these types of critical
processes should be conducted to detect abuses of the system.
Employee/Coworker Susceptibility to Recruitment
Many insider fraud cases involve outsiders, sometimes from organized
crime, who approach employees of the victim organizations and offer to
pay them in exchange for some service, often the unauthorized modifica-
tion of data. The following incidents are examples of how an outsider was
successfully able to recruit an insider to commit a crime.
In the first case, the insider worked at an insurance company and began
stealing PII that included banking information for the company’s custom-
ers. The insider then sold this information to an outside coconspirator
who created fraudulent checks for various banks using the customers’ PII.

ptg7481383
Chapter 4. Insider Fraud
122
The insider and outsider then had “check-runners” cash the checks at
various banks posing as legitimate customers, thus making fraudulent
withdrawals from their accounts. The insider also passed on the cus-
tomers’ information to individuals who created fake IDs and counterfeit
checks in the names of the bank customers. Multiple employees from sev-
eral different banks were recruited for this scheme.
In another case, an insider was employed as a service representative for
the victim organization. She sold personal information to the Nigerian
Mafia to support identity theft. After several years, she was approached
by a Nigerian male, and gave him her home phone number. The insider,
facing financial difficulties, agreed to provide the man with personal
information from her company’s SSN records. The outsider paid her
$15–$20 per SSN record. A few months later, several major financial insti-
tutions reported fraudulently issued and authenticated credit cards. The
subsequent investigation led back to the insider, who confessed to law
enforcement, resigned from her job, and was subsequently arraigned and
pleaded guilty. She was sentenced to ten months in jail and two years of
probation, and was ordered to pay $10,000 in restitution. The impact of
this scheme is unknown, but several financial institutions had to reissue
credit cards and implement fraud monitoring on customer accounts.
Both of these cases involved recruitment by outsiders, which can be hard
for you to detect, particularly if it occurs outside the workplace. You should
consider raising awareness in applicable managers and employees to this
potential recruitment. You could let them know that they are susceptible to
being recruited to steal the sensitive information to which they have access.
They need to understand the types of crimes that could be committed with
the information and that, although they would not actually commit the
fraud, the evidence in your system logs will point directly to them. Further-
more, they will be turned over to law enforcement. Providing examples
such as those we provide in this book, including the sentences the insid-
ers received, might be helpful in reinforcing the potential consequences of
these illicit actions.
In addition, you should encourage your employees to recognize and report
suspicious contact in which an insider or outsider approaches them to join
in a fraud scheme. Employees who have an understanding of the poten-
tial for recruitment by both insiders and outsiders and the consequences of
committing such an act may decrease your risk and increase reporting.
Your training should be based on your policies, which should include a
confidential means of reporting security issues. Confidential reporting
allows reporting of suspicious events without fear of repercussions, thereby
overcoming the cultural barrier of whistle-blowing. Employees need to

ptg7481383
Organizational Issues of Concern and Potential Countermeasures 123
understand that you have policies and procedures, and that managers will
respond to security issues in a fair and prompt manner.
Ver ifi cat io n o f Mo di fica ti on o f Cr it ica l Da ta
In about one-third of the fraud cases, insiders were able to carry out their
crime because the organization did not review critical data when it was
modified. Insiders used authorized access and were able to change data
without oversight. Two sample cases follow.
In the first case, the insider worked at a consumer credit report agency.
Her duty was to maintain the information stored in the consumer credit
database. In exchange for money from outsiders, she inflated the credit
scores of consumers to enable them to secure loans from third-party credit
institutions and lenders. She also recruited other insider conspirators who
helped her to modify or delete credit-history data for 178 consumers in
return for a share of the payments. The purpose was to strengthen the con-
sumers’ creditworthiness; the impact was that lenders issued $4.2 million
in new loans to these consumers.
In the second case, six contractors pocketed $32,000 in food stamp kick-
backs by issuing food stamps to 53 people who did not qualify for them,
and increasing monthly allotments for existing cases. For payment, each
recipient turned over an envelope to the insiders filled with a portion of
the monthly food stamp allotment. They were able to carry out their crime
by exploiting a weakness in exception handling in the system: If the food
stamp request was coded as an “Expedited” case, the caseworker could
open it without a supervisor’s authorization.
Auditing database transactions may help to detect unauthorized access
and modification of data. Frequent, random audits of critical database
fields should verify the information entered since the last audit. But audit-
ing data changes for all tables in a database is not practical and may in
fact degrade performance. A monitoring strategy for fraud should include
monitoring access and data modifications on critical tables, such as tables
containing PII and/or customer information. Ideally a monitoring strategy
should include logging successful and unsuccessful data access and modi-
fication attempts.
Additionally, automated flagging of mismatched data may detect
improper modifications of the databases. Data integrity checks built in to
your databases could be used as preventive measures. External audits of
these databases can also uncover fraud that may be concealed by an inter-
nal audit. Finally, learn from the past. In assessments and workshops, we
have worked with organizations that have been victimized multiple times

ptg7481383
Chapter 4. Insider Fraud
124
by the same type of insider fraud. We recommend that part of your insider
incident-management process include a lessons learned step in which you
examine the illicit activities used by the insider to conduct the crime, and
put into place automated scripts, triggers, and application-level controls to
prevent the same thing from happening again.
The second case example also involved exploiting another issue of con-
cern illustrated in Figure 4-6: inadequate auditing of irregular processes.
The employees in that case were able to carry out their fraudulent activi-
ties using an “Expedite” function in the system that enabled them to get
around all of the normal controls built in to the food stamp application.
You should carefully examine your applications that could be used for
fraud: Are there any “exception handling” functions that allow employees
to override separation of duties and other controls? If so, you should con-
sider having the system generate an automatic alert anytime that function
is used, and someone should carefully audit that particular transaction.
Financial Problems
Financial problems were the fourth most prevalent issue of concern in the
fraud cases in our database. The first step to prevent this area of concern
is to perform background checks on individuals before hiring them. Back-
ground checks should investigate previous criminal convictions, include
a credit check, verify credentials and past employment, and if possible,
include discussions with prior employers regarding the individual’s com-
petence and approach to dealing with workplace issues. This information
should be used as part of a risk-based decision process in determining
whether it is appropriate to give the new employee access to critical, confi-
dential, or proprietary information or systems.
Background checks should be required for all potential employees,
including contractors and subcontractors. In one case in the CERT data-
base, an organization employed a contractor; the contractor’s company
told the organization that a background check had been performed on him.
The contractor later compromised the organization’s systems and obtained
confidential data on millions of its customers. During the investigation
it was discovered that the contractor had a criminal history for illegally
accessing protected computers.
Other insiders developed financial problems after being hired. The CERT
database includes single parents who couldn’t make ends meet, insiders
with “significant others” with drug problems or other financial problems,
and so on. You might consider offering some type of employee assistance

ptg7481383
Organizational Issues of Concern and Potential Countermeasures 125
program that includes financial counseling, particularly in times of
economic downturn, rather than risking that your employees and contrac-
tors will turn to criminal methods for solving their financial problems.
Excessive Access Privilege
Some insiders accumulated excessive privileges that enabled them to carry
out their crime. For example, a few of the insiders transferred to a differ-
ent department in the same organization. When they transferred, they
retained their old roles within an application, but also obtained new roles.
This gave them multiple roles within the same application, enabling them
to both enter and approve of data modifications—an oversight they used to
conduct a lone fraud scheme. It is important that you carefully control and
audit roles for systems that use role-based access control.10
Other Issues of Concern
Other issues of concern from Figure 4-6 and suggested mitigation strate-
gies follow.
• Insufficient separation of duties
In some fraud cases, separation of duties was part of the formal busi-
ness process, but with no technical enforcement. If possible, build your
business processes into your online systems and enforce separation of
duties via technical controls in your applications. For example, require
that a supervisor approve of critical transactions electronically using
his or her own account, rather than by signing a paper form.
• Compromised passwords
In some of the fraud cases we found that employees shared their
passwords in order to be more efficient. Even supervisors shared
their passwords in a few cases so that their employees could log in
to the supervisor’s account and approve of transactions, resulting in
“increased productivity.” They asserted that they were overworked,
and this was the only way that they could possibly handle their work-
load. It is important not only that you train employees not to share
their passwords with anyone, but also that you explain what might hap-
pen if they do. Stress to them that if someone else uses their computer
account to commit a crime, all of the evidence is going to point to them.
10. Role-based access: access required by a person’s duties. Typically, a person’s access to data/ systems
should be no greater than what is required the person’s role.

ptg7481383
Chapter 4. Insider Fraud
126
They will have a very difficult time proving that they did not commit
the illegal activity when all of the evidence points directly to them!
• Employee susceptibility to social engineering
In some of the fraud cases, employees unwittingly assisted other
employees in committing crimes by falling for social engineering. In
one case, an insider who worked for a credit card point-of-sale terminal
vendor used social engineering to obtain authentication information
from the credit card company help staff. He posed as a distraught indi-
vidual (with a fabricated identity) working for a particular, authorized
merchant needing help with a malfunctioning terminal. He was then
able to credit his own credit card by reprogramming a terminal using
the information he had obtained. It is important that your employees
are educated to understand potential social engineering techniques,
not only from outsiders, but from other insiders as well.
Mitigation Strategies: Final Thoughts
Mitigation strategies for insider fraud need to include prevention, detection,
and response approaches just as they do for the other insider crimes.
Preventive controls for insider fraud take away the insider’s opportunity
to commit the crime; refer back to Figure 4-2. For example, screening and
identification of at-risk employees at hiring is an option for reducing
the number of high-risk employees with an opportunity for committing
fraud. Certainly if individuals have a criminal history of fraud, they may
be more likely to commit fraud against their employer. Individuals with
chronic financial problems may also be more at risk. Since fraud crimes
often involved database transactions, either viewing or modifying data,
some level of role-based access control or multiperson transaction veri-
fication may help prevent some insider fraud crimes. Certainly these
measures will make it more difficult to perpetrate the crime, may deter
individuals from getting involved, or at least may make them think twice
about it.
However, as evidenced in our cases, motivated insider fraudsters may
find their way around these measures. We had cases in which the insider
recruited other insiders precisely to get around role-based access controls.
So detection of ongoing fraud activities is going to be essential for most

ptg7481383
Summary 127
organizations. The fact that insider fraud crimes are often long and ongoing
is bad news for the victim organizations. However, it does afford the orga-
nization with ample opportunity to discover the crime, and possibly curtail
the activity to limit damage.
There are two means for detecting insider fraud. The first is external dis-
covery of the crime, potentially as a result of investigation into financial
losses incurred by the fraud victims. As we have explained previously, the
actual fraud crime is often conducted by an outsider to the victim orga-
nization. Detection of these activities is likely to be a point where law
enforcement is brought in to investigate the potential problem. The second
is the discovery of the internal crime—the insider’s or accomplice’s mali-
cious actions. Here the organization has the opportunity to detect the illicit
insider activity at any point from planning to insider recruitment to online
execution.
Summary
Insiders who commit fraud are usually low-level employees who use
authorized access during normal work hours to either steal information or
modify information for financial gain. Stolen information is usually PII or
customer information that is then sold to outsiders who commit the actual
fraud against the victims. Information is sometimes modified for the direct
financial benefit of the insider, and sometimes is done for payment by
outsiders.
All of the insider crimes in the CERT database involving organized crime fit
into the fraud category. Most of these involve insiders who form their own
criminal enterprise, but some involve insiders being recruited by external
organized crime groups. These crimes have a significant impact, with aver-
age losses of more than $4 million.
Insiders who commit fraud are primarily motivated by financial difficulty.
They start the crime due to mounting financial pressures, but then tend
to carry out their scheme for as long as possible. Outsiders play a role in
many of these crimes, either paying for stolen information, or finding
“ customers” who are willing to pay the insider to modify information.
In this chapter we explored technical methods used, as well as mitigation
strategies.

ptg7481383
Chapter 4. Insider Fraud
128
A preliminary MERIT model of insider fraud is presented in Figure 4-7.
We have now explored each of the three types of crimes, insider IT sabo-
tage, theft of intellectual property, and fraud, in detail. Next, we will dig a
little deeper into one specific method of committing insider crimes: in the
Software Development Life Cycle.
Figure 4-7 Preliminary MERIT model of insider fraud
Outsider Pressure
on Insider to Begin
or Continue Fraud
Insider’s Perceived
Risk of Getting
Caught
Social Networking
Pressures
Insider’s
Knowledge of
Organization’s
Fraud Controls
Insider’s
Dissatisfaction with
Compensation
Insider’s Feeling
of Having No
Other Option
Insider’s Intent to
Make Things
Right Eventually
Fraud Prevention
Controls
Implemented
Need to Help
Family/Friends
Insider’s Feeling
that Organization
Owes Him
Insider’s Incentive
(Pressures) to
Commit Fraud
Insider’s Opportunity
to Commit Fraud
Insider’s Rationalization of
(Attitude Toward) Fraud
Insider’s
Financial
Problems
Insider’s Financial
Benefit Due to
Fraud
Outsider
Facilitation
of Fraud
Insider’s
Greed
Outsider’s Financial
Benefit Due to
Fraud
Insider’s
Activities
Related to
Fraud
Insider Recruits
Other Employees
to Conceal Crime
Extent of
Fraud
Committed

ptg7481383
129
Chapter 5
Insider Threat Issues
in the Software
Development Life
Cycle
Software Development Life Cycle (SDLC): Synonymous with “soft-
ware process” as well as “software engineering,” it is a structured
methodology used in the development of software products and packages.
This methodology is used from the conception phase through to the deliv-
ery and end of life of a final software product.1
Insider threat issues in the Software Development Life Cycle: those aspects
of an organization’s software development or maintenance policies and
processes that insiders exploited to carry out their attack.
You might think that this chapter is going to address software engineers
who inject malicious code into the source code as they develop a new sys-
tem. On the contrary, this chapter starts with the requirements and design
phases of the SDLC, and points out how oversights in these phases can lead
1. Webopedia.

ptg7481383
Chapter 5. Insider Threat Issues in the Software Development Life Cycle
130
to exploitation later by end users of the system. Then it addresses malicious
software engineers.
One critical requirement of most software systems should be that the
system ensures the confidentiality, integrity, and availability of the
underlying information. Unfortunately, in today’s tumultuous economic
conditions, time to market is often the driving factor in product develop-
ment, often sacrificing important stages of the SDLC designed to address
security issues. Software engineers, including both employees and contrac-
tors, have intentionally and unintentionally bypassed critical processes in
the SDLC, leaving vulnerabilities in software that allowed exploitation by
end users once it was in production.
In addition, software engineers and data owners often do spend a good bit
of time anticipating and addressing information security issues. However,
in many cases in the CERT insider threat database we have observed that
the system designers neglected to anticipate how authorized users could
commit illicit activity using the software. Finally, once the software is in
production, developers tend to have free reign in many organizations,
releasing changes to source code without any two-person control.
Neglecting to consider insider threat security requirements in software
systems has allowed insiders to sabotage critical systems, defraud organi-
zations of large sums of money, and modify data in systems to create false
identity documents. While the impact in some incidents can be measured
in dollars, other incidents impact organizational operations or threaten the
national security of the United States.
The following case demonstrates the potential of an employee with
software development skills and access to cause financial impact.
A foreign currency trader in a financial institution started losing money
on trades. Fearing job-related consequences, he executed a complex fraud
scheme by modifying the source code of the trading system to hide fake
trades he entered to counterbalance his losses. Since his undergraduate
degree was in computer science, he had convinced the development team
that it would be easier on all of them if he could just modify the source code
himself when needed. Therefore, he had been given authorized access to
the source code, and was able to modify it to hide his illicit activity.
His scheme ended up continuing for more than five years; making it
appear that the bank was profiting instead of losing close to $700 million.
The insider was convicted, ordered to pay almost $700 million in restitu-
tion, and sentenced to more than seven years of imprisonment followed
by five years of probation.

ptg7481383
Requirements and System Design Oversights 131
It is important for you to carefully consider this case. Many controls are
built in to your software systems so that your end users cannot perform
illicit activity. Therefore, it is very important that you do not allow your
end users to have access to your source code. This is a new slant on the
concept of separation of duties!
Given that most organizations are reliant on IT systems for achieving their
mission, it is easy to see why the integrity of the software underlying those
systems is critical. If the organization does not incorporate adequate secu-
rity controls in its SDLC processes or an insider is able to bypass existing
security controls, the potential for sabotage, fraud, or theft of information
is increased.
Twenty-eight of the cases in the CERT database had issues related to
exploiting a vulnerability in the SDLC. The majority of those cases involved
an insider who sabotaged a previous employer’s critical system. In a few
of the cases the insider’s malicious actions resulted in fraud or theft of
intellectual property.
By looking at the 28 incidents, it became apparent that the vulnerabilities
exploited could be broken down into two general categories:
• Requirements definition and system design
• System implementation and maintenance
Requirements and System Design Oversights
Many systems automate business and workflow processes. When defining
the requirements for such systems, the processes to be automated must be
carefully defined. In the cases examined, many of the insiders, who were
part of the development team, were able to carry out their illicit activities
because they recognized instances in which protection from insider threats
was not considered. For example, in some cases, there was no requirement
for separation of duties in automated processes. In others, authentica-
tion and role-based access controls were not required for system access.
System requirements should also include specification of data integrity
and consistency checks for all changes made to production data by end
users. Automated checks should also be run periodically to detect suspi-
cious modifications, additions, or deletions. In other words, requirements
should consider proactive data integrity mechanisms, as well as periodic

ptg7481383
Chapter 5. Insider Threat Issues in the Software Development Life Cycle
132
auditing functions that can be implemented and run automatically on a
more frequent basis than manual system audits.
Exception handling, or authorized system overrides, which were designed
to accommodate unusual, special circumstances that could not follow
the standard business processes, provided an easy mechanism for some
insiders in the CERT database to commit malicious activity.
Note that all of the recommendations detailed here for defining system
requirements apply to both systems built by the organization and those
the organization acquired. When evaluating new systems for acquisition,
the types of requirements detailed here should also be considered. Once
requirements have been defined and potential systems are evaluated
for purchase, the ability of each system to meet those requirements is an
important part of the evaluation process.
Authentication and Role-Based Access Control
In some cases, even though authentication was required to access a critical
system, users’ access rights within the system were not restricted consis-
tent with job responsibilities. Therefore, insiders were able to access data
outside their need to know, allowing them to view, modify, or delete data
for friends, relatives, high-profile celebrities, and others.
It is important that software systems use authentication to determine who
a user is. Once the user’s identity is determined, role-based access should
ensure that each user has the minimum privileges needed to perform his
or her job duties. The following case details how an employee at a law
enforcement organization was able to exploit inadequate access controls in
the suspect tracking system.
One responsibility of a police communications operator was to look up
and communicate information regarding driver’s licenses to police offi-
cers in the field. This case began when a communications operator was
approached by an acquaintance and asked if she would be willing to look
up information in that system for three people, and she agreed. Over
time, she proceeded to look up information on people in return for pay-
ment by her acquaintance. At some point she discovered that she not only
NOTE
Neglecting to require authentication and role-based access control
simplified insider attacks.

ptg7481383
Requirements and System Design Oversights 133
could read information from the database, but also could use other system
functions. At that point, at the request of her accomplice, she began to cre-
ate, in return for payment, illegal driver’s licenses in the system for people
who were unable to gain legitimate licenses. Fortunately, a confidential
informant led to her arrest for fraudulently creating approximately 195
illegal driver’s licenses.
This case is a “low-tech” incident that was enabled by oversights in defining
and implementing access controls within a critical application. All system
users had the same level of access, even to perform a critical function such
as adding a driver’s license to the database.
Separation of Duties
Most organizations implement separation of duties in business processes
to reduce the risk of fraud. Separation of duties should require that more
than one person be involved in a critical business process. For example, one
employee is given authorized access to generate a payment, but a second
employee is required to approve and finalize the payment. Failure to iden-
tify requirements for separation of duties enabled some insiders to commit
crimes against their organization.
The office manager for a large trucking firm fraudulently added her hus-
band to the payroll each week for weekly payouts, and then deleted him
from the system and erased all records of the payments. This scheme went
on for more than a year and resulted in more than $100,000 in losses to
the firm.
In this case, the office manager had the ability to add employees to the pay-
roll, generate paychecks, and delete records of payments from the database.
One might expect this type of situation in a small organization, but this
case example described a large trucking organization. Nonetheless, we real-
ize that some organizations, especially smaller ones, can’t afford to have
multiple people involved in functions such as payroll. However, it is still
important to use security controls to protect the records, payroll records in
this case, from being modified by that single user, and to periodically audit
those records for fraudulent activity.
NOTE
Neglecting to define security requirements/separation of duties
requirements for automated business processes provided an easy
method for insider attack.

ptg7481383
Chapter 5. Insider Threat Issues in the Software Development Life Cycle
134
Automated Data Integrity Checks
Automated data integrity checks are essential to ensuring the integrity of
the data collected in organizations’ systems. Defining the appropriate data
integrity rules is the foundation for the software development team prior
to any code being written. If the software systems supporting the organiza-
tion do not enforce the business rules of the organization, they will allow
malicious insiders to proceed undetected. The following case illustrates the
need to enforce data integrity checks.
A software administrator for a financial organization had full access to the
organization’s source code. He modified the source code to make changes
to certain accounts and forward funds to his own private loan accounts,
which he then used to move money into his checking account. The inci-
dent was detected when a fellow staff member was conducting a routine
system audit and noticed a ten-year car loan in the insider’s name. This
was alarming because the organization did not issue car loans for that
long of a time frame. Management confronted the insider after conduct-
ing a further investigation, and he admitted to stealing $90,000. He then
turned himself in to law enforcement.
In this case, the organization failed to implement automated data integrity
checks that could have either prevented or detected this fraudulent activity.
For example, car loans were not issued for ten-year terms—an automated
data integrity check could have caught that discrepancy. In addition, data-
base triggers could have detected the suspicious transfer of funds into an
employee account.
In short, any fraudulent activity that happens once should be analyzed to
see how it can be prevented from ever happening again. Anything detected
in a manual audit should be implemented as an automated script when-
ever possible.
Also, in some cases, although separation of duties was implemented, there
was no design to “check the checker.” Due to the high degree of collusion
NOTE
Neglecting to define requirements for automated data integrity checks
made it difficult to detect malicious insider actions.

ptg7481383
Requirements and System Design Oversights 135
observed in fraud cases, it is recommended that system designers consider
how they might implement yet another layer of defense on top of separa-
tion of duties, to discover incidents in which two employees are working
together to commit a crime. Most of these types of crimes continue over a
prolonged period, so although detection might not be immediate, patterns
of suspicious activity can be discovered to catch the activity sooner rather
than later.
Exception Handling
Several insiders used special system functions created for exception han-
dling to carry out their crimes. They realized that these functions were
created for exceptional situations in which changes had to be made quickly,
thus bypassing the usual mandated security checks. This type of func-
tionality provided an easy way for insiders to get around the rules. The
following case describes how insiders were able to bypass automated data
integrity checks by using the system’s “Expedite” function. This same case
example was used in the previous chapter, as we believe that this issue is
important enough to be included in both chapters, and this is the best case
to illustrate the concept.
Six contractors were case workers for an organization that distributed
child care vouchers. The insiders issued food stamps to people who did
not qualify for the assistance and increased monthly allotments on exist-
ing cases for payment. Over a six-month period, they pocketed $32,000 in
kickbacks for issuing food stamps to 53 unauthorized beneficiaries. They
were able to evade the business processes enforced in the system without
a supervisor’s authorization by opening the cases as “Expedited.” They
were only caught when someone that the insiders attempted to solicit
reported their activity to local law enforcement. The victim organization’s
incident-related loss was $75,000.
It is important to design special data integrity checks for any data modi-
fied, added, or deleted using these exception-handling functions.
NOTE
Neglecting to consider security vulnerabilities posed by “authorized
system overrides” resulted in an easy method for insiders “to get around
the rules.”

ptg7481383
Chapter 5. Insider Threat Issues in the Software Development Life Cycle
136
System Implementation, Deployment, and Maintenance
Issues
Very few insiders actually introduced intentional vulnerabilities or
malicious code into source code during the initial development process;
that type of activity was more often carried out during the maintenance
phase of the SDLC. It is not uncommon for organizations to follow strin-
gent development practices during initial development but allow the
practices to erode once the system moves into operation.
Code Reviews2
There is only one case in the CERT database in which the insider commit-
ted malicious activity during the initial development phase of a project, but
it is still a risk that we cannot overlook. An 18-year-old Web developer used
a backdoor he had inserted into his source code during software develop-
ment to access his former company’s network, spam its customers, alter its
applications, and ultimately put it out of business. Code reviews and strict
change control, a part of any solid software development process, could
have detected the backdoor and perhaps saved the company.
More insider incidents occurred during the maintenance phase of the
SDLC than during initial system implementation. It appears that orga-
nizations impose more stringent controls during the initial development
process, but once a system has been in production and stabilized following
initial release, those controls tend to become more lax. Insiders in the cases
in the CERT database took advantage of those relaxed controls in a variety
of ways.
A hardware engineer was unhappy with his new boss because he had mod-
ified the organization’s bonus system. To exact revenge, he downloaded
a virus from the Internet and embedded it inside the company’s produc-
tion executable. That night, he released the new executable to customers’
systems. The next day, one by one, the organization’s customers executed
2. Code review: a process to examine source code, typically by someone other than the original coder,
with the purpose of identifying and addressing mistakes.
NOTE
Lack of code reviews allowed insiders to insert backdoors into source
code, especially for stable, production systems.

ptg7481383
System Implementation, Deployment, and Maintenance Issues 137
the infected software, requiring that someone be flown on-site to each
customer location around the country to repair the damage.
While many organizations institute mandatory code reviews for develop-
ment of new systems or for significant new modules in existing systems,
several insiders were able to inject malicious code into stable production
systems without detection. Ineffective configuration or change control pro-
cesses contributed to their ability to do so. A few organizations in the cases
examined implemented configuration-management systems that recorded
a detailed log of the malicious insider activity. However, there was no pro-
active process for actually controlling system releases using those systems
or reviewing the logs to detect malicious activity after the fact.
Attribution
During the software development process, organizations are vulnerable to
the same types of insider attacks that can occur on production systems. One
software development project manager, recognizing there was no way to
attribute actions to a single user in the development environment, repeat-
edly sabotaged his team’s project. The motivation in this case is unique: His
team was falling behind in the project schedule, and he used the repeated
sabotage as a convenient excuse for missed deadlines. It is important that
organizations consider security during the development process just as on
production systems.
System Deployment
A variety of oversights in the process of moving a system from develop-
ment to production provided avenues for attack by insiders. Examples
from several different cases follow.
NOTE
Inability to attribute actions to a single user enabled insiders to sabotage
projects.
NOTE
Oversights in moving a system from development to production provided
avenues for attack by insiders.

ptg7481383
Chapter 5. Insider Threat Issues in the Software Development Life Cycle
138
The lead developer for a new safety-related system being developed at a
government agency refused to adhere to the procedures for documenta-
tion and backups. Management was aware of his negligence, repeatedly
requesting that he rectify the situation, but he ignored them with no conse-
quences. The system was put into production, and after a few months was
in stable, production mode. At that time the team was to be disbanded,
as they had been brought together as a temporary team for the sole pur-
pose of developing the system. The lead developer, who was disgruntled
with the situation, wiped all of the files from his laptop—the only copy
of the source code that existed. Fortunately, law enforcement discovered
an encrypted disk at his home containing the source code, but for several
months he refused to decrypt the files and the agency was only able to run
the executable version of the software. In the meantime, without access
to the source code, they had no ability to make modifications or enhance-
ments to the running version of the mission-critical safety system.
In the preceding case, the organization moved a system into production
even though it was fully aware that the lead developer had not followed
its process for documenting and backing up the source code. This SDLC
oversight left the organization in a vulnerable position when the developer
used that situation to “hold it hostage” for the only copy of the source code.
A government agency hired a team of contractors to develop a new system
for them. The system was to process sensitive information, and therefore
the developers were only supposed to have access to the development sys-
tem and test data. The system was moved into production, however, and
the same password file was used for the production system as in the devel-
opment environment, enabling one of the developers to access and steal
sensitive data after it had been entered into the production system.
In this case, the organization put sensitive information at risk when it
moved the system into production. Security requirements need to be revis-
ited during deployment to ensure that oversights such as this will not
provide a vulnerability that could be exploited by insiders in the produc-
tion environment.
A government agency used a Web content management system to manage
and control all changes to its public-facing Web site. No one could change
the agency’s Web content without going through that system. Although
the agency used a change control system to track content changes, it had
no process for approval of changes before they were released to the Web
site. As a result, a college intern, before leaving at the end of the summer,
published material intended to be a joke on the agency’s Web site, causing
quite a scandal and damage to the agency’s reputation.
This case is SDLC-related in the deployment of the Web content-
management software. We chose this case because we want you to consider

ptg7481383
Programming Techniques Used As an Insider Attack Tool 139
these types of issues for any infrastructure technologies you have acquired.
It is important that you carefully consider these types of issues as you move
systems from development to production because employees using those
systems on a daily basis will likely notice the vulnerabilities.
Backups
Insiders were able to sabotage backup systems that were left unprotected to
amplify their attack. Risk management of critical systems needs to extend
beyond the system itself to surrounding support systems, such as backups.
Programming Techniques Used As an Insider
Attack Tool
In this section we do a deep dive into insiders who used programming
techniques as an attack tool.3 We find these cases to be very interesting,
and think that they might open your eyes to new attack vectors. Most
of these attacks were conducted by system administrators or program-
mers, although a few were conducted by managers and other technical
staff members. Most were current employees when they committed their
crimes, although in some cases the impact was not realized until after the
insider left the organization. The majority of the employees struck at the
workplace, but many launched their attack remotely.
The majority of the insiders were motivated by revenge against their
employers, but more than one-third were motivated by financial gain.
Other motives include recognition and ideology.
The following case summaries describe how some of the insiders modified
production source code or scripts to perpetrate their attacks. The methods
used to achieve these objectives suggest countermeasures that should be con-
sidered to help mitigate risks associated with these types of insider attacks.
3. Material from this section includes portions from the joint CyLab and CERT Program article
“Spotlight On: Programming Techniques Used as an Insider Attack Tool,” authored by Dawn Cappelli,
Thomas Caron, Randy Trzeciak, and Andrew Moore [Cappelli 2008a].
NOTE
Ineffective or lack of backup processes amplified the impact of insiders’
mass deletion of data.

ptg7481383
Chapter 5. Insider Threat Issues in the Software Development Life Cycle
140
Modification of Production Source Code or Scripts
Here are several cases of modification of production source code or scripts.
Case 1: A consultant modified source code used by his former employer,
an Internet service provider (ISP), and disabled its communications capa-
bility for three weeks. He gained remote access to the ISP’s radio-tower
computer, and then used administrator passwords to reprogram the wire-
less access points of 110 of its customers, cutting off their Internet service.
He reprogrammed the access points to complicate repair efforts, requiring
that the service provider dispatch technicians to the premises of the sub-
scribers who lost Internet access, an effort that extended over a three-week
period. His actions also disrupted the communications of other ISPs out-
side the victim’s network.
Case 2: A system administrator, fearing company layoffs, embedded mali-
cious code within scripts on the organization’s servers. The code was set to
execute on his next birthday, approximately six months in the future. Had
he been successful, the code would have wiped out critical data on more
than 70 servers and caused widespread financial damage. It also would
have caused potential health risks to the organization’s customers. Even
after surviving the layoffs a few days later, the insider did not remove the
malicious code; in fact, he modified it one month later. The malicious code
contained a programming error and failed to execute on his birthday as
scheduled. However, the insider allegedly corrected the programming
error six months later, setting the code to execute on his next birthday.
Fortunately, a few months before the intended execution date, another sys-
tem administrator investigating a system error discovered the malicious
code and disabled it.
Case 3: A contractor hired as a system administrator wrote a logic bomb to
delete all of the organization’s files. He placed the logic bomb in two dif-
ferent scripts. The first was in an operating system script that rotated log
files when a volume reached a certain point; rather than rotating log files
it would execute his logic bomb. He placed the second logic bomb in his
supervisor’s log-in script. The logic bomb was set up to display a threaten-
ing and insulting message to his supervisor during login, execute the logic
bomb, and remove all traces of the logic bomb from the system, including
log files.
Case 4: Following termination, a former application developer at a con-
sumer data marketing firm remotely logged in to the organization’s
systems and modified its Web site by inserting pornographic images.
While this attack did not definitively use programming techniques, we
chose to include it in this chapter due to the serious consequences.

ptg7481383
Programming Techniques Used As an Insider Attack Tool 141
Obtaining Unauthorized Authentication Credentials
Here are two cases of obtaining unauthorized authentication credentials.
Case 1: An IT manager modified the password synch program that
propagated password changes between the production and development
systems. The insider was the only person on staff who knew this program
existed. By removing a single line of code, he altered the program to store
all password changes (account, old password, and new password) in a file
as clear text, thereby gaining access to all account passwords that had been
changed using the program.
Case 2: A student employed multiple methods for gaining access to unau-
thorized credentials; the most devious involved programming methods.
First, he decrypted the password file on a departmental computer system
and obtained the password for his professor’s account. Using one of the
passwords he obtained, he was able to gain access to the professor’s per-
sonal account on Yahoo.com. The student wrote and installed a program
in the professor’s computer account that would run when the professor
logged in, requesting the professor to enter his user ID and password for
the university’s administrative computer system, a separate network and
computer system. That program enabled him to surreptitiously capture the
professor’s user ID and password for that network and computer system.
Disruption of Service and/or Theft of Information
Here are several cases of disruptions of service and/or theft of information.
Case 1: A computer science major wrote a malicious program that, on
several occasions, shut down the university server that was used as a por-
tal for enrollment services. His real intention was theft: Over a two-year
period, he accessed a database on the server and stole 8,000 names and
Social Security numbers along with 37,000 personal records.
Case 2: A contractor working as a system administrator planted several
logic bombs on the organization’s network after the organization rejected
his proposal to replace one of his fellow system administrators. When
the organization decided to award the work to another firm, he planted
logic bombs on five servers scheduled to detonate after he left. Three of
the servers went offline when they executed, but the system administrator
located the malicious code and prevented it from executing on the other
two targeted computers.
Case 3: A consultant hired as a software developer accessed his client’s
servers remotely and removed some code needed to run the system,

ptg7481383
Chapter 5. Insider Threat Issues in the Software Development Life Cycle
142
rendering the organization’s systems inaccessible. This action followed
a year of unmet demands and threats by the consultant. The insider
intended to return the code once his demands were met.
Case 4: A system administrator, disgruntled because his yearly bonus was
not as large as he expected, built and deployed a logic bomb that deleted
10 billion files and took down more than 2,000 servers around the country.
He was able to distribute the malicious code by using the standard soft-
ware distribution methods.
Mitigation Strategies
Mitigation strategies for insiders who exploit vulnerabilities in the SDLC to
sabotage critical systems include the following.
• Resilient system architecture that allows for efficient recovery or sus-
tains the organization during disasters. The requirements for the
architecture should be defined at the beginning of each project so as to
set expectations for recovery in the event an incident occurs that dis-
rupts operations.
• Configuration and access control of source code. All attempts to access
source code in development and production should be tracked and reg-
ular audits of access to source code should be performed.
• Formal code review/inspection to prevent malicious code from being
inserted into production systems.
The mitigation strategy for insiders who exploit vulnerabilities in the SDLC
to commit fraud involves automated workflow processes. These processes
should enforce proper authorizations, approvals, and separation of duties
for critical business functions.
Mitigation strategies for insiders who exploit vulnerabilities in the SDLC to
steal source code focus on configuration and access control of source code.
Source code in development and production should be monitored closely
to ensure it is not being moved off the organization’s network without
knowledge and approval of the organization.

ptg7481383
Summary 143
Summary
In this chapter we presented one specific type of insider threat: those that
exploited the Software Development Life Cycle. Some insiders took advan-
tage of oversights in the requirements and design phases of the SDLC to
carry out their attacks. Others were software engineers or system adminis-
trators who actually injected malicious code into the source code in order
to commit IT sabotage or fraud.
This chapter was intended to raise awareness of this type of insider threat
so that you realize that you need to involve your software engineering
teams in your mitigation strategies.
In the next chapter, Best Practices for the Prevention and Detection of
Insider Threats, we present an entire collection of best practices that we
have accumulated based on the actual crimes in the CERT database. That
chapter includes best practices that are applicable to the SDLC-related
crimes described in this chapter, as well as all insider threats covered in
this book.

ptg7481383
This page intentionally left blank

ptg7481383
145
Chapter 6
Best Practices
for the Prevention
and Detection of
Insider Threats
This chapter describes 16 practices, based on existing industry-accepted
best practices, providing you with defensive measures that could prevent
or facilitate early detection of many of the insider incidents other organi-
zations experienced in the hundreds of cases in the CERT insider threat
database.1
This chapter was written for a diverse audience. Decision makers across
your organization will benefit from reading it. Insider threats are influenced
by a combination of technical, behavioral, and organizational issues, and
must be addressed by policies, procedures, and technologies. Therefore,
it is important that personnel from your management, human resources,
information technology, software engineering, legal, and security teams,
1. This chapter includes portions from “Common Sense Guide to Prevention and Detection of Insider
Threats 3rd Edition–Version 3.1, ” by Dawn Cappelli, Andrew Moore, Randall Trzeciak, and Timothy
J. Shimeall.

ptg7481383
Chapter 6. Best Practices for Prevention and Detection of Insider Threats
146
along with your data owners, understand the overall scope of the problem
and communicate it to all employees in your organization.
We briefly describe each practice, explain what you should do, and provide
a few actual case examples illustrating what could happen if the prac-
tice is not implemented. Finally, we describe how the practice could have
prevented an attack or facilitated early detection.
While you read, please remember everything else you have read so far in
this book regarding contractors and trusted business partners. Although
we usually use the term employee in this chapter, much of this chapter also
applies to contractors and trusted business partners. Please keep this in
mind, and do not overlook those insiders!
Summary of Practices
Each of the 16 practices is summarized here and then expanded on in the
following sections.
• Practice 1: Consider threats from insiders and business partners in
enterprise-wide risk assessments.
It is difficult for you to balance trusting your employees, providing
them access to achieve your mission, and protecting your assets from
potential compromise by those same employees. Insiders’ access,
combined with their knowledge of your technical vulnerabilities and
vulnerabilities introduced by gaps in business processes, gives them
the ability and opportunity to carry out malicious activity against you
if properly motivated. The problem is becoming even more difficult as
the scope of insider threats expands due to organizations’ growing reli-
ance on business partners with whom they contract and collaborate.
It is important for you to take an enterprise-wide view of information
security, first determining your critical assets, and then defining a risk
management strategy for protecting those assets from both insiders
and outsiders.
• Practice 2: Clearly document and consistently enforce policies and
controls.
Clear documentation and communication of technical and organiza-
tional policies and controls could have mitigated some of the insider
incidents, theft, fraud, and IT sabotage, in the CERT database. Specific

ptg7481383
Summary of Practices 147
policies are discussed in this practice. In addition, consistent policy
enforcement is important. Some employees in our cases felt they were
being treated differently than other employees, and retaliated against
this perceived unfairness by attacking their employer’s IT systems.
Other insiders were able to steal or modify information due to inconsis-
tent or unenforced policies.
• Practice 3: Institute periodic security awareness training for all
employees.
A culture of security awareness must be instilled in your organization
so that all employees understand the need for policies, procedures, and
technical controls. All employees in your organization must be aware
that security policies and procedures exist, that there is a good reason
why they exist, that they must be enforced, and that there can be serious
consequences for infractions. They also need to be aware that individu-
als, either inside or outside the organization, may try to co-opt them into
activities counter to your mission. Each employee needs to understand
your security policies and the process for reporting policy violations.
• Practice 4: Monitor and respond to suspicious or disruptive behavior,
beginning with the hiring process.
You should attempt to identify suspicious or disruptive behavior by
individuals before they are hired, and closely monitor employee behav-
ior in the workplace, including repeated policy violations that may
indicate or escalate into more serious criminal activity. The effect of
personal and professional stressors should also be considered.
• Practice 5: Anticipate and manage negative workplace issues.
This practice describes suggestions beginning with preemployment
issues, continuing through employment, and including termination
issues. For example, you need to clearly formulate employment agree-
ments and conditions of employment. Responsibilities and constraints
of the employee and consequences for violations need to be clearly
communicated and consistently enforced. In addition, workplace dis-
putes or inappropriate relationships between coworkers can serve to
undermine a healthy and productive working environment. Employees
should feel encouraged to discuss work-related issues with a member
of management or human resources without fear of reprisal or negative
consequences. Managers need to address these issues when discovered
or reported, before they escalate out of control. Finally, contentious
employee terminations must be handled with utmost care, as most
insider IT sabotage attacks occur following termination.

ptg7481383
Chapter 6. Best Practices for Prevention and Detection of Insider Threats
148
• Practice 6: Track and secure the physical environment.
While employees and contractors obviously must have access to your
facilities and equipment, most do not need access to all areas of the
workplace. Controlling physical access for each employee is funda-
mental to insider threat risk management. Access attempts should be
logged and regularly audited to identify violations or attempted viola-
tions of the physical space and equipment access policies. Of course,
terminated employees, contractors, and trusted business partners
should not have physical access to nonpublic areas of your facilities.
This practice details lessons learned from cases in the CERT database in
which physical access vulnerabilities allowed an insider to attack.
• Practice 7: Implement strict password and account management
policies and practices.
No matter how vigilant you are in trying to prevent insider attacks,
if your computer accounts can be compromised, insiders have an
opportunity to circumvent both manual and automated controls.
Password- and account-management policies and practices should
apply to employees, contractors, and business partners. They should
ensure that all activity from any account is attributable to the person
who performed it. An anonymous reporting mechanism should be
available and used by employees to report attempts at unauthorized
account access, including potential attempts at social engineering.
Audits should be performed regularly to identify and disable unneces-
sary or expired accounts.
• Practice 8: Enforce separation of duties and least privilege.
If employees are adequately trained in security awareness, and
responsibility for critical functions is divided among employees, the
possibility that one individual could commit fraud or sabotage with-
out the cooperation of another individual within the organization is
reduced. Effective separation of duties requires the implementation of
least privilege; that is, authorizing insiders only for the resources they
need to do their jobs, particularly when they take on different positions
or responsibilities within the organization.
• Practice 9: Consider insider threats in the Software Development Life
Cycle.
Many insider incidents can be tied either directly or indirectly to defects
introduced during the Software Development Life Cycle (SDLC). Some
cases, such as those involving malicious code inserted into source
code, have an obvious tie to the SDLC. Others, such as those involving

ptg7481383
Summary of Practices 149
insiders who took advantage of inadequate separation of duties, have
an indirect tie. This practice details the types of oversights throughout
the SDLC that enabled insiders to carry out their attacks.
• Practice 10: Use extra caution with system administrators and
technical or privileged users.
System administrators and privileged users such as database
administrators (DBAs) have the technical ability and access to com-
mit and conceal malicious activity. Technically adept individuals are
more likely to resort to technical means to exact revenge for perceived
wrongs. Techniques such as separation of duties or the two-person
rule for critical system administrator functions, nonrepudiation of
technical actions, encryption, and disabling accounts upon termination
can limit the damage and promote the detection of malicious system
administrator and privileged user actions.
• Practice 11: Implement system change controls.
A wide variety of insider compromises relied on unauthorized
modifications to the organization’s systems, which argues for stronger
change controls as a mitigation strategy. System administrators or priv-
ileged users can deploy backdoor accounts, unauthorized hardware,
logic bombs, or other malicious programs on the system or network.
These types of attacks are stealthy and therefore difficult to detect,
but technical controls can be implemented for early detection. Once
baseline software and hardware configurations are characterized, com-
parison to the current configuration can detect discrepancies and alert
managers for action.
• Practice 12: Log, monitor, and audit employee online actions.
If account and password policies and procedures are enforced, you
can associate online actions with the employee who performed them.
Logging, periodic monitoring, and auditing provide an organization
the opportunity to discover and investigate suspicious insider actions
before more serious consequences ensue. In addition to unauthor-
ized changes to the systems, download of confidential or sensitive
information such as intellectual property (IP), customer or client infor-
mation, and Personally Identifiable Information (PII) can be detected
via data-leakage tools.
• Practice 13: Use layered defense against remote attacks.
If employees are trained and vigilant, accounts are protected from
compromise, and employees know that their actions are being logged
and monitored, disgruntled insiders will think twice about attacking

ptg7481383
Chapter 6. Best Practices for Prevention and Detection of Insider Threats
150
systems or networks at work. Insiders tend to feel more confident
and less inhibited when they have little fear of scrutiny by coworkers;
therefore, remote access policies and procedures must be designed and
implemented very carefully. When remote access to critical systems is
deemed necessary, you should consider offsetting the added risk with
requiring connections only via organization-owned machines and
closer logging and frequent auditing of remote transactions. Disabling
remote access and collection of your equipment is particularly
important for terminated employees.
• Practice 14: Deactivate computer access following termination.
When an employee or contractor terminates employment, whether
the circumstances were favorable or not, it is important that you
have in place a rigorous termination procedure that disables all of the
employee’s access points to your physical locations, networks, systems,
applications, and data. Fast action to disable all access paths avail-
able to a terminated employee requires ongoing and strict tracking
and management practices for all employee avenues of access includ-
ing computer system accounts, shared passwords, and card-control
systems.
• Practice 15: Implement secure backup and recovery processes.
No organization can completely eliminate its risk of insider attack; risk
is inherent in the operation of all organizations. However, with a goal of
organizational resiliency, risks must be acceptable to the stakeholders,
and as such, impacts of potential insider attacks must be minimized.
Therefore, it is important for you to prepare for the possibility of insider
attack and minimize response time by implementing secure backup
and recovery processes that avoid single points of failure and are tested
periodically. This practice contains descriptions of insider threat cases
in which the organization’s lack of attention to incident response and
organizational resiliency resulted in serious disruption of service to its
customers.
• Practice 16: Develop an insider incident response plan.
You need to develop an insider incident response plan to control the
damage due to malicious insiders. This is challenging because the
same people assigned to a response team may be the insiders who
can use their technical skills against you. Only those responsible for
carrying out the plan need to understand and be trained on its execu-
tion. Should an insider attack, it is important that you have evidence
in hand to identify the insider and follow up appropriately. Lessons
learned should be used to continually improve the plan.

ptg7481383
151Practice 1: Consider Threats from Insiders and Business Partners
Practice 1: Consider Threats from Insiders and Business
Partners in Enterprise-Wide Risk Assessments
You need to develop a comprehensive risk-based security strategy to
protect your critical assets against threats from inside and outside, as well
as trusted business partners who are given authorized insider access.
What Can You Do?
It is not practical for most organizations to implement 100% protection
against every threat to every organizational resource. Therefore, it is impor-
tant to focus on protecting your critical information and resources and not
direct significant effort toward protecting relatively unimportant data and
resources. A realistic and achievable security goal is to protect those assets
deemed critical to your mission from both external and internal threats.
Risk is the combination of threat, vulnerability, and mission impact.
Enterprise-wide risk assessments help identify critical assets, potential
threats to those assets, and mission impact if the assets are compromised.
You should use the results of the assessment to develop or refine your over-
all strategy for securing your systems, striking the proper balance between
countering the threat and accomplishing your mission.2
You need to understand the threat environment under which your systems
operate in order to accurately assess enterprise risk. Characterization of
the threat environment can proceed in parallel with evaluation of the vul-
nerability and its impact. However, the sooner the threat environment can
be characterized, the better. The purpose of this practice is to assist you
in correctly assessing the insider threat environment, your vulnerabilities
that enable that threat, and potential impacts that could result from insider
incidents, including financial, operational, and reputational.
Unfortunately, many organizations focus on protecting information from
access or sabotage by those external to the organization and overlook insid-
ers. Moreover, an information technology and security solution designed
without consciously acknowledging and accounting for potential insider
threats often leaves the role of protection in the hands of some of the
potential threats—the insiders themselves. It is imperative that you rec-
ognize the potential danger posed by the knowledge and access of your
employees, contractors, and business partners, and specifically address
that threat as part of an enterprise risk assessment.
2. See www.cert.org/resilience/.

ptg7481383
Chapter 6. Best Practices for Prevention and Detection of Insider Threats
152
Understanding your vulnerability to a threat is also important, but
organizations often focus on low-level technical vulnerabilities, for
example, by relying on automated computer and network vulnerability
scanners. While such techniques are important, our studies of insider threat
have indicated that vulnerabilities in an organization’s business processes
are at least as important as technical vulnerabilities. You need to manage
the impact of threats rather than chase individual technical vulnerabilities.
In addition, new areas of concern have become apparent in recent cases,
including legal and contracting issues. Organizations are increasingly out-
sourcing critical business functions. As a result, people external to your
organization sometimes have full access to your policies, processes, infor-
mation, and systems; access and knowledge previously only provided to
your employees. You need to recognize the increased risk; your enterprise
boundary includes all people who have an understanding of and privi-
leged access to your organization, information, and information systems.
Insider threats may impact the integrity, availability, or confidentiality
of information critical to your mission. Insiders have affected the integ-
rity of their organizations’ information in various ways; for example, by
manipulating customer financial information or defacing their employ-
ers’ Web sites. They have also violated confidentiality of information by
stealing trade secrets or customer information. Still others have inap-
propriately disseminated confidential information, including private
customer information as well as sensitive email messages between the
organization’s management. Finally, insiders have affected the availabil-
ity of their organization’s information by deleting data, sabotaging entire
systems and networks, destroying backups, and committing other types of
denial-of-service attacks.
In those types of insider incidents, current or former employees, contractors,
or business partners were able to compromise their organizations’ critical
assets. It is important that protection strategies are designed focusing on
those assets: financial data, confidential or proprietary information, and
other mission-critical systems and data.
Case Studies: What Could Happen if I Don’t Do It?
An insider was the sole system administrator for his organization. One
day, he quit with no prior notice. His organization refused to pay him
for his last two days of work, and he subsequently refused to give the
organization the passwords for its system administrator accounts. Over a
period of three days, the insider modified the systems so that employees
could not access them, defaced the company Web site, and deleted files.

ptg7481383
153Practice 1: Consider Threats from Insiders and Business Partners
It is critical that you consider the risk you assume when you place all
system administration power into the hands of a single employee. Even if
you are part of a large organization, do not overlook small development
teams, stand-alone machines, and other independently maintained systems
in your organization that are not a part of your enterprise infrastructure. We
know from doing insider threat assessments that even the largest organiza-
tions have these types of systems, which can be a part of critical projects and
development or even production systems. Worst of all, there likely has been
no formal risk assessment performed that accounts for potential insider
threats.
One case involved an employee of a company that obtained a contract
to set up a new wireless network for a major manufacturer. The insider
was on the installation team and therefore had detailed knowledge of the
manufacturer’s systems. He was removed from the team by his employer,
apparently under negative circumstances. However, he was able to enter
the manufacturing plant and access a computer kiosk in the visitors’ lobby.
Based on his familiarity with the manufacturer’s computer system and
security, he was able to use the kiosk to delete files and passwords from
wireless devices used by the manufacturer across the country. The manu-
facturer was forced to remove and repair the devices, causing wide-scale
shutdown of facilities and disruption of its processes.
This case highlights several new insider threat issues. First, an
enterprise-wide risk assessment should have identified the ability to over-
ride security and obtain privileged access to the manufacturer’s network
from a publicly accessible kiosk. Second, the manufacturer’s contract
with the insider’s organization should have instituted strict controls over
employees added to or removed from the project. Specifically, you should
consider provisions in your contracts that require advance notification by
the contracted organization of any negative employment actions being
planned against any employees who have physical and/or electronic
access to your facilities or systems. You could require notification a spec-
ified amount of time before the action is taken against the contractor, in
order to perform your own risk assessment for the potential threat posed to
your network, systems, or information.
A computer help desk attendant employed by a government contractor
created fake government email addresses on the government systems for
which he was responsible. He then used those email addresses to request
replacement parts for equipment recalled by a major supplier. The supplier
sent the replacement parts to the address specified in the emails, with the
expectation that the original recalled products would be returned after the
replacements had been received. The insider provided his home address
for the shipments, and never intended to return the original equipment.

ptg7481383
Chapter 6. Best Practices for Prevention and Detection of Insider Threats
154
He received almost 100 shipments with a retail value of almost $5 million
and sold the equipment on the Internet.
This incident indicates the need to have transaction verification built into
supplier agreements. Even though operations might be outsourced, you
still need to include those operations in your enterprise risk assessment
so that you can ensure that your trusted business partners implement
adequate controls against insider threat in their organizations.
A system administrator had authorized access to sanitized databases of
customer information on an FTP server hosted by one of his organiza-
tion’s business partners. The business partner was contracted by financial
institutions and phone companies to perform services using customer
data. He located an unsanitized version of these customer databases
when looking around on the FTP server. The databases were protected
with passwords and encryption. The insider ran a password cracking
utility and obtained more than 300 passwords he could use to access the
protected information. He found original and complete phone records,
billing information, and other PII for millions of Americans. He proceeded
to download millions of customer records from the databases, including
Social Security numbers, birthdates, and other personal information. The
insider bragged in online IRC channels about his access to confidential
and personal data, and was asked at one point by another individual in
the chat room to provide data on an FBI agent who was actively inves-
tigating him. The insider provided the information within minutes. The
ongoing FBI investigation of that individual led back to the insider, who
was found with dozens of CDs and other media containing millions of
customer records in his apartment.
In this case, proprietary information from the original organizations’
customers was inadequately protected from access by a third organi-
zation that was subcontracted by a second organization, the trusted
business partner. Legal controls to ensure contractor compliance with your
data-handling policies could be employed to protect against the extended
pool of insiders created by working with vendors and other external part-
ners. These measures would allow contractors to perform their work, while
protecting your sensitive information.

ptg7481383
Practice 2: Clearly Document and Consistently Enforce Policies and Controls 155
Practice 2: Clearly Document and Consistently Enforce
Policies and Controls
A consistent, clear message on organizational policies and controls will
help reduce the chance that employees will commit a crime or lash out at
the organization for a perceived injustice.
What Can You Do?
Policies or controls that are misunderstood, not communicated, or
inconsistently enforced can breed resentment among employees and can
potentially result in harmful insider actions. For example, multiple insiders
in cases in the CERT database took intellectual property they had created
to a new job, not realizing that they did not own it. They were quite sur-
prised when they were arrested for a crime they did not realize they had
committed.
You should ensure the following with regard to your policies and controls:
• Concise and coherent documentation, including reasoning behind the
policy, where applicable
• Fairness for all employees
• Consistent enforcement
• Periodic employee training on the policies, justification, implementa-
tion, and enforcement
You should be particularly clear on policies regarding
• Acceptable use of your systems, information, and resources
• Ownership of information created as a paid employee or contractor
• Evaluation of employee performance, including requirements for
promotion and financial bonuses
• Processes and procedures for addressing employee grievances
As individuals join your organization, they should receive a copy of your
policies that clearly lays out what is expected of them, together with the
consequences of violations. You should retain evidence that each individual
has read and agreed to your policies.

ptg7481383
Chapter 6. Best Practices for Prevention and Detection of Insider Threats
156
Employee disgruntlement was a recurring factor in insider incidents;
particularly in insider IT sabotage cases. As explained in Chapter 2, Insider
IT Sabotage, disgruntlement is usually caused by some unmet expectation
on the part of the insider. Examples of unmet expectations observed in
cases include
• Insufficient salary increase or bonus
• Limitations on use of company resources
• Diminished authority or responsibilities
• Perception of unfair work requirements
• Poor coworker relations
Clear documentation of policies and controls can help prevent employee
misunderstandings that can lead to unmet expectations. Consistent
enforcement can ensure that employees don’t feel they are being treated
differently from or worse than other employees. In one case, employees
had become accustomed to lax policy enforcement over a long period of
time. New management dictated immediate strict policy enforcement,
which caused one employee to become embittered and strike out against
the organization. In other words, policies should be enforced consistently
across all employees, as well as consistently enforced over time.
Of course, organizations are not static entities; change in organizational
policies and controls is inevitable. Employee constraints, privileges, and
responsibilities change as well. You need to recognize times of change
as particularly stressful times for employees, recognize the increased
risk that comes along with these stress points, and mitigate it with clear
communication regarding what employees can expect in the future.
Case Studies: What Could Happen if I Don’t Do It?
Two contractors were formerly employed as software developers for a
company that provided news filtering and distribution services to Web
sites. In response to their termination, their legal counsel faxed a letter
to the company. The letter insisted that the insiders owned the software
they had created during their employment, and demanded that the com-
pany stop using the software and return all copies to them. On the evening
before a holiday, the insiders used a home computer and their own creden-
tials, which were still active, to remotely access the company’s network
and download the proprietary software and business plans. The insiders
were arrested after the company discovered the unauthorized access, and
connected them to the theft using their usernames and system logs.

ptg7481383
Practice 2: Clearly Document and Consistently Enforce Policies and Controls 157
In this case, it is clear that there was confusion regarding who owned the
software the contractors had created for the company. Intellectual property
ownership should be documented in formal policies that are clearly com-
municated to all employees and contractually enforced for all contractors
and trusted business partners. In addition, you should have your employ-
ees re-sign the agreements periodically. We have discussed this with
several organizations who instituted IP agreements for all employees more
than 20 years ago. All employees signed them at that time, and all new
employees now sign them. However, some employees have not signed
again since they originally signed more than 20 years ago! It is debatable
whether those aged agreements would stand up in a court of law!
You might also consider incorporating a new angle into your IP agreements
to protect yourself from being the unknowing recipient of stolen IP from
another organization. As part of your IP agreement that you make new
employees sign, you might want to include a statement attesting to the fact
that they have not brought any IP from any previous employer with them
to your organization.
An insider accepted a promotion, leaving a system administrator position
in one department for a position as a systems analyst in another depart-
ment of the same organization. In his new position, he was responsible for
information sharing and collaboration between his old department and
the new one. The following events ensued.
• The original department terminated his system administrator account
and issued him an ordinary user account to support the access required
in his new position.
• Shortly thereafter, the system security manager at the original
department noticed that the former employee’s new account had been
granted unauthorized system administration rights.
• The security manager reset the account back to ordinary access rights,
but a day later found that administrative rights had been granted to it
once again.
• The security manager closed the account, but over the next few weeks
other accounts exhibited unauthorized access and usage patterns.
An investigation of these events led to charges against the analyst for
misuse of the organization’s computing systems. These charges were
eventually dropped, in part because there was no clear policy regard-
ing account sharing or exploitation of vulnerabilities to elevate account
privileges.
This case illustrates the importance of clearly established policies that are
consistent across departments, groups, and subsidiaries of the organization.

ptg7481383
Chapter 6. Best Practices for Prevention and Detection of Insider Threats
158
There are many cases in the CERT database where an employee
compromised an organization’s information or system in order to address
some perceived injustice.
• An insider planted a logic bomb in an organization’s system because
he felt that he was required to follow stricter work standards than his
f ellow employees.
• In reaction to a lower bonus than expected, an insider planted a logic
bomb that would, he expected, cause the organization’s stock value to
go down, thus causing stock options he owned to increase in value.
• A network administrator who designed and controlled an organi-
zation’s manufacturing support systems detonated a logic bomb to
destroy his creation because of his perceived loss of status and control.
• A quality-control inspector, who believed his employer insufficiently
addressed the quality requirements of its product, supplied confiden-
tial company information to the media to force the company to deal
with the problem.
• An insider, who was upset about his company’s practice of canceling
insurance policies for policy holders who paid late, provided sensitive
company information to the opposing lawyers engaged in a lawsuit
against the company.
What these insiders did is wrong and against the law. Nevertheless, more
clearly defined policies and grievance procedures for perceived policy vio-
lations might have avoided the serious insider attacks experienced by these
organizations.

ptg7481383
Practice 3: Institute Periodic Security Awareness Training for All Employees 159
Practice 3: Institute Periodic Security Awareness
Tra in ing fo r Al l Em pl oyees
Without broad understanding and buy-in from the organization, technical
or managerial controls will be short-lived.
What Can You Do?
All employees need to understand that insider crimes do occur, and there
are severe consequences. In addition, it is important for them to under-
stand that malicious insiders can be highly technical people or those with
minimal technical ability. Ages of perpetrators in the CERT database range
from late teens to retirement. Both men and women have been malicious
insiders, including introverted “loners,” aggressive “get it done” people,
and extroverted “star players.” Positions have included low-wage data
entry clerks, cashiers, programmers, artists, system and network adminis-
trators, salespersons, managers, and executives. They have been new hires,
long-term employees, currently employed, recently terminated, contrac-
tors, temporary employees, and employees of trusted business partners.
There is not one demographic profile for a malicious insider.
Security awareness training should encourage observation of behavior in
the workplace to identify employees who may be at higher risk of malicious
activity, not by stereotypical characteristics. Behaviors of concern include
• Threats against the organization or bragging about the damage one
could do to the organization
• Association with known criminals or suspicious people outside the
workplace
• Large downloads close to resignation
• Use of organization resources for a side business, or discussions
regarding starting a competing business with coworkers
• Attempts to gain employees’ passwords or to obtain access through
trickery or exploitation of a trusted relationship (often called social
engineering)
Your managers and employees need to be trained to recognize recruitment
in which an insider engages other employees to join his schemes, particu-
larly to steal or modify information for financial gain. Warning employees
of this possibility and the consequences may help to keep them on the
watch for such manipulation and to report it to management.

ptg7481383
Chapter 6. Best Practices for Prevention and Detection of Insider Threats
160
Social engineering is often associated with attempts to gain either physical
access or electronic access via accounts and passwords. Some of the CERT
database cases reveal social engineering of a different type, however. In one
case, a disgruntled employee placed a hardware keystroke logger on a com-
puter at work to capture confidential company information. After being
fired unexpectedly, the now-former employee tried to co-opt a nontechni-
cal employee still at the company to recover the device for him. Although
the employee had no idea the device was a keystroke logger, she was smart
enough to recognize the risk of providing it to him and notified manage-
ment instead. Forensics revealed that he had transferred the keystrokes file
to his computer at work at least once before being fired.
Training programs should create a culture of security appropriate for your
organization and include all personnel. For effectiveness and longevity, the
measures used to secure your organization against insider threat need to be
tied to the organization’s mission, values, and critical assets, as determined
by an enterprise-wide risk assessment. For example, if your organization
places a high value on customer service quality, you may view customer
information as its most critical asset and focus security on protection of
your data. Your organization could train your employees to be vigilant
against malicious employee actions, focusing on a number of key issues,
including
• Detecting and reporting disruptive behavior by employees (see
Practice 4)
• Monitoring adherence to organizational policies and controls (see
Practices 2 and 11)
• Monitoring and controlling changes to organizational systems—
for example, to prevent the installation of malicious code (see
Practices 9 and 11)
• Requiring separation of duties between employees who modify
customer accounts and those who approve modifications or issue
payments (see Practice 8)
• Detecting and reporting violations of the security of the organization’s
facilities and physical assets (see Practice 6)
• Planning for potential incident response proactively (see Practice 16)
Training on reducing risks to customer service processes would focus on
• Protecting computer accounts used in these processes (see Practice 7)
• Auditing access to customer records (see Practice 12)

ptg7481383
Practice 3: Institute Periodic Security Awareness Training for All Employees 161
• Ensuring consistent enforcement of defined security policies and
controls (see Practice 2)
• Implementing proper system administration safeguards for critical
servers (see Practices 10, 11, 12, and 13)
• Using secure backup and recovery methods to ensure availability of
customer service data (see Practice 15)
Training content should be based on documented policies, and include
a confidential means of reporting security issues. Confidential report-
ing allows reporting of suspicious events without fear of repercussions,
thereby overcoming the cultural barrier of whistle-blowing. Your employ-
ees need to understand your organization’s policies and procedures, and
be aware that your managers will respond to security issues in a fair and
prompt manner.
Your employees should be notified that system activity is monitored,
especially system administration and privileged activity. All employ-
ees should be trained in their personal responsibility, such as protection
of their own passwords and work products. Finally, the training should
communicate IT acceptable use policies.
As described in Chapter 4, Insider Fraud, in many of the insider fraud
incidents the insider was recruited to steal by someone outside the organi-
zation. In many of these cases, the insider was taking most of the risk while
receiving relatively small financial compensation. The outsider was often a
relative of the insider or an acquaintance who realized the value of exploit-
ing the insider’s access to information. One manager of a hospital’s billing
records gave patients’ credit card information to her brother, who used it
for online purchases shipped to his home address. Another insider in the
human resources department for a federal government organization gave
employee PII to her boyfriend, who used it to open and make purchases on
fraudulent credit card accounts.
You should educate your employees on their responsibilities for protecting
the information with which they are entrusted, and the possibility that
unscrupulous individuals could try to take advantage of their access to
that information. Such individuals may be inside or outside the organi-
zation. In many of the fraud cases where insiders modified information
for financial gain, the insider recruited at least one other employee in the
organization to participate in the scheme, possibly as a means to bypass
separation of duty restrictions, or to ensure that coworkers wouldn’t report
suspicious behavior. In one case, several bank janitorial employees stole

ptg7481383
Chapter 6. Best Practices for Prevention and Detection of Insider Threats
162
customer information while working, changed the customer addresses
online, opened credit cards in their names, purchased expensive items
using the cards, and drained their bank accounts. Your employees should
be regularly reminded about procedures the company has in place for
anonymously reporting suspicious coworker behavior, or attempts of
recruitment by individuals inside or outside the organization.
In Chapter 3, Insider Theft of Intellectual Property, we indicated that many
cases involve technical employees who stole their organization’s intellec-
tual property because of dissatisfaction. Signs of disgruntlement in cases
like those often appear well before the actual compromise. Such attacks can
be prevented if managers and coworkers are educated to recognize and
report behavioral precursors indicating potential attacks.
Finally, your employees need to be educated about the confidentiality
and integrity of your company’s information, and that compromises will
be dealt with immediately. Some insiders in the CERT database did not
understand this, viewing information as being their own property rather
than the organization’s; for example, customer information developed by a
salesperson or software developed by a programmer.
Case Studies: What Could Happen if I Don’t Do It?
A contractor was employed as a programmer by a high-technology
company. He requested to work remotely from home, his request was
denied, and he informed the organization that he would be resigning.
He actually had obtained employment with a competitor. On the evening
before his last day of work, he returned to the facility, outside of normal
work hours. He entered a building which was not his normal work loca-
tion and removed the name plate from an engineer’s office. He then asked
a janitor to let him in, claiming it was his office and he’d been accidentally
locked out. The janitor complied with the request; the insider now had
physical access to all of the computers in the engineer’s office.
You probably think you know the ending to this case, right? He stole the
information and left the office. Not quite; read on…
The engineer who occupied that office happened to walk in—and caught
the insider in the act of stealing his proprietary source code from his
computer. The insider quickly made up a false explanation as to why he
was there, and promptly left. The following day, the insider reported for
his last day of work, and was observed leaving with a CD. The organi-
zation reported him to law enforcement, thinking he might have stolen

ptg7481383
Practice 3: Institute Periodic Security Awareness Training for All Employees 163
its intellectual property on the CD. An investigation confirmed the theft,
specifically of proprietary source code. The contractor was arrested,
convicted, and sentenced to one year of work furlough.
This case demonstrates many interesting security awareness issues. First,
would your custodial staff or security guards fall for that scheme? Don’t
forget them when preparing and delivering your security awareness train-
ing! Second, do you educate your employees to report suspicious activity
in their offices? Would they fall for this ploy? What would your employ-
ees do if they caught someone in their office after hours? Finally, there is
good news at the end of this case: The organization was suspicious enough
to notify law enforcement of the departing contractor carrying a CD out
with him.
The lead developer of a mission-critical safety-related application had
extensive control over the application source code. The only copy of the
source code was on his laptop, there were no backups performed, and
very little documentation existed, even though management had repeat-
edly requested it. The insider told coworkers he had no intention of
documenting the source code and any documentation he did write would
be obscure.
A month after learning of a pending demotion, he erased the hard drive
of his laptop, deleting the only copy of the source code the organization
possessed, and quit his job. It took more than two months to recover the
source code after it was located by law enforcement in encrypted form
at the insider’s home. Another four months elapsed before the insider
provided the password to decrypt the source code. During this time the
organization had to rely on the executable version of the application, with
no ability to make any modifications.
This case could have had dire consequences due to the critical nature of
the application. How could the problem have been avoided? We could say
that management should have had more direct oversight of the develop-
ment process, but the malicious insider was the lead developer, so you
can’t necessarily blame management completely. However, the insider’s
team members were aware of the insider’s deliberate inaction; they could
have informed management of his statements and actions in time to pre-
vent the attack. This case demonstrates the importance of educating all of
your employees that the security and survivability of the system is every-
one’s responsibility, as well as clear procedures for reporting concerning
behavior.

ptg7481383
Chapter 6. Best Practices for Prevention and Detection of Insider Threats
164
Practice 4: Monitor and Respond to Suspicious or
Disruptive Behavior, Beginning with the Hiring Process
One method of reducing the threat of malicious insiders is to proactively
deal with suspicious or disruptive employees.
What Can You Do?
Your approach to reducing the insider threat should start in the hiring
process by performing background checks and evaluating prospective
employees based on the information received. Background checks should
investigate previous criminal convictions, include a credit check, verify
credentials and past employment, and include discussions with prior
employers regarding the individual’s competence and approach to dealing
with workplace issues. When creating a preemployment screening policy
or other policies recommended in this practice, it is important to keep in
mind privacy and legal requirements (e.g., notification of the candidate).
Recall from Chapter 2 that 30% of the insiders who committed IT sabotage
in our original study with the Secret Service had a previous arrest his-
tory, including arrests for violent offenses (18%), alcohol- or drug-related
offenses (11%), and nonfinancial/fraud-related theft offenses (11%).3 In
fact, some of those insiders had been arrested for multiple offenses. The
relatively high frequency of previous criminal arrests underscores the need
for background checks. These proactive measures should not be punitive
in nature; rather, the individual should be indoctrinated into the organiza-
tion with appropriate care. In addition, this information should be used as
part of a risk-based decision process in determining whether it is appropri-
ate to give the new employee access to critical, confidential, or proprietary
information or systems.
In addition to screening for potential red flags during the hiring process,
you also should invest time and resources in training your supervisors to
recognize and respond to inappropriate or concerning behavior in employ-
ees. In some cases, less serious but inappropriate behavior was noticed in
the workplace but not acted on because it did not rise to the level of a policy
violation. However, failure to define or enforce security policies in some
cases emboldened the employees to commit repeated violations that esca-
lated in severity, with increasing risk of significant harm to the organization.
3. See [Keeney 2005].

ptg7481383
165Practice 4: Monitor and Respond to Suspicious or Disruptive Behavior
It is important that you consistently investigate and respond to all rule
violations committed by your employees and contractors.
Given that financial gain is a primary motive for much insider fraud, you
should monitor indications by employees of possible financial problems
or unexplained financial gain. Sudden changes in an employee’s financial
situation, including increasing debt or expensive purchases, may be indi-
cators of potential financial need. In addition, recall from Chapter 4 that
fraud may involve theft or modification of small amounts of data (e.g.,
Social Security numbers) repeatedly over long periods of time. This sug-
gests that for fraud crimes there is ample time to catch the insider in the act
while still employed by you. In addition, some of the insiders had personal
stressors that may have influenced their actions, including family medical
problems, substance abuse, financial difficulties, and physical threats by
outsiders. These crimes also had a high rate of collusion with both insiders
and outsiders. Secretive meetings among employees and obvious attempts
to deceive the organization about outside relationships are of concern.
In Chapter 3, Insider Theft of Intellectual Property, we described that these
crimes tend to involve larger amounts of data (e.g., proprietary source code)
and often occur within one month of the insider’s resignation. However,
many of the incidents involve significant planning well before the theft
in which the insider becomes more curious about aspects of the informa-
tion (e.g., software modules) outside of his area of responsibility. In some
of those incidents, the insider had already created or was planning to start
his own business while still working for the victim organization. Many
were deceptive about their reasons for leaving the organization, even while
working out the details with competing organizations for the transfer of
stolen information. As with insider fraud, suspicious interactions among
employees and obvious attempts to deceive the organization about outside
business relationships are of concern.
As we described in Chapter 2, Insider IT Sabotage, insiders have also
become disgruntled due to professional stressors, including financial
compensation issues, problems with a supervisor, hostile working environ-
ments, and layoffs. Often, the first sign of disgruntlement is the onset of
concerning behaviors in the workplace. Unfortunately in many of our cases,
the concerning behaviors were not recognized by management prior to the
incidents, or the organization failed to take action to address the behaviors.
Policies and procedures should exist for your employees to report
concerning or disruptive behavior by coworkers. While frivolous reports
need to be screened, all reports should be investigated. If one of your

ptg7481383
Chapter 6. Best Practices for Prevention and Detection of Insider Threats
166
employees exhibits suspicious behavior, you should respond with due care.
Disruptive employees should not be allowed to migrate from one position to
another within your organization, evading documentation of disruptive or
concerning activity. Threats, boasting about malicious acts or abilities (“You
wouldn’t believe how easily I could trash this net!”), and other negative
sentiments should also be treated as concerning behaviors. Many employ-
ees will have concerns and grievances from time to time, and a formal and
accountable process for addressing those grievances may satisfy those who
might otherwise resort to malicious activity. In general, any employee expe-
riencing difficulties in the workplace should be aided in the resolution of
those difficulties.
Once concerning behavior is identified, several steps may assist you in
managing risks of malicious activity. First, the employee’s access to critical
information assets should be evaluated. His or her level of network access
should also be considered. Logs should be reviewed to carefully examine
recent online activity by the employee or contractor. While this is done,
you should provide options to the individual for coping with the behavior,
perhaps including access to a confidential employee-assistance program.
Suspicious behaviors, if detected, provide you an opportunity to recognize
a higher risk of insider threat and act accordingly. Often, coworkers are
aware of issues; anonymous means for reporting coworker suspicions
should be in place and communicated to your employees.
Keep in mind that legal and employee privacy issues must be considered
when implementing this practice. It is very important that you work with
your legal department in developing these types of policies and procedures!
Case Studies: What Could Happen if I Don’t Do It?
A subcontractor worked for an organization that handled state govern-
ment employee health insurance claims. Using the medical identity
number of an unsuspecting psychologist, the insider changed the name
and address associated with the psychologist to a coconspirator’s name
and address. He proceeded to file fake claims and send the payments to
the bogus addresses. Auditors discovered the scheme when they began
questioning why a psychologist was submitting payment claims for treat-
ing broken bones and open wounds, and administering chemotherapy.
They also noticed that the name associated with the psychologist was
the name of one of their subcontractors. During the investigation it was
determined that the insider had a criminal history for fraud and that the

ptg7481383
167Practice 4: Monitor and Respond to Suspicious or Disruptive Behavior
subcontracting organization probably did not perform a background
check prior to hiring.
Background checks should be required for all potential employees,
including contractors and subcontractors.
A former system administrator at a university’s cancer institute deleted
18 months of cancer research after quitting because of personality and
work ethic differences between himself, his supervisor, and his coworkers.
He had been the sole system administrator on the cancer research project
team. On numerous occasions he had displayed aggressive and mali-
cious (nontechnical) behaviors before quitting his job. He was not liked
by his coworkers, but was seen as a “necessary evil” for his skills. He was
described as very lazy—slacking on the job—but they didn’t know how to
get rid of him. A few days after quitting, he returned to the lab. His badge
had been disabled, so he could not enter on his own; therefore, he asked an
employee who recognized him to let him in. Once inside the building, he
used a key that had not been confiscated to enter the office and delete the
cancer research.
In this case, the employee obviously exhibited concerning behaviors in the
workplace. As stated earlier, it is important to have established policies and
procedures for dealing with concerning behaviors in the workplace.

ptg7481383
Chapter 6. Best Practices for Prevention and Detection of Insider Threats
168
Practice 5: Anticipate and Manage Negative Workplace
Issues
Clearly defined and communicated organizational policies for dealing with
employee issues will ensure consistent enforcement and reduce risk when
negative workplace issues arise.
What Can You Do?
Beginning with the first day of employment, an employee needs to be
made aware of organizational practices and policies for acceptable work-
place behavior, dress code, acceptable usage policies, work hours, career
development, conflict resolution, and myriad other workplace issues.
The existence of such policies alone is not enough. New employees and
veteran employees alike all need to be aware of the existence of such poli-
cies and the consequences for violations. Consistent enforcement of the
policies is essential to maintain the harmonious environment of the orga-
nization. When employees see inconsistent enforcement of policies, it may
lead to animosity within the workplace. In many of our cases, inconsistent
enforcement or perceived injustices within organizations led to insider dis-
gruntlement. Coworkers often felt that “star performers” were above the
rules and received special treatment. Many times that disgruntlement led
the insiders to commit IT sabotage or theft of information.
When your employees have issues, whether they are justified or not, they
need an avenue to seek assistance. Employees need to be able to openly dis-
cuss work-related issues with a member of management or human resources
without the fear of reprisal or negative consequences. When employee issues
arise because of outside issues, including financial and personal stressors,
it can be helpful to use a service such as an employee assistance program.
These programs offer confidential counseling to assist employees, allow-
ing them to restore their work performance, health, or general well-being. If
insiders who committed fraud had access to employee assistance programs,
they may have found an alternative way to deal with the financial and per-
sonal stressors that appear to be a motivating factor in the crimes.
It is imperative that your employees are aware of and sign intellectual
property agreements and noncompete agreements. It is important that they
are reminded of those agreements at the time of termination. There should
be no ambiguity over who owns intellectual property developed as an
employee of your organization. Many of the insiders who committed theft
of information claimed to not know it was a violation of company policy

ptg7481383
Practice 5: Anticipate and Manage Negative Workplace Issues 169
when they took customer lists, pricing sheets, and even source code with
them upon termination.
Finally, your termination process should include a step to retrieve all
organization property from terminating employees. They should be
required to return all property, including computers and accessories, soft-
ware and hardware, confidential information, source code and compiled
code, mobile devices, removable media, and any other items that contain
sensitive, confidential, or intellectual property owned by you. You should
consider showing employees the signed copy of the intellectual property
agreement and noncompete agreement and explaining the consequences
for violating those policies as part of the employee termination process.
Case Studies: What Could Happen if I Don’t Do It?
A female employee who was a DBA and project manager became
increasingly disgruntled when her male coworkers began to override
her technical decisions where she was the expert. She filed complaints
with HR over what she considered a hostile work environment, but
nothing was done about it. After she filed a complaint against her super-
visor, her performance reviews, which had been stellar, went downhill.
Her supervisor then demoted her by removing her project management
responsibilities. Again she complained, but her supervisor started filing
complaints against her for failure to follow instructions. She next filed a
complaint with the EEOC for discrimination based on her national ori-
gin (India), race (Asian, Indian), and gender (female). She eventually
resigned because she was frustrated by the organization’s lack of respon-
siveness to her complaints. After resignation, she found out her grievance
against the organization had been denied. The last straw was when she
found out that the organization only forwarded her negative performance
reviews to the new organization where she was now employed. She con-
nected from her computer at home to her previous organization. She used
another employee’s username and password to log in to the system. Next
she entered a critical system using a DBA account, which had not been
changed since she resigned, and deleted critical data from the system. She
deleted two weeks’ worth of data used to determine promotions, transfers,
and disability claims, and caused the system to crash.
In this case, the organization did attempt to manage the negative workplace
issues. Obviously, the human resources department was involved and
progressive disciplinary actions were taken. Unfortunately, the problems
were not resolved when she left the organization. In some cases, it is worth
considering alternatives to sanctions in dealing with employee issues.
This particular insider had been a stellar employee, but unfortunately her

ptg7481383
Chapter 6. Best Practices for Prevention and Detection of Insider Threats
170
performance was affected by the team with which she worked. A transfer
to another part of the organization might have been considered, in order to
improve a negative situation for a historically excellent employee.
A vice president for engineering who was responsible for oversight of all
software development in the company was engaged in a long-running
dispute with upper management. This dispute was characterized as ver-
bal attacks by the insider and statements to colleagues about how much
he had upset management. He engaged in personal attacks once or twice
a week and on one occasion, in a restaurant, screamed personal attacks at
the CEO of the company. A final explosive disagreement prompted him
to quit. When no severance package was offered, he copied a portion of
the company’s product under development to removable media, deleted
it from the company’s server, and removed the recent backup tapes.
He then offered to restore the software in exchange for $50,000. He was
charged and convicted of extortion, misappropriation of trade secrets, and
grand theft. However, the most recent version of the software was never
recovered.
If the company in this case had recognized that the warning signs—the
disruptive behavior—could signal a potential insider attack, it could
have secured its assets and substantial losses could have been avoided.
It is critical that managers recognize, manage, and realize the potential
consequences of negative workplace issues.

ptg7481383
Practice 6: Track and Secure the Physical Environment 171
Practice 6: Track and Secure the Physical Environment
Although organizations are becoming more reliant on electronic
communication and online transactions to do business, it is still essential
that you track and secure the physical environment against internal and
external threats.
What Can You Do?
First and foremost, you must protect your most critical asset: your
employees. This process begins by ensuring your office environment is free
from occupational hazards and threats to employees from outsiders. While
planning for the security of the physical environment, you should take into
consideration the space inside the office walls as well as the perimeter of
the building, including lobbies, elevators, stairwells, and parking areas.
If you can keep unauthorized people out of your facility, you will add an
extra layer to the desired security in-depth model.
Likewise, physical security can lend another layer of defense against
terminated insiders who wish to regain physical access to attack. Just as
with electronic security, however, former employees have been success-
ful in working around their organization’s physical security measures.
Employee privacy and related laws should be considered when devel-
oping a secure physical environment. Commonly used physical security
mechanisms, some that were effective and others that were inadequate, in
our cases include the following.
• Maintaining a physical security presence on the facilities at all times.
Some of the former employees in the CERT database had to go to extra
lengths to carry out their crime due to security guards on duty around
the clock. For example, at least one terminated insider lied to the night-
shift security guard, who had not been told of the termination, about
forgetting his badge. However, it is likely that other former insiders
were deterred from malicious actions by those same guards.
• Requiring all employees, contractors, customers, and vendors to have
an organization-issued badge and requiring the use of that badge to
navigate throughout the facility. One employee in the CERT database
had to obtain a badge from a former contractor, used that badge to
obtain physical access to an area of the facility for which he was not
authorized after hours, and then sabotaged the computers in the net-
work operations center. Another former employee “piggybacked”
behind another employee who had a badge to obtain after-hours access

ptg7481383
Chapter 6. Best Practices for Prevention and Detection of Insider Threats
172
to the facility. However, once again, these measures probably would
deter a less motivated insider from carrying out a crime.
• Using alarms to deter and alert when unauthorized individuals enter
your facility.
• Using closed-circuit cameras to record entry, exit, and critical
operations at the facility. Some of the insiders in the CERT database
were successfully identified and convicted through use of closed-circuit
cameras or video surveillance.
Once the physical perimeter is as secure as possible, you should devote
adequate resources to protecting the critical infrastructure, ensuring resil-
iency of operation. An infrastructure security strategy should begin by
defining which assets are critical to the operation of your organization.
These assets should be consolidated into a central computing facility with
limited access to the physical space. Access control to the facility should be
clearly defined and changes made as employees are hired and terminated.
Access to the facility should be tracked via an automated logging mecha-
nism or, at a minimum, signing in and out of the facility using a sign-in
sheet.
Physical protection of the backup media is also of critical importance. In
some cases, malicious insiders were able to steal or sabotage the backups so
that they were unusable, slowing down or crippling the organization when
it attempted to recover from the insider attack.
In addition to securing the critical assets housed in your computer facility,
careful attention should be paid to the computers, workstations, lap-
tops, printers, and fax machines located in all areas, both secured and
not secured. The security of the computing infrastructure begins with the
protection of the perimeter of the organization and moves down to the
protection of office space, by locking doors and windows.
The next layer of physical defense entails securing computing resources—
for example, using password-protected screen savers, and securing mobile
devices and removable media (such as laptops, memory sticks, and smart-
phones) by requiring encryption and/or a multifactor authentication
method.
To the greatest extent possible, attempts to access your facilities should be
logged. A regular audit of the access logs should be performed to identify
violations or attempted violations of the access policy. Automated alerting

ptg7481383
Practice 6: Track and Secure the Physical Environment 173
of those violations could enable you to detect a security violation before
major damage is inflicted.
Finally, you need to implement a strategy for tracking and disposing of
documents that contain controlled information. In addition, precautions
against insider threats must be applied to all employees, even if they appar-
ently have no access to your computing resources. Several cases involved
the compromise of sensitive, proprietary, confidential, or secret information
due to lax controls involving disposal of materials containing that infor-
mation. In one case, a night-shift janitor obtained personal information for
bank customers by searching through office trash, and then used the infor-
mation to commit identity theft. In another case, an employee was able to
obtain documents containing trade secrets from a hopper containing con-
fidential material to be destroyed, and sold the documents to a foreign
competitor.
Case Studies: What Could Happen if I Don’t Do It?
An employee was suspended by his employer, “based on an employee
dispute.” The employee had been subcontracted by his employer as an IT
consultant at an energy management facility. Because he was suspended
late Friday afternoon, his employer decided to wait until Monday morning
to notify the energy management facility of his suspension. Late Sunday
night he went to the energy production facility; he still had authorized
access since facility personnel had not been notified of his suspension. He
used a hammer to break the glass case enclosing the “Emergency power
off button” and hit the button, shutting down some of the computer sys-
tems, including computers that regulated the exchange of electricity
between power grids. For a period of two hours, the shutdown denied the
organization access to the energy trading market, but fortunately didn’t
affect the transmission grid directly.
This case raises important physical security and legal/contracting issues
regarding contractors. These types of contracting issues were already dis-
cussed in Practice 1. This case serves as another example of why you should
alter your contracting practices to require advance notification of pending
employee sanctions by your subcontractors, and requiring immediate noti-
fication if one of the contractors is terminated or resigns. It also illustrates
the potential damage that could be caused by the cascading effects from
a disgruntled insider using physical sabotage to impact mission-critical
systems.

ptg7481383
Chapter 6. Best Practices for Prevention and Detection of Insider Threats
174
Practice 7: Implement Strict Password- and
Account-Management Policies and Practices
If your organization’s computer accounts can be compromised, insiders
can circumvent manual and automated control mechanisms.
What Can You Do?
No matter how vigilant you are about mitigating the threats posed by
insiders, if your computer accounts can be compromised, insiders have an
opportunity to circumvent mechanisms in place to prevent insider attacks.
Therefore, computer account- and password-management policies and
practices are critical to impede an insider’s ability to use your systems for
illicit purposes. Fine-grained access control combined with proper com-
puter account management will ensure that access to all of your critical
electronic assets is
• Controlled to make unauthorized access difficult
• Logged and monitored so that suspicious access can be detected and
investigated
• Traceable from the computer account to the individual associated with
that account
Some methods used by malicious insiders to compromise accounts
included
• Using password crackers
• Obtaining passwords through social engineering
• Employees openly sharing passwords
• Employees storing passwords in clear-text files on their computers or
in email
• Using unattended computers left logged in
Password policies and procedures should ensure that all passwords are
strong,4 employees do not share their passwords with anyone, employees
change their passwords regularly, and all computers automatically exe-
cute password-protected screen savers after a fixed period of inactivity. As
a result, all activity from any account should be attributable to its owner.
4. See Choosing and Protecting Passwords: www.us-cert.gov/cas/tips/ST04-002.html.

ptg7481383
175Practice 7: Implement Strict Password- and Account-Management Policies
In addition, an anonymous reporting mechanism should be available and
its use encouraged for employees to report all attempts at unauthorized
account access.
Some insiders created backdoor accounts that provided them with system
administrator or privileged access following termination. Other insiders
found that shared accounts were overlooked in the termination process
and were still available to them. System administrator accounts were
commonly used. Other shared accounts included DBA accounts. Some
insiders used other types of shared accounts, such as those set up for access
by external partners like contractors and vendors. One insider also used
training accounts that were repeatedly reused over time without ever
changing the password.
Periodic account audits combined with technical controls enable iden-
tification of the following:
• Backdoor accounts that could be used later for malicious actions by an
insider, whether those accounts were specifically set up by the insider
or were left over from a previous employee
• Shared accounts whose password was known by the insider and not
changed after termination
• Accounts created for access by external partners such as contractors
and vendors whose passwords were known by multiple employees,
and were not changed when one of those employees was terminated
The need for every account in your organization should be evaluated
regularly. Limiting accounts to those that are necessary, with strict proce-
dures and technical controls that enable auditors or investigators to trace
all online activity on those accounts to an individual user, diminishes
an insider’s ability to conduct malicious activity without being identi-
fied. Account-management policies that include strict documentation
of all access privileges for all users enable a straightforward termination
procedure that reduces the risk of attack by terminated employees.
It is important that your organization’s password- and account-
management policies are also applied to all contractors, subcontractors,
vendors, and other trusted business partners that have access to your
information systems or networks. These policies should be written into
your contracting agreements, requiring the same level of accountability
in tracking who has access to your organization’s systems. Contractors,
subcontractors, and vendors should not be granted group accounts for
access to your information systems. They should not be permitted to share

ptg7481383
Chapter 6. Best Practices for Prevention and Detection of Insider Threats
176
passwords, and when employees are terminated at the external organiza-
tion, you should be notified in advance so that account passwords can be
changed. Finally, be sure to include all shared accounts, including con-
tractor, subcontractor, and vendor accounts, in the regularly scheduled
password-change process.
The prevalence of outsourcing, supply-chain management, and the
globalization of the marketplace has blurred the line between your
boundary and the external world. It is increasingly difficult to tell the
difference between insiders and outsiders when it comes to managing
access to your data and information systems. Contractors, subcontractors,
and vendors are now critical components to an organization that is trying
to compete in a global marketplace. When dealing with your contractor,
subcontractor, and vendor relationships, you must recognize that insiders
are no longer just employees within your four walls. Careful attention must
be paid to ensure that the insiders employed by trusted business partners
are managed diligently, only allowing them access to the information they
need to fulfill their contractual obligations, and terminating their access
when it is no longer needed.
Case Studies: What Could Happen if I Don’t Do It?
A computer administrator for an Internet service provider (ISP) quit his job
after becoming dissatisfied, and began to write threatening emails to the
ISP. He was able to retain partial access to the organization as a paying cus-
tomer, and then exploited his knowledge of a company tool to elevate his
privileges on the system to that of an employee. The ISP detected his unau-
thorized access in the log files, and disabled the insider’s customer account.
The insider, however, was able to continue attacking the organization using
two other backdoor accounts he had created. He changed all administra-
tive passwords, altered the billing system, and deleted two internal billing
databases. It took an entire weekend to recover from the attack.
This case might not seem applicable to you if you are not an ISP, but
take a moment to really think about whether you have any accounts for
accessing your systems from outside by customers, vendors, partners,
and so on. Remember that your insiders know your vulnerabilities and
technical gaps!
A disgruntled software developer downloaded the password file from his
organization’s UNIX server to his desktop. Next, he downloaded a pass-
word cracker from the Internet and proceeded to “break” approximately
forty passwords, including the root password. Fortunately, he did no dam-
age, but he did access parts of the organization’s network for which he was

ptg7481383
177Practice 7: Implement Strict Password- and Account-Management Policies
not authorized. The insider was discovered when he bragged to the system
administrator that he knew the root password. As a result, his organization
modified its policies and procedures to implement countermeasures to
prevent such attacks in the future. System administrators were permitted
to run password crackers and notify users with weak passwords, and the
organization improved security training for employees on how and why
to choose strong passwords.
This case ends up being a “good-news” case when you consider how the
organization responded to the incident!

ptg7481383
Chapter 6. Best Practices for Prevention and Detection of Insider Threats
178
Practice 8: Enforce Separation of Duties and Least
Privilege
Separation of duties and least privilege must be implemented in business
processes and for technical modifications to critical systems or information
to limit the damage that malicious insiders can inflict.
What Can You Do?
Separation of duties requires dividing functions among people to limit
the possibility that one employee could steal information, commit fraud,
or commit sabotage without the cooperation of another. One type of sepa-
ration of duties, called the two-person rule, is often used. It requires two
people to participate in a task for it to be executed successfully. The sep-
aration of duties may be enforced via technical or nontechnical controls.
Examples include requiring two bank officials to sign large cashier’s checks,
or requiring verification and validation of source code before the code is
released operationally. In general, employees are less likely to engage in
malicious acts if they must collaborate with another employee.
Effective separation of duties requires implementation of least privilege,
authorizing people only for the resources needed to do their job. Least
privilege reduces your risk of theft of confidential or proprietary informa-
tion by your employees, since access is limited to only those employees
who need access to do their jobs. Some cases of theft of intellectual property
involved salespeople, for instance, who had unnecessary access to strategic
products under development.
It is important that management of least privilege be an ongoing process,
particularly when employees move throughout the organization for rea-
sons including promotions, transfers, relocations, and demotions. As
employees change jobs, organizations often fail to review the employees’
required access to information and information systems. All too often,
employees are given access to new systems and/or information required
for their new job without revoking their access to information and systems
required to perform their previous job duties. Unless an employee main-
tains responsibility for tasks from his or her previous job that require access
to information and information systems, the employee’s access should be
disabled when he or she assumes the new position.
Typically, organizations define roles that characterize the responsibilities
of each job, as well as the access to organizational resources required to
fulfill those responsibilities. Insider risk can be mitigated by defining and

ptg7481383
Practice 8: Enforce Separation of Duties and Least Privilege 179
separating roles responsible for key business processes and functions. Here
are some examples:
• Requiring online management authorization for critical data entry
transactions
• Instituting code reviews for the software development and maintenance
process
• Using configuration-management processes and technology to control
software distributions and system modification
• Designing auditing procedures to protect against collusion among
auditors
Physical, administrative, and technical controls can be used to restrict
employees’ access to only those resources needed to accomplish their
jobs. Access-control gaps often facilitated insider crimes. For example,
employees circumvented separation of duties enforced via policy rather
than through technical controls. Ideally, you should include separation
of duties in the design of your business processes and enforce them via a
combination of technical and nontechnical means.
These principles have implications in both the physical and the virtual
worlds. In the physical world, you need to prevent employees from gaining
physical access to resources not required by their work roles. Researchers
need to have access to their laboratory space but do not need access to human
resources file cabinets. Likewise, human resources personnel need access to
personnel records but do not need access to laboratory facilities. There is a
direct analogy in the virtual world in which you must prevent employees
from gaining online access to information or services that are not required
for their job. This kind of control is often called role-based access control.
Prohibiting access by personnel in one role from the functions permitted for
another role limits the damage they can inflict if they become disgruntled or
otherwise decide to exploit the organization for their own purposes.
It is important to understand that separation of duties alone is not always
sufficient to protect against insider threats; it is one layer in a multitiered
defense. Many of the insiders who committed fraud in the CERT database
collaborated with at least one other insider to carry out the crime. A number
of reasons could explain the high degree of collusion. For example, internal
collusion could be necessary to overcome controls that enforce separation
of duties. Given that the enforcement of separation of duties alone will not
prevent insider attacks, it is essential that you implement a layered defense
to decrease the likelihood of such an attack.

ptg7481383
Chapter 6. Best Practices for Prevention and Detection of Insider Threats
180
One pattern observed in multiple fraud cases involved insiders who
changed the mailing address and/or email address of customers so that
they did not receive automated notifications, bills, and other company cor-
respondences regarding fraudulent credit card accounts that the insiders
then opened using the customer’s identity. Some banks and other organi-
zations have instituted practices for verifying customer address and email
address changes before actually making the change in customer databases.
This practice provides an additional control on top of the separation of
duties that used to be sufficient for protection of such information.
Finally, it is important to design auditing procedures to detect potential
collusion among employees, with the assumption that collusion to override
separation of duties controls is quite possible.
Case Studies: What Could Happen if I Don’t Do It?
A currency trader (who also happened to have a college minor in computer
science) developed much of the software used by his organization to
record, manage, confirm, and audit trades. He implemented obscure func-
tionality in the software that enabled him to conceal illegal trades totaling
approximately $700 million over a period of five years. In this case, it was
nearly impossible for auditors to detect his activities. The insider, who
consented to be interviewed for the CERT Program/Secret Service Insider
Threat Study, told the study researchers that problems can arise when “the
fox is guarding the henhouse” [Randazzo 2004]. Specifically, his supervi-
sor managed both the insider and the auditing department responsible for
ensuring his trades were legal or compliant. When auditing department
personnel raised concern about his activities, they were doing so to the
insider’s supervisor (who happened to be their supervisor as well). The
supervisor directed auditing department personnel not to worry about his
activities and to cease raising concern, for fear he would become frustrated
and quit.
This case illustrates two ways in which separation of duties can prevent an
insider attack or detect it earlier.
• End users of your critical systems should not be authorized to modify
the system functionality or access the underlying data directly.
• Responsibility for maintaining critical data and responsibility for
auditing that same data should never be assigned to the same person.

ptg7481383
Practice 8: Enforce Separation of Duties and Least Privilege 181
A supervisor fraudulently altered U.S. immigration asylum decisions
using his organization’s computer system in return for payments of up to
several thousand dollars per case, accumulating $50,000 over a two-year
period. He would approve an asylum decision himself, request that one of
his subordinates approve the decision, or overturn someone else’s denial
of an asylum application. Several foreign nationals either admitted in
an interview or pleaded guilty in a court of law to lying on their asylum
applications and bribing public officials to approve their applications.
The organization had implemented separation of duties via role-based
access control by limiting authorization for approving or modifying asylum
decisions to supervisors’ computer accounts. However, supervisors were
able to alter any decisions in the entire database, not just those assigned
to their subordinates. An additional layer of defense, least privilege, also
could have been implemented to prevent supervisors from approving asy-
lum applications or overturning asylum decisions with which they or their
teams were not involved.

ptg7481383
Chapter 6. Best Practices for Prevention and Detection of Insider Threats
182
Practice 9: Consider Insider Threats in the Software
Development Life Cycle
Technical employees have taken advantage of defects introduced in the
Software Development Life Cycle (SDLC) to deliberately perform mali-
cious technical actions; likewise, nontechnical employees have recognized
vulnerabilities and used them to carry out their fraudulent activities.
This best practice is described in detail in Chapter 5, Insider Threat Issues
in the Software Development Life Cycle. A summary was intentionally left
in this chapter to keep all 16 best practices in one location for easy reference.
What Can You Do?
Impacts from insiders that exploited defects in the SDLC include
• Closing of a business
• Fraud losses of up to $700 million
• Driver’s licenses created for individuals who could not get a legitimate
license
• Disruption of telecommunications services
• Modification of court records, credit records, and other critical data
• A virus planted on customers’ systems
Clearly, the impacts in these cases were significant. It is important that you
recognize these threats, and that you consider potential threats and miti-
gation strategies when developing and maintaining software internally as
well as when implementing systems acquired elsewhere.
Insiders exploited defects in all phases of the SDLC in the cases examined.
Each phase of the SDLC is now analyzed in more detail.
Requirements Definition
Many systems automate business and workflow processes. When defining
the requirements for such systems, the processes to be automated must be
carefully defined. In the cases examined, many of the insiders were able to
carry out their illicit activities because they recognized instances in which
protection from insider threats was not considered. For example, in some
cases, there was no separation of duties required in automated processes.
In others, authentication and role-based access controls were not required
for system access. System requirements should also include specification

ptg7481383
Practice 9: Consider Insider Threats in the Software Development Life Cycle 183
of data integrity and consistency checks that should be implemented
for all changes made to production data by system end users, as well as
automated checks that must be run periodically to detect suspicious modi-
fications, additions, or deletions. In other words, requirements should
consider periodic auditing functions, which can be implemented and run
automatically on a more frequent basis than manual system audits.
Note that all of the recommendations detailed here for system requirements
definition apply to systems you build in-house and to those you acquire. When
evaluating new systems for acquisition, the types of requirements detailed
here should also be considered. Once requirements have been defined and
potential systems are evaluated for purchase, the capability of each system to
meet those requirements is an important part of the evaluation process.
System Design
In some cases, the organization did address protection from insiders in its
system requirements definition process. However, inadequate design of
those functions in automated workflow processes enabled some insiders to
commit malicious activity. For example, improperly designed separation of
duties facilitated some insider crimes. In some cases, separation of duties
was not designed into the system at all. In others, although separation
of duties was implemented, there was no design to “check the checker.”
Unfortunately, due to the high degree of collusion observed in insider
fraud cases, it is necessary for system designers to consider how they might
implement yet another layer of defense on top of separation of duties, to
discover cases in which two employees are working together to commit a
crime. Most of these types of crimes continue over a prolonged period, so
although detection might not be immediate, patterns of suspicious activity
can be discovered to catch the activity sooner rather than later.
Another key finding related to system design vulnerabilities involved
authorized system overrides. Several insiders used special system functions
created for exception handling to carry out their crimes. They realized that
these functions were created for exceptional situations in which changes had
to be made quickly, thus bypassing the usual mandated security checks. This
type of functionality provided an easy way for insiders to “get around the
rules.” It is important to design special data integrity checks for any data
modified, added, or deleted using these exception-handling functions.
Implementation
Very few insiders actually introduced intentional vulnerabilities or mali-
cious code into source code during the initial development process; that

ptg7481383
Chapter 6. Best Practices for Prevention and Detection of Insider Threats
184
type of activity was more often carried out during the maintenance phase
of the SDLC. However, one 18-year-old Web developer did use backdoors
he had inserted into his source code during system development to access
his former company’s network, spam its customers, alter its applications,
and ultimately put it out of business. Code reviews and strict change con-
trol, a part of any solid software development process, could have detected
the backdoors and perhaps saved the company.
During the software development process, you are vulnerable to the same
types of insider attacks that can occur on production systems. One software
development project manager, recognizing there was no way to attribute
actions to a single user in the development environment, repeatedly sabo-
taged his own team’s project. The motivation in this case was unique: His
team was falling behind in the project schedule, and he used the repeated
sabotage as a convenient excuse for missed deadlines. It is important
that you consider resiliency during the development process just as on
production systems.
Installation
A variety of oversights in the process of moving a system from development
to production provided avenues for attack by insiders. Examples from
several different cases follow.
• The same password file was used for the operational system when it
was moved into production as had been used in the development envi-
ronment, enabling one of the developers to access and steal sensitive
data after it had been entered into the operational system.
• Unrestricted access to all customers’ systems enabled a computer
technician to plant a virus directly on customer networks.
• An organization implemented a Web content-management system
that managed all changes to its public Web site. Although it used a
change-control system to track changes, it had no process for approval
of changes before they were released to the Web site. As a result, a col-
lege intern, before leaving for the summer, published material intended
to be a joke on the organization’s Web site, causing quite a scandal and
damage to the reputation of the government agency.
It is important that you carefully consider these types of issues as you move
a system from development to production because employees using those
systems on a daily basis will likely notice the vulnerabilities.

ptg7481383
Practice 9: Consider Insider Threats in the Software Development Life Cycle 185
System Maintenance
More insider incidents occurred during the maintenance phase of the SDLC
than during initial system implementation. We know from our assessments
and workshops that organizations impose more stringent controls during
the initial development process, but once a system has been in produc-
tion and stabilized following initial release, those controls tend to become
more lax. Insiders in our cases took advantage of those relaxed controls in
a variety of ways.
While many organizations institute mandatory code reviews for
development of new systems or significant new modules for existing sys-
tems, several insiders were able to inject malicious code into stable, fairly
static systems without detection. Ineffective configuration or change-
control processes contributed to their ability to do so. A few organizations
in the cases examined implemented configuration-management systems
that recorded a detailed log of the malicious insider activity. However,
there was no proactive process for actually controlling system releases
using those systems or reviewing the logs to detect malicious activity after
the fact.
Insiders were also able to sabotage backup systems that were left
unprotected to amplify their attack. Also, known system vulnerabilities
were exploited on unpatched systems by a few knowledgeable insiders.
Risk management of critical systems needs to extend beyond the system
itself to surrounding support systems, such as the operating system and
backups.
User authorization is another area that tends to become more lax over time.
When a system is initially released, system authorizations and access meth-
ods tend to be carefully implemented. Once the system is in production,
user access controls tend to slip. Access to the system and to the source
code itself must be carefully managed over time.
Case Studies: What Could Happen if I Don’t Do It?
A programmer at a telecommunications company was angry when it
was announced that there would be no bonuses. He used the computer
used by his project leader, who sat in a cubicle and often left the computer
logged in and unattended, to modify his company’s premier product, an
inter-network communication interface. His modification, consisting of
two lines of code, inserted the character i at random places in the trans-
mission stream and during protocol initialization. The malicious code
was inserted as a logic bomb, recorded in the company’s configuration

ptg7481383
Chapter 6. Best Practices for Prevention and Detection of Insider Threats
186
management system, and attributed to the project leader. Six months later,
the insider left the company to take another job. Six months thereafter, the
logic bomb finally detonated, causing immense confusion and disruption
to the company’s services to its customers.
This case exemplifies many of the issues discussed in this section. The next
case illustrates a more low-tech incident that was enabled by oversights in
the SDLC, with serious consequences.
The primary responsibility of a police communications operator was to
communicate information regarding driver’s licenses to police officers
in the field. This case began when the operator was approached by an
acquaintance and asked if she would be willing to look up information
for three people for him, and she agreed. Over time, she proceeded to
look up information on people in return for payment by her acquaintance.
At some point she discovered that she not only could read information
from the database, but also could use other system functions. At that
point, at the request of her accomplice, she began to generate, in return
for payment, illegal driver’s licenses for people who were unable to gain
legitimate licenses. Fortunately, a confidential informant led to her arrest
for fraudulently creating approximately 195 illegal driver’s licenses.
This case shows the dangers of overlooking role-based access control
requirements when defining system requirements, designing the system,
and during implementation.

ptg7481383
187Practice 10: Use Extra Caution with System Administrators
Practice 10: Use Extra Caution with System
Administrators and Technical or Privileged Users
System administrators and technical or privileged users have the technical
ability, access, and oversight responsibility to commit and conceal malicious
activity.
What Can You Do?
Recall that the majority of the insiders who committed IT sabotage held
technical positions such as system administrator, DBA, or programmer.
Technically sophisticated methods of carrying out and concealing mali-
cious activity included writing or downloading of scripts or programs
(including logic bombs), creation of backdoor accounts, installation of
remote system administration tools, modification of system logs, planting
of viruses, and use of password crackers.
System administrators and privileged users5 by definition have a higher
system, network, or application access level than other users. This higher
access level comes with higher risk due to the following.
• They have the technical ability and access to perform actions that
ordinary users cannot.
• They can usually conceal their actions, since their privileged access
typically provides them the ability to log in as other users, to modify
system log files, or to falsify audit logs and monitoring reports.
Even if you enforce technical separation of duties, system administrators
are typically the individuals with oversight and approval responsibility
when application or system changes are requested.
Techniques that promote nonrepudiation of action ensure that online actions
taken by users, including system administrators and privileged users, can
be attributed to the person who performed them. Therefore, should mali-
cious insider activity occur, nonrepudiation techniques allow each and
every activity to be attributed to a single employee. Policies, practices,
and technologies exist for configuring systems and networks to facilitate
nonrepudiation. However, keep in mind that system administrators and
5. Privileged users: users who have an elevated level of access to a network, computer system, or
application that is short of full system administrator access. For example, database administrators
(DBAs) are privileged users because they have the ability to create new user accounts and control the
access rights of users within their domain.

ptg7481383
Chapter 6. Best Practices for Prevention and Detection of Insider Threats
188
other privileged users will be the ones responsible for designing, creating,
and implementing those policies, practices, and technologies. Therefore,
separation of duties is also very important: Network, system, and appli-
cation security designs should be created, implemented, and enforced by
multiple privileged users.
Even if online actions can be traced to the person who engaged in the
action, it is unreasonable to expect that all user actions can be monitored
proactively. Therefore, while the practices discussed here ensure identifi-
cation of users following detection of suspicious activity, additional steps
must be taken to defend against malicious actions before they occur. For
instance, system administrators and privileged users have access to all
computer files within their domains. Technologies such as encryption can
be implemented to prevent such users from reading or modifying sensitive
files to which they should not have access.
As we described in Practice 6, policies, procedures, and technical controls
should enforce separation of duties and require actions by multiple users
for releasing all modifications to critical systems, networks, applications,
and data. In other words, no single user should be permitted or be tech-
nically able to release changes to the production environment without
online action by a second user. These controls would prevent an insider
from releasing a logic bomb without detection by another employee. They
would also have been effective against a foreign investment trader, who
manipulated source code to carry out his crime. He happened to have a
degree in computer science, and was therefore given access to the source
code for the trading system. He used that access to build in backdoor
functionality, which enabled him to hide trading losses without detection
totaling approximately $700 million over a five-year period.
Note that in order to enforce separation of duties for system administration
functions, you must employ at least two system administrators. There are
a few cases in this book in which the organization was victimized by its
sole system administrator. Although many small organizations may not be
able to hire more than one system administrator, it is important that they
recognize the increased risk that accompanies that situation.
Finally, many of the insiders studied, especially those engaged in IT
sabotage, were former employees. You must be particularly careful in dis-
abling access, particularly for former system administrators and technical
or privileged users. Thoroughly documented procedures for disabling
access can help ensure that stray access paths are not overlooked. In
addition, the two-person rule should be considered for the critical functions

ptg7481383
189Practice 10: Use Extra Caution with System Administrators
performed by these users to reduce the risk of extortion after they leave the
organization.
Case Studies: What Could Happen if I Don’t Do It?
A system administrator at an international financial organization heard
rumors that the annual bonuses were going to be lower than expected.
He began constructing a logic bomb at home and used authorized remote
access to move the logic bomb to the company’s servers as part of the typ-
ical server upgrade procedure over a period of two and a half months.
When he was informed by his supervisor that his bonus would be sig-
nificantly lower than he had expected, he terminated his employment
immediately. Less than two weeks later, the logic bomb went off at 9:30
a.m., deleting 10 billion files on approximately 1,000 servers throughout
the United States. The victim organization estimated that it would cost
more than $3 million to repair its network, and the loss affected 1.24 billion
shares of its stock.
In this case, the disgruntled insider planted his logic bomb in the script
that propagated software to all of the company’s servers nightly as part
of its configuration-management process. This is an example of a file that
should be carefully monitored for changes, as the repercussions of illicit
modifications will impact every server in the organization.
An employee was promoted from one position to another within the
same organization. Both positions used the same application for enter-
ing, approving, and authorizing payments for medical and disability
claims. The application used role-based access to enforce separation of
duties for each system function. However, when this particular employee
was promoted, she was authorized for her new access level, but admin-
istrators neglected to rescind her prior access level (separation of duties
was inadequately enforced). As a result, she ended up having full access
to the application, with no one else required to authorize transactions
(payments) from the system. She entered and approved claims and
authorized monthly payments for her fiancé, resulting in payments of
more than $615,000 over almost two years.
This case illustrates what we mean by “privileged user.” The “erosion
of access controls” when employees move around within an organiza-
tion presents a definite vulnerability. We know from our assessments and
workshops that this is a very difficult problem that most organizations
have not solved. Here is a control that one organization we work with
has implemented: When an employee transfers within the organization,
the organization sets the transfer date in a database. It has an automated

ptg7481383
Chapter 6. Best Practices for Prevention and Detection of Insider Threats
190
script that sends an email to the manager of the team that the employee
transferred from three months after the transfer. The script reminds
the manager that the employee left, and lists all of the email aliases the
employee is still on, all internal Web sites the employee still has access to,
all shared folders the employee still has access to, and so on. The organiza-
tion has found that a three-month transition period is typically the right
amount of time in which employees need legitimate access to both their
new and old team’s information. After three months, the organization has
found that most managers are ready to rescind access for their team’s for-
mer employee.
The following case demonstrates how organizational failures in dealing
with disgruntled system administrators and other privileged users can
eventually result in IT sabotage.
A developer of e-commerce software for an organization decided to move
his family to a different state, and therefore he could no longer work for the
organization. The organization hired him as a consultant and he traveled
across state lines to work two days a week, and telecommuted three days
a week from home. He was disgruntled because the organization would
not provide him the benefits he felt he deserved once he became a contrac-
tor, and the relationship continued to deteriorate. Finally, the organization
told him his employment would be terminated in approximately one
month. After a week and a half, he logged in remotely from home, deleted
the software he was developing, as well as software being developed by
others, modified the system logs to conceal his actions, and then changed
the root password. He then joined a telephone conference, never mention-
ing what he had done. After the telephone conference ended he reported
that he was having problems logging in, again to conceal his actions. At
the end of the day he announced his resignation. This action cost the orga-
nization more than $25,000, including 230 staff hours and associated costs.
In much of the text in this book we use the word employees when we
really mean employees and contractors. This case points out that you cannot
overlook contractors who have system administrator or privileged access
to your systems, networks, and information.

ptg7481383
Practice 11: Implement System Change Controls 191
Practice 11: Implement System Change Controls
Changes to systems and applications must be controlled to prevent
insertion of backdoors, keystroke loggers, logic bombs, and other malicious
code or programs.
What Can You Do?
Change controls are formal processes used to ensure that changes to a
product or system are introduced in a controlled and coordinated man-
ner.6 The wide variety of insider compromises that relied on unauthorized
modifications to the organization systems suggests the need for stronger
change controls. To support this, you should identify baseline software and
hardware configurations. You may have several baseline configurations,
given the different computing and information needs of different users
(e.g., accountant, manager, programmer, and receptionist). But as configu-
rations are identified, you should characterize the hardware and software
that make up those configurations.
Characterization can be a basic catalog of information, tracking information
such as versions of installed software, hardware devices, and disk utilization.
However, such basic characterizations can be easily defeated, so more compre-
hensive characterizations are often required. These characterizations include
• Cryptographic checksums (using SHA-1 or MD5, for example)
• Interface characterization (such as memory mappings, device options,
and serial numbers)
• Recorded configuration files
Once this information is captured, computers implementing each
configuration can be validated by comparing the information against the
baseline copy. Discrepancies can then be investigated to determine whether
they are benign or malicious. Using these techniques, changes to system
files or the addition of malicious code will be flagged for investigation.
There are tools called file integrity checkers7 that partially automate this
process and provide for scheduled sweeps through computer systems.
Computer configurations do not remain unchanged for long. Therefore,
characterization and validation should be part of your change-management
6. Wikipedia
7. File integrity checker: a tool that partially automates the process of identifying changes to system
files or the addition of malicious code and flagging them for investigation. See www.sans.org/
resources/idfaq/integrity_checker.php for a discussion of file integrity checkers.

ptg7481383
Chapter 6. Best Practices for Prevention and Detection of Insider Threats
192
process. Different roles should be defined within this process and
conducted by different individuals so that no one person can make a
change unnoticed by others within your organization. For example, vali-
dation of a configuration should be done by a person other than the one
who made changes so that there is an opportunity to detect and correct
malicious changes (including planting of logic bombs).
Change logs and backups need to be protected so that unauthorized
changes can be detected and, if necessary, the system rolled back to a pre-
vious valid state. In addition, some insiders in cases in the CERT database
modified change logs to conceal their activity or frame someone else for
their actions. Other insiders sabotaged backups to further amplify the
impact of their attack.
Many organizations defend against malicious code using anti-virus
software and host or network firewalls. While these defenses are useful
against external compromises, their value is limited in preventing attacks
by malicious insiders in two important respects: They do not work against
new or novel malicious code (including logic bombs planted by insiders)
and they are concerned primarily with material spread through network-
ing interfaces rather than installed directly on a machine. Change controls
help address the limitations of these perimeter defenses.
Just as tools can be implemented for detecting and controlling system
changes, configuration-management tools should be implemented for
detecting and controlling changes to source code and other application files.
As described in Practice 9, some insiders modified source code in order to
carry out their attack. Note that these modifications were typically done
during the maintenance phase of the SDLC, not during initial implemen-
tation. It appears that some organizations institute much more stringent
configuration-management controls during initial development of a new
system, including code reviews and use of a configuration-management
system. However, once the system is in production and development sta-
bilizes, those controls do not seem to be as strictly enforced. It appears that
organizations tend to relax the controls, leaving open a vulnerability for
exploit by technical insiders with the proper motivation and lack of ethics.
Case Studies: What Could Happen if I Don’t Do It?
A manufacturing firm’s system administrator began employment as a
machinist. Over a ten-year period, the insider created the company’s
network supporting the critical manufacturing processes and had sole
authority for system administration over that network. The company

ptg7481383
Practice 11: Implement System Change Controls 193
eventually expanded, opening additional offices and plants nationally
and internationally. The insider did the following.
• He began to feel disgruntled at his diminishing importance to the
company.
• He launched verbal and physical assaults on coworkers.
• He sabotaged projects of which he was not in charge.
• He loaded faulty programs to make coworkers look bad.
He received a verbal warning and two written reprimands, was demoted,
and finally was fired as a result of his actions. A few weeks later, a logic
bomb executed on the company’s network, deleting 1,000 critical manu-
facturing programs from the company’s servers. The estimated cost of
the damage exceeded $10 million, leading to the layoff of approximately
eighty employees. The investigation revealed that the insider had actually
tested the logic bomb three times on the company’s network after hours
prior to his termination.
In this case, practices for detection of malicious code would have detected
that a new program had been released with timed execution. Change-
control procedures with a two-person rule for release of system-level
programs, and characterization procedures, could have detected the release
of a new system file that was not part of the original system baseline.
An organization built automated monitoring into its software that sent
automatic notification to the security officer anytime a highly restricted
screen was used to modify information stored in the database. Role-based
access control restricted access to this screen to a few privileged users; the
automated notification provided a second layer of defense against illegal
data modification using that function. However, an IT manager who had
access to the source code modified it so that the automated notification
was no longer sent; he simply commented out a single line of code. He
then proceeded to use the function to steal a large sum of money from his
employer.
Interestingly, this organization had a configuration-management system
in place for software changes. When a program was compiled, a report
was produced listing which files were compiled, by which computer
account, and when. It also listed modules added, modified, or deleted.
Unfortunately, this report was not monitored, and therefore the application
changes were not detected during the year and a half over which the fraud
was committed. Had it been monitored, or had the configuration-control
system enforced a two-person rule for releasing new versions of software,
the removal of the security notification would have been detected and the
insider could not have committed the fraud.

ptg7481383
Chapter 6. Best Practices for Prevention and Detection of Insider Threats
194
Although this insider committed fraud, stop to ask yourself if you have
any mission-critical systems that could be modified in this way. What if
this had been a safety system, or a security system? What potential damage
could one of your employees or contractors inflict by commenting out a
few lines of source code?
Some cases in the CERT database involved theft of information using a
keystroke logger—a hardware or software device that records the exact
keystrokes entered into a computer system. Keystroke loggers can be used
maliciously to obtain an organization’s confidential information or an indi-
vidual’s private information, and in the worst case can be used to obtain
passwords or encryption keys.
A claims manager at an insurance company, who was upset with the
company’s practice of canceling policies after late payment, installed a
hardware keystroke logger on the computer of the secretary to a chief exec-
utive. Although he did not have access to the executive’s office, he realized
that an abundance of confidential information passed from the secretary to
and from the executive. Furthermore, her desk was not physically secured,
like the executive’s office was. The insider used the keystroke logger to
gather confidential information from the secretary’s computer, which he
then sent to the legal team assembling the case against the organization.
Other cases involved software keystroke loggers.
Two insiders colluded with an external person to collect their company’s
intellectual property and relay it to a competitor. The external collaborator
sent an email message containing an attachment infected with a virus to
one of the insiders. The insider deliberately double-clicked on the infected
attachment, and it proceeded to install a keystroke logger on machines on
the company’s network. The keystroke logger periodically sent confiden-
tial information to a competitor, who used it to lure customers away from
the victim organization.
The software keystroke logger could have been detected by a change-
control process as described in this section.

ptg7481383
Practice 12: Log, Monitor, and Audit Employee Online Actions 195
Practice 12: Log, Monitor, and Audit Employee Online
Actions
Logging, monitoring, and auditing can lead to early discovery and
investigation of suspicious insider actions.
What Can You Do?
If account and password policies and procedures are in place and enforced,
your organization has a good chance of clearly associating online actions
with the employee who performed them. Logging, monitoring, and audit-
ing provide you the opportunity to discover and investigate suspicious
insider actions before more serious consequences ensue.
Auditing in the financial community refers to examination and verification
of financial information. In the technical security domain, it refers to exam-
ination and verification of various network, system, and application logs
or data. To prevent or detect insider threats, it is important that auditing
involve the review and verification of changes to any of your critical assets.8
Furthermore, auditing must examine and verify the integrity as well as the
legitimacy of logged access.
Automated integrity checking should be considered for flagging a required
manual review of suspicious transactions that do not adhere to predefined
business rules. Insider threats are most often detected by a combination
of automated logging and manual monitoring or auditing. For example,
integrity checking of computer account creation logs involves automated
logging combined with manual verification that every new account has
been associated with a legitimate system user and that the user is aware of
the account’s existence.
Automated tools could detect creation of the typical backdoor
account—a system administrator account not associated with a cur-
rent employee. Unfortunately, detection of backdoor accounts cannot
be totally automated. For example, one insider created virtual private
network (VPN) accounts for three legitimate, current employees, and
simply did not tell them the accounts had been created. After being fired,
he used those backdoor accounts to obtain remote access at night for two
weeks. He set up his attack during those two weeks right under the nose
8. Many risk management methodologies are based on protection of critical assets—for example,
the OCTAVE (Operationally Critical Threat, Asset, and Vulnerability Evaluation) risk-based strategic
assessment and planning technique for security [Alberts 2003]. See also www.cert.org/octave/.

ptg7481383
Chapter 6. Best Practices for Prevention and Detection of Insider Threats
196
of a contractor, who was hired specifically to monitor the network for
remote access by him.
Likewise, data audits typically involve manual processes, such as com-
paring electronic data modification history to paper records or examining
electronic records for suspicious discrepancies.
A common reaction to our suggestions for monitoring and auditing for
potential insider threats is this: There is an abundance of monitoring tools
on the market, and they produce so much information overload that it is
impossible to review the data; it’s like trying to find a needle in a haystack.
The good news is that if you design monitoring strategies based on the pat-
terns in insider threat cases we describe in this book, you will minimize
information overload by using a risk-based approach to prioritizing alerts.
Auditing should be both ongoing and random. If employees are aware
that monitoring and auditing is a regular, ongoing process and that it is
a high priority for the individuals who are responsible for it, it can serve
as a deterrent to insider threats. For example, if a disgruntled system
administrator is aware that all new computer accounts are reviewed fre-
quently, it is less likely that he or she will create backdoor accounts for
later malicious use.
On the other hand, it probably is not practical to institute daily monitoring
of every financial transaction in a financial institution. Monthly and quar-
terly auditing provides one layer of defense against insiders, but it also
provides a predictable cycle on which insiders could design a fraud scheme
that could go undetected over a long period of time. Random audit-
ing of all transactions for a given employee, for example, could add just
enough unpredictability to the process to deter an insider from launching a
contemplated attack.
It is also worth mentioning that multiple insiders in cases in the CERT
database attacked other external organizations from their computers at
work. The forensics and investigation activities that the employees’ orga-
nizations had to endure as a result were very disruptive to their staff and
operations.
As we described in Chapter 3, in almost all of the insider theft of IP cases
the insider resigned before or after the theft. The majority of the thefts took
place within one month of the insider’s resignation, and most stole all of the
information at once. Most of those insiders made no effort to conceal their
technical actions. This suggests that monitoring of online actions, particu-
larly downloads within one month before and after resignation, could be

ptg7481383
Practice 12: Log, Monitor, and Audit Employee Online Actions 197
particularly beneficial for preventing or detecting the theft of proprietary
information.
A wide variety of technical means were used in the theft cases to transfer
information, including email, phone, fax, downloading to or from home
over the Internet, collection and transmission by malicious code, and print-
ing out material on the organizations’ printers. If you are monitoring for
theft of information, you need to consider the wide variety of ways that
information is purloined and customize your detection strategy accord-
ingly. Data leakage tools may help with this task. Many tools are available
that enable you to perform functions such as the following:
• Alerting administrators to emails with unusually large attachments
• Tagging documents that should not be permitted to leave the network
• Tracking or preventing printing, copying, or downloading of certain
information, such as PII or documents containing certain words like
new-product codenames
• Tracking of all documents copied to removable media
• Preventing or detecting emails to competitors, to governments and
organizations outside the United States, to Gmail or Hotmail accounts,
and so on
Central logging appliances and event correlation engines may help
craft automated queries that reduce an analyst’s workload for routinely
inspecting this type of data.
Some theft cases involved insiders downloading information outside their
area of expertise or responsibility. This may provide a means for you to
detect suspicious activity, provided you track what information each
employee needs in order to accomplish his or her job. Role-based access
control may provide a basis for such tracking.
Finally, you must be aware of the possibility that insiders will attack another
organization, possibly a previous employer, using your systems. While not
common, such crimes can and do happen—there are a few such cases in the
CERT database. You need to consider the liability and disruption that such
a case could cause.
The bottom line is that you need to have clearly defined employee-
monitoring policies, and they must be consistently enforced. Policies must
define very clear thresholds for when a specific employee will be audited
and monitored. In addition, you cannot monitor some employees who

ptg7481383
Chapter 6. Best Practices for Prevention and Detection of Insider Threats
198
exceed those thresholds and not others. Employee privacy laws must be
considered when developing a monitoring policy; employee monitoring
policies and procedures should be developed in conjunction with your
legal staff.
Case Studies: What Could Happen if I Don’t Do It?
A research chemist was responsible for various research and development
projects. His organization offered him a position in a foreign country, but
his family did not want to move to that location. Consequently, he sought
employment with a competitor; the competing company offered him
a position, but the start date was not for a few months. The insider did
not notify his current organization of his plan to resign until two weeks
prior to starting his new job with the competitor. Over that four-month
period, from when he received the job offer to when he left the victim
organization, he downloaded nearly 17,000 PDF files and 22,000 abstracts
containing trade secrets from his employer’s server. The downloads took
place on-site, during work hours, over several 15- to 20-hour periods. The
amount of data he downloaded was 15 times higher than that of the next
highest user and the data was not related to his research. His activities
went unnoticed until he left, and the victim organization detected his sub-
stantial number of downloads.
After starting his job at the competitor, he transferred the information to a
company-assigned laptop. The victim organization notified the competi-
tor that it had discovered the high-volume downloads. The competitor
seized the insider’s laptop and turned it over to the victim organization,
which turned it over to the FBI. Agents discovered documents from the
victim organization marked “Confidential,” shredded technical docu-
ments, and numerous other documents in the insider’s apartment and in a
storage unit. When the search was conducted, the insider was attempting
to erase an external hard drive. He was arrested, convicted, sentenced to
18 months of imprisonment, and ordered to pay $14,500 in restitution and
a $30,000 fine.
Consider whether this could happen to you. If so, you should consider use
of technical detection methods for alerting when an employee or contrac-
tor downloads a significant amount of information. This should not result
in “information overload” as one would think this should not happen very
often!
A large international company, while performing remote access monitor-
ing, noticed that a former consultant had obtained unauthorized access
to its network and created an administrator account. This prompted an
investigation of the former insider’s previous online activity, revealing he

ptg7481383
Practice 12: Log, Monitor, and Audit Employee Online Actions 199
had run several different password-cracking programs on the company’s
network five different times over a ten-month period. Initially, he stored
the cracked passwords in a file on the company’s server. Later he installed
a more sophisticated password-cracking program on the company’s sys-
tem. This program enabled him to automatically transfer all accounts and
passwords that could be cracked to a remote computer on a periodic basis.
Five thousand passwords for company employees were successfully trans-
ferred.
This case illustrates the importance of logging and proactive monitoring.
Because of those practices, this insider’s actions were detected before any
malicious activity was committed using the accounts and passwords or the
backdoor account. The next case provides a contrasting example—one in
which lack of auditing permitted the insider to conduct an attack that was
less technically sophisticated but that enabled him to steal almost $260,000
from his employer over a two-year period.
The insider, who was the manager of a warehouse, convinced his
supervisor that he needed privileged access to the entire purchasing
system for the warehouse. He then added a fake vendor to the list of autho-
rized suppliers for the warehouse. Over the next two years, he entered
78 purchase orders for the fake vendor, and, although no supplies were
ever received, he also authorized payment to the vendor. He was aware
of approval procedures, and all of his fraudulent purchases fell beneath
the threshold for independent approval. The bank account for the vendor
happened to be owned by his wife. The fraud was accidentally detected by
a finance clerk who noticed irregularities in the paperwork accompanying
one of the purchase orders.
This fraud could have been detected earlier by closer monitoring of online
activities by privileged users, particularly since this user possessed unusu-
ally extensive privileged access. In addition, normal auditing procedures
could have validated the new vendor, and automated integrity checking
could have detected discrepancies between the warehouse inventory and
purchasing records.

ptg7481383
Chapter 6. Best Practices for Prevention and Detection of Insider Threats
200
Practice 13: Use Layered Defense against Remote Attacks
Remote access provides a tempting opportunity for insiders to attack with
less risk.
What Can You Do?
Insiders often attack organizations remotely, either using legitimate
access or following termination. While remote access can greatly enhance
employee productivity, caution is advised when remote access is provided
to critical data, processes, or information systems. Insiders have admit-
ted to us in interviews that it is easier to conduct malicious activities from
home because it eliminates the concern that someone could be physically
observing the malicious acts.
The vulnerabilities inherent in allowing remote access suggest that
multiple layers of defense should be built against remote attack. You may
provide remote access to email and noncritical data but should consider
limiting remote access to the most critical data and functions and only
from machines that are administered by your organization. Access to data
or functions that could inflict major damage to you should be limited to
employees physically located inside the workplace as much as possible.
Remote system administrator access should be limited to the smallest
group practicable, if not prohibited altogether.
When remote access to critical data, processes, and information systems
is deemed necessary, you should offset the added risk with closer logging
and frequent auditing of remote transactions. Allowing remote access
only from organization-owned machines will enhance your ability to con-
trol access to information and networks and monitor the activity of remote
employees. Information such as login account, date/time connected and
disconnected, and IP address should be logged for all remote logins. It
also is useful to monitor failed remote logins, including the reason the
login failed. If authorization for remote access to critical data is kept to a
minimum, monitoring can become more manageable and effective.
Disabling remote access is a sometimes overlooked but critical part of the
employee termination process. It is critical that employee termination
procedures include
• Retrieving any organization-owned equipment
• Disabling remote access accounts (such as VPN and dial-in accounts)

ptg7481383
Practice 13: Use Layered Defense against Remote Attacks 201
• Disabling firewall access
• Changing the passwords of all shared accounts (including system
administrator, DBA, and other privileged shared accounts)
• Closing all open connections
A combination of remote access logs and source IP addresses usually
helps to identify insiders who launch remote attacks. Identification can be
straightforward because the username of the intruder points directly to the
insider. Of course, corroboration of this information is required, because
the intruders might have been trying to frame other users, cast attention
away from their own misdeeds by using other users’ accounts, or otherwise
manipulate the monitoring process.
Case Studies: What Could Happen if I Don’t Do It?
The chief technology officer (CTO) announced his resignation following
a salary dispute with the CEO. He left one month later, and went to work
as a temporary employee for an unrelated organization. Three weeks after
he left, his former company’s voice-mail service started sending some
customers to a pornographic telephone service. One week after that inci-
dent, unusual traffic on the company’s network caused the network to fail.
A short time later, its email servers were flooded with thousands of mes-
sages containing pornographic images, and auto-reply messages were sent
from its email server disparaging the company and its services. The CEO
began to receive strange and threatening email messages, some claiming
to be from a cremation society. Threatening emails, phone calls, and forum
postings continued until law enforcement was able to identify the source
of the threatening messages: a computer associated with the former CTO’s
new employer.
This case highlights an important issue for you to consider: Who has the
access and credentials to modify your voice-mail system? This is not an
access path one ordinarily thinks of in the employee termination pro-
cess, but one that could cause you severe embarrassment if modified as in
this case!
A government organization notified one of its contract programmers that
his access to a system under development was being eliminated and that
his further responsibilities would be limited to testing activities. After his
protests were denied, the programmer quit his job. Then, three times over
a two-week period, he used a backdoor into the system with administra-
tor privilege (which he presumably installed before leaving) to download

ptg7481383
Chapter 6. Best Practices for Prevention and Detection of Insider Threats
202
source code and password files from the developmental system. The
unusually large size of the remote downloads raised red flags in the orga-
nization, which resulted in an investigation that traced the downloads to
his residence and led to his arrest, prosecution, and imprisonment.
This case demonstrates the value of vigilant monitoring of remote
access logs and reaction to suspicious behavior in limiting damage to
your interests.

ptg7481383
Practice 14: Deactivate Computer Access Following Termination 203
Practice 14: Deactivate Computer Access Following
Termination
It is important to follow rigorous procedures that disable all access paths
into your networks and systems for terminated employees.
What Can You Do?
While employed, insiders have legitimate, authorized access to your
network, system, applications, and data. Once employment is terminated,
it is important that you have in place and execute rigorous termination pro-
cedures that disable all access points available to the terminated employee.
Otherwise, your network is vulnerable to access by a now-illegitimate, unau-
thorized user. Some organizations choose to permit continued access by
former employees for some time period under favorable termination circum-
stances; it is important that those organizations have a formal policy in place
for these circumstances and carefully consider the potential consequences. In
addition, it is important to manage the access of employees who change their
status with your organization (e.g., change from an employee to a contractor;
change from a full-time to a part-time employee; or take a leave of absence).
If formal termination policies and procedures are not in place, the
termination process tends to be ad hoc, posing significant risk that one or
more access paths will be overlooked. Our research shows that insiders can
be quite resourceful in exploiting obscure access mechanisms neglected in
the termination process. If a formal process exists, it must be consistently fol-
lowed. It is also critical that you remain alert to new insider threat research
and periodically review and update these processes. If at the time of termi-
nation you have not been diligently following strict account-management
practices, it may be too late to perform an account audit for the terminat-
ing employee. A backdoor account could have been created months before,
and verification of the legitimacy of all accounts of all types—system login
accounts, VPN accounts, database or application accounts, email accounts,
and so on—can be a very time-consuming process, depending on the size
of your organization. When an employee leaves, you should be able to con-
fidently say all access paths available to that employee have been disabled.
Some aspects of the termination process are quite obvious, such as disabling
the terminated employee’s computer account. However, organizations
that have been victims of insider attacks were often vulnerable because of
poor, nonexistent, or noncomprehensive account-management procedures.
Many employees have access to multiple accounts; all account creations

ptg7481383
Chapter 6. Best Practices for Prevention and Detection of Insider Threats
204
should be tracked and periodically reviewed to ensure that all access can
be quickly disabled when an employee is terminated.
Accounts sometimes overlooked in the termination process are shared
accounts, such as system administrator accounts, DBA accounts, and test-
ing, training, development, and external organizational accounts, such
as vendor or customer accounts. In addition, some applications require
administrative accounts that are frequently shared among multiple users.
It is important that you meticulously maintain a record of every shared
account and every user authorized to have the password to each, and
change the passwords for those accounts when employees are terminated.
Remote access is frequently exploited by former insiders. Remote access
or VPN accounts must be disabled, as well as firewall access, in order to
prevent future remote access by the terminated employee. In addition, any
remote connections already open by that employee at the time of termina-
tion must be closed immediately.
If an employee is terminated under adverse circumstances, you might con-
sider reviewing the employee’s desktop computer, laptop, and system logs
to ensure no software or applications have been installed that may permit
the employee back into your systems. In one case, a terminated employee
left software on his desktop that allowed him to access it, control it remotely,
and use it to attack his next employer. In addition, a few insiders who stole
intellectual property immediately before leaving the organization were
caught when their desktop computer activity logs were analyzed.
In summary, a layered defense that accounts for all access methods should
be implemented. Remote access should be disabled, but if an obscure
remote access method is overlooked, the next layer of defense is accounts.
All accounts should be disabled for use by the former employee so that even
if remote access is established, the insider is prevented from proceeding fur-
ther. Therefore, it is important that intranet accounts, application-specific
accounts, and all other accounts for which the user was authorized be
disabled or the passwords changed. Also, keep in mind that if the termi-
nated insider was responsible for establishing accounts for others, such as
employees, customers, or external Web site users, those accounts could also
be accessible to the terminated insider.
Finally, termination procedures must include steps to prevent physical
access. Insiders have exploited physical access to gain access to their for-
mer employer’s systems. Careful attention should be paid to disable access
by collecting keys, badges, and parking permits, and disabling access to
facilities in card-control systems. When employees are fired, it is important

ptg7481383
Practice 14: Deactivate Computer Access Following Termination 205
that other employees are aware that the person was terminated. Multiple
insider attacks were facilitated when terminated employees were able to
obtain physical access to the organization by piggybacking through doors,
using the excuse that they forgot their badge.
Case Studies: What Could Happen if I Don’t Do It?
A software engineer at a high-technology company that developed and
manufactured computer chips was terminated due to poor performance.
He was responsible for managing an automated manufacturing system,
and during the work week he maintained a constant remote access con-
nection from his home to the company’s network. Prior to informing him
of his termination, the company terminated his network access, but failed
to detect his remote access connection that was active from home. The day
after his termination, outside of work hours and under the influence of
alcohol, he used the open remote access connection to completely shut
down the company’s manufacturing system by deleting critical files. Due
to his actions, the company lost four hours of manufacturing time and had
to load backup data to restart the manufacturing process. The incident cost
the company $20,000 to remedy. Connection and activity logs connected
the insider to the incident. He was arrested and convicted, but sentencing
details were unavailable.
This case points out one easy step that you should add to your employee
termination process, if it’s not in there already: Check for any active remote
connections by the employee.
A financial organization’s system administrator was terminated sud-
denly with no advanced notice that his employer was dissatisfied with
his work. That night he suspected that his replacement, who he felt was
technically inferior, had not disabled his access. He attempted to access
the system from home and found that he was right—his replacement
had failed to disable his access through the company firewall. In addi-
tion, although his account had been disabled, she had failed to change
the password of the system administrator account. The insider used that
account to shut down the company’s primary server, one that had been
having problems and had in fact crashed the previous weekend (and
had taken the organization an entire weekend to bring up again). It took
the financial institution three days to bring the server back into service;
during that time none of its customers were able to access any of their
accounts in any way.
This case illustrates the necessity of thoroughly disabling access, as well as
the consequences when you have no competent backup for a single system
administrator.

ptg7481383
Chapter 6. Best Practices for Prevention and Detection of Insider Threats
206
A system administrator logged in one morning and was notified by her
custom-written login software that her last login was one hour earlier.
This set off immediate alarms, as she had in fact not logged in for sev-
eral days. She had previously taken steps to redirect logging of actions
by her account to a unique file rather than the standard shell history file.
Therefore, she was able to trace the intruder’s steps and saw that he had
read another employee’s email using her account, and then deleted the
standard history file for her account so that there would be no log of his
actions. The login was traced to a computer at a subsidiary of the com-
pany. Further investigation showed that the same computer had logged
in to the company’s system periodically for the past month, and that a for-
mer employee had accessed up to 16 of his former employer’s systems on
a daily basis during work hours. The insider had done the following:
• Gained access to at least 24 user accounts
• Read email
• Reviewed source code for his previous project
• Deleted two software modification notices for the project
The former employee had been terminated for nonperformance and then
went to work for the subsidiary.
This case illustrates the importance of terminating access completely for
former employees, careful monitoring for post-termination access, and
paying particular attention to terminated technical employees.

ptg7481383
Practice 15: Implement Secure Backup and Recovery Processes 207
Practice 15: Implement Secure Backup and Recovery
Processes
Despite all of the precautions you take, it is still possible that an insider will
successfully attack. Therefore, it is important that you prepare for that pos-
sibility and enhance your resiliency by implementing secure backup and
recovery processes that are tested periodically.
What Can You Do?
Prevention of insider attacks is the first line of defense. However, experience
has taught us that there will always be avenues for determined insid-
ers to successfully compromise a system. Effective backup and recovery
processes need to be in place and operational so that if compromises do
occur business operations can be sustained with minimal interruption.
Our research has shown that effective backup and recovery mechanisms
affected the outcomes in actual cases, and can mean the difference between
• Several hours of downtime to restore systems from backups
• Weeks of manual data entry when current backups are not available
• Months or years to reconstruct information for which no backup copies
existed
Backup and recovery strategies should consider the following:
• Controlled access to the facility where the backups are stored
• Controlled access to the physical media (e.g., no one individual should
have access to both online data and the physical backup media)
• Separation of duties and the two-person rule when changes are made
to the backup process
In addition, accountability and full disclosure should be legally and
contractually required of any third-party vendors responsible for provid-
ing backup services, including off-site storage of backup media. It should
be clearly stated in service level agreements the required recovery period,
who has access to physical media while it is being transported off-site, as
well as who has access to the media in storage. Furthermore, case examples
throughout this book have demonstrated the threat presented by employ-
ees of trusted partners; the mitigation strategies presented for those threats
should also be applied to backup service providers.

ptg7481383
Chapter 6. Best Practices for Prevention and Detection of Insider Threats
208
When possible, multiple copies of backups should exist, with redundant
copies stored off-site in a secure facility. Different people should be
responsible for the safekeeping of each copy so that it would require the
cooperation of multiple individuals to fully compromise the means to
recovery. An additional level of protection for the backups can include
encryption, particularly when the redundant copies are managed by a
third-party vendor at the off-site secure facility. Encryption provides an
additional level of protection, but it does come with additional risk. The
two-person rule should always be followed when managing the encryp-
tion keys so that you are always in control of the decryption process in the
event the employees responsible for backing up your information leave
your organization.
You should ensure that the physical media on which backups are stored are
also protected from insider corruption or destruction. Insider cases in our
research have involved attackers who did the following:
• Deleted backups
• Stole backup media (including off-site backups in one case)
• Performed actions that could not be undone due to faulty backup sys-
tems
Some system administrators neglected to perform backups in the first place,
while others sabotaged established backup mechanisms. Such actions can
amplify the negative impact of an attack on an organization by eliminating
the only means of recovery. To guard against insider attack, you should
• Perform and periodically test backups
• Protect media and content from modification, theft, or destruction
• Apply separation of duties and configuration-management procedures
to backup systems just as you do for other system modifications
• Apply the two-person rule for protecting the backup process and
physical media so that one person cannot take action without the
knowledge and approval of another employee
Make sure you account for pockets of development systems, or production
systems that are maintained independently instead of being managed as
part of your IT enterprise. These systems can be just as critical to you as
your enterprise systems are, and they are not necessarily managed using
the same rigor as your centrally maintained IT systems.

ptg7481383
Practice 15: Implement Secure Backup and Recovery Processes 209
Unfortunately, some attacks against networks could interfere with common
methods of communication, thereby increasing uncertainty and disruption
in organizational activities, including recovery from the attack. This is
especially true of insider attacks, since insiders are quite familiar with your
communication methods and, during an attack, may interfere with com-
munications essential to your data-recovery process. You can mitigate this
effect by maintaining trusted communication paths outside of the network
with sufficient capacity to ensure critical operations in the event of a net-
work outage. This kind of protection would have two benefits: The cost of
strikes against the network would be mitigated, and insiders would be less
likely to strike against connectivity because of the reduced impact.
Case Studies: What Could Happen if I Don’t Do It?
An organization was responsible for running the 911 phone-number-to-
address lookup system for emergency services. An insider deleted the entire
database and software from three servers in the organization’s network
operations center (NOC) by gaining physical access using a contractor’s
badge. The NOC, which was left unattended, was solely protected via
physical security; all machines in the room were left logged in with system
administrator access. Although the NOC system administrators were imme-
diately notified of the system failure via an automatic paging system, there
were no automated failover mechanisms. The organization’s recovery plan
relied solely on backup tapes, which were also stored in the NOC. Unfor-
tunately, the insider, realizing that the systems could be easily recovered,
took all of the backup tapes with him when he left the facility. In addition,
the same contractor’s badge was authorized for access to the off-site backup
storage facility, from which he next stole more than 50 off-site backup tapes.
This case illustrates the risk of storing your backups in the same physical
location as your critical systems. In addition, there was no layered defense
to protect the backups—they were accessible by anyone who had physi-
cal access to the NOC. As a result, this very critical system and its backups
were totally vulnerable to an insider IT sabotage attack.
An insider was terminated because of his employer’s reorganization. The
company followed proper procedure by escorting him to his office to col-
lect his belongings and then out of the building. The IT staff also followed
the company’s security policy by disabling the insider’s remote access
and changing passwords. However, they overlooked one password that
was known to three people in the organization. The terminated insider
used that account to gain access to the system the night of his termination
and to delete the programs he had created while working there. Some of

ptg7481383
Chapter 6. Best Practices for Prevention and Detection of Insider Threats
210
these programs supported the company’s critical applications. Restoration
of the deleted files from backup failed. Although the insider had been
responsible for backups, company personnel believe that the backups
were not maliciously corrupted. The backups had simply not been tested
to ensure that they were properly recording the critical data. As a result,
the organization’s operations in North and South America were shut
down for two days, resulting in more than $80,000 in losses.
This case illustrates the delay that can be caused in recovery following an
insider attack if backups are not tested periodically.

ptg7481383
Practice 16: Develop an Insider Incident Response Plan 211
Practice 16: Develop an Insider Incident Response Plan
Procedures for investigating and dealing with malicious insiders present
unique challenges; response must be planned, clearly documented, and
agreed to by your managers and attorneys.
What Can You Do?
An incident response plan for insider incidents differs from a response
plan for incidents caused by an external attacker. You need to minimize
the chances that the internal perpetrator is assigned to the response team
or is aware of its progress. This is challenging since the technical people
assigned to the response team may be among the employees with the most
knowledge and ability to use their technical skills against the organization.
Another challenge of insider incident response is the hesitation or resis-
tance that managers may have to participating in an investigation. This
hesitation could have several causes: It could divert the team’s resources
from mission-critical activities, expose a team member to investigation,
or expose shortcomings by management or oversights in system security,
opening the managers up to embarrassment or liability for losses.
You need to develop an insider incident response plan with the rights of
everyone involved in mind. Specific actions to control damage by malicious
insiders should be identified, together with the circumstances under which
those efforts are appropriate. The plan should describe the general pro-
cess to be followed and the responsibilities of the members of the response
team. A mediator for communication between the departments of your
organization needs to be assigned that is trusted by all department heads.
Your department heads need to understand the plan and what information
can and cannot be shared in the investigation of the incident.
The details of the insider incident response plan probably would not be
shared with all of your employees. Only those responsible for carrying out the
plan need to understand it and be trained on its content and execution. Your
employees may know of its existence and should be trained on how to (anon-
ymously) report suspicious behavior, as well as specific types of suspicious
behaviors that should be reported. Your managers need to understand how
to handle personal and professional problems and when they might indicate
increased risk of insider compromise. If your organization experiences dam-
age due to a malicious insider or as your risks evolve—for instance, due to
new internal or external attack vectors—your employee training should be
updated. Lessons learned from insider incidents should be fed back into your
insider incident response plan to ensure its continual improvement.

ptg7481383
Chapter 6. Best Practices for Prevention and Detection of Insider Threats
212
Case Studies: What Could Happen if I Don’t Do It?
The IT manager in a lottery agency turned losing lottery tickets into
winners to steal nearly $63,000 over a year and a half. To carry out the
scam, he purchased a ticket as usual, and then modified it to be a winner
in the lottery agency’s database. When the agency discovered the fraud-
ulent tickets, it started an investigation. Fortunately, the insider was on
vacation or he would have been chosen to investigate the incident. Upon
his return, when confronted with the fraudulent tickets, he behaved sus-
piciously, and therefore was put on administrative leave and his physical
access was disabled. Management neglected to inform his subordinates
of the action, so he still had managerial control of his personnel. Before he
left on administrative leave, he deleted a history log that may have proven
his criminal acts. He also instructed one of his subordinates to erase four
weeks of backup tapes, claiming that they wouldn’t be useful under a new
backup data format that was being implemented. She complied with this
request, and the organization lost much of the evidence of his tampering
with system security controls. Once his alleged crime did come to light, he
asked a different subordinate to retrieve some additional backup tapes for
him that would help him prove his innocence. He complied, and the orga-
nization never recovered those tapes.
While the organization took the right actions to remove the suspect from
the organization, it neglected to inform his subordinates of the action, so
he still had managerial control of organization personnel. If the organiza-
tion had a formal insider incident response plan in place, and its employees
were educated on their responsibilities for responding to the insider’s
requests, the organization may have been better able to respond to the
insider’s fraud.
An assembly inspector at a manufacturing plant complained to
management about the lack of support given to inspectors to do their job,
saying that inspectors are pressured to approve work regardless of quality.
Despite the fact that an independent evaluator determined that his claims
were unfounded he threatened to sue the company and offered his silence
for a cash settlement. This extortion attempt was declined by the company
and no further action was taken until years later when newspaper articles
began appearing that divulged some of the company’s proprietary infor-
mation. After receiving an anonymous tip that the insider was responsible
for the leaks, the company started an investigation. Working with law
enforcement, the organization found evidence that he had been down-
loading the organization’s confidential information, which was outside
his area of responsibility, for more than two years. He had downloaded
massive amounts of information using a USB drive and stored it at his
residence. The investigation also found evidence of the insider’s email

ptg7481383
Summary 213
correspondence with reporters discussing the proprietary documents,
articles, and meetings.
While hindsight is 20/20, if the organization had executed an incident
response plan at the time of the attempted extortion, it may have prevented
the insider’s follow-on actions and have been able to prevent the flow of its
confidential information to the media.
Summary
The best practices presented in this chapter provide a framework for
establishing an insider threat program in your organization. Start by includ-
ing insider threats in your enterprise-wide risk assessment. Next, conduct
a security awareness campaign to ensure that insider threat is understood
across your organization so that responsibility for the identification of and
response to insiders who pose an elevated risk can be distributed enter-
prise-wide. Develop clearly defined policies, as described throughout this
chapter, and enforce them consistently and fairly. Management needs to
understand how to recognize and respond to concerning behavior in the
workplace, and needs to understand the potential ramifications of negative
workplace events. A well-defined employee termination process is essen-
tial in preventing attacks following termination. You need to secure both
the physical and electronic environment, including account and password
management, separation of duties, controls for your software development
process, change controls, and extra vigilance for system administrators,
other privileged users, and remote access.
You need to apply a consistent monitoring strategy for online actions; your
employee monitoring practices should be developed in conjunction with
your legal counsel to ensure that they are compliant with employee privacy
laws. If monitoring identifies suspicious activity, a well-defined response
plan should be enacted to minimize the impact to your organization.
Despite all of the precautions you implement, it is still possible that an
insider will successfully attack. Therefore, it is important that your last
step in preparing for an insider threat is to prepare for that possibility and
enhance your organizational resiliency by implementing secure backup
and recovery processes that are tested periodically.
Remember: It is very important not to overlook contractors and trusted
business partners that have access to your information systems,

ptg7481383
Chapter 6. Best Practices for Prevention and Detection of Insider Threats
214
information, or networks. Much of what you read in this chapter applies
equally well to those types of insider threats!
This chapter presented a framework that you can use across your
organization. The “Common Sense Guide” (referenced at the beginning of
this chapter) has been one of the most popular documents we have created, so
we stand behind its usefulness and strongly encourage you to measure your
organization’s practices against it to identify gaps that should be addressed.
When we were writing this book, the National Institute of Standards and
Technology (NIST) was working on the next version of Special Publication
800-53: Recommended Security Controls for Federal Information Systems and
Organizations.9 The special publication is aimed at providing federal agen-
cies, state and local governments, and private-sector organizations a set of
security and privacy controls to safeguard their critical assets. This new
version will include new guidance in the form of controls to address pri-
vacy, mobility, cloud computing, industrial controls, application security,
Web applications, and insider threats. The CERT Insider Threat Center con-
tributed input on insider threat controls to the Joint Task Force, a group
of civilian-, defense-, and intelligence-agency information security experts
working to produce a unified, federal IT security framework. Please refer
to that publication10 for more information on specific controls.
References/Sources of Best Practices
This chapter described 16 practices, based on existing industry-accepted
best practices, providing you with defensive measures that could prevent
or facilitate early detection of many of the insider incidents other organi-
zations experienced in the hundreds of cases in the CERT insider threat
database. If you would like more detail on implementing any of the
practices we described, you should consult the following resources:
• CERT RMM (www.cert.org/resilience/)
• ISO 27002 (www.27000.org/iso-27002.htm)
• NIST 800-53 (http://csrc.nist.gov/publications/PubsSPs.html)
• SANS Top 20 Security Controls (www.sans.org/critical-security-
controls/)
9. http://csrc.nist.gov/publications/nistpubs/800-53-Rev3/sp800-53-rev3-final.pdf
10. NIST 800-53: http://csrc.nist.gov/publications/PubsSPs.html

ptg7481383
215
Chapter 7
Technical Insider
Threat Controls
Chapter 6, Best Practices for the Prevention and Detection of Insider
Threats, covered the broader range of insider threat controls, including
both administrative and technical controls. This chapter will be of interest
to the more technical readers among you, as it contains suggestions for new
technical controls you can implement to prevent and detect insider threats.
These controls are the output of the insider threat lab. First, we describe
the lab at a high level, then we explain how we developed these controls,
and then we describe each control. Note that the controls become increas-
ingly sophisticated as you progress through the chapter, since we present
them in the order they were developed. They progress from straightfor-
ward controls that many organizations do not seem to implement, to actual
signatures that you can import into existing tools in your organization.
Since we anticipate technical experts reading this chapter, you might care
about the details behind the lab. However, if you don’t care about the lab or
how we created the controls you can skip right to the discussion of controls
later in the chapter.
We do not include definitions of technical terminology in this chapter, since
there would be far too many definitions! We assume that if you are reading
this chapter you are technical enough to understand it without that level of
assistance.

ptg7481383
Chapter 7. Technical Insider Threat Controls
216
Also, all of the signatures, rules, and queries contained in this chapter are
also available on our Web site: www.cert.org/insider_threat. Please go to
the Web site so that you can copy and paste or import them directly into
your tools. In addition, we will continue to release improvements for
these controls as more organizations implement them, and as we receive
feedback from practitioners on how to make them even more useful in
an operational environment. These controls have been presented at large
conferences such as RSA and have received very positive feedback, but
we realize that they will need to be tailored and optimized depending on
each organization’s specific requirements. Therefore, these controls are not
intended to be implemented blindly, but rather should be used as a general
template that you can customize for your own use.
The insider threat lab is the newest addition to our body of work on insider
threat.1 In 2008 we decided that after studying the insider threat problem
for seven years it was time to shift our focus to solutions. We felt that we
understood insider threat as well as anyone could: who does it, how, when,
why, where, and so on. We also had added technical security experts to our
team at that time who had the ability and vision to embark on innovative
new work for us. Therefore, in 2009 we started the CERT insider threat lab.
Integrating the insider threat lab into our research has resulted in
tremendous advances in helping the community to better understand
insider threat. The lab has a variety of purposes, including the following:
• Performing live testing of commercial and open source tools and tool
configurations that aim to combat insider threats against re-creations of
actual insider events from the CERT database
• Developing new insider threat controls using existing technology
1. Material from this chapter includes portions from previously published works. Specifically, Michael
Hanley, Tyler Dean, Will Schroeder, Matt Houy, Randy Trzeciak, and Joji Montelibano published infor-
mation about the lab in “An Analysis of Technical Observations in Insider Theft of Intellectual Property
Cases” [Hanley 2011b]. Joji Montelibano also published information about Control 3 in “Insider Threat
Control: Using a SIEM Signature to Detect Potential Precursors to IT Sabotage” [Montelibano 2011].
Finally, Michael Hanley published information about Control 4 in “Candidate Technical Controls and
Indicators of Insider Attack from Socio-Technical Models and Data,” in the Proceedings of the 2010
NSA Center of Academic Excellence (CAE) Workshop on Insider Threat, and in a later refinement of
that control [Hanley 2010, Hanley 2011a].
These controls are not intended to be implemented blindly, but rather
should be used as a general template that you can customize for your
own use.

ptg7481383
Infrastructure of the Lab 217
• Creating demonstrational videos for conferences and workshops that
illustrate those new controls
• Developing online exercises to give cyberdefenders hands-on
experience to better prepare them for insider threats within their
organizations
Over the years, our ongoing analysis of insider cases yielded best practices,
models of insider behavior, training materials, and other useful results.
The insider threat lab enables us to put this body of knowledge into
practice, testing our results in a realistic environment. We can determine
the effectiveness of various controls and tools against the threat of mali-
cious insiders and are now in a better position to make concrete, technical
recommendations for prevention and mitigation.
Our lab team continually reviews the ever-changing commercial and open
source tool space to ensure that we understand the available technology,
and leverages our case studies of real incidents to draw conclusions about
gap areas that exist in the industry. We also factor in knowledge gained
by our insider threat assessment teams and workshop instructors regard-
ing feedback from practitioners on what’s working and not working for
them. When we discover a new control that someone in the community is
using successfully, we transition that via our blog, workshops, conference
presentations, and reports. We then focus our work in the lab on gap areas
for which we have not found a proven solution.
In this chapter we briefly describe the infrastructure of the lab, and the
process we use in creating demonstrational videos, new controls, and exer-
cises. Next, we describe the solutions we have developed so far in the lab.
Note that demonstrational videos, signatures, and rules are available on
our Web site, and we will continue to add new ones even after publication
of this book. Keep checking our Web site periodically to ensure that you are
picking up the latest releases from the CERT insider threat lab!
Infrastructure of the Lab
The lab consists of two virtual environments that are capable of simulating
very detailed network architectures and system configurations, running
from the network perimeter to the end-user workstation. We use one vir-
tual environment to test micro-scale scenarios, and another larger-scale
platform to simulate the behavior of a “real” network. In other words, the
“micro-lab” provides us with a small network of fewer than ten servers,

ptg7481383
Chapter 7. Technical Insider Threat Controls
218
workstations, and users in order to stage our scenario. The “macro-lab” can
replicate a network topology of several hundred servers and workstations,
and we have actually used this lab environment to simulate the behavior of
up to 5,000 users.
The micro-lab consists of a few physical systems running various virtual
machines to simulate complete networks. This flexibility provides a quick
way to reconstruct insider attacks and respective defense mechanisms.
It enables us to determine the effectiveness of various controls and tools
against the threat of malicious insiders and to test our proposed new coun-
termeasures in a realistic environment. As a result, we can now provide
concrete, technical recommendations for prevention and mitigation of
insider threats. We create realistic environments to study insider attacks
and to evaluate candidate defense mechanisms. Additionally, the lab allows
us to rapidly prototype small to medium-sized networks at minimal cost
and allows us to integrate physical devices into the simulated topology.
The larger macro-lab uses the XNET2 environment. XNET is a
next-generation cybersecurity training and simulation platform. Its infra-
structure consists of several server-grade rack-mounted servers capable
of seamlessly running simultaneous instances of virtual machines. The
major difference between the micro- and macro-labs is scale. We also
deploy controls in the micro-lab prior to testing it in the XNET environ-
ment. The reason for this approach is that we try to focus on the attack and
defense mechanisms when testing in the micro-lab. Once we confirm that
our defense strategy is sound, we then deploy the scenario in XNET, to see
how our defensive mechanisms behave in a typical network, with a large
amount of traffic or “noise.” Only when a control passes both of these tests
do we release it for pilot testing in production environments.
Demonstrational Videos
Since the lab was created, we have developed a series of demonstrational
videos that depict scenarios taken from real cases in the CERT database.
Each video describes an insider threat case and shows how one or more
open source tools could be used to detect such an incident and identify the
individual responsible should it happen in your environment. We present
these videos in our insider threat workshops. We have also presented them
2. XNET CERT Exercise Network: http://xnet.cert.org

ptg7481383
High-Priority Mitigation Strategies 219
at various conferences, including the RSA Conference, the U.S. Department
of Defense Cyber Crime Conference (DC3), the Government Forum of
Incident Response and Security Teams (GFIRST), the Forum of Incident
Response and Security Teams (FIRST), and MIS Training Institute InfoSec
World.
The demos can be watched at the following URL: www.cert.org/insider_
threat. We release additional demos every few months, so we recommend
that you watch that site for new releases. In this chapter we will describe
the insider threat mitigation strategies depicted in the demos.
High-Priority Mitigation Strategies
The first step in creating a new control is case selection. We have a
prioritized list of issues we feel need to be addressed, based on our cases,
assessments, and feedback from workshop participants. We use that list to
select the type of case—sabotage, fraud, or theft of IP—as well as the tech-
nical method we wish to address. We then pull the applicable cases from
the CERT database, review the details for each case, and eliminate those
without much technical detail. The final candidate cases are analyzed once
more, and three to four cases are chosen that are interesting, are represen-
tative, and have sufficient technical detail for a demonstration. The case
that is the most interesting to both a technical and nontechnical audience
is the final selection. This ensures that not only is the chosen case optimal
for a technical demonstration, but it will also be interesting for the widest
audience possible.
Once the case is chosen, tools that could have detected or mitigated
the insider attack are selected. As a Federally Funded Research and
Development Center (FFRDC), the Software Engineering Institute is unable
to endorse or promote specific vendors. Therefore, we try to use open source
tools as much as possible in our demos. However, the mitigation strategies
we highlight in our demos can be implemented using whatever technolo-
gies you already have in place in your organization. Our goal is to teach you
the strategy and basic functionality that can be implemented using tools
that you likely already have in place, or provide an open source alternative.
Next, we construct the demonstration. We usually have to fill in some gaps
in the cases with plausible details as we rarely have complete technical infor-
mation needed to re-create the case exactly. This results in a product based
largely on a factual case with enough technical detail to make it interesting.

ptg7481383
Chapter 7. Technical Insider Threat Controls
220
Finally, we create the environment for the demo in the insider threat lab.
Once the machines are built and the scenario is working correctly, the
virtual network is moved into the CERT Program’s XNET environment
and the demonstrations are recorded.
These demonstrations are not meant to be critical of the victim organizations.
We only use these cases as opportunities to point out where a typical
organization could be able to intervene, and how, in given scenarios.
In the rest of this chapter we will describe the controls we have created at
time of publication. We will describe the case examples used in the cor-
responding demos, and then explain the countermeasures we suggest you
consider to protect you from being a victim of a similar attack. You do not
need to watch the videos in order to understand this chapter, but they are
available on our Web site in order to reinforce these lessons.
Control 1: Use of Snort to Detect Exfiltration of
Credentials Using IRC
Our first control was modeled after an insider IT sabotage case that
occurred at an Internet Service Provider (ISP). We chose this case because it
enabled us to illustrate a fundamental concept in insider threat mitigation:
You should consider using your intrusion detection system (IDS) to detect
not only intrusions, as the name suggests, but also exfiltration of sensitive
information. Snort is a popular open source IDS tool that could easily be
tuned to examine inbound as well as outbound traffic.
A technical support employee at an Internet service provider (ISP) had
extensive ties to hacker groups, used several online aliases, attended
organized hacker meetings, and communicated with hackers from work
in online IRC chat sessions. A coworker of the insider discovered that the
insider was attending organized hacker meetings.
The employee’s Internet access was suspended because his supervisor
discovered unauthorized programs on his machine, specifically a credit
card number verification program and a network sniffer. Since free
Internet access was an employee benefit, this sanction resulted in extreme
disgruntlement. In order to exact revenge, the employee connected with an
outside hacker via IRC chat and gave him the usernames and passwords
for customer accounts that were expired but not disabled. The hacker then
used those credentials to deface the ISP’s Web site and steal large amounts
of customer information.

ptg7481383
Control 2: Use of SiLK to Detect Exfiltration of Data Using VPN 221
Suggested Solution
Our suggested solution focuses on how a known and often rogue channel
of communication, IRC chat, could be detected. Assuming that IRC chat is
prohibited, a Snort rule could have been alerted on the insider/hacker IRC
communication, and an administrator could use the Basic Analysis and
Security Engine (BASE) user interface to investigate.
Responding to that alert, the administrator could have investigated further
using a packet sniffing application such as Wireshark to rebuild the commu-
nication stream. Using Wireshark he could completely reconstruct the full
communication stream between the insider and the hacker. He would have
immediately seen the exfiltration of credentials for the dormant customer
accounts, as well as the hacker’s plan to attack the organization. Using
open source tools, he could have prevented the attack from occurring.
The lesson to be learned from this case is that many organizations use an
IDS to detect attempted intrusions from outside their network. However,
you can also tune it to detect unauthorized communications from within
your network. If communications mechanisms such as IRC chat are pro-
hibited on your network, this Snort rule should not generate many
false-positive alerts, and therefore could be an easy, new control for your
insider threat mitigation toolbox.
Control 2: Use of SiLK to Detect Exfiltration of Data
Using VPN
Our second control was modeled after a theft of intellectual property case in
the CERT database. We chose this case because it exemplifies many theft of IP
cases, which involve exfiltration of large amounts of data within a short time
period from a remote location using a virtual private network (VPN).
This insider was employed as a software engineer at a telecommunications
company. She took two leaves of absence for a total of a year, claiming that
she was suffering from severe medical conditions. Although she had no
work assignments during these leaves, her company did not disable her
VPN access while she was on leave.
During one leave of absence, she negotiated employment with a competitor
outside the United States, ultimately accepting an offer from the company
to develop telecommunications software. While at their offices abroad, she
used her VPN connection to access her employer’s network and download

ptg7481383
Chapter 7. Technical Insider Threat Controls
222
proprietary documents. Four months later she returned to her original job
as a full-time employee.
Over the next three days she purchased a one-way ticket abroad,
downloaded more than 200 proprietary documents, and removed physi-
cal documents from the office. Then she resigned from her job via email,
downloaded more information that night, and attempted to leave the
United States with the company laptop.
Fortunately, airport security caught her with the proprietary documents
as she was leaving the country with them. The laptop, CDs, thumb drive,
and a videotape contained proprietary documents and source code.
Suggested Solution
Our suggested solution utilizes a CERT open source tool suite known as
SiLK,3 which could be used to detect the exfiltration of proprietary infor-
mation from a network. The SiLK tool suite is designed to collect, store,
and analyze network flow data, providing a valuable platform for network
situational awareness.
A SiLK sensor could be configured to watch all traffic at the perimeter of
a subnet where VPN connections attach to the network. A standard SiLK
configuration can be used to identify large flows of traffic from sensitive
file servers to users on VPN connections, indicating potentially suspicious
traffic. Especially during an off-peak time, a network administrator could
detect an anomaly by doing the following:
• Recognizing a change in the distribution of the port/protocol of
network traffic
• Seeing two devices moving a large amount of data in one direction in a
short period of time
During an off-peak time when network activity is typically low, movement
of a large amount of data over Windows file shares would cause the per-
centage of traffic passing the flow sensor to rapidly rise beyond other
protocols, even HTTP. This would alert the administrator to a concerning
behavior exhibited on the network. From here, the analyst could use SiLK
to identify the specific flows involved, and thus, the specific host on the
VPN, for further inquiry.
3. See http://tools.netsa.cert.org/silk/ for more information.

ptg7481383
223Control 3: Use of a SIEM Signature
This is a prime example of how open source tools can be repurposed to
assist with detection of malicious insider behavior. We are now exploring
new alerting mechanisms using additions to the SiLK suite that process
flow data in real time, looking for patterns that might be associated with
data exfiltration. Keep an eye on our Web site for demonstrations of this
new technical control in the coming months.
Control 3: Use of a SIEM Signature to Detect Potential
Precursors to Insider IT Sabotage
After creating the first two demonstrations, we decided it was time to begin
documenting our controls in a more formal manner, rather than simply cre-
ating demonstrations. The remainder of this section describes each control
in more detail, and provides more implementation guidance.
This section describes development and suggested application of a Security
Information and Event Management (SIEM) signature to detect possible
malicious insider activity that could lead to IT sabotage. Since there is no uni-
form, standardized event logging format, we present the signature in two of
the most visible public formats: Common Event Format (CEF) and Common
Event Expression (CEE). Because CEF and CEE are both in draft format at
the time of this writing, the SIEM described in this section also employs an
operational version of the proposed signature in an ArcSight environment.
Recall that insider IT sabotage is defined as an insider’s use of information
technology to direct specific harm at an organization or an individual.
The purpose of this analysis SIEM signature is to detect the presence of a
malicious insider based on key indicators related to IT sabotage activity.
A former software engineer who had been employed by the victim
organization, a huge, high-tech company, was responsible for managing an
automated manufacturing system. During the workweek, he maintained
a constant remote access connection from his home to the organization’s
network.
The insider, who had previously worked in another department at the
organization, was terminated due to poor performance. Prior to informing
the insider of his termination, the organization terminated the insider’s
network access, but failed to check if his remote access connection was
active. (Most organizations we have talked to about this have admitted
that they would not catch this either.)

ptg7481383
Chapter 7. Technical Insider Threat Controls
224
The malicious incident occurred the day after the insider’s termination,
outside of work hours. While under the influence of alcohol, he used
the open VPN connection he had opened earlier in the week, prior to his
termination, to remotely connect to critical systems and shut down the
organization’s manufacturing system by deleting critical files.
Due to his actions, the organization lost hours of manufacturing time and
had to load backup data to restart the manufacturing process. Connection
and activity logs connected the insider to the incident, and the insider was
arrested and convicted.
In this case, since the insider remotely accessed the organization’s
information systems outside of work hours using his own account, the
signature that follows would have alerted on this questionable activity
even before the insider sabotaged the data. The signature would have noti-
fied system administrators to the insider’s initial VPN connection every
Monday evening and every day during the week, since the insider left
it connected all day, all week. It would have logged from whose account
and from where the connection was coming, and could have potentially
detected the insider before he deleted the organization’s critical infor-
mation. The signature would also have alerted on the insider’s remote
connectivity to the critical systems and his deletion of operational files.
Without a signature like this, the insider was able to exploit the vulnerabil-
ity the organization created by failing to disable the insider’s connections
upon termination.
Suggested Solution
The cases in the CERT database reveal that almost all insiders involved in
acts of IT sabotage displayed behavioral indicators prior to committing
their crimes, as described in Chapter 2, Insider IT Sabotage. The respec-
tive organizations could have, and ideally should have, acted on these
behavioral precursors to prevent the crimes from taking place. Recall from
Chapter 2 that behavioral indicators include, but are not limited to, the
following:
• Conflicts with coworkers or supervisors
• Improper use of organization information assets
• Sanctions
• Rule violations and/or security violations
This signature is designed to be applied toward a particular user or group
of users who are “on the HR radar” for those types of concerning behaviors.

ptg7481383
225Control 3: Use of a SIEM Signature
It is not intended to be applied to all users across your enterprise, as doing
so will generate a large number of false positives.
Before applying this signature, you should carefully craft policies and
practices for formal communications about employees who exhibit escalat-
ing or significant concerning behaviors and coordination among relevant
departments across your enterprise. Departments that should be included
are information technology, information security, human resources, physi-
cal security, and legal. These proactive steps are necessary to ensure that
any measures you take to combat insider threat comply with all organi-
zational policies, local and national laws, labor union contracts and other
contracts, and regulations.
Policies must be clearly defined and consistently enforced. Thresholds for
when concerning behaviors warrant targeted monitoring must be clearly
defined. In addition, you cannot choose to follow up on concerning behav-
iors by some employees, but neglect to do so for other employees who
exhibit the same behaviors.
Once users are identified who warrant targeted monitoring via this
signature, you will then be able to determine the appropriate usernames,
account names, host names, and/or host addresses to enter into the
signature to make the alert volume more meaningful and manageable.
Database Analysis
We conducted a brief analysis on the IT sabotage cases in the CERT database
based on the following questions to find what information could be used to
develop a SIEM signature.
• What time did they attack? After hours or during business hours?
• How many insiders attacked using VPN versus in the office?
• What protocols do insiders use for remote connection? Secure Shell
(SSH), Telnet, Remote Desktop Protocol (RDP)?
We found that 26% of the attacks occurred during work hours and 35%
occurred outside of work hours; in 39% of the cases the time of attack was
unknown, as shown in Figure 7-1. Breaking this down further, out of the
cases for which the time of attack is known, 58% of the attacks occurred
outside normal work hours and 42% occurred during work hours.
Another enlightening finding concerned the number of insiders who
attacked using VPN versus the number of insiders who attacked while in

ptg7481383
Chapter 7. Technical Insider Threat Controls
226
the office. We found that 54% of the attacks used remote access and 27%
occurred on-site. In only 19% of the cases, the location of the attack was
unknown. Therefore, if we discard Unknowns, 66% of the attacks occurred
using remote access and 34% occurred on-site. Figure 7-2 presents these
findings.
Note that even for employees “on the HR radar” who have been placed
under targeted monitoring, the VPN connection alone does not necessar-
ily indicate malicious activity. The insiders in the CERT database most
often used a remote connection to the target system after they established
a VPN connection with the organization’s network. For this reason, we do
not include VPN traffic as a monitored protocol, but instead we include
the VPN username in cases where that account may differ from the user’s
regular username. This will become clearer as you continue reading.
Figure 7-2 Location of attack for IT sabotage cases
27%
19%
54%
On-Site
Remote Access
Location Unknown
Figure 7-1 Time of attack for IT sabotage cases
26%
39%
35%
During Work Hours
Outside Work Hours
Time Unknown

ptg7481383
227Control 3: Use of a SIEM Signature
Figure 7-3 depicts the typical sequence of events associated with a remote
attack via VPN.
The specific protocols insiders use for remote connections are not currently
coded in the CERT database. However, through interviews with some of
the actual perpetrators, as well as through a more detailed analysis of these
cases, we discovered that the most common known ports used for remote
attacks are ports 22 (SSH), 23 (Telnet), and 3389 (Terminal Services, or RDP).
Since a majority of malicious insiders used remote access for their attacks,
we considered instances of connections to these three ports as suspicious
in the development of our signature, and pilot testing by practitioners
validated this assertion. You will need to account for other protocols used
in your own environment to make sure you are monitoring all possible
channels of communication.
Based on this analysis of the CERT database, we found that the relevant
indicators to be included in this particular control are the location of the
attack and the time of the attack. Also, as previously mentioned, since
remote access is a common method of attack, it is important to consider
the type of protocol the attacker uses (although this information was not
specifically coded in the database). This information is the basis for our
SIEM signature.
SIEM Signature
Remember that this signature is to be applied only to individuals who
warrant increased scrutiny. This signature should not be applied to all privileged
users as it will generate inordinate false positives.
The characteristics of the attacker involve someone accessing the
organization’s information systems remotely, outside normal work hours.
With these characteristics, we developed the following signature:
Figure 7-3 Ty pi ca l rem ot e att ack act iv it y via V PN
Malicious
Insider
VPN Connection
to Enterprise
Network
VPN Endpoint:
Entry to Network
Remote
Connection to
Target System via
SSH/Telnet/RDP or
Other Remote
Protocols
Target System

ptg7481383
Chapter 7. Technical Insider Threat Controls
228
Detect <username> and/or <VPN account name> and/or <hostname> using
<ssh> and/or <telnet> and/or <RDP> from <5:00 PM> to <9:00 AM>
The purpose of the signature is to identify the attacker, the remote
connection protocol used, and whether this activity is occurring outside
normal work hours. The identity of the attacker can be retrieved through
any or all of the following parameters: username, VPN account name, or
host name. Similarly, the remote connection protocol can be any or all of the
following: SSH, Telnet, or RDP. We have based the signature on the follow-
ing key fields: username, VPN account name (in case this account name is
different from the local username), host name of the attacker, and whether
the attacker is using SSH, Telnet, or RDP.
With this basic structure in mind, we used two standards for creating the
signature: the Common Event Format, developed by ArcSight, and the
Common Event Expression, developed by MITRE. Brief summaries of each
standard are provided in the following sections.
Common Event Format
The Common Event Format is an event interoperability standard developed
by ArcSight. The purpose of this standard is to improve the interoperabil-
ity of infrastructure devices by instituting a common log output format for
different technology vendors. It ensures that an event and its semantics
contain all necessary information. CEF is an extensible, text-based format
designed to support multiple device types in the easiest way possible. It
defines syntax for log records consisting of a standard header and a vari-
able extension that is formatted as key-value pairs. This format contains
the most relevant information, which makes it easier for event consumers
to parse and use them. The format of CEF is (header/extension):
CEF:Version|Device Vendor|Device Product|Device
Version|Signature ID|Name|Severity|Extension
The Version identifies the version of the CEF format. The Device Vendor,
Device Product, and Device Version uniquely identify the type of send-
ing device. The Signature ID identifies the type of event reported. The
Name represents a human-readable and understandable description of
the event, and the Severity reflects the importance of the event. The
Extension part of the message is a placeholder for additional fields, which
are part of a predetermined set.

ptg7481383
229Control 3: Use of a SIEM Signature
Using this standard and the key indicators we identified during the database
analysis, we developed the following two CEF-based SIEM signatures to
identify suspected attackers. The first signature, for Microsoft products, iden-
tifies a suspected attacker by logging his or her username and host name:
CEF:0|microsoft|activedirectory|2011|001|username logged
in|10|suser=<username> src=<10.0.0.1> shost=<hostname>
With this information, the second signature is for Snort products. It
identifies an attacker who initiates a remote connection to TCP port 22,
23, or 3389. It uses the username/IP address/host name of the suspected
attacker gathered from the first signature, and alerts on any attempts from
this source to the target destination address:
CEF:0|sourcefire|snort|2.9|002|remote connection from <suser>
or <src> or <shost> to <dst>|src=<10.0.0.1> or shost=<hostname>
prot=TCP dpt=<22,23,3389> start=<17:00:00> end=<08:00:00>
Since a single CEF cannot be used to draw from two separate products, these
two signatures are used together to identify a suspected malicious insider.
Common Event Expression
The Common Event Expression (CEE) architecture defines an open and
practical event log standard developed by MITRE. Like CEF, the purpose
of CEE is to improve the audit process and users’ ability to effectively inter-
pret and analyze event log and audit data. It also enables the creation of
useful and efficient log records within applications. It standardizes the
event-log relationship by normalizing the way events are recorded, shared,
and interpreted.
The basic components of CEE are dictionary and event taxonomy, logging
recommendations, log syntax, and log transport. Event records are guided
by log recommendations (suggested events to log). Log messages are
exchanged via a common log transport (standard communications mech-
anisms, such as XML, SMTP, Syslog, etc.); log messages are received in
common log syntax (consistent data elements and format, such as XML);
and the dictionary and event taxonomy specifies the event in a common
representation (standard field names, terminology, and event types, such
as a user login, service restart, or network connection).
Using the CEE format, we developed a signature based on the key
indicators of insider IT sabotage. A sample signature using arbitrary data

ptg7481383
Chapter 7. Technical Insider Threat Controls
230
for <logTime>, <user>, <src>, and <shost>, to detect remote access
outside normal work hours in XML format, is:
<event name=”remote connection by suspected malicious insider”>
<logTime>2011-03-17T12:17:32</logtime>
<suser>maliciousinsider</suser>
<src>10.0.0.1</src>
<shost>insider_system</shost>
<prot>TCP</prot>
<dpt>{22,23,3389}</dpt>
<start>17:00:00</start>
<end>08:00:00</end>
</event>
The signature identifies a suspected attacker who is using a remote
connection to log on to the organization’s internal system using TCP port
22, 23, or 3389 outside normal work hours. It also logs the time the event
was recorded.
Applying the Signature
We ultimately found that translating the signature depends on the SIEM.
Initially, we used an open source SIEM for developing the signatures.
However, the open source SIEM we used did not have the ability to export
the signature in text format. In order to implement and test the signature
in a production environment, we deployed it in an ArcSight platform. The
ArcSight signature we developed and fully tested using our key indicators
to detect remote access outside normal work hours is:
((Attacker User Name = <username> OR Attacker Host Name = <host-
name>) AND (Target Port = 3389 OR Target Port = 23 OR Target Port
= 22) AND Manager Receipt Time Between (17:00:00.000,08:00:00.000)
AND Target Address = any)
This signature generates an alert if, after normal work hours (i.e., between
5:00 p.m. and 8:00 a.m.), an attacker is connected to any machine via port
3389 (RDP), 23 (Telnet), or 22 (SSH). To identify the attacker, the signature
logs the attacker’s username or host name.
Note that the major determinant of utility and success of this signature is
proper identification of users to whom this signature will be applied. The
SIEM signatures described here should not be applied to a general user popula-
tion because that will generate a large number of false positives. Privileged users,

ptg7481383
231Control 4: Use of Centralized Logging
such as system administrators, typically connect remotely to various
systems outside office hours in the normal course of their daily activities.
To determine which users merit more targeted monitoring through this sig-
nature, you will have to rely on management and human resources records
to properly identify employees who have exhibited concerning behaviors
that warrant closer inspection.
Conclusion
Ideally, your information security personnel should regularly communicate
with different departments across the enterprise, especially with HR and
legal. They should be informed when an employee meets the threshold
of concerning behavior that warrants targeted monitoring, as explained
in Chapter 2. In the CERT database, the vast majority of insiders who
committed IT sabotage were guilty of policy violations and ongoing,
excessive, concerning behaviors in the workplace prior to the execution
of their attack. In most cases, insiders carried out their attack via a VPN
connection, from which they launched remote connections to their target
systems. Organizations should first identify suspicious insiders and then
have their information security staff apply the SIEM signature described in
this section to ensure that their actions are closely monitored.
Control 4: Use of Centralized Logging to Detect
Data Exfiltration during an Insider’s Last Days of
Employment
Next, we selected a set of insider theft of IP cases for deeper study. We
know that insiders who steal IP are typically scientists, engineers, or
programmers, as described in Chapter 3, Insider Theft of Intellectual
Property. They steal assets they created and to which they have authorized
access. They usually steal the information within 30 days prior to their
termination, whether forced or voluntary. Common exfiltration methods
include sending email to competitors or foreign organizations, using
The SIEM signatures described here should not be applied to a general
user population because that will generate a large number of false positives.
Yo u w i l l h a v e t o r e l y o n m a n a g e m e n t a n d h u m a n r e s o u r c e s r e c o r d s t o
properly identify employees who have exhibited concerning behaviors that
warrant closer inspection.

ptg7481383
Chapter 7. Technical Insider Threat Controls
232
personal email accounts from work, and downloading files to removable
media or to laptops.
This section describes a control we developed based on those patterns. Using
a centralized log storage and indexing engine, such as Splunk,4 we show an
example implementation of this pattern on an enterprise-class system.
An engineer in a firm that manufactured electronic devices and
microprocessors used inside knowledge and privileged access to steal pro-
prietary product information and send it to a competing firm in a country
outside the United States.
After communicating back and forth with a high-level official at the
competitor, the insider submitted his resignation to his employer with no
mention of the competitor. Following his notice of resignation and prior to
his last day of work, he proceeded to email several compressed sets of con-
fidential files off the network directly to a contact at the competing firm.
The case file also suggests that the insider emailed sensitive information
from the corporate network to a personal email address.
Suggested Solution
Let’s start by breaking out key components of the case into technical areas
of interest. First, we identify the target asset: stolen trade secrets. Next, we
consider the source of the asset, which appears to have been a repository of
sensitive documents, likely a file server. Last, the medium used to exfiltrate
the data was the corporate network, specifically the standard corporate
email environment, from which the insider sent an email directly to an
individual at a competitor not based in the United States.
Next, when considering control strategies, we examine what may have
prevented the crime, led to earlier detection, or facilitated more efficient
and effective incident response after the crime occurred. Of the three strate-
gies, prevention clearly is preferable. However, this is not always possible,
especially in global organizations that move millions of email messages
across their networks every day. If it is realistic for you to simply block
all emails to competitors, and perhaps all emails going to domains outside
your country, by all means do so! However, detection is likely to provide
the most practical opportunity for success in most organizations.
We know that the insider submitted his resignation, continued working,
and stole the proprietary information before his last day of employment. As
described in Chapter 3, we also know that most insiders steal intellectual
property within a month of termination, whether forced or voluntary.
4. www.splunk.com

ptg7481383
233Control 4: Use of Centralized Logging
This compelling pattern from our modeling work provides an interesting
opportunity for a technical control.
Our goal was to create a new control using tools already being used by
many organizations. We decided to utilize centralized logging, or a central-
ized log querying mechanism, to detect email sent to a direct competitor’s
domain, outside the United States, containing an attachment within one
month of termination.
Prior to applying this signature, you should facilitate communication
and coordination between relevant departments across the enterprise,
especially information technology, information security, human resources,
physical security, and legal. This cooperation is necessary in part to ensure
that any measures you take to combat insider threat comply with all
organizational, local, and national laws and regulations.
Once users are identified that warrant targeted monitoring via this signature
(which in this case includes employees within the 30-day window of ter-
mination), you will be able to determine the corresponding usernames,
account names, host names, and/or host addresses to enter into the signa-
ture in order to make the alert volume more meaningful and manageable.
Monitoring Considerations Surrounding Termination
The primary means insiders use for data exfiltration over the network
involves the use of either corporate email systems or Web-based personal
email services. While no less a threat, monitoring for misuse of personal
Web email services is out of scope for this control. We expect to start
addressing this challenge in the near future, so keep an eye on our Web site:
www.cert.org/insider_threat.
Corporate email accounts running on enterprise-class servers have a wealth
of auditing and logging functionality available. This functionality can be
used by administrators in an investigation or, in this case, a query to detect
suspicious behavior. For example, if you enumerate (but do not blacklist)
suspicious transactions, such as data transfers to competitors, those email
CAUTION
It is important to note that this signature is not intended to be applied to
all users across the enterprise, as doing so will generate a large number
of false positives. You need to have a policy in place that defines explicit
thresholds for monitoring of high-risk insiders, and it must be consistently
enforced.

ptg7481383
Chapter 7. Technical Insider Threat Controls
234
transactions are recorded in mail server transaction logs in a form that is
easily consumed by a log indexing engine. We use these logs to find
• Messages of size, potentially indicating an attachment or large amount
of text in the message body
• Messages sent to suspicious domains
• Messages sent within the 30-day window of an employee’s termination
Now we have the basic criteria for building a query rule:
If the email is from a departing insider,
and the message was sent in the past 30 days,
and the recipient is not in the organization’s domain,
and the total bytes summed by day are more than a specified threshold,
then send an alert to the security operator.
This solution first focuses on departing insiders, and then sets a time
window of 30 days, representing the window surrounding their termination
in which to search for suspicious email traffic. The 30-day window serves
as the root of the query. Possible data sources that can be used to instanti-
ate this attribute in a live query include an Active Directory or other LDAP
directory service, partial HR records that are consumable by an indexing
engine, or other proxies for employee status such as physical badge access
status. HR systems do not always provide security staff members with a
simple indicator that an employee is leaving the organization. Instead, suit-
able proxies (preset account expiration, date the account is disabled, etc.)
can be used to bound the 30-day window for targeted monitoring.
If you immediately set the account expiration date in your directory service
when an employee turns in his or her resignation, this control can deter-
mine all employees who will be leaving the organization. Depending on
your conventions, some customized logic might be needed to convert the
userid (UID) from your directory service into the employee’s email address;
we simply concatenate the UID to the local domain name.
Next, our query identifies all email traffic from those departing users. From
that traffic it focuses on all email traffic that has left your local domain
namespace (or other logical boundary in the case of a large federation of
disparate namespaces or a wide trust zone with other namespaces). This
identifies any possible data exfiltration via email by identifying messages

ptg7481383
235Control 4: Use of Centralized Logging
where the intended recipient resides in an untrusted zone or in a namespace
you otherwise have no control over. You may choose to significantly pare
down this portion of the query based on specific intelligence or threat
information. For instance, you could specify sets of “unwanted” recipient
addresses by country code top-level domains (ccTLD), known-bad domain
names, or other similar criteria.
Because not all mail servers indicate an attachment’s presence in the same
way, the query next uses byte count to indicate potential data exfiltration.
Setting a reasonable per-day byte threshold, starting between 20 and 50
kilobytes, should allow you to detect when several attachments, or large
volumes of text in the bodies of email messages, leave your network on any
given day.
An Example Implementation Using Splunk
If you are using Splunk for centralized log indexing and interrogation, you
can configure it to raise an alert when it observes the behaviors we described.
If you are using a different log correlation engine, you can implement the
same functionality by replicating what we demonstrate in this section.
The following is a Splunk rule that you can adjust to your particular
environment. The sample rule uses a sample internal namespace to illus-
trate the implementation. We assume a generic internal namespace of corp.
merit.lab, with two servers of interest. MAILHOST is an Exchange server,
and DC is an Active Directory domain controller.
The characteristics of the attacker involve someone accessing your
information systems remotely, outside normal work hours. With these
characteristics, we developed the following Splunk rule:
Terms: ‘host=MAILHOST
[search host=”DC.corp.merit.lab”
Message=”A user account was disabled. *”
| eval Account_Name=mvindex(Account_Name, -1)
| fields Account_Name
| strcat Account_Name “@corp.merit.lab” sender_address
| fields - Account_Name]
total_bytes > 50000 AND recipient_address!=”*corp.merit.lab”
startdaysago=30
| fields client_ip, sender_address, recipient_address,
message_subject, total_bytes’

ptg7481383
Chapter 7. Technical Insider Threat Controls
236
Now we will describe the query by breaking it into manageable segments.
Mail from the Departing Insider: ‘host=MAILHOST []
This query is actually a nested query. The outermost bracket refers to a mail
server, MAILHOST, and looks for a set of information first pulled from
DC, a domain controller in the sample domain. Because the log query tool
seeks employees leaving within the 30-day resignation window, the logi-
cal place to start looking for employee information is the local directory
service. Assuming accounts are set to expire upon resignation, the corre-
sponding alert can be queried for the associated event ID or known text
(as in this demonstration) to find all employees leaving the organization.
The query then concatenates the account name associated with the dis-
able event to a string that ends with the organization’s DNS suffix (“@corp.
merit.lab” in this demonstration) to form a string that represents the email
sender’s address. This ends the first component of the query and provides
the potentially malicious insider’s email address.
Total Bytes Summed by Day More than Specified Threshold: total_bytes
> 50000
Not all mail servers provide a readily accessible attribute indicating that an
email message included an attachment. Thus, the mail server is configured
to filter first for all messages “of size” that might indicate an attachment or
a large volume of text in the message body. This part of the query can be
tuned as needed; 50,000 bytes is a somewhat arbitrary starting value.
Recipient not in Organization’s Domain:
recipient_address!=”*corp.merit.lab”
This portion of the query instructs Splunk to find only transactions where
the email was sent to a recipient not in the organization’s namespace. This
is a vague query term that could generate many unwanted results, but it
does provide an example of filtering based on destination. Clearly, not all
messages leaving the domain are malicious, and an organization can filter
based on more specific criteria such as specific country codes, known bad
domain names, Gmail, Hotmail, and so on.
Message Sent in the Last 30 Days: startdaysago=30
This sets the query time frame to 30 days prior to the date of the account
disable alert message. Recall from Chapter 3 that the 30-day window sur-
rounding resignation is actually 60 days total: 30 days before and 30 days

ptg7481383
237Control 4: Use of Centralized Logging
after resignation. This can be adjusted as needed, though the data on
insider theft of IP exhibits the 30-day pattern discussed previously.
Final Section: fields client_ip, sender_address, recipient_address,
message_subject, total_bytes’
The final section of the query creates a table with relevant information for
a security operator’s review. The operator receives a comma-separated val-
ues (CSV) file showing the sender, recipient, message subject line, total byte
count, and client IP address that sent the message. This information, along
with a finite number of messages that match these criteria, should provide
sufficient information for further investigation.
Advanced Targeting and Automation
Originally, this control required manually identifying a user, or users, of
interest to populate the query with targets. In fact, we find that there are
ways to go a step further using simple tools to identify all users who have
accounts set to expire within a 30-day window, and possibly feed these
directly into Splunk via a command-line tool.
First, when an employee or contractor resigns, you must set his or her
accounts to expire on his or her last day of employment. In Microsoft Active
Directory, you can quickly identify the users who have accounts expir-
ing in the next 30 days by using the PowerShell AD administration tools
with a simple, one-line query. You can run the following example query by
importing the AD PowerShell modules. Depending on privilege delegation
in your environment, a privileged user in the directory might be required
to run the command.
PS C:\Users\ffishbeck_sec> Search-ADAccount -AccountExpiring -TimeSpan
30.00:00:00
AccountExpirationDate : 7/9/2011 12:00:00 AM
DistinguishedName : CN=Brian Smith,OU=Employees,DC=corp,DC=merit,
DC=lab
Enabled : True
LastLogonDate : 7/1/2011 18:40:03 AM
LockedOut : False
Name : Brian Smith
ObjectClass : user
ObjectGUID : a6ed88a4-fab3-494d-9f45-4d9ad11e1069
PasswordExpired : True
PasswordNeverExpires : False

ptg7481383
Chapter 7. Technical Insider Threat Controls
238
SamAccountName : Brian Smith
SID : S-1-5-21-2581603451-735610124-1584908375-1108
UserPrincipalName : bsmith@corp.merit.lab
AccountExpirationDate : 7/23/2011 12:00:00 AM
DistinguishedName : CN=Jennifer Burns,OU=Employees,DC=corp,
DC=merit,DC=lab
Enabled : True
LastLogonDate : 6/29/2011 12:18:00 PM
LockedOut : False
Name : Jennifer Burns
ObjectClass : user
ObjectGUID : fdd0b06f-c929-4da9-9f89-4c9415e3d756
PasswordExpired : True
PasswordNeverExpires : False
SamAccountName : Jennifer Burns
SID : S-1-5-21-2581603451-735610124-1584908375-1110
UserPrincipalName : jburns@corp.merit.lab
AccountExpirationDate : 7/2/2011 12:00:00 AM
DistinguishedName : CN=Megan Jordan,OU=Employees,DC=corp,DC=merit,
DC=lab
Enabled : True
LastLogonDate : 6/30/2011 4:30:28 AM
LockedOut : False
Name : Megan Jordan
ObjectClass : user
ObjectGUID : 4f11a5f4-7e49-4ec7-a34b-882fb643e5a3
PasswordExpired : True
PasswordNeverExpires : False
SamAccountName : Megan Jordan
SID : S-1-5-21-2581603451-735610124-1584908375-1117
UserPrincipalName : mjordan@corp.merit.lab
Once you know which user accounts are expiring in the near future, you
can either manually populate the Splunk query with these LDAP user-
names, or experiment with piping them into a command-line Splunk query.
There are open source projects, including splunk-powershell, that would
support this type of activity with a very simple script.5 While this project
does not appear to work with the newest release of PowerShell 2, it does
work with the original PowerShell binaries and will successfully query a
current v4.1.x Splunk installation.
5. http://code.google.com/p/splunk-powershell/

ptg7481383
Summary 239
Conclusion
According to our research, it is very important that you carefully consider
organizational communications during the time frame surrounding an
employee’s resignation. Many insiders have stolen information within a
30-day window of termination from their organization. Further, many of
these thefts occurred via use of standard corporate email servers. A well-
constructed rule set can be placed on a centralized logging appliance to
identify suspicious mail traffic originating from soon-to-be-departing
employees. These well-crafted rules, based on trends observed from actual
cases, can reduce analysts’ workloads by presenting them with behaviors
that are known to be malicious in several actual instances, and therefore
merit further investigation.
Insider Threat Exercises
We recently moved the networks from the insider threat lab into the CERT
XNET environment to create realistic training exercises for cyberdefend-
ers. These interactive, team-based exercises re-create complex actual
insider threat scenarios and challenge participants to prepare for and
respond to insider threat incidents. They include various injects from the
teams running the exercise to simulate incidents. These exercises can be
conducted within an organization to better equip its defenses against mali-
cious insiders, or can be used in cyberflag exercises to recognize the most
sophisticated team among multiple competing organizations. Appendix A,
Insider Threat Center Products and Services, contains a description of our
insider threat exercises.
Summary
After spending many years studying the insider threat problem, and
fully understanding the patterns in the different types of insider crimes,
we created the CERT insider threat lab to test existing technical solutions
and begin to create new ones. Many commercial insider threat tools are
available; however, we continue to see the same tools, techniques, and pro-
cedures (TTPs) that we’ve been seeing for the past decade. The question is:
Why? One answer is that malicious activity by insiders looks very much

ptg7481383
Chapter 7. Technical Insider Threat Controls
240
like their authorized day-to-day online activity. Their behavior does not
appear to be anomalous. In addition, many insider threat detection tools
result in information overload. The line between malicious and normal
behavior is so difficult to discern that these tools end up reporting a multi-
tude of false positives that make the tools unusable. So, what is the answer?
We have discovered that it is possible to create effective insider threat
controls using existing technology, even open source tools in many cases.
The tools simply need to be configured and integrated based on the patterns
of activity observed in our insider threat models.
This chapter presented controls for using
• Snort to detect exfiltration of credentials using IRC
• SiLK to detect exfiltration of data using VPN
• A SIEM signature to detect potential precursors to insider IT sabotage
• Centralized logging to detect data exfiltration during an insider’s last
days of employment
As you can see, we have used a variety of existing technology to detect
insider threats based on the most common behavioral patterns in the CERT
database. Keep checking our Web site, www.cert.org/insider_threat, as we
continue to release more controls on an ongoing basis!
The next chapter is composed of many case examples from the CERT
database. Throughout the years, we have found that these cases are valu-
able tools in helping practitioners, management, and other leaders to realize
the potential threats facing organizations. As you read through the exam-
ples, ask yourself once again: Could this happen to me? Unfortunately, in
many cases the answer will be yes. The good news is that this book can help
you to figure out what you need to do to change the answer to no.

ptg7481383
241
Chapter 8
Case Examples
We’ve already used many case examples throughout this book. This
chapter presents an additional selection of cases from the CERT insider
threat database.1 The descriptions used here were derived from a variety of
public sources. While we tried to corroborate the details where we could,
it was not always possible. Nevertheless, we believe many lessons can be
learned from reviewing these cases—obviously, we have learned a lot from
them over the years!
The first section contains IT sabotage cases, followed by cases that were both
sabotage and fraud, then theft of IP, fraud, and finally the miscellaneous
cases. Within each section, the cases are sorted by the sector of the victim
organization. Each section starts with a table describing each case in that
section. You might want to use those tables to search for cases that you find
particularly interesting, either because of the method used or because of
the applicability to your organization.
Sabotage Cases
Table 8-1 provides an index of sabotage cases in the CERT insider threat
database.
1. Some of these summaries were pulled from previously published works cited in other chapters.
Others were pulled from the CERT insider threat database. We would like to recognize the many staff
members on our team who have contributed to these summaries over the past ten years; they are listed
by name in the Acknowledgments section of the Preface.

ptg7481383
Chapter 8. Case Examples
242
Table 8-1 Sabotage Cases
Case #
Industry or Government
Sector Description
1 Banking and finance Revenge via framing of another
employee
2 Banking and finance Logic bomb that covered its tracks
3 Banking and finance Logic bomb propagated to server
configuration management baseline
4 Banking and finance Insider threatens attack from the
Internet underground
5 Commercial facilities Insider conducts attack with help from
the Internet underground
6 Defense industrial
base
Multiple logic bombs
7 Defense industrial
base
Massive leakage of proprietary
information to the media by
whistle-blower
8 Defense industrial
base
Insider tests logic bomb three times
before final attack
9 Energy Contractor still has access even after
his company suspends him
10 Food Consultant steals 5,000 passwords
11 Government Contractor plants logic bomb just prior
to termination
12 Government Former DBA deletes critical
information following denied EEOC
complaint
13 Government Insider changes someone to
“deceased” in a government database
14 Information
technology
Consultant attacks after being told
contract will end
金融与财政
商业设施
告密者造成的大量产权信息泄露
Sabotage类型:
1. 埋放逻辑炸弹;
2. 向产品或系统中嵌入恶意代码;
3. 删除组织的关键信息(故意没有备份);
4. 公布组织中的敏感信息;
5. 切断组织的对外服务;
6. 丑化组织形象(上传色情图片或丑化网站)
破坏组织的正常运行(业务运行,对外服务,产品瑕疵),
可以看出CERT的内部威胁定义并没有包含进向产品中植入恶
意代码造成瑕疵的破坏行为(不属于信息完整性保护的非法
修改与破坏范畴),因此该定义仅仅聚焦于信息角度,并不
全面。

ptg7481383
Sabotage Cases 243
15 Information
technology
Consultant renders systems
inaccessible after being reduced to
part-time
16 Information
technology
Insider who left ISP prevents
customers from accessing Internet for
three weeks
17 Information
technology
System administrator, fearing layoffs,
plants malicious code
18 Information
technology
Manufacturer suffers widespread
shutdown after disgruntled employee
of business partner sabotages wire-
less networks
19 Information
technology
Programmer plants malicious code
that disrupts critical operations
12 months after he left
20 Information
technology
Former application developer inserts
pornographic images on company
Web site
21 Information
technology
IT worker brings down 911 systems so
that he can “play the hero”
22 Information
technology
Technical support person works
with the Internet underground to
compromise his organization and
deface its Web site
23 Information
technology
Computer technician with a criminal
history posts employees’ PII to the
Internet
24 Postal and shipping Company discovers backups had
not been recording critical data
after former programmer deletes his
software
Sabotage Case 1
A disgruntled former employee of a human resources department caused
major havoc for the organization over a period of nearly five months. He
broke into the organization’s systems remotely after he was fired and deleted
顾问在被拒绝兼职后
使系统无法访问
将雇员的个人验证信息发布到网上

ptg7481383
Chapter 8. Case Examples
244
approximately 1,000 files related to employee compensation. He also modified
the payroll records to reflect a large salary increase and substantial bonus for
one of his former coworkers. The coworker was a previous romantic inter-
est of his who had rejected him. To further frame the woman for the crime,
he sent an email to senior managers from a computer account that contained
the female employee’s last name. The email had an attachment containing an
excerpt of the deleted files. A forensic image of the computer at the insider’s
new employer revealed that the emails to the senior managers of the victim
organization were sent from that computer. The insider was arrested, con-
victed, ordered to pay more than $90,000 in restitution, and sentenced to 18
months of imprisonment followed by three years of supervised release.
Sabotage Case 2
A firm’s network manager placed a malicious program—a timed logic
bomb—on the network to disrupt and damage his employer as revenge
for perceived wrongs. He had been advised of adverse employment issues
and was placed on a performance improvement plan. The last straw for
the organization was his unexcused absence from work several weeks
later. The organization immediately terminated him. However, the mali-
cious code he had already placed on the system had been programmed
to execute at the end of the month. The malicious software deleted and
modified more than 50,000 accounts and disrupted the firm’s computer
network. The investigation uncovered evidence that the insider had taken
steps to conceal his activity: The malicious code actually deleted itself after
execution, and the insider had deleted the system logs that had recorded
his online activity related to planting the malicious code in the first place.
Fortunately, investigators eventually found evidence on a backup tape that
confirmed the insider’s actions. He was convicted, and sentenced to more
than one year of imprisonment, six months of electronic monitoring and
home confinement, and three years of supervised release.
Sabotage Case 3
Rumors spread across an international financial organization that annual
bonuses would be smaller than usual. This prompted a system adminis-
trator to begin constructing a logic bomb at home, even working on it on
Christmas day, and to use authorized remote access to move the logic bomb
to the company’s network. He then propagated the malicious code to all of
the company’s servers as part of the standard server upgrade procedure.
He resigned when he found out the rumors about low bonuses were true;
he had already laid the foundation for his revenge. The logic bomb, which
动机:因
解雇不
满,报
复,陷害
同事;
攻击:远
程入侵服
务器,删
除员工福
利文件、
篡改同事
工资单,
发送陷害
同事邮
件;
攻击目
标:
服务器中
员工福利
数据文件
以及同事
工资单、
邮件
动机:因
感觉被错
误对待、
解雇而不
满,报
复;
攻击:向
系统中嵌
入恶意代
码,删除
篡改账户
文件,中
断企业网
络;
目标:账
户文件与
企业网络
使用;
动机:谣
言年终奖
要降低,
报复企
业;
攻击:利
用管理员
的合法权
限向服务
器中放置
逻辑炸
弹,并且
定时启
动;当谣
言确实时
辞职,两
周后逻辑
炸弹爆
炸;
目标:删
除文件,
中断企业
网络

ptg7481383
Sabotage Cases 245
he had set to go off two weeks later, deleted billions of files and disrupted
service on thousands of servers throughout the United States. Prior to the
logic bomb’s detonation, the insider purchased put options of the company
stock, expecting the subsequent detonation of the logic bomb to drive the
firm’s stock price lower. Although the stock price did not drop, the victim
organization estimated that the attack would cost more than $3 million
in network repairs, and could have affected more than 1 billion shares of
its stock. A forensics investigation connected the insider to the incident
through virtual private network (VPN) access, and through code snippets
both on his home computer and on the organization’s network. The insider
was convicted and sentenced to more than eight years in prison.
Sabotage Case 4
A system administrator and several of his colleagues were laid off by a finan-
cial firm. Over a period of four days after receiving the bad news, the insider
contacted management at the victim organization and threatened them. He
stated that if he did not receive a significantly larger severance package and
good employment recommendations, he would recruit his friends from an
underground Internet hacking ring to attack the victim organization. He also
claimed to have opened backdoors throughout the victim organization’s
systems to facilitate such an attack. The organization contacted law enforce-
ment and consensually recorded phone calls between the insider and the
victim, capturing the insider’s demands, threats, and intent. He was arrested
before the attacks ever came to fruition, was convicted, and was sentenced to
15 months of imprisonment and three years of supervised release.
Sabotage Case 5
A system administrator for a retail company was terminated over issues with
a server for which he was responsible. Following his termination, he recruited
members of an online hacking group to help him attack his former employ-
er’s systems. He relayed passwords and other access control information to
the underground group, and provided detailed instructions on how to use
those credentials to break into his former employer’s network. Over a period
of one week, the insider was able to organize the group and execute a coor-
dinated denial-of-service attack against the retailer that lasted from the day
before Thanksgiving until the Sunday after Thanksgiving—commonly recog-
nized as the busiest shopping days of the year. Personnel at the organization
detected problems in the network that were obstructing online sales and
promptly responded to the incident. The insider was convicted, sentenced to
18 months of imprisonment, and ordered to pay $64,000 in restitution.
动机:被
解雇,不
满,要求
大额补偿
金和就业
推荐;
攻击:威
胁雇佣黑
客攻击组
织网络,
声称已在
系统中布
置后门;
目标:解
雇补偿金
与就业推
荐机会
动机:因
解雇不
满,报复
攻击:系
统管理员
雇佣黑
客,告知
登陆认证
信息,攻
击原单位
网络,造
成感恩及
销售日
DOS;
目标:企
业的节日
销售服
务;

ptg7481383
Chapter 8. Case Examples
246
Sabotage Case 6
A self-employed contractor was a system administrator for a military branch,
and in that capacity he helped to oversee the daily operation of a computer
system used to track and plot the locations of various military vehicles. When
the victim organization rejected his proposal for follow-on work and decided
to award the work to another firm, he became disgruntled and decided to
take action to make the new system administrator “look bad.” He sabotaged
the organization’s systems by planting logic bombs on five servers set to det-
onate after he left. Three of the five servers were subsequently damaged and
went offline. Another system administrator searched for similar malicious
code and uncovered the additional logic bombs; the administrator’s actions
prevented the malicious code from affecting the other two targeted comput-
ers. The victim organization then took extensive steps to secure and restore
the network and its data. The insider was convicted, ordered to pay $25,000
in restitution and a $10,000 fine, and sentenced to more than a year in prison
followed by a period of supervised release.
Sabotage Case 7
An inspector at a manufacturing plant complained to management about
the lack of support given to inspectors to do their job, saying that inspec-
tors were pressured to approve work regardless of quality. Despite the fact
that an independent evaluator determined that his claims were unfounded,
the insider threatened to sue the company and offered his silence for a cash
settlement. This extortion attempt was declined by the company and no
further action was taken until years later when newspaper articles began
appearing that divulged the company’s proprietary information. After
receiving an anonymous tip that the insider was responsible for the leaks,
the organization started an investigation. Working with law enforcement,
the organization found evidence that the insider had been downloading
its confidential information, which was outside his area of responsibility,
for more than two years. The insider had downloaded massive numbers
of proprietary documents using a USB removable storage drive and stored
the data at his residence. The investigation also found evidence of the
insider’s email correspondence with reporters discussing the proprietary
documents, articles, and meetings. The entire incident took place over
three years and the victim organization estimated its loss at $5 million to
$15 million. The trial ended with a continuance agreement between the
insider and the victim organization that directed the insider to cooper-
ate with law enforcement to retrieve leaked documents and not leak any
further organization information.
动机:合
同终止,
不满报
复,要让
新合作方
看上去看
糟;
攻击:个
体经营的
承包商利
用管理员
权限,放
置了逻辑
炸弹;
目标:组
织网络;
动机:诉
求不被企
业接受,
因此不
满;
攻击:偷
偷下载了
产权文
档,利用
USB拷贝,
并发邮件
与记者交
流;
目标:企
业产权文
档

ptg7481383
Sabotage Cases 247
Sabotage Case 8
A manufacturing firm’s system administrator began employment as a
machinist. Over a ten-year period, the insider created the company’s
network supporting the critical manufacturing processes and had sole
authority for system administration of that network. During this time
the insider centralized the only copy of the source code for all of the com-
pany’s critical production programs on a single server, and convinced
management to institute policies mandating this practice. The company
eventually expanded, opening additional offices and plants nationally
and internationally. The insider began to feel disgruntled at his diminish-
ing importance to the company; launched verbal and physical assaults on
coworkers; sabotaged projects of which he was not in charge; and loaded
faulty programs to make coworkers look bad. He received a verbal warn-
ing and two written reprimands, was demoted, and finally was fired as a
result of his actions. A few weeks later, a logic bomb executed on the com-
pany’s network, deleting 1,000 critical manufacturing programs from the
company’s server, the one on which the insider had centralized the com-
pany’s production programs earlier. No other current copy of the software
was available to recover from the attack, since he had also requested and
received, through intimidation, the only backup tape, violating company
policy and amplifying the impact of his attack even further. The estimated
cost of the damage exceeded $10 million, leading to the layoff of approxi-
mately eighty employees. The investigation revealed that the insider had
actually tested the logic bomb three times on the company’s network after
hours prior to his termination. The insider was convicted and sentenced to
41 months of imprisonment.
Sabotage Case 9
A contractor was employed in the IT department of an energy-management
facility. In response to an employee dispute, the contractor’s employer
suspended his access to its systems, but failed to notify the energy manage-
ment facility of the suspension, and his facility access was not disabled.
A few days later, on a Sunday evening, he gained access to the energy
production facility, used a hammer to break the glass case enclosing the
“emergency power off” button, and hit the button. As a result, some of the
computer systems were shut down, including computers that regulated
the exchange of electricity between power grids. The day following the
shutdown, the insider emailed a bomb threat to his supervisor. The email
prompted the evacuation of 500 employees for six hours. To restore the sys-
tem, the victim organization had to transfer control to another facility and
动机:因
公司改变
感觉重要
性降低不
满,破坏
公司活
动,最终
导致被解
雇;
攻击:放
置逻辑炸
弹
动机:中
止合同后
报复
攻击:合
同中止但
特殊权限
忘记收
回,导致
了物理攻
击和邮件
威胁;

ptg7481383
Chapter 8. Case Examples
248
utilize 20 computer specialists for approximately seven hours. Employee
security access codes, as well as computer access, system, and video sur-
veillance logs, were used to identify the insider. The insider was convicted,
ordered to pay $34,000 in restitution, and sentenced to six months of house
arrest and five years of probation.
Sabotage Case 10
An information systems consultant at a large manufacturer ran several
different password-cracking programs on the company’s network five
different times over a ten-month period. Initially, he stored the cracked
passwords in a file on the company’s server. Later he installed a more
sophisticated password-cracking program on the company’s system. This
program enabled him to automatically transfer all accounts and passwords
that could be cracked to a remote computer on a periodic basis. Five thou-
sand passwords for company employees were successfully transferred. The
company discovered the unauthorized activity, while performing remote
access monitoring after the consultant had been terminated. It noticed that
the former consultant had obtained unauthorized access to its network
and created an administrator account. This prompted an investigation of
the former insider’s previous online activity, uncovering his unauthor-
ized activity while employed. The incident-related impact was $10,000,
the organization’s cost of assessing the damage, verifying system security,
and restoring integrity to its computer systems. The insider was con-
victed, ordered to pay $10,000, and sentenced to three years of probation
and 250 hours of community service.
Sabotage Case 11
A system administrator who worked for a contractor to a government agency
was reprimanded by his government supervisor for frequent tardiness,
absence, and unavailability for work. After finding out he was about to be
terminated, the insider constructed and planted a logic bomb on the govern-
ment organization’s server to delete critical files. He placed the logic bomb
in two different scripts. The first was in a Solaris script that rotated log files
when a volume reached a certain point; rather than rotating log files it would
execute his logic bomb. He placed the second logic bomb in his supervisor’s
log-in script. This logic bomb was set up to display a threatening and
insulting message to his supervisor during login, execute the logic bomb,
and remove all traces of itself from the system, including in log files, thus
framing his supervisor for the malicious act. The insider was caught after
arousing suspicion by comments to a coworker after planting the logic bomb.
信息系统
顾问密码
窃取员工
密码;
没有描述
动机;
因工作效
率低、缺
勤以及工
作不适用
被上级训
斥,当发
现要被解
雇时,系
统管理员
放置了逻
辑炸弹;

ptg7481383
Sabotage Cases 249
The organization heeded warnings by the coworker, shut down the servers,
discovered the problem, removed the destructive code, and reestablished sys-
tem security and integrity before the logic bomb executed. Fortunately, the
logic bomb never executed. The insider was sentenced to 15 months in prison,
three years of supervised release, and $108,000 in restitution.
Sabotage Case 12
A database administrator and project manager at a government agency
became increasingly disgruntled when her male coworkers began to over-
ride her technical decisions where she was the expert. She filed complaints
with HR over what she considered a hostile work environment, but she
was not satisfied with their response. After she filed a complaint against
her supervisor, her performance reviews, which had been stellar, went
downhill. Her supervisor then demoted her by removing her project man-
agement responsibilities. Again she complained, but her supervisor started
filing complaints against her with human resources for failure to follow
instructions. She next filed a complaint with the EEOC for discrimination
based on her national origin, race, and gender. She eventually resigned and
transferred to another government agency because she was frustrated by
the organization’s lack of responsiveness to her complaints.
Two months following her resignation, she found out her EEOC grievance
against the organization had been denied. The last straw was when she found
out that the organization only forwarded her negative performance reviews to
the new organization where she was now employed. She connected from her
computer at home to her previous organization. She used another employee’s
username and password to log in to the system. Next she accessed a critical
system using a database administrator (DBA) account password, which had
not been changed since she resigned, and deleted critical data from the system.
She dropped critical tables from the database, unaware that the database back-
ups had been failing for two weeks. Recovery efforts required 115 employees
working a total of 1,800 hours to reenter the data manually; the systems were
down for three days. Remote access, database, and Internet service provider
(ISP) logs connected the insider to the incident. The insider was arrested, con-
victed, ordered to pay $35,000 in restitution, and sentenced to five months of
home detention followed by three years of supervised release.
Sabotage Case 13
A government claims representative had a confrontation in an online chat
room that was unrelated to his work. Because he had access to a critical
首先因同
事推翻自
己的决定
不满,投
诉得不到
满意的回
答,投诉
到上级却
被降级,
投诉到
EEOC却被
拒绝。
辞职后得
知EEOC拒
绝了其要
求,于是
登陆原单
位数据库
删除记
录;
使用同事
的账户登
录系统,
关键数据
库密码并
未更换。

ptg7481383
Chapter 8. Case Examples
250
U.S. government database, he was able to change the chat room moderator’s
status in the database so that she appeared as deceased. The insider was
apparently getting revenge on the moderator for kicking him out of the
online forum. The incident was detected when the moderator tried to open
a bank account and was informed that she was listed as deceased in the
government database. The action caused the moderator enormous incon-
venience in financial transactions that were disrupted due to her deceased
status. The insider was connected to the incident by the victim, who iden-
tified the insider by the picture he used in the chat room. The insider was
apologetic and stated he did not realize the extent of the damage he would
be causing by his actions. The insider was convicted, sentenced to one year
of probation, and fined.
Sabotage Case 14
An e-commerce developer decided to move his family to a different
state. As a matter of organizational policy, he could no longer work
as a full-time employee, so he was hired as a consultant. He traveled
across state lines to work two days a week and telecommuted three days
a week from home. The relationship between the organization and the
insider deteriorated due to his disgruntlement over his perceived inade-
quate benefits after becoming a consultant. Finally, the organization told
him his employment would be terminated in approximately one month.
After a week and a half, he logged in remotely from home, deleted the
software he was developing, as well as software being developed by oth-
ers, modified the system logs to conceal his actions, and then changed
the root password. He then joined a telephone conference, never men-
tioning what he had done. After the telephone conference ended, he
reported that he was having problems logging in, again to conceal his
actions. At the end of the day he announced his resignation. The sabo-
tage was detected when the organization noticed the missing software.
Forensic audits revealed that the server had been accessed from the
insider’s ISP’s domain. The insider’s attack cost the organization more
than $25,000, including 230 staff hours and associated costs. The insider
was convicted, sentenced to three years of probation, and ordered to pay
more than $25,000 in restitution.
Sabotage Case 15
A consultant for a company that managed client data and business
operations for other companies had a verbal contract with the organization
and was its principal software developer. He repeatedly made demands
为了报复
仲裁人将
其踢出在
线论坛,
利用自己
的权限访
问政府数
据库将仲
裁人的信
息标记为
“已
故”,从
而导致受
害人在处
理许多金
融业务时
不便。

ptg7481383
Sabotage Cases 251
over the course of a year for partial ownership of the company. The
organization finally informed him that in five months he would be reduced
to part-time status, lowering his compensation and benefits. The day after
his demotion to part-time status, the insider, during work hours, remotely
logged in to the organization’s computer system. He removed critical
code from the system, preventing employees and authorized users from
accessing software he had created that was used to manage client data and
business operations. The organization detected the attack when customers
reported their inability to access the system. The organization connected
the insider to the attack when an employee contacted him for technical
support and he revealed that he had taken the program down in order to
acquire 20% of the company. The owner of the organization, accompanied
by corporate counsel, contacted the insider via telephone. He admitted that
he had taken down the computer system, intending to disrupt the organi-
zation’s business operations, and indicated that he would not cause any
more disruptions if the organization met his demands. Three days later, the
organization had not met the insider’s demands, so he remotely accessed
the system and modified passwords, preventing employees and authorized
users from accessing the computer system. He was convicted, ordered to
pay $10,000 in restitution, and sentenced to six months of home detention
followed by two years of probation.
Sabotage Case 16
The insider worked for an ISP that provided wired and wireless Internet
service to residential and business customers. As part of its service, the
organization provided communication services in interstate and foreign
commerce and communication. The ISP’s technology used wireless radio
(Wi-Fi) signals between radio towers and its customers’ wireless access
points. Radio towers and access points were operated by computers at the
organization’s facilities.
The insider left the ISP over business and financial disputes and went to
work for a direct competitor. In his attack on his ex-employer’s network,
the insider used administrator accounts to take control of the ISP’s net-
work. He reprogrammed 110 of the ISP’s customers’ wireless access
points to cut off their Internet service. He executed his written programs
and commands on the radio-tower computers. The execution caused the
radio-tower computers to send commands to customers’ access points,
which prevented customers from accessing the Internet. The disconnected
services included the service of one customer who was relying on elec-
tronic mail for news of an organ donor. Unfortunately, no recovery plan
因为被降
职成兼职
身份,福
利与工资
都有所降
低,因此
在被降职
的第二
天,他在
工作时间
内远程登
陆了组织
的计算机
系统,移
除关键代
码导致雇
员和授权
用户无法
访问软
件。
他的目标
是要求组
织20%的股
份,

ptg7481383
Chapter 8. Case Examples
252
for remote access to customer configurations had ever been conceived.
Unable to remotely repair the network, the ISP dispatched technicians to
the premises of the subscribers who lost Internet access. Servicing all cus-
tomers took the ISP three weeks, leaving some customers without Internet
access for that entire period. The insider’s action also caused the ISP’s
access points to repeatedly broadcast radio signals that interfered with the
signals of another ISP.
In total, more than 170 customers (including individuals, families, and
businesses) lost Internet service, some of them for as long as three weeks,
and collectively caused more than $65,000 in losses. The insider was con-
victed, ordered to pay $65,000 in restitution, and sentenced to 24 months of
imprisonment followed by periods of supervised release and community
service.
Sabotage Case 17
A system administrator, fearing layoffs, embedded malicious code within
scripts on his organization’s servers, which were responsible for man-
aging prescription benefit plans. The incident spanned a year and two
months from the creation of the malicious code to its detection. The mali-
cious code, a timed logic bomb, was set to execute on his next birthday,
approximately six months in the future. Had he been successful, the code
would have wiped out critical data on more than 70 servers and caused
widespread financial damage. It also would have caused potential health
risks to the organization’s customers. Even after surviving the layoffs,
the insider did not remove the malicious code; in fact, he modified it one
month later. The malicious code contained a programming error and failed
to execute on his birthday as scheduled. However, he allegedly corrected
the programming error six months later, setting the code to execute on his
next birthday.
Fortunately, a few months before the intended execution date, another
system administrator investigating a system error discovered the malicious
code and disabled it. The insider was convicted, ordered to pay $81,200 in
restitution, and sentenced to 30 months of imprisonment.
Sabotage Case 18
An employee of a company that set up a new wireless network for
a major manufacturer was on the installation team, and therefore had
detailed knowledge of the manufacturer’s systems. He was removed

ptg7481383
Sabotage Cases 253
from the team by his employer, apparently under negative circumstances.
The insider, posing as an authorized technical support provider, used
password information obtained from his previous employer to access
60 of the manufacturer’s computer kiosks located in the visitors’ lobby.
Based on his familiarity with the manufacturer’s computer system and
security, he was able to use the kiosks to delete files and passwords
from wireless devices used by the manufacturer across the country.
The manufacturer was forced to remove and repair the devices, caus-
ing widespread shutdown of facilities and disruption of its processes.
The manufacturer sustained nearly $30,000 in damages incurred by
removal and repair of the devices and shutting down the facilities for
seven and a half hours. The insider was convicted, sentenced to one year
of probation, and ordered to pay $30,000 in restitution.
Sabotage Case 19
A programmer at a telecommunications company was angry when it
was announced that there would be no bonuses. He used the computer
of the project leader, who sat in a cubicle and often left his computer
logged in and unattended, to modify his company’s premier product,
an inter-network communication interface. His modification, consist-
ing of two lines of code, inserted the character i at random places in
the supported transmission stream and during protocol initialization.
The malicious code was inserted as a logic bomb, recorded in the com-
pany’s configuration management system, and attributed to the project
leader. Six months later, the insider left the company to take another job.
Six months after that, the logic bomb finally detonated. The incident was
initially detected by customers, who reported that they could not use
the company’s services. Software developers at the organization discov-
ered the malicious insertion, removed the logic bomb, and reissued the
code. The lead developer suspected that the insider was responsible for
the incident, and identified the insider as the perpetrator through audit
logs. The insider was convicted, ordered to pay $16,000 in restitution,
sentenced to six months of home detention, and required to perform
community service.
Sabotage Case 20
A market trend product analysis organization failed to disable a former
application developer’s accounts or change account passwords upon
termination. One month after termination, he remotely logged in to the

ptg7481383
Chapter 8. Case Examples
254
organization’s systems, modified its Web site (including the insertion of
pornographic images), changed system passwords, and sent emails to
customers saying that their accounts had been hacked and their pass-
words stolen. The emails included the client’s username and password.
The incident involved two separate attacks, which were more than a
month apart. Web logs showed the IP address used to launch the attack
was associated with the insider’s wife’s ISP account. The organiza-
tion spent $53,000 and more than 330 hours repairing the damage. The
insider was convicted, ordered to pay more than $48,000 in restitution,
and sentenced to five months of imprisonment followed by two years of
supervised probation.
Sabotage Case 21
An IT worker was located in the network support department of a
telecommunications company that administered an emergency 911
system. One Friday night, the insider deleted the entire database and
software from three servers in the organization’s network operations cen-
ter (NOC) by gaining physical access using a contractor’s badge, which
he later claimed to have found. The NOC, which was left unattended,
was solely protected via physical security; all machines in the room were
left logged in with system administrator access. The motivation of this
particular insider was a bit unusual: A new boss was starting work on
Monday, and on Friday night he decided he would “play the hero” to
gain favorable attention from the new boss on Monday morning. Obvi-
ously, the impacts were huge, since he brought down the 911 systems on
a Friday night.
Although the NOC system administrators were immediately notified of
the system failure via an automatic paging system, there were no auto-
mated failover mechanisms. The organization’s recovery plan relied solely
on backup tapes, which were also stored in the NOC. Unfortunately, the
insider, realizing that the systems could be easily recovered, took all of
the backup tapes with him when he left the facility. In addition, the same
contractor’s badge was authorized for access to the off-site backup storage
facility, from which the insider next stole more than 50 additional backup
tapes. The insider turned himself in and physical access logs connected him
to the incident. He was convicted, ordered to pay more than $200,000 in
restitution, and sentenced to five years of probation, including six months
of home detention.

ptg7481383
Sabotage Cases 255
Sabotage Case 22
An employee working in a technical support role at an ISP was caught with
unauthorized software on his computer, specifically a credit card number ver-
ification program and a network sniffer.2 As a result, the ISP suspended his
Internet access. Angered by this, he recruited a friend, an outsider, to help him
retaliate. Both the insider and his friend were active members of a hacking
group, and regularly attended the organization’s meetings. They used IRC
channels3 to communicate back and forth with each other and to relay infor-
mation under assumed hacker names in an attempt to mask their identities.
The outsider obtained root access to the organization’s system via a buffer
overflow attack. The outsider accessed company systems, perused email,
monitored the network, and ran a sniffer, which emailed him results every
morning. The outsider obtained multiple user IDs and passwords, which he
used to attack the organization’s systems. The two were able to gather enough
information about the organization’s systems that they successfully defaced
the organization’s Web site. A coworker of the insider discovered that he was
attending organized hacker meetings. The insider responded by threatening
his coworker’s health via IRC chat. Access logs connected the insider and out-
sider to the incident. The insider was arrested, convicted, ordered to pay a
$4,000 fine, and sentenced to one year of imprisonment.
Sabotage Case 23
A computer technician with privileged access at a network communications
company was fired only a month after starting his job because he refused
to give his Social Security number to the human resources department, and
he failed to disclose prior criminal convictions. Before leaving the organiza-
tion, he stole Personally Identifiable Information (PII) for 8,000 employees
and posted it to a Web site he had established to smear the organization’s
image. The Web site threatened to publish more information and link it
to underground sites known to facilitate and engage in identity theft and
fraud. He also protested outside the organization’s offices and used his
picketing sign to advertise his Web site.
He sent emails to the organization’s executives, directing them to his
Web site—using an ISP account that was registered under the name of
2. Network sniffer (also known as a sniffer): a computer program or a piece of hardware that can
intercept and log traffic passing through a network.
3. Internet Relay Chat (IRC) channel: functionally similar to a multiuser chat instance.

ptg7481383
Chapter 8. Case Examples
256
the organization’s chairman. The IP address associated with the action
was connected to an ISP account registered to the insider’s wife. The
organization obtained a temporary restraining order directing the insider
to stop publicizing its employees’ PII. After a process server attempted to
deliver a copy of the restraining order to him, the insider posted a threat to
kill the process server on his Web site. He also threatened the organization’s
assistant general counsel (including posting a detailed map to her home on
the site) and the chairman of the victim organization. He was convicted and
sentenced to 46 months of imprisonment. After his release, he had severely
limited access to computers and was restricted from communication with
the victims of his threats as well as witnesses.
Sabotage Case 24
A programmer in a logistics company was terminated as the result of a reor-
ganization within the company. The company followed proper procedures
by escorting him to his office to collect his belongings and then out of the
building. The IT staff also followed the company’s security policy by dis-
abling his remote access and changing passwords. However, they overlooked
one password that was known to only three people in the organization. The
terminated insider used that account to gain access to the system the night
of his termination and to delete the programs he had created while working
there. The organization detected the incident when one of the servers and
several financial packages failed. The insider had installed several backdoors
and was one of only two people who knew the password to the account used
in the attack. Restoration of the deleted files from backup failed. Although
the insider had been responsible for backups, company personnel believe
that the backups were not maliciously corrupted. The backups had simply
not been tested to ensure that they were properly recording the critical data.
As a result, the organization’s operations in North and South America were
shut down for two days, causing more than $80,000 in losses. The insider
was convicted, ordered to pay $80,000 in restitution, and sentenced to one
year in prison followed by six months of home confinement.
Sabotage/Fraud Cases
Table 8-2 provides an index of sabotage/fraud cases in the CERT insider
threat database.

ptg7481383
Sabotage/Fraud Cases 257
Table 8-2 Sabotage/Fraud Cases
Case #
Industry or Government
Sector Description
1 Banking and finance DBA works with Internet underground
for two years to commit fraud using
employee data
2 Information
technology
Sole security administrator for small
firm holds company hostage for more
pay and launches attacks from its
network
3 Information
technology
VP of engineering quits, takes source
code and backups, and demands
$50,000 for its return
Sabotage/Fraud Case 1
A DBA responsible for a very large database containing personal employee
information for an insurance company became frustrated over time by
what he perceived to be unfairly low pay. He took revenge against the
organization over a two-year period. He downloaded personal informa-
tion associated with employees from the database to removable media,
resulting in the compromise of 60,000 employee records. He solicited bids
for the sale of the information over the Internet by using message boards
to advertise the availability of the information to individuals whom he
hoped would be able to fraudulently use the information. He also lever-
aged newsgroups dedicated to credit card fraud to post employee credit
card numbers and encouraged the malicious use of these credit cards or
others obtained in the names of victim employees. Law enforcement even-
tually captured the insider when an undercover agent posed as a potential
buyer of the insider’s stolen information. He was convicted, ordered to
pay $3,000 in restitution, and sentenced to three years of probation with
required participation in a mental health program.
Sabotage/Fraud Case 2
The sole security administrator for a small telecommunications firm quit
his job with no advance notice. During his tenure with the firm, he had
expressed feelings of dissatisfaction due to insufficient gratitude and
因为不满
于长期的
低薪资,
DBA为了报
复单位,
将自己所
掌握的组
织员工保
险信息出
卖给诈骗
组织,这
其中就包
括信用卡
诈骗组
织,以此
获利。

ptg7481383
Chapter 8. Case Examples
258
compensation for his work, and also had a series of conflicts with coworkers.
He had a lengthy history of pirating material online and had committed
prior electronic crimes related to unauthorized system and network access.
Following his termination, a manager at the organization called him at
home to request administrative passwords since he had not turned them
over to anyone when he quit his job. He refused to disclose the administra-
tive passwords until he received additional pay to which he felt entitled.
He turned them over three days later, after locking the organization out
of all administrative functions. For a month afterward, he used backdoor
accounts he had created previously to remotely access the organization’s
systems and delete files that he had created during his employment. He
also changed the DNS records for the Internet-facing servers to point to
another server named to slander the organization, and launched offensive
attacks from within the organization’s network. For instance, he used the
victim’s network to run network scanning tools against military networks.
He was convicted, ordered to pay a $3,000 fine, and sentenced to two years
of supervised probation.
Sabotage/Fraud Case 3
A vice president of engineering who was responsible for oversight of all
software development in his company was engaged in a long-running
dispute with upper management. This dispute was characterized by ver-
bal attacks by the insider and statements to colleagues about the degree
of upset he had caused to management. He engaged in personal attacks
once or twice a week and on one occasion, in a restaurant, screamed per-
sonal attacks at the CEO of the company. A final explosive disagreement
prompted the insider to quit. When no severance package was offered,
he copied a portion of a software product under development to remov-
able media, deleted it from the company’s server, and removed the recent
backup tapes. He then offered to restore the software in exchange for
$50,000. Unfortunately, the most recent version of the software was never
recovered. The insider was convicted, sentenced to five years of probation,
and ordered to pay restitution.
Theft of IP Cases
Table 8-3 provides an index of theft of intellectual property cases in the
CERT insider threat database.
不满、冲
突、类似
的犯罪历
史+无通知
离职;
离职时未
修改管理
员密码,
通过后门
进入系统
删除自己
创建的文
件,并且
修改DNS记
录,并且
故意发起
攻击军事
网络,陷
害原单
位。
工程部的
副主席与
上层领导
层陷入了
长期的争
论中,具
有个人攻
击表现
(口头
上)
辞职时拷
贝了大量
组织关键
数据,然
后删除,
以此作为
要挟换取
经济利
益。

ptg7481383
Theft of IP Cases 259
Table 8-3 Theft of IP Cases
Case #
Industry or Government
Sector Description
1 Chemical Product development director is caught
stealing IP when laptop he returned
upon termination is examined
2 Defense industrial
base
Former systems engineer modifies the
company’s software slightly and sells it
abroad for new employer
3 Government Large downloads from the network
trigger investigation that leads to
former contract programmer
4 Information
technology
Insiders from multiple high-tech
companies steal IP and start company
funded by foreign government
5 Information
technology
Company’s IP is stolen by nephew
of an employee of a trusted business
partner’s trusted business partner
6 Information
technology
Trio of insiders conspire to steal IP, give
it to foreign manufacturer, and receive
commissions from that company’s sales
Theft of IP Case 1
The insider worked as a chemist and later a product development director
at a paint manufacturing plant. He made a business trip abroad to work
with one of his organization’s subsidiaries, and a coworker noticed that he
was unusually interested in a competitor based in another country. A few
weeks after the trip, the insider resigned abruptly. This raised some sus-
picion at his organization. They investigated the company laptop he had
returned and noticed that he had deleted all of the temporary files. Upon
further examination, they discovered a hidden file that contained, among
other things, a prohibited data copy program and 44 GB of unauthorized
data that included the organization’s intellectual property. Upon execut-
ing a search warrant, authorities confiscated a USB drive from the insider’s
luggage as he was attempting to leave the country. The drive contained
IP belonging to the organization, including formulas for products that the
三个内部人合
作偷窃IP,卖
给国外生产商
换取佣金;

ptg7481383
Chapter 8. Case Examples
260
insider had not worked on and thus had no legitimate reason to possess.
The authorities also noticed that his LinkedIn profile stated that he was
now employed by a similar company in another country. The duration
of the incident was approximately five months, but the majority of the
trade secret theft occurred in the two weeks prior to his resignation. He
was convicted, sentenced to 15 months of imprisonment and three years
of supervised release, and ordered to pay more than $30,000 in restitution.
Theft of IP Case 2
A senior systems engineer at a visual simulation company resigned; at his
exit interview he falsely stated that he had returned all proprietary infor-
mation as required by the IP agreement he had signed as a precondition
to employment. After he moved abroad, a month after his resignation, he
agreed to serve as an independent consultant to his former employer and
continued to access the company’s proprietary information. Over a three-
month period while serving as a consultant, he compiled and coerced others
to compile proprietary source code in direct violation of company policy.
Before terminating his consultancy with the company, he accepted a job
with a competitor based outside the United States. For a year after leaving
the company, he made several product demonstrations to various foreign
agents and customers using the information he stole. During several of the
presentations, he slightly modified the stolen intellectual property to make
it appear as though his new employer had developed it. He was eventu-
ally arrested when an individual at one of his demonstrations noticed that
the product he was displaying belonged to his former employer and noti-
fied the authorities. He was convicted, but the case material does not state
whether the IP was returned to the victim company or recovered from the
competitor. The insider was ordered to pay a $10,000 fine and sentenced to
two years of imprisonment followed by a period of probation.
Theft of IP Case 3
The insider was formerly contracted as a programmer by a government
organization that maintained an authoritative medical database. The
organization notified him that his access to a system under development
was being disabled and that his further responsibilities would be limited
to testing activities. After his protests were denied, he quit the organiza-
tion. Then, three times over a two-week period, he used a backdoor into
the system with administrator privilege (which he presumably installed
before leaving) to download source code and password files from the
developmental system. The unusually large size of the remote downloads

ptg7481383
Theft of IP Cases 261
raised red flags in the organization, which resulted in an investigation that
traced the downloads to the former contractor’s residence. He was con-
victed, ordered to pay $10,000 in restitution, and sentenced to five months
of imprisonment followed by a period of probation.
Theft of IP Case 4
The “lead” insider and an accomplice worked as engineers at two differ-
ent high-technology companies. In addition, the lead insider worked at two
other high-technology companies. From the four companies, the individu-
als stole various IP and started a company funded by a foreign government
to sell products based on the stolen information. They attempted to recruit
other insiders to steal information and work for their company. The resultant
investigation revealed that both insiders possessed IP, including physical
documents, in their homes and offices. Unfortunately, reports of the crime do
not specify the exact time frame of the insiders’ employment in the compa-
nies or of the series of thefts. Both individuals were convicted and sentenced
to one year in prison. With the insiders’ cooperation, authorities seized IP
belonging to all four companies that was in the insiders’ possession.
Theft of IP Case 5
The outside legal counsel for a high-tech company was preparing to
represent the company in civil litigation. The outside counsel was provided
with documents containing the company’s trade secrets, which were neces-
sary to prepare the legal case. The legal firm had a contract with a document
imaging company for copying documents for its cases. An employee of the
document imaging company brought in his nephew to help him copy the
company’s information, including the trade secret documents, due to the
amount of work required. The nephew, a university student not officially on
the payroll, converted scanned TIFF images4 of trade secret documentation
associated with anti-piracy technology to PDF format and transmitted them
to the leader of an online community whose purpose was to pirate telecom-
munication services. The forum administrator originally refused to post the
information, stating it was too sensitive to be released, but eventually did
so under pressure from the nephew who had stolen it. The nephew’s goal
was to help the hacker community crack the high-tech company’s premier
product. Attorneys for the other organization involved in litigation with the
victim organization discovered the information online and notified the victim
4. TIFF images: Tagged Image File Format (or .tif) is a file type often used in image manipulation
programs.

ptg7481383
Chapter 8. Case Examples
262
organization. The nephew was convicted, ordered to pay approximately
$146,000 in restitution, and sentenced to home confinement and probation.
Theft of IP Case 6
A senior engineer, his wife, and another accomplice all worked for an auto
parts manufacturer. The insider’s wife quit her job as a vice president of sales,
and conspired with the accomplice inside the organization to set up a new
company. The trio intended to steal proprietary information from the auto
parts manufacturer in the United States, provide it to a manufacturer based
outside the United States, and then receive commissions on sales made by the
manufacturer. While still employed by the auto parts manufacturer, the engi-
neer was able to copy hundreds of files to CDs, including proprietary design
and manufacturing process information. He then relayed this information to
his wife, who proceeded to forward it to the external manufacturer. The theft
was detected and reported by the suppliers to the external manufacturer,
when they received email about the proprietary manufacturing processes.
The primary insider—the senior engineer—was convicted and sentenced to
six months of imprisonment followed by periods of house arrest and proba-
tion. The conspirators were also convicted and imprisoned.
Fraud Cases
Table 8-4 provides an index of fraud cases in the CERT insider threat
database.
Table 8-4 Fraud Cases
Case #
Industry or Government
Sector Description
1Banking and finance Loan officer is recruited to steal identity
information from her customers as part
of a six-person identity theft ring
2Banking and finance More than $4 million in risky loans
result from ring of coworkers who
modify credit histories for pay

ptg7481383
Fraud Cases 263
3Banking and finance Foreign-currency trader covers up
trading losses for five years
4Commercial facilities Insider intentionally opens infected
email attachment, installing malicious
code that sends confidential
information to his company’s
competitor
5Defense industrial
base
Computer help desk attendant at a
military contractor steals more than
$8 million worth of equipment using
fake email addresses
6Emergency services Police communications operator
creates 195 illegal driver’s licenses due
to lack of role-based access controls
7Food Group shares their passwords so that
they can work more efficiently
8Government–Federal Supervisor uses his authority and
privileged access to grant asylum
to foreign nationals who had been
denied asylum in the United States
9Government–Federal After being promoted, insider retains
old role and new role in a system,
enabling her to enter and approve of
fraudulent transactions
10 Government–State/
Local
Insider with multiple roles is able to
authorize payments of more than
$250,000 to his wife
11 Government–State/
Local
Manager instructs subordinate to
reformat backup tapes, destroying the
evidence against him
12 Health care Subcontractor changes address of
medical provider and has checks sent
to her accomplice

ptg7481383
Chapter 8. Case Examples
264
Fraud Case 1
The insider was a loan officer in a financial institution. The incident was
part of a massive identity theft ring composed of six individuals. They stole
identities from at least 25 people, and then used the identities to defraud ten
financial institutions and 25 retailers in multiple states for a total of $335,000
over a four-year period. The ringleader, an outsider, carefully recruited par-
ticipants, each with a specific role in the scheme. This particular insider was
recruited to steal personal and financial information of customers apply-
ing for a mortgage with her company, and another insider, an employee at
an escrow firm, stole financial information of her company’s clients. The
insider’s part in the crime occurred over a ten-month period. The informa-
tion was used by two members of the crime ring with equipment to create
counterfeit driver’s licenses. The remaining conspirators used the licenses
to open new credit accounts with banks and retailers, purchased goods
and services with the new accounts, and drained the cash from existing
checking and savings accounts of the victims. The incident was detected
by a probation officer, who discovered equipment for creating false iden-
tification documents at the home of one of the coconspirators. The insider
was convicted, ordered to pay $200,000 in restitution, and sentenced to
18 months of imprisonment.
Fraud Case 2
The insider maintained the information in the consumer credit database
at a consumer credit report organization. In exchange for money from an
external collaborator, she conspired with coworkers to artificially inflate
the credit scores of specific consumers to enable them to secure loans from
credit institutions and lenders. Over four months, she and her internal
conspirators modified or deleted credit-history data for 178 consumers.
The purpose was to strengthen their creditworthiness and cause lenders
to issue loans to these consumers. She received advance payment for the
modification and passed the payment on to coworkers to make the alter-
ations in the database. She was experiencing financial difficulties, which
motivated her to participate in the scheme. More than $4 million of risky
loans resulted in this case. It cost the organization $5,000 to restore the
integrity of the information in the database, but the organization also had
to pay more than $675,000 to creditors. The insider was arrested, convicted,
ordered to pay a $3,000 fine, and sentenced to five months of imprisonment
followed by five months of home detention and three years of supervised
release. She fully cooperated with authorities, which led to the sentencing
of her two coconspirators.

ptg7481383
Fraud Cases 265
Fraud Case 3
A foreign-currency trader in a financial institution was responsible for
collecting and trading assets for the organization in order to generate prof-
its. His annual bonus was a function of how much profit was produced
for the organization by his trades. However, he started losing money on
trades. Fearing job-related consequences, he executed a complex fraud
scheme that involved convincing other employees not to track his trades or
validate them, exploiting the fact that the organization did not record trad-
ing phone calls, and using remote access to the organization’s computing
facilities to continue the fraud. The scheme lasted five years. While initially
most of his fraud occurred at work, he increasingly found it easier to con-
duct his illicit activities from home in the middle of the night because he
did not have to worry about anyone in the office or at home looking over
his shoulder.
At one point, the insider threatened to quit when managers became
suspicious and pressed him regarding his practices. An internal audit,
combined with external observation, detected the insider’s illicit activities,
specifically large transactions he had made. After his arrest, he claimed
to have had difficulty keeping the scheme alive, and to have developed
a drug abuse problem along the way. He said that group trading (trading
by a team of traders), rather than individual trading, can help mitigate an
organization’s risks, because it is easier to detect illegal or suspicious trad-
ing practices when there are multiple team members trading from the same
account. He did not directly profit from the scheme, but acquired $650,000
in bonuses by making it appear that the bank was profiting instead of
losing vast sums of money. He was convicted, ordered to pay $700 million
in restitution, and sentenced to more than seven years of imprisonment
followed by five years of probation. The insider was required to pay the
victim organization $1,000 a month during probation.
Fraud Case 4
A salesman for an information analysis provider was recruited by an
outsider employed by a competing firm to relay his company’s private
communications. The outsider sent the insider an email message contain-
ing an attachment infected with a virus. The outsider offered the insider
$1,000 for each of the company’s computers he helped to infect with the
virus. The insider deliberately double-clicked on the infected attachment,
and as a result installed the malicious program, a keystroke logger, on sev-
eral machines on his company’s network. Over a period of three weeks,

ptg7481383
Chapter 8. Case Examples
266
the keystroke logger periodically sent confidential information to the
outsider, who used it to lure customers away from the victim organization.
The insider and an internal accomplice were convicted and ordered to pay
$5,000 in restitution.
Fraud Case 5
A computer help desk attendant employed by a military contractor
executed a scheme whereby he would fraudulently request replacement
equipment parts from a supplier and then sell them for as much as he could
get. The supplier would send replacement parts expecting that the recalled
originals would be returned. He used fake email addresses, which he cre-
ated on the military systems for which he was responsible, to request the
replacement parts. He provided his home address for the shipments in the
email. The scheme worked perfectly and, of course, the original equipment
was never returned to the supplier. Over 20 months, he received shipments
of 500 products with a retail value of more than $8 million. He sold 90 of
those products through an Internet auction site for more than $500,000.
He admitted that he needed money to care for his elderly parents. He
was convicted and ordered to pay more than $8 million in restitution, and
was sentenced to more than four years in prison followed by two years of
supervised release.
Fraud Case 6
The primary responsibility of the insider, a police communications
operator, was to communicate information for driver’s licenses, such as
license validity and vehicle registration, to law enforcement officers in the
field. She was recruited by an outside acquaintance and, for more than two
and a half years, she provided driver’s license information in return for
payment. The fraud escalated when she started using other functions in the
system to issue fake driver’s licenses to people who were not able to obtain
legitimate licenses. Fortunately, a confidential informant led to her arrest
and conviction for fraudulently creating approximately 195 illegal driver’s
licenses. She was convicted and sentenced to 37 months in prison.
Fraud Case 7
Two temporary data entry clerks and one permanent employee of an
agricultural products firm manipulated data to fraudulently issue pay-
ments to their relatives. The employees were part of a group that openly
shared their passwords to enhance productivity; it was “more efficient”

ptg7481383
Fraud Cases 267
to share passwords to overcome separation of duties constraints in the
systems. Over a five-month period, clerks were able to use privileged
accounts to subvert the business process governing vendor payment.
First, they entered valid data into the database using their own accounts.
Then they used the privileged accounts for which they had been given the
password to modify the vendor’s name and address to that of a friend or
relative, issued the check from the system, and then modified the data back
to the original, valid vendor information. The fraud was discovered when
an accountant in the general ledger department noticed that the number of
checks issued was larger than normal and further investigation revealed
the irregularities in the handling of the checks. The malicious insiders were
identified by the names of their relatives on the account. In the end, the
insiders embezzled almost $70,000. The primary insider was convicted
and sentenced to eight months of imprisonment followed by three years of
supervised release, including community service and fines.
Fraud Case 8
The insider supervised individuals processing asylum applications for the
U.S. government. He fraudulently altered U.S. immigration asylum deci-
sions using his organization’s computer system in return for payments of
up to several thousand dollars per case. He would approve an asylum deci-
sion himself, request that one of his subordinates approve the decision, or
overturn someone else’s denial of an asylum application. An outsider, who
was likely a non-U.S. native, recruited the foreign nationals who wished
to acquire political asylum. To conceal his activity, the insider used his
subordinates’ computers and credentials. Several foreign nationals either
admitted in an interview or pleaded guilty in a court of law to lying on their
asylum applications and bribing public officials to approve their applica-
tions. The insider received $50,000 for granting political asylum for 20 to 30
foreign nationals. The fraud was detected by the director of the insider’s
office and was reported to law enforcement. The insider was convicted and
sentenced to 21 months of imprisonment.
Fraud Case 9
A supervisor in a department handling disability claims used her own
account to modify claims and direct monthly disability payments to her
fiancé over almost two years. The organization failed to update her access
rights when she changed positions, enabling her to modify data and also
to approve the changes. Both positions used the same application but dif-
ferent roles for entering, approving, and authorizing payments for medical

ptg7481383
Chapter 8. Case Examples
268
and disability claims. When she was promoted, she was authorized for her
new access level, but administrators neglected to rescind her prior access
level. As a result, she ended up having full access to the application, with
no one else required to authorize transactions (payments) from the system.
She also recruited a coworker to increase the disability rating on her fiancé’s
claim, which increased the amount of the monthly checks. The coworker
detected the incident when she recognized the insider’s fiancé’s name and
reported that he was not disabled. The insider was convicted, ordered to
pay $615,000 in restitution, and sentenced to 33 months of imprisonment
followed by two years of supervised release and 50 hours of community
service.
Fraud Case 10
A requisition officer in a city warehouse convinced his supervisor that
he needed privileged access to the entire purchasing system. He used his
legitimate, but excessive, access privileges to modify the city’s database to
add a fake vendor, create purchase requisitions, and modify the inventory
system. Over a period of two years, he entered 78 purchase orders for the
fake vendor, and, although no supplies were ever received, he also autho-
rized payment to the vendor. He was aware of approval procedures, and
all of his fraudulent purchases fell beneath the threshold for independent
approval. The bank account for the vendor, which was credited more than
$250,000 as part of the scheme, was owned by the insider’s wife. The fraud
was accidentally detected by a finance clerk who noticed irregularities in
the paperwork accompanying one of the purchase orders. The insider was
convicted, ordered to pay a $600 fine and $10,000 in restitution (the organi-
zation’s insurance deductible), and sentenced to two consecutive sentences
of 36 months of imprisonment followed by five years of probation.
Fraud Case 11
A computer information resource manager in an organization that operated
a state lottery modified computer records and fraudulently claimed prizes
for lottery tickets for 18 months. To carry out the scam, he purchased a
ticket as usual, and then modified it to be a winner in the lottery agency’s
database. He purchased regular instant tickets but physically damaged
them so that retailers had to use a special program to validate them directly
against the corrupted agency database. The incident was detected when
a suspicious retailer mailed the mangled tickets to a district manager,

ptg7481383
Miscellaneous Cases 269
who confirmed that they were not winners. The insider was not initially
suspected, until he started behaving strangely. Consequently, he was
placed on administrative leave. Before he left on administrative leave, he
deleted a history log that may have contained evidence of his criminal act.
He also instructed one of his subordinates to reformat the backup tapes,
claiming that they wouldn’t be useful under a new backup data format that
was being implemented. The subordinate complied with this request and
the organization lost much of the evidence of his tampering with system
security controls. He fraudulently won almost $63,000 from the state lot-
tery system (he used 141 tickets and claimed prizes for 126 of them). He
was convicted, ordered to pay the $63,000 restitution, fined $25,000, and
sentenced to 60 days in jail and three years of probation.
Fraud Case 12
The primary insider was a subcontractor working for an organization that
handled state government employee health insurance claims. Using the
medical identity number of an unsuspecting psychologist, she changed
the name and address associated with the psychologist to an internal
accomplice’s name and address. Over two and a half months, she filed
40 fake claims and sent the payments to the bogus medical provider and
address. One of her internal accomplices granted her the increased access
she needed to perpetrate the fraud. Another accomplice was responsible
for cashing the checks and distributing the money. Auditors discovered the
scheme when they began questioning why a psychologist was submitting
payment claims for treating broken bones and open wounds, and admin-
istering chemotherapy. They also noticed that the name associated with
the psychologist was the name of one of their subcontractors. During the
investigation it was determined that the primary insider had a criminal his-
tory for fraud. She was arrested on a separate fraud charge and accepted
a plea bargain after one of her accomplices named her as the ringleader of
the incident.
Miscellaneous Cases
Table 8-5 provides an index of miscellaneous cases in the CERT insider
threat database.

ptg7481383
Chapter 8. Case Examples
270
Table 8-5 Miscellaneous Cases
Case #
Industry or Government
Sector Description
1 Banking and finance Former employee “eavesdrops” on
executives’ emails regarding pending
employee terminations three years
following termination
2 Education Student gains access to his
professor’s university and personal
account and changes his grade
3 Education Student installs malicious program
that steals personal information for
37,000 students
4 Government Contractor “breaks” 40 organiza-
tion passwords in order to prove his
complaints about lack of security
5 Information
technology
Millions of customer records
are compromised by a system
administrator at a trusted business
partner’s trusted business partner
6 Information
technology
System administrator’s customized
login software catches former
employee’s unauthorized access
Miscellaneous Case 1
The vice president of technology at a finance market information publisher
was dismissed after five years due to a disagreement with the organization.
He oversaw the company’s computer network and internal email system.
Three years after termination, he went back into his former company’s
email system to eavesdrop on top executives’ emails about employees’ job
status. He spied on email traffic from his home over a five-month period,
curious about which employees were being terminated. He intercepted
the emails of the human resources director and high-level executives that
discussed employees’ termination. He notified those employees of their
possible termination. The employees who received the email warning
notified their supervisors, who initiated an investigation. The victim
前雇员在被解雇
后窃听管理层邮
件三年,主要是
与雇员解雇相关
的邮件
合同方破解了
40个组织密码
以证明其缺乏
安全的投诉的
合理性
因与组织
意见不
同,攻击
者被开除
后三年,
窃听组织
人力资源
部与领导
层的邮件
往来,发
现其中可
能要解雇
的员工信
息,并发
邮件警告
该员工。
被警告的
员工报告
了监管
者,通过
雅虎的远
程日志与
ISP的记录
最终确定
了攻击
者。

ptg7481383
Miscellaneous Cases 271
organization spent more than $100,000 investigating the case. Remote
access log files as well as records from Yahoo and the insider’s ISP con-
nected him to the crime. The insider was convicted, sentenced to one year
of probation with six months of house arrest, and ordered to pay $30,000 in
restitution and a $2,000 fine.
Miscellaneous Case 2
A university student used several methods for gaining access to
unauthorized authentication credentials for one of his professors over
a period of about two months. First, he decrypted the password file on a
departmental computer system and obtained the password for his pro-
fessor’s account. Using that password, he was able to gain access to the
professor’s personal account on Yahoo.com. The student also wrote and
installed a program in the professor’s computer account that would run
when he logged in, capturing his user ID and password for the university’s
administrative computer system. The student obtained personal informa-
tion, including grades, regarding other students and tried to change his
grade for the class he took with the professor. Fortunately, the grade file
that he modified was a backup file; the professor stored final grades on
his personal laptop. University officials started an investigation when the
professor received an email that his account had been compromised. The
insider eventually confessed to university officials, and was subsequently
convicted and sentenced to four months of imprisonment.
Miscellaneous Case 3
A computer science major at a university wrote a malicious program
to access a database on a server that was used as a portal for enrollment
services. The attack allowed the student to steal 8,000 names and Social
Security numbers along with 37,000 personal records. The university was
alerted of problems when, on several occasions, the malicious program
inadvertently shut down the university server. The insider was convicted,
ordered to pay $170,000 in restitution, and sentenced to probation with
community service.
Miscellaneous Case 4
A disgruntled software developer complained about the lack of security
in the systems of the organization with which he was contracted to pro-
vide services. When his complaints went unresolved, he downloaded the
password file from one of the organization’s UNIX servers to his desktop.
大学学生
为了修改
自己的课
程分数,
想办法获
取了课程
教授的访
问权限,
偷偷修改
分数,虽
然最后修
改的是备
份数据,
但是也是
一次内部
威胁。

ptg7481383
Chapter 8. Case Examples
272
Next, he downloaded a password cracker from the Internet and proceeded
to “break” approximately forty passwords, including the root password.
Fortunately, he did no damage, but he did access parts of the organization’s
network for which he was not authorized. The insider was discovered when
he bragged to the system administrator that he knew the root password.
The insider was convicted, ordered to pay a $5,000 fine, and sentenced to
probation and community service.
Miscellaneous Case 5
A system administrator was employed by a marketing firm that was
contracted by another organization, one of the world’s largest processors
of consumer data. As a result of the contractual relationship, he was given
access to the contracting organization’s FTP server so that he could peri-
odically download sanitized, aggregated information from the consumer
data organization’s customers. The customers included banks, credit
card companies, and phone companies. He found several unprotected
files on the FTP server containing encrypted passwords for the original
customer databases. He used a password-cracking program to discover
the passwords to the customer databases belonging to the consumer data
organization’s customers (approximately 200 large companies). He pro-
ceeded to copy the personal data for millions of Americans to dozens of
CDs. He bragged in online IRC channels about his access to confidential
and personal data, and was asked at one point by another individual in
the chat room to provide data on an FBI agent who was actively investi-
gating him. He provided the information within minutes. The ongoing
FBI investigation of that individual led back to the insider, who was found
with dozens of CDs and other media containing millions of customer
records in his apartment. There was no evidence of broad-scale distribu-
tion of the data; rather he appeared to be stealing the information to brag
about it in IRC chat rooms. The insider was convicted, ordered to pay
$2.7 million in restitution, and sentenced to 45 months of imprisonment
followed by a period of supervised release.
Miscellaneous Case 6
The insider was formerly employed as a contract software developer and
tester by a telecommunications organization. He was terminated for poor
performance and was subsequently employed by a subsidiary of the orga-
nization. Over a period of about a month, he accessed up to 16 of his former
employer’s systems on a daily basis during work hours. The insider gained
access to at least 24 user accounts, read electronic mail, reviewed source code

ptg7481383
Summary 273
for his previous project, and deleted two software modification notices for
the project. The activity was detected when a system administrator logged
in one morning and was notified by her custom-written login software that
her last login was one hour earlier. This set off immediate alarms, as she
had in fact not logged in for several days. She had previously taken steps
to redirect logging of actions by her account to a unique file rather than the
standard shell history file. Therefore, she was able to trace the intruder’s
steps and saw that the intruder had read another employee’s email using
her account, and then deleted the standard history file for her account so
that there would be no log of his actions. The login was traced to a computer
at the company subsidiary. The insider was convicted and sentenced
to two concurrent terms of probation, as well as unspecified fines and
penalties.
Summary
This chapter presented a variety of cases from the CERT insider threat
database. We chose cases that exhibited different characteristics and from
which different lessons can be learned. You may wish to refer back to this
chapter periodically to test your own organization’s countermeasures
against these cases by asking the question: Could this happen to us?

ptg7481383
This page intentionally left blank

ptg7481383
275
Chapter 9
Conclusion and
Miscellaneous Issues
This chapter wraps up the book by covering two miscellaneous issues that
we mentioned briefly but did not cover in detail earlier: insider threats from
trusted business partners, and malicious insiders with ties to the Internet
underground. We conclude with a final summary, which could serve as a
handy reference should you need a “cheat sheet” for future discussions on
insider threat.
Insider Threat from Trusted Business Partners
Trusted bu si ne ss p ar tn er ( TB P) : any external organization or individual
an organization has contracted to perform a service for the organization.
The nature of this service requires the organization to provide the TBP
authorized access to proprietary data, critical files, and/or internal infra-
structure. For example, if an organization contracts with a company to
perform billing services, it would have to provide access to its customer
data, thereby establishing a trusted business partnership. However, the
TBP concept does not include cases in which the organization is simply a
customer of another company. For example, when an organization uses a
bank, it is simply a client of the bank. This customer–vendor relationship
would not be considered a TBP relationship.

ptg7481383
Chapter 9. Conclusion and Miscellaneous Issues
276
Trusted business partners can be individuals or other organizations.1 For
example, when an organization outsources its customer help desk sup-
port service to an outside company it enters into a TBP relationship with
that company. In this case, the organization must grant access to its cus-
tomer database to the outside company. On the other hand, TBPs also
include individual consultants, temporary employees, and contractors,
including any former employees of the organization who are then hired as
consultants or contractors.
Use of TBPs is common in today’s business environment for weathering
the ups and downs of the economy without impacting the permanent
workforce, and maximizing profits by outsourcing appropriate func-
tions. That is why it is important that you read this section and carefully
consider the potential insider threat risk posed by those contractors and
business partners that you provide authorized access to for your systems,
information, and networks.
A few examples of each type of TBP follow, in order to help you to
understand the difference. First, we present a few examples of organiza-
tional TBP relationships. The first example is especially important as it is an
insider threat from an IT services provider—an emerging threat in today’s
cloud computing environment.
A company—the TBP—provided IT and information security solutions for
its customers. One of its employees was an information security analyst
who used his access to the customers’ networks to steal 637,000 credit card
numbers. He then advertised the stolen data for sale on an Internet site
used for marketing stolen credit card information. Fortunately, he sold the
majority of the credit card numbers to two undercover investigators; only
318 credit card numbers were sold to individuals that wanted to perpetrate
credit card fraud. The insider was arrested and sentenced to 50 months of
imprisonment.
A financial institution was having problems with its computer system, so
it contracted with a company to repair it—the TBP—and supplied the TBP
with passwords for its systems. These passwords also provided access to
other critical transaction systems. One of the employees at the contracted
organization was having financial difficulties, and abused his access to
the financial institution’s systems to initiate fraudulent transactions. He
accessed the Automated Clearing House (ACH) system and performed
unauthorized transactions. He then used the money received from the
1. Material from this section includes portions from a joint CyLab and CERT Program article titled
“ Spotlight On: Insider Threat from Trusted Business Partners,” authored by Robert Weiland, Andrew
Moore, Dawn Cappelli, Randy Trzeciak, and Derrick Spooner [Weiland 2010].

ptg7481383
Insider Threat from Trusted Business Partners 277
falsified transactions to pay for construction projects on his properties,
two mortgages, car loans, overseas vacations, and other debts. The money
was transferred to his personal accounts, his wife’s accounts, and his
business’s accounts. Cashier’s checks were also purchased with fraudu-
lent funds. The fraud was detected and reported by the insider’s business
partner at the TBP when he noticed large deposits to the business account.
He contacted the victim organization, which then conducted an investiga-
tion using ACH data and system logs. The victim organization stated that
the fraud would have likely gone undetected had it not been reported by
the TBP itself. The insider was sentenced to five years in prison and five
years of supervised release, and had to repay more than $1.8 million in
restitution.
Next are two examples of individuals who were trusted business partners
of the victim organization.
A contractor—the TBP—was formerly employed as a help desk and
network technician by the victim organization. While working for the
company, he had system administrator and remote access to the network,
in order to perform maintenance and to troubleshoot problems from
home. He was a temporary employee hoping to be hired into the organiza-
tion full-time, but his application for full-time employment was rejected
because he had received a poor performance review from his supervisor,
who characterized him as volatile, angry, inflexible, and not a team player.
The insider, who was trying to gain full custody of his daughter, also had
financial issues. Due to cutbacks at the organization and rules surrounding
temporary employment, he was informed that his employment would be
terminated in two months. After learning of his pending termination, he
wrote several emails to the organization’s human resources department,
threatening to sue the organization for unfair labor practices. As a result
of the emails, he was immediately terminated. He used backdoors he had
previously created to access the organization’s network and removed
access to systems, changed administrative passwords, deleted system
event logging, and modified accounts associated with individuals who
were involved with his termination. The insider’s actions were discovered
the following day when employees could not access the system. Fortu-
nately, the insider had failed to delete all of the logs that connected him to
the incident. He admitted responsibility for the incident, acknowledged
that he made a mistake, and wanted to help minimize damages.
A contractor was employed as a process controls engineer by a manu-
facturing organization. He became angry with his supervisor and feared
that his job was in jeopardy, so he disclosed the organization’s technical
drawings to another organization via email and fax over the course of one
month. The insider was arrested, convicted, ordered to pay $1.3 million in
restitution, and sentenced to 27 months in prison.

ptg7481383
Chapter 9. Conclusion and Miscellaneous Issues
278
Overview of Insider Threats from Trusted Business Partners
According to a recent study by the security companies RSA and Interactive
Data Corporation (IDC), which surveyed C-level executives, “Contractors
and temporary staff represent the greatest internal risk [to] organizations.”2
The purpose of this section is to raise awareness to the threat from trusted
business partners; however, it is worth noting that contractors account for less
than 10% of the cases in the CERT database. We are not saying that you should
not be concerned about contractors; on the contrary, we advise you to consider
insider threat risk from all individuals and organizations that have autho-
rized access to your systems, networks, and information. It is concerning that
C-level executives do not recognize the risk posed by their own employees.
Table 9-1 shows the breakdown of TBP cases by sector, including the
percentages of all individual as well as organizational TBP cases.
Table 9-1 Breakdown of Tr usted Business Partner Cases
Sector
Percentage of All
Individual TBP Cases
Percentage of All
Organizational TBP
Cases
Banking and finance 11% 13%
Commercial facilities 11% 6%
Defense industrial
base
3% 9%
Education 6% 3%
Energy 3% 3%
Food 3% —
Government 19% 22%
IT 33% 19%
Manufacturing — 3%
Not a member of a
critical sector
— 6%
Public health 11% 13%
Water — 3%
2. See www.rsa.com/solutions/business/insider_risk/wp/10388_219105.pdf.

ptg7481383
Insider Threat from Trusted Business Partners 279
Table 9-2 Breakdown of Tr usted Business Partner Cases by Type of Crime
Type of Crime Percentage
Fraud 26%
IT sabotage 41%
Theft of IP 20%
Miscellaneous 14%
We will leave it to each sector to interpret the information in Table 9-1.
However, we do recommend that the sectors with the highest percentages
seriously consider their business processes and technical measures for
contractors and/or trusted business partners.
Table 9-2 shows the breakdown of TBP cases by type of crime. It is
important that you understand the meaning of this table in your strategy
for mitigating insider threats from TBPs.
Fraud Committed by Trusted Business Partners
You are at risk of fraud committed by TBPs when you hire contractors
for positions requiring access to Personally Identifiable Information (PII),
sensitive customer information, or financial information. Likewise, if you
outsource business functions requiring that level of access, you put your-
self at risk of insider fraud. In addition, any systems that manipulate
sensitive information provide an opportunity for TBPs—contractors or
employees at outsourced operations—to accept payments from outsiders
for illicit transactions. In summary, you need to consider everything you
read in Chapter 4, Insider Fraud, when you hire contractors or outsource
applicable business functions.
For example, consider the following case:
A claims processor at a company contracted by an insurance company used
authorized access to divert millions of dollars through falsified insurance
claims to a personal address. The insider got away with the crime because
there was no system in place to double-check the edited claims.
This case is very similar to the types of cases we discussed in Chapter 4. The
only difference is that the insider worked for a trusted business partner,
rather than at the victim organization. Note how this situation compli-
cates the mitigation strategy for this type of case! If the victim organization
performed this function in-house, it could design its business process

ptg7481383
Chapter 9. Conclusion and Miscellaneous Issues
280
to mitigate this threat, and implement auditing controls to detect any
malfeasance. Since this function was outsourced, the victim organization
could consider several countermeasures.
• Review the TBP’s business process.
• Implement separation of duties by only outsourcing the data entry
process, retaining the approval process in-house.
• Perform auditing functions against the TBP’s data.
The bottom line is that while it might appear that outsourcing business
functions will result in cost savings, be sure to factor in the insider threat
risk from your new “insiders” at the TBP before making your final decision.
IT Sabotage Committed by Trusted Business Partners
Recall from Chapter 2, Insider IT Sabotage, that this crime is committed by
technically privileged users who seek revenge for negative work-related
events; the crime often is set up prior to termination, but carried out fol-
lowing termination. You are at risk of insider IT sabotage by contractors
who are on your IT staff or those hired as contract programmers. In addi-
tion, if you subcontract with a firm for any type of IT support or services,
you are exposing yourself to insider threats from the firm’s staff. This is
particularly important in a cloud type of environment.
Consider the following case:
A contractor was employed as a programmer and UNIX engineer by the
victim organization, a mortgage company. The organization notified the
insider that his contract would be terminated for a script error he had made
earlier in the month, but the insider was permitted to finish out the day at
work. Subsequently, he planted a logic bomb in a script that would have
disabled monitoring alerts and logins, deleted the root passwords for 4,000
of the organization’s servers, and erased all data, including backup data,
on those servers by overwriting it with zeros. The script was designed to
remain dormant for three months and to greet administrators with a login
message that read, “server graveyard.” Five days later, another engineer
at the organization detected the malicious code. The insider was subse-
quently arrested, but details regarding the verdict were unavailable at the
time of this writing.3
This case is very similar to the IT sabotage cases described in Chapter 2. In
fact, the mitigation strategies described in that chapter apply equally well
3. Because no verdict was known, the insider’s actions described in this case are alleged.

ptg7481383
Insider Threat from Trusted Business Partners 281
to both contractors and employees. For example, the organization should
not have allowed the insider to access the network after being fired. It also
could have imposed targeted monitoring of the insider’s online activities
once it determined it was going to fire him. It is unclear how the organiza-
tion detected the logic bomb, so it is actually quite possible that it might
have had countermeasures like these in place, which is why it was able to
detect the logic bomb and prevent its destructive effects.
In our insider threat assessments, we find that contractors are typically not
handled with nearly as much care in the termination process as permanent
employees. After all, a reason why many of you hire contractors is to avoid
dealing with all of the employee issues, right? However, contractors have
feelings, too! And as we see in these TBP cases, they have the ability and
have been known to retaliate against what they perceive as unfairness just
like permanent employees have. Therefore, you need to consider all of the
issues discussed in Chapter 2 for contractors as well as employees.
Theft of Intellectual Property Committed by Trusted Business
Partners
In Chapter 3, Insider Theft of Intellectual Property, we noted that IP is
usually stolen by scientists, engineers, programmers, and salespeople who
use authorized access to steal information as they walk out the door. The
same type of pattern applies to contractors hired in those types of posi-
tions, as well as subcontractors hired for those types of work. Consider the
following case:
Two engineers worked at an international manufacturing company with
locations in the United States and China, among other countries. The
company manufactured equipment for the victim organization, and also
had a contract with a Chinese company to manufacture a new piece of
equipment that it was struggling to design. The victim organization had
its own trade-secret version of the equipment that the insiders’ organiza-
tion needed to design to fulfill the contract with the Chinese company. The
insiders scheduled a visit to the victim’s manufacturing plant under the
pretense of inspecting their own equipment for potential repairs. The vic-
tim’s plant had restricted access behind several secure doors, and signs
stating that cameras were prohibited. Visitors were required to sign in and
out, and be escorted at all times. The victim organization also asked visi-
tors to sign a nondisclosure agreement; however, the insiders falsely stated
that they had already signed one the previous year. While one insider
kept a lookout, the other insider proceeded to take several pictures of the
trade-secret equipment with the camera on his cell phone. After they left
the victim’s facility, one insider downloaded the images from his camera

ptg7481383
Chapter 9. Conclusion and Miscellaneous Issues
282
and emailed them from his personal account to his work email. Later, he
proceeded to send the images from his work account to other coworkers in
another plant who were tasked with actually manufacturing their version
of the trade-secret equipment for the Chinese company.
This case is somewhat similar to the cases related in Chapter 3. The insiders
used authorized access to steal the trade secrets from their client. The coun-
termeasures described in Chapter 3 apply here as well: It is important to
identify your most valuable IP, and target your countermeasures on pro-
tecting it. You can’t possibly watch everything everyone does on a daily
basis; therefore, you need to focus your attention on what’s most impor-
tant. In this case, the organization obviously had extensive controls for
protecting its trade secrets; however, it did not recognize the threat posed
by its TBPs, and allowed them to access the area unescorted, even though
all visitors had to be escorted at all times.
Open Your Mind: Who Are Your Trusted Business Partners?
By now you probably understand that you need to include contractors and
companies you do business with when designing countermeasures for
insider threat risk. But before you stop reading, are you sure you haven’t
forgotten anyone? Is there anyone else you provide authorized access to
your systems, information, or network?
The reason we ask is because we have two cases involving a different type
of trusted business partner: prisoners. This is a perfect example of how you
have to open your mind to the expanding complexity of insider threat for
your organization.
An inmate at a prison was incarcerated because he was previously
involved in a hacking and phishing scam and had also engaged in
credit card fraud. The prison asked him to write a program and create
an internal, closed network television station. The inmate was left unsu-
pervised and altered the system passwords and locked everyone out of
the prison’s network. The prison hired external consultants to repair the
damage, and the inmate was put into segregation as punishment. It is
unknown whether charges were filed against the inmate in relation to
the incident.
This case clearly illustrates a new angle on insider threats! In Chapter 6,
Best Practices for the Prevention and Detection of Insider Threats, we
indicated that you should consider the increased risk that is posed by
potential employees with a criminal history. Providing authorized access to
a convicted hacker obviously poses additional risk of insider threat.

ptg7481383
Insider Threat from Trusted Business Partners 283
The next case also involves a prisoner, but not one with known hacking skills.
An inmate at a prison was serving time for possession of child
pornography. The prison permitted inmates to use computers for legal
research. Computers used by the inmates could access only a legal
research program, which was updated through CD-ROMs. The computer
accessed by the inmate was a thin client, meaning that it did not run pro-
grams or store data itself, but accessed those programs and data over a
network from a central legal research computer server that was stored
in another part of the prison. The computer accessed by the inmate was
connected through the prison’s network to the Internet solely so that it
could obtain updates for the operating system. The inmate discovered and
exploited an idiosyncrasy in the legal research software, and was able to
obtain the username and password to a critical management program. He
unsuccessfully attempted to log in to that program and also unsuccess-
fully attempted to send two emails outside of the prison. He also used the
Internet to download two short video files, photographs of two prison
employees and two fellow inmates, and a publicly available aerial shot
of the prison itself. The inmate was also able to configure the prison’s net-
work to provide himself and other inmates access to additional programs
and computer files from the prison’s network and to obtain PII for 1,100
current and former prison employees. The incident was discovered when
prison personnel found a piece of paper containing the username and
password for the prison’s management computer program. The duration
of the incident was five months. The inmate was convicted and sentenced
to an additional 18 months of imprisonment followed by three years of
supervised release.
This case did not involve an “insider” with known technical skills, but it
certainly reinforces the notion that you need to identify potential insider
threat risk and impose controls accordingly.
Recommendations for Mitigation and Detection
This section summarizes a set of recommendations for organizations
concerned about malicious acts by trusted business partners.
• Recommendation 1: Understand the policies and procedures of the
trusted business partner.
You establish policies and procedures to protect your own sys-
tems, information, and network. When you consider enlisting
the support of a trusted business partner, you should ensure
that the TBP’s policies and procedures are at least as effective as

ptg7481383
Chapter 9. Conclusion and Miscellaneous Issues
284
your safeguards. This includes physical security, staff education,
personnel background checks, security procedures, termination, and
other safeguards.
• Recommendation 2: Monitor intellectual property to which access is
provided.
When you establish an agreement with a trusted business partner, you
also need assurance that the intellectual property you provide access to
is protected. You need to get assurances that access to and distribution
of your data is monitored. You should verify there are mechanisms for
logging the dissemination of your data. You should also be aware of
procedures that the trusted business partner has to investigate possible
disclosure of your information.
• Recommendation 3: Maintain access rights management.
When contracting with a trusted business partner to handle sensitive
data, it is important for you to know how data is going to be managed.
In a number of cases, the trusted business partner could not handle the
full workload it took on and subcontracted to another organization or
brought in temporary employees in order to be able to process the job.
You should be aware of these arrangements and ensure the data will be
handled by means acceptable to you.
• Recommendation 4: Understand the personnel policies and procedures
of the trusted business partner.
When contracting with a trusted business partner, you should insist
that the partner organization’s employees are investigated and cleared
to handle data in ways similar to your own employees. In a few cases,
the trusted business partner employed workers with criminal back-
grounds or connections to the Internet underground. You should not
compromise your security requirements in order to have a job accom-
plished faster.
• Recommendation 5: Anticipate and manage negative workplace issues.
When you decide to hire consultants, contractors, or temporary
employees, they should be made aware of your policies and prac-
tices for acceptable work behavior. Negative workplace issues have
been known to trigger illicit insider activity; it is important that poli-
cies and procedures for managing such events consider permanent
employees, contractors, consultants, and temporary employees. It is
also important that you do not provide false hope for these employ-
ees regarding likelihood of being hired. If you indicate you might
hire a contractor or consultant full-time but then decide not to do so,

ptg7481383
Insider Threat from Trusted Business Partners 285
you should perform an assessment of the individual’s insider risk.
You should remove the individual’s access and change any shared
accounts that access was provided in order to mitigate risks when
the individual is informed he or she will not be hired. It has proven
risky to retain the services of disappointed or disgruntled temporary
workers.
• Recommendation 6: Deactivate access following termination.
When an employee, consultant, or contractor is terminated or sus-
pended, all access that the person had should be disabled. When you
are drawing up an agreement with a trusted business partner, you
should make certain the trusted business partner performs rigor-
ous termination procedures as well. In a number of cases involving
contractors, access was not disabled immediately after termination
and the insider was able to exploit that access in the commission of
his crime.
• Recommendation 7: Enforce separation of duties.
A number of insiders exploited the fact that certain actions could be
performed in such a way that circumvented normal separation of
duties controls. Business processes should enforce separation of duties,
regardless of the speed or priority required. While different levels of
controls may be associated with different priority tasks, no processes
should be left without protections against possible exploitation by a
disgruntled or greedy insider.
• Recommendation 8: Create clear contractual agreements that specifi-
cally state that the TBP is also responsible for protecting organizational
resources.
Contracts with a trusted business partner should include restrictions
on how the TBP handles and shares your information. This should
include restrictions on the TBP’s ability to subcontract with other
organizations on tasks involving your sensitive information and
systems. There should be standard terms and conditions that allow
you to apply the same policies and procedures to contractors, sub-
contracts, and consultants that you apply to your own employees,
including mandatory flow-down provisions from prime contrac-
tors to subcontractors. Also, contracts should include notification
requirements for breaches and termination of key employees.
You should make your security requirements clear and also
develop consequences that will incentivize the TBP to protect key
resources.

ptg7481383
Chapter 9. Conclusion and Miscellaneous Issues
286
Malicious Insiders with Ties to the Internet
Underground
In this section, we focus on insider threat cases in which the insider had
relationships with the Internet underground community. Let’s start by
defining what we mean by the Internet underground.4
As we told you in Chapter 4, the FBI defines organized crime as “. . . any
group having some manner of a formalized structure and whose primary
objective is to obtain money through illegal activities.”5 Whereas the word
underground “. . . describes an activity that is secret and usually illegal.”6
Initially, we intended to analyze insider crimes involving either the Internet
underground or organized crime due to anticipated similarities between
the cases. However, after reviewing cases from the CERT database, we
realized that organized crime and the Internet underground produce very
different types of insider threat. We included malicious insiders with con-
nections to organized crime in Chapter 4 because those cases typically
involved fraud. However, as you will see in this section, crimes involving
the Internet underground are not limited to fraud.
We use the following definition of Internet underground:
Internet underground: a collection of individuals with shared goals where
there is some degree of hierarchical structure and the primary communica-
tion mechanism or agent of electronic crime involves the Internet. Further,
it may demonstrate some degree of pseudoanonymity and/or secrecy, which
may be useful for organizing and carrying out electronic crimes.
Both the Internet underground and organized crime are somewhat covert
in their operations. Back-room conversations are replaced by short-lived
IRC chat servers while crime bosses and an ordered hierarchy of leader-
ship is replaced by a forum administrator and a loosely cohesive set of
followers. Interestingly, however, there are tiers of organization in the
Internet underground community. While the norm seems to be a looser
type of organization, many of the top-tier underground organizations are
highly professional, extremely organized, and run in a fashion not very
4. Material from this section includes portions from a joint CyLab and CERT Program article titled
“Spotlight On: Malicious Insiders with Ties to the Internet Underground Community,” authored by
Michael Hanley, Andrew Moore, Dawn Cappelli, and Randall Trzeciak [Hanley 2009].
5. See Federal Bureau of Investigation—Organized Crime—Glossary of Terms for more information
(www.fbi.gov/about-us/investigate/organizedcrime/glossary).
6. See definition on Cambridge Dictionaries at http://dictionary.cambridge.org/.

ptg7481383
Malicious Insiders with Ties to the Internet Underground 287
different from traditional organized crime. These are interesting facets of
the problem to bear in mind as we continue our discussion of the Internet
underground community.
The goal of this section is not to recommend detection methods for locating
employees and contractors who might be involved with the Internet
underground. That would be prohibitively expensive and would likely
have a fairly high false-positive detection rate given that several tools and
forums in the underground do have legitimate uses. Instead, this section
demonstrates how motivated insiders could use the Internet underground
community and its resources as a force multiplier to amplify the impact
of their attacks against you. Also, the best practices detailed in Chapter 6
might have eliminated the organizational and technical vulnerabilities that
the insiders in these cases were able to exploit.
Snapshot of Malicious Insiders with Ties to the Internet
Underground
The majority of these incidents were IT sabotage cases, which follow
the patterns we described in Chapter 2. Therefore, the proactive mea-
sures we have described throughout this book for prevention and early
detection of insider IT sabotage are applicable to many of these cases. As
in most IT sabotage cases, the majority of these insiders held technical
roles, such as system administrators, database administrators (DBAs),
computer technicians, and technology architects; many of them were for-
mer employees or contractors at the time of the attack. They were often
considered to be among the most technical individuals in their organiza-
tions; special care should be used when employing technically skilled
individuals with known or suspected connections to Internet under-
ground communities.
Only a few of the insiders were in positions that were purely managerial
or nontechnical. In addition, all of these insiders were male; however,
recall our caution in Chapter 2 that technical positions are highly male-
dominated. Therefore, you should not focus on male employees in your
mitigation efforts. Some of these insiders were characterized by fellow
employees and their organization’s leadership as the most technically
valuable employees in the organization.
Most of these insiders were motivated by revenge against their employer,
although a few had motivators such as looking for recognition, proving
some ideological point, or supporting an underground movement.

ptg7481383
Chapter 9. Conclusion and Miscellaneous Issues
288
Range of Involvement of the Internet Underground
The case examples in this section reflect varying degrees in which insiders
were involved with the Internet underground community. At the low end
is a system administrator who worked for a market research firm. He used
his legitimate access to steal PII he found on servers that belonged to one
of his employer’s business partners. There was no evidence that he dis-
tributed the stolen data via the Internet underground; rather, he appeared
to enjoy the thrill of collecting it and bragging about it in online IRC chat
rooms.
Most of the insiders in the CERT database used their ties to the Internet
underground to generate support for their attack. One insider had access to
trade secrets relating to anti-piracy technology used by an organization to
protect its primary business service. He stole the information and actively
distributed it throughout the hacker community to promote piracy of the
organization’s services. In another case, a system administrator for a retail
clothing firm was terminated over issues with a server for which he was
responsible. He then engaged the Internet underground community for
assistance in organizing and executing a denial-of-service attack7 against
his former employer using passwords and access mechanisms he provided
to them.
The Crimes
Most attacks targeted the organization directly. For example, insid-
ers deleted critical files, disrupted system operations, and denied
access. Others used their organization’s systems for their own illicit
activities—for example, running sniffers and port scans of governmental
systems. One targeted an unsuspecting outsider by changing her status
to deceased in a critical government database. Other employees or con-
tractors transmitted proprietary information to hacker sites, collected PII,
and broke into systems and defaced Web sites for fun. Some provided
information to outsiders who used it to commit cybercrimes, including
one person who posted instructions to an online hacker group on how to
break into his organization’s systems, and another who posted employ-
ees’ PII to a Web site.
7. Denial-of-service attack: a type of cyberattack in which a large amount of traffic is directed at a
server in an attempt to disable it.

ptg7481383
Malicious Insiders with Ties to the Internet Underground 289
Use of Unknown Access Paths Following Termination
In the cases that follow, procedures for ensuring secure separation of
employees at the conclusion of their employment were not sufficient to
prevent an insider attack. Insiders were able to exploit access that was not
disabled upon termination, allowed to copy data before leaving the facility
for the final time, or able to access previously created privileged backdoor
accounts used to attack the organization after termination.
A system administrator for a retail company was terminated over issues
with a server for which he was responsible. Following his termination,
he recruited members of an online hacking group to help him attack
his former employer’s systems. He relayed passwords and other access
information to the underground group, and provided detailed instruc-
tions on how to use those credentials to break into his former employer’s
network. He was able to organize the group and execute a coordinated
denial-of-service attack against the retailer that lasted from the day
before Thanksgiving until the Sunday after Thanksgiving—commonly
recognized as the busiest shopping days of the year.
Attacks Involving the Internet Underground
Attacks involving the Internet underground used some of the following
technical methods:
• Exploitation of unpatched vulnerabilities
• Organized distributed denial-of-service (DDoS) attacks by the
Internet underground crime
• Change of all administrative passwords
• Modification of DNS server to point to malicious site
• Use of hacking techniques that were accumulated from various
underground forums and Web sites
• Downloading of employee PII to removable media and then posting
the PII on underground sites
• Downloading of files to a home computer
• Exfiltration of copyrighted source code, which was then sold on the
“black market” and eventually made available on underground file
sharing sites
• Theft of trade secrets by scanning physical documents and
transmitting to the Internet underground
• Unauthorized use of a coworker’s account or computer
• Malicious modification of data
• Creation and use of backdoor accounts and unknown
access paths

ptg7481383
Chapter 9. Conclusion and Miscellaneous Issues
290
A computer technician was fired shortly after starting his job because
he refused to give his Social Security number to the human resources
department and he failed to disclose prior criminal convictions. Before
leaving, he stole PII for 8,000 employees and posted it to a Web site he
had established to smear the organization’s image. The Web site threat-
ened to publish more information and link it to underground sites
known to facilitate and engage in identity theft and fraud. The insider
had been with the organization for only a short time but had been given
system administrator access to the systems he attacked within his first
few weeks at the organization.
A system administrator was fired after a confrontation with his man-
ager over the possibility of being laid off. The manager had suggested
that since the systems were performing well, the employee’s help may
no longer be needed. Outraged by this, he immediately created a set of
backdoor accounts with full access to all networked machines within
his control and planted a malicious program that would erase hard
drives on command. The day after his termination, he remotely trig-
gered the execution of that program and wiped out several devices at
the organization. Several months after the initial attack, he attacked the
organization a second time by redirecting the organization’s domain
name for their external-facing Web site to a Web site that hosted por-
nographic images, racial slurs, and defamatory statements against his
former employer. During the investigation, it was discovered that dur-
ing his employment he had broken into other sites while at work, and
had accumulated a wealth of hacking material from various under-
ground forums and Web sites that may have helped him launch his
attack against his former employer. In addition, investigators found
disk loads of pornography, passwords, hacking tools, credit card infor-
mation, and music downloads.
The sole security administrator for a small telecommunications firm
quit his job with no advance notice. While he was employed he had
expressed feelings of dissatisfaction due to insufficient gratitude and
compensation for his work, and also had a series of conflicts with
coworkers. He had a lengthy history of pirating material online and had
committed prior electronic crimes related to unauthorized system and
network access. For a month following his departure, he used backdoor
accounts he had created previously to remotely access the organization’s
systems and delete files that he had created during his employment.
He also redirected the Internet-facing Web servers to point to another
server named to slander the organization, and launched other offen-
sive attacks from within the organization’s network, such as using the
victim’s network to run network scanning tools against government
military networks.

ptg7481383
Malicious Insiders with Ties to the Internet Underground 291
As we have mentioned previously in this book, you should develop a
formal employee termination process. The process should involve
• Disabling of accounts and access paths
• A debriefing regarding nondisclosure or intellectual property agreements
• Communication to the rest of the organization that the trust relationship
with the former employee has been terminated, and that the employee
should not be allowed physical or electronic access from that point
forward
Please refer to Chapter 6 for more details regarding employee termination
procedures.
One additional item of note pertains to the last two cases described in this
section, both of which redirected external DNS registrations to sites meant
to disrepute and slander the victim organization. Authorization to main-
tain DNS registration falls under a special category of highly privileged but
infrequently used functions that require special documentation. Because
these functions are used infrequently, access to them may go unnoticed and
be forgotten when an administrator leaves the organization. This leaves
a potential access path for a disgruntled insider to exploit for months, if
not years, after the separation takes place. A suggested countermeasure is
to maintain an inventory of privileged functions and a list of employees
who have authorization to execute those functions. A regular review of this
inventory for necessary changes based on job function or employment sta-
tus can help mitigate the risk of items such as this that may slip through the
cracks with serious consequences.
Insufficient Access Controls and Monitoring
The following incidents demonstrate the consequences of insufficient
access controls and monitoring of access to highly sensitive information
and materials, especially when trusted business partners are involved.
Authorization to maintain DNS registration falls under a special category
of highly privileged but infrequently used functions that require special
documentation. Because these functions are used infrequently, access
to them may go unnoticed and be forgotten when an administrator leaves
the organization.

ptg7481383
Chapter 9. Conclusion and Miscellaneous Issues
292
A document imaging firm was contracted by a law firm that was working
for a telecommunications provider as outside counsel. An employee of the
document imaging firm brought in his nephew, the insider in this case,
to help with a backlog of copying to be completed at night. The nephew
scanned images of trade-secret documentation associated with anti-piracy
technology and transmitted it to the leader of an online community whose
purpose was to pirate the services offered by the telecommunications firm.
The forum administrator originally refused to post the information, stat-
ing it was too sensitive to be released, but eventually did so anyway under
pressure from the insider.
A DBA responsible for a very large database containing PII for an
insurance company became frustrated by what he perceived to be unfairly
low pay. He lashed out at the organization by downloading PII for more
than 60,000 people from the organization’s database to removable media.
He used message boards to advertise the availability of the information
to underground individuals, and solicited bids for the information. He
also leveraged newsgroups dedicated to credit card fraud to post credit
card numbers, suggesting that the information he was providing be
used to obtain additional credit cards in the names of the victims. Law
enforcement eventually captured the insider when an undercover agent
posed as a potential buyer of his stolen information.
A common theme in these cases is largely unrestricted access to proprietary
data by the insiders, due to poor data handling policies and practices and
lack of granular access controls. Interestingly, the first case involves a
trusted business partner as well as the Internet underground! In the first
example, company trade secrets were left largely unsecured in the hands
of a third-party organization (the document-imaging company) contracted
by the trusted business partner (the law firm). Trade secrets should be
protected appropriately, given their value. Contracts should specify physi-
cal and electronic security requirements, as well as personnel security
requirements for anyone with access to the information.
The second case involves an insider with uncontrolled and unmonitored
access to proprietary data. Although it is difficult to control access by DBAs,
countermeasures should be considered for critical organizational data. For
example, a “two sets of eyes” policy could be implemented and technically
enforced, whereby two DBAs together are required to perform sensitive
functions. Other possible solutions involve delegation models that use
technical measures to limit the control that any one account has over the
environment, or cryptographic controls that require the use of specifically
trusted devices that cannot be removed from a controlled area to perform
sensitive functions. These techniques limit the insider’s capacity to misuse
access to systems or data without having at least one accomplice.

ptg7481383
Final Summary 293
Conclusions: Insider Threats Involving the Internet Underground
The threat of insider actions associated with the Internet underground is
very real. As shown in the case examples in this chapter, these crimes occur
primarily out of revenge that stems from unmet expectations and disgrun-
tlement over salary or other work-related issues. Many of the attacks occur
off-site, after termination, using access and prior knowledge the employee
or contractor had as part of his job role.
Further, nearly all attacks involved the use of at least one form of compro-
mised account, such as an authorized third-party account or a backdoor
account created specifically for the execution of the insider’s attack plans.
Finally, most of the insiders in the CERT database were considered to be
highly technical and were working in some kind of privileged technical
role for the organization.
Of course, it is not always readily apparent that employees have
connections with the Internet underground. You can institute measures
to block certain illicit communication channels at the workplace, or moni-
tor and investigate their use. In addition, it is important that managers
of technical employees exercise good management practices, including
attempting to maintain a degree of awareness of employees’ morale, and
suspicious behaviors both at work and outside the workplace.
Since most of these insiders were highly technical, chances are good
that they could have attacked alone, without enlisting assistance from
the Internet underground. In most cases, their associates simply helped
them to amplify their attack. Therefore, implementing the best practices
described in Chapter 6 of this book could have corrected many of the
vulnerabilities that the insiders in these cases were able to successfully
exploit.
Final Summary
You now should understand what we mean by malicious insider threat.
This is not meant to be an authoritative definition, but it is important that
you understand that everything you read in this book was grounded by
this definition:
A malicious insider threat is a current or former employee, contractor, or
business partner who has or had authorized access to an organization’s
network, system, or data and intentionally exceeded or misused that access

ptg7481383
Chapter 9. Conclusion and Miscellaneous Issues
294
in a manner that negatively affected the confidentiality, integrity, or
availability of the organization’s information or information systems.
Next, we will turn our attention to, among other things, unintentional
insider threats. However, everything we presented in this book pertains to
intentional malicious insider threats.
We covered three main types of insider threats in the book.
• IT sabotage: an insider’s use of information technology (IT) to direct
specific harm at an organization or an individual.
• Theft of intellectual property (IP): an insider’s use of IT to steal
proprietary information from the organization. This category includes
industrial espionage involving insiders.
• Fraud: an insider’s use of IT for the unauthorized modification,
addition, or deletion of an organization’s data (not programs or sys-
tems) for personal gain, or theft of information that leads to an identity
crime (e.g., identity theft, credit card fraud).
We categorized them in this way because each type of crime has a prevalent
pattern that is common across the majority of the cases. Every type of
insider crime is very different: who, what, where, why, when, and how!
Here are specifics regarding those differences.
• Insider IT sabotage is typically committed by technical users with
privileged access, such as system administrators, DBAs, and program-
mers. The motivation in these crimes is usually revenge for a negative
workplace event, and the crimes are often set up while the insider is
still employed, but are executed following termination.
• Insider theft of IP is usually committed by scientists, engineers,
programmers, and salespeople. These insiders usually steal the
information they worked on, and take it with them as they leave the
organization to either start their own business, take with them to a new
job, or give to a foreign government or organization.
• Insider fraud is usually committed by lower-level employees such
as help desk, customer service, and data entry clerks. The crimes are
motivated by financial need or greed, and they typically continue for
a long period of time. Many of these insiders are recruited by outsid-
ers to steal information. Collusion with other insiders is very common
in crimes involving modification of information for payment from
outside.

ptg7481383
Final Summary 295
You should also now recognize the expanding complexity of insider threat:
• Collusion with outsiders
• Trusted business partners
• Mergers and acquisitions
• Cultural differences
• Foreign allegiances
• The Internet underground
We covered collusion with outsiders in the theft of IP and fraud crimes. We
discussed trusted business partners and insiders with ties to the Internet
underground at length in the beginning of this chapter. And we explained
how insiders stole intellectual property for the benefit of a foreign gov-
ernment or organization in Chapter 3. We did not discuss mergers and
acquisitions or cultural differences much at all, however. The reason for
that is that we have not done research specifically in those areas yet. We
recognize them as being important issues, and therefore want to raise your
awareness to them. We are exploring research potentials in both areas, so
keep an eye on our Web site for possible future reports on those topics.
The crime profiles and many case examples in this book should have
convinced you that malicious insider online activity is very similar to
what insiders do every day in the course of their normal jobs. That is why
prevention and detection are so complex. However, mitigation strategies
rooted in the crime profiles that involve the entire organization working
together have a much better chance of success than implementation of
broad technical controls alone. If there is one fact you take away from this
book, it should be this: IT and information security personnel cannot stop
insider threats alone! They need the cooperation of management, human
resources, security, legal, data owners, and physical security.
Every type of insider crime is very different: who, what, where, why, when,
and how!
If there is one fact you take away from this book, it should be this: IT and
information security personnel cannot stop insider threats alone! They
need the cooperation of management, human resources, security, legal,
data owners, and physical security.

ptg7481383
Chapter 9. Conclusion and Miscellaneous Issues
296
We urge you once again to periodically reread the case examples
throughout his book, and ask yourself the question: Could this happen to us?
Learn from the lessons these organizations have learned in painful ways!
We hope that you refer often to Chapter 6. The best practices from that
chapter are also repeated on the inside of the book cover for your con-
venience. But make sure you pay attention to the details! Unfortunately,
malicious insiders are aware of every minute flaw in your processes and
technologies; therefore, high-level implementation of those practices is not
good enough. The devil is in the details—make sure you have taken care of
every issue of concern that was exploited by insiders in the CERT database.
We also urge you to offer Chapter 7, Technical Insider Threat Controls, to
your technical staff for consideration. These technical controls are based on
our cases, and should assist your technical security staff in raising insider
threat alerts without excessive information overload. We would love to get
feedback on how they work, and better yet, how you tailor them for your
environment. You tell us, and we’ll spread the word!
We have been doing this work for ten years, and we urge you to take
advantage of our expertise if you are extremely concerned about insider
threats in your organization. We have various products and services
available as described in Appendix A, Insider Threat Center Products and
Services. Also, please contact us! Our key to success is being in touch with
the community, and we honestly welcome your feedback, questions, and
cases. Please contact us at insider-threat-feedback@cert.org.
Keep an eye on our Web site at www.cert.org/insider_threat. We will put
new releases there, including an updated best practice guide, scheduled
for publication in early 2012. That guide will contain at least four new best
practices, as well as updates for most existing practices.
Let’s End on a Positive Note!
We thought it would be nice to end on a positive note, by providing case
examples of insiders who were successfully detected in time to prevent
their crime from happening. Hopefully this will provide the incentive you
need to take action based on what you’ve read in this book!
Fraud: Insider Sells Stolen PII to Police Informant and Undercover Agent
A contractor was formerly employed in the human resources department of a
government agency. As a function of his job, he had access to a database of PII,
including names, dates of birth (DOBs), and Social Security numbers (SSNs).

ptg7481383
Final Summary 297
The insider’s employment was terminated for undisclosed reasons. On three
occasions over a six-month period, the insider sold 40 individuals’ names,
DOBs, and SSNs to a law enforcement informant. Subsequently, the insider
tried to sell a USB drive with 1,100 SSNs and 1,600 bank account numbers to
an undercover agent. When the insider downloaded the information remains
undetermined, but the organization believes that the insider downloaded
the PII prior to his termination. The insider was arrested, convicted, ordered
to pay $50,000 in restitution, and sentenced to 42 months of imprisonment
followed by three years of supervised release.
Theft of IP: Insider Caught before IP Released
Prior to the incident, the insider, a naturalized U.S. citizen who was a
programmer at an investment banking firm, submitted his letter of resig-
nation. The duration of the incident was five days; the insider used both
on-site and remote access, outside of work hours, to carry out the attack. He
used a swipe card to access the building, and used a Bash script that cop-
ied, compressed, and merged source code files, then encrypted, renamed,
and uploaded them to an external file host. On four separate occasions, he
uploaded 32 MB of files to a file host outside the country. He deleted the
encryption program and attempted to erase the Bash history, but the orga-
nization retained backup copies of the Bash history. The insider claimed
that the upload was accidental and that the intent was to transfer only open
source information. The information was not passed to any third parties
because the organization had safeguards in place, including monitor-
ing outgoing email attachments, disallowing outgoing FTP, monitoring
HTTPS, and requiring the insider to sign an intellectual property agree-
ment. The incident was detected through regular auditing of HTTPS traffic.
The insider was arrested, but verdict details were unavailable.8
IT Sabotage: Logic Bomb Detected before It Went Off
After hearing he was going to be terminated, the insider planted a logic
bomb to delete the root credentials of 4,000 of the organization’s servers,
disable all monitoring, and erase all of the data. Five days after the insider
was terminated, however, one of the organization’s engineers detected
the malicious script and alerted organization officials before it was able to
execute.
8. Because no verdict was known, the insider’s actions described in this case are alleged.

ptg7481383
This page intentionally left blank

ptg7481383
299
Appendix A
Insider Threat Center
Products and Services
The purpose of this book is to raise awareness and assist you in formulating
a mitigation strategy for insider threats. Some of you might choose to take
advantage of products and services readily available from the CERT Insider
Threat Center to jumpstart your efforts. That is the purpose of this appen-
dix. We provide an overview of products and services currently available
from the CERT Program. Table A-1 identifies problems that you might have
with regard to managing insider threat risks and how our current products
and services could help solve those problems.
Table A-1 Solutions to Current Problems
Your Pain Points
Solutions from the
Insider Threat Center
Benefits to Your
Organization
How can I become
more aware of any
organizational issues
impacting my risk of
insider threat?
Insider threat
workshops
Greater understanding
of the nature and
prevalence of insider
threat concerns
and candidate
countermeasures
Continues

ptg7481383
Appendix A. Insider Threat Center Products and Services
300
Table A-1 Solutions to Current Problems (Continued)
Your Pain Points
Solutions from the
Insider Threat Center
Benefits to Your
Organization
How can I get better
indications and
warnings of malicious
behavior and detect
warning signs?
Insider threat
assessment
More comprehensive
protection, knowing
that you are watching
for the attack patterns
of previous malicious
insiders
How do I make
the best use of my
existing tools?
Customized, tactical
countermeasure
guidance based
on new operational
controls from the
CERT insider threat
lab
Insider Threat
standards (NIST SP
800-53)
Better situational
awareness and
improved security
posture since tools are
configured and properly
tailored to the unique
systems and concerns
found in the mission
operating environment
Cost savings— analysts’
time is used more
efficiently
Where can I get
education and
training for my staff to
effectively deal with
and diagnose insider
attacks?
Insider threat
workshops
Customized insider
threat executive
workshop
Cyberdefense
exercises conducted
on the CERT Exercise
Network (XNET)
Technical security
workforce more skilled
in detecting indications
and warnings of insider
threat
More effective incident
response, reducing
the likelihood that an
insider attack will be
missed, misdiagnosed,
or dealt with
inappropriately

ptg7481383
Insider Threat Workshop 301
Are my policies and
procedures inhibiting
detection and
prevention of insider
threats?
Insider threat
assessment
Customized insider
threat executive
workshop
Strategic action
plan and supported
execution
Stronger ability to
detect and respond
to insider attacks,
which will protect the
organization and avoid
compromises of assets,
information, and
reputation
Other issues of
concern
Sponsored research
by the Insider Threat
C enter
Reduction in
international insider
threat risk, risk in cloud
computing environ-
ment, unintentional
insider threats, etc.
The rest of this appendix provides information on the five primary
products and services offered:
• Insider threat workshop
• Customized insider threat executive workshop
• Insider threat exercises
• Insider threat assessment
• Insider threat sponsored research
Brochures describing the products and services are also available on our
Web site at www.cert.org/insider_threat. Thanks to CERT Business Ser-
vices, CERT Information Services, and the CERT Insider Threat Center staff
for help in preparing these materials.
Insider Threat Workshop
We have combined all of our work into a two-day workshop on insider
threat.1 The workshop consists of presentations and interactive exercises
in which participants are led through portions of the CERT insider threat
assessment instrument, which was developed to enable organizations
to assess their insider threat risk. The assessment addresses technical,
1. We also offer half-day and one-day versions of the workshop.

ptg7481383
Appendix A. Insider Threat Center Products and Services
302
organizational, personnel, security, and process issues. The purpose of
the exercises is to assist participants in assessing their own organization’s
vulnerability to insider threat in specific areas of concern. To reinforce the
principles taught in the workshop, we will also present technical dem-
onstrations of monitoring techniques that could have detected malicious
activity in actual insider threat cases. Our goal is that participants leave the
workshop with actionable steps that they can take to better manage the risk
of insider threat in their organization.
Who Should Attend?
The target audience is managers, leaders, directors, and chief executives
across all facets of the organization including IT, HR, legal, physical security,
and operations. The workshop will benefit team leaders, project managers,
business managers, finance managers, security officers, risk officers, C-level
managers, and anyone else responsible for creating, implementing, enforcing,
and auditing practices and procedures throughout the organization.
Topics
Topics include the following:
• Overview of insider threats
• Insider IT sabotage
• Insider theft of intellectual property
• Insider fraud
• Best practices for prevention and detection
Objectives
The workshop objectives include the following.
• Attendees will leave the workshop with actionable steps that they can
take to better manage the risk of insider threat in their organization.
• Attendees will understand the best practices that can be implemented
to prevent insider incidents or detect them as early as possible.
• Attendees will know what “observables” they should be looking for
within their organizations that could indicate a pending insider attack.
• Attendees can compare our list of technical methods against their
organizations’ technical controls to identify gaps.

ptg7481383
303Insider Threat Exercises
Customized Insider Threat Executive Workshop
This workshop is conducted with the executive management team in your
organization. It differs from the public workshop in several ways. First, it is
streamlined for an executive audience. Second, the workshop materials can
be tailored to include actual malicious insider incidents that occurred in your
organization. To prepare for the customized workshop, you provide us with a
number of insider incidents so that we can understand your threat landscape.
For three days prior to the workshop, members of the Insider Threat Center
will be on-site at your location, interviewing staff members who are familiar
with the set of insider incidents. We treat all customer data as confidential.
The actual workshop spans two days. The first day consists of interactive
exercises, which help you to assess your vulnerability to insider threat. The
second day focuses on providing you with actionable steps to better manage
your risk of insider threat. On the second day, we help the executive team in
developing a strategic action plan to address the risk of insider threat in your
organization. This action plan is useful because it is created and endorsed
by senior leadership, addresses the particular problems faced by your
organization, and considers your unique corporate culture.
The target audience for the workshop is senior executives and decision
makers within an organization. However, the complex nature of the insider
threat problem requires a holistic approach. Multiple departments must
be involved in the overall strategy. These departments include, but are not
limited to, human resources, information technology, legal and contract-
ing, physical security, and software engineering. This inter- departmental
cooperation is the key to creating an effective strategy against insider threat.
Insider Threat Exercises
In our insider threat workshops we spend a significant amount of time
exploring our crime profiles, with the goal that attendees can compare our
list of technical methods against their organizations’ technical controls to
identify gaps. To reinforce the principles taught in the workshop, we also
present technical demonstrations of monitoring techniques that could have
detected malicious activity in actual insider threat cases.
Our insider threat exercises go beyond lectures and demos, providing
realistic training exercises for cyberdefenders in insider threat mitigation.
We use real examples from their insider threat database to create a training

ptg7481383
Appendix A. Insider Threat Center Products and Services
304
platform using the CERT XNET2 environment that showcases actual
tactics, techniques, and procedures used by insiders to steal critical or sen-
sitive information, or to damage an organization’s image or infrastructure.
The exercises teach participants how to detect, prevent, and respond to
crimes by insiders and helps tune their focus for trends in insider behavior
highlighted by the CERT Insider Threat Center’s previous body of work.
These interactive, team-based exercises re-create complex actual insider
threat scenarios and challenge participants to prepare for and respond to
insider threat incidents. They include various injects from the teams run-
ning the exercise to simulate incidents. These exercises can be conducted
within an organization to better equip its defenses against malicious insid-
ers, or can be used in cyberflag exercises to recognize the most sophisticated
team among multiple competing organizations.
To date, we have created two exercises that we have offered at individual
customer sites and in conjunction with information security conferences.
The first exercise involves the participants detecting and responding to a
malicious code infection on their enterprise network and determining how
the machines were infected (by malicious insider or malware). Participants
are given the information that there is an infection somewhere on their net-
work, and the exercise progresses via quizzes that guide the participants
toward strategies for locating the source of the infection. Participants are
provided with familiar network monitoring tools such as Snort, Ntop, and
Wireshark, as well as a netflow tool called SiLK. Using these tools, they will
need to examine a network that includes simulated user traffic designed to
model a small business organization.
The second exercise begins with the participants detecting a large source
code exfiltration and determining how the exfiltration was carried out.
After investigating that attack, they will encounter several other attacks
against internal systems and respond to them accordingly. The exercise
is intended to surprise participants by revealing the insider as a system
administrator, making it difficult for them to tell whether changes were
authorized or not.
Insider Threat Assessment
The insider threat assessment enables you to gain a better understanding
of insider threat and an enhanced ability to assess and manage associated
2. XNET CERT Exercise Network: http://xnet.cert.org

ptg7481383
Insider Threat Assessment 305
risks. The assessment instrument encompasses information technology,
human resources, physical security, business processes, legal, manage-
ment, and organizational issues. It merges technical, behavioral, process,
and policy issues into a single, actionable framework.
For the assessment, members of the Insider Threat Center staff will spend
three to five days at your organization. During that time, we will review
documents, interview key personnel, and observe key processes and secu-
rity issues. We sign nondisclosure agreements, and all collaborations will
remain confidential. After the on-site visit, we provide you with a confiden-
tial report that contains the findings of the assessment and considerations
for potential mitigation strategies. Organizations have used this report to
do the following:
• Identify and implement short-term tactical countermeasures
• Help guide their ongoing risk management process for implementing
long-term, strategic countermeasures
• Justify follow-up actions to key decision makers
Our research has proven that the insider threat problem is quite complex,
and you need an instrument that has the following characteristics:
• Encompasses policies, practices, and technologies
• Is empirically based yet adaptable to current trends and technologies
• Focuses on prevention, detection, and response strategies
The CERT insider threat assessment, which is based on psychological
expertise as well as technical expertise, helps you to better safeguard your
critical infrastructure. The purpose of the assessment is as follows:
• Enable you to gain a better understanding of your vulnerability
to insider threat and an enhanced ability to assess and manage
associated risks
• Include technical, organizational, personnel, and business security
and process issues from all of our past research in a single, actionable
framework
• Benefit all individuals involved in the insider threat vulnerability
assessment process: information technology, human resources, physi-
cal security, data and business process “owners,” and all levels of
organizational management

ptg7481383
Appendix A. Insider Threat Center Products and Services
306
Insider Threat Sponsored Research
All of the products and services offered here have evolved from sponsored
research projects we have undertaken in the past. We are always seek-
ing new research and development opportunities to assist government
and private industry organizations with their specific areas of concern.
For example, we would like to investigate international insider threat
risk, insider threat risk in cloud computing environments, and uninten-
tional insider threats. We also are actively developing, pilot-testing, and
transitioning new insider threat controls to the community.
If you are interested in discussing potential collaborations, please contact
us at insider-threat-feedback@cert.org.

ptg7481383
307
Appendix B
Deeper Dive into
the Data
We are constantly mining the CERT insider threat database for new and
useful information, sometimes to support specific research and develop-
ment activities, sometimes based on curiosity, and sometimes at the request
of someone outside of our team. Frequently when we hold workshops or
give conference presentations we are asked new questions that we have not
yet explored in the data. We often take those queries back with us, ask our
database experts to find the answers, and provide the answers to the per-
son who asked. We also try to incorporate those answers into posts on our
blog,1 in our workshops, and in new publications if applicable. The pur-
pose of this appendix is to provide some of those details to you, because we
believe it could be useful to you in designing your insider threat mitigation
strategies.
Breakdown of Cases by Critical Infrastructure Sectors
Figure B-1 shows the breakdown of cases by critical infrastructure sector.
As you can see, the banking and finance sector accounts for the highest
number of crimes in our database, followed by the information and
1. www.cert.org/blogs/insider_threat/

ptg7481383
Appendix B. Deeper Dive into the Data
308
telecommunications sector. Those two sectors together account for more
than half of all of the cases in our database! If you are a part of one of those
sectors, it is a good thing you are reading this book!
The government sectors are next, followed by public health, and then
commercial facilities. This is particularly interesting to us because the pub-
lic health sector did not even show up in our breakdown until the past few
years. However, it is quite possible that those cases were occurring before,
but organizations were keeping them quiet. More recently, in light of the
data breach laws, organizations no longer have the option of covering up
theft of private information.
In Figure B-2 we dig a little deeper into the top six sectors. Now we see
that, no surprise, fraud is the most prevalent crime in the banking and
finance sector. They are not immune to theft of IP or IT sabotage, however,
and therefore still need to focus on protecting assets such as merger and
acquisition plans, strategic plans, and earnings. And as mentioned earlier
in the book, no sector should ignore the risk of insider IT sabotage.
Figure B-1 U.S. cases by critical infrastructure sector
N/A 4%
Postal and Shipping <1%
Transportation 1%
Water 1%
Manufacturing 2%
Public
Health
7%
Banking and Finance
29%
Chemical Industry &
Hazardous Materials 2%
Information and
Telecommunications
22%
Commercial Facilities 6%
Defense Industrial Base 2%
Education 4%
Emergency Services 1%
Energy 1%
Food 2%
Government—Federal
7%
Government—State/Local
9%

ptg7481383
Breakdown of Cases by Type of Crime 309
The IT sector, on the other hand, has suffered a large number of IT sabotage
attacks, as well as theft of intellectual property. Theft of IP is no surprise,
due to the highly competitive nature and innovative nature of their busi-
ness. The prevalence of IT sabotage also deserves attention in that sector;
the consequences of those crimes can be highly damaging!
The government sector has suffered most from fraud, followed by IT
sabotage. It is important that the government sector protect the PII with
which it is entrusted by its citizens. In addition, it should not ignore the risk
of IT sabotage, as there were some significant cases in that sector.
Breakdown of Cases by Type of Crime
Now let’s take another look at the data in a different way: by type of crime.
Where are the crimes occurring? This type of information could be useful
in making risk-based decisions regarding insider threat mitigation.
Figure B-3 shows where the insider IT sabotage cases are occurring. As
mentioned earlier, the IT sector seems to be at high risk for insider IT
sabotage, accounting for almost half of all of the sabotage crimes in the
Figure B-2 Breakdown of crimes for top six sectors
140
160
180
80
100
120
20
40
60 Theft of IP
Banking and Finance
Information and Telecommunications
Government—State/Local
Commercial Facilities
Public Health
Government—Federal
All Other Sectors
IT Sabotage
0Fraud

ptg7481383
Appendix B. Deeper Dive into the Data
310
database! The banking and finance sector is second in terms of preva-
lence of IT sabotage attacks, followed closely by commercial facilities. It is
somewhat reassuring to see that many of the sectors which could result in
catastrophic harm to individuals as a result of IT sabotage have had very
few incidents: public health, manufacturing, transportation, chemical and
hazardous materials, food, energy, and emergency services.
Figure B-4 depicts the theft of IP cases by sector. Again, as mentioned earlier,
the IT sector has been hard hit by theft of intellectual property, accounting
for nearly half of all theft of IP cases. If a company loses its IP to a competi-
tor, the impacts can be devastating. These impacts are even greater when
the IP leaves the United States, which happened in close to one-third of
the theft of IP cases in our database. Therefore, we suggest that the IT sec-
tor consider increasing risk mitigation efforts for these types of crimes. In
addition, the banking and finance, manufacturing, chemical industry and
hazardous materials, and commercial facilities sectors should pay close
attention to Chapter 3, Insider Theft of Intellectual Property.
Finally, Figure B-5 shows the distribution of all of our fraud cases by criti-
cal infrastructure sector. Not surprising, the banking and finance sector has
been hardest hit by insider fraud, accounting for almost half of all insider
Figure B-3 U.S. insider IT sabotage cases by sector
Public Health 4%
N/A 2%
Postal and Shipping 1%
Transportation
3%
Water 1%
Banking and
Finance
11%
Commercial Facilities 9%
Manufacturing 2%
Education 4%
Energy 4%
Information and
Telecommunications
40%40%
Food 2%
Government—Federal 7%
Government—State/Local 7%
DefenseIndustrialBase 3%
Banking and
Finance
11%
Information and
Telecommunications
40%

ptg7481383
Breakdown of Cases by Type of Crime 311
Figure B-4 U.S. insider theft of IP cases by sector
N/A 2% Water 1%
Banking and
Finance
11% Chemical Industry &
Hazardous Materials 9%
Manufacturing 10%
Defense Industrial Base 4%
Education 2%
Energy 1%
Food 1%
Information and
Telecommunications
45%
Government—Federal 2%
Government—State/Local 1%
Public Health 3%
Commercial Facilities 8%
Figure B-5 U.S. insider fraud cases by sector
Postal and Shipping <1%
Transportation <1%
Water 1%
Information and
Telecommunications 9%
Manufacturing 0%
N/A 4%
Public
Health
8%
Banking and Finance
47%
Government—
State/Local
11%
Food 3%
Government—Federal 5%
Chemical Industry & Hazardous
Materials 1%
Commercial Facilities 4%
Defense Industrial Base 1%
Education 4%
Emergency Services 0%

ptg7481383
Appendix B. Deeper Dive into the Data
312
fraud cases. Government–state/local is second, followed by information
and telecommunications and public health. Some of the sectors had little
if any insider fraud cases; however, if you are in any of those sectors men-
tioned you should pay close attention to Chapter 4, Insider Fraud.
Tre nd s ov er Ti me
We are frequently asked if the insider threat problem is getting better or
worse. Figure B-6 breaks down the incidents in our database by the year in
which the incident ended. Some of these incidents, primarily fraud, went
on over many years. According to this graph, in 2009 more insiders were
caught than in any other year. Why the drastic drop in 2010? We can only
be cautiously optimistic about 2010 for this reason: Incidents often do not
become public knowledge until the case goes to trial, and that can be years
following the arrest of the insider. In addition, we generated this graph in
mid-2011 when we were writing the book. Therefore, only time will tell
what the real number for the 2010 bar is in our graph! However, we would
Figure B-6 Insider incident end dates over time
5
2
7
11
1996
10
20
30
40
50
60
70
1997
1998
1999
2000
2001
2002
2003
2004
2005
2006
2007
2008
2009
2010
2011
11 11
5
2
11
33
6
6
9 9
9
9
13
11 663
14
6
3
3
3
3
10
23
97 7 7
16
36
8
8
5
2
2
2
2
4
21
4
5
4
8
28
11
1
2
1
4
8
5
7
3
10
5
9
3
4
4
4
1
IT Sabotage Fraud Theft of IP Misc. National Security Espionage

ptg7481383
Employees versus Contractors, Current versus Former 313
like to think that the widespread attention our work has gotten in recent
years might be helping to increase the success rates for preventing these
crimes, or detecting them in the planning or early execution stages, before
the damages occur.
Employees versus Contractors, Current versus Former
Figure B-7 shows the number of cases per year by employee type. Until the
past year, the percentage of incidents involving a contractor hovers around
15%. As mentioned previously, our experience has shown that any data for
2010 and 2011 is going to change quite a bit as more and more cases come
to light, and therefore we will focus on the previous years in this graph.
Whether the number of total incidents for a particular year is higher or
lower, the percentages stay roughly the same. What is also interesting is
that this ratio has stayed the same over the course of ten years of a fairly
tumultuous economic environment. This result may indicate that it isn’t
likely for contractor crimes to raise or lower significantly. But with almost
one in seven of our insider threat crimes being committed by contractors,
are you adequately considering the risk posed by this group?
Figure B-7 Insiders versus contractors
35
30
25
20
15
10
5
0'00 '01 '02 '03 '04 '05 '06 '07
All Cases (n =436)
Employee
Contractor
'08 '09 '10 '11
Number of Cases
All Cases by Type of Employee Over Time

ptg7481383
Appendix B. Deeper Dive into the Data
314
Figure B-8 shows the percentage of cases perpetrated by current and former
employees, as well as employment type (full-time, part-time, or contractor).
In some cases, we were not certain whether the incident was committed by
a current or former employee, so we indicated those incidents as unknown.
Full-time employees account for the greatest percentage for both current
and former employees. Part-time employees made up a very small per-
centage of our cases, and all of them were current employees when they
committed their illicit activity. Contractors are somewhat interesting in that
more contractors attacked following termination than when employed by
the victim organization.
Figures B-7 and B-8 provide some interesting data points for you to consider.
Do you use the same prevention and detection controls for all employees
and contractors, or are you only worried about the majority—the current,
full-time employees you see on a daily basis? What are your procedures
when a contractor leaves? Can you be sure that the contractor’s access has
been fully disabled? Food for thought as you decide on the next steps after
reading this book. . . .
Tec hn ical v ersus N on techn ic al I nside rs
Figure B-9 shows technical versus nontechnical insiders over the past
11 years. Note that only six months of 2011 are represented in this graph.
Figure B-8 Comparison by employee type and status
100%
75%
50%
25%
0%
Note:
All Cases n =496
Current Former Unknown
Contractor
Part-Time
Full-Time
Unknown
Comparison of All Sector Cases
By Type and Status of Employee

ptg7481383
What’s Next: Other Threats 315
How have you allocated resources for preventing, detecting, and
responding to threats posed by technical and nontechnical employees?
Do you focus on one type of employee and not the other? Our observa-
tions indicate that you should consider potential insider threats from both
technical and nontechnical employees. Insider threats could come from
anyone.
What’s Next: Other Threats
We have more than 700 cases in our insider threat database. Most of those
cases represent intentional insider incidents that occurred in the United
States. However, we also have been collecting cases for other types of
threats as well, for future research purposes. Cases include
• Intentional insider incidents that occurred outside the United States
• Unintentional insider incidents
• External intrusions
We have collected very few unintentional insider threat cases. We suspect
that most of these cases are handled internally; there is no reason to attract
media attention for these cases unless they are part of a more significant
event. One such event would be the disclosure of Personally Identifiable
Figure B-9 Te ch ni ca l ver su s non te ch ni ca l ins id er thre at s
40
35
30
25
20
15
10
5
020012000 2002 2003 2004 2005 2006 2007 2008 2009 2010 2011
Nontechnical Technical Both
Technical versus Nontechnical Over Time

ptg7481383
Appendix B. Deeper Dive into the Data
316
Information (PII), which in most cases would have to be reported under the
data breach laws. Another such event would be when an insider uninten-
tionally provides access to an external intruder—for example, by clicking
on an infected attachment, clicking on a link in a phishing email, and
so forth.
We have been somewhat successful in collecting insider cases that occurred
outside the United States, but have not collected enough from any one
country to actually perform an empirical analysis. There has been a high
degree of interest over the years in having us study the similarities and dif-
ferences in intentional insider crimes committed in countries outside the
United States. It is more difficult to locate international cases because in
the United States, when someone is arrested it becomes a matter of pub-
lic record, likewise when that person goes to trial. However, outside the
United States this is not always the case. To perform a thorough insider
threat study outside the United States we believe we need a partnership
with international law enforcement, other organizations located in the
country of interest, or global organizations. Table B-1 shows the break-
down of our 45 international intentional malicious insider threat cases by
country of origin.
Table B-1 International Malicious Insider Cases in Our Database
Number of Cases Country
18 United Kingdom
4Australia
3 India
2Japan
4Korea
1 Canada
2 China
1 Europe
2France
1 Greece
1 Italy

ptg7481383
This page intentionally left blank

ptg7481383
319
Appendix C
CyberSecurity Watch
Survey
To properly allocate information security resources and budgets,
organizations need to know the prevalence of insider threat, especially as
compared to outsider threat.
In 2004 we decided that we should develop another method for measuring
the prevalence of malicious insider incidents across the United States.
Therefore, we partnered with CSO Magazine and the Secret Service to
conduct the first annual CyberSecurity Watch Survey. The survey has
been a successful method for gathering information regarding electronic
crimes, techniques, best practices, and emerging trends; therefore, we have
continued to conduct the survey on an annual basis1 [CSO 2011a].
The survey is sent out annually to CSO Magazine readers and site visitors,
as well as members and partners of the Secret Service’s Electronic Crimes
Task Forces. Results from the 2011 survey are provided in this section to
describe the prevalence and current trends of insider threat according to
that survey [CSO 2011b].
1. Note that in some years Deloitte and Microsoft also participated in the survey.

ptg7481383
Appendix C. CyberSecurity Watch Survey
320
The overarching question we always ponder is how many organizations
are actually victims of insider threats. Figure C-1 displays the results of that
question throughout the years. As you can see, the number of organizations
experiencing a malicious insider incident peaked in 2006, and definitely
decreased in 2010. After the number hovered at around 50% for three years,
we are greatly encouraged by the drop last year! We know from annual
survey results that organizations are implementing the countermea-
sures recommended by organizations like ours, which might explain the
decrease.
Note that the size of organizations was well represented; 38% of the
organizations have more than 5,000 employees and 37% of organizations
have fewer than 500 employees.
One of the questions we are frequently asked is the breakdown of insiders
versus outsiders. The e-crime survey is an opportunity to obtain data to
answer that question. Figure C-2 shows the breakdown in our survey
results.2
2. Source: 2011 CyberSecurity Watch Survey, CSO Magazine, U.S. Secret Service, Software Engineering
Institute CERT Program at Carnegie Mellon University, and Deloitte, January 2011 [CSO 2011b].
Figure C-1 Percentage of survey participants who experienced a malicious
insider incident (Source: 2011 CyberSecurity Watch Survey, CSO Magazine,
U.S. Secret Service, Software Engineering Institute CERT Program at
Carnegie Mellon University, and Deloitte, January 2011.)
2004
41 39
55 49 51
43
2005 2006 2007 2008 2010
60
40
20
0
100
80

ptg7481383
Appendix C. CyberSecurity Watch Survey 321
Again, there was quite a change last year; insiders accounted for about
one-third of all incidents for three years, and then last year dropped to
slightly more than one-fourth. Again, we are optimistic that our work is
having an impact, as we did see more organizations implementing our
suggested countermeasures in last year’s survey results.
Since insiders only accounted for 27% of all electronic crimes for
organizations surveyed in 2011, you might reconsider whether it’s really
worth your time to continue reading this book. Before making that deci-
sion, please consider the following key question from the survey: Which
crimes were more costly or damaging, those committed by insiders or by
outsiders? Figure C-3 shows the results of that question.3 If we omit the
responses of “Unknown,” 43% of respondents indicated that insider crimes
were more costly or damaging, and 57% indicated those committed by
outsiders. This means that more than 260 of the more than 607 respond-
ing organizations believe that insiders were more costly or damaging than
outsiders. But many organizations target their security defenses almost
exclusively at the malicious outsider rather than the malicious insider. The
3. Ibid.
Figure C-2 Insiders versus outsiders (Source: 2011 CyberSecurity
Watch Survey, CSO Magazine, U.S. Secret Service, Software
Engineering Institute CERT Program at Carnegie Mellon University,
and Deloitte, January 2011.)
80
71
100
80
60
40
20
0
69 66 73
27
34
31
32
20
29
68
2004 2005 2006 2007 2008 2010
Insiders Outsiders

ptg7481383
Appendix C. CyberSecurity Watch Survey
322
information contained in this book will help you right-size your defense
against the very real insider threat.
One conclusion we can draw from the survey results is that insider threats
are obviously prevalent in organizations in the United States. Nearly one
out of every two organizations is victimized by at least one malicious
insider incident per year. Why, then, have we only been able to collect
700 cases? The answer lies in the next question from the survey.
Since 2004 we have been asking survey respondents how they handled the
insider electronic crimes they experienced. The results to this question have
been very consistent from year to year.4 Results from the 2011 survey are
shown in Figure C-4. It may or may not surprise you to see that more than
three-fourths of all insider crimes are handled internally, with no contact to
law enforcement and no legal action.
Two of the top reasons cited for choosing to handle insider incidents
internally were that the victim organizations lacked the evidence to be
able to prosecute and they could not identify the individual(s) responsible
4. Ibid.
Figure C-3 Which crimes were more costly? (Source:
2011 CyberSecurity Watch Survey, CSO Magazine,
U.S. Secret Service, Software Engineering Institute
CERT Program at Carnegie Mellon University, and
Deloitte, January 2011.)
Outsiders
38%
Unknown
29%
Insiders
33%

ptg7481383
Appendix C. CyberSecurity Watch Survey 323
for the crime. Our goal in this book is to help you with these reasons so
that you can identify the perpetrator, and you have sufficient evidence to
prosecute if you choose to do so.
Figure C-4 How insider intrusions are handled
(Source: 2011 CyberSecurity Watch Survey, CSO
Magazine, U.S. Secret Service, Software Engineering
Institute CERT Program at Carnegie Mellon University,
and Deloitte, January 2011.)
76%
8%
3%
12%
Internally (without Legal Action or Law
Enforcement)
Externally (Filing a Civil Action)
Internally (with Legal Action)
Externally (Notifying Law Enforcement)

ptg7481383
This page intentionally left blank

ptg7481383
325
Appendix D
Insider Threat
Database Structure
Since 2001, we have been collecting incidents of malicious insider activity
that occurred in U.S. organizations. In each of those incidents, the insider was
found guilty in a U.S. court of law. To date, we have collected more than 700
cases of insider IT sabotage, fraud, theft of intellectual property, and national
security espionage. This data provides the foundation for all of our insider
threat research, work in our lab, assessments, workshops, and exercises.
We record actual insider incidents, providing a behavioral and technical
framework for characterizing insider activity and analyzing incidents in a
meaningful way that can be used to prevent, detect, and respond to insider
threats. The recording of the details of an insider incident is commonly
referred to as “coding.” This appendix describes the structure of the insider
threat database, as well as our data collection and coding process. This
appendix will most likely be useful to other researchers, as it addresses
questions we have received from the research community over the years.
Data Collection
Incidents are usually identified from media reports, although some
are provided to the CERT Program by a collaborative partner or

ptg7481383
Appendix D. Insider Threat Database Structure
326
affected organization. We then research the case to collect as much source
material as we can find. The majority of our cases come from public sources
of information, although more than 200 cases have been obtained through
law enforcement partners and victim organizations; those cases include
confidential information regarding the insider or the victim organization.
The sources of information we gather and use to code1 insider threat
cases are
• Public sources of information
• Media reports, including Department of Justice and U.S. Attorney’s
Office press releases
• Court documents obtained using LexisNexis, from law enforcement,
or directly from the courts
• Other publications, including books, news outlets, police reports,
and organization press releases
• Nonpublic sources of information
• Law enforcement investigations
• Victim organization investigations
• Interviews with victim organizations
• Interviews with convicted insiders
• Interviews with investigators and prosecutors
Recently, we received feedback from practitioners on the front line of
computer network defense that while malicious insider activity is of great
concern, of equal concern is nonmalicious (accidental) activity, for which
controls also need to be put in place. In addition, we have received feedback
from individuals outside the United States, and from global organizations
that have branches located outside the United States. They would like to
know if the insider activity exhibited in U.S. cases is similar to or differ-
ent from activity in incidents in organizations outside the United States. In
addition, they need to know if the same countermeasures we recommend
are legal in various other countries, due to stringent employee privacy
laws. Based on this feedback, we have begun collecting incidents from
outside the United States, as well as unintentional insider threats, such as
accidental data disclosure or clicking on infected email attachments.
1. Code: in the context of insider threat case research, entering the details of a case in a database
according to a set of well-defined criteria.

ptg7481383
Coding Process 327
Coding Process
Information about three entities is needed when coding insider threat
cases: the organization(s) involved, the insider (subject), and the details
of the incident. Figure D-1 shows the primary relationships among these
three entities.
Organization Data
Multiple organizations can be involved in a single incident. An organization
that is negatively impacted by an incident is designated as a victim
organization. Incidents may also involve another organization—the victim
organization’s trusted business partner. In these incidents, the malicious
insider is not directly employed by the victim organization, but is able
to attack the organization because of authorized access granted to him
through a contractual relationship with his or her employer. Chapter 9,
Conclusion and Miscellaneous Issues, contains a section devoted to insider
threats from trusted business partners.
Incidents, particularly those involving theft of IP, may also have a
beneficiary organization, an organization that knowingly or unknow-
ingly gains an advantage from the incident to the detriment of the victim
organization. We identify the organization and any organizational issues
that were relevant to the case, as shown in Table D-1. The tables in this
appendix are not the data dictionary for the insider threat database; they
are provided to give you insight into the type of information collected for
each incident and a few sample values for each type of data.
Figure D-1 Entities needed when coding insider threat
cases
Subject Organization
Incident
HarmsPerpetuates
Grants Access
To

ptg7481383
Appendix D. Insider Threat Database Structure
328
Table D-1 Organization Information Collected
Organization Subcategory Information Collected in the Database
Organization Descriptors Name, address, relation to insider
Organization Type Victim, beneficiary, trusted business partner,
other
Organization Description Description of the organization
Industry Sector Critical infrastructure sector of the
organization
Based in the United
States?
Location of the organization; based in the
United States?
Organization Issues Work environment such as hostile work
environment or culture of mistrust; layoffs,
mergers and acquisitions, reorganizations,
and other workplace events that may have
contributed to an insider’s decision to act
Opportunity Provided to
Insider
Actions taken by organization that may
have contributed to the insider’s decision
to take action (such as demotions or
transfers of employees); failure on the part
of the organization to take action based on
concerning behaviors or other events, actions,
or conditions; or vulnerabilities—for example,
insufficient monitoring of external access
Subject Data
We collect any details we can find about the insider, including details
regarding planning activities. These details are generally discovered after
an incident has already occurred, but are essential to preventing future
insider threats. We also collect information about the insider’s accomplices,
including demographic data, the accomplice’s relationship to the insider
and the victim organization, and the accomplice’s role in the incident.
We do not make any judgments about the insider or attempt to diagnose
his or her behavior; we code exactly what we find in the source materials.
Table D-2 describes the subject attributes in more detail.

ptg7481383
Coding Process 329
Table D-2 Subject Information Collected
Subject Subcategory Information Collected in the Database
Descriptors Name, gender, age, citizenship, residence,
education, employee title/type/status,
departure date, tenure, access, position
Motives and Unmet
Expectations
Motives (financial, curiosity, ideology,
recognition, external benefit), unmet
expectation (promotion, workload, financial,
usage)
Concerning Behaviors Tardiness, insubordination, absences,
complaints, drug/alcohol abuse,
disgruntlement, coworker/supervisor conflict,
violence, harassment, poor performance,
poor hygiene, etc.
Violation History Security violations, resource
misuse, complaints, deception about
background
Consequences Reprimands, transfers, demotion, HR report,
termination, suspension, access revocation,
counseling
Substance Abuse Alcohol, hallucinogens, marijuana,
amphetamines, cocaine, sedatives, heroin,
inhalants
Planning and Deception Prior planning activities, explicit deceptions
Incident Data
Information about the incident includes individual actions taken to set
up the attack, vulnerabilities exploited during the attack, steps taken to
conceal it, how the incident was detected, and the impact to the victim
organization. In addition, when available, data is collected on actions taken
by the organization in response to the incident, and events and conditions
that may have contributed to an insider’s decision to carry out an attack.
Table D-3 describes the incident attributes in more detail.

ptg7481383
Appendix D. Insider Threat Database Structure
330
Table D-3 Incident Information Collected
Incident Subcategory Information Collected in the Database
Case Summary Incident dates, duration, prosecution
Conspirators Accomplices, type of collusion, relationships
to insider
Information Sources Origination, type
Incident Chronology Sequence, date, place, event
Investigation and Capture How identified and caught
Prosecution Result Indictment, subject’s story, sentence, case
outcome
Recruitment Outside/competitor induced, insider collusion,
outsider collusion, acted alone, reasons for
collusion
IT Accounts Used Subject’s, organization’s, system
administrator’s, database administrator’s,
coworker’s, authorized third party, shared,
backdoor
Outcome Data copied/deleted/read/modified/created/
disclosed, used in identity theft, unauthorized
document created, denial of service
Impact Description, financial
How Detected Software, information system, audit,
nontechnical, system failure
Who Detected Self-reported, IT staff, other internal;
customer, law enforcement, competitor, other
external
Log Files Used System files, email, remote access, ISP
Who Responded Incident response team, management, other
internal
Vulnerabilities Exploited Sequence of exploit, description, vulnerability
grouping

ptg7481383
Coding Process 331
Technical Methods Technical methods used to set up and/or
carry out the attack (e.g., hardware device,
malicious code, modified logs, compromised
account, sabotaged backups, modified
backups)
Concealment Methods Concealment methods used to hide technical
and nontechnical methods

ptg7481383
This page intentionally left blank

ptg7481383
333
Appendix E
Insider Threat
Training Simulation:
MERIT InterActive
While it has long been understood that quality training is imperative to
organizational success, traditional training techniques do not necessarily
result in significant job-performance improvement because of the difficulty
of effectively capturing the reality of complex challenges and changing
priorities that organizations face. Training on subjects in such complex
domains as insider threat is often difficult to design because it requires a
balance of people, processes, and technology. We have faced the difficulty
of transitioning complex lessons about insider threat to an audience that
might prefer to focus on individual aspects of the problem, rather than
the “big picture.” The danger in this narrow focus is that unintended
consequences of decisions are felt throughout the organization.
Training games and simulations in complex domains immerse the trainee in
a team-oriented, role-playing experience that models important aspects of
daily, mission-critical operations in a realistic organizational context. Research
evidence suggests such immersion can increase credibility, retention, and job
performance, particularly in complex task environments—environments
characterized by limited information, complex feedback relationships, con-
flicting goals, and uncertain causal relationships. Gaming and simulation

ptg7481383
Appendix E. Insider Threat Training Simulation: MERIT InterActive
334
are becoming increasingly important for providing training in complex
socio-technical domains efficiently and effectively.
This appendix describes our development of a training simulation, called
MERIT InterActive, for the complex socio-technical domain of insider threat
[Greitzer 2008]. The first section is geared more toward a research audience,
providing background on the effectiveness of various training mecha-
nisms. The second section describes the MERIT InterActive prototype, and
will be of more interest to practitioners.
As we describe in [Greitzer 2008], MERIT InterActive “immerses players in
a realistic business setting from which they make decisions about how to
prevent, detect, and respond to insider actions and see how their decisions
impact key performance metrics. It provides a team-oriented, role-playing
experience using model-based simulation of critical aspects of insider
threat risk management in a realistic organizational context. Team orien-
tation is critical because organizations typically identify these problems
at an organizational enterprise level rather than an individual manager
or department level. Role playing is also crucial because solutions gener-
ally require collaboration among multiple stakeholders; role playing helps
players understand and acquire the necessary skills.”
Background on Effectiveness of Various
Training Mechanisms
Our research began with collection and analysis of empirical data from actual
cases of insider fraud, theft of intellectual property, and IT sabotage. We soon
realized the danger in training practitioners using statistical data. They were
not grasping the “big picture” of the insider threat problem. Because of this
issue, we created system dynamics models representing the patterns, trends,
and evolution of insider incidents, to provide a fuller understanding of indi-
cators, precursors, and effective proactive and reactive countermeasures in
the face of a possible attack. Some of those models are outlined in this book.
We were quite satisfied with the reaction to our models, as we seemed to be
coming closer to our goal of raising awareness of the people, process, and
technology issues surrounding insider threat. At that point in time, one of
our U.S. Department of Defense (DOD) sponsors remarked that our material
was critical to the military commanders in Iraq, but unfortunately we had no
method for widespread delivery of the training, as our only training mech-
anism was a face-to-face workshop. As a result, Carnegie Mellon’s CyLab

ptg7481383
335Background on Effectiveness of Various Training Mechanisms
funded development of MERIT InterActive—a proof of concept for an insider
threat training simulation. We have discussed and demonstrated our MERIT
InterActive prototype at several government and industry meetings and con-
ferences, and have received positive feedback [Cappelli 2006, Moore 2007].
The MERIT InterActive prototype is based on system dynamics [Sterman
2000, Forrester 1994]. Refer to Appendix F, System Dynamics Background,
for more information. The combination of system dynamics to characterize
the complex, feedback-rich domain of insider threat, and a remotely playable
game-like environment for learner immersion, seems to be a match made in
heaven. In the domain of information security, the positive effects of training
on performance have been demonstrated [Phelps 2006]. Training simulation
techniques can facilitate an organization’s difficult transition from a reactive
to a proactive management culture [Moore 2006]. Lane [1995] and Groess-
ler [2004] review the history of training simulation and describe the value
of and requirements for using these simulations to provide managers with
an intellectually and emotionally rich and engaging educational experience.
Business management training simulation promotes more effective learning
by developing critical attitudes and both the skill and confidence needed to
transition lessons learned to an operational environment.
The benefits of including interactive content in training can be seen in many
areas. For example, a test of learning in introductory physics classes called
the Force Concept Inventory (FCI) found that learning was approximately
double for those classes with an interactive component compared to lec-
ture alone [Mayo 2007]. In addition, empirical evidence suggests specifically
that computer games and simulations can be used to enhance learning and
understanding in complex domains [Cordova 1996, Ricci 1996]. One simu-
lator, called the Manufacturing Game, has been used with great success at a
number of organizations. The Manufacturing Game allows participants to see
firsthand the benefits of moving a low-performing organization stuck in reac-
tive maintenance to a more proactive stance in which planned work eliminates
the manufacturing-defect generators. The challenge for participants is to resist
short-term pressures to eliminate costs directly and focus on eliminating the
work that drives the costs. Probably the most prominent application was at the
British Petroleum Refinery in Lima, Ohio [Repenning 2001]. The refinery put
around 80% of its personnel through the Manufacturing Game workshops over
The combination of system dynamics to characterize the complex,
feedback-rich domain of insider threat, and a remotely playable game-like
environment for learner immersion, seems to be a match made in heaven.

ptg7481383
Appendix E. Insider Threat Training Simulation: MERIT InterActive
336
the course of about nine months. The Manufacturing Game workshops helped
build a common culture and vision around creating a more reliable operation.
The workshops improved the refinery’s bottom line by more than $10 million
annually by improving output, eliminating waste, and cutting costs.
Another simulation game related to information security, called
CyberCIEGE, teaches network security concepts through a Sim City–styled
simulation, and has garnered positive feedback [Cone 2006].
The MERIT InterActive Prototype
CyLab funded us to work jointly with a student-led team at Carnegie Mellon’s
Entertainment Technology Center (ETC) to develop a proof-of-concept,
multimedia training simulation for insider threat. This joint effort used an
evolutionary prototyping development methodology that involved an itera-
tive process of prototyping and requirements refinement. As shown along
the left and bottom sides of Figure E-1, the development of the insider
threat models from our analysis of cases in the CERT insider threat database
allowed us to identify critical learning objectives and metrics for the training.
The insider IT sabotage cases also helped identify fictional scenarios repre-
sentative of a preponderance of the actual cases as a basis for the story line
for the game. This is shown along the right side of the figure. Research in
the first semester involved developing the story line for the training as an
expansion of the fictional scenario that would be especially suited to teaching
Figure E-1 Development of case-based training simulation
Modeling Training
Simulation
Case
Analysis
Learning
Objectives
Empirical
Data
Scenarios
Development
of Case-Based
Training Simulation

ptg7481383
337The MERIT InterActive Prototype
the learning objectives. The second semester focused on the development of
the system engine and a user interface that uses state-of-the-art graphics,
video, and audio technologies to bring the scenario to life.
You, as a player of Merit InterActive, serve as a new team manager for a com-
pany that hosts Web sites and stores information for clients. As the manager,
your team must migrate the customer database to a Web-based online ser-
vice providing clients the ability to customize their service faster and more
easily. Your mission is to meet the deadline established for migrating the
database while adequately managing the team through a set of business
and information technology processes. What you don’t realize is that one of
your team members is disgruntled with the new management situation and
covertly plans to execute a logic bomb to destroy the team’s work.
The core struggle you face, which makes the game challenging and fun, is
to ensure the team’s progress toward project completion while mitigating
the risk of insider attack.
As in any organization, you work with the human resources (HR) department
to manage people and with the information technology (IT) department to
manage IT. The game also engages you in regular (video) meetings with your
boss to get feedback on how well you are doing and to get advice on future
directions in terms of both execution of the migration and mitigation of the
risk of insider attack. Figure E-2 shows the interface for the game.
Figure E-2 MERIT InterActive interface—information technology floor

ptg7481383
Appendix E. Insider Threat Training Simulation: MERIT InterActive
338
As the game is played, a scenario evolves as an interleaving of the events
generated by the game and the moves you generate (acting as new manager
of the team). The events include the following:
• Actions of the malicious insider
• Actions of others within the organization
• Decoy events and other office happenings
The moves include your actions to do the following:
• Establish and maintain good relations with employees
• Address disruptive events
• Address malicious events
• Implement proactive IT policies, practices, and technology
• Implement HR policies and practices
The game has a broad range of potential outcomes, as shown in Figure E-3.
On the left end of the range, you fail completely: The attack is successful
and the project is devastated. On the right end, you succeed: The insider’s
disgruntlement is assuaged and the project meets the deadlines estab-
lished. In the more typical situation, your actions achieve mixed success
in which the attack is successful and partially recovered from, the attack
execution is blocked, or the insider is disgruntled but the attack is deterred.
As the game proceeds you may have to make decisions that force you to
miss the project deadline to some extent in order to prevent insider attack
or mitigate insider threat risk.
The goal of the game is to balance two game measures: the Progress Measure
and the Risk Measure. In fact, the core struggle you face is balancing these
two measures. The moves you choose, as manager for the organization,
Figure E-3 Range of game-playing results
Attack
Successful;
Project
Devastated
Attack
Successful,
but Partial
Recovery
Not
Disgruntled;
Project
Succeeds
Disgruntled,
but Attack
Deterred
Attack
Attempted
but Blocked

ptg7481383
339The MERIT InterActive Prototype
should affect the game measures in well-defined ways. For example,
IT policies, practices, and technologies put in place affect the amount of
team resources devoted to product development, in both positive and neg-
ative ways. HR policies and practices may affect the team’s morale, which
in turn affects the team’s productivity. Addressing disruptive or malicious
actions may take resources directly away from project completion. The
events generated by the game are going to have similar effects on the game
measures.
The key thread through the game scenario is the interaction between the
malicious insider and you, the team manager. Of course, there are other
happenings within the workplace, including events that do the following:
• Contribute to completing the team’s project
• Contribute to making the office a nice place to work, and thus
improving morale
• Disrupt or inhibit progress on the project, or reduce morale, but are not
directly tied to the insider attack
• Have no impact on game execution, but improve the realism of the
characters and situation
These other events are interleaved with the key (insider threat) thread and
provide the realism of the overall player experience. One additional thread
concerns progress on the team project—the database migration—that will
reflect achieving key milestones on that project (e.g., product requirements,
design, and implementation).
The key thread is, of course, crucial to teaching the primary insider threat
lessons. The key thread is broken into four stages:
• Stage 1: Expectation Escalation/Management
• Stage 2: Disgruntlement Escalation/Management
• Stage 3: Attack Setup/Monitoring
• Stage 4: Attack Execution/Recovery
The end of each stage can be viewed as a game checkpoint. These stages
are based on the MERIT model of insider IT sabotage, and therefore form
a direct tie from the game to our research and provide a clear connection
for “coaching” you by explaining important model concepts at the check-
points. The pre- and post-conditions of each stage as well as example

ptg7481383
Appendix E. Insider Threat Training Simulation: MERIT InterActive
340
properties and lessons of each stage are described in the sidebars. After
you go through each stage, the checkpoint provides video-supported
player feedback, evaluation, and scoring. Our general strategy is that
players should learn by failing, and improving, in a safe environment. So,
even perfect performance on your part in our initial prototype still leads
to entering Stage 3 (i.e., an insider starting to set up the attack), but good
performance could prevent the insider from entering Stage 4 (i.e., attack
execution). Table E-1 provides an overview of each stage.

ptg7481383
Table E-1 Overview of MERIT InterActive Stages
Stage Pre- condition Post- conditions
Example Properties of
the Scenario Example Key Lessons
Stage 1:
Expectation
Escalation and
Management
An insider is
predisposed
to malicious
action.
Worst case: an insider
whose expectations have
been allowed to grow way
beyond what can be sup-
ported
Best case: an insider
whose expectations were
constrained to a level
consistent with a clearly
defined organizational
policy
Expectation escala-
tion is exhibited by
the insider’s height-
ened freedom or
recognition within the
organization, e.g., the
more the insider gets,
the more he wants,
and the more the
organization gives in
return (up to a point).
Management’s communi-
cation with its employees
concerning organizational
policies, appropriate
expectations in light of
those policies, and man-
agement’s consistent
enforcement of organiza-
tional policies can keep
insiders’ expectations from
growing beyond that which
can practically be fulfilled.
Stage 2:
Disgruntlement
Escalation and
Management
The insider’s
unmet expec-
tations cause
disgrunt-
lement to an
extent that
he starts dis-
rupting the
workplace
(behaviorally).
Worst case: a seriously
disgruntled insider who is
motivated to set up a tech-
nical attack
Best case: an insider who
is given an appropriate
mechanism for dealing
with his disgruntlement
(e.g., employee-assistance
program referral)
Disgruntlement
escalation is exhib-
ited by the insider’s
increased behavioral
disruption within
the workplace in
response to man-
agement action (or
inaction).
Managers need to handle
the initial grievance
appropriately. They can
also play a key role in
providing the insider with
a mechanism to reduce
his disgruntlement level.
Continues
341

ptg7481383
Stage Pre- condition Post- conditions
Example Properties of
the Scenario Example Key Lessons
Stage 3: Attack
Setup and
Monitoring
An insider is
disgruntled
to an extent
that he starts
setting up
a technical
attack.
Worst case: an insider who
is ready and willing to exe-
cute his technical attack
Best case: an organization
that is aware when the
insider takes technical
steps to set up the attack,
perhaps even preventing
the attack from occurring
Attack setup is exhib-
ited by the insider’s
move toward greater
concealment of his
disgruntlement and
increased technical
actions to set up and
amplify the impacts of
the impending attack.
Given an insider’s desire
to attack, management’s
knowledge of access
paths available to the
insider is essential for
beingable to prevent
an attack. Auditing can
help discover previously
unknown paths, but it
takes time to work. This
delay may be all the
insider needs to attack.
Stage 4: Attack
Execution and
Recovery
An insider has
a technical
attack set up
and ready to
execute.
Worst case: an insider who
has attacked the organi-
zation’s systems and a
manager whose project is
destroyed
Best case: an organization
that is able to recover quickly
from the attack, minimizing
the operational and financial
impact, because of a proven
disaster recovery plan
If the insider’s desire
to attack upon termi-
nation is moderate
or if risk aversion is
high, discussions
post-termination that
emphasize the orga-
nization’s vigilance
may result in reducing
in reducing the insid-
er’s desire to attack.
Strong backup and recov-
ery plans and procedures
can lessen the impact
due to attack.
Table E-1 Overview of MERIT InterActive Stages (Continued)
342

ptg7481383
343Conclusion
Conclusion
The current prototype provides a coherent, well-grounded, and engaging
environment for teaching primary lessons for mitigating risk of insider IT
sabotage. Our future research will investigate the effectiveness of training
simulation for teaching insider threat concepts. We hypothesize that those
experiences that engage the student with direct, mastery experiences, such as
would be the case with a gaming or simulation environment, would increase
the individual’s domain self-efficacy to an extent greater than would be the
case with just a vicarious training situation, such as often occurs with a lec-
ture or workshop environment. A hybrid approach that utilizes both direct
and vicarious experience, however, should produce even greater increases in
domain self-efficacy than either approach individually.
While the particular media used has generally shown not to significantly
affect the quality of learning [Russell 2001], the instructional design strategy
can play a large role in participant learning and performance improvement.
Utilizing Bandura’s Social Cognitive Theory, we will examine the nature of
the relationship between insider threat training and effectiveness of insider
threat management as measured by pre- and post-training assessments
of domain self-efficacy. We will also evaluate the individual and rela-
tive effectiveness of alternative traditional training modalities, both with
and without training simulation. Finally, we will evaluate the individual
and comparative effectiveness of differing interactive content within the
training simulation.
While the focus so far has been on insider IT sabotage, the design is, to some
extent, data-driven allowing the implementation of additional scenarios
without necessitating changes to the code. Using this approach, the initial
release of MERIT InterActive would include the IT sabotage scenario, but
subsequent effort would implement additional scenarios for insider fraud
and insider theft of intellectual property, based on the models described in
this book. Future work in this area will require experiments to determine
how well game players are learning important insider threat domain les-
sons. We believe continued research will produce training simulations for
insider threat that will help decision makers make more informed decisions
about insider threat risk mitigation.

ptg7481383
This page intentionally left blank

ptg7481383
345
Appendix F
System Dynamics
Background
This appendix describes the system dynamics modeling method for those
of you who might be interested in more information than we provided in
the chapters describing our models.
System dynamics is a method for modeling and analyzing the holistic
behavior of complex problems as they evolve over time. It has been used
to gain insight into some of the most challenging strategy questions fac-
ing businesses and government for several decades. System dynamics
provides particularly useful insight into difficult management situations in
which the best efforts to solve a problem actually make the problem worse.
Examples of these apparently paradoxical effects include the following
[Sterman 2000]:
• Low-nicotine cigarettes, supposedly introduced to the benefit of
smokers’ health, that only result in people smoking more cigarettes and
taking longer, deeper drags to meet their nicotine needs
• Levees and dams constructed to control floods that only produce more
severe flooding because they disrupt the natural dispersion and dissi-
pation of water
We found in our insider threat research that intuitive solutions to problems
with employees often reduce the problem in the short term but make it much

ptg7481383
Appendix F. System Dynamics Background
346
worse in the long term. For example, employee termination might solve an
immediate problem, but it may also lead to long-term problems for the orga-
nization if the insider has the technical means to attack the system following
termination. System dynamics is a valuable analysis tool for gaining insight
into long-term solutions and for demonstrating their benefits.
A powerful tenet of system dynamics is that the dynamic complexity of
problematic behavior is captured by the underlying feedback structure of
that behavior. We decompose the causal structure of the problematic behav-
ior into its feedback loops to understand which loop is strongest (i.e., which
loop’s influence on behavior dominates all others) at particular points
through time. We can then thoroughly understand and communicate the
nature of the problematic behavior and the benefits of alternative mitigations.
System dynamics model boundaries are drawn so that all the enterprise
elements necessary to generate and understand problematic behavior are
contained within them. This approach encourages the inclusion of soft
(as well as hard) factors in the model, such as policy-related, procedural,
administrative, or cultural factors. The exclusion of soft factors in other
modeling techniques essentially treats their influence as negligible, which
is often not the case. This endogenous viewpoint helps show the benefits of
mitigations to the problematic behavior that are often overlooked, partly
due to a narrow focus in resolving problems.
In our work we rely on system dynamics as a tool to help understand and
communicate contributing factors to insider threats and implications for
various mitigation strategies and tactics. It is tempting to use the simulation
of the model to help predict the occurrence of insider attacks or the effect of
mitigation strategies, but what is the nature of the types of predictions that
system dynamics facilitates? Dennis Meadows offers a concise answer by
categorizing outputs from models as follows [Meadows et al. 1974]:
• Absolute and precise predictions (e.g., exactly when and where will the
next cyberattack take place?)
• Conditional precise predictions (e.g., how much will it cost my
organization if a cyberattack occurs?)
• Conditional imprecise projections of dynamic behavior modes (e.g.,
if a bank mandates background checks for all new employees, will
its damages from insider fraud be less than they would have been
otherwise?)
• Current trends that may influence future behavior (e.g., what effect will
current trends in espionage have on national security in five years?)

ptg7481383
347 System Dynamics Background
• Philosophical explorations of the consequences of a set of assumptions,
without regard for the real-world accuracy or usefulness of those
assumptions (e.g., if another country succeeds in human cloning, how
would this affect the risk of espionage for the United States?)
Our models—and system dynamics models in general—provide infor-
mation of the third sort. Meadows explains further that “this level of
knowledge is less satisfactory than a perfect, precise prediction would be,
but it is still a significant advance over the level of understanding permitted
by current mental models.”
In the models in this book, we have modified the system dynamics causal
loop diagram notation to be more suitable for our readers. Arrows still rep-
resent the pair-wise influence of the variable at the source of the arrow on
the variable at the target of the arrow, but their look indicates how they
should be interpreted.
• Roughly, a solid arrow indicates a positive influence—that the value of
the source and target variables moves in the same direction.1
• Roughly, a dashed arrow indicates a negative influence—that the value
of the source and target variables moves in the opposite direction.2
As mentioned, dynamically complex problems can often be best understood
in terms of the feedback loops underlying those problems. There are two
types of feedback loops: balancing and reinforcing.
• Balancing loops describe the system aspects that oppose change,
tending to drive organizational variables to some goal state. In other
words, balancing loops tend to move the system to an equilibrium state
even in the face of change. The behavior of a thermostat is an exam-
ple of a balancing loop. It continually changes the air flow into a room
based on the temperature of the room, with the goal of maintaining an
equilibrium temperature.
1. More formally, a solid arrow indicates that if the value of the source variable increases, the value of
the target variable increases above what it would otherwise have been, all other things being equal.
And if the value of the source variable decreases, the value of the target variable decreases below what
it would otherwise have been, all other things being equal.
2. More formally, a dashed arrow indicates that if the value of the source variable increases, the value
of the target variable decreases below what it would otherwise have been, all other things being equal.
And if the value of the source variable decreases, the value of the target variable increases above what it
would otherwise have been, all other things being equal.

ptg7481383
Appendix F. System Dynamics Background
348
• Reinforcing loops describe the system aspects that tend to drive variable
values consistently upward or consistently downward. In other words,
reinforcing loops can “spiral out of control.” A flu epidemic is an exam-
ple of a reinforcing loop. It spirals out of control as more and more
people contract the flu.
System dynamics models are described as a sequence of feedback loops
that characterize how the problem unfolds over time. Each feedback loop
describes a single aspect of the problem. Multiple feedback loops interact
to capture the complexities of the problem domain.
You can determine the type of a feedback loop by counting the number of
negative influences along the path of the loop. An odd number of nega-
tive influences indicates a balancing loop, and an even (or zero) number of
negative influences indicates a reinforcing loop.
The Security Dynamics Network
The Security Dynamics Network (SDN) is a largely unfunded and loosely
coordinated group of national laboratories and universities applying sys-
tem dynamics to explore issues of cybersecurity, with a specific focus on
insider threat.3 The SDN has gathered five times at the member institutions
since 2003 and has met frequently at the annual Conference of the System
Dynamics Society. The group has focused on the malicious insider threat
and has been a source of expertise, information, and inspiration for many
of the insider threat models developed in this book. The SDN is currently
being merged into a larger SIG of the System Dynamics Society on Conflict,
Defense, & Security.4
The SDN has convened three group modeling workshops at member
institutions, under the collective (and somewhat retrospective) title of
System Dynamics Modeling for Information Security (SDMIS). Group
modeling brings together experts from a variety of areas to build mod-
els together in a way that achieves consensus for the models developed.
3. SDN members include University at Albany; Agder University College; TECNUN, University of
Navarra; Worcester Polytechnic Institute; Sandia National Labs; Argonne National Labs; and the CERT
Program at the Software Engineering Institute.
4. At the time of this writing, the Web site for the Conflict, Defense, & Security SIG at www.ConflictSIG
.org was under construction.

ptg7481383
The Security Dynamics Network 349
We bring technical security experts together with insider threat experts
and behavioral scientists to build models that cover the broad spectrum of
behavioral and technical aspects of the problem.
First SDMIS Workshop: The first workshop, in February 2003, was attended
by a small number of organizations and held at Agder University College
in Grimstad, Norway. Group modeling conducted there focused on a par-
ticular insider who planted a logic bomb in an organization’s systems that
he helped engineer because he felt that a new system administrator hired
above him in the organization was incompetent. The group published
a number of papers in the 2003 System Dynamics Society Conference
[Melara 2003] and in a book titled From Modeling to Managing Security:
A System Dynamics Approach, edited by Jose Gonzalez [Gonzalez 2003].
Second SDMIS Workshop: The SDN grew nearly to its present size in
convening the second workshop held in February 2004 at the CERT
Program at the Software Engineering Institute in Pittsburgh. Group mod-
eling focused on identifying patterns across a set of six actual cases of
insider compromise: Two insiders stole for financial gain, two created and
detonated a logic bomb, and two stole software critical to the company.
The cases varied widely in terms of their technical sophistication and
primary motivation. The work established the “dynamic trigger” hypoth-
esis to explain that the dynamic behaviors leading up to and triggering
attacks can enable the design of more effective defense strategies. Results
were documented at a public Web site, www.cert.org/research/sdmis/,
and in a conference paper [Andersen 2004]. Our follow-on work, in col-
laboration with one SDN member, Dr. Elise Weaver, then from Worcester
Polytecnic Institute, led to the development of the insider IT sabotage
model [Cappelli 2006].
Third SDMIS Workshop: The SDN decided to focus on a particular
class of insider crimes—insider fraud—in the third workshop held in
November 2004, again at the Software Engineering Institute in Pittsburgh.
While the group model developed was based on real cases of insider fraud
from the CERT insider threat database, the model was set in the context
of a representative (instructional) case that exhibited many of the prop-
erties of the real cases. As insider fraud cases typically progress over
longer periods of time than other types of insider attacks, signal detec-
tion theory and judgment analysis was incorporated into the model and
the result used in classroom settings. In addition to a paper at the Society’s
2005 conference [Rich 2005], a number of journal papers were published
[Martinez-Moyano 2006, Martinez-Moyano 2008].

ptg7481383
Appendix F. System Dynamics Background
350
The SDN had limited success in getting funding for collaboration across
all member institutions, but we’ve gotten together to share information
and progress in Grimstad and Albany, with NATO support. In addition,
individual member organizations have continued to use system dynam-
ics effectively for their own bodies of work. We have continued to
develop models of insider threat based on the CERT database of insider
crimes, as described in this book [Moore 2011a, Moore 2011c, Moore 2008,
Moore 2007]. Sandia has also recently published an employee life-cycle
model of the evolution of insiders within an organization based on cases
of insider compromise that it has identified [Duran 2009]. Of course, others
outside the SDN have recognized the value of system dynamics model-
ing for this domain [Foroughi 2008] and we look forward to expanding the
network and the domain of modeling as we integrate with the Conflict,
Defense, & Security SIG of the System Dynamics Society.

ptg7481383
351
Glossary of Terms
access path: A sequence of one or more access points that lead to a critical
system.
Ambitious Leader: A leader of an insider crime who recruits insiders to
steal information for some larger purpose.
anonymous remailer: A server that receives email messages containing
embedded instructions on where to forward them. The server then
forwards the messages while also masking their originating location.
anti-spam blacklists: A system designed to block spam messages
through a system of IP address filtering. Often functions in tandem
with a content-recognition system.
backdoor account: An unauthorized account created for gaining access
to a system or network known only to the person who created it.
behavioral precursor: An individual action, event, or condition that
involves personal or interpersonal behaviors and that precedes and is
associated with malicious insider activity.
beneficiary organization: An organization that knowingly or unknow-
ingly gains an advantage from the incident to the detriment of the
victim organization.
change controls: Formal processes used to ensure that changes to a prod-
uct or system are introduced in a controlled and coordinated manner.1
1. Wikipedia

ptg7481383
352 Glossary of Terms
code reviews: A process to examine source code, typically by someone
other than the original coder, with the purpose of identifying and
addressing mistakes.
coded: In the context of insider threat case research, the details of a case
entered in a database according to a set of well-defined criteria.
data leakage tools: See data loss prevention (DLP) systems.
data loss prevention (DLP) systems: Refers to systems designed to
detect and prevent unauthorized use and transmission of confidential
information.2 Also commonly called data leakage tools.
denial-of-service attack: A type of cyberattack in which a large amount
of traffic is directed at a server in an attempt to disable it.
digital rights management (DRM): A term for access control technologies
that are used by hardware manufacturers, publishers, copyright
holders, and individuals to limit the use of digital content and devices.
digital watermarking: The process of embedding information into a
digital signal, which may be used to verify its authenticity or the iden-
tity of its owners, in the same manner as paper bearing a watermark
for visible identification.3
domain names: Host names tied to IP resources such as Web sites
(adapted from ICANN/Wikipedia).
economic espionage: The conscious and willful misappropriation of
trade secrets with the knowledge or intent that the offense will benefit
a foreign government, foreign instrumentality, or foreign agent.4
Entitled Independent: An insider, usually with some expectation of own-
ership or entitlement to organization property, acting primarily alone
to steal information to take to a new job or to his own side business.
event correlation: A technique for making sense of a large number of
events and pinpointing the few events that are really important in that
mass of information.5
2. Wikipedia
3. Wikipedia
4. See www.ncix.gov/publications/reports/fecie_all/fecie_2007/FECIE_2007.pdf.
5. Wikipedia

ptg7481383
Glossary of Terms 353
file integrity checker: A tool that partially automates the process of
identifying changes to system files or the addition of malicious code
and flagging them for investigation.6
File Transfer Protocol (FTP): A communication standard used to transfer
files from one host to another over a network, such as the Internet.7
fraud: See insider fraud.
HTTPS traffic: Network traffic that is encrypted via the Secure Sockets
Layer protocol.
identity crime: The misuse of personal or financial identifiers in order
to gain something of value and/or facilitate some other criminal
activity.8
identity management system: A system or technology that supports the
management of identities. It is generally accepted that an IMS will
establish identities, describe identities through one or more attributes,
follow identity activity, and be capable of removing an identity from
the system it manages (adapted from FIDIS).
industrial espionage: The conscious and willful misappropriation of
trade secrets related to, or included in, a product that is produced for,
or placed in, interstate or foreign commerce to the economic benefit of
anyone other than the owner, with the knowledge or intent that the
offense will injure the owner of that trade secret.9
insider fraud: An insider’s use of IT for the unauthorized modification,
addition, or deletion of an organization’s data (not programs or sys-
tems) for personal gain, or theft of information that leads to an identity
crime (e.g., identity theft, credit card fraud).
insider IT sabotage: An insider’s use of information technology (IT) to
direct specific harm at an organization or an individual.
insider theft of intellectual property: An insider’s use of IT to steal
proprietary information from the organization. This category includes
industrial espionage involving insiders.
6. See www.sans.org/resources/idfaq/integrity_checker.php for a discussion of file integrity checkers.
7. Wikipedia
8. This definition comes from the Secret Service Web site: www.secretservice.gov/criminal.shtml.
9. See www.ncix.gov/publications/reports/fecie_all/fecie_2007/FECIE_2007.pdf.

ptg7481383
Glossary of Terms
354
insider trading: The trading of a corporation’s stock or other securities
(e.g., bonds or stock options) by individuals with potential access to
nonpublic information about the company.10
intellectual property: Intangible assets created and owned by an
organization that are critical to achieving its mission.11
Internet relay chat (IRC) channel: Functionally similar to a multiuser
chat instance.
Internet underground: A collection of individuals with shared goals
where there is some degree of hierarchical structure and the primary
communication mechanism or agent of electronic crime involves the
Internet. Further, it may demonstrate some degree of pseudoanonym-
ity and/or secrecy, which may be useful for organizing and carrying
out electronic crimes.
IT sabotage: See insider IT sabotage.
keystroke logger (or key logger): A hardware or software device that
records the exact keystrokes entered into a computer system.
least privilege: Authorizing people only for the resources needed to do
their job.
logic bomb: Malicious code implanted on a target system and configured
to execute after a designated period of time or on the occurrence of a
specified system action.
malicious code: See malware.
malicious insider threat: A current or former employee, contractor,
or business partner who has or had authorized access to an orga-
nization’s network, system, or data and intentionally exceeded or
misused that access in a manner that negatively affected the confi-
dentiality, integrity, or availability of the organization’s information
or information systems.
malware: Code intended to execute a malicious function. Also commonly
referred to as malicious code.
national security espionage: The act of obtaining, delivering, transmit-
ting, communicating, or receiving information about the national
defense with an intent, or reason to believe, that the information
10. Wikipedia
11. While IP does not generally include individuals’ Personally Identifiable Information (PII), which
an organization does not own, it could include a database that the organization developed that
contains PII.

ptg7481383
Glossary of Terms 355
may be used to the injury of the United States or to the advantage of
any foreign nation. Espionage is a violation of 18 United States Code
sections 792–798 and Article 106, Uniform Code of Military Justice.12
network probing: Any number of practices in which a particular network
is either passively surveilled or actively scanned.
network sniffer (also known as a sniffer): A computer program or a
piece of hardware that can intercept and log traffic passing through a
network.
nonrepudiation: Ability to verify a particular user is accessing a system
or performing a particular action; the goal being to make it more
difficult for a user to hide illicit activity.
password cracker: A program used to identify passwords to a computer
or network resource; used to obtain passwords for other employee
accounts.
personal predisposition: A characteristic historically linked to a propen-
sity to exhibit malicious insider behavior.
privileged users: Users who have an elevated level of access to a
network, computer system, or application that is short of full system
administrator access. For example, database administrators (DBAs)
are privileged users because they have the ability to create new user
accounts and control the access rights of users within their domain.
proxies: A proxy server, more commonly known as a proxy, is a server
that routes network traffic through itself, thereby masking the origins
of the network traffic.
remote network administration tools: Tools to allow the administration of
a computer from a location other than the computer being administered.
removable media: Computer storage media that is designed to be
removed from the computer without powering the computer off.
Examples include CDs, USB flash drives, and external hard disk drives.
role-based access: Access required by a person’s duties. Typically, a
person’s access to data/systems should be no greater than what is
required of the person’s role.
rootkit: Software that enables continued privileged access to a computer
while actively hiding its presence from administrators by subverting
standard operating system functionality or other applications.
12. Dictionary of Military and Associated Terms. U.S. Department of Defense, 2005.

ptg7481383
Glossary of Terms
356
separation of duties: The separation of tasks among various individuals.
shared account: An account used by two or more people.
social engineering: A nontechnical form of intrusion that relies heavily
on human interaction and often involves tricking other people to break
normal security procedures.13
Software Development Life Cycle (SDLC): Synonymous with “software
process” as well as “software engineering,” it is a structured method-
ology used in the development of software products and packages.
This methodology is used from the conception phase through to the
delivery and end of life of a final software product.14
software keystroke logger: A software-based method of recording key-
strokes entered from a keyboard.
stressful events: Events that may cause concerning behaviors in individ-
uals predisposed to malicious acts.
system dynamics: An approach to understanding the behavior of
complex systems over time. It deals with internal feedback loops and
time delays that affect the behavior of the entire system.15
technical precursor: An individual action, event, or condition that
involves computer or electronic media and that precedes and is
associated with malicious insider activity.
theft of intellectual property: See insider theft of intellectual property.
thin client: A computer that does not run programs or store data itself,
but accesses programs and data over a network from a central
computer server.
TIFF images: Tagged Image File Format (or .tif) is a file type often used in
image-manipulation programs.
trusted business partner (TBP): Any external organization or individual
an organization has contracted to perform a service for the organiza-
tion. The nature of this service requires the organization to provide the
TBP authorized access to proprietary data, critical files, and/or inter-
nal infrastructure. For example, if an organization contracts with a
company to perform billing services, it would have to provide access
13. Whatis.com
14. Webopedia
15. MIT System Dynamics in Education Project (SDEP)

ptg7481383
Glossary of Terms 357
to its customer data, thereby establishing a trusted business partner-
ship. However, the TBP concept does not include cases in which the
organization is simply a customer of another company. For example,
when an organization uses a bank, it is simply a client of the bank.
This customer–vendor relationship would not be considered a TBP
relationship.
two-person rule: A control mechanism that requires the involvement of
two persons for a particular operation (adapted from Wikipedia).
unintentional insider threat: An insider who accidently affects the
confidentiality, availability, or integrity of an organization’s informa-
tion or information systems, possibly by being tricked by an outsider’s
use of social engineering.
unmet expectation: An unsatisfied assumption by an individual that an
organization action or event will (or will not) happen, or a condition
will (or will not) exist.
victim organization: An organization that is negatively impacted by
an incident.
virtual private network (VPN): A virtual network, built on top of
existing physical networks, that provides a secure communications
tunnel for data and other information transmitted between networks
(NIST SP 800-46).
VPN token: A device, possibly physical, that an authorized user of the
VPN is given to ease authentication.
watermarking: See Digital Watermarking.

ptg7481383
This page intentionally left blank

ptg7481383
359
References
[1] URLs are valid as of the publication date of this book.
[2] AICPA 2002 American Institute for CPA. Consideration of Fraud in a
Financial Statement Audit (AU 316.02). American Institute for CPA,
2002; www.aicpa.org/Research/Standards/AuditAttest/Download
ableDocuments/AU-00316.pdf.
[3] Alberts 2003 C. Alberts and A. Dorofee. Managing Information Security
Risks: The OCTAVE® Approach (Boston: Addison-Wesley, 2003).
[4] Andersen 2004 D.F. Andersen, D.M. Cappelli, J.J. Gonzalez,
M. Mojtahedzadeh, A.P. Moore, E. Rich, J.M. Sarriegui, T.J. Shimeall,
J.M. Stanton, E. Weaver, and A. Zagonel. “Preliminary System Dynamics
Maps of the Insider Cyber-Threat Problem.” In Proceedings of the 22nd
International Conference of the System Dynamics Society, July 2004.
[5] Band 2006 S.R. Band, D.M. Cappelli, L.F. Fischer, A.P. Moore,
E.D. Shaw, and R.F. Trzeciak. “Comparing Insider IT Sabotage and
Espionage: A Model-Based Analysis.” Software Engineering Institute
Technical Report CMU/SEI-2006-TR-026, Carnegie Mellon University,
December 2006; www.cert.org/archive/pdf/06tr026.pdf.
[6] Cappelli 2006 D.M. Cappelli, A.G. Desai, A.P. Moore, T.J. Shimeall,
E.A. Weaver, and B.J. Willke. “Management and Education of the Risk
of Insider Threat (MERIT): System Dynamics Modeling of Computer
System Sabotage.” In Proceedings of the 24th International Conference of
the System Dynamics Society, July 2006.

ptg7481383
[7] Cappelli 2007 D.M. Cappelli, A.G. Desai, A.P. Moore, T.J. Shimeall,
E.A. Weaver, and B.J. Willke. “Management and Education of the
Risk of Insider Threat (MERIT): Mitigating the Risk of Sabotage to
Employers’ Information, Systems, or Networks.” Software Engineering
Institute Technical Note CMU/SEI-2006-TN-041, March 2007; www.sei
.cmu.edu/reports/06tn041.pdf.
[8] Cappelli 2008a D.M. Cappelli, T. Caron, R.F. Trzeciak, and A.P. Moore.
“Spotlight On: Programming Techniques Used as an Insider Attack
Tool.” Joint CyLab (CMU) and CERT (SEI) Report, December 2008; www
.cert.org/archive/pdf/insiderthreat_programmers_1208.pdf.
[9] Cappelli 2008b D.M. Cappelli, A.P. Moore, R.F. Trzeciak, and
T.J. Shimeall. “Common Sense Guide to Prevention and Detection
of Insider Threats: 3rd Edition.” Joint CyLab (CMU) and CERT (SEI)
Report, September 2008 (updated from July 2006 and April 2005);
www.cert.org/archive/pdf/CSG-V3.pdf.
[10] Cone 2006 B.D. Cone, M.F. Thompson, C.E. Irvine, and T.D. Nguyen.
“Cyber Security Training and Awareness Through Game Play.” In IFIP
International Federation for Information Processing, Volume 201, Security and
Privacy in Dynamic Environments; S. Fischer- Hubner, K. Rannenberg,
L. Yngstrom, and S. Lindskog, Eds. (Boston: Springer, 2006), pp. 431–436.
[11] Cordova 1996 D.I. Cordova and M.R. Lepper. “Intrinsic Motivation
and the Process of Learning: Beneficial Effects of Contextualization,
Personalization, and Choice.” Journal of Education Psychology 88:
pp. 715–730, 1996.
[12] Cressey 1974 D.R. Cressey. Other People’s Money: A Study in the Social
Psychology of Embezzlement (Montclair, NJ: Patterson Smith, 1972).
[13] CSO 2011a CSO Magazine, Secret Service, Software Engineering
Institute CERT Program at Carnegie Mellon University, and Deloitte.
2011 CyberSecurity Watch Survey: Press Release, January 2011; www
.cert.org/archive/pdf/CyberSecuritySurvey2011.pdf.
[14] CSO 2011b CSO Magazine, Secret Service, Software Engineering
Institute CERT Program at Carnegie Mellon University, and Deloitte.
2011 CyberSecurity Watch Survey: Data, January 2011; www.cert.org/
archive/pdf/CyberSecuritySurvey2011Data.pdf.
[15] Duran 2009 F.A. Duran, S.H. Conrad, G.N. Conrad, D.P. Duggan,
and E.B. Held. “Building a System for Insider Security.” IEEE Security
and Privacy, pp. 30–38, November/December 2009.
References
360

ptg7481383
References 361
[16] Foroughi 2008 F. Foroughi. “The Application of System Dynamics for
Managing Information Security Insider-Threats of IT Organization.”
In Proceedings of the World Congress on Engineering 2008, Vol. I, WCE
2008, July 2–4, 2008, London, U.K.
[17] Forrester 1994 J.W. Forrester. “Learning through System Dynamics
as Preparation for the 21st Century.” Keynote address for Systems
Thinking and Dynamic Modeling Conference for K–12 Education, 1994.
[18] Gonzalez 2003 J.J. Gonzalez, Ed. From Modeling to Managing Security:
A System Dynamics Approach. Vol. 35, Research Series (Kristiansand,
Norway: Norwegian Academic Press, 2003).
[19] Greitzer 2008 F.L. Greitzer, A.P. Moore, D.M. Cappelli, D.H. Andrews,
L.A. Carroll, and T.D. Hull. “Combating the Insider Cyber Threat.”
IEEE Security and Privacy 6(1): January/February 2008.
[20] Groessler 2004 A. Groessler. “Don’t Let History Repeat Itself –
Methodological Issues Concerning the Use of Simulators in
Teaching and Experimentation.” System Dynamics Review 20(3):
pp. 263–274, 2004.
[21] Hanley 2009 M. Hanley, A.P. Moore, D.M. Cappelli, and
R.F. Trzeciak. “Spotlight On: Malicious Insiders with Ties to
the Internet Underground Community.” Joint CyLab (CMU) and
CERT (SEI) Report, March 2009; www.cert.org/archive/pdf/
CyLab%20Insider%20Threat%20Quarterly%20on%20Internet%20
Underground%20-%20March%202009P.pdf.
[22] Hanley 2010 M. Hanley. “Candidate Technical Controls and
Indicators of Insider Attack from Socio-Technical Models and Data.”
In Proceedings of the 2010 NSA Center of Academic Excellence (CAE) Work-
shop on Insider Threat, November 2010 (also published as SEI Technical
Note CMU/SEI-2011-TN-003, January 2011).
[23] Hanley 2011a M. Hanley, J. Montelibano. “Insider Threat Control:
Using Centralized Logging to Detect Data Exfiltration Near Insider
Termination.” SEI Technical Note CMU/SEI-2011-TN-024, Software
Engineering Institute, Carnegie Mellon University, October 2011.
[24] Hanley 2011b M. Hanley, T. Dean, W. Schroeder, M. Houy,
R. F. Trzeciak, and J. Montelibano. “An Analysis of Technical
Observations in Insider Theft of Intellectual Property Cases.” SEI
Tec hn ica l No te CM U/S EI -20 11 -T N-0 06 , Software Engineering Institute,
Carnegie Mellon University, 2011.

ptg7481383
References
362
[25] Keeney 2005 M.M. Keeney, E.F. Kowalski, D.M. Cappelli, A.P. Moore,
T.J. Shimeall, and S.N. Rogers. “Insider Threat Study: Computer
System Sabotage in Critical Infrastructure Sectors.” Joint SEI and
U.S. Secret Service Report, May 2005; www.cert.org/archive/pdf/
insidercross051105.pdf.
[26] King 2011 C. King. “Spotlight On: Malicious Insiders and Organized
Crime Activity.” SEI Technical Note CMU/SEI-2011-TN-025,
September 2011.
[27] Kowalski 2008a E.F. Kowalski, M.M. Keeney, D.M. Cappelli, and
A.P. Moore. “Insider Threat Study: Illicit Cyber Activity in the
Information Technology and Telecommunications Sector.” Joint SEI
and U.S. Secret Service Report, January 2008; www.cert.org/archive/
pdf/insiderthreat_it2008.pdf.
[28] Kowalski 2008b E.F. Kowalski, T. Conway, S. Keverline, M. Williams,
D. McCauley, D.M. Cappelli, B.W. Willke, and A.P. Moore. “Insider
Threat Study: Illicit Cyber Activity in the Government Sector.” Joint
SEI and U.S. Secret Service Report, January 2008; www.cert.org/
archive/pdf/insiderthreat_gov2008.pdf.
[29] Lane 1995 D. Lane. “On a Resurgence of Management Simulations
and Games.” The Journal of the Operational Research Society 46(5):
pp. 604–625, 1995.
[30] Martinez-Moyano 2006 I. Martinez-Moyano, E. Rich, S.H. Conrad,
and D. Andersen. “Modeling the Emergence of Insider Threat
Vulnerabilities.” Informs Winter Simulation Conference, Monterey,
CA, 2006.
[31] Martinez-Moyano 2008 I. Martinez-Moyano, E. Rich, S.H. Conrad,
D. Andersen, and T. Stewart. “A Behavioral Theory of Insider-Threat
Risks: A System Dynamics Approach.” ACM Transactions on Modeling
and Computer Simulation 18(2): 2008. Abstract.
[32] Mayo 2007 M.J. Mayo. “Games for Science and Engineering
Education.” Communications of the ACM 50(7): pp. 31–35, July 2007.
[33] Meadows 1974 D.L. Meadows, W.W. Behrens, D.H. Meadows,
R.F. Naill, J. Randers, and E.K.O. Zahn. Dynamics of Growth in a Finite
World (Cambridge, MA: Wright-Allen Press, Inc., 1974).
[34] Melara 2003 C. Melara, J.M. Sarriegui, J.J. Gonzalez, A. Sawicka, and
D.L. Cooke. “A system dynamics model of an insider attack on an

ptg7481383
References 363
information system.” In Proceedings of the 21st International Conference
of the System Dynamics Society, New York City, July 20–24, 2003.
[35] Montelibano 2011 J. Montelibano. “Insider Threat Control: Using
a SIEM Signature to Detect Potential Precursors to IT Sabotage.”
CERT Program Technical Report, SEI Technical Note CMU/SEI-2011-TN-
021, Software Engineering Institute, Carnegie Mellon University,
April 2011.
[36] Moore 2006 A.P. Moore and R.S. Antao. “Improving Management of
Information Technology: System Dynamics Analysis of IT Controls
in Context.” In Proceedings of the 24th International System Dynamics
Conference, July 2006.
[37] Moore 2007 A.P. Moore, D.M. Cappelli, H. Joseph, and R.F. Trzeciak.
“An Experience Using System Dynamics to Facilitate an Insider
Threat Workshop.” In Proceedings of the 25th International Conference of
the System Dynamics Society, July 2007; www.cert.org/archive/pdf/
ISDC2007.pdf.
[38] Moore 2008 A.P. Moore, D.M. Cappelli, and R.F. Trzeciak. “The ‘Big
Picture’ of Insider IT Sabotage Across U.S. Critical Infrastructures.”
In Insider Attack and Cyber Security: Beyond the Hacker. S.J. Stolfo et al.,
Eds., Springer Science + Business Media, LLC, 2008 (also published in
SEI Technical Report - CMU/SEI-2008-TR-009); www.cert.org/archive/
pdf/08tr009.pdf).
[39] Moore 2009 A.P. Moore, D.M. Cappelli, T. Caron, E. Shaw, and
R.F. Trzeciak. “Insider Theft of Intellectual Property for Business
Advantage: A Preliminary Model.” In Proceedings of the 1st International
Workshop on Managing Insider Security Threats (MIST2009), Purdue
University, West Lafayette, IN, June 16, 2009; www.cert.org/insider_
threat/docs/Insider_Theft_of_IP_Model_MIST09.pdf.
[40] Moore 2011a A.P. Moore, D.M. Cappelli, T. Caron, E. Shaw, and
R.F. Trzeciak. “A Preliminary Model of Insider Theft of Intellectual
Property.” Journal of Wireless Mobile Networks, Ubiquitous Computing,
and Dependable Applications 2(1), Special Issue: Addressing Insider
Threats and Information Leakage, 2011, pp. 28–49 (also published as
SEI Technical Note CMU/SEI-2011-TN-013).
[41] Moore 2011b A.P. Moore, A. Cummings, and D. Spooner. “ Modeling
and Analysis of Insider Fraud.” In 2010 CERT Research Annual
Report, 2011.

ptg7481383
References
364
[42] Phelps 2006 D. Phelps and J. Gathegi. “Information Security
Self-Efficacy.” In Proceedings of the 2006 Americas Conference on
Information Systems (AMCIS 2006), Acapulco, Mexico, August 2006.
[43] Randazzo 2004 M.R. Randazzo, M.M. Keeney, E.F. Kowalski,
D.M. Cappelli, and A.P. Moore. “Insider Threat Study: Illicit Cyber
Activity in the Banking and Finance Sector.” Joint SEI and U.S.
Secret Service Report, August 2004; www.secretservice.gov/ntac/its_
report_040820.pdf.
[44] Repenning 2001 N. Repenning and J.D. Sterman. “Nobody Ever
Gets Credit for Fixing Problems That Never Happened: Creating
and Sustaining Process Improvement.” California Management Review
43(4): pp. 64–88, 2001.
[45] Ricci 1996 K. Ricci, E. Salas, and J.A. Cannon-Bowers. “Do computer
based games facilitate knowledge acquisition and retention?” Military
Psychology 8(4): pp. 295–307, 1996.
[46] Rich 2005 E. Rich, I.J. Martinez-Moyano, S. Conrad, D.M. Cappelli,
A.P. Moore, T.J. Shimeall, D.F. Andersen, J.J. Gonzalez, R.J. Ellison,
H.F. Lipson, D.A. Mundie, J.M. Sarriegui, A. Sawicka, T.R. Stewart,
J.M. Torres, E.A. Weaver, and J. Wiik. “Simulating Insider
Cyber-Threat Risks: A Model-Based Case and a Case-Based Model.”
In Proceedings of the 23rd International Conference of the System
Dynamics Society, July 2005; www.cert.org/insider_threat/docs/
insider_threatISDC2005.pdf.
[47] Spooner 2008 D. Spooner, D.M. Cappelli, A.P. Moore, and
R.F. Trzeciak. “Spotlight On: Insider Theft of Intellectual Property
inside the U.S. Involving Foreign Governments or Organizations.”
Joint CyLab (CMU) and CERT (SEI) Report, December 2008; www.cert.
org/archive/pdf/insiderthreat_programmers_1208.pdf.
[48] Sterman 2000 J.D. Sterman. Business Dynamics: Systems Thinking and
Modeling for a Complex World (McGraw-Hill, 2000).
[49] Weiland 2010 R.M. Weiland, A.P. Moore, D.M. Cappelli, R.F. Trzeciak,
and D. Spooner. “Spotlight On: Insider Threat from Trusted Business
Partners.” Joint CyLab (CMU) and CERT (SEI) Report, February 2010;
www.cert.org/archive/pdf/TrustedBusinessPartners0210.pdf.

ptg7481383
365
About the Authors
Dawn Cappelli, CISSP, is technical manager of
the CERT Insider Threat Center and the Enterprise
Threat and Vulnerability Management Team at
Carnegie Mellon University’s Software Engineering
Institute. She has devoted the past ten years of her
career to helping organizations in government and
industry to protect themselves from the ultimate
betrayal of trust: insider threats. She works with
the Secret Service, U.S. Department of Homeland
Security, U.S. Department of Defense, and other
government agencies and private organizations.
She leads a team of more than 30 security analysts who address real-world
problems by performing modeling and analysis, creating practical solutions,
and disseminating solutions broadly to government and industry. Dawn has
more than 30 years of experience in software engineering, technical project
management, information security, and research. She is often an invited
speaker at national and international venues, is adjunct professor in Carnegie
Mellon’s Heinz College of Public Policy and Management, and is vice-chair
for the CERT Computer Security Incident Handler Certification Advisory
Board. She is on the program committee for several prominent security
conferences, and was recently awarded the Software Engineering Institute
Director’s Office Award of Excellence. Before joining CMU in 1988 she worked
for Westinghouse as a software engineer developing nuclear power systems.
She spends every spare moment she can at her cabin in the mountains with
her family, and volunteers her time for the Friends of Flight 93.

ptg7481383
366 About the Authors
Andrew P. Moore is a lead researcher in the CERT
Insider Threat Center and senior member of the
technical staff at Carnegie Mellon University’s
Software Engineering Institute. He explores ways
to improve the security, survivability, and resiliency
of enterprise systems through insider threat and
defense modeling, incident management, and
architecture engineering and analysis. Andy also
works with teams across the SEI applying modeling
and simulation techniques to hard system and
software engineering problems. Before joining
the SEI in 2000, he worked for the Naval Research Laboratory (NRL)
investigating high-assurance system development methods for the U.S.
Navy. He has more than 20 years of experience developing and applying
mission-critical system analysis methods and tools, leading to the transfer
of critical technology to both industry and the military. Andy has served as
principal investigator on numerous projects sponsored by NSA and DARPA;
has served on numerous computer assurance and security conference
program committees and working groups; and has published two book
chapters and a wide variety of technical journal and conference papers.
His research interests include computer and network attack modeling and
analysis, IT management control analysis, survivable systems engineering,
formal assurance techniques, and security risk management. Andy received
a master’s degree in computer science from Duke University, a bachelor’s
degree in mathematics from the College of Wooster, and a graduate
certificate in system dynamics from Worcester Polytechnic Institute.
Randall F. Trzeciak is currently the technical
team lead for the Insider Threat Research Group
in the CERT Insider Threat Center and senior
member of the technical staff at Carnegie Mellon
University’s Software Engineering Institute. The
team focuses on insider threat research, exploring
both the technical and nontechnical ways in
which insiders have harmed organizations; threat
analysis and modeling; and incident management.
Prior to joining Carnegie Mellon University
in 1999, he worked for nine years at Software
Technology Incorporated in Alexandria, Virginia, supporting multiple
contracts primarily at the Naval Research Laboratory (NRL), building and
supporting large-scale information systems. Randy has more than 20 years
of experience in software engineering; project management; information

ptg7481383
367About the Authors
security; and database design, development, and maintenance. For more
than ten years, Randy has been an adjunct faculty member at Carnegie
Mellon’s Heinz College of Information Systems and Management. He was
invited to chair the Security and Risk track at the 2012 SEPG Conference.
Randy regularly represents the Insider Threat Center by speaking at security
conferences around the United States and has also spoken internationally.
Randy holds a master’s degree in management from the University of
Maryland, and bachelor’s degrees in management information systems
and business administration from Geneva College.

ptg7481383
This page intentionally left blank

ptg7481383
369
A
Acceptable use policies for sabotage, 42, 48
Acceptable workplace behavior, 168
Access and access controls
Ambitious Leader model, 80–81
description, 179
erosion of, 71, 189
fraud, 125
Internet underground, 291–292
logs, 172–173
remote, 90–92, 200–201
SDLC, 132–133
separation of duties and least privilege,
178–181
source code, 131, 142
system change controls, 193
after termination, 203–206
Access paths
eliminating, 50–52
sabotage, 40–45
Access rights management, 284
Accomplices
fraud, 103, 121, 269
information collection on, 328
theft of IP, 86
Accountability of third-party vendors, 57
Accounts and account management
expiration dates, 234
organized crime, 118
policies and practices, 174–177
for sabotage, 45, 52
terminated employees, 203–204
Accumulation of privileges, 71
ACH (Automated Clearing House)
system, 276
Index
Active Directory, 234–235, 237
Administrator passwords for unknown
access paths, 50
Advanced targeting for centralized logging,
237–238
Aggressive behavior as sabotage
precursor, 36
Agreements, IP, 157, 168–169
Agricultural products firm fraud case,
266–267
Alarms, 172
Alerts, prioritizing, 53–54
Ambitious Leader model
access, 80–81
organization discovery of theft, 81
overview, 78–79
risk assessment, 81–83
theft of IP, 64, 68–70
theft planning, 79–80
American Institute for Certified Public
Accountants, 108
“Analysis of Technical Observations in
Insider Theft of Intellectual Property
Cases,” 216
Annual Report to Congress on Foreign
Economic Collection and Industrial
Espionage, FY07, 83
Anonymous remailer fraud, 109
Anti-spam blacklists, 26
ArcSight environment, 223, 228, 230
Arrests history in background checks, 164
Arrows in system dynamics
modeling, 347
Assessment, risk and threat, 81–83, 151–154,
304–305

ptg7481383
Index
370
Attachments
detecting, 235–236
fraud case, 109, 265–266
large, 77, 93, 197
logging, 233–234
theft of IP, 81, 89, 95
Attribution in SDLC, 137
Audits
critical and irregular processes, 120–121
database transactions, 123
employee online actions, 195–199
HTTPS traffic, 66
passwords and account management, 175
for sabotage, 24
Authentication
multifactor, 172
SDLC, 132–133
social engineering, 126
unauthorized credentials, 141, 271
Authenticity, digital watermarking for, 65
Author biographies, 365–367
Authorization
Ambitious Leader model, 80–81
DNS registration, 291
maintaining, 185
online, 179
organized crime, 118
remote access, 200
SDLC, 130
updating, 56
Authorized system overrides
SDLC, 132
system design, 183
Auto parts manufacturer theft of IP case, 262
Automated Clearing House (ACH)
system, 276
Automation
backdoor account detections, 195
centralized logging, 237–238
email for access control, 71
integrity checking, 134, 195
limitations, 14
separation of duties in, 131
system change controls monitoring, 193
Availability
SDLC, 130
threats impact on, 152
B
Backdoors
automated detection, 195
government theft of IP cases, 260–261
Internet underground, 290
logistics company sabotage case, 256
privileges, 175–176
remote attacks, 201–202
sabotage, 24, 40, 44–45
SDLC, 136, 184
terminated employees, 203
Background checks
financial problems, 124
functions, 164
sabotage, 30–31
subcontractors, 166–167
Backups
Ambitious Leader model, 82–83
best practices, 207–210
change, 192
fraud case, 268–269
physical protection, 172
sabotage, 24, 40, 44–45, 139, 208, 256
sabotage/fraud case, 258
SDLC, 138–139
single system administrators, 205
testing, 57–59
Badges, 171
Balancing loops in system dynamics
modeling, 347
Banking and finance industry
case prevalence, 307
foreign theft of IP, 87
fraud cases, 264–265
fraud losses, 104–105
Insider Threat Study, 19
miscellaneous case, 270–271
sabotage cases, 243–245
sabotage/fraud cases, 257
Basic Analysis and Security Engine (BASE)
user interface, 221
Behavioral concerns
monitoring and responding to, 164–167
sabotage precursors, 35–37
security awareness training for, 159
Beneficiary organizations, 327

ptg7481383
Index 371
Benefit disagreements as dissatisfaction
factor, 73
Best practices
in 2005, 17
backup and recovery processes, 207–210
employee online actions, 195–199
enterprise-wide risk assessments, 151–154
incident response plans, 211–213
monitoring and responding to suspicious
and disruptive behavior, 164–167
negative workplace issues, 168–170
overview, 145–146
password and account management
policies and practices, 174–177
physical environment, 171–173
policies and controls, 155–158
remote attacks, 200–202
SDLC, 182–186
security awareness training, 159–163
separation of duties and least privilege,
178–181
summary, 146–150, 213–214
system administrators and technical and
privileged users, 187–190
system change controls, 191–194
termination, 203–206
“Big Picture” of Insider IT Sabotage Across
U.S. Critical Infrastructures, 12
Bizarre behavior as sabotage precursor, 36
Bonus issues
fraud case, 265
policies, 155
sabotage from, 32–34, 158, 189, 244–245, 253
SDLC, 136, 142, 185
British Petroleum Refinery, 335
Business advantage, theft of IP for, 62
Business management training simulation,
335
Business partners. See Trusted business
partners (TBPs)
Business plans theft, 95
C
Cameras
cell phone, 281
closed circuit, 172
Canada, theft of IP in, 85
Cappelli, Dawn
best practices, 145
biography, 365
Internet underground, 286
SDLC, 139
theft of IP, 65, 83
trusted business partners, 276
Caron, Thomas
SDLC, 139
theft of IP threats, 65
Case-based training simulation, 336
Case breakdown
country, 316–317
current employees vs. former, 314
employees vs. contractors, 313
international cases, 315–317
sectors, 307–309
technical vs. nontechnical insiders,
314–315
trends over time, 312–313
type of crime, 309–312
Case examples, 241
backup and recovery processes, 209–210
employee online actions, 198–199
enterprise-wide risk assessments, 152–154
fraud. See Fraud cases
incident response plans, 212–213
miscellaneous, 269–273
monitoring and responding to suspicious
and disruptive behavior, 166–167
password and account management
policies, 176–177
physical environment, 173
policies and controls, 156–158
positive outcomes, 296–297
remote attacks, 201–202
sabotage cases. See Sabotage cases
sabotage/fraud cases, 256–258
SDLC, 185–186
security awareness training, 162–163
separation of duties and least privilege,
180–181
system administrators and technical and
privileged users, 189–190
system change controls, 192–194
terminated employees, 205–206

ptg7481383
Index
372
Case examples (contd.)
theft of IP. See Theft of IP cases
trusted business partners, 276–277
Categories of threats, 8–9
ccTLD (code top-level domains), 235
CEE (Common Event Expression), 223,
229–230
CEF (Common Event Format), 223, 228–229
Centralized logging
advanced targeting and automation,
237–238
appliances, 197
conclusion, 239
overview, 231–233
Splunk rules, 235–237
termination monitoring, 233–235
CERT
insider threat center. See Insider threat
center
MERIT. See MERIT (Management and
Education of the Risk of Insider
Threat) project
Changes
change management software, 53–54
controls, 191–194
in employment status, theft of IP, 98
in policies and controls, sabotage
from, 35
Changing passwords for sabotage, 42
Characterization of configurations, 191–192
Chemical industry cases, 87, 258–259
China, theft of IP in, 85
Cigarettes, low-nicotine, 345
Citizenship in theft of IP, 85
City government fraud losses, 105
Classified information, theft of, 67
Closed circuit cameras, 172
Code, defined, 326
Code reviews
benefits, 10–11
formal, 142
SDLC, 136–137
Code top-level domains (ccTLD), 235
Coding process
incident data, 329–331
organization data, 327–328
subject data, 328–329
Collection of data, 325–326
Collusion, 1
complexity of, 6
fraud, 111–113, 117, 134–135, 294
SDLC, 183
separation of duties, 179–180
system design, 183
theft of IP, 194
Commercial facilities industry
case prevalence, 308–310
foreign theft of IP, 87
fraud cases, 263, 265–266
sabotage cases, 242, 245
trusted business partner cases, 278
Common Event Expression (CEE), 223,
229–230
Common Event Format (CEF), 223, 228–229
“Common Sense Guide to Prevention and
Detection of Insider Threats,” 17
Communication for sabotage, 34
Compensating measures for
disgruntlement, 49
Competing businesses, foreign theft of IP
for, 88
Competitors, email to, 77
Complexity of insider threats, 6–7
Compromised accounts in organized
crime, 118
Compromised passwords in fraud, 125–126
Concealment in theft of IP, 95
Conditional projections, 346
Confidentiality
in reporting, 161
SDLC, 130
threats impact on, 152
training about, 162
Conflicts, sabotage from, 35
Consistency checks in SDLC, 183
Consistent enforcement for sabotage, 34, 168
Conspirators in theft of IP, 86
Consultants
food industry sabotage case, 248
information technology sabotage case,
250–251
source code modification, 140–142
Consumer credit database fraud case, 264
Contentious employee terminations, 35
Contractors and third parties
background checks, 166–167

ptg7481383
Index 373
backups, 57
defense industrial base sabotage case, 246
vs. employees, 313
energy industry sabotage case, 247–248
enterprise-wide risk assessments, 152
fraud cases, 266
government sabotage case, 248–249
government theft of IP cases, 260–261
health care fraud case, 269
kiosk access case, 153
ownership case, 156–157
password and account management
policies, 175–176
password cracking case, 154
physical security, 173
sabotage, 39, 44–45
theft of IP, 73
unauthorized access case, 272–273
Contracts with trusted business partners, 285
Contribution perception in Entitled
Independent
model, 70–72
Controlled information documents, 173
Controls
access. See Access and access controls
best practices, 155–158
change, 191–194
documenting, 155–158
Copied documents as theft of IP indicator, 77
Corporate fraud, 103
Countries
case breakdown by, 316–317
cultural differences, 6
in theft of IP, 85
Coworkers in fraud recruitment, 113–115,
121–123
Crackers, 40
Credentials
information technology sabotage case, 255
Snort for, 220–221
termination sabotage case, 245
unauthorized, 141
Credit card debt as fraud factor, 109
Credit card number verification program
case, 255
Credit database fraud case, 264
Credit histories fraud losses, 105
Cressey, Donald, 106
Crime
case breakdown by, 309–312
types, 8–9, 116
Criminal history
in background checks, 164
information technology sabotage case,
30–31, 255–256
Internet underground, 290
Critical business functions, outsourcing, 152
Critical data modification verification, 123
Critical infrastructure, protecting, 172
Critical processes, auditing, 120–121
Cultural differences in threats, 6
Cummings, Adam, 102
Currency trader case, 180
Current employees vs. former, 314
Custodial staff training, 162–163
Customer records stolen cases, 272
Customer service processes, training for,
160–161
CyberCIEGE game, 336
CyberSecurity Watch Survey, 319–323
CyLab
fraud modeling, 105
insider threat assessment sponsored by,
17–18
MERIT InterActive. See MERIT InterActive
tool
workshops, 17
D
Dashed arrows in system dynamics
modeling, 347
Data audits, 195
Data collection for database, 325–326
Data integrity in SDLC, 134, 183
Data leakage tools, 65, 77, 197
Data loss prevention (DLP) systems, 65, 77
Database administrators
government sabotage case, 249
Internet underground, 292
privileges, 149
sabotage/fraud case, 257
shared accounts, 44, 52
Database breakdown of cases, 7–9
country, 316–317
current employees vs. former, 314

ptg7481383
Index
374
Database breakdown of cases (contd.)
employees vs. contractors, 313
international cases, 315–317
sectors, 307–309
technical vs. nontechnical insiders, 314–315
trends over time, 312–313
type of crime, 309–312
Databases, 325
coding process, 327–331
data collection, 325–326
password cracking case, 154
SIEM analysis, 225–227
transactions auditing, 123
DC (domain controller), 235–236
DC3 (Defense Cyber Crime Conference), 219
Deactivating access after termination,
203–206
Dean, Tyler, 216
Deception in Entitled Independent model,
74–78
Defense Cyber Crime Conference
(DC3), 219
Defense industrial base
foreign theft of IP, 87
fraud cases, 266
sabotage cases, 246–247
theft of IP case, 260
Deleted backups, 58
Demonstrational videos, 218–219
Demotions as sabotage precursor, 38, 56
Denial-of-service attacks, 288
Departing employees. See Termination
Detection
Ambitious Leader model, 81–82
automated, 14, 195
fraud, 127
IDS, 220–221
malicious code, 193
sabotage, 53
trusted business partners, 283–285
Dictionaries in Common Event
Expression, 229
Digital rights management (DRM), 65
Digital watermarking, 65
Directory services, 234
Disability fraud cases, 105, 267–268
Disabling
known paths, 51–52
remote access, 200–201
system logs, 42
Disagreements as dissatisfaction factor, 73
Discrimination complaint in government
sabotage case, 249
Disgruntlement issues
defense industrial base sabotage cases,
246–247
fired employee sabotage case,
243–244
government case, 271–272
password theft, 176–177
positive intervention for, 49–50
resigned employee case, 169–170
as sabotage factor, 31–34, 37–38, 40–42
system administrators and other
privileged users, 190
Disposal of controlled information
documents, 173
Disruption of service in SDLC, 141–142
Disruptive employees
monitoring and responding to, 164–167
as sabotage precursor, 37
Dissatisfaction in Entitled Independent
model, 72–74
DLP (data loss prevention) systems, 65, 77
DNS
registrations redirection, 291
suffixes, 236
Document imaging company in theft of IP
case, 96, 261–262
Documentation
policies and controls, 155–158, 161
SDLC, 138
Domain controller (DC), 235–236
Domain names, in sabotage, 26
Doors, locking, 172
Downsizing, sabotage from, 33
Downward spiral situations in sabotage, 42
Driver’s licenses case, 105, 186, 266
DRM (digital rights management), 65
Dynamic trigger hypotheses, 349
E
E-commerce developer in sabotage
case, 250
Economic espionage, 84

ptg7481383
Index 375
Ecuador, theft of IP in, 85
Education industry
foreign theft of IP, 87
miscellaneous case, 271
EEOC complaint in government sabotage
case, 249
Email
for access control, 71
attachments. See Attachments
eavesdropping case, 270–271
fake addresses cases, 153–154, 266
pornographic images case, 201
Splunk rules, 235–237
theft of IP, 89, 91, 93
theft of IP indicator, 77
Emergency services fraud cases, 266
Employee assistance programs
for disgruntlement, 49
for disruptive employees, 166
for fraud, 124–125
for sabotage, 35, 37
Employees
vs. contractors, 313
disgruntlement. See Disgruntlement issues
online actions best practices, 195–199
protecting, 171
security awareness training for, 159–163
susceptibility to recruitment, 121–123
susceptibility to social engineering, 126
termination. See Termination
Encryption
backups, 58, 208
theft of IP, 95
End user source code access, 131
Energy industry
foreign theft of IP, 87
sabotage case, 247–248
Enforcement of policies in sabotage, 34, 168
Engineers, theft of IP by, 63, 85
Enterprise-wide risk assessments, 151–154
Entertainment Technology Center (ETC),
18, 336
Entitled Independent model in theft of IP
contribution perception in, 70–72
deception, 74–78
dissatisfaction, 72–74
overview, 68–70
threats, 64
Erosion of access controls, 71, 189
Espionage
foreign governments and organizations, 84
prevalence, 8
ETC (Entertainment Technology Center),
18, 336
Event correlation engines, 93, 197
Events
MERIT InterActive, 338–339
SIEM signature, 228–230
Exception handling
SDLC, 132, 135
system design, 183
Excessive access privileges, 125
Expectations
policies and controls for, 156
setting, 47–49
unmet. See Unmet expectations
Expedite function in SDLC, 135
Expiration dates of accounts, 234
External hard disks for theft of IP, 94
External organizations
attacks against, 196
email to, 77
External partners. See Trusted business
partners (TBPs)
Extortion
manufacturing plant case, 212–213
two-person rule for, 44
F
Fake email addresses, 153–154, 266
Fake vendor fraud losses, 105
FCI (Force Concept Inventory), 335
Federal Bureau of Investigation (FBI)
organized crime definition,
115–116, 286
Federal Network Security (FNS) branch, 17
Federally Funded Research and
Development Center (FFRDC), 219
Feedback loops in system dynamics
modeling, 347–348
File integrity checkers, 191
File transfer, 90–91
File Transfer Protocol (FTP), 90
Finance industry. See Banking and finance
industry

ptg7481383
Index
376
Financial compensation as dissatisfaction
factor, 73
Financial gain as motive, 139
Financial impact
Ambitious Leader model, 78
fraud, 103–105
theft of IP, 67
Financial problems
in background checks, 165
fraud from, 111, 124–125
non-sharable, 106
FIRST (Forum of Incident Response and
Security Teams), 219
Flagging database transactions, 123
Flood control, 345
FNS (Federal Network Security)
branch, 17
Food industry
fraud cases, 266–267
sabotage case, 248
Force Concept Inventory (FCI), 335
Foreign-currency trader fraud
case, 265
Foreign governments and organizations
Ambitious Leader model, 78
theft of IP, 67, 83–88, 261–262
threat complexity, 7
Foreign nationals asylum case, 181, 267
Formal code reviews, 142
Former employees vs. current, 314
Forum of Incident Response and Security
Teams (FIRST), 219
Fraud
auditing for, 120–121
continuing, 110–111
defined, 101
description, 4
excessive access privileges, 125
financial problems, 124–125
impacts, 103, 105
insider stressors, 115
models, 13
organizational issues, 120–126
organized crime, 115–119
origins, 108–110
outsider facilitation, 111–113
overview, 101–106
patterns, 106–108
perpetrator characteristics, 1
recruiting others, 113–115, 121–123
trusted business partners, 279–280
verification of modification of critical
data, 123
Fraud cases, 4–5, 262–263
banking and finance industry, 264–265
commercial facilities industry, 263,
265–266
defense industrial base, 266
emergency services, 266
food industry, 266–267
government, 267–269
health care industry, 166, 269
lottery agency, 212
positive outcome, 296–297
prevalence, 8, 310–312
Fraud Triangle, 106–108
From Modeling to Managing Security: A
System Dynamics Approach, 349
FTP (File Transfer Protocol), 90
Full disclosure by third-party vendors, 57
G
Games. See MERIT InterActive tool
GFIRST (Government Forum of Incident
Response and Security Teams), 219
Globalization issues, 176
Glossary of terms, 351–357
Gmail accounts as theft of IP indicator, 77
Gonzalez, Jose, 349
Government
case prevalence, 308–309
defense industrial base sabotage cases,
246–247
espionage, 84
fake email addresses case, 153–154
foreign theft of IP, 87
fraud, 104–105, 267–269
miscellaneous case, 271–272
sabotage cases, 248–250
theft of IP cases, 260–261
Government Forum of Incident Response
and Security Teams (GFIRST), 219
Group modeling, 349
Guards

ptg7481383
Index 377
for deterrence, 171
security awareness training for, 162–163
H
Hanley, Michael
insider threat lab, 216
Internet underground, 286
Hazardous material sector, 87
Headers in Common Event Format, 228
Health industry
case prevalence, 308
claims fraud case, 166, 269
foreign theft of IP, 87
Help desk fraud cases, 266
High-priority mitigation strategies, 219–220
Hiring process, 164
Host data exfiltration, 93–95
Hostile work environments
case study, 169–170
dissatisfaction factor, 73
Hotmail accounts as theft of IP indicator, 77
Houy, Matt, 216
HTTPS traffic, 66
Human resources (HR) department
account expiration dates, 234
for disgruntlement, 49
MERIT InterActive, 337, 339
for sabotage, 39
I
IDC (Interactive Data Corporation)
survey, 278
Identity crimes. See also Personally
Identifiable Information (PII)
defined, 101
prevalence, 113–114
Identity management systems, 24
IDS (intrusion detection system),
220–221
Immigration asylum case, 181, 267
Impacts, 152
Ambitious Leader model, 78
fraud, 103–105
SDLC, 130
theft of IP, 66–68
Implementation in SDLC, 183–184
Incident data in coding process, 329–331
Incident management process, 124
Incident response plans, 211–213
Inconsistent enforcement of policies,
sabotage from, 34, 168
Industrial espionage, 84
Information and telecommunications
industry
case prevalence, 307–309
foreign theft of IP, 86
Information overload, 196, 198
Information technology departments,
MERIT InterActive for, 337
Information technology industry cases
miscellaneous, 272–273
sabotage, 250–256
sabotage/fraud, 257–258
theft of IP, 261–262
Infrastructure
insider threat lab, 217–218
protecting, 172
Insider and Cyber Security: Beyond the
Hacker, 23
Insider threat assessment in 2007, 18
Insider threat center, 3
exercises, 303–304
objectives, 13–14
products and services, 299–301
sponsored research, 306
teams, 15
threat assessment, 304–305
workshops, 301–303
Insider threat exercises in 2010, 18–19
Insider threat lab, 15–16
in 2009, 18
centralized logging. See Centralized
logging
demonstrational videos, 218–219
exercises, 239
high-priority mitigation strategies,
219–220
infrastructure, 217–218
overview, 215–216
purposes, 216–217
SIEM signature. See Security Information
and Event Management (SIEM)
signature

ptg7481383
Index
378
Insider threat lab (contd.)
SiLK tool, 221–223
Snort tool, 220–221
Insider Threat Outreach and Transition
Team, 15–16
Insider threat research in 2000, 16
Insider Threat Research Team, 15
Insider Threat Study (ITS)
in 2001, 16
banking and finance sector, 19
fraud modeling, 105
profiles from, 11
Insider trading, 103
Installation in SDLC, 184
Insurance fraud case, 166, 269
Integrity
SDLC, 130
threats impact on, 152
training on, 162
Integrity checks
automated, 134, 195
database transactions, 123
SDLC, 134
Intellectual property agreements, 157,
168–169
Intellectual property theft. See Theft of
intellectual property (IP)
Interactive Data Corporation (IDC)
survey, 278
Interactive virtual simulation tool.
See MERIT InterActive tool
International cases, 315–317
International Traffic in Arms
Regulations, 67
Internet Relay Chat (IRC) channels, 255
Internet service providers (ISPs) cases
customer information, 220–221
sabotage, 251–252, 255–256
source code modification, 140
threatening email, 176
Internet underground threats
access controls and monitoring, 291–292
complexity of, 7
conclusions, 293
crimes, 288–289
insider characteristics, 287
insider involvement, 288
overview, 286–287
sabotage cases, 245, 251–252
sabotage/fraud case, 257
unknown access paths, 289–291
Intrusion detection system (IDS), 220–221
Inventory control, 94
IRC (Internet Relay Chat) channels, 255
Irregular processes, auditing, 120–121
ISPs. See Internet service providers (ISPs)
cases
ITS. See Insider Threat Study (ITS)
J
Job performance declines as sabotage
precursor, 35
Job responsibilities descriptions, 49
Journal of Wireless Mobile Networks,
Ubiquitous Computing, and Dependable
Applications, 65
K
Key-value pairs in Common Event
Format, 228
Keystroke loggers
fraud cases, 109, 265–266
system change control cases, 194
theft of IP, 160
King, Christopher, 116
Kiosk access case, 153
Known-bad domain names, 235
L
Laptops for theft of IP, 90–91
Large attachments as theft of IP indicator, 77
Last days of employment
centralized logging. See Centralized
logging
precautions, 98
theft of IP, 76, 95, 98
Lax overtime controls, 185
Layered defense for remote attacks, 200–202
LDAP directory service, 234
Least privilege best practices, 178–181
Legal firm theft of IP case, 261–262
Legal issues, 152

ptg7481383
Index 379
Lessons learned step for financial
problems, 124
Limiting accounts, 45
Loan officer fraud case, 264
Locking doors and windows, 172
Logic bombs
defense industrial base sabotage case,
246–247
description, 9
government sabotage case, 248–249
information technology sabotage case,
252–253
placement, 53
positive outcome case, 25, 297
SDLC case, 185–186
system administrator case, 189, 244–245
system change controls, 193
unmet expectations, 33
Logistics company sabotage case, 256
Logs and logging
access, 172–173
centralized. See Centralized logging
change, 192
Common Event Expression, 229
employee online actions, 195–199
reviewing, 166
sabotage, 37, 42, 56–57
SDLC, 137
theft of IP, 93, 95
Loops in system dynamics modeling,
347–348
Lottery
fraud case, 212, 268–269
fraud losses, 105
Low-nicotine cigarettes, 345
Lower-level employees, 104–105
M
Macro-lab, 218
MAILHOST server, 235–236
Maintenance phase in SDLC, 136
Malicious activity in system design, 183
Malicious code
description, 10
expected bonus sabotage case, 244–245
fraud case, 265–266
information technology sabotage case,
252–253
network manager sabotage case, 244
unauthorized access case, 271
Management and Education of the Risk of
Insider Threat (MERIT) project, 9
development of, 17
insider threat models, 9–12, 27
Managers as organized crime
participants, 117
Manufacturing sector
extortion case, 212–213
foreign theft of IP, 87
terminated employee case, 205
Market trend product analysis organization
sabotage case, 253–254
Meadows, Dennis, 346
Media
backups, 208
theft of IP, 62, 90, 94
Mergers and acquisitions
complexity of, 6
as dissatisfaction factor, 73
MERIT (Management and Education of the
Risk of Insider Threat) project, 9
development of, 17
insider threat models, 9–12, 27
MERIT InterActive tool, 18
conclusion, 343
effectiveness, 334–336
overview, 333–334
prototype, 336–340
stages, 339–342
Micro-lab, 217–218
Military equipment fraud losses, 105
MIS Training Institute InfoSec World, 219
Miscellaneous cases, 8, 269–273
Missing work as sabotage precursor, 35
Mitigation strategies
insider threat lab, 219–220
SDLC, 142
theft of IP, 88–97
trusted business partners, 283–285
Modification
fraud cases, 110–111
production source code and scripts,
140–142
verifying, 123

ptg7481383
Index
380
Monitoring
employee online actions, 195–199
Internet underground, 291–292
network traffic for sabotage, 51
strategies, 52–53
suspicious and disruptive behavior,
164–167
targeted, 55
termination, 233–235
for theft of IP, 95
trusted business partners, 284
Montelibano, Joji, 216
Monthly auditing, 196
Mood swings as sabotage precursor, 36
Moore, Andrew P.
best practices, 145
biography, 366
fraud modeling, 102
Internet underground, 286
SDLC, 139
theft of IP, 65, 83
trusted business partners, 276
Motives
Ambitious Leader model, 79
foreign theft of IP, 88
Internet underground insiders, 287
organized crime, 118
SDLC, 139
Moves in MERIT InterActive, 338
Multiple roles in fraud cases, 267–268
N
National Threat Assessment Center
(NTAC), 16
Negative influences in system dynamics
modeling, 347
Negative workplace issues
managing, 168–170
sabotage from, 35
trusted business partners, 284–285
Network sniffers, 221, 255, 304
Networks
information technology sabotage case,
252–253
kiosk access case, 153
monitoring, 51
sabotage, 41
theft of IP, 90–93
Nigerian Mafia, 122
911 system case, 209, 254
NOC system administrators sabotage
case, 254
Non-sharable financial problems, 106
Noncompete agreements, 168–169
Nonpublic sources of information, 326
Nonrepudiation techniques
benefits, 187
for sabotage, 42–43
Nontechnical employees, insider theft
discovered by, 74
Nontechnical insiders vs. technical, 314–315
NTAC (National Threat Assessment
Center), 16
Ntop tool, 304
O
OCTAVE (Operationally Critical Threat,
Asset, and Vulnerability Evaluation)
technique, 195
Office of National Counterintelligence
Executive, 83
Office trash, 173
One-month termination window
centralized logging, 233–237
precautions, 98
theft of IP, 76, 95, 98
Online actions best practices, 195–199
Operationally Critical Threat, Asset, and
Vulnerability Evaluation (OCTAVE)
technique, 195
Opportunity in Fraud Triangle, 106–107
Organization data coding process, 327–328
Organization-issued badges, 171
Organizational issues in fraud, 120–126
Organized crime, 286–287
fraud, 115–119
malicious insiders, 116–117
methods, 118–119
motives, 118
participants, 117
prevalence, 116
targets, 118

ptg7481383
Index 381
Origins of fraud, 108–110
Outreach and Transition Team, 15–16
Outsider facilitation of fraud, 111–113
Outsourcing
critical business functions, 152
and password and account management
policies, 176
Overtime, lax controls on, 185
Ownership disagreements, 73, 156–157
P
Packet sniffers, 221, 255, 304
Partners. See Trusted business partners
(TBPs)
Password cracking, 40, 154
Password-protected screen savers, 172
Passwords, 42
auditing, 44
customer records stolen cases, 272
food industry case, 266–267
fraud, 125–126
government case, 271–272
information technology sabotage case, 255
policies and practices, 45, 174–177
student unauthorized access case, 271
system administrator termination
sabotage case, 245
withheld pay case, 152–153
Patterns
fraud, 106–108
sabotage, 28–29
theft of IP, 68–70
Performance reviews for sabotage, 49
Periodic security awareness training, 159–163
Personal information in fraud, 103–104
Personal predispositions for sabotage, 28, 30
Personally Identifiable Information (PII)
access control case, 292
fraud, 111, 121, 279
future threats, 315–316
information technology sabotage case,
255–256
Internet underground, 288–290
organized crime, 117
positive outcome case, 296–297
prevalence, 113–114
trusted business partner access to, 279
Personnel policies for trusted business
partners, 284
Physical environment, tracking and
securing, 171–173
Physical exfiltration, 95
Physical media for backups, 208
PII. See Personally Identifiable
Information (PII)
Planned layoffs, sabotage from, 33
Planning in Ambitious Leader model, 79–80
Police communications operator case, 132,
186, 266
Policies and procedures
documenting, 155–158
passwords and account management,
174–177
reporting suspicious behavior, 165–166
for sabotage, 34, 36
SIEM, 225
termination, 203–206
training based on, 161
trusted business partners, 283
Pornographic images case, 140, 201, 254
Positive influence in system dynamics
modeling, 347
Positive intervention for disgruntlement,
49–50
Possessiveness in Entitled Independent
model, 72
Postal and shipping industry sabotage
case, 256
Potential precursors to sabotage, 37–42,
223–231
PowerShell AD administration tools,
237–238
Precipitating events for sabotage,
31–34
Precise predictions in system dynamics, 346
Precursors to sabotage, 37–42, 223–231
Predictions in system dynamics
modeling, 346
Preliminary Model of Insider Theft of
Intellectual Property, 12
Prescription benefit plans sabotage
case, 252
Pressure in Fraud Triangle, 106
Preventive controls for fraud, 126
Printed documents for theft of IP, 90

ptg7481383
Index
382
Prioritizing alerts in risk-based approach,
53–54
Prison inmate cases, 282–283
Privileges
accumulation of, 71
backdoor accounts, 175–176
best practices, 187–190
excessive, 125
hacking case, 157–158
least privilege best practices, 178–181
Proactive monitoring of employee online
actions, 199
Production source code modification, 140
Profiles in MERIT threat models, 10–12
Programmer theft of IP threats, 63
Programming techniques for attacks,
139–142
Progress Measure in MERIT InterActive, 338
Project managers in government sabotage
case, 249
Promotion disagreements as dissatisfaction
factor, 73
Proprietary software in theft of IP, 95
Prototypes in MERIT InterActive,
336–340
Proxies in theft of IP, 93
Public health industry
case prevalence, 308
foreign theft of IP, 87
Public sources of information, 326
Q
Quarterly auditing, 196
R
Random auditing, 196
Rationalization in Fraud Triangle,
106–107
Recovery processes
best practices, 207–210
SDLC, 142
testing, 57–59
Recruitment
fraud, 113–115, 121–123
security awareness training for, 159
theft of IP case, 261
References, 359–364
Reinforcing loops in system dynamics
modeling, 348
Relocation issues as dissatisfaction
factor, 73
Remailers, 109
Remote network access
layered defense for, 200–202
terminated employees, 204
for theft of IP, 90–92
Remote network administration tools for
sabotage, 40
Removable media for theft of IP, 62, 90, 94
Reorganization, sabotage from, 33
Reporting
confidential, 161
suspicious behavior, 165–166
Reprimands as sabotage precursor, 38
Requirements in SDLC, 131–132, 182–183
Research by insider threat center, 306
Research chemist case, 198
Research deleted case, 166
Research Team, 15
Resignations in theft of IP, 73, 76
Responding to suspicious and disruptive
behavior, 164–167
Responsibilities removal as sabotage
precursor, 38
Return on investment (ROI) in theft of IP
mitigation, 68
Revenge
Internet underground insiders, 287, 293
sabotage cases, 243–244, 250, 257, 280
SDLC, 139
Risk assessments
Ambitious Leader model, 81–83
enterprise-wide, 151–154
process, 304–305
Risk-based approach in prioritizing alerts,
53–54
Risk Measure in MERIT InterActive, 338
ROI (return on investment) in theft of IP
mitigation, 68
Role-based access control
description, 179
fraud, 125
SDLC, 132–133
system change controls, 193

ptg7481383
Index 383
Role playing, 334
Rootkits, 41
S
Sabotage
backup and recovery process tests, 57–59
backups, 24, 40, 44–45, 139, 208, 256
behavioral precursors, 35–37
demotion measures, 56
description, 3
disgruntlement strategies, 49–50
expectations setting, 47–49
impacts, 26–27
mitigation strategies, 46–47
monitoring strategies, 52–53
of other organizations, 59
overview, 23–28
patterns, 28–29
perpetrator characteristics, 1, 27
personal predispositions, 28, 30
precipitating events, 31–34
profiles for, 11
reducing, 30–31, 34–35
risk-based approach to prioritizing alerts,
53–54
secure logs, 56–57
SIEM signature for, 223–231
from stressful events, 37–39
targeted monitoring, 55
technical precursors and access paths,
40–45
termination measures, 35, 40, 56
time and attack location, 225–227
Trust Trap, 45–46
trusted business partners, 44–45, 280–281
unknown access paths, 41–42, 50–52
Sabotage cases, 3–4, 241–243
banking and finance industry, 243–245
commercial facilities industry, 242, 245
defense industrial base, 246–247
energy industry, 247–248
food industry, 248
government, 248–250
information technology industry, 250–256
positive outcome, 297
postal and shipping industry, 256
prevalence, 8, 309–310
Sabotage/fraud cases, 256–258
Salary and compensation as sabotage
factor, 34
Salespeople theft of IP threats, 63
Sanctions as sabotage precursor, 38–39
Schroeder, Will, 216
Scientists in theft of IP, 63, 85
Screen savers, password-protected, 172
Scripts modification, 140
SDLC. See Software Development Life
Cycle (SDLC)
SDMIS (System Dynamics Modeling for
Information Security), 348–349
SDN (Security Dynamics Network), 348–350
Secret Service
fraud modeling, 106
National Threat Assessment Center, 16
Sectors, case breakdown by, 307–309
Secure logs for sabotage, 56–57
Security
awareness training, 159–163
backup and recovery processes, 207–210
bypassing in organized crime, 118
physical environment, 171–173
SDLC, 131, 138–139
Security Dynamics Network (SDN), 348–350
Security guards
for deterrence, 171
training for, 162–163
Security Information and Event
Management (SIEM) signature,
223–225
application, 227–228, 230–231
Common Event Expression, 229–230
Common Event Format, 228–229
database analysis, 225–227
overview, 223–225
Sense of ownership in Entitled Independent
model, 70
Separation of duties
backups, 58
best practices, 178–181
fraud, 125
for sabotage, 43
SDLC, 133
system administrators, 188
system design, 183
trusted business partners, 285

ptg7481383
Index
384
Shared accounts
audits for, 175
for sabotage, 44, 52
terminated employees, 204
Sharing passwords in sabotage, 42
Shaw, Eric, 65
Shimeall, Timothy J., 145
SIEM. See Security Information and Event
Management (SIEM) signature
SiLK tool, 221–223, 304
Sim City-styled simulation, 336
Simulation. See MERIT InterActive tool
Snort tool, 220–221, 304
Social engineering
fraud, 126
organized crime, 118
sabotage, 44
security awareness training for, 160
Software Development Life Cycle
(SDLC), 129
attribution, 137
authentication and role-based access
control, 132–133
automated data integrity checks, 134
backups, 138–139
best practices, 182–186
code reviews, 136–137
disruption of service and theft of
information, 141–142
exception handling, 132, 135
mitigation strategies, 142
modification of production source code
and scripts, 140
overview, 129–131
programming techniques, 139–142
requirements and system design
oversights, 131–132
separation of duties, 133
system deployment, 137–139
unauthorized authentication
credentials, 141
Software Engineering Institute, 219
Software keystroke loggers
fraud cases, 109, 265–266
system change control cases, 194
Software ownership issues, 73, 156–157
Sole system administrators
backups, 205
sabotage, 44
sabotage/fraud case, 257–258
system change controls, 192–193
withheld pay case, 152–153
Solid arrows in system dynamics
modeling, 347
Source code
access control, 142
backups, 138
defense industrial base sabotage case, 247
deleted, 163
end user access, 131
modification, 140
sabotage/fraud case, 258
shared, 67
theft of IP, 95
Special Publication 800–53: Recommended
Security Controls for Federal Information
Systems and Organizations, 214
Special treatment of employees, sabotage
from, 34, 168
splunk-powershell project, 238
Splunk rules, 235–237
Splunk tool, 232
Sponsored research for insider threat
center, 306
Spooner, Derrick
fraud modeling, 102
theft of IP, 65, 83
trusted business partners, 276
“Spotlight On: Insider Theft of
Intellectual Property inside the U.S.
Involving Foreign Governments or
Organizations,” 83
“Spotlight On: Insider Threat from Trusted
Business Partners,” 276
“Spotlight On: Malicious Insiders and
Organized Crime Activity,” 116
“Spotlight On: Malicious Insiders with
Ties to the Internet Underground
Community,” 286
“Spotlight On: Programming Techniques
Used as an Insider Attack Tool,” 139
Stages in MERIT InterActive, 339–342
Star performer treatment, sabotage from,
34, 168
Stolen backup media, 58
Stressful events
fraud from, 115
sabotage from, 37–39

ptg7481383
Index 385
Strict password policies and practices,
174–177
Students unauthorized access cases, 271
Subcontractors
background checks, 166–167
password and account management
policies, 175–176
Subject data in coding process, 328–329
Supervisors as dissatisfaction factor, 73
Supply chain management, 176
Surveys
CyberSecurity Watch Survey, 319–323
IDC, 278
Suspensions as sabotage precursor, 38
Suspicious behavior
Entitled Independent model, 74
monitoring and responding to, 164–167
reporting, 165–166
as sabotage precursor, 37
System administrators
backups, 205
best practices, 187–190
sabotage, 44
sabotage/fraud case, 257–258
system change controls, 192–193
theft of IP threats, 62–63
withheld pay case, 152–153
System change controls, 191–194
System deployment in SDLC, 137–139
System design in SDLC, 131–132, 183
System dynamics modeling, 12
in 2005, 17
MERIT InterActive based on, 335
overview, 345–348
Security Dynamics Network, 348–350
System Dynamics Modeling for Information
Security (SDMIS), 348–349
System Dynamics Society, 348–349
System Dynamics Society Conference, 349
System logs for sabotage, 42
System maintenance in SDLC, 185
System overrides in system design, 183
T
Tagging documents for theft of IP, 77
Targeted monitoring for sabotage, 55
Targeting centralized logging, 237–238
TBPs. See Trusted business partners (TBPs)
Team-oriented, role-playing
experiences, 334
Teams in CERT Insider Threat Center, 15
Technical controls. See Insider threat lab
Technical insiders vs. nontechnical,
314–315
Technical monitoring in Ambitious Leader
model, 83
Technical precursors for sabotage, 40–45
Technical users best practices, 187–190
Technology solution limitations, 14
Telecommunications company
case prevalence, 307–309
foreign theft of IP, 86
information technology sabotage case, 253
sabotage/fraud case, 257–258
Temporary staff, threats from, 278
Termination
best practices, 203–206
monitoring, 233–235
property retrieval in, 169
remote access, 200–201
sabotage, 35, 40, 56
theft of IP, 73
trusted business partners, 285
unknown access paths, 289–291
Termination cases
backups, 209–210
commercial facilities sabotage, 245,
289–290
eavesdropping, 270–271
information technology sabotage,
250–251
logistics company sabotage, 256
theft of IP, 260
trusted business partner, 277
unauthorized access, 272–273
Terms, glossary, 351–357
Testing backup and recovery process,
57–59
Theft of information
employee remote access case, 198–199
SDLC, 141–142
Theft of intellectual property (IP)
Ambitious Leader model, 78–83
concealment, 95
description, 5
Entitled Independent model. See Entitled
Independent model in theft of IP

ptg7481383
Index
386
Theft of intellectual property (IP) (contd.)
foreign governments and organizations,
83–88
host data, 93–95
impacts, 66–68
methods overview, 89–90
mitigation strategies, 88–97
models, 12–13
network data, 90–93
overview, 61–66
patterns, 68–69
perpetrator characteristics, 1
physical theft, 95
trusted business partners, 96–97, 281–282
types, 61
Theft of IP cases
chemical industry, 258–259
customer information, 5–6
defense industrial base, 246, 260
fraud, 265–266
government, 260–261
information technology industry, 261–262
ownership issue, 156–157
positive outcome, 297
prevalence, 8, 310–311
Theft ring in fraud case, 264
Third-parties. See Contractors and third
parties
30-day window
centralized logging, 233–237
precautions, 98
theft of IP, 76, 95, 98
Threads in MERIT InterActive, 339
Threat models, 9–12, 27
Threatening emails case, 201
Thumb drives for theft of IP, 94
TIFF images, 261
Time frame in fraud, 110–111
Tracking
access paths, 52
controlled information documents, 173
physical environment, 171–173
theft of IP, 92
Trade secrets. See Theft of intellectual
property (IP)
Trader fraud case, 265
Training
for disgruntlement, 49
effectiveness of, 334–336
security awareness, 159–163
simulation for. See MERIT
InterActive tool
supervisors for sabotage, 36
Transactions
auditing, 123
verifying, 154
Trash, office, 173
Trends
cases breakdown by, 312–313
system dynamics modeling, 346
Trigger hypotheses, 349
True stories. See Case examples
Trust Trap in sabotage, 45–46
Trusted business partners (TBPs)
complexity of threats, 6
customer records stolen cases, 272
fraud, 5, 279–280
identifying, 282–283
mitigation and detection
recommendations, 283–285
overview, 275–277
password and account management
policies, 175–176
sabotage, 44–45, 280–281
theft of IP, 96–97, 281–282
threat overview, 278–279
Trzeciak, Randall F.
best practices, 145
biography, 366
insider threat lab, 216
Internet underground, 286
SDLC, 139
theft of IP, 65, 83
trusted business partners, 276
Two-person rule
backups, 58, 208
description, 178
for sabotage, 43–45
system change controls, 193
Type of crime, case breakdown by, 309–312
U
UIDs (userids)
converting, 234
information technology sabotage case, 255

ptg7481383
Index 387
Unauthorized authentication
credentials, 141
Undercover agent fraud case, 296–297
Unknown access paths
eliminating, 50–52
Internet underground, 289–291
sabotage, 41–42
Unmet expectations
information technology sabotage case, 253
logic bomb sabotage cases, 244–245
policies and controls for, 156
sabotage from, 31–34
SDLC case, 185–186
system administrator case, 189
U.S. Munitions List source code theft, 67
Userids (UIDs)
converting, 234
information technology sabotage case, 255
V
Validation of configurations, 191–192
Vendors
backup services, 57
password and account management
policies, 175–176
sabotage, 44–45
Verification
modification of critical data, 123
transaction, 154
Victim organizations, 327
Videos at insider threat lab, 218–219
Violent behavior
arrests for, 30
as sabotage precursor, 36
Virtual private networks (VPNs)
attack prevalence, 225–227
sabotage, 24
theft of IP case, 221–223
Virtual simulation tool, 18
Virtual world, 179
Visual simulation company theft of IP
case, 260
Voi ce -m ail sy ste m c ase , 2 01– 20 2
VPNs (virtual private networks)
attack prevalence, 225–227
sabotage, 24
theft of IP case, 221–223
Vulnerabilities assessments, 152
W
Water sector
foreign theft of IP, 87
fraud, 104
Web site for insider threat controls, 216
Weiland, Robert, 276
Windows, locking, 172
Wireless networks
information technology sabotage cases,
251–253
kiosk access case, 153
Wireshark packet sniffer, 221, 304
Withheld passwords case, 152–153
Workshops
insider threat center, 301–303
SDMIS, 349
Writable CDs for theft of IP, 94
X
XNET platform, 18–19, 218, 239, 304

ptg7481383
S.R. Band, D.M. Cappelli, L.F. Fischer, A.P. Moore, E.D. Shaw, and R.F. Trzeciak, “Comparing Insider
IT Sabotage and Espionage: A Model-Based Analysis,” Software Engineering Institute Technical Report
CMU/SEI-2006-TR-026, Carnegie Mellon University, December 2006. http://www.cert.org/archive/
pdf/06tr026.pdf.
D.M. Cappelli, T. Caron, R.F. Trzeciak, and A.P. Moore, “Spotlight On: Programming Techniques Used as an
Insider Attack Tool,” Joint CyLab (CMU) and CERT (SEI) Report, December 2008. http://www.cert.org/
archive/pdf/insiderthreat_programmers_1208.pdf
D.M. Cappelli, Moore, A.P., Trzeciak, R.F. and Shimeall, T.J., “Common Sense Guide to Prevention and
Detection of Insider Threats: 3rd Edition,” Joint CyLab (CMU) and CERT (SEI) Report, September 2008
(updated from July 2006 and April 2005). http://www.cert.org/archive/pdf/CSGV3.pdf
D.M. Cappelli, A.G. Desai, A.P. Moore, T.J. Shimeall, E.A. Weaver, B.J. Willke, “Management and
Education of the Risk of Insider Threat (MERIT): Mitigating the Risk of Sabotage to Employers’ Information,
Systems, or Networks,” Software Engineering Institute Technical Note CMU/SEI-2006-TN-041, March 2007.
http://www.sei.cmu.edu/reports/06tn041.pdf
M. Hanley, J. Montelibano, “Insider Threat Control: Using Centralized Logging to Detect Data Exfiltration
Near Insider Termination,” SEI Technical Note SEI-TN-024, Software Engineering Institute, Carnegie Mellon
University, October 2011.
M. Hanley, T. Dean, W. Schroeder, M. Houy, R.F. Trzeciak and J. Montelibano, “An Analysis of Technical
Observations in Insider Theft of Intellectual Property Cases,” SEI Technical Note CMU/SEI-2011-TN-006,
Software Engineering Institute, Carnegie Mellon University, 2011.
M. Hanley, A.P. Moore, D.M. Cappelli, and R.F. Trzeciak, “Spotlight On: Malicious Insiders with
Ties to the Internet Underground Community,” Joint CyLab (CMU) and CERT (SEI) Report, March 2009.
http://www.cert.org/archive/pdf/CyLab%20Insider%20Threat%20Quarterly%20on%20Internet%20
Underground%20-%20March%202009P.pdf
C. King, “Spotlight On: Malicious Insiders and Organized Crime Activity,” SEI Technical Note CMU/
SEI-2011-TN-025, September 2011.
J. Montelibano, “Insider Threat Control: Using a SIEM Signature to Detect Potential Precursors to IT Sabotage,”
SEI Technical Note SEI-TN-021, Software Engineering Institute, Carnegie Mellon University, April 2011.
A.P. Moore, A. Cummings, and D. Spooner, “Modeling and Analysis of Insider Fraud,” in 2010 CERT Research
Annual Report, 2011.
D. Spooner, D.M. Cappelli, A.P. Moore, and R.F. Trzeciak, “Spotlight On: Insider Theft of Intellectual Property
inside the U.S. Involving Foreign Governments or Organizations,” Joint CyLab (CMU) and CERT (SEI) Report,
December 2008. http://www.cert.org/archive/pdf/insiderthreat_programmers_1208.pdf
R.M. Weiland, A.P. Moore, D.M. Cappelli, R.F. Trzeciak, D. Spooner “Spotlight On: Insider Threat from
Trusted Business Partners,” Joint CyLab (CMU) and CERT (SEI) Report, February 2010. http://www.cert.org/
archive/pdf/TrustedBusinessPartners0210.pdf
A.P. Moore, D.M. Cappelli, T. Caron, E. Shaw, and R.F. Trzeciak, “A Preliminary Model of Insider Theft of
Intellectual Property.” SEI Technical Note CMU/SEI-2011-TN-013.
A.P. Moore, D.M. Cappelli, and R.F. Trzeciak, “The ‘Big Picture’ of Insider IT Sabotage Across U.S.
Critical Infrastructures,” SEI Technical Report CMU/SEI-2008-TR-009 http://www.cert.org/archive/
pdf/08tr009.pdf)
M. Hanley, “Candidate Technical Controls and Indicators of Insider Attack from Socio-Technical Models and
Data,” in Proceedings of the 2010 NSA Center of Academic Excellence (CAE) Workshop on Insider Threat,
November 2010 (also published as SEI Technical Note CMU/SEI-2011-TN-003, January 2011).
A.P. Moore, D.M. Cappelli, T. Caron, E. Shaw, and R.F. Trzeciak, “A Preliminary Model of Insider Theft of
Intellectual Property.” Journal of Wireless Mobile Networks, Ubiquitous Computing, and Dependable
This page constitutes a continuation of the copyright page, which begins on page iv.
388

ptg7481383
Applications 2, 1 (Special Issue Addressing Insider Threats and Information Leakage, 2011): 28–49
(also published as SEI Technical Note CMU/SEI-2011-TN-013).
A.P. Moore, D.M. Cappelli, T. Caron, E. Shaw, and R.F. Trzeciak, “Insider Theft of Intellectual Property for
Business Advantage: A Preliminary Model,” in Proceedings of the 1st International Workshop on
Managing Insider Security Threats (MIST2009), Purdue University, West Lafayette, USA, June 16, 2009.
http://www.cert.org/insider_threat/docs/Insider_Theft_of_IP_Model_MIST09.pdf
A.P. Moore, D.M. Cappelli, and R.F. Trzeciak, “The ‘Big Picture’ of Insider IT Sabotage Across U.S. Critical
Infrastructures,” in Insider Attack and Cyber Security: Beyond the Hacker, eds. Stolfo, S.J., et. al., Springer
Science + Business Media, LLC, 2008 (also published in SEI Technical Report - CMU/SEI-2008-TR-009
http://www.cert.org/archive/pdf/08tr009.pdf)
A.P. Moore, D.M. Cappelli, H. Joseph, R.F. Trzeciak, “An Experience Using System Dynamics to Facilitate an
Insider Threat Workshop,” in Proceedings 25th International Conference of the System Dynamics Society,
July 2007. http://www.cert.org/archive/pdf/ISDC2007.pdf
CSO Magazine, Secret Service, Software Engineering Institute CERT Program at Carnegie Mellon University
and Deloitte, 2011 CyberSecurity Watch Survey: Press Release, January 2011. http://www.cert.org/archive/
pdf/CyberSecuritySurvey2011.pdf
CSO Magazine, Secret Service, Software Engineering Institute CERT Program at Carnegie Mellon University
and Deloitte, 2011 CyberSecurity Watch Survey: Data, January 2011. http://www.cert.org/archive/pdf/
CyberSecuritySurvey2011Data.pdf
M.M. Keeney, E.F. Kowalski, D.M. Cappelli, A.P. Moore, T.J. Shimeall, and S.N. Rogers, “Insider Threat
Study: Computer System Sabotage in Critical Infrastructure Sectors,” Joint SEI and U.S. Secret Service Report,
May 2005. http://www.cert.org/archive/pdf/insidercross051105.pdf
E.F. Kowalski, M.M. Keeney, D.M. Cappelli, and A.P. Moore, “Insider Threat Study: Illicit Cyber Activity in
the Information Technology and Telecommunications Sector,” Joint SEI and U.S. Secret Service Report,
January 2008. http://www.cert.org/archive/pdf/insiderthreat_it2008.pdf
E.F. Kowalski, T. Conway, S. Keverline, M. Williams, D. McCauley, D.M. Cappelli, B.W. Willke, and A.P. Moore,
“Insider Threat Study: Illicit Cyber Activity in the Government Sector,” Joint SEI and U.S. Secret Service
Report, January 2008. http://www.cert.org/archive/pdf/insiderthreat_gov2008.pdf
M.R. Randazzo, M.M. Keeney, E.F. Kowalski, D.M. Cappelli, A.P. Moore, “Insider Threat Study: Illicit Cyber
Activity in the Banking and Finance Sector,” Joint SEI and U.S. Secret Service Report, 2004, August, available at
http://www.secretservice.gov/ntac/its_report_040820.pdf.
389

ptg7481383
This page intentionally left blank

ptg7481383
Do you know how vulnerable your organization is to its own insiders?
Employees, contractors, or business partners can exploit their
knowledge to attack your organization.
The CERT Insider Threat Center, part of Carnegie Mellon University’s
Software Engineering Institute, studies the technical and behavioral
aspects of real insider compromises. Our Insider Threat Vulnerability
Assessment for government, private, public, for-profit, and not-for-
profit organizations is a confidential, on-site evaluation of your entire
organization’s ability to prevent, detect, and respond to insider threats.
The results are incorporated into an actionable framework for
managing your organization’s vulnerability.
The CERT® Insider Threat Vulnerability
Assessment: Identify vulnerabilities and
remediation strategies from the inside out.
To l e a r n m o r e a b o u t t h e I n s i d e r T h r e a t C e n t e r,
visit the CERT website: http://www.cert.org/insider_threat.
To l e a r n m o r e a b o u t t h e I n s i d e r T h r e a t A s s e s s m e n t o r t o
schedule one, email the Insider Threat Center staff:
insider-threat-feedback@cert.org.

ptg7481383
Activate your FREE Online Edition at
informit.com/safarifree
STEP 1: Enter the coupon code: PRIVHFH.
STEP 2: New Safari users, complete the brief registration form.
Safari subscribers, just log in.
If you have diculty registering on Safari or accessing the online edition,
please e-mail customer-service@safaribooksonline.com
Your purchase of The CERT® Guide to Insider Threats includes access to a free online edition
for 45 days through the Safari Books Online subscription service. Nearly every Addison-Wesley
Professional book is available online through Safari Books Online, along with thousands of books
and videos from publishers such as Cisco Press, Exam Cram, IBM Press, O’Reilly Media, Prentice
Hall, Que, Sams, and VMware Press.
Safari Books Online is a digital library providing searchable, on-demand access to thousands
of technology, digital media, and professional development books and videos from leading
publishers. With one monthly or yearly subscription price, you get unlimited access to learning
tools and information on topics including mobile app and software development, tips and tricks
on using your favorite gadgets, networking, project management, graphic design, and much more.
FREE
Online Edition
0321812573_Cappelli_SFP_ad.indd 1 12/27/11 9:41 AM
