2014 Chrysler 300 Owner's Manual
User Manual: 2014-300
Open the PDF directly: View PDF
.
Page Count: 610 [warning: Documents this large are best viewed by clicking the View PDF Link!]
- INTRODUCTION
- THINGS TO KNOW BEFORE STARTING YOUR VEHICLE
- A WORD ABOUT YOUR KEYS
- SENTRY KEY®
- VEHICLE SECURITY ALARM — IF EQUIPPED
- ILLUMINATED ENTRY — IF EQUIPPED
- REMOTE KEYLESS ENTRY (RKE)
- REMOTE STARTING SYSTEM — IF EQUIPPED
- DOOR LOCKS
- KEYLESS ENTER-N-GO™
- WINDOWS
- TRUNK LOCK AND RELEASE
- TRUNK SAFETY WARNING
- OCCUPANT RESTRAINTS
- Lap/Shoulder Belts
- Lap/Shoulder Belt Untwisting Procedure
- Seat Belts In Passenger Seating Positions
- Automatic Locking Retractor Mode (ALR) — If Equipped
- Energy Management Feature
- Seat Belt Pretensioner
- Enhanced Seat Belt Use Reminder System (BeltAlert®)
- Seat Belts And Pregnant Women
- Seat Belt Extender
- Supplemental Restraint System (SRS) — Air Bags
- Air Bag Deployment Sensors And Controls
- Occupant Restraint Controller (ORC)
- Driver And Passenger Advanced Front Air Bag Inflator Units
- Supplemental Driver Side Knee Air Bag Inflator Unit
- Supplemental Seat-Mounted Side Air Bag (SAB) Inflator Units
- Supplemental Side Air Bag Inflatable Curtain (SABIC) Inflator Units
- Front And Side Impact Sensors
- Enhanced Accident Response System
- If A Deployment Occurs
- Maintaining Your Air Bag System
- Air Bag Warning Light
- Event Data Recorder (EDR)
- Child Restraints
- Summary Of Recommendations For Restraining Children In Vehicles
- Infants And Child Restraints
- Older Children And Child Restraints
- Children Too Large For Booster Seats
- Recommendations For Attaching Child Restraints
- Lower Anchors and Tethers for Children (LATCH) Restraint System
- LATCH Positions For Installing Child Restraints In This Vehicle
- Locating The LATCH Anchorages
- Locating The LATCH Anchorages
- Center Seat LATCH
- To Install A LATCH-compatible Child Restraint
- How To Stow An Unused ALR Seatbelt
- Installing Child Restraints Using The Vehicle Seat Belt
- Lap/Shoulder Belt Systems for Installing Child Restraints in this Vehicle
- Installing A Child Restraint with a Switchable Automatic Locking Retractor (ALR)
- Installing A Child Restraint With A Cinching Latch Plate (CINCH) — If Equipped
- Installing Child Restraints Using The Top Tether Anchorage
- Transporting Pets
- ENGINE BREAK-IN RECOMMENDATIONS
- SAFETY TIPS
- UNDERSTANDING THE FEATURES OF YOUR VEHICLE
- MIRRORS
- Automatic Dimming Mirror
- Outside Mirrors
- Outside Mirrors Folding Feature — If Equipped
- Driver's Automatic Dimming Mirror — If Equipped
- Outside Mirrors With Turn Signal And Approach Lighting — If Equipped
- Tilt Mirrors In Reverse — If Equipped
- Power Mirrors
- Power Folding Outside Mirrors — If Equipped
- Heated Mirrors — If Equipped
- Illuminated Vanity Mirrors — If Equipped
- “Slide-On-Rod” And Extender Features Of Sun Visor
- BLIND SPOT MONITORING (BSM) — IF EQUIPPED
- Uconnect® Phone (8.4/8.4N)
- Uconnect® 8.4A/8.4N
- Operation
- Natural Speech
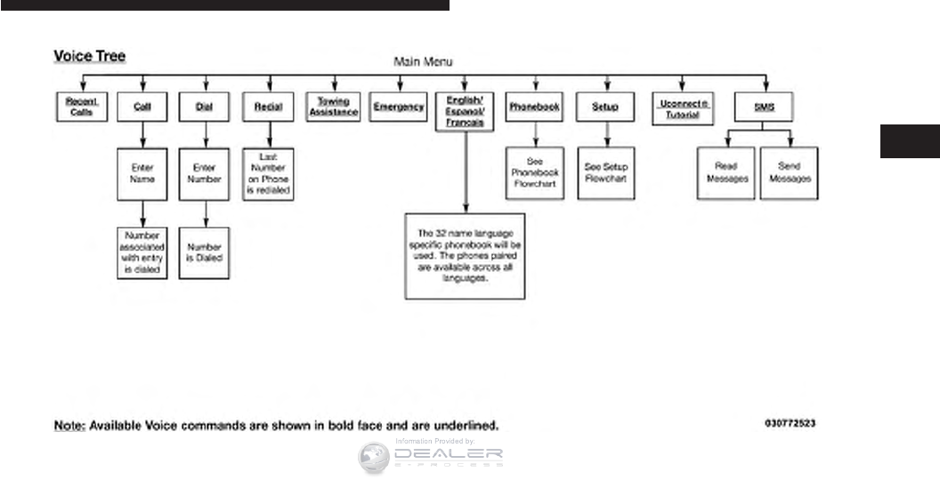
- Voice Command Tree
- Help Command
- Cancel Command
- Pair (Link) Uconnect® Phone To A Mobile Phone
- Pair Additional Mobile Phones
- Pair A Bluetooth® Streaming Audio Device
- Connecting To A Particular Mobile Phone Or Audio Device After Pairing
- Disconnecting A Phone or Audio Device
- Deleting A Phone Or Audio Device
- Making A Phone Or Audio Device A Favorite
- Phonebook Download — Automatic Phonebook Transfer From Mobile Phone – If Equipped
- Managing Your Favorite Phonebook
- To Remove A Favorite
- Emergency And Towing Assistance
- Phone Call Features
- Ways To Initiate A Phone Call
- Dial By Saying A Number
- Call By Saying A Phonebook Name
- Call Controls
- Touch-Tone Number Entry
- Recent Calls
- Answer Or Ignore An Incoming Call — No Call Currently In Progress
- Answer Or Ignore An Incoming Call — Call Currently In Progress
- Making A Second Call While Current Call Is In Progress
- Place/Retrieve A Call From Hold
- Toggling Between Calls
- Join Calls
- Call Termination
- Redial
- Call Continuation
- Uconnect® Phone Features
- Advanced Phone Connectivity
- Things You Should Know About Your Uconnect® Phone
- General Information
- VOICE COMMAND
- SEATS
- DRIVER MEMORY SEAT — IF EQUIPPED
- TO OPEN AND CLOSE THE HOOD
- LIGHTS
- Headlight Switch
- Automatic Headlights — If Equipped
- Headlights On With Wipers (Available with Automatic Headlights Only)
- Headlight Time Delay
- Automatic High Beam Headlamp Control — If Equipped
- Adaptive Bi-Xenon High Intensity Discharge Headlights — If Equipped
- Daytime Running Lights (DRL)
- Lights-On Reminder
- Fog Lights — If Equipped
- Multifunction Lever
- Turn Signals
- Lane Change Assist
- High/Low Beam Switch
- Flash-To-Pass
- Front Map/Reading Lights
- Courtesy Lights
- Ambient Light
- Interior Lights
- WINDSHIELD WIPERS AND WASHERS
- TILT/TELESCOPING STEERING COLUMN
- POWER TILT/TELESCOPING STEERING COLUMN — IF EQUIPPED
- HEATED STEERING WHEEL — IF EQUIPPED
- ADJUSTABLE PEDALS — IF EQUIPPED
- ELECTRONIC SPEED CONTROL — IF EQUIPPED
- ADAPTIVE CRUISE CONTROL (ACC) — IF EQUIPPED
- Adaptive Cruise Control (ACC) Operation
- Activating Adaptive Cruise Control (ACC)
- To Activate
- To Set A Desired ACC Speed
- To Cancel
- To Turn Off
- To Resume Speed
- To Vary The Speed Setting
- Setting The Following Distance In ACC
- Overtake Aid
- Adaptive Cruise Control (ACC) Menu
- Display Warnings And Maintenance
- Precautions While Driving With ACC
- General Information
- Normal (Fixed Speed) Cruise Control Mode
- Forward Collision Warning — If Equipped
- PARKSENSE® FRONT AND REAR PARK ASSIST — IF EQUIPPED
- PARKVIEW® REAR BACK UP CAMERA — IF EQUIPPED
- OVERHEAD CONSOLE
- GARAGE DOOR OPENER — IF EQUIPPED
- POWER SUNROOF — IF EQUIPPED
- COMMANDVIEW® SUNROOF WITH POWER SHADE — IF EQUIPPED
- Opening Sunroof — Express
- Opening Sunroof — Manual Mode
- Closing Sunroof — Express
- Closing Sunroof — Manual Mode
- Opening Power Shade — Express
- Opening Power Shade — Manual Mode
- Closing Power Shade — Express
- Closing Power Shade — Manual Mode
- Pinch Protect Feature
- Wind Buffeting
- Sunroof Maintenance
- Ignition Off Operation
- ELECTRICAL POWER OUTLETS
- CUPHOLDERS
- STORAGE
- CARGO AREA FEATURES
- REAR WINDOW FEATURES
- LOAD LEVELING SYSTEM — IF EQUIPPED
- MIRRORS
- UNDERSTANDING YOUR INSTRUMENT PANEL
- INSTRUMENT PANEL FEATURES
- INSTRUMENT CLUSTER
- INSTRUMENT CLUSTER — PREMIUM
- INSTRUMENT CLUSTER DESCRIPTIONS
- ELECTRONIC VEHICLE INFORMATION CENTER (EVIC)
- Uconnect® SETTINGS
- SETTING THE ANALOG CLOCK
- iPod®/USB/MP3 CONTROL
- HARMAN KARDON® Logic7® HIGH PERFORMANCE MULTICHANNEL SURROUND SOUND SYSTEM WITH DRIVER-SELECTABLE SURROUND (DSS) — IF EQUIPPE
- STEERING WHEEL AUDIO CONTROLS
- CD/DVD DISC MAINTENANCE
- RADIO OPERATION AND MOBILE PHONES
- CLIMATE CONTROLS
- STARTING AND OPERATING
- STARTING PROCEDURES
- ENGINE BLOCK HEATER – IF EQUIPPED
- AUTOMATIC TRANSMISSION
- AUTOSTICK® - IF EQUIPPED
- ALL-WHEEL DRIVE (AWD) — IF EQUIPPED
- DRIVING ON SLIPPERY SURFACES
- DRIVING THROUGH WATER
- POWER STEERING
- FUEL SAVER TECHNOLOGY 5.7L ENGINE ONLY – IF EQUIPPED
- PARKING BRAKE
- ANTI-LOCK BRAKE SYSTEM
- ELECTRONIC BRAKE CONTROL SYSTEM
- TIRE SAFETY INFORMATION
- TIRES — GENERAL INFORMATION
- TIRE CHAINS (TRACTION DEVICES)
- TIRE ROTATION RECOMMENDATIONS
- TIRE PRESSURE MONITOR SYSTEM (TPMS)
- FUEL REQUIREMENTS
- FLEXIBLE FUEL (3.6L ENGINE ONLY) — IF EQUIPPED
- ADDING FUEL
- VEHICLE LOADING
- TRAILER TOWING
- RECREATIONAL TOWING (BEHIND MOTORHOME, ETC.)
- WHAT TO DO IN EMERGENCIES
- MAINTAINING YOUR VEHICLE
- ENGINE COMPARTMENT — 3.6L
- ENGINE COMPARTMENT — 5.7L
- ONBOARD DIAGNOSTIC SYSTEM — OBD II
- EMISSIONS INSPECTION AND MAINTENANCE PROGRAMS
- REPLACEMENT PARTS
- DEALER SERVICE
- MAINTENANCE PROCEDURES
- Engine Oil
- Checking Oil Level – 3.6L Engine
- Checking Oil Level – 5.7L Engine
- Change Engine Oil
- Engine Oil Selection
- American Petroleum Institute (API) Engine Oil Identification Symbol
- Engine Oil Viscosity – 3.6L Engine
- Engine Oil Viscosity – 5.7L Engine
- Synthetic Engine Oils
- Materials Added To Engine Oil
- Disposing Of Used Engine Oil And Oil Filters
- Engine Oil Filter
- Engine Air Cleaner Filter
- Maintenance-Free Battery
- Air Conditioner Maintenance
- Body Lubrication
- Windshield Wiper Blades
- Adding Washer Fluid
- Exhaust System
- Cooling System
- Brake System
- Automatic Transmission
- All Wheel Drive (AWD) – If Equipped
- Rear Axle
- Appearance Care And Protection From Corrosion
- Protection Of Body And Paint From Corrosion
- What Causes Corrosion?
- Washing
- Special Care
- Wheel And Wheel Trim Care
- Stain Repel Fabric Cleaning Procedure – If Equipped
- Interior Care
- Cleaning Headlights
- Glass Surfaces
- Cleaning Plastic Instrument Cluster Lenses
- Seat Belt Maintenance
- Cleaning The Center Console Cupholders
- Engine Oil
- FUSES
- VEHICLE STORAGE
- REPLACEMENT BULBS
- BULB REPLACEMENT
- FLUID CAPACITIES
- FLUIDS, LUBRICANTS AND GENUINE PARTS
- MAINTENANCE SCHEDULES
- IF YOU NEED CONSUMER ASSISTANCE
- INDEX

300
Chrysler Group LLC
OWNER’S MANUAL
2014 300
14C481-126-AA First Edition Printed in U.S.A.
Information Provided by:

VEHICLES SOLD IN CANADA
With respect to any Vehicles Sold in Canada, the name Chrysler
Group LLC shall be deemed to be deleted and the name Chrysler
Canada Inc. used in substitution therefore.
DRIVING AND ALCOHOL
Drunken driving is one of the most frequent causes of accidents.
Your driving ability can be seriously impaired with blood alcohol
levels far below the legal minimum. If you are drinking, don’t drive.
Ride with a designated non-drinking driver, call a cab, a friend, or use
public transportation.
WARNING!
Driving after drinking can lead to an accident. Your percep-
tions are less sharp, your reflexes are slower, and your judg-
ment is impaired when you have been drinking. Never drink
and then drive.
This manual illustrates and describes the operation of features
and equipment that are either standard or optional on this
vehicle. This manual may also include a description of features
and equipment that are no longer available or were not ordered
on this vehicle. Please disregard any features and equipment
described in this manual that are not on this vehicle.
Chrysler Group LLC reserves the right to make changes in
design and specifications, and/or make additions to or improve-
ments to its products without imposing any obligation upon itself
to install them on products previously manufactured.
Copyright © 2013 Chrysler Group LLC
Information Provided by:

TABLE OF CONTENTS
SECTION PAGE
1INTRODUCTION .............................................................3
2THINGS TO KNOW BEFORE STARTING YOUR VEHICLE .............................9
3UNDERSTANDING THE FEATURES OF YOUR VEHICLE ............................103
4UNDERSTANDING YOUR INSTRUMENT PANEL ..................................307
5STARTING AND OPERATING .................................................367
6WHAT TO DO IN EMERGENCIES ..............................................483
7MAINTAINING YOUR VEHICLE ...............................................509
8MAINTENANCE SCHEDULES .................................................567
9IF YOU NEED CONSUMER ASSISTANCE ........................................575
10 INDEX ....................................................................587
1
2
3
4
5
6
7
8
9
10
Information Provided by:

Information Provided by:

INTRODUCTION
Congratulations on selecting your new Chrysler Group
LLC vehicle. Be assured that it represents precision
workmanship, distinctive styling, and high quality - all
essentials that are traditional to our vehicles.
This Owner’s Manual has been prepared with the assis-
tance of service and engineering specialists to acquaint
you with the operation and maintenance of your vehicle.
It is supplemented by Warranty Information, and various
customer-oriented documents. Please take the time to
read these publications carefully. Following the instruc-
tions and recommendations in this manual will help
assure safe and enjoyable operation of your vehicle.
NOTE:
After reviewing the owner information, it should
be stored in the vehicle for convenient referencing and
remain with the vehicle when sold.
When it comes to service, remember that your authorized
dealer knows your vehicle best, has factory-trained techni-
cians and genuine parts, and cares about your satisfaction.
HOW TO USE THIS MANUAL
Consult the Table of Contents to determine which section
contains the information you desire.
Since the specification of your vehicle depends on the
items of equipment ordered, certain descriptions and
illustrations may differ from your vehicle’s equipment.
The detailed index at the back of this Owner’s Manual
contains a complete listing of all subjects.
Consult the following table for a description of the
symbols that may be used on your vehicle or throughout
this Owner’s Manual:
4 INTRODUCTION
Information Provided by:

1
INTRODUCTION 5
Information Provided by:

WARNINGS AND CAUTIONS
This Owners Manual contains WARNINGS against oper-
ating procedures that could result in a collision or bodily
injury. It also contains CAUTIONS against procedures that
could result in damage to your vehicle. If you do not read
this entire Owners Manual, you may miss important
information. Observe all Warnings and Cautions.
VEHICLE IDENTIFICATION NUMBER
The Vehicle Identification Number (VIN) is on the left
front corner of the instrument panel. The VIN is visible
from outside of the vehicle through the windshield. This
number also appears on the Automobile Information
Disclosure Label affixed to a window on your vehicle, the
vehicle registration, and the title.
The vehicle identification number (VIN) is also located
on the right front strut tower inside the engine compart-
ment.
VIN Location
6 INTRODUCTION
Information Provided by:

NOTE: It is illegal to remove or alter the VIN.
VEHICLE MODIFICATIONS/ALTERATIONS
WARNING!
Any modifications or alterations to this vehicle could
seriously affect its roadworthiness and safety and
may lead to a collision resulting in serious injury or
death.
VIN Location
1
INTRODUCTION 7
Information Provided by:

Information Provided by:

THINGS TO KNOW BEFORE STARTING YOUR VEHICLE
CONTENTS
䡵A WORD ABOUT YOUR KEYS .............12
▫Keyless Ignition Node (KIN) ..............12
▫KeyFob.............................13
▫Ignition Or Accessory On Message ..........15
䡵SENTRY KEY® .........................16
▫Replacement Keys .....................17
▫Customer Key Programming ..............18
▫General Information ....................18
䡵
VEHICLE SECURITY ALARM — IF EQUIPPED . . .18
▫Rearming Of The System .................18
▫To Arm The System.....................19
▫To Disarm The System...................19
▫Security System Manual Override ...........21
䡵ILLUMINATED ENTRY — IF EQUIPPED ......21
䡵REMOTE KEYLESS ENTRY (RKE) ...........21
▫To Unlock The Doors....................22
▫To Lock The Doors .....................23
▫To Unlatch The Trunk ...................24
▫Using The Panic Alarm ..................24
▫Programming Additional Transmitters........24
2
Information Provided by:

▫Transmitter Battery Replacement ...........24
▫General Information ....................27
䡵
REMOTE STARTING SYSTEM — IF EQUIPPED . .27
▫How To Use Remote Start ................28
䡵DOOR LOCKS .........................30
▫Manual Door Locks .....................30
▫Power Door Locks .....................32
▫Child-Protection Door Lock System —
Rear Doors ...........................33
䡵KEYLESS ENTER-N-GO™ .................35
䡵WINDOWS ...........................40
▫Power Windows .......................40
▫Wind Buffeting .......................43
䡵TRUNK LOCK AND RELEASE .............44
䡵TRUNK SAFETY WARNING................44
▫Trunk Emergency Release ................45
䡵OCCUPANT RESTRAINTS ................46
▫Lap/Shoulder Belts ....................50
▫Lap/Shoulder Belt Untwisting Procedure .....55
▫Seat Belts In Passenger Seating Positions ......55
▫Automatic Locking Retractor Mode (ALR) —
If Equipped ..........................56
▫Energy Management Feature ..............57
▫Seat Belt Pretensioner ...................57
▫Enhanced Seat Belt Use Reminder System
(BeltAlert®) ..........................58
10 THINGS TO KNOW BEFORE STARTING YOUR VEHICLE
Information Provided by:

▫Seat Belts And Pregnant Women ...........59
▫Seat Belt Extender .....................59
▫Supplemental Restraint System (SRS) —
Air Bags ............................59
▫Air Bag Deployment Sensors And Controls ....65
▫Event Data Recorder (EDR) ...............73
▫Child Restraints .......................74
䡵ENGINE BREAK-IN RECOMMENDATIONS ....97
䡵SAFETY TIPS ..........................98
▫Transporting Passengers..................98
▫Exhaust Gas .........................98
▫Safety Checks You Should Make Inside
The Vehicle ..........................99
▫Periodic Safety Checks You Should Make
Outside The Vehicle ...................102
2
THINGS TO KNOW BEFORE STARTING YOUR VEHICLE 11
Information Provided by:

A WORD ABOUT YOUR KEYS
Your vehicle uses a keyless ignition system. This system
consists of a Key Fob with Remote Keyless Entry (RKE)
transmitter and a Keyless Ignition Node (KIN).
Keyless Enter-N-Go™ Feature
This vehicle is equipped with the Keyless Enter-N-Go™
feature, (refer to ⬙Keyless Enter-N-Go™⬙in ⬙Things To
Know Before Starting Your Vehicle⬙for further informa-
tion).
Keyless Ignition Node (KIN)
This feature allows the driver to operate the ignition
switch with the push of a button, as long as the Remote
Keyless Entry (RKE) transmitter is in the passenger
compartment.
The Keyless Ignition Node (KIN) has four operating
positions, three of which are labeled and will illuminate
when in position. The three positions are OFF, ACC, and
ON/RUN. The fourth position is START, during start
RUN will illuminate.
NOTE: In case the ignition switch does not change with
the push of a button, the RKE transmitter (Key Fob) may
have a low or dead battery. In this situation a back up
method can be used to operate the ignition switch. Put
the nose side (side opposite of the emergency key) of the
Key Fob against the ENGINE START/STOP button and
push to operate the ignition switch.
12 THINGS TO KNOW BEFORE STARTING YOUR VEHICLE
Information Provided by:

Key Fob
The Key Fob also contains the Remote Keyless Entry
(RKE) transmitter and an emergency key, which stores in
the rear of the Key Fob.
The emergency key allows for entry into the vehicle
should the battery in the vehicle or the Key Fob go dead.
The emergency key is also for locking the glove box.
You can keep the emergency key with you when valet
parking.
Keyless Ignition Node (KIN)
1 — OFF
2 — ACC (ACCESSORY)
3 — ON/RUN
2
THINGS TO KNOW BEFORE STARTING YOUR VEHICLE 13
Information Provided by:

To remove the emergency key, slide the mechanical latch
on the back of the Key Fob sideways with your thumb
and then pull the key out with your other hand.
NOTE: You can insert the double-sided emergency key
into the lock cylinders with either side up.
Mechanical Latch On The Back Of The Key Fob
Emergency Key Removal
14 THINGS TO KNOW BEFORE STARTING YOUR VEHICLE
Information Provided by:

Ignition Or Accessory On Message
Opening the driver’s door when the ignition is in ACC or
ON (engine not running), a chime will sound to remind
you to cycle the ignition to OFF. In addition to the chime,
the ignition or accessory on message will display in the
cluster.
NOTE: With the Uconnect® system, the power window
switches, radio, power sunroof (if equipped), and power
outlets will remain active for up to 10 minutes after the
ignition is cycled to the OFF position. Opening either
front door will cancel this feature. The time for this
feature is programmable. Refer to “Uconnect® Settings”
in “Understanding Your Instrument Panel” for further
information.
WARNING!
•When leaving the vehicle, always remove the Key
Fob from the vehicle and lock your vehicle.
•Never leave children alone in a vehicle, or with
access to an unlocked vehicle.
•Allowing children to be in a vehicle unattended is
dangerous for a number of reasons. A child or
others could be seriously or fatally injured. Chil-
dren should be warned not to touch the parking
brake, brake pedal or the shift lever.
•Do not leave the Key Fob in or near the vehicle, or
in a location accessible to children, and do not
leave the ignition of a vehicle equipped with
Keyless Enter-N-Go™ in the ACC or ON/RUN
mode. A child could operate power windows, other
controls, or move the vehicle.
(Continued)
2
THINGS TO KNOW BEFORE STARTING YOUR VEHICLE 15
Information Provided by:

WARNING! (Continued)
•Do not leave children or animals inside parked
vehicles in hot weather. Interior heat build-up may
cause serious injury or death.
CAUTION!
An unlocked car is an invitation to thieves. Always
remove the Key Fob from vehicle, cycle the ignition
OFF and lock all doors when leaving the vehicle
unattended.
SENTRY KEY®
The Sentry Key® Immobilizer system prevents unauthor-
ized vehicle operation by disabling the engine. The
system does not need to be armed or activated. Operation
is automatic, regardless of whether the vehicle is locked
or unlocked.
The system uses a Key Fob with Remote Keyless Entry
(RKE) transmitter, a Keyless Ignition Node (KIN) and a
RF receiver to prevent unauthorized vehicle operation.
Therefore, only Key Fobs that are programmed to the
vehicle can be used to start and operate the vehicle.
After cycling the ignition to the ON/RUN position, the
Vehicle Security Light will turn on for three seconds for a
bulb check. If the light remains on after the bulb check, it
indicates that there is a problem with the electronics. In
addition, if the light begins to flash after the bulb check,
it indicates that someone used an invalid Key Fob to start
the engine. Either of these conditions will result in the
engine being shut off after two seconds.
If the Vehicle Security Light turns on during normal
vehicle operation (vehicle running for longer than 10
seconds), it indicates that there is a fault in the electron-
ics. Should this occur, have the vehicle serviced as soon
as possible by an authorized dealer.
16 THINGS TO KNOW BEFORE STARTING YOUR VEHICLE
Information Provided by:

CAUTION!
The Sentry Key® Immobilizer system is not compat-
ible with some aftermarket remote starting systems.
Use of these systems may result in vehicle starting
problems and loss of security protection.
All of the Key Fobs provided with your new vehicle have
been programmed to the vehicle electronics.
Replacement Keys
NOTE: Only Key Fobs that are programmed to the
vehicle electronics can be used to start and operate the
vehicle. Once a Key Fob is programmed to a vehicle, it
cannot be programmed to any other vehicle.
CAUTION!
•Always remove the Key Fobs from the vehicle and
lock all doors when leaving the vehicle unat-
tended.
•For vehicles equipped with Keyless Enter-N-Go™,
always remember to place the ignition in the OFF
position.
At the time of purchase, the original owner is provided
with a four-digit Personal Identification Number (PIN).
Keep the PIN in a secure location. This number is
required for authorized dealer replacement of Key Fobs.
Duplication of Key Fobs may be performed at an autho-
rized dealer, this procedure consists of programming a
blank Key Fob to the vehicle electronics. A blank Key Fob
is one that has never been programmed.
2
THINGS TO KNOW BEFORE STARTING YOUR VEHICLE 17
Information Provided by:

NOTE: When having the Sentry Key® Immobilizer Sys-
tem serviced, bring all vehicle keys with you to an
authorized dealer.
Customer Key Programming
Programming Key Fobs or RKE transmitters may be
performed at an authorized dealer.
General Information
The Sentry Key® system complies with FCC rules Part 15
and with RSS-210 of Industry Canada. Operation is
subject to the following conditions:
•This device may not cause harmful interference.
•This device must accept any interference that may be
received, including interference that may cause unde-
sired operation.
VEHICLE SECURITY ALARM — IF EQUIPPED
The Vehicle Security Alarm monitors the vehicle doors
for unauthorized entry and the Keyless Enter-N-Go™
Start/Stop button for unauthorized operation. While the
Vehicle Security Alarm is armed, interior switches for
door locks and decklid release are disabled. If something
triggers the alarm, the Vehicle Security Alarm will pro-
vide the following audible and visible signals: the horn
will pulse, the park lamps and/or turn signals will flash,
and the Vehicle Security Light in the instrument cluster
will flash.
Rearming Of The System
If something triggers the alarm, and no action is taken to
disarm it, the Vehicle Security Alarm will turn the horn
off after three minutes, turn all of the visual signals off
after 15 additional minutes, and then the Vehicle Security
Alarm will rearm itself.
18 THINGS TO KNOW BEFORE STARTING YOUR VEHICLE
Information Provided by:

To Arm The System
Follow these steps to arm the Vehicle Security Alarm:
1. Remove the key from the ignition system (refer to
⬙Starting Procedures⬙in ⬙Starting And Operating⬙for
further information).
•For vehicles equipped with Keyless Enter-N-Go™,
make sure the vehicle ignition system is ⬙OFF⬙.
•For vehicles not equipped with Keyless Enter-N-Go™,
make sure the vehicle ignition system is ⬙OFF⬙and the
key is physically removed from the ignition.
2. Perform one of the following methods to lock the
vehicle:
•Press LOCK on the interior power door lock switch
with the driver and/or passenger door open.
•Press the LOCK button on the exterior Passive Entry
Door Handle with a valid Key Fob available in the
same exterior zone (refer to ⬙Keyless Enter-N-Go™⬙in
⬙Things To Know Before Starting Your Vehicle⬙for
further information).
•Press the LOCK button on the Remote Keyless Entry
(RKE) transmitter.
3. If any doors are open, close them.
To Disarm The System
The Vehicle Security Alarm can be disarmed using any of
the following methods:
•Press the UNLOCK button on the Remote Keyless
Entry (RKE) transmitter.
•Grasp the Passive Entry Unlock Door Handle if
equipped, refer to ⬙Keyless Enter-N-Go™⬙in ⬙Things
To Know Before Starting Your Vehicle⬙for further
information.
•Cycle the vehicle ignition system out of the OFF
position.
2
THINGS TO KNOW BEFORE STARTING YOUR VEHICLE 19
Information Provided by:

•For vehicles equipped with Keyless Enter-N-Go™,
press the Keyless Enter-N-Go™ Start/Stop button
(requires at least one valid Key Fob in the vehicle).
•For vehicles not equipped with Keyless Enter-N-Go™,
insert a valid key into the ignition switch and turn the
key to the ON position.
NOTE:
•The driver’s door key cylinder and the trunk button on
the RKE transmitter cannot arm or disarm the Vehicle
Security Alarm.
•When the Vehicle Security Alarm is armed, the interior
power door lock switches will not unlock the doors.
The Vehicle Security Alarm is designed to protect your
vehicle; however, you can create conditions where the
system will give you a false alarm. If one of the pre-
viously described arming sequences has occurred, the
Vehicle Security Alarm will arm regardless of whether
you are in the vehicle or not. If you remain in the vehicle
and open a door, the alarm will sound. If this occurs,
disarm the Vehicle Security Alarm.
If the Vehicle Security Alarm is armed and the battery
becomes disconnected, the Vehicle Security Alarm will
remain armed when the battery is reconnected; the
exterior lights will flash, the horn will sound. If this
occurs, disarm the Vehicle Security Alarm.
Tamper Alert
If something has triggered the Vehicle Security Alarm in
your absence, the horn will sound three times and the
exterior lights will blink three times when you disarm the
Vehicle Security Alarm. Check the vehicle for tampering.
20 THINGS TO KNOW BEFORE STARTING YOUR VEHICLE
Information Provided by:

Security System Manual Override
The Vehicle Security Alarm will not arm if you lock the
doors using the manual door lock plunger.
ILLUMINATED ENTRY — IF EQUIPPED
The courtesy lights will turn on when you use the
Remote Keyless Entry (RKE) transmitter to unlock the
doors or open any door.
This feature also turns on the approach lighting in the
outside mirrors (if equipped). Refer to “Mirrors” in
“Understanding The Features Of Your Vehicle” for fur-
ther information.
The lights will fade to off after approximately 30 seconds
or they will immediately fade to off once the ignition is
cycled to the ON/RUN position from the OFF position.
NOTE:
•The front courtesy overhead console and door cour-
tesy lights will turn on if the dimmer control is in the
“Dome ON” position (extreme top position).
•The Illuminated Entry system will not operate if the
dimmer control is in the “Dome defeat” position
(extreme bottom position).
REMOTE KEYLESS ENTRY (RKE)
The RKE system allows you to lock or unlock the doors,
open the trunk, or activate the Panic Alarm from dis-
tances up to approximately 66 ft (20 m) using a hand-held
Key Fob with RKE transmitter. The RKE transmitter does
not need to be pointed at the vehicle to activate the
system.
2
THINGS TO KNOW BEFORE STARTING YOUR VEHICLE 21
Information Provided by:

NOTE: Driving at speeds 5 mph (8 km/h) and above
disables the system from responding to all RKE transmit-
ter buttons for all RKE transmitters.
To Unlock The Doors
Press and release the UNLOCK button on the RKE
transmitter once to unlock the driver’s door or twice
within five seconds to unlock all doors. The turn signal
lights will flash to acknowledge the unlock signal. The
illuminated entry system will also turn on.
If the vehicle is equipped with Passive Entry, refer to
“Keyless Enter-N-Go™ ” under “Things To Know Before
Starting Your Vehicle” for further information.
1st Press Of Key Fob Unlocks
This feature lets you program the system to unlock either
the driver’s door or all doors on the first press of the
UNLOCK button on the RKE transmitter. To change the
current setting, refer to “Uconnect® Settings” in “Under-
standing Your Instrument Panel” for further information.
Key Fob With RKE Transmitter
22 THINGS TO KNOW BEFORE STARTING YOUR VEHICLE
Information Provided by:

Flash Headlights With Lock
This feature will cause the turn signal lights to flash when
the doors are locked or unlocked with the RKE transmit-
ter. This feature can be turned on or turned off. To change
the current setting, refer to “Uconnect® Settings” in
“Understanding Your Instrument Panel” for further in-
formation.
Headlight Illumination On Approach
This feature activates the headlights for up to 90 seconds
when the doors are unlocked with the RKE transmitter.
The time for this feature is programmable on vehicles
equipped through Uconnect®. To change the current
setting, refer to “Uconnect® Settings” in “Understanding
Your Instrument Panel” for further information.
To Lock The Doors
Press and release the LOCK button on the RKE transmit-
ter to lock all doors. The turn signal lights will flash and
the horn will chirp to acknowledge the signal.
If the vehicle is equipped with Passive Entry, refer to
“Keyless Enter-N-Go™” under “Things To Know Before
Starting Your Vehicle” for further information.
Sound Horn With Remote Key Lock
This feature will cause the horn to chirp when the doors
are locked with the RKE transmitter. This feature can be
turned on or turned off. To change the current setting,
refer to “Uconnect® Settings” in “Understanding Your
Instrument Panel” for further information.
2
THINGS TO KNOW BEFORE STARTING YOUR VEHICLE 23
Information Provided by:

To Unlatch The Trunk
Press the TRUNK button on the RKE transmitter two
times within five seconds to unlatch the trunk.
If the vehicle is equipped with Passive Entry, refer to
“Keyless Enter-N-Go™ ” under “Things To Know Before
Starting Your Vehicle” for further information.
Using The Panic Alarm
To turn the Panic Alarm feature on or off, press and hold
the PANIC button on the RKE transmitter for at least one
second and release. When the Panic Alarm is on, the
headlights will turn on, the park lights will flash, the
horn will pulse on and off, and the interior lights will
turn on.
The Panic Alarm will stay on for three minutes unless
you turn it off by either pressing the PANIC button a
second time or drive the vehicle at a speed of 15 mph
(24 km/h) or greater.
NOTE:
•The interior lights will turn off if you cycle the ignition
switch to the ACC or ON/RUN position while the
Panic Alarm is activated. However, the exterior lights
and horn will remain on.
•You may need to be less than 35 ft (11 m) from the
vehicle when using the RKE transmitter to turn off the
Panic Alarm due to the radio frequency noises emitted
by the system.
Programming Additional Transmitters
Programming Key Fobs or RKE transmitters may be
performed at an authorized dealer.
Transmitter Battery Replacement
The recommended replacement battery is one CR2032
battery.
24 THINGS TO KNOW BEFORE STARTING YOUR VEHICLE
Information Provided by:

NOTE:
•Perchlorate Material — special handling may apply.
See www.dtsc.ca.gov/hazardouswaste/perchlorate
•Do not touch the battery terminals that are on the back
housing or the printed circuit board.
1. Remove the emergency key by sliding the mechanical
latch on the back of the RKE transmitter sideways
with your thumb and then pull the key out with your
other hand.
Emergency Key Removal
2
THINGS TO KNOW BEFORE STARTING YOUR VEHICLE 25
Information Provided by:

2. Insert the tip of the emergency key or a #2 flat blade
screwdriver into the slot and gently pry the two halves
of the RKE transmitter apart. Make sure not to damage
the seal during removal.
3. Remove the battery by turning the back cover over
(battery facing downward) and tapping it lightly on a
solid surface such as a table or similar, then replace the
battery. When replacing the battery, match the + sign
on the battery to the + sign on the inside of the battery
clip, located on the back cover. Avoid touching the
new battery with your fingers. Skin oils may cause
battery deterioration. If you touch a battery, clean it
with rubbing alcohol.
4. To assemble the RKE transmitter case, snap the two
halves together.
Separating The RKE Transmitter Case
26 THINGS TO KNOW BEFORE STARTING YOUR VEHICLE
Information Provided by:

General Information
This device complies with Part 15 of the FCC rules and
RSS 210 of Industry Canada. Operation is subject to the
following conditions:
•This device may not cause harmful interference.
•This device must accept any interference received,
including interference that may cause undesired op-
eration.
NOTE: Changes or modifications not expressly approved
by the party responsible for compliance could void the
user’s authority to operate the equipment.
If your RKE transmitter fails to operate from a normal
distance, check for these two conditions:
1. A weak battery in the RKE transmitter. The expected
life of the battery is a minimum of three years.
2. Closeness to a radio transmitter such as a radio station
tower, airport transmitter, and some mobile or CB
radios.
REMOTE STARTING SYSTEM — IF EQUIPPED
This system uses the Remote Keyless Entry
(RKE) transmitter to start the engine conve-
niently from outside the vehicle while still
maintaining security. The system has a range of
approximately 300 ft (91 m).
2
THINGS TO KNOW BEFORE STARTING YOUR VEHICLE 27
Information Provided by:

NOTE:
•The vehicle must be equipped with an automatic
transmission to be equipped with Remote Start.
•Obstructions between the vehicle and RKE transmitter
may reduce this range.
How To Use Remote Start
All of the following conditions must be met before the
engine will remote start:
•Shift lever in PARK
•Doors closed
•Hood closed
•Trunk closed
•HAZARD switch off
•BRAKE switch inactive (brake pedal not pressed)
•Battery at an acceptable charge level
•RKE PANIC button not pressed
•System not disabled from previous remote start event
•Vehicle theft alarm not active
•Ignition in OFF position
WARNING!
•Do not start or run an engine in a closed garage or
confined area. Exhaust gas contains Carbon Mon-
oxide (CO) which is odorless and colorless. Carbon
Monoxide is poisonous and can cause serious in-
jury or death when inhaled.
•Keep Remote Keyless Entry (RKE) transmitters
away from children. Operation of the Remote Start
System, windows, door locks or other controls
could cause serious injury or death.
28 THINGS TO KNOW BEFORE STARTING YOUR VEHICLE
Information Provided by:

Remote Start Abort Message On Electronic Vehicle
Information Center (EVIC) — If Equipped
The following messages will display in the EVIC if the
vehicle fails to remote start or exits remote start prema-
turely:
•Remote Start Aborted — Door Ajar
•Remote Start Aborted — Hood Ajar
•Remote Start Aborted — Trunk Ajar
•Remote Start Aborted — Fuel Low
•Remote Start Disabled — Start Vehicle To Reset
The EVIC message stays active until the ignition is cycled
to the ON/RUN position.
To Enter Remote Start Mode
Press and release the REMOTE START button on
the RKE transmitter twice within five seconds.
The vehicle doors will lock, parking lights will
flash and the horn will chirp twice (if pro-
grammed). Then, the engine will start and the vehicle will
remain in the Remote Start mode for a 15-minute cycle.
NOTE:
•If an engine fault is present or fuel level is low, the
vehicle will start and then shut down in 10 seconds.
•The park lamps will turn on and remain on during
Remote Start mode.
•For security, power window and power sunroof op-
eration (if equipped) are disabled when the vehicle is
in the Remote Start mode.
2
THINGS TO KNOW BEFORE STARTING YOUR VEHICLE 29
Information Provided by:

•The engine can be started two consecutive times (two
15-minute cycles) with the RKE transmitter. However,
the ignition must be cycled to the RUN position before
you can repeat the start sequence for a third cycle.
To Exit Remote Start Mode Without Driving The
Vehicle
Press and release the REMOTE START button one time or
allow the engine to run for the entire 15 minute cycle.
NOTE: To avoid unintentional shutdowns, the system
will disable the one time press of the REMOTE START
button for two seconds after receiving a valid Remote
Start request.
To Exit Remote Start Mode And Drive The Vehicle
Before the end of 15 minute cycle, press and release the
UNLOCK button on the RKE transmitter to unlock the
doors and disarm the Vehicle Security Alarm (if
equipped). Then, prior to the end of the 15 minute cycle,
press and release the START/STOP button.
NOTE: The message “Push Start Button” will display in
the EVIC until you push the START button.
DOOR LOCKS
Manual Door Locks
To lock each door, push the door lock knob on each door
trim panel downward. To unlock the front doors, pull the
inside door handle to the first detent. To unlock the rear
doors, pull the door lock knob on the door trim panel
upward.
30 THINGS TO KNOW BEFORE STARTING YOUR VEHICLE
Information Provided by:

If the door lock knob is down when you shut the door,
the door will lock. Therefore, make sure the Key Fob is
not inside the vehicle before closing the door.
WARNING!
•For personal security and safety in the event of a
collision, lock the vehicle doors before you drive as
well as when you park and leave the vehicle.
•Never leave children alone in a vehicle, or with
access to an unlocked vehicle.
•Allowing children to be in a vehicle unattended is
dangerous for a number of reasons. A child or
others could be seriously or fatally injured. Chil-
dren should be warned not to touch the parking
brake, brake pedal or the shift lever.
•Do not leave the Key Fob in or near the vehicle, or
in a location accessible to children. A child could
operate power windows, other controls, or move
the vehicle.
Door Lock Knob
2
THINGS TO KNOW BEFORE STARTING YOUR VEHICLE 31
Information Provided by:

Power Door Locks
A power door lock switch is on each front door trim
panel. Use this switch to lock or unlock the doors.
The doors can also be locked and unlocked with the
Keyless Enter-N-Go™ (Passive Entry) system. For further
information, refer to “Keyless Enter-N-Go™ ” in “Things
To Know Before Starting Your Vehicle”.
If you press the power door lock switch while the
ignition is in the ACC or ON/RUN position, and any
front door is open, the power locks will not operate. This
prevents you from accidentally locking the Key Fob in
the vehicle. Cycling the ignition to the OFF position or
closing the door will allow the locks to operate. If a door
is open, and the ignition is in the ACC or ON/RUN
position, a chime will sound as a reminder to remove the
Key Fob.
Power Door Lock Switch
32 THINGS TO KNOW BEFORE STARTING YOUR VEHICLE
Information Provided by:

Automatic Door Locks — If Equipped
The auto door lock feature default condition is enabled.
When enabled, the door locks will lock automatically
when the vehicle’s speed exceeds 15 mph (24 km/h). The
auto door lock feature can be enabled or disabled by your
authorized dealer. Please see your authorized dealer for
service.
Automatic Unlock Doors On Exit
The doors will unlock automatically on vehicles with
power door locks if:
1. The Automatic Unlock Doors On Exit feature is en-
abled.
2. The vehicle was in motion, then speed returned to
0 mph (0 km/h) and the transmission shift lever is
placed in PARK.
3. The driver door is opened.
4. The doors were not previously unlocked.
Automatic Unlock Doors On Exit Programming
To change the current setting, refer to “Uconnect® Set-
tings” in “Understanding Your Instrument Panel” for
further information.
NOTE: Use the Automatic Unlock Doors On Exit feature
in accordance with local laws.
Child-Protection Door Lock System —
Rear Doors
To provide a safer environment for small children riding
in the rear seats, the rear doors are equipped with
Child-Protection Door Lock system.
2
THINGS TO KNOW BEFORE STARTING YOUR VEHICLE 33
Information Provided by:

To Engage Or Disengage The Child-Protection
Door Lock System
1. Open the rear door.
2. Insert the tip of the emergency key into the lock and
rotate to the LOCK or UNLOCK position.
3. Repeat steps 1 and 2 for the opposite rear door.
WARNING!
Avoid trapping anyone in a vehicle in a collision.
Remember that the rear doors can only be opened
from the outside when the Child-Protection locks are
engaged (locked).
NOTE: For emergency exit from the rear seats when the
Child-Protection Door Lock System is engaged, manually
raise the door lock knob to the unlocked position, roll
down the window, and open the door using the outside
door handle.
Child-Protection Door Lock Function
34 THINGS TO KNOW BEFORE STARTING YOUR VEHICLE
Information Provided by:

KEYLESS ENTER-N-GO™
The Passive Entry system is an enhancement to the
vehicle’s Remote Keyless Entry (RKE) system and a
feature of Keyless Enter-N-Go™ . This feature allows you
to lock and unlock the vehicle’s door(s) without having to
press the RKE transmitter lock or unlock buttons.
NOTE:
•Passive Entry may be programmed ON/OFF; refer to
“Uconnect® Settings” in “Understanding Your Instru-
ment Panel” for further information.
•If wearing gloves on your hands, or if it has been
raining on the Passive Entry door handle, the unlock
sensitivity can be affected, resulting in a slower re-
sponse time.
•If the vehicle is unlocked by the Passive Entry Door
Handle and no door goes ajar within 60 seconds, the
vehicle will re-lock and if equipped will arm the theft
alarm.
To Unlock From The Driver’s Side
With a valid Passive Entry RKE transmitter within 5 ft
(1.5 m) of the driver’s door handle, grab the front driver
door handle to unlock the driver’s door automatically.
The interior door panel lock knob will raise when the
door is unlocked.
Grab The Door Handle To Unlock
2
THINGS TO KNOW BEFORE STARTING YOUR VEHICLE 35
Information Provided by:

NOTE: If “Unlock All Doors 1st Press” is programmed
all doors will unlock when you grab hold of the front
driver’s door handle. To select between “Unlock Driver
Door 1st Press” and “Unlock All Doors 1st Press”, refer to
“Uconnect® Settings” in “Understanding Your Instru-
ment Panel” for further information.
To Unlock From The Passenger Side
With a valid Passive Entry RKE transmitter within 5 ft
(1.5 m) of the passenger door handle, grab the front
passenger door handle to unlock all four doors automati-
cally. The interior door panel lock knob will raise when
the door is unlocked.
NOTE: All doors will unlock when the front passenger
door handle is grabbed regardless of the driver’s door
unlock preference setting (“Unlock Driver Door 1st
Press” or “Unlock All Doors 1st Press”).
Preventing Inadvertent Locking Of Passive Entry RKE
Transmitter In Vehicle
To minimize the possibility of unintentionally locking a
Passive Entry RKE transmitter inside your vehicle, the
Passive Entry system is equipped with an automatic door
unlock feature which will function if the ignition switch
is in the OFF position.
If one of the vehicle doors is open and the door panel
switch is used to lock the vehicle, once all open doors
have been closed the vehicle checks the inside and
outside of the vehicle for any valid Passive Entry RKE
transmitters. If one of the vehicle’s Passive Entry RKE
transmitters is detected inside the vehicle, and no other
valid Passive Entry RKE transmitters are detected out-
side the vehicle, the Passive Entry System automatically
unlocks all vehicle doors and chirps the horn three times
(on the third attempt ALL doors will lock and the Passive
Entry RKE transmitter can be locked in the vehicle).
36 THINGS TO KNOW BEFORE STARTING YOUR VEHICLE
Information Provided by:

NOTE: The vehicle will only unlock the doors when the
doors are locked using the door panel switch, a valid
Passive Entry RKE transmitter is detected inside the
vehicle, and no valid Passive Entry RKE transmitter is
detected outside the vehicle. The vehicle will not unlock
the doors when any of the following conditions are true:
•The doors are locked using the RKE transmitter
•The doors are locked using the LOCK button on the
Passive Entry door handles
•The doors are manually locked using the door lock
knobs
•There is a valid Passive Entry RKE transmitter outside
the vehicle and within 5 ft (1.5 m) of either Passive
Entry door handle
•Three attempts are made to lock the doors using the
door panel switch and then close the doors
To Enter The Trunk
With a valid Passive Entry RKE transmitter within 3 ft
(1.0 m) of the deck lid, press the button on the right side
of CHMSL, (Center High Mounted Stop Light) which is
located on the deck lid.
Trunk Passive Entry Button
2
THINGS TO KNOW BEFORE STARTING YOUR VEHICLE 37
Information Provided by:

NOTE: If you inadvertently leave your vehicle’s Passive
Entry RKE transmitter in the trunk and try to close the
deck lid, the deck lid will automatically unlatch, unless
another one of the vehicle’s Passive Entry RKE transmit-
ters is outside the vehicle and within 3 ft (1.0 m) of the
deck lid.
To Lock The Vehicle’s Doors
With one of the vehicle’s Passive Entry RKE transmitters
within 5 ft (1.5 m) of the driver or passenger front door
handles, press the door handle LOCK button to lock all
four doors.
Press The Door Handle Button To Lock
Do NOT grab the door handle, when pressing the door
handle lock button. This could unlock the door(s).
38 THINGS TO KNOW BEFORE STARTING YOUR VEHICLE
Information Provided by:

NOTE:
•After pressing the door handle LOCK button, you
must wait two seconds before you can lock or unlock
the doors, using either Passive Entry door handle. This
is done to allow you to check if the vehicle is locked by
pulling the door handle, without the vehicle reacting
and unlocking.
•The Passive Entry system will not operate if the RKE
transmitter battery is dead.
The vehicle doors can also be locked by using the RKE
transmitter lock button or the lock button located on the
vehicle’s interior door panel.
DO NOT Grab The Door Handle When Locking
2
THINGS TO KNOW BEFORE STARTING YOUR VEHICLE 39
Information Provided by:

WINDOWS
Power Windows
The window controls on the driver’s door control all the
door windows.
There are single window controls on each passenger door
trim panel, which operate the passenger door windows.
The window controls will operate only when the ignition
is in the ACC or ON/RUN position.
NOTE: For vehicles equipped with the Uconnect®, the
power window switches will remain active for up to
10 minutes after the ignition is cycled to the OFF position.
Opening either front door will cancel this feature. The
time is programmable. Refer to “Uconnect® Settings”
in “Understanding Your Instrument Panel” for further
information.
WARNING!
Never leave children unattended in a vehicle, and do
not let children play with power windows. Do not
leave the key fob in or near the vehicle, and do not
(Continued)
Power Window Switches
40 THINGS TO KNOW BEFORE STARTING YOUR VEHICLE
Information Provided by:

WARNING! (Continued)
leave the ignition of a vehicle equipped with Keyless
Enter-N-Go™ in the ACC or ON/RUN mode. Occu-
pants, particularly unattended children, can become
entrapped by the windows while operating the
power window switches. Such entrapment may re-
sult in serious injury or death.
AUTO-Down Feature
The driver door power window switch and some model
passenger door power window switches have an AUTO-
down feature. Press the window switch to the second
detent, release, and the window will go down automati-
cally.
To open the window part way, press the window switch
to the first detent and release it when you want the
window to stop.
To stop the window from going all the way down during
the AUTO-down operation, pull up on the switch briefly.
AUTO-Up Feature With Anti-Pinch Protection —
If Equipped
Lift the window switch to the second detent, release, and
the window will go up automatically.
To stop the window from going all the way up during the
AUTO-up operation, push down on the switch briefly.
To close the window part way, lift the window switch to
the first detent and release it when you want the window
to stop.
2
THINGS TO KNOW BEFORE STARTING YOUR VEHICLE 41
Information Provided by:

NOTE:
•If the window runs into any obstacle during auto-
closure, it will reverse direction and then go back
down. Remove the obstacle and use the window
switch again to close the window.
•Any impact due to rough road conditions may trigger
the auto-reverse function unexpectedly during auto-
closure. If this happens, pull the switch lightly to the
first detent and hold to close the window manually.
WARNING!
There is no anti-pinch protection when the window
is almost closed. Be sure to clear all objects from the
window before closing.
Reset Auto-Up
Should the Auto Up feature stop working, the window
probably needs to be reset. To reset Auto Up:
1. Make sure the door is fully closed.
2. Pull the window switch up to close the window
completely and continue to hold the switch up for an
additional two seconds after the window is closed.
3. Push the window switch down firmly to the second
detent to open the window completely and continue
to hold the switch down for an additional two seconds
after the window is fully open.
Window Lockout Switch
The window lockout switch on the driver’s door trim panel
allows you to disable the window controls on the rear
passenger doors and the rear sunscreen (if equipped).
42 THINGS TO KNOW BEFORE STARTING YOUR VEHICLE
Information Provided by:

To disable the window controls and the rear sunscreen,
press and release the window lockout button (setting it in
the DOWN position). To enable the window controls and
the rear sunscreen, press and release the window lockout
button again (setting it in the UP position).
Wind Buffeting
Wind buffeting can be described as the perception of
pressure on the ears or a helicopter-type sound in the
ears. Your vehicle may exhibit wind buffeting with the
windows down, or the sunroof (if equipped) in certain
open or partially open positions. This is a normal occur-
rence and can be minimized. If the buffeting occurs with
the rear windows open, then open the front and rear
windows together to minimize the buffeting. If the
buffeting occurs with the sunroof open, adjust the sun-
roof opening to minimize the buffeting.
Window Lockout Switch
2
THINGS TO KNOW BEFORE STARTING YOUR VEHICLE 43
Information Provided by:

TRUNK LOCK AND RELEASE
The trunk lid can be released from inside the vehicle by
pressing the TRUNK RELEASE button located on the
instrument panel to the left of the steering wheel.
NOTE: The transmission must be in PARK before the
button will operate.
The trunk lid can be released from
outside the vehicle by pressing the
TRUNK button on the Remote
Keyless Entry (RKE) transmitter
twice within five seconds or by
using the external release switch
located on the underside of the
decklid overhang. The release fea-
ture will function only when the
vehicle is in the unlock condition.
With the ignition in the ON/RUN position, the Trunk
Open symbol will display in the instrument cluster
indicating that the trunk is open. The odometer display
will reappear once the trunk is closed.
With the ignition in the OFF position, the Trunk Open
symbol will display until the trunk is closed.
Refer to “Keyless Enter-N-Go™” in “Things To Know
Before Starting Your Vehicle” for more information on
trunk operation with the Passive Entry feature.
TRUNK SAFETY WARNING
WARNING!
Do not allow children to have access to the trunk,
either by climbing into the trunk from outside, or
through the inside of the vehicle. Always close the
(Continued)
Trunk Release
Button
44 THINGS TO KNOW BEFORE STARTING YOUR VEHICLE
Information Provided by:

WARNING! (Continued)
trunk lid when your vehicle is unattended. Once in
the trunk, young children may not be able to escape,
even if they entered through the rear seat. If trapped
in the trunk, children can die from suffocation or
heat stroke.
Trunk Emergency Release
As a security measure, a Trunk Internal Emergency
Release lever is built into the trunk latching mechanism.
In the event of an individual being locked inside the
trunk, the trunk can be simply opened by pulling on the
glow-in-the-dark handle attached to the trunk latching
mechanism.
Trunk Emergency Internal Release
2
THINGS TO KNOW BEFORE STARTING YOUR VEHICLE 45
Information Provided by:

OCCUPANT RESTRAINTS
Some of the most important safety features in your
vehicle are the restraint systems:
•Three-point lap and shoulder belts for the driver and
all passengers
•Advanced Front Air Bags for driver and front passen-
ger
•Supplemental Driver Side Knee Air Bag
•Supplemental Side Air Bag Inflatable Curtains (SABIC)
for the driver and passengers seated next to a window
•Supplemental Seat-Mounted Side Air Bags (SAB)
•An energy-absorbing steering column and steering
wheel
•Knee bolsters/blockers for front seat occupants
•Front seat belts incorporate pretensioners that may
enhance occupant protection by managing occupant
energy during an impact event
•All seat belt systems (except the driver’s) include
Automatic Locking Retractors (ALRs), which lock the
seat belt webbing into position by extending the belt
all the way out and then adjusting the belt to the
desired length to restrain a child seat or secure a large
item in a seat — if equipped
Please pay close attention to the information in this
section. It tells you how to use your restraint system
properly, to keep you and your passengers as safe as
possible.
46 THINGS TO KNOW BEFORE STARTING YOUR VEHICLE
Information Provided by:

If you will be carrying children too small for adult-sized
seat belts, the seat belts or the Lower Anchors and Tether
for CHildren (LATCH) feature also can be used to hold
infant and child restraint systems. For more information
on LATCH, refer to Lower Anchors and Tether for
CHildren (LATCH).
NOTE: The Advanced Front Air Bags have a multistage
inflator design. This allows the air bag to have different
rates of inflation based on several factors, including the
severity and type of collision.
Here are some simple steps you can take to minimize the
risk of harm from a deploying air bag:
1. Children 12 years old and under should always ride
buckled up in a rear seat.
WARNING!
•Never place a rear facing infant seat in front of an
air bag. A deploying passenger Advanced Front
Air Bag can cause death or serious injury to a child
12 years or younger, including a child in a rearward
facing infant seat.
•Only use a rearward-facing child restraint in a
vehicle with a rear seat.
Children that are not big enough to wear the vehicle seat
belt properly (see section on Child Restraints) should be
secured in the rear seat in child restraints or belt-
positioning booster seats. Older children who do not use
child restraints or belt-positioning booster seats should
ride properly buckled up in the rear seat. Never allow
children to slide the shoulder belt behind them or under
their arm.
2
THINGS TO KNOW BEFORE STARTING YOUR VEHICLE 47
Information Provided by:

If a child from 2 to 12 years old (not in a rear facing child
seat) must ride in the front passenger seat, move the seat
as far back as possible and use the proper child restraint.
(Refer to “Child Restraints”)
You should read the instructions provided with your
child restraint to make sure that you are using it properly.
2. All occupants should always wear their lap and
shoulder belts properly.
3. The driver and front passenger seats should be
moved back as far as practical to allow the Advanced
Front Air Bags room to inflate.
4. Do not lean against the door or window. Your vehicle
has Supplemental Side Air Bag Inflatable Curtains
(SABIC) or Supplemental Seat-Mounted Side Air
Bags (SAB), and if deployment occurs, the SABIC
and SAB air bags will inflate forcefully into the
space between you and the door.
5. If the air bag system in this vehicle needs to be
modified to accommodate a disabled person, contact
the Customer Center. Phone numbers are provided
under ⴖIf You Need Assistanceⴖ.
WARNING!
•
Relying on the air bags alone could lead to more
severe injuries in a collision. The air bags work with
your seat belt to restrain you properly. In some
collisions, the air bags won’t deploy at all. Always
wear your seat belts even though you have air bags.
•Being too close to the steering wheel or instrument
panel during Advanced Front Air Bag deployment
could cause serious injury, including death. Air
bags need room to inflate. Sit back, comfortably
extending your arms to reach the steering wheel or
instrument panel.
(Continued)
48 THINGS TO KNOW BEFORE STARTING YOUR VEHICLE
Information Provided by:

WARNING! (Continued)
•
Supplemental Side Air Bag Inflatable Curtain
(SABIC) and Seat-Mounted Side Air Bags (SAB) also
need room to inflate. Do not lean against the door or
window. Sit upright in the center of the seat.
•In a collision, you and your passengers can suffer
much greater injuries if you are not properly buck-
led up. You can strike the interior of your vehicle or
other passengers, or you can be thrown out of the
vehicle. Always be sure you and others in your
vehicle are buckled up properly.
•Being too close to the Supplemental Side Air Bag
Inflatable Curtain (SABIC) and/or Seat-Mounted
Side Air Bag (SAB) during deployment could cause
you to be severely injured or killed.
Buckle up even though you are an excellent driver, even
on short trips. Someone on the road may be a poor driver
and cause a collision that includes you. This can happen
far away from home or on your own street.
Research has shown that seat belts save lives, and they
can reduce the seriousness of injuries in a collision. Some
of the worst injuries happen when people are thrown
from the vehicle. Seat belts reduce the possibility of
ejection and the risk of injury caused by striking the
inside of the vehicle. Everyone in a motor vehicle should
be belted at all times.
2
THINGS TO KNOW BEFORE STARTING YOUR VEHICLE 49
Information Provided by:

Lap/Shoulder Belts
All seating positions in your vehicle are equipped with
lap/shoulder belts.
The belt webbing retractor is designed to lock during
very sudden stops or impacts. This feature allows the
shoulder part of the belt to move freely with you under
normal conditions. However, in an collision, the belt will
lock and reduce your risk of striking the inside of the
vehicle or being thrown out.
WARNING!
•Do not allow people to ride in any area of your
vehicle that is not equipped with seats and seat
belts.
•Be sure everyone in your vehicle is in a seat and
using a seat belt properly.
(Continued)
WARNING! (Continued)
•Wearing a seat belt incorrectly is dangerous. Seat
belts are designed to go around the large bones of
your body. These are the strongest parts of your
body and can take the forces of a collision best.
•Wearing your belt in the wrong place could make
your injuries in a collision much worse. You might
suffer internal injuries, or you could even slide out
of part of the belt. Follow these instructions to wear
your seat belt safely and to keep your passengers
safe, too.
•Two people should never be belted into a single
seat belt. People belted together can crash into one
another in a collision, hurting one another badly.
Never use a lap/shoulder belt or a lap belt for more
than one person, no matter what their size.
50 THINGS TO KNOW BEFORE STARTING YOUR VEHICLE
Information Provided by:

Lap/Shoulder Belt Operating Instructions
1. Enter the vehicle and close the door. Sit back and
adjust the seat.
2. The seat belt latch plate is above the back of your seat.
Grasp the latch plate and pull out the belt. Slide the
latch plate up the webbing as far as necessary to make
the belt go around your lap.
3. When the belt is long enough to fit, insert the latch
plate into the buckle until you hear a “click.”
Pulling Out The Lap/Shoulder Belt Latch Plate
Inserting Latch Plate Into Buckle
2
THINGS TO KNOW BEFORE STARTING YOUR VEHICLE 51
Information Provided by:

WARNING!
•A belt that is buckled into the wrong buckle will
not protect you properly. The lap portion could ride
too high on your body, possibly causing internal
injuries. Always buckle your belt into the buckle
nearest you.
•A belt that is too loose will not protect you prop-
erly. In a sudden stop, you could move too far
forward, increasing the possibility of injury. Wear
your seat belt snugly.
•
A belt that is worn under your arm is dangerous.
Your body could strike the inside surfaces of the
vehicle in a collision, increasing head and neck
injury. A belt worn under the arm can cause internal
injuries. Ribs aren’t as strong as shoulder bones.
Wear the belt over your shoulder so that your stron-
gest bones will take the force in a collision.
(Continued)
WARNING! (Continued)
•A shoulder belt placed behind you will not protect
you from injury during a collision. You are more
likely to hit your head in a collision if you do not
wear your shoulder belt. The lap and shoulder belt
are meant to be used together.
4. Position the lap belt across your thighs, below your
abdomen. To remove slack in the lap belt portion, pull
up a bit on the shoulder belt. To loosen the lap belt if
it is too tight, tilt the latch plate and pull on the lap
belt. A snug belt reduces the risk of sliding under the
belt in a collision.
52 THINGS TO KNOW BEFORE STARTING YOUR VEHICLE
Information Provided by:

WARNING!
•A lap belt worn too high can increase the risk of
internal injury in a collision. The belt forces won’t
be at the strong hip and pelvic bones, but across
your abdomen. Always wear the lap belt as low as
possible and keep it snug.
•A twisted belt may not protect you properly. In a
collision, it could even cut into you. Be sure the belt
is straight. If you can’t straighten a belt in your
vehicle, take it to your authorized dealer immedi-
ately and have it fixed.
5. Position the shoulder belt on your chest so that it is
comfortable and not resting on your neck. The retrac-
tor will withdraw any slack in the belt.
Removing Slack From Belt
2
THINGS TO KNOW BEFORE STARTING YOUR VEHICLE 53
Information Provided by:

6. To release the belt, push the red button on the buckle.
The belt will automatically retract to its stowed posi-
tion. If necessary, slide the latch plate down the
webbing to allow the belt to retract fully.
WARNING!
A frayed or torn belt could rip apart in a collision and
leave you with no protection. Inspect the belt system
periodically, checking for cuts, frays, or loose parts.
Damaged parts must be replaced immediately. Do
not disassemble or modify the system. Seat belt
assemblies must be replaced after a collision if they
have been damaged (i.e., bent retractor, torn web-
bing, etc.).
Adjustable Upper Shoulder Belt Anchorage
In the driver and front passenger seats, the shoulder belt
can be adjusted upward or downward to position the belt
away from your neck. Push and fully depress the button
above the webbing to release the anchorage, then move it
up or down to the position that fits you best.
Adjusting Upper Shoulder Belt
54 THINGS TO KNOW BEFORE STARTING YOUR VEHICLE
Information Provided by:

As a guide, if you are shorter than average you will
prefer a lower position, and if you are taller than average
you will prefer a higher position. When you release the
anchorage try to move it up and down to make sure that
it is locked in position.
Lap/Shoulder Belt Untwisting Procedure
Use the following procedure to untwist a twisted lap/
shoulder belt.
1.
Position the latch plate as close as possible to the anchor
point.
2. At about 6 to 12 in (15 to 30 cm) above the latch plate,
grasp and twist the belt webbing 180 degrees to create
a fold that begins immediately above the latch plate.
3. Slide the latch plate upward over the folded webbing.
The folded webbing must enter the slot at the top of
the latch plate.
4. Continue to slide the latch plate up until it clears the
folded webbing.
Seat Belts In Passenger Seating Positions
The seat belts in the passenger seating positions are
equipped with Automatic Locking Retractors (ALR)
which are used to secure a child restraint system. For
additional information, refer to “Installing Child Re-
straints Using The Vehicle Seat Belt” under the “Child
Restraints” section. The chart below defines the type of
feature for each seating position.
Driver Center Passenger
First Row N/A N/A ALR
Second
Row
ALR ALR ALR
•N/A — Not Applicable
•ALR — Automatic Locking Retractor
2
THINGS TO KNOW BEFORE STARTING YOUR VEHICLE 55
Information Provided by:

If the passenger seating position is equipped with an
ALR and is being used for normal usage:
Only pull the belt webbing out far enough to comfortably
wrap around the occupant’s mid-section so as to not
activate the ALR. If the ALR is activated, you will hear a
ratcheting sound as the belt retracts. Allow the webbing
to retract completely in this case and then carefully pull
out only the amount of webbing necessary to comfort-
ably wrap around the occupant’s mid-section. Slide the
latch plate into the buckle until you hear a ⬙click.⬙
Automatic Locking Retractor Mode (ALR) —
If Equipped
In this mode, the shoulder belt is automatically pre-locked.
The belt will still retract to remove any slack in the
shoulder belt. The Automatic Locking Mode is available on
all passenger-seating positions with a combination lap/
shoulder belt. Use the Automatic Locking Mode anytime a
child safety seat is installed in a seating position that has a
belt with this feature. Children 12 years old and under
should always be properly restrained in the rear seat.
How To Engage The Automatic Locking Mode
1. Buckle the combination lap and shoulder belt.
2. Grasp the shoulder portion and pull downward until
the entire belt is extracted.
3. Allow the belt to retract. As the belt retracts, you will
hear a clicking sound. This indicates the safety belt is
now in the Automatic Locking Mode.
How To Disengage The Automatic Locking Mode
Unbuckle the combination lap/shoulder belt and allow it
to retract completely to disengage the Automatic Locking
Mode and activate the vehicle sensitive (emergency)
locking mode.
56 THINGS TO KNOW BEFORE STARTING YOUR VEHICLE
Information Provided by:

WARNING!
•The belt and retractor assembly must be replaced if
the seat belt assembly Automatic Locking Retractor
(ALR) feature or any other seat belt function is not
working properly when checked according to the
procedures in the Service Manual.
•Failure to replace the belt and retractor assembly
could increase the risk of injury in collisions.
Energy Management Feature
This vehicle has a safety belt system with an Energy
Management feature in the front seating positions to help
further reduce the risk of injury in the event of a head-on
collision.
This safety belt system has a retractor assembly that is
designed to release webbing in a controlled manner. This
feature is designed to help reduce the belt force acting on
the occupant’s chest.
Seat Belt Pretensioner
The seat belts for both front seating positions are
equipped with pretensioning devices that are designed to
remove slack from the seat belt in the event of a collision.
These devices may improve the performance of the seat
belt by assuring that the belt is tight about the occupant
early in a collision. Pretensioners work for all size occu-
pants, including those in child restraints.
NOTE: These devices are not a substitute for proper seat
belt placement by the occupant. The seat belt still must be
worn snugly and positioned properly.
The pretensioners are triggered by the Occupant Re-
straint Controller (ORC). Like the air bags, the preten-
sioners are single use items. A deployed pretensioner or
a deployed air bag must be replaced immediately.
2
THINGS TO KNOW BEFORE STARTING YOUR VEHICLE 57
Information Provided by:

Enhanced Seat Belt Use Reminder System
(BeltAlert®)
BeltAlert® is a feature intended to remind the driver and
front passenger (if equipped with front passenger
BeltAlert®) to fasten their seat belts. The feature is active
whenever the ignition is on. If the driver or front seat
passenger is unbelted, the Seat Belt Reminder Light will
turn on and remain on until both front seat belts are
fastened.
The BeltAlert® warning sequence begins after the vehicle
speed is over 5 mph (8 km/h), by blinking the Seat Belt
Reminder Light and sounding an intermittent chime.
Once the sequence starts, it will continue for the entire
duration or until the respective seatbelts are fastened.
After the sequence completes, the Seat Belt Reminder
Light remains illuminated until the respective seat belts
are fastened. The driver should instruct all other occu-
pants to fasten their seat belts. If a front seat belt is
unbuckled while traveling at speeds greater than 5 mph
(8 km/h), BeltAlert® will provide both audio and visual
notification.
The front passenger seat BeltAlert® is not active when
the front passenger seat is unoccupied. BeltAlert® may
be triggered when an animal or heavy object is on the
front passenger seat or when the seat is folded flat (if
equipped). It is recommended that pets be restrained in
the rear seat in pet harnesses or pet carriers that are
secured by seat belts, and cargo is properly stowed.
BeltAlert® can be enabled or disabled by your autho-
rized dealer. Chrysler Group LLC does not recommend
deactivating BeltAlert®.
NOTE: Although BeltAlert® has been deactivated, the
Seat Belt Reminder Light will continue to illuminate
while the driver’s or front passenger (if equipped with
BeltAlert®) seat belt remains unfastened.
58 THINGS TO KNOW BEFORE STARTING YOUR VEHICLE
Information Provided by:

Seat Belts And Pregnant Women
We recommend that pregnant women use the seat belts
throughout their pregnancy. Keeping the mother safe is
the best way to keep the baby safe.
Pregnant women should wear the lap part of the belt
across the thighs and as snug across the hips as possible.
Keep the belt low so that it does not come across the
abdomen. That way the strong bones of the hips will take
the force if there is a collision.
Seat Belt Extender
If a seat belt is too short even when fully extended and
when the adjustable upper shoulder belt anchorage (if
equipped) is in its lowest position, your authorized
dealer can provide you with a seat belt extender. This
extender should be used only if the existing belt is not
long enough. When it is not required, remove the ex-
tender and store it.
WARNING!
Using a seat belt extender when not needed can
increase the risk of injury in a collision. Only use
when the seat belt is not long enough when it is worn
low and snug and in the recommended seating posi-
tions. Remove and store the extender when not
needed.
Supplemental Restraint System (SRS) — Air Bags
This vehicle has Advanced Front Air Bags for both the
driver and front passenger as a supplement to the seat
belt restraint systems. The driver’s Advanced Front Air
Bag is mounted in the center of the steering wheel. The
passenger’s Advanced Front Air Bag is mounted in the
instrument panel, above the glove compartment. The
words SRS AIRBAG are embossed on the air bag covers.
2
THINGS TO KNOW BEFORE STARTING YOUR VEHICLE 59
Information Provided by:

In addition, the vehicle is equipped with a Supplemental
Driver Side Knee Air Bag mounted in the instrument
panel below the steering column.
NOTE: The Driver and Front Passenger Advanced Front
Air Bags are certified to the new Federal regulations for
Advanced Air Bags.
The Advanced Front Air Bags have a multistage inflator
design. This allows the air bag to have different rates of
inflation based on several factors, including the severity
and type of collision.
This vehicle may be equipped with driver and/or front
passenger seat track position sensors that may adjust the
inflation rate of the Advanced Front Air Bags based upon
seat position.
This vehicle may be equipped with a driver and/or front
passenger seat belt buckle switch that detects whether
the driver or front passenger seat belt is fastened. The
seat belt buckle switch may adjust the inflation rate of the
Advanced Front Air Bags.
Advanced Front Air Bag And Knee Bolster Locations
1 — Driver And Passenger
Advanced Front Air Bags
2 — Knee Bolster
3 — Supplemental Driver Side
Knee Air Bag/Knee Bolster
60 THINGS TO KNOW BEFORE STARTING YOUR VEHICLE
Information Provided by:

This vehicle is equipped with Supplemental Side Air Bag
Inflatable Curtains (SABIC) to protect the driver, front,
and rear passengers sitting next to a window. The SABIC
air bags are located above the side windows and their
covers are labeled: SRS AIRBAG.
This vehicle is equipped with Supplemental Seat-
Mounted Side Air Bags (SAB) to provide enhanced
protection for an occupant during a side impact. The
Supplemental Seat-Mounted Side Air Bags are located in
the outboard side of the front seats.
NOTE:
•Air Bag covers may not be obvious in the interior trim,
but they will open during air bag deployment.
•After any collision, the vehicle should be taken to an
authorized dealer immediately.
Air Bag System Components
Your vehicle may be equipped with the following air bag
system components:
•Occupant Restraint Controller (ORC)
•Air Bag Warning Light
•Steering Wheel and Column
•Instrument Panel
•Supplemental Driver Side Knee Air Bag
•Knee Impact Bolsters
•Driver Advanced Front Air Bag
•Passenger Advanced Front Air Bag
•Supplemental Seat-Mounted Side Air Bags (SAB)
2
THINGS TO KNOW BEFORE STARTING YOUR VEHICLE 61
Information Provided by:

•Supplemental Side Air Bag Inflatable Curtains (SABIC)
•Front and Side Impact Sensors
•Front Seat Belt Pretensioners, Seat Belt Buckle Switch,
and Seat Track Position Sensors
Advanced Front Air Bag Features
The Advanced Front Air Bag system has multistage
driver and front passenger air bags. This system provides
output appropriate to the severity and type of collision as
determined by the Occupant Restraint Controller (ORC),
which may receive information from the front impact
sensors.
The first stage inflator is triggered immediately during an
impact that requires air bag deployment. This low output
is used in less severe collisions. A higher energy output is
used for more severe collisions.
WARNING!
•
No objects should be placed over or near the air bag
on the instrument panel, because any such objects
could cause harm if the vehicle is in a collision
severe enough to cause the air bag to inflate.
•
Do not put anything on or around the air bag covers
or attempt to open them manually. You may damage
the air bags and you could be injured because the air
bags may no longer be functional. The protective
covers for the air bag cushions are designed to open
only when the air bags are inflating.
•
Do not drill, cut or tamper with the knee bolster in
any way.
•
Do not mount any accessories to the knee bolster
such as alarm lights, stereos, citizen band radios, etc.
62 THINGS TO KNOW BEFORE STARTING YOUR VEHICLE
Information Provided by:

Supplemental Seat-Mounted Side Air Bags (SAB)
Supplemental Seat-Mounted Side Air Bags (SAB) may
provide enhanced protection to help protect an occupant
during a side impact. The SAB is marked with an air bag
label sewn into the outboard side of the front seats.
When the air bag deploys, it opens the seam between the
front and side of the seat’s trim cover. Each air bag
deploys independently; a left side impact deploys the left
air bag only and a right-side impact deploys the right air
bag only.
Supplemental Side Air Bag Inflatable Curtain
(SABIC)
SABIC air bags may offer side-impact protection to front
and rear seat outboard occupants in addition to that
provided by the body structure. Each air bag features
inflated chambers placed adjacent to the head of each
outboard occupant that reduce the potential for side-
impact head injuries. The curtains deploy downward,
covering both windows on the impact side.
Supplemental Seat-Mounted Side Air Bag Label
2
THINGS TO KNOW BEFORE STARTING YOUR VEHICLE 63
Information Provided by:

NOTE:
•Air Bag covers may not be obvious in the interior trim,
but they will open during air bag deployment.
•Being too close to the side air bags during deployment
could cause you to be severely injured or killed.
The system includes side impact sensors that are cali-
brated to deploy the side air bags during impacts that
require air bag occupant protection.
WARNING!
•Your vehicle is equipped with left and right
Supplemental Side Air Bag Inflatable Curtain
(SABIC), do not stack luggage or other cargo up
high enough to block the location of the SABIC.
The area where the SABIC is located should remain
free from any obstructions.
•Do not use accessory seat covers or place objects
between you and the side air bags; the performance
could be adversely affected and/or objects could be
pushed into you, causing serious injury.
Supplemental Side Air Bag Inflatable Curtains (SABIC)
Label Location
64 THINGS TO KNOW BEFORE STARTING YOUR VEHICLE
Information Provided by:

SAB and SABIC air bags are a supplement to the seat belt
restraint system. Occupants, including children who are
up against or very close to SAB or SABIC air bags can be
seriously injured or killed. Occupants, especially chil-
dren, should not lean on or sleep against the door, side
windows, or area where the SAB or SABIC air bags
inflate, even if they are in an infant or child restraint.
Always sit upright as possible with your back against the
seat back, use the seat belts properly, and use the
appropriate sized child restraint, infant restraint or
booster seat recommended for the size and weight of the
child.
Supplemental Driver Side Knee Air Bag
The Supplemental Driver Side Knee Air Bag provides
enhanced protection and works together with the Driver
Advanced Front Air Bag during a frontal impact.
Knee Impact Bolsters
The Knee Impact Bolsters help protect the knees of the
driver and front passenger, and position the front occu-
pants for the best interaction with the Advanced Front
Air Bags.
Along with seat belts and pretensioners, Advanced Front
Air Bags and the Supplemental Driver Knee Air Bag
work with the knee impact bolsters to provide improved
protection for the driver and front passenger.
Air Bag Deployment Sensors And Controls
Occupant Restraint Controller (ORC)
The ORC is part of a Federally regulated safety system
required for this vehicle.
The ORC determines if deployment of the front and/or
side air bags in a frontal or side collision is required.
2
THINGS TO KNOW BEFORE STARTING YOUR VEHICLE 65
Information Provided by:

Based on the impact sensor’s signals, a central electronic
ORC deploys the Advanced Front Air Bags, SABIC air
bags, SAB, Supplemental Driver Side Knee Air Bag, and
front seat belt pretensioners, as required, depending on
several factors, including the severity and type of impact.
Advanced Front Air Bags and Supplemental Driver Side
Knee Air Bag are designed to provide additional protection
by supplementing the seat belts in certain frontal collisions
depending on several factors, including the severity and
type of collision. Advanced Front Air Bags and Supplemen-
tal Driver Side Knee Air Bag are not expected to reduce the
risk of injury in rear, side, or rollover collisions.
The Advanced Front Air Bags and Supplemental Driver
Side Knee Air Bag will not deploy in all frontal colli-
sions, including some that may produce substantial ve-
hicle damage — for example, some pole collisions, truck
underrides, and angle offset collisions. On the other
hand, depending on the type and location of impact,
Advanced Front Air Bags may deploy in crashes with
little vehicle front-end damage but that produce a severe
initial deceleration.
The side air bags will not deploy in all side collisions.
Side air bag deployment will depend on the severity and
type of collision.
Because air bag sensors measure vehicle deceleration
over time, vehicle speed and damage by themselves are
not good indicators of whether or not an air bag should
have deployed.
Seat belts are necessary for your protection in all colli-
sions, and also are needed to help keep you in position,
away from an inflating air bag.
66 THINGS TO KNOW BEFORE STARTING YOUR VEHICLE
Information Provided by:

The ORC monitors the readiness of the electronic parts of
the air bag system whenever the ignition is in the START
or ON/RUN position. If the ignition is in the OFF
position or in the ACC position, the air bag system is not
on and the air bags will not inflate.
The ORC contains a backup power supply system that
may deploy the air bags even if the battery loses power or
it becomes disconnected prior to deployment.
Also, the ORC turns on the Air Bag Warning
Light in the instrument panel for approxi-
mately four to eight seconds for a self-check
when the ignition is first turned on. After the
self-check, the Air Bag Warning Light will turn off. If the
ORC detects a malfunction in any part of the system, it
turns on the Air Bag Warning Light, either momentarily
or continuously. A single chime will sound if the light
comes on again after initial startup.
It also includes diagnostics that will illuminate the instru-
ment cluster Air Bag Warning Light if a malfunction is
noted that could affect the air bag system. The diagnos-
tics also record the nature of the malfunction.
WARNING!
Ignoring the Air Bag Warning Light in your instru-
ment panel could mean you won’t have the air bags
to protect you in a collision. If the light does not come
on as a bulb check when the ignition is first turned
on, stays on after you start the vehicle, or if it comes
on as you drive, have an authorized dealer service the
air bag system immediately.
2
THINGS TO KNOW BEFORE STARTING YOUR VEHICLE 67
Information Provided by:

Driver And Passenger Advanced Front Air Bag
Inflator Units
The Driver and Passenger Advanced Front Air Bag
Inflator Units are located in the center of the steering
wheel and on the right side of the instrument panel.
When the ORC detects a collision requiring the Ad-
vanced Front Air Bags, it signals the inflator units. A large
quantity of non-toxic gas is generated to inflate the
Advanced Front Air Bags. Different air bag inflation rates
are possible, based on several factors, including the
collision type and severity. The steering wheel hub trim
cover and the upper right side of the instrument panel
separate and fold out of the way as the air bags inflate to
their full size. The air bags fully inflate in about 50 to
70 milliseconds. This is about half of the time it takes to
blink your eyes. The air bags then quickly deflate while
helping to restrain the driver and front passenger.
The Advanced Front Air Bag gas is vented through the
vent holes in the sides of the air bag. In this way, the air
bags do not interfere with your control of the vehicle.
Supplemental Driver Side Knee Air Bag Inflator
Unit
The Supplemental Driver Side Knee Air Bag unit is
located in the instrument panel trim beneath the steering
column. When the ORC detects a collision requiring
the Advanced Front Air Bags, it signals the inflator units.
A large quantity of non-toxic gas is generated to inflate
the Supplemental Driver Side Knee Air Bag. The trim
cover separates and folds out of the way allowing the air
bag to inflate to the full size. The air bag fully inflates in
about 15 to 20 milliseconds.
68 THINGS TO KNOW BEFORE STARTING YOUR VEHICLE
Information Provided by:

Supplemental Seat-Mounted Side Air Bag (SAB)
Inflator Units
The Supplemental Seat-Mounted Side Air Bags (SAB) are
designed to activate only in certain side collisions.
The ORC determines if a side collision requires the side
air bags to inflate, based on the severity and type of
collision.
Based on the severity and type of collision, the side air
bag inflator on the crash side of the vehicle may be
triggered, releasing a quantity of non-toxic gas. The
inflating SAB exits through the seat seam into the space
between the occupant and the door. The SAB fully
inflates in about 10 milliseconds. The side air bag moves
at a very high speed and with such a high force that it
could injure you if you are not seated properly, or if items
are positioned in the area where the side air bag inflates.
This especially applies to children.
Supplemental Side Air Bag Inflatable Curtain
(SABIC) Inflator Units
During collisions where the impact is confined to a
particular area of the side of the vehicle, the ORC may
deploy the SABIC air bags, depending on the severity
and type of collision. In these events, the ORC will
deploy the SABIC only on the impact side of the vehicle.
A quantity of non-toxic gas is generated to inflate the side
curtain air bag. The inflating side curtain air bag pushes
the outside edge of the headliner out of the way and
covers the window. The air bag inflates in about 30 mil-
liseconds (about one-quarter of the time that it takes to
blink your eyes) with enough force to injure you if you
are not belted and seated properly, or if items are
positioned in the area where the side curtain air bag
inflates. This especially applies to children. The side
curtain air bag is only about 3-1/2 in (9 cm) thick when
it is inflated.
2
THINGS TO KNOW BEFORE STARTING YOUR VEHICLE 69
Information Provided by:

Because air bag sensors estimate deceleration over time,
vehicle speed and damage are not good indicators of
whether or not an air bag should have deployed.
Front And Side Impact Sensors
In front and side impacts, impact sensors can aid the ORC
in determining appropriate response to impact events.
Enhanced Accident Response System
In the event of an impact causing air bag deployment, if
the communication network remains intact, and the
power remains intact, depending on the nature of the
event the ORC will determine whether to have the
Enhanced Accident Response System perform the follow-
ing functions:
•Cut off fuel to the engine.
•Flash hazard lights as long as the battery has power or
until the ignition key is turned off.
•Turn on the interior lights, which remain on as long as
the battery has power, until the ignition key is re-
moved or the ignition switch is changed to OFF using
the Keyless Go Start/Stop button.
•Unlock the doors automatically.
In order to reset the Enhanced Accident Response System
functions after an event, the ignition switch must be
changed from IGN ON to IGN OFF.
If A Deployment Occurs
The Advanced Front Air Bags are designed to deflate
immediately after deployment.
NOTE: Front and/or side air bags will not deploy in all
collisions. This does not mean something is wrong with
the air bag system.
70 THINGS TO KNOW BEFORE STARTING YOUR VEHICLE
Information Provided by:

If you do have a collision which deploys the air bags, any
or all of the following may occur:
•The nylon air bag material may sometimes cause
abrasions and/or skin reddening to the driver and
front passenger as the air bags deploy and unfold. The
abrasions are similar to friction rope burns or those
you might get sliding along a carpet or gymnasium
floor. They are not caused by contact with chemicals.
They are not permanent and normally heal quickly.
However, if you haven’t healed significantly within a
few days, or if you have any blistering, see your doctor
immediately.
•As the air bags deflate, you may see some smoke-like
particles. The particles are a normal by-product of the
process that generates the non-toxic gas used for air
bag inflation. These airborne particles may irritate the
skin, eyes, nose, or throat. If you have skin or eye
irritation, rinse the area with cool water. For nose or
throat irritation, move to fresh air. If the irritation
continues, see your doctor. If these particles settle on
your clothing, follow the garment manufacturer’s in-
structions for cleaning.
Do not drive your vehicle after the air bags have de-
ployed. If you are involved in another collision, the air
bags will not be in place to protect you.
WARNING!
Deployed air bags and seat belt pretensioners cannot
protect you in another collision. Have the air bags,
seat belt pretensioners, and the front seat belt retrac-
tor assemblies replaced by an authorized dealer
immediately. Also, have the Occupant Restraint Con-
troller (ORC) system serviced as well.
2
THINGS TO KNOW BEFORE STARTING YOUR VEHICLE 71
Information Provided by:

Maintaining Your Air Bag System
WARNING!
•Modifications to any part of the air bag system
could cause it to fail when you need it. You could
be injured if the air bag system is not there to
protect you. Do not modify the components or
wiring, including adding any kind of badges or
stickers to the steering wheel hub trim cover or the
upper right side of the instrument panel. Do not
modify the front bumper, vehicle body structure, or
add aftermarket side steps or running boards.
•It is dangerous to try to repair any part of the air
bag system yourself. Be sure to tell anyone who
works on your vehicle that it has an air bag system.
(Continued)
WARNING! (Continued)
•Do not attempt to modify any part of your air bag
system. The air bag may inflate accidentally or may
not function properly if modifications are made.
Take your vehicle to an authorized dealer for any
air bag system service. If your seat, including your
trim cover and cushion, needs to be serviced in any
way (including removal or loosening/tightening of
seat attachment bolts), take the vehicle to your
authorized dealer. Only manufacturer approved
seat accessories may be used. If it is necessary to
modify the air bag system for persons with dis-
abilities, contact your authorized dealer.
72 THINGS TO KNOW BEFORE STARTING YOUR VEHICLE
Information Provided by:

Air Bag Warning Light
You will want to have the air bags ready to
inflate for your protection in a collision. The
Air Bag Warning Light monitors the internal
circuits and interconnecting wiring associated
with air bag system electrical components. While the air
bag system is designed to be maintenance free. If any of
the following occurs, have an authorized dealer service
the air bag system immediately.
•The Air Bag Warning Light does not come on during
the four to eight seconds when the ignition is first
cycled to the ON/RUN.
•The Air Bag Warning Light remains on after the four to
eight-second interval.
•The Air Bag Warning Light comes on intermittently or
remains on while driving.
NOTE: If the speedometer, tachometer, or any engine
related gauges are not working, the Occupant Restraint
Controller (ORC) may also be disabled. The air bags may
not be ready to inflate for your protection. Promptly
check the fuse block for blown fuses. Refer to “Fuses” in
“Maintaining Your Vehicle” for the proper air bag fuses.
See your authorized dealer if the fuse is good.
Event Data Recorder (EDR)
This vehicle is equipped with an event data recorder
(EDR). The main purpose of an EDR is to record, in
certain crash or near crash-like situations, such as an
air bag deployment or hitting a road obstacle, data that
will assist in understanding how a vehicle’s systems
performed. The EDR is designed to record data related
to vehicle dynamics and safety systems for a short period
2
THINGS TO KNOW BEFORE STARTING YOUR VEHICLE 73
Information Provided by:

of time, typically 30 seconds or less. The EDR in this
vehicle is designed to record such data as:
•How various systems in your vehicle were operating;
•Whether or not the driver and passenger safety belts
were buckled/fastened;
•How far (if at all) the driver was depressing the
accelerator and/or brake pedal; and,
•How fast the vehicle was traveling.
These data can help provide a better understanding of
the circumstances in which crashes and injuries occur.
NOTE: EDR data are recorded by your vehicle only if
a non-trivial crash situation occurs; no data are recorded
by the EDR under normal driving conditions and no
personal data (e.g., name, gender, age, and crash loca-
tion) are recorded. However, other parties, such as law
enforcement, could combine the EDR data with the type
of personally identifying data routinely acquired during
a crash investigation.
To read data recorded by an EDR, special equipment is
required, and access to the vehicle or the EDR is needed.
In addition to the vehicle manufacturer, other parties,
such as law enforcement, that have the special equip-
ment, can read the information if they have access to the
vehicle or the EDR.
Child Restraints
Everyone in your vehicle needs to be buckled up at all
times, including babies and children. Every state in the
United States, and every Canadian province, requires
that small children ride in proper restraint systems. This
is the law, and you can be prosecuted for ignoring it.
74 THINGS TO KNOW BEFORE STARTING YOUR VEHICLE
Information Provided by:

Children 12 years or younger should ride properly
buckled up in a rear seat, if available. According to crash
statistics, children are safer when properly restrained in
the rear seats rather than in the front.
There are different sizes and types of restraints for
children from newborn size to the child almost large
enough for an adult safety belt. Always check the child
seat Owner’s Manual to make sure you have the correct
seat for your child.
Before buying any restraint system, make sure that it has
a label certifying that it meets all applicable Safety
Standards. You should also make sure that you can install
it in the vehicle where you will use it.
NOTE:
•For additional information, refer to
www.seatcheck.org or call 1–866–SEATCHECK. Cana-
dian residents should refer to Transport Canada’s
website for additional information:
•http://www.tc.gc.ca/eng/roadsafety/safedrivers-
childsafety-index-53.htm
WARNING!
In a collision, an unrestrained child can become a
projectile inside the vehicle. The force required to
hold even an infant on your lap could become so
great that you could not hold the child, no matter
how strong you are. The child and others could be
badly injured. Any child riding in your vehicle
should be in a proper restraint for the child’s size.
2
THINGS TO KNOW BEFORE STARTING YOUR VEHICLE 75
Information Provided by:

Summary Of Recommendations For Restraining Children In Vehicles
Child Size, Height, Weight or Age Recommended Type of Child Restraint
Infants and Toddlers Children who are two years old or
younger and who have not reached
the height or weight limits of their
child restraint
Either an Infant Carrier or a Convertible
Child Restraint, facing rearward in the
rear seat of the vehicle
Small Children Children who are at least two years old
or who have out-grown the height or
weight limit of their rear-facing
child restraint
Forward-Facing Child Restraint with a
five-point Harness, facing forward in the
rear seat of the vehicle
Larger Children Children who have out-grown their
forward-facing child restraint, but are
too small to properly fit the vehicle’s
seat belt
Belt Positioning Booster Seat and the
vehicle seat belt, seated in the
rear seat of the vehicle
Children Too Large for
Child Restraints
Children 12 years old or younger, who
have out-grown the height or weight
limit of their booster seat
Vehicle Seat Belt, seated in the rear seat
of the vehicle
76 THINGS TO KNOW BEFORE STARTING YOUR VEHICLE
Information Provided by:

Infants And Child Restraints
Safety experts recommend that children ride rearward-
facing in the vehicle until they are two years old or until
they reach either the height or weight limit of their rear
facing child safety seat. Two types of child restraints can
be used rearward-facing: infant carriers and convertible
child seats.
The infant carrier is only used rearward-facing in the
vehicle. It is recommended for children from birth until
they reach the weight or height limit of the infant carrier.
Convertible child seats can be used either rearward-
facing or forward-facing in the vehicle. Convertible child
seats often have a higher weight limit in the rearward-
facing direction than infant carriers do, so they can be
used rearward-facing by children who have outgrown
their infant carrier but are still less than at least two years
old. Children should remain rearward-facing until they
reach the highest weight or height allowed by their
convertible child seat.
WARNING!
•Never place a rear facing infant seat in front of an
air bag. A deploying passenger Advanced Front
Air Bag can cause death or serious injury to a child
12 years or younger, including a child in a rearward
facing infant seat.
•Only use a rearward-facing child restraint in a
vehicle with a rear seat.
2
THINGS TO KNOW BEFORE STARTING YOUR VEHICLE 77
Information Provided by:

Older Children And Child Restraints
Children who are two years old or who have outgrown
their rear-facing convertible child seat can ride forward-
facing in the vehicle. Forward-facing child seats and
convertible child seats used in the forward-facing direc-
tion are for children who are over two years old or who
have outgrown the rear-facing weight or height limit of
their rear-facing convertible child seat. Children should
remain in a forward-facing child seat with a harness for
as long as possible, up to the highest weight or height
allowed by the child seat.
All children whose weight or height is above the
forward-facing limit for the child seat should use a
belt-positioning booster seat until the vehicle’s seat belts
fit properly. If the child cannot sit with knees bent over
the vehicle’s seat cushion while the child’s back is against
the seatback, they should use a belt-positioning booster
seat. The child and belt-positioning booster seat are held
in the vehicle by the seat belt.
WARNING!
•Improper installation can lead to failure of an
infant or child restraint. It could come loose in a
collision. The child could be badly injured or
killed. Follow the child restraint manufacturer’s
directions exactly when installing an infant or
child restraint.
•When your child restraint is not in use, secure it in
the vehicle with the seat belt or LATCH anchor-
ages, or remove it from the vehicle. Do not leave it
loose in the vehicle. In a sudden stop or accident,
it could strike the occupants or seatbacks and cause
serious personal injury.
78 THINGS TO KNOW BEFORE STARTING YOUR VEHICLE
Information Provided by:

Children Too Large For Booster Seats
Children who are large enough to wear the shoulder belt
comfortably, and whose legs are long enough to bend
over the front of the seat when their back is against the
seatback, should use the seat belt in a rear seat. Use this
simple 5-step test to decide whether the child can use the
vehicle’s seat belt alone:
1. Can the child sit all the way back against the back of
the vehicle seat?
2. Do the child’s knees bend comfortably over the front
of the vehicle seat – while they are still sitting all the
way back?
3. Does the shoulder belt cross the child’s shoulder
between their neck and arm?
4. Is the lap part of the belt as low as possible, touching
the child’s thighs and not their stomach?
5. Can the child stay seated like this for the whole trip?
If the answer to any of these questions was “no,” then the
child still needs to use a booster seat in this vehicle. If the
child is using the lap/shoulder belt, check belt fit peri-
odically. A child’s squirming or slouching can move the
belt out of position. If the shoulder belt contacts the face
or neck, move the child closer to the center of the vehicle.
Never allow a child to put the shoulder belt under an arm
or behind their back.
2
THINGS TO KNOW BEFORE STARTING YOUR VEHICLE 79
Information Provided by:

Recommendations For Attaching Child Restraints
Restraint Type Combined
Weight of the
Child + Child
Restraint
Use any attachment method shown with an “X” Below
LATCH –
Lower Anchors
Only
Seat Belt Only
LATCH –
Lower Anchors
+ Top Tether
Anchor
Seat Belt + Top
Tether Anchor
Rear-Facing
Child Restraint
Up to 65 lbs
(29.5 kg)
XX
Rear-Facing
Child Restraint
More than
65 lbs (29.5 kg)
X
Forward-Facing
Child Restraint
Up to 65 lbs
(29.5 kg)
XX
Forward-Facing
Child Restraint
More than
65 lbs (29.5 kg)
X
80 THINGS TO KNOW BEFORE STARTING YOUR VEHICLE
Information Provided by:

Lower Anchors and Tethers for Children (LATCH)
Restraint System
Your vehicle is equipped with the child restraint anchor-
age system called LATCH, which stands for Lower
Anchors and Tethers for CHildren. The LATCH system
has three vehicle anchor points for installing LATCH-
equipped child seats. There are two lower anchorages
located at the back of the seat cushion where it meets the
seatback and one top tether anchorage located behind the
seating position. These anchorages are used to install
LATCH-equipped child seats without using the vehicle’s
seat belts. Some seating positions may have a top tether
anchorage but no lower anchorages. In these seating
positions, the seat belt must be used with the top tether
anchorage to install the child restraint. Please see the
following table for more information.
2
THINGS TO KNOW BEFORE STARTING YOUR VEHICLE 81
Information Provided by:

LATCH Positions For Installing Child Restraints In
This Vehicle
Lower Anchorage Symbol 2 anchorages per seating
position
Top Tether Anchorage Symbol
82 THINGS TO KNOW BEFORE STARTING YOUR VEHICLE
Information Provided by:

What is the weight limit (child’s weight
+ weight of the child restraint) for using
the LATCH anchorage system to attach
the child restraint?
65 lbs (29.5 kg) Use the LATCH anchorage system until
the combined weight of the child and the
child restraint is 65 lbs (29.5 kg). Use the
seat belt and tether anchor instead of the
LATCH system once the combined
weight is more than 65 lbs (29.5 kg).
Can the LATCH anchorages and the seat
belt be used together to attach a rear-
facing or forward-facing child restraint?
No Do not use the seat belt when you
use the LATCH anchorage system to
attach a rear-facing or forward-facing
child restraint.
Can a child seat be installed in the center
position using the inner LATCH lower
anchorages?
N/A
2
THINGS TO KNOW BEFORE STARTING YOUR VEHICLE 83
Information Provided by:

Can two child restraints be attached
using a common lower LATCH
anchorage?
No Never “share” a LATCH anchorage with
two or more child restraints. If the center
position does not have dedicated LATCH
lower anchorages, use the seat belt to
install a child seat in the center position
next to a child seat using the LATCH
anchorages in an outboard position.
Can the rear-facing child restraint touch
the back of the front passenger seat?
Yes The child seat may touch the back of the
front passenger seat if the child restraint
manufacturer also allows contact.
See your child restraint owner’s manual
for more information.
Can the head restraints be removed? Yes, center position
only.
84 THINGS TO KNOW BEFORE STARTING YOUR VEHICLE
Information Provided by:

Locating The LATCH Anchorages
The lower anchorages are round bars that are
found at the rear of the seat cushion where it
meets the seatback, below the anchorage sym-
bols on the seatback. They are just visible when
you lean into the rear seat to install the child restraint.
You will easily feel them if you run your finger along gap
between the seatback and seat cushion.
LATCH Anchorages
2
THINGS TO KNOW BEFORE STARTING YOUR VEHICLE 85
Information Provided by:

Locating The LATCH Anchorages
In addition, there are tether strap anchorages
behind each rear seating position located in the
panel between the rear seatback and the rear
window. These tether strap anchorages are un-
der a plastic cover with the tether anchorage symbol on it.
LATCH-compatible child restraint systems will be
equipped with a rigid bar or a flexible strap on each side.
Each will have a hook or connector to attach to the lower
anchorage and a way to tighten the connection to the
anchorage. Forward-facing child restraints and some
rear-facing infant restraints will also be equipped with a
tether strap. The tether strap will have a hook at the end
to attach to the top tether anchorage and a way to tighten
the strap after it is attached to the anchorage.
Tether Strap Anchorages
86 THINGS TO KNOW BEFORE STARTING YOUR VEHICLE
Information Provided by:

Center Seat LATCH
If a child restraint installed in the center position blocks
the seat belt webbing or buckle for the outboard position,
do not use that outboard position. If a child seat in the
center position blocks the outboard LATCH anchors or
seat belt, do not install a child seat in that outboard
position.
WARNING!
Never use the same lower anchorage to attach more
than one child restraint. Please refer to “Installing
The LATCH-Compatible Child Restraint System” for
typical installation instructions.
Always follow the directions of the child restraint manu-
facturer when installing your child restraint. Not all child
restraint systems will be installed as described here.
To Install A LATCH-compatible Child Restraint
1. If the selected seating position has a Switchable Auto-
matic Locking Retractor (ALR) seat belt, stow the seat
belt, following the instructions below. See the section
“Installing Child Restraints Using the Vehicle Seat
Belt” to check what type of seat belt each seating
position has.
2. Loosen the adjusters on the lower straps and on the
tether strap of the child seat so that you can more
easily attach the hooks or connectors to the vehicle
anchorages.
3. Place the child seat between the lower anchorages for
that seating position. For some second row seats, you
may need to recline the seat and / or raise the head
restraint to get a better fit.
2
THINGS TO KNOW BEFORE STARTING YOUR VEHICLE 87
Information Provided by:

4. Attach the lower hooks or connectors of the child
restraint to the lower anchorages in the selected seat-
ing position.
5. If the child restraint has a tether strap, connect it to the
top tether anchorage. See the section “Installing Child
Restraints Using the Top Tether Anchorage” for direc-
tions to attach a tether anchor.
6. Tighten all of the straps as you push the child restraint
rearward and downward into the seat. Remove slack
in the straps according to the child restraint manufac-
turer’s instructions.
7. Test that the child restraint is installed tightly by
pulling back and forth on the child seat at the belt
path. It should not move more than 1 inch (25.4 mm)
in any direction.
How To Stow An Unused ALR Seatbelt
When using the LATCH attaching system to install a
child restraint, stow all ALR seat belts that are not being
used by other occupants or being used to secure child
restraints. An unused belt could injure a child if they play
with it and accidentally lock the seatbelt retractor. Before
installing a child restraint using the LATCH system,
buckle the seat belt behind the child restraint and out of
the child’s reach. If the buckled seat belt interferes with
the child restraint installation, instead of buckling it
behind the child restraint, route the seat belt through the
child restraint belt path and then buckle it. Do not lock
the seatbelt. Remind all children in the vehicle that the
seat belts are not toys and that they should not play with
them.
88 THINGS TO KNOW BEFORE STARTING YOUR VEHICLE
Information Provided by:

WARNING!
Improper installation of a child restraint to the
LATCH anchorages can lead to failure of the re-
straint. The child could be badly injured or killed.
Follow the child restraint manufacturer’s directions
exactly when installing an infant or child restraint.
Installing Child Restraints Using The Vehicle Seat
Belt
The seat belts in the passenger seating positions are
equipped with either a Switchable Automatic Locking
Retractor (ALR) or a cinching latch plate or both. Both
types of seat belts are designed to keep the lap portion of
the seat belt tight around the child restraint so that it is
not necessary to use a locking clip. The ALR retractor can
be “switched” into a locked mode by pulling all of the
webbing out of the retractor and then letting the webbing
retract back into the retractor. If it is locked, the ALR will
make a clicking noise while the webbing is pulled back
into the retractor. For additional information on ALR,
refer to the “Automatic Locking Mode” description un-
der “Occupant Restraints.” The cinching latch plate is
designed to hold the lap portion of the seatbelt tight
when webbing is pulled tight and straight through a
child restraint’s belt path. Please see the table below and
the following sections for more information about both
types of seat belts.
2
THINGS TO KNOW BEFORE STARTING YOUR VEHICLE 89
Information Provided by:

Lap/Shoulder Belt Systems for Installing Child
Restraints in this Vehicle
90 THINGS TO KNOW BEFORE STARTING YOUR VEHICLE
Information Provided by:

What is the weight limit (child’s weight
+ weight of the child restraint) for using
the Tether Anchor with the seat belt to
attach a forward facing child restraint?
Weight limit of the
Child Restraint
Always use the tether anchor when using
the seat belt to install a forward facing
child restraint, up to the recommended
weight limit of the child restraint.
Can the rear-facing child restraint touch
the back of the front passenger seat?
Yes Contact between the front passenger seat
and the child restraint is allowed, if the
child restraint manufacturer also allows
contact.
Can the head restraints be removed? Yes, center position
only.
Can the buckle stalk be twisted to
tighten the seat belt against the belt path
of the child restraint?
Yes In positions with cinching latch plates
(CINCH), the buckle stalk may be
twisted up to 3 full turns. Do not twist
the buckle stalk in a seating position
with an ALR retractor.
2
THINGS TO KNOW BEFORE STARTING YOUR VEHICLE 91
Information Provided by:

Installing A Child Restraint with a Switchable
Automatic Locking Retractor (ALR)
1. Place the child seat in the center of the seating
position. For some second row seats, you may need to
recline the seat and/or raise the head restraint to get a
better fit.
2. Pull enough of the seat belt webbing from the retractor
to pass it through the belt path of the child restraint.
Do not twist the belt webbing in the belt path.
3. Slide the latch plate into the buckle until you hear a
“click.”
4. Pull on the webbing to make the lap portion tight
against the child seat.
5. To lock the seat belt, pull down on the shoulder part of
the belt until you have pulled all the seat belt webbing
out of the retractor. Then, allow the webbing to retract
back into the retractor. As the webbing retracts, you
will hear a clicking sound. This means the seat belt is
now in the Automatic Locking mode.
6. Try to pull the webbing out of the retractor. If it is
locked, you should not be able to pull out any web-
bing. If the retractor is not locked, repeat step 5.
7. Finally, pull up on any excess webbing to tighten the
lap portion around the child restraint while you push
the child restraint rearward and downward into the
vehicle seat.
8. If the child restraint has a top tether strap and the
seating position has a top tether anchorage, connect
the tether strap to the anchorage and tighten the tether
strap. Refer to “Lower Anchors and Tethers for Chil-
dren (LATCH) Restraint System” for directions to
attach a tether anchor.
92 THINGS TO KNOW BEFORE STARTING YOUR VEHICLE
Information Provided by:

9. Test that the child restraint is installed tightly by
pulling back and forth on the child seat at the belt
path. It should not move more than 1 inch (25.4 mm)
in any direction.
Any seat belt system will loosen with time, so check the
belt occasionally, and pull it tight if necessary.
Installing A Child Restraint With A Cinching
Latch Plate (CINCH) — If Equipped
1. Place the child seat in the center of the seating
position. For some second row seats, you may need to
recline the seat and / or raise the head restraint to get
a better fit.
2. Next, pull enough of the seat belt webbing from the
retractor to pass it through the belt path of the child
restraint. Do not twist the belt webbing in the belt
path.
3. Slide the latch plate into the buckle until you hear a
“click.”
4. Finally, pull up on any excess webbing to tighten the
lap portion around the child restraint while you push
the child restraint rearward and downward into the
vehicle seat.
5. If the child restraint has a top tether strap and the
seating position has a top tether anchorage, connect
the tether strap to the anchorage and tighten the tether
strap. Refer to “Installing Child Restraints Using The
Top Tether Anchorage” for directions to attach a tether
anchor.
6. Test that the child restraint is installed tightly by
pulling back and forth on the child seat at the belt
path. It should not move more than 1 inch (25.4 mm)
in any direction.
2
THINGS TO KNOW BEFORE STARTING YOUR VEHICLE 93
Information Provided by:

Any seat belt system will loosen with time, so check the
belt occasionally, and pull it tight if necessary.
If the buckle or the cinching latch plate is too close to the
belt path opening of the child restraint, you may have
trouble tightening the seat belt. If this happens, discon-
nect the latch plate from the buckle and twist the short
buckle-end belt up to three full turns to shorten it. Insert
the latch plate into the buckle with the release button
facing out, away from the child restraint. Repeat steps 4
to 6, above, to complete the installation of the child
restraint.
If the belt still cannot be tightened after you shorten the
buckle, disconnect the latch plate from the buckle, turn
the buckle around one half turn, and insert the latch plate
into the buckle again. If you still cannot make the child
restraint installation tight, try a different seating position.
Installing Child Restraints Using The Top Tether
Anchorage
1. Look behind the seating position where you
plan to install the child restraint to find the
tether anchorage. You may need to move the
seat forward to provide better access to the
tether anchorage. If there is no top tether anchorage for
that seating position (see the charts above), move the
child restraint to another position in the vehicle if one is
available.
2. Rotate or lift the cover to access the anchor directly
behind the seat where you are placing the child
restraint.
3. Route the tether strap to provide the most direct path
for the strap between the anchor and the child seat.
94 THINGS TO KNOW BEFORE STARTING YOUR VEHICLE
Information Provided by:

If your vehicle is equipped with adjustable rear head
restraints, raise the head restraint, and where possible,
route the tether strap under the head restraint and
between the two posts. If not possible, lower the head
restraint and pass the tether strap around the outboard
side of the head restraint.
Adjustable Headrest Release Push Button
Adjustable Headrest Downward Position
2
THINGS TO KNOW BEFORE STARTING YOUR VEHICLE 95
Information Provided by:

1 — Cover A — Tether Strap Hook
3 — Attaching Strap B — Tether Anchor
4. Attach the tether strap hook of the child restraint to
the top tether anchorage as shown in the diagram.
5. Remove slack in the tether strap according to the child
restraint manufacturer’s instructions.
Transporting Pets
Air Bags deploying in the front seat could harm your pet.
An unrestrained pet will be thrown about and possibly
injured, or injure a passenger during panic braking or in
a collision.
Pets should be restrained in the rear seat in pet harnesses
or pet carriers that are secured by seat belts.
Tether Strap Mounting
96 THINGS TO KNOW BEFORE STARTING YOUR VEHICLE
Information Provided by:

ENGINE BREAK-IN RECOMMENDATIONS
A long break-in period is not required for the engine and
drivetrain (transmission and axle) in your vehicle.
Drive moderately during the first 300 miles (500 km).
After the initial 60 miles (100 km), speeds up to 50 or
55 mph (80 or 90 km/h) are desirable.
While cruising, brief full-throttle acceleration within the
limits of local traffic laws contributes to a good break-in.
Wide-open throttle acceleration in low gear can be detri-
mental and should be avoided.
The engine oil installed in the engine at the factory is a
high-quality energy conserving type lubricant. Oil
changes should be consistent with anticipated climate
conditions under which vehicle operations will occur.
For the recommended viscosity and quality grades,
refer to “Maintenance Procedures” in “Maintaining Your
Vehicle”.
CAUTION!
Never use Non-Detergent Oil or Straight Mineral Oil
in the engine or damage may result.
NOTE: A new engine may consume some oil during its
first few thousand miles (kilometers) of operation. This
should be considered a normal part of the break-in and
not interpreted as an indication of difficulty.
2
THINGS TO KNOW BEFORE STARTING YOUR VEHICLE 97
Information Provided by:

SAFETY TIPS
Transporting Passengers
NEVER TRANSPORT PASSENGERS IN THE CARGO
AREA.
WARNING!
•Do not leave children or animals inside parked
vehicles in hot weather. Interior heat build-up may
cause serious injury or death.
•It is extremely dangerous to ride in a cargo area,
inside or outside of a vehicle. In a collision, people
riding in these areas are more likely to be seriously
injured or killed.
•Do not allow people to ride in any area of your
vehicle that is not equipped with seats and seat
belts.
•Be sure everyone in your vehicle is in a seat and
using a seat belt properly.
Exhaust Gas
WARNING!
Exhaust gases can injure or kill. They contain carbon
monoxide (CO), which is colorless and odorless.
Breathing it can make you unconscious and can
eventually poison you. To avoid breathing (CO),
follow these safety tips:
•Do not run the engine in a closed garage or in
confined areas any longer than needed to move
your vehicle in or out of the area.
•If you are required to drive with the trunk/liftgate/
rear doors open, make sure that all windows are
closed and the climate control BLOWER switch is
set at high speed. DO NOT use the recirculation
mode.
(Continued)
98 THINGS TO KNOW BEFORE STARTING YOUR VEHICLE
Information Provided by:

WARNING! (Continued)
•If it is necessary to sit in a parked vehicle with the
engine running, adjust your heating or cooling
controls to force outside air into the vehicle. Set the
blower at high speed.
The best protection against carbon monoxide entry into
the vehicle body is a properly maintained engine exhaust
system.
Whenever a change is noticed in the sound of the exhaust
system, when exhaust fumes can be detected inside the
vehicle, or when the underside or rear of the vehicle is
damaged, have a competent mechanic inspect the com-
plete exhaust system and adjacent body areas for broken,
damaged, deteriorated, or mispositioned parts. Open
seams or loose connections could permit exhaust fumes
to seep into the passenger compartment. In addition,
inspect the exhaust system each time the vehicle is raised
for lubrication or oil change. Replace as required.
Safety Checks You Should Make Inside The
Vehicle
Seat Belts
Inspect the belt system periodically, checking for cuts,
frays, and loose parts. Damaged parts must be replaced
immediately. Do not disassemble or modify the system.
Front seat belt assemblies must be replaced after a
collision. Rear seat belt assemblies must be replaced after
a collision if they have been damaged (i.e., bent retractor,
torn webbing, etc.). If there is any question regarding belt
or retractor condition, replace the belt.
2
THINGS TO KNOW BEFORE STARTING YOUR VEHICLE 99
Information Provided by:

Air Bag Warning Light
The light should come on and remain on for
four to eight seconds as a bulb check when the
ignition switch is first turned ON. If the light is
not lit during starting, see your authorized
dealer. If the light stays on, flickers, or comes on while
driving, have the system checked by an authorized
dealer.
Defroster
Check operation by selecting the defrost mode and place
the blower control on high speed. You should be able to
feel the air directed against the windshield. See your
authorized dealer for service if your defroster is inoper-
able.
Floor Mat Safety Information
Always use floor mats designed to fit the footwell of your
vehicle. Use only floor mats that leave the pedal area
unobstructed and that are firmly secured so that they
cannot slip out of position and interfere with the pedals
or impair safe operation of your vehicle in other ways.
WARNING!
Pedals that cannot move freely can cause loss of
vehicle control and increase the risk of serious per-
sonal injury.
•Always make sure that floor mats are properly
attached to the floor mat fasteners.
(Continued)
100 THINGS TO KNOW BEFORE STARTING YOUR VEHICLE
Information Provided by:

WARNING! (Continued)
•Never place or install floor mats or other floor
coverings in the vehicle that cannot be properly
secured to prevent them from moving and interfer-
ing with the pedals or the ability to control the
vehicle.
•Never put floor mats or other floor coverings on top
of already installed floor mats. Additional floor
mats and other coverings will reduce the size of the
pedal area and interfere with the pedals.
•Check mounting of mats on a regular basis. Always
properly reinstall and secure floor mats that have
been removed for cleaning.
(Continued)
WARNING! (Continued)
•Always make sure that objects cannot fall into
the driver footwell while the vehicle is moving.
Objects can become trapped under the brake pedal
and accelerator pedal causing a loss of vehicle
control.
•If required, mounting posts must be properly in-
stalled, if not equipped from the factory.
Failure to properly follow floor mat installation or
mounting can cause interference with the brake
pedal and accelerator pedal operation causing loss of
control of the vehicle.
2
THINGS TO KNOW BEFORE STARTING YOUR VEHICLE 101
Information Provided by:

Periodic Safety Checks You Should Make Outside
The Vehicle
Tires
Examine tires for excessive tread wear and uneven wear
patterns. Check for stones, nails, glass, or other objects
lodged in the tread or sidewall. Inspect the tread for cuts
and cracks. Inspect sidewalls for cuts, cracks and bulges.
Check the wheel nuts for tightness. Check the tires
(including spare) for proper cold inflation pressure.
Lights
Have someone observe the operation of brake lights and
exterior lights while you work the controls. Check turn
signal and high beam indicator lights on the instrument
panel.
Door Latches
Check for positive closing, latching, and locking.
Fluid Leaks
Check area under vehicle after overnight parking for fuel,
engine coolant, oil, or other fluid leaks. Also, if gasoline
fumes are detected or if fuel, power steering fluid (if
equipped), or brake fluid leaks are suspected, the cause
should be located and corrected immediately.
102 THINGS TO KNOW BEFORE STARTING YOUR VEHICLE
Information Provided by:

UNDERSTANDING THE FEATURES OF YOUR VEHICLE
CONTENTS
䡵MIRRORS ............................110
▫Automatic Dimming Mirror ..............110
▫Outside Mirrors ......................111
▫Outside Mirrors Folding Feature —
If Equipped .........................111
▫Driver’s Automatic Dimming Mirror —
If Equipped ..........................111
▫Outside Mirrors With Turn Signal And
Approach Lighting — If Equipped..........111
▫Tilt Mirrors In Reverse — If Equipped .......112
▫Power Mirrors .......................113
▫Power Folding Outside Mirrors —
If Equipped..........................114
▫Heated Mirrors — If Equipped ............114
▫Illuminated Vanity Mirrors — If Equipped . . .114
▫“Slide-On-Rod” And Extender Features Of
Sun Visor ...........................115
䡵BLIND SPOT MONITORING (BSM) —
IF EQUIPPED..........................116
▫Rear Cross Path.......................122
▫Modes Of Operation ...................124
3
Information Provided by:

䡵Uconnect® Phone (8.4/8.4N) ...............125
▫Uconnect® 8.4A/8.4N ..................125
▫Operation ...........................128
▫Phone Call Features ....................140
▫Uconnect® Phone Features ...............145
▫Advanced Phone Connectivity ............150
▫Things You Should Know About Your
Uconnect® Phone .....................151
▫General Information ...................167
䡵VOICE COMMAND .....................167
▫Uconnect® 8.4/8.4 Nav .................167
▫Uconnect® Voice Commands .............170
䡵SEATS ..............................181
▫Power Seats .........................182
▫Power Lumbar — If Equipped ............185
▫Heated Seats — If Equipped .............186
▫Ventilated Seats — If Equipped ............189
▫Head Restraints ......................191
▫Folding Rear Seat .....................193
䡵DRIVER MEMORY SEAT — IF EQUIPPED . . . .195
▫Programming The Memory Feature .........196
▫Linking And Unlinking The Remote Keyless
Entry Transmitter To Memory .............196
▫Memory Position Recall .................197
▫Easy Entry/Exit Seat (Available With
Memory Seat Only) ....................198
䡵TO OPEN AND CLOSE THE HOOD .........199
104 UNDERSTANDING THE FEATURES OF YOUR VEHICLE
Information Provided by:

䡵LIGHTS .............................201
▫Headlight Switch .....................201
▫Automatic Headlights — If Equipped .......202
▫Headlights On With Wipers (Available with
Automatic Headlights Only) .............202
▫Headlight Time Delay ..................202
▫Automatic High Beam Headlamp Control —
If Equipped .........................203
▫Adaptive Bi-Xenon High Intensity Discharge
Headlights — If Equipped ...............204
▫Daytime Running Lights (DRL) ...........205
▫Lights-On Reminder ...................205
▫Fog Lights — If Equipped ...............205
▫Multifunction Lever ...................206
▫Turn Signals .........................207
▫Lane Change Assist ...................207
▫High/Low Beam Switch ................207
▫Flash-To-Pass ........................207
▫Front Map/Reading Lights ..............208
▫Courtesy Lights .......................209
▫Ambient Light........................209
▫Interior Lights .......................210
䡵WINDSHIELD WIPERS AND WASHERS ......212
▫Intermittent Wiper System ...............213
▫Wiper Operation ......................213
▫Mist Feature .........................214
▫Windshield Washers ...................214
3
UNDERSTANDING THE FEATURES OF YOUR VEHICLE 105
Information Provided by:

▫Headlights On With Wipers (Available with
Automatic Headlights Only) .............215
▫Rain Sensing Wipers — If Equipped ........215
䡵TILT/TELESCOPING STEERING COLUMN . . .217
䡵POWER TILT/TELESCOPING STEERING
COLUMN — IF EQUIPPED ...............218
䡵
HEATED STEERING WHEEL — IF EQUIPPED . .219
䡵ADJUSTABLE PEDALS — IF EQUIPPED ......221
䡵ELECTRONIC SPEED CONTROL —
IF EQUIPPED .........................224
▫To Activate ..........................225
▫To Set A Desired Speed .................225
▫To Deactivate ........................226
▫To Resume Speed .....................226
▫To Vary The Speed Setting ...............226
▫To Accelerate For Passing ................227
䡵ADAPTIVE CRUISE CONTROL (ACC) —
IF EQUIPPED .........................227
▫Adaptive Cruise Control (ACC) Operation . . . .230
▫Activating Adaptive Cruise Control (ACC). . . .231
▫To Activate ..........................232
▫To Set A Desired ACC Speed .............233
▫To Cancel ...........................234
▫ToTurnOff..........................235
▫To Resume Speed .....................236
▫To Vary The Speed Setting ...............236
▫Setting The Following Distance In ACC ......237
106 UNDERSTANDING THE FEATURES OF YOUR VEHICLE
Information Provided by:

▫Overtake Aid ........................241
▫Adaptive Cruise Control (ACC) Menu .......242
▫Display Warnings And Maintenance ........243
▫Precautions While Driving With ACC .......245
▫General Information ...................250
▫Normal (Fixed Speed) Cruise Control Mode . . .250
▫Forward Collision Warning — If Equipped . . .252
䡵PARKSENSE® FRONT AND REAR PARK
ASSIST — IF EQUIPPED .................255
▫ParkSense® Sensors ....................256
▫ParkSense® Warning Display .............256
▫ParkSense® Display ....................257
▫Front Park Assist Audible Alerts ...........261
▫Enabling And Disabling ParkSense® ........261
▫Service The ParkSense® Park Assist System . . .262
▫Cleaning The ParkSense® System ..........262
▫ParkSense® System Usage Precautions.......262
䡵PARKVIEW® REAR BACK UP CAMERA —
IF EQUIPPED .........................265
▫Turning ParkView® On Or Off —
With Touch-Screen Radio ................267
䡵OVERHEAD CONSOLE ..................267
▫Front Map/Reading Lights ..............268
▫Courtesy Lights .......................269
▫Sunglasses Bin Door ...................269
䡵GARAGE DOOR OPENER — IF EQUIPPED. . . .270
▫
Before You Begin Programming HomeLink® . . .271
3
UNDERSTANDING THE FEATURES OF YOUR VEHICLE 107
Information Provided by:

▫Programming A Rolling Code .............272
▫Programming A Non-Rolling Code .........274
▫Canadian/Gate Operator Programming ......275
▫Using HomeLink®.....................277
▫Security ............................277
▫Troubleshooting Tips ...................278
▫General Information....................279
䡵POWER SUNROOF — IF EQUIPPED ........279
▫Opening Sunroof — Express ..............280
▫Opening Sunroof — Manual Mode .........280
▫Closing Sunroof — Express...............280
▫Closing Sunroof — Manual Mode ..........281
▫Pinch Protect Feature ...................281
▫Venting Sunroof — Express ..............281
▫Sunshade Operation....................281
▫Wind Buffeting .......................282
▫Sunroof Maintenance ...................282
▫Ignition OFF Operation .................282
䡵COMMANDVIEW® SUNROOF WITH
POWER SHADE — IF EQUIPPED ..........283
▫Opening Sunroof — Express ..............284
▫Opening Sunroof — Manual Mode .........284
▫Closing Sunroof — Express...............284
▫Closing Sunroof — Manual Mode ..........284
▫Opening Power Shade — Express ..........285
▫Opening Power Shade — Manual Mode .....285
108 UNDERSTANDING THE FEATURES OF YOUR VEHICLE
Information Provided by:

▫Closing Power Shade — Express ...........285
▫Closing Power Shade — Manual Mode ......286
▫Pinch Protect Feature ...................286
▫Wind Buffeting .......................286
▫Sunroof Maintenance ...................286
▫Ignition Off Operation ..................287
䡵ELECTRICAL POWER OUTLETS ...........287
䡵CUPHOLDERS ........................292
▫Front Seat Cupholders ..................292
▫Rear Seat Cupholders ..................294
䡵STORAGE ............................295
▫Glovebox Storage......................295
▫Console Features .....................296
▫Door Storage.........................298
▫Rear Seat Armrest Storage — If Equipped . . . .298
▫Cargo Area — Vehicles Equipped with
60/40 Split-Folding Rear Seat .............299
䡵CARGO AREA FEATURES ................300
▫Trunk Mat — If Equipped ...............300
▫Grocery Bag Hooks ....................300
▫Cargo Net
(for versions/markets where provided) ......301
䡵REAR WINDOW FEATURES ..............302
▫Rear Window Defroster .................302
▫Power Sunshade — If Equipped ...........303
䡵
LOAD LEVELING SYSTEM — IF EQUIPPED . . . .305
3
UNDERSTANDING THE FEATURES OF YOUR VEHICLE 109
Information Provided by:

MIRRORS
Automatic Dimming Mirror
This mirror automatically adjusts for headlight glare
from vehicles behind you. This feature will be defaulted
on, and only be disabled when the vehicle is moving in
reverse.
NOTE: This feature is disabled when the vehicle is
moving in reverse.
CAUTION!
To avoid damage to the mirror during cleaning, never
spray any cleaning solution directly onto the mirror.
Apply the solution onto a clean cloth and wipe the
mirror clean.
Automatic Dimming Mirror
110 UNDERSTANDING THE FEATURES OF YOUR VEHICLE
Information Provided by:

Outside Mirrors
To receive maximum benefit, adjust the outside mirror(s)
to center on the adjacent lane of traffic and a slight
overlap of the view obtained from the inside mirror.
NOTE: The passenger side convex outside mirror will
give a much wider view to the rear, and especially of the
lane next to your vehicle.
WARNING!
Vehicles and other objects seen in the passenger side
convex mirror will look smaller and farther away
than they really are. Relying too much on your
passenger side convex mirror could cause you to
collide with another vehicle or other object. Use your
inside mirror when judging the size or distance of a
vehicle seen in the passenger side convex mirror.
Outside Mirrors Folding Feature — If Equipped
Some models have outside mirrors that are hinged. The
hinge allows the mirror to pivot forward and rearward to
resist damage. The hinge has three detent positions: full
forward, full rearward and normal.
Driver’s Automatic Dimming Mirror — If Equipped
This feature is controlled by the inside automatic dim-
ming mirror and will automatically adjust for headlight
glare when the inside mirror adjusts.
NOTE: This feature is also available on the passenger’s
side when equipped with turn signal and approach
lighting.
Outside Mirrors With Turn Signal And Approach
Lighting — If Equipped
Driver and passenger outside mirrors with turn signal
and approach lighting contain four LEDs, which are
located in the upper outer corner of each mirror.
3
UNDERSTANDING THE FEATURES OF YOUR VEHICLE 111
Information Provided by:

Three of the LEDs are turn signal indicators, which flash
with the corresponding turn signal lights in the front and
rear of the vehicle. Turning on the Hazard Warning
flashers will also activate these LEDs.
The fourth LED supplies illuminated entry lighting,
which turns on in both mirrors when you use the Remote
Keyless Entry (RKE) transmitter or open any door. This
LED shines outward to illuminate the front and rear door
handles. It also shines downward to illuminate the area
in front of the doors.
The Illuminated Entry lighting fades to off after about
30 seconds or it will fade to off immediately once the
ignition is placed into the RUN position.
NOTE: The approach lighting will not function when the
shift lever is moved out of the PARK position.
Tilt Mirrors In Reverse — If Equipped
Tilt Mirrors in Reverse provides automatic outside mirror
positioning which will aid the driver’s view of the
ground rearward of the front doors. The outside mirrors
will move slightly downward from the present position
when the vehicle is shifted into REVERSE. The outside
mirrors will then return to the original position when the
vehicle is shifted out of the REVERSE position. Each
stored memory setting will have an associated Tilt Mir-
rors in Reverse position.
NOTE: The Tilt Mirrors in Reverse feature is not turned
on when delivered from the factory. The Tilt Mirrors in
Reverse feature can be turned on and off using the
Uconnect® System. Refer to “Uconnect® Settings” in
“Understanding Your Instrument Panel” for further in-
formation.
112 UNDERSTANDING THE FEATURES OF YOUR VEHICLE
Information Provided by:

Power Mirrors
The power mirror controls are located on the driver’s
door trim panel.
The power mirror controls consist of mirror select but-
tons and a four-way mirror control switch. To adjust a
mirror, press either the L (left) or R (right) button to select
the mirror that you want to adjust.
NOTE: A light in the select button will illuminate indi-
cating the mirror is activated and can be adjusted.
Using the mirror control switch, press on any of the four
arrows for the direction that you want the mirror to
move.
Power mirror preselected positions can be controlled by
the optional Memory Seat Feature. Refer to “Driver
Memory Seat” in “Understanding The Features Of Your
Vehicle” for further information.
Power Mirror Control
3
UNDERSTANDING THE FEATURES OF YOUR VEHICLE 113
Information Provided by:

Power Folding Outside Mirrors — If Equipped
The switch for the power folding mirrors is located
between the power mirror switches L (left) and R (right).
Press the switch once and the mirrors will fold in,
pressing the switch a second time will return the mirrors
to the normal driving position.
NOTE: If the vehicle speed is greater than 10 mph
(16 km/h) the folding feature will be disabled.
If the mirrors are in the folded position, and vehicle
speed is equal or greater than 10 mph (16 km/h), they
will automatically unfold.
Heated Mirrors — If Equipped
These mirrors are heated to melt frost or ice. This
feature can be activated whenever you turn on the
rear window defroster (if equipped). Some vehicles may
not be equipped with rear window defroster, in this case
the heated mirrors will still function as intended. Refer to
“Rear Window Features” in “Understanding The Fea-
tures Of Your Vehicle” for further information.
Illuminated Vanity Mirrors — If Equipped
An illuminated vanity mirror is located on the sun visor.
To use the mirror, rotate the sun visor downward and
swing the mirror cover upward. The light turns on
automatically. Closing the mirror cover turns off the light.
114 UNDERSTANDING THE FEATURES OF YOUR VEHICLE
Information Provided by:

“Slide-On-Rod” And Extender Features Of Sun
Visor
To use the “Slide-On-Rod” feature of the sun visor, rotate
the sun visor downward and swing the sun visor so it is
parallel to the side window, grab the sun visor and pull
rearwards until the sun visor is in the desired position.
To use the extender feature of the sun visor, grab the
extender which is located at the rear of the visor and pull
rearward.
Illuminated Vanity Mirror
Slide-On-Rod Feature
3
UNDERSTANDING THE FEATURES OF YOUR VEHICLE 115
Information Provided by:

BLIND SPOT MONITORING (BSM) —
IF EQUIPPED
The Blind Spot Monitoring (BSM) system uses two radar-
based sensors, located inside the rear bumper fascia, to
detect highway licensable vehicles (automobiles, trucks,
motorcycles, etc.) that enter the blind spot zones from the
rear/front/side of the vehicle.
When the vehicle is started, the BSM warning light will
momentarily illuminate in both outside rear view mirrors
to let the driver know that the system is operational. The
BSM system sensors operate when the vehicle is in any
forward gear or REVERSE and enters stand by mode
when the vehicle is in PARK.
Rear Detection Zones
116 UNDERSTANDING THE FEATURES OF YOUR VEHICLE
Information Provided by:

The BSM detection zone covers approximately one lane
on both sides of the vehicle (12 ft or 3.8 m). The zone
starts at the outside rear view mirror and extends ap-
proximately 23 ft (7 m) to the rear of the vehicle. The BSM
system monitors the detection zones on both sides of the
vehicle when the vehicle speed reaches approximately
6 mph (10 km/h) or higher and will alert the driver of
vehicles in these areas.
NOTE:
•The BSM system does NOT alert the driver about
rapidly approaching vehicles that are outside the de-
tection zones.
•The BSM system detection zone DOES NOT change if
your vehicle is towing a trailer. Therefore, visually
verify the adjacent lane is clear for both your vehicle
and trailer before making a lane change. If the trailer or
other object (i.e., bicycle, sports equipment) extends
beyond the side of your vehicle, this may result in the
BSM warning light remaining illuminated the entire
time the vehicle is in a forward gear.
BSM Warning Light
3
UNDERSTANDING THE FEATURES OF YOUR VEHICLE 117
Information Provided by:

The area on the rear fascia where the radar sensors are
located must remain free of snow, ice, and dirt/road
contamination so that the BSM system can function
properly. Do not block the area of the rear fascia where
the radar sensors are located with foreign objects (bum-
per stickers, bicycle racks, etc.).
The BSM system notifies the driver of objects in the
detection zones by illuminating the BSM warning light
located in the outside mirrors in addition to sounding an
audible (chime) alert and reducing the radio volume.
Refer to “Modes Of Operation” for further information.
The BSM system monitors the detection zone from three
different entry points (side, rear, front) while driving to
see if an alert is necessary. The BSM system will issue an
alert during these types of zone entries.
Sensor Location (Driver Side Shown)
118 UNDERSTANDING THE FEATURES OF YOUR VEHICLE
Information Provided by:

Entering From The Side
Vehicles that move into your adjacent lanes from either
side of the vehicle.
Entering From The Rear
Vehicles that come up from behind your vehicle on either
side and enter the rear detection zone with a relative
speed of less than 30 mph (48 km/h).
Side Monitoring
Rear Monitoring
3
UNDERSTANDING THE FEATURES OF YOUR VEHICLE 119
Information Provided by:

Overtaking Traffic
If you pass another vehicle slowly (with a relative speed
of less than 15 mph (24 km/h) and the vehicle remains in
the blind spot for approximately 1.5 seconds, the warning
light will be illuminated. If the difference in speed
between the two vehicles is greater than 15 mph
(24 km/h), the warning light will not illuminate.
The BSM system is designed not to issue an alert on
stationary objects such as guardrails, posts, walls, foliage,
berms, etc. However, occasionally the system may alert
on such objects. This is normal operation and your
vehicle does not require service.
Overtaking/Approaching
120 UNDERSTANDING THE FEATURES OF YOUR VEHICLE
Information Provided by:

The BSM system will not alert you of objects that are
traveling in the opposite direction of the vehicle in
adjacent lanes.
Overtaking/Passing Stationary Objects
3
UNDERSTANDING THE FEATURES OF YOUR VEHICLE 121
Information Provided by:

WARNING!
The Blind Spot Monitoring system is only an aid to
help detect objects in the blind spot zones. The BSM
(Continued)
WARNING! (Continued)
system is not designed to detect pedestrians, bicy-
clists, or animals. Even if your vehicle is equipped
with the BSM system, always check your vehicle’s
mirrors, glance over your shoulder, and use your turn
signal before changing lanes. Failure to do so can
result in serious injury or death.
Rear Cross Path
The Rear Cross Path (RCP) feature is intended to aid the
drivers when backing out of parking spaces where their
vision of oncoming vehicles may be blocked. Proceed
slowly and cautiously out of the parking space until the
rear end of the vehicle is exposed. The RCP system will
then have a clear view of the cross traffic and if an
oncoming vehicle is detected, alert the driver.
Opposing Traffic
122 UNDERSTANDING THE FEATURES OF YOUR VEHICLE
Information Provided by:

RCP monitors the rear detection zones on both sides of
the vehicle, for objects that are moving toward the side of
the vehicle with a minimum speed of approximately
3 mph (5 km/h), to objects moving a maximum of
approximately 20 mph (32 km/h), such as in parking lot
situations.
NOTE: In a parking lot situation, oncoming vehicles can
be obscured by vehicles parked on either side. If the
sensors are blocked by other structures or vehicles, the
system will not be able to alert the driver.
When RCP is on and the vehicle is in REVERSE, the
driver is alerted using both the visual and audible
alarms, including reducing the radio volume.
WARNING!
RCP is not a Back Up Aid system. It is intended to be
used to help a driver detect an oncoming vehicle in a
parking lot situation. Drivers must be careful when
backing up, even when using RCP. Always check
carefully behind your vehicle, look behind you, and
be sure to check for pedestrians, animals, other
vehicles, obstructions, and blind spots before back-
ing up. Failure to do so can result in serious injury or
death.
RCP Detection Zones
3
UNDERSTANDING THE FEATURES OF YOUR VEHICLE 123
Information Provided by:

Modes Of Operation
Modes Of Operation With EVIC
Three selectable modes of operation are available in the
Electronic Vehicle Information Center (EVIC). Refer to
“Electronic Vehicle Information Center (EVIC)/Personal
Settings (Customer-Programmable Features)” in “Under-
standing Your Instrument Panel” for further information.
Modes Of Operation With Uconnect® System —
If Equipped
Three selectable modes of operation are available in
the Uconnect® system screen. Refer to “Customer-
Programmable Features — Uconnect® Access settings ”
in “Understanding Your Instrument Panel” for further
information.
Blind Spot Alert Lights Only
When operating in Blind Spot Alert mode, the BSM
system will provide a visual alert in the appropriate side
view mirror based on a detected object. However, when
the system is operating in RCP, the system will respond
with both visual and audible alerts when a detected
object is present. Whenever an audible alert is requested,
the radio volume is reduced.
Blind Spot Alert Lights/Chime
When operating in Blind Spot Alert Lights/Chime mode,
the BSM system will provide a visual alert in the appro-
priate side view mirror based on a detected object. If the
turn signal is then activated, and it corresponds to an
alert present on that side of the vehicle, an audible chime
will also be sounded. Whenever a turn signal and de-
tected object are present on the same side at the same
time, both the visual and audio alerts will be issued. In
addition to the audible alert the radio (if on) volume will
be reduced.
124 UNDERSTANDING THE FEATURES OF YOUR VEHICLE
Information Provided by:

NOTE:
•Whenever an audible alert is requested by the BSM
system, the radio volume is reduced.
•If the hazard flashers are on, the system will request
the appropriate visual alert only.
When the system is in RCP, the system shall respond with
both visual and audible alerts when a detected object is
present. Whenever an audible alert is requested, the radio
volume is reduced. Turn/hazard signal status is ignored;
the RCP state always requests the chime.
Blind Spot Alert Off
When the BSM system is turned off there will be no visual
or audible alerts from either the BSM or RCP systems.
NOTE: The BSM system will store the current operating
mode when the vehicle is shut off. Each time the vehicle
is started the previously stored mode will be recalled and
used
Uconnect® Phone (8.4/8.4N)
Uconnect® 8.4A/8.4N
Uconnect® Phone is a voice-activated, hands-free, in-
vehicle communications system. Uconnect® Phone allows
you to dial a phone number with your mobile phone.
Uconnect® Phone supports the following features:
Voice Activated Features:
•Hands Free dialing via Voice (“Call John Smith
Mobile” or, “Dial 248 555-1212”).
•Hands Free text to speech listening of your incoming
SMS messages.
•Hands Free text messaging (“Send a message to John
Smith Mobile”).
•Redialing last dialed numbers (“Redial”).
3
UNDERSTANDING THE FEATURES OF YOUR VEHICLE 125
Information Provided by:

•Calling Back the last incoming call number (“Call
Back”).
•View Call logs on screen (“Show incoming calls”,
“Show Outgoing calls”, “Show missed Calls”, “Show
Recent Calls”).
•Searching Contacts phone number (“Search for John
Smith Mobile”).
Screen Activated Features
•Dialing via Keypad using touch-screen.
•Viewing and Calling contacts from Phonebooks dis-
played on the touch-screen.
•Setting Favorite Contact Phone numbers so they are
easily accessible on the Main Phone screen.
•Viewing and Calling contacts from Recent Call logs.
•Reviewing your recent Incoming SMS.
•Sending a text message via the touch-screen.
•Listen to Music on your Bluetooth® Device via the
touch-screen.
•Pairing up to 10 phones/audio devices for easy access
to connect to them quickly.
NOTE: Your phone must be capable of SMS messaging
via Bluetooth® for messaging features to work properly.
Your mobile phone’s audio is transmitted through your
vehicles audio system; the system will automatically
mute your radio when using the Uconnect® Phone. For
Uconnect® customer support, visit the following web-
site:
•U.S. residents - visit www.UconnectPhone.com or call
1–877–855–8400
•Canadian residents - visit www.UconnectPhone.com
or call 1–800–465–2001 (English) or 1–800–387–9983
(French).
126 UNDERSTANDING THE FEATURES OF YOUR VEHICLE
Information Provided by:

Uconnect® Phone allows you to transfer calls between
the system and your mobile phone as you enter or exit
your vehicle and enables you to mute the system’s
microphone for private conversation.
WARNING!
Any voice commanded system should be used only
in safe driving conditions following all applicable
laws, including laws regarding phone use. Your at-
tention should be focused on safely operating the
vehicle. Failure to do so may result in an accident
causing serious injury or death.
The Uconnect® Phone is driven through your Bluetooth®
“Hands-Free Profile” mobile phone. Uconnect® features
Bluetooth® technology - the global standard that enables
different electronic devices to connect to each other without
wires or a docking station, so Uconnect® Phone works no
matter where you stow your mobile phone (be it your
purse, pocket, or briefcase), as long as your phone is turned
on and has been paired to the vehicle’s Uconnect® Phone.
The Uconnect® Phone allows up to ten mobile phones or
audio devices to be linked to the system. Only one linked
(or paired) mobile phone and one audio device can be used
with the system at a time. The system is available in
English, Spanish, or French languages.
Uconnect® Phone Button
The Uconnect® Phone Button is used to get
into the phone mode and make calls, show
recent, incoming, outgoing calls, view phone-
book etc., When you press the button you will
hear a BEEP. The beep is your signal to give a command.
3
UNDERSTANDING THE FEATURES OF YOUR VEHICLE 127
Information Provided by:

Uconnect® Voice Command Button
The Uconnect® Voice Command Button is
only used for “barge in” and when you are
already in a call and you want to send Tones or
make another call.
The button is also used to access the Voice Com-
mands for the Uconnect® Voice Command features if
your vehicle is equipped. Please see the Uconnect® Voice
Command section for direction on how to use the
button.
The Uconnect® Phone is fully integrated with the ve-
hicles audio system. The volume of the Uconnect® Phone
can be adjusted either from the radio volume control
knob or from the steering wheel radio control (right
switch), if so equipped.
Operation
Voice commands can be used to operate the Uconnect®
Phone and to navigate through the Uconnect® Phone
menu structure. Voice commands are required after most
Uconnect® Phone prompts. There are two general meth-
ods for how Voice Command works:
1. Say compound commands like “Call John Smith
mobile.”
2. Say the individual commands and allow the system to
guide you to complete the task.
You will be prompted for a specific command and then
guided through the available options.
•Prior to giving a voice command, one must wait for the
beep, which follows the “Listen” prompt or another
prompt.
128 UNDERSTANDING THE FEATURES OF YOUR VEHICLE
Information Provided by:

•For certain operations, compound commands can be
used. For example, instead of saying “Call” and then
“John Smith” and then “mobile”, the following
compound command can be said: “Call John Smith
mobile.”
•For each feature explanation in this section, only the
compound command form of the voice command is
given. You can also break the commands into parts and
say each part of the command when you are asked for
it. For example, you can use the compound command
form voice command “Search for John Smith,” or you
can break the compound command form into two
voice commands: “Search Contact” and when asked
“John Smith.” Please remember, the Uconnect® Phone
works best when you talk in a normal conversational
tone, as if speaking to someone sitting a few feet/
meters away from you.
Natural Speech
Your Uconnect® Phone Voice system uses a Natural
Language Voice Recognition (VR) engine.
Natural speech allows the user to speak commands in
phrases or complete sentences. The system filters out
certain non-word utterances and sounds such as “ah”
and “eh.” The system handles fill-in words such as “I
would like to.”
The system handles multiple inputs in the same phrase
or sentence such as “make a phone call” and “to Kelly
Smith.” For multiple inputs in the same phrase or sen-
tence, the system identifies the topic or context and
provides the associated follow-up prompt such as “Who
do you want to call?” in the case where a phone call was
requested but the specific name was not recognized.
3
UNDERSTANDING THE FEATURES OF YOUR VEHICLE 129
Information Provided by:

The system utilizes continuous dialog; when the system
requires more information from the user it will ask a
question to which the user can respond without pressing
the Voice Command button.
Voice Command Tree
Refer to “Voice Tree” in this section.
Help Command
If you need assistance at any prompt, or if you want to
know your options at any prompt, say “Help” following
the beep.
To activate the Uconnect® Phone from idle, simply press
the button and say a command or say “help.” All
Uconnect® Phone sessions begin with a press of the
button on the radio control head.
Cancel Command
At any prompt, after the beep, you can say “Cancel” and
you will be returned to the main menu.
You can also press the or buttons when the
system is listening for a command and be returned to the
main or previous menu.
Pair (Link) Uconnect® Phone To A Mobile Phone
To begin using your Uconnect® Phone, you must pair
your compatible Bluetooth® enabled mobile phone.
To complete the pairing process, you will need to reference
your mobile phone Owner’s Manual. The Uconnect® web-
site may also provide detailed instructions for pairing.
NOTE:
•You must have Bluetooth® enabled on your phone to
complete this procedure.
•The vehicle must be in PARK.
130 UNDERSTANDING THE FEATURES OF YOUR VEHICLE
Information Provided by:

1. Press the “Phone” soft-key on the screen to begin.
2. If there is no phone currently connected with the
system, a pop-up will appear.
3. Select Yes to begin the pairing process. Then, search
for available devices on your Bluetooth® enabled
mobile phone. When prompted on the phone, enter
the name and PIN shown on the Uconnect® screen.
•If No is selected, touch the “Settings” soft-key from
the Uconnect® Phone main screen,
•Touch the “Add Device” soft-key,
•Search for available devices on your Bluetooth®
enabled mobile phone. When prompted on the
phone, enter the name and PIN shown on the
Uconnect® screen,
•See Step 4 to complete the process.
3
UNDERSTANDING THE FEATURES OF YOUR VEHICLE 131
Information Provided by:

4. Uconnect® Phone will display an in progress screen
while the system is connecting.
5. When the pairing process has successfully completed,
the system will prompt you to choose whether or not
this is your favorite phone. Selecting Yes will make
this phone the highest priority. This phone will take
precedence over other paired phones within range.
Pair Additional Mobile Phones
•Touch the “Settings” soft-key from the Phone main
screen,
•Next, touch the “Phone/Bluetooth®” soft-key,
•Touch the “Add Device” soft-key,
•Search for available devices on your Bluetooth® en-
abled mobile phone. When prompted on the phone,
enter the name and PIN shown on the Uconnect®
screen,
•Uconnect® Phone will display an in process screen
while the system is connecting,
•When the pairing process has successfully completed,
the system will prompt you to choose whether or not
this is your favorite phone. Selecting Yes will make this
phone the highest priority. This phone will take pre-
cedence over other paired phones within range.
132 UNDERSTANDING THE FEATURES OF YOUR VEHICLE
Information Provided by:

NOTE: For phones which are not made a favorite, the
phone priority is determined by the order in which it was
paired. The latest phone paired will have the higher
priority.
You can also use the following VR commands to bring up
the Paired Phone screen from any screen on the radio:
•“Show Paired Phones” or
•“Connect My Phone”
Pair A Bluetooth® Streaming Audio Device
•Touch the “Media” soft-key to begin,
•Change the Source to Bluetooth®,
•Touch the “Bluetooth®” soft-key to display the Paired
Audio Devices screen,
•Touch the “Add Device” soft-key,
NOTE: If there is no device currently connected with the
system, a pop-up will appear.
3
UNDERSTANDING THE FEATURES OF YOUR VEHICLE 133
Information Provided by:

•Search for available devices on your Bluetooth® en-
abled audio device. When prompted on the device,
enter the PIN shown on the Uconnect® screen,
•Uconnect® Phone will display an in process screen
while the system is connecting,
•When the pairing process has successfully completed,
the system will prompt you to choose whether or
not this is your favorite device. Selecting Yes will
make this device the highest priority. This device will
take precedence over other paired devices within
range.
NOTE: For devices which are not made a favorite, the
device priority is determined by the order in which it was
paired. The latest device paired will have the higher
priority.
You can also use the following VR command to bring up
a list of paired audio devices.
•“Show Paired Phones” or
•“Connect My Phone”
Connecting To A Particular Mobile Phone Or
Audio Device After Pairing
Uconnect® Phone will automatically connect to the high-
est priority paired phone and/or Audio Device within
range. If you need to choose a particular phone or Audio
Device follow these steps:
•Touch the “Settings” soft-key,
•Touch the “Phone/Bluetooth®” soft-key,
•Touch to select the particular Phone or the “Paired
Audio Sources” soft-key and then an Audio Device,
•Touch the X to exit out of the Settings screen.
134 UNDERSTANDING THE FEATURES OF YOUR VEHICLE
Information Provided by:

Disconnecting A Phone or Audio Device
•Touch the “Settings” soft-key,
•Touch the “Phone/Bluetooth®” soft-key,
•Touch the + soft-key located to the right of the device
name,
•The options pop-up will be displayed,
•Touch the “Disconnect Device” soft-key,
•Touch the X to exit out of the Settings screen.
Deleting A Phone Or Audio Device
•Touch the “Settings” soft-key,
•Touch the “Phone/Bluetooth®” soft-key,
•Touch the + soft-key located to the right of the device
name for a different Phone or Audio Device than the
currently connected device,
•The options pop-up will be displayed,
•Touch the “Delete Device” soft-key,
•Touch the X to exit out of the Settings screen.
Making A Phone Or Audio Device A Favorite
•Touch the “Settings” soft-key,
•Touch the “Phone/Bluetooth®” soft-key,
•Touch the + soft-key located to the right of the device
name,
•The options pop-up will be displayed,
•Touch the “Make Favorite” soft-key; you will see the
chosen device move to the top of the list,
•Touch the X to exit out of the Settings screen.
3
UNDERSTANDING THE FEATURES OF YOUR VEHICLE 135
Information Provided by:

Phonebook Download — Automatic Phonebook
Transfer From Mobile Phone – If Equipped
If equipped and specifically supported by your phone,
Uconnect® Phone automatically downloads names
(text names) and number entries from the mobile phone’s
phonebook. Specific Bluetooth® Phones with Phone
Book Access Profile may support this feature. See
Uconnect® website, www.UconnectPhone.com, for
supported phones.
•To call a name from a downloaded mobile phone book,
follow the procedure in the Voice Recognition Quick
Reference section.
•Automatic download and update of a phone book, if
supported, begins as soon as the Bluetooth® wireless
phone connection is made to the Uconnect® Phone, for
example, after you start the vehicle.
•A maximum of 1000 entries per phone will be down-
loaded and updated every time a phone is connected
to the Uconnect® Phone.
•Depending on the maximum number of entries down-
loaded, there may be a short delay before the latest
downloaded names can be used. Until then, if avail-
able, the previously downloaded phonebook is avail-
able for use.
•Only the phonebook of the currently connected mobile
phone is accessible.
•This downloaded phonebook cannot be edited or
deleted on the Uconnect® Phone. These can only be
edited on the mobile phone. The changes are trans-
ferred and updated to Uconnect® Phone on the next
phone connection.
136 UNDERSTANDING THE FEATURES OF YOUR VEHICLE
Information Provided by:

Managing Your Favorite Phonebook
There are three ways you can add an entry to your
Favorite Phonebook.
1. During an active call of a number to make a favorite,
touch and hold a favorite button on the top of the
phone main screen.
2. After loading the mobile phonebook, select phone-
book from the Phone main screen, then select the
appropriate number. Touch the + next to the selected
number to display the options pop-up. In the pop-up
select “Add to Favorites.” NOTE: If the Favorites list is full, you will be asked to
remove an existing favorite.
3
UNDERSTANDING THE FEATURES OF YOUR VEHICLE 137
Information Provided by:

3. From the Phone main screen, select phonebook. From
the phonebook screen, select the “Favorites” soft-key
and then select the + soft-key located to the right of the
phonebook record. Select an empty entry and touch
the + on that selected entry. When the Options pop-up
appears, touch “Add from Mobile.” You will then be
asked which contact and number to choose from your
mobile phonebook. When complete the new favorite
will be shown.
To Remove A Favorite
•To remove a Favorite, select phonebook from the
Phone main screen.
•Next select Favorites on the left side of the screen and
then touch the + Options soft-key.
138 UNDERSTANDING THE FEATURES OF YOUR VEHICLE
Information Provided by:

•Touch the + next to the Favorite you would like to
remove.
•The Options pop-up will display, touch “Remove from
Favs.”
Emergency And Towing Assistance
The Emergency and Towing Assistance Favorite numbers
can only be altered. These cannot be deleted and the
names cannot be changed.
To change the Emergency or Towing Assistance numbers
follow these steps.
•Touch the “Phonebook” soft-key from the Phone main
screen.
•Touch the “Favorites” soft-key. Scroll to the bottom of
the list to locate the Emergency and Towing Assistance
Favorites.
•Touch the + Options soft-key.
•Touch the + next to appropriate Favorite that is to be
altered.
3
UNDERSTANDING THE FEATURES OF YOUR VEHICLE 139
Information Provided by:

•The Options pop-up will appear and you can choose
between Editing the number or resetting the number
to default.
Phone Call Features
The following features can be accessed through the
Uconnect® Phone if the feature(s) are available and
supported by Bluetooth® on your mobile service plan.
For example, if your mobile service plan provides three-
way calling, this feature can be accessed through the
Uconnect® Phone. Check with your mobile service pro-
vider for the features that you have.
Ways To Initiate A Phone Call
Listed below are all the ways you can initiate a phone call
with Uconnect® Phone.
•Redial
•Dial by touching in the number
•Voice Commands (Dial by Saying a Name, Call by
Saying a Phonebook Name, Redial, or Call Back)
140 UNDERSTANDING THE FEATURES OF YOUR VEHICLE
Information Provided by:

•Favorites
•Mobile Phonebook
•Recent Call Log
•SMS Message Viewer
Dial By Saying A Number
•Press the button to begin,
•After the “Listening” prompt and the following beep,
say “Dial 248-555-1212”,
•The Uconnect® Phone will dial the number 248-555-
1212.
Call By Saying A Phonebook Name
•Press the button to begin,
•After the “Listening” prompt and the following beep,
say “Call John Doe Mobile,”
•The Uconnect® Phone will dial the number associated
with John Doe, or if there are multiple numbers it will
ask which number you want to call for John Doe.
Call Controls
The touch-screen allows you to control the following call
features:
•Answer
•End
•Ignore
•Hold/unhold
•Mute/unmute
•Transfer the call to/from the phone
•Swap two active calls
•Join two active calls together
3
UNDERSTANDING THE FEATURES OF YOUR VEHICLE 141
Information Provided by:

Touch-Tone Number Entry
•Touch the “Phone” soft-key,
•Touch the “Dial” soft-key,
•The Touch-Tone screen will be displayed,
•Use the numbered soft-keys to enter the number and
touch “Call.”
To send a touch tone using Voice Recognition (VR), press
the button while in a call and say “Send 1234#” or
you can say “Send Voicemail Password” if Voicemail
password is stored in your mobile phonebook.
Recent Calls
You may browse up to 34 of the most recent of each of the
following call types:
•Incoming Calls
•Outgoing Calls
142 UNDERSTANDING THE FEATURES OF YOUR VEHICLE
Information Provided by:

•Missed Calls
•All Calls
These can be accessed by touching the “recent calls”
soft-key on the Phone main screen.
You can also press the button and say “Show my
incoming calls” from any screen and the Incoming calls
will be displayed.
You can also press the button and say “Show my
recent calls” from any screen and the All calls screen will
be displayed.
NOTE: Incoming can also be replaced with “Outgoing,”
“Recent” or “Missed.”
Answer Or Ignore An Incoming Call — No Call
Currently In Progress
When you receive a call on your mobile phone, the
Uconnect® Phone will interrupt the vehicle audio sys-
tem, if on, and will ask if you would like to answer the
call. Press the button to accept the call. To ignore the
call, touch the “Ignore” soft-key on the touch-screen. You
can also touch the “answer” soft-key or touch the caller
ID box.
Answer Or Ignore An Incoming Call — Call
Currently In Progress
If a call is currently in progress and you have another
incoming call, you will hear the same network tones for
call waiting that you normally hear when using your
mobile phone. Press the phone button, answer soft-
key or caller ID box to place the current call on hold and
answer the incoming call.
3
UNDERSTANDING THE FEATURES OF YOUR VEHICLE 143
Information Provided by:

NOTE: The Uconnect® Phone compatible phones in the
market today do not support rejecting an incoming call
when another call is in progress. Therefore, the user can
only answer an incoming call or ignore it.
Making A Second Call While Current Call Is In
Progress
To make a second call while you are currently on a call,
press the button and say “Dial” or “Call” followed
by the phone number or phonebook entry you wish to
call. The first call will be on hold while the second call is
in progress. Or you can place a call on hold by touching
the Hold soft-key on the Phone main screen, then dial a
number from the dialpad, recent calls, SMS Inbox or from
the phonebooks. To go back to the first call, refer to
“Toggling Between Calls” in this section. To combine two
calls, refer to “Join Calls” in this section.
Place/Retrieve A Call From Hold
During an active call, touch the “Hold” soft-key on the
Phone main screen.
Toggling Between Calls
If two calls are in progress (one active and one on hold),
touch the “Swap” soft-key on the Phone main screen.
Only one call can be placed on hold at a time.
You can also press the button to toggle between the
active and held phone call.
Join Calls
When two calls are in progress (one active and one on
hold), touch the “Join Calls” soft-key on the Phone main
screen to combine all calls into a Conference Call.
144 UNDERSTANDING THE FEATURES OF YOUR VEHICLE
Information Provided by:

Call Termination
To end a call in progress, momentarily press the but-
ton or the end soft-key. Only the active call(s) will be
terminated and if there is a call on hold, it will become
the new active call. If the active call is terminated by the
far end, a call on hold may not become active automati-
cally. This is cell phone-dependent.
Redial
•Press the “Redial” soft-key,
•or press the and after the “Listening” prompt and
the following beep, say “Redial”,
•The Uconnect® Phone will call the last number that
was dialed from your mobile phone.
Call Continuation
Call continuation is the progression of a phone call on the
Uconnect® Phone after the vehicle ignition key has been
switched to OFF.
NOTE: The call will remain within the vehicle audio
system until the phone becomes out of range for the
Bluetooth® connection. It is recommended to press the
“transfer” soft-key when leaving the vehicle.
Uconnect® Phone Features
Emergency Assistance
If you are in an emergency and the mobile phone is
reachable:
•Pick up the phone and manually dial the emergency
number for your area.
3
UNDERSTANDING THE FEATURES OF YOUR VEHICLE 145
Information Provided by:

If the phone is not reachable and the Uconnect® Phone is
operational, you may reach the emergency number as
follows:
•Press the button to begin.
•After the “Listening” prompt and the following beep,
say “Call Emergency” or “Dial Emergency” and the
Uconnect® Phone will instruct the paired mobile
phone to call the emergency number. This feature is
supported in the U.S., Canada, and Mexico.
NOTE:
•The Emergency call may also be initiated by using the
touch-screen.
•The emergency number dialed is based on the country
where the vehicle is purchased (911 for the U.S. and
Canada and 060 for Mexico). The number dialed may
not be applicable with the available mobile service and
area.
•
The Uconnect® Phone does slightly lower your chances
of successfully making a phone call as to that for the
mobile phone directly.
WARNING!
Your phone must be turned on and connected to the
Uconnect® Phone to allow use of this vehicle feature
in emergency situations, when the mobile phone has
network coverage and stays connected to the
Uconnect® Phone.
Roadside Assistance / Towing Assistance
If you need roadside/towing assistance:
•Press the button to begin,
•
After the “Listening” prompt and the following beep,
say “Roadside Assistance” or say “Towing Assistance.”
146 UNDERSTANDING THE FEATURES OF YOUR VEHICLE
Information Provided by:

NOTE: The roadside/towing assistance number dialed is
based on the country where the vehicle is purchased
(1-800-528-2069 for the U.S., 1-800-363-4869 for Canada,
55-14-3454 for Mexico City and 1-800-712-3040 for out-
side Mexico City in Mexico). Please refer to the Chrysler
Group LLC 24-Hour “Roadside Assistance” coverage
details in the Warranty Information Booklet and on the
24-Hour Roadside Assistance Card.
Voice Mail Calling
To learn how to access your voice mail, refer to “Working
with Automated Systems.”
Working With Automated Systems
This method is used in instances where one generally has
to press numbers on the mobile phone keypad while
navigating through an automated telephone system.
You can use your Uconnect® Phone to access a voice mail
system or an automated service, such as a paging service
or automated customer service line. Some services re-
quire immediate response selection. In some instances,
that may be too quick for use of the Uconnect® Phone.
When calling a number with your Uconnect® Phone that
normally requires you to enter in a touch-tone sequence
on your mobile phone keypad, you can utilize the
touch-screen or press the button and say the word
“Send” then the sequence you wish to enter. For example,
if required to enter your PIN followed with a pound, (3 7
4 6 #), you can press the button and say, “Send374
6 #.” Saying “Send” followed by a number, or sequence of
numbers, is also to be used for navigating through an
automated customer service center menu structure, and
to leave a number on a pager.
3
UNDERSTANDING THE FEATURES OF YOUR VEHICLE 147
Information Provided by:

You can also send stored mobile phonebook entries as
tones for fast and easy access to voice mail and pager
entries. For example, if you previously created a Phone-
book entry with First and/or Last Name as “Voicemail
Password”, then if you press the button and say
“Send Voicemail Password” the Uconnect® Phone will
then send the corresponding phone number associated
with the phonebook entry, as tones over the phone.
NOTE:
•The first number encountered for that contact will be
sent. All other numbers entered for that contact will be
ignored.
•You may not hear all of the tones due to mobile phone
network configurations. This is normal.
•Some paging and voice mail systems have system time
out settings that are too short and may not allow the
use of this feature.
•Pauses, wait or other characters that are supported by
some phones are not supported over Bluetooth®.
These additional symbols will be ignored in the dialing
a numbered sequence.
Barge In — Overriding Prompts
The button can be used when you wish to skip part
of a prompt and issue your voice command immediately.
For example, if a prompt is asking “There are two
numbers with the name John. Say the full name” you
could press the button and say, “John Smith” to
select that option without having to listen to the rest of
the voice prompt.
148 UNDERSTANDING THE FEATURES OF YOUR VEHICLE
Information Provided by:

Voice Response Length
It is possible for you to choose between Brief and
Detailed Voice Response Length.
•Touch the “More” soft-key (where available), then
touch the “Settings” soft-key,
•Touch the “Display” soft-key, then scroll down to Voice
Response Length,
•Select either “Brief” or “Detailed” by touching the box
next to the selection. A check-mark will appear to
show your selection.
Phone And Network Status Indicators
Uconnect® Phone will provide notification to inform you
of your phone and network status when you are attempt-
ing to make a phone call using Uconnect® Phone. The
status is given for network signal strength and phone
battery strength.
Dialing Using The Mobile Phone Keypad
WARNING!
Your new vehicle has many features for the comfort
and convenience of you and your passengers. Only
use such features when it is safe to do so. Failure to
follow this Warning may result in an accident involv-
ing serious injury or death.
You can dial a phone number with your mobile phone
keypad and still use the Uconnect® Phone (while dialing
via the mobile phone keypad, the user must exercise
caution and take precautionary safety measures). By
dialing a number with your paired Bluetooth® mobile
phone, the audio will be played through your vehicle’s
audio system. The Uconnect® Phone will work the same
as if you dial the number using voice a command.
3
UNDERSTANDING THE FEATURES OF YOUR VEHICLE 149
Information Provided by:

NOTE: Certain brands of mobile phones do not send the
dial ring to the Uconnect® Phone to play it on the vehicle
audio system, so you will not hear it. Under this situa-
tion, after successfully dialing a number the user may feel
that the call did not go through even though the call is in
progress. Once your call is answered, you will hear the
audio.
Mute/Un-Mute (Mute ON/OFF)
When you mute the Uconnect® Phone, you will still be
able to hear the conversation coming from the other
party, but the other party will not be able to hear you. To
mute the Uconnect® Phone simply touch the Mute
button on the Phone main screen.
Advanced Phone Connectivity
Transfer Call To And From Mobile Phone
The Uconnect® Phone allows ongoing calls to be trans-
ferred from your mobile phone to the Uconnect® Phone
without terminating the call. To transfer an ongoing call
from your paired mobile phone to the Uconnect® Phone
or vice versa, press the Transfer button on the Phone
main screen.
Connect Or Disconnect Link Between The
Uconnect® Phone And Mobile Phone
If you would like to connect or disconnect the Bluetooth®
connection between a Uconnect® Phone paired mobile
phone and the Uconnect® Phone, follow the instructions
described in your mobile phone User’s Manual.
150 UNDERSTANDING THE FEATURES OF YOUR VEHICLE
Information Provided by:

Things You Should Know About Your Uconnect®
Phone
Voice Command
•For best performance, adjust the rearview mirror to
provide at least ½ in (1 cm) gap between the overhead
console (if equipped) and the mirror.
•Always wait for the beep before speaking.
•Speak normally, without pausing, just as you would
speak to a person sitting a few feet/meters away from
you.
•Make sure that no one other than you is speaking
during a voice command period.
•Performance is maximized under:
•low-to-medium blower setting,
•low-to-medium vehicle speed,
•low road noise,
•smooth road surface,
•fully closed windows,
•dry weather condition.
•Even though the system is designed for many lan-
guages and accents, the system may not always work
for some.
•When navigating through an automated system such
as voice mail, or when sending a page, before speaking
the digit string, make sure to say “Send.”
•It is recommended that you do not store names in your
favorites phonebook while the vehicle is in motion.
•Phonebook (Mobile and Favorites) name recognition
rate is optimized when the entries are not similar.
•You can say “O” (letter “O”) for “0” (zero).
3
UNDERSTANDING THE FEATURES OF YOUR VEHICLE 151
Information Provided by:

•Even though international dialing for most number
combinations is supported, some shortcut dialing
number combinations may not be supported.
•In a convertible vehicle, system performance may be
compromised with the convertible top down.
Far End Audio Performance
•Audio quality is maximized under:
•low-to-medium blower setting,
•low-to-medium vehicle speed,
•low road noise,
•smooth road surface,
•fully closed windows,
•dry weather conditions, and
•operation from the driver’s seat.
•Performance, such as audio clarity, echo, and loudness
to a large degree rely on the phone and network, and
not the Uconnect® Phone.
•Echo at the far end can sometimes be reduced by
lowering the in-vehicle audio volume.
•In a convertible vehicle, system performance may be
compromised with the convertible top down.
Voice Text Reply
Uconnect® Phone can read or send new messages on
your phone.
Your phone must support SMS over Bluetooth® in order
to use this feature. If the Uconnect® Phone determines
your phone is not compatible with SMS messaging over
Bluetooth® the “Messaging” button will be grayed out
and the feature will not be available for use.
152 UNDERSTANDING THE FEATURES OF YOUR VEHICLE
Information Provided by:

NOTE: Uconnect® Phone SMS is only available when the
vehicle is not moving.
Read Messages:
If you receive a new text message while your phone is
connected to Uconnect® Phone, an announcement will
be made to notify you that you have a new text message.
Once a message is received and viewed or listened to,
you will have the following options:
•Send a Reply
•Forward
•Call
3
UNDERSTANDING THE FEATURES OF YOUR VEHICLE 153
Information Provided by:

Send Messages Using Soft-Keys:
You can send messages using Uconnect® Phone. To send
a new message:
•Touch the “Phone” soft-key,
•Touch the “messaging” soft-key then “New Message,”
•Touch one of the 18 preset messages and the person
you wish to send the message to,
•If multiple numbers are available for the contact select
which number you would like to have the message
sent,
•Press “Send” or “Cancel.”
154 UNDERSTANDING THE FEATURES OF YOUR VEHICLE
Information Provided by:

Send Messages Using Voice Commands:
•Press the button,
•After the “Listening” prompt and the following beep,
say “Send message to John Smith mobile,”
•After the system prompts you for what message you
want to send, say the message you wish to send or say
“List.” There are 18 preset messages.
While the list of defined messages are being read, you can
interrupt the system by pressing the button and
saying the message you want to send.
After the system confirms that you want to send your
message to John Smith, your message will be sent.
List of Preset Messages:
1. Yes.
2. No.
3. Okay.
3
UNDERSTANDING THE FEATURES OF YOUR VEHICLE 155
Information Provided by:

4. I can’t talk right now.
5. Call me.
6. I’ll call you later.
7. I’m on my way.
8. Thanks.
9. I’ll be late.
10. I will be <number> minutes late.
11. See you in <number> minutes.
12. Stuck in traffic.
13. Start without me.
14. Where are you?
15. Are you there yet?
16. I need directions.
17. I’m lost.
18. See you later.
Bluetooth® Communication Link
Mobile phones have been found to lose connection to the
Uconnect® Phone. When this happens, the connection
can generally be reestablished by switching the mobile
phone OFF/ON. Your mobile phone is recommended to
remain in Bluetooth® ON mode.
Power-Up
After switching the ignition key from OFF to either the
ON or ACC position, or after a language change, you
must wait at least fifteen seconds prior to using the
system.
156 UNDERSTANDING THE FEATURES OF YOUR VEHICLE
Information Provided by:

3
UNDERSTANDING THE FEATURES OF YOUR VEHICLE 157
Information Provided by:

158 UNDERSTANDING THE FEATURES OF YOUR VEHICLE
Information Provided by:

3
UNDERSTANDING THE FEATURES OF YOUR VEHICLE 159
Information Provided by:

Voice Commands
Primary Alternate (s)
zero
one
two
three
four
five
six
seven
eight
nine
star (*)
plus (+)
pound (#)
add location
Voice Commands
Primary Alternate (s)
all
call
cancel
confirmation prompts
continue
delete
dial
download
edit
emergency
English
erase all
Espanol
Francais
160 UNDERSTANDING THE FEATURES OF YOUR VEHICLE
Information Provided by:

Voice Commands
Primary Alternate (s)
help
home
language
list names
list phones
mobile
mute
mute off
new entry
no
other
pair a phone
phone pairing pairing
phonebook phone book
Voice Commands
Primary Alternate (s)
previous
record again
redial
return to main menu return or main menu
select phone select
send
set up phone settings or
phone set up
towing assistance
transfer call
Uconnect® Tutorial
voice training
work
yes
3
UNDERSTANDING THE FEATURES OF YOUR VEHICLE 161
Information Provided by:

Voice Tree
162 UNDERSTANDING THE FEATURES OF YOUR VEHICLE
Information Provided by:

NOTE:
1. You can replace “John Smith” with any name in your
mobile or favorite phone book. You can also say “Send
a message to John Smith” and the system will ask you
which phone number you want to send a message to
for John Smith.
2. You can replace “Mobile” with “Home,” “Work” or
“Other.”
3. You can replace “Incoming Calls” with “Outgoing
Calls” or “Missed Calls.”
4. You can replace “248 555 1212” with any phone
number supported by your Mobile phone.
5. These commands can be used during a phone call after
pushing the Uconnect® Voice Command button on
the steering wheel. Please note the call will be muted
while the VR session is active.
6. Send dial tones for automated systems is available
while a call is active. This is an example that uses a
Phonebook Record named “Voicemail Password.”
7. Storing Dial tones in contact names is possible but
only the first number encountered in a contact name
will be sent. For example if there is a number stored in
the Home and Work numbers for the contact “Voice-
mail password” only the Home number will be sent
8. If your phone does not support phonebook download
or call log download over Bluetooth® then these
commands will return a response that the contact does
not exist in the phonebook.
9. Emergency and Towing assistance are contacts that
have been pre-loaded in the phonebook. Commands
such as “Call Emergency” and “Call Towing Assis-
tance” will call the corresponding number stored with
those contacts.
NOTE: Available Voice Commands are shown in bold
face and underlined in the gray shaded boxes.
3
UNDERSTANDING THE FEATURES OF YOUR VEHICLE 163
Information Provided by:

164 UNDERSTANDING THE FEATURES OF YOUR VEHICLE
Information Provided by:

NOTE:
1. You can replace “John Smith” with any name in your
mobile or favorite phone book. You can also say “Send
a message to John Smith” and the system will ask you
which phone number you want to send a message to
for John Smith.
2. You can replace “Mobile” with “Home,” “Work” or
“Other.”
3. You can replace “Incoming Calls” with “Outgoing
Calls” or “Missed Calls.”
4. Messaging commands only work if the Uconnect®
system is equipped with this feature and the mobile
phone supports messaging over Bluetooth®
5. You can replace “248 555 1212” with any phone
number supported by your Mobile phone.
6. You can replace “4” with any message number shown
on the screen.
7. If your phone does not support phonebook download
or call log download over Bluetooth® then these
commands will return a response that the contact does
not exist in the phonebook.
3
UNDERSTANDING THE FEATURES OF YOUR VEHICLE 165
Information Provided by:

166 UNDERSTANDING THE FEATURES OF YOUR VEHICLE
Information Provided by:

NOTE: Available Voice Commands are shown in bold
face and underlined in the gray shaded boxes.
General Information
This device complies with Part 15 of the FCC rules and
RSS 210 of Industry Canada. Operation is subject to the
following conditions:
•Changes or modifications not expressly approved by
the party responsible for compliance could void the
user’s authority to operate the equipment.
•This device may not cause harmful interference.
•This device must accept any interference received,
including interference that may cause undesired op-
eration.
VOICE COMMAND
Uconnect® 8.4/8.4 Nav
The Uconnect® Voice Command system allows
you to control your AM, FM radio, satellite
radio, disc player, SD Card, USB/iPod and
SiriusXM Travel Link.
NOTE: Take care to speak into the Voice Command
system as calmly and normally as possible. The ability of
the Voice Command system to recognize user voice
commands may be negatively affected by rapid speaking
or a raised voice level.
3
UNDERSTANDING THE FEATURES OF YOUR VEHICLE 167
Information Provided by:

WARNING!
Any voice commanded system should be used only
in safe driving conditions following all applicable
laws. Your attention should be focused on safely
operating the vehicle. Failure to do so may result in a
collision causing serious injury or death.
When you press the Uconnect® Voice Command
button, you will hear a beep. The beep is your signal
to give a command.
If no command is spoken the system will say one of two
responses:
•I didn’t understand
•I didn’t get that, etc.,
If a command is not spoken a second time, the system
will respond with an error and give some direction as
what can be said based on the context you are in. After
three consecutive failures of a spoken command the VR
session will end.
Pressing the Uconnect® Voice Command button
while the system is speaking is known as “barging in.”
The system will be interrupted, and after the beep, you
can say a command. This will become helpful once you
start to learn the options.
NOTE: At any time, you can say the words “Cancel” or
“Help.”
168 UNDERSTANDING THE FEATURES OF YOUR VEHICLE
Information Provided by:

These commands are universal and can be used from any
menu. All other commands can be used depending upon
the active application.
When using this system, you should speak clearly and at
a normal speaking volume.
The system will best recognize your speech if the win-
dows are closed, and the heater/air conditioning fan is
set to low.
At any point, if the system does not recognize one of your
commands, you will be prompted to repeat it.
To hear available commands, press the Uconnect® Voice
Command button and say “Help.” You will hear
available commands for the screen displayed.
Natural Speech
Natural speech allows the user to speak commands in
phrases or complete sentences. The system filters out
certain non-word utterances and sounds such as “ah”
and “eh.” The system handles fill-in words such as “I
would like to.”
The system handles multiple inputs in the same phrase
or sentence such as “make a phone call” and “to Kelly
Smith.” For multiple inputs in the same phrase or sen-
tence, the system identifies the topic or context and
provides the associated follow-up prompt such as “Who
do you want to call?” in the case where a phone call was
requested but the specific name was not recognized.
3
UNDERSTANDING THE FEATURES OF YOUR VEHICLE 169
Information Provided by:

The system utilizes continuous dialog; when the system
requires more information from the user it will ask a
question to which the user can respond without pressing
the Uconnect® Voice Command button.
Uconnect® Voice Commands
The Uconnect® Voice Command system understands
two types of commands. Universal commands are avail-
able at all times. Local commands are available if the
supported radio mode is active.
Start a dialogue by pressing the Uconnect® Voice Com-
mand button.
Changing the Volume
1. Start a dialogue by pressing the Voice Command
button.
2. Say a command (e.g., “Help”).
3. Use the ON/OFF VOLUME rotary knob to adjust the
volume to a comfortable level while the Voice Com-
mand system is speaking. Please note the volume
setting for Voice Command is different than the audio
system.
170 UNDERSTANDING THE FEATURES OF YOUR VEHICLE
Information Provided by:

Starting Voice Recognition (VR) Session in
Radio/Player Modes
In this mode, you can say the following commands:
NOTE: The commands can be said on any screen when a
call is not active after pushing the Uconnect® Voice
Command button.
Disc
To switch to the disc mode, say “Change source to Disc.”
This command can be given in any mode or screen:
•“Track” (#) (to change the track)
3
UNDERSTANDING THE FEATURES OF YOUR VEHICLE 171
Information Provided by:

Voice Tree
172 UNDERSTANDING THE FEATURES OF YOUR VEHICLE
Information Provided by:

NOTE:
1. You can replace “950 AM” with any other AM or FM
frequency, such as “98.7 FM.”
2. You can replace “80’s on 8” with any other satellite
station name received by the radio.
3. You can replace “8” with any other satellite channel
number received by the radio.
4. You can replace “rock” with any of the satellite music
types.
NOTE: Available Voice Commands are shown in bold
face and shaded grey.
3
UNDERSTANDING THE FEATURES OF YOUR VEHICLE 173
Information Provided by:

174 UNDERSTANDING THE FEATURES OF YOUR VEHICLE
Information Provided by:

NOTE:
1. You can replace the album, artist, song, genre, playlist,
podcast and audio book names with any correspond-
ing names on the current device that is playing.
2. You can replace “8” with any track on the CD that is
currently playing. Command is only available when
CD is playing.
3. Playlist, Podcast and audio book commands are only
available when the iPod is connected and playing.
4. VR commands, Albums, Artists, and Genre names are
based on the music metadata contained on the
loaded/connected device.
NOTE: Available Voice Commands are shown in bold
face and shaded grey.
3
UNDERSTANDING THE FEATURES OF YOUR VEHICLE 175
Information Provided by:

176 UNDERSTANDING THE FEATURES OF YOUR VEHICLE
Information Provided by:

NOTE:
1. You can replace “NFL” with any league shown on the
sports league screen. For example you can say “Show
MLB headlines” or “Show PGA headlines.”
2. You can replace “Headlines” with any menu items
shown on a league screen. For example you can say
“Show NFL Schedule and results” or “Show NCAA
Basketball AP top 25” or “Show Major League Baseball
Teams.”
3. You can also say “Show Current Weather” or “Show
extended weather” or “Show five day forecast” or
“Show ski info” to get other forecasts.
NOTE: Available Voice Commands are shown in bold
face and shaded grey.
3
UNDERSTANDING THE FEATURES OF YOUR VEHICLE 177
Information Provided by:

178 UNDERSTANDING THE FEATURES OF YOUR VEHICLE
Information Provided by:

NOTE:
1. Only available with Navigation equipped vehicles.
2. You can replace “Player” with “Radio,” “Navigation,”
“Phone,” “Climate,” “More” or “Settings.”
3. Navigation commands only work if equipped with
Navigation.
NOTE: Available Voice Commands are shown in bold
face and shaded grey.
3
UNDERSTANDING THE FEATURES OF YOUR VEHICLE 179
Information Provided by:

180 UNDERSTANDING THE FEATURES OF YOUR VEHICLE
Information Provided by:

NOTE:
1. You can also say “Find City,” “Find Favorite,” “Find
Play by Category,” “Find Play by Name,” “Find
Recently Found,” “Where to?” or “Go Home.”
2.
You can say “Find Nearest” then “Restaurant,” “Fuel,”
“Transit,” “Lodging,” “Shopping,” “Bank,” “Entertain-
ment,” “Recreation,” “Attractions,” “Community,”
“Auto Services,” “Hospitals,” “Parking,” “Airport,”
“Police Stations,” “Fire Stations,” or “Auto Dealers.”
NOTE: Available Voice Commands are shown in bold
face and shaded grey.
SEATS
Seats are a part of the Occupant Restraint System of the
vehicle.
WARNING!
•It is dangerous to ride in a cargo area, inside or
outside of a vehicle. In a collision, people riding in
these areas are more likely to be seriously injured
or killed.
•Do not allow people to ride in any area of your
vehicle that is not equipped with seats and seat
belts. In a collision, people riding in these areas are
more likely to be seriously injured or killed.
•Be sure everyone in your vehicle is in a seat and
using a seat belt properly.
3
UNDERSTANDING THE FEATURES OF YOUR VEHICLE 181
Information Provided by:

Power Seats
On models equipped with power seats, the switch is
located on the outboard side of the seat near the floor.
Use this switch to move the driver’s seat up or down,
forward or rearward or to recline the seatback.
NOTE: The passenger’s seat will move up or down,
forward or rearward or if equipped, will recline.
Power Seat Switches
1 — Seat Control
2 — Seatback Control
182 UNDERSTANDING THE FEATURES OF YOUR VEHICLE
Information Provided by:

WARNING!
•Adjusting a seat while driving may be dangerous.
Moving a seat while driving could result in loss of
control which could cause a collision and serious
injury or death.
•Seats should be adjusted before fastening the seat
belts and while the vehicle is parked. Serious
injury or death could result from a poorly adjusted
seat belt.
•
Do not ride with the seatback reclined so that the
shoulder belt is no longer resting against your chest.
In a collision you could slide under the seat belt,
which could result in serious injury or death.
CAUTION!
Do not place any article under a power seat or impede
its ability to move as it may cause damage to the seat
controls. Seat travel may become limited if movement
is stopped by an obstruction in the seat’s path.
Adjusting The Seat Forward Or Rearward
The seat can be adjusted both forward and rearward.
Push the seat switch forward or rearward, the seat will
move in the direction of the switch. Release the switch
when the desired position has been reached.
Adjusting The Seat Up Or Down
The height of the seats can be adjusted up or down. Pull
upward or push downward on the seat switch, the seat
will move in the direction of the switch. Release the
switch when the desired position is reached.
3
UNDERSTANDING THE FEATURES OF YOUR VEHICLE 183
Information Provided by:

Tilting The Seat Up Or Down
The angle of the seat cushion can be adjusted in four
directions. Pull upward or push downward on the front
or rear of the seat switch, the front or rear of the seat
cushion will move in the direction of the switch. Release
the switch when the desired position is reached.
Reclining The Seatback
The angle of the seatback can be adjusted forward or
rearward. Push the seatback switch forward or rearward,
the seat will move in the direction of the switch. Release
the switch when the desired position is reached.
WARNING!
•Adjusting a seat while driving may be dangerous.
Moving a seat while driving could result in loss of
control which could cause a collision and serious
injury or death.
•Seats should be adjusted before fastening the seat
belts and while the vehicle is parked. Serious
injury or death could result from a poorly adjusted
seat belt.
•
Do not ride with the seatback reclined so that the
shoulder belt is no longer resting against your chest.
In a collision you could slide under the seat belt,
which could result in serious injury or death.
184 UNDERSTANDING THE FEATURES OF YOUR VEHICLE
Information Provided by:

CAUTION!
Do not place any article under a power seat or impede
its ability to move as it may cause damage to the seat
controls. Seat travel may become limited if movement
is stopped by an obstruction in the seat’s path.
Power Lumbar — If Equipped
Vehicles equipped with power driver or passenger seats
may also be equipped with power lumbar. The power
lumbar switch is located on the outboard side of the
power seat. Push the switch forward or rearward to
increase or decrease the lumbar support. Push the switch
upward or downward to raise or lower the lumbar
support.
Power Lumbar Switch
3
UNDERSTANDING THE FEATURES OF YOUR VEHICLE 185
Information Provided by:

Heated Seats — If Equipped
On some models, the front and rear seats may be
equipped with heaters in both the seat cushions and
seatbacks.
The front driver and passenger heated seats are operated
using the Uconnect® System.
WARNING!
•Persons who are unable to feel pain to the skin
because of advanced age, chronic illness, diabetes,
spinal cord injury, medication, alcohol use, exhaus-
tion or other physical condition must exercise care
when using the seat heater. It may cause burns
even at low temperatures, especially if used for
long periods of time.
(Continued)
WARNING! (Continued)
•Do not place anything on the seat or seatback that
insulates against heat, such as a blanket or cushion.
This may cause the seat heater to overheat. Sitting
in a seat that has been overheated could cause
serious burns due to the increased surface tempera-
ture of the seat.
Front Heated Seat Operations — Uconnect® 8.4
and 8.4 Nav:
Press the “Controls” soft-key located on the bottom of the
Uconnect® display.
186 UNDERSTANDING THE FEATURES OF YOUR VEHICLE
Information Provided by:

Press the “Driver” or “Passenger” seat soft-key
once to select HI-level heating. Press the soft-
key a second time to select LO-level heating.
Press the soft-key a third time to shut the
heating elements OFF.
NOTE: Once a heat setting is selected, heat will be felt
within two to five minutes.
When the HI-level setting is selected, the heater will
provide a boosted heat level during the first four minutes
of operation. Then, the heat output will drop to the
normal HI-level. If the HI-level setting is selected, the
Controls Soft-Key Heated Seats Soft-Keys
3
UNDERSTANDING THE FEATURES OF YOUR VEHICLE 187
Information Provided by:

system will automatically switch to LO-level after ap-
proximately 60 minutes of continuous operation. At that
time, the display will change from HI to LO, indicating
the change. The LO-level setting will turn OFF automati-
cally after approximately 45 minutes.
Vehicle Equipped With Remote Start
On models that are equipped with remote start, the
driver’s heated seat can be programmed to come on
during a remote start. Refer to “Remote Starting Sys-
tem — If Equipped” in “Things To Know Before Starting
Your Vehicle” for further information.
Rear Heated Seats
On some models, the two outboard seats are equipped
with heated seats. The heated seat switches for these
seats are located on the rear of the center console. There
are two heated seat switches that allow the rear passen-
gers to operate the seats independently.
You can choose from HI, LO or OFF heat settings. Amber
indicator lights in each switch indicate the level of heat in
use. Two indicator lights will illuminate for HI, one for
LO and none for OFF.
Press the switch once to select HI-level heating.
Press the switch a second time to select LO-
level heating. Press the switch a third time to
shut the heating elements OFF.
NOTE:
•Once a heat setting is selected, heat will be felt within
two to five minutes.
•The engine must be running for the heated seats to
operate.
When the HI-level setting is selected, the heater will
provide a boosted heat level during the first four minutes
of operation. Then, the heat output will drop to the
188 UNDERSTANDING THE FEATURES OF YOUR VEHICLE
Information Provided by:

normal HI-level. If the HI-level setting is selected, the
system will automatically switch to LO-level after ap-
proximately 60 minutes of continuous operation. At that
time, the number of illuminated LEDs changes from two
to one, indicating the change. The LO-level setting will
turn OFF automatically after approximately 45 minutes.
Ventilated Seats — If Equipped
On some models, both the driver and passenger seats are
ventilated. Located in the seat cushion and seatback are
small fans that draw air from the seat surface through
fine perforations in the seat cover to help keep the driver
and front passenger cooler in higher ambient tempera-
tures.
The ventilated seats can be operated using the Uconnect®
System.
Front Ventilated Seat Operation — Uconnect®
8.4/8.4 Nav:
Press the “Controls” soft-key located on the bottom of the
Uconnect® display.
Controls Soft-Key
3
UNDERSTANDING THE FEATURES OF YOUR VEHICLE 189
Information Provided by:

Press the “Driver” or “Passenger” seat soft-key once to
select HI-level ventilation. Press the soft-key a second
time to select LO-level ventilation. Press the soft-key a
third time to shut off the seat ventilation.
NOTE: The engine must be running for the ventilated
seats to operate.
Vehicles Equipped With Remote Start
On models that are equipped with remote start, the
driver’s ventilated seat can be programmed to come on
during a remote start. Refer to “Auto-On Comfort &
Remote Start” in “Understanding Your Instrument
Panel” for further information.
Ventilated Seats Soft-Keys
190 UNDERSTANDING THE FEATURES OF YOUR VEHICLE
Information Provided by:

Head Restraints
Head restraints are designed to reduce the risk of injury
by restricting head movement in the event of a rear
impact. Head restraints should be adjusted so that the top
of the head restraint is located above the top of your ear.
WARNING!
The head restraints for all occupants must be prop-
erly adjusted prior to operating the vehicle or occu-
pying a seat. Head restraints should never be ad-
justed while the vehicle is in motion. Driving a
vehicle with the head restraints improperly adjusted
or removed could cause serious injury or death in the
event of a collision.
Active Head Restraints — Front Seats
The front driver and passenger seats are equipped with
Active Head Restraints (AHR). In the event of a rear
impact the AHRs will automatically extend forward
minimizing the gap between the back of the occupants
head and the AHR.
The AHRs will automatically return to their normal
position following a rear impact. If the AHRs do not
return to their normal position see your authorized
dealer immediately.
3
UNDERSTANDING THE FEATURES OF YOUR VEHICLE 191
Information Provided by:

To raise the head restraint, pull upward on the head
restraint. To lower the head restraint, press the push
button, located at the base of the head restraint, and push
downward on the head restraint.
NOTE: The head restraints should only be removed by
qualified technicians, for service purposes only. If either
of the head restraints require removal, see your autho-
rized dealer.
WARNING!
Do not place items over the top of the Active Head
Restraint, such as coats, seat covers or portable DVD
players. These items may interfere with the operation
of the Active Head Restraint in the event of a
collision and could result in serious injury or death.
Rear Head Restraints
The center head restraint has two adjustable positions, up
or down. When the center seat is being occupied the head
restraint should be in the raised position. When there are
no occupants in the center seat the head restraint can be
lowered for maximum visibility for the driver.
Push Button
192 UNDERSTANDING THE FEATURES OF YOUR VEHICLE
Information Provided by:

To raise the head restraint, pull upward on the head
restraint. To lower the head restraint, press the adjust-
ment button, located at the base of the head restraint, and
push downward on the head restraint.
NOTE: The outboard head restraints are not adjustable.
Folding Rear Seat
The rear seatbacks can be folded forward to provide an
additional storage area. To fold the rear seatback, pull on
the loops located on the upper seatback.
NOTE:
These loops can be tucked away when not in use.
Adjustment Button
Rear Seatback Loop
3
UNDERSTANDING THE FEATURES OF YOUR VEHICLE 193
Information Provided by:

After releasing the seatback, it can be folded forward.
When the seatback is folded to the upright position, make
sure it is latched by strongly pulling on the top of the
seatback above the seat strap.
WARNING!
•Be certain that the seatback is securely locked into
position. If the seatback is not securely locked into
position, the seat will not provide the proper sta-
bility for child seats and/or passengers. An improp-
erly latched seat could cause serious injury.
•The cargo area in the rear of the vehicle (with the
rear seatbacks in the locked-up or folded down
position) should not be used as a play area by
children when the vehicle is in motion. They could
be seriously injured in a collision. Children should
be seated and using the proper restraint system.
Folded Rear Seatback
194 UNDERSTANDING THE FEATURES OF YOUR VEHICLE
Information Provided by:

DRIVER MEMORY SEAT — IF EQUIPPED
This feature allows the driver to store up to two different
memory profiles for easy recall through a memory
switch. Each memory profile contains desired position
settings for the driver seat, side mirrors, adjustable
pedals (if equipped), and power tilt and telescopic steer-
ing column (if equipped) and a set of desired radio
station presets. Your Remote Keyless Entry (RKE) trans-
mitter can also be programmed to recall the same posi-
tions when the UNLOCK button is pressed.
NOTE:
•Only one RKE transmitter can be linked to each of the
memory positions.
•Passive Entry door handles cannot be linked to the
memory function. Use either the memory recall switch
or the RKE transmitter (if linked to the memory
feature) to recall memory positions 1 or 2.
The memory seat switch is located on the driver’s door
trim panel. The switch consists of three buttons: The (S)
button, which is used to activate the memory save
function and the (1) and (2) buttons which are used to
recall either of two pre-programmed memory profiles.
Memory Seat Switch
3
UNDERSTANDING THE FEATURES OF YOUR VEHICLE 195
Information Provided by:

Programming The Memory Feature
To create a new memory profile, perform the following:
1. Place the ignition into the RUN position.
2. Adjust all memory profile settings to desired prefer-
ences (i.e., seat, side mirror, adjustable pedals [if
equipped], power tilt and telescopic steering column
[if equipped], and radio station presets).
3. Press and release the S (Set) button on the memory
switch.
4.
Within five seconds, press and release either of the
memory buttons (1) or (2). The Electronic Vehicle Infor-
mation Center (EVIC) will display which memory posi-
tion has been set.
NOTE:
•Memory profiles can be set without the vehicle in
PARK, but the vehicle must be in PARK to recall a
memory profile.
Linking And Unlinking The Remote Keyless Entry
Transmitter To Memory
Your RKE transmitters can be programmed to recall one
of two pre-programmed memory profiles by pressing the
UNLOCK button on the RKE transmitter.
NOTE: Before programming your RKE transmitters you
must select the “Memory To FOB” feature through the
Uconnect® system screen. Refer to “Customer- Program-
mable Features — Uconnect® Access 8.4 Settings ” in
“Understanding Your Instrument Panel” for further in-
formation.
196 UNDERSTANDING THE FEATURES OF YOUR VEHICLE
Information Provided by:

To program your RKE transmitters, perform the following:
1. Remove the Key Fob from the ignition (or change the
ignition to OFF, for vehicles equipped with Keyless
Enter-N-Go).
2. Select desired memory profile (1) or (2). The system
will recall any stored settings for this profile. Wait for
the system to complete the memory recall before
continuing to Step 3.
3. Once the profile has been recalled, press and release
the SET (S) button on the memory switch, then press
and release button (1) or (2) accordingly. “Memory
Profile Set” (1 or 2) will display in the instrument
cluster on vehicles equipped with the EVIC.
4. Press and release the LOCK button on the RKE
transmitter within 10 seconds.
NOTE: Your RKE transmitters can be unlinked to your
memory settings by following steps 1-4 above and press-
ing the UNLOCK button (instead of LOCK) on the RKE
transmitter in Step 4.
Memory Position Recall
NOTE: The vehicle must be in PARK to recall memory
positions. If a recall is attempted when the vehicle is not
in PARK, a message will display in the EVIC (if
equipped).
To recall the memory settings for driver one, press
MEMORY button number (1) on the driver’s door or the
UNLOCK button on the RKE transmitter linked to
memory position 1.
3
UNDERSTANDING THE FEATURES OF YOUR VEHICLE 197
Information Provided by:

To recall the memory setting for driver two, press
MEMORY button number (2) on the driver’s door or the
UNLOCK button on the RKE transmitter linked to
memory position 2.
A recall can be cancelled by pressing any of the
MEMORY buttons (S, 1, or 2) on the driver’s door during
a recall. When a recall is cancelled, the driver seat, side
mirror, adjustable pedals (if equipped), and power tilt
and telescopic steering column (if equipped) stop mov-
ing. A delay of one second will occur before another recall
can be selected.
Easy Entry/Exit Seat (Available With Memory Seat
Only)
This feature provides automatic driver seat positioning to
enhance driver mobility when entering and exiting the
vehicle.
The distance the driver seat moves depends on where
you have the driver seat positioned when you remove the
Key Fob from the ignition (or change the ignition to OFF,
for vehicles equipped with Keyless Enter-N-Go™).
•When you remove the Key Fob from the ignition
(or change the ignition to OFF, for vehicles equipped
with Keyless Enter-N-Go™), the driver seat will move
about 2.4 in (60 mm) rearward if the driver seat
position is greater than or equal to 2.7 in (67.7 mm)
forward of the rear stop. The seat will return to its
previously set position when you place the ignition
into the ACC or RUN position.
•When you remove the Key Fob from the ignition (or
change the ignition to OFF, for vehicles equipped with
Keyless Enter-N-Go™), the driver seat will move to a
position 0.3 in (7.7 mm) forward of the rear stop if the
driver seat position is between 0.9 in and 2.7 in
198 UNDERSTANDING THE FEATURES OF YOUR VEHICLE
Information Provided by:

(22.7 mm and 67.7 mm) forward of the rear stop. The
seat will return to its previously set position when you
place the ignition to the ACC or RUN position.
•The Easy Entry/Easy Exit feature is disabled when the
driver seat position is less than 0.9 in (22.7 mm)
forward of the rear stop. At this position, there is no
benefit to the driver by moving the seat for Easy Exit
or Easy Entry.
Each stored memory setting will have an associated Easy
Entry and Easy Exit position.
NOTE: The Easy Entry/Easy Exit feature can be enabled
or disabled using the Uconnect® System, refer to
“Uconnect® Settings” in “Understanding Your Instru-
ment Panel” for further information.
TO OPEN AND CLOSE THE HOOD
Two latches must be released to open the hood.
1. Pull the hood release lever located under the left side
of the instrument panel.
Hood Release Lever
3
UNDERSTANDING THE FEATURES OF YOUR VEHICLE 199
Information Provided by:

2. Move to the outside of the vehicle and push the safety
catch to the left. The safety catch is located under the
center front edge of the hood.
Use the hood prop rod (if equipped) to secure the hood in
the open position.
CAUTION!
To prevent possible damage, do not slam the hood to
close it. Lower the hood until it is open approxi-
mately 6 in (15 cm), and then drop it. This should
secure both latches. Never drive your vehicle unless
the hood is fully closed, with both latches engaged.
WARNING!
Be sure the hood is fully latched before driving your
vehicle. If the hood is not fully latched, it could open
when the vehicle is in motion and block your vision.
Failure to follow this warning could result in serious
injury or death.
Hood Safety Latch
200 UNDERSTANDING THE FEATURES OF YOUR VEHICLE
Information Provided by:

LIGHTS
Headlight Switch
The headlight switch is located on the left side
of the instrument panel. This switch controls
the operation of the headlights, parking lights,
instrument panel lights, instrument panel light dimming,
interior lights and fog lights.
Rotate the headlight switch clockwise to the first detent
for parking light and instrument panel light operation.
Rotate the headlight switch to the second detent for
headlight, parking light and instrument panel light op-
eration.
Headlight Switch
3
UNDERSTANDING THE FEATURES OF YOUR VEHICLE 201
Information Provided by:

Automatic Headlights — If Equipped
This system automatically turns the headlights on or off
according to ambient light levels. To turn the system on,
rotate the headlight switch counterclockwise to the
AUTO position. When the system is on, the headlight
time delay feature is also on. This means the headlights
will stay on for up to 90 seconds after you place the
ignition into the OFF position. To turn the automatic
system off, move the headlight switch out of the AUTO
position.
NOTE: The engine must be running before the head-
lights will come on in the automatic mode.
Headlights On With Wipers (Available with
Automatic Headlights Only)
When this feature is active, the headlights will turn on
approximately 10 seconds after the wipers are turned on
if the headlight switch is placed in the AUTO position.
In addition, the headlights will turn off when the wipers
are turned off if they were turned on by this feature.
NOTE: The Headlights On with Wipers feature can be
turned on or off using the Uconnect® System, refer to
“Uconnect® Settings” in “Understanding Your Instru-
ment Panel” for further information.
Headlight Time Delay
This feature provides the safety of headlight illumination
for up to 90 seconds (programmable) when leaving your
vehicle in an unlit area.
To activate the delay feature, place the ignition in the OFF
position while the headlights are still on. Then, turn off
the headlights within 45 seconds. The delay interval
begins when the headlight switch is turned off.
If you turn the headlights or parking lights on, or place
the ignition in ACC or RUN, the system will cancel the
delay.
202 UNDERSTANDING THE FEATURES OF YOUR VEHICLE
Information Provided by:

If you turn the headlights off before the ignition, they will
turn off in the normal manner.
NOTE:
•The lights must be turned off within 45 seconds of
placing the ignition in the OFF position to activate this
feature.
•The headlight delay time is programmable using the
Uconnect® System, refer to “Uconnect® Settings” in
“Understanding Your Instrument Panel” for further
information.
Automatic High Beam Headlamp Control —
If Equipped
The Automatic High Beam Headlamp Control system
provides increased forward lighting at night by automat-
ing high beam control through the use of a digital camera
mounted on the inside rearview mirror. This camera
detects vehicle specific light and automatically switches
from high beams to low beams until the approaching
vehicle is out of view.
NOTE:
•Automatic High Beam Headlamp Control can be
turned on or off using the Uconnect® System, refer to
“Uconnect® Settings” in “Understanding Your Instru-
ment Panel” for further information.
•Broken, muddy, or obstructed headlights and taillights
of vehicles in the field of view will cause headlights to
remain on longer (closer to the vehicle). Also, dirt, film,
and other obstructions on the windshield or camera
lens will cause the system to function improperly.
If the windshield or Automatic High Beam Headlamp
Control mirror is replaced, the mirror must be re-aimed
to ensure proper performance. See your local authorized
dealer.
3
UNDERSTANDING THE FEATURES OF YOUR VEHICLE 203
Information Provided by:

To Activate
1. Turn the headlight switch to the AUTO headlight
position.
2. Push the multifunction lever away from you (toward
front of vehicle) to engage the high beam mode.
NOTE: This system will not activate until the vehicle is
at or above 15 mph (30 km/h).
To Deactivate
1. Pull the multifunction lever toward you (or rearward
in car) to manually deactivate the system (normal
operation of low beams).
2. Push back on the multifunction lever once again to
reactivate the system.
Adaptive Bi-Xenon High Intensity Discharge
Headlights — If Equipped
This system automatically swivels the headlight beam
pattern horizontally to provide increased illumination in
the direction the vehicle is steering.
NOTE:
•Each time the Adaptive Headlight System is turned on,
the headlights will initialize by performing a brief
sequence of rotations.
•The Adaptive Headlight System is active only when
the vehicle is moving forward.
The Adaptive Headlight System can be turned On or Off
using the Uconnect® System, refer to “Uconnect® Set-
tings” in “Understanding Your Instrument Panel” for
further information.
204 UNDERSTANDING THE FEATURES OF YOUR VEHICLE
Information Provided by:

Daytime Running Lights (DRL)
The LED Daytime Running Lights will come on when-
ever the ignition is placed in the RUN position, the
headlights are off, the transmission is moved out of
“Park” position, and the parking brake is off. The head-
light switch must be used for normal nighttime driving.
NOTE: If allowed by law in the country in which the
vehicle was purchased the Daytime Running Lights can
be turned on and off using the Uconnect® System, refer
to “Uconnect® Settings” in “Understanding Your Instru-
ment Panel” for further information.
Lights-On Reminder
If the headlights or parking lights are on after the ignition
is placed in the OFF position, a chime will sound to alert
the driver when the driver’s door is opened.
Fog Lights — If Equipped
Front Fog Lights — If Equipped
The front fog light switch is built into the headlight switch.
To activate the front fog lights, turn on the parking
lights or the low beam headlights and press the
Fog Light Switch
3
UNDERSTANDING THE FEATURES OF YOUR VEHICLE 205
Information Provided by:

headlight switch. To turn off the front fog lights, either
press the headlight switch a second time or turn off the
headlight switch.
Rear Fog Lights — If Equipped
The rear fog light switch is built into the head-
light switch. To activate the rear fog lights, turn
the headlamp switch to the park lamp or head-
lamp position. Press the headlight switch once for front
fog lights, press the switch a second time for front and
rear fog lights. Pressing the switch a third time will
deactivate the rear fog lights, and a fourth time will
deactivate the front fog lights. Turning the headlight
switch off will also deactivate the fog lights.
An indicator light in the instrument cluster illuminates
when the fog lights are turned on.
NOTE: The fog lights will operate with the low beam
headlights or parking lights on. However, selecting the
high beam headlights will turn off the fog lights.
Multifunction Lever
The multifunction lever controls the operation of the turn
signals, headlight beam selection and passing lights. The
multifunction lever is located on the left side of the
steering column.
Multifunction Lever
206 UNDERSTANDING THE FEATURES OF YOUR VEHICLE
Information Provided by:

Turn Signals
Move the multifunction lever up or down and the arrows
on each side of the instrument cluster flash to show
proper operation of the front and rear turn signal lights.
NOTE:
•If either light remains on and does not flash, or there is
a very fast flash rate, check for a defective outside light
bulb. If an indicator fails to light when the lever is
moved, it would suggest that the indicator bulb is
defective.
•A “Turn Signal On” message will appear in the EVIC
(if equipped) and a continuous chime will sound if the
vehicle is driven more than 1 mile (1.6 km) with either
turn signal on.
Lane Change Assist
Tap the lever up or down once, without moving beyond
the detent, and the turn signal (right or left) will flash
three times then automatically turn off.
High/Low Beam Switch
Push the multifunction lever away from you to switch
the headlights to high beam. Pull the multifunction lever
toward you to switch the headlights back to low beam.
Flash-To-Pass
You can signal another vehicle with your headlights by
lightly pulling the multifunction lever toward you. This
will turn on the high beams headlights until the lever is
released.
3
UNDERSTANDING THE FEATURES OF YOUR VEHICLE 207
Information Provided by:

Front Map/Reading Lights
The front map/reading lights are mounted in the over-
head console.
Each light can be turned on by pressing a switch on either
side of the console. These buttons are backlit for night
time visibility. To turn the lights off, press the switch a
second time. The lights will also turn on when the
UNLOCK button on the Remote Keyless Entry (RKE) is
pressed.
Front Map/Reading Lights Front Map/Reading Light Switches
208 UNDERSTANDING THE FEATURES OF YOUR VEHICLE
Information Provided by:

Courtesy Lights
The courtesy lights can be turned on by pressing the top
corner of the lens. To turn the lights off, press the lens a
second time.
Ambient Light
The overhead console is equipped with an ambient light
feature. This light casts illumination for improved visibil-
ity of the floor center console and PRNDL area.
Courtesy Lights Ambient Light
3
UNDERSTANDING THE FEATURES OF YOUR VEHICLE 209
Information Provided by:

Interior Lights
The interior lights come on when a door is opened.
To protect the battery, the interior lights will turn off
automatically 10 minutes after the ignition is moved to
the LOCK position. This will occur if the interior lights
were switched on manually or are on because a door is
open. This includes the glove box light, but not the trunk
light. To restore interior light operation, either turn the
ignition switch ON or cycle the light switch.
Dimmer Controls
The dimmer control is part of the headlight switch and is
located on the left side of the instrument panel.
Dimmer Controls
210 UNDERSTANDING THE FEATURES OF YOUR VEHICLE
Information Provided by:

With the parking lights or headlights on, rotating the left
dimmer control upward will increase the brightness of
the instrument panel lights and lighted cupholders (if
equipped).
Ambient Light Control
Rotate the right dimmer control upward or downward to
increase or decrease the brightness of the door handle
lights and ambient light located in the overhead console.
Instrument Panel Dimmer Door Handle/Ambient Light Dimmer
3
UNDERSTANDING THE FEATURES OF YOUR VEHICLE 211
Information Provided by:

Dome Light Position
Rotate the left dimmer control completely upward to the
second detent to turn on the interior lights. The interior
lights will remain on when the dimmer control is in this
position.
Interior Light Defeat (OFF)
Rotate the left dimmer control to the extreme bottom OFF
position. The interior lights will remain off when the
doors are open.
Parade Mode (Daytime Brightness Feature)
Rotate the instrument panel dimmer control upward to
the first detent. This feature brightens all text displays
such as the odometer, EVIC (if equipped), and radio
when the position lights or headlights are on.
WINDSHIELD WIPERS AND WASHERS
The multifunction lever operates the windshield wipers
and washer when the ignition is placed in the ON/RUN
or ACC position. The multifunction lever is located on
the left side of the steering column.
Windshield Wiper/Washer Control
212 UNDERSTANDING THE FEATURES OF YOUR VEHICLE
Information Provided by:

Intermittent Wiper System
Use the intermittent wiper when weather conditions
make a single wiping cycle with a variable pause be-
tween cycles desirable. Rotate the end of the multifunc-
tion lever to the first detent position, and then turn the
end of the lever to select the desired delay interval. There
are four delay settings, which allow you to regulate the
wipe interval from a minimum of one cycle every second
to a maximum of approximately 36 seconds between
cycles. The delay intervals will double in duration when
the vehicle speed is 10 mph (16 km/h) or less.
Wiper Operation
Rotate the end of the multifunction lever to the first
detent, past the intermittent settings for low-speed wiper
operation, or to the second detent past the intermittent
settings for high-speed wiper operation.
CAUTION!
•Turn the windshield wipers off when driving
through an automatic car wash. Damage to the
windshield wipers may result if the wiper control
is left in any position other than off.
•In cold weather, always turn off the wiper switch
and allow the wipers to return to the “Park” posi-
tion before turning off the engine. If the wiper
switch is left on and the wipers freeze to the
windshield, damage to the wiper motor may occur
when the vehicle is restarted.
•Always remove any buildup of snow that prevents
the windshield wiper blades from returning to the
off position. If the windshield wiper control is
turned off and the blades cannot return to the off
position, damage to the wiper motor may occur.
3
UNDERSTANDING THE FEATURES OF YOUR VEHICLE 213
Information Provided by:

Mist Feature
Rotate the end of the lever downward to the Mist
position to activate a single wipe cycle to clear off road
mist or spray from a passing vehicle. The wipers will
continue to operate until you release the multifunction
lever.
NOTE: The mist feature does not activate the washer
pump; therefore, no washer fluid will be sprayed on the
windshield. The wash function must be used in order to
spray the windshield with washer fluid.
Windshield Washers
To use the washer, push the multifunction lever inward
(toward the steering column) and hold it for as long as
washer spray is desired.
If you activate the washer while the windshield wiper
control is in the delay range, the wipers will operate for
two wipe cycles after releasing the lever and then resume
the intermittent interval previously selected.
If you activate the washer while the windshield wiper is
turned off, the wipers will operate for three wipe cycles
and then turn off.
WARNING!
Sudden loss of visibility through the windshield
could lead to a collision. You might not see other
vehicles or other obstacles. To avoid sudden icing of
the windshield during freezing weather, warm the
windshield with the defroster before and during
windshield washer use.
214 UNDERSTANDING THE FEATURES OF YOUR VEHICLE
Information Provided by:

Headlights On With Wipers (Available with
Automatic Headlights Only)
When this feature is active, the headlights will turn on
approximately 10 seconds after the wipers are turned on
if the headlight switch is placed in the AUTO position.
In addition, the headlights will turn off when the wipers
are turned off if they were turned on by this feature.
NOTE: The Headlights On with Wipers feature can be
turned on or off using the Uconnect® System, refer to
“Uconnect® Settings” in “Understanding Your Instru-
ment Panel” for further information.
Rain Sensing Wipers — If Equipped
This feature senses moisture on the windshield and
automatically activates the wipers for the driver. The
feature is especially useful for road splash or over spray
from the windshield washers of the vehicle ahead. Rotate
the end of the multifunction lever to one of four settings
to activate this feature.
The sensitivity of the system can be adjusted with the
multifunction lever. Wiper delay position 1 is the least
sensitive, and wiper delay position 4 is the most sensi-
tive. Setting 3 should be used for normal rain conditions.
Settings 1 and 2 can be used if the driver desires less
wiper sensitivity. Settings 4 can be used if the driver
desires more sensitivity. The rain sense wipers will
automatically change between an intermittent wipe, slow
wipe and a fast wipe depending on the amount of
moisture that is sensed on the windshield. Place the
wiper switch in the OFF position when not using the
system.
The Rain Sensing feature can be turned on and off using
the Uconnect® System, refer to “Uconnect® Settings” in
“Understanding Your Instrument Panel” for further in-
formation.
3
UNDERSTANDING THE FEATURES OF YOUR VEHICLE 215
Information Provided by:

NOTE:
•The Rain Sensing feature will not operate when the
wiper speed is in the low or high position.
•
The Rain Sensing feature may not function properly
when ice or dried salt water is present on the windshield.
•Use of Rain-X® or products containing wax or silicone
may reduce rain sensor performance.
The Rain Sensing system has protective features for the
wiper blades and arms. It will not operate under the
following conditions:
•Low Temperature Wipe Inhibit — The Rain Sensing
feature will not operate when the ignition is placed in
the RUN position, the vehicle is stationary and the
outside temperature is below 32°F (0°C), unless the
wiper control on the multifunction lever is moved, the
vehicle speed becomes greater than 0 mph (0 km/h) or
the outside temperature rises above freezing.
•Neutral Wipe Inhibit — The Rain Sensing feature will
not operate when the ignition is placed in the RUN
position, the transmission shift lever is in the NEU-
TRAL position and the vehicle speed is less than 5 mph
(8 km/h), unless the wiper control on the multifunc-
tion lever is moved or the shift lever is moved out of
the NEUTRAL position.
•Remote Start Mode Inhibit — On vehicles equipped
with Remote Starting system, Rain Sensing wipers are
not operational when the vehicle is in the remote start
mode. Once the operator is in the vehicle and has
placed the ignition switch in the RUN position, rain
sensing wiper operation can resume, if it has been
selected, and no other inhibit conditions (mentioned
previously) exist.
216 UNDERSTANDING THE FEATURES OF YOUR VEHICLE
Information Provided by:

TILT/TELESCOPING STEERING COLUMN
This feature allows you to tilt the steering column
upward or downward. It also allows you to lengthen or
shorten the steering column. The tilt/telescoping control
handle is located below the steering wheel at the end of
the steering column.
To unlock the steering column, pull the control handle
down. To tilt the steering column, move the steering
wheel upward or downward as desired. To lengthen or
shorten the steering column, pull the steering wheel
outward or push it inward as desired. To lock the steering
column in position, push the control handle up until fully
engaged.
WARNING!
Do not adjust the steering column while driving.
Adjusting the steering column while driving or driv-
ing with the steering column unlocked, could cause
the driver to lose control of the vehicle. Failure to
follow this warning may result in serious injury or
death.
Tilt/Telescoping Control Handle
3
UNDERSTANDING THE FEATURES OF YOUR VEHICLE 217
Information Provided by:

POWER TILT/TELESCOPING STEERING
COLUMN — IF EQUIPPED
This feature allows you to tilt the steering column
upward or downward. It also allows you to lengthen or
shorten the steering column. The power tilt/telescoping
steering column switch is located below the multifunc-
tion lever on the steering column.
To tilt the steering column, move the switch up or down
as desired. To lengthen or shorten the steering column,
pull the switch toward you or push the switch away from
you as desired.
Power Tilt/Telescoping Steering Switch
218 UNDERSTANDING THE FEATURES OF YOUR VEHICLE
Information Provided by:

NOTE: For vehicles equipped with Driver Memory Seat,
you can use your Remote Keyless Entry (RKE) transmit-
ter or the memory switch on the driver’s door trim panel
to return the tilt/telescopic steering column to pre-
programmed positions. Refer to “Driver Memory Seat”
in this section.
WARNING!
Do not adjust the steering column while driving.
Adjusting the steering column while driving or driv-
ing with the steering column unlocked, could cause
the driver to lose control of the vehicle. Failure to
follow this warning may result in serious injury or
death.
HEATED STEERING WHEEL — IF EQUIPPED
The steering wheel contains a heating element that helps
warm your hands in cold weather. The heated steering
wheel has only one temperature setting. Once the heated
steering wheel has been turned on it will operate for up
to 80 minutes before automatically shutting off. The
heated steering wheel can shut off early or may not turn
on when the steering wheel is already warm.
The heated steering wheel can be turned on and off using
the Uconnect® System.
3
UNDERSTANDING THE FEATURES OF YOUR VEHICLE 219
Information Provided by:

Touch the “Controls” soft-key then touch the “Heated
Wheel” soft-key to turn on the heated steering wheel.
Press the “Heated Wheel” soft-key a second time to turn
the heated steering wheel off.
NOTE: The engine must be running for the heated
steering wheel to operate.
Controls Soft-Key
Heated Steering Wheel Soft-Key
220 UNDERSTANDING THE FEATURES OF YOUR VEHICLE
Information Provided by:

Vehicles Equipped With Remote Start
On models that are equipped with remote start, the
heated steering wheel can be programmed to come on
during a remote start. Refer to “Remote Starting Sys-
tem — If Equipped” in “Things To Know Before Starting
Your Vehicle” for further information.
WARNING!
•Persons who are unable to feel pain to the skin
because of advanced age, chronic illness, diabetes,
spinal cord injury, medication, alcohol use, exhaus-
tion, or other physical conditions must exercise
care when using the steering wheel heater. It may
cause burns even at low temperatures, especially if
used for long periods.
(Continued)
WARNING! (Continued)
•Do not place anything on the steering wheel that
insulates against heat, such as a blanket or steering
wheel covers of any type and material. This may
cause the steering wheel heater to overheat.
ADJUSTABLE PEDALS — IF EQUIPPED
The adjustable pedals system is designed to allow a
greater range of driver comfort for steering wheel tilt and
seat position. This feature allows the brake, accelerator,
and clutch pedals (if equipped) to move toward or away
from the driver to provide improved position with the
steering wheel.
3
UNDERSTANDING THE FEATURES OF YOUR VEHICLE 221
Information Provided by:

The switch is located on the front side of the driver’s seat
cushion side shield.
Press the switch forward to move the pedals forward
(toward the front of the vehicle).
Press the switch rearward to move the pedals rearward
(toward the driver).
•The pedals can be adjusted with the ignition OFF.
•The pedals cannot be adjusted when the vehicle is in
REVERSE or when the Electronic Speed Control Sys-
tem is on. The following messages will be displayed on
vehicles equipped with the Electronic Vehicle Informa-
tion System (EVIC) if the pedals are attempted to be
adjusted when the system is locked out (“Adjustable
Pedal Disabled — Cruise Control Engaged” or “Ad-
justable Pedal Disabled — Vehicle In Reverse”).
Adjustable Pedals Switch
222 UNDERSTANDING THE FEATURES OF YOUR VEHICLE
Information Provided by:

NOTE:
•Always adjust the pedals to a position that allows full
pedal travel.
•Further small adjustments may be necessary to find
the best possible seat/pedal position.
•For vehicles equipped with Driver Memory Seat, you
can use your Remote Keyless Entry (RKE) transmitter
or the memory switch on the driver’s door trim panel
to return the adjustable pedals to pre-programmed
positions. Refer to “Driver Memory Seat” in “Under-
standing The Features Of Your Vehicle” for further
information.
CAUTION!
Do not place any article under the adjustable pedals
or impede its ability to move as it may cause damage
to the pedal controls. Pedal travel may become lim-
ited if movement is stopped by an obstruction in the
adjustable pedal’s path.
WARNING!
Do not adjust the pedals while the vehicle is moving.
You could lose control and have an accident. Always
adjust the pedals while the vehicle is parked.
3
UNDERSTANDING THE FEATURES OF YOUR VEHICLE 223
Information Provided by:

ELECTRONIC SPEED CONTROL — IF EQUIPPED
When engaged, the Electronic Speed Control takes over
accelerator operations at speeds greater than 25 mph
(40 km/h).
The Electronic Speed Control buttons are located on the
right side of the steering wheel.
Electronic Speed Control Buttons
1 — ON/OFF 2 — RES +
4 — CANCEL 3 — SET -
224 UNDERSTANDING THE FEATURES OF YOUR VEHICLE
Information Provided by:

NOTE: In order to ensure proper operation, the Elec-
tronic Speed Control System has been designed to shut
down if multiple Speed Control functions are operated at
the same time. If this occurs, the Electronic Speed Control
System can be reactivated by pushing the Electronic
Speed Control ON/OFF button and resetting the desired
vehicle set speed.
To Activate
Push the ON/OFF button. The Cruise Indicator Light in
the Electronic Vehicle Information Center (EVIC) will
illuminate. To turn the system off, push the ON/OFF
button a second time. The Cruise Indicator Light will
turn off. The system should be turned off when not in
use.
WARNING!
Leaving the Electronic Speed Control system on
when not in use is dangerous. You could accidentally
set the system or cause it to go faster than you want.
You could lose control and have an accident. Always
leave the system OFF when you are not using it.
To Set A Desired Speed
Turn the Electronic Speed Control ON. When the vehicle
has reached the desired speed, press the SET (-) button
and release. Release the accelerator and the vehicle will
operate at the selected speed.
NOTE: The vehicle should be traveling at a steady speed
and on level ground before pressing the SET (-) button.
3
UNDERSTANDING THE FEATURES OF YOUR VEHICLE 225
Information Provided by:

To Deactivate
A soft tap on the brake pedal, pushing the CANCEL
button, or normal brake pressure while slowing the
vehicle will deactivate Electronic Speed Control without
erasing the set speed memory. Pressing the ON/OFF
button or turning the ignition switch OFF erases the set
speed memory.
To Resume Speed
To resume a previously set speed, push the RES (+)
button and release. Resume can be used at any speed
above 20 mph (32 km/h).
To Vary The Speed Setting
When the Electronic Speed Control is set, you can in-
crease speed by pushing the RES (+) button. If the button
is continually pressed, the set speed will continue to
increase until the button is released, then the new set
speed will be established.
Pressing the RES (+) button once will result ina1mph
(1.0 km/h) increase in set speed. Each subsequent tap of
the button results in an increase of 1 mph (1.0 km/h).
To decrease speed while the Electronic Speed Control is
set, push the SET (-) button. If the button is continually
held in the SET (-) position, the set speed will continue to
decrease until the button is released. Release the button
when the desired speed is reached, and the new set speed
will be established.
Pressing the SET (-) button once will result ina1mph
(1.0 km/h) decrease in set speed. Each subsequent tap of
the button results in a decrease of 1 mph (1.0 km/h).
NOTE: Tap results of 1 mph or 1 km/h depends on
selection of US or METRIC units in the EVIC display
settings menu, or the RADIO settings menu (dependent
on vehicle configuration).
226 UNDERSTANDING THE FEATURES OF YOUR VEHICLE
Information Provided by:

To Accelerate For Passing
Press the accelerator as you would normally. When the
pedal is released, the vehicle will return to the set speed.
Using Electronic Speed Control On Hills
The transmission may downshift on hills to maintain the
vehicle set speed.
NOTE: The Electronic Speed Control system maintains
speed up and down hills. A slight speed change on
moderate hills is normal.
On steep hills, a greater speed loss or gain may occur so
it may be preferable to drive without Electronic Speed
Control.
WARNING!
Electronic Speed Control can be dangerous where the
system cannot maintain a constant speed. Your ve-
hicle could go too fast for the conditions, and you
could lose control and have an accident. Do not use
Electronic Speed Control in heavy traffic or on roads
that are winding, icy, snow-covered or slippery.
ADAPTIVE CRUISE CONTROL (ACC) — IF
EQUIPPED
Adaptive Cruise Control (ACC) increases the driving
convenience provided by cruise control while traveling
on highways and major roadways. However, it is not a
safety system and not designed to prevent collisions.
3
UNDERSTANDING THE FEATURES OF YOUR VEHICLE 227
Information Provided by:

ACC will allow you to keep cruise control engaged in
light to moderate traffic conditions without the constant
need to reset your cruise control. ACC utilizes a radar
sensor designed to detect a vehicle directly ahead of you.
NOTE:
•If the sensor does not detect a vehicle ahead of you,
ACC will maintain a fixed set speed.
•If the ACC sensor detects a vehicle ahead, ACC will
apply limited braking or acceleration (not to exceed
the original set speed) automatically to maintain a
preset following distance, while matching the speed of
the vehicle ahead.
WARNING!
•Adaptive Cruise Control (ACC) is a convenience
system. It is not a substitute for active driving
involvement. It is always the driver’s responsibil-
ity to be attentive of road, traffic, and weather
conditions, vehicle speed, distance to the vehicle
ahead; and, most importantly, brake operation to
ensure safe operation of the vehicle under all road
conditions. Your complete attention is always re-
quired while driving to maintain safe control of
your vehicle. Failure to follow these warnings can
result in a collision and death or serious personal
injury.
(Continued)
228 UNDERSTANDING THE FEATURES OF YOUR VEHICLE
Information Provided by:

WARNING! (Continued)
The ACC system:
Does not react to pedestrians, oncoming vehicles, and
stationary objects (e.g., a stopped vehicle in a traffic
jam or a disabled vehicle).
Cannot take street, traffic, and weather conditions
into account, and may be limited upon adverse sight
distance conditions.
Does not always fully recognize complex driving
conditions, which can result in wrong or missing
distance warnings.
Can only apply a maximum of 40% of the vehicle’s
braking capability, and will not bring the vehicle to a
complete stop.
WARNING!
You should switch off the ACC system:
•When driving in fog, heavy rain, heavy snow, sleet,
heavy traffic, and complex driving situations (e.g.,
in highway construction zones).
•When entering a turn lane or highway off ramp;
when driving on roads that are winding, icy, snow-
covered, slippery, or have steep uphill or downhill
slopes.
•When towing a trailer up or down steep slopes.
•When circumstances do not allow safe driving at a
constant speed.
Failure to follow these warnings can result in a
collision and death or serious personal injury.
3
UNDERSTANDING THE FEATURES OF YOUR VEHICLE 229
Information Provided by:

The Cruise Control system has two control modes:
•Adaptive Cruise Control mode for maintaining an
appropriate distance between vehicles.
•Normal (fixed speed) cruise control mode is for cruis-
ing at a constant preset speed. For additional informa-
tion, refer to “Normal (Fixed Speed) Cruise Control
Mode” in this section.
NOTE: The system will not react to preceding vehicles.
Always be aware of the mode selected.
You can change the mode by using the Cruise Control
buttons. The two control modes function differently.
Always confirm which mode is selected.
Adaptive Cruise Control (ACC) Operation
The speed control buttons (located on the right side of the
steering wheel) operates the ACC system.
Adaptive Cruise Control Buttons
1 — DISTANCE SETTING
2 — RES +
3 — SET -
4 — CANCEL
5 — ON/OFF
6 — MODE
230 UNDERSTANDING THE FEATURES OF YOUR VEHICLE
Information Provided by:

NOTE: Any chassis/suspension modifications to the ve-
hicle will effect the performance of the Adaptive Cruise
Control.
Activating Adaptive Cruise Control (ACC)
You can only activate ACC if the vehicle speed is above
20 mph (32 km/h).
When the system is turned on and in the READY state,
the Electronic Vehicle Information Center (EVIC) dis-
plays “Adaptive Cruise Ready.”
When the system is OFF, the EVIC displays “Adaptive
Cruise Control Off.”
NOTE: You cannot enable ACC under the following
conditions:
•When you apply the brakes.
•When the parking brake is set.
•When the automatic transmission is in PARK, RE-
VERSE or NEUTRAL.
•When pushing the RES +button without a previously
set speed in memory.
3
UNDERSTANDING THE FEATURES OF YOUR VEHICLE 231
Information Provided by:

To Activate
Push and release the ON/OFF button. The ACC menu in
the EVIC displays “Adaptive Cruise Control Ready.”
To turn the system OFF, push and release the ON/OFF
button again. At this time, the system will turn off and
the EVIC will display “Adaptive Cruise Control Off.”
Adaptive Cruise Control (ACC) Ready Adaptive Cruise Control (ACC) OFF
232 UNDERSTANDING THE FEATURES OF YOUR VEHICLE
Information Provided by:

WARNING!
Leaving the Adaptive Cruise Control (ACC) system
on when not in use is dangerous. You could acciden-
tally set the system or cause it to go faster than you
want. You could lose control and have a collision.
Always leave the system off when you are not using
it.
To Set A Desired ACC Speed
When the vehicle reaches the speed desired, push the
SET -button and release. The EVIC will display the set
speed.
ACC Set
3
UNDERSTANDING THE FEATURES OF YOUR VEHICLE 233
Information Provided by:

Remove your foot from the accelerator pedal. If you
do not, the vehicle may continue to accelerate beyond the
set speed. If this occurs:
•The message “DRIVER OVERRIDE” will display in
the EVIC.
•The system will not be controlling the distance be-
tween your vehicle and the vehicle ahead. The vehicle
speed will only be determined by the position of the
accelerator pedal.
To Cancel
The system will disable ACC without erasing the
memory if:
•You softly tap the brake pedal.
•You depress the brake pedal.
Driver Override
234 UNDERSTANDING THE FEATURES OF YOUR VEHICLE
Information Provided by:

•You press the CANCEL switch.
•The vehicle speed goes below 15 mph (25 km/h)
•An Anti-Lock Brake System (ABS) event occurs.
•The transmission is shifted into NEUTRAL.
•The Electronic Stability Control/Traction Control Sys-
tem (ESC/TCS) activates.
NOTE: If ACC is resumed or set with the ESC/TCS off,
ESC will automatically be re-engaged.
To Turn Off
The system will turn off and erase the set speed in
memory if:
•You push and release the ON/OFF button.
•You turn OFF the ignition.
Adaptive Cruise Control (ACC) Cancelled
3
UNDERSTANDING THE FEATURES OF YOUR VEHICLE 235
Information Provided by:

To Resume Speed
Press the RES +button and release. Then remove your
foot from the accelerator pedal. The EVIC will display the
last set speed.
NOTE: You can resume ACC from a minimum of
20 mph (32 km/h).
WARNING!
The Resume function should only be used if traffic
and road conditions permit. Resuming a set speed
that is too high or too low for prevailing traffic and
road conditions could cause the vehicle to accelerate
or decelerate too sharply for safe operation. Failure to
follow these warnings can result in a collision and
death or serious personal injury.
To Vary The Speed Setting
While ACC is set, you can increase the set speed by
pressing and holding the RES +button. If the button is
continually pressed, the set speed will continue to in-
crease in 5 mph (5 km/h) increments until the button is
released. The increase in set speed is reflected in the EVIC
display.
Pressing the RES +button once will result ina1mph
(1 km/h) increase in set speed. Each subsequent tap of
the button results in an increase of 1 mph (1 km/h).
While ACC is set, the set speed can be decreased by
pressing and holding the SET -button. If the button is
continually pressed, the set speed will continue to de-
crease in 5 mph (5 km/h) increments until the button is
released. The decrease in set speed is reflected in the
EVIC display.
236 UNDERSTANDING THE FEATURES OF YOUR VEHICLE
Information Provided by:

Pressing the SET -button once will result ina1mph
(1 km/h) decrease in set speed. Each subsequent tap of
the button results in a decrease of 1 mph (1 km/h).
NOTE:
•When you use the SET -button to decelerate, if the
engine’s braking power does not slow the vehicle
sufficiently to reach the set speed, the brake system
will automatically slow the vehicle.
•The ACC system can only apply a maximum of 25% of
the vehicle’s braking capability and will not bring the
vehicle to a complete stop.
•The ACC system maintains set speed when driving up
hill and down hill. However, a slight speed change on
moderate hills is normal. In addition, downshifting
may occur while climbing uphill or descending down-
hill. This is normal operation and necessary to main-
tain set speed.
Setting The Following Distance In ACC
The specified following distance for ACC can be set by
varying the distance setting between 3 (long), 2 (me-
dium), and 1 (short). Using this distance setting and the
vehicle speed, ACC calculates and sets the distance to the
vehicle ahead. This distance setting displays in the EVIC.
Distance Set 3 (long)
3
UNDERSTANDING THE FEATURES OF YOUR VEHICLE 237
Information Provided by:

To change the distance setting, press the Distance button
and release. Each time the button is pressed, the distance
setting adjusts between 3 (long), 2 (medium), and 1
(short).
Distance Set 2 (medium) Distance Set 1 (short)
238 UNDERSTANDING THE FEATURES OF YOUR VEHICLE
Information Provided by:

If there is no vehicle ahead, the vehicle will maintain the
set speed. If a slower moving vehicle is detected in the
same lane, the EVIC displays the “Sensed Vehicle Indi-
cator” icon, and the system adjusts vehicle speed auto-
matically to maintain the distance setting, regardless of
the set speed.
The vehicle will then maintain the set distance until:
•The vehicle ahead accelerates to a speed above the set
speed.
•The vehicle ahead moves out of your lane or view of
the sensor.
•The vehicle ahead slows to a speed below 15 mph
(25 km/h) and the system automatically disengages
itself.
•The distance setting is changed.
•The system disengages. (Refer to the information on
ACC Activation).
The maximum braking applied by ACC is limited; how-
ever, the driver can always apply the brakes manually, if
necessary.
NOTE: The brake lights will illuminate whenever the
ACC system applies the brakes.
A Proximity Warning will alert the driver if ACC predicts
that its maximum braking level is not sufficient to
maintain the set distance. If this occurs, a visual alert
“BRAKE” will flash in the EVIC and a chime will sound
while ACC continues to apply its maximum braking
capacity. When this occurs, you should immediately
apply the brakes as needed to maintain a safe distance
from the vehicle ahead.
3
UNDERSTANDING THE FEATURES OF YOUR VEHICLE 239
Information Provided by:

Brake Alert 3 Brake Alert 2
240 UNDERSTANDING THE FEATURES OF YOUR VEHICLE
Information Provided by:

Overtake Aid
When driving with ACC engaged and following a target
vehicle, the system will provide an additional accelera-
tion to assist in passing vehicles in front. This additional
acceleration is triggered when the driver utilizes the left
turn signal. In locations with left hand drive traffic,
Overtake Aid is active only when passing on the left
hand side of the Target vehicles.
When a vehicle goes from a location with left hand drive
traffic to a location with right hand drive traffic, the ACC
system will automatically detect traffic direction. In this
condition, Overtake Aid is active only when passing on
the right side of the Target vehicle. This additional
acceleration is triggered when the driver utilizes the right
turn signal. In this condition the ACC system will no
longer provide Overtake Aid on the left side until it
determines that the vehicle has moved back to a location
with left hand drive traffic.
Brake Alert 1
3
UNDERSTANDING THE FEATURES OF YOUR VEHICLE 241
Information Provided by:

Adaptive Cruise Control (ACC) Menu
The EVIC displays the current ACC system settings. The
EVIC is located in the upper part of the instrument
cluster between the speedometer and the tachometer. The
information it displays depends on ACC system status.
Press and release the UP or DOWN button until “ACC”
or “Cruise” is highlighted in the EVIC. Status of the ACC
or Cruise is also displayed in the menu line.
Press and release the SELECT (right arrow) button to
display the following information:
Adaptive Cruise Control Off
•When ACC is deactivated, the display will read
“Adaptive Cruise Control Off.”
Adaptive Cruise Control Ready
•When ACC is activated but the vehicle speed setting
has not been selected, the display will read “Adaptive
Cruise Control Ready.”
ACC SET
•When ACC is set, the set speed will display.
•The set speed will continue to display in place of the
odometer reading when changing the EVIC display
while ACC is set.
The ACC screen will display once again if any ACC
activity occurs, which may include any of the following:
•Set Speed Change
•Distance Setting Change
•System Cancel
•Driver Override
•System Off
•ACC Proximity Warning
242 UNDERSTANDING THE FEATURES OF YOUR VEHICLE
Information Provided by:

•ACC Unavailable Warning
•The EVIC will return to the last display selected after
five seconds of no ACC display activity.
Display Warnings And Maintenance
“Clean Radar Sensor In Front Of Vehicle” Warning
The ACC “Clean Radar Sensor In Front Of Vehicle”
warning will display when conditions temporarily limit
system performance. This most often occurs at times of
poor visibility, such as in snow or heavy rain. The ACC
system may also become temporarily blinded due to
obstructions, such as mud, dirt or ice. In these cases, the
EVIC will display “Clean Radar Sensor In Front Of
Vehicle” and the system will deactivate.
The “Clean Radar Sensor In Front Of Vehicle” message
can sometimes be displayed while driving in highly
reflective areas (i.e. tunnels with reflective tiles, or ice and
snow). The ACC system will recover after the vehicle has
left these areas. Under rare conditions, when the radar is
not tracking any vehicles or objects in its path this
warning may temporarily occur.
NOTE: If the ACC “Clean Radar Sensor In Front Of
Vehicle” warning is active Normal (Fixed Speed) Cruise
Control is still available. For additional information refer
to “Normal (Fixed Speed) Cruise Control Mode” in this
section.
If weather conditions are not a factor, the driver should
examine the sensor. It may require cleaning or removal of
an obstruction. The sensor is located in the center of the
vehicle behind the lower grille.
3
UNDERSTANDING THE FEATURES OF YOUR VEHICLE 243
Information Provided by:

To keep the ACC System operating properly, it is impor-
tant to note the following maintenance items:
•Always keep the sensor clean. Carefully wipe the
sensor lens with a soft cloth. Be cautious not to damage
the sensor lens.
•Do not remove any screws from the sensor. Doing so
could cause an ACC system malfunction or failure and
require a sensor realignment.
•If the sensor is damaged due to a collision, see your
authorized dealer for service.
•Do not attach or install any accessories near the sensor,
including transparent material or aftermarket grilles.
Doing so could cause an ACC system failure or
malfunction.
When the condition that deactivated the system is no
longer present, the system will return to the “Adaptive
Cruise Control Off” state and will resume function by
simply reactivating it.
NOTE: Installing a vehicle front-end protector or an
aftermarket grille or modifying the grille is not recom-
mended. Doing so may block the sensor and inhibit ACC
operation.
ACC Unavailable Warning
If the system turns off, and the EVIC displays “Adaptive
Cruise Control (ACC) Unavailable”, there may be a
temporary malfunction that limits ACC functionality.
244 UNDERSTANDING THE FEATURES OF YOUR VEHICLE
Information Provided by:

Although the vehicle is still drivable under normal
conditions, ACC will be temporarily unavailable. If this
occurs, try activating ACC again later, following a key
cycle. If the problem persists, see your authorized dealer.
Precautions While Driving With ACC
In certain driving situations, ACC may have detection
issues. In these cases, ACC may brake late or unexpect-
edly. The driver needs to stay alert and may need to
intervene.
Adding A Trailer Hitch
The weight of a trailer/hitch may affect the performance
of ACC. If there is a noticeable change in performance
following the installation of a trailer/hitch, or if the ACC
performance does not return to normal after removing
the trailer/hitch see your authorized dealer.
Adaptive Cruise Control (ACC) Unavailable Warning
3
UNDERSTANDING THE FEATURES OF YOUR VEHICLE 245
Information Provided by:

Offset Driving
ACC may not detect a vehicle in the same lane that is
offset from your direct line of travel, or a vehicle merging
in from a side lane. There may not be sufficient distance
to the vehicle ahead. The offset vehicle may move in and
out of the line of travel, which can cause your vehicle to
brake or accelerate unexpectedly.
Turns And Bends
In turns or bends, ACC may detect a vehicle ahead too
late or too early. This may cause your vehicle to brake late
or unexpectedly. Give extra attention in curves and be
ready to apply the brakes if necessary. Be sure to select an
appropriate speed while driving in curves.
246 UNDERSTANDING THE FEATURES OF YOUR VEHICLE
Information Provided by:

ACC may occasionally provide braking and/or a driver
alert that you consider unnecessary. This may be the
system’s response to signs, guardrails, and other station-
ary objects in a curve. This may also occur at the base of
steep hills. This is normal operation and your vehicle
does not require service.
Using ACC On Hills
When driving on hills, ACC may not detect a vehicle in
your lane. Depending on the speed, vehicle load, traffic
conditions, and the steepness of the hills, ACC perfor-
mance may be limited.
3
UNDERSTANDING THE FEATURES OF YOUR VEHICLE 247
Information Provided by:

Lane Changing
ACC may not detect a vehicle until it is completely in the
lane in which you are traveling. In the illustration shown,
ACC has not yet detected the vehicle changing lanes and
it may not detect the vehicle until it’s too late for the ACC
system to take action. ACC may not detect a vehicle until
it is completely in the lane. There may not be sufficient
distance to the lane-changing vehicle. Always be atten-
tive and ready to apply the brakes if necessary.
248 UNDERSTANDING THE FEATURES OF YOUR VEHICLE
Information Provided by:

Narrow Vehicles
Some narrow vehicles traveling near the outer edges of
the lane or edging into the lane are not detected until they
have moved fully into the lane. There may not be
sufficient distance to the vehicle ahead.
Stationary Objects And Vehicles
ACC does not react to stationary objects and stationary
vehicles. For example, ACC will not react in situations
where the vehicle you are following exits your lane and
the vehicle ahead is stopped in your lane. Always be
attentive and ready to apply the brakes if necessary.
3
UNDERSTANDING THE FEATURES OF YOUR VEHICLE 249
Information Provided by:

General Information
FCC Requirements For Vehicular Radar Systems
Classification Specifications:
47 C.F.R. Part 15
47 C.F.R Part 15.515
Normal (Fixed Speed) Cruise Control Mode
In addition to Adaptive Cruise Control mode, a normal
(fixed speed) Cruise Control mode is available for cruis-
ing at fixed speeds. The normal Cruise Control mode is
designed to maintain a set cruising speed without requir-
ing the driver to operate the accelerator. Cruise Control
can only be operated if the vehicle speed is above 20 mph
(32 km/h).
To change modes, press the MODE button when the
system is in either the OFF, READY, or SET position.
While pressing the mode button, a chime alerts the driver
to the change of state from Adaptive Cruise Control to
normal Cruise Control. “Cruise Ready” will be displayed
if the system was in ACC READY or ACC SET position.
“Cruise Off” will be displayed if the system was in the
ACC OFF position. To switch back to Adaptive Cruise
Control mode, press the MODE button a second time.
WARNING!
In the normal Cruise Control mode, the system will
not react to vehicles ahead. In addition, the proximity
warning does not activate and no alarm will sound
even if you are too close to the vehicle ahead since
(Continued)
250 UNDERSTANDING THE FEATURES OF YOUR VEHICLE
Information Provided by:

WARNING! (Continued)
neither the presence of the vehicle ahead nor the
vehicle-to vehicle distance is detected. Be sure to
maintain a safe distance between your vehicle and
the vehicle ahead. Always be aware which mode is
selected.
To Set A Desired Speed
When the vehicle reaches the speed desired, press the
SET -button and release. The EVIC will display the set
speed.
NOTE: You must observe the display when setting or
changing speed, not the speedometer.
To Vary The Speed Setting
There are two ways to change the set speed:
•Use the accelerator pedal to adjust the vehicle to the
desired speed and press the SET -button.
•Tap the RES +or SET -button to increase or decrease
the set speed in 1 mph (1 km/h) increments respec-
tively. Hold the RES +or SET -button for 5 mph
(5 km/h) increments.
To Cancel
The system will disable normal Cruise Control without
erasing the memory if:
•You softly tap or depress the brake pedal.
•You press the CANCEL button.
•The Electronic Stability Control/Traction Control Sys-
tem (ESC/TCS) activates.
3
UNDERSTANDING THE FEATURES OF YOUR VEHICLE 251
Information Provided by:

To Resume
Press the RES +button and then remove your foot from
the accelerator pedal. The EVIC will display the last set
speed.
To Turn Off
The system will turn off and erase the set speed in
memory if:
•You push and release the ON/OFF button.
•You turn off the ignition.
•You switch off ESC.
If the Cruise Control system is turned off and reactivated,
the system will return to the last driver setting (ACC or
Normal Cruise Control).
Forward Collision Warning — If Equipped
The Forward Collision Warning (FCW) system provides
the driver with audible and visual warnings (within the
EVIC) when it detects a potential frontal collision. The
warnings are intended to provide the driver with enough
time to react and avoid the potential collision.
FCW monitors the information from the forward looking
sensor as well as the Electronic Brake Controller (EBC),
wheel speed sensors, i.e., to calculate a probable rear-end
collision. When the system determines that a rear-end
collision is probable a warning message (both audible
and visual) will be displayed on the EVIC. When the
system determines a collision with the vehicle in front of
you is no longer probable, the warning message will be
deactivated.
NOTE: The minimum speed for FCW activation is
10 mph (16 km/h).
252 UNDERSTANDING THE FEATURES OF YOUR VEHICLE
Information Provided by:

WARNING!
Forward Collision Warning (FCW) is not intended to
avoid a collision on its own, nor can FCW detect
every type of potential collision. The driver has the
responsibility to avoid a collision by controlling the
vehicle via braking and steering. Failure to follow
this warning could lead to serious injury or death.
Changing FCW Status
The FCW feature can be set to far, set to near or turned off
using the Uconnect® System, refer to “Uconnect® Set-
tings” in “Understanding Your Instrument Panel” for
further information. The FCW Status Off, Near or Far will
be displayed in the Uconnect® display.
The default status of FCW is the “Far” setting, this allows
the system to warn you of a possible collision with the
vehicle in front of you when you are farther away. This
gives you the most reaction time.
Changing the FCW status to the “Near” setting, allows
the system to warn you of a possible collision with the
vehicle in front of you when you are much closer. This
setting provides less reaction time than the “Far” setting,
which allows for a more dynamic driving experience.
Changing the FCW status to “Off” prevents the system
from warning you of a possible collision with the vehicle
in front of you.
NOTE:
•In the “Off” setting FCW OFF will be displayed on the
Uconnect® display.
•The system will retain the last setting selected by the
driver after ignition shut down.
3
UNDERSTANDING THE FEATURES OF YOUR VEHICLE 253
Information Provided by:

•FCW will not react to irrelevant objects such as over-
head objects, ground reflections, objects not in the path
of the car, stationary objects that are far away, oncom-
ing traffic, or leading vehicles with the same or higher
rate of speed.
•If the FCW becomes disabled then a warning will
display on the EVIC screen.
FCW Unavailable Warning
If the system turns off, and the EVIC displays “ACC/
FCW Unavailable, Service Required”, there may be a
temporary malfunction that limits FCW functionality.
Although the vehicle is still drivable under normal
conditions, FCW will be temporarily unavailable. If this
occurs, try activating FCW again later, following a key
cycle. If the problem persists, see your authorized dealer.
ACC/FCW Unavailable, Service Required Warning
254 UNDERSTANDING THE FEATURES OF YOUR VEHICLE
Information Provided by:

PARKSENSE® FRONT AND REAR PARK
ASSIST — IF EQUIPPED
The ParkSense® Park Assist system provides visual and
audible indications of the distance between the rear
and/or front fascia and a detected obstacle when backing
up or moving forward, e.g. during a parking maneuver.
Refer to ParkSense® System Usage Precautions for limi-
tations of this system and recommendations.
ParkSense® will retain the last system state (enabled or
disabled) from the last ignition cycle when the ignition is
changed to the ON/RUN position.
ParkSense® can be active only when the shift lever is in
REVERSE or DRIVE. If ParkSense® is enabled at one of
these shift lever positions, the system will remain active
until the vehicle speed is increased to approximately
7 mph (11 km/h) or above. The system will become
active again if the vehicle speed is decreased to speeds
less than approximately 6 mph (9 km/h).
3
UNDERSTANDING THE FEATURES OF YOUR VEHICLE 255
Information Provided by:

ParkSense® Sensors
The four ParkSense® sensors, located in the rear fascia/
bumper, monitor the area behind the vehicle that is
within the sensors’ field of view. The sensors can detect
obstacles from approximately 12 in (30 cm) up to 59 in
(150 cm) from the rear fascia/bumper in the horizontal
direction, depending on the location, type and orienta-
tion of the obstacle.
The six ParkSense® sensors, located in the front fascia/
bumper, monitor the area in front of the vehicle that is
within the sensors’ field of view. The sensors can detect
obstacles from approximately 12 in (30 cm) up to 47 in
(120 cm) from the front fascia/bumper in the horizontal
direction, depending on the location, type and orienta-
tion of the obstacle.
ParkSense® Warning Display
The ParkSense® Warning screen will only be displayed if
Sound and Display is selected from the Uconnect®
System. Refer to “Uconnect® Settings” in “Understand-
ing Your Instrument Panel” for further information.
The ParkSense® Warning screen is located within the
Electronic Vehicle Information Center (EVIC). It provides
visual warnings to indicate the distance between the rear
fascia/bumper and/or front fascia/bumper and the de-
tected obstacle.
256 UNDERSTANDING THE FEATURES OF YOUR VEHICLE
Information Provided by:

ParkSense® Display
The warning display will turn ON indicating the system
status when the vehicle is in REVERSE or when the
vehicle is in DRIVE and an obstacle has been detected.
Park Assist Display
Park Assist System ON
3
UNDERSTANDING THE FEATURES OF YOUR VEHICLE 257
Information Provided by:

The system will indicate a detected obstacle by showing
three solid arcs and will produce a one-half second tone.
As the vehicle moves closer to the obstacle the EVIC
display will show fewer arcs and the sound tone will
change from slow, to fast, to continuous.
Park Assist System OFF Slow Tone
258 UNDERSTANDING THE FEATURES OF YOUR VEHICLE
Information Provided by:

Fast Tone Continuous Tone
3
UNDERSTANDING THE FEATURES OF YOUR VEHICLE 259
Information Provided by:

The vehicle is close to the obstacle when the EVIC display shows one flashing arc and sounds a continuous tone. The
following chart shows the warning alert operation when the system is detecting an obstacle:
WARNING ALERTS
Rear Distance
(in/cm)
Greater than
59 in (150 cm)
59-39 in
(150-100 cm)
39-25 in
(100-65 cm)
25-12 in
(65-30 cm)
Less than 12 in
(30 cm)
Front Distance
(in/cm)
Greater than
47 in (120 cm)
47-39 in
(120-100 cm)
39-25 in
(100-65 cm)
25-12 in
(65-30 cm)
Less than 12 in
(30 cm)
Audible Alert
(Chime)
None Single
1/2 second tone
(for rear only)
Slow (for rear
only)
Fast Continuous
Arc None 3 Solid
(Continuous)
3 Slow Flashing 2 Slow Flashing 1 Slow Flashing
260 UNDERSTANDING THE FEATURES OF YOUR VEHICLE
Information Provided by:

Front Park Assist Audible Alerts
ParkSense® will turn off the Front Park Assist audible
alert (chime) after approximately 3 seconds when an
obstacle has been detected, the vehicle is stationary, and
brake pedal is applied.
Adjustable Chime Volume Settings
Front and Rear chime volume settings can be selected
from the Uconnect® System.
The chime volume settings include LOW, MEDIUM, and
HIGH. The factory default volume setting is MEDIUM.
ParkSense® will retain its last known configuration state
through ignition cycles.
Enabling And Disabling ParkSense®
ParkSense® can be enabled and disabled using the
Uconnect® System. The available choices are: Off, Sound
Only, or Sound and Display. Refer to “Uconnect® Set-
tings” in “Understanding Your Instrument Panel” for
further information.
When the ParkSense® soft-key is pressed to disable the
system, the EVIC will display the “PARK ASSIST SYS-
TEM OFF” message for approximately five seconds.
Refer to “Electronic Vehicle Information Center (EVIC)”
in “Understanding Your Instrument Panel” for further
information. When the shift lever is moved to REVERSE
position and ParkSense® is turned off, the instrument
cluster will display “PARK ASSIST OFF” message for as
long as the vehicle is in REVERSE.
3
UNDERSTANDING THE FEATURES OF YOUR VEHICLE 261
Information Provided by:

Service The ParkSense® Park Assist System
During vehicle start up, when the ParkSense® Park
Assist system has detected a fault condition, the Elec-
tronic Vehicle Information Center (EVIC) will actuate a
single chime, once per ignition cycle, and it will display
the “CLEAN PARK ASSIST”, “SERVICE PARK ASSIST”
or the “SERVICE PARK ASSIST SYSTEM” message. Refer
to “Electronic Vehicle Information Center (EVIC)” in
“Understanding Your Instrument Panel” for further in-
formation. When the shift lever is moved to REVERSE
and the system has detected a fault condition, the EVIC
will display the ⬙CLEAN PARK ASSIST⬙,⬙SERVICE
PARK ASSIST⬙,or⬙SERVICE PARK ASSIST SYSTEM⬙
message for as long as the vehicle is in REVERSE. Under
this condition, ParkSense® will not operate.
Cleaning The ParkSense® System
Clean the ParkSense® sensors with water, car wash soap
and a soft cloth. Do not use rough or hard cloths. Do not
scratch or poke the sensors. Otherwise, you could dam-
age the sensors.
ParkSense® System Usage Precautions
NOTE:
•Ensure that the front and rear bumper are free of snow,
ice, mud, dirt and debris to keep the ParkSense®
system operating properly.
•Jackhammers, large trucks, and other vibrations could
affect the performance of ParkSense®.
•When you turn ParkSense® off, the EVIC will display
“PARK ASSIST SYSTEM OFF.” Furthermore, once you
turn ParkSense® off, it remains off until you turn it on
again, even if you cycle the ignition key.
262 UNDERSTANDING THE FEATURES OF YOUR VEHICLE
Information Provided by:

•ParkSense®, when on, will MUTE the radio when it is
sounding a tone.
•Clean the ParkSense® sensors regularly, taking care
not to scratch or damage them. The sensors must not
be covered with ice, snow, slush, mud, dirt or debris.
Failure to do so can result in the system not working
properly. The ParkSense® system might not detect an
obstacle behind or in front of the fascia/bumper, or it
could provide a false indication that an obstacle is
behind or in front of the fascia/bumper.
•Obstacles such as bicycle carriers, trailer hitches, etc.,
must not be placed within 12 in (30 cm) from the rear
fascia/bumper while driving the vehicle. Failure to do
so can result in the system misinterpreting a close
obstacle as a sensor problem, causing the “SERVICE
PARK ASSIST” message to be displayed in the EVIC.
CAUTION!
•ParkSense® is only a parking aid and it is unable to
recognize every obstacle, including small obstacles.
Parking curbs might be temporarily detected or not
detected at all. Obstacles located above or below
the sensors will not be detected when they are in
close proximity.
•The vehicle must be driven slowly when using
ParkSense® in order to be able to stop in time
when an obstacle is detected. When backing up, it
is recommended that the driver looks over his/her
shoulder when using ParkSense®.
3
UNDERSTANDING THE FEATURES OF YOUR VEHICLE 263
Information Provided by:

WARNING!
•Drivers must be careful when backing up even
when using the ParkSense® Park Assist system.
Always check carefully behind your vehicle, look
behind you, and be sure to check for pedestrians,
animals, other vehicles, obstructions, and blind
spots before backing up. You are responsible for
safety and must continue to pay attention to your
surroundings. Failure to do so can result in serious
injury or death.
(Continued)
WARNING! (Continued)
•Before using the ParkSense® Park Assist system, it
is strongly recommended that the ball mount and
hitch ball assembly is disconnected from the ve-
hicle when the vehicle is not used for towing.
Failure to do so can result in injury or damage to
vehicles or obstacles because the hitch ball will be
much closer to the obstacle than the rear fascia
when the warning display turns on the single
flashing arc and sounds the continuous tone. Also,
the sensors could detect the ball mount and hitch
ball assembly, depending on its size and shape,
giving a false indication that an obstacle is behind
the vehicle.
264 UNDERSTANDING THE FEATURES OF YOUR VEHICLE
Information Provided by:

PARKVIEW® REAR BACK UP CAMERA —
IF EQUIPPED
Your vehicle may be equipped with the ParkView® Rear
Back Up Camera that allows you to see an on-screen
image of the rear surroundings of your vehicle whenever
the shift lever is put into REVERSE. The image will be
displayed on the touchscreen display along with a cau-
tion note to “check entire surroundings” across the top of
the screen. After five seconds this note will disappear.
The ParkView® camera is located on the rear of the
vehicle above the rear License plate.
When the vehicle is shifted out of REVERSE, the rear
camera mode is exited and the navigation or audio screen
appears again.
When displayed, static grid lines will illustrate the width
of the vehicle and will show separate zones that will help
indicate the distance to the rear of the vehicle. The
following table shows the approximate distances for each
zone:
Zone Distance to the rear of the vehicle
Red 0 - 1 ft (0 - 30 cm)
Yellow 1 ft - 3 ft (30 cm - 1 m)
Green 3 ft or greater (1 m or greater)
3
UNDERSTANDING THE FEATURES OF YOUR VEHICLE 265
Information Provided by:

WARNING!
Drivers must be careful when backing up even when
using the ParkView® Rear Back Up Camera. Always
check carefully behind your vehicle, and be sure to
check for pedestrians, animals, other vehicles, ob-
structions, or blind spots before backing up. You are
responsible for the safety of your surroundings and
must continue to pay attention while backing up.
Failure to do so can result in serious injury or death.
CAUTION!
•To avoid vehicle damage, ParkView® should only
be used as a parking aid. The ParkView® camera is
unable to view every obstacle or object in your
drive path.
•To avoid vehicle damage, the vehicle must be
driven slowly when using ParkView® to be able to
stop in time when an obstacle is seen. It is recom-
mended that the driver look frequently over his/her
shoulder when using ParkView®.
NOTE: If snow, ice, mud, or any foreign substance
builds up on the camera lens, clean the lens, rinse with
water, and dry with a soft cloth. Do not cover the lens.
266 UNDERSTANDING THE FEATURES OF YOUR VEHICLE
Information Provided by:

Turning ParkView® On Or Off —
With Touch—Screen Radio
1. Turn the Radio on.
2. Press the “More” soft-key.
3. Press the “Settings” soft-key.
4. Press the “Safety & Driving Assistance” soft-key.
5. Press the check box soft key next to “Parkview®
Backup Camera” to enable/disable.
OVERHEAD CONSOLE
The overhead console contains courtesy/reading lights
and storage for sunglasses. Universal Garage Door
Opener (HomeLink®) and power sunroof switches may
also be included, if equipped.
Overhead Console
3
UNDERSTANDING THE FEATURES OF YOUR VEHICLE 267
Information Provided by:

Front Map/Reading Lights
Lights are mounted in the overhead console. Each light
can be turned on by pressing the switch on either side of
the console. These buttons are backlit for night time
visibility.
To turn the lights off, press the switch a second time. The
lights also turn on when a door is opened. The lights will
also turn on when the UNLOCK button on the RKE is
pressed.
Front Map/Reading Lights
Front Map/Reading Light Switches
268 UNDERSTANDING THE FEATURES OF YOUR VEHICLE
Information Provided by:

Courtesy Lights
The courtesy lights can be turned on by pressing the top
corner of the lens. To turn the lights off, press the lens a
second time.
Sunglasses Bin Door
At the front of the console a compartment is provided for
the storage of a pair of sunglasses. The storage compart-
ment access is a “push/push” design. Push the chrome
pad on the door to open. Push the chrome pad on the
door to close.
Courtesy Lights
Sunglasses Bin Door
3
UNDERSTANDING THE FEATURES OF YOUR VEHICLE 269
Information Provided by:

GARAGE DOOR OPENER — IF EQUIPPED
HomeLink® replaces up to three hand-held transmitters
that operate devices such as garage door openers, motor-
ized gates, lighting or home security systems. The
HomeLink® unit is powered by your vehicles 12 Volt
battery.
The HomeLink® buttons, located on either the overhead
console, headliner or sunvisor, designate the three differ-
ent HomeLink® channels.The HomeLink® indicator is
located above the center button.
HomeLink® Buttons/Overhead Consoles
270 UNDERSTANDING THE FEATURES OF YOUR VEHICLE
Information Provided by:

NOTE: HomeLink® is disabled when the Vehicle Secu-
rity Alarm is active.
Before You Begin Programming HomeLink®
Be sure that your vehicle is parked outside of the garage
before you begin programming.
For more efficient programming and accurate transmis-
sion of the radio-frequency signal it is recommended that
a new battery be placed in the hand-held transmitter of
the device that is being programmed to the HomeLink®
system.
Erase all channels before you begin programming. To
erase the channels place the ignition in the ON/RUN
position and press and hold the two outside HomeLink®
buttons (I and III) for up 20 seconds or until the red
indicator flashes.
HomeLink® Buttons/Sunvisor/Headliner
3
UNDERSTANDING THE FEATURES OF YOUR VEHICLE 271
Information Provided by:

NOTE:
•Erasing all channels should only be performed when
programming HomeLink® for the first time. Do not
erase channels when programming additional buttons.
•If you have any problems, or require assistance, please
call toll-free 1–800–355–3515 or, on the Internet at
www.HomeLink.com for information or assistance.
Programming A Rolling Code
For programming garage door openers that were manu-
factured after 1995. These garage door openers can be
identified by the “LEARN” or “TRAIN” button located
where the hanging antenna is attached to the garage door
opener. It is NOT the button that is normally used to
open and close the door. The name and color of the
button may vary by manufacturer.
Training The Garage Door Opener
1 — Door Opener
2 — Training Button
272 UNDERSTANDING THE FEATURES OF YOUR VEHICLE
Information Provided by:

1. Cycle the ignition to the ON/RUN position.
2. Place the hand-held transmitter 1 to 3 in (3 to 8 cm)
away from the HomeLink® button you wish to pro-
gram while keeping the HomeLink® indicator light
in view.
3. Simultaneously press and hold both the HomeLink®
button you want to program and the hand-held trans-
mitter button.
4. Continue to hold both buttons and observe the indi-
cator light. The HomeLink® indicator will flash slowly
and then rapidly after HomeLink® has received the
frequency signal from the hand-held transmitter. Re-
lease both buttons after the indicator light changes
from slow to rapid.
5. At the garage door opener motor (in the garage),
locate the “LEARN” or “TRAINING” button. This can
usually be found where the hanging antenna wire is
attached to the garage door opener/device motor.
Firmly press and release the “LEARN” or “TRAIN-
ING” button. On some garage door openers/devices
there may be a light that blinks when the garage door
opener/device is in the LEARN/TRAIN mode.
NOTE: You have 30 seconds in which to initiate the next
step after the LEARN button has been pressed.
6. Return to the vehicle and press the programmed
HomeLink® button twice (holding the button for two
seconds each time). If the garage door opener/device
activates, programming is complete.
NOTE: If the garage door opener/device does not acti-
vate, press the button a third time (for two seconds) to
complete the training.
3
UNDERSTANDING THE FEATURES OF YOUR VEHICLE 273
Information Provided by:

To program the remaining two HomeLink® buttons,
repeat each step for each remaining button. DO NOT
erase the channels.
Reprogramming A Single HomeLink® Button
To reprogram a channel that has been previously trained,
follow these steps:
1. Cycle the ignition to the ON/RUN position.
2. Press and hold the desired HomeLink® button until
the indicator light begins to flash after 20 seconds. Do
not release the button.
3. Without releasing the button proceed with “Program-
ming A Rolling Code” Step 2 and follow all remaining
steps.
Programming A Non-Rolling Code
For programming Garage Door Openers manufactured
before 1995.
1. Turn the ignition switch to the ON/RUN position.
2.
Place the hand-held transmitter 1 to 3 in (3 to 8 cm)
away from the HomeLink® button you wish to program
while keeping the HomeLink® indicator light in view.
3. Simultaneously press and hold both the Homelink®
button you want to program and the hand-held trans-
mitter button.
4. Continue to hold both buttons and observe the indi-
cator light. The Homelink® indicator will flash slowly
and then rapidly after HomeLink® has received the
frequency signal from the hand-held transmitter. Re-
lease both buttons after the indicator light changes
from slow to rapid.
274 UNDERSTANDING THE FEATURES OF YOUR VEHICLE
Information Provided by:

5. Press and hold the programmed HomeLink® button
and observe the indicator light.
•If the indicator light stays on constantly, program-
ming is complete and the garage door/device should
activate when the HomeLink® button is pressed.
•To program the two remaining HomeLink® buttons,
repeat each step for each remaining button. DO NOT
erase the channels.
Reprogramming A Single HomeLink® Button
To reprogram a channel that has been previously trained,
follow these steps:
1. Cycle the ignition to the ON/RUN position.
2. Press and hold the desired HomeLink® button until
the indicator light begins to flash after 20 seconds. Do
not release the button.
3. Without releasing the button proceed with “Program-
ming A Non-Rolling Code” Step 2 and follow all
remaining steps.
Canadian/Gate Operator Programming
For programming transmitters in Canada/United States
that require the transmitter signals to “time-out” after
several seconds of transmission.
Canadian radio frequency laws require transmitter sig-
nals to time-out (or quit) after several seconds of trans-
mission – which may not be long enough for HomeLink®
to pick up the signal during programming. Similar to this
Canadian law, some U.S. gate operators are designed to
time-out in the same manner.
3
UNDERSTANDING THE FEATURES OF YOUR VEHICLE 275
Information Provided by:

It may be helpful to unplug the device during the cycling
process to prevent possible overheating of the garage
door or gate motor.
1. Cycle the ignition to the ON/RUN position.
2. Place the hand-held transmitter 1 to 3 in (3 to 8 cm)
away from the HomeLink® button you wish to pro-
gram while keeping the HomeLink® indicator light in
view.
3. Continue to press and hold the HomeLink® button,
while you press and release (“cycle”), your hand-held
transmitter every two seconds until HomeLink® has
successfully accepted the frequency signal. The indi-
cator light will flash slowly and then rapidly when
fully trained.
4. Watch for the HomeLink® indicator to change flash
rates. When it changes, it is programmed. It may take
up to 30 seconds or longer in rare cases. The garage
door may open and close while you are programming.
5. Press and hold the programmed HomeLink® button
and observe the indicator light.
•If the indicator light stays on constantly, program-
ming is complete and the garage door/device should
activate when the HomeLink® button is pressed.
•To program the two remaining HomeLink® buttons,
repeat each step for each remaining button. DO NOT
erase the channels.
If you unplugged the garage door opener/device for
programming, plug it back in at this time.
276 UNDERSTANDING THE FEATURES OF YOUR VEHICLE
Information Provided by:

Reprogramming A Single HomeLink® Button
To reprogram a channel that has been previously trained,
follow these steps:
1. Cycle the ignition to the ON/RUN position.
2. Press and hold the desired HomeLink® button until
the indicator light begins to flash after 20 seconds. Do
not release the button.
3. Without releasing the button proceed with
“Canadian/Gate Operator Programming” Step 2 and
follow all remaining steps.
Using HomeLink®
To operate, press and release the programmed
HomeLink® button. Activation will now occur for the
programmed device (i.e., garage door opener, gate opera-
tor, security system, entry door lock, home/office light-
ing, etc.,). The hand-held transmitter of the device may
also be used at any time.
Security
It is advised to erase all channels before you sell or turn
in your vehicle.
To do this, press and hold the two outside buttons for
20 seconds until the red indicator flashes. Note that all
channels will be erased. Individual channels cannot be
erased.
The HomeLink® Universal Transceiver is disabled when
the Vehicle Security Alarm is active.
3
UNDERSTANDING THE FEATURES OF YOUR VEHICLE 277
Information Provided by:

Troubleshooting Tips
If you are having trouble programming HomeLink®,
here are some of the most common solutions:
•Replace the battery in the original hand-held trans-
mitter.
•Press the LEARN button on the Garage Door Opener
to complete the training for a Rolling Code.
•Did you unplug the device for programming and
remember to plug it back in?
If you have any problems, or require assistance, please
call toll-free 1–800–355–3515 or, on the Internet at
www.HomeLink.com for information or assistance.
WARNING!
•Your motorized door or gate will open and close
while you are programming the universal trans-
ceiver. Do not program the transceiver if people,
pets or other objects are in the path of the door or
gate. Only use this transceiver with a garage door
opener that has a “stop and reverse” feature as
required by Federal safety standards. This includes
most garage door opener models manufactured
after 1982. Do not use a garage door opener without
these safety features. Call toll-free 1–800–355–3515
or, on the Internet at www.HomeLink.com for
safety information or assistance.
•Vehicle exhaust contains carbon monoxide, a dan-
gerous gas. Do not run your vehicle in the garage
while programming the transceiver. Exhaust gas
can cause serious injury or death.
278 UNDERSTANDING THE FEATURES OF YOUR VEHICLE
Information Provided by:

General Information
This device complies with FCC rules Part 15 and Industry
Canada RSS-210. Operation is subject to the following
two conditions:
1. This device may not cause harmful interference.
2. This device must accept any interference that may be
received including interference that may cause unde-
sired operation.
NOTE:
•The transmitter has been tested and it complies with
FCC and IC rules. Changes or modifications not ex-
pressly approved by the party responsible for compli-
ance could void the user’s authority to operate the
device.
•The term IC before the certification/registration num-
ber only signifies that Industry Canada technical speci-
fications were met.
POWER SUNROOF — IF EQUIPPED
The power sunroof switch is located between the sun
visors on the overhead console.
Power Sunroof Switch
3
UNDERSTANDING THE FEATURES OF YOUR VEHICLE 279
Information Provided by:

WARNING!
•Never leave children unattended in a vehicle, and
do not leave the key fob in or near the vehicle. Do
not leave the ignition of a vehicle equipped with
Keyless Enter-N-Go™ in the ACC or ON/Run
mode. Occupants, particularly unattended chil-
dren, can become entrapped by the power sunroof
while operating the power sunroof switch. Such
entrapment may result in serious injury or death.
•In a collision, there is a greater risk of being thrown
from a vehicle with an open sunroof. You could
also be seriously injured or killed. Always fasten
your seat belt properly and make sure all passen-
gers are also properly secured.
•Do not allow small children to operate the sunroof.
Never allow your fingers, other body parts, or any
object, to project through the sunroof opening.
Injury may result.
Opening Sunroof — Express
Press the switch rearward and release it within one-half
second. The sunroof and sunshade will open automati-
cally from any position. The sunroof and sunshade will
open fully and stop automatically. This is called “Express
Open”. During Express Open operation, any movement
of the sunroof switch will stop the sunroof.
Opening Sunroof — Manual Mode
To open the sunroof, press and hold the switch rearward
to full open. Any release of the switch will stop the
movement. The sunroof and sunshade will remain in a
partially opened condition until the switch is pushed and
held rearward again.
Closing Sunroof — Express
Press the switch forward and release it within one-half
second and the sunroof will close automatically from any
280 UNDERSTANDING THE FEATURES OF YOUR VEHICLE
Information Provided by:

position. The sunroof will close fully and stop automati-
cally. This is called “Express Close”. During Express
Close operation, any movement of the switch will stop
the sunroof.
Closing Sunroof — Manual Mode
To close the sunroof, press and hold the switch in the
forward position. Any release of the switch will stop the
movement and the sunroof will remain in a partially
closed condition until the switch is pushed and held
forward again.
Pinch Protect Feature
This feature will detect an obstruction in the opening of
the sunroof during Express Close operation. If an ob-
struction in the path of the sunroof is detected, the
sunroof will automatically retract. Remove the obstruc-
tion if this occurs. Next, press the switch forward and
release to Express Close.
Venting Sunroof — Express
Press and release the Vent button within one half second
and the sunroof will open to the vent position. This is
called “Express Vent”, and it will occur regardless of
sunroof position. During Express Vent operation, any
movement of the switch will stop the sunroof.
Sunshade Operation
The sunshade can be opened manually. However, the
sunshade will open automatically as the sunroof opens.
NOTE: The sunshade cannot be closed if the sunroof is
open.
3
UNDERSTANDING THE FEATURES OF YOUR VEHICLE 281
Information Provided by:

Wind Buffeting
Wind buffeting can be described as the perception of
pressure on the ears or a helicopter-type sound in the
ears. Your vehicle may exhibit wind buffeting with the
windows down, or the sunroof (if equipped) in certain
open or partially open positions. This is a normal occur-
rence and can be minimized. If the buffeting occurs with
the rear windows open, open the front and rear windows
together to minimize the buffeting. If the buffeting occurs
with the sunroof open, adjust the sunroof opening to
minimize the buffeting or open any window.
Sunroof Maintenance
Use only a nonabrasive cleaner and a soft cloth to clean
the glass panel.
Ignition OFF Operation
For vehicles not equipped with the Electronic Vehicle
Information Center (EVIC), the power sunroof switch
will remain active for 45 seconds after the ignition switch
is turned to the LOCK position. Opening either front
door will cancel this feature.
NOTE:
•For vehicles equipped with the EVIC, the power
sunroof switch will remain active for up to approxi-
mately ten minutes after the ignition switch is turned
to the LOCK position. Opening either front door will
cancel this feature.
•The Ignition Off time is programmable using the
Uconnect® System. Refer to “Uconnect® Settings” in
“Understanding Your Instrument Panel” for further
information.
282 UNDERSTANDING THE FEATURES OF YOUR VEHICLE
Information Provided by:

COMMANDVIEW® SUNROOF WITH POWER
SHADE — IF EQUIPPED
The CommandView® sunroof switch is located to the left
between the sun visors on the overhead console.
The power shade switch is located to the right between
the sun visors on the overhead console.
WARNING!
•Never leave children unattended in a vehicle, and
do not leave the key fob in or near the vehicle. Do
not leave the ignition of a vehicle equipped with
Keyless Enter-N-Go™ in the ACC or ON/Run
mode. Occupants, particularly unattended chil-
dren, can become entrapped by the power sunroof
while operating the power sunroof switch. Such
entrapment may result in serious injury or death.
•In a collision, there is a greater risk of being thrown
from a vehicle with an open sunroof. You could
also be seriously injured or killed. Always fasten
your seat belt properly and make sure all passen-
gers are also properly secured.
•Do not allow small children to operate the sunroof.
Never allow your fingers, other body parts, or any
object, to project through the sunroof opening.
Injury may result.
CommandView® Sunroof and Power Shade Switches
3
UNDERSTANDING THE FEATURES OF YOUR VEHICLE 283
Information Provided by:

Opening Sunroof — Express
Press the switch rearward and release it within one-half
second. The sunroof and sunshade will open automati-
cally from any position. The sunroof and sunshade will
open fully and stop automatically. This is called “Express
Open”. During Express Open operation, any movement
of the sunroof switch will stop the sunroof.
Opening Sunroof — Manual Mode
To open the sunroof, press and hold the switch rearward
to full open. Any release of the switch will stop the
movement. The sunroof and sunshade will remain in a
partially opened condition until the switch is pushed and
held rearward again.
Closing Sunroof — Express
Press the switch forward and release it within one-half
second and the sunroof will close automatically from any
position. The sunroof will close fully and stop automati-
cally. This is called “Express Close”. During Express
Close operation, any movement of the switch will stop
the sunroof.
Closing Sunroof — Manual Mode
To close the sunroof, press and hold the switch in the
forward position. Any release of the switch will stop the
movement and the sunroof will remain in a partially
closed condition until the switch is pushed and held
forward again.
284 UNDERSTANDING THE FEATURES OF YOUR VEHICLE
Information Provided by:

Opening Power Shade — Express
Press the shade switch rearward and release it within
one-half second and the shade will automatically open to
the halfway position and stop automatically. Press the
switch a second time from the halfway position and the
shade will automatically open to the full open position
and stop automatically. This is called “Express Open”.
During Express Open operation, any movement of the
shade switch will stop the shade.
Opening Power Shade — Manual Mode
To open the shade, press and hold the switch rearward.
The shade will open and stop automatically at the
half-open position. Press and hold the shade switch
rearward again and the shade will open automatically to
the full-open position. Any release of the switch will stop
the movement and the shade will remain in a partially
opened condition until the switch is pushed and held
rearward again.
Closing Power Shade — Express
Press the switch forward and release it within one-half
second and the shade will close automatically from any
position. If the sunroof is completely closed the shade
will close fully and stop automatically. This is called
“Express Close”. During Express Close operation, any
movement of the switch will stop the shade.
NOTE: If the sunroof is open, the shade will close to the
half-open position. Pressing the shade close button again
will automatically close both the sunroof and shade
completely.
3
UNDERSTANDING THE FEATURES OF YOUR VEHICLE 285
Information Provided by:

Closing Power Shade — Manual Mode
To close the shade, press and hold the switch in the
forward position. Any release of the switch will stop the
movement and the shade will remain in a partially closed
condition until the switch is pushed and held forward
again.
Pinch Protect Feature
This feature will detect an obstruction in the opening of
the sunroof during Express Close operation. If an ob-
struction in the path of the sunroof is detected, the
sunroof will automatically retract. Remove the obstruc-
tion if this occurs. Next, press the switch forward and
release to Express Close.
Wind Buffeting
Wind buffeting can be described as the perception of
pressure on the ears or a helicopter-type sound in the
ears. Your vehicle may exhibit wind buffeting with the
windows down, or the sunroof (if equipped) in certain
open or partially open positions. This is a normal occur-
rence and can be minimized. If the buffeting occurs with
the rear windows open, open the front and rear windows
together to minimize the buffeting. If the buffeting occurs
with the sunroof open, adjust the sunroof opening to
minimize the buffeting or open any window.
Sunroof Maintenance
Use only a non-abrasive cleaner and a soft cloth to clean
the glass panel.
286 UNDERSTANDING THE FEATURES OF YOUR VEHICLE
Information Provided by:

Ignition Off Operation
For vehicles not equipped with the Electronic Vehicle
Information Center (EVIC), the power sunroof switch
will remain active for 45 seconds after the ignition switch
is turned to the LOCK position. Opening either front
door will cancel this feature.
NOTE:
•For vehicles equipped with the EVIC, the power
sunroof switch will remain active for up to approxi-
mately ten minutes after the ignition switch is turned
to the LOCK position. Opening either front door will
cancel this feature.
•The Ignition Off time is programmable using the
Uconnect® System. Refer to “Uconnect® Settings” in
“Understanding Your Instrument Panel” for further
information.
ELECTRICAL POWER OUTLETS
There are three 12 Volt (13 Amp) electrical power outlets
on this vehicle. The power outlets are protected by a fuse.
Insert cigar lighter or accessory plug into the power
outlets for use to ensure proper operation.
NOTE: To ensure proper operation, a MOPAR® knob
and element must be used.
CAUTION!
•Do not exceed the maximum power of 160 Watts
(13 Amps) at 12 Volts. If the 160 Watt (13 Amp)
power rating is exceeded, the fuse protecting the
system will need to be replaced.
(Continued)
3
UNDERSTANDING THE FEATURES OF YOUR VEHICLE 287
Information Provided by:

CAUTION! (Continued)
•Power outlets are designed for accessory plugs
only. Do not insert any other object in the power
outlets as this will damage the outlet and blow the
fuse. Improper use of the power outlet can cause
damage not covered by your New Vehicle Limited
Warranty.
The front 12 Volt power outlet has power available only
when the ignition is placed in the ACC or RUN position.
WARNING!
Do not place ashes inside the cubby bin located on
the center console on vehicle’s not equipped with the
ash receiver tray. A fire leading to bodily injury could
result.
Front Power Outlet
288 UNDERSTANDING THE FEATURES OF YOUR VEHICLE
Information Provided by:

The center console outlet is powered directly from the
battery (power available at all times). Items plugged into
this outlet may discharge the battery and/or prevent the
engine from starting.
There is also a 12 volt power outlet located on the back of
the center console for rear passengers. This power outlet
has power available only when the ignition is placed in
the ACC or RUN position.
Center Console Power Outlet Rear Center Console Power Outlet
3
UNDERSTANDING THE FEATURES OF YOUR VEHICLE 289
Information Provided by:

WARNING!
To avoid serious injury or death:
•Only devices designed for use in this type of outlet
should be inserted into any 12 Volt outlet.
•Do not touch with wet hands.
•Close the lid when not in use and while driving the
vehicle.
•If this outlet is mishandled, it may cause an electric
shock and failure.
Power Outlet Fuse Locations
1 — #12 Fuse 20 A Yellow Cigar Lighter Instrument Panel And
Power Outlet Console Rear
2 — #38 Fuse 20 A Yellow Power Outlet Inside Arm Rest
290 UNDERSTANDING THE FEATURES OF YOUR VEHICLE
Information Provided by:

CAUTION!
•Many accessories that can be plugged in draw
power from the vehicle’s battery even when not in
use (i.e., cellular phones, etc.). Eventually, if
plugged in long enough, the vehicle’s battery will
discharge sufficiently to degrade battery life and/or
prevent the engine from starting.
•Accessories that draw higher power (i.e., coolers,
vacuum cleaners, lights, etc.) will degrade the bat-
tery even more quickly. Only use these intermit-
tently and with greater caution.
(Continued)
CAUTION! (Continued)
•After the use of high power draw accessories or
long periods of the vehicle not being started (with
accessories still plugged in), the vehicle must be
driven a sufficient length of time to allow the
alternator to recharge the vehicle’s battery.
•Power outlets are designed for accessory plugs
only. Do not hang any type of accessory or acces-
sory bracket from the plug. Improper use of the
power outlet can cause damage.
3
UNDERSTANDING THE FEATURES OF YOUR VEHICLE 291
Information Provided by:

CUPHOLDERS
Front Seat Cupholders
The cupholders are located in the forward edge of the
center console.
Retractable Cover
Front Cupholders
292 UNDERSTANDING THE FEATURES OF YOUR VEHICLE
Information Provided by:

Heated and Cooled Cupholders — If Equipped
Your vehicle may be equipped with heated and cooled
cupholders. The cupholders are designed to help keep
warm beverages warm and cold beverages cool.
Press the “Cold” symbol once to turn on the cupholder;
press the symbol a second time to turn the cupholder off.
Press the “Hot” symbol once to activate the cupholder;
press the symbol a second time to turn off the cupholder.
WARNING!
When using the cupholder in the “Hot” position,
avoid contact with the heated portion of the cup-
holder in order to reduce the possibility of burns.
Persons who are unable to feel pain to the skin
because of advanced age, chronic illness, diabetes,
spinal cord injuries, medication, alcohol use, exhaus-
tion or other physical condition must exercise par-
ticular care in order to prevent serious burn injury.
Keep the cupholder free of debris or stray objects
when operated in the Heat position.
Heated And Cooled Cupholder Switches
3
UNDERSTANDING THE FEATURES OF YOUR VEHICLE 293
Information Provided by:

Rear Seat Cupholders
The rear seat cupholders are located in the center armrest
between the rear seats. The cupholders are positioned
forward in the armrest and side-by-side to provide conve-
nient access to beverage cans or bottles while maintaining
a resting place for the rear occupant’s elbows.
Lighted Cupholders — If Equipped
On some vehicles the rear cupholders are equipped with a
light ring that illuminates the cupholders for the rear
passengers. The light ring is controlled by the Dimmer
Control. Refer to “Lights” in “Understanding The Features
Of Your Vehicle” for further information.
Rear Seat Cupholders Light Ring In Rear Cupholder
294 UNDERSTANDING THE FEATURES OF YOUR VEHICLE
Information Provided by:

STORAGE
Glovebox Storage
The glovebox storage compartment is located on the
passenger side of the instrument panel.
Glovebox Storage Compartment
Opened Glovebox Storage Compartment
3
UNDERSTANDING THE FEATURES OF YOUR VEHICLE 295
Information Provided by:

Console Features
There is a cubby bin located forward of the shift lever.
The cubby bin is covered with a push-push actuated
door. Push inward on the door to open it, push the door
a second time to close it.
Two separate storage compartments are also located
underneath the center console armrest.
Inside the center console armrest, there is a removable
upper storage tray that can be slid forward/rearward on
rails for access to the lower storage area. This tray has an
integrated coin holder, along with additional area for
Center Console
296 UNDERSTANDING THE FEATURES OF YOUR VEHICLE
Information Provided by:

small items like an ipod or phone. Below the upper tray,
the lower storage compartment is made for larger items,
like CDs and tissue boxes. In addition, the 12 volt power
outlet, USB and Aux jack are located here.
WARNING!
Do not operate this vehicle with a console compart-
ment lid in the open position. Cellular phones, music
players, and other handheld electronic devices
should be stowed while driving. Use of these devices
while driving can cause an accident due to distrac-
tion, resulting in death or injury.
Upper Storage Tray
3
UNDERSTANDING THE FEATURES OF YOUR VEHICLE 297
Information Provided by:

Door Storage
The door panels contain storage areas.
Rear Seat Armrest Storage — If Equipped
For rear passengers there is a storage bin located in the
armrest. Lift upward on the latch to open the storage
compartment.
Front Door Trim Storage
Rear Armrest Storage
298 UNDERSTANDING THE FEATURES OF YOUR VEHICLE
Information Provided by:

Cargo Area — Vehicles Equipped with 60/40
Split-Folding Rear Seat
The 60/40 split-folding rear seat provides cargo-carrying
versatility. The seatbacks fold down easily by pulling
nylon tabs between the seatbacks and the bolsters. When
the seats are folded down, they provide a continuous,
nearly-flat extension of the load floor.
When the seatback is folded to the upright position, make
sure it is latched by strongly pulling on the top of the
seatback above the seat strap.
WARNING!
•Be certain that the seatback is securely locked into
position. If the seatback is not securely locked into
position, the seat will not provide the proper sta-
bility for child seats and/or passengers. An improp-
erly latched seat could cause serious injury.
•The cargo area in the rear of the vehicle (with the
rear seatbacks in the locked-up or folded down
position) should not be used as a play area by
children when the vehicle is in motion. They could
be seriously injured in a collision. Children should
be seated and using the proper restraint system.
•To help protect against personal injury, passengers
should not be seated in the rear cargo area. The rear
cargo space is intended for load carrying purposes
only, not for passengers, who should sit in seats
and use seat belts.
3
UNDERSTANDING THE FEATURES OF YOUR VEHICLE 299
Information Provided by:

WARNING!
The weight and position of cargo and passengers can
change the vehicle center of gravity and vehicle
handling. To avoid loss of control resulting in per-
sonal injury, follow these guidelines for loading your
vehicle:
•Always place cargo evenly on the cargo floor. Put
heavier objects as low and as far forward as pos-
sible.
•Place as much cargo as possible in front of the rear
axle. Too much weight or improperly placed weight
over or behind the rear axle can cause the rear of
the vehicle to sway.
•Do not pile luggage or cargo higher than the top of
the seatback. This could impair visibility or be-
come a dangerous projectile in a sudden stop or
collision.
CARGO AREA FEATURES
Trunk Mat — If Equipped
A trunk mat covers the bottom of the cargo area. The
trunk mat is used to protect the interior of the trunk from
mud, snow, and debris.
Grocery Bag Hooks
The rear cargo area is equipped with grocery bag hooks,
located on either side of the rear cargo area.
300 UNDERSTANDING THE FEATURES OF YOUR VEHICLE
Information Provided by:

CAUTION!
Do not exceed the maximum weight limit 50 lbs
(22 kg) of the grocery bag hook. Damage may occur to
hook and mounting surface.
Cargo Net (for versions/markets where provided)
The rear cargo area is equipped with a cargo net.
Grocery Bag Hooks
Rear Cargo Net
3
UNDERSTANDING THE FEATURES OF YOUR VEHICLE 301
Information Provided by:

REAR WINDOW FEATURES
Rear Window Defroster
The rear window defroster button is located on
the climate control. Press this button to turn on the
rear window defroster and the heated outside mirrors (if
equipped). An indicator in the button will illuminate
when the rear window defroster is on. The rear window
defroster automatically turns off after approximately 10
minutes. For an additional five minutes of operation,
press the button a second time.
CAUTION!
Failure to follow these cautions can cause damage to
the heating elements:
•Use care when washing the inside of the rear
window. Do not use abrasive window cleaners on
the interior surface of the window. Use a soft cloth
and a mild washing solution, wiping parallel to the
heating elements. Labels can be peeled off after
soaking with warm water.
•Do not use scrapers, sharp instruments, or abrasive
window cleaners on the interior surface of the
window.
•Keep all objects a safe distance from the window.
302 UNDERSTANDING THE FEATURES OF YOUR VEHICLE
Information Provided by:

Power Sunshade — If Equipped
Your vehicle may be equipped with a power sunshade
that will reduce the amount of sunlight that will shine
through the rear windshield.
The power sunshade can be operated using the Uconnect®
System.
Press the “Controls” soft-key and then press the “Rear
Sunshade” soft-key to raise the power sunscreen. Press the
“Sunshade” soft-key a second time to lower the sunshade.
If the sunshade is in the raised position and the vehicle is
placed in REVERSE, the sunshade will automatically
fully lower. When the transmission is shifted out of
REVERSE the sunshade will automatically return to the
fully raised position after approximately five seconds.
NOTE: The rear sunshade control switch can be locked
out along with the rear passenger window controls from
the driver switch window lockout switch.
Controls Soft-Key
3
UNDERSTANDING THE FEATURES OF YOUR VEHICLE 303
Information Provided by:

The power sunshade can also be operated by passengers
in the rears seats. The power sunshade switch is located
on the back of the center console between the heated seat
switches. Press the switch once to raise the sunshade.
Press the switch a second time to lower the sunshade.
Power Sunshade Soft-Key Power Sunshade Switch
304 UNDERSTANDING THE FEATURES OF YOUR VEHICLE
Information Provided by:

LOAD LEVELING SYSTEM — IF EQUIPPED
The automatic load leveling system will provide a level-
riding vehicle under most passenger and cargo loading
conditions.
A hydraulic pump contained within the shock absorbers
raises the rear of the vehicle to the correct height. It takes
approximately 1 mile (1.6 km) of driving for the leveling
to complete depending on road surface conditions.
If the leveled vehicle is not moved for approximately
15 hours, the leveling system will bleed itself down. The
vehicle must be driven to reset the system.
3
UNDERSTANDING THE FEATURES OF YOUR VEHICLE 305
Information Provided by:

Information Provided by:

UNDERSTANDING YOUR INSTRUMENT PANEL
CONTENTS
䡵INSTRUMENT PANEL FEATURES ..........309
䡵INSTRUMENT CLUSTER .................310
䡵INSTRUMENT CLUSTER — PREMIUM .......311
䡵INSTRUMENT CLUSTER DESCRIPTIONS .....312
䡵ELECTRONIC VEHICLE INFORMATION
CENTER (EVIC) .......................321
▫Electronic Vehicle Information Center (EVIC)
Displays ............................323
▫EVIC White Telltales ...................325
▫EVIC Amber Telltales ...................326
▫EVIC Red Telltales .....................327
▫Oil Change Due ......................330
▫Fuel Economy ........................330
▫ACC/Cruise Control — If Equipped ........332
▫Vehicle Speed ........................333
▫Trip Info ...........................333
▫TirePSI.............................334
▫
Vehicle Info (Customer Information Features) . .335
▫Messages # ..........................335
▫Turn Menu OFF.......................336
4
Information Provided by:

䡵Uconnect® SETTINGS ...................336
▫Hard-Keys ..........................336
▫Soft-Keys ...........................336
▫Customer Programmable Features —
Uconnect® 8.4 Settings..................336
䡵SETTING THE ANALOG CLOCK ...........352
䡵iPod®/USB/MP3 CONTROL ..............352
䡵HARMAN KARDON® Logic7® HIGH
PERFORMANCE MULTICHANNEL SURROUND
SOUND SYSTEM WITH DRIVER-SELECTABLE
SURROUND (DSS) — IF EQUIPPED .........353
䡵STEERING WHEEL AUDIO CONTROLS ......354
▫Radio Operation ......................354
▫CD Player ...........................355
䡵CD/DVD DISC MAINTENANCE ...........355
䡵
RADIO OPERATION AND MOBILE PHONES . . .356
䡵CLIMATE CONTROLS ...................356
▫General Overview .....................357
▫Climate Control Functions ...............362
▫Automatic Temperature Control (ATC) ......363
▫Operating Tips .......................365
308 UNDERSTANDING YOUR INSTRUMENT PANEL
Information Provided by:

INSTRUMENT PANEL FEATURES
1 — Air Outlet 7 — ESC Off Switch 13 — Engine Start/Stop Button
2 — Instrument Cluster 8 — Uconnect® System Hard Controls 14 — Trunk Release Button
3 — Hazard Switch 9 — SD Memory Card Slot 15 — Dimmer Controls
4 — Uconnect® System 10 — Power Outlet 16 — Hood Release
5 — Climate Control Hard Controls 11 — CD/DVD Slot 17 — Headlight Switch
6 — Glove Compartment 12 — Storage Compartment 18 — Analog Clock
4
UNDERSTANDING YOUR INSTRUMENT PANEL 309
Information Provided by:

INSTRUMENT CLUSTER
310 UNDERSTANDING YOUR INSTRUMENT PANEL
Information Provided by:

INSTRUMENT CLUSTER — PREMIUM
4
UNDERSTANDING YOUR INSTRUMENT PANEL 311
Information Provided by:

INSTRUMENT CLUSTER DESCRIPTIONS
1. Tachometer
This gauge measures engine revolutions-per-minute
(RPM x 1000).
2. Park/Headlight ON Indicator — If Equipped
This indicator will illuminate when the park
lights or headlights are turned on.
3. Turn Signal Indicators
The arrow will flash with the exterior turn signal
when the turn signal lever is operated.
If the vehicle electronics sense that the vehicle is driven
more than 1 mile (1.6 km) with either turn signal on, a
continuous chime will sound to alert you to turn the
signals off. If either indicator flashes at a rapid rate, check
for a defective outside light bulb.
4. Front Fog Light Indicator — If Equipped
This indicator will illuminate when the front fog
lights are on.
5. High Beam Indicator
This indicator shows that the high beam head-
lights are on. Push the multifunction lever for-
ward to switch the headlights to high beam, and pull
toward yourself (normal position) to return to low beam.
6. Odometer Display / Electronic Vehicle Information
Center (EVIC) Display
•Odometer Display
The odometer display shows the total distance the
vehicle has been driven.
U.S. Federal regulations require that upon transfer of
vehicle ownership, the seller certify to the purchaser
the correct mileage that the vehicle has been driven.
If your odometer needs to be repaired or serviced, the
312 UNDERSTANDING YOUR INSTRUMENT PANEL
Information Provided by:

repair technician should leave the odometer reading
the same as it was before the repair or service. If s/he
cannot do so, then the odometer must be set at zero,
and a sticker must be placed in the door jamb stating
what the mileage was before the repair or service. It is
a good idea for you to make a record of the odometer
reading before the repair/service, so that you can be
sure that it is properly reset, or that the door jamb
sticker is accurate if the odometer must be reset at
zero.
•Electronic Vehicle Information Center (EVIC)
Display
The Electronic Vehicle Information Center (EVIC)
features a driver-interactive display that is located in
the instrument cluster. For further information, refer
to “Electronic Vehicle Information Center (EVIC)”.
The Shift Lever Indicator is self-contained within the
EVIC display. It displays the gear position of the
automatic transmission.
NOTE:
•You must apply the brakes before shifting from PARK.
•The highest available transmission gear is displayed in
the lower right corner of the Electronic Vehicle Infor-
mation Center (EVIC) whenever the Electronic Range
Select (ERS) feature is active. Use the +/- selector on
the shift lever to activate ERS. Refer to “Automatic
Transmission” in “Starting And Operating” for further
information.
7. Tire Pressure Monitoring Telltale Light — If Equipped
Each tire, including the spare (if provided),
should be checked monthly when cold and in-
flated to the inflation pressure recommended by
the vehicle manufacturer on the vehicle placard
or tire inflation pressure label. (If your vehicle has tires of
a different size than the size indicated on the vehicle
placard or tire inflation pressure label, you should deter-
mine the proper tire inflation pressure for those tires.)
4
UNDERSTANDING YOUR INSTRUMENT PANEL 313
Information Provided by:

As an added safety feature, your vehicle has been
equipped with a Tire Pressure Monitoring System
(TPMS) that illuminates a low tire pressure telltale when
one or more of your tires is significantly under-inflated.
Accordingly, when the low tire pressure telltale illumi-
nates, you should stop and check your tires as soon as
possible, and inflate them to the proper pressure. Driving
on a significantly under-inflated tire causes the tire to
overheat and can lead to tire failure. Under-inflation also
reduces fuel efficiency and tire tread life, and may affect
the vehicle’s handling and stopping ability.
Please note that the TPMS is not a substitute for proper
tire maintenance, and it is the driver’s responsibility to
maintain correct tire pressure, even if under-inflation has
not reached the level to trigger illumination of the TPMS
low tire pressure telltale.
Your vehicle has also been equipped with a TPMS
malfunction indicator to indicate when the system is not
operating properly. The TPMS malfunction indicator is
combined with the low tire pressure telltale. When the
system detects a malfunction, the telltale will flash for
approximately one minute and then remain continuously
illuminated. This sequence will continue upon subse-
quent vehicle start-ups as long as the malfunction exists.
When the malfunction indicator is illuminated, the sys-
tem may not be able to detect or signal low tire pressure
as intended. TPMS malfunctions may occur for a variety
of reasons, including the installation of replacement or
alternate tires or wheels on the vehicle that prevent the
TPMS from functioning properly. Always check the
TPMS malfunction telltale after replacing one or more
tires or wheels on your vehicle, to ensure that the
replacement or alternate tires and wheels allow the TPMS
to continue to function properly.
314 UNDERSTANDING YOUR INSTRUMENT PANEL
Information Provided by:

CAUTION!
The TPMS has been optimized for the original
equipment tires and wheels. TPMS pressures and
warning have been established for the tire size
equipped on your vehicle. Undesirable system opera-
tion or sensor damage may result when using re-
placement equipment that is not of the same size,
type, and/or style. Aftermarket wheels can cause
sensor damage. Do not use tire sealant from a can or
balance beads if your vehicle is equipped with a
TPMS, as damage to the sensors may result.
8. Malfunction Indicator Light (MIL)
The Malfunction Indicator Light (MIL) is part of
an onboard diagnostic system, called OBD, that
monitors engine and automatic transmission con-
trol systems. The light will illuminate when the key is in
the ON/RUN position, before engine start. If the bulb
does not come on when turning the key from OFF to
ON/RUN, have the condition checked promptly.
Certain conditions, such as poor fuel quality, etc., may
illuminate the MIL after engine start. The vehicle should
be serviced if the light stays on through several of your
typical driving cycles. In most situations, the vehicle will
drive normally and will not require towing.
CAUTION!
Prolonged driving with the Malfunction Indicator
Light (MIL) on could cause damage to the engine
control system. It also could affect fuel economy and
driveability. If the MIL is flashing, severe catalytic
converter damage and power loss will soon occur.
Immediate service is required.
4
UNDERSTANDING YOUR INSTRUMENT PANEL 315
Information Provided by:

WARNING!
A malfunctioning catalytic converter, as referenced
above, can reach higher temperatures than in normal
operating conditions. This can cause a fire if you
drive slowly or park over flammable substances such
as dry plants, wood, cardboard, etc. This could result
in death or serious injury to the driver, occupants or
others.
9. Speedometer
Indicates vehicle speed.
10. Fuel Door Reminder
The arrow in this symbol is a reminder that the
Fuel Filler Door is located on the left side of the
vehicle.
11. Fuel Gauge
The pointer shows the level of fuel in the fuel tank when
the ignition switch is in the ON/RUN position.
12. Air Bag Warning Light
This light will turn on for four to eight seconds
as a bulb check when the ignition switch is first
turned to ON/RUN. If the light is either not on
during starting, stays on, or turns on while
driving, have the system inspected at an authorized
dealer as soon as possible. Refer to “Occupant Restraints”
in “Things To Know Before Starting Your Vehicle” for
further information.
13. Anti-Lock Brake (ABS) Light
This light monitors the Anti-Lock Brake System
(ABS). The light will turn on when the ignition
switch is turned to the ON/RUN position and
may stay on for as long as four seconds.
316 UNDERSTANDING YOUR INSTRUMENT PANEL
Information Provided by:

If the ABS light remains on or turns on while driving, it
indicates that the Anti-Lock portion of the brake system
is not functioning and that service is required. However,
the conventional brake system will continue to operate
normally if the BRAKE warning light is not on.
If the ABS light is on, the brake system should be serviced
as soon as possible to restore the benefits of Anti-Lock
brakes. If the ABS light does not turn on when the
ignition switch is turned to the ON/RUN position, have
the light inspected by an authorized dealer.
14. Sport Mode — If Equipped
This light will illuminate when the sport mode
is selected. This mode provides performance
based tuning. For further information, refer to
”Sport Mode” in “Starting And Operating”.
15. Vehicle Security Light — If Equipped
This light will flash at a fast rate for approxi-
mately 15 seconds, when the vehicle security
alarm is arming, and then will flash slowly
until the vehicle is disarmed.
16. Electronic Stability Control (ESC) OFF Indicator
Light — If Equipped
This light indicates the Electronic Stability Con-
trol (ESC) is off.
17. Brake Warning Light
This light monitors various brake functions,
including brake fluid level and parking brake
application. If the brake light turns on it may
indicate that the parking brake is applied, that
the brake fluid level is low, or that there is a problem with
the anti-lock brake system reservoir.
4
UNDERSTANDING YOUR INSTRUMENT PANEL 317
Information Provided by:

If the light remains on when the parking brake has been
disengaged, and the fluid level is at the full mark on the
master cylinder reservoir, it indicates a possible brake
hydraulic system malfunction or that a problem with the
Brake Booster has been detected by the Anti-Lock Brake
System (ABS) / Electronic Stability Control (ESC) system.
In this case, the light will remain on until the condition
has been corrected. If the problem is related to the brake
booster, the ABS pump will run when applying the brake
and a brake pedal pulsation may be felt during each stop.
The dual brake system provides a reserve braking capac-
ity in the event of a failure to a portion of the hydraulic
system. A leak in either half of the dual brake system is
indicated by the Brake Warning Light, which will turn on
when the brake fluid level in the master cylinder has
dropped below a specified level.
The light will remain on until the cause is corrected.
NOTE: The light may flash momentarily during sharp
cornering maneuvers, which change fluid level condi-
tions. The vehicle should have service performed, and
the brake fluid level checked.
If brake failure is indicated, immediate repair is necessary.
WARNING!
Driving a vehicle with the red brake light on is
dangerous. Part of the brake system may have failed.
It will take longer to stop the vehicle. You could have
a collision. Have the vehicle checked immediately.
Vehicles equipped with the Anti-Lock Brake System
(ABS), are also equipped with Electronic Brake Force
Distribution (EBD). In the event of an EBD failure, the
Brake Warning Light will turn on along with the ABS
Light. Immediate repair to the ABS system is required.
318 UNDERSTANDING YOUR INSTRUMENT PANEL
Information Provided by:

Operation of the Brake Warning Light can be checked by
turning the ignition switch from the OFF position to the
ON/RUN position. The light should illuminate for ap-
proximately two seconds. The light should then turn off
unless the parking brake is applied or a brake fault is
detected. If the light does not illuminate, have the light
inspected by an authorized dealer.
The light also will turn on when the parking brake is
applied with the ignition switch in the ON/RUN position.
NOTE: This light shows only that the parking brake is
applied. It does not show the degree of brake application.
18. Electronic Stability Control (ESC) Activation/
Malfunction Indicator Light — If Equipped
The “ESC Activation/Malfunction Indicator
Light” in the instrument cluster will come on
when the ignition switch is turned to the
ON/RUN position. It should go out with the
engine running. If the “ESC Activation/Malfunction In-
dicator Light” comes on continuously with the engine
running, a malfunction has been detected in the ESC
system. If this light remains on after several ignition
cycles, and the vehicle has been driven several miles
(kilometers) at speeds greater than 30 mph (48 km/h), see
your authorized dealer as soon as possible to have the
problem diagnosed and corrected.
NOTE:
•
The “ESC Off Indicator Light” and the “ESC Activation/
Malfunction Indicator Light” come on momentarily each
time the ignition switch is turned to ON/RUN.
•Each time the ignition is turned to ON/RUN, the ESC
system will be ON, even if it was turned off previously.
•The ESC system will make buzzing or clicking sounds
when it is active. This is normal; the sounds will stop
when ESC becomes inactive following the maneuver
that caused the ESC activation.
4
UNDERSTANDING YOUR INSTRUMENT PANEL 319
Information Provided by:

19. Seat Belt Reminder Light
When the ignition switch is first turned to ON/
RUN, this light will turn on for four to eight
seconds as a bulb check. During the bulb check, if
the driver’s seat belt is unbuckled, a chime will sound.
After the bulb check or when driving, if the driver’s seat
belt remains unbuckled, the Seat Belt Reminder Light
will illuminate and the chime will sound. Refer to
“Occupant Restraints” in “Things To Know Before Start-
ing Your Vehicle” for further information.
20. Temperature Gauge
The temperature gauge shows engine coolant tempera-
ture. Any reading within the normal range indicates that
the engine cooling system is operating satisfactorily.
The gauge pointer will likely indicate a higher tempera-
ture when driving in hot weather, up mountain grades,
or when towing a trailer. It should not be allowed to
exceed the upper limits of the normal operating range.
CAUTION!
Driving with a hot engine cooling system could
damage your vehicle. If the temperature gauge reads
“H” pull over and stop the vehicle. Idle the vehicle
with the air conditioner turned off until the pointer
drops back into the normal range. If the pointer
remains on the “H” and you hear continuous chimes,
turn the engine off immediately and call an autho-
rized dealer for service.
320 UNDERSTANDING YOUR INSTRUMENT PANEL
Information Provided by:

WARNING!
A hot engine cooling system is dangerous. You or
others could be badly burned by steam or boiling
coolant. You may want to call an authorized dealer
for service if your vehicle overheats. If you decide to
look under the hood yourself, see “Maintaining Your
Vehicle”. Follow the warnings under the Cooling
System Pressure Cap paragraph.
ELECTRONIC VEHICLE INFORMATION CENTER
(EVIC)
The Electronic Vehicle Information Center (EVIC) fea-
tures a driver-interactive display that is located in the
instrument cluster.
Electronic Vehicle Information Center (EVIC)
4
UNDERSTANDING YOUR INSTRUMENT PANEL 321
Information Provided by:

This system allows the driver to select a variety of useful
information by pressing the switches mounted on the
steering wheel. The EVIC consists of the following:
•Radio Info
•Fuel Economy Info
•Cruise Control Info
•Digital Vehicle Speed
•Trip Info
•Tire Pressure
•Vehicle Info
•Stored Warning Messages
•Turn Menu OFF
The system allows the driver to select information by
pressing the following buttons mounted on the steering
wheel:
EVIC Steering Wheel Controls
322 UNDERSTANDING YOUR INSTRUMENT PANEL
Information Provided by:

UP Button
Press and release the UP button to scroll up-
ward through the main menu and Vehicle Info
and Trip Info sub-menus (Fuel Economy, Ve-
hicle Info, Tire PSI, Cruise, Messages, Trip Info,
Vehicle Speed, and Turn Menu OFF) and sub-menus.
DOWN Button
Press and release the DOWN button to scroll
downward through the main menu and Vehicle
Info and Trip Info sub-menus (Fuel Economy,
Vehicle Info, Tire PSI, Cruise, Messages, Trip
Info, Vehicle Speed, and Turn Menu OFF) and sub-menus.
SELECT Button
Press and release the SELECT button to access
the information screens or sub-menu screens of
a main menu item. Press and hold the SELECT button for
two seconds to reset displayed/selected features that can
be reset.
BACK Button
Press the BACK button to return to the main
menu from an info screen or sub-menu item.
Electronic Vehicle Information Center (EVIC)
Displays
The EVIC display consists of three sections:
1. The top line where compass direction and outside
temperature are displayed.
2. The main display area where the menus and pop up
messages are displayed.
3. The reconfigurable telltales section.
4
UNDERSTANDING YOUR INSTRUMENT PANEL 323
Information Provided by:

The main display area will normally display the main
menu or the screens of a selected feature of the main
menu. The main display area also displays ⬙pop up⬙
messages that consist of approximately 60 possible warn-
ing or information messages. These pop up messages fall
into several categories:
•Five Second Stored Message
When the appropriate conditions occur, this type of
message takes control of the main display area for five
seconds and then returns to the previous screen. Most of
the messages of this type are then stored (as long as the
condition that activated it remains active) and can be
reviewed from the ⬙Messages⬙main menu item. As long
as there is a stored message, an ⬙i⬙will be displayed in the
EVIC’s compass/outside temp line. Examples of this
message type are ⬙Right Front Turn Signal Lamp Out⬙
and ⬙Low Tire Pressure⬙.
•Unstored Messages
This message type is displayed indefinitely or until the
condition that activated the message is cleared. Examples
of this message type are ⬙Turn Signal On⬙(if a turn signal
is left on) and ⬙Lights On⬙(if driver leaves the vehicle).
•Unstored Messages Until RUN
These messages deal primarily with the Remote Start
feature. This message type is displayed until the ignition
is in the RUN state. Examples of this message type are
⬙Remote Start Aborted - Door Ajar⬙and ⬙Press Brake
Pedal and Push Button to Start⬙.
•Five Second Unstored Messages
When the appropriate conditions occur, this type of
message takes control of the main display area for five
seconds and then returns to the previous screen. Ex-
amples of this message type are ⬙Memory System Un-
available - Not in Park⬙and ⬙Automatic High Beams On⬙.
324 UNDERSTANDING YOUR INSTRUMENT PANEL
Information Provided by:

The Reconfigurable Telltales section is divided into the
white telltales area on the right, amber telltales in the
middle, and red telltales on the left.
EVIC White Telltales
This area will show reconfigurable white caution tell-
tales. These telltales include:
•Shift Lever Status
The selected AutoStick® gear is displayed as ⬙1⬙,⬙2⬙,⬙3⬙,
⬙4⬙,or⬙5⬙for five-speed automatic transmissions, ⬙1⬙,⬙2⬙,
⬙3⬙,⬙4⬙,⬙5⬙, “6”, “7”, or “8” for eight-speed automatic
transmission and indicate the AutoStick® feature has
been engaged and the gear selected is displayed. For
further information on AutoStick®, refer to “Starting
And Operating”.
•Electronic Speed Control ON
This telltale will illuminate when the electronic
speed control is ON. For further information,
refer to “Electronic Speed Control” in “Under-
standing The Features Of Your Vehicle.”
•Electronic Speed Control SET
This telltale will illuminate when the electronic
speed control is SET. For further information,
refer to “Electronic Speed Control” in “Under-
standing The Features Of Your Vehicle.”
•Adaptive Cruise Control (ACC) ON
This telltale will illuminate when the ACC is
ON. For further information, refer to “Adap-
tive Cruise Control (ACC)” in “Understanding
The Features Of Your Vehicle.”
4
UNDERSTANDING YOUR INSTRUMENT PANEL 325
Information Provided by:

•Adaptive Cruise Control (ACC) SET
This telltale will illuminate when the ACC is
SET. For further information, refer to “Adap-
tive Cruise Control (ACC)” in “Understanding
The Features Of Your Vehicle.”
EVIC Amber Telltales
This area will show reconfigurable amber caution tell-
tales. These telltales include:
•Forward Collision Warning (FCW) OFF
This telltale informs the driver that the For-
ward Collision Warning feature is Off. The
telltale is On when the front radar sensor is
blocked and requires cleaning, the ACC/FCW
sensors require service, or the ACC/FCW system is
unavailable because of a system error. For further infor-
mation, refer to “Adaptive Cruise Control (ACC)” in
“Understanding The Features Of Your Vehicle.”
•Low Fuel Telltale
When the fuel level reaches approximately 3.0 gal
(11.0 L) this light will turn on, and remain on until
fuel is added.
•Windshield Washer Fluid Low Indicator
This telltale will turn on to indicate the wind-
shield washer fluid is low.
•Adaptive Cruise Control (ACC) Malfunction
This light will turn on when a ACC is not
operating and needs service. For further informa-
tion, refer to “Adaptive Cruise Control (ACC)” in
“Understanding The Features Of Your Vehicle.”
326 UNDERSTANDING YOUR INSTRUMENT PANEL
Information Provided by:

•SERV AWD (Service All Wheel Drive) Indicator —
If Equipped
This light will turn on when the All Wheel Drive
feature requires service. For further information,
refer to “All Wheel Drive” in “Starting And
Operating.”
EVIC Red Telltales
This area will show reconfigurable red telltales. These
telltales include:
•Door Ajar
This telltale turns on when one or more doors
are ajar. The telltale will show which doors are
ajar.
•Trunk Ajar
This light will turn on to indicate that the trunk
lid is ajar.
•Oil Pressure Warning Telltale
This telltale indicates low engine oil pressure. If
the light turns on while driving, stop the vehicle and shut
off the engine as soon as possible. A chime will sound for
four minutes when this light turns on.
Do not operate the vehicle until the cause is corrected.
This light does not show how much oil is in the engine.
The engine oil level must be checked under the hood.
•Charging System Telltale
This telltale shows the status of the electrical
charging system. If the telltale stays on or comes
on while driving, turn off some of the vehicle’s non-
essential electrical devices or increase engine speed (if at
idle). If the charging system telltale remains on, it means
that the vehicle is experiencing a problem with the
charging system. Obtain SERVICE IMMEDIATELY. See
an authorized dealer.
4
UNDERSTANDING YOUR INSTRUMENT PANEL 327
Information Provided by:

If jump starting is required, refer to “Jump Starting
Procedures” in “What To Do In Emergencies”.
•Electronic Throttle Control (ETC) Telltale
This telltale informs you of a problem with the
Electronic Throttle Control (ETC) system. If the
telltale comes on while driving, have the sys-
tem checked by an authorized dealer.
If a problem is detected, the telltale will come on while
the engine is running. Cycle the ignition key when the
vehicle has completely stopped and the shift lever is
placed in the PARK position. The telltale should turn off.
If the telltale remains lit with the engine running, your
vehicle will usually be drivable. However, see an autho-
rized dealer for service as soon as possible. If the telltale
is flashing when the engine is running, immediate service
is required. You may experience reduced performance, an
elevated/rough idle or engine stall and your vehicle may
require towing.
•Engine Temperature Warning Telltale
This telltale warns of an overheated engine con-
dition. As temperatures rise and the gauge ap-
proaches H, or 260°F, this telltale will illuminate and a
single chime will sound after reaching a set threshold.
Further overheating will cause the temperature gauge to
pass H, or 260°F, a continuous chime will occur until the
engine is allowed to cool.
If the telltale turns on while driving, safely pull over and
stop the vehicle. If the A/C system is on, turn it off. Also,
shift the transmission into NEUTRAL and idle the ve-
hicle. If the temperature reading does not return to
normal, turn the engine off immediately and call for
service. Refer to “If Your Engine Overheats” in “What To
Do In Emergencies” for more information.
328 UNDERSTANDING YOUR INSTRUMENT PANEL
Information Provided by:

•Transmission Temperature Warning Telltale
This telltale indicates that the transmission
fluid temperature is running hot. This may
occur with severe usage, such as trailer towing.
If this telltale turns on, safely pull over and
stop the vehicle. Then, shift the transmission into NEU-
TRAL and run the engine at idle or faster until the light
turns off.
CAUTION!
Continuous driving with the Transmission Tempera-
ture Warning Telltale illuminated will eventually
cause severe transmission damage or transmission
failure.
WARNING!
If the Transmission Temperature Warning Telltale is
illuminated and you continue operating the vehicle,
in some circumstances you could cause the fluid to
boil over, come in contact with hot engine or exhaust
components and cause a fire.
•Electric Power Steering Malfunction
This telltale is on when the Electric Power
Steering is not operating and needs service.
4
UNDERSTANDING YOUR INSTRUMENT PANEL 329
Information Provided by:

Oil Change Due
Your vehicle is equipped with an engine oil change
indicator system. The ⬙Oil Change Due⬙message will
display in the EVIC for five seconds after a single chime
has sounded at the start of each ignition that an oil
change is due. The engine oil change indicator system is
duty cycle based, which means the engine oil change
interval may fluctuate dependent upon your personal
driving style.
Unless reset, this message will continue to display each
time you cycle the ignition to the ON/RUN position. To
turn off the message temporarily, press and release the
MENU button. To reset the oil change indicator system
(after performing the scheduled maintenance), perform
the following procedure:
1. Without pressing the brake pedal, push the ENGINE
START/STOP button and cycle the ignition to the
ON/RUN position (Do not start the engine.)
2. Fully depress the accelerator pedal, slowly, three times
within 10 seconds.
3. Without pressing the brake pedal, push the ENGINE
START/STOP button once to return the ignition to the
OFF/LOCK position.
NOTE: If the indicator message illuminates when you
start the vehicle, the oil change indicator system did not
reset. If necessary, repeat this procedure.
Fuel Economy
Press and release the UP or DOWN button until “Fuel
Economy” displays highlighted in the EVIC and press
the SELECT button. Press and release the UP/DOWN
buttons until one of the following Fuel Economy func-
tions displays in the EVIC:
•Average Fuel Economy/Fuel Saver Mode
•Distance To Empty (DTE)
•Miles Per Gallon (MPG) or L/100km
330 UNDERSTANDING YOUR INSTRUMENT PANEL
Information Provided by:

Press the UP/DOWN buttons to cycle through all the
Trip Computer functions.
The Trip Functions mode displays the following informa-
tion:
Average Fuel Economy / ECO Fuel Saver Mode —
If Equipped
Shows the average fuel economy since the last reset.
When the fuel economy is reset, the display will read
“RESET” or show dashes for two seconds. Then, the
history information will be erased, and the averaging will
continue from the last fuel average reading before the
reset.
There is an ECO icon between the Compass and Outside
Temperature info at the top of the EVIC display. This icon
will appear whenever the Multi-Displacement System
(MDS) (if equipped) allows the engine to operate on four
cylinders, or if you are driving in a fuel efficient manner.
This feature allows you to monitor when you are driving
in a fuel efficient manner, and it can be used to modify
driving habits in order to increase fuel economy.
Fuel Economy
4
UNDERSTANDING YOUR INSTRUMENT PANEL 331
Information Provided by:

Distance To Empty (DTE)
Shows the estimated distance that can be traveled with
the fuel remaining in the tank. This estimated distance is
determined by a weighted average of the instantaneous
and average fuel economy, according to the current fuel
tank level. DTE cannot be reset through the SELECT
button.
NOTE: Significant changes in driving style or vehicle
loading will greatly affect the actual drivable distance of
the vehicle, regardless of the DTE displayed value.
When the DTE value is less than 30 miles (48 km)
estimated driving distance, the DTE display will change
to a “LOW FUEL” message. This display will continue
until the vehicle runs out of fuel. Adding a significant
amount of fuel to the vehicle will turn off the “LOW
FUEL” message and a new DTE value will display. Press
the BACK button to return to the main menu.
Miles Per Gallon (MPG) / Liters Per 100 km
(L/100km)
The Miles Per Gallon (MPG) / Liters Per 100 km (L/100km)
feature displays instantaneous fuel economy in a bar graph
below the DTE, this function cannot be reset. Press the
BACK button to return to the main menu.
ACC/Cruise Control — If Equipped
Press and release the UP or DOWN button until ⬙ACC⬙(if
equipped with Adaptive Cruise Control) or ⬙Cruise⬙is
highlighted in the EVIC. Status of the ACC or Cruise is
displayed in the menu line also. Press and release the
SELECT (right arrow) button to display the following
information:
•If equipped with ACC, one of several messages will be
displayed giving a dynamic status update of the
feature as the driver changes feature status or follow-
ing conditions change. If ACC is active and a warning
332 UNDERSTANDING YOUR INSTRUMENT PANEL
Information Provided by:

or other feature is in the EVIC main display, the ACC
status will be displayed in place of the EVIC odometer
line.
•For vehicles with Cruise, one of several messages will
be displayed giving a dynamic status update of the
feature as the driver changes feature status or condi-
tions change. If Cruise is active and a warning or other
feature is in the EVIC main display, the Cruise status
will be displayed in place of the EVIC odometer line.
Press and release the BACK button to return to the main
menu.
Vehicle Speed
Press and release the UP or DOWN button until ⬙Vehicle
Speed⬙is highlighted in the EVIC. Press the SELECT
button to view a digital display of the current speed
in mph or km/h. Pressing the SELECT button a second
time will toggle the unit of measure between mph
or km/h. Press the BACK button to return to the main
menu.
NOTE: Changing the unit of measure in the Vehicle
Speed menu will not change the unit of measure in the
EVIC.
Trip Info
Press and release the UP or DOWN button until ⬙Trip
Info⬙is highlighted in the EVIC. Press and release the
SELECT button to display the following three trip fea-
tures in the next screen:
•Trip A
•Trip B
•Elapsed Time
4
UNDERSTANDING YOUR INSTRUMENT PANEL 333
Information Provided by:

Press the UP/DOWN buttons to cycle through all the
Trip Computer functions or press the BACK button to
return to the main menu.
The Trip Functions mode displays the following informa-
tion:
Trip A
Shows the total distance traveled for Trip A since the last
reset.
Trip B
Shows the total distance traveled for Trip B since the last
reset.
Elapsed Time
Shows the total elapsed time of travel since the last reset.
Elapsed time will increment when the ignition is in the
ON or START position.
Resetting A Trip Info Function
To Reset any of the three Trip Info functions, select the
function you want to reset using the UP or DOWN
buttons. Push the SELECT button until the feature dis-
plays zero.
Tire PSI
Press and release the UP or DOWN button until ⬙Tire PSI⬙
is highlighted in the EVIC. Press and release the SELECT
button and one of the following will be displayed:
•If tire pressure is OK for all tires a vehicle ICON is
displayed with tire pressure values in each corner of
the ICON.
•If one or more tires have low pressure, ⬙Tire Pressure
LOW⬙is displayed with the vehicle ICON and the tire
pressure values in each corner of the ICON.
•If the Tire Pressure system requires service, ⬙Service
Tire Pressure System⬙is displayed.
334 UNDERSTANDING YOUR INSTRUMENT PANEL
Information Provided by:

Tire PSI is an information only function and cannot be
reset. Press and release the BACK button to return to the
main menu.
Vehicle Info (Customer Information Features)
Press and release the UP or DOWN button until ⬙Vehicle
Info⬙is highlighted in the EVIC. Press and release the
SELECT button and Coolant Temp will be displayed.
Press the UP or DOWN button to scroll through the
following information displays.
•Coolant Temp
Displays the actual coolant temperature.
•AWD Status — If Equipped
Displays a vehicle ICON with four wheels highlighted
and ⬙AWD⬙if All Wheel Drive is active. Displays a
vehicle ICON with two wheels highlighted and ⬙RWD⬙if
All Wheel Drive is inactive.
•Oil Temperature
Displays the actual oil temperature.
•Oil Pressure
Displays the actual oil pressure.
•Trans Temperature
Displays the actual transmission temperature.
•Engine Hours
Displays the number of hours of engine operation.
Messages #
Select from Main Menu using the UP or DOWN buttons.
This feature shows the number of stored warning mes-
sages (in the # place holder). Pressing the SELECT button
will allow you to see what the stored messages are.
Pressing the BACK button takes you back to the Main
Menu.
4
UNDERSTANDING YOUR INSTRUMENT PANEL 335
Information Provided by:

Turn Menu OFF
Select from Main Menu using the DOWN button. Press-
ing the SELECT button blanks the menu display. Pressing
any one of the four steering wheel buttons brings the
menu back.
Uconnect® SETTINGS
The Uconnect® system uses a combination of soft and
hard keys located on the center of the instrument panel
that allows you to access and change the customer
programmable features.
Hard-Keys
Hard-Keys are located below the Uconnect® system in
the center of the instrument panel. In addition, there is a
Scroll/Enter control knob located on the right side of the
Climate Controls in the center of the instrument panel.
Turn the control knob to scroll through menus and
change settings (i.e., 30, 60, 90), press the center of the
control knob one or more times to select or change a
setting (i.e., ON, OFF).
Soft-Keys
Soft-Keys are accessible on the Uconnect® Touch-Screen.
Customer Programmable Features — Uconnect®
8.4 Settings
Press the More soft-key, then press the Settings soft-key
to display the menu setting screen. In this mode the
Uconnect® system allows you to access programmable
features that may be equipped such as Display, Clock,
Safety/Assistance, Lights, Doors & Locks, Auto-On
Comfort & Remote Start, Engine Off Operation, Compass
Settings, Audio, Phone/Bluetooth® and SIRIUS Setup.
NOTE: Only one touchscreen area may be selected at a
time.
336 UNDERSTANDING YOUR INSTRUMENT PANEL
Information Provided by:

When making a selection, press the soft-key to enter the
desired mode. Once in the desired mode press and release
the preferred setting until a check-mark appears next to the
setting, showing that setting has been selected.
Once the setting is complete press the Back Arrow
soft-key to return to the previous menu or press the X
soft-key to close out of the settings screen. Pressing the
Up or Down Arrow soft-keys on the right side of the
screen will allow you to toggle up or down through the
available settings.
Display
After pressing the Display soft-key the following settings
will be available.
•Display Mode
When in this display you may select one of the auto
display settings. To change Mode status, touch and
release the Day, Night or Auto soft-key. Then touch the
arrow back soft-key.
•Display Brightness With Headlights ON
When in this display, you may select the brightness with
the headlights on. Adjust the brightness with the + and –
setting soft-keys or by selecting any point on the scale
between the + and – soft-keys. Then touch the arrow back
soft-key.
•Display Brightness With Headlights OFF
When in this display, you may select the brightness with
the headlights off. Adjust the brightness with the + and –
setting soft-keys or by selecting any point on the scale
between the + and – soft-keys. Then touch the arrow back
soft-key.
•Set Language
When in this display, you may select one of three
languages for all display nomenclature, including the trip
functions and the navigation system (if equipped). Touch
the Set Language soft-key and then touch the desired
4
UNDERSTANDING YOUR INSTRUMENT PANEL 337
Information Provided by:

language soft-key until a check-mark appears next to the
language, showing that setting has been selected. Touch
the back arrow soft-key to return to the previous menu.
•Units
When in this display, you may select to have the EVIC,
odometer, and navigation system (if equipped) changed
between US and Metric units of measure. Touch US or
Metric until a check-mark appears next to the setting,
showing that setting has been selected. Touch the back
arrow soft-key to return to the previous menu.
•Voice Response Length
When in this display, you may change the Voice Re-
sponse Length settings. To change the Voice Response
Length, touch the Brief or Detailed soft-key until a
check-mark appears next to the setting, showing that
setting has been selected. Touch the back arrow soft-key
to return to the previous menu.
•Touchscreen Beep
When in this display, you may turn on or shut off the
sound heard when a touch screen button (soft-key) is
pressed. Touch the Touchscreen Beep soft-key until a
check-mark appears next to the setting, showing that
setting has been selected. Touch the back arrow soft-key
to return to the previous menu.
•Navigation Turn-By-Turn In Cluster — If Equipped
When this feature is selected, the turn-by-turn directions
will appear in the display as the vehicle approaches a
designated turn within a programmed route. To make
your selection, touch the Navigation Turn-By-Turn In
Cluster soft-key, until a check-mark appears next to the
setting, showing that setting has been selected. Touch the
back arrow soft-key to return to the previous menu.
338 UNDERSTANDING YOUR INSTRUMENT PANEL
Information Provided by:

•Fuel Saver Display In Cluster — If Equipped
The “ECO” message is located in the instrument cluster
display, this message can be turned on or off. To make
your selection, touch the Fuel Saver Display soft-key,
until a check-mark appears next to the setting, showing
that setting has been selected. Touch the back arrow
soft-key to return to the previous menu.
Clock
After pressing the Clock soft-key the following settings
will be available.
•Sync with GPS Time — If Equipped
When in this display, you may automatically have the
radio set the time. To change the Sync with GPS Time
setting touch the Sync with GPS Time soft-key until a
check-mark appears next to the setting, showing that
setting has been selected. Touch the back arrow soft-key
to return to the previous menu.
•Set Time Hours
When in this display, you may adjust the hours. The Sync
with GPS Time soft-key must be unchecked. To make
your selection touch the + or - soft-keys to adjust the
hours up or down. Touch the back arrow soft-key to
return to the previous menu or touch the X soft-key to
close out of the settings screen.
•Set Time Minutes
When in this display, you may adjust the minutes. The
Sync with GPS Time soft-key must be unchecked. To
make your selection touch the + or - soft-keys to adjust
the minutes up or down. Touch the back arrow soft-key
to return to the previous menu or touch the X soft-key to
close out of the settings screen.
4
UNDERSTANDING YOUR INSTRUMENT PANEL 339
Information Provided by:

•Time Format
When in this display, you may select the time format
display setting. Touch the Time Format soft-key until a
check-mark appears next to the 12hrs or 24hrs setting,
showing that setting has been selected. Touch the back
arrow soft-key to return to the previous menu.
•Show Time In Status Bar — If Equipped
When in this display, you may turn on or shut off the
digital clock in the status bar. To change the Show Time
Status setting touch the Show Time in Status Bar soft-key
until a check-mark appears next to setting, showing that
setting has been selected. Touch the back arrow soft-key
to return to the previous menu.
Safety / Assistance
After pressing the Safety / Assistance soft-key the fol-
lowing settings will be available.
•Front Collision Sensitivity — If Equipped
The Front Collision Warning (FCW) feature can be set to
Far, set to Near or turned Off. The default status of FCW
is the Far setting. This means the system will warn you of
a possible collision with the vehicle in front of you when
you are farther away. This gives you the most reaction
time. To change the setting for more dynamic driving,
select the Near setting. This warns you of a possible
collision when you are much closer to the vehicle in front
of you. This allows for a more dynamic driving experi-
ence. To change the FCW status, touch and release the
OFF, Near or Far button. Then touch the arrow back
soft-key.
For further information, refer to “Adaptive Cruise Con-
trol (ACC)” in “Understanding The Features Of Your
Vehicle”.
340 UNDERSTANDING YOUR INSTRUMENT PANEL
Information Provided by:

•ParkSense® — If Equipped
The ParkSense® system will scan for objects behind the
vehicle when the transmission shift lever is in REVERSE
and the vehicle speed is less than 11 mph (18 km/h). It
will provide an alert (audible and/or visual) to indicate
the proximity to other objects. The system can be enabled
with Sound Only, or Sound and Display. To change the
ParkSense® status, touch and release the Sound Only or
Sounds and Display button. Then touch the arrow back
soft-key. Refer to “ParkSense®” in “Understanding The
Features Of Your Vehicle” for system function and oper-
ating information.
•ParkSense® Chime Volume
The ParkSense® Chime Volume settings can be selected
from the EVIC or Uconnect® System — if equipped. The
chime volume settings include LOW, MEDIUM, and
HIGH. The factory default volume setting is MEDIUM.
To make your selection, touch the ParkSense® Chime
Volume soft-key, until a check-mark appears next to
setting, indicating that the setting had been selected.
Touch the back arrow soft-key to return to the previous
menu. ParkSense® will retain its last known configura-
tion state through ignition cycles.
•Tilt Mirrors In Reverse — If Equipped
When this feature is selected, the outside sideview mir-
rors will tilt downward when the ignition is in the RUN
position and the transmission shift lever is in the RE-
VERSE position. The mirrors will move back to their
previous position when the transmission is shifted out of
REVERSE. To make your selection, touch the Tilt Mirrors
In Reverse soft-key, until a check-mark appears next to
setting, showing that setting has been selected. Touch the
back arrow soft-key to return to the previous menu.
4
UNDERSTANDING YOUR INSTRUMENT PANEL 341
Information Provided by:

•Blind Spot Alert — If Equipped
When this feature is selected, the Blind Spot Alert feature
can be set to Off, Lights or Lights and Chime. The Blind
Spot Alert feature can be activated in “Lights” mode.
When this mode is selected, the Blind Spot Monitor
(BSM) system is activated and will only show a visual
alert in the outside mirrors. When “Lights & Chime”
mode is activated, the Blind Spot Monitor (BSM) will
show a visual alert in the outside mirrors as well as an
audible alert when the turn signal is on. When “Off” is
selected, the Blind Spot Monitor (BSM) system is deacti-
vated. To change the Blind Spot Alert status, touch the
Off, Lights or Lights & Chime soft-key. Then touch the
arrow back soft-key.
NOTE: If your vehicle has experienced any damage in
the area where the sensor is located, even if the fascia is
not damaged, the sensor may have become misaligned.
Take your vehicle to an authorized dealer to verify sensor
alignment. Having a sensor that is misaligned will result
in the BSM not operating to specification.
•ParkView® Backup Camera — If Equipped
Your vehicle may be equipped with the ParkView® Rear
Back Up Camera that allows you to see an on-screen
image of the rear surroundings of your vehicle whenever
the shift lever is put into REVERSE. The image will be
displayed on the radio touchscreen display along with a
caution note to “check entire surroundings” across the
top of the screen. After five seconds, this note will
disappear. The ParkView® camera is located on the rear
of the vehicle above the rear License plate. To make your
selection, touch the ParkView® Backup Camera soft-key,
until a check-mark appears next to setting, showing that
setting has been selected. Touch the back arrow soft-key
to return to the previous menu.
342 UNDERSTANDING YOUR INSTRUMENT PANEL
Information Provided by:

•Rain Sensing Auto Wipers — If Equipped
When this feature is selected, the system will automati-
cally activate the windshield wipers if it senses moisture
on the windshield. To make your selection, touch the
Rain Sensing soft-key, until a check-mark appears next to
setting, showing that setting has been selected. Touch the
back arrow soft-key to return to the previous menu.
•Hill Start Assist — If Equipped
When this feature is selected, the Hill Start Assist (HSA)
system is active. Refer to “Electronic Brake Control
System” in “Starting And Operating” for system function
and operating information. To make your selection, touch
the Hill Start Assist soft-key, until a check-mark appears
next to setting, showing that setting has been selected.
Touch the back arrow soft-key to return to the previous
menu.
Lights
After pressing the Lights soft-key the following settings
will be available.
•Headlight Illumination On Approach
When this feature is selected, the headlights will activate
and remain on for 0, 30, 60, or 90 seconds when the doors
are unlocked with the Remote Keyless Entry (RKE)
transmitter. To change the Illuminated Approach status,
touch the + or - soft-key to select your desired time
interval. Touch the back arrow soft-key to return to the
previous menu.
•Headlights With Wipers — If Equipped
When this feature is selected, and the headlight switch is
in the AUTO position, the headlights will turn on ap-
proximately 10 seconds after the wipers are turned on.
4
UNDERSTANDING YOUR INSTRUMENT PANEL 343
Information Provided by:

The headlights will also turn off when the wipers are
turned off if they were turned on by this feature. To make
your selection, touch the Headlights With Wipers softkey,
until a check-mark appears next to setting, showing that
setting has been selected. Touch the back arrow soft-key
to return to the previous menu.
•Auto Dim High Beams “SmartBeam™” —
If Equipped
When this feature is selected, the high beam headlights
will deactivate automatically under certain conditions. To
make your selection, touch the Auto High Beams softkey,
until a check-mark appears next to setting, showing that
setting has been selected. Touch the back arrow soft-key
to return to the previous menu. Refer to “Lights/ Smart-
Beam™ — If Equipped” in “Understanding The Features
Of Your Vehicle” for further information.
•Daytime Running Lights – If Available
When this feature is selected, the headlights will turn on
whenever the engine is running. To make your selection,
touch the Daytime Running Lights soft-key, until a
check-mark appears next to setting, showing that setting
has been selected. Touch the back arrow soft-key to
return to the previous menu.
•Steering Directed Lights – If Equipped
When this feature is selected, the headlights turn relative
to a change in direction of the steering wheel. To make
your selection, touch the Steering Directed Lights softkey,
until a check-mark appears next to setting, showing that
setting has been selected. Touch the back arrow soft-key
to return to the previous menu.
344 UNDERSTANDING YOUR INSTRUMENT PANEL
Information Provided by:

•Flash Headlights With Lock
When this feature is selected, the headlights will flash
when the doors are locked or unlocked with the Remote
Keyless Entry (RKE) transmitter. This feature may be
selected with or without the sound horn on lock feature
selected. To make your selection, touch the Flash Head-
lights with Lock soft-key, until a check-mark appears next
to setting, showing that setting has been selected. Touch
the back arrow soft-key to return to the previous menu.
Doors & Locks
After pressing the Doors & Locks soft-key the following
settings will be available.
•Auto Unlock On Exit
When this feature is selected, all doors will unlock when
the vehicle is stopped and the transmission is in the
PARK or NEUTRAL position and the driver’s door is
opened. To make your selection, touch the Auto Unlock
On Exit soft-key, until a check-mark appears next to
setting, showing that setting has been selected. Touch the
back arrow soft-key to return to the previous menu.
•Flash Headlight With Lock
When this feature is selected, the front and headlights
will flash when the doors are locked or unlocked with the
Remote Keyless Entry (RKE) transmitter. To make your
selection, touch the Flash Lights With Lock soft-key, until
a check-mark appears next to setting, showing that
setting has been selected. Touch the back arrow soft-key
to return to the previous menu.
•Sound Horn With Lock
When this feature is selected, the horn will sound when
the remote start is activated. To make your selection,
touch the Sound Horn With Lock soft-key, until a check-
mark appears next to setting, showing that setting has
been selected. Touch the back arrow soft-key to return to
the previous menu.
4
UNDERSTANDING YOUR INSTRUMENT PANEL 345
Information Provided by:

•Sound Horn With Remote Start
When this feature is selected, the horn will sound when
the remote start is activated. To make your selection,
touch the Sound Horn With Remote Start soft-key, until a
check-mark appears next to setting, showing that setting
has been selected. Touch the back arrow soft-key to
return to the previous menu.
•1st Press Of Key Fob Unlocks
When 1st Press Of Key Fob Unlocks is selected, only the
driver’s door will unlock on the first press of the Remote
Keyless Entry (RKE) transmitter UNLOCK button. When
1st Press Of Key Fob Unlocks is selected, you must press
the RKE transmitter UNLOCK button twice to unlock the
passenger’s doors. When Unlock All Doors On 1st Press
is selected, all of the doors will unlock on the first press
of the RKE transmitter UNLOCK button.
NOTE: If the vehicle is programmed 1st Press Of Key Fob
Unlocks, all doors will unlock no matter which Passive
Entry equipped door handle is grasped. If 1st Press Of
Key Fob Unlocks is programmed, only the driver’s door
will unlock when the driver’s door is grasped. With
Passive Entry, if 1st Press Of Key Fob Unlocks is pro-
grammed touching the handle more than once will only
result in the driver’s door opening. If driver door first is
selected, once the driver door is opened, the interior door
lock/unlock switch can be used to unlock all doors (or
use RKE transmitter).
•Passive Entry
This feature allows you to lock and unlock the vehicle’s
door(s) without having to press the Remote Keyless Entry
(RKE) transmitter lock or unlock buttons. To make your
selection, touch the Passive Entry soft-key, until a check-
mark appears next to setting, showing that setting has
346 UNDERSTANDING YOUR INSTRUMENT PANEL
Information Provided by:

been selected. Touch the back arrow soft-key to return to
the previous menu. Refer to “Keyless Enter-N-Go™” in
“Things To Know Before Starting Your Vehicle”.
•Memory To FOB — If Equipped
This feature provides automatic driver seat positioning to
enhance driver mobility when entering and exiting the
vehicle. To make your selection, touch the Memory
Linked To FOB soft-key, until a check-mark appears next
to setting, showing that setting has been selected. Touch
the back arrow soft-key to return to the previous menu.
NOTE: The seat will return to the memorized seat
location (if Recall Memory with Remote Key Unlock is set
to ON) when the Remote Keyless Entry (RKE) transmitter
is used to unlock the door. Refer to “Driver Memory
Seat” in “Understanding The Features Of Your Vehicle”
for further information.
Auto-On Comfort & Remote Start
After pressing the Auto-On Comfort & Remote Start
soft-key the following settings will be available.
•Horn With Remote Start
When this feature is selected, the horn will sound when
the remote start is activated. To make your selection,
touch the Sound Horn With Remote Start soft-key, until a
check-mark appears next to setting, showing that setting
has been selected. Touch the back arrow soft-key to
return to the previous menu.
•Auto-On Driver Heated/Ventilated Seat & Steering
Wheel With Vehicle Start — If Equipped
When this feature is selected the driver’s heated seat and
heated steering wheel will automatically turn on when
temperatures are below 40° F (4.4° C). When tempera-
tures are above 80° F (26.7° C) the driver vented seat will
4
UNDERSTANDING YOUR INSTRUMENT PANEL 347
Information Provided by:

turn on. To make your selection, touch the Auto Heated
Seats soft-key, until a check-mark appears next to setting,
showing that setting has been selected. Touch the back
arrow soft-key to return to the previous menu.
Engine Off Options
After pressing the Engine Off Options soft-key the fol-
lowing settings will be available.
•Easy Exit Seat
This feature provides automatic driver seat positioning to
enhance driver mobility when entering and exiting the
vehicle. To make your selection, touch the Easy Exit Seats
soft-key, until a check-mark appears next to setting,
showing that setting has been selected. Touch the back
arrow soft-key to return to the previous menu.
•Engine Off Power Delay
When this feature is selected, the power window
switches, radio, Uconnect® phone system (if equipped),
DVD video system (if equipped), power sunroof (if
equipped), and power outlets will remain active for up to
10 minutes after the ignition is cycled to OFF. Opening
either front door will cancel this feature. To change the
Engine Off Power Delay status touch the 0 seconds,
45 seconds, 5 minutes or 10 minutes soft-key. Then touch
the arrow back soft-key.
•Headlight Off Delay
When this feature is selected, the driver can choose to
have the headlights remain on for 0, 30, 60, or 90 seconds
when exiting the vehicle. To change the Headlight Off
Delay status touch the + or - soft-key to select your
desired time interval. Touch the back arrow soft-key to
return to the previous menu.
348 UNDERSTANDING YOUR INSTRUMENT PANEL
Information Provided by:

Compass Settings
After pressing the Compass Settings soft-key the follow-
ing settings will be available.
•Variance
Compass Variance is the difference between Magnetic
North and Geographic North. To compensate for the
differences the variance should be set for the zone where
the vehicle is driven, per the zone map. Once properly
set, the compass will automatically compensate for the
differences, and provide the most accurate compass
heading.
NOTE: Keep magnetic materials away from the top of the
instrument panel, such as iPod’s, Mobile Phones, Laptop
Computers and Radar Detectors. This is where the com-
pass module is located, and it can cause interference with
the compass sensor, and it may give false readings.
•Perform Compass Calibration
Touch the Calibration soft-key to change this setting. This
compass is self-calibrating, which eliminates the need to
manually reset the compass. When the vehicle is new, the
compass may appear erratic and it may need to be
Compass Variance Map
4
UNDERSTANDING YOUR INSTRUMENT PANEL 349
Information Provided by:

calibrated. You may also calibrate the compass by press-
ing the ON soft-key and completing one or more 360-
degree turns (in an area free from large metal or metallic
objects) until the CAL indicator displayed in the EVIC
turns off. The compass will now function normally.
Audio
After pressing the Audio soft-key the following settings
will be available.
•Balance/Fade
When in this display you may adjust the Balance and
Fade settings.
•Equalizer
When in this display you may adjust the Bass, Mid and
Treble settings. Adjust the settings with the + and –
setting soft-keys or by selecting any point on the scale
between the + and – soft-keys. Then touch the arrow back
soft-key.
NOTE: Bass/Mid/Treble allow you to simply slide your
finger up or down to change the setting as well as touch
directly on the desired setting.
•Speed Adjusted Volume
This feature increases or decreases volume relative to
vehicle speed. To change the Speed Adjusted Volume
touch the Off, 1, 2 or 3 soft-key. Then touch the arrow
back soft-key.
•Music Info Cleanup
This feature helps organize music files for optimized
music navigation. To make your selection, touch the
Music Info Cleanup soft-key, select On or Off followed by
pressing the arrow back soft-key.
•Surround Sound — If Equipped
This feature provides simulated surround sound mode.
To make your selection, touch the Surround Sound
soft-key, select On or Off followed by pressing the arrow
back soft-key.
350 UNDERSTANDING YOUR INSTRUMENT PANEL
Information Provided by:

Phone/Bluetooth®
After pressing the Phone/Bluetooth® soft-key the fol-
lowing settings will be available.
•Paired Devices
This feature shows which phones are paired to the
Phone/Bluetooth® system. For further information, refer
to the Uconnect® Supplement.
SiriusXM Setup
After pressing the SIRIUS Setup soft-key the following
settings will be available.
•Channel Skip
SiriusXM can be programmed to designate a group of
channels that are the most desirable to listen to or to
exclude undesirable channels while scanning. To make
your selection, touch the Channel Skip soft-key, select the
channels you would like to skip followed by pressing the
arrow back soft-key.
•Subscription Information
New vehicle purchasers or lessees will receive a free
limited time subscription to SiriusXM Satellite Radio with
your radio. Following the expiration of the free services,
it will be necessary to access the information on the
Subscription Information screen in order to re-subscribe.
Touch the Subscription Info soft-key to access the Sub-
scription Information screen.
Write down the SIRIUS ID numbers for your receiver. To
reactivate your service, either call the number listed on
the screen or visit the provider online.
NOTE: SiriusXM Travel Link is a separate subscription.
4
UNDERSTANDING YOUR INSTRUMENT PANEL 351
Information Provided by:

SETTING THE ANALOG CLOCK
To set the analog clock at the top center of the instrument
panel, press and hold the button until the setting is
correct.
iPod®/USB/MP3 CONTROL
This feature allows an iPod® or external USB device to be
plugged into the USB port.
iPod® control supports Mini, 4G, Photo, Nano, 5G iPod®
and iPhone® devices. Some iPod® software versions
may not fully support the iPod® control features. Please
visit Apple’s website for software updates.
For further information, refer to the Uconnect® Supple-
ment Manual.
Setting The Analog Clock
352 UNDERSTANDING YOUR INSTRUMENT PANEL
Information Provided by:

HARMAN KARDON® Logic7® HIGH
PERFORMANCE MULTICHANNEL SURROUND
SOUND SYSTEM WITH DRIVER-SELECTABLE
SURROUND (DSS) — IF EQUIPPED
Your vehicle is equipped with a Harman Kardon® audio
system with GreenEdge™ technology that offers superior
sound quality, higher Sound Pressure Levels (SPL) and
reduced energy consumption. The new system utilizes
proprietary amplifier and speaker technologies deliver-
ing substantial increases in component and system effi-
ciency levels.
The 12 Channel Class D GreenEdge high efficiency
amplifier is governed by a high voltage tracking power
supply and drives a 7.5-channel playback architecture.
The Harman Kardon® audio system offers the ability to
choose Logic 7® surround sound for any audio source.
The GreenEdge high-efficiency speaker designs ensure
the system has higher SPL and a dramatic increase in
dynamic sound quality. The speakers are tuned for
maximum efficiency and perfectly matched to the ampli-
fier output stage ensuring state of the art multi-seat
surround sound processing.
Logic7® multichannel surround-sound technology deliv-
ers an immersive, accurate sound-stage to every seating
position. This surround effect is available for audio from
any source - AM/FM/CD/ Satellite Radio or dashboard
AUX input; and is activated through the Uconnect®
System. Refer to “Surround Sound” under “Uconnect®
Settings” in “Understanding Your Instrument Panel”.
4
UNDERSTANDING YOUR INSTRUMENT PANEL 353
Information Provided by:

STEERING WHEEL AUDIO CONTROLS
The remote sound system controls are located on the rear
surface of the steering wheel at the three and nine o’clock
positions.
The right-hand control is a rocker-type switch with a
pushbutton in the center and controls the volume and
mode of the sound system. Pressing the top of the rocker
switch will increase the volume, and pressing the bottom
of the rocker switch will decrease the volume.
Pressing the center button will make the radio switch
between the various modes available (AM/FM/SAT/
CD/HDD/AUX/VES, etc.).
The left-hand control is a rocker-type switch with a
pushbutton in the center. The function of the left-hand
control is different depending on which mode you are in.
The following describes the left-hand control operation in
each mode.
Radio Operation
Pressing the top of the switch will “Seek” up for the next
listenable station and pressing the bottom of the switch
will “Seek” down for the next listenable station.
Remote Sound System Controls
(Back View Of Steering Wheel)
354 UNDERSTANDING YOUR INSTRUMENT PANEL
Information Provided by:

The button located in the center of the left-hand control
will tune to the next preset station that you have pro-
grammed in the radio preset pushbutton.
CD Player
Pressing the top of the switch once will go to the next
track on the CD. Pressing the bottom of the switch once
will go to the beginning of the current track, or to the
beginning of the previous track if it is within one second
after the current track begins to play.
If you press the switch up or down twice, it plays the
second track; three times, it will play the third, etc.
The center button on the left side rocker switch has no
function for a single-disc CD player. However, when a
multiple-disc CD player is equipped on the vehicle, the
center button will select the next available CD in the
player.
CD/DVD DISC MAINTENANCE
To keep a CD/DVD in good condition, take the following
precautions:
1. Handle the disc by its edge; avoid touching the
surface.
2. If the disc is stained, clean the surface with a soft cloth,
wiping from center to edge.
3. Do not apply paper or tape to the disc; avoid scratch-
ing the disc.
4. Do not use solvents such as benzene, thinner, cleaners,
or anti-static sprays.
5. Store the disc in its case after playing.
6. Do not expose the disc to direct sunlight.
7. Do not store the disc where temperatures may become
too high.
4
UNDERSTANDING YOUR INSTRUMENT PANEL 355
Information Provided by:

NOTE: If you experience difficulty in playing a particular
disc, it may be damaged (i.e., scratched, reflective coating
removed, a hair, moisture or dew on the disc) oversized,
or have protection encoding. Try a known good disc
before considering disc player service.
RADIO OPERATION AND MOBILE PHONES
Under certain conditions, the mobile phone being on in
your vehicle can cause erratic or noisy performance from
your radio. This condition may be lessened or eliminated
by relocating the mobile phone antenna. This condition is
not harmful to the radio. If your radio performance does
not satisfactorily “clear” by the repositioning of the
antenna, it is recommended that the radio volume be
turned down or off during mobile phone operation when
not using Uconnect® (if equipped).
CLIMATE CONTROLS
The air conditioning and heating system is designed to
make you comfortable in all types of weather. This
system can be operated through either the controls on
the instrument panel or through the Uconnect® system
display.
When the Uconnect® system is in different modes (Radio,
Player, Settings, More, etc.) the driver and passenger
temperature settings will be indicated at the top of the
display.
356 UNDERSTANDING YOUR INSTRUMENT PANEL
Information Provided by:

General Overview
Hard-Keys
The hard-keys located below the Uconnect® screen.
Soft-Keys
Soft-keys are accessible on the Uconnect® system screen.
Automatic Climate Controls — Hard-keys
Uconnect® 8.4 Automatic Temperature Controls —
Soft-keys
4
UNDERSTANDING YOUR INSTRUMENT PANEL 357
Information Provided by:

Button Descriptions (Applies To Both Hard-keys And
Soft-keys)
1. MAX A/C Button
Press and release to change the current setting, the
indicator illuminates when MAX A/C is ON. Performing
this function again will cause the MAX A/C operation to
switch into manual mode and the MAX A/C indicator
will turn off.
2. A/C Button
Press and release to change the current setting, the
indicator illuminates when A/C is ON. Performing this
function again will cause the A/C operation to switch
into manual mode and the A/C indicator will turn off.
3. Recirculation Button
Press and release to change the current setting, the
indicator illuminates when ON.
4. AUTO Operation Button
Automatically controls the interior cabin temperature by
adjusting airflow distribution and amount. Performing
this function will cause the ATC to switch between
manual mode and automatic modes. Refer to “Automatic
Operation” for more information.
5. Front Defrost Button
Press and release to change the current airflow setting to
Defrost mode. The indicator illuminates when this fea-
ture is ON. Performing this function will cause the ATC
to switch into manual mode. The blower speed may
increase when Defrost mode is selected. If the front
defrost mode is turned off the climate system will return
the previous setting.
6. Rear Defrost Button
Press and release this button to turn on the rear window
defroster and the heated outside mirrors (if equipped).
358 UNDERSTANDING YOUR INSTRUMENT PANEL
Information Provided by:

An indicator will illuminate when the rear window
defroster is on. The rear window defroster automatically
turns off after 10 minutes.
CAUTION!
Failure to follow these cautions can cause damage to
the heating elements:
•Use care when washing the inside of the rear
window. Do not use abrasive window cleaners on
the interior surface of the window. Use a soft cloth
and a mild washing solution, wiping parallel to the
heating elements. Labels can be peeled off after
soaking with warm water.
•Do not use scrapers, sharp instruments, or abrasive
window cleaners on the interior surface of the
window.
•Keep all objects a safe distance from the window.
7. Passenger Temperature Control Up Button
Provides the passenger with independent temperature
control. Push the button for warmer temperature settings.
NOTE: Pressing this button while in Sync mode will
automatically exit Sync.
8. Passenger Temperature Control Down Button
Provides the passenger with independent temperature
control. Push the button for cooler temperature settings.
NOTE: Pressing this button while in Sync mode will
automatically exit Sync.
9. SYNC
Press the Sync soft-key to toggle the Sync feature On/Off.
The Sync indicator is illuminated when this feature is
enabled. Sync is used to synchronize the passenger
4
UNDERSTANDING YOUR INSTRUMENT PANEL 359
Information Provided by:

temperature setting with the driver temperature setting.
Changing the passenger temperature setting while in
Sync will automatically exit this feature.
10. Blower Control
Blower control is used to regulate the amount of air
forced through the climate system. There are seven
blower speeds available. Adjusting the blower will cause
automatic mode to switch to manual operation. The
speeds can be selected using either hard-keys or soft-keys
as follows:
Hard-key
The blower speed increases as you turn the control
clockwise from the lowest blower setting. The blower
speed decreases as you turn the knob counter-clockwise.
Soft-key
Use the small blower icon to reduce the blower setting
and the large blower icon to increase the blower setting.
Blower can also be selected by pressing the blower bar
area between the icons.
11. Modes
The airflow distribution mode can be adjusted so air
comes from the instrument panel outlets, floor outlets,
demist outlets and defrost outlets. The Mode settings are
as follows:
Panel Mode
Air comes from the outlets in the instrument
panel. Each of these outlets can be individually
adjusted to direct the flow of air. The air vanes of the
center outlets and outboard outlets can be moved up and
down or side to side to regulate airflow direction. There
is a shut off wheel located below the air vanes to shut off
or adjust the amount of airflow from these outlets.
360 UNDERSTANDING YOUR INSTRUMENT PANEL
Information Provided by:

Bi-Level Mode
Air comes from the instrument panel outlets and
floor outlets. A slight amount of air is directed
through the defrost and side window demister outlets.
NOTE: BI-LEVEL mode is designed under comfort con-
ditions to provide cooler air out of the panel outlets and
warmer air from the floor outlets.
Floor Mode
Air comes from the floor outlets. A slight amount
of air is directed through the defrost and side
window demister outlets.
Mix Mode
Air comes from the floor, defrost and side window
demist outlets. This mode works best in cold or
snowy conditions.
Defrost Mode
Air comes from the windshield and side window
demist outlets. Use Defrost mode with maximum
temperature settings for best windshield and side win-
dow defrosting and defogging. When the defrost mode is
selected, the blower level may will increase.
12. Climate Control OFF Button
Press and release this button to turn the Climate Control
ON/OFF.
13. Driver Temperature Control Down Button
Provides the driver with independent temperature con-
trol. Push the button for cooler temperature settings.
NOTE: In Sync mode, this button will also automatically
adjust the passenger temperature setting at the same
time.
4
UNDERSTANDING YOUR INSTRUMENT PANEL 361
Information Provided by:

14. Driver Temperature Control Up Button
Provides the driver with independent temperature con-
trol. Push the button for warmer temperature settings.
NOTE: In Sync mode, this button will also automatically
adjust the passenger temperature setting at the same
time.
Climate Control Functions
A/C (Air Conditioning)
The Air Conditioning (A/C) button allows the operator
to manually activate or deactivate the air conditioning
system. When the air conditioning system is turned on,
cool dehumidified air will flow through the outlets into
the cabin. For improved fuel economy, press the A/C
button to turn off the air conditioning and manually
adjust the blower and airflow mode settings. Also, make
sure to select only Panel, Bi-Level or Floor modes.
NOTE:
•If fog or mist appears on the windshield or side glass,
select Defrost mode and increase blower speed.
•If your air conditioning performance seems lower than
expected, check the front of the A/C condenser (lo-
cated in front of the radiator), for an accumulation of
dirt or insects. Clean with a gentle water spray from
behind the radiator and through the condenser. Fabric
front fascia protectors may reduce airflow to the
condenser, reducing air conditioning performance.
MAX A/C
Max A/C sets the control for maximum cooling perfor-
mance.Press and release to toggle between Max A/C and
the prior settings. The soft-key illuminates when Max
A/C is ON.
362 UNDERSTANDING YOUR INSTRUMENT PANEL
Information Provided by:

In MAX A/C, the blower level and mode position can be
adjusted to desired user settings. Pressing other settings
will cause the MAX A/C operation to switch to the prior
settings and the MAX A/C indicator will turn off.
Recirculation
When outside air contains smoke, odors, or
high humidity, or if rapid cooling is desired,
you may wish to recirculate interior air by
pressing the Recirculation control button. The
recirculation indicator will illuminate when this button is
selected. Push the button a second time to turn off the
Recirculation mode and allow outside air into the vehicle.
NOTE: In cold weather, use of Recirculation mode may
lead to excessive window fogging. The recirculation
feature may be unavailable (soft button greyed out) if
conditions exist that could create fogging on the inside
of the windshield. On systems with Manual Climate
Controls, the Recirculation mode is not allowed in De-
frost mode to improve window clearing operation. Re-
circulation will be disabled automatically if this mode is
selected. Attempting to use Recirculation while in this
mode will cause the LED in the control button to blink
and then turn off.
Automatic Temperature Control (ATC)
Automatic Operation
1. Press the AUTO hard-key or soft-key button (4) on the
Automatic Temperature Control (ATC) Panel.
2. Next, adjust the temperature you would like the
system to maintain by adjusting the driver and pas-
senger temperature hard or soft control buttons (7, 8,
13, 14). Once the desired temperature is displayed, the
system will achieve and automatically maintain that
comfort level.
4
UNDERSTANDING YOUR INSTRUMENT PANEL 363
Information Provided by:

3. When the system is set up for your comfort level, it is
not necessary to change the settings. You will experi-
ence the greatest efficiency by simply allowing the
system to function automatically.
NOTE:
•It is not necessary to move the temperature settings for
cold or hot vehicles. The system automatically adjusts
the temperature, mode, and blower speed to provide
comfort as quickly as possible.
•The temperature can be displayed in U.S. or Metric
units by selecting the US/M customer-programmable
feature. Refer to the “Uconnect® System Settings” in
this section of the manual.
To provide you with maximum comfort in the Automatic
mode, during cold start-ups the blower fan will remain
on low until the engine warms up. The blower will
increase in speed and transition into Auto mode.
Manual Operation
The system allows for manual selection of blower speed,
air distribution mode, A/C status and recirculation con-
trol.
The blower fan speed can be set to any fixed speed by
adjusting the blower control. The fan will now operate at
a fixed speed until additional speeds are selected. This
allows the front occupants to control the volume of air
circulated in the vehicle and cancel the Auto mode.
The operator can also select the direction of the airflow
by selecting one of the available mode settings. A/C
operation and Recirculation control can also be manually
selected in Manual operation.
364 UNDERSTANDING YOUR INSTRUMENT PANEL
Information Provided by:

Operating Tips
NOTE: Refer to the chart at the end of this section for
suggested control settings for various weather condi-
tions.
Summer Operation
The engine cooling system must be protected with a
high-quality antifreeze coolant to provide proper corro-
sion protection and to protect against engine overheating.
A solution of 50% OAT (Organic Additive Technology)
coolant that meets the requirements of Chrysler Material
Standard MS-12106 and 50% water is recommended.
Refer to “Maintenance Procedures” in “Maintaining Your
Vehicle” for proper coolant selection.
Winter Operation
Use of the air Recirculation mode during Winter months is
not recommended because it may cause window fogging.
Vacation Storage
Any time you store your vehicle or keep it out of service
(i.e., vacation) for two weeks or more, run the air
conditioning system at idle for about five minutes in the
fresh air and high blower setting. This will ensure
adequate system lubrication to minimize the possibility
of compressor damage when the system is started again.
Window Fogging
Interior fogging on the windshield can be quickly re-
moved by turning the mode selector to Defrost. The
Defrost/Floor mode can be used to maintain a clear
windshield and provide sufficient heating. If side win-
dow fogging becomes a problem increase blower speed.
Vehicle windows tend to fog on the inside in mild but
rainy or humid weather.
4
UNDERSTANDING YOUR INSTRUMENT PANEL 365
Information Provided by:

NOTE:
•Recirculate without A/C should not be used for long
periods, as fogging may occur.
•Automatic Temperature Controls (ATC) will automati-
cally adjust the climate control settings to reduce or
eliminate window fogging on the front windshield.
When this occurs, recirculation will be unavailable.
Outside Air Intake
Make sure the air intake, located directly in front of the
windshield, is free of obstructions such as leaves. Leaves
collected in the air intake may reduce airflow, and if they
enter the plenum, they could plug the water drains. In
Winter months, make sure the air intake is clear of ice,
slush, and snow.
A/C Air Filter
The climate control system filters outside air containing
dust, pollen and some odors. Strong odors cannot be
totally filtered out. Refer to “Maintenance Procedures”
in “Maintaining Your Vehicle” for filter replacement
instructions.
366 UNDERSTANDING YOUR INSTRUMENT PANEL
Information Provided by:

STARTING AND OPERATING
CONTENTS
䡵STARTING PROCEDURES ................372
▫Automatic Transmission ................372
▫Keyless Enter-N-Go™ ..................373
▫Normal Starting.......................373
▫Extreme Cold Weather
(Below –20°F Or −29°C) ................375
▫If Engine Fails To Start .................375
▫After Starting ........................377
䡵ENGINE BLOCK HEATER – IF EQUIPPED . . . .377
䡵AUTOMATIC TRANSMISSION ............377
▫Key Ignition Park Interlock...............379
▫Brake/Transmission Shift Interlock System . . .379
▫Eight-Speed Automatic Transmission –
If Equipped .........................380
▫Five-Speed Automatic Transmission –
If Equipped .........................389
䡵AUTOSTICK® - IF EQUIPPED .............396
▫Operation – Eight-Speed Transmission –
If Equipped..........................396
▫Operation – Five-Speed Transmission .......398
5
Information Provided by:

䡵ALL-WHEEL DRIVE (AWD) — IF EQUIPPED . .400
䡵DRIVING ON SLIPPERY SURFACES .........401
▫Acceleration .........................401
▫Traction ............................401
䡵DRIVING THROUGH WATER .............402
▫Flowing/Rising Water ..................402
▫Shallow Standing Water .................402
䡵POWER STEERING .....................404
䡵FUEL SAVER TECHNOLOGY 5.7L ENGINE
ONLY – IF EQUIPPED ...................405
䡵PARKING BRAKE ......................405
䡵ANTI-LOCK BRAKE SYSTEM .............408
䡵ELECTRONIC BRAKE CONTROL SYSTEM . . . .410
▫Anti-Lock Brake System (ABS) ............410
▫Traction Control System (TCS) ............410
▫Brake Assist System (BAS) ...............411
▫Electronic Stability Control (ESC) ..........412
▫Hill Start Assist (HSA) .................414
▫Ready Alert Braking ...................416
▫Rain Brake Support ....................416
▫ESC Activation/Malfunction Indicator Light
And ESC OFF Indicator Light ............416
▫Synchronizing ESC ....................418
䡵TIRE SAFETY INFORMATION .............418
▫Tire Markings ........................418
▫Tire Identification Number (TIN)...........422
368 STARTING AND OPERATING
Information Provided by:

▫Tire Terminology And Definitions ..........424
▫Tire Loading And Tire Pressure ...........425
䡵TIRES — GENERAL INFORMATION ........429
▫Tire Pressure ........................429
▫Tire Inflation Pressures .................430
▫Tire Pressures For High Speed Operation . . . .432
▫Radial Ply Tires ......................432
▫Tire Types ...........................433
▫Run Flat Tires – If Equipped ..............434
▫Spare Tires – If Equipped ................434
▫Tire Spinning ........................437
▫Tread Wear Indicators ..................438
▫Life Of Tire .........................438
▫Replacement Tires .....................439
䡵TIRE CHAINS (TRACTION DEVICES) .......441
䡵TIRE ROTATION RECOMMENDATIONS .....442
䡵TIRE PRESSURE MONITOR SYSTEM (TPMS) . .444
▫Base System .........................446
▫Premium System – If Equipped............450
▫General Information ...................454
䡵FUEL REQUIREMENTS ..................455
▫3.6L Engine – If Equipped ...............455
▫5.7L Engine – If Equipped ...............455
▫Reformulated Gasoline .................456
5
STARTING AND OPERATING 369
Information Provided by:

▫Gasoline/Oxygenate Blends ..............456
▫E-85 Usage In Non-Flex Fuel Vehicles .......457
▫MMT In Gasoline .....................457
▫Materials Added To Fuel ................458
▫Fuel System Cautions...................458
▫Carbon Monoxide Warnings .............459
䡵FLEXIBLE FUEL (3.6L ENGINE ONLY) —
IF EQUIPPED .........................460
▫E-85 General Information ...............460
▫Ethanol Fuel (E-85) ....................460
▫Fuel Requirements ....................460
▫Selection Of Engine Oil For Flexible Fuel
Vehicles (E-85) And Gasoline Vehicles .......461
▫Starting ............................462
▫Cruising Range .......................462
▫Replacement Parts ....................462
▫Maintenance ........................462
䡵ADDING FUEL ........................463
▫Emergency Fuel Filler Door Release.........465
䡵VEHICLE LOADING ....................466
▫Vehicle Certification Label ...............466
▫Gross Vehicle Weight Rating (GVWR) .......467
▫Gross Axle Weight Rating (GAWR) .........467
▫Overloading .........................467
▫Loading ............................468
370 STARTING AND OPERATING
Information Provided by:

䡵TRAILER TOWING .....................468
▫Common Towing Definitions .............469
▫Trailer Hitch Classification ...............471
▫Trailer Towing Weights
(Maximum Trailer Weight Ratings) .........472
▫Trailer And Tongue Weight ..............472
▫Towing Requirements ..................474
▫Towing Tips .........................479
䡵RECREATIONAL TOWING
(BEHIND MOTORHOME, ETC.) ............481
▫Two-Wheel Drive And All-Wheel Drive ......481
5
STARTING AND OPERATING 371
Information Provided by:

STARTING PROCEDURES
Before starting your vehicle, adjust your seat, adjust the
inside and outside mirrors, fasten your seat belt, and if
present, instruct all other occupants to buckle their seat
belts.
WARNING!
•When leaving the vehicle, always remove the key
fob from the ignition and lock your vehicle.
•Never leave children alone in a vehicle, or with
access to an unlocked vehicle. Allowing children to
be in a vehicle unattended is dangerous for a
number of reasons. A child or others could be
seriously or fatally injured. Children should be
warned not to touch the parking brake, brake pedal
or the shift lever.
(Continued)
WARNING! (Continued)
•Do not leave the key fob in or near the vehicle (or
in a location accessible to children), and do not
leave the ignition of a vehicle equipped with
Keyless Enter-N-Go™ in the ACC or ON/RUN
mode. A child could operate power windows, other
controls, or move the vehicle.
Automatic Transmission
The shift lever must be in the NEUTRAL or PARK
position before you can start the engine. Apply the brakes
before shifting into any driving gear.
372 STARTING AND OPERATING
Information Provided by:

CAUTION!
Damage to the transmission may occur if the follow-
ing precautions are not observed:
•Do not shift from REVERSE, PARK, or NEUTRAL
into any forward gear when the engine is above
idle speed.
•Shift into PARK only after the vehicle has come to
a complete stop.
•Shift into or out of REVERSE only after the vehicle
has come to a complete stop and the engine is at
idle speed.
•Before shifting into any gear, make sure your foot
is firmly on the brake pedal.
Keyless Enter-N-Go™
This feature allows the driver to oper-
ate the ignition switch with the push
of a button, as long as the Remote
Start/Keyless Enter-N-Go™ Key Fob
is in the passenger compartment.
Normal Starting
Using The ENGINE START/STOP Button
1. The transmission must be in PARK or NEUTRAL.
2. Press and hold the brake pedal while pressing the
ENGINE START/STOP button once.
5
STARTING AND OPERATING 373
Information Provided by:

3. The system takes over and attempts to start the
vehicle. If the vehicle fails to start, the starter will
disengage automatically after 10 seconds.
4. If you wish to stop the cranking of the engine prior to
the engine starting, press the button again.
NOTE: Normal starting of either a cold or a warm
engine is obtained without pumping or pressing the
accelerator pedal.
To Turn Off The Engine Using ENGINE
START/STOP Button
1. Place the shift lever/shift selector in PARK, then press
and release the ENGINE START/STOP button.
2. The ignition switch will return to the OFF position.
3. If the shift lever/shift selector is not in PARK, the
ENGINE START/STOP button must be held for two
seconds and vehicle speed must be above 5 mph
(8 km/h) before the engine will shut off. The ignition
switch position will remain in the ACC position until
the shift lever/shift selector is in PARK and the button
is pressed twice to the OFF position. If the shift
lever/shift selector is not in PARK and the ENGINE
START/STOP button is pressed once, the EVIC (if
equipped) will display a “Vehicle Not In Park” mes-
sage and the engine will remain running. Never leave
a vehicle out of the PARK position, or it could roll.
NOTE: If the ignition switch is left in the ACC or RUN
(engine not running) position and the transmission is in
PARK, the system will automatically time out after
30 minutes of inactivity and the ignition will switch to the
OFF position.
374 STARTING AND OPERATING
Information Provided by:

ENGINE START/STOP Button Functions – With
Driver’s Foot OFF The Brake Pedal (In PARK Or
NEUTRAL Position)
The ENGINE START/STOP button operates similar to an
ignition switch. It has four positions, OFF, ACC, RUN
and START. To change the ignition switch positions
without starting the vehicle and use the accessories
follow these steps.
1. Starting with the ignition in the OFF position:
2. Press the ENGINE START/STOP button once to
change the ignition to the ACC position (EVIC dis-
plays “ACC”),
3. Press the ENGINE START/STOP button a second time
to change the ignition to the RUN position (EVIC
displays “RUN”),
4. Press the ENGINE START/STOP button a third time
to return the ignition to the OFF position (EVIC
displays “OFF”).
Extreme Cold Weather (Below –20°F Or −29°C)
To ensure reliable starting at these temperatures, use of
an externally powered electric engine block heater (avail-
able from your authorized dealer) is recommended.
If Engine Fails To Start
WARNING!
•Never pour fuel or other flammable liquid into the
throttle body air inlet opening in an attempt to start
the vehicle. This could result in flash fire causing
serious personal injury.
(Continued)
5
STARTING AND OPERATING 375
Information Provided by:

WARNING! (Continued)
•Do not attempt to push or tow your vehicle to get it
started. Vehicles equipped with an automatic trans-
mission cannot be started this way. Unburned fuel
could enter the catalytic converter and once the
engine has started, ignite and damage the converter
and vehicle.
•If the vehicle has a discharged battery, booster
cables may be used to obtain a start from a booster
battery or the battery in another vehicle. This type
of start can be dangerous if done improperly. Refer
to “Jump Starting” in “What To Do In Emergen-
cies” for further information.
Clearing A Flooded Engine (Using ENGINE
START/STOP Button)
If the engine fails to start after you have followed the
“Normal Starting” or “Extreme Cold Weather⬙proce-
dures, it may be flooded. To clear any excess fuel:
1. Press and hold the brake pedal.
2. Press the accelerator pedal all the way to the floor and
hold it.
3. Press and release the ENGINE START/STOP button
once.
The starter motor will engage automatically, run for
10 seconds, and then disengage. Once this occurs, release
the accelerator pedal and the brake pedal, wait 10 to
15 seconds, then repeat the “Normal Starting” procedure.
376 STARTING AND OPERATING
Information Provided by:

After Starting
The idle speed is controlled automatically and it will
decrease as the engine warms up.
ENGINE BLOCK HEATER – IF EQUIPPED
The engine block heater warms the engine, and permits
quicker starts in cold weather. Connect the cord to a
standard 110-115 Volt AC electrical outlet with a
grounded, three-wire extension cord.
The engine block heater must be plugged in at least one
hour to have an adequate warming effect on the engine.
The engine block heater cord is routed under the hood on
the driver side of the vehicle. It has a removable cap that
is located on the driver side of the Integrated Power
Module.
WARNING!
Remember to disconnect the engine block heater
cord before driving. Damage to the 110-115 Volt
electrical cord could cause electrocution.
AUTOMATIC TRANSMISSION
CAUTION!
Damage to the transmission may occur if the follow-
ing precautions are not observed:
•Shift into PARK only after the vehicle has come to
a complete stop.
•Shift into or out of REVERSE only after the vehicle
has come to a complete stop and the engine is at
idle speed.
(Continued)
5
STARTING AND OPERATING 377
Information Provided by:

CAUTION! (Continued)
•Do not shift between PARK, REVERSE, NEU-
TRAL, or DRIVE when the engine is above idle
speed.
•Before shifting into any gear, make sure your foot
is firmly pressing the brake pedal.
NOTE: You must press and hold the brake pedal while
shifting out of PARK.
WARNING!
•Unintended movement of a vehicle could injure
those in or near the vehicle. As with all vehicles,
you should never exit a vehicle while the engine
is running. Before exiting a vehicle, always apply
the parking brake, shift the transmission into
(Continued)
WARNING! (Continued)
PARK, turn the engine OFF, and remove the key
fob. When the ignition is in the OFF position,
the transmission is locked in PARK, securing the
vehicle against unwanted movement.
•It is dangerous to shift out of PARK or NEUTRAL
if the engine speed is higher than idle speed. If
your foot is not firmly pressing the brake pedal, the
vehicle could accelerate quickly forward or in re-
verse. You could lose control of the vehicle and hit
someone or something. Only shift into gear when
the engine is idling normally and your foot is
firmly pressing the brake pedal.
•When leaving the vehicle, always remove the key
fob and lock your vehicle.
(Continued)
378 STARTING AND OPERATING
Information Provided by:

WARNING! (Continued)
•Never leave children alone in a vehicle, or with
access to an unlocked vehicle. Allowing children to
be in a vehicle unattended is dangerous for a
number of reasons. A child or others could be
seriously or fatally injured.
•Children should be warned not to touch the park-
ing brake, brake pedal or the shift lever.
•Do not leave the key fob in or near the vehicle (or
in a location accessible to children), and do not
leave the ignition (of a vehicle equipped with
Keyless Enter-N-Go™) in the ACC or ON/RUN
mode. A child could operate power windows, other
controls, or move the vehicle.
Key Ignition Park Interlock
This vehicle is equipped with a Key Ignition Park Inter-
lock which requires the transmission to be in PARK
before the engine can be turned off. This helps the driver
avoid inadvertently leaving the vehicle without placing
the transmission in PARK. This system also locks the
transmission in PARK whenever the ignition switch is in
the OFF position.
Brake/Transmission Shift Interlock System
This vehicle is equipped with a Brake Transmission Shift
Interlock system (BTSI) that holds the shift lever in PARK
unless the brakes are applied. To shift the transmission
out of PARK, the ignition switch must be cycled to the
ON/RUN position (engine running, for vehicles with
8-speed transmission) and the brake pedal must be
pressed.
5
STARTING AND OPERATING 379
Information Provided by:

In 8-speed vehicles, the brake pedal must also be pressed
to shift from NEUTRAL into DRIVE or REVERSE when
the vehicle is stopped or moving at low speeds.
Eight-Speed Automatic Transmission –
If Equipped
Your vehicle is equipped with a state of the art, fuel
efficient eight-speed transmission. The electronic shift
lever in this vehicle does not slide like a conventional
shifter. Instead, the shift lever is spring loaded and moves
forward and rearward, always returning to the center
position after each gear is selected.
The transmission gear range (PRND) is displayed both
on the shift lever and in the Electronic Vehicle Informa-
tion Center (EVIC).
To select a gear range, press the lock button on the shift
lever and move the lever rearward or forward. You must
also press the brake pedal to shift the transmission out of
PARK, or to shift from NEUTRAL into DRIVE or RE-
VERSE when the vehicle is stopped or moving at low
speeds (refer to “Brake/Transmission Shift Interlock Sys-
tem” in this section). To shift past multiple gear ranges at
once (such as PARK to DRIVE), move the lever past the
first (or second) detent. Select the DRIVE range for
normal driving.
The electronically-controlled transmission provides a
precise shift schedule. The transmission electronics are
self-calibrating; therefore, the first few shifts on a new
vehicle may be somewhat abrupt. This is a normal
condition, and precision shifts will develop within a few
hundred miles (kilometers).
Only shift from DRIVE to PARK or REVERSE when the
accelerator pedal is released and the vehicle is stopped.
Be sure to keep your foot on the brake pedal when
shifting between these gears.
380 STARTING AND OPERATING
Information Provided by:

Standard Shifter
The standard shift lever has PARK, REVERSE, NEU-
TRAL, DRIVE, and LOW shift positions. Using the LOW
position manually downshifts the transmission to a
lower gear based on vehicle speed.
Optional Shifter With AutoStick®
The optional shift lever (with AutoStick® shift paddles
mounted on the steering wheel) provides PARK, RE-
VERSE, NEUTRAL, DRIVE, and SPORT shift positions.
Once in the DRIVE range, tapping the shift lever rear-
ward will toggle between SPORT mode and DRIVE
mode. You do not need to press the shift lever button
when toggling between DRIVE and SPORT modes.
Manual shifts can be made using the AutoStick® shift
control (refer to “AutoStick®” in this section). Pressing
the shift paddles (-/+) while in the DRIVE or SPORT
position will manually select the transmission gear, and
will display the current gear in the instrument cluster as
8, 7, 6, 5, 4, 3, 2, 1.
Shift Lever
5
STARTING AND OPERATING 381
Information Provided by:

Shifting From PARK To DRIVE
Firmly press the brake pedal, press the lock button on the
shift lever, then pull and hold the shift lever fully
rearward until “D” is displayed in the EVIC.
To shift back into PARK from DRIVE, bring the vehicle to
a complete stop, fully press the brake pedal, press the
lock button on the shift lever, then push and hold the
shift lever fully forward until “P” is displayed in the
EVIC.
Shifting From REVERSE To NEUTRAL
Pull the shift lever rearward to the first detent and
release. “N” will display in the EVIC.
To shift back into REVERSE from NEUTRAL, firmly
press the brake pedal, press the lock button on the shift
lever, then push the shift lever forward to the first detent
and release. “R” will display in the EVIC.
Shifting From NEUTRAL To DRIVE
Firmly press the brake pedal, press the lock button on the
shift lever, then pull the shift lever rearward and release.
“D” will display in the EVIC.
To shift back into NEUTRAL from DRIVE, push the shift
lever forward to the first detent and release. “N” will
display in the EVIC.
Shifting From REVERSE To DRIVE
Bring the vehicle to a complete stop, firmly press the
brake pedal, then pull the shift lever fully rearward and
release when “D” is indicated in the EVIC.
To shift back into REVERSE from DRIVE, bring the
vehicle to a complete stop, firmly press the brake pedal,
press the lock button on the shift lever, then push the shift
lever forward to the second detent and release when “R”
is indicated in the EVIC.
382 STARTING AND OPERATING
Information Provided by:

Shifting From DRIVE To SPORT/LOW
Vehicles Equipped With SPORT Mode
To shift from DRIVE to SPORT, pull the shift lever
rearward until “S” is displayed in the EVIC.
To shift back into DRIVE from SPORT, pull the shift lever
rearward until “D” is displayed in the EVIC.
Vehicles Equipped With LOW Mode
To shift from DRIVE to LOW, pull the shift lever rear-
ward until “L” is displayed in the EVIC.
To shift back into DRIVE from LOW, pull the shift lever
rearward until “D” is displayed in the EVIC.
Gear Ranges
DO NOT race the engine when shifting from PARK or
NEUTRAL into another gear range.
NOTE: After selecting any gear range, wait a moment to
allow the selected gear to engage before accelerating.
This is especially important when the engine is cold.
PARK (P)
This range supplements the parking brake by locking the
transmission. The engine can be started in this range.
Never attempt to use PARK while the vehicle is in motion.
Apply the parking brake when leaving the vehicle in this
range.
When parking on a level surface, you may shift the trans-
mission into PARK first, and then apply the parking brake.
When parking on a hill, apply the parking brake before
shifting the transmission to PARK, otherwise the load on
the transmission locking mechanism may make it difficult
to move the shift lever out of PARK. As an added precau-
tion, turn the front wheels toward the curb on a downhill
grade and away from the curb on an uphill grade.
5
STARTING AND OPERATING 383
Information Provided by:

WARNING!
•Never use the PARK position as a substitute for the
parking brake. Always apply the parking brake
fully when parked to guard against vehicle move-
ment and possible injury or damage.
•Your vehicle could move and injure you and others
if it is not completely in PARK. Check by trying to
move the shift lever out of PARK with the brake
pedal released. Make sure the transmission is in
PARK before leaving the vehicle.
•It is dangerous to shift out of PARK or NEUTRAL
if the engine speed is higher than idle speed.
If your foot is not firmly pressing the brake pedal,
the vehicle could accelerate quickly forward or in
reverse. You could lose control of the vehicle and
(Continued)
WARNING! (Continued)
hit someone or something. Only shift into gear
when the engine is idling normally and your foot is
firmly pressing the brake pedal.
•Unintended movement of a vehicle could injure
those in or near the vehicle. As with all vehicles,
you should never exit a vehicle while the engine is
running. Before exiting a vehicle, always apply the
parking brake, shift the transmission into PARK,
turn the engine OFF, and remove the key fob. When
the ignition is in the OFF position, the transmis-
sion is locked in PARK, securing the vehicle
against unwanted movement.
•When leaving the vehicle, always remove the key
fob and lock your vehicle.
(Continued)
384 STARTING AND OPERATING
Information Provided by:

WARNING! (Continued)
•
Never leave children alone in a vehicle, or with
access to an unlocked vehicle. Allowing children to
be in a vehicle unattended is dangerous for a number
of reasons. A child or others could be seriously or
fatally injured. Children should be warned not to
touch the parking brake, brake pedal or the shift
lever.
•
Do not leave the key fob in or near the vehicle (or in
a location accessible to children), and do not leave
the ignition of a vehicle equipped with Keyless
Enter-N-Go™ in the ACC or ON/RUN mode. A child
could operate power windows, other controls, or
move the vehicle.
CAUTION!
•Before moving the shift lever out of PARK, you
must turn the ignition switch from the OFF posi-
tion to the ON/RUN position, and also press the
brake pedal. Otherwise, damage to the shift lever
could result.
•DO NOT race the engine when shifting from
PARK or NEUTRAL into another gear range, as this
can damage the drivetrain.
5
STARTING AND OPERATING 385
Information Provided by:

The following indicators should be used to ensure that you
have engaged the transmission into the PARK position:
•When shifting into PARK, firmly move the shift lever
all the way forward and to the left until it stops and is
fully seated.
•With brake pedal released, verify that the shift lever
will not move out of PARK.
REVERSE (R)
This range is for moving the vehicle backward. Shift into
REVERSE only after the vehicle has come to a complete
stop.
NEUTRAL (N)
Use this range when the vehicle is standing for prolonged
periods with the engine running. The engine may be
started in this range. Apply the parking brake and shift
the transmission into PARK if you must leave the vehicle.
WARNING!
Do not coast in NEUTRAL and never turn off the
ignition to coast down a hill. These are unsafe
practices that limit your response to changing traffic
or road conditions. You might lose control of the
vehicle and have a collision.
CAUTION!
Towing the vehicle, coasting, or driving for any other
reason with the transmission in NEUTRAL can cause
severe transmission damage. Refer to “Recreational
Towing” in “Starting And Operating” and “Towing A
Disabled Vehicle” in “What To Do In Emergencies”
for further information.
386 STARTING AND OPERATING
Information Provided by:

DRIVE (D)
This range should be used for most city and highway
driving. It provides the smoothest upshifts and down-
shifts, and the best fuel economy. The transmission
automatically upshifts through all forward gears. The
DRIVE position provides optimum driving characteris-
tics under all normal operating conditions.
When frequent transmission shifting occurs (such as
when operating the vehicle under heavy loading condi-
tions, in hilly terrain, traveling into strong head winds, or
while towing heavy trailers), use the AutoStick® shift
control (if equipped) or the LOW range (if equipped) to
select a lower gear. Under these conditions, using a lower
gear will improve performance and extend transmission
life by reducing excessive shifting and heat buildup.
During extremely cold temperatures (-22°F [-30°C] or be-
low), transmission operation may be modified depending
on engine and transmission temperature as well as vehicle
speed. Normal operation will resume once the transmis-
sion temperature has risen to a suitable level.
SPORT (S)– If Equipped
This mode alters the transmission’s automatic shift
schedule for sportier driving. Upshift speeds are in-
creased to make full use of available engine power. To
switch between DRIVE and SPORT modes, tap the shift
lever rearward. SPORT mode is only accessible from
DRIVE.
LOW (L)– If Equipped
Use this range for engine braking when descending very
steep grades. In this range, the transmission will down-
shift for increased engine braking. To switch between
DRIVE and LOW modes, tap the shift lever rearward.
LOW mode is only accessible from DRIVE.
5
STARTING AND OPERATING 387
Information Provided by:

Transmission Limp Home Mode
Transmission function is monitored electronically for
abnormal conditions. If a condition is detected that could
result in transmission damage, Transmission Limp Home
Mode is activated. In this mode, the transmission may
operate only in certain gears, or may not shift at all.
Vehicle performance may be severely degraded and the
engine may stall. In some situations, the transmission
may not re-engage if the engine is turned off and
restarted. The Malfunction Indicator Light (MIL) may be
illuminated. A message in the instrument cluster will
inform the driver of the more serious conditions, and
indicate what actions may be necessary.
In the event of a momentary problem, the transmission
can be reset to regain all forward gears by performing the
following steps.
NOTE: In cases where the instrument cluster message
indicates the transmission may not re-engage after en-
gine shutdown, perform this procedure only in a desired
location (preferably, at your authorized dealer).
1. Stop the vehicle.
2. Shift the transmission into PARK, if possible. If not,
shift the transmission to NEUTRAL.
3. Press and hold the ignition switch until the engine
turns OFF.
4. Wait approximately 30 seconds.
5. Restart the engine.
6. Shift into the desired gear range. If the problem is no
longer detected, the transmission will return to normal
operation.
388 STARTING AND OPERATING
Information Provided by:

NOTE: Even if the transmission can be reset, we recom-
mend that you visit your authorized dealer at your
earliest possible convenience. Your authorized dealer has
diagnostic equipment to determine if the problem could
recur.
If the transmission cannot be reset, authorized dealer
service is required.
Five-Speed Automatic Transmission –
If Equipped
The transmission gear position display (located in the
instrument cluster) indicates the transmission gear range.
You must press the brake pedal to move the shift lever
out of PARK (refer to “Brake/Transmission Shift Inter-
lock System” in this section). To drive, move the shift
lever from PARK or NEUTRAL to the DRIVE position.
The electronically-controlled transmission provides a
precise shift schedule. The transmission electronics are
self-calibrating; therefore, the first few shifts on a new
vehicle may be somewhat abrupt. This is a normal
condition, and precision shifts will develop within a few
hundred miles (kilometers).
Only shift from DRIVE to PARK or REVERSE when the
accelerator pedal is released and the vehicle is stopped.
Be sure to keep your foot on the brake pedal when
shifting between these gears.
The transmission shift lever has only PARK, REVERSE,
NEUTRAL, and DRIVE shift positions. Manual shifts can
be made using the AutoStick® shift control (refer to
“AutoStick®” in this section). Moving the shift lever to
the left or right (-/+) while in the DRIVE position, or
tapping one of the steering wheel-mounted shift paddles
5
STARTING AND OPERATING 389
Information Provided by:

(-/+) (if equipped), will manually select the transmission
gear, and will display the current gear in the instrument
cluster as 5, 4, 3, 2, 1.
Gear Ranges
DO NOT race the engine when shifting from PARK or
NEUTRAL into another gear range.
NOTE:
•After selecting any gear range, wait a moment to allow
the selected gear to engage before accelerating. This is
especially important when the engine is cold.
•If there is a need to restart the engine, be sure to cycle
the ignition to the OFF position before restarting.
Transmission gear engagement may be delayed after
restarting the engine if the key is not cycled to the OFF
position first.
Shift Lever
390 STARTING AND OPERATING
Information Provided by:

PARK (P)
This range supplements the parking brake by locking the
transmission. The engine can be started in this range.
Never attempt to use PARK while the vehicle is in
motion. Apply the parking brake when leaving the
vehicle in this range.
When parking on a level surface, you may shift the
transmission into PARK first, and then apply the parking
brake.
When parking on a hill, apply the parking brake before
shifting the transmission to PARK, otherwise the load on
the transmission locking mechanism may make it diffi-
cult to move the shift lever out of PARK. As an added
precaution, turn the front wheels toward the curb on a
downhill grade and away from the curb on an uphill
grade.
WARNING!
•Never use the PARK position as a substitute for the
parking brake. Always apply the parking brake
fully when parked to guard against vehicle move-
ment and possible injury or damage.
•Your vehicle could move and injure you and others
if it is not completely in PARK. Check by trying to
move the shift lever out of PARK with the brake
pedal released. Make sure the transmission is in
PARK before leaving the vehicle.
(Continued)
5
STARTING AND OPERATING 391
Information Provided by:

WARNING! (Continued)
•It is dangerous to shift out of PARK or NEUTRAL
if the engine speed is higher than idle speed. If
your foot is not firmly pressing the brake pedal, the
vehicle could accelerate quickly forward or in re-
verse. You could lose control of the vehicle and hit
someone or something. Only shift into gear when
the engine is idling normally and your foot is
firmly pressing the brake pedal.
•Unintended movement of a vehicle could injure
those in or near the vehicle. As with all vehicles,
you should never exit a vehicle while the engine
is running. Before exiting a vehicle, always apply
the parking brake, shift the transmission into
PARK, turn the engine OFF, and remove the key
(Continued)
WARNING! (Continued)
fob. When the ignition is in the OFF position, the
transmission is locked in PARK, securing the ve-
hicle against unwanted movement.
•When leaving the vehicle, always remove the key
fob and lock your vehicle.
•Never leave children alone in a vehicle, or with
access to an unlocked vehicle. Allowing children to
be in a vehicle unattended is dangerous for a
number of reasons. A child or others could be
seriously or fatally injured. Children should be
warned not to touch the parking brake, brake pedal
or the shift lever.
392 STARTING AND OPERATING
Information Provided by:

WARNING! (Continued)
•
Do not leave the key fob in or near the vehicle (or in
a location accessible to children), and do not leave
the ignition of a vehicle equipped with Keyless
Enter-N-Go™ in the ACC or ON/RUN mode. A child
could operate power windows, other controls, or
move the vehicle.
CAUTION!
•Before moving the shift lever out of PARK, you
must turn the ignition switch from the OFF posi-
tion to the ON/RUN position, and also press the
brake pedal. Otherwise, damage to the shift lever
could result.
•DO NOT race the engine when shifting from
PARK or NEUTRAL into another gear range, as this
can damage the drivetrain.
The following indicators should be used to ensure that you
have engaged the transmission into the PARK position:
•When shifting into PARK, firmly move the shift lever
all the way forward and to the left until it stops and is
fully seated.
•With brake pedal released, verify that the shift lever
will not move out of PARK.
REVERSE (R)
This range is for moving the vehicle backward. Shift into
REVERSE only after the vehicle has come to a complete
stop.
NEUTRAL (N)
Use this range when the vehicle is standing for prolonged
periods with the engine running. The engine may be
started in this range. Apply the parking brake and shift
the transmission into PARK if you must leave the vehicle.
5
STARTING AND OPERATING 393
Information Provided by:

WARNING!
Do not coast in NEUTRAL and never turn off the
ignition to coast down a hill. These are unsafe
practices that limit your response to changing traffic
or road conditions. You might lose control of the
vehicle and have a collision.
CAUTION!
Towing the vehicle, coasting, or driving for any other
reason with the transmission in NEUTRAL can cause
severe transmission damage. Refer to “Recreational
Towing” in “Starting And Operating” and “Towing A
Disabled Vehicle” in “What To Do In Emergencies”
for further information.
DRIVE (D)
This range should be used for most city and highway
driving. It provides the smoothest upshifts and down-
shifts, and the best fuel economy. The transmission
automatically upshifts through underdrive first, second,
and third gears, direct fourth gear and overdrive fifth
gear. The DRIVE position provides optimum driving
characteristics under all normal operating conditions.
When frequent transmission shifting occurs (such as
when operating the vehicle under heavy loading condi-
tions, in hilly terrain, traveling into strong head winds, or
while towing heavy trailers), use the AutoStick® shift
control (refer to “AutoStick®” in this section for further
information) to select a lower gear. Under these condi-
tions, using a lower gear will improve performance and
extend transmission life by reducing excessive shifting
and heat buildup.
394 STARTING AND OPERATING
Information Provided by:

SPORT (S) – IF EQUIPPED
This mode alters the transmission’s automatic shift
schedule for sportier driving. Upshift speeds are in-
creased to make full use of available engine power. To
toggle between DRIVE and SPORT modes, touch the
SPORT button (on the Controls screen in the center touch
panel).
Transmission Limp Home Mode
Transmission function is monitored electronically for
abnormal conditions. If a condition is detected that could
result in transmission damage, Transmission Limp Home
Mode is activated. In this mode, the transmission remains
in the current gear until the vehicle is brought to a stop.
After the vehicle has stopped, the transmission will
remain in second gear regardless of which forward gear
is selected. PARK, REVERSE, and NEUTRAL will con-
tinue to operate. The Malfunction Indicator Light (MIL)
may be illuminated. Limp Home Mode allows the vehicle
to be driven to an authorized dealer for service without
damaging the transmission.
In the event of a momentary problem, the transmission
can be reset to regain all forward gears by performing the
following steps:
1. Stop the vehicle.
2. Shift the transmission into PARK.
3. Turn the ignition switch to the OFF position.
4. Wait approximately 10 seconds.
5. Restart the engine.
6. Shift into the desired gear range. If the problem is no
longer detected, the transmission will return to normal
operation.
5
STARTING AND OPERATING 395
Information Provided by:

NOTE: Even if the transmission can be reset, we recom-
mend that you visit your authorized dealer at your
earliest possible convenience. Your authorized dealer has
diagnostic equipment to determine if the problem could
recur.
If the transmission cannot be reset, authorized dealer
service is required.
Overdrive Operation
The automatic transmission includes an electronically
controlled Overdrive (fifth gear). The transmission will
automatically shift into Overdrive if the following con-
ditions are present:
•The shift lever is in the DRIVE position.
•Vehicle speed is sufficiently high.
•The driver is not heavily pressing the accelerator.
AUTOSTICK® - IF EQUIPPED
AutoStick® is a driver-interactive transmission feature
providing manual shift control, giving you more control
of the vehicle. AutoStick® allows you to maximize en-
gine braking, eliminate undesirable upshifts and down-
shifts, and improve overall vehicle performance.
This system can also provide you with more control during
passing, city driving, cold slippery conditions, mountain
driving, trailer towing, and many other situations.
Operation – Eight-Speed Transmission –
If Equipped
When the transmission is in DRIVE or SPORT mode, it
will operate automatically, shifting between the eight
available gears. To engage AutoStick®, simply tap one of
the steering wheel-mounted shift paddles (+/-) while in
DRIVE or SPORT mode. Tapping (-) to enter AutoStick®
396 STARTING AND OPERATING
Information Provided by:

mode will downshift the transmission to the next lower
gear, while using (+) to enter AutoStick® mode will
retain the current gear. When AutoStick® is active, the
current transmission gear is displayed in the instrument
cluster. In AutoStick® mode, the transmission will shift
up or down when (+/-) is manually selected by the
driver, unless an engine lugging or overspeed condition
would result. It will remain in the selected gear until
another upshift or downshift is chosen, except as de-
scribed below.
•If AutoStick® is engaged while in DRIVE mode, the
transmission will automatically shift up when maxi-
mum engine speed is reached. If the accelerator is fully
depressed, the transmission will downshift when pos-
sible (based on current vehicle speed and gear). Lack
of accelerator pedal activity will cause the transmis-
sion to revert to automatic operation.
•If AutoStick® is engaged while in SPORT mode,
manual gear selection will be maintained until either
SPORT mode is exited or as described below. The
transmission will not upshift automatically at redline
in this mode, nor will downshifts be obtained if the
accelerator pedal is pressed to the floor.
•In either DRIVE or SPORT mode, the transmission will
automatically downshift as the vehicle slows to a stop
(to prevent engine lugging) and will display the cur-
rent gear. Tapping the (+) paddle (at a stop) will allow
starting in second gear. After a stop, the driver should
manually upshift (+) the transmission as the vehicle
accelerates.
To disengage AutoStick® mode, press and hold the (+)
shift paddle until “D” or “S” is once again indicated in
the instrument cluster. You can shift in or out of the
AutoStick® mode at any time without taking your foot
off the accelerator pedal.
5
STARTING AND OPERATING 397
Information Provided by:

WARNING!
Do not downshift for additional engine braking on a
slippery surface. The drive wheels could lose their
grip and the vehicle could skid, causing a collision or
personal injury.
Operation – Five-Speed Transmission
When the shift lever is in the DRIVE position, the
transmission will operate automatically, shifting between
the five available gears. To engage AutoStick®, simply
tap the shift lever to the right or left (+/-) while in the
DRIVE position, or tap one of the steering wheel-
mounted shift paddles (+/-), if equipped. Tapping (-) to
enter AutoStick® mode will downshift the transmission
to the next lower gear, while using (+) to enter
AutoStick® mode will retain the current gear. When
AutoStick® is active, the current transmission gear is
displayed in the instrument cluster. In AutoStick® mode,
the transmission will shift up or down when (+/-) is
manually selected by the driver (using the shift lever, or
the shift paddles [if equipped]), unless an engine lugging
or overspeed condition would result. It will remain in the
selected gear until another upshift or downshift is cho-
sen, except as described below.
•If AutoStick® is engaged while in DRIVE mode, the
transmission will automatically shift up when maxi-
mum engine speed is reached. On some models, the
transmission will downshift (when possible, based on
vehicle speed and gear) if the accelerator is fully
depressed.
•If AutoStick® is engaged while in SPORT mode,
manual gear selection will be maintained until either
SPORT mode is exited or as described below. The
transmission will not upshift automatically at redline
in this mode, nor will downshifts be obtained if the
accelerator pedal is pressed to the floor.
398 STARTING AND OPERATING
Information Provided by:

•The transmission will automatically downshift as the
vehicle slows (to prevent engine lugging) and will
display the current gear.
•The transmission will automatically downshift to first
gear when coming to a stop. After a stop, the driver
should manually upshift (+) the transmission as the
vehicle is accelerated.
•You can start out, from a stop, in first or second gear.
Tapping (+) (at a stop) will allow starting in second
gear. Starting out in second gear is helpful in snowy or
icy conditions.
•The system will ignore attempts to upshift at too low
of a vehicle speed.
•
Avoid using speed control when AutoStick® is engaged.
•Transmission shifting will be more noticeable when
AutoStick® is engaged.
To disengage AutoStick® mode, hold the shift lever to the
right or press and hold the (+) shift paddle (if equipped)
until “D” is once again indicated in the instrument
cluster. You can shift in or out of the AutoStick® mode
at any time without taking your foot off the accelerator
pedal.
WARNING!
Do not downshift for additional engine braking on a
slippery surface. The drive wheels could lose their
grip and the vehicle could skid, causing a collision or
personal injury.
5
STARTING AND OPERATING 399
Information Provided by:

ALL-WHEEL DRIVE (AWD) — IF EQUIPPED
This vehicle is equipped with an active on-demand
All-Wheel Drive (AWD) system which makes available
optimum traction for a wide variety of road surface and
driving conditions. The system minimizes wheel slip by
automatically redirecting torque to the front and rear
wheels as necessary.
To maximize fuel economy, your AWD vehicle automati-
cally defaults to rear-wheel drive (RWD) when road and
environmental conditions are such that wheel slip is
unlikely to occur. When specific road and environmental
conditions require increased levels of road traction, the
vehicle automatically shifts into AWD mode. Automatic
AWD operation could be activated by outside tempera-
ture, wheel slip, or other predetermined conditions (there
may be a slight delay for AWD engagement after a wheel
slip condition occurs). AWD can also be manually se-
lected by activating AutoStick® mode (+/-) or activating
the windshield wipers for an extended period of time.
Drive mode, RWD or AWD, is displayed momentarily in
the Electronic Vehicle Information Center (EVIC) in the
gauge area of the vehicle display when the transmission
is first shifted into gear, and if the drive mode changes
during vehicle operation.
NOTE: If the “SERVICE AWD SYSTEM” warning mes-
sage appears after engine start up, or during driving, it
means that the AWD system is not functioning properly
and that service is required. Refer to “Electronic Vehicle
Information Center (EVIC)” in “Understanding Your
Instrument Panel” for further information.
CAUTION!
All wheels must have the same size and type tires.
Unequal tire sizes must not be used. Unequal tire
size may cause failure of the front differential and/or
the transfer case.
400 STARTING AND OPERATING
Information Provided by:

DRIVING ON SLIPPERY SURFACES
Acceleration
Rapid acceleration on snow covered, wet, or other slip-
pery surfaces may cause the driving wheels to pull
erratically to the right or left. This phenomenon occurs
when there is a difference in the surface traction under
the rear (driving) wheels.
WARNING!
Rapid acceleration on slippery surfaces is dangerous.
Unequal traction can cause sudden pulling of the rear
wheels. You could lose control of the vehicle and
possibly have a collision. Accelerate slowly and
carefully whenever there is likely to be poor traction
(ice, snow, wet mud, loose sand, etc.).
Traction
When driving on wet or slushy roads, it is possible for a
wedge of water to build up between the tire and road
surface. This is known as hydroplaning and may cause
partial or complete loss of vehicle control and stopping
ability. To reduce this possibility, the following precau-
tions should be observed:
1. Slow down during rainstorms or when the roads are
slushy.
2. Slow down if the road has standing water or puddles.
3. Replace tires when tread wear indicators first become
visible.
4. Keep tires properly inflated.
5. Maintain sufficient distance between your vehicle and
the vehicle in front of you to avoid a collision in a
sudden stop.
5
STARTING AND OPERATING 401
Information Provided by:

DRIVING THROUGH WATER
Driving through water more than a few inches/
centimeters deep will require extra caution to ensure
safety and prevent damage to your vehicle.
Flowing/Rising Water
WARNING!
Do not drive on or across a road or path where water
is flowing and/or rising (as in storm run-off). Flow-
ing water can wear away the road or path’s surface
and cause your vehicle to sink into deeper water.
Furthermore, flowing and/or rising water can carry
your vehicle away swiftly. Failure to follow this
warning may result in injuries that are serious or
fatal to you, your passengers, and others around you.
Shallow Standing Water
Although your vehicle is capable of driving through
shallow standing water, consider the following Caution
and Warning before doing so.
CAUTION!
•Always check the depth of the standing water
before driving through it. Never drive through
standing water that is deeper than the bottom of
the tire rims mounted on the vehicle.
•Determine the condition of the road or the path
that is under water and if there are any obstacles in
the way before driving through the standing water.
•Do not exceed 5 mph (8 km/h) when driving
through standing water. This will minimize wave
effects.
(Continued)
402 STARTING AND OPERATING
Information Provided by:

CAUTION! (Continued)
•Driving through standing water may cause damage
to your vehicle’s drivetrain components. Always
inspect your vehicle’s fluids (i.e., engine oil, trans-
mission, axle, etc.) for signs of contamination (i.e.,
fluid that is milky or foamy in appearance) after
driving through standing water. Do not continue to
operate the vehicle if any fluid appears contami-
nated, as this may result in further damage. Such
damage is not covered by the New Vehicle Limited
Warranty.
•Getting water inside your vehicle’s engine can
cause it to lock up and stall out, and cause serious
internal damage to the engine. Such damage is not
covered by the New Vehicle Limited Warranty.
WARNING!
•Driving through standing water limits your vehi-
cle’s traction capabilities. Do not exceed 5 mph
(8 km/h) when driving through standing water.
•Driving through standing water limits your vehi-
cle’s braking capabilities, which increases stopping
distances. Therefore, after driving through stand-
ing water, drive slowly and lightly press on the
brake pedal several times to dry the brakes.
•
Getting water inside your vehicle’s engine can cause
it to lock up and stall out, and leave you stranded.
•Failure to follow these warnings may result in
injuries that are serious or fatal to you, your pas-
sengers, and others around you.
5
STARTING AND OPERATING 403
Information Provided by:

POWER STEERING
Your vehicle is equipped with an electro-hydraulic power
steering system that will give you good vehicle response
and increased ease of maneuverability in tight spaces.
The system will vary its assist to provide light efforts
while parking and good feel while driving. If the electro-
hydraulic power steering system experiences a fault that
prevents it from providing power steering assist, then the
system will provide mechanical steering capability.
CAUTION!
Extreme steering maneuvers may cause the electri-
cally driven pump to reduce or stop power steering
assistance in order to prevent damage to the system.
Normal operation will resume once the system is
allowed to cool.
If the “SERVICE POWER STEERING SYSTEM”
message and a flashing icon are displayed on
the EVIC screen, it indicates that the vehicle
needs to be taken to the dealer for service. It is
likely the vehicle has lost power steering assistance. Refer
to “Electronic Vehicle Information (EVIC)” in “Under-
standing Your Instrument Panel” for further information.
If the “POWER STEERING SYSTEM OVER TEMP” mes-
sage and an icon are displayed on the EVIC screen, it
indicates that extreme steering maneuvers may have
occurred, which caused an over temperature condition in
the power steering system. You will lose power steering
assistance momentarily until the over temperature con-
dition no longer exists. Once driving conditions are safe,
then pull over and let vehicle idle for a few moments
until the light turns off. Refer to “Electronic Vehicle
Information (EVIC)” in “Understanding Your Instrument
Panel” for further information.
404 STARTING AND OPERATING
Information Provided by:

NOTE:
•Even if power steering assistance is no longer opera-
tional, it is still possible to steer the vehicle. Under
these conditions there will be a substantial increase in
steering effort, especially at very low vehicle speeds
and during parking maneuvers.
•If the condition persists, see your authorized dealer for
service.
FUEL SAVER TECHNOLOGY 5.7L ENGINE ONLY –
IF EQUIPPED
This feature offers improved fuel economy by shutting
off four of the engine’s eight cylinders during light load
and cruise conditions. The system is automatic with no
driver inputs or additional driving skills required.
NOTE: This system may take some time to return to full
functionality after a battery disconnect.
PARKING BRAKE
Before leaving the vehicle, make sure that the parking
brake is fully applied and place the shift lever in the
PARK position.
The foot operated parking brake is located below the
lower left corner of the instrument panel. To apply the
park brake, firmly push the park brake pedal fully. To
release the parking brake, press the park brake pedal a
second time and let your foot up as you feel the brake
disengage.
5
STARTING AND OPERATING 405
Information Provided by:

When the parking brake is applied with the ignition
switch in the ON position, the “Brake Warning Light” in
the instrument cluster will illuminate.
NOTE:
•When the parking brake is applied and the transmis-
sion is placed in gear, the “Brake Warning Light” will
flash. If vehicle speed is detected, a chime will sound
to alert the driver. Fully release the parking brake
before attempting to move the vehicle.
•
This light only shows that the parking brake is applied.
It does not show the degree of brake application.
When parking on a hill, it is important to turn the front
wheels toward the curb on a downhill grade and away
from the curb on an uphill grade. Apply the parking
brake before placing the shift lever in PARK, otherwise
the load on the transmission locking mechanism may
make it difficult to move the shift lever out of PARK. The
parking brake should always be applied whenever the
driver is not in the vehicle.
Parking Brake
406 STARTING AND OPERATING
Information Provided by:

WARNING!
•Never use the PARK position as a substitute for the
parking brake. Always apply the parking brake
fully when parked to guard against vehicle move-
ment and possible injury or damage.
•When leaving the vehicle, always remove the key
fob from the ignition and lock your vehicle.
•Never leave children alone in a vehicle, or with
access to an unlocked vehicle. Allowing children to
be in a vehicle unattended is dangerous for a
number of reasons. A child or others could be
seriously or fatally injured. Children should be
warned not to touch the parking brake, brake pedal
or the shift lever.
(Continued)
WARNING! (Continued)
•Do not leave the key fob in or near the vehicle (or
in a location accessible to children), and do not
leave the ignition of a vehicle equipped with
Keyless Enter-N-Go™ in the ACC or ON/RUN
mode. A child could operate power windows, other
controls, or move the vehicle.
•Be sure the parking brake is fully disengaged
before driving; failure to do so can lead to brake
failure and a collision.
•Always fully apply the parking brake when leav-
ing your vehicle, or it may roll and cause damage or
injury. Also be certain to leave the transmission in
PARK. Failure to do so may allow the vehicle to roll
and cause damage or injury.
5
STARTING AND OPERATING 407
Information Provided by:

CAUTION!
If the “Brake Warning Light” remains on with the
parking brake released, a brake system malfunction
is indicated. Have the brake system serviced by an
authorized dealer immediately.
ANTI-LOCK BRAKE SYSTEM
The Anti-Lock Brake System (ABS) provides increased
vehicle stability and brake performance under most
braking conditions. The system automatically “pumps”
the brakes during severe braking conditions to prevent
wheel lock-up.
The Electronic Brake Force Distribution (EBD) prevents the
rear wheels from over-braking and provides greater control
of available braking forces applied to the rear axle.
When the vehicle is driven over 7 mph (11 km/h), you
may also hear a slight clicking sound as well as some
related motor noises. These noises are the system per-
forming its self check cycle to ensure that the ABS is
working properly. This self check occurs each time the
vehicle is started and accelerated past 7 mph (11 km/h).
ABS is activated during braking under certain road or
stopping conditions. ABS-inducing conditions can in-
clude ice, snow, gravel, bumps, railroad tracks, loose
debris, or panic stops.
You also may experience the following when the brake
system goes into Anti-Lock:
•The ABS motor running (it may continue to run for a
short time after the stop),
•The clicking sound of solenoid valves,
•Brake pedal pulsations, and
•A slight drop or fall away of the brake pedal at the end
of the stop.
408 STARTING AND OPERATING
Information Provided by:

These are all normal characteristics of ABS.
WARNING!
•The ABS contains sophisticated electronic equip-
ment that may be susceptible to interference
caused by improperly installed or high output
radio transmitting equipment. This interference
can cause possible loss of anti-lock braking capa-
bility. Installation of such equipment should be
performed by qualified professionals.
•Pumping of the Anti-Lock Brakes will diminish
their effectiveness and may lead to a collision.
Pumping makes the stopping distance longer. Just
press firmly on your brake pedal when you need to
slow down or stop.
(Continued)
WARNING! (Continued)
•The ABS cannot prevent the natural laws of phys-
ics from acting on the vehicle, nor can it increase
braking or steering efficiency beyond that afforded
by the condition of the vehicle brakes and tires or
the traction afforded.
•The ABS cannot prevent collisions, including those
resulting from excessive speed in turns, following
another vehicle too closely, or hydroplaning.
•The capabilities of an ABS equipped vehicle must
never be exploited in a reckless or dangerous
manner that could jeopardize the user’s safety or
the safety of others.
All vehicle wheels and tires must be the same size and
type and tires must be properly inflated to produce
accurate signals for the computer.
5
STARTING AND OPERATING 409
Information Provided by:

ELECTRONIC BRAKE CONTROL SYSTEM
Your vehicle is equipped with an advanced electronic
brake control system that include Anti-Lock Brake Sys-
tem (ABS), Traction Control System (TCS), Brake Assist
System (BAS), and the Electronic Stability Control (ESC).
All four of these systems work together to enhance
vehicle stability and control in various driving condi-
tions.
Also, your vehicle may be equipped with Hill Start Assist
(HSA), Ready Alert Braking, and Rain Brake Support.
Anti-Lock Brake System (ABS)
This system aids the driver in maintaining vehicle control
under adverse braking conditions by controlling hydrau-
lic brake pressure. This prevents wheel lock-up to help
avoid skidding on slippery surfaces during braking.
Refer to “Anti-Lock Brake System” in “Starting and
Operating” for further information.
WARNING!
The ABS cannot prevent the natural laws of physics
from acting on the vehicle, nor can it increase the
traction afforded by prevailing road conditions. The
ABS cannot prevent collisions, including those result-
ing from excessive speed in turns, driving on very
slippery surfaces, or hydroplaning. The capabilities of
an ABS-equipped vehicle must never be exploited in a
reckless or dangerous manner that could jeopardize
the user’s safety or the safety of others.
Traction Control System (TCS)
This system monitors the amount of wheel spin of each
driven wheel. If wheel spin is detected, brake pressure is
applied to the slipping wheel(s) and engine power is
reduced to provide enhanced acceleration and stability.
410 STARTING AND OPERATING
Information Provided by:

A feature of the TCS system, Brake Lock Differential
(BLD), controls the wheel spin across a driven axle. If one
wheel on a driven axle is spinning faster than the other,
the system will apply the brake of the spinning wheel.
This will allow more engine torque to be applied to the
wheel that is not spinning. This feature remains active
even if TCS and ESC are in the “Partial Off” mode. Refer
to “Electronic Stability Control (ESC)” in this section for
more information.
Brake Assist System (BAS)
This system complements the ABS by optimizing the
vehicle braking capability during emergency brake ma-
neuvers. This system detects an emergency braking situ-
ation by sensing the rate and amount of brake application
and then applies optimum pressure to the brakes. This
can help reduce braking distances.
Applying the brakes very quickly results in the best BAS
assistance. To receive the benefits of this system, you
must apply continuous brake pedal pressure during the
stopping sequence. Do not reduce brake pedal pressure
unless braking is no longer desired. Once the brake pedal
is released, the BAS is deactivated.
WARNING!
The BAS cannot prevent the natural laws of physics
from acting on the vehicle, nor can it increase the
traction afforded by prevailing road conditions. The
BAS cannot prevent collisions, including those result-
ing from excessive speed in turns, driving on very
slippery surfaces, or hydroplaning. The capabilities of
a BAS-equipped vehicle must never be exploited in a
reckless or dangerous manner that could jeopardize
the user’s safety or the safety of others.
5
STARTING AND OPERATING 411
Information Provided by:

Electronic Stability Control (ESC)
This system enhances directional control and stability of
the vehicle under various driving conditions. The ESC
corrects for oversteering and understeering the vehicle
by applying the brake of the appropriate wheel. Engine
power may also be reduced to assist in counteracting the
condition of oversteer or understeer and help the vehicle
maintain the desired path.
The ESC uses sensors in the vehicle to determine the path
that the driver intends to steer the vehicle and compares
it to the actual path of the vehicle. When the actual path
does not match the intended path, the ESC applies the
brake of the appropriate wheel to assist in counteracting
the condition of oversteer or understeer.
•Oversteer - when the vehicle is turning more than
appropriate for the steering wheel position.
•Understeer - when the vehicle is turning less than
appropriate for the steering wheel position.
ESC Operating Modes
The ESC system has two or three available operating
modes:
ESC On
This is the normal operating mode for the ESC. When-
ever the vehicle is started, the ESC system will be in this
mode. This mode should be used for most driving
conditions. The ESC should only be turned OFF for
specific reasons as noted in the following paragraphs.
Partial Off
The “Partial Off” mode is intended for times when a
more spirited driving experience is desired. It is also
intended for driving in deep snow, sand, or gravel. This
mode disables the TCS portion of the ESC and raises the
threshold for ESC activation, which allows for more
wheel spin than what ESC normally allows.
412 STARTING AND OPERATING
Information Provided by:

The “ESC Off” switch is located on the switch bank in the
center of the instrument panel. To enter the “Partial Off”
mode, momentarily press the “ESC Off” switch and the
⬙ESC off indicator light⬙will illuminate. To turn the ESC
on again, momentarily press the “ESC Off” switch and
the ⬙ESC off indicator light⬙will turn off.
NOTE: To improve the vehicle’s traction when driving
with snow chains, or when starting off in deep snow,
sand, or gravel, it may be desirable to switch to the
“Partial Off” mode by momentarily pressing the “ESC
Off” switch. Once the situation requiring “Partial Off”
mode is overcome, turn the ESC on again by momen-
tarily pressing the “ESC Off” switch. This may be done
while the vehicle is in motion.
Full Off – If Equipped
This mode is intended for off-highway or off-road use
only and should not be used on any public roadways.
In this mode, all TCS and ESC stability features are
turned OFF. To enter the “Full Off” mode, press and hold
the “ESC Off” switch for five seconds while the vehicle is
stopped with the engine running. After five seconds, a
chime will sound, the “ESC Off Indicator Light” will
illuminate, and the ⬙ESC OFF⬙message will display in the
Electronic Vehicle Information Center (EVIC). To turn
ESC ON again, momentarily press the “ESC Off” switch.
WARNING!
The Electronic Stability Control (ESC) cannot pre-
vent the natural laws of physics from acting on the
vehicle, nor can it increase the traction afforded by
prevailing road conditions. ESC cannot prevent all
accidents, including those resulting from excessive
speed in turns, driving on very slippery surfaces, or
hydroplaning. ESC also cannot prevent collisions
(Continued)
5
STARTING AND OPERATING 413
Information Provided by:

WARNING! (Continued)
resulting from loss of vehicle control due to inappro-
priate driver input for the conditions. Only a safe,
attentive, and skillful driver can prevent accidents.
The capabilities of an ESC equipped vehicle must
never be exploited in a reckless or dangerous manner
which could jeopardize the user’s safety or the safety
of others.
Hill Start Assist (HSA)
The HSA system is designed to assist the driver when
starting a vehicle from a stop on a hill. HSA will maintain
the level of brake pressure the driver applied for a short
period of time after the driver takes their foot off of the
brake pedal. If the driver does not apply the throttle
during this short period of time, the system will release
brake pressure and the vehicle will roll down the hill.
The system will release brake pressure in proportion to
the amount of throttle applied as the vehicle starts to
move in the intended direction of travel.
HSA Activation Criteria
The following criteria must be met in order for HSA to
activate:
•Vehicle must be stopped.
•Vehicle must be on a 6% (approximate) grade or
greater hill.
•Gear selection matches vehicle uphill direction (i.e.,
vehicle facing uphill is in forward gear; vehicle back-
ing uphill is in REVERSE gear).
HSA will work in REVERSE and all forward gears when
the activation criteria have been met. The system will not
activate if the vehicle is placed in NEUTRAL or PARK.
414 STARTING AND OPERATING
Information Provided by:

WARNING!
There may be situations on minor hills (i.e., less than
8%), with a loaded vehicle, or while pulling a trailer,
when the system will not activate and slight rolling
may occur. This could cause a collision with another
vehicle or object. Always remember the driver is
responsible for braking the vehicle.
Towing With HSA
HSA will provide assistance when starting on a grade
when pulling a trailer.
WARNING!
•If you use a trailer brake controller with your
trailer, your trailer brakes may be activated and
deactivated with the brake switch. If so, when the
(Continued)
WARNING! (Continued)
brake pedal is released, there may not be enough
brake pressure to hold the vehicle and trailer on a
hill and this could cause a collision with another
vehicle or object behind you. In order to avoid
rolling down the hill while resuming acceleration,
manually activate the trailer brake prior to releas-
ing the brake pedal. Always remember the driver is
responsible for braking the vehicle.
•HSA is not a parking brake. If you stop the vehicle
on a hill without putting the transmission in PARK
and using the parking brake, it will roll down the
hill and could cause a collision with another ve-
hicle or object. Always remember to use the park-
ing brake while parking on a hill, and that the
driver is responsible for braking the vehicle.
5
STARTING AND OPERATING 415
Information Provided by:

HSA Off
If you wish to turn off the HSA system, it can be done in
the Uconnect® settings. Refer to ⬙Uconnect® Settings⬙
in ⬙Understanding Your Instrument Panel⬙for further
information.
Ready Alert Braking
Ready Alert Braking may reduce the time required to
reach full braking during emergency braking situations.
It anticipates when an emergency braking situation may
occur by monitoring how fast the throttle is released by
the driver. When the throttle is released very quickly,
Ready Alert Braking applies a small amount of brake
pressure. This brake pressure will not be noticed by the
driver. The brake system uses this brake pressure to allow
a fast brake response if the driver applies the brakes.
Rain Brake Support
Rain Brake Support may improve braking performance
in wet conditions. It will periodically apply a small
amount of brake pressure to remove any water buildup
on the front brake rotors. It only functions when the
windshield wipers are in the LO or HI mode, it does not
function in the intermittent mode. When Rain Brake
Support is active, there is no notification to the driver and
no driver interaction is required.
ESC Activation/Malfunction Indicator Light And
ESC OFF Indicator Light
The “ESC Activation/Malfunction Indicator
Light” in the instrument cluster will come on
when the ignition switch is cycled to the ON
position. It should go out with the engine
running. If the “ESC Activation/Malfunction Indicator
416 STARTING AND OPERATING
Information Provided by:

Light” comes on continuously with the engine running, a
malfunction has been detected in the ESC system. If this
light remains on after several ignition cycles, and the
vehicle has been driven several miles (kilometers) at
speeds greater than 30 mph (48 km/h), see your autho-
rized dealer as soon as possible to have the problem
diagnosed and corrected.
The “ESC Activation/Malfunction Indicator Light” (lo-
cated in the instrument cluster) starts to flash as soon as
the tires lose traction and the ESC system becomes active.
The “ESC Activation/Malfunction Indicator Light” also
flashes when TCS is active. If the “ESC Activation/
Malfunction Indicator Light” begins to flash during ac-
celeration, ease up on the accelerator and apply as little
throttle as possible. Be sure to adapt your speed and
driving to the prevailing road conditions.
NOTE:
•Each time the ignition is cycled ON, the ESC system
will be ON even if it was cycled off previously.
•The ESC system will make buzzing or clicking sounds
when it is active. This is normal; the sounds will stop
when ESC becomes inactive following the maneuver
that caused the ESC activation.
The “ESC OFF Indicator Light” indicates the
Electronic Stability Control (ESC) is partially
off or full off.
5
STARTING AND OPERATING 417
Information Provided by:

Synchronizing ESC
If the power supply is interrupted (battery
disconnected or discharged), the “ESC
Activation/Malfunction Indicator Light” may
illuminate with the engine running. If this
should occur, turn the steering wheel completely to the
left and then to the right. The “ESC Activation/
Malfunction Indicator Light” should go out. However,
if the light remains on, have the ESC and BAS checked at
your authorized dealer as soon as possible.
TIRE SAFETY INFORMATION
Tire Markings
1 — U.S. DOT Safety Standards
Code (TIN)
4 — Maximum Load
2 — Size Designation
5 — Maximum Pressure
3 — Service Description
6 — Treadwear, Traction and
Temperature Grades
418 STARTING AND OPERATING
Information Provided by:

NOTE:
•P (Passenger) - Metric tire sizing is based on U.S.
design standards. P-Metric tires have the letter “P”
molded into the sidewall preceding the size designa-
tion. Example: P215/65R15 95H.
•European-Metric tire sizing is based on European
design standards. Tires designed to this standard have
the tire size molded into the sidewall beginning with
the section width. The letter ⬙P⬙is absent from this tire
size designation. Example: 215/65R15 96H.
•LT (Light Truck) - Metric tire sizing is based on U.S.
design standards. The size designation for LT-Metric
tires is the same as for P-Metric tires except for the
letters “LT” that are molded into the sidewall preced-
ing the size designation. Example: LT235/85R16.
•Temporary spare tires are spares designed for tempo-
rary emergency use only. Temporary high pressure
compact spare tires have the letter “T” or “S” molded
into the sidewall preceding the size designation.
Example: T145/80D18 103M.
•High flotation tire sizing is based on U.S. design
standards and it begins with the tire diameter molded
into the sidewall. Example: 31x10.5 R15 LT.
5
STARTING AND OPERATING 419
Information Provided by:

Tire Sizing Chart
EXAMPLE:
Size Designation:
P= Passenger car tire size based on U.S. design standards
ⴖ....blank....ⴖ= Passenger car tire based on European design standards
LT = Light truck tire based on U.S. design standards
TorS= Temporary spare tire
31 = Overall diameter in inches (in)
215 = Section width in millimeters (mm)
65 = Aspect ratio in percent (%)
— Ratio of section height to section width of tire
10.5 = Section width in inches (in)
420 STARTING AND OPERATING
Information Provided by:

EXAMPLE:
R= Construction code
—⬙R⬙means radial construction
—⬙D⬙means diagonal or bias construction
15 = Rim diameter in inches (in)
Service Description:
95 = Load Index
— A numerical code associated with the maximum load a tire can carry
H= Speed Symbol
— A symbol indicating the range of speeds at which a tire can carry a load corresponding to
its load index under certain operating conditions
— The maximum speed corresponding to the speed symbol should only be achieved under
specified operating conditions (i.e., tire pressure, vehicle loading, road conditions, and
posted speed limits)
5
STARTING AND OPERATING 421
Information Provided by:

EXAMPLE:
Load Identification:
ⴖ....blank....ⴖ= Absence of any text on the sidewall of the tire indicates a Standard Load (SL) tire
Extra Load (XL) = Extra load (or reinforced) tire
Light Load (LL) = Light load tire
C, D, E, F, G = Load range associated with the maximum load a tire can carry at a specified pressure
Maximum Load— Maximum load indicates the maximum load this tire is designed to carry
Maximum Pressure— Maximum pressure indicates the maximum permissible cold tire inflation pressure for
this tire
Tire Identification Number (TIN)
The TIN may be found on one or both sides of the tire,
however, the date code may only be on one side. Tires
with white sidewalls will have the full TIN, including the
date code, located on the white sidewall side of the tire.
Look for the TIN on the outboard side of black sidewall
tires as mounted on the vehicle. If the TIN is not found on
the outboard side, then you will find it on the inboard
side of the tire.
422 STARTING AND OPERATING
Information Provided by:

EXAMPLE:
DOT MA L9 ABCD 0301
DOT = Department of Transportation
— This symbol certifies that the tire is in compliance with the U.S. Department of Transportation tire
safety standards and is approved for highway use
MA = Code representing the tire manufacturing location (two digits)
L9 = Code representing the tire size (two digits)
ABCD = Code used by the tire manufacturer (one to four digits)
03 = Number representing the week in which the tire was manufactured (two digits)
— 03 means the 3rd week
01 = Number representing the year in which the tire was manufactured (two digits)
— 01 means the year 2001
— Prior to July 2000, tire manufacturers were only required to have one number to represent the
year in which the tire was manufactured. Example: 031 could represent the 3rd week of 1981 or 1991
5
STARTING AND OPERATING 423
Information Provided by:

Tire Terminology And Definitions
Term Definition
B-Pillar The vehicle B-Pillar is the structural member of the body located behind the front
door.
Cold Tire Inflation
Pressure
Cold tire inflation pressure is defined as the tire pressure after the vehicle has not
been driven for at least 3 hours, or driven less than 1 mile (1.6 km) after sitting
for a three hour period. Inflation pressure is measured in units of PSI (pounds per
square inch) or kPa (kilopascals).
Maximum Inflation
Pressure
The maximum inflation pressure is the maximum permissible cold tire inflation
pressure for this tire. The maximum inflation pressure is molded into the sidewall.
Recommended Cold Tire
Inflation Pressure
Vehicle manufacturer’s recommended cold tire inflation pressure as shown on the
tire placard.
Tire Placard A paper label permanently attached to the vehicle describing the vehicle’s loading
capacity, the original equipment tire sizes and the recommended cold tire inflation
pressures.
424 STARTING AND OPERATING
Information Provided by:

Tire Loading And Tire Pressure
Tire And Loading Information Placard Location
NOTE: The proper cold tire inflation pressure is listed on
the driver’s side B-Pillar or the rear edge of the driver’s
side door.
Tire And Loading Information Placard
This placard tells you important information about the:
1) Number of people that can be carried in the
vehicle.
2) Total weight your vehicle can carry.
B-Pillar Location for Tire And Loading Information Placard
Tire and Loading Information Placard
5
STARTING AND OPERATING 425
Information Provided by:

3) Tire size designed for your vehicle.
4) Told tire inflation pressures for the front, rear, and
spare tires.
Loading
The vehicle maximum load on the tire must not exceed
the load carrying capacity of the tire on your vehicle. You
will not exceed the tire’s load carrying capacity if you
adhere to the loading conditions, tire size, and cold tire
inflation pressures specified on the Tire and Loading
Information placard and in the “Vehicle Loading” section
of this manual.
NOTE: Under a maximum loaded vehicle condition,
gross axle weight ratings (GAWRs) for the front and rear
axles must not be exceeded. For further information on
GAWRs, vehicle loading, and trailer towing, refer to
“Vehicle Loading” in this section.
To determine the maximum loading conditions of your
vehicle, locate the statement “The combined weight of
occupants and cargo should never exceed XXX lbs or
XXX kg” on the Tire and Loading Information placard.
The combined weight of occupants, cargo/luggage and
trailer tongue weight (if applicable) should never exceed
the weight referenced here.
Steps For Determining Correct Load Limit
1. Locate the statement “The combined weight of occu-
pants and cargo should never exceed XXX lbs or
XXX kg” on your vehicle’s placard.
2. Determine the combined weight of the driver and
passengers that will be riding in your vehicle.
3. Subtract the combined weight of the driver and pas-
sengers from XXX lbs or XXX kg.
426 STARTING AND OPERATING
Information Provided by:

4. The resulting figure equals the available amount of
cargo and luggage load capacity. For example, if
“XXX” amount equals 1,400 lbs (635 kg) and there will
be five 150 lb (68 kg) passengers in your vehicle, the
amount of available cargo and luggage load capacity
is 650 lbs (295 kg) (since 5 x 150 = 750, and 1400 – 750
= 650 lbs [295 kg]).
5. Determine the combined weight of luggage and cargo
being loaded on the vehicle. That weight may not
safely exceed the available cargo and luggage load
capacity calculated in Step 4.
6. If your vehicle will be towing a trailer, load from your
trailer will be transferred to your vehicle. Consult this
manual to determine how this reduces the available
cargo and luggage load capacity of your vehicle.
NOTE:
•The following table shows examples on how to calcu-
late total load, cargo/luggage, and towing capacities
of your vehicle with varying seating configurations
and number and size of occupants. This table is for
illustration purposes only and may not be accurate for
the seating and load carry capacity of your vehicle.
•For the following example, the combined weight of
occupants and cargo should never exceed 865 lbs
(392 kg).
5
STARTING AND OPERATING 427
Information Provided by:

428 STARTING AND OPERATING
Information Provided by:

WARNING!
Overloading of your tires is dangerous. Overloading
can cause tire failure, affect vehicle handling, and
increase your stopping distance. Use tires of the
recommended load capacity for your vehicle. Never
overload them.
TIRES — GENERAL INFORMATION
Tire Pressure
Proper tire inflation pressure is essential to the safe and
satisfactory operation of your vehicle. Three primary
areas are affected by improper tire pressure:
Safety
WARNING!
•Improperly inflated tires are dangerous and can
cause collisions.
•Under-inflation increases tire flexing and can re-
sult in over-heating and tire failure.
•Over-inflation reduces a tire’s ability to cushion
shock. Objects on the road and chuckholes can
cause damage that result in tire failure.
•Over-inflated or under-inflated tires can affect ve-
hicle handling and can fail suddenly, resulting in
loss of vehicle control.
•Unequal tire pressures can cause steering prob-
lems. You could lose control of your vehicle.
(Continued)
5
STARTING AND OPERATING 429
Information Provided by:

WARNING! (Continued)
•Unequal tire pressures from one side of the vehicle
to the other can cause the vehicle to drift to the
right or left.
•Always drive with each tire inflated to the recom-
mended cold tire inflation pressure.
Economy
Improper inflation pressures can cause uneven wear pat-
terns to develop across the tire tread. These abnormal wear
patterns will reduce tread life resulting in a need for earlier
tire replacement. Under-inflation also increases tire rolling
resistance resulting in higher fuel consumption.
Ride Comfort And Vehicle Stability
Proper tire inflation contributes to a comfortable ride.
Over-inflation produces a jarring and uncomfortable
ride. Both under-inflation and over-inflation affect the
stability of the vehicle and can produce a feeling of
sluggish response or over responsiveness in the steering.
Unequal tire pressures from side to side may cause erratic
and unpredictable steering response.
Unequal tire pressure from side to side may cause the
vehicle to drift left or right.
Tire Inflation Pressures
The proper cold tire inflation pressure is listed on the
driver’s side “B” Pillar or rear edge of the driver’s side
door.
At least once a month:
•
Check and adjust tire pressure with a good quality
pocket-type pressure gauge. Do not make a visual judge-
ment when determining proper inflation. Tires may look
properly inflated even when they are under-inflated.
•Inspect tires for signs of tire wear or visible damage.
430 STARTING AND OPERATING
Information Provided by:

CAUTION!
After inspecting or adjusting the tire pressure, al-
ways reinstall the valve stem cap. This will prevent
moisture and dirt from entering the valve stem,
which could damage the valve stem.
Inflation pressures specified on the placard are always
“cold tire inflation pressure”. Cold tire inflation pressure
is defined as the tire pressure after the vehicle has not
been driven for at least three hours, or driven less than
1 mile (1.6 km) after a three hour period. The cold tire
inflation pressure must not exceed the maximum infla-
tion pressure molded into the tire sidewall.
Check tire pressures more often if subject to a wide range
of outdoor temperatures, as tire pressures vary with
temperature changes.
Tire pressures change by approximately 1 psi (7 kPa) per
12°F (7°C) of air temperature change. Keep this in mind
when checking tire pressure inside a garage, especially in
the winter.
Example: If garage temperature = 68°F (20°C) and the
outside temperature = 32°F (0°C) then the cold tire
inflation pressure should be increased by 3 psi (21 kPa),
which equals 1 psi (7 kPa) for every 12°F (7°C) for this
outside temperature condition.
Tire pressure may increase from 2 to 6 psi (13 to 40 kPa)
during operation. DO NOT reduce this normal pressure
build up or your tire pressure will be too low.
5
STARTING AND OPERATING 431
Information Provided by:

Tire Pressures For High Speed Operation
The manufacturer advocates driving at safe speeds and
within posted speed limits. Where speed limits or condi-
tions are such that the vehicle can be driven at high
speeds, maintaining correct tire inflation pressure is very
important. Increased tire pressure and reduced vehicle
loading may be required for high-speed vehicle opera-
tion. Refer to your authorized tire or original equipment
vehicle dealer for recommended safe operating speeds,
loading and cold tire inflation pressures.
WARNING!
High speed driving with your vehicle under maxi-
mum load is dangerous. The added strain on your
tires could cause them to fail. You could have a
serious collision. Do not drive a vehicle loaded to the
maximum capacity at continuous speeds above
75 mph (120 km/h).
Radial Ply Tires
WARNING!
Combining radial ply tires with other types of tires
on your vehicle will cause your vehicle to handle
poorly. The instability could cause a collision. Al-
ways use radial ply tires in sets of four. Never
combine them with other types of tires.
Tire Repair
If your tire becomes damaged, it may be repaired if it
meets the following criteria:
•The tire has not been driven on when flat,
•The damage is only on the tread section of your tire
(sidewall damage is not repairable) and
•The puncture is no greater than ¼⬙(6 mm)
432 STARTING AND OPERATING
Information Provided by:

Consult an authorized tire dealer for tire repairs and
additional information.
Damaged Run Flat tires, or Run Flat tires that have
experienced a loss of pressure should be replaced imme-
diately with another Run Flat tire of identical size and
service description (Load Index and Speed Code).
Tire Types
All Season Tires – If Equipped
All Season tires provide traction for all seasons (spring,
summer, fall and winter). Traction levels may vary be-
tween different all season tires. All season tires can be
identified by the M+S, M&S, M/S or MS designation on
the tire sidewall. Use all season tires only in sets of four;
failure to do so may adversely affect the safety and
handling of your vehicle.
Summer Or Three Season Tires – If Equipped
Summer tires provide traction in both wet and dry
conditions, and are not intended to be driven in snow or
on ice. Summer tires will not contain the all season
designation or mountain/snowflake symbol on the tire
sidewall. Use summer tires only in sets of four; failure to
do so may adversely affect the safety and handling of
your vehicle.
Snow Tires
Some areas of the country require the use of snow tires
during the winter. Snow tires can be identified by a
mountain/snowflake symbol on the tire sidewall.
If you need snow tires, select tires equivalent in size and
type to the original equipment tires. Use snow tires only
in sets of four; failure to do so may adversely affect the
safety and handling of your vehicle.
5
STARTING AND OPERATING 433
Information Provided by:

Snow tires generally have lower speed ratings than what
was originally equipped with your vehicle and should
not be operated at sustained speeds over 75 mph
(120 km/h). For speeds above 75 mph (120 km/h) refer to
original equipment or an authorized tire dealer for
recommended safe operating speeds, loading and cold
tire inflation pressures.
While studded tires improve performance on ice, skid
and traction capability on wet or dry surfaces may be
poorer than that of non-studded tires. Some states pro-
hibit studded tires; therefore, local laws should be
checked before using these tire types.
Run Flat Tires – If Equipped
Run Flat tires allow you the capability to drive 50 miles
(80 km) at 50 mph (80 km/h) after a rapid loss of inflation
pressure. This rapid loss of inflation is referred to as the
Run Flat mode. A Run Flat mode occurs when the tire
inflation pressure is of/or below 14 psi (96 kPa). Once a
Run Flat tire reaches the run flat mode it has limited
driving capabilities and needs to be replaced immedi-
ately. A Run Flat tire is not repairable.
It is not recommended driving a vehicle loaded at full
capacity or to tow a trailer while a tire is in the run flat
mode.
See the tire pressure monitoring section for more infor-
mation.
Spare Tires – If Equipped
NOTE: For vehicles equipped with TIREFIT instead of a
spare tire, please refer to “TIREFIT KIT” in “What To Do
In Emergencies” for further information.
434 STARTING AND OPERATING
Information Provided by:

CAUTION!
Because of the reduced ground clearance, do not take
your vehicle through an automatic car wash with a
compact, full size or limited-use temporary spare
installed. Damage to the vehicle may result.
Spare Tire Matching Original Equipped Tire And
Wheel – If Equipped
Your vehicle may be equipped with a spare tire and
wheel equivalent in look and function to the original
equipment tire and wheel found on the front or rear axle
of your vehicle. This spare tire may be used in the tire
rotation for your vehicle. If your vehicle has this option
refer to an authorized tire dealer for the recommended
tire rotation pattern.
Compact Spare Tire – If Equipped
The compact spare is for temporary emergency use only.
You can identify if your vehicle is equipped with a
compact spare by looking at the spare tire description on
the Tire and Loading Information Placard located on the
driver’s side door opening or on the sidewall of the tire.
Compact spare tire descriptions begin with the letter “T”
or “S” preceding the size designation. Example: T145/
80D18 103M.
T, S = Temporary Spare Tire
Since this tire has limited tread life the original equip-
ment tire should be repaired (or replaced) and reinstalled
on your vehicle at the first opportunity.
Do not install a wheel cover or attempt to mount a
conventional tire on the compact spare wheel, since the
wheel is designed specifically for the compact spare tire.
5
STARTING AND OPERATING 435
Information Provided by:

Do not install more than one compact spare tire and
wheel on the vehicle at any given time.
WARNING!
Compact spares are for temporary emergency use
only. With these spares, do not drive more than
50 mph (80 km/h). Temporary use spares have limited
tread life. When the tread is worn to the tread wear
indicators, the temporary use spare tire needs to be
replaced. Be sure to follow the warnings, which
apply to your spare. Failure to do so could result in
spare tire failure and loss of vehicle control.
Full Size Spare – If Equipped
The full size spare is for temporary emergency use only.
This tire may look like the originally equipped tire on the
front or rear axle of your vehicle, but it is not. This spare
tire may have limited tread life. When the tread is worn
to the tread wear indicators, the temporary use full size
spare tire needs to be replaced. Since it is not the same as
your original equipment tire, replace (or repair) the
original equipment tire and reinstall on the vehicle at the
first opportunity.
Limited-Use Spare – If Equipped
The limited-use spare tire is for temporary emergency
use only. This tire is identified by a label located on the
limited-use spare wheel. This label contains the driving
limitations for this spare. This tire may look like the
original equipped tire on the front or rear axle of your
vehicle, but it is not. Installation of this limited-use spare
tire affects vehicle handling. Since it is not the same as
your original equipment tire, replace (or repair) the
original equipment tire and reinstall on the vehicle at the
first opportunity.
436 STARTING AND OPERATING
Information Provided by:

WARNING!
Limited-use spares are for emergency use only. In-
stallation of this limited-use spare tire affects vehicle
handling. With this tire, do not drive more than the
speed listed on the limit-use spare wheel. Keep
inflated to the cold tire inflation pressures listed on
your Tire and Loading Information Placard located
on the driver’s side B-Pillar or the rear edge of the
driver’s side door. Replace (or repair) the original
equipment tire at the first opportunity and reinstall it
on your vehicle. Failure to do so could result in loss
of vehicle control.
Tire Spinning
When stuck in mud, sand, snow, or ice conditions, do not
spin your vehicle’s wheels above 30 mph (48 km/h) or
for longer than 30 seconds continuously without stop-
ping when you are stuck.
Refer to “Freeing A Stuck Vehicle” in “What To Do In
Emergencies” for further information.
WARNING!
Fast spinning tires can be dangerous. Forces gener-
ated by excessive wheel speeds may cause tire dam-
age or failure. A tire could explode and injure some-
one. Do not spin your vehicle’s wheels faster than
30 mph (48 km/h) for more than 30 seconds continu-
ously when you are stuck, and do not let anyone near
a spinning wheel, no matter what the speed.
5
STARTING AND OPERATING 437
Information Provided by:

Tread Wear Indicators
Tread wear indicators are in the original equipment tires
to help you in determining when your tires should be
replaced.
These indicators are molded into the bottom of the tread
grooves. They will appear as bands when the tread depth
becomes 1/16 in (2 mm). When the tread is worn to the
tread wear indicators, the tire should be replaced. Refer
to replacement tires in this section for further informa-
tion.
Life Of Tire
The service life of a tire is dependent upon varying
factors including, but not limited to:
•Driving style
•Tire pressure
•Distance driven
•Performance tires, tires with a speed rating of V or
higher, and summer tires typically have a reduced
tread life. Rotation of these tires per the vehicle main-
tenance schedule is highly recommended.
1—WornTire
2—NewTire
438 STARTING AND OPERATING
Information Provided by:

WARNING!
Tires and the spare tire should be replaced after six
years, regardless of the remaining tread. Failure to
follow this warning can result in sudden tire failure.
You could lose control and have a collision resulting
in serious injury or death.
Keep dismounted tires in a cool, dry place with as little
exposure to light as possible. Protect tires from contact
with oil, grease, and gasoline.
Replacement Tires
The tires on your new vehicle provide a balance of many
characteristics. They should be inspected regularly for
wear and correct cold tire inflation pressure. The manu-
facturer strongly recommends that you use tires equiva-
lent to the originals in size, quality and performance
when replacement is needed. Refer to the paragraph on
“Tread Wear Indicators”. Refer to the Tire and Loading
Information placard or the Vehicle Certification Label for
the size designation of your tire. The Load Index and
Speed Symbol for your tire will be found on the original
equipment tire sidewall. See the Tire Sizing Chart ex-
ample found in the Tire Safety Information section of this
manual for more information relating to the Load Index
and Speed Symbol of a tire.
It is recommended to replace the two front tires or two
rear tires as a pair. Replacing just one tire can seriously
affect your vehicle’s handling. If you ever replace a
wheel, make sure that the wheel’s specifications match
those of the original wheels.
It is recommended you contact your authorized tire or
original equipment dealer with any questions you may
have on tire specifications or capability. Failure to use
equivalent replacement tires may adversely affect the
safety, handling, and ride of your vehicle.
5
STARTING AND OPERATING 439
Information Provided by:

WARNING!
•Do not use a tire, wheel size or rating other than
that specified for your vehicle. Some combinations
of unapproved tires and wheels may change sus-
pension dimensions and performance characteris-
tics, resulting in changes to steering, handling, and
braking of your vehicle. This can cause unpredict-
able handling and stress to steering and suspen-
sion components. You could lose control and have
a collision resulting in serious injury or death. Use
only the tire and wheel sizes with load ratings
approved for your vehicle.
(Continued)
WARNING! (Continued)
•Never use a tire with a smaller load index or
capacity, other than what was originally equipped
on your vehicle. Using a tire with a smaller load
index could result in tire overloading and failure.
You could lose control and have a collision.
•Failure to equip your vehicle with tires having
adequate speed capability can result in sudden tire
failure and loss of vehicle control.
CAUTION!
Replacing original tires with tires of a different size
may result in false speedometer and odometer read-
ings.
440 STARTING AND OPERATING
Information Provided by:

TIRE CHAINS (TRACTION DEVICES)
Use of traction devices require sufficient tire-to-body clear-
ance. Follow these recommendations to guard against
damage.
•Traction device must be of proper size for the tire, as
recommended by the traction device manufacturer.
•Install on Rear Tires Only.
•Due to limited clearance for a Rear Wheel Drive
(RWD) vehicle, on 235/55R18 100V and P235/55R18
99V tires, reduced size snow chains or traction devices
with a maximum projection of 6 mm beyond the tire
profile is recommended.
•Due to limited clearance for an All Wheel Drive
(AWD) vehicle, P235/55R19 tire with the use of a
traction device that meets the SAE type “Class S”
specification is recommended.
•No other tire sizes are recommended for use with a tire
chain or traction device.
WARNING!
Using tires of different size and type (M+S, Snow)
between front and rear axles can cause unpredictable
handling. You could lose control and have a collision.
5
STARTING AND OPERATING 441
Information Provided by:

CAUTION!
To avoid damage to your vehicle or tires, observe the
following precautions:
•Because of restricted traction device clearance be-
tween tires and other suspension components, it is
important that only traction devices in good condi-
tion are used. Broken devices can cause serious
damage. Stop the vehicle immediately if noise
occurs that could indicate device breakage. Remove
the damaged parts of the device before further use.
•Install device as tightly as possible and then re-
tighten after driving about ½ mile (0.8 km).
•Do not exceed 30 mph (48 km/h).
•Drive cautiously and avoid severe turns and large
bumps, especially with a loaded vehicle.
(Continued)
CAUTION! (Continued)
•Do not drive for prolonged period on dry pave-
ment.
•Observe the traction device manufacturer’s instruc-
tions on the method of installation, operating
speed, and conditions for use. Always use the
suggested operating speed of the device manufac-
turer’s if it is less than 30 mph (48 km/h).
•Do not use traction devices on a compact spare tire.
TIRE ROTATION RECOMMENDATIONS
Tires on the front and rear axles of vehicles operate at
different loads and perform different steering, driving,
and braking functions. For these reasons, they wear at
unequal rates.
442 STARTING AND OPERATING
Information Provided by:

These effects can be reduced by timely rotation of tires.
The benefits of rotation are especially worthwhile with
aggressive tread designs such as those on all season type
tires. Rotation will increase tread life, help to maintain
mud, snow and wet traction levels, and contribute to a
smooth, quiet ride.
Refer to the “Maintenance Schedule” for the proper
maintenance intervals. The reasons for any rapid or
unusual wear should be corrected prior to rotation being
performed.
The suggested rotation method is the “forward cross”
shown in the following diagram. This rotation pattern
does not apply to some directional tires that must not be
reversed.
Tire Rotation
5
STARTING AND OPERATING 443
Information Provided by:

TIRE PRESSURE MONITOR SYSTEM (TPMS)
The Tire Pressure Monitor System (TPMS) will warn the
driver of a low tire pressure based on the vehicle recom-
mended cold placard pressure.
The tire pressure will vary with temperature by about 1
psi (7 kPa) for every 12°F (6.5°C). This means that when
the outside temperature decreases, the tire pressure will
decrease. Tire pressure should always be set based on
cold inflation tire pressure. This is defined as the tire
pressure after the vehicle has not been driven for at least
three hours, or driven less than 1 mile (1.6 km) after a
three hour period. The cold tire inflation pressure must
not exceed the maximum inflation pressure molded into
the tire sidewall. Refer to “Tires – General Information”
in “Starting and Operating” for information on how to
properly inflate the vehicle’s tires. The tire pressure will
also increase as the vehicle is driven - this is normal and
there should be no adjustment for this increased pres-
sure.
The TPMS will warn the driver of a low tire pressure if
the tire pressure falls below the low-pressure warning
limit for any reason, including low temperature effects
and natural pressure loss through the tire.
The TPMS will continue to warn the driver of low tire
pressure as long as the condition exists, and will not turn
off until the tire pressure is at or above the recommended
cold placard pressure. Once the low tire pressure warn-
ing (Tire Pressure Monitoring [TPM] Telltale Light) illu-
minates, you must increase the tire pressure to the
recommended cold placard pressure in order for the TPM
Telltale Light to turn off. The system will automatically
update and the TPM Telltale Light will turn off once the
system receives the updated tire pressures. The vehicle
444 STARTING AND OPERATING
Information Provided by:

may need to be driven for up to 20 minutes above 15 mph
(24 km/h) in order for the TPMS to receive this informa-
tion.
For example, your vehicle may have a recommended
cold (parked for more than three hours) placard pressure
of 30 psi (207 kPa). If the ambient temperature is 68°F
(20°C) and the measured tire pressure is 27 psi (186 kPa),
a temperature drop to 20°F (-7°C) will decrease the tire
pressure to approximately 23 psi (158 kPa). This tire
pressure is sufficiently low enough to turn ON the TPM
Telltale Light. Driving the vehicle may cause the tire
pressure to rise to approximately 27 psi (186 kPa), but the
TPM Telltale Light will still be ON. In this situation, the
TPM Telltale Light will turn OFF only after the tires are
inflated to the vehicle’s recommended cold placard pres-
sure value.
CAUTION!
•The TPMS has been optimized for the original
equipment tires and wheels. TPMS pressures and
warning have been established for the tire size
equipped on your vehicle. Undesirable system op-
eration or sensor damage may result when using
replacement equipment that is not of the same size,
type, and/or style. Aftermarket wheels can cause
sensor damage. Do not use aftermarket tire sealants
or balance beads if your vehicle is equipped with a
TPMS, as damage to the sensors may result.
•After inspecting or adjusting the tire pressure,
always reinstall the valve stem cap. This will
prevent moisture and dirt from entering the valve
stem, which could damage the TPM sensor.
5
STARTING AND OPERATING 445
Information Provided by:

NOTE:
•The TPMS is not intended to replace normal tire care
and maintenance or to provide warning of a tire failure
or condition.
•The TPMS should not be used as a tire pressure gauge
while adjusting your tire pressure.
•Driving on a significantly under-inflated tire causes
the tire to overheat and can lead to tire failure.
Under-inflation also reduces fuel efficiency and tire
tread life, and may affect the vehicle’s handling and
stopping ability.
•The TPMS is not a substitute for proper tire mainte-
nance, and it is the driver’s responsibility to maintain
correct tire pressure using an accurate tire pressure
gauge, even if under-inflation has not reached the level
to trigger illumination of the TPM Telltale Light.
•Seasonal temperature changes will affect tire pressure,
and the TPMS will monitor the actual tire pressure in
the tire.
Base System
The Tire Pressure Monitor System (TPMS) uses wireless
technology with wheel rim mounted electronic sensors to
monitor tire pressure levels. Sensors mounted to each
wheel as part of the valve stem transmit tire pressure
readings to the receiver module.
NOTE: It is particularly important for you to check the
tire pressure in all of the tires on your vehicle monthly
and to maintain the proper pressure.
446 STARTING AND OPERATING
Information Provided by:

The TPMS consists of the following components:
•Receiver module,
•Four TPM sensors, and
•TPM Telltale Light
The matching full size spare wheel and tire assembly (if
equipped) has a TPM sensor. The matching full size spare
can be used in place of any of the four road tires. The
TPMS will only monitor the pressure in the full size spare
when it is used in place of a road tire. Otherwise, a spare
with a pressure below the low-pressure limit will not
cause the TPM Telltale Light to illuminate or the chime to
sound.
Tire Pressure Monitoring Low Pressure Warnings
The TPM Telltale Light will illuminate in the
instrument cluster, a ⬙LOW TIRE⬙message will be
displayed and a chime will sound when tire
pressure is low in one or more of the four active road
tires. An ⬙Inflate to XX⬙message will also be displayed.
Should this occur, you should stop as soon as possible,
check the inflation pressure of each tire on your vehicle,
and inflate each tire to the vehicle’s recommended cold
placard pressure value as shown in the ⬙Inflate to XX⬙
message. Once the system receives the updated tire
pressures, the system will automatically update and the
TPM Telltale Light and ⬙LOW TIRE⬙message will turn
off. The vehicle may need to be driven for up to 20 min-
utes above 15 mph (24 km/h) in order for the TPMS to
receive this information.
5
STARTING AND OPERATING 447
Information Provided by:

Service TPMS Warning
If a system fault is detected, the TPM Telltale Light will
flash on and off for 75 seconds and then remain on solid.
The system fault will also sound a chime. If the ignition
switch is cycled, this sequence will repeat, providing the
system fault still exists. The TPM Telltale Light will turn
off when the fault condition no longer exists. A system
fault can occur due to any of the following:
1. Signal interference due to electronic devices or driving
next to facilities emitting the same radio frequencies as
the TPM sensors.
2. Installing aftermarket window tinting that contains
materials that may block radio wave signals.
3. Accumulation of snow or ice around the wheels or
wheel housings.
4. Using tire chains on the vehicle.
5. Using wheels/tires not equipped with TPM sensors.
Vehicles With Full Size Spare
1. The matching full size spare wheel and tire assembly
has a TPM sensor that can be monitored by the TPMS.
2. If you install the full size spare in place of a road tire
that has a pressure below the low-pressure warning
limit, upon the next ignition switch cycle, a chime will
sound and the TPM Telltale Light and ⬙LOW TIRE⬙
message will turn ON. The ⬙Inflate to XX⬙message
will also be displayed.
3. Driving the vehicle for up to 20 minutes above 15 mph
(24 km/h) will turn off the TPM Telltale Light and
⬙LOW TIRE⬙message as long as no tire pressure is
below the low-pressure warning limit in any of the
four active road tires.
448 STARTING AND OPERATING
Information Provided by:

Vehicles With Compact Spare
1. The compact spare tire does not have a TPM sensor.
Therefore, the TPMS will not monitor the pressure in
the compact spare tire.
2. If you install the compact spare tire in place of a road
tire that has a pressure below the low-pressure warn-
ing limit, upon the next ignition switch cycle, a chime
will sound and the TPM Telltale Light and ⬙LOW
TIRE⬙message will turn ON. The ⬙Inflate to XX⬙
message will also be displayed.
3. After driving the vehicle for up to 20 minutes above
15 mph (24 km/h), the ⬙LOW TIRE⬙message will turn
off and the TPM Telltale Light will flash on and off for
75 seconds and then remain on solid.
4. For each subsequent ignition switch cycle, a chime will
sound and the TPM Telltale Light will flash on and off
for 75 seconds and then remain on solid.
5. Once you repair or replace the original road tire, and
reinstall it on the vehicle in place of the compact spare,
the TPMS will update automatically and the TPM
Telltale Light will turn OFF, as long as no tire pressure
is below the low-pressure warning limit in any of the
four active road tires. The vehicle may need to be
driven for up to 20 minutes above 15 mph (24 km/h)
in order for the TPMS to receive this information.
5
STARTING AND OPERATING 449
Information Provided by:

Premium System – If Equipped
The Tire Pressure Monitor System (TPMS) uses wireless
technology with wheel rim mounted electronic sensors to
monitor tire pressure levels. Sensors mounted to each
wheel as part of the valve stem transmit tire pressure
readings to the receiver module.
NOTE: It is particularly important for you to check the
tire pressure in all of the tires on your vehicle monthly
and to maintain the proper pressure.
The TPMS consists of the following components:
•Receiver module
•Four TPM sensors
•Various TPMS messages, which display in the Elec-
tronic Vehicle Information Center (EVIC)
•TPM Telltale Light
The matching full size spare wheel and tire assembly (if
equipped) has a TPM sensor. The full size spare can be
used in place of any of the four road tires. The TPMS will
only monitor the pressure in the full size spare tire when
it is used in place of a road tire. Otherwise, a spare with
a pressure below the low-pressure limit will not cause the
TPM Telltale Light to illuminate or the chime to sound.
Tire Pressure Monitoring Low Pressure Warnings
The TPM Telltale Light will illuminate in the
instrument cluster and a chime will sound when
tire pressure is low in one or more of the four
active road tires. In addition, the EVIC will display a
⬙LOW TIRE⬙message and a graphic showing the pres-
sure values of each tire with the low tire pressure values
flashing or changing color. An ⬙Inflate to XX⬙message
will also be displayed.
450 STARTING AND OPERATING
Information Provided by:

Should this occur, you should stop as soon as possible
and inflate the tires with a low pressure condition (those
flashing or in a different color in the EVIC graphic) to the
vehicle’s recommended cold placard pressure inflation
value as shown in the ⬙Inflate to XX⬙message. Once the
system receives the updated tire pressures, the system
will automatically update, the graphic display in the
EVIC will stop flashing or change color back to the
original color, and the TPM Telltale Light will turn off.
The vehicle may need to be driven for up to 20 minutes
above 15 mph (24 km/h) in order for the TPMS to receive
this information.
Tire Pressure Monitor Display
Low Tire Pressure Monitor Display
5
STARTING AND OPERATING 451
Information Provided by:

Service TPMS Warning
If a system fault is detected, the TPM Telltale Light will
flash on and off for 75 seconds and then remain on solid.
The system fault will also sound a chime. In addition, the
EVIC will display a ⬙SERVICE TPM SYSTEM⬙message
for a minimum of five seconds and then display dashes
(- -) in place of the pressure value to indicate which
sensor is not being received.
If the ignition switch is cycled, this sequence will repeat,
providing the system fault still exists. If the system fault
no longer exists, the TPM Telltale Light will no longer
flash, and the ⬙SERVICE TPM SYSTEM⬙message will no
longer display, and a pressure value will display in place
of the dashes. A system fault can occur due to any of the
following:
1. Signal interference due to electronic devices or driving
next to facilities emitting the same radio frequencies as
the TPM sensors.
2. Installing aftermarket window tinting that contains
materials that may block radio wave signals.
3. Accumulation of snow or ice around the wheels or
wheel housings.
4. Using tire chains on the vehicle.
5. Using wheels/tires not equipped with TPM sensors.
The EVIC will also display a ⬙SERVICE TPM SYSTEM⬙
message for a minimum of five seconds when a system
fault related to an incorrect sensor location fault is
detected. In this case, the ⬙SERVICE TPM SYSTEM⬙
message is then followed with a graphic display with
pressure values still shown. This indicates that the pres-
sure values are still being received from the TPM sensors
but they may not be located in the correct vehicle
position. The system still needs to be serviced as long as
the ⬙SERVICE TPM SYSTEM⬙message is displayed.
452 STARTING AND OPERATING
Information Provided by:

Vehicles With Full Size Spare
1. The matching full size spare wheel and tire assembly
has a TPM sensor that can be monitored by the TPMS.
2. If you install the full size spare in place of a road tire
that has a pressure below the low-pressure warning
limit, upon the next ignition switch cycle, a chime
will sound and the TPM Telltale Light will turn ON. In
addition, the EVIC will display a low pressure mes-
sage and a graphic showing the low tire pressure
value flashing or in a different color. An ⬙Inflate to XX⬙
message will also be displayed.
3. After driving the vehicle for up to 20 minutes above
15 mph (24 km/h) the TPM Telltale Light will turn
OFF, and the pressure value displayed will be updated
and stop flashing or return to its original color as long
as no tire pressure is below the low-pressure warning
limit in any of the four active road tires.
Vehicles With Compact Spare
1. The compact spare tire does not have a TPM sensor.
Therefore, the TPMS will not monitor the pressure in
the compact spare tire.
2. If you install the compact spare tire in place of a road
tire that has a pressure below the low-pressure warn-
ing limit, upon the next ignition switch cycle, the TPM
Telltale Light will remain ON and a chime will sound.
In addition, the graphic in the EVIC will still display a
flashing pressure value or a pressure value in a
different color. An ⬙Inflate to XX⬙message will also be
displayed.
3. After driving the vehicle for up to 20 minutes above
15 mph (24 km/h), the TPM Telltale Light will flash
on and off for 75 seconds and then remain on solid.
In addition, the EVIC will display a ⬙SERVICE TPM
SYSTEM⬙message for a minimum of five seconds and
then display dashes (- -) in place of the pressure value.
5
STARTING AND OPERATING 453
Information Provided by:

4. For each subsequent ignition switch cycle, a chime will
sound, the TPM Telltale Light will flash on and off for
75 seconds and then remain on solid, and the EVIC
will display a ⬙SERVICE TPM SYSTEM⬙message for a
minimum of five seconds and then display dashes (- -)
in place of the pressure value.
5. Once you repair or replace the original road tire and
reinstall it on the vehicle in place of the compact spare,
the TPMS will update automatically. In addition, the
TPM Telltale Light will turn OFF and the graphic in
the EVIC will display a new pressure value instead of
dashes (- -), as long as no tire pressure is below the
low-pressure warning limit in any of the four active
road tires. The vehicle may need to be driven for up to
20 minutes above 15 mph (24 km/h) in order for the
TPMS to receive this information.
General Information
This device complies with Part 15 of the FCC rules and
RSS 210 of Industry Canada. Operation is subject to the
following conditions:
•This device may not cause harmful interference.
•This device must accept any interference received,
including interference that may cause undesired op-
eration.
The TPM sensors are regulated under one of the follow-
ing licenses:
United States MRXMERCTX1
Canada 2546A-MERCTX1
454 STARTING AND OPERATING
Information Provided by:

FUEL REQUIREMENTS
3.6L Engine – If Equipped
This engine is designed to meet all emis-
sions regulations and provide excellent fuel
economy and performance when using
high-quality unleaded “regular” gasoline
having an octane rating of 87. The use of
premium gasoline is not recommended, as it will not
provide any benefit over regular gasoline in these engines.
5.7L Engine – If Equipped
This engine is designed to meet all emis-
sions regulations and provide satisfactory
fuel economy and performance when us-
ing high-quality unleaded gasoline having
an octane range of 87 to 89. The manufac-
turer recommends the use of 89 octane for optimum
performance. The use of premium gasoline is not recom-
mended, as it will not provide any benefit over regular
gasoline in these engines.
Light spark knock at low engine speeds is not harmful to
your engine. However, continued heavy spark knock at
high speeds can cause damage and immediate service is
required. Poor quality gasoline can cause problems such
as hard starting, stalling, and hesitations. If you experi-
ence these symptoms, try another brand of gasoline
before considering service for the vehicle.
Over 40 auto manufacturers worldwide have issued and
endorsed consistent gasoline specifications (the World-
wide Fuel Charter, WWFC) which define fuel properties
necessary to deliver enhanced emissions, performance,
and durability for your vehicle. The manufacturer recom-
mends the use of gasolines that meet the WWFC speci-
fications if they are available.
5
STARTING AND OPERATING 455
Information Provided by:

Reformulated Gasoline
Many areas of the country require the use of cleaner
burning gasoline referred to as “Reformulated Gasoline.”
Reformulated gasolines contain oxygenates and are spe-
cifically blended to reduce vehicle emissions and im-
prove air quality.
The manufacturer supports the use of reformulated gaso-
lines. Properly blended reformulated gasolines will pro-
vide excellent performance and durability of engine and
fuel system components.
Gasoline/Oxygenate Blends
Some fuel suppliers blend unleaded gasoline with oxy-
genates such as Ethanol. Fuels blended with oxygenates
may be used in your vehicle.
CAUTION!
DO NOT use gasoline containing Methanol or gaso-
line containing more than 10% Ethanol. Use of these
blends may result in starting and drivability prob-
lems, damage critical fuel system components, cause
emissions to exceed the applicable standard, and/or
cause the “Malfunction Indicator Light” to illumi-
nate. Pump labels should clearly communicate if a
fuel contains greater than 10% Ethanol.
Problems that result from using gasoline containing
Methanol or gasoline containing more than 10% Ethanol
are not the responsibility of the manufacturer and may
not be covered under New Vehicle Limited Warranty.
456 STARTING AND OPERATING
Information Provided by:

E-85 Usage In Non-Flex Fuel Vehicles
Non-FFV vehicles are compatible with gasoline contain-
ing 10% ethanol (E10). Gasoline with higher ethanol
content may void the New Vehicle Limited Warranty.
If a Non-FFV vehicle is inadvertently fueled with E-85
fuel, the engine will have some or all of these symptoms:
•Operate in a lean mode.
•OBD II “Malfunction Indicator Light” on.
•Poor engine performance.
•Poor cold start and cold drivability.
•Increased risk for fuel system component corrosion.
To fix a Non-FFV vehicle inadvertently fueled once with
E-85 perform the following:
•Drain the fuel tank (see your authorized dealer.)
•Change the engine oil and oil filter.
•Disconnect and reconnect the battery to reset the
engine controller memory.
More extensive repairs will be required for prolonged
exposure to E-85 fuel.
MMT In Gasoline
MMT (Methylcyclopentadienyl Manganese Tricarbonyl)
is a manganese-containing metallic additive that is
blended into some gasoline to increase octane. Gasoline
blended with MMT provides no performance advantage
beyond gasoline of the same octane number without
MMT. Gasoline blended with MMT reduces spark plug
life and reduces emissions system performance in some
vehicles. The manufacturer recommends that gasoline
without MMT be used in your vehicle. The MMT content
of gasoline may not be indicated on the gasoline pump,
5
STARTING AND OPERATING 457
Information Provided by:

therefore, you should ask your gasoline retailer whether
the gasoline contains MMT. MMT is prohibited in Federal
and California reformulated gasoline.
Materials Added To Fuel
All gasoline sold in the United States is required to contain
effective detergent additives. Use of additional detergents
or other additives is not needed under normal conditions
and they would result in additional cost. Therefore, you
should not have to add anything to the fuel.
Fuel System Cautions
CAUTION!
Follow these guidelines to maintain your vehicle’s
performance:
•
The use of leaded gas is prohibited by Federal law.
Using leaded gasoline can impair engine perfor-
mance and damage the emissions control system.
(Continued)
CAUTION! (Continued)
•
An out-of-tune engine or certain fuel or ignition
malfunctions can cause the catalytic converter to
overheat. If you notice a pungent burning odor or
some light smoke, your engine may be out of tune or
malfunctioning and may require immediate service.
Contact your authorized dealer for service assistance.
•The use of fuel additives, which are now being
sold as octane enhancers, is not recommended.
Most of these products contain high concentrations
of methanol. Fuel system damage or vehicle perfor-
mance problems resulting from the use of such
fuels or additives is not the responsibility of the
manufacturer.
458 STARTING AND OPERATING
Information Provided by:

NOTE: Intentional tampering with the emissions control
system can result in civil penalties being assessed against
you.
Carbon Monoxide Warnings
WARNING!
Carbon monoxide (CO) in exhaust gases is deadly.
Follow the precautions below to prevent carbon
monoxide poisoning:
•Do not inhale exhaust gases. They contain carbon
monoxide, a colorless and odorless gas, which can
kill. Never run the engine in a closed area, such as
(Continued)
WARNING! (Continued)
a garage, and never sit in a parked vehicle with the
engine running for an extended period. If the
vehicle is stopped in an open area with the engine
running for more than a short period, adjust the
ventilation system to force fresh, outside air into
the vehicle.
•Guard against carbon monoxide with proper main-
tenance. Have the exhaust system inspected every
time the vehicle is raised. Have any abnormal
conditions repaired promptly. Until repaired, drive
with all side windows fully open.
5
STARTING AND OPERATING 459
Information Provided by:

FLEXIBLE FUEL (3.6L ENGINE ONLY) —
IF EQUIPPED
E-85 General Information
The information in this section is for Flexible Fuel ve-
hicles only. These vehicles can be identified by a unique
fuel filler door label that states Ethanol (E-85) or Un-
leaded Gasoline Only. This section only covers those
subjects that are unique to these vehicles. Please refer to
the other sections of this manual for information on
features that are common between Flexible Fuel and
gasoline-only powered vehicles.
CAUTION!
Only vehicles with the E-85 fuel filler door label can
operate on E-85.
Ethanol Fuel (E-85)
E-85 is a mixture of approximately 85% fuel ethanol and
15% unleaded gasoline.
WARNING!
Ethanol vapors are extremely flammable and could
cause serious personal injury. Never have any smok-
ing materials lit in or near the vehicle when remov-
ing the fuel filler tube cap (gas cap) or filling the
tank. Do not use E-85 as a cleaning agent and never
use it near an open flame.
Fuel Requirements
If your vehicle is E-85 compatible, it will operate on
unleaded gasoline with an octane rating of 87, or E-85
fuel, or any mixture of these two fuels.
460 STARTING AND OPERATING
Information Provided by:

For best results, a refueling pattern that avoids alternating
between E-85 and unleaded gasoline is recommended.
When you do switch fuel types it is recommended that:
•you do not add less than 5 gallons (19 Liters) when
refueling
•you drive the vehicle immediately after refueling for at
least 5 miles (8 km)
Observing these precautions will avoid possible hard
starting and/or significant deterioration in driveability
during warm up.
NOTE:
•Use seasonally adjusted E-85 fuel (ASTM D5798). With
non-seasonally adjusted E-85 fuel, you may experience
hard starting and rough idle following start up even if
the above recommendations are followed, especially
when the ambient temperature is below 32°F (0°C).
•Some additives used in regular gasoline are not fully
compatible with E-85 and may form deposits in your
engine. To eliminate driveability issues that may be
caused by these deposits, a supplemental gasoline
additive, such as MOPAR® Injector Cleanup or
Techron may be used.
Selection Of Engine Oil For Flexible Fuel Vehicles
(E-85) And Gasoline Vehicles
FFV vehicles operated on E-85 require specially formu-
lated engine oils. These special requirements are included
in MOPAR® engine oils, and in equivalent oils meeting
Chrysler Specification MS-6395. The manufacturer only
recommends engine oils that are API Certified and meet
the requirements of Material Standard MS-6395. MS-6395
contains additional requirements, developed during ex-
tensive fleet testing, to provide additional protection to
Chrysler Group LLC engines. Use MOPAR® or an
equivalent oil meeting the specification MS-6395.
5
STARTING AND OPERATING 461
Information Provided by:

Starting
The characteristics of E-85 fuel make it unsuitable for use
when ambient temperatures fall below 0°F (-18°C). In the
range of 0°F (-18°C) to 32°F (0°C), you may experience an
increase in the time it takes for your engine to start, and
a deterioration in driveability (sags and/or hesitations)
until the engine is fully warmed up.
NOTE: Use of the engine block heater (if equipped) is
beneficial for E-85 startability when the ambient tempera-
ture is less than 32°F (0°C).
Cruising Range
Because E-85 fuel contains less energy per gallon/liter
than gasoline, you will experience an increase in fuel
consumption. You can expect your miles per gallon
(mpg)/miles per liter and your driving range to decrease
by about 30%, compared to gasoline operation.
Replacement Parts
Many components in your Flexible Fuel Vehicle (FFV) are
designed to be compatible with ethanol. Always be sure
that your vehicle is serviced with correct ethanol com-
patible parts.
CAUTION!
Replacing fuel system components with non-ethanol
compatible components can damage your vehicle.
Maintenance
CAUTION!
Do not use ethanol mixture greater than 85% in your
vehicle. It will cause difficulty in cold starting and
may affect drivability.
462 STARTING AND OPERATING
Information Provided by:

ADDING FUEL
1. Press the fuel filler door release switch (located in the
driver’s door map pocket).
2. Open the fuel filler door.
NOTE: In certain cold conditions, ice may prevent the
fuel door from opening. If this occurs, lightly push on the
fuel door to break the ice buildup and re-release the fuel
door using the inside release button. Do not pry on the
door.
Fuel Filler Door Release Switch
Fuel Filler Door
5
STARTING AND OPERATING 463
Information Provided by:

3. There is no fuel filler cap. A flapper door inside the
pipe seals the system.
4. Insert the fuel nozzle fully into the filler pipe – the
nozzle opens and holds the flapper door while refuel-
ing.
NOTE: Only the correct size nozzle opens the latches
allowing the flapper door to open.
5. Fill the vehicle with fuel – when the fuel nozzle
“clicks” or shuts off the fuel tank is full.
6. Remove the fuel nozzle and close the fuel door.
NOTE: A funnel is provided (located in the trunk in the
spare tire area) to open the flapper door to allow for
emergency refueling with a gas can.
CAUTION!
To avoid fuel spillage and overfilling, do not “top
off” the fuel tank after filling.
Fuel Funnel
464 STARTING AND OPERATING
Information Provided by:

WARNING!
•Never have any smoking materials lit in or near the
vehicle when the fuel door is open or the tank is
being filled.
•Never add fuel when the engine is running. This is
in violation of most state and federal fire regula-
tions and may cause the “Malfunction Indicator
Light” to turn on.
•
A fire may result if fuel is pumped into a portable
container that is inside of a vehicle. You could be
burned. Always place fuel containers on the ground
while filling.
Emergency Fuel Filler Door Release
If you are unable to open the fuel filler door, use the fuel
filler door emergency release.
1. Open the trunk.
2. Remove the access cover (located on the left side inner
trim panel).
Access Cover
5
STARTING AND OPERATING 465
Information Provided by:

3. Pull the release cable.
VEHICLE LOADING
The load carrying capacity of your vehicle is shown on
the “Vehicle Certification Label.” This information
should be used for passenger and luggage loading as
indicated.
Do not exceed the specified Gross Vehicle Weight Rating
(GVWR) or the Gross Axle Weight Rating (GAWR).
Vehicle Certification Label
Your vehicle has a Vehicle Certification Label affixed to
the drivers side “B” Pillar or the rear of the driver’s door.
The label contains the following information:
•Name of manufacturer
•Month and year of manufacture
•Gross Vehicle Weight Rating (GVWR)
•Gross Axle Weight Rating (GAWR) front
Release Cable
466 STARTING AND OPERATING
Information Provided by:

•Gross Axle Weight Rating (GAWR) rear
•Vehicle Identification Number (VIN)
•Type of Vehicle
•Month Day and Hour of Manufacture (MDH)
The bar code allows a computer scanner to read the VIN.
Gross Vehicle Weight Rating (GVWR)
The GVWR is the total allowable weight of your vehicle.
This includes driver, passengers, and cargo. The total
load must be limited so that you do not exceed the
GVWR.
Gross Axle Weight Rating (GAWR)
The GAWR is the maximum capacity of the front and rear
axles. Distribute the load over the front and rear axles
evenly. Make sure that you do not exceed either front or
rear GAWR.
WARNING!
Because the front wheels steer the vehicle, it is
important that you do not exceed the maximum front
or rear GAWR. A dangerous driving condition can
result if either rating is exceeded. You could lose
control of the vehicle and have a collision.
Overloading
The load carrying components (axle, springs, tires,
wheels, etc.) of your vehicle will provide satisfactory
service as long as you do not exceed the GVWR and the
front and rear GAWR.
The best way to figure out the total weight of your
vehicle is to weigh it when it is fully loaded and ready for
operation. Weigh it on a commercial scale to ensure that
it is not over the GVWR.
5
STARTING AND OPERATING 467
Information Provided by:

Figure out the weight on the front and rear of the vehicle
separately. It is important that you distribute the load
evenly over the front and rear axles.
Overloading can cause potential safety hazards and
shorten useful service life. Heavier axles or suspension
components do not necessarily increase the vehicle’s
GVWR.
Loading
To load your vehicle properly, first figure out its empty
weight, axle-by-axle and side-by-side. Store heavier items
down low and be sure you distribute their weight as
evenly as possible. Stow all loose items securely before
driving. If weighing the loaded vehicle shows that you
have exceeded either GAWR, but the total load is within
the specified GVWR, you must redistribute the weight.
Improper weight distribution can have an adverse effect
on the way your vehicle steers and handles and the way
the brakes operate.
NOTE:
•Refer to the “Vehicle Certification Label” affixed to the
rear of the driver’s door for your vehicle’s GVWR and
GAWRs.
•Refer to the “Tire Placard” for your vehicle’s proper
tire pressure.
TRAILER TOWING
In this section you will find safety tips and information
on limits to the type of towing you can reasonably do
with your vehicle. Before towing a trailer, carefully
review this information to tow your load as efficiently
and safely as possible.
To maintain the New Vehicle Limited Warranty coverage,
follow the requirements and recommendations in this
manual concerning vehicles used for trailer towing.
468 STARTING AND OPERATING
Information Provided by:

Common Towing Definitions
The following trailer towing related definitions will assist
you in understanding the following information:
Gross Vehicle Weight Rating (GVWR)
The GVWR is the total allowable weight of your vehicle.
This includes driver, passengers, cargo and tongue weight.
The total load must be limited so that you do not exceed
the GVWR. Refer to “Vehicle Loading/Vehicle Certification
Label” in “Starting and Operating” for further information.
Gross Trailer Weight (GTW)
The GTW is the weight of the trailer plus the weight of all
cargo, consumables and equipment (permanent or tem-
porary) loaded in or on the trailer in its ⬙loaded and
ready for operation⬙condition. The recommended way to
measure GTW is to put your fully loaded trailer on a
vehicle scale. The entire weight of the trailer must be
supported by the scale.
Gross Combination Weight Rating (GCWR)
The GCWR is the total permissible weight of your vehicle
and trailer when weighed in combination.
Gross Axle Weight Rating (GAWR)
The GAWR is the maximum capacity of the front and rear
axles. Distribute the load over the front and rear axles
evenly. Make sure that you do not exceed either front or
rear GAWR. Refer to “Vehicle Loading/Vehicle Certifica-
tion Label” in “Starting and Operating” for further infor-
mation.
WARNING!
It is important that you do not exceed the maximum
front or rear GAWR. A dangerous driving condition
can result if either rating is exceeded. You could lose
control of the vehicle and have a collision.
5
STARTING AND OPERATING 469
Information Provided by:

Tongue Weight (TW)
The tongue weight is the downward force exerted on the
hitch ball by the trailer. In most cases it should not be less
than 10% of the trailer load. You must consider this as
part of the load on your vehicle.
Frontal Area
The frontal area is the maximum height multiplied by the
maximum width of the front of a trailer.
Trailer Sway Control
The trailer sway control is a telescoping link that can be
installed between the hitch receiver and the trailer tongue
that typically provides adjustable friction associated with
the telescoping motion to dampen any unwanted trailer
swaying motions while traveling.
Weight-Carrying Hitch
A weight-carrying hitch supports the trailer tongue
weight, just as if it were luggage located at a hitch ball or
some other connecting point of the vehicle. These kinds
of hitches are the most popular on the market today and
they are commonly used to tow small and medium sized
trailers.
Weight-Distributing Hitch
A weight-distributing system works by applying lever-
age through spring (load) bars. They are typically used
for heavier loads to distribute trailer tongue weight to the
tow vehicle’s front axle and the trailer axle(s). When used
in accordance with the manufacturer’s directions, it pro-
vides for a more level ride, offering more consistent
steering and brake control thereby enhancing towing
safety. The addition of a friction / hydraulic sway control
also dampens sway caused by traffic and crosswinds and
contributes positively to tow vehicle and trailer stability.
470 STARTING AND OPERATING
Information Provided by:

Trailer sway control and a weight distributing (load
equalizing) hitch are recommended for heavier Tongue
Weights (TW) and may be required depending on vehicle
and trailer configuration / loading to comply with Gross
Axle Weight Rating (GAWR) requirements.
WARNING!
•An improperly adjusted Weight Distributing Hitch
system may reduce handling, stability, braking
performance, and could result in a collision.
•
Weight Distributing Systems may not be compatible
with Surge Brake Couplers. Consult with your hitch
and trailer manufacturer or a reputable Recreational
Vehicle dealer for additional information.
Trailer Hitch Classification
The following chart provides the industry standard for the
maximum trailer weight a given trailer hitch class can tow
and should be used to assist you in selecting the correct
trailer hitch for your intended towing condition.
Trailer Hitch Classification Definitions
Class Max. Trailer Hitch
Industry Standards
Class I - Light Duty 2,000 lbs (907 kg)
Class II - Medium Duty 3,500 lbs (1 587 kg)
Class III - Heavy Duty 5,000 lbs (2 268 kg)
Class IV - Extra Heavy Duty
10,000 lbs (4 540 kg)
Refer to the “Trailer Towing Weights (Maximum Trailer
Weight Ratings)” chart for the Maximum Gross Trailer
Weight (GTW) towable for your given drivetrain.
All trailer hitches should be professionally installed
on your vehicle.
5
STARTING AND OPERATING 471
Information Provided by:

Trailer Towing Weights (Maximum Trailer Weight Ratings)
The following chart provides the maximum trailer weight ratings towable for your given drivetrain.
Engine/Transmission Frontal Area Max. GTW (Gross
Trailer Weight)
Max. Tongue Weight
(See Note)
3.6L Automatic 22 sq ft (2.04 sq m) 1,000 lbs (454 kg) 100 lbs (45 kg)
5.7L Automatic 32 sq ft (2.97 sq m) 1,000 lbs (454 kg) 100 lbs (45 kg)
Refer to local laws for maximum trailer towing speeds.
NOTE: The trailer tongue weight must be considered as
part of the combined weight of occupants and cargo, and
it should never exceed the weight referenced on the “Tire
and Loading Information” placard. Refer to “Tire Safety
Information” in “Starting and Operating” for further
information.
Trailer And Tongue Weight
Always load a trailer with 60% to 65% of the weight in
the front of the trailer. This places 10% to 15% of the
Gross Trailer Weight (GTW) on the tow hitch of your
vehicle. Loads balanced over the wheels or heavier in the
rear can cause the trailer to sway severely side to side
which will cause loss of control of the vehicle and trailer.
472 STARTING AND OPERATING
Information Provided by:

Failure to load trailers heavier in front is the cause of
many trailer collisions.
Never exceed the maximum tongue weight stamped on
your bumper or trailer hitch.
Consider the following items when computing the
weight on the rear axle of the vehicle:
•The tongue weight of the trailer.
•The weight of any other type of cargo or equipment
put in or on your vehicle.
•The weight of the driver and all passengers.
NOTE: Remember that everything put into or on the
trailer adds to the load on your vehicle. Also, additional
factory-installed options or dealer-installed options must
be considered as part of the total load on your vehicle.
Refer to the “Tire and Loading Information” placard for
the maximum combined weight of occupants and cargo
for your vehicle.
5
STARTING AND OPERATING 473
Information Provided by:

Towing Requirements
To promote proper break-in of your new vehicle drive-
train components the following guidelines are recom-
mended:
CAUTION!
•Do not tow a trailer at all during the first 500 miles
(805 km) the new vehicle is driven. The engine, axle
or other parts could be damaged.
•Then, during the first 500 miles (805 km) that a
trailer is towed, do not drive over 50 mph (80 km/h)
and do not make starts at full throttle. This helps
the engine and other parts of the vehicle wear in at
the heavier loads.
WARNING!
Improper towing can lead to an injury collision.
Follow these guidelines to make your trailer towing
as safe as possible:
•Make certain that the load is secured in the trailer
and it will not shift during travel. When trailering
cargo that is not fully secured, dynamic load shifts
can occur that may be difficult for the driver to
control. You could lose control of your vehicle and
have a collision.
•When hauling cargo or towing a trailer, do not
overload your vehicle or trailer. Overloading can
cause a loss of control, poor performance, or dam-
age to brakes, axle, engine, transmission, steering,
suspension, chassis structure, or tires.
(Continued)
474 STARTING AND OPERATING
Information Provided by:

WARNING! (Continued)
•Safety chains must always be used between your
vehicle and trailer. Always connect the chains to
the frame or hook retainers of the vehicle hitch.
Cross the chains under the trailer tongue and allow
enough slack for turning corners.
•Vehicles with trailers should not be parked on a
grade. When parking, apply the parking brake on
the tow vehicle. Put the tow vehicle automatic
transmission in PARK. Always, block or ⴖchockⴖ
the trailer wheels.
•GCWR must not be exceeded.
(Continued)
WARNING! (Continued)
•Total weight must be distributed between the tow
vehicle and the trailer such that the following four
ratings are not exceeded:
1. Max loading as defined on the “Tire and Load-
ing Information” placard.
2. GTW
3. GAWR
4. Tongue weight rating for the trailer hitch uti-
lized. (This requirement may limit the ability to
always achieve the 10% to 15% range of tongue
weight as a percentage of total trailer weight.)
5
STARTING AND OPERATING 475
Information Provided by:

Towing Requirements – Tires
– Do not attempt to tow a trailer while using a compact
spare tire.
– Proper tire inflation pressures are essential to the safe
and satisfactory operation of your vehicle. Refer to
“Tires – General Information” in “Starting and Oper-
ating” for information on tire pressures and for proper
tire inflation procedures.
– Check the trailer tires for proper tire inflation pressures
before trailer usage.
– Check for signs of tire wear or visible tire damage
before towing a trailer. Refer to “Tires – General
Information” in “Starting and Operating” for informa-
tion on tread wear indicators and for the proper
inspection procedure.
– When replacing tires, refer to “Tires – General Infor-
mation” in “Starting and Operating” for information
on replacement tires and for the proper tire replace-
ment procedures. Replacing tires with a higher load
carrying capacity will not increase the vehicle’s GVWR
and GAWR limits.
Towing Requirements – Trailer Brakes
•Do not interconnect the hydraulic brake system or
vacuum system of your vehicle with that of the trailer.
This could cause inadequate braking and possible
personal injury.
•An electronically actuated trailer brake controller is
required when towing a trailer with electronically
actuated brakes. When towing a trailer equipped with
a hydraulic surge actuated brake system, an electronic
brake controller is not required.
476 STARTING AND OPERATING
Information Provided by:

•Trailer brakes are recommended for trailers over
1,000 lbs (454 kg) and required for trailers in excess of
2,000 lbs (907 kg).
CAUTION!
If the trailer weighs more than 1,000 lbs (454 kg)
loaded, it should have its own brakes and they
should be of adequate capacity. Failure to do this
could lead to accelerated brake lining wear, higher
brake pedal effort, and longer stopping distances.
WARNING!
•Do not connect trailer brakes to your vehicle’s
hydraulic brake lines. It can overload your brake
system and cause it to fail. You might not have
brakes when you need them and could have a
collision.
•Towing any trailer will increase your stopping
distance. When towing you should allow for addi-
tional space between your vehicle and the vehicle
in front of you. Failure to do so could result in a
collision.
5
STARTING AND OPERATING 477
Information Provided by:

Towing Requirements – Trailer Lights And Wiring
Whenever you pull a trailer, regardless of the trailer size,
stoplights and turn signals on the trailer are required for
motoring safety.
The Trailer Tow Package may include a four- and seven-
pin wiring harness. Use a factory approved trailer har-
ness and connector.
NOTE: Do not cut or splice wiring into the vehicles
wiring harness.
The electrical connections are all complete to the vehicle
but you must mate the harness to a trailer connector.
Refer to the following illustrations.
Four-Pin Connector
1 — Female Pins 4 — Park
2 — Male Pin 5 — Left Stop/Turn
3 — Ground 6 — Right Stop/Turn
478 STARTING AND OPERATING
Information Provided by:

Towing Tips
Before setting out on a trip, practice turning, stopping,
and backing up the trailer in an area located away from
heavy traffic.
Automatic Transmission
The DRIVE range can be selected when towing. The
transmission controls include a drive strategy to avoid
frequent shifting when towing. However, if frequent
shifting does occur while in DRIVE, you can use the
AutoStick® shift control (if equipped) or the LOW range
(if equipped) to select a lower gear.
NOTE: Using a lower gear while operating the vehicle
under heavy loading conditions will improve perfor-
mance and extend transmission life by reducing exces-
sive shifting and heat buildup. This action will also
provide better engine braking.
Seven-Pin Connector
1 — Battery 5 — Ground
2 — Backup Lamps 6 — Left Stop/Turn
3 — Right Stop/Turn 7 — Running Lamps
4 — Electric Brakes
5
STARTING AND OPERATING 479
Information Provided by:

If you REGULARLY tow a trailer for more than 45
minutes of continuous operation, then change the trans-
mission fluid and filter as specified for “police, taxi, fleet,
or frequent trailer towing⬙(five-speed transmission
only). Refer to the “Maintenance Schedule” for the
proper maintenance intervals.
Electronic Speed Control – If Equipped
•Do not use in hilly terrain or with heavy loads.
•When using the speed control, if you experience speed
drops greater than 10 mph (16 km/h), disengage until
you can get back to cruising speed.
•Use speed control in flat terrain and with light loads to
maximize fuel efficiency.
AutoStick® – If Equipped
– When using the AutoStick® shift control, select the
highest gear that allows for adequate performance and
avoids frequent downshifts. For example, choose “4” if
the desired speed can be maintained. Choose “3” or
“2” if needed to maintain the desired speed.
– To prevent excess heat generation, avoid continuous
driving at high RPM. Reduce vehicle speed as neces-
sary to avoid extended driving at high RPM. Return to
a higher gear or vehicle speed when grade and road
conditions allow.
480 STARTING AND OPERATING
Information Provided by:

Cooling System
To reduce potential for engine and transmission over-
heating, take the following actions:
City Driving
When stopped for short periods of time, shift the trans-
mission into NEUTRAL and increase engine idle speed.
Highway Driving
Reduce speed.
Air Conditioning
Turn off temporarily.
RECREATIONAL TOWING
(BEHIND MOTORHOME, ETC.)
Two-Wheel Drive And All-Wheel Drive
Recreational towing (with all four wheels on the ground,
or using a tow dolly) is NOT ALLOWED. The only
acceptable method for towing this vehicle (behind an-
other vehicle) is on a vehicle trailer with all four wheels
OFF the ground.
CAUTION!
Towing this vehicle in violation of the above require-
ments can cause severe transmission and/or transfer
case damage. Damage from improper towing is not
covered under the New Vehicle Limited Warranty.
5
STARTING AND OPERATING 481
Information Provided by:

Information Provided by:

WHAT TO DO IN EMERGENCIES
CONTENTS
䡵HAZARD WARNING FLASHERS ...........484
䡵IF YOUR ENGINE OVERHEATS ............484
䡵WHEEL AND TIRE TORQUE
SPECIFICATIONS.......................485
▫Torque Specifications ..................486
䡵JACKING AND TIRE CHANGING ..........487
▫Jack Location/Spare Tire Stowage .........488
▫Preparations For Jacking ................490
▫Jacking And Changing A Tire .............491
▫Road Tire Installation ...................496
䡵JUMP-STARTING PROCEDURES ...........496
▫Preparations For Jump-Start ..............497
▫Jump-Starting Procedure ................499
䡵FREEING A STUCK VEHICLE .............500
䡵SHIFT LEVER OVERRIDE — 5 SPEED
TRANSMISSION .......................502
䡵MANUAL PARK RELEASE — 8 SPEED
TRANSMISSION .......................503
䡵TOWING A DISABLED VEHICLE ...........506
6
Information Provided by:

HAZARD WARNING FLASHERS
The Hazard Warning flasher switch is located in the
center of the instrument panel between the center air
outlets.
Press the switch to turn on the Hazard Warning
flashers. When the switch is activated, all direc-
tional turn signals will flash on and off to warn oncoming
traffic of an emergency. Press the switch a second time to
turn off the Hazard Warning flashers.
This is an emergency warning system and it should not
be used when the vehicle is in motion. Use it when your
vehicle is disabled and it is creating a safety hazard for
other motorists.
When you must leave the vehicle to seek assistance, the
Hazard Warning flashers will continue to operate even
though the ignition is placed in the OFF position.
NOTE: With extended use the Hazard Warning flashers
may wear down your battery.
IF YOUR ENGINE OVERHEATS
In any of the following situations, you can reduce the
potential for overheating by taking the appropriate ac-
tion.
•On the highways — slow down.
•In city traffic — while stopped, place the transmission
in NEUTRAL, but do not increase the engine idle
speed.
NOTE: There are steps that you can take to slow down
an impending overheat condition:
•If your air conditioner (A/C) is on, turn it off. The A/C
system adds heat to the engine cooling system and
turning the A/C off can help remove this heat.
484 WHAT TO DO IN EMERGENCIES
Information Provided by:

•You can also turn the temperature control to maximum
heat, the mode control to floor and the blower control
to high. This allows the heater core to act as a
supplement to the radiator and aids in removing heat
from the engine cooling system.
CAUTION!
Driving with a hot cooling system could damage
your vehicle. If the temperature gauge reads “H,”
pull over and stop the vehicle. Idle the vehicle with
the air conditioner turned off until the pointer drops
back into the normal range. If the pointer remains on
the “H,” turn the engine off immediately and call for
service.
WARNING!
You or others can be badly burned by hot engine
coolant (antifreeze) or steam from your radiator. If
you see or hear steam coming from under the hood,
do not open the hood until the radiator has had time
to cool. Never try to open a cooling system pressure
cap when the radiator or coolant bottle is hot.
WHEEL AND TIRE TORQUE SPECIFICATIONS
Proper lug nut/bolt torque is very important to ensure
that the wheel is properly mounted to the vehicle. Any
time a wheel has been removed and reinstalled on the
vehicle the lug nuts/bolts should be torqued using a
properly calibrated torque wrench.
6
WHAT TO DO IN EMERGENCIES 485
Information Provided by:

Torque Specifications
Lug Nut/Bolt Torque **Lug Nut/
Bolt Size
Lug Nut/
Bolt Socket
Size
130 Ft-Lbs (176 N·m) M14 x 1.50 22 mm
**Use only Chrysler recommended lug nuts/bolts and
clean or remove any dirt or oil before tightening.
Inspect the wheel mounting surface prior to mounting
the tire and remove any corrosion or loose particles.
Tighten the lug nuts/bolts in a star pattern until each
nut/bolt has been tightened twice.
After 25 miles (40 km) check the lug nut/bolt torque to be
sure that all the lug nuts/bolts are properly seated
against the wheel.
Wheel Mounting Surface
486 WHAT TO DO IN EMERGENCIES
Information Provided by:

WARNING!
To avoid the risk of forcing the vehicle off the jack,
do not tighten the lug nuts fully until the vehicle has
been lowered. Failure to follow this warning may
result in personal injury.
JACKING AND TIRE CHANGING
WARNING!
•Do not attempt to change a tire on the side of the
vehicle close to moving traffic. Pull far enough off
the road to avoid the danger of being hit when
operating the jack or changing the wheel.
•Being under a jacked-up vehicle is dangerous. The
vehicle could slip off the jack and fall on you. You
could be crushed. Never put any part of your body
under a vehicle that is on a jack. If you need to get
under a raised vehicle, take it to a service center
where it can be raised on a lift.
•Never start or run the engine while the vehicle is
on a jack.
(Continued)
Torque Patterns 6
WHAT TO DO IN EMERGENCIES 487
Information Provided by:

WARNING! (Continued)
•The jack is designed to be used as a tool for
changing tires only. The jack should not be used to
lift the vehicle for service purposes. The vehicle
should be jacked on a firm level surface only.
Avoid ice or slippery areas.
Jack Location/Spare Tire Stowage
The jack and spare tire are both stowed under an access
cover in the trunk. Follow these steps to access the jack
and spare tire.
NOTE: The spare tire must be removed in order to
access the jack.
1. Open the trunk.
2. Lift the access cover using the pull strap.
3. Remove the fastener securing the spare tire.
Opening The Access Panel
488 WHAT TO DO IN EMERGENCIES
Information Provided by:

4. Remove the spare tire.
5. Remove the fastener securing the jack.
6. Remove the scissors jack and lug wrench from the
spare wheel as an assembly. Turn the jack screw to the
left to loosen the lug wrench, and remove the wrench
from the jack assembly.
Spare Tire Fastener Jack Fastener 6
WHAT TO DO IN EMERGENCIES 489
Information Provided by:

WARNING!
A loose tire or jack thrown forward in a collision or
hard stop could endanger the occupants of the ve-
hicle. Always stow the jack parts and the spare tire in
the places provided. Have the deflated (flat) tire
repaired or replaced immediately.
Preparations For Jacking
1. Park the vehicle on a firm, level surface as far from the
edge of the roadway as possible. Avoid icy or slippery
areas.
WARNING!
Do not attempt to change a tire on the side of the
vehicle close to moving traffic, pull far enough off
the road to avoid being hit when operating the jack
or changing the wheel.
2. Turn on the Hazard Warning flasher.
3. Set the parking brake.
4. Place the shift lever into PARK.
5. Turn OFF the ignition.
6. Block the front and rear of the wheel diagonally
opposite of the jacking position. For
example, if changing the right front
tire, block the left rear wheel.
NOTE: Passengers should not remain in the vehicle
when the vehicle is being jacked.
490 WHAT TO DO IN EMERGENCIES
Information Provided by:

Jacking And Changing A Tire
WARNING!
Carefully follow these tire changing warnings to
help prevent personal injury or damage to your
vehicle:
•Always park on a firm, level surface as far from the
edge of the roadway as possible before raising the
vehicle.
•Turn on the Hazard Warning flasher.
•Block the wheel diagonally opposite the wheel to
be raised.
•Set the parking brake firmly and set an automatic
transmission in PARK; a manual transmission in
REVERSE.
•Never start or run the engine with the vehicle on a
jack.
(Continued)
WARNING! (Continued)
•Do not let anyone sit in the vehicle when it is on a
jack.
•Do not get under the vehicle when it is on a jack. If
you need to get under a raised vehicle, take it to a
service center where it can be raised on a lift.
•Only use the jack in the positions indicated and for
lifting this vehicle during a tire change.
•If working on or near a roadway, be extremely
careful of motor traffic.
Jack Warning Label
6
WHAT TO DO IN EMERGENCIES 491
Information Provided by:

CAUTION!
Do not attempt to raise the vehicle by jacking on
locations other than those indicated in the Jacking
Instructions for this vehicle.
1. Remove the spare tire, jack, and lug wrench.
2. If equipped with aluminum wheels where the center
cap covers the lug nuts, use the lug wrench to pry the
center cap off carefully before raising the vehicle.
3. Before raising the vehicle, use the lug wrench to
loosen, but not remove, the lug nuts on the wheel with
the flat tire. Turn the lug nuts counterclockwise one
turn while the wheel is still on the ground.
4. Place the jack underneath the lift area that is closest to
the flat tire. Turn the jack screw clockwise to firmly
engage the jack saddle with the lift area of the sill
flange.
NOTE: If the vehicle is too low for jack placement, slide
the jack on its side and rotate it up into position.
Jacking Locations
492 WHAT TO DO IN EMERGENCIES
Information Provided by:

5. Raise the vehicle just enough to remove the flat tire
and install the spare tire.
Front Jacking Location Rear Jacking Location 6
WHAT TO DO IN EMERGENCIES 493
Information Provided by:

WARNING!
Raising the vehicle higher than necessary can make
the vehicle less stable. It could slip off the jack and
hurt someone near it. Raise the vehicle only enough
to remove the tire.
6. Remove the lug nuts and tire.
7. Mount the spare tire.
CAUTION!
Be sure to mount the spare tire with the valve stem
facing outward. The vehicle could be damaged if the
spare tire is mounted incorrectly. NOTE:
•For vehicles so equipped, do not attempt to install a
center cap or wheel cover on the compact spare.
Mounting Spare Tire
494 WHAT TO DO IN EMERGENCIES
Information Provided by:

•Refer to “Compact Spare Tire” and to “Limited-Use
Spare” under “Tires—General Information” in “Start-
ing and Operating” for additional warnings, cautions,
and information about the spare tire, its use, and
operation.
8. Install the lug nuts with the cone shaped end of the lug
nut toward the wheel. Lightly tighten the lug nuts.
WARNING!
To avoid the risk of forcing the vehicle off the jack,
do not tighten the lug nuts fully until the vehicle has
been lowered. Failure to follow this warning may
result in personal injury.
9. Lower the vehicle to the ground by turning the jack
handle counterclockwise.
10. Finish tightening the lug nuts. Push down on the
wrench while at the end of the handle for increased
leverage. Tighten the lug nuts in a star pattern until
each nut has been tightened twice. For the correct lug
nut torque refer to Torque Specifications in this
section. If in doubt about the correct tightness, have
them checked with a torque wrench by your autho-
rized dealer or at a service station.
11. Stow the jack, tools and flat tire. Make sure the base
of the jack faces the front of the vehicle before
tightening down the fastener.
WARNING!
A loose tire or jack thrown forward in a collision or
hard stop could endanger the occupants of the ve-
hicle. Always stow the jack parts and the spare tire in
the places provided. Have the deflated (flat) tire
repaired or replaced immediately.
6
WHAT TO DO IN EMERGENCIES 495
Information Provided by:

Road Tire Installation
1. Mount the road tire on the axle.
2. Install the remaining lug nuts with the cone shaped
end of the nut toward the wheel. Lightly tighten the
lug nuts.
WARNING!
To avoid the risk of forcing the vehicle off the jack,
do not tighten the lug nuts fully until the vehicle has
been lowered. Failure to follow this warning may
result in personal injury.
3. Lower the vehicle to the ground by turning the jack
handle counterclockwise.
4. Refer to Torque Table for proper lug nut torque.
5. After 25 miles (40 km) check the lug nut torque with a
torque wrench to ensure that all lug nuts are properly
seated against the wheel.
JUMP-STARTING PROCEDURES
If your vehicle has a discharged battery it can be jump-
started using a set of jumper cables and a battery in
another vehicle or by using a portable battery booster
pack. Jump-starting can be dangerous if done improperly
so please follow the procedures in this section carefully.
NOTE: When using a portable battery booster pack
follow the manufacturer’s operating instructions and
precautions.
496 WHAT TO DO IN EMERGENCIES
Information Provided by:

CAUTION!
Do not use a portable battery booster pack or any
other booster source with a system voltage greater
than 12 Volts or damage to the battery, starter motor,
alternator or electrical system may occur.
WARNING!
Do not attempt jump-starting if the battery is frozen.
It could rupture or explode and cause personal injury.
Preparations For Jump-Start
The battery is stored under an access cover in the trunk.
Remote battery posts are located on the right side of the
engine compartment for jump-starting.
Remote Battery Post Locations
1 — Remote Positive (+) Post
2 — Remote Negative (-) Post
6
WHAT TO DO IN EMERGENCIES 497
Information Provided by:

Remote Battery Posts
WARNING!
•Take care to avoid the radiator cooling fan when-
ever the hood is raised. It can start anytime the
ignition switch is ON. You can be injured by
moving fan blades.
•Remove any metal jewelry such as rings, watch
bands and bracelets that could make an inadvertent
electrical contact. You could be seriously injured.
•Batteries contain sulfuric acid that can burn your
skin or eyes and generate hydrogen gas which is
flammable and explosive. Keep open flames or
sparks away from the battery.
1. Set the parking brake, shift the automatic transmission
into PARK and turn the ignition to LOCK.
2. Turn off the heater, radio, and all unnecessary electri-
cal accessories.
3. If using another vehicle to jump-start the battery, park
the vehicle within the jumper cables reach, set the
parking brake and make sure the ignition is OFF.
WARNING!
Do not allow vehicles to touch each other as this
could establish a ground connection and personal
injury could result.
498 WHAT TO DO IN EMERGENCIES
Information Provided by:

Jump-Starting Procedure
WARNING!
Failure to follow this procedure could result in per-
sonal injury or property damage due to battery ex-
plosion.
CAUTION!
Failure to follow these procedures could result in
damage to the charging system of the booster vehicle
or the discharged vehicle.
1. Connect the positive (+) end of the jumper cable to the
remote positive (+) post of the discharged vehicle.
2. Connect the opposite end of the positive (+) jumper
cable to the positive (+) post of the booster battery.
3. Connect the negative end (-) of the jumper cable to the
negative (-) post of the booster battery.
4. Connect the opposite end of the negative (-) jumper
cable to the remote negative (-) post of the vehicle with
the discharged battery.
WARNING!
Do not connect the cable to the negative post (-) of the
discharged battery. The resulting electrical spark
could cause the battery to explode and could result in
personal injury.
5.
Start the engine in the vehicle that has the booster
battery, let the engine idle a few minutes, and then start
the engine in the vehicle with the discharged battery.
6
WHAT TO DO IN EMERGENCIES 499
Information Provided by:

Once the engine is started, remove the jumper cables in
the reverse sequence:
6. Disconnect the negative (-) jumper cable from the
remote negative (-) post of the vehicle with the dis-
charged battery.
7. Disconnect the negative end (-) of the jumper cable
from the negative (-) post of the booster battery.
8. Disconnect the positive (+) jumper cable from the
positive (+) post of the booster battery.
9. Disconnect the positive (+) end of the jumper cable
from the remote positive (+) post of the discharged
vehicle.
If frequent jump-starting is required to start your vehicle
you should have the battery and charging system in-
spected at your authorized dealer.
CAUTION!
Accessories plugged into the vehicle power outlets
draw power from the vehicle’s battery, even when not
in use (i.e., cellular phones, etc.). Eventually, if
plugged in long enough without engine operation,
the vehicle’s battery will discharge sufficiently to
degrade battery life and/or prevent the engine from
starting.
FREEING A STUCK VEHICLE
If your vehicle becomes stuck in mud, sand, or snow, it
can often be moved using a rocking motion. Turn the
steering wheel right and left to clear the area around
the front wheels. Then shift back and forth between
500 WHAT TO DO IN EMERGENCIES
Information Provided by:

DRIVE and REVERSE while gently pressing the accelera-
tor. Use the least amount of accelerator pedal pressure
that will maintain the rocking motion, without spinning
the wheels or racing the engine.
CAUTION!
Racing the engine or spinning the wheels may lead to
transmission overheating and failure. Allow the en-
gine to idle with the transmission in NEUTRAL for at
least one minute after every five rocking-motion
cycles. This will minimize overheating and reduce
the risk of transmission failure during prolonged
efforts to free a stuck vehicle.
NOTE: Press the ⬙ESC Off⬙switch, to place the Electronic
Stability Control (ESC) system in ⬙Partial Off⬙mode,
before rocking the vehicle. Refer to “Electronic Brake
Control” in “Starting And Operating” for further infor-
mation. Once the vehicle has been freed, press the ⬙ESC
Off⬙switch again to restore ⬙ESC On⬙mode.
CAUTION!
•When “rocking” a stuck vehicle by shifting be-
tween DRIVE and REVERSE, do not spin the
wheels faster than 15 mph (24 km/h), or drivetrain
damage may result.
•Revving the engine or spinning the wheels too fast
may lead to transmission overheating and failure.
It can also damage the tires. Do not spin the wheels
above 30 mph (48 km/h) while in gear (no trans-
mission shifting occurring).
6
WHAT TO DO IN EMERGENCIES 501
Information Provided by:

WARNING!
Fast spinning tires can be dangerous. Forces gener-
ated by excessive wheel speeds may cause damage, or
even failure, of the axle and tires. A tire could
explode and injure someone. Do not spin your vehi-
cle’s wheels faster than 30 mph (48 km/h) or for
longer than 30 seconds continuously without stop-
ping when you are stuck and do not let anyone near
a spinning wheel, no matter what the speed.
SHIFT LEVER OVERRIDE — 5 SPEED
TRANSMISSION
If a malfunction occurs and the shift lever cannot be
moved out of the PARK position, you can use the
following procedure to temporarily move the shift lever:
1. Turn the engine OFF.
2. Firmly apply the parking brake.
3. Remove the rubber liner from the storage tray (located
next to the shifter on the center console).
4. Press and maintain firm pressure on the brake pedal.
5. Insert a screwdriver or similar tool into the access port
(in the left side of the storage bin), and push and hold
the override release lever in.
502 WHAT TO DO IN EMERGENCIES
Information Provided by:

6. Move the shift lever to the NEUTRAL position.
7. The vehicle may then be started in NEUTRAL.
8. Reinstall the rubber storage bin liner.
MANUAL PARK RELEASE — 8 SPEED
TRANSMISSION
WARNING!
Always secure your vehicle by fully applying the
parking brake, before activating the Manual Park
Release. Activating the Manual Park Release will
allow your vehicle to roll away if it is not secured by
the parking brake or by proper connection to a tow
vehicle. Activating the Manual Park Release on an
unsecured vehicle could lead to serious injury or
death for those in or around the vehicle.
In order to push or tow the vehicle in cases where the
transmission will not shift out of PARK (such as a dead
battery), a Manual Park Release is available.
Shift Lever Override 6
WHAT TO DO IN EMERGENCIES 503
Information Provided by:

Follow these steps to use the Manual Park Release:
1. Firmly apply the parking brake.
2. Remove the console storage bin to access the Manual
Park Release lever.
3.
Using a small screwdriver or similar tool, fish the tether
strap up through the opening in the console base.
4. Insert the screwdriver into the slot in the center of the
lever, and disengage the lever locking tab by pushing
it to the right.
Console Storage Bin Locking Tab
504 WHAT TO DO IN EMERGENCIES
Information Provided by:

5. While holding the locking tab in the disengaged
position, pull the tether strap to rotate the lever up and
rearward, until it locks in place in the vertical position.
The vehicle is now out of PARK and can be towed.
Release the parking brake only when the vehicle is
securely connected to a tow vehicle.
To Reset The Manual Park Release:
1. Push the latch (at the base of the lever, on the rear side)
rearward (away from the lever) to unlatch the lever.
2. Rotate the Manual Park Release lever forward and
down, to its original position, until the locking tab
snaps into place to secure the lever.
3. Pull up gently on the tether strap to confirm that the
lever is locked in its stowed position.
4. Tuck the tether strap into the base of the console.
Reinstall the console storage bin.
Tether Strap
6
WHAT TO DO IN EMERGENCIES 505
Information Provided by:

TOWING A DISABLED VEHICLE
This section describes procedures for towing a disabled vehicle using a commercial wrecker service.
Towing
Condition
Wheels OFF the
Ground
RWD MODELS AWD MODELS
Flat Tow NONE IF Transmission is operable:
•Transmission in NEUTRAL
•
30 mph (48 km/h) max speed
•15 mi (24 km) max distance
(5-speed trans)
•30 mi (48 km) max distance
(8-speed trans)
NOT ALLOWED
Wheel Lift Front NOT ALLOWED
Rear OK Trans in NEUTRAL
Flatbed ALL BEST METHOD BEST METHOD
506 WHAT TO DO IN EMERGENCIES
Information Provided by:

Proper towing or lifting equipment is required to prevent
damage to your vehicle. Use only tow bars and other
equipment designed for this purpose, following equip-
ment manufacturer’s instructions. Use of safety chains is
mandatory. Attach a tow bar or other towing device to
main structural members of the vehicle, not to bumpers
or associated brackets. State and local laws regarding
vehicles under tow must be observed.
If you must use the accessories (wipers, defrosters, etc.)
while being towed, the ignition must be in the ON/RUN
position, not the ACC position.
If the key fob is unavailable or the vehicle’s battery is
discharged, see “Manual Park Release” or “Shift Lever
Override” in this section for instructions on shifting the
transmission out of PARK for towing.
CAUTION!
•Do not use sling type equipment when towing.
Damage to the fascia will occur.
•When securing the vehicle to a flatbed truck, do not
attach to the front or rear suspension components.
Damage to your vehicle may result from improper
towing.
•Do not push or tow this vehicle with another
vehicle as damage to the bumper fascia and trans-
mission may result.
•The manufacturer does not recommend towing this
vehicle using a tow dolly. Vehicle damage may
occur.
Flatbed towing is recommended. DO NOT tow an AWD
vehicle with the rear wheels on the ground.
6
WHAT TO DO IN EMERGENCIES 507
Information Provided by:

If the transmission is operable, vehicles WITHOUT AWD
may be towed (with rear wheels on the ground) under
the following conditions:
•The transmission must be in NEUTRAL.
•The towing speed must not exceed 30 mph (48 km/h).
•The towing distance must not exceed 15 miles (24 km)
for 5-speed transmission, or 30 miles (48 km) for
8-speed transmission.
If the transmission is not operable, or the vehicle must be
towed faster than 30 mph (48 km/h) or farther than
15 miles (24 km) for 5-speed transmission, or 30 miles
(48 km) for 8-speed transmission, tow with the rear
wheels OFF the ground (on a flatbed, or with the rear
wheels raised using a wheel lift and the transmission in
NEUTRAL).
CAUTION!
Towing this vehicle in violation of the above require-
ments can cause severe transmission damage. Dam-
age from improper towing is not covered under the
New Vehicle Limited Warranty.
Vehicles equipped with AWD can be towed with the
transmission in NEUTRAL and the rear wheels OFF the
ground with no limitation on speed or distance.
508 WHAT TO DO IN EMERGENCIES
Information Provided by:

MAINTAINING YOUR VEHICLE
CONTENTS
䡵ENGINE COMPARTMENT — 3.6L ..........511
䡵ENGINE COMPARTMENT — 5.7L ..........512
䡵
ONBOARD DIAGNOSTIC SYSTEM — OBD II . . .513
䡵EMISSIONS INSPECTION AND
MAINTENANCE PROGRAMS .............513
䡵REPLACEMENT PARTS ..................515
䡵DEALER SERVICE ......................515
䡵MAINTENANCE PROCEDURES ...........516
▫Engine Oil ..........................517
▫Engine Oil Filter ......................520
▫Engine Air Cleaner Filter ................521
▫Maintenance-Free Battery ...............521
▫Air Conditioner Maintenance .............523
▫Body Lubrication .....................527
▫Windshield Wiper Blades ...............527
▫Adding Washer Fluid ..................528
▫Exhaust System ......................528
▫Cooling System ......................531
▫Brake System ........................537
7
Information Provided by:

▫Automatic Transmission ................539
▫All Wheel Drive (AWD) – If Equipped ......541
▫Rear Axle ...........................541
▫Appearance Care And Protection From
Corrosion ...........................542
䡵FUSES ..............................548
▫Front Power Distribution Center (Fuses) .....549
▫Rear Power Distribution Center (Fuses) .....553
䡵VEHICLE STORAGE ....................558
䡵REPLACEMENT BULBS .................558
䡵BULB REPLACEMENT ..................560
▫Low Beam And High Beam Headlamp ......560
▫Front Turn Signal Lamps ................561
▫Rear Backup Lamp And Turn Signal Lamps . . .562
▫License Lamp ........................563
䡵FLUID CAPACITIES ....................564
䡵FLUIDS, LUBRICANTS AND GENUINE
PARTS ..............................565
▫Engine .............................565
▫Chassis ............................566
510 MAINTAINING YOUR VEHICLE
Information Provided by:

ENGINE COMPARTMENT — 3.6L
1 — Power Distribution Module (Fuses) 5 — Air Cleaner Filter
2 — Engine Oil Dipstick 6 — Engine Oil Fill
3 — Brake Fluid Reservoir Access Cover 7 — Remote Jump Start (Positive Battery Post)
4 — Engine Coolant Reservoir 8 — Washer Fluid Reservoir
7
MAINTAINING YOUR VEHICLE 511
Information Provided by:

ENGINE COMPARTMENT — 5.7L
1 — Power Distribution Center (Fuses) 5 — Engine Oil Fill
2 — Brake Fluid Reservoir Access Cover 6 — Engine Oil Dipstick
3 — Engine Coolant Reservoir 7 — Remote Jump Start (Positive Battery Post)
4 — Air Cleaner Filter 8 — Washer Fluid Reservoir
512 MAINTAINING YOUR VEHICLE
Information Provided by:

ONBOARD DIAGNOSTIC SYSTEM — OBD II
Your vehicle is equipped with a sophisticated onboard
diagnostic system called OBD II. This system monitors
the performance of the emissions, engine, and automatic
transmission control systems. When these systems are
operating properly, your vehicle will provide excellent
performance and fuel economy, as well as engine emis-
sions well within current government regulations.
If any of these systems require service, the OBD II system
will turn on the “Malfunction Indicator Light (MIL).” It
will also store diagnostic codes and other information to
assist your service technician in making repairs. Al-
though your vehicle will usually be drivable and not
need towing, see your authorized dealer for service as
soon as possible.
CAUTION!
•Prolonged driving with the MIL on could cause
further damage to the emissions control system.
It could also affect fuel economy and driveability.
The vehicle must be serviced before any emissions
tests can be performed.
•If the MIL is flashing while the engine is running,
severe catalytic converter damage and power loss
will soon occur. Immediate service is required.
EMISSIONS INSPECTION AND MAINTENANCE
PROGRAMS
In some localities, it may be a legal requirement to pass
an inspection of your vehicle’s emissions control system.
Failure to pass could prevent vehicle registration.
7
MAINTAINING YOUR VEHICLE 513
Information Provided by:

For states that require an Inspection and Mainte-
nance (I/M), this check verifies the “Malfunction
Indicator Light (MIL)” is functioning and is not
on when the engine is running, and that the OBD II
system is ready for testing.
Normally, the OBD II system will be ready. The OBD II
system may not be ready if your vehicle was recently
serviced, recently had a dead battery or a battery replace-
ment. If the OBD II system should be determined not
ready for the I/M test, your vehicle may fail the test.
Your vehicle has a simple ignition key-actuated test,
which you can use prior to going to the test station. To
check if your vehicle’s OBD II system is ready, you must
do the following:
1. Cycle the ignition switch to the ON position, but do
not crank or start the engine.
NOTE: If you crank or start the engine, you will have to
start this test over.
2. As soon as you cycle the ignition switch to the ON
position, you will see the MIL symbol come on as part
of a normal bulb check.
3. Approximately 15 seconds later, one of two things will
happen:
•The MIL will flash for about 10 seconds and then
return to being fully illuminated until you turn OFF
the ignition or start the engine. This means that your
vehicle’s OBD II system is not ready and you should
not proceed to the I/M station.
•The MIL will not flash at all and will remain fully
illuminated until you turn OFF the ignition or start the
engine. This means that your vehicle’s OBD II system
is ready and you can proceed to the I/M station.
514 MAINTAINING YOUR VEHICLE
Information Provided by:

If your OBD II system is not ready, you should see your
authorized dealer or repair facility. If your vehicle was
recently serviced or had a battery failure or replacement,
you may need to do nothing more than drive your
vehicle as you normally would in order for your OBD II
system to update. A recheck with the above test routine
may then indicate that the system is now ready.
Regardless of whether your vehicle’s OBD II system is
ready or not, if the MIL is illuminated during normal
vehicle operation you should have your vehicle serviced
before going to the I/M station. The I/M station can fail
your vehicle because the MIL is on with the engine
running.
REPLACEMENT PARTS
Use of genuine MOPAR® parts for normal/scheduled
maintenance and repairs is highly recommended to en-
sure the designed performance. Damage or failures
caused by the use of non-MOPAR® parts for mainte-
nance and repairs will not be covered by the New Vehicle
Limited Warranty.
DEALER SERVICE
Your authorized dealer has the qualified service person-
nel, special tools, and equipment to perform all service
operations in an expert manner. Service Manuals are
available which include detailed service information for
your vehicle. Refer to these Service Manuals before
attempting any procedure yourself.
7
MAINTAINING YOUR VEHICLE 515
Information Provided by:

NOTE: Intentional tampering with emissions control
systems may void your warranty and could result in civil
penalties being assessed against you.
WARNING!
You can be badly injured working on or around a
motor vehicle. Only do service work for which you
have the knowledge and the proper equipment.
If you have any doubt about your ability to perform
a service job, take your vehicle to a competent
mechanic.
MAINTENANCE PROCEDURES
The pages that follow contain the required maintenance
services determined by the engineers who designed your
vehicle.
Besides those maintenance items specified in the fixed
“Maintenance Schedule”, there are other components
which may require servicing or replacement in the future.
CAUTION!
•
Failure to properly maintain your vehicle or perform
repairs and service when necessary could result in
more costly repairs, damage to other components or
negatively impact vehicle performance. Immediately
have potential malfunctions examined by an autho-
rized dealer or qualified repair center.
•Your vehicle has been built with improved fluids
that protect the performance and durability of your
vehicle and also allow extended maintenance inter-
vals. Do not use chemical flushes in these compo-
nents as the chemicals can damage your engine,
transmission, power steering or air conditioning.
(Continued)
516 MAINTAINING YOUR VEHICLE
Information Provided by:

CAUTION! (Continued)
Such damage is not covered by the New Vehicle
Limited Warranty. If a flush is needed because of
component malfunction, use only the specified
fluid for the flushing procedure.
Engine Oil
Checking Oil Level – 3.6L Engine
To assure proper engine lubrication, the engine oil must
be maintained at the correct level. Check the oil level at
regular intervals, such as every fuel stop. The best time to
check the engine oil level is about five minutes after a
fully warmed engine is shut off.
Checking the oil while the vehicle is on level ground will
improve the accuracy of the oil level readings. Maintain
the oil level between the MIN and MAX markings on the
dipstick. Adding 1.0 qt (1.0 L) of oil when the reading is
at the MIN mark will result in a MAX reading on these
engines.
CAUTION!
Overfilling or underfilling will cause oil aeration or
loss of oil pressure. This could damage your engine.
Checking Oil Level – 5.7L Engine
To assure proper engine lubrication, the engine oil must
be maintained at the correct level. Check the oil level at
regular intervals, such as every fuel stop. The best time to
check the engine oil level is about five minutes after a
fully warmed engine is shut off.
Checking the oil while the vehicle is on level ground will
improve the accuracy of the oil level readings. Maintain
the oil level in the “SAFE” range. Adding 1.0 qt (1.0 L) of
7
MAINTAINING YOUR VEHICLE 517
Information Provided by:

oil when the reading is at the bottom of the “SAFE” range
will result in an oil level at the top of the “SAFE” range
on these engines.
CAUTION!
Overfilling or underfilling will cause oil aeration or
loss of oil pressure. This could damage your engine.
Change Engine Oil
The oil change indicator system will remind you that it is
time to take your vehicle in for scheduled maintenance.
Refer to the “Maintenance Schedule” for further informa-
tion.
NOTE:
Under no circumstances should oil change inter-
vals exceed 10,000 miles (16,000 km) or twelve months,
whichever occurs first.
Engine Oil Selection
For best performance and maximum protection under all
types of operating conditions, the manufacturer only
recommends engine oils that are API Certified and meet
the requirements of Chrysler Material Standard MS-6395.
American Petroleum Institute (API) Engine Oil
Identification Symbol
This symbol means that the oil
has been certified by the American
Petroleum Institute (API). The
manufacturer only recommends
API Certified engine oils.
518 MAINTAINING YOUR VEHICLE
Information Provided by:

CAUTION!
Do not use chemical flushes in your engine oil as the
chemicals can damage your engine. Such damage is
not covered by the New Vehicle Limited Warranty.
Engine Oil Viscosity – 3.6L Engine
MOPAR® SAE 5W-20 engine oil or equivalent Pennzoil®
or Shell Helix® is recommended for all operating tem-
peratures. This engine oil improves low temperature
starting and vehicle fuel economy.
The engine oil filler cap also shows the recommended
engine oil viscosity for your engine. For information on
engine oil filler cap location, refer to the “Engine Com-
partment” illustration in this section.
NOTE: SAE 5W-30 engine oil may be used when SAE
5W-20 engine oil meeting MS- 6395 is not available.
Engine Oil Viscosity – 5.7L Engine
MOPAR® SAE 5W-20 engine oil or equivalent Pennzoil®
or Shell Helix® is recommended for all operating tem-
peratures. This engine oil improves low temperature
starting and vehicle fuel economy.
The engine oil filler cap also shows the recommended
engine oil viscosity for your engine. For information on
engine oil filler cap location, refer to “Engine Compart-
ment” in “Maintaining Your Vehicle” for further informa-
tion.
NOTE: Vehicles equipped with a 5.7L engine must use
SAE 5W-20 oil. Failure to do so may result in improper
operation of the Fuel Saver Technology. Refer to “Fuel
Saver Technology – If Equipped” in “Starting and Oper-
ating” for further information.
7
MAINTAINING YOUR VEHICLE 519
Information Provided by:

Lubricants that do not have both, the engine oil certifi-
cation mark and the correct SAE viscosity grade number
should not be used.
Synthetic Engine Oils
You may use synthetic engine oils provided the recom-
mended oil quality requirements are met, and the recom-
mended maintenance intervals for oil and filter changes
are followed.
Materials Added To Engine Oil
The manufacturer strongly recommends against the addi-
tion of any additives (other than leak detection dyes) to the
engine oil. Engine oil is an engineered product and its
performance may be impaired by supplemental additives.
Disposing Of Used Engine Oil And Oil Filters
Care should be taken in disposing of used engine oil and
oil filters from your vehicle. Used oil and oil filters,
indiscriminately discarded, can present a problem to the
environment. Contact your authorized dealer, service
station or governmental agency for advice on how and
where used oil and oil filters can be safely discarded in
your area.
Engine Oil Filter
The engine oil filter should be replaced with a new filter
at every engine oil change.
Engine Oil Filter Selection
This manufacturer’s engines have a full-flow type oil
filter. Use a filter of this type for replacement. The quality
of replacement filters varies considerably. Only high
520 MAINTAINING YOUR VEHICLE
Information Provided by:

quality filters should be used to assure most efficient
service. MOPAR® engine oil filters are a high quality oil
filter and are recommended.
Engine Air Cleaner Filter
Refer to the “Maintenance Schedule” for the proper
maintenance intervals.
WARNING!
The air induction system (air cleaner, hoses, etc.) can
provide a measure of protection in the case of engine
backfire. Do not remove the air induction system (air
cleaner, hoses, etc.) unless such removal is necessary
for repair or maintenance. Make sure that no one is
near the engine compartment before starting the
vehicle with the air induction system (air cleaner,
hoses, etc.) removed. Failure to do so can result in
serious personal injury.
Engine Air Cleaner Filter Selection
The quality of replacement engine air cleaner filters
varies considerably. Only high quality filters should be
used to assure most efficient service. MOPAR® engine air
cleaner filters are a high quality filter and are recom-
mended.
Maintenance-Free Battery
Your vehicle is equipped with a maintenance-free battery.
You will never have to add water, nor is periodic main-
tenance required.
NOTE: The battery is stored under an access cover in
the trunk. Remote battery terminals are located in the
engine compartment for jump starting. Refer to “Jump-
Starting Procedures” in “What To Do In Emergencies”
for further information.
7
MAINTAINING YOUR VEHICLE 521
Information Provided by:

WARNING!
•Battery fluid is a corrosive acid solution and can
burn or even blind you. Do not allow battery fluid
to contact your eyes, skin, or clothing. Do not lean
over a battery when attaching clamps. If acid
splashes in eyes or on skin, flush the area imme-
diately with large amounts of water.
•Battery gas is flammable and explosive. Keep
flame or sparks away from the battery. Do not use
a booster battery or any other booster source with
an output greater than 12 Volts. Do not allow cable
clamps to touch each other.
•Battery posts, terminals, and related accessories
contain lead and lead compounds. Wash hands
after handling.
•The battery in this vehicle has a vent hose that
should not be disconnected and should only be
replaced with a battery of the same type (vented).
Battery Location
522 MAINTAINING YOUR VEHICLE
Information Provided by:

CAUTION!
•It is essential when replacing the cables on the
battery that the positive cable is attached to the
positive post and the negative cable is attached to
the negative post. Battery posts are marked positive
(+) and negative (-) and are identified on the
battery case. Cable clamps should be tight on the
terminal posts and free of corrosion.
•If a “fast charger” is used while the battery is in the
vehicle, disconnect both vehicle battery cables be-
fore connecting the charger to the battery. Do not
use a “fast charger” to provide starting voltage.
Air Conditioner Maintenance
For best possible performance, your air conditioner
should be checked and serviced by an authorized dealer
at the start of each warm season. This service should
include cleaning of the condenser fins and a performance
test. Drive belt tension should also be checked at this
time.
CAUTION!
Do not use chemical flushes in your air conditioning
system as the chemicals can damage your air condi-
tioning components. Such damage is not covered by
the New Vehicle Limited Warranty.
7
MAINTAINING YOUR VEHICLE 523
Information Provided by:

WARNING!
•Use only refrigerants and compressor lubricants
approved by the manufacturer for your air condi-
tioning system. Some unapproved refrigerants are
flammable and can explode, injuring you. Other
unapproved refrigerants or lubricants can cause the
system to fail, requiring costly repairs. Refer to
Warranty Information Book, located on the DVD,
for further warranty information.
•The air conditioning system contains refrigerant
under high pressure. To avoid risk of personal
injury or damage to the system, adding refrigerant
or any repair requiring lines to be disconnected
should be done by an experienced technician.
Refrigerant Recovery And Recycling –
R134a – If Equipped
R-134a Air Conditioning Refrigerant is a hydrofluoro-
carbon (HFC) that is endorsed by the Environmental
Protection Agency and is an ozone-saving product. How-
ever, the manufacturer recommends that air conditioning
service be performed by authorized dealer or other
service facilities using recovery and recycling equipment.
NOTE: Use only manufacturer approved A/C system
sealers, stop leak products, seal conditioners, compressor
oil, and refrigerants.
Refrigerant Recovery And Recycling –
HFO 1234yf – If Equipped
HFO 1234yf Air Conditioning Refrigerant is a hydro-
fluorocarbon (HFC) that is endorsed by the Environmen-
tal Protection Agency and is an ozone-saving product.
524 MAINTAINING YOUR VEHICLE
Information Provided by:

However, the manufacturer recommends that air condi-
tioning service be performed by authorized dealer or
other service facilities using recovery and recycling
equipment.
NOTE: Use only manufacturer approved A/C system
sealers, stop leak products, seal conditioners, compressor
oil, and refrigerants.
A/C Air Filter
The filter is located in the fresh air inlet under the hood,
behind a removable panel in the cowl on the passenger
side of the vehicle, next to the windshield wipers. When
installing a new filter, ensure its proper orientation.
1. Remove the access door in the cowl screen by pressing
the retaining clips.
Access Door
7
MAINTAINING YOUR VEHICLE 525
Information Provided by:

2. Unsnap both ends and lift the filter access cover.
3. Remove the used filter.
4. Install the new filter with arrows pointing in the
direction of airflow, which is toward the rear of the
vehicle (text and arrows on the filter will indicate this).
5. Close the filter access cover.
Refer to the “Maintenance Schedule” for the proper
maintenance intervals.
Filter Access Cover
A/C Air Filter
526 MAINTAINING YOUR VEHICLE
Information Provided by:

Body Lubrication
Locks and all body pivot points, including such items as
seat tracks, door hinge pivot points and rollers, liftgate,
tailgate, sliding doors and hood hinges, should be lubri-
cated periodically with a lithium based grease, such as
MOPAR® Spray White Lube to assure quiet, easy opera-
tion and to protect against rust and wear. Prior to the
application of any lubricant, the parts concerned should
be wiped clean to remove dust and grit; after lubricating
excess oil and grease should be removed. Particular
attention should also be given to hood latching compo-
nents to ensure proper function. When performing other
underhood services, the hood latch, release mechanism
and safety catch should be cleaned and lubricated.
The external lock cylinders should be lubricated twice a
year, preferably in the Fall and Spring. Apply a small
amount of a high quality lubricant, such as MOPAR®
Lock Cylinder Lubricant directly into the lock cylinder.
Windshield Wiper Blades
Clean the rubber edges of the wiper blades and the
windshield periodically with a sponge or soft cloth and a
mild nonabrasive cleaner. This will remove accumula-
tions of salt or road film.
Operation of the wipers on dry glass for long periods
may cause deterioration of the wiper blades. Always use
washer fluid when using the wipers to remove salt or dirt
from a dry windshield.
Avoid using the wiper blades to remove frost or ice from
the windshield. Keep the blade rubber out of contact with
petroleum products such as engine oil, gasoline, etc.
NOTE:
Life expectancy of wiper blades varies depending
on geographical area and frequency of use. Poor perfor-
mance of blades may be present with chattering, marks,
water lines or wet spots. If any of these conditions are
present, clean the wiper blades or replace as necessary.
7
MAINTAINING YOUR VEHICLE 527
Information Provided by:

Adding Washer Fluid
The windshield washer fluid reservoir is located in the
front of the engine compartment. Be sure to check the
fluid level at regular intervals. Fill the reservoir with
windshield washer solvent (not radiator antifreeze) and
operate the system for a few seconds to flush out the
residual water.
When refilling the washer fluid reservoir, apply some
washer fluid to a cloth or towel and wipe the wiper
blades clean. This will help blade performance.
To prevent freeze-up of your windshield washer system in
cold weather, select a solution or mixture that meets or
exceeds the temperature range of your climate. This rating
information can be found on most washer fluid containers.
The fluid reservoir will hold nearly 1 gal (4 L) of washer
fluid when the message “Low Washer Fluid” appears in
the Electronic Vehicle Information Center (EVIC) (if
equipped).
WARNING!
Commercially available windshield washer solvents
are flammable. They could ignite and burn you. Care
must be exercised when filling or working around
the washer solution.
Exhaust System
The best protection against carbon monoxide entry into
the vehicle body is a properly maintained engine exhaust
system.
If you notice a change in the sound of the exhaust system;
or if the exhaust fumes can be detected inside the vehicle;
or when the underside or rear of the vehicle is damaged;
have an authorized technician inspect the complete ex-
haust system and adjacent body areas for broken, dam-
aged, deteriorated, or mispositioned parts. Open seams
or loose connections could permit exhaust fumes to seep
528 MAINTAINING YOUR VEHICLE
Information Provided by:

into the passenger compartment. In addition, have the
exhaust system inspected each time the vehicle is raised
for lubrication or oil change. Replace as required.
WARNING!
•Exhaust gases can injure or kill. They contain
carbon monoxide (CO), which is colorless and
odorless. Breathing it can make you unconscious
and can eventually poison you. To avoid breathing
CO, refer to “Safety Tips/Exhaust Gas” in “Things
To Know Before Starting Your Vehicle” for further
information.
•A hot exhaust system can start a fire if you park
over materials that can burn. Such materials might
be grass or leaves coming into contact with your
exhaust system. Do not park or operate your ve-
hicle in areas where your exhaust system can con-
tact anything that can burn.
CAUTION!
•The catalytic converter requires the use of un-
leaded fuel only. Leaded gasoline will destroy the
effectiveness of the catalyst as an emissions control
device and may seriously reduce engine perfor-
mance and cause serious damage to the engine.
•Damage to the catalytic converter can result if your
vehicle is not kept in proper operating condition.
In the event of engine malfunction, particularly
involving engine misfire or other apparent loss of
performance, have your vehicle serviced promptly.
Continued operation of your vehicle with a severe
malfunction could cause the converter to overheat,
resulting in possible damage to the converter and
vehicle.
7
MAINTAINING YOUR VEHICLE 529
Information Provided by:

Under normal operating conditions, the catalytic con-
verter will not require maintenance. However, it is im-
portant to keep the engine properly tuned to assure
proper catalyst operation and prevent possible catalyst
damage.
NOTE: Intentional tampering with emissions control
systems can result in civil penalties being assessed
against you.
In unusual situations involving grossly malfunctioning
engine operation, a scorching odor may suggest severe
and abnormal catalyst overheating. If this occurs, stop
the vehicle, turn off the engine and allow it to cool.
Service, including a tune-up to manufacturer’s specifica-
tions, should be obtained immediately.
To minimize the possibility of catalytic converter damage:
•Do not shut off the engine or interrupt the ignition,
when the transmission is in gear and the vehicle is in
motion.
•Do not try to start the engine by pushing or towing the
vehicle.
•Do not idle the engine with any spark plug wires
disconnected or removed, such as when diagnostic
testing, or for prolonged periods during very rough
idle or malfunctioning operating conditions.
530 MAINTAINING YOUR VEHICLE
Information Provided by:

Cooling System
WARNING!
•When working near the radiator cooling fan, dis-
connect the fan motor lead or cycle the ignition
switch to the LOCK position. The fan is tempera-
ture controlled and can start at any time the igni-
tion switch is in the ON position.
•You or others can be badly burned by hot engine
coolant (antifreeze) or steam from your radiator. If
you see or hear steam coming from under the hood,
do not open the hood until the radiator has had
time to cool. Never try to open a cooling system
pressure cap when the radiator is hot.
Coolant Checks
Check engine coolant (antifreeze) protection every
12 months (before the onset of freezing weather, where
applicable). If the engine coolant (antifreeze) is dirty, the
system should be drained, flushed, and refilled with
fresh OAT coolant (conforming to MS-12106) only ac-
cording to Chrysler Service Manual procedure or by an
authorized dealer. Check the front of the radiator for any
accumulation of bugs, leaves, etc. If dirty, clean by gently
spraying water from a garden hose vertically down the
face of the condenser.
Check the coolant recovery bottle tubing for brittle rub-
ber, cracking, tears, cuts, and tightness of the connection
at the bottle and radiator. Inspect the entire system for
leaks.
7
MAINTAINING YOUR VEHICLE 531
Information Provided by:

With the engine at normal operating temperature (but
not running), check the cooling system pressure cap for
proper vacuum sealing by draining a small amount of
engine coolant (antifreeze) from the radiator drain cock.
If the cap is sealing properly, the engine coolant (anti-
freeze) will begin to drain from the coolant recovery
bottle. DO NOT REMOVE THE COOLANT PRESSURE
CAP WHEN THE COOLING SYSTEM IS HOT.
Cooling System – Drain, Flush, And Refill
If the engine coolant (antifreeze) is dirty or contains visible
sediment, have an authorized dealer clean and flush with
OAT coolant (antifreeze) (conforming to MS-12106).
Refer to the “Maintenance Schedule” for the proper
maintenance intervals.
Selection Of Coolant
Refer to “Fluids, Lubricants, and Genuine Parts” in
“Maintaining Your Vehicle” for further information.
CAUTION!
•
Mixing of engine coolant (antifreeze) other than
specified Organic Additive Technology (OAT) en-
gine coolant (antifreeze), may result in engine dam-
age and may decrease corrosion protection. Organic
Additive Technology (OAT) engine coolant is differ-
ent and should not be mixed with Hybrid Organic
Additive Technology (HOAT) engine coolant (anti-
freeze) or any “globally compatible” coolant (anti-
freeze). If a non-OAT engine coolant (antifreeze) is
(Continued)
532 MAINTAINING YOUR VEHICLE
Information Provided by:

CAUTION! (Continued)
introduced into the cooling system in an emergency,
the cooling system will need to be drained, flushed,
and refilled with fresh OAT coolant (conforming
to MS-12106), by an authorized dealer as soon as
possible.
•Do not use water alone or alcohol-based engine
coolant (antifreeze) products. Do not use additional
rust inhibitors or antirust products, as they may not
be compatible with the radiator engine coolant and
may plug the radiator.
•This vehicle has not been designed for use with
propylene glycol-based engine coolant (antifreeze).
Use of propylene glycol-based engine coolant (anti-
freeze) is not recommended.
Adding Coolant
Your vehicle has been built with an improved engine
coolant (OAT coolant conforming to MS-12106) that allows
extended maintenance intervals. This engine coolant (anti-
freeze) can be used up to ten years or 150,000 miles
(240,000 km) before replacement. To prevent reducing this
extended maintenance period, it is important that you use
the same engine coolant (OAT coolant conforming to
MS-12106) throughout the life of your vehicle.
Please review these recommendations for using Organic
Additive Technology (OAT) engine coolant (antifreeze)
that meets the requirements of Chrysler Material Stan-
dard MS-12106. When adding engine coolant (antifreeze):
•We recommend using MOPAR® Antifreeze/Coolant
10 Year/150,000 Mile Formula OAT (Organic Additive
Technology) that meets the requirements of Chrysler
Material Standard MS-12106.
7
MAINTAINING YOUR VEHICLE 533
Information Provided by:

•Mix a minimum solution of 50% OAT engine coolant
that meets the requirements of Chrysler Material Stan-
dard MS-12106 and distilled water. Use higher concen-
trations (not to exceed 70%) if temperatures below
−34° F (−37° C) are anticipated.
•Use only high purity water such as distilled or deion-
ized water when mixing the water/engine coolant
(antifreeze) solution. The use of lower quality water
will reduce the amount of corrosion protection in the
engine cooling system.
Please note that it is the owner’s responsibility to main-
tain the proper level of protection against freezing ac-
cording to the temperatures occurring in the area where
the vehicle is operated.
NOTE: Mixing engine coolant (antifreeze) types is not
recommended and can result in cooling system damage.
If HOAT and OAT coolant are mixed in an emergency,
have a authorized dealer drain, flush, and refill with OAT
coolant (conforming to MS-12106) as soon as possible.
Cooling System Pressure Cap
The cap must be fully tightened to prevent loss of engine
coolant (antifreeze), and to ensure that engine coolant
(antifreeze) will return to the radiator from the coolant
recovery tank.
The cap should be inspected and cleaned if there is any
accumulation of foreign material on the sealing surfaces.
WARNING!
•
The warning words “DO NOT OPEN HOT” on the
cooling system pressure cap are a safety precaution.
Never add engine coolant (antifreeze) when the
engine is overheated. Do not loosen or remove the
cap to cool an overheated engine. Heat causes pres-
sure to build up in the cooling system. To prevent
scalding or injury, do not remove the pressure cap
while the system is hot or under pressure.
(Continued)
534 MAINTAINING YOUR VEHICLE
Information Provided by:

WARNING! (Continued)
•
Do not use a pressure cap other than the one speci-
fied for your vehicle. Personal injury or engine
damage may result.
Disposal Of Used Engine Coolant
Used ethylene glycol-based engine coolant (antifreeze) is
a regulated substance requiring proper disposal. Check
with your local authorities to determine the disposal
rules for your community. To prevent ingestion by ani-
mals or children, do not store ethylene glycol-based
engine coolant in open containers or allow it to remain in
puddles on the ground. If ingested by a child or pet, seek
emergency assistance immediately. Clean up any ground
spills immediately.
Coolant Level
The coolant bottle provides a quick visual method for
determining that the coolant level is adequate. With the
engine OFF and cold, the level of the engine coolant
(antifreeze) in the bottle should be between the ranges
indicated on the bottle.
The radiator normally remains completely full, so there is
no need to remove the radiator cap unless checking for
engine coolant (antifreeze) freeze point or replacing cool-
ant. Advise your service attendant of this. As long as the
engine operating temperature is satisfactory, the coolant
bottle need only be checked once a month.
When additional engine coolant (antifreeze) is needed to
maintain the proper level, only OAT coolant that meets the
requirements of Chrysler Material Standard MS-12106
should be added to the coolant bottle. Do not overfill.
7
MAINTAINING YOUR VEHICLE 535
Information Provided by:

Points To Remember
NOTE: When the vehicle is stopped after a few miles/
kilometers of operation, you may observe vapor coming
from the front of the engine compartment. This is nor-
mally a result of moisture from rain, snow, or high
humidity accumulating on the radiator and being vapor-
ized when the thermostat opens, allowing hot engine
coolant (antifreeze) to enter the radiator.
If an examination of your engine compartment shows no
evidence of radiator or hose leaks, the vehicle may be
safely driven. The vapor will soon dissipate.
•Do not overfill the coolant expansion bottle.
•
Check the coolant freeze point in the radiator and in the
coolant expansion bottle. If engine coolant (antifreeze)
needs to be added, the contents of the coolant expansion
bottle must also be protected against freezing.
•If frequent engine coolant (antifreeze) additions are
required, the cooling system should be pressure tested
for leaks.
•Maintain engine coolant (antifreeze) concentration at a
minimum of 50% OAT coolant (conforming to MS-
12106) and distilled water for proper corrosion protec-
tion of your engine which contains aluminum compo-
nents.
•Make sure that the coolant expansion bottle overflow
hoses are not kinked or obstructed.
•Keep the front of the radiator clean. If your vehicle is
equipped with air conditioning, keep the front of the
condenser clean.
•
Do not change the thermostat for Summer or Winter
operation. If replacement is ever necessary, install ONLY
the correct type thermostat. Other designs may result in
unsatisfactory engine coolant (antifreeze) performance,
poor gas mileage, and increased emissions.
536 MAINTAINING YOUR VEHICLE
Information Provided by:

Brake System
In order to assure brake system performance, all brake
system components should be inspected periodically.
Refer to the “Maintenance Schedule” for the proper
maintenance intervals.
WARNING!
Riding the brakes can lead to brake failure and
possibly a collision. Driving with your foot resting or
riding on the brake pedal can result in abnormally
high brake temperatures, excessive lining wear, and
possible brake damage. You would not have your full
braking capacity in an emergency.
Master Cylinder – Brake Fluid Level Check
Check the fluid level in the master cylinder immediately if
the brake system warning light indicates system failure.
Check the fluid level in the master cylinder when per-
forming underhood services.
Clean the top of the master cylinder area before removing
the cap. Add fluid to bring the level up to the top of the
“FULL” mark on the side of the master cylinder reservoir.
Overfilling of fluid is not recommended because it may
cause leaking in the system.
Add enough fluid to bring the level up to the require-
ments described on the brake fluid reservoir. With disc
brakes, fluid level can be expected to fall as the brake
pads wear. However, low fluid level may be caused by a
leak and a checkup may be needed.
Use only manufacturer’s recommended brake fluid.
Refer to “Fluids, Lubricants, and Genuine Parts” in
“Maintaining Your Vehicle” for further information.
7
MAINTAINING YOUR VEHICLE 537
Information Provided by:

WARNING!
•
Use only manufacturer’s recommended brake fluid.
Refer to “Fluids, Lubricants, and Genuine Parts” in
“Maintaining Your Vehicle” for further information.
Using the wrong type of brake fluid can severely
damage your brake system and/or impair its perfor-
mance. The proper type of brake fluid for your
vehicle is also identified on the original factory
installed hydraulic master cylinder reservoir.
•To avoid contamination from foreign matter or
moisture, use only new brake fluid or fluid that has
been in a tightly closed container. Keep the master
cylinder reservoir cap secured at all times. Brake
fluid in a open container absorbs moisture from the
air resulting in a lower boiling point. This may
(Continued)
WARNING! (Continued)
cause it to boil unexpectedly during hard or pro-
longed braking, resulting in sudden brake failure.
This could result in a collision.
•Overfilling the brake fluid reservoir can result in
spilling brake fluid on hot engine parts, causing
the brake fluid to catch fire. Brake fluid can also
damage painted and vinyl surfaces, care should be
taken to avoid its contact with these surfaces.
•Do not allow petroleum based fluid to contaminate
the brake fluid. Brake seal components could be
damaged, causing partial or complete brake failure.
This could result in a collision.
Use only brake fluid that has been in a tightly closed
container to avoid contamination from foreign matter or
moisture.
538 MAINTAINING YOUR VEHICLE
Information Provided by:

Automatic Transmission
Selection Of Lubricant
It is important to use the proper transmission fluid to
ensure optimum transmission performance and life. Use
only the manufacturer’s specified transmission fluid.
Refer to “Fluids, Lubricants, and Genuine Parts” in this
section for fluid specifications. It is important to maintain
the transmission fluid at the correct level using the
recommended fluid. No chemical flushes should be used
in any transmission; only the approved lubricant should
be used.
CAUTION!
Using a transmission fluid other than the manufac-
turer’s recommended fluid may cause deterioration in
transmission shift quality and/or torque converter
(Continued)
CAUTION! (Continued)
shudder, and will require more frequent fluid and
filter changes. Refer to “Fluids, Lubricants, and Genu-
ine Parts” in this section for fluid specifications.
Special Additives
The manufacturer strongly recommends against using
any special additives in the transmission.
Automatic Transmission Fluid (ATF) is an engineered
product and its performance may be impaired by supple-
mental additives. Therefore, do not add any fluid addi-
tives to the transmission. The only exception to this
policy is the use of special dyes for diagnosing fluid
leaks. Avoid using transmission sealers as they may
adversely affect seals.
7
MAINTAINING YOUR VEHICLE 539
Information Provided by:

CAUTION!
Do not use chemical flushes in your transmission as
the chemicals can damage your transmission compo-
nents. Such damage is not covered by the New
Vehicle Limited Warranty.
Fluid Level Check
The fluid level is preset at the factory and does not require
adjustment under normal operating conditions. Routine
fluid level checks are not required, therefore the transmis-
sion has no dipstick. Your authorized dealer can check your
transmission fluid level using special service tools.
If you notice fluid leakage or transmission malfunction,
visit your authorized dealer immediately to have the
transmission fluid level checked. Operating the vehicle
with an improper fluid level can cause severe transmis-
sion damage.
CAUTION!
•If a transmission fluid leak occurs, visit your au-
thorized dealer immediately. Severe transmission
damage may occur. Your authorized dealer has the
proper tools to adjust the fluid level accurately.
Fluid And Filter Changes – 5-Speed Transmission
Refer to the “Maintenance Schedule” for the proper main-
tenance intervals.
In addition, change the fluid and filter if the fluid becomes
contaminated (with water, etc.), or if the transmission is
disassembled for any reason.
Fluid And Filter Changes – 8-Speed Transmission
Under normal operating conditions, the fluid installed at
the factory will provide satisfactory lubrication for the
540 MAINTAINING YOUR VEHICLE
Information Provided by:

life of the vehicle. Routine fluid and filter changes are not
required. However, change the fluid and filter if the fluid
becomes contaminated (with water, etc.), or if the trans-
mission is disassembled for any reason.
All Wheel Drive (AWD) – If Equipped
The all wheel drive system consists of a transfer case and
front differential. The exterior surface of these compo-
nents should be inspected for evidence of fluid leaks.
Confirmed leaks should be repaired as soon as possible.
The transfer case fluid fill/inspection plug is located in
the middle of the rear housing. To inspect the transfer
case fluid level, remove the fill/inspection plug. The
fluid level should be even with the bottom of the hole.
Use this plug to add fluid as required.
The front differential fill plug is located on the outer
cover near the halfshaft attachment. To inspect the differ-
ential fluid level, remove the fill plug. The fluid level
should be even with or slightly below the bottom of the
hole.
Fluid Changes
Refer to the “Maintenance Schedule” for the proper
maintenance intervals.
Rear Axle
For normal service, periodic fluid level checks are not
required. When the vehicle is serviced for other reasons the
exterior surfaces of the axle assembly should be inspected.
If gear oil leakage is suspected inspect the fluid level. Refer
to “Fluids, Lubricants, and Genuine Parts” in “Maintaining
Your Vehicle” for further information.
7
MAINTAINING YOUR VEHICLE 541
Information Provided by:

Fluid Level Check
Check the fluid level by removing the fill plug on the
axle. The fluid level should be at the bottom of the fill
hole. Add fluid, if necessary, to maintain the proper level.
Refer to “Fluids, Lubricants, and Genuine Parts” in
“Maintaining Your Vehicle” for further information.
Change Axle Fluid
Refer to the “Maintenance Schedule” for the proper
maintenance intervals.
Appearance Care And Protection From Corrosion
Protection Of Body And Paint From Corrosion
Vehicle body care requirements vary according to geo-
graphic locations and usage. Chemicals that make roads
passable in snow and ice, and chemicals that are sprayed
on trees and road surfaces during other seasons, are
highly corrosive to the metal in your vehicle. Outside
parking, which exposes your vehicle to airborne contami-
nants, road surfaces on which the vehicle is operated,
extreme hot or cold weather and other extreme condi-
tions will have an adverse effect on paint, metal trim, and
underbody protection.
The following maintenance recommendations will enable
you to obtain maximum benefit from the corrosion
resistance built into your vehicle.
What Causes Corrosion?
Corrosion is the result of deterioration or removal of
paint and protective coatings from your vehicle.
The most common causes are:
•Road salt, dirt and moisture accumulation.
•Stone and gravel impact.
•Insects, tree sap and tar.
542 MAINTAINING YOUR VEHICLE
Information Provided by:

•Salt in the air near seacoast localities.
•Atmospheric fallout/industrial pollutants.
Washing
•Wash your vehicle regularly. Always wash your ve-
hicle in the shade using MOPAR® Car Wash, or a mild
car wash soap, and rinse the panels completely with
clear water.
•If insects, tar, or other similar deposits have accumu-
lated on your vehicle, use MOPAR® Super Kleen Bug
and Tar Remover to remove.
•Use a high quality cleaner wax, such as MOPAR®
Cleaner Wax to remove road film, stains and to protect
your paint finish. Take care never to scratch the paint.
•Avoid using abrasive compounds and power buffing
that may diminish the gloss or thin out the paint finish.
CAUTION!
•Do not use abrasive or strong cleaning materials
such as steel wool or scouring powder that will
scratch metal and painted surfaces.
•
Use of power washers exceeding 1,200 psi (8 274 kPa)
can result in damage or removal of paint and decals.
Special Care
•If you drive on salted or dusty roads or if you drive
near the ocean, hose off the undercarriage at least once
a month.
•It is important that the drain holes in the lower edges
of the doors, rocker panels, and trunk be kept clear and
open.
7
MAINTAINING YOUR VEHICLE 543
Information Provided by:

•If you detect any stone chips or scratches in the paint,
touch them up immediately. The cost of such repairs is
considered the responsibility of the owner.
•If your vehicle is damaged due to a collision or similar
cause that destroys the paint and protective coating,
have your vehicle repaired as soon as possible. The
cost of such repairs is considered the responsibility of
the owner.
•If you carry special cargo such as chemicals, fertilizers,
de-icer salt, etc., be sure that such materials are well
packaged and sealed.
•If a lot of driving is done on gravel roads, consider
mud or stone shields behind each wheel.
•Use MOPAR® Touch Up Paint on scratches as soon as
possible. Your authorized dealer has touch up paint to
match the color of your vehicle.
Wheel And Wheel Trim Care
•All wheels and wheel trim, especially aluminum and
chrome plated wheels, should be cleaned regularly
with a mild soap and water to prevent corrosion.
•To remove heavy soil and/or excessive brake dust, use
MOPAR® Wheel Cleaner.
CAUTION!
Do not use scouring pads, steel wool, a bristle brush,
or metal polishes. Do not use oven cleaner. These
products may damage the wheel’s protective finish.
Avoid automatic car washes that use acidic solutions
or harsh brushes that may damage the wheel’s pro-
tective finish. Only MOPAR® Wheel Cleaner or
equivalent is recommended.
544 MAINTAINING YOUR VEHICLE
Information Provided by:

Stain Repel Fabric Cleaning Procedure –
If Equipped
Stain Repel seats may be cleaned in the following man-
ner:
•Remove as much of the stain as possible by blotting
with a clean, dry towel.
•Blot any remaining stain with a clean, damp towel.
•For tough stains, apply MOPAR® Total Clean, or a
mild soap solution to a clean, damp cloth and remove
stain. Use a fresh, damp towel to remove soap residue.
•For grease stains, apply MOPAR® Multi-Purpose
Cleaner to a clean, damp cloth and remove stain. Use
a fresh, damp towel to remove soap residue.
•Do not use any harsh solvents or any other form of
protectants on Stain Repel products.
Interior Care
Use MOPAR® Total Clean to clean fabric upholstery and
carpeting.
Use MOPAR® Total Clean to clean vinyl upholstery.
MOPAR® Total Clean is specifically recommended for
leather upholstery.
Your leather upholstery can be best preserved by regular
cleaning with a damp soft cloth. Small particles of dirt
can act as an abrasive and damage the leather upholstery
and should be removed promptly with a damp cloth.
Stubborn soils can be removed easily with a soft cloth
and MOPAR® Total Clean. Care should be taken to avoid
soaking your leather upholstery with any liquid. Please
do not use polishes, oils, cleaning fluids, solvents, deter-
gents, or ammonia-based cleaners to clean your leather
upholstery. Application of a leather conditioner is not
required to maintain the original condition.
7
MAINTAINING YOUR VEHICLE 545
Information Provided by:

WARNING!
Do not use volatile solvents for cleaning purposes.
Many are potentially flammable, and if used in
closed areas they may cause respiratory harm.
CAUTION!
Do not use Alcohol and Alcohol-based and/or Keton
based cleaning products to clean leather seats, as
damage to the seat may result.
Cleaning Headlights
Your vehicle is equipped with plastic headlights and fog
lights (if equipped) that are lighter and less susceptible to
stone breakage than glass headlights.
Plastic is not as scratch resistant as glass and therefore
different lens cleaning procedures must be followed.
To minimize the possibility of scratching the lenses and
reducing light output, avoid wiping with a dry cloth.
To remove road dirt, wash with a mild soap solution
followed by rinsing.
Do not use abrasive cleaning components, solvents, steel
wool or other aggressive material to clean the lenses.
Glass Surfaces
All glass surfaces should be cleaned on a regular basis
with MOPAR® Glass Cleaner, or any commercial
household-type glass cleaner. Never use an abrasive type
cleaner. Use caution when cleaning the inside rear win-
dow equipped with electric defrosters or the right rear
quarter window equipped with the radio antenna. Do
not use scrapers or other sharp instrument that may
scratch the elements.
546 MAINTAINING YOUR VEHICLE
Information Provided by:

When cleaning the rear view mirror, spray cleaner on the
towel or rag that you are using. Do not spray cleaner
directly on the mirror.
Cleaning Plastic Instrument Cluster Lenses
The lenses in front of the instruments in this vehicle are
molded in clear plastic. When cleaning the lenses, care
must be taken to avoid scratching the plastic.
1. Clean with a wet soft rag. A mild soap solution may be
used, but do not use high alcohol content or abrasive
cleaners. If soap is used, wipe clean with a clean damp
rag.
2. Dry with a soft cloth.
Seat Belt Maintenance
Do not bleach, dye, or clean the belts with chemical
solvents or abrasive cleaners. This will weaken the fabric.
Sun damage can also weaken the fabric.
If the belts need cleaning, use MOPAR® Total Clean, a
mild soap solution, or lukewarm water. Do not remove
the belts from the vehicle to wash them. Dry with a soft
cloth.
Replace the belts if they appear frayed or worn or if the
buckles do not work properly.
Cleaning The Center Console Cupholders
Clean with a damp cloth or towel using a mild detergent
with the cupholder in the center console.
NOTE: The cupholder cannot be removed.
7
MAINTAINING YOUR VEHICLE 547
Information Provided by:

FUSES
WARNING!
•When replacing a blown fuse, always use an ap-
propriate replacement fuse with the same amp
rating as the original fuse. Never replace a fuse
with another fuse of higher amp rating. Never
replace a blown fuse with metal wires or any other
material. Failure to use proper fuses may result in
serious personal injury, fire and/or property dam-
age.
•Before replacing a fuse, make sure that the ignition
is off and that all the other services are switched off
and/or disengaged.
WARNING!
If the replaced fuse blows again, contact an autho-
rized dealer.
WARNING!
If a general protection fuse for safety systems (air bag
system, braking system), power unit systems (engine
system, gearbox system) or steering system blows,
contact an authorized Dealer.
548 MAINTAINING YOUR VEHICLE
Information Provided by:

Front Power Distribution Center (Fuses)
The Front Power Distribution Center is located in the
engine compartment. This module contains fuses and
relays.
CAUTION!
•When installing the power distribution center
cover, it is important to ensure the cover is properly
positioned and fully latched. Failure to do so may
allow water to get into the power distribution
center and possibly result in an electrical system
failure.
•When replacing a blown fuse, it is important to use
only a fuse having the correct amperage rating. The
use of a fuse with a rating other than indicated may
result in a dangerous electrical system overload. If
a properly rated fuse continues to blow, it indicates
a problem in the circuit that must be corrected.
Front Power Distribution Center
7
MAINTAINING YOUR VEHICLE 549
Information Provided by:

Cavity Car-
tridge
Fuse
Mini-
Fuse
Description
1 — — Fuse – Spare
2 40 Amp
Green
— Radiator Fan #1
3 50 Amp
Red
— Power Steering #1
4 30 Amp
Pink
— Starter
5 40 Amp
Green
— Anti-Lock Brakes
6 25 Amp
Natural
— Anti-Lock Brakes
7 — — Fuse – Spare
8 — — Fuse – Spare
Cavity Car-
tridge
Fuse
Mini-
Fuse
Description
9 — 20 Amp
Yellow
All-Wheel Drive
Module – If
Equipped
10 — 10 Amp
Red
Security
11 — 20 Amp
Yellow
Horns
12 — 10 Amp
Red
Air Conditioning
Clutch
13 — — Fuse – Spare
14 — — Fuse – Spare
15 — 25 Amp
Natural
Transmission
16 — — Fuse – Spare
550 MAINTAINING YOUR VEHICLE
Information Provided by:

Cavity Car-
tridge
Fuse
Mini-
Fuse
Description
18 50 Amp
Red
— Radiator Fan #2
19 50 Amp
Red
— Power Steering #2
20 30 Amp
Pink
— Wiper Motor
21 30 Amp
Pink
— Headlamp Washers
22 — — Fuse – Spare
23 — — Fuse – Spare
24 — — Fuse – Spare
28 — 25 Amp
Natural
Fuel Pump
Cavity Car-
tridge
Fuse
Mini-
Fuse
Description
29 — 15 Amp
Blue
Transmission
Shifter
30 — — Fuse – Spare
31 — 25 Amp
Natural
Engine Module
32 — — Fuse – Spare
33 — — Fuse – Spare
34 — 25 Amp
Natural
Powertrain #1
35 — 20 Amp
Yellow
Powertrain #2
36 — 10 Amp
Red
Anti-Lock Brake
Module
7
MAINTAINING YOUR VEHICLE 551
Information Provided by:

Cavity Car-
tridge
Fuse
Mini-
Fuse
Description
37 — 10 Amp
Red
Engine Controller/
Rad Fan Relays
38 — 10 Amp
Red
Airbag Module
39 — 10 Amp
Red
Power Steering
Module/AC Clutch
Relay
48 — 10 Amp
Red
AWD Module/
Front Axle
Disconnect
Cavity Car-
tridge
Fuse
Mini-
Fuse
Description
49 — — Fuse – Spare
50 — — Fuse – Spare
51 — 20 Amp
Yellow
Vacuum Pump
52 — — Fuse – Spare
53 — — Fuse – Spare
552 MAINTAINING YOUR VEHICLE
Information Provided by:

Rear Power Distribution Center (Fuses)
There is also a power distribution center located in the
trunk under the spare tire access panel. This center contains
fuses and relays.
Opening The Access Cover
Rear Power Distribution Center 7
MAINTAINING YOUR VEHICLE 553
Information Provided by:

CAUTION!
•When installing the power distribution center
cover, it is important to ensure the cover is properly
positioned and fully latched. Failure to do so may
allow water to get into the power distribution
center and possibly result in an electrical system
failure.
•When replacing a blown fuse, it is important to use
only a fuse having the correct amperage rating. The
use of a fuse with a rating other than indicated may
result in a dangerous electrical system overload. If
a properly rated fuse continues to blow, it indicates
a problem in the circuit that must be corrected.
Cavity Cartridge
Fuse
Mini-
Fuse Description
2 60 Amp
Yellow
— Front PDC
Feed #1
3 — — Fuse – Spare
4 60 Amp
Yellow
— Front PDC
Feed #2
5 30 Amp
Pink
— Sunroof
6 40 Amp
Green
— Exterior
Lighting #1
7 40 Amp
Green
— Exterior
Lighting #2
8 30 Amp
Pink
—
Interior Lighting/
Washer Pump
9 30 Amp
Pink
— Power Locks
554 MAINTAINING YOUR VEHICLE
Information Provided by:

Cavity Cartridge
Fuse
Mini-
Fuse Description
10 30 Amp
Pink
— Driver Door
11 30 Amp
Pink
— Passenger Door
12 — 20 Amp
Yellow
Cigar Lighters,
Instrument Panel
& Power Outlet
Console Rear
15 40 Amp
Green
— HVAC Blower
16 — — Fuse — Spare
17 — — Fuse — Spare
18 — — Fuse — Spare
19 — — Fuse — Spare
20 — — Fuse — Spare
Cavity Cartridge
Fuse
Mini-
Fuse Description
21 — — Fuse — Spare
22 — — Fuse — Spare
23 — 10 Amp
Red
Fuel Door/
Diagnostic Port
24 — 15 Amp
Blue
Radio Screen
25 — 10 Amp
Red
Tire Pressure
Monitor
26 — — Fuse — Spare
27 — 25 Amp
Natural
Amplifier
31 — 25 Amp
Natural
Power Seats
32 — 15 Amp
Blue
HVAC Module/
Cluster
7
MAINTAINING YOUR VEHICLE 555
Information Provided by:

Cavity Cartridge
Fuse
Mini-
Fuse Description
33 — 15 Amp
Blue
Ignition Switch/
Wireless Module
34 — 10 Amp
Red
Steering Column
Module/Clock
35 — 10 Amp
Red
Battery Sensor
36 — — Fuse — Spare
37 — 15 Amp
Blue
Radio
38 — 20 Amp
Yellow
Power Outlet
Inside Arm Rest
40 — — Fuse — Spare
41 — — Fuse — Spare
42 30 Amp
Pink
— Rear Defrost
Cavity Cartridge
Fuse
Mini-
Fuse Description
43 — 25 Amp
Natural
Rear Heated
Seats/Steering
Wheel
44 — 10 Amp
Red
Park Assist/Blind
Spot/Camera
45 — 15 Amp
Blue
Cluster/Rearview
Mirror/Compass
46 — 10 Amp
Red
Adaptive Cruise
Control
47 — 10 Amp
Red
Adaptive Front
Lighting
48 — 20 Amp
Yellow
Active
Suspension
49 — — Fuse — Spare
50 — — Fuse — Spare
556 MAINTAINING YOUR VEHICLE
Information Provided by:

Cavity Cartridge
Fuse
Mini-
Fuse Description
51 — 20 Amp
Yellow
Front Heated
Seats
52 — 10 Amp
Red
Heated
Cupholders/
Rear Heated
Seat Switches
53 — 10 Amp
Red
HVAC Module/
In Car Tempera-
ture Sensor
54 — — Fuse — Spare
55 — — Fuse — Spare
56 — — Fuse — Spare
57 — — Fuse — Spare
58 — 10 Amp
Red
Airbag Module
Cavity Cartridge
Fuse
Mini-
Fuse Description
59 — — Fuse — Spare
60 — — Fuse — Spare
61 — — Fuse — Spare
62 — — Fuse — Spare
63 — — Fuse — Spare
64 — 25 Amp
Natural
Rear Windows
65 — 10 Amp
Red
Airbag Module
66 — — Fuse — Spare
67 — 15 Amp
Blue
Run Sense
68 — 15 Amp
Blue
Illumination/
Rear Sunshade
7
MAINTAINING YOUR VEHICLE 557
Information Provided by:

Cavity Cartridge
Fuse
Mini-
Fuse Description
69 — — Fuse — Spare
70 — — Fuse — Spare
VEHICLE STORAGE
If you are leaving your vehicle dormant for more than
21 days, you may want to take these steps to protect your
battery.
•Disconnect the negative cable from the battery.
•Anytime you store your vehicle, or keep it out of
service (i.e., vacation) for two weeks or more, run the
air conditioning system at idle for about five minutes
in the fresh air and high blower setting. This will
ensure adequate system lubrication to minimize the
possibility of compressor damage when the system is
started again.
REPLACEMENT BULBS
All of the interior bulbs are glass wedge base or glass
cartridge types. Aluminum base bulbs are not approved
and should not be used for replacement.
Interior Bulbs
Bulb Number
Rear Courtesy/Reading
Lamps
W5W
Rear Compartment
(Trunk) Lamp
562
Overhead Console
Reading Lamps
578
Visor Vanity Lamps A6220
Glove Box Lamp –
If Equipped
194
Door Courtesy 562
558 MAINTAINING YOUR VEHICLE
Information Provided by:

Bulb Number
Shift Indicator Lamp JKLE14140
Optional Door Map
Pocket/Cupholder
LED (Serviced at
Authorized Dealer)
For lighted switches, see your authorized dealer for
replacement instructions.
Exterior Bulbs
Bulb Number
Low Beam/High Beam
(Bi-Halogen Headlamp)
HIR2LL
Low Beam/High Beam
(Bi-Xenon Headlamp)
D3S (Serviced at
Authorized Dealer)
Front Turn Signal Lamp PSY24WSV
Front Park Lamp LED (Serviced at
Authorized Dealer)
Bulb Number
Daytime Running Lamp LED (Serviced at
Authorized Dealer)
Front Fog Lamp –
If Equipped
H11
Front Sidemarker Lamp LED (Serviced at
Authorized Dealer)
Rear Tail/Stop/Turn
Lamp
LED (Serviced at
Authorized Dealer)
Rear Sidemarker Lamp LED (Serviced at
Authorized Dealer)
Backup Lamp W21W
Center High Mount
Stop Lamp (CHMSL)
LED (Serviced at
Authorized Dealer)
License W5W
Rear Fog Lamp –
If Equipped
LED (Serviced at
Authorized Dealer)
7
MAINTAINING YOUR VEHICLE 559
Information Provided by:

BULB REPLACEMENT
NOTE: Lens fogging can occur under certain atmo-
spheric conditions. This will usually clear as atmospheric
conditions change to allow the condensation to change
back into a vapor. Turning the lamps on will usually
accelerate the clearing process.
Low Beam And High Beam Headlamp
High Intensity Discharge Headlamps (HID) —
If Equipped
The headlamps are a type of high voltage discharge tube.
High voltage can remain in the circuit even with the
headlamp switch off and the ignition turned to the OFF
position. Because of this, you should not attempt to
service a headlamp bulb yourself. If a headlamp bulb
fails, take your vehicle to an authorized dealer for
service.
WARNING!
A transient high voltage occurs at the bulb sockets of
HID headlamps when the headlamp switch is turned
ON. It may cause serious electrical shock or electro-
cution if not serviced properly. See your authorized
dealer for service.
NOTE: On vehicles equipped with HID headlamps,
when the headlamps are turned on, there is a blue hue to
the lights. This diminishes and becomes more white after
approximately 10 seconds, as the system charges.
Standard Low Beam And High Beam Headlamp
1. Open the hood.
NOTE: Removal of the air cleaner filter housing may be
necessary prior to replacing bulbs in the headlamp
assembly on the driver side of the vehicle.
560 MAINTAINING YOUR VEHICLE
Information Provided by:

2. Reach behind the headlamp housing to access the
headlamp (outboard) bulb cap.
3. Firmly grasp the cap and rotate it counterclockwise to
unlock it.
4. Twist the headlamp bulb assembly counterclockwise,
and then pull it out of the headlamp assembly.
5. Disconnect the bulb from the wiring assembly and
install the replacement bulb.
6. Reinstall the bulb and wiring assembly into the head-
lamp assembly, and then turn it clockwise.
7. Install the headlamp bulb cap in the headlamp hous-
ing and rotate it clockwise to lock it.
CAUTION!
Do not touch the new bulb with your fingers. Oil
contamination will severely shorten bulb life. If the
bulb comes in contact with an oily surface, clean the
bulb with rubbing alcohol.
Front Turn Signal Lamps
1. Open the hood.
NOTE: Removal of the air cleaner filter housing may be
necessary prior to replacing bulbs in the headlamp
assembly on the driver side of the vehicle.
2. Reach behind the headlamp housing to access the turn
signal (inboard) bulb cap.
3. Firmly grasp the cap and rotate it counterclockwise to
unlock it.
7
MAINTAINING YOUR VEHICLE 561
Information Provided by:

4. Squeeze the two tabs on the side of the bulb socket and
pull straight out from the lamp assembly.
5. Disconnect the bulb from the wiring connector and
install the replacement bulb.
6. Install the bulb and connector assembly straight into
the lamp until it locks in place.
7. Install the turn signal bulb cap in the headlamp
housing and rotate clockwise to lock in place.
Rear Backup Lamp And Turn Signal Lamps
1. Open the trunk.
2. Remove the trunk trim by removing the grocery hook
(using a T-20 torque driver or similar tool), remove the
fastener, and pull back the weather strip.
3. Pull back the trunk liner to gain access to the tail lamp
wing nuts.
4. Remove the three wing nuts from the back of the tail
lamp assembly.
5. Pull the tail lamp assembly away from the vehicle
enough to access the electrical connector.
6. Push the electrical connector locking tab to the side.
7. Disconnect the electrical connector.
8. Continue removing lamp from vehicle in order to
access the bulb(s).
9. Turn the appropriate bulb and socket assembly coun-
terclockwise to remove it from the tail lamp assembly.
10. Disconnect the bulb from the socket assembly and
install the replacement bulb.
11. Reinstall the bulb and socket assembly into the tail
lamp assembly, and then turn it clockwise.
562 MAINTAINING YOUR VEHICLE
Information Provided by:

12. Reinstall the tail lamp assembly, fasteners, electrical
connector, and trunk trim.
13. Close the trunk.
License Lamp
1.
Remove the screws securing the lamp to the rear fascia.
2. Remove the bulb and socket assembly.
3. Disconnect the bulb from the socket assembly and
install the replacement bulb.
4. Reinstall the bulb and socket assembly.
5. Reattach the lamp to the rear fascia, and then install
the screws.
1 — License Lamp Bulb
2 — Socket 7
MAINTAINING YOUR VEHICLE 563
Information Provided by:

FLUID CAPACITIES
U.S. Metric
Fuel (Approximate)
All Engines 19 Gallons 72 Liters
Engine Oil With Filter
3.6 Liter Engine (SAE 5W-20, API Certified) 6 Quarts 5.6 Liters
5.7 Liter Engine (SAE 5W-20, API Certified) 7 Quarts 6.6 Liters
Cooling System *
3.6 Liter Engine – We recommend you use MOPAR® Antifreeze/
Engine Coolant 10 Year/150,000 Mile Formula or equivalent.
10 Quarts 9.5 Liters
5.7 Liter Engine without Severe Duty II Cooling System –
We recommend you use MOPAR® Antifreeze/Engine Coolant
10 Year/150,000 Mile Formula.
14.5 Quarts 13.9 Liters
5.7 Liter Engine with Severe Duty II Cooling System – We recommend
you use MOPAR® Antifreeze/Engine Coolant 10 Year/150,000 Mile
Formula.
15 Quarts 14.3 Liters
* Includes heater and coolant recovery bottle filled to MAX level.
564 MAINTAINING YOUR VEHICLE
Information Provided by:

FLUIDS, LUBRICANTS AND GENUINE PARTS
Engine
Component Fluid, Lubricant, or Genuine Part
Engine Coolant We recommend you use MOPAR® Antifreeze/Coolant 10 Year/150,000 Mile
Formula OAT (Organic Additive Technology).
Engine Oil – 3.6L Engine
We recommend you use API Certified SAE 5W-20 Engine Oil, meeting the re-
quirements of Chrysler Material Standard MS-6395 such as MOPAR®, Pennzoil®,
and Shell Helix®. Refer to your engine oil filler cap for correct SAE grade.
Engine Oil – 5.7L Engine
We recommend you use API Certified SAE 5W-20 Engine Oil, meeting the re-
quirements of Chrysler Material Standard MS-6395 such as MOPAR®, Pennzoil®,
and Shell Helix®. Refer to your engine oil filler cap for correct SAE grade.
Engine Oil Filter MOPAR® Engine Oil Filter or equivalent.
Spark Plugs – 3.6L Engine We recommend you use MOPAR® Spark Plugs (Gap 0.043 in [1.1 mm]).
Spark Plugs – 5.7L Engine We recommend you use MOPAR® Spark Plugs (Gap 0.043 in [1.1 mm]).
Fuel Selection – 3.6L Engine 87 Octane
Fuel Selection – 5.7L Engine 87 Octane Acceptable – 89 Octane Recommended
7
MAINTAINING YOUR VEHICLE 565
Information Provided by:

Chassis
Component Fluid, Lubricant, Or Genuine Part
Automatic Transmission –
8-Speed Transmission
Use only MOPAR® ZF 8&9 Speed ATF™ Automatic Transmission Fluid, or
equivalent. Failure to use the correct fluid may affect the function or perfor-
mance of your transmission.
Automatic Transmission –
5-Speed Transmission
Use only ATF+4® Automatic Transmission Fluid. Failure to use ATF+4® fluid
may affect the function or performance of your transmission. We recommend
MOPAR® ATF+4® fluid.
Brake Master Cylinder We recommend you use MOPAR® DOT 3 and SAE J1703. If DOT 3 brake
fluid is not available, then DOT 4 is acceptable.
Power Steering Reservoir We recommend you use MOPAR® Hydraulic Fluid or equivalent meeting
MS-11655, such as Fuchs EG ZH 3044 or Pentosin CHF 11s.
Front Axle We recommend you use API GL-5 SAE 75W90 Synthetic Gear Lubricant.
Rear Axle We recommend you use API GL-5 SAE 75W140 Synthetic Gear Lubricant.
Transfer Case
We recommend you use MOPAR® Transfer Case Lubricant for BorgWarner 44–40.
566 MAINTAINING YOUR VEHICLE
Information Provided by:

MAINTENANCE SCHEDULE
Your vehicle is equipped with an automatic oil change
indicator system. The oil change indicator system will
remind you that it is time to take your vehicle in for
scheduled maintenance.
Based on engine operation conditions, the oil change
indicator message will illuminate. This means that ser-
vice is required for your vehicle. Operating conditions
such as frequent short-trips, trailer tow, extremely hot or
cold ambient temperatures, and E85 fuel usage will
influence when the “Change Oil” or “Oil Change Re-
quired” message is displayed. Severe Operating Condi-
tions can cause the change oil message to illuminate as
early as 3,500 miles (5,600 km) since last reset. Have your
vehicle serviced as soon as possible, within the next 500
miles (805 km).
On Electronic Vehicle Information Center (EVIC)
equipped vehicles, “Oil Change Required” will be dis-
played in the EVIC and a single chime will sound,
indicating that an oil change is necessary.
On Non-EVIC equipped vehicles, “Change Oil” will flash
in the instrument cluster odometer and a single chime
will sound, indicating that an oil change is necessary.
Your authorized dealer will reset the oil change indicator
message after completing the scheduled oil change. If a
scheduled oil change is performed by someone other
than your authorized dealer, the message can be reset by
referring to the steps described under “Electronic Vehicle
Information Center (EVIC)/Oil Change Required” in
“Understanding Your Instrument Panel” or under “In-
strument Cluster Description/Odometer/Trip Odom-
eter” in “Understanding Your Instrument Panel” for
further information.
8
M
A
I
N
T
E
N
A
N
C
E
S
C
H
E
D
U
L
E
S
568 MAINTENANCE SCHEDULES
Information Provided by:

NOTE: Under no circumstances should oil change inter-
vals exceed 10,000 miles (16,000 km) or twelve months,
whichever comes first.
Once A Month Or Before A Long Trip:
•Check engine oil level
•Check windshield washer fluid level
•Check the tire inflation pressures and look for unusual
wear or damage
•Check the fluid levels of the coolant reservoir, brake
master cylinder, and power steering and fill as needed.
•Check function of all interior and exterior lights
Required Maintenance Intervals.
Refer to the maintenance schedules on the following
page for the required maintenance intervals.
At Every Oil Change Interval As Indicated By Oil
Change Indicator System:
•Change oil and filter
•Rotate the tires. Rotate at the first sign of irregu-
lar wear, even if it occurs before the oil indicator
system turns on.
•Inspect battery and clean and tighten terminals as
required
•Inspect automatic transmission fluid if equipped
with dipstick
•Inspect brake pads, shoes, rotors, drums, hoses
and park brake
•
Inspect engine cooling system protection and hoses
•Inspect exhaust system
•Inspect engine air cleaner if using in dusty or
off-road conditions
8
M
A
I
N
T
E
N
A
N
C
E
S
C
H
E
D
U
L
E
S
MAINTENANCE SCHEDULES 569
Information Provided by:

Maintenance Chart
Mileage or time passed (whichever comes first)
20,000
30,000
40,000
50,000
60,000
70,000
80,000
90,000
100,000
110,000
120,000
130,000
140,000
150,000
Or Years: 2 3 4 5 6 7 8 9 10 11 12 13 14 15
Or Kilometers:
32,000
48,000
64,000
80,000
96,000
112,000
128,000
144,000
160,000
176,000
192,000
208,000
224,000
240,000
Additional Inspections
Inspect the CV joints. X X X X X
Inspect front suspension, tie rod ends, boot seals,
and replace if necessary. XXX X X X X
Inspect the rear axle fluid. Inspect the front axle
fluid (All Wheel Drive Only). XX X X
Inspect the brake linings, replace as necessary. X X X X X X X
Adjust park brake on vehicles equipped with four
wheel disc brakes. XXX X X X X
8
M
A
I
N
T
E
N
A
N
C
E
S
C
H
E
D
U
L
E
S
570 MAINTENANCE SCHEDULES
Information Provided by:

Mileage or time passed (whichever comes first)
20,000
30,000
40,000
50,000
60,000
70,000
80,000
90,000
100,000
110,000
120,000
130,000
140,000
150,000
Or Years: 2 3 4 5 6 7 8 9 10 11 12 13 14 15
Or Kilometers:
32,000
48,000
64,000
80,000
96,000
112,000
128,000
144,000
160,000
176,000
192,000
208,000
224,000
240,000
Inspect transfer case fluid (All Wheel Drive Only). X X X
Inspect the transfer case fluid. Change the transfer
case fluid; if using your vehicle for any of the
following: police, taxi, fleet, off-road, or frequent
trailer towing. (All Wheel Drive Only).
XX
Additional Maintenance
Replace engine air filter. X X X X X
Replace cabin/air conditioning filter. X X X X X X X
Replace spark plugs (3.6L engine).** X
Replace spark plugs (5.7L engine).** X
8
M
A
I
N
T
E
N
A
N
C
E
S
C
H
E
D
U
L
E
S
MAINTENANCE SCHEDULES 571
Information Provided by:

Mileage or time passed (whichever comes first)
20,000
30,000
40,000
50,000
60,000
70,000
80,000
90,000
100,000
110,000
120,000
130,000
140,000
150,000
Or Years: 2 3 4 5 6 7 8 9 10 11 12 13 14 15
Or Kilometers:
32,000
48,000
64,000
80,000
96,000
112,000
128,000
144,000
160,000
176,000
192,000
208,000
224,000
240,000
Flush and replace the engine coolant at 10 years
or 150,000 miles (240,000 km) whichever comes
first. XX
Change automatic transmission fluid and filter if
using your vehicle for any of the following: police,
taxi, fleet, off-road, or frequent trailer towing
(five-speed only).
X
Change automatic transmission fluid and filter
(five-speed only). X
Change transfer case fluid if using your vehicle for
any of the following: police, taxi, fleet, off-road, or
frequent trailer towing (All Wheel Drive Only). XX
8
M
A
I
N
T
E
N
A
N
C
E
S
C
H
E
D
U
L
E
S
572 MAINTENANCE SCHEDULES
Information Provided by:

Mileage or time passed (whichever comes first)
20,000
30,000
40,000
50,000
60,000
70,000
80,000
90,000
100,000
110,000
120,000
130,000
140,000
150,000
Or Years: 2 3 4 5 6 7 8 9 10 11 12 13 14 15
Or Kilometers:
32,000
48,000
64,000
80,000
96,000
112,000
128,000
144,000
160,000
176,000
192,000
208,000
224,000
240,000
Change the rear axle fluid and on models
equipped with All Wheel Drive (AWD) change the
front axle fluid if using your vehicle for any of the
following: police, taxi, fleet, off-road, or frequent
trailer towing.
XX X
Inspect and replace PCV valve if necessary. X
** The spark plug change interval is mileage based only,
yearly intervals do not apply.
8
M
A
I
N
T
E
N
A
N
C
E
S
C
H
E
D
U
L
E
S
MAINTENANCE SCHEDULES 573
Information Provided by:

WARNING!
•You can be badly injured working on or around a
motor vehicle. Do only service work for which
you have the knowledge and the right equipment.
If you have any doubt about your ability to per-
form a service job, take your vehicle to a competent
mechanic.
•Failure to properly inspect and maintain your ve-
hicle could result in a component malfunction and
effect vehicle handling and performance. This
could cause an accident.
8
M
A
I
N
T
E
N
A
N
C
E
S
C
H
E
D
U
L
E
S
574 MAINTENANCE SCHEDULES
Information Provided by:

IF YOU NEED CONSUMER ASSISTANCE
CONTENTS
䡵SUGGESTIONS FOR OBTAINING SERVICE
FOR YOUR VEHICLE ...................577
▫Prepare For The Appointment.............577
▫Prepare A List ........................577
▫Be Reasonable With Requests .............577
䡵IF YOU NEED ASSISTANCE ..............577
▫Chrysler Group LLC Customer Center.......578
▫Chrysler Canada Inc. Customer Center ......579
▫In Mexico contact: .....................579
▫Customer Assistance For The Hearing Or
Speech Impaired (TDD/TTY) .............579
▫Service Contract ......................580
䡵WARRANTY INFORMATION .............581
䡵MOPAR®PARTS.......................581
䡵REPORTING SAFETY DEFECTS ............581
▫In The 50 United States And
Washington, D.C.......................581
▫In Canada...........................582
䡵PUBLICATION ORDER FORMS ............582
9
Information Provided by:

SUGGESTIONS FOR OBTAINING SERVICE FOR
YOUR VEHICLE
Prepare For The Appointment
If you are having warranty work done, be sure to have the
right papers with you. Take your warranty folder. All work
to be performed may not be covered by the warranty.
Discuss additional charges with the service manager. Keep
a maintenance log of your vehicle’s service history. This
can often provide a clue to the current problem.
Prepare A List
Make a written list of your vehicle’s problems or the
specific work you want done. If you’ve had an accident
or work done that is not on your maintenance log, let the
service advisor know.
Be Reasonable With Requests
If you list a number of items and you must have your
vehicle by the end of the day, discuss the situation with
the service advisor and list the items in order of priority.
At many authorized dealer, you may obtain a rental
vehicle at a minimal daily charge. If you need a rental, it
is advisable to make these arrangements when you call
for an appointment.
IF YOU NEED ASSISTANCE
The manufacturer and its authorized dealer are vitally
interested in your satisfaction. We want you to be happy
with our products and services.
9
IF YOU NEED CONSUMER ASSISTANCE 577
Information Provided by:

Warranty service must be done by an authorized dealer.
We strongly recommend that you take the vehicle to an
authorized dealer. They know your vehicle the best, and
are most concerned that you get prompt and high quality
service. The manufacturer’s authorized dealer have the
facilities, factory-trained technicians, special tools, and
the latest information to ensure the vehicle is fixed
correctly and in a timely manner.
This is why you should always talk to an authorized
dealer service manager first. Most matters can be re-
solved with this process.
•If for some reason you are still not satisfied, talk to the
general manager or owner of the authorized dealer.
They want to know if you need assistance.
•
If an authorized dealer is unable to resolve the concern,
you may contact the manufacturer’s customer center.
Any communication to the manufacturer’s customer cen-
ter should include the following information:
•Owner’s name and address
•Owner’s telephone number (home and office)
•Authorized dealer name
•Vehicle Identification Number (VIN)
•Vehicle delivery date and mileage
Chrysler Group LLC Customer Center
P.O. Box 21–8004
Auburn Hills, MI 48321–8004
Phone: (800) 247–9753
578 IF YOU NEED CONSUMER ASSISTANCE
Information Provided by:

Chrysler Canada Inc. Customer Center
P.O. Box 1621
Windsor, Ontario N9A 4H6
Phone: (800) 465–2001 English / (800) 387–9983 French
In Mexico contact:
Av. Prolongacion Paseo de la Reforma, 1240
Sante Fe C.P. 05109
Mexico, D. F.
In Mexico City: 5081-7568
Outside Mexico City: 1-800-505-1300
Customer Assistance For The Hearing Or Speech
Impaired (TDD/TTY)
To assist customers who have hearing difficulties, the
manufacturer has installed special TDD (Telecommuni-
cation Devices for the Deaf) equipment at its customer
center. Any hearing or speech impaired customer, who
has access to a TDD or a conventional teletypewriter
(TTY) in the United States, can communicate with the
manufacturer by dialing 1–800–380–CHRY.
Canadian residents with hearing difficulties that require
assistance can use the special needs relay service offered
by Bell Canada. For TTY teletypewriter users, dial 711
and for Voice callers, dial 1 800 855-0511 to connect with
a Bell Relay Service operator.
9
IF YOU NEED CONSUMER ASSISTANCE 579
Information Provided by:

Service Contract
You may have purchased a service contract for a vehicle
to help protect you from the high cost of unexpected
repairs after the manufacturer’s New Vehicle Limited
Warranty expires. The manufacturer stands behind only
the manufacturer’s service contracts. If you purchased a
manufacturer’s service contract, you will receive Plan
Provisions and an Owner Identification Card in the mail
within three weeks of the vehicle delivery date. If you
have any questions about the service contract, call the
manufacturer’s Service Contract National Customer
Hotline at 1-800-521-9922 (Canadian residents, call (800)
465–2001 English / (800) 387–9983 French).
The manufacturer will not stand behind any service
contract that is not the manufacturer’s service contract. It
is not responsible for any service contract other than the
manufacturer’s service contract. If you purchased a ser-
vice contract that is not a manufacturer’s service contract,
and you require service after the manufacturer’s New
Vehicle Limited Warranty expires, please refer to the
contract documents, and contact the person listed in
those documents.
We appreciate that you have made a major investment
when you purchased the vehicle. An authorized dealer
has also made a major investment in facilities, tools, and
training to assure that you are absolutely delighted with
the ownership experience. You will be pleased with their
sincere efforts to resolve any warranty issues or related
concerns.
WARNING!
Engine exhaust, some of its constituents, and certain
vehicle components contain, or emit, chemicals
known to the State of California to cause cancer and
(Continued)
580 IF YOU NEED CONSUMER ASSISTANCE
Information Provided by:

WARNING! (Continued)
birth defects, or other reproductive harm. In addi-
tion, certain fluids contained in vehicles and certain
products of component wear contain, or emit, chemi-
cals known to the State of California to cause cancer
and birth defects, or other reproductive harm.
WARRANTY INFORMATION
See the Warranty Information Booklet, located on the
DVD, for the terms and provisions of Chrysler Group
LLC warranties applicable to this vehicle and market.
MOPAR® PARTS
MOPAR® fluids, lubricants, parts, and accessories are
available from an authorized dealer. They are recom-
mended for your vehicle in order to help keep the vehicle
operating at its best.
REPORTING SAFETY DEFECTS
In The 50 United States And Washington, D.C.
If you believe that your vehicle has a defect that could
cause a crash or cause injury or death, you should
immediately inform the National Highway Traffic Safety
Administration (NHTSA) in addition to notifying the
manufacturer.
If NHTSA receives similar complaints, it may open an
investigation, and if it finds that a safety defect exists in
a group of vehicles, it may order a recall and remedy
campaign. However, NHTSA cannot become involved in
individual problems between you, your authorized
dealer, and the manufacturer.
To contact NHTSA, you may either call the Auto Safety
Hotline toll free at 1–888–327–4236 (TTY: 1–800–424–
9153), or go to http://www.safercar.gov; or write to:
Administrator, NHTSA, 1200 New Jersey Avenue, SE.,
9
IF YOU NEED CONSUMER ASSISTANCE 581
Information Provided by:

West Building, Washington, D.C. 20590. You can also
obtain other information about motor vehicle safety from
http://www.safercar.gov.
In Canada
If you believe that your vehicle has a safety defect, you
should contact the Customer Service Department imme-
diately. Canadian customers who wish to report a safety
defect to the Canadian government should contact Trans-
port Canada, Motor Vehicle Defect Investigations and
Recalls at 1-800-333-0510 or go to http://www.tc.gc.ca/
roadsafety/
PUBLICATION ORDER FORMS
To order the following manuals, you may use either the
website or the phone numbers listed below. Visa, Mas-
tercard, American Express, and Discover orders are ac-
cepted. If you prefer mailing your payment, please call
for an order form.
NOTE: A street address is required when ordering
manuals (no P.O. Boxes).
Service Manuals
These comprehensive Service Manuals provide the infor-
mation that students and professional technicians need in
diagnosing/troubleshooting, problem solving, maintain-
ing, servicing, and repairing Chrysler Group LLC ve-
hicles. A complete working knowledge of the vehicle,
system, and/or components is written in straightforward
language with illustrations, diagrams, and charts.
Diagnostic Procedure Manuals
Diagnostic Procedure Manuals are filled with diagrams,
charts and detailed illustrations. These practical manuals
make it easy for students and technicians to find and fix
problems on computer-controlled vehicle systems and
features. They show exactly how to find and correct
582 IF YOU NEED CONSUMER ASSISTANCE
Information Provided by:

problems the first time, using step-by-step troubleshoot-
ing and drivability procedures, proven diagnostic tests
and a complete list of all tools and equipment.
Owner’s Manuals
These Owner’s Manuals have been prepared with the
assistance of service and engineering specialists to ac-
quaint you with specific Chrysler Group LLC vehicles.
Included are starting, operating, emergency and mainte-
nance procedures as well as specifications, capabilities
and safety tips.
Call toll free at:
•1–800–890–4038 (U.S.)
•1–800–387–1143 (Canada)
Or
Visit us on the Worldwide Web at:
•www.techauthority.com
DEPARTMENT OF TRANSPORTATION UNIFORM
TIRE QUALITY GRADES
The following tire grading categories were established by
the National Highway Traffic Safety Administration. The
specific grade rating assigned by the tire’s manufacturer
in each category is shown on the sidewall of the tires on
your vehicle.
All passenger car tires must conform to Federal safety
requirements in addition to these grades.
Treadwear
The Treadwear grade is a comparative rating, based on
the wear rate of the tire when tested under controlled
conditions on a specified government test course. For
example, a tire graded 150 would wear one and one-half
times as well on the government course as a tire graded
100. The relative performance of tires depends upon the
actual conditions of their use, however, and may depart
9
IF YOU NEED CONSUMER ASSISTANCE 583
Information Provided by:

significantly from the norm due to variations in driving
habits, service practices, and differences in road charac-
teristics and climate.
Traction Grades
The Traction grades, from highest to lowest, are AA, A, B,
and C. These grades represent the tire’s ability to stop on
wet pavement, as measured under controlled conditions
on specified government test surfaces of asphalt and
concrete. A tire marked C may have poor traction perfor-
mance.
WARNING!
The traction grade assigned to this tire is based on
straight-ahead braking traction tests, and does not
include acceleration, cornering, hydroplaning, or
peak traction characteristics.
Temperature Grades
The temperature grades are A (the highest), B, and C,
representing the tire’s resistance to the generation of heat
and its ability to dissipate heat, when tested under
controlled conditions on a specified indoor laboratory
test wheel. Sustained high temperature can cause the
material of the tire to degenerate and reduce tire life, and
excessive temperature can lead to sudden tire failure. The
grade C corresponds to a level of performance, which all
passenger car tires must meet under the Federal Motor
Vehicle Safety Standard No. 109. Grades B and A repre-
sent higher levels of performance on the laboratory test
wheel, than the minimum required by law.
584 IF YOU NEED CONSUMER ASSISTANCE
Information Provided by:

WARNING!
The temperature grade for this tire is established for
a tire that is properly inflated and not overloaded.
Excessive speed, under-inflation, or excessive load-
ing, either separately or in combination, can cause
heat buildup and possible tire failure.
9
IF YOU NEED CONSUMER ASSISTANCE 585
Information Provided by:

Information Provided by:

INDEX
10
Information Provided by:

About Your Brakes ........................405
ABS (Anti-Lock Brake System) ................408
Adaptive Cruise Control (ACC) (Cruise Control) . . .227
Adding Engine Coolant (Antifreeze) ............533
Adding Fuel .............................463
Adding Washer Fluid ......................528
Additives, Fuel ...........................458
Adjustable Pedals .........................221
Airbag..................................59
Airbag Deployment ........................70
Airbag Light .............................67
Airbag Maintenance ........................72
Airbag, Side ..............................63
Airbag, Window (Side Curtain) ................63
Air Cleaner, Engine (Engine Air Cleaner Filter) . . . .521
Air Conditioner Maintenance .................523
Air Conditioning Filter .....................366
Air Conditioning Refrigerant .................523
Air Conditioning System ....................363
Air Pressure, Tires.........................430
Alarm Light .............................317
Alarm, Panic .............................24
Alarm (Security Alarm) ......................18
Alarm System (Security Alarm) ................18
All Wheel Drive (AWD).....................400
Alterations/Modifications, Vehicle ...............7
Antifreeze (Engine Coolant) ..................532
Disposal ..............................535
Anti-Lock Brake System (ABS) ................408
Anti-Lock Warning Light ....................316
Anti-Theft Security Alarm (Theft Alarm) ..........18
Appearance Care .........................542
Arming Theft System (Security Alarm) ...........18
Assist, Hill Start ..........................414
Auto Down Power Windows ..................41
Automatic Door Locks ......................33
Automatic Headlights ......................202
Automatic Oil Change Indicator ...............330
588 INDEX
Information Provided by:

Automatic Temperature Control (ATC) ..........363
Automatic Transmission ....................380
Adding Fluid ..........................540
Autostick .............................396
Fluid and Filter Changes ..................540
Fluid Change ..........................540
Fluid Level Check .......................539
Fluid Type ............................539
Special Additives .......................539
Automatic Transmission Limp Home Mode.......388
Autostick ...............................396
Auto Unlock, Doors ........................33
Auto Up Power Windows ....................41
Axle Fluid ..............................566
Axle Lubrication (Axle Fluid).................566
Battery.................................521
Keyless Transmitter Replacement (RKE) ........24
Location ..............................521
Belts, Seat ...............................50
Body Mechanism Lubrication .................527
B-Pillar Location ..........................425
Brake Assist System........................411
Brake Control System, Electronic ..............410
Brake Fluid .............................566
Brake, Parking ...........................405
Brake System ............................537
Anti-Lock (ABS) ........................408
Fluid Check ...........................537
Master Cylinder ........................537
Parking ..............................405
Warning Light .........................317
Brake/Transmission Interlock.................379
Brightness, Interior Lights ...................210
Bulb Replacement .........................558
Bulbs, Light .............................102
Camera, Rear ............................265
Capacities, Fluid ..........................564
10
INDEX 589
Information Provided by:

Caps, Filler
Oil (Engine) ...........................519
Radiator (Coolant Pressure) ................534
Carbon Monoxide Warning ...................98
Cargo Area Features .......................300
Cargo Compartment .......................300
Cargo (Vehicle Loading) ....................466
Car Washes .............................543
Cellular Phone ...........................356
Certification Label.........................466
Chains, Tire .............................441
Changing A Flat Tire .......................487
Chart, Tire Sizing .........................420
Check Engine Light (Malfunction Indicator Light)
. . .315
Checking Your Vehicle For Safety ...............98
Checks, Safety ............................98
Child Restraint ............................74
Child Safety Locks .........................33
Clean Air Gasoline ........................456
Cleaning
Wheels ...............................544
Climate Control ..........................356
Clock..................................352
Coin Holder .............................296
Cold Weather Operation ....................375
Compact Disc (CD) Maintenance ..............355
Compact Spare Tire........................435
Computer, Trip/Travel......................333
Connector
UCI.................................352
Universal Consumer Interface (UCI) ..........352
Conserving Fuel ..........................331
Console, Floor ...........................296
Contract, Service ..........................580
Coolant Pressure Cap (Radiator Cap) ...........534
Cooling System...........................531
Adding Coolant (Antifreeze) ...............533
Coolant Capacity .......................564
590 INDEX
Information Provided by:

Coolant Level ..........................531
Disposal of Used Coolant .................535
Drain, Flush, and Refill ...................532
Inspection ............................535
Points to Remember .....................536
Pressure Cap ..........................534
Radiator Cap ..........................534
Selection of Coolant (Antifreeze) .............532
Corrosion Protection .......................542
Cruise Control (Speed Control)................227
Cupholders .............................292
Customer Assistance .......................577
Data Recorder, Event .......................73
Daytime Brightness, Interior Lights.............212
Daytime Running Lights ....................205
Dealer Service............................515
Deck Lid, Emergency Release .................45
Deck Lid, Power Release .....................44
Defroster, Rear Window.....................302
Defroster, Windshield ......................100
Delay (Intermittent) Wipers ..................213
Diagnostic System, Onboard .................513
Dimmer Switch, Headlight...................207
Dipsticks
Oil (Engine) ...........................517
Disabled Vehicle Towing ....................506
Disposal
Antifreeze (Engine Coolant) ................535
Door Locks ..............................30
Door Locks, Automatic ......................33
Driving
Through Flowing, Rising, or Shallow Standing
Water ................................402
Driving to Achieve Maximum Fuel Economy......331
E-85 Fuel ...............................460
Electrical Power Outlets.....................287
10
INDEX 591
Information Provided by:

Electric Rear Window Defrost.................302
Electric Remote Mirrors .....................113
Electronic Brake Control System ...............410
Anti-Lock Brake System ..................410
Brake Assist System .....................411
Traction Control System ...................410
Electronic Power Distribution Center (Fuses) ......549
Electronic Speed Control (Cruise Control) ........224
Electronic Stability Control (ESC) ..............412
Electronic Vehicle Information Center (EVIC)......265
Emergency Deck Lid Release ..................45
Emergency, In Case of
Freeing Vehicle When Stuck ................500
Hazard Warning Flasher ..................484
Jacking ...............................487
Jump Starting ..........................496
Overheating ...........................484
Towing ..............................506
Emergency Trunk Release ....................45
Emission Control System Maintenance ..........513
Engine .................................512
Air Cleaner ...........................521
Block Heater ..........................377
Break-In Recommendations .................97
Checking Oil Level ......................517
Compartment ..........................511
Compartment Identification ................511
Coolant (Antifreeze) .....................531
Cooling ..............................531
Exhaust Gas Caution .....................98
Fails to Start ...........................375
Flooded, Starting .......................375
Fuel Requirements ......................455
Jump Starting ..........................496
Oil..................................517
Oil Change Interval ......................330
Oil Filler Cap ..........................519
Oil Selection ...........................518
592 INDEX
Information Provided by:

Oil Synthetic ..........................520
Overheating ...........................484
Starting ..............................372
Temperature Gauge ......................320
Engine Oil Viscosity .......................519
Engine Oil Viscosity Chart ...................519
Enhanced Accident Response Feature ............70
Entry System, Illuminated ....................21
Ethanol ................................456
Event Data Recorder ........................73
Exhaust Gas Caution........................98
Exhaust System ...........................98
Exterior Folding Mirrors ....................111
Exterior Lighting..........................201
Exterior Lights ...........................102
Filler Location Fuel ........................316
Filters
Air Cleaner ...........................521
Air Conditioning .......................366
Engine Oil ............................520
Engine Oil Disposal .....................520
Flashers
Hazard Warning ........................484
Turn Signal ...........................102
Flash-To-Pass ............................207
Flexible Fuel Vehicles
Cruising Range .........................462
Engine Oil ............................461
Fuel Requirements ......................460
Maintenance ...........................462
Replacement Parts .......................462
Starting ..............................462
Flooded Engine Starting ....................375
Floor Console ............................296
Fluid, Brake .............................566
Fluid Capacities ..........................564
Fluid Leaks .............................102
10
INDEX 593
Information Provided by:

Fluid Level Checks ........................542
Automatic Transmission ..................540
Brake ................................537
Cooling System .........................531
Engine Oil ............................517
Transfer Case ..........................541
Fluids, Lubricants and Genuine Parts ...........565
Fog Lights ..............................205
Folding Rear Seat .........................193
Forward Collision Warning ..................252
Freeing A Stuck Vehicle .....................500
Fuel...................................455
Additives .............................458
Clean Air .............................456
Conserving ............................331
Ethanol ..............................456
Filler Door (Gas Cap) ....................316
Gasoline ..............................455
Gauge ...............................316
Light ................................326
Materials Added ........................458
Methanol .............................456
Octane Rating ..........................455
Requirements ..........................455
Saver Mode ...........................331
Specifications ..........................565
Tank Capacity ..........................564
Fuel, Flexible ............................460
Fuel Optimizer ...........................331
Fuel Saver ..............................331
Fuses ..................................548
Gasoline, Clean Air ........................456
Gasoline (Fuel) ...........................455
Conserving ............................331
Gasoline, Reformulated .....................456
Gauges
Coolant Temperature .....................320
594 INDEX
Information Provided by:

Fuel .................................316
Speedometer ..........................316
Tachometer ............................312
Gear Ranges .............................383
Gear Select Lever Override ..................502
General Information ........................18
Glass Cleaning ...........................546
Gross Axle Weight Rating ...................467
Gross Vehicle Weight Rating..................467
GVWR .................................467
Hazard
Driving Through Flowing, Rising, or Shallow
Standing Water .........................402
Hazard Warning Flasher ....................484
Headlights ..............................560
Automatic ............................202
Cleaning .............................546
Delay ................................202
High Beam/Low Beam Select Switch .........207
Lights On Reminder .....................205
On With Wipers ........................202
Passing ..............................207
Switch ...............................201
Time Delay ............................202
Washers ..............................528
Headlight Washers ........................528
Head Restraints ..........................191
Head Rests..............................191
Heated Mirrors ...........................114
Heated Seats.............................186
Heater, Engine Block .......................377
High Beam/Low Beam Select (Dimmer) Switch . . . .207
Hill Start Assist...........................414
Hitches
Trailer Towing .........................471
Holder, Coin.............................296
Hood Release ............................199
10
INDEX 595
Information Provided by:

Ignition
Key..................................12
Illuminated Entry ..........................21
Immobilizer (Sentry Key) ....................16
Infant Restraint ...........................74
Information Center, Vehicle ..................321
Instrument Cluster ........................312
Instrument Panel and Controls ................309
Instrument Panel Lens Cleaning ...............547
Interior Appearance Care....................545
Interior Lights ...........................210
Intermittent Wipers (Delay Wipers).............213
Introduction ..............................4
Jack Location ............................488
Jack Operation ...........................487
Jump Starting ............................496
Key-In Reminder ..........................15
Keyless Enter-N-Go ........................35
Keyless Entry System .......................21
Keyless Go...............................12
Key, Programming .........................18
Key, Replacement ..........................17
Keys ...................................12
Key, Sentry (Immobilizer) ....................16
Knee Bolster..............................59
Lane Change and Turn Signals ................207
Lane Change Assist........................207
Lap/Shoulder Belts.........................50
Latches ................................102
Hood ................................199
Latch Plate...............................51
Lead Free Gasoline ........................455
Leaks, Fluid .............................102
Life of Tires .............................438
Light Bulbs..............................102
596 INDEX
Information Provided by:

Lights .................................102
Airbag ................................67
Alarm ...............................317
Anti-Lock .............................316
Automatic Headlights ....................202
Brake Assist Warning ....................416
Brake Warning .........................317
Bulb Replacement .......................560
Daytime Running .......................205
Dimmer Switch, Headlight .................206
Electronic Stability Program (ESP) Indicator .....416
Exterior ..............................102
Fog .................................205
Hazard Warning Flasher ..................484
Headlights ............................201
Headlights On Reminder ..................205
Headlights On With Wipers ................202
Headlight Switch .......................201
High Beam ............................207
High Beam Indicator .....................312
High Beam/Low Beam Select ...............207
Illuminated Entry ........................21
Instrument Cluster ......................201
Intensity Control ........................210
Interior ..............................210
License ..............................563
Lights On Reminder .....................205
Low Fuel .............................326
Malfunction Indicator (Check Engine) .........315
Map Reading ..........................208
Parade Mode (Daytime Brightness) ...........212
Passing ..............................207
Reading ..............................208
Seat Belt Reminder ......................320
Security Alarm (Theft Alarm) ...............317
Service ...............................558
Service Engine Soon (Malfunction Indicator) . . . .315
SmartBeams ...........................203
10
INDEX 597
Information Provided by:

Theft Alarm (Security Alarm) ...............317
Tire Pressure Monitoring (TPMS) ............313
Traction Control ........................416
Turn Signal ...........................102
Vanity Mirror ..........................114
Warning (Instrument Cluster Description) ......312
Loading Vehicle ..........................466
Capacities ............................468
Tires ................................425
Load Leveling System ......................305
Locks ..................................30
Automatic Door .........................33
Auto Unlock ...........................33
Child Protection .........................33
Door .................................30
Power Door ............................32
Low Tire Pressure System ...................444
Lubrication, Body .........................527
Lug Nuts ...............................485
Maintenance Free Battery....................521
Maintenance Procedures ....................516
Maintenance Schedule ......................568
Malfunction Indicator Light (Check Engine).......315
Manual, Service ..........................582
Master Cylinder (Brakes) ....................537
Memory Feature (Memory Seat) ...............195
Memory Seat ............................195
Memory Seats and Radio ....................195
Methanol ...............................456
Mini-Trip Computer .......................333
Mirrors ................................110
Electric Powered ........................113
Electric Remote .........................113
Exterior Folding ........................111
Heated ...............................114
Outside ..............................111
Vanity ...............................114
598 INDEX
Information Provided by:

Mode
Fuel Saver ............................331
Modifications/Alterations, Vehicle ...............7
Monitor, Tire Pressure System ................444
Mopar Parts .............................515
MTBE/ETBE ............................456
Multi-Function Control Lever.................206
New Vehicle Break-In Period ..................97
Occupant Restraints ........................46
Occupant Restraints (Sedan) ..................63
Octane Rating, Gasoline (Fuel) ................455
Odometer...............................312
Oil Change Indicator .......................313
Oil Change Indicator, Reset ..................313
Oil, Engine ..............................517
Capacity .............................564
Change Interval ........................330
Checking .............................517
Dipstick ..............................517
Disposal ..............................520
Filter ................................520
Filter Disposal .........................520
Identification Logo ......................518
Materials Added to ......................520
Recommendation .......................518
Synthetic .............................520
Viscosity .............................519
Oil Filter, Selection ........................520
Onboard Diagnostic System ..................513
Operating Precautions ......................513
Operator Manual (Owner’s Manual) .............4
Outside Rearview Mirrors ...................111
Overdrive...............................396
Overdrive OFF Switch......................396
Overheating, Engine .......................320
Owner’s Manual (Operator Manual) .............4
10
INDEX 599
Information Provided by:

Paint Care ..............................542
Panic Alarm ..............................24
Parking Brake............................405
Park Sense System, Rear ....................255
Passing Light ............................207
Pedals, Adjustable.........................221
Pets....................................96
Pets, Transporting..........................96
Placard, Tire and Loading Information ..........425
Power
Deck Lid Release ........................44
Distribution Center (Fuses) ................553
Door Locks ............................32
Mirrors ..............................113
Outlet (Auxiliary Electrical Outlet) ...........287
Seats ................................182
Steering ..............................404
Sunroof ..............................279
Tilt/Telescoping Steering Column ............218
Windows ..............................40
Power Steering Fluid.......................566
Pregnant Women and Seat Belts ................59
Preparation for Jacking .....................490
Pretensioners
Seat Belts ..............................57
Programming Transmitters (Remote Keyless Entry)
. . .21
Radial Ply Tires ..........................432
Radiator Cap (Coolant Pressure Cap) ...........534
Radio Operation ..........................356
Radio Remote Controls .....................354
Rain Sensitive Wiper System .................215
Rear Axle (Differential) .....................541
Rear Camera ............................265
Rear Cupholder ..........................294
Rear Park Sense System.....................255
600 INDEX
Information Provided by:

Rear Seat, Folding .........................193
Rear Window Defroster .....................302
Rear Window Features .....................302
Recorder, Event Data .......................73
Recreational Towing .......................481
Reformulated Gasoline .....................456
Refrigerant ..............................524
Release, Hood............................199
Reminder, Lights On .......................205
Reminder, Seat Belt.........................58
Remote Control
Starting System .........................27
Remote Keyless Entry (RKE) ..................21
Remote Sound System (Radio) Controls .........354
Remote Starting System......................27
Remote Trunk Release.......................44
Replacement Bulbs ........................558
Replacement Keys .........................17
Replacement Parts.........................515
Replacement Tires .........................439
Reporting Safety Defects ....................581
Resetting Oil Change Indicator................313
Restraint, Head...........................191
Restraints, Child...........................74
Restraints, Occupant ........................46
Rocking Vehicle When Stuck .................500
Rotation, Tires ...........................442
Safety Checks Inside Vehicle ..................99
Safety Checks Outside Vehicle ................102
Safety Defects, Reporting ....................581
Safety, Exhaust Gas.........................98
Safety Information, Tire .....................418
Safety Tips ...............................98
Schedule, Maintenance .....................568
Seat Belt Maintenance ......................547
Seat Belt Reminder .........................58
10
INDEX 601
Information Provided by:

Seat Belts ................................46
Adjustable Upper Shoulder Anchorage .........54
And Pregnant Women .....................59
Child Restraint ..........................74
Extender ..............................59
Front Seat .............................50
Inspection .............................99
Operating Instructions ....................51
Pretensioners ...........................57
Rear Seat ..............................50
Untwisting Procedure .....................55
Seats ..................................181
Adjustment ...........................181
Easy Entry ............................198
Head Restraints ........................191
Heated ...............................186
Height Adjustment ......................182
Memory ..............................195
Power ...............................182
Rear Folding ..........................193
Seatback Release ........................193
Tilting ...............................182
Security Alarm (Theft Alarm)..................18
Selection of Coolant (Antifreeze)...............565
Sentry Key (Immobilizer) ....................16
Sentry Key Programming ....................18
Sentry Key Replacement .....................17
Service Assistance .........................577
Service Contract ..........................580
Service Engine Soon Light (Malfunction Indicator)
. . .315
Service Manuals ..........................582
Setting the Clock..........................352
Shifting ................................377
Automatic Transmission ..................377
Shift Lever Override .......................502
Shoulder Belts ............................50
Shoulder Belt Upper Anchorage ................54
Side Airbag ..............................69
602 INDEX
Information Provided by:

Side View Mirror Adjustment .................111
Signals, Turn ............................102
SmartBeams .............................203
Snow Chains (Tire Chains)...................441
Snow Tires ..............................433
Spare Tire...............................435
Spark Plugs .............................565
Specifications
Fuel (Gasoline) .........................565
Oil..................................565
Speed Control (Cruise Control)................224
Speedometer.............................316
Sport Mode .............................316
Starting .................................27
Automatic Transmission ..................372
Cold Weather ..........................375
Engine Fails to Start .....................375
Remote ...............................27
Starting and Operating .....................372
Starting Procedures ........................372
Steering
Column Controls .......................206
Column Lock ..........................217
Power ...............................404
Tilt Column ...........................217
Wheel, Heated .........................219
Wheel, Tilt ............................217
Steering Wheel Audio Controls ...............354
Steering Wheel Mounted Sound System Controls . . .354
Storage ................................558
Storage, Vehicle...........................365
Storing Your Vehicle .......................558
Stuck, Freeing............................500
Sunglasses Storage ........................269
Sun Roof ...............................279
Supplemental Restraint System - Airbag ..........59
Synthetic Engine Oil .......................520
System, Remote Starting .....................27
10
INDEX 603
Information Provided by:

Tachometer..............................312
Telescoping Steering Column .................217
Temperature Control, Automatic (ATC) ..........363
Temperature Gauge, Engine Coolant ............320
Theft Alarm (Security Alarm)..................18
Theft System (Security Alarm) .................18
Tilt Steering Column .......................217
Time Delay, Headlight ......................202
Tire and Loading Information Placard...........425
Tire Markings ............................418
Tires ..................................102
Aging (Life of Tires) .....................438
Air Pressure ...........................429
Chains ...............................441
Changing .............................487
Compact Spare .........................435
General Information .....................429
High Speed ...........................432
Inflation Pressures .......................430
Jacking ...............................487
Life of Tires ...........................438
Load Capacity .........................425
Pressure Monitor System (TPMS) ............444
Pressure Warning Light ...................313
Quality Grading ........................583
Radial ...............................432
Replacement ...........................439
Rotation ..............................442
Safety ...............................418
Sizes ................................420
Snow Tires ............................433
Spare Tire .............................488
Spinning .............................437
Trailer Towing .........................476
Tread Wear Indicators ....................438
Tire Safety Information .....................418
Tongue Weight/Trailer Weight ................472
To Open Hood ...........................199
604 INDEX
Information Provided by:

Towing ................................468
Disabled Vehicle ........................506
Guide ...............................472
Recreational ...........................481
Weight ...............................472
Traction ................................401
Traction Control ..........................410
Trailer Towing ...........................468
Cooling System Tips .....................481
Hitches ..............................471
Minimum Requirements ..................474
Tips.................................479
Trailer and Tongue Weight .................472
Wiring ...............................478
Trailer Towing Guide.......................472
Trailer Weight ............................472
Transfer Case ............................541
Fluid ................................541
Maintenance ...........................541
Transmission
Automatic ............................377
Fluid ................................539
Maintenance ...........................539
Shifting ..............................377
Transmitter Battery Service (Remote Keyless Entry) . .24
Transmitter Programming (Remote Keyless Entry) . . .21
Transmitter, Remote Keyless Entry (RKE) .........21
Tread Wear Indicators ......................438
Trip Odometer ...........................312
Trunk Lid (Deck Lid) .......................44
Trunk Release, Emergency ....................45
Trunk Release Remote Control .................44
Turn Signals .............................207
UCI Connector ...........................352
Uniform Tire Quality Grades .................583
Universal Consumer Interface (UCI)
Connector .............................352
10
INDEX 605
Information Provided by:

Unleaded Gasoline ........................455
Untwisting Procedure, Seat Belt ................55
Vanity Mirrors ...........................114
Vehicle Certification Label ...................466
Vehicle Identification Number (VIN) .............6
Vehicle Loading ..........................426
Vehicle Modifications/Alterations ...............7
Vehicle Storage ...........................365
Vehicle Theft Alarm (Security Alarm) ............18
Viscosity, Engine Oil .......................519
Warning Flasher, Hazard ....................484
Warning Lights (Instrument Cluster Description) . . .312
Warnings and Cautions.......................6
Warranty Information ......................581
Washer
Adding Fluid ..........................528
Washers, Windshield .......................214
Washing Vehicle ..........................543
Water
Driving Through ........................402
Wheel and Wheel Trim .....................544
Wheel and Wheel Trim Care .................544
Wind Buffeting............................43
Window Fogging .........................365
Windows ................................40
Power ................................40
Windshield Defroster.......................100
Windshield Washers .......................212
Fluid ................................528
Windshield Wiper Blades....................527
Windshield Wipers ........................212
Wiper Blade Replacement ...................527
Wipers, Intermittent .......................213
Wipers, Rain Sensitive ......................215
606 INDEX
Information Provided by:

INSTALLATION OF RADIO TRANSMITTING
EQUIPMENT
Special design considerations are incorporated into this vehicle’s
electronic system to provide immunity to radio frequency signals.
Mobile two-way radios and telephone equipment must be installed
properly by trained personnel. The following must be observed
during installation.
The positive power connection should be made directly to the
battery and fused as close to the battery as possible. The negative
power connection should be made to body sheet metal adjacent to
the negative battery connection. This connection should not be
fused.
Antennas for two-way radios should be mounted on the roof or the
rear area of the vehicle. Care should be used in mounting antennas
with magnet bases. Magnets may affect the accuracy or operation
of the compass on vehicles so equipped.
The antenna cable should be as short as practical and routed away
from the vehicle wiring when possible. Use only fully shielded
coaxial cable.
Carefully match the antenna and cable to the radio to ensure a low
Standing Wave Ratio (SWR).
Mobile radio equipment with output power greater than normal
may require special precautions.
All installations should be checked for possible interference be-
tween the communications equipment and the vehicle’s electronic
systems.
Information Provided by:

300
Chrysler Group LLC
OWNER’S MANUAL
2014 300
14C481-126-AA First Edition Printed in U.S.A.
Information Provided by:


