Data Standards Reference Handbook (Beta Release) 2019 01 Sf Publishing Manual
User Manual:
Open the PDF directly: View PDF
.
Page Count: 90

1.1
2.1
2.1.1
2.1.2
2.1.3
2.1.4
2.1.5
2.1.6
3.1
3.2
3.2.1
3.3
3.3.1
3.3.2
3.3.2.1
3.3.2.1.1
3.3.2.1.1.1
3.3.2.1.2
3.3.2.2
3.3.2.3
3.4
3.4.1
3.4.2
3.4.3
TableofContents
Introduction
DataStructureandFormats
DataStructureandFormats
ColumnHeaders&Order
DateandTime
Text
Numeric
Location(coordinates)
Location(addresses)
StandardReferenceData
ReferenceDataOverview
Reference:GeneralAdmin
DepartmentNamesandCodes
Reference:Demographics
SexualOrientation&GenderIdentity
RaceandEthnicity
CityandCountyofSanFrancisco
SanFranciscoRecommendedStandard
Appendices
DepartmentofPublicHealth’sEthnicityGuidelines
StateofCalifornia
FederalGovernment
Reference:Basemap
Overview
Parcels
BuildingFootprints
1

3.4.4
3.4.5
3.4.6
3.4.7
3.5
3.5.1
3.5.2
3.5.3
3.5.4
4.1
4.2
4.3
4.4
4.5
AddressNumbers
StreetNames
StreetSuffixAbbreviations
StreetCenterlinesandNodes
Reference:Boundaries
Census
Neighborhoods
SupervisorDistricts
ZoningUseDistricts
Appendix
ReservedColumnNames
ReferenceDataIndex
Contributing
Acknowledgements
License
2

DataStandardsReferenceHandbook(Beta
Release)
DataSFoperatestheCityandCountyofSanFrancisco'sofficialopendataportal.Weare
documentingstandardstomakedatamoreusefulandconsistentacrosstheCityatscale.
Thisdocumentservesseveralpurposes:
1. Introducemoreconsistencywithintheopendatapublishingprocess
2. Provideasingleenduring,opendocumenttohelponboardnewstaff
3. Provideareferencefordatapublishersandusers
4. Clarifydepartmentalstewardshipofcertainreferencedata
Weleanheavilyonexistingprecedentwhereavailable.Thescopeincludes:
1. Formatsanddatastructure
2. Commonreferencestandards(lists)thatareusefulacrossdatasetsanddepartments
Wearenotincludingdomain-specificstandardsherelikeOpen311orLIVESwhichhave
theirowndocumentationandcommunities.Wearealsonotusingthistoproposenew
domainspecificstandards.
Throughoutthisguidewereferencestandardnamesandlists,pleaserefertotheappendix
forreservedcolumnnamesandanindexofreferencedata.
Introduction
3

DataStructureandFormats
Thissectioncoversformatandstructurestandardsfordatasetsbeingsharedwithothers.
Thesestandardsaredesignedtomakesurethatfieldlevelinformationissharedas
consistentlyaspossibletominimize:
1. Errors
2. Rework
3. Repetitivequestions
ManythankstoSingapore'sOpenDataProgramforprovidingaDataQualityGuidefor
TabularDatathebulkofwhichmadeitswayintothischapterwithsomeadditionsand
modifications.
DataStructureandFormats
4

ColumnHeaders
Onlyusealphanumericorthese3specialcharacters:period(.),dash(-),and
underscore(_)
Ampersand(&)shouldbereplacedby“and”ifneeded
Eachmustbeunique
Can’thavetwoheaderscalled"duration"
Unitsofmeasureshouldbeomitted
Unitscanandshouldbeprovidedwiththedatadictionary
Keepshort(lessthan30characters)
Afulldescriptioncanandshouldbeprovidedwiththedatadictionary
ColumnOrder
Uniqueidentifiersshouldbeintheleft-mostcolumnifapplicable
Dateandtimevariablesshouldbeinthefirstcolumnfortimeseriesdata
Fixedorclassifiedvariablesshouldbeorderedwiththehighest-levelvariableontheleft
andmostgranularvariableontheright,forexample
311cases:service_name,service_subtype,service_details
Policeincidents:category,descript
Observedvariablesshouldalwaysbeontherightmostcolumns,thesearemeasured
variablesoftennumeric,forexample:
Duration
NumberofUnits
NumberofStories
YearBuilt
PeopleServed
Isanythingwrong,unclear,missing?
Leaveacomment.
ColumnHeaders&Order
5

DateandTime
BasedonISO8601,aninternationalstandardforrepresentingdateandtime.Wechose
the"extendedformat"withthehyphensbecauseitismorehumanreadable.
Compare2016-01-01to20160101
Alldateandtimevariablesmustbelocaltime(UTC-8hrsPacificStandardTimeUTC
-7hrsPacificDaylightSavingsTime)unlessspecified.
Datevariables
Interval Columnname Format Rangeofvalues Example
Annual year YYYY YYYY:1776onwards 2015
Monthly month YYYY-MM MM:01to12 2015-01
Daily date YYYY-MM-DD DD:01to31 2015-01-01
Weekly week YYYY-[W]WW [W]WW:W01toW52 2015-W01
Quarterly quarter YYYY-[Q]Q [Q]Q:Q1toQ4 2015-Q1
Half-yearly half_year YYYY-[H]H [H]H:H1orH2 2015-H1
Forfiscalperiods,prefix“fiscal_”tocolumnname
Interval Columnname Format Example
Fiscal,annual fiscal_year YYYY 2015
Fiscal,monthly fiscal_month YYYY-MM 2015-01
Fiscal,quarterly fiscal_quarter YYYY-[Q]Q 2015-Q1
Fiscal,half-yearly fiscal_half_year YYYY-[H]H 2015-H1
Fiscalyearstartdatemustbeindicatedinthedatadictionary
e.g.ThefiscalyearstartsonJuly1andendsonJune30fortheCityandCountyof
SanFrancisco
Date-timeandtimevariables
ISO8601uses24hourclocksysteminhh:mm:ssformat(donotuseAMorPM)
e.g.13:00isequivalentto1:00PM
DateandTime
6

Type Column
name Format Example
Date+
time date_time YYYY-MM-DD[T]hh:mm 2015-01-01T13:00
orYYYY-MM-
DD[T]hh:mm:ss
2015-01-
01T13:00:00
Timeonly time hh:mm 13:00
orhh:mm:ss 13:00:00
Specifythetimezoneifitisnotlocaltime(UTC-8hrsPacificStandardTimeUTC-7hrs
PacificDaylightSavingsTime):
Type Column
name Format Example
Date+
time date_time YYYY-MM-
DD[T]hh:mm+hh:mm
2015-01-
01T12:00+00:00
orYYYY-MM-
DD[T]hh:mm:ss+hh:mm:ss
2015-01-
01T12:00:00+00:00:00
Dateandtimeextracts
Incertaincasesyoumaywanttoprovideasinglevariablerepresentingthenumberorname
ofanindividualdatecomponent,aday,amonth,etc.There'snorequirementtoprovide
these,butfollowthisguidance:
DateandTime
7

Extract Column
name Type Rangeofvalues
Year year_num integer anyvalidyear
Month month_num integer 1to12
Month
Name month_name string
January,February,March,April,May,June,
July,August,September,October,November,
December
Weekof
Year woy_num integer 0to51
Day day_num integer 1to31(variesbymonth)
Dayof
Week dow_num integer 0to6
Dayof
Week
Name
dow_name string Monday,Tuesday,Wednesday,Thursday,
Friday,Saturday,Sunday
Hour hour_num integer 0to23
Minute minute_num integer 0to59
Second second_num integer 0to59
ThesecanoftenbeautomaticallyextractedfromavalidISO-8601date,forexamplethe
opendataportalenablesqueryingadatasetwiththesedateextractfunctions:
date_extract_d()-extractsthedayfromadateasaninteger
date_extract_dow()-extractsthedayofweekasanintegerbetween0and6(inclusive)
date_extract_hh()-extractsthehourofthedayasanintegerbetween0and23
(inclusive)
date_extract_m()-extractsthemonthasaninteger
date_extract_mm()-extractstheminutefromthetimeasaninteger
date_extract_ss()-extractsthesecondfromthetimeasaninteger
date_extract_woy()-extractstheweekoftheyearasanintegerbetween0and51
(inclusive)
date_extract_y()-extractstheyearasaninteger
Durations
Durationscanbeautomaticallycalculatedifyouprovideaseparatestartandendperiodin
yourdataset.Ifyoualsowanttoprovideaduration,please:
Providethemillisecondsbetweenthestartandendperiod(includethedurationunitin
DateandTime
8

thedatadictionary)
Millisecondscanberolleduptoothertimeintervals
Usedurationinyourcolumnnamebutprependwithausefuldescriptor,e.g:
flight_duration
response_duration
dwell_time_duration
travel_duration
Donotduplicateanyofthedurationcolumnnamespertheguidanceoncolumns
Note:ISO8601doeshaveseparateguidanceondurationformatting,butwefindthis
morecumbersomethanjustcalculatingmillisecondsbetweenaperiodforwhichthere
aremanystandardprogramminglibraries.
Isanythingwrong,unclear,missing?
Leaveacomment.
DateandTime
9

Text
UTF-8encodingshouldbeused
Thisensuresthatspecialcharacterscanbedecodedbyusers
Nolinebreakswithincells
ThiscanbreakparsinginsoftwarelikeExcel,introducingdataintegrityissues
Therearemanywaystoremoveanddetectlinebreaks,butthiscanvarybasedon
howyou'reextractingdata
Considerationsforcategoricalvariables
Pleasemaintainconsistencywithcanonicalandstandardreferencelists
Thishelpswithanalysisacrossdepartmentsanddatasystems
Commonreferencelistsareprovidedwithinthisdocument,includingthedepartmental
stewardofthelistwhereapplicableandlinkstothedata
Charactercase
Textshouldbepresentedintheeasiesttointerpret/readformatwhereappropriate.
Titlecase
AddressString
Categorieswheneitherthesourcesystempresentsthemthiswayoritiseasyto
interpretfromthesource
Uppercase
Acronyms-e.g-PSA(ParkServiceArea)
States-e.g.CA
Lowercase
Categorieswhenthesourcesystempresentsthemincapsandthere'snowayto
interpretthemtotitlecase
Researchsuggestslowercaseasopposedtouppercaseiseasiertoreadforhumans
andjustasusefultomachines,noteexceptionsabove
Isanythingwrong,unclear,missing?
Text
10

Numeric
Nocommas
e.g."1000"insteadof"1,000"
Nounitsofmeasurement
Unitsshouldbeinmetadatainstead
Expressasfullnumberwherepossible
e.g."1200000"insteadof"1.2"(million)
Ifrounded,indicateinmetadata
Noroundingifpossible
Giverawnumbersasfaraspossible
Ifroundingisneeded,trytoprovideatleast2decimalplacesofprecision
Percentagescanbeexpressedaseitheraproportionoutof1or100.
e.g.20%canbeexpressedas20or0.2
Therepresentationofpercentagesmustbeconsistentthroughoutyourdataset
(e.g.amongdifferentpercentagefields)
Agenciesmustindicatehowpercentagesareexpressedinthedatadictionary
Isanythingwrong,unclear,missing?
Leaveacomment.
Numeric
12

Location(coordinates)
CoordinatesinEPSG4326orEPSG2227
OnlyEPSG4326coordinatescanbemappedwithintheopendataportal
Shouldberepresentedintwocolumns
EPSG4326: latitudeand longitudeor
EPSG2227: x_coordand y_coord
Note:allEPSG4326coordinateswillbeloadedintotheopendataportaltosupport
mappingandpresentedinanadditionalsinglelocationcolumntherecalled
the_geom.EPSG2227coordinateswillberepresentedasthetwooriginalcolumns
Inpositive/negativefloatingpoint
e.g. latitude:37.761146; longitude:-122.436235
EPSGshouldbeindicatedinmetadata
Isanythingwrong,unclear,missing?
Leaveacomment.
Location(coordinates)
13

Location(addresses)
Whyvalidaddressesmatter
Consistentformattingofvalidaddressesisimportantforaccuratelymappingand
referencinggeographicinformation
Apoorlyformedaddresscouldendupmappingtothewronggeographicreferenceor
notatall,reducingtheusefulnessofthedata
Poorlyformedaddressescanmakecleanupofdatalaborintensiveandresultin
reportingerrorswheregeography(neighborhoods,census,etc.)isconcerned
Poorlyformedaddressescouldalsoresultinadditionalcostsbecauseofthingslike:
Undeliverable/returnedmail
Failuretoapplybenefitstorecipientsappropriatelybasedongeography
Poorroutingofvehiclesorpeopleinthefield
Addressformatting
Addressesshouldbeoutputwiththelevelofdetailrelevanttothedata
e.g.permitscanbeapplieddowntothesub-addresslevel
Ifprovidingaddressesinacompletestring,makesuretheaddressesarewellformed
andconsistentforeasyparsing,forexample:
741EllisStreet,Unit5,SanFrancisco,CA94109
901BayshoreBoulevard,Unit209,SanFrancisco,CA94124
Whenprovidingmultipleaddresseswithinadataset,prependyourcolumnnameswith
thetypeofaddress
e.g.addressvs.mailing_address(seeRegisteredBusinessesdataset)
Whereappropriate,useavalidEnterpriseAddressSystemaddress
EASaddressescaptureaddressesinputbyDBIstaff,seethesectiononaddress
numbersformoredetail
Addresselements
Belowaresomecommonelementsofanaddress(butnotall)
Notalladdresseswillhaveallelements
Addressgranularitywillbedrivenbythebusinessneed,sonotallsystemswillcollect
Location(addresses)
14

everyelement
Note:systemscanbedesignedtovalidateorlookupaddressesonentry,
minimizingerror
Makesuretheindividualelementsofanaddresslineupwiththeguidancebelow
Youcanpublishaddressesaseithersinglestringsorbreakintoseparatefields
Note:thisguidanceisprovidedtopromoteconsistencyacrossthebulkofshared
tabulardatasetsandnotasacomprehensiveguidetoaddressstandards.Fora
comprehensivestandardonaddressing,seetheFederalGeographicDataCommittee
(FGDC)UnitedStatesThoroughfare,Landmark,andPostalAddressDataStandard
Element Data
Type Definition ValidValues
FromAddress
Number Numeric
Firstpartofarange:1000-
1100MainStreet,San
Francisco,CA94102
Foreachstreet
centerlineontheright
side: rt_fadd;onthe
leftside: lf_fadd
ToAddress
Number Numeric
Secondpartofarange:1000-
1500MainStreet,San
Francisco,CA94102
Foreachstreet
centerlineontheright
side: rt_fadd;onthe
leftside: lf_fadd
Address
NumberPrefix Numeric
TheportionoftheComplete
AddressNumberthat
precedestheAddress
Numberitself:B315Main
Street,SanFrancisco,CA
94102
Officialaddress
numbersavailable
throughtheEnterprise
AddressSystemas
address_number
Address
Number Numeric
Thenumericidentifierfora
landparcel,house,building,
orotherlocationalonga
thoroughfareorwithina
community:315AMainStreet,
SanFrancisco,CA94102
Officialaddress
numbersavailable
throughtheEnterprise
AddressSystemas
address_number
Address
NumberSuffix Text
TheportionoftheComplete
AddressNumberthatfollows
theAddressNumberitself:
315AMainStreet,San
Francisco,CA94102
Officialaddress
numbersavailable
throughtheEnterprise
AddressSystemas
address_number_suffix
StreetName
PreModifier Text
Awordorphraseina
CompleteStreetNamethat1.
Precedesandmodifiesthe
StreetName,butisseparated
fromitbyaStreetNamePre
TypeoraStreetNamePre
Directionalorboth,or2.Is
placedoutsidetheStreet
Officiallistofstreet
namesmaintainedby
Location(addresses)
15

PreModifier NamesothattheStreet
Namecanbeusedincreating
asorted(alphabeticalor
alphanumeric)listofstreet
names.:315AOldMain
Street,SanFrancisco,CA
94102
PublicWorks
StreetName
Predirectional Text
Awordprecedingthestreet
namethatindicatesthe
directionaltakenbythe
thoroughfarefromanarbitrary
startingpoint,orthesector
whereitislocated:315AEast
MainStreet,SanFrancisco,
CA94102
Officiallistofstreet
namesmaintainedby
PublicWorks
StreetName
Pretype Text
Awordorphrasethat
precedestheStreetName
andidentifiesatypeof
thoroughfareinaComplete
StreetName:USRoute101,
SanFrancisco,CA
Officiallistofstreet
namesmaintainedby
PublicWorks
StreetName Text
TheportionoftheComplete
StreetNamethatidentifies
theparticularthoroughfare(as
opposedtotheStreetName
PreModifier,StreetName
PostModifier,StreetName
PreDirectional,StreetName
PostDirectional,StreetName
PreType,StreetNamePost
Type,andSeparatorElement
(ifany)intheCompleteStreet
Name.):315AMainStreet,
SanFrancisco,CA94102
Officiallistofstreet
namesmaintainedby
PublicWorks
StreetName
Posttype Text
Awordorphrasethatfollows
theStreetNameand
identifiesatypeof
thoroughfareinaComplete
StreetName:315AMain
Street,SanFrancisco,CA
94102
Officiallistofstreet
namesmaintainedby
PublicWorks
StreetName
Postdirectional Text
Awordfollowingthestreet
namethatindicatesthe
directionaltakenbythe
thoroughfarefromanarbitrary
startingpoint,orthesector
whereitislocated:315AMain
StreetEast,SanFrancisco,
CA94102
Officiallistofstreet
namesmaintainedby
PublicWorks
Location(addresses)
16

StreetName
PostModifier Text
Awordorphraseina
CompleteStreetNamethat
followsandmodifiesthe
StreetName,butisseparated
fromitbyaStreetNamePost
TypeoraStreetNamePost
Directionalorboth:315AMain
StreetExtended,San
Francisco,CA94102
Officiallistofstreet
namesmaintainedby
PublicWorks
Occupancy
Type Text
Thetypeofoccupancyto
whichtheassociated
OccupancyIdentifierapplies.
(Building,Wing,Floor,
Apartment,etc.aretypesto
whichtheIdentifierrefers.):
315AMainStreet,Apt2,San
Francisco,CA94102
Thereisnocomplete
referenceof
subaddresses(aka
units)atthetime.You
canrefertoEnterprise
AddressSystem
addresseswithunits
forapartiallist.
Occupancy
Identifier Text
Theletters,numbers,words,
orcombinationthereofused
todistinguishdifferent
subaddressesofthesame
typewhenseveraloccur
withinthesamefeature:315A
MainStreet,Apt2,San
Francisco,CA94102
Thereisnocomplete
referenceof
subaddresses(aka
units)atthetime.You
canrefertoEnterprise
AddressSystem
addresseswithunits
forapartiallist.
City Text
Thecitytheaddresssits
within:315AMainStreet,San
Francisco,CA94102
StateName Text
ThenamesoftheUSstates
andstateequivalents:thefifty
USstates,theDistrictof
Columbia,andallU.S.
territoriesandoutlying
possessions.Astate(or
equivalent)is"aprimary
governmentaldivisionofthe
UnitedStates."Thenames
maybespelledoutinfullor
representedbytheirtwo-letter
USPSorANSIabbreviation:
315AMainStreet,San
Francisco,CA94102
Recommendusing
standard
abbreviations.Spell
outifyoucandoso
withoutintroducing
misspellings(e.gusing
validatedentry).
ZIPcode Numeric
Asystemof5-digitcodesthat
identifiestheindividualPost
Officeormetropolitanarea
deliverystationassociated
withanaddress:315AMain
Street,SanFrancisco,CA
94102
Note,zipcodesarenot
actuallyboundaries,
butaredefinedby
routes.Alistofvalid
SanFrancisco
zipcodescanbe
downloadedhere.
Location(addresses)
17

ZIP+4 Numeric
A4-digitextensionofthe5-
digitZipCode(precededbya
hyphen)that,inconjunction
withtheZipCode,identifiesa
specificrangeofUSPS
deliveryaddresses:315A
MainStreet,SanFrancisco,
CA94102-1212
Note,zipcodesarenot
actuallyboundaries,
butaredefinedby
routes.Alistofvalid
SanFrancisco
zipcodescanbe
downloadedhere.
Isanythingwrong,unclear,missing?
Leaveacomment.
Location(addresses)
18

ReferenceDataOverview
Referencedatagenerallyreferstoanauthoratativelistofpermissiblevaluestobeusedin
otherdata.Itmayalsorefertostandardsofcollectionmethodsagainstdifferentlistsasoften
isthecasewithdemographicinformation.
Referencedata,unliketransactionaldata,willchangelessfrequentlyandwilloftenhavea
controlledprocessforchanges;forexample,theadditionofofficialaddressesiscontrolled
throughthepermittingprocess.
Thesepagesaredesignedtoimprovediscoverabilityanddocumentationofsomeofthe
mostcommonreferencesusedacrosscitydata.Thisshouldbeusefultodatausers,but
alsodatapublishersastheymakedecisionsabouthowtodisseminatedata.Additionally,
thiscanbeusedbythosedevelopingnewsystems.
Thefollowingpagesaregroupedintoseveralrelatedsections:
1. GeneralAdmin.ReferencelistsusedintheadministrationofCitybusiness.For
example,intheCityfinancialsystem.
2. Demographics.Referencelistsusedtocapturedemographicinformationinsystemsor
onsurveys.
3. Basemap.Referencesgeneratedorusedintheproductionofbasemapdataincluding
parcelnumbers,streetnames,andaddressnumbers.
4. Boundaries.Referencesthatrefertocommonboundarieslikecensusareas,
neighborhoodsandsupervisordistricts.
ReferenceDataOverview
19

Reference:GeneralAdmin
ThissectioncoversanyreferencesthatareusedintheadministrationofCitybusinessthat
don'tfallintotheotherreferencecategories.Forexample,categoriesusedinthefinancial
systemofrecord.
Reference:GeneralAdmin
20

DepartmentNamesandCodes
Definition
TheCityandCountyofSanFranciscoismadeupofmanyorganizationsthatperformwork
anddeliverservicesaccordingtothecharterandadministrativecodesoftheCity.
Theseorganizationshavecommonnames,butalsocodesthatareusedinaccountingfor
theworkandservicesperformed.TheController'sOfficemaintainsthesecodesinthe
ExecutiveInformationSystem(EIS)wheredepartmentstaffmaintainrecordsrelatedto
spending,revenueandbudgetamongotherthings.Otherenterprisesystemsusethese
codestolinkadministrativedataamongdepartments.
Reference
Dataset DescriptionandConstraints ReferenceColumns
Department
CodeList
Thesedepartmentcodesaremaintainedin
theCity'sFinancialSystemofRecord.
DepartmentGroups,Divisions,Sections,
Units,SubUnitsandDepartmentsarenested
inthedatasetfromlefttoright.Eachnested
unithasbothacodeandanassociated
name.
Thedatasetrepresentsaflattenedtree
(hierarchy)sothateachleafonthetreehas
it'sownrow.Thuscertainrowswillhave
repeatedcodesacrosscolumns.Data
changesasneeded.
Nested(righttoleft):
department_group_code
division_code
section_code
unit_code
sub_unit_code
department_code
DepartmentNamesandCodes
21

Reference:Demographics
Wherestandardsorreferencesexistfordemographicinformation,weincludethosehere.
CurrentlythiscoversSexualOrientation&GenderIdentity.
Reference:Demographics
22

SexualOrientationandGenderIdentity
Belowarestandardsonhowtocollectsexualorientationandgenderidentity(SOGI)Ifyour
departmentdoesnothaveastandard,youareencouragedtouseoneofthestandards
below.
SanFranciscoStandards
AdministrativeCodeChapter104
Chapter104oftheSanFranciscocoderequiresthecollectionofSOGIdatabyselect
departmentsconsistentwithDepartmentofPublicHealthguidelines.Viewthecodeforthe
fullsetofrequirements.Belowisanoverview.
DescriptionofStandard
SelectdepartmentsarerequiredtosolicitSOGIdataconsistentwithDepartmentofPublic
Health'sPoliciesandProcedures:
"SexualOrientationGuidelines:PrinciplesforCollecting,Coding,andReportingIdentity
Data,"reissuedonSeptember2,2014
"SexandGenderGuidelines:PrinciplesforCollecting,Coding,andReportingIdentity
Data,"reissuedonSeptember2,2014
oranysuccessorPoliciesandProcedures
SexualOrientationGuidelines
Belowisabriefandincompleteexcerpt-pleasereviewthefullsetofguidelinesbeforeusing
thisstandard.
SexualOrientation&GenderIdentity
23

Whencollectingdataonsexualorientation,thefollowingformatshouldbefollowed:
Selectionofsexualorientationidentityshouldbelimitedtooneanswerchoice.
Howdoyoudescribeyoursexualorientationorsexualidentity?(Checkone)
a.Straight/Heterosexual
b.Bisexual
c.Gay/Lesbian/Same-GenderLoving
d.Questioning/Unsure
e.Notlisted.Pleasespecify:________________________
f.Declinetoanswer
Andforinternaluseonly(nottobelistedasanoptiontotheindividual):
g.NotAsked
h.Incomplete/Missingdata
SexandGenderGuidelines
Belowisabriefandincompleteexcerpt-pleasereviewthefullsetofguidelinesbeforeusing
thisstandard.
Twoquestionsshouldbeusedtogethertoidentifysexandgender.Youshouldask
thesetwoquestions,togetherasfollowsandinthisorder,toacquiresexandgender
demographicsaboutboththeperson’spresentgenderidentityandhisorherhistory.
1. Whatisyourgender?(Checkonethatbestdescribesyourcurrentgenderidentity.)
i. (1)Male
ii. (2)Female
iii. (3)TransMale
iv. (4)TransFemale
v. (5)Genderqueer/GenderNon-binary
vi. (6)Notlisted,pleasespecify____________________
vii. Surveyformswouldincludeoptions1-6.Codingshouldalsoallowforoptions
7and8
i. (7)Declined/Notstated
ii. (8)QuestionNotAsked
2. Whatwasyoursexatbirth?(Checkone)
i. (1)Male
ii. (2)Female
iii. Surveyformswouldincludeoptions1-2.Codingshouldalsoallowoptions3
and4
iv. (3)Declined/Notstated
v. (4)QuestionNotAsked
SexualOrientation&GenderIdentity
24

Definitions
"GenderIdentity"meansaperson'sgenderasdesignatedbythatperson.Aperson'sgender
identityshallbedeterminedbasedontheindividual'sstatedgenderidentity,withoutregard
towhethertheself-identifiedgenderaccordswiththeindividual'sphysicalappearance,
surgicalhistory,genitalia,legalsex,sexassignedatbirth,ornameandsexasitappearsin
medicalrecords,andwithoutregardtoanycontrarystatementbyanyotherperson,
includingafamilymember,conservator,orlegalrepresentative.Anindividualwholacksthe
presentabilitytocommunicatehisorhergenderidentityshallretainthegenderidentityused
bythatindividualpriortolosinghisorherexpressivecapacity.
FromSection[3304.1](c)ofthePoliceCode
"Sexualorientation"shallmeanthestatusofbeinglesbian,gay,bisexualorheterosexual.
FromSection[12B.1](c)oftheAdministrativeCode.
WhomustComply
ThefollowingdepartmentsmustcomplywithAdministrativeCodeChapter104.Seethe
codefordetailsonexceptions,theofficiallistofrequireddepartments,andother
requirements.Otherdepartmentsmayusethisstandardashelpful.
DepartmentofPublicHealth
DepartmentofHumanServices
DepartmentofAgingandAdultServices
DepartmentofChildren,YouthandtheirFamilies
DepartmentofHomelessnessandSupportiveHousing
Mayor'sOfficeofHousingandCommunityDevelopment.Requirements
Thesedepartmentsarealsorequiredtoflowdownthestandardtotheircontractorsand
serviceproviders.Thecodeprovidesmoredetailontheseprovisions.
Authority
SanFranciscoAdministrativeCodeChapter104:CollectionofSexualOrientationand
GenderIdentityData.
CaliforniaStandards
SexualOrientation&GenderIdentity
25

AtthistimewedonowknowofanyCaliforniastandards.However,CAGovernmentcode
8310.8(citedastheLesbian,Gay,Bisexual,andTransgenderDisparitiesReductionAct)
requirescertainstatedepartments(listedbelow)tocollectSOGIdata.Itdoesnothowever
specifyhowtheyshouldcollectthatdataoreventhattheyshoulddoitconsistently.These
stateagenciesmayflowdownSOGIdatacollectionrequirementstoyourdepartmentfor
purposesofstatedatacollection.
(a)(1)Thissectionshallonlyapplytothefollowingstatedepartments:
(A)TheStateDepartmentofHealthCareServices.
(B)TheStateDepartmentofPublicHealth.
(C)TheStateDepartmentofSocialServices.
(D)TheCaliforniaDepartmentofAging.
SexualOrientation&GenderIdentity
26

RaceandEthnicity
BackgroundandOverview
Background
Theconceptsofraceandethnicityarenotconcrete.Theyrepresentsocial-political
constructsthatevolveovertimeandaresubjecttotheperceptionsofselfandothers.Viewa
timelineofchangesinraceandethnicityintheUSCensusfrom1790-2010.
Asaresult,thereisnoperfectstandardforraceandethnicity.Thestandardizationofrace
andethnicitydatarepresentsatensionbetween(1)collectingraceandethnicitydatato
maximizeopportunitiestoself-identify,self-describe,orplaceoneselfwithinagroupthat
feelswelcomingandright,and(2)collectingdatathatdecisionmakersandthepubliccan
useeffectivelytoadvancesocialjusticeandcivilrights.
Thechangingnatureofsociety’sunderstandingofraceandethnicitypresentsanongoing
challengetohowitiscaptured.
Atthistime,SanFranciscodoesnothaveastandard,requiredmethodforcollectingrace
andethnicitydata.Asaresult,methodsvarynotonlybydepartmentbutbyprogramordata
system.Methodsinplacemaybeanartifactofreportingexpectations,systemdefaultsor
historicdecisions.
Thepurposeofthissectionistoprovideguidanceasfollows:
Definearecommendedstandardgiventhelatestresearchandtestingonraceand
ethnicitydatacollectionmethodsandtopromoteconsistentdatacollectionovertime
Provideinformationonotherstandardsthatareavailableandmaybeusedas
alternativestotherecommendedstandard
OverviewofStandards
Belowisanoverviewoftheraceandethnicitydatastandardscoveredinthissection.
RaceandEthnicity
27

Jurisdiction Title Whoshoulduse
Cityand
Countyof
San
Francisco
SanFrancisco
Recommended
Standard
Departmentsshouldcomplywiththisstandard
unlesstheyfaceconflictingrequirements.Notethat
externalreportingfieldsarenotrequirements.
AppendixEprovidesarationaleforthese
recommendations.
Cityand
Countyof
San
Francisco
Departmentof
PublicHealth’s
Ethnicity
Guidelines
Allnewdatacollectionsystemspurchasedor
designedfororbytheDepartmentofPublicHealth.
Stateof
California
Racialand
Identity
ProfilingActof
2015
Regulations
ThePoliceDepartmentisrequiredbystatelawto
usethisinthecontextofcollectingdataonstops.
Thisstandardisnotrequiredforothertypesofdata
collection,includinginthePoliceDepartment,and
maynotbeappropriateasitwasdesignedto
captureperceivedrace/ethnicity.
Federal
Government
Standardsfor
the
Classification
ofFederal
DataonRace
andEthnicity
(rev.1997)
ThisstandarddoesnotfaceCityDepartments.This
isincludedforreferenceasthismayflowdownto
Citydepartmentsviafederalreportingrequirements.
RaceandEthnicity
28

CityandCountyofSanFrancisco
SanFranciscodoesnothaveacitywidestandard.Weincludearecommendedstandardand
theexistingguidancefromtheDepartmentofPublicHealth.
CityandCountyofSanFrancisco
29

SanFranciscoRecommendedStandard
DescriptionofStandard
Thepurposeofthisdatastandardistosupporttheconsistentcollection,maintenanceand
reportingofdataonraceandethnicityacrossDepartments.Consistentraceandethnicity
datawill:
ImproveourabilitytotrackandcomparedifferencesacrossCityservicesandprograms
HelpinformpolicyandproceduralchangestoreducedisparitiesacrossCityservices
andprograms
ThecategoriesinthisstandardcomefromtheCensus2015NationalContentTestandlike
theCensusarenotgenetically,anthropologically,orscientificallybased.Insteadthe
categoriesrepresentasocio-politicalconstruct.TheCensus2015NationalContentTest
consistedofasampleof1.2millionhouseholdsmakingitthelargestandmostthorough
testingandvalidationofdetailedracialandethniccategories.Thisstandardreliesheavilyon
thisresearchaswellextensivetestingdonebytheOMBTabulationWorkingGroupforthe
1997race/ethnicitystandard.
StandardorGuideline
CollectionProtocol
1. Self-identificationpreferred.Respectforindividualdignityshouldguidetheprocesses
andmethodsforcollectingdataonraceandethnicity.Useself-identificationwhen
feasibleandpractical.Ifself-identificationisnotfeasibleorpracticalatthepointof
collection,departmentsshouldprovidealateropportunityforindividualstoself-identify.
i. Exception.Whencollectingdataforpurposesofunderstandingbiasin
perceptions,useperceivedraceandethnicity.Forexample,datacollectionon
stopsmustuseperceivedraceandethnicity.
2. Multipleselectionsmustbeallowed.Respondentsordatacollectorsmustbeallowed
toselectmorethanoneresponse.
3. Refusaltoanswer.Iftherespondentdoesnotanswertherace/ethnicityquestion,the
interviewermayrepeatthequestionandresponseoptions.Iftherespondentfailsto
respondtothequestion,theinterviewermayinferaresponse(baseduponobservation
orinformationprovidedbyanothersource).
4. Training.Ifstaffwillbecollectingdataverballyperthisstandard,Departmentsshould
CityandCountyofSanFrancisco
30

developandimplementstandardtraining.
QuestionFormat
Belowareformatsyoushouldusewhencollectingraceandethnicitydata.Theformats
belowaddress:
Abilitytocollectmultiplevalues.Notallsystemsareabletocollectmultiple
selectionsforasinglefieldvalue.Usetheformatsasfollows:
FormatA.Usethisformatifyoursystemallowsfortheselectionofmultiplevalues.
Mostmodernsystemsshouldbeabletoaccommodatethis.
FormatB.Usethisformatifyoursystemisunabletoselectmultiplevalues.
Optiontocollectdetaileddata.Undereachformatoptionorviasubsequent
questions,youcancollectadditionaldetailsonsubgroups.Eachdetailedoptionmust
rollupintoaoneofthe7standardgroups(1).SeeAppendixCforsuggestedoptions.
(1)Referto2015NationalContentTestRaceandEthnicityAnalysisReport.February
28,2017.Matthews,Kellyetall.Pages200-282forrollupguidance
FormatA.Multi-Select
Fieldname(1) Raceandethnicity
Questionprompt(2)
Paperdatacollection:Markallthatapply
Electronicdatacollection:Selectallthatapply
Optionsandorder(3)
White
Asian
Hispanic,Latino,orSpanish
BlackorAfricanAmerican
MiddleEasternorNorthernAfrican
NativeHawaiianorOtherPacificIslander
AmericanIndianorAlaskaNative
Format Multi-selectcheckbox.SeeAppendixBforexamples.
(1-2)ThisterminologywastestedintheCensus2015NationalContentTest.
(3)OrderbasedonpopulationofSanFranciscoMSA.
FormatB:SingleSelect
Ifyoucannotuseamulti-selectoption,thisformatconsistsofthesamefieldcollectedat
leasttwiceasfollows.
CityandCountyofSanFrancisco
31

Fieldname Raceandethnicity1
Questionprompt
Paperdatacollection:Markwhichonethatapplies
Electronicdatacollection:Selectwhichonethatapplies
Optionsandorder
White
Asian
Hispanic,Latino,orSpanish
BlackorAfricanAmerican
MiddleEasternorNorthernAfrican
NativeHawaiianorOtherPacificIslander
AmericanIndianorAlaskaNative
Format Radiobutton.SeeAppendixBforexamples.
Fieldname Raceandethnicity2
Questionprompt
Ifapplicable,markanadditionalrace/ethnicity
Paperdatacollection:Markwhichonethatapplies
Electronicdatacollection:Selectwhichonethatapplies
Optionsandorder
White
Asian
Hispanic,Latino,orSpanish
BlackorAfricanAmerican
MiddleEasternorNorthernAfrican
NativeHawaiianorOtherPacificIslander
AmericanIndianorAlaskaNative
Format Radiobutton.SeeAppendixBforexamples.
Reporting
Ataminimum,youshouldcalculatethefollowingestimateswhenreportingonraceand
ethnicitydata.
Eachraceandethnicityalone.ThistablewillprovideaCensuscompatibletablethat
sumsto100%.Tocreatethistable,reportthefollowinggroups:
Whitealone
Asianalone
Hispanic,Latino,orSpanishalone
BlackorAfricanAmericanalone
AmericanIndianorAlaskaNativealone
MiddleEasternorNorthernAfricanalone
NativeHawaiianorOtherPacificIslanderalone
Twoormoreraces
CityandCountyofSanFrancisco
32

Eachraceandethnicityplussomeotherrace.Thistablewillsumtomorethan
100%.Tocreatethistable,reportthefollowinggroups:
Whiteplusanyotherraceandethnicity
Asianplusanyotherraceandethnicity
Hispanic,Latino,orSpanishplusanyotherraceandethnicity
BlackorAfricanAmericanplusanyotherraceandethnicity
AmericanIndianorAlaskaNativeplusanyotherraceandethnicity
MiddleEasternorNorthernAfricanplusanyotherraceandethnicity
NativeHawaiianorOtherPacificIslanderplusanyotherraceandethnicity
MappingandTransformations
Youmayneedtomapyourraceandethnicitydataforthepurposesofmatchinghowthis
dataisreportedbyotherjurisdictions,surveysorevenhistoricaldatayourdepartmentmay
havecollected.Whendoingmappingandtransformations,youwillhavetoaddressthree
coreissues:
1. Mappingtoastandardthatdoesnotallowformulti-select
2. Mappingtoastandardthatusedtwoseparatequestionsforraceandethnicity
3. Mappingtoastandardthatusesdifferentgroupsorcategories
Therulesbelowbreakoutbycasedependingonthedestinationsystemorstandard.The
mappingtablesprovidedetailedspecificationsonhowtomeetthese.AppendixFprovides
morebackgroundontheserules.AppendixAprovidesdetailsonhowtodothismapping.
Case1.Mappingtoacombinedquestionformatwithmulti-
selectoptions
InCase1,theonlyissuethatwouldcomeupwouldbedifferentcategories.Themost
commondifferencesshouldbemappedasfollows.Ifyoucomeacrossadditionalones,feel
freetoreachouttousforguidance.
1. MiddleEasternorNorthAfricanmissing.MaptoWhiteasperCensusdesignation.
(1)
2. NativeHawaiianorOtherPacificIslandermissing.MaptoAsian.(2)
3. Anyothermissingcategoriesmissing.Use‘Other’or‘SomeOtherRace’or
‘Unknown’whenavailable.
CityandCountyofSanFrancisco
33

(1)2015NationalContentTestRaceandEthnicityAnalysisReport.February28,2017.
Matthews,Kellyetal.Pages200-282.
(2)TabulationWorkingGroup.December15,2000.ProvisionalGuidanceonthe
Implementationofthe1997StandardsforFederalDataonRaceandEthnicityCh.5
SectionB.1p88.
Case2.Mappingtoacombinedquestionformatwith
single-selectoption
Ourstandardallowsformulti-selection.Ifyouhavetoreporttoanexternalsystemthatonly
allowsonevalue,usethefollowingrulesforrecordswithmultipleselections.AppendixA
providesdetailsonhowtodothismapping:
1. Missingcategories.RefertoCase1rulesifyourcategoriesdonotmatch.
2. Morethan1selected,“Hispanic,Latino,orSpanish”selected.Ifoneofthevalues
isHispanic,reporttherespondentasHispanicregardlessofwhatotherselectionsare
made.Forexample,ifsomeoneselectsHispanicandAsian,youwouldmapthemto
Hispanic.
i. IfthedestinationstandarddoesnothaveHispanic,Latino,orSpanishasanoption
usetheotherresponsetoreportit.
3. Morethan1selected,“Hispanic,Latino,orSpanish”NOTselected.Apply“Largest
GroupotherthanWhite”rule.Maptherespondenttothelargestofthegroupas
representedintheSanFranciscoBayAreageneralpopulationunlessthatraceis
White.Forexample,ifsomeoneselectsWhiteandAsian,reportthemasAsian.The
orderfromlargesttosmallestisdeterminedusingpopulationestimatesforraceand
ethnicgroups(whenavailable)fortheSanFranciscoMetropolitanStatisticalArea(see
AppendixD):
i. White
ii. Asian
iii. Hispanic,Latino,orSpanish
iv. BlackorAfricanAmerican
v. MiddleEasternorNorthAfrican
vi. NativeHawaiianorOtherPacificIslander
vii. AmericanIndianorAlaskaNative
4. Exceptionsto2and3.Ifanoptionformulti-raceexists,mapmulti-selectionstothat
option.
Case3.Mappingtoaseparatequestionformatwithmulti-
selectoption
CityandCountyofSanFrancisco
34

Someexternalstandardswillseparateraceandethnicityintotwoseparatefields,with
ethnicitydesignatedforHispanic,Latino,orSpanish,andstillallowformultipleselections
undertheracefield.Usethefollowingrulesinthiscase.
1. Missingcategories.RefertoCase1rulesifyourcategoriesdonotmatch.
2. “Hispanic,Latino,orSpanish”selected.RecordethnicityasHispanic,Latino,or
Spanishorequivalentand:
i. Ifotherrace/ethnicitiesselected,recordunderrace
ii. Ifnootherselected,recordasUnknownorOther
3. Morethan1selected,“Hispanic,Latino,orSpanish”NOTselected.Recordeach
selectioninthedestinationstandardusingtheCase1rulesasneeded.
Case4.Mappingtoaseparatequestionformatwithsingle-
selectoption
LikeCase3,raceandethnicityaretwoseparatefields,withethnicitydesignatedfor
Hispanic,Latino,orSpanish.However,youmayonlyselectoneoptionundertheracefield.
Usethefollowingrulesinthiscase.AppendixAprovidesdetailsonhowtodothismapping.
1. Missingcategories.RefertoCase1rulesifyourcategoriesdonotmatch.
2. “Hispanic,Latino,orSpanish”selected.RecordethnicityasHispanic,Latino,or
Spanishorequivalentand:
i. Ifanotherrace/ethnicityselected,recordthatunderrace.Ifmorethan1additional
race/ethnicityselected,userule3below.
ii. Ifnootherselected,recordasUnknownorOther
3. Morethan1selected,Hispanic,Latino,orSpanishNOTselected.Apply“Largest
GroupotherthanWhite”rule.Maptherespondenttothelargestofthegroupas
representedintheSanFranciscoBayAreageneralpopulationunlessthatraceis
White.Forexample,ifsomeoneselectsWhiteandAsian,reportthemasAsian.The
orderfromlargesttosmallestisdeterminedusingpopulationestimatesfortherace
alonevalues(whenavailable)fortheSanFranciscoMetropolitanStatisticalArea(see
AppendixD):
i. White
ii. Asian
iii. Hispanic,Latino,orSpanish
iv. BlackorAfricanAmerican
v. MiddleEasternorNorthAfrican
vi. NativeHawaiianorOtherPacificIslander
vii. AmericanIndianorAlaskaNative
4. Exceptionto3.Ifanoptionformulti-raceexists,mapmulti-selectionstothatoption.
CityandCountyofSanFrancisco
35

Definitions
Raceandethnicitydatacollectionsshouldincludethefollowingminimumcategoriesand
definitions.(1)
(1)DefinitionsfromCensus2015NationalContentTest.
CityandCountyofSanFrancisco
36

Category Definition
American
Indianor
Alaska
Native
Thecategory“AmericanIndianorAlaskaNative”includesallindividuals
whoidentifywithanyoftheoriginalpeoplesofNorthandSouthAmerica
(includingCentralAmerica)andwhomaintaintribalaffiliationorcommunity
attachment.Itincludespeoplewhoidentifyas“AmericanIndian”or“Alaska
Native”andincludesgroupssuchasNavajoNation,BlackfeetTribe,
Mayan,Aztec,NativeVillageofBarrowInupiatTraditionalGovernment,
NomeEskimoCommunity,etc.
Asian
Thecategory“Asian”includesallindividualswhoidentifywithoneormore
nationalitiesorethnicgroupsoriginatingintheFarEast,SoutheastAsia,or
theIndiansubcontinent.Examplesofthesegroupsinclude,butarenot
limitedto,Chinese,Filipino,AsianIndian,Vietnamese,Korean,and
Japanese.ThecategoryalsoincludesgroupssuchasPakistani,
Cambodian,Hmong,Thai,Bengali,Mien,etc.
Blackor
African
American
Thecategory“BlackorAfricanAmerican”includesallindividualswho
identifywithoneormorenationalitiesorethnicgroupsoriginatinginanyof
theblackracialgroupsofAfrica.Examplesofthesegroupsinclude,but
arenotlimitedto,AfricanAmerican,Jamaican,Haitian,Nigerian,
Ethiopian,andSomali.Thecategoryalsoincludesgroupssuchas
Ghanaian,SouthAfrican,Barbadian,Kenyan,Liberian,Bahamian,etc.
Hispanic,
Latino,or
Spanish
Thecategory“Hispanic,Latino,orSpanish”includesallindividualswho
identifywithoneormorenationalitiesorethnicgroupsoriginatingin
Mexico,PuertoRico,Cuba,CentralandSouthAmerican,andother
Spanishcultures.Examplesofthesegroupsinclude,butarenotlimitedto,
MexicanorMexicanAmerican,PuertoRican,Cuban,Salvadoran,
Dominican,andColombian.Thecategoryalsoincludesgroupssuchas
Guatemalan,Honduran,Spaniard,Ecuadorian,Peruvian,Venezuelan,etc.
Middle
Eastern
or
Northern
African
Thecategory“MiddleEasternorNorthAfrican”includesallindividualswho
identifywithoneormorenationalitiesorethnicgroupsoriginatinginthe
MiddleEastorNorthAfrica.Examplesofthesegroupsinclude,butarenot
limitedto,Lebanese,Iranian,Egyptian,Syrian,Moroccan,andAlgerian.
ThecategoryalsoincludesgroupssuchasIsraeli,Iraqi,Tunisian,
Chaldean,Assyrian,Kurdish,etc.
Native
Hawaiian
orOther
Pacific
Islander
Thecategory“NativeHawaiianorOtherPacificIslander”includesall
individualswhoidentifywithoneormorenationalitiesorethnicgroups
originatinginHawaii,Guam,Samoa,orotherPacificIslands.Examplesof
thesegroupsinclude,butarenotlimitedto,NativeHawaiian,Samoan,
Chamorro,Tongan,Fijian,andMarshallese.Thecategoryalsoincludes
groupssuchasPalauan,Tahitian,Chuukese,Pohnpeian,Saipanese,
Yapese,etc.
White
Thecategory“White”includesallindividualswhoidentifywithoneormore
nationalitiesorethnicgroupsoriginatinginEurope.Examplesofthese
groupsinclude,butarenotlimitedto,German,Irish,English,Italian,
Polish,andFrench.ThecategoryalsoincludesgroupssuchasScottish,
Norwegian,Dutch,Slavic,Cajun,Roma,etc.
CityandCountyofSanFrancisco
37

Whomustcomply
Departmentsshouldcomplywiththisstandardunlesstheyfaceconflictingrequirements.
Notethatexternalreportingfieldsarenotrequirements.Yourdatacanbetransformedto
meetexternalreportingfieldsiftheyaredifferentfromthisstandard.Reviewthesectionon
transformationsandmapping.
Authority
SanFranciscoAdministrativeCodeChapter22D:OpenDataPolicySection22D.2(b)(7).
CityandCountyofSanFrancisco
38

Appendices
AppendixA.MappingCrosswalk
ThemappingtootherdatastandardscrosswalkprovidescrosswalksfromtheSanFrancisco
RecommendedStandardto4differentreportingoptionsthatdonotallowthepreservationof
arespondentsmultiplerace/ethnicitydesignations:
Mappingtoacombinedquestionformatwithsingle-selectoption(Case2)
VariationA:Withoutoptionof‘TwoorMoreRaces’
VariationB:Withoptionof‘TwoorMoreRaces’
Mappingtoaseparatequestionformatwithsingle-selectoption(Case4)
VariationA:Withoutoptionof‘TwoorMoreRaces’
VariationB:Withoptionof‘TwoorMoreRaces’
AppendixB.ExampleQuestionFormats
PleaseviewthisgoogleformforexamplequestionformatsforimplementingFormat'sAand
B.
AppendixC.DetailedCategories
Underthisstandard,departmentshavethediscretiontocollectadditionaldetailon
subgroupswithineachcategoryaslongasthevaluesrollupintooneofthesevenvaluesin
thisstandard.
Belowweprovidethemaincategorieswithdetailedsubgroupoptionsfromtwosources:
TheCensus2015NationalContentTest
AnanalysisofSanFranciscoMSAraceandethnicityestimates
Departmentsshouldonlycollectdetailedsubgroupdatatothedegreeitisusefulfor
delivering,providingorevaluatingprogramsandservices.Forexample,adepartmentmay
wantadditionalsubgroupdetailforonecategorybutnotforothers.Manydepartmentsmay
findthatthesevenmaincategoriesaresufficient.AppendixBincludesexamplequestion
formatswhencollectingdetaileddata.
CityandCountyofSanFrancisco
39

Foradditionalrollupguidance:Referto2015NationalContentTestRaceandEthnicity
AnalysisReport.February28,2017.Matthews,Kellyetall.Pages200-282.
MainCategory Census2020Categories
BasedonUSPopulation
DetailedCategoriesBased
onSFMSAdistribution(1)
White
German
Irish
English
Italian
Polish
French
Writein
Irish
German
English
Italian
Russian
French
Scottish
Portuguese
Polish
Swedish
Norwegian
Writein
Hispanic,Latino,or
Spanish
MexicanorMexican
American
PuertoRican
Cuban
Salvadoran
Dominican
Columbian
Writein
MexicanorMexican
American
Salvadoran
Guatemalan
Nicaraguan
PuertoRican
Spaniard
Peruvian
Honduran
Cuban
Columbian
Writein
BlackorAfrican
American
AfricanAmerican
Jamaican
Haitian
Nigerian
Ethiopian
Somali
Writein
AfricanAmerican
Nigerian
Ethiopian
Jamaican
Eritrean
Haitian
Somali
Writein
Asian
Chinese
Filipino
AsianIndian
Vietnamese
Korean
Japanese
Writein
Chinese
Filipino
AsianIndian
Vietnamese
Korean
Japanese
Taiwanese
Thai
Laotian
Cambodian
CityandCountyofSanFrancisco
40

WriteIn
AmericanIndianor
AlaskaNative
AmericanIndian
AlaskaNative
CentralorSouth
AmericanIndian
Writein
AmericanIndian
AlaskaNative
CentralorSouth
AmericanIndian
Writein
MiddleEasternor
NorthAfrican
Lebanese
Iranian
Egyptian
Syrian
Moroccan
Algerian
Writein
Iranian
Armenian
Arab
Lebanese
Palestinian
Turkish
Egyptian
Israeli
Yemeni
Algerian
Writein
NativeHawaiianor
OtherPacificIslander
NativeHawaiian
Samoan
Chamorro
Tongan
Fijian
Marshallese
Writein
NativeHawaiian
Samoan
Chamorro
Tongan
Fijian
Marshallese
Writein
(1)Determinedbyanalyzingweightedpopulationcountsforeitherancestry,tribe
(AmericanIndianorAlaskaNative),detailedhispanicinformation(Hispanic)ordetailed
raceinformation(Asian)informationforrespondentsinSFMetropolitanStatisticalArea.
Eachmainrace/ethnicitycategorywasanalyzedinisolationforallrespondentswho
identifiedasthatcategory(eitheraloneorincombinationwithanothermain
race/ethnicitycategory)usingIPUMSprovidedflags,exceptforMENAwhichcurrently
hasnoflag.MENAwasdeterminedbyfindingtheweightedpopulationrankofMENA
validancestryvalues.DetailedCategoriesassignedtoMainCategoriesbasedCensus
2020proposedmapping(seepage200-282at2015NationalContentTestRaceand
EthnicityAnalysisReport.February28,2017.Matthews,Kellyetal).
AppendixD.SanFranciscoMSARaceand
EthnicityEstimates
Thetablebelowprovidesaweightedpopulationestimatebyraceandethnicity.
CityandCountyofSanFrancisco
41

AppendixE.RationaleforRecommended
Standard
Intheabsenceofacitywidestandard,wereliedonthefollowingtoinformacitywide
recommendedstandard:
TheresultsoftheDepartmentofPublicHealth’sresearchthatresultedindepartment
wideraceandethnicityguidelinesreleasedin2011
Thelargescale,randomassignmenttestingconductedbytheUSCensusin2010and
2015tocomparealternativequestionformats(seeoverviewofresearch)
Combinedorseparatequestions
Astandardforraceandethnicitymustaddressakeydesignchoice:shouldraceand
ethnicitybeaskedasseparate(onequestionforethnicity,i.e.HispanicorLatino,and
anotherforrace)orcombinedquestions?
RepeatedtestingbytheCensusshowedthatacombinedquestionformatyieldeddataofthe
highestquality.ThisisconsistentwithDPH’srecommendationtouseacombinedquestion
format.
BelowisanexcerptfromtheUSCensus2015NationalContentTest(NCT):
CityandCountyofSanFrancisco
42

“The2015NCTresearchdemonstratesthataquestionformatthatcombinesraceand
ethnicityintoonequestionresultsinmoreaccuratereportinganddramaticallylower
itemnonresponsecomparedtothetwoseparatequestionsonHispanicoriginandon
race.Inaddition,withanewcombinedquestiondesignapproachwhichemployed
multipledetailedcheckboxestohelpcollectthereportingofdetailedgroups,theNCT
researchsuccessfullydemonstratedhowaninnovativeapproachcouldcollectdatafor
myriadgroupsacrossournation’sdiversepopulation.Bycombiningtheraceand
Hispanicoriginquestionsinto84onequestiononrace/ethnicity,theresearchhas
shownthatHispanicscanbetterfindthemselvesamongtheraceandethnicity
categories.”(Census,2015)
Inaddition,responsestocombinedquestionformatcanbemappedtoanyexternalreporting
requirementsthatarestructuredusingseparatequestions.
Asaresult,therecommendedstandardforSanFranciscocombinesraceandethnicityinto
asinglequestionusingterminologyandlanguagetestedinthe2015NationalContentTest.
Toaddressdatamappingconcerns,thestandardalsoprovidesguidanceandtoolsfor
externalreportinganddatamapping.
Inclusionofanewcategory,MENA
TheCensustestsalsoexploredincludingacategoryforMiddleEasternNorthAfrican
(MENA),agroupthathistoricallyisincludedinthe“white”category.Theresultsconcluded
thattheCensusshouldincludeMENA:
“TheNCTresearchfindingsshowthattheuseofadistinctMENAcategoryelicitshigher
qualitydata;andpeoplewhoidentifyasMENAusetheMENAcategorywhenitis
available,whereastheyhavetroubleidentifyingasonlyMENAwhennocategoryis
available.”(Census,2015)
Asaresult,therecommendedstandardincludesacategoryforMENAusingterminology
andlanguagetestedinthe2015NationalContentTest.Thestandardalsoprovides
guidanceandtoolsforexternalreportinganddatamapping.
Censusdecisiontonotmakechangesfor2020
Despitetheresultsoftestingrelatedtothetopicsabove,theCensusisnotmakingchanges
forthe2020Census.Thisdecisioniscontroversial(thisarticleprovidessomebackground
onthedecision).Despitethisdecision,wearemovingforwardwiththerecommended
standardbecause:
SanFranciscodatacollectiondoesnotoperateunderthesameclimateasfederal
decisionmaking
CityandCountyofSanFrancisco
43

ThecombinedquestionformatandinclusionofMENAhasgeneratedbetterresponse
ratesandbetterqualitydatainrepeatedtesting
Ouroneexampleofalocalstandard(DPH'srace/ethnicity)usescombinedasaresult
oftheirextensiveprocessofanalysisandcommunityengagement
Theexistingfederalstandardalreadyprovidesforamethodforcollectingusingboth
combinedandseparateformats
Externalcomparisonscanbemappedandmostreportingalreadyrequiresmappingthe
censusdatatoobtainaccuratecomparisonsforHispanic,Alone
MultipleSelectionmustbeallowed
AstudyfromtheCensusrankedCaliforniaas2ndhigheststateforthoseselectingtwoor
moreracesinthe2010census.Thecensushashistoricallycapturedrace/ethnicity
informationviaoptionsthatallowedtherespondenttoselectmorethanone.Likewisethe
1997OMBRace&Ethnicitystandardcallsfortheuseofmultipleselection.
Anymoderndatasystemiscapableofcapturingmultipleselections.Foroldersystems
limitedtosingleselect,itispossibletocapturetheequivalentinformationviatwoormore
instancesofasingleselectquestion.
DetailedRace/Ethnicitysubgroupslefttodiscretionof
departments
Thisstandardshouldnotbeinterpretedasdiscouragingorlimitingthecollectionofdetailed
race/ethnicityinformation.Forcertainpurposesitisdesirabletocollectmoredetailed
race/ethnicitysub-groupinformation.Differentdepartmentsandofficeswillhavedifferent
sub-groupsthatarerelevanttotheirworkormaybeneededforinternalorexternalreporting
(ex.detailedasianethnicities).
SimilartotheDepartmentofPublicHealth’s2011raceandethnicityguidelines,collectionof
detailedrace/ethnicityinformationispermittedaslongasthevaluescanberolledupinto
onethethe7valuesinthisstandard.
AppendixF.BackgroundonMappingand
TransformationRules
TheSanFranciscoRecommendedStandardprovidesrulesformappingandtransforming
thestandardtoexternalorhistoricaldatacollectionmethodologies.Belowweprovide
backgroundontheLargestGroupotherthanWhiterule.
CityandCountyofSanFrancisco
44

Moststateandfederalreportingsystemsrequestdata‘asis’viaelectronictransferandwill
handleaggregation(andtheassociateddecisions)themselves.Thereasoningbehindthis
mirrorsthereasoningforthisstandard;itprovidesthereportingagencywiththemost
detaileddataavailableaswellasensuringaconsistentaggregationmethodacrossthe
variousstateandlocaljurisdictions.
Challenge:howtomapmulti-selecttoasinglevalue.Incaseswherethedepartment
hastoperformtheaggregationseveralchallengesappearwhenaggregatingfrommulti-
selectracial/ethnicitycategoriestooftenasinglerace/ethnicityvalue.Forexampleifa
respondentselectedWhiteandBlack,orAsianandHispanicastheirraces,whichoptiondo
youreport?
Federalworkinggroupidentifiedmultiplemethods.Considerablethoughtandtesting
wentintosuchquestionsduringtheshifttoallowingmultipleraceselectionsinthe1997
OMBRaceEthnicityStandard.In2000theOMBTabulationWorkingGroupreleased
guidanceonbestpracticesfortransformingmulti-racedatatosingleracereporting
standards.Theypresentedoptionsthatrangedincomplexitywitheachcontainingprosand
cons.
Deterministicwholeassignmentmethodsshouldbeused.Thefederalworkinggroup
identifiedtwomainapproaches:
DeterministicWholeAssignmentmethodswhicharefixedrulesforassigning
race/ethnicityvalues
ProbabilisticandFractionalAssignmentmethodswhichrelyonstatisticalestimation
Theprobabilisticandfractionalassignmentmethodsaremuchmorecomplextoimplement
andtoexplain,particularlyonalocalscale.Givenareviewoftheoptionsandinconsultation
withexperts,werecommendusingDeterministicWholeAssignmentmethods.Weidentified
threeoptionssuitedtothepurposesofthethisstandard.ThethreeDeterministicWhole
Assignmentmethodologiesforwhenthereare2ormoreracesselectedare:
SmallestGroup.Thesmallestofthe2racesinthegeneralpopulationistheone
reported.
LargestGroupotherthanWhite.Thelargestofthe2racesinthegeneralpopulationis
theonereportedunlessthatraceiswhite.
LargestGroup.Thelargestofthe2racesinthegeneralpopulationistheonereported.
Thetablebelowprovidesexamplestoillustratethemethodsusingthemakeupofthe
populationinSanFrancisco.GiventheuniquedemographicsofSanFrancisco,the
preferredoptionis‘LargestGroupotherthanWhite’toensureadequaterepresentationby
non-whitegroups.
CityandCountyofSanFrancisco
45

Race
and
ethnicity
1
Raceand
ethnicity2 Smallestgroup Largestgroup
otherthanWhite
Largest
group
White AmericanIndian
orAlaskaNative
AmericanIndian
orAlaskaNative
AmericanIndian
orAlaskaNative White
White Asian Asian Asian White
White BlackorAfrican
American
BlackorAfrican
American
BlackorAfrican
American White
White Hispanic,Latino,
orSpanish
Hispanic,Latino,
orSpanish
Hispanic,Latino,
orSpanish White
White MiddleEasternor
NorthernAfrican
MiddleEasternor
NorthernAfrican
MiddleEasternor
NorthernAfrican White
White
NativeHawaiian
orOtherPacific
Islander
NativeHawaiian
orOtherPacific
Islander
NativeHawaiian
orOtherPacific
Islander
White
Asian AmericanIndian
orAlaskaNative
AmericanIndian
orAlaskaNative Asian Asian
Asian BlackorAfrican
American
BlackorAfrican
American Asian Asian
Asian Hispanic,Latino,
orSpanish
Hispanic,Latino,
orSpanish Asian Asian
Asian MiddleEasternor
NorthernAfrican
MiddleEasternor
NorthernAfrican Asian Asian
Asian
NativeHawaiian
orOtherPacific
Islander
NativeHawaiian
orOtherPacific
Islander
Asian Asian
Asian White Asian Asian White
CityandCountyofSanFrancisco
46

DepartmentofPublicHealth’sEthnicity
Guidelines
DescriptionofStandard
BelowisanexcerptfromtheDPHguidelines:
“TheseguidelinesweredevelopedbySFDPHCommunityProgramsepidemiologists,
researchers,andanalystswhoshareconcernsregardingthecollection,coding,
reporting,interpretation,anduseofsocialidentityindicators.Tomonitorhealth
outcomesandinterveneonbehaviorsthataretheunderlyingcausesofdiseaseand
injuries,SFDPHmustbeabletoincorporatechangingdefinitions,relevance,and
boundariesthatindividuals,communities,programsand/orinstitutionsusetoidentify
themselvesandothers.
Theseguidelinesaddressthefollowingkeyissuesconcerningraceandethnicity:
1. Desireforconsistencyingroupingorcategorizingofraceandethnicitydataacross
timeanddataregimes.
2. Needforflexibilitytoaccommodatemanydifferentexistingdatacollection
practices.
3. Lackofclarityinthemeaninganduseoftermsdefiningraceandethnicity.”
StandardorGuideline
Thefullguidelinesincludedetailsonhowtocollectandreportthedata.Belowareexcerpts:
Asinglesetofcommonmutually-exclusivecoreethnicitycategoriesthatarealigned
withstateandfederalminimumreportingcategoriesshouldbeused.
Personswhoselectmorethanoneethnicityshouldbegiventheopportunitytoalso
selecttheirprimaryethnicity.
Ethnicitydatashouldbeminimallyreportedbythesecorecategoriesanddefinitions.
Definitions
AfricanAmerican/Black.Apersonhavingoriginsinanyoftheblackethnicgroupsof
CityandCountyofSanFrancisco
47

Africa
Asian.ApersonhavingoriginsinanyoftheoriginalpeoplesoftheFarEast,Southeast
Asia(includingPhilippines),ortheIndiansubcontinent
NativeHawaiianorOtherPacificIslander(NHOPI).Apersonhavingoriginsinanyof
theoriginalpeoplesofHawaii,Guam,Samoa,orotherPacificIslands
NativeAmerican.ApersonhavingoriginsinanyoftheoriginalpeoplesofNorth
America,CentralAmerica,orSouthAmerica
Latino/a.ApersonhavingoriginsinMexico,CentralAmerica,SouthAmerica,Puerto
Rico,orCuba
White.ApersonhavingoriginsinanyoftheoriginalpeoplesofEurope,theMiddleEast,
orNorthAfrica
Multi-ethnic.Apersonhavingoriginsinmorethanoneoftheothercorecategories
specified.
“Other”shouldnotbeanoptionundertheCorecategories,forallethnicitiesfallunder
oneoftheabovesevenoptions.
Whomustcomply
“AllnewdatacollectionsystemspurchasedordesignedfororbytheDepartmentof
PublicHealththatwillbeusedtotracktheethnicityofpatients,clients,participants,or
othercohortsmusthavetheabilitytotrackethnicityinaccordancewiththese
guidelines.Additionally,reportingofcollecteddatashouldalsoadheretothese
guidelineswheneverpossible,recognizingthirdpartyreportingrequirementsmaybein
conflict.”
Authority
SanFranciscoDepartmentofPublicHealth,CentralAdministration,“Principlesfor
Collecting,Coding,andReportingSocialIdentityData–EthnicityGuidelines(COM3)”.
CityandCountyofSanFrancisco
48

StateofCalifornia
WeknowofonlyoneCaliforniastandardthatfacesaCityDepartment.Ifyouknowofothers,
regardlessofwhetherornottheyapplytoCityDepartments,pleasecontactsomeoneat
DataSF.
RacialandIdentityProfilingActof2015
Regulations
DescriptionofStandard
UndertheCaliforniaRacialandIdentityProfilingActof2015(AB953),stateandlocallaw
enforcementagenciesmustcollectdataregardingstopsofindividuals,includingperceived
demographicinformationonthepersonstopped.TheymustreportthisdatatotheCalifornia
AttorneyGeneral'sOffice.
Aspartofthislaw,theCaliforniaAttorneyGeneral’sOfficeissuedregulationsthatdetailhow
stopsdatamustbecollected.Thisdatastandardincludesdataonraceandethnicity.Below
istheraceandethnicityexcerptfromthestateregulations.Thefullstandardisavailable
online.
Caution:ThisdatastandardonlyappliestothePoliceDepartmentinthecontextof
stopsdata.Asaresult,thedatastandardrequiresperceptionofraceandethnicityand
thestandardreflectsthisinthecategoriesused.Thisisduetothepurposeofthedata
collection,includingtoidentifypotentialbias.Incontrast,otherstandardsrelyonself-
identification,whichtypicallyleadstodifferentcategories
StandardorGuideline
Belowisanexcerptfromthestandard.
StateofCalifornia
49

“PerceivedRaceorEthnicityofPersonStopped”referstotheofficer’sperceptionofthe
raceorethnicityofthepersonstopped.Whenreportingthisdataelement,theofficer
shallmakehisorherdeterminationoftheperson’sraceorethnicitybasedonpersonal
observationonly.Theofficershallnotaskthepersonstoppedhisorherraceor
ethnicity,oraskquestions
ormakecommentsorstatementsdesignedtoelicitthisinformation.
Whenreportingthisdataelement,theofficershallselectallofthefollowingdatavalues
thatapply:
1. Asian
2. Black/AfricanAmerican
3. Hispanic/Latino(a)
4. MiddleEasternorSouthAsian
5. NativeAmerican
6. PacificIslander
7. White
Example:IfapersonappearstobebothBlackandLatino(a),theofficershallselect
both“Black/AfricanAmerican”and“Hispanic/Latino(a).”
Definitions
“Asian”referstoapersonhavingoriginsinanyoftheoriginalpeoplesoftheFarEastor
SoutheastAsia,includingforexample,Cambodia,China,Japan,Korea,Malaysia,the
PhilippineIslands,Thailand,andVietnam,butwhodoesnotfallwithinthedefinitionof
“MiddleEasternorSouthAsian”or“PacificIslander.”
“Black/AfricanAmerican”referstoapersonhavingoriginsinanyoftheBlackracial
groupsofAfrica.
“Hispanic/Latino(a)”referstoapersonofMexican,PuertoRican,Cuban,Centralor
SouthAmerican,orotherSpanishcultureororigin,regardlessofrace.
“MiddleEasternorSouthAsian”referstoapersonofArabic,Israeli,Iranian,Indian,
Pakistani,Bangladeshi,SriLankan,Nepali,Bhutanese,Maldivian,orAfghanorigin.
“NativeAmerican”referstoapersonhavingoriginsinanyoftheoriginalpeoplesof
North,Central,andSouthAmerica.
“PacificIslander”referstoapersonhavingoriginsinanyoftheoriginalpeoplesof
Hawaii,Guam,Samoa,orotherPacificIslands,butwhodoesnotfallwithinthe
definitionof“MiddleEasternorSouthAsian”or“Asian.”
“White”referstoapersonofCaucasiandescenthavingoriginsinanyoftheoriginal
peoplesofEuropeandEasternEurope.
Whomustcomply
StateofCalifornia
50

ThePoliceDepartmentinthecontextofcollectingdataonstops.Thisstandardisnot
requiredforothertypesofdatacollectionandmaynotbeappropriateasitwasdesignedto
captureperceivedrace/ethnicity.
Authority
StateofCaliforniaGovernmentCodeTitle2Section12525.5.
StateofCalifornia
51

FederalGovernment
StandardsfortheClassificationofFederalData
onRaceandEthnicity(rev.1997)
DescriptionofStandard
TheOfficeofManagementandBudgetsetsstandardsforthecollectionofraceandethnicity
datausedforfederalgovernmentpurposes.
ThecurrentOMBdefinitionisfrom1997pertheStandardsfortheClassificationofFederal
DataonRaceandEthnicity(rev.1997).Thestandardsrepresentminimumrequirements;
agenciescan,anddo,gobeyondtheseminimumstandardsbuttheymustbeableto
aggregatedatatotheOMB’sdefinedcategories.
Thesestandards
“weredevelopedincooperationwithFederalagenciestoprovideconsistentdataon
raceandethnicitythroughouttheFederalGovernment.Developmentofthedata
standardsstemmedinlargemeasurefromnewresponsibilitiestoenforcecivilrights
laws.Datawereneededtomonitorequalaccessinhousing,education,employment,
andotherareas,forpopulationsthathistoricallyhadexperienceddiscriminationand
differentialtreatmentbecauseoftheirraceorethnicity.Thestandardsareusednotonly
inthedecennialcensus(whichprovidesthedataforthe"denominator"formany
measures),butalsoinhouseholdsurveys,onadministrativeforms(e.g.,school
registrationandmortgagelendingapplications),andinmedicalandotherresearch.The
categoriesrepresentasocial-politicalconstructdesignedforcollectingdataontherace
andethnicityofbroadpopulationgroupsinthiscountry,andarenotanthropologicallyor
scientificallybased.”
OMBinitiatedaprocessin2016-17torevisitthestandardduetolimitationswiththeexisting
standard.WhileanoticecameoutinMarchof2017,wedonotknowofanyadditionalsteps.
StandardorGuideline
Belowisanexcerptcontainingthebulkofthestandard.Readthefullstandardonline.
FederalGovernment
52

Thisclassificationprovidesaminimumstandardformaintaining,collecting,and
presentingdataonraceandethnicityforallFederalreportingpurposes.Thecategories
inthisclassificationaresocial-politicalconstructsandshouldnotbeinterpretedas
beingscientificoranthropologicalinnature.Theyarenottobeusedasdeterminantsof
eligibilityforparticipationinanyFederalprogram.Thestandardshavebeendeveloped
toprovideacommonlanguageforuniformityandcomparabilityinthecollectionand
useofdataonraceandethnicitybyFederalagencies.
Thestandardsprovidetwoformatsthatmaybeusedfordataonraceandethnicity.
Self-reportingorself-identificationusingtwoseparatequestionsisthepreferredmethod
forcollectingdataonraceandethnicity.Insituationswhereself-reportingisnot
practicableorfeasible,thecombinedformatmaybeused.
Respondentsshallbeofferedtheoptionofselectingoneormoreracialdesignations.
Recommendedformsfortheinstructionaccompanyingthemultipleresponsequestion
are"Markoneormore"and"Selectoneormore."
Innocaseshalltheprovisionsofthestandardsbeconstruedtolimitthecollectionof
datatothecategoriesdescribedabove.Thecollectionofgreaterdetailisencouraged;
however,anycollectionthatusesmoredetailshallbeorganizedinsuchawaythatthe
additionalcategoriescanbeaggregatedintotheseminimumcategoriesfordataon
raceandethnicity.
Definitions
TheminimumcategoriesfordataonraceandethnicityforFederalstatistics,program
administrativereporting,andcivilrightscompliancereportingaredefinedasfollows:
AmericanIndianorAlaskaNative.Apersonhavingoriginsinanyoftheoriginalpeoples
ofNorthandSouthAmerica(includingCentralAmerica),andwhomaintainstribal
affiliationorcommunityattachment.
Asian.ApersonhavingoriginsinanyoftheoriginalpeoplesoftheFarEast,Southeast
Asia,ortheIndiansubcontinentincluding,forexample,Cambodia,China,India,Japan,
Korea,Malaysia,Pakistan,thePhilippineIslands,Thailand,andVietnam.
BlackorAfricanAmerican.Apersonhavingoriginsinanyoftheblackracialgroupsof
Africa.Termssuchas"Haitian"or"Negro"canbeusedinadditionto"BlackorAfrican
American."
HispanicorLatino.ApersonofCuban,Mexican,PuertoRican,Cuban,SouthorCentral
American,orotherSpanishcultureororigin,regardlessofrace.Theterm,"Spanish
origin,"canbeusedinadditionto"HispanicorLatino."
NativeHawaiianorOtherPacificIslander.Apersonhavingoriginsinanyoftheoriginal
peoplesofHawaii,Guam,Samoa,orotherPacificIslands.
FederalGovernment
53

White.ApersonhavingoriginsinanyoftheoriginalpeoplesofEurope,theMiddleEast,
orNorthAfrica.
WhomustComply
ThisstandarddoesnotfaceCityDepartments.Belowisthecompliancerequirementatthe
federallevel:
“ThenewstandardswillbeusedbytheBureauoftheCensusinthe2000decennial
census.OtherFederalprogramsshouldadoptthestandardsassoonaspossible,but
notlaterthanJanuary1,2003,foruseinhouseholdsurveys,administrativeformsand
records,andotherdatacollections.”
Authority
ExecutiveOfficeofthePresident,OfficeofManagementandBudget(OMB),Officeof
InformationandRegulatoryAffairs.
FederalGovernment
54

Reference:Basemap
Abasemapismostoftenassociatedwithavisualrepresentationofbasegeography(streets,
buildings,parks,etc.)uponwhichotherelementsmaybemapped.Thebaselayersonthat
maphelptheuserorientthemselveswithinspace.
Inthissection,welayoutsomecomponentbasemappiecesthatformcorereferencedata.
Theunderlyingdatacanbeusedinmorethanjustdevelopingavisualreferencemap.
Westartwithanoverviewofhowthepiecesfittogether.Understandingthiscanhelp
youwhenlinkingandreferencingdataacrossmultipledepartmentdatasets.
Thenforeachbasemapcomponentweprovide:
Adefinition
Visualillustrationoftheconcept
Authorityunderwhichitiscollected
Primaryorauthoritativeuses
Acceptedvalues
Andsummaryofsupportingreferencedata
Reference:Basemap
55

BasemapOverview
Alocationreference(addressing)datamodel
Eachcomponentisdescribedinthissectionindividually,butthereareimportant
relationshipsamongthem.
Let'sstartwiththreecorecomponents:
Parcels.ThemostcommonunitofreferenceforCitydata,theparceldefinesthe
physicalextentoflandownership.Itistheoutcomeofaregulatedlandsubdivision
process.
AddressNumbers.Asanoutcomeofpermitting,newaddressnumbersareassigned
toeachentryfromthestreetperrulesspecifiedintheBuildingCodes.
BuildingFootprints.Buildingfootprintsrepresentaphysicalstructurein2Dextents.
Thesearenotformallydigitizedandaddedtoareferenceduringthedevelopment
process.
Note:atthetime,becausebuildingsarenotupdatedasdevelopmentoccurs,therewill
bemissingdata.
Illustration
Thefollowingillustratestherelationshipamongthecomponents.
Overview
56

1. 1Parcel,1Building.ThisisoftenthecaseinareasliketheFinancialDistrictorother
denselypopulatedofficedistricts.
2. 1Parcel,ManyBuildings.Thisoccursinneighborhoodswithaccessorydwellingunits
ordetachedbuildings.
3. ManyParcels,1Building.Thisoccurswhenabuildingissubdividedintodifferent
ownership.
4. 1Parcel,NoBuildings.Whilerare,thisdoeshappeninthecaseofparkinglots,vacant
lotsandsomeparks.
5. Noparcels,1Building.Buildingscanbebuiltintherightofway(e.g.onamedian)
whereparcelsdon'texist.Thishappensrarely.
Inallcases,asingleaddresscanneverbeassociatedwithmultiplebuildingsormultiple
parcels.
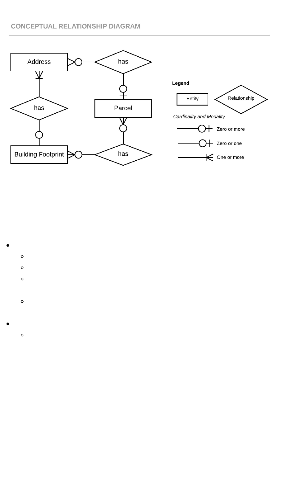
Relationshiptableandconceptualdiagram
Thetableanddiagrambelowexplaintherelationshipamongthe3corecomponentsabove.
Overview
57

From To Relationship Notes
Address
Number Parcel
Anaddress
numberis
relatedto0
or1parcel
Anaddressnumbermayonlyoccasionallyfall
intherightofwaywherethereisnoparcel
Address
Number Building
Anaddress
numberis
relatedto0
or1building
Insomecasesanaddresswillbeassignedto
alotwithnophysicalstructure
Parcel Address
Number
Aparcelhas
0ormany
address
numbers
Whenaparcelisfirstcreatedthrough
subdivision,itmayhavenoaddresses
associatedwithityet
Parcel Building
Aparcelhas
0ormany
buildings
Aparceldoesn'thavetohaveabuildingonit
Building Address
Number
Abuilding
has1or
many
address
numbers
PerBuildingCode,onceabuildingis
approved,itwillhaveatleast1entrance
addressifnotmore*
Building Parcel
Abuildingis
in0ormany
parcels
Buildingsmayactuallyexistintheroadway
(e.g.apublicworkstoolshed)andnotsitona
parcelatall.Mostbuildingssitwithin1or
manyparcels.
*Note:Therelationshipbetweenbuildingsandaddressnumbersisconceptualatthe
time.StaffcreateaddresspointsintheEnterpriseAddressingSystem(EAS)withinthe
parcelbutnotinreferencetothebuilding.Incaseswherethereisonebuildingonone
parcel,theaddresspointmayfallwithinthebuildingfootprint,butthere'snotan
explicitlymodeledrelationshipacrossallbuildings.
Overview
58

Relationshiptostreets
Eachofthesecomponentsrelatestooneormorestreets.Astreetcenterlinehasaunique
identifiercalledaCenterlineNodeNetworkID.
Abuildingorparcelwillrelatetoatleastonestreetsegment
Parcelsorbuildingswithstreetsoneithersidewillhave2relatedsegments
Cornerbuildingsandparcelswillalsorelatetotwosegments
Dependingonthesizeandshapeoftheparcelorbuilding,theycouldbefrontedon
severalorallsidesbystreetsegments
Mostparcelsorbuildingsontheinteriorofablockwillrelatetoasinglestreet
segment
Anaddressnumbercanonlybeassociatedwithasinglestreetsegment
WhentheCityassignsanaddressnumbertheydosoalongastreetsegment
withinanallowedrange
Anoteonhistoricaldata
Streets,parcels,buildings,addressesallchangeovertime.HistoricalCitydatacould
referencethingsthatdon'tcurrentlyexist.Ineachofthenextpages,referencesincludeboth
currentandhistoricalwhereavailable.Youcanalsobrowsethereferenceindex.
Overview
59

Parcels
Definition
Aparcelisapieceoflandoralot(realproperty)identifiedbyauniqueAssessorParcel
Number(APN)
TheAPNiscomprisedofablocknumberandalotnumber
Blocknumberformat:4numericaldigits+1optionallettercharacter(0012A)
Lotnumberformat:3numericaldigits+1optionallettercharacter(037B)
Blocksaregroupingsoflotswhichareusuallycontiguousandusuallyboundedby
streetsorotherfeaturesonallsides
Blockscanbediscontiguousandsplitbyotherblocksorstreets
TheCityisbrokenupintoover6,000blocksandover200,000individuallots
Note:Youwillseereferenceto mapblklotinsomeCitydata.Thisistoreferencea1:M
relationshipofverticalparcelstoabaseparcel;e.g.condoortimesharelots.
Thepracticeofrepresentingaverticallotdigitallyistoduplicateand"stack"thebase
parcelforeachverticallotinthebuilding,assigningeachaunique blklotnumber.
The mapblklotisthereferencetothebaseAPN.So blklotwillbeunique,while
mapblklotwillduplicateacrossverticallots.
Illustration
Parcels
60

Block0117aboveisbounded:
OntheNorthandSouthbyUnionandGreenStreets
OntheEastandWestbyStocktonandPowellStreets
ColumbusAvenuebisectsit,butbothsidesarestillpartofthesameblock
Theblockissubdividedintolotsnumberedfrom001through021
AfullAssessorParcelNumberwouldbetheconcatenationoftheblockandlot
Blocksare4digitswithanoptionallettersuffix-117becomes0117
Lotsare3digitswithanoptionallettersuffix-4becomes004
ThefullAPNforlot4inblock117is0117004
ThesearerecordedinpapermapsintheOfficeoftheAssessorRecorderanddigitized
Authority
RecordationoffinalparcelmapshappenswiththeOfficeoftheAssessor-Recorder
Beforerecordation,subdivisionmapsareapprovedbytheCountySurveyor,thePublic
WorksDirectorandtheBoardofSupervisors
MoreinformationaboutthesubdivisionprocessandrelatedcodesonthePublic
Workswebsite
Use
Parcels
61

AssessorParcelNumbersareusedtotiedeedsandlegalrecordstoproperty
AssessorParcelNumbersusedtoassessandcollecttaxesonlandandimprovements
Asacommonadministrativeidentifierforanumberofprocesseslikepermitting
Acceptedvalues
Mustbeprovidedinadatasetas2separatefields:
Blockas blkor blockor block_num-musthave4numericdigitsandan
optionallettersuffix
Lotas lotor lot_num-musthave3numericdigitsandanoptionallettersuffix
WhenrepresentingthefullyqualifiedAPNasasinglefield:
Namethecolumneither apnor assessor_parcel_numberor blklotor
block_and_lot
Concatenatetheblockandlotvaluestogether
Donotseparatetheblockandlotnumberwithspaceorothercharacters
0585012Dinsteadof0585/012D
Donotprependwithadditionaltextlike APNor BlockandLotNumber
Currentparcelsandcorrespondingidentifiersinthecurrentsubdivisionparcelsbelow
Historicparcelsandcorrespondingidentifiersintherecordedparcelgeographybelow
(notelimitations)
ReferenceDatasets
Parcels
62

Dataset DescriptionandConstraints Block
Column
Lot
Column
APN
Column
Current
Subdivision
Parcels
Thesearethecurrentactive
recordedparcels.The
geographycanbeusedas
referencebutshouldnotbe
usedforanythingrequiring
precision.
block_num lot_num blklot
Recorded
Parcel
Geography
with
Transaction
Date
History
Thesearethecurrentand
historicparcelswithrecorded
dates.Historicparcelsonlygo
backtoabout1995withsome
exceptions.Usefulfortying
historicadministrativerecordsto
alocation.Thegeographycan
beusedasreferencebutshould
notbeusedforanything
requiringprecision.
block_num lot_num blklot
San
Francisco
Assessor
Blocks
Justtheblockswithoutlots block_num N/A N/A
Isanythingwrong,unclear,missing?
Leaveacomment.
Parcels
63

BuildingFootprints
Definition
Theextentofabuildingin2dimensionalspace
IncludesauniqueidentifierandotherinformationderivedfromLIDAR(e.g.maxheight)
Illustration
Onleft:ObliqueviewofGreenStfacingnorthbetweenColumbusandPowell(Imagery:
©2017Google;LeftPanelMapData:©2017Google)
Onright:buildingfootprintsforthesameblock
Authority
SFGISintheDepartmentofTechnologymanagesdatacollectionandprocessingfrom
LIDAR
LIDARdataisprovidedbyathird-partyandisupdatedevery???
Fromthisdata,SFGISderivesthefootprintsandassignsuniqueidentifiersaswell
asadditionalderivedstatisticsaboutthebuilding(e.g.min,maxandmedianheight)
InformationaboutbuildingsiscapturedbyotherdepartmentsincludingBuilding
Inspection,SFEnvironment,SFPlanningandtheCity'sRealEstateDivisionamong
others.
Buildingfootprintsdonotincludeadministrativedataaboutabuilding
Theycanberelatedtoadministrativedataspatiallyandviauniqueidentifiers
Use
BuildingFootprints
64

Torelateotheradministrativerecordstoastructure
Toclarifyamongadministrativedatasetswhatspecificstructureisbeingreferenced
Toimprovetheaddressingmodelsothataddressnumbersreferenceabuilding,notjust
aparcel
Acceptedvalues
Footprintsarenotcurrentlyupdatedasnewbuildingsareconstructed
Forthosebuildingsconstructedbefore2010,youcanusetheuniqueidentifier
sf16_bldgid
ReferenceDatasets
Dataset DescriptionandConstraints Reference
Columns
Building
Footprints
Thefootprintextentsarecollapsedfromanearlier3D
buildingmodelprovidedbyPictometryof2010,andhave
beenrefinedfromaversionofbuildingmassespublicly
availableontheopendataportalforovertwoyears.The
buildingmassesweremanuallysplitwithreferenceto
parcellines,butusingverticesfromthebuildingmass
whereverpossible.Thesesplitfootprintscorrespond
closelytoindividualstructuresevenwherethereare
commonwalls;thegoalofthesplittingprocesswasto
dividethebuildingmasswherevertherewaslikelytobe
afirewall.Anarbitraryidentifierwasassignedbasedona
descendingsortofbuildingareafor177,023footprints.
Thecentroidofeachfootprintwasusedtojoinaproperty
identifierfromadraftoftheSanFranciscoEnterpriseGIS
Program'scartographicbase,whichprovidescontinuous
coveragewithdistinctright-of-wayareasaswellas
selectednearbyparcelsfromadjacentcounties.
sf16_bldgid
unique
identifierfor
footprint
mblrfor
referenceto
property
identifiers
including
parcelsand
rightofway
Isanythingwrong,unclear,missing?
Leaveacomment.
BuildingFootprints
65

AddressNumbers
Definition
PerAdministrativeBulletin035(AB-035)intheSanFranciscoBuildingCodes:
Allprimaryentrancesfromthestreettoallbuildingsandalldirectentrancesfromthe
streettoseparatetenantspacesordwellingunitsshallbenumbered
Illustration
IllustrationofrightsideofGreenStreetbetweenColumbusAveandPowellSt
100validaddressnumbersonthissegmentfrom600to699
Evenadddressesonright,oddsonleft
Eachaddresscorrespondstoanentrancefromthestreet
Notebuildingsattherearofthebuildingfacingthestreethaveentrywaysfromthe
street(e.g.656A,658A,664A,and666A)
Numberscanbeassignedwherethereisnobuilding,buttheymustbeassociated
AddressNumbers
66

withaparcel
e.g.theparkinglotat626GreenSt
Authority
TheofficialstreetnumbersareassignedbytheDepartmentofBuildingInspection
BuildingOfficialpriortopermitsfornewstructuresaccordingtotheprocedureinAB-035
Use
Toidentifyaddresseswhereprecisionisarequirement
Asalocationidentifierforanumberofcitywidebusinessprocessesincludingnoticing,
permitting,businessregistrations,etc.
Acceptedvalues
StreetnumbersareassignedaccordingtoruleslaidoutinAB-035,thesespecify:
Thestartandendpointofaddressassignment
Howmanyaddressesareallocatedbetweenintersectionsandwherethatdiffers
Whereevenandoddnumbersareassigned
AuthorizedCitystaffenteraddressnumbersintheEnterpriseAddressingSystem
accordingtotheserules
NoteonUnits:TheCityrecordsunitnumbersforcondostosupporttyingproperty
recordsfordeeds,propertytaxesandotherbusinessprocesses.Thereisnoformal
requirementtorecordtheunitsinrentalbuildings.
ReferenceDatasets
AddressNumbers
67

Dataset DescriptionandConstraints StreetNumber
Column
Addresses
-
Enterprise
Addressing
System
TheEASisthesystemofrecordforDBIwhen
assigningofficialaddresses.Associatedcoordinates
aremostoftenassociatedwiththecenterofaparcel
orclosetoit,ratherthanatthedoororentry.Thisstill
allowsassociations,butitmeansthatincertain
casesabuildingfootprintcannotbespatially
matchedviaintersectionor"pointinpolygon"withit's
address(es).
address_number
Addresses
withUnits-
Enterprise
Addressing
System
SamegenerallimitationsastheAddressesdataset
above,butalsoincludessub-addresseslikeunits.
Unitnumbersareformallyreferencedforcondos
becausetheCityrecordstheseforthepurposesof
tyingdeedsandotherpropertyrecordstoaspecific
unitandowner.Rentalunitsarenotformally
recordedbytheCity.
address_number
Isanythingwrong,unclear,missing?
Leaveacomment.
AddressNumbers
68

StreetNames
Definition
Theofficialnameassignedtoasegmentofstreetorright-of-waythatislegislated
throughthesubdivisionprocessand/orBoardofSupervisors
Streetnamesaregenerallyestablishedwhenstreetsarecreatedasaresultofthe
development/subdivisionoflandcodifiedintheCity'ssubdivisioncodes
RenamingstreetscanbeinitiatedbymembersofthepublicortheBoardof
SupervisorsaccordingtotheprocessdocumentedbyPublicWorks
Note:Theaboveonlyappliestocity-ownedpublicstreets
Illustration
AboveisthestreetsignforJackKerouacAlley(formerlyAdlerAlley).Onthestreetsign,
bothnamesarepresentforfiveyearsfollowinganamechange.
Authority
Newstreetnamesassignedduringthedevelopment/subdivisionofland
RecordationoffinalparcelmapsincludingnewstreetshappenswiththeOfficeof
theAssessor-Recorder
Beforerecordation,subdivisionmapsareapprovedbytheCountySurveyor,the
PublicWorksDirectorandtheBoardofSupervisors
PartoftheprocessdefinedintheCitySubdivisionCodes
Renamingofstreetsrequires:
StreetNames
69

PetitionwithsignaturessubmittedtoPublicWorksforreviewwithasubmittalfee
TheresolutionreferredtotheClerkoftheBoardofSupervisors
APublicHearingattheLandUseandEconomicDevelopmentCommittee
BoardofSupervisorsapproval
Mayor'ssignature
Use
Forofficialbasemapstolabelthestreetsproperly
Asacomponentpartofafulladdress(seeaddressformattingguidance)
Tovalidateagainstusersubmittedaddressdata(e.g.inaformonline)
Acceptedvalues
OfficialstreetnamesaremaintainedintheCity'sOfficialBasemapupdatedbyPublic
Worksstaff
ThefulllistofvalidCitystreetnamesisavailableinthestreetnamesdataset
ReferenceDatasets
Dataset DescriptionandConstraints ReferenceColumns
StreetNames Containsalistofofficiallyvalidstreet
namescontainedintheCity'sBasemap
fullstreetname
composedof streetname
& streettype&
postdirection
San
Francisco
Basemap
Street
Centerlines
Ageographicreferenceoftheall
basemapstreetsincludinganumberof
streetcomponentslikethevalidname
streetnamecomposedof
street& st_type
Isanythingwrong,unclear,missing?
Leaveacomment.
StreetNames
70

StreetSuffixAbbreviations
Definition
Astreetsuffixisawordthatfollowsthenameofthestreetdescribingitstype(e.g.
Street,Avenue,Road)
SuffixabbreviationsareshortenedformsstandardizedbytheUnitedStatesPostal
Service(USPS),thesearetheonestheCityusesaswell
Authority
TheUSPSsetsstandardsforaddressesforconsistencyacrossthedeliveryofmail
ThesearedocumentedinUSPSPublication28:PostalAddressingStandards
Use
Whenwritingorrecordingashortformofafullstreetname
1500MarketStreetto1500MarketSt
Acceptedvalues
StandardstreetsuffixabbreviationsavailableonlineunderPublication28,AppendxC1
Bestnottoencodewithaperiodattheend
e.g.STorStnotSt.
Isanythingwrong,unclear,missing?
Leaveacomment.
StreetSuffixAbbreviations
71

StreetCenterlinesandNodes
Definition
Streetcenterlinesarelinesthatrepresentanetworkofstreets
Theyarealignedgenerallytothecenterofastreet
Theyaremeanttomodelthestreetnetworkandthushavenowidthorarea
Theyhavealengthcomponent
Streetnodesaretheendpointsofastreetcenterlineandrepresentintersections
Anodesharedamongmultipleintersectingstreetsegmentsisanintersection
EachnodeandcenterlinesegmentwillhaveauniqueCenterlineNodeNetwork(CNN)
identifier
ThecollectionofCenterlineNodeNetworkidentifiersarecollectivelyknownas"CNNs"
Illustration
StreetCenterlinesandNodes
72

Shows3streets(Stockton,GreenandColumbus)atapointofintersection
Eachsegmentsitsbetweentwonodes
AsegmentendswhereitintersectswithanothersegmentORatthephysicalendof
astreet(adeadend)
Somesegmentswillstartandendatthesamenode
EachsegmentandnodehasaCNNidentifierpicturedabove
Segmentssharethesamenodewheretheyintersect
NodeID25352000inthemiddleissharedby6segments
Authority
ThemanagementofstreetsfallstodifferentjurisdictionswithintheCity
PublicWorksmanagesandmaintainsthemajorityofstreetswithintheCity
TheremainingaremanagedandmaintainedbyotherentitieslikeCaltrans,Presidio
TrustNationalParkandParks&Recreation,asummaryofmilesofstreetsby
jurisdictionisavailableontheopendataportal
BasemapdataincludingstreetsfromvariousjurisdictionsismaintainedbyPublicWorks
StreetCenterlinesandNodes
73

Use
CenterlineNodeNetworkIDs(CNNs)arereferencedinmanydatasetsthroughoutthe
City(includingbutnotlimitedtopermitsandinspections,projectmanagementandasset
managementsystems)
Usedtoenhancedatabyaddinglocationattributes,allowingdisparatedatasetstobe
mappedaswellascomparedforanalysis
Tomodelthetransportationnetwork
AcceptedValues
EverycenterlineandnodewillhaveauniqueCenterlineNodeNetwork(CNN)identifier
cnnasanumber
cnntextasatextstring
CNNIDs(CNN)maybeusedinsecondarycolumnsasreference
Forexample:
f_node_cnnand t_node_cnntoindicatefromandtonodes
WhenreferencingaCNN,includecleardefinitioninthedatadictionary,andinclude
cnninthecolumnname
ValidIDsareinthereferencedatasetsbelow
ReferenceDatasets
StreetCenterlinesandNodes
74

Dataset DescriptionandConstraints Reference
Columns
Listof
Streetsand
Intersections
Alistofstreetsegmentsandintersectionssorted
bystreetnameandascendingaddressnumber.
ThisdatasetisbasedontheCity'sGISbasemap
andcontainsCNNidnumbersforeachrecord.
cnnasnumber
Forsegments:
from_cnnand
to_cnndefine
thenodeIDsat
eachend
San
Francisco
Basemap
Street
Centerlines
Ageographicreferenceoftheallbasemapstreets
includingcenterlinenodenetworkidentifiersand
jurisdictions
cnnasnumber
cnntextastext
f_node_cnnas
thestarting
(from)nodeID
t_node_cnnas
theending(to)
nodeID
Street
Segment
and
Intersection
(CNN)
ChangeLog
AlistofStreetSegmentandIntersection(CNN)
changesincludingnew,dropped,realigned,
dividedandsplitrecords.
oldcnnas
number
newcnnas
number
Isanythingwrong,unclear,missing?
Leaveacomment.
StreetCenterlinesandNodes
75

Reference:Boundaries
CommonboundaryreferencesareusedinnumerousCitydatasets.Thissectiondistills
someofthemostcommonreferences.Theseinclude:
Census
Neighborhoods
SupervisorDistricts
ZoningUseDistricts
Reference:Boundaries
76

CensusBoundaries
CensusdataisavailablefromtheFederalCensusBureau.ForcertainCityadministrative
datasets,weassigncensusboundariestomakelinkingthesetoCensusdataeasier.
ForcensusboundaryIDswepresentthefullIDstartingwithStateIDandgoingdowntothe
mostgranularIDrepresentedbythefield(e.g.tract,blockorblockgroup).ThefullIDsare
presentedasstrings,notnumbers.Youcanlearnmoreaboutgeographicboundariesand
identifiersontheCensuswebsite.ThefullIDsareconstructedinthefollowingorder:
StateFIPSCode(2digit)>CountyFIPScode(3digit)>TractID(6digit)>Blockgro
upID(1digit)>BlockID(4digits,butfirstdigitisthesameasBlockgroupID)
OnCitydatasetswithaCensusgeographycolumn,weonlyrepresenttheIDforthemost
granulargeographyappropriatetothedata.Forexample,ifwepublishdowntotheCensus
block,wedon'tincludeaseparatecolumnforblockgrouportract.Onecanderivethesefrom
thefullIDbecauseofthenestingrelationshipmentionedabove.
Census
Boundary ExampleID Label
State 06 California
County 06075 SanFranciscoCounty,California
Census
Tract 06075010100 CensusTract101,SanFranciscoCounty,
California
Census
Blockgroup 060750101001 BlockGroup1,CensusTract101,SanFrancisco
County,California
Census
Block 060750101001000 Block1000,BlockGroup1,CensusTract101,
SanFranciscoCounty,California
Census
77

Neighborhoods
TheCity'sOpenDataProgramprovidestheAnalysisNeighborhoodsastheprimary
neighborhooddistrictboundaryonautomateddatasets.Wealsoprovideotherneighborhood
boundarieswhenappropriate.
Thetablebelowincludes:
thenameandlinktoeachoftheneighborhooddistricts
thehumanreadablecolumnnameusedontheopendataportal
theapplicationprogramminginterface(API)name
theshortnameusedwhentherearecharacterlimits(e.g.inshapefileformats)
thenumberofdistrictsincludedinthedataset
aquicklinktodownloadaCSVofjusttheboundarynames(withoutgeometry)
Dataset
ColumnName
(Human
Readable)
APIName ShortName
Analysis
Neighborhoods
Neighborhooods
-Analysis
Boundaries
neighborhoods_analysis_boundaries NBHDANA
Neighborhood
Groups
Neighborhoods
-Group
Boundaries
neighborhoods_group_boundaries NBHDGRP
SFRealtor
Neighborhoods
Neighborhoods
-Realtor
Boundaries
neighborhoods_realtor_boundaries NBHDSFRA
SFFind
Neighborhoods
Neighborhoods
-SFFind
boundaries
neighborhoods_sffind_boundaries NBHDSFFIND
Note:Datasetspublishedbeforewecodifiedthispracticemaynotreflecttheabove.Weare
activelyimprovingexistingdatasetsonarollingbasis.Pleaseconsultthedatadictionaryand
otherrelateddocumentationunderthedataset'sAbouttab.Ifit'sstillunclear,contact
DataSF,andwe'llbehappytohelp.
Neighborhoods
78

SupervisorDistricts
Definition
Thereare11membersoftheBoardofSupervisors,eachrepresentingageographic
district.
Illustration
OtherFields SupervisorDistrict
... 1
... 2
... 3
... 4
... 5
... 6
... 7
... 8
... 9
... 10
... 11
Use
Primarilyusedforreportingbysupervisordistrict
Acceptedvalues
Columnnameshouldbe SupervisorDistrictor supervisor_district
Valuesbetween1and11(integer)
Acceptablewaystoindicatenodistrictinclude:
nullmeaningthefieldhasnovalue
-1or 0
SupervisorDistricts
79

Indicatehownodistrictisrepresentedinyourdatadictionary
Forexample,notall311caseshavealocationandwon'thaveanassociated
district
ReferenceDatasets
Dataset Descriptionand
Constraints ReferenceColumns
Current
Supervisor
Districts
SupervisorDistrictsasofthe
2012redistricting
supervisor-numberofdistrict
(integer1through11)
SupervisorDistricts
80

ZoningUseDistricts
Definition
Zoningregulationsgovernhowlandcanbeusedinvariousgeographicareascalled
"zoningusedistricts"(alsoknownas"zoning,""zones"or"usedistricts").
Zoningregulationsmay:
governsizesandshapesofbuildings
limitthenumberofunitsorapartmentsthatcanexistsonaproperty
requiretheaccommodationofcarparkingoffofthestreet
setcontrolsonplantingstreettreesundercertaincircumstances
specifyhowlateabusinesscanremainopenatnight
Illustration
EachpartoftheCityisdividedintozonesthatcorrespondtoregulationsinthePlanning
Code
GetahigherresolutionPDFversionofthemapaboveprovidedbyPlanning
ZoningUseDistricts
81

Authority
ZoningregulationsaresetoutintheSanFranciscoPlanningCodeandmodified
throughlegislation
ThePlanningDepartmentenforceszoningcompliance
Use
Forunderstandingwhatispermitted,conditionalandnotpermittedwhenbuildinginSan
Francisco
Reference
Reference DescriptionandConstraints Reference
Columns
Zoning
Districts
TheZoningDistrictsareacomponentofthe
ZoningMapwhichinturnisakeycomponentof
theSanFranciscoPlanningCode.
urllinkstothe
districtdefinitionin
theplanningcodes
zoningisthe
districtcode
Planning
Code
TheofficialZoningMapcanbefoundintheSan
FranciscoPlanningCodeonthelinksunder
ZONINGMAPSontheleftnavigationcolumn).
N/A
ZoningUseDistricts
82

Appendix:ReservedColumnNames
Thefollowingcolumnnamesshouldbeusedonlyiftheyadheretothedefinitionsinthis
guide:
analysis_neighborhood
date
date_time
fiscal_half_year
fiscal_month
fiscal_quarter
fiscal_year
half_year
latitude
longitude
month
quarter
supervisor_district
time
week
x_coord
y_coord
year
zip_code
Isanythingwrong,unclear,missing?
Leaveacomment.
ReservedColumnNames
83

Appendix:ReferenceDataIndex
Belowisatableofthereferencedatasetsmentionedinthisdocument.Viewallthe
referencedatabelowintheopendataportal.
Dataset Descriptionand
Constraints ReferenceColumns Page(s)
Addresses-
Enterprise
Addressing
System
TheEASisthesystemof
recordforDBIwhen
assigningofficialaddresses.
Coordinatesaremostoften
associatedwiththecenterof
aparcelorclosetoit,rather
thanatthedoororentry.
Thisstillallowsassociations,
butitmeansthatincertain
casesabuildingfootprint
cannotbespatiallymatched
viaintersectionor"pointin
polygon"withit's
address(es).
address_number Address
Numbers
Addresses
withUnits-
Enterprise
Addressing
System
Samegenerallimitationsas
theAddressesdataset
above,butalsoincludes
sub-addresseslikeunits.
Unitnumbersareformally
referencedforcondos
becausetheCityrecords
theseforthepurposesof
properlytyingdeedsand
otherpropertyrecordstoa
specificunitandowner.
Rentalunitsarenotformally
recordedbytheCity.
address_number Address
Numbers
Thefootprintextentsare
collapsedfromanearlier3D
buildingmodelprovidedby
Pictometryof2010,and
havebeenrefinedfroma
versionofbuildingmasses
publiclyavailableonthe
opendataportalforovertwo
years.Thebuildingmasses
weremanuallysplitwith
referencetoparcellines,but
usingverticesfromthe
buildingmasswherever
ReferenceDataIndex
84

Building
Footprints
possible.Thesesplit
footprintscorrespondclosely
toindividualstructureseven
wheretherearecommon
walls;thegoalofthesplitting
processwastodividethe
buildingmasswherever
therewaslikelytobea
firewall.Anarbitrary
identifierwasassigned
basedonadescendingsort
ofbuildingareafor177,023
footprints.Thecentroidof
eachfootprintwasusedto
joinapropertyidentifierfrom
adraftoftheSanFrancisco
EnterpriseGISProgram's
cartographicbase,which
providescontinuous
coveragewithdistinctright-
of-wayareasaswellas
selectednearbyparcels
fromadjacentcounties.
sf16_bldgidunique
identifierforfootprint
mblrforreferenceto
propertyidentifiers
includingparcelsand
rightofway
Building
Footprints
Department
CodeList
Thesedepartmentcodesare
maintainedintheCity's
FinancialSystemofRecord.
DepartmentGroups,
Divisions,Sections,Units,
SubUnitsandDepartments
arenestedinthedataset
fromlefttoright.Each
nestedunithasbothacode
andanassociatedname.
Thedatasetrepresentsa
flattenedtree(hierarchy)so
thateachleafonthetree
hasit'sownrow.Thus
certainrowswillhave
repeatedcodesacross
columns.Datachangesas
needed.
Nested(righttoleft):
department_group_code
division_code
section_code
unit_code
sub_unit_code
department_code
Department
Namesand
Codes
Current
Subdivision
Parcels
Thesearethecurrentactive
recordedparcels.The
geographycanbeusedas
referencebutshouldnotbe
usedforanythingrequiring
precision.
block_numlot_num
blklot Parcels
Alistofstreetsegmentsand
intersectionssortedbystreet
nameandascending
cnnasnumber
ReferenceDataIndex
85

Listof
Streetsand
Intersections
addressnumber.Thisdata
setisbasedontheCity's
GISbasemapandcontains
CNNidnumbersforeach
record.
Forsegments:
from_cnnand to_cnn
definethenodeIDsat
eachend
Street
Centerlines
andNodes
Recorded
Parcel
Geography
with
Transaction
DateHistory
Thesearethecurrentand
historicparcelswith
recordeddates.Historic
parcelsonlygobackto
about1995withsome
exceptions.Usefulfortying
historicadministrative
recordstoalocation.The
geographycanbeusedas
referencebutshouldnotbe
usedforanythingrequiring
precision.
block_numlot_num
blklot Parcels
San
Francisco
Assessor
Blocks
Justtheblockswithoutlots block_num Parcels
San
Francisco
Basemap
Street
Centerlines
Ageographicreferenceof
theallbasemapstreets
includingcenterlinenode
networkidentifiersand
jurisdictionsandstreet
namesbysegment
cnnasnumber
cnntextastext
f_node_cnnasthe
starting(from)nodeID
t_node_cnnasthe
ending(to)nodeID
fullstreetname
composedof
streetname&
streettype
Street
Centerlines
andNodes
&Street
Names
Street
Names
Containsalistofofficially
validstreetnamescontained
intheCity'sBasemap
fullstreetname
composedof
streetname&
streettype
Street
Names
Street
Segment
and
Intersection
(CNN)
ChangeLog
AlistofStreetSegmentand
Intersection(CNN)changes
includingnew,dropped,
realigned,dividedandsplit
records.
oldcnnasnumber
newcnnasnumber
Street
Centerlines
andNodes
ReferenceDataIndex
86

Appendix:Contributing
AllofthisdocumentationisopensourceandavailabletoeditonGitHub.Ifyousee
somethingthatyoucancontribute,submitapullrequestwithyouredits!Tomakethiseasy
youcanclickthe"Editthispage"linkatthetopofthewebdocs.
ThedocsareallwritteninGitHubFlavoredMarkdown.Ifyou'veusedGitHub,it'sprettylikely
you'veencountereditbefore.YoucanbecomeaproinafewminutesbyreadingtheirGFM
Documentationpage.
OrganizingFiles
You'llnoticethattheGitHubRepoisinalogicalstructure.Eachofthemajorsectionsisa
folder.Forexamplethe'Reference:Basemap'pagesareinthefolder basemapinthetop
leveloftherepository.
Someofthechaptersaresplitintomultiplesectionstohelpbreakupthecontentandmakeit
easiertodigest.Youcaneasilyseehowchaptersarelaidoutbylookingatthe SUMMARY.md
file.Thisconventionhelpskeepchapterstogetherinthefilesystemandeasytovieweither
directlyongithuborgitbook.
TableofContents
You'llfindthetableofcontentsintheSUMMARY.mdfile.It'sanestedlistofmarkdownlinks.
Youcanlinktoafilesimplybyputtingthefilename(includingtheextension)insidethelink
target.
IntroductionPage
ThisistherootREADME.mdfile.It'sintentistogivethereaderanelevatorpitchofwhatthis
documentisaboutisandwhywethinkitisuseful.
SendaPullRequest
Sothat'sit.Youmakeyouredits,keepyourfilesandtheTableofContentsorganized,and
sendusapullrequest.
EnjoytheOfflineDocs
Contributing
87

Momentsafteryoureditsaremerged,theywillbeautomaticallypublishedtotheweb,asa
downloadablePDF,.mobifile(Kindlecompatible),andePubfile(iBookscompatible).
Contributing
88

Appendix:License
License
90

