DESTINATION: DEEP SPACE 2019FRCGame Season Manual
User Manual:
Open the PDF directly: View PDF
.
Page Count: 129 [warning: Documents this large are best viewed by clicking the View PDF Link!]
- Introduction
- DestinationDeepSpaceOverview
- SeasonSponsorRecognition
- ArenaSection
- ARENA
- FieldSection
- FIELD
- BAY
- HAB
- GUARDRAILS
- ZonesandMarkingsSection
- ALIGNMENT_LINE
- ALLIANCE_STATION
- CARGO_SHIP_LINE
- CENTER_LINE
- HAB_LINE
- HAB_ZONE
- MIDLINE
- STARTING_LINE
- RocketSection
- ROCKET
- NOSECONE
- PORT
- HATCH
- KEYHOLE
- FIN
- CargoShipSection
- CARGO_SHIP
- HabPlatformSection
- DepotSection
- DEPOT
- CORRAL
- RAIL
- AllianceStationSection
- SANDSTORM
- PlayerStationSection
- ALLIANCE_WALL
- PLAYER_STATION
- SandstormSection
- LOADING_STATION
- LoadingStationSection
- GamePieceHolderSection
- GamePiecesSection
- GAME_PIECES
- CargoSection
- CARGO
- HatchPanelSection
- HATCH_PANEL
- VisionTargetsSection
- FMSSection
- FMS
- MatchPlaySection
- ALLIANCE
- SetupSection
- GamePiecesSetupSection
- RobotsSetupSection
- HumansSetupSection
- SandstormPeriodSection
- SANDSTORM_PERIOD
- ScoringSection
- RuleViolationsSection
- FOUL
- TECH_FOUL
- YELLOW_CARD
- RED_CARD
- DISABLED
- DISQUALIFIED
- DriveTeamSection
- DRIVE_TEAM
- CoachDefinition
- COACH
- OLE_LINK13
- OLE_LINK14
- DriverDefinition
- DRIVER
- HumanPlayerDefinition
- HUMAN_PLAYER
- TechnicianDefinition
- TECHNICIAN
- OtherLogisticsSection
- SafetyRulesSection
- S1
- S2
- S3
- S4
- S5
- S6
- ConductRulesSection
- C1
- C2
- C3
- C4
- C5
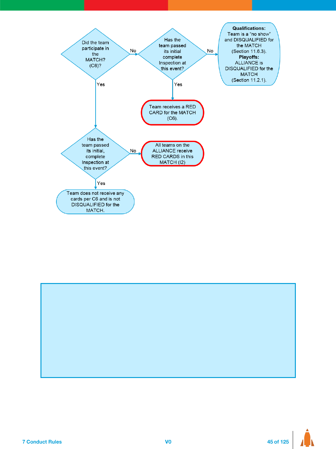
- C6
- C7
- C8
- C9
- C10
- C11
- GameRulesROBOTSSection
- BeforeAfterTheMatchSection
- G1
- G2
- SizeRestrictionsSection
- DuringTheMatchSection
- OnlyDuringTheSandstormSection
- G3
- GamePieceInteractionSection
- G4
- G5
- G6
- G7
- G8
- ZoneSpecificRestrictionsSection
- G9
- G10
- G11
- G12
- G13
- G14
- FieldInteractionSection
- G15
- G16
- RobottoRobotInteractionSection
- G17
- G18
- G19
- G20
- RobotRestrictionsSection
- G21
- G22
- G23
- SandstormPeriodGameRulesSection
- G26
- G27
- HumansGameRulesSection
- GameRulesHumansSection
- BeforetheMatchSection
- H1
- H2
- H3
- HumanDuringtheMatchSection
- H4
- H5
- H6
- H7
- H8
- HumanOnlyDuringtheSandstormSection
- H9
- H10
- IntheArenaSection
- H11
- H12
- H13
- H14
- H15
- H16
- RobotConstructionRulesSection
- RobotOverviewSection
- KOP
- COMPONENT
- MECHANISM
- COTS
- VENDOR
- FABRICATED_ITEM
- GeneralRobotDesignSection
- R1
- FRAME_PERIMETER
- R2
- STARTING_CONFIGURATION
- R3
- R4
- R5
- RobotSafetyDamagePreventionSection
- R6
- R7
- R8
- R9
- R10
- R11
- BudgetConstraintsFabSchedSection
- R12
- R13
- R14
- R15
- R16
- R17
- R18
- R19
- R20
- R21
- R22
- R23
- WITHHOLDING_ALLOWANCE
- BumperRulesSection
- BUMPER
- R24
- R25
- BUMPER_ZONE
- R26
- R27
- R28
- R29
- R30
- R31
- R32
- R33
- MotorsActuatorsSection
- R34
- OLE_LINK155
- R35
- R36
- R37
- CUSTOM_CIRCUIT
- R38
- PowerDistributionSection
- R39
- R40
- R41
- R42
- R43
- R44
- R45
- R46
- R47
- R48
- R49
- R50
- R51
- R52
- R53
- R54
- R55
- R56
- R57
- R58
- R59
- R60
- SIGNALLEVELDefinition
- SIGNAL_LEVEL
- R61
- R62
- R63
- ControlCommandSignalsSysSection
- R64
- R65
- R66
- R67
- R68
- R69
- R70
- R71
- R72
- R73
- R74
- R75
- R76
- PASSIVE_CONDUCTOR
- ACTIVE_DEVICE
- R77
- R78
- R79
- R80
- PneumaticSysSection
- R81
- R82
- R83
- R84
- R85
- R86
- R87
- R88
- R89
- R90
- R91
- R92
- R93
- R94
- OperatorConsoleSection
- R95
- R96
- OPERATOR_CONSOLE
- R97
- R98
- R99
- R100
- InspectionEligibiltyRulesSection
- BYPASSED
- I1
- ROBOT
- I2
- I3
- I4
- I5
- I6
- I7
- TournamentsSection
- MatchSchedulesSection
- RefereeInteractionSection
- YellowandRedCardsSection
- T1
- MatchReplaysSection
- ARENA_FAULT
- MeasurementSection
- T2
- PracticeMatchesSection
- FillerLineSection
- QualificationMatchesSection
- ScheduleSection
- MatchAssignmentSection
- QualificationRankingSection
- PlayoffMatchesSection
- AllianceSelectionProcessSection
- ALLIANCE_CAPTAIN
- PlayoffMatchBracketSection
- PitCrewsSection
- TimeoutsSection
- TIMEOUT
- T3
- BackupTeamsSection
- BACKUP_TEAM
- T4
- AdvancementThroughtheDistrictSection
- DistrictEventsSection
- QualificationRoundPerformanceSection
- AllianceSelectionResultsSection
- PlayoffRoundPerformanceSection
- AwardsSection
- TeamAgeSection
- RegionalParticipationSection
- DistrictChampionshipEligibilitySection
- DistrictChampionshipswithMultipleSection
- AdvancementtotheFIRSTChampionshipSection
- WildCardsSection
- FIRSTCMPEligbilityforDistTeamsSection
- FIRSTCMPAdditionsExceptionsSection
- FourRobotAlliancesSection
- LINEUP
- FIRSTCMPPitCrewsSection
- T5
- FIRSTCMPPlayoffs
- FIRSTCMPTimeoutsSection
- GlossarySection


1 Introduction............................................................................................................................................ 1
1.1 About FIRST® ................................................................................................................................ 1
1.2 FIRST Robotics Competition ......................................................................................................... 1
1.3 Gracious Professionalism®, a FIRST® Credo ................................................................................ 1
1.4 Coopertition® ................................................................................................................................. 3
1.5 This Document & Its Conventions ................................................................................................. 4
1.6 Translations & Other Versions ...................................................................................................... 5
1.7 Team Updates ............................................................................................................................... 5
1.8 Question and Answer System ....................................................................................................... 5
2 2019 Game Overview ........................................................................................................................... 7
3 Season Sponsor Recognition................................................................................................................ 9
4 ARENA ................................................................................................................................................ 11
4.1 FIELD .......................................................................................................................................... 11
4.2 Zones and Markings .................................................................................................................... 13
4.3 ROCKET ..................................................................................................................................... 18
4.4 CARGO SHIP .............................................................................................................................. 20
4.5 HAB PLATFORM ........................................................................................................................ 23
4.6 DEPOT ........................................................................................................................................ 24
4.7 SANDSTORM ............................................................................................................................. 24
4.8 ALLIANCE STATION .................................................................................................................. 25
4.8.1 ALLIANCE WALL ................................................................................................................ 25
4.8.2 GAME PIECE Holders ........................................................................................................ 28
4.9 GAME PIECES ............................................................................................................................ 29
4.9.1 CARGO ............................................................................................................................... 29
4.9.2 HATCH PANEL ................................................................................................................... 30
4.10 Vision Targets ............................................................................................................................. 30
4.11 The FIELD Management System ................................................................................................ 31
5 MATCH Play........................................................................................................................................ 34
5.1 Setup ........................................................................................................................................... 34
5.1.1 GAME PIECES .................................................................................................................... 34
5.1.2 ROBOTS ............................................................................................................................. 35
5.1.3 Humans ............................................................................................................................... 35
5.2 SANDSTORM PERIOD .............................................................................................................. 35
5.3 Scoring ........................................................................................................................................ 36

5.4 Rule Violations ............................................................................................................................ 37
5.5 DRIVE TEAM .............................................................................................................................. 37
5.6 Other Logisitics............................................................................................................................ 38
6 Safety Rules ........................................................................................................................................ 41
7 Conduct Rules ..................................................................................................................................... 43
8 Game Rules: ROBOTS ....................................................................................................................... 47
8.1 Before/After the MATCH ............................................................................................................. 47
8.2 During the MATCH ...................................................................................................................... 47
8.2.1 Only During the SANDSTORM PERIOD ............................................................................ 47
8.2.2 GAME PIECE Interaction .................................................................................................... 47
8.2.3 Zone Specific Restrictions ................................................................................................... 48
8.2.4 FIELD Interaction ................................................................................................................ 49
8.2.5 ROBOT to ROBOT Interaction ............................................................................................ 50
8.2.6 ROBOT Restrictions ............................................................................................................ 51
9 Game Rules: Humans ......................................................................................................................... 53
9.1 Before the MATCH ...................................................................................................................... 53
9.2 During the MATCH ...................................................................................................................... 54
9.2.1 Only During the SANDSTORM PERIOD ............................................................................ 54
9.3 In the ARENA .............................................................................................................................. 55
10 ROBOT Construction Rules ................................................................................................................ 57
10.1 Overview ..................................................................................................................................... 57
10.2 General ROBOT Design ............................................................................................................. 59
10.3 ROBOT Safety & Damage Prevention ........................................................................................ 61
10.4 Budget Constraints & Fabrication Schedule ............................................................................... 62
10.5 BUMPER Rules ........................................................................................................................... 68
10.6 Motors & Actuators ...................................................................................................................... 75
10.7 Power Distribution ....................................................................................................................... 77
10.8 Control, Command & Signals System ......................................................................................... 83
10.9 Pneumatic System ...................................................................................................................... 87
10.10 OPERATOR CONSOLE ............................................................................................................. 90
11 Inspection & Eligibility Rules ............................................................................................................... 93
12 Tournaments ....................................................................................................................................... 97
12.1 MATCH Schedules ...................................................................................................................... 97
12.2 REFEREE Interaction ................................................................................................................. 97
12.2.1 YELLOW and RED CARDS ................................................................................................ 98

12.3 MATCH Replays.......................................................................................................................... 99
12.4 Measurement ............................................................................................................................ 100
12.5 Practice MATCHES ................................................................................................................... 100
12.5.1 Filler Line ........................................................................................................................... 100
12.6 Qualification MATCHES ............................................................................................................ 100
12.6.1 Schedule ........................................................................................................................... 100
12.6.2 MATCH Assignment .......................................................................................................... 101
12.6.3 Qualification Ranking ........................................................................................................ 101
12.7 Playoff MATCHES ..................................................................................................................... 102
12.7.1 ALLIANCE Selection Process ........................................................................................... 102
12.7.2 Playoff MATCH Bracket .................................................................................................... 103
12.7.3 Pit Crews ........................................................................................................................... 105
12.7.4 TIMEOUTS ........................................................................................................................ 105
12.7.5 BACKUP TEAMS .............................................................................................................. 106
12.8 Advancement Through the District Model ................................................................................. 108
12.8.1 District Events ................................................................................................................... 108
12.8.2 District Championship Eligibility ........................................................................................ 111
12.8.3 District Championships with Multiple Divisions ................................................................. 111
12.9 Advancement to the FIRST Championship ............................................................................... 112
12.9.1 Wild Cards ......................................................................................................................... 113
12.9.2 FIRST Championship Eligibility for District Teams ........................................................... 114
12.10 FIRST Championship: Additions and Exceptions ..................................................................... 117
12.10.1 Four ROBOT ALLIANCES ............................................................................................ 117
12.10.2 FIRST Championship Pit Crews ................................................................................... 118
12.10.3 FIRST Championship Playoffs ...................................................................................... 118
12.10.4 FIRST Championship TIMEOUTS ................................................................................ 119
13 Glossary ............................................................................................................................................ 121

FIRST® (For Inspiration and Recognition of Science and Technology) was founded by inventor Dean
Kamen to inspire young people’s interest in science and technology. Based in Manchester, New
Hampshire, FIRST is a 501(c)(3) not-for-profit public charity.
FIRST provides four programs:
• FIRST® Robotics Competition for grades 9-12, ages 14-18
• FIRST® Tech Challenge for grades 7-12, ages 12-18
• FIRST® LEGO® League for grades 4-8, ages 9-14 (ages 9-16 outside of North America)
• FIRST® LEGO® League Jr. for grades K-4, ages 6-10
Please visit our website: www.firstinspires.org for more information about FIRST programs.
FIRST Robotics Competition pairs high school students with adult mentors (primarily engineers and
teachers) to design and build robots that compete against one another in a high-energy environment.
This varsity Sport for the Mind™ combines the excitement of sport with the rigors of science and
technology. Under strict rules, limited resources and time limits, teams of students are challenged to raise
funds, design a team “brand,” hone teamwork skills, and build and program ROBOTS to perform
prescribed tasks against a field of competitors. It’s as close to “real-world” engineering as a student can
get.
Each January at an event known as “Kickoff,” a new, challenging game is introduced. These exciting
competitions combine the practical application of science and technology with the fun, intense energy and
excitement of a championship-style sporting event. Teams are encouraged to display Gracious
Professionalism®, help other teams, and cooperate while competing. This is known as Coopertition®.
In 2019, FIRST Robotics Competition will reach 95,000 high-school students representing more than
3,900 teams. Teams come from nearly every state in the United States, as well as many other countries.
FIRST Robotics Competition teams will participate in 60 Regional Competitions, 99 District Competitions,
and 11 District Championships. In addition, approximately 800 teams will qualify to go to one of the two
FIRST Championship events at the end of April 2019.
This year’s game, and this manual, were presented at the 2019 FIRST Robotics Competition Kickoff on
Saturday, January 5, 2019.
At the Kickoff, all teams:
• saw the 2019 game, DESTINATION: DEEP SPACE Presented By The Boeing Company, for
the first time
• learned about the 2019 game rules and regulations
• received a Kickoff Kit that provides a starting point for robot build
Gracious Professionalism® is part of the ethos of FIRST. It’s a way of doing things that encourages high
quality work, emphasizes the value of others, and respects individuals and the community.

Gracious Professionalism is not clearly defined for a reason. It can and should mean different things to
everyone.
Some possible meanings of Gracious Professionalism include:
• Gracious attitudes and behaviors are win-win
• Gracious folks respect others and let that respect show in their actions
• Professionals possess special knowledge and are trusted by society to use that knowledge
responsibly
• Gracious Professionals make a valued contribution in a manner pleasing to others and to
themselves
In the context of FIRST, this means that all teams and participants should:
• Learn to be strong competitors, but also treat one another with respect and kindness in the
process
• Avoid leaving anyone feeling as if they are excluded or unappreciated
Knowledge, pride and empathy should be comfortably and genuinely blended.
In the end, Gracious Professionalism is part of pursuing a meaningful life. When professionals use
knowledge in a gracious manner and individuals act with integrity and sensitivity, everyone wins and
society benefits.
The FIRST spirit encourages doing high-quality, well-informed work in a manner that
leaves everyone feeling valued. Gracious Professionalism seems to be a good
descriptor for part of the ethos of FIRST. It is part of what makes FIRST different and
wonderful.
- Dr. Woodie Flowers, National Advisor for FIRST
It is a good idea to spend time going over this concept with your team and reinforcing it regularly. We
recommend providing your team with real-life examples of Gracious Professionalism in practice, such as
when a team loans valuable materials or expertise to another team that they will later face as an
opponent in competition. Routinely highlight opportunities to display Gracious Professionalism at events
and encourage team members to suggest ways in which they can demonstrate this quality themselves
and through outreach activities.

At FIRST, Coopertition® is displaying unqualified kindness and respect in the face of fierce competition.
Coopertition is founded on the concept and philosophy that teams can and should help and cooperate
with one another even as they compete. Coopertition involves learning from teammates and mentors.
Coopertition means competing always but assisting and enabling others when you can.
A Message from Woodie Flowers Award Recipients
The Woodie Flowers Award is the most prestigious mentoring award in FIRST. The
award recipients as of the 2015 FIRST Championship created an important message
for all FIRST Robotics Competition teams to consider as we tackle each season.
Performing at your best is important. Winning is important. This is a competition.
However, winning the right way and being proud of what you have accomplished and
how you have accomplished it is more important. FIRST could create rules and
penalties to cover almost any scenario or situation, but we prefer an understandable
game with simpler rules that allow us to think and be creative in our designs.
We want to know that our partners and opponents are playing at their best in every
match. We want to know they are playing with integrity and not using strategies based
on questionable behaviors.
As you create your robots and award presentations, prepare for competition and
match play, create and implement game strategies, and live your daily lives,
remember what Woodie has said time and time again, and let’s ‘Make your
Grandmother proud.’
Woodie Flowers
Liz Calef (88)
Mike Bastoni (23)
Ken Patton (51, 65)
Kyle Hughes (27)
Bill Beatty (71)
Dave Verbrugge (5110, 67)
Andy Baker (3940, 45)
Dave Kelso (131)
Paul Copioli (3310, 217)
Rob Mainieri (2735, 812, 64)
Dan Green (111)
Mark Breadner (188)
John Novak (16, 323)
Chris Fultz (234)
John Larock (365)
Earl Scime (2614)
Fredi Lajvardi (842)
Lane Matheson (932)
Mark Lawrence (1816)
Eric Stokely (258, 360, 2557,
& 5295)
Glenn Lee (359)
Gail Drake (1885)

The 2019 Game and Season Manual is a resource for all FIRST Robotics Competition teams for
information specific to the 2019 season and the DESTINATION: DEEP SPACE game. Its audience will
find the following detail:
• a general overview of the DESTINATION: DEEP SPACE game
• detail about the DESTINATION: DEEP SPACE playing field
• description of how to play the DESTINATION: DEEP SPACE game
• all season rules (e.g. safety, conduct, game play, inspection, etc.)
• description of how teams advance at 2019 tournaments and throughout the season
All participants should study the Rules & Expectations for FIRST Robotics Competition Events webpage
as it details event rules and expectations that perpetuate from season to season. That page
complements, and carries the same weight as, this document.
The intent of this manual is that the text means exactly, and only, what it says. Please avoid interpreting
the text based on assumptions about intent, implementation of past rules, or how a situation might be in
“real life.” There are no hidden requirements or restrictions. If you’ve read everything, you know
everything.
Specific methods are used throughout this section to highlight warnings, cautions, key words and
phrases. These conventions are used to alert the reader to important information and are intended help
teams in constructing a robot that complies with the rules in a safe manner.
Links to other section headings in this manual and external articles appear in blue underlined text.
Key words that have a particular meaning within the context of the FIRST Robotics Competition and
DESTINATION: DEEP SPACE are defined in the Glossary section and indicated in ALL CAPS throughout
this document.
The rule numbering scheme uses an indication of the section in which the rule is stated plus a serial
numbering system (e.g. safety rules begin with “S,” game rules begin with “G,” etc.). References to
specific rules use this scheme (e.g. “S1” is the Safety Rules section).
Warnings, cautions and notes appear in blue boxes. Pay close attention to their contents
as they’re intended to provide insight into the reasoning behind a rule, helpful information
on understanding or interpreting a rule, and/or possible “best practices” for use when
implementing systems affected by a rule.
While blue boxes are part of the manual, they do not carry the weight of the actual rule (if
there is an inadvertent conflict between a rule and its blue box, the rule supersedes the
language in the blue box).
With the exception of nominal dimensions, imperial dimensions are followed by comparable metric
dimensions in parentheses to provide metric users with the approximate size, weight, etc. Metric
conversions for non-rules (e.g. FIELD dimensions) round to the nearest whole unit e.g. "17 in. (~43 cm)”
and “6 ft. 4 in. (~193 cm).” Metric conversions in rules round such that the metric dimension is compliant
with the rule (i.e. maximums round down, minimums round up). The metric conversions are offered for
convenient reference only and do not overrule or take the place of the imperial dimensions presented in
this manual and the field drawings (i.e. field dimensions and rules will always defer to measurements
using imperial units).

Some sections and rules include colloquial language, also called headlines, in an effort to convey an
abbreviated intent of the rule or rule set. This language is differentiated using bold orange text. Any
disagreement between the specific language used in the rules and the colloquial language is an error,
and the specific rule language is the ultimate authority. If you discover a disparity, please let us know and
we will correct it.
Match timing is indicated using “T-minus” nomenclature. For example, T-minus 150s is the start of the 2-
minute 30-second match and T-minus 0s is the end of the match.
Team resources that aren’t generally season specific (e.g. what to expect at an event, communication
resources, team organization recommendations, robot transportation procedures, and award
descriptions) can be found on the FIRST Robotics Competition website.
The DESTINATION: DEEP SPACE manual is originally and officially written in English and is occasionally
translated into other languages for the benefit of FIRST Robotics Competition teams whose native
language may not be English.
A text-based English version can be provided only for use with assistive devices for visually and hearing-
impaired persons, and not for redistribution. For more information, please contact
frcteamadvocate@firstinspires.org.
In the event that a rule or description is modified in an alternate version of this manual, the English pdf
version as published on the FIRST Game and Season Materials webpage is the commanding version.
Team updates are used to notify the FIRST Robotics Competition community of revisions to the official
season documentation (e.g. the manual, drawings, etc.) or important season news. Between Kickoff and
Stop Build Day, Team Updates are posted each Tuesday and Friday. Between Stop Build Day and the
week before FIRST Championship Houston, Team Updates are posted each Tuesday. Team updates are
posted on the DESTINATION: DEEP SPACE Game and Season Materials web page and generally
posted before 5 pm, Eastern.
Generally, Team Updates follow the following convention:
• Additions are highlighted in yellow. This is an example.
• Deletions are indicated with a strikethrough. This is an example.
• Notes that are added for clarity or explanation for the change but are not retained as part of
the manual appear in bold. This is an example.
Questions about any 2019 Game and Season Manual content and FIRST Robotics Competition Event
Experience web page content may be asked to FIRST using the official Question and Answer System
(i.e. “the Q&A”), which opens on January 9, 2019, noon Eastern. Details on the Q&A can be found on the
DESTINATION: DEEP SPACE Game and Season Materials web page. The Q&A is intended to help
clarify rules, and sometimes the responses result in revisions to the text in the official document (which is
communicated using Team Updates).
The Q&A is not a resource for
• rulings on hypothetical strategies or vague situations,
• challenging decisions made at past events, or
• design reviews of a ROBOT system for legality.

The responses in the Q&A do not supersede the text in the manual, although every effort will be made to
eliminate inconsistencies between the two. While responses provided in the Q&A may be used to aid
discussion at each event, per Inspection & Eligibility Rules and REFEREE Interaction sections,
REFEREES and Inspectors are the ultimate authority on rules. If you have concerns about enforcement
trends by volunteer authorities, please notify FIRST at firstroboticscompetition@firstinspires.org.
Weak questions are overly broad, vague, and/or include no rule references. Some examples of questions
that will not be answered in the Q&A are:
• Is this part/design legal?
• How should the REFEREE have ruled when this specific game play happened?
Good questions ask generically about features of parts or designs, gameplay scenarios, or rules, and
often reference one or more relevant rules within the question. Some examples of questions that will likely
be answered in the Q&A are:
• A device we are considering using on the ROBOT comes with purple AWG 40 wire, does this
comply with R?? and R??
• We’re not sure how to interpret how Rule G?? applies if Blue ROBOT A does X and Red
ROBOT B does Y, can you please clarify?

In DESTINATION: DEEP SPACE, Presented By The Boeing Company, we join two competing
ALLIANCES collecting samples on Planet Primus. Unpredictable terrain and weather patterns make
remote ROBOT operation essential to their mission on the planet. With only 2:30 until liftoff, the
ALLIANCES must gather as many CARGO pods as possible and prepare their spaceships before the
next SANDSTORM arrives.
T-minus 2:30: A SANDSTORM limits DRIVER visibility so ROBOTS independently follow pre-
programmed instructions or are operated by human DRIVERS via video from their stations. ALLIANCES
score points by:
1. Deploying ROBOTS from Habitat (HAB)
2. Preparing ROCKETS and CARGO SHIP with HATCH PANELS
3. Loading CARGO pods into their ROCKETS and CARGO SHIP
T-minus 2:15: The SANDSTORM clears, and human operators take control of their ROBOTS.
ALLIANCES continue to score points by:
1. Preparing ROCKETS and CARGO SHIP with HATCH PANELS
2. Loading more CARGO pods
3. Returning the ROBOT safely to the ALLIANCE’s HAB
0:00: ROCKET liftoff
The ALLIANCE with the highest score at the end of the MATCH wins.

The ARENA includes all elements of the game infrastructure that are required to play DESTINATION:
DEEP SPACE Presented By The Boeing Company: the FIELD, GAME PIECES, and all equipment
needed for FIELD control, ROBOT control, and scorekeeping.
The ARENA is modular and assembled, used, disassembled, and shipped many times during the
competition season. It will undergo wear and tear. The ARENA is designed to withstand rigorous play and
frequent shipping. Every effort is made to ensure that ARENAs are consistent from event to event.
However, ARENAs are assembled in different venues by different event staff and some small variations
occur. For details regarding assembly tolerances, please refer to the 2019 ARENA Layout and Marking
Diagram. Successful teams will design ROBOTS that are insensitive to these variations.
Illustrations included in this section are for a general visual understanding of the DESTINATION: DEEP
SPACE ARENA, and dimensions included in the manual are nominal. Please refer to the official drawings
for exact dimensions, tolerances, and construction details. The official drawings, CAD models, and
drawings for low-cost versions of important elements of the DESTINATION: DEEP SPACE FIELD are
posted on the 2019 DESTINATION: DEEP SPACE Game & Season Materials page on the FIRST®
website.
Figure 4-1: DESTINATION: DEEP SPACE
Each FIELD for DESTINATION: DEEP SPACE is a 27 ft. (~823 cm) by 54 ft. (~1646 cm) carpeted area
bound by and including the inward-facing surfaces of the guardrails, inward-facing surfaces of the
ALLIANCE WALLS. It is populated with ROCKETS, CARGO SHIPS, HAB PLATFORMS, DEPOTS, and
LOADING STATIONS. Two (2) Red ROCKETS and two (2) Blue ROCKETS are on their respective
ALLIANCE’S side of the FIELD, positioned against each guardrail.

One (1) Red CARGO SHIP and one (1) Blue CARGO SHIP are centered on the CENTER LINE and face
their respective ALLIANCE STATIONS. Each CARGO SHIP is on its ALLIANCE’S side of the FIELD. The
small space between the sterns of the CARGO SHIPS is sealed with clear plastic.
Each ROCKET has six (6) BAYS and each CARGO SHIP has eight (8) BAYS. A BAY is a container used
to hold one (1) CARGO and can be sealed with one (1) HATCH PANEL. Each BAY has a HATCH which
must be covered by a HATCH PANEL for the BAY to retain CARGO.
One (1) Red HAB PLATFORM and one (1) Blue HAB PLATFORM abut the corresponding ALLIANCE
WALL and are centered on the MIDLINE. Each HAB PLATFORM is a 12 ft. 6½ in. (~382 cm) by 7 ft. 11½
in. (~243 cm) assembly that consists of Level 1, 2, and 3 platforms, their supporting structures, and the
ramp.
Two (2) Red LOADING STATIONS and two (2) Blue LOADING STATIONS are located on their
ALLIANCE’S side of the FIELD and intersect perpendicularly with the guardrails.
The surface of the FIELD is low pile carpet, Shaw Floors, Philadelphia Commercial, Neyland II 20, “66561
Medallion” (please note that Neyland II carpet is obsolete and the closest equivalent is Neyland III). The
edge of the carpet is secured to the venue floor using 3M™ Premium Matte Cloth Tape GT2 or
comparable gaffers tape.
Guardrails form the long edges of the FIELD and are a 1 ft. 7 in. (~48 cm) tall system of transparent
polycarbonate supported on the top and bottom by aluminum extrusion. Guardrails, along with the
ALLIANCE WALLS, prevent ROBOTS from inadvertently exiting the FIELD during a MATCH. There are
four (4) gates in the guardrail that allow access to the FIELD for placement and removal of ROBOTS. The
gate passthrough, when open, is 3 ft. 2 in. (~97 cm) wide. Gates are closed and shielded during the
MATCH.
Figure 4-2 Gate locations
There are two versions of guardrails and PLAYER STATIONS used for competitions. One design has
been used at FIRST Robotics Competitions for several years and matches the 2019 Official FIRST FIELD
Drawings & Models. The other is designed and sold by AndyMark. While the designs are slightly different,
the critical dimensions, performance, and expected user experience between the two are the same.
Detailed drawings for the AndyMark design are posted on the AndyMark website. All illustrations in this
manual show the traditional FIELD design.

A run of steel, black powder coated cable protectors (VEX part number 217-6294) extends from the
center of the guardrail on the scoring table side of the FIELD to the center of the FIELD, between the
CARGO SHIPS. A cable protector run is made up of three (3) long segments (P/N) and an exit segment
(P/N). The total length of the cable protector run is 11 ft. 11¾ in (~365 cm). The long cable protector
segment is a custom steel channel that is ¾ in. tall, 8 in. wide, and 3 ft. 11⅛ in. long (~2 cm tall, ~20 cm
wide, and ~120 cm long). It is secured to the carpet using hook fastener which increases the height to
approximately ⅞ in. (~2 cm). Exit segments are attached to the guardrail with hook fastener and are 6 in.
tall, 8 in. wide and 2¾ in. deep (~15 cm tall, ~20 cm wide and ~7 cm deep).
Figure 4-3 Cable Protector
FIELD Zones and markings of consequence are described below. Unless otherwise specified, the tape
used to mark lines and zones throughout the FIELD is 2-in. (~5cm) 3M™ Premium Matte Cloth (Gaffers)
Tape (GT2).
Figure 4-4 DESTINATION: DEEP SPACE FIELD
ALIGNMENT LINE: one of thirty-two (32) white gaffers tape marks adhered to the carpet that start 1 ft. 6
in. (~46 cm) from the outermost face of the assembly and extend to the point where the carpet meets the
assembly and centered at GAME PIECE placement/retrieval points.

ALLIANCE STATION: a 30-ft. (~914 cm) wide by 10-ft. (~305 cm) deep infinitely tall volume formed by,
and including the ALLIANCE WALL, the edge of the carpet, and ALLIANCE colored tape.
Figure 4-6 Blue ALLIANCE STATION
CARGO SHIP LINE: one of two (2) tape lines that extend the width of the FIELD and are colinear with the
stern of each CARGO SHIP. The tape color matches the color of the closest ALLIANCE WALL.
Figure 4-7 CARGO SHIP LINES

CENTER LINE: an unmarked reference line that bisects the length of the FIELD.
Figure 4-8 CENTER LINE
HAB LINE: one (1) of two (2) tape lines that extend the width of the FIELD and are colinear with and
overlap the bottom of the HAB ramp by 1 in. The tape color matches the color of the closest ALLIANCE
STATION.
Figure 4-9 Blue HAB LINE
HAB ZONE: an infinitely tall volume defined by the guardrail, ALLIANCE WALL, and the HAB LINE. The
HAB ZONE includes the HAB LINE.

MIDLINE: a reference line that bisects the width of the FIELD and is marked by black tape that covers the
mating seam of the two strips of carpet.
Figure 4-10 MIDLINE
STARTING LINE: one (1) of two (2) lines in an ALLIANCE STATION, marked by white tape, that extends
from the back of the outermost Driver Station Support assembly to the back of the ALLIANCE STATION.
Figure 4-11 Red ALLIANCE STARTING LINES

Figure 4-12 Red ROCKET
A ROCKET is a 10 ft. 4 in. (~315 cm) tall assembly placed such that its centerline is 8 ft. (~244 cm) from
the MIDLINE, and its “front” face is parallel to the guardrail, faces its CARGO SHIP, and 2 ft. 3½ in. (~70
cm) from the guardrail. The distance from the front of the “front” face to the back of the “back” face is 1 ft.
7⅝ in. (~50 cm). The angle of its sides is 61¼ degrees.
Each ROCKET has three (3) levels that collectively reach 7 ft. 10 in. tall (~239 cm) and are topped by one
(1) nosecone. A nosecone is a FIELD assembly that caps each ROCKET and is lit per the Scoring
section. Each level has two (2) BAYS. Note per the Scoring section only one (1) CARGO per BAY
contributes to the ALLIANCE’s MATCH score.
A PORT is one of three (3) 1 ft. 4 in. (~41 cm) diameter holes in the “front” face of each ROCKET. The
center of the lowest PORT is 2 ft. 3½ in. (~70 cm) from the carpet, and the distance between the centers
of each PORT is 2 ft. 4 in. (~71 cm).
A HATCH is an opening on a ROCKET or CARGO SHIP on which HATCH PANELS must be placed to
retain CARGO. There are two types of HATCHES: a ROCKET HATCH and a CARGO SHIP HATCH.
A ROCKET HATCH is one (1) of three (3) 2 ft. 1 in. (~64 cm) tall by 1 ft. 4½ in. (~42 cm) wide cutouts on
each side of a ROCKET. The center of the lowest cutout is 1 ft. 7 in. (~48 cm) from the carpet. The
vertical distance between the centers of each ROCKET HATCH is 2 ft. by 4 in. (~71 cm).

Figure 4-13 ROCKET HATCHES and dimensions
The HATCH PANEL placement height at the bottom of a ROCKET equals the HATCH
PANEL placement height on the CARGO SHIP (per the CARGO SHIP section), which
equals the HATCH PANEL retrieval height from the LOADING STATION (per the
LOADING STATION section).
The top of each ROCKET HATCH is backed by a cavity that includes an arched backstop that is 7¾ in.
(~20 cm) wide with a minimum height of 3 in. (~8 cm). It limits the depth of the HATCH to 3¼ in (~8 cm).
Figure 4-14 ROCKET HATCH backstop, one (1) per ROCKET HATCH
The backstop reduces the likelihood that HATCH PANELS enter and get stuck in BAYS.

Each ROCKET HATCH is flanked by two (2) 10 in. (~25 cm) tall, 2 in. (~ 5 cm) wide pieces of black hook
tape, positioned as shown below.
Figure 4-15 ROCKET hook tape locations, two (2)/BAY.
The inside of each ROCKET BAY has an angled ramp which directs CARGO out the HATCH.
Note that two (2) ROCKET BAYS at the same height as each other can, together, physically
accommodate more than two (2) CARGO, however CARGO in excess of two (2) per level will not be
counted per the Scoring section.
Each ROCKET is flanked by two (2) wings. A wing is a sheet of bent plastic that is 6 ft. 2 in. (~188 cm)
tall, 2 ft. 5¼ in. (~74 cm) long, and 7⅝ in. (~19 cm) deep. The backs of the wings are tacked to the
GUARDRAIL polycarbonate with double-sided polyethylene plastic mounting tape (McMaster part number
77185A23).
Each CARGO SHIP is a 7-ft. 11¾-in. (~243 cm) long, 4-ft. 7¾ in. (~142 cm) wide, and 4 ft. (~122 cm) tall
(excluding its fin) assembly with eight (8) BAYS, three (3) on each side and two (2) on the front (the front
faces its ALLIANCE WALL). CARGO SHIPS are placed back-to-back, 9 in. (~23 cm) from the middle of
the FIELD and centered on the MIDLINE.

Each CARGO SHIP HATCH is backed by a cavity that includes two (2) backstops. The backstops each
have an inner width of 7¾ in. (~20 cm) and a depth of 3¼ in. (~8 cm). The top backstop has a minimum
height of 3 in. (~8 cm), and the bottom backstop has a minimum height of 3¼ in. (~8 cm).
The backstop prevents HATCH PANELS from entering and getting stuck in BAYS.
Each BAY capacity is approximately three (3) CARGO but note per the Scoring section only one (1)
CARGO per BAY contributes to the ALLIANCE’s MATCH score. The back of each BAY is a cargo net (for
side BAYS, the net is Hall-Master, item no. 69618, and for front BAYS, the net is PowerTye, Part
#50362). Nets are used to retain GAME PIECES in the CARGO SHIP and are not intended to behave
consistently.
BAY floors are initially sloped to retain CARGO. At the end of the SANDSTORM PERIOD, T-minus135s,
they tilt (magnets holding the back of the floor down disengage) causing CARGO to roll out of the
CARGO SHIP if no HATCH PANEL has been attached to the corresponding HATCH.
There are three (3) posts on each side of each HATCH. Each post is ⅝ in. (~2 cm) in diameter and
extends ¾ in. (~2 cm) from the face of the CARGO SHIP. Posts are aligned vertically and positioned such
that the center of the lower post is 1 ft. 1 in. (~33 cm) from the floor and their centers are 5½ in. (~14 cm)
apart.
Figure 4-18 Posts
Each CARGO SHIP has an 8 in. (~20 cm) tall recess around the bottom. The recess is 53/16 in. (~13 cm)
deep on each side of the CARGO SHIP and 7⅜ in. (~19 cm) deep on the front of the CARGO SHIP
(relative to the face to which the HATCH PANELS are mounted). There is a ⅛ in. thick piece of
polycarbonate that spans the back of the recess.
The recess around the bottom of the CARGO SHIP gives BUMPER clearance and allows
ROBOTS to interact with the CARGO SHIP using ROBOT parts inside the FRAME
PERIMETER.

Each CARGO SHIP has a yellow light suspended inside the aft part of the ship which, if on, indicates that
a MATCH is not in progress and the magnets securing the BAY floors are energized.
Figure 4-19 CARGO SHIP light location
The HAB PLATFORM consists of a ramp, four (4) decks at three levels, the ALLIANCE colored tape that
traces the intersection of the ramp and the carpet, and all relevant supporting structure. Major HAB
PLATFORM dimensions are as shown in Figure 4-20.
Figure 4-20 Blue HAB PLATFORM with major dimensions.
The deck surfaces are ½-in. (~1 cm) textured HDPE sheets.
The decks define the levels for scoring purposes as follows.
• The lowest deck and the ramp form Level 1. The Level 1 deck is 3 in. (~8 cm) high by 10 ft. 8 in.
(~325 cm) long by 3 ft. (~91 cm) deep. The ramps are 11½ in. (~29 cm) long with a 15-degree
angle.
• The middle two (2) decks form Level 2. Each Level 2 deck is 3 ft. 4 in. (~102 cm) wide by 4 ft.
(~122 cm) deep. Level 2 is 6 in. (~15 cm) higher than the deck of Level 1.

• The highest deck forms Level 3. The Level 3 deck is 4 ft. (~122 cm) wide by 4 ft. (~122 cm) deep.
Level 3 is 1 ft. 1 in. (~33 cm) higher than Level 2.
Figure 4-21 HAB PLATFORM Levels
A DEPOT is an area used to stage CARGO at the start of the MATCH per the Setup section. Each
DEPOT is bounded by, but does not include, its ALLIANCE’s HAB PLATFORM, ALLIANCE WALL, and
rails and its inside dimensions are 1 ft. 9¾ in. (~55 cm) wide by 3 ft. 7⅝ in. (~111 cm) deep. A rail is a 1⅛-
in. (~3 cm) tall and 4-in. (~10 cm) wide steel barrier that is attached to the ARENA carpet using 2-in. (~5
cm) wide 3M™ Hook Fastener SJ3572.
Figure 4-22 Blue DEPOTS
The SANDSTORM is installed above each ALLIANCE WALL. The SANDSTORM is an assembly that
features three (3) shutters, each directly above a PLAYER STATION. Each shutter consists of a 4 ft. 6 in.
(~137 cm) tall by 5 ft. 8 in. (~173 cm) wide black out material (IFR Rip Stop Nylon from Rose Brand in
Black). Just before the MATCH, shutters are lowered on the HAB ZONE side of the PLAYER STATION
transparent plastic panels. At the end of the SANDSTORM PERIOD, the shutters retract over a period of
~2 seconds to reveal the FIELD to DRIVE TEAMS. The shutters remain retracted for the remainder of the
MATCH.

Figure 4-23 SANDSTORM
The ALLIANCE WALL is a 6-ft. 6-in. (~198 cm) tall structure that separates ROBOTS from DRIVE
TEAMS (except the TECHNICIAN) and consists of three (3) PLAYER STATIONS, and two (2) LOADING
STATIONS. ALLIANCE WALLS define the short edges of the FIELD and, along with the guardrails,
prevent ROBOTS from inadvertently exiting the FIELD during the MATCH.
Figure 4-24 ALLIANCE WALL

4.8.1.1 PLAYER STATION
Figure 4-25 Blue PLAYER STATIONS
A PLAYER STATION is one (1) of three (3) assigned positions in an ALLIANCE WALL from where a
DRIVE TEAM operates their ROBOT. Each PLAYER STATION is made from a 3 ft. (~91 cm) tall diamond
plate base topped with a 3 ft. 6 in. (~107 cm) tall transparent plastic sheet and a top rail. An aluminum
shelf is attached to each PLAYER STATION to support the DRIVE TEAM’S OPERATOR CONSOLE. The
shelf is 5 ft. 9 in. (~175 cm) wide and 1 ft. ¼ in. (~31 cm) deep. There is a 4 ft. 6 in. (~137 cm) long by 2
in. (nominal) wide strip of hook-and-loop tape (“loop” side) along the center of the support shelf that may
be used to secure the OPERATOR CONSOLE to the shelf.
Black tape is applied to the left and right edges of the PLAYER STATION polycarbonate window, on the
FIELD side.

Figure 4-26 Tape on PLAYER STATION window
Each PLAYER STATION contains the following COMPONENTS for teams:
• One Ethernet Cable: attaches to the Ethernet port of the OPERATOR CONSOLE and provides
connectivity to the Field Management System.
• One 120VAC NEMA 5-15R power outlet: located on each PLAYER STATION shelf and protected
by its own 2-Amp circuit breaker. It can be used to power the OPERATOR CONSOLE. DRIVE
TEAMS are responsible for monitoring their power consumption as a tripped breaker in the outlet
does not constitute an ARENA FAULT. For some events in regions that don’t use NEMA 5-15
shaped outlets, event organizers may install appropriate plug adapters to be used throughout the
event.
• One Emergency Stop (E-Stop) button: located on the left side of the PLAYER STATION shelf and
is used to deactivate a ROBOT in an emergency.
• One Team sign: displays the team number and located at the top of each PLAYER STATION.
• One Team LED: indicates ALLIANCE color, ROBOT status, and E-Stop status and centered at
the top of each PLAYER STATION. Team LED states include:
o Solid: indicates that the ROBOT is connected and enabled. This will only happen during a
MATCH.
o Blinking: indicates that either the Field Management System is preset for the MATCH or
it’s during a MATCH and the corresponding ROBOT has lost connectivity.
o Off: indicates that the MATCH has not started yet, but the ROBOT is linked and
DISABLED.
o If the amber LED is on, the E-stop button has been pressed.
• One Timer (in PLAYER STATION 2): displays the official time remaining in the MATCH and
TIMEOUTS and is marked with white tape along the bottom edge.
• Field Management System hardware and wiring: mostly located below the center PLAYER
STATION shelf.

4.8.1.2 LOADING STATION
Figure 4-27 LOADING STATION
A LOADING STATION is a FIELD assembly that allows HUMAN PLAYERS to feed GAME PIECES to
ROBOTS. One LOADING STATION is located at either end of the ALLIANCE WALL (i.e. in each of the
four corners of the FIELD). A LOADING STATION consists of a vertical wall and supporting elements
which allow a Drive team member to deliver a GAME PIECE to a ROBOT.
HATCH PANELS placed from the ALLIANCE STATION in the round hole drop down onto pins on the
FIELD-side of the wall, and rest vertically such that the center of the HATCH PANEL is 1 ft. 7 in. (~48 cm)
above the carpet. HATCH PANELS are retained by brushes (Frost King Model #C35PH, available at
Home DEPOT, SKU #291722) until retrieved from their position by a ROBOT. The LOADING STATION
HATCH is similar, but not identical, to the ROCKET and CARGO SHIP HATCHES and is detailed in
Figure 4-27.
Like the CARGO SHIP HATCH, the LOADING STATION HATCH is backed by two (2) backstops. The
backstops each have an inner width of 7¾ in. (~20 cm) and a depth of 3¼ in. (~8 cm). The top backstop
has a minimum height of 3 in. (~8 cm), and the bottom backstop has a minimum height of 3¼ in. (~8 cm).
A CARGO dropped in to the chute falls out the FIELD side of the LOADING STATION through a 1 ft. 2¼
in. (~36 cm) long square hole 3 ft. 1 in. (~94 cm) from the carpet.
Each station has an 8 in. (~20 cm) tall by 3 ft. 9½ in. (~116 cm) wide by 5⅛ in. (~13 cm) deep recess at
the bottom to accommodate ROBOT BUMPERS. There is a plastic and metal guard behind the station to
isolate humans from ROBOTS.
Each ALLIANCE STATION has two (2) Panel hold assemblies. A HATCH PANEL Holder is a 1 ft 10 in.
(~56 cm) long by 1 ft 7 in. (~48 cm) wide by 10 in. (~25 cm) tall HDPE rack positioned such that one is in
each of the back corners of the ALLIANCE STATION. Each HATCH PANEL Holder can hold up to eleven
(11) HATCH PANELS in their vertical orientation.

Each ALLIANCE STATION also has two (2) CARGO Holders. A CARGO Holder is a 6 ft 8 in. (~203 cm)
long by 1 ft (~30 cm) wide by 2 in. (~5 cm) tall PVC rectangle positioned next to the PANEL Holder and
against the back of the ALLIANCE STATION. Each CARGO Holder can hold up to six (6) CARGO.
Figure 4-28 GAME PIECE Holders
There are two types of GAME PIECES: CARGO and HATCH PANELS.
Each CARGO is an orange 13-in. (~33 cm) rubber playground ball with a FIRST logo as shown in Figure
4-29. The ball is made by Sportime (PN 1623139E) and sold by AndyMark (PN am-4000_cargo). The
closest commercially available substitute, a red ball with no FIRST logo (same size and material), is
available at School Specialty (Sportime PN 1293618).
These playground balls used as CARGO are not manufactured with any tight tolerance.
They’re not balanced all the way around and wall thickness varies so they may not
always roll straight or bounce as expected.

Figure 4-29 CARGO
Each HATCH PANEL is a circular 3/16-in. (~5 mm) thick polycarbonate toroid. The outside diameter of the
toroid is 19 in. (~48 cm) and the diameter of the hole centered in the toroid is 6 in. (~15 cm) The edge and
outside ~1 in. (~3 cm) of both sides of the toroid are covered with white 3M™ Fastener SJ3571 loop tape
(PN 70070457349).
The HATCH PANELS that shipped in the Kickoff Kits and that will be used in official DESTINATION:
DEEP SPACE competitions are VEXpro part number 217-6562. Due to sourcing complexities, most panel
inventory available for purchase uses a different, but functionally equivalent, loop tape.
Figure 4-30 HATCH PANEL
Vision targets are located on the ROCKETS, CARGO SHIPS, and LOADING STATIONS and highlight
the locations of the HATCHES, PORTS, and HATCH PANEL retrieval locations. A vision target is a pair of
5½ in. (~14 cm) long by 2 in. (~5 cm) wide strips of 3M 8830 Scotchlite Reflective Material. Strips are

angled toward each other at ~14.5 degrees and such that there’s an 8-in. (~20 cm) gap at their closest
points.
Vision targets on the “front” face of the ROCKET highlight the top of the lowest PORT and are 3 ft 3⅛ in.
(~99 cm) above the carpet at their highest point.
Vision targets on the “side” faces of the ROCKET highlight the location of the top of the lowest HATCH
and are 2 ft 7½ in. (~80 cm) above the carpet at their highest point (the same height as the top of the
HATCH opening).
Vision targets also highlight the locations of the tops of each CARGO SHIP HATCH and the tops of each
LOADING STATION HATCH (at the same height as the ROCKET HATCH targets).
Figure 4-31 Vision targets
The Field Management System (FMS) is the electronics core responsible for controlling the FIRST
Robotics Competition playing FIELD. The FMS encompasses all FIELD electronics, including the
computers, REFEREE touchscreens, wireless access point, sensors, stack lights, E-Stops, etc.
When a DRIVE TEAM connects the Ethernet cable from their assigned PLAYER STATION to their
OPERATOR CONSOLE, the DRIVER Station software on the OPERATOR CONSOLE computer will
begin to communicate with the Field Management System (FMS). Once connected to FMS, the only open
ports available are described in Table 4-1.

Table 4-1 FMS Ports
Port
Designation
Bi-directional?
UDP/TCP 1180-1190
Camera data from the roboRIO to the Driver
Station when the camera is connected the
roboRIO via USB
Yes
TCP 1735
SmartDashboard
Yes
UDP 1130
Dashboard-to-ROBOT control data
Yes
UDP 1140
ROBOT-to-Dashboard status data
Yes
HTTP 80
Camera connected via switch on the ROBOT
Yes
HTTP 443
Camera connected via switch on the ROBOT
Yes
UDP/TCP 554
Real-Time Streaming Protocol for h.264
camera streaming
Yes
UDP/TCP 1250
CTRE Diagnostics Server
Yes
UDP/TCP 5800-5810
Team Use
Yes
Teams may use these ports as they wish if they do not employ them as outlined above (e.g. TCP 1180
can be used to pass data back and forth between the ROBOT and the Driver Station software if the team
chooses not to use the camera on USB). Note that ROBOT code cannot be deployed while connected to
the FMS. Additional information about the FMS may be found in the FMS Whitepaper.
FMS alerts participants to milestones in the MATCH using audio cues. Please note that audio cues are
intended to be a courtesy to participants and not intended as official MATCH markers. If there is a
discrepancy between an audio cue and the FIELD timers, the FIELD timers are the authority.
• MATCH start (T-minus 150s)
o SANDSTORMS lowered just prior to MATCH start
o “Cavalry Charge” audio cue
• SANDSTORM PERIOD ends (T-minus 135s)
o SANDSTORMS retract
o “Three Bells” audio cue
• End game warning (T-minus 30s)
o “Space Station Alert” audio cue
• End game (T-minus 20s)
o “Train Whistle” audio cue
• MATCH End (T-minus 0s)
o “Buzzer” audio cue
• MATCH stopped
o “Foghorn” audio cue
FMS also alerts participants about the state of MATCH progress or FIELD safety with lighting. ROCKETS
have red or blue lights in their nosecones which illuminate during a MATCH if that ROCKET has six (6)
CARGO and six (6) HATCH PANELS. Once the MATCH is over, and if the Head REFEREE has
determined the FIELD is safe for humans, the nosecone lights all turn green.

During each DESTINATION: DEEP SPACE Presented By The Boeing Company MATCH, two (2)
ALLIANCES (an ALLIANCE is a cooperative of up to four (4) FIRST® Robotics Competition teams) play
MATCHES, setup and executed per the details described below.
Twenty-four (24) GAME PIECES are staged on each side of the FIELD for each MATCH as follows:
A. one (1) HATCH PANEL is loaded in each of the two (2) LOADING STATIONS,
B. six (6) CARGO are staged in each of the two (2) DEPOTS,
C. each of the three (3) teams may preload one (1) HATCH PANEL or one (1) CARGO in their
ROBOT such that it is fully supported by that ROBOT, and
D. remaining HATCH PANELS (quantity 19-22, depending on decisions made in C) and CARGO
(quantity 9-12, depending on decisions made in C) are staged in the corresponding ALLIANCE
STATIONS, split evenly (or off by one if an odd remainder) between the GAME PIECE Holders.
Additional GAME PIECES are staged as follows:
E. One (1) CARGO is staged in each of the two (2) ALLIANCE WALL-facing CARGO SHIP BAYS
F. Each team must prepopulate one (1) CARGO or one (1) Null HATCH PANEL (a HATCH PANEL
marked with white tape and hardware installed to secure Null HATCH PANEL to the CARGO
SHIP, see drawing GE-19244) in each of their two (2) designated CARGO SHIP BAYS
(designated per the MATCH schedule and per Figure 5-2). Nonstaged Null HATCH PANELS and
CARGO are excluded from MATCH play. If no team decision, the BAY will be populated with one
(1) CARGO.
Figure 5-1 Null HATCH PANEL

Figure 5-2 GAME PIECE staging (~½-FIELD shown)
Teams stage their ROBOT on their HAB PLATFORM such that it is fully and only supported by HAB
PLATFORM Levels 1 or 2.
If order placement of ROBOTS matters to either or both ALLIANCES, the ALLIANCE must notify the
Head REFEREE during setup for that MATCH. Upon notification, the Head REFEREE will require
ALLIANCES alternate placement of all ROBOTS. In a Qualification MATCH, ROBOTS will be placed in
the following order: Red Station 1 ROBOT, Blue Station 1 ROBOT, Red Station 2 ROBOT, Blue Station 2
ROBOT, Red Station 3 ROBOT, Blue Station 3 ROBOT. In a PLAYOFF MATCH, the same pattern is
applied, but instead of Red ALLIANCE placing, the higher seeded ALLIANCE (regardless of color) will
place last.
DRIVERS, COACHES, and HUMAN PLAYERS stage between the STARTING LINES in their ALLIANCE
STATION. TECHNICIANS stage in the event-designated area near the FIELD.
The SANDSTORM PERIOD is a fifteen (15) second period at the start of each MATCH (T-minus 150s to
T-minus 135s), during which the PLAYER STATION is blocked by the SANDSTORM. Teams have the
option of their ROBOTS operating autonomously, driving blind, or using visual feedback provided by the
ROBOT to navigate the FIELD.

ALLIANCES are rewarded for accomplishing various actions throughout the course of a MATCH,
including ROBOT movement while DRIVERS are blind, repairing their ROCKETS by installing HATCH
PANELS, loading their space craft with CARGO, returning to their HAB PLATFORM, and winning or tying
MATCHES.
Rewards are granted either via MATCH points (which contribute to the ALLIANCE’S MATCH score) or
Ranking Points (which increase the measure used to rank teams in the Qualification tournament). Such
actions, their criteria for completion, and their point values are listed in Table 5-1. Scores are assessed
and updated shortly after the end of the SANDSTORM PERIOD and throughout the rest of the MATCH.
Except for the SANDSTORM bonuses, scores are based on the state of the FIELD when the ARENA
timer displays zero (0), or, if not all elements have come to rest or the ROBOT changes state after being
DISABLED at the end of the MATCH, five (5) seconds after the ARENA timer displays zero (0).
For the purposes of assessing SANDSTORM and HAB Climb Bonuses described in Table 4-1, a ROBOT
is considered to have started from, or climbed to, a HAB Level if:
1. the ROBOT’S BUMPERS are fully above the Level’s platform and
2. the ROBOT is only supported by:
o surfaces of the HAB at or above that Level,
o ALLIANCE WALL, and/or
o another ROBOT which has climbed to that HAB Level or higher
Table 5-1 DESTINATION: DEEP SPACE scoring opportunities
Award
Awarded for…
Value
SANDSTORM Bonus 1
each ROBOT whose BUMPERS fully cross the
HAB LINE during the SANDSTORM PERIOD.
Value corresponds to the Level from which the
ROBOT started.
3
SANDSTORM Bonus 2
6
HATCH PANEL
each HATCH PANEL (excluding Null HATCH
PANELS) attached to a ROCKET or CARGO
SHIP such that it is fully supported by that
ROCKET or CARGO SHIP and via the hook/loop
tape.
No more than one HATCH PANEL per HATCH
will be counted.
2
CARGO
each CARGO (regardless of inflation state) in a
BAY with a Null HATCH PANEL or scored
HATCH PANEL and not in contact with a
ROBOT.
No more than one CARGO per BAY will be
counted.
3
HAB Climb Bonus: Level 1
each ROBOT which has climbed the HAB
PLATFORM (value corresponds to the Level to
which the ROBOT has climbed). A ROBOT that
hasn’t fully crossed their HAB LINE to leave their
HAB ZONE at any point during the MATCH isn’t
eligible.
3
HAB Climb Bonus: Level 2
6
HAB Climb Bonus: Level 3
12
HAB Docking
earning at least fifteen (15) HAB Climb Bonus
points.
1 Ranking
Point
One (1) Complete ROCKET
completing at least one (1) ROCKET with six (6)
scored HATCH PANELS and six (6) scored
CARGO
1 Ranking
Point

Award
Awarded for…
Value
Tie
Completing a MATCH with the same number of
points as your opponent.
1 Ranking
Point
Win
Completing a MATCH with more points than your
opponent.
2 Ranking
Points
An ALLIANCE can earn up to four (4) Ranking Points (RP) per Qualification MATCH, as described in
Table 4-1. There are no RP, or comparable point bonuses, in Playoff MATCHES.
Upon a rule violation, one or more of the penalties listed in Table 5-2 will be assessed.
Table 5-2 DESTINATION: DEEP SPACE rule violations
Penalty
Description
FOUL
a credit of three (3) points towards the opponent’s total score
TECH FOUL
a credit of ten (10) points toward the opponent’s total score
YELLOW CARD
a warning issued by the Head REFEREE for egregious ROBOT or
team member behavior or rule violations. A subsequent YELLOW
CARD within the same tournament phase will lead to a RED CARD.
RED CARD
a penalty assessed for egregious ROBOT or team member behavior or
rule violations which results in a team being DISQUALIFIED for the
MATCH.
DISABLED
ROBOT is commanded to deactivate all outputs, rendering the ROBOT
inoperable for the remainder of the MATCH.
DISQUALIFIED
the state of a team in which they receive zero (0) MATCH points in a
Qualification MATCH or causes their ALLIANCE to receive zero (0)
MATCH points in a Playoff MATCH
Several rule violations escalate if the REFEREE determines an action was “strategic.” While there’s no
official FIRST Robotics Competition definition of strategic, generally it’s meant to apply to rule violations
that the REFEREE believes are designed or planned to serve a particular purpose or advantage to the
ALLIANCE.
Some rule violations escalate if the REFEREE determines an action was “repeated.” While there’s no
official FIRST Robotics Competition definition of repeated, it’s meant to apply to rule violations that occur
more than once within a MATCH.
A DRIVE TEAM is a set of up to five (5) people from the same FIRST Robotics Competition team
responsible for team performance for a specific a MATCH. There are four (4) specific roles on a DRIVE
TEAM which ALLIANCES can use to assist ROBOTS with DESTINATION: DEEP SPACE.

Table 5-3 DRIVE TEAM roles
Role
Description
Max./
DRIVE TEAM
Criteria
COACH
a guide or advisor
1
Pre-college student or adult mentor
Must wear “COACH” button
DRIVER
an operator and controller of
the ROBOT
3
Pre-college student
Must wear one (1) of the three (3)
“DRIVE TEAM” buttons
HUMAN
PLAYER
a GAME PIECE manager
TECHNICIAN
a resource for ROBOT
troubleshooting, setup, and
removal from the FIELD
1
Pre-college student
Must wear “TECHNICIAN” button
The TECHNICIAN provides teams with a technical resource for pre-MATCH setup,
ROBOT connectivity, OPERATOR CONSOLE troubleshooting, and post-MATCH
removal of the ROBOT. Some pre-MATCH responsibilities for the TECHNICIAN may
include, but are not limited to:
• location of the ROBOT radio, its power connection, and understanding of its indicator
lights
• location of the roboRIO and understanding of its indicator lights
• username and password for the OPERATOR CONSOLE
• restarting the DRIVER Station and Dashboard software on the OPERATOR
CONSOLE
• changing the bandwidth utilization (e.g. camera resolution, frame rate, etc.)
• changing a battery
• charging pneumatics
While the TECHNICIAN may be the primary technical member of the DRIVE TEAM, all
members of the DRIVE TEAM are encouraged to have knowledge of the basic
functionality of the ROBOT, such as the location and operation of the main circuit
breaker, connecting and resetting joysticks or gamepads from the OPERATOR
CONSOLE, and releasing the ROBOT from the SCALE.
GAME PIECES that leave the FIELD are placed back into the FIELD approximately at the point of exit by
FIELD STAFF (REFEREES, FTAS, or other staff working around the FIELD) at the earliest safe
opportunity.
Note that ROBOTS may not deliberately cause GAME PIECES to leave the FIELD (see
G7).
An ARENA FAULT will not be called for MATCHES that accidentally begin with an incorrect number of,
incorrectly positioned, or damaged GAME PIECES. Damaged GAME PIECES will not be replaced until
the next FIELD reset period. DRIVE TEAMS should alert the FIELD STAFF to any missing or damaged
GAME PIECES prior to the start of the MATCH.
Once the MATCH is over and the Head REFEREE determines that the FIELD is safe for FIELD STAFF
and DRIVE TEAMS, they or their designee will change the LED lights to green and DRIVE TEAMS may
retrieve their ROBOT in accordance with S2.
In addition to the two (2) minutes and thirty (30) seconds of game play, each MATCH also has pre- and
post-MATCH time for setup and reset of the ARENA. During ARENA reset, the ARENA is cleared of
ROBOTS and OPERATOR CONSOLES from the MATCH that just ended. The ROBOTS and

Safety is paramount at all times, and each rule below is intended to establish norms at each event that
will mitigate injury risk to all participants.
Event staff have the final decision authority for all safety-related issues within a venue.
Veterans of the FIRST® Robotics Competition may notice the absence of some long-
standing rules from this section, e.g. the requirements for safety glasses, closed-toed
shoes, and limitations on the wireless use of ROBOTS. These rules remain enforced for
the 2019 DESTINATION: DEEP SPACE Presented By The Boeing Company season, but
live with other event rules on the FIRST Robotics Competition Event Experience web
page because they are not specific to the game or limited to MATCH play. As with all
violations in this document, any of the Event Experience rules also carry the
consequence of a YELLOW or RED CARD.
S1. Dangerous ROBOTS: not allowed. ROBOTS whose operation or design is dangerous or unsafe are
not permitted.
Violation: If before the MATCH, the offending ROBOT will not be allowed to participate in the
MATCH. If during the MATCH, the offending ROBOT will be DISABLED.
Examples include, but are not limited to:
• Uncontrolled motion that cannot be stopped by the DRIVE TEAM
• ROBOT parts “flailing” outside of the FIELD
• ROBOTS dragging their battery
• ROBOTS that consistently extend beyond the FIELD
S2. Wait for the green lights. Team members may only enter the ROCKET’S nosecone LEDs are
green, unless explicitly instructed by a REFEREE or an FTA.
Violation: Verbal warning. If repeated at any point during the event, YELLOW CARD. If egregious,
RED CARD.
S3. Never step/jump over the guardrail. Team members may only enter or exit the FIELD through open
gates.
Violation: Verbal warning. If repeated at any point during the event, YELLOW CARD. If egregious,
RED CARD.
Teams are encouraged to ensure that all members of their DRIVE TEAM are aware of
this rule. It’s easy to violate, particularly when teams are doing their best to move on and
off the FIELD quickly. The violations of S3 are intended to avoid nuisance penalties, but
still enforce safety requirements around the FIELD. There is the potential for injury when
stepping over the guardrail.
Violations of S3 apply to the entire team, not specifically to any one individual. For
example, a member of team 9999 steps over the guardrail prior to MATCH 3, and a
different member steps over the guardrail prior to MATCH 25. The team receives a verbal
warning for the first violation and a YELLOW CARD for the second. Jumping over the
guardrail is considered an egregious violation of S3.

S4. Humans, stay off the FIELD during the MATCH. DRIVE TEAMS may not extend any body part into
the FIELD during the MATCH.
Violation: YELLOW CARD
Examples of egregious violations that are likely to escalate the Violation to a RED CARD
include, but are not limited to, walking onto the FIELD during a MATCH or reaching into
the FIELD and grabbing a ROBOT during a MATCH.
S5. ROBOTS, stay on the FIELD during the MATCH. ROBOTS and anything they control, e.g. a GAME
PIECE, may not contact anything outside the FIELD with the exception of brief incursions inside the
CARGO Chute.
Violation: Offending ROBOT will be DISABLED.
Please be conscious of REFEREES and FIELD STAFF working around the ARENA who
may be in close proximity to your ROBOT.
S6. Stay out of the Chutes. DRIVE TEAMS may not extend any body part into the CARGO Chute.
Momentary encroachment into the Chute is an exception to this rule.
Violation: FOUL.

C1. Egregious or exceptional violations. In addition to rule violations explicitly listed in this manual
and witnessed by a REFEREE, the Head REFEREE may assign a YELLOW or RED CARD for
egregious ROBOT actions or team member behavior at the event. This includes violations of the
event rules found on the FIRST® Robotics Competition Event Experience web page. Please see the
Yellow and RED CARDS section for additional detail.
C2. Be a good person. All teams must be civil toward their team members, other team members,
competition personnel, FIELD STAFF, and event attendees while at a FIRST® Robotics
Competition event.
Violation: Behavior will be discussed with team or individual. Violations of this rule are likely to
escalate to YELLOW or RED CARDS rapidly (i.e. the threshold for egregious or repeated violations
is relatively low.)
Examples of inappropriate behavior include, but are not limited to, use of offensive
language or other uncivil conduct.
We’ve learned that, although intended with no ill will, “clothes pinning” (a game played by
some event participants where they try to clip a clothespin to an unsuspecting person)
can and does make people uncomfortable. Understandable; it’s unwelcome contact that
may or may not have been from someone you know and trust. As a result, this is
considered an example of uncivil conduct.
C3. Asking other teams to throw a MATCH – not cool. A team may not encourage an ALLIANCE, of
which it is not a member, to play beneath its ability.
NOTE: This rule is not intended to prevent an ALLIANCE from planning and/or executing its own
strategy in a specific MATCH in which all the teams are members of the ALLIANCE.
Violation: Behavior will be discussed with team or individual. Violations of this rule are likely to
escalate rapidly to YELLOW or RED CARDS and may lead to dismissal from the event (i.e. the
threshold for egregious or repeated violations is relatively low.)
Example 1: A MATCH is being played by Teams A, B, and C, in which Team C is
encouraged by Team D to not return to the HAB at the end of the MATCH, resulting in
Teams A, B, and C not being able to earn a HAB Docking Ranking Point. Team D’s
motivation for this behavior is to prevent Team A from rising in the Tournament rankings
and negatively affecting Team D’s ranking.
Example 2: A MATCH is being played by Teams A, B, and C, in which Team A is
assigned to participate as a SURROGATE. Team D encourages Team A to not
participate in the MATCH so that Team D gains ranking position over Teams B and C.
FIRST® considers the action of a team influencing another team to throw a MATCH, to
deliberately miss Ranking Points, etc. incompatible with FIRST values and not a strategy
any team should employ.

C4. Letting someone coerce you in to throwing a MATCH – also not cool. A team, as the result of
encouragement by a team not on their ALLIANCE, may not play beneath its ability.
NOTE: This rule is not intended to prevent an ALLIANCE from planning and/or executing its own
strategy in a specific MATCH in which all the ALLIANCE members are participants.
Violation: Behavior will be discussed with team or individual. Violations of this rule are likely to
escalate rapidly to YELLOW or RED CARDS and may lead to dismissal from the event (i.e. the
threshold for egregious or repeated violations is relatively low.)
Example 1: A MATCH is being played by Teams A, B, and C. Team D requests Team C
to not return to the HAB at the end of the MATCH, resulting in Teams A, B, and C not
being able to earn a Hab Docking Ranking Point. Team C accepts this request from
Team D. Team D’s motivation for this behavior is to prevent Team A from rising in the
Tournament rankings negatively affecting Team D’s ranking.
Example 2: A MATCH is being played by Teams A, B, and C, in which Team A is
assigned to participate as a SURROGATE. Team A accepts Team D’s request to not
participate in the MATCH so that Team D gains ranking position over Teams B and C.
FIRST considers the action of a team influencing another team to throw a MATCH, to
deliberately miss Ranking Points, etc. incompatible with FIRST values and not a strategy
any team should employ.
C5. Compete with only one (1) ROBOT. Each registered FIRST Robotics Competition team may enter
only one (1) ROBOT (or ‘ROBOT’, which to a reasonably astute observer, is a ROBOT built to play
DESTINATION: DEEP SPACE) into the 2019 FIRST Robotics Competition Season.
“Entering” a ROBOT (or ROBOT) into a FIRST Robotics Competition means bringing it to
the event such that it’s an aid to your team (e.g. for spare parts, judging material, or for
practice). Spare FABRICATED ITEMS may be brought to the event in a bag or part of a
WITHHOLDING ALLOWANCE.
This rule does not prohibit teams from bringing in ROBOTS from other FIRST programs
for the purposes of awards presentations or pit displays.
Violation: Verbal warning. Repeated violations at any point during the event will be addressed by
the Head REFEREE, the Lead ROBOT Inspector and/or Event Management.
C6. Show up to your MATCHES. Each team must send at least one (1) member of its DRIVE TEAM to
the ARENA and participate in each of the team’s assigned Qualification and Playoff MATCHES.
The team should inform the Lead Queuer if the team’s ROBOT is not able to participate.
Violation: If ROBOT has passed an initial, complete Inspection, RED CARD. If ROBOT has not
passed an initial, complete Inspection, DISQUALIFIED per I2.

Figure 7-1 MATCH participation flowchart
C7. Be prompt/safe when coming to and going from the FIELD. DRIVE TEAMS may not cause
significant or repeated delays (during the event) to the start of a MATCH and/or to the FIELD reset
after the MATCH.
Violation: If prior to the MATCH, the offending DRIVE TEAM’S ROBOT will be DISABLED. If after
the MATCH, YELLOW CARD.
DRIVE TEAMS are expected to stage their ROBOTS for a MATCH, and remove it from
the FIELD afterwards, safely and swiftly. Examples include, but are not limited to:
a. late arrival to the FIELD
b. failing to exit the FIELD once the ROCKET’S nosecone green LEDs have turned off
(indicating MATCH ready)
c. installing BUMPERS, charging pneumatic systems, or any other ROBOT
maintenance, once on the FIELD
d. use of alignment devices that are external to the ROBOT (e.g. a DRIVE TEAM could
bring and use a measuring tape, as long as there is no delay to the MATCH by doing
so)
e. failing to remove OPERATING CONSOLES from the PLAYER STATIONS in a timely
manner
C8. Don’t expect to gain by doing others harm. Strategies clearly aimed at forcing the opposing
ALLIANCE to violate a rule are not in the spirit of FIRST Robotics Competition and not allowed.
Rule violations forced in this manner will not result in an assignment of a penalty to the targeted
ALLIANCE.

Violation: FOUL. If egregious or repeated during the MATCH, YELLOW CARD.
C7 does not apply for strategies consistent with standard gameplay, for example:
a. causing an opponent ROBOT to contact your ROCKET during the last few seconds
of a MATCH while in the process of trying to place a HATCH PANEL.
b. contacting an opponent ROBOT while in your HAB ZONE while trying to retrieve
CARGO from your DEPOT.
C7 requires an intentional act with limited or no opportunity for the TEAM being acted on
to avoid the penalty, such as:
c. placing a HATCH PANEL on/in an opponent who’s already controlling a GAME
PIECE such that they cannot help but violate G4.
d. pushing an opponent ROBOT against your ROCKET during the final twenty (20)
seconds of the MATCH for the sole purpose of making them violate G9.
C9. One student, one Head REFEREE. A team may only send one (1) pre-college student from its
DRIVE TEAM to address the Head REFEREE.
Violation: The Head REFEREE will not address additional, non-compliant team members or
peripheral conversations.
Please see the REFEREE Interaction section for more information about process and
expectations.
C10. Plug in to/be in your PLAYER STATION. The OPERATOR CONSOLE must be used in the
PLAYER STATION to which the team is assigned, as indicated on the team sign.
Violation: The MATCH will not start until the situation is corrected. If during a MATCH, DISABLED.
One intent of C10 is to prevent unsafe situations where long tethers to OPERATOR
CONSOLE devices increase tripping hazards as the operator moves about the
ALLIANCE STATION. In the interest of avoiding nuisance penalties associated with an
operator stepping outside of a prescribed area, we prefer to offer a general guideline as
to what it means to use the OPERATOR CONSOLE in the ALLIANCE STATION.
Provided the operator is within close proximity of their PLAYER STATION, there will be
no repercussions. However, if an operator is located more than approximately ½
PLAYER STATION width away from their own PLAYER STATION, that would be
considered a violation of C10.
C11. Work in designated areas only. Throughout the event, from load-in to load-out, teams may only
produce FABRICATED ITEMS during pit hours, and:
A. in their pit area,
B. in other teams’ pit areas with permission from that team,
C. while Queued for a MATCH or Practice FIELD,
Please note that given likely tight quarters, extra scrutiny regarding safety is required.
D. any area designated by Event Staff (e.g. Playoff Pit Area, etc.), or
E. as permitted at provided machine shops that are available to all teams.
Violation: Verbal warning. Repeated at any point during the event or egregious violations will be
addressed by the Head REFEREE, the Lead ROBOT Inspector and/or Event Management.

G1. Know your ROBOT setup. When placed on the FIELD for a MATCH, each ROBOT must be:
A. in compliance with all ROBOT rules, i.e. has passed Inspection (for exceptions regarding
Practice MATCHES, see the Inspection & Eligibility Rules section),
B. the only item left on the FIELD by the DRIVE TEAM,
C. confined to its STARTING CONFIGURATION,
D. set on their HAB PLATFORM, and
E. supporting not more than one (1) GAME PIECE (as described in the Setup section).
Violation: If fix is a quick remedy, the MATCH won’t start until all requirements are met. If it is not a
quick remedy the offending ROBOT will be DISABLED and, at the discretion of the Head
REFEREE, must be re-inspected.
If a ROBOT is BYPASSED prior to the start of the MATCH, the DRIVE TEAM may not
remove the ROBOT from the FIELD without permission from the Head REFEREE or the
FIRST Technical Advisor (FTA).
G2. ROBOTS must be removed from the FIELD by hand (i.e. no enabling, power, etc.). ROBOTS
will not be re-enabled after the conclusion of the MATCH, nor will teams be permitted to tether to
the ROBOT except in special circumstances (e.g. during TIMEOUTS, after Opening Ceremonies,
before an immediate MATCH replay, etc.) and with the express permission from the FTA or a
REFEREE.
Violation: YELLOW CARD.
Tethering includes any wired or wireless connection used to electrically energize and/or
control elements on the ROBOT. The safety of teams and volunteers in close proximity to
ROBOTS and ARENA elements on the FIELD is of the utmost importance, therefore
ROBOTS or ROBOT COMPONENTS may not be energized or powered in any way on
the FIELD once the MATCH has concluded.
Keep in mind that ROBOTS need to be safely transported off the FIELD and back to the
pits after the MATCH, and there may be bystanders, doorways or height restrictions
along the route.
G3. No defense. During the SANDSTORM PERIOD, a ROBOT may not cross the FIELD such that its
BUMPERS break the plane defined by their opponent’s CARGO SHIP LINE.
Violation: TECH FOUL
G4. One GAME PIECE at a time. ROBOTS may not have extended or repeated control, i.e. exercise
extended or repeated influence, of more than one GAME PIECE at a time, either directly or
transitively through other objects.
Violation: FOUL per additional GAME PIECE. If greater than two (2) at a time or second GAME
PIECE leaves ROBOT, YELLOW CARD.

G5. Don’t mess with opponents’ scored GAME PIECES. A ROBOT may not remove a GAME PIECE
from an opponents’ ROCKET/CARGO SHIP. GAME PIECES which become dislodged because of
incidental contact with the ROCKET/CARGO SHIP are not considered a violation of this rule.
Violation: FOUL per GAME PIECE de-scored and opponents are awarded one (1) Ranking Point if
neither of their ROCKETS are completed at T-minus 0s.
G6. No throwing HATCH PANELS. ROBOTS may not shoot HATCH PANELS into the air, kick them
across the floor using an active MECHANISM, or eject them across the floor in a forceful way (i.e.
HATCH PANEL is propelled a significant distance).
Violation: RED CARD.
G7. Keep GAME PIECES in bounds. ROBOTS may not intentionally eject GAME PIECES from the
FIELD.
Violation: FOUL per GAME PIECE.
G8. GAME PIECES: use as directed. ROBOTS may not deliberately use GAME PIECES in an attempt
to ease or amplify the challenge associated with FIELD elements.
Violation: FOUL per GAME PIECE. Repeated at any point during the event or egregious violations
of this rule are likely to escalate rapidly to YELLOW or RED CARDS.
Examples include, but are not limited to:
a. stacking HATCH PANELS to decrease the rise of the HAB PLATFORM steps
b. corralling CARGO in front of an opponent’s LOADING STATION to make it harder for
them to retrieve GAME PIECES
G9. One (1) defender at a time. No more than one ROBOT may be positioned such that its BUMPERS
break the plane defined by or are completely beyond the opponent’s CARGO SHIP LINE.
Violation: FOUL, plus an additional FOUL for every five (5) seconds in which the situation is not
corrected. If G10 is also being violated, additional FOUL escalates to TECH FOUL.
Only one (1) 'five-count' will be maintained at a time for G9, G10, and G18. For violations
of G9/G10, the first count started will be maintained and a FOUL or TECH FOUL will be
assessed at each five-second interval depending on whether one or both rules are being
violated. If G18 is also violated, REFEREES are instructed to disregard G9/G10 counts to
focus on the pin. Attempts to intentionally manipulate this in order to avoid G9/G10
penalties may be subject to YELLOW/RED CARDS for egregious behavior.
G10. On defense, rein it in. No part of a ROBOT, except its BUMPERS, may be outside its FRAME
PERIMETER if its BUMPERS are completely beyond its opponent’s CARGO SHIP LINE.
Violation: FOUL, plus an additional FOUL for every five (5) seconds in which the situation is not
corrected. If G9 is also being violated, additional FOUL escalates to TECH FOUL.
G11. No throwing CARGO on defense. A ROBOT with its BUMPERS breaking the plane defined by or
completely beyond the opponent’s CARGO SHIP LINE may not shoot CARGO into the air, kick it
across the floor using an active MECHANISM, or eject it across the floor in a forceful way (i.e.
CARGO is propelled a significant distance).
Violation: FOUL per CARGO.

G12. Duck in the HAB ZONES. A ROBOT with its BUMPERS fully in either HAB ZONE may not extend
above the ALLIANCE STATION WALL, i.e. more than 6 ft. 6 in. (~198 cm) above the carpet.
Violation: FOUL. If repeated in a MATCH or while climbing the HAB PLATFORM, YELLOW CARD.
Figure 8-1 ROBOT height limitations in the HAB ZONE
G13. Opponents in their HAB ZONE are off-limits. A ROBOT may not contact an opponent ROBOT if
that opponent ROBOT’S BUMPERS are fully in their HAB ZONE.
Violation: FOUL. If this violation occurs during the last 30 seconds of the MATCH, the contacted
opponent ROBOT, and all partner ROBOTS it’s fully supporting, are considered to have CLIMBED
to LEVEL 3 at the end of the MATCH.
G14. Don’t climb on each other unless in the HAB ZONE. A ROBOT may not be fully supported by a
partner ROBOT unless the supporting ROBOT is in contact with its HAB ZONE.
Violation: YELLOW CARD.
G15. Be careful about what you interact with. DRIVE TEAMS, ROBOTS, and OPERATOR
CONSOLES are prohibited from the following actions with regards to interaction with ARENA
elements. Items A-D exclude GAME PIECES and the HAB PLATFORM.
A. Grabbing (excluding DRIVE TEAM interaction with FIELD elements in their areas)
B. Grasping (excluding DRIVE TEAM interaction with FIELD elements in their areas)
C. Attaching (including the use of hook tape to anchor to the FIELD carpet and excluding use
of the PLAYER STATION hook-and-loop tape, plugging in to the provided power outlet, and
plugging the provided Ethernet cable in to the OPERATOR CONSOLE)
D. Hanging
E. Deforming
F. Becoming entangled
G. Damaging
Violation: If prior to MATCH, and situation can be corrected quickly, it must be remedied before the
MATCH will start. If during a MATCH, FOUL. If during a MATCH and extended or repeated,

YELLOW CARD. If offense is via a ROBOT and the Head REFEREE determines that further
damage is likely to occur, offending ROBOT will be DISABLED. Corrective action (such as
eliminating sharp edges, removing the damaging MECHANISM, and/or re-Inspection) may be
required before the ROBOT will be allowed to compete in subsequent MATCHES.
GAME PIECES are expected to undergo a reasonable amount of wear and tear as they
are handled by ROBOTS, such as scratching or marking. Gouging, tearing off pieces,
popping, or routinely marking GAME PIECES are violations of this rule. Humans causing
GAME PIECE wear and tear, e.g. deforming a CARGO, are subject to a CARD per C1.
There are no rules that prohibit contact with the SANDSTORM’S black out material,
however contact that prevents the SANDSTORM from working properly (e.g. retracting at
T-minus 135s) is considered damaging and a violation of G15.
G16. Don’t touch opponents’ ROCKETS at the end of the MATCH. During Qualification MATCHES,
ROBOTS may not contact opponents’ ROCKETS starting at T-minus 20s. Incidental contact, i.e.
unintentional contact where opponents’ actions are not impeded (e.g. minor contact while driving by
the ROCKET), is an exception to this rule.
Violation: FOUL and opponents are awarded one (1) Ranking Point if neither of their ROCKETS are
completed at T-minus 0s.
G17. If an opponent’s down, back off. Fallen (i.e. tipped over) ROBOTS attempting to right themselves
(either by themselves or with assistance from a partner ROBOT) have one ten (10) second grace
period in which they may not be contacted by an opponent ROBOT. This protection lasts for either
ten (10) seconds or until the protected ROBOT has completed the righting operation, whichever
comes first.
Violation: FOUL. If intentional, YELLOW CARD.
G18. There’s a 5-count on pins. ROBOTS may not pin an opponent’s ROBOT for more than five (5)
seconds. A ROBOT will be considered pinned until the ROBOTS have separated by at least six (6)
feet. The pinning ROBOT(s) must then wait for at least three (3) seconds before attempting to pin
the same ROBOT again. Pinning is transitive through other objects. If the pinned ROBOT chases
the pinning ROBOT upon retreat, the pinning ROBOT will not be penalized, and the pin will be
considered complete.
Violation: FOUL, plus an additional FOUL for every five (5) seconds in which the situation is not
corrected. If G9 and/or G10 are also being violated, additional FOUL escalates to TECH FOUL. If
extended, RED CARD.
There is no FIRST Robotics Competition specific definition of pin, so a general definition
applies; “to prevent or stop something from moving.” As a result, contact is not required
for pinning to occur.
For example, a Red ROBOT parked such that a Blue ROBOT is against its Blue
ROCKET and the Red CARGO SHIP LINE (while the opponent’s partner is already on
defense per G9) could be considered pinning because the opponent ROBOT cannot
cross the Red CARGO SHIP LINE without violating G9.
Generally, pins that exceed fifteen (15) seconds are considered extended, regardless of
a pinning ROBOT’s mobility.

G19. Don’t tear others down to lift yourself up. Strategies aimed at the destruction or inhibition of
ROBOTS via attachment, damage, tipping, or entanglements are not allowed.
Violation: TECH FOUL and YELLOW CARD. If harm or incapacitation occurs as a result of the
strategy, RED CARD
For example, use of a wedge-like MECHANISM to tip ROBOTS is a violation of
MECHANISMS outside the FRAME PERIMETER are particularly susceptible to causing
such damage, drawing this penalty, and/or drawing penalties associated with violations of
G19.
Teams are encouraged to be cautious in their use of such MECHANISMS when
engaging in ROBOT to ROBOT MATCH play.
G20. Stay out of other ROBOTS. Initiating deliberate or damaging contact with an opponent ROBOT on
or inside the vertical extension of its FRAME PERIMETER, including transitively through a GAME
PIECE, is not allowed.
Violation: TECH FOUL and YELLOW CARD.
High speed accidental collisions may occur during the MATCH and are expected.
Generally, ROBOTS extend elements outside of the FRAME PERIMETER at their own
risk.
A ROBOT with an element outside its FRAME PERIMETER may be penalized under G20
if it appears they are using that element to purposefully contact another ROBOT inside its
FRAME PERIMETER.
G21. Keep it together. ROBOTS may not intentionally detach or leave parts on the FIELD.
Violation: RED CARD
This rule is not intended to penalize ROBOTS that encounter accidental breakage (e.g. a
failed MECHANISM that falls off), as those actions are not intentional.
G22. Keep your BUMPERS together. BUMPERS may not fail such that a segment completely
detaches, any side of a ROBOT’s FRAME PERIMETER is exposed, or the team number or
ALLIANCE color are indeterminate.
Violation: DISABLED.
G23. Keep your BUMPERS low. BUMPERS must be in the BUMPER ZONE (see R25) during the
MATCH unless a ROBOT is completely in its HAB ZONE or supported by a ROBOT completely in
its HAB ZONE. A ROBOT is “completely in its HAB ZONE” if its BUMPERS are entirely between its
ALLIANCE WALL and the vertical plane defined by its HAB LINE.
Violation: FOUL. If strategic, RED CARD.
An example of a strategic violations of G22 includes, but is not limited to, hitting other
ROBOTS with the ROBOT frame.

H1. You can’t bring/use anything you want. The only equipment that may be brought to the ARENA
and used by DRIVE TEAMS during a MATCH is listed below. Regardless if equipment fits criteria
below, it may not be employed in a way that breaks any other rules, introduces a safety hazard
(e.g. a step stool or large signaling device in the confined space of the ALLIANCE STATION are
safety concerns), blocks visibility for FIELD STAFF or audience members, or jams or interferes with
the remote sensing capabilities of another team, or the FIELD, including vision systems, acoustic
range finders, sonars, infrared proximity detectors, etc. (e.g. including imagery that, to a reasonably
astute observer, mimics the Vision Targets used on the FIELD).
A. the OPERATOR CONSOLE,
B. non-powered signaling devices,
C. reasonable decorative items,
D. special clothing and/or equipment required due to a disability,
E. devices used solely for planning or tracking strategy,
F. devices used solely to record gameplay,
G. non-powered Personal Protective Equipment (examples include, but aren’t limited to,
gloves, eye protection, and hearing protection)
Items brought to the ARENA under allowances B-G must meet all of the following conditions:
i. do not connect or attach to the OPERATOR CONSOLE
ii. do not connect or attach to the FIELD or ARENA
iii. do not connect or attach to another ALLIANCE member (other than items in
category G)
iv. do not communicate with anything or anyone outside of the ARENA.
v. do not communicate with the TECHNICIAN
vi. do not include any form of enabled wireless electronic communication (e.g.
radios, walkie-talkies, cell phones, Bluetooth communications, Wi-Fi, etc.)
vii. do not in any way affect the outcome of a MATCH, other than by allowing the
DRIVE TEAM to plan or track strategy for the purposes of communication of that
strategy to other ALLIANCE members or
viii. use items allowed per part B to communicate with the ROBOT.
Violation: MATCH will not start until situation remedied. If discovered or used inappropriately during
a MATCH, YELLOW CARD.
H2. Know your DRIVE TEAM positions. Prior to the start of the MATCH, DRIVE TEAMS must be
positioned as follows:
A. HUMAN PLAYERS, DRIVERS and COACHES must be in their ALLIANCE STATION and
between the STARTING LINES
B. TECHNICIANS must be in their designated area outside the ALLIANCE STATION.
Violation: MATCH will not start until the situation is corrected.
The specific location for the TECHNICIAN to stand during a MATCH may vary by event
due to space restrictions around the FIELD. In general, TECHNICIANS are located with
their team’s ROBOT cart and within close proximity to the FIELD.

H3. Leave the GAME PIECES alone. Prior to the start of the MATCH, DRIVE TEAMS may not
rearrange the GAME PIECES within the ALLIANCE STATION, staged in the LOADING STATION,
or staged in the DEPOT.
Violation: MATCH will not start until the situation is corrected.
H4. COACHES and other teams: hands off the controls. A ROBOT shall be operated solely by the
DRIVERS and/or HUMAN PLAYERS of that team.
Violation: DISABLED.
Exceptions may be made before a MATCH for major conflicts, e.g. religious holidays,
major testing, transportation issues, etc.
H5. Wireless devices not allowed. During a MATCH, DRIVE TEAMS may not use electronic devices
which have the capability of receiving communications from persons outside of the ARENA (e.g.
cell phones or wearable technology).
Violation: YELLOW CARD.
H6. No wandering. During the MATCH, DRIVERS, COACHES, and HUMAN PLAYERS may not
contact anything outside the ALLIANCE STATION and TECHNICIANS may not contact anything
outside their designated area.
Exceptions are granted in cases concerning safety and for actions that are inadvertent, momentary,
and inconsequential.
Violation: FOUL.
H7. GAME PIECES through LOADING STATIONS only. During the MATCH, team members may only
enter GAME PIECES on to the FIELD through their LOADING STATIONS.
Violation: FOUL per GAME PIECE.
H8. COACHES, no GAME PIECES. During a MATCH, COACHES may not touch GAME PIECES
unless for safety purposes.
Violation: FOUL per instance.
H9. Between the (STARTING) LINES. During the SANDSTORM PERIOD, COACHES, DRIVERS, and
HUMAN PLAYERS may not break the vertical planes defined by the STARTING LINES, unless for
safety purposes.
Exceptions are granted in cases concerning safety and for actions that are inadvertent, momentary,
and inconsequential.
Violation: TECH FOUL.
H10. No peeking. During the SANDSTORM PERIOD, COACHES, DRIVERS, and HUMAN PLAYERS
may not look over the top of the ALLIANCE WALL to overcome the effect of the SANDSTORM.
Violation: TECH FOUL

H11. By invitation only. Only DRIVE TEAMS for the current MATCH are allowed in their respective
ALLIANCE STATIONS.
Violation: MATCH will not start until the situation is corrected.
H12. Identify yourself. DRIVE TEAMS must wear proper identification while in the ARENA. Proper
identification consists of:
A. All DRIVE TEAM members wearing their designated buttons above the waist in a clearly
visible location at all times while in the ARENA.
i. The COACH wearing the "COACH" labeled DRIVE TEAM button
ii. The DRIVERS and HUMAN PLAYERS each wearing a DRIVE TEAM button
iii. The TECHNICIAN wearing the “TECHNICIAN” labeled DRIVE TEAM button
B. During a Playoff MATCH, the ALLIANCE CAPTAIN clearly displaying the designated
ALLIANCE CAPTAIN identifier (e.g. hat or armband).
Violation: MATCH will not start until the situation is corrected. Those not displaying identification
must leave the ARENA.
H13. Don’t abuse ARENA access. Team members (except DRIVERS, HUMAN PLAYERS, and
COACHES) who are granted access to restricted areas in and around the ARENA (e.g. via
TECHNICIAN button, event issued Media badges, etc.) may not COACH or use signaling devices
during the MATCH. Exceptions will be granted for inconsequential infractions and in cases
concerning safety.
Violation: YELLOW CARD
The TECHNICIAN’S role is help the team prepare the ROBOT so it can perform at its full
potential during a MATCH. The TECHNICIAN is not an additional COACH, DRIVER or
HUMAN PLAYER.
H14. Don’t mess with GAME PIECES. Teams may not modify GAME PIECES in any way.
Violation: RED CARD.
Adding or removing air to/from CARGO or removing loop tape from a HATCH PANELS,
are examples of violations.
H15. No throwing HATCH PANELS. Team members may never throw HATCH PANELS.
Violation: RED CARD.
H16. Don’t bang on the glass. Team members may never strike or hit the ALLIANCE STATION plastic
windows.
Violation: Verbal warning. If subsequent violations, YELLOW CARD.

10 ROBOT Construction Rules V0 57 of
This section of the 2019 FIRST® Robotics Competition Game Manual presents legislation relevant to the
construction of a 2019 FIRST Robotics Competition ROBOT. ROBOTS must pass Inspection at each
FIRST Robotics Competition event to confirm compliance before being allowed to compete, per the
Inspection & Eligibility Rules section.
The rules listed below explicitly address legal parts and materials and how those parts and materials may
be used on a 2019 ROBOT. There are many reasons for the structure of the rules, including safety,
reliability, parity, creation of a reasonable design challenge, adherence to professional standards, impact
on the competition, and compatibility with the Kit of Parts (KOP). The KOP is the collection of items listed
on the current season’s Kickoff Kit Checklists, distributed to the team via FIRST Choice in the current
season, or paid for completely (except shipping) with a Product Donation Voucher (PDV) from the current
season.
Another intent of these rules is to have all energy sources and active actuation systems on the ROBOT
(e.g. batteries, compressors, motors, servos, cylinders, and their controllers) drawn from a well-defined
set of options. This is to ensure that all teams have access to the same actuation resources and that the
Inspectors are able to accurately and efficiently assess the legality of a given part.
ROBOTS are made up of COMPONENTS and MECHANISMS. A COMPONENT is any part in its most
basic configuration, which cannot be disassembled without damaging or destroying the part or altering its
fundamental function. A MECHANISM is a COTS or custom assembly of COMPONENTS that provide
specific functionality on the ROBOT. A MECHANISM can be disassembled (and then reassembled) into
individual COMPONENTS without damage to the parts.
Many rules in this section reference Commercial-Off-The-Shelf (COTS) items. A COTS item must be a
standard (i.e. not custom order) part commonly available from a VENDOR for all teams for purchase. To
be a COTS item, the COMPONENT or MECHANISM must be in an unaltered, unmodified state (with the
exception of installation or modification of any software). Items that are no longer commercially available
but are functionally equivalent to the original condition as delivered from the VENDOR are considered
COTS and may be used.
Example 1: A team orders two (2) ROBOT grippers from RoboHands Corp. and receives
both items. They put one in their storeroom and plan to use it later. Into the other, they
drill “lightening holes” to reduce weight. The first gripper is still classified as a COTS item,
but the second gripper is now a FABRICATED ITEM, as it has been modified.
Example 2: A team obtains openly available blueprints of a drive module commonly
available from Wheels-R-Us Inc. and has local machine shop “We-Make-It, Inc.”
manufacture a copy of the part for them. The produced part is NOT a COTS item,
because it is not commonly carried as part of the standard stock of We-Make-It, Inc.
Example 3: A team obtains openly available design drawings from a professional
publication during the pre-season, and uses them to fabricate a gearbox for their ROBOT
during the build period following Kickoff. The design drawings are considered a COTS
item, and may be used as “raw material” to fabricate the gearbox. The finished gearbox
itself would be a FABRICATED ITEM, and not a COTS item.
Example 4: A COTS part that has non-functional label markings added would still be
considered a COTS part, but a COTS part that has device-specific mounting holes added
is a FABRICATED ITEM.

10 ROBOT Construction Rules V0 58 of
Example 5: A team has a COTS single-board processor version 1.0, which can no longer
be purchased. Only the COTS single-board processor version 2.0 may be purchased. If
the COTS single-board processor version 1.0 is functionally equivalent to its original
condition, it may be used.
Example 6: A team has a COTS gearbox which has been discontinued. If the COTS
gearbox is functionally equivalent to its original condition, it may be used.
A VENDOR is a legitimate business source for COTS items that satisfies all the following criteria:
A. has a Federal Tax Identification number. In cases where the VENDOR is outside of the
United States, they must possess an equivalent form of registration or license with the
government of their home nation that establishes and validates their status as a legitimate
business licensed to operate within that country.
B. is not a “wholly owned subsidiary” of a FIRST Robotics Competition team or collection of
teams. While there may be some individuals affiliated with both a team and the VENDOR,
the business and activities of the team and VENDOR must be completely separable.
C. must be able to ship any general (i.e., non-FIRST unique) product within five business days
of receiving a valid purchase request. It is recognized that certain unusual circumstances
(such as 1,000 FIRST teams all ordering the same part at once from the same VENDOR)
may cause atypical delays in shipping due to backorders for even the largest VENDORS.
Such delays due to higher-than-normal order rates are excused.
D. should maintain sufficient stock or production capability to fill teams’ orders within a
reasonable period during the season (less than 1 week). (Note that this criterion may not
apply to custom-built items from a source that is both a VENDOR and a fabricator. For
example, a VENDOR may sell flexible belting that the team wishes to procure to use as
treads on their drive system. The VENDOR cuts the belting to a custom length from
standard shelf stock that is typically available, welds it into a loop to make a tread, and
ships it to a team. The fabrication of the tread takes the VENDOR two weeks. This would
be considered a FABRICATED ITEM, and the two-week ship time is acceptable.)
Alternately, the team may decide to fabricate the treads themselves. To satisfy this
criterion, the VENDOR would just have to ship a length of belting from shelf stock (i.e. a
COTS item) to the team within five business days and leave the welding of the cuts to the
team.
E. makes their products available to all FIRST Robotics Competition teams. A VENDOR must
not limit supply or make a product available to just a limited number of FIRST Robotics
Competition teams.
The intent of this definition it to be as inclusive as possible to permit access to all
legitimate sources, while preventing ad hoc organizations from providing special-purpose
products to a limited subset of teams in an attempt to circumvent the cost accounting
rules.
FIRST desires to permit teams to have the broadest choice of legitimate sources
possible, and to obtain COTS items from the sources that provide them with the best
prices and level of service available. Teams also need to protect against long delays in
availability of parts that will impact their ability to complete their ROBOT. The build
season is brief, so the VENDOR must be able to get their product, particularly FIRST
unique items, to a team in a timely manner.
Ideally, chosen VENDORS should have national distributors (e.g. Home DEPOT, Lowes,
MSC, McMaster-Carr, etc.). Remember, FIRST Robotics Competition events are not
always near home – when parts fail, local access to replacement materials is often
critical.

10 ROBOT Construction Rules V0 59 of
A FABRICATED ITEM is any COMPONENT or MECHANISM that has been altered, built, cast,
constructed, concocted, created, cut, heat treated, machined, manufactured, modified, painted, produced,
surface coated, or conjured partially or completely into the final form in which it will be used on the
ROBOT.
Note that it is possible for an item (typically raw materials) to be neither COTS nor a
FABRICATED ITEM. For example, a 20 ft. (~610 cm) length of aluminum which has been
cut into 5 ft. (~152 cm) pieces by the team for storage or transport is neither COTS (it’s
not in the state received from the VENDOR), nor a FABRICATED ITEM (the cuts were
not made to advance the part towards its final form on the ROBOT).
Teams may be asked to provide documentation proving legality of non-2019 KOP items during Inspection
where a Rule specifies limits for a legal part (e.g. pneumatic items, current limits, COTS electronics, etc.).
Some of these rules make use of English unit requirements for parts. If your team has a question about a
metric-equivalent part’s legality, please e-mail your question to frcparts@firstinspires.org for an official
ruling. To seek approval for alternate devices for inclusion in future FIRST Robotic Competition seasons,
please contact frcparts@firstinspires.org with item specifications.
Teams should acknowledge the support provided by the corporate Sponsors and Mentors with an
appropriate display of their school and Sponsors names and/or logos (or the name of the supporting
youth organization, if appropriate).
FIRST Robotics Competition can be a full-contact competition and may include rigorous game play. While
the rules aim to limit severe damage to ROBOTS, teams should design their ROBOTS to be robust.
R1. The ROBOT (excluding BUMPERS) must have a FRAME PERIMETER, contained within the
BUMPER ZONE, that is comprised of fixed, non-articulated structural elements of the ROBOT.
Minor protrusions no greater than ¼ in. (~6 mm) such as bolt heads, fastener ends, weld beads,
and rivets are not considered part of the FRAME PERIMETER.
To determine the FRAME PERIMETER, wrap a piece of string around the ROBOT
(excluding BUMPERS) at the BUMPER ZONE described in R25 and pull it taut. The
string outlines the FRAME PERIMETER.
Example: A ROBOT’S chassis is shaped like the letter ‘V’, with a large gap between
chassis elements on the front of the ROBOT. When wrapping a taut string around this
chassis, the string extends across the gap and the resulting FRAME PERIMETER is a
triangle with three sides.
Note: to permit a simplified definition of the FRAME PERIMETER and encourage a tight,
robust connection between the BUMPERS and the FRAME PERIMETER, minor
protrusions such as bolt heads, fastener ends, weld beads, rivets, etc. are excluded from
the determination of the FRAME PERIMETER.
R2. In the STARTING CONFIGURATION (the physical configuration in which a ROBOT starts a
MATCH), no part of the ROBOT shall extend outside the vertical projection of the FRAME
PERIMETER, with the exception of its BUMPERS and minor protrusions such as bolt heads,
fastener ends, rivets, cable ties, etc.
If a ROBOT is designed as intended and each side is pushed up against a vertical wall
(in STARTING CONFIGURATION and with BUMPERS removed), only the FRAME
PERIMETER (or minor protrusions) will be in contact with the wall.

10 ROBOT Construction Rules V0 60 of
The allowance for minor protrusions in R2 is intended to allow protrusions that are both
minor in extension from the FRAME PERIMETER and cross sectional area.
R3. A ROBOT’S STARTING CONFIGURATION may not have a FRAME PERIMETER greater than 120
in. (~304 cm) and may not be more than 4 ft. (~121 cm) tall.
Expect to have to demonstrate a ROBOT’S ability to constrain itself per above during
Inspection. Constraints may be implemented with either hardware or software.
Be sure to consider the size of the ROBOT on its cart to make sure it will fit through
doors. Also consider the size of the ROBOT to ensure that it will fit into a shipping crate,
bag, vehicle, etc.
Note that the BUMPER Rules contained in the BUMPER Rules section may impose
additional restrictions on ROBOT design
R4. ROBOTS may not extend more than 30 in. (~76 cm) beyond their FRAME PERIMETER (see
Figure 10-1)
Figure 10-1 FRAME PERIMETER extension
See the Game Rules: ROBOTS section for height and extension restrictions for various
areas of the FIELD.
R5. The ROBOT weight must not exceed 125 lbs. (~56 kg). When determining weight, the basic
ROBOT structure and all elements of all additional MECHANISMS that might be used in different
configurations of the ROBOT shall be weighed together (see I3).
For the purposes of determining compliance with the weight limitations, the following items are
excluded:
A. ROBOT BUMPERS
B. ROBOT battery and its associated half of the Anderson cable quick connect/disconnect pair
(including no more than 12 in. (~30 cm) of cable per leg, the associated cable lugs,
connecting bolts, and insulation)

10 ROBOT Construction Rules V0 61 of
R6. A ROBOT may not be designed to launch a HATCH PANEL more than 2 ft. (~60 cm) beyond its
FRAME PERIMETER (reference G6).
R7. Traction devices must not have surface features such as metal, sandpaper, hard plastic studs,
cleats, hook-loop fasteners or similar attachments that could damage the ARENA. Traction devices
include all parts of the ROBOT that are designed to transmit any propulsive and/or braking forces
between the ROBOT and FIELD carpet.
R8. Protrusions from the ROBOT and exposed surfaces on the ROBOT shall not pose hazards to the
ARENA elements (including the GAME PIECES) or people.
If the ROBOT includes protrusions that form the “leading edge” of the ROBOT as it
drives, and the protrusions have a surface area of less than 1 in.2 (~6 cm2), it will invite
detailed Inspection. For example, forklifts, lifting arms, or grapplers may be carefully
inspected for these hazards.
R9. ROBOT parts shall not be made from hazardous materials, be unsafe, cause an unsafe condition,
or interfere with the operation of other ROBOTS.
Examples of items that will violate R9 include (but are not limited to):
a. Shields, curtains, or any other devices or materials designed or used to obstruct or
limit the vision of any DRIVERS and/or COACHES and/or interfere with their ability to
safely control their ROBOT
b. Speakers, sirens, air horns, or other audio devices that generate sound at a level
sufficient to be a distraction
c. Any devices or decorations specifically intended to jam or interfere with the remote
sensing capabilities of another ROBOT, including vision systems, acoustic range
finders, sonars, infrared proximity detectors, etc. (e.g. including imagery on your
ROBOT that, to a reasonably astute observer, mimics the retro-reflective features of
vision targets described in the Vision Targets section)
d. Exposed lasers other than Class I.
e. Flammable gasses
f. Any device intended to produce flames or pyrotechnics
g. Hydraulic fluids or hydraulic items
h. Switches or contacts containing liquid mercury
i. Circuitry used to create voltages in excess of 24 Volts
j. Any ballast not secured sufficiently, including loose ballast e.g. sand, ball bearings,
etc., such that it may become loose during a MATCH.
k. Exposed, untreated hazardous materials (e.g. lead weights) used on the ROBOT.
These materials may be permitted if painted, encapsulated or otherwise sealed to
prevent contact. These materials may not be machined in any way at an event.
l. Tire sealant
m. High intensity light sources used on the ROBOT (e.g. super bright LED sources
marketed as ‘military grade’ or ‘self-defense’) may only be illuminated for a brief time
while targeting and may need to be shrouded to prevent any exposure to
participants. Complaints about the use of such light sources will be followed by re-
inspection and possible disablement of the device.
Teams should provide MSD Sheets for any materials they use that might be considered
questionable during ROBOT Inspection.
R10. ROBOTS must allow removal of GAME PIECES from the ROBOT and the ROBOT from FIELD
elements while DISABLED and powered off.

10 ROBOT Construction Rules V0 62 of
ROBOTS will not be re-enabled after the MATCH, so teams must be sure that GAME
PIECES and ROBOTS can be quickly, simply, and safely removed.
R11. Lubricants may be used only to reduce friction within the ROBOT. Lubricants must not contaminate
the FIELD or other ROBOTS.
R12. The total cost of all items on the ROBOT shall not exceed $5000 USD. All costs are to be
determined as explained in the Budget Constraints & Fabrication Schedule section. Exceptions are
as follows:
A. individual items that are less than $5 USD each, as purchasable from a VENDOR, and
B. items from the current year’s KOP, up to the KOP quantity (including the rookie KOP
items). Identical replacements may be used to meet this criterion.
Teams should be prepared to disclose to Inspectors the cost of any non-KOP item and
the total cost of the ROBOT. Teams should also be prepared to show that a particular
item was received from FIRST Choice or a voucher in the current season if necessary.
Per I5, teams must be prepared to display a Bill of Material (BOM) to Inspectors during
Inspection. The BOM may be displayed in either printed or electronic form.
Individual COMPONENTS or MECHANISMS, not excluded in R12, that are retrieved
from previous ROBOTS and used on 2019 ROBOTS must have their un-depreciated cost
included in the 2019 BOM and applied to the overall cost assessment.
Example 1: The Kickoff KOP checklist lists two (2) of motor controller XYZ in the Gray
Tote distributed to rookie teams. Any team, including a veteran team that did not receive
these items, can account for up to two (2) of them on the KOP checklist at a $0 cost.
Additional quantity of the same item would have to be accounted at the Fair Market
Value.
Example 2: A team uses FIRST Choice credits, or a voucher, to acquire part ABC. This
part, in the quantity obtained by the team via the KOP may be accounted at $0.
Additional quantity of the same item would have to be accounted at the Fair Market
Value.
Example 3: Part ABC is available in FIRST Choice, but a team decides they have enough
already on hand and does not acquire any through FIRST Choice. All of these items used
on the ROBOT need to be accounted for at Fair Market Value as they did not come from
the current year’s KOP.
R13. No individual, non-KOP item shall have a value that exceeds $500 USD. The total cost of
COMPONENTS purchased in bulk may exceed $500 USD as long as the cost of an individual
COMPONENT does not exceed $500 USD.
If a COTS item is part of a modular system that can be assembled in several possible
configurations, then each individual module must fit within the price constraints defined in
R13.
If the modules are designed to assemble into a single configuration, and the assembly is
functional in only that configuration, then the total cost of the complete assembly
including all modules must fit within the price constraints defined in R13.

10 ROBOT Construction Rules V0 63 of
In summary, if a VENDOR sells a system or a kit, a team must use the entire system/kit
Fair Market Value and not the value of its COMPONENT pieces.
Example 1: VENDOR A sells a gearbox that can be used with a number of different gear
sets, and can mate with two different motors they sell. A team purchases the gearbox, a
gear set, and a motor (which are not offered together as an assembly or kit), then
assembles them together. Each part is treated separately for the purpose of BOM
costing, since the purchased pieces can each be used in various configurations.
Example 2: VENDOR B sells a robotic arm assembly that the team wants to use.
However, it costs $700 USD, so they cannot use it. The VENDOR sells the “hand”,
“wrist”, and “arm” as separate assemblies, for $200 USD each. A team wishes to
purchase the three items separately, then reassemble them. This would not be legal, as
they are really buying and using the entire assembly, which has a Fair Market Value of
$700 USD.
Example 3: VENDOR C sells a set of wheels or wheel modules that are often used in
groups of four. The wheels or modules can be used in other quantities or configurations.
A team purchases four and uses them in the most common configuration. Each part is
treated separately for the purpose of BOM costing, since the purchased pieces can be
used in various configurations.
R14. The BOM cost of each non-KOP item must be calculated based on the unit Fair Market Value for
the material and/or labor, except for labor provided by team members (including sponsor
employees who are members of the team), members of other teams, event provided Machine
Shops and shipping.
Example 1: A team orders a custom bracket made by a company to the team's
specification. The company’s material cost and normally charged labor rate apply.
Example 2: A team receives a donated sensor. The company would normally sell this
item for $52 USD, which is therefore its Fair Market Value.
Example 3: Special price discounts from National Instruments and other FIRST Suppliers
are being offered to teams. The discounted purchase price of items from these sources
may be used in the additional parts accounting calculations.
Example 4: A team purchases steel bar stock for $10 USD and has it machined by a local
machine shop. The machine shop is not considered a team Sponsor but donates two (2)
hours of expended labor anyway. The team must include the estimated normal cost of
the labor as if it were paid to the machine shop and add it to the $10 USD.
Example 5: A team purchases steel bar stock for $10 USD and has it machined by a local
machine shop that is a recognized Sponsor of the team. If the machinists are considered
members of the team, their labor costs do not apply. The total applicable cost for the part
would be $10 USD.
It is in the best interests of the teams and FIRST to form relationships with as many
organizations as possible. Teams are encouraged to be expansive in recruiting and
including organizations in their team, as that exposes more people and organizations to
FIRST. Recognizing supporting companies as Sponsors of, and members in, the team is
encouraged, even if the involvement of the Sponsor is solely through the donation of
fabrication labor.
Example 6: A team purchases steel bar stock for $10 USD and has it machined by
another team. The total applicable cost for the part would be $10 USD.

10 ROBOT Construction Rules V0 64 of
Example 7: A team purchases a 4 ft. by 4 ft. (~122 cm by 122 cm) sheet of aluminum, but
only uses a piece 10 in. by 10 in. (~25 cm by 25 cm) on their ROBOT. The team identifies
a source that sells aluminum sheet in 1 by 1 ft. (~30 cm by 30 cm) pieces. The team may
cost their part based on a 1 by 1 ft. (~30 cm by 30 cm) piece, even though they cut the
piece from a larger bulk purchase. They do not have to account for the entire 4 by 4 ft.
(~122 cm by 122 cm) bulk purchase item.
R15. Physical ROBOT elements created before Kickoff are not permitted. Exceptions are:
A. OPERATOR CONSOLE,
B. BUMPERS (a protective assembly designed to attach to the exterior of the ROBOT and
constructed as specified in the BUMPER Rules section),
C. battery assemblies per R5-B,
D. FABRICATED ITEMS consisting of one COTS electrical device (e.g. a motor or motor
controller) and attached COMPONENTS associated with any of the following modifications:
i. wires modified to facilitate connection to a ROBOT (including removal of existing
connectors)
ii. connectors and any materials to secure and insulate those connectors added
iii. motor shafts modified and/or gears, pulleys, or sprockets added
iv. motors modified with a filtering capacitor as described in the Blue Box below R63
Please note that this means that FABRICATED ITEMS from ROBOTS entered in
previous FIRST competitions may not be used on ROBOTS in the 2019 FIRST Robotics
Competition (other than those allowed per R15-B through -D). Before the formal start of
the Build Season, teams are encouraged to think as much as they please about their
ROBOTS. They may develop prototypes, create proof-of-concept models, and conduct
design exercises. Teams may gather all the raw stock materials and COTS
COMPONENTS they want.
Example 1: A team designs and builds a two-speed shifting transmission during the fall
as a training exercise. After Kickoff, they utilize all the design principles they learned in
the fall to design their ROBOT. To optimize the transmission design for their ROBOT,
they improve the transmission gear ratios and reduce the size, and build two new
transmissions, and place them on the ROBOT. All parts of this process are permitted
activities.
Example 2: A team re-uses a 2019-legal motor from a previous ROBOT which has had
connectors added to the wires. This is permitted, per exception D, because the motor is a
COTS electrical COMPONENT.
R16. Software and mechanical/electrical designs created before Kickoff are only permitted if the source
files (complete information sufficient to produce the design) are available publicly prior to Kickoff.
Example 1: A team realizes that the transmission designed and built in the fall perfectly
fits their need for a transmission to drive the ROBOT arm. They build an exact copy of
the transmission from the original design plans, and bolt it to the ROBOT. This would be
prohibited, as the transmission – although made during the competition season – was
built from detailed designs developed prior to Kickoff.
Example 2: A team developed an omni-directional drive system for the 2018 competition.
Over the summer of 2018 they refined and improved the control software (written in C++)
to add more precision and capabilities. They decided to use a similar system for the 2019
competition. They copied large sections of unmodified code over into the control software

10 ROBOT Construction Rules V0 65 of
of the new ROBOT (also written in C++). This would be a violation of the schedule
constraint and is not allowed.
Example 3: The same team decides to use LabVIEW as their software environment for
2019. Following Kickoff, they use the previously-developed C++ code as a reference for
the algorithms and calculations required to implement their omni-directional control
solution. Because they developed new LabVIEW code as they ported over their
algorithms, this is permitted.
Example 4: A different team develops a similar solution during the fall and plans to use
the developed software on their competition ROBOT. After completing the software, they
post it in a generally accessible public forum and make the code available to all teams.
Because they have made their software publicly available before Kickoff, they can use it
on their ROBOT.
Example 5: A team develops a transmission during the fall. After completing the project,
they publish the CAD files on a generally accessible public forum and make them
available to all teams. Because they have made the design publicly available before
Kickoff, they can use the design to create an identical transmission, fabricated after
Kickoff, for use on their 2019 ROBOT.
R17. All ROBOT elements (including items intended for use during the competition in alternative
configurations of the ROBOT), with the exception of the WITHHOLDING ALLOWANCE per R23,
BUMPERS, and COTS items, must be bagged and sealed, by 04:59 UTC on Stop Build Day,
Wednesday, February 20, 2019.
Please note: this time is dictated in UTC (Universal Coordinated Time). You will need to
convert to your local time zone. This will result in a time on the previous day (Tuesday,
February 19, 2019) for many time zones.
To bag your ROBOT:
• Locate the “Bag and Tag” kit from your Kickoff Kit which contains two plastic bags
large enough to contain your ROBOT and at least ten tags with individual serial
numbers.
• Set the bag on the floor, leaving room for the ROBOT in the center.
• Place the ROBOT in the center of the bag and pull the bag up around the ROBOT.
Be careful not to catch the bag on the corners or sharp edges.
• Tightly seal the bag with your next numbered tag.
• Complete the ROBOT Lock-up Form to verify the date and time that the bag was
sealed. The ROBOT Lock-up Form must be signed by an adult, 18 years old or older,
who is not a student on the team. This form must be brought with you to all events.
R18. For convenience, teams may disassemble their ROBOT and use up to three (3) bags to “Bag and
Tag” the pieces. Each bag must have its own numbered tag and entry on the ROBOT Lock-up
Form.
Note: The KOP only contains two (2) bags. Teams wishing to use three (3) bags must
acquire the third bag themselves.
When transporting their ROBOT, teams may use any transportation method they wish (at
their own risk and expense), as long as the ROBOT remains sealed in the bag.

10 ROBOT Construction Rules V0 66 of
R19. If you are attending another event, such as a FIRST Championship or another Regional or District
event, you must re-seal your ROBOT in the bag with a new tag and enter the new tag number on
the ROBOT Lock-up Form prior to leaving the event.
R20. Teams must stay “hands-off” their bagged ROBOT elements during the following time periods:
A. between Stop Build Day and their first event,
B. during the period(s) between their events, and
C. outside of Pit hours while attending events.
Modifying parts at night offsite (e.g. pits have closed and you bring a MECHANISM back
to the hotel to fix it) is a violation of R20-C.
Additional time is allowed as follows:
D. After Kickoff, there are no restrictions on when software may be developed.
E. On days a team is not attending an event, they may continue development of any items
permitted per R23, including items listed as exempt from R23, but must do so without
interfacing with the ROBOT.
F. ROBOTS may be un-bagged and operated briefly after “Stop Build Day” for brief display
purposes only, or for any other purpose that could be reasonably considered ‘display only’
provided the following requirements are met:
i. The ROBOT Lock-up Form must be used to track the un-bagging and re-bagging of the
ROBOT during this period. In the “Explanation” column of the form, enter “ROBOT
Display”.
ii. No activity that could be considered “work on” or “practice with” the ROBOT is allowed.
iii. Brief displays of ROBOT functions, driving for example, are allowed, but not to the extent
that they could be considered practice
The intent of this option is to allow teams to briefly show off their ROBOT (e.g. to their
community, sponsors, judges, or potential sponsors) after “Stop Build Day”. The intent is
not to allow 'exhibition MATCHES', or other similar activities, as this would be considered
practice.
Un-bagging a ROBOT and putting it on display for many hours (i.e., more than four (4)) at
a time is not considered a “brief” display.
A good way to avoid turning a ROBOT display period in to a practice session is to have
non-DRIVE TEAM members operate the ROBOT, and only for as short a time as
necessary to show the ROBOT’S capabilities.
If you have any questions about the ROBOT Display option, please email
frcparts@firstinspires.org.
G. Teams attending 2-day events may access their ROBOTS using the ROBOT Access
Period.
Teams attending 2-day events will not have as much time to work on their ROBOTS at
events as teams attending traditional 3-day Regional events. Due to this, teams are
granted an additional “ROBOT Access Period” to un-bag their ROBOT between the “Stop
Build Day” and their 2-day district events. 2-day events for the 2019 season include
District Qualifier events for the following areas:
• FIRST Chesapeake District (DC, MD, VA)

10 ROBOT Construction Rules V0 67 of
• FIRST Israel District (IS)
• FIRST in Michigan District (MI)
• FIRST Mid-Atlantic District (DE, NJ, Eastern PA)
• FIRST North Carolina District (NC)
• FIRST in Texas (TX, NM)
• Indiana FIRST District (IN)
• NE FIRST District (CT, MA, ME, NH, RI, VT)
• Ontario District (ON)
• Pacific Northwest (AK, OR, WA)
• Peachtree District (GA)
R21. Teams permitted to use the ROBOT Access Period per R20-G may only un-bag their ROBOT for a
total of six (6) hours during the 7-day period preceding any 2-day event in which their team will be
competing with their ROBOT.
The six hours may be broken up in any way the team wishes, with the exception that no single
access period may be shorter than two (2) hours.
The ROBOT must be re-bagged between sessions which must be documented on the ROBOT
Lock-up Form.
R22. If the ROBOT is accessed before the event, the un-bagging must be noted on the ROBOT Lock-up
form and the ROBOT must be re-bagged. The ROBOT must remain sealed in the bag until:
A. Your ROBOT Lock-up Form has been checked and approved by an Inspector and
B. The pits have officially been opened for ROBOT work.
R23. At each Event, teams may have access to a WITHHOLDING ALLOWANCE. The WITHHOLDING
ALLOWANCE is a static set of FABRICATED ITEMS that shall not exceed 30 lbs. (~13 kg.),
brought to an event (or ROBOT Access Period) in addition to the bagged items, to be used to repair
and/or upgrade a ROBOT. With permission from another team, teams may also have access to
FABRICATED ITEMS that are part of that other team’s WITHOLDING ALLOWANCE to repair
and/or upgrade their ROBOT. The WITHHOLDING ALLOWANCE may only be brought into the
Venue when the team initially loads in at the Event. Items made at an Event do not count towards
this weight limit.
Teams should be prepared to show their WITHOLDING ALLOWANCE items, and
potentially have them weighed, during load-in.
This means teams may not store FABRICATED ITEMS outside the pits to be brought to
the event at a later time. This set may be changed between events (i.e. a team may leave
a different set of items out of the bag and/or fabricate new items to bring to their next
event) provided the total weight of FABRICATED ITEMS brought to the next event does
not exceed thirty (30) lbs. (~13 kg.).
There is no restriction on the quantity of COTS items or items which do not meet the
definitions of COTS or FABRICATED ITEMS (e.g. raw materials) that may be accessed
by a team at an Event.
For teams attending 2-Day Events, these FABRICATED ITEMS may be used during the ROBOT
Access Period and/or brought to the Event, but the total weight may not exceed 30 lbs. (~13 kg.)
FABRICATED ITEMS constructed during the ROBOT Access Period and bagged with the ROBOT
are exempt from this limit.
Items specified as exempt from R15 are also exempt from the WITHOLDING ALLOWANCE limit.

10 ROBOT Construction Rules V0 68 of
Example 1: A team creates 10 lbs (~4 kg.) of FABRICATED ITEMS after Stop Build Day.
During their first ROBOT Access Period before their first event, they install these items on
the ROBOT and bag them with the ROBOT. The team may bring up to 20 lbs. (~9 kg.) of
FABRICATED ITEMS (which may be items removed from the ROBOT before bagging at
the end of the ROBOT Access Period) with them to the event.
Example 2: A team creates 30 lbs (~13 kg.) of FABRICATED ITEMS after Stop Build
Day. During their first ROBOT Access Period before their first event, they install these
items on the ROBOT and bag them with the ROBOT. The team may not bring any
FABRICATED ITEMS (including any initially bagged on Stop Build Day and removed
during the ROBOT Access Period) with them to the event.
A BUMPER is a required assembly which attaches to the ROBOT frame. BUMPERS are important
because they protect ROBOTS from damaging/being damaged by other ROBOTS and FIELD elements.
Criteria used in writing these rules included the following:
• Minimize variety of BUMPERS so teams can expect consistency
• Minimize the amount of design challenge in creating BUMPERS
• Minimize cost of BUMPER materials
• Maximize use of relatively ubiquitous materials
R24. ROBOTS are required to use BUMPERS to protect all outside corners of the FRAME PERIMETER.
For adequate protection, at least 6 in. (~16 cm) of BUMPER must be placed on each side of each
outside corner (see Figure 8 2) and must extend to within ¼ in. (~6 mm) of the FRAME
PERIMETER corner. If a FRAME PERIMETER side is shorter than 12 in. (~31 cm), that entire side
must be protected by BUMPER (see Figure 10-3). A round or circular FRAME PERIMETER, or
segment of the FRAME PERIMETER, is considered to have an infinite number of corners, therefore
the entire frame or frame segment must be completely protected by BUMPER(S).
The dimension defined in R24 is measured along the FRAME PERIMETER. The portion
of the BUMPER that extends beyond the corner of the FRAME PERIMETER is not
included in the 6 in. (~16 cm) requirement. See Figure 10-2.

10 ROBOT Construction Rules V0 70 of
Figure 10-3 BUMPER around full side/corner.
R25. Except as allowed per G23, BUMPERS must be located entirely within the BUMPER ZONE, which
is the volume contained between the floor and a virtual horizontal plane 7½ in. (~19 cm) above the
floor in reference to the ROBOT standing normally on a flat floor. BUMPERS do not have to be
parallel to the floor.
This measurement is intended to be made as if the ROBOT is resting on a flat floor
(without changing the ROBOT configuration), not relative to the height of the ROBOT
from the FIELD carpet. Examples include:
Example 1: A ROBOT that is at an angle while navigating the FIELD has its BUMPERS
outside the BUMPER ZONE. If this ROBOT were virtually transposed onto a flat floor,
and its BUMPERS are in the BUMPER ZONE, it meets the requirements of R25.
Example 2: A ROBOT deploys a MECHANISM which lifts the BUMPERS outside the
BUMPER ZONE (when virtually transposed onto a flat floor). This violates R25.
R26. BUMPERS must not be articulated (relative to the FRAME PERIMETER).
R27. BUMPERS (the entire BUMPER, not just the cover) must be designed for quick and easy
installation and removal to facilitate inspection and weighing.
As a guideline, BUMPERS should be able to be installed or removed by two (2) people in
fewer than five (5) minutes.
R28. Each ROBOT must be able to display Red or Blue BUMPERS to MATCH their ALLIANCE color, as
assigned in the MATCH schedule distributed at the event (as described in the MATCH Schedules
section). BUMPER Markings visible when installed on the ROBOT, other than the following, are
prohibited:
A. those required per R29,
B. hook-and-loop fastener or snap fasteners backed by the hard parts of the BUMPER, and
C. solid white FIRST logos between 4¾ in. (~12 cm) and 5¼ in. wide (~13 cm) (i.e.
comparable to those available in the 2019 Virtual Kit.

10 ROBOT Construction Rules V0 71 of
R29. Team numbers must be displayed and positioned on the BUMPERS such that an observer walking
around the perimeter of the ROBOT can unambiguously tell the team’s number from any point of
view and meet the following additional criteria:
A. consist of Arabic numerals at least 4 in. (~11 cm) high, at least ½ in. (~13 mm) in stroke
width, and be either white in color or outlined in white with a minimum 1/16 in. (~2 mm)
outline
The ½ in. (~13 mm) stroke width requirement applies to the majority of the stroke. Font
elements less than ½ in. (~13 mm) such as serifs, rounded edges, small hairlines or
gaps, etc. are permitted as long as the majority of the stroke meets the sizing
requirement and the numbers are unambiguous.
B. must not wrap around sharp corners (less than 160 degrees) of the FRAME PERIMETER
C. may not substitute logos or icons for numerals
There is no prohibition against splitting team numbers onto different sections of
BUMPER. The intent is that the team’s number is clearly visible and unambiguous so that
Judges, REFEREES, Announcers, and other teams can easily identify competing
ROBOTS.
This marking is intended to display the team number only, not to intentionally change the
surface characteristics of the BUMPER. Excessive material usage as part of any team
number marking will invite close scrutiny.
R30. Each set of BUMPERS (including any fasteners and/or structures that attach them to the ROBOT)
must weigh no more than 15 lbs (~6 kg).
If a multi-part attachment system is utilized (e.g. interlocking brackets on the ROBOT and
the BUMPER), then the elements permanently attached to the ROBOT will be considered
part of the ROBOT, and the elements attached to the BUMPERS will be considered part
of the BUMPER. Each element must satisfy all applicable rules for the relevant system.
R31. BUMPERS must be constructed as follows (see Figure 10-6):
A. be backed by ¾ in. (nominal) thick (~19mm) by 5 in. ± ½ in. (~127 mm ± 12.7 mm) tall
plywood or solid, robust wood. Small clearance pockets and/or access holes in the plywood
backing are permitted, as long as they do not significantly affect the structural integrity of
the BUMPER.
Particle board or chipboard is not likely to survive the rigors of FIRST Robotics
Competition gameplay and thus not compliant with R31-A.
Note: ¾” plywood is now often marked according to the actual dimension (23/32”) not the
nominal size. Plywood sold as 23/32” meets the requirements of R31-A.
B. hard BUMPER parts allowed per R31-A, -E, -F, and -G must not extend more than 1 in.
(~25 mm) beyond the FRAME PERIMETER.

10 ROBOT Construction Rules V0 72 of
Figure 10-4 Hard Parts of BUMPER Corners
C. use a stacked pair of approximately 2½ in. (nominal) round, petal, or hex “pool noodles”
(solid or hollow) as the BUMPER cushion material (see Figure 10-6). All pool noodles used
in a BUMPER set (e.g. Red set of BUMPERS) may not be deformed and must be the same
diameter, cross-section, and density (e.g. all round hollow or all hex solid). Cushion
material may extend up to 2½ in. (~63 mm) beyond the end of the plywood (see Figure
10-7). To assist in applying the fabric covering, soft fasteners may be used to attach the
pool noodles to the wood backing, so long as the cross section in Figure 10-6 is not
significantly altered (e.g. tape compressing the pool noodles).
All pool noodles used on a ROBOT must be the same in order to maintain the desired
interaction between ROBOTS in the cases of BUMPER-to-BUMPER contact. BUMPERS
containing pool noodles of vastly different construction may cause a “ramp” effect when
interacting with other BUMPERS.
Noodle compression as a result of smoothing BUMPER fabric is not considered
deformed. Any compression beyond that, e.g. for the purposes of flattening the noodle, is
deformation and a violation of R31-C.
D. be covered with a rugged, smooth cloth. (multiple layers of cloth and seams are permitted if
needed to accommodate R28, provided the cross section in Figure 10-6 is not significantly
altered).
Silk and bedding are not considered rugged cloths, however 1000D Cordura is. Tape
(e.g. gaffer’s tape) matching the BUMPER color is allowed to patch small holes on a
temporary basis.
The cloth must completely enclose all exterior surfaces of the wood and pool noodle
material when the BUMPER is installed on the ROBOT. The fabric covering the BUMPERS
must be solid in color.

10 ROBOT Construction Rules V0 73 of
E. optionally use metal angle, as shown in Figure 10-6 or other fasteners (e.g. staples,
screws, etc.) to clamp cloth.
F. optionally use metal brackets (i.e. angle or sheet metal) to attach BUMPER segments to
each other (see Figure 10-5).
Figure 10-5 Hard Parts of BUMPER Corners
G. must attach to the FRAME PERIMETER of the ROBOT with a rigid fastening system to
form a tight, robust connection to the main structure/frame (e.g. not attached with hook-
and-loop, tape, or tie-wraps). The attachment system must be designed to withstand
vigorous game play. All removable fasteners (e.g. bolts, locking pins, pip-pins, etc.) will be
considered part of the BUMPERS.
Figure 10-6 BUMPER Vertical Cross Section

10 ROBOT Construction Rules V0 74 of
R32. Corner joints between BUMPERS must be filled with pool noodle material. Examples of
implementation are shown in Figure 10-7.
Figure 10-7 Soft Parts of BUMPER Corners
R33. BUMPERS must be supported by the structure/frame of the ROBOT (see Figure 10-8). To be
considered supported, a minimum of ½ in. (~13 mm) at each end of each BUMPER wood segment
must be backed by the FRAME PERIMETER (≤¼ in. gap). “Ends” exclude hard BUMPER parts
which extend past the FRAME PERIMETER permitted by R31-B. Additionally, any gap between the
backing material and the frame:
A. must not be greater than ¼ in. (~6 mm) deep, or
B. not more than 8 in. (~20 cm) wide
Figure 10-8 BUMPER support examples

10 ROBOT Construction Rules V0 75 of
R34. The only motors and actuators permitted on 2019 ROBOTS include the following (in any quantity):
Table 10-1 Motor allowances
Motor Name
Part Numbers Available
CIM
FR801-001
M4-R0062-12
AM802-001A
217-2000
PM25R-44F-1005
PM25R-45F-1004
PM25R-45F-1003
PMR25R-45F-1003
PMR25R-44F-1005
am-0255
West Coast Products RS775
Pro
217-4347
Banebots
am-3830
M7-RS775-18
RS775WC-8514
M5 – RS550-12
RS550VC-7527
RS550
AndyMark 9015
am-0912
VEX BAG
217-3351
VEX mini-CIM
217-3371
AndyMark PG
am-2161 (alt. PN am-2765)
am-2194 (alt. PN am-2766)
KOP Automotive motors
Denso AE235100-0160
Denso 5-163800-RC1
Denso 262100-3030
Denso 262100-3040
Bosch 6 004 RA3 194-06
Snow Blower Motor
am-2235
AndyMark NeveRest
am-3104
AndyMark RedLine Motor
am-3775
am-3775a
Nidec Dynamo BLDC Motor
am-3740
DM3012-1063
REV Robotics NEO Brushless
REV-21-1650
Electrical solenoid actuators, no greater than 1 in. (nominal) stroke and rated electrical
input power no greater than 10 watts (W) continuous duty at 12 volts (VDC)
Hard drive motors or fans that are: included in any Kickoff Kit, distributed via FIRST
Choice, part of a legal motor controller (including manufacturer provided accessories),
or part of a legal COTS computing device
Factory installed vibration and autofocus motors resident in COTS computing devices
(e.g. rumble motor in a smartphone).
PWM COTS servos with a retail cost < $75.
Motors integral to a COTS sensor (e.g. LIDAR, scanning sonar, etc.), provided the
device is not modified except to facilitate mounting
For servos, note that the roboRIO is limited to a max current output of 2.2A on the 6V rail
(12.4W of electrical input power). Teams should make sure that their total servo power
usage remains below this limit at all times.
Given the extensive amount of motors allowed on the ROBOT, teams are encouraged to
consider the total power available from the ROBOT battery during the design and build of
the ROBOT. Drawing large amounts of current from many motors at the same time could
lead to drops in ROBOT battery voltage that may result in tripping the main breaker or
trigger the brownout protection of the roboRIO. For more information about the roboRIO
brownout protection and measuring current draw using the PDP, see roboRIO Brownout
and Understanding Current Draw.
R35. The integral mechanical and electrical system of any motor must not be modified. Motors, servos,
and electric solenoids used on the ROBOT shall not be modified in any way, except as follows:

10 ROBOT Construction Rules V0 76 of
A. The mounting brackets and/or output shaft/interface may be modified to facilitate the
physical connection of the motor to the ROBOT and actuated part.
B. The electrical input leads may be trimmed to length as necessary and connectors or splices
to additional wiring may be added.
C. The locking pins on the window motors (P/N: 262100-3030 and 262100-3040) may be
removed.
D. The connector housings on KOP Automotive motors listed in Table 10-1 may be modified
to facilitate lead connections.
E. Servos may be modified as specified by the manufacturer (e.g. re-programming or
modification for continuous rotation).
F. The wiring harness of the Nidec Dynamo BLDC Motor may be modified as documented by
FIRST in the "Nidec Dynamo BLDC Motor with Controller" Screensteps article.
The intent of this rule is to allow teams to modify mounting tabs and the like, not to gain a
weight reduction by potentially compromising the structural integrity of any motor. The
integral mechanical and electrical system of the motor is not to be modified.
Note that for the previous KOP Window motors and the Bosch motor, the gearbox is
considered integral to the motor, thus the motor may not be used without the gearbox.
R36. With the exception of servos, fans, or motors integral to sensors of COTS computing devices
permitted in R34, each actuator must be controlled by a power regulating device. The only power
regulating devices for actuators permitted on the ROBOT include:
A. Motor Controllers
i. DMC 60/DMC 60c Motor Controller (P/N: 410-334-1, 410-334-2)
ii. Jaguar Motor Controller (P/N: MDL-BDC, MDL-BDC24, and 217-3367) connected to
PWM only
iii. Nidec Dynamo BLDC Motor with Controller to control integral actuator only (P/N 840205-
000, am-3740)
iv. SD540 Motor Controller (P/N: SD540x1, SD540x2, SD540x4, SD540Bx1, SD540Bx2,
SD540Bx4, SD540C)
v. Spark Motor Controller (P/N: REV-11-1200)
vi. Spark MAX Motor Controller (P/N: REV-11-2158)
vii. Talon Motor Controller (P/N: CTRE_Talon, CTRE_Talon_SR, and am-2195)
viii. Talon SRX Motor Controller (P/N: 217-8080, am-2854, 14-838288)
ix. Victor 884 Motor Controller (P/N: VICTOR-884-12/12)
x. Victor 888 Motor Controller (P/N: 217-2769)
xi. Victor SP Motor Controller (P/N: 217-9090, am-2855, 14-868380)
xii. Victor SPX Motor Controller (P/N: 217-9191, 17-868388, am-3748)
B. Relay Modules
i. Spike H-Bridge Relay (P/N: 217-0220 and SPIKE-RELAY-H)
ii. Automation Direct Relay (P/N: AD-SSR6M12-DC-200D, AD-SSRM6M25-DC-200D, AD-
SSR6M45-DC-200D)
C. Pneumatics controllers
i. Pneumatics Control Module (P/N: am-2858, 217-4243)
Note: The Automation Direct Relays are single directional. Per R37 they may not be
wired together in an attempt to provide bi-directional control.

10 ROBOT Construction Rules V0 77 of
R37. Each power regulating device may control electrical loads per Table 10-2. Unless otherwise noted,
each power regulating device shall control one and only one electrical load.
Table 10-2 Power regulating device allotments
Electrical Load
Motor
Controller
Relay Module
Pneumatics
Controller
CIM
AndyMark 9015
WCP RS775 Pro
VEXpro BAG/mini-CIM
Banebots
AndyMark RedLine Motor
REV Robotics NEO Brushless
Yes
No
No
KOP Automotive Motors
AndyMark PG
Snow Blower Motor
NeverRest
Yes
(up to 2 per
controller)
Yes
No
Nidec Dynamo BLDC Motor w/
Controller
Yes
(integrated
controller
only)
No
No
Compressor
No
Yes
Yes
Pneumatic Solenoid Valves
No
Yes1
Yes
(1 per channel)
Electric Solenoids
Yes1
Yes1
Yes
(1 per channel
CUSTOM CIRCUITS2
Yes1
Yes1
Yes
(1 per channel)
1 Multiple low-load, pneumatic solenoid valves (relay only), electric solenoids or CUSTOM CIRCUITS may
be connected to a single relay module or motor controller. This would allow one (1) relay module or motor
controller to drive multiple pneumatic actions or multiple CUSTOM CIRCUITS. No other electrical load
can be connected to a relay module used in this manner.
2 A CUSTOM CIRCUIT is any electrical COMPONENT of the ROBOT other than motors, pneumatic
solenoids, roboRIO, PDP, PCM, VRM, RSL, 120A breaker, motor controllers, relay modules (per R36-B),
wireless bridge, or batteries.
R38. Servos must be connected to, and only to, one of the following:
A. PWM PORTS on the roboRIO
B. PWM PORTS on a WCP Spartan Sensor Board (P/N: WCP-0045)
C. REV Robotics Servo Power Module (P/N: REV-11-1144)
In order to maintain safety, the rules in this section apply at all times while at the event, not just while the
ROBOT is on the FIELD for MATCHES.
R39. The only legal source of electrical energy for the ROBOT during the competition, the ROBOT
battery, must be a non-spillable sealed lead acid (SLA) battery with the following specifications:
A. Nominal voltage: 12V
B. Nominal capacity at 20-hour discharge rate: minimum 17Ah, maximum 18.2Ah
C. Shape: Rectangular

10 ROBOT Construction Rules V0 78 of
D. Nominal Dimensions:7.1 in. x 3 in. x 6.6 in., +/- .1 in. for each dimension (~ 180 mm x
76mm x 168 mm, +/- 2.5 mm for each dimension)
E. Nominal weight: 11lbs. to 14.5 lbs. (~5 kg. to 6.5 kg.)
F. Terminals: Nut and bolt style
Examples of batteries which meet these criteria include:
a. Enersys (P/N: NP18-12, NP18-12B, NP18-12BFR)
b. MK Battery (P/N: ES17-12)
c. Battery Mart (P/N: SLA-12V18)
d. Sigma (P/N: SP12-18)
e. Universal Battery (P/N: UB12180)
f. Power Patrol (P/N: SLA1116)
g. Werker Battery (P/N: WKA12-18NB)
h. Power Sonic (P/N: PS-12180NB)
i. Yuasa (P/N: NP18-12B)
j. Panasonic (P/N: LC-RD-1217)
k. Interstate Batteries (P/N: BSL1116)
l. Duracell Ultra Battery (P/N: DURA12-18NB)
Teams should be aware that they may be asked to provide documentation of the
specifications of any battery not listed above.
Batteries should be charged in accordance with manufacturer’s specification. (Please see
the FIRST Safety Manual for additional information.)
R40. COTS USB battery packs with a capacity of 100Wh or less (20000mAh at 5V) and 2.5 Amp max
output per port, or batteries integral to and part of a COTS computing device or self-contained
camera (e.g. laptop batteries, GoPro style camera, etc.) may be used to power COTS computing
devices and any peripheral COTS input or output devices connected to the COTS computing
device provided they are:
A. securely fastened to the ROBOT.
B. connected only using unmodified COTS cables
C. charged according to manufacturer recommendations
R41. Any battery charger used to charge a ROBOT battery must have the corresponding Anderson SB
connector installed.
R42. Any battery charger used to charge a ROBOT battery may not be used such that it exceeds 6-Amp
peak charge current.
R43. No batteries other than those allowed per R39 and R40 are allowed on the ROBOT, whether or not
they are being used to supply power.
This means teams may not use additional batteries as extra weight on their ROBOTS, for
example.
R44. The ROBOT battery must be secured such that it will not dislodge during vigorous ROBOT
interaction including if the ROBOT is turned over or placed in any arbitrary orientation.
R45. Each electrical terminal on the ROBOT battery, main breaker, and their connections (lugs, stripped
wire ends, etc.) to the wire must be fully insulated at all times.
R46. Non-electrical sources of energy used by the ROBOT, (i.e., stored at the start of a MATCH), shall
come only from the following sources:

10 ROBOT Construction Rules V0 79 of
A. compressed air stored in the pneumatic system that has been charged in compliance with
R86 and R87,
B. a change in the altitude of the ROBOT center of gravity,
C. storage achieved by deformation of ROBOT parts,
D. closed-loop COTS pneumatic (gas) shocks, and
E. air-filled (pneumatic) wheels.
R47. The one (1) ROBOT battery, a single pair of Anderson Power Products (or APP) 2-pole SB type
connectors, the one (1) main 120-amp (120A) surface mount circuit breaker (Cooper Bussman P/N:
CB185-120, CB185F-120, CB285-120), and the one (1) CTR Electronics Power Distribution Panel
(PDP, P/N: am-2856, 217-4244, 14-806880) shall be connected with 6 AWG (7 SWG or 16 mm2)
copper wire or larger, with no additional devices or modifications, as shown in Figure 10-9.
Figure 10-9 Electrical connection diagram
“SB type” refers to SB type only (e.g. SB-50, SB-120, etc.), not SBS or any other part
type beginning with SB. All batteries supplied by FIRST (such as Spare Parts and
international batteries) will have a Red or Pink SB50 connector installed which may not
be removed.
The pink connectors included in the 2019 KOP mate with the Red SB50 connector.
R48. All circuits, with the exceptions of those listed in R53 and R55, must connect to, and have power
sourced solely by, a single protected 12VDC WAGO connector pair (i.e. the Load Terminals, as
shown in Figure 10-9) of the one (1) CTR Electronics Power Distribution Panel, not the M6 cap
screws.

10 ROBOT Construction Rules V0 80 of
R49. All wiring and electrical devices, including all Control System COMPONENTS, shall be electrically
isolated from the ROBOT frame. The ROBOT frame must not be used to carry electrical current.
R49 is checked by observing a >3kΩ resistance between either the (+) or (-) post within
the APP connector that is attached to the PDP and any point on the ROBOT.
All legal motor controllers with metal cases are electrically isolated. They may be
mounted directly to ROBOT frame COMPONENTS.
Note that some cameras, decorative lights and sensors (e.g. the Axis 206 camera, some
encoders, some IR sensors, etc.) have grounded enclosures. These devices must be
electrically isolated from the ROBOT frame to ensure compliance with R49.
R50. The 120A circuit breaker must be quickly and safely accessible from the exterior of the ROBOT.
This is the only 120A circuit breaker allowed on the ROBOT.
Examples considered not “quickly and safely accessible” include breakers covered by an
access panel or door, or mounted on, underneath or immediately adjacent to moving
COMPONENTS.
It is strongly recommended that the 120A circuit breaker location be clearly and obviously
labeled so it can be easily found by FIELD STAFF during a MATCH.
R51. The PDP, associated wiring, and all circuit breakers must be easily visible for Inspection.
R52. Any active electrical item that is not an actuator (specified in R34) or core Control System item
(specified in R73) is considered a CUSTOM CIRCUIT. CUSTOM CIRCUITS shall not produce
voltages exceeding 24V.
R53. The roboRIO power input must be connected to the dedicated supply terminals on the PDP shown
in Figure 10-10. No other electrical load shall be connected to these terminals.
Figure 10-10 roboRIO power source
R54. The Wireless Bridge (Radio) power must be supplied directly by the 12V 2A output of a CTR
Electronics Voltage Regulator Module (VRM) (P/N: am-2857, 217-4245) and must be the only load
connected to those terminals.

10 ROBOT Construction Rules V0 81 of
Figure 10-11 Radio power source
Note that this wiring is different from the wiring for the radio used in 2015, but is identical
to the wiring from 2016-2018. When using a 2015 VRM with the OM5P-AN or OM5P-AC
radio, the radio should be connected as described above, not to the terminals labeled
“Radio”.
Note that this prohibits using any active POE Injector device to power the radio but does
not prohibit using any PASSIVE CONDUCTORS to inject the VRM power into an
Ethernet cable plugged into the radio port labeled “18-24v POE”.
R55. The VRM supplying power to the Wireless Bridge per R54 must be connected to the designated
supply terminals at the end of the PDP, and not the main WAGO connectors along the sides of the
PDP as shown in Figure 10-12. With the exception of a single CTR Electronics Pneumatics Control
Module (PCM, P/N: am-2858), no other electrical load shall be connected to these PDP terminals.
Figure 10-12 VRM and PCM power source
Please reference Wiring the FRC Control System for Wireless Bridge wiring information.
R56. Only one wire shall be connected to each WAGO connector on the PDP.
If multi-point distribution of circuit power is needed (e.g. to provide power to multiple
PCMs and/or VRMs from one 20A circuit), then all incoming wires may be appropriately
spliced into the main lead (e.g. using an insulated terminal block, crimped splice or
soldered wire splice), and the single main lead inserted into the WAGO connector to
power the circuit.
R57. The only circuit breakers permitted for use in the PDP are:
A. Snap Action VB3-A Series, terminal style F57
B. Snap Action MX5-A or MX5-L Series, 40A rating or lower

10 ROBOT Construction Rules V0 82 of
R58. The fuses in the PDP shall only be replaced with functionally identical fuses (mini automotive blade
fuses with values matching those printed on the PDP).
R59. Each branch circuit must be protected by one and only one circuit breaker on the PDP per Table
10-3. No other electrical load can be connected to the breaker supplying this circuit.
Table 10-3 Branch circuit protection requirements
Branch Circuit
Circuit Breaker
Value
Quantity Allowed
Per Breaker
Motor Controller
Up to 40A
1
CUSTOM CIRCUIT
Up to 40A
1
Fans permitted per Table 10-1 and not
already part of COTS computing devices
Up to 20A
No limit
Spike Relay Module
Up to 20A
1
Automation Direct Relay 12A (*6M12*)
Up to 10A
1
Automation Direct Relay 25A (*6M25*)
Up to 20A
1
Automation Direct Relay 40A (*6M40*)
Up to 40A
1
PCM – with compressor
20A
1
Additional VRM (non-radio)/Additional
PCM (non-compressor)
20A
3 total
R59 does not prohibit the use of smaller value breakers in the PDP or any fuses or
breakers within CUSTOM CIRCUITS for additional protection.
R60. All circuits shall be wired with appropriately sized insulated copper wire (SIGNAL LEVEL cables
don’t have to be copper):
Application
Minimum Wire Size
31 – 40A protected circuit
12 AWG
(13 SWG or 4 mm2)
21 – 30A protected circuit
14 AWG
(16 SWG or 2.5 mm2)
6 – 20A protected circuit
18 AWG
(19 SWG or 1 mm2)
Between the PDP dedicated terminals and the VRM or PCM
Compressor outputs from the PCM
Between the PDP and the roboRIO
22 AWG
(22 SWG or 0.5 mm2)
≤5A protected circuit
VRM 2A circuits
24 AWG
(24 SWG or .25mm2)
roboRIO PWM port outputs
26 AWG
(27 SWG or 0.14 mm2)
SIGNAL LEVEL circuits (i.e. circuits which draw ≤1A
continuous and have a source incapable of delivering >1A,
including but not limited to roboRIO non-PWM outputs,
CAN signals, PCM Solenoid outputs, VRM 500mA outputs
and Arduino outputs)
28 AWG
(29 SWG or .08 mm2)

10 ROBOT Construction Rules V0 83 of
Wires that are recommended by the device manufacturer or originally attached to legal devices are
considered part of the device and by default legal. Such wires are exempt from R60.
R61. Branch circuits may include intermediate elements such as COTS connectors, splices, COTS
flexible/rolling/sliding contacts, and COTS slip rings, as long as the entire electrical pathway is via
appropriately gauged/rated elements.
R62. All non-SIGNAL LEVEL wiring with a constant polarity (i.e., except for outputs of relay modules,
motor controllers, or sensors) shall be color-coded along their entire length from the manufacturer
as follows:
A. Red, yellow, white, brown, or black-with-stripe on the positive (e.g. +24VDC, +12VDC,
+5VDC, etc.) connections
B. Black or blue for the common or negative side (-) of the connections.
Wires that are originally attached to legal devices are considered part of the device and by default
legal. Ethernet cable used in POE cables may use a different color standard. Such wires are
exempt from R62.
R63. CUSTOM CIRCUITS shall not directly alter the power pathways between the ROBOT battery, PDP,
motor controllers, relays (per R36-B), motors and actuators (per R34), pneumatic solenoid valves,
or other elements of the ROBOT control system (items explicitly mentioned in R73). Custom high
impedance voltage monitoring or low impedance current monitoring circuitry connected to the
ROBOT’S electrical system is acceptable, if the effect on the ROBOT outputs is inconsequential.
A noise filter may be wired across motor leads or PWM leads. Such filters will not be
considered CUSTOM CIRCUITS and will not be considered a violation of R63 or R80.
Acceptable signal filters must be fully insulated and must be one of the following:
• A one microfarad (1 µF) or less, non-polarized, capacitor may be applied across the
power leads of any motor on your ROBOT (as close to the actual motor leads as
reasonably possible).
• A resistor may be used as a shunt load for the PWM control signal feeding a servo.
R64. ROBOTS must be controlled via one (1) programmable National Instruments roboRIO (P/N:
am3000), with image version FRC_2019_v12 or later.
There are no rules that prohibit co-processors, provided commands originate from the
roboRIO to enable and disable all power regulating devices. This includes motor
controllers legally wired to the CAN-bus.
R65. One (1) OpenMesh Wireless Bridge (P/N: OM5P-AN or OM5P-AC), that has been configured with
the appropriate encryption key for your team number at each event, is the only permitted device for
communicating to and from the ROBOT during the MATCH.
R66. The roboRIO Ethernet PORT must be connected to the Wireless Bridge PORT labeled “18-24
vPOE,” closest to the power connector (either directly, via a network switch, or via a CAT5 Ethernet
pigtail).
Note: Placing a switch between the roboRIO and radio may impede the ability for FIELD
STAFF to troubleshoot roboRIO connection issues on the FIELD. Teams may be asked
to try directly connecting from the radio to roboRIO as part of troubleshooting efforts.

10 ROBOT Construction Rules V0 84 of
R67. Communication between the ROBOT and the OPERATOR CONSOLE is restricted as follows:
A. Network ports:
i. HTTP 80: Camera connected via switch on the ROBOT, bi-directional
ii. HTTP 443: Camera connected via switch on the ROBOT, bi-directional
iii. UDP/TCP 554: Real-Time Streaming Protocol for h.264 camera streaming, bi-directional
iv. UDP 1130: Dashboard-to-ROBOT control data, uni-directional
v. UDP 1140: ROBOT-to-Dashboard status data, uni-directional
vi. UDP/TCP 1180-1190: Camera data from the roboRIO to the Driver Station when the
camera is connected the roboRIO via USB, bi-directional.
vii. TCP/UDP 1250: CTRE Diagnostics Server, bi-directional
viii. TCP 1735: SmartDashboard, bi-directional
ix. UDP/TCP 5800-5810: Team Use, bi-directional
Teams may use these ports as they wish if they do not employ them as outlined above (i.e.
TCP 1180 can be used to pass data back and forth between the ROBOT and the DS if the
team chooses not to use the camera on USB).
B. Bandwidth: no more than 4 Mbits/second.
Note that the 4 Mbit limit will be strictly enforced by the Wireless Bridge.
The FMS Whitepaper has more details on how to check and optimize bandwidth usage.
While FIRST makes every effort to provide a wireless environment that allows teams
access to a full 4 Mbits/second data rate (with about 100 Kbit used for ROBOT control
and status), at some events wireless conditions may not accommodate this.
R68. The roboRIO, DRIVER Station software, and Wireless Bridge must be configured to correspond to
the correct team number, per the procedures defined in Getting Started with the 2019 Control
System.
R69. All signals must originate from the OPERATOR CONSOLE and be transmitted to the ROBOT via
the ARENA Ethernet network.
R70. No form of wireless communication shall be used to communicate to, from, or within the ROBOT,
except those required per R65 and R69.
Devices that employ signals in the visual spectrum (e.g. cameras) and non-RF sensors
that don’t receive human-originated commands (e.g. “beam break” sensors or IR sensors
on the ROBOT used to detect FIELD elements) aren’t wireless communication devices
and thus R70 doesn’t apply.
R71. The Wireless Bridge must be mounted on the ROBOT such that the diagnostic lights are visible to
ARENA personnel.
Teams are encouraged to mount the wireless bridge away from noise generating devices
such as motors, PCM(s), and VRM(s).
R72. ROBOTS must use at least one (1), but no more than two (2), diagnostic ROBOT Signal Lights
(RSL) (P/N: 855PB-B12ME522).
Any RSL must be:

10 ROBOT Construction Rules V0 85 of
A. mounted on the ROBOT such that it is easily visible while standing three 3 ft. (~ 100 cm) in
front of the ROBOT,
B. connected to the “RSL” supply terminals on the roboRIO,
C. wired for solid light operation, by placing a jumper between the “La” and “Lb” terminals on
the light per Figure 10-13.
Please see Wiring the 2019 FRC Control System for connection details.
Figure 10-13 RSL jumper wiring
R73. The DRIVER Station software, roboRIO, Power Distribution Panel, Pneumatics Control Modules,
Voltage Regulator Modules, RSL, 120A breaker, motor controllers, relay modules (per R35-B),
Wireless Bridge, and batteries shall not be tampered with, modified, or adjusted in any way
(tampering includes drilling, cutting, machining, rewiring, disassembling, painting, etc.), with the
following exceptions:
Please note that the DRIVER Station application is a separate application from the
Dashboard. The DRIVER Station software may not be modified, while teams are
expected to customize their Dashboard code.
A. User programmable code in the roboRIO may be customized.
B. Motor controllers may be calibrated as described in owner's manuals.
C. Fans may be attached to motor controllers and may be powered from the power input
terminals.
D. If powering the compressor, the fuse on a Spike H-Bridge Relay may be replaced with a
20A Snap-Action circuit breaker.
E. Wires, cables, and signal lines may be connected via the standard connection points
provided on the devices.
F. Fasteners (including adhesives) may be used to attach the device to the OPERATOR
CONSOLE or ROBOT or to secure cables to the device.
G. Thermal interface material may be used to improve heat conduction.
H. Labeling may be applied to indicate device purpose, connectivity, functional performance,
etc.
I. Jumpers may be changed from their default location.
J. Limit switch jumpers may be removed from a Jaguar motor controller and a custom limit
switch circuit may be substituted.
K. Device firmware may be updated with manufacturer supplied firmware.
L. Integral wires on motor controllers may be cut, stripped, and/or connectorized.
M. Devices may be repaired, provided the performance and specifications of the device after
the repair are identical to those before the repair.
N. The cover may be removed from the Talon SRX data port.
O. Electrical tape may be applied to the aluminum plate inside the Wireless Bridge.
Please note that while repairs are permitted, the allowance is independent of any
manufacturer’s warranty. Teams make repairs at their own risk and should assume that

10 ROBOT Construction Rules V0 86 of
any warranty or RMA options are forfeited. Be aware that diagnosing and repairing
COMPONENTS such as these can be difficult.
For more information about modification O, please see this article.
R74. Neither 12VDC power nor relay module or motor controller outputs shall be directly connected to
the roboRIO (with the exception of the designated 12VDC input).
R75. Every relay module (per R36-B), servo controller, and PWM motor controller shall be connected to
a corresponding port (relays to Relay ports, servo controllers and PWM controllers to PWM ports)
on the roboRIO (either directly or through a WCP Spartan Sensor Board) or via a legal MXP
connection (per R76). They shall not be controlled by signals from any other source, with the
exception of the Nidec Dynamo motor controller which must also be connected to the roboRIO
Digital I/O.
R76. If a motor is controlled via the MXP, its power regulating device must be connected by one of the
following methods:
A. directly to any PWM pins,
B. via a network of PASSIVE CONDUCTORS used to extend the PWM pins, or
C. via one approved ACTIVE DEVICE:
i. Kauai Labs navX MXP
ii. RCAL MXP Daughterboard
iii. REV Robotics RIOduino
iv. REV Robotics Digit Board
v. West Coast Products Spartan Sensor Board
vi. Huskie Robotics HUSKIE 2.0 Board
A PASSIVE CONDUCTOR is any device or circuit whose capability is limited to the
conduction and/or static regulation of the electrical energy applied to it (e.g. wire, splices,
connectors, printed wiring board, etc.).
An ACTIVE DEVICE is any device capable of dynamically controlling and/or converting a
source of electrical energy by the application of external electrical stimulus.
The “network of PASSIVE CONDUCTORS” only applies to the pins being used for PWM
output to motors or servos. This means that connecting an ACTIVE DEVICE, such as a
sensor to one MXP pin does not prevent other MXP pins from being used in accordance
with R76-B.
R77. Each CAN motor controller must be controlled with signal inputs sourced from the roboRIO and
passed via either a PWM (wired per R75) or CAN-bus (either directly or daisy-chained via another
CAN-bus device) signal, but both shall not be wired simultaneously on the same device.
As long as the CAN bus is wired legally so that the heartbeat from the roboRIO is
maintained, all closed loop control features of the CAN motor controller may be used.
(That is, commands originating from the roboRIO to configure, enable, and specify an
operating point for all CAN motor controller closed loop modes fit the intent of R64).
R78. Each PCM must be controlled with signal inputs sourced from the roboRIO and passed via a CAN-
bus connection from the roboRIO (either directly or daisy-chained via another CAN-bus device).
R79. The PDP CAN interface must be connected to the CAN-bus on the roboRIO (either directly or
daisy-chained via another CAN-bus device).

10 ROBOT Construction Rules V0 87 of
For documentation on how to wire the CAN-bus connections of the PDP see Wiring the
2019 FRC Control System.
R80. The CAN-bus must be connected to the roboRIO CAN port.
A. Additional switches, sensor modules, CUSTOM CIRCUITS, third-party modules, etc. may
also be placed on the CAN-bus.
B. No device that interferes with, alters, or blocks communications among the roboRIO and
the PDP, PCMs, and/or CAN Motor Controllers on the bus will be permitted.
Only one wire should be inserted into each Weidmuller CAN connector terminal. For
documentation on how to wire the CAN-bus connections of the roboRIO, PCM, PDP and
CAN motor controllers, see Wiring the FRC Control System.
In order to maintain safety, the rules in this section apply at all times while at the event, not just while the
ROBOT is on the FIELD for MATCHES.
R81. To satisfy multiple constraints associated with safety, consistency, Inspection, and constructive
innovation, no pneumatic parts other than those explicitly permitted in the Pneumatic System
section shall be used on the ROBOT.
R82. All pneumatic items must be COTS pneumatic devices and either:
A. rated by their manufacturers for pressure of at least 125psi (~862 kPa), or
B. installed downstream of the primary relieving regulator (see R89), and rated for pressure of
at least 70psi (~483 kPa)
Any pressure specification such as “working,” “operating,” “maximum,” etc. may be used
to satisfy the requirements of R82.
It is recommended that all pneumatic items be rated by their manufacturers for a working
pressure of at least 60 psi (~414 kPa).
R83. All pneumatic COMPONENTS must be used in their original, unaltered condition. Exceptions are as
follows:
A. tubing may be cut,
B. wiring for pneumatic devices may be modified to interface with the control system,
C. assembling and connecting pneumatic COMPONENTS using the pre-existing threads,
mounting brackets, quick-connect fittings, etc.,
D. removing the mounting pin from a pneumatic cylinder, provided the cylinder itself is not
modified,
E. labeling applied to indicate device purpose, connectivity, functional performance, etc.
Do not, for example, paint, file, machine, or abrasively remove any part of a pneumatic
COMPONENT – this would cause the part to become a prohibited item. Consider
pneumatic COMPONENTS sacred.
R84. The only pneumatic system items permitted on ROBOTS include the items listed below.
A. Pneumatic pressure vent plug valves functionally equivalent to those provided in the KOP,
Parker valves PV609-2 or MV709-2 are recommended.

10 ROBOT Construction Rules V0 88 of
B. Pressure relief valves functionally equivalent to those provided in the KOP,
Norgren 16-004-011, 16-004-003 or McMaster-Carr 48435K714 recommended.
To be considered functionally equivalent the valve must be preset or adjustable to 125
psi (~862 kPA) and capable of relieving at least 1 scfm (~472 cm3/s).
C. Solenoid valves with a maximum ⅛ in. (nominal, ~3 mm) NPT, BSPP, or BSPT port
diameter or integrated quick connect ¼ in. (nominal, ~6mm) outside diameter tubing
connection,
D. Additional pneumatic tubing, with a maximum ¼ in. (nominal, ~6 mm) outside diameter,
E. Pressure transducers, pressure gauges, passive flow control valves (specifically “needle
valve”), manifolds, and connecting fittings (including COTS pneumatic U-tubes),
F. Check and quick exhaust valves, provided that the requirements of R94 are still met.
G. Shutoff valves which relieve downstream pressure to atmosphere when closed (may also
be known as 3-way or 3-way exhausting valves).
H. Pressure regulators with the maximum outlet pressure adjusted to no more than 60 psi
(~413 kPa),
I. Pneumatic cylinders, pneumatic linear actuators, and rotary actuators,
J. Pneumatic storage tanks (with the exception of White Clippard tanks P/N: AVT-PP-41),
K. One (1) compressor that is compliant with R86, and
L. Debris or coalescing (water) filters.
The following devices are not considered pneumatic devices and are not subject to
pneumatic rules (though they must satisfy all other rules):
a. a device that creates a vacuum
b. closed-loop COTS pneumatic (gas) shocks
c. air-filled (pneumatic) wheels
d. pneumatic devices not used as part of a pneumatic system (i.e. used in a way that
does not allow them to contain pressurized air)
R85. If pneumatic COMPONENTS are used, the following items are required as part of the pneumatic
circuit and must be used in accordance with this section, as illustrated in Figure 10-14.
A. One (1) FIRST Robotics Competition legal compressor (per R86)
B. Pressure relief valve (per R84-B) connected via legal rigid fittings (e.g. brass, nylon, etc.)
C. Nason pressure switch, P/N SM-2B-115R/443
D. At least one pressure vent plug
E. Stored pressure gauge (upstream from Primary Regulator, must show psi or kPa)
F. Working pressure gauge (downstream from Primary Regulator, must show psi or kPa)
G. Working pressure regulator

10 ROBOT Construction Rules V0 89 of
Figure 10-14 Pneumatic circuitry
R86. Throughout an event, compressed air on the ROBOT must be provided by its one compressor.
Compressor specifications must not exceed nominal 1.10 cfm (~519 cm3/s) flow rate @ 12VDC.
A ROBOT’S compressor may be substituted by another compressor, but a ROBOT may
only have one designated compressor at a time, and all compressed air on the ROBOT
must be sourced from a single compressor.
R87. Stored air pressure on the ROBOT must be no greater than 120 psi (~827 kPa). No stored air
pressure intended for the ROBOT may be located off-board the ROBOT.
R88. Working air pressure (air pressure used to actuate devices) on the ROBOT must be no greater than
60 psi (~413 kPa) and must be provided through a single primary adjustable, relieving, pressure
regulator.
Norgren regulator P/N: R07-100-RNEA or Monnier P/N: 101-3002-1 recommended.
R89. Only the compressor, relief valve, pressure switch, pressure vent plug, pressure gauge, storage
tanks, tubing, pressure transducers, filters, and connecting fittings may be in the high-pressure
pneumatic circuit upstream from the regulator.
It is recommended that all COMPONENTS in the high-pressure pneumatic circuit
upstream from the regulator be rated for at least 115 psi (~793 kPa) working pressure.
R90. Pressure gauges must be placed in easily visible locations upstream and downstream of the
regulator to display the stored and working pressures.
R91. The relief valve must be attached directly to the compressor or attached by legal hard fittings (e.g.
brass, nylon, etc.) connected to the compressor output port.

10 ROBOT Construction Rules V0 90 of
Teams are required to check and/or adjust the relief valve to release air at 125 psi (~861 kPa). The
valve may or may not have been calibrated prior to being supplied to teams.
R92. The pressure switch requirements are:
A. It must be Nason P/N: SM-2B-115R/443
B. It must be connected to the high-pressure side of the pneumatic circuit (i.e. prior to the
pressure regulator) to sense the stored pressure of the circuit.
C. The two wires from the pressure switch must be connected directly to the pressure switch
input of the PCM controlling the compressor or, if controlled using the roboRIO and a Spike
relay, to the roboRIO.
D. If connected to the roboRIO, the roboRIO must be programmed to sense the state of the
switch and operate the relay module that powers the compressor to prevent over-
pressuring the system.
R93. Any pressure vent plug must be:
A. connected to the pneumatic circuit such that, when manually operated, it will vent to the
atmosphere to relieve all stored pressure in a reasonable amount of time, and
B. placed on the ROBOT so that it is visible and easily accessible.
R94. The outputs from multiple solenoid valves must not be plumbed together.
R95. The DRIVER Station software provided on the National Instruments website is the only application
permitted to specify and communicate the operating mode (i.e. Autonomous/Teleoperated) and
operating state (Enable/Disable) to the ROBOT. The DRIVER Station software must be revision
19.0 or newer.
Teams are permitted to use a portable computing device of their choice (laptop computer,
tablet, etc.) to host the DRIVER Station software while participating in competition
MATCHES.
R96. The OPERATOR CONSOLE, the set of COMPONENTS and MECHANISMS used by the DRIVERS
and/or HUMAN PLAYER to relay commands to the ROBOT, must include a graphic display to
present the DRIVER Station diagnostic information. It must be positioned within the OPERATOR
CONSOLE so that the screen display can be clearly seen during Inspection and in a MATCH.
R97. Devices hosting the DRIVER Station software must only interface with the Field Management
System (FMS) via the Ethernet cable provided at the PLAYER STATION (e.g. not through a
switch). Teams may connect the FMS Ethernet cable to their DRIVER Station device directly via an
Ethernet pigtail, or with a single-port Ethernet converter (e.g. docking station, USB-Ethernet
converter, Thunderbolt-Ethernet converter, etc.). The Ethernet port on the OPERATOR CONSOLE
must be easily and quickly accessible.
Teams are strongly encouraged to use pigtails on the Ethernet port used to connect to
the FMS. Such pigtails will reduce wear and tear on the device’s port and, with proper
strain relief employed, will protect the port from accidental damage.
R98. The OPERATOR CONSOLE must not
A. be longer than 60 in. (~152 cm)
B. be deeper than 14 in. (~35 cm) (excluding any items that are held or worn by the DRIVERS
during the MATCH)

10 ROBOT Construction Rules V0 91 of
C. extend more than 6 ft. 6 in. (~198 cm) above the floor
D. attach to the FIELD (except as permitted by G19)
There is a 54 in. (~137 cm) long by 2 in. (nominal) wide strip of hook-and-loop tape
(“loop” side) along the center of the PLAYER STATION support shelf that should be used
to secure the OPERATOR CONSOLE to the shelf, per G15. See the PLAYER STATION
section for details.
Please note that while there is no hard weight limit, OPERATOR CONSOLES that weigh
more than 30 lbs. (~13 kg.) will invite extra scrutiny as they are likely to present unsafe
circumstances.
R99. Other than the system provided by the FIELD, no other form of wireless communications shall be
used to communicate to, from, or within the OPERATOR CONSOLE.
Examples of prohibited wireless systems include, but are not limited to, active wireless
network cards and Bluetooth devices. For the case of the FIRST Robotics Competition, a
motion sensing input device (e.g. Microsoft Kinect) is not considered wireless
communication and is allowed.
R100. OPERATOR CONSOLES shall not be made using hazardous materials, be unsafe, cause an
unsafe condition, or interfere with other DRIVE TEAMS or the operation of other ROBOTS.

This section describes the rules governing MATCH participation. A team has participated in a MATCH if
any member of their DRIVE TEAM is in the ALLIANCE STATION, with or without the ROBOT on the
FIELD, at the start of the MATCH.
At each event, the Lead ROBOT Inspector (LRI) has final authority on the legality of any COMPONENT,
MECHANISM, or ROBOT. Inspectors may re-Inspect ROBOTS to ensure compliance with the rules.
ROBOTS are permitted to participate in scheduled Practice MATCHES prior to passing Inspection.
However, the FIRST Technical Advisor (FTA), LRI, or Head REFEREE may determine at any time that
the ROBOT is unsafe, per the Safety Rules section, and may prohibit further participation in Practice
MATCHES until the condition is corrected and/or the ROBOT passes Inspection.
Prior to the start of a MATCH, any ROBOT which is unable or ineligible to participate in that MATCH as
determined by the FTA, LRI, or Head REFEREE is declared to be BYPASSED and is DISABLED. A team
whose ROBOT is BYPASSED remains eligible to receive Qualification Ranking Points or Playoff MATCH
points provided that its ROBOT has passed Inspection, per I2.
I1. The ROBOT must be built by the team to play DESTINATION: DEEP SPACE. The ROBOT is
an electromechanical assembly built by the FIRST Robotics Competition team to perform specific
tasks when competing in DESTINATION: DEEP SPACE Presented By The Boeing Company. The
ROBOT must include all of the basic systems required to be an active participant in the game –
power, communications, control, BUMPERS, and movement. The ROBOT implementation must
obviously follow a design approach intended to play DESTINATION: DEEP SPACE (e.g. a box of
unassembled parts placed on the FIELD, or a ROBOT designed to play a different game, does not
satisfy this definition).
I1 requires that the ROBOT a team uses in competition was built by that team, but isn’t
intended to prohibit assistance from other teams (e.g. fabricating elements, supporting
construction, writing software, developing game strategy, contributing COMPONENTS
and/or MECHANISMS, etc.)
I2. Get inspected before playing a Qualification/Playoff MATCH. A team is only permitted to
participate in a Qualification or Playoff MATCH and receive Ranking or MATCH Points respectively
if their ROBOT has passed an initial, complete Inspection.
Violation: If prior to the start of the MATCH, the team is not eligible to participate in the MATCH. If
after the start of the MATCH, the entire ALLIANCE receives a RED CARD for that MATCH.
Please take note of this rule. It is important that FIRST Robotics Competition teams
ensure their ALLIANCE partners have passed Inspection. Allowing a partner that has not
passed Inspection to play puts the ALLIANCE at risk of RED CARDS. Teams should
check with their ALLIANCE partners early and help them pass Inspection before
competing.
I3. Bring it all to Inspection. At the time of Inspection, the ROBOT must be presented with all
MECHANISMS (including all COMPONENTS of each MECHANISM), configurations, and
decorations that will be used on the ROBOT without re-inspection. It is acceptable, however, for a
ROBOT to play MATCHES with a subset of the MECHANISMS that were present during Inspection.
Only MECHANISMS that were present during the Inspection may be added, removed or
reconfigured between MATCHES. If MECHANISMS are changed between MATCHES, the
reconfigured ROBOT must still meet all Inspection criteria.

I4. Unless the change is listed below, any change to a ROBOT must get re-inspected. If a
ROBOT is modified after it has passed its most recent Inspection, that ROBOT must be re-
inspected before the ROBOT is eligible to participate in a MATCH. Exceptions are listed in A
through F (unless they result in a significant change to the ROBOT’S size, weight, legality, or
safety).
A. addition, relocation, or removal of fasteners (e.g. cable ties, tape, and rivets)
B. addition, relocation, or removal of labeling or marking
C. revision of ROBOT code
D. replacement of a COTS COMPONENT with an identical COTS COMPONENT
E. replacement of a MECHANISM with an identical MECHANISM (size, weight, material)
F. additions, removals, or reconfiguration of ROBOT with a subset of MECHANISMS already
inspected per I2.
When in doubt, the team should ask to be re-inspected.
Inspectors prioritize ROBOTS that have not yet completed initial inspection over ROBOT
changes.
While every effort will be made to re-inspect teams in a timely manner, teams need to
consider that they may need to play with the previously inspected configuration if re-
inspection cannot be completed before a MATCH. Teams should work with Inspectors
when making changes to minimize the chance of this occurring.
Example 1: Team A’s ROBOT has passed Inspection, but burns out a motor controller
during a MATCH. Team A replaces it with an identical motor controller. Team A does not
have to get their ROBOT re-inspected per exception I4-D.
Example 2: Team B would like to add weight to their ROBOT to lower their center of
gravity. Team B adds a large amount of fasteners to their ROBOT as ballast. Team B
must get their ROBOT re-inspected because they have significantly changed their weight
per I4.
Example 3: Team D has decided to move their motor controller to a different location on
their ROBOT, and must use a different length wire to make the proper connections. Team
D must get their ROBOT re-inspected because rewiring is not an exception in I4.
Example 4: Team E decides to relocate their battery on their ROBOT to change their
center of gravity. Team E must be re-inspected as the relocation of COMPONENTS or
MECHANISMS is not an exception I4.
Example 5: Team F realizes they can gain necessary functionality by building a new
MECHANISM at an event and adding it to their ROBOT. Their ROBOT must be re-
inspected.
If an observation is made that another team’s ROBOT may be in violation of the ROBOT
rules, please approach FIRST officials to review the matter in question. This is an area
where Gracious Professionalism is very important.
I5. Document your costs. A Bill of Materials (BOM), listing all items on the ROBOT except those
listed in R12 and their relevant costs per the Budget Constraints & Fabrication Schedule section,
must be presented at the time of Inspection.

Teams are encouraged to use the BOM Template posted on the FIRST website. Please
note that while BOMs must be shown to Inspectors, teams are not required to submit
their BOMs to the Inspectors.
I6. ROBOTS are off for Inspection, mostly. For the safety of all those involved, Inspections must
take place with the ROBOT powered off, pneumatics unpressurized, and springs or other stored
energy devices in their lowest potential energy states (e.g. battery removed).
Power and air pressure should only be enabled on the ROBOT during those portions of the
Inspection process where it is absolutely required to validate certain system functionality and
compliance with specific rules (firmware check, etc.). Inspectors may allow the ROBOT to be
powered beyond the parameters above if both criteria below are met.
A. The ROBOT design requires power or a charged stored energy device in order to confirm
that the ROBOT meets volume requirements, and
B. The team has included safety interlocks that mitigate unexpected release of such stored
energy.
The team may be asked to demonstrate these interlocks during the inspection process.
I7. No student, no Inspection. At least one student team member must accompany the ROBOT for
any Inspection efforts.
Exceptions may be made for major conflicts, e.g. religious holidays, major testing,
transportation issues, etc.

Each 2019 FIRST Robotics Competition event is played in a tournament format. Each tournament
consists of three sets of MATCHES called Practice MATCHES (not necessarily played at all District
Events), Qualification MATCHES, and Playoff MATCHES.
Practice MATCHES provide each team with an opportunity to operate its ROBOT on the FIELD prior to
the start of the Qualification MATCHES.
Qualification MATCHES allow each team to earn a seeding position that may qualify them for
participation in the Playoff MATCHES.
Playoff MATCHES determine the event Champions.
A MATCH schedule is used to coordinate MATCHES at an Event. Figure 12-1 details information shown
on each schedule.
Figure 12-1 Sample MATCH Schedule
The Head REFEREE has the ultimate authority in the ARENA during the event, but may receive input
from additional sources, e.g. Game Designers, FIRST personnel, FTA, and technical staff. The Head
REFEREE rulings are final. No event personnel, including the Head REFEREE, will review video, photos,
artistic renderings, etc. of any MATCH, from any source, under any circumstances.
If a DRIVE TEAM needs clarification on a ruling or score, per C9, one (1) pre-college student from that
DRIVE TEAM should address the Head REFEREE after the ARENA Reset Signal (e.g. FIELD lights turn
green). A DRIVE TEAM member signals their desire to speak with the Head REFEREE by standing in the
corresponding Red or Blue Question Box, which are located on the floor near each end of the scoring
table. Depending on timing, the Head REFEREE may postpone any requested discussion until the end of
the subsequent MATCH as necessary.
While FMS tracks quantities of FOULS, FIRST instructs REFEREES to not self-track details about
FOULS; as a result, we don’t expect REFEREES to recall details about what FOULS were made, when
they occurred, and against whom.
Any reasonable question is fair game in the Question Box, and Head REFEREES will do
good faith efforts to provide helpful feedback (e.g. how/why certain FOULS are being
called, why a particular ROBOT may be susceptible to certain FOULS based on its

design or game play, how specific rules are being called or interpreted), but please know
that they will likely not be able to supply specific details
In addition to rule violations explicitly listed throughout the 2019 Game and Season Manual, YELLOW
CARDS and RED CARDS are used in FIRST Robotics Competition to address team and ROBOT
behavior that does not align with the mission, values, and culture of FIRST.
As noted in the Rule Violations section and C1, the Head REFEREE may assign a YELLOW CARD as a
warning, or a RED CARD for DISQUALIFICATION in MATCH for egregious behavior inappropriate at a
FIRST Robotics Competition event.
T1. Egregious or repeated violations of any rule or procedure during the event is prohibited.
Violation: The Head REFEREE may assign a YELLOW CARD as a warning, or a RED CARD for
DISQUALIFICATION in MATCH.
A YELLOW or RED CARD is indicated by the Head REFEREE standing in front of the team’s PLAYER
STATION and holding a YELLOW and/or RED CARD in the air.
YELLOW CARDS are additive, meaning that a second YELLOW CARD is automatically converted to a
RED CARD. A team is issued a RED CARD forany subsequent incident in which they receive an
additional YELLOW CARD, including earning a second YELLOW CARD during a single MATCH. A
second YELLOW CARD is indicated by the Head REFEREE standing in front of the team’s PLAYER
STATION and holding a YELLOW CARD and RED CARD in the air simultaneously after the completion of
the MATCH. A team that has received either a YELLOW CARD or a RED CARD carries a YELLOW
CARD into subsequent MATCHES, except as noted below. A RED CARD results in DISQUALIFICATION.
Once a team receives a YELLOW or RED CARD, its team number will be presented with a yellow
background on the audience screen at the beginning of all subsequent MATCHES, including any replays,
as a reminder to the team, the REFEREES, and the audience that they carry a YELLOW CARD.
Figure 12-2 Audience Screen Graphic Showing YELLOW CARD Indicators
All YELLOW CARDS are cleared in FMS at the conclusion of Practice and Qualification MATCHES. The
Head REFEREE may opt to perpetuate a YELLOW CARD earned during Practice MATCHES through to
Qualification MATCHES for particularly egregious behavior.
During the Playoff MATCHES, if a team receives a YELLOW or RED CARD, it results in the entire
ALLIANCE receiving the YELLOW or RED CARD for that MATCH. If two different teams on the same
ALLIANCE are issued YELLOW CARDS, the entire ALLIANCE is issued a RED CARD. A RED CARD
results in zero (0) points for that MATCH, and the ALLIANCE loses the MATCH. If both ALLIANCES
receive RED CARDS, the ALLIANCE which committed the action earning the RED CARD first
chronologically loses the MATCH.
YELLOW and RED CARDS are applied based on the following:

Table 12-1 YELLOW and RED CARD application
Time YELLOW or RED CARD earned:
MATCH to which CARD is applied:
prior to the start of Qualification MATCHES
Team’s first Qualification MATCH
during the Qualification MATCHES
Team’s current (or just-completed) MATCH. In
the case where the team participated as a
SURROGATE in the current (or just
completed) MATCH, the card is applied to the
team’s previous MATCH (i.e. the team’s
second Qualification MATCH.)
between the end of Qualification MATCHES
and the start of Playoff MATCHES
ALLIANCE’S first Playoff MATCH
during the Playoff MATCHES
ALLIANCE’S current (or just-completed)
MATCH.
Over the course of the Tournament it may be necessary for a MATCH to be replayed. Typical causes for
replays are MATCHES that end in a tie during the Playoffs, MATCHES that are stopped because FIELD
STAFF anticipated FIELD damage or personal injury, or if there is an ARENA FAULT. An ARENA FAULT
is an error in ARENA operation that includes, but is not limited to:
A. broken FIELD elements due to
a. normal, expected game play or
b. ROBOT abuse of FIELD elements that affects the outcome of the MATCH for their
opponents.
A broken FIELD element caused by ROBOT abuse that affects the outcome of the
MATCH for their ALLIANCE is not an ARENA FAULT.
B. power failure to a portion of the FIELD (tripping the circuit breaker in the PLAYER STATION is
not considered a power failure)
C. improper activation by the FMS
D. errors by FIELD STAFF (except those listed in the Other Logistics section)
If, in the judgment of the Head REFEREE, an ARENA FAULT occurs that affects the outcome of the
MATCH and any team on the affected ALLIANCE desires a replay, the MATCH will be replayed.
The outcome of the MATCH is affected if an error occurs that, in the judgement of the
Head REFEREE changes which ALLIANCE would have won the MATCH and/or the
assignment of Ranking Points.
All reasonable effort is made to create the same conditions when replaying a MATCH. This means, for
example, that a team that was BYPASSED during the MATCH which is to be replayed, is BYPASSED for
the replay MATCH.
Note that an ARENA FAULT that does not affect MATCH outcome in the judgement of
the Head REFEREE does not lead to a MATCH replay. Examples include, but are not
limited to:
a. a piece of FIELD plastic falls into the FIELD, far away from any human or ROBOT
activity, and in such a way that it does not affect MATCH outcome
b. delay in the playing of an ARENA sound
c. mismatch between the timer on the Audience Screen and the ARENA Timer

d. any adjustment or delay in assignment of a penalty (including those made after the
MATCH)
At each event, the ARENA will be open for at least thirty (30) minutes prior to the start of Qualification
MATCHES, during which time teams may survey and/or measure the ARENA and bring ROBOTS on the
FIELD to perform sensor calibration. The specific time that the FIELD is open will be communicated to
teams at the event. Teams may bring specific questions or comments to the FTA.
T2. Freeze, ROBOT. During the period when the ARENA is open for measurement, ROBOTS can be
enabled, but cannot move, nor can they interact with (e.g. shoot, push, pickup, etc.) GAME
PIECES, HAB PLATFORMS, ROCKETS, CARGO SHIPS, or other FIELD elements.
Violation: Verbal warning. If repeated at any point during the event or egregious YELLOW CARD.
Practice MATCHES are played before Qualification Matches. The Practice MATCH schedule is available
as soon as possible, but no later than the start of Practice MATCHES. For Regional events, it will also be
published and available online at the FIRST Robotics Event Results site, except during exceptional
circumstances. Practice MATCHES are randomly assigned, and teams may not switch scheduled
Practice MATCHES. Each team is assigned an equal number of Practice MATCHES unless the number
of teams multiplied by number of Practice MATCHES is not divisible by six. In this case, the Field
Management System (FMS) randomly selects some teams to play an extra Practice MATCH.
Practice MATCHES are not guaranteed at District Events due to event schedule constraints.
A Filler Line is used to fill open slots at events that employ scheduled Practice MATCHES or all slots at
events with an open Practice MATCH schedule. Teams from the Filler Line are used on a first come, first
served basis to fill empty spots in Practice MATCHES left by other teams that do not report to Queueing.
The number of teams in the Filler Line is dependent upon space at venues.
Teams wanting additional Practice MATCHES may not join the Filler Line unless all criteria listed below
are met:
A. ROBOTS in the Filler Line must have passed Inspection (this requirement may be waived
for events with open Practice MATCH schedules);
B. DRIVE TEAMS must join the Filler Line with their ROBOT;
C. Teams may not work on their ROBOT while in the Filler Line;
D. Teams may not occupy more than one spot in the Filler Line; and
E. If a team is queued for their Practice MATCH, they may not also join the Filler Line.
The Qualification MATCH schedule is made available as soon as possible, but no later than one (1) hour
before Qualification MATCHES are scheduled to begin. Teams receive one (1) hard copy and it is
available at the FIRST Robotics Event Results site, except during exceptional circumstances. Each
Qualification schedule consists of a series of rounds in which each team plays one (1) MATCH per round.

FMS assigns each team two (2) ALLIANCE partners for each Qualification MATCH using a predefined
algorithm, and teams may not switch Qualification MATCH assignments. The algorithm employs the
following criteria, listed in order of priority:
1. maximize time between each MATCH played for all teams
2. minimize the number of times a team plays opposite any team
3. minimize the number of times a team is allied with any team
4. minimize the use of SURROGATES (teams randomly assigned by the FMS to play an extra
Qualification MATCH)
5. provide even distribution of MATCHES played on Blue and Red ALLIANCE
6. provide even distribution of MATCHES played in each PLAYER STATION number.
All teams are assigned the same number of Qualification MATCHES, equal to the number of rounds,
unless the number of teams multiplied by number of MATCHES is not divisible by six. In this case, the
FMS randomly selects some teams to play an extra MATCH. For the purpose of seeding calculations,
those teams are designated as SURROGATES for the extra MATCH. If a team plays a MATCH as a
SURROGATE, it is indicated on the MATCH schedule, it is always their third Qualification MATCH, and
the outcome of the MATCH has no effect on the team’s ranking. YELLOW and RED CARDS assigned to
SURROGATES, however, do carry forward to subsequent MATCHES.
Ranking Points (RP) are units credited to a team based on their ALLIANCE’S performance in
Qualification MATCHES. Ranking Points are awarded to each eligible team at the completion of each
Qualification MATCH per Table 12-2.
Exceptions to Ranking Point assignment are as follows:
A. A SURROGATE receives zero (0) Ranking Points.
B. A DISQUALIFIED team, as determined by the Head REFEREE, receives zero (0) Ranking
Points in a Qualification MATCH or causes their ALLIANCE to receive zero (0) MATCH
points in a Playoff MATCH.
C. A “no-show” team is either DISQUALIFIED from or issued a RED CARD for that MATCH
(see C6). A team is declared a no-show if no member of the DRIVE TEAM is in the
ALLIANCE STATION at the start of the MATCH.
The total number of Ranking Points earned by a team throughout their Qualification MATCHES divided by
the number of MATCHES they’ve been scheduled to play (minus any SURROGATE MATCH), then
truncated to two (2) decimal places, is their Ranking Score (RS).
All teams participating in Qualification MATCHES are ranked by Ranking Score. If the number of teams in
attendance is ‘n’, they are ranked ‘1’ through ‘n’, with ‘1’ being the highest ranked team and ‘n’ being the
lowest ranked team.

Teams are ranked in order, using the sorting criteria defined in Table 12-2.
Table 12-2 Qualification MATCH ranking criteria
Order Sort
Criteria
1st
Ranking Score
2nd
Cumulative CARGO points
3rd
Cumulative HATCH PANEL points
4th
Cumulative HAB CLIMB points
5th
Cumulative SANDSTORM BONUS points
6th
Random sorting by the FMS
In Playoff MATCHES, teams do not earn Ranking Points; they earn a Win, Loss or Tie. Within each series
of the Playoff MATCH bracket, the first ALLIANCE to win two (2) MATCHES will advance.
In the case where the Quarterfinal or Semifinal MATCH scores for both ALLIANCES are equal, the Win is
awarded to the ALLIANCE per criteria listed in Table 12-3. A DISQUALIFIED team, as determined by the
Head REFEREE, causes their ALLIANCE to receive zero (0) MATCH points in a Playoff MATCH.
In Finals MATCHES, the Champion ALLIANCE is the first ALLIANCE to win two (2) MATCHES. In the
case where an ALLIANCE hasn’t won two (2) MATCHES after three (3) MATCHES, the Playoffs proceed
with up to three (3) additional Finals MATCHES, called Overtime MATCHES, until an ALLIANCE has won
two (2) Finals MATCHES. In the case where the Overtime MATCH scores for both ALLIANCES are
equal, the win for that Overtime MATCH is awarded based on the criteria listed in Table 12-3.
Table 12-3 Playoff MATCH Tiebreaker Criteria
Order Sort
Criteria
1st
Cumulative FOUL points due to opponent rule violations
2nd
Cumulative CARGO points
3rd
Cumulative HATCH PANEL points
4th
Cumulative HAB CLIMB points
5th
Cumulative SANDSTORM BONUS points
6th
MATCH is replayed
At the end of the Qualification MATCHES, the top eight (8) seeded teams become the ALLIANCE Leads.
The seeded ALLIANCES are designated, in order, ALLIANCE One, ALLIANCE Two, etc., down to
ALLIANCE Eight. Using the ALLIANCE selection process described in this section, each ALLIANCE Lead
chooses two (2) other teams to join their ALLIANCE.
If a team declines the ALLIANCE Lead position or doesn’t send a student representative for ALLIANCE
selection, they are ineligible to participate in the Playoff Tournament. If the declining/absent team would
have been an ALLIANCE Lead, all lower ranked ALLIANCE Leads are promoted one spot. The next
highest-ranked team moves up to become the ALLIANCE Eight Lead.
Each team chooses a student team representative who proceeds to the ARENA at the designated time
(typically before the lunch break on the final day of the event) to represent their team. The designated
student representative from each ALLIANCE in a Playoff MATCH is called the ALLIANCE CAPTAIN.
The ALLIANCE selection process consists of two (2) rounds during which each ALLIANCE CAPTAIN
invites a team seeded below them in the standings to join their ALLIANCE. The invited team must not
already have declined an invitation.

Round 1: In descending order (ALLIANCE One to ALLIANCE Eight), each ALLIANCE CAPTAIN invites a
single team. The invited team’s representative steps forward and either accepts or declines the invitation.
If the team accepts, it becomes a member of that ALLIANCE. If an invitation from a top eight ALLIANCE
to another ALLIANCE Lead is accepted, all lower ALLIANCE Leads are promoted one spot. The next
highest-seeded, unselected team moves up to become the ALLIANCE Eight Lead.
If the team declines, that team is not eligible to be picked again or to be a BACKUP TEAM (see the
Playoff MATCH Bracket section), and the ALLIANCE CAPTAIN extends another invitation to a different
team. If an invitation from a top eight ALLIANCE to another ALLIANCE Lead is declined, the declining
team may still invite teams to join their ALLIANCE; however, it cannot accept invitations from other
ALLIANCES.
The process continues until ALLIANCE Eight makes a successful invitation.
Round 2: The same method is used for each ALLIANCE CAPTAIN’S second choice except the selection
order is reversed, with ALLIANCE Eight picking first and ALLIANCE One picking last. This process results
in eight (8) ALLIANCES of three (3) teams each.
Of the remaining eligible teams, the highest seeded teams must either accept or decline to be included in
a pool of available teams until there are up to eight (8) teams that accept to be added into the pool. FIELD
STAFF will coordinate the assembly of this BACKUP pool immediately after the top ranked ALLIANCE
has made their final pick. If a team is not available to accept inclusion in the BACKUP pool, it will be
assumed they have declined the invitation.
The Playoff MATCHES take place following the completion of the Qualification MATCHES and the
ALLIANCE selection process. Playoff MATCHES are played in a bracket format as shown in Figure 12-3.
ALLIANCE Leads are assigned to PLAYER STATION 2, the first picks are assigned to their left in
PLAYER STATION 1, and second picks are assigned to the ALLIANCE Lead’s right in PLAYER
STATION 3. If a BACKUP TEAM is in play, they will be assigned to the PLAYER STATION that was
assigned to the DRIVE TEAM they’re replacing. Teams cannot change assignments.
For Quarterfinal MATCHES, the higher seeded ALLIANCE is assigned to the Red ALLIANCE. Beyond the
Quarterfinal MATCHES, the ALLIANCE on the top of each MATCH in Figure 12-3 are assigned to the
Red ALLIANCE, regardless of whether they are the higher seeded ALLIANCE in that particular MATCH.

Table 12-4 Playoff Order
Quarterfinal
Round 1
Quarterfinal
Round 2
Quarterfinal
Round 3
Semifinals
Finals
Quarterfinal 1
(1 vs.8)
Quarterfinal 5
(1 vs.8)
Quarterfinal
Tiebreaker 11
Semifinal 1
Final 1
Quarterfinal 2
(4 vs.5)
Quarterfinal 6
(4 vs.5)
Quarterfinal
Tiebreaker 21
Semifinal 2
FIELD
TIMEOUT
Quarterfinal 3
(2 vs.7)
Quarterfinal 7
(2 vs.7)
Quarterfinal
Tiebreaker 31
Semifinal 3
Final 2
Quarterfinal 4
(3 vs.6)
Quarterfinal 8
(3 vs.6)
Quarterfinal
Tiebreaker 41
Semifinal 4
FIELD
TIMEOUT
FIELD
TIMEOUT1
FIELD
TIMEOUT1
Semifinal
Tiebreaker 11
Final
Tiebreakers
(Overtime) 1
Any Replays
due to ties1
Semifinal
Tiebreaker 21
Any Replays
due to ties1
FIELD
TIMEOUT1
Any Replays
due to ties1
1 - if required
During the Playoff MATCHES, extra team members may be needed to maintain the ROBOT between
MATCHES because of the distance between the FIELD and the pit area. Each team is permitted to have
three (3) additional pit crew members who can also help with needed ROBOT repairs/maintenance.
A TIMEOUT is a period of up to six (6) minutes between MATCHES which is used to pause Playoff
MATCH progression.
During a TIMEOUT, the ARENA Timer will display the time remaining in the TIMEOUT. Both ALLIANCES
will enjoy the complete six (6) minute window. If an ALLIANCE completes their repairs before the ARENA
Timer expires, the ALLIANCE CAPTAIN is encouraged to inform the Head REFEREE that they are ready
to play. If both ALLIANCES are ready to play before the TIMEOUT expires, the next MATCH will start.
There are no TIMEOUTS in the Practice or Qualification MATCHES.
If circumstances require an ALLIANCE to play in back-to-back MATCHES during the Playoff MATCHES,
the Head REFEREE will issue a FIELD TIMEOUT to allow teams to prepare for the next MATCH. FIELD
TIMEOUTS are the same time duration as TIMEOUTS.

Figure 12-4 TIMEOUT Timeline
Each ALLIANCE in the Playoff tournament is issued (1) TIMEOUT.
Teams are expected to have their ROBOTS staged on the FIELD by the end of the
TIMEOUT. Teams that cause a significant delay to the start of a MATCH after a
TIMEOUT are subject to G02.
T3. If an ALLIANCE wishes to use their TIMEOUT, the ALLIANCE CAPTAIN must submit their
TIMEOUT coupon to the Head REFEREE within two (2) minutes of the ARENA reset signal
preceding their MATCH. If there is no preceding MATCH, the TIMEOUT coupon must be submitted
no later than two (2) minutes before the scheduled MATCH time. The TIMEOUT will begin two (2)
minutes after the ARENA reset signal (i.e. at the end of the TEAM TIMEOUT Coupon Window
depicted in Figure 12-4)
Violation: A request presented outside parameters defined will be denied.
There are no cascading TIMEOUTS. If an ALLIANCE calls a TIMEOUT during a FIELD TIMEOUT, the
FIELD TIMEOUT will expire two (2) minutes after the ARENA reset signal and the ALLIANCE’S
TIMEOUT will begin.
If an ALLIANCE wishes to call a TIMEOUT during a FIELD TIMEOUT, it must still do so within two (2)
minutes of the ARENA reset signal preceding their MATCH, per T3.
TIMEOUTS are not transferrable between ALLIANCES, meaning an ALLIANCE cannot hand their
designated TIMEOUT coupon to another ALLIANCE to use, however an ALLIANCE may use their own
coupon for any purpose they wish.
If a Playoff MATCH is replayed because of an ARENA FAULT which rendered a ROBOT inoperable, the
Head REFEREE has the option of calling a FIELD TIMEOUT.
In the Playoff MATCHES, it may be necessary for an ALLIANCE to replace one of its members due to a
faulty ROBOT. ROBOT faults include but are not limited to:
1. mechanical damage,
2. electrical issues, or

3. software problems.
In this situation, the ALLIANCE CAPTAIN has the option to bring in only the highest seeded team from
the pool of available teams to join its ALLIANCE. The team whose ROBOT and DRIVE TEAM replaces
another ROBOT and DRIVE TEAM on an ALLIANCE during the Playoff MATCHES is called the BACKUP
TEAM.
The resulting ALLIANCE is then composed of four (4) teams. The replaced team remains a member of
the ALLIANCE for awards, but cannot return to play, even if their ROBOT is repaired.
Each ALLIANCE is allotted one (1) BACKUP TEAM Coupon during the Playoff MATCHES. If a second
ROBOT from the ALLIANCE becomes inoperable, then the ALLIANCE must play the following MATCHES
with only two (2) (or even one (1)) ROBOTS.
Example: Three (3) teams, A, B and C, form an ALLIANCE going into the Playoff
MATCHES. The highest seeded team not on one of the eight (8) ALLIANCES is Team D.
During one of the Playoff MATCHES, Team C’s ROBOT suffers damage to its
mechanical arm. The ALLIANCE CAPTAIN decides to bring in Team D to replace Team
C. Team C and their ROBOT are not eligible to play in any subsequent Playoff
MATCHES. The new ALLIANCE of Teams A, B, and D are successful in advancing to the
Finals and win the event. Teams A, B, C, and D are all recognized as members of the
Winning ALLIANCE and receive awards
In the case where a BACKUP TEAM is part of the Winning or Finalist ALLIANCE, there will be a four (4)-
team Winning or Finalist ALLIANCE.
If during a TIMEOUT an ALLIANCE CAPTAIN determines that they need to call up a BACKUP TEAM,
they must submit their BACKUP TEAM coupon to the Head REFEREE while there are still at least two (2)
minutes remaining on the ARENA Timer. After that point, they will not be allowed to utilize the BACKUP
TEAM.
Alternatively, an ALLIANCE CAPTAIN may choose to call up a BACKUP TEAM without using their
TIMEOUT by informing the Head REFEREE directly within two (2) minutes of the Head REFEREE issuing
the ARENA reset signal preceding their MATCH. If there is no preceding MATCH, the BACKUP TEAM
coupon must be submitted no later than two (2) minutes before the scheduled MATCH time.
In the case where the ALLIANCE CAPTAIN’S ROBOT is replaced by a BACKUP TEAM, the ALLIANCE
CAPTAIN is allowed as a sixteenth ALLIANCE member.
The Head REFEREE will not accept the BACKUP TEAM coupon unless it lists the number of the team
whose ROBOT is being replaced and is initialed by the ALLIANCE CAPTAIN. Once a BACKUP TEAM
coupon is submitted and accepted by the Head REFEREE, the BACKUP TEAM coupon may not be
withdrawn by the ALLIANCE.
T4. An ALLIANCE may not request a TIMEOUT or a BACKUP TEAM after a Playoff MATCH is stopped
by the Head REFEREE (e.g. due to an ARENA FAULT or a safety issue). The sole exception is if
the replay is due to an ARENA FAULT that rendered a ROBOT inoperable.
Violation: A request presented outside parameters defined will be denied.
If a Playoff MATCH is replayed per T4, the Head REFEREE has the option of calling a
FIELD TIMEOUT.

Teams advance through the season depending on the events at which they compete: Regional or District.
This section details how teams advance from Regional events to the FIRST Championship, or from
District qualifying events, to their District Championship, to the FIRST Championship.
District teams are ranked throughout the season based on the points they earn at their first two (2) home
District events they attend, as well as at their District Championship. Points are awarded to teams as
follows:
Table 12-5 District Point Assignment
Category
Points
Qualification Round
Performance
(For a typically sized District event, this will result in a minimum of
four (4) points being awards for Qualification round performance.
For events of all sizes, a maximum of twenty-two (22) points will
be awarded.)
ALLIANCE CAPTAINS
Equal to 17 minus the ALLIANCE CAPTAIN number (e.g. 14
points for ALLIANCE #3 Captain)
Draft Order
Acceptance
Equal to 17 minus the Draft Order Acceptance Number (e.g. 12
points for the team that is 5th to accept an invitation)
Playoff Advancement
Points awarded based on team participation in individual playoff
rounds, and whether or not the ALLIANCE advances. See details
below.
Judged Team Awards
10 points for Chairman’s Award
8 points each for Engineering Inspiration and Rookie All Star
Awards
5 points each for all other judged team awards
Team Age
10 points for Rookie teams
5 points for second-year teams
Points earned at District Championships are multiplied by three (3) and then added to points earned at
District events, to determine the final season point total for the team.
If there is a tie in the season point total between teams, those items are broken using the following sorting
criteria:

Table 12-6 District team sort criteria
Order Sort
Criteria
1st
Total Playoff Round Performance Points
2nd
Best Playoff Round Finish at a single event
3rd
Total ALLIANCE Selection Results Points
4th
Highest Qualification Round Seed or Draft Order Acceptance
(i.e. Highest ALLIANCE Selection points at a single event)
5th
Total Qualification Round Performance Points
6th
Highest Individual MATCH Score, regardless of whether that
score occurred in a Qualification or Playoff MATCH
7th
Second Highest Individual MATCH Score, regardless of whether
that score occurred in a Qualification or Playoff MATCH
8th
Third Highest Individual MATCH Score, regardless of whether
that score occurred in a Qualification or Playoff MATCH
9th
Random Selection
12.8.1.1 Qualification Round Performance
The calculation of Qualification performance points is done using the equation (an inverse error function)
in the table above. The equation utilizes the following variables:
• R – the qualification rank of the team at the event at the conclusion of Qualification
MATCHES (as reported by FMS)
• N – the number of FIRST Robotics Competition teams participating in the Qualification
rounds at the event
• Alpha (α) – a static value (1.07) used to standardize the distribution of points at events
This formula generates an approximately normal distribution of Qualification Round Performance points at
an event, based on rank, with most teams getting a moderate number of points, and fewer teams getting
the highest or lowest numbers of points available.
Table 12-7 displays sample Qualification Round Performance points for variously ranked teams at a forty
(40) team event. The system will automatically generate the appropriate points for each team based on
their rank and the number of teams at the event.
Table 12-7 Sample Qualification Round point assignments
Rank
1
2
3
4
…
19
20
21
…
37
38
39
40
Points
22
21
20
19
…
13
13
12
…
6
6
5
4
12.8.1.2 ALLIANCE Selection Results
This attribute measures both individual team qualification round seeding performance and recognition by
peers.
ALLIANCE CAPTAINS are recognized based on their qualification round seeding rank. This rank is a
result of the rules of the game, which typically incorporate several team performance attributes, and are
designed to eliminate ties in rank. Non-ALLIANCE CAPTAINS are rewarded based on peer recognition.
To be invited to join an ALLIANCE, a team’s peers have decided that the team has attributes that are
desirable. Giving points for ALLIANCE selection also supports come-from-behind teams. A team taking
several MATCHES to optimize their performance may be recognized as a late bloomer by a top seeded
team, even if that performance isn’t reflected in the rankings because of poor performance in early
MATCHES. These points also have the potential to recognize teams employing a minority strategy with

their ROBOT. Teams with unique or divergent ROBOT capabilities that complement the strengths of other
ALLIANCE members may be selected to fill a strategic niche.
Note also that ALLIANCE CAPTAINS are given the same number of points as the team drafted in the
same sequence. For example, the third ALLIANCE CAPTAIN gets the same number of points as the third
draft. Numerical analysis supports the idea that ALLIANCE CAPTAINS are about as strong in ROBOT
performance as equivalently drafted teams. As an additional minor benefit, awarding the same points for
ALLIANCE CAPTAINS and equivalent drafts lubricates the acceptance of draft offers between ALLIANCE
CAPTAINS, which gives teams out of the top eight the chance to experience being ALLIANCE
CAPTAINS themselves.
12.8.1.3 Playoff Round Performance
This attribute measures team performance as part of an ALLIANCE.
All teams on the ALLIANCE winning a particular playoff series, who participate in MATCHES with their
ROBOTS, receive five (5) points per MATCH won. In most cases, teams receive ten (10) points at each of
the Quarterfinal, Semifinal, and Final levels, unless a BACKUP ROBOT is called in to play.
12.8.1.4 Awards
This attribute measures team performance with respect to team awards judged at the event.
The points earned for team awards in this system are not intended to capture the full value of the award
to the team winning the award, or to represent the full value of the award to FIRST. In many ways, the
team’s experience in being selected for awards, especially the Chairman’s Award, the Engineering
Inspiration Award, and the Rookie All Star Award, is beyond measure, and could not be fully captured in
its entirety by any points-based system. Points are being assigned to awards in this system only to help
teams recognize that FIRST continues to be “More than RobotsSM,” with the emphasis on our cultural
awards, and to assist in elevating award-winning teams above non-award-winning teams in the ranking
system.
Teams only get points for team awards judged at the event. If an award is not judged, e.g. Rookie Highest
Seed, is not for a team, e.g. the Dean’s List Award, or is not judged at the event, e.g. Safety Animation
Award, sponsored by UL, no points are earned.
12.8.1.5 Team Age
This attribute recognizes the difficulty in being a rookie or second-year team.
Points are awarded to rookie and second year teams in recognition of the unique challenges teams face
in those early years, and to increase the chance that they will make it to the District Championship to
compete with their ROBOTS. Like our dedicated Rookie awards, these additional points are intended to
recognize and motivate newer participants in FIRST Robotics Competition. These points are awarded
once at the beginning of the season. Rookie year is calculated based on the year in which FIRST
recognizes the team as a rookie.
12.8.1.6 Regional Participation
District teams do not earn points for their actions at any Regionals they may attend, nor are eligible for
FIRST Championship qualifying judged awards at those events. However, if a District team does earn a
slot at the FIRST Championship while attending a Regional event, that slot does count as part of the total
Championship allocation the District is receiving for the season.

A team competing in a District qualifies for their District Championship by meeting one of the following
criteria:
A. District Chairman’s Award Winner
B. District Ranking; based on total points earned at their first two home District events as
detailed in the District Events section.
Teams do not earn points at third or subsequent District events, nor at any inter-district or
Regional events at which they compete during the season.
If a team declines an invitation to the District Championship, the next highest uninvited
team on the list is invited, and so on, until the event capacity is filled.
C. District Engineering Inspiration winner (qualifies to compete for the award only)
D. District Rookie All Star winner (qualifies to compete for the award only)
The capacity of each District Championship is shown in Table 12-8. Each District determines the number
of teams that qualify for their District Championship. These limits are based on factors including but not
limited to the total number of teams in the District, available venue capacity, etc.
Table 12-8 2019 District Championship Capacities
District Championship
Capacity
FIRST Chesapeake District Championship
60
FIRST Israel District Championship
45
FIRST Mid-Atlantic District Championship
60
FIRST North Carolina State Championship
32
FIRST Ontario Provincial Championship
80
FIRST in Texas District Championship
64
Indiana State Championship
32
Michigan State Championship
160
New England District Championship
64
Pacific Northwest District Championship
64
Peachtree District State Championship
45
Some District Championships have a sufficient number of teams to justify using more than one division.
Teams are assigned divisions by event organizers using a process developed by FIRST in Michigan.
In these cases:
• Division winning ALLIANCES play each other in District Championship Playoffs, employing
the bracket below that corresponds to their District, until a winning ALLIANCE for the event is
determined.

Figure 12-5 FIRST in Michigan District Championship Playoff Bracket
Figure 12-6 Ontario District Championship Playoff Bracket
• Teams participating in District Championship Playoffs earn Playoff round performance District
points as described in the Playoff Round Performance section.
• If an ALLIANCE in a District Championship Playoff has not yet adopted a BACKUP ROBOT
per the BACKUP TEAMS section, the ALLIANCE CAPTAIN may bring in only the highest
seeded team from their Division’s pool of available teams to join its ALLIANCE.
FIRST invites teams listed below the FIRST Championship:
A. Prequalified teams
i. members of the FIRST Hall of Fame
ii. original and sustaining teams since 1992
iii. 2018 FIRST Championship winners

iv. 2018 FIRST Championship Engineering Inspiration Award winners
v. 2018 FIRST Championship Chairman’s Award Finalists
B. 2019 Regional Qualifying teams
i. Qualifying Award Winners (excluding District teams participating at the Regional)
a) Regional Chairman’s Award
b) Engineering Inspiration Award
c) Rookie All-Star Award
ii. Regional Winners
iii. Wild Card recipients
C. 2019 District Championship Qualifying teams
i. Qualifying Award Winners
a) Chairman’s Award
b) Engineering Inspiration Award
c) Rookie All Star winners
ii. District Championship Winners
iii. Teams on the final District ranking list, as deep in the ranking list as the District needs to
go to fill their allocation.
Wild cards are used to qualify additional teams for the FIRST Championship from Regional events.
All Regional events have a minimum of one (1) Wild Card slot. Additional Wild Cards are generated as
follows:
A. any team that has already qualified for the FIRST Championship (per the Advancement to
FIRST Championship section, parts A and B) that earns an additional spot (per the
Advancement to the FIRST Championship section, part B) generates one (1) Wild Card.
B. any team earning two (2) qualifying spots at a single Regional (per the Advancement to
FIRST Championship section, part B, e.g. by being on the Winning ALLIANCE and earning
the Chairman’s Award) generates one (1) Wild Card.
C. any team that has already qualified for the FIRST Championship (per the Advancement to
FIRST Championship section, parts A and B), and earns two (2) qualifying spots (per the
Advancement to FIRST Championship section, part B) will generate two (2) Wild Card
slots.
Wild Card slots are distributed to the Finalist ALLIANCE, in the order of team selection per the ALLIANCE
Selection Process section, until either all Wild Card slots generated at that event are distributed or the
Finalist ALLIANCE is out of teams, whichever comes first.
If a member of the Finalist ALLIANCE has already qualified for the FIRST Championship they are skipped
and the next member of the ALLIANCE is awarded the available Wild Card.
Unused Wild Card slots are neither backfilled nor replaced.
A team may decline a Wild Card, but this does not pass the Wild Card slot down to the
next available team. The Wild Card goes unused.
Teams selected from the FIRST Championship Waitlist to participate at the FIRST Championship do not
generate Wild Cards.

Districts receive the percentage of 'available slots' at their assigned FIRST Championship location,
rounded up to the nearest whole slot, equal to the percentage of teams they have in their District
compared to the total of all FIRST Robotics Competition teams in the current season who would normally
be assigned to their FIRST Championship location. 'Available slots' are calculated by taking the total
number of slots at each FIRST Championship location, subtracting the number of pre-qualified teams
assigned to that location, and also subtracting a 10% allowance for waitlisted teams, as Districts are still
allowed to send waitlisted teams to the FIRST Championship. Further, this overall calculation uses a
‘snapshot’ of teams that have registered and paid as of a specific day a week or so after season payment
due.
If a District team earns a slot to the FIRST Championship within the season, but is not able to attend, the
top ranked team who has not yet been offered a slot is given the opportunity, and so on, until all slots are
filled. Slots for pre-qualified teams will not be backfilled.
Table 12-9 outlines the District Championship allocations for 2019. Districts determine the number of
Dean’s List, Chairman’s, Rookie All Star, and Engineering Inspiration Awards to present at their
Championship, within a range established by FIRST. The team counts are based on the team
representation of the respective District at the respective Championship. For the awards, ranges are
developed by using ratios agreed upon by FIRST and District Leadership. These ranges allow each
District to represent their own community as they see fit.
For the Chairman’s Award, the ratios range from one (1) Chairman’s Award team for every eighteen (18)
Championship District teams to one (1) Chairman’s Award team for every nine (9) Championship District
teams.
For the Dean’s List Award, the ratios range from one (1) Dean’s List Finalist for every nine (9)
Championship District teams to one (1) Dean’s List Finalist for every six (6) Championship District teams.

Table 12-9 District slot allocation for FIRST Championship
Chairman’s
Award
Dean’s List
Award
Engineering
Inspiration
Award
Rookie All Star
Award
FIRST Championship
Slots
FIRST Championship
Normalized Slots
Max Ratio
Min Ratio
District Selection
Max Ratio
Min Ratio
District Selection
Min
Max
District Selection
Min
Max
District Selection
18
9
9
6
FIRST Championship: Detroit
FIRST
Chesapeake
21
1
2
2
2
4
4
1
2
2
1
2
1
FIRST in
Michigan
87
5
10
5
10
15
15
1
2
1
1
2
2
FIRST Israel
11
1
1
1
1
2
2
1
2
1
1
2
1
FIRST Mid-
Atlantic
21
1
2
2
2
4
4
1
2
2
1
2
1
Indiana
FIRST
10
1
1
1
2
2
2
1
2
1
1
2
1
NE FIRST
33
2
4
4
4
6
6
1
2
2
1
2
1
Ontario
29
2
3
3
3
5
5
1
2
1
1
2
1
FIRST Championship: Houston
FIRST in
Texas
38
31
2
3
3
3
5
5
1
2
2
1
2
2
FIRST North
Carolina
15
12
1
1
1
2
2
2
1
2
2
1
2
1
Pacific
Northwest
31
25
1
3
3
3
4
4
1
2
2
1
2
1
Peachtree
17
14
1
2
2
2
2
2
1
2
2
1
2
2
All Districts, regardless of Championship Slot allocation, may award one (1) or two (2) Engineering
Inspiration and Rookie All-Star Awards.
Chairman’s Award and Dean’s List Award maximums and minimums are determined by ratios applied to
a given District’s Championship Slot allocations. However, Districts assigned to Houston have relatively
larger Championship slot allocations for a given team count compared to Districts assigned to Detroit, and
we did not want these larger allocations to skew award allocations. So, for the purposes of award
allocations only, Championship slots for Houston Districts were ‘normalized’, as shown in the table,
reducing the slots allocated to what they would have been if both Championship geographies had the
same total number of FIRST Robotics Competition teams. This ‘normalized’ slot allocation was then used
to determine award minimums and maximums. As noted, these normalized slot values are used only for
award allocations. The Houston-assigned Districts still retain the full Championship Slots Allocated (the
larger number) shown in the table.

At the 2019 FIRST Championship events, teams are split into six (6) Subdivisions. The process used to
assign teams to their Subdivision is as follows:
1. Rookies are assigned randomly, team by team, sequentially to Divisions (i.e. a team in Division 1,
a team in Division 2, a team in Division 3, a team in Division 4, a team in Division 5, a team in
Division 6, then back to Division 1 again, until Rookies are all assigned to a Division.
2. Step 1 is repeated with Veteran teams.
Each Subdivision plays a standard Tournament as described in the Qualification MATCHES and Playoff
MATCHES sections to produce the Subdivision Champions. Those six (6) Subdivision Champions
proceed to the Championship Playoffs, on the Einstein fields, to determine the 2019 FIRST Robotics
Competition Championship Winners, per the FIRST Championship Playoffs section.
There is no provision for BACKUP TEAMS at the Championship.
Instead, before each Subdivision Playoff Tournament, ALLIANCES will be selected per the process as
described in the ALLIANCE Selection Process section, however the process will continue with a 3rd round
of selection as follows.
Round 3: The same method is used for each ALLIANCE CAPTAIN’S third choice except the selection
order is reversed again, with ALLIANCE One picking first and ALLIANCE Eight picking last. This process
results in eight (8) ALLIANCES of four (4) teams each.
ALLIANCES may start with any three (3) of the four (4) ROBOTS on their ALLIANCE during Subdivision
Playoff MATCHES and during the Championship Playoffs. The list of three (3) teams participating in the
MATCH and their selected PLAYER STATIONS is called the LINEUP. One representative from the team
not on the LINEUP is allowed as a sixteenth ALLIANCE member. This additional representative may only
serve in an advisory role and will be considered a COACH (e.g. can’t be a HUMAN PLAYER).
The LINEUP is kept confidential until the FIELD is set for the MATCH, at which point each ALLIANCE’S
LINEUP will appear on the Team Signs.
If an ALLIANCE does not submit a LINEUP for their first of the Subdivision Playoffs or the Championship
Playoffs within two (2) minutes before the scheduled MATCH time, the LINEUP will be the ALLIANCE
Lead, 1st ALLIANCE selection, and 2nd ALLIANCE selection. If any of these three (3) ROBOTS are unable
to play, the ALLIANCE must play the MATCH with only two (2) (or even one (1)) ROBOT(S).
If an ALLIANCE would like to change their LINEUP after their 1st Subdivision Playoff or Championship
Playoff MATCH, the ALLIANCE CAPTAIN must report the LINEUP to the Head REFEREE, or their
designee, in writing prior to end of the preceding MATCH (e.g. the LINEUPS for Quarterfinal 2 must be
submitted before the end of Quarterfinal 1).
Once the LINEUP has been declared, it cannot be changed unless there is a TIMEOUT. If there is a
TIMEOUT, the ALLIANCE CAPTAIN may submit a different LINEUP, but must do so while there are still
more than two (2) minutes remaining in the TIMEOUT.
Example: Four (4) teams, A, B, C and D, form an ALLIANCE going into the Playoff
MATCHES on their Subdivision FIELD. During one of the Playoff MATCHES, Team C’s
ROBOT becomes inoperable. The ALLIANCE decides to bring in Team D to replace
Team C. Team C repairs their ROBOT and may play in any subsequent Playoff
MATCHES replacing Teams A, B, or D. All four (4) ALLIANCE members are also eligible

to play MATCHES during the Championship Playoffs should the ALLIANCE win the
Subdivision Tournament.
If a MATCH must be replayed due to an ARENA FAULT, the LINEUP for the replayed MATCH is the
same as the original MATCH. The sole exception is if the ARENA FAULT rendered a ROBOT inoperable,
in which case the LINEUP can be changed.
FIRST will distribute buttons to the ALLIANCE CAPTAINS during the ALLIANCE CAPTAIN meeting,
which takes place on the Subdivision FIELDS. These buttons will provide the necessary access to the
ARENA for pit crew members.
T5. Only team members wearing proper buttons are allowed on the ARENA floor during Subdivision
and Championship Playoff MATCHES.
Violation: MATCH will not start until the situation is corrected. Those not displaying identification
must leave the ARENA.
Teams should assume they may be chosen for an ALLIANCE and think about the
logistics of button distribution and set a plan prior to the ALLIANCE selection process. It
is each ALLIANCE CAPTAIN’S responsibility to get the team’s buttons to the pit crew
members.
The six (6) Subdivision Champions play a round-robin style tournament to determine the 2019 FIRST
Robotics Competition Champions. In this format, each Subdivision Champion plays one MATCH against
each of the other Subdivision Champions. The order of MATCHES is shown in Table 12-10.
Table 12-10 Championship MATCH order
Round
MATCH
Houston
Detroit
Mass
Energy
Mass
Energy
Red
Blue
Red
Blue
Red
Blue
Red
Blue
1
1
Carver
Turing
Archimedes
Tesla
2
Galileo
Roebling
Carson
Darwin
3
Hopper
Newton
Curie
Daly
2
4
Carver
Roebling
Archimedes
Darwin
5
Turing
Newton
Tesla
Daly
6
Galileo
Hopper
Carson
Curie
3
7
Carver
Newton
Archimedes
Daly
8
Roebling
Hopper
Darwin
Curie
9
Turing
Galileo
Tesla
Carson
4
10
Hopper
Carver
Curie
Archimedes
11
Newton
Galileo
Daly
Carson
12
Roebling
Turing
Darwin
Tesla
5
13
Galileo
Carver
Carson
Archimedes
14
Hopper
Turing
Curie
Tesla
15
Newton
Roebling
Daly
Darwin

In the Championship Playoffs, ALLIANCES do not earn Ranking Points; they earn Championship Points.
Championship Points are units credited to an ALLIANCE based on their performance in each MATCH
and are awarded at the completion of each Round Robin tournament MATCH.
A. The winning ALLIANCE receives two (2) Championship Points
B. The losing ALLIANCE receives zero (0) Championship Points
C. In the event of a tied score, each ALLIANCE receives one (1) Championship Point
Exceptions to A-C are as follows:
D. A DISQUALIFIED team, as determined by the Head REFEREE, causes their ALLIANCE to
receive zero (0) Championship points.
The total number of Championship Points earned by a team throughout the round robin MATCHES
divided by the number of round robin MATCHES in which they’ve been scheduled is their Championship
Score (CS).
All teams participating in round robin MATCHES are ranked by Championship Score. If the number of
teams in attendance is ‘n’, they are ranked ‘1’ through ‘n’, with ‘1’ being the highest ranked team and ‘n’
being the lowest ranked team.
Table 12-11 Einstein Tournament Ranking Criteria
Order Sort
Criteria
1st
Championship Score
2nd
Cumulative CARGO points
3rd
Cumulative HATCH PANEL points
4th
Cumulative hab climb points
5th
Cumulative SANDSTORM Bonus points
6th
If tie affects which ALLIANCES advance to Playoffs, a tiebreaker
MATCH is played between the affected ALLIANCES.
If tie is between ALLIANCES advancing to Playoffs, FMS randomly
seeds tied ALLIANCES to determine ALLIANCE color.
The two (2) ALLIANCES with the highest Championship Scores at the conclusion of the round robin
tournament advance to the Einstein Finals. In the Einstein Finals, ALLIANCES do not earn points, they
earn a Win, Loss or Tie. The first ALLIANCE to win two (2) MATCHES is declared the 2019 FIRST
Robotics Competition Champions.
During the Einstein Finals, if the MATCH score of each ALLIANCE is equal, the MATCH is replayed. In
this circumstance, the LINEUP may be changed
There are no TIMEOUTS for teams in the Einstein tournament.

Term
Definition
ACTIVE DEVICE
any device capable of dynamically controlling and/or converting a
source of electrical energy by the application of external electrical
stimulus
ALIGNMENT LINE
one of thirty-two (32) white gaffers tape marks adhered to the carpet
that start 1 ft. 6 in. (~46 cm) from the outermost face of the assembly
and extend to the point where the carpet meets the assembly and
centered at GAME PIECE placement/retrieval points
ALLIANCE
a cooperative of up to four (4) FIRST® Robotics Competition teams
ALLIANCE CAPTAIN
The designated student representative from each ALLIANCE in a
Playoff
ALLIANCE STATION
a 30-ft. (~914 cm) wide by 10-ft. (~305 cm) deep infinitely tall volume
formed by, and including the ALLIANCE WALL, the edge of the carpet,
and ALLIANCE colored tape
ALLIANCE WALL
a 6-ft. 6-in. (~198 cm) tall structure that separates ROBOTS from
DRIVE TEAMS (except the TECHNICIAN) and consists of three (3)
PLAYER STATIONS, and two (2) LOADING STATIONS. ALLIANCE
WALLS define the short edges of the FIELD and, along with the
guardrails, prevent ROBOTS from inadvertently exiting the FIELD
during the MATCH
ARENA
all elements of the game infrastructure that are required to play
DESTINATION: DEEP SPACE Presented By The Boeing Company: the
FIELD, GAME PIECES, and all equipment needed for FIELD control,
ROBOT control, and scorekeeping
ARENA FAULT
an error in ARENA operation
BACKUP TEAM
The team whose ROBOT and DRIVE TEAM replaces another ROBOT
and DRIVE TEAM on an ALLIANCE during the Playoff
BAY
a container used to hold one (1) CARGO and can be sealed with one
(1) HATCH PANEL
BOM
Bill of Material
BUMPER
a required assembly which attaches to the ROBOT frame
BUMPER ZONE
the volume contained between the floor and a virtual horizontal plane
7½ in. (~19 cm) above the floor in reference to the ROBOT standing
normally on a flat floor
BYPASSED
the state assigned to any ROBOT which is unable or ineligible to
participate in that MATCH as determined by the FTA, LRI, or Head
CARGO
one (1) of two (2) types of GAME PIECES, an orange 13-in. (~33 cm)
rubber playground ball with a FIRST logo as shown in Figure 4-29. The
ball is made by Sportime (PN 1623139E)
CARGO SHIP
a 7-ft. 11¾-in. (~243 cm) long, 4-ft. 7¾ in. (~142 cm) wide, and 4 ft.
(~122 cm) tall (excluding its fin) assembly with eight (8) BAYS, three (3)
on each side and two (2) on the front (the front faces its ALLIANCE
WALL).

Term
Definition
CARGO SHIP LINE
one of two (2) tape lines that extend the width of the FIELD and are
colinear with the stern of each CARGO SHIP
CENTER LINE
an unmarked reference line that bisects the length of the FIELD
COACH
a precollege student or adult mentor member of the DRIVE TEAM who
acts as a guide or advisor
COMPONENT
any part in its most basic configuration, which cannot be disassembled
without damaging or destroying the part or altering its fundamental
function
COTS
Commercial off the Shelf, a standard (i.e. not custom order) part
commonly available from a VENDOR for all teams for purchase
CUSTOM CIRCUIT
any electrical COMPONENT of the ROBOT other than motors,
pneumatic solenoids, roboRIO, PDP, PCM, VRM, RSL, 120A breaker,
motor controllers, relay modules (per R36-B), wireless bridge, or
batteries
DEPOT
an area used to stage CARGO at the start of the MATCH per the Setup
section
DISABLED
the state in which a ROBOT is commanded to deactivate all outputs,
rendering the ROBOT inoperable for the remainder of the MATCH
DISQUALIFIED
the state of a team in which they receive zero (0) MATCH points in a
Qualification MATCH or causes their ALLIANCE to receive zero (0)
MATCH points in a Playoff MATCH
DRIVER
a precollege student member of the DRIVE TEAM who is an operator
and controller of the ROBOT
DRIVE TEAM
a set of up to five (5) people from the same FIRST Robotics
Competition team responsible for team performance for a specific a
MATCH
LOADING STATION
a FIELD assembly that allows HUMAN PLAYERS to feed GAME
PIECES to the FIELD
FABRICATED ITEM
any COMPONENT or MECHANISM that has been altered, built, cast,
constructed, concocted, created, cut, heat treated, machined,
manufactured, modified, painted, produced, surface coated, or conjured
partially or completely into the final form in which it will be used on the
ROBOT
FIELD
a 27 ft. (~823 cm) by 54 ft. (~1646 cm) carpeted area bound by and
including the inward-facing surfaces of the guardrails, inward-facing
surfaces of the ALLIANCE WALLS. It is populated with ROCKETS,
CARGO SHIPS, HAB PLATFORMS, DEPOTS, and LOADING
STATIONS
FIELD STAFF
REFEREES, FTAS, or other staff working around the FIELD
FMS
the electronics core responsible for controlling the FIRST Robotics
Competition playing FIELD. The FMS encompasses all FIELD
electronics, including the computers, REFEREE touchscreens, wireless
access point, sensors, stack lights, E-Stops, etc.
FOUL
a credit of three (3) points towards the opponent’s total score

Term
Definition
FRAME PERIMETER
fixed, non-articulated structural elements of the contained within the
BUMPER ZONE
FTA
a FIRST Technical Advisor
GAME PIECES
CARGO and HATCH PANELS
HAB PLATFORM
a 12 ft. 6½ in. (~382 cm) by 7 ft. 11½ in. (~243 cm) assembly that
consists of Level 1, 2, and 3 platforms, their supporting structures, and
the ramp
HAB LINE
one (1) of two (2) tape lines that extend the width of the FIELD and are
colinear with and overlap the bottom of the HAB ramp by 1 in. The tape
color matches the color of the closest ALLIANCE STATION.
HAB ZONE
an infinitely tall volume defined by the guardrail, ALLIANCE WALL, and
the HAB LINE. The HAB ZONE includes the HAB LINE.
HATCH
an opening on a ROCKET or CARGO SHIP on which HATCH PANELS
must be placed to retain CARGO. There are two types of HATCHES: a
ROCKET HATCH and a CARGO SHIP HATCH.
HATCH PANEL
one (1) of two (2) types of GAME PIECES, a circular 3/16-in. (~5 mm)
thick polycarbonate toroid
HUMAN PLAYER
a pre-college student DRIVE TEAM member who acts as a GAME
PIECE manager
KOP
Kit of Parts, the collection of items listed on the current season’s Kickoff
Kit Checklists, distributed to the team via FIRST Choice in the current
season, or paid for completely (except shipping) with a Product
Donation Voucher (PDV) from the current season
LINEUP
The list of three (3) teams participating in the MATCH and their selected
PLAYER STATIONS
LRI
a Lead ROBOT Inspector
MATCH
a two (2) minute and thirty (30) second period of time in which
ALLIANCES play DESTINATION: DEEP SPACE
MECHANISM
a COTS or custom assembly of COMPONENTS that provide specific
functionality on the ROBOT
MIDLINE
a reference line that bisects the width of the FIELD and is marked by
black tape that covers the mating seam of the two strips of carpet
MXP
myRIO Expansion port, the expansion port on the roboRIO
OPERATOR CONSOLE
the set of COMPONENTS and MECHANISMS used by the DRIVERS
and/or HUMAN PLAYER to relay commands to the
PASSIVE CONDUCTORS
any device or circuit whose capability is limited to the conduction and/or
static regulation of the electrical energy applied to it (e.g. wire, splices,
connectors, printed wiring board, etc.)
PCM
a Pneumatic Control Module
PDP
a Power Distribution Panel

Term
Definition
PLAYER STATION
one (1) of three (3) assigned positions in an ALLIANCE WALL from
where a DRIVE TEAM operates their ROBOT
PORT
one of three (3) 1 ft. 4 in. (~41 cm) diameter holes in the “front” face of
each ROCKET
RED CARD
a penalty assessed for egregious ROBOT or team member behavior or
rule violations which results in a team being DISQUALIFIED for the
MATCH
REFEREE
an official who is certified by FIRST to enforce the rules of
DESTINATION: DEEP SPACE
ROBOT
an electromechanical assembly built by the FIRST Robotics
Competition team to perform specific tasks when competing in
DESTINATION: DEEP SPACE Presented By The Boeing Company
ROCKET
a 10 ft. 4 in. (~315 cm) tall assembly placed such that its centerline is 8
ft. (~244 cm) from the MIDLINE, and its “front” face is parallel to the
guardrail, faces its CARGO SHIP, and 2 ft. 3½ in. (~70 cm) from the
guardrail.
RP
a Ranking Point
RS
the Ranking Score
RSL
a ROBOT Signal Light
SANDSTORM
an assembly that features three (3) shutters, each directly above a
PLAYER STATION
SANDSTORM PERIOD
a fifteen (15) second period at the start of each MATCH (T-minus 150s
to T-minus 135s), during which the PLAYER STATION is blocked by the
SIGNAL LEVEL
circuits which draw ≤1A continuous and have a source incapable of
delivering >1A, including but not limited to roboRIO non-PWM outputs,
CAN signals, PCM Solenoid outputs, VRM 500mA outputs and Arduino
outputs
STARTING
CONFIGURATION
the physical configuration in which a ROBOT starts a MATCH
STARTING LINE
one (1) of two (2) lines in an ALLIANCE STATION, marked by white
tape, that extends from the back of the outermost Driver Station Support
assembly to the back of the
SURROGATE
a team randomly assigned by the FIELD Management System to play
an extra Qualification MATCH
TECH FOUL
a credit of ten (10) points toward the opponent’s total score
TECHNICIAN
a precollege student member of the DRIVE TEAM who is a resource for
ROBOT troubleshooting, setup, and removal from the FIELD
TIMEOUT
a period of up to six (6) minutes between MATCHES which is used to
pause Playoff MATCH progression
VENDOR
a legitimate business source for COTS items that satisfies all the criteria
listed in the Robot Construction Rules' Overview section.
VRM
a Voltage Regulator Module

Term
Definition
WITHHOLDING
ALLOWANCE
a static set of FABRICATED ITEMS that shall not exceed 30 lbs. (~13
kg.), brought to an event (or ROBOT Access Period) in addition to the
bagged items, to be used to repair and/or upgrade a ROBOT
YELLOW CARD
a warning issued by the Head REFEREE for egregious ROBOT or team
member behavior or rule violations. A subsequent YELLOW CARD
within the same tournament phase will lead to a RED CARD






