HP LaserJet 3390/3392 All In One Service Manual ENWW 3390serv
User Manual: 3390serv
Open the PDF directly: View PDF
.
Page Count: 368 [warning: Documents this large are best viewed by clicking the View PDF Link!]
- Product information
- Installation
- Maintenance
- Managing supplies
- Life expectancies of supplies and the all-in-one
- Ordering supplies
- Storing print cartridges
- Replacing and recycling supplies
- Replacing the print cartridge
- Replacing the staple cassette
- Replacing the tray 2 pickup roller
- Replacing the tray 2 and optional tray 3 separation pad
- HP policy on non-HP supplies
- HP fraud hotline
- Cleaning the all-in-one
- Managing the all-in-one
- Using the HP ToolboxFX
- Using Macintosh Configure Device (Mac OS X V10.3 and Mac OS X V10.4)
- Understanding the Embedded Web server
- Managing supplies
- Theory of operation
- Basic operation
- Scanner and ADF functions and operation
- Internal components (base unit)
- Engine control system
- Laser/scanner system
- Pickup/feed/delivery system
- Image-formation system
- Fax functions and operation
- Removal and replacement
- Introduction
- External panels, covers, and doors
- Replacing the ADF pickup-roller assembly
- ADF assembly
- Scanner/ADF assembly
- Bezel and control panel
- Internal assemblies
- Convenience-stapler assembly (HP LaserJet 3392 only)
- Convenience-stapler power supply (HP LaserJet 3392 only)
- Convenience-stapler ac inlet cable (HP LaserJet 3392 only)
- Convenience-stapler power supply bracket and strap (HP LaserJet 3392 only)
- Speaker
- Power-switch PCA
- Formatter
- Duplex assembly
- Laser/scanner
- Memory-tag-reader assembly
- Fuser
- Fuser
- Interlock assembly
- ECU
- Main motor
- Pickup-and-feed assemblies
- Registration-roller assembly
- Main gear assembly and tray 2 pickup solenoid
- Troubleshooting
- Troubleshooting process
- Jams
- Control-panel messages
- Print problems
- Scan problems
- Copy problems
- Fax troubleshooting
- Control-panel display problems
- Convenience-stapler problems (HP LaserJet 3392 only)
- DSL problems
- ADF problems
- Functional checks
- Service-mode functions
- Troubleshooting tools
- Firmware updates and recovery
- Parts
- Accessories and ordering information
- Supplies
- Memory
- Cable and interface accessories
- Paper-handling accessories
- Scanner/ADF replacement parts
- Control-panel bezels
- Supplementary documentation and support
- Troubleshooting diagrams
- How to use the parts lists and diagrams
- Scanner and ADF assemblies
- Scanner components
- ADF components
- Convenience stapler components (HP LJ 3392 only)
- Formatter, LIU, HP jewel, and nameplate
- External covers and panels
- Internal components (1 of 4)
- Internal components (2 of 4)
- Internal components (3 of 4)
- Internal components (4 of 4)
- Engine-controller assembly
- Main-drive assembly
- Duplexing-drive assembly
- Tray 2 cassette and tray 3 cassette/feeder
- Duplexing assembly
- Fuser assembly
- Alphabetical parts list
- Numerical parts list
- All-in-one specifications
- Warranty information
- Regulatory statements
- Index

HP LaserJet 3390/3392 All-in-One
Service Manual

HP LaserJet 3390/3392 All-in-One
Service Manual

Copyright information
© 2005 Copyright Hewlett-Packard
Development Company, L.P.
Reproduction, adaptation, or translation
without prior written permission is prohibited,
except as allowed under the copyright laws.
The information contained herein is subject
to change without notice.
The only warranties for HP products and
services are set forth in the express warranty
statements accompanying such products
and services. Nothing herein should be
construed as constituting an additional
warranty. HP shall not be liable for technical
or editorial errors or omissions contained
herein.
Part number Q6500-90901
Edition 2, 10/2005
Safety information
WARNING!
Potential Shock Hazard
Always follow basic safety precautions when
using the all-in-one to reduce risk of injury
from fire or electric shock.
Read and understand all instructions in the
user guide.
Observe all warnings and instructions
marked on the all-in-one.
Use only a grounded electrical outlet when
connecting the all-in-one to a power source.
If you do not know whether the outlet is
grounded, check with a qualified electrician.
Do not touch the contacts on the end of any
of the sockets on the all-in-one. Replace
damaged cords immediately.
Unplug the all-in-one from wall outlets before
cleaning.
Do not install or use the all-in-one near water
or when you are wet.
Install the product securely on a stable
surface.
Install the all-in-one in a protected location
where no one can step on or trip over the
power cord and where the power cord will not
be damaged.
If the all-in-one does not operate normally,
see the online user guide.
Refer all servicing questions to qualified
personnel.
Information regarding FCC Class B, Parts 15
and 68 requirements can be found in the user
guide.
Trademark credits
Microsoft® and Windows® are U.S.
registered trademarks of Microsoft
Corporation.
Linux is a U.S. registered trademark of Linus
Torvalds.
UNIX® is a registered trademark of The
Open Group.
PostScript® is a trademark of Adobe
Systems Incorporated.
Energy Star® and the Energy Star logo® are
U.S. registered marks of the United States
Environmental Protection Agency.
FCC Regulations
This equipment has been tested and found
to comply with the limits for a Class B digital
device, pursuant to Part 15 of the FCC rules.
These limits are designed to provide
reasonable protection against harmful
interference in a residential installation. This
equipment generates, uses, and can radiate
radio frequency energy. If this equipment is
not installed and used in accordance with the
instructions, it may cause harmful
interference to radio communications.
However, there is no guarantee that
interference will not occur in a particular
installation. If this equipment does cause
harmful interference to radio or television
reception, which can be determined by
turning the equipment off and on, the user is
encouraged to try to correct the interference
by one or more of the following measures:
Reorient or relocate the receiving antenna.
Increase separation between equipment and
receiver.
Connect equipment to an outlet on a circuit
different from that to which the receiver is
located.
Consult your dealer or an experienced radio/
TV technician.
Any changes or modifications to the printer
that are not expressly approved by HP could
void the user's authority to operate this
equipment.
Use of a shielded interface cable is required
to comply with the Class B limits of Part 15 of
FCC rules.
This equipment complies with FCC rules,
Parts 15 and 68. On the back of this
equipment is a label that contains, among
other information, the FCC registration
number and ringer equivalence number
(REN) for this equipment. If requested, this
information must be provided to the
telephone company. The REN is used to
determine the quantity of devices which may
be connected to the telephone line.
Excessive RENs on the telephone line may
result in the devices not ringing in response
to an incoming call. In most, but not all, areas,
the sum of the RENs should not exceed five
(5.0). To be certain of the number of devices
that may be connected to the line, as
determined by the total RENs, contact the
telephone company to determine the
maximum REN for the calling area.
This equipment uses the following USOC
jacks: RJ11C.
An FCC-compliant telephone cord and
modular plug is provided with this equipment.
This equipment is designed to be connected
to the telephone network or premises wiring
using a compatible modular jack which is
Part 68 compliant. This equipment cannot be
used on telephone company-provided coin
service. Connection to Party Line Service is
subject to state tariffs. If this equipment
causes harm to the telephone network, the
telephone company will notify you in
advance that temporary discontinuance of
service may be required. If advance notice is
not practical, the telephone company will
notify the customer as soon as possible.
Also, you will be advised of your right to file
a complaint with the FCC if you believe it is
necessary. The telephone company may
make changes in its facilities, equipment,
operations, or procedures that could affect
the operation of the equipment. If this
happens, the telephone company will
provide advance notice in order for you to
make the necessary modifications in order to
maintain uninterrupted service. If trouble is
experienced with this equipment, please see
the numbers in the front of this manual for
repair and (or) warranty information. If the
trouble is causing harm to the telephone
network, the telephone company may
request you remove the equipment from the
network until the problem is resolved. The
following repairs can be done by the
customer: Replace any original equipment
that came with the device. This includes the
print cartridge, the supports for trays and
bins, the power cord, and the telephone cord.
It is recommended that the customer install
an ac surge arrestor in the ac outlet to which
this device is connected. This is to avoid
damage to the equipment caused by local
lightning strikes and other electrical surges.
See the electronic user guide for more
regulatory information.
Table of contents
1 Product information
Quick access to all-in-one information ................................................................................................. 2
All-in-one configurations ....................................................................................................................... 3
All-in-one features ................................................................................................................................ 5
Product walkaround .............................................................................................................................. 7
HP LaserJet 3390/3392 all-in-one ....................................................................................... 7
Interface ports ...................................................................................................................... 9
Control panel ....................................................................................................................... 9
Model and serial numbers .................................................................................................................. 10
Software description ........................................................................................................................... 11
Supported drivers .............................................................................................................. 11
Additional drivers ............................................................................................................... 11
Software installation ........................................................................................................................... 12
Typical installation ............................................................................................................. 12
Minimum installation .......................................................................................................... 12
Software for Windows ........................................................................................................................ 13
Software components for Windows ................................................................................... 13
HP ToolboxFX ................................................................................................... 13
Embedded Web server (EWS) .......................................................................... 13
Software for Macintosh ....................................................................................................................... 14
HP Director ........................................................................................................................ 14
Macintosh Configure Device (Mac OS X V10.3 and Mac OS X V10.4) ............................. 14
PDEs (Mac OS X V10.3 and Mac OS X V10.4) ................................................................. 15
Uninstalling software .......................................................................................................................... 16
Windows ............................................................................................................................ 16
Macintosh .......................................................................................................................... 16
Media specifications ........................................................................................................................... 17
Supported media weights and sizes .................................................................................. 17
Media to avoid ................................................................................................................... 18
Media that can damage the all-in-one ............................................................................... 19
2 Installation
Operating environment ....................................................................................................................... 22
Minimum system requirements .......................................................................................... 23
Unpacking .......................................................................................................................................... 24
Installing input devices ....................................................................................................................... 25
ADF input tray .................................................................................................................... 25
250-sheet input tray (tray 3) ............................................................................................... 26
Installing the control-panel faceplate .................................................................................................. 27
ENWW v
Loading media .................................................................................................................................... 28
Loading documents to fax, copy, or scan .......................................................................... 28
Loading the single-sheet priority input slot (tray 1) ............................................................ 30
Loading tray 2 or optional tray 3 ........................................................................................ 30
Installing accessories ......................................................................................................................... 32
Removing and replacing a DIMM ...................................................................................... 32
3 Maintenance
Managing supplies ............................................................................................................................. 36
Life expectancies of supplies and the all-in-one ................................................................ 36
Ordering supplies ............................................................................................................... 36
Storing print cartridges ....................................................................................................... 37
Replacing and recycling supplies ...................................................................................... 37
Replacing the print cartridge .............................................................................................. 39
Replacing the staple cassette ............................................................................................ 42
Replacing the tray 2 pickup roller ...................................................................................... 44
Replacing the tray 2 and optional tray 3 separation pad ................................................... 49
HP policy on non-HP supplies ........................................................................................... 52
Resetting the all-in-one for non-HP supplies ..................................................... 52
HP fraud hotline ................................................................................................................. 52
Cleaning the all-in-one ....................................................................................................................... 53
To clean the exterior .......................................................................................................... 53
Cleaning the flatbed scanner glass .................................................................................... 53
Cleaning the scanner-cover backing ................................................................................. 55
Cleaning the tray 2 pickup roller ....................................................................................... 56
Cleaning the ADF pickup-roller assembly .......................................................................... 60
Cleaning the print path ....................................................................................................... 63
Managing the all-in-one ...................................................................................................................... 65
Information pages .............................................................................................................. 65
Using the HP ToolboxFX .................................................................................................................... 68
To view the HP ToolboxFX ................................................................................................ 68
Status ................................................................................................................................. 68
Event log ........................................................................................................... 69
Alerts .................................................................................................................................. 69
Set up status alerts ........................................................................................... 69
Set up e-mail alerts ........................................................................................... 69
Fax ..................................................................................................................................... 70
Fax tasks ........................................................................................................... 70
Fax phone book ................................................................................................ 70
Fax send log ...................................................................................................... 73
Fax receive log .................................................................................................. 73
Help (Documentation) ........................................................................................................ 73
System settings ................................................................................................................. 74
Device information ............................................................................................ 74
Paper handling .................................................................................................. 75
Print quality ....................................................................................................... 75
Paper types ....................................................................................................... 75
System setup .................................................................................................... 76
Service .............................................................................................................. 76
Device Polling ................................................................................................... 76
vi ENWW
Print settings ...................................................................................................................... 76
Printing .............................................................................................................. 76
PCL 5e .............................................................................................................. 77
PostScript .......................................................................................................... 77
Network settings ................................................................................................................ 77
Using Macintosh Configure Device (Mac OS X V10.3 and Mac OS X V10.4) ................................... 78
Understanding the Embedded Web server ........................................................................................ 79
Features ............................................................................................................................. 79
4 Theory of operation
Basic operation ................................................................................................................................... 82
Sequence of operation for the base unit ............................................................................ 82
Scanner and ADF functions and operation ........................................................................................ 84
Scanner functions ............................................................................................................. 84
Scanner operation ............................................................................................................. 85
ADF operation .................................................................................................................... 85
ADF paper path and ADF sensors ..................................................................................... 86
ADF jam detection ............................................................................................................. 87
Internal components (base unit) ......................................................................................................... 88
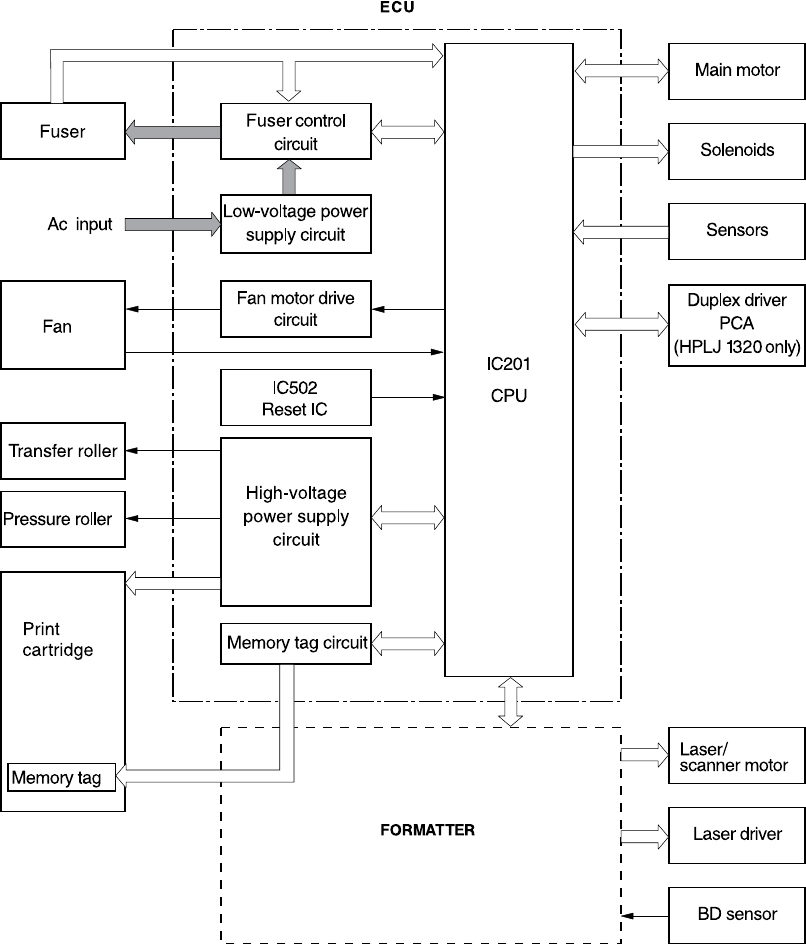
Engine control system ........................................................................................................................ 90
Laser/scanner system ........................................................................................................................ 92
Pickup/feed/delivery system ............................................................................................................... 93
Image-formation system ..................................................................................................................... 95
Fax functions and operation ............................................................................................................... 99
Computer and network security features ........................................................................... 99
PSTN operation ................................................................................................................. 99
To receive faxes when you hear fax tones ...................................................................... 100
Distinctive ring function .................................................................................................... 100
Faxing with Voice over IP services .................................................................................. 101
The fax subsystem ........................................................................................................... 101
Formatter in the fax subsystem ....................................................................................... 101
LIU in the fax subsystem ................................................................................................. 102
Safety isolation ................................................................................................ 102
Safety-protection circuitry ................................................................................ 102
Data path ......................................................................................................... 103
Hook state ....................................................................................................... 103
Downstream current detection ........................................................................ 103
Hook switch control ......................................................................................... 104
Ring detect ...................................................................................................... 104
Line current control ......................................................................................... 104
Billing- (metering-) tone filters ......................................................................... 104
Fax page storage in flash memory .................................................................................. 105
Stored fax pages ............................................................................................. 105
Advantages of flash memory storage ............................................................. 105
5 Removal and replacement
Introduction ....................................................................................................................................... 108
Removal and replacement strategy ................................................................................ 108
Electrostatic discharge ..................................................................................................... 108
User-replaceable parts .................................................................................................... 109
ENWW vii
Required tools ................................................................................................................. 109
Before performing service ................................................................................................ 109
After performing service ................................................................................................... 110
Post-service tests ............................................................................................................ 110
Test 1 (print-quality test) ................................................................................. 110
Test 2 (copy-quality test) ................................................................................. 110
Test 3 (fax-quality test) .................................................................................... 111
Parts removal order ......................................................................................................... 112
Remove the print cartridge .............................................................................................. 113
External panels, covers, and doors .................................................................................................. 114
Right cover ....................................................................................................................... 114
Left cover ......................................................................................................................... 116
Print-cartridge door .......................................................................................................... 118
Rear cover ....................................................................................................................... 120
Top cover ......................................................................................................................... 122
Replacing the ADF pickup-roller assembly ...................................................................................... 124
ADF assembly .................................................................................................................................. 127
Scanner/ADF assembly .................................................................................................................... 129
Bezel and control panel .................................................................................................................... 131
Internal assemblies .......................................................................................................................... 134
Convenience-stapler assembly (HP LaserJet 3392 only) ................................................ 134
Convenience-stapler power supply (HP LaserJet 3392 only) .......................................... 136
Convenience-stapler ac inlet cable (HP LaserJet 3392 only) .......................................... 138
Convenience-stapler power supply bracket and strap (HP LaserJet 3392 only) ............. 139
Speaker ........................................................................................................................... 140
Power-switch PCA ........................................................................................................... 142
Formatter ......................................................................................................................... 143
Duplex assembly ............................................................................................................. 146
Laser/scanner .................................................................................................................. 148
Memory-tag-reader assembly .......................................................................................... 150
Fuser ................................................................................................................................ 152
Fan .................................................................................................................. 152
Duplex-drive gears .......................................................................................... 154
Duplex solenoid ............................................................................................... 155
Fuser ................................................................................................................................ 157
Interlock assembly ........................................................................................................... 163
ECU ................................................................................................................................. 164
Main motor ....................................................................................................................... 169
Pickup-and-feed assemblies ............................................................................................ 171
Transfer roller .................................................................................................. 171
Registration-roller assembly ............................................................................................ 172
Main gear assembly and tray 2 pickup solenoid .............................................................. 173
6 Troubleshooting
Troubleshooting process .................................................................................................................. 178
Troubleshooting checklist ................................................................................................ 178
Jams ................................................................................................................................................. 181
Causes of jams ................................................................................................................ 181
Tips to avoid jams ............................................................................................................ 182
Where to look for jams ..................................................................................................... 182
viii ENWW
Jams in the print-cartridge area ....................................................................................... 183
Jams in the trays .............................................................................................................. 186
Jams in the output bin ...................................................................................................... 191
Jams in the straight-through output path ......................................................................... 192
Jams in the duplex path ................................................................................................... 194
Jams in the ADF .............................................................................................................. 199
Jams in the convenience stapler (HP LaserJet 3392 only) .............................................. 204
Control-panel messages .................................................................................................................. 207
Alerts and warning messages .......................................................................................... 207
Critical-error message-tables ........................................................................................... 212
Print problems .................................................................................................................................. 215
Print-quality problems ...................................................................................................... 215
Improving print quality ..................................................................................... 215
Understanding print-quality settings ............................................... 215
To temporarily change print-quality settings .................. 215
To change print-quality settings for all future jobs .......... 216
Identifying and correcting print defects ........................................................... 217
Print-quality checklist ...................................................................... 217
General print-quality issues ............................................................ 217
Media-handling problems ................................................................................................ 222
Print-media guidelines ..................................................................................... 222
Solving print-media problems .......................................................................... 222
Performance problems .................................................................................................... 224
Scan problems ................................................................................................................................. 225
Solving scanned-image problems .................................................................................... 225
Scan-quality problems ..................................................................................................... 227
Preventing problems ....................................................................................... 227
Solving scan-quality problems ........................................................................ 227
Copy problems ................................................................................................................................. 228
Preventing problems ........................................................................................................ 228
Image problems ............................................................................................................... 228
Media-handling problems ................................................................................................ 229
Performance problems .................................................................................................... 231
Fax troubleshooting .......................................................................................................................... 232
General fax troubleshooting ............................................................................................. 232
Problems receiving faxes ................................................................................................. 234
Problems sending faxes .................................................................................................. 236
Voice-call problems ......................................................................................................... 238
Media-handling problems ................................................................................................ 238
Performance problems .................................................................................................... 239
Control-panel display problems ........................................................................................................ 240
Convenience-stapler problems (HP LaserJet 3392 only) ................................................................. 240
DSL problems ................................................................................................................................... 241
PABX line problems ......................................................................................................... 241
ADF problems .................................................................................................................................. 242
Functional checks ............................................................................................................................. 244
Drum rotation test ............................................................................................................ 244
Engine test ....................................................................................................................... 245
Half self-test functional check .......................................................................................... 246
To perform a half self-test check ..................................................................................... 246
ENWW ix
To perform other checks ................................................................................................. 246
Heating element check .................................................................................................... 247
High-voltage contacts check ............................................................................................ 247
To check the print-cartridge contacts ............................................................ 247
To check the high-voltage connector assembly ............................................. 248
Service-mode functions .................................................................................................................... 249
NVRAM initialization ........................................................................................................ 249
Secondary service menu ................................................................................................. 249
Troubleshooting tools ....................................................................................................................... 251
All-in-one pages and reports ............................................................................................ 251
Demo page ...................................................................................................... 251
Configuration page .......................................................................................... 251
Supplies Status page ...................................................................................... 251
Fax reports ....................................................................................................................... 252
Fax activity log ................................................................................................ 252
Fax call report ................................................................................................. 252
Phone book report ........................................................................................... 252
Billing-code report ........................................................................................... 253
HP ToolboxFX ................................................................................................................. 253
To view HP ToolboxFX ................................................................................... 253
Troubleshooting tab ........................................................................................ 253
Service menu .................................................................................................................. 254
Restoring the factory-set defaults ................................................................... 254
Cleaning the paper path .................................................................................. 254
T.30 protocol trace .......................................................................................... 255
Archive print .................................................................................................... 255
Firmware updates and recovery ....................................................................................................... 256
Firmware update by using a flash executable file ............................................................ 256
Firmware-recovery DIMM ................................................................................................ 256
7 Parts
Accessories and ordering information .............................................................................................. 259
Supplies ............................................................................................................................................ 260
Memory ............................................................................................................................................ 260
Cable and interface accessories ...................................................................................................... 260
Paper-handling accessories ............................................................................................................ 261
Scanner/ADF replacement parts ...................................................................................................... 261
Control-panel bezels ........................................................................................................................ 262
Supplementary documentation and support ..................................................................................... 263
Troubleshooting diagrams ................................................................................................................ 266
Repetitive image defects ................................................................................................. 266
Interface connectors ....................................................................................................... 267
Formatter connectors ....................................................................................................... 268
Line interface unit (LIU) ................................................................................................... 269
Solenoids ......................................................................................................................... 270
Switches and sensors ...................................................................................................... 271
Rollers and pads .............................................................................................................. 272
PCAs (base unit) .............................................................................................................. 273
Major components (base unit) ......................................................................................... 274
Scanner and ADF ............................................................................................................ 275
xENWW
Circuit diagram ................................................................................................................. 276
How to use the parts lists and diagrams .......................................................................................... 278
Types of screws ............................................................................................................... 278
Scanner and ADF assemblies .......................................................................................................... 280
Scanner components ....................................................................................................................... 282
ADF components .............................................................................................................................. 284
Convenience stapler components (HP LJ 3392 only) ...................................................................... 286
Formatter, LIU, HP jewel, and nameplate ........................................................................................ 288
External covers and panels .............................................................................................................. 290
Internal components (1 of 4) ............................................................................................................ 292
Internal components (2 of 4) ............................................................................................................ 294
Internal components (3 of 4) ............................................................................................................ 296
Internal components (4 of 4) ............................................................................................................ 298
Engine-controller assembly .............................................................................................................. 300
Main-drive assembly ........................................................................................................................ 302
Duplexing-drive assembly ................................................................................................................ 304
Tray 2 cassette and tray 3 cassette/feeder ...................................................................................... 306
Duplexing assembly ......................................................................................................................... 308
Fuser assembly ................................................................................................................................ 310
Alphabetical parts list ....................................................................................................................... 312
Numerical parts list ........................................................................................................................... 317
Appendix A All-in-one specifications
Physical specifications ..................................................................................................................... 324
Supplies specifications ..................................................................................................................... 324
Performance ..................................................................................................................................... 325
Electrical specifications .................................................................................................................... 327
Power consumption .......................................................................................................................... 327
Environmental specifications ............................................................................................................ 328
Acoustic emissions ........................................................................................................................... 328
Appendix B Warranty information
Hewlett-Packard limited warranty statement .................................................................................... 330
Print Cartridge Limited Warranty Statement ..................................................................................... 331
Extended warranty ........................................................................................................................... 332
Appendix C Regulatory statements
Declaration of conformity (HP LaserJet 3390, 3392, 3055, and 3050) ............................................ 334
Country/region-specific safety statements ....................................................................................... 335
Laser safety statement .................................................................................................... 335
Canadian DOC statement ................................................................................................ 335
Korean EMI statement ..................................................................................................... 335
Finnish laser statement .................................................................................................... 336
Japan power cord statement ........................................................................................... 336
Index ................................................................................................................................................................. 337
ENWW xi
xii ENWW
List of tables
Table 1-1 All-in-one guides ................................................................................................................................ 2
Table 1-2 All-in-one configurations ..................................................................................................................... 3
Table 1-3 All-in-one features .............................................................................................................................. 5
Table 1-4 Supported printer drivers .................................................................................................................. 11
Table 1-5 Single-sheet priority input slot (tray 1) .............................................................................................. 17
Table 1-6 Tray 2 and optional tray 3 ................................................................................................................ 17
Table 1-7 ADF .................................................................................................................................................. 18
Table 4-1 Sequence of operation ..................................................................................................................... 82
Table 4-2 Power-on sequence ......................................................................................................................... 83
Table 6-1 Alerts and warning messages ....................................................................................................... 207
Table 6-2 Critical-error messages .................................................................................................................. 213
Table 7-1 Control-panel bezels ...................................................................................................................... 262
Table 7-2 Service and training support .......................................................................................................... 263
Table 7-3 User guides .................................................................................................................................... 263
Table 7-4 Getting started guide ...................................................................................................................... 263
Table 7-5 Technical support Web sites .......................................................................................................... 264
Table 7-6 Repetitive image defects ................................................................................................................ 266
Table 7-7 Scanner and ADF assemblies ........................................................................................................ 281
Table 7-8 Scanner components ..................................................................................................................... 283
Table 7-9 ADF components ........................................................................................................................... 285
Table 7-10 Convenience stapler components (HP LJ 3392 only) .................................................................. 287
Table 7-11 Formatter, LIU, HP jewel, and nameplate .................................................................................... 289
Table 7-12 External covers and panels .......................................................................................................... 291
Table 7-13 Internal components (1 of 4) ........................................................................................................ 293
Table 7-14 Internal components (2 of 4) ........................................................................................................ 295
Table 7-15 Internal components (3 of 4) ........................................................................................................ 297
Table 7-16 Internal components (4 of 4) ........................................................................................................ 299
Table 7-17 Engine-controller assembly .......................................................................................................... 301
Table 7-18 Main-drive assembly .................................................................................................................... 303
Table 7-19 Duplexing-drive assembly ............................................................................................................ 305
Table 7-20 Cassette, tray 2 (250-sheet) ......................................................................................................... 307
Table 7-21 Duplexing assembly ..................................................................................................................... 309
Table 7-22 Fuser assembly ............................................................................................................................ 311
Table 7-23 Alphabetical parts list ................................................................................................................... 312
Table 7-24 Numerical parts list ....................................................................................................................... 317
Table A-1 Physical specifications ................................................................................................................... 324
Table A-2 Supplies specifications .................................................................................................................. 324
Table A-3 Performance .................................................................................................................................. 325
Table A-4 Electrical specifications .................................................................................................................. 327
Table A-5 Power consumption (average, in watts) ....................................................................................... 327
ENWW xiii
Table A-6 Environmental specifications ........................................................................................................ 328
Table A-7 Acoustic emissions ........................................................................................................................ 328
xiv ENWW
List of figures
Figure 1-1 HP LaserJet 3390/3392 all-in-one .................................................................................................... 3
Figure 1-2 Front view ......................................................................................................................................... 7
Figure 1-3 Back view .......................................................................................................................................... 8
Figure 1-4 Interface ports ................................................................................................................................... 9
Figure 1-5 Control panel ..................................................................................................................................... 9
Figure 1-6 HP LaserJet 3390/3392 all-in-one identification label ..................................................................... 10
Figure 2-1 Operating environment ................................................................................................................... 22
Figure 2-2 HP LaserJet 3390/3392 all-in-one package contents ..................................................................... 24
Figure 2-3 Install the ADF input tray ................................................................................................................. 25
Figure 2-4 Install the 250-sheet input tray ........................................................................................................ 26
Figure 2-5 Install the control-panel faceplate ................................................................................................... 27
Figure 2-6 Load a document onto the flatbed scanner .................................................................................... 28
Figure 2-7 Load documents into the ADF (1 of 2) ............................................................................................ 29
Figure 2-8 Load documents into the ADF (2 of 2) ............................................................................................ 29
Figure 2-9 Load the single-sheet priority input slot (tray 1) .............................................................................. 30
Figure 2-10 Loading tray 2 or tray 3 (1 of 3) .................................................................................................... 30
Figure 2-11 Load tray 2 or tray 3 (2 of 3) ......................................................................................................... 31
Figure 2-12 Load tray 2 or tray 3 (3 of 3) ......................................................................................................... 31
Figure 2-13 Removing and replacing a DIMM (1 of 4) ..................................................................................... 32
Figure 2-14 Removing and replacing a DIMM (2 of 4) ..................................................................................... 32
Figure 2-15 Removing and replacing a DIMM (3 of 4) ..................................................................................... 33
Figure 2-16 Removing and replacing a DIMM (4 of 4) ..................................................................................... 33
Figure 3-1 Replacing the print cartridge (1 of 5) .............................................................................................. 39
Figure 3-2 Replacing the print cartridge (2 of 5) .............................................................................................. 39
Figure 3-3 Replacing the print cartridge (3 of 5) .............................................................................................. 40
Figure 3-4 Replacing the print cartridge (4 of 5) .............................................................................................. 40
Figure 3-5 Replacing the print cartridge (5 of 5) .............................................................................................. 41
Figure 3-6 Install the staple cassette (1 of 4) ................................................................................................... 42
Figure 3-7 Install the staple cassette (2 of 4) ................................................................................................... 42
Figure 3-8 Install the staple cassette (3 of 4) ................................................................................................... 43
Figure 3-9 Install the staple cassette (4 of 4) ................................................................................................... 43
Figure 3-10 Replace the tray 2 pickup roller (1 of 7) ........................................................................................ 44
Figure 3-11 Replace the tray 2 pickup roller (2 of 7) ........................................................................................ 45
Figure 3-12 Replace the tray 2 pickup roller (3 of 7) ........................................................................................ 45
Figure 3-13 Replace the tray 2 pickup roller (4 of 7) ........................................................................................ 46
Figure 3-14 Replace the tray 2 pickup roller (5 of 7) ........................................................................................ 46
Figure 3-15 Replace the tray 2 pickup roller (6 of 7) ........................................................................................ 47
Figure 3-16 Replace the tray 2 pickup roller (7 of 7) ........................................................................................ 47
Figure 3-17 Replace the tray 2 or tray 3 separation pad (1 of 6) ..................................................................... 49
Figure 3-18 Replace the tray 2 or tray 3 separation pad (2 of 6) ..................................................................... 49
ENWW xv
Figure 3-19 Replace the tray 2 or tray 3 separation pad (3 of 6) ..................................................................... 50
Figure 3-20 Replace the tray 2 or tray 3 separation pad (4 of 6) ..................................................................... 50
Figure 3-21 Replace the tray 2 or tray 3 separation pad (5 of 6) ..................................................................... 51
Figure 3-22 Replace the tray 2 or tray 3 separation pad (6 of 6) ..................................................................... 51
Figure 3-23 Cleaning the scanner glass (1 of 2) .............................................................................................. 53
Figure 3-24 Cleaning the scanner glass (2 of 2) .............................................................................................. 54
Figure 3-25 Cleaning the scanner-cover backing ............................................................................................ 55
Figure 3-26 Cleaning the tray 2 pickup roller (1 of 6) ....................................................................................... 56
Figure 3-27 Cleaning the tray 2 pickup roller (2 of 6) ....................................................................................... 56
Figure 3-28 Cleaning the tray 2 pickup roller (3 of 6) ....................................................................................... 57
Figure 3-29 Cleaning the tray 2 pickup roller (4 of 6) ....................................................................................... 57
Figure 3-30 Cleaning the tray 2 pickup roller (5 of 6) ....................................................................................... 58
Figure 3-31 Cleaning the tray 2 pickup roller (6 of 6) ....................................................................................... 58
Figure 3-32 Cleaning the ADF pickup-roller assembly (1 of 7) ........................................................................ 60
Figure 3-33 Cleaning the ADF pickup-roller assembly (2 of 7) ........................................................................ 60
Figure 3-34 Cleaning the ADF pickup-roller assembly (3 of 7) ........................................................................ 61
Figure 3-35 Cleaning the ADF pickup-roller assembly (4 of 7) ........................................................................ 61
Figure 3-36 Cleaning the ADF pickup-roller assembly (5 of 7) ........................................................................ 62
Figure 3-37 Cleaning the ADF pickup-roller assembly (6 of 7) ........................................................................ 62
Figure 3-38 Cleaning the ADF pickup-roller assembly (7 of 7) ........................................................................ 63
Figure 3-39 Cleaning the print path .................................................................................................................. 63
Figure 4-1 HP LaserJet 3390/3392 all-in-one system block diagram .............................................................. 82
Figure 4-2 Optical system ................................................................................................................................ 84
Figure 4-3 ADF paper path ............................................................................................................................... 86
Figure 4-4 Internal components (base unit) ..................................................................................................... 88
Figure 4-5 Engine control system ..................................................................................................................... 90
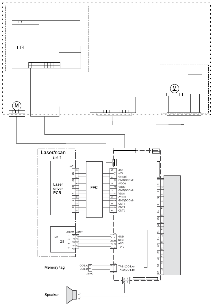
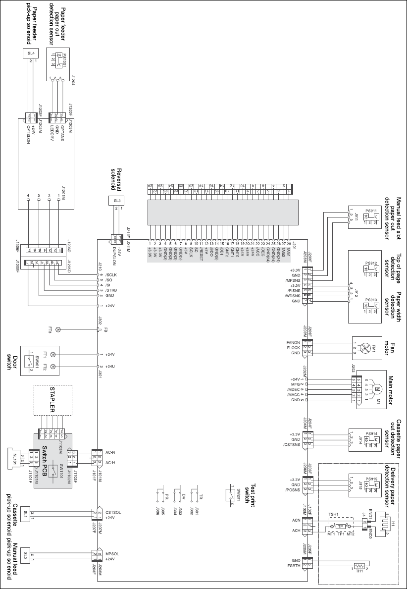
Figure 4-6 Engine-control-system circuit diagram ............................................................................................ 91
Figure 4-7 Laser/scanner system ..................................................................................................................... 92
Figure 4-8 Pickup/feed/delivery system ........................................................................................................... 94
Figure 4-9 Image-formation system ................................................................................................................. 95
Figure 4-10 Primary charging ........................................................................................................................... 95
Figure 4-11 Developing .................................................................................................................................... 96
Figure 4-12 Transfer ......................................................................................................................................... 97
Figure 4-13 Separation ..................................................................................................................................... 97
Figure 4-14 Fusing ........................................................................................................................................... 98
Figure 4-15 Drum cleaning ............................................................................................................................... 98
Figure 5-1 Phillips and pozidrive screwdriver comparison ............................................................................. 109
Figure 5-2 Parts-removal tree ........................................................................................................................ 112
Figure 5-3 Remove the print cartridge (1 of 2) ............................................................................................... 113
Figure 5-4 Remove the print cartridge (2 of 2) ............................................................................................... 113
Figure 5-5 Remove the right cover (1 of 4) .................................................................................................... 114
Figure 5-6 Remove the right cover (2 of 4) .................................................................................................... 114
Figure 5-7 Remove the right cover (3 of 4) .................................................................................................... 115
Figure 5-8 Remove the right cover (4 of 4) .................................................................................................... 115
Figure 5-9 Remove the left cover (1 of 3) ....................................................................................................... 116
Figure 5-10 Remove the left cover (2 of 3) ..................................................................................................... 116
Figure 5-11 Remove the left cover (3 of 3) ..................................................................................................... 117
Figure 5-12 Removing the print-cartridge door (1 of 2) .................................................................................. 118
Figure 5-13 Removing the print-cartridge door (2 of 2) .................................................................................. 119
Figure 5-14 Remove the rear cover (1 of 2) ................................................................................................... 120
xvi ENWW
Figure 5-15 Remove the rear cover (2 of 2) ................................................................................................... 121
Figure 5-16 Remove the top cover (1 of 3) .................................................................................................... 122
Figure 5-17 Remove the top cover (2 of 3) .................................................................................................... 122
Figure 5-18 Remove the top cover (3 of 3) .................................................................................................... 123
Figure 5-19 Replacing the ADF pickup-roller assembly (1 of 6) .................................................................... 124
Figure 5-20 Replacing the ADF pickup-roller assembly (2 of 6) .................................................................... 124
Figure 5-21 Replacing the ADF pickup-roller assembly (3 of 6) .................................................................... 125
Figure 5-22 Replacing the ADF pickup-roller assembly (4 of 6) .................................................................... 125
Figure 5-23 Replacing the ADF pickup-roller assembly (5 of 6) .................................................................... 126
Figure 5-24 Replacing the ADF pickup-roller assembly (6 of 6) .................................................................... 126
Figure 5-25 Remove the ADF assembly (1 of 3) ............................................................................................ 127
Figure 5-26 Remove the ADF assembly (2 of 3) ............................................................................................ 127
Figure 5-27 Remove the ADF assembly (3 of 3) ............................................................................................ 128
Figure 5-28 Remove the scanner/ADF assembly (1 of 3) .............................................................................. 129
Figure 5-29 Remove the scanner/ADF assembly (2 of 3) .............................................................................. 129
Figure 5-30 Remove the scanner/ADF assembly (3 of 3) .............................................................................. 130
Figure 5-31 Remove the bezel and control panel (1 of 4) .............................................................................. 131
Figure 5-32 Remove the bezel and control panel (2 of 4) .............................................................................. 131
Figure 5-33 Remove the bezel and control panel (3 of 4) .............................................................................. 132
Figure 5-34 Remove the bezel and control panel (4 of 4) .............................................................................. 133
Figure 5-35 Remove the convenience-stapler assembly (1 of 2) ................................................................... 134
Figure 5-36 Remove the convenience-stapler assembly (2 of 2) ................................................................... 135
Figure 5-37 Remove the convenience-stapler power assembly (1 of 3) ........................................................ 136
Figure 5-38 Remove the convenience-stapler power assembly (2 of 3) ........................................................ 136
Figure 5-39 Remove the convenience-stapler power assembly (3 of 3) ........................................................ 137
Figure 5-40 Remove the convenience-stapler ac inlet cable ......................................................................... 138
Figure 5-41 Remove the convenience-stapler bracket and strap .................................................................. 139
Figure 5-42 Remove the speaker (1 of 2) ...................................................................................................... 140
Figure 5-43 Remove the speaker (2 of 2) ...................................................................................................... 141
Figure 5-44 Remove the power-switch PCA (HP LaserJet 3392 shown) ...................................................... 142
Figure 5-45 Remove the formatter (1 of 3) ..................................................................................................... 143
Figure 5-46 Remove the formatter (2 of 3) ..................................................................................................... 144
Figure 5-47 Remove the formatter (3 of 3) ..................................................................................................... 145
Figure 5-48 Remove the duplex assembly (1 of 3) ........................................................................................ 146
Figure 5-49 Remove the duplex assembly (2 of 3) ........................................................................................ 146
Figure 5-50 Remove the duplex assembly (3 of 3) ........................................................................................ 147
Figure 5-51 Remove the laser/scanner assembly .......................................................................................... 149
Figure 5-52 Remove the memory-tag-reader assembly (1 of 2) .................................................................... 150
Figure 5-53 Remove the memory-tag-reader assembly (2 of 2) .................................................................... 151
Figure 5-54 Remove the fan (1 of 2) .............................................................................................................. 152
Figure 5-55 Remove the fan (2 of 2) .............................................................................................................. 153
Figure 5-56 Remove the duplex-drive gears .................................................................................................. 154
Figure 5-57 Remove the duplex solenoid (1 of 2) .......................................................................................... 155
Figure 5-58 Remove the duplex solenoid (2 of 2) .......................................................................................... 156
Figure 5-59 Remove the fuser (1 of 11) ......................................................................................................... 157
Figure 5-60 Remove the fuser (2 of 11) ......................................................................................................... 158
Figure 5-61 Remove the fuser (3 of 11) ......................................................................................................... 158
Figure 5-62 Remove the fuser (4 of 11) ......................................................................................................... 159
Figure 5-63 Remove the fuser (5 of 11) ......................................................................................................... 159
Figure 5-64 Remove the fuser (6 of 11) ......................................................................................................... 160
ENWW xvii
Figure 5-65 Remove the fuser (7 of 11) ......................................................................................................... 160
Figure 5-66 Remove the fuser (8 of 11) ......................................................................................................... 161
Figure 5-67 Remove the fuser (9 of 11) ......................................................................................................... 161
Figure 5-68 Remove the fuser (10 of 11) ....................................................................................................... 162
Figure 5-69 Remove the fuser (11 of 11) ....................................................................................................... 162
Figure 5-70 Remove the interlock assembly (1 of 2) ...................................................................................... 163
Figure 5-71 Remove the interlock assembly (2 of 2) ...................................................................................... 163
Figure 5-72 Remove the ECU (1 of 8) ............................................................................................................ 165
Figure 5-73 Remove the ECU (2 of 8) ............................................................................................................ 165
Figure 5-74 Remove the ECU (3 of 8) ............................................................................................................ 166
Figure 5-75 Remove the ECU (4 of 8) ............................................................................................................ 166
Figure 5-76 Remove the ECU (5 of 8) ............................................................................................................ 167
Figure 5-77 Remove the ECU (6 of 8) ............................................................................................................ 167
Figure 5-78 Remove the ECU (7 of 8) ............................................................................................................ 168
Figure 5-79 Remove the ECU (8 of 8) ............................................................................................................ 168
Figure 5-80 Remove the main motor (1 of 2) ................................................................................................. 169
Figure 5-81 Remove the main motor (2 of 2) ................................................................................................. 170
Figure 5-82 Remove the transfer roller .......................................................................................................... 171
Figure 5-83 Remove the registration-roller assembly .................................................................................... 172
Figure 5-84 Remove the main gear assembly (1 of 3) ................................................................................... 173
Figure 5-85 Remove the main gear assembly (2 of 3) ................................................................................... 174
Figure 5-86 Remove the main gear assembly (3 of 3) ................................................................................... 174
Figure 5-87 Remove the tray 2 pickup solenoid (1 of 2) ................................................................................ 175
Figure 5-88 Remove the tray 2 pickup solenoid (2 of 2) ................................................................................ 175
Figure 6-1 Jams in the print-cartridge area (1 of 5) ........................................................................................ 183
Figure 6-2 Jams in the print-cartridge area (2 of 5) ........................................................................................ 184
Figure 6-3 Jams in the print-cartridge area (3 of 5) ........................................................................................ 184
Figure 6-4 Jams in the print-cartridge area (4 of 5) ........................................................................................ 185
Figure 6-5 Jams in the print-cartridge area (5 of 5) ........................................................................................ 185
Figure 6-6 Jams in the trays (1 of 10) ............................................................................................................ 186
Figure 6-7 Jams in the trays (2 of 10) ............................................................................................................ 186
Figure 6-8 Jams in the trays (3 of 10) ............................................................................................................ 187
Figure 6-9 Jams in the trays (4 of 10) ............................................................................................................ 187
Figure 6-10 Jams in the trays (5 of 10) .......................................................................................................... 188
Figure 6-11 Jams in the trays (6 of 10) .......................................................................................................... 188
Figure 6-12 Jams in the trays (7 of 10) .......................................................................................................... 189
Figure 6-13 Jams in the trays (8 of 10) .......................................................................................................... 189
Figure 6-14 Jams in the trays (9 of 10) .......................................................................................................... 190
Figure 6-15 Jams in the trays (10 of 10) ........................................................................................................ 190
Figure 6-16 Jams in the output bin ................................................................................................................. 191
Figure 6-17 Jams in the straight-through output path (1 of 4) ........................................................................ 192
Figure 6-18 Jams in the straight-through output path (2 of 4) ........................................................................ 192
Figure 6-19 Jams in the straight-through output path (3 of 4) ........................................................................ 193
Figure 6-20 Jams in the straight-through output path (4 of 4) ........................................................................ 193
Figure 6-21 Jams in the duplex path (1 of 10) ............................................................................................... 194
Figure 6-22 Jams in the duplex path (2 of 10) ............................................................................................... 195
Figure 6-23 Jams in the duplex path (3 of 10) ............................................................................................... 195
Figure 6-24 Jams in the duplex path (4 of 10) ............................................................................................... 196
Figure 6-25 Jams in the duplex path (5 of 10) ............................................................................................... 196
Figure 6-26 Jams in the duplex path (6 of 10) ............................................................................................... 197
xviii ENWW
Figure 6-27 Jams in the duplex path (7 of 10) ............................................................................................... 197
Figure 6-28 Jams in the duplex path (8 of 10) ............................................................................................... 198
Figure 6-29 Jams in the duplex path (9 of 10) ............................................................................................... 198
Figure 6-30 Jams in the duplex path (10 of 10) ............................................................................................. 199
Figure 6-31 Jams in the ADF (1 of 10) ........................................................................................................... 199
Figure 6-32 Jams in the ADF (2 of 10) ........................................................................................................... 200
Figure 6-33 Jams in the ADF (3 of 10) ........................................................................................................... 200
Figure 6-34 Jams in the ADF (4 of 10) ........................................................................................................... 201
Figure 6-35 Jams in the ADF (5 of 10) ........................................................................................................... 201
Figure 6-36 Jams in the ADF (6 of 10) ........................................................................................................... 202
Figure 6-37 Jams in the ADF (7 of 10) ........................................................................................................... 202
Figure 6-38 Jams in the ADF (8 of 10) ........................................................................................................... 203
Figure 6-39 Jams in the ADF (9 of 10) ........................................................................................................... 203
Figure 6-40 Jams in the ADF (10 of 10) ......................................................................................................... 204
Figure 6-41 Jams in the convenience stapler (1 of 5) .................................................................................... 204
Figure 6-42 Jams in the convenience stapler (2 of 5) .................................................................................... 205
Figure 6-43 Jams in the convenience stapler (3 of 5) .................................................................................... 205
Figure 6-44 Jams in the convenience stapler (4 of 5) .................................................................................... 206
Figure 6-45 Jams in the convenience stapler (5 of 5) .................................................................................... 206
Figure 6-46 Engine test switch ....................................................................................................................... 245
Figure 6-47 Print-cartridge high-voltage connection points (right side) .......................................................... 248
Figure 6-48 Print-cartridge high-voltage connection points (left side) ............................................................ 248
Figure 7-1 Interface connectors ..................................................................................................................... 267
Figure 7-2 Formatter connectors .................................................................................................................... 268
Figure 7-3 LIU connectors .............................................................................................................................. 269
Figure 7-4 Solenoids ...................................................................................................................................... 270
Figure 7-5 Switches and sensors ................................................................................................................... 271
Figure 7-6 Rollers and pads ........................................................................................................................... 272
Figure 7-7 PCAs (base unit) ........................................................................................................................... 273
Figure 7-8 Major components (base unit) ...................................................................................................... 274
Figure 7-9 Scanner and ADF ......................................................................................................................... 275
Figure 7-10 Circuit diagram (1 of 2) ............................................................................................................... 276
Figure 7-11 Circuit diagram (2 of 2) ............................................................................................................... 277
Figure 7-12 Scanner and ADF assemblies .................................................................................................... 280
Figure 7-13 Scanner assemblies .................................................................................................................... 282
Figure 7-14 ADF components ........................................................................................................................ 284
Figure 7-15 Convenience stapler components (HP LJ 3392 only) ................................................................. 286
Figure 7-16 Formatter, LIU, HP jewel, and nameplate ................................................................................... 288
Figure 7-17 External covers and panels ........................................................................................................ 290
Figure 7-18 Internal components (1 of 4) ....................................................................................................... 292
Figure 7-19 Internal components (2 of 4) ....................................................................................................... 294
Figure 7-20 Internal components (3 of 4) ....................................................................................................... 296
Figure 7-21 Internal components (4 of 4) ....................................................................................................... 298
Figure 7-22 Engine-controller assembly ......................................................................................................... 300
Figure 7-23 Main-drive assembly ................................................................................................................... 302
Figure 7-24 Duplexing-drive assembly ........................................................................................................... 304
Figure 7-25 Tray 2 cassette and tray 3 cassette/feeder ................................................................................. 306
Figure 7-26 Duplexing assembly .................................................................................................................... 308
Figure 7-27 Fuser assembly ........................................................................................................................... 310
ENWW xix
xx ENWW

Quick access to all-in-one information
Use the following Web sites to find information about the all-in-one.
●HP LaserJet 3390 all-in-one: www.hp.com/support/lj3390
●HP LaserJet 3392 all-in-one: www.hp.com/support/lj3392
Table 1-1 All-in-one guides
Guide Description
Getting started guide Provides step-by-step instructions for installing and setting up the all-in-one.
User guide Provides detailed information for using and troubleshooting the all-in-one. Available on the
all-in-one CD or in Program Group if the software is installed on a computer.
HP ToolboxFX To check the all-in-one status and settings and view troubleshooting information and online
documentation, use the HP ToolboxFX. You must have performed a complete software
installation in order to use the HP ToolboxFX. See the user guide for more information about
software installation.
Online Help Provides information about options that are available in the printer drivers. To view a Help
file, open the online Help through the printer driver.
2 Chapter 1 Product information ENWW

All-in-one configurations
The all-in-one is available in the following configurations.
Figure 1-1 HP LaserJet 3390/3392 all-in-one
Table 1-2 All-in-one configurations
Model Item
HP LaserJet 3390 all-in-one ●Prints letter-size pages at speeds up to 22 pages-per-
minute (ppm) and A4-size pages at speeds up to 21 ppm
●Includes PCL 5e and PCL 6 printer drivers and
HP postscript level 3 emulation
●Priority input slot (tray 1) for sheet-fed printing
●The multipurpose tray (tray 2) holds up to 250-sheets of
print media or 10 envelopes.
●An optional 250-sheet input tray (tray 3) is available.
●Automatic 2-sided (duplex) printing, receiving faxes, and
copying
●In accordance with ISO/IEC 19752, average yield for the
standard black print cartridge is 2,500 pages.
1
●In accordance with ISO/IEC 19752, average yield for the
high-capacity black print cartridge is 6,000 pages.
1
●Hi-Speed USB 2.0 port and a port for connecting to a
10/100Base-T network
●64 MB RAM
ENWW All-in-one configurations 3

Model Item
●Flatbed scanner and 50-page automatic document
feeder (ADF)
●One available dual inline memory module (DIMM) slot for
memory expansion and additional font support (memory
expandable to 128 MB)
HP LaserJet 3392 all-in-one The HP LaserJet 3392 all-in-one has all of the features of the
HP LaserJet 3390 all-in-one plus:
●An additional 250-sheet input tray (tray 3)
●A convenience stapler
1
Actual yield depends on specific use.
Table 1-2 All-in-one configurations (continued)
4 Chapter 1 Product information ENWW

All-in-one features
Table 1-3 All-in-one features
Feature Description
Print quality ●1200 dots per inch (dpi) text and graphics with image REt 2400
●Adjustable settings to optimize print quality
●The HP UltraPrecise print cartridge has a finer toner formulation that provides sharper text
and graphics.
Fax Full-functionality fax capabilities with a V.34 fax; includes a phone book, fax polling, and delayed-
fax features
Copy Includes an ADF that accommodates faster, more efficient copy jobs with multiple-page
documents.
Scan ●The HP LaserJet 3390/3392 all-in-one provides 1200 pixels per inch (ppi), 24-bit full color
scanning from a letter/A4-size scanning glass.
●The ADF accommodates faster, more efficient scan jobs with multiple-page documents
Staple ●The HP LaserJet 3392 all-in-one includes a convenience stapler for fast and convenient
stapling of up to 20-sheets of 80-g/m
2
(20-lb) media.
●The large-capacity replacement staple cassette holds 1,500 staples.
Networking ●TCP/IP
●LPD
●9100
Printer-driver features The PCL 6 printer language provides fast printing performance, built-in intellifont and TrueType
scaling technologies, and advanced imaging capabilities.
Automatic language-
switching
The all-in-one automatically determines and switches to the appropriate printer language (such
as PS or PCL 6) for the print job.
Interface connections ●Hi-Speed USB 2.0 port
●10/100 ethernet (RJ45) network port
Environmental features ●PowerSave mode
●ENERGY STAR
®
qualified
Economical printing ●N-up printing (printing more than one page on a sheet)
●Two-sided printing using the automatic duplexer
ENWW All-in-one features 5

Feature Description
Supplies ●A supplies status page with a print cartridge gauge that shows the supply levels that remain
(HP supplies only)
●No-shake print cartridge design
●Authentication for HP print cartridges
●Enabled supplies-ordering capability
Accessibility ●The online user guide is compatible with text screen-readers.
●Print cartridges can be installed and removed by using one hand.
●All doors and covers can be opened by using one hand.
Table 1-3 All-in-one features (continued)
6 Chapter 1 Product information ENWW

Product walkaround
HP LaserJet 3390/3392 all-in-one
1
2
5
4
3
7
9
10
8
6
Figure 1-2 Front view
1Tray 2
2Priority input slot (tray 1)
3Print-cartridge door
4Top (face-down) output bin
5Control panel
6Automatic document feeder (ADF)
7Flatbed scanner glass (under the scanner cover)
8Convenience stapler (HP LaserJet 3392 all-in-one only)
9Power switch
10 Optional tray 3 (standard on the HP LaserJet 3392 all-in-one)
ENWW Product walkaround 7

12
11
14
13
Figure 1-3 Back view
11 Power connector
12 Rear (face-up) output bin door (used for straight-through output path)
13 DIMM door
14 Interface ports
8 Chapter 1 Product information ENWW

Interface ports
23
1
Figure 1-4 Interface ports
1Hi-Speed USB 2.0 port
2Network port
3Fax port
Control panel
5
13
24
05
06
07
08
Shift
Figure 1-5 Control panel
1Fax controls. Use the fax controls to change commonly used fax settings.
2Alphanumeric buttons. Use the alphanumeric buttons to type data into the all-in-one control-panel display and dial
telephone numbers for faxing.
3Menu and cancel controls. Use these controls to select menu options, determine the all-in-one status, and cancel the
current print job.
4Copy controls. Use these controls to change commonly used default settings and to start copying.
5Scan controls. Use these controls to scan to e-mail or to a folder.
ENWW Product walkaround 9

Model and serial numbers
An identification label is located on the inside of the print-cartridge door of the all-in-one. This label
contains the model and serial numbers. The serial number shows information about the country/region
of origin, revision level, production code, and production number of the all-in-one. The label also contains
power-rating and regulatory information.
HEWLETT-PACKARD
11311 CHINDEN BLVD.
BOISE, IDAHO 83714
USA
This product conforms with
CDRH radiation performance
standard 21 CFR chapter 1,
sub-chapter J.
Tested To Comply
With FCC Standards
FOR HOME OR OFFICE USE
>PET<SITE:MX2
CNMX123456
Numero de Serie
Serial No. é
Product of China
Produit de Chine
CNBR212347
CNBR212347
CNBR212347
CNBR212347
110- 127V ~AC
50/60 Hz, 4.5A (4,5A)
Numero reglementaire du modele
Regulatory Model Number:
BOISB-0402-03
Numero du produit
Product No. Q6502A
NYCE
UL
UL
LISTED
CUS
US: 6DNFZ07BQ6500A
Ringer Equivalence (REN): 0.7B
I.T.E.
53ZQ
Manufactured:
Fabrique le
September 23, 2005
N de certificacion del modem
TTDHPBO05-606
o
Figure 1-6 HP LaserJet 3390/3392 all-in-one identification label
10 Chapter 1 Product information ENWW

Software description
Supported drivers
The following printer drivers are provided. If the printer driver you want is not on the all-in-one CD or is
not available on www.hp.com, contact the manufacturer or distributor of the program that you are using,
and request a driver for the all-in-one.
NOTE The most recent drivers are available at www.hp.com. depending on the configuration
of Windows-based computers, the installation program for the all-in-one software automatically
checks the computer for Internet access to obtain the latest drivers.
Table 1-4 Supported printer drivers
Operating
system
1
Fax driver PCL 6 printer
driver
PCL 5 printer
driver
PS printer driver PPD
2
printer
driver
Microsoft
®
Windows
®
98
Microsoft
Millennium Edition
(Me)
X
X
X
X
X
X
Windows 2000
Windows XP
Windows Server
2003
X
X
X
X
X
X
X
X
X
X
X
Mac OS X V10.3
and Mac OS X
V10.4
X X X
1
Not all all-in-one features are available from all drivers or operating systems. See the context-sensitive help in the printer driver
for available features.
2
A Macintosh printer driver and the necessary PostScript
®
(PS) Printer Description Files (PPDs) are included with the all-in-
one.
Additional drivers
The following drivers are not included on the CD, but are available from the Internet.
●UNIX
®
Model Scripts
●Linux drivers
●Windows XP 64-bit drivers
You can obtain Model Scripts for UNIX and Linux by downloading them from the Internet. For Linux
support see www.hp.com/linux. For UNIX support see www.hp.com/gp/jetdirectunix_software.
ENWW Software description 11

Software installation
If your computer meets the recommended minimum requirements, you have two options when installing
the software from the CDs that came with the all-in-one.
Typical installation
The following software is included with a typical installation:
●HP ToolboxFX
●HP LaserJet Scan program and driver
●HP LaserJet Fax
●Readiris OCR (not installed with other software; separate installation is required)
●Printer drivers (PCL 6, PCL 5e, PostScript Level 2 emulation)
●HP Director (Macintosh)
●HP All-in-One Setup Assistant (Macintosh)
Minimum installation
The following software is included with a typical installation:
●PCL 6 printer driver
●HP LaserJet Scan program and driver
NOTE Minimum installation supports faxing by using the control panel.
12 Chapter 1 Product information ENWW

Software for Windows
When you install the software for Windows, you can directly connect the all-in-one to a computer by
using a USB cable, or you can connect the all-in-one to a network by using the internal print server. See
the getting started guide for installation instructions, and see the Readme file for the latest software
information.
Software components for Windows
HP ToolboxFX
Perform a typical installation in order to use HP ToolboxFX.
HP ToolboxFX provides links to all-in-one status information and help information, such as the user
guide, and tools for troubleshooting all-in-one problems. See Using the HP ToolboxFX
on page 68.
Embedded Web server (EWS)
The EWS is a Web-based interface that provides simple access to all-in-one status and configurations,
including network configurations and Smart Printing Supplies (SPS) functionality.
You can gain access to the EWS through the network connection to the all-in-one. Type the all-in-one
IP address in a Web browser to open the all-in-one EWS home page in the browser. From the home
page, you can use the tabs and left navigation menu to check the status of the all-in-one, configure the
all-in-one, or check the status of the supplies.
The following are supported browsers:
●Internet Explorer 5.0 or later
●Netscape Navigator 4.75 or later
●Opera 6.05 or later
●Safari 1.2 or later
ENWW Software for Windows 13

Software for Macintosh
For Mac OS X V10.3 and Mac OS X V10.4, use Print Center to print.
NOTE For Macintosh computers, HP ToolboxFX is not supported.
HP Director
HP Director is a software program for working with documents. When the document is loaded into the
ADF and the computer is connected directly to the all-in-one, HP Director appears on the computer
screen to initiate faxing, scanning, or changing settings on the all-in-one through Macintosh Configure
Device.
Also included is the HP all-in-one Setup Assistant, which sets up the fax and print queues.
Macintosh Configure Device (Mac OS X V10.3 and Mac OS X V10.4)
Macintosh Configure Device is a Web-based program that provides access to information about the all-
in-one (or example, information about supplies status and all-in-one settings). Use Macintosh Configure
Device to monitor and manage the all-in-one from the computer.
NOTE You must perform a complete software installation to use Macintosh Configure Device.
●Check the all-in-one status and print information pages.
●Check and change all-in-one settings.
●Check default print settings.
●Check and change fax settings, including IP configuration, Advanced, mDNS, SNMP, network
configuration, and fax reports.
You can view Macintosh Configure Device when the all-in-one is directly connected to a computer or
when it is connected to the network.
NOTE You do not have to have Internet access to open and use Macintosh Configure Device.
To view Macintosh Configure Device when the all-in-one is connected to the computer
1. Open HP Director by clicking the HP Director icon in the dock.
2. In HP Director, click Settings.
3. Select Configure Device to open the Macintosh Configure Device home page in a browser.
To view Macintosh Configure Device when the all-in-one is connected to the network
1. Open one of the following browsers:
●Internet Explorer 5.0 or later
●Netscape Navigator 4.75 or later
14 Chapter 1 Product information ENWW
●Opera 6.05 or later
●Safari 1.2 or later
2. Type the IP address of the all-in-one into the Web browser to open the Macintosh Configure Device
home page.
PDEs (Mac OS X V10.3 and Mac OS X V10.4)
PDEs are code plug-ins that provide access to all-in-one features, such as information about the number
of copies, two-sided printing, and quality settings. An installation program for the PDEs and other
software is provided on the HP LaserJet 3390/3392 all-in-one CD for Macintosh.
ENWW Software for Macintosh 15

Uninstalling software
Windows
Use the Add or Remove Programs method in Windows to remove the all-in-one software. This method
does not require you to have the software CD.
1. Click Start, point to Settings, and then click Control Panel.
NOTE In Windows XP, click Start, and then click Control panel.
2. Double-click Add or Remove Programs.
3. Scroll through the list of software programs and click HP LaserJet 3390/3392 all-in-one.
4. Click Remove.
Macintosh
To remove the software, drag the PPD files to the trash can.
16 Chapter 1 Product information ENWW

Media specifications
Supported media weights and sizes
NOTE See the user guide for information about using media correctly.
For optimum results, use conventional 80 to 90 g/m
2
(20 to 24 lb) photocopy paper. Verify that the paper
is of good quality and is free of cuts, nicks, tears, spots, loose particles, dust, wrinkles, curls, and bent
edges.
NOTE The all-in-one supports a wide range of standard and custom size print media. The
capacity of trays and bins can vary depending on media weight and thickness and on
environmental conditions. use only transparencies that are designed for use with HP LaserJet
printers. Inkjet and monochrome transparencies are not supported for this all-in-one.
Table 1-5 Single-sheet priority input slot (tray 1)
Media Dimensions
1
Weight Capacity
Paper Minimum 76 x 127 mm (3 x 5
inches)
Maximum 218 x 356 mm (8.5
x 14 inches)
60 to 163 gm
2
(16 to 43 lb) 1 sheet
HP cover paper
2
Same as the preceding listed
minimum and maximum
sizes.
203 g/m
2
(75 lb cover) 1 sheet
Transparencies and opaque
film
Thickness: 0.10 to 0.13 mm
(3.9 to 5.1 mils)
1 sheet
Labels
3
Thickness: up to 0.23 mm
(9 mils)
1 sheet
Envelopes Up to 90 gm
2
(16 to 24 lb) 1 sheet
1
The all-in-one supports a wide range of standard and custom sizes of media. Check the printer driver for supported sizes.
2
Hewlett-Packard does not guarantee results when printing with other types of heavy paper.
3
Smoothness: 100 to 250 (Sheffield).
Table 1-6 Tray 2 and optional tray 3
Media Dimensions
1
Weight Capacity
2
Minimum-size 148 x 147.3 mm (4.1 x
5.8 inches)
60 to 105 gm
2
(16 to 28 lb) 250 sheets of 80 gm
2
or 20 lb
paper
Maximum-size 216 x 356 mm (8.5 x
14 inches)
Letter 216 x 279 mm (8.5 x
11 inches)
A4 210 x 297 mm (8.3 x
11.7 inches)
ENWW Media specifications 17

Media Dimensions
1
Weight Capacity
2
Legal 216 x 356 mm (8.5 x
14 inches)
16K (195 x 270 mm) 195 x 270 mm (7.7 x
10.6 inches)
16K (7.75 x 10.75 inches) 197 x 273 mm (7.8 x
10.7 inches)
16K 184 x 260 mm 184 x 260 mm (7.2 x
10.2 inches)
A5 148 x 210 mm (5.8 x
8.3 inches)
B5 (ISO 176 x 250 mm (6.9 x
9.9 inches)
B5 (JIS) 182 x 257 mm (7.2 x
10 inches)
Executive 191 x 267 mm (7.3 x
10.5 inches)
1
The all-in-one supports a wide range of standard and custom sizes of media. Check the printer driver for supported sizes.
2
Capacity can vary depending on media weight and thickness, and environmental conditions.
Table 1-7 ADF
Media Dimensions
1
Weight Capacity
2
Minimum-size 127 x 127 mm (5 x 5 inches) 60 to 90 gm
2
(16 to 24 lb) 50 sheets
Maximum-size 216 x 381 mm (8.5 x
15 inches)
NOTE When faxing, copying, or scanning using the all-in-one, use the flatbed scanner if the
original is fragile, thin, thick, too small for the ADF, or a photograph. Also use the flatbed scanner
for the fit-to-page copying feature. The flatbed scanner provides the best fax, copy, and scan
resolution.
Media to avoid
The all-in-one can handle many types of media. Using media that is outside the specifications degrades
print quality and increases the chance of jams occurring.
●Do not use media that is too rough.
●Do not use media that contains cutouts or perforations other than standard 3-hole punched paper.
●Do not use multipart forms.
●Do not use paper that contains a watermark if you are printing solid patterns.
Table 1-6 Tray 2 and optional tray 3 (continued)
18 Chapter 1 Product information ENWW

Media that can damage the all-in-one
In rare circumstances media can damage the all-in-one. Avoid the following types of media to prevent
possible damage:
●Do not use media with staples attached.
●Do not use transparencies designed for inkjet printers or other low-temperature printers. Use only
transparencies that are specified for use with HP LaserJet printers.
●Do not use photo paper intended for inkjet printers.
●Do not use paper that is embossed or coated and is not designed for the temperature of the image-
fuser. Select media that can tolerate temperatures of 200°C (392°F) for 0.1 second.
HP manufactures a media that is designed for the all-in-one.
●Do not use letterhead paper that was produced with low-temperature dyes or thermography.
Preprinted forms or letterhead must use inks that can tolerate temperatures of 200°C (392°F) for
0.1 second.
●Do not use any media that produces emissions, or that melts, offsets, or discolors when exposed
to 200°C (392°F) for 0.1 second.
To order HP LaserJet printing supplies, go to www.hp.com/go/ljsupplies in the U.S. or to www.hp.com/
ghp/buyonline.html/ worldwide.
ENWW Media specifications 19
20 Chapter 1 Product information ENWW

Operating environment
Place the all-in-one on a sturdy, level surface in a well-ventilated area. Make sure that the air vents are
not blocked and that the all-in-one is installed away from direct sunlight, open flames, and ammonia
fumes.
Store or install the all-in-one in an area that meets the following requirements:
●Temperature (printer; operating) 15
o
to 32.5
o
C (59
o
to 90.5
o
F)
●Temperature (printer; storage) -20
o
to 60
o
C (-4
o
to 140
o
F)
●Humidity (printer; operating) 10 to 80% relative humidity (no condensation)
●Humidity (printer; storage) 10% to 90% relative humidity (no condensation)
●Temperature (toner cartridge; storage) -20
o
to 40
o
C (-4 to 104
o
F)
●Humidity (toner cartridge; storage) 10% to 90% relative humidity (no condensation)
700 mm (27.5 inches)
595 mm (23.5 inches
)
790 mm (31.0 inches)
Figure 2-1 Operating environment
22 Chapter 2 Installation ENWW
Minimum system requirements
●Windows® 2000
●Windows XP
●Windows Millennium Edition (Me)
●Windows Server 2000
●Windows 98
●Mac OS X V10.3 and later
●128 MB RAM for Windows operating systems
●32 MB RAM for Macintosh operating systems
●250 MB hard-disk space (full installation)
●CD-ROM drive
●USB port
ENWW Operating environment 23

Unpacking
The following components are included in the box.
NOTE The USB and network cables are not included.
2
3
5
4
16
7
8
9
Figure 2-2 HP LaserJet 3390/3392 all-in-one package contents
Item Description
1Automatic document feeder (ADF) input tray
2HP LaserJet 3390/3392 all-in-one
3Power cord
4Fax cord
5Print cartridge
6Start guide and support flyer
7CD-ROMs (software and online user guide)
8250-sheet media input tray (HP LaserJet 3392 all-in-one only)
9Control-panel faceplate (if not already installed)
Installing the supplies (for example, the print cartridge) is similar to replacing them. See Managing
supplies on page 36 for more information about installing supplies.
24 Chapter 2 Installation ENWW

Installing input devices
ADF input tray
1. Open the ADF cover.
2. Align the two tabs on the input tray with the grooves in the ADF.
3. Slide the tray into the grooves until the tray snaps into place.
4. Close the ADF cover.
Figure 2-3 Install the ADF input tray
ENWW Installing input devices 25

250-sheet input tray (tray 3)
CAUTION Always install the 250-sheet tray (tray 3) in the location where the all-in-one will
remain. The assembled combination is heavy, and cannot be easily moved.
1. Place the 250-sheet feeder (tray 3) on a sturdy, level surface.
2. Use the alignment pins at the corners of the tray as a guide, and place the all-in-one on top of the
tray.
3. Make sure that the right-rear connector (callout 1) connects with the all-in-one.
1
Figure 2-4 Install the 250-sheet input tray
26 Chapter 2 Installation ENWW

Installing the control-panel faceplate
NOTE The control-panel faceplate might already be installed.
1. Lift the scanner cover.
2. Align the control-panel faceplate with the all-in-one.
3. Beginning in the center of the faceplate and working outward, press the faceplate until it snaps into
place.
1
2
3
23
Figure 2-5 Install the control-panel faceplate
ENWW Installing the control-panel faceplate 27

Loading media
Loading documents to fax, copy, or scan
NOTE For the best-quality scans, use the flatbed scanner.
To load originals onto the flatbed scanner
1. Make sure that the automatic document feeder (ADF) contains no media.
2. Lift the scanner cover.
3. Place the original document face-down on the flatbed scanner glass with the upper-left corner of
the document at the lower-right corner of the glass.
Figure 2-6 Load a document onto the flatbed scanner
4. Gently close the scanner cover.
The document is ready to be faxed/copied/scanned.
28 Chapter 2 Installation ENWW

To load originals into the ADF
NOTE The ADF capacity for the HP LaserJet 3390/3392 all-in-one is up to 50 sheets of 80 g/
m
2
or 20 lb media.
1. Insert the stack of originals into the ADF input tray top-edge-first, with the media stack face-up and
the first page to be copied on the top of the stack. Slide the stack into the ADF until it does not
move any farther.
Figure 2-7 Load documents into the ADF (1 of 2)
2. Adjust the media guides until they are snug against the stack.
Figure 2-8 Load documents into the ADF (2 of 2)
3. The document is ready to be faxed, copied, or scanned.
ENWW Loading media 29

Loading the single-sheet priority input slot (tray 1)
NOTE The single-sheet priority input slot on the HP LaserJet 3390/3392 all-in-one holds one
sheet of media up to 163 g/m
2
(43 lb) in weight or one envelope, transparency, or card. To prevent
jams and skewing, always adjust the side media guides before feeding the media.
Load the media with the top forward and the side to be printed on facing up.
Figure 2-9 Load the single-sheet priority input slot (tray 1)
Loading tray 2 or optional tray 3
1. Pull out tray 2 or tray 3.
Figure 2-10 Loading tray 2 or tray 3 (1 of 3)
2. Adjust the media guides to the size of the media.
30 Chapter 2 Installation ENWW

3. Place the media in the tray.
NOTE Do not fan the media before placing it in the tray.
Figure 2-11 Load tray 2 or tray 3 (2 of 3)
4. Slide tray 2 or tray 3 into the all-in-one.
Figure 2-12 Load tray 2 or tray 3 (3 of 3)
ENWW Loading media 31

Installing accessories
Removing and replacing a DIMM
1. Open the DIMM door.
NOTE The DIMM door is not hinged. Open the DIMM door and set it next to the all-in-one.
Figure 2-13 Removing and replacing a DIMM (1 of 4)
2. Release the locks on each side of the DIMM and pull the DIMM out of the all-in-one.
Figure 2-14 Removing and replacing a DIMM (2 of 4)
32 Chapter 2 Installation ENWW

3. Install a replacement DIMM. Make sure that the locks on each side of the DIMM are in the locked
position
Figure 2-15 Removing and replacing a DIMM (3 of 4)
4. Replace and close the DIMM door.
Figure 2-16 Removing and replacing a DIMM (4 of 4)
ENWW Installing accessories 33
34 Chapter 2 Installation ENWW

Managing supplies
This section describes replacing the print cartridge, staple cassette, tray 2 pickup roller, and the tray 2
and optional tray 3 separation pad. For information about replacing the ADF pickup-roller assembly, see
Replacing the ADF pickup-roller assembly on page 124.
Inspect any parts that wear when servicing the all-in-one. Replace them as needed, based on failure or
wear rather than usage.
The following table lists approximate schedules for replacing consumables.
Life expectancies of supplies and the all-in-one
Item Capacity
HP LaserJet 3390/3392 10,000 pages-per-month
50,000 pages lifetime
Print cartridge 2,500 pages
1
(standard)
6,000 pages
1
(high-capacity)
Staple cassette 1,500 staples
1
The estimated print-cartridge life is based on using letter- or A4-sized media with an average of 5% toner coverage and a
medium density-setting. Print cartridge life can be extended by using draft-mode settings to conserve toner.
Ordering supplies
NOTE To locate part numbers for supplies, see Accessories and ordering information
on page 259.
Ordering supplies
To order supplies, go to one of the following Web sites.
●North America: www.hp.com/go/orders/supplies-na
●Europe and Middle East: www.hp.com/go/orders/supplies-emea
●Asia Pacific countries/regions: www.hp.com/go/orders/supplies-ap
●Latin America: www.hp.com/go/orders/supplies-la
36 Chapter 3 Maintenance ENWW

Storing print cartridges
Follow these guidelines for storing print cartridges:
●Do not remove the print cartridge from its package until you are ready to use it.
CAUTION To prevent damage, do not expose the print cartridge to light for more than a
few minutes.
●Make sure that you store print cartridges in accordance with the environmental operating and
storage specifications in this manual. See Environmental specifications on page 328.
●Store the print cartridges in a horizontal position.
●Store the print cartridges in a dark, dry location away from heat and magnetic sources.
Replacing and recycling supplies
Visit www.hp.com/go/environment or www.hp.com/hpinf/community/environment/productinfo/saftey for
information about the following environmental topics:
●Product environmental profile sheet for this and many related HP products
●Hewlett Packard's commitment to the environment
●Hewlett-Packard's environmental management system
●Hewlett Packard's end-of-life product return and recycling program
●Material safety data sheets (MSDS), which are also available at: www.hp.com/go/msds, contain
information about supplies that contain chemical substances; such as toner.
It's easy to return and recycle your empty HP LaserJet print cartridges—free of charge—with HP Planet
Partners. HP is committed to providing inventive, high-quality products and services that are
environmentally sound, from product design and manufacturing to distribution, operation, and recycling
processes. We ensure that returned HP LaserJet print cartridges are recycled properly, processing them
to recover valuable plastics and metals for new products and diverting millions of tons of waste from
landfills. Because this cartridge is being recycled and used in new materials, it will not be returned to
you. Empty HP LaserJet print cartridges are recycled responsibly when you participate in the HP Planet
Partners program. Thank you for being environmentally responsible!
In many countries/regions, this product's printing supplies (for example, the print cartridge, drum) can
be returned to HP through the HP Printing Supplies Returns and Recycling Program. An easy-to-use
and free take back program is available in more than 35 countries/regions. Multi-lingual program
information and instructions are included in every new HP LaserJet print cartridge and supplies package.
HP Printing Supplies Returns and Recycling Program Information
Since 1992, HP has offered HP LaserJet supplies return and recycling free of charge. In 2004, HP Planet
Partners for LaserJet Supplies was available in 85% of the world market where HP LaserJet supplies
are sold. Postage-paid and pre-addressed labels are included within the instruction guide in most HP
LaserJet print cartridge boxes. Labels and bulk boxes are also available through the Web site
www.hp.com/go/recycle.
Use the label to return empty, original HP LaserJet print cartridges only. Please do not use this label for
non-HP cartridges, refilled or remanufactured cartridges, or warranty returns. Printing supplies or other
objects that are inadvertently sent to the HP Planet Partners program cannot be returned.
ENWW Managing supplies 37

More than 10 million HP LaserJet print cartridges were recycled globally in 2004 through the HP Planet
Partners supplies recycling program. This record number represents 26 million pounds of print cartridge
materials diverted from landfills. Worldwide, in 2004, HP recycled an average of 59% of the print
cartridge by weight consisting primarily of plastic and metals. Plastics and metals are used to make new
products such as HP products, plastic trays and spools. The remaining materials are disposed of in an
environmentally responsible manner.
U.S. returns
For a more environmentally responsible return of used cartridges and supplies, HP encourages the use
of bulk returns. Simply bundle two or more cartridges together and use the single, pre-paid, pre-
addressed UPS label that is supplied in the package. For more information in the U.S., call 1–800–
340-2445 or visit the HP Web site at www.hp.com/go/recycle.
Non-U.S. returns
Non-U.S. customers should visit the www.hp.com/go/recycle Web site for further information regarding
availability of the HP Printing Supplies Returns and Recycling Program.
Paper
This all-in-one is capable of using recycled papers, when the paper meets the guidelines outlined in the
HP LaserJet Printer Family Print Media Guide, which you can view on the Web at www.hp.com/support/
ljpaperguide. This product is suitable for the use of recycled paper according to EN12281:2002.
Material restrictions
This HP product contains a battery and contains mercury in the fluorescent lamp or scanner that might
require special handling at end-of-life.
Type: Lithium carbon monofluoride (solid button cell)
Weight: Approximately. 1 gram
Location: On formatter PC board (one battery per all-in-one)
User removable: No
38 Chapter 3 Maintenance ENWW

Replacing the print cartridge
CAUTION If toner gets on your clothing, wipe it off with a dry cloth and wash the clothing in cold
water. Hot water sets toner into the fabric.
1. Turn off the all-in-one, and open the print-cartridge door.
Figure 3-1 Replacing the print cartridge (1 of 5)
2. Grasp the handle on the print cartridge and then pull the cartridge straight out to remove it. See
the recycling information inside the replacement-print-cartridge box.
Figure 3-2 Replacing the print cartridge (2 of 5)
ENWW Managing supplies 39

3. Remove the replacement print cartridge from its packaging. Bend the plastic tab at the end of the
cartridge, and then pull the tab until all of the sealing tape is removed from the cartridge.
Figure 3-3 Replacing the print cartridge (3 of 5)
4. Insert the print cartridge into the all-in-one until it is firmly in place.
Figure 3-4 Replacing the print cartridge (4 of 5)
40 Chapter 3 Maintenance ENWW

5. Close the print-cartridge door, and turn on the all-in-one.
Figure 3-5 Replacing the print cartridge (5 of 5)
ENWW Managing supplies 41

Replacing the staple cassette
1. Open the convenience stapler door.
NOTE Opening the convenience-stapler door disables the convenience stapler.
Figure 3-6 Install the staple cassette (1 of 4)
2. Remove the staple cassette from the all-in-one.
Figure 3-7 Install the staple cassette (2 of 4)
42 Chapter 3 Maintenance ENWW

3. Insert one 1,500-staple cassette into the opening inside the convenience-stapler door.
Figure 3-8 Install the staple cassette (3 of 4)
4. Close the convenience-stapler door.
Figure 3-9 Install the staple cassette (4 of 4)
ENWW Managing supplies 43

Replacing the tray 2 pickup roller
CAUTION Failure to correctly complete this procedure might cause damage to the all-in-one.
1. Perform the following tasks before beginning this procedure:
●Turn off the all-in-one and unplug the power cord from the electrical outlet.
●Open the print-cartridge door and remove the print cartridge.
●Remove the tray 2 cassette.
●Lift the all-in-one off of tray 3, if that tray is installed.
2. Place the all-in-one on its back on the work surface, with the front facing up.
WARNING! When you move the all-in-one into this position, the scanner cover can open
suddenly and be damaged. You must support the scanner cover to keep it from opening.
Figure 3-10 Replace the tray 2 pickup roller (1 of 7)
44 Chapter 3 Maintenance ENWW

3. Reach into the area that you exposed when you removed tray 2. Pull the white tabs outward, and
rotate the roller-retaining collars up.
Hint Push down on the green tab to release and lower the duplex assembly to expose
more of the roller.
Figure 3-11 Replace the tray 2 pickup roller (2 of 7)
4. With the tab on the collar aligned with the slot in the plastic bracket, slide the collar to the right, and
leave the collar in this position for the remainder of this procedure.
Figure 3-12 Replace the tray 2 pickup roller (3 of 7)
ENWW Managing supplies 45

5. Remove the pickup roller.
Figure 3-13 Replace the tray 2 pickup roller (4 of 7)
6. Insert the left side of the replacement-pickup-roller shaft into the left slot (callout 1), and insert the
right side shaft (the side with the notch) into the right slot (callout 2).
Figure 3-14 Replace the tray 2 pickup roller (5 of 7)
7. Rotate the roller shaft until the notch engages with the drive shaft and clicks into place.
46 Chapter 3 Maintenance ENWW

8. Place the left retaining collar over the end of the roller shaft, align the tab on the collar with the slot
in the plastic bracket, and then slide the collar toward the pickup roller.
Figure 3-15 Replace the tray 2 pickup roller (6 of 7)
9. With the tab on the right collar aligned with the slot on the plastic bracket, slide the collar towards
the pickup roller. Rotate the right and left retaining collars down into the locked position.
Figure 3-16 Replace the tray 2 pickup roller (7 of 7)
10. Push up on the duplex assembly until it locks into place. Place the all-in-one upright on the work
surface with the top of the all-in-one facing up.
ENWW Managing supplies 47

WARNING! When you move the all-in-one into this position, the scanner cover can open
suddenly and be damaged. You must support the scanner cover to keep it from opening.
11. Perform the following tasks after completing this procedure.
●Replace the all-in-one on tray 3, if that tray was installed.
●Replace the tray 2 cassette.
●Open the print-cartridge door and install the print cartridge.
●Plug the power cord into an electrical outlet, and turn on the all-in-one.
48 Chapter 3 Maintenance ENWW

Replacing the tray 2 and optional tray 3 separation pad
1. Remove tray 2 or tray 3.
Figure 3-17 Replace the tray 2 or tray 3 separation pad (1 of 6)
2. Locate the separation pad.
Figure 3-18 Replace the tray 2 or tray 3 separation pad (2 of 6)
ENWW Managing supplies 49

3. Remove two screws.
Figure 3-19 Replace the tray 2 or tray 3 separation pad (3 of 6)
4. Remove the separation pad.
CAUTION Before you remove the separation pad, take note of how it is positioned in the
tray.
Figure 3-20 Replace the tray 2 or tray 3 separation pad (4 of 6)
50 Chapter 3 Maintenance ENWW

5. Install the replacement separation pad.
Figure 3-21 Replace the tray 2 or tray 3 separation pad (5 of 6)
6. Replace the two screws, and return the tray to the all-in-one.
Figure 3-22 Replace the tray 2 or tray 3 separation pad (6 of 6)
ENWW Managing supplies 51

HP policy on non-HP supplies
Hewlett-Packard Company cannot recommend the use of non-HP supplies, either new or
remanufactured. Because they are not HP products, HP cannot influence their design or control their
quality. Service or repairs required as a result of using a non-HP supply will not be covered under the
warranty.
When you insert a supply into the all-in-one, the all-in-one will inform you if the supply is not a genuine
HP supply. If you insert a genuine HP supply that has reached the low state from another HP device,
the all-in-one identifies the supply as non-HP. Simply return the supply to the original device to reactivate
the HP features and functionality.
Resetting the all-in-one for non-HP supplies
When you install a non-HP print cartridge, Unauthorized appears on the control-panel display. In order
to print with this supply, you must press when you install this non-HP supply.
CAUTION The all-in-one will not stop printing when this type of supply is empty. Damage to the
all-in-one could occur if the all-in-one prints with an empty non-HP print cartridge. See Hewlett-
Packard limited warranty statement on page 330 and Print Cartridge Limited Warranty
Statement on page 331.
HP fraud hotline
Call the HP fraud hotline if the all-in-one or HP ToolboxFX indicates that the print cartridge is not an
HP print cartridge and you think that it is genuine. HP will help determine if the product is genuine and
take steps to resolve the problem.
Your print cartridge might not be a genuine HP product if you notice the following issues:
●You are experiencing a large number of problems with the print cartridge.
●The print cartridge does not look like it usually does (for example, the pull tab or the box is different).
In the United States, call toll-free: 1-877-219-3183.
Outside the United States, you can call collect. Dial the operator and ask to place a collect call to this
telephone number: 1-770-263-4745. If you do not speak English, a representative at the HP fraud hotline
who speaks your language will assist you. Or, if someone who speaks your language is not available,
a language line interpreter will connect approximately one minute after the beginning of the call. The
language line interpreter is a service that will translate between you and the representative for the HP
fraud hotline.
52 Chapter 3 Maintenance ENWW

Cleaning the all-in-one
To clean the exterior
Use a soft, damp, lint-free cloth to wipe dust, smudges, and stains off of the exterior of the all-in-one.
Cleaning the flatbed scanner glass
Dirty glass, from fingerprints, smudges, hair, and so on, slows down performance and affects the
accuracy of special features such as fit-to-page and copy.
NOTE If streaks or other defects appear only on copies produced from the ADF, clean the ADF
scanner glass (step 3). It is not necessary to clean the flatbed scanner glass.
1. Turn off the all-in-one, unplug the power cord from the electrical outlet, and raise the scanner cover.
2. Clean the glass by using a soft cloth or sponge that has been moistened with nonabrasive glass
cleaner.
CAUTION Do not use abrasives, acetone, benzene, ammonia, ethyl alcohol, or carbon
tetrachloride on any part of the all-in-one; these can damage the all-in-one. Do not place
liquids directly on the glass. They might seep under it and damage the all-in-one.
Figure 3-23 Cleaning the scanner glass (1 of 2)
ENWW Cleaning the all-in-one 53

3. Clean the ADF scanner glass by using a soft cloth or sponge that has been moistened with
nonabrasive glass cleaner.
Figure 3-24 Cleaning the scanner glass (2 of 2)
54 Chapter 3 Maintenance ENWW

Cleaning the scanner-cover backing
1. Turn off the all-in-one, unplug the power cord from the electrical outlet, and raise the scanner cover.
2. Clean the white scanner-cover backing by using a soft cloth or sponge that has been moistened
with mild soap and warm water. Also, clean the ADF scanner glass (callout 1) next to the flatbed
scanner glass.
1
Figure 3-25 Cleaning the scanner-cover backing
3. Wash the backing gently to loosen debris; do not scrub the backing.
4. Dry the backing by using a chamois or soft cloth.
CAUTION Do not use paper-based wipes because they might scratch the backing.
5. If this does not clean the backing well enough, repeat the previous steps and use isopropyl alcohol
to dampen the cloth or sponge, and then wipe the backing thoroughly with a damp cloth to remove
any residual alcohol.
ENWW Cleaning the all-in-one 55

Cleaning the tray 2 pickup roller
1. Perform the removal steps from Replacing the tray 2 pickup roller on page 44.
2. Gently wipe the roller with a lint-free cloth moistened with water.
Figure 3-26 Cleaning the tray 2 pickup roller (1 of 6)
3. Use a dry lint-free cloth to wipe the roller and remove loosened dirt.
Figure 3-27 Cleaning the tray 2 pickup roller (2 of 6)
56 Chapter 3 Maintenance ENWW

4. Allow the roller to dry completely before you reinstall it.
Figure 3-28 Cleaning the tray 2 pickup roller (3 of 6)
5. Insert the left side of the pickup-roller shaft into the left slot (callout 1), and insert the right-side shaft
(the side with the notch) into the right slot (callout 2).
Figure 3-29 Cleaning the tray 2 pickup roller (4 of 6)
6. Rotate the roller shaft until the notch engages with the drive shaft and clicks into place.
ENWW Cleaning the all-in-one 57

7. Place the left retaining collar over the end of the roller shaft, align the tab on the collar with the slot
in the plastic bracket, and then slide the collar toward the pickup roller.
Figure 3-30 Cleaning the tray 2 pickup roller (5 of 6)
8. With the tab on the right collar aligned with the slot on the plastic bracket, slide the collar towards
the pickup roller. Rotate the right and left retaining collars down into the locked position.
Figure 3-31 Cleaning the tray 2 pickup roller (6 of 6)
9. Push up on the duplex assembly until it locks into place, and place the all-in-one upright on the
work surface with the top of the all-in-one facing up.
58 Chapter 3 Maintenance ENWW

WARNING! When you move the all-in-one into this position, the scanner cover can open
suddenly and be damaged. You must support the scanner cover to keep it from opening.
10. Perform the following tasks after completing this procedure.
●Replace the all-in-one on tray 3, if that tray was installed.
●Replace the tray 2 cassette.
●Open the print-cartridge door and install the print cartridge.
●Plug the power cord into an electrical outlet, and turn on the all-in-one.
ENWW Cleaning the all-in-one 59

Cleaning the ADF pickup-roller assembly
1. Perform the removal steps from Replacing the ADF pickup-roller assembly on page 124.
2. Wipe the assembly with a soft cloth.
Figure 3-32 Cleaning the ADF pickup-roller assembly (1 of 7)
3. Return the assembly to the same place in the ADF. The largest roller goes in back, and the gear
side is away from you.
Figure 3-33 Cleaning the ADF pickup-roller assembly (2 of 7)
60 Chapter 3 Maintenance ENWW

4. Lower the green lever until the flat green part fits between the rollers. Press down on the green
lever until you hear a snap.
Figure 3-34 Cleaning the ADF pickup-roller assembly (3 of 7)
5. To check for correct installation, lift the green lever until it remains open. The pickup-roller assembly
should be secured to the lever and should not fall out.
Figure 3-35 Cleaning the ADF pickup-roller assembly (4 of 7)
ENWW Cleaning the all-in-one 61

6. Make sure that both sides of the assembly are secured with the green hooks.
Figure 3-36 Cleaning the ADF pickup-roller assembly (5 of 7)
7. Lower the green lever and the roller assembly and close the ADF cover.
Figure 3-37 Cleaning the ADF pickup-roller assembly (6 of 7)
62 Chapter 3 Maintenance ENWW

8. Plug in the all-in-one, and then turn it on.
Figure 3-38 Cleaning the ADF pickup-roller assembly (7 of 7)
Cleaning the print path
During the printing process, paper, toner, and dust particles can accumulate inside the all-in-one. Over
time, this buildup can cause print-quality problems such as toner specks or smearing. The all-in-one
has a cleaning mode that can correct and prevent these types of problems.
Figure 3-39 Cleaning the print path
Cleaning the print path by using HP ToolboxFX
Use HP ToolboxFX to clean the print path. This is the recommended cleaning method. If you do not
have access to HP ToolboxFX, use the method in Cleaning the print path by using the all-in-one control
panel on page 64.
ENWW Cleaning the all-in-one 63

NOTE Not all operating systems support the HP ToolboxFX utility program.
1. Make sure that the all-in-one is turned on and in the Ready state.
2. Open the HP ToolboxFX.
3. On the Troubleshooting tab, click Maintenance, click Cleaning Page, and then click Print. A
page with a pattern prints from the all-in-one.
4. At the all-in-one, remove any print media that might be in tray 1 (the priority input slot).
5. Remove the page that printed and load it face-down into tray 1.
6. At the computer, click Clean.
Cleaning the print path by using the all-in-one control panel
1. Press Menu.
2. Use the < or the > button to find the Service menu.
3. Press , and then use the < or the > button to find Cleaning Mode.
4. Press .
5. Load plain letter or A4 paper and begin the cleaning process. The page feeds through the all-in-
one slowly. Discard the page when the process is completed.
64 Chapter 3 Maintenance ENWW

Managing the all-in-one
Information pages
Information pages reside within the all-in-one memory. These pages help to diagnose and solve
problems with the all-in-one.
NOTE If the all-in-one language was not correctly set during installation, you can set the
language manually so the information pages print in one of the supported languages. Change
the language by using HP ToolboxFX.
To print the demo page
1. Press Menu.
2. Use the < or > button to find Reports, and then press .
3. Use the < or > button to find Demo page, and then press .
NOTE You can also print the demo page by using the HP ToolboxFX.
To print the usage page
1. Press Menu.
2. Use the < or > button to find Reports, and then press .
3. Use the < or > button to find Usage page, and then press .
To print the configuration page
An example of a configuration page follows this procedure.
1. Press Menu.
2. Use the < or > button to find Reports, and then press .
ENWW Managing the all-in-one 65

3. Use the < or > button to find Config report, and then press .
3390/3392
hp LaserJet
1
configuration page
7
1Product Information. This section contains basic information about the all-in-one, such as the all-in-one name
and serial number.
2Memory. This section lists memory-related information such as the total memory that is installed.
3Paper Settings. This section lists information about the media type for each tray and about the type settings for
all of the media that the all-in-one supports
4Copy Settings. This section lists the all-in-one default copy settings.
5Product Settings. This section lists information that is gathered during software installation, including the
language and country/region name.
6Installed personalities and Options. This section contains information about optional items that might be
installed, such as a DIMM.
7Print Settings. This section contains information about all-in-one settings that are configured in the printer driver
or the HP ToolboxFX.
A second page also prints. On this page, the Fax Settings section provides details about the all-in-one fax settings.
To print the supplies status page
1. Press Menu.
2. Use the < or > button to find Reports, and then press .
66 Chapter 3 Maintenance ENWW

3. Use the < or > button to find Supplies Status, and then press .
NOTE You can also print the supplies status page by using the HP ToolboxFX.
hp LaserJet 3390
1
2
3
1Print-cartridge area. This section contains information about HP print cartridges. This information includes the
print-cartridge part number, whether the cartridge toner level is low, and the remaining life for the cartridge (shown
as a graphic, and as the estimated number of pages remaining). This information might not be provided for non-
HP supplies. In some cases, if a non-HP supply is installed, an alert message appears instead.
2Ordering Information. This section contains basic information about how to order new HP supplies. See Ordering
supplies on page 36
3Recycling Information. This section lists the all-in-one default copy settings. See Replacing and recycling
supplies on page 37
To print the network configuration page
1. Press Menu.
2. Use the < or > button to find Reports, and then press .
3. Use the < or > button to find Network config., and then press .
ENWW Managing the all-in-one 67

Using the HP ToolboxFX
The HP ToolboxFX is a Web-based program that you can use to complete the following tasks:
●Check the all-in-one status.
●Configure the all-in-one settings.
●View troubleshooting information.
●View online documentation.
You can view the HP ToolboxFX when the all-in-one is directly connected to your computer or when it
is connected to the network. You must perform a typical software installation to use HP ToolboxFX.
NOTE The HP ToolboxFX is not supported for Windows 98 SE or Macintosh operating systems.
To use the HP ToolboxFX, the TCP/IP protocol must be installed on the computer.
NOTE You do not have to have Internet access to open and use the HP ToolboxFX.
To view the HP ToolboxFX
Open the HP ToolboxFX in one of these ways:
●In the Windows system tray or on the desktop, double-click the HP ToolboxFX icon.
●On the Windows Start menu, click Programs (or All Programs in Windows XP), click HP, click
HP LaserJet 3390/3392 all-in-one, and then click HP ToolboxFX.
The HP ToolboxFX software contains the following tabs, and the information about each tab is on the
specified page:
●Status on page 68
●Alerts on page 69
●Fax on page 70
●Help (Documentation) on page 73
●System settings on page 74
●Print settings on page 76
●Network settings on page 77
Status
The HP ToolboxFX Status tab contains links to the following main pages:
●Device Status. View all-in-one status information. This page indicates all-in-one conditions such
as a jam or an empty tray. After you correct a problem with the all-in-one, click Refresh Status to
update the all-in-one status.
●Supplies Status. View detailed supplies status such as the estimated percentage of toner
remaining in the print cartridge and the number of pages that have been printed with the current
print cartridge. This page also has links to order supplies and to find recycling information.
68 Chapter 3 Maintenance ENWW

●Device configuration. View a detailed description of the current all-in-one configuration, including
the amount of memory that is installed and whether optional trays are installed.
●Network configuration. View a detailed description of the current network configuration, including
the IP address and network status.
●Print Info Pages. Print the Configuration page and various other information pages that are
available for the all-in-one, such as the Supplies Status page and the Demo page.
●Event Log. View a history of all-in-one errors. The most recent error is at the top of the list.
Event log
The Event log is a four-column table where the all-in-one events are logged for your reference. The log
contains codes that correspond to the error messages that appears on the all-in-one control-panel
display. The number in the Page Count column specifies the total number of pages that the all-in-one
had printed when the error occurred. The Event log also contains a brief description of the error. For
more information about error messages, see Control-panel messages on page 207.
Alerts
The HP ToolboxFX Alerts tab contains links to the following main pages:
●Set up Status Alerts. Set up the all-in-one to send pop-up alerts for certain events, such as low
toner levels.
●Set up E-mail Alerts. Set up the all-in-one to send e-mail alert messages for certain events, such
as low toner levels.
Set up status alerts
Use HP ToolboxFX to set up the all-in-one so that it issues pop-up alerts when certain events occur.
Events that trigger alerts include jams, low levels of toner in HP print cartridges, non-HP print cartridge
in use, empty input trays, and specific error messages.
Select the pop-up format, the tray icon format, or both for the alerts. The pop-up alerts only appear when
the all-in-one is printing from the computer on which you set up the alerts.
NOTE You must click Apply before changes take effect.
Set up e-mail alerts
Use HP ToolboxFX to configure up to two e-mail addresses to receive alerts when certain events occur.
You can specify different events for each e-mail address. Specify the information for the e-mail server
that will send out the e-mail alert messages for the all-in-one.
NOTE You must click Apply before changes take effect.
ENWW Using the HP ToolboxFX 69

Fax
Use the HP ToolboxFX Fax tab to perform fax tasks from the computer. The Fax tab contains links to
the following main pages:
●Fax Tasks. Perform such tasks as sending a fax or clearing the fax memory, or set the fax receive
mode.
●Fax Phone Book. Add, edit, or delete entries in the all-in-one phone book.
●Fax Send Log. View all of the recent faxes that have been sent from the all-in-one.
●Fax Receive log. View all of the recent faxes that have been received by the all-in-one.
●Fax Dat Properties. Manage the space used to store faxes on a computer. These settings apply
only if you have chosen to send or receive faxes remotely from the computer.
Fax tasks
The following three options are available when receiving a fax:
●Print the fax. You can also select an option to have a message appear on a computer to notify
about when the fax was printed.
●Receive the fax on your computer. You can also select an option to have a message appear on
a computer to notify about when the fax arrives. If the fax machine is connected to multiple
computers, only one computer can be designated to receive faxes.
●Forward the fax to another fax machine.
For more information about fax tasks, see Fax on page 70.
NOTE You must click Apply before changes take effect.
Fax phone book
Use the HP ToolboxFX Fax phone book to add and remove individuals or groups on a speed-dial list,
import phone books from a variety of sources, and update and maintain a contact list.
●To add an individual contact to a speed-dial list:
1. Select the check box next to the speed dial number that you want to specify.
2. Type the contact name in the Contact Name window.
3. Type the fax number in the Fax number window.
4. Click Add/Edit.
●To add a group of contacts to a speed-dial list:
1. Select the check box next to the speed-dial number that you want to specify.
2. Click New/Edit Group.
70 Chapter 3 Maintenance ENWW

3. Double-click a contact name from the list on the left to move it to the group list on the right, or
select a name on the left and then click the appropriate arrow to move it to the group list on
the right. You can also use those two methods to move names from right to left.
4. When you have created a group, type a name in the Group name window, and then click
OK.
●To edit an existing individual speed-dial entry:
1. Click anywhere on the row that contains the contact name to select it.
2. Type changes in the appropriate windows, and then click Add/Edit.
You can also make changes directly in the phone book directory list by clicking the entry and
typing your changes. Make sure that you do not have a check mark in the Select column.
●To edit an existing group-speed-dial entry:
1. Click anywhere on the row containing the group name to select it, and then click New/Edit
Group.
2. Make any required changes, and then click OK.
You can make changes to the name of the group directly in the phone book directory list by
clicking the entry and typing your changes. Make sure that you do not have a check mark in
the Select column.
●To delete an entry from the speed-dial list: Select the item and then click Delete.
●To move speed-dial entries:
1. Select the entry and then click Move, or you can select Move and then specify the entry in
the dialog box.
2. Select Next empty row, or specify the number of the row where you want to move the entry.
NOTE If you specify a row that is occupied, the new entry will overwrite the existing entry.
●To import contacts from a phone book that exists in Lotus Notes, Outlook, or Outlook Express:
1. Click Import Phone Book.
2. Select the appropriate software program, navigate to the appropriate file, and then click OK.
You can also select individual entries from the phone book instead of importing the entire
phone book.
●To select all of the entries in your speed-dial list: Click the Select column heading.
In addition to numerical digits, the following are valid characters for fax numbers:
●(
●)
●+
●-
ENWW Using the HP ToolboxFX 71

●*
●#
●R
●W
●.
●,
●<space>
NOTE You must click Apply before changes take effect.
72 Chapter 3 Maintenance ENWW

Fax send log
The HP ToolboxFX Fax send log lists all recently sent faxes and information about them, including the
date and time sent, job number, fax number, page count, and the results.
When you send a fax from a computer that is connected to the all-in-one, the fax contains a View link.
Click this link to open a new page that provides information about the fax.
Click any column heading in the Fax send log to re-sort the information in that column in ascending or
descending order.
The Results column shows the status of the fax. If the fax attempt was unsuccessful, this column
provides a description of why the fax was not sent.
NOTE You must click Apply before changes take effect.
For more information about faxes, see Fax on page 70.
Fax receive log
The HP ToolboxFX Fax receive log provides a list of all recently received faxes and information about
them including the date and time received, job number, fax number, page count, results, and an
abbreviated fax image.
When you receive a fax on a computer that is connected to the all-in-one, the fax contains a View link.
Clicking this link opens a new page that provides information about the fax.
Click on any column heading in the Fax receive log to re-sort the information in that column in ascending
or descending order.
The Results column provides the status of the fax. If the fax attempt was unsuccessful, this column
provides a description of why the fax was not received.
NOTE You must click Apply before changes take effect.
Help (Documentation)
The HP ToolboxFX Documentation tab contains links to the following main pages:
●Troubleshooting
●How do I? View the How Do I? Help for help with specific tasks.
●Animated Demonstrations
●User Guide. View information about the all-in-one usage, warranty, specifications, and support.
The user guide is available in both HTML and PDF format.
●Install Notes. View important information about the all-in-one that is not available in the user guide.
The late-breaking Install Notes contain last-minute information about the all-in-one (in English only).
ENWW Using the HP ToolboxFX 73

System settings
The HP ToolboxFX System Settings tab contains links to the following main pages:
●Device information. View information about the all-in-one, such as the all-in-one description and
a contact person.
●Paper handling. Change the all-in-one paper-handling settings, such as default paper size and
default paper type.
●Print quality. Change the all-in-one print-quality settings.
●Paper types. Change the all-in-one mode settings for a each media type, such as letterhead,
prepunched, or glossy paper.
●System setup. Change the all-in-one system settings, such as all-in-one language and jam
recovery.
●Service. Gain access to various procedures that help you maintain the all-in-one.
●Device polling. Change the all-in-one polling settings, which determine how often
HP ToolboxFX collects data from the all-in-one.
●Save/restore settings. Save the current settings for the all-in-one to a file on your computer. Use
this file to load the same settings onto another all-in-one or to restore these settings to this all-in-
one at a later time.
Device information
The HP ToolboxFX Device information page stores data about your all-in-one for future reference. The
information that you type in these fields appears on the Configuration page. You can type any character
in each of these fields.
NOTE You must click Apply before changes take effect.
74 Chapter 3 Maintenance ENWW

Paper handling
Use the HP ToolboxFX paper-handling options to configure your default settings. These are the same
options that are available on the Paper Handling and Printing menus on the control panel.
You must set the asset number. The asset number is not set at the factory. This number is stored in the
all-in-one for identification purposes.
Three options are available for handling print jobs when the all-in-one is out of media:
●Select Wait for paper to be loaded.
●Select Cancel from the Paper out action drop-down list to cancel the print job.
●Select Override from the Paper out time drop-down list to send the print job to another paper tray.
The Paper out time field specifies how long the all-in-one waits before acting on your selections. You
can specify from 0 to 3600 seconds.
NOTE You must click Apply before changes take effect.
Print quality
Use the HP ToolboxFX print-quality options to improve the appearance of your print jobs. These are the
same options that are available on the Print Quality menu on the control panel.
The four options provided for controlling print quality are resolution, REt (Resolution Enhancement
technology), print density, and Economode.
●Resolution. Select 600 resolution for average print jobs and Fast Res 1200 for higher-quality print
jobs. Select ProRes 1200 for the highest-quality print job, but a longer printing time.
●REt. You can turn on REt, which HP provides for improved print quality.
●Print density. For increased print density, select a higher number. For decreased print density,
select a lower number.
●Economode. Turn Economode on when you are printing average print jobs. Economode reduces
print quality, but increases the life of your print cartridge. To increase print quality, turn Economode
off. HP does not recommend full-time use of Economode.
NOTE You must click Apply before changes take effect.
Paper types
Use these HP ToolboxFX paper-types options to configure print modes that correspond to the various
media types. When you select Restore Modes, all of the modes are reset to the factory settings.
NOTE You must click Apply before changes take effect.
ENWW Using the HP ToolboxFX 75

System setup
Use the HP ToolboxFX system-settings options to configure the settings for printing, faxing, copying,
and scanning. These are the same options that are available on the System Settings menu on the
control panel.
NOTE You must click Apply before changes take effect.
Service
During the printing process, paper, toner and dust particles can accumulate inside the all-in-one. Over
time, this buildup can cause print-quality problems such as toner specks or smearing. HP ToolboxFX
provides an easy method for cleaning the paper path. For more information, see Cleaning the print path
on page 63
Device Polling
You can turn off HP ToolboxFX device polling to reduce network traffic, but you will also disable some
HP ToolboxFX features: pop-up alerts, fax log updates, the ability to receive faxes to this computer, and
scanning using the Scan To button.
To turn device polling on, do both of the following tasks:
●Clear Turn off device polling in HP ToolboxFX.
●Turn on one of the disabled device-polling features in HP ToolboxFX.
NOTE You must click Apply before changes take effect.
Print settings
The HP ToolboxFX Print Settings tab contains links to the following main pages:
●Printing. Change the default all-in-one print settings, such as number of copies and paper
orientation.
●PCL5e. View and change the PCL5e settings.
●PostScript. View and change the PS settings.
Printing
Use the HP ToolboxFX printing-settings options to configure the settings for all print functions. These
are the same options that are available on the Print Settings menu on the control panel.
NOTE You must click Apply before changes take effect.
76 Chapter 3 Maintenance ENWW

PCL 5e
Use the PCL5e options to configure the settings when you are using the PCL5e print personality. These
are the same options that are available on the PCL5e menu on the control panel.
NOTE You must click Apply before changes take effect.
PostScript
Use the PostScript option when you are using the PostScript print personality. When the Print
PostScript error option is turned on, the PostScript error page automatically prints when PostScript
errors occur.
NOTE You must click Apply before changes take effect.
Network settings
The network administrator can use the HP ToolboxFX Network Settings tab to control the network-
related settings for the all-in-one when it is connected to an IP-based network.
ENWW Using the HP ToolboxFX 77

Using Macintosh Configure Device (Mac OS X V10.3 and
Mac OS X V10.4)
Macintosh Configure Device is a Web-based program that provides access to information about the all-
in-one (for example, information about supplies status and all-in-one settings). Use Macintosh Configure
Device to monitor and manage the all-in-one from the computer
NOTE You must perform a complete software installation to use Macintosh Configure Device.
●Check the all-in-one status and print information pages.
●Check and change all-in-one system settings.
●Check default print settings.
●Check and change fax settings, including fax send, fax receive, fax phone book and speed-dial
settings, and fax reports.
●Check and change network settings, including IP configuration, Advanced, mDNS, SNMP, network
configuration, and password.
You can view Macintosh Configure Device when the all-in-one is directly connected to your computer
or when it is connected to the network.
NOTE You do not have to have Internet access to open and use Macintosh Configure Device.
To view Macintosh Configure Device when the all-in-one is directly connected to the computer
1. Open HP Director by clicking the HP Director icon in the dock.
2. In HP Director, click Settings.
3. Select Configure device to open the Macintosh Configure Device home page in a browser.
To view Macintosh Configure Device when the all-in-one is connected to a network
1. Open one of the following supported Web browsers:
●Safari 1.2 or later
●Microsoft Internet Explorer 5.0 or later
●Netscape Navigator 4.75 or later
●Opera 6.05 or later
2. Type the IP address of the all-in-one into the Web browser to open the Macintosh Configure Device
home page.
78 Chapter 3 Maintenance ENWW

Understanding the Embedded Web server
This all-in-one is equipped with an embedded Web server (EWS), which provides access to information
about all-in-one and network activities. A Web server provides an environment in which Web programs
can run, much in the same way that an operating system, such as Windows, provides an environment
for programs to run on your computer. The output from these programs can then be viewed in a Web
browser, such as Microsoft Internet Explorer, Safari, or Netscape Navigator.
An “embedded” Web server resides on a hardware device (such as an all-in-one) or in firmware, rather
than as software that is loaded on a network server.
The advantage of an EWS is that it provides an interface to the all-in-one that anyone who has a network-
connected all-in-one and computer can use. There is no special software to install or configure, but a
supported Web browser must be installed on the computer. To gain access to the EWS, type the IP
address for the all-in-one in the address line of the browser. (To find the IP address, print a Configuration
page.)
NOTE For Macintosh operating systems, you can use the EWS over a USB connection after
installing the Macintosh software that is included with the all-in-one.
Features
Use the EWS to view all-in-one and network status and manage printing functions from a computer.
Use the EWS to complete the following tasks:
●View all-in-one status information.
●Determine the remaining life of all supplies and order new ones.
●View and change part of the all-in-one configuration.
●View and print some internal pages.
●Select the language in which to display the EWS pages.
●View and change network configuration.
ENWW Understanding the Embedded Web server 79
80 Chapter 3 Maintenance ENWW

Basic operation
This chapter presents an overview of the relationships between major components in the all-in-one, and
includes a detailed discussion of the image-formation system. The following systems are discussed:
●Engine control system
●Laser/scanner system
●Pickup/feed/delivery system
●Image-formation system
Figure 4-1 HP LaserJet 3390/3392 all-in-one system block diagram
Sequence of operation for the base unit
Operational sequences are controlled by the microprocessor and the DC controller.
Table 4-1 Sequence of operation
Name Timing Purpose
WAIT From power-on until the end of the main-motor initial
drive
Detects the presence of a print cartridge; clears
potential from the drum surface and cleans the
transfer roller
See Table 4-2 Power-on sequence on page 83 for
a complete description of the WAIT (power-on)
period.
STBY (standby) From the end of the WAIT or LSTR period until either
a print command is sent from the formatter or the
power is turned off
Prepares the all-in-one to receive print commands
INTR (initial
rotation)
From the time of the print command until the pickup
solenoid is turned on
Prepares the photosensitive drum for printing
82 Chapter 4 Theory of operation ENWW

Name Timing Purpose
PRINT From the end of the INTR period until the primary
high-voltage is turned off
Forms the image on the photosensitive drum and
transfers the toner image to the media
LSTR (last
rotation)
From the end of the PRINT period (when high-voltage
is turned off) until the main motor stops rotating
Delivers the last page of a print job
After LSTR, the all-in-one either returns to STBY or,
if another print command was sent from the formatter,
enters INTR
Table 4-2 Power-on sequence
Step Action
1Power-on
2CPU initialization
3Start video interface communication
4Check sensors for residual media
5Main motor initial drive
6Fuser heater initial drive. The fuser heater reaches a surface temperature of 100 degrees C.
7Laser/scanner motor initial drive
8High-voltage control
Detect presence of a print cartridge
Clean the transfer roller after the primary charging ac bias is turned on
9Failure/abnormality check: detect laser/scanner failure, fuser failure, and open covers
10 Communication with the memory tag
Table 4-1 Sequence of operation (continued)
ENWW Basic operation 83

Scanner and ADF functions and operation
The following sections describe how the document scanner and the automatic document feeder (ADF)
function.
Scanner functions
The scanner uses a light source, a color-separation method, and a charge-coupled device array (CCD)
to collect optical information about the document and transform that into an image file. The scanner
consists of these elements:
●A lamp (cold-cathode fluorescent lamp)
●Five mirrors and a lens
●A CCD
Lens
CCFL Lamp
Scanner Glass
600 ppi CCD
Figure 4-2 Optical system
The scanner lamp illuminates a small strip of the document (called the raster line). The mirrors direct
the light through the lens to the CCD. The CCD senses and records the light, creating an analog
representation of the raster line. If the ADF is being used, the document then advances in the ADF to
the next raster line. If the flatbed is being used, the scanner module advances to the next raster line.
This advancing and collection process continues to the end of the sheet.
The image data is collected in the motor controller board, where it is processed and sent to the formatter.
The formatter then handles the image data, outputting it as a copy, sending it through the LIU as a fax ,
or directing it to the computer as scanner output.
The image data collected is 600 pixels per inch (ppi). Each pixel has 8 bits for each of the three colors
(256 gray scale levels for each color), or a total of 24 bits per pixel (24-bit color).
84 Chapter 4 Theory of operation ENWW
Scanner operation
At power-on and periodically at other times, the scanner assembly moves systematically to locate its
home position. It then calibrates to a white strip located under the glass at the right end of the scan tub.
If the all-in-one detects a document in the ADF when a copy or scan is initiated (from the software or
the control panel), the scan module moves to the left side of the scan tub and stops. The image is
acquired as the paper is fed through the ADF past the scanner module.
If no document is detected in the ADF, or if the model does not have an ADF, the scan module acquires
the image from the flatbed glass while slowly moving within the scan tub.
ADF operation
Standby (paper-loading) mode: In standby mode, the pickup roller is up and the stack-stop is down,
preventing the user from inserting the original document too far. When a document is inserted correctly,
the paper-present sensor detects its presence.
The standard operation of the ADF consists of the pick, feed, and lift steps.
Pick: When it receives a copy or scan command, the ADF motor engages the gear train to lower the
pickup-roller assembly and raise the stack-stop. The first roller, called the pre-pick roller, moves the top
few sheets forward into the ADF. The next roller is the pickup roller. This roller contacts the ADF
separation pad, which separates multiple pages into single sheets.
Feed: The single sheet continues through the path. Along the way, the form sensor, which is a set
distance from the ADF glass, detects the sheet. This alerts the scanner to start when the page reaches
the glass. The scanner acquires the image, one raster line at a time, until it detects the end of the page.
The page is then ejected. The pick and feed steps are repeated as long as paper is detected in the ADF
input tray.
Lift: When no more paper is detected in the ADF input tray and the form sensor detects the trailing edge
of the last page, the last sheet is ejected and the motor turns in a sequence that lifts the pick roller
assembly to standby (paper-loading) mode again.
The ADF will not function when the ADF cover is open. The paper path is incomplete if the ADF cover
is lifted from the glass.
ENWW Scanner and ADF functions and operation 85

ADF paper path and ADF sensors
The following diagram shows the ADF paper path.
PAGE EJECTS FULLY
OUTPUT AREA
ADF glass
Prescan rollers
INPUT TRAY
Form sensor
Postscan
rollers
Pre-pick roller
Picks top sheet
Stack stop
Pick roller Paper present sensor
ADF door
open flag
Separation pad
Cleanout
Figure 4-3 ADF paper path
The paper-present sensor determines if paper is in the ADF. The form sensor detects the top and bottom
edges of the document. One other sensor detects an open ADF door.
86 Chapter 4 Theory of operation ENWW
ADF jam detection
The ADF has two sensors that detect paper. The paper-present sensor detects the presence of media
in the ADF input tray. The form sensor detects media moving through the ADF. If a jam is detected, the
ADF immediately stops the paper feeding and a jam message appears on the control-panel display.
A jam can be detected under any of the following conditions:
●Document-feeder jam When documents are detected in the ADF input tray, and a command to
copy, scan or fax is received, the scan module travels to the left side of the scan assembly and
stops beneath the ADF scanner glass. The ADF then attempts three times, or for about ten
seconds, to advance the paper to the form sensor. If the paper does not advance, the scan module
travels back to the home position on the right side of the scanner assembly. The message
Document feeder mispick. Reload. appears on the control-panel display.
●Long-document jam If the paper has advanced to trigger the form sensor, but the trailing edge is
not detected within the time allowed for a 381-mm (15-inch) document (the maximum allowable
page length for the ADF), the scanner returns to the home position at the right side of the scanner
assembly. The message Doc feeder jam. Clear, Reload. appears on the control-panel display.
●Stall jam When a page that is less than 381 mm (15 inches) long has advanced to the form sensor
but has not left it within the expected time, the paper has probably stalled or jammed. The scanner
returns to the home position at the right side of the scanner assembly. The message Doc feeder
jam. Clear, Reload. appears on the control-panel display.
●Other If the paper stops in the ADF and the scan module remains under the ADF scanner glass,
an internal firmware error has probably occurred. This is usually remedied by cycling the power.
ENWW Scanner and ADF functions and operation 87

Internal components (base unit)
12 345 6 7
891011121314151617
Figure 4-4 Internal components (base unit)
1Top output bin delivery roller
2Fuser film
3Laser/scanner
4Primary charging roller
5Developing cylinder
6Print cartridge
7Feed roller
8Separation pad
88 Chapter 4 Theory of operation ENWW

9Pickup roller
10 Registration roller
11 Duplexer pickup roller
12 Registration shutter
13 Transfer roller
14 Photosensitive drum
15 Duplexer feed roller
16 Pressure roller
17 Rear output bin delivery roller
ENWW Internal components (base unit) 89

Engine control system
The engine control system coordinates all of the all-in-one functions, according to commands sent from
the formatter. It drives the laser/scanner system, the image-formation system, and the pickup/feed/
delivery system.
The engine control system contains the following components:
●Formatter
●High-voltage PCA
Figure 4-5 Engine control system
90 Chapter 4 Theory of operation ENWW

Figure 4-6 Engine-control-system circuit diagram
ENWW Engine control system 91

Laser/scanner system
The laser/scanner system receives video signals from the dc controller and the formatter and converts
the signals into latent images on the photosensitive drum.
Figure 4-7 Laser/scanner system
92 Chapter 4 Theory of operation ENWW

Pickup/feed/delivery system
The pickup/feed/delivery system consists of several types of feed rollers and sensors. The dc controller
uses two motors and two solenoids to drive the rollers. Three media-detection sensors detect media as
it passes through the all-in-one. If media does not reach or pass each sensor within a specified time
period, the dc controller determines that a jam has occurred and alerts the formatter.
The following components are identified in Figure 4-8 Pickup/feed/delivery system on page 94:
●M1, main motor
●SL1, tray 2 pickup solenoid
●SL2, tray 1 pickup solenoid
●SL3, duplex solenoid
●PS911, tray 1 media sensor
●PS912, top-of-page sensor
●PS913, width-detection sensor
●PS914, tray 2 media sensor
●PS915, fuser delivery sensor
●PS915, duplex sensor
ENWW Pickup/feed/delivery system 93

Figure 4-8 Pickup/feed/delivery system
94 Chapter 4 Theory of operation ENWW

Image-formation system
Laser printing requires the interaction of several different technologies, including electronics, optics, and
electrophotographics, to provide a printed page. Each process functions independently and must be
coordinated with the other all-in-one processes. Image formation consists of the following five
processes:
●Electrostatic latent-image formation
●Developing
●Transfer
●Fusing
●Drum cleaning
The five processes contain seven steps, which are shown in Figure 4-9 Image-formation system
on page 95 and described in the following sections.
Figure 4-9 Image-formation system
Step 1: Primary charging
Dc and ac biases are applied to the primary charging roller, which transfers a uniform negative potential
to the photosensitive drum.
Figure 4-10 Primary charging
ENWW Image-formation system 95

Step 2: Laser beam exposure
The laser beam scans the photosensitive drum to neutralize negative charges on parts of the drum. An
electrostatic latent image is formed on the drum where negative charges were neutralized.
Step 3: Developing
The developing cylinder comes in contact with the photosensitive drum to deposit toner onto the
electrostatic latent image.
NOTE The charges on the exposed area of the drum are shown as positive in Figure 4-11
Developing on page 96. The charges are actually negative, but they are more positive than
the charges on the developing cylinder.
Figure 4-11 Developing
Toner acquires a negative charge through friction from the developing cylinder and the blade. When the
negatively charged toner comes in contact with the drum, the toner adheres to the electrostatic latent
image. The image on the drum becomes visible because of the toner.
Step 4: Transfer
The transfer charging roller, to which a dc positive bias is applied, imparts a positive charge on the print
media. When the print media comes in contact with the photosensitive drum, the toner is transferred to
the print media.
96 Chapter 4 Theory of operation ENWW

Figure 4-12 Transfer
Step 5: Separation
The elasticity of the print media causes its separation from the photosensitive drum. A static-charge
eliminator aids separation by weakening any electrostatic adhesion.
Figure 4-13 Separation
Step 6: Fusing
The dc negative bias applied to the fusing film strengthens the holding force of the toner on the print
media and prevents the toner from scattering.
ENWW Image-formation system 97

Figure 4-14 Fusing
Step 7: Drum cleaning
The cleaning blade scrapes the residual toner off of the photosensitive drum and deposits it into the
waste-toner case.
Figure 4-15 Drum cleaning
98 Chapter 4 Theory of operation ENWW
Fax functions and operation
The following sections describe the all-in-one fax capabilities.
Computer and network security features
The HP LaserJet 3390/3392 all-in-one can send and receive fax data over telephone lines that conform
to public switch telephone network (PSTN) standards. The secure fax protocols make it impossible for
computer viruses to be transferred from the telephone line to a computer or network.
The following all-in-one features prevent virus transmission:
●No direct connection exists between the fax line and any devices that are connected to the USB
or Ethernet ports.
●The internal firmware cannot be modified through the fax connection.
●All fax communications go through the fax subsystem, which does not use Internet data-exchange
protocols.
PSTN operation
The PSTN operates through a central office (CO) that generates a constant voltage on the TIP and
RING wires (48 V, usually). A device goes on-hook by connecting impedance (such as 600 ohms for
the U.S.) across the TIP and RING so that a line current can flow. The CO can detect this current and
can send impulses like dial tones. The all-in-one generates more signaling tones, such as dialing digits,
to tell the CO how to connect the call. The all-in-one can also detect tones, such as a busy tone from
the CO, that tell it how to behave.
When the call is finally connected, the CO behaves like a piece of wire connecting the sender and
receiver. This is the period during which all of the fax signaling and data transfer occurs. When a call is
completed, the circuit opens again and the line-current flow ceases, removing the CO connection from
both the sender and the receiver.
On most phone systems, the TIP and RING wires appear on pins 3 and 4 of the RJ-11 modular jack
(the one on the LIU). These two wires do not have to be polarized because all the equipment works with
either TIP or RING on pin 3 and the other wire on pin 4. This means that cables of either polarity can
interconnect and will still work.
These basic functions of PSTN operation are assumed in the design of the fax subsystem. The all-in-
one generates and detects the signaling tones, currents, and data signals that are required to transmit
and receive faxes on the PSTN.
ENWW Fax functions and operation 99

To receive faxes when you hear fax tones
In general, incoming faxes to the all-in-one are automatically received. However, if other devices are
connected to the same phone line, the all-in-one might not be set to answer automatically.
If the all-in-one is connected to a phone line that receives both fax and phone calls, and you hear fax
tones when you answer the extension phone, receive the fax in one of two ways:
●If you are near the all-in-one, press Start Fax on the control panel.
●Press 1-2-3 in sequence on the extension phone keypad, listen for fax transmission sounds, and
then hang up.
NOTE In order for the 1-2-3 sequence to work, the extension phone setting must be set to
On in the Fax setup menu.
Distinctive ring function
Distinctive ring is a service that a telephone company provides. The distinctive ring service allows three
phone numbers to be assigned to one phone line. Each phone number has a distinctive ring. The first
phone number has a single ring, the second phone number has a double ring, and the third phone
number has a triple ring.
If the distinctive ring service is used, the fax phone number should be the phone number that uses the
double or triple ring.
NOTE The all-in-one has not been tested with all of the distinctive-ring services that telephone
companies provide in all countries/regions. HP does not guarantee that the distinctive-ring
function will operate correctly in all countries/regions.
Set up the distinctive ring function
1. Press Menu. Use the < or > button to scroll to Fax setup and then press .
2. Use the < or > button to scroll to Fax recv. setup and then press .
3. Use the < or > button to scroll to Fax recv. setup Answer ring type and then press .
4. Use the < or > button to scroll to one of the following options:
●All rings (default setting)
●Single
●Double
●Triple
●DoubleTriple
Press to save the setting.
100 Chapter 4 Theory of operation ENWW
Faxing with Voice over IP services
Voice over IP (VoIP) services provide normal telephone service, including long distance service through
a broadband Internet connection. These services use packets to break up the voice signal on a
telephone line and transmit it digitally to the receiver, where the packets are reassembled. The VoIP
services are often not compatible with fax machines. The VoIP provider must state the service supports
fax over IP services.
Because the installation process varies, the VoIP service provider will have to assist in installing the all-
in-one fax component.
Although a fax might work on a VoIP network, it can fail when the following events occur:
●Internet traffic becomes heavy and packets are lost.
●Latency (the time it takes for a packet to travel from its point of origin to its point of destination)
becomes excessive.
If you experience problems using the fax feature on a VoIP network, ensure that all of the all-in-one
cables and settings are correct. Configuring the V.34 setting to Disable (Enable is the default setting)
can also improve your ability to send a fax over a VoIP network.
If you continue to have problems faxing, contact your VoIP provider.
The fax subsystem
The formatter, LIU, firmware, and software all contribute to the fax functionality. The designs of the
formatter and LIU, along with parameters in the firmware, determine the majority of the regulatory
requirements for telephony on the all-in-one.
The fax subsystem is designed to support V.34 fax transmission, lower speeds (such as V.17 fax), and
older fax machines.
Formatter in the fax subsystem
The formatter contains the modem chipset (DSP and CODEC) that controls the basic fax functions of
tone generation and detection, along with channel control for the fax transmissions.
The CODEC and its associated circuitry act to control transmit and receive gains, and to compensate
for transmission signal coupling into the receive channel. The formatter also contains circuitry that adds
termination impedance to help match the telephone network impedance.
ENWW Fax functions and operation 101
LIU in the fax subsystem
Two versions of the LIU are used in the HP LaserJet 3390/3392. One is used in the North American,
South American, and Asian countries/regions. The other is used primarily in European countries/
regions.
The following are features that are different in the European version:
●A different voltage-protection device
●Current limiting of the dc current
●Filtering for the countries/regions that use billing or metering tones
●Control of the impedance of the dc circuit through the SHUNT signal
Because the TIP and RING are not polarized, all LIU circuitry that connects to TIP and RING is
bidirectional. The LIU operates identically when TIP and RING are reversed.
Safety isolation
The most important function of the LIU is the safety isolation between the high-voltage, transient-prone
environment of the telephone network (TNV [telephone network voltage]) and the low-voltage analog
and digital circuitry of the formatter (SELV [secondary extra-low voltage]). This safety isolation provides
both customer safety and all-in-one reliability in the telecom environment.
Any signals that cross the isolation barrier do so either optically or magnetically. The breakdown voltage
rating of barrier-critical components is greater than 1.5 kV.
Safety-protection circuitry
In addition to the safety barrier, the LIU protects against RING and over-current events.
Telephone over-voltages can be either differential mode or common mode. The RING can be transient
in nature (a lightning-induced surge or ESD) or continuous (a power line crossed with a phone line). The
LIU protection circuitry provides margin against combinations of RING events.
Common mode protection is provided by the selection of high-voltage-barrier critical components
(transformer, relay, and optoisolators). The safety barrier of the LIU PCB traces and the clearance
between the LIU and surrounding components also contribute to common mode protection.
A voltage suppressor (a crowbar-type SIDACTOR) provides differential protection. This device becomes
low impedance at approximately 300 V differential, and crowbars to a low voltage. A series thermal
switch works in conjunction with the crowbar for continuous RING events, such as crossed power lines.
When the differential RING is continuous, the resulting over-current causes the thermal switch to
become high impedance, disconnecting RING from the network and protecting the crowbar from thermal
overload. The thermal switch automatically resets to low impedance after the over-current condition is
removed, reconnecting RING to the network.
102 Chapter 4 Theory of operation ENWW
Data path
The magnetically coupled signals that cross the isolation barrier go either through a transformer or a
relay. The TIP and RING signals use a transformer to cross the isolation barrier.
TIP and RING are the two-wire paths for all signals from the telephone network. All signaling and data
information comes across them, including fax tones and fax data.
The telephone network uses dc current to determine the hook state of the telephone, so line current
must be present during a call. On some line interfaces this current flows through the transformer, but
on the LIU, a capacitor blocks the current from going into the transformer.
Blocking the current with a capacitor prevents the core of the transformer from being saturated by the
high dc voltage, which can affect the ac signal quality. Rather than permitting the current to flow through
the transformer, this LIU directs the current through another circuit called a gyrator or dc hold circuit.
This creates the path for the central office-current flow when a call is in progress.
Hook state
Another magnetically coupled signal is the control signal that disconnects the downstream telephone
devices (such as a phone or answering machine). A control signal originating on the formatter can
change the relay state, causing the auxiliary jack (downstream jack) to be disconnected from the circuit.
The all-in-one takes control of calls that it recognizes as fax calls. If the all-in-one does not directly pick
up the call, it monitors incoming calls for the fax tone or for the user to direct it to receive a fax. This idle
mode is also called eavesdropping. This mode is active when the all-in-one is on-hook but current exists
in the downstream phone line because another device is off-hook. During eavesdropping, the receive
circuit is enabled but has a different gain from the current that is generated during normal fax
transmissions.
The all-in-one does not take control of the line unless it detects a fax tone or the operator tells it to
connect manually. This feature allows the user to make voice calls from a phone that is connected to
the all-in-one without being cut off if a fax is received.
Downstream current detection
The aux phone detect signal is optically coupled. This signal tells the firmware that an active phone (or
modem or answering machine) is connected to the auxiliary port of the all-in-one (the right side of the
RJ-11 jack).
A circuit that can detect current above a certain threshold generates the downstream-current-detection
signal. The downstream current goes through a resistor, generating a voltage. If this voltage is above
the threshold level, the signal changes state.
The downstream-current-detection signal is coupled back to the formatter through an optoisolator and
across the safety isolation barrier. The firmware uses this signal to ensure that the all-in-one does not
go off-hook (and disconnect a downstream call) until it has been authorized to do so (by a manual fax
start or detection of the appropriate tones).
ENWW Fax functions and operation 103
Hook switch control
Another optically coupled signal is the hook switch control. This signal from the formatter causes an
optoisolator on the LIU to activate (making an open circuit into a short circuit). When shorted, the circuit
is drawing dc current from the central office and is considered “on-hook.” When open, no dc current
flows and the state is considered to be “off-hook.”
For pulse dialing, the optoisolator is toggled on and off with a particular timing sequence to generate
pulses that the central offices of the telephone company recognizes as dialing digits.
Ring detect
Another optically coupled signal on the LIU is ring detect. Ring detect is a combination of voltage levels
and cadence (time on and time off). Both must be present in order for the all-in-one to detect a valid
ring.
The LIU works with the firmware to determine if an incoming signal is an answerable ring. When circuits
on the LIU detect a ring voltage above a certain threshold, a corresponding signal is passed to the
formatter to indicate that the ring is above the threshold. The firmware then measures the amount of
time that the signal is high and low, and qualifies the cadence to determine whether it is a valid ring.
Line current control
The dc current from the CO needs to have a path to flow from TIP to RING. Because the current does
not flow in the transformer, a path through some transistors and diodes (the dc hold circuit) acts like a
simulated inductor (thus replacing the function of the transformer). This dc hold circuit is the main
component of the voltage-current characteristic between TIP and RING.
Two other functions of this block of circuits are the current limit and the SHUNT for Europe. Current limit
basically maintains a constant current from TIP to RING after the voltage reaches about 50 mA. Even
if the voltage varies, the current will remain the same.
The SHUNT function changes the impedance (the current-voltage characteristic) during certain special
events, such as pulse dialing and when the devices goes on-hook.
During such an event, the firmware tells the DSP on the formatter to activate SHUNT. A signal goes to
the LIU through an optoisolator (optically coupled), which changes the state of some transistors so that
the board has a linear current characteristic (normally, it is current-limited). Then more current can flow
to the network, as required by these special events.
Billing- (metering-) tone filters
Switzerland and Germany provide high-frequency ac signals on the phone line in order to bill customers.
The LC (inductor, capacitor) notch filters are provided on the European LIUs to prevent these billing
signals from adversely affecting the data path and the dc hold circuit.
An additional filter in the cable (for certain countries/regions) can, in some cases, supplement these LC
notch filters. Because these billings signals are not used in the U.S., these filters are not present on the
U.S. LIU.
104 Chapter 4 Theory of operation ENWW
Fax page storage in flash memory
Fax pages are the electronic images of the document page. They can be created in any of three ways:
scanned to be sent to another fax machine, generated to be sent by the computer, or received from a
fax machine to be printed.
The all-in-one stores all fax pages in flash memory automatically. After these pages are written into flash
memory they are stored until the pages are sent to another fax machine, printed on the all-in-one,
transmitted to the computer, or erased by the user.
These pages are stored in flash memory, which is the nonvolatile memory that can be repeatedly read
from, written to, and erased. The all-in-one has 4 MB of flash memory, of which 3.4 MB is available for
fax storage. The remaining 0.6 MB is used for the file system and reclamation. Adding RAM does not
affect the fax page storage because the all-in-one does not use RAM for storing fax pages.
Stored fax pages
The user can reprint stored fax pages in case of errors. The all-in-one will re-send stored fax pages after
a busy signal, comm error, no answer, or power failure. Other fax devices store fax pages in either
normal RAM or short-term RAM. Normal RAM immediately loses its data when power is lost, while short-
term RAM loses its data about 60 minutes after power failure. Flash memory maintains its data for years
without any applied power.
Advantages of flash memory storage
Fax pages that are stored in flash memory are persistent. They are not lost as a result of a power failure,
no matter how long the power is off. Users can reprint faxes in case the print cartridge runs out of toner
or the all-in-one experiences other errors while printing faxes.
The all-in-one also has scan-ahead functionality that makes use of flash memory. Scan-ahead
automatically scans pages into flash memory before a fax job is sent. This allows the sender to pick up
the original document immediately after it is scanned, eliminating the need to wait until the fax is
transmission is complete.
Because fax pages are stored in flash memory rather than RAM, more RAM is available to handle larger
and more complicated copy and print jobs.
ENWW Fax functions and operation 105
106 Chapter 4 Theory of operation ENWW

Introduction
This chapter documents removal and replacement of field replaceable units (FRUs) only.
Replacing FRUs is generally the reverse of removal. Occasionally, notes are included to provide
directions for difficult or critical replacement procedures.
HP does not support the repairing individual subassemblies or troubleshooting at the component level.
Note the length, diameter, color, type, and location of each screw. Be sure to return each screw to its
original location during reassembly.
Incorrectly routed or loose wire harnesses can interfere with other internal components and can become
damaged or broken. Frayed or pinched harness wires can be difficult to locate. When replacing wire
harnesses, always use the provided wire loops, lance points, or wire-harness guides.
Removal and replacement strategy
WARNING! Turn the all-in-one off, wait 5 seconds, and then remove the power cord before
attempting to service the all-in-one. If this warning is not followed, severe injury can result, as
well as damage to the all-in-one. The power must be on for certain functional checks during
troubleshooting. However, the power supply should be disconnected during parts removal.
Never operate or service the all-in-one with the protective cover removed from the laser/scanner
assembly. The reflected beam, although invisible, can damage your eyes.
The sheet-metal parts can have sharp edges. Be careful when handling sheet-metal parts.
CAUTION Do not bend or fold the flat flexible cables (FFCs) during removal or installation. Also,
do not straighten pre-folds in the FFCs. You must make sure that all FFCs are fully seated in their
connectors. Failure to fully seat an FFC into a connector can cause a short circuit in a PCA.
NOTE To install a self-tapping screw, first turn it counterclockwise to align it with the existing
thread pattern, and then carefully turn it clockwise to tighten. Do not overtighten. If a self-tapping
screw-hole becomes stripped, repair the screw-hole or replace the affected assembly.
Electrostatic discharge
CAUTION Some parts are sensitive to electrostatic discharge (ESD). Look for the
ESD reminder when removing all-in-one parts. Always perform service work at an ESD-protected
workstation or mat. If an ESD workstation or mat is not available, ground yourself by touching
the sheet-metal chassis before touching an ESD-sensitive part.
Protect the ESD-sensitive parts by placing them in ESD pouches when they are out of the all-in-
one.
108 Chapter 5 Removal and replacement ENWW

User-replaceable parts
To remove and replace the all-in-one tray 2 pickup roller or the tray 2 or tray 3 separation pad, see
Replacing the tray 2 pickup roller on page 44 or Replacing the tray 2 and optional tray 3 separation pad
on page 49.
Required tools
●#2 Phillips screwdriver with a magnetic tip and a 152-mm (6-inch) shaft length
●Small flatblade screwdriver
●#8 torx driver
●Needle-nose pliers
●ESD mat (if one is available)
●Penlight (optional)
CAUTION Always use a Phillips screwdriver (callout 1). Do not use a pozidrive screwdriver
(callout 2) or any motorized screwdriver. These can damage screws or screw threads.
CAUTION Do not pull directly on the wires to disconnect them. Always pull on the plastic body
of a connector to avoid damaging the connector wires.
Figure 5-1 Phillips and pozidrive screwdriver comparison
Before performing service
●Remove all media from the all-in-one.
●Turn off the power using the power switch.
●Unplug the power cable and interface cable(s).
●Place the all-in-one on an ESD mat (if one is available). If an ESD workstation or mat is not
available, ground yourself by touching the sheet-metal chassis before touching an ESD-sensitive
part.
●Remove the print cartridge. See Remove the print cartridge on page 113.
●Remove the tray 2 cassette.
●Lift the all-in-one off of the optional tray 3 (if it is installed).
ENWW Introduction 109

After performing service
●Return all media to the trays.
●Plug in the power cable.
●Reinstall the print cartridge.
●Reinstall the tray 2 cassette.
●Replace the all-in-one on the optional tray 3 (if present).
Post-service tests
After service has been completed, the following tests can be used to verify that the repair or replacement
was successful.
Test 1 (print-quality test)
1. Verify that you have completed the necessary reassembly steps.
2. Ensure that the input tray contains clean, unmarked paper.
3. Attach the power cord and interface cable, and then turn on the all-in-one.
4. Verify that the expected start-up sounds occur.
5. Perform a control-panel test from the secondary service menu. Verify that the control-panel buttons
beep when they are pressed.
NOTE If the control-panel buttons do not beep, verify that the user did not disable this
function.
6. Print a configuration page, and then verify that the expected printing sounds occur.
7. Print a demo page, and then verify that the print quality is as expected.
8. Send a print job from the host computer, and then verify that the output meets expectations.
9. If necessary, restore any customer-specified settings.
10. Clean the outside of the all-in-one with a damp cloth.
Test 2 (copy-quality test)
1. Verify that you have completed the necessary reassembly steps.
2. Ensure that the input tray contains clean, unmarked paper.
3. Attach the power cord and interface cable, and then turn on the all-in-one.
4. Verify that the expected start-up sounds occur.
5. Print a configuration page, and then verify that the expected printing sounds occur.
6. Place the configuration page in the ADF.
7. Print a copy job, and then verify the results.
110 Chapter 5 Removal and replacement ENWW
8. Place the configuration page on the scanner glass.
9. Print a copy job, and then verify the results.
10. Clean the outside of the all-in-one with a damp cloth.
Test 3 (fax-quality test)
1. Place the configuration page in the ADF.
2. Type a valid fax number and send the fax job.
3. Verify that the send quality and receive quality meet expectations.
ENWW Introduction 111

Parts removal order
Use the following diagram to determine which parts must be removed before removing other parts.
ADF
Bezel and control panel
Print cartridge Transfer roller
Right cover
Left cover
Print-cartridge door
Top cover (Note: scanner assembly removed)
Rear cover
Registration assembly
Convenience-stapler assembly
Convenience-stapler ac inlet cable
Convenience-stapler bracket and strap
Power switch PCA
Convenience-stapler power supply
Scanner assembly
Speaker
Formatter
Duplex assembly
Laser/scanner assembly
Memory-tag-reader assembly
Fan
Interlock assembly
Duplex-drive gears (Note: formatter removed)
Fuser
Main drive gears
Tray 2 pickup assembly
ECU (Note: interlock assembly removed)
Main motor
Convenience-stapler cartridge
Note: Convenience-stapler
components are only for the
HP LaserJet 3392 all-in-one.
Figure 5-2 Parts-removal tree
112 Chapter 5 Removal and replacement ENWW

Remove the print cartridge
CAUTION If toner gets on your clothing, wipe it off with a dry cloth and wash the clothing in cold
water. Hot water sets toner into the fabric.
1. Open the print-cartridge door.
Figure 5-3 Remove the print cartridge (1 of 2)
2. Grasp the print cartridge and remove it from the all-in-one.
Figure 5-4 Remove the print cartridge (2 of 2)
ENWW Introduction 113

External panels, covers, and doors
Right cover
1. Remove the staple cassette.
Figure 5-5 Remove the right cover (1 of 4)
2. Use a small flatblade screwdriver to release three tabs at the rear of the right cover.
Figure 5-6 Remove the right cover (2 of 4)
114 Chapter 5 Removal and replacement ENWW

3. Release one tab at the bottom of the cover.
Figure 5-7 Remove the right cover (3 of 4)
4. Rotate the back of the cover away from the all-in-one, and then slide it forward to remove it
Figure 5-8 Remove the right cover (4 of 4)
ENWW External panels, covers, and doors 115

Left cover
1. Open the print-cartridge door and use a small flatblade screwdriver to release one tab at the front
of the left cover.
Figure 5-9 Remove the left cover (1 of 3)
2. Release one tab at the bottom of the cover.
Figure 5-10 Remove the left cover (2 of 3)
116 Chapter 5 Removal and replacement ENWW

3. Rotate the front of the cover away from the all-in-one, and then slide it backwards to remove it.
Figure 5-11 Remove the left cover (3 of 3)
ENWW External panels, covers, and doors 117

Print-cartridge door
1. Remove the following components.
●Right cover. See Right cover on page 114.
●Left cover. See Left cover on page 116.
2. Open the print-cartridge door, and use a flatblade screwdriver to gently pry the cartridge-door arm
(callout 1) off of the print-cartridge door.
CAUTION Be careful not to break the tabs or the cartridge-door arm.
1
Figure 5-12 Removing the print-cartridge door (1 of 2)
118 Chapter 5 Removal and replacement ENWW

3. Close the print-cartridge door and remove two screws (callout 2).
2
Figure 5-13 Removing the print-cartridge door (2 of 2)
4. Lift the cartridge-door assembly straight away from the all-in-one.
Hint Make sure that the priority input slot (tray 1) countermeasure clip is seated correctly
in front of the hinge.
ENWW External panels, covers, and doors 119

Rear cover
1. Remove the following components.
●Right cover. See Right cover on page 114.
●Left cover. See Left cover on page 116.
2. Remove four screws (callout 1).
1
Figure 5-14 Remove the rear cover (1 of 2)
Hint When the rear cover is reinstalled, make sure that the fuser exit sensor flag is
positioned in the opening in the cover.
120 Chapter 5 Removal and replacement ENWW

3. Use a small flatblade screwdriver to release the duplex-drive assembly hinge (callout 2) at the
power-plug side of the assembly and separate the rear cover from the all-in-one to remove it.
2
Figure 5-15 Remove the rear cover (2 of 2)
Hint When you reinstall the rear cover, make sure that the sensor flag is placed through
the opening in the cover.
ENWW External panels, covers, and doors 121

Top cover
1. Remove the following components.
●Right cover. See Right cover on page 114.
●Left cover. See Left cover on page 116.
●Scanner assembly. See Scanner/ADF assembly on page 129.
2. Open the print-cartridge door and loosen, but do not remove, two screws (callout 1).
1
Figure 5-16 Remove the top cover (1 of 3)
3. Remove two screws (callout 2) from the back of the all-in-one.
2
Figure 5-17 Remove the top cover (2 of 3)
122 Chapter 5 Removal and replacement ENWW

4. Remove four screws (callout 3), and then lift up on the top cover (callout 4) to remove it.
3
4
Figure 5-18 Remove the top cover (3 of 3)
ENWW External panels, covers, and doors 123

Replacing the ADF pickup-roller assembly
1. Open the ADF cover.
Figure 5-19 Replacing the ADF pickup-roller assembly (1 of 6)
2. Release the ADF pickup-roller torsion spring.
2
11
Figure 5-20 Replacing the ADF pickup-roller assembly (2 of 6)
124 Chapter 5 Removal and replacement ENWW

3. Lift up the ADF pickup-roller assembly.
Figure 5-21 Replacing the ADF pickup-roller assembly (3 of 6)
4. Rotate the end of the assembly away from the ADF and then slide it out of the ADF to remove the
assembly.
1
2
Figure 5-22 Replacing the ADF pickup-roller assembly (4 of 6)
ENWW Replacing the ADF pickup-roller assembly 125

5. Install the replacement assembly.
1
2
Figure 5-23 Replacing the ADF pickup-roller assembly (5 of 6)
6. Reattach the ADF pickup-roller tension spring and close the ADF cover.
1
Figure 5-24 Replacing the ADF pickup-roller assembly (6 of 6)
126 Chapter 5 Removal and replacement ENWW

ADF assembly
1. Open the scanner cover (the scanner cover contains the ADF assembly).
Figure 5-25 Remove the ADF assembly (1 of 3)
2. Squeeze the locking tabs on the ADF wire-harness plug (callout 1), and disconnect the plug from
the flatbed.
1
Figure 5-26 Remove the ADF assembly (2 of 3)
ENWW ADF assembly 127

3. Lift the scanner cover (containing the ADF assembly) straight up and off of the flatbed.
Figure 5-27 Remove the ADF assembly (3 of 3)
128 Chapter 5 Removal and replacement ENWW

Scanner/ADF assembly
1. Remove the left cover. See Left cover on page 116.
2. Disconnect two FFC connectors (callout 1; J1 and J4), and two wire-harness connectors (callout
2; J2 and P2) from the formatter. Disconnect one ground-wire terminal lug (callout 3) from the all-
in-one chassis.
CAUTION Do not bend or fold the flat flexible cables (FFCs) during removal or installation.
Also, do not straighten pre-folds in the FFCs. You must make sure that all FFCs are fully
seated in their connectors. Failure to fully seat an FFC into a connector can cause a short
circuit in a PCA.
1
2
3
Figure 5-28 Remove the scanner/ADF assembly (1 of 3)
3. Remove four screws (callout 4).
4
Figure 5-29 Remove the scanner/ADF assembly (2 of 3)
ENWW Scanner/ADF assembly 129

4. Slide the scanner/ADF assembly toward the front of the base unit, and then lift it up to remove it.
WARNING! The scanner cover (which contains the ADF assembly) is not captive when
the scanner assembly is removed. The scanner cover can suddenly open and be damaged
when you are handling the scanner assembly. You must keep the scanner assembly level
to make sure that the scanner cover (ADF assembly) does not open.
CAUTION Make sure that you carefully pass the scanner wire-harnesses through the
opening in the top cover. The connectors can be damaged if they become caught on the
top cover.
Figure 5-30 Remove the scanner/ADF assembly (3 of 3)
130 Chapter 5 Removal and replacement ENWW

Bezel and control panel
1. Gently pry up on the corner of the control-panel bezel and carefully lift it up and off of the control
panel to remove it.
NOTE If you are only replacing the bezel, you can disregard the remaining steps in this
procedure. Use the following steps if you are also replacing the control panel.
Figure 5-31 Remove the bezel and control panel (1 of 4)
2. Remove one screw (callout 1).
1
Figure 5-32 Remove the bezel and control panel (2 of 4)
ENWW Bezel and control panel 131

3. Use a small flatblade screwdriver to release the three locking tabs (callout 2) along the top of the
control panel.
2
Figure 5-33 Remove the bezel and control panel (3 of 4)
132 Chapter 5 Removal and replacement ENWW

4. Turn the control panel over and disconnect one FFC (callout 3).
CAUTION Do not bend or fold the flat flexible cables (FFCs) during removal or installation.
Also, do not straighten pre-folds in the FFCs. You must make sure that all FFCs are fully
seated in their connectors. Failure to fully seat an FFC into a connector can cause a short
circuit in a PCA.
3
Figure 5-34 Remove the bezel and control panel (4 of 4)
Hint When you reinstall the control panel, make sure that the tabs at the bottom of the
panel (callout 4) fit underneath the retainers in the scanner body.
4
ENWW Bezel and control panel 133

3. Remove two screws (callout 2), and separate the stapler assembly from the chassis to remove it.
2
Figure 5-36 Remove the convenience-stapler assembly (2 of 2)
Hint When you reinstall the convenience-stapler assembly, make sure that the hook on
the top of the assembly bracket fits into the slot on the all-in-one chassis.
ENWW Internal assemblies 135

Convenience-stapler power supply (HP LaserJet 3392 only)
1. Remove the right cover. See Right cover on page 114.
2. Disconnect one connector (callout 1) at the convenience-stapler assembly, and remove one screw
(callout 2).
1
2
Figure 5-37 Remove the convenience-stapler power assembly (1 of 3)
3. Remove the sheet-metal strap, and separate the convenience-stapler power supply from the
chassis.
Figure 5-38 Remove the convenience-stapler power assembly (2 of 3)
136 Chapter 5 Removal and replacement ENWW

4. Disconnect one connector and remove the convenience-stapler power supply.
Figure 5-39 Remove the convenience-stapler power assembly (3 of 3)
ENWW Internal assemblies 137

Convenience-stapler ac inlet cable (HP LaserJet 3392 only)
1. Remove the right cover. See Right cover on page 114.
2. Disconnect two connectors (callout 1) to remove the convenience-stapler ac inlet cable.
1
Figure 5-40 Remove the convenience-stapler ac inlet cable
138 Chapter 5 Removal and replacement ENWW

Convenience-stapler power supply bracket and strap (HP LaserJet
3392 only)
1. Remove the following components.
●Right cover. See Right cover on page 114.
●Convenience-stapler power supply (HP LaserJet 3392 only). See Convenience-stapler power
supply (HP LaserJet 3392 only) on page 136.
NOTE When you remove the convenience-stapler power supply, you also remove
the sheet-metal strap.
2. Remove three screws (callout 1) and separate the sheet-metal bracket (callout 2) from the all-in-
one chassis to remove it.
1
2
Figure 5-41 Remove the convenience-stapler bracket and strap
ENWW Internal assemblies 139

Speaker
1. Remove the left cover. See Left cover on page 116.
2. Disconnect one FFC (callout 1; J1) from the line interface unit (LIU), remove three screws
(callout 2), and remove the LIU (callout 3).
CAUTION PCAs are sensitive to electrostatic discharge (ESD). Look for the
ESD reminder when removing PCAs. Always perform service work at an ESD-protected
workstation or mat. If an ESD workstation or mat is not available, ground yourself by touching
the sheet-metal chassis before touching an ESD-sensitive part.
Protect the ESD-sensitive parts by placing them in ESD pouches when they are out of the
all-in-one.
CAUTION Do not bend or fold the flat flexible cables (FFCs) during removal or installation.
Also, do not straighten pre-folds in the FFCs. You must make sure that all FFCs are fully
seated in their connectors. Failure to fully seat an FFC into a connector can cause a short
circuit in a PCA.
2
1
3
Figure 5-42 Remove the speaker (1 of 2)
3. Remove one screw (callout 4) and the metal plate (callout 5).
140 Chapter 5 Removal and replacement ENWW

4. Disconnect one connector (callout 6) and separate the speaker (callout 7) from the all-in-one to
remove it.
4
5
6
7
Figure 5-43 Remove the speaker (2 of 2)
ENWW Internal assemblies 141

Power-switch PCA
1. Remove the right cover. See Right cover on page 114.
2. Disconnect two connectors (callout 1) and remove two screws (callout 2).
NOTE For the HP LaserJet 3392, disconnect one additional connector (callout 3).
3. Separate the power-switch PCA (callout 4) from the all-in-one to remove it.
CAUTION PCAs are sensitive to electrostatic discharge (ESD). Look for the
ESD reminder when removing PCAs. Always perform service work at an ESD-protected
workstation or mat. If an ESD workstation or mat is not available, ground yourself by touching
the sheet-metal chassis before touching an ESD-sensitive part.
Protect the ESD-sensitive parts by placing them in ESD pouches when they are out of the
all-in-one.
4
1
2
3
Figure 5-44 Remove the power-switch PCA (HP LaserJet 3392 shown)
142 Chapter 5 Removal and replacement ENWW

Formatter
CAUTION PCAs are sensitive to electrostatic discharge (ESD). Look for the ESD
reminder when removing PCAs. Always perform service work at an ESD-protected workstation
or mat. If an ESD workstation or mat is not available, ground yourself by touching the sheet-metal
chassis before touching an ESD-sensitive part.
Protect the ESD-sensitive parts by placing them in ESD pouches when they are out of the all-in-
one.
CAUTION Do not bend or fold the flat flexible cables (FFCs) during removal or installation. Also,
do not straighten pre-folds in the FFCs. You must make sure that all FFCs are fully seated in their
connectors. Failure to fully seat an FFC into a connector can cause a short circuit in a PCA.
1. Remove the left cover. See Left cover on page 116.
2. Disconnect five connectors (callout 1; P2, J2, P14, P13, P15) and five FFCs (callout 2; J4, J1, J10,
J11, J7).
CAUTION The connector at PCA location P13 is very fragile and can be easily damaged.
Be very careful when disconnecting this connector.
1
2
1
2
Figure 5-45 Remove the formatter (1 of 3)
ENWW Internal assemblies 143

3. Remove three screws (callout 3) and the sheet-metal cover (callout 4).
3
4
Figure 5-46 Remove the formatter (2 of 3)
144 Chapter 5 Removal and replacement ENWW

4. Remove four screws (callout 5), and separate the formatter from the all-in-one to remove it.
5
Figure 5-47 Remove the formatter (3 of 3)
CAUTION Make sure that you install the protective sheet behind the formatter when you
reinstall it. Failure to install the protective sheet might cause a short circuit in and damage
to the formatter.
Hint It might be easier to thread the wide-scanner FFC through the ferrite at the top of the
formatter PCA if you first remove the ferrite from the chassis.
ENWW Internal assemblies 145

Duplex assembly
1. Remove the following components.
●Right cover. See Right cover on page 114.
●Left cover. See Left cover on page 116.
●Rear cover. See Rear cover on page 120.
2. Push down on the green lever at the front of the all-in-one to unlock and lower the duplex assembly.
Figure 5-48 Remove the duplex assembly (1 of 3)
3. Use a small flatblade screwdriver to release the locking tab on the duplex assembly hinge (the tab
is behind the LIU). Rotate the hinge toward the front of the front of the all-in-one until the tabs on
the hinge align with the slots in the chassis, and then remove the hinge.
1
2
3
Figure 5-49 Remove the duplex assembly (2 of 3)
146 Chapter 5 Removal and replacement ENWW

4. Pull the duplex assembly out through the rear of the all-in-one to remove it.
Figure 5-50 Remove the duplex assembly (3 of 3)
Hint When you reinstall the duplex assembly, make sure that the size-selection switch is
set correctly for the media size that is used in your country/region.
A4
LTR,
LGL
A4
LTR,
LGL
ENWW Internal assemblies 147

Laser/scanner
CAUTION PCAs are sensitive to electrostatic discharge (ESD). Look for the ESD
reminder when removing PCAs. Always perform service work at an ESD-protected workstation
or mat. If an ESD workstation or mat is not available, ground yourself by touching the sheet-metal
chassis before touching an ESD-sensitive part.
Protect the ESD-sensitive parts by placing them in ESD pouches when they are out of the all-in-
one.
CAUTION Do not bend or fold the flat flexible cables (FFCs) during removal or installation. Also,
do not straighten pre-folds in the FFCs. You must make sure that all FFCs are fully seated in their
connectors. Failure to fully seat an FFC into a connector can cause a short circuit in a PCA.
1. Remove the following components.
●Right cover. See Right cover on page 114.
●Left cover. See Left cover on page 116.
●Rear cover. See Rear cover on page 120.
●Top cover. See Top cover on page 122.
2. Disconnect one FFC (callout 1) from the laser/scanner PCA.
3. Disconnect one connector (callout 2) from the top of the laser/scanner.
4. Remove all of the wire-harnesses (callout 3) from the retainers.
NOTE Examine the cable routing as you remove the wire-harnesses.
148 Chapter 5 Removal and replacement ENWW

5. Remove four screws (callout 4).
21
3
4
Figure 5-51 Remove the laser/scanner assembly
6. Lift the laser/scanner out of the all-in-one.
NOTE Examine the shutter switch placement as you lift the laser/scanner out of the all-in-one.
ENWW Internal assemblies 149

Memory-tag-reader assembly
1. Remove the following components.
●Right cover. See Right cover on page 114.
●Left cover. See Left cover on page 116.
●Rear cover. See Rear cover on page 120.
●Top cover. See Top cover on page 122.
2. Remove the fan from the all-in-one chassis (see steps 3 and 4 of Fan on page 152).
3. Remove one cable (callout 1) from the cable-holder on top of the memory-tag-reader cover.
4. Disconnect one cable from the formatter (callout 2).
1
2
Figure 5-52 Remove the memory-tag-reader assembly (1 of 2)
150 Chapter 5 Removal and replacement ENWW

5. Remove one screw (callout 3).
34
55
Figure 5-53 Remove the memory-tag-reader assembly (2 of 2)
6. Lift up slightly the back of the memory-tag-reader assembly and then slide the assembly toward
the back of the all-in-one to release it from the laser/scanner plate.
Hint Make sure that the tab at the bottom of the assembly fits in the all-in-one chassis
(callout 4) and that the front of the assembly is under the laser/scanner shutter (callout 5).
See Figure 5-53 Remove the memory-tag-reader assembly (2 of 2) on page 151.
ENWW Internal assemblies 151

Fuser
Several parts must be removed before you can remove the fuser. Removal procedures for the following
parts are included in this section about removing the fuser:
●Fan
●Duplex-drive gears
●Duplex solenoid
Fan
1. Remove the following components.
●Right cover. See Right cover on page 114.
●Left cover. See Left cover on page 116.
●Rear cover. See Rear cover on page 120.
●Top cover. See Top cover on page 122.
●Convenience-stapler power supply. See Convenience-stapler power supply (HP LaserJet
3392 only) on page 136.
●Convenience-stapler power supply bracket. See Convenience-stapler power supply bracket
and strap (HP LaserJet 3392 only) on page 139.
2. Disconnect one connector (callout 1) at the ECU and feed the wire-harness through the hole in the
chassis (behind the power-switch PCA).
NOTE It might be easier to remove the wire-harness if you remove the power-switch PCA
and mounting bracket. See Power-switch PCA on page 142.
1
Figure 5-54 Remove the fan (1 of 2)
152 Chapter 5 Removal and replacement ENWW

3. Remove two screws (callout 2) and then lift the fan off of the all-in-one.
2
Figure 5-55 Remove the fan (2 of 2)
ENWW Internal assemblies 153

Duplex-drive gears
1. Remove the following components.
●Right cover. See Right cover on page 114.
●Left cover. See Left cover on page 116.
●Rear cover. See Rear cover on page 120.
●Top cover. See Top cover on page 122.
●Convenience-stapler power supply (HP LaserJet 3392 only). See Convenience-stapler power
supply (HP LaserJet 3392 only) on page 136.
●Convenience-stapler bracket and strap (HP LaserJet 3392 only). See Convenience-stapler
power supply bracket and strap (HP LaserJet 3392 only) on page 139.
●Fan. See Fan on page 152.
2. Remove three screws (callout 1) and then lift the assembly away from the all-in-one.
NOTE The gears are not attached to the gear plate. Carefully remove the gear plate and
the gears together to prevent them from falling out of the assembly. If the gears are
separated from the assembly, see to correctly reinstall them.
1
Figure 5-56 Remove the duplex-drive gears
Hint It might be easier to replace the assembly if you place the two large gear-sets into
the appropriate holes on the chassis first and then line up the holes in the gear plate with
the gears as you replace the plate.
154 Chapter 5 Removal and replacement ENWW

Duplex solenoid
1. Remove the following components.
●Right cover. See Right cover on page 114.
●Left cover. See Left cover on page 116.
●Rear cover. See Rear cover on page 120.
●Top cover. See Top cover on page 122.
●Convenience-stapler power supply (HP LaserJet 3392 only). See Convenience-stapler power
supply (HP LaserJet 3392 only) on page 136.
●Convenience-stapler bracket and strap (HP LaserJet 3392 only). See Convenience-stapler
power supply bracket and strap (HP LaserJet 3392 only) on page 139.
●Fan. See Fan on page 152.
●Duplex-drive gears. See Duplex-drive gears on page 154.
2. Disconnect one connector (callout 1; J211) at the ECU. Feed the wire-harness out of the all-in-one
and wire-harness guides.
1
Figure 5-57 Remove the duplex solenoid (1 of 2)
ENWW Internal assemblies 155

3. Remove one screw (callout 2) and lift the solenoid off of the all-in-one chassis.
NOTE The solenoid lever (callout 3) is not retained. Do not lose this lever.
2
3
Figure 5-58 Remove the duplex solenoid (2 of 2)
156 Chapter 5 Removal and replacement ENWW

Fuser
1. Remove the following components.
●Right cover. See Right cover on page 114.
●Left cover. See Left cover on page 116.
●Rear cover. See Rear cover on page 120.
●Top cover. See Top cover on page 122.
●Convenience-stapler power supply (HP LaserJet 3392 only). See Convenience-stapler power
supply (HP LaserJet 3392 only) on page 136.
●Convenience-stapler bracket and strap (HP LaserJet 3392 only). See Convenience-stapler
power supply bracket and strap (HP LaserJet 3392 only) on page 139.
●Power-switch PCA. See Power-switch PCA on page 142.
●Formatter. See Formatter on page 143.
●Fan. See Fan on page 152.
●Duplex-drive gears. See Duplex-drive gears on page 154.
●Duplex solenoid. See Duplex solenoid on page 155.
2. On the right side of the all-in-one, press the tabs on two gears (callout 1) to release the gears, and
then slide the gears off of the shafts.
1
Figure 5-59 Remove the fuser (1 of 11)
ENWW Internal assemblies 157

3. Disconnect four connectors (callout 2) from the ECU. Remove the wire-harness from the guides
(callout 3).
2
3
Figure 5-60 Remove the fuser (2 of 11)
4. Pull the tabs on the wire-harness holders (callout 4 and callout 5), slide them toward the center of
the all-in-one to release them from the frame, and then remove the wire-harnesses.
5
4
Figure 5-61 Remove the fuser (3 of 11)
158 Chapter 5 Removal and replacement ENWW

5. Disconnect three connectors (callout 6).
6
Figure 5-62 Remove the fuser (4 of 11)
6. Pull the wire-harness holder (callout 7) straight back to remove it, and then remove the wire-
harnesses.
7
Figure 5-63 Remove the fuser (5 of 11)
Reinstallation tip You might find it easier to reassemble the wire-harnesses and the wire-
harness holder if you put the smaller wires in place first.
ENWW Internal assemblies 159

7. Remove one screw (callout 8) and release one clip (callout 9) on the wire guide that contains the
optional tray 3 connector.
NOTE It is not necessary to remove the tray 3 connector or the wire-harness guide. But
you need to release the guide so that the tray 3 connector wire-harness is loose enough to
be removed from a guide on the fuser later in this procedure.
9
8
Figure 5-64 Remove the fuser (6 of 11)
8. Disconnect one connector (callout 10) and then remove the wire-harness from the guide.
NOTE Before you proceed to the next step, make sure that all of the wire-harnesses that
you disconnected in previous steps have been released from any wire-harness guides and
holders.
10
Figure 5-65 Remove the fuser (7 of 11)
160 Chapter 5 Removal and replacement ENWW

9. Remove three screws (callout 11) on the right side of the all-in-one.
11
Figure 5-66 Remove the fuser (8 of 11)
10. Remove three screws (callout 12) from the left side of the all-in-one.
12
Figure 5-67 Remove the fuser (9 of 11)
ENWW Internal assemblies 161

11. Pull on the all-in-one chassis at the top to spread the all-in-one frame and release the fuser from
the frame.
Figure 5-68 Remove the fuser (10 of 11)
12. Pull the fuser out of the all-in-one at an angle so that the delivery-roller shaft clears the hole
(callout 13) in the chassis. Carefully remove the wire-harnesses from the guide in the lower-left
corner of the fuser.
13
Figure 5-69 Remove the fuser (11 of 11)
162 Chapter 5 Removal and replacement ENWW

Interlock assembly
1. Remove the following components.
●Right cover. See Right cover on page 114.
●Left cover. See Left cover on page 116.
●Rear cover. See Rear cover on page 120.
●Top cover. See Top cover on page 122.
2. Remove three screws (callout 1).
1
Figure 5-70 Remove the interlock assembly (1 of 2)
3. Lift the interlock assembly away from the all-in-one and disconnect two connectors (callout 2).
2
Figure 5-71 Remove the interlock assembly (2 of 2)
ENWW Internal assemblies 163

ECU
CAUTION PCAs are sensitive to electrostatic discharge (ESD). Look for the ESD
reminder when removing PCAs. Always perform service work at an ESD-protected workstation
or mat. If an ESD workstation or mat is not available, ground yourself by touching the sheet-metal
chassis before touching an ESD-sensitive part.
Protect the ESD-sensitive parts by placing them in ESD pouches when they are out of the all-in-
one.
CAUTION Do not bend or fold the flat flexible cables (FFCs) during removal or installation. Also,
do not straighten pre-folds in the FFCs. You must make sure that all FFCs are fully seated in their
connectors. Failure to fully seat an FFC into a connector can cause a short circuit in a PCA.
1. Remove the following components.
●Right cover. See Right cover on page 114.
●Left cover. See Left cover on page 116.
●Rear cover. See Rear cover on page 120.
●Top cover. See Top cover on page 122.
●Formatter. See Formatter on page 143.
●Duplex assembly. See Duplex assembly on page 146.
●Fan. See Fan on page 152.
●Duplex-drive gears. See Duplex-drive gears on page 154.
●Fuser. See Fuser on page 152.
●Interlock assembly. See Interlock assembly on page 163.
164 Chapter 5 Removal and replacement ENWW

2. Remove the wire-harnesses from the retainer under the feed plate (callout 1), and then remove
the feed plate by lifting it and pulling it straight back.
1
Figure 5-72 Remove the ECU (1 of 8)
3. Disconnect two connectors (callout 2).
2
Figure 5-73 Remove the ECU (2 of 8)
ENWW Internal assemblies 165

4. Remove the wire-harnesses at the right side of the all-in-one, releasing them from the harness
retainers (callout 3).
3
Figure 5-74 Remove the ECU (3 of 8)
5. Remove one screw (callout 4).
4
Figure 5-75 Remove the ECU (4 of 8)
166 Chapter 5 Removal and replacement ENWW

6. Remove two screws (callout 5) from the left side of the all-in-one, and then push the interlock cables
and the formatter cable (callout 6) through the hole in the chassis.
55
6
Figure 5-76 Remove the ECU (5 of 8)
7. Spread the all-in-one frame on one side of the all-in-one to release the internal tabs that secure
the ECU to the chassis.
Figure 5-77 Remove the ECU (6 of 8)
ENWW Internal assemblies 167

8. Spread the all-in-one frame at the other side of the all-in-one to release the internal tabs, and then
lower the ECU slightly and pull it straight back to remove it.
NOTE Make sure that wire-harnesses do not become caught on the contact springs as
you remove the ECU.
Figure 5-78 Remove the ECU (7 of 8)
Reinstallation tip When replacing the ECU, you might find it easier to find the correct
placement of the ECU pan in the all-in-one if you tip the all-in-one so that it rests on its front.
9. Remove four screws (callout 7) and then lift the ECU off of the ECU pan.
7
Figure 5-79 Remove the ECU (8 of 8)
168 Chapter 5 Removal and replacement ENWW

Main motor
1. Remove the following components.
●Right cover. See Right cover on page 114.
●Left cover. See Left cover on page 116.
●Rear cover. See Rear cover on page 120.
●Top cover. See Top cover on page 122.
●Formatter. See Formatter on page 143.
●Fan. See Fan on page 152.
●Duplex-drive gears. See Duplex-drive gears on page 154.
●Interlock assembly. See Interlock assembly on page 163.
●ECU. See ECU on page 164.
2. Remove three screws (callout 1).
1
Figure 5-80 Remove the main motor (1 of 2)
ENWW Internal assemblies 169

3. Hold the motor while releasing the tabs (callout 2) on the wire-harness guide, and then lift the motor
and the guide out of the all-in-one together.
2
Figure 5-81 Remove the main motor (2 of 2)
170 Chapter 5 Removal and replacement ENWW

Pickup-and-feed assemblies
This section covers the major assemblies of the pickup-and-feed system: the transfer roller and the
registration assembly.
For information about replacing the tray 2 pickup roller, see Replacing the tray 2 pickup roller
on page 44.
For information about replacing the tray 2 or tray 3 separation pad, see Replacing the tray 2 and optional
tray 3 separation pad on page 49.
For information about replacing the ADF pickup roller, see Replacing the ADF pickup-roller assembly
on page 124.
Transfer roller
NOTE Make sure that the transfer roller needs to be replaced before you remove it. Excess
handling can cause additional damage.
1. Remove the print cartridge. See Remove the print cartridge on page 113.
2. Use needle-nose pliers to release the transfer roller tabs at the end of the roller, near the right side
of the all-in-one.
CAUTION Do not break the tabs and do not touch the roller.
Figure 5-82 Remove the transfer roller
3. Lift up the end of the roller near the right side of the all-in-one, and then slide it toward the right
side of the all-in-one while pulling it out of the all-in-one.
ENWW Internal assemblies 171

Registration-roller assembly
1. Remove five screws (callout 1).
1
Figure 5-83 Remove the registration-roller assembly
2. Lift the entire assembly out of the all-in-one.
172 Chapter 5 Removal and replacement ENWW

Main gear assembly and tray 2 pickup solenoid
1. Remove the following components.
●Right cover. See Right cover on page 114.
●Left cover. See Left cover on page 116.
●Rear cover. See Rear cover on page 120.
●Top cover. See Top cover on page 122.
●Convenience-stapler power supply (HP LaserJet 3392 only). See Convenience-stapler power
supply (HP LaserJet 3392 only) on page 136.
●Convenience-stapler power supply bracket and strap (HP LaserJet 3392 only). See
Convenience-stapler power supply bracket and strap (HP LaserJet 3392 only) on page 139.
●Power switch PCA. See Power-switch PCA on page 142.
●Fan. See Fan on page 152.
2. Disconnect one connector (callout 1) at the ECU.
1
Figure 5-84 Remove the main gear assembly (1 of 3)
ENWW Internal assemblies 173

3. Squeeze the retainer tabs on the gear-release lever to disconnect the lever from the print-cartridge
door arm.
Figure 5-85 Remove the main gear assembly (2 of 3)
4. Release the tab on the gear (callout 2) and slide the gear off of the shaft.
5. Remove the wire-harnesses from the guide (callout 3).
6. Remove four screws (callout 4).
2
32
4
Figure 5-86 Remove the main gear assembly (3 of 3)
7. Pull the main gear assembly straight away from the all-in-one.
174 Chapter 5 Removal and replacement ENWW

8. To remove the tray 2 pickup solenoid, disconnect one connector (callout 5).
55
Figure 5-87 Remove the tray 2 pickup solenoid (1 of 2)
9. Remove one screw (callout 6), and then lift the solenoid off of the all-in-one.
6
Figure 5-88 Remove the tray 2 pickup solenoid (2 of 2)
ENWW Internal assemblies 175
176 Chapter 5 Removal and replacement ENWW

6 Troubleshooting
●Troubleshooting process
●Jams
●Control-panel messages
●Print problems
●Scan problems
●Copy problems
●Fax troubleshooting
●Control-panel display problems
●Convenience-stapler problems (HP LaserJet 3392 only)
●DSL problems
●ADF problems
●Functional checks
●Service-mode functions
●Troubleshooting tools
●Firmware updates and recovery
ENWW 177

Troubleshooting process
Troubleshooting checklist
Follow these steps when trying to solve a problem with the all-in-one.
Step
number
Verification step Possible problems Solutions
1Is the power on?
When the all-in-one is
connected to a grounded
power source and is turned on,
the control panel shows
Hewlett Packard with moving
cursors indicating that the
firmware code is loading, and
the main motor rotates for
approximately 45 to 60
seconds. When the firmware is
done loading, Scanner bulb
warming up might appear on
the control-panel display, and
the scan head moves back and
forth for 10 to 15 seconds. If
you lift the scanner cover, you
will see that the scanner bulb is
lit. Near the end of this time, the
automatic document feeder
(ADF) motor turns on for about
two seconds.
No power as a result of a failed power source,
cable, switch, or fuse
1. Verify that the all-in-one is plugged in.
2. Verify that the power cable is functional
and that the power switch is on.
3. Check the power source by plugging
the all-in-one directly into the wall or
into a different outlet.
Motor does not start 1. Verify that the all-in-one is plugged into
a working electrical receptacle.
2. Verify that the print cartridge is
installed correctly. Follow the
instructions on the control panel to
remove and replace the cartridge.
3. Verify that the top cover is closed.
ADF motor does not start Open the ADF cover and remove any
orange shipping tape inside the ADF.
Verify that the ADF connector is connected
correctly to the scanner.
If the ADF motor still does not rotate, replace
the ADF. See ADF assembly on page 127.
Scanner bulb does not light If the scanner bulb does not light, verify that
the wire-harness connectors from the
scanner to the formatter are connected
correctly.
If the error persists, replace the following
components one at a time until the problem
is resolved: scanner assembly, formatter.
See Scanner/ADF assembly on page 129
and Formatter on page 143.
2Does Ready appear in the all-
in-one control panel?
The control panel should
function without error
messages.
Control panel shows an error See Control-panel messages
on page 207 for a list of common
messages that will help you correct the
error.
3 Do information pages print?
Print a Configuration page.
Error message appears on the control-panel
display
See Control-panel messages
on page 207 for a list of common
messages that will help you correct the
error.
Media does not move smoothly through the
all-in-one paper path
Make sure that media that meets
HP specifications. See Media specifications
on page 17.
178 Chapter 6 Troubleshooting ENWW

Step
number
Verification step Possible problems Solutions
Clean the paper path. See Cleaning the all-
in-one on page 53.
Poor print quality See Print-quality problems on page 215.
4Does the all-in-one copy?
Place the Configuration page
into the ADF and make a copy.
The report should feed
smoothly through the ADF, and
copies should print without
print-quality problems. Make a
copy from the flatbed as well.
Poor copy quality from the ADF 1. If the print quality from the internal tests
and the copy from the flatbed are
acceptable, clean the ADF scanning
glass. See Cleaning the all-in-one
on page 53.
2. If the ADF is damaged, replace the
ADF. See ADF assembly
on page 127.
Media does not move smoothly through the
ADF path
1. Make sure that the media in the ADF
meets ADF specifications.
2. Clean the ADF pick roller. See
Cleaning the all-in-one on page 53.
3. If the problem persists, replace the
ADF pick roller. See Replacing the
ADF pickup-roller assembly
on page 124.
4. If the problem persists, replace the
ADF. See ADF assembly
on page 127.
Poor copy quality from the flatbed If the print quality from the internal tests and
the copy from the ADF are acceptable, clean
the flatbed glass. See Cleaning the all-in-
one on page 53.
5Does the all-in-one send a
fax?
Connect the telephone line and
press Start Fax to verify that a
dial tone exists (using a hand
set, if necessary). Attempt to
send a fax.
Telephone line is not operational or the all-in-
one is not plugged into the telephone line
Verify that the all-in-one is plugged into a
telephone line that you know works.
Telephone cord is faulty or is plugged into the
wrong connector
1. Try plugging the telephone cord into
the other connector.
2. Try a new telephone cord.
Fax number is incorrect or incomplete Check the fax number and retype the correct
and complete fax number.
All-in-one fax settings are set incorrectly Review and reset the all-in-one fax settings.
6Does the all-in-one receive a
fax?
Use another fax machine to
send a fax to the all-in-one.
Too many telephone devices are plugged in,
or telephone devices are not connected in the
correct order
Make sure that the all-in-one is the only
device on the telephone line and try again to
receive the fax.
All-in-one fax settings are set incorrectly Review and reset the all-in-one fax settings.
NOTE If the all-in-one is
connected to a computer, use the
HP Fax Setup Wizard to review and
reset fax settings.
7 Does the all-in-one print from
the computer?
Software is not installed correctly or an error
occurred during software installation
Uninstall and then reinstall the all-in-one
software. Verify that you are using the
correct installation procedure and the
correct port setting.
ENWW Troubleshooting process 179

Step
number
Verification step Possible problems Solutions
The cable is not connected correctly Reconnect the cable.
Connect the network cable or
USB cable to the all-in-one and
the computer. Use a word-
processing program to send a
print job to the all-in-one.
Incorrect driver is selected Select the correct driver.
Other devices are connected to the USB port Disconnect the other devices and try again
to print.
There might be a problem with the network
connection.
If printing through the network, verify that the
device has a valid TCP/IP address by
checking the network configuration. If the
issue persists, verify that the green LED on
the network connector on the back of the
device is lit. If it is not lit, there might be a
bad network connection, cable, or network
device (router or hub).
If the issue persists after verifying the above,
uninstall and then reinstall the network
driver software from the device installation
CD. Print a Configuration page for reference
to the TCP/IP address during reinstallation.
If the problem still persists, replace the
formatter.
Port driver problem in Microsoft Windows Uninstall and then reinstall the all-in-one
software. Verify that you are using the
correct installation procedure and the
correct port setting.
8 Does the all-in-one scan to
the computer?
Turn the all-in-one off, and then
on. Initiate a scan from the
basic desktop software at your
computer.
Cable is not connected correctly Reconnect the cable.
Software is not installed correctly or an error
occurred during software installation
Uninstall and then reinstall the all-in-one
software. Verify that you are using the
correct installation procedure and the
correct port setting.
180 Chapter 6 Troubleshooting ENWW

Jams
Causes of jams
NOTE If you are experiencing jams in the duplex paper path, make sure that the duplex-tray
lever is set to the correct media size for your country/region. Open the duplex-paper-path door
and look at the embossed arrow on the lever. Make sure that it points to the media size for your
country/region. If the size needs to be changed, push the lever all the way in for duplex printing
on letter- and legal-size media, or pull it all the way out for duplex printing on A4-size media.
A4
LTR,
LGL
A4
LTR,
LGL
Occasionally, paper or other print media can become jammed during a print job. Some causes include
the following events:
●The print media that is being used does not meet HP specifications.
●The media is damaged or has objects attached to it, such as staples or paper clips.
●The environment in which the print media was stored is too humid or too dry.
●The input trays are loaded incorrectly or overfilled, or the media guides are not set correctly.
●Too many sheets have accumulated in an output area, or sheets are blocking an output area.
●Media is added to or removed from an input tray during a print job or an input tray is removed from
the all-in-one during a print job.
●The cartridge door is opened during a print job.
ENWW Jams 181
Tips to avoid jams
●Use only HP-recommended media types and sizes.
●Verify that the input tray is not overfilled. The input tray capacity varies depending on the type of
print media that you are using.
●Verify that the media guides are correctly adjusted.
●Check that the input tray is securely in place.
●Do not let print media stack up in the output bin. The print media type and the amount of toner used
affect the output bin capacity.
●Do not add print media into the input tray while the all-in-one is printing.
●Do not open the print cartridge door during printing.
●Check the power connection. Make sure that the power cord is firmly connected to both the all-in-
one and the power-supply box. Plug the power cord into a grounded electrical outlet.
Where to look for jams
Jams can occur in these locations:
●Inside the all-in-one
●In output areas
●In the automatic document feeder (ADF)
●In the automatic duplexer
Find and remove the jam by using the instructions on the following pages. If the location of the jam is
not obvious, first look inside the all-in-one.
Loose toner might remain in the all-in-one after a jam. This problem typically resolves itself after a few
sheets have printed.
182 Chapter 6 Troubleshooting ENWW

Jams in the print-cartridge area
To clear a jam in the print cartridge area, perform the following steps:
CAUTION Do not use sharp objects, such as tweezers or needle-nose pliers, to remove jams.
Damage caused by sharp objects is not covered by the warranty.
When removing jammed media, pull the jammed media straight away from the all-in-one. Pulling
jammed media out of the all-in-one at an angle can damage the all-in-one.
1. Open the print-cartridge door, and remove the print cartridge.
CAUTION To prevent damage to the print cartridge, minimize its exposure to direct light.
Figure 6-1 Jams in the print-cartridge area (1 of 5)
ENWW Jams 183

2. Open the rear output door, and then rotate the green pressure-release levers downward.
Figure 6-2 Jams in the print-cartridge area (2 of 5)
3. With both hands, grasp the portion of the media that is the most visible (this includes the middle),
and carefully pull it free from the all-in-one.
Figure 6-3 Jams in the print-cartridge area (3 of 5)
184 Chapter 6 Troubleshooting ENWW

4. Replace the print cartridge and close the print-cartridge door.
Figure 6-4 Jams in the print-cartridge area (4 of 5)
5. Close the rear output door.
Figure 6-5 Jams in the print-cartridge area (5 of 5)
ENWW Jams 185

Jams in the trays
To clear a jam in the tray, perform the following steps:
CAUTION Do not use sharp objects, such as tweezers or needle-nose pliers, to remove jams.
Damage caused by sharp objects is not covered by the warranty.
When removing jammed media, pull the jammed media straight away from the all-in-one. Pulling
jammed media out of the all-in-one at an angle can damage the all-in-one.
1. Open the rear output door.
Figure 6-6 Jams in the trays (1 of 10)
2. Rotate the green pressure-release levers downward.
Figure 6-7 Jams in the trays (2 of 10)
186 Chapter 6 Troubleshooting ENWW

3. Open the single-sheet priority input slot (tray 1).
Figure 6-8 Jams in the trays (3 of 10)
4. If jammed media is visible, with both hands grasp the portion of the media that is the most visible
(this includes the middle), and carefully pull it free from the all-in-one.
Figure 6-9 Jams in the trays (4 of 10)
ENWW Jams 187

5. Close the single-sheet priority input slot (tray 1).
Figure 6-10 Jams in the trays (5 of 10)
6. Remove the tray 2 or tray 3 cassette.
Figure 6-11 Jams in the trays (6 of 10)
188 Chapter 6 Troubleshooting ENWW

7. If jammed media is visible, use both hands to grasp the portion of the media that is the most visible
(this includes the middle), and carefully pull it free from the all-in-one.
Figure 6-12 Jams in the trays (7 of 10)
8. If no media is visible, open the print-cartridge door, remove the print cartridge, and rotate the upper
media guide. Carefully pull the media up and out of the all-in-one.
Figure 6-13 Jams in the trays (8 of 10)
ENWW Jams 189

9. Replace the tray 2 or tray 3 cassette.
Figure 6-14 Jams in the trays (9 of 10)
10. Close the rear output door.
Figure 6-15 Jams in the trays (10 of 10)
190 Chapter 6 Troubleshooting ENWW

Jams in the output bin
CAUTION Do not use sharp objects, such as tweezers or needle-nose pliers, to remove jams.
Damage caused by sharp objects is not covered by the warranty.
When removing jammed media, pull the jammed media straight away from the all-in-one. Pulling
jammed media out of the all-in-one at an angle can damage the all-in-one.
With both hands, grasp the portion of the media that is the most visible (this includes the middle), and
carefully pull it free from the all-in-one.
Figure 6-16 Jams in the output bin
ENWW Jams 191

Jams in the straight-through output path
CAUTION Do not use sharp objects, such as tweezers or needle-nose pliers, to remove jams.
Damage caused by sharp objects is not covered by the warranty.
When removing jammed media, pull the jammed media straight away from the all-in-one. Pulling
jammed media out of the all-in-one at an angle can damage the all-in-one.
1. Open the rear output door.
Figure 6-17 Jams in the straight-through output path (1 of 4)
2. Rotate the green pressure release levers downward.
Figure 6-18 Jams in the straight-through output path (2 of 4)
192 Chapter 6 Troubleshooting ENWW

3. With both hands, grasp the portion of the media that is the most visible (this includes the middle),
and carefully pull it free from the all-in-one.
NOTE If you cannot grasp the media with your hands, perform the procedure in Jams in
the print-cartridge area on page 183.
Figure 6-19 Jams in the straight-through output path (3 of 4)
4. Close the rear output door.
Figure 6-20 Jams in the straight-through output path (4 of 4)
ENWW Jams 193

Jams in the duplex path
NOTE If you are experiencing jams in the duplex paper path, make sure that the duplex-tray
lever is set to the correct media size for your country/region. Open the duplex-paper-path door
and look at the embossed arrow on the lever. Make sure that it points to the media size for your
country/region. If the size needs to be changed, push the lever all the way in for duplex printing
on letter- and legal-size media, or pull it all the way out for duplex printing on A4-size media.
A4
LTR,
LGL
A4
LTR,
LGL
CAUTION Do not use sharp objects, such as tweezers or needle-nose pliers, to remove jams.
Damage caused by sharp objects is not covered by the warranty.
When removing jammed media, pull the jammed media straight away from the all-in-one. Pulling
jammed media out of the all-in-one at an angle can damage the all-in-one.
1. Open the rear output door.
Figure 6-21 Jams in the duplex path (1 of 10)
194 Chapter 6 Troubleshooting ENWW

2. Rotate the green pressure-release levers downward.
Figure 6-22 Jams in the duplex path (2 of 10)
3. Remove the tray 2 cassette.
Figure 6-23 Jams in the duplex path (3 of 10)
ENWW Jams 195

4. Push down on the green lever on the duplex assembly.
Figure 6-24 Jams in the duplex path (4 of 10)
5. With both hands, grasp the portion of the media that is the most visible (this includes the middle),
and carefully pull it free from the all-in-one.
Figure 6-25 Jams in the duplex path (5 of 10)
196 Chapter 6 Troubleshooting ENWW

6. Close the duplex assembly.
Figure 6-26 Jams in the duplex path (6 of 10)
7. Replace the tray 2 cassette.
Figure 6-27 Jams in the duplex path (7 of 10)
ENWW Jams 197

8. Close the rear output bin, and then open the duplex-path door on the back of the all-in-one.
Figure 6-28 Jams in the duplex path (8 of 10)
9. With both hands, grasp the portion of the media that is the most visible (this includes the middle),
and carefully pull it free from the all-in-one.
Figure 6-29 Jams in the duplex path (9 of 10)
198 Chapter 6 Troubleshooting ENWW

10. Close the duplex-path door.
Figure 6-30 Jams in the duplex path (10 of 10)
Jams in the ADF
Jams in the ADF can be caused by the following problems.
●The ADF input tray is loaded incorrectly or is too full.
●The media does not meet HP specifications.
1. Open the ADF cover.
Figure 6-31 Jams in the ADF (1 of 10)
ENWW Jams 199

2. Remove the jam cleanout part (callout 1). Using both hands, lift up until the part unsnaps. Rotate
and lift out the cleanout part and set it aside.
1
Figure 6-32 Jams in the ADF (2 of 10)
3. Lifting the green lever (callout 2), rotate the pick mechanism until it stays open.
2
Figure 6-33 Jams in the ADF (3 of 10)
200 Chapter 6 Troubleshooting ENWW

4. Try to remove the page gently without tearing it. If you feel resistance, go to the next step.
Figure 6-34 Jams in the ADF (4 of 10)
5. Open the scanner cover and gently loosen the media by using both hands.
Figure 6-35 Jams in the ADF (5 of 10)
ENWW Jams 201

6. When the media is free, gently pull it out in the direction shown.
Figure 6-36 Jams in the ADF (6 of 10)
7. Close the scanner cover.
Figure 6-37 Jams in the ADF (7 of 10)
202 Chapter 6 Troubleshooting ENWW

8. Lower the green lever.
Figure 6-38 Jams in the ADF (8 of 10)
9. Reinstall the cleanout part by inserting it as shown. Push down on the two tabs until the part snap
into place. Install the cleanout part correctly, because future jamming might occur if the cleanout
part is not replaced correctly.
Figure 6-39 Jams in the ADF (9 of 10)
ENWW Jams 203

10. Close the ADF cover.
Figure 6-40 Jams in the ADF (10 of 10)
Jams in the convenience stapler (HP LaserJet 3392 only)
To reduce the risk of staple jams, make sure that you staple 20 or fewer pages of media (80 g/m
2
or
20 lb) at a time.
1. Turn off the all-in-one, and open the convenience-stapler door.
NOTE Opening the convenience-stapler door disables the convenience stapler.
Figure 6-41 Jams in the convenience stapler (1 of 5)
204 Chapter 6 Troubleshooting ENWW

2. Remove the staple cassette.
Figure 6-42 Jams in the convenience stapler (2 of 5)
3. Clear any loose staples from the convenience stapler and from the staple cassette.
Figure 6-43 Jams in the convenience stapler (3 of 5)
ENWW Jams 205

4. Replace the staple cassette.
Figure 6-44 Jams in the convenience stapler (4 of 5)
5. Close the convenience stapler-door and turn on the all-in-one. If the jam persists, repeat this
procedure.
Figure 6-45 Jams in the convenience stapler (5 of 5)
206 Chapter 6 Troubleshooting ENWW

Control-panel messages
The control-panel messages indicate the status of the current operation, and include a page count on
the second line of the display, if appropriate. When the all-in-one is receiving fax data, print data, or
scanning commands, the control-panel messages indicate this status. In addition, alerts and warning
messages, and critical-error messages indicate situations that might require some action
Alerts and warning messages
Alerts and warning messages appear temporarily and might require the user to acknowledge the
message by pressing to resume or by pressing Cancel to cancel the job. With certain warnings, the
job might not be completed or the print-quality might be affected. If the alert or warning message is
related to printing and the auto-continue feature is on, the all-in-one will attempt to resume the printing
job after the warning has appeared for 10 seconds without acknowledgement.
Table 6-1 Alerts and warning messages
Control-panel message Event-log error message Description Recommended action
10.XXXX 10.0000; black e-label error
10.1000; black e-label missing
10.3000; non-HP black
10.3100; non-HP cloned black
10.3200; unauthorized black
The print cartridge is not installed
correctly.
1. Reinstall the print cartridge.
2. Power-cycle all-in-one.
3. If the problem is not solved,
replace the cartridge.
ADF door is open None The ADF cover is open or a
sensor is malfunctioning.
Make sure that the ADF cover is
closed.
Remove the ADF and reinstall it.
If the message persists, turn off
the power by using the power
switch, wait at least 30 seconds,
and then turn on the power and
wait for the all-in-one to initialize.
Try another power source.
Canceled copy. Clear
document
None The Cancel button was pressed
to cancel the current job while
pages were feeding from the
ADF. The cancel process does
not automatically clear the ADF.
Remove the jammed item. See
Jams in the ADF on page 199.
Then, clear the items in the ADF
tray and start over.
Canceled scan. Clear
document
None The Cancel button was pressed
to cancel the current job while
pages were feeding from the
ADF. The cancel process does
not automatically clear the ADF.
Remove the jammed item. See
Jams in the ADF on page 199.
Then, clear the items in the ADF
tray and start over.
Canceled send. Clear
document
None The Cancel button was pressed
to cancel the current job while
pages were feeding from the ADF
tray. The cancel process does
not automatically clear the ADF.
Remove the jammed item. See
Jams in the ADF on page 199.
Then, clear the items in the ADF
tray and start over.
ENWW Control-panel messages 207

Control-panel message Event-log error message Description Recommended action
Comm. error None A fax communication error
occurred between the all-in-one
and the sender or receiver.
Allow the all-in-one to retry
sending the fax. Unplug the all-in-
one telephone cord from the wall,
plug in a telephone, and try
making a call. Plug the all-in-one
phone cord into a jack for another
phone line.
Try a different phone cord.
Device error. [ ] to cont. None The all-in-one experienced an
internal communication error.
This is a warning message only.
Job output might be affected.
Device is busy. Try again later None The all-in-one is currently in use. Wait for the all-in-one to finish the
current job.
Doc feeder jam Clear, Reload None A piece of media is jammed in the
ADF tray.
Open the ADF cover, clear the
jam, close the ADF cover, and
reload the paper into the ADF
tray.
Document feeder mispick.
Reload
None The media in the ADF tray was
not picked up.
Remove the media from the ADF
tray, and then reload it.
Engine error press 55.4000 The all-in-one experienced an
internal communication error.
This is a warning message only.
Job output might be affected.
Fax delayed – Send memory
full
None The fax memory is full. Cancel the fax by pressing
or Cancel. Resend the fax. You
might need to send the fax in
multiple sections if the error
occurs again.
Fax is busy Canceled send None The fax line to which you were
sending a fax was busy. The all-
in-one has canceled sending the
fax.
Call the recipient to ensure that
the fax machine is on and ready.
Check that you are dialing the
correct fax number.
Check that the Redial if busy
option is enabled.
Check for a dial tone on the
phone line by pressing Start Fax.
Make sure that the phone is
working by disconnecting the all-
in-one, plugging in a telephone to
the phone line, and making a
voice call.
Plug the all-in-one phone cord
into a jack for another phone line,
and then try sending the fax
again.
Try a different phone cord.
Fax is busy Redial pending None The fax line to which you were
sending a fax was busy. The all-
in-one automatically redials the
busy number.
Allow the all-in-one to retry
sending the fax.
Call the recipient to ensure that
the fax machine is on and ready.
Table 6-1 Alerts and warning messages (continued)
208 Chapter 6 Troubleshooting ENWW

Control-panel message Event-log error message Description Recommended action
Check that you are dialing the
correct fax number.
Check for a dial tone on the
phone line by pressing Start Fax.
Make sure that the phone is
working by disconnecting the all-
in-one, plugging in a telephone to
the phone line, and making a
voice call.
Plug the all-in-one phone cord
into a jack for another phone line,
and try sending the fax again.
Try a different phone cord.
Fax memory full Canceling
recv.
None During the fax transmission, the
all-in-one ran out of memory.
Only the pages that fit into
memory will be printed.
Print all of the faxes and have the
sender resend the fax. Cancel all
fax jobs or clear the faxes from
memory.
Note: Adding a memory DIMM
does not help resolve this issue.
Fax memory full Canceling
send
None During the fax job, the memory
filled. All pages of the fax have to
be in memory in order for a fax job
to work correctly. Only the pages
that fit into memory were sent.
Print all of the received faxes or
wait until all pending faxes are
sent.
Ask the sender to send the fax
again.
Cancel all fax jobs or clear the
faxes from memory.
Fax recv. error None An error occurred while trying to
receive a fax.
Ask the sender to resend the fax.
Try faxing back to the sender or
another fax machine.
Check for a dial tone on the
phone line by pressing Start Fax.
Check that the telephone cord is
securely connected by
unplugging and replugging the
cord.
Make sure that you are using the
telephone cord that came with
the all-in-one.
Make sure that the phone is
working by disconnecting the all-
in-one, plugging in a telephone to
the phone line, and making a
voice call.
Turn off error-correction mode
(ECM), and turn off V.34. Ask the
sender to resend the fax.
Table 6-1 Alerts and warning messages (continued)
ENWW Control-panel messages 209

Control-panel message Event-log error message Description Recommended action
Connect the all-in-one to a
different phone line.
Fax Send error None An error occurred while trying to
send a fax.
Try resending the fax.
Try faxing to another fax number.
Check for a dial tone on the
phone line by pressing Start Fax.
Check that the telephone cord is
securely connected by
unplugging and replugging the
cord.
Make sure that you are using the
telephone cord that came with
the all-in-one.
Make sure that the phone is
working by disconnecting the all-
in-one, plugging in a telephone to
the phone line, and making a
voice call.
Connect the all-in-one to a
different phone line.
Set the fax resolution to
Standard instead of the default
of Fine.
Fit to Page on flatbed only None The copy reduce/enlarge feature
(called Fit to Page) applies only
to copies made from the flatbed
scanner.
Use the flatbed or select another
reduction/enlargement setting.
Group dial not allowed in
group
None The speed-dial code that you
typed is programmed for a group.
Adding a group-dial to another
group-dial is not allowed.
Add one-touch buttons
(programmed as an individual
speed dial) or individual speed-
dial codes to a group-dial.
Invalid date None An invalid date was specified,
such as June 35.
Retype the date.
Invalid driver Press None You are using the incorrect
printer driver.
Select the printer driver that is
appropriate for your all-in-one.
Invalid entry None Invalid data or response Correct the entry.
Mem. low 1 copy. Press
[cancel]
None The all-in-one completed making
one copy. The remaining copies
have been canceled because of
low memory.
Press Cancel to clear the error.
Break the job into smaller jobs
that contain fewer pages.
Memory is low Try again later None The all-in-one does not have
enough memory to start a new
job.
Wait until the current job is
finished before starting a new job.
Memory is low. Press None The all-in-one memory has been
almost completely filled.
Allow the all-in-one to finish the
job, or press to cancel the job.
Memory low Only 1 copy made None The all-in-one does not have
enough memory to complete the
collated copy job.
Break the job into smaller jobs
that contain fewer pages.
Table 6-1 Alerts and warning messages (continued)
210 Chapter 6 Troubleshooting ENWW

Control-panel message Event-log error message Description Recommended action
No Dial Tone None The all-in-one could not detect a
dial tone.
Check for a dial tone on the
phone line by pressing Start Fax.
Unplug the telephone cord from
both the all-in-one and the wall
and replug the cord.
Make sure that you are using the
telephone cord that came with
the all-in-one.
Unplug the all-in-one telephone
cord from the wall, plug in a
telephone, and try making a voice
call.
Plug the all-in-one phone cord
into a jack for another phone line.
No document sent None The all-in-one did not scan any
pages, or it did not receive any
pages from the computer to
transmit in a fax.
Try sending the fax again.
No fax answer Redial pending None The receiving fax line did not
answer. The all-in-one attempts
to redial after a few minutes.
Allow the all-in-one to retry
sending the fax.
Call the recipient to ensure that
the fax machine is on and ready.
Check that you are dialing the
correct fax number.
If the all-in-one continues to
redial, unplug the all-in-one
telephone cord from the wall,
plug in a telephone, and try
making a voice call.
Plug the all-in-one phone cord
into a jack for another phone line.
Try a different phone cord.
No fax answer. Canceled send None Attempts to redial a fax number
failed, or the Redial-no answer
option was turned off.
Call the recipient to ensure that
the fax machine is on and ready.
Check that you are dialing the
correct fax number.
Check that the redial option is
enabled.
Unplug the telephone cord from
both the all-in-one and the wall
and replug the cord.
Unplug the all-in-one telephone
cord from the wall, plug in a
telephone, and try making a voice
call.
Plug the all-in-one phone cord
into a jack for another phone line.
Table 6-1 Alerts and warning messages (continued)
ENWW Control-panel messages 211

Control-panel message Event-log error message Description Recommended action
No fax detected None The all-in-one answered the
incoming call but did not detect
that a fax machine was calling.
Allow the all-in-one to retry
receiving the fax.
Try a different phone cord.
Plug the all-in-one phone cord
into a jack for another phone line.
No paper pickup to cont. None The all-in-one has failed to pick
up a piece of media.
Verify that the media was
inserted far enough into the input
tray. In tray 2, verify that the
paper-length guide is in the
correct position for the media size
that you are using.
Reload the media in the input tray
and press to continue the job.
Page too complex to cont. none The all-in-one could not print the
current page because of its
complexity.
Press to clear the message.
Allow the all-in-one to finish the
job, or press Cancel to cancel the
job.
Paper jam in (area) 13.0000 The all-in-one has detected a jam
in one of the following areas:
tray 1, tray 2, optional tray 3, the
registration area, or the fuser.
Clear the jam from the area
indicated on the all-in-one control
panel, and then follow the control
panel instructions. See Jams
on page 181.
Scanner reserved for PC scan None A computer is using the all-in-one
to create a scan.
Wait until the computer scan has
finished, or cancel the scan from
the computer software, or press
Cancel.
Scanning error Cannot
connect
52.0000 The all-in-one cannot transmit
scan information to a computer.
Verify that the connection cable is
not loose or damaged. Replace
the cable if necessary, and try the
scan again.
Settings cleared None The all-in-one has cleared job
settings.
Specify any appropriate job
settings.
Unauthorized supply in use/
Unauthorized black to accept
press .
None A new supply has been installed
that is not made by HP. This
message is shown until an
HP supply is installed or is
pressed.
If you believe you purchased an
HP supply, please call the
HP fraud hotline at
1-877-219-3183. Service or
repairs that are required as a
result of using non-HP supplies is
not covered under HP warranty.
To continue printing, press .
The first pending job will be
cancelled.
Critical-error message-tables
Critical error messages can indicate some kind of failure. Turning the all-in-one power off and then on
might fix the problem. if a critical error persists, the all-in-one might require service.
Table 6-1 Alerts and warning messages (continued)
212 Chapter 6 Troubleshooting ENWW

Table 6-2 Critical-error messages
Control-panel message Description Recommended action
Scanner error # Turn off then on The scanner assembly has experienced an
internal error.
1 = dark find
2 = LMW temp find
3 = bulb warm up from off
4 = bulb warm up from coarse
5 = cal label find
6 = doc original find
7 = LMW final find
8 = cal label find after scan
9 = cal label find prior to standby
10 = doc original find prior to standby
11 = bulb warm up from standby
Turn the all-in-on off, and then on.
If the error persists, replace the scanner
assembly. See Scanner/ADF assembly
on page 129.
If the error persists, replace the formatter.
See Formatter on page 143.
49 Error The all-in-one has experienced an internal
embedded software error.
Turn off the power by using the power switch,
wait at least 30 seconds, and then turn on the
power and wait for the all-in-one to initialize.
50.x Fuser Error The all-in-one has experienced an internal
hardware error.
1. Turn off the power by using the power
switch, and then wait at least 30
seconds.
2. If a surge protector is being used,
remove it. Plug the all-in-one directly
into the electrical outlet.
3. Turn on the power and wait for the all-in-
one to initialize.
51 Laser Error The all-in-one has experienced an internal
hardware error.
Turn off the power by using the power switch,
wait at least 30 seconds, and then turn on the
power and wait for the all-in-one to initialize.
If a surge protector is being used, remove it.
Plug the all-in-one directly into the electrical
outlet. Use the power switch to turn the all-in-
one on.
52 Scanner Error The all-in-one has experienced an internal
hardware error.
Turn off the power by using the power switch,
wait at least 30 seconds, and then turn on the
power and wait for the all-in-one to initialize.
If a surge protector is being used, remove it.
Plug the all-in-one directly into the electrical
outlet. Use the power switch to turn the all-in-
one on.
55.1 Error The all-in-one has experienced an internal
hardware error.
Turn off the power by using the power switch,
wait at least 30 seconds, and then turn on the
power and wait for the all-in-one to initialize.
ENWW Control-panel messages 213

Control-panel message Description Recommended action
If a surge protector is being used, remove it.
Plug the all-in-one directly into the electrical
outlet. Use the power switch to turn the all-in-
one on.
57 Fan Error The all-in-one has experienced a problem
with its internal fan.
Turn off the power by using the power switch,
wait at least 30 seconds, and then turn on the
power and wait for the all-in-one to initialize.
79 Error Turn off then on The all-in-one has experienced an internal
firmware error.
Turn off the power by using the power switch,
wait at least 30 seconds, and then turn on the
power and wait for the all-in-one to initialize.
If you have already installed a memory DIMM
in the all-in-one, turn off the all-in-one,
remove the memory DIMM, reinstall the
DIMM to verify that it is seated properly, and
then turn on the all-in-one.
If a surge protector is being used, remove it.
Plug the all-in-one directly into the electrical
outlet. Use the power switch to turn on the all-
in-one.
Table 6-2 Critical-error messages (continued)
214 Chapter 6 Troubleshooting ENWW

Print problems
Print-quality problems
The information in the following sections helps you identify and resolve print-quality issues.
NOTE If you are having copy problems, see Copy problems on page 228.
Improving print quality
Use the print-quality settings to prevent print-quality problems.
Understanding print-quality settings
Print-quality settings affect how light or dark the print is on the page and the style in which the graphics
are printed. You can also use the print-quality settings to optimize the print quality for a specific media
type.
You can change the settings in the all-in-one properties to accommodate the types of jobs that you are
printing. The following settings are available, depending on the printer driver that you are using:
●600 dpi
●Custom: This setting produces the same resolution as the default setting, but you can change the
scale patterns.
NOTE Changing the resolution can change the formatting of your text.
To temporarily change print-quality settings
To change the print-quality settings only for the current software program, open the properties through
the Print Setup menu in the program that you are using to print.
ENWW Print problems 215

To change print-quality settings for all future jobs
NOTE For Macintosh instructions, see the user guide.
For Windows 98, Windows 2000, and Windows Me:
1. In the Windows system tray, click Start, select Settings, and then click Printers.
2. Right-click the all-in-one icon.
3. Click Properties (in Windows 2000, you can also click Printing Preferences).
4. Change the settings, and click OK.
For Windows XP:
1. In the Windows system tray, click Start, click Control Panel, and then click Printers and Faxes.
2. Right-click the all-in-one icon.
3. Click Properties, or click Printing Preferences.
4. Change the settings, and click OK.
216 Chapter 6 Troubleshooting ENWW

Identifying and correcting print defects
Use the checklist and print-quality issues charts in this section to solve print-quality problems.
Print-quality checklist
General print-quality problems can be solved by using the following checklist:
1. Make sure that the paper or print media that you are using meets specifications. Generally,
smoother paper provides better results.
2. If you are using a special print media such as labels, transparencies, glossy paper, or letterhead,
ensure that you have printed by type.
3. Print a Configuration page and Supplies Status page at the all-in-one control panel.
●Check the Supplies Status page to see if any supplies are low or empty. No information is
provided for non-HP print cartridges.
4. Print a Demo page from the HP ToolboxFX. If the page prints, the problem is with the printer driver.
Try printing from another printer driver. For example, if you are using the PCL 6 printer driver, print
from the PS printer driver.
●Use the Add Printer Wizard in the Printers (or Printers and Faxes in Windows XP) dialog
box to install the PS driver.
5. Try printing from a different program. If the page prints correctly, the problem is with the program
from which you were printing.
6. Restart the computer and the all-in-one and try printing again. If the problem is not resolved,
see General print-quality issues on page 217.
General print-quality issues
The following examples depict letter-size paper that has passed through the all-in-one short-edge-first.
These examples illustrate problems that would affect all of the pages that you print. The topics that follow
list the typical cause and solution for each of these examples.
Problem Cause Solution
Print is light or faded. The media might not meet
HP specifications.
Use media that meets HP specifications.
Make sure that the media meets
specifications in the HP LaserJet Printer
Family Print Media Guide.
The print cartridge might be low. If you
use a non-HP print cartridge, no
messages appear on the all-in-one
control panel or in the HP ToolboxFX.
Replace the print cartridge. See Remove
the print cartridge on page 113.
If the print cartridge is not low or empty,
inspect the transfer roller to see if it is
damaged. If it is not , replace the print
cartridge.
If the whole page is light, the print density
adjustment is too light or EconoMode
might be turned on.
Adjust the print density, and disable
EconoMode in the all-in-one Properties.
Toner specks appear. The media might not meet
HP specifications.
Use media that meets HP specifications.
Make sure that the media meets
ENWW Print problems 217

Problem Cause Solution
specifications in the HP LaserJet Printer
Family Print Media Guide.
The paper path might need to be
cleaned.
Clean the paper path. See Cleaning the
print path on page 63, or see the
HP ToolboxFX online Help.
Dropouts appear. A single sheet of print media might be
defective.
Try reprinting the job.
The moisture content of the paper is
uneven or the paper has moist spots on
its surface.
Try different paper, such as high-quality
paper that is intended for laser printers.
The paper lot is flawed. The
manufacturing processes can cause
some areas to reject toner.
Try different paper, such as high-quality
paper that is intended for laser printers.
The print cartridge might be defective. Replace the print cartridge. See Remove
the print cartridge on page 113.
Vertical streaks or bands appear on the
page.
The print cartridge might be low or
defective. If you are using a non-HP print
cartridge, no messages appear on the
all-in-one control panel or in the
HP ToolboxFX.
Replace the print cartridge. See Remove
the print cartridge on page 113.
The amount of background toner
shading becomes unacceptable.
The media might not meet
HP specifications.
Use a different paper with a lighter basis
weight.
The single-sheet priority input slot
(tray 1) might be installed incorrectly.
Make sure that the single-sheet priority
input slot (tray 1) is in place.
The print-density setting is too high. Decrease the print-density setting
through HP ToolboxFX or the embedded
Web server. This decreases the amount
of background shading.
Very dry (low humidity) conditions can
increase the amount of background
shading.
Check the all-in-one environment.
The print cartridge might be low. If you
are using a non-HP print cartridge, no
messages appear on the all-in-one
control panel or in the HP ToolboxFX.
Replace the print cartridge. See Remove
the print cartridge on page 113.
Toner smears appear on the media. The media might not meet
HP specifications.
Use media that meets HP specifications.
Make sure that the media meets
218 Chapter 6 Troubleshooting ENWW

Problem Cause Solution
specifications in the HP LaserJet Printer
Family Print Media Guide.
If toner smears appear on the leading
edge of the paper, the media guides are
dirty, or debris has accumulated in the
print path.
Clean the media guides and the paper
path. See Cleaning the all-in-one
on page 53.
The print cartridge might be low. If you
are using a non-HP print cartridge, no
messages appear on the all-in-one
control panel or in the HP ToolboxFX.
Replace the print cartridge. See Remove
the print cartridge on page 113.
The fuser temperature might be too low. In the printer driver, make sure the
appropriate media type is selected.
The toner smears easily when touched. The all-in-one is not set to print on the
type of media on which you want to print.
In the printer driver, select the Paper tab
and set Type is to match the type of
media on which you are printing. Print
speed might be slower if you are using
heavy paper.
The media might not meet
HP specifications.
Use media that meets HP specifications.
Make sure that the media meets
specifications in the HP LaserJet Printer
Family Print Media Guide.
The paper path might need to be
cleaned.
Clean the all-in-one. See Cleaning the
all-in-one on page 53.
The power source might be defective. Plug the all-in-one directly into an ac
outlet instead of into a power strip.
The print cartridge might be low. If you
are using a non-HP print cartridge, no
messages appear on the all-in-one
control panel or in the HP ToolboxFX.
Replace the print cartridge. See Remove
the print cartridge on page 113.
Marks repeatedly appear at even
intervals on the page.
The all-in-one is not set to print on the
type of media on which you want to print.
In the printer driver, make sure that the
appropriate media type is selected. Print
speed might be slower if you are using
heavy paper.
Internal parts might have toner on them. The problem typically corrects itself after
a few more pages.
The paper path might need to be
cleaned.
Clean the all-in-one. See Cleaning the
all-in-one on page 53.
The print cartridge might be damaged. If a repetitive mark occurs at the same
spot on the page, install a new HP print
cartridge. See Remove the print
cartridge on page 113.
The printed page contains misformed
characters.
The media might not meet
HP specifications.
Use a different paper, such as high-
quality paper that is intended for laser
printers.
If characters are incorrectly formed so
that they produce a wavy effect, the laser
scanner might need replacing.
Verify that the problem also occurs on
the Configuration page. If so, replace the
laser/scanner. See Laser/scanner
on page 148.
ENWW Print problems 219

Problem Cause Solution
The printed page is curled or wavy. The all-in-one is not set to print on the
type of media on which you want to print.
In the printer driver, make sure the
appropriate media type is selected.
If the problem persists, select a media
type that uses a lower fuser temperature,
such as transparencies or light media.
The media might have been in the input
tray too long.
Turn over the stack of media in the tray.
Also, try rotating the media 180° in the
input tray.
The paper path is curling the media. Open the rear output door to print to the
straight-through output path.
The media might not meet
HP specifications.
Use a different paper, such as high-
quality paper that is intended for laser
printers.
Both high temperature and humidity can
cause paper curl.
Check the all-in-one environment.
Text or graphics are skewed on the
printed page.
The media might be loaded incorrectly or
the input tray might be too full.
Verify that the media is loaded correctly
and that the media guides are not too
tight or too loose against the stack.
See Loading media on page 28.
The media might not meet
HP specifications.
Use a different paper, such as high-
quality paper that is intended for laser
printers.
The printed page contains wrinkles or
creases.
The media might be loaded incorrectly or
the input tray might be too full.
Turn over the stack of paper in the input
tray, or try rotating the paper 180° in the
input tray.
Verify that the media is loaded correctly
and that the media guides are not too
tight or too loose against the stack.
See Loading media on page 28.
The media might not meet
HP specifications.
Use a different paper, such as high-
quality paper that is intended for laser
printers.
The paper path is curling the media. Open the rear output door to print to the
straight-through output path.
220 Chapter 6 Troubleshooting ENWW

Problem Cause Solution
Air pockets inside envelopes can cause
them to wrinkle.
Remove the envelope, flatten it, and try
printing again.
Toner appears around the printed
characters.
The media might be loaded incorrectly. Turn over the stack of paper in the tray.
If large amounts of toner have scattered
around the characters, the paper might
have high resistivity.
Use a different paper, such as high-
quality paper that is intended for laser
printers.
An image that appears at the top of the
page (in solid black) repeats farther
down the page (in a gray field).
Software settings might affect image
printing.
In your software program, change the
tone (darkness) of the field in which the
repeated image appears.
In your software program, rotate the
whole page 180° to print the lighter
image first.
The order of images printed might affect
printing.
Change the order in which the images
are printed. For example, have the lighter
image at the top of the page, and the
darker image farther down the page.
A power surge might have affected the
all-in-one.
If the defect occurs later in a print job,
turn the all-in-one off for 10 minutes, and
then turn on the all-in-one to restart the
print job.
Droplets of water are deposited on the
trailing edge of the page.
Moisture in the all-in-one is condensing
on the fuser assembly. In excessively hot
and humid areas, media retains
moisture.
NOTE Water droplets do not
damage the all-in-one.
Try moving the all-in-one to a less humid
area. Try a different media.
ENWW Print problems 221

Media-handling problems
Use the information in this section when the all-in-one experiences media-handling problems.
Print-media guidelines
●For best results, make sure that the paper is of good quality, and free of cuts, nicks, tears, spots,
loose particles, dust, wrinkles, voids, staples, and curled or bent edges.
●For best-quality printing, use a smooth type of paper. Generally, smoother media produces better
results.
●If you are unsure what type of paper you are loading (such as bond or recycled), check the label
on the package of paper.
●Do not use media that is designed for Inject printers only. Use media that is designed for LaserJet
printers.
●Do not use letterhead paper that is printed with low-temperature inks, such as those used in some
types of thermography.
●Do not use raised or embossed letterhead.
●The all-in-one uses heat and pressure to fuse toner to the paper. Make sure that any colored paper
or preprinted forms use inks that are compatible with this fusing temperature (200°C or 392°F for
0.1 second).
CAUTION Failure to follow these guidelines could cause jams or damage to the all-in-one.
Solving print-media problems
The following problems with media cause print-quality deviations, jamming, or even damage to the all-
in-one.
Problem Cause Solution
Poor print quality or toner adhesion The paper is too moist, too rough, too
heavy or too smooth, or it is embossed
or from a faulty paper lot.
Try another kind of paper, between 100
and 250 Sheffield, with 4 to 6% moisture
content.
Dropouts, jamming, or curl The paper has been stored incorrectly. Store paper flat in its moisture-proof
wrapping.
The paper has variability from one side
to the other.
Turn the paper over.
Excessive curl The paper is too moist, has the wrong
grain direction, or is of short-grain
construction
Open the rear output bin, or use long-
grain paper.
The paper varies from side-to-side. Turn the paper over.
Jamming, damage to all-in-one The paper has cutouts or perforations. Use paper that is free of cutouts or
perforations.
Problems with feeding The paper has ragged edges. Use high-quality paper that is made for
laser printers.
The paper varies from side-to-side. Turn the paper over.
222 Chapter 6 Troubleshooting ENWW

Problem Cause Solution
The paper is too moist, too rough, too
heavy or too smooth, has the wrong grain
direction, or is of short-grain construction
or it is embossed or from a faulty paper
lot.
Try another kind of paper, between 100
and 250 Sheffield, 4% to 6% moisture
content.
Open the rear output bin, or use long-
grain paper.
Skewed (crooked) print The media guides might be incorrectly
adjusted.
Remove all media from the input tray,
straighten the stack, and then load the
media in the input tray again. Adjust the
media guides to the width and length of
the media that you are using and try
printing again.
More than one sheet feeds at one time. The media tray might be overloaded. Remove some of the media from the tray.
The media might be wrinkled, folded, or
damaged.
Verify that the media is not wrinkled,
folded, or damaged. Try printing on
media from a new or different package.
The all-in-one does not pull media from
the media input tray.
The all-in-one might be in manual feed
mode.
●If Manual feed appears on the all-
in-one control-panel display,
press to print the job.
●Verify that the all-in-one is not in
manual feed mode and print your
job again.
The pickup roller might be dirty or
damaged.
Replace the tray 2 pickup roller. See
Replacing the tray 2 pickup roller
on page 44.
The paper-length adjustment control in
tray 2 or optional tray 3 is set at a length
that is greater than the media size.
Adjust the paper-length adjustment
control to the correct length.
ENWW Print problems 223

Performance problems
Try the tips in this section if pages exit the all-in-one, but have nothing printed on them, or when the all-
in-one does not print any pages.
Problem Cause Solution
Pages exit after the print cycle but are
totally blank
The sealing tape might still be in the print
cartridge.
Verify that the sealing tape has been
completely removed from the print
cartridge.
The document might contain blank
pages.
Check the document that you are printing
to see if content appears on all of the
pages.
The all-in-one might be malfunctioning. To check the all-in-one, print a
Configuration page.
Certain media types can slow the print
job.
Print on a different type of media.
Pages did not print The all-in-one might not be pulling media
correctly.
See Media-handling problems
on page 222.
The media is jamming in the all-in-one. Clear the jam. See Jams on page 181.
The USB cable might be defective or
incorrectly connected.
●Disconnect the USB cable at both
ends and reconnect it.
●Try printing a job that has printed in
the past.
●Try using a different USB cable.
Other devices are running on your
computer.
The all-in-one might not share a USB
port. If you have an external hard drive or
network switch box that is connected to
the same port as the all-in-one, the other
device might be interfering. To connect
and use the all-in-one, you must
disconnect the other device or you must
use two USB ports on the computer.
224 Chapter 6 Troubleshooting ENWW

Scan problems
Solving scanned-image problems
Problem Cause Solution
The scanned image is of poor quality. The original might be a second-
generation photo or picture.
●To eliminate the patterns, try
reducing the size of the image after
scanning.
●Print the scanned image to see if
the quality is better.
●Verify that your resolution and color
settings are correct for the type of
scan job that you are performing.
●For best results, use the flatbed
scanner for scanning rather than
the automatic document feeder
(ADF).
The image that appears on the screen
might not be an accurate representation
of the quality of the scan.
●Try adjusting your computer
monitor settings to use more colors
(or levels of gray). Typically, you
make this adjustment by opening
Display in Windows Control Panel.
●Try adjusting the resolution and
color settings in the scanner
software.
The original might have been loaded
incorrectly.
Use the media guides when you load the
originals into the ADF. See Loading
documents to fax, copy, or scan
on page 28.
The scanner might be dirty. Clean the scanner. See Cleaning the all-
in-one on page 53.
The graphics settings might not be
suitable for the type of scan job that you
are performing.
Try changing the graphics settings.
Part of the image did not scan. The original might have been loaded
incorrectly.
Use the media guides when you load the
originals into the ADF. See Loading
documents to fax, copy, or scan
on page 28.
A colored background might be causing
images in the foreground to blend into
the background.
Try adjusting the settings before you
scan the original or enhancing the image
after you scan the original.
The original is longer than 381 mm (15
inches).
The maximum scannable length is 381
mm (15 inches) when you use the
automatic document feeder (ADF) input
tray. If the page exceeds the maximum
length, the scanner stops. (Copies can
be longer.)
ENWW Scan problems 225

Problem Cause Solution
CAUTION Do not try to pull
the original from the ADF; you
might damage the scanner or
your original. See Jams in the
ADF on page 199.
The original is too small. The minimum size that the flatbed
scanner supports is 25 x 25 mm (1 x 1
inch). The minimum size that the ADF
supports is 127 x 127 mm (5 x 5 inches).
The original might be jammed. See Jams
on page 181.
The media size is incorrect. In Scan settings, make sure that the
input media size is large enough for the
document that you are scanning.
The scan takes too long The resolution or color level is set too
high.
Change the resolution and color level
settings to the correct settings for your
job.
The software is set to scan in color. The system default is color, which takes
longer to scan even when scanning a
monochrome original. If you acquire an
image through TWAIN or WIA, you can
change the settings so that the original
scans in grayscale or black-and-white.
See the all-in-one software Help for
details.
A print job or copy job was sent before
you tried to scan.
If someone sent a print job or copy job
before you tried to scan, the scan will
start if the scanner is not busy. However,
because the all-in-one and scanner
share memory, the scan might be slower.
226 Chapter 6 Troubleshooting ENWW

Scan-quality problems
Preventing problems
The following are a few simple steps you can take to improve copy and scan quality.
●Use the flatbed scanner, rather than the automatic document feeder (ADF) input tray, to scan.
●Use high-quality originals.
●Load the media correctly. If the media is loaded incorrectly, it might skew, which causes unclear
images. See Loading media on page 28 for instructions.
●Adjust the software settings according to how you plan to use the scanned page.
●If your all-in-one frequently feeds more than one page at a time, you might need to replace the
separation pad. See Replacing the tray 2 and optional tray 3 separation pad on page 49.
●Use or make a carrier sheet to protect your originals.
Solving scan-quality problems
Problem Description Solution
Blank pages The original might have been loaded
upside down.
In the automatic document feeder (ADF),
put the top end of the stack of originals
into the ADF input tray, with the media
stack face-up and the first page to be
scanned on top of the stack.
On the flatbed scanner, place the original
document face-down with the upper-left
corner of the document at the lower-right
corner of the glass.
Too light or dark The resolution and color levels might be
set incorrectly.
Verify that you have the correct
resolution and color settings.
Unwanted lines Ink, glue, correction fluid, or an unwanted
substance might be on the glass.
Clean the flatbed scanner surface. See
Cleaning the flatbed scanner glass
on page 53.
The ADF glass might be dirty. Clean the ADF glass. See Cleaning the
scanner-cover backing on page 55.
Black dots or streaks Ink, glue, correction fluid, or an unwanted
substance might be on the glass.
Clean the flatbed scanner surface. See
Cleaning the flatbed scanner glass
on page 53.
Unclear text The resolution and color levels may be
set incorrectly.
Verify that you have the correct
resolution and color settings.
ENWW Scan problems 227

Copy problems
Preventing problems
The following are a few simple steps you can take to improve copy quality:
●Copy from the flatbed scanner. This will produce a higher quality copy than copying from the
automatic document feeder (ADF).
●Use quality originals.
●Load the media correctly. If the media is loaded incorrectly, it might skew, causing unclear images
and problems with the OCR program.
●Use or make a carrier sheet to protect your originals.
NOTE Verify that the media meets HP specifications. If the media meets HP specifications,
recurring feed problems indicate the pickup roller or separation pad is worn.
Image problems
Problem Cause Solution
Images are missing or faded. The print-cartridge toner-level might be
low.
Replace the print cartridge. See Remove
the print cartridge on page 113.
The original might be of poor quality. If your original is too light or damaged,
the copy might not be able to
compensate, even if you adjust the
contrast. If possible, find an original
document in better condition.
The original might have a colored
background.
Colored backgrounds might cause
images in the foreground to blend into
the background, or the background might
appear in a different shade. If possible,
use an original document without a
colored background.
Vertical white or faded stripes appear on
the copy.
The media might not meet
HP specifications.
Use media that meets HP specifications.
The print-cartridge toner-level might be
low.
Replace the print cartridge. See Remove
the print cartridge on page 113.
Unwanted lines appear on the copy. Tray 2 might not be installed correctly. Verify that the tray is in place.
The flatbed scanner or the ADF glass
might be dirty.
Clean the flatbed scanner or the ADF
glass. See Cleaning the all-in-one
on page 53.
228 Chapter 6 Troubleshooting ENWW

Problem Cause Solution
The photosensitive drum inside the print
cartridge might have been scratched.
Install a new HP print cartridge. See
Remove the print cartridge
on page 113.
Black dots or streaks appear on the copy. Ink, glue, correction fluid, or an unwanted
substance might be on the automatic
document feeder (ADF) or flatbed
scanner.
Clean the all-in-one. See Cleaning the
all-in-one on page 53.
Copies are too light or dark. The printer driver or all-in-one software
settings might be incorrect.
Verify that the quality settings are
correct.
See the all-in-one software Help for more
information about changing the settings.
Text is unclear. The printer driver or all-in-one software
settings might be incorrect.
Verify that the quality settings are
correct.
See the all-in-one software Help for more
information about changing the settings.
Media-handling problems
Problem Cause Solution
Poor print quality or toner adhesion The paper is too moist, too rough, too
heavy or too smooth, or it is embossed
or from a faulty paper lot.
Try another kind of paper, between 100
and 250 Sheffield, 4% to 6% moisture
content.
Dropouts, jamming, or curl The paper has been stored incorrectly. Store paper flat in its moisture-proof
wrapping.
The paper has variability from one side
to the other.
Turn the paper over.
Excessive curl The paper is too moist, has the wrong
grain direction, or is of short-grain
construction
Open the rear output bin, or use long-
grain paper.
The paper varies from one side to the
other.
Turn the stack over.
Jamming, damage to all-in-one The paper has cutouts or perforations. Use paper that is free of cutouts or
perforations.
Problems with feeding The paper has ragged edges. Use high-quality paper that is made for
laser printers.
The paper varies from side-to-side. Turn the paper over.
The paper is too moist, too rough, too
heavy or too smooth, has the wrong grain
direction, or is of short-grain construction
Try another kind of paper, between 100
and 250 Sheffield, 4% to 6% moisture
content.
ENWW Copy problems 229

Problem Cause Solution
Open the rear output bin, or use long-
grain paper.
or it is embossed or from a faulty paper
lot.
Print is skewed (crooked). The media guides might be incorrectly
adjusted.
Remove all media from the input tray,
straighten the stack, and then load the
media in the input tray again. Adjust the
media guides to the width and length of
the media that you are using and try
printing again.
More than one sheet feeds at one time. The media tray might be overloaded. Remove some of the media from the tray.
The media might be wrinkled, folded, or
damaged.
Verify that the media is not wrinkled,
folded, or damaged. Try printing on
media from a new or different package.
The all-in-one does not pull media from
the media input tray.
The all-in-one might be in manual feed
mode.
●If Manual feed appears on the all-
in-one control-panel display,
press to print the job.
●Verify that the all-in-one is not in
manual feed mode and print your
job again.
The pickup roller might be dirty or
damaged.
Replace the pickup roller. See Replacing
the tray 2 pickup roller on page 44.
The paper-length adjustment control in
tray 2 or optional tray 3 is set at a length
that is greater than the media size.
Adjust the paper-length adjustment
control to the correct length.
230 Chapter 6 Troubleshooting ENWW

Performance problems
Problem Cause Solution
No copy came out. The input tray might be empty. Load media in the all-in-one. See
Loading media on page 28 for more
information.
The original might have been loaded
incorrectly.
In the automatic document feeder (ADF),
load the original with the narrow side
forward and the side to be scanned
facing up.
On the flatbed scanner, place the original
document face-down with the upper-left
corner of the document at the lower-right
corner of the glass.
Copies are blank. The sealing tape might not have been
removed from the print cartridge.
Remove the print cartridge from the all-
in-one, pull out the sealing tape, and
reinstall the print cartridge.
The original might have been loaded
incorrectly.
In the ADF, load the original with the
narrow side forward and the side to be
scanned facing up.
On the flatbed scanner, make sure that
the original document is placed face-
down with the upper-left corner of the
document at the lower-right corner of the
glass.
The media might not meet
HP specifications.
Use media that meets HP specifications.
The print-cartridge toner-level might be
low.
Replace the print cartridge. See Remove
the print cartridge on page 113.
The wrong original was copied. The ADF might be loaded. Make sure that the ADF is empty.
Copies are reduced in size. The all-in-one software settings might be
set to reduce the scanned image.
See the HP ToolboxFX Help for more
information about changing the settings.
ENWW Copy problems 231

Fax troubleshooting
General fax troubleshooting
Verify the following information before troubleshooting fax problems.
●Is the fax set up correctly?
●Make sure that the fax cord that came with the all-in-one is the cord that is being used. This
cord has been tested and meets the device specifications.
●Make sure that the fax cord is installed in the correct port. The fax cord must be plugged into
the line port.
●What type of telephone line is being used?
●Dedicated telephone line: a unique telephone line that is assigned to receive or send a fax.
The fax cord must be plugged into the line port.
●Shared telephone line: a telephone line that receives or sends voice calls and faxes. A single,
shared telephone line can perform only one function at a time. A fax cannot be sent while
someone is talking on the telephone or while a computer is connecting to the Internet.
●Roll-over lines: a telephone system feature that allows an incoming call to be forwarded to
the next available telephone line (used with multiple-telephone-line systems). Try attaching
the device to the first incoming telephone line. The all-in-one will answer the telephone after
it rings the number of times that is specified in the all-in-one rings-to-answer setting.
●PBX system: a business-environment telephone system. Standard home telephones and the
HP LaserJet all-in-one use an analog telephone signal. Some PBX systems are digital and
might be incompatible with standard telephones and with devices such as the HP LaserJet
all-in-one.
●Distinctive ring service: a telephone system feature that can assign two telephone numbers
to one physical line, and assign a distinctive ring pattern to each number. Make sure that the
device is set to respond to the correct distinctive ring pattern that the telephone service
provider assigned to the fax number. This service is not available in all countries/regions.
Make sure that the telephone company provides this service before changing the setting. For
more information about distinctive ring service, see Distinctive ring function on page 100.
●Is a telephone-line splitting device installed?
●A telephone-line splitter is a device that splits two or more telephone lines from the same jack.
Not all splitters are compatible with the device, and not all countries/regions support the use
of splitters.
Parallel splitters (also called T-splitters) split a single line into two phone jacks so that two
devices can share the same line. Line 1/Line 2 splitters provide two unique telephone line
outlets from a single jack with two unique telephone numbers (two telephone lines are
connected to a single jack). A Line 1/Line 2 splitter must be used if both a fax line and a voice
line share the same jack.
232 Chapter 6 Troubleshooting ENWW

NOTE Hewlett-Packard does not recommend using a parallel splitter (T-splitter) with
the all-in-one because it might degrade the quality of the telephone signal. If a second
device must be attached to the telephone line in addition to the all-in-one, plug the
second device into the telephone port on the all-in-one (the port on the back that is
marked with a telephone icon).
●Is a surge-protection device installed?
●A surge-protection device might be installed between the telephone jack and the all-in-one to
protect the all-in-one from electrical power that passes through the telephone lines. These
devices might cause some fax communication problems by degrading the quality of the
telephone signal. If you are having problems sending or receiving faxes, connect the device
directly to the telephone jack to determine if the problem is in the surge-protection device.
●Is a telephone company voice-message service being used?
●If the messaging service rings-to-answer setting is lower than the all-in-one rings-to-answer
setting, the messaging service answers the call and the all-in-one will not detect incoming
faxes. If the all-in-one rings-to-answer setting is lower than that of the messaging service, the
all-in-one answers all calls and no calls will ever be sent to the messaging service. The only
voice-messaging system that can be used with the all-in-one is a standard telephone-
answering machine.
●Is a standard telephone-answering machine installed?
●An answering machine must be connected to the port that is labeled with the telephone icon
(or it can be shared on the same telephone-line extension). Set the all-in-one rings-to-answer
setting for at least one ring more than the number of rings that prompts the answering machine
to answer a incoming call. For example, if the answering machine is set to answer calls after
three rings, set the all-in-one rings-to-answer setting to four rings.
NOTE If an answering machine is connected to the same telephone line but is connected
to a different jack (for example, in another room), it might interfere with the all-in-one to fax
reception.
ENWW Fax troubleshooting 233

Problems receiving faxes
NOTE You must use the fax cord that came with the all-in-one in order to ensure that the all-
in-one functions correctly.
Problem Cause Solution
The all-in-one cannot receive faxes from
an extension telephone.
The extension-telephone setting might
be disabled.
Verify that the extension-telephone
setting is enabled.
The fax cord might not be securely
connected.
Verify that the fax cord is securely
connected between the telephone jack
and the all-in-one (or another device that
is connected to the all-in-one). Press
1-2-3 in sequence (tone-dial mode only),
wait for three seconds, and then hang up.
The all-in-one dialing mode might be
incorrectly set, or the extension phone
might be incorrectly set.
Verify that the all-in-one dialing mode is
set to Tone. Verify that the extension
phone is set to On for tone dialing as well.
The all-in-one is not answering incoming
fax calls.
The answer mode might be set to
Manual.
If the answer mode is set to Manual, the
all-in-one does not answer calls. You
have to start the fax-receiving process
manually.
The rings-to-answer setting might not be
set correctly.
Check the rings-to-answer setting for
your configuration.
The answer-ring pattern feature might be
turned on, but you do not have the
service, or you do have the service and
the feature is not set correctly.
Check the answer-ring pattern feature to
verify that it is set properly.
The fax cord might not be correctly
connected, or the fax cord is not working.
See the Getting Started Guide to check
the installation. Verify that you are using
the fax cord that came with the all-in-one.
The all-in-one might not be able to detect
incoming fax tones because the
answering machine is playing a voice
message.
Re-record your answering machine
message, leaving at least two seconds of
silence at the beginning of the message.
Too many devices might be connected to
the telephone line.
You should not have more than three
devices attached to the line. Try
removing the last device that was
connected and determine whether the
all-in-one works. If not, continue
removing devices one at a time and retry
after removing each one.
The telephone line might not be working. Do one of the following:
●Increase the volume on the all-in-
one, and then press Start Fax on
the control panel. If you hear a dial
tone, the telephone line is working.
●Disconnect the all-in-one from the
telephone jack, and then connect a
telephone. Try to make a telephone
call to verify that the telephone line
is working.
234 Chapter 6 Troubleshooting ENWW

Problem Cause Solution
The all-in-one is not answering incoming
fax calls.
A voice-messaging service might be
interfering with the all-in-one as it
attempts to answer calls.
Do one of the following:
●Disable the messaging service.
●Get a telephone line that is
dedicated to fax calls.
●Set the all-in-one answer mode to
Manual. In manual mode, you must
start the fax-receive process
yourself.
●Leave the all-in-one set to
automatic mode and lower the
rings-to-answer setting for the all-
in-one to a number less than the
rings-to-answer setting for the voice
mail. The all-in-one will answer all
incoming calls.
The all-in-one might be out of paper and
the memory is full.
Refill the media input tray. Press . The
all-in-one prints all of the faxes it has
saved in memory and then resumes
answering fax calls.
Faxes are not printing. The media input tray is empty. Load media. Any faxes that are received
while the input tray is empty are stored in
memory and will print after the tray has
been refilled.
The receive-to-PC option might be
selected, and faxes are being received
by the computer.
Check to determine whether the
computer is receiving faxes.
Faxes are printing on two pages instead
of one.
The auto reduction setting might not be
set correctly.
Turn on the auto reduction setting.
The incoming faxes might have been
sent on larger media.
Adjust the auto reduction setting to allow
larger pages to be printed on one page.
Received faxes are too light or are
printing only on half of the page.
The all-in-one ran out of toner while
printing a fax.
The all-in-one stores the most recently
printed faxes. (The amount of memory
that is available determines the actual
number of faxes stored for reprinting.) As
soon as possible, replace the print
cartridge, and then reprint the fax.
The fax that was sent was too light. Contact the sender and have the sender
resend the fax after altering the settings.
ENWW Fax troubleshooting 235

Problems sending faxes
Problem Cause Solution
The document stops feeding in the
middle of faxing.
The maximum length of a page that you
can load is 381 mm (15 inches). Faxing
of a longer page stops at 381 mm (15
inches).
Print the document on shorter media.
If no jam exists and less than one minute
has elapsed, wait a moment before
pressing Cancel. If a jam exists, see
Jams on page 181. Then, resend the job.
If the item is too small, it can jam inside
the automatic document feeder (ADF).
Use the flatbed scanner. The minimum
page size for the ADF is 127 x 127 mm
(5 x 5 inches).
If a jam exists, see Jams on page 181.
Then, resend the job.
Faxes stop during sending. The fax machine to which you are
sending might be malfunctioning.
Try sending to another fax machine.
Your telephone line might not be
working.
Do one of the following:
●Turn up the volume on the all-in-
one, and then press Start Fax on
the control panel. If you hear a dial
tone, the telephone line is working.
●Disconnect the all-in-one from the
jack in the wall, and then connect a
telephone to the jack. Try to make a
telephone call to verify that the
telephone line is working.
A communication error might be
interrupting the fax job.
Change the redial-on-communication-
error setting to On.
The all-in-one is receiving faxes but is not
sending them.
If your all-in-one is on a PBX system, the
PBX system might be generating a dial
tone that the all-in-one cannot detect.
Disable the detect-dial-tone setting.
A poor telephone connection might exist. Try again later.
The fax machine to which you are
sending might be malfunctioning.
Try sending to another fax machine.
Your telephone line might not be
working.
Do one of the following:
●Turn up the volume on the all-in-one
and press Start Fax on the control
panel. If you hear a dial tone, the
telephone line is working.
●Disconnect the all-in-one from the
telephone jack and connect a
telephone. Try to make a telephone
call to verify that the telephone line
is working.
Outgoing fax calls continue to be dialed. The all-in-one automatically redials a fax
number if the redial options are set to On.
To stop the redials while the all-in-one is
dialing, press Cancel.
Faxes that you send are not arriving at
the receiving fax machine.
The receiving fax machine might be off
or might have an error condition, such as
being out of paper.
Call the recipient to verify that the fax
machine is on and ready to receive
faxes.
236 Chapter 6 Troubleshooting ENWW

Problem Cause Solution
The originals might be incorrectly loaded. Verify that the original documents are
correctly loaded into the ADF input tray
or flatbed scanner. See Loading media
on page 28.
A fax might be in memory because it is
waiting to redial a busy number, other
jobs that are ahead of it are waiting to be
sent, or the fax is set up for a delayed
send.
If a fax job is in memory for any of these
reasons, an entry for the job appears in
the fax log. Print the fax activity log and
check the Status column for jobs that
show a Pending designation.
Faxes you send include a block of gray
shading at the end of each page.
You might be sending a fax from the
flatbed scanner with the glass-fax size
set incorrectly.
Verify that the setting is correct.
Faxes you send have data missing from
the end of each page.
You might be sending a fax from the
flatbed scanner with the glass-fax size
set incorrectly.
Verify that the setting is correct.
You receive a Low Memory error. You might be sending a fax that is too
large, or the resolution might be too high.
Try one of the following:
●Divide a large fax into smaller
sections, and then fax them
individually.
●Clear stored faxes to make more
memory available for outgoing
faxes.
●Configure the outgoing fax as a
delayed fax, and then verify that it
will send completely.
●Make sure that you are using the
lowest resolution setting
(Standard).
ENWW Fax troubleshooting 237

Voice-call problems
Problem Cause Solution
The telephone or answering machine
that is connected to the line is not
receiving voice calls.
The fax cord might not be correctly
connected.
See the Getting Started Guide to check
the installation. The all-in-one must be
the first device connected to the
telephone line.
The answer mode or rings-to-answer
settings might not be correctly set.
The rings-to-answer must be set higher
than the answering machine setting.
The answering machine or telephone
might not be functioning.
Connect the telephone or answering
machine directly to the telephone line
and determine if it works by itself.
The problem persists. See the Fax chapter in the all-in-one user
guide.
Media-handling problems
NOTE For information about removing jams, see Jams on page 181.
Problem Cause Solution
Print is skewed (crooked). The media input tray might be
overloaded.
Remove some of the media from the
input tray.
The media guides might be incorrectly
set, broken, or missing.
Verify that the guides are not adjusted
too tightly or too loosely against the
paper. Check for broken or missing
guides, and replace them if necessary.
The media might not meet
HP specifications.
Use media that meets HP specifications.
Pages are curled or wrinkled. The media might not meet
HP specifications.
Use media that meets HP specifications.
The paper path might be affecting the
pages.
Open the rear output door on the back of
the all-in-one and use this paper path.
The media is not stored properly. When possible, store media in its sealed
ream at room temperature.
The media has been in the input tray too
long.
Turn over the stack of media in the tray
or rotate the media 180° in the paper tray.
238 Chapter 6 Troubleshooting ENWW

Performance problems
Problem Cause Solution
Faxes are transmitting or being received
very slowly.
The fax might be very complex, such as
one with many graphics.
Complex faxes take longer to be sent or
received. Breaking longer faxes into
multiple jobs can increase the
transmission speed.
The receiving fax machine might have a
slow modem speed.
The all-in-one only sends the fax at the
fastest modem speed that the receiving
fax machine can accept.
The resolution at which the fax was sent
or is being received might be very high.
If you are receiving the fax, call and ask
the sender to lower the resolution and
resend the fax. If you are sending the fax,
lower the resolution and resend the fax.
Your telephone line might not be
working.
Hang up and resend the fax. Have the
telephone company check the telephone
line.
You are sending a fax via an international
call.
You must allow more time to transmit fax
jobs internationally.
The fax activity logs or fax call reports are
printing at inappropriate times.
The fax activity log or fax call reports
settings are not correct.
Print a Configuration page and check
when the reports print.
The all-in-one sounds are too loud or too
soft.
The volume setting might not be adjusted
correctly.
Adjust the volume setting.
ENWW Fax troubleshooting 239

Control-panel display problems
CAUTION Static electricity can cause unexpected black lines or dots to appear on the all-in-
one control-panel display. Do not touch the all-in-one control-panel display if there is a chance
that you have collected a static electric charge (for example, by walking on carpet in a low-
humidity environment).
Unexpected lines or dots might appear on the all-in-one control-panel display, or the display might
become blank if the all-in-one is exposed to an electric or magnetic field. To resolve this problem, perform
the following procedure:
1. Turn the all-in-one off.
2. Remove the all-in-one from the electric or magnetic field.
3. Turn the all-in-one on again.
Convenience-stapler problems (HP LaserJet 3392 only)
The convenience stapler is designed to be free of staple jams. To reduce the risk of staple jams, make
sure that you staple 20 or fewer pages of media (80 g/m
2
or 20 lb) at a time.
The convenience stapler does not staple pages.
Cause Solution
The convenience-stapler door is not completely closed. Make sure that the convenience-stapler door is completely
closed.
The convenience stapler has a staple jam. Clear the staple jam. See Jams in the convenience stapler
(HP LaserJet 3392 only) on page 204.
240 Chapter 6 Troubleshooting ENWW

DSL problems
A digital subscriber line (DSL) uses digital technology over standard copper phone wires. These DSL
services rely on an AM signal. The HP LaserJet 3390/3392 all-in-one is a Group 3 fax device, which
operates below the DSL capability and is not directly compatible with digital signals. However, if the
configuration is specified during the DSL line setup, the signal on a DSL line can be separated so that
some of the bandwidth is used to transmit an analog signal (for voice and fax) while the remaining
bandwidth transmits digital data. Split the signal to use both the telephone or fax and the computer on
the same line and at the same time.
NOTE Not all printers and faxes are compatible with DSL services. HP does not guarantee that
the HP LaserJet all-in-one will be compatible with all DSL service lines or providers.
The DSL modem requires a high-pass filter. When DSL service is installed, the service provider
sometimes supplies a splitter, which includes a low-pass filter, for the normal phone wiring. If not, the
user should contact the DSL provider to request a filter or splitter so that a fax modem can operate on
the line.
NOTE HP recommends discussing the DSL-line setup options with the DSL service provider.
Consult the DSL provider for technical installation requirements.
An Asymmetric Digital Subscriber Line (ADSL) is a version of DSL that provides greater efficiency by
allowing upload and download rates to differ. Because ADSL is a version of DSL, the previous DSL
information also applies to ADSL.
PABX line problems
The HP LaserJet all-in-one is an analog device that is not compatible with all digital phone environments
(unless a digital-to-analog converter is used). it might be difficult for you to troubleshoot fax issues
without assistance from someone who is familiar with the technical details of the customer’s digital
environment and the analog converter. HP does not guarantee that the HP LaserJet all-in-one will be
compatible with digital environments or digital-to-analog converters.
ENWW DSL problems 241

ADF problems
The “Document loaded” message continually appears on the control-panel display.
Cause Solution
The ADF paper-sensor flag is damaged. Replace the ADF. See ADF assembly on page 127.
The “Scanner error” message continually appears on the control-panel display.
Cause Solution
The ADF-to-scanner connector is not connected correctly or
the ADF is not functioning.
Reseat the connector. If the problem persists, replace the ADF.
See ADF assembly on page 127.
The ADF pickup roller does not move.
Cause Solution
The ADF-to-scanner connector is not connected correctly or
the ADF is not functioning.
Reseat the connector. If the problem persists, replace the ADF.
See ADF assembly on page 127.
The ADF makes grinding, squeaking, or rubbing noises when a sheet feeds from the ADF input tray.
Cause Solution
The wrong ADF pickup-roller assembly is installed. Make sure that the correct roller assembly is installed. if the
problem persists, replace the ADF pickup-roller assembly. See
Replacing the ADF pickup-roller assembly on page 124.
The sheet begins to feed from the ADF input tray but does not completely move through the ADF. The sheet can be
pushed through the ADF by hand.
Cause Solution
The cleanout comb is not installed or is incorrectly installed. Make sure that the cleanout comb is installed correctly.
The ADF pickup rollers are dirty. Clean the rollers. See Cleaning the ADF pickup-roller
assembly on page 60.
The media is curled or was stored in a high-humidity
environment.
Use media that meets HP recommendations. See the user
guide for media specifications.
The ADF pickup-roller assembly is damaged or is not
functioning.
Replace the ADF pickup-roller assembly. See Replacing the
ADF pickup-roller assembly on page 124.
242 Chapter 6 Troubleshooting ENWW

The sheet begins to feed from the ADF input tray but does not move through the ADF completely. The sheet cannot
be pushed through the ADF by hand.
Cause Solution
The ADF pickup-roller assembly is damaged or is not
functioning.
Replace the ADF pickup-roller assembly. See Replacing the
ADF pickup-roller assembly on page 124.
ENWW ADF problems 243

Functional checks
Drum rotation test
The photosensitive drum, located in the print cartridge, must rotate in order for the print process to work.
The photosensitive drum receives its drive from the main drive assembly.
NOTE This test is especially important if refilled print cartridges have been used.
1. Open the print-cartridge door.
2. Remove the print cartridge.
3. Mark the drive gear on the cartridge with a felt-tipped marker. Note the position of the mark.
4. Install the print cartridge and close the print-cartridge door. The startup sequence should rotate the
drum enough to move the mark.
5. Open the print-cartridge door and inspect the gear that was marked in step 3. Verify that the mark
moved.
If the mark did not move, inspect the main drive assembly to make sure that it is meshing with the print
cartridge gears. If the drive gears appear functional and the drum does not move, replace the print
cartridge.
244 Chapter 6 Troubleshooting ENWW

Engine test
The engine test is used to verify that the print engine is functioning correctly. The formatter is bypassed
during the engine test.
To perform an engine test
1. Remove the left cover. See Left cover on page 116.
2. Use a non-conductive probe to depress the engine-test switch. A single test page prints.
CAUTION Use a non-conductive probe to depress the engine test switch. Inserting a
conductive probe to depress the switch can damage the all-in-one.
NOTE The formatter must be connected to the ECU in order to perform an engine test.
Otherwise, the all-in-one does not print.
Figure 6-46 Engine test switch
ENWW Functional checks 245

Half self-test functional check
The print process can be subdivided into the following stages:
●Image formation stage (charges the drum and writes a latent image to the drum with the laser)
●Development stage (forms a toner image on the drum)
●Transfer stage (transfers the image to the media)
●Cleaning stage (removes excess toner from the drum)
●Fusing stage (applies heat and pressure to the media to make the image permanent)
To perform a half self-test check
The purpose of the half self-test check is to determine which process is malfunctioning.
1. Print a configuration page.
2. Open the print cartridge access door after the paper advances halfway through the all-in-one
(approximately five seconds after the motor begins rotating). The leading edge of the paper should
have advanced past the print cartridge.
3. Remove the print cartridge.
4. Open the print cartridge drum shield to view the drum surface. If a dark and distinct toner image is
present on the drum surface, assume that the first two functions of the electrophotographic process
are functioning (image formation and development). Troubleshoot the failure as a transfer or fusing
problem.
To perform other checks
If no image appears on the photosensitive drum, perform these checks:
1. Make sure that you removed the entire length of the sealing tape from the print cartridge before
you installed the cartridge.
2. Perform a drum-rotation functional check to ensure that the drum is rotating (see Drum rotation
test on page 244).
3. Perform a high-voltage power-supply check. See Heating element check on page 247.
246 Chapter 6 Troubleshooting ENWW

Heating element check
Media passes between the heating element and a soft pressure roller to fuse toner to the media.
1. Unplug the all-in-one for at least ten minutes.
2. Verify that the thermistor connector is seated into both the all-in-one chassis and the ECU.
3. Remove the heating element connector from the ECU. To measure the continuity of the heating
element, measure the resistance between the two pins at the end of the cable.
NOTE Normal resistance is 25 ohms +/- 10 ohms for the 110 V all-in-one and 80 ohms
+/- 20 ohms for the 220 V all-in-one.
If no resistance is measured, replace the fuser.
4. Remove the thermistor connector, and then measure the resistance between J206 pins one and
two and between J206 pins three and four.
NOTE Normal resistance between both pairs of pins is 370K ohms +/- 50K ohms at 20°
C (68°F).
5. If no resistance is measured, replace the fuser.
High-voltage contacts check
The high-voltage contacts in the all-in-one must have a good connection with the contacts on the print
cartridge to provide the necessary voltages for the electrophotographic processes.
To check the print-cartridge contacts
Remove the print cartridge and visually inspect the three connection points on the ends of the print
cartridge: drum ground (callout 1), charging (callout 2), and developing roller (callout 3). If they are dirty
or corroded, clean the connection. If they are damaged, replace the print cartridge.
NOTE Use only isopropyl alcohol to clean the connections.
ENWW Functional checks 247

1
Figure 6-47 Print-cartridge high-voltage connection points (right side)
2
3
Figure 6-48 Print-cartridge high-voltage connection points (left side)
To check the high-voltage connector assembly
Visually inspect the cartridge connection points inside the all-in-one to make sure that they are not dirty
or corroded. If the pins are dirty, clean them by using isopropyl alcohol only.
248 Chapter 6 Troubleshooting ENWW

Service-mode functions
NVRAM initialization
An NVRAM initialization will return the following device settings to the factory-set defaults:
●All menu settings, including the fax header and company name
●Fax numbers and names that are associated with one-touch keys and speed-dial codes
Additionally, all faxes stored in memory are cleared.
To perform a NVRAM initialization
1. Turn off the device.
2. Simultaneously press and hold the Enter button and the * button, and then turn on the device.
3. Wait until the message Permanent storage init. appears, and then release the Enter and * buttons.
When the NVRAM initialization process has been completed, the device control panel shows the
Ready message.
Secondary service menu
NOTE An asterisk (*) symbol next to a secondary service submenu option indicates that this is
the current setting for that option.
For more information about the secondary service menu, see Service menu on page 254.
To access the secondary service menu
1. Press the Menu button.
2. Use the < or > button to scroll to Main Menu Service, and then press the button.
3. Use the < or > button to scroll to the desired secondary-service option, and then press the button.
4. Use the < or > button to scroll to the desired submenu option, and then press the button.
Service menu item Submenu option Description
Print T.30 trace At end of call*
Never
Now
If error
Use a T.30 trace report to troubleshoot
fax transmission and receive errors.
Archive print Off*
On
The archive print feature produces
output that is less susceptible to toner
smearing and dusting. Use archive print
to create documents that you want to
preserve or archive.
lESS PAPER CURL Off*
On
Lowers the fuser temperature.
ENWW Service-mode functions 249

Service menu item Submenu option Description
PowerSave time 2 Hours
4 Hours
8 Hours*
12 Hours
Use this item to set the amount of time
before the all-in-one enters PowerSave
mode.
Cleaning mode None Press to start the cleaning process.
See Cleaning the print path on page 63
for more information.
Restore defaults None CAUTION This procedure
clears fax numbers and names
that are associated with one-
touch keys and speed-dial
codes, and deletes any pages
that are stored in the memory.
The procedure then
automatically restarts the all-in-
one.
Press to restore the all-in-one factory
settings.
250 Chapter 6 Troubleshooting ENWW

Troubleshooting tools
The section describes the tools that can help you solve problems with your all-in-one.
All-in-one pages and reports
This section describes the pages and reports that help you diagnose and solve problems with the all-
in-one.
Demo page
To print the Demo page, complete the following steps.
1. On the all-in-one control panel, press Menu until the Reports menu appears, and then press .
2. Use the < or the > button until Demo page appears, and then press .
Configuration page
The Configuration page lists the current settings and properties of the all-in-one. You can print a
Configuration page from the all-in-one or HP ToolboxFX. To print the Configuration page from the all-
in-one, complete the following steps.
1. On the all-in-one control panel, press Menu.
2. Use the < or the > button to select Reports, and then press .
3. Use the < or the > button to select Config report, and then press .
Supplies Status page
The Supplies Status page lists the remaining life of the HP print cartridge. It also lists the estimated
pages remaining, number of pages printed, and other supplies information. You can print a Supplies
Status page from the all-in-one or HP ToolboxFX. To print from the all-in-one, complete the following
steps.
1. On the control panel menu, press Menu.
2. Use the < or the > button to select Reports, and then press .
3. Use the < or the > button to select Supplies Status, and then press .
ENWW Troubleshooting tools 251

Fax reports
This section describes the fax reports that help you diagnose and solve problems with the all-in-one.
Fax activity log
The fax activity log provides a chronological history of the last 40 faxes that were received, sent, or
deleted, and any errors that occurred.
To print the fax activity log
1. On the all-in-one control panel, press Menu.
2. Use the < or the > button to select Reports, and then press .
3. Use the < or the > button to select Fax Activity log, and then press .
4. Press to select Print log now. The all-in-one exits the menu settings and prints the log.
Fax call report
A fax call report is a brief report that indicates the status of the last fax that was sent or received.
To print a fax call report
1. On the all-in-one control panel, press Menu.
2. Use the < or the > button to select Reports, and then press .
3. Use the < or the > button to select Fax Call report, and then press .
4. Press to select Print report now. The all-in-one exits the menu settings and prints the report.
Phone book report
A phone book report lists the fax numbers that are assigned to the one-touch buttons and speed-dial
and group-dial entries.
To print a phone book report
1. On the all-in-one control panel, press Menu.
2. Use the < or the > button to select Reports, and then press .
3. Use the < or the > button to select PhoneBook report, and then press . The all-in-one exits the
menu settings and prints the report.
252 Chapter 6 Troubleshooting ENWW

Billing-code report
The billing-code report is a printed list of all of the fax billing codes and the total number of faxes that
have been billed to each code.
NOTE After this report is printed, all billing data is deleted.
To print a billing-code report
1. On the all-in-one control panel, press Menu.
2. Use the < or the > button to select Reports, and then press .
3. Use the < or the > button to select Billing report, and then press . The all-in-one exits the menu
settings and prints the report.
HP ToolboxFX
HP ToolboxFX is a Web-based program that you can use for troubleshooting tasks.
To view HP ToolboxFX
Open HP ToolboxFX in one of these ways:
●On the Windows desktop, double-click the HP ToolboxFX icon.
●On the Windows Start menu, click Programs (All Programs in Windows XP), and then click
HP ToolboxFX.
Troubleshooting tab
HP ToolboxFX includes a Troubleshooting tab that contains links to the following main pages:
●Control Panel Messages. View descriptions of all-in-one control-panel messages.
●Clearing Jams. View information about locating and clearing jams.
●Print Problems. View Help topics that can help you solve print problems.
●Scan Problems. View Help topics that can help you solve scan problems.
●Copy Problems. View Help topics that can help you solve copy problems.
●Fax Problems. View Help topics that can help you solve fax problems.
●Connectivity Problems. View Help topics that can help you solve networking problems.
●Troubleshooting Tools. Employ such troubleshooting tools as a cleaning page to maintain the
all-in-one.
●Animated Demonstrations. View animated Help demonstrations for the all-in-one.
NOTE Other tabs on FX might be helpful in troubleshooting all-in-one problems.
ENWW Troubleshooting tools 253

Service menu
Use the control-panel Service menu to troubleshoot all-in-one problems.
Restoring the factory-set defaults
Restoring the factory-set defaults returns all of the settings to the factory defaults, and it also clears the
fax header name and phone number.
CAUTION This procedure clears fax numbers and names that are associated with one-touch
keys and speed-dial codes, and deletes any pages that are stored in the memory. The procedure
then automatically restarts the all-in-one.
To restore the factory-set defaults
1. On the all-in-one control panel, press Menu.
2. Use the < or the > button to select Service, and then press .
3. Use the < or the > button to select Restore defaults, and then press .
The all-in-one automatically restarts.
Cleaning the paper path
The all-in-one features a special cleaning mode to clean the paper path.
NOTE If you have access to HP ToolboxFX, HP recommends cleaning the paper path by using
HP ToolboxFX.
To clean the paper path
1. On the all-in-one control panel, press Menu.
2. Use the < or the > button to select Service, and then press .
3. Use the < or the > button to select Cleaning Mode, and then press .
A page feeds through the all-in-one slowly. Discard the page when the process is completed.
4. Load plain letter or A4 paper when you are prompted.
5. Press again to confirm and begin the cleaning process.
A page feeds through the all-in-one slowly. Discard the page when the process is completed.
254 Chapter 6 Troubleshooting ENWW

T.30 protocol trace
Use a T.30 protocol trace report to troubleshoot fax transmission issues.
To print a T.30 protocol trace report
Send a fax from the all-in-one or receive a fax to the all-in-one from another fax machine, and then print
a T.30 trace report after the fax prints.
1. On the all-in-one control panel, press Menu.
2. Use the < or the > button to select Service, and then press .
3. Use the < or the > button to select Print T.30, and then press .
The all-in-one exits the menu settings and prints the reports.
Archive print
Archive print produces output that is less susceptible to toner smearing and dusting. Use archive print
to create documents that you want to preserve or archive.
To turn on archive print
1. On the all-in-one control panel, press Menu.
2. Use the < or the > button to select Service, and then press .
3. Use the < or the > button to select Archive print, select On or Off, and then press .
ENWW Troubleshooting tools 255

Firmware updates and recovery
The all-in-one has a flash-memory-based formatter that enables the firmware code to be updated in the
event that new firmware is released for the all-in-one. Using flash memory also provides a way to recover
the firmware in the event of code corruption or failure.
Firmware update by using a flash executable file
The configuration page lists the firmware version of the all-in-one. On the flash-memory-based all-in-
one, you can update the firmware code by downloading the latest flash executable file for the all-in-one
and running the program according to the readme instructions that come with it (go to www.hp.com).
Turn the all-in-one off and then on before running the executable file. If the firmware becomes corrupted
or fails (usually because of an interruption when attempting to update the firmware), the all-in-one no
longer functions. In this case, a firmware-recovery DIMM is available from HP.
Firmware-recovery DIMM
A firmware-recovery DIMM (RDIMM) can be obtained from HP in the rare event that the firmware in the
flash memory becomes corrupted. When the DIMM is installed in the DIMM slot on the formatter and
the all-in-one is turned on, the DIMM loads the latest firmware code into the product.
To use the RDIMM
1. Order a RDIMM from HP. Retain the return mailer.
2. Turn off the all-in-one.
3. Install the RDIMM in the DIMM slot. See Removing and replacing a DIMM on page 32.
4. Turn on the all-in-one. The RDIMM takes a few minutes to automatically restore both blocks of
firmware code. Wait until the message Complete appears on the control-panel display.
256 Chapter 6 Troubleshooting ENWW

7Parts
●Accessories and ordering information
●Supplies
●Memory
●Cable and interface accessories
●Paper-handling accessories
●Scanner/ADF replacement parts
●Control-panel bezels
●Supplementary documentation and support
●Troubleshooting diagrams
●How to use the parts lists and diagrams
●Scanner and ADF assemblies
●Scanner components
●ADF components
●Convenience stapler components (HP LJ 3392 only)
●Formatter, LIU, HP jewel, and nameplate
●External covers and panels
●Internal components (1 of 4)
●Internal components (2 of 4)
●Internal components (3 of 4)
●Internal components (4 of 4)
●Engine-controller assembly
●Main-drive assembly
●Duplexing-drive assembly
●Tray 2 cassette and tray 3 cassette/feeder
●Duplexing assembly
ENWW 257

Accessories and ordering information
Order replacement parts from the following Web sites:
●HP Parts Store: www.hp.com/buy/parts
●Partsurfer: www.partsurfer.hp.com
●HP Parts Portal: www.hp.com/go/HPparts
Order supplies from the following Web sites:
●North America: http://www.hp.com/go/ordersupplies-na
●Europe and Middle East: http://www.hp.com/go/ordersupplies-emea
●Asia Pacific countries/regions: http://www.hp.com/go/ordersupplies-ap
●Latin America: http://www.hp.com/go/ordersupplies-la
ENWW Accessories and ordering information 259

Supplies
Item Description Part number
Black print cartridge Average yield for the standard print
cartridge is approximately 2,500 pages.
Average yield for the standard print
cartridge is approximately 6,000 pages
Actual yield depends on use.
Q5949A (standard)
Q5949X (high capacity)
Staple cassette (2 pack) 1,500-staple capacity each Q7432A (retail)
Q7432–67001 (service)
Pickup roller Tray 2 and optional tray 3 RL1-0540-00CN
Separation pad Tray 2 and optional tray 3 RM1-1292-000CN
Memory
Item Description Part number
Memory upgrades (DIMMs) The standard 96 MB of memory in the all-
in-one can be expanded to up to 224 MB
using the additional DIMM slot.
32 MB
C7845A
Memory upgrades (DIMMs) 64 MB Q1887A
Memory upgrades (DIMMs) 128 MB C9121A
Cable and interface accessories
Item Description Part number
USB cable 2-meter (6.56 feet) standard USB-
compatible device connector
C6518A
Fax cord Two-wire phone cord adapter. 8121–0811
Fax dongle Two-wire to four-wire adapter (US) Q3093–80004
Power cord 1.8 meter (6 feet) US/Canada 8120-8382
Power cord 1.8 meter (6 feet) Europe 8121-0516
Power cord 1.8 meter (6 feet) Switzerland 8121-0519
Power cord 1.8 meter (6 feet) United Kingdom 8121-0517
Power cord 1.8 meter (6 feet) Danish 8121-0518
Power cord 1.8 meter (6 feet) South America 8121-0520
Power cord 1.8 meter (6 feet) Israel 8121-0521
260 Chapter 7 Parts ENWW

Paper-handling accessories
Item Description Part number
Optional tray 3 cassette/feeder 250-sheet input tray/feeder for standard
sizes. Only one optional 250-sheet tray
can be installed.
Q7556A (new)
Q7556-67901 (service)
Tray 2 cassette 250-sheet input tray for standard sizes. RM1-1292-000CN
Staple cassette (2 pack) 1,500-staple capacity each Q7432A (retail)
Q7432–67001 (service)
Scanner/ADF replacement parts
Item Part number
PKG FGI ASSY LJ3390/3392 SSA (scanner assembly) Q6500-67902
PKG FGI ASSY LJ3390/3392 ADF (ADF assembly) Q6500-67903
LJ3390/3392 ADF cover replacement kit Q6500-67901
ADF flag replacement kit Q3948-67902
LJ3390/3392 input tray assembly Q6500-60119
Clean out ADF C7309-40153
ADF pick roller assembly 5851-2559
ADF separation pad Q2665-60125
ADF assembly hinge replacement kit Q3948-67905
LJ 3390/3392 ADF window replacement kit Q6500-67904
ENWW Paper-handling accessories 261

Control-panel bezels
Table 7-1 Control-panel bezels
Item Language Part number
Control-panel bezel English Q6500-40006
Control-panel bezel French Q6500-40010
Control-panel bezel German Q6500-40009
Control-panel bezel German (unpainted) Q6500-40031
Control-panel bezel Italian Q6500-40012
Control-panel bezel Spanish Q6500-40007
Control-panel bezel Danish Q6500-40016
Control-panel bezel Dutch Q6500-40011
Control-panel bezel Finnish Q6500-40015
Control-panel bezel Norwegian Q6500-40014
Control-panel bezel Portuguese Q6500-40008
Control-panel bezel Swedish Q6500-40013
Control-panel bezel Czech Q6500-40018
Control-panel bezel Hungarian Q6500-40019
Control-panel bezel Polish Q6500-40020
Control-panel bezel Russian Q6500-40017
Control-panel bezel Slovak Q6500-40021
Control-panel bezel Turkish Q6500-40022
Control-panel bezel Arabic Q6500-40025
Control-panel bezel Greek Q6500-40023
Control-panel bezel Hebrew Q6500-40024
Control-panel bezel Korean Q6500-40027
Control-panel bezel Simplified Chinese Q6500-40028
Control-panel bezel Traditional Chinese Q6500-40026
Control-panel bezel Thai Q6500-40029
Control-panel bezel Vietnamese Q6500-40030
262 Chapter 7 Parts ENWW

Supplementary documentation and support
Table 7-2 Service and training support
Item Part number
Service manual (this manual) Q6500–90901
Service, support, and training CD Q6500–60129
A printed copy of the user guide is available in the following languages.
Table 7-3 User guides
Language Part number
English Q6500–90929
Chinese, simplified Q6500–90939
Czech Q6500–90930
Dutch Q6500–90931
French Q6500–90932
German Q6500–90933
Hungarian Q6500–90934
Italian Q6500–90935
Korean Q6500–90936
Polish Q6500–90937
Portuguese Q6500–90945
Russian Q6500–90938
Spanish, Castilian Q6500–90940
Swedish Q6500–90941
Thai Q6500–90943
Traditional Chinese Q6500–90942
Turkish Q6500–90944
A printed copy of the getting started guide is available in the following languages.
Table 7-4 Getting started guide
Language Part number
Arabic Q6500–90905
Bulgarian Q6500–90907
Chinese, simplified Q6500–90908
ENWW Supplementary documentation and support 263

Language Part number
Croation Q6500–90907
Czech Q6500–90906
Danish Q6500–90904
Dutch Q6500–90903
English Q6500–90903, Q6500–90904, Q6500–90905, Q6500–90906,
Q6500–90907, Q6500–90908,
English only Q6500–90902
Estonian Q6500–90905
Finnish Q6500–90904
French Q6500–90903
German Q6500–90903
Greek Q6500–90904
Hebrew Q6500–90904
Hungarian Q6500–90906
Italian Q6500–90903
Kazakh Q6500–90905
Korean Q6500–90908
Latvian Q6500–90905
Lithuanian Q6500–90905
Norwegian Q6500–90904
Polish Q6500–90906
Portuguese Q6500–90903
Romanian Q6500–90907
Russian Q6500–90905
Slovak Q6500–90906
Slovenian Q6500–90907
Spanish Q6500–90903
Swedish Q6500–90904
Thai Q6500–90908
Traditional Chinese Q6500–90908
Turkish Q6500–90907
Table 7-5 Technical support Web sites
HP Customer Care Online www.hp.com/support/lj3390
Table 7-4 Getting started guide (continued)
264 Chapter 7 Parts ENWW

Troubleshooting diagrams
●Repetitive image defects
●Interface connectors
●Formatter connectors
●Line interface unit (LIU)
●Solenoids
●Switches and sensors
●Rollers and pads
●PCAs (base unit)
●Major components (base unit)
●Scanner and ADF
●Circuit diagram
Repetitive image defects
If the all-in-one output has a consistent, repetitive defect, then use Table 7-6 Repetitive image
defects on page 266 to determine which part needs to be replaced based on the measured distance
between the repetitions of the defect.
NOTE The following table replaces the graphical repetitive defect ruler. You can make your
own ruler by using these measurements.
Table 7-6 Repetitive image defects
Distance between identical
defects
Dirty or damaged roller Solution
37.7 mm (1.48 inches) Primary charging roller Replace the print cartridge.
43.0 mm (1.69 inches) Registration roller Replace the registration assembly (see Registration-roller
assembly on page 172).
44.0 mm (1.73 inches) Developing cylinder Replace the print cartridge.
46.2 mm (1.82 inches) Transfer roller Replace the transfer roller.
56.5 mm (2.22 inches) Fuser film Replace the fuser (see Fuser on page 152).
69.0 mm (2.72 inches) Pressure roller Replace the fuser (see Fuser on page 152).
75.4 mm (2.97 inches) Photosensitive drum Replace the print cartridge.
266 Chapter 7 Parts ENWW

Interface connectors
1
3
2
Figure 7-1 Interface connectors
1Hi-speed USB 2.0 port
2Network port
3Fax ports
ENWW Troubleshooting diagrams 267

Formatter connectors
P2 P102 J4
P14 P13
J10
J8
P15
J11
J7
J5
J6
J2
P10
J1
Figure 7-2 Formatter connectors
Item Description
P2 ADF motor
P102 Not used
J2 Flatbed motor
J4 Scanner
P14 Laser/scanner motor
P13 Memory tag reader
J10 Laser/scanner
P10 Not used
J1 Control panel
J8 DIMM
P15 Speaker
J11 ECU
J7 Line interface unit (LIU)
J5 Network port
J6 Hi-speed USB 2.0 port
268 Chapter 7 Parts ENWW

Line interface unit (LIU)
J1
J2
Figure 7-3 LIU connectors
Item Description
J1 Formatter
J2 Fax ports
ENWW Troubleshooting diagrams 269

Solenoids
1
3
2
Figure 7-4 Solenoids
Item Description
1 Duplex solenoid
2 Priority input slot (tray 1) pickup solenoid
3 Tray 2 pickup solenoid
270 Chapter 7 Parts ENWW

Switches and sensors
1
1
3
2
Figure 7-5 Switches and sensors
Item Description
1 Interlock switch
2 Delivery sensor
3 Top-of-page sensor
ENWW Troubleshooting diagrams 271

Rollers and pads
1
3
2
4
Figure 7-6 Rollers and pads
Item Description
1 Transfer roller
2 Pressure roller
3 Pickup roller
4 Separation pad
272 Chapter 7 Parts ENWW

PCAs (base unit)
1
2
Figure 7-7 PCAs (base unit)
Item Description
1 Engine-controller assembly (ECU)
2 Power-switch PCA
ENWW Troubleshooting diagrams 273

Major components (base unit)
1
3
2
4
55
6
Figure 7-8 Major components (base unit)
Item Description
1 Duplex-drive gears
2 Main drive assembly
3 Duplex-drive assembly
4 Engine-controller assembly (ECU)
5 Tray 2 cassette
6Fuser
274 Chapter 7 Parts ENWW

Scanner and ADF
2
1
Figure 7-9 Scanner and ADF
Item Description
1 Scanner
2ADF
ENWW Troubleshooting diagrams 275

Circuit diagram
Formatter PCA
P14
P13
P15
J10
J5 J6 USB
J7
J11
J8
J4
J2
J1 P2
Scanner sub-assembly (SSA)
Flatbed
motor
12345
AC inverter
PCA
CCFL bulb
Scanner PCB
CCD sensor
(soldered to PCB)
J1
J2
FFC
cable
Front panel
7
8
9
10
11 4
5
612
3
ADF
ADF motor
Paper
sensors
12345
ADF cover
ADF detect
ADF paper 1
ADF paper 2
LIU
DIMM
LAN
CCD scanner assembly
Laser/scanner
motor
LCD and Key switch/LED PCA
P2
FFC
to
ECU
Figure 7-10 Circuit diagram (1 of 2)
276 Chapter 7 Parts ENWW

Fuser
Engine controller PCA
HP LJ 3392 only
Paper feeder
driver PCA
FFC to formatter
Figure 7-11 Circuit diagram (2 of 2)
ENWW Troubleshooting diagrams 277

How to use the parts lists and diagrams
The figures in this chapter show the major subassemblies in the all-in-one and their component parts.
A parts list table follows each exploded view assembly diagram. Each table lists the item number, the
associated part number, and the description of each part. If a part is not listed in the table, then it is not
a field replacement unit (FRU).
CAUTION Be sure to order the correct part. When looking for part numbers for electrical
components, pay careful attention to the voltage that is listed in the description column to ensure
that the part number selected is for the correct all-in-one model.
NOTE In this manual, the abbreviation “PCA” stands for “printed circuit board assembly.”
components described as a PCA might consist of a single circuit board or a circuit board plus
other parts, such as cables and sensors.
Types of screws
Illustration Description Size Part Number Use
Screw, RS M3X6
M4X12
XA9–1495–000CN
XA9–0722–000CN
Used to secure metal to
metal
Screw w/washer M3X8 XA9–1420–000CN Used to secure metal
components to metal
components (for example,
a ground wire to the
frame)
Screw, tapping M3X6 XB9–1503–000CN Used to secure anything
to plastic
Screw, tapping, truss
head
M4X10 XB4–7401–000CN Used to secure anything
to plastic
12 mm
12 mm
278 Chapter 7 Parts ENWW
ENWW How to use the parts lists and diagrams 279

Scanner and ADF assemblies
Figure 7-12 Scanner and ADF assemblies
280 Chapter 7 Parts ENWW

Table 7-7 Scanner and ADF assemblies
Ref Description Part number Qty
1 ADF PKG FGI ASSY (automatic document feeder) Q6500-67903 1
2 Input tray assembly LJ3390/3392 Q6500-60119 1
3 ADF hinge replacement kit Q3948-67905 1
4 SSA PKG FGI ASSY (scanner flatbed assembly) Q3948-67905 1
ENWW Scanner and ADF assemblies 281

Scanner components
Figure 7-13 Scanner assemblies
282 Chapter 7 Parts ENWW

ADF components
Figure 7-14 ADF components
284 Chapter 7 Parts ENWW

Table 7-9 ADF components
Ref Description Part number Qty
1 ADF cover replacement kit Q6500-67901 1
2 ADF cleanout part C7309-40153 1
3 ADF flag replacement kit Q3948-67902 1
4 ADF pickup roller assembly 5851-2559 1
5 ADF separation pad Q2665-60125 1
ENWW ADF components 285

Convenience stapler components (HP LJ 3392 only)
Figure 7-15 Convenience stapler components (HP LJ 3392 only)
286 Chapter 7 Parts ENWW

Table 7-10 Convenience stapler components (HP LJ 3392 only)
Ref Description Part number Qty
1 Convenience stapler mechanism HP LJ 3392 (replacement) Q7429-67101 1
2 Convenience stapler ac inlet cable HP LJ 3392 Q6501-60101 1
3 Convenience stapler cover door HP LJ 3392 RC1-7523-000CN 1
4 Convenience stapler power supply HP LJ 3392 Q7429-60501 1
5 Convenience stapler power supply bracket and strap HP LJ 3392 Q6500-00006 1
6 Convenience stapler cassette (2-pack) HP LJ3392 Q7432–67001 1
ENWW Convenience stapler components (HP LJ 3392 only) 287

Formatter, LIU, HP jewel, and nameplate
5
Figure 7-16 Formatter, LIU, HP jewel, and nameplate
288 Chapter 7 Parts ENWW

Table 7-11 Formatter, LIU, HP jewel, and nameplate
Ref Description Part number Qty
1 Formatter PCA Q6445-60001 1
2 LIU/Formatter FFC Q6500-60111 1
3 LIU (line interface unit) US/WW non ROHS Q3977-60001 1
3 LIU (line interface unit) EMEA non ROHS Q3978-60002 1
4 Nameplate HP LJ 3390 Q6500-4000X 1
4 Nameplate HP LJ 3392 Q6501-4000X 1
5 Jewel, HP 7121-8043 1
ENWW Formatter, LIU, HP jewel, and nameplate 289

External covers and panels
5
3
2
7
6
8
4
1
See Tray 2 cassette and Tray 3 cassette/feeder
10
Figure 7-17 External covers and panels
290 Chapter 7 Parts ENWW

Table 7-12 External covers and panels
Ref Description Part number Qty
1 Front cover assembly RM1-2643-000CN 1
2 Rear cover assembly RM1-1308-000CN 1
3 Cover DIMM RC1-7510-000CN 1
4 Cover top RC1-7508-000CN 1
5 Cover left RC1-7509-000CN 1
6 Cover right RC1-7511-000CN 1
7 Cover rear RC1-3819-000CN 1
8 Cover dummy (stapler plug; HP LJ 3390)) RC1-7512-000CN 1
10 Label, stapler prohibition RC1-3794-000CN 1
ENWW External covers and panels 291

Internal components (1 of 4)
Figure 7-18 Internal components (1 of 4)
292 Chapter 7 Parts ENWW

Table 7-13 Internal components (1 of 4)
Ref Description Part number Qty
3 Guide, dc cable 2 RC1-3731-000CN 1
4 Roller, face down RL1-0527-000CN 1
5 Solenoid RK2-0910-000CN 1
8 Screw, RS 3X6 XA9-1495-000CN 28
9 Screw, Tap 3X6 XA9-1503-000CN 5
10 Screw, RS M3X8 XA9-1504-000CN 7
6 Gear, 19T RU5-0332-000CN 1
11 Paper-feed guide assembly RM1-1286-000CN 1
12 Paper-pickup gear assembly RM1-1301-000CN 1
13 Paper-retaining assembly RM1-1306-000CN 1
14 Gear, 29T RM1-1286-000CN 1
17 Roller, paper pickup RL1-0540-000CN 1
18 Roller, paper-pickup idler RC1-3470-000CN 2
20 Flag, paper sensing RC1-3472-000CN 1
23 Spring, compression RU5-2323-000CN 2
24 Screw, W/Washer M3X8 XB4-5300-805CN 4
501 Screw, Tapping truss head M4X10 XB4-5300-805CN 4
ENWW Internal components (1 of 4) 293

Internal components (2 of 4)
Figure 7-19 Internal components (2 of 4)
294 Chapter 7 Parts ENWW

Table 7-14 Internal components (2 of 4)
Ref Description Part number Qty
1 Holder, fan RC1-7514-000CN 1
2 Guide, cartridge, left upper RC1-3539-000CN 1
4 Arm, cam RC1-3544-000CN 1
5 Holder, tag arm RC1-35504-000CN 1
6 Arm, tag RC1-3551-000CN 1
13 Holder, drawer RC1-3728-000CN 1
16 Guide, cartridge, front RC1-3844-000CN 1
18 Fan RK2-0912-000CN 1
19 Spring, compression RU5-2335-000CN 1
21 Screw, Tap M3X6 XA9-1503-000CN 4
22 Screw, RS M3X8 XA9-1504-000CN 8
24 Interlock assembly RM1-2645-000CN 1
25 Speaker assembly RM1-2571-000CN 1
26 Scanner assembly (laser/scanner) RM1-1470-000CN 1
27 Screw, RS M3X6 XA9-1495-000CN 2
501 Screw, Tapping truss head M4X10 XB4-7401-005CN 17
ENWW Internal components (2 of 4) 295

Internal components (3 of 4)
Figure 7-20 Internal components (3 of 4)
296 Chapter 7 Parts ENWW

Table 7-15 Internal components (3 of 4)
Ref Description Part number Qty
1 Registration assembly RM1-1281-000CN 1
2 Top-sensor assembly RM1-1283-000CN 1
3 Roller, transfer RM1-1471-000CN 1
4 Label, clear jam RC1-7528-000CN 1
5 Label, transfer guide open RC1-3796-000CN 1
6 Label, Fixing (fusing) pressure release RC1-7529-000CN 1
13 Screw, RS M3X6 XA9-1495-000CN 2
501 Screw, Tapping truss head M4X10 XB4-7401-005CN 9
ENWW Internal components (3 of 4) 297

Internal components (4 of 4)
Figure 7-21 Internal components (4 of 4)
298 Chapter 7 Parts ENWW

Table 7-16 Internal components (4 of 4)
Ref Description Part number Qty
1 Motor, dc (M1) RK2-0418-000CN 1
2 Solenoid (SL1) RK2-0424-000CN 1
3 Screw, RS M3X8 XA9-1504-000CN 1
4 Screw, RS M3X6 XA9-1495-000CN 1
ENWW Internal components (4 of 4) 299

Engine-controller assembly
Figure 7-22 Engine-controller assembly
300 Chapter 7 Parts ENWW

Table 7-17 Engine-controller assembly
Ref Description Part number Qty
1 Engine-controller PCA (110 to 127 v) RM1-2566-000CN 1
1 Engine-controller PCA (220 to 240 v) RM1-2567-000CN 1
2 Screw, W/Washer M3X8 XA9-1420-000CN 5
ENWW Engine-controller assembly 301

Main-drive assembly
(SL2)
(J208)
Figure 7-23 Main-drive assembly
302 Chapter 7 Parts ENWW

Table 7-18 Main-drive assembly
Ref Description Part number Qty
all Main-drive assembly RM1-1299-000CN 1
ENWW Main-drive assembly 303

Duplexing-drive assembly
1
2
Figure 7-24 Duplexing-drive assembly
304 Chapter 7 Parts ENWW

Table 7-19 Duplexing-drive assembly
Ref Description Part number Qty
all Duplexing-drive assembly RM1-1302-000CN 1
1 Normal-rotation drive assembly RM1-1303-000CN 1
2 Reverse-rotation drive assembly RM1-1304-000CN 1
ENWW Duplexing-drive assembly 305

Tray 2 cassette and tray 3 cassette/feeder
Figure 7-25 Tray 2 cassette and tray 3 cassette/feeder
306 Chapter 7 Parts ENWW

Table 7-20 Cassette, tray 2 (250-sheet)
Ref Description Part number Qty
1 Cassette, tray 2 (250-sheet) RM1-1292-000CN 1
2 Cassette/feeder, tray 3 (250-sheet) Q7556-67901 1
ENWW Tray 2 cassette and tray 3 cassette/feeder 307

Duplexing assembly
2
Figure 7-26 Duplexing assembly
308 Chapter 7 Parts ENWW

Table 7-21 Duplexing assembly
Ref Description Part number Qty
all Duplexing assembly RM1-1313-000CN 1
2 Size change assembly RM1-1318-000CN 1
ENWW Duplexing assembly 309

Fuser assembly
Figure 7-27 Fuser assembly
310 Chapter 7 Parts ENWW

Table 7-22 Fuser assembly
Ref Description Part number Qty
all Fuser (110 to 127 v) RM1-1289-000CN 1
all Fuser (220 to 240 v) RM1-1461-000CN 1
ENWW Fuser assembly 311

Alphabetical parts list
Table 7-23 Alphabetical parts list
Description Part number Table and page
ADF cleanout part C7309-40153 ADF components on page 285
ADF cover replacement kit Q6500-67901 ADF components on page 285
ADF flag replacement kit Q3948-67902 ADF components on page 285
ADF hinge replacement kit Q3948-67905 Scanner and ADF assemblies
on page 281
ADF pickup roller assembly 5851-2559 ADF components on page 285
ADF PKG FGI ASSY (automatic document feeder) Q6500-67903 Scanner and ADF assemblies
on page 281
ADF separation pad Q2665-60125 ADF components on page 285
ADF window replacement kit (HP LJ 3390/3392) Q6500-67904 Scanner components
on page 283
Arm, cam RC1-3544-000CN Internal components (2 of 4)
on page 295
Arm, tag RC1-3551-000CN Internal components (2 of 4)
on page 295
Bezel, control panel See Control-panel bezels
on page 262.
Scanner components
on page 283
Cassette, tray 2 (250-sheet) RM1-1292-000CN Cassette, tray 2 (250-sheet)
on page 307
Cassette/feeder, tray 3 (250-sheet) Q7556-67901 Cassette, tray 2 (250-sheet)
on page 307
Control panel Q6500–60104 Scanner components
on page 283
Convenience stapler ac inlet cable HP LJ 3392 Q6501-60101 Convenience stapler
components (HP LJ 3392 only)
on page 287
Convenience stapler cassette (2-pack) HP LJ3392 Q7432–67001 Convenience stapler
components (HP LJ 3392 only)
on page 287
Convenience stapler cover door HP LJ 3392 RC1-7523-000CN Convenience stapler
components (HP LJ 3392 only)
on page 287
Convenience stapler mechanism HP LJ 3392 (replacement) Q7429-67101 Convenience stapler
components (HP LJ 3392 only)
on page 287
Convenience stapler power supply bracket and strap HP LJ 3392 Q6500-00006 Convenience stapler
components (HP LJ 3392 only)
on page 287
Convenience stapler power supply HP LJ 3392 Q7429-60501 Convenience stapler
components (HP LJ 3392 only)
on page 287
312 Chapter 7 Parts ENWW

Description Part number Table and page
Cover DIMM RC1-7510-000CN External covers and panels
on page 291
Cover dummy (stapler plug; HP LJ 3390)) RC1-7512-000CN External covers and panels
on page 291
Cover left RC1-7509-000CN External covers and panels
on page 291
Cover rear RC1-3819-000CN External covers and panels
on page 291
Cover right RC1-7511-000CN External covers and panels
on page 291
Cover top RC1-7508-000CN External covers and panels
on page 291
Duplexing assembly RM1-1313-000CN Duplexing assembly
on page 309
Duplexing-drive assembly RM1-1302-000CN Duplexing-drive assembly
on page 305
Engine-controller PCA (110 to 127 v) RM1-2566-000CN Engine-controller assembly
on page 301
Engine-controller PCA (220 to 240 v) RM1-2567-000CN Engine-controller assembly
on page 301
Fan RK2-0912-000CN Internal components (2 of 4)
on page 295
Flag, paper sensing RC1-3472-000CN Internal components (1 of 4)
on page 293
Formatter PCA Q6445-60001 Formatter, LIU, HP jewel, and
nameplate on page 289
Front cover assembly RM1-2643-000CN External covers and panels
on page 291
Fuser (110 to 127 v) RM1-1289-000CN Fuser assembly on page 311
Fuser (220 to 240 v) RM1-1461-000CN Fuser assembly on page 311
Gear, 19T RU5-0332-000CN Internal components (1 of 4)
on page 293
Gear, 29T RM1-1286-000CN Internal components (1 of 4)
on page 293
Guide, cartridge, front RC1-3844-000CN Internal components (2 of 4)
on page 295
Guide, cartridge, left upper RC1-3539-000CN Internal components (2 of 4)
on page 295
Guide, dc cable 2 RC1-3731-000CN Internal components (1 of 4)
on page 293
Holder, drawer RC1-3728-000CN Internal components (2 of 4)
on page 295
Holder, fan RC1-7514-000CN Internal components (2 of 4)
on page 295
Table 7-23 Alphabetical parts list (continued)
ENWW Alphabetical parts list 313

Description Part number Table and page
Holder, tag arm RC1-35504-000CN Internal components (2 of 4)
on page 295
Input tray assembly LJ3390/3392 Q6500-60119 Scanner and ADF assemblies
on page 281
Interlock assembly RM1-2645-000CN Internal components (2 of 4)
on page 295
Jewel, HP 7121-8043 Formatter, LIU, HP jewel, and
nameplate on page 289
Label, clear jam RC1-7528-000CN Internal components (3 of 4)
on page 297
Label, Fixing (fusing) pressure release RC1-7529-000CN Internal components (3 of 4)
on page 297
Label, stapler prohibition RC1-3794-000CN External covers and panels
on page 291
Label, transfer guide open RC1-3796-000CN Internal components (3 of 4)
on page 297
LIU (line interface unit) EMEA non ROHS Q3978-60002 Formatter, LIU, HP jewel, and
nameplate on page 289
LIU (line interface unit) US/WW non ROHS Q3977-60001 Formatter, LIU, HP jewel, and
nameplate on page 289
LIU/Formatter FFC Q6500-60111 Formatter, LIU, HP jewel, and
nameplate on page 289
Main-drive assembly RM1-1299-000CN Main-drive assembly
on page 303
Motor, dc (M1) RK2-0418-000CN Internal components (4 of 4)
on page 299
Nameplate HP LJ 3390 Q6500-4000X Formatter, LIU, HP jewel, and
nameplate on page 289
Nameplate HP LJ 3392 Q6501-4000X Formatter, LIU, HP jewel, and
nameplate on page 289
Normal-rotation drive assembly RM1-1303-000CN Duplexing-drive assembly
on page 305
Paper-feed guide assembly RM1-1286-000CN Internal components (1 of 4)
on page 293
Paper-pickup gear assembly RM1-1301-000CN Internal components (1 of 4)
on page 293
Paper-retaining assembly RM1-1306-000CN Internal components (1 of 4)
on page 293
Rear cover assembly RM1-1308-000CN External covers and panels
on page 291
Registration assembly RM1-1281-000CN Internal components (3 of 4)
on page 297
Reverse-rotation drive assembly RM1-1304-000CN Duplexing-drive assembly
on page 305
Table 7-23 Alphabetical parts list (continued)
314 Chapter 7 Parts ENWW

Description Part number Table and page
Roller, face down RL1-0527-000CN Internal components (1 of 4)
on page 293
Roller, paper pickup RL1-0540-000CN Internal components (1 of 4)
on page 293
Roller, paper-pickup idler RC1-3470-000CN Internal components (1 of 4)
on page 293
Roller, transfer RM1-1471-000CN Internal components (3 of 4)
on page 297
Scanner assembly (laser/scanner) RM1-1470-000CN Internal components (2 of 4)
on page 295
Screw, RS 3X6 XA9-1495-000CN Internal components (1 of 4)
on page 293
Screw, RS M3X6 XA9-1495-000CN Internal components (2 of 4)
on page 295
Screw, RS M3X6 XA9-1495-000CN Internal components (3 of 4)
on page 297
Screw, RS M3X6 XA9-1495-000CN Internal components (4 of 4)
on page 299
Screw, RS M3X8 XA9-1504-000CN Internal components (1 of 4)
on page 293
Screw, RS M3X8 XA9-1504-000CN Internal components (2 of 4)
on page 295
Screw, RS M3X8 XA9-1504-000CN Internal components (4 of 4)
on page 299
Screw, Tap 3X6 XA9-1503-000CN Internal components (1 of 4)
on page 293
Screw, Tap M3X6 XA9-1503-000CN Internal components (2 of 4)
on page 295
Screw, Tapping truss head M4X10 XB4-5300-805CN Internal components (1 of 4)
on page 293
Screw, Tapping truss head M4X10 XB4-7401-005CN Internal components (2 of 4)
on page 295
Screw, Tapping truss head M4X10 XB4-7401-005CN Internal components (3 of 4)
on page 297
Screw, W/Washer M3X8 XB4-5300-805CN Internal components (1 of 4)
on page 293
Screw, W/Washer M3X8 XA9-1420-000CN Engine-controller assembly
on page 301
Size change assembly RM1-1318-000CN Duplexing assembly
on page 309
Solenoid RK2-0910-000CN Internal components (1 of 4)
on page 293
Solenoid (SL1) RK2-0424-000CN Internal components (4 of 4)
on page 299
Table 7-23 Alphabetical parts list (continued)
ENWW Alphabetical parts list 315

Description Part number Table and page
Speaker assembly RM1-2571-000CN Internal components (2 of 4)
on page 295
Spring, compression RU5-2323-000CN Internal components (1 of 4)
on page 293
Spring, compression RU5-2335-000CN Internal components (2 of 4)
on page 295
SSA PKG FGI ASSY (scanner flatbed assembly) Q3948-67905 Scanner and ADF assemblies
on page 281
Top-sensor assembly RM1-1283-000CN Internal components (3 of 4)
on page 297
Table 7-23 Alphabetical parts list (continued)
316 Chapter 7 Parts ENWW

Numerical parts list
Table 7-24 Numerical parts list
Part number Description Table and page
5851-2559 ADF pickup roller assembly ADF components on page 285
7121-8043 Jewel, HP Formatter, LIU, HP jewel, and
nameplate on page 289
C7309-40153 ADF cleanout part ADF components on page 285
Q2665-60125 ADF separation pad ADF components on page 285
Q3948-67902 ADF flag replacement kit ADF components on page 285
Q3948-67905 ADF hinge replacement kit Scanner and ADF assemblies
on page 281
Q3948-67905 SSA PKG FGI ASSY (scanner flatbed assembly) Scanner and ADF assemblies
on page 281
Q3977-60001 LIU (line interface unit) US/WW non ROHS Formatter, LIU, HP jewel, and
nameplate on page 289
Q3978-60002 LIU (line interface unit) EMEA non ROHS Formatter, LIU, HP jewel, and
nameplate on page 289
Q6445-60001 Formatter PCA Formatter, LIU, HP jewel, and
nameplate on page 289
Q6500-00006 Convenience stapler power supply bracket and strap HP LJ 3392 Convenience stapler
components (HP LJ 3392 only)
on page 287
Q6500-4000X Nameplate HP LJ 3390 Formatter, LIU, HP jewel, and
nameplate on page 289
Q6500-60111 LIU/Formatter FFC Formatter, LIU, HP jewel, and
nameplate on page 289
Q6500-60119 Input tray assembly LJ3390/3392 Scanner and ADF assemblies
on page 281
Q6500-67901 ADF cover replacement kit ADF components on page 285
Q6500-67903 ADF PKG FGI ASSY (automatic document feeder) Scanner and ADF assemblies
on page 281
Q6500-67904 ADF window replacement kit (HP LJ 3390/3392) Scanner components
on page 283
Q6500–60104 Control panel Scanner components
on page 283
Q6501-4000X Nameplate HP LJ 3392 Formatter, LIU, HP jewel, and
nameplate on page 289
Q6501-60101 Convenience stapler ac inlet cable HP LJ 3392 Convenience stapler
components (HP LJ 3392 only)
on page 287
Q7429-60501 Convenience stapler power supply HP LJ 3392 Convenience stapler
components (HP LJ 3392 only)
on page 287
ENWW Numerical parts list 317

Part number Description Table and page
Q7429-67101 Convenience stapler mechanism HP LJ 3392 (replacement) Convenience stapler
components (HP LJ 3392 only)
on page 287
Q7432–67001 Convenience stapler cassette (2-pack) HP LJ3392 Convenience stapler
components (HP LJ 3392 only)
on page 287
Q7556-67901 Cassette/feeder, tray 3 (250-sheet) Cassette, tray 2 (250-sheet)
on page 307
RC1-3470-000CN Roller, paper-pickup idler Internal components (1 of 4)
on page 293
RC1-3472-000CN Flag, paper sensing Internal components (1 of 4)
on page 293
RC1-3539-000CN Guide, cartridge, left upper Internal components (2 of 4)
on page 295
RC1-3544-000CN Arm, cam Internal components (2 of 4)
on page 295
RC1-35504-000CN Holder, tag arm Internal components (2 of 4)
on page 295
RC1-3551-000CN Arm, tag Internal components (2 of 4)
on page 295
RC1-3728-000CN Holder, drawer Internal components (2 of 4)
on page 295
RC1-3731-000CN Guide, dc cable 2 Internal components (1 of 4)
on page 293
RC1-3794-000CN Label, stapler prohibition External covers and panels
on page 291
RC1-3796-000CN Label, transfer guide open Internal components (3 of 4)
on page 297
RC1-3819-000CN Cover rear External covers and panels
on page 291
RC1-3844-000CN Guide, cartridge, front Internal components (2 of 4)
on page 295
RC1-7508-000CN Cover top External covers and panels
on page 291
RC1-7509-000CN Cover left External covers and panels
on page 291
RC1-7510-000CN Cover DIMM External covers and panels
on page 291
RC1-7511-000CN Cover right External covers and panels
on page 291
RC1-7512-000CN Cover dummy (stapler plug; HP LJ 3390)) External covers and panels
on page 291
RC1-7514-000CN Holder, fan Internal components (2 of 4)
on page 295
Table 7-24 Numerical parts list (continued)
318 Chapter 7 Parts ENWW

Part number Description Table and page
RC1-7523-000CN Convenience stapler cover door HP LJ 3392 Convenience stapler
components (HP LJ 3392 only)
on page 287
RC1-7528-000CN Label, clear jam Internal components (3 of 4)
on page 297
RC1-7529-000CN Label, Fixing (fusing) pressure release Internal components (3 of 4)
on page 297
RK2-0418-000CN Motor, dc (M1) Internal components (4 of 4)
on page 299
RK2-0424-000CN Solenoid (SL1) Internal components (4 of 4)
on page 299
RK2-0910-000CN Solenoid Internal components (1 of 4)
on page 293
RK2-0912-000CN Fan Internal components (2 of 4)
on page 295
RL1-0527-000CN Roller, face down Internal components (1 of 4)
on page 293
RL1-0540-000CN Roller, paper pickup Internal components (1 of 4)
on page 293
RM1-1281-000CN Registration assembly Internal components (3 of 4)
on page 297
RM1-1283-000CN Top-sensor assembly Internal components (3 of 4)
on page 297
RM1-1286-000CN Paper-feed guide assembly Internal components (1 of 4)
on page 293
RM1-1286-000CN Gear, 29T Internal components (1 of 4)
on page 293
RM1-1289-000CN Fuser (110 to 127 v) Fuser assembly on page 311
RM1-1292-000CN Cassette, tray 2 (250-sheet) Cassette, tray 2 (250-sheet)
on page 307
RM1-1299-000CN Main-drive assembly Main-drive assembly
on page 303
RM1-1301-000CN Paper-pickup gear assembly Internal components (1 of 4)
on page 293
RM1-1302-000CN Duplexing-drive assembly Duplexing-drive assembly
on page 305
RM1-1303-000CN Normal-rotation drive assembly Duplexing-drive assembly
on page 305
RM1-1304-000CN Reverse-rotation drive assembly Duplexing-drive assembly
on page 305
RM1-1306-000CN Paper-retaining assembly Internal components (1 of 4)
on page 293
RM1-1308-000CN Rear cover assembly External covers and panels
on page 291
Table 7-24 Numerical parts list (continued)
ENWW Numerical parts list 319

Part number Description Table and page
RM1-1313-000CN Duplexing assembly Duplexing assembly
on page 309
RM1-1318-000CN Size change assembly Duplexing assembly
on page 309
RM1-1461-000CN Fuser (220 to 240 v) Fuser assembly on page 311
RM1-1470-000CN Scanner assembly (laser/scanner) Internal components (2 of 4)
on page 295
RM1-1471-000CN Roller, transfer Internal components (3 of 4)
on page 297
RM1-2566-000CN Engine-controller PCA (110 to 127 v) Engine-controller assembly
on page 301
RM1-2567-000CN Engine-controller PCA (220 to 240 v) Engine-controller assembly
on page 301
RM1-2571-000CN Speaker assembly Internal components (2 of 4)
on page 295
RM1-2643-000CN Front cover assembly External covers and panels
on page 291
RM1-2645-000CN Interlock assembly Internal components (2 of 4)
on page 295
RU5-0332-000CN Gear, 19T Internal components (1 of 4)
on page 293
RU5-2323-000CN Spring, compression Internal components (1 of 4)
on page 293
RU5-2335-000CN Spring, compression Internal components (2 of 4)
on page 295
See Control-panel bezels
on page 262.
Bezel, control panel Scanner components
on page 283
XA9-1420-000CN Screw, W/Washer M3X8 Engine-controller assembly
on page 301
XA9-1495-000CN Screw, RS 3X6 Internal components (1 of 4)
on page 293
XA9-1495-000CN Screw, RS M3X6 Internal components (2 of 4)
on page 295
XA9-1495-000CN Screw, RS M3X6 Internal components (3 of 4)
on page 297
XA9-1495-000CN Screw, RS M3X6 Internal components (4 of 4)
on page 299
XA9-1503-000CN Screw, Tap 3X6 Internal components (1 of 4)
on page 293
XA9-1503-000CN Screw, Tap M3X6 Internal components (2 of 4)
on page 295
XA9-1504-000CN Screw, RS M3X8 Internal components (1 of 4)
on page 293
Table 7-24 Numerical parts list (continued)
320 Chapter 7 Parts ENWW

Part number Description Table and page
XA9-1504-000CN Screw, RS M3X8 Internal components (2 of 4)
on page 295
XA9-1504-000CN Screw, RS M3X8 Internal components (4 of 4)
on page 299
XB4-5300-805CN Screw, W/Washer M3X8 Internal components (1 of 4)
on page 293
XB4-5300-805CN Screw, Tapping truss head M4X10 Internal components (1 of 4)
on page 293
XB4-7401-005CN Screw, Tapping truss head M4X10 Internal components (2 of 4)
on page 295
XB4-7401-005CN Screw, Tapping truss head M4X10 Internal components (3 of 4)
on page 297
Table 7-24 Numerical parts list (continued)
ENWW Numerical parts list 321
322 Chapter 7 Parts ENWW

Physical specifications
Table A-1 Physical specifications
Model Height Depth Width Weight
HP LaserJet 3390 all-
in-one
523 mm (20.6 inches) 518 mm (20.4 inches) 497 mm (19.6 inches) 17.8 kg (39.1 lb)
HP LaserJet 3392 all-
in-on with tray 3 (250-
sheet)
570 mm (22.4 inches) 518 mm (20.4 inches) 497 mm (19.6 inches) 21.8 kg (46.5 lb)
Supplies specifications
Table A-2 Supplies specifications
Item Description Part number
Black print cartridge Average yield for the standard print
cartridge is approximately 2,500 pages.
Average yield for the high-capacity print
cartridge is approximately 6,000 pages
Actual yield depends on use.
Q5949A
Q5949X
Staple cassette (2 pack) 1,500-staple capacity each Q7432A
324 Appendix A All-in-one specifications ENWW

Performance
Table A-3 Performance
Excellent print quality ●1200 dots per inch (dpi) with Image REt 2400 text and graphics
●Adjustable settings to optimize print quality
●The HP UltraPrecise print cartridge has a finer toner formulation that provides sharper text
and graphics.
Fax ●Full-functionality fax capabilities with a V.34 fax; includes a phone book, fax polling, and
delayed-fax features
Copy ●Includes ADF that accommodates faster, more efficient copy jobs with multiple-page and
two-sided documents.
Scan ●The all-in-one provides 1200 ppi, 24-bit full-color scanning from letter/A4-size scanner
glass.
●Both models include an ADF that accommodates faster, more efficient scan jobs with
multiple-page documents.
Staple ●The HP LaserJet 3392 all-in-one includes a convenience stapler for fast and convenient
stapling of up to 20 sheets of 80 g/m
2
or 20 lb media at the all-in-one.
●The large-capacity replaceable staple cassette holds 1,500 staples.
Networking ●TCP/IP
●LPD
●9100
Printer driver features ●Fast printing performance, built-in Intellifont and TrueType scaling technologies, and
advanced imaging capabilities are benefits of the PCL 6 printer language.
Automatic language-
switching
●The all-in-one automatically determines and switches to the appropriate printer language
(such as PS or PCL 6) for the print job.
Interface connections ●Hi-Speed USB 2.0 port
●10/100 ethernet (RJ45) network port
Environmental features ●PowerSave mode
●ENERGY STAR qualified
Economical printing ●N-up printing (printing more than one page on a sheet).
●Two-sided printing and copying using the automatic duplexer
●The Economode setting uses less toner.
ENWW Performance 325

Supplies ●A Supplies Status page with a print cartridge gauge shows the supply levels that remain
(HP supplies only).
●No-shake cartridge design
●Authentication for HP print cartridges
●Enabled supplies-ordering capability
Accessibility ●Online user guide that is compatible with text screen-readers
●Print cartridges can be installed and removed by using one hand.
●All doors and covers can be opened by using one hand.
Table A-3 Performance (continued)
326 Appendix A All-in-one specifications ENWW

Electrical specifications
CAUTION Power requirements are based on the country/region where the all-in-one is sold.
Do not convert operating voltages. This will damage the all-in-one and void the warranty.
Table A-4 Electrical specifications
Item 110-volt models 220-volt models
Power requirements 110 to 127 V (+/- 10%)
50 / 60 Hz (+/- 2 Hz)
220 to 240 V (+/- 10%)
50 / 60 Hz (+/- 2 Hz)
Rated current (minimum circuit capacity) 4.5 A 2.3 A
Power consumption
Table A-5 Power consumption (average, in watts)
1
Model Printing
2
Copying
2
Ready
2
PowerSave Off
HP LaserJet
3390/3392
351 W 339 W 15 W 13 W 0 W
1
Values subject to change. See www.hp.com/support/lj3390 or www.hp.com/support/lj3392.
2
Power reported is highest values measured for monochrome printing/copying using all standard voltages.
ENWW Electrical specifications 327

Environmental specifications
Table A-6 Environmental specifications
Operating
1
Storage
1
Temperature (all-in-one) 15° to 32.5°C
(59° to 90.5°F)
–20° to 60°C
(-4° to 140°F)
Relative humidity (all-in-one) 10% to 80% (no condensation) 10% to 90% (no condensation)
Temperature (print cartridge) same as the all-in-one -20° to 40°C
(-4° to 104°F
Relative humidity (print cartridge) same as the all-in-one 10% to 90% (no condensation)
1
Values subject to change. See www.hp.com/support/lj3390 or www.hp.com/support/lj3392.
Acoustic emissions
Table A-7 Acoustic emissions
1
Sound Power Level Declared per ISO 9296
2
Printing (20 ppm)
3
L
WAd
= 6.3 Bels (A) [63 dB (A)]
Ready L
WAd
= 5.6 Bels (A) [56 dB (A)]
Sound Pressure Level - Bystander Position Declared per ISO 9296
2
Printing (20 ppm)
3
L
pAm
= 49 dB(A)
Ready Essentially inaudible
1
Configuration tested: HP LaserJet 3390/3392 all-in-one
2
Acoustic values are subject to change. See www.hp.com/support/lj3390 and www.hp.com/support/lj3392 for current
information.
3
HP LaserJet 3390/3392 all-in-one speed is 22 ppm letter-size and 21 ppm A4-size.
328 Appendix A All-in-one specifications ENWW
B Warranty information
ENWW 329
Hewlett-Packard limited warranty statement
HP PRODUCT DURATION OF LIMITED WARRANTY
HP LaserJet 3390/3392 One year limited warranty
HP warrants to you, the end-user customer, that HP hardware and accessories will be free from defects in materials
and workmanship after the date of purchase, for the period specified above. If HP receives notice of such defects
during the warranty period, HP will, at its option, either repair or replace products which prove to be defective.
Replacement products may be either new or equivalent in performance to new.
HP warrants to you that HP software will not fail to execute its programming instructions after the date of purchase,
for the period specified above, due to defects in material and workmanship when properly installed and used. If
HP receives notice of such defects during the warranty period, HP will replace software which does not execute
its programming instructions due to such defects.
HP does not warrant that the operation of HP products will be uninterrupted or error free. If HP is unable, within a
reasonable time, to repair or replace any product to a condition as warranted, you will be entitled to a refund of
the purchase price upon prompt return of the product.
HP products may contain remanufactured parts equivalent to new in performance or may have been subject to
incidental use.
Warranty does not apply to defects resulting from (a) improper or inadequate maintenance or calibration, (b)
software, interfacing, parts or supplies not supplied by HP, (c) unauthorized modification or misuse, (d) operation
outside of the published environmental specifications for the product, or (e) improper site preparation or
maintenance.
TO THE EXTENT ALLOWED BY LOCAL LAW, THE ABOVE WARRANTIES ARE EXCLUSIVE AND NO OTHER
WARRANTY OR CONDITION, WHETHER WRITTEN OR ORAL, IS EXPRESSED OR IMPLIED AND HP
SPECIFICALLY DISCLAIMS ANY IMPLIED WARRANTIES OR CONDITIONS OF MERCHANTABILITY,
SATISFACTORY QUALITY, AND FITNESS FOR A PARTICULAR PURPOSE. Some countries/regions, states or
provinces do not allow limitations on the duration of an implied warranty, so the above limitation or exclusion might
not apply to you. This warranty gives you specific legal rights and you might also have other rights that vary from
country/region to country/region, state to state, or province to province. HP's limited warranty is valid in any country/
region or locality where HP has a support presence for this product and where HP has marketed this product. The
level of warranty service you receive may vary according to local standards. HP will not alter form, fit or function
of the product to make it operate in a country/region for which it was never intended to function for legal or regulatory
reasons.
TO THE EXTENT ALLOWED BY LOCAL LAW, THE REMEDIES IN THIS WARRANTY STATEMENT ARE YOUR
SOLE AND EXCLUSIVE REMEDIES. EXCEPT AS INDICATED ABOVE, IN NO EVENT WILL HP OR ITS
SUPPLIERS BE LIABLE FOR LOSS OF DATA OR FOR DIRECT, SPECIAL, INCIDENTAL, CONSEQUENTIAL
(INCLUDING LOST PROFIT OR DATA), OR OTHER DAMAGE, WHETHER BASED IN CONTRACT, TORT, OR
OTHERWISE. Some countries/regions, states or provinces do not allow the exclusion or limitation of incidental or
consequential damages, so the above limitation or exclusion may not apply to you.
THE WARRANTY TERMS CONTAINED IN THIS STATEMENT, EXCEPT TO THE EXTENT LAWFULLY
PERMITTED, DO NOT EXCLUDE, RESTRICT OR MODIFY AND ARE IN ADDITION TO THE MANDATORY
STATUTORY RIGHTS APPLICABLE TO THE SALE OF THIS PRODUCT TO YOU.
330 Appendix B Warranty information ENWW
Print Cartridge Limited Warranty Statement
This HP product is warranted to be free from defects in materials and workmanship.
This warranty does not apply to products that (a) have been refilled, refurbished, remanufactured, or
tampered with in any way, (b) experience problems resulting from misuse, improper storage, or
operation outside of the published environmental specifications for the printer product, or (c) exhibit wear
from ordinary use.
To obtain warranty service, please return the product to place of purchase (with a written description of
the problem and print samples) or contact HP customer support. At HP’s option, HP will either replace
products that prove to be defective or refund your purchase price.
TO THE EXTENT ALLOWED BY LOCAL LAW, THE ABOVE WARRANTY IS EXCLUSIVE AND NO
OTHER WARRANTY OR CONDITION, WHETHER WRITTEN OR ORAL, IS EXPRESSED OR
IMPLIED AND HP SPECIFICALLY DISCLAIMS ANY IMPLIED WARRANTIES OR CONDITIONS OF
MERCHANTABILITY, SATISFACTORY QUALITY, AND FITNESS FOR A PARTICULAR PURPOSE.
TO THE EXTENT ALLOWED BY LOCAL LAW, IN NO EVENT WILL HP OR ITS SUPPLIERS BE
LIABLE FOR DIRECT, SPECIAL, INCIDENTAL, CONSEQUENTIAL (INCLUDING LOST PROFIT OR
DATA), OR OTHER DAMAGE, WHETHER BASED IN CONTRACT, TORT, OR OTHERWISE.
THE WARRANTY TERMS CONTAINED IN THIS STATEMENT, EXCEPT TO THE EXTENT
LAWFULLY PERMITTED, DO NOT EXCLUDE, RESTRICT OR MODIFY AND ARE IN ADDITION TO
THE MANDATORY STATUTORY RIGHTS APPLICABLE TO THE SALE OF THIS PRODUCT TO YOU.
ENWW Print Cartridge Limited Warranty Statement 331

Extended warranty
HP Care Pack provides coverage for the HP product and all HP-supplied internal components. The
hardware maintenance covers a one to three-year period from the date of the HP product purchase.
The customer may purchase an HP Care Pack up to one year from the date of purchase of the
HP product. For more information, contact the HP Customer Care Service and Support group.
HP Care Pack options might be available after the standard warranty period has expired. Go to
http://www.hpexpress-services.com/10467a/ and enter the product number to identify the HP Care Pack
options that are available for your product.
332 Appendix B Warranty information ENWW
Declaration of conformity (HP LaserJet 3390, 3392, 3055,
and 3050)
Declaration of Conformity
according to ISO/IEC Guide 22 and EN 45014
Manufacturer's Name: Hewlett-Packard Company
Manufacturer's Address: 11311 Chinden Boulevard,
Boise, Idaho 83714-1021, USA
declares, that the product
Product Names: HP LaserJet 3390, 3392, 3055, and 3050
Regulatory Model Number
3)
BOISB-0402-03, BOISB-0405-03, and BOISB-0405-04
Toner Cartridges
5)
Q5949A, Q5949X, and Q2612A
Product Options: ALL
conforms to the following Product Specifications:
Safety: IEC 60950-1:2001 / EN60950-1: 2001 \ A11
IEC 60825-1:1993 + A1 +A2
EN 60825-1:1994 + A1 + A2 (Class 1 Laser/LED Product)
GB4943-2001
EMC: CISPR 22:1993+A1+A2 / EN 55022:1994+A1+A2 - Class B
1)
EN 61000-3-2:2000
EN 61000-3-3:1995+A1
EN 55024:1998+A1+A2
FCC Title 47 CFR, Part 15 Class B
2)
/ ICES-003, Issue 4
GB9254-1998, GB17625.1-1998
TELECOM TBR-21:1998; EG 201 121:1998; FCC Title 47 CFR, Part 68
4)
Supplementary Information:
The product herewith complies with the requirements of the EMC Directive 89/336/EEC, the Low Voltage Directive 73/23/EEC, the R&TTE
Directive 1999/5/EC (Annex II), and carries the CE-Marking accordingly.
1) The product was tested in a typical configuration with Hewlett-Packard Personal Computer Systems.
2) This Device complies with Part 15 of the FCC Rules. Operation is subject to the following two Conditions: (1) this device may not cause
harmful interference, and (2) this device must accept any interference received, including interference that may cause undesired operation.
3) For regulatory purposes, this product is assigned a Regulatory model number. This number should not be confused with the marketing
name or the product number(s).
4) Telecom approvals and standards appropriate for the target countries/regions have been applied to this product, in addition to those listed
above.
5) LaserJet 3050 and 3055 cartridge: Q2612A. LaserJet 3390 and 3392 cartridge: Q5949A yields (2500 standard page capacity), or Q5949X
(6000 standard page capacity) (declared capacity yield value according to ISO/IEC 19752.)
Boise, Idaho , USA
August 1, 2005
For regulatory topics only:
Australia Contact: Product Regulations Manager, Hewlett-Packard Australia Ltd., 31-41 Joseph Street, Blackburn, Victoria 3130,
Australia
European Contact: Your Local Hewlett-Packard Sales and Service Office or Hewlett-Packard GmbH, Department HQ-TRE / Standards
Europe, Herrenberger Strasse 140, , D-71034, Böblingen, (FAX: +49-7031-14-3143)
USA Contact: Product Regulations Manager, Hewlett-Packard Company, PO Box 15, Mail Stop 160, Boise, Idaho 83707-0015, ,
(Phone: 208-396-6000)
334 Appendix C Regulatory statements ENWW

Country/region-specific safety statements
Laser safety statement
The Center for Devices and Radiological Health (CDRH) of the U.S. Food and Drug Administration has
implemented regulations for laser products manufactured since August 1, 1976. Compliance is
mandatory for products marketed in the United States. The printer is certified as a "Class 1" laser product
under the U.S. Department of Health and Human Services (DHHS) Radiation Performance Standard
according to the Radiation Control for Health and Safety Act of 1968.
Since radiation emitted inside the printer is completely confined within protective housings and external
covers, the laser beam cannot escape during any phase of normal user operation.
WARNING! Using controls, making adjustments, or performing procedures other than those
specified in this user guide may result in exposure to hazardous radiation.
Canadian DOC statement
Complies with Canadian EMC Class B requirements.
«Conforme àla classe B des normes canadiennes de compatibilité électromagnétiques (CEM).»
Korean EMI statement
ENWW Country/region-specific safety statements 335

Finnish laser statement
LASERTURVALLISUUS
LUOKAN 1 LASERLAITE
KLASS 1 LASER APPARAT
HP LaserJet 3390/3392-laserkirjoitin on käyttäjän kannalta turvallinen luokan 1 laserlaite.
Normaalissa käytössä kirjoittimen suojakotelointi estää lasersäteen pääsyn laitteen
ulkopuolelle.
Laitteen turvallisuusluokka on määritetty standardin EN60825-1 (1994) mukaisesti.
VAROITUS!
Laitteen käyttäminen muulla kuin käyttöohjeessa mainitulla tavalla saattaa altistaa käyttäjän
turvallisuusluokan 1 ylittävälle näkymättömälle lasersäteilylle.
VARNING!
Om apparaten används på annat sätt än i bruksanvisning specificerats, kan användaren
utsättas för osynlig laserstrålning, som överskrider gränsen för laserklass 1.
HUOLTO
HP LaserJet 3390/3392 -kirjoittimen sisällä ei ole käyttäjän huollettavissa olevia kohteita.
Laitteen saa avata ja huoltaa ainoastaan sen huoltamiseen koulutettu henkilö. Tällaiseksi
huoltotoimenpiteeksi ei katsota väriainekasetin vaihtamista, paperiradan puhdistusta tai
muita käyttäjän käsikirjassa lueteltuja, käyttäjän tehtäväksi tarkoitettuja ylläpitotoimia, jotka
voidaan suorittaa ilman erikoistyökaluja.
VARO!
Mikäli kirjoittimen suojakotelo avataan, olet alttiina näkymättömälle lasersäteilylle laitteen
ollessa toiminnassa. Älä katso säteeseen.
VARNING!
Om laserprinterns skyddshölje öppnas då apparaten är i funktion, utsättas användaren för
osynlig laserstrålning. Betrakta ej strålen.
Tiedot laitteessa käytettävän laserdiodin säteilyominaisuuksista:
Aallonpituus 770-800 nm
Teho 5 mW
Luokan 3B laser
Japan power cord statement
336 Appendix C Regulatory statements ENWW
Index
Symbols/Numerics
250–sheet tray. See tray 2 or tray 3
600 dpi print-quality setting 215
A
accessibility features 6, 326
accessories, part numbers 260
acoustic emissions 328
activity log, fax
printing 252
troubleshooting 239
ADF
assembly, removing 127
cleaning pickup-roller assembly
60
diagrams 275
installing input tray 25
jam detection 87
jams 199
loading originals 28
locating 7
operations 85
page sizes supported 236
part numbers 261, 280
pickup-roller assembly,
replacing 124
troubleshooting 242
after service checklist 110
alert messages, control panel
207
Alerts tab, HP ToolboxFX 69
answering machines,
troubleshooting 238
Apple Macintosh. See Macintosh
archive print setting 249, 255
B
background, gray 218
bands, troubleshooting 218
battery specifications 38
bezels, control panel
part numbers 262
removing 131
billing code report, fax 253
billing filters, fax 104
bins
jams 191
locating 7, 8
blank copies, troubleshooting
231
blank pages, troubleshooting 224
blank scans, troubleshooting 227
block diagram, sequence of
operations 82
box, unpacking contents 24
buttons, control panel 9
C
cables
part numbers 260
stapler, removing 138
USB and network not included
24
USB, troubleshooting 224
call report, fax
printing 252
troubleshooting 239
Canadian DOC statement 335
capacity, trays 3
cartridge door
locating 7
removing 118
cartridges
alerts 69
drum rotation test 244
high-voltage contacts 247
HP fraud hotline 52
jams near, clearing 183
non-HP 52
pages per 3
part numbers 260, 324
recycling 37
removing 113
replacing 39
status page, printing 251
warranty 331
characters, troubleshooting 219
checklists
after service 110
preservice 109
troubleshooting 178
checks
drum rotation 244
engine 245
half-self-test 246
heating element 247
high-voltage power supply
247
circuit diagram 276
classes, HP Technical Training
265
cleaning
ADF pickup-roller assembly
60
exterior of all-in-one 53
flatbed scanner glass 53
high-voltage connection points
248
high-voltage contacts 247
print path 63
scanner-cover backing 55
tray 2 pickup roller 56
cleaning page, printing 254
CO operations 99, 104
CODEC circuitry 101
component diagrams
major 274
Configuration page 251
Configuration page, printing 65
configurations 3
ENWW Index 337
connectors
formatter 268
LIU 269
control panel
bezel part numbers 262
bezel, removing 131
buttons 9
critical-error messages 212
faceplate, installing 27
HP ToolboxFX settings 76
locating 7
messages 207
removing 131
secondary service menu 249
Service menu 254
troubleshooting display 240
convenience stapler. See stapler
copy-quality test 110
copying
media, troubleshooting 229
quality, troubleshooting 228
size, troubleshooting 231
troubleshooting 231
covers
left, removing 116
part numbers 290
print-cartridge door, removing
118
rear, removing 120
right, removing 114
top, removing 122
creases, troubleshooting 220
critical-error messages 212
crooked pages 220, 223
curled media 220, 249
current control, fax line 104
Customer Care Online 264
D
dark copies 229
dc controller 90
declaration of conformity 334
defaults, restoring 250, 254
defects, repetitive 266
Demo page, printing 65, 251
Device information page,
HP ToolboxFX 74
device polling 76
dialing
pulse 104
troubleshooting 236
digital subscriber line (DSL),
troubleshooting 241
dimensions, all-in-one 324
DIMM door, locating 8
DIMMs
installing 32
part numbers 260
Director, Macintosh 14
display, troubleshooting control
panel 240
distinctive ring, setting up 100
documentation 2, 263
dots per inch (dpi)
print settings 215
specifications 325
dots, troubleshooting 217
dpi (dots per inch)
print settings 215
specifications 325
drivers
HP ToolboxFX settings 77
included 3
Linux and UNIX 11
specifications 325
supported 11
drum rotation test 244
DSL, troubleshooting 241
DSP circuitry 101
duplex assembly, removing 146
duplex path jams 194
duplex solenoid, removing 155
duplex-drive gears, removing 154
duplexing assembly, part numbers
308
duplexing-drive assembly, part
numbers 304
E
e-mail alerts 69
ECU, removing 164
electrical specifications 327
electrostatic discharge (ESD)
108
embedded Web server (EWS)
browsers supported 13
features 79
Energy Star compliance 325
engine control system 90
engine test 245
engine-controller assembly, part
numbers 300
environmental specifications 22,
328
error messages, control panel
207
ESD (electrostatic discharge)
108
Event log 69
extended warranty 332
F
faceplate, installing control panel
27
factory-set defaults, restoring
250, 254
faded print 217
fan, removing 152
fax
activity log 252
billing (metering) tone filters
104
billing code report, printing
253
cables, part numbers 260
call report, printing 252
data path 103
distinctive ring 100
downstream current detection
103
error messages 208
factory-set defaults, restoring
254
flash memory storage 105
hook state 103
hook switch control 104
jams, troubleshooting 238
line current control 104
operations 99
page storage 105
phone book 70
phone book, printing 252
port, locating 9
receive log 73
reports, troubleshooting 239
ring detect 104
safety isolation 102
safety protection circuitry 102
send log 73
T.30 protocol trace report 255
338 Index ENWW
troubleshooting receiving 234
troubleshooting sending 236
Fax tab, HP ToolboxFX 70
fax-quality test 111
features 3, 325
feed system, ADF 85
feeding problems, troubleshooting
223
Finnish laser statemnet 336
firmware recovery 256
firmware updates 256
flash memory, fax 105
flatbed scanner
cleaning glass 53
loading originals 28
form sensor, ADF 87
formatter
connectors 268
fax subsystem 101
part numbers 288
removing 143
fraud hotline 52
fuser assembly, part number 310
fuser, removing 152, 157
G
Getting Started Guide 2, 263
glass, cleaning 53
gray background, troubleshooting
218
guides, documentation 2
H
half-self-test functional check 246
heating element check 247
Help (Documentation) tab,
HP ToolboxFX 73
high-voltage PCA 90
high-voltage power supply,
checking 247
hook state 103
hook switch control 104
HP Customer Care Online 264
HP Director, Macintosh 14
HP fraud hotline 52
HP jewel, part number 288
HP Technical Training 265
HP ToolboxFX
Alerts tab 69
Device information page 74
Device Polling 76
driver settings 77
Event log 69
factory-set defaults, restoring
254
Fax tab 70
features 68
Help (Documentation) tab 73
Network Settings tab 77
Paper handling page 75
Paper Types settings 75
Print Quality settings 75
Print Settings tab 76
Printing tab 76
Service tab 76
Status tab 68
system requirements 68
System Settings tab 74
System setup 76
Troubleshooting tab 253
viewing 68
humidity specifications 22, 328
I
identification label 10
image quality
archive print setting 249, 255
cleaning page, printing 254
copy, troubleshooting 228
HP ToolboxFX settings 75
print, troubleshooting 215,
217
repetitive image defects 266
scans, troubleshooting 225,
227
image-formation system
operations 95
testing 246
information pages
Configuration 65, 251
Demo 65, 251
network configuration 67
Supplies Status 251
supplies status 66
T.30 protocol trace report 255
Usage 65
ink cartridges. See print cartridges
input trays. See trays
installing
ADF input tray 25
control-panel faceplate 27
DIMMs 32
tray 3 26
interface ports
cables, ordering 260
included 5
locating 9, 267
types included 325
interlock assembly, removing 163
internal components 88
internal components, part numbers
292
J
jams
ADF 199
ADF detection operations 87
alerts 69
causes of 181
detection operations 93
duplex path 194
fax 238
locating 182
output bins 191
preventing 182
print-cartridge area 183
stapler 204
straight-through output path
192
trays 186
Japan power cord statement 336
jewel, part number 288
K
keys, control panel 9
Korea EMI statement 335
L
languages, documentation 263
laser safety statements 335
laser/scanner
locating 88
operations 92
removing 148
left cover, removing 116
life expectancies, supplies 36
light copies 229
light print, troubleshooting 217
line current control, fax 104
lines, troubleshooting
copies 228
ENWW Index 339
printed pages 218
scans 227
LIU
connectors 269
data path operations 103
hook switch control 104
part numbers 288
regional versions 102
ring detect 104
safety isolation 102
safety-protection circuitry 102
loading
originals on flatbed scanner or
ADF 28
tray 1 30
tray 2 30
tray 3 30
localized user guides 263
logs, fax
activity 252
billing codes 253
call (last fax sent or received)
252
phone book 252
troubleshooting 239
long-document jams, ADF 87
loose toner, troubleshooting 219
M
Macintosh
drivers supported 11
software components 14
system requirements 23
uninstalling software 16
Macintosh Configure Device 14,
78
main gear assembly, removing
173
main motor, removing 169
main-drive assembly, part numbers
302
major component diagrams 274
manuals 2, 263
media
ADF feeding operations 85
ADF, sizes supported 236
capacity 3
curled, troubleshooting 220,
249
feeding operations 93
HP ToolboxFX settings 75
loading tray 1 30
loading tray 2 30
loading tray 3 30
tray 1 specifications 17
tray 2 or 3 specifications 17
troubleshooting 222
types to avoid 18
wrinkled 220
media jams. See jams
memory
base 3
DIMM door, locating 8
error messages 210
flash, fax 105
installing DIMMs 32
NVRAM initialization 249
part numbers 260
memory-tag-reader assembly,
removing 150
menus
secondary service 249
Service 254
mercury specifications 38
messages, control panel 207
Microsoft Windows. See Windows
model number, locating 10
models, features 3
moisture on the trailing edge,
troubleshooting 221
motor, removing main 169
multipurpose tray. See tray 2
N
nameplate, part numbers 288
network
configuration page, printing
67
device polling 76
DSL, troubleshooting 241
port, locating 9
Network Settings tab,
HP ToolboxFX 77
noise specifications 328
non-HP print cartridges 52
O
off-hook 104
on-hook 104
on/off switch, locating 7
Online Customer Care, HP 264
operating environment,
specifications 22, 328
operations
ADF 85
engine control system 90
fax 99
image-formation system 95
internal components 88
laser/scanner system 92
optical system 84
pickup/feed/delivery system
93
sequence of 82
optical system operations 84
options. See settings
ordering supplies 36
ordering supplies and accessories
259, 260
output bins
jams 191
locating 7, 8
output quality
archive print setting 249, 255
cleaning page, printing 254
copy, troubleshooting 228
HP ToolboxFX settings 75
print, troubleshooting 215,
217
repetitive image defects 266
scans, troubleshooting 225,
227
P
PABX lines, troubleshooting 241
pages
blank 224
not printing 224
skewed 220, 223
pages per minute 3
paper
ADF feeding operations 85
ADF, sizes supported 236
capacity 3
curled, troubleshooting 220,
249
feeding operations 93
HP ToolboxFX settings 75
loading tray 1 30
loading tray 2 30
340 Index ENWW
loading tray 3 30
tray 1 specifications 17
tray 2 or 3 specifications 17
troubleshooting 222
types to avoid 18
wrinkled 220
Paper handling page,
HP ToolboxFX 75
paper jams. See jams
paper path
ADF feeding operations 86
cleaning 63
paper path, cleaning 254
paper-present sensor, ADF 87
part numbers
ADF 280
cables 260
control-panel bezels 262
covers 290
duplexing assembly 308
duplexing-drive assembly 304
engine-controller assembly
300
formatter 288
fuser assembly 310
internal components 292
jewel 288
LIU 288
main-drive assembly 302
memory 260
nameplate 288
scanner 280
screws 278
stapler 286
supplies 260
trays 261, 306
user guides 263
PCAs, diagrams 273
PDEs, Macintosh 15
phone book, fax
HP ToolboxFX tab 70
printing 252
phone numbers
HP fraud hotline 52
HP Printing Supplies Returns
and Recycling Program 38
photosensitive drum rotation test
244
physical specifications 324
pickup and feed system
ADF 85
pickup rollers
cleaning ADF 60
cleaning tray 2 56
diagrams 272
part numbers 260
replacing ADF 124
replacing tray 2 44
pickup solenoid, removing from tray
2 173
pickup/feed/delivery system 93
pliers, required 109
polling, device 76
ports
cables, ordering 260
included 5
locating 9, 267
types included 325
post-service tests 110
PostScript driver, HP ToolboxFX
settings 77
power
high-voltage PCA 90
requirements 327
sequence of operations 83
testing high-voltage 247
power connector, locating 8
power cords, part numbers 260
power supplies
fax line current control 104
stapler, removing 136
power switch, locating 7
power-switch PCA, removing 142
PowerSave settings 250
preservice checklist 109
print cartridges
alerts 69
drum rotation test 244
high-voltage contacts 247
HP fraud hotline 52
jams near, clearing 183
non-HP 52
pages per 3
part numbers 260, 324
recycling 37
removing 113
replacing 39
status page, printing 251
warranty 331
print drivers
HP ToolboxFX settings 77
print media. See media
print path, cleaning 63
print quality
archive print setting 249, 255
cleaning page, printing 254
HP ToolboxFX settings 75
repetitive image defects 266
settings 215
troubleshooting 215, 217
Print Settings tab, HP ToolboxFX
76
print-cartridge door
locating 7
removing 118
print-quality test 110
printer drivers
included 3
Linux and UNIX 11
specifications 325
supported 11
Printing tab, HP ToolboxFX 76
priority input slot. See tray 1
problem solving. See
troubleshooting
PSTN operations 99
pulse dialing 104
Q
quality
archive print setting 249, 255
cleaning page, printing 254
copy, troubleshooting 228
HP ToolboxFX settings 75
print settings 215
print, troubleshooting 215,
217
repetitive image defects 266
scans, troubleshooting 225,
227
R
rear cover, removing 120
rear output bin
jams 192
locating 8
receiving faxes
activity log, printing 252
call report, printing 252
distinctive ring 100
ENWW Index 341
log, HP ToolboxFX 73
T.30 protocol trace report 255
troubleshooting 234
recovering firmware 256
recycling supplies 37
refilled print cartridges 52
registration-roller assembly,
removing 172
regulatory statements 333
removing parts
ADF assembly 127
cautions for 108
checklists 109
control panel and bezel 131
duplex assembly 146
duplex solenoid 155
duplex-drive gears 154
ECU 164
fan 152
formatter 143
fuser 152, 157
interlock assembly 163
laser/scanner 148
left cover 116
main gear assembly 173
main motor 169
memory-tag-reader assembly
150
order of 112
power-switch PCA 142
print cartridges 113
print-cartridge door 118
rear cover 120
registration-roller assembly
172
right cover 114
scanner assembly 129
speaker 140
stapler ac inlet cable 138
stapler assembly 134
stapler power supply 136
stapler power supply bracket
and strap 139
tools, required 109
top cover 122
transfer roller 171
repair. See service
repetitive defects, troubleshooting
221, 266
replacing
ADF pickup roller 124
DIMMs 32
parts 108
print cartridge 39
separation pads 49
staple cassette 42
supplies, life expectancies 36
tray 2 pickup roller 44
reports, all-in-one
Configuration page 65, 251
Demo page 65, 251
Supplies Status page 66, 251
T.30 protocol trace 255
Usage page 65
reports, fax
activity log 252
billing codes 253
call (last fax sent or received)
252
phone book 252
troubleshooting 239
resolution
print settings 215
specifications 325
restoring factory-set defaults
250, 254
right cover, removing 114
ring detect 104
RING operations 99, 103, 104
rollers
cleaning ADF pickup 60
cleaning tray 2 pickup 56
diagrams 272
locating 88
part numbers 260
removing registration 172
removing transfer 171
repetitive image defects 266
replacing ADF pickup 124
replacing tray 2 pickup 44
S
scanner
assembly, removing 129
cleaning glass 53
diagrams 275
loading originals 28
operations 84
part numbers 261, 280
scanner-cover backing, cleaning
55
scanning
blank pages, troubleshooting
227
quality, troubleshooting 225,
227
speed, troubleshooting 226
scatter, troubleshooting 221
schedules, HP Technical Training
265
screwdrivers, required 109
screws
replacing 108
types of 278
secondary service menu 249
security; computer and network
99
sending faxes
activity log, printing 252
call report, printing 252
log, HP ToolboxFX 73
T.30 protocol trace report 255
troubleshooting 236
sensors
ADF 86
locating 271
media detection 93
separation pads
diagrams 272
part numbers 260
replacing 49
sequence of operations 82
serial number, locating 10
service
HP ToolboxFX settings 76
part numbers 260
secondary menu 249
tools, required 109
Service menu 254
settings
Configuration page 251
factory-set defaults, restoring
250, 254
NVRAM initialization 249
SHUNT function 104
size, all-in-one 324
skewed pages 220, 223
slow speed, troubleshooting
faxing 239
342 Index ENWW
scanning 226
smeared toner, troubleshooting
218
software
drivers supported 11
HP ToolboxFX 68
Linux and UNIX 11
Macintosh 14
Macintosh Configure Device
78
system requirements 23
uninstalling 16
Windows 13
software; installation
installation; software 12
solenoids 270
speaker, removing 140
specifications
acoustic emissions 328
electrical 327
environmental 328
features 3, 325
physical 324
specks, troubleshooting 217
speed
fax, troubleshooting 239
pages per minute 3
scanning, troubleshooting 226
spots, troubleshooting 217
stall jams, ADF 87
staple cassette
life expectancy 36
part number 260
replacing 42
stapler
ac inlet cable, removing 138
assembly, removing 134
features 5
jams 204
locating 7
part numbers 286
power supply bracket and strap,
removing 139
power supply, removing 136
specifications 325
troubleshooting 240
static precautions 108
status
alerts 69
Supplies Status page, printing
66, 251
Status tab, HP ToolboxFX 68
stored fax pages 105
storing
all-in-one 328
fax pages in flash memory
105
supplies 37
streaks, troubleshooting 218
supplies
alerts 69
HP fraud hotline 52
life expectancies 36
non-HP 52
ordering 36, 259
recycling 37
status page 66, 251
storing 37
support, technical 264
switches 271
system requirements 23
System Settings tab,
HP ToolboxFX 74
System setup, HP ToolboxFX 76
T
T.30 protocol trace report 255
technical support 264
Technical Training 265
telephone numbers
HP fraud hotline 52
HP Printing Supplies Returns
and Recycling Program 38
temperature specifications 22,
328
tests
copy-quality 110
drum rotation 244
engine 245
fax-quality 111
half-self functional check 246
heating element 247
high-voltage power supply
247
post-service 110
print-quality 110
text, troubleshooting 219
TIP operations 99, 103, 104
toner
cleaning page, printing 254
loose, troubleshooting 219
scatter, troubleshooting 221
smeared, troubleshooting 218
specks, troubleshooting 217
toner cartridges. See print
cartridges
tools, required 109
top cover, removing 122
top output bin, locating 7
trailing edge detection, ADF 87
Training, HP Technical 265
transfer roller, removing 171
tray 1
loading media 30
locating 7
media specifications 17
solenoids 270
tray 2
cleaning pickup roller 56
loading media 30
locating 7
media specifications 17
part numbers 260, 306
pickup solenoid, removing
173
replacing pickup roller 44
separation pad, replacing 49
size specifications 324
solenoids 270
tray 3
installing 26
loading media 30
locating 7
media specifications 17
part number 261
part numbers 260, 261, 306
separation pad, replacing 49
trays
alerts 69
capacity 3
feeding operations 93
feeding problems,
troubleshooting 223
installing ADF input 25
jams, clearing 186
locating 7
part numbers 261
troubleshooting
ADF problems 242
ENWW Index 343
blank pages 224
blank scans 227
checklist 178
cleaning page 254
control panel display 240
control panel messages 207
copy quality 228
copy size 231
copying 231
critical-error messages 212
curled media 220, 249
dialing 236
drum rotation test 244
DSL 241
engine test 245
faded print 217
fax jams 238
fax reports 239
feeding problems 223
half self-test 246
heating element 247
image formation 246
jams 181
lines, copies 228
lines, printed pages 218
lines, scans 227
loose toner 219
moisture on the trailing edge
221
NVRAM initialization 249
PABX lines 241
pages not printing 224
paper 222
print quality 215
receiving faxes 234
repetitive defects 221
scan quality 225, 227
sending faxes 236
skewed pages 220, 223
speed, faxing 239
stapler 240
T.30 protocol trace report 255
text 219
toner scatter 221
toner smear 218
toner specks 217
trays 223
USB cables 224
wrinkles 220
Troubleshooting tab, HP
ToolboxFX 253
U
uninstalling software 16
unpacking all-in-one 24
updating firmware 256
Usage page, printing 65
USB port
locating 9
troubleshooting 224
type included 325
User guide
part numbers 263
V
vertical lines, troubleshooting
218
vertical white or faded stripes
228
voltage requirements 327
W
warning messages, control panel
207
warranty
all-in-one 330
extended 332
print cartridges 331
wavy paper, troubleshooting 220
Web sites
documentation 2
HP Printing Supplies Returns
and Recycling www.hp.com/
go/recycleProgram 38
Linux and UNIX drivers 11
ordering supplies 36, 259
recycling supplies 37
weight specifications 324
white or faded stripes 228
Windows
drivers supported 11
software components 13
system requirements 23
uninstalling software 16
wire harnesses, replacing 108
wrinkles, troubleshooting 220
344 Index ENWW

© 2006 Hewlett-Packard Development Company, L.P.
www.hp.com
*Q6500-90901*
*Q6500-90901*
Q6500-90901










