USER'S GUIDE For The Kodak DirectView CR 800/CR 900. Series 900 5682 3421
User Manual: 900
Open the PDF directly: View PDF
.
Page Count: 230 [warning: Documents this large are best viewed by clicking the View PDF Link!]
- Library
- Table of Contents
- 1 Safety and Related Information
- Health and Safety Compliance
- 2 Overview
- Product Description
- CR 800/850 System Components
- CR 900/950 System Components
- Remote Operations Panel
- Site Operating Configurations
- Workflow
- 3 Operation and Main Menu
- Starting the CR System
- Logging on to the Operator Console (Option)
- Shutting down the CR System
- Rebooting the System
- Power Failures
- Operating Modes
- Main Menu
- Using the Touch Screen
- Virtual Keyboards
- Entering Information into Data Fields
- 4 Exam Data Entry
- Manual Data Entry
- Entering Patient Information
- Entering Exam Information
- 5 Scanning, Viewing and Printing Images
- Performing an Exam
- Loading Cassettes
- Viewing Images
- Working with Images
- Managing Images
- Printing Images
- Printing Text
- True-size Printing (Option)
- 6 Maintaining Image Quality
- Guidelines for Optimizing Image Quality
- Image Processing
- Improving Image Characteristics
- 7 Troubleshooting
- Error Messages
- Releasing Cassette Jams
- System Reset
- System Status
- Clear Pending Images
- Slow System Response
- Incorrect Image Grouping
- 8 Maintaining Equipment and Cassettes
- Cleaning the CR System Surfaces
- Cleaning the ROP Touch Screen
- Cleaning Storage Phosphor Screens
- Replacing the Phosphor Screen
- Cassette Cautions
- Cleaning Cassettes
- Replacing Erase Lamps
- 9 Key Operator Functions
- Introduction
- Managing Patient Exam Records
- Statistics
- System Configuration
- Saving System Configurations
- Restoring Configurations
- Option Registration
- Workflow Optimization
- Changing Button Names, Colors, and Position
- Department and Physician List Configuration
- Procedure List and Procedure Mapping Overview
- Procedure List Configuration
- Procedure Mapping (Option)
- Procedure Mapping Using the Remote Key Operator
- HIS/RIS Broker Configuration
- CR Display Configuration
- Reject Reason Configuration (Option)
- Setting Trauma Defaults
- Profile Destination Configuration
- Configuring Profiles
- Text Box Configuration (Option
- Magnification Factor
- Using the Text Box Editor
- Internal Text Box Editor
- External Text Box Editor
- Configuring a Text Box
- Delivery Preferences
- Configuring External Devices
- Remote Patient Data Entry Software (RPDES)
- Remote Key Operator
- Color Preferences
- Bar Code Configuration
- Required Fields
- System Maintenance Defaults
- Regional Settings
- Configure Monitor
- Miscellaneous
- Calibrate Touch Screen
- Administration
- Grid Detection and Suppression (Option)
- 10 Remote Operations Panel
- Medical Device Directive (MDD)
- English
- Dansk
- Deutsch
- Español
- Français
- Greek
- Italiano
- Lietuvi²kai
- Nederlands
- Norsk
- Português
- Suomeksi
- Svenska
- Overview
- Start Up
- Operation
- ROP Configured to Access Multiple CR Systems
- Bar Code Scanner
- Turning Off the ROP
- Appendix A: Kodak DirectView
- Appendix B: Default Procedure Codes
- Appendix C: Printing Exceptions
- Text Box Rotation
- Index

Kodak DirectView CR 800/CR 900
Series
User’s Guide
H196_0501HC

Eastman Kodak Company
343 State Street
Rochester, NY 14650
© Eastman Kodak Company, 2003
Kodak, Archive Manager, Digital Science, DirectView, Dryview, Ektascan and Min-R are trademarks of Eastman Kodak Company.
PN 1F3742

June 3, 2003 1F3742 i
Table of Contents
1 Safety and Related Information
Health and Safety Compliance ..........................................................................................................................1-7
CR 800/900 Systems...................................................................................................................................1-7
CR 850/950 Systems...................................................................................................................................1-8
Remote Operations Panel...........................................................................................................................1-9
User Guide Conventions ...........................................................................................................................1-10
Special Messages................................................................................................................................1-10
2 Overview
Product Description.........................................................................................................................................2-1
CR 800/850 System Components......................................................................................................................2-2
CR 900/950 System Components......................................................................................................................2-3
Touch Screen Monitor ...............................................................................................................................2-4
Internal PC.................................................................................................................................................2-4
Cassettes ....................................................................................................................................................2-4
Remote Operations Panel.................................................................................................................................2-5
Site Operating Configurations...........................................................................................................................2-5
Network Configuration ...............................................................................................................................2-5
Workflow .........................................................................................................................................................2-7
Workflow Definitions .................................................................................................................................2-7
Workflow Diagram.....................................................................................................................................2-8
3 Operation and Main Menu
Starting the CR System......................................................................................................................................3-1
Logging on to the Operator Console (Option) ..................................................................................................3-2
Changing your Password ............................................................................................................................3-2
Shutting down the CR System............................................................................................................................3-2
Rebooting the System .......................................................................................................................................3-3
Power Failures .................................................................................................................................................3-4
Operating Modes..............................................................................................................................................3-4
Pass-through Mode ....................................................................................................................................3-4
QA Mode....................................................................................................................................................3-4
Main Menu.......................................................................................................................................................3-5

ii 1F3742 June 3, 2003
Table of Contents
Main Menu Functions.................................................................................................................................3-5
Main Menu Screen Navigation Buttons .......................................................................................................3-6
Using the Touch Screen....................................................................................................................................3-7
Navigation Buttons .....................................................................................................................................3-7
Error Messages ..........................................................................................................................................3-7
Virtual Keyboards.............................................................................................................................................3-8
Standard Alphanumeric Virtual Keyboard...................................................................................................3-8
Standard Numeric Virtual Datepad .............................................................................................................3-9
Special Keyboards ......................................................................................................................................3-9
Entering Information into Data Fields.............................................................................................................3-10
4 Exam Data Entry
Manual Data Entry............................................................................................................................................4-1
Entering Patient Information ............................................................................................................................4-3
New Patient ................................................................................................................................................4-3
Trauma Patient...........................................................................................................................................4-4
Existing Patient...........................................................................................................................................4-4
New Study ..................................................................................................................................................4-6
Entering Exam Information ..............................................................................................................................4-7
Using Procedure Codes and Procedure Mapping........................................................................................4-7
Mandatory Exam Information.....................................................................................................................4-8
Optional Exam Information........................................................................................................................4-9
Saving the Patient and Exam Information .................................................................................................4-10
5 Scanning, Viewing and Printing Images
Performing an Exam ........................................................................................................................................5-1
Loading Cassettes .............................................................................................................................................5-3
CR 800/850 System ....................................................................................................................................5-3
CR 900 System ...........................................................................................................................................5-4
CR 950 System ...........................................................................................................................................5-6
Viewing Images ................................................................................................................................................5-7
Viewing an Image in Pass-through Mode....................................................................................................5-7
Viewing Images in QA Mode.......................................................................................................................5-7
Working with Images .....................................................................................................................................5-10
Reprocessing Images ...............................................................................................................................5-10
Routing Images ........................................................................................................................................5-10
Erasing Screens........................................................................................................................................5-11
Reviewing Images.....................................................................................................................................5-13
Managing Images ...........................................................................................................................................5-15
Managing Failed Delivery Images .............................................................................................................5-16
Managing Unassigned Images...................................................................................................................5-16
Printing Images..............................................................................................................................................5-18

Table of Contents
June 3, 2003 1F3742 iii
Printing Multi-format Images................................................................................................................... 5-21
Other Multi-format Settings...................................................................................................................... 5-25
Multi-format Only Check Box............................................................................................................. 5-25
Image Review Screen......................................................................................................................... 5-25
Deleting Multi-format Images ............................................................................................................ 5-26
Printing Text.................................................................................................................................................. 5-26
Printing Internal Text Boxes .................................................................................................................... 5-27
Printing External Text Boxes.................................................................................................................... 5-28
True-size Printing (Option) ........................................................................................................................... 5-29
1 cm Tick Marks ..................................................................................................................................... 5-31
6 Maintaining Image Quality
Guidelines for Optimizing Image Quality.......................................................................................................... 6-1
Performing the Exam................................................................................................................................. 6-1
Image Processing ...................................................................................................................................... 6-1
Changing Image Orientation ...................................................................................................................... 6-2
Adjusting Contrast and Brightness.............................................................................................................. 6-2
Changing Window Widths (Contrast)................................................................................................... 6-2
Changing Window Levels (Brightness)................................................................................................. 6-2
Changing Image Tonescale ........................................................................................................................ 6-3
Image Processing ............................................................................................................................................ 6-4
Improving Image Characteristics ..................................................................................................................... 6-7
7 Troubleshooting
Error Messages................................................................................................................................................ 7-1
Releasing Cassette Jams................................................................................................................................... 7-1
System Reset.................................................................................................................................................... 7-1
System Status................................................................................................................................................... 7-2
Clear Pending Images...................................................................................................................................... 7-2
Slow System Response .................................................................................................................................... 7-2
Incorrect Image Grouping ............................................................................................................................... 7-2
Modifying Patient Information ................................................................................................................... 7-3
8 Maintaining Equipment and Cassettes
Cleaning the CR System Surfaces...................................................................................................................... 8-1
Cleaning the ROP Touch Screen....................................................................................................................... 8-1
Cleaning Storage Phosphor Screens................................................................................................................. 8-2
Special Cleaning Materials......................................................................................................................... 8-2
Removing the Phosphor Screen................................................................................................................. 8-2
Cleaning the Phosphor Screen ................................................................................................................... 8-3
Replacing the Phosphor Screen ....................................................................................................................... 8-4
Cassette Cautions ............................................................................................................................................. 8-5

iv 1F3742 June 3, 2003
Table of Contents
Cleaning Cassettes ............................................................................................................................................8-6
Replacing Erase Lamps ....................................................................................................................................8-7
9 Key Operator Functions
Introduction.....................................................................................................................................................9-1
Managing Patient Exam Records ......................................................................................................................9-3
Statistics...........................................................................................................................................................9-5
Cassette Statistics........................................................................................................................................9-5
Destination Statistics ..................................................................................................................................9-6
Technologist Statistics ................................................................................................................................9-7
Scan Cycles ................................................................................................................................................9-9
Destination Status Summary .....................................................................................................................9-10
System Configuration......................................................................................................................................9-11
Saving System Configurations ...................................................................................................................9-14
Restoring Configurations..........................................................................................................................9-14
Option Registration ..................................................................................................................................9-16
Workflow Optimization ............................................................................................................................9-17
Changing Button Names, Colors, and Position ..........................................................................................9-18
Changing Button Names .....................................................................................................................9-18
Changing Button Colors......................................................................................................................9-18
Changing Button Location ..................................................................................................................9-19
Body Part and Projection Configuration .............................................................................................9-20
Department and Physician List Configuration ...........................................................................................9-21
Procedure List and Procedure Mapping Overview ....................................................................................9-23
Procedure List Configuration....................................................................................................................9-23
Procedure Mapping (Option) ..................................................................................................................9-24
Procedure Mapping on the CR System................................................................................................9-25
Using an Existing Procedure to Create a New Procedure ....................................................................9-26
Mapping more than 34 Procedures....................................................................................................9-26
Editing Procedure Codes and Names..................................................................................................9-27
Using a HIS/RIS System ......................................................................................................................9-27
Deleting a Procedure .........................................................................................................................9-27
Procedure Mapping Using the Remote Key Operator ...............................................................................9-28
Adding a New Procedure ...................................................................................................................9-28
Locating Procedures ..........................................................................................................................9-30
Editing Procedures.............................................................................................................................9-30
Using an existing procedure to Create a New Procedure.....................................................................9-31
Deleting a Procedure .........................................................................................................................9-31
HIS/RIS Broker Configuration ..................................................................................................................9-32
Introduction.......................................................................................................................................9-32
HIS/RIS Broker Configuration ............................................................................................................9-32

Table of Contents
June 3, 2003 1F3742 v
Push Configuration............................................................................................................................ 9-34
CR Display Configuration......................................................................................................................... 9-36
Reject Reason Configuration (Option)..................................................................................................... 9-38
Setting Trauma Defaults (Option)............................................................................................................ 9-40
Using Unique Numbers...................................................................................................................... 9-41
Profile Destination Configuration ............................................................................................................ 9-42
Default Profile Configuration ............................................................................................................. 9-42
Configuring Profiles................................................................................................................................. 9-43
Text Box Configuration (Option)............................................................................................................. 9-45
External Text Boxes........................................................................................................................... 9-45
Internal Text Box............................................................................................................................... 9-45
Combined Internal and External Text Boxes ...................................................................................... 9-46
External Text Box Characteristics....................................................................................................... 9-47
Choosing a Text Box.......................................................................................................................... 9-47
Magnification Factor................................................................................................................................ 9-48
Using the Text Box Editor ....................................................................................................................... 9-48
Internal Text Box Editor .......................................................................................................................... 9-48
Text Box Viewer................................................................................................................................. 9-48
Text Box Editor.................................................................................................................................. 9-48
Navigation Controls............................................................................................................................ 9-50
Adding a Column or a Row ................................................................................................................ 9-50
Deleting or Saving a Field .................................................................................................................. 9-50
External Text Box Editor.......................................................................................................................... 9-50
Saving and Restoring Configuration Options ......................................................................................9-50
Configuring a Text Box ........................................................................................................................... 9-51
Delivery Preferences................................................................................................................................ 9-54
Delivery Option Configuration............................................................................................................ 9-54
Configuring Default Hospital Name and Address................................................................................ 9-56
CAD Workstation Configuration ......................................................................................................... 9-56
Configuring External Devices ................................................................................................................... 9-57
Remote Operator Panel Expanded Connectivity.................................................................................. 9-57
Configuring a Remote Operator Panel to Multiple CR Systems............................................................ 9-59
Configuring Multiple ROPs to Multiple CR Systems............................................................................. 9-62
Remote Patient Data Entry Software (RPDES).......................................................................................... 9-65
Computer Requirements.................................................................................................................... 9-65
Installation Instructions..................................................................................................................... 9-65
RPDES Configuration Instructions...................................................................................................... 9-65
RPDES Operation............................................................................................................................... 9-67
Create a RPDES Shortcut on the Desktop........................................................................................... 9-67
Remote Key Operator............................................................................................................................... 9-68

vi 1F3742 June 3, 2003
Table of Contents
Setting Up the Remote Key Operator...................................................................................................9-68
Logging In..........................................................................................................................................9-68
Downloading Statistics .......................................................................................................................9-69
Procedure Mapping ...........................................................................................................................9-69
Color Preferences ....................................................................................................................................9-70
Bar Code Configuration ...........................................................................................................................9-71
Overview ............................................................................................................................................9-71
Changing the Bar Code Characteristics ...............................................................................................9-71
Changing the Cassette ID Bar Code Format.........................................................................................9-73
Changing the Country Code ................................................................................................................9-74
Changing the Prefix and Suffix............................................................................................................9-75
Bar Code Examples for Scanning........................................................................................................9-78
Required Fields........................................................................................................................................9-85
System Maintenance Defaults ...................................................................................................................9-87
Regional Settings......................................................................................................................................9-87
Configure Monitor....................................................................................................................................9-87
Miscellaneous ..........................................................................................................................................9-89
Calibrate Touch Screen ............................................................................................................................9-89
Administration ...............................................................................................................................................9-91
User Maintenance ....................................................................................................................................9-91
Creating a New User ...........................................................................................................................9-91
Editing A User ....................................................................................................................................9-92
Deleting a User...................................................................................................................................9-92
User Login Configuration....................................................................................................................9-93
Grid Detection and Suppression (Option)......................................................................................................9-94
10 Remote Operations Panel
Medical Device Directive (MDD) ...................................................................................................................10-1
English...........................................................................................................................................................10-2
Dansk ............................................................................................................................................................10-2
Deutsch..........................................................................................................................................................10-3
Español..........................................................................................................................................................10-3
Français .........................................................................................................................................................10-4
Greek.............................................................................................................................................................10-4
Italiano ..........................................................................................................................................................10-5
Lietuviðkai .....................................................................................................................................................10-5
Nederlands.....................................................................................................................................................10-6
Norsk.............................................................................................................................................................10-7
Português.......................................................................................................................................................10-7
Suomeksi .......................................................................................................................................................10-8
Svenska..........................................................................................................................................................10-8

vii 1F3742 June 3, 2003
Table of Contents
Overview ........................................................................................................................................................10-9
Start Up..........................................................................................................................................................10-9
Operation.....................................................................................................................................................10-10
ROP Configured to Access Multiple CR Systems ............................................................................................10-11
Bar Code Scanner ........................................................................................................................................10-12
Using the Bar Code Scanner ...................................................................................................................10-12
Scanning a Bar Code ..............................................................................................................................10-12
Turning Off the ROP.....................................................................................................................................10-13
Appendix A: Kodak DirectView Total Quality Tool for CR Systems
Appendix B: Default Procedure Codes
Appendix C: Printing Exceptions
Text Box Rotation.............................................................................................................................................C-3
Index
Glossary

Table of Contents
June 3, 2003 1F3742 viii

June 3, 2003 1F3742 1-1
1
Safety and Related
Information
CAUTION:
United States federal law restricts this device to sale to, by, or
on order of a physician.
IMPORTANT: The side and back panels shall be opened by authorized
Kodak service personnel only.
LASER WARNING:
This equipment uses a visible red laser. Laser radiation will be present
when the machine is opened with the side and back panels removed
and the interlocks defeated. Avoid direct exposure to the laser beam.
This product is a Class 1 Laser product. This product complies with DHHS
regulation 21 CFR Chapter I Subchapter J and IEC/EN 60825-1.
CLASS 1 LASER PRODUCT.
CLASS I EQUIPMENT.
INTERNALLY POWERED EQUIPMENT.
INTENDED FOR CONTINUOUS OPERATION.
ACCEPTABLE FOR INCIDENTAL OR CASUAL CONTACT WITH THE PATIENT.
PRODUCT IS PROVIDED WITH ORDINARY PROTECTION AGAINST THE
HARMFUL INGRESS OF WATER.
PRODUCT IS NOT SUITABLE FOR USE IN THE PRESENCE OF A FLAMMABLE
ANESTHETICS MIXTURE WITH AIR OR WITH OXYGEN OR WITH NITROUS
OXIDE.

1-2 1F3742 June 3, 2003
Safety and Related Information
EUROPEAN MARKETS only:
This device is Class I, Type B medical equipment as defined by EN 60 601-1.
AUTHORIZED REPRESENTATIVE:
Manager, Product Safety, Kodak AG; Hedelfingerstr. 54-56, 70327 Stuttgart,
GERMANY.
This equipment has been tested and found to comply with the limits for a
Class A digital device, pursuant to part 15 of the FCC rules. These limits are
designed to provide reasonable protection against harmful interference when
the equipment is operated in a commercial environment. This equipment
generates, uses and can radiate radio frequency energy and, if not installed
and used in accordance with the instruction manual, may cause harmful
interference to radio communications. Operation of this equipment in a
residential area is likely to cause harmful interference in which case the user
will be required to correct the interference at his own expense.
The use of accessory equipment not complying with the equivalent safety
requirements of this equipment may lead to a reduced level of safety of the
resulting system. Consideration relating to the choice shall include:
•Use of the accessory in the patient vicinity.
•Evidence that the safety certification of the accessory has been
performed in accordance to the appropriate IEC 950 and/or IEC 601-1
and/or IEC 601-1-1 harmonized national standard.
CAUTION:
The small footprint and specifications of the CR 800/850
Systems allow for flexibility in placement of the unit, including
in the exam room. When installed in this manner, scatter
radiation from the x-ray system may cause image artifacts in
two scenarios:
•When CR cassettes are stored in the exam room.
Precaution: CR cassettes should not be stored in the exam room or
kept in the exam room during individual patient studies.
•When an exposed CR cassette is being scanned by the CR 800/850
System in the exam room during a subsequent x-ray exposure.
Precaution: The potential exists for artifacts if one cassette is being
processed while a second cassette is being exposed. If you experience
image artifacts, we suggest you discontinue simultaneous exposing
and processing of CR cassettes.

Safety and Related Information
June 3, 2003 1F3742 1-3
CAUTION:
Kodak DirectView CR Cassettes contain lead. Disposal of
components that contain lead may be regulated due to
environmental conditions. For disposal or recycling
information, contact your local authorities or visit the
Electronics Industry Alliance web site at http://www.eiae.org.
CAUTION:
The UPS battery must be replaced by a Kodak authorized
Service Provider. The UPS battery contains lead and poses a
hazard to the environment and human health if not disposed of
properly. Due to the toxicity of lead, the US EPA’s Resource
Conservation and Recovery Act (RCRA) and state
solid/hazardous waste authorities consider a spent lead-acid
battery a regulated waste. Treat this battery as a hazardous
waste if it is not recycled. A recycling infrastructure is widely
available in the US to manage this battery type.
CAUTION:
This product contains mercury. Disposal of components
containing this material may be regulated due to
environmental considerations. For disposal or recycling
information, please contact your local authorities or visit the
Electronics Industry Alliance Web site at http://www.eiae.org.
The information contained herein is based on the experience and knowledge
relating to the subject matter gained by Eastman Kodak Company prior to
publication. No patent license is granted by this information. Eastman Kodak
Company reserves the right to change this information without notice and
makes no warranty, express or implied, with respect to this information.
Kodak shall not be liable for any loss or damage, including consequential or
special damages, resulting from the use of this information, even if loss or
damage is caused by Kodak's negligence or other fault.

1-4 1F3742 June 3, 2003
Safety and Related Information
H177_0011HC
MEDICAL ELECTRICAL EQUIPMENT
CLASSIFED BY UNDERWRITERS
LABORATORIES INC. WITH RESPECT TO
ELECTRICAL SHOCK, FIRE, MECHANICAL
AND OTHER SPECIFIED HAZARDS ONLY,
IN ACCORDANCE WITH UL 2601-1 AND
CAN-CSA C22.2 No. 601.1.
25Y
A
N137
5E3348
THIS
PRODUCT
COMPLIES
WITH
21
CFR
CHAPTER I,
SUBCHAPTER J.
CER
TIFIED ONL
Y
T
O
CANADIAN ELECTRICAL
CODE / CER
TIFIE EN VER
TU DU CODE CANADIAN
DE L’ELECTRICITE SEULEMENT.
SERVICE
CODE
SERIAL
NUMBER
3519
MANUF
ACTURED:
Made in U.S.A. by
EASTMAN KODAK COMPANY
Rochester, NY 14650
100-127V~ 50/60 Hz 10A
200-240V~ 50/60 Hz 5A
KODAK
DirectView CR800 system
D
C
E
I
F
I
S
S
A
L
C
US
US
C
L
A
S
S
I
F
I
E
C
D
KODAK
5AHz50/60 200-240V~ 10AHz 50/60 100-127V~
Rochester, NY 14650
EASTMAN KODAK COMPANY
Made in U.S.A. by
ACTURED:
MANUF
3520
NUMBER
SERIAL
CODE
SERVICE
DE L’ELECTRICITE SEULEMENT.
TU DU CODE CANADIAN
TIFIE EN VER
CODE / CER
CANADIAN ELECTRICAL
O
T
Y
TIFIED ONL
CER
SUBCHAPTER J.
CHAPTER I,
CFR
21
WITH
COMPLIES
PRODUCT
THIS
N137
CAN-CSA C22.2 No. 601.1.
IN ACCORDANCE WITH UL 2601-1 AND ,YONLHAZARDS SPECIFIED OTHER AND MECHANICALFIRE, SHOCK, ELECTRICAL TORESPECT WITH INC. TORIES LABORA
CLASSIFED BY UNDERWRITERS
MEDICAL ELECTRICAL EQUIPMENT
DirectView CR900 system
25YA
3H9506
H187_0001HC

Safety and Related Information
June 3, 2003 1F3742 1-5
H194_0024HC
50/60
50/60
Rochester, NY 14650
EASTMAN KODAK COMPANY
Made in U.S.A. by
CODE / CERTIFIE EN VERTU DU CODE CANADIAN
CERTIFIED ONLY TO CANADIAN ELECTRICAL
DE L’ELECTRICITE SEULEMENT.
NOTICE NO. 50, DATED JULY 26,2001.
EXCEPT FOR DEVIATIONS PURSUANT TO LASER
COMPLIES WITH 21 CFR 1040.10 AND 1040.11
MEDICAL EQUIPMENT
25YA
CAN/CSA C22.2 No. 601.1.
IN ACCORDANCE WITH UL 2601-1,
FIRE AND MECHANICAL HAZARDS ONLY
WITH RESPECT TO ELECTRICAL SHOCK,
N137
Hz
Hz200-240V~
100-127V~ 10A
5A
MANUFACTURED:
NUMBER
SERIALSERVICE 4825
CODE
E
I
F
I
S
D
S
A
L
C
R
1F4335
DirectView CR 850 system
KODAK

1-6 1F3742 June 3, 2003
Safety and Related Information
H196_0100HC
1F5241
R
C
L
A
S
D
S
I
F
I
E
CODE
4826
SERVICE SERIAL
NUMBER
MANUFACTURED:
5A
10A100-127V~
200-240V~ Hz
Hz
N137
WITH RESPECT TO ELECTRICAL SHOCK,
FIRE AND MECHANICAL HAZARDS ONLY
IN ACCORDANCE WITH UL 2601-1,
CAN/CSA C22.2 No. 601.1.
25YA
MEDICAL EQUIPMENT
COMPLIES WITH 21 CFR 1040.10 AND 1040.11
EXCEPT FOR DEVIATIONS PURSUANT TO LASER
NOTICE NO. 50, DATED JULY 26,2001.
DE L’ELECTRICITE SEULEMENT.
CERTIFIED ONLY TO CANADIAN ELECTRICAL
CODE / CERTIFIE EN VERTU DU CODE CANADIAN
Made in U.S.A. by
EASTMAN KODAK COMPANY
Rochester, NY 14650
50/60
50/60
DirectView CR 950 system
KODAK

Safety and Related Information
June 3, 2003 1F3742 1-7
Health and Safety Compliance
The CR 800/CR 900 Series Systems were examined for compliance and have
classifications and licenses as follows:
CR 800/900 Systems U. S. A.
47 CFR Part 15, Sub B, Class A
UL 2601-1 Medical Electrical Equipment 2nd Edition
Canada
CAN/CSA C22.2 No. 601.1-M90 - Medical Electrical Equipment
CAN/CSA 22.2 No. 601.1S1-94 Supplement No. 1-94 to Medical Electrical
Equipment (R1999)
CAN/CSA 22.2 No. 601.1B-90 - Amendment 2 to Medical Electrical Equipment
ICES-003 Issue 3, Class A ITE Emissions
International
IEC 60601 - 1: 1988, +A1 (1991), + A2(1995) Medical Electrical Equipment
IEC 825-1 - (1993) Safety of Laser Products
EN 60601-1-2:1993 Medical Electrical Equipment Electromagnetic
Compatibility
EN 55011: 1998 ISM Emissions, Group 1 Class A
EN 61000-4-2: 1995 Electrostatic Discharge immunity test
EN 61000-4-3:1997 Radiated, Radio-Frequency, electromagnetic field
immunity
EN 61000-4-4: 1995 Electrical Fast Transient/burst immunity
EN 61000-4-5: 1995 Surge immunity
EN 61000-4-6: 1996 Immunity to conducted disturbances
EN 61000-4-11: 1995 Voltage dips, sags, interrupts
EN 61000-3-2: 1995: Limits for harmonic current emissions
EN 61000-3-3: 1995 Flicker
WARNING:
This is a class A product. In a domestic environment this
product may cause radio interference in which case the user
may be required to take adequate measures.

1-8 1F3742 June 3, 2003
Safety and Related Information
CR 850/950 Systems U. S. A.
47 CFR Part 15, Sub B, Class A
UL 2601-1 Medical Electrical Equipment 2nd Edition
Canada
CAN/CSA 22.2 No. 601.1-M90 - Medical Electrical Equipment (R2001)
CAN/CSA 22.2 No. 601.1S1-94 - Supplement No. 1-94 to Medical Electrical
Equipment (R1999)
CAN/CSA 22.2 No. 601.1B-90 - Amendment 2 to Medical Electrical Equipment
(R2002)
ICES-003 Issue 3, Class A ITE Emissions
International
IEC 60601 - 1: 1988, +A1 (1991), + A2(1995)Medical Electrical Equipment
IEC 60825 - 1:1993 + A1:1997 + A2:2001 Safety of Laser Products
EN 60601-1-2:1993 Medical Electrical Equipment Electromagnetic
Compatibility
EN 55011: 1998 ISM Emissions, Group 1 Class A
EN 61000-4-2: 1995 Electrostatic Discharge immunity test
EN 61000-4-3: 1997 Radiated, Radio-Frequency, electromagnetic field
immunity
EN 61000-4-4: 1995 Electrical Fast Transient/burst immunity
EN 61000-4-5: 1995 Surge immunity
EN 61000-4-6: 1996 Immunity to conducted disturbances
EN 61000-4-11: 1995 Voltage dips, sags, interrupts
EN 61000-3-2: 1995: Limits for harmonic current emissions
EN 61000-3-3: 1995 Flicker
WARNING:
This is a class A product. In a domestic environment this
product may cause radio interference in which case the user
may be required to take adequate measures.
Acoustic Noise Emission Information
Operator position Sound Pressure Levels (LA)
Tested per DIN 45635, ANSI S12.10-1985, ISO 7779.
Standby <70 dB(A)
Operate <70 dB(A)

Safety and Related Information
June 3, 2003 1F3742 1-9
Remote Operations
Panel
U.S.A.
UL 1950 Safety for Information Technology Equipment
Canada
CAN/CSA C22.2 No. 950-95 Safety for Information Technology Equipment
International
EN 60950:1992 Safety for Information Technology Equipment (with
Amendments A1, A2, A3, A4, and A11)
EN 55011:1998 ISM Emissions, Group 1 Class A
EN 60601-1-2: 1993 Medical Electrical Equipment Electromagnetic
Compatibility
EN 61000 -3-2:1995 Powerline Harmonics
EN 61000 -3-3:1995 Flicker
EN 61000 -4-2:1995 ESD
EN 61000 -4-3: 1997 RF immunity
EN 61000 -4-4: 1995 EFT
EN 61000 -4-5: 1995 Surge immunity
EN 61000 -4-6: 1996 Conducted immunity
EN 61000 -4-11: 1995 Voltage dips, sags, interrupts
WARNING:
This is a class A product. In a domestic environment this
product may cause radio interference in which case the user
may be required to take adequate measures.

1-10 1F3742 June 3, 2003
Safety and Related Information
User Guide
Conventions
Special Messages The following special messages emphasize information or indicate potential
risks to personnel or equipment.
NOTE: Notes provide additional information, such as expanded
explanations, hints, or reminders.
IMPORTANT: Important notes highlight critical policy information that
affects how you use this guide and this product.
CAUTION:
Cautions point out procedures that you must follow precisely
to avoid damage to the system or any of its components, loss of
data, or corruption of files in software applications.
WARNING:
Warnings identify procedures that you must follow
precisely to avoid injury to yourself or others.
LASER WARNING:
Laser warnings warn personnel that access to laser radiation is
possible and all personnel must avoid direct exposure to the beam.
Typeface Conventions
Boldface type represents buttons or selections that you make on the touch
screen and to identify screen names.

June 3, 2003 1F3742 2-1
2
Overview
Product Description
The Kodak DirectView CR 800/CR 900 Series systems process and produce
digital images directly from latent images captured on storage phosphor
screens. You can reproduce, reprocess, and distribute images to other output
and storage devices.
The CR Systems manage patient and examination information associated with
the captured and stored images. They can interface with a PACS Broker such
as Mitra to obtain patient demographic data from the site HIS/RIS system. The
data is sent to the CR System where it is associated with the proper image.
You can use the CR System to:
•Read images on a phosphor screen using conventional X-ray generators.
•Modify images and change image orientation.
•Enter examination and patient information using the Kodak DirectView
Remote Operations Panel (ROP), the bar code scanner, or the touch
screen monitor.
•Correct erroneous patient or examination information.
•Store images that have incomplete patient or study data until the
required data is added and the image is accepted.
•Create collections of related images and data (a Study).
•Send exams to DICOM storage devices, physician’s diagnostic viewing
stations, and DICOM laser imagers.
The CR 900/950 System is designed for use as a centralized processing unit
serving multiple exposure rooms in conjunction with the Kodak DirectView
Remote Operations Panel (ROP). See page 10-10 for information on using
the ROP.

2-2 1F3742 June 3, 2003
Overview
CR 800/850 System Components
The Kodak DirectView CR 800/850 System components include:
•Internal Computer
•Touch screen monitor
•Cassette feed slot
•Bar code scanner
•Internal Uninterruptible Power Supply (UPS)
The CR 800/850 System loads a single storage phosphor cassette, permits
automatic scanning of the phosphor screen, and produces an image. You
place the cassette into the cassette feed slot for scanning. Once the image is
scanned and stored on the CR System, the cassette is erased and ejected.
Kodak DirectView CR 800/850 System
H177_0500GC
Cassette Feed
Bar Code
Scanner
Touch Screen
Monitor

Overview
June 3, 2003 1F3742 2-3
CR 900/950 System Components
The Kodak DirectView CR 900/950 System components include:
•Internal PC
•Touch screen monitor
•Cassette transport table for scanning
•Internal Uninterruptible Power Supply
The CR 900/950 System loads multiple storage phosphor cassettes, scans the
phosphor screen, and produces an image. You place the cassette into the
cassette transport table for scanning. Once the image is scanned and stored
on the CR System, the cassette is erased, ejected, and automatically moved so
the next cassette can be scanned.
Kodak Directview CR 900 and CR 950 Systems
Cassette transport features include:
•Load and unload cassettes at eight positions
•Center-positioned scan slot
•Start and pause from the touch screen (CR 900 System only. CR 950 uses
mechanical Start button)
•Supports four standard cassette sizes
H187_0512GC
H196_0002GC
Tube Side
CR 900
Start
CR 950

2-4 1F3742 June 3, 2003
Overview
Touch Screen Monitor The touch screen monitor (touch screen) is mounted on top of the
CR 800/850 System. You can mount the touch screen monitor on the left side
or the right side of the CR 900/950 System or on the wall.
For the CR 900/950 System, in case of a network failure, use the touch screen
as a back-up system to enter patient demographic data, exam data, and
review images.
The monitor has an SGVA display with a 1024 x 768 pixel resolution.
Internal PC An internal PC, accessible from the front of the CR System, contains the
operating software for image processing and for communicating with external
network devices.
Cassettes Storage phosphor screens are mounted in standard size cassettes. You
perform patient exams the same way as when using conventional film
cassettes. Instead of processing film to develop the image, a laser in the CR
System scans the latent image on the phosphor screen and produces a digital
image. Cassettes are repeatedly exposed, and their screens erased and
reused. General Purpose (GP) cassettes have gray corners and High
Resolution (HR) cassettes are identified with black corners.
Typical Cassette
The CR Systems accept four standard cassette sizes:
•18 x 24 cm
•24 x 30 cm
•35 x 35 cm
•35 x 43 cm
H177_2445AC
Tube Side
ID WINDOW
3E1963
Tube Side
Cassette
Bar Code
H177_2445ACA

Overview
June 3, 2003 1F3742 2-5
Remote Operations Panel
The Kodak DirectView Remote Operations Panel (ROP) is a wall-mounted
touch screen where you can perform most CR System functions. Use the ROP,
with the bar code scanner, to enter patient, exam, or cassette (PEC) data, and
review and reprocess images and route the images to their destinations. All
Patient Exam Cassette (PEC) records and images are stored on the hard drive
of the CR System computer. You can query existing PEC records and images
stored in the CR System to review existing information. The ROP complies
with ITE type standards and is not suitable for patient contact.
Remote Operations Panel
Site Operating Configurations
Network
Configuration
The CR Systems and ROPs require connection with external equipment to a 10
BaseT or 100 BaseT Ethernet network. All network communication is done in
accordance with DICOM-conforming digital imaging equipment. Physical
connections are via site-provided Category 5 cabling. In addition, the
customer must provide the Mitra Broker to enable access to the HIS/RIS
system.
You can configure each ROP to connect to a maximum of eight CR Systems.
H177_1511AC SWITCH
BRIGHTNESS
POWER
SWITCH
H177_1511ACA
H177_1521AC
H177_1521ACA
SWITCH
POWER

2-6 1F3742 June 3, 2003
Overview
9
6_9000EC
or
Kodak
PACS Link
Medical Image Manager
Kodak DirectView
CR 950 System
CR 950 System
2180 Laser Printer
PACS Link
Kodak
DICOM Print Server
Kodak DryView
Kodak
9410 Acquisition System
PACS Link
Kodak ArchiveManager
Destinations
Kodak Ektascan
Medical Viewing Station
Medical Viewing Station
8100 Laser Imager
DICOM TCP/IP
ETHERNET
Remote Operations Panel
CR 950 System
CR 850 System
Remote Operations Panel
Mitra
PACS Broker
HIS/RIS
Remote Patient
Data Entry Station
CR 800 System
Digital Archive
and Automated Workflow
Management System

Overview
June 3, 2003 1F3742 2-7
Workflow
The CR System workflow consists of a series of tasks performed in sequence.
Definitions and a typical step-by-step workflow sequence are listed below.
Workflow Definitions
NOTE: If you purchase the Kodak DirectView Remote Patient Data Entry
Software, you can collect patient demographic data at a computer.
Cassette ID Identification number on cassette.
Collimate To reduce the size of the X-ray beam by restricting
it, usually with lead shutters.
Destinations Locations on the network to which an image is sent.
Exam One or more images with the same associated
information.
Exam Information Data pertaining to the way the image was captured.
HIS Hospital Information System
Image A single picture.
Key Operator The person or persons designated by the
department manager to receive advanced training.
The Key Operator has the password for access to
password protected areas for changing defaults,
routing profiles, etc.
Patient Exam Cassette
(PEC) Record
The demographic data and cassette ID that has
been tied together to create a record/image file.
Patient Information Demographic information that includes patient’s
name, date of birth, physician, etc.
Post Processing Any image re-processing or manipulation after the
initial image processing.
RIS Radiology Information System
Storage Phosphor The phosphor crystal that captures and stores the
latent analog raw image data.
Study A collection of related images and data.
Worklist Management Enhances clinical workflow by importing patient
information and study information from an
information management system, eliminating
errors from manual entry.

2-8 1F3742 June 3, 2003
Overview
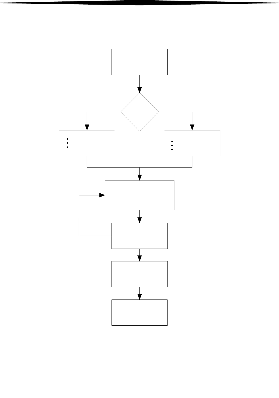
Workflow Diagram
IMPORTANT: For maximum throughput, accept images as soon as they
are available.
H194_9000EC
in the CR System.
Load the cassette(s)
Collect patient demographic
data.
HIS/RIS
Broker?
Manually enter the Patient
data on the
Enter Patient Data
ROP
CR System, or
Remote Patient Data
Entry Station.
Scan the Patient ID bar code.
Query the Local database.
Query the HIS/RIS
database.
NO
YES
Repeat as needed
1. Scan the cassette bar code label.
2. Enter Exam data.
3. Touch Submit.
4. Position the Patient.
5. Collimate properly for best image quality.
6. Expose the cassette
Expose additional cassettes if
necessary.
Review and evaluate images.
If acceptable, send to destinations
and release patient.
.

June 3, 2003 1F3742 3-1
3
Operation and Main Menu
Starting the CR System
To turn on the CR System power:
1. Release the latch and open the front door.
2. Press and hold I/TEST on the UPS until you hear a beep, then release.
3. Check that the power LED on the computer illuminates and remains on.
4. If the Power LED is not on, press the Power button on the computer.
5. Close and latch the front door. The CR System will not initialize unless the
front door is closed.
6. Wait for the CR System to initialize. The Main Menu or the Login screen
appears.
CR 800/850 System Front View
DC
On Line
BA
Line
On Battery
/TEST Bypass
/TEST
H177_0133GC
PC
UPS
Power
Button
Power LED
I/Test
Front
Door
H177_0133GCA

3-2 1F3742 June 3, 2003
Operation and Main Menu
CR 900 and CR 950 Front Views
Logging on to the Operator Console (Option)
1. Enter your user name.
2. Enter your password.
3. Touch Login.
NOTE: A ROP can login to any CR System listed in the ROPs Link Screen if
you have an account on any CR System in the list.
Changing your
Password
You can change the password you use to log in to the Operator Console.
1. At the Main Menu, touch Utility Menu.
2. Touch Change Password.
3. Enter your current password.
4. Enter your new password.
5. Enter your new password again.
6. Touch Save Changes.
Shutting down the CR System
To shut down the CR System power:
1. At the Main Menu, touch Utility Menu.
2. Touch System Shutdown and touch Yes. The CR System shuts down.
H187_0102GC
ABCD
/TEST Bypass
Line On Line
On Battery
On Battery
On Line
Line
Bypass
/TEST
DCBA
H196_0003GC

Operation and Main Menu
June 3, 2003 1F3742 3-3
NOTE: The Operating System shuts down one minute after the CR System.
The UPS shuts down two minutes after the CR System application.
NOTE: If the touch screen locks up, see “Using the Touch Screen” on
page 3-7.
Rebooting the System
To Reboot the system:
1. At the Main Menu, touch Utility Menu.
2. Touch System Shutdown and touch Reboot.
This method lets the system return to readiness quickly since it eliminates the
need for hardware warm-up.

3-4 1F3742 June 3, 2003
Operation and Main Menu
Power Failures
The CR System contains an Uninterruptible Power Supply (UPS) to protect the
system against an abrupt power loss.
If a power failure occurs, the UPS sustains system power to:
•complete all critical activities
•save present operating data, and
•shut down the Operating System.
If power is restored before the UPS battery charge drops to 25%, the system
resumes operation without interruption. However, once the battery level
drops to 25%, the system automatically shuts down.
In the event of a power loss, an error message appears within 30 seconds of
the power loss. For any image currently being routed, the system attempts to
complete the transmission. If there is not sufficient time to accomplish this,
the image is automatically transmitted once power is restored.
If a Cassette is in the load position at the time of automatic shutdown, the
system completes the scan, stores the raw image on the hard disk, and erases
the phosphor plate prior to the UPS shutdown.
Operating Modes
The CR System operates in two basic modes: (1) Pass-through mode and (2)
QA mode. The Key Operator, Applications Consultant, or Service Engineer
configures the mode of operation per the direction of the department
manager.
Pass-through Mode In Pass-through mode, the completed exam is processed and routed, typically
without stopping. When Pass-through mode is configured, a button appears
on the Scan Cassette screen next to the Start button. This button toggles
between Pause Pass-thru and Resume Pass-thru. You can temporarily
pause Pass-through mode by touching the button. To resume
Pass-through mode, touch . When the system distributes the image,
if necessary, you can recall the image for review and reprocessing.
QA Mode In the QA mode, the technologist must view and approve the image before
distributing it across the network.

Operation and Main Menu
June 3, 2003 1F3742 3-5
Main Menu
CR Main Menu
Main Menu Functions The function buttons on the Main Menu are:
•Study Data—enter patient data, create new studies, access worklists.
•Image Review—view all stored images, reprocess images.
•Key Operator Functions—set up and manage system configurations
(Accessed by Key Operator and Applications Consultant only).
•Applications Consultant—change Image Processing parameters, access
SMPTE Test Pattern.
•Service Functions—service the machine (Qualified Service personnel
only).
NOTE: The Key Operator Functions, Applications Consultant, and Service
Functions selections are only accessible by authorized personnel.

3-6 1F3742 June 3, 2003
Operation and Main Menu
Main Menu Screen
Navigation Buttons
When the Main Menu is displayed, these navigation buttons are active at all
times:
Name Description
Utility Menu Lets you shutdown the system, logout, and change
password (if configured for passwords), check
system status, release cassettes, clear pending
images, and restart the browser.
Erase Cassette Lets you erase an unwanted exposure from a
cassette.
Scan Status / Scan
Cassette
•CR 800/850: Scan Cassette displays the scan
progress and the last image scanned.
•CR 900: Scan Cassette displays scan progress,
last image scanned, and the scan Start button.
•CR 950: Scan Cassette displays scan progress
and the last image scanned. The scan Start
button is removed from the monitor and
replaced by a mechanical button on the front of
the CR System.
Additionally, if some images were not delivered or do not have patient
data associated with them, the following buttons may also appear:
Failed Delivery Alerts you when the system starts, or any time the
Main Menu is displayed, of any image that failed
to be delivered to the selected destinations. Touch
the button to display the images that were not
delivered.
This button does not appear if there are no failed
deliveries.
Unassigned Images Alerts you when the system starts, or at any time the
Main Menu is displayed, of unassigned images.
Touch the button to display the unassigned image
records.
This button does not appear if there are no
unassigned images.

Operation and Main Menu
June 3, 2003 1F3742 3-7
Using the Touch Screen
The Key Operator calibrates the touch screen so that the target response is
accurate. See “Calibrate Touch Screen” on page 9-89. When the CR System or
ROP is turned on, the Main Menu appears.
To select a menu choice, touch the center of the button.
NOTE: Use only your finger when selecting buttons on the screen. Using hard
objects, such as pens or pencils can damage the surface of the touch
screen.
Navigation Buttons Use the Navigation buttons at the bottom of the screen to move from screen to
screen or to other functions. Some buttons display status information to alert
you to important operations or failed functions so you can respond if the
situation warrants immediate attention.
Main Menu and Back buttons
•Main Menu button—touch to return to the CR System Main Menu.
•Back button—touch to return to the previous screen.
NOTE: If the message Loading...appears, it means that the browser is loading
the Web page. If this message continues for an excessive period of
time, touch Main Menu to return to the Main Menu.
Error Messages Error Messages alert you to errors that occur during operation. Each Error
Message describes the cause of the error and instructions on how to clear it.
For more information, see “Error Messages” on page 7-1.

3-8 1F3742 June 3, 2003
Operation and Main Menu
Virtual Keyboards
Virtual Keyboards let you enter data using the touch screen.
There are three keyboard types:
•an alphanumeric keyboard, similar to a standard keyboard, for entering
information
•a numeric keypad for entering numbers
•a button array for entering unique inputs for a particular field type
The Key Operator sets the local language for the virtual keyboards.
Standard
Alphanumeric Virtual
Keyboard
Touch each character you want to enter into a field and touch Enter. The
display returns to the previous screen or moves to the next empty field.
Standard Alphanumeric Virtual Keyboard
The # sign on the virtual keyboard acts as a toggle switch, so you can use
either alpha or numeric characters at any time.
Touch for
numeric
characters
Touch again for
alpha
characters

Operation and Main Menu
June 3, 2003 1F3742 3-9
Standard Numeric
Virtual Datepad
Touch each character you want to enter into a field and touch Enter. The
display returns to the previous screen or moves to the next empty field.
Standard Numeric Virtual Datepad
Special Keyboards There are special keyboards unique to the type of field selected. Touch a
button to enter the button name in the field. The Key Operator can set up
buttons for different lists of information. See “Changing Button Names, Colors,
and Position” on page 9-18 for more information.
For example:
Default Body Parts Virtual Keyboard

3-10 1F3742 June 3, 2003
Operation and Main Menu
Entering Information into Data Fields
You can enter data manually using the touch screen or automatically using the
bar code scanner.
1. Touch the field you want to edit (the field turns blue). If you are using
the bar code scanner, skip to step 2.
2. Scan the bar code to transfer the data to the field or use the touch
screen. When you use the bar code scanner, the Accession Number,
Tech ID, Patient ID, and Cassette ID appear in the appropriate fields
automatically if they have been set up by the Key Operator. See “Bar Code
Configuration” on page 9-71.
NOTE: Not all fields can accept bar code input.
NOTE: Required fields are determined by the Key Operator and appear in the
input screen highlighted in yellow. Required fields must be filled in to
submit the record or send it to a mandatory destination. See
“Required Fields” on page 9-85.
Patient Input Screen

June 3, 2003 1F3742 4-1
4
Exam Data Entry
Manual Data Entry
NOTE: Always enter patient and exam information before scanning an
exposed cassette. This prevents the CR System from creating an
unassigned image. If an unassigned image is created, the CR System
lets you associate the image with the correct patient manually.
If you are searching for a patient that has already been submitted in the RIS,
see page 4-3 in this chapter to query for the patient.
Enter Patient and Exam information at the ROP or CR 800/CR 850 System. Use
the Patient Input Screen to enter the patient and exam information required.
The Patient Input Screen is available at the CR 900/CR 950 System for use in
case of network or ROP failure.
Complete the mandatory field highlighted in yellow to validate a PEC Record,
then complete the remaining optional information if it is available.

4-2 1F3742 June 3, 2003
Exam Data Entry
Types of patient entries:
•New Patient—when information for a patient has never been entered in
the CR System or the HIS/RIS system.
•Trauma—quick data entry for emergency conditions.
•Existing Patient—when information for the patient already exists in the
CR System or the HIS/RIS system.
IMPORTANT: Always touch Submit after entering patient information
or selecting patient records. This reduces the risk of
creating unwanted, unassigned images.

Exam Data Entry
June 3, 2003 1F3742 4-3
Entering Patient Information
1. At the Main Menu, touch Study Data.
You can now select New Patient, Trauma, or search the database for
an Existing Patient, or create a New Study. See the appropriate section.
2. Enter the information as indicated:
New Patient Touch New Patient and enter:
•Last name
•First name
•Middle initial
•Exam date and time
•Accession number
•Date of birth
•Gender
•Patient ID
•Referring Physician (use the More button)
•Department
•Patient location

4-4 1F3742 June 3, 2003
Exam Data Entry
Trauma Patient Touch Trauma and proceed to “Entering Exam Information” on page 4-7.
The Key Operator can configure some fields to be filled in automatically.
NOTE: Your Key Operator may have configured a field with a “unique
number.” Each time you select a trauma patient, the number
increments to identify a new trauma patient.
Existing Patient You can enter as much or as little information as you like. The more
information you enter, the narrower the result is. If you do not enter
information, the entire patient list is returned.
1. Enter search criteria (use the bar code scanner if applicable).
–Enter desired search criteria
–Time field - list of filters to reduce query range including:
Today
Yesterday - Tomorrow
Past Week - Tomorrow
Unrestricted
–Study Status field - list of filters to reduce query range such as:
Scheduled
Started
Scheduled and Started
Completed
All
2. Touch Find Local or Find Remote.
–Find Local searches the CR System database.
–Find Remote is active when the Key Operator has configured for a
HIS/RIS; it searches the HIS/RIS system. The message “Waiting for
response” appears. If a match is not found for a query, adjust your
search criteria.
–Touch a Patient Name. Patient information automatically transfers to
the Patient Input Screen.

Exam Data Entry
June 3, 2003 1F3742 4-5
Patient Input Screen
3. When a match is found, the Patient Worklist screen appears. The
entries are color coded. Colors are Key Operator configurable. The
default colors are:
•Scheduled > Blue
•Started >Black
•Completed >Dark Gray
Patient Worklist Screen

4-6 1F3742 June 3, 2003
Exam Data Entry
New Study Touch New Study to create a new study using the patient information from an
existing study.
New Study

Exam Data Entry
June 3, 2003 1F3742 4-7
Entering Exam Information
After entering the patient information, enter the exam information into the
remaining fields on the Patient Input Screen. There are mandatory and
optional fields.
Using Procedure
Codes and Procedure
Mapping
How you enter exam information depends on the way your system is
configured.
If you are using Procedure Codes and Procedure Mapping, the image icons
associated with a procedure (study) are predefined and appear automatically
once the Patient Input screen is displayed with the correct patient
information.
For each image in a procedure:
1. Touch an image icon to select it. The image is highlighted in green.
2. Manually enter or use the barcode to enter the cassette ID.
NOTE: If you are not using Procedure Codes and Procedure Mapping, you
must define the images associated with every procedure. To do this,
touch the body part field, select the appropriate body part then do the
same with projection. Touch Submit and the image icon appears.

4-8 1F3742 June 3, 2003
Exam Data Entry
Mandatory Exam
Information
Use the virtual keyboard to enter the exam information if the bar code
scanner cannot read the bar code. The cassette ID field is mandatory.
•Cassette ID: Use the bar code scanner to scan the bar code. If you do
not enter the Cassette ID number, the image is unassigned. You will have
to assign the image to a patient. You can change all image and patient
data except cassette ID.
Scanning the Cassette ID
H177_2445AC
Tube Side
ID WINDOW
3E1963
Tube Side
Cassette
Bar Code
H177_2445ACA

Exam Data Entry
June 3, 2003 1F3742 4-9
Optional Exam
Information
•Body Part: If the Body Part field is incomplete, the default is used as
defined by the Key Operator.
•Projection: If the Projection field is incomplete, the default is used as
defined by the Key Operator.
•Position: How the patient is positioned for the exam.
•Orientation: Whether the cassette is used in portrait or landscape
orientation. The default orientation is portrait; selecting landscape
displays the image in landscape mode.
•Priority: If the printer supports STAT images, the image moves ahead of
other images in the print queue. Routine and Urgent have the same
priority1.
•Tech ID: Use the bar code scanner to scan the code. If the Tech ID bar
code is not available, use the virtual keyboard to enter the Tech ID.
•Date of Birth: Enter the patient’s date of birth.
•Gender: Touch the appropriate gender button.
•Procedure Name and Code: These fields can be completed via the
HIS/RIS system data, selected from the procedure list, or manually.
•More Patient Information button:
–Referring Physician
–Patient Comments
–Contrast/Bolus
•More Image Information button:
–kVp
–mAS
–Source to Image Distance
–Source to Patient Distance
–Image Comments
–Laterality
•Patient Location: Enter the patient location.
See Chapter 9, “Procedure Mapping (Option)” on page 9-24.
1. Printers such as the Kodak DryView 8100 Laser Imager or the Kodak DryView 8700 Laser
Imager may print images in the order they were scanned rather than by priority when the
CR System is configured to Pass-through Mode.

4-10 1F3742 June 3, 2003
Exam Data Entry
Saving the Patient
and
Exam Information
After you have entered the patient and exam information, touch Submit. The
information is stored in preparation for the exam.
NOTE: After you scan the cassette, the image thumbnail replaces the cassette
icon to display the image.

June 3, 2003 1F3742 5-1
5
Scanning, Viewing and
Printing Images
Performing an Exam
The procedure for performing an exam using a phosphor screen is the same
as an exam using screen/film.
To perform an exam:
1. Select the proper size cassette.
2. Position the patient and the cassette.
–For landscape orientation, place the yellow stripe label at the top right
of the image when you position the patient.
Landscape Orientation
Portrait Orientation
–For portrait orientation, place the yellow stripe label at the top left of
the image when you position the patient.

5-2 1F3742 June 3, 2003
Scanning, Viewing and Printing Images
NOTE: Proper orientation at exposure eliminates the need to flip or rotate
the image at the CR.
3. Set the exposure factors.
4. Expose the cassette.
5. Place the cassette into the CR reader for scanning.
NOTE: The image on an exposed storage phosphor screen degrades over
time. Although a scannable image may be present for a period up to
24 hours, best results are obtained when the image is scanned within
1 hour.
NOTE: For best results, be sure to collimate properly.

Scanning, Viewing and Printing Images
June 3, 2003 1F3742 5-3
Loading Cassettes
CR 800/850 System 1. Place the cassette into the cassette feed slot at the top of the CR
800/850 System.
NOTE: Be sure that the tube side label faces to the right, and the yellow
corner of the cassette is always up and towards you. The relationship
of the label position and yellow corner differ depending on the
cassette size.
When the cassette is inserted into the CR 850 System, it is pulled into
scan position and scanning starts immediately. In the CR 800 System
insert the cassette until it touches the Stop mechanism. If the cassette is
not seated properly, an audible alarm sounds and an error message
appears on the touch screen.
2. After the cassette has been scanned, the system releases it automatically.
Remove the cassette from the cassette feed slot.
Inserting a Cassette in a CR 800/ CR 850 System
H177_0131GC
Tube Side
Yellow Corner

5-4 1F3742 June 3, 2003
Scanning, Viewing and Printing Images
CR 900 System 1. Place exposed cassettes on the right side of the feed slot.
NOTE: Be sure that the tube side label faces to the right, and the yellow
corner of the cassette is always up and towards you.
2. Push the cassettes into one of the drive belt slots and then set it into the
transport mechanism. The cassette is perpendicular when loaded
properly. You can load up to eight cassettes of any size at one time.
3. From the Main Menu, touch Scan Status and touch Start to begin
scanning.
NOTE: When the cassette is pulled into the center slot, the phosphor screen
is extracted and scanning starts immediately. When scanning is
complete, the screen is erased and re-inserted into the cassette. The
cassette is ejected to the transport mechanism and moved to the left
as the next cassette is moved to the feed slot. You can now remove the
cassette and use it again.
You can touch Pause to stop the transport. If the unexposed cassette
area is filled with cassettes, the transport stops and a message displays
with instructions to remove cassettes from the unexposed cassette area.
NOTE: When the CR System scans the phosphor screen, it erases any
residual image before it places the phosphor screen back into the
cassette for re-use.
IMPORTANT: Place exposed STAT cassettes in the second slot to the right
of the center process slot. If there is already a cassette in
the second slot, remove it first. Do not load or remove
cassettes from Slot 1.

Scanning, Viewing and Printing Images
June 3, 2003 1F3742 5-5
Loading a Cassette in a CR 900 System
Tube Side
Drive Belt Slots
Yellow Corner
Unexposed Cassette
Area
Exposed Cassette Area
Slot 1

5-6 1F3742 June 3, 2003
Scanning, Viewing and Printing Images
CR 950 System 1. Place exposed cassettes on the right side of the feed slot.
NOTE: Be sure that the tube side label faces to the right, and the yellow
corner of the cassette is always up and towards you.
2. Push the cassettes into one of the drive belt slots and then set it into the
transport mechanism. The cassette is perpendicular when loaded
properly. You can load up to eight cassettes of any size at one time.
3. On the bridge of the machine, the Start button is green when the system
is ready to scan. Touch the Start button to begin scanning.
NOTE: When the cassette is pulled into the center slot, the phosphor screen
is extracted and scanning starts immediately. When scanning is
complete, the screen is erased and re-inserted into the cassette. The
cassette is ejected to the transport mechanism and moved to the left
as the next cassette is moved to the feed slot. You can now remove the
cassette and use it again.
The button turns orange while scanning. Push the button to Pause the
transport, and the button turns white. If the unexposed cassette area is
filled with cassettes, the transport stops and a message displays with
instructions to remove cassettes from the unexposed cassette area.
NOTE: When the CR System scans the phosphor screen, it erases any
residual image before it places the phosphor screen back into the
cassette for re-use.
IMPORTANT: Place exposed STAT cassettes in the second slot to the right
of the center process slot. If there is already a cassette in
the second slot, remove it first. Do not load or remove
cassettes from Slot 1.

Scanning, Viewing and Printing Images
June 3, 2003 1F3742 5-7
Loading a Cassette in the CR 950 System
Viewing Images
You can configure your system for two viewing modes: Pass-through Mode or
QA Mode.
Viewing an Image in
Pass-through Mode
If your system is configured in Pass-through Mode, the image is routed
immediately. To view the image, see “Reviewing Images” on page 5-13.
On the CR 900 / 950 System there is a button that toggles between Pause the
Pass-through mode or Resume the Pass-through mode.
Viewing Images in
QA Mode
If your system is configured in QA Mode, you review the image before you
route it to the selected destinations.
1. Scan the cassette and refresh the screen; a thumbnail image appears on
the Patient Input screen. Other images for the patient are displayed. If
there are too many images to display, Previous and Next buttons appear
so that you can access them.
2. Touch the thumbnail image to display the image for review.
Tube Side
Drive Belt Slots
Yellow Corner
Unexposed Cassette
Area
Exposed Cassette Area
Slot 1

5-8 1F3742 June 3, 2003
Scanning, Viewing and Printing Images
Scanned Image
3. If the images are acceptable, touch Accept All Images to send the
image(s) with the same Patient ID to the appropriate network
destinations. When all images are accepted, the button toggles to
End Study. Touch End Study to set the study to complete.

Scanning, Viewing and Printing Images
June 3, 2003 1F3742 5-9
Image Viewer
4. To accept a single image after viewing, touch the thumbnail and touch
Accept Image on the Image Viewer screen.
5. If the image is unacceptable, touch Reject Image. A prompt confirms
that you want to delete the selected image. Touch Yes and the image is
deleted; the patient information stays on the CR System database.
If Reject Reason is activated:
•Touch a Reject Reason.
•Enter a Reject comment (optional).
•Touch Reject Image.
6. If further post-processing is required, see page 6-1.

5-10 1F3742 June 3, 2003
Scanning, Viewing and Printing Images
Working with Images
Reprocessing Images You can modify images before you accept and route them. For information on
reprocessing previously delivered images, see “Image Processing” on
page 6-1. You can reprocess the displayed image in several ways, including
Edge Enhancement, Contrast, Brightness, etc.
Routing Images When you route images in QA mode, you send them to the destinations set up
by the Key Operator, or you can select specific destinations.
–Touch Accept Image to send the image to the destination set up by the
Key Operator.
–Or, touch Select Destination to send the image to specific destinations.
Destinations
To select a destination, move the cursor up or down with the arrows. Then
touch either the + or - to choose the number of copies to send to each. When
finished, touch Apply, then touch Accept Image to route the image.

Scanning, Viewing and Printing Images
June 3, 2003 1F3742 5-11
Erasing Screens WARNING:
Erasing deletes any image on the phosphor screen.
NOTE: Kodak recommends that you erase a phosphor screen if it has not
been used within the last week or if you suspect it has been exposed
to any X-radiation.
You can use the CR System to erase screens in cassettes without scanning an
image. The cassette erase feature is available only when the Cassette Erase
screen is displayed. To erase the phosphor screen in a cassette, at the CR
System Main Menu, touch Erase Cassette:
Cassettes Ready to be Erased on the CR 800/ CR 850
•CR 800/850—Insert the cassette. Erasing begins automatically.
•CR 900/950—Insert the cassettes and touch the Start button on the
touch screen.
The phosphor screen in the cassette is erased and released. If the Erase
screen is displayed and cassettes are not being erased, the screen saver
may be activated. If this happens, the system displays the Main Menu the
next time you touch the screen.
NOTE: The mechanical Start button on the front of the CR 950 is not active
during Erase mode.

5-12 1F3742 June 3, 2003
Scanning, Viewing and Printing Images
Cassettes Ready to be Erased on CR 900 / CR 950
Erase Progress

Scanning, Viewing and Printing Images
June 3, 2003 1F3742 5-13
Reviewing Images You can re-display images that have been accepted and routed for review,
modification, and reprocessing. When reviewing images, the procedures are
the same when viewing, modifying and routing an image.
1. At the Main Menu, touch Image Review.
Image Review
NOTE: An image that has been successfully delivered across the network
appears in the Delivered Images area.
2. Touch the appropriate button. View and modify the images as described
for image quality purposes.

5-14 1F3742 June 3, 2003
Scanning, Viewing and Printing Images
Image Viewer
3. To assign a patient:
a. Under the image, touch Unassigned Image.
b. Find the correct name by doing a database query or touch
New Patient and use the virtual keyboard to enter the correct name.
Then touch Assign Image.
4. To assign a different patient:
a. Touch the bar under the image.
b. Touch Unassign Image.
c. Under the image, touch Unassigned Image.
d. Find the correct name by doing a database query or touch
New Patient and use the virtual keyboard to enter the correct name.
Then touch Assign Image.

Scanning, Viewing and Printing Images
June 3, 2003 1F3742 5-15
Managing Images
As images are scanned, processed and routed, the CR System software keeps
track of the images and stores them based on their status. Sometimes an
image is not delivered properly or is unassigned. Use the Image Review
screen to display images by status for reviewing, reprocessing or resolving
problem images. At the Main Menu, touch Image Review. The following
image groups are available for selection:
Image Status Description
All Studies Displays all images that have not been delivered.
Need Approval Displays images that need to be
accepted/approved and sent across the network.
Unassigned Images Displays images not associated with a patient and
that have no demographic data. Refer to
“Unassigned Images” on the following page.
Failed Delivery Displays images that were not successfully
delivered to a network destination. Refer to
“Failed Delivery” on the following page.
Pending Delivery Images that are being routed but have not
reached all destinations.
Delivered Images Displays the images that have been successfully
delivered to selected destinations. These images
are sorted and displayed by Last Name
(ascending alphabetical order) and then by
Time.

5-16 1F3742 June 3, 2003
Scanning, Viewing and Printing Images
Image Review
Managing Failed
Delivery Images
When an image is not successfully delivered to one or more of the selected
destinations, the text block next to the image is red. The image is stored as a
Failed Delivery image. To resolve Failed Delivery images:
1. Touch the image thumbnail to view the image.
2. Touch Redeliver Image. If delivery fails again, go to the Destination
screen and use the (-) to set the counter to 0 on the failing destination.
3. Select another destination and touch Redeliver Image.
4. If the problem continues, contact your Key Operator.
Managing Unassigned
Images
An image is stored as an Unassigned Image when it has not been associated
with a patient information record. This happens if the cassette is scanned
before the patient information is submitted with the proper cassette ID. The
record on the Image Review screen is orange when the image is unassigned.
To assign an image to a patient, you must first create a study:
1. At the Main Menu, touch Study Data.
2. Use the search criteria to find the patient for the new study.
3. Select the correct patient from the resulting patient list.
4. Touch New Study.
5. Enter the Study Data: Accession number, procedure code, etc.
6. Touch Submit.
7. At the Main Menu, touch Image Review.

Scanning, Viewing and Printing Images
June 3, 2003 1F3742 5-17
8. Select the image you want to assign to the newly created study.
9. Touch the Patient Information bar.
10. Search for the patient for whom you created the study and select the new
study.
11. Touch Assign Image.
When the image is assigned, the record turns from orange to green.

5-18 1F3742 June 3, 2003
Scanning, Viewing and Printing Images
Printing Images
There are three printing modes available with the CR System:
WARNING:
True-size Printing delivers the latent image to the
destination at 100%, +/-2%. Because variations exist in
scanners and printers, use caution when using these images
for exact measurements. Kodak recommends that you use a
known marker at the subject level when making the
exposure and calculating image magnification.
Print Mode Description
Best Fit The image is as large as possible without
exceeding True-size. No data is cropped.a
a. See Table: CR Image Minification Factors for Common Kodak Printers on
page 5-19.
Consistent Image Size The image is created at 92.5% of True-size. This
percentage is fixed and cannot be changed by
the technologist; no data is cropped.
Images from cassettes that are the same size as
film used by the printer may not print properly
if you are using the external text box . There are
not enough pixels available to print both the text
box and the image at 92.5%.
NOTE: For best results, do not use the
external text box with Consistent Image
Size print mode. Use the internal text
box. If you must use the external text
box, test all combinations at the site
before the equipment enters service.
True-size The image is the same size as the latent image
that existed on the phosphor screen when it was
scanned, within +/- 2%. This is equivalent to the
size of an image on film.
The CR System crops data from the edges of a
True-size image because the CR image is
typically larger than a printer can produce on a
comparable film size.

Scanning, Viewing and Printing Images
June 3, 2003 1F3742 5-19
When you select a printer as one of the destinations, the captured image is
forwarded using the routing process. You can print an additional copy without
rerouting the image to the other destinations:
CR Image Minification Factors for Common Kodak
Printers
Film Size
(cm)
Kodak
Printer
Cassette
Size (cm)
Average
Factor (% of
actual scan
size)
35 x 43 2180 18 x 24 99
35 x 43 2180 24 x 30 99
35 x 43 2180 35 x 35 94
35 x 43 2180 35 x 43 94
35 x 43 8700 18 x 24 100
35 x 43 8700 24 x 30 100
35 x 43 8700 35 x 35 93
35 x 43 8700 35 x 43 93
35 x 43 8100 18 x 24 100
35 x 43 8100 24 x 30 100
35 x 43 8100 35 x 35 93
35 x 43 8100 35 x 43 93
35 x 35 2180 18 x 24 100
35 x 35 2180 24 x 30 100
35 x 35 2180 35 x 35 94
35 x 35 2180 35 x 43 78
24 x 30 2180 18 x 24 100
24 x 30 2180 24 x 30 100
24 x 30 2180 35 x 35 74
24 x 30 2180 35 x 43 74
18 x 24 2180 18 x 24 97
18 x 24 2180 24 x 30 76
18 x 24 2180 35 x 35 52
18 x 24 2180 35 x 43 54

5-20 1F3742 June 3, 2003
Scanning, Viewing and Printing Images
1. Touch Select Destination.
2. Select the printer.
3. Select + to add a copy.
4. Touch Apply.
5. Touch Accept Image.
You can print multiple images to a single print, add text and annotation
boxes, and select True-size printing for one-up images so the image printed is
the same size as the traditional film. See “Printing Exceptions” on page C-1
for a list of printing exceptions.
WARNING:
True-size Printing delivers the latent image to the
destination at 100%, +/-2%. Because variations exist in
scanners and printers, use caution when using these images
for exact measurements. Kodak recommends that you use a
known marker at the subject level when making the
exposure and calculating image magnification.

Scanning, Viewing and Printing Images
June 3, 2003 1F3742 5-21
Printing Multi-format
Images
Multi-format images are only delivered to print destinations. With
Multi-format printing:
•All Multi-format layouts must contain at least two images.
•Images from cassettes can be placed together in a multi-format print.
•Images are printed in portrait mode for four-up and landscape mode for
two-up multi-format prints.
•Image aspect ratio is maintained.
•Images are printed with saved Image Processing parameters.
•Images may be included from any cassette size.
•The destination printer must support minification.
When two or more images exist, and a print destination is configured on the
system, the Multi-format button displays next to the cassette ID.
Multi-format
Button

5-22 1F3742 June 3, 2003
Scanning, Viewing and Printing Images
1. Touch Multi-format.
2. Touch a layout.
The available images for the study appear, along with the cassette sizes.
NOTE: Depending on the printer type and film size, printing multi-format
images may not be possible.
Colored borders around the thumbnails indicate the image’s
multi-format status.

Scanning, Viewing and Printing Images
June 3, 2003 1F3742 5-23
•Green — include the image in a multi-format layout, and it has not
been included in a previous multi-format layout.
•Gray—the image was used in a previous multi-format layout. You can
still add the image to the new layout.
•Yellow—the image was placed in the current multi-format layout.
The two-up or four-up print layout appears at the bottom of the screen.
The yellow border indicates where the next image will be placed in the
format.
3. Touch the image you want to add to the layout. The image is added to the
print layout and the yellow border moves to the next multi-format layout
location. A yellow border is added to the image at the top of the screen to
indicate it has been added to the layout.
•To remove the image from the multi-format layout location, touch the
trash can and then touch the image.
•To select a different layout location, touch the location, then touch the
image you want to place there.
4. Continue selecting images until the layout is complete.
NOTE: You don’t have to add an image to every multi-format layout location
for four-up images. Blank locations will print D-max.
You cannot flip or rotate images from the Multi-format screen. If the
image is saved in the wrong orientation, it rotates to fit in the layout.
To change the image orientation, go to the Image Viewer screen and
make the changes.
Because four-up images always print in portrait mode and two-up
images always print in landscape mode, you can only change the
image orientation by 180 degrees.
5. Touch Accept Image to print the multi-format image. It is sent to the
displayed printer unless you change the destination using Select
Destination.
If you cannot print the multi-format layout to the selected destination, an
error message appears. Select a new printer destination that will support the
format, re-select the images and place them in the layout, and print.
See “Appendix C: Printing Exceptions“.

5-24 1F3742 June 3, 2003
Scanning, Viewing and Printing Images
The following table lists common Kodak printers and the CR cassette sizes
(images) that can be printed in two-up or four-up format. See “Appendix C:
Printing Exceptions“.
Kodak Printer Film Size Cassette Size
Supported on
Two-Up Format
Cassette Size
Supported on
Four-Up Format
Comment
Kodak DryView 8100 Laser
Imager
35 x 43 35 x 43
35 x 35
24 x 30
18 x 24
35 x 43
35 x 35
24 x 30
18 x 24
9410 or MIM C
*Minify must be
selected in MIMDUI,
Contact the Technical
Service Center if this
does not work.
Kodak DryView 8200 Laser
Imaging System
35 x 43 35 x 43
35 x 35
24 x 30
18 x 24
35 x 43
35 x 35
24 x 30
18 x 24
MIM B+ or MIM C
35 x 35 35 x 43
35 x 35
24 x 30
18 x 24
35 x 43
35 x 35
24 x 30
18 x 24
MIM B+ or MIM C
11 x 14 35 x 43
35 x 35
24 x 30
18 x 24
35 x 43
35 x 35
24 x 30
18 x 24
MIM B+ or MIM C
Kodak DryView 8500 Laser
Imaging System
11 x 14 35 x 43
35 x 35
24 x 30
18 x 24
35 x 43
35 x 35
24 x 30
18 x 24
Two-up works with
9410 or MIM C
Four-up works with
MIM C ONLY
Kodak DryView 8700 Laser
Imaging System
35 x 43 35 x 43
35 x 35
24 x 30
18 x 24
35 x 43
35 x 35
24 x 30
18 x 24
See “Appendix C:
Printing Exceptions“.

Scanning, Viewing and Printing Images
June 3, 2003 1F3742 5-25
Other Multi-format
Settings
Multi-format Only Check
Box
You can compose multi-format prints of images of a variety of statuses:
Available, Delivered, Failed, etc. To change the status of an image printed in a
multi-format print from Available to Delivered, touch the Multi-format Only
check box.
IMPORTANT: Do not check the Multi-Format Only check box if you plan
on delivering the image to an archive or workstation. You
may forget to deliver them.
Image Review Screen During the delivery cycle of a multi-format print, an entry is made in the
Image Review list. Each multi-format print has a separate entry containing the
pertinent patient information and an icon representing the type of format
being printed.
Kodak Ektascan 2180 Laser
Printer
35 x 43 35 x 43
35 x 35
24 x 30
18 x 24
35 x 43
35 x 35
24 x 30
18 x 24
MIM B + or MIM C
35 x 35 35 x 43
35 x 35
24 x 30
18 x 24
35 x 43
35 x 35
24 x 30
18 x 24
Two-up works with
MIM B+ or MIM C
Four-up works with
MIM C only
11 x 14 35 x 43
35 x 35
24 x 30
18 x 24
35 x 43
35 x 35
24 x 30
18 x 24
Two-up works with
MIM B+ or MIM C
Four-up works with
MIM C only
10 x 12 none none
8 x 10 35 x 43
35 x 35
24 x 30
18 x 24
35 x 43
35 x 35
24 x 30
18 x 24
MIM C only
Kodak Printer Film Size Cassette Size
Supported on
Two-Up Format
Cassette Size
Supported on
Four-Up Format
Comment

5-26 1F3742 June 3, 2003
Scanning, Viewing and Printing Images
The multi-format image (not the individual image) is removed when the
image has been delivered successfully.
To re-deliver an image that failed, touch the Multi-Format image icon to
display the Image Destination Status Screen. You can then re-deliver the
image.
Deleting Multi-format
Images
To remove an image from multi-format, touch the trash can icon and then
touch the image.
Printing Text
There are two text printing options: Internal and External Text Box. The
available options depend on how the Key Operator has configured your
System.
See see “Text Box Configuration (Option)” on page 9-45.
Select the type you want and the location at the Image Processing screen.

Scanning, Viewing and Printing Images
June 3, 2003 1F3742 5-27
Printing Internal Text
Boxes
The text box content is configured by your Key Operator.
1. At the Image Viewer screen, touch Image Processing.
2. Touch the Internal Text Box check box.
3. You can print the text box in eight different locations, that is, horizontally
or vertically in each corner. Touch the edge of the corner you want the
text box to appear.
4. Print the image.
Text Box

5-28 1F3742 June 3, 2003
Scanning, Viewing and Printing Images
Printing External
Text Boxes
The External Text Box content is configured by your Key Operator.
1. At the Image Viewer screen, touch Image Processing.
2. Touch the External check box.
3. Touch the arrow under the check box to select Portrait or Landscape
orientation.
4. Print the image.
External
Text box
indicator

Scanning, Viewing and Printing Images
June 3, 2003 1F3742 5-29
True-size Printing (Option)
CAUTION:
To support True-size printing, a printer must support DICOM
Requested Image Size. See the printer’s DICOM Conformance
Statement to determine if a printer supports Requested Image
Size.
True-size Printing produces the same size image you would get if you were
using a film screen system. To achieve True-size on most printers, data is
cropped from the edge of the image.
WARNING:
True-size Printing delivers the latent image to the
destination at 100%, +/-2%. Because variations exist in
scanners and printers, use caution when using these images
for exact measurements. Kodak recommends that you use a
known marker at the subject level when making the
exposure and calculating image magnification.
The size of the crop box is determined by the selected destinations.
Printers cannot print to the edges of the film. Therefore, to be able to print
True-size printing, the image is cropped (outside edge data is discarded)
before the film is printed.
1. At the Image Viewer screen, touch Image Processing.
2. Touch the True-size Print check box.

5-30 1F3742 June 3, 2003
Scanning, Viewing and Printing Images
3. Use the arrows to move or rotate the crop box.
4. Print the image.
Crop Box

Scanning, Viewing and Printing Images
June 3, 2003 1F3742 5-31
1 cm Tick Marks Use the 1 cm Tick Marks option to “burn” markers into the image to help you
evaluate image size. The system optionally prints markers 1 cm apart along 2
adjacent sides of either 1-up or multi-format images. The marks are placed so
that the distance between any two consecutive marks is 1 cm when the image
is printed True-size. For images that are not printed True-size, you can use the
spacing of the tick marks to determine the amount of image minification. For
example, the distance between tick marks would be 0.9 cm for an image that
is printed at 90% of True-size.

5-32 1F3742 June 3, 2003
Scanning, Viewing and Printing Images

June 3, 2003 1F3742 6-1
6
Maintaining Image
Quality
Guidelines for Optimizing Image Quality
Understanding the cause-and-effect relationship of the parameters applied
during image processing helps you optimize image quality. To produce an
optimum image from the CR System, the proper collimation, positioning,
technique, and the optimum combination of processing parameters are
required.
Performing the Exam The Image Processing Library (IPL) is an object-oriented library of image
processing algorithms incorporated into the CR System. Each body part and
projection combination produces a unique look for a given image.
When using Storage Phosphor plates, the following suggestions will help you
obtain optimum image quality:
•Apply as much collimation as is practically possible on all images.
•Capture only one view per cassette (such as a Posterior Anterior (PA)
hand on one cassette and a Lateral hand on a separate cassette).
•If you must capture more than one view on a cassette, for best quality
group like views together (such as PA hand and Oblique hand). In this
situation, Kodak recommends that you:
–Minimize the collimation between separate views (such as a thin line
of collimation shown between two views).
–Minimize the exposure overlap between the separate views.
–Use the same bone thickness in each image.
Image Processing The CR System produces the highest-quality images when:
•The exam, body part, and projection information is accurate and
complete.
•You enter exam information for a cassette rather than default body part
and projection information.
•You make contrast and brightness adjustments only if necessary, before
sending the image across the network.
NOTE: The Image Processing parameters and default settings are
pre-configured. If changes need to be made, contact your Key
Operator.

6-2 1F3742 June 3, 2003
Maintaining Image Quality
Changing Image
Orientation
Touch the appropriate button to rotate or flip an image. You can rotate
through 360° by rotating in steps of 90°.
Adjusting Contrast
and Brightness
CAUTION:
Do not change the contrast and brightness unless absolutely
necessary.
An image’s contrast and brightness are determined by the window width
(contrast) and window level (brightness). When you adjust the settings the
image display changes.
The default values are:
–Contrast: 4095
–Brightness: 2048
Adjust the straight line portion of the curve to include as much histogram data
as possible. The numerical values are the number of input code values. See
“Changing Image Tonescale” on page 6-3.
Changing Window Widths
(Contrast)
Increasing the window width reduces the contrast.
NOTE: TIP - to return to the default Contrast and Brightness settings (4095
and 2048) touch the Tonescale button two times.
Changing Window Levels
(Brightness)
Increasing the window level increases the brightness. Changing the window
level affects the overall appearance, but does not affect contrast.
Contrast Tonescale Brightness
Rotate
Flip

Maintaining Image Quality
June 3, 2003 1F3742 6-3
Changing Image
Tonescale
If a processed image is not acceptable, you may be able to salvage the image
by using the raw data.
1. Touch Image Tonescale to view the raw data.
2. Adjust the Brightness and Contrast to generate an acceptable image.
NOTE: Touch Image Tonescale again if you want to return to the Processed
Data.
For optimum results, try to get as much of the tonescale line in the image
data area as possible.
Raw Data
Look Up Table (LUT) Data
Histogram
Image Tonescale
Tonescale Line

6-4 1F3742 June 3, 2003
Maintaining Image Quality
Image Processing
You can alter or reprocess an image at the Image Processing screen. The
Image Reprocessing parameters are set up and stored in memory by the
Application Consultant or a Key Operator who has attended an advanced
Image Processing class. If these changes do not produce satisfactory results,
contact your Application Consultant. Software features which have not been
purchased will be grayed out and therefore not selectable.
To reprocess an image:
1. At the Image Viewer screen, touch the Image Processing histogram
at the bottom of the screen.
Image Processing
Use the following table to make your image processing selections.
Parameter Procedure
Black Surround Mask, Black
Bone, Edge Enhancement, EVP,
1 cm Scale, and Grid
Suppression
1. Touch the appropriate check box to
select a function. If you cannot select
it, the option is not available.
2. Touch Reprocess Image.
3. Evaluate the image. If the parameter
does not improve the image, touch
the check box again and then
reprocess.

Maintaining Image Quality
June 3, 2003 1F3742 6-5
NOTE: You cannot reprocess an image if the image has been accepted and
delivered across the network. You must create a copy of the image,
modify the copy, and send it to the proper destinations.
•Touch Redeliver Image to redeliver the image without making changes.
•Touch Create a Copy of this Image to display a copy of the image you
can modify.
Left Marker or Right Marker 1. Touch the Left Marker or Right
Marker check box.
2. Touch the image where you want to
locate the marker.
The marker appears on the image.
3. To remove the marker, touch the
check box.
NOTE: This function is set by the Key
Operator. See “CR Display
Configuration” on page 9-36.
Print Internal Text Box
Print External Text Box
True-Size Print
Touch any corner to place the text box.
The text box can be orientated either
horizontally or vertically. Touch the edge
of the corner you wish the text box to
align with. For more information see
page 5-27.
To print the External Text Box, touch the
check box. For more information see
page 5-28.
To select True-size Printing, select the
check box. For more information see
page 5-29.
Parameter Procedure
Function Description
Black Surround Mask Blackens the area around the image.
Edge Enhancement Accentuates edges in the image. The default
edge enhancement values should seldom
need to be changed. Changing Edge
Enhancement should only be done by
someone with a clear understanding and
good working knowledge of digital imaging.
1 cm Scale Adds a 1 cm scale perpendicular to the
borders of the image.

6-6 1F3742 June 3, 2003
Maintaining Image Quality
Left or Right Marker Adds left (L) or right (R) markers to an
image to identify the left and right side of the
image.
Black Bone Reverses the light and dark areas of the
image to provide an optional view of the
image details.
EVP Increases the latitude of the image while
preserving the contrast of the image details.
Grid Suppression Detects and suppresses grid lines.
Eliminates moire patterns or line pattern
seen when an image is viewed on a monitor
or a workstation.
Print Internal Text Box
Print External Text Box
True-size Printing
See page 5-27 and page 5-28 for printing
text boxes; see page 9-51 for information on
configuring text boxes.
For information on True-size Printing see
page 5-29.
Function Description

Maintaining Image Quality
June 3, 2003 1F3742 6-7
Improving Image Characteristics
Use the following table to look up a general quality problem and find possible
solutions.
Two tools are available for you to improve an image-quality problem:
•Change contrast and brightness
•Change user parameters (a Key Operator function)
NOTE: If you cannot correct the problem, in the United States and Canada
contact Kodak Customer Service Center (CSC) for service at
1-800-328-2910, prompt 2, then prompt 3 for further assistance. For
other locations, contact your Kodak service center or representative.
Image Problem Recommendations
Image is too light •Decrease the brightness, and then adjust the contrast if needed. If this
causes clipping in the region of interest, switch to the raw image and
adjust brightness and contrast on the raw image.
•If the images are consistently too light, contact your Key Operator.
Image is too dark •Increase the brightness, and then adjust the contrast if needed. See
“Adjusting Contrast and Brightness” on page 6-2. If this causes clipping in
the region of interest, switch to the raw image and adjust brightness and
contrast on the raw image.
•If the images are consistently too dark, contact your Key Operator.
Image is too flat •Increase the contrast, and adjust the brightness.
•If images are consistently too flat, contact your Key Operator.
Image contrast is too high •Decrease the contrast and brightness.
•If image contrast is consistently too high, contact your Key Operator.
Image is too noisy (no edge
enhancement chosen or applied)
•The image may require more exposure to reduce the amount of noise.
Check the exposure index in the exam information.
Image is too grainy (with edge
enhancement applied)
•The image may require more exposure to reduce the amount of noise.
Check the exposure index in the exam information.
•Cancel the edge enhancement selection.
•Change the tonescale to Raw Data tonescale type. See “Changing Image
Tonescale” on page 6-3. See also “Adjusting Contrast and Brightness” on
page 6-2. Remove edge enhancement by changing it to None.
•Turn off EVP.
•If the enhanced images are consistently too grainy, speak to your Key
Operator.
Image is all white or all black •Confirm an image was captured on the plate.
•Remove black surround.

6-8 1F3742 June 3, 2003
Maintaining Image Quality
Data Histogram No. 1
This histogram’s position on the LUT shows that no image was captured.
Raw Data Histogram No. 2
This histogram’s position on the LUT shows that an image was captured.
If image processing fails, the Histogram displays a linear LUT (straight
line) and the displayed image has very low contrast. Adjust the
brightness and contrast to generate an acceptable image.
Printed image has stripes
through it
•Check laser printer for errors; find out if problem is restricted to one or
for all prints produced on that particular printer.
•Check clinical and diagnostic workstations to see if the same problem
occurs when viewing the distributed image.
•Print SMPTE from the AC screen. If stripes exist on the test, it may be a
printer issue. If stripes do not exist, there is an issue on the CR System or
the monitor. Contact the Applications Consultant.
No Image •Confirm that an image was captured on the phosphor screen. This can be
done by either of the following methods:
1. Changing the tonescale to Raw Data and turning off Edge
Enhancement, Black Surround Mask, EVP, and Grid Suppression. If
there is no visible image, there was nothing captured on the
phosphor screen.
2. Viewing the histogram. If the histogram is outside of the LUT curve on
both the processed and raw data, there was no image captured.
•If the image was captured, adjust the contrast and brightness to produce
an acceptable image.
Image Problem Recommendations

Maintaining Image Quality
June 3, 2003 1F3742 6-9
Processed Data Histogram
This histogram’s position on the LUT shows that an image was captured and
processed.
NOTE: The Exposure Index is the average code of the pixels in the activity
histogram used for processing the image. The image data is the data
within the boundary box used for processing the image for the body
part. Use the Exposure Index to monitor whether your exposure
factors are in the correct range.

6-10 1F3742 June 3, 2003
Maintaining Image Quality

June 3, 2003 1F3742 7-1
7
Troubleshooting
Error Messages
Error Messages appear following an error in operation. Follow the
instructions on the screen to return to normal operation. If that doesn't
correct the problem, contact the Key Operator for your department. If the
Error Message repeats, call the Kodak Technical Support Center at
1-800-328-2910, prompt 2, then prompt 3. For other locations, contact your
Kodak service center or Kodak representative.
Releasing Cassette Jams
1. At the Main Menu touch Utility Menu.
2. Touch System Recovery.
3. Touch Release Cassette.
4. Touch Clear Cassette Jam to clear the jam in the system.
5. Touch Release Cassette to move the cassette to the home position.
6. Remove the cassette.
If the problem persists, call the Kodak Technical Support Center at
1-800-328-2910, prompt 2, then prompt 3. For other locations, contact your
Kodak service center or Kodak representative.
NOTE: Before calling Kodak, locate the CR System K Number. You must
provide the K Number when calling in a problem.
System Reset
If the CR System stops responding to your touch commands, you might solve
the problem by turning off the system and turning it back on.
1. Open the front door and press the CR Computer Power button. The
computer attempts a controlled shutdown. Wait one minute, if the screen
hasn’t changed, go to step 2.
2. Press and hold the UPS OFF button until you hear a beep. The unit turns
off.
To restart, see page 3-1.

7-2 1F3742 June 3, 2003
Troubleshooting
System Status
The System Status screen provides information on disk and memory
utilization, database statistics. and erase lamps.
1. At the Main Menu touch Utility Menu.
2. Touch System Status.
Clear Pending Images
There may be times when you want to clear images that do not successfully go
to a destination. Clear Pending Images reboots the machine and sets all
images to failed. After the reboot, communications to the destinations is
restarted.
1. At the Main Menu touch Utility Menu.
2. Touch System Recovery.
3. Touch Clear Pending Images.
4. Touch Clear Pending Images again.
Slow System Response
WARNING:
System memory usage increases over time. This can lead to
significantly slower response time, image delivery
problems, or a virtual memory error at the CR System or the
ROP. If this occurs, reboot the CR System. At very high
volumes, such as 300 images per day, it may be necessary to
reboot the system weekly.
If you are experiencing slow system response, check your physical memory.
See “System Status” on page 7-2.
If the physical memory utilization is high, reboot the CR System.
1. At the Main Menu touch Utility Menu.
2. Touch System Shutdown.
3. Touch Reboot.
NOTE: If the system has ROPs connected to it, reboot the ROPs after the CR
System is rebooted.
Incorrect Image Grouping
If you are unfamiliar with CR System operation and implementing DICOM
standards, incorrect image grouping on workstations and archives may
occur.

Troubleshooting
June 3, 2003 1F3742 7-3
If you change an accession number, patient identification number, and patient
name assigned to all images in a study, it changes for all images in the study,
including images that have been sent by the system. This causes image
grouping problems on workstations and archives if an image is redelivered
with altered information.
If one study image has been routed, the CR System displays a warning message
when you attempt to change the patient identification number or accession
number. The system displays the warning “Changing the data may cause
incorrect grouping of images at a Workstation or an Archive.” No warning
appears if you attempt to modify the patient name.
Modifying Patient
Information
Improperly entering patient information for a new patient record, or study,
may result in image grouping problems at workstations and archives.
To create a new patient record, select a patient record from the Patient
Worklist screen, or touch one of the following functions:
•New Patient
•New Study
These functions generate a unique ID for each study.
NOTE: Do not delete and enter information for more than one patient on the
Patient Information screen.

7-4 1F3742 June 3, 2003
Troubleshooting

June 3, 2003 1F3742 8-1
8
Maintaining Equipment
and Cassettes
Cleaning the CR System Surfaces
Clean the outer surfaces of the CR System only with water using a soft, lint-free
cloth. Dampen the cloth, then wipe the outer surfaces lightly.
CAUTION:
Do not use alcohol or alcohol-based products to clean the
pinch rollers, belts, entrance guide or any urethane parts on
the CR System.
Cleaning the ROP Touch Screen
Clean the screen regularly to ensure its proper operation:
CAUTION:
To avoid damage do not use liquid cleaners, abrasive cleaners
or strong solvents, such as benzine, to clean the touch screen.
Also, do not spray aerosol cleaners directly on the touch
screen.
1. Turn off the touch screen.
2. Spray glass cleaner on a soft cloth, then gently wipe the touch screen
viewing surface.
3. Use a soft cloth dampened with water to clean the housing around the
touch screen.

8-2 1F3742 June 3, 2003
Maintaining Equipment and Cassettes
Cleaning Storage Phosphor Screens
Special Cleaning
Materials
Removing the
Phosphor Screen
1. Move the latch to the right to release the plate and phosphor screen.
2. Remove the plate and phosphor screen from the cassette shell.
Removing the Phosphor Screen
Catalog Number Description
1064930 Kodak Intensifying Screen Cleaner and
Antistatic Solution
N/A Soft, lint-free cloth
N/A Isopropyl Alcohol
N/A Bleach
H187_2442GC
Tube Side
Tube Side

Maintaining Equipment and Cassettes
June 3, 2003 1F3742 8-3
Cleaning the
Phosphor Screen
Clean storage phosphor screens every 500 exposures, every 30 days, or when
artifacts appear. Under normal use conditions, storage phosphor screens will
eventually show wear. This may occur from abrasion of the protective
overcoat or inadvertent physical damage to the surface. Certain chemical
agents, such as non-approved screen cleaners, hand lotions, topical
medications, food, etc., may also damage the screens. Screen wear can result
in artifacts on radiographs. Storage phosphor screens and cassettes used for
medical diagnosis should be inspected periodically and replaced when wear
is evident.
Phosphor screens are extremely sensitive to moisture. Exposure to moisture
can cause damage to the phosphor screens, which results in image-quality
problems.
The phosphor screen is coated with a moisture-resistant polymer blend. The
overcoat is very thin (less than 0.001 inch) and has limited resistance to
mechanical abrasion that may occur during cleaning. It is possible to damage
the protective coating during use or cleaning. This can permanently damage
the screen.
IMPORTANT: Read and follow instructions in the Material Safety Data
Sheets (MSDS) for KODAK Intensifying Screen Cleaner and
Antistatic Solution and KODAK MIN-R Screen Cleaner prior
to use.
CAUTION:
Be careful not to damage the phosphor screen or any of the
screen edges.
1. Remove the screen and attached plate from the cassette shell. See
“Removing the Phosphor Screen” on page 8-2.
2. Clean the phosphor screen with a soft, dry, lint-free cloth. Most of the
minus density artifacts are caused by loose dirt. Normally, a gentle wipe
is all that is needed.
3. If the dry cloth does not remove the dirt, clean screens with
Kodak Intensifying Screen Cleaner and Antistatic Solution or with Kodak
MIN-R Screen Cleaner as follows:
CAUTION:
Never apply solution directly to the surface of the screen.
Excessive moisture may damage the screen.
CAUTION:
For all cleaning methods, do not soak the cloth.
a. Lightly dampen a small, soft, lint-free cloth with solution.
b. Wipe the soiled area with the damp cloth. After cleaning, wipe the
screen with a soft, dry, lint-free cloth.

8-4 1F3742 June 3, 2003
Maintaining Equipment and Cassettes
CAUTION:
For all cleaning methods, avoid pressure and excessive
rubbing, which may damage the screen surface.
NOTE: You may remove stubborn soil with Isopropyl Alcohol, following
steps 1 through 3. After cleaning with Isopropyl Alcohol, re-treat the
screen with screen cleaner. Do not use soaps or detergents
containing brightening agents.
WARNING:
Isopropyl Alcohol is a flammable solvent. It can cause eye
irritation and dry skin. Wash hands with soap and water
following maintenance procedures. Read and follow
instructions in Material Safety Data Sheet (MSDS) prior to
use.
CAUTION:
Isopropyl Alcohol may contain peroxides that can permanently
damage the phosphor screen. If you cannot verify the purity of
your Isopropyl Alcohol, Kodak recommends that you use only
KODAK Intensifying Screen Cleaner and Antistatic Solution, or
KODAK MIN-R Screen Cleaner to clean your phosphor screen.
If a bleach solution is necessary to clean the phosphor screen:
1. Lightly dampen a soft cloth with bleach diluted 1:10 with water.
2. Carefully clean only the soiled area on the phosphor screen.
3. Rinse the phosphor screen with a soft cloth moistened with
Kodak Intensifying Screen Cleaner and Antistatic Solution.
4. After the soil is removed, dry the phosphor screen gently with a soft,
dry, lint-free cloth.
Some other screen-cleaning agents may leave residues, which will seriously
affect the emission of these screens. The use of any cleaning agents other than
those specifically suggested for cleaning KODAK Storage Phosphor Screens is
not recommended.
Replacing the Phosphor Screen
After cleaning the phosphor screen:
1. Insert the phosphor screen into the cassette.
2. Insert a tool into the hole to snap the cassette closed.

Maintaining Equipment and Cassettes
June 3, 2003 1F3742 8-5
Cassette Cautions
CAUTION:
You cannot ship cassettes contaminated with blood or other
body fluids to an Eastman Kodak Company facility for
evaluation unless they have been decontaminated. Please
utilize “universal precautions” and decontaminate the
cassettes with either an EPA registered tuberculocidal (list B)
or dilute bleach (1:10 with water) solution prior to shipping.
CAUTION:
Kodak DirectView CR Cassettes contain lead. Disposal of
components that contain lead may be regulated due to
environmental conditions. For disposal or recycling
information, contact your local authorities or visit the
Electronics Industry Alliance web site at http://www.eiae.org.

8-6 1F3742 June 3, 2003
Maintaining Equipment and Cassettes
Cleaning Cassettes
IMPORTANT: Remove the storage phosphor screen from the cassette shell
before cleaning the cassette exterior.
Clean the surface of the cassette shell with any of the following solutions.
Other solutions are not recommended.
•Kodak Intensifying Screen Cleaner and Antistatic Solution
•Mild soap-and-water solution
•Isopropyl Alcohol
NOTE: Be sure the cassette shell is completely dry before replacing the
phosphor screen. You may need to use compressed air to blow
debris from the cassette interior.

Maintaining Equipment and Cassettes
June 3, 2003 1F3742 8-7
Replacing Erase Lamps
The part number for ordering the erase lamps is 7E 9471. When you place an
order, you will receive two lamps; they are replaced in pairs. In the United
States and Canada call 1-800-431-7278 to place your order. For all other
locations, contact your Kodak representative.
You can replace the erase lamps from the front of the machine without using
any tools.
NOTE: Kodak recommends that you have a Mercury Removal Plan in place in
the event that a bulb breaks while changing.
CAUTION:
This product contains amounts of mercury. Disposal of
components containing this material may be regulated due to
environmental considerations. For disposal or recycling
information, please contact your local authorities or visit the
Electronics Industry Alliance Web site at http://www.eiae.org.

8-8 1F3742 June 3, 2003
Maintaining Equipment and Cassettes
1. Open the front door.
2. Release the latch and pull out the erase lamp assembly.
3. Remove the erase lamp to be replaced. When installing new erase lamps,
start at the bottom lamp.
4. When all the erase lamps have been installed, push the erase lamp
assembly back into position.
5. Close the front door and be sure that it is fastened. Wait until the
CR System initializes.
6. Reset the counter for the lamp pair. See “Statistics” on page 9-5.
5342154
H177_2104GC
Latch
Erase
Lamps
Erase
Lamp
Assembly
H177_2104GCA

June 3, 2003 1F3742 9-1
9
Key Operator Functions
Introduction
The Key Operator is responsible for setting the configuration defaults and
operating parameters for the CR System. CR System configuration is done at
installation to maximize workflow and System operation, and to optimize
workflow.
You may need to change the CR System configuration. At the Key Operator
Functions menu, enter a password to change the CR System configurable
features.
To access the Key Operator functions:
1. At the Main Menu, touch Key Operator Functions.
2. If applicable, at the password entry screen, enter your password and
touch Login.
Key Operator Functions Menu

9-2 1F3742 June 3, 2003
Key Operator Functions
The Kodak DirectView CR System Key Operator Menu includes:
Manage Patient Exam Records Delete existing Patient Records from the
Patient Worklist.
Statistics View the scanner, cassette, technician and
destination statistics.
Total Quality Tool Evaluate CR System and cassette image
quality.
System Configuration Configure your system for your operation
and optimize workflow.
Administration Set up and maintain user names,
passwords, and the screen saver feature.

Key Operator Functions
June 3, 2003 1F3742 9-3
Managing Patient Exam Records
You can delete specific Patient Exam Records that appear on the Patient
Worklist screen. To do this, use the worklist that appears after a Query.
1. At the Key Operator Functions menu, touch Manage Patient Exam
Records.
Manage Patient Exam Records
2. Touch Find Local to display the Patient Worklist screen.
You can also enter patient criteria to narrow your search for specific
patients.

9-4 1F3742 June 3, 2003
Key Operator Functions
Patient Worklist
3. Locate the appropriate patient record to delete from the Patient
Worklist screen. If necessary, use Go to Page X of X to scroll through
the worklist.
4. When you locate the patient, touch the patient’s name on the
Patient Worklist screen, then touch Delete Patient. The screen
refreshes.
NOTE: If you select the incorrect patient, or decide not to delete a patient, do
not touch Delete Patient.
5. Touch Back to return to the Search Query screen.
NOTE: Names and exams in red contain images that are either available,
pending delivery, or failed delivery. You cannot delete these records
until they are corrected.

Key Operator Functions
June 3, 2003 1F3742 9-5
Statistics
At the Statistics menu you can compare scan and erase cycles, view the
cassette, technologist and destination statistics and check the status of your
destinations.
Cassette Statistics 1. From the Key Operator Functions menu, touch Statistics and then
touch Cassette Statistics. Use the data to evaluate cassette
performance.
2. Touch Clear Stats to clear the data fields.
Cassette Statistics Screen

9-6 1F3742 June 3, 2003
Key Operator Functions
Destination Statistics 1. At the Key Operator Functions menu, touch Statistics, then touch
Destination Statistics. The screen displays all network destinations,
the number of successful deliveries, number of failed deliveries, and the
successful delivery percentage. The data updates every time you deliver
an image.
2. Touch Clear Stats to clear the data fields.
Destination Statistics Screen

Key Operator Functions
June 3, 2003 1F3742 9-7
Technologist Statistics At the Key Operator Functions menu, touch Statistics and then touch
Tech Statistics.
This screen lists all the technologists in the system.
Technologist Statistics
•Touch a column heading to sort the listing based on that field.
•Touch Clear Stats to clear the data for all of the technologists.
•Touch a row to display the statistics associated with a technologist.
Technologist Statistics Screen 2

9-8 1F3742 June 3, 2003
Key Operator Functions
1. Touch Clear Stats to clear the data for this technologist.
2. Touch a row to display the statistics associated with every image for this
technologist.
NOTE: An Exposure Index of zero is no longer used to calculate the average
Exposure Index displayed on the Technologist Statistics screen.
Technologist Statistics 3
Touch a row to view the complete Reject Reason data.

Key Operator Functions
June 3, 2003 1F3742 9-9
Scan Cycles 1. At the Key Operator Functions menu, touch Statistics.
2. Touch Scan Cycles.
3. If the Erase Lamps are replaced, touch Clear to set the cycle to zero.
Scan Cycles

9-10 1F3742 June 3, 2003
Key Operator Functions
Destination Status
Summary
At the Key Operato Functions menu touch Statistics and then touch
Destination Status Summary to display the status for each destination.
Destination Status
The screen displays the last time data was sent to the destinations listed and
the status of the devices at that time.

Key Operator Functions
June 3, 2003 1F3742 9-11
System Configuration
The Kodak CR System is highly configurable and integrates well into the digital
radiology department. You can configure, save and restore many attributes of
the CR System for your operation and optimize workflow:
•Configuration Settings—Due to the advanced printing features
incorporated in the CR System software, take care when configuring the
system. Generate test films when making changes that affect printed
output. This ensures that the changes made are compatible with the
printers you will be using. Once configured, you can save the settings for
backup or transfer them to another CR System.
•Option Registration —Install optional features easily.
•Workflow Optimization —Defining lists optimizes workflow by
reducing the amount of time it takes to create an exam and eliminating
typographical errors. There are lists for Departments, which can be used
to help deliver images to the correct locations, Physicians, and
Procedures. Workflow Optimization lets you map images to procedures,
that is, when you select a procedure from the list, or the RIS feeds the CR
System a Procedure Code, all the image icons are built automatically. You
can construct Trauma defaults for up to 35 patients.
•HIS/RIS Broker Configuration—Lets the CR System communicate with
your RIS, displaying the patient work list. You can also query the RIS for
individual patients.
•CR Display Configuration—Lets you define default query criteria and
how query results are displayed. You can disable the Right and Left
markers here.
•Profile Destination Configuration—Lets you tell the CR System where
to deliver images. You can deliver based on body part, projection, cassette
size, or department. This saves time by automatically delivering the images
where you want.
•Text Box Configuration—You can define what information appears on
the film, allowing you to see only the information that is important to you
and not taking up space with unnecessary data.
•Delivery Preferences —Lets you set CT Pixel spacing so that
measurements on workstations can be displayed in pixels or in mm. You
also set the name and address of your hospital here.
•External Devices —Lets you add ROPs, RPDES terminals, or a remote
Key Operator PC to your system.
•Bar Code Configuration —Lets you program the bar code scanner to
automatically recognize Tech IDs, Accession Numbers, Patient IDs, or
Cassette IDs, populating these fields with the information without the
technologist having to highlight them manually.

9-12 1F3742 June 3, 2003
Key Operator Functions
•Color Preferences —Lets you customize the colors on your system.
•Required Fields —Lets you determine which fields are required before
an exam is submitted or delivered. If you are using Reject Reasons, you
may want to make Tech ID a required field.
•System Maintenance Defaults —Lets you set the high and low
watermarks for the disk, balancing between performance and image
retention.
•Regional Settings —Pick the time zone and date format for the system
to use.
•Configure Monitor—Select monitor viewing default settings.
•Default Body Parts —Select the default body part and projection to use
to process an image if none are selected.
•Calibrate Touch Screen—Lets you calibrate the touch screen so that
when you touch a button, you select the one you want.
At the Key Operator Functions menu, touch System Configuration.
There are three System Configuration screens.
System Configuration Menu Screen 1

Key Operator Functions
June 3, 2003 1F3742 9-13
System Configuration Menu Screen 2
System Configuration Menu Screen 3

9-14 1F3742 June 3, 2003
Key Operator Functions
Saving System
Configurations
1. Insert a disk into the CR System and touch OK. If you do not insert a
disk, the CR System prompts you to do so.
2. At the Key Operator Functions menu touch System Configuration,
then touch Save all Configs.
Restoring
Configurations
You can save configurations to a floppy disk for backup purposes, then load
(restore) them. Using this technique you can copy settings from one
CR System and transfer them to other systems, reducing the time it takes to
change the configuration of multiple machines.
To restore system configuration information:
1. At the Key Operator Functions menu touch System Configuration,
then touch Restore Configuration.
Restore Configuration
2. Insert the floppy disk that contains the configuration information into the
CR System.
3. Touch each check box to select the options you want to load, or touch
Select All.
NOTE: Do not select items below the line unless you are restoring settings to
the same machine.
4. Touch Load Config.

Key Operator Functions
June 3, 2003 1F3742 9-15
You may have to restore the following items manually following the Restore
operation from floppy diskette:
NOTE: Restore adds a default Profile automatically. You can delete this
profile with no affect to the system.
At this Location Restore this Item
Required Fields Screen Required to Submit Exam Information
Required Fields Screen Required to Deliver Images to Mandatory
Destinations
Delivery Options Screen Use a Unique Image for Every Image in Study
User Login Configuration
Screen
User Login Active

9-16 1F3742 June 3, 2003
Key Operator Functions
Option Registration You activate upgrade options at the Option Registration Screen.
Option Registration
1. At the Key Operator Functions menu touch System Configuration,
then touch Option Registration.
2. Install the appropriate floppy disks containing the options for the
upgrade.
3. Touch Add Upgrade Options.
•If you have lost your disk and need to reload features, call the
Kodak Technical Service Center for assistance.
•The options that are checked are installed.

Key Operator Functions
June 3, 2003 1F3742 9-17
Workflow
Optimization
Use the Workflow Optimization setup procedures to customize your
CR System and increase productivity.
Workflow Optimization Menu 1
Workflow Optimization Menu 2

9-18 1F3742 June 3, 2003
Key Operator Functions
Changing Button
Names, Colors, and
Position
The procedures for changing the names, colors, and position are consistent
for all the configuration setups. You may want to change the locations or
colors of buttons so they are grouped more logically for your hospital.
Changing Button Names 1. Touch the button you want to change.
2. Touch Change Name.
3. Enter a new name using the virtual keyboard, and touch Save Changes.
Changing Button Colors 1. Touch the button you want to change.
2. Touch Change Color.
3. Touch one of the eight Change Color buttons, and touch Save
Changes. If you want to create a custom color for one of the eight color
choice buttons, see 9-70.
NOTE: If there is a button that you do not want to appear on the screen, clear
the Visible check box.

Key Operator Functions
June 3, 2003 1F3742 9-19
Changing Button Location
1. Touch the button you want to move.
2. Touch Move Button.
3. Touch the arrows until the button is in the location you want.
4. Touch Save Changes.
NOTE: Make all of your changes and then touch Save Changes.

9-20 1F3742 June 3, 2003
Key Operator Functions
Body Part and Projection
Configuration You can configure the body part and projection screens to meet your needs.
•Change the color, name, and location of the button as it appears on the
pop-up keyboard.
•Hide any buttons not to be displayed.
•Re-organize the buttons into groups or sequence of appearance.
•Customize existing buttons.

Key Operator Functions
June 3, 2003 1F3742 9-21
Department and
Physician List
Configuration
You can define a list of all departments, physicians, and procedures to
minimize the amount of data entry by the technologist and to eliminate
typographical errors. You can use Department lists for Profile Destination
Configuration.
When the lists are defined, select the field on the PEC Input Screen to
display the list. Select the data you want to appear in the field.
Example of Referring Physician List
To add a Department or a Physician:
1. At the Key Operator Functions menu touch System Configuration,
then touch Workflow Optimization.
2. Touch Department List Configuration or Physician List
Configuration.

9-22 1F3742 June 3, 2003
Key Operator Functions
Referring Physician List Configuration Screen
3. Touch a button.
Change Name
4. Touch Change Name and enter the name.
5. Change the color and position of the button if necessary.
6. Touch Save Changes.

Key Operator Functions
June 3, 2003 1F3742 9-23
Procedure List and
Procedure Mapping
Overview
You can use these two features together or independently to automatically
create image icons for procedures you do in your department.
•Procedure List—lets you create 34 buttons that appear when you touch
the Procedure field on the PEC input screen. Procedure Lists must have a
Name and a Procedure Code.
•Procedure Mapping—lets you create image icons for the 34 Procedure
buttons you created using the Procedure List option. You can also create
image icons for hundreds of procedures from your RIS system.
NOTE: See Appendix B for a listing of default procedure codes from Kodak.
Procedure List
Configuration
You can define up to 34 procedures by assigning names and procedure codes.
Subsequently, during the examination, after selecting a procedure code and
configure the procedure mappings, the image icons appear automatically.
1. At the Key Operator Functions menu touch System Configuration,
then touch Workflow Optimization.
2. Touch Procedure List Configuration.
Procedure List Configuration
3. Touch Change Code.
4. Enter a Procedure Code. If your RIS generates Procedure Codes, enter
those codes here.
5. Touch Change Name.
6. Enter a Procedure Name.

9-24 1F3742 June 3, 2003
Key Operator Functions
7. Change the color and location of the buttons if necessary.
8. Touch Save Changes.
NOTE: You can make all of your changes and then touch Save Changes.
Procedure Mapping
(Option)
Procedure mapping associates the images required for a procedure. When
you select a procedure, the image icons appear automatically in the Study
Data area.
If you use the appropriate RIS codes, the image icons display automatically
when the modality worklist is used.
NOTE: The Worklist SCP should use the Code Value element (0008,0100) of
the Requested Procedure Code Sequence.
You can map procedures directly from the CR System, or from Internet
Explorer on the Remote Key Operator computer. See “Default Procedure
Codes” on page B-1.
Procedure Mapping Defaults

Key Operator Functions
June 3, 2003 1F3742 9-25
Procedure Mapping on
the CR System
1. At the Key Operator Functions menu touch System Configuration
then touch Workflow Optimization.
2. Touch Procedure Mapping. If the procedure is listed, touch the
procedure and go to step 5. See “Default Procedure Codes” on page B-1.
To edit the default procedures, see page 9-27 and “Using a HIS/RIS
System” below.
NOTE: If the procedure code is listed in black, it has been assigned to a
button. Otherwise, it is listed in blue.
3. Touch the Procedure Code field and enter the Procedure Code.
4. Touch the Procedure field and enter the Procedure.
5. Touch View Exam.
View Images
Select the following:
–Body Part (Required)
–Projection (Required)
–Position
–Orientation
–Laterality
–kV
–mAs
–Distance
6. Touch Save Changes.

9-26 1F3742 June 3, 2003
Key Operator Functions
7. Repeat steps three through six for each additional image and touch Save
Changes.
8. Touch Back to return to this screen. Repeat these steps for each
procedure you want to map.
NOTE: There is a limit of 30 images you can map per procedure. See
“Default Procedure Codes” on page B-1.
Using an Existing
Procedure to Create a
New Procedure
1. Enter a new Procedure Code.
2. Enter a new name.
3. Touch the Procedure Code from which you want to create the new
procedure.
4. Touch Copy Exam.
The images from the procedure you selected in the procedure list are
copied to the new procedure.
Mapping more than 34
Procedures
You can add more than 34 procedure codes, but they won’t appear as
buttons. To do this, follow steps 3 - 8 of “Procedure Mapping on the CR
System”.

Key Operator Functions
June 3, 2003 1F3742 9-27
Editing Procedure Codes
and Names If you need to change the name or Procedure Code, for example, if you want
to change the procedure code to one of the default procedures to a code that
is compatible with your RIS, do the following:
1. Enter a new code.
2. Enter a new name.
3. Touch the Procedure Code or Procedure in the list that you want to
edit.
4. Touch Update Procedure.
Using a HIS/RIS System To configure Procedure Mapping to work with your HIS/RIS System, make
sure that the code you enter for the Procedure matches the code that comes
from the RIS. You can use any number for the Procedure Code, however, it
will only work automatically with the HIS/RIS when the codes match exactly.
For example, if you had a HIS/RIS procedure “2-view Chest” code 102 and
you want to create a procedure on the CR System called 2-view Chest:
1. At the Key Operator Functions menu touch System Configuration,
then touch Workflow Optimization.
2. Touch Procedure Mapping.
3. Create a procedure named 2-view Chest and enter a code of 102.
4. Select the icons you want to be displayed when a 2-view chest procedure
is ordered, such as an AP and LAT chest.
When the work list on the CR System is updated and the RIS code 102 is
received, the AP chest and LAT chest image icons are automatically
displayed.
Deleting a Procedure 1. At the Key Operator Functions menu touch System Configuration,
then touch Workflow Optimization.
2. Touch Procedure Mapping.
3. Touch the procedure that you want to delete and touch Delete.
4. Touch Save Changes.

9-28 1F3742 June 3, 2003
Key Operator Functions
Procedure Mapping
Using the Remote Key
Operator
You can use the Remote Key Operator to create or change Procedure
Mapping with these features:
•Add—Enter a new Procedure Code (required) and Procedure Name and
use the pull-down menus to map the associated exams.
•Find—Search for a Procedure Code or Procedure Name.
•Update—Edit the Procedure Code or Procedure Name.
•Copy From—Copy from an existing Procedure Code to a new or existing
Procedure Mapping entry.
•Delete—Delete the procedure mapping for any existing procedure.
NOTE: There is a limit of 20 images you can map per procedure. See
Appendix B for a listing of default procedure codes from Kodak.
Adding a New Procedure 1. At the Key Operator Functions menu touch System Configuration,
then touch Next, touch External Devices, and then touch
Remote Key Operator.
2. Enter the IP address of the Remote Key Operator Workstation and touch
Save Changes.
3. At the Remote Key Operator Workstation, open a Web browser.
4. Type the IP address of the CR System and press Enter.

Key Operator Functions
June 3, 2003 1F3742 9-29
Remote Key Operator Logon
5. Log on with your Key Operator user name and password if applicable.
6. Touch Procedure Mapping.
Remote Key Operator Procedure Mapping
7. Enter a new Procedure Code (required) and Procedure Name and touch
Add.

9-30 1F3742 June 3, 2003
Key Operator Functions
Add Procedure
8. Use the pull-down menu to select the following:
–Body Part (Required)
–Projection (Required)
–Position
–Orientation
–Laterality
–kV
–mAs
–Distance
9. Touch the Delete check box to remove the exam from the form.
10. Touch Update and Back when finished.
Locating Procedures 1. From the Remote Key Operator Procedure Mapping menu enter
the Procedure Code and Procedure Name and touch Find.
2. The procedure appears, or a message that no matches were found.
Editing Procedures 1. From the Remote Key Operator Procedure Mapping menu enter a
Procedure Code and Procedure Name or select Update from the list of
existing Procedure Codes.
2. Edit the procedure mapping from the pull-down lists.
3. Touch Update and Back when finished.

Key Operator Functions
June 3, 2003 1F3742 9-31
Using an existing
procedure to Create a
New Procedure
1. At the Remote Key Operator Procedure Mapping screen, touch
Copy From on the procedure you want to use.
Copy From
2. Enter the Procedure Code for an existing code or a new Procedure Code,
and touch Copy.
Deleting a Procedure 1. Touch the Delete button next to the procedure you want to delete and
touch Enter.
2. The message “Do you really want to delete this procedure mapping?”
appears. Touch Yes.

9-32 1F3742 June 3, 2003
Key Operator Functions
HIS/RIS Broker
Configuration
Introduction The Kodak DirectView CR Systems utilize DICOM Worklist Management to
receive study information from the hospital’s HIS/RIS, usually via the Mitra
PACS Broker.
You can set up your CR System to communicate with the HIS/RIS in any
combination of the following:
•Polling—the CR System requests records at a defined interval, filtered by
modality, station name, A/E title, and date and time.
•Push—every time a record is created or changed, the Broker sends the
CR System an event notification. The CR System requests specific data
associated with the event. The record is transmitted once, and is sent as
soon as it is received by the Broker.
•Remote Patient Query—a single patient query, configured on the
Polling screen, queried from the Patient Query screen.
You can set up your system to operate in any combination, for example:
•Activate Push to reduce the workload impact on the HIS/RIS or PACS
Broker.
•Activate Polling and set the time interval to 24 hours to receive a
complete update once a day.
If polling is active, each time the CR is started the initial complete query is
started and the timer begins for the next query. For example, if the CR is
started at 9:07 and is set to poll every 20 minutes, the first query is at 9:07
and the second one is 20 minutes later, 9:27.
HIS/RIS Broker
Configuration
1. At the Key Operator Functions menu touch System Configuration,
then touch HIS/RIS Broker Configuration.
2. Touch Polling Configuration.

Key Operator Functions
June 3, 2003 1F3742 9-33
Polling/Remote Configuration
3. Use the following table to make your selections and then touch Save
Changes.
PACS Broker AE Title Broker Name, normally BROKER
PACS Broker IP Address PACS Broker IP Address
PACS Broker Port PACS Broker Port, normally 3320
PACS Poll Modality Normally CR
Station 1-5 ID Enter your station names or AE Title.
The system retrieves records that only
contain the names specified.
Poll Model Active Select to activate Polling Configuration.
Remote Query Active Select to turn on the Remote Patient Query
Option.
Filter By Station Name
Filter By AE Title
Select either Station Name or AE Title to
filter the information. Only records that
contain matching data in these fields
appear.
Search Time Criteria Initial search time: (default is + 12 hours,
48 hours is maximum). Only records that
have a date and time that falls in this range
appear.

9-34 1F3742 June 3, 2003
Key Operator Functions
Push Configuration NOTE: Not all Brokers support DICOM event notification.
The Broker must be configured to send the following event
information:
•STUDY_CREATED
•STUDY_DELETED
•STUDY_UPDATED
•STUDY_SCHEDULED
1. At the Key OperatoFunctions menu touch System Configuration
and then touch HIS/RIS Broker Configuration.
2. Touch Push Configuration.
Push Configuration
3. Use the following table to make your selections and then touch Save
Changes.
Last Update Indicates the last date and time records
were received.

Key Operator Functions
June 3, 2003 1F3742 9-35
NOTE: The screen also displays the data associated with the last update from
the PACS Broker.
Push Connection Active Select to turn on.
PACS Push Port Number Port of PACS Push System.
PACS Push AE Title AE Title used to represent the CR System.
Must not be a computer name.
Last Update Indicates the last date and time a record
was received.

9-36 1F3742 June 3, 2003
Key Operator Functions
CR Display
Configuration
This screen lets you optimize the way data is displayed on the CR System.
1. At the Key Operator Functions menu touch System Configuration
and then touch CR Display Configuration.
CR Display Configuration
2. Use the following table to make your selections and then touch Save
Changes.
Result Sort Order Select the format for The Worklist:
–Alphabetical
–Oldest first
–Newest first
Default Focus on Patient Query Select which field has focus on the
Query screen.
Default Study Status
(Select from Query Screen)
Select the default Status setting of
studies to query.
Default Time Window
(Select from Query Screen)
Select the default time interval of
studies to query.
In Japanese, Kanji Name Gets
Tab Focus First
Japanese only - changes the tab focus
on the Patient Input screen.

Key Operator Functions
June 3, 2003 1F3742 9-37
Show ID Window on Image
Viewer
Select to display the ID window on
the image in the Image Viewer
screen on the CR System.
You can use this to identify the
orientation of the cassette during the
exposure.
Show Cursor Select to display cursor.
Allow Tech To Add Digital
Markers To Images
Select to enable left and right
markers on Image Viewer screen.
Speaker Volume Set the speaker volume.
Amount of Blue Tint on Images Set the amount of blue tint to add to
images displayed on the CR System
or the ROP. This does not affect the
images delivered to workstations or
printers.

9-38 1F3742 June 3, 2003
Key Operator Functions
Reject Reason
Configuration
(Option)
This option lets you build a list of reject reasons that a technologist can
choose from when rejecting an image. The following Reject Reasons are
factory defaults and can be used or deleted:
–Clipped Anatomy
–Patient Motion
–Positioning Error
You can define up to nine reject reasons. The last reason is always listed as
Other Reason.
To enter Reject Reasons:
1. At the Key Operator Functions menu, touch System Configuration,
then touch Workflow Optimization.
2. Touch Next.
3. Touch Reject Reason.
Reject Reason
4. Touch the Reject Reason field.
5. Type up to 30 characters for the reason and touch + to add it to the
Reason List. To remove a reason, select the reason and touch -.

Key Operator Functions
June 3, 2003 1F3742 9-39
NOTE: Select the Track Rejects check box if you want the CR System to
track Reject Reasons. The date is stored in the System database and
can be viewed or downloaded to the Key Operator PC.

9-40 1F3742 June 3, 2003
Key Operator Functions
Setting Trauma
Defaults (Option)
With this option you can define up to 35 default trauma buttons. Use this data
to pre-fill demographic data and procedures for creating a Trauma Study.
To create Trauma defaults:
1. At the Key Operator Functions menu, touch System Configuration
then touch Workflow Optimization.
2. Touch Next.
3. Touch Trauma Defaults.
Trauma Defaults
4. Touch a button.
5. Touch Change Name. Enter a name, such as John Doe.
6. Touch Change Trauma Defaults.
7. Enter a Procedure Name and Procedure Code so that the Procedure
Mapping feature automatically creates image icons. You can use the
information from a previously defined procedure. See “Procedure
Mapping (Option)”.
NOTE: For optimal workflow, complete all required fields, so that no
additional information is needed before saving to the database or
routing the image.
8. Touch Save Changes.
For example, create a procedure named MVA for a motor vehicle accident,
and enter this procedure for Trauma patient John Doe. When you select John
Doe, the image icons you defined for an MVA appear.

Key Operator Functions
June 3, 2003 1F3742 9-41
Using Unique Numbers The Unique Number feature lets you assign unique numbers to trauma
patients. For example if you have multiple trauma patients at once, each time
you select a new trauma patient, a unique number is assigned to the field you
select. This lets you keep separate exams for each patient.
You can enter a unique number in the following fields:
•Patient Last Name
•Patient First Name
•Patient ID
•Accession Number
The number increments each time you create a new Trauma PEC record.
1. When entering data for the field, touch the Unique Number.
2. Touch a number (1 - 4) that represents the number of digits you want to
use for the Unique Number. Percent (%) signs appear in the field.
For example, if you input Trauma %%% in the Accession Number field,
the first patient is numbered Trauma 001, the next Trauma 002, etc.

9-42 1F3742 June 3, 2003
Key Operator Functions
Profile Destination
Configuration
A profile is the set of destinations where images are sent. In the CR System,
Image Routing is controlled by profiles.
A profile has three components:
–Name
–Criteria (Cassette Size, Body Part, Projection, and Department)
–Destinations to which the data is sent when the criteria matches
NOTE: Define multiple profiles with criteria so you can assign the data’s
destinations.
The criteria fields are listed on the CR System by priority in the following
sequence (highest priority listed first):
–Cassette Size
–Body Part
–Projection
–Department
Therefore, a profile with a Cassette Size filter appears before any other
profile.
When an exam is routed, the information contained in the Patient Record is
compared to the information contained in the criteria fields of all defined
profiles, similar to performing a query. The System assigns destinations based
on the first profile match it finds. If the image matches more than one profile,
the System assigns the first profile in the list that matches all criteria.
Default Profile
Configuration
A default profile is defined automatically by the System. It appears in the list of
profile destinations with an (*) asterisk next to the name. You can rename the
default profile, but you cannot delete it.
There must be only one default profile. If the data doesn’t match the criteria
for any of the existing profiles, the system uses the default profile destination.

Key Operator Functions
June 3, 2003 1F3742 9-43
Configuring Profiles 1. At the Key Operator Functions menu, touch System Configuration,
then touch Profile Destination Configuration.
Profile Destination Configuration
2. Touch New Profile.
Profile Destination Configuration New Profile

9-44 1F3742 June 3, 2003
Key Operator Functions
NOTE: There is only one default profile, set automatically by the system. You
can rename the default, but it is the default profile used when all
other criteria fail.
3. To set up a profile that routes all images created with specific Cassette
Sizes to a specific destination:
a. Enter the name of the profile into the Profile Name field.
b. Enter a specific Cassette size into the Cassette Size field.
c. Leave the remaining fields blank.
d. Select the destinations you want.
e. Touch Save Profile.
f. Repeat steps b and c for another Cassette size, if desired.
4. To set up profiles for Departments, repeat steps 2 and 3, completing only
the Department field. In this case, you can enter a unique name to
assign the department with the department names set up for the site.
5. To set up profiles for specific Body Part/Projection combinations, repeat
steps 2 and 3 completing both the Body Part and Projection fields with
the specific combinations for each different profile.
6. To set a single destination for all images, add a destination to the default
profile.
IMPORTANT: When selecting an Archive destination, touch Mandatory
so patient data must go there. Incomplete or unassigned
data cannot go to mandatory locations. See the “Required
Fields” section.

Key Operator Functions
June 3, 2003 1F3742 9-45
Text Box
Configuration
(Option)
External Text Boxes IMPORTANT: Due to the complexity of configuring text boxes, use this
feature only with printers that have been tested and
approved by Kodak. If you are using this feature on a
printer with unknown characteristics, be sure to fully test
on site to avoid unexpected results.
The text in an External Text Box is printed outside the image area and does
not cover up anatomy. However, the box does require film area, thereby
reducing the overall size of the printed image. If True-size mode is selected,
then the system crops additional image data as compared to printing the
image without the External Text Box.
The CR System sends the External Text Box as a separate image file. The text
box you use depends on the capability of the printer. See “Printing
Exceptions” on page C-1.
An External Text Box:
•Shrinks the image to fit - may not work with all printers.
•Impacts True-size printing.
•Prints an External Text Box across the bottom of the film.
Internal Text Box The CR System creates the Internal text box as part of the image and sends one
file to the printer. The Internal text box works with every printer.
•You select the text box location during image review.
•The technologist can place the text box in one of eight locations during
image review.
Single-Image External
Text Box
Multi-format Individual
External Text Box
Multi-format Global
Page External Text Box
External
Text Boxes
•Reduced image
size
•Located outside
of image area
•May not work
with all printers
•Reduced image
size
•Located outside
of image area
•May not work
with all printers
•Applied per
image
•Reduced image
size
•Located outside
of image area
•May not work
with all printers
•Applied to a
sheet of
multi-format
images

9-46 1F3742 June 3, 2003
Key Operator Functions
Combined Internal and
External Text Boxes
Single Image Internal
Text Box
Multi-format Image
Internal Text Box
Internal
Text Boxes
•Larger area for
text
•Works with every
printer
•Located in the
image area
•Larger area for
text
•Works with
every printer
that supports
multi-format
printing
•Located in the
image area
Internal
Multi-format and
Global External
Text Boxes
External Multi-
format and Global
Text Boxes
Samples of
combined
Internal and
External text
boxes

Key Operator Functions
June 3, 2003 1F3742 9-47
External Text Box
Characteristics
Use the following table to determine the capabilities of annotation text boxes
supported by various Kodak printers.
Choosing a Text Box If you are going to use a single image, you can use either an Internal or an
External text box, or a combination of both.
For multi-format images, the text boxes appear on each image. Place
information that pertains to that image, such as Exposure Index, window and
level, projection, etc.
Place only study-specific data in Global text boxes.
Use text boxes with PACS Link Medical Imaging products running Version 5.0
or higher.
Printers Single- Image
External Text
Box
Multi-Format
Page External
Text Box
Multi-Format
Image External
Text Box
Kodak PACS Link 9410 Acquisition System /
DryView Laser ImageraY
1 line of 64 characters
maximum
DICOM annotation
Y
1 line of 64
characters
DICOM annotation
Box is located above
the image.
N
MIM / DV V 5.x Y
1 or 2 lines of 120
characters
Row symmetricb
Y
1 or 2 lines of 120
characters
Row symmetric
Y
1 line of 120
characters
Row symmetric
MIM / Kodak Ektascan 2180 Laser Printer V
5.x
Y
1 or 2 lines of 120
characters
Row symmetric
Y
1 or 2 lines of 120
characters
Row symmetric
Y
1 or 2 lines of 120
characters
Row symmetric
MIM/KELI / Kodak Ektascan 160 Laser
Imager V 5.x
Y
1 or 2 lines of 120
characters
Row symmetric
Y
1 or 2 lines of 120
characters
Row symmetric
Y
1 or 2 lines of 120
characters
Row symmetric
a. External text boxes should not be used with PACS Link products running less than Version 5.0 Software. Previous versions of
PACS Link Software may stop processing all print jobs if an image with external text is received from a CR system.
b. Row Symmetric: In a multi-format image, the images on one sheet must be the same height within each row, but each row
may be a different height.

9-48 1F3742 June 3, 2003
Key Operator Functions
Magnification Factor The Key Operator can configure the system so that the internal and external
text boxes’ magnification factors are included. If an image is printed
True-size, then the magnification factor is 100%. Minified images have
magnifications of less than 100%. Magnification factors are not available for
text boxes for Multi-format images.
Using the Text Box
Editor
With this version of software, the text box is fully configurable. You can
display only the parameter you wish.
There is a text box editor for Internal and External text boxes.
Internal Text Box
Editor
All internal text boxes are burned into the image area.
•Text Box Viewer—displays the contents of the text box.
•Field Editor—create new fields, edit the contents of existing fields.
•Navigation Controls—navigate to fields, add rows and columns, or
restore text box.
•Restore Large Text Box—provides a default for a large text box or
restores text box.
•Restore Small Text Box—provides a default for a small text box or
restores text box.
•Delete entry—deletes the highlighted entry when editing a text box.
Text Box Viewer Each field is represented by question marks. Each field can also have a label.
Each row is shown in the font size you select for the row.
When you select a field, the field background color changes to purple.
When you add a new field, the field background color changes to green.
Text Box Editor
Text Box Editor

Key Operator Functions
June 3, 2003 1F3742 9-49
Field Definition Action
DICOM Field The field you want to include
in the box.
Touch the field; touch a
DICOM field from the
DICOM list. If necessary,
touch Show All Fields to
view all DICOM fields.
DICOM Tag Displays the DICOM tag used
to populate the field.
Automatically updates
when you select DICOM
fields.
Field Length The number of characters in
the field, indicated by “?” in
the Text Box Viewer.
If the data for the indicated
DICOM element is too
large, then the value is
truncated.
Name
Grouping
Only in multibyte languages,
what part of the name to put
on film. Single byte or
multibyte.
Label The label you want to apply to
the field. (A label is not
required.)
When prompted from the
DICOM field, enter the
label name using the
virtual keyboard. Then
either select the next field
to edit, or touch Save
Entry.
Font Size Font size you want to print.
You can have different font
sizes for a row.
Touch the field and touch a
font sizea.
a. For best results, limit the font size to a minimum of 10, and print the text over a
light background.
Optional When you select Optional, if
there is no data for the field,
the text box resizes to print
only the defined data. This
occurs if every field on a line is
optional and no data is
available.
Touch the Optional field to
select it.
Justify Aligns the field data left,
center, or right.
Touch the field and touch
Left, Center, or Right.

9-50 1F3742 June 3, 2003
Key Operator Functions
Navigation Controls Use the Navigation Controls to move between fields, and add new rows and
columns to create new fields in the text box.
Adding a Column or a
Row
1. Touch the area where you want to add a new row or column in the Text
Box Viewer or use the arrows and navigate to the location.
2. Touch Add New Row or Add New Column, or move all the way to the
right or bottom.
Deleting or Saving a Field •Delete a field—Select the field to delete and touch Delete Entry. The
CR System automatically saves the change.
•Save a field—Touch Save Entry after each field change.
External Text Box
Editor
The External Text Box editor is similar to the Internal Text Box Editor
with the following exceptions:
•There is no Add Column button because the External text box is a fixed
size (2 lines x 64 or 120 characters wide, depending on the capability of
the printer), one line for individual multi-frame.
•The top half of the Text Box Viewer shows the position of every character.
•The Font Size, Justification and Option fields are removed.
Saving and Restoring
Configuration Options
You can save your text box configuration options to a disk. See Chapter 9,
page 9-14.

Key Operator Functions
June 3, 2003 1F3742 9-51
Configuring a Text
Box
1. Decide what type of text box you want to print.
2. Decide what content you want in the text box.
•Global External—Study-specific data such as Patient ID, Accession
Number, etc.
•Individual—Image-specific data such as Exposure Index,
Window/Level, etc.
NOTE: For Multi-format Images, place fields that have common information
in the Global External text box.
3. Touch Key Operator Functions menu, touch System Configuration
touch Next , then touch Text Box Configuration.
Text Box Configuration Menu
4. Touch Text Box Options.
5. Follow the Text Box editing procedure. See page 9-48.
6. Set Text Box / Annotation options. See the Text Box Options table on
the next page.
7. Send a test print to each printer.

9-52 1F3742 June 3, 2003
Key Operator Functions
Text Box Options
Transparent Background on
Internal Text Box
No mask is used, white letters with
black edge. Use at least 10 pt. font.
Image Internal Text Boxes in
Multi-format Images
Place an mage Internal Text Box in
each Multi-format image.
Image External Text Boxes in
Multi-format Images
Place an image External Text Box in
each Multi-format image.
Page External Text Boxes in
Multi-format Images
Place a page External Text Box in each
Multi-format image.

Key Operator Functions
June 3, 2003 1F3742 9-53
If you include an image-specific parameter in the multi-format page External
text box, the system uses the information from the image placed as shown in
the following diagram as the source of the data. To avoid confusion, print only
study-specific information in the global external text box.
X
X

9-54 1F3742 June 3, 2003
Key Operator Functions
Delivery Preferences
Delivery Preferences
Delivery Option
Configuration
1. At the Key Operator Functions menu, touch System Configuration,
Next, then Delivery Preferences.
2. Touch Delivery Options.
Delivery Options

Key Operator Functions
June 3, 2003 1F3742 9-55
3. Use the following table to select from and touch Save Changes.
Run in QA Mode Operate in QA mode. (Technologist must
view and approve images before they are
distributed across the network.)
When not selected, CR System runs in
Pass-through Mode. See Chapter 3,
page 3-4.
Use a Unique Image Number
for every image in a Study
If checked, every delivery of every image
in a study has a unique image number,
starting with one and incrementing.
If not checked, the image number always
defaults to one.
After Delivering a
Multi-Format Image, Update
the Status of all Sub-Images
to Delivered, AKA
Multi-format.
When a multi-format image is delivered,
updates all the images in the multi-format
image to Delivered.
Upper Case All DICOM
Fields on Delivery
Changes all DICOM fields to uppercase
characters.
Consistent Image Size on All
Printers
Image is rendered on all printers to
output a consistent size image.
Include CT Pixel Spacing
Field in DICOM Header
Allows the workstation to display
measurement in cm rather than pixels.
May not be applicable to all workstations.

9-56 1F3742 June 3, 2003
Key Operator Functions
Configuring Default
Hospital Name and
Address
1. At the Key Operator Functions menu, touch System Configuration,
touch Next, then Delivery Preferences, then Default Values.
2. Enter the Hospital Name and Address and touch Save Changes.
Delivery Preferences Hospital Name
CAD Workstation
Configuration
1. At the Key Operator Functions menu, touch System Configuration,
touch Next, then Delivery Preferences, then CAD Workstation
Configuration.
NOTE: All softcopy display stations appear on this screen. To define one as a
CAD Workstation, select the check box. Only unprocessed data is sent
to CAD Workstations.
2. Touch the appropriate workstation and touch Save Changes.

Key Operator Functions
June 3, 2003 1F3742 9-57
Configuring External
Devices
Remote Operator Panel
Expanded Connectivity
At the External Devices menu, you can configure up to 10 external devices
such as Remote Operator Panels (ROPs) and computers for Remote Patient
Entry and Remote Key Operator access.
You can set up ROPs to communicate with multiple DirectView CR System
servers or to link to Web sites.
You can configure:
•multiple ROPs to communicate with a single CR System
•a single ROP to communicate with multiple CR Systems
•multiple ROPs to communicate with multiple CR Systems
CR 1 CR 2
CR 3
ROP
IP 192.168.0.18
IP 192.168.0.15 IP 192.168.0.16 IP 192.168.0.17
(primary)
CR 1 CR 2
CR 3
ROP
IP 192.168.0.18
IP 192.168.0.15 IP 192.168.0.16 IP 192.168.0.17
ROP
IP 192.168.0.19
(primary)

9-58 1F3742 June 3, 2003
Key Operator Functions
When you configure a ROP to communicate with multiple CR Systems, you
configure the ROP from one (primary) CR System to communicate with the
other CR Systems. Then, at the other CR Systems, you enter the ROP IP
address.
You have to:
–Enter the IP address of the ROP at the primary CR System.
–Enter the IP address of the ROP at the other CR Systems.
–Enter the IP address of the other CR Systems at the primary CR System.

Key Operator Functions
June 3, 2003 1F3742 9-59
Configuring a Remote
Operator Panel to
Multiple CR Systems
In the following scenario, you could use CR3 (primary) to configure the ROP
to communicate with CR 1, CR 2, and CR 3.
1. At the primary CR System, log on as the Key Operator.
2. At the Key Operator Functions menu, touch System Configuration,
Next, then External Devices, and touch Kodak Remote Operation
Panel Setup.
Remote Operations Panel Setup
CR 1 CR 2
CR 3
ROP
IP 192.168.0.18
IP 192.168.0.15 IP 192.168.0.16 IP 192.168.0.17
(primary)

9-60 1F3742 June 3, 2003
Key Operator Functions
3. Enter the ROP IP address and touch Save Changes. The Links button
appears.
4. Touch Links. The ROP’s IP address appears at the top of the Remote
Operations Panel Link Configuration screen.
Remote Operations Panel Link Configuration
ROP IP Address

Key Operator Functions
June 3, 2003 1F3742 9-61
5. Touch the http:// field and then use the virtual keyboard to enter the CR
System IP address. For a Web site, enter the url, for example,
www.kodak.com.
6. Touch the associated Text: field and use the virtual keyboard to enter the
CR System name or Web site name.
7. Repeat for other CR Systems or Web sites.
8. Touch Update ROP to apply the changes to the ROP.
9. At the other CR Systems, enter the IP address of the ROP.
a. Log on as the Key Operator.
b. At the Key Operator Functions screen touch System
Configuration, Next, External Devices, then Kodak Remote
Operation Panel Setup.
c. Enter the ROP IP address and touch Save Changes.
d. Touch Main Menu.
At the ROP, reload the Main Menu.
–If you are not at the Main Menu, touch Main Menu.
–If you are at the Main Menu, touch one of the menu selections to go to
another screen, then touch Main Menu.
The following is an example of a ROP screen configured for multiple servers.
Remote Operations Panel with Multiple Servers

9-62 1F3742 June 3, 2003
Key Operator Functions
Configuring Multiple
ROPs to Multiple CR
Systems
In the following scenario, you could use CR 3 (primary) to configure the
ROPs to communicate with CR 1, CR 2 and CR 3.
1. At the primary CR System, log on as the Key Operator.
2. At the Key Operator Functions menu, touch System Configuration,
Next, then External Devices.
3. Touch Kodak Remote Operation Panel Setup. The IP address for
each connected ROP and Remote Patient Data Entry Station (RPDES)
appears.
Remote Operation Panel IP Addresses
CR 1 CR 2
CR 3
ROP
IP 192.168.0.18
IP 192.168.0.15 IP 192.168.0.16 IP 192.168.0.17
ROP
IP 192.168.0.19
(primary)

Key Operator Functions
June 3, 2003 1F3742 9-63
4. Add the ROP IP addresses for all the ROPs and touch Save Changes. The
Links button appears.
5. Touch Links for the first ROP. The IP address at the top of the screen is
the IP address of the ROP.
Remote Operation Panel Link Configuration
6. Touch the http:// field and then use the virtual keyboard to enter the CR
System IP address. For a Web site, enter the url, for example,
www.kodak.com.
7. Touch the associated Text field and enter the CR System name or Web site
name.
8. Enter the IP address and name for the other CR Systems or Web sites.
9. Touch Apply To All ROPs. This copies the http:// link and link name to
each of the ROP configuration screens.
10. Touch Update ROP.
11. Touch Back.
12. Touch Links for the next ROP.
13. Touch Update ROP.
14. Repeat steps 11-13 for each ROP.
15. Touch Main Menu.
16. At the other CR Systems, enter the IP addresses of the ROPS.
ROP IP Address

9-64 1F3742 June 3, 2003
Key Operator Functions
a. Log on as the Key Operator.
b. At the Key Operator Functions screen touch System
Configuration, then Next, then touch External Devices.
c. Touch Kodak Remote Operation Panel Setup.
d. In the Remote Operation Panel IP Addresses screen, enter the
ROP IP addresses and touch Save Changes.
e. Touch Main Menu.
At the ROP, reload the Main Menu.
•If you are not at the Main Menu, touch Main Menu.
•If you are at the Main Menu, touch one of the menu selections to go to
another screen, then touch Main Menu.
The following is an example of a ROP screen configured for multiple servers.
Remote Operations Panel with Multiple Servers

Key Operator Functions
June 3, 2003 1F3742 9-65
Remote Patient Data
Entry Software
(RPDES)
Remote Patient Data Entry Software is a software option for entering patient
data at a workstation. It is installed on the CR System and enables
communication between a customer-supplied PC workstation and the CR
System.
IMPORTANT: A RPDES must have a fixed IP address. If the PC is
configured to use DHCP (dynamic IP address assignment
on boot), the link with the CR System may be lost when the
PC is rebooted.
You can add up to ten external devices.
Computer Requirements –Microsoft Internet Explorer 5.0 or higher
–Microsoft Windows 98 or NT 4.0
–Standard English keyboard and mouse
Installation Instructions All software options are installed at the Option Registration screen.
At the Key Operator Functions menu, touch System Configuration,
Option Registration, then Add Upgrade Options using the appropriate
floppy disk.
RPDES Configuration
Instructions
1. At the Key Operator Functions menu, touch System Configuration,
then touch Next, then touch External Devices.
2. Touch the Remote Patient Data Entry Station (RPDES). The input
area for 10 RPDES appears.
RPDES
CR
IP 192.168.0.30
IP 192.168.0.40 IP 192.168.0.50 IP 192.168.0.60
RPDES RPDES

9-66 1F3742 June 3, 2003
Key Operator Functions
Remote Patient Data Entry Screen IP Address
3. Add the PC IP address.
4. Touch Save Changes.

Key Operator Functions
June 3, 2003 1F3742 9-67
RPDES Operation 1. At the computer, double-click the Internet Explorer icon.
2. At http://, type the CR System IP address and press Enter.
3. Add the address to the Favorites menu.
RPDES Screen
4. Enter the patient information and click Submit.
Create a RPDES Shortcut
on the Desktop
In the following example, assume the CR System IP address is 129.126.6.62.
1. On the desktop, right-click and point to New and select Shortcut.
2. Click Browse and locate IEXPLORE.exe executable file.
•Example: C:\Program Files\Plus!\MicrosoftInternet\IEXPLORE.EXE.
3. Add your CR System IP address to the end of the line:
4. Click Next.
5. Select a label for the new shortcut.
6. Click Finish.
7. Double-click the shortcut to confirm it operates correctly.
8. Press Ctrl-W to exit.
C:\Program Files\Plus!\MicrosoftInternet\IEXPLORE.EXE “-k http://129.126.6.62/RPDES.

9-68 1F3742 June 3, 2003
Key Operator Functions
Remote Key Operator
Setting Up the Remote
Key Operator
You can configure a computer to enable the Key Operator to access the
CR System.
1. At the Key Operator Functions menu, touch System Configuration,
then touch Next, then External Devices.
2. Touch Remote Key Operator.
NOTE: The number of available IP addresses is reduced by the number of
ROP or RPDES configurations.
Remote Key Operator
3. Enter the PC IP address and touch Save Changes.
Logging In 1. At the computer, double-click the Internet Explorer icon.
2. At http://, type the CR System IP address and press Enter.
NOTE: TIP - You can set up a Favorite address using Internet Explorer to
save time logging in.

Key Operator Functions
June 3, 2003 1F3742 9-69
Log-in
3. Enter your Username and Password.
4. Select Login
Downloading Statistics You can download technologist statistics and save the data.
1. Select Download Statistics.
2. Select a hyperlink time period. A file opens in Microsoft Excel.
3. Save the file.
Procedure Mapping See “Procedure Mapping Using the Remote Key Operator”.

9-70 1F3742 June 3, 2003
Key Operator Functions
Color Preferences You can change the default colors for field backgrounds and buttons.
1. At the Key Operator Functions screen touch System Configuration
and select Next.
2. Touch Color Preferences.
3. Touch the down arrow to select the button or text you want to change
color.
4. The button color is determined by the code values in the Red, Green
and Blue columns (0 black - 255 white). Touch a code value and a
popup keypad appears.
5. Enter the new code value. Repeat for the other two code values if
required.
6. If you want to change other field background colors, repeat for each
field.
7. Touch Submit to return to the Color Preferences screen.
8. At the Color Preferences screen, touch Submit.
Configure Colors

Key Operator Functions
June 3, 2003 1F3742 9-71
Bar Code
Configuration
Overview If necessary, use the Bar Code Configuration menu to change the Patient
ID, Accession Number and Tech ID bar code characteristics for your site. In
order for the CR System to automatically recognize a bar code, the number of
characters must be fixed and unique for each type. For example, accession
numbers must always have the same number of characters, additionally the
number must be different from the Tech ID, Cassette ID and Patient ID.
IMPORTANT: If you change the Cassette ID format, the country code, or
bar code reader prefix or suffix characters, then you must
program the Bar Code Scanner.
You can:
–change the data field size
–change the prefix and suffix characters
–strip a field when a bar code is read
–change the cassette ID format.
NOTE: You don’t need to make any changes unless the CR System Bar Code
Scanner settings are incompatible with your bar codes.
Changing the Bar Code
Characteristics
1. At the Key Operator Functions menu, touch System Configuration,
then touch Next, then Bar Code Configuration.
Bar Code Configuration Menu

9-72 1F3742 June 3, 2003
Key Operator Functions
Bar Code Configuration Basic Editor Screen
NOTE: There are two bar code configuration screens: a Basic and an
Advanced Editor Screen. Touch Advanced Bar Code Editor to use
the advanced screen.
2. For each Field, enter the desired Prefix and Suffix Character formats
and set the Data field size.
•Touch a field and use the virtual keyboard to enter the data.
•Leave the Data Size field blank if you want to accept any size data.
•For the advanced screen, touch Strip if you want to remove the field
when it is read by the bar code scanner.
3. Scan the bar code with the bar code scanner to test it. A message appears
with the test results.
4. When the codes have tested successfully, touch Submit Changes.
NOTE: Test the cassette ID also to assure that there are no bar code conflicts.

Key Operator Functions
June 3, 2003 1F3742 9-73
Changing the Cassette ID
Bar Code Format
If the Cassette ID Bar Code format (normally 10 digits in length) conflicts with
other bar codes in use, the CR System Bar Code format can be changed to an
11-digit format.
1. At the Bar Code Configuration screen touch Modify Cassette Format.
2. Touch the 11-digit Bar Code format check box.
Cassette ID Format
3. Touch Submit Changes.
4. Touch Program Bar Code Scanner.
5. Touch Config Prefix/Suffix. A screen similar to the following appears.
There are three screens of bar codes you have to scan.

9-74 1F3742 June 3, 2003
Key Operator Functions
Bar Code Configure Screen
6. Use the bar code scanner and scan each bar code in numerical order
and then touch Next.
IMPORTANT: If you have trouble scanning the bar codes from the
monitor, bar codes are available later in this section of the
manual. However, make sure the bar code names match
the names on the monitor.
7. Repeat for the next two screens.
8. When done scanning, touch Next. A bar code appears to test the
configuration.
9. Scan the bar code. A message confirms whether or not the test was
successful.
NOTE: Do not scan the test bar code more than once. If you scan twice, it
will fail.
Changing the Country
Code
Use the Bar Code Configuration menu to program the country data. The
screens to configure the bar code scanner differ depending on the country.
To program the scanner, set the country code and then program the bar code
scanner.
1. At the Bar Code Configuration menu, touch Set Country Code.

Key Operator Functions
June 3, 2003 1F3742 9-75
Program Bar Code Scanner Screen
2. Touch the appropriate country button.
3. Touch Back.
4. Touch Program Bar Code Scanner.
5. Touch Configure Country Code.
6. Use the bar code scanner and scan each bar code in numerical order.
IMPORTANT: If you have trouble scanning the bar codes from the
monitor, bar codes are available later in this section of the
manual. However, make sure the bar code names match the
names on the monitor.
Changing the Prefix and
Suffix
NOTE: Only make this change if an [01] appears in the hospital’s bar code.
This prefix/suffix does not appear in the actual bar code. It is added
by the scanner.
1. At the Bar Code Configuration menu, touch Change Prefix & Suffix.

9-76 1F3742 June 3, 2003
Key Operator Functions
Change Prefix and Suffix
2. Enter two characters that do not appear in any of your bar codes.
3. Touch Submit.
4. Touch Program Bar Code Scanner.
5. Use the bar code scanner and scan each bar code in numerical order
and then touch Next.
Bar Code Configure Screen

Key Operator Functions
June 3, 2003 1F3742 9-77
IMPORTANT: If you have trouble scanning the bar codes from the
monitor, use the bar codes that are available later in this
section of the manual. However, make sure the bar code
names match the names on the monitor.
6. Repeat for the next screen.
7. When done scanning, touch Next. A bar code appears to test the
configuration.
8. Scan the bar code. A message confirms whether or not the test was
successful.
NOTE: Do not scan the test bar code more than once. If you scan it twice, it
will fail.

9-78 1F3742 June 3, 2003
Key Operator Functions
Bar Code Examples for
Scanning
Program Keyboard Country
Save
Number “0”
Number “1”

Key Operator Functions
June 3, 2003 1F3742 9-79
Number “2”
Number “3”
Number “4”
Number “5”

9-80 1F3742 June 3, 2003
Key Operator Functions
Number “6”
Number “7”
Number “8”
Number “9”

Key Operator Functions
June 3, 2003 1F3742 9-81
Number “A”
Number “B”
Number “C”
Number “D”

9-82 1F3742 June 3, 2003
Key Operator Functions
Number “E”
Number “F”
Code 39 Full ASCII On
Code 39 Full ASCII Off

Key Operator Functions
June 3, 2003 1F3742 9-83
Manual Trigger
Automatic Trigger
Add One Suffix
Add One Prefix

9-84 1F3742 June 3, 2003
Key Operator Functions
Clear All Suffix
Clear All Prefix
Test

Key Operator Functions
June 3, 2003 1F3742 9-85
Required Fields You can set required fields for delivery to mandatory destinations such as
archives, or to submit exam/patient information. For example, you may want
to make Tech ID a required field if you are using Reject Reason logging.
Making a field Required to Submit guarantees that the technologist will enter
all required Exam/Patient Information at the time the patient record is
submitted to the database.
Using Required Fields for delivery lets you send images that have
incomplete patient demographic information to workstations and printers but
not to mandatory destinations. Once the required information is entered and
the image is accepted, the CR System forwards the image to the mandatory
destination.
1. At the Key Operator Functions menu, touch System Configuration,
then touch Next.
2. Touch Required Fields.
Required Fields
3. Touch each field check box you want to include.
4. Touch Required to Submit Exam/Patient Information or Required
to Deliver Images to Mandatory Destinations.
5. Touch Save Changes.
•If you select Required to Submit Exam/Patient Information,
you can only submit the PEC data when all the required fields are
complete.

9-86 1F3742 June 3, 2003
Key Operator Functions
•If you select Required to Deliver Images to Mandatory
Destinations, you can submit the PEC data without the required
fields completed. You have to complete the fields before
submitting to mandatory destinations.
NOTE: The Contrast/Bolus and Date of Birth fields should not be mandatory
if the system is using enhanced trauma functionality. Doing so causes
added steps in the workflow. These two fields cannot be defined as
part of the setup for a trauma patient, and if they are required, the
technologist must complete these fields manually after selecting a
trauma patient but before the record is submitted to the database or
the image is routed to mandatory destinations.

Key Operator Functions
June 3, 2003 1F3742 9-87
System Maintenance
Defaults
This screen lets you determine when to erase images and when to delete
patients with no images from the system.
1. At the Key Operator Functions menu, touch System Configuration,
then touch Next and Next again.
2. Touch System Maintenance Defaults.
System Maintenance Defaults
3. Touch the + and - keys to adjust the settings.
4. Touch Save Changes.
Regional Settings This screen lets you set the CR System date, time, and language settings.
1. At the Key Operator Functions menu, touch System Configuration,
then touch Next, and Next, then touch Regional Settings.
2. Make your selections and then touch Save Changes.
Configure Monitor You can optimize the image display for the viewing conditions at the monitor’s
location.
1. At the Applications Consultant main menu, touch Configure
Monitor.

9-88 1F3742 June 3, 2003
Key Operator Functions
Monitor Configuration Set Up Screen
2. Select the amount of ambient light and the monitor type.
NOTE: Ambient light is subjective. Typically, select High Ambient Light. Try
to shield as much ambient light as possible when making this
adjustment.
3. Touch Submit.
4. Touch the menu button on the monitor. Use the down arrow to select
brightness.
5. Adjust brightness with + and - controls to the lowest level while you can
still see contrast on either side of the circle in the dark target.
6. Use the down arrow key to select contrast.
7. Adjust contrast with + and - controls to the highest level while you can
still see contrast on either side of the circle in the bright target.
NOTE: It may be necessary to adjust the screen several times before you
reach the optimum setting.

Key Operator Functions
June 3, 2003 1F3742 9-89
Miscellaneous Use the Miscellaneous screen to set your default Body Part and Projection.
1. At the Key Operator Functions menu, touch System Configuration,
touch Next and Next again, then touch Miscellaneous.
Miscellaneous - Element Mapping Default
2. Touch each field and select your defaults.
3. Touch Save Changes.
NOTE: The default body part and projection is used to process images that
do not have a body part and a projection identified in the patient
record. This includes unassigned images.
Calibrate Touch
Screen
1. At the Key Operator Functions menu, touch System Configuration,
touch Next and Next again.
2. Touch Calibrate Touch Screen.
To calibrate the touch screen, touch the red targets as they appear on the
screen. Then touch the screen to check the cursor’s response.
WARNING:
Touching the screen in areas other than the red targets may
cause the touch screen to behave in an unpredictable
manner.

9-90 1F3742 June 3, 2003
Key Operator Functions
Calibrate Touch Screen

Key Operator Functions
June 3, 2003 1F3742 9-91
Administration
If you wish, you may create a user name and password for each CR system
user.
Set up user names and passwords at the Administration screen.
Key Operator Functions - Administration
User Maintenance
Creating a New User 1. At the Key Operator Functions menu, touch Administration.
2. Touch User Maintenance.
3. Touch New User.
4. Enter a User name.
5. Touch the Password field.
6. Enter a password.
NOTE: You can enter a generic password for each user and then have them
change their password when they log on.
7. Touch an Access Level.

9-92 1F3742 June 3, 2003
Key Operator Functions
8. Touch Save Changes.
Editing A User 1. Touch the user’s name.
2. Touch Edit User.
3. Edit the information.
4. Touch Save Changes.
Deleting a User 1. Touch the user’s name.
2. Touch Delete User.
3. Touch Yes.
4. Touch Save Changes.

Key Operator Functions
June 3, 2003 1F3742 9-93
User Login Configuration You can turn on and off the user login feature or activate the screen saver.
To activate user login:
1. At the Key Operator Functions menu, touch Administration.
2. Touch User Login Configuration.
3. Touch User Login Active.
Administration - User Login Configuration
4. Touch the Auto-Logout check box to activate the Auto-Logout feature.
5. Touch + / - to set the time for the Screen Saver Active and
Auto-Logout feature.
6. Touch Save Changes.
NOTE: You can set Screen Saver Active without the User Login being
active.

9-94 1F3742 June 3, 2003
Key Operator Functions
Grid Detection and Suppression (Option)
Kodak Grid Detection and Suppression Software lets you reduce visible grid
artifacts on the monitor when viewing CR images. The software examines
images to determine if a grid was used, then selects and applies a filter to the
image to create a new image. When the new image is viewed on a workstation,
there are no Moiré patterns when the image is minified, and no line artifacts
when the image is magnified.
You configure Grid Suppression through the Applications Consultant
menu for a specific body part and projection. If you need to modify the way
Grid Suppression is configured on your system and you do not have access to
the Applications Consultant menu, in the United States and Canada, contact
your Kodak Technical Service Center at 1-800-328-2910, prompt 2, then
prompt 3. For other locations, contact your Kodak service center or Kodak
representative.

June 3, 2003 1F3742 10-1
10
Remote Operations Panel
Medical Device Directive (MDD)
(8 ft)
(6 ft)
(6 ft) (6 ft)
1.83 m 1.83 m
2.5 m
1.83 m
H196_0004GC

10-2 1F3742 June 3, 2003
Remote Operations Panel
English
EUROPEAN MARKET ONLY:
This device is not medical equipment according to EN 60 601-1 and must
therefore not enter the Patient Environment as defined in EN 60 601-1-1. The
following requirements have to be met:
1. Distance from device to Patient Contact Equipment (see illustration).
Horizontal = 1,83 metres; Vertical = 2,5 metres above the floor under
the patient.
2. Contact of patient and device simultaneously by caregiver not allowed.
3. NO direct electrical connection between device and Patient Contact
Equipment is allowed.
AUTHORIZED REPRESENTATIVE:
Manager, Product Safety; Kodak AG; Hedelfingerstr. 54-56; 70327 Stuttgart,
GERMANY.
Dansk
GÆLDER KUN FOR DET EUROPÆISKE MARKED:
Denne enhed klacificeres ikke som medicinsk udstyr jævnfør standarden EN
60 601-1 og må derfor ikke komme i nærheden af patientomgivelserne, som
beskrevet i EN 60 601-1-1. Følgende krav skal være opfyldt:
1. Afstanden fra enheden til patientlejet (se tegningen). Vandret = 1,83
meter; Lodret = 2,5 meter over gulvet under patienten.
2. Personalet må ikke berøre enheden og patienten samtidigt.
3. Der må IKKE forekomme direkte elektrisk forbindelse mellem enheden
og patientlejet.
AUTORISERET FORHANDLER:
Manager, Product Safety; Kodak AG; Hedelfingerstr. 54-56; 70327 Stuttgart,
TYSKLAND.

Remote Operations Panel
June 3, 2003 1F3742 10-3
Deutsch
NUR FÜR DEN EUROPÄISCHEN MARKT:
Dieses Gerät ist kein medizinisches Gerät nach dem Standard EN 60 601-1
und darf sich daher nicht in der Umgebung des Patienten, die durch den
Standard EN 60 601-1-1 festgelegt ist, befinden. Die folgenden Anforderungen
müssen erfüllt sein:
1. Abstand vom Gerät zum Patient Contact Equipment, d. h. zu mit dem
Patienten in Berührung stehenden Gerätschaften (siehe Abbildung).
Horizontal = 1,83 Meter; Vertikal = 2,5 Meter über dem Boden unter
dem Patienten.
2. Gleichzeitige Berührung von Patient und Gerät durch das Pflegepersonal
nicht zulässig.
3. KEINE direkte elektrische Verbindung zwischen Gerät und Patient
Contact Equipment zulässig.
AUTORISIERTE VERTRETUNG:
Manager, Produktsicherheit; Kodak AG; Hedelfingerstr. 54-56; 70327
Stuttgart, DEUTSCHLAND.
Español
SÓLO PARA EL MERCADO EUROPEO:
Este dispositivo no constituye un equipo médico según el estándar EN 60
601-1, por lo tanto no necesita cumplir las normas para el entorno del
paciente definidas en EN 60 601-1-1. Deben cumplirse los siguientes
requisitos:
1. Distancia del dispositivo al equipo de contacto con el paciente (véase
diagrama). Horizontal = 1,83 metros; Vertical = 2,5 metros por encima
del suelo debajo del paciente.
2. No debe permitirse el contacto del asistente con el paciente y el
dispositivo al mismo tiempo.
3. NO debe permitirse la conexión eléctrica directa entre el dispositivo y el
equipo de contacto con el paciente.
AGENTE AUTORIZADO:
Gerente, Seguridad de producto; Kodak AG; Hedelfingerstr. 54-56; 70327
Stuttgart, ALEMANIA.

10-4 1F3742 June 3, 2003
Remote Operations Panel
Français
EUROPE UNIQUEMENT:
Ce dispositif n'est pas assimilé à un équipement médical comme défini par
l'EN 60 601-1 et ne doit donc pas se conformer aux exigences
d'environnement du patient que définit l'EN 60 601-1-1. Les exigences
suivantes doivent être respectées:
1. Distance entre le dispositif et l'équipement en contact avec le patient
(voir illustration): horizontalement = 1,83 mètres ; verticalement = 2,5
mètres au-dessus du sol sous le patient.
2. Interdiction stricte au soignant d'être simultanément en contact avec le
patient et le dispositif.
3. INTERDICTION d'établir une connexion électrique directe entre le
dispositif et l'équipement en contact avec le patient.
AUTORISATION:
Directeur, Contrôle sécurité; Kodak AG; Hedelfingerstr. 54-56; 70327
Stuttgart, ALLEMAGNE.
Greek

Remote Operations Panel
June 3, 2003 1F3742 10-5
Italiano
SOLO PER IL MERCATO EUROPEO
Questo dispositivo non è un'apparecchiatura medicale ai sensi di EN 60
601-1 e quindi non deve essere posta in prossimità del paziente, come
definito in EN 60 601-1-1. Devono essere soddisfati i requisiti elencati nel
seguito:
1. Distanza tra il dispositivo e le attrezzature a contatto del paziente (vedere
la figura). Orizzontale = 1,83 metri; Verticale = 2,5 metri sopra il livello
del pavimento del paziente.
2. Non deve essere consentito al personale il contatto diretto
contemporaneo con il paziente ed il dispositivo.
3. NON deve esistere alcun contatto elettrico diretto tra il dispositivo e le
attrezzature a contatto del paziente.
AGENTE AUTORIZZATO:
Manager, Sicurezza Prodotto; Kodak AG; Hedelfingerstr. 54-56; 70327
Stuttgart, GERMANIA.
Lietuviðkai
TIK EUROPOS RINKAI
Ðis prietaisas nëra medicinos prietaisas pagal EN 60 601-1 ir todël privalo
nepatekti á paciento aplinkà, apibrëþtà EN 60 601-1-1. Bûtina laikytis ðiø
reikalavimø:
1. Atstumas nuo prietaisas iki su pacientu kontaktuojanèios árangos (þr.
paveikslà): horizontaliai - 1.83 m; vertikaliai - 2.5 m virð grindø, po
pacientu.
2. Pacientà priþiûrinèiam asmeniui vienu metu prie paciento ir prie
prietaisas liestis neleidþiama.
3. NELEIDÞIAMAS tiesioginis elektros kontaktas tarp prietaisas ir su
pacientu susilieèianèios árangos.
ÁGALIOTASIS ATSTOVAS:
Produkcijos saugos vadybininkas; Kodak AG; Hedelfingerstr. 54-56; 70327
Stuttgart, VOKIETIJA.

10-6 1F3742 June 3, 2003
Remote Operations Panel
Nederlands
ALLEEN GELDIG BINNEN EUROPA:
Deze apparaat is geen medische apparatuur volgens EN 60 601-1 en mag
daarom niet binnen de behandelingsomgeving van de patiënt staan zoals
bepaald is in EN 60 601-1-1. Er moet aan de volgende eisen worden voldaan:
1. Afstand vanaf apparaat tot behandelinstallatie patiënt (zie afbeelding).
Horizontaal = 1,83 meter; Verticaal = 2,5 meter boven de vloer vanaf de
vloer onder de patiënt.
2. Gelijktijdig contact met patiënt en apparaat door verzorger is niet
toegestaan.
3. Directe elektrische verbinding tussen apparaat en behandelinstallatie
patiënt is NIET toegestaan.
GEVOLMACHTIGD VERTEGENWOORDIGER:
Manager, Productveiligheid; Kodak AG; Hedelfingerstr. 54-56; 70327
Stuttgart, Duitsland.

Remote Operations Panel
June 3, 2003 1F3742 10-7
Norsk
KUN FOR DET EUROPEISKE MARKEDET
Denne enheten betegnes ikke som medisinsk utstyr i henhold til EN 60 601-1,
og må derfor ikke settes inn i pasientmiljø som definert i EN 60 601-1-1.
Følgende krav må overholdes:
1. Avstand fra enheten til utstyr i kontakt med pasient (se illustrasjon).
Horisontalt = 1,83 meter, vertikalt = 2,5 meter over gulvet under
pasienten.
2. Personalet må ikke ha samtidig kontakt med pasient og enheten.
3. INGEN direkte elektrisk forbindelse mellom enheten og utstyr i kontakt
med pasient er tillatt.
AUTORISERT FORHANDLER:
Leder, produktsikkerhet; Kodak AG; Hedelfingerstr. 54-56; 70327 Stuttgart,
TYSKLAND.
Português
SÓ PARA O MERCADO EUROPEU:
De dispositivo acordo com o determinado em EN 60 601-1, este processador
não é considerado equipamento médico e como tal não tem que obedecer às
normas definidas em EN 60 601-1-1. Têm que ser cumpridos os seguintes
requisitos:
1. Distância do dispositivo ao equipamento de contacto com o paciente
(ver ilustração). Horizontal = 1,83 metros; Vertical = 2,5 metros acima
do chão debaixo do paciente.
2. Não é permitido o contacto simultâneo entre o assistente, o paciente e o
dispositivo.
3. NÃO é permitida a ligação eléctrica directa entre o dispositivo e a equipa
de contacto com o paciente.
AGENTE AUTORIZADO:
Gerente, Segurança do Produto; Kodak AG; Hedelfingerstr. 54-56; 70327
Stuttgart, ALEMANHA.

10-8 1F3742 June 3, 2003
Remote Operations Panel
Suomeksi
AINOASTAAN EUROOPAN MARKKINOILLE:
Tämä laite ei ole sairaanhoitolaitteistoon kuuluva laite siten kuin standardissa
EN 60 601-1 asia määritellään ja siksi sitä ei tule viedä standardin EN 60
601-1-1 mukaiseen potilasympäristöön. Seuraavat vaatimukset on täytettävä:
1. Etäisyys laitteesta potilaan kanssa kosketuksessa olevaan laitteistoon (ks.
piirros). Vaakatasossa = 1,83 metriä; pystytasossa = 2,5 metriä potilaan
alla olevan lattian yläpuolella.
2. Hoitohenkilö ei saa koskettaa potilasta samanaikaisesti kun hän
koskettaa laitetta.
3. Laite EI saa olla suorassa sähköisessä kosketuksessa potilaan kanssa
kosketuksessa olevaan laitteistoon.
VALTUUTETTU EDUSTAJA:
Johtaja, Product Safety; Kodak AG; Hedelfingerstr. 54-56; 70327 Stuttgart,
SAKSA.
Svenska
ENDAST FÖR DEN EUROPEISKA MARKNADEN:
Denna enheten utgör ej medicinsk utrustning enligt EN 60 601-1 och får
därför ej införas i patientnära miljö såsom denna definieras i EN 60 601-1-1.
Följande krav måste vara uppfyllda:
1. Avstånd från enheten till utrustning med patientkontakt (se figuren).
Horisontellt = 1,83 m; vertikalt = 2,5 m ovanför golvet under patienten.
2. Vårdgivande person får ej samtidigt vidröra patienten och enheten.
3. INGEN direkt elektrisk förbindelse mellan framkallare och utrustning
med patientkontakt får enheten.
AUKTORISERAT OMBUD:
Manager, Product Safety; Kodak AG; Hedelfingerstr. 54-56; D-70327 Stuttgart,
TYSKLAND.

Remote Operations Panel
June 3, 2003 1F3742 10-9
Overview
The Kodak DirectView Remote Operations Panel (ROP) is a remote touch
screen used to enter Patient Information and Exam Information, review and
modify images, and route Patient Records.
You can configure the ROP for 8-bit or 12-bit operation. The 8-bit operation
is faster than the 12-bit operation. Your Key Operator can configure the
selection at the CR System Remote Operation Panel Setup Screen.
The Key Operator functionality is limited to volume level, show cursor, and
user log-in configuration.
The Application Consultant menu is limited to Monitor Configuration and
SMPTE (Society of Motion Picture and Television Engineers) test patterns.
CAUTION:
This product contains trace amounts of mercury. Disposal of
this product may be regulated due to environmental
considerations. For disposal or recycling information, please
contact your local authorities.
Start Up
To turn on the ROP:
1. Move the Power Switch (under the touch screen) to the 0 position, then
to the | position.
2. Wait for the ROP to initialize. The Main Menu or the Login screen
appears when the ROP is ready for use.
Remote Operations Panel
H177_1511AC
SWITCH
BRIGHTNESS
POWER
SWITCH
H177_1511ACA
H177_1521AC
H177_1521ACA
SWITCH
POWER

10-10 1F3742 June 3, 2003
Remote Operations Panel
Operation
The ROP and CR System touch screen differences are:
•Study Data and Image Review—no difference.
•Key Operator Functions—System Configuration functionality is limited
to adjusting the Speaker Volume level and Show Cursor. User Login
functionality is limited to User Login Active, Auto Logout, Screen Saver, and
Time to Activate Screen Saver. Bar Code Configuration and Calibrate Touch
Screen functionality are identical to CR System.
•Applications Consultant—functionality is limited to calibrating the ROP
monitor display and viewing SMPTE test patterns.
•Service Functions—functionality is limited to network configuration.
Remote Operations Panel Main Menu
NOTE: The CR System that the ROP is connected to is indicated in the
screen’s top-right corner.

Remote Operations Panel
June 3, 2003 1F3742 10-11
ROP Configured to Access Multiple CR Systems
When the ROP is configured to access multiple CR Systems, the screen is
similar to the following:
ROP Multiple CR Access Screen
The first link is the link to the CR System that configures the ROP.
Touch the appropriate button for the System you want to access.

10-12 1F3742 June 3, 2003
Remote Operations Panel
Bar Code Scanner
The ROP has a bar code scanner attached to the front of the unit which is
used for scanning cassette ID’s, technologist ID’s, and configuration bar
codes.
Touch the appropriate button to access the other servers.
Using the Bar Code
Scanner
Use the bar code scanner to read the bar codes on cassettes, forms, etc. to
enter information directly into the CR System. The following fields can be
completed using the bar code scanner on the ROP:
•Accession Number
•Patient ID Number
•Technologist ID Number
•Cassette ID bar code
Scanning a Bar Code The Key Operator can program the bar code scanner to read bar codes
automatically or manually.
1. Position the bar code scanner 3-8 inches (9-27 cm) from the bar code
and center the bar code scanner horizontally on the bar code so the light
falls on the bar code.
2. For manual operation, squeeze and hold the trigger until the red light
goes out and you hear a high-pitched beep.
3. For automatic operation, hold the bar code under the light until you hear
a high-pitched beep.

Remote Operations Panel
June 3, 2003 1F3742 10-13
Turning Off the ROP
To turn off power to the ROP, do the following:
1. At the Main Menu, touch Utility Menu and then touch Shut Down.
The message, “Do you want to shut down the System?” appears.
2. Touch Yes.
3. When the unit completes the NT shutdown procedure, move the Power
Switch to 0.
ROP Power Switch Location
H177_1511AC
SWITCH
BRIGHTNESS
POWER
SWITCH
H177_1511ACA
H177_1521AC
H177_1521ACA
SWITCH
POWER

10-14 1F3742 June 3, 2003
Remote Operations Panel

June 3, 2003 1F3742 A-1
Appendix A:
Kodak
DirectView
Total Quality
Tool for
CR Systems
To purchase this item, contact your local Kodak Representative.
Now there is an easy way to verify image quality — and avoid potential
problems before they occur— with your Kodak DirectView CR System.
The Kodak DirectView Total Quality Tool lets you perform objective image
tests and QC measurements with the same interface used for examinations.
Tests are done at your convenience— without the cost, scheduling, or
disruption of third-party testing.
Learn more
For more information about the Kodak DirectView Total Quality Tool, contact
your Kodak representative, the Kodak office nearest you, or your authorized
distributor of Kodak products. Or, visit www.kodak.com/go/health.

A-2 1F3742 June 3, 2003
Kodak DirectView Total Quality Tool for CR Systems

June 3, 2003 1F3742 B-1
Appendix B: Default
Procedure Codes
You can use the following list of default Procedure Codes. See “Procedure
Mapping (Option)” on page 9-24 with the Kodak DirectView CR System.
Procedure
Code
Procedure Number
of Images
EK 001 Abdomen 1 view 1
EK 002 Abdomen 2 views 2
EK 003 Abdomen 4 views 4
EK 004 AC Joint 2 views 2
EK 005 Adult Chest 1 view 1
EK 006 Adult Chest 2 views 2
EK 007 Adult Chest 3 views 3
EK 008 Adult Chest 4 views 4
EK 009 Adult Chest 5 views 5
EK 010 Adult Chest 6 views 6
EK 011 Ankle 2 views 2
EK 012 Ankle 3 views 3
EK 013 Ankle 4 views 4
EK 014 Ankle 5 views 5
EK 015 BaE Air Contrast 9 views 9
EK 016 BaE Single Contrast 7 views 7
EK 017 Clavicle 2 views 2
EK 018 Coccyx 2 views 2
EK 019 C-Spine 1 view 1
EK 020 C-Spine 2 views 2
EK 021 C-Spine 3 views 3
EK 022 C-Spine 5 views 5

B-2 1F3742 June 3, 2003
Default Procedure Codes
EK 023 C-Spine 6 views 6
EK 024 C-Spine 7 views 7
EK 025 Elbow 2 views 2
EK 026 Elbow 4 views 4
EK 027 Facial Bones 2 views 2
EK 028 Facial Bones 3 views 3
EK 029 Facial Bones 4 views 4
EK 030 Facial Bones 5 views 5
EK 031 Femur 2 views 2
EK 032 Finger/Thumb 2 views 2
EK 033 Finger/Thumb 3 views 3
EK 034 Foot 2 views 2
EK 035 Foot 3 views 3
EK 036 Foot 4 views 4
EK 037 Forearm 2 views 2
EK 038 Hand 1 view 1
EK 039 Hand 2 views 2
EK 040 Hand 3 views 3
EK 041 Heel 2 views 2
EK 042 Hip 1 view 1
EK 043 Hip 2 views 2
EK 044 Hip 3 views 3
EK 045 Humerus 2 views 2
EK 046 IVP 7 views 7
EK 047 IVP Hypertensive 11 views 11
EK 048 Knee 1 view 1
EK 049 Knee 2 views 2
EK 050 Knee 3 views 3
EK 051 Knee 4 views 4
Procedure
Code
Procedure Number
of Images

Default Procedure Codes
June 3, 2003 1F3742 B-3
EK 052 L-Spine 2 views 2
EK 053 L-Spine 3 views 3
EK 054 L-Spine 5 views 5
EK 055 L-Spine 7 views Flex/Ext 7
EK 056 L-Spine 7 views Lat
Bending
7
EK 057 Mandible 3 views 3
EK 058 Mastoids 5 views 5
EK 059 Nasal Bones 2 views 2
EK 060 Orbits 3 views 3
EK 061 Orbits 5 views 5
EK 062 Pediatric Abdomen 1 view 1
EK 063 Pediatric Abdomen 2 views 2
EK 064 Pediatric Abdomen 5 views 5
EK 065 Peds Chest 1 view 1
EK 066 Peds Chest 2 views 2
EK 067 Peds Chest 3 views 3
EK 068 Peds Chest 4 views 4
EK 069 Peds Chest 5 views 5
EK 070 Pelvis 1 view 1
EK 071 Pelvis 2 views 2
EK 072 Pelvis 4 views 4
EK 073 Ribs 4 views 4
EK 074 Ribs 6 views 6
EK 075 Sacrum 2 views 2
EK 076 Shoulder 2 views 2
EK 077 Shoulder 3 views 3
EK 078 Shoulder 4 views 4
EK 079 SI Joints 3 views 3
EK 080 Sinus 1 view 1
Procedure
Code
Procedure Number
of Images

B-4 1F3742 June 3, 2003
Default Procedure Codes
EK 081 Sinus 2 views 2
EK 082 Sinus 3 views 3
EK 083 Sinus 4 views 4
EK 084 Skull 1 view 1
EK 085 Skull 2 views 2
EK 086 Skull 4 views 4
EK 087 Skull 5 views 5
EK 088 Sternum 2 views 2
EK 089 Tibia-Fibula 2 views 2
EK 090 Toe 2 views 2
EK 091 Toe 3 views 3
EK 092 T-Spine 2 views 2
EK 093 T-Spine 3 views 3
EK 094 T-Spine 4 views 4
EK 095 UGI 4 views 4
EK 096 Wrist 2 views 2
EK 097 Wrist 3 views 3
EK 098 Wrist 4 views 4
EK099 Full Spine 2 Views 1
1
EK100 Full Leg 1 View 1
Procedure
Code
Procedure Number
of Images

June 3, 2003 1F3742 C-1
Appendix C: Printing
Exceptions
When the Kodak CR System sends an image to a store destination
(workstation, archive, etc.) the entire image is sent along with the pixel size
and pitch information. This image provides all the information needed so that
vendors can print or display the image.
CAUTION:
In order to support True-size printing, a printer must support
DICOM Requested Image Size. Refer to the printer’s DICOM
conformance statement to determine if a printer supports
Requested Image Size.
You can print a single image to multiple printers; however, unless the printers
have identical capabilities, problems may result. To prevent these problems,
the CR System formats the output image so that it is compatible with the least
capable printer.
If you are printing to multiple printers equipped with a combination of Kodak
PACS Link 9410 Acquisition System or Kodak PACS Link V 5.0 devices,
configure the external text boxes on the CR to match the capabilities of the
PACS Link 9410. This may prevent false delivery failure messages on the CR
System.
The following are printing exceptions:
Using this Text Box with this System produces this result:
Global External Text Box Kodak PACS Link 9410 Acquisition
System
Text appears above the image.
Single Image External Text Box with
two lines of text
Kodak PACS Link 9410 Acquisition
System
Supports one line of text only.
Multi-image Individual External Text
Box
Kodak PACS Link 9410 Acquisition
System
Text does not appear on a two-up or
four-up format.
Multi-format Text Boxes
Internal Text Boxes
Kodak Ektascan 160 Laser Imager
V3.2.1 or older
Unexpected results, such as two-up
format in portrait orientation,
four-up displaying only three of four
images.
External Text Box Kodak PACS Link 5.0 Acquisition
System
Acceptable results.

C-2 1F3742 June 3, 2003
Printing Exceptions
External Text Box Kodak Ektascan 2180 Laser Printer If the text box is selected along the
long side of the film, the text may be
truncated. If there are two lines of
120 characters, only the first 111
print.
Using this Text Box with this System produces this result:

Printing Exceptions
June 3, 2003 1F3742 C-3
Text Box Rotation
If a printer does not support text box rotation, the CR System cannot print the
text box on the long side of the film, as shown:
The following table lists which Kodak printers support rotation:
Printer PACS Link 9410
Acquisition System
PACS Link V5.x
Acquisition System
Kodak DryView 8100 Laser Imager No Yes
Kodak DryView 8200 Laser Imager NA Yes
Kodak DryView 8300 Laser Imager Yes Yes
Kodak DryView 8500 Laser Imager No Yes
Kodak DryView 8700 Laser Imager No Yes
Kodak DryView 8610 Laser Imager No Yes
Kodak Ektascan 2180 Laser Printer NA Yes
Kodak Ektascan 160 Laser Imager NA Yes
Kodak Digital Science 190 Medical Laser
Printer
NA No

C-4 1F3742 June 3, 2003
Printing Exceptions

June 3, 2003 1F3742 G-1
Glossary
1 cm Scale When selected, a one centimeter (cm) scale is applied along a horizontal and
vertical edge of the image.
Bar Code A series of black and white lines that represent data that can be scanned and
digitized.
Bar Code Scanner A device that scans and translates information from bar codes printed on a
requisition or from bar code labels.
Best-fit Prints the entire latent image on a sheet of film. The actual size of the image
depends on the cassette, the printer, and film size. No image data is lost.
Black Surround Mask Kodak Black Surround Masking Software automatically detects the collimated
area of the image and applies a black mask to it.
Brightness Analogous to window level. The brightness of an image determines how light
or dark the overall image appears.
Burn-in To become part of the image, replacing image data and cannot be removed.
Cassette The outer casing that contains the storage phosphor screen. The cassette is
inserted into the CR System.
Cassette ID The number that identifies the cassette holding the storage phosphor screen
on which the patient was exposed.
Clipped Anatomy Default reason for rejecting an image. Anatomy that was not captured because
the phosphor plate was mis-aligned at exposure. Image data is physically
missing from the image.
Collimation To reduce the size of the X-ray beam by restricting it, usually with lead
shutters.
Consistent Image Size CR system sends the image simultaneously to multiple printers at the same
magnification factor. No image data is lost.
Contrast Analogous to the window width. The contrast defines the span of code values
and the relationship between the dark and light areas of the image.
Convolution A mathematical process that multiplies the image by a kernel. The size of the
kernel determines the number of weight factors and, therefore, the extent to
which the image is blurred. This is done to produce an image with lines or
edges that are more clearly defined.
CR Computed Radiography, the process of creating digital radiographic images.
Default Predefined information that is automatically applied, but which can be
replaced with a specific selection.
Destination A location where an image is sent. Destinations include laser printers and
clinical and diagnostic workstations.

G-2 1F3742 June 3, 2003
Glossary
Destination Type Destinations can be configured as one of three types: mandatory, protected or
default.
DICOM Digital Imaging and Communications in Medicine. A standard communication
format that allows different types of equipment to work together when
connected through a network.
Edge Enhancement Edge Enhancement software detects the edges of an image and accentuates
them based on the configuration parameters. They are adjusted in the
Application Consultant area of the system.
Error Message A message displayed in a dialog box or in the System Errors log that describes
a problem that occurred during the operation of the CR System.
EVP Enhanced Visual Processing software is an advanced image processing
software that extends an image’s latitude without loss of detail contrast. EVP
provides a better view of anatomy, especially in trauma lateral cervical spine
images.
Exam A set of images, usually of the same body part, which are part of a procedure
and have a common accession number.
Exam Information Data pertaining to the way an exam is performed.
Exposure Index A numerical value computed from the average code value of those areas of the
image data that are used by the image processing algorithm to compute the
optimal tonescale.
Grid Suppression Grid Detection and Suppression software automatically detects and removes
grid lines from images. This feature is configured from the Application
Consultant area of the system. You can configure grid suppression for each
body part and projection combination.
HIS Hospital Information System.
Image A single picture.
Image Processing Library
(IPL)
The IPL provides default tonescale algorithm input values that are used to
create the final image.
Image Processing
Parameters
Parameters used by the system to optimize image quality. The Application
Consultant and Service personnel can configure these parameters for each
body part and projection combination.
Key Operator The person(s) designated by the department manager to receive applications
training and allowed access to password protected areas to make system
changes.
Latent image An image that has been created by X-ray exposure, captured on a storage
phosphor screen, but not yet digitized or processed. This is the image that the
CR extracts when it processes the cassette.
LUT Look-Up Table. A set of values that can be mathematically applied to the
digital image which alters the look of the image. The LUT is generated by the
image processing algorithms developed by Kodak.
Magnification With respect to film screen, 100% is the same size as film screen, 93% is 93%

Glossary
June 3, 2003 1F3742 G-3
the size of a film screen.
Mandatory Destination A destination (normally an archive) to which the exam must be delivered
before the study is considered complete.
Marker, Left, Right When selected, a technologist can apply an electronic marker to the image.
The Key Operator can disable this feature.
Patient Information Demographic information about a patient: name, date of birth, physician, etc.
PEC Record Patient Exam Cassette record.
Raw Image An image that has been read and digitized but not yet processed.
RIS Radiology Information System.
Service Image An image used by service personnel for troubleshooting.
Shutdown The process of exiting current tasks and applications and turning the power
off.
SMPTE test pattern A Society for Motion Picture and Television Engineering monitor test pattern
that is used for analyzing image quality problems.
Storage Phosphor Screen The screen inside the cassette that captures the latent image. Utilizes the
principle of photo-stimulable luminescence.
Store Destination Commonly, workstations and archives. Any destination other than a print
destination.
Study A collection of related images and data.
Text Box The informational area that prints on a sheet of film. The text box is not
burned-in, and therefore not part of the images sent to a store destination.
Tonescale Look-Up Table
(LUT)
See LUT.
Tonescaling An image processing technique that adjusts the contrast of the image (i.e.,
lightness and darkness). Tonescaling is performed by deriving a histogram
from the image and then determining the correct tonescale values according
to the histogram and a set of standard values for the body part.
True-size Print True-size printing delivers the latent image to the destination at 100%, +/- two
percent. Because variations exist in the scanner, printer, and softcopy
displays, use caution when using these images for exact measurements. For
exact measurements, Kodak recommends placing a known marker at the
level of the subject when making the exposure and calculating image
magnification.
Unassigned Image An image and its data that has not been associated with a patient. Unassigned
Images can be routed and printed but not archived.
UPS Uninterruptable Power Supply.
Version A different rendition of an image. A second version of an image is processed
using a second set of image processing parameters.
Virtual Keyboard Virtual keyboards are software generated keyboards that enable you to enter
data via the touch screen.

G-4 1F3742 June 3, 2003
Glossary
Window Level See Brightness.
Window Width See Contrast.
Worklist Management A DICOM Modality Worklist enhances your workflow by importing patient
demographics and study information from an information management
system. Using the worklist eliminates errors from manual entry, lets exams
begin on time, and assures the information is catalogued correctly when sent
to a PACS Broker.

June 3, 2003 1F3742 I-1
Index
Numerics
950, 2-3
A
administration
set passwords, 9-91
B
bar code configuration
change prefix and suffix, 9-75
changing, 9-71
modify cassette format, 9-73
set country code, 9-74
bar code samples, 9-78
bar code scanner, 10-12
body parts virtual keyboard, 3-9
brightness, 6-2
C
cassette ID, 2-7
Cassettes, 2-4
components
CR 800/850 System, 2-2
CR 900/950 System, 2-3
connection, 2-5
Consistent Image Size, 5-18
contrast, 6-2
CR 800 and CR 900 systems, 2-1
CR 850/CR 950 systems, 2-1
CR 950, 2-3
crystal, 2-7
D
data entry, 3-10
delivery preferences
consistent image size, 9-55
include CT pixel spacing, 9-55
multi-format, 9-55
option configuration, 9-54
QA mode, 9-55
upper case DICOM fields, 9-55
description
CR 800/CR 900, 2-1
destination, 9-6
destinations, 2-7
E
end study button, 5-8
entering information, 3-10
Equipment and Cassettes
cleaning cassettes, 8-6
cleaning storage phosphor screens, 8-2, 8-3
cleaning surfaces, 8-1
cleaning the touch screen, 8-1
erase lamps, replacing, 8-7
maintaining, 8-1
removing storage phosphor screens, 8-2
replacing storage phosphor screens, 8-4
shipping cassettes, 8-5
exam, 2-7
exam data entry
new patient, 4-3
overview, 4-1
patient information, 4-3
exam information
entering information, 4-7
mandatory, 4-8
optional, 4-9
saving, 4-10
external devices
Medical Device Directive, 10-1
multiple ROPs, 9-62
Remote Key Operator, 9-68
remote operations panel, 10-1
ROP expanded connectivity, 9-57
ROP to multiple CR systems, 9-59
F
Français, 10-4

I-2 1F3742 June 3, 2003
Index
G
gender, 3-9
grid suppression, 9-94
I
image, 2-7
image processing
1 cm scale, 6-5
black bone, 6-6
black surround mask, 6-5
edge enhancement, 6-5
EVP, 6-6
left/right marker, 6-6
overview, 6-4
Internal PC, 2-4
K
Key Operator, 2-7
Key Operator Functions
managing patient exam records, 9-3
menu, 9-1
system configuration, 9-11
keyboard
body parts, 3-9
Kodak DirectView Remote Operations Panel, 2-5
L
landscape, 5-1
logging on, 3-2
M
main menu, 3-5
applications consultant, 3-5
functions, 3-5
image review, 3-5
key operator functions, 3-5
navigation buttons, 3-6
service functions, 3-5
study data, 3-5
mandatory exam information, 4-8
MDD
Dansk, 10-2
Deutsch, 10-3
English, 10-2
Espanol, 10-3
Francais, 10-4
Greek, 10-4
Italiano, 10-5
Lietuviokai, 10-5
Nederlands, 10-6
Norsk, 10-7
Portuges, 10-7
Suomeksi, 10-8
Svenska, 10-8
messages, 1-10
multi-format
checkbox, 5-25
deleting images, 5-26
image review, 5-25
N
network configuration, 2-5
O
operating modes
pass-through, 3-4
QA, 3-4
optimizing
contrast and brightness, 6-2
exam, 6-1
image characteristics, 6-7
image orientation, 6-2
image processing, 6-1
image quality, 6-1
tonescale, 6-3
window levels, 6-2
window widths, 6-2
orientation, 3-9
overview, 2-1
CR 800, CR 850, CR 900, CR 950, 2-1
product description, 2-1
P
password, changing, 3-2
Patient Exam Cassette Record, 2-7
Patient Information, 2-7
PEC, 2-7
portrait, 5-1
position, 3-9
Post Processing, 2-7
power failures, 3-4
printing
true-size, 5-29
printing images, 5-18
multi-format, 5-21
printing text
annotation, 5-28

Index
June 3, 2003 1F3742 I-3
text boxes, 5-26
priority, 3-9
procedure mapping, 9-24
creating a new procedure, 9-26
deleting a procedure, 9-27
editing, 9-27
more than 34 procedures, 9-26
using a HIS/RIS, 9-27
using procedure codes, 4-7
using the CR System, 9-25
using the Remote Key Operator, 9-28
projection, 3-9
R
raw image, 2-7
Reboot, 3-3
reject image, 9-6
Remote Key Operator
color preferences, 9-70
create new procedure, 9-31
deleting a procedure, 9-31
download statistics, 9-69
locating procedures, 9-30
locating procedures,procedure mapping, 9-30
login, 9-68
procedure mapping, 9-28, 9-69
set up, 9-68
Remote Operations Panel, 2-5
configuring, 10-9
functions, 10-10
operation, 10-9
overview, 10-9
scanning a bar code, 10-12
start up, 10-9
turning off, 10-13
using the bar code scanner, 10-9
with multiple CR systems, 10-11
reprocessing, 5-10
reviewing images
assign images, 5-14
delivered images, 5-13
image review, 5-13
unassigned images, 5-14
ROP, 2-5
ROP configuration, 2-5
RPDES, 9-65
configuration, 9-65
creating a desktop shortcut, 9-67
installation instructions, 9-65
operation, 9-67
requirements, 9-65
S
safety, 1-1
safety, health and compliance, 1-7
scanning and loading cassettes
CR 850 System, 5-3
CR 900/950 System, 5-4, 5-6
scanning and viewing images, 5-1
erasing screens, 5-11
failed delivery, 5-16
loading cassettes, 5-3
managing images, 5-15
orienting the cassette, 5-1
pass-through mode, 5-7
performing an exam, 5-1
QA mode, 5-7
reviewing images, 5-13
unassigned images, 5-16
viewing images, 5-7
Shutting down the system, 3-2
site operating configurations, 2-5
size, best-fit, 5-18
size, consistent image, 5-18
size, True-size, 5-18
standard cassette sizes, 2-4
Starting up the CR system, 3-1
statistics
cassette, 9-5
destination, 9-6
destination status summary, 9-10
erase cycles, erase lamps, 9-6
scan cycles, 9-9
technologist, 9-7
Storage Phosphor, 2-7
study, 2-7
system configuration
bar code configuration, 9-71
buttons, 9-18
CAD workstation, 9-56
calibrate touch screen, 9-89
configuring profiles, 9-43
CR display, 9-36
default hospital name, 9-56
default profile, 9-42
delivery preferences, 9-54
department, physician list, 9-18
external devices, 9-57

I-4 1F3742 June 3, 2003
Index
HIS/RIS Broker, 9-32
maintenance defaults, 9-87
menu, 9-12
option registration, 9-16
procedure list, mapping, 9-23
profile destination, 9-42
Push configuration, 9-34
regional settings, 9-87
reject reason, 9-38
required fields, 9-85
restoring, 9-14
saving, 9-14
text boxes, 9-45
trauma defaults,setting, 9-40
workflow optimization, 9-17
system shutdown, 3-2
system start-up, 3-1
T
technologist, 9-6
text box editor
configuring, 9-51
external, 9-50
fields and definitions, 9-48
internal, 9-48
saving and restoring, 9-50
text box viewer, 9-48
add new column or row, 9-50
navigation controls, 9-50
save or delete a field, 9-50
text boxes
choosing, 9-47
external, 9-45
internal, 9-45
total quality tool, A-1
Touch screen
monitor, 2-4
touch screen
calibrating, 9-89
navigation buttons, 3-7
using, 3-7
Troubleshooting, 7-1
cassette jams, 7-1
clear pending images, 7-2
error messages, 7-1
slow system response, 7-2
system reset, 7-1
system status, 7-2
turn off the CR System, 3-2
U
uninterruptible power supply, 3-4
CR850, 2-2
unique numbers, using, 9-41
UPS, 3-4
user login, 9-93
user maintenance
creating a new user, 9-91
deleting a user, 9-92
editing a user, 9-92
user names, 9-91
V
viewing and scanning images
post processing, 5-10
routing images, 5-10
virtual keyboard
alpha-numeric, 3-8
numeric, 3-9
numeric,alphanumeric, 3-8
W
workflow, 2-7

EASTMAN KODAK COMPANY
343 State Street
Rochester, N.Y. 14650
Kodak, Archive Manager, Digital Science, DirectView, Dryview, Ektascan and Min-R are
trademarks of Eastman Kodak Company.
© Eastman Kodak Company, 2003