6050A2327701 VILLEMONT VV10 INTEL DIS HP COMPAQ CQ320 CQ321
User Manual:
Open the PDF directly: View PDF
.
Page Count: 70

VER : SIZE
RESPONSIBLE
3
OF
CHECK
SHEET
REV
DATE
DDR3-MV Build (A01)
POWER
DRAWER EE
DATE P/N
Montevina (Intel-Discrete)
DATE
FILE NAME :
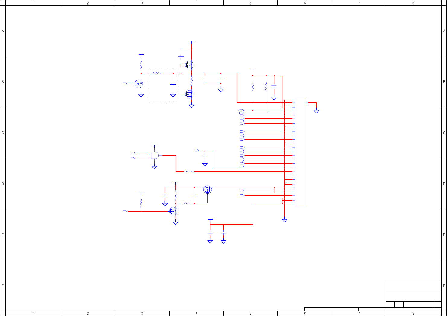
2010.03.02
(15")
DESIGN
Villemont Intel Discrete
CS
A3
701
1310A23644-0-MTR A01
REV XXXXXXXXXXXX
SIZE =
TITLE
INVENTEC
CODE
XXXX-XXXXXX-XX DOC. NUMBER
CHANGE NO.
Villemont 2010
hexainf@hotmail.com
GRATIS - FOR FREE

56- Crack testing circuit.
OF
Page
35- S/B ICH9-4.
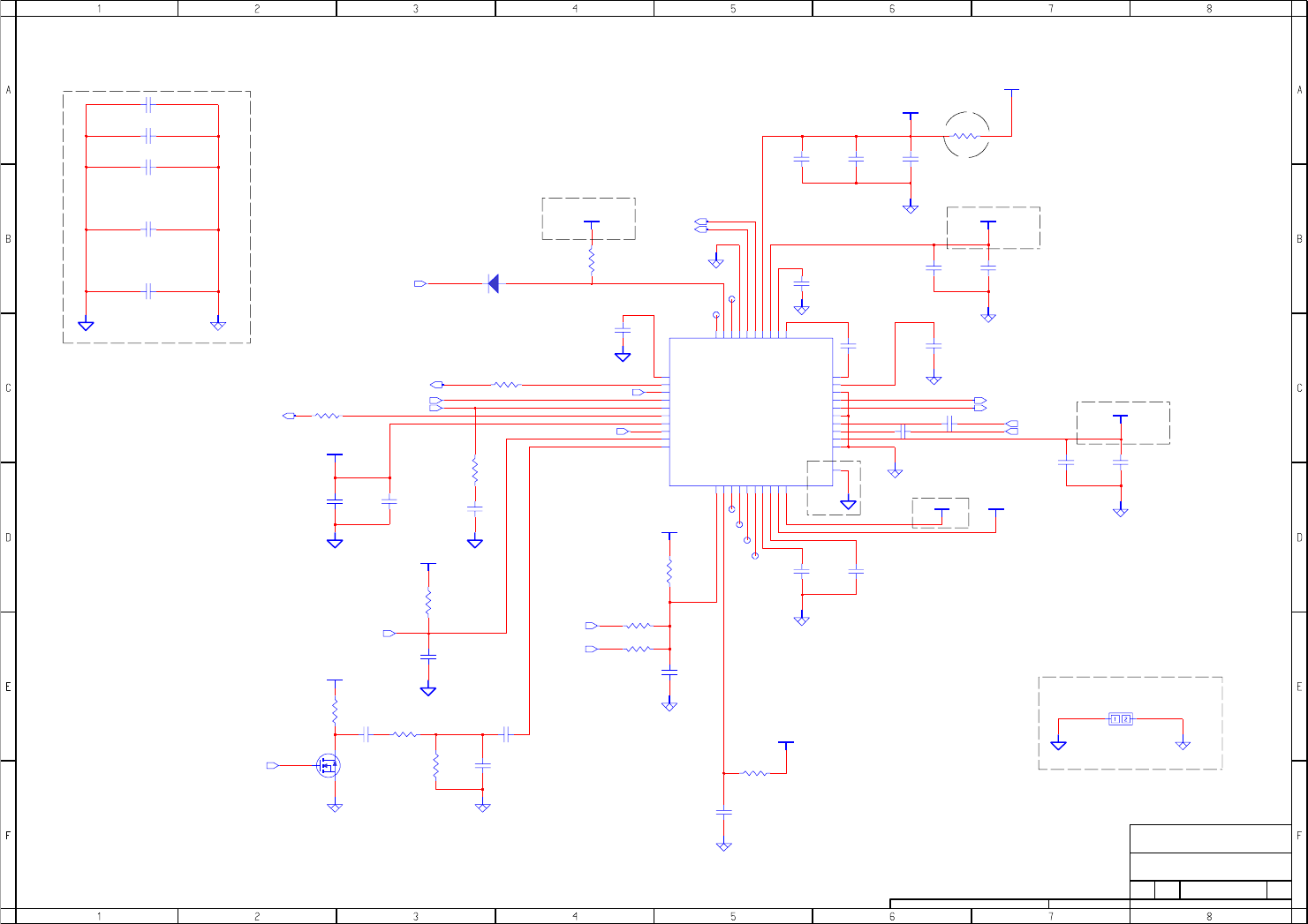
24- N/B Cantiga-4.
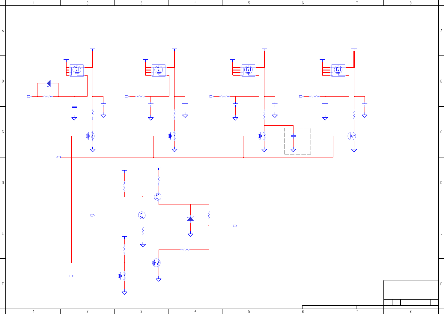
5- DC & Battery Charger & OCP.
REV
62- Video RAM-2 (DDR3).
45- MDC CONN.
34- S/B ICH9-3.
10- System Power (+V1.8S) .
51- BLANK
52- HDMI CONN.
64- Headphone JACK & MIC JACK Board.
6- Select & Battery CONN.
20- Thermal & Fan.
55- Screws.
47- NIC 10/100 & RJ45 CONN.
8- System Power (+V1.5/+VCCP) .
Contents
53- Switch CONN & LED.
13- Power (Sleep: +V5S/+V3S/+V1.5S).
12- DDR Termination Voltage(+V0.75S).
49- Bluetooth CONN.
SHEET
29- BLANK.
41- USB CONN.
25- N/B Cantiga-5. 50- Express Card.
17- CPU Penryn-2.
TITLE
46- NIC 10/100 LAN CONN.
66- BLANK
67- USB Right side Board.
68- PICK Button Board.
44- BLANK.
43- Speaker & MIC AUDIO CONN MB SIDE.
40- HDD & ODD CONN.
48- Mini Card(WLAN) CONN.
Table Of Contents
59- AMD M93LP-3.
32- S/B ICH9-1.
16- CPU Penryn-1.
33- S/B ICH9-2.
14- Power (Sequence).
37- KBC.
70- 15’’ODD Extend Board.
27- DDR3-DIMM0.
57- AMD M93LP-1.
42- Audio CODEC.18- CPU Penryn-3.
11- CPU Power (+VCC_CORE).
58- AMD M93LP-2.
SIZE
Page
21- N/B Cantiga-1.
9- Graphic Power (+VDD_CORE & +VPCIE).
31- LCD & WebCam CONN.
19- CPU Penryn-4 & XDP.
28- DDR3-DIMM1.
DOC. NUMBER
63- CardRead SD/MMC Board.
26- N/B Cantiga-6.
23- N/B Cantiga-3.
60- AMD M93LP-4.
30- CRT CONN.
INVENTEC
54- EMI CAP.
Jimmy song
A011310A23644-0-MTR
270
A3 CS
Villemont Intel Discrete
9-Feb-2010
CODE
22- N/B Cantiga-2.
39- Keyboard & TouchPad CONN.
7- System Power (+V3A/+V5A).
CHANGE by
15- Clock Generator.
38- SPI.
36- S/B ICH9-5.
65- Power button & LID swithch Board.
61- Video RAM-1 (DDR3).
Page
69- 15’’HDD Extend Board.

Slot1
USB3
CONN
Keyboard
RJ11
OF
LPC
RTL8153EH-GR
FSB 1067/800
HDMI
(NewCard)
CONN
SHEET
USB4
gDDR3
Penryn
Mini Card
PCI_EXPRESS
CONN
Express Card 34
(PCIE3+USB2)
INT.MIC
CHANGE by
(1329 FCBGA)
Headphone
KBC
Speaker
SPI
SATA
M93S3-LP
USB
Mini Card
PM45
TITLE
ICH9-M
SMSC KBC1098
IDT_92HD88
Audio CODEC
DDR III _SODIMM1
LVDS
USB6
CONN
(PCIE2+USB8)
IC9LRS3165BKLFT
DC/DC System power
DDR III _SODIMM0
CONN
DOC. NUMBER
ICS
MIC
676 mBGA
-phone
LCM
CRT
ALCOR_AU6433
USB8 (& PCIE2)
CONN
BlueTooth
MDC V1.5
(478 uFCPGA)
SIZE
Web CAM
DMI
PCIE I/F
WLAN
USB1
(PCIE-6)
RJ45
BlueTooth
USB7
USB0
DDR3 1333
WLAN
msi
(WLAN/WLAN+WiMAX)
CONN
VGA
System
Realtek
HDD & ODD
USB5
SPI
SD/MMC
USB10
TouchPad
-phone
BIOS
DDR3 1333
HDA
CONN
9-Feb-2010
Villemont Intel Discrete
CS
A3
703
1310A23644-0-MTRA01
Jimmy song
LAN
CONN
Cantiga
USB2
V-RAM
INVENTEC
Clock Generator
CODE
MAIN BATT
Card Reader
6 Cell / 8 Cell
REV
System Charger &
hexainf@hotmail.com
GRATIS - FOR FREE

SLP_S3#_3R
A06402AL
+V1.5S_VGA
CHANGE by
+V1.8S
GPU POWER
VGA_PG
+VCC_CORE
+V5S
+VBATA
Adapter
+V3AL
VCCP_PG
RT8205
+VCCP
+V1.5
M_VREF
A06402AL
INVENTEC
+V0.75S
GMT
CODE
PSI#
IMVP VI
VR_PWRGD_CK505#
+VPCIE
(90W)
SLP_S3#_3R
IO POWER
RICH
LR
SLP_S3#_3R
5/3.3V
OCP_OC#
SLP_S4#_3R
AMD
+V3S
(BQ24740)
SIZE
ADP_PRES
AC_ADP_PRES
SLP_S3#_3R
+VBATR
REV
SLP_S4#_3R
SLP_S3#_3R
PWR_GOOD_3
SLP_S3#_3R
Charger
+VDD_CORE
CHGCTRL_3
DOC. NUMBER
KBC_PWR_ON
PM_DPRSLPVR
+V3A
RICH
SHEET
APL5325
+V1.5S_PG
LR
+V1.5S
ANPEC
+V5AL
Main Battery
DEBUG_KBCRST
KBC
+V5A
(TPS51511)
(G2997)
A06402AL
OF
IO POWER
(TPS51117)
2-Mar-2010Jimmy song
A011310A23644-0-MTR
470
A3 CS
Villemont Intel Discrete
+V3AL
Option A
Option B
ADP3208DON
RT8015
H_DPRSTP#
A06402AL
OCP
TITLE
+VADPBL
+VBAT
SLP_S3#_3R
(TPS51117)

12/23
5>Place Cap. and filter close to IC(p2u)
3>Layout Kelvin sense as a differential pair to device
6026B0112901 90W
1>Noisy driver(BST, SW node, DH & DL) keep trace short and wide
OF
2>Don’t route sensitive signal(Current&Voltage Sense, FB, REF, AGND...) close noisy driver area
12/28
Layout Rule
CODE
INVENTEC
DOC. NUMBER
6026B0110501 65W
11/9
Jimmy song
A011310A23644-0-MTR
570
A3 CS
Villemont Intel Discrete
DC & Battery Charger
9-Feb-2010 SHEET
4>Layout Vout sense connect to output terminal(c2o) SIZE
TITLE
CHANGE by
REV
IN+
1
3IN- OUTPUT 4
VCC 5
2VEE
37-
12
U6005
BCD_AZV321KTR_E1_SOT23_5P
1
2
R6079 20K_5%
6-
2.8K_1%
R6084
0.1uF_16V
C6045
1
2
1
2
5-,7-,14-
12
34
C6126
0.1uF_25V
1
2
R6110
0.01_1%
0.1uF_25V
C6056
R6085
24.9K_1%
1
2
6-
7-,8-,9-,10-,11-,12-,13-,14-,31-,35-,41-,54-
C6034
0.1uF_10V
1
2
5-
C6125
1uF_6.3V
1
2
D6016
2
1
7
6
54
G
1
S
2
3
5-
RLZ4.7B
1
2
ANALOG_AM7333P_POWER33_8P
Q6018
8D
1
2
R6093
49.9K_1%
47K_5%
12
16.2K_1%
R6503
1
2
R6066
12
37-
C6046
0.1uF_25V
0.22uF_16V
C6033
R6071
100_5%
12
14- POWERPAD_2_0610
PAD6007
6-
8765
G
41
S
23
2
5-
Q6022
AON7410
D
C6037
10pF_50V
1
C6053
4.7uF_25V
1
2
R6104
100K_1%
1
2
C6131
0.1uF_25V
1
2
1
2
5-,6-,37-,46-
1
2
5-,6-,37-,46-
4.7uF_25V
C6058
7
37-
1uF_6.3V
C6035
AS393MTR_E1
U6009-B
+
5
6-
4
8
OUT
5
4
G
S
123
7-,8-,9-,12-,13-,14-,33-,37-,46-,50-
4
AON7410
Q6021
8
D
76
0.01_1%
R6111
12
3
R6101
10K_1%
1
2
5-,7-,14-
6-,37-
R6098
41.2K_1%
1
2
C6130
4.7uF_25V
1
2
B140_SMA
D6017
21
2
1uF_10V
C6040
1
2
1
2
1uF_10V
C6041
1
R6103
0402_OPEN
604K_1%
R6090
12
PAD6501
POWERPAD_2_0610_OPEN
1
2
1uF_6.3V
1
2
R6078
1M_1%
12
C6036
12
100K_5%
R6075
0.1uF_25V
C6127 1
2
39.2K_1%
R6095
1
2
8
OUT 1
C6039
10pF_50V
U6009-A
AS393MTR_E1
3+
2-
4
R6065
4.7K_5%
1
2
12
3
4
12
L6002
NFM60R30T222
12
10K_5%
R6100
12
2.2_5%
R6180
1
2
5-,7-,14-
R6106
47K_5%
2
5-,6-,7-,14-,32-,37-,38-,39-,48-,53-
7-,9-,10-,11-,13-,31-,54-
5-,7-,14-
300K_1%
R6502
1uF_25V
C6052
1
220K_5%
R6077
1
2
D
3
G
1
2
S
1
2
37-
Q6045
2N7002W
1
2
C6048
1uF_10V
11-,13-,14-,20-,30-,33-,35-,37-,39-,40-,42-,52-,54-
R6074
100K_5%
PGND
25
PH
PVCC 28
PowerPad 29
24
REGN
18
SRN
SRP 19
SRSET
16
VADJ
12
11 VDAC
10 VREF
CELLS
CHGEN
1
DPMDET
21
13 EXTPWR
HIDRV 26
15 IADAPT
8IADSLP
14
ISYNSET
LODRV 23
4LPMD
7
LPREF
22
5ACDET
2ACN
ACP
3
ACSET
6
AGND
9
BAT 17
27
BTST
20
1
2
37-
TI_BQ24740_QFN_28P
U6008
1
2
4.7uF_25V
C6129
1
2
R6105
11K_5%
12
0402_OPEN
C6050
0.1uF_10V
C6055
0.1uF_25V
C6044
1
2
255K_1%
R6096
12
0.1uF_25V
C6043
1
2
100pF_50V
C6042
1
2
4
G
S1
2
3
5-,6-,7-,14-,32-,37-,38-,39-,48-,53-
FAIR_FDMC4435BZ_8P
Q6019
8D
7
6
5
R6083
2K_1%
1
2
191K_1%
R6092
12
6-,7-,14-
200K_1%
R6069
1
2
453K_1%
R6067
1
2
C6057
1
2
1
2
4.7uF_25V
R6086
210K_1%
12
147K_1%
R6181
300K_1%
12
1
2
R6081
IN+
1
3IN- OUTPUT 4
VCC 5
2VEE
22K_5%
R6091
13
U6004
BCD_AZV321KTR_E1_SOT23_5P
12
CHENMKO_BAT54_3P
D6015
C6059
0.1uF_10V
C6054
4.7uF_25V
1
2
422K_1%
R6102
12
5-
D
3
G
1
2
S
15K_5%
R6097
1
2
Q6016
2N7002W
4700pF_25V
C6038
1
2
L6004
12
6-,37-
1
2
PCMB103T_8R2MS
1
2
76.8K_1%
R6068
7-,14-
4.7uF_25V
C6051
C6047
0.1uF_25V
1
2
R6087
22K_5%
1
2
C6049
0.1uF_10V
1
2
1
2
3
4
G1
G2
5-,6-,7-,14-,32-,37-,38-,39-,48-,53-
5-
+VBAT
+V5S
ADP_EN
6-,14-
SINGA_2DC_G726_I03_4P
JACK6001
PMC
+V5A
ICS
+VADP
ADP_PRES
CELLS
+V3AL
ICS
SLP_S3#_3R
VCTRL_3
ADPDRV#
OCP_A_IN
+V3AL
AC_ADP_PRES
CHGCTRL_3
2VREF
+V5AL
+V5AL
CHGEN#
BQREF
ICS
+VBATR
+V3AL
ADP_PRES
ACDET
BQREF
P_CG_SRN
P_CG_ACP
P_CG_ACN
P_CG_SRP
+VBDC
+VADP+VADPBL
hexainf@hotmail.com
GRATIS - FOR FREE

ESD
12/30
12/30
01/25
01/25
SHEET
CODE
TITLE
This cap is used for timing
Jimmy song OF
D6030,D6031,D6032 : 6011B0098001
CHANGE by
INVENTEC
DOC. NUMBER REV
EMI SOLUTION
02/09
SIZE
7A(280mils)
MAIN BATT
HP’s comment
must use X7R/X5R
can not use Y5V/Z5U
12/30
DIODE_BAV99
2
3
1
9-Feb-2010
Selector & Battery CONN & Extend/B
Villemont Intel Discrete
CS
A3
706
1310A23644-0-MTRA01
1
2
D6007
12
0402_OPEN
R6041 0.1uF_25V
1
2
R6040
100_5%
1
2
C6030
2.2K_5%
1
2
2.2K_5%
R6039
C6402
100pF_50V
1
2R6038
C6014
0.047uF_16V
1
2470K_5%
R6023
1
2
C6029
1
2
POWERPAD_2_0610
470pF_50v
Q6000
3
D
1
G
S
2
37-
PAD6502
R6024
12
2N7002W
C6401
100pF_50V
1
2
1K_5%
C6400
100pF_50V
1
2
R6035
3K_5%
12
D
8
7
6
5G4
1
S
2
3
DIODE_BAV99
2
3
1
FAIR_FDMC4435BZ_8P_OPEN
Q6011
RLZ18C
21
D6008
54
G
S
1
2
3
D6010
AM7331P
Q6012 8
D
7
6
R6032
100K_5%
1
2
5-,6-,7-,14-,32-,37-,38-,39-,48-,53-
0402_OPEN
R6034
1
2
220K_5%
R6022
1
2
5-,37-,46-
D1 6
3
D2
G1
2
5G2
1
S1
S2 4
12
5-,6-,7-,14-,32-,37-,38-,39-,48-,53-
5-,6-,7-,14-,32-,37-,38-,39-,48-,53-
Q6013
2N7002DW_OPEN
0402_OPEN
1
2
D6032
PHP_PESD5V0S1BB_SOD523_2P
5-
R6037
37-
5-,6-,7-,14-,32-,37-,38-,39-,48-,53-
5-
5-,6-,7-,14-,32-,37-,38-,39-,48-,53-
5-,6-,14-
5-,37-
7-
DIODE_BAV99
D6009
2
3
1
37-
5-,6-,14-
R6033
100_5%
12
5-,6-,7-,14-,32-,37-,38-,39-,48-,53-
100_5%
R6031
12
2
D6031
PHP_PESD5V0S1BB_SOD523_2P
12
5-,37-
E
2
5-
D6030
PHP_PESD5V0S1BB_SOD523_2P
1
2
MMBT3906
Q6001
B
1
3
C
21
5-,7-,14-
100K_5%
R6021
1
8
8
CHENKO_LL4148_2P
D6000
ACES_59011_0084N_003_8P
CN6000
1
12
23
34
4
55
66
7
7
+VBDC
6CELLSEL#
+VBATA
+V3AL
+V3AL
+V3AL
+VADPBL
+VBDC
+V3AL
+V3AL
ACDET
CHGEN#
SCL_MAIN
SDA_MAIN
THM_MAIN#
+VBAT
CHGCTRL_3
AC_ADP_PRES
ADP_PRES
+V3AL

12/29
EMI OPTION
5A(200mils)
C2O
12/28
6A(240mils)
P2U
EMI OPTION
C2O
TITLE
SIZE
P2U
INVENTEC
_OPEN
_OPEN
DOC. NUMBER
P2U
P2U
5A(200mils)
P2U
P2U
CHANGE by
CODE REV
P2U
P2U
OFSHEET
P2U
S
System Power(+V5A/+V3A)
Villemont Intel Discrete
CS
A3
707
1310A23644-0-MTRA01
Jimmy song 9-Feb-2010
OPEN
Install
_OPEN
_OPEN
_OPEN
_OPEN
_OPEN
_OPEN
_OPEN
_OPEN
_OPEN
_OPEN
_OPEN
_OPEN
Q6004
2N7002W
D
3
G
1
2
2
ROHM_RLZ24
D6002
2
1
13-,19-,31-,33-,34-,35-,46-,48-,49-,50-,53-
2
5-,6-,7-,14-,32-,37-,38-,39-,48-,53-
10uF_6.3V
C6020
1
1
2
R6015
10K_1%
1
12
6.8K_1%
R6014
R6997
0_5%
12
10K_1%
R6011
PAD6005
R6019
0_5%
12
5-,7-,14-
POWERPAD_2_0610
2.2_5%
R6029
12
4
VOUT
4.7uF_25V_OPEN
C6025
1
2
3
U6001
ANPEC_APL5325_BI_TRG_SOT23_5P
2GND 5
SETSHDN
1
VIN
3
2
D6006 BAV70
12
1
2
R6005
11.5K_1%
1
2
G1G2
5
S1
1
4
S2
6-
R6004
255K_1%
37-
Q6005
2N7002DW
6
D1D2
3
R6006
0_5%
12
2
POWERPAD1x1m_OPEN
PAD6002
1
2
1uF_10V
C6007
1
1
2
C6026
330uF_6.3V
1
2
C6015
4.7uF_25v
1
2
470K_5%
R6009
12
220K_5%
R6002
D6001
CHENKO_LL4148_2P_OPEN
21
PCMC063T_3R3MN
L6001
R6007
1
2
5-,8-,9-,10-,11-,12-,13-,14-,31-,35-,41-,54-
8
D
765
4
G
S
123
64.9K_1%
1IN+
IN-
34
OUTPUT
5
VCC
VEE
2
AON7410
Q6010
12
BCD_AZV321KTR_E1_SOT23_5P
U6002
4.7uF_25V
1
2
0_5%_OPEN
R6003
100_5%
R6030
12
5-,8-,9-,12-,13-,14-,33-,37-,46-,50-
C6019
L6000
PCMC063T_3R3MN
12
1
2
5-,14-
R6028
16.9K_1%
12
1uF_10V
C6008
R6008
220K_5%
12
7-,37-
R6013
15.4K_1%
12
330K_1%
R6018
1
2
765
G
41
S
23
33-,37-
S
123
Q6007
SI7716ADN_T1_GE3
D
8
SI7716ADN_T1_GE3
Q6008
8
D
765
4
G
5-,7-,14-
7-
PAD6001
POWERPAD1x1m
1uF_10v
C6010
1
2
2
10uF_6.3V
C6018 1
2
1
2
0.1uF_16V
C6009
1
1
2
5-,6-,7-,14-,32-,37-,38-,39-,48-,53-
71.5K_1%
R6016
D6004
2
1
C6024
4.7uF_25v
51125GND
51125GND
51125GND
5-,6-,7-,14-,32-,37-,38-,39-,48-,53-
CHENKO_LL4148_2P
8
D
765
4
G
S
123
5-,6-,14-
R6026
2.2_5%
12
AON7410
Q6009
POWERPAD1x1m
PAD6003
100K_5%
R6017
1
2
C6011
1uF_10V
1
2
POWERPAD_4A
PAD6006
3
4
2.2uF_6.3V
C6016
1
2
80.6K_1%
R6012
1
2
2
4.7uF_25v
C6017 1
2
2
1
5-,9-,10-,11-,13-,31-,54-
1uF_10V
C6012 11
2
51125GND
D6003
CHENKO_LL4148_2P
8
17 VREG5
C6027
330uF_6.3V
PHASE1 2011 PHASE2
3
REF
SKIPSEL
14 TONSEL 4
UGATE1 2110 UGATE2
VIN
16
VOUT1 247 VOUT2
VREG3
BOOT1BOOT2
9
EN
13
1
ENTRIP1
ENTRIP2 6
2
FB1
5
FB2
19
LGATE1LGATE2
12
18 NC
PGOOD 23
2
RICH_RT8205EGQW_WQFN_24P
U6000
15 GND
25
GND
22
7-,37-
20K_1%
R6010
1
12
C6023
1uF_25V
1
2
1
2
37-
680K_5%
R6027
51125GND
5-,14-
51125GND
1M_5%
R6998
2
7-
PAD6004
POWERPAD_2_0610
7-
1uF_10V
C6013
1
5-,7-,14-
CHENKO_LL4148_2P
D6005
2
1
+V5AL
DEBUG_KBCRST
2VREF
+V5AL
+V3AL
+VADPBL
+VBATA +VADP
+VADP_DEBUG
SLP_S3#_3R
DEBUG_KBCRST
+VBATR+VBATP
RSMRST#
+V3AL
+V5AL
+VBATP
+VBATP
KBC_PWR_ON
+VREG3_51125
+V3AL
+V3A
+V5A
hexainf@hotmail.com
GRATIS - FOR FREE

C2O
P2U
12/29 8A(320mils)
P2U
P2U
TITLE
SIZE REV
SHEET
P2U
CHANGE by
12/28
OF
12/30
CODE
5
3VOUT
Jimmy song
A011310A23644-0-MTR
870
A3 CS
Villemont Intel Discrete
System Power(+V1.5/+VCCP)
9-Feb-2010
DOC. NUMBER
INVENTEC
2A(80mils)
GND
7
LL 12
PGND 8
PGOOD
6
15
TML
TON
2
11
TRIP 10
V5DRV
V5FILT
4
14
VBST
VFB
2
TI_TPS51117_QFN_14P
U6013
DRVH 13
DRVL 9
EN_PSV
1
3
C6108
1uF_10V
1
AON7410
Q6032
8
D
765
4
G
S
12
L6007
PCMC063T_2R2MN
12
5-,7-,8-,9-,10-,11-,12-,13-,14-,31-,35-,41-,54-
12
VCCPGND
12
10_5%
R6163
1
2
R6164
12.1K_1%
1
2
VCCPGND
R6113
750K_1%
57-,58-,59-
C6114
220uF_2V
1
2
R6000
1M_5%
12
2
22uF_6.3V
C6062
240K_1%
R6109 1
1
2
POWERPAD_2_0610
PAD6008
FB
9
5
PGND
SHDN-RT 1
VDD
8
5-,7-,8-,9-,12-,13-,14-,33-,37-,46-,50-
R6114
23.7K_1%
U6006
RICH_RT8015APQW_WDFN_10P
GND
11
2
GND 3
LX
LX 4
6PVDD
PVDD
7
10 COMP
0_5%
R6108
12
Q6003
SSM3K7002FU
D
3
G
1
2
S
PAD6000
POWERPAD_2_0610
0.022uF_16V
C6113 1
2
LTF5022T_2R2N3R2_LC
L6003
12
100K_5%
R6167
12
2.2_5%
R6165
12
C6003
0402_OPEN
1
2
C6110
4.7uF_6.3V
1
2
5-,7-,8-,9-,12-,13-,14-,33-,37-,46-,50-
0402_OPEN
C6000
12
2
280K_1%
R6172
12
2
C6109
4.7uF_25V
1
4.7uF_25V
C6107
1
0_5%
12
VCCPGND
12
15-,16-,17-,18-,19-,21-,22-,24-,25-,32-,35-,54-
R6112
C6112
0.1uF_16V
12
14-
309K_1%
R6107
R6166
30K_1%
12
1
2
PAD6021
11-
0402_OPEN
C6060 C6002
1
2
5-,7-,8-,9-,10-,11-,12-,13-,14-,31-,35-,41-,54-
5-,7-,8-,9-,10-,11-,12-,13-,14-,31-,35-,41-,54-
POWERPAD_2_0610
1
2
1uF_6.3V
C6061
680pF_50V
PAD6011
POWERPAD1x1m
PAD6013
POWERPAD_2_0610
22uF_6.3V
C60061
2
1
2
12K_1%
1
2
C6005
22uF_6.3V
6
5
4
G
S
123
R6171
+VBATRVCCP
SI7716ADN_T1_GE3
Q6033
8D
7
+V5A
SLP_S3#_3R
+VBATRCPU
+V5A
DGND
+V1.8S
+V5A
+VCCP
SLP_S3#_3R
VCCP_PG

P2U
1
0
DOC. NUMBER
P2U
CHANGE by
REV
P2U
P2U
P2U
+VDD_CORE
INVENTEC
RF option
TITLE
CODE
1
SIZE
POW_SW1
2A(80mils)
1.1V
0.95V
0.9V
Villemont Intel Discrete
CS
A3
709
1310A23644-0-MTRA01
Jimmy song
POW_SW0
OFSHEET
0
P2U
1.2A(50Mils)
0
12A(power plane)
11
0
C2O
1.05V
C6093
1000pF_50V
1
2
9-Feb-2010
Graphic Power (+VDD_CORE & +VPCIE)
1
2
1
2
R6146
5.62K_1%
1
2
5-,7-,8-,10-,11-,12-,13-,14-,31-,35-,41-,54-
1000pF_50V
C6091
C6090
0.1uF_10V
1
2
C6116
0805_OPEN
R6149
12
C6088
4.7uF_6.3V
1
2
0_5%
12
10-,12-,13-,21-,24-,25-,27-,28-
4.7uF_25V
C6097
1
2
14-
0.1uF_10V
C6092
C6100
0805_OPEN
1
2
4.7uF_25V
C6099
1
2
R6144
10K_5%
12
44.2K_1%
R6145
1
2
2
4.87K_1%
R6141
1
2
1
2
12.4K_1%
R6147
1
12
1uF_6.3V
C6094
D
D
G
G
S
S
R6139
0_5%
1
2
57-,58-,59-
Q6030
SSM3K17FU
2
20K_1%
R6142
VGAP_AGND
22uF_6.3V
C6098
1
2
C6095
1000pF_50V
1
2
VSWFB
10
10uF_6.3V
C6101
1
7
6ODOFF
PGND 16
13
PGOOD
21 TML-PAD
14
V5IN
VBST 20
VLDO
3
VLDOFB
4
1
VLDOIN
9VOSW
U6012
COMP
8
CS 15
DRVH 19
17
DRVL
11 ENLDO
ENSW 12
5GND
18
LL
2NC
OD
5
G
4
1
2
3
TI_TPS51511_RHL_20P
Q6044
AON7410
8
7
6
2
C6089
0.1uF_16V
12
1
2
3
R6140
2.2_5%
1
FDS6676AS
Q6034
8
D
7
6
54
G
S
R6151
6.04K_1%
12
1
2
VGAP_AGND
R6148
10K_1%
12
C6115
330uF_2V_15mR_Pana_-35%
59-
5-,7-,10-,11-,13-,31-,54-
5-,7-,8-,12-,13-,14-,33-,37-,46-,50-
57-
12PAD6014
POWERPAD_2_0610
1
2
L6009
PCMC063T_1R0MN
12
57-
VGAP_AGND
R6143
9.31K_1%
POW_SW1
1K_5%
R6150
VGA_PG
+VPCIE
+VPCIE +V1.5
P_VDDC_FB
POW_SW0
P_VDDC_DH
+V5A
+VDD_COREPRE
+VDD_COREPRE
P_VDDC_LL
+VDD_CORE
+VBATR
P_VDDC_DL
P_VDDC_BST
SLP_S3#_3R
hexainf@hotmail.com
GRATIS - FOR FREE

CODE
INVENTEC
CHANGE by
C2O
SIZE
P2U
P2U
15A(600mils)
A01
Jimmy song
REV
P2U
11/9
P2U
SHEET OF
01/25
DOC. NUMBER
TITLE
12
9-Feb-2010
System Power (+V1.8S)
Villemont Intel Discrete
CS
A3
7010
1310A23644-0-MTR
G
41
S
23
5-,7-,9-,11-,13-,31-,54-
20.5K_1%
R6176
Q6036
AON7410
D
8765
330uF_2V_9mR_Pana_-35%
C6124
1
2
1
2
12
9-,12-,13-,21-,24-,25-,27-,28-
C6117
4.7uF_25V
12
+V1.5GND
R6173
10_5%
+V1.5GND
+V1.5GND
14-,21-
5-,7-,8-,9-,11-,12-,13-,14-,31-,35-,41-,54-
0.1uF_16V
C6123
14
VBST
VFB
5
3VOUT
POWERPAD1x1m
PAD6015
9
EN_PSV
1
GND
7
LL 12
8
PGND
6PGOOD
15
TML
2TON
11
TRIP 10
V5DRV
V5FILT
4
PAD6012
U6014
TI_TPS51117_QFN_14P
DRVH 13
DRVL
1
2
12-,33-
POWERPAD_2_0610
1
2
12K_1%
R6178
1
2
4.7uF_25V
C6118
12
C6122
0.022uF_16V
12
R6175
100K_5%
1
2
R6179
2.2_5%
G
41
S
2
3
C6119
4.7uF_25V
Q6035
FDS6676AS
D
8
7
6
5
1uF_6.3V
C6120
1
2
4.7uF_6.3V
C6121
1
2
L6008
12
R6174
255K_1%
12
PCMC063T_1R0MN
R6177
12
V1.5S_PG
SLP_S4#_3R
+V5A
20K_1%
+VBATR
+V1.5

P2U
02/09
OF
CODE REV
INVENTEC
SIZE
12/28
P2U
Kelvin sense
11/9
44A(1760mils) <35W>
4A(160mils)
SHEET
P2U
9-Feb-2010Jimmy song
A011310A23644-0-MTR
11 70
A3 CS
Villemont Intel Discrete
CPU Power (+VCC_CORE)
TITLE
CHANGE by
NTC thermistor, place near L16
X 3
X 3
P2U
DOC. NUMBER
2
2.2uF_10V
C6083
12
1
2
R6132
5.9K_1%
1
1K_5%
R6124
12
4.7uF_25v
C6068
1
2
4.7uF_25v
C6065
1
2
464K_1%
R6126
330pF_50V
C6077 12
R6136
165K_1%
12
2
R6117
80.6K_1%
1
2
1
2
4.7uF_25v
C6064
1
5
4
G
S
1
23
R6999
143K_1%
TPCA8030_H
Q6029
876
VCC
VID0 45
VID1 44
43
VID2 42
VID3
VID4 41
40
VID5
VID6 39
VRPM
21
VRTT
11
VCOREGND
22 RPM
RT
23 SP 38
SS
8
9ST
34
SW1
27
SW2
TML 49
12 TTSEN
VARFREQ
10
37
16
PGDELAY
3
PGND1 31
PGND2 30
PMON
13
14 PMONFS
PSI 46
PVCC1 33
PVCC2 28
PWRGD
2
20 RAMP
19
DPRSLP 48
DPRSTP 47
35
DRVH1
26
DRVH2
32
DRVL1
29
DRVL2
1EN
6FB
FBRTN
5
GND
24
LLINE
ON_ADP3208DJCPZ_RL_LFCSP_48P
U6010
BST1 36
BST2 25
15 CLIM
4CLKEN
7COMP
17 CSCOMP
CSFEF
18
CSSUM
10_1%
R6131
1
2
11-
2
18-
VCOREGND
VCOREGND
17-,21-,32-
18-
2
3
4
0_5%
R6125
1
1
2
POWERPAD_4A
PAD6010
1
0_5%
12
1000pF_50v
C6070
3
33-
21-,33-,37-
VCOREGND
R6115
TPCA8030_H
Q6028
8
D
765
4
G
S
12
C6073
1000pF_50v
1
2
C6087
2200pF_50v
1
2
1
2
22_5%
R6119
1
2
1
2
C6069
4.7uF_25v
1
2
R6118
22_5%
5
G
41
S
23
8-,11-
C6071
1000pF_50v
18-
Q6026
TPCA8028_H
8
D
7
6
12
165K_1%
R6137
12
1
2
VCOREGND
C6079
220pF_25v
3
5-,7-,8-,9-,10-,12-,13-,14-,31-,35-,41-,54-
18-
11-
10_5%
R6134
TPCA8028_H
Q6031
8
D
7
6
5
4
G
1
S
2
C6078
22pF_50V
1
2
PAD6009
POWERPAD1x1m
21-,33-
PAN_ETQP4LR36WFC_4P
L6006
12 34
8-,11-
C6080
150pF_50v
1
2
18-
C6096
68uF_25V
1
2
2
220K_1%
R6127
12
1000pF_50v
1
2
33.2K_1%
R6116
1
2.2_5%
R6135
12
C6072
C6086 1
2
VCOREGND
5-,7-,9-,10-,13-,31-,54-
C6063
0402_OPEN
12
2200pF_50v
R6129
187K_1%
12
C6085
2.2uF_6.3V
12
VCOREGND
5-,13-,14-,20-,30-,33-,35-,37-,39-,40-,42-,52-,54-
17-
12
0_5%
R6122
1
2
14-,37-,58-
R6123
1.65K_1%
1
2
C6066
4.7uF_25v
1
2
18-
VCOREGND
C6067
4.7uF_25v
12 34
C6084
2.2uF_6.3V
12
PAN_ETQP4LR36WFC_4P
L6005
0.22uF_10V
12
220K_5%
R6138
1
2
C6082
R6130
10_1%
1
2
18-
2
R6121
499_1%
12
18-
18-
12
0_5%
R6120
1
12
18-
C6081
0.22uF_10V
76.8K_1%
R6128
1
2
R6133
2.2_5%
CSREF
+VBATRCPU
+VBATRCPU
+V5S
VCCSENSE
VSSSENSE
VR_PWRGD_CK505#
H_DPRSTP#
CSREF
PWR_GOOD_3
H_VID6
PSI#
PM_PWROK
+VBATR
PM_DPRSLPVR
H_VID5 +V5A
+VCC_CORE
H_VID4
H_VID3
H_VID2
H_VID1
H_VID0
hexainf@hotmail.com
GRATIS - FOR FREE

1.3A(52mils)
SIZE
OF
SHEET
INVENTEC
DOC. NUMBER REVCODE
5
VTTSNS
5-,7-,8-,9-,13-,14-,33-,37-,46-,50-
CS
A3
7012
1310A23644-0-MTRA01
Jimmy song 9-Feb-2010
DDR Termination Voltage (+V0.9S)
Villemont Intel Discrete
NOTE: DDR3 REGULATOR
TITLE
CHANGE by
GND
8PGND 4
S3
7
9S5
TML
11 VDDQSNS 1
VIN
10 2
VLDOIN 3
VTT
6VTTREF
9-,10-,13-,21-,24-,25-,27-,28-
21-,27-,28-
5-,7-,8-,9-,10-,11-,13-,14-,31-,35-,41-,54-
10-,33-
U6011
GMT_G2997F6U_MSOP10_10P
C6022
1uF_10V
1
2
27-,28-
C6128
0.1uF_16V
1
2
C6021
4.7uF_6.3V
1
22
C6103
10uF_6.3V
1
2
M_VREF 10uF_6.3V
C61041
+V5A
SLP_S4#_3R
SLP_S3#_3R
+V1.5
+V0.75S

3.5A(140mils) 5.4A(216mils)
13
1310A23644-0-MTRA01
Jimmy song 9-Feb-2010
TITLE
4.2A(160mils) 3.7A(160mils)
SIZE
SHEETCHANGE by OF
DOC. NUMBER
INVENTEC
FOR EMI
CODE REV
G3
4
S
5-,7-,9-,10-,11-,31-,54-
13-
Power (Sleep: +V5S/+V3S/+V1.5S)
Villemont Intel Discrete
CS
A3 70
Q6027
AO6402AL
D
6
5
2
1
Q6006
6D
5
2
13
G
S4
SSM3K7002FU
Q6040 3
D
1
G
S
2
AO6402AL
1
2
5-,11-,14-,20-,30-,33-,35-,37-,39-,40-,42-,52-,54-
D3
G
1
2
S
9-,10-,12-,13-,21-,24-,25-,27-,28-
0.022uF_16V
C6132
Q6025
MMBT3906
B
1
3
C
E
2
Q6043
SSM3K7002FU
C6105
10uF_6.3V
1
2
C6134
0.01uF_16V
1
2
MMGZ2548B
D6020
2
1
9-,10-,12-,13-,21-,24-,25-,27-,28-
C6135
0.01uF_16V
1
2
R6168
47_5%
1
2
5-,7-,8-,9-,12-,13-,14-,33-,37-,46-,50-
14-,15-,20-,21-,25-,27-,28-,30-,31-,32-,33-,34-,35-,37-,39-,42-,43-,45-,46-,48-,49-,50-,52-,54-,56-,58-,59-
52-
C6004
1
2
R6169
100_5%
1
2
5-,7-,8-,9-,12-,13-,14-,33-,37-,46-,50-
10uF_6.3V
D
6
5
2
1
G
3
4
S
12
Q6023
AO6402AL
3
D
1G
S2
120K_1%
R6153
13
SSM3K7002FU
Q6002
2.7K_5%
R6161
1
2
D6019
BAT54
R6156
100K_5%
1
2
7-,13-,19-,31-,33-,34-,35-,46-,48-,49-,50-,53-
Q6038 3
D
1G
S2
5-,7-,9-,10-,11-,31-,54-
13-
Q6037
D_MMST3904
B
1
C
3
2
E
SSM3K7002FU
0_5%
R6154
1
2
Q6039
SSM3K7002FU
D
3
G
1
2
S
120K_1%
R6001
12
C6001
0.022uF_16V
1
2
54-,59-,60-,61-,62-
5
2
13
G
S4
1
2
AO6402AL
Q6024
6D
10uF_6.3V
C6102
S2
120K_1%
R6159
12
SSM3K7002FU
Q6042 3
D
1G
R6025
100_5%
1
2
R6155
120K_1%
12
100_5%
R6182 1
2
C6106
1
2
5-,7-,8-,9-,10-,11-,12-,14-,31-,35-,41-,54-
1K_5%
R6157
12
13-
10uF_6.3V
47K_5%
R6162
1
2
18-,25-,35-,48-,50-,54-
13-
130K_1%
R6160
1
2
7-,13-,19-,31-,33-,34-,35-,46-,48-,49-,50-,53-
C6150
1
2
13-
+V1.5S +V1.5S_VGA
0.1uF_16V
+V1.5
+V5A +V1.5
+VBATR
+V3S
+VBATR
GATE_3S
SLP_S3_3R
GATE_3S
SLP_S3#_3R
SLP_S3#_3R
GATE_3S
+V5S
+V3A
GATE_3SGATE_3S
+V3A
hexainf@hotmail.com
GRATIS - FOR FREE

INVENTEC
TITLE
A011310A23644-0-MTR
14 70
A3 CS
Villemont Intel Discrete
Power (Sequence)
OF
SIZE CODE
SHEETCHANGE by
REV
11/9
01/27
DOC. NUMBER
11/9
10K_5%
R6051
12
9-Feb-2010Jimmy song
1
2
R6050
1K_5%
12
C6028
1000pF_50V
R6049
1K_5%
12
C6031
0.1uF_16V
1
2
10K_5%_OPEN
R6058
12
2
10-,21-
4.7K_5%
R6064
1
2
12
R6057
1M_5%
1
21-
102K_1%
R6059
1
2
BAT54C
D6013
1
2
3
37-
R6052
49.9K_1%
2N7002W
Q6015
3
D
1
G
S
2
5-
12
5-,6-,7- 5-,6-
37-
24K_1%
R6099
1
2
R6089
100K_1%
23.7K_1%
R6094
1
2
100K_1%
R6088
12
12
R6082
1M_5%
1
2
1
2
5-,7-
100K_5%
R6073
12
5-,7-,14-
1000pF_50V
C6032
3
12
R6056
20K_5%
12
9-
D6012
DAP202K
R6053
1
2
R6054
68.1K_1%
12
5-,7-,8-,9-,12-,13-,33-,37-,46-,50-
100K_5%
2
10K_5%
R6055
VCC
VEE
2
5-,11-,13-,20-,30-,33-,35-,37-,39-,40-,42-,52-,54-
10K_5%
R6042
1
2
U6003
BCD_AZV331KTR_E1_SOT23_5P
IN+
1
3IN- OUTPUT 4
5
1
2
100K_1%
R6048
1
10K_1%
R6047
1
2
5-,7-,14-
10K_5%
R6045
100K_1%
R6046
1
2
1M_5%
R6044
1
2
22K_5%
R6043
1
2
5-,6-,7-,32-,37-,38-,39-,48-,53-
U6007
BCD_AZV393MTR_G1_SOIC_8P
3IN1+
IN1-
2
IN2+ 5
6
IN2-
OUTPUT1
1
OUTPUT2 7
8
VCC
4VEE
5-,7-
13-,14-,15-,20-,21-,25-,27-,28-,30-,31-,32-,33-,34-,35-,37-,39-,42-,43-,45-,46-,48-,49-,50-,52-,54-,56-,58-,59-
11-,37-,58-
13-,14-,15-,20-,21-,25-,27-,28-,30-,31-,32-,33-,34-,35-,37-,39-,42-,43-,45-,46-,48-,49-,50-,52-,54-,56-,58-,59-
5-,7-,8-,9-,10-,11-,12-,13-,31-,35-,41-,54-
8-
+VADPBL +VBDC
ADPDRV#
PWR_GOOD_3
+V5AL +V3AL 2VREF
ADP_A_ID
+VADP
+V5S
+V5A
NB_SM_PWROK
V1.5S_PG
ADP_DET#
+V3S
V1.8_PG
VGA_PG
VCCP_PG
2VREF
SLP_S3#_3R
+V3S

For Marvell 8072
ITP_EN =1
667
SHEET
FREQUENCY
This is 27MHZ_SS_SRCC_SE2
1
TME_Selet =1
HOST CLOCK
CR#_B
No overclocking
(500mA)
0
Please place close to CLKGEN within 500mils
OF
CR#_C
ITP/ITP#
CODE
Layout note: All decoupling 0.1uF disperse closed to pin
(351mA)
27_Selet =1
27MHZ non-spread clock
0
REV
FSB CLOCK
ITP_EN =0
New Version : IC9LRS3165BKLFT
UMA R4022 OPEN, R4024 INSTALL
20PPM
00
TITLE
1
CR#_D
TME_Selet =0
Normal operation
CR#_G
FSC
800
RF option
CR#_E
CR#_A
DOC. NUMBER
DIS R4022 INSTALL, R4024 OPEN
Two trace lengths must equal
1
LCD_SST 100MHZ
CR#_H
SIZE
27_Selet =0
Jimmy song
A011310A23644-0-MTR
15 70
A3 CS
Villemont Intel Discrete
Clock Generator
9-Feb-2010
INVENTEC
CR#_F
0
1067
166
Layout note: All decoupling 0.1uF disperse closed to pin
0
266
SRC8/SRC8#
FSA
*CLKREQ# pin controls SRC Table.
200
CHANGE by
FREQUENCY
FSB
L4001
BLM18AG471SN1D
12
15-,48-
C4011
0.1uF_16V
1
2
15-,33-
R4015 33_5%12
19-
12
15-,50-
33-
15-
33-
2
33-
13-,14-,15-,20-,21-,25-,27-,28-,30-,31-,32-,33-,34-,35-,37-,39-,42-,43-,45-,46-,48-,49-,50-,52-,54-,56-,58-,59-
50-
58-
33_5%
R4014
12
475_1%
R4028
1
R4026 475_1%
12
R4027 475_1%
10K_5%
R4000
1
2
R4009 22_5%
12
15-
R4020
1
2
13-,14-,15-,20-,21-,25-,27-,28-,30-,31-,32-,33-,34-,35-,37-,39-,42-,43-,45-,46-,48-,49-,50-,52-,54-,56-,58-,59-
R4050 10K_5%12
10K_5%
12
10K_5%
1
2
10K_5%
R4007
1
2
15-
46-
R4001
1
2
17-,21-
13-,14-,15-,20-,21-,25-,27-,28-,30-,31-,32-,33-,34-,35-,37-,39-,42-,43-,45-,46-,48-,49-,50-,52-,54-,56-,58-,59-
0.1uF_16V
C4014
12
13-,14-,15-,20-,21-,25-,27-,28-,30-,31-,32-,33-,34-,35-,37-,39-,42-,43-,45-,46-,48-,49-,50-,52-,54-,56-,58-,59-
0.1uF_16V
C4000
1
42
3
R4035
47_5%_OPEN
1
2
22-
16-
17-,21- 48-
X4000
14.318MHz
1
2
R4011
10K_5%
5.6pF_50V
C4017
1
2
0.1uF_16V
C4002
1
2
17-,21-
20-,27-,28-,33-,57-,58-
33-
10K_5%_OPEN
R4012
C4004
0.1uF_16V
1
2
19-
15-
R4005
10K_5%_OPEN
1
2
15-,50-
22_5%R4021
12
R4018 10K_5%
12
1
2
50-
34-
33-
27pF_50V
1
2
0.1uF_16V
C4009
33_5%
12
C4005
475_1%
R4006
12
32-
8-,15-,16-,17-,18-,19-,21-,22-,24-,25-,32-,35-,54-
R4016
1
2
22-
1
2
C4010
0.1uF_16V
1
2
C4007
0.1uF_16V
1
2
0.1uF_16V
C4008
2
15-,48-
16-
10K_5%
R4004
15-,21-
8-,15-,16-,17-,18-,19-,21-,22-,24-,25-,32-,35-,54-
27pF_50V
C40061
2
10uF_6.3V
C4001
1
2
37-
10K_5%R4002 1
10K_5%R4003 1 2
21-
48-
L4000
12
46-
L4005
BLM15BB470SS1_OPEN
12
BLM18AG471SN1D
0.1uF_16V
C4003
1
2
43-
VDDCPU
VDDCPU_IO
56
VDDPCI
9
27
VDDPLL3_IO
4
VDDREF_3.3
VDDSRC
46
52
VDDSRC_IO
VDDSRC_IO_1
43
X1
3
X2
2
SRCT4
34
48
SRCT6
SRCT7_CR#_F
51
37
SRCT9
TML
65
USB_48MHZ_FSLA
17
VCCSRC_IO
33
23
VDD
16
VDD48
VDD96_IO
19
62
39
SRCC2_SATAC
29
SRCC3_CR#_D
32
35
SRCC4
47
SRCC6
50
SRCC7_CR#_E
38
SRCC9
SRCT10
41
40
SRCT11_CR#_H
28
SRCT2_SATAT
31
SRCT3_CR#_C
8
10
PCI1_CR#_B
11
PCI2_TME
12
PCI3
13
PCI4_27_Select
14
PCI_F5_ITP_EN
45
PCI_STOP#
REF0_FSLC_TEST_SEL
5
SCLK
7
6
SDATA
SRCC10
42
SRCC11_CR#_G
26
GND
GND1
22
GND48
18
59
GNDCPU
15
GNDPCI
1
GNDREF
GNDSRC_1
30
GND_SRC
49
36
GND_SRC1
55
NC
PCI0_CR#_A
63
CPUC0
60
57
CPUC1_F
CPUC2_ITP_SRCC8
53
61
CPUT0
CPUT1_F
58
54
CPUT2_ITP_SRCT8
CPU_STOP#
44
21
DOTT_96_SRCC0
DOTT_96_SRCT0
20
FSLB_TEST_MODE
64
58-
48-
ICS_ICS9LRS3165AKLFT_MLF_64P
U4000
24
27MHZ_NonSS_SRCT1_SE1
27MHZ_NonSS_SRCT1_SE2
25
CK_PWRGD_PD#
15-,21-
10uF_6.3V
C4015
1
2
C4012
15pF_50V
1
2
20-,27-,28-,33-,57-,58-
33_5%
R4017 12
15-
2.2K_5%
12
22_5%
12
33-
R4010
12pF_50V_OPEN
1
2
R4008
10K_5%
R4019
12
C4013
R4022
10K_5%
12
12
37-
33-
15-
13-,14-,15-,20-,21-,25-,27-,28-,30-,31-,32-,33-,34-,35-,37-,39-,42-,43-,45-,46-,48-,49-,50-,52-,54-,56-,58-,59-
8-,15-,16-,17-,18-,19-,21-,22-,24-,25-,32-,35-,54-
32-
12
475_1%
R4025
R4023
10K_5%
12
10K_5%_OPEN
R4024
1
2
2
21-
13-,14-,15-,20-,21-,25-,27-,28-,30-,31-,32-,33-,34-,35-,37-,39-,42-,43-,45-,46-,48-,49-,50-,52-,54-,56-,58-,59-
15-,33-
12pF_50V
C4016
CLK_R3S_CR48
10K_5%
R4013 1
CLK_XDP
CLK_MCHBCLK
CLK_CPUBCLK
CLK_XDP#
CLK_MCHBCLK#
CLK_CPUBCLK#
CLK_PWRGD
CLK_PEG_REF
CLK_PEG_REF#
+V3S
CLKREQ_LAN#
CLK_3S_ICH48
CLK_X2
CLK_PCIE_WLAN#
ICH_3S_SMDATA
ICH_3S_SMCLK
CPU_BSEL2_R_14M
PCISTOP#_3
CLK_3S_ICHPCI
CLK_3S_DEBUG
CLK_3S_KBPCI
CLK_3S_MINICARD
CPU_BSEL1
CPUSTOP#_3
CLK_PCIE_LAN
CLK_PCIE_NEWCARD
CLK_PEG_MCH
CLK_PCIE_ICH
CLK_SATA1
CLK_PCIE_WLAN
CLK_PCIE_LAN#
CLK_PCIE_NEWCARD#
CLK_PEG_MCH#
CLK_PCIE_ICH#
CLK_SATA1#
CLKREQ_LAN#_R
CLKREQ_SATA#
CLKREQ_NEWCARD#
CLK_R3S_DEBUG
+VCCP
CLKREQ_LAN#
CLK_R3S_ICHPCI
CLK_R3S_ICH48
CLK_X1
+V3S
CLKREQ_SATA#
CLKREQ_MCH#
CLKREQ_MINI_WLAN#
CLKREQ_NEWCARD#
CLK_X2
CLK_X1
+V3S+V3S
CPU_BSEL0
CPU_BSEL2
+V3S
+VCCP
CLK_R3S_ICH14
+V3S
CLK_R3S_MINICARD
CLK_R3S_KBPCI
+VCCP
CLKREQ_MINI_WLAN#
CLKREQ_MCH#
hexainf@hotmail.com
GRATIS - FOR FREE

H CLK
RESERVED
ADDR GROUP 0
CONTROL
ADDR GROUP 1
XDP/ITP SIGNALS
THERMAL
ICH
DOC. NUMBER
10mils/10mils
TITLE
SIZE
Close to CPU.
REV
PM_THRMTRIP# should be T at CPU
9-Feb-2010
0"~2"
+VCCP
1"~10"
CODE
INVENTEC
51 ohm +/-1% pull-up to +VCCP
PMCH CPU
OFCHANGE by
ICH8
1"~6"
SHEET
(VCCP) if ITP is implemented.
0"~2"
19-
22-
15-
19-
Jimmy song
A011310A23644-0-MTR
16 70
A3 CS
Villemont Intel Discrete
CPU Penryn-1
20-
22-
19-
19-
22-
22-
19-
2
21-,32-
19-
32-
32-
22-
R4511
56_5%
1
2
22-
22-
22-
19-,22-
TRDY#
AB6
TRST#
54.9_1%
R4524
1
D22
RSVD09
D3
A3 SMI#
STPCLK#
D5
AC5
TCK
TDI AA6
TDO AB3
THERMDA A24
B25
THERMDC
THERMTRIP# C7
AB5
TMS
G2
F4
RS1#
RS2# G3
RSVD01
M4
F6 RSVD010
N5 RSVD02
T2 RSVD03
RSVD04
V3
RSVD05
B2
C3 RSVD06
D2 RSVD07
RSVD08
H4
PRDY# AC2
AC1
PREQ#
D21
PROCHOT#
REQ0#
K3
H2 REQ1#
REQ2#
K2
J3 REQ3#
REQ4#
L1
C1
RESET#
RS0# F3
E1
H5
DEFER#
DRDY# F21
FERR#
A5
HIT# G6
E4
HITM#
IERR# D20
C4 IGNNE#
B3
INIT#
C6 LINT0
LINT1
B4
LOCK#
A22
BCLK0
BCLK1 A21
E2
BNR#
BPM0# AD4
AD3
BPM1# AD1
BPM2#
BPM3# AC4
G5
BPRI#
F1
BR0#
DBR# C20
DBSY#
A34#
AA3 A35#
A4#
L5
A5#
L4
K5 A6#
M3 A7#
A8#
N2
A9#
J1
ADS# H1
M1 ADSTB0#
ADSTB1#
V1
R4
A25#
T5
T3 A26#
W2 A27#
A28#
W5
A29#
Y4
J4 A3#
U2 A30#
V4 A31#
A32#
W3
A33#
AA4
AB2
P1 A15#
A16#
R1
A17#
Y2
U5 A18#
R3 A19#
A20#
W6
A20M#
A6
A21#
U4
Y5 A22#
U1 A23#
A24#
FOX_PZ4782K_274M_41_478P
CN4500-1
N3 A10#
P5 A11#
A12#
P2
A13#
L2
P4 A14#
32-
32-
32-
32-
51_5%
R4526
1
2
19-
22-
22-
32-
19-
56_5%
R4512 12
22-
32-
19-,33-
20-
22-
8-,15-,16-,17-,18-,19-,21-,22-,24-,25-,32-,35-,54-
15-
8-,15-,16-,17-,18-,19-,21-,22-,24-,25-,32-,35-,54-
22-
19-
22-
19-
19-
22-
H_CPURST#
H_INIT#
H_BPM5_PREQ#
H_TRST#
H_DBSY#
H_DEFER#
H_DRDY#
22-
H_A#(33)
H_A#(35)
H_REQ#(4)
H_REQ#(3)
H_REQ#(2)
H_REQ#(1)
H_REQ#(0)
H_HIT#
H_A#(7)
H_A#(6)
H_A#(5)
H_A#(4)
H_A#(3)
H_A#(29)
H_A#(31)
H_A#(16)
H_A#(15)
H_A#(14)
H_A#(13)
H_A#(12)
H_A#(11)
H_A#(10)
H_A#(9)
H_A#(8)
H_SMI# CLK_CPUBCLK#
+VCCP
PROCHOT#
H_A#(17)
H_A#(19)
H_A#(21)
H_A#(22)
H_ADSTB#0
H_A#(23)
H_A#(20)
H_A#(18)
H_TMS
H_TCK
TDI_FLEX
PM_THRMTRIP#
H_THERMDC
H_THERMDAH_ADSTB#1
H_ADS#
H_A#(30)
H_A#(28)
H_A#(27)
H_A#(26)
H_A#(25)
H_A#(24)
H_RS#(1)
H_RS#(0)
H_LOCK#
H_HITM#
H_BREQ#0
H_BPRI#
H_BPM4_PRDY#
H_BPM3_XDP#
H_BPM1_XDP#
H_BNR#
H_INTR
H_FERR#
H_STPCLK#
H_A20M#
H_A#(35:3)
H_TRDY#
H_TDO
H_RS#(2)
H_REQ#(4:0) H_RS#(2:0)
+VCCP
H_A#(34)
CLK_CPUBCLK
H_A#(32)
XDP_DBRESET#
H_BPM0_XDP#
H_BPM2_XDP#
H_NMI
H_IGNNE#

DATA GRP 1
DATA GRP 2DATA GRP 3
DATA GRP 0
MISC
SIZE
(L2)
0.5" max for GTLREF.
to GND and away from other noisy signals.
DOC. NUMBER
Place the capacitance close to the TEST3,TEST5 pin.
TITLE
CODE
CHANGE by SHEET
MCH
CPU
REV
(L1)
L1 + L2: 1 ~ 15"
ICH9M
H_DPRSTP# topology
0.5" ~ 6" 0.5" ~ 11" 0.5" ~ 11"
+VCC_CORE
Make sure TEST3,TEST5 routing is reference
9-Feb-2010Jimmy song
A011310A23644-0-MTR
17 70
A3 CS
Villemont Intel Discrete
CPU Penryn-2
Layout note: Zo=55 ohm, Close to CPU. COMP0, 2: 18mils.
OF
Place the 1K series resistor on H_PWRGD_XDP without stub.
INVENTEC
(L3)
2K_1%
R4500
1
2
22-
22-22-
22-
22-
22-
15-,21-
AF1 TEST5
TEST6
A26
32-
8-,15-,16-,18-,19-,21-,22-,24-,25-,32-,35-,54-
22-
19-
M26
DSTBP2# AA26
AF24
DSTBP3#
GTLREF
AD26
AE6
PSI#
D6
PWRGOOD
SLP# D7
C23 TEST1
TEST2
D25
TEST3
C24
AF26 TEST4
DINV1#
U22
DINV2#
DINV3# AC20
E5
DPRSTP#
DPSLP# B5
D24
DPWR#
DSTBN0#
J26
DSTBN1#
L26
Y26
DSTBN2#
DSTBN3# AE25
H26 DSTBP0#
DSTBP1#
D59# AD21
E25 D6#
D60# AC22
AD23
D61#
D62# AF22
AC23
D63#
D7#
E23
D8#
K24
G24 D9#
DINV0#
H25
N24
D49#
G25 D5#
AA21
D50#
D51# AB22
D52# AB21
AC26
D53# AD20
D54#
D55# AE22
D56# AF23
AC25
D57# AE21
D58#
D39#
D4#
F23
Y25
D40#
D41# W22
D42# Y23
W24
D43# W25
D44#
D45# AA23
AA24
D46#
D47# AB25
D48# AE24
AD24
D3#
G22
T25 D30#
D31#
N25
Y22
D32#
D33# AB24
D34# V24
V26
D35# V23
D36#
D37# T22
D38# U25
U23
D2#
L23 D20#
D21#
M24
D22#
L22
M23 D23#
P25 D24#
D25#
P23
D26#
P22
T24 D27#
R24 D28#
D29#
L25
D1#
J24 D10#
D11#
J23
D12#
H22
F26 D13#
D14#
K22
H23 D15#
N22 D16#
D17#
K25
D18#
P26
R23 D19#
E26
FOX_PZ4782K_274M_41_478P
CN4500-2
B22 BSEL0
BSEL1
B23
C21 BSEL2
R26
COMP0
COMP1 U26
AA1
COMP2
COMP3 Y1
D0#
E22
F24
22-
17-,22-
22-
TP4500
11-
32-
11-,21-,32-
C4586
0.1uF_16V_OPEN
1
2
R4654 54.9_1%
12
0.1uF_16V_OPEN
C4510
1
2
12
22-
17-,22-
22-
15-,21-
R4525
1K_5%
17-,22-
22-
R4503 27.4_1%
12
1K_1%
R4501
1
2
R4502 54.9_1%
12
27.4_1%R4655
12
15-,21-
22-
17-,22-
H_DPRSTP#
H_D#(63:0)
H_D#(63:0)
22-
TP4501
CPU_BSEL2
CPU_BSEL0
+VCCP
CPU_BSEL1 PSI#
H_DPWR#
H_DPSLP#
H_CPUSLP#
H_D#(8)
H_D#(9)
H_DINV#0
H_DINV#1
H_DSTBN#0
H_DSTBN#1
H_DSTBP#0
H_DSTBP#1
GTLREF
H_D#(3)
H_D#(30)
H_D#(31)
H_D#(4)
H_D#(5)
H_D#(6)
H_D#(7)
H_D#(23)
H_D#(24)
H_D#(25)
H_D#(26)
H_D#(27)
H_D#(28)
H_D#(29)
H_D#(18)
H_D#(19)
H_D#(2)
H_D#(20)
H_D#(21)
H_D#(22)
H_D#(11)
H_D#(12)
H_D#(13)
H_D#(14)
H_D#(15)
H_D#(16)
H_D#(17)
H_D#(35)
H_D#(34)
H_D#(33)
H_D#(32)
H_D#(0)
H_D#(1)
H_D#(10) H_D#(43)
H_D#(42)
H_D#(41)
H_D#(40)
H_D#(39)
H_D#(38)
H_D#(37)
H_D#(36)
H_D#(50)
H_D#(49)
H_D#(48)
H_D#(47)
H_D#(46)
H_D#(45)
H_D#(44)
H_D#(58)
H_D#(57)
H_D#(56)
H_D#(55)
H_D#(54)
H_D#(53)
H_D#(52)
H_D#(51)
H_DSTBN#2
H_DINV#3
H_DINV#2
H_D#(63)
H_D#(62)
H_D#(61)
H_D#(60)
H_D#(59)
H_D#(63:0)
H_D#(63:0)
CPU_COMP0
CPU_COMP1
CPU_COMP2
CPU_COMP3
H_PWRGD_XDP
H_PWRGD
H_DSTBP#3
H_DSTBP#2
H_DSTBN#3
hexainf@hotmail.com
GRATIS - FOR FREE

LAYOUT NOTE:
DOC. NUMBER
4.5A - before Vcc stable.
CODE
SHEET
CUP SOCKET
SECONDARY)
24.7 OHM WITH 50 MIL SPACEING
ROUTE VCCSENSE AND VSSSENSE TRACE AT
A3
7018
1310A23644-0-MTRA01
Jimmy song 9-Feb-2010
(36A) <35W>
OF
LAYOUT NOTE:
2.5A - after Vcc stable.
(130mA)
CAVITY ON L8 (NORTH SIDE
CHANGE by
PLACE C1223 NEAR PIN B26
REV
SIZE
INVENTEC
PLACE THESE INSIDE SOCKET
PLACE PU AND PD WITHIN I INCH OF CPU
TITLE
8-,15-,16-,17-,18-,19-,21-,22-,24-,25-,32-,35-,54-
11-
11-
11-
11-,18-
CPU Penryn-3
Villemont Intel Discrete
CS
900uF_2.5V
C4554
12
3
11-
2
C4557
22uF_6.3V_OPEN
1
2
2
C4501
22uF_6.3v
1
1
2
0.1uF_16V
C4552
1
2
13-,25-,35-,48-,50-,54-
C4508
0.01uF_16V
AE2
VID6
VSSSENSE AE7
C4553
0.1uF_16V
1
VCCP13 T6
VCCP14
VCCP15 V21
W21
VCCP16
AF7
VCCSENSE
VID0 AD6
VID1 AF5
AE5
VID2
VID3 AF4
AE3
VID4
VID5 AF3
VCCP02
VCCP03 J6
VCCP04 K6
VCCP05 M6
J21
VCCP06
VCCP07 K21
M21
VCCP08
VCCP09 N21
VCCP10 N6
VCCP11 R21
R6
VCCP12 T21
VCC093 AF9
VCC094 AF10
AF12
VCC095 AF14
VCC096
VCC097 AF15
VCC098 AF17
VCC099 AF18
VCCA01 B26
C26
VCCA02
G21
VCCP01 V6
AD15
AD17
VCC083 AD18
VCC084
VCC085 AE9
VCC086 AE10
VCC087 AE12
VCC088 AE13
AE15
VCC089 AE17
VCC090
VCC091 AE18
AE20
VCC092
AC9
AC12
VCC072
VCC073 AC13
VCC074 AC15
AC17
VCC075
VCC076 AC18
VCC077 AD7
AD9
VCC078
VCC079 AD10
VCC080 AD12
AD14
VCC081
VCC082
AC10 VCC061
AB10 VCC062
VCC063
AB12
VCC064
AB14
AB15 VCC065
AB17 VCC066
VCC067
AB18
VCC068 AB20
AB7
VCC069 AC7
VCC070
VCC071
F20
VCC051
AA7
AA9 VCC052
AA10 VCC053
VCC054
AA12
AA13 VCC055
AA15 VCC056
AA17 VCC057
VCC058
AA18
VCC059
AA20
AB9 VCC060
E17
E18 VCC040
E20 VCC041
VCC042
F7
VCC043
F9
VCC044
F10
F12 VCC045
VCC046
F14
VCC047
F15
F17 VCC048
F18 VCC049
VCC050
D14 VCC029
VCC030
D15
VCC031
D17
D18 VCC032
E7 VCC033
VCC034
E9
VCC035
E10
E12 VCC036
E13 VCC037
VCC038
E15
VCC039
B20
VCC019
C9
C10 VCC020
C12 VCC021
VCC022
C13
C15 VCC023
C17 VCC024
C18 VCC025
VCC026
D9
VCC027
D10
D12 VCC028
VCC008
A20 VCC009
VCC010
B7
AF20
VCC0100
VCC011
B9
VCC012
B10
B12 VCC013
VCC014
B14
VCC015
B15
B17 VCC016
B18 VCC017
VCC018
CN4500-3
FOX_PZ4782K_274M_41_478P
A7 VCC001
VCC002
A9
VCC003
A10
A12 VCC004
A13 VCC005
VCC006
A15
VCC007
A17
A18
22uF_6.3v
1
2
0.1uF_16V
C4523
1
2
C4551
100_1%
R4519
1
2
C4525
22uF_6.3V_OPEN
1
2
C4509
10uF_6.3V
1
2
C4522
22uF_6.3v
1
22
0.1uF_16V
C4556
1
2
C4558
22uF_6.3v
1
C4524
0.1uF_16V
1
2
11-,18-
1
2
11-
8-,15-,16-,17-,18-,19-,21-,22-,24-,25-,32-,35-,54-
11-
11-
11-,18-
1
2
R4520
100_1%
C4500
0.1uF_16V
1
2
220uF_2.5v
C4555
+V1.5S
+VCCP
+VCC_CORE
11-
11-
+VCCP
+VCC_CORE
+VCC_CORE
H_VID3
VCCSENSE
VSSSENSE
H_VID6
H_VID4
H_VID2
H_VID0
H_VID5
H_VID1

SIZE
OF
19
1310A23644-0-MTRA01
Jimmy song 9-Feb-2010
DOC. NUMBER
CHANGE by
XDP CONNECTOR
INVENTEC
TITLE
REVCODE
SHEET
A25
AF25
VSS163
16-
17-
16-
CPU Penrtn-4 & XDP CONN
Villemont Intel Discrete
CS
A3
70
AE19
VSS152 AE23
AE26
VSS153 A2
VSS154
VSS155 AF6
VSS156 AF8
AF11
VSS157 AF13
VSS158
VSS159 AF16
VSS160 AF19
AF21
VSS161
VSS162
AD16
VSS141 AD19
VSS142
VSS143 AD22
VSS144 AD25
AE1
VSS145 AE4
VSS146
VSS147 AE8
VSS148 AE11
AE14
VSS149 AE16
VSS150
VSS151
VSS130
VSS131 AC14
VSS132 AC16
AC19
VSS133 AC21
VSS134
VSS135 AC24
VSS136 AD2
AD5
VSS137 AD8
VSS138
VSS139 AD11
VSS140 AD13
AB4
VSS120 AB8
AB11
VSS121 AB13
VSS122
VSS123 AB16
VSS124 AB19
AB23
VSS125 AB26
VSS126
VSS127 AC3
VSS128 AC6
AC8
VSS129 AC11
AA2
VSS109 AA5
VSS110
VSS111 AA8
VSS112 AA11
AA14
VSS113 AA16
VSS114
VSS115 AA19
VSS116 AA22
AA25
VSS117 AB1
VSS118
VSS119
VSS098
VSS099 V22
VSS100 V25
W1
VSS101 W4
VSS102
VSS103 W23
VSS104 W26
Y3
VSS105 Y6
VSS106
VSS107 Y21
VSS108 Y24
R22
VSS088 R25
T1
VSS089 T4
VSS090
VSS091 T23
VSS092 T26
U3
VSS093 U6
VSS094
VSS095 U21
VSS096 U24
V2
VSS097 V5
VSS077
N1
N4 VSS078
N23 VSS079
VSS080
N26
P3 VSS081
P6
VSS082
VSS083 P21
VSS084 P24
R2
VSS085 R5
VSS086
VSS087
VSS066
K23 VSS067
VSS068
K26
VSS069
L3
L6 VSS070
L21 VSS071
VSS072
L24
VSS073
M2
M5 VSS074
M22 VSS075
VSS076
M25
VSS055
VSS056
G26
VSS057
H3
H6 VSS058
H21 VSS059
VSS060
H24
VSS061
J2
J5 VSS062
J22 VSS063
VSS064
J25
VSS065
K1
K4
VSS045
F8
F11 VSS046
F13 VSS047
VSS048
F16
VSS049
F19
F2 VSS050
F22 VSS051
VSS052
F25
VSS053
G4
G1 VSS054
G23
VSS034
E3 VSS035
VSS036
E6
VSS037
E8
E11 VSS038
E14 VSS039
VSS040
E16
VSS041
E19
E21 VSS042
E24 VSS043
VSS044
F5
VSS023
VSS024
C22
VSS025
C25
D1 VSS026
D4 VSS027
VSS028
D8
VSS029
D11
D13 VSS030
D16 VSS031
VSS032
D19
VSS033
D23
D26
VSS013
B16
B19 VSS014
B21 VSS015
VSS016
B24
VSS017
C5
C8 VSS018
C11 VSS019
VSS020
C14
VSS021
C16
C19 VSS022
C2
VSS002
A11 VSS003
VSS004
A14
VSS005
A16
A19 VSS006
A23 VSS007
VSS008
AF2
VSS009
B6
B8 VSS010
B11 VSS011
VSS012
B13
FOX_PZ4782K_274M_41_478P
CN4500-4
VSS001
A4
A8
C4604
0.1uF_16V
1
2
54.9_1%
R4553
12
8-,15-,16-,17-,18-,19-,21-,22-,24-,25-,32-,35-,54-
16-
12
8-,15-,16-,17-,18-,19-,21-,22-,24-,25-,32-,35-,54-
16-
16-,33-
54
TRSTn
VCC_OBS_AB
43 44
VCC_OBS_CD
54.9_1%
R4550
OBSFN_D0
OBSFN_D1 24
39 PWRGOOD_HOOK0
46
RESET#_HOOK6
SCL
53 SDA
51
57 TCK0
55 TCK1 TDI 56
52
TDO
TMS 58
18
28
OBSDATA_D0 30
OBSDATA_D1
OBSDATA_D2 34
36
OBSDATA_D3
OBSFN_A0
3
OBSFN_A1
5
OBSFN_B0
21
23 OBSFN_B1
4
OBSFN_C0 6
OBSFN_C1
22
OBSDATA_A1
11
15 OBSDATA_A2
17 OBSDATA_A3
OBSDATA_B0
27
OBSDATA_B1
29
33 OBSDATA_B2
OBSDATA_B3
35
OBSDATA_C0 10
12
OBSDATA_C1
OBSDATA_C2 16
OBSDATA_C3
GND5
GND6
19 20
GND7
25 GND8 GND9 26
41 HOOK1
HOOK2
45
47 HOOK3
ITPCLK#_HOOK5 42
ITPCLK_HOOK4 40
9OBSDATA_A0
GND10 GND11 32
GND12
37 38
GND13
49 GND14 GND15 50
GND16
59 60
GND17
7GND2 GND3 8
GND4
13 14
SAMTEC_BSH_030_01_L_D_A_TR_60P_OPEN
CN4501
DBR#_HOOK7 48
1GND0 GND1 2
31
R4548
54.9_1%
12
2
7-,13-,31-,33-,34-,35-,46-,48-,49-,50-,53-
16-
16-
R4552
54.9_1%
1
1K_5%
R4555
1
2
16-
12
16-,22-
15-
12
16-
R4556 1K_5%
12
8-,15-,16-,17-,18-,19-,21-,22-,24-,25-,32-,35-,54-
54.9_1%
R4554
8-,15-,16-,17-,18-,19-,21-,22-,24-,25-,32-,35-,54-
16-
16-
R4549
54.9_1%
1
2
15-
H_TMS
+VCCP
+VCCP
H_BPM5_PREQ#
H_TCK
16-
C4603
0.1uF_16V
+V3A
XDP_DBRESET#
CLK_XDP#
CLK_XDP
H_CPURST#_R
H_TDO
H_TRST#
+VCCP
TDI_FLEX
H_CPURST#
H_BPM3_XDP#
H_BPM2_XDP#
H_BPM1_XDP#
H_BPM0_XDP#
H_BPM4_PRDY#
H_PWRGD_XDP
+VCCP
hexainf@hotmail.com
GRATIS - FOR FREE

CHANGE by
FAN CONN
(400mA)
DOC. NUMBER
TITLE
INVENTEC
OF
VCC
GND
CODE
SHEET
REVSIZE
PWM G2
Thermal & Fan
Villemont Intel Discrete
CS
A3
7020
1310A23644-0-MTRA01
Jimmy song 9-Feb-2010
1
1
2
23
3GG1
G
C4440
0.1uF_16V
1
2ACES_85205_0300N_3P
CN4440
C4442
1uF_10V
1
2
U4440
TC7SZ00F
3
1
24
5
13-,14-,15-,21-,25-,27-,28-,30-,31-,32-,33-,34-,35-,37-,39-,42-,43-,45-,46-,48-,49-,50-,52-,54-,56-,58-,59-
6
ALERTDN
3
DP
2
GND 5
SMCLK 8
7
SMDATA
4THERM
1VDD
1000pF_50v
C4443
12
SMSC_EMC1402_1_ACZL_MSOP_8P
U4441
2.2K_5%
1
2
5-,11-,13-,14-,20-,30-,33-,35-,37-,39-,40-,42-,52-,54-
15-,27-,28-,33-,57-,58-
16-
20-
5-,11-,13-,14-,20-,30-,33-,35-,37-,39-,40-,42-,52-,54-
37-
15-,27-,28-,33-,57-,58-
R4441
0.1uF_16V
C4441
1
2
1
2
20-
16-
R4440
22_5%
12
0.1uF_16v
C4444
+V3S
H_THERMDC
H_THERMDA
+V5S
33-,34-,58-
PWM_3S_FAN#
+V5S
THERM_3S_WARN#
ICH_3S_SMDATA
ICH_3S_SMCLK
THERM_SCI#
THERM_3S_WARN#

MCH_CFG(9)
USE 4K-OHM RESISTOR WHEN INSTALLING
ODT)
(FSB Dynamic HIGH=Dynamic ODT
MCH_CFG(7)
UMA
Discrete
Enable
LOW=Reverse Lane
PORT(SDVO/DP/iHDMI)
SHEET
Disable
00=PARTIAL CLOCK GATING DISABLE
(SDVO/DP/iHDMI)AND PCIE ARE OPERATING
PCIE Graphics
MCH_CFG(13:12)
CODE
OF
011b : 667 MT/S
REVERSAL)
REV
CONCURRENT WITH PCIE
11=NORMAL OPERATION
VIA THE PEG PORT
Lane
TITLE
GM45 6019B0383501
GL40 6019B0600801
MCH_CFG(20)
MCH-CFG CONNECTION/PINS.
010 : 800 MT/S
(SDVO/DP/iHDMI)OR PCIEIS OPERATIONAL
XOR/ALLZ
NOTE :
INVENTEC
HIGH=DIGITAL DISPLAY PORT
HIGH=DMIx4
MCH_CFG(5)
LOW=ONLY DIGITAL DISPLAY PORT
01=XOR MODE ENABLE
MCH_CFG(19) LOW=NORMAL
HIGH=Normal operation
(DMI LANE
PM45 6019B0407001
PULL-UP/PULL-DOWN RESISTOR ON ANY
LOW=DMIx2 LOW=RSVD
SIZE
(CPU Strap)
DIGIAL DISPLAY
DOC. NUMBER
9-Feb-2010
N/B Cantiga-1
Villemont Intel Discrete
CS
A3
7021
1310A23644-0-MTRA01
Jimmy song
MCH_CFG(16)
000 : 1067 MT/S
NOTE: CFG[2:0] STRP :
10=ALL-Z MODE ENABLE
HIGH=Mobile CPU
LOW=Dynamic ODT
CHANGE by
HIGH=LANES REVERSED
R4540
0402_OPEN
1
2
11-,17-,32-
28-
2
9-,10-,12-,13-,21-,24-,25-,27-,28-
16-,32-
28-
2
28-
10K_5%
R4543
1
499_1%
R4505
1
0.1uF_16V
1
2
28-
13-,14-,15-,20-,25-,27-,28-,30-,31-,32-,33-,34-,35-,37-,39-,42-,43-,45-,46-,48-,49-,50-,52-,54-,56-,58-,59-
27-
1
2
21-
C4521
0_5%
R4544
12
10K_5%
R4518
12
1
2
80.6_1%
R4506
0402_OPEN
R4522
15-
21-
15-,17-
33-
TP4504
12-,27-,28-
15-
27-
27-
27-,28-
33-
TP4502
11-,21-,33-,37-
1
2
21-
12
R4534
0402_OPEN
2
R4517
0_5%
10-,14-
0_5%_OPEN
R4547
1
2
R4542
10K_5%
1
2
27-
R4521
0402_OPEN
1
TP4509
15-,17-
27-
28-
33-
1K_1%
R4515
1
2
R4536
1K_5%
12
21-
R4538
1K_5%
12
R4541 0_5%
12
1
2
28-
33-
28-
27-
9-,10-,12-,13-,21-,24-,25-,27-,28-
28-
1
2
C4504
2.2uF_16V
15-,17-
C4505
0.01uF_16V
R4510
1K_1%
1
2
33-
R4537
0402_OPEN
1
2
0402_OPEN
R4539
1
2
C4503
1
2
R4535
1K_5%
12
27-
0.01uF_16V
21-
TP4507
R4508
1K_1%
1
2
27-
TP4510
15-
14-
21-
TP4508
R4533
56_5%
12
11-,33-
TP4506
11-,21-,33-,37-
SM_DRAMRST# BC36
SM_PWROK AR36
SM_RCOMP BG22
SM_RCOMP# BH21
SM_RCOMP_VOH BF28
SM_RCOMP_VOL BH28
SM_REXT BF17
SM_VREF AV42
T20 THERMTRIP#
TSATN B12
21-
21-
SA_CS#_0 BA17
SA_CS#_1 AY16
SA_ODT_0 BD17
SA_ODT_1 AY17
SB_CK#_0 AU24
SB_CK#_1 AV20
SB_CKE_0 AY36
SB_CKE_1 BB36
SB_CK_0 AV24
SB_CK_1 AU20
SB_CS#_0 AV16
SB_CS#_1 AR13
SB_ODT_0 BF15
SB_ODT_1 AY13
SDVO_CTRLCLK G36
SDVO_CTRLDATA E36
RSVD23
BF23
RSVD24
BH18
RSVD25
BF18
RSVD3
R33
RSVD4
T33
RSVD5
AH9
RSVD6
AH10
RSVD7
AH12
RSVD8
AH13
RSVD9
K12
SA_CK#_0 AR24
SA_CK#_1 AR21
SA_CKE_0 BC28
SA_CKE_1 AY28
SA_CK_0 AP24
SA_CK_1 AT21
R29 PM_SYNC#
AT40 PWROK
AT11 RSTIN#
RSVD1
M36
RSVD10
AL34
RSVD11
AK34
RSVD12
AN35
RSVD13
AM35
RSVD14
T24
RSVD15
B31
RSVD16
AJ6
RSVD17
M1
RSVD2
N36
RSVD20
AY21
RSVD21
A47
RSVD22
BG23
BF1 NC_22
BD1 NC_23
BC1 NC_24
F1 NC_25
BD48 NC_3
BC48 NC_4
BH47 NC_5
BG47 NC_6
BE47 NC_7
BH46 NC_8
BF46 NC_9
PEG_CLK F43
PEG_CLK# E43
B7 PM_DPRSTP#
N33 PM_EXT_TS#_0
P32 PM_EXT_TS#_1
HDA_SYNC A28
ICH_SYNC# H36
NC_1
BG48
BG45 NC_10
BH44 NC_11
BH43 NC_12
BH6 NC_13
BH5 NC_14
BG4 NC_15
BH3 NC_16
BF3 NC_17
BH2 NC_18
BG2 NC_19
BF48 NC_2
BE2 NC_20
BG1 NC_21
DMI_TXP_3 AH43
DPLL_REF_CLK B38
DPLL_REF_CLK# A38
DPLL_REF_SSCLK E41
DPLL_REF_SSCLK# F41
R32 DPRSLPVR
GFX_VID_0 B33
GFX_VID_1 B32
GFX_VID_2 G33
GFX_VID_3 F33
GFX_VID_4 E33
GFX_VR_EN C34
HDA_BCLK B28
HDA_RST# B30
HDA_SDI B29
HDA_SDO C29
DDPC_CTRLDATA M28
AE41
DMI_RXN_0 AE37
DMI_RXN_1 AE47
DMI_RXN_2 AH39
DMI_RXN_3
AE40
DMI_RXP_0 AE38
DMI_RXP_1 AE48
DMI_RXP_2 AH40
DMI_RXP_3
DMI_TXN_0 AE35
DMI_TXN_1 AE43
DMI_TXN_2 AE46
DMI_TXN_3 AH42
DMI_TXP_0 AD35
DMI_TXP_1 AE44
DMI_TXP_2 AF46
P25 CFG_2
T28 CFG_20
P20 CFG_3
P24 CFG_4
C25 CFG_5
N24 CFG_6
M24 CFG_7
E21 CFG_8
C23 CFG_9
CLKREQ# K36
CL_CLK AH37
CL_DATA AH36
CL_PWROK AN36
CL_RST# AJ35
CL_VREF AH34
DDPC_CTRLCLK N28
U4500-2
ITL_CANTIGA_FCBGA_1329P
T25 CFG_0
R25 CFG_1
C24 CFG_10
N21 CFG_11
P21 CFG_12
T21 CFG_13
R20 CFG_14
M20 CFG_15
L21 CFG_16
H21 CFG_17
P29 CFG_18
R28 CFG_19
TP4505
33-
21-
C4506
2.2uF_16V
1
2
27-
R4507
80.6_1%
1
2
C4539
0.1uF_16V
1
2
R4509
3K_1%
1
2
12
33-
28-
34-,50-
27-
R4516
499_1%
12
28-
8-,15-,16-,17-,18-,19-,21-,22-,24-,25-,32-,35-,54-
8-,15-,16-,17-,18-,19-,21-,22-,24-,25-,32-,35-,54-
33-
R4513 100_5%
MCH_CFG(15)
MCH_CFG(14)
MCH_CFG(13)
MCH_CFG(12)
MCH_CFG(11)
MCH_CFG(10)
33-
27-
28-
DMI_TXN(1)
DMI_TXN(0)
NB_CL_VREF
CL_RST#0
CL_DATA0
CL_CLK0
CLKREQ_MCH#
MCH_CFG(9)
MCH_CFG(8)
MCH_CFG(7)
MCH_CFG(6)
MCH_CFG(5)
MCH_CFG(4)
MCH_CFG(3)
MCH_CFG(20)
MCH_CFG(19)
MCH_CFG(17)
MCH_CFG(16)
DMI_RXP(0)
DMI_RXN(3)
DMI_RXN(2)
DMI_RXN(1)
DMI_RXN(0)
DMI_TXP(3)
DMI_TXP(2)
DMI_TXP(1)
DMI_TXP(0)
DMI_TXN(3)
DMI_TXN(2)
MCH_ICH_SYNC#
PM_DPRSLPVR
DMI_RXP(3)
DMI_RXP(2)
DMI_RXP(1)
MA_CKE1
MA_CKE0
MA_CLK_DDR1#
MA_CLK_DDR0#
PLT_RST#_NB
PM_PWROK
PM_PWROK
PM_SYNC#
PM_EXTTS#1_R
PM_EXTTS#0_R
H_DPRSTP#
CLK_PEG_MCH#
CLK_PEG_MCH
MB_CLK_DDR1#
MB_CLK_DDR0#
MA_ODT1
MA_ODT0
MA_CS1#
MA_CS0#
MA_CLK_DDR1
MA_CLK_DDR0
MB_ODT1
MB_ODT0
MB_CS1#
MB_CS0#
MB_CLK_DDR1
MB_CLK_DDR0
MB_CKE1
MB_CKE0
+V1.5
V1.5S_PG
PM_THRMTRIP#
M_VREF
SM_RCOMP_VOL
SM_RCOMP_VOH
NB_SM_PWROK
SM_DRAMRST#
PM_EXTTS#1
PM_EXTTS#0
+VCCP
SM_RCOMP_VOL
SM_RCOMP_VOH
+VCCP
+V1.5
PM_PWROK
MCH_CFG(16)
MCH_CFG(9)
MCH_CFG(7)
MCH_CFG(5)
DMI_TXN(3:0)
DMI_TXP(3:0)
DMI_RXN(3:0)
DMI_RXP(3:0)
MCH_CFG(17:3)
PLT_RST#
+V3S
CPU_BSEL1
CPU_BSEL2
CPU_BSEL0
hexainf@hotmail.com
GRATIS - FOR FREE

INVENTEC
CHANGE by
TITLE
CODE DOC. NUMBER
Layout notes:
N/B Cantiga-2
Villemont Intel Discrete
CS
A3
7022
1310A23644-0-MTRA01
Jimmy song 9-Feb-2010 OF
Close to NB
SHEET
SIZE
Trace need be 10 mils wide with 20 mils.
REV
58-
16-
16-
22-
22-
22-
58-
22-
22-
58-
58-
58-
58-
22-
C4544 0.1uF_16V
12
58-22-
58-
58-22-
17-
C4583 0.1uF_16V
12
2
58-
22-
58-
17-
12
0.1uF_16V
C45721
22-
58-
C4581 0.1uF_16V
2
58-
58-
58-
22-
58-
49.9_1%
R4523
1
58-
58-
17-
58-
22-
22-
22-
C4545 0.1uF_16V
12
16-
22-
16-
58-
12
58-
22-
22-
22-
58-
17-
0.1uF_16V
C4550
22-
22-
C4595 0.1uF_16V
12
16-
58-
8-,15-,16-,17-,18-,19-,21-,22-,24-,25-,32-,35-,54-
58-
58-
22-
58-
58-
58-
22-
17-
C4598 0.1uF_16V
12
16-
17-
221_1%
R4530 1
2
22-
17-
58-22-
58-
22-
16-
0.1uF_16V
C4601
12
0.1uF_16V
1
2
22-
8-,15-,16-,17-,18-,19-,21-,22-,24-,25-,32-,35-,54-
58-
58-
58-
0.1uF_16V
C4587 1
2
22-
C4589
12
C4585 0.1uF_16V
12
0.1uF_16V
C4571
12
58-
0.1uF_16V
C457912
0.1uF_16V
C4575
C4597 0.1uF_16V
12
20.1uF_16V
C4602
12
16-
22-
C4596 0.1uF_16V
1
58-
22-
22-
22-
58-
17-
22-
58-
12
C4546 0.1uF_16V
12
22-
58-
58-
0.1uF_16V
C4549
12
58-
22-
22-
22-
C4582 0.1uF_16V
12
0.1uF_16V
C4576
58-
58-
58-
16-
58-
22-
20.1uF_16V
C4574
12
22-
22-
22-
0.1uF_16V
C4578
1
12
58-
58-
22-
8-,15-,16-,17-,18-,19-,21-,22-,24-,25-,32-,35-,54-
58-
58-
22-
15-
0.1uF_16V
C4548
0.1uF_16V
C4573
12
22-
58-
C4580 0.1uF_16V
12
22-
16-
22-
58-
22-
1K_1%
R4532
1
2
58-
22-
17-
22-
15-
0.1uF_16V
C454712
22-
12
16-
58-
B15
H_REQ#_1 K13
H_REQ#_2 F13
H_REQ#_3 B13
H_REQ#_4 B14
H_RS#_0 B6
H_RS#_1 F12
H_RS#_2 C8
H_SWING
C5
H_TRDY# C9
0.1uF_16V
C4599
Y1
H_DPWR# J11
H_DRDY# F9
H_DSTBN#_0 L10
H_DSTBN#_1 M7
H_DSTBN#_2 AA5
H_DSTBN#_3 AE6
H_DSTBP#_0 L9
H_DSTBP#_1 M8
H_DSTBP#_2 AA6
H_DSTBP#_3 AE5
H_DVREF
B11
H_HIT# H9
H_HITM# E12
H_LOCK# H11
H_RCOMP
E3
H_REQ#_0
AC1
H_D#_58
AE3
H_D#_59
AC3
H_D#_6
H2
H_D#_60
AE11
H_D#_61
AE8
H_D#_62
AG2
H_D#_63
AD6
H_D#_7
F6
H_D#_8
D4
H_D#_9
H3
H_DBSY# B10
H_DEFER# E9
H_DINV#_0 J8
H_DINV#_1 L3
H_DINV#_2 Y13
H_DINV#_3
AA13
H_D#_43
AA9
H_D#_44
AA11
H_D#_45
AD11
H_D#_46
AD10
H_D#_47
AD13
H_D#_48
AE12
H_D#_49
AE9
H_D#_5
H6
H_D#_50
AA2
H_D#_51
AD8
H_D#_52
AA3
H_D#_53
AD3
H_D#_54
AD7
H_D#_55
AE14
H_D#_56
AF3
H_D#_57
N8
H_D#_29
L7
H_D#_3
E6
H_D#_30
N10
H_D#_31
M3
H_D#_32
Y3
H_D#_33
AD14
H_D#_34
Y6
H_D#_35
Y10
H_D#_36
Y12
H_D#_37
Y14
H_D#_38
Y7
H_D#_39
W2
H_D#_4
G2
H_D#_40
AA8
H_D#_41
Y9
H_D#_42
J2
H_D#_14
N12
H_D#_15
J6
H_D#_16
P2
H_D#_17
L2
H_D#_18
R2
H_D#_19
N9
H_D#_2
F8
H_D#_20
L6
H_D#_21
M5
H_D#_22
J3
H_D#_23
N2
H_D#_24
R1
H_D#_25
N5
H_D#_26
N6
H_D#_27
P13
H_D#_28
M16
H_A#_9 J13
H_ADS# H12
H_ADSTB#_0 B16
H_ADSTB#_1 G17
H_AVREF
A11
H_BNR# A9
H_BPRI# F11
H_BREQ# G12
H_CPURST#
C12
H_CPUSLP#
E11
H_D#_0
F2
H_D#_1
G8
H_D#_10
M9
H_D#_11
M11
H_D#_12
J1
H_D#_13
B17
H_A#_26 L16
H_A#_27 C21
H_A#_28 J17
H_A#_29 H20
H_A#_3 A14
H_A#_30 B18
H_A#_31 K17
H_A#_32 B20
H_A#_33 F21
H_A#_34 K21
H_A#_35 L20
H_A#_4 C15
H_A#_5 F16
H_A#_6 H13
H_A#_7 C18
H_A#_8
AH6
H_A#_10 P16
H_A#_11 R16
H_A#_12 N17
H_A#_13 M13
H_A#_14 E17
H_A#_15 P17
H_A#_16 F17
H_A#_17 G20
H_A#_18 B19
H_A#_19 J16
H_A#_20 E20
H_A#_21 H16
H_A#_22 J20
H_A#_23 L17
H_A#_24 A17
H_A#_25
58-
58-
U4500-1
ITL_CANTIGA_FCBGA_1329P
HPLL_CLK AH7
HPLL_CLK#
R4527
24.9_1%
1
2
22-
12
58-
22-
22-
C4594 0.1uF_16V
12
0.1uF_16V
C4600
C4577 0.1uF_16V
12
22-
16-,19-
22-
C4584 0.1uF_16V
12
17-
22-
17-
22- 58-
17-
22-
17-
58-58-
17-
16-
22-
16-
16-
58-
58-
58-
C4593 0.1uF_16V
12
16-
17-
2K_1%
R4531
1
2
16-
TV_RTN
22-
22-
58-
22-
22-
PEG_TX_13 AD42
PEG_TX_14 AD46
PEG_TX_15
M48
PEG_TX_2 M39
PEG_TX_3 M43
PEG_TX_4 R47
PEG_TX_5 N37
PEG_TX_6 T39
PEG_TX_7 U36
PEG_TX_8 U39
PEG_TX_9
F25 TVA_DAC
H25 TVB_DAC
K25 TVC_DAC
C31 TV_DCONSEL_0
E32 TV_DCONSEL_1
H24
PEG_TX#_13 AD43
PEG_TX#_14 AC46
PEG_TX#_15
M47
PEG_TX#_2 M40
PEG_TX#_3 M42
PEG_TX#_4 R48
PEG_TX#_5 N38
PEG_TX#_6 T40
PEG_TX#_7 U37
PEG_TX#_8 U40
PEG_TX#_9
J42
PEG_TX_0 L46
PEG_TX_1
Y39
PEG_TX_10 Y46
PEG_TX_11 AA36
PEG_TX_12 AA39
PEG_RX_13 AC48
PEG_RX_14 AD40
PEG_RX_15
L43
PEG_RX_2 L41
PEG_RX_3 N40
PEG_RX_4 P47
PEG_RX_5 N43
PEG_RX_6 T42
PEG_RX_7 U42
PEG_RX_8 Y42
PEG_RX_9
J41
PEG_TX#_0 M46
PEG_TX#_1
Y40
PEG_TX#_10 AA46
PEG_TX#_11 AA37
PEG_TX#_12 AA40
PEG_RX#_13 AC47
PEG_RX#_14 AD39
PEG_RX#_15
L44
PEG_RX#_2 L40
PEG_RX#_3 N41
PEG_RX#_4 P48
PEG_RX#_5 N44
PEG_RX#_6 T43
PEG_RX#_7 U43
PEG_RX#_8 Y43
PEG_RX#_9
H43
PEG_RX_0 J44
PEG_RX_1
W47
PEG_RX_10 Y37
PEG_RX_11 AA42
PEG_RX_12 AD36
LVDS_VREFH
E38 LVDS_VREFL
L32 L_BKLT_CTRL
G32 L_BKLT_EN
M32 L_CTRL_CLK
M33 L_CTRL_DATA
K33 L_DDC_CLK
J33 L_DDC_DATA
M29 L_VDD_EN
T37
PEG_COMPI T36
PEG_COMPO
H44
PEG_RX#_0 J46
PEG_RX#_1
Y48
PEG_RX#_10 Y36
PEG_RX#_11 AA43
PEG_RX#_12 AD37
LVDSA_DATA_0
D45 LVDSA_DATA_1
F40 LVDSA_DATA_2
B40 LVDSA_DATA_3
A37 LVDSB_CLK
B37 LVDSB_CLK#
A41 LVDSB_DATA#_0
H38 LVDSB_DATA#_1
G37 LVDSB_DATA#_2
J37 LVDSB_DATA#_3
B42 LVDSB_DATA_0
G38 LVDSB_DATA_1
F37 LVDSB_DATA_2
K37 LVDSB_DATA_3
C44 LVDS_IBG
B43 LVDS_VBG
E37
U4500-3
E28 CRT_BLUE
H32 CRT_DDC_CLK
J32 CRT_DDC_DATA
G28 CRT_GREEN
J29 CRT_HSYNC
G29 CRT_IRTN
J28 CRT_RED
E29 CRT_TVO_IREF
L29 CRT_VSYNC
C40 LVDSA_CLK
C41 LVDSA_CLK#
H47 LVDSA_DATA#_0
E46 LVDSA_DATA#_1
G40 LVDSA_DATA#_2
A40 LVDSA_DATA#_3
H48
R4529
100_1%
1
2
ITL_CANTIGA_FCBGA_1329P
58-
58-
PEG_C_RXN12
PEG_C_RXN11
PEG_C_RXN10
PEG_C_RXN1
PEG_C_RXN0
22-
22-
PEG_C_RXN6
PEG_C_RXN5
PEG_C_RXN4
PEG_C_RXN3
PEG_C_RXN2
PEG_C_RXN15
PEG_C_RXN14
PEG_C_RXN13
PEG_C_RXP12
PEG_C_RXP11
PEG_C_RXP10
PEG_C_RXP1
PEG_C_RXP0
PEG_C_RXN9
PEG_C_RXN8
PEG_C_RXN7
PEG_C_RXP6
PEG_C_RXP5
PEG_C_RXP4
PEG_C_RXP3
PEG_C_RXP2
PEG_C_RXP15
PEG_C_RXP14
PEG_C_RXP13
PEG_TXP12
PEG_TXP11
PEG_TXP10
PEG_TXP1
PEG_TXP0
PEG_TXN9
PEG_TXN8
PEG_TXN7
PEG_TXN6
PEG_TXN5
PEG_TXN4
PEG_TXN3
PEG_TXN2
PEG_TXN15
PEG_TXN14
PEG_TXN13
PEG_TXN12
PEG_TXN11
PEG_TXN10
PEG_TXN1
PEG_TXN0
PEG_C_RXP9
PEG_C_RXP8
PEG_C_RXP7
PEG_C_TXP10
PEG_C_TXP11
PEG_C_TXP12
PEG_C_TXP13
PEG_C_TXP14
PEG_C_TXP15
PEG_TXP9
PEG_TXP8
PEG_TXP7
PEG_TXP6
PEG_TXP5
PEG_TXP4
PEG_TXP3
PEG_TXP2
PEG_TXP15
PEG_TXP14
PEG_TXP13
PEG_C_TXP2
PEG_C_TXP3
PEG_C_TXP4
PEG_C_TXP5
PEG_C_TXP6
PEG_C_TXP7
PEG_C_TXP8
PEG_C_TXP9
PEG_TXP10
PEG_TXP11
PEG_TXP12
PEG_TXP13
PEG_TXP14
PEG_TXP15
PEG_C_TXP0
PEG_C_TXP1PEG_TXP1
PEG_TXP2
PEG_TXP3
PEG_TXP4
PEG_TXP5
PEG_TXP6
PEG_TXP7
PEG_TXP8
PEG_TXP9
PEG_TXN7
PEG_TXN6
PEG_TXN5
PEG_TXN4
PEG_TXN3
PEG_TXN2
PEG_TXN1
PEG_TXP0
PEG_TXN15
PEG_TXN14
PEG_TXN13
PEG_TXN12
PEG_TXN11
PEG_TXN10
PEG_TXN9
PEG_TXN8
PEG_C_TXN9
PEG_C_TXN10
PEG_C_TXN11
PEG_C_TXN12
PEG_C_TXN13
PEG_C_TXN14
PEG_C_TXN15
PEG_TXN0 PEG_C_TXN0
PEG_C_TXN1
PEG_C_TXN2
PEG_C_TXN3
PEG_C_TXN4
PEG_C_TXN5
PEG_C_TXN6
PEG_C_TXN7
PEG_C_TXN8
H_REQ#(3)
H_REQ#(4)
H_RS#(0)
H_RS#(1)
H_RS#(2)
H_TRDY#
+VCCP
NB_H_RCOMP
H_DSTBP#2
H_DSTBP#3
H_HIT#
H_HITM#
H_LOCK#
H_REQ#(0)
H_REQ#(1)
H_REQ#(2)
H_DINV#3
H_DPWR#
H_DRDY#
H_DSTBN#0
H_DSTBN#1
H_DSTBN#2
H_DSTBN#3
H_DSTBP#0
H_DSTBP#1
H_ADSTB#1
H_BNR#
H_BPRI#
H_BREQ#0
H_DBSY#
H_DEFER#
H_DINV#0
H_DINV#1
H_DINV#2
H_A#(35)
H_A#(4)
H_A#(5)
H_A#(6)
H_A#(7)
H_A#(8)
H_A#(9)
H_ADS#
H_ADSTB#0
H_A#(27)
H_A#(28)
H_A#(29)
H_A#(3)
H_A#(30)
H_A#(31)
H_A#(32)
H_A#(33)
H_A#(34)
H_A#(19)
H_A#(20)
H_A#(21)
H_A#(22)
H_A#(23)
H_A#(24)
H_A#(25)
H_A#(26)
H_A#(11)
H_A#(12)
H_A#(13)
H_A#(14)
H_A#(15)
H_A#(16)
H_A#(17)
H_A#(18)
H_D#(8)
H_D#(9)
H_D#(63:0)
+VCCP
NB_H_SWING
+VCCP
+VCCP_HOST
CLK_MCHBCLK
CLK_MCHBCLK#
H_A#(10)
H_D#(56)
H_D#(57)
H_D#(58)
H_D#(59)
H_D#(6)
H_D#(60)
H_D#(61)
H_D#(62)
H_D#(63)
H_D#(7)
H_D#(47)
H_D#(48)
H_D#(49)
H_D#(5)
H_D#(50)
H_D#(51)
H_D#(52)
H_D#(53)
H_D#(54)
H_D#(55)
H_D#(38)
H_D#(39)
H_D#(4)
H_D#(40)
H_D#(41)
H_D#(42)
H_D#(43)
H_D#(44)
H_D#(45)
H_D#(46)
H_D#(3)
H_D#(30)
H_D#(31)
H_D#(32)
H_D#(33)
H_D#(34)
H_D#(35)
H_D#(36)
H_D#(37)
H_D#(21)
H_D#(22)
H_D#(23)
H_D#(24)
H_D#(25)
H_D#(26)
H_D#(27)
H_D#(28)
H_D#(29)
H_D#(13)
H_D#(14)
H_D#(15)
H_D#(16)
H_D#(17)
H_D#(18)
H_D#(19)
H_D#(2)
H_D#(20)
H_CPURST#
H_CPUSLP#
H_A#(35:3)
H_REQ#(4:0)
H_RS#(2:0)
H_D#(0)
H_D#(1)
H_D#(10)
H_D#(11)
H_D#(12)

TITLE
SHEETCHANGE by
CODESIZE
OF
INVENTEC
DOC. NUMBER REV
9-Feb-2010
N/B Cantiga-3
Villemont Intel Discrete
CS
A3
7023
1310A23644-0-MTRA01
Jimmy song
28-
27-
28-
27-
27-
27-
28-
27-
28-
28-
27-
28-
28-
28-
27-
27-
28-
28-
27-
27-
27-
BC25
SB_MA_2 AU25
SB_MA_3 AW25
SB_MA_4 BB28
SB_MA_5 AU28
SB_MA_6 AW28
SB_MA_7 AT33
SB_MA_8 BD33
SB_MA_9
AU17
SB_RAS#
BF14
SB_WE#
AH1 SB_DQ_59
AM48 SB_DQ_6
AM2 SB_DQ_60
AM3 SB_DQ_61
AH3 SB_DQ_62
AJ3 SB_DQ_63
AP48 SB_DQ_7
AU47 SB_DQ_8
AU46 SB_DQ_9
AV17
SB_MA_0 BA25
SB_MA_1
BB16
SB_MA_10 AW33
SB_MA_11 AY33
SB_MA_12 BH15
SB_MA_13 AU33
SB_MA_14
BF6 SB_DQ_44
BF5 SB_DQ_45
BA1 SB_DQ_46
BD3 SB_DQ_47
AV2 SB_DQ_48
AU3 SB_DQ_49
AJ48 SB_DQ_5
AR3 SB_DQ_50
AN2 SB_DQ_51
AY2 SB_DQ_52
AV1 SB_DQ_53
AP3 SB_DQ_54
AR1 SB_DQ_55
AL1 SB_DQ_56
AL2 SB_DQ_57
AJ1 SB_DQ_58
AP46 SB_DQ_3
BG34 SB_DQ_30
BH34 SB_DQ_31
BH14 SB_DQ_32
BG12 SB_DQ_33
BH11 SB_DQ_34
BG8 SB_DQ_35
BH12 SB_DQ_36
BF11 SB_DQ_37
BF8 SB_DQ_38
BG7 SB_DQ_39
AJ46 SB_DQ_4
BC5 SB_DQ_40
BC6 SB_DQ_41
AY3 SB_DQ_42
AY1 SB_DQ_43
BC47 SB_DQ_15
BC46 SB_DQ_16
BC44 SB_DQ_17
BG43 SB_DQ_18
BF43 SB_DQ_19
AP47 SB_DQ_2
BE45 SB_DQ_20
BC41 SB_DQ_21
BF40 SB_DQ_22
BF41 SB_DQ_23
BG38 SB_DQ_24
BF38 SB_DQ_25
BH35 SB_DQ_26
BG35 SB_DQ_27
BH40 SB_DQ_28
BG39 SB_DQ_29
AN5
SB_DQS#_7
AL47
SB_DQS_0 AV48
SB_DQS_1 BG41
SB_DQS_2 BG37
SB_DQS_3 BH9
SB_DQS_4 BB2
SB_DQS_5 AU1
SB_DQS_6 AN6
SB_DQS_7
AK47 SB_DQ_0
AH46 SB_DQ_1
BA48 SB_DQ_10
AY48 SB_DQ_11
AT47 SB_DQ_12
AR47 SB_DQ_13
BA47 SB_DQ_14
BG16
SB_CAS#
AM47
SB_DM_0 AY47
SB_DM_1 BD40
SB_DM_2 BF35
SB_DM_3 BG11
SB_DM_4 BA3
SB_DM_5 AP1
SB_DM_6 AK2
SB_DM_7
AL46
SB_DQS#_0 AV47
SB_DQS#_1 BH41
SB_DQS#_2 BH37
SB_DQS#_3 BG9
SB_DQS#_4 BC2
SB_DQS#_5 AT2
SB_DQS#_6
SA_MA_7 BG27
SA_MA_8 BF25
SA_MA_9 AW24
SA_RAS# BB20
SA_WE# AY20
ITL_CANTIGA_FCBGA_1329P
U4500-5
BC16
SB_BS_0 BB17
SB_BS_1 BB33
SB_BS_2
SA_DQ_63
AJ12
SA_DQ_7
AM42
SA_DQ_8
AN43
SA_DQ_9
AN44
SA_MA_0 BA21
SA_MA_1 BC24
SA_MA_10 BC21
SA_MA_11 BG26
SA_MA_12 BH26
SA_MA_13 BH17
SA_MA_14 AY25
BG24
SA_MA_2
SA_MA_3 BH24
SA_MA_4 BG25
SA_MA_5 BA24
SA_MA_6 BD24
SA_DQ_49
AV7
SA_DQ_5
AJ40
SA_DQ_50
AT9
SA_DQ_51
AN8
SA_DQ_52
AU5
SA_DQ_53
AU6
SA_DQ_54
AT5
SA_DQ_55
AN10
SA_DQ_56
AM11
SA_DQ_57
AM5
SA_DQ_58
AJ9
SA_DQ_59
AJ8
SA_DQ_6
AM44
SA_DQ_60
AN12
SA_DQ_61
AM13
SA_DQ_62
AJ11
SA_DQ_34
BC11
SA_DQ_35
BA12
SA_DQ_36
AU13
SA_DQ_37
AV13
SA_DQ_38
BD12
SA_DQ_39
BC12
SA_DQ_4
AJ36
SA_DQ_40
BB9
SA_DQ_41
BA9
SA_DQ_42
AU10
SA_DQ_43
AV9
SA_DQ_44
BA11
SA_DQ_45
BD9
SA_DQ_46
AY8
SA_DQ_47
BA6
SA_DQ_48
AV5
SA_DQ_2
AN38
SA_DQ_20
AV41
SA_DQ_21
AY43
SA_DQ_22
BB41
SA_DQ_23
BC40
SA_DQ_24
AY37
SA_DQ_25
BD38
SA_DQ_26
AV37
SA_DQ_27
AT36
SA_DQ_28
AY38
SA_DQ_29
BB38
SA_DQ_3
AM38
SA_DQ_30
AV36
SA_DQ_31
AW36
SA_DQ_32
BD13
SA_DQ_33
AU11
SA_DQS_4 AW12
SA_DQS_5 BC8
SA_DQS_6 AU8
SA_DQS_7 AM7
SA_DQ_0
AJ38
SA_DQ_1
AJ41
SA_DQ_10
AU40
SA_DQ_11
AT38
SA_DQ_12
AN41
SA_DQ_13
AN39
SA_DQ_14
AU44
SA_DQ_15
AU42
SA_DQ_16
AV39
SA_DQ_17
AY44
SA_DQ_18
BA40
SA_DQ_19
BD43
SA_DM_4 BB12
SA_DM_5 AY6
SA_DM_6 AT7
SA_DM_7 AJ5
SA_DQS#_0 AJ43
SA_DQS#_1 AT43
SA_DQS#_2 BA44
SA_DQS#_3 BD37
SA_DQS#_4 AY12
SA_DQS#_5 BD8
SA_DQS#_6 AU9
SA_DQS#_7 AM8
SA_DQS_0 AJ44
SA_DQS_1 AT44
SA_DQS_2 BA43
SA_DQS_3 BC37
U4500-4
ITL_CANTIGA_FCBGA_1329P
SA_BS_0 BD21
SA_BS_1 BG18
AT25
SA_BS_2
SA_CAS# BD20
SA_DM_0 AM37
SA_DM_1 AT41
SA_DM_2 AY41
SA_DM_3 AU39
MB_CAS#
MB_BA2
MB_BA1
MB_BA0
28-
MB_A(0)
MB_A(3)
MB_A(2)
MB_A(14)
MB_A(13)
MB_A(12)
MB_A(11)
MB_A(10)
MB_A(1)
MB_WE#
MB_RAS#
MB_A(9)
MB_A(8)
MB_A(7)
MB_A(6)
MB_A(5)
MB_A(4)
MA_DM(3)
MA_DM(2)
MA_DM(1)
MA_DM(0)
MA_CAS#
MA_BA2
MA_BA1
MA_BA0
MA_DQS#(3)
MA_DQS#(2)
MA_DQS#(1)
MA_DQS#(0)
MA_DM(7)
MA_DM(6)
MA_DM(5)
MA_DM(4)
MA_DQS(3)
MA_DQS(2)
MA_DQS(1)
MA_DQS(0)
MA_DQS#(7)
MA_DQS#(6)
MA_DQS#(5)
MA_DQS#(4)
MA_DQS(7)
MA_DQS(6)
MA_DQS(5)
MA_DQS(4)
MA_A(11)
MA_A(10)
MA_A(1)
MA_A(0)
MA_A(6)
MA_A(5)
MA_A(4)
MA_A(3)
MA_A(2)
MA_A(14)
MA_A(13)
MA_A(12)
MB_DQS#(7:0)
MB_DQS(7:0)
MB_DM(7:0)
MA_DQS#(7:0)
MA_DQS(7:0)
MA_A(14:0)
MB_A(14:0)
MA_DM(7:0)
MB_DATA(63:0)MA_DATA(63:0)
MA_WE#
MA_RAS#
MA_A(9)
MA_A(8)
MA_A(7)
hexainf@hotmail.com
GRATIS - FOR FREE

the Edge
SHEETCHANGE by
308 mils from
(2178.46mA)
OF
(3A)
CODE
TITLE
INVENTEC
REVDOC. NUMBER
C4518
1
2
Jimmy song
A011310A23644-0-MTR
24 70
A3 CS
Villemont Intel Discrete
N/B Cantiga-4
9-Feb-2010
SIZE
Cavity Capacitors
1
2
0.1uF_16V
1
2
9-,10-,12-,13-,21-,24-,25-,27-,28-
8-,15-,16-,17-,18-,19-,21-,22-,24-,25-,32-,35-,54-
0.47uF_6.3V
C4540
1
2
22uF_6.3V
C4516
2
C4533
0.1uF_16V
2
C4537
22uF_6.3V
1
2
1uF_6.3V
C4519
1
12
C4515
0.22uF_16V
1
12
0.22uF_16V
C4511
0.22uF_16V
C4538
8-,15-,16-,17-,18-,19-,21-,22-,24-,25-,32-,35-,54-
C4536
0.22uF_16V
12
VCC_NCTF_36 V29
VCC_NCTF_37 AL28
VCC_NCTF_38 AK28
VCC_NCTF_39
AJ32
VCC_NCTF_4
AL26
VCC_NCTF_40 AK26
VCC_NCTF_41 AK25
VCC_NCTF_42 AK24
VCC_NCTF_43 AK23
VCC_NCTF_44
AH32
VCC_NCTF_5 AG32
VCC_NCTF_6 AE32
VCC_NCTF_7 AC32
VCC_NCTF_8 AA32
VCC_NCTF_9
9-,10-,12-,13-,21-,24-,25-,27-,28-
VCC_NCTF_21 AA30
VCC_NCTF_22 Y30
VCC_NCTF_23 W30
VCC_NCTF_24 V30
VCC_NCTF_25 U30
VCC_NCTF_26 AL29
VCC_NCTF_27 AK29
VCC_NCTF_28 AJ29
VCC_NCTF_29
AK32
VCC_NCTF_3
AH29
VCC_NCTF_30 AG29
VCC_NCTF_31 AE29
VCC_NCTF_32 AC29
VCC_NCTF_33 AA29
VCC_NCTF_34 Y29
VCC_NCTF_35 W29
VCC_7
AM33 VCC_8
AK33 VCC_9
AM32
VCC_NCTF_1
Y32
VCC_NCTF_10 W32
VCC_NCTF_11 U32
VCC_NCTF_12 AM30
VCC_NCTF_13 AL30
VCC_NCTF_14 AK30
VCC_NCTF_15 AH30
VCC_NCTF_16 AG30
VCC_NCTF_17 AF30
VCC_NCTF_18 AE30
VCC_NCTF_19
AL32
VCC_NCTF_2
AC30
VCC_NCTF_20 AB30
VCC_24
AG26 VCC_25
AE26 VCC_26
AC26 VCC_27
AH25 VCC_28
AG25 VCC_29
AB34 VCC_3
AF25 VCC_30
AG24 VCC_31
AJ23 VCC_32
AH23 VCC_33
AF23 VCC_34
T32 VCC_35
AA34 VCC_4
Y34 VCC_5
V34 VCC_6
U34
VCC_1
AJ33 VCC_10
AG33 VCC_11
AF33 VCC_12
AE33 VCC_13
AC33 VCC_14
AA33 VCC_15
Y33 VCC_16
W33 VCC_17
V33 VCC_18
U33 VCC_19
AC34 VCC_2
AH28 VCC_20
AF28 VCC_21
AC28 VCC_22
AA28 VCC_23
AJ26
VCC_SM_LF1 BA37
VCC_SM_LF2 AM40
VCC_SM_LF3 AV21
VCC_SM_LF4 AY5
VCC_SM_LF5 AM10
VCC_SM_LF6 BB13
VCC_SM_LF7
AH14 VSS_AXG_SENSE
ITL_CANTIGA_FCBGA_1329P
U4500-6
AG34
VCC_SM_33
AR29 VCC_SM_34
AP29 VCC_SM_35
BA36 VCC_SM_36_NC
BB24 VCC_SM_37_NC
BD16 VCC_SM_38_NC
BB21 VCC_SM_39_NC
BG32 VCC_SM_4
AW16 VCC_SM_40_NC
AW13 VCC_SM_41_NC
AT13 VCC_SM_42_NC
BF32 VCC_SM_5
BD32 VCC_SM_6
BC32 VCC_SM_7
BB32 VCC_SM_8
BA32 VCC_SM_9
AV44
VCC_SM_19
AN33 VCC_SM_2
BF31 VCC_SM_20
BG30 VCC_SM_21
BH29 VCC_SM_22
BG29 VCC_SM_23
BF29 VCC_SM_24
BD29 VCC_SM_25
BC29 VCC_SM_26
BB29 VCC_SM_27
BA29 VCC_SM_28
AY29 VCC_SM_29
BH32 VCC_SM_3
AW29 VCC_SM_30
AV29 VCC_SM_31
AU29 VCC_SM_32
AT29
VCC_AXG_NCTF_6
U16
VCC_AXG_NCTF_60
W24
VCC_AXG_NCTF_7 V24
VCC_AXG_NCTF_8 W23
VCC_AXG_NCTF_9
AJ14 VCC_AXG_SENSE
AP33 VCC_SM_1
AY32 VCC_SM_10
AW32 VCC_SM_11
AV32 VCC_SM_12
AU32 VCC_SM_13
AT32 VCC_SM_14
AR32 VCC_SM_15
AP32 VCC_SM_16
AN32 VCC_SM_17
BH31 VCC_SM_18
BG31
VCC_AXG_NCTF_45 AM16
VCC_AXG_NCTF_46 AL16
VCC_AXG_NCTF_47 AK16
VCC_AXG_NCTF_48 AJ16
VCC_AXG_NCTF_49
W25
VCC_AXG_NCTF_5
AH16
VCC_AXG_NCTF_50 AG16
VCC_AXG_NCTF_51 AF16
VCC_AXG_NCTF_52 AE16
VCC_AXG_NCTF_53 AC16
VCC_AXG_NCTF_54 AB16
VCC_AXG_NCTF_55 AA16
VCC_AXG_NCTF_56 Y16
VCC_AXG_NCTF_57 W16
VCC_AXG_NCTF_58 V16
VCC_AXG_NCTF_59
V25
VCC_AXG_NCTF_30 Y19
VCC_AXG_NCTF_31 W19
VCC_AXG_NCTF_32 V19
VCC_AXG_NCTF_33 U19
VCC_AXG_NCTF_34 AM17
VCC_AXG_NCTF_35 AK17
VCC_AXG_NCTF_36 AH17
VCC_AXG_NCTF_37 AG17
VCC_AXG_NCTF_38 AF17
VCC_AXG_NCTF_39
V26
VCC_AXG_NCTF_4
AE17
VCC_AXG_NCTF_40 AC17
VCC_AXG_NCTF_41 AB17
VCC_AXG_NCTF_42 Y17
VCC_AXG_NCTF_43 W17
VCC_AXG_NCTF_44 V17
VCC_AXG_NCTF_16 AM20
VCC_AXG_NCTF_17 AK20
VCC_AXG_NCTF_18 W20
VCC_AXG_NCTF_19
V28
VCC_AXG_NCTF_2
U20
VCC_AXG_NCTF_20 AM19
VCC_AXG_NCTF_21 AL19
VCC_AXG_NCTF_22 AK19
VCC_AXG_NCTF_23 AJ19
VCC_AXG_NCTF_24 AH19
VCC_AXG_NCTF_25 AG19
VCC_AXG_NCTF_26 AF19
VCC_AXG_NCTF_27 AE19
VCC_AXG_NCTF_28 AB19
VCC_AXG_NCTF_29
W26
VCC_AXG_NCTF_3
AA19
VCC_AXG_4
AM14 VCC_AXG_40
U14 VCC_AXG_41
T14 VCC_AXG_42
AE24 VCC_AXG_5
AC24 VCC_AXG_6
AA24 VCC_AXG_7
Y24 VCC_AXG_8
AE23 VCC_AXG_9
W28
VCC_AXG_NCTF_1
V23
VCC_AXG_NCTF_10 AM21
VCC_AXG_NCTF_11 AL21
VCC_AXG_NCTF_12 AK21
VCC_AXG_NCTF_13 W21
VCC_AXG_NCTF_14 V21
VCC_AXG_NCTF_15 U21
VCC_AXG_25
T16 VCC_AXG_26
AM15 VCC_AXG_27
AL15 VCC_AXG_28
AE15 VCC_AXG_29
AB25 VCC_AXG_3
AJ15 VCC_AXG_30
AH15 VCC_AXG_31
AG15 VCC_AXG_32
AF15 VCC_AXG_33
AB15 VCC_AXG_34
AA15 VCC_AXG_35
Y15 VCC_AXG_36
V15 VCC_AXG_37
U15 VCC_AXG_38
AN14 VCC_AXG_39
AA25
VCC_AXG_10
AB23 VCC_AXG_11
AA23 VCC_AXG_12
AJ21 VCC_AXG_13
AG21 VCC_AXG_14
AE21 VCC_AXG_15
AC21 VCC_AXG_16
AA21 VCC_AXG_17
Y21 VCC_AXG_18
AH20 VCC_AXG_19
AE25 VCC_AXG_2
AF20 VCC_AXG_20
AE20 VCC_AXG_21
AC20 VCC_AXG_22
AB20 VCC_AXG_23
AA20 VCC_AXG_24
T17
1
2
ITL_CANTIGA_FCBGA_1329P
U4500-7
Y26 VCC_AXG_1
AC23
1
2
C4567
220uF_2.5V_OPEN
1
2
0.1uF_16V
C4530
1
2
C4520
1uF_6.3V
1
2
C4517
22uF_6.3V
1
2
220uF_2.5V_OPEN
C4507
0.1uF_16V
C4512
+V1.5 +VCCP
+VCCP
+V1.5

(50mA)
CODE
INVENTEC
(50mA)
(157.2mA)
OF
(852mA)
(105.3mA)
DOC. NUMBER
(456mA)
Place on the Edge
(321.35mA)
25 70
A3 CS
Villemont Intel Discrete
N/B Cantiga-5
SHEETCHANGE by
(24mA)
(193.2mA)
TITLE
(0.5mA)
(720mA) <For 800Mhz>
(26mA) <For 800Mhz>
(124mA)
SIZE REV
12
9-Feb-2010Jimmy song
A011310A23644-0-MTR
1
2
BLM11A121S
L4501
12
C4565
0.1uF_16V
T12
VTT_4 U11
VTT_5 T11
VTT_6 U10
VTT_7 T10
VTT_8 U9
VTT_9
L4500
BLM11A121S
T8
VTT_12 U7
VTT_13 T7
VTT_14 U6
VTT_15 T6
VTT_16 U5
VTT_17 T5
VTT_18 V3
VTT_19
T13
VTT_2
U3
VTT_20 V2
VTT_21 U2
VTT_22 T2
VTT_23 V1
VTT_24 U1
VTT_25
U12
VTT_3
V47
VCC_PEG_3 U47
VCC_PEG_4 U46
VCC_PEG_5
BF21
VCC_SM_CK_1 BH20
VCC_SM_CK_2 BG20
VCC_SM_CK_3 BF20
VCC_SM_CK_4
K47
VCC_TX_LVDS
B25 VSSA_DAC_BG
J47 VSSA_LVDS
A8
VTTLF1 L1
VTTLF2 AB2
VTTLF3
U13
VTT_1
T9
VTT_10 U8
VTT_11
AA47 VCCD_PEG_PLL
L28 VCCD_QDAC
M25 VCCD_TVDAC
B22
VCC_AXF_1 B21
VCC_AXF_2 A21
VCC_AXF_3
AH48
VCC_DMI_1 AF48
VCC_DMI_2 AH47
VCC_DMI_3 AG47
VCC_DMI_4
A32 VCC_HDA
C35
VCC_HV_1 B35
VCC_HV_2 A35
VCC_HV_3
V48
VCC_PEG_1 U48
VCC_PEG_2
AP25 VCCA_SM_CK_3
AN25 VCCA_SM_CK_4
AN24 VCCA_SM_CK_5
AM28 VCCA_SM_CK_NCTF_1
AM26 VCCA_SM_CK_NCTF_2
AM25 VCCA_SM_CK_NCTF_3
AL25 VCCA_SM_CK_NCTF_4
AM24 VCCA_SM_CK_NCTF_5
AL24 VCCA_SM_CK_NCTF_6
AM23 VCCA_SM_CK_NCTF_7
AL23 VCCA_SM_CK_NCTF_8
B24 VCCA_TV_DAC_1
A24 VCCA_TV_DAC_2
AF1 VCCD_HPLL
M38 VCCD_LVDS_1
L37 VCCD_LVDS_2
AD1 VCCA_HPLL
J48 VCCA_LVDS
AE1 VCCA_MPLL
AD48 VCCA_PEG_BG
AA48 VCCA_PEG_PLL
AR20 VCCA_SM_1
AP20 VCCA_SM_2
AN20 VCCA_SM_3
AR17 VCCA_SM_4
AP17 VCCA_SM_5
AN17 VCCA_SM_6
AT16 VCCA_SM_7
AR16 VCCA_SM_8
AP16 VCCA_SM_9
AP28 VCCA_SM_CK_1
AN28 VCCA_SM_CK_2
1
2
ITL_CANTIGA_FCBGA_1329P
U4500-8
B27 VCCA_CRT_DAC_1
A26 VCCA_CRT_DAC_2
A25 VCCA_DAC_BG
F47 VCCA_DPLLA
L48 VCCA_DPLLB
1
2
0.47uF_6.3V
C4588
1
2
4.7uF_6.3V
C4531
1
2
C4591
1uF_6.3V
1
2
13-,18-,25-,35-,48-,50-,54-
C4514
0.1uF_16V
1
2
C4561
0.47uF_6.3V
8-,15-,16-,17-,18-,19-,21-,22-,24-,25-,32-,35-,54-
0.1uF_16V
C4570
0.47uF_6.3V
C4562
1
2
L4502
BLM11A121S
12
22uF_6.3V
C4535
1
2
220uF_2.5v
1
2
C4590
0.1uF_16V
1
2
8-,15-,16-,17-,18-,19-,21-,22-,24-,25-,32-,35-,54-
C4543C4569
4.7uF_6.3V
1
2
1
2
8-,15-,16-,17-,18-,19-,21-,22-,24-,25-,32-,35-,54-
8-,15-,16-,17-,18-,19-,21-,22-,24-,25-,32-,35-,54-
8-,15-,16-,17-,18-,19-,21-,22-,24-,25-,32-,35-,54-
2
4.7uF_6.3V
C4527
0.1uF_16V
C4541
1
220uF_2.5v
C4559
1
2
10uF_6.3V
C4502
1
2
C4564
4.7uF_6.3V
1
2
13-,18-,25-,35-,48-,50-,54-
9-,10-,12-,13-,21-,24-,27-,28-
8-,15-,16-,17-,18-,19-,21-,22-,24-,25-,32-,35-,54-
1
2
1
2
0.1uF_16V
C4607 1
2
10_5%
R4545
1
2
C4568
0.1uF_16V
C4560
1
2
C4563
2.2uF_16V_OPEN
C4566
0.01uF_16V
1
2
0.47uF_6.3V
1
2
1
2
0.1uF_16V
C4534
1
2
C4529
0.1uF_16V
1
2
1uF_6.3V
C4513
1
3
22uF_6.3V
C4526
1
2
D4500
BAT54
1
2
0.1uF_16V
C4528
1
2
22uF_6.3V_OPEN
C4542
1
2
13-,14-,15-,20-,21-,27-,28-,30-,31-,32-,33-,34-,35-,37-,39-,42-,43-,45-,46-,48-,49-,50-,52-,54-,56-,58-,59-
0.1uF_16V
C4592
+VCCP
C4532
22uF_6.3V
+VCCA_PEG_PLL
+V1.5S
+VCCP_NB_VCCA_MPLL
+VCCP_NB_VCCA_HPLL
+VCCP
+V3S
+V1.5
+VCCP
+VCCP
+VCCP
+V1.5S
+VCCP
hexainf@hotmail.com
GRATIS - FOR FREE

CHANGE by
INVENTEC
SHEET OF
REVSIZE DOC. NUMBERCODE
TITLE
9-Feb-2010Jimmy song
A011310A23644-0-MTR
26 70
A3 CS
Villemont Intel Discrete
N/B Cantiga-6
AB32
VSS_NCTF_2 V32
VSS_NCTF_3 AJ30
VSS_NCTF_4 AM29
VSS_NCTF_5 AF29
VSS_NCTF_6 AB29
VSS_NCTF_7 U26
VSS_NCTF_8 U23
VSS_NCTF_9
BH48
VSS_SCB_1 BH1
VSS_SCB_2 A48
VSS_SCB_3 C1
VSS_SCB_4 B2
VSS_SCB_5 A3
VSS_SCB_6
AM1
VSS_347 AA1
VSS_348 P1
VSS_349 H1
VSS_350
U24
VSS_351 U28
VSS_352 U25
VSS_353 U29
VSS_354
AF32
VSS_NCTF_1
AL20
VSS_NCTF_10 V20
VSS_NCTF_11 AC19
VSS_NCTF_12 AL17
VSS_NCTF_13 AJ17
VSS_NCTF_14 AA17
VSS_NCTF_15 U17
VSS_NCTF_16
P3
VSS_331 F3
VSS_332 BA2
VSS_333 AW2
VSS_334 AU2
VSS_335 AR2
VSS_336 AP2
VSS_337 AJ2
VSS_338 AH2
VSS_339 AF2
VSS_340 AE2
VSS_341 AD2
VSS_342 AC2
VSS_343 Y2
VSS_344 M2
VSS_345 K2
VSS_346
AM6
VSS_314 M6
VSS_315 C6
VSS_316 BA5
VSS_317 AH5
VSS_318 AD5
VSS_319 Y5
VSS_320 L5
VSS_321 J5
VSS_322 H5
VSS_323 F5
VSS_324 BE4
VSS_325
BC3
VSS_327 AV3
VSS_328 AL3
VSS_329 R3
VSS_330
Y8
VSS_298 L8
VSS_299 E8
VSS_300 B8
VSS_301 AY7
VSS_302 AU7
VSS_303 AN7
VSS_304 AJ7
VSS_305 AE7
VSS_306 AA7
VSS_307 N7
VSS_308 J7
VSS_309 BG6
VSS_310 BD6
VSS_311 AV6
VSS_312 AT6
VSS_313
AJ10 VSS_282
AE10 VSS_283
AA10 VSS_284
M10 VSS_285
BF9 VSS_286
BC9 VSS_287
AN9 VSS_288
AM9 VSS_289
AD9 VSS_290
G9 VSS_291
B9 VSS_292
BH8 VSS_293
BB8 VSS_294
AV8 VSS_295
AT8 VSS_296
AH8
VSS_297
AM12 VSS_265
AA12 VSS_266
J12 VSS_267
A12 VSS_268
BD11 VSS_269
BB11 VSS_270
AY11 VSS_271
AN11 VSS_272
AH11 VSS_273
Y11 VSS_275
N11 VSS_276
G11 VSS_277
C11 VSS_278
BG10 VSS_279
AV10 VSS_280
AT10 VSS_281
BG14 VSS_247
AA14 VSS_248
C14 VSS_249
BG13 VSS_250
BC13 VSS_251
BA13 VSS_252
AN13 VSS_255
AJ13 VSS_256
AE13 VSS_257
N13 VSS_258
L13 VSS_259
G13 VSS_260
E13 VSS_261
BF12 VSS_262
AV12 VSS_263
AT12 VSS_264
AT17 VSS_229
R17 VSS_230
M17 VSS_231
H17 VSS_232
C17 VSS_233
BA16 VSS_235
AU16 VSS_237
AN16 VSS_238
N16 VSS_239
K16 VSS_240
G16 VSS_241
E16 VSS_242
BG15 VSS_243
AC15 VSS_244
W15 VSS_245
A15 VSS_246
BA20 VSS_213
AW20 VSS_214
AT20 VSS_215
AJ20 VSS_216
AG20 VSS_217
Y20 VSS_218
N20 VSS_219
K20 VSS_220
F20 VSS_221
C20 VSS_222
A20 VSS_223
BG19 VSS_224
A18 VSS_225
BG17 VSS_226
BC17 VSS_227
AW17 VSS_228
C48
NC_41 B48
NC_42
BG21 VSS_199
L12 VSS_200
AW21 VSS_201
AU21 VSS_202
AP21 VSS_203
AN21 VSS_204
AH21 VSS_205
AF21 VSS_206
AB21 VSS_207
R21 VSS_208
M21 VSS_209
J21 VSS_210
G21 VSS_211
BC20 VSS_212
ITL_CANTIGA_FCBGA_1329P
U4500-10
E1
NC_26 D2
NC_27 C3
NC_28 B4
NC_29 A5
NC_30 A6
NC_31 A43
NC_32 A44
NC_33 B45
NC_34 C46
NC_35 D47
NC_36 B47
NC_37 A46
NC_38 F48
NC_39 E48
NC_40
AT37 VSS_91
AN37 VSS_92
AJ37 VSS_93
H37 VSS_94
C37 VSS_95
BG36 VSS_96
BD36 VSS_97
AK15 VSS_98
AU36 VSS_99
BA38 VSS_77
AU38 VSS_78
AH38 VSS_79
AF47 VSS_8
AD38 VSS_80
AA38 VSS_81
Y38 VSS_82
U38 VSS_83
T38 VSS_84
J38 VSS_85
F38 VSS_86
C38 VSS_87
BF37 VSS_88
BB37 VSS_89
AD47 VSS_9
AW37 VSS_90
BG40 VSS_62
BB40 VSS_63
AV40 VSS_64
AN40 VSS_65
H40 VSS_66
E40 VSS_67
AT39 VSS_68
AM39 VSS_69
AJ47 VSS_7
AJ39 VSS_70
AE39 VSS_71
N39 VSS_72
L39 VSS_73
B39 VSS_74
BH38 VSS_75
BC38 VSS_76
N42 VSS_48
L42 VSS_49
AW47 VSS_5
BD41 VSS_50
AU41 VSS_51
AM41 VSS_52
AH41 VSS_53
AD41 VSS_54
AA41 VSS_55
Y41 VSS_56
U41 VSS_57
T41 VSS_58
M41 VSS_59
AN47 VSS_6
G41 VSS_60
B41 VSS_61
T44 VSS_33
M44 VSS_34
F44 VSS_35
BC43 VSS_36
AV43 VSS_37
AU43 VSS_38
AM43 VSS_39
BB47 VSS_4
J43 VSS_40
C43 VSS_41
BG42 VSS_42
AY42 VSS_43
AT42 VSS_44
AN42 VSS_45
AJ42 VSS_46
AE42 VSS_47
A23
VSS_198
AR48 VSS_2
AR46 VSS_20
AM46 VSS_21
V46 VSS_22
R46 VSS_23
P46 VSS_24
H46 VSS_25
F46 VSS_26
BF44 VSS_27
AH44 VSS_28
AD44 VSS_29
AL48 VSS_3
AA44 VSS_30
Y44 VSS_31
U44 VSS_32
AJ24
VSS_183 AH24
VSS_184 AF24
VSS_185 AB24
VSS_186 R24
VSS_187 L24
VSS_188 K24
VSS_189
AV46 VSS_19
J24
VSS_190 G24
VSS_191 F24
VSS_192 E24
VSS_193 BH23
VSS_194 AG23
VSS_195 Y23
VSS_196 B23
VSS_197
AV25
VSS_169
BA46 VSS_17
AR25
VSS_170 AJ25
VSS_171 AC25
VSS_172 Y25
VSS_173 N25
VSS_174 L25
VSS_175 J25
VSS_176 G25
VSS_177 E25
VSS_178 BF24
VSS_179
AY46 VSS_18
AD12
VSS_180 AY24
VSS_181 AT24
VSS_182
P28
VSS_154 K28
VSS_155 H28
VSS_156 F28
VSS_157 C28
VSS_158 BF26
VSS_159
BD46 VSS_16
AH26
VSS_160 AF26
VSS_161 AB26
VSS_162 AA26
VSS_163 C26
VSS_164 B26
VSS_165 BH25
VSS_166 BD25
VSS_167 BB25
VSS_168
L47 VSS_14
H29
VSS_140 F29
VSS_141 A29
VSS_142 BG28
VSS_143 BD28
VSS_144 BA28
VSS_145 AV28
VSS_146 AT28
VSS_147 AR28
VSS_148 AJ28
VSS_149
G47 VSS_15
AG28
VSS_150 AE28
VSS_151 AB28
VSS_152 Y28
VSS_153
AL33
VSS_125 AH33
VSS_126 AB33
VSS_127 P33
VSS_128 L33
VSS_129
N47 VSS_13
H33
VSS_130 N32
VSS_131 K32
VSS_132 F32
VSS_133 C32
VSS_134 A31
VSS_135 AN29
VSS_136 T29
VSS_137 N29
VSS_138 K29
VSS_139
U35
VSS_110 T35
VSS_111 BF34
VSS_112 AM34
VSS_113 AJ34
VSS_114 AF34
VSS_115 AE34
VSS_116 W34
VSS_117 B34
VSS_118 A34
VSS_119
T47 VSS_12
BG33
VSS_120 BC33
VSS_121 BA33
VSS_122 AV33
VSS_123 AR33
VSS_124
ITL_CANTIGA_FCBGA_1329P
U4500-9
AU48 VSS_1
AB47 VSS_10
AM36
VSS_100 AE36
VSS_101 P36
VSS_102 L36
VSS_103 J36
VSS_104 F36
VSS_105 B36
VSS_106 AH35
VSS_107 AA35
VSS_108 Y35
VSS_109
Y47 VSS_11
56-
56-
56-
MCHGND3
MCHGND2
MCHGND1
MCHGND5
56-

SHEETCHANGE by
SO DIMM0_9.2mm
Layout notes:Place one Cap close to every 2 pull up resistor terminated to +V0.75S.
REV
SIZE
OF
(3040mA?)
TITLE
INVENTEC
(6mA?)
Layout notes: Place these Caps closed So-Dimm0
CODE
1
2
DDR2 DIMM0
Villemont Intel Discrete
CS
A3
7027
1310A23644-0-MTRA01
Jimmy song 9-Feb-2010
DOC. NUMBER
R4101
10K_5%
1
2
0.1uF_16v
C4127
0.1uF_16v
C4124
1
2
10uF_6.3V
C4115
1
2
10uF_6.3V
1
2
C4103
2.2uF_16V
1
2
C4101
C4138
0.1uF_16v
1
2
C4116
2.2uF_16V
1
2
R4100
1
2
12-,21-,28-
15-,20-,28-,33-,57-,58-
1
2
10K_5%
23-
C4139
1uF_6.3V
2
10uF_6.3V
C4105
1
2
23-
10uF_6.3V
C4119
1
0.1uF_16v
C4126
1
2
23-
0.1uF_16v
1
2
21-
C4130
10uF_6.3V
C4117
1
2
21-
2.2uF_16V
C4131
1
2
0.1uF_16v
C4114 1
2
9-,10-,12-,13-,21-,24-,25-,28-
C4140
1uF_6.3V
1
2
21-
23-
21-
21-,28-
21-
12-,28-
15-,20-,28-,33-,57-,58-
21-
13-,14-,15-,20-,21-,25-,28-,30-,31-,32-,33-,34-,35-,37-,39-,42-,43-,45-,46-,48-,49-,50-,52-,54-,56-,58-,59-
21-
23-
C4113
10uF_6.3V
1
2
23- 0.1uF_16v
C4125
1
2
23-
21-
23-
21-
10uF_6.3V
C4118
1
2
12-,21-,28-
23-
C4136
1
2
23-
1uF_6.3V
21-
21-
23-
13
190
VSS50
VSS51 195
196
VSS52
14 VSS6
19 VSS7
VSS8
20
VSS9
25
203
VTT1
VTT2 204
162
VSS40
VSS41 167
VSS42 168
172
VSS43
VSS44 173
178
VSS45 179
VSS46
VSS47 184
VSS48 185
189
VSS49
VSS5
VSS30
VSS31 138
VSS32 139
144
VSS33 145
VSS34
VSS35 150
151
VSS36
VSS37 155
VSS38 156
161
VSS39
VSS4
9
VSS20
VSS21 60
VSS22 61
65
VSS23 66
VSS24
VSS25 71
VSS26 72
127
VSS27
VSS28 128
133
VSS29
8VSS3
134
31 VSS11
VSS12
32
VSS13
37
38 VSS14
VSS15
43
VSS16 44
48
VSS17 49
VSS18
VSS19 54
3VSS2
55
VDD4
87 VDD5
VDD6
88
93 VDD7
VDD8
94
VDD9
99
VDDSPD
199
VREF_CA
126
1VREF_DQ
VSS1
2
26 VSS10
VDD10
VDD11
105
106 VDD12
111 VDD13
VDD14
112
VDD15
117
118 VDD16
123 VDD17
VDD18
124
76 VDD2
VDD3
81
82
CN4100-2
FOX_AS0A626_JAR6_7H_204P
198 EVENT#
G1
G1
G2 G2
77 NC1
NC2
122
125 NCTEST
RESET#
30
VDD1
75
100
S0#
S1#
121
197 SA0
201 SA1
SCL
202
200 SDA
WE#
113
DQS1
29
DQS2
47
64 DQS3
137 DQS4
DQS5
154
DQS6
171
188 DQS7
116 ODT0
ODT1
120
RAS#
110
114
21
23
DQ9
DQS#0
10
27 DQS#1
45 DQS#2
DQS#3
62
DQS#4
135
152 DQS#5
169 DQS#6
DQS#7
186
12 DQS0
176
DQ56 181
183
DQ57 191
DQ58
DQ59 193
16
DQ6
180
DQ60
DQ61 182
DQ62 192
194
DQ63
DQ7 18
DQ8
DQ46 158
160
DQ47 163
DQ48
DQ49 165
6
DQ5
DQ50 175
177
DQ51
DQ52 164
166
DQ53 174
DQ54
DQ55
130
132
DQ37 140
DQ38
DQ39 142
DQ4 4
DQ40 147
149
DQ41 157
DQ42
DQ43 159
146
DQ44
DQ45 148
DQ26
DQ27 69
56
DQ28
DQ29 58
17
DQ3
DQ30 68
70
DQ31 129
DQ32
DQ33 131
DQ34 141
143
DQ35
DQ36
DQ17 41
DQ18 51
53
DQ19
DQ2 15
DQ20 40
42
DQ21 50
DQ22
DQ23 52
DQ24 57
59
DQ25 67
DM6
DM7
187
5
DQ0
DQ1 7
33
DQ10
DQ11 35
22
DQ12
DQ13 24
DQ14 34
36
DQ15 39
DQ16
CK0#
102 CK1
CK1#
104
CKE0
73
74 CKE1
DM0
11
28 DM1
46 DM2
DM3
63
DM4
136
153 DM5
170
A5
91
A6
90
86 A7
89 A8
A9
85
BA0
109
108 BA1
BA2
79
115 CAS#
CK0
101
103
A0
A1
97
A10_AP
107
84 A11
83 A12
A13
119
A14
80
78 A15
A2
96
95 A3
92 A4
1
2
FOX_AS0A626_JAR6_7H_204P
CN4100-1
98
M_VREF
M_VREF
C4135
1uF_6.3V
MA_CKE1
MA_CKE0
MA_CLK_DDR1#
MA_CLK_DDR1
MA_CLK_DDR0#
MA_CLK_DDR0
PM_EXTTS#0
ICH_3S_SMCLK
ICH_3S_SMDATA
+V3S
MA_BA0
SM_DRAMRST#
+V1.5
MA_ODT1
MA_ODT0
MA_CS1#
MA_CS0#
MA_BA2
MA_BA1
MA_CAS#
MA_WE#
MA_RAS#
MA_A(14:0)
MA_DQS#(7:0)
MA_DM(7:0)
MA_DQS(7:0)
MA_DATA(63:0)
SODIMM0_SA0
SODIMM0_SA1
+V0.75S
hexainf@hotmail.com
GRATIS - FOR FREE

REV
SO DIMM1_5.2mm
(3040mA?)
(6mA)
CODE
CHANGE by
SIZE
Layout note: Place these Caps closed So-Dimm1
INVENTEC
TITLE
28 70
A3 CS
DDR2 DIMM1
DOC. NUMBER
Layout notes:Place one Cap close to every 2 pull up resistor terminated to +V0.75S.
SHEET OF
23-
Villemont Intel Discrete
9-Feb-2010Jimmy song
A011310A23644-0-MTR
1
2
C4133
1uF_6.3V
1
2
23-
2
23-
C4141
1uF_6.3V
0.1uF_16v
C4122
1
C4121
0.1uF_16v
1
2
23-
1
2
R4102
10K_5%
1
2
C4132
1uF_6.3V
VSS52
14 VSS6
19 VSS7
VSS8
20
VSS9
25
203
VTT1
VTT2 204
168
172
VSS43
VSS44 173
178
VSS45 179
VSS46
VSS47 184
VSS48 185
189
VSS49
VSS5
13
190
VSS50
VSS51 195
196
144
VSS33 145
VSS34
VSS35 150
151
VSS36
VSS37 155
VSS38 156
161
VSS39
VSS4
9
162
VSS40
VSS41 167
VSS42
VSS23 66
VSS24
VSS25 71
VSS26 72
127
VSS27
VSS28 128
133
VSS29
8VSS3
134
VSS30
VSS31 138
VSS32 139
37
38 VSS14
VSS15
43
VSS16 44
48
VSS17 49
VSS18
VSS19 54
3VSS2
55
VSS20
VSS21 60
VSS22 61
65
93 VDD7
VDD8
94
VDD9
99
VDDSPD
199
VREF_CA
126
1VREF_DQ
VSS1
2
26 VSS10
31 VSS11
VSS12
32
VSS13
VDD13
VDD14
112
VDD15
117
118 VDD16
123 VDD17
VDD18
124
76 VDD2
VDD3
81
82 VDD4
87 VDD5
VDD6
88
EVENT#
G1
G1
G2 G2
77 NC1
NC2
122
125 NCTEST
RESET#
30
VDD1
75
100 VDD10
VDD11
105
106 VDD12
111
2
21-
CN4101-2
FOX_AS0A626_N2R6_7H_204P
198
C4137
0.1uF_16v
1
10uF_6.3V
C4109
1
2
23-
DQS7
116 ODT0
ODT1
120
RAS#
110
114 S0#
S1#
121
197 SA0
201 SA1
SCL
202
200 SDA
WE#
113
152 DQS#5
169 DQS#6
DQS#7
186
12 DQS0
DQS1
29
DQS2
47
64 DQS3
137 DQS4
DQS5
154
DQS6
171
188
182
DQ62 192
194
DQ63
DQ7 18
DQ8 21
23
DQ9
DQS#0
10
27 DQS#1
45 DQS#2
DQS#3
62
DQS#4
135
DQ51
DQ52 164
166
DQ53 174
DQ54
DQ55 176
DQ56 181
183
DQ57 191
DQ58
DQ59 193
16
DQ6
180
DQ60
DQ61
157
DQ42
DQ43 159
146
DQ44
DQ45 148
DQ46 158
160
DQ47 163
DQ48
DQ49 165
6
DQ5
DQ50 175
177
DQ32
DQ33 131
DQ34 141
143
DQ35
DQ36 130
132
DQ37 140
DQ38
DQ39 142
DQ4 4
DQ40 147
149
DQ41
DQ22
DQ23 52
DQ24 57
59
DQ25 67
DQ26
DQ27 69
56
DQ28
DQ29 58
17
DQ3
DQ30 68
70
DQ31 129
DQ13 24
DQ14 34
36
DQ15 39
DQ16
DQ17 41
DQ18 51
53
DQ19
DQ2 15
DQ20 40
42
DQ21 50
DM2
DM3
63
DM4
136
153 DM5
170 DM6
DM7
187
5
DQ0
DQ1 7
33
DQ10
DQ11 35
22
DQ12
BA1
BA2
79
115 CAS#
CK0
101
103 CK0#
102 CK1
CK1#
104
CKE0
73
74 CKE1
DM0
11
28 DM1
46
78 A15
A2
96
95 A3
92 A4
A5
91
A6
90
86 A7
89 A8
A9
85
BA0
109
108
98 A0
A1
97
A10_AP
107
84 A11
83 A12
A13
119
A14
80
0.1uF_16v
C4123
1
2
FOX_AS0A626_N2R6_7H_204P
CN4101-1
10uF_6.3V
1
2
C4128 1
2
12-,21-,27-,28-
C4111
R4103
10K_5%
1
2
0.1uF_16v
10uF_6.3V
C4107
1
2
1
2
15-,20-,27-,33-,57-,58-
1
2
C4102
2.2uF_16V
1
2
C4110
2.2uF_16V
13-,14-,15-,20-,21-,25-,27-,28-,30-,31-,32-,33-,34-,35-,37-,39-,42-,43-,45-,46-,48-,49-,50-,52-,54-,56-,58-,59-
C4120
0.1uF_16v
1
2
2
C4100
10uF_6.3V
10uF_6.3V
C4106
1
21-
23-
9-,10-,12-,13-,21-,24-,25-,27-
15-,20-,27-,33-,57-,58-
21-
21-
21-
23-
23-
21-
10uF_6.3V
C4112
1
2
12-,21-,27-,28-
C4104
10uF_6.3V
1
2
1
2
12-,27-
13-,14-,15-,20-,21-,25-,27-,28-,30-,31-,32-,33-,34-,35-,37-,39-,42-,43-,45-,46-,48-,49-,50-,52-,54-,56-,58-,59-
21-
C4134
1uF_6.3V
2.2uF_16V
C4129
1
2
C4108
0.1uF_16v
1
2
23-
21-
21-,27-
21-
21-
23-
+V3S
M_VREF
M_VREF
21-
23-
MB_CS0#
MB_CKE1
MB_CKE0
MB_CLK_DDR1#
MB_CLK_DDR1
MB_CLK_DDR0#
MB_CLK_DDR0
PM_EXTTS#1
ICH_3S_SMCLK
ICH_3S_SMDATA
MB_RAS#
SM_DRAMRST#
+V1.5
MB_ODT1
MB_ODT0
MB_CS1#
MB_CAS#
MB_WE#
+V3S
MB_DQS#(7:0)
MB_DM(7:0)
MB_DQS(7:0)
MB_DATA(63:0)
+V0.75S
DIMM1_SA1
DIMM1_SA0
MB_A(14:0)
MB_BA0
MB_BA1
MB_BA2

SHEET
TITLE
CHANGE by
CODE
INVENTEC
REV
OF
BLANK
SIZE DOC. NUMBER
CS
Villemont Intel Discrete
DDR2 Damping
27-Sep-2003Jimmy song
A011310A23644-0-MTR
29 70
A3 CS
Villemont Intel Discrete
27-Sep-2003Jimmy song
A011310A23644-0-MTR
29 70
A3 CS
Villemont Intel Discrete
27-Sep-2003Jimmy song
A011310A23644-0-MTR
29 70
A3
hexainf@hotmail.com
GRATIS - FOR FREE

1
1
DOC. NUMBER
CHANGE by
HDMI if dongle is detected
(75 Ohm)
0
VSYNC
0
Close to CRT CONN.
1
REV
OF
Audio for DisplayPort &
(75 Ohm)
INVENTEC
No audio function
0
1
Jimmy song
A011310A23644-0-MTR
30 70
A3 CS
Villemont Intel Discrete
CRT CONN
9-Feb-2010
0
CODE
HSYNC
SIZE
Audio for DisplayPort only
Audio for both DisplayPort & HDMI
SHEET
TITLE
2
C3051
27pF_50V
1
2
13-,14-,15-,20-,21-,25-,27-,28-,30-,31-,32-,33-,34-,35-,37-,39-,42-,43-,45-,46-,48-,49-,50-,52-,54-,56-,58-,59-
2
57-
10K_5%
R3055
1
2
13-,14-,15-,20-,21-,25-,27-,28-,30-,31-,32-,33-,34-,35-,37-,39-,42-,43-,45-,46-,48-,49-,50-,52-,54-,56-,58-,59-
0.1uF_16V
C3052
1
1
2
C3053
27pF_50V
1
1
2
27pF_50V
C3050
0.22uF_16V
C3054
1
2
R3057
10K_5%
13-,14-,15-,20-,21-,25-,27-,28-,30-,31-,32-,33-,34-,35-,37-,39-,42-,43-,45-,46-,48-,49-,50-,52-,54-,56-,58-,59-
13-,14-,15-,20-,21-,25-,27-,28-,30-,31-,32-,33-,34-,35-,37-,39-,42-,43-,45-,46-,48-,49-,50-,52-,54-,56-,58-,59-
5-,11-,13-,14-,20-,30-,33-,35-,37-,39-,40-,42-,52-,54-
12
BAT54_30V_0.2A
D3061
1
3
12
0_5%_OPEN
R3065
0_5%R3059
12
R3058 0_5%
R3060 0_5%
12
2
57-
57-
57-
57-
58-
58-
2.2K_5%
R3056
1
BLM18BB100SN1D
L3051
12
55
66
7
7
8
8
99
G1
GG2
G
10
11 11
12 12
13 13
14 14
15
15
2
2
3
3
4
4
1
2
SYN_070546HR015S267ZR_15P
CN3050
1
1
10
1
2
2.2K_5%
R3054
1
2VCC-VIDEO
3VIDEO_1
VIDEO_2
4
5VIDEO_3
R3051
2.2K_5%
BYP
10
DDC_IN1
11
DDC_IN2
9
DDC_OUT1
DDC_OUT2 12
GND
6
13
SYNC_IN1
SYNC_IN2 15
SYNC_OUT1 14
16
SYNC_OUT2
VCC-DCC
7
VCC-SYNC
1
2
U3050
NXP_IP4772CZ16_SSOP_16P
8
12
0.1uF_16V
C3056
12
R3052 20_5%
0.1uF_16V
1
2
R3053 20_5%
BLM18BB100SN1D
L3052
12
C3055
BLM18BB100SN1D
L3055
12
2.2K_5%
R3050
1
2
5-,11-,13-,14-,20-,30-,33-,35-,37-,39-,40-,42-,52-,54-
CRTB_L_L
CRTG_L_L
CRT_VSYNC_CONNT
CRT_HSYNC_CONNT
CRTR_L_L
CRT_DDCCLK_CONN
CRT_DDCDATA_CONN
+V5S
+V3S
CRT_HSYNC
CRT_VSYNC
CRTG_L
CRTR_L
CRTB
CRTR
CRTG
CRTB_L
CRT_HSYNC_AMP
CRT_VSYNC_AMP
CRT_DDCCLK
CRT_DDCDATA
+V3S
+V3S
+V3S
+V5S

CODE
(1A)
(150mA)
INVENTEC
OFSHEET
Web CAM
REV
A3 CS
Villemont Intel Discrete
LCM, WebCam CONN
9-Feb-2010Jimmy song
A011310A23644-0-MTR
31
TITLE
For SVTP
LCM & WebCam CONN
(40mil)
DOC. NUMBERSIZE
CHANGE by
3
D
1
G
S
2
57-
57-
70
1
2
SSM3K7002FU
Q3001
10K_5%
1
2
C3008
0.1uF_25V
9
G1
G
GG2
57-
57-
R3001
38 39
39
4
4
40
40
55
6
67
78
89
30 30
31 31
32 32
33
33 34
34
35 35
36 36
37
37 38
23 23
24 24
25
25
26 26
27 27
28 28
29 29
3
3
16
17 17
18 18
19 19
2
2
20 20
21 21
22 22
1
1
10
10 11
11 12
12
13 13
14 14
15
15 16
R3007
1
2
ACES_88442_4001_40P
CN3000
1
2
57-
13-,14-,15-,20-,21-,25-,27-,28-,30-,31-,32-,33-,34-,35-,37-,39-,42-,43-,45-,46-,48-,49-,50-,52-,54-,56-,58-,59-
2.2K_5%
2
C3000
0.1uF_16V
57-
57-
2.2K_5%
R3000
1
R3003
47K_5%
12
0.1uF_16v
1
2
57-
10K_5%
R3004
1
2
C3004
C3001
10uF_6.3V
1
2
57-
Q3002
SSM3K7002FU
D
3
G
1
S
2
13-,14-,15-,20-,21-,25-,27-,28-,30-,31-,32-,33-,34-,35-,37-,39-,42-,43-,45-,46-,48-,49-,50-,52-,54-,56-,58-,59-
3
1
24
5
57-
0.1uF_25V
C3007
1
2
U3000
TC7SET08F
100K_1%
12
57-
1
2
57-
R3006
C3005
1
2
C3003
0.1uF_16V
57-
5-,7-,8-,9-,10-,11-,12-,13-,14-,31-,35-,41-,54-
5-,7-,9-,10-,11-,13-,54-
7-,13-,19-,31-,33-,34-,35-,46-,48-,49-,50-,53-
33-
1uF_6.3V
3
D
1
G
S
2
57-
5-,7-,8-,9-,10-,11-,12-,13-,14-,31-,35-,41-,54-
2
33-
57-
57-
57-
PMV65XP
Q3000
7-,13-,19-,31-,33-,34-,35-,46-,48-,49-,50-,53-
100_5%
R3002
1
2
R3008
1K_5%
12
57-
33-,37-,53-
0.1uF_16V
C3006 1
1
2
C3010
0.1uF_16V_OPEN
1
2
57-
33-
C3002
1000pF_50V
47K_5%
R3005
1
2
3
D
1
G
S
2
57-
57-
PMV65XP
Q3004
D
3
G
1
2
S
Q3003
SSM3K7002FU
+VBATR
+V3A
LID_SW#_3
+V5A
+V5A
+V3A
+V3S
+V3S
LVDS_TXDU1N
LVDS_TXDU1P
LVDS_TXDU2N
LVDS_TXDU2P
LVDS_TXCUN
LVDS_TXCUP
INV_PWM_3
LVDS_DDC_CLK
LCM_BKLTEN
LVDS_TXDL1N
LVDS_TXDL1P
LVDS_TXDL2N
LVDS_TXDL2P
LVDS_TXCLN
LVDS_TXCLP
LVDS_TXDU0N
LVDS_TXDU0P
CAM_DISABLE#
LVDS_VDD_EN
+V3A_LCM
USB_P10N
USB_P10P
LVDS_DDC_DATA
LVDS_TXDL0N
LVDS_TXDL0P
hexainf@hotmail.com
GRATIS - FOR FREE

LPC
RTC
LAN / GLAN
SATA
CPU
IHDA
INVENTEC
REV
CHANGE by
Close to ICH9.
CODE
Close to ICH9.
S/B ICH9-1
Villemont Intel Discrete
CS
A3
7032
1310A23644-0-MTRA01
Jimmy song 9-Feb-2010
RF option
SHEET
SIZE
TITLE
RF option
DOC. NUMBER
OF
C4627 0.01uF_16V
12
R4639
0402_OPEN
1
2
16-,21-
CN4502
LOTES_AAA_BAT_032_K01_A_2P
1
+-
2
C4643
1uF_6.3V
1
2
32-
33_5%
12
45-
1
2
13-,14-,15-,20-,21-,25-,27-,28-,30-,31-,32-,33-,34-,35-,37-,39-,42-,43-,45-,46-,48-,49-,50-,52-,54-,56-,58-,59-
R4631
12
10M_5%
R4570
R4602 33_5%
12
R4599 33_5%
56_5%
12
40-
40-
15-
42-
16-
R4558
45-
R4568
24.9_1%
1
2
C4640
1uF_6.3V
1
2
45-
12
5-,6-,7-,14-,37-,38-,39-,48-,53-
17-
R4564
1
2
33_5%
R4605
R4592
30K_1%
12
56_5%
BAT54C
12
3
R4603 33_5%
12
37-
D4502
12
1
2
R4566
54.9_1%
11-,17-,21-
37-,48-
16-
33-,35-
40-
12pF_50V_OPEN
C4644
42-
33_5%R4632
12
10K_5%
R4601
1
2
32-
2
3
4
45-
13-,14-,15-,20-,21-,25-,27-,28-,30-,31-,32-,33-,34-,35-,37-,39-,42-,43-,45-,46-,48-,49-,50-,52-,54-,56-,58-,59-
35-,37-
1
2
X4500
32.768KHZ
1
17-
56_5%
R4557
1
2
TP4525
1
2
37-,48-
8-,15-,16-,17-,18-,19-,21-,22-,24-,25-,35-,54-
12pF_50V_OPEN
C4661
12
24.9_1%
R4598
40-
16-
37-,48-
0.01uF_16V
C4625
20K_5%
R4587
12
16-
R4584 1M_5%
12
18pF_50V
C4620
12
8-,15-,16-,17-,18-,19-,21-,22-,24-,25-,35-,54-
1K_5%
R4628
1
2
C4645
12pF_50V_OPEN
1
2
16-
1uF_6.3V
C4642
1
2
C4646
12pF_50V_OPEN
1
2
15-
40-
40-
12
12
37-,48-
332K_1%R4594
1
2
16-
42-
37-,48-
R4604 33_5%
AH27
AG26
THRMTRIP#
AG27
TP8
37-
R4635
10K_5%
AJ9
SATA5RXP
SATA5TXN AE10
AF10
SATA5TXP
AG8 SATALED#
SATARBIAS AH7
AJ7
SATARBIAS#
AH18
SATA_CLKN
SATA_CLKP AJ18
AF24
SMI#
F20 SRTCRST#
STPCLK#
AF17
AG17 SATA0TXP
AH13 SATA1RXN
SATA1RXP
AJ13
AG14 SATA1TXN
SATA1TXP
AF14
AH11
SATA4RXN
SATA4RXP AJ11
AG12
SATA4TXN
SATA4TXP AF12
SATA5RXN AH9
D12
E13 LAN_TXD2
LDRQ0# J3
J1
LDRQ1#_GPIO23
NMI AF23
RCIN# L3
A25 RTCRST#
C23 RXTC1
RXTC2
C24
SATA0RXN
AJ16
AH16 SATA0RXP
SATA0TXN
INIT# AE22
AG25
INTR
INTRUDER#
C22
B22 INTVRMEN
LAN100_SLP
A22
C13 LAN_RSTSYNC
LAN_RXD0
F14
G13 LAN_RXD1
LAN_RXD2
D14
D13 LAN_TXD0
LAN_TXD1
AF6
AG7 HDA_DOCK_EN#_GPIO33
HDA_DOCK_RST#_GPIO34
AE8
HDA_RST#
AE7
HDA_SDIN0
AF4
AG4 HDA_SDIN1
HDA_SDIN2
AH3
AE5 HDA_SDIN3
HDA_SDOUT
AG5
AH4 HDA_SYNC
AF25
IGNNE#
AE23
AJ26
FERR#
K5
FWH0_LAD0
FWH1_LAD1 K4
FWH2_LAD2 L6
K2
FWH3_LAD3
K3
FWH4_LFRAME#
E25 GLAN_CLK
B28 GLAN_COMPI
GLAN_COMPO
B27
GLAN_DOCK#_GPIO56
B10
HDA_BIT_CLK
ITL_ICH9M_FCBGA_676P
U4501-1
A20GATE N7
A20M# AJ27
CPUPWRGD AD22
AJ25
DPRSTP#
DPSLP#
C4637 18pF_50V
12
42-
33_5%
R4606
12
16-
40-
45-
40-
16-
42-
0.01uF_16V
C4628
12
C4626 0.01uF_16V
12
SATA_C_TXN0
SATA_TXN1
SATA_C_TXN1
SATA_TXP1
SATA_C_TXP1
SATA_C_TXP0
SATA_TXP0
SATA_TXN0
+V_RTCBAT
+V_RTCBAT
+V_RTCBAT
AZ_3S_RST#
AZ_3S_SDIN0
AZ_3S_BITCLK
LED_3S_SATA#
+V3S
ICH9_32K_RXTC1
MDC_3S_SDOUT
AZ_3S_SDOUT
ICH9_32K_RXTC2
+VCCP
SATA_C_RXP1
SATA_C_RXN1
MDC_3S_SDIN1
MDC_3S_RST#
MDC_3S_BITCLK
MDC_3S_SYNC
SATA_C_RXP0
SATA_C_RXN0
AZ_3S_SYNC
H_FERR#
PM_3S_KBCCPURST#
+V3S
+V1.5S_PCIE_ICH
H_DPRSTP#
PM_THRMTRIP#
+V_RTC
H_NMI
H_STPCLK#
CLK_SATA1#
CLK_SATA1
+VCCP
H_PWRGD
+V3AL
H_SMI#
EC_3S_A20GATE
H_A20M#
H_DPSLP#
H_IGNNE#
H_INIT#
H_INTR
LPC_3S_AD(0)
LPC_3S_AD(1)
LPC_3S_AD(2)
LPC_3S_AD(3)
LPC_3S_FRAME#

PCI-Express
Direct Media Interface
SPI
USB
SMB
SYS GPIO
GPIO
Power MGT Clocks
SATA
GPIO
MISC
Controller Link
Close to ICH8
TITLE
OF
SIZE
CHANGE by SHEET
Place within 500 mils of ICH9.
DOC. NUMBER
S/B ICH9-2
Villemont Intel Discrete
CS
A3
7033
1310A23644-0-MTRA01
Jimmy song
ISOLATION
CODE
INVENTEC
REV
TP4512
11-,21-,33-,37-
21-
21-
2
13-,14-,15-,20-,21-,25-,27-,28-,30-,31-,32-,33-,34-,35-,37-,39-,42-,43-,45-,46-,48-,49-,50-,52-,54-,56-,58-,59-
33-
15-
41-
41-
21-
37-
15-
0.1uF_16V
C4619 1
C4615 0.1uF_16V
12
33-,37-
12
TP4523
48-
21-
33-
5-,11-,13-,14-,20-,30-,35-,37-,39-,40-,42-,52-,54-
R4583
10K_5%
TP4518
53-
R4582 100K_5%
1
2
33-
31-
48-
48-
7-,13-,19-,31-,33-,34-,35-,46-,48-,49-,50-,53-
41-
33-
16-,19-
21-
TP4524
S
2
33-
TP4527
1
2
SSM3K7002FU
Q4510
3
D
1
G
33-
R4626
2.2K_5%
2
33-
BAT54 D4501
13
21-
0.1uF_16VC4616 1
R4595
453_1%
1
2
33-,42-
21-
R4588
12
15-
12
11-,21-
10K_5%
R4561
12
15-
48-
15-,20-,27-,28-,57-,58-
33-,37-
0.1uF_16VC4617
12
33-
8.2K_5%
37-
33-
46-,47-
R4576
8.2K_5%
R4578
12
21-
33-,37-
50-
33-,46-,48-
37-
21-
33-
37-
0_5%
33-
7-,13-,19-,31-,33-,34-,35-,46-,48-,49-,50-,53-
TP4514
R4590
12
R4608
12
47K_5%
R461912
20-,34-,58-
0402_OPEN
R459310K_5% 12
10K_5%
33-
R4577
8.2K_5%
1
2
10K_5% 12
41-
41-
TP4503
31-,37-,53-
31-
R4620
TP4522
15-
TP4513
43-
33-
TP4511
SSM3K7002FU
3
D
1
G
S
2
50-
R4596
3.24K_1%
1
2
33-
15-,20-,27-,28-,57-,58-
50-
5-,7-,8-,9-,12-,13-,14-,33-,37-,46-,50-
Q4506
C4614 0.1uF_16V
12
C4612 0.1uF_16V
12
13-,14-,15-,20-,21-,25-,27-,28-,30-,31-,32-,33-,34-,35-,37-,39-,42-,43-,45-,46-,48-,49-,50-,52-,54-,56-,58-,59-
3.24K_1%
R4569 1
2
R4551
24.9_1%
1
2
11-,21-,33-,37-
2
R459110K_5% 12
21-
0402_OPEN R4586
1
R45811K_5% 12
21-
R4624
10K_5%
1
2
31-
33-
37-
48-
43-
50-
5-,7-,8-,9-,12-,13-,14-,33-,37-,46-,50-
7-,13-,19-,31-,33-,34-,35-,46-,48-,49-,50-,53-
49-
49-
15-
R4560
8.2K_5%
1
2
33-
15-
11-
R4600
12
12
33-
46-
21-
33-
21-
0402_OPEN
33-
33-
10K_5% R4574
33-
R4621
8.2K_5%
1
2
33-
50-
33-
49-
33-,37-
7-,13-,19-,31-,33-,34-,35-,46-,48-,49-,50-,53-
10-,12-
21-
R4633
22.6_1%
12
48-,49-
33-,42-
Q4508
SSM3K7002FU
D
3
G
1
2
S
12
41-
33-
13-,14-,15-,20-,21-,25-,27-,28-,30-,31-,32-,33-,34-,35-,37-,39-,42-,43-,45-,46-,48-,49-,50-,52-,54-,56-,58-,59-
21-
1
2
21-
37-
48-
0.1uF_16V
C4613
2
50-
R4623
10K_5%
33-
21-
R456310K_5% 1
2
R4625 33_5%
12
33-,46-,48-
41-
10K_5% R4575
1
10K_5%
R4607
1
2
7-,13-,19-,31-,33-,34-,35-,46-,48-,49-,50-,53-
12
32-,35-
33-
33-
33-
46-
15-
33-
D
3
G
1
2
S
R45620402_OPEN
33-
7-,13-,19-,31-,33-,34-,35-,46-,48-,49-,50-,53-
33-
Q4507
SSM3K7002FU_OPEN
R4627
2.2K_5%
1
2
49-
49-
33-
21-
0402_OPEN 12
453_1%
R4571 1
2
46-
37-
R4585
8.2K_5% 1
2
49-
21-
R4617 33_5%
12
33-
R4609
D
3
G
1
2
S
1
2
Q4509
SSM3K7002FU
1
2
C4641
0.1uF_16V
33-
21-
34-,37-
13-,14-,15-,20-,21-,25-,27-,28-,30-,31-,32-,33-,34-,35-,37-,39-,42-,43-,45-,46-,48-,49-,50-,52-,54-,56-,58-,59- 8.2K_5%
R4572
46-
33-
33-
33-
7-,37-
33-
33-
37-
49-
R4589
10K_5% 12
33-,37-
2
10K_5% R4580
12
33-
R4636
8.2K_5% 1
TP10
TP11
AJ21
A20 TP12
TP3
B21
TP9
AH20
VRMPWRGD
D21
WAKE#
E20
C20
WOL_EN_GPIO9
33-,37-
33-
33-
SMBLCK
G16
C17 SMLINK0
SMLINK1
B18
M7 SPKR
STP_CPU#_GPIO25
E19
A14 STP_PCI#_GPIO15
SUSCLK P1R4 SUS_STAT#_LPCPD#
SYS_RESET#
G19
THRM#
AJ23
AJ20
SCLOCK_GPIO22
SDATAOUT0_GPIO39
AG22
AF21 SDATAOUT1_GPIO48
SERIRQ
M5
AE19 SLOAD_GPIO38
B16
SLP_M#
C16
SLP_S3#
SLP_S4# E16
G17
SLP_S5#
SMBALERT#_GPIO11
A17
A13 SMBDATA
PMSYNC#_GPIO0
R3
PWRBTN#
PWROK G20
RI#
F19
D22
RSMRST#
C10
S4_STATE#_GPIO26
SATA0GP_GPIO21 AH23
AF19
SATA1GP_GPIO19
SATA4GP_GPIO36 AE21
AD20
SATA5GP_GPIO37
SATACLKREQ#_GPIO35
L1
AJ22
GPIO49
AH24
A8 GPIO57_CLGPIO5
AH21 GPIO6
AG21 GPIO7
GPIO8
A21
LAN_PHY_PWR_CTRL_GPIO12
C12
LAN_RST# D20
LINKALERT#_GPIO60_CLGPIO4
E17
AJ24 MCH_SYNC#
MEM_LED_GPIO24 A16
M6
A19
M2
DPRSLPVR_GPIO16
C21 ENERGY_DETECT_GPIO13
GPIO1
AG19
C18
GPIO10_SUS_PWR_ACK
GPIO14_AC_PRESENT C11
AE18 GPIO17
GPIO18
K1
GPIO20
AF8
A9 GPIO27
GPIO28
D19
H1
AF3
CLK48
L4 CLKRUN#_GPIO32
CLPWROK R6
F24
CL_CLK0
CL_CLK1 B19
F22
CL_DATA0
CL_DATA1 C19
CL_RST0# F21
D18
CL_RST1#
C25
CL_VREF0
CL_VREF1
AG2
AG1 USBRBIAS#
33-
U4501-3
ITL_ICH9M_FCBGA_676P
BATLOW# B13
CK_PWRGD R5
CLK14
AB3
USBP5N AA1
AA2
USBP5P W5
USBP6N
USBP6P W4
USBP7N Y3
Y2
USBP7P W1
USBP8N
USBP8P W2
USBP9N V2
V3
USBP9P
USBRBIAS
U4
USBP10P U1
USBP11N
USBP11P U2
USBP1N AD3
AD2
USBP1P AC1
USBP2N
USBP2P AC2
USBP3N AA5
AA4
USBP3P AB2
USBP4N
USBP4P
H26
PETP5
F26
D26 PETP6_GLAN_TXP
D23 SPI_CLK
D24 SPI_CS0#
SPI_CS1#_GPIO58_CLGPIO6
F23
E23 SPI_MISO
SPI_MOSI
D25
AC5
USBP0N
USBP0P AC4
USBP10N U5
PERP5
PERP6_CLAN_RXP
C28
P27 PETN1
PETN2
M27
PETN3
K27
H27 PETN4
F27 PETN5
PETN6_GLAN_TXN
D27
PETP1
P26
M26 PETP2
K26 PETP3
PETP4
PERN1
N29
L29 PERN2
J29 PERN3
PERN4
G29
PERN5
E29
C29 PERN6_GLAN_RXN
N28 PERP1
PERP2
L28
PERP3
J28
G28 PERP4
E28
N5
OC10#_GPIO46
P5
OC11#_GPIO47
P3
OC2#_GPIO41
N6
P6 OC3#_GPIO42
M1 OC4#_GPIO43
OC5#_GPIO29
N2
OC6#_GPIO30
M4
M3 OC7#_GPIO31
N3 OC8#_GPIO44
N1 OC9#_GPIO45
DMI2TXN
DMI2TXP AA28
AD27
DMI3RXN
DMI3RXP AD26
DMI3TXN AC29
AC28
DMI3TXP
T26
DMI_CLKN
DMI_CLKP T25
AF28
DMI_IRCOMP
DMI_ZCOMP AF29
N4 OC0#_GPIO59
OC1#_GPIO40
DMI0RXN V27
V26
DMI0RXP U29
DMI0TXN
DMI0TXP U28
Y27
DMI1RXN
DMI1RXP Y26
DMI1TXN W29
W28
DMI1TXP
DMI2RXN AB27
AB26
DMI2RXP AA29
TP4517
33-
U4501-4
ITL_ICH9M_FCBGA_676P
0402_OPEN 12
33-
21-
R4618
0402_OPEN 12
TP4526
PCIE_TXP_WLAN
PCIE_TXN_NEWCARD
PCIE_TXP_NEWCARD
USB_P7N
R4637
CL_VREF0
+V3A
CL_VREF1
LP_EN
GPIO10
GPIO14_AC_PRESENT
CL_RST#0
CL_DATA0
CL_CLK0
LED_3S_LANLINK#
SLP_S3#_3R
LED_LANLINK#_ICH
LOW_PWR#
PCIE_TXN_WLAN
+V3A
HDD_HALTED#
VR_PWRGD_CK505#
+V3A
LOW_BAT#_3
USB_P8N
+V3A
USB_P3P
USB_P3N
+V3S
DMI_RXP(2)
DMI_RXN(3)
DMI_RXP(3)
CLK_R3S_ICH14
CLK_R3S_ICH48
+V3S
OCP_OC#
+V5S
VR_PWRGD
PM_PWROK
DMI_TXP(1)
DMI_TXN(2)
DMI_TXP(2)
DMI_TXN(3)
DMI_TXP(3)
DMI_RXN(0)
DMI_RXP(0)
DMI_RXN(1)
DMI_RXP(1)
DMI_RXN(2)
USB_P1N
USB_P1P
USB_P2N
USB_P2P
PCI_3S_SERIRQ
PCI_3S_CLKRUN#
SPI_CLK
+V1.5S_PCIE_ICH
DMI_TXN(0)
DMI_TXP(0)
DMI_TXN(1)
PCIE_TXP_LAN
PCIE_TXN_LAN
PCIE_C_TXN_WLAN
PCIE_C_TXP_WLAN
PCIE_C_RXN_WLAN
PCIE_C_RXP_WLAN
SPI_SO
SPI_SI
USB_P0N
USB_P0P
PCIE_C_RXP_NEWCARD
PCIE_C_RXN_NEWCARD
XDP_DBRESET#
SLP_S4#_3R
CAM_DISABLE# USB_P10N
USB_P10P
SPI_CS1#
USB_P4P
CLK_PCIE_ICH#
CLK_PCIE_ICH
USB_P6P
USB_P6N
USB_P5P
USB_P5N
+V3S
SPI_CS0#
PCIE_C_TXP_LAN
PCIE_C_TXN_LAN
PCIE_C_RXP_LAN
PCIE_C_RXN_LAN
PCIE_C_TXP_NEWCARD
PCIE_C_TXN_NEWCARD
PWR_SWIN2#_3
LED_LANLINK#_ICH
SMBALERT#_GPIO11
A_3S_ICHSPKR
CLKREQ_SATA#
ISO_PREP#
LED_LANLINK#_ICH
ISO_PREP#
VR_PWRGD
PCIE_WAKE#
USB_P4N
SLP_S5#_3R
CLK_PWRGD
BT_OFF
MC2_OFF#
GPIO38
GPIO48
GPIO39
GPIO27
GPIO18
GPIO20_LOM_DISABLE#
GPIO17
LID_SW#_3
GPIO28
NPCI_RESET#
ICH_3S_SMDATA
GPIO48
GPIO39
GPIO27
GPIO28
GPIO20_LOM_DISABLE#
GPIO18
GPIO17
USB_P8P
USB_P7P
SMBALERT#_GPIO11
LP_EN
GPIO10
RSMRST#
SLP_S3#_3R
ICH_3A_SMCLK
ICH_3A_SMDATA
PM_DPRSLPVR
+V3S
+V3A
CPUSTOP#_3
PCISTOP#_3
USB_RBIAS_PN
DMI_IRCOMP_R
CL_VREF0
RUNSCI0#_3
CL_VREF1
GPIO38
MCH_ICH_SYNC#
+V3A
ICH_3A_SMCLK
ICH_3A_SMDATA
LINKALERT#
ICH_3A_ALERT_CLK
ICH_3A_ALERT_DAT
PM_RI#
PM_SYNC#
THERM_SCI#
PM_RI#
OCP_OC#
LINKALERT#
ICH_3A_ALERT_CLK
ICH_3A_ALERT_DAT
PCIE_WAKE#
PCI_3S_CLKRUN#
PCI_3S_SERIRQ
A_3S_ICHSPKR
PM_PWROK
ICH_3S_SMCLK
hexainf@hotmail.com
GRATIS - FOR FREE

PCI
Interrupt I/F
DOC. NUMBER REV
SPI_CS1# = 1
CHANGE by
SIZE
OF
CS
A3
7034
1310A23644-0-MTRA01
Jimmy song 9-Feb-2010
TITLE
GNT0# = 0
SHEET
CODE
S/B ICH9-3
INVENTEC
Boot BIOS from SPI
R4573 8.2K_5%1 2
37-,46-,48-
Villemont Intel Discrete
R4612 8.2K_5%12
33-,37-
34-
34-
12
R4647 8.2K_5%12
4
34-
R4616 8.2K_5%
2
U4502
PHP_74LVC1G17_SOT753_5P
2
3
5
34-
R4641 8.2K_5%1
8.2K_5%
R463812
34-
15-
34-
R4629
100K_5%
1
2
13-,14-,15-,20-,21-,25-,27-,28-,30-,31-,32-,33-,34-,35-,37-,39-,42-,43-,45-,46-,48-,49-,50-,52-,54-,56-,58-,59-
8.2K_5%R464912
34-
34-
34-
8.2K_5%
R465112
34-
R4640 8.2K_5%12
34-
8.2K_5%12
34-,37-
8.2K_5%
R4559 12
R4615
34-
34-
34-
34-
12
34-
34-
34-
2
34-
R4644 8.2K_5%
R4645 8.2K_5%1
34-
8.2K_5%
R464612
12
34-
8.2K_5%
R461412
10K_5%
R4613
8.2K_5%R464812
12
58-
34-,40-
34-
12
8.2K_5%R4652
34-
34-
8.2K_5%
R4650
34-
13-,14-,15-,20-,21-,25-,27-,28-,30-,31-,32-,33-,34-,35-,37-,39-,42-,43-,45-,46-,48-,49-,50-,52-,54-,56-,58-,59-
21-,50-
34-
7-,13-,19-,31-,33-,35-,46-,48-,49-,50-,53-
34-
8.2K_5%12
34-
34-,37-
34-
R4643
R4642
1K_5%
1
2
34-
R4579 8.2K_5%12
34-
34-
34-
34-
34-
34-,40-
20-,33-,58-
2
R4611 8.2K_5%12
STOP# A4
TRDY# F5
330_5%
R4597
1
K6
PIRQG#_GPIO4 F2
G2
PIRQH#_GPIO5
C2
PLOCK#
C14
PLTRST#
R2
PME#
REQ0# F1
B6
REQ1#_GPIO50
REQ2#_GPIO52 F13
E6
REQ3#_GPIO54
J4
SERR#
F6
IRDY# D3
E3
PAR
PCICLK D4
R1
PCIRST#
PERR# E4
PIRQA#
J5
E1 PIRQB#
J6 PIRQC#
PIRQD#
C4
H4
PIRQE#_GPIO2
PIRQF#_GPIO3
C5 AD9 C_BE0# D8
B4
C_BE1# D6
C_BE2#
C_BE3# A5
DEVSEL# C6
D7
FRAME#
G4
GNT0#
GNT1#_GPIO51 A7
F12
GNT2#_GPIO53
GNT3#_GPIO55
D1
G5 AD28
AD29
H6
AD3
E12
AD30
G1
H3 AD31
E9 AD4
AD5
C9
AD6
E10
B7 AD7
AD8
C7
AD17
D10 AD18
AD19
B3
D9 AD2
F7 AD20
AD21
C3
AD22
F3
F4 AD23
AD24
C1
G7 AD25
H7 AD26
AD27
U4501-2
ITL_ICH9M_FCBGA_676P
AD0
D11
C8 AD1
G11 AD10
AD11
F8
F11 AD12
AD13
E7
AD14
A3
D2 AD15
AD16
F10
D5
R4610 8.2K_5%12
BUF_PLT_RST#
PCIE_RST#
34-
+V3S
MDM_DIS#
PLT_RST#
+V3A
PCI_3S_REQ#(3)
PCI_3S_REQ#(2)
PCI_3S_REQ#(1)
PCI_3S_REQ#(0)
PCI_3S_INTD#
PCI_3S_INTC#
PCI_3S_INTB#
PCI_3S_INTA#
PCI_3S_FRAME#
PCI_3S_TRDY#
PCI_3S_STOP#
PCI_3S_SERR#
PCI_3S_LOCK#
PCI_3S_PERR#
PCI_3S_DEVSEL#
PCI_3S_IRDY#
ODD_DET#
PCI_3S_INTG#
RUNSCI0#_3
THERM_SCI#
+V3S
ACCEL_INT#
ACCEL_INT#
PCI_3S_INTG#
ODD_DET#
PCI_3S_INTE#
CLK_R3S_ICHPCI
PCI_3S_INTB#
PCI_3S_REQ#(3)
PCI_3S_REQ#(1)
PCI_3S_LOCK#
PCI_3S_REQ#(0)
PCI_3S_INTA#
PCI_3S_INTD#
PCI_3S_INTC#
PCI_3S_REQ#(2)
PCI_3S_PERR#
PCI_3S_STOP#
PCI_3S_IRDY#
PCI_3S_TRDY#
PCI_3S_FRAME#
PCI_3S_DEVSEL#
PCI_3S_SERR#
PCI_3S_INTE#

GLAN POWER
USB_CORE VCCA3GP
VCCPUSB VCCPSUS PCI VCCP
CORE CORE
ARXATX
TITLE
(1mA)
CODE
(23mA)
DOC. NUMBER
(19mA)
(1634mA)
OF
(2mA)
(212mA)
(48mA)
(1353mA)
(23mA)
(319mA)
(19mA)
INVENTEC
(2mA)
(47mA)
(2mA)
(646mA)
9-Feb-2010
S/B ICH9-4
Villemont Intel Discrete
CS
A3
7035
1310A23644-0-MTRA01
Jimmy song SHEET
SIZE
(11mA)
(80mA)
CHANGE by
REV
(6uA)
1
2
2.2uF_16V
C4606
1
2
8-,15-,16-,17-,18-,19-,21-,22-,24-,25-,32-,35-,54-
4.7uF_6.3V
C4632
12
7-,13-,19-,31-,33-,34-,35-,46-,48-,49-,50-,53-
1
2
L4504
BLM11A121S
0.1uF_16V
1
2
0.1uF_16V
C4656
32-,33-,35-
C4647
1
2
TP4520
C4633
22uF_6.3V
1
2
0.1uF_16V
C4634
C4609
220uF_2.5v
1
2
1uF_6.3V
C4648
1
2
1
2
13-,14-,15-,20-,21-,25-,27-,28-,30-,31-,32-,33-,34-,35-,37-,39-,42-,43-,45-,46-,48-,49-,50-,52-,54-,56-,58-,59-
32-,33-,35-
12
C4665
0.1uF_16V
0.1uF_16V
C4659
12
BLM11A121S
L4503
BAT54 D4503
13
0.1uF_16V
C4630
1
2
C4631
0.1uF_16V
1
2
C4664
0.1uF_16V
1
2
10_5%
R4634
12
R4622
100_5%
12
7-,13-,19-,31-,33-,34-,35-,46-,48-,49-,50-,53-
1
2
C4608
47uF_6.3V_OPEN
1
2
C4652
0.022uF_16V
TP4519
0.1uF_16V
1
2
5-,7-,8-,9-,10-,11-,12-,13-,14-,31-,41-,54-
0.1uF_16V
C4662
1
2
C4636
C4611
0.01uF_16V
1
2
C4649 1
2
8-,15-,16-,17-,18-,19-,21-,22-,24-,25-,32-,35-,54-
10uF_6.3V
C4621
1
2
0.1uF_16V
T3
T4
VCCSUS3_3_9
AJ3
VCCSUSHDA
AJ5 VCCUSBPLL
VCC_DMI_1 W23
Y23
VCC_DMI_2
V_CPU_IO_1 AB23
AC23
V_CPU_IO_2
W6
VCCSUS3_3_17 W7
Y6
VCCSUS3_3_18
VCCSUS3_3_19 Y7
VCCSUS3_3_2 D16
T7
VCCSUS3_3_20
D17
VCCSUS3_3_3
VCCSUS3_3_4 E22
AF1
VCCSUS3_3_5
VCCSUS3_3_6 T1
T2
VCCSUS3_3_7
VCCSUS3_3_8
F17
VCCSUS1_05_2
VCCSUS1_5_1 AD8
F18
VCCSUS1_5_2
A18
VCCSUS3_3_1
VCCSUS3_3_10 T5
T6
VCCSUS3_3_11
VCCSUS3_3_12 U6
U7
VCCSUS3_3_13
VCCSUS3_3_14 V6
V7
VCCSUS3_3_15
VCCSUS3_3_16
E27
VCCGLAN3_3 A26
VCCGLANPLL
A27
VCCHDA AJ4
A10 VCCLAN1_05_1
VCCLAN1_05_2
A11
VCCLAN3_03_1
A12
B12 VCCLAN3_03_2
A23 VCCRTC
AJ19 VCCSATAPLL
VCCSUS1_05_1 AC8
AC10
VCC3_3_8 B9
F9
VCC3_3_9
G22
VCCCL1_05
VCCCL1_5 G23
A24
VCCCL3_3_1
VCCCL3_3_2 B24
R29
VCCDMIPLL
D28
VCCGLAN1_5_1
VCCGLAN1_5_2 D29
E26
VCCGLAN1_5_3
VCCGLAN1_5_4
VCC3_3_10 G3
G6
VCC3_3_11
VCC3_3_12 J2
J7
VCC3_3_13
VCC3_3_14 K7
AJ6
VCC3_3_2
AD19
VCC3_3_3
VCC3_3_4 AF20
AG24
VCC3_3_5
VCC3_3_6 AC20
VCC3_3_7
VCC1_5_B45
VCC1_5_B46
W25
VCC1_5_B47
K23
VCC1_5_B48
Y24
Y25 VCC1_5_B49
AC24 VCC1_5_B5
VCC1_5_B6
AC25
VCC1_5_B7
AD24
AD25 VCC1_5_B8
AE25 VCC1_5_B9
VCC3_3_1 AG29
R27
T24 VCC1_5_B36
T27 VCC1_5_B37
VCC1_5_B38
T28
VCC1_5_B39
T29
AB25 VCC1_5_B4
U24 VCC1_5_B40
U25 VCC1_5_B41
VCC1_5_B42
V24
VCC1_5_B43
V25
U23 VCC1_5_B44
W24
VCC1_5_B26
M25
VCC1_5_B27
N23
N24 VCC1_5_B28
N25 VCC1_5_B29
VCC1_5_B3
AB24
VCC1_5_B30
P24
VCC1_5_B31
P25
R24 VCC1_5_B32
R25 VCC1_5_B33
VCC1_5_B34
R26
VCC1_5_B35
VCC1_5_B16
H25 VCC1_5_B17
VCC1_5_B18
J24
VCC1_5_B19
J25
VCC1_5_B2
AA25
K24 VCC1_5_B20
K25 VCC1_5_B21
VCC1_5_B22
L23
VCC1_5_B23
L24
L25 VCC1_5_B24
M24 VCC1_5_B25
VCC1_5_A6
AH15 VCC1_5_A7
AJ15 VCC1_5_A8
AC11 VCC1_5_A9
AA24 VCC1_5_B1
VCC1_5_B10
AE26
VCC1_5_B11
AE27
AE28 VCC1_5_B12
AE29 VCC1_5_B13
VCC1_5_B14
F25
VCC1_5_B15
G25
H24
AC13 VCC1_5_A24
VCC1_5_A25
AC14
AA7 VCC1_5_A26
VCC1_5_A27
AB6
AB7 VCC1_5_A28
AC6 VCC1_5_A29
AD16 VCC1_5_A3
VCC1_5_A30
AC7
AE15 VCC1_5_A4
AF15 VCC1_5_A5
AG15
VCC1_5_A14
VCC1_5_A15
AH10
AJ10 VCC1_5_A16
VCC1_5_A17
AC9
AC18 VCC1_5_A18
VCC1_5_A19
AC19
AD15 VCC1_5_A2
AC21 VCC1_5_A20
VCC1_5_A21
G10
G9 VCC1_5_A22
VCC1_5_A23
AC12
D15
VCC1_05_5 E15
F15
VCC1_05_6 L11
VCC1_05_7
VCC1_05_8 L12
VCC1_05_9 L14
AC16 VCC1_5_A1
VCC1_5_A10
AD11
VCC1_5_A11
AE11
AF11 VCC1_5_A12
VCC1_5_A13
AG10
AG11
U11
VCC1_05_19
B15
VCC1_05_2
VCC1_05_20 U18
V11
VCC1_05_21
VCC1_05_22 V12
VCC1_05_23 V14
V16
VCC1_05_24 V17
VCC1_05_25
VCC1_05_26 V18
C15
VCC1_05_3
VCC1_05_4
AE1
VCC1_05_1 A15
L16
VCC1_05_10 L17
VCC1_05_11
VCC1_05_12 L18
VCC1_05_13 M11
M18
VCC1_05_14 P11
VCC1_05_15
VCC1_05_16 P18
VCC1_05_17 T11
T18
VCC1_05_18
2
13-,18-,25-,35-,48-,50-,54-
13-,18-,25-,35-,48-,50-,54-
U4501-6
ITL_ICH9M_FCBGA_676P
V5REF
A6
V5REF_SUS
2
C4663
0.1uF_16V
1
2
C4618
4.7uF_6.3V
1
13-,14-,15-,20-,21-,25-,27-,28-,30-,31-,32-,33-,34-,35-,37-,39-,42-,43-,45-,46-,48-,49-,50-,52-,54-,56-,58-,59-
1uF_16V
C4660
1
KC_FBM_11_160808_101_T_2P
L4505
12
13-,14-,15-,20-,21-,25-,27-,28-,30-,31-,32-,33-,34-,35-,37-,39-,42-,43-,45-,46-,48-,49-,50-,52-,54-,56-,58-,59-
1
2
13
C4629
1uF_6.3V
1
2
D4504
BAT54
0.1uF_16V
C46391
2
C4610
10uF_6.3V
1
2
7-,13-,19-,31-,33-,34-,35-,46-,48-,49-,50-,53-
1uF_6.3V
C4623
1
2
TP4515
C4650
0.1uF_16V
1
2
0.1uF_16V
C4658
C4605
0.1uF_16V
1
2
13-,18-,25-,35-,48-,50-,54-
13-,18-,25-,35-,48-,50-,54-
5-,11-,13-,14-,20-,30-,33-,37-,39-,40-,42-,52-,54-
1
2
13-,18-,25-,35-,48-,50-,54-
13-,18-,25-,35-,48-,50-,54-
13-,18-,25-,35-,48-,50-,54-
13-,18-,25-,35-,48-,50-,54-
1
2
C4624
10uF_6.3V
0.1uF_16V
C4635
1
2
13-,14-,15-,20-,21-,25-,27-,28-,30-,31-,32-,33-,34-,35-,37-,39-,42-,43-,45-,46-,48-,49-,50-,52-,54-,56-,58-,59-
0.1uF_16V
C4653
1
2
0.1uF_16V
1
2
C4638
0.1uF_16V
0.1uF_16V
1
2
C4651
TP4516
8-,15-,16-,17-,18-,19-,21-,22-,24-,25-,32-,35-,54-
C4657
1
2
1
2
13-,14-,15-,20-,21-,25-,27-,28-,30-,31-,32-,33-,34-,35-,37-,39-,42-,43-,45-,46-,48-,49-,50-,52-,54-,56-,58-,59-
2.2uF_16V
C4622
0.022uF_16V
C4654
0.1uF_16V
C4655
1
2
+V3S
+V1.5S
+V3S
+V3S
+V1.5S_PCIE_ICH
+V1.5S
+V1.5S
+V1.5S
+VCCP
32-,37-
+V5S
+V5A +VCCP
+VCCP
+V3A
+V3S
+V3A
+V1.5S
+V_RTC
+V1.5S
+V1.5S
+V1.5S
+V1.5S_PCIE_ICH
+V3A
+V3S
hexainf@hotmail.com
GRATIS - FOR FREE

CHANGE by SHEET
REV
OF
TITLE
DOC. NUMBER
CODESIZE
VSS_NCTF7
VSS_NCTF8 AJ2
AJ28
VSS_NCTF9
Villemont Intel Discrete
CS
A3
7036
1310A23644-0-MTRA01
Jimmy song 9-Feb-2010
INVENTEC
S/B ICH9-5
AF2
B25
VSS198
A1
VSS_NCTF1
VSS_NCTF10 AJ29
VSS_NCTF11 B1
B29
VSS_NCTF12
VSS_NCTF2 A2
VSS_NCTF3 A28
A29
VSS_NCTF4
VSS_NCTF5 AH1
AH29
VSS_NCTF6 AJ1
W26
VSS187
VSS188 W27
VSS189 W3
Y1
VSS190
VSS191 Y28
Y29
VSS192
VSS193 Y4
Y5
VSS194
VSS195 AG28
AH6
VSS196
VSS197
VSS176
VSS177 U27
U3
VSS178 V1
VSS179
VSS180 V13
V15
VSS181
VSS182 V23
VSS183 V28
V29
VSS184 V4
VSS185
VSS186 V5
VSS165
VSS166 T17
T23
VSS167
VSS168 B26
VSS169 U12
U13
VSS170
VSS171 U14
U15
VSS172 U16
VSS173
VSS174 U17
VSS175 AD23
U26
VSS155 R14
R15
VSS156
VSS157 R16
R17
VSS158 R18
VSS159
VSS160 R28
T12
VSS161
VSS162 T13
VSS163 T14
T15
VSS164 T16
VSS144 P17
VSS145
VSS146 P2
P23
VSS147
VSS148 P28
VSS149 P29
P4
VSS150
VSS151 P7
R11
VSS152 R12
VSS153
VSS154 R13
VSS133
VSS134 N15
VSS135 N16
N17
VSS136
VSS137 N18
N26
VSS138 N27
VSS139
VSS140 P12
P13
VSS141
VSS142 P14
VSS143 P15
P16
VSS123 M14
M15
VSS124 M16
VSS125
VSS126 M17
M23
VSS127
VSS128 M28
VSS129 M29
N11
VSS130
VSS131 N12
N13
VSS132 N14
VSS112 K29
VSS113
VSS114 L13
VSS115 L15
L2
VSS116
VSS117 L26
L27
VSS118 L5
VSS119
VSS120 L7
M12
VSS121
VSS122 M13
VSS101
VSS102
G8
H2 VSS103
VSS104
H23
VSS105
H28
H29 VSS106
H5
VSS107
VSS108 J23
VSS109 J26
J27
VSS110
VSS111 AC22
K28
E8 VSS091
VSS092
F16
VSS093
F28
F29 VSS094
VSS095
G12
G14 VSS096
G18 VSS097
VSS098
G21
VSS099
G24
G26 VSS100
G27
VSS080
VSS081
B8
C26 VSS082
C27 VSS083
VSS084
E11
E14 VSS085
VSS086
E18
VSS087
E2
E21 VSS088
E24 VSS089
VSS090
E5
VSS069
VSS070
AJ12
AJ14 VSS071
VSS072
AJ17
VSS073
AJ8
B11 VSS074
VSS075
B14
B17 VSS076
B2 VSS077
VSS078
B20
VSS079
B23
B5
VSS059
AG9
AH12 VSS060
VSS061
AH14
AH17 VSS062
AH19 VSS063
VSS064
AH2
AH22 VSS065
VSS066
AH25
VSS067
AH28
AH5 VSS068
AH8
VSS048
AF5 VSS049
VSS050
AF7
AF9 VSS051
VSS052
AG13
VSS053
AG16
AG18 VSS054
VSS055
AG20
AG23 VSS056
AG3 VSS057
VSS058
AG6
VSS037
VSS038
AE3
VSS039
AE4
AE6 VSS040
VSS041
AE9
AF13 VSS042
AF16 VSS043
VSS044
AF18
AF22 VSS045
VSS046
AH26
VSS047
AF26
AF27
VSS027
AD6
AD7 VSS028
AD9 VSS029
VSS030
AE12
AE13 VSS031
VSS032
AE14
VSS033
AE16
AE17 VSS034
VSS035
AE2
AE20 VSS036
AE24
VSS016
AD12 VSS017
VSS018
AD13
VSS019
AD14
AD17 VSS020
VSS021
AD18
AD21 VSS022
AD28 VSS023
VSS024
AD29
AD4 VSS025
VSS026
AD5
VSS005
VSS006
AA23
VSS007
AB28
AB29 VSS008
AB4 VSS009
VSS010
AB5
AC17 VSS011
VSS012
AC26
VSS013
AC27
AC3 VSS014
VSS015
AD1
AD10
U4501-5
ITL_ICH9M_FCBGA_676P
VSS001
AA26
AA27 VSS002
AA3 VSS003
VSS004
AA6
AB1
ICHGND7
ICHGND4
ICHGND1
ICHGND10
56-
56-
56-
56-

Keyboard / Mouse Interface
Power
Mgmt
SIRQ
LPC Bus
Genrel Purpose I/O Interface
Access Bus
Intreface
Miscellaneous
INVENTEC
(20mA)
SHEET
CODE
CHANGE by
TITLE
GPIO9 Pull low for 90W
DOC. NUMBER
OF
Debug Port
REVSIZE
32-,37-,48-
KBC & Debug Port
Villemont Intel Discrete
CS
A3
7037
1310A23644-0-MTRA01
Jimmy song 9-Feb-2010
(10mA)
10K_5% R320
12
13-,14-,15-,20-,21-,25-,27-,28-,30-,31-,32-,33-,34-,35-,37-,39-,42-,43-,45-,46-,48-,49-,50-,52-,54-,56-,58-,59-
R341
15_5%
12
TP301
33-
48-,49-
5-,6-
R325
12
53-
37-
R326
100K_5%_OPEN
1
2
10K_5%
32.768KHz
1
23
4
13
C300
0.01uF_16V
1
2
X300
12
D300BAT54
1
2
C312
0.1uF_16V_OPEN
27.4K_1%
R301
1
2
C308
2200pF_50V
1
2
37-,38-
0.1uF_16V
1
2
27pF_50V
C316
1
2
37-
37-
5-,6-,7-,14-,32-,37-,38-,39-,48-,53-
37-,38-
C311
37-
32-,37-,48-
0.1uF_16V
C305
12
53-
5-
5-,6-,7-,14-,32-,37-,38-,39-,48-,53-
R305
0_5%_OPEN
12
32-
33-
R33810K_5%
4.7K_5% R335
12
2
39-
37-,39-
37-
37-,38-
37-,53-
27pF_50V
1
2
R300
100K_5%
1
12
39-
C315
5-,37-
42-
5-,6-,7-,14-,32-,37-,38-,39-,48-,53-
R33210K_5%
32-
TP310
TP307
6-
12
14-
39-
13-,14-,15-,20-,21-,25-,27-,28-,30-,31-,32-,33-,34-,35-,37-,39-,42-,43-,45-,46-,48-,49-,50-,52-,54-,56-,58-,59-
37-
5-
37-
12
15_5%
R342
2
34-,46-,48-
5-,6-,7-,14-,32-,37-,38-,39-,48-,53-
5-,6-,7-,14-,32-,37-,38-,39-,48-,53-
0_5% R343
56-
37-,39-
C314
0.1uF_16V
1
12
5-,6-,7-,14-,32-,37-,38-,39-,48-,53-
5-
15-
37-
R313
300_5%
12
R337
4.7K_5%
12
1
2
7-,33-
5-,6-,7-,14-,32-,37-,38-,39-,48-,53-
37-,53-
R348
10K_5%
1
2
7-
4.7uF_6.3V
C302
12
37-,53-
R333
100K_5%
10K_5%
12
R344
100K_5%
12
R306
R314 300_5%
12
R307
15_5%
TP300
37-
37-
1
2
12
11-,21-,33-,37-
37-
0.1uF_16V
C306
1
2
15_5%
R310
1
2
39-
100K_5%
R303
1K_5% 1
2
2200pF_50V
C304
R302
100K_5%
12
R327
12
5-,6-
37-
32-,35-
15_5%
R318
68
VCC1_RST#
77
49
VCC2
11 VSS
70 XTAL1
XTAL2
71
113 nBAT_LED
76
nEC_SCI
nFDD_LED
114
115 nPWR_LED
60 nRESET_OUT
OUT0
124
125 OUT1
120 OUT10
OUT8
122
OUT9
121
54
PCI_CLK
78 PWEGD
118 PWM_CHRGCTL
SER_IRQ 57
TEST_PIN
69
VCC0
25
24
KSI5 23
KSI6
KSI7 22
46
LAD0
LAD1 48
LAD2 50
51
LAD3
52
LFRAME#
LRESET# 53
NC
59
KOS07 10
KOS08
KOS09 9
KOS10 8
7
KOS11 6
KOS12
KOS13 5
KSI0 29
28
KSI1 27
KSI2
KSI3 26
KSI4
35
IMCLK
IMDAT 36
61 KCLK
21
KOS00
KOS01 20
KOS02 19
18
KOS03 17
KOS04
KOS05 16
KOS06 13
12
98
80 GPIO03
99 GPIO030
100 GPIO031
GPIO032
126
81 GPIO04
GPIO05
83
GPIO07
85
86 GPIO08
87 GPIO09
GPIO11
88
GPIO015
92
GPIO016
101
102 GPIO017
GPIO02
79
GPIO020
103
GPIO021
105
4GPIO024
73 GPIO025
GPIO026
108
93 GPIO028
GPIO029
AGND
72
AVCC 40
45
AVSS
15
CAP
123 CFETA_OUT7_nSMI
CFETB_GPIO10
116
CLKRUN# 55
GPIO01
107
GPIO012
89
90 GPIO013
91 GPIO014
96 HSTCS0#_GPIO44
FLCS0#
97
112 AB1A_CLK
AB1A_DATA
111
AB1B_CLK
110
109 AB1B_DATA
AC_CKT#2_GPIO23 41
42
ADC2_GPIO40
38
ADC_TO_PWM_OUT_GPIO19
ADP_PRES_CKT#2_GPIO27_WK_SE05
74
GPIO34 64
65
Q_GPIO33 66
EMCLK
EMDAT 67
VSS
82
84
VCC1
94
HSTDATAIN_GPIO43
95 FLDATAIN
VCC1 39
ADC1_GPIO46 43
44
ADC_TO_PWM_IN
47 VSS
VSS
56
VCC1 58
62
KDAT
GPIO35 63
HSTCLK_GPIO41 3
FLCLK
GPIO39 30
HSTCS1#_GPIO42 31
32
FLCS1#
75 32KHZ_OUT_GPIO22
33
GPIO38
GPIO37 34
37 VSS
1
104 VSS
106
VCC1
VSS
117
VCC1 119
HSTDATAOUT_GPIO45
127
128 FLDATAOUT
14
VCC1
2
33-
KBCGND
SMSC_KBC1098_VTQFP_128P
U302
Alarm_CKT#2_GPIO36
0.1uF_16V
1
2
32-,37-,48-
34-,37-
R317
10K_5%
1
2
37-
37-
C310
12
6-
37-
12
0_5%
R323
1
2
R339
100K_5%
53-
C313
0.1uF_16V
0.1uF_16V
1
2
TP303
12
33-
C301
12
10K_5%
R349
TP309
100K_5%
R312
32-,37-,48-
33-,37-
5-,6-,7-,14-,32-,37-,38-,39-,48-,53-
33-
R324 12
37-,38-
37-,38-
12
37-,39-
34-,37-
0_5%_OPEN
TP302
R3211.2K_5%
1
2
37-,38-
KBCGND
5-,6-,7-,14-,32-,37-,38-,39-,48-,53-
R322
100K_5%
12
0.1uF_16v
C309
12
KBCGND
6-
37-,38-
R340
1K_5%
33-
TP306
12
5-,6-,7-,14-,32-,37-,38-,39-,48-,53-
TP305
7
78
8
99
R350 10K_5%
22
23 23
24
24
G1 25
G2 26
3
34
4
55
66
15 16
16 17
17
18 18
19
19
2
2
20
20 21
21 22
1
1
10 10
11 11
12 12
13 13
14 14
15
1
2
CN300
ACES_87216_2406_24P_OPEN
1
2
5-,6-,46-
7-
31-,33-,53-
37-,39-
10K_5% R330
33-
33-,34-
R334
0402_OPEN
R315 300_5%
12
KBCGND
0_5%
R311
12
5-,6-,7-,14-,32-,37-,38-,39-,48-,53-
5-,11-,13-,14-,20-,30-,33-,35-,39-,40-,42-,52-,54-
38-
37-
33-
5-,6-,7-,14-,32-,37-,38-,39-,48-,53-
37-
33-
39-
13-,14-,15-,20-,21-,25-,27-,28-,30-,31-,32-,33-,34-,35-,37-,39-,42-,43-,45-,46-,48-,49-,50-,52-,54-,56-,58-,59-
10K_5%
R316
1
2
32-,37-,48-
32-,37-,48-
11-,14-,58-
13-,14-,15-,20-,21-,25-,27-,28-,30-,31-,32-,33-,34-,35-,37-,39-,42-,43-,45-,46-,48-,49-,50-,52-,54-,56-,58-,59-
39-
33-
20-
SSM3K7002FU
Q300
3
D
1
G
S
2
37-
10K_5% R328
12
37-,38-
37-,38-
R304
200K_1%
12
U300
1
IN+
IN- 34 OUTPUT
VCC
5
2
VEE
11-,21-,33-,37-
37-,39-
5-,7-,8-,9-,12-,13-,14-,33-,46-,50-
5-,37-
1
2
BCD_AZV331KTR_E1_SOT23_5P
7-
14-
15-
33-,37-
C307
2200pF_50V
R329
10K_5%
1
2
32-,37-,48-
R319
0_5%
12
OCP_OC
OCP_OC#
+V3S
SPI_CS1#_FLH
SPI_CS0#_FLH
PCI_3S_SERIRQ
PCI_3S_SERR#
+V3AL
GPIO25_QL
BAT_AQUA_LED#
ADP_EN
5-
37-
SPI_SO_FLH
CLK_R3S_DEBUG
SPI_SI_FLH
SPI_CS0#_FLH
RSMRST#
KBC_32K_XTAL2
KBC_32K_XTAL1
+V3AL
+V5S
+V3S
SPI_CS1#_FLH
DEBUG_KBCRST
8051_RECOVER#
+VADP_DEBUG
LED_3_CAPS#
STBY_LED#
LPC_3S_AD(3)
LPC_3S_AD(2)
LPC_3S_AD(1)
LPC_3S_AD(0)
BUF_PLT_RST#
SPI_HOLD_1098#
SPI_CLK_FLH
LPC_3S_FRAME#
SPI_SI_FLH
SPI_CS0#_FLH
SPI_SO_FLH
SPI_SI_1098
SPI_CS0#_1098
PWR_GOOD_3
LED_3_CAPS#
BAT_AMBER_LED#
STBY_LED#
GPIO14_AC_PRESENT
SCAN_3S_IN(1)
SCAN_3S_IN(2)
SCAN_3S_IN(3)
SCAN_3S_IN(4)
SCAN_3S_IN(5)
SCAN_3S_IN(6)
SCAN_3S_IN(7)
SCAN_3S_OUT(13:0)
SCAN_3S_IN(7:0)
EC_3S_A20GATE
VCC1_POR#_3
+V3AL
+V3S
+V3AL
CRACK_GPIO8
SCAN_3S_OUT(0)
SCAN_3S_OUT(1)
SCAN_3S_OUT(2)
SCAN_3S_OUT(3)
SCAN_3S_OUT(4)
SCAN_3S_OUT(5)
SCAN_3S_OUT(6)
SCAN_3S_OUT(7)
SCAN_3S_OUT(8)
SCAN_3S_OUT(9)
SCAN_3S_OUT(10)
SCAN_3S_OUT(11)
SCAN_3S_OUT(12)
SCAN_3S_OUT(13)
SCAN_3S_IN(0)
SDA_MAIN
SCL_MAIN
SPI_SO_1098
QL_LED#
KBD17_ID#
SPI_CS1#_FLH
SPI_CS1#_1098
MC_GPIO39_WLAN
SPI_CLK_FLH
SPI_CLK_1098
THM_MAIN#
ADP_DET#
A_SD
CELLS
PCI_3S_CLKRUN#
+V3AL
ADP_PRES OCP_OC
AC_ADP_PRES
IM_5S_DATA
IM_5S_CLK
SCAN_3S_OUT(15)
SCAN_3S_OUT(14)
PCI_3S_SERR#
LOW_BAT#_3
SLP_S3#_3R
8051_RECOVER#
PWR_SWIN#_3
CLK_R3S_KBPCI
PWM_3S_FAN#
PM_3S_KBCCPURST#
VCTRL_3
KBC_PWR_ON
NPCI_RESET#
LPC_3S_FRAME#
LPC_3S_AD(3)
LPC_3S_AD(2)
LPC_3S_AD(1)
LPC_3S_AD(0)
OCP_A_IN
ADP_A_ID
+V3AL
+V3AL
RUNSCI0#_3
+V3S
PCI_3S_SERIRQ
CHGCTRL_3
KBD17_ID#
+V3AL
SPI_CS0#_1098
SPI_CS1#_1098
SPI_CLK_1098
SPI_SO_1098
SPI_SI_1098
CELLS
+V3AL
PM_PWROK
+V_RTC
PM_PWROK
+V3AL
PMC
STBY_LED#
LED_3_CAPS#
SPI_CS0#
SPI_CS1#
SPI_CLK
SPI_SO
SPI_SI
LID_SW#_3
VCC1_POR#_3
LPC_3S_AD(3:0)
+V3AL
+V3AL
hexainf@hotmail.com
GRATIS - FOR FREE

INVENTEC
After MV: P/D.
SHEET
SPI Socket P/N:6026B0150101
CODE
Villemont Intel Discrete
BIOS ROM
(30mA)
SPI Flash
DOC. NUMBER
CHANGE by
TITLE
REV
OF
SIZE
1
2
5-,6-,7-,14-,32-,37-,38-,39-,48-,53-
9-Feb-2010Jimmy song
A011310A23644-0-MTR
38 70
A3 CS
5-,6-,7-,14-,32-,37-,38-,39-,48-,53-
37-
37-
3.3K_5%
R308
37-
C303
0.1uF_16v
1
2
R331
0402_OPEN
12
37-
R336
3.3K_5%
1
2
37-
U301
SST_SST25VF016B_75_4I_S2AF_SOIC_8P
CE#
1
HOLD# 7
SCK 6
5
SI
2SO
8
VDD
VSS
4
3WP#
0_5%
R309
12
+V3AL
+V3AL
SPI_HOLD_1098#
SPI_CLK_FLH
SPI_SI_FLH
SPI_SO_FLH
SPI_CS0#_FLH

Keyboard CONN
(3mA)
OFCHANGE by SHEET
TITLE
REV
Jimmy song
A011310A23644-0-MTR
39 70
A3 CS
Villemont Intel Discrete
KeyBoard & TouchPad & B/B CONN
9-Feb-2010
CODE DOC. NUMBER
INVENTEC
Touch Pad CONN
(15/5)
SIZE
9
9
G1
G
GG2
37-,39-
26
27
27
28
28
29 29
3
3
30 30
4
4
5
5
6
6
7
7
8
8
17
17
18
18
19
19
2
2
20
20
21
21
22
22
23
23
24
24
25
25
26
CN250
ACES_50523_03001_001_30P
1
1
10
10
11
11
12
12
13
13
14
14
15
15
16
16
37-
37-
37-
13-,14-,15-,20-,21-,25-,27-,28-,30-,31-,32-,33-,34-,35-,37-,39-,42-,43-,45-,46-,48-,49-,50-,52-,54-,56-,58-,59-
R251
47K_5%
12
47K_5%
R252
12
2
R254
47K_5%
12
47K_5%
R253
1
2
R256
47K_5%
12
12
47K_5%
R255
1
12
R250
47K_5%
37-
5-,6-,7-,14-,32-,37-,38-,48-,53-
47K_5%
R257
270_5%
R1309
1
2
48-
37-
1
1
2
2
3
3
4
4GG1
G2
G
13-,14-,15-,20-,21-,25-,27-,28-,30-,31-,32-,33-,34-,35-,37-,39-,42-,43-,45-,46-,48-,49-,50-,52-,54-,56-,58-,59-
R1308
270_5%
1
2
ACES_91518_0040N_001_4P
CN251
37-
37-
37-
37-
37-
13-,14-,15-,20-,21-,25-,27-,28-,30-,31-,32-,33-,34-,35-,37-,39-,42-,43-,45-,46-,48-,49-,50-,52-,54-,56-,58-,59-
37-
37-
37-
37-
37-
37-
37-
37-
37-,39-
37-,39-
37-,39-
37-,39-
37-,39-
37-,39-
37-,39-
37-
680pF_50V
C250 1
2
37-,39-
R259
1
2
5-,11-,13-,14-,20-,30-,33-,35-,37-,40-,42-,52-,54-
1
2
4.7K_5%
1
2
37-
R260
4.7K_5%
+V5S
IM_5S_CLK
IM_5S_DATA
270_5%
R258
SCAN_3S_IN(7)
SCAN_3S_IN(6)
KBD17_ID#
LED_3_CAPS#
SCAN_3S_IN(7:0)
+V3S
+V3S
+V3S
WL_BT_LED#
SCAN_3S_IN(1)
SCAN_3S_IN(7)
SCAN_3S_IN(6)
SCAN_3S_OUT(9)
SCAN_3S_IN(4)
SCAN_3S_IN(5)
SCAN_3S_OUT(0)
SCAN_3S_IN(2)
SCAN_3S_IN(0)
+V3AL
SCAN_3S_IN(4)
SCAN_3S_IN(1)
SCAN_3S_IN(3)
SCAN_3S_IN(2)
SCAN_3S_IN(5)
SCAN_3S_IN(3)
SCAN_3S_OUT(5)
SCAN_3S_OUT(1)
SCAN_3S_IN(0)
SCAN_3S_OUT(2)
SCAN_3S_OUT(4)
SCAN_3S_OUT(7)
SCAN_3S_OUT(8)
SCAN_3S_OUT(6)
SCAN_3S_OUT(3)
SCAN_3S_OUT(12)
SCAN_3S_OUT(13)
SCAN_3S_OUT(14)
SCAN_3S_OUT(11)
SCAN_3S_OUT(10)
SCAN_3S_OUT(15)
hexainf@hotmail.com
GRATIS - FOR FREE

REVDOC. NUMBERCODE
INVENTEC
1310A23644-0-MTRA01
Jimmy song
(1A)
SATA ODD
For EMI
(1.5A)
CHANGE by SHEET
SATA HDD
Close to SATA CONN.
OF
TITLE
SIZE
12
32-
9-Feb-2010
HDD & ODD CONN
Villemont Intel Discrete
CS
A3
7040
12
C1701
0.01uF_16V
32-
R1700
0_5%
C1702
4.7uF_6.3V
1
2
32-
5-,11-,13-,14-,20-,30-,33-,35-,37-,39-,40-,42-,52-,54-
32-
12
9V3.3
2A+
3A-
6B+
B-
5
18 RESERVED
C1705
0.01uF_16V
17 GND
19 GND
20 V12
21 V12
22 V12
4GND
7GND
8V3.3
1GND
10 V3.3
11 GND
12 GND
13 GND
14 V5
15 V5
16 V5
32-
ALLTOP_C166BV_12205_L_22P
CN1701
C1704
0.01uF_16V
12
32-
P5 GND
P6 GND
GND
S1
S4 GND
GND
S7
S2
S3 A-
B+
S6
S5 B-
P1 DP
GG1
GG2
MD
P4
P2 +5V
+5V
P3
12
34-
ALLTOP_C18523_11305_L_13P
CN1700
A+
32-
5-,11-,13-,14-,20-,30-,33-,35-,37-,39-,40-,42-,52-,54-
0.01uF_16V
C1700 0.1uF_16V
C1703 1
2
SATA_RXN0
SATA_RXP0
SATA_C_TXN0
SATA_C_TXP0
+V5S
32-
SATA_C_RXN1
SATA_C_RXP1
SATA_C_RXP0
SATA_C_RXN0
ODD_DET#
+V5S
SATA_RXN1
SATA_RXP1
SATA_C_TXN1
SATA_C_TXP1

(20/5)
USB RIGHT SIDE
(20/5)
(500mA)
DOC. NUMBER
INVENTEC
For SVTP
Close to USB CON
REV
For SVTP
SIZE CODE
CHANGE by SHEET
(20/5)
(500mA)
(20/5)
(20/5)
USB CONN
Villemont Intel Discrete
CS
A3
7041
1310A23644-0-MTRA01
Jimmy song 9-Feb-2010
(500mA)
USB LEFT SIDE
(20/5)
For SVTP (500mA) (500mA)
TITLE
(500mA) (500mA)
OF
1
2
41-
5-,7-,8-,9-,10-,11-,12-,13-,14-,31-,35-,41-,54-
33-,41-
5-,7-,8-,9-,10-,11-,12-,13-,14-,31-,35-,41-,54-
41-
1
2
0.1uF_16V
C2003
1
2
47uF_6.3V
C2006
4
GG1
G2
GG3
GG4
G
4.7uF_6.3V
C2000
ALLTOP_C10752_104B3_L_4P
CN2001
1
1
2
2
3
3
4
4
55
66
7
78
8
GG1
GG2
ACES_91518_0080N_8P
CN2000
1
12
23
34
RICH_RT9711APF_MSOP_8P
U2002
2VIN
3VIN VOUT 6
7
VOUT
VOUT 8
EN_EN
45
FLG
GND
1
3
2
4
1
1
2
L2000
WCM_2012_900T
47uF_6.3V
1
21uF_10V
C2001
4.7uF_6.3V
1
2
C2007
41-
41-
5-,7-,8-,9-,10-,11-,12-,13-,14-,31-,35-,41-,54-
33-
C2005
33-
33-,41-
33-
5
1GND
41-
33-,41-
33-
33-
U2001
VIN
2
VIN
36
VOUT
7
VOUT
8
VOUT
4EN_EN FLG
6
VOUT
VOUT 7
8
VOUT
4EN_EN FLG 5
1GND
RICH_RT9711APF_MSOP_8P
1
2
RICH_RT9711APF_MSOP_8P
U2000
VIN
2
3VIN
1
2
1000pF_50V_OPEN
C2002
22uF_6.3V
C2004
+V5A
USB_P0N
USB_P0P
USB_L_P0N
USB_L_P0P
33-
SLP_S5#_3R
SLP_S5#_3R
+V5A
+V5A
+V5A_USB_1
+V5A_USB_1
+V5A_USB_R
+V5A_USB_R
+V5A_USB_R
USB_P4P
USB_P5N
USB_P5P
USB_P4N
SLP_S5#_3R
hexainf@hotmail.com
GRATIS - FOR FREE

L is optional.
PORTF:REAR LINE OUT
25 mil
DMIC:DIGITAL MIC
PORTA:FRONT MIC / LINE IN / HEADPHONE
It is always recommended that PVDD be filtered from 5V.
bridging the 2 planes across the moat.
INVENTEC
SIZE
For EMI
PORTC:REAR LINE IN / MIC
25 mil
OF
PORTD:INTERNAL SPEAKER
Recommend a copper trace about 100 mills
wide under CODEC (on the GND layer)
PORTB:FRONT HEADPHONE
REV
SHEET
CODE
(KBC,GPIO14)
CHANGE by
IDT SUGGESTION DGND
It may provide improved audio perfomance.
25 mil
25 mil
2
AZALIA CODEC
Villemont Intel Discrete
CS
A3
7042
1310A23644-0-MTRA01
Jimmy song 9-Feb-2010
TITLE
Not use Port C, MIC_BIAS_C could be NC.
DOC. NUMBER
C501
12
12pF_50V_OPEN
C526 1
1
2
33-
0.1uF_16V
1
2
43-
1uF_6.3v
C536
33_5%
12
2.49K_1%
R510
R516
12
R518
C521
1
2
32-
43-
AUDIO_GND
33_5%
TP500
0.01uF_16v
0.1uF_16V
C504
12
C528
10uF_6.3V
1
2
43-
0.01uF_16V_OPEN
C514 1
2
AUDIO_GND
C537 1uF_6.3v
12
2
0.1uF_16V
C500
12
AUDIO_GND
AUDIO_GND
4.7K_5%_OPEN
R515
1
0.1uF_16V
1
2
37-
AUDIO_GND
SENSE_A
SENSE_B
12 SPDIFOUT0 40
SYNC
8
TML 41
29
V-
17 VrefFilt
VrefOut_A
19
20 VrefOut_C
32
Vreg
C533
PORTB_L 26
27
PORTB_R
PORTC_L
15
16 PORTC_R
PORTF_L
13
PORTF_R
14
PVDD 34
9RESET#
6SDATA_IN
SDATA_OUT
4
11
DMIC1_GPIO0_SPDIFOUT1
2DMIC_CLK_GPIO1
DVDD
7
DVDD_CORE
1
39
EAPD
MONO_PORTD_L+ 35
36
MONO_PORTD_L-
PASS 37
PCBeep
10
23
PORTA_L
24
PORTA_R
AVDD 22
AVSS 25
AVSS 28
AVDD 33
5BITCLK
18 CAP2
Cap+ 31
30
Cap-
3DMIC0_GPIO2
38
43-
AUDIO_GND
U500
IDT_92HD88B1X5NDGXTAX_QFN_40P
21
AVSS
43-
43-
TP503
5-,11-,13-,14-,20-,30-,33-,35-,37-,39-,40-,42-,52-,54-
0.1uF_16V
1
2
42-
42-
4.7uF_6.3V
1
2
32-
C532
2
TP501
C541
CHENKO_LL4148_2P
21
100K_5%
R508
1
R521
10K_5%
1
2
D501
5-,11-,13-,14-,20-,30-,33-,35-,37-,39-,40-,42-,52-,54-
13-,14-,15-,20-,21-,25-,27-,28-,30-,31-,32-,33-,34-,35-,37-,39-,43-,45-,46-,48-,49-,50-,52-,54-,56-,58-,59-
32-
R517
12
TP505
TP504
43-
0_5%
10K_5%
R509
1
2
2
42-
C538 1uF_6.3v
12
32-
10uF_6.3V
C539
1
POWERPAD_2_0610
39.2K_1%
R512 12
R514 1
2
32-
PAD501
12
0_5%_OPEN
1
2
0.1uF_16V
C519
D
3
1
G
2
S
AUDIO_GND
AUDIO_GND
10K_5%
R507
1
2
42-
AUDIO_GND
Q500
SSM3K7002FU
12
0.1uF_16V
C527
R513
12
C522
0.1uF_16V
1
2
43-
AUDIO_GND
2.49K_1%
1
2
13-,14-,15-,20-,21-,25-,27-,28-,30-,31-,32-,33-,34-,35-,37-,39-,43-,45-,46-,48-,49-,50-,52-,54-,56-,58-,59-
C524
1000pF_50V
AUDIO_GND
5-,11-,13-,14-,20-,30-,33-,35-,37-,39-,40-,42-,52-,54-
43-
43-
AUDIO_GND
1uF_6.3v
C525
43-
1000pF_50V
C520
1
2
2
C530
1uF_6.3v
1
2
0.1uF_16V_OPEN
12
10uF_6.3V
C523
1
C503
1uF_6.3v
1
2
AUDIO_GND
TP502
C506 0.1uF_16V_OPEN
12
5-,11-,13-,14-,20-,30-,33-,35-,37-,39-,40-,42-,52-,54-
AUDIO_GND
C529
C535
0.1uF_16V
1
2
2
C531
4.7uF_6.3V
1
2
12
C534
1uF_6.3V
1
C540
1
2
20K_1%
R511
A_SD
+V5S_PVDD_CODEC
+V5S_PVDD_CODEC
+V5S_PVDD_CODEC
10uF_6.3V
AZ_3S_SDOUT
AZ_3S_BITCLK
+V3S
+V5S
+V5S
DIGITAL_MIC_DATA
DIGITAL_MIC_CLK
MIC_SENSE
+V5S
SPK_OUT_L+
SPK_OUT_L-
+V5S_PVDD_CODEC
+V3S
AZ_3S_SYNC
AZ_3S_RST#
AZ_3S_SDIN0
MIC_BIAS_AMIC_BIAS_C
HP_OUT_L1
HP_OUT_R1
A_3S_ICHSPKR
EXT_MIC1
EXT_MIC2
+V5S
HP_JS

Colse to internal speaker.
Internal Speaker INT. DIGITAL MIC
DOC. NUMBER REV
Please close to MIC_BIAS_A
FOR EMI
SIZE
SD/MMC & AUDIO JACK CONNECTOR MB SIDE
9-Feb-2010Jimmy song
A011310A23644-0-MTR
43 70
A3 CS
Villemont Intel Discrete
OFSHEETCHANGE by
INVENTEC
TITLE
CODE
GG2
C543
0.1uF_16V
1
2
Earphone & MIC JACK Board
2
CN501
ACES_87213_0200_2P
11
22GG1
GG2
G
C542
1uF_6.3V
1
ACES_87213_0400_4P
CN500
11
22
33
44G1
0_5%R520
12
AUDIO_GND
15-
AUDIO_GND
1
2
C5151
2
100pF_50v
C516
42-
42-
42-
42-
13-,14-,15-,20-,21-,25-,27-,28-,30-,31-,32-,33-,34-,35-,37-,39-,42-,43-,45-,46-,48-,49-,50-,52-,54-,56-,58-,59-
33-
100pF_50v
14
22
33
44
5
56
6
77
88
9
9
CN502
ACES_50611_01401_001_14P
11
10
10 11
11 12
12 13
13 14
42-,43-
13-,14-,15-,20-,21-,25-,27-,28-,30-,31-,32-,33-,34-,35-,37-,39-,42-,43-,45-,46-,48-,49-,50-,52-,54-,56-,58-,59-
42-
42-
42-
42-
42-
42-
42-,43-
USB_P3N
+V3S
EXT_MIC1
HP_OUT_L1
CLK_R3S_CR48
33-
MIC_SENSE
DIGITAL_MIC_CLK
DIGITAL_MIC_DATA
SPK_OUT_L-
SPK_OUT_L+
HP_JS
EXT_MIC2
HP_OUT_R1
MIC_BIAS_A
MIC_BIAS_A
USB_P3P
+V3S
hexainf@hotmail.com
GRATIS - FOR FREE

DOC. NUMBER REV
CHANGE by
SIZE
TITLE
AUDIO AMP & HP JACK
Villemont Intel Discrete
CS
A3
7044
1310A23644-0-MTRA01
Jimmy song 9-Feb-2010
BLANK
INVENTEC
SHEET OF
CODE

INVENTEC
DOC. NUMBER
CHANGE by SHEET
MDC CONN
Villemont Intel Discrete
CS
A3
7045
1310A23644-0-MTRA01
Jimmy song 9-Feb-2010
(35mA)
OF
REV
TITLE
CODESIZE
MDC CONN
10uF_6.3v
C691
1
2
C690
1
2
G4
G
GG5
G6
G
11 RST#
SDI
9
3SDO
SYNC
7
0.1uF_16v
2
3.3VDUAL 6
4
REVERSED
5GND 8
GND
BCLK 12
G
G1
G2 G
G
G3
CN690
ACES_88020_12101_12P
GND
1
GND 10
REVERSED
12
32-32-
13-,14-,15-,20-,21-,25-,27-,28-,30-,31-,32-,33-,34-,35-,37-,39-,42-,43-,46-,48-,49-,50-,52-,54-,56-,58-,59-
32-
32-
32-
R690 33_5%
MDC_3S_RST#
MDC_AZ_3S_SDIN1
MDC_3S_SDOUT
MDC_3S_SYNC
MDC_3S_SDIN1
+V3S
MDC_3S_BITCLK
hexainf@hotmail.com
GRATIS - FOR FREE

For AMD
WOL_EN#
(60mil)
DOC. NUMBER REV
SHEET
CODE
CHANGE by
TITLE
SIZE
1
2
9-Feb-2010Jimmy song
A011310A23644-0-MTR
46 70
A3 CS
Villemont Intel Discrete
Giga LAN Controller
OF
INVENTEC
SSM3K7002FU
12
0.1uF_16v
C440
1uF_6.3V
1
2
46-,47-
R449
10K_5%_OPEN
1
2
33-,47-
C453
46-,47-
R446
1K_5%
12
47-
5-,6-,37-
47-
C455
20pF_50v
1
2
10K_5%_OPEN
R411
46-
4.7uF_6.3V
C421
1
2
1
2
S
C449
0.1uF_16v
1
2
1
2
Q401
SSM3K7002FU
D
3
G
1
2
C447
0.1uF_16v
C444
1
2
C445
0.1uF_16v
0.1uF_16v
C442
1
20.1uF_16v
1
2
5
33-
46-,47-
46-,47-
C441
0.1uF_16v
46-,47-
TC7SZ02F
U403
3
1
24
R448
15K_5%
1
2
7-,13-,19-,31-,33-,34-,35-,46-,48-,49-,50-,53-
33-
7-,13-,19-,31-,33-,34-,35-,46-,48-,49-,50-,53-
46-
13-,14-,15-,20-,21-,25-,27-,28-,30-,31-,32-,33-,34-,35-,37-,39-,42-,43-,45-,48-,49-,50-,52-,54-,56-,58-,59-
5-,7-,8-,9-,12-,13-,14-,33-,37-,50-
VDDTX
47-
47-
MDIN0
3
MDIN1
6
MDIP0
2
MDIP1
5
27
PERSTB
18 REFCLK_N
REFCLK_P
17
46
REST
VCTRL12A 48
VCTRL12D 45
19
EGND
HSIN
16
HSIP
15
HSON
21
HSOP
20
ISOLATEB 28
26
LANWAKEB
38
LED0
35
LED1_EESK
34
LED2_EEDI_AUX
LED3_EEDO 33
47
GND
7GND
NC
8
9NC
1AVDD33
41
CKTAL1
CKTAL2 42
CLKREQB 25
EECS 32
22
GND 31
DVDD12 36
VDD33 37
39
NC
4NC
NC 40
NC 43
44
NC
11 NC
NC
12
DVDD12
13
14 GND
23 NC
NC
24
29
VDD33
30
DVDD12
2
U402
REA_RTL8153EH_GR_LQFP_48P
10 DVDD12
1
2
R413
220K_5%
1
D
3
G
1
2
S
C454
20pF_50v
1
2
Q400
PMV65XP
0.1uF_16v
C446
1
2
R410
100_5%
0.1uF_16v
C448
1
2
C443
0.1uF_16v
1
2
2
C457
0.1uF_16V
1
2
2
220K_5%
R412
1
2
3
C456
1uF_6.3V
1
33-,48-
25MHz
X440
1
4
46-,47-
46- 34-,37-,48-
46-,47-
12
0.1uF_16V
C452
1
2
3.6K_5%
12
0.1uF_16V
C451 12
47-
R444
12
15-
0.1uF_16V
C450
15-
33-
2.49K_1%
R440
R445
1K_5%
12
33-
46-
+V3_LAN
DVDD12
EVDD12
LAN_TRD0N
LAN_TRD0P
LAN_TRD1N
LAN_TRD1P
+V3S
+V3_LAN
+V3_LAN
+V3A
+V3_LAN
SLP_S3#_3R
+V3A
LED_3S_LANLINK#
+V3_LAN DVDD12 ADP_PRES
DVDD12
+V3_LAN
DVDD12
+V3_LAN
PCIE_RXP_LAN
BUF_PLT_RST#
PCIE_WAKE#
PCIE_C_RXP_LAN
PCIE_C_RXN_LAN
PCIE_RXN_LAN
PCIE_C_TXP_LAN
PCIE_C_TXN_LAN
CLK_PCIE_LAN
CLK_PCIE_LAN#
LED_3S_LANACT#

REV
For ESD
Magnetic & RJ45 CONN
SHEET
CODESIZE
9-Feb-2010Jimmy song
A011310A23644-0-MTR
47 70
A3 CS
Villemont Intel Discrete
CHANGE by
TITLE
OF
DOC. NUMBER
INVENTEC
1
2
1000pF_2000v
C400 1
2
C402
0.01uF_50V
1
2
C401
0.01uF_50V
RX-
TD+
1TD-
3
16
TX+
14
TX-
TCT 152 TCT
NC
4
5NC
RCT
7
6RD+
RD-
8
RX+ 11
9
BOTH_TS8121C_LF_SOP_16P
U400
10
RCT
12
NC
NC 13
46-
46-
46-
46-
47-
47-
47-
47-
470_5%
12
C403
0.01uF_16V
1
2
R402
75_1%
R401
1
2
47-
12
47-
46-
TX+
1
TX-
2
Y1B1 Y2 B2
47-
46-
33-,46-
R403
470_5%
A1 G1
GG1
A2G2
GG2
4P4
P5
5
7P7
8P8
3RX+
RX-
6
1
2
FOX_JM3611A_R3422_7F_12P
JACK400
1
2
75_1%
R400
1
2
0.01uF_16V
C404
1
2
0.01uF_50V_OPEN
C430
R415
75_1%_OPEN
1
2
0.01uF_50V_OPEN
C431
R416
75_1%_OPEN
1
2
LAN_TRD0P LAN_TDN
LAN_TDP LAN_RDN
LAN_RDP
+V3_LAN
LAN_TDN
LAN_TDP
47-
LED_3S_LANACT#
LED_3S_LANLINK#
LAN_TRD1N
LAN_TRD1P LAN_RDP
LAN_RDN
LAN_TRD0N
hexainf@hotmail.com
GRATIS - FOR FREE

MSI SKU OPEN
WLAN + Bluetooth SKU INSTALL
MSI SKU OPEN
WLAN + Bluetooth SKU INSTALL
CHANGE by
Mini Card-WLAN
SIZE
OF 7048
1310A23644-0-MTRA01
Jimmy song
INVENTEC
(1.5A)
TITLE
SHEET
REVCODE DOC. NUMBER
100K_5%
1
2
9-Feb-2010
Mini Card (WLAN)
Villemont Intel Discrete
CS
A3
13-,18-,25-,35-,50-,54-
33-
32-,37-
34-,37-,46-,48-
33-,46-
R1301
1
2
0.1uF_16V
C1304
1
2
S
100K_5%
R1300
32-,37-
Q1302
SSM3K7002FU
D
3
1
G
2
21
34-,37-,46-,48-
32-,37-
13-,14-,15-,20-,21-,25-,27-,28-,30-,31-,32-,33-,34-,35-,37-,39-,42-,43-,45-,46-,49-,50-,52-,54-,56-,58-,59-
33-,49-
33-
15-
48-
32-,37-
15-
D1300 CHENKO_LL4148_2P
220K_5%
12
30
32
SMB_DATA
USB_D+ 38
36
USB_D-
1WAKE#
W_DISABLE# 20
13-,14-,15-,20-,21-,25-,27-,28-,30-,31-,32-,33-,34-,35-,37-,39-,42-,43-,45-,46-,49-,50-,52-,54-,56-,58-,59-
48-
R1304
19 LPC_PCI_CLK
49 NUM_LED#
22
PERST#
23 PERn0
25 PERp0
31 PETn0
33 PETp0
47 PWR_LED#
13 REFCLK+
11 REFCLK-
SMB_CLK
G2
G
44
LED_WLAN#
LED_WPAN# 46
LED_WWAN# 42
16
LPC_AD0
LPC_AD1 14
12
LPC_AD2
10
LPC_AD3
17 LPC_DEBUG_RST#
LPC_FRAME# 8
1.5V
GND 50
3.3V 52
1.5V 6
9GND
51 CAPS_LED#
5CH_CLK
3CH_DATA
7CLKREQ#
G1 G
34
35 GND
37 Reserved
39 Reserved
4
GND
40
GND
41 Reserved
43 Reserved
48
15
GND 18
2
3.3V
21 GND
26
GND
GND
27 28
1.5V
29 GND
GND
39-
BELLW_80003_4023_52P
CN1300
+3.3Vaux 24
45 +V3AL
GND
2
0_5%
R1306
1
2
2
0.1uF_16V
C1300
1
2
10K_5%
R1303
1
C1302
10uF_6.3V
1
33-
33-
37-,49-
32-,37-
49-
48-
33-
7-,13-,19-,31-,33-,34-,35-,46-,48-,49-,50-,53-
R1307
10K_5%
1
2
C1306
0.1uF_16V 1
2
48-
2
D1301
BAT54
13
7-,13-,19-,31-,33-,34-,35-,46-,48-,49-,50-,53-
C1305
10uF_6.3V
1
Q1301
SSM3K7002FU
3
D
G
1
2
S
33-
SSM3K7002FU
Q1300
3
D
1
G
2
S
Q1303
3
D
1
G
S
2
C1303
1
2
PMV65XP
R1305
10K_5%
1
2
0.1uF_16V
C1307
4.7uF_6.3V
1
2
R1302
100K_5%
1
2
15-
1
2
5-,6-,7-,14-,32-,37-,38-,39-,53-
15-
BUF_PLT_RST#
CLKREQ_MINI_WLAN#
C1301
0.1uF_16V
+V3A_WLAN
+V3A_WLAN
PCIE_WAKE#
CLK_PCIE_WLAN#
CLK_PCIE_WLAN
PCIE_C_TXP_WLAN
PCIE_C_TXN_WLAN
PCIE_C_RXP_WLAN
PCIE_C_RXN_WLAN
CLK_R3S_MINICARD
+V3AL
USB_P8N
USB_P8P
BUF_PLT_RST#
LPC_3S_FRAME#
LPC_3S_AD(3)
LPC_3S_AD(2)
LPC_3S_AD(1)
LPC_3S_AD(0)
LED_WLAN_LINK#
+V3S
LED_WLAN_LINK#
LED_BLUETOOTH
WL_BT_LED#
MC_GPIO39_WLAN
MC2_OFF#
+V1.5S
+V3S
+V3A
+V3A

MSI SKU INSTALL
WLAN + Bluetooth SKU OPEN
MSI SKU OPEN
WLAN + Bluetooth SKU INSTALL
SIZE
OF
TITLE
SHEET
REV
BlueTooth CONN
(100mA)
Jimmy song
A011310A23644-0-MTR
49 70
A3 CS
Villemont Intel Discrete
Bluetooth CONN
9-Feb-2010
CODE
MSI WiFi/Bluetooth CONN
DOC. NUMBER
Layout : 0 ohm Jump
CHANGE by
INVENTEC
10K_5%_OPEN
R1351
1
2
33-
33-,49-
1
2
C2151
0.1uF_16v
1
2
R2154
10K_5%
0_5%
R1353
12
SSM3K7002FU_OPEN
Q1350 3
D
1
G
S
2
0_5%
R1355
12
49-
33-,48-
49-
37-,48-
R1354
0_5%_OPEN
12
Q2156
SSM3K7002FU
D
3
G
1
2
S
22
33
44
5
5
6
6
77
88
9
9
CN2157
ACES_87213_1000N_10P
11
10
10 G1
GG2
G
R2151
10K_5%
1
2
33-,49-
49-
13-,14-,15-,20-,21-,25-,27-,28-,30-,31-,32-,33-,34-,35-,37-,39-,42-,43-,45-,46-,48-,49-,50-,52-,54-,56-,58-,59-
13-,14-,15-,20-,21-,25-,27-,28-,30-,31-,32-,33-,34-,35-,37-,39-,42-,43-,45-,46-,48-,49-,50-,52-,54-,56-,58-,59-
33-
33-
49-
R2152
100_5%
1
2
13-,14-,15-,20-,21-,25-,27-,28-,30-,31-,32-,33-,34-,35-,37-,39-,42-,43-,45-,46-,48-,49-,50-,52-,54-,56-,58-,59-
33-
33-
SSM3K7002FU
Q2151 3
D
1
G
S
2
11
22
33
44
5
5
G1
GG2
G
4.7uF_6.3V
C2150
1
2
CN2150
ENTERY_3703_F05N_11R_5P
PMV65XP
Q2150
3
D
1
G
S
2
7-,13-,19-,31-,33-,34-,35-,46-,48-,50-,53-
BAT54C
D2150
1
2
3
48-,49-
2
33-
49-
49-
49-
48-,49-
220K_5%
R2150
1
USB_P7N
BT_OFF
+V3S
+V3S
+V3S
WLAN_OFF_LED
LED_BLUETOOTH
BT_OFF_LED
BT_OFF_LED
WLAN_OFF_LED
MC_GPIO39_WLAN_MSIMC2_OFF#
MC_GPIO39_WLAN MC_GPIO39_WLAN_MSI
MC_GPIO39_WLAN_MSI
BLUETOOTH_VCC
BT_OFF
+V3A
USB_P6P
USB_P6N
LED_BLUETOOTH
USB_P1P
USB_P1N
USB_P7P
hexainf@hotmail.com
GRATIS - FOR FREE

(Appearance)
INVENTEC
(275mA)
(1.3A)
+V3A : W83L351YG
OF 70
A3 CS
Villemont Intel Discrete
9-Feb-2010
Express Card
CHANGE by
CODE
SHEET
Express card
(650mA)
DOC. NUMBER
TITLE
SIZE REV
Express card Ejector
1
2
50-
33-
Jimmy song
A011310A23644-0-MTR
50
33-
4.7uF_6.3V
C1203
1
2
50-
7
88
9
9
G1
G
GG2
13-,14-,15-,20-,21-,25-,27-,28-,30-,31-,32-,33-,34-,35-,37-,39-,42-,43-,45-,46-,48-,49-,50-,52-,54-,56-,58-,59-
0.1uF_16v
C1206
24
24
25 25
26
26
33
44
5
5
66
7
16
17
17
18
18
19 19
22
20 20
21 21
22
22
23
23
11
10
10
11
11
12
12
13
13
14
14
15
15
16
50-
50-
CN1200
SANTA_130810_7_26P
0.1uF_16v
C1210
1
2
10uF_6.3V
C1209 1
2
7-,13-,19-,31-,33-,34-,35-,46-,48-,49-,53-
15-
33-
13-,14-,15-,20-,21-,25-,27-,28-,30-,31-,32-,33-,34-,35-,37-,39-,42-,43-,45-,46-,48-,49-,50-,52-,54-,56-,58-,59-
50-
50-
0_5%_OPEN
R1200
1
2
50-
50-
C1207
1
2
50-
R1201
4.7K_5%
1
2
15-
0.1uF_16v
4.7K_5%
R1202 1
2
1
2
33-
C1208
1
2
13-,18-,25-,35-,48-,54-
C1204
4.7uF_6.3V
50-
33-
0.1uF_16v
OC 19
8PERST RCLKEN 18
SHDN 20
STBY
1
6SYSRST 21
TML-PAD
5-,7-,8-,9-,12-,13-,14-,33-,37-,46-
33.3VOUT
3.3VIN
4
3.3VOUT
5
AUXIN 17
15
AUXOUT
CPPE
10
9CPUSB
GND
7
16
NC
GMT_G577BSR91U_TQFN_20P
U1200
1.5VOUT 11
12
1.5VIN
1.5VOUT 13
14
1.5VIN3.3VIN
2
1
2
G1 G2
G3 G4
C1201
10uF_6.3v
1
2
50-
CN1201
SANTA_130888_2_4P
2
15-
C1211
0.1uF_16v
1
2
C1200
0.1uF_16v
1
50-
0.1uF_16v
C1202
C1205
1
2
33-
1
2
0.1uF_16v
CPUSB#
CPPE#
+V3A
21-,34-
10uF_6.3v
C1212
PCIE_C_TXN_NEWCARD
PCIE_C_TXP_NEWCARD
+V3_EXP +V3S
SLP_S3#_3R
+V3AUX_EXP
+V1.5_EXP
+V1.5S
PERST#
PLT_RST#
+V3_EXP
PERST#
+V1.5_EXP
CPUSB#
+V3S
+V3AUX_EXP
USB_P2N
USB_P2P
CLKREQ_NEWCARD#
CPPE#
PCIE_C_RXN_NEWCARD
PCIE_C_RXP_NEWCARD
CLK_PCIE_NEWCARD#
CLK_PCIE_NEWCARD

DOC. NUMBER
BLANK
CHANGE by
INVENTEC
SHEET
Jimmy song
A011310A23644-0-MTR
51 70
A3 CS
Villemont Intel Discrete
BLANK
9-Feb-2010 OF
TITLE
REVCODESIZE
hexainf@hotmail.com
GRATIS - FOR FREE

CODE
INVENTEC
SIZE
Close to HDMI CONN.
Close to HDMI CONN.
REV
SHEET
TITLE
DOC. NUMBER
HDMI CONN
OF
1
2
52
1310A23644-0-MTRA01
Jimmy song 9-Feb-2010
LCM, WebCam, HDMI CONN
Villemont Intel Discrete
CS
A3
70
CHANGE by
12 R3152
2K_5%
12
C3154
0.1uF_16V
Q3150
MMBT3904
1
B
3
C
E
2
C3155
0.1uF_16V
R3164
100K_5%
1
2
88
9
9
GND G1
GND G2
G3
GND G4
GND
13-,14-,15-,20-,21-,25-,27-,28-,30-,31-,32-,33-,34-,35-,37-,39-,42-,43-,45-,46-,48-,49-,50-,52-,54-,56-,58-,59-
18
18
19 19
22
33
44
5
5
6
6
77
10
10
11
11
12
12
13
13
14
14
15 15
16 16
17
17
1
G
2
S
5-,11-,13-,14-,20-,30-,33-,35-,37-,39-,40-,42-,52-,54-
CN3150
ALLTOP_C12821_119A5_L_19P
11
1
2
57-
Q3154
SSM3K7002FU
D
3
D
3
G
1
2
S
R3161
499_1%
12
13-
5-,11-,13-,14-,20-,30-,33-,35-,37-,39-,40-,42-,52-,54-
SSM3K7002FU
Q3153
SSM3K7002FU
Q3151
3
D
1
G
S
2
0.1uF_16V
C3151
12
57-
57-
57-
57-
57-
57-
57-
R3151
200K_5%
2
13-,14-,15-,20-,21-,25-,27-,28-,30-,31-,32-,33-,34-,35-,37-,39-,42-,43-,45-,46-,48-,49-,50-,52-,54-,56-,58-,59-
C3153
0.1uF_16V
12
12
C3156
0.1uF_16V
1
499_1%
1
2
0.1uF_16V
C3157
10K_5%
1
2
R3154
1
2
R3153
1
2
13-,14-,15-,20-,21-,25-,27-,28-,30-,31-,32-,33-,34-,35-,37-,39-,42-,43-,45-,46-,48-,49-,50-,52-,54-,56-,58-,59-
10K_5%
R3157
499_1% R3156
1
2
R3155
499_1%
2
R3150
10K_5%
1
2
R3159
1
2
499_1% R3160
1
R3163
1
2
499_1%
499_1%
1
2
499_1%
Q3152
AO3409
D
3
G
1
2
S
57-
58-
58-
R3162
C3150 12
R3158
2K_5%
1
2
0.1uF_16V
C3152
0.1uF_16V
12
+V3S
HDMI_DDCDATA
HDMI_DDCCLK
HDMI_TXCN
HDMI_TXCP
HDMI_TX0N
HDMI_TX0P
HDMI_TX1N
HDMI_TX1P
HDMI_TX2N
HDMI_TX2P
HDMI_C_TX1P
HDMI_C_TX2N
HDMI_C_TX2P
+V5S
HDMI_C_TXCN
+V3S
HDMI_HPD
HDMI_DATA_CONN
HDMI_CLK_CONN
SLP_S3_3R
+V3S
+V5S
HDMI_C_TXCP
HDMI_C_TX0N
HDMI_C_TX0P
HDMI_C_TX1N

OF
Switch B/B CONN
CODE
For EMI
A011310A23644-0-MTR
53 70
A3 CS
Villemont Intel Discrete
LEDs
9-Feb-2010
DOC. NUMBER REV
TITLE
SHEET
INVENTEC
SIZE
Battery Charge LED
CHANGE by
4
4
55
66
7
7
8
8
99
Jimmy song
ACES_88746_100N_10P
CN50
1
1
10 10 GG1
GG2
2
2
3
3
1
2
33-
C51
470pF_50V
1
2
470pF_50V
C50
1
2
37-
37-,53-
5-,6-,7-,14-,32-,37-,38-,39-,48-,53-
0.1uF_16V
C52
C53
0.1uF_16V
1
2
EVL_19_217_W1D_AP1Q2QY_3T
D50 21
21
7-,13-,19-,31-,33-,34-,35-,46-,48-,49-,50-,53-
37-
37-
31-,33-,37-
HT_191UY
D51
7-,13-,19-,31-,33-,34-,35-,46-,48-,49-,50-,53-
37-,53-
R52
270_5%
12
2
8.2K_5%
R51
1
2
5-,6-,7-,14-,32-,37-,38-,39-,48-,53-
12
R50
8.2K_5%
1
D
3
G
1
2
S
R53
270_5%
+V3A
+V3AL
5-,6-,7-,14-,32-,37-,38-,39-,48-,53-
SSM3K7002FU
Q50
PWR_SWIN#_3
+V3A
PWR_SWIN2#_3
+V3AL
BAT_AQUA_LED#
BAT_AMBER_LED#
+V3AL
LID_SW#_3
STBY_LED#
PWR_SWIN#_3
hexainf@hotmail.com
GRATIS - FOR FREE

For EMI
INVENTEC
SIZE
OFCHANGE by Jimmy song
A011310A23644-0-MTR
54 70
A3 CS
Villemont Intel Discrete
EMI CAP
9-Feb-2010
CODE DOC. NUMBER
TITLE
REV
SHEET
C7510
0.1uF_25V_OPEN
12
C7507
0.1uF_16V_OPEN
12
5-,11-,13-,14-,20-,30-,33-,35-,37-,39-,40-,42-,52-,54-
5-,7-,8-,9-,10-,11-,12-,13-,14-,31-,35-,41-,54-
12
13-,14-,15-,20-,21-,25-,27-,28-,30-,31-,32-,33-,34-,35-,37-,39-,42-,43-,45-,46-,48-,49-,50-,52-,54-,56-,58-,59-
13-,59-,60-,61-,62-13-,14-,15-,20-,21-,25-,27-,28-,30-,31-,32-,33-,34-,35-,37-,39-,42-,43-,45-,46-,48-,49-,50-,52-,54-,56-,58-,59-
12
13-,14-,15-,20-,21-,25-,27-,28-,30-,31-,32-,33-,34-,35-,37-,39-,42-,43-,45-,46-,48-,49-,50-,52-,54-,56-,58-,59-
0.1uF_16V_OPEN
C7509
12
0.1uF_16V_OPEN
C7513
2
0.1uF_16V_OPEN
C7523
12
0.1uF_16V_OPEN
C7520
2
5-,11-,13-,14-,20-,30-,33-,35-,37-,39-,40-,42-,52-,54-
0.1uF_16V_OPEN
C7516
1
2
13-,14-,15-,20-,21-,25-,27-,28-,30-,31-,32-,33-,34-,35-,37-,39-,42-,43-,45-,46-,48-,49-,50-,52-,54-,56-,58-,59-
0.1uF_16V_OPEN
C7514
1
0.1uF_16V_OPEN
12
C7056
0.1uF_16V_OPEN
1
5-,7-,8-,9-,10-,11-,12-,13-,14-,31-,35-,41-,54-
8-,15-,16-,17-,18-,19-,21-,22-,24-,25-,32-,35-,54-
13-,18-,25-,35-,48-,50-,54-
C7515
0.1uF_16V_OPEN
C7501
12
5-,11-,13-,14-,20-,30-,33-,35-,37-,39-,40-,42-,52-,54-
8-,15-,16-,17-,18-,19-,21-,22-,24-,25-,32-,35-,54-
13-,14-,15-,20-,21-,25-,27-,28-,30-,31-,32-,33-,34-,35-,37-,39-,42-,43-,45-,46-,48-,49-,50-,52-,54-,56-,58-,59-
13-,14-,15-,20-,21-,25-,27-,28-,30-,31-,32-,33-,34-,35-,37-,39-,42-,43-,45-,46-,48-,49-,50-,52-,54-,56-,58-,59-
5-,7-,9-,10-,11-,13-,31-
13-,14-,15-,20-,21-,25-,27-,28-,30-,31-,32-,33-,34-,35-,37-,39-,42-,43-,45-,46-,48-,49-,50-,52-,54-,56-,58-,59-
13-,18-,25-,35-,48-,50-,54-
5-,7-,8-,9-,10-,11-,12-,13-,14-,31-,35-,41-,54-
+VCCP
+VCCP
+VCCP
+VCCP
+V3S
+V3S
+V1.5S
8-,15-,16-,17-,18-,19-,21-,22-,24-,25-,32-,35-,54-
8-,15-,16-,17-,18-,19-,21-,22-,24-,25-,32-,35-,54-
+V3S +V5A
+V3S +V1.5S_VGA
+V3S
+V3S+VBATR
+V5A +V5S
+V5A +V5S +V5S
+V1.5S
+V3S

OF
INVENTEC
WLAN
MDC
DOC. NUMBER
FAN
CHANGE by
REVSIZE CODE
GPU
TITLE
KEYBOARD
CPU
FIX2
FIX_MASK
Screws, Crack testing circuit
Villemont Intel Discrete
CS
A3
7055
1310A23644-0-MTRA01
Jimmy song 9-Feb-2010 SHEET
SCREW3_7_9_1P
S18
SCREW380X280_670X600S_1P
S21
S10
SCREW3_7_1P
SCREW3.2_4.2_0_1P SCREW3.2_4.2_0_1P
S14
S12
S13
S17
SCREW1.2_0_5_1P
SCREW3.2_4.2_0_1P
S4
SCREW1.2_2_5_1P
S19
SCREW3_8_9_1P
SCREW1.2_2_5_1P
S5
SCREW1.2_2_5_1P
S22
SCREW3_8_9_1P
S3
S23
SCREW300_550_900_1P
SCREW1.2_0_5_1P
S16
SCREW300_800_600_1P
S1
FIX_MASK
FIX4
FIX_MASK
FIX8
FIX7
FIX_MASK
SCREW1.2_2_5_1P
S6
S11
SCREW3.2_4.2_0_1P
FIX_MASK
FIX6
FIX5
FIX_MASK
S24
SCREW1.2_0_5_1P
S20
SCREW3_7_8_1P
SCREW3_6.5_1P
S15
SCREW300_550_900_1P
S7
FIX1
FIX_MASK
FIX3
S9
SCREW3_7_1P
FIX_MASK
hexainf@hotmail.com
GRATIS - FOR FREE

NB Cantiga Side
SHEET OF
SB ICH9 Side
For Crack Test INVENTEC
FOR EMI
Please close to R4630.1
TITLE
DOC. NUMBER
CHANGE by
SIZE CODE
S
2
13-,14-,15-,20-,21-,25-,27-,28-,30-,31-,32-,33-,34-,35-,37-,39-,42-,43-,45-,46-,48-,49-,50-,52-,54-,56-,58-,59-
\Crack testing circuit
Villemont Intel Discrete
CS
A3
7056
1310A23644-0-MTRA01
Jimmy song 9-Feb-2010
REV
S
2
26-
SSM3K7002FU_OPEN
Q4503 3
D
1
G
37-,56-
SSM3K7002FU_OPEN
Q4504 3
D
1
G
Q4502
SSM3K7002FU_OPEN
D
3
G
1
2
S
26-
Q4512
SSM3K7002FU_OPEN
D
3
G
1
2
S
13-,14-,15-,20-,21-,25-,27-,28-,30-,31-,32-,33-,34-,35-,37-,39-,42-,43-,45-,46-,48-,49-,50-,52-,54-,56-,58-,59-
37-,56-
13-,14-,15-,20-,21-,25-,27-,28-,30-,31-,32-,33-,34-,35-,37-,39-,42-,43-,45-,46-,48-,49-,50-,52-,54-,56-,58-,59-
R4653
100K_5%_OPEN
12
37-,56-
R4504
100K_5%_OPEN
12
36-
3
D
1
G
S
2
13-,14-,15-,20-,21-,25-,27-,28-,30-,31-,32-,33-,34-,35-,37-,39-,42-,43-,45-,46-,48-,49-,50-,52-,54-,56-,58-,59-
12
SSM3K7002FU_OPEN
Q4505
12
37-,56-
13-,14-,15-,20-,21-,25-,27-,28-,30-,31-,32-,33-,34-,35-,37-,39-,42-,43-,45-,46-,48-,49-,50-,52-,54-,56-,58-,59-
100K_5%_OPEN
R4565
12
36-
100K_5%_OPEN
R4567
1
2
13-,14-,15-,20-,21-,25-,27-,28-,30-,31-,32-,33-,34-,35-,37-,39-,42-,43-,45-,46-,48-,49-,50-,52-,54-,56-,58-,59-
100K_5%_OPEN
R4514
3
D
1
G
S
2
C4694
0.1uF_16V
36-
37-,56-
36-
SSM3K7002FU_OPEN
Q4501
R4630
100K_5%_OPEN
12
26-
13-,14-,15-,20-,21-,25-,27-,28-,30-,31-,32-,33-,34-,35-,37-,39-,42-,43-,45-,46-,48-,49-,50-,52-,54-,56-,58-,59-
37-,56-
12
26-
37-,56-
13-,14-,15-,20-,21-,25-,27-,28-,30-,31-,32-,33-,34-,35-,37-,39-,42-,43-,45-,46-,48-,49-,50-,52-,54-,56-,58-,59-
G
1
2
S
13-,14-,15-,20-,21-,25-,27-,28-,30-,31-,32-,33-,34-,35-,37-,39-,42-,43-,45-,46-,48-,49-,50-,52-,54-,56-,58-,59-
100K_5%_OPEN
R4546
12
Q4511
SSM3K7002FU_OPEN
D
3
SSM3K7002FU_OPEN
D
3
G
1
2
S
R4528
100K_5%_OPEN
+V3S
+V3S
37-,56-
Q4500
CRACK_GPIO8
MCHGND1
+V3S
CRACK_GPIO8
MCHGND2
+V3S
CRACK_GPIO8
MCHGND3
+V3S
CRACK_GPIO8
MCHGND5
+V3S
CRACK_GPIO8
ICHGND1
+V3S
CRACK_GPIO8
ICHGND4
+V3S
CRACK_GPIO8
ICHGND7
+V3S
CRACK_GPIO8
ICHGND10

LVTMDP
LVDS CONTROL
DPA
DPB
DVO
I2C
GENERAL PURPOSE I/O
DAC1
DAC2
DPC
REV
INVENTEC
vendor
(70mA)
0
PCIE full TX output swing.
0.95V
OFCHANGE by
0
SIZE
1
GPIO0
GPIO1
1.1V
PIN
DOC. NUMBER
Description of default settingsSTRAPS
MEM_ID2 IS "1" -> INTEL
0.9V
Hynix (512MB)
Samsung (512MB)
X X X X
0
MEM_ID2 IS "0" -> AMD
EMI solution
For DIS-VRAM DDR3
MEM_ID2
POW_SW0
1
0
Memory aperture type
0
PCIE transmitter de-emphasis enabled.
1
1
CODE
1 = INSTALL 10K RESISTOR
POW_SW1 +VDD_CORE
0
0 = DO NOT INSTALL RESISTOR
1
TITLE
0 1.05V
0
TX_DEEMPH_EN
BIF_DEBUG_ACCESS GPIO4
X = DESIGN DEPENDANT
9-Feb-2010Jimmy song
A011310A23644-0-MTR
57 70
A3 CS
Villemont Intel Discrete
MEM_ID0
See Table
0
1
(45mA)
(Default)
1
Debug signals muxed out.
TX_PWRS_ENB
ROMIDCFG(0:3) GPIO[11:13,9]
MEM_ID1
GPU_AMD-M93LP-1
SHEET
0
CLOSE TO M93
8-,57-,58-,59-
57-
57-
52-
R5127
1
2
57-
31-
31-
R5118
1
2
75_1%
1
2
10K_5%
1
2
R5136
249_1%
10K_5%
R5141
12
1uF_6.3V
C5198
12
57-
L5106
BLM11A121S
R5139
10K_5%_OPEN 12
58-
0.1uF_16V
C5199
1
2
0.1uF_16V
C5204
1
2
R5123
1
2
31-
31-
57-
TP5102
10K_5%
30-
57-,59-
R5151
12
15-,20-,27-,28-,33-,58-
57-
57-
R5119
0_5%_OPEN
1
2
57-
0_5%_OPEN
BLM11A121S
L5103
12
75_1%
1
2
52-
57-
52-
9-
R5128
1
2
52-
10uF_6.3V
1
2
10uF_6.3V
C5206
2
31-
C5197
2
R5115
10K_5%
1
8-,57-,58-,59-
10K_5%
R5142
1
R5120 10K_5%
12
12
52-
8-,57-,58-,59-
1K_5%
R5109
1
2
15-,20-,27-,28-,33-,58-
57-
R5102 10K_5%
10K_5%
R5140
12
150_5%
12
31-
10pF_50V_OPEN
C5174
1
2
R5146
8-,57-,58-,59-
31-
30-
31-
30-
R5150 0_5%_OPEN
12
1
2
9-,58-,59-
57-
52-
52-
30-
57-,59-
R5129
75_1%
2
57-
52-
31-
31-
31-
499_1%
R5132
1
0_5%
R5113
12
31-
10pF_50V_OPEN
C5173
1
2
31-
31-
9-
2
8-,57-,58-,59-
31-
31-
31-
57-,59-
2
R5122
10K_5%_OPEN 1
2
R5121
10K_5%_OPEN 1
2
C5183
0.1uF_16V
1
C5202
1uF_6.3V
1
C5175
10pF_50V_OPEN
1
2
10K_5%
1
2
57-
R5134
715_1%
12
52-
R5116
12
31-
31-
31-
1
2
R513810K_5%
31-
57-
30-
R5135
499_1%
TXCBP_DPB3P
TXCCM_DPC3N U5
TXCCP_DPC3P V4
DPC_VSSR
U1
V2SYNC AJ13
VDD1DI AE23
AC16 VREFG
VSS1DI AD23
VSYNC AJ27
DPC_VSSR
W1 TX2P_DPC0P AA3
TX3M_DPB2N AM5
TX3P_DPB2P AK6
TX4M_DPB1N AH6
TX4P_DPB1P AJ7
TX5M_DPB0N AL7
TX5P_DPB0P AK8
TXCAM_DPA3N AF4
TXCAP_DPA3P AF2
TXCBM_DPB3N AM3
AK5
TX0M_DPA2N AG5
TX0M_DPC2N V2
TX0P_DPA2P AG3
TX0P_DPC2P W3
TX1M_DPA1N AH1
TX1M_DPC1N W5
TX1P_DPA1P AH3
TX1P_DPC1P Y4
TX2M_DPA0N AK1
TX2M_DPC0N Y2
TX2P_DPA0P AK3
NC-VSS2DI AC19
NC-Y AM10
RAM26
R11 GND
RB AK26
RSET AD22
R1 SCL
R3 SDA
T11 GND
AF24 TESTEN
AE17
NC-B2 AK10
NC-B2B AL9
NC-C AH12
NC-COMP AJ9
NC-G2 AL11
NC-G2B AJ11
NC-R2 AM12
NC-R2B AK12
NC-R2SET AG13
NC-VDD2DI AD19
P4 GPIO_9_ROMSI
H2SYNC AL13
AC14 HPD1
HSYNC AH26
L3 JTAG_TCK
L5 JTAG_TDI
K4 JTAG_TDO
L1 JTAG_TMS
L6 JTAG_TRSTB
NC-A2VDD AE20
NC-A2VDDQ
T10 GPIO_2
P8 GPIO_20_PWRCNTL_1
P7 GPIO_21_BB_EN
N8 GPIO_22_ROMCSB
N7 GPIO_23_CLKREQB
U8 GPIO_3_SMBDATA
U7 GPIO_4_SMBCLK
T9 GPIO_5_AC_BATT
T8 GPIO_6
T7 GPIO_7_BLON
P10 GPIO_8_ROMSO
GPIO_1
P2 GPIO_10_ROMSCK
N6 GPIO_11
N5 GPIO_12
GPIO_13
N3
Y9 GPIO_14_HPD2
N1 GPIO_15_PWRCNTL_0
M4 GPIO_16_SSIN
R6 GPIO_17_THERMAL_INT
W10 GPIO_18_HPD3
M2 GPIO_19_CTF
DVDATA_8
AC8 DVDATA_9
AD7
GAL25
GB AJ25
AB13 GENERICA
W8 GENERICB
W9 GENERICC
W7 GENERICD
AD10 GENERICE_HPD4
U6 GPIO_0
U10
DVDATA_11
AD9 DVDATA_12
AE8
N9 DVDATA_13-DVCNTL_2
L9 DVDATA_14-DVCNTL_1
DVDATA_15-DVCNTL_0
AE9
DVDATA_2
AB2 DVDATA_3
AB4 DVDATA_4
AB7 DVDATA_5
AB8 DVDATA_6
AB9 DVDATA_7
AC7
NC-DPC_VDD18
AC6
AVDD AG24
AE22
AVSSQ
BAH24
BB AG25
DPCD_CALR AA12
W6 DPC_PVDD
DVDATA_0
Y7 DVDATA_1
Y8
DVDATA_10
AC10
U5100-2
AMD_M93_LP_FCBGA_631P
A2VSSQ AE19
DPC_VSSR
AA1
DPC_VDD10
AA5
DPC_VDD10
AA6
NC-DPC_VDD18
AC5
TXOUT_L3P AL19
TXOUT_U0N_DPF2N AK20
TXOUT_U0P_DPF2P AL21
TXOUT_U1N_DPF1N AJ21
TXOUT_U1P_DPF1P AH22
TXOUT_U2N_DPF0N AK22
TXOUT_U2P_DPF0P AL23
TXOUT_U3N AJ23
TXOUT_U3P AK24
VARY_BL AB11
TXCLK_LN_DPE3N AK14
TXCLK_LP_DPE3P AL15
TXCLK_UN_DPF3N AJ19
TXCLK_UP_DPF3P AH20
TXOUT_L0N_DPE2N AJ15
TXOUT_L0P_DPE2P AH16
TXOUT_L1N_DPE1N AK16
TXOUT_L1P_DPE1P AL17
TXOUT_L2N_DPE0N AJ17
TXOUT_L2P_DPE0P AH18
AK18
TXOUT_L3N
+V3S_DELY
+V1.8S
ICH_3S_SMDATA
ICH_3S_SMCLK
AMD_M93_LP_FCBGA_631P
U5100-7
DIGON AB12
CRT_VSYNC
CRT_HSYNC
+V1.8S
POW_SW1
+VPCIE
POW_SW0
LVDS_TXDL2P
LVDS_TXDL2N
LVDS_TXDL1P
LVDS_TXDL1N
LVDS_TXDL0P
LVDS_TXDL0N
LVDS_DDC_DATA
LVDS_VDD_EN
CRTG
CRTR
CRTB
LVDS_TXCUP
LVDS_TXCUN
LVDS_TXDU2P
LVDS_TXDU2N
LVDS_TXDU1P
LVDS_TXDU1N
LVDS_TXDU0P
LVDS_TXDU0N
LVDS_TXCLP
LVDS_TXCLN
HDMI_TX1N
HDMI_TX1P
HDMI_TX0P
MEM_ID3
GPIO11
MEM_ID1
GPIO1
GPIO0
LCM_BKLTEN
LVDS_DDC_CLK
INV_PWM_3
+V3S_DELY
+V3S_DELY
+VDDDI
HDMI_HPD
HDMI_TX0N
HDMI_TXCN
HDMI_TXCP
HDMI_TX2N
HDMI_TX2P
GPIO0
GPIO1
MEM_ID1
+V1.8S
+V1.8S
GPIO11
MEM_ID2
MEM_ID3
+V1.8S
MEM_ID2
MEM_ID0
MEM_ID0
OTEMP#
+V1.8S_GPU_AVDD
hexainf@hotmail.com
GRATIS - FOR FREE

PCI EXPRESS INTERFACE
CLOCK
CALIBRATION
DP PLL POWER
DP A/B POWERDP E/F POWER
DDC/AUX
THERMAL
PLL/CLOCK
CHANGE by
(110mA)
OFSHEET
(200mA)
INVENTEC
SIZE
(100mA)
(20mA)
CODE
TITLE
(20mA)
GPU_AMD-M93LP-2
(120mA)
(20mA)
Villemont Intel Discrete
CS
A3
7058
1310A23644-0-MTRA01
Jimmy song 9-Feb-2010
(20mA)
(200mA)
(200mA)
(100mA)
REV
(300mA)
(20mA)
(200mA)
DOC. NUMBER
8-,57-,58-,59-
22-
22-
22-
22-
22-
C5162 0.1uF_16V
12
22-
1uF_6.3V
1
2
22-
1
2
C5228
12
22-
C5181
0.1uF_16V
BLM11A121S
12
X5100
27MHZ
BLM11A121S
12
L5107
C5234
1
2
L5115
1
2
20-,33-,34-
22-
10uF_6.3V
2
22-
8-,57-,58-,59-
10uF_6.3V
C5223
12
C5220
10uF_6.3V
1
12
0_5%
R5149
1
2
22-
0_5%_OPEN
R5124
22-
22-
1uF_6.3V
C5180
22-
10uF_6.3V
C5208
1
2
18pF_50V
C5194
12
22-
22-
22-
58-
11-,14-,37-
22-
22-
1
2
52-
22-
1
2
8-,57-,58-,59-
58-
22-
22-
22-
0.1uF_16V
C5217
22-
22-
C5233
10uF_6.3V
12
34-
15-
15-
13-,14-,15-,20-,21-,25-,27-,28-,30-,31-,32-,33-,34-,35-,37-,39-,42-,43-,45-,46-,48-,49-,50-,52-,54-,56-,59-
1
2
L5113
BLM11A121S
22-
22-
22-
1uF_6.3V
C5229
10uF_6.3V
C5227
1
2
22-
BLM11A121S
L5110
12
ALERT 63 DN
2DP
5
GND
8
SMCLK
SMDATA 7
THERM
4
VDD
1
12
22-
U5101
SMSC_EMC1402_2_ACZL_MSOP_8P
0.1uF_16V
1
2
R5143
0_5%
1
2
9-,57-,58-,59-
C5236
1
2
C5226
0.1uF_16V
22-
22-
C5212
1uF_6.3V
C5136 0.1uF_16V
12
8-,57-,58-,59-
22-
22-
22-
0.1uF_16V
C5130 12
20.1uF_16V
C5128 12
22-
22-
C5129 0.1uF_16V
1
1uF_6.3V
1
2
22-
15-,20-,27-,28-,33-,57-
58-
22-
22-
8-,57-,58-,59-
22-
22-
C5235
0.1uF_16V
C5171 12
22-
22-
R5133 150_5%
12
C5218
1uF_6.3V
1
2
22-
R5125
0_5%
12
C5167 12
22-
22-
2
C5169 0.1uF_16V
120.1uF_16V
120.1uF_16V
C5170 1
1
2
0.1uF_16V
C5166
C5172 0.1uF_16V
12
0.1uF_16V
C5224
C5168 0.1uF_16V
12
1uF_6.3V
1
2
C5165 0.1uF_16V
12
C5225
BLM11A121S
L5114
12
0.1uF_16V
C5230
1
2
1M_5%
1
2
0.1uF_16V
C5134 12
R5147
12
C5133 0.1uF_16V
12
12
C5126 0.1uF_16V
C5131 0.1uF_16V
120.1uF_16V
C5127
12
0.1uF_16V
C5125 120.1uF_16V
C5132
2
C5124 0.1uF_16V
12
58-
1.27K_1%R5111
1
1
2
22-
22-
1
2
10uF_6.3V
C5232
L5116
12
C5219
10uF_6.3V
C5195
18pF_50V
12
BLM11A121S
12
22-
22-
22-
9-,57-,58-,59-
22-
TS_FDO
AM28 XTALIN
AK28 XTALOUT
2K_1%R5131
AE16
DDCCLK_AUX5P
DDCDATA_AUX3N AC20
AD16
DDCDATA_AUX5N
T2 DMINUS
AF14 DPLL_PVDD
AE14 DPLL_PVSS
AD14 DPLL_VDDC
T4 DPLUS
AD17 TSVDD
AC17 TSVSS
R5
AUX1N
AUX1P AD2
AD11
AUX2N
AD13
AUX2P
AE6
DDC1CLK AE5
DDC1DATA
AC11
DDC2CLK AC13
DDC2DATA
AC1
DDC6CLK
DDC6DATA AC3
AD20
DDCCLK_AUX3P
NC_DPF_PVDD
AG19
NC_DPF_PVSS
AF20
AMD_M93_LP_FCBGA_631P
U5100-3
AB22
RSVD AC22
RSVD
AD4
DPF_VDD18#1
AF16
DPF_VDD18#2
AG17
DPF_VSSR#1
AF23
DPF_VSSR#2
AG23
DPF_VSSR#3
AM20
DPF_VSSR#4
AM22
DPF_VSSR#5
AM24
NC_DPA_VDD18#1 AE11
NC_DPA_VDD18#2 AF11
NC_DPB_VDD18#1 AE13
NC_DPB_VDD18#2 AF13
AG20
DPE_VDD10#2
AG21
DPE_VDD18#1
AG15
DPE_VDD18#2
AG16
DPE_VSSR#1
AG14
DPE_VSSR#2
AH14
DPE_VSSR#3
AM14
DPE_VSSR#4
AM16
DPE_VSSR#5
AM18
DPF_VDD10#1
AF22
DPF_VDD10#2
AG22 DPB_VDD10#1 AF8
DPB_VDD10#2 AF9
DPB_VSSR#1 AF10
DPB_VSSR#2 AG9
DPB_VSSR#3 AH8
DPB_VSSR#4 AM6
DPB_VSSR#5 AM8
DPEF_CALR
AF17
DPE_PVDD
AG18
DPE_PVSS
AF19
DPE_VDD10#1
DPA_PVDD AG8
DPA_PVSS AG7
DPA_VDD10#1 AF6
DPA_VDD10#2 AF7
DPA_VSSR#1 AE1
DPA_VSSR#2 AE3
DPA_VSSR#3 AG1
DPA_VSSR#4 AG6
DPA_VSSR#5 AH5
DPB_PVDD AG10
DPB_PVSS AG11
30-
22-
9-,57-,58-,59-
U5100-6
AMD_M93_LP_FCBGA_631P
DPAB_CALR AE10
AB27
PCIE_TX6P
Y26
PCIE_TX7N
Y27
PCIE_TX7P
W23
PCIE_TX8N
W24
PCIE_TX8P
U26
PCIE_TX9N
V27
PCIE_TX9P
PERSTB
AL27
52-
30-
AF28
PCIE_TX1N
AG29
PCIE_TX1P
AF26
PCIE_TX2N
AF27
PCIE_TX2P
AD26
PCIE_TX3N
AD27
PCIE_TX3P
AB25
PCIE_TX4N
AC25
PCIE_TX4P
Y24
PCIE_TX5N
Y23
PCIE_TX5P
AB26
PCIE_TX6N
PCIE_TX10P
T27
PCIE_TX11N
T26
PCIE_TX11P
PCIE_TX12N T23
T24
PCIE_TX12P
P26
PCIE_TX13N
P27
PCIE_TX13P
P23
PCIE_TX14N
P24
PCIE_TX14P
N26
PCIE_TX15N
M27
PCIE_TX15P
Y30 PCIE_RX6P
V28 PCIE_RX7N
W29 PCIE_RX7P
U31 PCIE_RX8N
V30 PCIE_RX8P
T28 PCIE_RX9N
U29 PCIE_RX9P
AG31
PCIE_TX0N
AH30
PCIE_TX0P
U23
PCIE_TX10N
U24
AD28 PCIE_RX1N
AE29 PCIE_RX1P
AC31 PCIE_RX2N
AD30 PCIE_RX2P
AB28 PCIE_RX3N
AC29 PCIE_RX3P
AA31 PCIE_RX4N
AB30 PCIE_RX4P
Y28 PCIE_RX5N
AA29 PCIE_RX5P
W31 PCIE_RX6N
PCIE_RX10P
P28 PCIE_RX11N
R29 PCIE_RX11P
N31 PCIE_RX12N
P30 PCIE_RX12P
M28 PCIE_RX13N
N29 PCIE_RX13P
L31 PCIE_RX14N
M30 PCIE_RX14P
K30 PCIE_RX15N
L29 PCIE_RX15P
AMD_M93_LP_FCBGA_631P
U5100-1
NC_PWRGOOD
N10 AA22
PCIE_CALRN
Y22
PCIE_CALRP
PCIE_REFCLKN
AK32 PCIE_REFCLKP
AK30
AE31 PCIE_RX0N
AF30 PCIE_RX0P
R31 PCIE_RX10N
T30
150_5%
12
C5215
0.1uF_16V
1
2
R5137
BLM11A121S
12
L5111
BLM18BB100SN1D
12
L5109
2
C5216
0.1uF_16V
1
2
1
2
0.1uF_16V
C5163 1
12
C5222
1uF_6.3V
C5108 0.1uF_16V
120.1uF_16V
C5107
C5106 0.1uF_16V
12
12
C5110 0.1uF_16V
12
0.1uF_16V
C5123
120.1uF_16V
C5109 12
C5105 0.1uF_16V
120.1uF_16V
C5104
15-,20-,27-,28-,33-,57-
22-
22-
C5164 0.1uF_16V
12
22-
L5112
12
2
0_5%
R5148
12
BLM11A121S
12
0.1uF_16V
C5135 1
1
2
1000pF_50V
C5192
22-
22-
22-
0.1uF_16V
C5191
1
2
22-
9-,57-,58-,59-
57-
22-
8-,57-,58-,59-
22-
C5211
0.1uF_16V
C5231
0.1uF_16V
1
2
PEG_C_RXP14
PEG_C_RXN14
PEG_C_RXP15
PEG_C_RXN15
HDMI_DDCDATA
22-
8-,57-,58-,59-
PEG_C_RXN10
PEG_C_RXP11
PEG_C_RXN11
PEG_C_RXP12
PEG_C_RXN12
PEG_C_RXP13
PEG_C_RXN13
PEG_C_RXN6
PEG_C_RXP7
PEG_C_RXN7
PEG_C_RXP8
PEG_C_RXN8
PEG_C_RXP9
PEG_C_RXN9
PEG_C_RXP10
PEG_C_RXP3
PEG_C_RXN3
PEG_C_RXP4
PEG_C_RXN4
PEG_C_RXP5
PEG_C_RXN5
PEG_C_RXP6
CLK_PEG_REF#
PEG_C_RXP0
PEG_C_RXN0
PEG_C_RXP1
PEG_C_RXN1
PEG_C_RXP2
PEG_C_RXN2
+V3S
PWR_GOOD_3
+VPCIE
+VPCIE
+VPCIE
+VPCIE
+V1.8S_GPU_DPA_VDD18
CLK_PEG_REF
PEG_C_TXP1
PEG_C_TXP0
PCIE_RST#
THERM_SCI#
HDMI_DDCCLK
ICH_3S_SMCLK
ICH_3S_SMDATA
+V1.8S
PEG_C_TXP10
PEG_C_TXP9
PEG_C_TXP8
PEG_C_TXP7
PEG_C_TXP6
PEG_C_TXP5
PEG_C_TXP4
PEG_C_TXP3
PEG_C_TXP2
PEG_C_TXN14
PEG_C_TXN15
PEG_C_TXN0
PEG_C_TXP15
PEG_C_TXP14
PEG_C_TXP13
PEG_C_TXP12
PEG_C_TXP11
PEG_C_TXN5
PEG_C_TXN6
PEG_C_TXN7
PEG_C_TXN8
PEG_C_TXN9
PEG_C_TXN10
PEG_C_TXN11
PEG_C_TXN12
PEG_C_TXN13
PEG_RXP14
PEG_RXN14
PEG_RXP15
PEG_RXN15
OTEMP#
PEG_C_TXN1
PEG_C_TXN2
PEG_C_TXN3
PEG_C_TXN4
PEG_RXP10
PEG_RXN10
PEG_RXP11
PEG_RXN11
PEG_RXP12
PEG_RXN12
PEG_RXP13
PEG_RXN13
PEG_RXN5
PEG_RXP6
PEG_RXN6
PEG_RXP7
PEG_RXN7
PEG_RXP8
PEG_RXN8
PEG_RXP9
PEG_RXN9
PEG_RXP1
PEG_RXN1
PEG_RXP2
PEG_RXN2
PEG_RXP3
PEG_RXN3
PEG_RXP4
PEG_RXN4
PEG_RXP5
+VPCIE_GPU_DPLL_VDDC
+V1.8S_GPU_DPLL_PVDD
GPU_THERMDC
GPU_THERMDC
GPU_THERMDA
GPU_THERMDA
PEG_RXP0
PEG_RXN0
+V1.8S
GPU_27M_OUT_R
GPU_27M_IN_R
+V1.8S
CRT_DDCCLK
CRT_DDCDATA
+V1.8S
+V1.8S_GPU_TSVDD
+V1.8S_GPU_DPE_PVDD
+V1.8S
+V1.8S
+V1.8S_GPU_DPF_VDD18
+VPCIE_GPU_DPE_VDD10
+V1.8S
+V1.8S_GPU_DPA_PVDD
+VPCIE_GPU_DPA_VDD10

CORE
MEM I/O
MEM CLK
I/O
BACK BIAS
LEVEL
TRANSLATION
ISOLATED
CORE I/O
POWER
PLL
PCIE
SHEET
(2A)
(50mA)
(10A)
(2A)
TITLE
CODE
(2.2A)
SIZE
Villemont Intel Discrete
(115mA)
GPU_AMD-M93LP-3
CHANGE by
(40mA)
OF
INVENTEC
DOC. NUMBER
(110mA)
(35mA)
REV
(340mA)
(120mA)
(500mA)
C5185
0.1uF_16V
1
2
8-,57-,58-,59-
9-Feb-2010Jimmy song
A011310A23644-0-MTR
59 70
A3 CS
1
2
1
2
10uF_6.3V
C5205
1
2
9-,59-
1uF_6.3V
C5157
1
2
C5154
0.1uF_16V
1
2
C5156
1uF_6.3V
1
2
0.1uF_16V
C5103
1
2
C5237
1uF_6.3V
12
C5193
0.1uF_16V
D
3
G
1
2
S
20K_5%
R5144
1
2
9-,59-
Q5100
BSS84_3P
1
2
0.1uF_16V
C5190
1
2
C5196
10uF_6.3V
1
2
0.1uF_16V
C5201
1uF_6.3V
C5210
1
2
C5213
10uF_6.3V
1
2
2
13-,54-,59-,60-,61-,62-
C5200
1uF_6.3V
C5144
1uF_6.3V
1
C5145
1uF_6.3V
1
2
C5159
1uF_6.3V
1
2
1
2
8-,57-,58-,59-
1
2
C5153
1uF_6.3V
BLM11A121S
12
10uF_6.3V
C5113
1
2
L5104
1
2
C5116
1uF_6.3V
1
2
10uF_6.3V
C5118
1
2
C5143
1uF_6.3V
2
C5147
1uF_6.3V
2
13-,14-,15-,20-,21-,25-,27-,28-,30-,31-,32-,33-,34-,35-,37-,39-,42-,43-,45-,46-,48-,49-,50-,52-,54-,56-,58-
R5126
100K_5%
1
2
9-,59-
BLM18PG121SN1
L5101
1
10uF_6.3V
C5209
1
1
2
8-,57-,58-,59-
TP5100
1
2
1uF_6.3V
C5137
9-,57-,58-
1uF_6.3V
C5203
C5189
1uF_6.3V
1
2
1uF_6.3V
C5177
1
2
1
2
57-,59-
1uF_6.3V
C5184
1
2
C5187
10uF_6.3V
1
2
1
2
C5121
1uF_6.3V
12
10uF_6.3V
C5188
BLM11A121S
L5102
12
R5130
0_5%
1
2
1
2
1uF_6.3V
C5151
1
2
C5152
1uF_6.3V
S
1uF_6.3V
C5178
2
Q5101
SSM3K7002FU
D
3
G
1
2
1uF_6.3V
1
BLM11A121S
L5100
12
8-,57-,58-,59-
C5139
10uF_6.3V
C5115
1
2
Y12 VDDR4#2
L17 VDDRHA
AA20 VDD_CT#1
AA21 VDD_CT#2
AB20 VDD_CT#3
AB21 VDD_CT#4
L16 VSSRHA
VDDR1#3
J10 VDDR1#4
J23 VDDR1#5
J24 VDDR1#6
J9 VDDR1#7
K10 VDDR1#8
K23 VDDR1#9
AA17 VDDR3#1
AA18 VDDR3#2
AB17 VDDR3#3
AB18 VDDR3#4
VDDCI#8
H13 VDDR1#1
K24 VDDR1#10
K9 VDDR1#11
L11 VDDR1#12
L12 VDDR1#13
L13 VDDR1#14
L20 VDDR1#15
L21 VDDR1#16
L22 VDDR1#17
H16 VDDR1#2
H19
R21
VDDC#7 T12
VDDC#8 T15
VDDC#9
M13
VDDCI#1 M15
VDDCI#2 M16
VDDCI#3 M17
VDDCI#4 M18
VDDCI#5 M20
VDDCI#6 M21
VDDCI#7 N20
VDDC#18 V21
VDDC#19
N15
VDDC#2
Y13
VDDC#20 Y16
VDDC#21 Y18
VDDC#22 Y21
VDDC#23
N17
VDDC#3 R13
VDDC#4 R16
VDDC#5 R18
VDDC#6
V12 VDDR4
AA15
VDDC#1
T17
VDDC#10 T20
VDDC#11 U13
VDDC#12 U16
VDDC#13 U18
VDDC#14 U21
VDDC#15 V15
VDDC#16 V17
VDDC#17 V20
PCIE_VDDR#4 AE25
PCIE_VDDR#5 AE26
PCIE_VDDR#6 AF25
PCIE_VDDR#7 AG26
PCIE_VDDR#8
H8 SPV10
J7 SPVSS
U11 NC
U12 VDDR4
V11 NC
PCIE_VDDC#2 L25
PCIE_VDDC#3 L26
PCIE_VDDC#4 M22
PCIE_VDDC#5 N22
PCIE_VDDC#6 N23
PCIE_VDDC#7 N24
PCIE_VDDC#8 R22
PCIE_VDDC#9
AB23
PCIE_VDDR#1 AC23
PCIE_VDDR#2 AD24
PCIE_VDDR#3 AE24
M11 BBP#1
M12 BBP#2
Y11 NC-DVCLK
L8 NC_MPV18
H7 NC_SPV18
AM30 PCIE_PVDD
L23
PCIE_VDDC#1
T22
PCIE_VDDC#10 U22
PCIE_VDDC#11 V22
PCIE_VDDC#12
L24
12
AMD_M93_LP_FCBGA_631P
U5100-5
AA11 NC
1
2
KC_FBM_11_160808_101_T_2P
L5105
1uF_6.3V
C5150 1
2
TP5101
1
2
1uF_6.3V
C5182
1
2
C5176
0.1uF_16V
1
2
C5140
0.1uF_16V
1
2
C5114
10uF_6.3V
1
2
1uF_6.3V
C5146
1
2
9-,59-
C5158
1uF_6.3V
C5155
1uF_6.3V
C5207
10uF_6.3V
1
2
57-,59- 1uF_6.3V
C5149
1
2
C5179
1uF_6.3V
1
2
1
2
8-,57-,58-,59-
12
C5122
10uF_6.3V
C5186
1uF_6.3V
1
2
L5108
BLM11A121S
1
2
10uF_6.3V
C5214
1
2
C5101
10uF_6.3V10uF_6.3V
1
2
C5141
1uF_6.3V
1
2
C5112
1
2
C5138
1uF_6.3V
1
2
0.1uF_16V
C5117
1
2
1
2
13-,54-,59-,60-,61-,62-
1uF_6.3V
C5160 C5111
1uF_6.3V
1uF_6.3V
C5142
1
2
1uF_6.3V
C5148
1
2
10uF_6.3V
C5221
1
2
C5161
1uF_6.3V
1
2
+VDD_CORE_GPU_VDDCI
+V1.5S_VGA
+V1.8S
+VDD_CORE
+V1.8S_GPU_VDD_CT
+V1.5S_VGA_GPU_VDDRHA
+V1.8S_GPU_PCIE_PVDD
+V1.8S
+VDD_CORE
+VDD_CORE_GPU_SPV10
+VDD_CORE
+V3S_DELY
+VDD_CORE
+VPCIE
+VPCIE_GPU_PCIE_VDDC
+V1.8S
+V1.8S
+V1.8S_GPU_PCIE_VDDR
+V3S
GATE_+V3S_DELY
+V1.8S
+V3S_DELY
+V1.5S_VGA
hexainf@hotmail.com
GRATIS - FOR FREE

MEMORY INTERFACE
GND
CODE
TITLE
SIZE
OF
DOC. NUMBER
SHEET
INVENTEC
REV
Villemont Intel Discrete
CS
A3
7060
1310A23644-0-MTRA01
Jimmy song 9-Feb-2010
Layou Note: Put these resisters close to V-RAM.
CHANGE by
GPU_AMD-M93LP-4
62-
62-
62-
61-,62-
61-
62-
60-,62-
62-
61-
61-
12
61-
61-
60-,61-
61-
61-,62-
61-,62-
62-
R5100
56_5% 56_5%
R5101
12
60-,61-
61-
61-,62-
2
60-,61-
62-
13-,54-,59-,60-,61-,62-
60-,62-
62-
61-
4.7K_5%
R5117
1
1uF_6.3V
C5238
1
2
100_1%
1
2
60-,61-60-,62-
61-
13-,54-,59-,60-,61-,62-
62-
R5107
243_1%
R5114
12
61-
62-
12
2
61-
62-
R5104
56_5%
C5100
470pF_50V
1
2
62-
61-
62-
62-
62-
R5108
100_1%
1
1
2
61-
61-
61-
100_1%
R5105
1
2
62-
1
2
100_1%
R5106
61-
C5120
0.1uF_16V
1
2
61-,62-
62-
1
2
470pF_50V
C5102
60-,62-
62-
C5119
0.1uF_16V
R5112
4.7K_5%
1
2
61-
2.2K_5%
1
2
56_5%
R5103
12
61-,62-
R5110
1
2
13-,54-,59-,60-,61-,62-
61-
U3 DPC_VSSR
A32
VSS_MECH#1 AM1
VSS_MECH#2 AM32
VSS_MECH#3
Y6 DPC_VSSR
R5145
4.7K_5%_OPEN
PCIE_VSS#28
W27 PCIE_VSS#29
AB32 PCIE_VSS#3
Y25 PCIE_VSS#30
Y32 PCIE_VSS#31
AC24 PCIE_VSS#4
AC26 PCIE_VSS#5
AC27 PCIE_VSS#6
AD25 PCIE_VSS#7
AD32 PCIE_VSS#8
AE27 PCIE_VSS#9
P25 PCIE_VSS#19
AB24 PCIE_VSS#2
P32 PCIE_VSS#20
R27 PCIE_VSS#21
T25 PCIE_VSS#22
T32 PCIE_VSS#23
U25 PCIE_VSS#24
U27 PCIE_VSS#25
V32 PCIE_VSS#26
W25 PCIE_VSS#27
W26
AD6
GND#9
AA27 PCIE_VSS#1
AF32 PCIE_VSS#10
AG27 PCIE_VSS#11
AH32 PCIE_VSS#12
K28 PCIE_VSS#13
K32 PCIE_VSS#14
L27 PCIE_VSS#15
M32 PCIE_VSS#16
N25 PCIE_VSS#17
N27 PCIE_VSS#18
GND#75
U20 GND#76
U9 GND#78
V13 GND#79
AC9
GND#8
V16 GND#80
V18 GND#81
Y10 GND#83
Y15 GND#84
Y17 GND#85
Y20 GND#86
R15 GND#66
R17 GND#67
R20 GND#68
T13 GND#69
AB6
GND#7
T16 GND#70
T18 GND#71
T21 GND#72
T6 GND#73
U15 GND#74
U17
M6 GND#56
N11 GND#57
N12 GND#58
N13 GND#59
AB15
GND#6
N16 GND#60
N18 GND#61
N21 GND#62
P6 GND#63
P9 GND#64
R12 GND#65
GND#46 H2
GND#47 H20
GND#48 H6
GND#49
AB10
GND#5
J27
GND#50 J31
GND#51 K11
GND#52 K2
GND#53 K22
GND#54 K6
GND#55
F24
GND#37 F26
GND#38 F6
GND#39
AA16
GND#4
F8
GND#40 G10
GND#41 G27
GND#42 G31
GND#43 G8
GND#44 H14
GND#45 H17
C32
GND#27 E28
GND#28 F10
GND#29
AA13
GND#3
F12
GND#30 F14
GND#31 F16
GND#32 F18
GND#33 F2
GND#34 F20
GND#35 F22
GND#36
GND#17 B16
GND#18 B18
GND#19
A30
GND#2
B20
GND#20 B22
GND#21 B24
GND#22 B26
GND#23 B6
GND#24 B8
GND#25 C1
GND#26
AMD_M93_LP_FCBGA_631P
U5100-4
V6 DPC_PVSS
A3
GND#1
AD8
GND#10 AE7
GND#11 AG12
GND#12 AH10
GND#13 AH28
GND#14 B10
GND#15 B12
GND#16 B14
WDQSA_3 C15
WDQSA_4 E9
WDQSA_5
WDQSA_6 C5
H4
WDQSA_7
G25
WEA0B H10
WEA1B
E15
RDQSA_4 D10
RDQSA_5
RDQSA_6 D6
G5
RDQSA_7
AB16
RSVD#1 G14
RSVD#2 G20
RSVD#3
H27
WDQSA_0 A27
WDQSA_1 C23
WDQSA_2 C19
J25 NC_MEM_CALRN0
K7 NC_MEM_CALRN1
K25 NC_MEM_CALRP0
L18
ODTA0 K16
ODTA1
G22
RASA0B G17
RASA1B
H28
RDQSA_0
RDQSA_1 C27
A23
RDQSA_2 E19
RDQSA_3
MAA_2 G23
MAA_3
MAA_4 G24
H24
MAA_5 J19
MAA_6 K19
MAA_7 J14
MAA_8 K14
MAA_9
J8 MEM_CALRP1
K26 MVREFDA
J26 MVREFSA
F4
DQMA_7
L10 DRAM_RST
K17
MAA_0 J20
MAA_1
J11
MAA_10 J13
MAA_11 H11
MAA_12
MAA_13_BA2 G11
J16
MAA_14_BA0 L15
MAA_15_BA1
H23
J5 DQA_63
F30 DQA_7
C30 DQA_8
F27 DQA_9
E32
DQMA_0 E30
DQMA_1
DQMA_2 A21
C21
DQMA_3 E13
DQMA_4 D12
DQMA_5 E3
DQMA_6
DQA_53
C3 DQA_54
E1 DQA_55
G7 DQA_56
G6 DQA_57
G1 DQA_58
G3 DQA_59
F32 DQA_6
J6 DQA_60
J1 DQA_61
J3 DQA_62
A9 DQA_44
C9 DQA_45
F9 DQA_46
D8 DQA_47
E7 DQA_48
A7 DQA_49
F28 DQA_5
C7 DQA_50
F7 DQA_51
A5 DQA_52
E5
F15 DQA_34
A15 DQA_35
D14 DQA_36
F13 DQA_37
A13 DQA_38
C13 DQA_39
G29 DQA_4
E11 DQA_40
A11 DQA_41
C11 DQA_42
F11 DQA_43
DQA_24
D20 DQA_25
F19 DQA_26
A19 DQA_27
D18 DQA_28
F17 DQA_29
H32 DQA_3
A17 DQA_30
C17 DQA_31
E17 DQA_32
D16 DQA_33
F25 DQA_15
A25 DQA_16
C25 DQA_17
E25 DQA_18
D24 DQA_19
H30 DQA_2
E23 DQA_20
F23 DQA_21
D22 DQA_22
F21 DQA_23
E21
H22
CSA0B_0
CSA0B_1 J22
G13
CSA1B_0 K13
CSA1B_1
K27 DQA_0
J29 DQA_1
A28 DQA_10
C28 DQA_11
E27 DQA_12
G26 DQA_13
D26 DQA_14
G19
CASA0B G16
CASA1B
K20
CKEA0 J17
CKEA1
H26
CLKA0 H25
CLKA0B
G9
CLKA1 H9
CLKA1B
K8 CLKTESTA
L7 CLKTESTB
+V1.5S_VGA
+V1.5S_VGA
+V1.5S_VGA
U5100-8
AMD_M93_LP_FCBGA_631P
VM_ADA(56)
VM_ADA(59)
VM_ADA(61)
DDR_CLKA1# DDR_CLKA0#DDR_CLKA0
VM_A_BA(2)
DDR_CLKA0#
DDR_CLKA1
VM_ADA(13)
VM_ADA(25)
VM_ADA(31)
VM_ADA(38)
VM_ADA(49)
VM_ADA(50)
VM_ADA(52)
VM_ADA(55)
DDR_WEA0#
DDR_WEA1#
VM_AA(12)
VM_A_BA(1)
DRAM_RST#
DDR_CLKA1
VM_ADA(63:0)
VM_DQSA#(5)
VM_DQSA#(6)
VM_DQSA#(7)
DDR_CLKA1#
DDR_RASA0#
DDR_RASA1#
DDR_CASA1#
DDR_CSA0#
DDR_CSA1#
VM_ADQM#(3)
VM_ADQM#(6)
VM_ADQM#(7)
VM_AA(12:0)
VM_DQSA#(0)
VM_DQSA#(1)
VM_DQSA#(2)
VM_ADA(1)
VM_ADA(0)
VM_A_BA(0)
DDR_CKEA1
VM_ODTA0
VM_ODTA1
DDR_CLKA0
VM_ADA(9)
VM_ADA(8)
VM_ADA(7)
VM_ADA(6)
VM_ADA(5)
VM_ADA(4)
VM_ADA(3)
VM_ADA(2)
VM_ADA(18)
VM_ADA(17)
VM_ADA(16)
VM_ADA(15)
VM_ADA(14)
VM_ADA(12)
VM_ADA(11)
VM_ADA(10)
VM_ADA(27)
VM_ADA(26)
VM_ADA(24)
VM_ADA(23)
VM_ADA(22)
VM_ADA(21)
VM_ADA(20)
VM_ADA(19)
VM_ADA(36)
VM_ADA(35)
VM_ADA(34)
VM_ADA(33)
VM_ADA(32)
VM_ADA(30)
VM_ADA(29)
VM_ADA(28)
VM_ADA(45)
VM_ADA(44)
VM_ADA(43)
VM_ADA(42)
VM_ADA(41)
VM_ADA(40)
VM_ADA(39)
VM_ADA(37)
VM_ADA(58)
VM_ADA(57)
VM_ADA(54)
VM_ADA(53)
VM_ADA(51)
VM_ADA(48)
VM_ADA(47)
VM_ADA(46)
VM_AA(11)
VM_DQSA#(3)
VM_DQSA#(4)
DDR_CASA0#
DDR_CKEA0
VM_ADA(63)
VM_ADA(62)
VM_ADA(60)
VM_AA(3)
VM_AA(4)
VM_AA(5)
VM_AA(6)
VM_AA(7)
VM_AA(8)
VM_AA(9)
VM_AA(10)
VM_DQSA(2)
VM_DQSA(3)
VM_DQSA(4)
VM_DQSA(5)
VM_DQSA(6)
VM_DQSA(7)
VM_AA(1)
VM_AA(2)
VM_AA(0)
VM_ADQM#(0)
VM_ADQM#(1)
VM_ADQM#(2)
VM_ADQM#(4)
VM_ADQM#(5)
VM_DQSA(0)
VM_DQSA(1)

Samsung E Die P/N=6019B0648501
Hynix Orion-Die P/N=6019B0647101
Video RAM (DDR3) -1
CHANGE by
Villemont Intel Discrete
CS
A3
7061
1310A23644-0-MTRA01
Jimmy song 9-Feb-2010
REVSIZE
SHEET
INVENTEC
OF
TITLE
CODE DOC. NUMBER
0.1uF_16V
C5507 1
2
2C5500
0.1uF_16V
1
2
1
20.1uF_16V
C5504 1
60-,61-
60-,61-
60-
60-
0.1uF_16V
C5505
60-
60-
60-
60-
13-,54-,59-,60-,61-,62-
2
60-,61-,62-
13-,54-,59-,60-,61-,62-
60-
60-
60-
L4 WE
L9 ZQ_ZQ0
60-,61-,62-
R5514
243_1%
1
VSS#T10
T2
VSS#T2
B10
VSSQ#B10
B2
VSSQ#B2
D2
VSSQ#D2 D9
VSSQ#D9 E3
VSSQ#E3 E9
VSSQ#E9 F10
VSSQ#F10
G10
VSSQ#G10
G2
VSSQ#G2
VREFDQ
A10
VSS#A10 B4
VSS#B4 E2
VSS#E2 G9
VSS#G9 J3
VSS#J3 J9
VSS#J9
M10
VSS#M10
M2
VSS#M2
P10
VSS#P10
P2
VSS#P2
T10
A2
VDDQ#A2 A9
VDDQ#A9
C10
VDDQ#C10
C2
VDDQ#C2
D3
VDDQ#D3 E10
VDDQ#E10 F2
VDDQ#F2
H10
VDDQ#H10
H3
VDDQ#H3
M9 VREFCA
H2
T11
NC
B3
VDD#B3 D10
VDD#D10 G8
VDD#G8 K3
VDD#K3 K9
VDD#K9
N10
VDD#N10
N2
VDD#N2
R10
VDD#R10
R2
VDD#R2
J10 NC_CKE1
L2 NC_CS1
J2 NC_ODT1
L10 NC_ZQ1
K2 ODT_ODT0
P8 A1
R8 A11
J4 RAS
T3 RESET
NC
T1
E4
DQU0 H9
DQU1 F8
DQU2 F3
DQU3 H4
DQU4 G3
DQU5 F9
DQU6 H8
DQU7
J8 CK
CK
K8
DQL1 C3
DQL2 B9
DQL3 C4
DQL4 C9
DQL5 A3
DQL6 D8
DQL7
C8 DQSL
DQSL#
B8
F4 DQSU
DQSU#
G4
A8
R4 A9
M3 BA0
N9 BA1
M4 BA2
K4 CAS
K10 CKE_CKE0
L3 CS_CS0
D4 DML
E8 DMU
A4
DQL0 A8
N8 A12
T4 A13
T8 A14
M8 A15_BA3
P4 A2
N3 A3
P9 A4
P3 A5
R9 A6
R3 A7
T9
U5501
SAM_K4W1G1646D_EC12_FBGA_100P
N4 A0
A1 NC
L8 A10_AP
NC A11
1
2
61-
R5506
4.99K_1%
1
2
4.99K_1%
R5503 1
2
61-
60-
60-
60-,61-,62-
4.99K_1%
R5500
13-,54-,59-,60-,61-,62-
C5513
1uF_6.3v
1
2
60-
R5508
4.99K_1%
1
2
61-
VSSQ#D9 E3
VSSQ#E3 E9
VSSQ#E9 F10
VSSQ#F10
G10
VSSQ#G10
G2
VSSQ#G2
L4 WE
L9 ZQ_ZQ0
VSS#J3 J9
VSS#J9
M10
VSS#M10
M2
VSS#M2
P10
VSS#P10
P2
VSS#P2
T10
VSS#T10
T2
VSS#T2
B10
VSSQ#B10
B2
VSSQ#B2
D2
VSSQ#D2 D9
E10
VDDQ#E10 F2
VDDQ#F2
H10
VDDQ#H10
H3
VDDQ#H3
M9 VREFCA
H2 VREFDQ
A10
VSS#A10 B4
VSS#B4 E2
VSS#E2 G9
VSS#G9 J3
VDD#K3 K9
VDD#K9
N10
VDD#N10
N2
VDD#N2
R10
VDD#R10
R2
VDD#R2
A2
VDDQ#A2 A9
VDDQ#A9
C10
VDDQ#C10
C2
VDDQ#C2
D3
VDDQ#D3
P8 A1
R8 A11
J4 RAS
T3 RESET
NC
T1 T11
NC
B3
VDD#B3 D10
VDD#D10 G8
VDD#G8 K3
A3
DQU5 B9
DQU6 A4
DQU7
J8 CK
CK
K8
J10 NC_CKE1
L2 NC_CS1
J2 NC_ODT1
L10 NC_ZQ1
K2 ODT_ODT0
DQL6 H8
DQL7
F4 DQSL
DQSL#
G4
C8 DQSU
DQSU#
B8
D8
DQU0 C4
DQU1 C9
DQU2 C3
DQU3 A8
DQU4
CAS
K10 CKE_CKE0
L3 CS_CS0
E8 DML
D4 DMU
E4
DQL0 F8
DQL1 F3
DQL2 F9
DQL3 H4
DQL4 H9
DQL5 G3
N3 A3
P9 A4
P3 A5
R9 A6
R3 A7
T9 A8
R4 A9
M3 BA0
N9 BA1
M4 BA2
K4
U5500
SAM_K4W1G1646D_EC12_FBGA_100P
N4 A0
A1 NC
L8 A10_AP
NC A11
N8 A12
T4 A13
T8 A14
M8 A15_BA3
P4 A2
C5512
1
2
60-,61-,62-
C5517
1
2
10uF_6.3V
1
20.01uF_16v
1
2
C5520
0.01uF_16v
1
2
60-
0.1uF_16v
C5524 1
2
1uF_6.3v
C5523
1
2
C5508
10uF_6.3V
4.99K_1%
R5504
13-,54-,59-,60-,61-,62-
13-,54-,59-,60-,61-,62-
60-
60-,61-
60-,61-
60-
60-
0.1uF_16V
C5518
1
2
60-,61-,62-
13-,54-,59-,60-,61-,62- 13-,54-,59-,60-,61-,62-
60-
60-
60-
60-
13-,54-,59-,60-,61-,62-
13-,54-,59-,60-,61-,62-
13-,54-,59-,60-,61-,62-
60-
60-
60-
60-
60-
R5509
4.99K_1%
1
2
60-,61-,62-
60-,61-,62-
60-,61-
60-,61-
60-
1
2
60-
60-
61-
1
2
61-
4.99K_1%
R5501
60-,61-,62-
60-,61-,62-
60-,61-
60-,61-
R5511
4.99K_1%
60-,61-
60-,61-
60-,61-
60-
61-
60-
10uF_6.3V
C5511
1
2
60-,61-
C5510
10uF_6.3V
1
22
0.01uF_16v
C5521
1
2
61-
60-
C5509
0.1uF_16V
1
60-
60-
60-,61-
60-,61-
60-,61-
60-,61-
60-
61-
1
2
60-
60-
60-
60-
60-
60-
60-
60-,61-,62-
243_1%
R5502
VM_AA(5)
VM_AA(4)
VM_AA(3)
VM_AA(2)
VM_AA(1)
VM_AA(0)
60-
60-
60-
VM_AA(12)
VM_AA(11)
VM_AA(10)
VM_AA(9)
VM_AA(8)
VM_AA(7)
VM_AA(6)
+V1.5S_VGA
+V1.5S_VGA
+V1.5S_VGA
+V1.5S_VGA +V1.5S_VGA
+VREF_3 +VREF_4 +VREF_2
VM_AA(8)
VM_AA(9)
VM_AA(10)
VM_AA(11)
VM_AA(12)
VM_AA(12:0)
+V1.5S_VGA +V1.5S_VGA +V1.5S_VGA +V1.5S_VGA
+V1.5S_VGA
VM_ADA(31)
VM_ADA(27)
VM_ADA(25)
VM_ADA(26)
VM_AA(12:0) VM_AA(0)
VM_AA(1)
VM_AA(2)
VM_AA(3)
VM_AA(4)
VM_AA(5)
VM_AA(6)
VM_AA(7)
VM_ADA(23)
VM_ADA(19)
VM_ADA(17)
VM_ADA(18)
VM_ADA(29)
VM_ADA(28)
VM_ADA(24)
VM_ADA(30)
VM_DQSA#(2)
DRAM_RST#
VM_ADA(21)
VM_ADA(20)
VM_ADA(16)
VM_ADA(22)
DDR_CSA0#
DDR_WEA0#
DDR_CASA0#
VM_DQSA(3)
VM_DQSA(2)
VM_ADQM#(3)
VM_ADQM#(2)
VM_DQSA#(3)
VM_A_BA(1)
VM_A_BA(2)
VM_A_BA(0)
DDR_CKEA0
DDR_CLKA0
DDR_CLKA0#
VM_ODTA0
DDR_RASA0#
VM_ADA(13)
VM_ADA(12)
VM_ADA(8)
VM_ADA(14)
VM_ADA(15)
VM_ADA(11)
VM_ADA(9)
VM_ADA(10)
+VREF_4
+VREF_3
VM_ADA(4)
VM_ADA(0)
VM_ADA(6)
VM_ADA(7)
VM_ADA(3)
VM_ADA(1)
VM_ADA(2)
VM_DQSA(0)
VM_ADQM#(1)
VM_ADQM#(0)
VM_DQSA#(1)
VM_DQSA#(0)
DRAM_RST#
+VREF_1
VM_ADA(5)
+VREF_1
+VREF_2
VM_A_BA(1)
VM_A_BA(2)
VM_A_BA(0)
DDR_CKEA0
DDR_CLKA0
DDR_CLKA0#
VM_ODTA0
DDR_RASA0#
DDR_CSA0#
DDR_WEA0#
DDR_CASA0#
VM_DQSA(1)
hexainf@hotmail.com
GRATIS - FOR FREE

INVENTEC
Samsung E Die P/N=6019B0648501
Hynix Orion-Die P/N=6019B0647101
CHANGE by OF
SIZE
TITLE
SHEET
60-,61-,62-
Video RAM (DDR3) -2
Villemont Intel Discrete
CS
A3
7062
1310A23644-0-MTRA01
Jimmy song 9-Feb-2010
CODE REV
DOC. NUMBER
10uF_6.3V
C5530
1
22 0.01uF_16v
C5514
1
22
C5522
0.01uF_16v
1
0.1uF_16v
C5526
1
60-
60-
60-
60-
60-
60-
60-
13-,54-,59-,60-,61-,62-
13-,54-,59-,60-,61-,62-
VSSQ#E3 E9
VSSQ#E9 F10
VSSQ#F10
G10
VSSQ#G10
G2
VSSQ#G2
L4 WE
L9 ZQ_ZQ0
M10
VSS#M10
M2
VSS#M2
P10
VSS#P10
P2
VSS#P2
T10
VSS#T10
T2
VSS#T2
B10
VSSQ#B10
B2
VSSQ#B2
D2
VSSQ#D2 D9
VSSQ#D9 E3
VDDQ#F2
H10
VDDQ#H10
H3
VDDQ#H3
M9 VREFCA
H2 VREFDQ
A10
VSS#A10 B4
VSS#B4 E2
VSS#E2 G9
VSS#G9 J3
VSS#J3 J9
VSS#J9
VDD#K9
N10
VDD#N10
N2
VDD#N2
R10
VDD#R10
R2
VDD#R2
A2
VDDQ#A2 A9
VDDQ#A9
C10
VDDQ#C10
C2
VDDQ#C2
D3
VDDQ#D3 E10
VDDQ#E10 F2
R8 A11
J4 RAS
T3 RESET
NC
T1 T11
NC
B3
VDD#B3 D10
VDD#D10 G8
VDD#G8 K3
VDD#K3 K9
DQU6 A4
DQU7
J8 CK
CK
K8
J10 NC_CKE1
L2 NC_CS1
J2 NC_ODT1
L10 NC_ZQ1
K2 ODT_ODT0
P8 A1
DQL7
F4 DQSL
DQSL#
G4
C8 DQSU
DQSU#
B8
D8
DQU0 C4
DQU1 C9
DQU2 C3
DQU3 A8
DQU4 A3
DQU5 B9
L3 CS_CS0
E8 DML
D4 DMU
E4
DQL0 F8
DQL1 F3
DQL2 F9
DQL3 H4
DQL4 H9
DQL5 G3
DQL6 H8
A4
P3 A5
R9 A6
R3 A7
T9 A8
R4 A9
M3 BA0
N9 BA1
M4 BA2
K4 CAS
K10 CKE_CKE0
A0
A1 NC
L8 A10_AP
NC A11
N8 A12
T4 A13
T8 A14
M8 A15_BA3
P4 A2
N3 A3
P9
60-
60-
60-
60-
U5502
SAM_K4W1G1646D_EC12_FBGA_100P
N4
60-
13-,54-,59-,60-,61-,62-
R5512
243_1%
1
2
VSSQ#B2
D2
VSSQ#D2 D9
VSSQ#D9 E3
VSSQ#E3 E9
VSSQ#E9 F10
VSSQ#F10
G10
VSSQ#G10
G2
VSSQ#G2
L4 WE
L9 ZQ_ZQ0
60-
G9
VSS#G9 J3
VSS#J3 J9
VSS#J9
M10
VSS#M10
M2
VSS#M2
P10
VSS#P10
P2
VSS#P2
T10
VSS#T10
T2
VSS#T2
B10
VSSQ#B10
B2
VDDQ#C2
D3
VDDQ#D3 E10
VDDQ#E10 F2
VDDQ#F2
H10
VDDQ#H10
H3
VDDQ#H3
M9 VREFCA
H2 VREFDQ
A10
VSS#A10 B4
VSS#B4 E2
VSS#E2
VDD#D10 G8
VDD#G8 K3
VDD#K3 K9
VDD#K9
N10
VDD#N10
N2
VDD#N2
R10
VDD#R10
R2
VDD#R2
A2
VDDQ#A2 A9
VDDQ#A9
C10
VDDQ#C10
C2
NC_ZQ1
K2 ODT_ODT0
P8 A1
R8 A11
J4 RAS
T3 RESET
NC
T1 T11
NC
B3
VDD#B3 D10
DQU3 A8
DQU4 A3
DQU5 B9
DQU6 A4
DQU7
J8 CK
CK
K8
J10 NC_CKE1
L2 NC_CS1
J2 NC_ODT1
L10
DQL4 H9
DQL5 G3
DQL6 F9
DQL7
F4 DQSL
DQSL#
G4
C8 DQSU
DQSU#
B8
D8
DQU0 C4
DQU1 C9
DQU2 C3
M4 BA2
K4 CAS
K10 CKE_CKE0
L3 CS_CS0
E8 DML
D4 DMU
H8
DQL0 H4
DQL1 F3
DQL2 F8
DQL3 E4
A15_BA3
P4 A2
N3 A3
P9 A4
P3 A5
R9 A6
R3 A7
T9 A8
R4 A9
M3 BA0
N9 BA1
U5503
SAM_K4W1G1646D_EC12_FBGA_100P
N4 A0
A1 NC
L8 A10_AP
NC A11
N8 A12
T4 A13
T8 A14
M8
60-
62-
60-
60-
60-
0.1uF_16v
C5525
1
2
60-
C5516
1uF_6.3v
1
2
62-
60-
60-
60-
60-,61-,62-
R5517
4.99K_1%
1
2
62-
1
2
62-
60-
60-
60-
60-,61-,62-
4.99K_1%
R5507
1
2
13-,54-,59-,60-,61-,62-
60-,61-,62-
13-,54-,59-,60-,61-,62- 13-,54-,59-,60-,61-,62-
1
2
13-,54-,59-,60-,61-,62-
R5519
4.99K_1%
1
2
1uF_6.3v
C5515
1
2
C5529
10uF_6.3V
60-
60-
60-
4.99K_1%
R5505
R5510
1
2
60-,62-
4.99K_1%
R5513
1
2
4.99K_1%
60-,61-,62-
60-
60-
60-
60-
60-
60-
62-
60-,61-,62-
243_1%
R55161
2
60-
60-
60-
60-
60-
1
2
60-,61-,62-
60-,61-,62-
60-,62-
60-,62-
1
2
R5518
4.99K_1%
60-,62-
60-,62-
62-
R5515
4.99K_1%
1
2
60-
60-
60-,61-,62-
60-,62-
0.1uF_16V
C5501
1
2
C5503
0.1uF_16V
C5502
0.1uF_16V
1
2
60-
0.1uF_16V
C5506
1
2
10uF_6.3V
C5528
1
2
60-,62-
60-,62-
60-,62-
60-,62-
60-,62-
60-,62-
60-
1
2
0.01uF_16v
C5527
1
2
C5531
10uF_6.3V
C5519
0.1uF_16v
1
2
60-,62-
60-,62-
60-
62-
62-
60-
+VREF_7
60-,61-,62-
13-,54-,59-,60-,61-,62-
13-,54-,59-,60-,61-,62-
13-,54-,59-,60-,61-,62-
60-,62-
60-,62-
+V1.5S_VGA+V1.5S_VGA
+V1.5S_VGA
+V1.5S_VGA
+V1.5S_VGA
+V1.5S_VGA
+V1.5S_VGA
+V1.5S_VGA
+VREF_5 +VREF_6
+VREF_8
VM_AA(7)
VM_AA(8)
VM_AA(9)
VM_AA(10)
VM_AA(11)
VM_AA(12)
+V1.5S_VGA+V1.5S_VGA
VM_AA(12:0)
VM_AA(0)
VM_AA(1)
VM_AA(2)
VM_AA(3)
VM_AA(4)
VM_AA(5)
VM_AA(6)
VM_ADA(42)
VM_AA(12:0)
VM_AA(0)
VM_AA(1)
VM_AA(2)
VM_AA(3)
VM_AA(4)
VM_AA(5)
VM_AA(6)
VM_AA(7)
VM_AA(8)
VM_AA(9)
VM_AA(10)
VM_AA(11)
VM_AA(12)
VM_ADA(34)
VM_ADA(45)
VM_ADA(44)
VM_ADA(40)
VM_ADA(46)
VM_ADA(47)
VM_ADA(43)
VM_ADA(41)
VM_ADA(37)
VM_ADA(36)
VM_ADA(32)
VM_ADA(38)
VM_ADA(39)
VM_ADA(35)
VM_ADA(33)
DDR_WEA1#
DDR_CASA1#
VM_DQSA(5)
VM_DQSA(4)
VM_ADQM#(5)
VM_ADQM#(4)
VM_DQSA#(5)
VM_DQSA#(4)
DRAM_RST#
VM_A_BA(0)
DDR_CKEA1
DDR_CLKA1
DDR_CLKA1#
VM_ODTA1
DDR_RASA1#
DDR_CSA1#
VM_ADA(56)
VM_ADA(62)
VM_ADA(63)
VM_ADA(59)
VM_ADA(57)
VM_ADA(58)
+VREF_6
+VREF_5
VM_A_BA(1)
VM_A_BA(2)
VM_ADA(48)
VM_ADA(54)
VM_ADA(55)
VM_ADA(51)
VM_ADA(49)
VM_ADA(50)
VM_ADA(61)
VM_ADA(60)
VM_DQSA(6)
VM_ADQM#(7)
VM_ADQM#(6)
VM_DQSA#(7)
VM_DQSA#(6)
DRAM_RST#
VM_ADA(53)
VM_ADA(52)
+VREF_8
+VREF_7
VM_A_BA(1)
VM_A_BA(2)
VM_A_BA(0)
DDR_CKEA1
DDR_CLKA1
DDR_CLKA1#
VM_ODTA1
DDR_RASA1#
DDR_CSA1#
DDR_WEA1#
DDR_CASA1#
VM_DQSA(7)

CHANGE by
REV
SD/MMC CARD READER
SHEET OF
INVENTEC
2
9-Feb-2010Jimmy song
A011310A23644-0-MTR
63 70
A3 CS
Villemont Intel Discrete
CODE
TITLE
Card Reader SD/MMC
DOC. NUMBERSIZE
1
2
C9801
2.2uF_6.3V
11
2
C9802
0.1uF_16V
1
2
C9803
2.2uF_6.3V
6
7
8
9
63-,64-
63-
330_5%
R9801
1
10
11
12
13
14
2
3
4
5
PAD9802
SMDPAD14_100_28X118
FIX9805
FIX_MASK
FIX_MASK
FIX9803
FIX9804
FIX_MASK
FIX_MASK
FIX9802
S9801
SCREW250_800_500_1P
63-
63-
FIX9801
FIX_MASK
SCREW300_800_600_1P
S9800
SD_DGND
PAD9801
POWERPAD_2_0610
SD_DGND AUDIO_GND_DB
5CLK
CMD
2
7DAT0 DAT1 8
9
DAT2
1DAT3 GND G1
GND G2
4VDD
WP 10
PLAS_CS1S_125_14P
CN9800
3VSS
VSS
6
CD 11
12
CD_WP_COM
63-
63-
63-
64-
64-
63-
63-
64-
10K_5%
R9802
1
2
63-
63-
64-
64-
64-
SD_DGNDSD_DGND
64-
AUDIO_GND_DB
SD_DGND
63-
63-
SD_DGND
63-,64-
63-
63-
63-
1
2
SD_DGND SD_DGND SD_DGND SD_DGND SD_DGND
SD_DGND
2
63-
63-,64-
63-,64-
0_5%_OPEN
R9800
C9800
4.7uF_6.3V
1
14 XDWPN 15
63-
63-
63-
63-
63-
63-
DP
EXT48IN
1GPON7 28
3REXT
29
TML-PAD
10 V33
VD33P
4
VDDU
8VS33P
7
12 XDCDN
XDCEN
13
XDCIS
CTRL4
11
24
DATA0
DATA1 25
16
DATA2
DATA3 17
DATA4 18
DATA5 20
DATA6 22
23
DATA7DM
6
5
CF_V33
9
2CHIPRESET#
21
CTRL0
CTRL1 27
19
CTRL2
CTRL3 26
SD_DGND
FIX9800
FIX_MASK
63-
U9800
ALCOR_AU6437B52_GEF_GR_QFN_28P
USB_P3N_SD
USB_P3P_SD
+V3S_SD
MIC_SENSE_DB
EXT_MIC2_DB
EXT_MIC1_DB
MIC_BIAS_A_DB
HP_OUT_L1_DB
HP_OUT_R1_DB
HP_JS_DB
63-
63-
+V3S_SD
+V3S_SD
+V3S_SD
CLK_R3S_CR48_SD
+VCC_SD
SD_CMD
SD_CLK
SD_CD#
SDDATA3
SDDATA0
SD_WP
SDDATA2
SDDATA1
+VCC_SD
+VCC_SD
SD_CLK
SD_WP
SD_CMD
SD_CD#
SDDATA0
SDDATA1
SDDATA2
SDDATA3
USB_P3N_SD
USB_P3P_SD
CLK_R3S_CR48_SD
hexainf@hotmail.com
GRATIS - FOR FREE

CHANGE by
TITLE
SHEET
DOC. NUMBER REVCODE
9-Feb-2010
Headphone & MIC
Villemont Intel Discrete
CS
A3
7064
1310A23644-0-MTRA01
Jimmy song
INVENTEC
Headphone Jack
MIC Jack
Use min 20 mils wide trace to JACK pin1
SIZE
OF
R9857 0_5%12
C9855
1uF_6.3V
1
2
AUDIO_GND_DB
C9851
1000pF_50V
1
2
AUDIO_GND_DB
1000pF_50V
C9850 1
2
1
2
63-
63-
AUDIO_GND_DBAUDIO_GND_DB
AUDIO_GND_DB
AUDIO_GND_DB
C9852
0.01uF_16V
1
20.01uF_16V
C9853
C9857
1
2
C9858
100pF_50V
1
2
100pF_50V
R9855
4.7K_5%
1
2
1
2
R9856
4.7K_5%
1
2
C9856 1
2
C9854
0.1uF_16V
D9850
A
C1 C2
1000pF_50v_OPEN
R9851
33_1%
12
CHENMKO_CHPZ6V2_3P_OPEN
R9850
33_1%
12
L9850
BLM11A121S
12
L9851
BLM11A121S
12
BLM11A121S
12
63-
63-
63-
L9852
12
L9853
63-,64-
63-,64-
BLM11A121S
Q9850
SSM3K7002FU
D
3
G
1
2
S
AUDIO_GND_DB
S
2
AUDIO_GND_DB
R9859
100K_5%
1
2
1
2
SSM3K7002FU
Q9851
3
D
1
G
2
3
4
5
6
47K_5%
R9860
4
5
6
JACK9851
SYN_010168HR006G11FZL_6P
1
SD_DGND
JACK9850
SYN_010168HR006G11FZL_6P
1
2
3
12
63-
63-
SD_DGND
SD_DGND
MIC_SENSE_DB
EXT_MIC1_DB
EXT_MIC2_DB
+V3S_SD
+V3S_SD
0_5%R9858
EXT_JACK_MIC1
EXT_JACK_MIC2
HP_OUT_L1_DB
HP_OUT_R1_DB
HP_JS_DB
SGND1
SGND1
MIC_BIAS_A_DB

LID Switch Power / Standby LED
Power Button
Power Button & LID Switch Board
PWR SW B/B CONN
OFCHANGE by
DOC. NUMBERCODE
TITLE
SIZE
INVENTEC
REV
SHEET
FIX9003
FIX_MASK
9-Feb-2010Jimmy song
A011310A23644-0-MTR
65 70
A3 CS
Villemont Intel Discrete
Power button & LID switch
SW_GND
S9000
SCREW2.8_0_5_1P
SW_GND
SCREW700_900_NP_6P
S9001
65-
D9002
EVL_19_217_W1D_AP1Q2QY_3T
21
D9003
CHENMKO_BAV99
2
3
1
2
3
4
5
6
7
8
9
65-
65-
SMDPAD10_100_28X118
PAD9000
1
10
1
2
65-
SW_GND
65-
65-
FIX9005
FIX_MASK
C9002
0.01uF_16V
FIX_MASK
FIX9004
2
14
3
SW_GND SW_GND
SW_GND
1000pF_50v
C9000
1
2
SW9001
MITSUMI_SOT_152HST_4P
12
65-
65-
SW_GND
SW_GND
2
65-
65-
R9003
100K_5%
1
2
R9002
270_5%
1
1
2
65-
R9004
100K_5%
GND
OUT
2
1VDD
C9001
100pF_50v
PWR_SWIN#_3_SW
STBY_LED#_SW
+V3AL_SW
65-
U9000 ANPEC_APX9132_AI_TRL_SOT23_3P
3
LID_SW#_3_SW
+V3A_SW
+V3AL_SW
STBY_LED#_SW
+V3AL_SW PWR_SWIN#_3_SW
+V3AL_SW
LID_SW#_3_SW
+V3A_SW
hexainf@hotmail.com
GRATIS - FOR FREE

14’’ODD Extend Board
INVENTEC
CHANGE by SHEET
TITLE
Jimmy song
A011310A23644-0-MTR
66 70
A3 CS
Villemont Intel Discrete
14"ODD EXT/B
9-Feb-2010 OF
SIZE CODE
BLANK
DOC. NUMBER REV

INVENTEC
CHANGE by SHEET
TITLE
9-Feb-2010
USB Right side
Villemont Intel Discrete
CS
A3
7067
1310A23644-0-MTRA01
Jimmy song OF
SIZE CODE DOC. NUMBER REV
Close to USB CON
Close to USB CON
(500mA)
(500mA)
USB Right Side Board
2
33
44
GG1
GG2
G3
GG4
G
GG4
G
CN9300
ALLTOP_C10752_104B3_L_4P
11
2
11
22
33
4
4
GG1
GG2
G3
1
2
67-
CN9301
ALLTOP_C10752_104B3_L_4P
C9303
1
2
C9304
1000pF_50V_OPEN
C9301
1
2
67-
67-
0.1uF_16v
0.1uF_16v
1
21000pF_50V_OPEN
L9301 2
3
1
4
67-
67-
C9300
WCM_2012_900T
L9300 2
3
1
4
WCM_2012_900T
USB_GND
67-
FIX9302
FIX_MASK
FIX9300
FIX_MASK
FIX9301
FIX_MASK
USB_GND
USB_GND
SCREW230X270S_620_550_1P
S9300
USB_GND
5
56
6
77
88
67-
67-
USB_GND
USB_GND
SMDPAD8_100_28X118
PAD9300
11
22
33
44
1
2
67-
67-
67-
22uF_6.3V
C9302
1
2
C9305
22uF_6.3V
USB_P4N_DB
+V5A_USB_DB
USB_P5N_DB
USB_P5P_DB
USB_P4N_DB
USB_P4P_DB
USB_L_P4N_DB
USB_L_P4P_DB
USB_P4P_DB
+V5A_USB_DB
USB_L_P5N_DB
USB_L_P5P_DB
USB_P5N_DB
USB_P5P_DB
+V5A_USB_DB
hexainf@hotmail.com
GRATIS - FOR FREE

OFSHEET
PICK Button Board
CHANGE by
CODE
SIZE REV
TITLE
DOC. NUMBER
INVENTEC
Jimmy song 27-Sep-2003
Pick button
Villemont Intel Discrete
CS
A3
7068
1310A23644-0-MTRA01
Jimmy song 27-Sep-2003
LEFT BUTTON RIGHT BUTTON
FIX_MASK
FIX9400
Villemont Intel Discrete
CS
A3
7068
1310A23644-0-MTRA01
Jimmy song 27-Sep-2003
Villemont Intel Discrete
CS
A3
7068
1310A23644-0-MTRA01
TP_GND
SCREW230_400_0_1P
S9401
TP_GND
S9402
SCREW2.5_0_0_1P
1
3
2
4
6
5
68-
TP_GND
68-
68-
68-
SW9401
MISAKI_TC901_AA1G_A106T
PAD9401
SMDPAD6_100_28X118
1
2
3
4
5
6
68-
S9400
SCREW250_0_600_1P
TP_GND
68-
R9401
10K_5%
1
2
10K_5%
R9400
1
2
68-
TP_GND
3
4
68-
68-
68-
TP_GND
TP_GND
68-
6
5
PAD9400
SMDPAD4_100_28X118
1
2
SW9400
MISAKI_TC901_AA1G_A106T
1
3
2
4
FIX_MASK
FIX9401
FIX_MASK
FIX9402
68-
+V5S_TP
IM_5S_CLK_TP
IM_5S_DATA_TP
+V5S_TP
TP_RIGHT
+V5S_TP
+V5S_TP
IM_5S_CLK_TP
IM_5S_DATA_TP
TP_LEFT
TP_RIGHT
TP_LEFT

CN9901 BOM:6012B0258801
15’’ SATA HDD Extend Board
SIZE
A3 CS
Villemont Intel Discrete
USB Left Side Board
INVENTEC
REV
SHEET OFCHANGE by
DOC. NUMBERCODE
TITLE
9-Feb-2010Jimmy song
A011310A23644-0-MTR
69 70
HDD_15_GND HDD_15_GND
V3.3
9
A+
2
A-
3
B+
6
5B-
G1
G1 G2
G2
RESERVED
18
HDD_15_GND
GND
17
GND
19
V12
20
V12
21
V12
22
GND
4
GND
7
V3.3
8
GND
1
V3.3
10
GND
11
GND
12
GND
13
V5
14
V5
15
V5
16
CN9901
FOX_LD1122F_S06_22P
8
V3.3 9
V3.3
2
A+ 3
A-
6
B+
B- 5
G
G1
G
G2
18
RESERVED
HDD_15_GND
16
V5 17
GND
19
GND 20
V12 21
V12 22
V12
4
GND
7
GND
1
GND
10
V3.3 11
GND 12
GND 13
GND 14
V5 15
V5
FIX9902
FIX_MASK
ALLTOP_C16662_12204_L_22P
CN9900
FIX9901
HDD_15_GND
FIX9900
FIX_MASK
FIX_MASK
SATA_HDD_TXP_15
SATA_HDD_TXN_15
SATA_HDD_RXP_15
SATA_HDD_RXN_15
+V5S_HDD_15
SCREW250_700_600_1P
S9900
hexainf@hotmail.com
GRATIS - FOR FREE

CHANGE by 9-Feb-2010
DOC. NUMBERCODE
INVENTEC
TITLE
15’’ODD Extend Board
SIZE REV
SHEET OF
SCREW200_1000_0_1P
S9204
ODD_15_GND
USB Left Side Board
Villemont Intel Discrete
CS
A3
7070
1310A23644-0-MTRA01
Jimmy song
S9203
SCREW200_1000_0_1P
ODD_15_GND
ODD_15_GND
SCREW200_1000_0_1P
S9202
ODD_15_GND
ODD_15_GNDODD_15_GND ODD_15_GND
S9201
SCREW200_1000_0_1P
ODD_15_GND
ODD_15_GND
FIX_MASK
FIX_MASK
FIX9202
SCREW2.5_7_1P
S9200
FIX_MASK
FIX9200
FIX9201
GND
S1
S4 GND
GND
S7
B-
P1 DP
GG1
GG2
MD
P4
P2 +5V
+5V
P3
P5 GND
P6 GND
SANTA_202001_1_13P
CN9201
A+
S2
S3 A-
B+
S6
S5
G
MD P4
P2
+5V
+5V P3
P5
GND
P6
GND
GND S1
S4
GND
GND S7
MLX_47300_1020_13P
CN9200
A+ S2
S3
A-
B+ S6
S5
B-
P1
DP
G
G1
G
G2
G3
SATA_RXP_15
SATA_RXN_15
SATA_TXP_15
SATA_TXN_15
+V5S_ODD_15
DETECT_ODD_15