MOTOTRBO System Planner (EMEA) 68007024085L_System_Planner_EMEA_v02 68007024085L EMEA V02
68007024085L_System_Planner_EMEA_v02 68007024085L_System_Planner_EMEA_v02
User Manual: 68007024085L_System_Planner_EMEA_v02
Open the PDF directly: View PDF
.
Page Count: 468 [warning: Documents this large are best viewed by clicking the View PDF Link!]
- Section 1 Introduction
- Section 2 System Feature Overview
- 2.1 MOTOTRBO Digital Radio Technology
- 2.2 Basic System Topologies for Digital and Analog Operations
- 2.2.1 Repeater and Direct Mode Configurations
- 2.2.2 MOTOTRBO Supports Analog and Digital Operation
- 2.2.3 MOTOTRBO Channel Access
- 2.2.3.1 Impolite Operation (Admit Criteria of “Always”)
- 2.2.3.2 Polite to All Operation (Admit Criteria of “Channel Free”)
- 2.2.3.3 Polite to Own Digital System Operation (Admit Criteria of “Color Code Free”)
- 2.2.3.4 Polite to Other Analog System Operation (Admit Criteria of “Correct PL”)
- 2.2.3.5 Polite or Impolite, or Voice Interrupt While Participating in a Call (In Call Criteria)
- 2.2.3.6 Repeater Wake-up Provisioning
- 2.3 MOTOTRBO Digital Features
- 2.4 MOTOTRBO Integrated Data
- 2.5 Scan
- 2.6 Site Roaming
- 2.7 Voice and Data Privacy
- 2.7.1 Types of Privacy
- 2.7.2 Strength of the Protection Mechanism
- 2.7.3 Scope of Protection
- 2.7.4 Effects on Performance
- 2.7.5 User Control Over Privacy
- 2.7.6 Privacy Indications to User
- 2.7.7 Key Mismatch
- 2.7.8 Keys and Key Management
- 2.7.9 Multiple Keys in a Basic Privacy System
- 2.7.10 Data Gateway Privacy Settings
- 2.7.11 Protecting One Group’s Message from Another
- 2.7.12 Updating the Privacy Type
- 2.8 Repeater Diagnostics and Control (RDAC)
- 2.8.1 Connecting Remotely via the Network
- 2.8.2 Connecting Locally via the USB
- 2.8.3 Connecting Locally via GPIO Lines
- 2.8.4 Redundant Repeater Setup
- 2.8.5 Dual Control Considerations
- 2.8.6 Digital Voting Control and Monitor
- 2.8.7 General Considerations When Utilizing the RDAC Application to Set Up the Network Connection
- 2.9 IP Repeater Programming (IRP)
- 2.10 Over-the-Air Radio Programming (OTAP)
- 2.10.1 Basic Deployments of OTAP Software
- 2.10.2 Process Flow for Over-the-Air Programming
- 2.10.2.1 Initial Programming of the Essential Communication Parameters into the Radio via Wired CPS
- 2.10.2.2 Populating the RM Server with Current Radio Configurations
- 2.10.2.3 Modifying the Radio Configurations within the RM Server
- 2.10.2.4 Delivering the Modified Radio Configurations to the Radios
- 2.10.2.5 Applying (or Switching Over) the Delivered Radio Configurations
- 2.11 Voice Operated Transmission (VOX)
- 2.12 Lone Worker
- 2.13 BluetoothTM Support
- 2.14 One Touch Home Revert Button
- 2.15 Password and Lock Feature (Radio Authentication)
- 2.16 Digital Telephone Patch (DTP)
- 2.17 Analog Features
- 2.17.1 Analog Voice Features
- 2.17.2 MDC Analog Signaling Features
- 2.17.3 Quik-Call II Signaling Features
- 2.17.4 Analog Scan Features
- 2.17.5 Analog Repeater Interface
- 2.17.6 Auto-Range Transponder System (ARTS)
- 2.17.7 TX Inhibit Quick Key Override
- 2.17.8 Alert Tone Fixed Volume
- 2.17.9 Alert Tone Auto Reset
- 2.17.10 Emergency Permanent Sticky Revert
- 2.17.11 Comparison Chart
- Section 3 System Components and Topologies
- 3.1 System Components
- 3.2 System Topologies
- 3.2.1 Direct Mode/Dual Capacity Direct Mode (DCDM)
- 3.2.1.1 Digital MOTOTRBO Radios in Direct Mode/Dual Capacity Direct Mode
- 3.2.1.2 Interoperability between Analog MOTOTRBO Radios and Analog Radios in Direct Mode
- 3.2.1.3 Interoperability between Digital MOTOTRBO Radios, Mixed Mode MOTOTRBO Radios, and Analog Radios in Direct Mode
- 3.2.1.4 Direct Mode Spectrum Efficiency
- 3.2.2 Dual Capacity Direct Mode
- 3.2.3 Repeater Mode
- 3.2.4 IP Site Connect Mode
- 3.2.5 Capacity Plus Mode
- 3.2.6 Linked Capacity Plus (LCP) Mode
- 3.2.7 Digital Voting
- 3.2.1 Direct Mode/Dual Capacity Direct Mode (DCDM)
- Section 4 System Design Considerations
- 4.1 Purpose
- 4.2 Analog to Digital Migration Plans
- 4.3 Frequency Licensing
- 4.4 Digital Repeater Loading
- 4.4.1 Assumptions and Precautions
- 4.4.2 Voice and Data Traffic Profile
- 4.4.3 Estimating Loading (Single Repeater and IP Site Connect)
- 4.4.4 Estimating Loading (For Capacity Plus)
- 4.4.5 Estimating Loading (For Linked Capacity Plus)
- 4.4.6 Loading Optimization (For Single Repeater and IP Site Connect)
- 4.4.7 Loading Optimization (For Capacity Plus and Linked Capacity Plus)
- 4.5 Multiple Digital Repeaters in Standalone Mode
- 4.6 Multiple Digital Repeaters in IP Site Connect Mode
- 4.6.1 System Capacity
- 4.6.2 Frequencies and Color Code Considerations
- 4.6.3 Considerations for the Backend Network
- 4.6.4 Flow of Voice/Data/Control Messages
- 4.6.5 Security Considerations
- 4.6.6 General Considerations When Setting Up the Network Connection for an IP Site Connect System
- 4.6.7 Considerations for Shared Use of a Channel
- 4.6.8 Migration from Single Site Systems
- 4.6.9 Migration from an Older IP Site Connect System
- 4.7 Multiple Digital Repeaters in Capacity Plus
- 4.7.1 System Capacity
- 4.7.2 Frequencies and Color Code Considerations
- 4.7.3 Considerations for the Backend Network
- 4.7.4 Behaviors in Presence of Failures
- 4.7.5 Limiting Interference to Other Systems
- 4.7.6 Plan for Talkaround Mode
- 4.7.7 Ways to Improve Battery Life
- 4.7.8 Considerations for Configuring Combined Firmware Versions
- 4.7.9 Upgrading from Capacity Plus
- 4.8 Multiple Digital Repeaters in Linked Capacity Plus
- 4.9 Digital Voting
- 4.10 Digital Telephone Patch (DTP)
- 4.10.1 Enable/Disable Phone Gateway Repeater for Phone Calls
- 4.10.2 Enable/Disable a Radio from Initiating/Receiving Phone Calls
- 4.10.3 Phone Channel Configuration
- 4.10.4 APP Box Configuration
- 4.10.5 Phone System Configuration
- 4.10.6 Access/De-access Code Configuration
- 4.10.7 Dual Tone Multi Frequency (DTMF) Configuration
- 4.10.8 Ringing Modes
- 4.10.9 Enable/Disable Manual Dial
- 4.10.10 Connecting APP Boxes to the Repeater in Capacity Plus and Linked Capacity Plus
- 4.10.11 PBX Routing Configuration in Capacity Plus
- 4.11 Transmit Interrupt System Design Considerations
- 4.12 Restricted Access to System (RAS) Design Considerations
- 4.13 Data Sub-System Design Considerations
- 4.13.1 Computer and IP Network Configurations
- 4.13.1.1 Radio to Mobile Client Network Connectivity
- 4.13.1.2 Radio to Air Interface Network Connectivity
- 4.13.1.3 Application Server Control Station Network Connectivity
- 4.13.1.4 Control Station Considerations
- 4.13.1.5 Multi-Channel Device Driver (MCDD) and Required Static Routes
- 4.13.1.6 Application Server and Dispatcher Network Connectivity
- 4.13.1.7 MOTOTRBO Subject Line Usage
- 4.13.1.8 MOTOTRBO Example System IP Plan
- 4.13.1.9 Application Server Network Connection Considerations
- 4.13.1.10 Reduction in Data Messages (When Radios Power On)
- 4.13.1.11 Optimizing for Data Reliability
- 4.13.1.12 Optimizing for Data Throughput
- 4.13.1.13 Data Revert Channels for Capacity Plus and Linked Capacity Plus
- 4.13.2 Mobile Terminal and Application Server Power Management Considerations
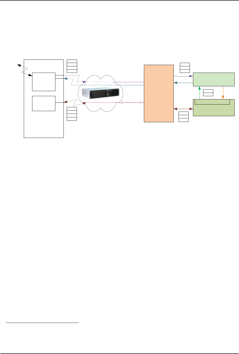
- 4.13.3 MOTOTRBO Network Interface Service (MNIS) and Device Discovery and Mobility Service (DDMS)
- 4.13.3.1 MNIS and DDMS Operation Overview
- 4.13.3.2 System Topology with MNIS
- 4.13.3.3 Data Applications and MNIS Deployments
- 4.13.3.4 Mobility Management and Individual Data Transmission
- 4.13.3.5 Group Messages
- 4.13.3.6 Data Privacy
- 4.13.3.7 Considerations for Advanced MNIS Configurations
- 4.13.3.8 DDMS Usage by MNIS
- 4.13.3.9 Migrating from Control Station to MNIS
- 4.13.3.10 Considerations for the IP Network
- 4.13.3.11 MNIS and DDMS Computer Specifications
- 4.13.1 Computer and IP Network Configurations
- 4.14 CSBK Data System Design Considerations
- 4.15 Customer Fleetmap Development
- 4.15.1 Identifying a Functional Fleetmap Design Team
- 4.15.2 Identifying Radio Users
- 4.15.3 Organizing Radio Users into Groups
- 4.15.4 Assigning IDs and Aliases
- 4.15.5 Determining Which Channel Operates in Repeater Mode or Direct Mode/Dual Capacity Direct Mode
- 4.15.6 Determining Feature Assignments
- 4.15.7 Emergency Handling Configuration
- 4.15.8 Channel Access Configuration
- 4.15.9 Zones and Channel Knob Programming
- 4.16 Base Station Identifications (BSI) Setting Considerations
- 4.17 GPS Revert Considerations (For Single Repeater and IP Site Connect only)
- 4.18 Enhanced GPS Revert Considerations
- 4.19 Enhanced Channel Access Consideration
- 4.20 Failure Preparedness
- 4.21 Dynamic Mixed Mode System Design Considerations
- 4.22 Over-the-Air Radio Programming Design Considerations
- 4.23 Configurable Timers
- Section 5 Sales and Service Support Tools
- Appendix A Control Station Installation

PROFESSIONAL DIGITAL TWO-WAY RADIO
MOTOTRBOTM
SYSTEM PLANNER

i
Section 1 Introduction
1.1 Welcome to MOTOTRBOTM! ................................................................................ 1
1.2 Software Version .................................................................................................. 2
Section 2 System Feature Overview
2.1 MOTOTRBO Digital Radio Technology................................................................ 3
2.1.1 Digital Radio Technology Overview ............................................................ 3
2.1.1.1 Part One: The Analog to Digital Conversion...................................... 3
2.1.1.2 Part Two: The Vocoder and Forward Error Correction (FEC) ........... 3
2.1.1.3 Part Three: Framing........................................................................... 4
2.1.1.4 Part Four: TDMA Transmission ......................................................... 4
2.1.1.5 Standards Compliance ...................................................................... 4
2.1.2 Spectrum Efficiency via Two-Slot TDMA .................................................... 5
2.1.2.1 Frequencies, Channels, and Requirements for
Spectrum Efficiency ............................................................................... 5
2.1.2.2 Delivering Increased Capacity in Existing 12.5 kHz Channels .......... 5
2.1.2.3 Two-Slot TDMA Reduces Infrastructure Equipment.......................... 7
2.1.2.4 Two-Slot TDMA Enables System Flexibility....................................... 8
2.1.2.5 Two-Slot TDMA System Planning Considerations ............................ 9
2.1.3 Digital Audio Quality and Coverage Performance....................................... 9
2.1.3.1 Digital Audio Coverage .................................................................... 10
2.1.3.2 Predicting Digital Audio Coverage ................................................... 11
2.1.3.3 User Expectations for Digital Audio Performance............................ 12
2.1.3.4 Audio Balancing............................................................................... 13
2.2 Basic System Topologies for Digital and Analog Operations ............................. 14
2.2.1 Repeater and Direct Mode Configurations................................................ 14
2.2.1.1 Analog Repeater Mode.................................................................... 15
2.2.1.2 Digital Repeater Mode ..................................................................... 15
2.2.1.3 Dynamic Mixed Mode ...................................................................... 15
2.2.1.4 IP Site Connect Mode...................................................................... 16
2.2.1.5 Capacity Plus Mode......................................................................... 18
2.2.1.6 Linked Capacity Plus Mode ............................................................. 20
2.2.2 MOTOTRBO Supports Analog and Digital Operation ............................... 21
2.2.3 MOTOTRBO Channel Access .................................................................. 22
2.2.3.1 Impolite Operation (Admit Criteria of “Always”) ............................... 23
2.2.3.2 Polite to All Operation (Admit Criteria of “Channel Free”)................ 23
2.2.3.3 Polite to Own Digital System Operation
(Admit Criteria of “Color Code Free”) ................................................... 24
2.2.3.4 Polite to Other Analog System Operation
(Admit Criteria of “Correct PL”) ............................................................ 24

ii
2.2.3.5 Polite or Impolite, or Voice Interrupt While Participating
in a Call (In Call Criteria) ...................................................................... 24
2.2.3.6 Repeater Wake-up Provisioning ...................................................... 25
2.3 MOTOTRBO Digital Features ............................................................................ 26
2.3.1 Digital Voice Features ............................................................................... 26
2.3.1.1 Group Calls...................................................................................... 26
2.3.1.2 Private Calls..................................................................................... 27
2.3.1.3 All Call.............................................................................................. 28
2.3.1.4 DTMF Hot Keypad ........................................................................... 28
2.3.2 Transmit Interrupt...................................................................................... 29
2.3.2.1 Upgrading a System to be Transmit Interrupt Capable ................... 31
2.3.3 Digital Signaling Features ......................................................................... 31
2.3.3.1 PTT ID and Aliasing......................................................................... 32
2.3.3.2 Radio Enable/Disable ...................................................................... 32
2.3.3.3 Remote Monitor ............................................................................... 32
2.3.3.4 Radio Check .................................................................................... 33
2.3.3.5 Call Alert .......................................................................................... 33
2.3.3.6 Remote Voice Dekey ....................................................................... 34
2.3.4 Digital Emergency..................................................................................... 34
2.3.4.1 Emergency Alarm Only.................................................................... 38
2.3.4.2 Emergency Alarm and Call .............................................................. 39
2.3.4.3 Emergency Alarm with Voice to Follow ........................................... 40
2.3.4.4 Emergency Voice Interrupt for Emergency Alarm ........................... 41
2.3.4.5 Emergency Voice Interrupt for Emergency Voice............................ 42
2.3.5 Restricted Access to System (RAS).......................................................... 43
2.3.5.1 Restricted Access to System (RAS) Key Authentication ................. 43
2.3.5.2 Radio ID Range Check .................................................................... 43
2.3.6 Digital Voting ............................................................................................. 44
2.3.7 CSBK Data................................................................................................ 44
2.3.7.1 Supported Data Service................................................................... 45
2.3.7.2 Impacted Features........................................................................... 45
2.3.7.3 Improved Third-Party Interfaces ...................................................... 45
2.3.7.4 Affected System Components ......................................................... 45
2.4 MOTOTRBO Integrated Data............................................................................. 46
2.4.1 Overview ................................................................................................... 46
2.4.2 Text Messaging Services .......................................................................... 47
2.4.2.1 Built-In Text Messaging Service ...................................................... 48
2.4.2.2 Predictive Text Entry........................................................................ 50
2.4.3 Location Services ..................................................................................... 51
2.4.3.1 Performance Specifications ............................................................. 52

iii
2.4.3.2 Services Provided to a Radio User.................................................. 53
2.4.3.3 Services Provided to a Location Application.................................... 53
2.4.3.4
GPS Revert Channel............................................................................ 54
2.4.3.5 Enhanced GPS Revert Channel ...................................................... 55
2.4.3.6 Data Revert Channel ....................................................................... 65
2.4.4 Telemetry Services ................................................................................... 65
2.4.4.1 Physical Connection Information ..................................................... 66
2.4.4.2 Telemetry Examples ........................................................................ 67
2.4.5 Data Precedence and Data Over Voice Interrupt...................................... 68
2.5 Scan ................................................................................................................... 69
2.5.1 Priority Sampling ....................................................................................... 70
2.5.2 Channel Marking....................................................................................... 71
2.5.3 Scan Considerations ................................................................................. 72
2.5.3.1 Scanning and Preamble .................................................................. 73
2.5.3.2 Channel Scan and Last Landed Channel ........................................ 74
2.5.3.3 Scan Members with Similar Receive Parameters............................ 75
2.5.4 Transmit Interrupt and Scan...................................................................... 77
2.6 Site Roaming...................................................................................................... 78
2.6.1 Passive Site Searching ............................................................................. 79
2.6.2 Active Site Searching................................................................................ 81
2.6.3 Roaming Considerations........................................................................... 83
2.6.3.1 Configuring a Roam List .................................................................. 83
2.6.3.2 Scan or Roam.................................................................................. 85
2.6.3.3 Configuring the Roaming RSSI Threshold....................................... 85
2.6.3.4 Setting Beacon Duration and Beacon Interval................................. 90
2.6.3.5 Emergency Revert, GPS/Data Revert, and Roaming
Interactions........................................................................................... 92
2.6.3.6 Performance while Roaming............................................................ 94
2.6.3.7 ARS Registration on Roaming......................................................... 95
2.7 Voice and Data Privacy ...................................................................................... 95
2.7.1 Types of Privacy........................................................................................ 95
2.7.1.1 AES Configuration in MOTOTRBO.................................................. 96
2.7.2 Strength of the Protection Mechanism ...................................................... 96
2.7.3 Scope of Protection................................................................................... 97
2.7.4 Effects on Performance............................................................................. 98
2.7.5 User Control Over Privacy ........................................................................ 99
2.7.6 Privacy Indications to User...................................................................... 100
2.7.7 Key Mismatch.......................................................................................... 101
2.7.8 Keys and Key Management .................................................................... 101
2.7.9 Multiple Keys in a Basic Privacy System ................................................ 102

iv
2.7.10 Data Gateway Privacy Settings............................................................. 103
2.7.11 Protecting One Group’s Message from Another ................................... 104
2.7.12 Updating the Privacy Type .................................................................... 104
2.8 Repeater Diagnostics and Control (RDAC)...................................................... 105
2.8.1 Connecting Remotely via the Network .................................................... 107
2.8.2 Connecting Locally via the USB.............................................................. 108
2.8.3 Connecting Locally via GPIO Lines......................................................... 109
2.8.3.1 RDAC Local Settings Rear Accessory Port
CPS Programmable Pins ................................................................... 110
2.8.4 Redundant Repeater Setup .................................................................... 111
2.8.5 Dual Control Considerations ................................................................... 112
2.8.6 Digital Voting Control and Monitor .......................................................... 112
2.8.7 General Considerations When Utilizing the RDAC Application
to Set Up the Network Connection .................................................................. 113
2.9 IP Repeater Programming (IRP) ...................................................................... 114
2.9.1 System Configuration for IRP Support.................................................... 114
2.10 Over-the-Air Radio Programming (OTAP)...................................................... 116
2.10.1 Basic Deployments of OTAP Software ................................................. 117
2.10.1.1 Local Single Channel Configuration ............................................ 117
2.10.1.2 Local Single Channel Configuration with Presence..................... 118
2.10.1.3 Remote Client Configuration........................................................ 120
2.10.1.4 Remote Client Configuration with Multiple RM Servers............... 120
2.10.1.5 Remote Device Programmer Configuration................................. 122
2.10.1.6 Multi-Channel Configuration ........................................................ 123
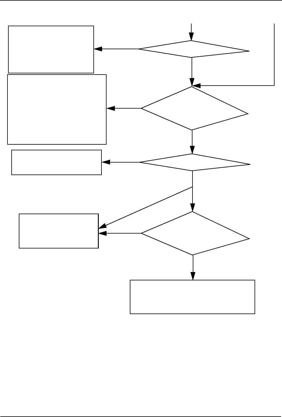
2.10.2 Process Flow for Over-the-Air Programming ........................................ 124
2.10.2.1 Initial Programming of the Essential Communication Parameters
into the Radio via Wired CPS............................................................. 125
2.10.2.2 Populating the RM Server with Current Radio Configurations..... 126
2.10.2.3 Modifying the Radio Configurations within the RM Server .......... 128
2.10.2.4 Delivering the Modified Radio Configurations to the Radios ....... 128
2.10.2.5 Applying (or Switching Over) the Delivered
Radio Configurations......................................................................... 129
2.11 Voice Operated Transmission (VOX) ............................................................. 131
2.11.1 Operational Description......................................................................... 131
2.11.2 Usage Consideration............................................................................. 131
2.11.2.1 Suspending VOX ......................................................................... 131
2.11.2.2 Talk Permit Tone (TPT) ............................................................... 131
2.11.2.3 Emergency Calls.......................................................................... 132
2.11.2.4 Transmit Interrupt ........................................................................ 132
2.12 Lone Worker................................................................................................... 132
2.13 BluetoothTM Support ..................................................................................... 133

v
2.13.1 Bluetooth Pairing and Connection......................................................... 133
2.13.1.1 Pairing a Bluetooth Device with Display Radios .......................... 133
2.13.1.2 Pairing a Bluetooth Device with Non-Display Radios .................. 133
2.13.2 Bluetooth Headset/PTT and Radio Operation....................................... 134
2.13.2.1 Radio Operation with COTS Headset.......................................... 134
2.13.2.2 Radio Operation with Motorola Headset/PTT .............................. 134
2.13.2.3 Radio Operation with Motorola PTT Only Device (POD)............. 134
2.13.3 Bluetooth Barcode Scanner Operation ................................................. 135
2.13.4 Bluetooth Personal Area Networking (PAN) Operation......................... 135
2.13.5 Recommended Bluetooth Devices........................................................ 136
2.13.6 Avoiding Accidental Connection............................................................ 136
2.14 One Touch Home Revert Button .................................................................... 137
2.15 Password and Lock Feature (Radio Authentication) ...................................... 137
2.16 Digital Telephone Patch (DTP)....................................................................... 138
2.16.1 Phone Call Initiation .............................................................................. 138
2.16.1.1 Call Initiation by a Radio User ..................................................... 139
2.16.1.2 Call Initiation by a Phone User .................................................... 139
2.16.2 During a Phone Call .............................................................................. 140
2.16.3 Ending a Phone Call ............................................................................. 141
2.16.4 Digital Telephone Patch System Configuration..................................... 142
2.16.4.1 Phone Patch in Single Site and IP Site Connect
Local Area Channels (LAC) ............................................................... 142
2.16.4.2 Phone Patch in IP Site Connect Wide Area Channels (WAC)..... 144
2.16.4.3 Phone Patch in Capacity Plus ..................................................... 146
2.17 Analog Features ............................................................................................. 146
2.17.1 Analog Voice Features.......................................................................... 147
2.17.2 MDC Analog Signaling Features........................................................... 147
2.17.3 Quik-Call II Signaling Features ............................................................. 148
2.17.4 Analog Scan Features .......................................................................... 149
2.17.5 Analog Repeater Interface .................................................................... 149
2.17.5.1 Analog Repeater Interface Settings............................................. 149
2.17.5.2 Configuration Summary Table ..................................................... 154
2.17.5.3 Configuration Considerations ...................................................... 155
2.17.6 Auto-Range Transponder System (ARTS)............................................ 158
2.17.7 TX Inhibit Quick Key Override............................................................... 159
2.17.8 Alert Tone Fixed Volume....................................................................... 159
2.17.9 Alert Tone Auto Reset........................................................................... 160
2.17.10 Emergency Permanent Sticky Revert ................................................. 160
2.17.11 Comparison Chart............................................................................... 160
Section 3 System Components and Topologies

vi
3.1 System Components ........................................................................................ 163
3.1.1 Fixed End Components........................................................................... 163
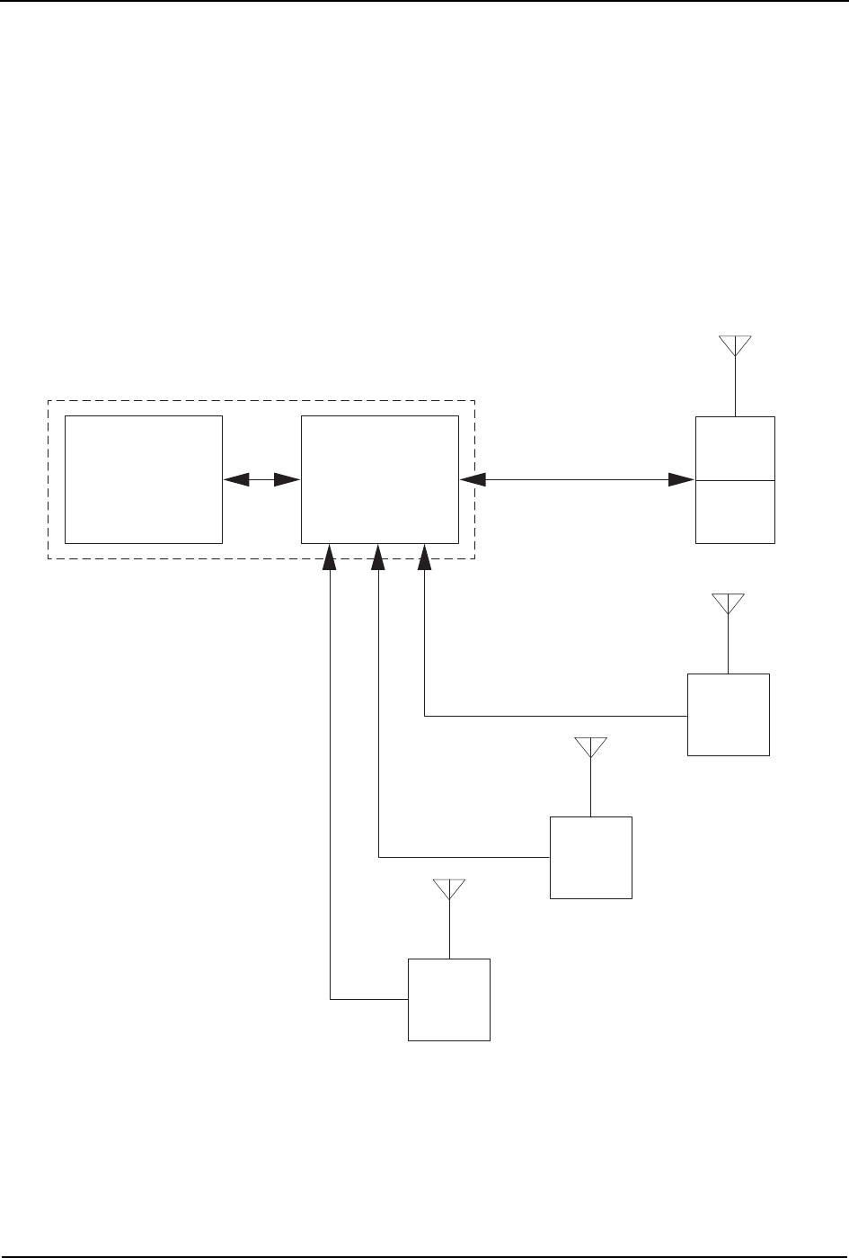
3.1.1.1 Repeater ........................................................................................ 163
3.1.1.2 MTR3000 Base Station/Repeater.................................................. 165
3.1.1.3 MTR3000 Satellite Receiver .......................................................... 168
3.1.1.4 Satellite Receiver and Voting Repeater......................................... 170
3.1.1.5 Radio Control Station..................................................................... 171
3.1.1.6 MOTOTRBO Network Interface Service (MNIS) ........................... 171
3.1.1.7 MC1000, MC2000, MC2500 Console............................................ 173
3.1.2 Mobile Components ................................................................................ 174
3.1.2.1 MOTOTRBO Portable.................................................................... 175
3.1.2.2 MOTOTRBO Mobile ...................................................................... 180
3.1.2.3 MOTOTRBO Device Discovery and Mobility Service (DDMS) ...... 185
3.2 System Topologies........................................................................................... 185
3.2.1 Direct Mode/Dual Capacity Direct Mode (DCDM)................................... 186
3.2.1.1 Digital MOTOTRBO Radios in Direct Mode/Dual Capacity
Direct Mode........................................................................................ 186
3.2.1.2 Interoperability between Analog MOTOTRBO Radios and Analog
Radios in Direct Mode........................................................................ 196
3.2.1.3 Interoperability between Digital MOTOTRBO Radios, Mixed Mode
MOTOTRBO Radios, and Analog Radios in Direct Mode.................. 197
3.2.1.4 Direct Mode Spectrum Efficiency................................................... 197
3.2.2 Dual Capacity Direct Mode ..................................................................... 198
3.2.2.1 General Information ....................................................................... 198
3.2.2.2 Timeslot Synchronization............................................................... 198
3.2.2.3 Channel Timing Leader (CTL) Preference..................................... 198
3.2.2.4 Color Code..................................................................................... 199
3.2.2.5 Channel Access Rule .................................................................... 199
3.2.2.6 Scan............................................................................................... 199
3.2.2.7 Interoperability and Backward Compatibility.................................. 199
3.2.2.8 Revert Features ............................................................................. 200
3.2.3 Repeater Mode ....................................................................................... 200
3.2.3.1 Digital MOTOTRBO Radios in Repeater Mode ............................. 201
3.2.3.2 Analog MOTOTRBO Radios in Repeater Mode ............................ 218
3.2.4 IP Site Connect Mode ............................................................................. 219
3.2.4.1 Topologies of IP Site Connect System .......................................... 220
3.2.5 Capacity Plus Mode ................................................................................ 231
3.2.5.1 Topologies of Capacity Plus System ............................................. 231
3.2.6 Linked Capacity Plus (LCP) Mode .......................................................... 237
3.2.6.1 Topologies of Linked Capacity Plus System.................................. 239
3.2.7 Digital Voting ........................................................................................... 243

vii
3.2.7.1 Digital Voting in Digital Conventional Single Site/Local Channels. 244
3.2.7.2 Digital Voting in IP Site Connect (Wide Area Channels) ............... 245
3.2.7.3 Digital Voting in Capacity Plus....................................................... 246
3.2.7.4 Digital Voting in Linked Capacity Plus ........................................... 247
Section 4 System Design Considerations
4.1 Purpose ............................................................................................................ 249
4.2 Analog to Digital Migration Plans ..................................................................... 249
4.2.1 Pre-Deployment System Integration ....................................................... 249
4.2.2 Analog to Digital Preparation and Migration............................................ 250
4.2.3 New/Full System Replacement ............................................................... 251
4.3 Frequency Licensing ........................................................................................ 252
4.3.1 Acquiring New Frequencies (Region Specific)........................................ 252
4.3.2 Converting Existing 12.5/25 kHz Licenses.............................................. 253
4.3.3 Repeater Continuous Wave Identification (CWID).................................. 253
4.4 Digital Repeater Loading.................................................................................. 254
4.4.1 Assumptions and Precautions................................................................. 254
4.4.2 Voice and Data Traffic Profile ................................................................. 255
4.4.3 Estimating Loading (Single Repeater and IP Site Connect) ................... 256
4.4.4 Estimating Loading (For Capacity Plus).................................................. 257
4.4.5 Estimating Loading (For Linked Capacity Plus) ...................................... 260
4.4.6 Loading Optimization (For Single Repeater and IP Site Connect).......... 261
4.4.6.1 Distribution of High Usage Users................................................... 261
4.4.6.2 Minimize Location Periodic Update Rate....................................... 262
4.4.6.3 Data Application Retry Attempts and Intervals .............................. 265
4.4.6.4 Optimize Data Application Outbound Message Rate .................... 265
4.4.6.5 GPS Revert and Loading............................................................... 266
4.4.6.6 Enhanced GPS Revert – Loading & Reliability.............................. 269
4.4.7 Loading Optimization (For Capacity Plus and Linked Capacity Plus) ..... 271
4.4.7.1 Preference for Using a Frequency................................................. 271
4.4.7.2 Improving Channel Capacity by Adjusting Hang Times................. 271
4.4.7.3 Call Priority .................................................................................... 272
4.4.7.4 Call Initiation .................................................................................. 272
4.5 Multiple Digital Repeaters in Standalone Mode ............................................... 273
4.5.1 Overlapping Coverage Area.................................................................... 273
4.5.2 Color Codes in a Digital System ............................................................. 274
4.5.3 Additional Considerations for Color Codes ............................................. 275
4.6 Multiple Digital Repeaters in IP Site Connect Mode......................................... 276
4.6.1 System Capacity ..................................................................................... 276
4.6.2 Frequencies and Color Code Considerations ......................................... 276

viii
4.6.3 Considerations for the Backend Network................................................ 277
4.6.3.1 Automatic Reconfiguration............................................................. 278
4.6.3.2 Characteristics of Backend Network.............................................. 279
4.6.4 Flow of Voice/Data/Control Messages.................................................... 286
4.6.5 Security Considerations .......................................................................... 287
4.6.6 General Considerations When Setting Up the Network
Connection for an IP Site Connect System ..................................................... 288
4.6.7 Considerations for Shared Use of a Channel.......................................... 289
4.6.8 Migration from Single Site Systems ........................................................ 290
4.6.9 Migration from an Older IP Site Connect System ................................... 291
4.7 Multiple Digital Repeaters in Capacity Plus...................................................... 292
4.7.1 System Capacity ..................................................................................... 292
4.7.2 Frequencies and Color Code Considerations ......................................... 292
4.7.3 Considerations for the Backend Network................................................ 293
4.7.4 Behaviors in Presence of Failures .......................................................... 293
4.7.5 Limiting Interference to Other Systems................................................... 294
4.7.6 Plan for Talkaround Mode....................................................................... 294
4.7.7 Ways to Improve Battery Life .................................................................. 295
4.7.8 Considerations for Configuring Combined Firmware Versions ............... 295
4.7.9 Upgrading from Capacity Plus ................................................................ 295
4.8 Multiple Digital Repeaters in Linked Capacity Plus .......................................... 296
4.8.1 System Capacity ..................................................................................... 296
4.8.2 Considerations for Frequencies, Color Code, and Interference.............. 296
4.8.3 Considerations for the Backend Network................................................ 298
4.8.3.1 Backend Network Characteristics.................................................. 299
4.8.3.2 Backend Network Bandwidth Considerations................................ 299
4.8.4 Behaviors in Presence of Failures .......................................................... 300
4.8.4.1 Failure of the Master...................................................................... 300
4.8.4.2 Failure of a Site.............................................................................. 301
4.8.4.3 Failure of a Repeater ..................................................................... 301
4.8.4.4 Failure of the LAN Switch .............................................................. 301
4.8.4.5 Failure of the Backend Network or Router..................................... 301
4.8.4.6 Failure of a Revert Repeater ......................................................... 301
4.8.5 Automatic Reconfiguration ...................................................................... 302
4.8.6 Security Considerations .......................................................................... 302
4.8.7 Migration ................................................................................................. 303
4.8.7.1 Migrating from IP Site Connect...................................................... 304
4.8.7.2 Migration from Capacity Plus......................................................... 304
4.8.8 Upgrading from Linked Capacity Plus..................................................... 304
4.9 Digital Voting .................................................................................................... 306

ix
4.9.1 Configuring a Repeater to be a Receiver................................................ 306
4.9.2 Enable/Disable Digital Voting.................................................................. 306
4.9.3 Digital Voting Status................................................................................ 306
4.9.4 Digital Voting Controls............................................................................. 308
4.10 Digital Telephone Patch (DTP)....................................................................... 309
4.10.1 Enable/Disable Phone Gateway Repeater for Phone Calls .................. 309
4.10.2 Enable/Disable a Radio from Initiating/Receiving Phone Calls............. 310
4.10.3 Phone Channel Configuration ............................................................... 311
4.10.3.1 One APP Box per Repeater via 4-wire Interface ......................... 311
4.10.3.2 Single Site.................................................................................... 311
4.10.3.3 IP Site Connect............................................................................ 312
4.10.3.4 Capacity Plus............................................................................... 312
4.10.3.5 Linked Capacity Plus ................................................................... 312
4.10.4 APP Box Configuration ......................................................................... 312
4.10.5 Phone System Configuration ................................................................ 313
4.10.5.1 Configuring a Radio in a Phone System...................................... 314
4.10.5.2 Configuring a Repeater in a Phone System ................................ 314
4.10.6 Access/De-access Code Configuration................................................. 314
4.10.6.1 Repeater Configuration................................................................ 315
4.10.6.2 Radio Configuration ..................................................................... 315
4.10.7 Dual Tone Multi Frequency (DTMF) Configuration ............................... 316
4.10.8 Ringing Modes ...................................................................................... 316
4.10.9 Enable/Disable Manual Dial .................................................................. 317
4.10.10 Connecting APP Boxes to the Repeater in Capacity Plus and
Linked Capacity Plus ....................................................................................... 317
4.10.11 PBX Routing Configuration in Capacity Plus ...................................... 317
4.11 Transmit Interrupt System Design Considerations......................................... 318
4.11.1 Interruptible Radios ............................................................................... 318
4.11.2 Voice Interrupt....................................................................................... 318
4.11.3 Emergency Voice Interrupt.................................................................... 319
4.11.4 Data Over Voice Interrupt ..................................................................... 320
4.11.5 Remote Voice Dekey ............................................................................ 321
4.12 Restricted Access to System (RAS) Design Considerations.......................... 322
4.12.1 RAS Key Authentication........................................................................ 322
4.12.2 Radio ID Range Check ......................................................................... 324
4.13 Data Sub-System Design Considerations ...................................................... 325
4.13.1 Computer and IP Network Configurations............................................. 325
4.13.1.1 Radio to Mobile Client Network Connectivity............................... 325
4.13.1.2 Radio to Air Interface Network Connectivity ................................ 326
4.13.1.3 Application Server Control Station Network Connectivity ............ 329

x
4.13.1.4 Control Station Considerations .................................................... 330
4.13.1.5 Multi-Channel Device Driver (MCDD) and
Required Static Routes ...................................................................... 332
4.13.1.6 Application Server and Dispatcher Network Connectivity............ 332
4.13.1.7 MOTOTRBO Subject Line Usage................................................ 333
4.13.1.8 MOTOTRBO Example System IP Plan ....................................... 333
4.13.1.9 Application Server Network Connection Considerations ............. 335
4.13.1.10 Reduction in Data Messages (When Radios Power On)........... 335
4.13.1.11 Optimizing for Data Reliability.................................................... 336
4.13.1.12 Optimizing for Data Throughput................................................. 338
4.13.1.13 Data Revert Channels for Capacity Plus
and Linked Capacity Plus.................................................................. 340
4.13.2 Mobile Terminal and Application Server Power Management
Considerations................................................................................................. 343
4.13.3 MOTOTRBO Network Interface Service (MNIS) and Device
Discovery and Mobility Service (DDMS).......................................................... 343
4.13.3.1 MNIS and DDMS Operation Overview ........................................ 344
4.13.3.2 System Topology with MNIS........................................................ 347
4.13.3.3 Data Applications and MNIS Deployments.................................. 353
4.13.3.4 Mobility Management and Individual Data Transmission ............ 355
4.13.3.5 Group Messages ......................................................................... 356
4.13.3.6 Data Privacy ................................................................................ 356
4.13.3.7 Considerations for Advanced MNIS Configurations .................... 357
4.13.3.8 DDMS Usage by MNIS ................................................................ 357
4.13.3.9 Migrating from Control Station to MNIS ....................................... 357
4.13.3.10 Considerations for the IP Network ............................................. 359
4.13.3.11 MNIS and DDMS Computer Specifications ............................... 362
4.14 CSBK Data System Design Considerations................................................... 363
4.15 Customer Fleetmap Development.................................................................. 365
4.15.1 Identifying a Functional Fleetmap Design Team................................... 365
4.15.2 Identifying Radio Users......................................................................... 366
4.15.3 Organizing Radio Users into Groups .................................................... 367
4.15.3.1 Configuration of Groups............................................................... 368
4.15.4 Assigning IDs and Aliases..................................................................... 368
4.15.4.1 Identifying Radio IDs.................................................................... 369
4.15.4.2 Assigning Radio Aliases .............................................................. 369
4.15.4.3 Identifying Group IDs ................................................................... 370
4.15.4.4 Assigning Group Aliases.............................................................. 370
4.15.5 Determining Which Channel Operates in Repeater Mode or
Direct Mode/Dual Capacity Direct Mode.......................................................... 371
4.15.6 Determining Feature Assignments........................................................ 371

xi
4.15.6.1 Determining Supervisor Radios ................................................... 371
4.15.6.2 Private Calls................................................................................. 371
4.15.6.3 All Call.......................................................................................... 372
4.15.6.4 Radio Disable .............................................................................. 372
4.15.6.5 Remote Monitor ........................................................................... 373
4.15.6.6 Radio Check ................................................................................ 373
4.15.6.7 Call Alert ...................................................................................... 373
4.15.6.8 RX Only ....................................................................................... 373
4.15.6.9 Remote Voice Dekey ................................................................... 373
4.15.7 Emergency Handling Configuration ...................................................... 374
4.15.7.1 Emergency Handling User Roles................................................. 374
4.15.7.2 Emergency Handling Strategies .................................................. 375
4.15.7.3 Acknowledging Supervisors in Emergency.................................. 377
4.15.7.4 Extended Emergency Call Hang Time......................................... 377
4.15.7.5 Emergency Revert and GPS/Data Revert Considerations .......... 377
4.15.8 Channel Access Configuration.............................................................. 382
4.15.9 Zones and Channel Knob Programming............................................... 383
4.16 Base Station Identifications (BSI) Setting
Considerations ....................................................................................................... 384
4.17 GPS Revert Considerations (For Single Repeater
and IP Site Connect only)....................................................................................... 386
4.18 Enhanced GPS Revert Considerations .......................................................... 387
4.18.1 Single Site Mode................................................................................... 389
4.18.2 Capacity Plus and Linked Capacity Plus Modes................................... 389
4.18.3 IP Site Connect Mode ........................................................................... 389
4.18.3.1 Other Considerations................................................................... 390
4.19 Enhanced Channel Access Consideration ..................................................... 391
4.19.1 Enhanced Channel Access Advantages ............................................... 391
4.19.2 Enhanced Channel Access Limitations................................................. 392
4.20 Failure Preparedness ..................................................................................... 393
4.20.1 Direct Mode Fallback (Talkaround) ....................................................... 393
4.20.2 Uninterrupted Power Supplies (Battery Backup)................................... 393
4.21 Dynamic Mixed Mode System Design Considerations................................... 394
4.21.1 Dynamic Mixed Mode System Configuration Considerations ............... 394
4.21.2 Loading Considerations in a Dynamic Mixed Mode System ................. 396
4.22 Over-the-Air Radio Programming Design Considerations.............................. 398
4.22.1 Advanced Over-the-Air Radio Programming Configurations ................ 398
4.22.1.1 Control Station Configuration....................................................... 398
4.22.1.2 MOTOTRBO Network Interface Service (MNIS) Configuration ... 399
4.22.1.3 Conventional Configurations........................................................ 400
4.22.1.4 Trunking Configurations............................................................... 407

xii
4.22.1.5 Coexistence with Third-Party Data Applications.......................... 418
4.22.2 Over-the-Air Authentication Key Management...................................... 422
4.22.3 Over-the-Air Privacy Key Management................................................. 423
4.22.3.1 Updating the Privacy Keys in the System.................................... 423
4.22.4 Performance of Over-the-Air Programming .......................................... 424
4.22.4.1 Time to Complete Over-the-Air Operations ................................. 424
4.22.4.2 Performance Impact on Other Services....................................... 428
4.22.5 RM Computer Specifications................................................................. 432
4.23 Configurable Timers ....................................................................................... 433
Section 5 Sales and Service Support Tools
5.1 Purpose ............................................................................................................ 439
5.2 Applications Overview ...................................................................................... 439
5.3 Service Equipment ........................................................................................... 440
5.3.1 Recommended Test Equipment.............................................................. 440
5.4 Documentation and Trainings .......................................................................... 441
5.4.1 MOTOTRBO Documentation .................................................................. 441
Section A Control Station Installation
A.1 Data Bearer Service............................................................................................. 1
A.2 Interference.......................................................................................................... 2
A.3 Control Station Installation Considerations .......................................................... 3

Introduction 1
SECTION 1 INTRODUCTION
1.1 Welcome to MOTOTRBOTM!
Improving workforce productivity and operational effectiveness requires superior communications
quality, reliability, and functionality. MOTOTRBO is the first digital two-way radio system from
Motorola specifically designed to meet the requirements of professional organizations that need a
customizable, business critical, private communication solution using licensed spectrum.
MOTOTRBO combines the best in two-way radio functionality with digital technology to deliver
increased capacity and spectral efficiency, integrated data applications and enhanced voice
communications.
MOTOTRBO is an integrated voice and data system solution comprising of mobile and portable
radios, audio and energy accessories, repeaters, and a third-party application partner program.
This system planner will enable the reader to understand the features and capabilities of the
MOTOTRBO system, and will provide guidance on how to deploy and configure the system and its
components to take advantage of its advanced capabilities.
This system planner is divided into 5 sections, with the first being this introduction. Section 2
provides an overview of system level features. Section 3 describes the system components in
more detail. Section 4 provides guidance on system design considerations including configuration
of components. Section 5 provides product sales and support information.
This system planner is complementary to additional training and documentation including:
• Radio Customer Programming Software (CPS) and related training
• System workshop/system service training
• Product specification sheets
Figure 1-1 MOTOTRBO System

2Introduction
1.2 Software Version
All the features described in the System Planner are supported by the following software versions:
•Radios - R02.30.00 and above
• Repeaters - R02.30.00 and above

System Feature Overview 3
SECTION 2 SYSTEM FEATURE OVERVIEW
2.1 MOTOTRBO Digital Radio Technology
This section provides a brief overview of MOTOTRBO digital radio technology. It addresses two of
the primary benefits delivered by this technology: spectral efficiency and improved audio
performance.
2.1.1 Digital Radio Technology Overview
The digital radio technologies employed by MOTOTRBO can be summarized as follows:
Figure 2-1 “MOTOTRBO Digital Radio Technology” is broken down into four parts which are
described in the following subsections.
2.1.1.1 Part One: The Analog to Digital Conversion
When a radio user presses the Push-To-Talk (PTT) button and begins speaking, his voice is
received by the radio microphone and converted from an acoustic waveform to an analog
electrical waveform. This voice waveform is then sampled by an analog to digital converter. In
typical radio applications, a 16-bit sample is taken every 8 kHz, this produces a 128,000bps (bits
per second) digital bitstream, which contains far too much information to send over a 12.5 kHz or
25 kHz radio channel. Therefore some form of compression is required.
2.1.1.2 Part Two: The Vocoder and Forward Error Correction (FEC)
Vocoding (Voice encoding) compresses speech by breaking it into its most important parts and
encoding them with a small number of bits, while greatly reducing background noise. Vocoding
compresses the voice bitstream to fit the narrow (for MOTOTRBO) 6.25 kHz equivalent radio
channel. The MOTOTRBO vocoder is AMBE+2TM which was developed by Digital Voice System,
Inc. (DVSI), a leader in the vocoding industry. This particular vocoder works by dividing speech
into short segments, typically 20 to 30 milliseconds in length. Each segment of speech is analyzed,
and the important parameters such as pitch, level, and frequency response are extracted. These
parameters are then encoded using a small number of digital bits. The AMBE+2TM vocoder is the
Figure 2-1 MOTOTRBO Digital Radio Technology
1 2 3 4
data input
or
microphone input
digital
bitstream
compressed
digital voice
digital
packets
Slot 1:
Radio Transmit
Transmission,
Encoding &
RF Amplication
Framing
header payload
Vocoder &
Forward Error
Correction
IP Data Interface
Analog to Digital
Slot 2:
Radio waits;
spectrum available
to another radio
Slot 1:
Radio Transmit
next burst

4System Feature Overview
first to demonstrate very low bit rates while producing toll-quality speech such as traditionally
associated with wireline telephone systems.
Together with the vocoding process, Forward Error Correction (FEC) is also applied. FEC is a
mathematical checksum technique that enables the receiver to both validate the integrity of a
received message and determine which, if any, bits have been corrupted. FEC enables the
receiver to correct bit errors that may have occurred due to radio frequency (RF) channel
impairment. This effectively rejects noise that can distort an analog signal and by comparison
enables more consistent audio performance throughout the coverage area. At this stage, the
vocoder has already compressed the 128,000bps input signal to 3,600bps.
2.1.1.3 Part Three: Framing
In framing, the vocoded speech is formatted for transmission. This includes organizing the voice
and any embedded signaling information (such as color code, group ID, PTT ID, call type, etc.)
into packets. These packets form a header and payload type of structure – the header contains the
call control and ID information, and the payload contains the vocoded speech. This same structure
can also relay Internet Protocol (IP) data packets – the IP packets are simply an alternative form of
payload to the MOTOTRBO radio. The header information is repeated periodically throughout the
transmission, thereby improving the reliability of the signaling information as well as enabling a
receiving radio to join a call that may already be in progress – we refer to this condition as “late
entry”.
2.1.1.4 Part Four: TDMA Transmission
Finally, the signal is encoded for a Frequency Modulation (FM) transmission. The bits contained in
the digital packets are encoded as symbols representing the amplitude and phase of the
modulated carrier frequency, amplified, and then transmitted.
TDMA (Time Division Multiple Access) organizes a channel into 2 time slots: a given radio’s
transmitter is active only for short bursts, which provides longer battery life. By transmitting only on
their alternating time slots, two calls can share the same channel at the same time without
interfering with one another, thereby doubling spectrum efficiency. Using TDMA, a radio transmits
only during its time slot (i.e. it transmits a burst of information, then waits, then transmits the next
burst of information).
2.1.1.5 Standards Compliance
The digital protocols employed in MOTOTRBO (from vocoding and forward error correction to
framing, transmission encoding, and transmission via two-slot TDMA) are fully specified by the
ETSI1 DMR2 Tier 23 Standard, which is an internationally recognized standard with agreements
among its supporting members. Although formal interoperability testing and verification processes
for this standard have yet to fully mature, Motorola anticipates that MOTOTRBO radio systems will
be interoperable with other solutions that comply to the ETSI DMR Tier 2 standard.
1. European Telecommunications Standards Institute
2. Digital Mobile Radio
3. Tier 2 indicates full power conventional operation in licensed channels for professional and commercial
users.

System Feature Overview 5
2.1.2 Spectrum Efficiency via Two-Slot TDMA
2.1.2.1 Frequencies, Channels, and Requirements for
Spectrum Efficiency
A radio communications channel is defined by its carrier frequency, and its bandwidth. The
spectrum of available carrier frequencies is divided into major bands (such as 800/900 MHz, VHF,
and UHF), and the majority of licensed channels in use today have widths of either 25 kHz or 12.5
kHz. As the airwaves have become increasingly crowded, new standards and technologies that
allow more radio users to share the available spectrum in any given area are needed. The demand
for greater spectral efficiency is being driven, in part, by regulatory agencies. In the U.S., for
example, the Federal Communications Commission (FCC) requires manufacturers to offer only
devices that operate within 12.5 kHz VHF and UHF channels by 2011. By the year 2013, all VHF
and UHF users are required to operate in 12.5 kHz channels.
The next logical step is to further improve the effective capacity of 12.5 kHz channels. While there
is no current mandate requiring a move to 6.25 kHz, such discussions are on-going at the FCC
and other agencies. It’s only a matter of time before the ability to carry two voice paths in a single
12.5 kHz channel, also known as 6.25 kHz equivalent efficiency, becomes a requirement in 800/
900 MHz, VHF, and UHF bands. Presently, FCC rules are in place to mandate manufacturers to
build radios capable of the 6.25 kHz efficiency for 800/900 MHz, VHF, and UHF bands, but the
enforcement of these rules are put on hold. In the meantime, MOTOTRBO offers a way to divide a
12.5 kHz channel into two independent time slots, thus achieving 6.25 kHz-equivalent efficiency
today.
2.1.2.2 Delivering Increased Capacity in Existing 12.5 kHz Channels
MOTOTRBO uses a two-slot TDMA architecture. This architecture divides the channel into two
alternating time slots, thereby creating two logical channels on one physical 12.5 kHz channel.
Each voice call utilizes only one of these logical channels, and each user accesses a time slot as if
it is an independent channel. A transmitting radio transmits information only during its selected
slot, and will be idle during the alternate slot. The receiving radio observes the transmissions in
either time slot, and relies on the signaling information included in each time slot to determine
which call it was meant to receive.

6System Feature Overview
By comparison, analog radios operate on the concept of Frequency Division Multiple Access
(FDMA). In FDMA, each transmitting radio transmits continuously on a designated channel, and
the receiving radio receives the relevant transmission by tuning to the desired carrier frequency.
TDMA thereby offers a straightforward method for achieving 6.25 kHz equivalency in 12.5 kHz
repeater channels – a major benefit for users of increasingly crowded licensed bands. Instead of
dividing channels into smaller slices of decreased bandwidth – which is what would be required to
increase spectrum efficiency with FDMA methods, TDMA uses the full 12.5 kHz channel
bandwidth, but increases efficiency by dividing it into two alternating time slots. Additionally, this
method preserves the well-known radio frequency (RF) performance characteristics of the 12.5
kHz signal. From the perspective of RF physics – that is, actual transmitted power and radiated
emissions – the 12.5 kHz signal of two-slot TDMA occupies the channel, propagates, and
performs essentially in the same way as today’s 12.5 kHz analog signals. With the added
advantages of digital technology, TDMA-based radios can work within a single repeater channel to
provide roughly twice the traffic capacity, while offering RF coverage performance equivalent to, or
better than, today’s analog radio.
Figure 2-2 Comparison between Today’s Analog and MOTOTRBO
Time
12.5kHz Analog
- 1 voice for each 12.5kHz channel
- A single repeater for each channel
12.5kHz TDMA
- Divides existing channel into two timeslots
- Delivers twice the capacity through repeater
- Performance is same or better than 12.5kHz FDMA
- Single repeater does work of two repeaters
- Reduces need for combining equipment
- Enables 40% increase in radio battery life
Regulatory
emissions
mask
Slot 1
Slot 1
Slot 1
Slot 2
Slot 2
Slot 2
Frequency
12.5KHz channel
Frequency
12.5KHz channel
Today’s AnalogToday’s Analog MOTOTRBOMOTOTRBO

System Feature Overview 7
2.1.2.3 Two-Slot TDMA Reduces Infrastructure Equipment
As we have seen, two-slot TDMA essentially doubles repeater capacity. This means that one
MOTOTRBO repeater does the work of two analog repeaters (a MOTOTRBO repeater supports
two calls simultaneously). This saves costs of repeater hardware and maintenance, and also
saves on the cost and complexity of RF combining equipment necessary in multi-channel
configurations. Just as importantly, the two-slot TDMA signal fits cleanly into a customer’s existing,
licensed channels; there is no need to obtain new licenses for the increase in repeater capacity,
and compared to alternative technologies that may operate on different bandwidths, there is no
comparative increase in the risk of interference with or from adjacent channels.
Figure 2-3 MOTOTRBO Requires Less Combining Equipment
Tx1
Rx1
Tx2
Rx2
Tx3
Rx3
Repeater 1
12.5kHz Analog
Repeater 2
Repeater 3
Combining
Equipment
Frequency Pair 2 Groups
Frequency Pair 1
Analog 2-Channel System
Repeater
Tx
Rx
12.5kHz TDMA
MOTOTRBO 2-Channel System
Duplexer
Frequency Pair
Groups

8System Feature Overview
2.1.2.4 Two-Slot TDMA Enables System Flexibility
The two time slots or logical channels enabled by two-slot TDMA can potentially be used for a
variety of purposes. Many organizations deploying MOTOTRBO systems can use these slots in
the following manner:
• Use both the slots as voice channels. This doubles the voice capacity per licensed
repeater channel, thereby
• increasing the number of users the system can accommodate, and
• increasing the amount of air time the users can consume.
• Use both slots as data channels. This allows the organizations to fully deploy data
transactions
• Use one slot as a voice channel, and the other as a data channel. This is a flexible
solution, that allows customers to equip their voice users with mobile data, messaging,
or location tracking capabilities.
In any of these scenarios, additional benefits are realized within the existing licensed repeater
channel(s).
Figure 2-4 Example of Two-Slot TDMA
Timeslot 1 Timeslot 1 Timeslot 1Timeslot 2 Timeslot 2 Timeslot 2
Voice Call 2 (or Data)
Voice Call 1 (or Data)

System Feature Overview 9
NOTE: When used in direct mode without a repeater, two-slot TDMA systems on a 12.5 kHz
channel do not deliver 6.25 kHz equivalent efficiency. This is because the repeater is
necessary to synchronize the time slots to enable independent parties to share them.
Thus, on a direct or talkaround channel, when one radio begins transmitting, the whole
12.5 kHz channel is effectively busy, even though the transmitting radio is using only one
time slot. The alternate time slot is unavailable for another, independent voice call.
However, the alternate time slot can potentially be utilized as a signaling path. The ETSI
DMR Tier 2 standard refers to this capability as Reverse Channel signaling, and it is
envisioned to be used to deliver important future benefits to professional users, such as
priority call control, remote-control of the transmitting radio, and Emergency Call pre-
emption. This future capacity for reverse channel signaling is a unique capability of TDMA
technology and, if supported by your system, may be deployed in both repeater and direct/
talkaround configurations. At this time, the MOTOTRBO system does NOT support
Reverse Channel signaling.
2.1.2.5 Two-Slot TDMA System Planning Considerations
System Planning considerations associated with the increased capacity and the flexibility of the
MOTOTRBO two-slot TDMA architecture include:
• Capacity planning:
• How many voice and data users do you have?
• What usage profiles are anticipated?
• How many channels and repeaters are needed?
These questions are addressed in more detail in “System Design Considerations” on page 249.
• Fleetmapping:
• How to map users, voice services and data services such as messaging or location
tracking to channels.
Voice and data service capabilities are described in more detail in this module and in “System
Components and Topologies” on page 163. Fleetmapping considerations are addressed in more
detail in “System Design Considerations” on page 249, in the MOTOTRBO Systems Training, and
within the MOTOTRBO radio CPS.
• Migration Planning:
• How to migrate existing channels to digital channels?
• What updates to licensing requirements may be needed?
These questions are addressed in mode detail in Section 4 “System Design Considerations” on
page 249.
2.1.3 Digital Audio Quality and Coverage Performance
This section describes how digital audio drives coverage performance. It also sets expectations for
how digital audio behaves and sounds from the end-user’s perspective.

10 System Feature Overview
2.1.3.1 Digital Audio Coverage
The main difference between analog and digital coverage is how the audio quality degrades
throughout the coverage region. Analog audio degrades linearly throughout the region of
coverage, while digital audio quality performs more consistently in the same region of coverage. A
primary reason for the different degradation characteristics is the use of forward error correction
coding used in digital transmissions, which can accurately deliver both audio and data content with
virtually no loss over a far greater area.
It is this error protection that allows a MOTOTRBO system to provide consistent audio quality
throughout its coverage area. A comparable analog system can never offer such consistency. In
the MOTOTRBO system, the audio quality remains at a high level, because the error protection
minimizes the noise effect.
The figure below graphically illustrates the relationship of delivered system audio quality, while
comparing good to poor audio quality with strong to weak signal strength. Do note that
• In very strong signal areas the analog signal, because there is no processing, may
sound slightly better than the digital audio signal.
• Digital signals increase the effective coverage area above the minimally acceptable
audio quality level.
• Digital signals improve the quality and consistency of the audio throughout the effective
coverage area.
• Digital signals do not necessarily increase the total distance that an RF signal
propagates.
Figure 2-5 Comparison of Audio Quality versus Signal Strength for Analog and Digital

System Feature Overview 11
2.1.3.2 Predicting Digital Audio Coverage
Predicting coverage for a radio site can be complicated. There are many factors that affect RF
performance prediction, and generally, the more factors that can be considered, the more accurate
the prediction of coverage. Perhaps the most influential factor is the selection of the RF
propagation model and/or RF prediction software tools.
Coverage prediction techniques for analog and digital systems generally follow the same basic
procedures, and require similar sets of input factors. Therefore, if the site’s analog coverage
footprint is already known, it is easier to plan the site’s digital coverage footprint. This approach
allows the system designer to use their existing analog site coverage prediction techniques,
whether simple or complex, and then translate the results of the analog coverage prediction to
predict digital coverage.
Delivered Audio Quality (DAQ) is a method to quantify audio quality. It is a measure of the
intelligibility and quality of voice transported through a communications system, as defined in TIA
TSB-88. DAQ reports audio quality on a 5 point scale, with a DAQ rating of 3 considered as the
minimal acceptable level of audio quality for public safety applications. The definition of DAQ 3 is
“Speech understandable with slight effort and occasional repetition required due to Noise/
Distortion.”.
When comparing an analog site and a MOTOTRBO site, the relative regions of coverage offering
comparable audio quality are illustrated in the figure below.
For a DAQ 3 audio quality, MOTOTRBO provides a greater usable range than analog, when all
other factors are considered equal (e.g. transmit power level, antenna height, receiver noise
figures, IF filter bandwidths, no audio processing – such as Hear Clear – on the analog radios,
terrain, antenna combining equipment, etc.).
Figure 2-6 Differences in Analog Coverage
Improving Audio Quality
Analog Digital

12 System Feature Overview
For an advanced, more comprehensive understanding of RF coverage prediction for the
MOTOTRBO site, the reader is encouraged to obtain the TIA Telecommunications Service Bulletin
TSB-88 – “Wireless Communications Systems-Performance in Noise and Interference-Limited
Situations, Recommended Methods for Technology-Independent Modeling, Simulation, and
Verification.”
A copy of TSB-88 can be obtained from http://www.tiaonline.org.
2.1.3.3 User Expectations for Digital Audio Performance
There are a number of differences between how digital audio behaves compared to analog audio
from the end user (listener’s) perspective. Motorola has found that setting proper end user
expectations in this regard is an important aspect of system planning.
What End-Users will Experience with Digital Audio
•Consistent performance throughout coverage area with no gradual fade at the
fringes: While analog signals slowly degrade as the receiver moves away from the
transmitter, digital signals perform more consistently throughout the coverage area.
However, digital signals, more abruptly, shift from “good” to “no signal”, when crossing
the fringe of the coverage area. This means, users cannot rely on degrading audio
quality to warn them that they are approaching the fringe of coverage. On the other
hand, just prior to the fringe of the coverage area, digital audio is still crisp and clean,
whereas analog audio has excessive noise and static.
•Digital Sounds Different: The vocoding process is designed to deliver optimum audio
quality with a very small number of bits. Some listeners find the resulting tonal qualities
of digital speech somewhat different from what they have experienced with analog
speech. Because the vocoding process is highly specialized for reproducing human
speech, other sounds like music and tones are not reproduced accurately. Additionally,
digital audio can introduce end-to-end audio delays. When overwhelming errors or
dropouts are encountered, digital radios can generate some unique-sounding audio
“artifacts”.
•Background Noise Reduction: The advanced vocoding capabilities in MOTOTRBO
also include background noise reduction. Regardless of what is happening in the
environment of the transmitting radio, only voice is reconstructed at the receiving radio –
background noise, like machine noise, wind noise, and traffic noise, is not
reconstructed, and thus, not heard. This is a key advantage of the MOTOTRBO digital
voice solution over typical analog solutions, because noisy environments like factories,
stores, work sites, and windy locations do NOT significantly degrade communication
intelligibility.
What End-Users will NOT Experience with Digital Audio:
•Digital radio is not “CD Quality.” MOTOTRBO is the first radio in the industry to use
the AMBE+2TM low bit rate vocoder to deliver communications grade voice quality. End
users should not be misled into thinking that “communications grade” digital audio
quality in radio systems is analogous to the high fidelity audio quality of CD’s and DVD’s.
•Digital cannot solve historic problems. System issues with coverage and
interference are not necessarily eliminated by switching to digital. Adjacent or co-
channel interference may sound different to a digital user, but digital technology does
not solve interference issues. For example, analog interference will not be heard as
voice to a digital radio and vice versa, but disruption of system performance can still
occur.

System Feature Overview 13
2.1.3.4 Audio Balancing
Transmitting voice over a digital air interface requires a voice coder, or vocoder for short. The
vocoder used by MOTOTRBO is the Digital Voice Systems Inc. (DVSI) AMBE+2TM. This vocoder
delivers excellent voice quality with robustness to both background noise and RF channel bit
errors in a 6.25 kHz equivalent channel bandwidth. In order to produce optimal voice quality, the
input level into the vocoder must fall within a specific amplitude range.
The diverse nature of users with respect to mouth-to-microphone distance as well as voice level
and directivity can make this a bit problematic. In an effort to produce optimal voice quality over
these diverse input conditions, MOTOTRBO digital always employs Automatic Gain Control (AGC)
in the audio transmit path. The primary function of the transmit AGC is to produce the best voice
quality possible under real life conditions. Since voice is still the main application of a two-way
radio, this is a primary goal.
A secondary result of the AGC is to produce flat received speech loudness level over a range of
input levels at the microphone. The usage of IMPRES Accessories extends this input range so
optimal voice quality occurs over an even greater input range. Figure 2-7 “Transmit Audio
Sensitivity”illustrates this extended range flat response in the curve titled MOTOTRBO with
IMPRES RSM (Digital). This same response curve can also be produced in analog mode by using
an IMPRES Accessory and enabling Analog Mic AGC in the CPS General Settings. Figure 2-
7illustrates this type of response in the curve titled MOTOTRBO with IMPRES RSM (AGC on,
Analog). An advantage of this type of response is that soft talkers and users that turn away from
the microphone while speaking will still come through loud and clear.
Figure 2-7 Transmit Audio Sensitivity
75
80
85
90
95
100
80 85 90 95 100 105 110
Transmitter Input [dB SPL]
Receiver Output Speech Loudness
Professional Series
MOTOTRBO with IMPRES RSM (AGC off, Analog)
MOTOTRBO with IMPRES RSM (AGC on, Analog)
MOTOTRBO with IMPRES RSM (Digital)

14 System Feature Overview
The flat audio response of digital is different from the traditional analog audio response. The
traditional response is a linear response and the louder one speaks, then the louder the received
volume. Figure 2-7illustrates a traditional analog response in the curves titled Professional Series
and MOTOTRBO with IMPRES RSM (AGC off, Analog). When Analog Mic AGC is disabled, then
the Analog Mic Gain (dB) is adjustable in the CPS General Settings. Therefore, MOTOTRBO in
analog mode is able to deliver the traditional analog response and is adjustable to fit into existing
systems.
Examination of Figure 2-7indicates that digital and traditional analog responses are similar at an
input Sound Pressure Level (SPL) of 98 dB. Below this level, analog is quieter than digital. This is
important to note as a system requiring MOTOTRBO to function as a digital radio and also as an
analog radio during migration, may experience received audio level differences that are mode
dependant. This could occur when scanning both digital and analog channels and the analog
talker is located in a quiet environment such as an office. In quiet environments many users tend
to speak softly and therefore the input will fall below the equivalent response level of 98 dB SPL.
Therefore, during the migration period, the analog response may be quieter than the digital
response.
2.2 Basic System Topologies for Digital and Analog
Operations
MOTOTRBO is a two-way radio system – conventional and trunked. In its most basic form, a
MOTOTRBO system is comprised of radios that communicate with each other in the following
available modes:
• Direct mode
• Repeater mode
• Through a repeater in conventional single site mode
• Through a set of repeaters in IP Site Connect mode
• By trunking a set of repeaters in Capacity Plus mode
• By trunking a set of repeaters connected across multiple sites in Linked Capacity Plus
mode
The MOTOTRBO system can be configured to operate in analog mode, digital mode, or in both
modes.
2.2.1 Repeater and Direct Mode Configurations
In direct mode, receive and transmit functions are both carried out on the same physical channel
(i.e. transmit and receive frequencies are the same).
1.When operating in Analog Direct Mode, MOTOTRBO supports one voice path (transmit
and receive) on one physical channel, and can be configured to operate in 12.5/20/25 kHz
channel bandwidth systems.
The option board interface meets the timing constraint of the MPT1327 standard, which is
a signaling standard for trunked private land mobile radio system. The following features
do not work with MPT1327:
• VOX

System Feature Overview 15
• Scan (normal and priority)
• Battery saver
2.When operating in Digital Direct Mode, MOTOTRBO uses one physical channel
configured for a 12.5 kHz channel bandwidth. On that one direct 12.5 kHz physical
channel bandwidth, a MOTOTRBO digital system can support only one voice (or data)
path at a time. Without a repeater in place to coordinate the time slot sequence among
radios, only one radio can transmit at a time in order to guarantee transmissions do not
overlap.
In repeater-based radio communications systems, a voice path requires a pair of channels: one for
transmission, the other for reception.
2.2.1.1 Analog Repeater Mode
When operating in Analog Repeater Mode, MOTOTRBO operates similar to existing analog
repeaters by supporting one voice path (transmit and receive) on one pair of physical channels,
and can be configured to operate in 12.5/25 kHz channel bandwidth systems.
2.2.1.2 Digital Repeater Mode
When operating in Digital Repeater Mode, MOTOTRBO uses a pair of physical channels
configured for 12.5 kHz channel bandwidth. Through the use of Time Division Multiple Access
(TDMA) technology and the synchronization provided by the repeater, MOTOTRBO splits each
12.5 kHz channel (one transmit and one receive) into two independent time slots or logical
channels within the 12.5 kHz physical channel bandwidth. This allows the user to assign voice or
data traffic to either of the time slots independently. To the end user, this means they now have two
voice or data channels that can be managed independently, instead of one. These two logical
channels (two time slots) can transmit and receive independently of each other. The two logical
channels in a 12.5 kHz channel makes the channel equivalent to a 6.25 kHz wide channel.
2.2.1.3 Dynamic Mixed Mode
When operating in Dynamic Mixed Mode (DMM), MOTOTRBO uses a pair of physical channels
configured for 12.5 kHz channel bandwidth for digital operation and 25 kHz and/or 12.5 kHz
channel bandwidth for analog operation. The repeater dynamically switches between analog and
digital modes based on the call it receives from radios. If an analog radio transmits, the repeater
switches to analog mode to repeat the analog call. However, the repeater only repeats analog calls
that are qualified by PL (DPL/TPL). If a digital radio transmits, then the repeater switches to digital
mode to repeat the digital call if the call uses the right color code. While the repeater repeats one
analog call at a time, it can repeat 2 digital calls at a time, one on each logical channel.
When a repeater repeats a new digital call that starts on one of the logical channels, the repeater
does not qualify any analog call including an Emergency Call until the digital call (both the
transmission and call hang time) is over and the corresponding channel hang time has expired.
Upon the expiry of channel hang time, only then does the repeater start qualifying both analog and
digital calls simultaneously. Similarly, if an analog call is being repeated, the repeater does not
qualify any digital call including digital data and Emergency Calls on any of the two logical
channels until the analog call is over and the corresponding hang time has expired.
Analog console device(s) are supported only when the repeater has not qualified an OTA digital
call. If an analog console device tries to key up the repeater when a digital call has been received

16 System Feature Overview
over-the-air, the analog call will be denied access. The repeater notifies the console via a channel
busy tone generated over the speaker and Rx audio pins on the 4-wire repeater interface. Analog
consoles do not have priority over digital calls (voice or data) in DMM mode.
Dynamic Mixed Mode is a repeater only configuration and the main functions of this feature are:
• The system requires one pair of physical channels (one Tx frequency and one Rx
frequency) for both analog and digital calls, one MOTOTRBO repeater, and one set of
RF equipment (antenna, combiners, couplers, LNA, etc) to enable analog and digital
radio users to communicate.
• This configuration allows the user to have a mix of legacy analog radios and the digital
MOTOTRBO radios in a MOTOTRBO system.
• The repeater supports two independent time slots or logical channels within the 12.5
kHz physical channel bandwidth while repeating digital calls. However, the repeater
supports one voice path (transmit and receive) on a 25 kHz or 12.5 kHz channel while
repeating analog calls.
Dynamic Mixed Mode does not support the following configurations/features.
• IP Site Connect configuration - This means that in Dynamic Mixed Mode, the
repeater can only repeat the digital calls over-the-air and cannot send the voice/
data packets over the IP network. The status of the repeater and the control of the
repeater cannot be performed from a remote PC application like RDAC-IP.
• Capacity Plus configuration - This means that in Dynamic Mixed Mode, trunking
the logical channels of multiple MOTOTRBO repeaters as per Capacity Plus is not
supported.
• FCC Type-I and Type-II monitoring - Since FCC Type-I and Type-II monitoring are
not supported in single site analog operation in any of the earlier MOTOTRBO
releases, it is also not supported in Dynamic Mixed Mode single site operation.
• Transmit Interrupt feature - The Voice Interrupt, Emergency Voice Interrupt,
Remote Voice Dekey, and Data Over Voice Interrupt features are presently not
supported in Dynamic Mixed Mode systems.
• RDAC over IP feature - RDAC over local USB and connections via GPIO are
supported. RDAC over the network is NOT supported.
• Repeater Knockdown - In Dynamic Mixed Mode systems, this feature is not
supported during an ongoing digital transmission.
• PTT on a 4-wire interface - In Dynamic Mixed Mode systems, this feature is not
supported during a digital repeat operation.
2.2.1.4 IP Site Connect Mode
When operating in IP Site Connect Mode, MOTOTRBO combines the logical channels of multiple
MOTOTRBO systems (operating in digital repeater mode at dispersed locations) into one logical
channel covering all locations. In this mode, repeaters across dispersed locations exchange voice
and data packets over an IPv4-based back-end network. There are three main functions of this
mode.

System Feature Overview 17
• To increase the RF coverage area of a MOTOTRBO system.
• To provide voice and data communication between two or more MOTOTRBO single
site systems located at geographically separate locations.
• To provide voice and data communication between two or more MOTOTRBO single
site systems operating in different frequency bands (e.g. 800/900 MHz, VHF, and
UHF).
The backend network of an IP Site Connect system is designed to work seamlessly with internet
connectivity provided by an Internet Service Provider (ISP). The system only requires that one of
the repeaters have a static IPv4 address, while the others may be dynamic. Also, the system
avoids the need for reconfiguration of a customer’s network such as reprogramming of firewalls.
When a new call starts at one of the logical channel of a repeater, the repeater sends the call to all
the repeaters and all these repeaters repeat the call on their corresponding logical channel. This
allows a radio in the coverage area of any repeater to participate in the call. Thus, the coverage
area of an IP Site Connect system is the sum of the coverage areas of all the repeaters. However,
note that an IP Site Connect configuration does not increase the capacity (i.e. number of calls per
hour) of the system. The capacity of one Wide Area Channel of an IP Site Connect system is
approximately the same as that of a single repeater working in digital repeater mode.
In an IP Site Connect configuration, MOTOTRBO radios support all the features that they already
support in digital repeater mode. This also includes Transmit Interrupt features that are supported
on logical channels configured over wide area networks. Additionally, the radios are capable of
automatically roaming from one site to another.
The IP Site Connect configuration of MOTOTRBO does not require any new hardware besides
backend network devices such as routers. If a customer has multiple MOTOTRBO systems
working in digital repeater mode at dispersed sites and wants to convert them into an IP Site
Connect system then the repeaters and the radios should be updated with new software and the
repeaters need to be connected to an IPv4-based backend network. It is possible to configure a
repeater such that
• Both logical channels work in IP Site Connect mode (i.e. over wide area).
• Both logical channels work in digital repeater mode (i.e. single site over local area).
• One of its logical channels works in IP Site Connect mode (i.e. over wide area) and
the other logical channel works in digital repeater mode (i.e. single site over local
area).
MOTOTRBO has three security features in the IP Site Connect configuration.
• Provides the confidentiality of voice and data payloads by extending the privacy
feature, whether Basic or Enhanced, or Advanced Encryption Standard (AES), to
cover the communication over the backend network.
• Ensures that all the messages between repeaters are authentic.
• Supports Secure VPN (Virtual Private Network) based communication between the
repeaters for customers needing higher level of security (protection against replay
attack).
The IP Site Connect configuration of MOTOTRBO provides a mechanism and a tool to remotely
manage repeaters. The tool (called RDAC) receives alarms from all the repeaters, helps in
diagnosis of repeaters, and provides some controls over the repeaters.

18 System Feature Overview
2.2.1.5 Capacity Plus Mode
When operating in Capacity Plus Mode, MOTOTRBO trunks the logical channels of multiple
MOTOTRBO repeaters (operating in digital repeater mode) at the same location. This allows the
radios to share the logical channels, resulting in less waiting time to access the system and
increased channel capacity for a given quality of service. Another advantage is that the probability
of all channels being busy at the same instant is low, therefore the probability of a call being
blocked is lower than when only one channel can be accessed.
Capacity Plus is a single site trunking configuration of the MOTOTRBO system. In a Capacity Plus
configuration, all the “idle” radios (i.e. radios neither receiving nor transmitting) are on an idle
channel called the Rest Channel. Therefore, a new call always starts on the Rest Channel. At the
start of a call, the Rest Channel repeater selects one of the idle channels as the new Rest
Channel, informs the radios on the current Rest Channel about the new Rest Channel, converts
the current Rest Channel to a traffic channel, and starts repeating the bursts sent by the radio. The
radios that are not participating in the call (i.e. destination of the call is not of their interest) move to
the new Rest Channel.
If the current Rest Channel is the last idle channel (i.e. all the other available channels are in use),
the current Rest Channel remains as the Rest Channel. The call starts on the channel and non-
participating radios stay on the channel. In this condition, non-participating radios indicate that the
channel is busy via its yellow LED. If all channels are busy and a radio user initiates a call, then the
radio generates a distinct tone to indicate that the system is busy. As soon as a channel becomes
free in the Capacity Plus system, the non-participating radios are informed, and move to the free
channel.
At the end of the call (i.e. after the call hang time), the repeater also broadcasts the status of all
other available channels. This triggers any radio on the channel to move to the current Rest
Channel or to a channel where a Group Call of interest is active.
The Capacity Plus system has no central controller to manage the Rest Channel. The Rest
Channel is managed collectively by all the trunked repeaters. A trunked repeater periodically
informs the status of its channels to other trunked repeaters whenever the status of its channels
change. When a new Rest Channel is selected, the selecting repeater informs all the other
repeaters. The new Rest Channel is selected based on the following conditions:
• At the start of a call, the repeater of the current Rest Channel selects the new Rest
Channel.
• On detection of interference or before starting CWID (i.e. BSI) transmission, the
repeater of the current Rest Channel selects the new Rest Channel.
• On detection of no Rest Channel (in the event of a failure of the current Rest Channel
repeater or the backend network), the repeater with the lowest ID selects the new
Rest Channel.
• When a call ends on a system, if a call is in progress on the current Rest Channel,
then the repeater of the current Rest Channel selects the new Rest Channel.
The Capacity Plus system does not require an exclusive control channel. The Rest Channel
changes on every call; in case of an interference or if the repeater becomes unavailable due to
failure. This results in the following advantages:
• Non-exclusive channels make it easier to satisfy regulator frequency coordination
(where exclusive use of channels is not possible).

System Feature Overview 19
• Capacity Plus does not use “request and grant” mechanism to allocate channels and
does not require any central controller to trunk the channels.
• The dynamic Rest Channel mechanism makes Capacity Plus very suitable for an
environment where channels are shared by multiple radio systems.
• The dynamic Rest Channel mechanism also improves the reliability of the Capacity
Plus system. In the event of a repeater failure, the other available repeaters
automatically reconfigure themselves and continue to work as the Capacity Plus
system.
The Capacity Plus system configuration of MOTOTRBO does not require any new hardware apart
from backend network devices such as routers. If a customer has multiple MOTOTRBO systems
working in digital repeater mode at the same site and wants to convert to a Capacity Plus system,
then the repeaters and radios should be updated with the new software, and the repeaters need to
be connected to an IPv4-based backend network. If one logical channel of a repeater is configured
to the Capacity Plus mode, then the other logical channel will also be in the same mode.
In a Capacity Plus configuration, MOTOTRBO systems support all previous digital repeater mode
features, with the exception of the following:
•Scan: Capacity Plus supports Group Scan, so a properly programmed radio listens for
multiple talkgroups within a single Capacity Plus system, but does not support scanning
channels of another system. Adding multiple talkgroups to the Receive list of a radio
allows the user to hear the conversations of those talkgroups, and reply within the call
hang time, regardless of the physical channel on which that call takes place.
•Emergency Revert Channel: Capacity Plus does not support a revert channel for
emergency because probability of all Trunked Channels becoming busy is low.
However, reverting to an emergency group is supported. This promotes a centralized
handling of an emergency situation.
•IP Site Connect configuration: Capacity Plus is a single site system and therefore
does not support features related to IP Site Connect configuration such as wide-area
coverage and automatic roaming. However, a radio can be programmed with multiple
channels in multiple zones, one of which could be a Capacity Plus system, another an
IP Site Connect System, and others could be MOTOTRBO conventional channels or
Analog conventional channels.
•Impolite calls: Capacity Plus supports impolite Emergency Call and impolite
transmissions (i.e. Group members can transmit over an ongoing call). A new call
always starts on an idle channel and therefore, a radio does not start a non-Emergency
Call impolitely.
•Talkaround mode: A radio can have a talkaround personality but in Capacity Plus
mode, there is no talkaround option.
•Monitoring of channels status: Monitoring is important in a conventional system,
where a radio stays on a channel. In Capacity Plus, a radio moves from one Rest
Channel to another. Most of the Rest Channels are in an idle state and therefore,
monitoring is not necessarily needed.
•Fragmentation of a Data Packet: Capacity Plus does not fragment a data packet
before transmitting over-the-air. Thus, the size of an IP datagram (including IP and UDP
headers) should be less than the maximum size of the Packet Data Unit. The value of
the Packet Data Unit is a CPS programmable parameter with a maximum size of 1500
bytes.
•Option Board: If the Option Board feature is enabled for Capacity Plus, then the feature
is automatically enabled for all trunked and revert channels of a Capacity Plus system.

20 System Feature Overview
On a Capacity Plus personality, the Option Board is not aware of the transmit or receive
channel. Additionally, an Option Board does not use or create Virtual Personalities in a
Capacity Plus system. Hence, an Option Board will not be able to customize the current
working personality.
•Transmit Interrupt: The Voice Interrupt, Emergency Voice Interrupt, Remote Voice
Dekey, and Data Over Voice Interrupt features are supported on Capacity Plus systems.
Capacity Plus does not provide the following features:
• Coverage of multiple sites,
• Call queuing, priority, and preemption,
• Priority Monitor: Capacity Plus provides higher priority only to an All Call,
• Radio access control.
Greater detail on system services available in direct-mode and repeater-based system topologies
is described in “System Components and Topologies” on page 163.
2.2.1.6 Linked Capacity Plus Mode
When operating in Linked Capacity Plus Mode, MOTOTRBO trunks the logical channels (that is,
the TDMA slots) of multiple MOTOTRBO repeaters (operating in digital repeater mode) at multiple
locations and combines the logical channels into one logical channel. This allows radios to share
the logical channels, as well as increase the RF coverage area of a MOTOTRBO system.
Linked Capacity Plus (LCP) is a trunked multisite multi-channel configuration of MOTOTRBO,
which combines both the Capacity Plus and IP Site Connect configurations. This combined
configuration requires only software updates for radios and repeaters, but does not require any
new hardware.
NOTE: Only repeaters with 32 MB of internal memory (e.g. DR 3000 or MTR3000) can support
the LCP configuration.
Linked Capacity Plus uses the IP Site Connect type of backend network for communication
between sites. The IP Site Connect supports a wide variety of backend networks from a dedicated
network to an internet provided by the ISP. Linked Capacity Plus supports all backend networks
supported by IP Site Connect, but more bandwidth is required from an ISP provider for a LCP
system, compared to an IP Site Connect system. The backend is designed to work seamlessly
with internet connectivity. The system requires only one of the repeaters to have a static IPv4
address. Additionally, the system avoids the need for reconfiguration of a customer’s network,
such as reprogramming of firewalls.
Similar to Capacity Plus, LCP repeaters at a site are connected over a LAN. A Capacity Plus
repeater uses multiple individual messages to communicate with the rest of the repeaters on site.
However, an LCP repeater sends a broadcast message to IP Limited Broadcast Address
(255.255.255.255). The broadcast messages may produce some adverse effects on the other
devices present on the LAN. Therefore, an LCP configuration requires only the LCP repeaters to
be present on the LAN.
The call start-up of LCP is a combination of IP Site Connect and Capacity Plus configurations with
the following enhancements:

System Feature Overview 21
• In an IP Site Connect system, a customer can configure a logical channel as either a
local channel or a wide area channel. A call over a local channel is repeated only over
the local site, whereas a call over a wide area channel is repeated over all the sites
where at least a channel is idle. Instead of local and wide area channels of IP Site
Connect, LCP supports both local and wide area talkgroups. A repeater handles a local
talkgroup call in the same method as in a Capacity Plus configuration. However, a wide
area talkgroup call is repeated over all the associated sites where at least one logical
channel is idle.
• In an IP Site Connect system, a call starts at all sites. This is often called “All sites light-
up”. An advantage of this is the simplicity in implementation because repeaters are not
required to know the list of radios present at its site. A disadvantage is that a multi-site
configuration does not increase the capacity of a system. Only the coverage of the
system increases. LCP makes the following enhancements:
- LCP allows defining a talkgroup as a wide area talkgroup. A wide area talkgroup call
lights up only the sites which are statically associated with the talkgroup. The call is
rejected when a radio tries to initiate a wide area Group Call from a site not associated
with the talkgroup.
- The talkgroups not defined as wide-area are local talkgroups. A local call ‘lights-up’
only one site where the initiating radio is located.
- The LCP Private Call initially “lights-up” all the sites but after approximately 400
milliseconds, the call continues only at the sites (at most two) where the source radio
or destination radio are present.
• In LCP, a wide area non-Emergency talkgroup call starts only if all the associated sites
have idle channels. This is defined as “All Start.” Additionally, LCP allows a customer to
reserve a number of logical channels for wide area talkgroup calls only. This improves
the success of “All Start” for the wide area talkgroup calls.
• Just like a Capacity Plus system, an LCP system has no controller. Repeaters of a site
trunk the logical channels available at the site. The trunking process in LCP is similar to
that of Capacity Plus. Repeaters of a site do not participate in trunking the RF resources
of another site. Each site trunks their channels independently.
2.2.2 MOTOTRBO Supports Analog and Digital Operation
The MOTOTRBO system can be configured to operate in analog mode, digital mode, or in
Dynamic Mixed Mode. The system can consist of multiple repeaters. A single MOTOTRBO
repeater configured to operate in Dynamic Mixed Mode can dynamically switch between analog
and digital modes depending on the type of call it receives. A repeater in Dynamic Mixed Mode
system cannot be part of multiple repeater system in which the repeaters are connected over the
network for IP Site Connect, Capacity Plus, or Linked Capacity Plus operation.
MOTOTRBO portable and mobile radios can communicate in analog and digital. The mobile or
portable radio user selects the mode of operation (analog or digital), and physical and logical
channel using his channel selector knob (each channel selection position is configured for a
particular call type on either a digital channel that specifies both frequency and time slot, or an
analog channel that specifies both frequency and 25 kHz or 12.5 kHz bandwidth). Radio channels
are either analog or digital. This is configured by the CPS. The radio can scan between analog and
digital channels.
Greater detail on channel planning and configuration is provided in “System Design
Considerations” on page 249.

22 System Feature Overview
2.2.3 MOTOTRBO Channel Access
Channel access dictates what conditions a radio is allowed to initiate a transmission on a channel.
The channel access rules of MOTOTRBO are governed by the mobile and portable radios. It is the
radio’s responsibility to assess the state of the system, and utilize its channel access rules to
decide whether to grant the call to the user.
In repeater systems, it is the repeater’s responsibility to:
• Identify if a channel is busy, or
• Identify if a channel is idle, or
• Inform for which radio the channel is reserved.
The repeater does not block or deny any channel access from radios on its system, but will not
repeat transmissions from another system.
There are two main types of channel access in a MOTOTRBO system: Polite and Impolite access.
In the configuration software, channel access is referred to as the Admit Criteria. MOTOTRBO
supports the following Admit Criteria:
•Always: This criteria is often referred to as “Impolite” channel access, and can be
applied to analog and digital channels.
•Channel Free: This criteria is often referred to as “Polite to All”, and can be applied to
analog and digital channels.
•Color Code Free: This criteria is sometimes referred to as “Polite to Own Color Code”
or “Polite to Own System”, and is applied only to digital channels.
•Correct PL: This criteria is sometimes referred to as “Polite to Other System”, and is
applied only to analog channels. The radio checks for a PL match prior to allowing a
transmission.
Channel access methods must be specified for each channel in the radio CPS. The TX (Transmit)
parameters for each defined channel contains an “Admit Criteria” selection that must be set to one
of the values described above.
All these channel access options govern how standard group voice calls and Private Calls access
the system. Not all transmission types utilize these settings. For example, emergency voice calls
always operate impolitely. This gives emergency voice calls a slightly higher priority over existing
traffic on the channel. Data calls are always polite. Since a data call can be queued and retried, its
priority is considered lower than voice.
Note that a “polite” radio user attempting a voice call will be polite to data, but an impolite user may
not. Control messages (used for signaling features) are also always polite. The exception is the
emergency alarm. Emergency alarms are sent with a mix of impolite and polite channel access, in
order to optimize the likelihood of successful transmission.
When the Admit Criteria is either Channel Free or Correct PL, a configurable RSSI threshold is
provided per channel in the radio. If the received signal strength is less than the configured RSSI
threshold, the signal is considered as an interference and the radio gets channel access when the
user initiates a new call. However, if the received signal strength is greater or equal to the
configured threshold, the channel is considered busy and the radio does not get channel access
when the user initiates a new call. It is the responsibility of the site planner or the service provider
to set the RSSI Threshold to an appropriate value considering the RF interference and also ensure

System Feature Overview 23
that the desired signal strength is more than the configured threshold. The default value of RSSI
Threshold is -124 dBm. The configurable range is between -124 dBm to -80 dBm. When a value of
-124 dBm is selected, subscriber does not get channel access if carrier activity is detected due to
interference on the channel when the user initiates a new call. A value of -124 dBm is very
sensitive to RF interference.
When operating in IP Site Connect mode, the repeaters also check the channel for interference
before transmitting. This is required since even though the source radio checks the channel at one
site, it does not mean there is no interference at another site. Therefore, a repeater will check for
over-the-air interference before waking up and transmitting. The repeater always acts with an
Admit Criteria of Channel Free and has a configurable signal strength threshold. Note that
although one site may be busy, the other non-busy sites will continue with the call.
2.2.3.1 Impolite Operation (Admit Criteria of “Always”)
When configured for impolite operation, a radio does not check for an idle channel prior to allowing
a transmission. From the user’s perspective, the radio simply transmits when the PTT is pressed.
However, on a digital repeater channel, the radio checks if the repeater is hibernating.
Transmission will not proceed, if the repeater is hibernating and the radio is unable to wake it.
NOTE: It is very important to note that when a radio is utilizing impolite operation, it is possible that
it is transmitting on top of another user’s transmission. This causes RF contention at the
target. When RF contention occurs between digital transmissions, it is impossible to
predict which signal is usable. If one transmission is much stronger than the other, it is
received instead of the weaker signal. But in most cases, the two transmissions on the
same frequency and time slot results in both transmissions being unusable. Thus, it is
recommended that only disciplined users are granted the right to use impolite operation.
Further, those impolite users are encouraged to utilize the busy channel LED on their radio
to determine, if the channel is idle prior to transmitting.
When operating in IP Site Connect mode, it is important to understand that impolite channel
access only occurs at the local site. If a call is taking place on the IP Site Connect system, and the
original source of that call is at the same site as the interrupting “impolite” radio, RF contention will
occur and it is unclear which source will be successful. If the original source of the call is at a
different site from the interrupting radio, the original call continues at all other sites except where
the interrupting radio is located.
When operating in Capacity Plus or Linked Capacity Plus modes, the impolite operation is
supported only in Emergency Calls.
2.2.3.2 Polite to All Operation (Admit Criteria of “Channel Free”)
When configured for Polite to All operation, the radio checks if channels are idle or busy, prior to
allowing a transmission. The radio is polite to all analog or digital transmissions, another system’s
transmission, or other traffic on your system. This option is often used, when there are neighboring
communications systems, to prevent radio users from disrupting each other’s transmissions.
However, when this option is used, any strong signal on the channel blocks other users from
transmitting.

24 System Feature Overview
2.2.3.3 Polite to Own Digital System Operation
(Admit Criteria of “Color Code Free”)
This criteria applies only to digital channels. When configured for Polite to Own Digital System
operation, the radio checks for an idle or busy channel, prior to allowing a transmission. This
operation is similar to the Polite to All operation with exception that the radio is not polite to analog
systems or other system’s transmissions. It is only polite to other traffic in its own system. This
option is often used when there are no neighboring communications systems, or when there is no
concern about interfering with radios in neighboring communication systems.
2.2.3.4 Polite to Other Analog System Operation
(Admit Criteria of “Correct PL”)
This criteria applies only to analog channels. When configured for Polite to Other Analog System
operation, the radio checks for an Idle or busy channel, prior to allowing a transmission. This
operation is similar to the Polite to All operation with exception that the radio is not polite to analog
systems with the same PL. It is polite to other system’s transmissions. The radio checks for a PL
match prior to allowing a transmission.
2.2.3.5 Polite or Impolite, or Voice Interrupt While Participating
in a Call (In Call Criteria)
The In Call Criteria applies only when the radio is participating in an active call. The radio can
optionally allow others that are part of the call to transmit impolitely (Always), to automatically clear
the channel using the Voice Interrupt feature prior to beginning the voice transmission (Voice
Interrupt), or to follow the previously configured channel access (Follow Admit Criteria). If
configured for an In Call Criteria of Always, the user will receive a Talk Permit Tone when they
press the PTT while receiving a transmission for them. In other words, a radio has the ability to
transmit over another user while listening to their transmission. However, when this happens, the
other party does not stop transmitting and therefore RF contention can occur which may corrupt
both transmissions. The In Call Criteria of Voice Interrupt is an alternative to the In Call Criteria of
Impolite.
The Voice Interrupt option has advantages including the ability to avoid the previously described
RF contention issue by clearing the channel prior to beginning a transmission, which yields a
higher probability of successfully communicating with the intended target radio(s), as compared
with the RF contention encountered with impolite transmissions. However, Voice Interrupt has
disadvantages including a longer channel access time when an interruption is necessary, due to
the signaling having to complete the interruption and handoff.
If configured for an In Call Criteria of Voice Interrupt, the radio user receives a Talk Permit Tone
when PTT is pressed while receiving an interruptible voice transmission and the channel is
successfully cleared down. In other words, a radio user has the ability to clear the channel of
another user’s interruptible voice transmission before beginning their own voice transmission
when both radios are participating in the same voice call (e.g., both are members of the same
group during a Group Call, or both are participating in the same Private Call). The radio user
whose transmission was interrupted, receives a Talk Prohibit Tone until the user releases the PTT.
If the channel is not successfully cleared down, the user typically receives a Channel Busy Tone
until the PTT is released.

System Feature Overview 25
NOTE: For the Voice Interrupt feature to operate consistently, all radios using the channel should
be provisioned with the ability to be interrupted. However, not all need to be provisioned
with the Voice Interrupt capability.
If some radios are provisioned without the ability to be interrupted (e.g., normally desirable for a
supervisor’s radio), then those transmissions cannot be interrupted and the radio user receives a
Channel Busy tone if the Voice Interrupt feature is attempted while receiving an uninterruptible
voice transmission.
If configured for Follow Admit Criteria and the previously configured channel access (Admit
Criteria) is set to either Channel Free or Color Code Free, the user will receive a Transmit Denial
Tone when they press the PTT while receiving a transmission for them. Users must wait until the
user stops transmitting and call hangtime starts before they are granted a transmission. Utilizing
the Channel Free Tone helps train users from transmitting too early. Although a setting of Always
may be useful for speeding up conversations for well disciplined users, it may cause undisciplined
users to “step over” other users. Therefore, it is recommended that most users are provisioned
with an In Call Criteria of Follow Admit Criteria.
2.2.3.6 Repeater Wake-up Provisioning
When there is no inbound traffic for a specified duration (Subscriber Inactivity Timer), the repeater
stops transmitting and enters an inactive state. In this inactive state, the repeater is not
transmitting, but instead it is listening for transmissions. When the user or radio needs to transmit
through the repeater, the radio sends a wake-up message to the repeater.
Upon receiving the wake-up message, the repeater activates and begins transmitting idle
messages. The radio then synchronizes with the repeater before it begins its transmission.
The repeater wake-up sequence is configurable within the radio. The number of wake-up attempts
(“TX Wakeup Message Limit“) and the time between the attempts (“TX Sync Wakeup Time Out
Timer”) may be altered if required to operate with other vendor’s systems. It is recommended that
these values remain at default while operating on MOTOTRBO systems.

26 System Feature Overview
2.3 MOTOTRBO Digital Features
2.3.1 Digital Voice Features
WARNING: It is not recommended to delete a contact from the digital contact list because each
contact can be tied to a cross-functional fleet of systems and devices communicating
together. This may cause the radio to work incorrectly.
2.3.1.1 Group Calls
The digital group is a way of enabling groups to share a channel without distracting and disrupting
one another. Because two-way radios are well suited for “one-to-many” types of calls, the Group
Call is the most common call in a MOTOTRBO system. Hence, the majority of conversations takes
place within a group.
The Capacity Plus and Linked Capacity Plus systems allow a radio user to leave a Group Call and
start another voice or emergency or control call (e.g. Call Alert, Radio Check, Radio Inhibit/
Uninhibit, etc.) while the radio is busy listening in to a Group Call. The radio moves to the current
Rest Channel and starts a new call on the Rest Channel. If a user starts a non-Emergency Call
when all channels are busy, then the call fails, and the radio stays on the traffic channel.
Individual radios that need to communicate with one another are grouped together, and configured
to be members of a group. A transmitting radio can be heard by all the radios within the same
group, and on the same logical channel (frequency and time slot.) Two radios cannot hear each
other, if they are on the same logical channel (frequency and time slot) but on different groups.
Two radios on different logical channels cannot hear each other, even if they are placed in the
same group.
In MOTOTRBO systems, capabilities for Group Calls are configured with the portable and mobile
radio CPS. The repeater does not require any specific configuration for groups. Radios can be
configured to enable the user to select among multiple groups using the radio channel selector
knob or buttons, or using the radio menu contacts list. Which group a radio user hears on a given
channel depends on a configurable parameter called the RX Group List. A call preceding tone can
be provisioned to alert the target user of the incoming Group Call. This can be enabled or disabled
per Group. An introduction to configuring Group Calls and RX Group Lists is provided in “System
Design Considerations” on page 249 of this document.
Groups are defined according to the organizational structure of the end user. When planning for
groups, customers should think about:
• which members of the functional workgroups in their organization that need to talk with
one another,
• how those workgroups interact with members of other workgroups, and
• how users will collectively share the channel resources.
Greater detail on the fleetmapping process is provided in “System Design Considerations” on
page 249 of this document.

System Feature Overview 27
2.3.1.2 Private Calls
MOTOTRBO provides the capability for a user to place a Private Call directly to another radio,
even if they are not in the same group. However, for this action to take place both radios need to
be on the same channel and time slot. This feature allows a radio user to carry a one-to-one
conversation that is only heard by the two parties involved. For example, an employee may use a
Private Call to privately alert a specific manager about a security incident, rather than placing a
Group Call that would be heard by the whole group. Though Private Calls utilize the signaling
capabilities in MOTOTRBO systems to govern which radios are allowed to participate, the use of a
Private Call does not necessarily imply the use of encryption or scrambling.
Private Calls can be configured as confirmed or unconfirmed on a per channel basis. For
confirmed Private Calls, the calling radio transmits a short control signal message to the target
radio. This signaling verifies the presence of the target radio before being allowed to start the call.
The receiving user does not need to manually “answer” this signal, but rather the receiving radio
automatically responds to the setup request. Once the receiving radio replies to the setup request,
the initiating radio sounds a Talk Permit tone and starts the call. The receiving radio sounds a
Private Call indication to the user, prior to relaying the received voice. Once a Private Call is set
up, subsequent transmissions do not require the call setup messaging. For unconfirmed Private
Calls, the calling radio does not transmit any control signaling before being allowed to start the
call. Although there is no confirmation the radio is present on the system, an audible indication
from the target user may act as confirmation. For example, “Joe are you there?”, “Yes, go ahead.”.
It is important to understand the advantages and disadvantages of confirmed and unconfirmed
operation as it relates to performance. In general, confirming radio presence increases the setup
time (voice access time) of a Private Call since the user must wait for the control signaling to go
through the radio network before acquiring a talk permit tone. Although this may take more time, it
does guarantee that the target radio is present prior to providing the talk permit tone. When
operating on an IP Site Connect system that is connected through the public internet, this time
may be longer than when operating on a single site since the control messaging may be traversing
through the internet. If the target radio is scanning or roaming, the setup time of a confirmed
Private Call may increase due to the fact that the first control message may not successfully reach
the scanning or roaming radio. The second attempt, which contains a preamble, has a higher
likelihood of reaching the scanning or roaming radio.
Since unconfirmed Private Calls do not transmit any control signaling, the additional setup time is
not required and therefore the voice access time is shorter. Because setup messaging is not used
prior to starting the call, it is possible that scanning or roaming radios may arrive late to a call. This
could cause the user to miss the first few words of the transmission (no more than what is lost
while scanning for a Group Call). In addition, the user must utilize an audible acknowledgement to
validate presence when configured with unconfirmed Private Calls since no control messaging is
used to confirm radio presence.
In MOTOTRBO systems, capabilities for Private Calls are configured with the portable and mobile
radio CPS. The repeater does not require any specific configurations for Private Calls. Radios can
be configured to allow the user to select the recipient of a Private Call using the radio menu
contacts list. Private Calls can also be mapped to a channel selection or a programmable button.
Users can also manually dial the destination radio ID with the radio keypad. This means a radio
can make a Private Call to any other radio that is on the channel, regardless of whether the radio
has created a CPS Private Call entry for the target radio. A call receive tone, or call preceding
tone, can be configured to alert the target user of the incoming Private Call. This can be enabled or
disabled per individual radio. Greater detail on the fleetmapping process that governs who is
allowed to make Private Calls and to whom, as well as an introduction to the CPS configuration

28 System Feature Overview
section for Private Calls, is provided in “System Design Considerations” on page 249 of this
document.
2.3.1.3 All Call
All Call is a one way voice call between a privileged operator and all users on a logical channel.
The transmitting radio utilizes a special All Call group that every radio on the same system and
logical channel (regardless of group) will receive.
In both Capacity Plus and Linked Capacity Plus systems, all the radios (including radios on busy
channels, except the transmitting radio(s) and radios listening to Emergency Calls) listen to an All
Call. The listening radios on a busy channel may take up to 350 ms to leave their channels and
enter the All Call late. The transmitting radio on a busy channel only enters the All Call late, after
finishing the ongoing transmission. If a radio initiates emergency while participating in an All Call,
then the emergency transmissions are made on the Rest Channel and the radios interested to
participate in the Emergency Call, leave the All Call to join the Emergency Call.
Example: An All Call is occurring on Channel 1, and Channel 2 is the Rest Channel. The radio
initiating an Emergency Call leaves Channel 1, moves to Channel 2, and starts the
Emergency Call. The start of the Emergency Call is announced on Channel 1. This
triggers the radios that want to participate in the Emergency Call to leave Channel 1 and
move to Channel 2.
As an All Call is considered a one-way transmission, users cannot talk back to an All Call. If the
user transmits after receiving an All Call, he transmits using his currently selected group. An All
Call follows the Admit Criteria of the selected channel. More information on the Admit Criteria is
provided in “Channel Access Configuration” on page 382.
All Calls do not communicate across different time slots or channels within the system. The ability
to initiate an All Call is only programmed into radios that are used in supervisory roles. All other
radios monitor All Call transmissions by default. This feature is very useful when a supervisor
needs to communicate with all the users on a logical channel, rather than just a particular group or
individual.
In MOTOTRBO systems, capabilities for All Calls are configured with the portable and mobile
CPS. The repeater does not require any specific configurations for All Calls. Radios can be
configured to enable the user to select an All Call via the radio menu contacts list. All Calls can
also be mapped to a channel selection or a programmable button. A call receive tone, or call
preceding tone, can be configured to alert the target user of the incoming All Call. Greater detail on
the fleetmapping process governs who is allowed to make All Calls, as well as an introduction to
CPS configuration section for All Calls, is provided in “System Design Considerations” on
page 249 of this document.
2.3.1.4 DTMF Hot Keypad
When this feature is enabled, the numeric keypad allows live dialing during dispatch operation.
During a voice call, the user can transmit the following characters using a MOTOTRBO radio with
keypad: 0 1 2 3 4 5 6 7 8 9 * #. These characters are encoded as dual tone multi frequency
(DTMF). These DTMF tones enable the user to communicate with a device connected to a control
station using the numeric keypad.

System Feature Overview 29
This feature is supported in single site conventional, IP Site Connect, Capacity Plus and Linked
Capacity Plus system configurations. This feature is also supported by radios in analog mode.
WARNING: Because a phone patch call needs other call processing requirements in addition to
DTMF tones, simply connecting an APP box to the control station does not enable the
phone patch call capability. If phone patch calls need to be supported, please use the
configurations defined in the DTP feature. See “Digital Telephone Patch (DTP)” on
page 309.
2.3.2 Transmit Interrupt
The Transmit Interrupt feature is a suite of features proprietary to Motorola. This feature generally
allows a radio to shut down an ongoing clear, Basic Privacy, or Enhanced Privacy, or AES
interruptible voice transmission, and potentially initiate a new transmission. Transmit Interrupt is
independent of call type, therefore it applies to Group Calls, Private Calls, Emergency Calls and All
Calls. This feature also applies to Private Calls that are initiated via remote monitor command, and
Group Calls that are initiated via emergency remote monitor.
For software version R01.06.00, this feature is supported on digital direct channels, digital
repeater channels and IP Site Connect local channels. For software version R01.07.00 or later,
this feature is also supported on Capacity Plus system configurations and IP Site Connect wide
area channels. For IP Site Connect wide area channels, a repeater can use this feature to stop a
voice transmission where a radio continues to transmit even after failure of arbitration. This also
provides feedback to the transmitting radio that the transmission is not repeated over-the-air and
allows the radio to participate in a call started by another radio.
Transmit Interrupt is also supported on Linked Capacity Plus system configurations.
To support different use cases, Transmit Interrupt has four unique variations:
•Voice Interrupt: This feature allows a radio that is unmuted to an interruptible voice call,
to stop the ongoing voice transmission and initiate its own voice transmission to the
same call membership. Voice Interrupt is typically used during a prolonged voice
transmission when “late-breaking” or urgent information becomes available, and it is
necessary to disseminate the information to the group as quickly as possible.
•Emergency Voice Interrupt: This feature allows a radio to stop any ongoing
interruptible voice transmission, and initiate its own emergency transmission.
Emergency Voice Interrupt gives a radio an improved access to the radio channel, in an
emergency condition.
•Remote Voice Dekey: This feature allows a radio to stop an ongoing interruptible voice
transmission. It is typically used by a supervisor to remotely dekey a radio that is
inadvertently transmitting (e.g., the PTT is inadvertently pressed for an extended period
of time) and occupying the radio channel.
•Data Over Voice Interrupt: This feature allows a third-party data application on an
option board or attached PC to control the radio in order to stop any ongoing
interruptible voice transmission and initiate its own data message transmission. The
application can also specify in the data message, an option to discard itself, if an
ongoing voice transmission is not interruptible. This feature is useful in situations where
data traffic is more important than voice traffic. Data Over Voice Interrupt is not used by
any data applications native to the radio (e.g., Text Message, Location, and Telemetry
do not use Data Over Voice Interrupt).

30 System Feature Overview
While receiving a Direct Mode/Dual Capacity Direct Mode (DCDM) transmission, a radio may use
the Transmit Interrupt feature to remotely dekey the transmitting radio and begin its own Direct
Mode or Repeater Mode transmission. Similarly, while receiving a Repeater Mode transmission, a
radio may use the Transmit Interrupt feature to remotely dekey the transmitting radio, and begin its
own Repeater Mode transmission. However, the radio may not use the Transmit Interrupt feature
to remotely dekey the transmitting radio’s Repeater Mode transmission and begin its own Direct
Mode transmission. This scenario is not supported because Transmit Interrupt dekeys only the
radio’s transmission within a channel (timeslot), but does not dekey the repeater which remains
keyed on the Direct Mode carrier frequency, and supports two channels (timeslots). The repeater
is not dekeyed because this may interfere undesirably with a call in the other channel (timeslot)
supported by that repeater.
Provisioning of the Transmit Interrupt feature in general, is separated into two basic categories:
1. Radios that have the ability for voice transmissions to be interrupted.
2. Radios that have the ability to initiate transmit interrupt commands.
NOTE: The radios may be provisioned with none, one, or both of these capabilities.
There are a few important items to consider before provisioning of the Transmit Interrupt feature:
• The Transmit Interrupt feature is supported in digital direct mode, single site repeater
mode, on both local and wide area slots of the IP Site Connect mode, Capacity Plus,
and on Linked Capacity Plus system configurations.
• In Capacity Plus and Linked Capacity Plus configurations, an All Call can only be
stopped by Emergency Voice Interrupt. Voice Interrupt, Remote Voice Dekey, or Data
Over Voice Interrupt features are not supported.
• Because the Transmit Interrupt features are proprietary to Motorola and use some
proprietary signaling (i.e., manufacturer-specific extensions that comply to the ETSI
DMR Tier 2 standards), non-Motorola radios may not be able to unmute to an
interruptible voice transmission and Motorola radios may not be able to interrupt a non-
Motorola radio’s voice transmission. Hence, it is highly recommended to assign radios to
separate groups and/or channels. This classifies radios provisioned with Transmit
Interrupt capability from the radios that are not provisioned with the capability.
•In Direct Mode, Transmit Interrupt can typically clear an interruptible voice transmission
from the channel in less than two seconds. In Single Site Repeater Mode, Transmit
Interrupt can typically clear an interruptible voice transmission from the channel in less
than three seconds. The Transmit Interrupt feature provides one automatic retry in the
event that the first interrupt attempt fails due to corrupt signaling (e.g., RF coverage
degradation, signaling collisions with other radios, etc.). The retry essentially doubles
the times shown above. If the radio user still needs to interrupt after the failed retry, the
user needs to initiate another service request.
• VOX is not compatible with the Transmit Interrupt feature. Therefore, VOX is prevented
from operating when any of the Transmit Interrupt features are enabled.
NOTE: For the Transmit Interrupt feature to operate consistently, all radios using the channel
should be provisioned with the ability to be interrupted. If some radios are provisioned
without the ability to be interrupted (e.g. normally desirable for a supervisor’s radio), then
those radios’ transmissions cannot be interrupted.

System Feature Overview 31
2.3.2.1 Upgrading a System to be Transmit Interrupt Capable
There are several considerations when upgrading a deployed system that presently do not support
the Transmit Interrupt feature,1 to become Transmit Interrupt capable.
For systems that use a DR 3000 repeater, the repeater software version must be upgraded to
R01.06.00, or later.
For systems that do not use privacy exclusively (See “Voice and Data Privacy” on page 95), radio
transmissions with privacy disabled and interruptible voice enabled cannot be received by radios
using software versions prior to R01.06.00.
For systems that use privacy exclusively, there are no major concerns receiving radio
transmissions with both privacy and interruptible voice enabled; provided the older release
supports the type of privacy being used by the radio provisioned with software version R01.06.00
or later.
To minimize service disruption during the upgrade period, systems that do not use privacy
exclusively may be upgraded using the following approach:
• Provision new radios with software version R01.06.00 or later. Configure two channels;
one channel with Transmit Interrupt features enabled, and the other channel with all
Transmit Interrupt features disabled. During the upgrade, the channel with all Transmit
Interrupt features disabled is used.
• Individually upgrade previously deployed radios to software version R01.06.00 or
later, and provision with the two channels described above. The channel with all
Transmit Interrupt features disabled is then used during the upgrade.
• For systems that use a repeater, the repeater may be upgraded to be Transmit Interrupt
capable at any time. Finally, once all radios have been upgraded to the compatible
software version, the channel with the Transmit Interrupt features enabled is used by all
radios on the system.
2.3.3 Digital Signaling Features
We have already described how digital calls utilize digital vocoding and error correction coding
processes, and that a given digital call occupies a single logical channel (frequency and TDMA
time slot). Within a given time slot, the digital call is organized into voice information and signaling
information. Included in the signaling information is an identifier used to describe the type of call
that is transmitted within the time slot (e.g. Group Call, All Call, or Private Call). Signaling
information also includes identification information and/or control information, which is used to
notify listeners on a voice call of system events and status (e.g. the ID of the transmitting radio and
the group ID). Because this information is repeated periodically during the course of the call, this
embedded signaling allows users to join a voice transmission that is already in progress and still
participate in the call. This is referred to as Late Entry, and is an advantage over analog signaling
schemes.
1. Systems that are running on software versions R01.01.00 – R01.06.00, or later which has the Transmit
Interrupt feature disabled in the CPS configuration, or non-Motorola equipment, etc.

32 System Feature Overview
2.3.3.1 PTT ID and Aliasing
This feature allows the target radio to identify the originator of a call. If programmed with the radio
CPS (Customer Programming Software), a user friendly alphanumeric name or “alias” can also be
displayed. These user friendly aliases are also used when initiating voice calls and digital signaling
features. The alias information in the transmitting radio should correspond with the alias
information in the receiving radio. The transmitting radio ID is sent over-the-air and, if there is an
alias for that ID in the receiving radio, the receiving radio displays the alias. If no alias is configured
at the receiving radio for that ID, then only the transmitting radio's ID is shown.
2.3.3.2 Radio Enable/Disable
There are two ways to enable/disable a radio:
• by another radio, typically in a supervisory role, that sends Inhibit/Uninhibit command
using over-the-air signaling, or
• by a third-party application connected to the repeater, that sends Inhibit/Uninhibit
command using the ADP application.
2.3.3.2.1 Using Over-the-Air Signaling
The Radio Disable feature can be used to stop any inappropriate use of a radio, or to prevent a
stolen radio from functioning. In MOTOTRBO systems, Radio Disable is configured in the portable
and mobile radios with the CPS. To allow a radio to use this function, it must be enabled in the
CPS “Menu” settings. To permit (or prevent) a radio from receiving and responding to this
command, go to the “Signaling Systems” settings in the CPS.
When disabled, the radio's display blanks and the radio is no longer able to make or receive calls.
The radio can still be turned on and off; this indicates that the radio has not failed, but is disabled.
Once disabled, a radio can also be enabled via the CPS. All radios are configured to accept Inhibit
commands by default, but this can be disabled via the CPS.
For over-the-air radio enable signaling to be successful, the target radio must be turned on and be
within coverage of the site it was disabled at. This is important since a disabled radio locks onto
the site or channel on which it was disabled, even after a power cycle. To receive an enable
command over-the-air, the radio also has to be within coverage of the site where the disabling
occurred. This may also be accomplished by communicating with the radio on the talkaround
frequency of the site in which it was disabled.
2.3.3.3 Remote Monitor
The Remote Monitor feature allows a remote user to activate a target radio’s microphone and
transmitter for a period of time. A call is silently set up on the target radio, and its PTT is controlled
remotely without any indications given to the end user. The duration that the target radio transmits
after receiving a Remote Monitor command is set in the target radio through the CPS. When
receiving the Remote Monitor command, the target radio initiates a Private Call back to the
originator of the Remote Monitor command.
This feature is used to ascertain the situation of a target radio which is powered-on, but is
unresponsive. This is beneficial in a number of situations including:

System Feature Overview 33
•theft,
• incapacity of the radio user, or
• allowing the initiator of an Emergency Call to communicate hands-free in an emergency
situation.
In MOTOTRBO systems, Remote Monitor is configured in portable and mobile radio CPS. To allow
a radio to use this function, it must be enabled in the CPS “Menu” settings. To permit (or prevent) a
radio from receiving and responding to this command, go to the “Signaling Systems” settings in the
CPS. When a radio is configured to decode the remote monitor command, the duration that the
target radio transmits after receiving a Remote Monitor command is also set in the CPS “Signaling
Systems” settings of the target radio.
The Remote Monitor feature may be activated on a disabled radio. Remote Monitor could also be
programmed to be activated on radios that are in emergency mode only.
2.3.3.4 Radio Check
The Radio Check feature checks if a radio is active in a system without notifying the user of the
target radio. Besides the Busy LED, there is no other audible or visual indication on the checked
radio. The receiving radio automatically and silently responds with an acknowledgement to the
initiating radio.
This feature is used to discreetly determine if a target radio is available. For example, if a radio
user is non-responsive, Radio Check could be used to determine if the target radio is switched on
and monitoring the channel. If the target radio responds with an acknowledgement, the initiator
could then take additional action such as using the Remote Monitor command to activate the
target radio’s PTT.
In MOTOTRBO systems, Radio Check is configured in portable and mobile radio CPS. To allow a
radio to use this function, it must be enabled in the CPS “Menu” settings. All MOTOTRBO radios
will receive and respond to a Radio Check, i.e. this feature cannot be turned off in the CPS.
2.3.3.5 Call Alert
The Call Alert feature allows a radio user to essentially page another user. When a radio receives
a Call Alert, a persistent audible and visual alert is presented to the user. The initiator of the Call
Alert is also displayed. If a user is away from his radio at the time of the reception, the alert
remains until the user clears the Call Alert screen. If the user presses the PTT while the Call Alert
screen is active, he starts a Private Call to the originator of the Call Alert. For in-vehicle
applications, this is often used in conjunction with the Horn and Lights option. When a user is away
from his vehicle, a Call Alert can initiate the vehicle’s horn and lights to sound and flash, which
notifies the user to return to the vehicle and call the originator.
In MOTOTRBO systems, Call Alert is configured in portable and mobile radio CPS. To allow a
radio to use this function, it must be enabled in the CPS “Menu” settings. All MOTOTRBO radios
will receive and respond to a Call Alert (i.e. you cannot disable this feature by using the CPS).

34 System Feature Overview
2.3.3.6 Remote Voice Dekey
The Remote Voice Dekey feature allows a radio user to stop any interruptible voice transmission,
except for All Calls. This ability to remotely stop an interruptible voice transmission is provisioned
into the radio via the CPS and accessed via a programmable button.
NOTE: For the Remote Voice Dekey feature to operate consistently, all radios using the channel
should be provisioned with the ability to be interrupted. However, not all need to be
provisioned with the Remote Voice Dekey capability.
If some radios are provisioned without the ability to be interrupted (e.g., normally desirable for a
supervisor’s radio), then those radios’ transmissions cannot be interrupted and the radio user
receives a Remote Voice Dekey Failure Tone if Remote Voice Dekey is attempted while receiving
an uninterruptible transmission. The radios that are provisioned without the ability to be interrupted
(e.g., a supervisor’s radio) may still be provisioned with the Remote Voice Dekey feature, which
gives those radios the ability to interrupt another radio’s interruptible voice transmission.
For this feature, the initiating radio is not required to be a member of the voice call that is being
interrupted. Therefore, it is possible to interrupt a voice call, and then initiate a new call to a
different group or individual. Once the original voice transmission is terminated via the Remote
Voice Dekey feature, the interrupting radio user can initiate a new call via any of the available call
initiation methods.
When the programmable button is pressed and an interruptible voice transmission is on the
channel, the radio attempts to stop the interruptible voice transmission. If the radio succeeds at
interrupting the voice transmission, the radio user receives a Remote Voice Dekey Success Tone
when the channel is successfully cleared down. If the radio fails to interrupt the voice transmission,
then the radio user typically receives a Remote Voice Dekey Failure Tone. The radio user whose
transmission was interrupted receives a Talk Prohibit Tone until the PTT is released.
2.3.4 Digital Emergency
MOTOTRBO offers a variety of emergency handling strategies that will fit the customer’s
organizational needs. In its basic form, MOTOTRBO provides the ability for a radio user in distress
to send a confirmed emergency alarm message, and emergency voice to a user on a supervisory
radio. The emergency alarm message contains the individual radio ID of the initiator. Upon
reception of an emergency alarm, the supervisor receives audible and visual indications of the
emergency and the initiating radio ID is displayed. Depending on configuration, emergency voice
may follow between the initiator and the supervisor. Once the supervisor handles the emergency
situation (i.e. solves the problem), he clears the emergency on the supervisor radio. Once the
initiator clears his emergency on the initiator radio, the emergency is considered over.
NOTE: A radio will not roam while reverted to a channel due to an emergency or when Active Site
Search is disabled. Reference the site roaming section for details on the interactions
between emergency and roaming.
Each mobile radio can program the Emergency Alarm to any of the programmable buttons,
whereas for the portable radio the Emergency Alarm can only be programmed to the orange
button. The Emergency Alarm can also be triggered externally through a footswitch for a mobile
application or any other applicable accessory. Pressing the emergency button causes the radio to
enter emergency mode, and begin its emergency process.

System Feature Overview 35
When a user presses the Emergency button, the radio gives audible and visual indications to show
that it has entered emergency mode. There is a CPS configurable option available, referred to as
Silent Emergency, which suppresses all indications of the emergency status on the user’s radio.
This feature is valuable in situations where an indication of an emergency state is not desirable.
Once the user breaks radio silence by pressing the PTT and speaking, the Silent Emergency
ends, and audible and visual indications return.
When the user’s radio is in the emergency mode, various other features are blocked that may
distract him from his communication with the supervisor. For example, the user will not be able to
initiate other features such as Scan, Private Call, or other command and control functions.
Once the emergency is complete (e.g. turn off and turn on the radio, or long/short press of the
emergency button depending on the radio configuration) these abilities will return.
The emergency sequence is generally made up of two major parts:
• the signaling and
• the following voice call.
The emergency alarm is sent first, and depending on configuration is commonly followed up by an
Emergency Call.
An emergency alarm is not a data service, but rather a confirmed command and control signaling
that is sent to a group. More than one radio can be configured on the system to monitor that group,
and be designated to acknowledge emergency alarms for that group. These radios are considered
acknowledging supervisors. There is no user level acknowledgement. The supervisor radio
automatically acknowledges the emergency, and provides an alert to the supervisor radio user.
There are other radios that are designated to only monitor emergency alarms, but are not
permitted to acknowledge them; these users are commonly referred to as non-acknowledging
supervisors. Thus, sending the emergency alarm to a group allows for multiple supervisors to
receive the emergency alarm indication. It is important that only one acknowledging supervisor
should be configured per group and slot; otherwise there may be contention between the
acknowledgements.
The supervisors retain a list of received emergency alarms so that they can keep track of multiple
emergencies. Once cleared, the emergency alarm is removed from the list, and the next one is
displayed. These emergencies are displayed in a last-in-first-out sequence. The supervisor has
the ability to hide the emergency alarm list, so he can contact service personnel to attend to the
received emergency situation. The channel where the emergency alarm was received is displayed
to aid the supervisor when changing channels.
If the user follows up the Emergency Alarm with a voice call while in the emergency mode, his
transmission contains an embedded emergency indication. Any radio user can be configured to
display this embedded emergency indication. Emergency Calls are always processed with an
admit criteria of Always. This allows the Emergency Call to transmit regardless of the current
channel activity. If there is another radio currently transmitting, contention may occur.
The initiating radio supports a feature that is tied to silent emergency and the Emergency Call. The
“Unmute Option” prevents the radio from receiving voice traffic after initiation of a Silent
Emergency. In situations where an indication of an emergency state is not desirable, it is important
to be able to mute incoming voice, that may give away the initiators emergency state. Once the
user breaks radio silence by pressing the PTT and speaking, the radio returns to its normal
unmute rules.

36 System Feature Overview
Silent emergency and the unmute options have no effect on data. It is the responsibility of the end
user to make sure data is not sent to a terminal that would divulge any emergency state.
Transmission of data does not clear Silent Emergency.
The channel and group on which a user transmits his emergency is crucial to properly contacting a
supervisor. MOTOTRBO offers the ability for a user to transmit the emergency on a selected
channel or to automatically change to a predetermined channel to transmit his emergency.
Transmitting an emergency on a selected channel (referred to as a “tactical” emergency) is often
useful on small systems where there are only a few groups of users. Each group has its own
specified user that handles emergencies.
Automatically changing to a predetermined channel, referred to as “reverting”, is often useful in
systems that have a dispatch style emergency strategy. Users in various groups and channels are
configured to revert to a specific channel and group to process an emergency. This allows one
user to monitor an “Emergency” group, and all other users revert to him in case of an emergency.
This minimizes the possibility of supervisors missing emergencies on one channel, while
monitoring other channels. After the emergency is cleared, all users revert back to the selected
channel they were on before the emergency. In MOTOTRBO systems, the Emergency Revert
Channel is configured in portable and mobile radio CPS at the Digital Emergency Systems
settings.
The Capacity Plus and Linked Capacity Plus systems do not support a revert channel for
emergency. The start of an Emergency Call is announced over all busy channels. This allows a
listening radio that is interested in joining the Emergency Call, to leave its channel and join the
Emergency Call. A radio is interested in an Emergency Call if the emergency group is either the
Tx-Group, or is in the Rx-Group list of the radio. A radio listening to an Emergency Call (e.g., e1)
joins another Emergency Call (e.g., e2), only if the e2’s group has a higher priority than the e1’s
group. The first priority is the Tx-Group, followed by any Rx-Group in the Rx-Group list of the radio.
The Capacity Plus and Linked Capacity Plus systems ensure that an Emergency Call should start
on a channel where the users monitoring the “Emergency” group are present. There are some
behavior differences in software versions R01.05.00 – R01.07.00. This is shown in the following
flowchart:

System Feature Overview 37
NOTE: A radio does not provide any audible indication to the user when the radio switches
channels. However, the group display on the radio changes.
NOTE: In software version R01.05.00, an Emergency Call may not be serviced if ALL of the
following scenarios occur:
• All Trunked Channels are busy.
• A call for the emergency talkgroup is active on a channel.
Is All Call active?
Is Rest Channel idle?
Is an Emergency Call for the
same Talkgroup active?
Is call on busy Rest Channel
interruptible?
Emergency Call is
transmitted impolitely over
the ongoing All Call because
all radios are on the channel
where All Call is active.
Emergency Call is transmitted
over the ongoing Emergency Call
because the receiving radios are
on this channel. In R01.05.00 and
R01.06.00, it is transmitted
‘impolitely’. In R01.07.00 or later,
Transmit Interrupt is used to stop
the ongoing call.
Emergency Call is transmitted
over the idle Rest Channel.
Emergency Call is
transmitted impolitely over
the busy Rest Channel.
Transmit Interrupt is used to stop the
ongoing call. Emergency Call is then
transmitted on the idle Rest Channel.
R01.05.00 R01.06.00 or
later
In R01.05.00,
R01.06.00 R01.07.00
Yes
No
Yes
Yes
No
No
Yes
No

38 System Feature Overview
• A radio powers on or joins the system after a long fade and the radio initiates an
Emergency Call. In this instance, there is no radio to service the Emergency Call on the
busy Rest Channel.
There are three major methods to process the emergency alarm and the Emergency Call; all are
configurable through the CPS. They are Emergency Alarm Only, Emergency Alarm and Call, and
Emergency Alarm with Voice to Follow.
The Linked Capacity Plus system handles an Emergency Call at the source site in the same way
as in a R01.07.00 Capacity Plus system. If a Rest Channel is busy at a destination site, and the
call is interruptible, then the ongoing call is interrupted for the Emergency Call to proceed.
However, if the ongoing call is not interruptible, the Emergency Call starts impolitely.
NOTE: The impolite Emergency Call is sent to the sites associated with the emergency talkgroup.
2.3.4.1 Emergency Alarm Only
When configured for Emergency Alarm Only, the emergency process only consists of the
emergency alarm part. The number of emergency alarm attempts and their admit criteria are
configurable, and can even be set to retry indefinitely. The number of alarm attempts are controlled
by CPS parameters in the Digital Emergency System settings; these parameters include the
number of polite and impolite retries. The alarm is initially sent regardless of channel activity, and
once the configured impolite attempts are exhausted, the polite retries are executed when the
channel is idle. Emergency ends when:
• an acknowledgement is received,
• all retries are exhausted,
• the user manually clears the emergency, or
• the user pushes the PTT.
No voice call is associated with the emergency when operating as Emergency Alarm Only.
Pressing the PTT clears the emergency, and a standard voice call is processed.

System Feature Overview 39
2.3.4.2 Emergency Alarm and Call
When configured for Emergency Alarm and Call, the emergency consists of the emergency alarm
process followed by the ability to perform an Emergency Call. The number of emergency alarm
attempts and their admit criteria are configurable, and can even be set to retry indefinitely. The
alarm is initially sent regardless of channel activity, and once the configured impolite retries are
exhausted, the polite retries are executed when the channel is idle.
Emergency alarm stops when:
• an acknowledgement is received, or
• all retries are exhausted.
The radio still remains in an emergency state. Any follow up PTT initiates an Emergency Call, and
the call includes an embedded emergency indication. If the user presses the PTT before the radio
sends an emergency alarm, the radio stops sending the alarm, and starts the Emergency Call.
While in the emergency mode, all subsequent voice transmissions are Emergency Calls. The user
remains in emergency mode until he manually clears emergency. The only way to reinitiate the
emergency alarm process is to reinitiate the emergency.

40 System Feature Overview
2.3.4.3 Emergency Alarm with Voice to Follow
When configured for Emergency Alarm and with Voice to Follow, the emergency consists of
sending a single emergency alarm, and followed by an automatic transmission of an Emergency
Call. This is referred to as hot microphone. The radio only sends one emergency alarm regardless
if there is channel activity, and then without waiting for an acknowledgement the radio immediately
activates the microphone and initiates an Emergency Call without the need of the user pressing
the PTT. The duration of the hot microphone state is configurable through the CPS in the Digital
Emergency Systems settings. This transmission is considered an Emergency Call, and therefore
includes the embedded emergency indication. Once this hot microphone duration expires, the
radio stops transmitting, but remains in the emergency mode. Any follow up PTT initiates an
Emergency Call, and includes the embedded emergency indication. The user remains in the
emergency mode until he manually clears his emergency. The only way to reinitiate the
emergency alarm and the hot microphone is to re-initiate the emergency.
It is important to note that when configured for Emergency Alarm with Voice to Follow, the radio will
continue to transmit voice for the duration of the provisioned hot microphone timer. Since voice
has priority over data, any data is queued while voice is transmitting, including the GPS update
that was triggered by the emergency. The GPS data cannot be delivered until after the radio stops
transmitting voice, and after the repeater hangtime has expired. The GPS data has no additional
priority over other data queued in the radios, or over any traffic on the channel. Therefore, its
delivery may be delayed if the radio in emergency has pending data queued or if the channel is
busy processing other traffic.
It is recommended when utilizing Emergency Alarm with Voice to Follow and GPS, that the hot
microphone timer be at maximum 30 seconds. There are a few reasons for this. First of all, data
messages will not stay in the queue for ever, 30 seconds is short enough so to give the GPS data
a chance to be transmitted without timing out. Second, if the hot microphone timer is longer than
30 seconds, and the GPS update rate is around the same value, then other GPS messages may
start to fill up in the queue while the voice transmission is processing. This not only occurs with the
radio in emergency, but with all other radios since the channel is busy. Therefore when the voice
call ends, all radios will be attempting to access the channel with their GPS data which increases
the likelihood of collisions and lost messages. Finally, it is important to understand that while the
user is transmitting due to its hot microphone timer, there is no way to communicate back to him.
Most users can explain their situation in less than 30 seconds and require some feedback from the
emergency dispatcher much sooner. That is why it is recommended to keep this value low and if
additional monitoring is required, the remote monitor feature can be utilized. Only use a long hot
microphone timer in specialized applications.
Also, since the emergency alarm itself is not acknowledged nor retried, its reliability is less than
that of the standard Emergency Alarm and Emergency Alarm Only and Call. These considerations
should be taken into account when choosing to operate with Emergency Alarm with Voice to
Follow.

System Feature Overview 41
2.3.4.4 Emergency Voice Interrupt for Emergency Alarm
The Emergency Voice Interrupt feature, when enabled in a radio, is used during the initiation of an
emergency condition when an interruptible voice transmission is already taking place on the
channel.
When an emergency is initiated with Emergency Voice Interrupt enabled, the radio attempts to
interrupt an ongoing, interruptible voice transmission on the channel. The radio then uses the
established procedures for either Emergency Alarm or Emergency Alarm with Call, depending
upon the CPS configuration. For the Emergency Voice Interrupt for Emergency Alarm feature, the
radio is not required to be a member of the voice call being interrupted.
NOTE: For the Emergency Voice Interrupt for Emergency Alarm feature to operate consistently,
all radios using the channel should be provisioned with the ability to be interrupted.
However, not all need to be provisioned with the Emergency Voice Interrupt for Emergency
Alarm capability.
If some radios are provisioned without the ability to be interrupted (e.g., normally desirable for a
supervisor’s radio), then those radios’ transmissions cannot be interrupted and the radio user
instead transmits the Emergency Alarm in accordance with the configuration of the polite and
impolite Emergency Alarm fields in the CPS, if Emergency Alarm is attempted while receiving
another radio’s uninterruptible transmission.
If the interruption of the voice transmission is successful, the radio uses the established
procedures for either Emergency Alarm or Emergency Alarm with Call, depending upon the CPS
configuration, once the channel has been cleared. The radio user whose transmission was
interrupted receives a Talk Prohibit Tone until the PTT is released.
If the interruption of the voice transmission fails, the radio then uses the established procedures for
either Emergency Alarm or Emergency Alarm with Call, depending upon the CPS configuration.
However, the probability of success diminishes because the original voice transmission had not
been successfully cleared from the channel.
If the voice call on the channel is not transmitting an interruptible voice signal, the radio uses the
established procedures for either Emergency Alarm or Emergency Alarm with Call, depending
upon the CPS configuration, again with a lower probability of success.

42 System Feature Overview
2.3.4.5 Emergency Voice Interrupt for Emergency Voice
The Emergency Voice Interrupt feature, when enabled in a radio, is used during the initiation of an
emergency voice transmission, primarily when an interruptible voice transmission takes place on
the channel and the radio does not belong to that voice transmission.
The radio attempts to interrupt the voice transmission, and then uses the established procedures
for Emergency Voice Transmissions, when all of the following conditions are met:
• Emergency Voice Interrupt is enabled.
• The radio is in an emergency condition (e.g., the designated Emergency button was
pressed previously).
• Another radio’s interruptible voice transmission is taking place on the channel.
• The radio in the emergency condition does not belong to the other radio’s voice
transmission (i.e., the radio in the emergency condition is not receiving the other radio’s
voice transmission).
• The radio user in the emergency condition requests an Emergency Voice Transmission.
The Emergency Voice Interrupt for Emergency Voice feature is not used when the radio belongs to
the voice call is being interrupted. Instead, when the radio belongs to the call on the channel (i.e.,
the radio that is receiving the voice transmission), the “In Call Criteria” is used rather than the
Emergency Voice Interrupt feature. This is because some systems may disallow radios to interrupt
any call to which they belong. In this case, the user must wait until the receiving transmission has
finished, before beginning their Emergency Voice transmission.
The Emergency Voice Interrupt for Emergency Voice feature is also capable of interrupting an All
Call provided the All Call is transmitting interruptible voice.
NOTE: For this feature to operate consistently, all radios using the channel should be provisioned
with the ability to be interrupted. However, not all need to be provisioned with the
Emergency Voice Interrupt for Emergency Voice capability.
If the radio succeeds at interrupting the voice transmission, the radio uses the established
procedures for Emergency Voice Transmissions, once the channel has been cleared. The radio
user whose transmission was interrupted, receives a Talk Prohibit Tone until the PTT is released. If
the radio fails to interrupt the voice transmission or the voice transmission is not interruptible, the
radio also uses the established procedures for Emergency Voice Transmissions. However, the
probability of success diminishes because the original voice transmission had not been
successfully cleared from the channel.

System Feature Overview 43
2.3.5 Restricted Access to System (RAS)
The Restricted Access to System (RAS) feature prevents unauthorized subscriber users from
using the repeaters in the system to transmit to their targeted user or user groups. Additionally,
RAS provides limited protection to prevent unauthorized subscribers from listening to any repeater
outbound voice/data/CSBK transmission. The unauthorized subscriber device could be a Motorola
subscriber, or a DMR-compatible subscriber from other vendors. However, RAS is not a privacy
feature and if voice privacy is a concern, Basic Privacy, Enhanced Privacy, or AES should be used.
See “Types of Privacy” on page 95 for details.
This feature supports all existing ADP interfaces and is supported in all MOTOTRBO system
configurations – Conventional Single Site, IP Site Connect, Capacity Plus, and Linked Capacity
Plus.
This feature provides two methods to prevent a subscriber from accessing the system: RAS Key
Authentication and Radio ID Range Check. These two methods are independent of each other
and may be enabled/disabled separately or together. When used together, they provide a robust
and flexible way to control the subscribers’ access to the system.
2.3.5.1 Restricted Access to System (RAS) Key Authentication
In this method, both the repeater and subscriber are configured with a secret RAS key via CPS.
When a subscriber transmits, the subscriber uses its configured RAS key to encode the bursts.
When a repeater receives the bursts, the repeater also uses its configured RAS key to decode the
bursts. If the RAS keys in the subscriber and repeater are the same, the repeater decodes and
repeats the bursts successfully. However, if the subscriber does not have a RAS key or its RAS
key does not match the one configured in the repeater, the decoding process in the repeater fails,
and the transmission is blocked at the repeater. Therefore, the bursts from the unauthorized
subscriber are not repeated and cannot reach the targeted user or user group.
This method is secure and difficult to break or circumvent, because the RAS ID length ranges from
6 to 24 characters. The algorithm is very robust. However, this method requires CPS
configurations in the subscriber’s codeplug, resulting in more time and extra effort, when changes
have to be made to a fleet of radios.
2.3.5.2 Radio ID Range Check
In this method, up to 64 radio ID ranges can be provisioned in the repeaters. Each of these radio
ID ranges may be configured as allowed or left as un-configured. If the radio ID is within any of
the allowed radio ID ranges when the repeater receives a transmission from a subscriber, the
repeater repeats it normally. However, if the subscriber’s radio ID is not within any of the allowed
radio ID ranges, the repeater blocks the transmission. Hence, the transmission from unauthorized
subscribers are not repeated and cannot reach the targeted user or user group.
This method only requires configurations in the repeaters. Therefore, it is very easy to make
changes quickly. However, an unauthorized user may analyze the radio transmission over-the-air,
or use other means to guess some allowed radio IDs and create clones of authorized IDs, thus
gaining access to use the repeater.

44 System Feature Overview
2.3.6 Digital Voting
In a two-way radio system, a receive-and-transmit repeater is typically located at an elevated area
such as the top of a hill or tall building, and has a high powered transmitter so that all the
subscribers operating within the desired service area can receive signals at an acceptable
strength. However, the mobile and portable subscribers typically have considerably smaller
transmitted power because of size and cost considerations. The result is that while all the
subscribers within the service area of the repeater can receive the transmissions, the repeater
may not receive the transmissions from the subscribers, or may receive the transmissions at
signal strengths that are too low to provide reliable communications. In other words, the talk-in
range of the repeater is typically significantly less than its talk-out range.
To resolve this imbalance, multiple receive-only repeaters (satellite receivers) can be installed at
various locations throughout the service area to relay the radio’s transmission to the repeater.
Once a satellite receiver receives an acceptable signal transmitted by the radio, the signal can be
relayed back to the repeater over the IP network. Then the repeater repeats the relayed signal at a
sufficiently high power level such that all radios in the service area are able to receive it.
However, depending on where the transmitting radio is, the repeater itself (via its internal receiver)
and other satellite receivers may also receive the radio’s transmission at an acceptable signal
strength level. In this case, the repeater receives multiple copies of the same transmission from
different receivers, selects one best copy of the received transmission, and ignores the rest. This
selection is accomplished by a “voting” process. Typically, the voting process analyzes each
received signal and determines which one is the best based on the signal-to-noise ratio of the
signal or a bit error rate.
By selecting the best signal copy among all the receivers, an additional benefit of voting is
reducing the effects of local interference or fading, thus improving voice and data quality.
The digital voting feature is the voting solution for MOTOTRBO digital radio systems. To achieve
the best voting result, the voting selection is executed at the smallest possible level, known as the
burst level, and is called continuous voting. MOTOTRBO digital voting is available in all system
configurations – Digital Conventional Single Site, IPSC, Capacity Plus, and LCP.
Digital voting is available starting from software version R02.30.02 onwards. Any repeaters prior to
those versions will have to be upgraded in order to operate properly in a voting enabled system.
Radios with firmware: R01.11.02 and above for MOTOTRBO, R02.06.04 and above for
MOTOTRBO 2.0 are compatible with digital voting.
2.3.7 CSBK Data
This feature aims to improve the data communication performance and reliability, by using a data
transmission method called “CSBK data”, whereby a single CSBK is used to transmit the ARS,
GPS and XCMP device raw data. The OTA transmission time is reduced to one (1) burst.
Therefore chances of channel collision are reduced, and the system capacity of enhanced GPS is
enlarged greatly. An XCMP device can send multiple single CSBKs to other XCMP devices; the
same CSBK can be transmitted repetitively to improve reliability.
NOTE: The XCMP device here refers to an option board (OB) or a non-IP peripheral device.

System Feature Overview 45
2.3.7.1 Supported Data Service
• The ARS data that originates from the radio or the server.
• The GPS data that originates from the radio or the XCMP device targeted to the server.
• The raw data that originates from the XCMP device and targeted to the server.
• Data from XCMP device to XCMP device can be sent as one CSBK or multiple single
CSBKs. Multiple single CSBKs are only supported in direct mode.
2.3.7.2 Impacted Features
•Enhanced GPS - Enhanced GPS with window sizes 5, 6, 7, 8, 9, 10 are compatible with
CSBK data compression. Window sizes 1 and 2 are introduced to generate high data throughput.
• Battery Save and Scan Preamble - CSBK data follows the unconfirmed data method for
Battery Save and Scan Preamble CSBK. There is no preamble for the CSBK data targeted to the
server.
• Enhanced Channel Access - CSBK data follows the unconfirmed data method for ECA.
• GPS Revert - Location CSBK data follows the unconfirmed GPS data method for GPS
revert.
2.3.7.3 Improved Third-Party Interfaces
The following is a list of improved third-party interfaces categorized by repeater and radio:
1.Repeater
• Repeater Call Monitor – monitors CSBK data
• Wireline Protocol – routes CSBK data to the wireline gateway
2.Radio
• XCMP – transmits as CSBK data, and transmits at the Enhanced GPS channel
• ARS – transmits as CSBK data
• LRRP – transmits as CSBK data
2.3.7.4 Affected System Components
The following is a list of system components affected by the CSBK data feature:
• Repeater – only supported by MTR3000 and 32 MB DR Series
• Radio – only supported by R02.08.00 and later
•CPS
•MNIS
• ARS (DDMS), LRRP and Raw Data Applications

46 System Feature Overview
2.4 MOTOTRBO Integrated Data
2.4.1 Overview
When performing in digital mode, any MOTOTRBO radio can be used as an integrated voice and
data radio, where the radio can send voice as well as data messages on a given logical channel.
This does not refer to data services like enabling users to surf the web, send video images, or
synchronize their office desktops. This is not the right technology for such bandwidth-hungry
applications. However, it is a great technology for productivity-enhancing applications like
messaging, location based services, simple database queries, bar code reading, and fill-in-the-
form type of applications. Additionally, it is built into the MOTOTRBO system, so there are no
monthly fees or dependencies on public carrier services, and customers control what applications
their users can access.
The MOTOTRBO system provides reliable data communications throughout the same areas
where the system provides readily usable voice communications. However, there is a trade-off
between the desired RF coverage area for data and the data throughput of the system. Extending
the range of a system's operation requires more data message retries to successfully complete
confirmed transactions, thus lowering throughput.
Integrating voice and data on the same channel brings several benefits. These include:
• Use of one RF channel for both voice and data.
• Use of one system infrastructure for both voice and data.
• Use of one subscriber to send and retrieve both voice and data messages over-the-air.
Integrating voice and data on the same channel also brings several considerations. These include
the following:
• Traffic loading
• Customer application requirements
• Contention of voice and data.
“System Design Considerations” on page 249 of this document provides practical guidance on the
above considerations.

System Feature Overview 47
MOTOTRBO supports data services in a number of ways.
• MOTOTRBO allows radios to send “unit-to-unit” and “unit-to-group” data packets. It
supports confirmed and unconfirmed delivery of a data packet. The table below shows
the confirmed and unconfirmed mode for all the software versions.
NOTE: If some of the radios are still running on older software versions like R01.00.00 or
R01.01.00, then the radios must select the unit-to-unit data as confirmed mode.
• MOTOTRBO also enables infrastructure and/or PC based applications by supporting
Internet Protocol (IP) addressing and IP packet data services. Rather than relying
upon external modems, MOTOTRBO radios can connect directly to computer
equipment with standard USB interfaces. This simplifies and lowers the cost of
integrating with applications, and at the same time expands the universe of potential
applications that organizations can deploy. Depending upon availability in your region,
Motorola offers two PC based MOTOTRBO applications.
• MOTOTRBO supports a Third Party Application Partner Program. This program
includes a complete application developer’s kit that fully describes interfaces for IP data
services, command and control of the radio, and for option boards that can be installed
in the radio.
For some infrastructure based data applications, the radio must first complete a registration
process before data messages can be exchanged between the radio and the infrastructure based
application. Registration has no impact on voice operation, aside from utilizing the same channel.
Polite voice calls will have to wait until an in-progress registration completes before it can use the
channel, while impolite voice calls can transmit on top of a registration transmission. A radio does
not have to register for voice services. A radio registers when the radio powers up in a data
capable mode, or changes into a data capable mode. A radio registers with a Presence Notifier,
which is incorporated within the third-party applications. The Presence Notifier informs the data
application servers that the registered radio is “on the system” and available for services.
In MOTOTRBO systems, the codeplug configuration determines whether or not a radio attempts to
register on the selected channel. This is defined via the ARS parameter which is enabled or
disabled through the settings within each channel. It must be set to enabled for those channels
that are utilized for data communications with infrastructure based applications.
2.4.2 Text Messaging Services
Multiple MOTOTRBO system components interact together to deliver text messaging services.
These include the built-in text messaging capabilities of MOTOTRBO subscriber radios and the
Call Type/
Release R01.01.00 – R01.03.00 R01.04.00 R01.05.00 – R01.06.00
Unit-to-Unit
Confirmed Confirmed CPS selectable for a
personality. Confirmed (by
default)
Exception: In IP Site Connect, location data is
always sent unconfirmed.
Unit-to-Group Unconfirmed

48 System Feature Overview
third party text messaging applications. The services provided by each of these components are
described in the following subsections.
Figure 2-8 shows a sample MOTOTRBO Text Messaging system configuration. See “System
Components and Topologies” on page 163 for more details on setting up your MOTOTRBO
system.
Refer to the MOTOTRBO Network Interface Service (MNIS) and MOTOTRBO Device Discovery
and Mobility Service (DDMS) sections for details on data communication with applications through
a repeater network interface, instead of a control station.
2.4.2.1 Built-In Text Messaging Service
The built-in text messaging feature allows MOTOTRBO portable and mobile radio users to send
and receive information in a text format. This feature provides a useful alternative to voice on the
MOTOTRBO system. The built-in text message service is fully accessed from the menu system on
MOTOTRBO radio models with keypads and displays. Some aspects of this service are also
available to non-display models.
Figure 2-8 Text Messaging Services
Fixed Clients (Dispatcher)
MOTOTRBO Text Messaging Client
Fixed Clients (Dispatcher)
MOTOTRBO Text Messaging Client
Portable Radios
Mobile Radios
MOTOTRBO Text Messaging
Mobile Client
Portable Radios
Mobile Radios
Portable RadiosPortable Radios
Mobile RadiosMobile Radios
MOTOTRBO Text Messaging
Mobile Client
MOTOTRBO Text Messaging
Mobile Client
Internet
Cell phone or e-mail
addressable device
USB
InternetInternet
Cell phone or e-mail
addressable device
USB
Tx
Rx
Tx
Rx
USB
LAN
USB
USB
Tx
Rx
Tx
Rx
Tx
Rx
Tx
Rx
Tx
Rx
Tx
Rx
USB
LAN
USB
USB
LAN
USB
USB
LAN
USB
USB
Application Server
•Presence Notifier
•Text Messaging Server
•Text Messaging Dispatch
•MCDD
Control Stations
USB
USB
Application Server
•Presence Notifier
•Text Messaging Server
•Text Messaging Dispatch
•MCDD
Control Stations
USB
USB
Control StationsControl Stations
USB
USB

System Feature Overview 49
2.4.2.1.1 Services Provided to a Radio User
Using the built-in text messaging services, a radio user can create, send, receive, store and
display a text message. The following capabilities are included:
• A radio user can create a text message in one of two ways: Quick text or limited free-
form text messages. Quick text messages are pre-defined using CPS. This allows a
user to choose from commonly sent messages without having to retype the content.
Once selected, the user is allowed to edit any part of the Quick text message prior to
sending. The CPS allows you to define 10 Quick Text messages.
• A radio user can select to send a text message to other radios. Messages can be sent to
an individual or to a group. When a message is sent to an individual, the sender
receives an acknowledgement once the recipient receives the message. If all delivery
retry attempts were exhausted, a failure indication will be generated. With messages
addressed to a group, the sender only receives confirmation that the message was
transmitted and does not receive confirmation from any of the intended recipients.
• When receiving a text message, the user is notified of a new message by an icon,
display string, and an audible tone if enabled in the codeplug via the CPS.
• Messages are received only if the radio is currently in digital mode of operation. A radio
user should enter Scan mode to receive messages if multiple channels are being
utilized. System planning considerations associated with data and scan are discussed in
“System Design Considerations” on page 249 of this document.
• A user can store up to 30 received or sent text messages at a time. The user is notified
once the Inbox and sent folder storage becomes full. Once full, subsequent new
messages automatically cause the oldest messages to be deleted. Messages are not
deleted when the radio is turned off.
• A user can store up to 30 draft text messages in the Drafts folder at a time. Once full,
subsequent new drafts automatically cause the oldest draft(s) to be deleted. A user can
opt to Send, Edit, or Delete the drafts in the Drafts folder. The user can opt to Save a text
message that is being written or edited to the Drafts folder. If a high priority event causes
the radio to exit the text message editing screen, the current text message is
automatically saved into the Drafts folder. A draft that is sent is deleted from the Drafts
folder and stored to the Sent folder.
• The user can scroll through messages and select any message to read, reply to,
forward, save or delete.

50 System Feature Overview
2.4.2.2 Predictive Text Entry
Predictive text entry is now available for text messaging in MOTOTRBO software version
R02.10.00. Previous releases supported the multi-tap input method whereby the user repeatedly
presses the same key to cycle through the letters for that key. For example, to type the word “the”
using multi-tap method, the radio user presses the buttons “8-tuv”, “4-ghi” twice, and “3-def” twice.
However, with predictive text, each key press results in a prediction, therefore they only have to
press “8-tuv”, “4-ghi”, and “3-def”, which generates “the”.
Predictive text may take some time to master for some radio users. Therefore, there is an option to
return to the multi-tap input method when necessary. Although once mastered, predictive text
entry can lower the number of overall keystrokes utilized when typing a text message, making text
messaging quicker and easier.
Predictive text also provides additional functions:
•Smart Punctuation – For alphabetic languages, the radio includes punctuation
intelligently based on the input key. For example, after the radio user presses “2-abc”,
“2-abc”, “6-mno”, “1 -,.?” and “8-tuv”, the word “can’t” is predicted.
•Word Prediction – The radio can learn the common word sequences the radio user
uses often. This function predicts the next word after the user enters the first word of the
sequence that is frequently used. This can be enabled or disabled via the utilities menu.
•Sentence Capitalization – The radio can automatically capitalize the first word of a
sentence for alphabetic languages. This function can be enabled or disabled via the
utilities menu.
•Word Correction – The radio can supply alternative choices when the input word is not
recognized by the radio dictionary. For example, if the radio user incorrectly types “thsi”,
the radio autocorrects to “this”. This function can be enabled or disabled via the utilities
menu.
•Auto Accenting – Mostly used with non-English words, the radio automatically adds an
accent to words such as “café”.
•User Defined Words – A radio user can add words that are not in the standard
dictionary, such as names, e-mail addresses, and instant messaging IDs.
NOTE: Predictive text is only supported in color display models – the 5-line full keypad portables
and the 4-line alphanumeric mobiles in software version R02.10.00 or later. Mobiles
require a four-way navigation microphone with keypad.
The following input methods are supported on the 5-line full keypad portables in software version
R02.10.00 or later:
• Roman Keypad (English, Spanish, Portuguese, French, Italian, German, Polish, Turkish
and Chinese PinYin)
• Simplified Chinese Keypad (PinYin, Stroke)

System Feature Overview 51
• Traditional Chinese Keypad (ZhuYin)
• Korean Keypad (Korean)
• Cyrillic Keypad (Russian)
The following input methods are supported on the 4-line alphanumeric mobiles in software version
R02.10.00 or later:
• Roman Keypad (English, Spanish, Portuguese, French, Italian, German, Polish, Turkish
and Chinese PinYin)
2.4.3 Location Services
Refer to the MOTOTRBO Network Interface Service (MNIS) and MOTOTRBO Device Discovery
and Mobility Service (DDMS) sections for details on data communication with applications through
a repeater network interface, instead of a control station.
The MOTOTRBO location feature allows a dispatcher to determine the current location of a radio
on a display map. The dispatcher can obtain the radio’s location alone (latitude/longitude) or the
location combined with other information about the environment (horizontal speed, direction, etc.)
that allows value-added services, such as tracking of resources.
MOTOTRBO systems enable location services via two complementary functions. First, the
MOTOTRBO mobile and portable radio portfolio includes models that are equipped with a built-in
GPS receiver. The acquisition of location data is done by a GPS receiver inside the radio and is
dependent on the GPS receiver receiving accurate signals from the earth-orbiting Global
Figure 2-9 Location Services
Fixed Clients (Dispatcher)
MOTOTRBO Location Client
Fixed Clients (Dispatcher)
MOTOTRBO Location Client
GPS Radios
GPS Radios
GPS RadiosGPS Radios
GPS RadiosGPS Radios
Tx
Rx
Tx
Rx
Tx
Rx
Tx
Rx
Tx
Rx
Tx
Rx
Tx
Rx
Tx
Rx
LAN LAN LAN
Control Stations
Application Server
• Presence Notifier
• Location Server
• Location Dispatch
Control Stations Control Stations Control Stations
Application Server
• Presence Notifier
• Location Server
• Location Dispatch
Application Server
• Presence Notifier
• Location Server
• Location Dispatch

52 System Feature Overview
Positioning System (GPS) satellites. However, the GPS receiver may not work well indoors or in
environments where the sky is largely obscured. Using the integrated data services capability of
the MOTOTRBO system, GPS equipped mobiles and portables are able to transmit their location
coordinates, over the radio system, to a receiving application that displays the radios’ geographic
locations on a high resolution map. This third party receiving application is the second part of the
system.
MOTOTRBO provides a location interface to third party location services applications.
2.4.3.1 Performance Specifications
The definitions for some of the terms stated in the table above are as below:
•Cold start – A cold start scenario occurs when the radio is first powered up, and the
GPS receiver is attempting to acquire its first position lock. In this scenario, the GPS
receiver only has a valid almanac stored; it does not have any valid satellite ephemeris
data nor valid real-time clock synchronization. Almanac data is stored in a non-volatile
(persistent) memory, and is valid for approximately one year. The GPS receiver regularly
updates the almanac data; therefore it will always be valid unless the radio is powered
off for more than one year. The almanac data provides a mapping of the GPS satellites’
position in the sky in relation to a real-time clock.
•Hot start – A hot start scenario occurs when the GPS receiver attempts to acquire a
new location fix after a previous fix had occurred recently. In this scenario, the GPS
receiver has valid satellite ephemeris data, a valid almanac, and valid real-time clock
synchronization.
•TTFF – Time to First Fix indicates the time the GPS receiver takes to determine its first
or subsequent position lock. This is determined largely by the time taken to download a
full satellite ephemeris or satellite orientation packet with a data rate of 50 bits per
second (bps), as well as, how long it takes for the GPS receiver to reach the relevant
satellite in its Scan List. In a cold start, the Scan List includes all of the 24 orbiting
satellites. The GPS receiver samples each satellite for a certain amount of time to
determine if it is visible or not before moving to the next satellite. The receiver continues
to do this until it detects a certain number of visible satellites and can determine an
approximate location, thus helping the receiver to truncate the Scan List. In a hot start,
the receiver already has most, if not all, the data needed to calculate its position.
Therefore, no scanning is needed and minimal downloading is necessary to calculate
position, resulting in a lower time to acquire a positional fix.
GPS Transmitter Portable Mobile
TTFF (Time to First Fix) Cold Start < 2 minutes < 1 minute
TTFF (Time to First Fix) Hot Start < 10 seconds
Horizontal Accuracy < 10 meters
Note: Accuracy specifications are for long-term tracking (95th percentile values > 5 satellites visible at
a nominal -130 dBm signal strength).

System Feature Overview 53
•Horizontal Accuracy – Horizontal Accuracy indicates a radius length from the reported
point location. The latitude and longitude reported is equivalent to a point in the center of
a circle, with the horizontal accuracy value as the radius of the circle. The true position
should be within this location range.
2.4.3.2 Services Provided to a Radio User
When the location service is disabled, the radio does not provide any location updates to a
location application server. An icon is displayed on the radio if the location service is enabled. The
absence of this icon indicates that the location service is disabled. The icon shows a full satellite
dish when good GPS signals are detected and an empty satellite dish when the radio is receiving
poor GPS signals.
The radio does not display its current location on its screen. With the exception of pressing the
Emergency button, a radio user cannot trigger a location update to a location application server. In
general, the radio user does not have to take any action in this process; the radio transmits the
location coordinates automatically over the system.
2.4.3.3 Services Provided to a Location Application
For all the services, a third party location application server is required to send an explicit request
to the radio. A radio does not provide unsolicited location update to a location application server.
When the radio turns on and/or selects a properly configured channel (i.e. the previously
mentioned “ARS Parameter”), the radio registers with the presence service. The location
application thus learns that this radio is on the air, and will make an explicit request for location
updates if it is configured to track the location of the radio.
The GPS equipped radios transmit an update of their location coordinates over the radio system in
response to 3 service methods.
• Single Location Update – The location application server wants to know the current
location of a radio user. In this case, the application sends a request for a single location
update.
• Periodic Location Updates – Single location update is used to track the location of a
radio user by a location application server, but is an inefficient use of air interface.
Location tracking allows a location application server to periodically get the location of a
radio user by sending a single location request that contains the time interval between
updates. The radio continues to update its location periodically at the specified time
interval until the request is cancelled by the location application server. The location
tracking application can configure the radio to provide updates as frequently as once
every 10 seconds. The default value is once every 10 minutes. The rate of update is
Good Signal Poor Signal Disabled
no icon

54 System Feature Overview
configurable in increments of 1 second and must be matched with the resource
capabilities of the radio system and the needs of the end-user. This is discussed further
in “System Design Considerations” on page 249.
• On Emergency – A radio will send its location after the user triggers an emergency
alarm or an emergency alarm and call request. The location update is sent only to the
location application server which had previously sent an active location request for
location updates from that radio upon an emergency event. This location update is sent
by the radio only after the processing of emergency is completed. For example, for
Emergency Alarm with Call, the location data is only sent after the emergency alarm is
acknowledged and the initial Emergency Call is completed. This happens because the
location data is sent as a data burst which has lower priority than the voice call.
2.4.3.4
GPS Revert Channel
The GPS Revert Channel feature allows system operators a configurable option to off load radio
transmitted location updates onto a programmed digital channel that differs from the digital
Selected Channel. This feature effectively removes Location Update traffic from the Selected
Channel in order to free up that channel to accommodate increased voice loads and/or to enhance
the user experience by reducing the number of channel busies during voice call requests. This
feature also allows a large group to communicate on a single voice channel while sending location
updates on multiple GPS Revert Channels to accommodate larger Location Update loads. This
increases the Location Update throughput associated with radios belonging to a single group.
Each channel programmed into the radio has a configurable CPS option to designate the GPS
transmission channel on which it transmits Location Update messages. The CPS options for the
GPS transmission channel are Selected, All, and None. Choosing Selected means that the GPS
updates are transmitted on the current channel. In the case of All, a single channel must be
chosen from the list of all channels. This chosen channel is known as the GPS Revert Channel
and this is where GPS updates are transmitted on. It is understood that there may be instances
when the radio is known to be out of range. In order to extend battery life, minimize time away from
the Selected Channel, and/or to efficiently use frequency resources in these situations, the radio
can also be configured to disable the transmission of Location Update messages on a per channel
basis by using the selection None. It should be noted that a radio will be shown as present to the
dispatcher when a radio is switched from a GPS enabled channel to a GPS disabled channel until
the presence indication duration is exceeded.
To configure the radio to support location updates, there are a few parameters that must be
managed correctly. How these parameters interact to dictate the radio’s performance is shown in
the table that follows. These parameters are the radio wide GPS setting that resides in the General
Settings CPS folder, and the ARS and GPS Revert settings that are present for each channel
defined in CPS. In this case the channel being defined is titled “Channel1”. Also, in the case where
a GPS Revert Channel (GPS1) is selected, this requires that GPS1 has already been defined as a
channel in CPS.

System Feature Overview 55
2.4.3.5 Enhanced GPS Revert Channel
The Enhanced GPS Revert channel is an enhancement of the GPS Revert channel functionality
that supports higher throughput and increased reliability. Similar to the former feature, a subscriber
offloads location responses routed to a server, to a revert channel. The primary difference lies in
the method a subscriber accesses the channel. In the GPS Revert channel feature, subscribers
access a channel in a desynchronized manner and may therefore cause transmission collisions.
The probability of collision increases with the number of transmissions made over the channel and
collisions adversely affect the reliability of transmissions.
This enhanced feature enables subscribers to access a channel in a synchronized manner, which
eliminate collisions and allow them to use the channel efficiently. The synchronization between
subscribers is achieved by a repeater that divides a logical channel into groups of contiguous
bursts defined as “windows”. This allows subscribers to make reservations for these windows in
which GPS data can be transmitted. This is a slot wide configuration. The windowed data structure
consists of an eight minute data superframe. Within the eight minute data superframe, there are 16
data frames, each 30-second in duration This data superframe is repeated over and over again.
Both the data frame and superframe always have the same size for every windowed GPS Revert
channel.
General
Settings: GPS
Channels:
Zone1
Channel1
ARS
Channels:
Zone1
Channel1
GPS Revert
Result
Not Enabled Not Enabled Not Selectable
GPS Chip: Disabled
Presence: Disabled
Location: Disabled
Not Enabled Enabled Not Selectable
GPS Chip: Disabled
Presence: Enabled
Location: Disabled
Enabled Not Enabled Not Selectable
GPS Chip: Enabled
Presence: Disabled
Location: Disabled
Enabled Enabled None
GPS Chip: Enabled
Presence: Enabled
Location: Disabled
Enabled Enabled
Selected (Channel1)
GPS Chip: Enabled
Presence: Enabled
Location: TX on Channel1
GPS1
GPS Chip: Enabled
Presence: Enabled
Location: TX on GPS1
Note: Not Selectable means the setting cannot be configured as the option is grayed out.

56 System Feature Overview
Within a 30-second data frame, there are windows that can be reserved by subscribers for GPS
data transmission. The number of windows within a 30-second data frame depends on the size of
each window. A window consists of an announcement slot in the beginning followed by bursts of
GPS data. The diagram below illustrates the windowed data structure for a window size of six (one
announcement + five bursts of GPS data).
The window size is dependent on the amount of GPS data to be sent, the privacy mode and
header compression usage. Based on window size, the number of windows in a 30-second data
frame is shown in the following table:
Figure 2-10 Windowed Data Structure for a Window Size of Six
Window Size
(Includes Announcement Burst)
Number of Windows
(in a 30-second data frame)
5100
683
771
862
955
10 50
Data
Frame 0 1 2 3 8079 8281
ABABABA
Announcement
On Slot Off Slot
CSBK
Data
Header
Proprietary
Header
½Rate
Data
½Rate
Data
½ Rate
Data
BABA
0 1 2 13 14 15
30 seconds
8 min
Single Site, encrypted example
Data
Superframe

System Feature Overview 57
The CSBK data feature introduces a 7.5-second data frame; within a 2-minute data superframe,
there are 16 data frames. Based on window size, the number of windows in a 7.5-second data
frame is shown in the following table:
A repeater’s slot that is configured with “Enhanced GPS” maintains allocations of all the windows.
At the beginning of every window, the repeater sends an announcement containing the current
window number, data frame and the ID of the subscriber for the next reserved window. The
diagram below shows the scheduling of different subscribers in a window map for a given data
superframe.
Window Size
(Includes Announcement Burst)
Number of Windows
(in a 7.5-second data frame)
1125
262
30 seconds
window
1
window
2
window
3
window
4.... .... .... window
99
window
100
Data Frame 1 Sub 23 sub 0 sub 48 sub 13 sub 0 sub 0 sub 0 sub 32 sub 0
Data Frame 2 Sub 23 sub 8 sub 55 sub 43 sub 0 sub 0 sub 0 sub 0
Data Frame 3 Sub 23 sub 0 sub 0 sub 0 sub 0 sub 0 sub 0 sub 32 sub 0
Data Frame 4 Sub 23 sub 0 sub 55 sub 0 sub 0 sub 0 sub 0 sub 0
Data Frame 5 Sub 23 sub 0 sub 48 sub 0 sub 0 sub 0 sub 0 sub 32 sub 0
Data Frame 6 Sub 23 sub 8 sub 55 sub 0 sub 0 sub 0 sub 0 sub 0
Data Frame 7 Sub 23 sub 0 sub 0 sub 0 sub 0 sub 0 sub 0 sub 32 sub 0
Data Frame 8 Sub 23 sub 0 sub 55 sub 0 sub 0 sub 0 sub 0 sub 0
Data Frame 9 Sub 23 sub 0 sub 48 sub 13 sub 0 sub 0 sub 0 sub 32 sub 0
Data Frame 10 Sub 23 sub 8 sub 55 sub 0 sub 0 sub 0 sub 0 sub 0
Data Frame 11 Sub 23 sub 0 sub 0 sub 0 sub 0 sub 0 sub 0 sub 32 sub 0
Data Frame 12 Sub 23 sub 0 sub 55 sub 0 sub 0 sub 0 sub 0 sub 0
Data Frame 13 Sub 23 sub 0 sub 48 sub 0 sub 0 sub 0 sub 0 sub 32 sub 0
Data Frame 14 Sub 23 sub 8 sub 55 sub 0 sub 0 sub 0 sub 0 sub 0
Data Frame 15 Sub 23 sub 0 sub 0 sub 0 sub 0 sub 0 sub 0 sub 32 sub 0
Data Frame 16 Sub 23 sub 0 sub 55 sub 0 sub 0 sub 0 sub 0 sub 0
30 sec 1 min 2 min 4 min 8 min Free
window

58 System Feature Overview
This windowed data structure with an 8-minute data superframe and a 30-second data frame
allows this enhanced feature to support update rates of 0.5, 1, 2, 4 and 8 minutes in addition to
one-time updates.
The diagram below shows the scheduling of different subscribers in a window map for a given data
superframe when the window size is 1 with a 7.5-second data frame.
This windowed data structure with a 2-minute data superframe and a 7.5-second data frame
allows this enhanced feature to support update rates of 7.5, 15, 30, 60 and 120 seconds in
addition to one-time updates.
Before sending a location response, a subscriber requests a window for reservation (for one-time
location response) from the repeater, or a set of periodic windows for periodic location responses.
The repeater allocates window(s) (if available) and informs the subscriber in a grant message. The
subscriber stores the window timing, reverts to the Enhanced GPS Revert channel before the
allocated window arrives, and verifies its reservation by listening to a confirmation grant from
repeater. The subscriber then sends its location response in the reserved window. Since
7.5 seconds
window
1
window
2
window
3
window
4.... .... .... window
124
window
125
Data Frame 1 Sub 23 sub 0 sub 48 sub 13 sub 0 sub 0 sub 0 sub 32 sub 0
Data Frame 2 Sub 23 sub 8 sub 55 sub 43 sub 0 sub 0 sub 0 sub 0
Data Frame 3 Sub 23 sub 0 sub 0 sub 0 sub 0 sub 0 sub 0 sub 32 sub 0
Data Frame 4 Sub 23 sub 0 sub 55 sub 0 sub 0 sub 0 sub 0 sub 0
Data Frame 5 Sub 23 sub 0 sub 48 sub 0 sub 0 sub 0 sub 0 sub 32 sub 0
Data Frame 6 Sub 23 sub 8 sub 55 sub 0 sub 0 sub 0 sub 0 sub 0
Data Frame 7 Sub 23 sub 0 sub 0 sub 0 sub 0 sub 0 sub 0 sub 32 sub 0
Data Frame 8 Sub 23 sub 0 sub 55 sub 0 sub 0 sub 0 sub 0 sub 0
Data Frame 9 Sub 23 sub 0 sub 48 sub 13 sub 0 sub 0 sub 0 sub 32 sub 0
Data Frame 10 Sub 23 sub 8 sub 55 sub 0 sub 0 sub 0 sub 0 sub 0
Data Frame 11 Sub 23 sub 0 sub 0 sub 0 sub 0 sub 0 sub 0 sub 32 sub 0
Data Frame 12 Sub 23 sub 0 sub 55 sub 0 sub 0 sub 0 sub 0 sub 0
Data Frame 13 Sub 23 sub 0 sub 48 sub 0 sub 0 sub 0 sub 0 sub 32 sub 0
Data Frame 14 Sub 23 sub 8 sub 55 sub 0 sub 0 sub 0 sub 0 sub 0
Data Frame 15 Sub 23 sub 0 sub 0 sub 0 sub 0 sub 0 sub 0 sub 32 sub 0
Data Frame 16 Sub 23 sub 0 sub 55 sub 0 sub 0 sub 0 sub 0 sub 0
7.5
secs
15
secs
30
secs 1 min 2 mins Free
window

System Feature Overview 59
subscribers only send their location response in their reserved windows, collisions will not happen
here. Hence, this methodology promotes the following benefits:
• Support for up to 360 location responses per minute per repeater using both slots, while
running at 90% capacity, and decrease in the number of channels and associated
hardware needed for GPS data transmission.
• Increased GPS reliability due to the drastic reduction of collision among subscribers
sending GPS data. For more details on reliability based on voice loading on primary
channel, refer to 4.4.6.6 “Enhanced GPS Revert – Loading & Reliability”.
• More control over system throughput, by allowing users to choose the most appropriate
window size, based on the location response characteristics needed.
• For a window size of 1, support up to 1808 location responses per minute per repeater
using both slots, while running at 90% capacity is possible. According to the memory
limitation, 3616 radios for a 2-minute update per repeater using both slots cannot be
supported, the maximum number of radios allowed is only 2200. If there are more than
2200 radios, it is recommended to configure the two scheduled slots with two repeaters
to share the loading.
• For a window size of 2, support up to 896 location responses per minute per repeater
using both slots, while running at 90% capacity is allowed.
This feature is supported in repeater mode only and works in single-site, IP Site Connect, Capacity
Plus and Linked Capacity Plus modes of operation. Only GPS data (unconfirmed only) is
supported on the Enhanced GPS Revert channel in conventional mode (both single-site and
IPSC). In Capacity Plus and Linked Capacity Plus modes, ARS Registration Message is also
supported on the Enhanced GPS Revert channel. There is no support for voice or other non-GPS
data on the Enhanced GPS Revert channel. Data from option board interface is also not supported
over an Enhanced GPS Revert channel.
When the CSBK data feature is enabled, the GPS and ARS data are compressed into a single
CSBK data. Window size 1 is only supported by MNIS mode because the window announcement
gets transmitted through the repeater’s outbound air interface, while window size 2 is supported by
both the control station and MNIS mode.In order to ease system migration when enabling the
CSBK data feature, a window size of 5 to 10 can be considered as it is quite compatible with the
CSBK data feature. The size depends on the following factors:
• The parameters that the application has requested in a location response, such as
longitude, latitude, time, altitude, velocity, direction, and so on.
• Whether IP/UDP headers compression is enabled.
The table below shows the calculation for the window size with enhanced privacy or AES enabled.
Requested Element LRRP Response
Size (bytes)
Latitude + Longitude 11
Time 6
Request ID ** 3
Speed_hor * 3
Direction_hor 2

60 System Feature Overview
The following calculations assume GPS data is unconfirmed and “Compressed UDP Data Header”
is selected in the CPS.
For No Privacy,
For Enhanced Privacy or AES,
If a subscriber is out of range or its battery is dead, it will not send GPS data during its reserved
windows, so the repeater also has a mechanism to free up the windows reserved for that
subscriber. The repeater waits for a certain period of time before releasing the windows and this
time is dependent on the cadence rate of the subscriber’s location request. The table below
summarizes the amount of time the repeater waits before de-allocating windows for a subscriber.
In a subscriber, it is highly recommended to keep the Enhanced GPS Revert channel in the
“Channel Pool” in the CPS. This prevents the user from accessing the Enhanced GPS Revert
channel that may affect GPS reliability. A channel can be configured as an Enhanced GPS Revert
channel by selecting the field “Enhanced GPS” in the channel settings. In order to send responses
to the Enhanced GPS Revert channel, the GPS revert channel setting of the home channel has to
be set to “Enhanced”.
In a multisite system with roaming enabled, all sites are recommended to use the same setting
and window size as an Enhanced GPS Revert channel. This can be configured through the
Enhanced GPS Revert channel of the Home channel.
Altitude * 3
Radius * 2
* Variable sized fields
** Assume that Request ID value is smaller than 256.
Update Rate Wait Time Before
De-allocation (minutes)
30 seconds 5
1 minute 5
2 minutes 10
4 minutes 20
8 minutes 30
Requested Element LRRP Response
Size (bytes)
WindowSize LRRPResponseSize 1+()12÷()3+=
WindowSize LRRPResponseSize 1+()12÷()4+=

System Feature Overview 61
In a repeater, the CPS allows either one or both slots to be configured as Enhanced GPS. The
window size in the repeater’s Enhanced GPS slot should match the window size in the
subscribers. One slot can be configured for regular Data Revert and the other slot can be
configured for Enhanced GPS Revert. The repeater CPS also allows a user to choose the
maximum percentage of windows that will be used for periodic updates. The possible values are
90%, 75%, 60%, and 45%. The rest of the windows are used for one-time updates and also to
empty out queued data. When a subscriber is participating in a voice call, chances are it may miss
its windows. This will lead to windows getting queued up in the subscriber. When this happens, the
subscriber can make one time requests to ask for additional windows to empty out its queue.
In a situation whereby a system has heavy voice loading, the subscriber may start to miss their
reserved windows quite frequently. Hence, in such a scenario it is advised to run the system at
60% or 45% capacity so the rest of the windows can be used to clear up the queued data. For
more details on system reliability based on voice call loading, refer to 4.4.6.6 “Enhanced GPS
Revert – Loading & Reliability”.
In an IP Site Connect system or a Linked Capacity Plus system where a revert channel is a wide
area channel, only one repeater’s slot needs to be selected with periodic window reservation
(90%, 75%, 60%, and 45%). For all the other peers, this value should be set to “None”.
For all modes, it is not recommended to have any non-GPS data on the GPS Revert channel. The
only exception is Capacity Plus and Linked Capacity Plus modes where ARS data is also
supported on the GPS Revert channel. The system throughput is dependent on the window size
selected for the system and the percentage of windows reserved for periodic updates. The table
below summarizes system throughput:
NOTE: These numbers are based on good signal conditions. The actual throughput and reliability
may vary with RF conditions and voice call loading. For more details on loading-reliability
relationship, see 4.4.6.6 “Enhanced GPS Revert – Loading & Reliability”.
The Enhanced GPS feature can be configured in the following manner in:
1.Conventional single-site and IPSC modes:
1.1. One slot for voice, one slot for Enhanced GPS Revert
1.2. One slot for GPS Revert, one slot for Enhanced GPS Revert
Window
Size
Number of Updates per Minute per Slot
90% 75% 60% 45%
1904 752 600 456
2448 376 304 224
5180 150 120 90
6150 125 100 75
7128 107 86 64
8112 93 75 56
9100 83 66 50
10 90 75 60 45
Table 4.1 System Throughput of Different Window Sizes

62 System Feature Overview
1.3. Both slots for Enhanced GPS Revert
2.Capacity Plus and Linked Capacity Plus modes:
2.4. One slot of data revert repeater for GPS/ARS, one slot for all other data
2.5. Both slots for Enhanced GPS Revert
If digital voting is enabled in a system with Enhanced GPS, some of the window sizes cannot be
used for the Enhanced GPS feature:
• If the system is a single site system, all window sizes 1 or 2 with CSBK data feature
enabled, or 5 to 10 may be used. Examples of such systems are Conventional Single
Site, one site IPSC, Capacity Plus or one site LCP.
• For multisite IPSC or LCP, if the IP delay between sites is up to 60 milliseconds, the
window size must be 1 or 2 with CSBK data feature enabled, or 7, or bigger. If the IP
delay is up to 90 milliseconds, the window size must be 1 or 2 with CSBK data feature
enabled, or 8, or bigger. Otherwise, the GPS data may not be transmitted nor received
properly.
More details in Sections 3.2.3.1.5.1 “Single Site Conventional”, 3.2.3.1.5.2 “IP Site Connect Mode”
and 3.2.3.1.5.3 “Capacity Plus Mode”.
2.4.3.5.2 ARS Initialization Delay
Upon power on, subscribers normally register with the Presence Notifier by sending ARS
messages immediately. In a scenario where a user has a system with many subscribers powering
on within a short time, there can be many collisions between ARS registration messages. To
reduce collisions, a user can configure the maximum value of an initial random delay for ARS
registration via the CPS. This field is called “ARS Initialization Delay” and has a range of 0 minutes
to 4 hours with a default value of 0 minutes.
A value of “0 minutes” defines that the ARS registration message will be sent out between 5
seconds and 15 seconds and this feature is essentially not delayed (5 seconds to 15 seconds was
the existing delay in ARS registration prior to R01.07.00). If a user selects a value of “30 minutes”,
then the subscriber randomly chooses a time between 5 seconds and 30 minutes and sends the
ARS when this random time elapses. This randomization of time between different subscribers
sending the ARS reduce ARS collisions at power on.
When to use:
• This feature can be used with Enhanced GPS to avoid collisions among large number of
subscribers sending ARS messages in a short period of time. However, the user must
enable “Persistent LRRP Request” in the CPS to ensure that GPS data is still sent even
if ARS is delayed.
• This feature can be used in any scenario where large number of subscribers power on,
in a short period of time and delay in ARS registration message is permitted.
When not to use:
• This feature should not be used in situations where ARS registration message is
immediately needed. For example; text messaging from server to subscriber may not
work properly if this feature is enabled.

System Feature Overview 63
The table below summarizes the recommended ARS initialization delay value when ARS is sent
on the Enhanced GPS channels in trunked systems (Capacity Plus and Linked Capacity Plus
modes). The value varies with the window size and periodic loading percentage for the system.
Total Number of Radios Sending ARS based on ARS Initial Delay Value
Window
Size
Periodic
Loading
(%)
30
mins
60
mins
90
mins
120
mins
150
mins
180
mins
210
mins
240
mins
1
90 100 200 300 400 500 600 700 800
75 250 500 750 1000 1250 1500 1750 2000
60 400 800 1200 1600 2000 2400 2800 3200
45 550 1100 1650 2200 2750 3300 3850 4400
2
90 144 288 432 576 720 864 1008 1152
75 360 720 1080 1440 1800 2160 2520 2880
60 576 1152 1728 2304 2880 3456 4032 4608
45 816 1632 2448 3264 4080 4896 5712 6528
5
90 60 120 180 240 300 360 420 480
75 150 300 450 600 750 900 1050 1200
60 240 480 720 960 1200 1440 1680 1920
45 330 660 990 1320 1650 1980 2310 2640
6
90 48 96 144 192 240 288 336 384
75 123 246 369 492 615 738 861 984
60 198 396 594 792 990 1188 1386 1584
45 273 546 819 1092 1365 1638 1911 2184
7
90 42 84 126 168 210 252 294 336
75 105 210 315 420 525 630 735 840
60 168 336 504 672 840 1008 1176 1344
45 234 468 702 936 1170 1404 1638 1872
8
90 36 72 108 144 180 216 252 288
75 93 186 279 372 465 558 651 744
60 150 300 450 600 750 900 1050 1200
45 204 408 612 816 1020 1224 1428 1632
9
90 33 66 99 132 165 198 231 264
75 81 162 243 324 405 486 567 648
60 132 264 396 528 660 792 924 1056
45 183 366 549 732 915 1098 1281 1464

64 System Feature Overview
In conventional mode, when ARS is sent on the Home channel, the table below can be used as a
guideline to choose the delay values based on voice call loading and the number of subscribers in
the system.
In conventional mode with CSBK data feature enabled, the table below can be used as a guideline
to choose the delay values. When the ARS initial delay value is zero, the number of radios
illustrated in the following table guarantees successful ARS registration of most radios within five
minutes. According to Figure 4-1 “Number of Users per Slot versus User Experience”, a large
number of radios can cause poor user experience for voice calls – numbers larger than 102 with a
Low Voice profile and numbers larger than 48 with High Voice profile are not recommended.
10
90 30 60 90 120 150 180 210 240
75 75 150 225 300 375 450 525 600
60 120 240 360 480 600 720 840 960
45 165 330 495 660 825 990 1155 1320
Number of Radios Sending ARS Based on ARS Initial Delay Value
30
mins
60
mins
90
mins
120
mins
150
mins
180
mins
210
mins
240
mins
No Voice 300 600 900 1200 1500 1800 2100 2400
Low Voice ** 51 102 153 204 255 306 357 408
High Voice ** 24 48 72 96 120 144 168 192
** Refer to 4.4.2 “Voice and Data Traffic Profile” for the definitions of “High Voice”, and “Low Voice”.
Number of Radios Sending ARS Based on ARS Initial Delay Value
0 mins 30
mins
60
mins
90
mins
120
mins
150
mins
180
mins
210
mins
240
mins
No Voice 40 600 1200 1800 2400 3000 3600 4200 4800
Low Voice ** 15102–––––––
High Voice ** 1048–––––––
** Refer to 4.4.2 “Voice and Data Traffic Profile” for the definitions of “High Voice”, and “Low Voice”.
Total Number of Radios Sending ARS based on ARS Initial Delay Value
Window
Size
Periodic
Loading
(%)
30
mins
60
mins
90
mins
120
mins
150
mins
180
mins
210
mins
240
mins

System Feature Overview 65
2.4.3.6 Data Revert Channel
A Capacity Plus system extends the “GPS Revert Channel” feature to the “Data Revert Channel”
feature. This feature is available only in Capacity Plus and Linked Capacity Plus modes as a
configurable option. The Data Revert Channel feature allows system operators to offload all data
messages from radios to a Server (e.g. registration messages, location responses, text messages
to the Server, and their over-the-air acknowledgements, etc.) onto programmed digital channels
(called Data Revert Channels). Data messages (including their over-the-air acknowledgements)
from radio-to-radio and from the Application Server to radios are always sent over the Trunked
Channels.
The Data Revert Channel feature is optional. In the absence of this feature, data messages are
sent over the Trunked Channels. This feature should be used when there is a need to reduce data
traffic from the Trunked Channels. Data Revert Channels will free up the Trunked Channels and
the Trunked Channels can accommodate increased voice loads. This also enhances the user
experience by reducing the number of busy channels during voice calls.
Data Revert Channels are exclusively used by the system for transporting data packets. They are
not used for voice communication. As Data Revert Channels offload most of the data
communication from the Trunked Channels, they facilitate more voice communication over these
channels. Data Revert Channels are especially useful for transporting location responses.
Each channel programmed into a radio has a configurable CPS option to designate the GPS
transmission channel on which the radio transmits Location Update messages. The CPS options
for the GPS transmission channel are Trunked, Revert, and None. Choosing Trunked means that
the data messages to the Server are transmitted on the Rest Channel. In the case of Revert, data
messages to the Server are transmitted over one of the revert channels that are programmed into
the subscriber. There may be instances when the radio is known to be out of range. In order to
extend battery life, minimize time away from the Rest Channel, and/or to efficiently use frequency
resources in these situations, the radio can also be configured to disable the transmission of data
messages on revert channels by using the selection None.
To configure a radio to support data messages, there are a few parameters that must be managed
correctly. How these parameters interact to dictate the radio’s performance is shown in the table in
section 2.4.3.4 “GPS Revert Channel”.
2.4.4 Telemetry Services
The MOTOTRBO radios incorporate telemetry functionality that is only supported in the digital
mode of operation. Both the MOTOTRBO portable and mobile radio support General Purpose
Input/Output (GPIO) lines on the radio accessory connector.
With this telemetry functionality, the originating radio can send a telemetry command to another
radio. Sending the telemetry command can be triggered either by GPIO pins or a programmable
button. In either case, the telemetry command can be sent out on the “normal traffic” channel (e.g.
the selected channel for single site conventional systems). Alternatively, in firmware versions
R01.08.00 and R01.08.10, if the telemetry command is triggered by a programmable button, the
telemetry command can be sent out on a CPS configured telemetry channel that is selected from
the “Channel Pool” or visible zone channels.

66 System Feature Overview
NOTE: When sending the telemetry command on the CPS configured telemetry channel (that is,
not the “normal traffic channel”), neither preambles nor retries are used. To avoid missing
the telemetry message, it is recommended for the receiving radio not to scan other
channels, when listening on the telemetry receiving channel.
NOTE: Regardless of whether the home channel is analog or digital, when the telemetry revert
functionality is initiated via predefined buttons, the radio leaves any ongoing call and
initiates the telemetry command transmission on a digital revert channel.
Telemetry commands instruct GPIO pins on the target radio to be set, clear, toggle or pulse. The
telemetry commands can also be used to query the status of GPIO pins at the target radio.
At the receiving end, the basic built-in telemetry functionality allows the target radio to translate the
received telemetry command and to trigger GPIO action. It also enables the target radio to display
a programmed Text Status Message or act on a telemetry command received from the originating
radio responding to an event at the originating radio's GPIO pins. The Telemetry Text Status
Message is provisioned in the source telemetry radio and is displayed as a popup alert at a target
radio via the telemetry application. Since the Telemetry Text Status Message is not sent as a
standard text message, it is not saved in the Inbox or indexed. Furthermore, its target can only be
another radio since it must be received and processed by the telemetry application within the
radio.
It is possible for the message to be forwarded to an external computer connected to the radio, or
the option board, where a customer supplied application could monitor and take an action.
MOTOTRBO provides a telemetry interface for third-party telemetry applications.
Telemetry over-the-air signaling utilizes the data service similar to the way that text messaging
works. It can co-exist with voice and text messaging. If telemetry messages are expected to occur
often, for example 30 radios sending telemetry once every 5 minutes, this may affect performance
of other services on the channel. This should be taken into consideration when determining the
data load versus quality of service of a channel.
2.4.4.1 Physical Connection Information
The MOTOTRBO portable offers three GPIO pins, and the MOTOTRBO mobile offers five GPIO
pins for telemetry. These GPIO pins can be set to high or low, toggled, or pulsed for a configured
duration. A pin can be configured to be active high or active low. It is recommended to use an AC-
powered MOTOTRBO mobile for most extended telemetry applications. Motorola does not
currently offer external hardware for telemetry configuration.
The GPIO lines have a 4.7k ohm pull-up resistor tied to a regulated 5 VDC supply within the mobile
radio. The regulated supply remains on as long as power is supplied to the mobile, even if the
mobile is turned off so the pull-ups are active even when the radio is off.
When configured as input, the voltages of the GPIO lines should be within the range of 0 VDC to
5.5 VDC.
•0 V
DC to 0.8 VDC are interpreted as low level
• 2.2 VDC to 5.5 VDC are interpreted as high level
When configured as output, the GPIO will be able to source a current of 1mA maximum at the
following levels:

System Feature Overview 67
• 4.7 VDC to 5.5 VDC for a high level
•0 V
DC to 0.8 VDC for a low level
2.4.4.2 Telemetry Examples
See section 3.2.1.1.2 and section 3.2.2.1.2 for diagrams and descriptions of the following simple
telemetry examples in both direct and repeater mode.
• Send Telemetry Command from Radio to Another Radio to Toggle an Output Pin
• Send Telemetry Message from Radio to Another Radio when Input Pin State Changes
• Send Telemetry Command to Toggle an Output Pin from Radio to Another Radio when
Input Pin State Changes

68 System Feature Overview
2.4.5 Data Precedence and Data Over Voice Interrupt
Data applications on the internal option board, or running on an attached PC, are able to request
priority treatment of data messages, and Data Over Voice Interrupt independently. To facilitate this,
the data application designates the precedence of each data message as being Immediate,
Priority, or Routine. When the radio receives a data message for transmission from an internal
option board or attached PC application, the radio determines the precedence requested for the
data message, and processes the data message accordingly.
The use of the precedence designators can be summarized as such:
•Immediate precedence is used to place data near the top of the queue and request the
Data Over Voice Interrupt feature.
•Priority precedence is used to place the data near the top of the queue without
invoking the Data Over Voice Interrupt feature.
•Routine precedence is used to place the data at the bottom of the queue.
Immediate precedence is used to automatically clear the channel of voice calls by using the Data
Over Voice Interrupt feature prior to beginning the data transmission. This capability departs from
the typical behavior of a radio system, which normally gives priority to voice calls over pending
data calls. The radio user whose transmission was interrupted receives a Talk Prohibit Tone until
the user releases the PTT.
For the Data Over Voice Interrupt feature to operate consistently, all radios using the channel
should be provisioned with the ability to be interrupted. If some radios are provisioned without the
ability to be interrupted (e.g., normally desirable for a supervisor’s radio), then those radios’
transmissions cannot be interrupted, and the data message will be placed near the top of the data
queue (behind any existing queues for Immediate precedence data messages). When Immediate
precedence is designated and a data (or control) transmission occupies the channel, the radio
must wait for the channel to become clear before initiating the data transmission.
Priority precedence is used to ensure that the data message is transmitted before any Routine
precedence data messages, and after any existing Immediate precedence data messages.
Priority precedence does not use the Data Over Voice Interrupt capability. When either Priority or
Routine precedence is designated, the radio must wait for the channel to become clear before
initiating the data transmission.
NOTE: The Data Precedence and Data Over Voice Interrupt features do not need to be configured
in the radio or repeater via the CPS because these features are always available.
For more information on the Data Precedence and Data Over Voice Interrupt features, please refer
to the MOTOTRBO Option Board ADK Development Guide on the MOTODEV Application
Developers website.
https://mototrbodev.motorolasolutions.com

System Feature Overview 69
2.5 Scan
MOTOTRBO supports scanning of analog voice, digital voice, data, and digital signaling through a
repeater or directly from another radio. MOTOTRBO radios scan channels or groups, or both. In
Capacity Plus and Linked Capacity Plus modes, it scans the groups only.
When scanning channels, the radio continuously searches a list of channels for activity of interest.
When activity of interest is found, the radio stops and switches to that channel. When finished, the
radio continues scanning the channels in the list.
The set of channels to be scanned (or scan members) are determined by a configured Scan List. A
radio can have multiple Scan Lists, and each channel in a radio can be associated with a different
Scan List. Scan Lists can contain only analog channels, only digital channels, or a mixture of both
analog and digital channels. Once Scan is started, the radio scans through each Scan member of
the associated Scan List for the selected channel.
The CPS allows a user to create, edit, or delete Scan members in a Scan List, as well as associate
a Scan List to a channel. The user can start or stop Scan, and also add or remove Scan members
of a Scan List using the radio’s interface. Changes to the Scan List made by the radio are
persistent until the radio is turned off. Note that Scan and Roam are mutually exclusive on a
channel within CPS.
When the radio is scanning, and it detects a digital Scan member in its Scan List, it looks for
transmissions targeted towards the group(s) associated with that channel. The radio also looks for
transmissions targeted towards itself (e.g. Private Calls or signaling commands). The radio can be
configured such that replies that occur within a specified duration is transmitted to the same group
and channel (this reply is called talkback). If the reply occurs outside of this duration, it is
considered a new transmission.
There are also options for where new voice transmissions (outside of the previously mentioned
duration) are transmitted while scanning. Voice can be configured to transmit on the selected
channel (the channel from which Scan was started), another predetermined channel, or on the last
landed channel for voice (the last channel that Scan “locked-on-to”). Data and digital signaling are
always transmitted on the selected channel. The last landed channel is not updated for data and
digital signaling.
Priority levels can also be configured for members of a Scan List. There are three levels of priority
within a Scan List – Priority-1, Priority-2, and Non-Priority. The Priority-1 and Priority-2 channels
are scanned more often than the Non-Priority Scan members. Priority Scan is available with any
mix of analog, digital, talkaround or repeater channels.
The Scan List can be configured to have one Priority-1 member and one Priority-2 member; the
remaining are considered Non-Priority. When scanning, these priorities affect the order of
scanning. The following represents the scan order of Scan List: Priority-1, Non-Priority-1, Priority-
2, Non-Priority-2, Priority-3, Non-Priority-3, etc. However, the radio may reorder Non-Priority scan
members in order to optimize the efficiency of the scan.
In the CPS, there are two parameters associated with Scan Lists – Set/Clear Priority-1 and Set/
Clear Priority-2. These are used to mark a Scan List member as Priority 1 and Priority 2; unmarked
list members are “non priority”.
While scanning, the radio can accept data (e.g., text message, location, telemetry, or terminal (PC)
data). However this is only applicable if the data is received on its selected (home) channel.

70 System Feature Overview
NOTE: In MOTOTRBO radios with software versions R01.04.00 or later, various enhancements
were made to the scan engine to improve scanning performance. This has caused some
features, such as scanning for Group Text Messaging and Emergency Alarms, to no longer
be backward compatible with older software versions. All equipment must be upgraded for
these features to perform correctly.
2.5.1 Priority Sampling
When scanning, if some activity of interest is found, the radio stops and switches to that channel. If
the activity of interest is incoming data addressed to the scanning radio, an individual voice call, or
it is on a Priority-1 scan member, scanning completely stops for the duration of the call. But if the
activity is a voice Group Call on a Priority-2 or a Non-Priority scan member, the radio continues to
periodically scan higher priority scan members.
For example, if the radio is receiving voice on a Non-Priority scan member, then the Priority-1 and
Priority-2 scan members are scanned periodically. In this case, the order of scan will be: Priority-1,
Priority-2, Priority-1, Priority-2, etc. If the radio is receiving voice on a Priority-2 scan member, then
only the Priority-1 scan member is scanned periodically. If a transmission of interest is found on
the higher priority member, the radio switches to that member to monitor the transmission. If it is
not of interest, it returns to the previously monitored member. Priority Sampling does not occur
when transmitting.
Because the radio is currently receiving voice, leaving the current scan member to scan a higher
priority member will cause the radio to temporarily leave the current transmission. This causes an
audio hole in received audio that is being played through the radio’s speaker. Thus, the intervals
during which the radio samples the higher priority members, essentially, becomes the audio holes
that are introduced into the currently monitored voice. If there are two priority channels configured,
this time is how often a sample is taken of either one. Therefore, one particular channel is sampled
at a rate of double the priority sampling duration. A balance between how often an audio hole is
introduced and how often a channel is sampled needs to be achieved to ensure that transmissions
are not missed and to prevent introducing too many audio holes. This interval is CPS configurable
via the “Priority Sample Time” interval parameter. Since the radio only samples at the rate of the
Priority Sample Time, it is important to understand that if sampling for data, the Scan Preamble
must be set to double the Priority Sample Time.
The user experiences few to no audio holes if he is currently unmuted to a lower priority voice
while the priority member is in the other timeslot of the same repeater. In this situation, the radio
uses the embedded signaling in the repeater to monitor activity in the other timeslot. This should
be taken into consideration when deciding which identifiers are assigned to which channels and
slots.
Not all identifiers are uniquely identified in the embedded signaling because they are compressed
into smaller identifiers. If the system contains two or more identifiers that share the same
compressed identifier, the radio incurs additional audio holes to validate the actual uncompressed
identifier matches.
Duplicate compressed identifiers can be avoided if kept within a 256 ID range where the first ID of
the range is an integer multiple of 256. For example if group and individual identifiers are kept
between 0 and 255, or 256 and 511, or 512 and 767, etc., they will have unique compressed
identifiers and no audio hole will be experienced while priority sampling the other timeslot.

System Feature Overview 71
Setting a busy channel as a priority channel can cause excessive audio holes in non-priority audio
as the radio checks each new transmission on the priority channel to determine if it is call of
interest. If the priority channel has many short transmissions that are not of interest, the radio will
be forced to incur at least one audio hole for each. Therefore, it is recommended, that if possible,
high priority transmissions should be isolated on channels that are not overly utilized by other
traffic.
2.5.2 Channel Marking
In addition to configuring the sampling interval for Priority Sampling, MOTOTRBO offers a way to
mitigate the duration of the audio hole itself with a feature called Channel Marking. Although
relatively short, it does take time to determine if a transmission is of interest on a particular scan
member. During this time, there is an audio hole in the scanned audio.
The Channel Marking feature introduces logic that assumes that if a transmission was recently
identified as not of interest, there is no need to fully review it at every scan interval. Additionally, if
the type of transmission is of the same type as the transmission identified as not of interest before,
there is a high likelihood it is the same transmission. Therefore, the radio only needs to identify the
type of transmission taking place, which is beneficial as identifying a transmission type takes much
less time than fully identifying if a transmission is not of interest. This assumption is made for a
pre-determined number of times, after which, the scan member is fully reviewed again. This
method changes the experienced audio holes from long audio holes every priority scan interval to
one long audio hole followed by numerous short audio holes, and then another long audio hole,
and so on.
This feature can greatly increase audio quality while a radio is in priority sampling mode. The
drawback to channel marking is the assumption that the target of a transmission has not changed.
The scanning radio will not know if the target has changed until the next full inspection. The
system should be configured in such a way using CPS parameters to achieve a balance which
delivers improved audio quality without sacrificing too much flexibility to consistently locate new
transmissions which otherwise would be of interest. It is recommended that Channel Marking is
set as Enabled in most scenarios.
However, if there is an analog signal on a digital priority channel, the radio will incur a medium size
audio hole on every sample even if channel marking is enabled. The radio spends this time
searching for synchronization that is not present. It is recommended that the priority traffic be
placed on a channel that has limited analog interference (i.e. shared use).

72 System Feature Overview
2.5.3 Scan Considerations
The ability to scan multiple channels is an advantage when a user must be aware of activity on
numerous channels. MOTOTRBO offers the ability to scan a list of analog and digital channels
(frequency and slot) within the same Scan List (often referred to as a Channel Scan List). This
feature is incredibly useful when planning to migrate from analog to digital, or when a user must
monitor multiple repeater frequencies and slots at the same time. When operating in digital,
MOTOTRBO also provides the ability to scan multiple groups on a channel (slot). This is often
referred to as a Group Scan.
A Group Scan is an optimized way to scan for multiple groups on the same channel (slot). The
radio monitors the channel from either the repeater or directly from another radio to determine
which group is currently transmitting. If the group transmitting is one specified in the Group Scan
List, the radio will stop and listen. The radio is allowed to talkback to the group for the duration of
the call hang time. This call hang time overrides the TX Contact Name setting of the channel.
Because only one call takes place on a channel (slot) at any given time, the scanning radio will not
miss a transmission of interest, regardless of the length of the group list. A Group Scan is
configured by creating a group list and adding groups already in the Contacts folder. This group list
can then be selected as the RX Group List of a particular Channel. The Group Scan does not have
the advanced features and configuration options of a channel scan. For example, once configured
via CPS, the Group Scan cannot be turned on or off and members cannot be added or removed.
Furthermore, the configurable scan options (Scan Hang time Timer, Talkback, etc.) do not control
the Group Scan. The Group Scan should be used in simple systems where no advanced scan
options are required. If advanced scan options and features are required, a Channel Scan should
be configured instead.
In Capacity Plus and Linked Capacity Plus modes, MOTOTRBO radios only support Group Scan.
• All idle radios can perform a Group Scan at the start of a call. A call always starts on the
Rest Channel and all idle radios are on the Rest Channel.
• At the end of a call, the participating radios are informed about the ongoing calls,
allowing them to perform a Group Scan.
• When a radio powers on or when it comes into coverage, it searches the channels and
joins a call of interest (if any). If all the channels are busy, then a radio may not join an
ongoing call of interest.
A Channel Scan will scan a list of different channels within a system – analog or digital. A Channel
Scan is different from a Group Scan since the radio must change frequencies and sometimes even
modulations (analog to digital) in order to scan for activity. Unlike a Group Scan where only one
call occurs at any given time, when scanning different channels (analog or multiple digital slots),
there can be calls taking place on any or all of the channels. Because the radio cannot be
everywhere at once, there is a possibility that the radio will miss a transmission of interest.
Because of this, it is recommended that the number of channels in a Channel Scan List is kept to a
minimum. The larger the Scan List, the more likely a user will miss, or join late, a transmission of
interest during busy times.

System Feature Overview 73
2.5.3.1 Scanning and Preamble
Since data and digital signaling messages are typically shorter in duration than voice
transmissions, it can be difficult for a scanning radio to detect such messages. This is especially
true as the number of Scan List members increases because the amount of time between a
scanning radio’s repeated visits to a particular Scan List member increases, making it less likely to
be on the channel at the exact moment that the data or digital signaling message begins. Another
factor is the amount of activity on each Scan List member; basically, the more active each Scan
List member is, the more likely that the radio is suspending its scan operations to receive on each
of those Scan List members, further increasing the likelihood that the radio will not receive the data
or digital signaling on another Scan List member. To improve the likelihood of receiving data and
digital signaling messages, the duration of these message types can be extended by preceding
the message with special preamble signaling. The amount of preamble signaling to use can be
configured into the initiating radio and the amount of preamble to use is dependent upon the
number of Scan List members in the target radios’ Scan List and whether priority scan is being
used. Since this added signaling increases the amount of airtime used for data and digital
signaling messages, there is a trade-off between increased channel loading and increased
likelihood of receiving data and digital signaling messages while scanning.
Suggested guidelines for the amount of preamble duration to use with Scan Lists not using priority
is provided in the following table. Scan preambles are not required for Capacity Plus and Linked
Capacity Plus modes.
The preamble duration should be increased when Scan List members tend to carry lots of traffic or
long transmissions. If no radios in the system will use the scan feature, then the amount of
preamble may be set to zero.
The preamble duration should be increased when priority scan is being used because the priority
channels are scanned more frequently in a full scan cycle. The preamble duration should also be
increased when the selected channel or DTC is a dual capacity direct mode channel because the
scanning radio needs to scan the beacon monitoring channel. The following table suggests
guidelines for the amount of preamble duration to use, with or without a dual capacity direct mode
selected channel or DTC in a digital-only Scan Lists using priority.
Number of Analog Scan List Members
0 1 2 3 4 5 6 7 8 9 10 11 12 13 14 15 16
0 480 480 480 720 720 720 960 960 960 960 1200 1200 1200 1440 1440
1 720 720 720 960 960 960 960 1200 1200 1200 1440 1440 1440 1440
2 480 720 720 960 960 960 960 1200 1200 1200 1440 1440 1440 1680 1680
3 720 960 960 960 1200 1200 1200 1200 1440 1440 1440 1680 1680 1680
4 960 960 1200 1200 1200 1200 1440 1440 1440 1680 1680 1680 1680
5 960 1200 1200 1200 1440 1440 1440 1680 1680 1680 1680 1920
6 1200 1200 1440 1440 1440 1680 1680 1680 1680 1920 1920
7 1200 1440 1440 1680 1680 1680 1680 1920 1920 1920
8 1440 1680 1680 1680 1920 1920 1920 1920 2160
9 1680 1680 1920 1920 1920 1920 2160 2160
10 1680 1920 1920 1920 2160 2160 2160
11 1920 1920 2160 2160 2160 2400
12 1920 2160 2160 2400 2400
13 2160 2400 2400 2400
14 2400 2400 2640
15 2400 2640
16 2640
-
- -
- - -
- - - -
- - - - -
- - - - - -
- - - - - - -
- - - - - - - -
- - - - - - - - -
- - - - - - - - - -
- - - - - - - - - - -
- - - - - - - - - - - -
- - - - - - - - - - - - -
- - - - - - - - - - - - - -
- - - - - - - - - - - - - - -
-
-
-
-
-
- - - - - - - - - - - - - - -
Number of Digital Scan List Members

74 System Feature Overview
If data and digital signaling is not carried on any of the non-priority channels and is only carried on
one of the priority channels (which must be the selected channel for data messages), then the
amount of scan preamble to use can be as specified in the first row of the Priority Scan table,
above, regardless of the number of non-priority Scan List members.
2.5.3.2 Channel Scan and Last Landed Channel
A Channel Scan can be configured by selecting a group of already configured channels within a
radio using the CPS, and adding them to a Scan List. Each channel is then configured to use this
Scan List of channels. When scan is activated on a channel that contains a Channel Scan List, the
MOTOTRBO radio checks for activity on each of the channels on the list.
While scanning a digital channel for activity, all Groups specified in the channel’s RX Group List
will be monitored.However if the radio is configured with a Channel Scan that contains channels
that are configured with a RX Group List (a Group Scan), then only the Last Landed Channel is
remembered by the radio, not the Last Landed Channel and Group. This means that voice
transmissions are transmitted on the TX Call Member configured for the channel that was the Last
Number of Priority Members
Without DCDM DTC/Selected Channel With DCDM DTC/Selected Channel
012012
Number of Digital Scan List Members
0––––––
1––––––
2480 480 480 960 960 960
3720 960 960 1200 1440 1200
4960 1200 960 1440 1920 1440
5960 1440 1200 1680 2640 1920
61200 1680 1440 1920 3120 2640
71200 1920 1680 2400 3840 3120
81440 2400 1920 2640 4320 3840
91680 2640 2400 2880 4800 4320
10 1680 2880 2640 3120 5520 4800
11 1920 3120 2880 3360 6000 5520
12 1920 3360 3120 3840 6720 6000
13 2160 3840 3360 4080 7200 6720
14 2400 4080 3840 4320 7680 7200
15 2400 4320 4080 4560 8400 7680
16 2640 4560 4320 4800 8640 8400

System Feature Overview 75
Landed Channel, not the Group in the Receive Group List of channel that was the Last Landed
Channel. Note that if a transmission is made within the call hang time of the scanned transmission,
it will be targeted towards the landed channel and group. If it occurs after the call hang time has
expired, it will be targeted towards the TX Call Member.
When using the Last Landed Channel option, it is recommended for each group to have its own
configured channel. This way there is only one group associated with a channel, essentially
making the Last Landed Channel and the Last Landed Group the same.
2.5.3.3 Scan Members with Similar Receive Parameters
When adding members to a Scan List, it is important to be conscious of the differences and
similarities between their receive parameters. A Scan List that contains scan members with the
same receive parameters but different transmit parameters may result in misdirected reply
transmissions. This is best explained by first describing the simplest example of such a scenario.
In this example, a Scan List contains two scan members, Channel 1 and Channel 2. Channel 1 is
an analog channel configured for carrier squelch with a receive frequency of F1 and a transmit
frequency of F2. Channel 2 is an analog channel configured for carrier squelch with a receive
frequency of F1, but with a transmit frequency of F3. A Scan List such as this implies that there is
a repeater that is transmitting on F1 and receiving on F2, and another that is transmitting on F1
and receiving on F3 (See Figure 2-11 “Misdirected Response while Scanning”). Since the radio
only listens and qualifies using the receive parameters while scanning, the scanning radio could
monitor a transmission from either repeater on either scan member. It does not know if it has
actually landed on the correct channel or not. It only knows that the receive parameters have been
qualified for the current channel being scanned. In other words, it does not know if the transmit
parameters of the channel it has landed on matches the receive parameters of the radio that is has
monitored. If the radio has landed on the wrong channel, when the radio user replies, the radio will
transmit on the wrong frequency. The result will be a misdirected reply about half the time. This
Figure 2-11 Misdirected Response while Scanning
Channel 1
Channel 2
F1
F1
F2
F3
F3
F1
F2
F1
Radio 1
Radio 2
Scanning
Radio

76 System Feature Overview
scenario can be avoided by making at least one of the receive parameters unique. In an analog
system, this could be done with the use of PL or DPL. In a digital system, this can be done by
using a unique color code or unique group per channel. This will allow the scanning radio to only
“land” on the channel where all receive parameters match and therefore properly direct the user’s
reply.
Similar problems can occur if one scan member has fewer qualifiers than the others. Taking the
example in Figure 2-11 “Misdirected Response while Scanning” again, Channel 1 is still an analog
channel configured for carrier squelch with a receive frequency of F1 and a transmit frequency of
F2. However, Channel 2 is now a digital channel configured for Color Code 1 and Group 10 with a
receive frequency of F1 and a transmit frequency of F3. The receive parameters in this example
are different, but Channel 1 has few qualifiers. Channel 1 is configured to land on any transmission
that breaks squelch. This means that any transmission that occurs on Channel 2 will be heard on
Channel 1 as an analog signal. This Scan List will not only result in misdirected replies, but it also
results in a digital transmission being played out the speaker as analog. The net result is
undesirable sounds presented through the user’s speaker. This type of configuration should be
avoided at all times. This could be avoided by utilizing a PL or DPL on the analog channel instead
of only carrier squelch.
Another similar problem occurs when the unique receive parameters between scan members are
missing or cannot be determined. One scenario where this occurs is while scanning two slots of a
repeater and a transmission is received directly from a subscriber on the same frequency. A radio
in repeater mode can receive a transmission directly from a radio. However, in direct mode, slot
numbering is not utilized. Therefore, if a radio is scanning two scan members with the same
qualifiers with the exception of the unique slot number, when it receives a transmission without a
slot number, either scan member will monitor it and “land”. When the user replies, the transmission
will be returned through the repeater on whichever slot assigned to the scan member it was
monitored on. Depending on the configuration of the direct mode radio and its proximity to the
repeater, the transmission may or may not be monitored. This can be managed by having different
groups configured for each slot. This ensures that each slot has unique identifiers besides just the
slot number. However, this does not help if the subscriber in direct mode is out of range of the
Figure 2-12 Misdirected Response while Scanning
Channel 1
F1
F2
F2
F1
Radio 1
Radio 2
Scanning
Radio F1

System Feature Overview 77
repeater. This is why it is not good practice to transmit in direct mode in the RF range of the
repeater.
Generally, these scenarios can be avoided if Scan Lists are created with scan members that have
unique receive parameters.
2.5.4 Transmit Interrupt and Scan
Some of the Transmit Interrupt features and scan can be used together. However, there are a few
interactions that need to be taken into consideration, as discussed in the following paragraphs.
Firstly, since scan is not permitted when the radio is in an emergency mode of operation,
Emergency Voice Interrupt and scan do not have any direct interactions to consider because these
two features are mutually exclusive. However, if a radio is in scan mode when the radio user
initiates an emergency condition, the radio first exits the scan mode of operation, and then enters
the emergency mode of operation (optionally following emergency revert procedures). At this
point, Emergency Voice Interrupt could be invoked, if the feature has been configured in
accordance with the Emergency Voice Interrupt operation as described previously.
The second interaction to consider occurs when the radio is provisioned for both the Scan Priority
Sampling and a Transmit Interrupt feature. Priority Sampling is temporarily suspended when a
Transmit Interrupt request is pending. This is necessary to ensure that the radio user’s transmit
request takes priority over the radio’s receive activities.
Thirdly, the radio can be configured with the scan feature such that replies occurring within a
specified duration are transmitted to the same group and channel (this reply is called talkback). A
reply that occurs outside of this duration is considered a new transmission.
If the radio is provisioned for Transmit Interrupt and talkback, then Transmit Interrupt is applied to
the same group and channel, when the radio user invokes a Transmit Interrupt feature while
receiving. If the designated transmit channel is busy and the radio is not a member of the ongoing
call, then the Voice Interrupt request is simply denied.
Recall the options for new voice transmissions – outside of the previously mentioned duration –
are transmitted while scanning; include the selected channel (the channel from which scan was
started), another predetermined channel, or on the last landed channel for voice. Data and digital
signaling are always transmitted on the selected channel. The last landed channel is not updated
for data and digital signaling. In the event that the channel selected for a new transmission is busy,
a Transmit Interrupt feature may be invoked on that channel if so provisioned on that channel.
However, the radio must additionally be a member of the call in progress for Voice Interrupt to be
invoked.
Finally, a radio’s interruptible voice transmission periodically stops transmitting momentarily, and
“listens” to the channel to determine whether it is being requested to stop its transmission. When a
radio is scanning channels and testing the channel for presence of a carrier while another
transmitting radio is listening to the channel for Transmit Interrupt signaling, the scanning radio
may conclude that the channel has no activity and moves on to the next channel in the Scan List.
However, this occurrence should happen only occasionally. It is most likely that the next time the
scanning radio visits the channel, it will not occur at the moment that the transmitting radio has
suspended its transmission. The net result is that the time taken to detect channel activity for an
interruptible voice transmission may increase slightly, versus uninterruptible voice transmissions.
Since the repeater is transmitting continuously even during interruptible voice calls, this is only a
concern when scanning channels that may contain interruptible voice Direct Mode transmissions.

78 System Feature Overview
2.6 Site Roaming
MOTOTRBO supports the ability to automatically roam between sites of an IP Site Connect or
Linked Capacity Plus systems.
In an IP Site Connect system, a portable or mobile is configured with a roam list that contains a list
of channels, each of which is one site (one repeater) of an IP Site Connect system (wide area
system). In a Linked Capacity Plus system, the Master repeater is configured with a list of
neighboring sites for each site. The Master repeater distributes the list to all the repeaters at the
site. The Rest Channel repeater of a site periodically broadcasts the Rest Channels of all
neighboring sites over-the-air. The radio searches through the list of sites and selects the one with
the strongest signal, and identifies this site as its current home site. The radio remains on this
home site until the signal strength has dropped below a programmable threshold or when it has
lost communications with the home site, at which time it attempts to find a better home site. If
available, this process takes around 60 seconds in an IP Site Connect system, and around 10
seconds in a Linked Capacity Plus system. If a better home site is not found, it remains on the
previous home site and continues searching. Note that roaming occurs while the user is not in a
call. Roaming is not supported while the user is in a call.
Automatic roaming involves scanning, which requires a radio to leave the Home channel for a
short duration. This may cause the radio to make a late entry, or to miss a data/control call (without
preambles). A stationary radio user may suspend the automatic roaming feature by using the Site
Lock/Unlock features. The Site Lock/Unlock feature can be activated via the menu or a
programmable button. An icon is shown on the radio display to indicate the status of automatic
roaming.
Automatic roaming uses signal strength (RSSI) to select the Home channel. The signal strength is
not always the best indication of the reception quality, especially when co-channel interference
exists. If poor reception is encountered while automatic roaming is on, then the user can request
the radio to find another channel. Automatic roaming, when activated via the menu/programmable
button, allows the user to find another channel. The radio then responds to the user on the failure
or success of the search. The radio LED indicates when the radio is roaming.
In IP Site Connect mode, the radio display indicates which site the radio is currently on, when the
user enables Site Lock/Unlock via a button press.
In LCP, the radio display indicates which site the radio is currently on, when the user presses a
button preprogrammed as the “Site Alias”. A wide area talkgroup call is broadcasted over all the
sites associated with the talkgroup. When a Group Call is dropped at a site due to poor reception,
the radio roams and joins the call (as late entry) after landing on another site. This only happens if
the site is associated with the talkgroup and the call has not ended. A Private Call is repeated over
at most two sites. Therefore the radio can join the call (as late entry), only if the radio roams
between those two sites.
An example of neighboring sites is illustrated below. The Neighboring Sites List of a 'site A' should
only identify the sites to which a radio can roam from site A.

System Feature Overview 79
For example, if the coverage areas of the sites are as shown in Figure 2-13, the Neighboring Sites
Lists can be concluded as below:
The radios can be programmed with all the six sites as neighbors to each other. However, this
causes inefficiency and potentially slows down the roaming from one geographically adjacent site
to another.
The radio has two methods in which it accomplishes the act of roaming; a passive method and an
active method.
2.6.1 Passive Site Searching
In IP Site Connect, the Passive Site Search method has the radio searching through a list of sites
and selecting the one with the strongest signal. In Linked Capacity Plus, the radio searches
through a list of neighboring sites and selects the one with the strongest signal. This method is
utilized whenever the site is unlocked. It relies on repeater transmissions in order for the
subscriber to determine which site has the strongest signal strength. Since it is expected that the
radio will encounter other activity while performing the Passive Site Search, it qualifies the signal
using the sites’ programmed color code prior to selecting it as the new home. In addition, it sorts
the sites in the roam list according to their signal strength in order to optimize follow up roams.
Sites that have been detected in previous roam attempts and are assumed to be near by are
searched before those that have not been detected before. Also, while roaming, the radio inspects
the current home site in between other sites in order to minimize the time away. This strategy
provides priority to the last home site and minimizes missing any transmissions while performing
the roam attempt.
While passively roaming, the radio temporarily leaves the current home channel and inspects
other sites to decide if a better site is available. It is important to note that since the radio is
temporarily away from the home channel, it is possible to miss the beginning of a transmission
(late entry). Because of this, it is not advisable or required to perform passive roaming all the time.
Therefore, the radio should only passively search for a better site when the current home site is no
longer desirable. If the radio is within good coverage of a site, there is no need to search for a
Figure 2-13 An Example of Neighboring Sites
Site ID Neighboring Sites List
12
21, 3
32
45
54
Site
1
Site
2
Site
3
Site
4
Site
5

80 System Feature Overview
better site. In other words, the radio should only passively roam when the radio has moved far
enough away from the site that its signal strength has degraded below an acceptable value or
when its signal is no longer present. The signal strength threshold to initiate the Passive Site
Search (Roaming RSSI Threshold) is configurable via the CPS. See “Configuring the Roaming
RSSI Threshold” on page 85 for suggestions on setting the Roaming RSSI Threshold for various
site configurations and scenarios.
Initiating Passive Site Search and selecting sites based on signal strength works well when the
repeater is transmitting, but the MOTOTRBO repeater does perform in a shared-use environment
and is required to de-key when not in use. If there is no activity on a system, the Passive Site
Search cannot detect any repeaters and therefore is unable to determine at which site the radio
should be on. Therefore, the repeater can be configured to transmit a beacon, called a roaming
beacon. Roaming beacons are periodic short transmissions by a repeater when the repeater is
neither transmitting nor having interference from other systems. The duration and interval of the
roaming beacon are programmable, in an IP Site Connect system only.
During times of no activity, the radio utilizes the signal strength of the beacon to determine when it
should roam and which site it should roam to. If the radio does not receive a beacon in the
expected duration, it assumes it is out of range of the repeater or that the repeater has failed and
tries to roam to another site. The duration of the beacon is a function of the number of sites in the
IP Site Connect system and therefore in the roam list. The interval of the beacon is a function of
the shared use rules of the channel and how quickly a radio is required to roam when there is no
activity. See “Setting Beacon Duration and Beacon Interval” on page 90 for suggestions on setting
the beacon duration and interval for various site configurations and scenarios.
In LCP, the roaming beacon duration and interval are not configurable. The roaming beacon
interval is five times the “lost detection beacon interval” of Capacity Plus. The duration of the
roaming beacon, in LCP, consists of only one burst and is appended at the end of every fifth
sequence of the Lost Detection Beacons.
NOTE: The “lost detection beacons” are transmitted periodically by the Rest Channel repeater
when the repeater is not transmitting. The detection of the beacon by a radio indicates that
the radio is in the coverage area of the repeater.
The radio does not perform Passive Site Search while:
• transmitting,
• receiving a call of interest,
• in emergency,
• in good RF coverage,
• in talkaround (direct) mode,
• radio disabled,
• received call alert,
• monitor mode,
• microphone is off hook,
• while in active menu, or
• while on a channel that has a Scan List (only applicable to IP Site Connect).

System Feature Overview 81
2.6.2 Active Site Searching
The Active Site Search method consists of the radio sending wake-up messages to each repeater
in its sorted roam list until it finds an active site. This method is utilized when the user or radio
initiates a transmission and the home site repeater cannot be awoken, or when the user initiates a
Manual Site Roam.
In most cases, the Passive Site Search determines and selects the correct site if the radio is in the
unlocked state. It may be possible that the radio has roamed into a new site and has yet to receive
a beacon. Note that in an IP Site Connect system, the beacon interval is usually in the range of
minutes and it typically takes approximately a minute for a radio user to move out of range of one
site and into the range of another. Until a new site is found, the radio considers the previous site as
the home site.
When the user presses the PTT or a data transmission is requested, the radio tries to wake the
Home channel repeater. This Home channel repeater is chosen from the repeaters at the radio’s
current home site which was determined by the Passive Site Search. For IPSC, the radio chooses
the single repeater at its home site channel. As for LCP, the radio chooses the current Rest
Channel repeater at its home site. The radio then tries to wake a repeater at the home site. In LCP,
if the radio has lost the previous site and is searching for a new site, all transmissions by the radio
fail. Otherwise, the radio tries to wake the Rest Channel repeater.
If the repeater does not wake up, the radio repeats this process for all the sites. If a repeater
wakes up, the radio synchronizes itself with the repeater, completes the transmission and make
the new site the home site. If the end of the roam list is reached and a site is not found, the user
receives a failure indication.
This entire process of discovering and synchronizing with an active repeater increases the voice
access time of the transmission (time from PTT to Tal k P er m it Tone). H o w e v e r, this increase only
occurs for one transmission since the next transmission proceeds regularly on the new site.
NOTE: Wake-up messages are always sent politely. This means that if the radio detects an
interfering signal, the radio does not transmit a wakeup message on that roam list member.
Instead, it continues performing an Active Site Search on the next roam list member.
If the user requests a Manual Site Roam, be it through a button press or menu item, the radio
actively searches for the next available site using the process described above. The Manual Site
Roam does not necessarily find the best site, but rather allows the user to move to the next site
that is in range and transmitting. If no site is found, a negative indication is provided to the user. If
in direct mode, a successful site search changes the new channel found to repeater mode. An
unsuccessful site search remains in direct mode.
NOTE: Generally, the radio does not perform any Passive Site Search during an emergency. No
automatic roaming is performed when the radio is reverted during an emergency.
However, when configured to a non-revert emergency channel and with Active Site Search
enabled, the radio will perform Active Site Search automatically whenever the RSSI of the
repeater drops below the programmed threshold or if it no longer detects repeater
beacons. Note that Manual Site Roam is supported while in an emergency. See
“Emergency Revert, GPS/Data Revert, and Roaming Interactions” on page 92 for more
details.

82 System Feature Overview
It is important to note that Active Site Search causes wake-up messages to be transmitted on each
roam list member’s frequencies until a site is found. This may not be agreeable in some areas
where frequency overlap and sharing is common. In order to minimize the number of unwanted
transmissions, the radio transmits one polite wake-up message. If a radio sends frequent GPS
location updates while out of range, the radio limits the Active Site Search to only occur once every
30 seconds. This scenario is applicable in an IP Site Connect system only.
If this is still not acceptable in the area of operation, the radios should have automatic Active Site
Search disabled, the Manual Site Roam button removed, and the beacon interval should be
configured as short as possible. This ensures that the Passive Site Search finds new sites quickly
and the user has no method to initiate an Active Site Search. Note that if Active Site Search is
disabled, there will be no roaming while in an emergency.

System Feature Overview 83
2.6.3 Roaming Considerations
2.6.3.1 Configuring a Roam List
NOTE: This section is applicable to an IP Site Connect system only.
When configuring a Roam List it is important to keep in mind that a system can contain more than
one IP Site Connect system, or also known here as a wide area system. A wide area system is
made up of one or two wide area channels. Each wide area channel is an individual voice path, in
other words, the users on the same wide area channel monitors each other on any site.
Figure 2-14 shows a system with 2 sites, 2 wide area systems, each with 2 wide area channels.
Wide Area System 1, Channel 1 (WAS1 CH1) represents a wide area channel in wide area system
1.
Each wide area channel should have its own roam list. The roam list should contain one logical
channel from each site that corresponds to the wide area channel. A logical channel is defined as
the frequency pair, color code, timeslot combination. If there are multiple personalities (CPS
Channels) that reference the same logical channel, only one should be added to the wide area
channel roam list. Only wide area channels should be added to the roam list.
Figure 2-14 Two Wide-Area Systems, Each with Two Wide-Area Channels
WAS1 CH1
WAS1 CH2
WAS2 CH1
WAS2 CH2
WAS1 CH2
WAS1 CH1
Network
WAS2 CH1
WAS2 CH2
Site 2
Site 1

84 System Feature Overview
The table below shows an example of the two site configuration in CPS. The colors match those of
Figure 2-14 to help clarify.
The roam lists are configured as shown below:
As can be seen there are 4 roam lists required for the 4 wide area channels. Each roam list
contains only one personality that references the desired logical channel at each site. Although not
necessary, personalities that correspond to a site can be placed together in their own zone (or
folder). This will help further remove the concept of site from the radio user and allow the site
roaming feature to choose the appropriate site. If they must manually choose a site, they can
change zones. Using the actual name of the site as the zone alias will help clarify this to the end
user, but it is not required. Since the same group is mapped to the same dial position in each zone,
the user will have the same group selected as they change through the sites (zones). In this
example the personalities are aliased with the group names, but other aliases that define Site,
Channel, or Group name can be used. If there are more than one group per wide area channel, a
roam list can be created for each group to utilize.
Zone/
Folder
(Alias)
Personality
(CPS Channel)
# – Alias
Logical Channel
Group Roam List
# – Alias
Freq Pair Color
Code Time Slot
Zone 1
(Site 1)
1 – SITE 1 TGA 1 1 1 TGA 1 – WAS1 CH1
2 – SITE 1 TGB 1 1 2 TGB 2 – WAS1 CH2
3 – SITE 1 TGC 2 1 1 TGC 3 – WAS2 CH1
4 – SITE 1 TGD 2 1 2 TGD 4 – WAS2 CH2
Zone 2
(Site 2)
5 – SITE 2 TGA 3 2 1 TGA 1 – WAS1 CH1
6 – SITE 2 TGB 3 2 2 TGB 2 – WAS1 CH2
7 – SITE 2 TGC 4 2 1 TGC 3 – WAS2 CH1
8 – SITE 2 TGD 4 2 2 TGD 4 – WAS2 CH2
Roam List
# – Alias
Personality (CPS Channel)
# – Alias
1 – WAS1 CH1 1 – SITE 1 TGA
5 – SITE 2 TGA
2 – WAS1 CH2 2 – SITE 1 TGB
6 – SITE 2 TGB
3 – WAS2 CH1 3 – SITE 1 TGC
7 – SITE 2 TGC
4 – WAS2 CH2 4 – SITE 1 TGD
8 – SITE 2 TGD

System Feature Overview 85
It is important to understand that when the radio determines a new home site to be one of the roam
list members, it will only utilize the logical channel attributes of the roam list member. The
remaining attributes will be used from the selected personality.
The following logical channel attributes of the home site are utilized:
• Transmit Frequency and Transmit Reference Frequency,
• Receive Frequency and Receive Reference Frequency,
• Color Code,
• Time Slot,
• Talkaround Setting,
• GPS Revert Channel
• Emergency System (Including Emergency Revert Channel)
Take specific note of the GPS Revert and Emergency Revert channels. Because physical
channels will be different per site, the revert channels must change when the radio roams to
another site. It is recommended that emergency settings (other than revert channel) should be the
same for all personalities within a roam list. Otherwise the radio may perform an emergency
differently as it moves from one site to another.
The remaining personality attributes (Transmit and Receive Group List, Channel Access, etc.) will
be used from the currently selected channel regardless of which site the radio is currently roamed
to. It is good practice to make these parameters identical for personalities within a roam list so that
the radio acts the same regardless if it roams to the personality or if the user selects the
personality.
2.6.3.2 Scan or Roam
When selecting a roam list for a personality to utilize, one will notice that a personality cannot
contain a roam list and a Channel Scan List. MOTOTRBO does not currently support the ability to
roam between sites and then scan channels at a particular site. Therefore while on a particular
personality, a user has the ability to roam or scan channels, not both.
2.6.3.3 Configuring the Roaming RSSI Threshold
The Roaming RSSI Threshold is a CPS configurable parameter that controls the signal strength a
subscriber needs to reach before searching for another site. If the RSSI measurement of the
currently determined home site is above the specified Roaming RSSI Threshold, then the radio will
remain on that site and not roam. Once the RSSI measurement drops below the threshold it will
begin a Passive Site Search process to find a site with higher signal strength. This parameter
essentially controls the distance away from a site a subscriber will begin looking for another site. In
real life environments RF coverage is seldom a perfect circle, but to simplify this explanation,
coverage will be abstracted as a circle.
It is important to note that while passively roaming the radio temporarily leaves the current home
site to determine if a stronger site is available. Since the radio is temporarily away from the home
channel, it is possible to miss the beginning of a transmission (i.e. enter the call late). Because of
this, it is not advisable to perform passive roaming all the time.
The setting of the Roaming RSSI Threshold is a balance between when a radio will leave one site
and look for the next versus how often the radio will perform roam and therefore increase the

86 System Feature Overview
chances of late entry to voice calls. If the Roaming RSSI Threshold is too low, the radio will remain
on a low signal strength home site even though there might be a stronger site available. If the
Roaming RSSI Threshold is too high, the radio will be roaming in full coverage of a repeater and
causing late entry when not required. Figure 2-15 shows the impact of the Roaming RSSI
Threshold value in relationship to the good coverage line (dotted) which most system coverage is
designed to meet. Note that the Roaming RSSI Threshold is a negative number therefore a high
value is -80 dBm and a low value is -120 dBm. The colored area is where the radio would roam.
The default value of the Roaming RSSI Threshold is -108 dBm. It can be programmed for anything
between -80 dBm and -120 dBm. A value of -108 dBm is approximately 80% of the good
coverage. Therefore roaming will occur in the outer 20% of coverage. The default value is
acceptable for most configurations but may not be optimal in a some particular configurations.
Before setting the Roaming RSSI Threshold, one must consider the customer’s site configuration.
Consider the following four basic site configurations:
1. Dense Overlapping Coverage (Urban) – This type of coverage consists of dense sites
with generous overlap. This coverage type is often found in large cities or highly
populated areas. Overlapping sites utilize different frequencies. Non-overlapping sites
may share frequencies, but those that do share frequencies need to have different color
codes if they need to be distinguished while roaming. This type of coverage is highly likely
to encountered shared use on one or all of its sites. A radio user may be within coverage
of three to four sites at a time. The time it takes a radio user to move from the coverage of
one site to another is in the range of 10 minutes.
Figure 2-15 Roaming Triggered by Roaming RSSI Threshold Value
Low Roaming RSSI ThresholdHigh Roaming RSSI Threshold
Not Roaming
Roaming
Good Coverage

System Feature Overview 87
2. Isolated No Overlapping Coverage (Rural) – This type of coverage consists of isolated
sites with little to no overlap. This coverage type is often used for isolated sites in rural
areas, although could be used to cover a single part of a small city. Non-overlapping sites
may share frequencies, but those that do share frequencies need to have different color
codes if they need to be distinguished while roaming. This type of coverage is less likely
to encountered shared use although possible. A radio user will only be within coverage of
one site at any time. The time it takes a radio user to move from the coverage of one site
to another is in the range of multiple hours.
3. Corridor Coverage – This type of coverage consists of in-series slightly overlapping
sites. This coverage type is often used for covering highways, train tracks, shore lines, or
rivers. Frequency re-use is common in this configuration since one site only overlaps with
its two adjacent sites. Non-overlapping sites may share frequencies, but those that do
share frequencies need to have different color codes if they need to be distinguished
while roaming. A radio will only be within coverage of one to two sites at a time. The time
it takes a radio user to move from the coverage of one site to another is in the range of an
hour.
4. Multi-Floor Coverage – This type of coverage consists of dense extremely close sites
with short range coverage and generous overlap. This coverage type is often used for
covering tall buildings, or deep tunnels. Frequency re-use is not common due to the small
coverage footprint usually implemented with in-building radiax antenna systems. This
coverage type also often encounters quick signal strength drop offs due to the nature of in
building coverage. Non-overlapping sites may share frequencies, but those that do share
frequencies need to have different color codes if they need to be distinguished while
roaming. A radio will only be within coverage of one to two sites at a time. The time it
takes a radio user to move from the coverage of one site to another is in the range of one
minute.

88 System Feature Overview
Reference the following diagrams.
Figure 2-16 Dense Overlapping Coverage (Urban)
Figure 2-17 Isolated No Overlapping Coverage (Rural)
TX = F1
RX = F2
CC = 1
TX = F3
RX = F4
CC = 2
TX = F5
RX = F6
CC = 4
TX = F1
RX = F2
CC = 3
TX = F1
RX = F2
CC = 1
TX = F3
RX = F4
CC = 2
TX = F5
RX = F6
CC = 4
TX = F1
RX = F2
CC = 3

System Feature Overview 89
The site configuration should be taken under consideration when the Roaming RSSI Threshold is
set. For example if the customer has a “Isolated No Overlapping Coverage” the threshold can be
Figure 2-18 Corridor Coverage
Figure 2-19 Multi-Floor Coverage
TX = F1
RX = F2
CC = 1
TX = F3
RX = F4
CC = 2
TX = F5
RX = F6
CC = 4
TX = F1
RX = F2
CC = 3
TX = F1
RX = F2
CC = 1
TX = F3
RX = F4
CC = 1
TX = F5
RX = F6
CC = 1
TX = F7
RX = F8
CC = 1

90 System Feature Overview
set to its lowest value of -120dBm. Because there is no overlap, there is no reason for the radio to
start roaming until well outside of the coverage range of the repeater. For extremely close sites
with large overlaps and quick signal drop off like the “Multi-Floor Coverage”, it might be better to
set to it to a higher value so that the radios search for stronger sites closer to the repeater. The
following table is the suggested setting for each basic site configuration. Many radio systems will
have a combination of site configurations so the system designer will need to take all
configurations into consideration and choose an appropriate value.
It is important to note that the preceding Roaming RSSI Thresholds assume the outbound and
inbound RF coverage of the system is balanced. In other words, when a radio is within good
outbound coverage of the repeater the radio’s inbound transmission can reach the repeater. Since
the roaming algorithm uses the outbound transmission to determine when to roam, having an
unbalanced system can cause radios not to roam even though they can no longer reach the
repeater. This can lead to radio transmissions that do not reach the repeater and are therefore not
repeated.
One method to rectify this problem is to lower the output power of the repeater. This decreases the
outbound coverage area, but ensures that if a subscriber can hear the repeater well, it can
respond successfully. If lowering the output power is not desirable, the Roaming RSSI Threshold
needs to be raised higher (less negative) than the recommended values. This forces the radios to
roam to another site within very good RF coverage of another. This value may be different for
portables and mobiles since they have different output power and therefore different inbound
coverage. Portables may need a higher (less negative) Roaming RSSI Threshold than mobiles.
Also note that there is one Roaming RSSI Threshold per roam list. This means that if one site has
an inbound outbound imbalance and another does not, it may be difficult to find the correct
Roaming RSSI Threshold to exactly accommodate both sites. In other words if you set the
threshold to roam correctly on the imbalanced site, it may end up roaming too early on a balanced
site.
2.6.3.4 Setting Beacon Duration and Beacon Interval
NOTE: This section is applicable to an IP Site Connect system only.
If there is no activity on a system, the repeaters will hibernate and the radio’s Passive Site Search
are not able to determine the signal strength, and therefore, which site is best since repeaters are
not transmitting. Because of this, the repeater can be configured to transmit a beacon when not
active and there is no other interfering signal. During times of no activity, the subscriber utilizes the
signal strength of the beacon to determine when it should roam and which site it should roam to. If
the subscriber does not receive a beacon in the expected duration, it assumes it is out of range of
the repeater (or the repeater has failed) and attempts to roam to another site.
Site Configuration
Recommended
Roaming RSSI
Threshold
% of Outer Range
Radio Will Roam
Isolated No Overlapping Coverage (Rural) –120 dBm Out of Range
Corridor Coverage –110 dBm 10%
Dense Overlapping Coverage (Urban) –108 dBm 20%
Multi-Floor Coverage –102 dBm 50%

System Feature Overview 91
Both the beacon duration and the interval are programmable via CPS. The beacon duration is only
configured in the repeater, but the beacon interval is programmed in both the repeater and the
radio.
The duration and interval of the beacon is a function of the over-the-air shared use rules in the
customer’s region. The beacon duration is dependant on the number of sites in the IP Site
Connect system and therefore in the roam list. The beacon interval is dependant on how quickly
the radio is expected to roam to and from a site when there is no activity. The minimal duration and
interval need to be met while keeping within the shared use guidelines of the region.
The ratio of the beacon duration and beacon interval equate to how often the repeaters transmit
while there is no inbound radio activity, i.e. the beacon transmit ratio. This ratio is not directly
programmed into the system, but is rather a guideline for setting the Beacon Duration and Interval.
If on a shared use frequency the beacon transmit ratio should be kept low. The target ratio is
between 5% and 10%. In other words, if there is a need to increase the beacon duration, the
beacon interval must also increase in order to keep the correct ratio.
If the beacon duration is configured too short it can be difficult for a roaming radio to detect it. This
is especially true as the number of sites increases. As the amount of time between a roaming
radio’s repeated roam attempts to a particular site increases, it is less likely to be inspecting the
site at the exact moment that the beacon is transmitted. Recall that the home site is sampled in
between other sites, which increases the overall cycle time. A user is typically within the coverage
of no more than 4 sites at any given time, therefore even with a large roam list, most of the sites
have no activity and can be inspected very quickly. If numerous sites have shared-use frequencies
(i.e. interference) the radio takes longer to get through its roam list and this increases the time
between inspections of one particular site. Note that because the roam list is sorted by signal
strength, the nearer sites are inspected first. Alternatively, if a user is transitioning to a site that
they have not visited lately, the first roam may take slightly longer, but once it is has been detected
this site moves to the front of the roam list. To improve the likelihood of receiving the beacon, the
beacon duration should be increased. It is safer to have a beacon duration longer than shorter, but
keep in mind that if the duration is increased, the beacon interval must be increased to meet the
beacon transmit ratio.
The beacon interval controls how quickly a radio can roam to a site and how quickly it roams away
from a site when there is no activity. When roaming with no system activity, a radio needs to see a
beacon in order to roam to a new site. If the repeater beacon is sent out every one minute, the
radio may be one minute deep into the site before it sees the site and roams to it. Similarly, when
roaming with no system activity, a radio may be one minute outside of the site before it attempts to
roam. The impact of this value often changes based on how quickly the users are traveling. For
example a car driving 60 m.p.h. can cover a mile a minute and therefore will be one mile into or out
of a site before roaming. This could be acceptable for site configurations such as the “Isolated No
Overlapping Coverage” or the “Corridor Coverage”, but the “Dense Overlapping Coverage”
coverage type may require a quicker beacon since it will both trigger the leaving and entering of
sites. Note again that if the user initiates a transmission before the passive roam finds the beacon,
the radio will attempt to wake-up the site repeater.
A one minute beacon interval may not be an issue for users on foot unless the sites are very close
like in the “Multi-Floor Coverage” example. In this case a user in an elevator can move between
sites at a very high rate. A one minute interval may cover the entire duration of an elevator ride
from the first floor to the top. Here, it is recommended to keep the beacon interval in the range of
20 seconds. Note that a beacon transmit ratio of a 5% may not be achievable for systems with a
high number of repeaters. In this case the designer may either decide to abandon the target
beacon transmit ratio since in-building coverage usually does not propagate very far or have

92 System Feature Overview
neighbors to interfere with, or lower the beacon duration to only cover the max number of
overlapping sites a radio may ever see.
The table below is the recommended beacon duration and beacon interval (8% beacon transmit
ratio) for a varying number of sites. The default value is a 4.32 second Beacon Duration with a 60
second Beacon Interval.
* Default Values
If shared use is not a problem in the customer’s region, the beacon transmit ratio become less
important and it may be desirable to increase the beacon duration and decrease the beacon
interval past what is identified here. If the automatic Active Site Search feature is going to be
disabled, it is advisable to lower the beacon interval as much as possible since radios will rely only
on it to find the appropriate site.
2.6.3.5 Emergency Revert, GPS/Data Revert, and Roaming
Interactions
Emergency Revert and GPS Revert are specific to the current home site of an IP Site Connect
system. Data Revert is specific to the current home site of a Linked Capacity Plus system. This is
important since a revert channel of one site will most likely not be a revert channel of another site.
Although it is possible to revert while roaming, roaming while reverted is limited.
While in emergency and configured as non-revert the radio will not perform Passive Site Search. If
Active Site Search is enabled, the radio performs an automatic Active Site Search when the RSSI
Number of Sites in
Wide Area System
Beacon Duration
(sec.)
Beacon Interval
(sec.)
20.72 10
31.92 30
43.12 40
54.32* 60*
65.52 70
76.72 90
87.92 100
99.12 120
10 10.32 130
11 11.52 150
12 12.72 160
13 13.92 180
14 15.12 190
15 16.32 210

System Feature Overview 93
of the repeater drops below the programmed threshold or if it no longer monitors the repeater
beacons (normal triggers for passive roam). This is considered as a more aggressive method to
site search as compared to passively searching. The radio also supports the ability to trigger an
automatic Active Site Search on transmit request by the user or automatically by the radio (GPS).
Standard Manual Site Roam is also supported. Active Site Search can be enabled or disabled via
the CPS.
While reverted due to emergency, no automatic roaming occurs. This is primarily due to the fact
that the emergency revert channels may not be on the same logical channel, and the emergency
handlers may not be the same. It is not desirable for a user to automatically leave one emergency
handler and switch to another without notification.
A radio will perform an Active Site Search (using the selected personality’s roam list) when the
emergency is first initiated if the revert channel is not available. Once on the revert channel, only
Manual Site Roam is available. In other words, if a user enters emergency, and then roams out of
range of the revert channel, the radio does not automatically roam even if the user presses the
PTT. When a Manual Site Roam is initiated while reverted, the radio performs an Active Site
Search using the selected personality’s roam list.
When a new site is found due to a roam while in emergency, the emergency process restarts on
the new site (similar to manually changing the dial position) if the new home is provisioned for
revert. If the new home is not provisioned as revert, the emergency process does not restart since
the radio never left the wide area channel. It is assumed that the original target of the emergency is
still monitoring since the source never left the wide area channel. The radio also assumes that
emergency handling configuration (outside of revert) is the same across the wide area channel.
The radio reverts if the new home site is provisioned as such. If a new site is not found, the radio
returns and remains on the original site or the site revert channel, if provisioned. Per normal revert
rules, upon clearing the emergency the radio would return to the home site. If the radio roams to a
site that has Emergency Disabled (or no Emergency System) then radio remains in emergency but
does not process the emergency sequence. The user can then attempt another Manual Site Roam
to find a site that does have emergency.
Note that in most cases, the passive search while not in emergency should get the radio on the
correct site and therefore when it emergency reverts, it should still be at the same site. If in Silent
Emergency mode, no ergonomics associated with Manual Site Roam are displayed.
When a GPS/Data Revert occurs, no automatic roaming is supported. If the GPS/Data Revert
Channel is out of range, the data message is dropped. On return to the home channel after a failed
GPS/Data Revert, the radio continues the Site Search using the selected personality’s roam list.
While in emergency (initiator, not receiver) and GPS/Data Revert occurs, no automatic roaming is
supported while reverted. If GPS/Data Revert Channel is out of range, the data message will be
dropped. On return to an emergency revert channel in an IP Site Connect system, after a failed
GPS revert, the radio will NOT initiate an Active Site Search since this is not supported while in
emergency.
See “Emergency Revert and GPS/Data Revert Considerations” on page 377 for further details on
how Emergency Revert and GPS/Data Revert operate together.

94 System Feature Overview
In summary:
2.6.3.6 Performance while Roaming
It is important to note that roaming (not just enabled, but in the act of searching) may cause some
minor degradations in performance. Therefore, it is important that the Roaming RSSI Threshold
and the radio’s Site Lock be set appropriately when not mobile. These degradations are similar to
what a scanning radio would experience. Degradation may be experienced in the following areas:
• Late Entry to Voice Transmissions (Voice Truncation)
• Longer Preambles required for Control Messages and Data
• Increased setup time for Confirmed Private Calls
• Group Call Time to Talk Permit may increase if Site Search Required
While roaming the radio temporarily leaves the current home channel and inspects other sites to
decide if a better site is available (similar to scan). This means that radio may not be present on
the home site when a call starts. The home site is inspected between every other site to minimize
the time away. This is similar to the scan ordering of a priority scan member.
One issue that arises from this situation is that if a Group Call or unconfirmed Private Call starts
while the target is inspecting another site, the may be a short delay before joining the call. This will
equate to voice truncation for the target radio.
Another issue faced will be the need for longer preambles in order for command and control
messages, and data to be received by a radio that is currently roaming. Without an extended
preamble, roaming radios will miss the message.
The need for preambles also affects the setup time for confirmed Private Calls. Confirmed Private
Calls utilize command and control messaging to setup the call. In addition, the first setup attempt
does not utilize any preambles. This increases the setup time between radios that are not roaming.
This means that the first setup attempt of a Private Call is not successful if the target radio is
roaming. The radio then attempts a second time with a preamble. This second attempt will more
likely be successful and the Private Call will continue.
If the current home site cannot be awoken, the radio attempts to locate another site using an
automatic Active Site Search. As the radio attempts to wake-up other sites, the user must wait.
This increase in time will be recognized as an increase in the time from PTT to receiving the Talk
Permit Tone. This is not expected to occur often if the beacon interval is set appropriately.
Feature Passive Site
Search
Automatic Active Site
Search on TX Request
Automatic Active Site
Search on Loss of Site
Manual
Site Roam
Tactical Emergency
(Non-Revert) Not Available Available Available Available
Emergency Revert Not Available Only Available on
Emergency Initiation Not Available Available
GPS/Data Revert Not Available
while Reverted
Performed After Dropping
the Data Message Not Available Available

System Feature Overview 95
It is expected that the value that the roaming feature adds is worth these performance
degradations. The Beacon Interval and the Roaming RSSI Threshold should be set appropriately
to minimize the amount of time a radio is searching for a site.
2.6.3.7 ARS Registration on Roaming
When a radio roams in data capable mode with the Presence Service enabled, the radio can be
configured to automatically send ARS registration messages to the Presence Notifier application.
This ARS registration on roaming capability can be enabled or disabled via CPS configuration, and
is applicable in both Passive Site Search and Active Site Search.
During Passive Site Search roaming, when ARS registration on roaming is disabled, the radio
roams when the RSSI of the repeater roamed into is greater than the RSSI of the current Home
channel by 0 dB. However, when ARS registration on roaming is enabled, the radio roams only
when the RSSI of the repeater roamed into is greater than the RSSI of the current Home channel
by 6 dB. As a result, this reduces frequent registrations on roaming.
During Active Site Search roaming, when ARS registration on roaming is enabled, the radio
automatically sends an ARS message to the Presence Notifier application if it roams into a site
successfully.
This ARS registration on roaming capability can be used by user applications to monitor which
repeater site a radio is currently in.
2.7 Voice and Data Privacy
Over a digital channel, MOTOTRBO supports a way to keep communication (both voice and data)
private. Privacy protects the information, where “protection” means that the MOTOTRBO resists
reading of data payload or listening of voice by anybody other than the intended receivers.
MOTOTRBO does not provide any mechanism to authenticate the radios or radio users and it
does not protect the integrity of the messages.
2.7.1 Types of Privacy
MOTOTRBO offers three types of privacy mechanisms – Basic, Enhanced, and Advanced
Encryption Standard (AES). Both Basic and Enhanced Privacy utilize Motorola proprietary
mechanisms/algorithms and therefore are not interoperable with other vendor’s privacy offerings.
The AES is a specification for the encryption of electronics data established by the National
Institute of Standard and Technology (NIST). The DMR Association has defined a specific method
that AES can be used for the DMR voice protocol. MOTOTRBO supports AES Privacy with 256-bit
encryption key length as defined in DMR Association standard.
The main differences between Basic and Enhanced Privacy are that the Enhanced Privacy
provides higher level of protection and it supports multiple keys in a radio compared to one key in
the case of Basic Privacy. The AES has a higher level of protection in terms of algorithm, as
compared to Enhanced Privacy. The AES feature supports 256-bit key length, unlike Enhanced
Privacy which only supports 40-bit key length. Similar to Enhanced Privacy, the AES also supports
multiple keys.

96 System Feature Overview
These three privacy mechanisms are not interoperable. The Basic and Enhanced Privacy
mechanisms cannot operate in a radio at the same time. The AES can only coexist in the radio
along with privacy types Enhanced or None. This implies that either all the digital private channels
support either Basic Privacy or Enhanced Privacy, or AES, or both Enhanced Privacy and AES.
Also all the radios on a repeater must use either Basic or Enhanced Privacy with AES, or only
AES, even if they are in different groups. In direct mode, all the radios that communicate with each
other on the same talkgroup must use the same privacy mode.
The software for both co-exists in a radio and repeater. While configuring a radio or repeater using
CPS, the CPS user selects the radio-wide privacy type to be either Basic or Enhanced.
2.7.1.1 AES Configuration in MOTOTRBO
The AES and Symmetric Key options are visible in the CPS only if the AES feature is purchased.
The radio, repeater, and MNIS of a system require configuration for AES. In CPS, the radio
codeplug lists all Symmetric Keys on the Privacy tab, under the AES heading. Privacy types None
or Enhanced are independent from the Symmetric Keys configuration. Basic Privacy does not
work with AES. If Basic Privacy is configured, the radio bypasses AES for the transmission even if
Symmetric Keys are configured in the radio. The radio allows the privacy type selection of None or
Enhanced to be configured with or without Symmetric Keys. Only one privacy type is allowed on
each radio channel. The radio allows up to 16 different Symmetric Keys to be configured. Each
Symmetric Key can be up to 256 bits in length.
To support AES, the repeater codeplug must be configured with Enhanced Privacy type since the
repeater does not encrypt or decrypt any AES payload. The Enhanced Privacy option allows the
repeater to repeat the AES and Enhanced Privacy encrypted audio and data bursts. For proper
functioning of the repeater in a system with AES encrypted transmissions, the repeater must be
running on firmware version R02.30.00 or later.
A radio can be configured with both Enhanced Privacy keys and Symmetric Keys. The radio can
receive audio and data calls encrypted with AES or Enhanced Privacy keys, from any talkgroup in
the RX Talkgroup list that is tied to a personality, as long as the same key and privacy type of the
transmitting radio is selected in the personality.
The RM feature of the CPS can be used to pre-configure and manage the Symmetric Keys. The
AES uses the Symmetric Keys as encryption keys.
The MNIS require Symmetric Keys configuration for AES encryption. The MNIS allows up to 255
Symmetric Keys.
2.7.2 Strength of the Protection Mechanism
The Basic, Enhanced, and AES Privacy types do not provide resistance against “replay attack”
(i.e. an adversary intercepts the data and retransmits it) or “traffic analysis” (i.e. disclosure of
information that can be inferred from observing the traffic patterns).
Their protection mechanism requires a key that is shared only among the intended parties. They
do not use any hardware-based cryptographic engine or a hardware-protected memory for storage
of keys.
The resistance provided by the Basic Privacy is minimal due to the following reasons:

System Feature Overview 97
• The Basic Privacy uses a non-cryptographic algorithm to transform plain voice/data into
protected voice/data. It is possible for an adversary to obtain the key by storing a few
over-the-air voice or data packets and performing few simple mathematical operations.
• The Basic Privacy uses 16 bit keys. A user selects a key from 255 predefined keys
stored in the CPS. The limited number of possible keys makes it easy for an adversary
to guess the key in-use.
The intended use of the Basic Privacy is to stop casual eavesdropping only.
The resistance provided by the Enhanced Privacy is significantly better than the resistance
provided by the Basic Privacy due to the following reasons:
• The Enhanced Privacy uses a cryptographic algorithm to transform plain voice/data into
protected voice/data. The algorithm is the well-known ARC4. (Alleged RC4) and is same
as RC41. A cryptographic algorithm makes it very difficult for an adversary to obtain the
key from over-the-air protected messages.
• The Enhanced Privacy uses 40 bit long keys. A radio can store up to 16 keys and the
Enhanced Privacy allows using different keys for different channels. The large number
of possible keys (approximately 1 trillion) makes it difficult for an adversary to guess the
value of a key. Note that a 40 bit long key may not provide the protection needed to
transmit valuable data such as credit card numbers.
• Using the same key, the Enhanced Privacy protects each superframe of voice or each
data packet in a different and unrelated way. This increases the resistance further.
The resistance provided by the AES is significantly better than the resistance provided by
Enhanced Privacy due to the following reasons:
• A cryptographic algorithm is used to transform plain voice/data into protected voice/
data. The AES has been adopted by the United States government, and is now used
worldwide.
• The AES uses 256-bit long keys. A radio can store up to 16 Symmetric Keys for AES
privacy, and the radio configuration allows using different keys for different channels.
The large number of possible keys makes it difficult for even sophisticated hackers to
guess the key from the OTA interface.
• Using the same key, the AES protects each super frame of voice or each data packet in
a different and unrelated method, which further increases the resistance.
2.7.3 Scope of Protection
The Basic, Enhanced and AES Privacy protect only the voice and data messages (including IP/
UDP headers). The layer 2 voice and data headers, data response packets, and link control data
are not protected. This means that the source and target individual ID and Group IDs are not
protected. Control messages such as Radio Disable, Remote Monitor, Radio Check, Call Alert and
the embedded and standalone digital signaling are also not protected.
1. The name “RC4” is trademarked by RSA Security. Although “unofficial” implementations are legal, but
the RC4 name cannot be used.

98 System Feature Overview
The protection is provided in all the operational modes (direct mode, repeater mode, and IP Site
Connect) and through all the communication paths between the sending radio and the destination
radio. This implies that the voice and data messages remain protected in the following situations:
• Over-the-air, in direct mode;
• Over-the-air and inside a repeater, in repeater mode; and
• Over-the-air, inside repeaters, and over the backend network, in IP Site Connect,
Capacity Plus and LCP modes.
Note that the Basic, Enhanced and AES Privacy types do not protect the voice and data
messages between a radio and its option board or between a radio and its accessory (including a
MDT). Any data that extends past the radio network is not protected. For example, text messages
from field units to text message dispatchers or e-mail addresses on a network are not protected
once they leave the destination radio (i.e. a Control Station) or the MNIS application.
The Basic, Enhanced and AES Privacy types protect Individual voice call, Group voice call, All
system call, Emergency Call, and all Packet data calls (i.e. Individual, Group, unconfirmed, and
confirmed).
2.7.4 Effects on Performance
Basic Privacy uses only one key, which is known to both the sender and the receiver. This
eliminates the need to transport crypto parameters (e.g. Key Identifier) with the voice or data
payload. A voice message, in case of Basic Privacy, neither requires any modification in the
payload nor any additional headers. Therefore, the System Access Time and the audio quality of a
Basic privacy protected voice is same as that of an unprotected voice.
Both Enhanced and AES Privacy types use multiple keys and a random number to ensure that the
encryption data is different for each data message and each superframe of a voice message. This
requires transporting crypto parameters (e.g. key Identifier, Initialization Vector) with the voice or
data payload. A voice message, in the case of Enhanced and AES Privacy, requires an additional
header and replaces some of the least important bits of the voice payload with the Initialization
Vector. The additional header increases the System Access Time except when Talk Permit Tone is
enabled (in repeater mode) where the additional header replaces one of the normal voice headers.
The replacement of payload bits reduces the voice quality. Note that the reduction in voice quality
is barely noticeable.
In the case of Basic, Enhanced, and AES Privacy, a data message requires an additional header
to distinguish between an unprotected data message and a protected data message. In the case
of Enhanced and AES Privacy, the additional header is also used to transport crypto parameter.
This reduces the data throughput. For example, a typical protected confirmed location response
takes 600 milliseconds compared to 540 milliseconds for an unprotected one (approximately 10%
loss in throughput).

System Feature Overview 99
2.7.5 User Control Over Privacy
The Customer Programming Software (CPS) allows a System Installer to select the type of privacy
(i.e. Basic, Enhanced, and AES Privacy). CPS also allows the enabling or disabling of the privacy
service of a channel. The option to toggle the privacy capability per channel can additionally be
given to the radio user by providing a menu entry or programmable button. Without the menu entry
or programmable button, the radio user is essentially “locked” to the channel’s privacy setting. It is
important to note that a user can set or reset privacy for a channel, and not for the radio. If the user
is provided with the menu entry or programmable button, and he toggles the privacy setting, only
the selected channel’s privacy setting is toggled and remains toggled even after the user changes
channels or zones. Toggling the privacy setting on a channel will not affect the privacy setting on
other channels.
The privacy setting of a channel controls the transmit privacy setting, not the receive privacy
setting. A radio on a privacy-enabled channel always transmits protected, while a radio on a
privacy-disabled channel always transmits unprotected. However, the radio receives both
unprotected and protected regardless of the channel’s privacy setting. Any time the radio receives
a protected message, regardless of the channel’s privacy setting, the radio always tries to
unscramble or decrypt the message. If a radio is never required to receive protected messages
then it should be provisioned with a key that is different than the key(s) used by the rest of the
system. Simply setting a channel to be privacy-disabled does not stop the radio from receiving
protected messages. A radio receives a protected message correctly as long as it has the right
key.
Therefore, when one radio user on a privacy-enabled channel transmits, every radio, regardless of
its channel’s privacy-enabled or privacy-disabled status, will hear the transmission clearly if their
provisioned Privacy Key is identical to that of the transmitting radio. A radio user receiving a
protected transmission sees the green LED blinking rapidly. The receiving radio user should
consider changing the privacy setting to match that of the call initiator when replying.
In case of Basic Privacy, a system utilizes only one key and if all radios are privacy capable, it is
recommended that all radios are set to privacy enabled and equipped without the option to toggle
the privacy settings by a radio user. Since Basic Privacy does not cause any degradation in audio
quality, or decrease in performance, there is no reason for the normal user to switch between non-
privacy and privacy. Removing the option to toggle the setting from the radio user will safeguard
against any complicated privacy mismatch scenarios.

100 System Feature Overview
2.7.6 Privacy Indications to User
It is important for a radio user to know the privacy status (i.e. enabled or disabled) of the current
channel, and also to know if the received voice transmission is unprotected or a protected voice
transmission. There is no privacy indication for incoming protected data transmissions.
Prior to transmitting, a radio user should check the privacy setting of the current channel. On
privacy-enabled channels, an icon is shown on the front panel display of the radio when the radio
is idle.
Upon receiving a voice transmission, the radio user can know the privacy status of the voice
transmission by observing the blinking rate of the receive LED. When receiving a protected voice
transmission, the LED blinks green but at a quicker rate than when receiving an unprotected voice
transmission.
If radio users in a call have mismatching privacy settings, but the same key, they are able to
communicate, but the transmissions are protected in only one direction. In other words, only the
transmissions from radios with privacy enabled are protected.
The radio does not automatically negotiate privacy settings, or block transmissions that are not
protected. Therefore, it is up to the radio users to monitor the privacy indications to determine if all
the users in the call have a matched privacy setting. The radio will display the privacy setting of the
received transmission, but will blink if it does not match the transmit mode of the receiving radio.
When a privacy setting mismatch occurs, they should request the other members of the call to
switch their privacy settings to match. The radio allows users to enable or disable privacy on the
channel while on a call.
Radio users with non-display or numeric display radio models are not able to view the icon that is
shown on a privacy-enabled channel. Therefore, it is recommended that such users should not
have the option to toggle the privacy setting.
If non-display or numeric display radio users must be able to toggle between protected and
unprotected, it is recommended that this be done by programming duplicate channels, one with
privacy enabled and one without, and the user should use the dial position to toggle between
protected channels and unprotected channels. For example, dial position one may be set to
communicate with a Group in unprotected mode, and dial position two may be set to communicate
with the same group but in protected mode.
Privacy Status/Type Icon
Enabled
Enhanced and Disabled
None
no icon

System Feature Overview 101
2.7.7 Key Mismatch
In the case of Basic Privacy, a receiving radio assumes that the received protected transmission is
protected using the same Key that it has, because the key identifier is not sent with the message.
If the receiving radio does not have the same key as the transmitting radio, the receiving radio
cannot unprotect the transmission correctly. For voice transmissions, this results in unintelligible
audio (sometimes referred to as digital warbles) being played through the target’s speaker. For
data transmissions, this results in an unsuccessful data message transmission. This is because
the IP/UDP headers of a data message when unprotected using a wrong key fail to CRC check.
On failure of the checksum, the data message is not delivered to the application.
In the case of Enhanced Privacy and AES, the key identifier is sent with the message and if the
receiving radio does not have the key then it either remains muted (in case of voice message) or
discards the data message. If the key value associated with the key identifier is different in the
sender and receiver, due to a miss-configuration, then the voice transmissions will result in
unintelligible audio and the data transmissions will be unsuccessful.
2.7.8 Keys and Key Management
In the case of Basic Privacy, a radio is capable of holding only one Privacy Key. The same key is
used to protect and unprotect voice and data transmissions over all the channels and for all call
types: Group Call, Private Call, All Call, or Emergency Call.
In the case of Enhanced Privacy, a radio is capable of holding up to sixteen Privacy Keys, where
keys are associated with channels. In the case of AES, a radio is capable of holding up to sixteen
Symmetric Keys, where each key is associated with channels. The relationship between keys and
channels is 1:0...n. (in other words 1 to 0 or 1 to many) “0” means that keys may be provisioned
into the radio but are not associated with any channel. In this case, the keys are used to unprotect
a received message but are not used by the radio to protect a transmission.
A Privacy Key is provisioned in a radio using a CPS. The keys are not readable, editable, or
erasable by the radio user. Once a key has been chosen and programmed into a radio, the key
cannot be extracted and viewed by CPS. It can only be retained or overwritten.
In the case of Basic Privacy, a CPS user can select one of the 255 prescribed keys. These keys
are referenced by a key index from 1 to 255. Each key index references a particular 16-bit key that
is used for protecting over-the-air. There is no option for a “blank”, “null”, or “zero” key. In the case
of Enhanced Privacy, the valid range for the value of a key is 1 to 1,099,511,627,774 (i.e.
FFFFFFFFFE in hex). The key values 0 and 1,099,511,627,775 (i.e. FFFFFFFFFF in hex) are
reserved and should not be used. In the case of AES, the valid range for the value of a key is 1 to
1.15x10^77 (i.e. FFFF FFFF FFFF FFFF FFFF FFFF FFFF FFFF FFFF FFFF FFFF FFFF FFFF
FFFF FFFF FFFF in hex i.e. a 256- bit binary number except for zeros in all the 256 bits).
The following details of this key management section is only applicable when the OTAP feature is
not purchased or not available in the system. If OTAP is present, refer to the OTAP sections on
updating the privacy type and the keys.
MOTOTRBO does not support remote or over-the-air programming of keys into a radio. For a
system without the OTAP feature, the encryption keys can be programmed in a radio using only
CPS. Keys can be programmed in a radio using only CPS. CPS supports loading of the value and
identifier of a key into a radio either manually, or from the RM, or from a protected archive file (in
case of Enhanced Privacy only). In case of getting the keys from a protected archive file, the CPS

102 System Feature Overview
User selects the protected file and provides the password. The file is unreadable without a
password. The CPS is capable of copying key(s) from one radio's archive into another radio's
archive without the user needing to retype the key for each radio.
A customer may need to change one or more keys (in the case of Enhanced Privacy and AES)
with a set of new keys into a set of radios. Some of the reasons for changing keys are:
• Compromise of keys
• Security policy of the customer requires periodic update of keys
• Loss of a radio resulting in a concern that this may lead to compromise of keys or
eavesdropping.
The easiest way to implement a key switchover is to gather all radios and re-program them at one
go. But it may not always be possible to gather all the radios without seriously affecting day-to-day
operations.
An alternate method is to create two zones where one zone is set to unprotected while the other is
set to “protected”. The key can be changed on the protected zone and the users shall use the
unprotected zone until all radios have been updated. Once all radios have been updated, the
dispatcher informs the fielded radios to switch zones. This allows users to communicate in clear
until the all radios are provisioned, and then all the users switch keys at the same time.
A similar zone strategy can be used to perform periodic key set changeovers. For example, when
one zone has January’s keys and another duplicate zone has February’s keys. On the first of
February, the users switch to the February zone. Throughout February, the January zone is
updated with March’s keys and renamed to “March Keys”. On the first of March, the users switch,
and so cycle starts again. This makes sure that only two months of keys are compromised if a
radio is stolen or lost.
2.7.9 Multiple Keys in a Basic Privacy System
Although a radio can only use one key in a Basic privacy system at a time, a Basic privacy system
may utilize multiple keys to sub-divide a group into a set of groups. Note that this is not a
recommended configuration, and some considerations need to taken into account, if the decision
is made to utilize multiple keys in a system.
It is not recommended that Groups be sub-divided into smaller groups with the use of keys. This
results in one sub-group of users hearing unintelligible audio (or digital warbles) when the other
sub-group communicates. It is recommended that the users should be divided into Groups, and
provisioned so that a user can not transmit nor receive on the other’s Group. If users with different
keys are allowed to communicate with Basic privacy enabled, for example via a protected Private
Call, a key mismatch will occur and unintelligible audio will be heard. Although these users with
different keys will never be able to communicate privately, they will be able to communicate when
privacy is disabled.
For example, two different Groups are isolated by provisioning different privacy keys. When a user
in each Group needs to communicate to each other via a Private Call, they must do it with privacy
disabled. If a radio user needs to communicate with both Groups via an All Call, the radio user
must transmit in clear mode so that both Groups can monitor. If users respond with privacy-
enabled, the user who initiated the All Call only monitors the responses protected with a matching
key.

System Feature Overview 103
If the system is utilizing data applications and must communicate through a control station to the
application server, all radios on a slot must have the same key or they will not all be able to
properly communicate with the control station. For similar reasons, it is not recommended to have
radios without privacy capability, i.e. older software versions, in the same Group as radios with
privacy capability. Since older radios are not provisioned with a Privacy Key, the audio will be
muted. If radios with privacy capability need to communicate to radios without privacy capability,
they will need to disable privacy before transmitting.
As a general rule, it is always recommended that groups with different privacy capabilities and
settings be placed in different Groups and on different slots.
2.7.10 Data Gateway Privacy Settings
Refer to the MOTOTRBO Network Interface Service (MNIS) and MOTOTRBO Device Discovery
and Mobility Service (DDMS) sections for details on privacy configuration when the MNIS is acting
as the data gateway.
The privacy setting of a control station acting as the data gateway to the application server is very
important for consistent data communications. This may even drive the privacy configuration of the
rest of the system.
If a system contains some privacy-capable radios and some privacy-incapable (i.e. older software
versions) radios then the control station must be privacy capable, but configured to transmit
unprotected. This way, outbound messages can be received and processed by the older radios
(not privacy capable). Note that the privacy capable radios send their data protected and the
control station will be able to decode these messages, as long as it has the proper key.
In case of Basic Privacy, there can only be one key per channel (or slot). Since the control station
can only contain one key, it cannot communicate privately to two different Groups utilizing different
keys. If a Basic Privacy system utilizes multiple keys, those users must be divided onto two
separate channels (or slots), each with their own control station utilizing the proper key. Setting the
control station to privacy disabled will not solve this problem since incoming messages such as
GPS or text messages may be protected using different keys and only one key can be used at the
control station to unprotect. Therefore, although outbound messages would be functional, inbound
messages would not be.
If users have the ability to toggle their privacy settings, it is acceptable to have the control station
set to either privacy enabled or privacy disabled, but only if their provisioned keys match. If the
control station is set to privacy enabled, and the radio is set to privacy disabled, one direction of
the data communication will be protected and the other will be unprotected. Since radios set to
privacy disabled will receive protected, and radios set to privacy enabled will receive unprotected,
the communication path will work. If important data is being transferred to and from the fixed
infrastructure, it is recommended that the control station should be set to “protected”. This will
guarantee that at least half of the data transmission will be private. Also, the system will be tolerant
if fielded radios are set to privacy disabled.
It is recommended that all radios including control station should have same privacy settings. If the
privacy setting is Enhanced Privacy and/or AES, then the control station should have the transmit
keys of all the radios and all the radios should have the transmit key of the control station.

104 System Feature Overview
2.7.11 Protecting One Group’s Message from Another
There may be a need for one Group’s voice and data to be protected against another over the
same channel (same frequency and same slot). There may be some radio users who are
members of one or more of the groups. In this case, if a group not only wants to protect their
communication from intruders but also from other groups then each group should use separate
keys for protection.
The System Installer should make each group that need to be protected as “TX Group” for a
personality. The relationship between a personality and a group is 1:1. The System Installer should
associate a key to a personality. The relationship between a key and a personality is 1:1. And
therefore the relationship between a key and a group becomes 1:1. If a radio ‘X’ wants to make a
protected Private Call to a radio ‘Y’ and if both the radios are member of a group ‘T’ then the radio
‘X’ goes to a personality whose “TX Group” is ‘T’. If there is no group where both the radios are
member then it is not possible to send a protected message.
For a protected “All Call”, the transmitting radio should go to a specific personality and the key
associated with that personality is present in all the radios. For a protected Private Call, the
transmitting radio should go to a specific personality and the key associated with that personality is
present in the receiving radio.
2.7.12 Updating the Privacy Type
This section is applicable only when OTAP is not present in the system. When OTAP is available in
the system, refer to the OTAP sections on updating the privacy type and the keys.
It may not be possible for a System Installer to update all the radios from Basic Privacy to
Enhanced Privacy and/or AES in one session for a system where OTAP is not available. In such
cases, the System Installer instructs all the radio users to disable the privacy feature and operate
in clear mode. When instructed, the radio users disable the privacy feature using the radio front
panel. All the messages are transmitted in clear.
The System Installer updates the software of radios and configures the radios for desired privacy
(Enhanced Privacy and/or AES). Once all the radios are upgraded, the System Installer updates
the software of repeaters and configures them for Enhanced Privacy. The repeaters require
Enhanced Privacy configuration for AES. The control stations acting as the data gateway should
also be upgraded.
The System Installer instructs all the radio users to enable the desired privacy feature. The radio
users enable the desired privacy feature using the radio front panel. The control stations also
enable the desired privacy. All the messages are transmitted using the desired privacy setting.

System Feature Overview 105
2.8 Repeater Diagnostics and Control (RDAC)
Repeater Diagnostics and Control (RDAC) allows a system administrator the ability to monitor and
control repeaters within the system. The following services are provided:
1.Repeater Diagnostics
• Read Enabled/Disabled Status
• Read Analog/Digital Status
• Read Wide or Local Area Status
• Read Transmit Power (High or Low) Status
• Read Available Channels (including Currently Selected)
• Read Inbound RSSI
• Read IPv4 Address and UDP Port (required for connectivity)
2.Repeater Alarm Reporting
• Detect and Report Receiver Lock Detect Failure
• Detect and Report Transmitter Lock Detect Failure
• Detect and Report AC Power Failure
• Detect and Report RF PA/System Overheating
• Detect and Report RF Power Out
• Detect and Report High VSWR Detection
• Detect and Report RF PA Fan Failure Alarm (only on the MTR3000)
• Detect and Report EEPROM Corruption (only on the MTR3000)
• Detect and Report Low and High RF PA Voltage (only on the MTR3000)
• Detect and Report SCM Reference Incompatibility Alarm (e.g. SCM with TCXO in 800/
900MHz band) (only on the MTR3000)
• Detect and Report FRU Incompatibility Alarms (e.g. PA and exciter are incompatible)
(only on the MTR3000)
• Detect and Report Main Fan Failure (only on the DR 3000, not applicable for the
MTR3000)
3.Repeater Control
• Change Enabled or Disabled Status
• Change Channels
• Change Transmit Power Level (High or Low)
• Reset Repeater
• Knockdown Repeater
The RDAC application can be configured to work over the network via IP or locally via USB.
When working over the IP network, the application communicates with all repeaters within an IP
Site Connect or Capacity Plus system using the same link establishment process that the
repeaters utilize. Therefore, it benefits from the existing link establishment and authentication
utilized between repeaters. All services in the list above are available through the RDAC
application.

106 System Feature Overview
When working locally, the RDAC application connects to a single repeater via USB. All services in
the list above are available through the RDAC application. The repeater control services are not
available via the USB interface through the RDAC application.
The user also has access to the repeaters external GPIO pins. External equipment (or existing
remote adapters and desksets) can be configured to set or read the GPIO pins to allow access to
the repeater control services as well as access to indications that a minor or major alarm has
occurred. The access to these GPIO pins further allows the radio installer to utilize the alarm pin
and enable/disable pin to create a redundant switch over configuration. Alarm Reporting and
Control is available using the GPIO pins.
Note that any combination of RDAC connected over the Network, RDAC connected via USB, or
connections via GPIO are supported.
The ability to change the repeater channel can be utilized to toggle channel parameters between
predetermined settings. For example, if the repeater contains one channel that is in analog mode
and another channel that is in digital mode, changing the channel between these channels
essentially changes the mode from analog to digital. The same strategy can be used to toggle the
wide area and local setting of a timeslot. One personality could be provisioned for two wide area
channels, while the next has one wide and one local channel. Other channel parameters can be
changed using the same strategy.
NOTE: When a repeater in Capacity Plus or LCP mode changes to an analog mode via RDAC,
the repeater can no longer be accessed via RDAC.
It is important to note that many control operations require the repeater to perform a reset before
processing the control operation. During the reset the repeater will not be able to service inbound
transmissions from fielded radios. Also note that the repeater takes no consideration to the
ongoing traffic when instructed to perform a control operation. In other words if a call is in progress
(Group Call, Private Call, All Call, Emergency Call, data call, etc.) the repeaters perform the
control operation and drop the call in progress. In addition, the IP connection between the repeater
and the RDAC will be temporarily severed while the repeater is rebooting. The connection must be
re-established before additional operations can be performed. This should be taken into
consideration before performing any control functions on an active repeater.
In addition to the repeater reporting alarms to RDAC application and setting the GPIO alarm pins
accordingly, it is important to note that it also takes action when major alarms are received. The
repeater will perform a reset after a major alarm is reported as an attempt to clear the alarm. If the
alarm is not clear after reset it will reset again. This will continue until the alarm is cleared or the
repeater is locked (3 major alarms). Once 3 major alarms have been reported, the repeater will
enter the Locked state and set the Major Alarm Pin. At this time all the LEDs on the Repeater front
panel will be solid. While in the locked state, the repeater will not service any calls over-the-air.
The RDAC application will display the locked state and have the ability to retrieve logs.
In order to exit the locked state, the repeater must be read and written to with the CPS to reset the
major alarm counter. This is automatically done when CPS writes a codeplug to the repeater. Note
that 3 major alarms almost certainly means that there is a hardware problem that should be
addressed prior to clearing the locked state.

System Feature Overview 107
All MOTOTRBO repeaters (MTR3000) support the following alarms:
• Rx Alarm
• Tx Alarm
•Fan Alarm
• Power Alarm
• Temp Alarm
The following alarms are additionally supported by MTR3000 repeater only:
• Tx Power Alarm
• VSWR Alarm
NOTE: Revision A UHF B1 and VHF repeaters do not support any RDAC alarms. These alarms
were only supported on Revision B and later, hardware.
Alarms are categorized as shown below:
• Major Alarms – Major alarms indicate hardware failures that prevent the repeater from
functioning normally.
• Minor Alarms – Minor alarms are warning alarms causing the repeater to enter a
disabled state, where it does not transmit, receive or repeat, but still responds to GPIO
controls such as channel steering, alarms and diagnostics.
• Mixed Alarms – This alarm type could be major or minor, depending on the availability
of a backup repeater and the type of the system configuration.
The list of major, minor and mixed alarms varies for different repeaters and repeater models. Refer
to the RDAC application Online Help for further details.
2.8.1 Connecting Remotely via the Network
Connecting RDAC via the network allows access to all repeaters in an IP Site Connect or a
Capacity Plus system. If a system has more than one wide area system (i.e. more than one Master
repeater) then the RDAC application is required to know the static IP address and UDP port of
each of the Master repeater. A single RDAC application supports up to eight IP Site Connect or
Capacity Plus systems (i.e. eight Master repeaters). It will learn the addresses of the other
repeaters through communication with each Master. Similar to repeater communication, the RDAC
application should not require any specific firewall configuration. It will require the appropriate
authentication be entered that is being utilized by the repeaters in the IP Site Connect system or
Capacity Plus system. When connecting to multiple IP Site Connect or Capacity Plus systems,
RDAC must be configured with a different UDP port for each Master.
Although the network connection is designed for “connecting remotely”, a local network connection
in close proximity to the repeater is supported.
The RDAC-IP application can communicate with enabled and disabled repeaters, knockdowned
repeaters, digital and analog repeaters, and wide and local area repeaters. As long as they are on
the network and communicating with the same Master repeater that the RDAC application is
communicating with, they will be controllable via the application.

108 System Feature Overview
It is important to note that over-use (or misuse) of RDAC diagnostics could cause strain to the
network link and therefore, cause voice degradation. For example, numerous requests for status
or error logs could cause excess traffic on a network link which could delay voice through the
network. Please review the network bandwidth considerations in later chapters.
2.8.2 Connecting Locally via the USB
Connecting RDAC locally via the USB provides the user with all the services of RDAC but only
allows access to the local repeater. This connection is very useful if the repeater is in close
proximity to the dispatch center or while performing service or trouble shooting locally.

System Feature Overview 109
2.8.3 Connecting Locally via GPIO Lines
Connecting locally via GPIO lines only allows access to the local repeater. The user has access to
the repeater control services as well as access to indications that a minor or major alarm has
occurred from the GPIO lines. The GPIO lines can be configured in various ways and can be
integrated to communicate with a variety of external equipment.
A custom cable is needed to connect the repeater accessory port to the outside control device.
Below is an example of one configuration. Note that the pin out of the cable is dependent on how
the GPIO lines are provisioned via CPS.
GPIO Connections
Desk Set
Custom CableStandard Cable
Remote Adapter
GPIO Pins
Repeater

110 System Feature Overview
2.8.3.1 RDAC Local Settings Rear Accessory Port
CPS Programmable Pins
The rear accessory also has some pins that can be programmed to specific input/output functions.
These pins can be programmed to either active high or low. See the table below for descriptions of
these functions available for each GPIO pin.
CPS Programmable Pins Description
Major Alarm (Locked State) This output pin is used to report a major alarm has happened 3 times, been
reset three times, and the repeater is in now locked state.
Minor Alarm This output pin is used to report minor alarm(s) is happening on the
repeater.
Repeater Disable
Asserting this input pin triggers the repeater to enter disabled state. In this
state, the repeater can not execute repeat functions.
Releasing this input pin will revert the repeater back to enabled state where
the repeaters can start repeating calls.
Tx Power Level High
Asserting this input pin triggers the repeater to change the TX power level
to be high.
Releasing this input pin will revert the repeater back to TX low level low.
Repeater Knockdown
Asserting this input pin triggers the repeater to temporarily enter Repeat
Path Disable Mode. In this mode, the repeater’s transmitter will only be
enabled by the external PTT and the audio source will be the Tx Audio
Input pin.
Releasing this input pin will revert the repeater back to Normal Mode where
the repeaters transmitter can be activated by a qualified RF signal on the
receive frequency.
*Note that repeater knockdown is not supported in digital mode.
*In Dynamic Mixed Mode system, this feature is not supported during an
ongoing digital transmission.
Channel Change
There are up to 4 pins that can be configured and used for channel change.
The repeater can support up to 16 channels.
Asserting this input pin represents 1.
Releasing this input pin represents 0.
0000 represents first channel, 1111 represent the last channel.

System Feature Overview 111
2.8.4 Redundant Repeater Setup
By using the alarm feature and control feature together, it is possible to setup redundant repeaters.
So that when one repeater fails, the standby repeater can take over the repeat function.
Before installation, both repeaters are programmed with the same channel information. The
installer configures one repeater as primary repeater and the other one as standby repeater. For
the primary repeater, the installer configures one GPIO pin for major alarm reporting and
configures the pin’s polarity. Additionally, it configures via CPS in the primary repeater to indicate
the availability of a standby repeater. For the standby repeater, the installer configures one of its
GPIO pins as repeater disabled control input pin and its polarity opposite of the primary repeater’s
alarm pin polarity. When the primary repeater’s alarm pin becomes active it deactivates the
disabled pin and the standby repeater becomes enabled. The antenna system is connected to the
primary repeater and also connected to an antenna switch. The antenna switch is external to the
repeater hardware. The installer connects the primary repeater’s alarm pin (output pin) and
standby repeater’s repeater disable pin (input pin) and the antenna switch all together. The
installer powers on the primary repeater first and verifies it is working with no major alarm reported.
Then the installer powers on the standby repeater.
When a major alarm happens three times in the primary repeater and the repeater enters the
locked state, the primary repeater will set the major alarm GPIO pin to active level. The standby
repeater detects the disable pin is changed to inactive level and it becomes enabled. The antenna
switch is also triggered which changes the antenna to the now active repeater.
Once the fault in the primary repeater is addressed, the repeater is removed from the locked state
and reset, the primary repeater will enabled and again become the primary repeater. The standby
repeater will become disabled.
Major Alarm Pin
GPIO Pins
Primary Repeater Standby Repeater
Repeater Disabled
GPIO Pins
Repeater TX/RXRepeater TX/RX
Antenna Switch

112 System Feature Overview
If repeaters are operating in IP site Connect or Capacity Plus mode, they must both have existing
IP network connections and be communicating with the Master. Since they are both on the
network, they must have different IP Addresses. Although the system will not send voice to a
disabled repeater, it will require link management. In IP Site Connect, ensure taking this into
consideration when planning for network bandwidth, See “Required Bandwidth Calculations” on
page 281 for details on calculating the bandwidth for IP Site Connect.
NOTE: A redundant repeater connected to the IP Site Connect system or Capacity Plus system
counts in the total number of supported peers.
It is also important to note that when setting up the Master repeater of an IP Site Connect or
Capacity Plus system into a redundant configuration, the network link must also be switched with
external hardware similar to that of an RF Antenna. In this case, the IP Address of both the
Primary and the Standby repeaters must be the same since all the Peers communicate with it
using this IP address. As they have the same IP Address, they cannot be connected to the
network at the same time. This also means that the standby repeater cannot be contacted via a
network RDAC application while not in the primary repeater role since it is not connected to the
network. Because the two devices have the same IP address but different MAC addresses, Peers
may not be able to contact the Master repeater until the router and repeater ARP tables are
updated. Depending on router configuration this could take up to 15 to 20 minutes. It is
recommended to consult the Network Administrator for details on setting the ARP interval within
the customer’s network.
2.8.5 Dual Control Considerations
It is possible to have RDAC connected locally, over the network, and connected via GPIO lines
simultaneously to a single repeater. In this case, the repeater can be controlled through GPIO as
well as through the network. The user should be aware that it is not recommend using both
methods to control the repeater at the same time. Note that after a control command has being
executed from RDAC application, the control console connected via GPIO may no longer indicate
the state of the repeater correctly since it will be reading the state of the hardware pin rather than
the internal repeater state. In other words if the external application has pulled a pin low or high,
the repeater cannot change the level of that pin after RDAC has made a change.
2.8.6 Digital Voting Control and Monitor
RDAC can be used to control digital voting such as enabling or disabling the feature, force vote,
and display voting status. See “Digital Voting” on page 306 for more details.

System Feature Overview 113
2.8.7 General Considerations When Utilizing the RDAC Application
to Set Up the Network Connection
When utilizing the RDAC application to communicate with multiple IP Site Connect or Capacity
Plus systems, each system’s network topology has to be considered independently. This is
important because some connections may utilize a LAN configuration (See “Local Area Network
(LAN) Configuration” on page 225), while others utilize a WAN configuration (See “Wide Area
Network Configuration” on page 226). The main difference being that local area configurations
utilize the master repeater’s local IP address, while wide area configurations utilize the wide area
IP address.
Connecting a single RDAC application to numerous systems that were previously residing on the
same LAN, VPN, or WAN requires minimal configuration change. The RDAC application needs to
be configured with each master repeater’s IP address and a unique UDP port for each system.
This is because the IP address of the master repeater that can be reached at wide or local area IP
address, does not change.
When connecting a single RDAC application to systems that were previously residing on
independent LANs or VPNs, the following configuration options can be considered:
1.Combine both networks into one LAN or VPN, which most likely requires changing
repeater IP addresses in one of the networks.
2.Connect to each LAN through a WAN. As it is now a wide area configuration, this requires
some changes because all peers (including the RDAC application) are now required to
utilize the master repeater’s wide area IP address, instead of the local IP address.
3.Place the RDAC on the LAN of one of the sites. This requires one system to communicate
using the local IP addresses, while the others, the wide area IP address.
In all of the options mentioned above, each system must utilize a unique UDP port configured via
the RDAC application.
An IP Site Connect system supports analog, and digital conventional channels. A Capacity Plus
system supports only Capacity Plus channels. A Linked Capacity Plus system supports only LCP
channels.
If a channel is changed to a channel not supported by the system, the channel’s repeater does not
reconnect to the system, and the repeater will not be visible in RDAC. Therefore, it is strongly not
recommended to change a channel’s mode to an unsupported mode of the system.

114 System Feature Overview
2.9 IP Repeater Programming (IRP)
IP Repeater Programming allows a system administrator to provision and to upgrade repeaters
within the system utilizing the IP network. This feature is supported on repeaters equipped with a
32 MB memory running on firmware version R01.07.00 or later. Additionally, the Master repeater of
a system configuration must be running on the same firmware version as well. The following
services are provided:
1.Repeater Configuration
• Read the current repeater configuration
• Write a modified repeater configuration
2.Repeater Upgrade
• Upgrade repeater firmware and/or codeplug version
3.Repeater Feature Enable
• Activate a purchased feature on the repeater
2.9.1 System Configuration for IRP Support
Connecting the Customer Programming Software (CPS) to an IP network allows the CPS to
access all repeaters in an IP Site Connect system and a Capacity Plus system, utilizing their
backend network connections. The CPS can also leverage IP-based access to Dynamic Mixed
Mode (DMM) or Single Site repeaters by connecting the repeaters to an IP network and
configuring each one to act as a single site Master.
Prior to using IRP, the feature must be configured with the repeater locally connected via USB to
the CPS application. The CPS can communicate with repeaters of multiple modes; enabled,
disabled, knockdown, digital and analog. The primary requirement is that the repeater must be on
an IP network and communicating with a Master repeater or acting as one. However, the CPS can
only connect to one Master at a time and can only program a single repeater at a time.
Once the repeater has been properly configured and installed in a networked configuration, the
CPS needs to be directed to the IP address of a Master repeater as defined by the repeater
configuration. If a system has more than one wide area system (i.e. more than one Master
repeater), then the CPS is required to know the static IP address and UDP port of each of the
Master repeater. The CPS then learns the addresses of other repeaters connected to the Master
once the application connects to the Master.
Unlike repeater-to-repeater communication, the CPS application may require firewall
configuration. This is to allow the repeater to make a secure connection to the CPS application on
the PC. If the PC resides behind a firewall, the firewall will need to be configured to allow inbound
traffic (repeater-to-CPS) on a specific CPS TCP port that is configurable in the application. Upon
initiating an IRP action, the CPS communicates its opened TCP port number to which the repeater
attempts to connect. If multiple CPS applications (different PCs) are behind a single firewall, each
application must use a unique TCP port number, and the firewall must be configured to correctly
route TCP traffic to the corresponding application.
To authorize access to the repeater, codeplug password authentication on a per repeater basis, is
optional and configurable via CPS. The codeplug password can be provisioned in the repeater
prior to using this feature.

System Feature Overview 115
NOTE: Using the CPS to provision or upgrade a repeater will temporarily disable the repeater
until the operation is completed. The duration of the disabled repeater depends on the
network bandwidth and amount of data that is transferred to complete a selected
operation.

116 System Feature Overview
2.10 Over-the-Air Radio Programming (OTAP)
When the need to program a radio or a fleet of radios occurs, the process can take place at the
customer location or the dealer’s shop. However, the process of programming radio parameters,
features, contact lists, and others can be troublesome.
Some issues encountered include – difficulty to locate all radios, delays waiting for radios to be
brought in for programming, radios mounted in vehicles, operation and downtime during
programming, wasted time traveling to/from customer location, only a limited number of radios can
be programmed simultaneously, and so on. It is often difficult for dealers to extract value for this.
Therefore, radio programming is viewed as a hassle, time consuming, and inefficient.
To support this need, the MOTOTRBO Radio Management (RM) now offers the following services
with software version R02.10.00 or later:
• Writes and reads radio configurations over-the-air
• Manages up to 5000 radio configurations
• Group and individual archive management
• Application and radio mutual authentication
• Synchronized configuration switchover
• Radio user receives one time option to accept or delay
• Scheduling of over-the-air operations
• Unmanned batch processing of numerous over-the-air operations
• Remote client capability
• Multi-customer and system capable
• Optimized performance using Presence Services
• Compressed and differential configuration transfer
• Designed to allow voice traffic priority while transferring
• Utilizes existing over-the-air encryption
• Session logging
• Historical reporting
The above features are available in all digital architectures including:
• Direct Mode (12.5e and 6.25e)
• Single Site Repeater
• IP Site Connect
• Capacity Plus
• Linked Capacity Plus
The services that are supported are not available to the ADP developers.
The following features and services are specifically not supported by OTAP:
• radio software upgrades
• language packet updates
• radio tuning parameter updates
• device recovery

System Feature Overview 117
• update or download voice announcement files
• radios prior to software version R02.10.00
• over-the-air repeater programming (only IP Repeater Programming is available)
• programming while in Connect Plus or Passport Mode
• programming while in Analog Mode
2.10.1 Basic Deployments of OTAP Software
There are six basic deployments of Radio Management (RM) for OTAP. These are used as the
building blocks for more complicated configurations. The configurations are:
• Local Single Channel Configuration
• Local Single Channel Configuration with Presence
• Remote Client Configuration
• Remote Client Configuration with Multiple RM Servers
• Remote Device Programmer Configuration
• Multi-Channel Configuration
2.10.1.1 Local Single Channel Configuration
The RM application utilizes the existing MOTOTRBO IP data service to communicate with the field
radios over-the-air. Connectivity with the system can be achieved over-the-air through control
stations or over the IP network utilizing the MOTOTRBO Network Interface Service (MNIS). No
other over-the-air data application is supported on the same PC as the RM.
This control station setup requires a radio to be configured as a control station, connected to the
RM PC via a USB cable and utilized as the data gateway into the radio system. The standard radio
USB driver is also required.
The MNIS setup requires the MNIS software to be installed on the RM PC and the Network
Application Interface be enabled in the repeaters. MNIS deployments are not available in Direct
Mode since the MNIS interfaces directly with the repeaters, and there are no repeaters used in
Direct Mode.
Figure 2-20 Single Channel Non-Remote RM Configuration Through Control Station
USB OTA
USB Driver
IP OTA
Radio
System
PC
Control
Station SU
Radio
Management
(RM)

118 System Feature Overview
2.10.1.2 Local Single Channel Configuration with Presence
The RM can utilize the ARS and the presence service of the DDMS software to optimize over-the-
air operations. When utilized, radios are only contacted if they are present. The ARS must be
configured in the radios.
Without presence and the DDMS, the RM attempts to contact each radio one by one, regardless if
they are present on the system or not. For optimal performance, it is recommended that the
presence service be utilized.
If utilized, the DDMS is installed on the same computer as the control stations or the MNIS.
Figure 2-21 Single Channel Non-Remote RM Application Configuration Through MNIS
Figure 2-22 Single Channel Non-Remote RM Application with Presence and Control Station
IP
IP OTA
Radio
System
PC
SU
Network
Interface
Service
(MNIS)
Radio
Management
(RM)
DDMS
Radio
Management
(RM)
IP
IP
USB Driver
IP
OTA OTA
Radio
System
PC
USB Control
Station SU

System Feature Overview 119
The RM consists of three major components:
•RM Client: Main User Interface
•RM Server: Storage of Configurations
•RM Device Programmer: Communication to Radio System
NOTE: The “RM Device Programmer” is also known as the “RM Proxy”.
In local deployments, all three components can be installed at the same time on the same
computer. This is most useful when the system administrator is within RF coverage of the radio
system. Below is a diagram showing the individual components. This is the same when utilizing
the MNIS.
Figure 2-23 Single Channel Non-Remote RM Application with Presence and MNIS
Figure 2-24 Single Channel Non-Remote RM Application with Presence (RM Client, RM Server, and RM
Device Programmer Shown)
DDMS
IP
IP
IP
OTA
Radio
System
PC
SU
Network
Interface
Service
(MNIS)
IP
Radio
Management
(RM)
DDMS
IP
IP
USB Driver
IP
RM
Device
Prog
RM
Server
RM
Client
OTA OTA
Radio
System
PC
Control
Station
USB SU

120 System Feature Overview
2.10.1.3 Remote Client Configuration
If the system administrator is not within RF coverage of the system, it is possible for the RM Client
to be installed on a different PC and remotely access the RM Server and Device Programmer over
an IP network. Direct network connectivity is required between the RM Client and the RM Server,
therefore a VPN must be used or they must reside on a private network. The RM Server, RM
Device Programmer, and control stations are located on the same PC.
When utilizing the MNIS, the RM Client can also be installed on a different PC from the RM Server.
This allows the RM Server and RM Device Programmer to remain centrally located while the RM
Client is located at another location on the IP network. The RM Device Programmer must be
installed on the same PC as the MNIS.
2.10.1.4 Remote Client Configuration with Multiple RM Servers
The RM Client can connect to any RM Server, but only one at a time. This allows the system
administrator access to different customers with non-overlapping RF coverage from one location.
Although the RM Server, Device Programmer, and control stations must be within RF coverage,
the RM Client does not. Each RM Server manages its own set of radios. Direct network
connectivity is required between the RM Client and the RM Server; hence a VPN must be used or
they must reside on a private network. However, it is not necessary for the network connection
between the RM Client and the RM Server to be up all the time. The system administrator can set
up a job with one RM Server, and then disconnect. The RM Server continues to execute.
Figure 2-25 Remote RM Client from RM Server with Control Station
Figure 2-26 Remote RM Client from RM Server with MNIS
DDMS
IP
IP
USB Driver
IP
RM
Device
Prog
RM
Server
RM
Client
IPIP OTA OTA
Radio
System
PC
PC
Control
Station
USB SU
IP
Network
DDMS
IP
IP
IP
OTA
Radio
System
PC
SU
Network
Interface
Service
(MNIS)
IP
RM
Device
Prog
RM
Server
RM
Client
IPIP
PC
IP
Network

System Feature Overview 121
Although one MNIS can connect to multiple remote IPSC and single site systems over an IP
network, it can only connect to one Capacity Plus or LCP system at a time. Therefore, multiple
MNISs should be deployed. A remote RM Server, Device Programmer and MNIS can be located at
each Capacity Plus system, or at one of the sites of an LCP system. They can be centrally
accessed with a RM Client.
Figure 2-27 Remote RM Client with Multiple RM Servers with Control Station
Figure 2-28 Remote RM Client with Multiple RM Servers with MNIS
DDMS
IP
IP
USB Driver
IP
RM
Device
Prog
RM
Server
RM
Client
IP
IP
USB Driver
IP
RM
Device
Prog
RM
Server
IP
OTA OTA
Radio
System
OTA OTA
Radio
System
PC
PC
PC
Control
Station
USB
Control
Station
USB
SU
SU
IP
Network
IP
IP
DDMS
RM
Client
IP
PC
IP
Network
IP
IP
DDMS
IP
IP
IP
OTA
Radio
System
PC
SU
Network
Interface
Service
(MNIS)
IP
RM
Device
Prog
RM
Server
DDMS
IP
IP
IP
OTA
Radio
System
PC
SU
Network
Interface
Service
(MNIS)
IP
RM
Device
Prog
RM
Server

122 System Feature Overview
2.10.1.5 Remote Device Programmer Configuration
The RM Server can support up to 128 RM Device Programmers. This allows the system
administrator to have all radios in one RM Server and have access to different sites with non-
overlapping RF coverage. The Device Programmer and control stations must be within RF
coverage of their corresponding systems, which is unnecessary for the RM Server.
NOTE: If necessary, the RM Client can be remote from the RM Server as well.
Stable, direct network connectivity is required between the RM Server and RM Device
Programmers. Therefore a VPN must be used, or they must reside on a private network. If a
stable, direct network connectivity is not possible, a Remote Client Configuration with multiple RM
Servers installed on the same PC as the Device Programmers, may be required.
If utilizing presence, the Device Programmer where the target radio has registered, services jobs
for that radio. A Device Programmer can also be configured to only service a specified set of
radios. This is accomplished by setting the radios to a group within the RM Server, and then
configuring the Device Programmer to service the group.
Although one MNIS can connect to multiple remote IPSC and single site systems over an IP
network, it can only connect to one Capacity Plus or LCP system at a time. Therefore, multiple
MNISs should be deployed. A remote Device Programmer and MNIS can be located at each
Capacity Plus system, or at one site of an LCP system. They can share one central RM Server
which can be accessed with a RM Client.
The RM Device Programmer must be installed on the same PC as the MNIS.
Figure 2-29 RM Server with Remote Device Programmers and Control Stations
DDMS
IP
IP
USB Driver
IP
RM
Device
Prog
RM
Server
RM
Client
DDMS
IP
IP
USB Driver
IP
RM
Device
Prog
IP
OTA OTA
Radio
System
OTA OTA
Radio
System
PC
PC
PC
Control
Station
USB
Control
Station
USB
SU
SU
IP
Network
IP
IP

System Feature Overview 123
2.10.1.6 Multi-Channel Configuration
Multiple conventional channels are supported per RM Device Programmer in both local and
remote configurations. This requires a control station per channel, up to 16 are allowed. Because
radios can move from channel to channel, this configuration requires the MCDD and DDMS to be
installed on the same PC. The MCDD tracks the location of the radios as they move from channel
to channel. As they register with the DDMS, the MCDD updates the routing accordingly.
It is not recommended to utilize multiple control stations without the MCDD and DDMS. Without
them, there is no method for RM messages to be properly routed on the appropriate channel.
Specific routing can be added in the PC, but this means radios can only be contacted on a specific
channel. Another option is to configure the PC to broadcast on all channels, but this is an extreme
waste of bandwidth.
NOTE: A multiple channel configuration can be deployed with remote RM Device Programmers,
remote RM Servers, or a remote RM client.
Figure 2-30 RM Server with Remote Device Programmers and MNIS
Figure 2-31 Multi-Channel Non-Remote RM Application Configuration with Control Stations
RM
Client
IP
PC
IP
Network
IP
IP
RM
Server
RM
Device
Prog
DDMS
IP
IP
IP
OTA
Radio
System
PC
SU
Network
Interface
Service
(MNIS)
IP
RM
Device
Prog
DDMS
IP
IP
IP
OTA
Radio
System
PC
SU
Network
Interface
Service
(MNIS)
IP
OTA
OTA
MCDD
DDMS
IP
IP
USB Driver
IP
IP
Radio
Management
(RM)
Radio
System
OTA
OTA
PC
Control
Station
USB
Control
Station
USB
SU
SU

124 System Feature Overview
The RM works the same regardless if the control stations are communicating in direct mode,
single site repeater mode, dynamic mixed mode, IP Site Connect mode, Capacity Plus mode, or
Linked Capacity Plus mode.
When utilizing MNIS with DDMS, there is no need for MCDD. DDMS handles the mobility in single
site and IPSC systems. DDMS requires ARS to be enabled in the fielded radios. The MNIS can
connect to eight (8) conventional systems.
2.10.2 Process Flow for Over-the-Air Programming
There are five high level steps for OTAP:
• Initial programming of the essential communication parameters into the radio via wired
CPS
• Populating the RM Server with the current radio configurations
• Modifying the radio configuration within the RM Server
• Delivering the modified radio configurations to the radios
• Applying (or switching over) the delivered radio configurations
Figure 2-32 Multi-Channel Non-Remote RM Application Configuration with MNIS
DDMS
IP
IP
IP
Radio
System
PC
Network
Interface
Service
(MNIS)
IP
OTA
OTA
SU
SU
Radio
Management
(RM)

System Feature Overview 125
2.10.2.1 Initial Programming of the Essential Communication Parameters
into the Radio via Wired CPS
Prior to the first time a radio is programmed over-the-air, it must be provisioned with CPS via a
wired connection. All the essential communication parameters required for the radio and the RM to
communicate with each other on the system must be programmed. This includes:
• Radio software upgrades
• System and channel parameters
• Data parameters
•Radio ID
• OTAP authentication key
2.10.2.1.1 Radio Software Upgrades
Any radio software upgrades required for over-the-air operation must be updated via configuration
software in a wired operation. Radio software upgrades are not supported over-the-air.
2.10.2.1.2 System and Channel Parameters
All system and channel parameters required for the radio to communicate with the system must be
configured prior to the first operation over-the-air. This includes the standard communication
parameters such as frequencies, color codes, channels, talkgroups, voice privacy keys, and so on.
If the radio cannot communicate on the system properly, the RM will not be able to contact it.
2.10.2.1.3 Data Parameters
RM utilizes the MOTOTRBO data service to communicate with the radios. This means that all
communication parameters required for data capability must be provisioned prior to the first
operation over-the-air. This includes the ARS parameters.
2.10.2.1.4 Radio ID
The radio ID must be programmed prior to the first over-the-air operation. There are rules about
the data service and the uniqueness of the radio’s radio ID that must be followed.
In conventional configurations, the data service requires every radio on a logical channel to have a
unique radio ID. If a data application is communicating on multiple channels, and an MCDD and
DDMS are present, every radio communicating through the DDMS and MCDD must have a unique
radio ID, even if they are on different logical channels.
If the RM communicates through a DDMS and a MCDD to multiple channels, every radio across
those channels must have a unique radio ID.
If utilizing a centralized RM Server to communicate with multiple systems using Remote Device
Programmers, every radio across those systems must have unique radio IDs. If this is not
achievable, then OTAP sessions to systems with duplicate IDs have to be executed sequentially –
only one at a time, or a separate RM Server must be utilized for each system. Ultimately, end-user

126 System Feature Overview
fleets should be reconfigured to unique IDs so that multiple OTAP sessions to multiple customer
fleets can be processed simultaneously.
In Capacity Plus and Linked Capacity Plus, every radio must have a unique radio ID. If one
customer contains multiple Capacity Plus systems, then every radio across those systems must
have unique radio IDs. If this is not achievable, then one customer must have multiple RM
Servers, one for each Capacity Plus system. This only limits the ability to connect to both systems
at the same time.
2.10.2.1.5 Over-the-Air Programming Authentication Key
The only new OTAP parameter required to be programmed in the radio is the OTAP authentication
key and key ID. It must be present in both the radio and in the RM prior to the first over-the-air
operation. The OTAP authentication key can be changed over-the-air if the current key in the radio
matches the previous key entered in RM.
2.10.2.2 Populating the RM Server with Current Radio Configurations
After the radios have been initially programmed with wired CPS, their configurations must be
populated into the RM Server. There are three different ways to populate the RM Server with the
current radio configurations:
• Archive importing
• Entering radio identity information
• Radio identity file importing
2.10.2.2.1 Archive Importing
Radios can be populated into the RM Server by importing the saved archive as each radio is
programmed with its initial programming. This requires the CPS to have IP network connectivity to
the RM Server during the initial programming.
If IP network connectivity is not available while initially programming the radios, each radio archive
can be saved and imported into the RM Server when connection is available. One archive must be
saved and imported for each radio since their specific identity information must be available in
order to properly identify them in the RM Server.
The saved archive to be imported should contain the over-the-air authentication key, Enhanced
Privacy keys, and Symmetric Keys that were entered in CPS prior to programming the radio via
the wire. These are not available if a radio is only read with wired CPS since these cannot be
retrieved from a radio. If not within the imported archive, the keys have to be entered into the RM
prior to first over-the-air delivery.
NOTE: The initial retrieval or delivery over-the-air is not differential after importing an archive. For
large codeplugs, it is recommended to perform a scheduled wired retrieval or delivery prior
to the first over-the-air operation to minimize transfer time.

System Feature Overview 127
2.10.2.2.2 Entering Radio Identity Information
Radios can also be entered one at a time into the RM Server. This requires the system
administrator to know all identification information of the radio including the serial number, radio
ID, common air interface ID (CAI), OTAP authentication key ID and OTAP authentication key
value.
2.10.2.2.3 Radio Identity File Importing
If populating numerous radios at one time, a Radio Identity File may be used. The Radio Identity
File is a Comma Separated Value (CSV) file that contains a list of radios each containing the serial
number, radio ID, CAI, OTAP authentication key ID and OTAP authentication key value. An
example file can be found in the RM install directory.
2.10.2.2.4 Performing a Configuration Retrieval Operation
The RM allows scheduling of multiple radio configurations to be retrieved unattended. The RM
starts the retrieval at the scheduled time and continues until all selected radios are either
complete, errored, or cancelled. It is recommended that over-the-air operations are scheduled
during times of low traffic in order to minimize the impact on system performance.
NOTE: After importing a radio into the RM Server, a scheduled over-the-air or wired retrieval
operation is required. For large codeplugs, it is recommended to perform a scheduled
wired retrieval or delivery prior to the first over-the-air operation to minimize transfer time.
The retrieval mechanism over-the-air supports RM data and voice to coexist, although system
performance may be degraded slightly. The mechanism can also handle radios that enter and
leave RF coverage. The retrieval operation utilizes presence to optimize the delivery.
2.10.2.2.5 Recommended RM Server Population Method
There are numerous methods to initially populate the RM Server. Most dealers can quickly
determine which method aligns the best with their standard practices.
The following steps are considered the most optimal RM Server population method:
1.Add a new radio with serial number.
2.Schedule a wired read.
3.Assign the proper radio ID, CAI, radio IP, OTAP authentication key ID and value.
4.Select the appropriate radio template.
5.Upgrade the template firmware if necessary.
6.Schedule a wired delivery.
After a successful wired delivery, the radio should be completely synchronized and ready for use
on the system, and for its next over-the-air programming. These steps should be followed for each
radio.
If the RM Client, Server, and Device Programmer are all on the same computer, these steps can
all be performed without disconnecting the radio from the computer. The Device Programmer

128 System Feature Overview
should be configured via a wired connection during these steps. If the selected template has
Enhanced Privacy and/or Symmetric Keys enabled, the key values must be populated in order for
the delivery to be successful.
2.10.2.3 Modifying the Radio Configurations within the RM Server
Once populated in the RM Server, the radio configurations are modified using the classic CPS
interface. A radio entry in the RM Server references a configuration. The referenced configuration,
referred to as a template, can be unique to the specified radio, or can be a configuration
referenced by numerous radios. Radio identity information is specific to the radio, while other
parameters in the template are shared.
When a radio’s configuration is updated, the status gets updated to “Codeplug Modified”. This
means that the configuration needs to be delivered to the radio over-the-air.
If the radio user is allowed to make changes via the radio front panel, it is important to understand
that these updates are not retained after a delivery. The configuration in the RM Server overwrites
what is in the radio when delivered. Similar to how wired CPS functions today, the system
administrator must read radios over-the-air first, make individual updates to each, and then deliver
the new configurations in order for the previous changes to be retained. If using a single
configuration (a template) for numerous radios, there is no way to retain any individual changes
the radio users may have made. All radios are updated to match what is in the template, with the
exception of the radio identity information.
NOTE: Programming radios that are managed within the RM Server with an unmanaged wired
CPS causes the radio to be out of sync with the RM Server. This causes the next over-the-
air operation to take a longer time since the entire configuration must be retrieved or
delivered.
It is important to take special care when changing parameters that may break communication
between the radio and the control stations used by the RM Server. For example, accidentally
changing the frequencies of the channel used for OTAP communication results in the RM no
longer being able to communicate with that radio. The radio must be programmed via the wire in
order to recover.
If changing parameters such as radio ID and OTAP authentication key ID and value over-the-air,
the previous known values are used to deliver the new values. If these values become out of sync
(possibly due to an unmanaged wired write of a radio), the Reset Identifiers feature should be
utilized. Reset Identifiers allows the values used to communicate with the radio (in contrast to the
new values) to be set within the RM Server. If these values are unknown, the radio must be
programmed via the wire in order to recover.
2.10.2.4 Delivering the Modified Radio Configurations to the Radios
Once the updates have been made to the radio configurations within the RM Server, their status
gets updated to “Codeplug Modified”. This means that the configuration needs to be delivered to
the radio over-the-air.
The RM allows scheduling of multiple radio configurations to be delivered over-the-air unattended.
The RM starts the delivery at the scheduled time and continues until all selected radios are either
complete, errored, or cancelled. It is recommended that over-the-air operations are scheduled
during low traffic in order to minimize the impact on the system performance. The delivery

System Feature Overview 129
mechanism over-the-air allows for voice to coexist with the RM data, although system
performance may be degraded slightly. The mechanism can also handle radios that enter and
leave RF coverage. It utilizes presence to optimize the delivery.
The time it takes to deliver a configuration to a set of radios is dependent on the number of radios
and the amount of changes to the configuration currently in the radio.
A pacing option is available to add additional delay to the delivery process. This is useful when
delivery time is not important and it is desirable to minimize impact on the system performance.
The pacing option is set to zero unless manually changed in the RM Device Programmer.
2.10.2.5 Applying (or Switching Over) the Delivered
Radio Configurations
A delivery has an option to simply deliver the new configuration without applying it, or to apply it
immediately after delivery. Applying the configuration is known as a “switchover”. When changing
critical communication parameters, it is recommended that the new configuration is
delivered to all the radios first, and then a separate switchover is delivered to the same set
of radios. This minimizes the downtime by applying all configurations at the same time. If making
minor changes to the configuration, for example address book entries or button configurations, it is
acceptable for each radio to apply the changes immediately as they are delivered. Although the
first radio may end up receiving the address book before the last radio, there would be little impact
on the system operation. In contrast, if updating a critical communication parameter like transmit
or receive frequency, the first radio is out of communication with the last radio until the last radio
receives its programming.
2.10.2.5.1 Delay Option and the Switchover Timer
A configuration switchover has the option for a max delay timer, also known as the switchover
timer. The switchover timer is the maximum duration the radio waits after receiving the switchover
message before performing the switchover.
If the switchover timer is set to zero, there is no prompt at the radio, and the switchover occurs
immediately upon receiving the switchover message. If the value is greater than zero, the radio
user receives a prompt to accept or delay the switchover. If accept is selected, the radio
immediately resets and applies the changes. If there is no selection or a delay is selected, the
radio continues to operate on the old configuration until the switchover timer expires, at which time
the radio resets and applies the changes. If in an emergency or in a voice call when the switchover
timer expires, the radio delays the switchover until the emergency is cleared or the voice call is
over. If at any time while the switchover timer is running and the radio user cycles power, the
configuration is applied on power up.
Because radio users have the option to accept or delay, it is not recommended to have a
large switchover timer when changing critical communication parameters. Otherwise the
first radio applies its changes well before the last and results in possible communication
disruption.

130 System Feature Overview
2.10.2.5.2 Presence Registration Suppression
If switching over many radios independent of the delivery and utilizing a zero value switchover
timer, the radios may be reset within a short duration of each other. This may result in radios
sending their presence registration, also known as their automatic registration service (ARS)
message, within a short duration of each other, which may result in channel blocking. There is an
option available in the RM to enable or disable the radio from sending a presence registration
immediately after a switchover.
If making changes to the radio configuration that does not affect the channel assignments, like
address book entries or button layout, it is not necessary to re-register with the DDMS. Therefore
presence registration can be suppressed after a switchover.
If making changes to the radio configuration that affects the channel assignments, like adding,
changing or removing channels, it is necessary to re-register with the DDMS. Therefore presence
registration should not be suppressed after a switchover.
If making changes to the presence server address, the presence should not be suppressed.
2.10.2.5.3 Access to the Last Modified Date and Time via the Radio Menu
The radio user can access the radio menu to see the date and time the configuration was
modified. This represents the date and time the codeplug package was compiled by the device
programmer just prior to delivery.

System Feature Overview 131
2.11 Voice Operated Transmission (VOX)
MOTOTRBO provides the ability for hands-free radio transmissions with select radio accessories.
2.11.1 Operational Description
Voice Operated Transmission (VOX) monitors the accessory microphone for voice activity. When
voice is detected, the radio is keyed-up and the voice is transmitted. When voice is no longer
detected at the accessory microphone, the radio is de-keyed.
2.11.2 Usage Consideration
There are several considerations that should be made when VOX is used. First, VOX is designed
to key-up and transmit whenever voice is detected. This means that every time the operator
speaks the radio will transmit. If the radio operator is in close proximity to another person, the radio
may detect the other person’s voice and begin transmitting. The successful use of VOX requires
the radio operator to be aware of any possible audio sources that may inadvertently cause the
radio to transmit at an undesirable time.
Second, the use position of the VOX accessory is an important factor in using VOX successfully.
The radio operator should position the accessory so that it can pickup the operators voice with a
minimal amount of ambient noise.
Additional consideration is needed as outlined in the following sections.
2.11.2.1 Suspending VOX
In those situations when VOX may not be desired, the radio operator can temporarily suspend
VOX by pressing PTT. The radio will immediately suspend VOX and key-up the transmitter.
Traditional (i.e. non-VOX) radio behavior will be used for any following transmissions. VOX
operation will be resumed if the channel is changed (and changed back), the radio is power
cycled, or the user re-enables VOX using the menu or a designated programmable button.
To disable VOX on a channel so that VOX behavior does not resume after a power-cycle or
channel change, the menu or the designated programmable button must be used.
2.11.2.2 Talk Permit Tone (TPT)
When VOX is used in conjunction with the Talk-Permit-Tone (TPT), the expected behavior of the
radio should be understood. When TPTs are disabled the radio operator may begin speaking and
the radio will immediately key-up and transmit the entire phrase uttered by the radio operator.
However, when TPTs are enabled the radio operator must use a trigger word to key-up the radio.
The trigger word will not, in most cases, be transmitted. After uttering the trigger word, the radio
operator should wait until after the TPT is heard to begin speaking.

132 System Feature Overview
2.11.2.3 Emergency Calls
When a radio operator presses the Emergency Alarm button on a VOX-enabled channel, VOX is
temporarily suspended so that the radio operator can handle the emergency situation. VOX
operation will automatically resume once the emergency has been cleared. If at any time during
the emergency the radio operator presses PTT, VOX operation will not automatically resume after
the emergency is cleared. See “Suspending VOX” on page 131 for instructions on how to resume
VOX.
2.11.2.4 Transmit Interrupt
Because of the long delay involved with interrupting a voice transmission that translates to large
amounts of audio truncation in a radio configured for VOX operation, VOX is not compatible with
the Transmit Interrupt features (specifically, Voice Interrupt and Emergency Voice Interrupt).
Accordingly, for a radio that is provisioned to transmit interruptible voice, VOX is prevented from
operating. Radios should not be provisioned with VOX and either Voice Interrupt or Emergency
Voice Interrupt features on the same channel.
2.12 Lone Worker
For a radio user who is operating machinery, carrying out a security patrol or working in a plant
alone, the Lone Worker feature provides a way to remotely monitor, if a user has stopped activity.
The Lone Worker feature is a predefined timer reset with user activity. For example, if the activity
timer is set for 10 minutes and the user has no interaction with the radio during this time, the
inactivity timer expires and a pre-warning tone sounds immediately after 10 minutes. If the user
fails to reset the timer by an interaction with the radio (such as a button press, PTT, volume knob
turn, etc.), the radio initiates Emergency. For more information, see section 2.3.4 “Digital
Emergency”.
The Lone Worker feature is available for both the portable and mobile radios, and in analog and
digital modes.

System Feature Overview 133
2.13 BluetoothTM Support
The MOTOTRBO radio subscriber supports the Bluetooth Headset Profile (HSP), Bluetooth
Personal Area Networking (PAN) profile for Bluetooth IP networking to a PC, and Serial Port
Profile (SPP) for communication with Commercial Off-the-Shelf (COTS) Bluetooth Headset,
Bluetooth Barcode Scanner, Motorola Bluetooth Headset with remote PTT, and Motorola Bluetooth
PTT Only Device (POD). The radio subscriber supports up to four simultaneous Bluetooth device
connections, one of each type. The types include HSP, SPP, PAN and Fast PTT.
Example: The radio subscriber can connect to a Bluetooth headset, a Bluetooth scanner, a
Bluetooth PAN PC and a Motorola Bluetooth POD simultaneously.
2.13.1 Bluetooth Pairing and Connection
Bluetooth operates within a range of 10 metres line-of-sight. This is an unobstructed path between
the radio and the Bluetooth device. It is not recommended to leave the radio behind and expect the
headset to work with a high degree of reliability when they are separated. At the fringe areas of
reception, both voice and tone quality may start to sound “garbled” or “broken”. To correct this
problem, simply position the radio and headset closer to each other to re-establish clear audio
reception.
For pairing with multiple Bluetooth devices, it is recommended to pair with data devices such as
the scanner and/or Motorola POD, before the headset. If the headset is paired first and activates
the audio link, the audio link delays and/or interferes with subsequent pairings between the radio
and additional Bluetooth devices. In some scenarios, pairing to additional devices may time out
and fail due to audio link interferences, requiring attempts for reconnection. Hence pairing with
data devices prior to the headset provides a better pairing experience.
In order to allow other Bluetooth devices such as the PC to discover and pair with the radio, place
the radio in Bluetooth “Find Me” mode. The radio can enter this mode through the user menu in the
display model, or via a programmable button on the non-display model.
2.13.1.1 Pairing a Bluetooth Device with Display Radios
Pairing a device with a display radio is a user-initiated action. Basically, turn on the Bluetooth
device and place it in pairing mode. Use the “Find Devices” option under the Bluetooth menu to
locate available devices. Some devices may require additional steps to complete the pairing. Refer
to the respective devices’ user manuals. Upon successful pairing, the radio display and tone
indicators will alert the user of an established connection.
NOTE: If the Bluetooth device requires pin authentication, the user will be prompted to enter the
pin code via the keypad, to establish a connection.
2.13.1.2 Pairing a Bluetooth Device with Non-Display Radios
Pairing a device with a non-display radio is also a user-initiated action. Turn on the Bluetooth
device and place it in pairing mode. Use the preprogrammed Bluetooth button on the radio to
connect to the device. The LED blinks yellow and a tone sounds when a connection is being
established. Upon successful pairing, a positive tone will alert the user of an established
connection.

134 System Feature Overview
NOTE: If pin authentication is required for pairing, the pin codes should be preprogrammed into
the non-display radios via CPS.
2.13.2 Bluetooth Headset/PTT and Radio Operation
2.13.2.1 Radio Operation with COTS Headset
When the radio and COTS headset are paired and connected via user selection through the
display radio user interface, the radio sends ring indications to the headset to indicate the start of
an incoming audio call setup. The incoming call can be accepted by pressing the multi-function
button on the headset; the audio link is set up between the radio and headset for communication.
Once the Bluetooth audio link is connected, the Bluetooth microphone/speaker is used as the
active audio path for voice communication. When the radio receives an incoming voice
transmission, the incoming audio is routed to the Bluetooth headset speaker. When the radio PTT
is pressed, the radio initiates an outgoing voice transmission with the headset microphone audio.
The radio treats the headset microphone audio similar to the internal radio microphone audio for
outgoing call transmissions.
For portable radios, the active Bluetooth audio path can be switched on/off from the radio user
interface via menu, or programmable button. For mobile radios, the active Bluetooth audio path
can be switched on/off via the on/off hook.
The audio path automatically switches from the Bluetooth headset to the radio when the headset
disconnects either intentionally or accidentally, or when the headset battery is dead. Otherwise,
the user can manually press the multi-function key of the COTS headset to switch to the radio
audio path.
2.13.2.2 Radio Operation with Motorola Headset/PTT
For Motorola Bluetooth headsets equipped with a remote PTT, the remote PTT can be used to
initiate outgoing voice transmissions. The audio path will be set up to the headset audio path after
the connection to the headset/PTT is established.
2.13.2.3 Radio Operation with Motorola PTT Only Device (POD)
Additionally, the radio supports the Motorola Bluetooth POD for initiating voice communication.
This device can be connected and used independently with the radio, or could also be used in
conjunction with a Bluetooth headset connected to the radio. The remote POD is used to initiate
outgoing voice transmissions. The behavior of pressing the POD has an identical operation to
pressing the radio PTT button – with respect to audio transmission and routing.
This device is not equipped with a local microphone or speaker; the Bluetooth headset or radio
microphone/speaker will be used for audio communication.

System Feature Overview 135
2.13.3 Bluetooth Barcode Scanner Operation
After the radio and a Bluetooth barcode scanner are paired and connected as a SPP serial device
via user selection through the radio user interface, the scanned data sent from the scanner to the
radio could be routed to the option board, or to a remote radio via the over-the-air interface. The
routing of the data to the option board or to the remote radio is configurable via CPS. Sending the
data from the radio via the over-the-air interface to the remote radio is supported in digital mode
only. The security support for over-the-air interface transmission is limited to the radio’s Enhanced
Privacy and/or AES support. Routing of data from the radio to the option board is supported in both
analog and digital mode.
2.13.4 Bluetooth Personal Area Networking (PAN) Operation
The radio supports the Bluetooth PAN as an access point. The remote Bluetooth PAN device, for
example a PC should be connected to the radio as a PAN client. After the radio and the remote
Bluetooth PC client are paired and connected with the PAN profile, an IP network connection will
be established for IP datagram communication. All data communication between the radio and
Bluetooth PC client should be addressable with IP address and application port number over the
Bluetooth PAN connection.
If a large amount of data needs to be communicated between the radio and the PC application, it
is recommended to disconnect any Bluetooth headset and other Bluetooth devices from the radio.
The PAN connection data communication can slow down greatly if any devices of other Bluetooth
profiles are connected.

136 System Feature Overview
2.13.5 Recommended Bluetooth Devices
Below is a table of COTS Bluetooth devices (headset, PTT and scanner) recommended by
Motorola for use with the MOTOTRBO radios. Only these Bluetooth devices have been tested,
validated and qualified for many quality attributes such as audio, size, weight, comfort, battery life,
interoperability, to meet customer expectations. This table may change in the future to include
more devices.
It is not recommended to use any Bluetooth device which is not listed below. The following are key
considerations when selecting a device:
1.A Bluetooth device with enhanced audio processing, and
2.A headset that supports disconnecting/reconnecting the active audio link to the radio by
pressing/releasing the multi-function button. This maximizes headset battery life.
2.13.6 Avoiding Accidental Connection
The Bluetooth headset is usually assigned to one person. However, the two-way radio may not be
assigned to a person; it could be shared by different people such as retail sales associates,
housekeeping, security and others. If a Bluetooth headset was paired with a radio, the headset
automatically reconnects to the same radio the next time it powers on.
Scenario: If the same radio has been assigned to a different user, the headset can accidentally
reconnect to the wrong radio belonging to a different user. Automatically, the previous user still
receives a positive pairing indication from the headset.
To avoid accidental connection as described in the above mentioned scenario, follow the
instructions below:
•For HK200: Erase all pairing information from the headset by pressing and holding the
volume button and call button together, followed by turning on the headset. When this
procedure is performed, the headset does not initiate connection to any remote device
automatically.
•For Motorola Headset/PTT and POD: Erase all pairing information from the device by
pressing and holding the PTT button followed by turning on the headset. When this
procedure is performed, the headset or POD does not initiate connection to any remote
device automatically.
Model Description
89409N Motorola HK200 Operations Critical Wireless, 128-bit Encryption,
Commercial Secure Simple Pairing (SSP) version 2.1
NNTN8125 Motorola Bluetooth Wireless Accessory Kit, STD Pairing, 12" Cable
NTN2572 Motorola Bluetooth Accessory Earpiece with 12" Cable
NNTN8143 Motorola Bluetooth Wireless Accessory Kit, STD Pairing
NNTN8126 Motorola Bluetooth Wireless Accessory Kit, STD Pairing, 9.5" Cable
NTN2575 Motorola Bluetooth Accessory Earpiece with 9.5" Cable
Symbol CS3070 COTS Symbol Barcode Scanner

System Feature Overview 137
2.14 One Touch Home Revert Button
This feature is available for mobile radios in both analog and digital modes. The customer can
program a button as the “Home Revert” button via the CPS. This button allows the user to jump to
a pre-assigned “Home” channel. The CPS does not allow a customer to select a channel in the
“Channel Pool”1 to be the Home Revert Channel.
2.15 Password and Lock Feature (Radio Authentication)
MOTOTRBO provides a password-based locking mechanism to protect radios from unauthorized
users. This feature can be enabled and the password can be changed both via the CPS or the
radio menu.
With this feature enabled, a radio prompts the user to enter a four-digit password on powering up.
After three incorrect password attempts, the radio enters a locked state for 15 minutes. No calls
(including Emergency Calls) can be placed or received, when a portable radio is in locked state.
Upon correct password entry, the radio enters normal operation mode.
The password input method varies according to the radio display models. For example:
• On a non-keypad portable, a user inputs the password via a combination of the Channel
Switch and Side Button(s).
• On a non-keypad mobile, a user inputs the password via a combination of the Channel
Knob and Front Button 2.
• On a keypad mobile, a user inputs the password either with the Accessory Keypad or via
a combination of the Channel Rocker button and the <OK_Button>.
If a Foot Switch is configured to initiate an emergency and the radio is powered up using the Foot
Switch, the radio skips the password input procedure. Upon completion of an emergency, the radio
then initiates the password authentication if this feature is enabled.
If a user presses the test mode series button when the radio is locked or in password input state,
the radio skips the password authentication and enters test mode.
1. The “Channel Pool” is a zone for keeping all the trunked and Data Revert Channels.

138 System Feature Overview
2.16 Digital Telephone Patch (DTP)
The MOTOTRBO Digital Telephone Patch is a Motorola proprietary feature introduced in software
version R01.08.00 supporting two types of phone patch calls:
•Individual Phone Patch Call – This allows a half-duplex voice communication between
a radio user and a phone user. This communication can be initiated from either party.
•Talkgroup Phone Patch Call – This allows a half-duplex voice communication between
a phone user and a group of radio users. This type of communication can be initiated
only by the phone user.
This feature is supported in Single Site, IPSC LACs, IPSC WACs, and Capacity Plus
configurations. This feature is supported in display and non-display radios. However, for non-
display models, phone numbers, over dial or access/de-access codes need to be configured
manually to the programmable buttons because the radios do not have a keypad.
The DTP feature utilizes Commercial Off-the-Shelf (COTS) Analog Phone Patch (APP) boxes, and
is compatible with any DTMF-based APP box that supports the 4-wire interface and can
communicate in half-duplex mode. The Zetron 30 (Worldpatch) and PL 1877A (MRTI2000) are two
examples. Most APP boxes in the market support the following telephony services:
• Access and De-access Codes
• The access code is used to wake up the APP box, and prevent the radio user or
phone user from making unauthorized phone patch calls.
• The de-access code is used to terminate the phone patch call if an access code is
required when setting up the call.
• Different access code/de-access codes may be configured to have different privileges,
so the codes can be used to block/allow radio from performing a call type.
• Phone Usage Time-Out Timer (TOT) – The APP box ends the call once the timer
expires.
• A go-ahead tone is emitted to the phone user when the radio user de-keys. This
provides an indication to the phone user to begin talking.
• Direct connection to the PBX or PSTN line
• Type Approvals for Supported Countries
Instead of recreating such services in the radio system, this feature relies on the APP box to
provide these services. The APP Box is connected to the MOTOTRBO repeater via the 4-wire
interface. The phone patch feature utilizes APP boxes that are connected to the repeater, hence
this feature is only available in repeater mode, but not direct mode.
2.16.1 Phone Call Initiation
It can be configured via CPS to allow a radio to initiate or receive phone calls on per digital
personality basis. Only phone-enabled radios can initiate and receive a phone call.

System Feature Overview 139
2.16.1.1 Call Initiation by a Radio User
When a radio user initiates a phone call, the channel access is always polite (even if configured as
impolite), regardless of the radio’s programmed admit criteria. This is analogous to sending CSBK
or data signaling, which is sent politely.
When a radio enters a phone call, a phone call text string and icon shows up on the display screen
to alert the radio user.
Buffer dial is supported for access/de-access code, phone number, and over dial digits. “Buffer
Dial” means that the radio user enters the digits from the radio keypad, then presses the “OK”
button to send out the digits as in-band audio. The phone number can be 22-digits long or less.
Before calling a phone user, the radio user switches to the channel that is capable of a phone
patch call, and uses one of the following dialing methods:
•Manual Dial – Enter the phone number from the radio keypad manually. This option can
be enabled or disabled on the radio via CPS.
•Phone Address Book – Select a phone number from the radio’s Phone Address Book.
•One Touch Button – Push a programmable button of the radio. The one touch button is
associated with a phone number from the Phone Address Book.
If an access code is required for phone calls, it could be configured in the radio or entered by the
radio user manually. When the access code is not configured in the radio, the radio user is
prompted to manually enter the access code after dialing the phone number. If access code is not
required, the radio user can skip this step by not keying anything. After the radio user sends out
the phone number and access code, the phone rings and the user can answer the call.
If there is an Interactive Voice Response (IVR) device at the phone user’s end and over dial is
required, the radio user can enter the over dial digits via the radio keypad or a programmable
button.
Example: The IVR device at a bank may prompt the user to enter the account number to access
account information.
2.16.1.2 Call Initiation by a Phone User
When a phone user initiates the call, the phone user dials the phone number of the APP box, or
the PBX box, if a PBX is used. The PBX then connects the call to the APP box. If access code is
required, the phone user enters the access code following the audible prompt from the APP box.
After the APP box validates the access code, the box connects the call to the repeater. The
repeater sounds a tone and prompts the phone user for the target ID. Then, the phone user enters
the target ID to reach the radio user/group.
NOTE: If a Go-Ahead tone is configured in the APP box, the phone user hears the tone for the
Target ID, followed by the Go-Ahead tone.
The length of the target ID is configurable via CPS, and the format varies according to different
system configurations.
• Single Site and IPSC - The target ID includes the call type, channel slot number, and the
radio/talkgroup identifier.

140 System Feature Overview
• Capacity Plus - The target ID only includes the call type and the radio/talkgroup identifier;
the channel slot number is not required.
When keying in the target ID, the phone user may try up to three times maximum, after which the
system terminates the call automatically if no valid target ID is received. After the repeater
validates the target ID, if the channel is busy, the repeater sounds a busy-waiting tone to the
phone user and waits for the channel to become idle, before resuming the call setup. While waiting
for the channel to become idle, the phone user hears the busy-waiting tone, and can choose to
wait or end the call. If the channel does not become idle for a configurable period of time, the
repeater ends the call setup. In this scenario, the phone user stops hearing the busy-waiting tone
and hangs up the call. If the channel is idle or becomes idle before the timer expires, the repeater
alerts the called radio user/group by ringing tones.
A radio user can join a phone call from a phone user while scanning for activities on the phone
channel except in Capacity Plus where scanning is not supported.
For individual phone calls, the target radio user answers by pushing the PTT before the call can be
set up completely. For talkgroup phone calls, it is configurable in the repeater via CPS to allow a
target radio user to answer the call by pushing the PTT before the call can be set up completely.
When answering is not required, the phone user can talk immediately after the first ring. When
answering is required, the phone user is not permitted to talk until one of the target radio users
answers the call by pushing the PTT. Otherwise, the phone user is not heard by the radio users.
When answering is required but the call is unanswered during the configured response period, the
repeater sends a de-access code to the APP box, and the call ends automatically.
Phone All Call, an exclusive phone talkgroup call, is supported in the DTP feature as well. The
phone user can follow the same phone talkgroup call setup procedure to set up the phone call by
using the All Call ID or 0s as the Target ID. In a Phone All Call, the phone user can start to talk
after the first ring, before any radio user answers the call. During a Phone All Call, not all radio
users are able to respond to the phone user. Only radio users with radios configured with All Call
announcement capability are able to respond to the landline phone user and heard by all the other
radio users. These users are able to end the Phone All Call by sending the de-access code.
Hence, when a phone user makes a Phone All Call, it is recommended to provide contact
information so that the receiving radio users have means to contact the phone user if needed.
Phone All Call can be enabled/disabled in the repeater via CPS.
2.16.2 During a Phone Call
During a phone patch call, the radio user in the phone call has higher channel access priority than
the phone user, allowing the radio user to key up and talk impolitely over a phone user regardless
of the radio’s in-call permit criteria configuration. However, if a phone user needs to talk, the phone
user has to wait until the radio user dekeys. Otherwise, the phone user will not be heard by the
radio users.
When another radio user is talking in a phone talkgroup call, the radio user follows the radio’s In
Call Criteria configuration with the exception of using the Follow Admit Criteria when the In Call
Criteria is provisioned with Transmit Interrupt.
NOTE: This is because Transmit Interrupt is not supported in the phone call.
When detecting an impolite takeover from a radio that is not partied to the phone call or an
emergency on the phone patch channel during a phone call, the repeater automatically ends the
phone call by sending a de-access code to the APP box.

System Feature Overview 141
During a phone call, if a radio drops out of the call due to various reasons (for example; out-of-
range), the radio can make a late entry back into the call if it is a talkgroup call. If it is an Private
Call, the radio can make a late entry back to the call in Conventional Single Site or IPSC. However,
late entry is not supported in a Capacity Plus system configuration if a radio fades out of an Private
Call completely.
There are three switches that happen during a call:
•Radio-to-Phone switch – The radio user finishes talking and dekeys, then the phone
user starts to talk.
•Phone-to-Radio switch – The phone user talks while a radio user keys up and starts to
talk.
•Radio-to-Radio switch – The radio user finishes talking and dekeys, while another
radio user keys up immediately and starts talking. This switch only takes place in
talkgroup calls only.
To ensure a smooth switch and avoid voice truncation, the Enhanced Channel Access feature is
introduced to minimize the switching impact and to achieve the best overall user experience in all
system configurations. As a result, only minimum additional Voice Access Time is introduced for
the switches. The performance parameters are summarized in the table below.
A phone call is clear regardless of whether privacy/Enhanced Privacy/AES is enabled in the radio
or not. Transmit Interrupt is also automatically disabled for the phone call.
When a radio is in a phone call, there are visual ergonomic indications to show that the radio is
currently in a phone call. A text string and icon appearing on the radio display indicates that it is
currently in a phone call.
2.16.3 Ending a Phone Call
A phone patch call can be ended by either the radio user, phone user, or the APP box, with the
following methods:
• The radio user may push the back button, or a programmable exit button to end/reject
the call. Alternatively, the de-access code can be sent manually from the keypad.
• The phone user ends the call simply by hanging up, or by sending the de-access code
from the keypad. Sending the de-access code is recommended, because this method
allows the radio system to end the call immediately, thus letting the radio users know
that the call is ended in the correct manner. However, if the phone user ends the call by
hanging up, this depends on when the APP box responds to the PSTN disconnecting
signaling. Some APP boxes may not be able to detect PSTN signals and therefore waits
for the TOT to expire. Hence, ending the call in this manner normally takes a longer
time.
Additional Voice
Access Time (ms)
Single Site IP Site Connect Capacity Plus
Min Mean Max Min Mean Max Min Mean Max
Radio-to-Radio /
Phone
60 210 360 60 210 360 60 210 360
* All time figures are increases to existing Voice Access Time

142 System Feature Overview
• Additionally, if a phone TOT is configured in the APP box, the call is ended by the APP
box automatically when the call duration exceeds the timer. Some APP boxes provide
configurable 30-second warning/alert tones before the timer expires.
When the phone call ends, the text string and icon on the radio screen disappear. This is followed
by a “phone exit” tone from the radio, to alert the user that the radio has been disconnected from a
phone call.
The phone patch feature works similarly in all MOTOTRBO system configurations, except some
minor differences in specific system configurations. The following subsections describe the minor
differences in each particular system configuration.
2.16.4 Digital Telephone Patch System Configuration
2.16.4.1 Phone Patch in Single Site and IP Site Connect
Local Area Channels (LAC)
In Single Site, the system can support only one phone call per repeater because a repeater can
only be connected to one APP box. The phone call utilizes either channel of the repeater one at a
time, and the selection of the channel, is the choice of the party initiating the phone call. This could
be the radio user or the phone user. The other unused channel can be used for other voice or data
services. Legacy or third-party radios are not able to join in the phone call because this is a new
Motorola proprietary feature.
The phone patch call on an IPSC LAC works similarly as the phone patch call in a Single Site
channel. The target ID includes the call type (Talkgroup “8” or Individual “7”), the channel (slot 1 or
2), and the radio or talkgroup identifier.
Example: The phone user is instructed to dial the phone number associated with the Phone Patch
box, and then prompted to provide the target ID to reach a radio user. The phone user
dials extension 710020 after the beep, which initializes an Private Call on channel 1 to
radio 20. To contact an entire talkgroup, the phone user dials extension 820100, which
initializes a talkgroup call on slot 2 to talkgroup 100.
The following figures describe the typical phone patch topologies in Single Site configuration and
IPSC LACs.
Figure 2-33 Phone Patch Topology in Single Site Configuration
Local
Channel 1
Local
Channel 2
PSTN
AI
MOTOTRBO
Repeater
COTS Phone Patch MOTOTRBO
Radios
4
W

System Feature Overview 143
Figure 2-34 Phone Patch Topology in IP Site Connect Local Area Channel Configuration
Local
Channel 1
Wide Area Channel 1
Local
Channel 2
Wide Area Channel 1
IP
SITE A
SITE B
Internet
IP
IP
PSTN
PSTN
COTS Phone Patch
COTS Phone Patch
4W
4W
MOTOTRBO
Repeater
MOTOTRBO
Repeater MOTOTRBO
Radios
MOTOTRBO
Radios
AI
AI

144 System Feature Overview
2.16.4.2 Phone Patch in IP Site Connect Wide Area Channels (WAC)
In IP Site Connect (IPSC), wide area channels include channels from multiple repeaters. However,
since a WAC can host only one call at a time, it is designed that a WAC can support only one APP
box that can be connected to any repeater on the WAC. The phone patch call can be initiated from
any site, but it always goes through the only APP box supported on the WAC.
NOTE: The target ID includes the call type, the channel, and the radio or talkgroup identifier.
Legacy or third-party radios are not able to join in the phone call because this is a new Motorola
proprietary feature.
The following figures describe the typical phone patch topologies in IPSC.
Figure 2-35 One APP Box Supporting Two Wide Area Channels in IP Site Connect
Figure 2-36 Two APP Boxes Supporting Two Wide Area Channels in IP Site Connect
COTS Phone Patch
4W
POT
PSTN
POT
AI
MOTOTRBO
Repeater
Internet
IP
IP
MOTOTRBO
Repeater
MOTOTRBO
Radios
AI
MOTOTRBO
Radios
WAC 1
WAC 2
WAC 1
WAC 2
Radio 2
Radio 1
Radio 3
Radio 4
Site A
Site B
COTS Phone Patch
POT POT POT POT
PSTN
AI
MOTOTRBO
Repeater
Internet
IP IP
MOTOTRBO
Repeater MOTOTRBO
Radios
MOTOTRBO
Radios
COTS Phone Patch
4W
PSTN
WAC 1
WAC 2
WAC 1
WAC 2
Radio 2
Radio 1
Radio 3
Radio 4
Site A Site B
AI
4W

System Feature Overview 145
Figure 2-37 APP Boxes Supporting Wide Area Channels and Local Area Channels in IP Site Connect
COTS Phone Patch
POT POT POT POT
PSTN
AI
MOTOTRBO
Repeater
Internet
IP IP
MOTOTRBO
Repeater MOTOTRBO
Radios
MOTOTRBO
Radios
COTS Phone Patch
4W
PSTN
WAC 1
LAC 2
WAC 1
LAC 3
Radio 2
Radio 1
Radio 3
Radio 4
Site A Site B
AI
4W

146 System Feature Overview
2.16.4.3 Phone Patch in Capacity Plus
In Capacity Plus, because a repeater can only be connected to one APP box, the system can
support one phone call per repeater. The phone call only uses one channel; the other channel can
be used for other voice or data services. Any voice repeater can be used for phone calls, hence
the maximum number of APP boxes that can be supported in a Capacity Plus system is equal to
the number of voice repeaters in the system.
The target ID includes the call type, and the radio or talkgroup identifier. The channel ID is not
required because the system automatically selects the channel for the phone call.
When the radio user initiates a phone call, if the rest channel is idle and phone capable for this
radio, the phone call starts on the rest channel. If the rest channel is not phone capable for the
radio, the phone call starts on an idle channel that is phone capable.
When a phone user calls a radio user/group, the user dials the telephone number of the APP box.
The phone call can start on either idle channel of the repeater that the APP box is connected to.
Then the following rule is in order - If a channel is the rest channel, the phone call starts on this
channel; if neither channel is the rest channel, channel 1 has a higher priority than channel 2.
Legacy or third-party radios are not able to join in the phone call because this is a new Motorola
proprietary feature.
The following figure describes the typical phone patch topology in Capacity Plus.
2.17 Analog Features
For customers that are migrating from Analog systems to Digital systems, MOTOTRBO supports
both analog and digital modes of operation. MOTOTRBO mobile and portable radios support both
analog and digital modes (the user can select which mode to use, and change modes
dynamically), while MOTOTRBO repeaters are configured to operate in digital mode or in analog
mode. When in Analog mode, MOTOTRBO utilizes traditional FM technology, supports both
12.5and 25 kHz channel spacings, and can operate in repeater and direct modes.
Figure 2-38 Phone Patch Topology in a Capacity Plus Configuration
COTS Phone Patch
4W
4W
POT
POT
POT POT
IP
IP
IP
IP
MOTOTRBO
Radios
PBX
PSTN
MOTOTRBO
Repeaters
COTS Phone Patch
LAN
AI

System Feature Overview 147
2.17.1 Analog Voice Features
The following traditional Analog features are supported by the MOTOTRBO system:
2.17.2 MDC Analog Signaling Features
MOTOTRBO contains a limited set of built-in MDC signaling features. These include:
Feature Name Description
Time-Out Timer Sets the amount of time that the radio can continuously transmit before the
transmission is automatically terminated.
Squelch Special electronic circuitry added to the receiver of a radio which reduces or
squelches, unwanted signals before they are heard through the speaker.
Monitor/Permanent
Monitor
The user can check channel activity by pressing the Monitor button. If the
channel is clear, the user hears static. If the channel is in use, the user
hears the conversation. It also serves as a way to check the volume level of
the radio, as while pressing the monitor button, the user can adjust the
volume according to the volume of the static/conversation heard.
Talkaround This feature allows a user to talk directly to another unit for easy local unit-
to-unit communications and bypass the repeater.
12.5/25 kHz
Configurable Bandwidth
Channels on the radio can be programmed through the CPS to operate
ateither 12.5 kHz or 25 kHz.
PL/DPL
Transmitted when the receiving radio is to only receive calls from radios with
specific PL/DPL codes, this creates communications groups while operating
in Conventional Dispatch mode. PL/DPL allows for more privacy on a
frequency. PL/DPL is transmitted as a sub-audible frequency or a digital
code.
Channel Access Control
This feature dictates what conditions a radio is allowed to initiate a
transmission on a channel. There are three possible values which are
Always, Channel Free, and Correct PL. Refer to “MOTOTRBO Channel
Access” on page 22 for more details.
Feature Name Description
Emergency Signaling
Sends a help signal to a pre-defined person or group of people. The
emergency feature also allows a user to sound an alarm or alert the
dispatcher in an emergency situation. The user is also able to
acknowledge an emergency.
PTT-ID PTT-ID identifies the user’s outgoing calls on other users’ radios.
Call Alert
Call Alert notifies the radio user of incoming calls if they are a short
distance away from their radio. Call Alert also informs unavailable users
that someone is trying to reach them.

148 System Feature Overview
2.17.3 Quik-Call II Signaling Features
The Quik-Call II signaling is used during analog mode of operation and encodes either single tone
or a sequence of two tones within the audible frequency range (approximately 300 – 3000Hz).
Encoding/decoding is particularly used for the Call Alert and Voice Selective Call features.
Feature Name Description
Voice Selective Call
This feature allows announcement type messages to take place during a
call to an individual or group of radios. This feature is used in systems
whereby the majority of transmissions are between a dispatcher and a
single radio. Voice Selective Call can be used to eliminate the need to
listen to traffic that is irrelevant to the users. There are two distinct types
of voice selective call – basic voice selective call and automatic voice
selective call.
Call Alert
Call Alert notifies the radio user of incoming calls. This feature also
informs the radio users when another radio user is trying to reach them.
No voice communication is involved in this feature.
Call Alert with Voice
This feature is a combination of the Call Alert and Voice Selective Call
features. Call Alert with Voice allows a receiving radio to receive voice
messages and call alert signals. This feature is useful when a dispatcher
needs to transmit a voice message and leave a Call Alert to the targeted
radio.

System Feature Overview 149
2.17.4 Analog Scan Features
2.17.5 Analog Repeater Interface
To facilitate the migration from analog to digital, the MOTOTRBO repeater offers an analog
repeater interface that allows the repeater to operate with legacy analog accessories.
The interface is configurable via the CPS and can support the following applications:
1. Tone panels
2. Phone Patches
3. Console Desksets connected via a local interface
4. Console Dispatcher in base station configuration
5. Trunking controllers such as LTR and PassPort
2.17.5.1 Analog Repeater Interface Settings
The analog repeater interface is configurable via the CPS. The CPS offers repeater-wide settings
as well as programmable input and output pins on the rear accessory connector.
Feature Name Description
Nuisance Channel
Delete
A channel with unwanted activity is called a Nuisance Channel. The user
can remove a Nuisance Channel from the Scan List temporarily by using
the Nuisance Channel Delete feature.
Priority/Dual Priority
Scan
Priority Scan allows a user to program the radio to scan more frequently
transmissions on the most important channel, and ensure they do not
miss critical calls. Dual Priority Scan allows a user to program a radio to
frequently scan transmissions on the two most important channels, and
ensure they do not miss critical calls.
Tone Private Line
Lockout
During scan, if activity is detected on a channel, but does not match the
un-muting condition, lockout occurs. Once lockout occurs, the radio
ignores activity on that channel for the next nine scan cycles. However, if
scan finds that activity has ceased on that channel, the counter is reset
and is no longer ignored.
Talkback Scan with
Home Channel Revert
Talkback scan allows activity on different communications channels to be
monitored and answered. Home channel revert allows a user to
automatically access a preferred channel.

150 System Feature Overview
2.17.5.1.1 CPS Repeater Wide Settings
CPS Repeater
Control Name Description
Audio Type “Filtered Squelch” configures the repeater so that only the audible frequency
spectrum (300 Hz – 3 kHz) is sent to the rear receive audio pin/speakers as
well as transmitted over-the-air. The user in deskset controller applications is
interested in this audible frequency spectrum.
“Flat Unsquelch” should be used in applications such as trunking controllers or
community repeaters where there is sub-audible signaling that needs to be
passed. In this configuration, the repeater will pass the audio unfiltered over-
the-air as well as to the rear receive audio pin and speakers. The filtering is
performed in the external device, not in the repeater.
Analog Accessory
Emphasis
Pre-emphasis is configurable on transmitting subscribers. In order to match the
emphasis settings on the wireline, de-emphasis on the receive path and pre-
emphasis on the transmit path of the analog repeater interface can be enabled
or disabled.
This setting is in addition to the repeater’s Emphasis setting. Furthermore,
when Audio Type is set to “Flat Unsquelch”, there is no emphasis in the audio.
Audio Priority This setting determines if “External PTT” or “Repeat Path” has priority over the
transmitter when Disable Repeat Path is disabled. A priority of None implies
the transmitter will be granted on a first come first served basis.
*This feature is not supported for digital transmissions in Dynamic Mixed
Mode; priority is on a first come, first served basis.
Disable Repeat Path Some applications do not want the repeater to perform in-cabinet repeat; they
warrant that the external PTT be the only input that can trigger the repeater to
transmit. This setting configures the repeater to only transmit when the PTT is
asserted.
*This feature is not supported for digital transmissions in Dynamic Mixed
Mode; digital transmissions from the radio are repeated regardless of Disable
Repeat Path configuration.

System Feature Overview 151
2.17.5.1.2 Rear Accessory Port CPS Programmable Pins
The rear accessory also has some pins that can be programmed to specific input/output functions.
These pins can be programmed to either active high or low.
CPS
Programmable
Pins
Description
PTT PTT can be programmed to any programmable pin on the rear accessory
connector.
In Dynamic Mixed Mode, if channel is busy when PTT is asserted on the
repeater accessory port, then an audible channel busy alert tone is
generated on speaker and Rx audio accessory pins.
CSQ Detect Squelch detect will toggle this output pin on. Loss of squelch will toggle
this output pin off.
In Dynamic Mixed Mode, this pin is asserted ON on the repeater
accessory port when:
• Squelch is detected
• The repeater is transmitting digital call (includes call transmission, call
hang and channel hang time)
• The repeater is transmitting exclusive CWID
This pin is asserted OFF on the repeater accessory port when all of the
above mentioned conditions are false.
PL Detect A signal meeting the PL rules programmed in the channel toggles this
output pin to its active state. Loss of the PL signal toggles the output pin
to its inactive state.
In Dynamic Mixed Mode, this pin is asserted ON on the repeater
accessory port when:
• PL detected
• The repeater is transmitting digital call (includes call transmission, call
hang and channel hang time)
• The repeater is transmitting exclusive CWID
This pin is asserted OFF on the repeater accessory port when all of the
above mentioned conditions are false.

152 System Feature Overview
Monitor Asserting this input pin reverts the receiver to carrier squelch operation.
Upon detection of RF signal, the repeater enables the Rx Audio lines and
unmutes the speaker.
In a Dynamic Mixed Mode repeater, the user is able to listen to the analog
channel activity. However, for digital channel activity, the repeater will emit
audible channel busy alert tone on speaker and Rx audio accessory pins,
but it will not unmute to the actual digital channel activity.
Repeater Knockdown Asserting this input pin triggers the repeater to temporarily enter Repeat
Path Disable Mode. In this mode, the repeater’s transmitter will only be
enabled by the external PTT and the audio source will be the Tx Audio
Input pin.
Releasing this input pin will revert the repeater back to Normal Mode
where the repeaters transmitter can be activated by a qualified RF signal
on the receive frequency.
In Dynamic Mixed Mode, this feature is not supported during an ongoing
digital transmission.
Antenna Relay This output pin is used to drive an antenna relay switch for applications
where the repeater acts as a dispatch station that will only receive or
transmit at a time. This allows the use of a single antenna without the
need of expensive combining equipment. The pin toggles active when the
repeater enters a transmit state, and reverts to inactive when the repeater
drops back to idle/receive.
This feature is not supported in Digital and Dynamic Mixed modes.
CPS
Programmable
Pins
Description

System Feature Overview 153
2.17.5.1.3 Rear Accessory Port Fixed Audio Pins
The following table provides a description of the fixed audio pins on the rear accessory connector
for the DR 3000 which can be used in Digital Telephone Patch or Analog modes only.
The following table provides a description of the fixed audio pins on the rear panel ports for the
MTR3000 which can be used in Digital Telephone Patch or Analog modes only.
Fixed Pins Description
Spkr+/Spkr- Act as a differential pair and should be connected at opposite ends of an
audio speaker or equivalent load. Under rated conditions, the output
voltage will be 7.75V RMS and the radio supports impedances down to 4
ohms with distortion typically less than 3%. Under no conditions should
either of these two outputs be connected to ground.
Rx Aud Provides a line level audio output at 330 mVrms under rated conditions.
The frequency response of this output has been extended below 300 Hz
to support data transfer for specific applications (Flat Unsquelch).
Tx Aud Accepts transmit audio at 80 mVrms through a 560 Ω load. Care must be
taken when choosing an audio source as the output impedance of the
source can affect the audio level which may need to be adjusted
accordingly.
Fixed Pins Description
Rx Audio An RF input signal with 60% RSD provides an Rx Audio output of 330
mVrms into 50 kΩ. Also a microphone input of 56 mVrms provides an Rx
Audio output of 330 mVrms into 50 kΩ. The Rx Audio output has DC bias
of 2.5 VDC.
Aux Rx Audio An RF input signal with 60% RSD provides an Aux Rx Audio output of
330 mVrms into 50 kΩ. The Aux Rx Audio output has a DC bias of 2.5
VDC.
Tx Audio The Tx Audio input provides no pre-emphasis. The nominal level of 80
mVrms (226 mVpp) produces 60% Relative Standard Deviation (RSD).
Tx Audio with Pre-
Emphasis
The Tx Audio-Pre input provides a pre-emphasis network. The nominal
level of 80 mVrms (226 mVpp) produces 60% RSD.
Tx Data Transmit data, PL or DPL signaling. The nominal level of 80 mVrms (226
mVpp) produces 12% RSD.

154 System Feature Overview
2.17.5.1.4 Front Panel Audio Ports on the MTR3000
The following table provides a description of the front panel ports for the MTR3000.
2.17.5.2 Configuration Summary Table
The following table gives a high level view of which features of the analog repeater interface are
needed to support specific types of accessories. This table is meant to act only as a guideline.
Front Panel Ports Description
Speaker Output to Powered Voice speaker. Adjustable between 0 to 500 mVrms
[1.4 Vpp] across 2.4 kΩ @ 60% system deviation. Audio signal appears
between Pins 3 and 4 on the connector. Must use speaker type HSN1000
(older model) or HSN1006 via adapter cable Part.No. 0185180U01.
NOTE: The Speaker port is only supported in analog mode regardless of
the speaker used.
Microphone Local microphone Input. Use microphone type GMN6147 (older model) or
GMMN4063. Modulation sensitivity for 60% system deviation is typically
56 mVrms (158 mVpp).
NOTE: The Mic port is only supported in analog mode regardless of the
Mic used. For older model of microphone (GMN6147), the 3 control
buttons for speaker volume control, Rx monitor and Intercom control
functions are not supported.
Acc Type Trunking Phone
Patch
Tone
Panel
Local
Deskset
Console
Base
Station
RX Audio Y Y Y Y Y
TX Audio (MTR3000) N Y N Y Y
TX Audio (DR 3000) Y Y Y Y Y
TX Audio with Pre-
Emphasis (MTR3000)
Y N Y N N
TX Data (MTR3000) Y N Y N N
Ext PTT Y Y Y Y Y
Disable Repeat Path Y N Y N Y
Repeater Knockdown NA YNA YNA
Monitor N Y N Y Y
PL Detect N O O O O
CSQ Detect O O O O O

System Feature Overview 155
2.17.5.3 Configuration Considerations
2.17.5.3.1 Analog Trunking Controllers & Community Repeaters
Most analog trunking controllers and community repeaters will have two outputs that are to be
modulated by the repeater: voice audio, signaling data. The MOTOTRBO DR 3000 repeater only
accepts one audio input. Thus the two outputs must first be mixed into a single input and dropped
down to the audio level the MOTOTRBO repeater expects on the microphone port.
The microphone port is designed to transmit audio at 80mV RMS (220 mVp-p) through a 560 ohm
load. Care must be taken when choosing an audio source as the output impedance of the source
can affect the audio level which may need to be adjusted accordingly.
When mixing the audio and signaling, care must also be taken to determine the expected deviation
of the signaling. For example, in LTR controllers, the expected deviation of the LTR data is
~800Hz. Please refer to your controller’s user manual which gives guidance on how to tune the
data signal output to achieve adequate data deviation.
Similar to existing cables, resistors can be placed on the cable to drop the level coming out from
the controller (on the order of 1-2 Vp-p) to the level expected by the transmit audio pin. Once the
resistor value is determined, the audio and signaling signals can be mixed into a single wire that
can be crimped onto the MOTOTRBO accessory connector (Motorola Part Number PMLN5072_).
The MTR3000 repeater has an audio transmit input and a data transmit input that can be used
with the two outputs on the analog trunking controllers and community repeater panels (tone
panel).
Audio Type FLAT FILTERED FLAT FILTERED FILTERED
Analog Accessory
Emphasis
NA ONA O O
Antenna Relay NA NA NA O O
Y = This feature is necessary for the application
N = This feature is not necessary for the application
O = This is an optional parameter for the application
NA = Not Applicable
Acc Type Trunking Phone
Patch
Tone
Panel
Local
Deskset
Console
Base
Station

156 System Feature Overview
2.17.5.3.2 Zetron Controllers
The following are the Zetron configurations needed that will enable Zetron controllers to interface
with the MOTOTRBO repeater.
Schematic Notes:
• On the Zetron connector, pin 6 is PTT Common, this must be jumpered to one of the
grounds. This is the common pin of the PTT relay. Without this, the unit will not key-up.
• Use a shielded cable for Discriminator Audio.
• The two 3.3k ohm resistors need to be mounted at the MOTOTRBO end of the cable.
• Large arrows indicate signal/function flow.
• Please note that Pin 17 (PTT) and Pin 22 (Squelch/CSQ Detect) need to be provisioned
in the CPS.
To set up the MTR3000 with Zetron controllers, see the MTR3000 Repeater Basic Service Manual
(68007024096), Appendix D for more information.
The following table lists the jumper/switch settings for trunking/tone panel controllers.
Figure 2-39 DR 3000 Cable Schematic for Zetron Controllers
Pin 11
Pin 12
Pin 1
Pin 3
Pin 7
Pin 11
Pin 12
Pin 13
Pin 14
Pin 15
Pin 7
MOTOTRBO
Pin 8
Pin 17
Pin 18
Pin 14
Pin 22 Pin 10
12VDC
3.3k
3.3k
GND
*PTT (N.O. Relay)
Squelch
TX Audio
TX Audio GND
LTR TX Data
DISC. GND
DISC Audio
Zetron

System Feature Overview 157
Zetron Model 42 Trunking Controller Jumper Settings
JP1 set to ‘B’ (Flat)
JP2 set to ‘A’ (Tone Flat)
JP3 set to ‘A’ (Sub Out High)
JP4 set to ‘A’ (+20dB Receive Audio Gain)
JP6 set to ‘A’ (TX Audio Level High)
JP7 set to ‘Ext Sq +’ (pins 5-7 and 6-8 jumpered)
NOTE: If you have an older Zetron controller that will be used in a 12.5 kHz system for the
first time, make sure it has first been modified for 12.5 kHz operation. See Zetron’s
supplemental publication: 011-0509 for instructions on making this modification.
Zetron Model 49 Trunking Controller Jumper Settings
JP1 set to ‘A’ (Flat Audio)
JP2 set to ‘A’ (Tone Flat)
JP7 set to ‘A’ (COR as input)
JP9 set to ‘A’ (+20dB Receive Audio Gain)
JP10 set to ‘A’ (TX Audio Level High)
JP12 set to ‘Ext Sq +’ (pins 5-7 and 6-8 jumpered)
JP13 set to ‘B’ (HP Filter IN)
JP23 set to ‘A’ (Sub In from Disc.: pins 1-2 and 3-4 jumpered (grounds pin 4 on rear
connector))
JP24 set to ‘A’ (Sub Out DC coupling)
JP25 set to ‘A’ (Sub Out High)
JP26 set to ‘A’ (Sub Out analog)
WARNING: Pin 4 of the rear connector is listed as a ground. But it will not be grounded
unless JP23 is set for it. This pin also acts as an input for the receive LTR data
path. See jumper table below.
NOTE: The jumpers do not follow standard positioning. Some may be vertical, some may
have position ‘A’ on the left, some may have position ‘B’ on the left. Take extra care
when making these settings.
NOTE: If you have an older Zetron controller that will be used in a 12.5 kHz system for the
first time, make sure it has first been modified for 12.5 kHz operation. See Zetron’s
supplemental publication: 011-0509 for instructions on making this modification.
NOTE: For transmit audio alignment, the Zetron Model 49 manual calls for setting the Tone
Generator at TP4 for 1.4Vp-p/495mv RMS, then adjusting the TX audio for 2 kHz
deviation (40% of full system deviation). This is for a 25 kHz BW system. For 12.5
kHz BW, this adjustment is 1 kHz deviation.

158 System Feature Overview
Once the above cable and jumper/switch settings have been achieved, you should now be able to
refer to the specific controller product manual to complete installation.
2.17.5.3.3 Trident Controllers
Trident MicroSystems manufactures a cable that interfaces Trident Controllers with MOTOTRBO
repeaters and provides jumper settings for Trident Controllers.
2.17.6 Auto-Range Transponder System (ARTS)
Auto-Range Transponder System is now available in analog mode (direct or repeater) in software
version R02.10.00. This feature informs radio users when their radio is out of range from other
ARTS-equipped radios.
ARTS uses automatic polling whereby the radio automatically transmits once every 25 or 55
seconds in an attempt to “shake hands” with another ARTS-equipped radio. When a radio
receives an incoming ARTS signal, a short in range tone sounds and an “In Range” message is
shown on the radio. If a radio is out of range for more than two minutes, a short out of range tone
sounds and an “Out of Range” message is shown on the radio. When radios return in range from
out of range, a short in range tone sounds and an “In Range” message appears again on the radio
to notify the user.
The Auto-Range Transponder System (ARTS) feature has three operating modes:
•Transmit Mode – The radio only transmits polling signals to connect with other radios.
The radio does not receive signals and therefore does not notify the radio user of its own
range status.
•Receive Mode – The radio only receives polling signals to be notified when in range or
out of range. The radio does not transmit polling signals to connect with other radios.
•Transmit and Receive Mode – The radio transmits and receives polling signals. The
radio can connect with other radios and notifies the radio user of its own range status.
ARTS can only be active on analog channels with a TPL/DPL squelch type. A radio is considered
to be in range if carrier and matching TPL/DPL is detected, regardless of which radio transmitted
it.
It is important to note that a radio with ARTS enabled only notifies the range status by receiving
transmissions from other radios. This does not mean that the receiving radio can transmit or talk
Zetron Model 38 Tone Panel Switch Settings
SW2 set to off (up) Audio Output Gain (high)
SW3 set to off (up) PL/DPL output Gain (high)
SW4 set to off (up) Flat/De-emphasis (Flat)
SW6 set to off (up) Internal/External Squelch (External)
SW7 set to on (Down) COR Positive/Negative (Negative)
Tone Panel Programming Note:
It may be necessary to set the generated DPL (DCS) signal to “Invert” from the tone panel to be
recognized by the user radios. These DTMF commands are 3750 for normal and 3751 for inverted
signal generation.

System Feature Overview 159
back to the transmitting radio. A good example of this is when a mobile radio with high power
transmits its ARTS polling signal to a portable radio with low power. Although the portable can
receive the high power signal from the mobile and notify the radio user that it is in range, it may not
be able to reach the mobile since it is transmitting using low power.
Another very important item to note is that if there are many radios with ARTS enabled operating in
Transmit and Receive (TRX) Mode in the same area, some of them may not be able to transmit
successfully because of the excess loading on the channel. This should be considered when
distributing radios across channels and when setting the ARTS TX Period.
Because radios with ARTS enabled are required to transmit often, battery life may be impacted.
This should be considered when setting the ARTS TX Period.
The table below summarizes the programmable options for ARTS.
2.17.7 TX Inhibit Quick Key Override
This feature gives the radio user the ability to override the selected Busy Channel Lockout rule,
thus allowing a transmission to be sent on a busy channel. The radio user accomplishes this by
quick-keying the PTT button. This means pressing the PTT, then releasing, and quickly re-
pressing within one second. This feature can be enabled or disabled via CPS.
This feature is available for internal PTT, external PTT via accessory or Bluetooth, and XCMP PTT,
but not applicable for VOX PTT via accessory or Bluetooth. This feature applies only when the
radio is operating in analog conventional dispatch mode. This feature is only available in portables.
2.17.8 Alert Tone Fixed Volume
When the Alert Tone Fixed Volume feature is enabled via CPS, all alert tones remain at a constant
volume level. This constant volume level is equal to the radio’s Midpoint Volume Setting, plus or
minus the Alert Tone Volume Offset setting. The volume level for alert tones then remains
constant, even when the radio’s volume knob is adjusted.
This does not affect tone volumes that are automatically adjusted by the radio, for example, when
Quik-Call II Call Alert, Escalate, and Intelligent Audio features are enabled. This feature is only
available in portables, and both analog and digital modes.
Name Value Wide Description
ARTS Mode Off / TX / RX / TRX Channel ARTS operating mode
ARTS TX Period 25 / 55 (seconds) Channel ARTS TX period for polling
transmission
ARTS Audible Indication
Off / Once / Always Radio Indicates whether radio sounds
audible indications when valid
transmission is received
ARTS Visual Indication Off / On Radio Indicates whether radio shows
visual indications

160 System Feature Overview
2.17.9 Alert Tone Auto Reset
The Call Alert tone is normally a repetitive alert tone. This feature enables the radio to generate
only one sequence of the Call Alert tone when the radio decodes a Digital, MDC, or Quik-Call II
Call Alert. The Call Alert tone duration can be configured via CPS from 0 (∞) second to 1200
seconds by a five second increment. If the Infinity (∞) option is selected, the Call Alert tone
continuously sounds until the user cancels the Call Alert indication.
This is a radio-wide feature available in analog and digital modes. This feature is only applicable if
the Disable All Tones feature is disabled.
2.17.10 Emergency Permanent Sticky Revert
This feature enables the radio to remain permanently on the Emergency Revert Personality after
the emergency transmission has been sent and acknowledged. The radio must be powered off for
it to return to the selected channel on the Channel Selector.
Any mode change – analog vote scan, scan and auto scan will not work while the radio is
operating on the Emergency Sticky Revert Channel. The radio can still receive MDC and Quik-Call
II Call Alerts or Selective Calls, but cannot initiate them.
This feature can be enabled or disabled via CPS and is only available in portable radios.
2.17.11 Comparison Chart
Below is the table that summarizes the features supported by the MOTOTRBO Display Portable
with GPS (DP 3601/DP4801).
Feature Name DM 3601
Talkaround/Repeater Mode Operation X
12.5/25 kHz Configurable Bandwidth X
PL/DPL Codes X
Squelch X
Monitor X
Time-Out Timer X
Channel Access Control X
Option Board Expandability X
Analog Signaling Features
Quik-Call II X
DTMF Encode/Decode Encode

System Feature Overview 161
MDC-1200 Call Alert Encode/Decode
MDC-1200 Selective Call –
MDC-1200 PTT ID Encode/Decode
MDC-1200 Emergency Encode/Decode
MDC-1200 Selective Radio Inhibit –
MDC-1200 Radio Check –
MDC-1200 Remote Monitor –
Digital Signaling Features
Call Alert Encode/Decode
Private Call Encode/Decode
Emergency Encode/Decode
Selective Radio Inhibit Encode/Decode
Radio Check Encode/Decode
Remote Monitor Encode/Decode
Analog Scan Features
Scan X
Nuisance Channel Delete X
Priority Scan X
Dual Priority Scan X
Digital Scan Features
Scan X
Nuisance Channel Delete X
Priority Scan (Talkaround) X
Priority Scan (Repeater Mode) X
Dual Priority Scan (Talkaround) X
Dual Priority Scan (Repeater Mode) X
Mixed Mode Scan Features
Feature Name DM 3601

162 System Feature Overview
Scan X
Nuisance Channel Delete X
Priority Scan X
Dual Priority Scan X
Feature Name DM 3601

System Components and Topologies 163
SECTION 3 SYSTEM COMPONENTS AND
TOPOLOGIES
3.1 System Components
MOTOTRBO consists of numerous components and applications that function together in a
system. The first step in designing a system that satisfies the customer’s needs is identifying the
devices and applications within the system, and then choosing a basic system configuration of
how these components will be interconnected. This section defines the different components and
applications available, their offered services, and their roles in the system. We will then describe
some of the standard system topologies that MOTOTRBO supports.
Please note that all data application modules contained in this system planner are depictions of
typical third party data application modules and have been included simply to illustrate certain
MOTOTRBO application enabling features.
3.1.1 Fixed End Components
The system contains devices with fixed locations and other devices that are mobile. This sub-
section covers the devices with fixed locations.
3.1.1.1 Repeater
The MOTOTRBO repeater provides an RF interface to the field subscribers. The repeater is AC
and DC-powered and designed to be discreetly mounted on a standard 19” rack found in most
communication tower locations. It offers front panel indicators of its current status including real
time transmit and receive indicators for each time slot. Once configured through the Customer
Programming Software (CPS), the repeater is designed to operate behind the scenes and without
the need for further user interaction.
The repeater can either be configured as a standalone repeater or as a repeater connected to a
backend network, as in the case of IP Site Connect, Capacity Plus, and Linked Capacity Plus
modes. As a repeater, it listens on one uplink frequency, and then re-transmits on a downlink
frequency. Therefore a pair of RF frequencies is required for each repeater in the system.
A major advantage of using a repeater in the system is that it allows a greater communication
range than would be possible talking from subscriber to subscriber. Multiple repeaters can be
installed in strategic locations for the users’ coverage to be consistent throughout their required
range of operation. However, only in IP Site Connect mode, do the radios seamlessly roam
between repeaters. In digital repeater mode, the users must know the coverage range provided by
each repeater, and manually switch channels when necessary.
The repeater is capable of operating in either digital mode, analog mode, or in Dynamic Mixed
Mode. This is determined at the initial configuration, and is not updated dynamically. Therefore at
any given time, it either operates as a digital repeater, as an analog repeater, or as a Dynamic
Mixed Mode repeater.
When configured for analog operation, the repeater is designed to operate with existing analog
systems, therefore making migration to a MOTOTRBO system smoother.

164 System Components and Topologies
When configured for digital operation, the repeater offers additional services. The digital repeater
operates in TDMA mode, which essentially divides one channel into two virtual channels using
time slots; therefore the user capacity is doubled. The repeater utilizes embedded signaling to
inform the field radios of the busy/idle status of each channel (time slot), the type of traffic, and
even the source and destination information.
Another advantage during digital operation is error detection and correction. The further a
transmission travels, the more predominant the interference becomes, and inevitably more errors
are introduced. The receiving MOTOTRBO radio, operating in digital mode, utilizes built-in error
detection and correction algorithms, native to the protocol, to correct these problems. The
MOTOTRBO repeater uses the same algorithms to correct the errors prior to retransmission, thus
repairing any errors that occur on the uplink; it then transmits the repaired signal on the downlink.
This greatly increases the reliability and audio quality in the system, which increases the
customer’s coverage area.
In digital mode, the repeater only retransmits digital signals from radios configured with the same
system identifier. This aids in preventing co-system interference. The repeater does not block
transmissions of radios within its own system.
As previously described, the repeater utilizes embedded signaling to announce the current status
of each channel. It is up to the radios in the field to interpret these signals, and grant or deny their
user’s request for transmission. Therefore, when a user or a group of users utilizes a channel (time
slot), the repeater announces that the channel is being used and who is using it. Only radios that
are part of that group are allowed to transmit. The repeater additionally allows a short duration of
reserved time after a transmission. This allows other users in the group to respond to the
originator. This reserved hang time greatly improves the continuity of calls, because new calls
cannot start until the previous call ends. Without this feature, users may experience delays in
responses (that is, between transmissions of calls), due to other calls taking over the channel in-
between their transmissions.
After this reserved hang time, the repeater continues to monitor for a short period. If no user
transmits on the channel for a duration of time, the repeater stops transmitting. When the next
radio transmission occurs, the repeater begins repeating again.
In Dynamic Mixed Mode, the repeater dynamically switches between analog and digital calls.
When a repeater repeats a new digital call that starts on one of the logical channels, the repeater
does not qualify any analog call including an Emergency Call until the digital call (both the
transmission and call hang time) is over and the corresponding channel hang time has expired.
Upon the expiry of channel hang time, only then does the repeater start qualifying both analog and
digital calls simultaneously. Similarly, if an analog call is being repeated, the repeater does not
qualify any digital call including digital data and Emergency Calls on any of the two logical
channels until the analog call is over and the corresponding hang time has expired.
The repeater 4-wire interface and over-the-air digital calls are polite to each other. If the PTT
button or knockdown GPIO pin is asserted on the repeater 4-wire interface while a digital
transmission is ongoing, then an audible channel busy alert tone is generated on the speaker pin
of the 4-wire interface. The PTT button press or pin knockdown operation is denied.
In IP Site Connect, Capacity Plus, and Linked Capacity Plus modes, the repeaters perform the
following additional duties:
• Each repeater ensures that their communication links with other repeaters are open all the
time.

System Components and Topologies 165
• They inform their operating status (e.g. mode, IPv4/UDP address) to each other. In Capacity
Plus and Linked Capacity Plus, repeaters also inform the status of their logical channels to
each other. Based on these status, a repeater selects the next Rest Channel.
• In IP Site Connect and Linked Capacity Plus modes, repeaters ensure that in cases of
multiple calls starting within a short period, only one call per destination prevails at all the
associated sites and all of them (except those that detect interference) repeat the selected
call.
• They inform their alarm conditions and provide diagnostic information to the RDAC-IP
application. The RDAC-IP application allows its user to remotely change the mode of a
repeater.
3.1.1.2 MTR3000 Base Station/Repeater
The MOTOTRBO MTR3000 base station/repeater provides a modular, flexible analog and digital
station designed for today’s communication systems and for the future.
The MTR3000 is an integrated data and voice base station/repeater designed to deliver increased
capacity, spectral efficiency, integrated data applications and enhanced voice communications.
The base stations are available for use in the following configurations:
• Analog Conventional
• Digital (MOTOTRBO)
• MOTOTRBO DMR Tier 2 Conventional – Single Site
• MOTOTRBO DMR Tier 2 Conventional – IP Site Connect
• MOTOTRBO Capacity Plus Trunking
• MOTOTRBO Linked Capacity Plus Trunking
• MOTOTRBO Connect Plus Trunking
• MOTOTRBO Transmit Interrupt
• MOTOTRBO Dynamic Mixed Mode (DMM)
• MOTOTRBO Enhanced GPS
•LTR Trunking
• Passport Trunking
3.1.1.2.1 MTR3000 Key Features
The following are key features for the UHF and 800/900 MHz release:
1. Wireline Card (supports integrated Tone Remote and DC Remote Control)
2. Analog RSSI
3. Hear clear (800/900 MHz only)
4. MTR2000 MOTOTRBO Digital Upgrades for low and high power stations
3.1.1.2.2 MTR3000 Standard Features
• Operates in analog or MOTOTRBO digital mode with a LED indicating mode of operation
• Migration path from analog to digital mode

166 System Components and Topologies
• 12.5 or 25 kHz programmable channel spacing
• Operation down to 8 W
• Reliable 100 W Continuous Duty Cycle Operation
• Analog and digital conventional are all standard in one base station without the cost of
additional software or hardware
• Restriction of Hazardous Substances (RoHS) compliant
• Switching power supply functions over a wide range of voltages and frequencies
3.1.1.2.3 MTR3000 Programmed in MOTOTRBO Mode
• Supports two simultaneous voice paths in digital 12.5 kHz TDMA
• Divides an existing channel into two timeslots delivering twice the capacity through a single
repeater
• Supports MOTOTRBO IP Site Connect for increased wide area coverage
• Supports MOTOTRBO Capacity Plus Single Site Trunking without a separate hardware
controller
• Supports MOTOTRBO Linked Capacity Plus Multi Site Trunking without a separate
hardware controller
• Supports MOTOTRBO Dynamic Mixed Mode to facilitate your analog-to-digital migration in
conventional repeater applications
• Supports MOTOTRBO Transmit Interrupt for greater subscriber unit control and flexibility
3.1.1.2.4 MTR3000 Serviceability
• Repeater diagnostic and control software provides remote or local site monitoring
• Easy to replace components with functionally separate Field Replaceable Units (FRU)
• Software-based design simplifies feature upgrades
• Easy access to station ports (no need to remove the front panel) shortening installation and
maintenance time
• For ease of installation, minimal station alignment is needed
• Supported by Motorola’s 2-year standard warranty
3.1.1.2.5 Total Cost of Ownership
• Analog Conventional, Digital Conventional are standard in one base station without the cost
of additional software
• Twice the spectral efficiency; one frequency pair provides two logical voice paths
• Effectively twice the power efficiency as compared to two analog stations when operating in
digital mode
• Integrated Components optimizes expensive site space; one physical station provides the
capacity of two in digital mode

System Components and Topologies 167
3.1.1.2.6 Wireline Interface Board
The MTR3000 Wireline board is used to connect an analog audio source and sink (such as a
console) to the MTR3000 Base Station/Repeater. The Wireline board supports Tone and DC.
Remote Control modes that allow for channel selection and PTT signaling from compatible
consoles. Local PTT operation is also supported. The Wireline can be configured for either 2-wire
or 4-wire operation as needed.
The table below provides a description of the impedance supported by the Wireline board.
Option Functionality
High Impedance For use with an external impedance matching
600 ΩFor Argentina, Canada, Chile, Columbia, Ecuador, El Salvador, Guam,
Hong Kong, India, Indonesia, Japan, Jordan, Kazakhstan, Kuwait,
Macao, Malaysia, Mexico, Oman, Pakistan, Peru, Philippines, Russia,
Saudi Arabia, Singapore, South Korea, Taiwan, Thailand, UAE, USA
and Yemen
270 Ω + (150 nF || 750 Ω)For Austria, Belgium, Denmark, Finland, France, Germany, Greece,
Iceland, Ireland, Italy, Luxembourg, Netherlands, Norway, Portugal,
Spain, Sweden, Switzerland, Bahrain, Croatia, Cyprus, Czech
Republic, Egypt, Hungary, Israel, Latvia, Lebanon, Malta, Morocco,
Nigeria, Poland, Romania, Slovakia and Slovenia
220 Ω + (115 nF || 820 Ω)For Australia, Bulgaria and South Africa
370 Ω + (310 nF || 620 Ω)For New Zealand
900 ΩFor Brazil
320 Ω + (230 nF || 1050 Ω)For United Kingdom
200 Ω + (100 nF || 680 Ω)For China
900 Ω || 30 nF For legacy MTR2000

168 System Components and Topologies
3.1.1.2.7 Repeater Specifications
The MOTOTRBO repeater is currently available in 12.5 kHz or 25 kHz operation in analog, or 12.5
kHz in digital. The table below shows the available repeater bands and associated power levels
that are currently supported.
3.1.1.3 MTR3000 Satellite Receiver
The MTR3000 satellite receiver, unlike the base station/repeater, provides a modular, flexible
analog only station designed for today's communication systems and for the future. It is designed
to eliminate “dead zones” in a communications system by improving the “talk-in” coverage on a
particular receive frequency when used in a receiver voting system.
The satellite receiver is divided into functional modules that separate the frequency band specific
and control circuits. These modules are self-contained functional blocks with module-specific
alarms. This design facilitates the field replaceable unit (FRU) concept of field repair to maximize
system uptime.
The satellite receiver (T7713A) contains the following:
• Receiver Module
• Station Control Module
• Power Supply Module
Repeater Type DR 3000
Dimensions
(h x l x w)
5.25“ x11.75” x19”
(133.35mm x 298.45mm x 482.59mm)
Weight 14 kg (31 lbs)
Power
(watts)
UHF 1 1 – 25 25 – 40
UHF 2 1 – 40
(up to 512 MHz)
1 – 25
(above 512 MHz)
VHF 1 – 25 25 – 45
350 MHz ––
800 MHz 1 – 30
Repeater Type MTR3000
Dimensions
(h x l x w)
5.25"x16.5”x19”
(133.35mm x 419.09mm x 482.59mm)
Weight 19 kg (42 lbs)
Power UHF 1/UHF 2 800/900 MHz VHF
8 – 100 W 8 – 100 W 8 – 100 W

System Components and Topologies 169
• Backplane Board
• Wireline Board (standard)
NOTE:The MTR3000 satellite receiver does not support any transmitter subsystems or digital
communications functionality. However, the RDAC application is supported in local and
remote network connections.
3.1.1.3.1 Satellite Receiver System
Typically, the satellite receiver connects to a Spectra-TAC™ or a DigiTAC™ comparator.
Figure 3-1 shows a typical voting system and the connections of the satellite receivers.
Figure 3-1 Satellite Receiver Connections Within a Voting System
Control Console Comparator
Dispatch Site
Phone Line
Phone Line
Phone Line
R2
R2
R2
R2
T1
Repeater
Phone Line
Satellite Receiver
Satellite Receiver
Satellite Receiver

170 System Components and Topologies
3.1.1.4 Satellite Receiver and Voting Repeater
A satellite receiver is required when digital voting is enabled in the system. The satellite receiver is
a RF receiver-only device used to extend the repeaters’ inbound range. The device functions to
receive over-the-air transmission from the radios, forwards the transmission over an IP link to the
voting repeater. The voting repeater then “votes” on all the transmissions received from all its
receivers, including its internal receiver and all its satellite receivers, based on the quality of the
bursts. The voted result is then repeated over the air, and other sites or applications.
The satellite receivers reuse repeater hardware; the following repeaters may be used as satellite
receivers:
• MOTOTRBO 32 MB Repeaters (MTR3000 and DR Series)
• MTR3000 Receiver only boxes
The regular receive-and-transmit repeater with a built-in voting capability is usually called a voting
repeater. Therefore there is no additional voting device in the system. The voting process is a
software module built inside the voting repeater. The following repeaters can be used as voting
repeaters:
• MOTOTRBO 32 MB Repeaters (MTR3000 and DR Series)

System Components and Topologies 171
3.1.1.5 Radio Control Station
The MOTOTRBO Control Station is based on the MOTOTRBO Mobile, except that it is configured
to be the RF link from the data Application Server to the repeater and other radios. It is integrated
with an AC power supply and appropriate housing to be placed on a desk. Since it is the radio
gateway to the server, it is configured to transmit and receive on a single channel. It is
programmed with a known radio ID, so that field radios know how to contact the server. In a
MOTOTRBO system, there can be up to 16 control stations connected via four USB ports; each
control station communicates through a separate logical channel, that is a TDMA slot.
In most cases, the Control Station is externally controlled by the PC. It requires no user interaction
once programmed. However, if a situation requires the use of a control station to transmit voice, it
is capable of transmitting voice as well.
Capacity Plus or Linked Capacity Plus configurations with Data Revert Channels requires a set of
control stations to route data from radios to the Server and another set of control stations to route
data from the Server to radios. Control stations operating in conventional mode (called Revert
Control Stations) are used for routing data messages from radios to a data Application Server.
Alternatively, control stations operating in Capacity Plus or Linked Capacity Plus modes (called
Trunked Control Stations) are used for routing data messages from the data Application Server to
the radios. Unlike Revert Control Stations, idle Trunked Control Stations move with the Rest
Channel and therefore are on the same channel with all the idle radios. See “Capacity Plus
Devices with Data over Trunked Channels” on page 234.
3.1.1.6 MOTOTRBO Network Interface Service (MNIS)
The MOTOTRBO Network Interface Service (MNIS) is a Windows service application which
supports data applications such as Text Messaging, Location, Telemetry, and others, without
requiring control stations. It connects with the repeater system over an IP network and utilizes the
repeaters to transmit and receive data messages between data applications and MOTOTRBO
radios. Voice and CSBK calls are currently not supported.
The following system configurations are supported by the MNIS:
• Single Site Conventional Digital
• IPSC Conventional
• Capacity Plus
• Linked Capacity Plus
Figure 3-2 MOTOTRBO Network Interface Service (MNIS)
Internet / WAN
Repeater System
Single Site Conventional, IP Site Connect or
Capacity Plus, or
Linked Capacity Plus
Digital Radio
MOTOTRBO Network Interface Service
MOTOTRBO Device Discover and Mobility Service
Data Application - Text, Location, Telemetry, ...

172 System Components and Topologies
Data Revert Channels and Enhanced GPS Revert Channels are supported. Data on voice
channels are supported too, however, only on selected conventional channels or Trunked
Channels. In IPSC, both wide and local area channel configurations are also supported.
The following MOTOTRBO data features are supported by MNIS:
• Layer 2 confirmed and unconfirmed data message delivery
• Individual and Group data messages
• Basic, Enhanced, and AES Privacy
• Data message IP/UDP header compression
• Data Precedence and Data Over Voice Interrupt access priority
NOTE: The AES is enabled automatically in the MNIS by configuring Symmetric Keys within. The
feature uses the Symmetric Keys encryption.
The MNIS supports MOTOTRBO data applications, including Text Messaging, Location,
Telemetry, Third-Party Raw Data, and OTAP with CPS. The MNIS requires the MOTOTRBO
Device Discovery and Mobility Service application (DDMS), formerly called the MOTOTRBO
Presence Notifier, for radio ARS.
There are several benefits of selecting MNIS over control stations, particularly when the control
stations are used only by data applications. Some of the benefits include:
• The deployment is simpler compared to using control stations, because control stations and
other associated hardware such as power supplies, antennae, and others are not required.
• Previously, data revert channels were required to be wide area in order for the data
messages to be routed to the site where the control stations are located. Now, MNIS allows
a centralized data application to access local Data Revert Channels at all remote sites. The
former wide area Data Revert Channel can now be split into multiple local Data Revert
Channels, which routes data to the centralized data application via MNIS, thus allowing
higher data throughput from each remote site.
• MNIS connectivity with the system can be monitored via RDAC.
However, there are a few considerations to take note of:
• The MNIS does not support Dynamic Mixed Mode system configuration.
• The repeater’s “Network Application Interface for Data” feature must be enabled to allow the
MNIS to interface with the repeater.
• The MNIS does not support L2 fragmented data. Ensure that the largest data size [Data
Message + IP/UDP Header] transmitted from the radio is less than the Max TX PDU Size
configured in the radios.
• The MNIS software is available on the MOTOTRBO MOL website.

System Components and Topologies 173
3.1.1.7 MC1000, MC2000, MC2500 Console
The MOTOTRBO mobile in analog mode supports the MC Deskset Series of consoles. The MC
Deskset Series provides a complete portfolio of products for a small control room. Each unit
provides control of the radio(s) via a compact desk unit offering a choice of control methods: Local
and Remote. The portfolio ranges from a simple talk and listen unit to a miniature multi-channel
console.
The MC1000 can control a single control station, and provides a selection of up to four
frequencies. This unit requires no software for programming.
The MC2000 can also control a single control station, but provides a selection of up to 16
frequencies. Programming this unit is through configuration software installed on a PC.
The MC2500 controls up to 4 control stations, with the ability to patch and multi-select channels.
All channels are capable of 16 frequency controls. This unit is programmed through configuration
software installed on a PC.
Each unit ships with a power supply and manual. The MC1000 ships with a 110V, 60Hz unit, while
the MC2000/MC2500 ship with an 110/220V, 50/60Hz unit.
The MOTOTRBO mobile can be interfaced with the MC1000, MC2000 and MC2500 Desktop
Consoles. These consoles allow for remote and local access to the MOTOTRBO Control Station.
The interface to the console uses a 26-pin MAP connector. The console interface to the control
station consists of TX_Audio, RX_Audio, PTT, Monitor and Channel Activity. Additionally, channel
steering is provided by the mobile radio through the GPIO pins, which are configurable using the
CPS. Advanced MDC commands are only supported in analog mode and a not in digital mode.
Please refer to the analog console installation manual for more details on analog console
configurations.

174 System Components and Topologies
3.1.2 Mobile Components
Most users of the MOTOTRBO system will be utilizing mobile devices (non-fixed) to access the
system. Below are the devices currently available in the following frequency ranges and power
levels.
The MOTOTRBO portable is currently available in the following frequency ranges and power
levels:
The MOTOTRBO mobile is currently available in the following frequency ranges and power levels:
Freq. Band Frequency Range Power Level
UHF 1 403 – 470 MHz 1 – 4 Watts
UHF 2 450 – 512 MHz 1 – 4 Watts
VHF 136 – 174 MHz 1 – 5 Watts
800 MHz 806 – 824 MHz
851 – 869 MHz
1 – 2.5 Watts
900 MHz 896 – 902 MHz
935 – 941 MHz
1 – 2.5 Watts
Freq. Band Frequency Range Power Level
UHF 1 403 – 470 MHz 1 – 25 Watts
25 – 40 Watts
UHF 2 450 – 527 MHz
1 – 40 Watts
(for 450 – 512 MHz)
1 – 25 Watts
(for 512 – 527 MHz)
VHF 136 – 174 MHz 1 – 25 Watts
25 – 45 Watts
800 MHz 806 – 824 MHz
851 – 869 MHz 1 – 35 Watts
900 MHz
896 – 902 MHz
901 – 902 MHz
935 – 941 MHz
940 – 941 MHz
1 – 7 Watts
1 – 30 Watts

System Components and Topologies 175
3.1.2.1 MOTOTRBO Portable
The MOTOTRBO portable is a durable, but lightweight radio that offers many ways to access the
system’s features. It is designed to allow users to take it with them anywhere, and yet remain
connected to the system.
The following table lists the average battery life for conventional operation at 5/5/90 duty cycle with
battery saver enabled, GPS options disabled, no option board, no attached accessories,
performing with carrier squelch for analog mode, ETSI DMR Tier 2 standard for digital mode, and
transmitting at high power. Actual performance may vary by band and usage characteristics.
The portable is available in two tiers:
• A keypad radio with display, and
• A non-keypad radio with no display.
The portable is fully configurable via the Windows-based CPS. It can be programmed to allow
access to all MOTOTRBO features and all channels within the system or can be simplified to only
allow limited access. The MOTOTRBO portable can truly be configured to cater to your customer’s
needs.
Battery Type Battery Life
NiMH 1300 mAh Battery Analog: 8 Hours
Digital: 11.2 Hours
IMPRES FM Li-ion 1400 mAh
Battery
Analog: 8.7 Hours
Digital: 12.1 Hours
IMPRES Li-ion 1500 mAh Slim
Battery
Analog: 9.3 Hours
Digital: 13 Hours
IMPRES Li-ion 2200 mAh
Battery
Analog: 13.5 Hours
Digital: 19 Hours

176 System Components and Topologies
3.1.2.1.1 User Interface
Figure 3-3 MOTOTRBO Portable (Display Model)
Figure 3-4 MOTOTRBO Portable (Non-Display Model)
Front Button P2
Antenna
Emergency Button
Universal Connector for Accessories
Display
Menu Navigation Keys
Keypad
Speaker
Channel Selector Knob
On/Off/Volume Control Knob
LED Indicator
Side Button 1
Push-to-Talk (PTT) Button
Side Button 3
Side Button 2
Front Button P1
Microphone
Channel Selector Knob
On/Off/Volume Control Knob
LED Indicator
Side Button 1
Side Button 3
Side Button 2
Push-to-Talk (PTT) Button
Antenna
Emergency Button
Universal Connector for Accessories
Speaker
Microphone

System Components and Topologies 177
The primary buttons of the MOTOTRBO portable offer the user the ability to initiate most system
features. These buttons and switches should be very familiar to radio users.
Push-to-Talk Button
The large round Push-To-Talk button, or PTT button, is the primary button used to initiate voice
transmissions. Its location is on the left side of the portable, but is still easy to reach for both right-
handed or left-handed users. The button is raised from the side and has a raised pattern, so that it
is easily found even under low light conditions. Pressing the PTT button starts a voice
transmission on the selected channel. This enables the user to simply push and talk.
Channel Selector Knob
The MOTOTRBO portable user chooses his communication environment by twisting the 16
position channel knob on the top of the portable radio. This Channel Selector Knob is the main
way a user uses to access the system. It also has a raised pattern, so it too is easy to find under
low light conditions. Although easy to find, it is designed to require some force to turn it, so as not
to be accidentally rotated through normal user activities. Each knob position can be programmed
to access a different channel within the radio’s programming. This allows the user to quickly switch
between analog and digital channels and even different groups.
But the user is not limited to 16 channels. He can place up to 16 channels into a zone, and then
switch between multiple zones. This greatly increases the number of available channels to the
user.
Programmable Buttons
There are programmable buttons on the MOTOTRBO portable. The display portable has 6
programmable buttons, while the non-display portable only has 4 programmable buttons. Each
button can be programmed to perform a particular function. The short press and long press can be
programmed to act differently. The orange button located on the top of the radio is commonly used
to initiate emergency alarms, although it can be configured to function differently.
Status Indicators
There are a few different ways to provide feedback to the user. Depending on its color and state, a
large tri-colored LED on the top of the radio indicates whether the radio is transmitting or receiving,
and whether the selected channel is busy or idle. The LED busy indication represents the
presence of RF activity on the selected channel and is not specific to the digital slot currently being
monitored. The MOTOTRBO keypad portable with display also has a two-line LCD that displays a
wide variety of information including received signal strength, battery power, emergency status,
received text message indicator, monitor on/off, and GPS status. This display also allows each
channel name to be displayed, so that the user knows the name of the selected channel. The
source ID and target group alias are also displayed. User names are kept in an address book. This
allows the user to assign user-friendly names as aliases to a radio ID. Various alert tones, talk
permit tones and keypad tones are also available to give additional audio feedback to the user.
Menu System
In addition to accessing system features via buttons, the MOTOTRBO keypad portable with
display offers a menu shown on its two line LCD display. With use of a menu button, left and right
arrow buttons, a back/home button, and an OK button for selection, users can easily navigate
through the following additional features.

178 System Components and Topologies
• Contacts
• Scan
• Messages
• Call Logs
• Utilities
For further details on these menus, please see the MOTOTRBO portable user manual.
Full Keypad
The MOTOTRBO keypad portable with display offers a full numeric keypad for users to manually
enter target addresses for system features. This keypad is also used as an alphanumeric
keyboard for text messaging. The non-display portable does not come with a keypad.
3.1.2.1.2 Voice Feature Support
With use of the MOTOTRBO portable interface, the user has access to all the voice features the
MOTOTRBO system as to offer. These features include Group Calls, Private Calls, All Calls, and
Emergency Calls.
3.1.2.1.3 Command and Control Feature Support
Command and control system features like Radio Check, Call Alert, Remote Monitor, Radio
Enable/Disable are all accessible from the MOTOTRBO portable’s user interface.
3.1.2.1.4 Analog Compatibility
The radios can be programmed to support many current analog system features. Supported
analog features include:
• Analog communications on a 12.5/25 kHz channel (as standard),
• Private-Line (PL) and Digital Private-Line (DPL) coded squelch control (as standard),
• MDC signaling.
3.1.2.1.5 Integrated GPS Antenna and Receiver
The MOTOTRBO portable can contain an internal GPS receiver that works with the Location
Services / Tracking Data Application. The location application and radio can be configured so that
the radio transmits its location to a centralized application. The GPS antenna is integrated into the
portable’s main antenna. In the LCD display on the radio, an icon indicates if the radio is in range
of the GPS satellites.

System Components and Topologies 179
3.1.2.1.6 Text Messaging Compatibility
The MOTOTRBO portable can receive and transmit text messages. These can be Quick Text (pre-
defined) messages already stored on the portable. In the case of keypad radio with display,
freeform messages also can be created using the keypad. Through the menu, the user can access
the Inbox that contains all the messages he has received. The radio allows a user to send a text
message to an individual, a dispatcher or a group of radios. He can also reply to and forward text
messages to other radios.
Do note that all the features mentioned apply to the radio’s built-in text messaging as well as to
“mobile on a PC” text messaging.
3.1.2.1.7 Accessory and Peripherals Interface
The MOTOTRBO portable radio supports an improved accessory and peripherals interface. This
new interface is Motorola’s platform for future accessory development, and is not compatible with
older accessories. It supports the following capabilities:
• Enhanced Audio Functionality – This unique technology enables communication between
the radio and Motorola’s enhanced accessories to optimize audio performance. It enables
more consistent audio levels between accessory types. So headsets, remote speaker mics,
or the radio’s built-in mic and speaker sound more consistent and interoperate more
effectively. It also optimizes audio quality performance for a given accessory type, by
employing digital signal processing (DSP) technology to best match the radio’s audio signals
to the capabilities of the accessory.
• USB Capability – The MOTOTRBO accessory and peripherals interface incorporates the
standard Universal Serial Bus (USB) capability, thus enabling IP connectivity via standard
USB ports with personal computers and other peripherals via a Motorola-supplied cable.
This interface supports radio programming capabilities with no Radio-Interface-Box (RIB)
required. It also supports third-party applications by enabling interfaces for IP data service,
telemetry services, text messaging and location tracking.
• Core peripheral – The MOTOTRBO accessory and peripherals interface also includes core
functionality for audio input and output, PTT, monitor, receive unsquelch, channel steering,
and other general purpose input-output (GPIO) functions. This enables interface with
dispatch and telemetry applications and other traditional radio system applications.
• RF input/output – The MOTOTRBO accessory and peripherals interface also includes
antenna signal (RF input/out) for use with future accessories such as public safety style
microphones and vehicular adaptors.
• Rugged and Submersible – The MOTOTRBO accessory and peripherals interface meets
IP57 requirements (submersible to 1 meter for 30 minutes), thus enabling development of
rugged and submersible accessories.

180 System Components and Topologies
3.1.2.2 MOTOTRBO Mobile
The MOTOTRBO Mobile is designed to be located in a vehicle and powered by the vehicle’s
battery or by AC power. Its durable construction makes it safe to use in most in-vehicle
environments. It also can be used on desktops that are not truly mobile. Similar to the portable, the
mobile offers numerous ways to access the system’s features.
The mobile is available in two tiers:
• A radio with full display, and
• A radio with numeric display.
The mobile is fully configurable via the Windows-based configuration software (CPS). It can be
programmed to allow access to all MOTOTRBO features and all channels within the system, or
can be simplified to only allow limited access. The MOTOTRBO Mobile can truly be configured to
cater to your customer’s needs.

System Components and Topologies 181
3.1.2.2.1 User Interface
The primary buttons of the MOTOTRBO Mobile offer the user the ability to initiate most system
features. These buttons and switches are the corner stone of the radio and should be very familiar
to radio users.
Figure 3-5 MOTOTRBO Mobile Control Head (Full Display Model)
Figure 3-6 MOTOTRBO Mobile Control Head (Numeric Display Model)
P1
OK
P2
P3
P4
CH+
BACK
MENU
CH -
Power Button
Volume Knob
LCD Screen Channel Rocker
Speaker
Menu Buttons
Programmable Buttons
Mic Connector
LED Indicators
CH+
CH -
P1 P 2
LED Indicators
Power Button
Volume Knob Channel Rocker
Speaker
Mic Connector Programmable Buttons
Numeric Display
Indicator Icons

182 System Components and Topologies
Push-to-Talk Button
The Push-To-Talk (PTT) button on the microphone is the primary button used to initiate voice
transmissions. The cable connecting the microphone to the mobile is long enough to be
comfortably used by either a right handed or left handed user. The button is raised from the side
and has a raised pattern so that it is easily found in the low light conditions. Pressing the PTT
starts a voice transmission on the selected channel. This enables the user to simply Push and
Talk. The MOTOTRBO mobile can also interface to other accessories such as a Visor Microphone,
a Foot Switch and an enhanced full keypad microphone. Motorola Original™ accessories provide
an easy way to turn the MOTOTRBO mobile radio into a custom communication solution to fit your
business requirements.
Channel Rocker
The MOTOTRBO Mobile user chooses his communication environment by selecting a channel
using the Channel Rocker on the control head. The Channel Rocker has a raised pattern that is
backlit so it is easy to find in low light conditions. Although easy to find, it requires some force to
push it so as not to change channels through accidentally pressing. Each press can be
programmed to access a different channel within the radio’s programming. This allows the user to
quickly switch between analog and digital channels and even different groups. The user can
quickly switch to different channels by pushing the up or down sections of the rocker. This greatly
increases the number of available channels to the user.
Programmable Buttons
There are programmable buttons on the MOTOTRBO mobile. The full display mobile has four
programmable buttons while the numeric display mobile has two programmable buttons. Each
button can be programmed to perform a particular function. The short press and long press can be
programmed to act differently. The buttons can be programmed to give quick and easy access to
the MOTOTRBO system features, triggering emergency alarms and operating horns or lights.
Status Indicators
The MOTOTRBO mobile provides a multi-colored LED on the front of the radio that informs the
user of the busy or idle status of the selected channel. The LED busy indication represents the
presence of RF activity on the selected channel and is not specific to the digital slot currently being
monitored. The MOTOTRBO Mobile also provides a two line LCD display that shows a wide
variety of information, including received signal strength, battery power, emergency status, monitor
on/off, and GPS status. This display allows each channel name to be displayed so that the user
knows the name of the selected channel. The source ID and target group alias are also displayed
for ease of use. User names are kept in an address book. This allows the user to use familiar
names as aliases a radio ID. Various audio alert tones, talk permit tones and keypad tones are
available to help the user navigate.
Menu System
In addition to the accessing system features via buttons, the MOTOTRBO Mobile offers a menu
shown on its two line LCD display. With use of a menu button, left and right arrow buttons, a back/
home button, and an OK button for selection, users can easily navigate through the following
additional features. The Menu includes:
• Contacts
• Scan

System Components and Topologies 183
• Messages
• Call Logs
• Utilities
For further details on these menus, please see the MOTOTRBO mobile user manual.
Full Keypad
As an option, the MOTOTRBO Mobile offers an Enhanced Keypad Microphone so that users can
manually enter target addresses for system features. Text messaging from the mobile will be
available to the end user if the MOTOTRBO mobile is configured with an Enhanced Keypad
Microphone. The Enhanced Keypad Microphone has a keypad that also doubles as a keyboard for
text messaging.
3.1.2.2.2 Voice Feature Support
With use of the MOTOTRBO Mobile interface, the user has access to all the voice features the
MOTOTRBO system as to offer. These features include: Group Calls, Private Calls, All Calls, and
Emergency Calls.
3.1.2.2.3 Command and Control Feature Support
Command and control system features like Radio Check, Call Alert, Remote Monitor, and Radio
Enable/Disable are all accessible from the MOTOTRBO Mobile’s user interface.
3.1.2.2.4 Analog Compatibility
The radios can be programmed to be backwards compatible and can support many current analog
system features. These analog channels can be accessed through the Channel Rocker.
Supported analog features include:
• Analog communications on a 12.5/25 kHz channel
• Private-Line (PL) and Digital Private-Line (DPL) coded squelch control
• MDC signaling (Emergency, PTT ID and Call Alert)
3.1.2.2.5 Integrated GPS Antenna and Receiver
The MOTOTRBO Mobile can also be purchased to contain an internal GPS receiver that works
with the Location services / tracking data application. The location application and radio can be
configured so that the radio will transmit its location to a centralized application. The GPS antenna
is an external antenna that will have to be mounted on the vehicle. In the LCD display on the radio,
an icon will display whether or not the radio is in range of satellites.
3.1.2.2.6 Text Messaging
The MOTOTRBO Mobile can receive and transmit text messages. Through the menu, the user
can access an inbox that contains all the messages he has received. When composing a
message, the user can generate a free form text message or choose from a list of Quick Text (pre-
defined) messages. The MOTOTRBO radio allows a user to send a text message to an individual,

184 System Components and Topologies
a dispatcher or a group of radios. He can even reply to and forward text messages to other radios.
If the MOTOTRBO mobile is not configured with the Enhanced Keypad Microphone, then text
messaging can be accomplished through a mobile computer, running the text messaging client
connected to the mobile. Using CPS, the radio can be configured to support text messaging
internally or forward data to a mobile computer connected to the radio.
Do note that all the features mentioned apply to the radio’s built-in text messaging as well as to
“mobile on a PC” text messaging.
3.1.2.2.7 Front Panel Accessory Interface
The MOTOTRBO mobile radio supports an improved front panel accessory interface. This new
interface is Motorola’s platform for future accessory development and is not backwards compatible
with older accessories. This interface supports the following capabilities:
• Enhanced Audio Functionality – This unique technology enables communication between
the radio and Motorola enhanced accessories to optimize audio performance. It enables
more consistent audio levels between accessory types, so that users of different
microphones will sound more consistent and interoperate more effectively. It also optimizes
audio quality performance for a given accessory type, employing DSP (digital signal
processing) technology to best match the radio’s audio signals to the capabilities of the
accessory.
• USB Capability – The MOTOTRBO accessory and peripherals interface incorporates
standard Universal Serial Bus (USB) capability, enabling IP connectivity via standard USB
ports with Personal Computers and other peripherals via a Motorola-supplied cable. This
interface supports radio programming capabilities with no RIB box required, from the front
(microphone port) connection. It also supports third-party applications by enabling interfaces
for IP data service, telemetry services, and text messaging and location tracking.
• Improved Connection – The MOTOTRBO microphone connection employs a rugged “twist
and lock” mechanism for greater durability and connection strength.
3.1.2.2.8 Rear Accessory and Peripherals Interface
The MOTOTRBO mobile radio also supports an improved rear panel accessory and peripherals
interface. It supports the following capabilities:
• USB Capability – The MOTOTRBO accessory and peripherals interface incorporates
standard Universal Serial Bus (USB) capability, enabling IP connectivity via standard USB
ports with Personal Computers and other peripherals via a Motorola-supplied cable. This
interface supports radio programming capabilities with no RIB box required. This interface
also supports third-party applications by enabling interfaces for IP data service, telemetry
services, and text messaging and location tracking.
• Core peripherals – The MOTOTRBO accessory and peripherals interface also includes core
functionality for audio input and output, PTT, monitor, receive unsquelch, channel steering,
and other general purpose input-output (GPIO) functions. This enables interface with
dispatch and telemetry applications and other traditional radio system applications.

System Components and Topologies 185
3.1.2.3 MOTOTRBO Device Discovery and Mobility Service (DDMS)
The MOTOTRBO Device Discovery and Mobility Service (DDMS) application replaces the
MOTOTRBO Presence Notifier in software versions R02.06.10 and later.
The application supports radios presence and radio mobility notification services. It can be
deployed with the controls station or the MNIS. In deployments with a control station, the DDMS
only supports radio presence notifications. In deployments with the MNIS, it supports presence as
well as mobility notifications.
3.1.2.3.1 Mobility Notification Service
When DDMS is deployed with MNIS, both radio presence as well as mobility notification services
are supported. The channel and site where a radio transmits its ARS Device Registration message
provides the radio’s mobility information, which gets recorded in the DDMS. The MNIS subscribes
with the DDMS to receive the radio’s mobility information, and uses it to route the application data
to the radio. Besides MNIS, other watcher applications can also subscribe with DDMS to receive
radios’ mobility information. The DDMS watcher interface is extended for radio mobility service
subscription and notification.
The DDMS is fully backward compatible with the MOTOTRBO Presence Notifier application.
Existing applications that interface with the Presence Notifier do not require any changes to
receive presence notifications. In the System Planner, the DDMS is assumed where ever the
Presence Notifier is mentioned.
3.2 System Topologies
The primary element in the design of any private two-way radio communications system is the
networking of a fleet of field radios (portable and mobile radios). To set up such a system, the
following questions should be asked:
• How many system users require a field radio?
• Which system users need to communicate with each other?
• Where are system users transmitting and receiving from when communicating with other
system users?
This information becomes the basis in determining the extent of the required system coverage
area, and the creation of its topologies. This information and the desired feature set determines
decisions on the system’s topology.

186 System Components and Topologies
3.2.1 Direct Mode/Dual Capacity Direct Mode (DCDM)
If, within the customer’s required coverage area, any system user can directly communicate with
all of the other system users with just the output power of the transmitter in their portable or mobile
radio, then a direct mode or dual capacity direct mode system can be used. Direct mode or dual
capacity direct mode is direct radio-to-radio communication for systems that do not use a repeater.
When radios operate in direct mode/dual capacity direct mode, the radios always transmit and
receive on the same frequency. Direct mode and dual capacity direct mode provide similar
services to the end users, with the exception that dual capacity direct mode is only available in
digital mode, and supports two simultaneous voice/data paths on a 12.5 kHz bandwidth channel
while direct mode supports only one. Additionally, there are some minor differences. For example,
dual capacity direct mode channels may not be used as GPS revert channels.
The radios are not limited to one direct mode/dual capacity direct mode frequency. They can be
programmed to have different frequencies, which are selectable with the channel selector knob.
Direct mode/dual capacity direct mode do not need over-the-air hang time for voice calls (See
“Repeater” on page 163). The radio has an internal call (“talk back”) timer. The channel access
method used before the call timer expires is impolite, since the radio is still a member of an active
call. This is independent of the Channel Access selection for call initiation (polite or impolite).
3.2.1.1 Digital MOTOTRBO Radios in Direct Mode/Dual Capacity
Direct Mode
In direct mode/dual capacity direct mode configuration, a single frequency is assigned to all radios
to communicate with each other. In digital direct mode/dual capacity direct mode, the radios
support all three methods of voice transmission: Group Calls, Private Calls and All Calls. They can
also support all command and control messaging like Call Alert, Radio Check, Radio Enable/
Disable, Remote Monitor and Emergency.
Figure 3-7 MOTOTRBO Radios (in digital mode) In Direct Mode/Dual Capacity Direct Mode
RX = f
1
TX = f
1
MOTOTRBO SU
(digital mode)
MOTOTRBO SU
(digital mode)
f
1
f
1
digital RX = f
1
TX = f
1

System Components and Topologies 187
3.2.1.1.1 Text Messaging in Direct Mode/Dual Capacity Direct Mode
In direct mode/dual capacity direct mode, the MOTOTRBO radios are capable of sending text
messages to other radios. Radio to radio text messaging is accomplished by a text messaging
application that is built into the radio. From the front keypad, the radio user can select the target
radio, and type a text message.
In order for the text message to be sent successfully to the target radio, both radios need to be on
the same frequency. Similar to voice, if multiple direct mode/dual capacity direct mode frequencies
are being used, the user must choose the channel his target is on before sending his text
message. The radios do not have to be on the same group.
Text messaging and the previously discussed voice services operate on the same frequency.
Since data operates in a polite manner, the radio avoids transmitting text messages while any
voice service is active. If operating with only field radios, text messages are limited to radio to radio
communications.
Text messages can also be sent from radio to radio using a PC attached to the radio. A software-
based text messaging client will be installed on the PC. These configurations are commonly used
in vehicles or on desktops that do not have LAN connections. Since they can run on AC power or
off the in-vehicle battery, mobile radios are usually used for these applications, though a portable
can also be used. Note that the radio can be configured to route incoming text messages to itself
or to the PC, but not both.
Figure 3-8 MOTOTRBO Radios (in digital mode) Text Messaging In Direct Mode/Dual Capacity Direct
Mode
RX = f
1
TX = f
1
MOTOTRBO SU
(digital mode)
MOTOTRBO SU
(digital mode)
f
1
f
1
digital RX = f
1
TX = f
1
TM TM

188 System Components and Topologies
3.2.1.1.2 Telemetry Commands in Direct Mode/Dual Capacity Direct Mode
Below are some basic telemetry configurations, each with a quick description.
In the first basic configuration, a portable radio is programmed with a button that sends a pre-
configured telemetry command over-the-air to toggle a mobile radio’s output GPIO pin. The GPIO
pin is connected to external hardware that detects this change at the GPIO pin, and turns on a
light. This configuration can be extended to other applications like remotely opening door locks,
turning on pumps, or switching on sprinklers. Another application might be to combine the voice
from the radio’s external audio lines, a relay closure, and a public announcement system to
remotely make announcements over the intercom from your portable radio.
Figure 3-9 MOTOTRBO Radios (in digital mode) Text Messaging In
Multiple Direct Mode/Dual Capacity Direct Mode
Figure 3-10 Send Telemetry Command from MOTOTRBO Radio to Another MOTOTRBO Radio to Toggle
an Output Pin
RX = f
1
TX = f
1
MOTOTRBO SU
(digital mode)
MOTOTRBO SU
(digital mode)
f
1
f
1
digital RX = f
1
TX = f
1
Mobile PC
Terminal
Mobile PC
Terminal
Text Message Client
(TMC)
Text Message Client
(TMC)
TM TM
USBUSB
RX = f1
TX = f1
MOTOTRBO SU
(digital mode)
MOTOTRBO SU
(digital mode)
f1
f1
digital RX = f1
TX = f1
Telemetry Device
(Customer Provided)
(Output)
GPIO

System Components and Topologies 189
This second basic configuration is a mobile that is connected to a customer supplied external
telemetry hardware, which sends an event to one of the mobile’s GPIO pins when it detects that a
particular door has been opened. Upon detecting the GPIO pin as active, it sends a pre-configured
Text Status Message to a particular portable radio. The portable radio displays “Door Opened” to
the user as a popup alert. This basic configuration can be used at remote locations to detect a
variety of sensors such as water levels, door and window intrusions, or even motion sensors.
Combining the first and second configuration, the user can create complex control systems that
initiates a large door to close, and then announces when the door physically closes.
The third basic configuration is a mobile that is connected to customer supplied external telemetry
hardware, which sends an event to one of the mobile’s GPIO pins when it detects that a particular
door has been opened. Upon detecting the GPIO pin as active, it sends a telemetry toggle
command to another mobile radio. This mobile radio is configured to toggle an output pin, which is
connected to telemetry hardware that sounds an alarm. Similar to the other configurations, this
method can be extended to a myriad of other solutions such as only opening doors when other
doors have been closed, or turning on water pumps when water levels reach a particular level.
Figure 3-11 Send Telemetry Message from MOTOTRBO Radio to Another MOTOTRBO Radio when Input
Pin State Changes
Figure 3-12 Send Telemetry Command to Toggle an Output Pin from MOTOTRBO Radio to Another
MOTOTRBO Radio when Input Pin State Changes
RX = f
1
TX = f
1
MOTOTRBO SU
(digital mode)
MOTOTRBO SU
(digital mode)
f
1
f
1
digital RX = f
1
TX = f
1
(Input)
Telemetry Device
(Customer Provided)
“Door Open”
GPIO
RX = f1
TX = f1
MOTOTRBO SU
(digital mode)
MOTOTRBO SU
(digital mode)
f1
f1
digital RX = f1
TX = f1
(Input)
Telemetry Device
(Customer Provided)
Telemetry Device
(Customer Provided)
GPIO
(Output)
GPIO

190 System Components and Topologies
This configuration can be used automate the environment of two remote locations. The
possibilities are only limited by the designer’s imagination.
3.2.1.1.3 Server-Based Data Applications in Direct Mode/Dual Capacity
Direct Mode
MOTOTRBO also supports server based data applications in direct mode/dual capacity direct
mode. This configuration consists of a PC (referred to as the Application Server) running the
server software connected to the radio infrastructure via a mobile radio (or control station). The
mobile radio is usually AC powered. The mobile is configured as a control station, therefore it
routes all data to the Application Server. Since this mobile is the radio gateway to the server, it is
configured to transmit and receive on a single channel. The control station is programmed with a
known radio ID, so the field radios know how to contact the server. The server and the control
station (connected via USB) must be located in the center of the customer’s coverage area since
all field radios are expected to communicate with it. There can only be one Application Server per
system.
One key service offered by the server based configuration is radio presence notification. The
Presence Notifier is required to reside on the Application Server. The purpose of the Presence
Notifier is to track whether field radios are currently present on the system. Upon power-up or
channel change, the MOTOTRBO radio transmits a registration message to the control station
connected to the Application Server, where the Presence Notifier resides. The Presence Notifier
then informs other data applications that the radio is available to receive and transmit data
messages.
Typically, location applications require a server-based configuration and the Presence Notifier to
operate. The Location Server application is installed on the Application Server machine with the
Presence Notifier. When a radio registers with the Presence Notifier, it informs the Location Server
that this radio is now on the system. The Location Server then sends out a service availability
message through the control station to the radio informing it how often to send in periodic updates,
and what to do if an emergency is initiated.
Location Dispatch applications request a radio’s location information from the Location Server
application, and display the radio’s location on a map. A Location Dispatch application can reside
on the Application Server as well. The diagram below depicts this configuration.

System Components and Topologies 191
Text Messaging also uses a server based configuration. Similar to the Location Server, the Text
Message Server application is installed on the Application Server machine with the Presence
Notifier. When a radio registers with the Presence Notifier, it informs the Text Message Server that
the radio is now on the system. The Text Message Server then sends out a service availability
message through the control station to the radio informing it how it can communicate with the Text
Message Server. Text Message Dispatch applications communicate with the Text Message Server
in order to send and receive messages to and from the radio network via the connected control
station. A Text Message Dispatch application can reside on the Application Server as well.
As previously described, radios can send text messages to each other without communicating
through the Text Message Server. But in order to send and receive text messages to Text
Message Dispatchers, the Text Message Server configuration is required. The diagram below
depicts this configuration. This configuration also works with external text message applications
connected to the field radios.
Figure 3-13 MOTOTRBO Radios In Digital Direct Mode/Dual Capacity Direct Mode with Location Server
and Local Location Client
Figure 3-14 MOTOTRBO Radios In Digital Direct Mode with Text Message Server, Location Server and
Local Dispatchers
RX = f
1
TX = f
1
f
1
f
1
digital RX = f
1
TX = f
1
MOTOTRBO
Control Station
(digital mode)
MOTOTRBO SU
(digital mode)
GPS
Presence Notifier
Location Server
Location
Dispatch
Application Server
USB
RX = f
1
TX = f
1
f
1
f
1
digital
RX = f
1
TX = f
1
MOTOTRBO
Control Station
(digital mode)
Mobile PC
Terminal
Text Message Client
(TMC)
MOTOTRBO SU
(digital mode)
TM
GPS
Text Message
Server
Presence Notifier
Text Message
Dispatch
Location Server
Location
Dispatch
Application Server
USB USB

192 System Components and Topologies
This configuration can be expanded by locating up to four Text Message Dispatchers and four
Location Dispatchers throughout the customer’s Enterprise Network. Up to four installations of
each application can be located anywhere on the customer’s LAN, as long as they can
communicate with the Application Server. The Dispatcher installation on the Application Server
counts as one of the instances of the dispatch software. The diagram below shows two instances
of each application. One is on the Application Server and one remote. The applications can reside
on the same remote machine, if desired.
Another Text Message service that is only available in a server based configuration is the ability to
receive and send text messages to external e-mail addresses. This allows PCs or pagers and cell
phones that are text message capable on the system to send e-mail messages. In order for the
Text Message Server to communicate with the outside world, the Application Server must have
access to the internet. When a radio sends a text message to a Text Message Dispatcher, and it is
identified as an external e-mail address in the Text Message Server, the Text Message Server will
forward the text message to the designated e-mail address.
The Text Message Server forwards incoming e-mails in a similar fashion.
3.2.1.1.4 Multi-Channel Server-Based Data Applications in
Direct Mode/Dual Capacity Direct Mode
For larger systems that have multiple direct mode/dual capacity direct mode frequencies, the
Application Server can be connected to up to 16 control stations. Each control station is configured
to communicate on the specified channel and acts as the data gateway for that channel.
Figure 3-15 MOTOTRBO Radios In Digital Direct Mode/Dual Capacity Direct Mode Server Based
Configuration with Remote Dispatchers
f =
XR1
f = XT1
f1
f1
latigid f = XR1
f = XT1
OBRTOTO
M
n
o
itatS lortnoC
)edom latigid(
US
)edo
m latigid(
MT
egas
s
eM
txeT
revreS
reifitoN ec
ne
se
rP
e
gass
eM
txeT
hctapsiD
r
evr
e
S noita
c
oL
noitacoL
hctap
siD
SPG
rev
reS
n
oitaci
lppA
BSU
lan
imreT CP
e
ga
sse
M
t
x
e
T
hctaps
i
D
l
animre
T
C
P
noitacoL
h
ct
a
p
s
i
D
KRO
WTEN
remotsuC
esirpretn
E
krowteN
)NEC(
KROWTEN
KROWT
EN
OBRTOTO
M
Internet NETWORK
(E-mail)

System Components and Topologies 193
Presence registration works in the same manner with this configuration as it does with the single
channel configuration. When a radio powers up or changes channels, it sends in a registration to
the Presence Notifier via the control station, which then informs the applications of the radio’s
presence. Each control station has the same radio ID, therefore the field radios transmit their
messages to this radio ID regardless of which channel they are on.
Because the field radios are located on different channels, a Multi-Channel Device Driver (MCDD)
is required to track the location of each radio, so outbound data from the Application Server can be
routed to the appropriate channel. The MCDD is a small piece of software installed on the
Application Server. Each control station is handled like a different network interface to the
Application Server. When the MCDD sees a registration, it updates the PC’s routing table so that
any data traffic for that radio is routed out the correct network interface, and therefore through the
correct control station and over the correct channel. This allows data applications to simply
transmit a data message to the radio, and the MCDD takes care of the routing to the correct
channel.
Any channel, that supports data and needs to communicate to the Application Server, needs a
dedicated control station.
Figure 3-16 MOTOTRBO Radios in Two Channel Digital Direct Mode Server-Based Configuration with
Remote Dispatchers
f =
XR
1
f = XT
1
f
1
f
1
latig
i
df = XR
1
f = X
T
1
noita
t
S lortnoC
)edom latigid
(
US
)edom latig
id(
f = XR
2
f = X
T
2
f
2
f
2
latigid f = XR
2
f = X
T
2
noitatS lortnoC
)e
d
om lat
i
gid(
US
)edo
m
la
t
igid(
MT
SPG
e
ga
sseM txe
T
re
vre
S
rei
f
i
to
N
ecneserP
Multi-Channel Device Driver
(MCDD)
e
g
asseM txeT
hctaps
i
D
r
evreS noi
ta
coL
noitac
oL
hctaps
i
D
re
vreS noita
cilppA B
SU
B
SU
SPG
lani
mre
T CP
ega
sseM
txeT
h
c
tapsiD
lanimr
eT
CP
noitac
oL
hcta
psi
D
K
ROWT
EN
re
motsuC
esirpretnE
krowteN
)NEC(
KROWTEN
KROW
T
E
N
OBRTOTOM OBRTOTOM
OBRTOTOM OBRTOTOM
Internet NETWORK
(E-mail)

194 System Components and Topologies
3.2.1.1.5 GPS Revert in Direct Mode/Dual Capacity Direct Mode
With the addition of the GPS Revert feature, it is now possible to transmit Location Update
messages on channels other than the Selected Channel (See “GPS Revert Channel” on page 54
for configuration information). The diagram in Figure 3-17 illustrates this concept in its simplest
form while operating in direct mode/dual capacity direct mode. The dual capacity direct mode
operation is similar to direct mode in GPS revert scenarios, with the exception that a dual capacity
direct mode channel can not be used as a GPS revert channel. As a result of that, a radio can
revert from a dual capacity direct mode channel, but can not revert to a dual capacity direct mode
channel to send the GPS update. In this example, Channel f1 is the Selected Channel and
Channel f2 is the GPS Revert Channel. Communications such as presence, location requests
(Application Server to radio), text and voice occur on the Selected Channel, while all location
responses (radio to Application Server) including location updates occur on the GPS Revert
Channel. Therefore, a minimum of 2 control stations are required to support GPS Revert.
Under a typical scenario, the radio is powered on, and then registers on the Selected Channel with
the Presence Notifier and the Location Server. The radio receives a Periodic Location Request
and an Emergency Location Request from the Location Server on the Selected Channel. This
Periodic Location Request instructs the radio to send location updates at a specific rate, while the
Emergency Location Request instructs the radio to send a single Emergency Location Update
when an emergency is initiated.
The radio spends the most time on the Selected Channel. The radio only switches to the GPS
Revert Channel when a Location Update needs to be transmitted. Since voice transmissions have
priority over data transmissions, when the radio is involved in a call on the Selected Channel, the
Location Update is queued until after the call is completed. In order to minimize the amount of time
spent away from the Selected Channel while on the GPS Revert Channel, the radio will not
attempt to qualify traffic on the GPS Revert Channel. Therefore, all voice, data, and control
Figure 3-17 MOTOTRBO Radios in Two Channel Direct Mode GPS Revert Configuration
MOTOTRBO
Control Station
(digital mode)
MOTOTRBO
Control Station
(digital mode)
Location Response
Location Response
Location Request
Voice/Te x t
Location Request
Presence
Presence
USB
Application Server
MCDD
USB
Presence Notifier
Location Server
MOTOTRBO SU
(digital mode)
MOTOTRBO SU
(digital mode)
f
GPS
TM
GPS
TM
SELETED
TX=f
RX=f
GPS REVERT
TX=f
RX=f
1
1
2
2
SELETED
TX=f
RX=f
GPS REVERT
TX=f
RX=f
1
1
2
2
TX=f
RX=f
2
2
TX=f
RX=f
1
1
2
f
1
f
1
f
1
f
1
f
1
f
1
f
1
f
1

System Components and Topologies 195
messages transmitted to a radio should never be transmitted on the GPS Revert Channel, as they
will not reach their destination.
The example in Figure 3-17 illustrates only one GPS Revert Channel. However, depending on the
GPS data load, more than one GPS Revert Channel may be needed. For example, a single large
group that generates significant Location Update traffic must be sub-divided across several GPS
Revert Channels. Each GPS Revert Channel requires a control station, which must be connected
to the Application Server PC. The maximum number of control stations that can be connected to
the PC is four.
3.2.1.1.6 Summary of Features in Digital Direct Mode/Dual Capacity Direct
Mode (DCDM)
The following features are supported in digital direct mode/dual capacity direct mode:
Digital MOTOTRBO Radios in Direct Mode/Dual Capacity Direct Mode
Voice
Features
Signaling
Features
Emergency
Handling Data Calls Other
Features
Group Call PTT ID and
Aliasing
Emergency Alarm Text
Messaging
Scan
Private Call Radio Inhibit Emergency Alarm with
Call
Location
Tracking
Priority Scan
All Call Remote Monitor Emergency Alarm with
Voice to Follow
Telemetry Time-out Timer
Voice
Interrupt
Radio Check Emergency Revert Third-Party
(ADP)
Applications
Polite to All
channel access
– Call Alert Emergency Voice
Interrupt
GPS Revert
(DCDM not
supported)
Polite to Own
System
channel access
– Remote Voice
Dekey
– Data Over
Voice
Interrupt
Impolite
channel access
*See “Scan Considerations” on page 72 for more information on the different scan modes
supported by different topologies.

196 System Components and Topologies
3.2.1.2 Interoperability between Analog MOTOTRBO Radios and Analog
Radios in Direct Mode
MOTOTRBO radios support analog mode as well. In order for the MOTOTRBO radio to
communicate with an analog radio, it must be programmed for analog mode, as well as
programmed with the same frequency and parameters (for example, PL and DPL) as the analog
radio. While in analog mode, the MOTOTRBO radio supports most standard analog features
including a subset of MDC signaling features. While in analog direct mode, the MOTOTRBO
radios does not support any of the digital features.
3.2.1.2.1 Summary of Features in Analog Direct Mode
All features listed in “Analog Features” on page 146 are supported in analog direct mode.
Figure 3-18 Legacy Analog Radios and MOTOTRBO Radios (in analog mode) in Direct Mode
RX = f
1
TX = f
1
RX = f
1
TX = f
1
f
1
f
1
analog
Legacy
Analog SU
MOTOTRBO SU
(analog mode)

System Components and Topologies 197
3.2.1.3 Interoperability between Digital MOTOTRBO Radios, Mixed Mode
MOTOTRBO Radios, and Analog Radios in Direct Mode
In this configuration, a MOTOTRBO subscriber is programmed to talk to an analog radio as well as
a MOTOTRBO radio that is programmed for digital only.
In order for the MOTOTRBO radio to communicate with the analog radio, it must be programmed
for analog mode, as well as programmed with the same frequency and parameters (for example
PL and DPL) as the analog radio.
When in the digital mode, the MOTOTRBO subscriber has all of the digital features that are
available in digital direct mode. However, the MOTOTRBO radio user has to manually switch from
digital mode to analog mode to communicate with the two groups.
Alternatively, the MOTOTRBO radio user can program the radio to scan between the analog and
digital channels to ensure a call is not missed. This can be done from the keypad of the radio or
through the CPS. Please see “Scan” on page 69 and “Scan Considerations” on page 72 to learn
more about scan.
3.2.1.4 Direct Mode Spectrum Efficiency
A radio frequency (RF) channel with 12.5 kHz spectrum allocation can be configured to support
direct mode or dual capacity direct mode via CPS.
When configured to support direct mode, the radio only utilizes a single timeslot for the traffic,
while the other timeslot is unused, as shown in Figure 3-20.
Figure 3-19 Legacy Analog and MOTOTRBO Analog and Digital Radios in Direct Mode
Figure 3-20 Direct Mode Channels
Legacy
Analog SU
RX = f
1
TX = f
1
RX = f
2
TX = f
2
f
1
f
1
MOTOTRBO SU*
(analog mode & digital mode)
analog
MOTOTRBO SU
(digital mode)
f
2
f
2
digital RX = f
2
TX = f
2
* changed via mode choice
RX = f
1
TX = f
1
1
Single channel utilized for traffic Traffic Unused
21212121212121 12

198 System Components and Topologies
When configured to support dual capacity direct mode, both timeslots can be used for two different
calls. This yields dual capacity (2:1 TDMA) spectrum efficiency, as shown in Figure 3-21. The dual
capacity direct mode configuration provides equivalent spectral efficiency when compared with
ETSI-DMR repeater solutions and 6.25 kHz FDMA solutions.
3.2.2 Dual Capacity Direct Mode
3.2.2.1 General Information
Dual capacity direct mode is a digital feature aimed to benefit end-users who do not have and do
not need repeaters, by providing 6.25 kHz spectrum efficiency. When a 12.5 kHz RF channel is
configured for dual capacity direct mode, both timeslots are available for independent and
simultaneous radio call conversations.
3.2.2.2 Timeslot Synchronization
Since there is no repeater designating a slotting structure and dual capacity direct mode uses both
timeslots for the traffic, timeslot synchronization needs to be applied to differentiate timeslot 1 from
timeslot 2. In the absence of a repeater, the radios in dual capacity direct mode automatically and
cooperatively select a Channel Timing Leader (CTL) and synchronize to the leader’s channel
timing. This CTL election process is transparent to the end user. For a 12.5 kHz RF channel, only
one CTL is elected, that is, the same radio that provides the channel timing for both timeslots
irrespective of radio timeslot provisioning and color code provisioning. The selected CTL
periodically announces the channel timeslot structure via beacons, and the other radios
synchronize with the leader directly or indirectly (via other radios) by following the synchronization
information in these beacons. The dual capacity direct mode beacon transmits for 600
milliseconds every 4.5 minutes. This only uses 0.22% of the channel capacity and should have
little impact to other services.
3.2.2.3 Channel Timing Leader (CTL) Preference
When operating in dual capacity direct mode, a radio’s preference to be a CTL can be CPS
configured on a per channel basis as follows:
•Preferred CTL: The radios that are always turned on, always selected to dual capacity
direct mode channel, never scans or have large transmit coverage are “good” candidates to
be the preferred CTL. Whenever possible, a mobile may act as the preferred CTL since
synchronization beaconing may drain more battery capacity.
•Normal Preference: The default configuration that allows a radio to act as the CTL, but
should yield leadership to higher preference candidates.
•Least Preferred: This option is not CPS selectable, but is automatically selected when a
scan list is attached to the selected dual capacity direct mode channel.
Figure 3-21 Dual Capacity Direct Mode Channels
1
Both channels utilized for traffic Guard
21212121212121 12

System Components and Topologies 199
•Ineligible: This option may be selected in radios that are “bad” candidates to be a CTL. For
example, radios that change channels often, or roam often, and so on, but at least one radio
must not be “Ineligible”.
To avoid frequent CTL re-election, it is recommended to assign the same CTL preference to all
dual capacity personalities that use the same frequency when configuring a specific radio.
3.2.2.4 Color Code
Similar to direct mode operation, in dual capacity direct mode, color code 0-14 are specified on a
per timeslot (channel) basis via CPS provisioning. Color code 15 is reserved for future usage and
not available for dual capacity direct mode channels. Different color codes can be used in the two
timeslots of an RF channel.
3.2.2.5 Channel Access Rule
Dual capacity direct mode channel access rules are specified on a timeslot (channel) basis via
CPS provisioning. The channel access in dual capacity direct mode follows the same rules as
defined in Section 2.2.3 “MOTOTRBO Channel Access”.
3.2.2.6 Scan
To enable migration and interoperability, a dual capacity direct mode channel can have a scan list
that includes a non-dual capacity direct mode channel, and a non-dual capacity direct mode
channel can have a scan list that includes a dual capacity direct mode channel. Therefore, a scan
list may include a mixture of dual capacity direct mode and direct mode channels as well as analog
and repeater channels. If talkback is enabled and the radio lands on a dual capacity direct mode
channel, the radio can talk back in dual capacity direct mode in the proper timeslot.
There may be up to sixteen (16) channels in a scan list, among which the radio uses the DTC to
track the channel timeslot structure. The choices for the DTC are: selected channel, last active, or
other designated channel. In order for the selected DTC to be easily tracked, it is recommended to
use the “selected channel” as the DTC and enable “Talkback”, especially when the selected
channel is a dual capacity direct mode channel.
3.2.2.7 Interoperability and Backward Compatibility
A radio may be CPS configured to operate in repeater mode, direct mode, dual capacity direct
mode, or talkaround mode on different personalities. Direct mode is not as efficient as dual
capacity direct mode in spectrum usage. However, it is still supported so that the radio is
interoperable with other ETSI-DMR compatible radio and is backward compatible with software
versions R02.00.00 or earlier, which can only support direct mode.
A radio operating in dual capacity direct mode is not interoperable with a radio operating in
repeater mode, direct mode, or talkaround mode. The radio treats the other radio’s transmission
as interference.

200 System Components and Topologies
3.2.2.8 Revert Features
A radio does not monitor the GPS revert channel hence it does not track the channel timeslot
structure on the GPS revert channel. Therefore, dual capacity direct mode channels can not be
used as GPS revert channels.
A radio that is selected to a dual capacity direct mode channel may revert to emergency revert
channels, or GPS revert channels, or enhanced GPS revert channels.
3.2.3 Repeater Mode
There are a few reasons why a customer may require a repeater in their system. The first is, if the
required coverage area is large, they may require strategically located high power repeaters in
order to cover all of their operating space. Even if their required coverage area is small, due to
geographical limitations such as mountains, valleys or man made obstructions, they may still need
multiple high power repeaters to reach all the coverage areas. They also may need the extra
bandwidth a repeater offers. One channel may not be able to support a large number of users;
therefore additional channels may be required.
In many of these cases, the insertion of a MOTOTRBO repeater can alleviate the problems with
minimum additional cost. Such a repeater is transparent to field radio communications. They just
select the required channel using their channel selector, and continue their normal
communications. However, as in most conventional systems, if the repeater coverage does not
overlap, the user needs to know his location, and switch to the other channel when required.
Even just having one MOTOTRBO repeater provides increased user capacity. The digital repeater
operates in TDMA which essentially divides one channel into two virtual channels in digital mode;
therefore the user capacity doubles. Without the repeater, this TDMA synchronization is not
possible. The repeater utilizes embedded signaling to inform the field radios of the status of each
channel (time slot). It informs the field radios of each channel’s busy/idle status, the type of traffic,
and even the source and destination information.
Another advantage during digital operation is error detection and correction. The further a
transmission travels, the more interference it encounters, and inevitably more errors are
introduced. The receiving MOTOTRBO radio, operating in digital mode, utilizes built-in error
detection and correction algorithms, native to the protocol, to correct these problems. The
MOTOTRBO repeater uses the same algorithms to correct the errors prior to retransmission, thus
repairing any errors that occur on the uplink; it then transmits the repaired signal on the downlink.
This greatly increases the reliability and audio quality in the system, which increases the
customer’s coverage area.
In digital mode, the repeater only retransmits digital signals from radios configured with the same
system identifier. This aids in preventing co-system interference. The repeater does not block
transmissions of radios within its own system.
As previously described, the repeater utilizes embedded signaling to announce the current status
of each channel. It is up to the radios in the field to interpret these signals, and grant or deny their
user’s request for transmission. Therefore, when a user or a group of users utilizes a channel (time
slot), the repeater announces that the channel is being used and who is using it. Only radios that
are part of that group are allowed to transmit. The repeater additionally allows a short duration of
reserved time after a transmission. This allows other users in the group to respond to the
originator. This reserved hang time greatly increases the continuity of calls, because new calls

System Components and Topologies 201
cannot start until the previous call ends. Without this feature, users may experience delays in
responses (that is, between transmissions of calls), due to other calls taking over the channel in-
between their transmissions.
After this reserved hang time, the repeater stays active for a short period of time, and offers an
opportunity for any user on the system to transmit or start a new call. If no user transmits for a
duration of time, the repeater stops transmitting. When the next radio transmission occurs, the
repeater starts repeating again.
Most of the basic MOTOTRBO voice and data services work the same in repeater mode as they
do in direct mode/dual capacity direct mode. The customer will only notice the increased
performance and coverage.
3.2.3.1 Digital MOTOTRBO Radios in Repeater Mode
In digital mode, a repeater uses one frequency pair (1-transmit, 1-receive) to support the two
logical channels. As mentioned before, this is done by using TDMA technology to divide the
physical channel into two time slots. In order to access the repeater, the radio user selects the
physical and logical channel using the channel selector. Hence, when operating in repeater mode,
the field radios cannot dynamically choose a time slot. Each of the channel selector positions is
programmed for a particular digital frequency and time slot. The end user sees, in effect, each time
slot as a different conventional channel. Radio groups can be further segmented within the time
Figure 3-22 MOTOTRBO Digital Radios on MOTOTRBO Two-Slot Digital Repeater
f
1
s
1
f
2
s
1
MOTOTRBO
Digital Repeater*
RX = f
1
TX = f
2
digital
MOTOTRBO SU
(digital mode)
MOTOTRBO SU
(digital mode)
Slot 1
Slot 2
RX = f
2
TX = f
1
Slot = 1
RX = f
2
TX = f
1
Slot = 1
f
1
s
1
f
2
s
1
digital
f
1
s
2
f
2
s
2
digital
MOTOTRBO SU
(digital mode)
RX = f
2
TX = f
1
Slot = 2
MOTOTRBO SU
(digital mode)
RX = f
2
TX = f
1
Slot = 2
f
1
s
2
f
2
s
2
digital

202 System Components and Topologies
slot by assigning different group IDs to each group. Groups on different time slots cannot
communicate with each other.
Synchronization is the key to a MOTOTRBO repeater system. It is the role of the repeater to keep
this synchronization. When accessed, the repeater begins transmitting idle messages as well as
identifying the time slot structure. The radios synchronize to the transmissions from the repeater.
When a radio transmits on its time slot, the radio pulses its transmissions in 30ms increments. This
allows for simultaneous conversation to occur on the other time slot. While the first radio is pulsed
on, the other radio is pulsed off. The repeater receives these two pulsed transmissions, combines
them and transmits them in the correct order in one continuous transmission.
Repeater operation supports all three methods of voice transmission: Group Calls, Private Calls
and All Calls. They can also fully support all command and control messaging like Call Alert, Radio
Check, Radio Enable/Disable, Remote Monitor and Emergency.

System Components and Topologies 203
3.2.3.1.1 Text Messaging in Repeater Mode
In repeater mode, the MOTOTRBO radios are capable of sending text messages to other radios.
Radio to radio text messaging is accomplished by a text messaging application that is built into the
radio. From the front keypad, the radio user can select the target radio, and type a text message.
In order for the text message to be sent successfully to the target radio, both radios need to be on
the same channel and time slot. Similar to voice, if multiple direct mode/dual capacity direct mode
frequencies are being used, the user must choose the channel his target is on before sending his
text message. The radios do not have to be on the same group.
Text messaging and the previously discussed voice services operate on the same channel and
time slot. Since data operates in a polite manner, the radio avoids transmitting text messages
while any voice service is active. If operating with only field radios, text messages are limited to
radio to radio communications.
Text messages can also be sent from radio to radio using a PC attached to the radio. A software-
based text messaging client will be installed on the PC. These configurations are commonly used
in vehicles or on desktops that do not have LAN connections. Since they can run on AC power or
Figure 3-23 MOTOTRBO Radios in Digital Two-Slot Digital Repeater Mode with Built-In Text Messaging
f
1
s
1
f
2
s
1
MOTOTRBO
Digital Repeater
RX = f1TX = f2
digital
MOTOTRBO SU
(digital mode)
MOTOTRBO SU
(digital mode)
Slot 1
Slot 2
RX = f2
TX = f1
Slot = 1 RX = f2
TX = f1
Slot = 1
f
1
s
1
f
2
s
1
digital
f
1
s
2
f
2
s
2
digital
MOTOTRBO SU
(digital mode)
RX = f2
TX = f1
Slot = 2
MOTOTRBO SU
(digital mode)
RX = f2
TX = f1
Slot = 2
f
1
s
2
f
2
s
2
digital
TM
TM
TM
TM

204 System Components and Topologies
off the in-vehicle battery, mobile radios are usually used for these applications, though a portable
can also be used. Note that the radio can be configured to route incoming text messages to itself
or to the PC, but not both.
Figure 3-24 MOTOTRBO Radios in Digital Two-Slot Digital Repeater Mode with Text Messaging
f
1
s
1
f
2
s
1
MOTOTRBO
Digital Repeater
RX = f
1
TX = f
2
digital
MOTOTRBO SU
(digital mode)
MOTOTRBO SU
(digital mode)
Slot 1
Slot 2
RX = f
2
TX = f
1
Slot = 1 RX = f
2
TX = f
1
Slot = 1
f
1
s
1
f
2
s
1
digital
f
1
s
2
f
2
s
2
digital
MOTOTRBO SU
(digital mode)
RX = f
2
TX = f
1
Slot = 2
MOTOTRBO SU
(digital mode)
RX = f
2
TX = f
1
Slot = 2
f
1
s
2
f
2
s
2
digital
TM
TM
TM
TM
Mobile PC
Terminal
Text Message Client
(TMC)
Mobile PC
Terminal
Text Message Client
(TMC)
Mobile PC
Terminal
Text Message Client
(TMC)
Mobile PC
Terminal
Text Message Client
(TMC)
USB
USB
USB
USB

System Components and Topologies 205
3.2.3.1.2 Telemetry Commands in Repeater Mode
Below are some basic telemetry configurations using both time slots of a repeater. A description of
each follows.
In the first basic configuration a portable radio is programmed with a button (shown by the pointing
finger above) that sends a preconfigured telemetry command over-the-air on the second time slot
to toggle a mobile radio’s output GPIO pin. The GPIO pin is connected to external hardware that
detects the closure and turns on a light (shown by a light bulb above). This configuration can be
extended to such things as remotely opening door locks, turning on pumps, or switching on
sprinklers. Another application might be to combine the voice from the radio’s external audio lines,
a relay closure, and a public announcement system to remotely make announcements over the
intercom from your portable radio.
This second basic configuration is a mobile configured on the second time slot, connected to
customer supplied external telemetry hardware (shown by the door icon in lower right corner),
detects a closure that signifies a door has been opened. Upon detecting the GPIO pin as active, it
sends a pre-configured Text Status Message to a particular portable radio. The portable radio
displays “Door Opened” to the user as a popup alert. This basic configuration can be used at
remote locations to detect a variety of sensors such as water levels, door and window intrusions,
or even motion sensors. Combining the first and second configuration, the user can create
complex control systems that initiates a large door to close, and then announces when the door
physically closes.
Figure 3-25 MOTOTRBO Radios in Digital Two-Slot Digital Repeater Mode with Telemetry Functions
f
1
s
1
f
2
s
1
MOTOTRBO
Digital Repeater
RX = f
1
TX = f
2
digital
MOTOTRBO SU
(digital mode)
MOTOTRBO SU
(digital mode)
Slot 1
Slot 2
RX = f
2
TX = f
1
Slot = 1
RX = f
2
TX = f
1
Slot = 1
f
1
s
1
f
2
s
1
digital
f
1
s
2
f
2
s
2
digital
MOTOTRBO SU
(digital mode)
RX = f
2
TX = f
1
Slot = 2
MOTOTRBO SU
(digital mode)
RX = f
2
TX = f
1
Slot = 2
f
1
s
2
f
2
s
2
digital
(Input)
Telemetry Device
(Customer Provided)
Telemetry Device
(Customer Provided)
GPIO
(Input)
Telemetry Device
(Customer Provided)
“Door Open”
Telemetry Device
(Customer Provided)
(Output)
GPIO
(Output)
GPIO

206 System Components and Topologies
The third basic configuration is a mobile configured on the first time slot, connected to customer
supplied external telemetry hardware, detecting a closure that signifies a door has been opened
(shown by door in upper right corner). Upon detecting the GPIO pin as active, it sends a telemetry
toggle command to another mobile radio on the first time slot. This mobile radio is configured to
toggle an output pin which is connected to telemetry hardware that sounds an alarm (shown by
alarm on upper left corner). Similar to the other configurations, this method can be extended to a
myriad of other solutions such as only opening doors when other doors have been closed or
turning on water pumps when water levels reach a particular level. This configuration can be used
automate the environment of two remote locations together. The possibilities are only limited by
the designer’s imagination.
3.2.3.1.3 Server Based Data Applications in Repeater Mode
MOTOTRBO also supports server based data applications in repeater mode. This configuration
consists of a PC (referred to as the Application Server) running the server software connected to
the radio infrastructure via a mobile radio or via the MNIS application. For details on data
communication with applications through the repeater network interface instead of a control
station, refer to the MOTOTRBO Network Interface Service (MNIS) and MOTOTRBO Device
Discovery and Mobility Service (DDMS) sections.
The mobile radio is usually AC powered. The mobile is configured as a control station, therefore it
routes all data to the Application Server. Since this mobile is the radio gateway to the server, it
should be configured to transmit and receive on a single channel (frequency and time slot). The
control station is programmed with a known radio ID so the field radios know how to contact the
server. The server and the control station (connected via USB) must be located in an area that is in
good coverage of the repeater it is communicating with. If there are multiple repeaters covering a
large geographical area, the Application Server’s control stations must be located in good
coverage of each repeater. This is important since it is common for the overlap between repeaters
to be small and often only in low signal strength areas. There can only be one Application Server
per system.
One key service offered by the server based configuration is radio presence notification. The
Presence Notifier is required to reside on the Application Server. The purpose of the Presence
Notifier is to track whether field radios are currently present on the system. Upon power-up or
channel change, the MOTOTRBO radio transmits a registration message to the control station
connected to the Application Server, where the Presence Notifier resides. The Presence Notifier
then informs other data applications that the radio is available to receive and transmit data
messages.
Each frequency and time slot that needs to communicate with the Application Server needs to
have its own control stations. The Application Server can be connected to up to 16 control stations.
Each control station is configured to communicate on the specified frequency and time slot and
acts as the data gateway for that channel. Therefore a MOTOTRBO system can support server
based data on up to two repeaters, each with two time slots.
When a radio powers up or changes channels it sends in a registration to the Presence Notifier via
the control station on its frequency and time slot, which in turn informs the applications of the
radio’s presence. Each control station has the same radio ID, therefore the field radios transmit
their messages to the same radio ID regardless of which frequency and time slot they are on.
Because the field radios are located on different time slots, there needs to be a method to track the
location of each radio so that outbound data from the Application Server can be routed to the
appropriate time slot. This is the purpose of the Multi-Channel Device Driver (or MCDD). The
MCDD is a small piece of software installed on the Application Server. Its purpose is to keep track

System Components and Topologies 207
of which interface each radio is currently located on. Each control station is handled like a different
network interface to the Application Server. When the MCDD sees a registration from a radio, it
updates the PC’s routing table so that any data traffic targeted towards that radio will be routed out
the correct network interface, therefore out the correct control station and over-the-air frequency
and time slot. This allows data applications to simply transmit a data message to the radio and the
MCDD takes care of the routing to the correct frequency and time slot.
Any channel that supports data and needs to communicate to the Application Server needs a
dedicated control station. Below is a diagram of this configuration.
Typically, location applications require a server-based configuration and the Presence Notifier to
operate. The Location Server application can be installed on the Application Server machine with
the Presence Notifier. When a radio registers with the Presence Notifier, it informs the Location
Server that this radio is now on the system. The Location Server then sends out a service
availability message through the control station to the radio informing it how often to send in its
periodic updates and what to do if an emergency is initiated.
Location Dispatch applications request a radio’s location information from the Location Server
application, and display the radio’s location on a map. A Location Dispatch application can reside
on the Application Server as well.
Text messaging also uses a server based configuration. Similar to the Location Server, the Text
Message Server application can be installed on the Application Server machine with the Presence
Notifier. When a radio registers with the Presence Notifier, it informs the Text Message Server that
the radio is now on the system. The Text Message Server then sends out a service availability
Figure 3-26 MOTOTRBO Radios in Digital Two-Slot Digital Repeater Mode with a Server-Based
Configuration Using Control Stations
f
1
s
1
f
2
s
1
retae
p
e
R
l
a
tigiD
f =
XR
1
f =
XT
2
digital
1
t
olS
2
t
o
lS
f = XR
2
f
=
XT
1
1 = t
o
l
Sf
= XR
2
f = XT
1
1 = tolS
f
1
s
1
f
2
s
1
digital
f
1
s
2
f
2
s
2
digital
noitatS l
o
r
t
n
oC
)
e
do
m lat
igid(
f = XR
2
f = XT
1
2
= to
l
Sf = XR
2
f = XT
1
2
=
tolS
f
1
s
2
f
2
s
2
digital
US
)edo
m l
a
tigi
d
(
MT
SPG
U
S
)
e
dom lat
igid(
MT
S
PG
noitatS lortnoC
)
edo
m
la
tig
i
d(
egasseM
txe
T
rev
reS
r
e
if
ito
N
e
cn
e
se
r
P
Multi-Channel Device Driver
(MCDD)
ega
s
s
e
M t
xe
T
h
ct
ap
s
i
D
revreS n
oitacoL
noi
t
aco
L
h
c
tapsiD
rev
r
e
S n
o
itac
i
l
pp
A
BSU
B
S
U
OB
R
TOTOM
OB
R
TOTOM
OB
R
TOTOM
OB
R
TOT
OM
OB
R
TOTOM

208 System Components and Topologies
message through the control station to the radio informing it how it can communicate with the Text
Message Server. Text Message Dispatch applications communicate with the Text Message Server
in order to send and receive messages to and from the radio network via the connected control
station. Like the Location Dispatch, the Text Message Dispatch application can reside on the
Application Server too.
As previously described, radios can send text messages to each other without communicating
through the Text Message Server. But in order to send and receive text messages to Text
Message Dispatchers, the Text Message Server configuration is required. This configuration also
works with external text message applications connected to the field radios.
This configuration can be expanded by locating up to four Text Message Dispatchers and four
Location Dispatchers throughout the customer’s Enterprise Network. Up to four installations of
each application can be located anywhere on the customer’s LAN, as long as they can
communicate with the Application Server. The Dispatcher installations on the Application Server
counts as one of the instances of the dispatch software. The diagram below shows 2 instances of
each application. One is on the Application Server and one remote. The applications can reside on
the same remote machine, if desired.
Another Text Message service that is only available in a server based configuration is the ability to
receive and send text messages to external e-mail addresses. This allows PCs or pagers and cell
phones that are text message capable on the system to send e-mail messages. In order for the
Text Message Server to communicate with the outside world, the Application Server must have
access to the internet. When a radio sends a text message to a Text Message Dispatcher, and it is
identified as an external e-mail address in the Text Message Server, the Text Message Server will
forward the text message to the designated e-mail address. It requires access to the internet in
order to send the message.
The Text Message Server also forwards incoming e-mails in a similar fashion.
Figure 3-27 MOTOTRBO Radios in Digital Two-Slot Digital Repeater Mode with a Server-Based
Configuration Using Control Stations and Remote Dispatchers
f
1
s
1
f
2
s
1
retae
p
e
R
lat
i
giD
f
= X
R
1
f =
XT
2
digital
1 tolS
2 tol
S
f = XR
2
f = XT
1
1 = to
l
S
f
1
s
1
f
2
s
1
digital
f
1
s
2
f
2
s
2
digital
noit
a
t
S
l
o
r
t
n
o
C
)
e
dom
l
a
t
ig
id(
f =
XR
2
f = XT
1
2
= tolS
f = XR
2
f = XT
1
2
= tolS
f = XR
2
f = XT
1
1
=
tol
S
f
1
s
2
f
2
s
2
digital
US
)edom latigid(
M
T
SPG
US
)
edom l
a
t
i
g
i
d(
M
T
S
PG
noitatS lortnoC
)edom latigid(
e
g
a
ss
eM tx
eT
revreS
reif
i
to
N
ec
n
eserP
Multi-Channel Device Driver
(MCDD)
egass
e
M txeT
hctapsiD
r
e
vr
eS
noi
t
aco
L
noitacoL
hctapsi
D
rev
re
S
n
oit
a
cil
ppA
B
SU
BSU
la
n
i
m
r
e
T
CP
ega
sse
M txeT
h
c
tap
s
iD
la
n
i
mre
T
C
P
n
oita
co
L
hctapsi
D
KR
O
W
TEN
remotsuC
esirpretnE
krowteN
)
NEC(
KROW
TEN
KROWT
E
N
OB
R
TOTOM
OBRTOTOM
OBRTOTOM
OBRTOTOM
OBRTOTOM
Internet
NETWORK
(E-mail)

System Components and Topologies 209
On the following page is an example of a server based configuration that supports four data
capable time slots with local and remote dispatchers. Note that any mix of external and internal
radio Text Message Clients are supported on each channel.

210 System Components and Topologies
Figure 3-28 MOTOTRBO Radios in Digital Two-Slot, Digital Repeater Mode with Text Message Server,
Location Server Using Control Stations with Local and Remote Dispatchers
f
1
s
1
f
2
s
1
retae
p
eR
latig
i
D
f
= X
R1
f
=
X
T2
digital
1 tolS
2 t
o
lS
f = XR2
f =
X
T1
1 = t
o
lS
f
=
XR2
f
= XT1
1 = tolS
f
1
s
1
f
2
s
1
digital
f
1
s
2
f
2
s
2
digital
noitatS lortnoC
)
edom
l
at
ig
id(
f = XR2
f
= X
T1
2 = tol
S
f = X
R2
f
=
XT1
2 =
t
olS
f
1
s
2
f
2
s
2
digital
C
P
eliboM
l
a
n
i
m
reT
tneilC
egasseM txeT
)CMT(
US
)ed
om
l
a
t
igid(
US
)edom latig
id
(
MT
SPG
n
o
i
ta
t
S lor
t
no
C
)
e
dom
lati
g
id
(
l
an
i
m
r
e
T
C
P
n
o
i
tacoL
hc
t
apsiD
tenretnI
remotsuC
esi
rpretn
E
krowteN
)NEC(
e
g
ass
e
M
tx
e
T
hc
t
a
p
s
i
D
la
n
i
m
r
e
T
C
P
n
o
i
tacoL
hc
t
apsiD
e
g
a
s
s
e
M
t
x
eT
h
c
ta
ps
i
D
l
a
n
i
m
r
e
T
C
P
eg
a
ss
eM
tx
e
T
hc
t
a
p
siD
la
n
i
m
r
e
T
C
P
n
o
i
t
a
c
o
L
h
c
t
apsiD
f
3
s
1
f
4
s
1
r
etae
p
eR latigi
D
f = XR3
f = XT4
digital
1
t
o
l
S
2 tolS
f
= X
R4
f =
X
T3
1 =
t
o
l
S
f
=
XR4
f =
X
T3
1
=
to
l
S
f
3
s
1
f
4
s
1
digital
f
3
s
2
f
4
s
2
digital
noita
t
S lortnoC
)
edo
m
l
a
t
ig
id
(
f
= XR4
f = XT3
2
= tol
S
f
3
s
2
f
4
s
2
digital
CP
e
l
iboM
la
n
imreT
tne
i
l
C
egas
s
eM t
x
eT
)CM
T
(
U
S
)edom
l
a
tig
id
(
MT
S
P
G
U
S
)
edom lati
g
i
d
(
S
P
G
n
o
itatS l
o
rtnoC
)edom l
a
tigid(
e
gass
eM
t
xeT
r
e
v
reS
re
ifi
to
N e
c
nese
rP
Multi-Channel Device Driver
(MCDD)
e
gass
eM txeT
h
ct
aps
i
D
revreS n
o
i
tac
o
L
noit
ac
o
L
hc
t
aps
i
D
f
=
XR4
f
=
X
T3
2
=
t
o
lS
r
evreS noita
ci
lp
p
A
BSU
BSU
B
SU
BSU
B
SU
BSU
KR
O
WT
EN
K
R
OWTEN
K
ROWT
E
N
KR
O
WT
E
N
KR
OWT
EN
KR
OWT
EN
S
P
G
OB
R
TOTOM
OB
R
TOTOM
OB
R
TOTOM
OB
R
TOTOM
OB
R
TOTOM
OB
R
TOTOM
OB
R
TOTOM OB
R
TOTOM
OB
R
TOTOM
OB
R
TOTOM
(E-mail)

System Components and Topologies 211
3.2.3.1.4 GPS Revert in Repeater Mode
With the addition of the GPS Revert feature, it is now possible to transmit Location Update
messages on channels other than the Selected Channel (See “GPS Revert Channel” on page 54
for configuration information). The diagram in Figure 3-29 illustrates this concept in its simplest
form while operating in repeater mode. In this example, channels f1s1 and f2s1 compose the
Selected Channel frequency pair and channels f1s2 and f2s2 compose the GPS Revert Channel
frequency pair. Communications such a presence, location requests (Application Server to radio),
text and voice occur on the Selected Channel, while all location responses (radio to Application
Server) including location updates occur on the GPS Revert Channel. Therefore, a minimum of 2
control stations are required to support GPS Revert.
For details on data communication with applications through the repeater network interface
instead of a control station, refer to the MOTOTRBO Network Interface Service (MNIS) and
MOTOTRBO Device Discovery and Mobility Service (DDMS) sections.
Under a typical scenario, the radio is powered on, and then registers on the Selected Channel with
the Presence Notifier and the Location Server. The radio receives a Periodic Location Request
and an Emergency Location Request from the Location Server on the Selected Channel. This
Periodic Location Request instructs the radio to send location updates at a specific rate, while the
Emergency Location Request instructs the radio to send a single Emergency Location Update
when an emergency is initiated.
The radio spends the most time on the Selected Channel. The radio only switches to the GPS
Revert Channel when a Location Update needs to be transmitted. Since voice transmissions have
priority over data transmissions, when the radio is involved in a call on the Selected Channel, the
Location Update is queued until after the call is completed. In order to minimize the amount of time
Figure 3-29 MOTOTRBO Radios in Two-Slot Digital Repeater Mode with GPS Revert Configuration
MOTOTRBO
Control Station
(digital mode)
MOTOTRBO
Control Station
(digital mode)
MOTOTRBO
Digital Repeater
MCDD
Presence Notifier
Location Server
USB
USB
Application Server
MOTOTRBO SU
(digital mode)
MOTOTRBO SU
(digital mode)
GPS
TM
GPS
TM
SELETED
TX=f
RX=f
Slot 1
GPS REVERT
TX=f
RX=f
Slot 2
1
2
1
2
SELETED
TX=f
RX=f
Slot 1
GPS REVERT
TX=f
RX=f
Slot 2
1
2
1
2
TX=f
RX=f
Slot 1
1
2
TX=f
RX=f
Slot 2
1
2
Location Request
Presence
f S
1 1
f S
2 1
Presence/Voice/Text
f S
2 1
f S
1 1
Presence/Voice/Text
f S
2 1
f S
1 1
Location Response
f S
1 2
Location Response
f S
1 2
Location Response
f S
2 2
Location Request
f S
2 1
Location Request
f S
2 1
f S
1 1
TX=f
2
RX=f
1
Slot 1
Slot 2

212 System Components and Topologies
spent away from the Selected Channel while on the GPS Revert Channel, the radio will not
attempt to qualify traffic on the GPS Revert Channel. Therefore, all voice, data, and control
messages transmitted to a radio should never be transmitted on the GPS Revert Channel, as they
will not reach their destination.
The example in Figure 3-29 illustrates only one GPS Revert Channel. However, depending on the
GPS data load, more than one GPS Revert Channel may be needed. For example, a single large
group that generates significant Location Update traffic must be sub-divided across several GPS
Revert Channels. Each GPS Revert Channel requires a control station, which must be connected
to the Application Server PC. The maximum number of control stations that can be connected to
the PC is four.
3.2.3.1.5 Enhanced GPS Revert in Repeater Mode
This section provides the recommended system topologies for the Enhanced GPS Revert feature
in Single Site, Capacity Plus, Linked Capacity Plus and IP Site Connect modes of operation.
3.2.3.1.5.1 Single Site Conventional
Figure 3-30 is a system configuration that shows how the Enhanced GPS Revert feature can be
used in single site mode operation. It is assumed that the repeater has slot one configured for
Voice, Text and ARS data and slot two for location responses. When a radio powers on, the radio
registers on the Home channel with the Presence Notifier, which notifies the Location Server. All
outbound data from the server (including location request) is routed on the Home channel whereas
all location responses are on the Enhanced GPS Revert channel. There should not be any non-
GPS traffic on the GPS Revert channel as it affects GPS reliability. Voice calls on an Enhanced
GPS Revert channel are not repeated.

System Components and Topologies 213
For details on data communication with applications through the repeater network interface
instead of a control station, refer to the MOTOTRBO Network Interface Service (MNIS) and
MOTOTRBO Device Discovery and Mobility Service (DDMS) sections.
A user may also configure both slots of the repeater for enhanced GPS via the CPS. In this
scenario, the user needs another repeater for voice and regular data, because only GPS data is
supported on slots configured with Enhanced GPS.
Figure 3-30 Single Site Conventional System with an Enhanced GPS Revert Channel
Presence Notifier
MCDD
Location Server
Slot 2
Slot 1
Application Server
Control Station
Slot 1
Control Station
Slot 2
Tx = f2
GPS
TM
GPS
TM
Rx = f1
USB
USB
Location Request
f1S1
Location Request
f2s1
Location Request
f2s1
Location Response
Location Response
f1s2
f1s2
Voice , text &
ARS
Channel
Enhanced
GPS Revert
Channel
Location Response
f2s2
GPS Data
f1S2
GPS Data
f1S2

214 System Components and Topologies
3.2.3.1.5.2 IP Site Connect Mode
Figure 3-31 shows a typical IP Site Connect system where slot 2 of all the repeaters have been
configured as a wide area Enhanced GPS Revert channel and slot 1 as the Home channel. Only
location responses are routed on slot 2, whereas voice, text and ARS messages are routed using
slot 1 (Home channel). The Enhanced GPS revert slot (slot 2) of all the repeaters and all
subscribers in the system that send GPS data using the Enhanced GPS revert functionality should
have the same window size.
The total number of windows are shared among all the wide area Enhanced GPS revert repeaters
in the system. Only one repeater in the system should have a value (90%, 75%, 60% or 45%)
selected for Period Window Reservation (this does not have to be the Master repeater, a peer is
also possible), whereas all the other repeaters in the system select a value of “None” using CPS.
The repeater scheduler then schedule windows for all the other wide area enhanced GPS revert
repeaters.
The application server and control stations can be in the coverage area of any repeater in the IP
Site Connect system. In Figure 3-31 below, they are shown to be in the coverage area of repeater
1. For a window size of 5 or 6, it is recommended to use a network with an inter-repeater
communication delay of 60 milliseconds or less. In case delay is observed to be higher than 60
milliseconds, then a window size greater than 7 is recommended for system reliability even if the
amount of data requires a smaller window size.
NOTE: Increasing the window size decreases the system throughput.
The user may also configure both slots of the wide area system for enhanced GPS revert. In this
scenario, the user will need to configure both voice and other data on a different IP Site Connect
system.

System Components and Topologies 215
For details on data communication with applications through the repeater network interface
instead of a control station, refer to the MOTOTRBO Network Interface Service (MNIS) and
MOTOTRBO Device Discovery and Mobility Service (DDMS) sections.
Figure 3-31 IP Site Connect System with an Enhanced GPS Revert Channel
Wide Area Network
Presence
Notifier
MCDD
Location
Server
Application
Server
Rep 2
Rep 3 Rep 13
Rep 14
Rep 15
Wide Area
Scheduled GPS
Revert Slot
MOTOTRBO
Control Station
MOTOTRBO
Control Station
Voice , Text
& ARS Channel
Enhanced GPS
Revert Slot
Voice , Text
& ARS Channel
Voice , Text
& ARS Channel
Enhanced GPS
Revert Slot
Voice , Text
& ARS Channel
Enhanced GPS
Revert Slot
Voice , Text
& ARS Channel
Enhanced GPS
Revert Slot
Voice , Text
& ARS Channel
Enhanced GPS
Revert Slot
Location Response
& GPS Data (S2)
Voice , Text & ARS (S1)
Location Request (S1)
Location Response
& GPS Data (S2)
Voice , Text & ARS (S1)
Location Request (S1)
Location Response
& GPS Data (S2)
Voice , Text & ARS (S1)
Location Request (S1)
Location Response
& GPS Data (S2)
Voice , Text & ARS (S1)
Location Request (S1)
Location Response
& GPS Data (S2)
Voice , Text & ARS (S1)
Location Request (S1)
Location Request (S1)
Location Response
& GPS Data (S2)
Voice , Text & ARS (S1)
Location Request (S1)
Slot 1
Slot 2
Rep 1
Voice , Text
& ARS Channel
Enhanced GPS
Revert Slot
Location Response
& GPS Data (S2)
Voice , Text & ARS (S1)
Location Request (S1)
Location Response
Slot 1
Slot 2
Slot 1
Slot 2
Slot 1
Slot 2
Slot 1
Slot 2
Slot 1
Slot 2
Slot 1
Slot 2

216 System Components and Topologies
3.2.3.1.5.3 Capacity Plus Mode
In Capacity Plus mode, one or both slots of a Data Revert repeater can be configured as
Enhanced GPS Revert channels. Text and server data are routed on the slot configured for Data
Revert whereas GPS and ARS registration data is routed on the slot configured for Enhanced
GPS Revert. The location requests are sent on the Trunked Channel while the location responses
are sent on the Enhanced GPS Revert channel.
For details on data communication with applications through the repeater network interface
instead of a control station, refer to the MOTOTRBO Network Interface Service (MNIS) and
MOTOTRBO Device Discovery and Mobility Service (DDMS) sections.
Figure 3-32 A Capacity Plus System with an Enhanced GPS Revert Channel
Presence Notifier
Location Server
Application Server
Trunked Control
Station
Enhanced
GPS Revert
(ARS also)
Text & Server
Data
Data Revert Repeater
Trunked Repeater
EGPS Control
Station
Voice
Channels
GPS / ARS data
Text & Server Data
Voice Traffic
f2s1
f2s2
f4s1/s2
Conventional
Control Station
f2s1
Text & Server Data
f2s2
Location Response
f3 f4
Slot 1
Slot 2
f1 f2
Slot 1
Slot 2
Location Request
f3s1/s2

System Components and Topologies 217
3.2.3.1.6 Summary of Features in Digital Repeater Mode
The following features are supported in digital repeater mode:
Digital MOTOTRBO Radios in Repeater Mode
Voice
Features
Signaling
Features
Emergency
Handling Data Calls Other
Features
Group Call PTT ID and
Aliasing
Emergency Alarm Text
Messaging
Two channels
(slot 1 and slot 2)
per repeater
frequency pair
Private Call Radio Inhibit Emergency Alarm
with Call
Location
Tracking
Scan*
All Call Remote Monitor Emergency Alarm
with Voice to
Follow
Telemetry Time-out Timer
Voice
Interrupt
Radio Check Emergency Revert Third-Party
(ADP)
Applications
Polite to All
system access
Dual Tone
Multi
Frequency
Call Alert Emergency Voice
Interrupt
GPS Revert Polite to Own
System channel
access
Digital
Telephone
Patch
Remote Voice
Dekey
– Data Over Voice
Interrupt
Impolite channel
access
*See “Scan Considerations” on page 72 for more information on the different scan modes
supported by different topologies.

218 System Components and Topologies
3.2.3.2 Analog MOTOTRBO Radios in Repeater Mode
MOTOTRBO radios supports analog repeater mode as well. In order for the MOTOTRBO radio to
communicate with the existing analog or Dynamic Mixed Mode repeater, it must be programmed
for analog mode as well as programmed with the same frequency and other options (PL, DPL,
etc.) as the existing analog or Dynamic Mixed Mode repeater. While in analog mode, the
MOTOTRBO radio supports most standard analog features including a subset of MDC signaling
features. While in analog repeater mode, the MOTOTRBO radios will not support any of the digital
features. While in Dynamic Mixed repeater mode, MOTOTRBO radios support both analog and
digital features.
If required, the MOTOTRBO repeater can be programmed to operate in analog repeater mode.
When operating in this mode, it interoperates with the existing analog radios as well as the
MOTOTRBO radios operating in analog mode. It is important to note that the MOTOTRBO
repeater can only be configured to operate in analog mode or digital mode. It does not do both at
the same time.
If required, the MOTOTRBO repeater can be programmed to operate in Dynamic Mixed Mode.
When operating in this mode, repeater interoperates with the existing analog radios as well as the
MOTOTRBO radios operating in analog and digital modes. Repeater dynamically switches
Figure 3-33 MOTOTRBO Analog and Legacy Analog Radios on Legacy Analog Repeater
Figure 3-34 MOTOTRBO Analog and Legacy Analog Radios on MOTOTRBO Analog Repeater
RX = f
2
TX = f
1
RX = f
2
TX = f
1
f
1
f
2
Legacy
Analog SU
Legacy
Analog Repeater
f
1
f
2
RX = f
1
TX = f
2
analog analog
MOTOTRBO SU
(analog mode)
RX = f2
TX = f1
RX = f2
TX = f1
f1
f2
Legacy
Analog SU
MOTOTRBO
Analog Repeater
f1
f2
RX = f1TX = f2
analog analog
MOTOTRBO SU
(analog mode)

System Components and Topologies 219
between analog and digital calls. While the repeater repeats one analog call at a time, it repeats 2
digital calls at a time (one on each logical channel).
The MOTOTRBO radio can be configured with both analog and digital repeater channels. The
user can select between the analog and digital repeaters via the Channel Selector Knob.
Alternatively, the MOTOTRBO radio user can program his radio to scan between the analog and
digital channels to ensure that they do not miss a call. The programming can be done from the
keypad of the radio or through CPS. Details of scan will be discussed in the following sections.
Below is an example configuration of a mixed repeater mode system.
3.2.3.2.1 Summary of Features in Repeater Mode
All features listed in “Analog Features” on page 146 are supported in analog repeater mode.
3.2.4 IP Site Connect Mode
In IP Site Connect mode, repeaters across dispersed locations exchange voice, data, and control
packets over an IPv4-based backend network. The potential applications of this mode include:
•Connecting two or more dispersed locations for day-to-day communications.
For example, a customer’s manufacturing facility and a distribution facility across towns can
be connected using MOTOTRBO repeaters in IP Site Connect mode.
Figure 3-35 MOTOTRBO Digital Radios on a Two-Slot MOTOTRBO Digital Repeater with Analog Legacy
Repeater Support
MOTOTRBO SU
(analog mode & digital mode)*
RX = f
4
TX = f
3
f
3
f
4
analog
f
3
f
4
Legacy
Analog SU
RX = f
3
TX = f
4
analog
RX = f
4
TX = f
3
Legacy
Analog Repeater
* changed via mode choice
f
1
s
1
f
2
s
1
MOTOTRBO
Digital Repeater*
RX = f
1
TX = f
2
digital
MOTOTRBO SU
(digital mode)
Slot 1
Slot 2
RX = f
2
TX = f
1
Slot = 1 RX = f
2
TX = f
1
Slot = 1
f
1
s
1
f
2
s
1
digital
f
1
s
2
f
2
s
2
digital
RX = f
2
TX = f
1
Slot = 2
MOTOTRBO SU
(digital mode)
RX = f
2
TX = f
1
Slot = 2
f
1
s
2
f
2
s
2
digital
Legacy
Analog SU
RX = f
5
TX = f
6
MOTOTRBO SU
(analog mode & digital mode)*
RX = f
6
TX = f
5
f
5
f
6
analog
MOTOTRBO
Analog Repeater
f
5
f
6
analog
RX = f
6
TX = f
5

220 System Components and Topologies
•Building a larger or more effective RF coverage area.
For example, multiple repeaters installed in an amusement park or a high-rise building can
be connected to provide a contiguous area of RF coverage. The need for multiple repeaters
may stem from any combination of geography (distance or topographical interference
problems) and in-building or cross-building RF penetration issues.
•Broadcasting announcements to all sites.
This is useful in case of emergency or special events.
•Connecting repeaters operating in different RF bands.
For example, repeaters operating in UHF (UHF-1 and UHF-2) or VHF frequencies can be
combined so that voice or data from one system flows into another.
•Connecting to IP-based applications.
IP Site Connect mode allows the customers to connect to third-party IP-based dispatch
consoles, or call logging and recording applications, or routing calls to/from IP-based
phones.
3.2.4.1 Topologies of IP Site Connect System
3.2.4.1.1 Wide Area System with Centralized Data Application Server
This basic topology (as shown in Figure 3-36) is a single wide area system that consists of multiple
single repeater systems operating in digital mode and zero or more Application Servers connected
over a back-end network that supports IPv4, where:
•A repeater system consists of a fixed digital repeater, digital radios (with or without an
accessory or a data terminal), and two conventional physical channels. Only one of the
repeaters, which is called the Master, has an additional role in the IP Site Connect mode.
This additional role involves brokering of UDP/IP address and states of repeaters.
• A radio uses one slot of a pair of frequencies (i.e. inbound and outbound) to communicate
with its repeater. The pair of frequencies and/or the color code used by repeaters are not
necessarily the same. Their frequencies may be in different frequency bands.The
geographically adjacent repeaters have different frequencies. Two repeaters with the same
frequency must be separated by a suitable distance to minimize interference and must use
unique color codes.
• An Application Server is a PC-like equipment where one or more application runs. An
application can be a data application such as a Location Server, Text Message Server or a
voice application such as a Console. An Application Server is connected to one or two
Control Stations, and these Control Stations are connected over-the-air to a repeater. If the
configuration has more than one Control Station, then the Application Server should have
the MCDD software installed. A third-party application can reside on an Application Server
and since the Application Server is connected to Control Stations (one per logical channel),
the application is not required to implement any third-party API that partially emulates the
behavior of a MOTOTRBO repeater and radio.

System Components and Topologies 221
• The backend network can be a dedicated network or most probably an internet provided by
an Internet Service Provider (ISP). ISPs provide a range of technologies such as dial-up,
DSL (typically, ADSL), cable modem, broadband wireless access, ISDN, Frame Relay,
Satellite Internet access, etc. The backend network cannot be based on a dial-up
connection (due to small bandwidth) or Satellite Internet access (due to large delay). The IP
Site Connect configuration does not require an ISP to provide a non-varying (static) IPv4
address except for the Master repeater. A repeater can be behind a firewall and/or a router
and/or a NAT. A repeater has USB and Ethernet network interfaces. The USB is used for
connecting a local PC and Ethernet is used for connecting to the backend network of an IP
Site Connect system.
For details on data communication with applications through the repeater network interface
instead of a control station, refer to the MOTOTRBO Network Interface Service (MNIS) and
MOTOTRBO Device Discovery and Mobility Service (DDMS) sections.
There may be an application known as RDAC-IP running on a host PC connected to the backend
network of an IP Site Connect system. The application displays the status of repeaters and allows
its user to control some of the parameters of a repeater. The host PC maintains its link with the
Master and other repeaters using the same protocols as other repeaters in an IP Site Connect
Figure 3-36 Wide Area System with Centralized Data Application Server
f
1
s
1
f
2
s
1
WAC1
MOTOTRBO
Digital Repeater
( MASTER )
RX = f
1
TX = f
2
digital
f
1
s
2
f
2
s
2
digital
MOTOTRBO
Control Station
(digital mode )
MOTOTRBO
Control Station
(digital mode )
Text Message
Server
Presence Notifier
Mu lti-Channel Device Driver
(MCDD)
Text Message
Dispatch
Location Server
Location
Dispatch
Application Server
USB
f
4
s
2
f
3
s
2
MOTOTRBO
Digital Repeater
RX = f
3
TX = f
4
digital
f
4
s
1
f
3
s
1
digital
Network
WAC2
WAC1
WAC2
f
6
s
2
f
5
s
2
MOTOTRBO
Digital Repeater
RX = f
5
TX = f
6
digital
f
6
s
1
f
5
s
1
digital
WAC1
WAC2
RX = f
4
TX = f
3
Slot = 1
MOTOTRBO SU
(digital mode )
TM
GPS
RX = f
4
TX = f
3
Slot = 2
MOTOTRBO SU
(di gital mode )
TM
GPS
RX = f
6
TX = f
5
Slot = 1
MOTOTRBO SU
(digital mode )
TM
GPS
RX = f
6
TX = f
5
Slot = 2
MOTOTRBO SU
(digital mode )
TM
GPS
* WAC = Wide Area Channel
*TM = Text Messaging
Site 1
Site 2
Site 3
RX = f
2
TX = f
1
Slot = 2
RX = f
2
TX = f
1
Slot = 1

222 System Components and Topologies
system. Note that there may be a local RDAC application running on a host PC connected to a
repeater through RNDIS-USB interface. Also, analog, and local area only repeaters can be
connected to wide area system so that they may be managed by the RDAC application.
In digital mode, MOTOTRBO offers two logical channels. The configuration above shows both the
channels acting as wide area channels. This means that when a call starts at one of the logical
channels of a repeater, that repeater sends the call to all the other repeaters and they repeat the
call on their corresponding logical channel. Since calls are not repeated on both logical channels,
a radio on a logical channel cannot participate in a voice call on the other logical channel or logical
channels of other IP Site Connect systems unless scan is utilized. Note that scanning cannot be
enabled while roaming. Radio to radio data messages are not repeated on both slots either,
although it is possible to support one Application Server to serve multiple wide area channels. The
Application Server interfaces with the wide area channels in the same way as it interfaces with the
local area channels. This is described in section 3.2.3.1.3 “Server Based Data Applications in
Repeater Mode”.
3.2.4.1.2 Wide and Local Area Systems with Distributed Data Application
Servers
It is possible that one of the logical wide area channels of the repeaters is configured for local
communication only. In this case, each site has its own logical channel for local communication.
This is useful in case a customer need a significant load of local communication. This configuration
offloads the local communication from the wide area channel.
The following figure shows an example of such configuration in which one of the logical channels
(say, slot 2) is used in IP Site Connect mode (wide area) and the other (slot 1) is used in digital
repeater mode (local area). The calls originating on slot 1 are not sent to other repeaters. A
customer should use slot 1 for local groups (i.e. groups whose members are expected to be
present in the coverage area of the repeater); and slot 2 for groups whose members are
distributed over the coverage area of multiple repeaters.

System Components and Topologies 223
For details on data communication with applications through the repeater network interface
instead of a control station, refer to the MOTOTRBO Network Interface Service (MNIS) and
MOTOTRBO Device Discovery and Mobility Service (DDMS) sections.
The data messages sent over local channel 1 are not delivered to the Application Server 1 and
therefore, if required, each geographical location should have their own Application Server with
their own Presence Notifier. When a radio manually roams (i.e. changes dial positions) between a
local area channel and a wide area channel, the radio registers with its respective Presence
Notifier. To facilitate this, the radio ID of the control stations should be configured to be the same.
If a customer requires more local capacity at a location then it is possible to add more repeaters
working in Single-Site configuration and all the local slots of all the repeaters can share the same
Application Server. In that case, the radios on the local channel will not be able to communicate
with the wide area channels’ Application Server.
3.2.4.1.3 Multiple Wide Area Systems with Centralized Data Application
Server
If a customer requires more wide area capacity, then it is possible to add another set of repeaters
working in IP Site Connect mode. It is possible for the repeaters to share the same Application
Server. This is shown in the figure below. In this case, the repeaters at a location may share the
same link to the backend network. The bandwidth required for communication through the
backend network should take this into consideration. See “Characteristics of Backend Network” on
page 279 for further details.
Figure 3-37 Wide and Local Area System with Distributed Data Application Servers
WAC1
MOTOTRBO
Digital Repeater
RX = f
1
TX = f
2
MOTOTRBO
Control Station
(digital mode )
Text Message
Server
Presence Notifier
Mu lti-Ch annel Device Driver
(MCDD)
Text Message
Dispatch
Location Server
Location
Dispatch
Application Server
USB
Network
LC1
* WAC = Wide Area Channel
*LC = Local Channel
*TM = Text Messagi ng
Site 1
RX = f
2
TX = f
1
Slot = 1
WAC1
MOTOTRBO
Digital Repeater
RX = f
3
TX = f
4
MOTOTRBO
Control Station
(digital mode )
Text Message
Server
Presence Notifier
Mu lti-Ch annel Device Driver
(MCDD)
Text Message
Dispatch
Location Server
Location
Dispatch
Application Server
USB
LC2
Site 2
RX = f
4
TX = f
3
Slot = 2
WAC1
MOTOTRBO
Digital Repeater
RX = f
5
TX = f
6
MOTOTRBO
Control Station
(digital mode )
Text Message
Server
Presence Notifier
Mu lti -Cha nn el Device Driver
(M C D D)
Text Message
Dispatch
Location Server
Location
Dispatch
Application Server
USB
LC3
Site 3
RX = f
6
TX = f
5
Slot = 2
f
7
s
1
f
8
s
1
LC4
MOTOTRBO
Digital Repeater
RX = f
7
TX = f
8
digital
MOTOTRBO
Control Station
(digital mode )
LC5
RX = f
8
TX = f
7
Slot = 1
MOTOTRBO
Control Station
(digital mode )
RX = f
8
TX = f
7
Slot = 2
f
8
s
2
f
7
s
2
digital
f
5
s
2
f
6
s
2
digital
f
3
s
2
f
4
s
2
digital
f
1
s
1
f
2
s
1
digital
( MASTER )

224 System Components and Topologies
For details on data communication with applications through the repeater network interface
instead of a control station, refer to the MOTOTRBO Network Interface Service (MNIS) and
MOTOTRBO Device Discovery and Mobility Service (DDMS) sections.
If a customer requires more wide area capacity for location data, then it is possible to use one or
more wide area channels as GPS Revert Channels. The GPS Revert Channel behavior of radios
in IP Site Connect mode is the same as the radios behavior in digital repeater mode with the
exception that the GPS is sent unconfirmed on a wide area channel. See “GPS Revert in Repeater
Mode” on page 211
Figure 3-38 Multiple Wide Area Systems with Centralized Data Application Server
f
1
s
1
f
2
s
1
WAC1
MOTOTRBO
Digital Repeater
RX = f
1
TX = f
2
digital
f
1
s
2
f
2
s
2
igital
MOTOTRBO
Control Station
(digital mode )
MOTOTRBO
Control Station
(digital mode )
Text Message
Server
Presence Notifier
Multi-Channel De v i c e Driver
(MCDD)
Text Message
Dispatch
Location Server
Location
Dispatch
Application Server
MOTOTRBO
Digital Repeater
RX = f
5
TX = f
6
WAC2
WAC1
WAC2
MOTOTRBO
Digital Repeater
RX = f
9
TX = f
10
WAC1
WAC2
* WAC = Wide Area Channel
Site 1Site 2
Site 3
RX = f
2
TX = f
1
Slot = 2
RX = f
2
TX = f
1
Slot = 1
MOTOTRBO
Digital Repeater
RX = f
11
TX = f
12
WAC3
WAC4
f
3
s
1
f
4
s
1
WAC3
MOTOTRBO
Digital Repeater
RX = f
3
TX = f
4
digital
f
3
s
2
f
4
s
2
digital
MOTOTRBO
Control Station
(digital mode )
MOTOTRBO
Control Station
(digital mode )
USB
WAC4
RX = f
4
TX = f
3
Slot = 2
RX = f
4
TX = f
3
Slot = 1
MOTOTRBO
Digital Repeater
RX = f
7
TX = f
8
WAC3
WAC4
USB
USB
USB
Network
( MASTER )
( MASTER )

System Components and Topologies 225
3.2.4.1.4 Network Topologies for IP Site Connect
The IP Site Connect topologies described in the previous sections can reside on a range of
backend network configurations and technologies. Logical connections between the wide area
channels can all reside on the same physical network. The actual network topology chosen will
most likely be driven by the repeater’s physical location and the network connectivity available at
that location. The Network Topologies can be broken up into two basic configurations:
• Local Area Network Configuration
• Wide Area Network Configuration
But note that most network topologies will be a combination of both Local and Wide Area network
configurations. Each individual configuration will be described and discussed.
Note that the same network configurations can be used for Digital or Analog Repeaters, Enabled
or Disabled Repeaters, Wide Area or Local Area Repeaters, RDAC-IP, or any other third-party
device that utilizes the IP Site Connect link establishment protocol.
3.2.4.1.4.1 Local Area Network (LAN) Configuration
Customers that have high capacity network connectivity throughout their organization will most
likely have a desire to utilize their existing network for wide area connectivity. IP Site Connect
supports the following technologies:
• Private LANs
• Corporate LANs
• Private Wireless Systems
Exact configurations of Local Area Networks can vary greatly. As long as the devices are on the
same network, or have access to other networks through an internal router or NAT configurations,
the IP Site Connect system will operate correctly. It is also assumed that in these local
configurations that bandwidth is not an issue. Nevertheless, it is important for the system installer
to understand the bandwidth that each IP Site Connect devices require in order to operate
optimally. See “Network Bandwidth Considerations” on page 281
The diagram below shows a simple diagram of IP Site Connect devices located at different sites
connected through a local area network. Note that in this drawing the IP Site Connect devices
could be in one or more Wide Area Systems (i.e. more than one Master), could contain local area
channels or even be an analog repeater, a disabled repeater, or RDAC IP application.
Only the repeaters acting as Masters will require a local static IPv4 address. The other IP Site
Connect devices will utilize this local static IPv4 address to establish their link with the wide area
system.

226 System Components and Topologies
3.2.4.1.4.2 Wide Area Network Configuration
The largest benefit of IP Site Connect is the ability to connect sites over public Internet Service
Provider (ISP) links as well as private high speed connections. ISPs provide a range of
technologies with varying bandwidth. IP Site Connect supports the following technologies (as long
as the requirements listed in the backend Network Considerations section are met):
• Private T1
• DSL (typically ADSL)
•Cable Modem
• Broadband Wireless Access (e.g. Public Canopy provided by WISPs [Wireless Internet
Service Providers])
•ISDN
• Frame Relay
Figure 3-39 IP Site Connect devices connected through Local Area Network
IP Site
Connect
Device
IP Site
Connect
Device
Network
IP Site
Connect
Device
IP Site
Connect
Device
IP Site
Connect
Device
IP Site
Connect
Device
Local Area
Network

System Components and Topologies 227
IP Site Connect does not support dial-up connections (due to small bandwidth) or Satellite Internet
access (due to large delay). When utilizing public internet connections, it is important that the
system installer understand the bandwidth and delay that each IP Site Connect device requires in
order to operate optimally. They must also understand the details (bandwidth and delay) of the
network link at each site and between sites. For example, if connecting sites have long distances
between them, the delay of the entire link needs to be considered. Spanning continents connected
via Satellite may introduce unacceptable delay. But, if the continents are connected via fiber optic
there may not be any issues.
Also keep in mind that because traffic from one repeater is sent to every repeater, the required
bandwidth of the ISP link at one site is a function of the amount of other repeaters in the system.
Adding a repeater will increase the required bandwidth at all sites. See “Network Bandwidth
Considerations” on page 281
A repeater can be (and is suggested to be) behind a router and/or a NAT and/or a firewall.
Although not required, it is highly suggested in order to protect against the undesired solicitations
common over the public internet. Although IP Site Connect will work through most off-the-shelf
devices, the following router/NAT/firewalls are therefore suggested for use.
• HP – MSR 20-20 (supports “hair-pinning”)
• D-Link – EBR-2310
• CISCO – ASA-5505 (supports “hair-pinning”)
As previously described, peer-to-peer communications over the network can be optionally
authenticated and are also encrypted end-to-end if enabled in the radios. If this is not considered
sufficient for a particular customer, IP Site Connect supports the ability to work through a Secure
VPN (Virtual Private Network). Secure VPN is not a function of the IP Site Connect device but
rather of the router. It is important to note that VPN does add the need for additional bandwidth and
may introduce additional delay. This should be taken into consideration in bandwidth planning. The
following Secure VPN router is suggested for use. See “Network Bandwidth Considerations” on
page 281
• Linksys 4 Port Gigabit Security Router with VPN: Model RVS4000.
Only the repeaters acting as Masters require a publicly accessible static IPv4 address from the
Internet Service Provider. The other IP Site Connect devices utilize this publicly accessible static
IPv4 address to establish their link with the wide area system. In addition, the router/NAT/firewall
connected to the Master require some configuration (open port) so that unsolicited messages from
other repeaters can reach the Master repeater.
The diagram below shows a simple diagram of IP Site Connect devices located at different sites
connected through a wide area network.

228 System Components and Topologies
Note that in this drawing the IP Site Connect devices could be in one or more Wide Area Systems
(i.e. more than one Master), could contain local area channels or even be an analog repeater, a
disabled repeater, or RDAC IP application.
3.2.4.1.5 Wide and Local Area Network Configuration
Most network topologies are a combination of both Local and Wide Area network configurations.
For example, there may be a need to link two or more sites with existing local networks together
over a public ISP, or maybe link one or more remote mountain RF site into a corporate network.
When doing this, there are a few extra precautions to consider that are not covered in the previous
sections.
The number of IP Site Connect devices connected together behind a single wide area connection
(i.e. behind one router) can have a large effect on the required bandwidth of the wide area link.
The bandwidth requirements of a wide area link are the summation of the bandwidth requirements
of all IP devices behind the router. In other words, if there are three IP Site Connect devices
utilizing a single ISP link, it must have enough bandwidth to support all three. Recall that the traffic
from one repeater is sent to every repeater; therefore the required bandwidth of the ISP link at one
Figure 3-40 IP Site Connect Devices connected through Wide Area Network
Network
IP Site
Connect
Device
IP Site
Connect
Device
IP Site
Connect
Device
IP Site
Connect
Device
IP Site
Connect
Device
IP Site
Connect
Device
Wide Area
Network
Router
Router
Router
Router

System Components and Topologies 229
site is a function of the amount of other sites in the system. Adding a repeater at one site increases
the required bandwidth at all sites.
Similar to the Wide Area Network configurations, the repeaters acting as the Master will require a
publicly accessible static IPv4 address from the Internet Service Provider. The other IP Site
Connect devices utilize this publicly accessible static IPv4 address to establish their link with the
wide area system, not a local IPv4 address. This is true even for the IP Site Connect devices that
are located on the same Local Area Network as the Master.
Again, similar to the Wide Area Network configurations, the router/NAT/firewall connected to the
Master require some configuration (open port) so that unsolicited messages from other repeaters
can reach the Master repeater.
To support the ability for the IP Site Connect devices to communicate to other devices on its LAN
using the WAN IPv4 address, the routers on those WANs must support a feature referred to as
“hair-pinning”. Hair-pinning is returning a message in the direction it came from as a way for it to
reach its final destination. This is per the router standard RFC 4787.
The diagram below shows a simple diagram of IP Site Connect devices located at different sites
connected through a mix of local and wide area networks. Note that in this drawing the IP Site
Connect devices could be in one or more Wide Area Systems (i.e. more than one Master), could
contain local area channels or even be an analog repeater, a disabled repeater, or RDAC IP
application.
Figure 3-41 IP Site Connect Devices connected through Local Area and Wide Area Network
Local Area
Network
Router
Wide Area
Network
Router
Router
Router
Network
The number of IP Site Connect Devices located
behind a single router will have an effect on the
required bandwidth of the WAN connection.
IP Site
Connect
Device
IP Site
Connect
Device
IP Site
Connect
Device
IP Site
Connect
Device
IP Site
Connect
Device
IP Site
Connect
Device
Local Area
Network
“Router” = Firewall, NAT, or Router

230 System Components and Topologies
3.2.4.1.6 Summary of Features in IP Site Connect Mode
The following features are supported in IP Site Connect mode:
The following chapter discusses some of the considerations to take while designing a
MOTOTRBO system. It focuses more on how the user uses the system, and the configuration
needed to support it. Although a basic system topology may already have been chosen, the next
chapter helps dig deeper into how the end user utilizes the system, and therefore gives additional
ideas on how it should be configured.
Digital MOTOTRBO Radios in IP Site Connect Mode
Voice
Features
Signaling
Features
Emergency
Handling Data Calls Other Features
Group Call PTT ID and
Aliasing
Emergency
Alarm
Text
Messaging
Two Wide Area
Channels (slot
1 and slot 2)
Remote
Diagnosis and
Control
Private
Call
Radio Inhibit Emergency
Alarm and Call
Location
Tracking
Mix of Wide
Area and Local
Area Channels
Roaming
All Call Remote
Monitor
Emergency
Alarm with Voice
to Follow
Telemetry Scan* Wide Area
Coverage
Dual Tone
Multi
Frequency
Radio Check Emergency
Revert Per Site
Third-Party
(ADP)
Applications
Polite to All
System
Access
Time-out Timer
Voice
Interrupt
Call Alert Emergency
Voice Interrupt
GPS Revert
Per Site
Polite to Own
System
Channel
Access
Privacy
Digital
Telephone
Patch
Remote Voice
Dekey
– Data Over
Voice
Interrupt
Impolite
Channel
Access
–
* See “Scan Considerations” on page 72 for more information on the different scan modes supported
by different topologies.

System Components and Topologies 231
3.2.5 Capacity Plus Mode
Prior to R02.30.00, Capacity Plus allows up to six trunked repeaters (12 logical channels) and
three Data Revert repeaters (6 logical channels). From software version R02.30.00 onwards, up to
eight trunked repeaters (16 logical channels) and four Data Revert repeaters (8 logical channels)
are allowed. The Rest Channel IP address must also be configured using a valid subnet IP
address where the system resides, and cannot be left as 0.0.0.0.
In Capacity Plus mode, all the radios share the channels of all the trunked repeater(s). The
probability of all channels being busy at the same instant is low. Hence, radio finds less blocking of
calls compared to when only one channel is available to the radio. Similarly, for the same quality of
service, sharing of channels allows more calls and thus increases channel capacity.
In Capacity Plus, a channel is configured either for trunking or for data revert. A radio has a list of
all Trunked Channels and a list of Data Revert Channels. While configuring channels, observe the
following rules:
• Both channels of a repeater should be used for the same purpose. This implies that if one
channel of a repeater is a Trunked Channel, then the other channel is also a Trunked
Channel. Similarly, if one channel of a repeater is a Data Revert Channel, then the other
channel is also a Data Revert Channel.
• The CPS provides a zone for keeping all the trunked and Data Revert Channels. The zone
is called “Channel Pool”. All the trunked and Data Revert Channels should be kept in the
“Channel Pool”.
3.2.5.1 Topologies of Capacity Plus System
3.2.5.1.1 A System with No Data Application Server and Local RDAC
This configuration is the most basic of the Capacity Plus topologies. It does not support a remote
RDAC or data messages to or from a Server.
One of the repeaters has an additional role of “Master”; a broker for discovering repeaters. The
Master has a static address (i.e. IPv4 address and UDP port number), which is configured in all the
repeaters and RDAC. Static address is an address that does not change with time. If the address
of the Master changes, then all the repeaters and RDAC must be reconfigured with the new
address.

232 System Components and Topologies
A minimal configuration of the above figure can have just one repeater without RDAC. In this case,
the system behaves as a two-channel trunked system.
3.2.5.1.2 A System with No Data Application Server and Remote RDAC
If RDAC is on a different IPv4 network, then the backend network of Capacity Plus should be
connected to the external IP network using a router. In this case, use the static address of the
Master, as seen from the other side of the router, to configure the repeaters and RDAC. Note that
the router may be required to do port-based network address translation for each repeater. Prior to
software version R02.20.12, the router should support “hair-pinning” and have sufficient bandwidth
to handle all the messages between repeaters. Hair-pinning is returning a message in the direction
it came from as a way for it to reach its final destination. This is per the router standard RFC 4787.
Figure 3-42 Capacity Plus Devices with Local RDAC and no Data Application Server
Figure 3-43 Two-channel Capacity Plus System without Data Application Server
SU
SU
SU
Rest
channel
Trunked
channels
Repeater
T2
(Master)
Repeater
T3
Repeater
T1
(trunked)
(trunked)
(trunked)
(trunked)
SU
SU
SU
A busy
channel
Repeater
T4
Host PC
RDAC -
IP
Ethernet
Switch
Backend
Network
Rest
channel
Repeater
T1
(trunked)
A busy
channel
Trunked
channels
SU
SU
SU
SU
SU
SU

System Components and Topologies 233
In software version R02.20.12 or later, Capacity Plus can work with, or without hair-pinning
capabilities in the router. When a non-hair-pinning router is utilized, each repeater must be
configured with a unique static IP address and a unique UDP port. The Rest Channel IP address
must also be configured as a unique static IP address and a unique UDP port. The router must be
configured to “no port address translation/port preservation for UDP” if a non-hair-pinning router is
utilized.
3.2.5.1.3 A System with Data Application Server on Trunked Channels
It is possible to send data messages to a Data Server over the Trunked Channels. This is
recommended for a system that requires sending limited number of data messages to the Server.
This configuration requires one or more Trunked Control Stations. The Server must not have the
MCDD installed.
If there is more than one Trunked Control Station, the configuration should adhere to the following
rules:
1. The maximum number of Trunked Control Stations should not be more than the number of
Trunked Channels.
2. To achieve a success rate of 90%, the number of data messages per minute per Trunked
Control Station, should be less than 10. It is assumed here, that the payload of a data
message is 50 bytes or characters long.
3. The IDs of all Trunked Control Stations should be different.
4. The radios should be grouped into ‘n’ sets, where ‘n’ is the number of Trunked Control
Stations.
Figure 3-44 Capacity Plus Devices with Remote RDAC and no Data Application Server
SU
SU
SU
Rest
channel
Trunked
channels
Repeater
T2
(Master)
Repeater
T3
Repeater
T1
(trunked)
(trunked)
(trunked)
(trunked)
SU
SU
SU
A busy
channel
Repeater
T4
Host PC
RDAC -
IP
Ethernet
Switch
Backend
Network
FW/
Router

234 System Components and Topologies
5. Each set of radios is associated to a Trunked Control Station. This implies that the
configured IP address of the server in a radio is the IP address of its Trunked Control
Station’s peripheral.
6. For each set of radios, it is required to make one or more entries in the IP Routing Table of
the Application Server such that a data packet transmitted to a radio is routed to the port of
the Trunked Control Station associated with the set of the radio.
A minimal configuration of Figure 3-45 is shown in Figure 3-46 below:
Figure 3-45 Capacity Plus Devices with Data over Trunked Channels
Figure 3-46 Two-channel Capacity Plus Devices with Data over Trunked Channels
SU
SU
SU
Rest
channel
Trunked
channels
Repeater
T2
(Intermediarly)
Repeater
T3
Repeater
T1
(trunked)
(trunked)
(trunked)
(trunked)
SU
SU
SU
A busy
channel
Repeater
T4
Ethernet
Switch
Backend
Network
Trunked CS1
Trunked CS2
Application
Server
PN
MCDD
TMS
Location
SU
SU
SU
Rest
channel
Trunked
channels
Repeater
T1
(trunked)
SU
SU
SU
A busy
channel
Trunked CS1
Application
Server
PN
MCDD
TMS
Location

System Components and Topologies 235
3.2.5.1.4 A System with Data Application Server on Revert Channels
If a system requires sending a large number of data messages (e.g. location data) to a Server,
Capacity Plus is able to dedicate up to a maximum of twelve repeaters for the transmission to take
place. This configuration requires one Revert Control Station per Data Revert Channel (i.e. slot)
and at least one Trunked Control Station. The IDs (and therefore the IPv4 address) of all Revert
and Trunked Control Stations are the same. The IPv4 address of the Server (as seen by a radio) is
derived from the SUID of the Control Stations.
The Server sends data packets to the radios via Trunked Control Stations, and not via the Revert
Control Stations. As the data packets are not sent via the revert channels, there is no need for
installation of the MCDD (Multi-Channel Device Driver) software in the Server.
A Capacity Plus system can have more than one Trunked Control Station. Therefore, it is required
to distribute the data packets fairly among the Trunked Control Stations and the distribution should
be transparent to the applications in the Application Server. A simple way to achieve fair
distribution is to group the radios into ‘n’ sets, where ‘n’ is the number of Trunked Control Stations
and associate each set to a Trunked Control Station. For each set of radios, it is required to make
one or more entries in the IP Routing Table of the Application Server so that a data packet
transmitted to a radio is routed to the port of the Trunked Control Station associated with the radio.
Figure 3-47 Capacity Plus Devices with Data over Revert Channels
Trunked CS1
Trunked CS2
(8)
(7)
(6)
(4)
(3)
Application
Server
PN
MCDD
TMS
Location
SU
SU
SU
Rest
channel
Trunked
channels
Repeater
T2
(Master)
Repeater
T3
Repeater
T1
(trunked)
(trunked)
(trunked)
(trunked)
SU
SU
SU
A busy
channel
Repeater
T4
Repeater
D1
(Data Revert)
(Data Revert)
(1) (2)
(5)
Repeater
D5
Ethernet
Switch
Backend
Network
Revert
channels
Revert CS1
Revert CS2
Revert CS3
Revert CS4

236 System Components and Topologies
3.2.5.1.4.1 A System with a Dispatch Station (Console)
A dispatch station can be connected to a Capacity Plus system using one or more Trunked Control
Stations. The interface between the dispatch station and the Trunked Control Stations can either
be 4-wire or XCMP/USB. The dispatch station could either be a single position console, or a
multiple position server-based system.
The number of Trunked Control Stations depends on the number of concurrent paths supported by
the dispatch station. A simple configuration will have one Trunked Control Station dedicated to
each group. The dispatch station maintains the association between the group and the Trunked
Control Station. To make a call to a group, the dispatch station uses the Trunked Control Station
associated within the group. The configuration may have a Trunked Control Station dedicated to a
Private Call. All the radios have this Trunked Control Station listed in their address book as a
dispatcher.
If the configuration has data applications, then the Trunked Control Stations for both data and
dispatch station should be mutually exclusive. This means that a Trunked Control Station should
not be used for both data and voice. The configuration is shown in the following figure.
Figure 3-48 Capacity Plus Devices with a Dispatch Station (Console)
Trunked CS1
Trunked CS2
Trunked CS1
Trunked CS2
(8)
(7)
(6)
(4)
(3)
Console Appl
PN
TMS
Location Appl
Application Server
SU
SU
SU
Rest
channel
Trunked
channels
Repeater
T2
(Master)
Repeater
T3
Repeater
T1
(trunked)
(trunked)
(trunked)
(trunked)
SU
SU
SU
A busy
channel
Repeater
T4
Repeater
D1
(Revert)
(Revert)
(1) (2)
(5)
Repeater
D5
Ethernet
Switch
Backend
Network
Revert
channels
Revert CS1
Revert CS2
Revert CS3
Revert CS4

System Components and Topologies 237
For details on data communication with applications through the repeater network interface
instead of a control station, refer to the MOTOTRBO Network Interface Service (MNIS) and
MOTOTRBO Device Discovery and Mobility Service (DDMS) sections.
3.2.6 Linked Capacity Plus (LCP) Mode
Linked Capacity Plus allows up to 15 sites in a system. Each LCP site can have up to six trunked
repeaters (12 logical channels) and 3 Data Revert repeaters (6 logical channels) per site. From
software version R02.20.12 onwards, LCP allows up to 15 sites in a system with a maximum of
eight trunked repeaters (16 logical channels) and four Data Revert repeaters (8 logical channels)
at a site.
It is not a requirement to have the same number of repeaters at each site. A Linked Capacity Plus
system supports local calls (that is, a local call is received by radios at only one site) and the
number of repeaters at a site is a function of the expected volume of the local calls. Additionally,
due to co-channel interference or failure of repeaters, the number of available repeaters may be
different at different sites.
All repeaters at a site must be on the same LAN, in other words, they must be behind the same
router and plugged into the same network switch. It is strongly recommended that no other device
be present on the LAN. For LCP software versions R02.10.00 and prior, the router at the Master
repeater’s site should be capable of hair-pinning, to ensure that the firewall is open to limited UDP
and IP addresses. In software versions R02.20.00 and later, LCP can work with, or without hair-
pinning capabilities in the router at the Master repeater’s site. When a non-hair-pinning router is
utilized, each LCP repeater at the Master repeater’s site must be configured with a unique static IP
address and a unique UDP port. The Rest Channel/Site IP address must also be configured as a
unique static IP address and a unique UDP port for the site. If a non-hair-pinning router is utilized,
the router must be configured to “no port address translation/port preservation for UDP”.
For an advanced security, a router with VPN capabilities can be selected. However, a VPN router
requires at least 50% more ISP bandwidth than a non-VPN router. Thus, appropriate trade-offs
need to be considered between the ISP bandwidth and the desired level of system security. A
secure router usually contains firewall, network address translation, and encryption capabilities.
The LCP system supports operation over both secure and non-secure modes of the router.
Only repeaters with 32 MB of internal memory can support the LCP configuration. Like an IP Site
Connect conventional system, every LCP system needs one repeater to act as the Master. The
Master repeater has a static IP address, while other repeaters have static IP addresses or obtain
them dynamically from the ISP. All the repeaters in the LCP configuration register with the Master
using the static IP address of the Master. The LCP system may have many repeater applications
like the RDAC and MNIS that are considered as repeaters by the Master repeater. However,
satellite receivers are not treated as repeaters. When the number of repeaters and these
applications in a system exceeds 140, a dedicated Master repeater must be deployed in the
system. This dedicated Master should be added to a site as a Data Revert repeater, but adding it
does not reduce the number of Data Revert repeaters that can be normally deployed at that site.
This dedicated Master repeater should have no RF-related activities such as CWID and OTA
receiving/transmitting.
In LCP, a channel is configured either for trunking or for data revert. But both channels of a
repeater should be used for the same purpose. This implies that if one channel of a repeater is a
Trunked Channel, then the other channel is also a Trunked Channel. Similarly, if one channel of a
repeater is a Data Revert Channel, then the other channel is also a Data Revert Channel. In LCP,

238 System Components and Topologies
a Data Revert Channel can be configured either as a local Data Revert Channel, or as a wide area
Data Revert Channel.
A Data Revert Channel could be either an Enhanced GPS Revert Channel or a normal Data
Revert Channel. Each logical channel of a Data Revert Repeater can be independently configured
either as an Enhanced GPS Revert Channel or as a normal Data Revert Channel. A radio has a
list of all Trunked Channels and a list of Data Revert Channels for each site.
Linked Capacity Plus can be deployed for various system topologies. The following section defines
some of the key topologies.

System Components and Topologies 239
3.2.6.1 Topologies of Linked Capacity Plus System
3.2.6.1.1 A Linked Capacity Plus System with Data over Trunked Channels
(optional)
Figure 3-49 shows a basic LCP system having three sites. Site 1 and 2 has four trunked repeaters
and site 3 has three trunked repeaters. The number of repeaters at each site need not be the
same. In this configuration, all the repeaters are configured for trunked mode of operation - there is
no Data Revert Repeater. One of the repeaters has an additional role of “Master”; a broker for
discovering repeaters. The Master has a static address (IPv4 address and UDP port number),
which is configured in all the repeaters. If the address of the Master changes, then all the
repeaters must be reconfigured with the new address.
It is possible to send data messages to a Data Server over the Trunked Channels. This is
recommended for a system that requires sending limited number of data messages to the server. If
the data has to be sent to and from the server, then one Conventional Control Station per Trunked
Channel and one or more Trunked Control Stations need to be added at a site in the basic
topology. In this configuration, all the repeaters are configured for trunked mode of operation,
where there is no Revert repeater. For this topology, the radio does not require a Revert channel
list. The Trunked Control Stations are configured with no talkgroups and therefore ignore the calls
received over-the-air. A Trunked Control Station follows the Rest Channel and when requested by
a PC server, transmits the message sent by the server.
If there is more than one Trunked Control Station, the configuration should adhere to the following
rules:
Figure 3-49 A Linked Capacity Plus System with Data over Trunked Channels
PC 1 Server
BR 11
Router + Switch
Site 1 Site 3
BR 12
BR 14
Tr CS 1
Tr CS 2
BR 13
BR 21
Router + Switch
BR 22
BR 24
BR 23
BR 31
Intermediary
Router + Switch
BR 32
BR 33
BR 34
Site 2
CS
CS
CS
CS
CS
CS
CS
CS

240 System Components and Topologies
1. The maximum number of Trunked Control Stations should not exceed the number of the
Trunked Channels.
2. To achieve a success rate of 90%, the number of data messages per minute per Trunked
Control Station, should be less than 10. It is assumed here, that the payload of a data
message is 50 bytes or characters long.
3. The IDs of all Trunked Control Stations should be different.
4. The radios should be grouped into ‘n’ sets, where ‘n’ is the number of Trunked Control
Stations.
5. Each set of radios is associated to a Trunked Control Station. This implies that the
configured IP address of the server in a radio is the IP address of its Trunked Control
Station’s peripheral.
6. For each set of radios, it is required to make one or more entries in the IP Routing Table of
the Application Server such that a data packet transmitted to a radio is routed to the port of
the Trunked Control Station associated with the set of the radio.
For group data that needs to be sent to multiple sites, the data talkgroup needs to be a wide-area.
For data to be sent to the server, the data can be sent as an individual data call. Individual data
calls engage only the source and destination sites of the call.
Like Capacity Plus, LCP requires Trunked Control Stations for data from a server to the radio. The
Trunked Control Stations must be upgraded with LCP software. The Trunked Control Stations
sending the server data as an application layer acknowledgement, shall delay the
acknowledgement, by 420-480 ms, for a reliable reception by a radio. If more than one Trunked
Control Stations are connected in the system, then the acknowledgement is sent based on the
routing table in the server PC.
NOTE: The server PC cannot access the repeater interface, only the radio interface.
This topology is recommended when there are less RF frequencies for communication and where
data calls are less frequent compared to voice calls. This topology is also preferable for small data
throughput. The following LCP topology with a dedicated revert repeater provides higher data
throughput.
A minimal variation of this configuration can have only one repeater per site. In this scenario, the
LCP system is similar to an IP Site Connect system with the following differences. The minimal
LCP system provides:
• Faster automatic roaming compared to an IP Site Connect system
• Additional SAT time of approximately 180 ms
• Reduced battery life by 45-60 minutes compared to an IP Site Connect system
• Higher call handling capacity because the system:
• Works as a two-slot trunked system
• Can have local talkgroups
• Uses at most two sites for Private Calls
• Uses statically associating sites for wide-area talkgroups
Another minimal variation of this configuration consists of only one site. In this case, the LCP
system is similar to a Capacity Plus system.

System Components and Topologies 241
3.2.6.1.2 Linked Capacity Plus with Data over Local Revert Channels
For a higher data throughput, the preferred configuration is to have channels dedicated for data
only. Such channels are defined as Data Revert Channels. In a Revert repeater configuration, a
Revert repeater is connected in local mode. Whenever a radio has to send data to the server, it
switches to one of the revert channels in the revert channel list and transmits data on the revert
channel. The conventional control station listening to each revert channel of the Revert repeater
receives the data and sends it to the connected PC. The PC at each site routes the data to the
server PC, hence only one server PC can manage the radios at different sites. A PC at each site
routes the data to the server PC based upon its prior routing configuration.
Similar to Capacity Plus, in LCP, the server uses Trunked Control Stations to send the messages
to a radio. To simplify the system topology, the Trunked Control Station needs to be present at one
site only.
This system configuration can also be used with Enhanced GPS mode of the revert repeater. The
overall revert topology remains the same.
Figure 3-50 A Linked Capacity Plus System with Data over Local Revert Channels
Site 1 Site 2 Site 3
WAN IP Network
LAN IP Network
Tr CS 1
Tr CS 2
CS
CS
CS
CS
CS
CS
CS
CS
CS
CS
CS
CS
PC
PC 2 PC 3
Server
Rest channels
Revert channels
Router + Switch
BR 21
BR 23
BR 24
BR 26
BR 22
BR 25
Router + Switch
BR 31
Master
BR 33
BR 35
BR 32
BR 34
Router + Switch
BR 11
BR 13
BR 14
BR 16
BR 12
BR 15

242 System Components and Topologies
3.2.6.1.3 Linked Capacity Plus with Data over Wide Area Revert Channels
This topology is similar to the previous, except that the revert repeaters are connected in a wide-
area mode. This topology requires fewer control stations compared to the previous topology, since
the revert repeaters are connected in a wide-area mode configuration. This topology also supports
wide area mode of an Enhanced GPS Revert repeater. This topology requires the same number of
revert repeater channels at each site.
The revert data call capacity of this configuration is ‘n’ times less than the configuration in the
previous topology, where ‘n’ is the number of sites. The other configuration details for this topology
are identical to the previous topology.
It is possible to combine topology 2 and 3. In a combined topology, some revert channels could be
wide-area channels, and some local.
For example, radios in the wide-area talkgroup personality can use the wide-area revert channels
while the radios using local communication can use the local area revert channels.
For details on data communication with applications through the repeater network interface
instead of a control station, refer to the MOTOTRBO Network Interface Service (MNIS) and
MOTOTRBO Device Discovery and Mobility Service (DDMS) sections.
Figure 3-51 A Linked Capacity Plus System with Data over Wide Area Revert Channels
Site 1 Site 2 Site 3
LAN IP Network
Tr CS 1
Tr CS 2
CS
CS
CS
CS
PC 1
Server
Rest channels
Revert channels
Router + Switch
BR 21
BR 23
BR 24
BR 26
BR 22
BR 25
Router + Switch
BR 31
Master
BR 33
BR 35
BR 32
BR 34
Router + Switch
BR 11
BR 13
BR 14
BR 16
BR 12
BR 15

System Components and Topologies 243
3.2.6.1.4 Summary of Features in Capacity Plus and Linked Capacity Plus
Modes
The following features are supported in Capacity Plus and Linked Capacity Plus modes:
The following chapter discusses some of the considerations to take while designing a
MOTOTRBO system. It focuses more on how the user uses the system, and the configuration
needed to support it. Although a basic system topology may already have been chosen, the next
chapter helps dig deeper into how the end user utilizes the system, and therefore gives additional
ideas on how it should be configured.
3.2.7 Digital Voting
Digital voting is available in the following system configurations:
• Digital Conventional Single Site
• IP Site Connect (IPSC)
• Capacity Plus
• Linked Capacity Plus (LCP)
When installing a receiver site (that may contain multiple receivers for Capacity Plus or LCP
system) in any of the system configurations, the receiver site must not be in the same LAN that the
voter site is in.
Digital MOTOTRBO Radios in Capacity Plus and Linked Capacity Plus Modes
Voice
Features
Signaling
Features
Emergency
Handling Data Calls Other Features
Group Call PTT ID and
Aliasing
Emergency
Alarm
Text
Messaging
Trunked
Channels
Remote
Diagnosis and
Control
Private
Call
Radio Inhibit Emergency
Alarm and Call
Location
Tracking
Two Channels
(Slot 1 and Slot
2)
Privacy
All Call Remote
Monitor
Emergency
Alarm with Voice
to Follow
Telemetry Shared
Channel
Support
Time-out Timer
Dual Tone
Multi
Frequency
Radio Check Emergency
Revert Group
Third-Party
(ADP)
Applications
Call Initiation
by a Listening
Radio
Option Board
Voice
Interrupt
Call Alert Emergency
Voice Interrupt
Data Revert
Channels
––
Digital
Telephone
Patch
Remote Voice
Dekey
– Data Over
Voice
Interrupt
––

244 System Components and Topologies
In order for the voting functionality to be working properly, the one way network delay between the
repeater and any of its receivers must be less or equal to 40 milliseconds. Additionally, the network
asymmetry between the repeater and any of its receivers must be less or equal to 12 milliseconds.
The network asymmetry is the absolute value of the time difference for an IP packet to travel from
the repeater to the receiver, and from the receiver to the repeater. This applies to all system
configurations. Since the distance between the repeater and receiver is normally less or equal to
90 miles (approximately 145 kilometers), most of the business grade IP networks are able to meet
this 40 milliseconds per 12 milliseconds network requirement.
3.2.7.1 Digital Voting in Digital Conventional Single Site/Local Channels
In a voting configuration for Conventional Single Site system or for local channels, one voting
repeater may be deployed with none, or up to eight (8) satellite receivers. If RDAC, MNIS and
other repeater peer applications are present in the system, a general rule applies – for every 4
RDACs or data applications, the maximum number of satellite receivers are reduced by 1; for
every 2 voice applications, the maximum number of satellite receivers are reduced by 1.
The satellite receivers receive the radio’s transmission, verify and forward it to the voting repeater
over an IP based network. The voting repeater then selects the best copy of the radio’s
transmission and repeats it over the air. This not only extends the repeater’s inbound range, but
also improves the inbound signal quality.
The following diagram shows a Conventional Single Site system with four satellite receivers.
Figure 3-52 Digital Voting Topology for Conventional Single Site or IP Site Connect Local Channel
BR 2
(Rx only)
BR 5
(Rx only)
BR 4
(Rx only)
BR 3
(Rx only)
Outbound Coverage
Inbound Coverage
IP Link
LAN
WAN
BR 1
(Rx, Voting, Tx)

System Components and Topologies 245
3.2.7.2 Digital Voting in IP Site Connect (Wide Area Channels)
In a voting configuration for IPSC, each site can have none or a few satellite receivers. It is not
necessary for the number of satellite receivers to be the same at each site. The following diagram
shows the topology of a two-site IPSC voting system with each site having four satellite receivers.
The maximum number of satellite receivers for a specific repeater at a site depends on the number
of repeater sites and RDAC/MNIS. The following table shows the maximum number of satellite
receivers supported per voting repeater per site in a multi-site system.
Figure 3-53 Digital Voting Topology for a Two-Site IP Site Connect System
Number of Sites Maximum Number of Satellite Receivers Supported
Per Voting Repeater Per Sitea
1 7
2 6
3 5
4 5
5 5
6 4
7 4
8 4
9 3
10 3
11 3
BR 12
(Rx only)
BR 15
(Rx only)
BR 14
(Rx only)
BR 13
(Rx only)
Outbound Coverage
Inbound Coverage
IP Link
LAN
WAN
Site 1 Site 2
BR 11
(Rx, Voting, Tx)
BR 22
(Rx only)
BR 25
(Rx only)
BR 24
(Rx only)
BR 23
(Rx only)
IP Link
BR 21
(Rx, Voting, Tx)

246 System Components and Topologies
3.2.7.3 Digital Voting in Capacity Plus
In a Capacity Plus voting configuration, the maximum number of satellite receivers supported for a
RF channel is eight (8). If RDAC, MNIS and other repeater peer applications are in the system, in
general, for every four (4) RDACs or data applications, the maximum number of satellite receivers
are reduced by one (1). For every two (2) voice applications, the maximum number of satellite
receivers are reduced by one (1).
In order to obtain the same Trunked Channel inbound/outbound coverage from channel to
channel, each Trunked RF Channel requires a satellite receiver at any selected satellite receiver
location. Hence, each Trunked RF Channel requires the same number of satellite receivers
altogether. It is recommended to place a satellite receiver for each Data Revert RF Channel to
achieve the same inbound/outbound coverage as the voice channels. However, this is not a
requirement.
Figure 3-54 shows the voting topology for Capacity Plus with two (2) RF channels, where each
channel has four (4) satellite receivers.
12 3
13 2
14 1
15 0
a. In general, for every four RDACs or data applications included in the system, the maximum
number of satellite receivers is reduced by one. For every voice application included in the system,
voice console, for example, the maximum number is reduced by two.
Figure 3-54 Digital Voting Topology for a Capacity Plus System
Number of Sites Maximum Number of Satellite Receivers Supported
Per Voting Repeater Per Sitea
Outbound Coverage
Inbound Coverage
IP Link
LAN
WAN
BR 11
(Rx,
Voting,
Tx)
BR 22
(Rx only)
BR 21
(Rx only)
BR 42
(Rx only)
BR 41
(Rx only)
BR 52
(Rx only)
BR 51
(Rx only)
BR 32
(Rx only)
BR 31
(Rx only)
BR 12
(Rx,
Voting,
Tx)
RF Channel 1
RF Channel 2

System Components and Topologies 247
3.2.7.4 Digital Voting in Linked Capacity Plus
The voting configuration in LCP is a combination of the IPSC and Capacity Plus voting
configurations. Each site can have none or a few satellite receivers.
For each LCP site, similar to Capacity Plus, in order to obtain the same Trunked Channel inbound/
outbound coverage from channel to channel, each Trunked RF Channel requires a satellite
receiver at any selected satellite receiver location. Hence, each Trunked RF Channel requires the
same number of satellite receivers altogether. It is recommended to place a satellite receiver for
each Data Revert RF Channel to achieve the same inbound/outbound coverage as the voice
channels. However, this is not a requirement. It is not necessary for the number of satellite
receivers to be the same at different LCP sites.
Figure 3-55 shows the topology of a two-site LCP voting system with a RF channel at a site having
four (4) satellite receivers. The maximum number of satellite receivers supported at a site for a RF
channel depends on the number of repeater sites and RDAC/MNIS.
Figure 3-55 Digital Voting Topology for a Two-Site Linked Capacity Plus System
IP Link IP Link
Outbound Coverage
Inbound Coverage
LAN
WAN
Site 1 Site 2
BR 11
(Rx,
Voting,
Tx)
BR 22
(Rx only)
BR 21
(Rx only)
BR 42
(Rx only)
BR 41
(Rx only)
BR 52
(Rx only)
BR 51
(Rx only)
BR 32
(Rx only)
BR 31
(Rx only)
BR 12
(Rx,
Voting,
Tx)
BR 11’
(Rx,
Voting,
Tx)
BR 22’
(Rx only)
BR 21’
(Rx only)
BR 42’
(Rx only)
BR 41’
(Rx only)
BR 52’
(Rx only)
BR 51’
(Rx only)
BR 32’
(Rx only)
BR 31’
(Rx only)
BR 12’
(Rx,
Voting,
Tx)
RF Channel 1
RF Channel 2
RF Channel 1
RF Channel 2

248 System Components and Topologies
Notes

System Design Considerations 249
SECTION 4 SYSTEM DESIGN CONSIDERATIONS
4.1 Purpose
This section describes various system configurations readers need to know before deciding how to
best support the needs and usage of their customers. It explains the usage supported on a single
repeater system, as a guideline for design. It then identifies the customer needs that need to be
considered when optimizing system performance. It continues to cover various other
considerations that may need to be addressed during the design phase.
Please note that all data application modules contained in this system planner are depictions of
typical third party data application modules and have been included simply to illustrate certain
MOTOTRBO application enabling features.
4.2 Analog to Digital Migration Plans
System Migration is the process of moving from one operating platform to another. The following
sections elaborate system migration from an analog two-way radio platform to a digital two-way
radio platform.
4.2.1 Pre-Deployment System Integration
Where applicable, the dealer should perform system assembly, configuration, adjustment, and
brief testing of the MOTOTRBO system. Each component contains documentation necessary for
system installation and optimization. The benefits of staging a system in a controlled environment
include:
• Equipment accountability in preparation for system assembly
• System assembly and programming in a controlled test environment
• Documentation of programming information
• Fabrication of cables and connectors
• Test of complete functionality and initial level-setting for system optimization

250 System Design Considerations
4.2.2 Analog to Digital Preparation and Migration
A Dynamic Mixed Mode repeater does not enable communication between legacy analog and
MOTOTRBO digital radios operating in digital mode. When the repeater receives an analog call, it
retransmits in analog mode. When the repeater receives a digital call, it retransmits in digital mode.
It is the scanning feature in the subscriber that allows the MOTOTRBO radios, programmed with
both analog and digital channels, to listen to analog calls from legacy analog radios. While the
MOTOTRBO radio is listening to an analog call through PL scanning, it talks back in analog mode,
if keyed up within the call hang time.
NOTE: The MOTOTRBO radio needs to be in analog mode to initiate or return an analog call with
legacy analog radios.
This section details migration strategies which involve gradually replacing existing analog radios
with MOTOTRBO radios.
1. To migrate a system with a single non-MOTOTRBO repeater channel, radio users are
encouraged to use MOTOTRBO radios in digital direct mode/dual capacity direct mode.
This gives them an opportunity to familiarize themselves with the MOTOTRBO digital
feature set, while communicating with legacy analog radios through the legacy analog
repeater. If the analog system does not use any PL/DPL encoding, then analog radios will
hear noise caused by digital radio transmissions communicating in direct mode/dual
capacity direct mode.
Over time, as the number of MOTOTRBO radios increases, a cut-over day is pre-
determined. On that day, the legacy analog repeater will be replaced by a MOTOTRBO
digital repeater. Radio users communicate with each other in Talkaround while the new
repeater is being installed. Once the MOTOTRBO repeater is operational, MOTOTRBO
radio users switch to digital repeater mode, while legacy analog radio users communicate
in Talkaround.
2. To migrate a system with two repeater channels, MOTOTRBO radios are programmed
with both the current analog channels as well as future digital channels. A recommended
approach is to place all the analog channels in one ‘zone’, and all digital channels in
another ‘zone’. Analog and digital channels are programmed into the MOTOTRBO radios
to allow users to communicate on both repeaters. Scan Lists are configured to allow users
to monitor both analog and digital voice transmissions.
Both the existing analog repeater and the MOTOTRBO repeater (in digital mode) should
be set-up to operate side-by-side. This configuration requires two frequency pairs: one
pair for the analog repeater and one pair for the MOTOTRBO repeater. Users gradually
migrate over to the MOTOTRBO repeater (i.e. legacy analog radios are swapped for
MOTOTRBO radios). Once every analog radio has been swapped with a MOTOTRBO
radio, the legacy analog repeater can be replaced with another MOTOTRBO digital
repeater. The system is now fully digital with two digital repeater channels.
3. To migrate a system with a single MOTOTRBO repeater channel, load/upgrade the
MOTOTRBO repeater with firmware version R01.06.10 or later. Configure the repeater to
Dynamic Mixed Mode using the CPS. This configuration requires one frequency pair.
Analog and digital channels are programmed into the MOTOTRBO radios to allow users
to communicate through the same repeater. Scan Lists are configured to allow users to
monitor both analog and digital voice transmissions on the same frequency.

System Design Considerations 251
In Dynamic Mixed Mode, MOTOTRBO system does not enable some of the digital only
features like IP Site Connect, Capacity Plus, Transmitter Interrupt and RDAC over IP. The
system allows digital and analog voice transmission at one site.
Once every analog radio has been swapped with a MOTOTRBO radio, the MOTOTRBO
repeater can be reconfigured to fully operate in digital mode, therefore allowing the user to
experience all available digital features.
4.2.3 New/Full System Replacement
The new/full system replacement strategy involves replacing all existing equipment with
MOTOTRBO equipment. Typically, a new/full system replacement involves minimal downtime as
the analog repeater is replaced immediately with the MOTOTRBO digital repeater. Radio users
carry their existing radios as well as MOTOTRBO radios on cut-over day. Initially, users continue to
access the radio system in the same manner as before. Once the analog repeater is removed from
the system, the radio users switch to digital direct mode/dual capacity direct mode communication
using MOTOTRBO radios. After the MOTOTRBO repeater is installed and becomes operational,
radio users switch their MOTOTRBO radios to digital repeater mode.
The new/full system replacement relies on the MOTOTRBO equipment being properly
programmed and tested before being deployed.

252 System Design Considerations
4.3 Frequency Licensing
4.3.1 Acquiring New Frequencies (Region Specific)
The licensing process varies from region to region. Generally, before the license process begins,
detailed information about the proposed radio system must be provided to the frequency
coordinator, such as:
•Frequency/ Frequency Band – Frequency band or specific frequency it operates on.
•Subscriber Radio Count – The number of radios that will operate on the system.
•Output Power/ERP – The output power of the system amplifier, as well as the effective
radiated power (ERP), which is the system's power at the antenna.
•Emission Designators – Includes several pieces of vital information, such as
modulation, signal, type of information and size of the channel. This determines the
channel width your system will occupy. For MOTOTRBO systems, the Emissions
Designators are
•Data only: 7K60FXD
•Voice and Data: 7K60FXE
The first four values are defined as the ‘Necessary Bandwidth’. This can be derived from
the 99% Energy Rule as defined in Title 47CFR2.989. The next two values are the
‘Modulation Type’ and the ‘Signal Type’. The final value is the ‘Type of Information’ being
sent. More information can be found with the region’s frequency coordinating
committee.
•International Coordination – For stations near another country’s border, refer to a
frequency coordinating committee for licensing frequencies adjacent to that country.
•Antenna Information – You must also provide the following information about your
antenna:
•Structure. The most common codes are:
• B – Building with side mounted antenna
• BANT – Building with antenna on top
• MAST – Self-supported structure
• PIPE – Pipe antenna
• POLE – Any type of pole antenna
• TOWER – Free standing guyed structure used for communications purposes
•Height
•Antenna Height – Antenna height from ground to tip, in meters.
•Support Structure Height – If antenna is mounted on top of a building, it is the
distance from ground to the top of the building. Check with the building management
company for this information.
•Coordinates – Latitude and longitude should be listed in degrees, minutes and
seconds.
•Site Elevation – The antenna site ground elevation above sea level. This information
should always be in meters.

System Design Considerations 253
4.3.2 Converting Existing 12.5/25 kHz Licenses
The process for converting 25 kHz to 12.5 kHz varies between regions. It is recommended to
contact the local frequency coordinator’s office to inquire how to re-file existing frequency
allocations. There are also consultants that specialize in frequency coordination and can advise on
the filing process. In the US, the following are general guidelines for frequency licenses:
• For existing 12.5 kHz license(s), the user needs to file an update to the emission
designators indicating 7K60FXE (for voice) and 7K60FXD (for data) for all applicable
frequencies.
• If the user has existing 25 kHz licenses(s), they need to file an update to the emission
designators to include 7K60FXE (for voice) and 7K60FXD (for data) for all applicable
frequencies. Typically, the user will then be allowed to transmit a 12.5 kHz signal
bandwidth at the same center frequency as the original 25 kHz license. Please note that
it is not a straightforward process to convert an existing 25 kHz license into a pair of 12.5
kHz channels. Users are generally NOT allowed to split their 25 kHz channel into two
12.5 kHz sub-channels that would operate off center from the original license and
adjacent to one another.
4.3.3 Repeater Continuous Wave Identification (CWID)
The repeater can be configured to transmit the CWID if required by the region. The CWID is also
known as the Base Station ID. The CWID is an analog transmission of the station in Morse code
that takes place every 15 minutes. This identification, as well as the transmit interval, can be
configured in the repeater using the CPS.
To ensure proper Dynamic Mixed Mode operation, only exclusive CWID transmission is supported
in MOTOTRBO repeater operating in Dynamic Mixed Mode. Mixed CWID is not supported in order
to be compliant with the digital mode of operation. Furthermore, the exclusive CWID transmission
cannot be interrupted by either over-the-air transmissions or PTT transmissions by the repeater's
accessories.

254 System Design Considerations
4.4 Digital Repeater Loading
The designer is able to choose the number of channels required to support his customer’s
expected traffic after understanding how much traffic a single slot (channel) can support. The
amount of traffic on a channel is dependent on numerous variables, which are difficult to estimate
exactly at design time. Since MOTOTRBO comprises of Voice traffic, Text Messaging traffic,
Location Tracking traffic, Registration and Signaling traffic, previous voice traffic only methods to
gauge repeater capacity may not be sufficient. Because this traffic is mostly initiated by the end
user, it is difficult to predict how often it occurs. Standard usage profiles of existing customers have
been created for voice and data services. These profiles act as a baseline for estimating how
much traffic a user creates on a system. If the standard profiles do not match your customer’s
expected usage, further estimations based on the trend lines need to be considered. After the
system is used, and real life usage is identified, further adjustments may be required.
4.4.1 Assumptions and Precautions
Channel loading analysis involves several assumptions:
• Generalized high-level view of data and voice services interaction represents true
interaction.
• An estimated amount of blocking, interference, reliability, and call denials varies with the
traffic profile and could change some of the results used.
• An estimated number of radios using the location tracking feature (100%) and the rate of
those messages for the high-end traffic profile (once every minute for every mobile) is
used.
Given these assumptions, the chart presented can be used to provide customers with a general
rule of thumb for levels of user experience expected based on the number of users. In addition, for
this analysis, the term “number of users” is used to indicate the number of active/participating
users generating traffic, and does not include the number of users who monitor the activity of other
radios on the channel.

System Design Considerations 255
4.4.2 Voice and Data Traffic Profile
The following table summarizes the standard traffic profiles for voice and data. The three traffic
types considered are voice calls (Group Calls and Private Calls), data transmitted for location
tracking and text messaging. For each traffic type, two levels are set. One, is for the case of a
typical low usage or light traffic user, and the other is for a typical high usage or heavy traffic user.
The voice and text messaging profiles are derived using assumed typical behaviors.
These profiles act as a baseline for estimating how much traffic a user creates on a system. If
these standard profiles do not match your customer’s expected usage, further estimations based
on the trend lines need to be considered. Further, this is the profile of how all users on a channel
will act together. It is understandable that not all users will use this profile all the time. These
profiles should be used with Figure 4-1 to estimate the number of users per channel that yield an
acceptable user experience.
Profile
Name Traffic Type Call Description Traffic Per User Per Hour
High Voice
Group Voice Call 10 second call, 2
transmissions per call
3.0 Calls per User per Hour
90%
Individual Voice
Call
20 second call, 4
transmissions per call 10%
Low Voice
Group Voice Call 10 second call, 2
transmissions per call
1.0 Calls per User per Hour
90%
Individual Voice
Call
20 second call, 4
transmissions per call 10%
High GPS Location Updates
660 milliseconds (for
Single Repeater and IP
Site Connect) per
transmission and
540 milliseconds (for
Capacity Plus mode)
per transmission
60 GPS Transmissions per User per Hour
i.e. 1 Minute Update Period (Cadence)
Low GPS Location Updates 660 milliseconds per
transmission
6 GPS Transmissions per User per Hour
i.e. 10 Minute Update Period (Cadence)
High Text
Messaging Text Messaging 100 characters per
message 2.5 Text Messages per User per Hour
Low Text
Messaging Text Messaging 100 characters per
message 0.5 Text Messages per User per Hour

256 System Design Considerations
4.4.3 Estimating Loading (Single Repeater and IP Site Connect)
The following chart indicates the user experience level (the impact on the network) that the
number of active users, using combinations of the defined profiles of “Voice and Data Traffic
Profile” above, will experience.
Each line in the chart has a combination of Voice, GPS, and Text Message at different usage
levels. For example, the blue line identified as “Low Usage (Voice, GPS, Text)” represents a
channel where each user transmits 1 Group Call an hour, 0.5 text messages an hour, and has a
GPS Update Period (Cadence) of 10 minutes. If the defined profiles do not exactly match the
estimated usage, the reader will need to extrapolate between two trend lines.
There are two levels shown in the graph to describe user experience – good to fair. The good level
means that the system is supporting this level well and if the customer is operating in this level the
majority of the time, then the system is adequately provisioned. This means that the fair level may
be reached for short periods of time as long as the system returns to supporting a lower level of
traffic for the majority of the time.
It is advised to avoid operating in the fair level when possible. If the customer experiences issues
with reliability and/or call denial, this could indicate that the system is operating in the fair level for
longer periods of time. If this occurs, the customer may require additional repeaters to support
their traffic load. A system that operates in the fair level for the majority of the time results in longer
wait times and having a significant number of unsuccessful attempts to acquire the channel on the
user’s first attempt. These conditions would result in an unsatisfactory level of performance for the
end users, even though the system itself is capable of operating in this region.
There are trends indicated in the chart that are worth noting. One is the impact in going from a Low
Voice usage traffic environment to a High Voice usage traffic environment. The chart shows that a
customer using the system for voice services only should be capable of supporting approximately
45 users on the channel if the user traffic falls into the Low Voice usage traffic profile (one call per
user per hour). However, if the customer intends to support a higher level of voice traffic, a single
channel should be capable of supporting between 15 and 20 users and still remain in the good
user experience level. It will always be difficult to accurately predict a customer’s usage as being
either high or low. It is expected that most customers will operate somewhere in between these
Figure 4-1 Number of Users per Slot versus User Experience
010 2030 40 50 60 70
# of Users per Slot
High Usage (Voice, GPS, Text)
High Voice, High GPS, Low Text
Low Voice, High GPS, Low Text
High Voice, Low GPS, Low Text
High V oic e Only
Low Usage (Voice, GPS, Text)
Low Voice Only
User Experience
Good
Fair

System Design Considerations 257
two profiles. The designer must use knowledge of the customer’s organization and their expected
usage to predict where on this chart they will operate. Note that the voice-only lines are a good
frame of reference for existing customer with analog voice systems. These trend lines represent
those of a voice-only analog system and a voice-only digital system. Understanding what user
experience level a customer is currently operating at can help with predicting the new user
experience, when adding data services.
Two other trends from the chart are also worth pointing out. The first is that the level of adding data
(low traffic for location tracking and text messaging) does not cause a huge impact to the number
of users supported. For example the lines for High Voice usage traffic (one with voice only and the
other with the addition of low location tracking and text messaging) both show that supporting 15–
20 active users on one channel will keep the system from approaching the stressed level.
Similarly, both curves for the Low Voice traffic show that 30–35 users could be supported well on a
single channel.
Another important note is that these trend lines are associated with a single slot of a MOTOTRBO
repeater. Since MOTOTRBO is a two-slot TDMA system, a customer that is upgrading from a
traditional FDMA one channel conventional system will have the ability to split users into two slots.
For example, if a high usage voice only customer is currently supporting 30–40 users on a single
channel, they are most likely operating in a “fair” or “stressed” environment, and will likely need to
expand their system. If they switch to a MOTOTRBO system, they can divide their users into the
two available channels. This means a single channel now has only 15–20 users, which would
bring the customer back to a good user experience level. Subsequently, adding on low usage data
services on both channels will cause minimal impact to performance.
When GPS CSBK data is enabled, twice the number of radios can be supported with a similar
GPS success rate. However, if the voice and TMS traffic are increased along with the number of
radios, the voice and TMS user experience will drop.
4.4.4 Estimating Loading (For Capacity Plus)
The following charts (see Figure 4-2 and Figure 4-3) indicate the number of Trunked Channels (i.e.
slots) a Capacity Plus system requires for a given user experience, for a given number of active
users, and for different combinations of the Voice and Data Traffic profiles as defined in 4.4.2. It is
assumed here that the number of groups are more than the number of channels.
The charts represent a radio user’s experience in making a call in terms of Grade of Service
(GoS). GoS is directly related to the probability of a call getting blocked i.e. probability of all the
Trunked Channels being busy. For example, a GoS of 2% means that 2% of the calls made by the
radio users will be either denied or will need to wait for a channel to become available.
The “channel” in the chart refers to a logical channel (i.e. a slot). In Capacity Plus, both channels of
a repeater are in either trunked mode or none. Therefore, the charts provide the number of users
only for an even number of channels.
The number of calls handled by a Capacity Plus system may vary considerably based upon the
quantity of users and volume of calls. Most systems are heavily loaded for a few hours in a day. It
is recommended that the system be designed with an adequate amount of channel resources to
handle peak as well as off-peak traffic.
The first chart is for High Voice profile (i.e. 3 Calls per User per Hour) with no GPS data. The same
chart can also be used for other voice-only profiles by adjusting the “number of users” (i.e. the x-

258 System Design Considerations
axis) of the chart. For example, in the case of Low Voice profile (i.e. 1 Call per User per Hour), the
“number of users” should be multiplied by three.
Figure 4-2 Number of Users versus Number of Channels for Voice-Only Profile
Number of
Channels
High Voice Profile
(2% GoS)
High Voice Profile
(5% GoS)
High Voice Profile
(8% GoS)
226 41 54
4 120 158 184
6 246 306 342
8 392 464 512
10 550 637 690
12 708 810 876
14 879 1005 1085
16 1050 1200 1272
0
2
4
6
8
10
12
14
16
18
0 100 200 300 400 500 600 700 800 900 1000 1100 1200 1300
Number of Channels
Number of Users
High Voice Profile (2% GoS)
High Voice Profile (5% GoS)
High Voice Profile (8% GoS)

System Design Considerations 259
Figure 4-3 is for mixed voice and GPS data profile. It has two sets of graphs – one for High Voice
with low GPS data and the other for Low Voice with low GPS data. Both voice and GPS data are
using the Trunked Channels. Take note of the trend indicated in the chart. The number of users do
not increase proportionally with the number of channels. The rate increases as the number of
channels increase. This is due to the fact that the efficiency of trunking increases with the increase
in the number of channels.
Figure 4-3 Number of Users versus Number of Channels for Mixed Profiles
Number of
Channels
High Voice Low GPS Low Voice Low GPS
2% GoS 5% GoS 8% GoS 2% GoS 5% GoS 8% GoS
2 102030304050
4 3040505080100
6 100 140 160 230 300 350
8 210 260 290 470 570 640
10 330 390 420 740 880 960
12 460 530 580 1020 1190 1300
14 600 680 780 1310 1500 1650
16 750 840 1000 1610 1820 2010
0
2
4
6
8
10
12
14
16
18
0 200 400 600 800 1000 1200 1400 1600 1800 2000
Number of Channels
Number of Users
High Voice Low GSP (2% GoS)
High Voice Low GPS (5% GoS)
High Voice Low GPS (8% GoS)
Low Voice Low GPS (2% GoS)
Low Voice Low GPS (5% GoS)
Low Voice Low GPS (8% GoS)

260 System Design Considerations
In the case of high GPS data, it is recommended that a Capacity Plus system have exclusive
channels for data called Data Revert Channels. Figure 4-5 shows graph for high GPS data over
revert channels. A Data Revert repeater offers two Data Revert Channels and a revert channel can
carry up to 20 location updates per minute with a success rate of 95% and 40 location updates per
minute with a success rate of 85%. When GPS CSBK data is enabled, twice the number of radios
can be supported with a similar GPS success rate. However, the trunked channel may not be able
to support more radios.
4.4.5 Estimating Loading (For Linked Capacity Plus)
If the number of Trunked Channels are not the same at all sites, the loading for Linked Capacity
Plus can be estimated by first estimating the loading of a Capacity Plus system having ‘n’ Trunked
Channels, where ‘n’ is the number of Trunked Channels at the smallest site.
Example: For 12 trunked channels (i.e. 6 trunked repeaters), high voice only profile (See “Voice
and Data Traffic Profile” on page 255), and Grade of Service = 2%, a Capacity Plus
system can support approximately 700 radios (See Figure 4-2).
A Linked Capacity Plus system handles the local calls as efficiently as Capacity Plus. Therefore if
all calls are local, then for three sites, a Linked Capacity Plus system can handle 3 * 700 = 2100
radios.
If all the calls are wide area talkgroup calls, then the number of radios supported by a Linked
Capacity Plus system is 700, which is the same as the number of radios supported by a Capacity
Plus system.
To estimate supported loading in both local and wide area talkgroup calls, assume the following:
S = Number of sites (maximum of 3);
W = Average number of sites associated with wide area talkgroups;
L = Number of local calls as a fraction to total number of calls (e.g. if there are 500 local
calls out of total 1500, then L=1/3);
Figure 4-4 Number of Location Updates versus Number of Data Revert Channels
0
2
4
6
8
10
12
14
16
18
20
22
24
40 120 200 280 360 440 520 600 680 760 840 920
95% Success 85% Success
Number of Data Revert Channels
Number of Location Updates Per Minute

System Design Considerations 261
With the above assumptions, the supported loading by a Linked Capacity Plus system is:
R*S (L + (1-L)/W) radios,
where ‘R’ is the number of radios supported by a Capacity Plus system.
Example: For 3 sites (S=3), 12 trunked channels, 2% Grade of Service, one third local calls (L=1/
3), and an average of 2 sites associated with wide area talkgroups (W=2), a Linked
Capacity Plus will be able to support 700*3 (1/3 +(1-1/3)/2) = 1400 radios.
NOTE: 700 is the number of radios supported by a 12-channel Capacity Plus system at 2% Grade
of Service.
If the number of trunked channels is different at all the sites, the loading for Linked Capacity Plus
can be estimated by first estimating the loading of a Linked Capacity Plus system having ‘n’
trunked channels, where ‘n’ is the number of trunked channels at the smallest site. This is
explained in the following example.
Example: An LCP system has four sites – A, B, C, and D. Sites A and B has two trunked repeaters
and sites C and D has three trunked repeaters. Then, for 2% Grade of Service, one third
local calls (L=1/3), and an average of 2 sites associated with wide area talkgroups
(W=2), a Linked Capacity Plus will be able to support 120*4 (1/3 +(1-1/3)/2) = 320
radios. Note that ‘120’ is the “number of users”, which comes from Figure 4-2 for
number of channels = 4 and 2% grade of service. If the additional capacity at site C and
D are designed for local calls, then Site C or Site D can support 240 users (refer to
Figure 4-2 for number of channels = 6), that is, an additional 120 users at Site C and an
additional 120 users at Site D. Thus, the total number of users supported by the system
is 320 + 120 + 120 = 560 radios.
In the case of high GPS data, it is recommended for a Linked Capacity Plus system to have
exclusive channels for data defined as Data Revert Channels. Figure 4-4 shows a graph for high
GPS data over revert channels. A Data Revert repeater offers two Data Revert Channels and a
revert channel can carry more than 20 location updates per minute with a success rate of 95% and
40 location updates per minute with a success rate of 85%.
4.4.6 Loading Optimization (For Single Repeater and IP Site
Connect)
There are further considerations to take when configuring your MOTOTRBO system to ease the
traffic load on a channel. These considerations should always be taken into account, especially if
the designer is forced to operate outside of the “good” user experience range, although operating
in such a manner is not recommended.
4.4.6.1 Distribution of High Usage Users
It is good design practice to identify and distribute high usage users and groups between slots of a
single repeater, or even other repeaters. This keeps the number of users that follow a high usage
traffic profile to a minimum per channel. Groups are generally assigned to operate on a particular
slot of a repeater. Through discussions with the customer, the designer should identify high usage
groups and distribute them over different slots.
Groups and users that are on different slots cannot communicate with each other. They need to
manually change their selector knobs to communicate with the users and other groups on the

262 System Design Considerations
other slot. In most cases, this is not a problem since organizations can usually be broken into at
least two groups of users. But in the case where a customer only has one group of users who all
need voice communication between each other at all times, then evenly distributing the voice and
data load between two channels becomes more complicated.
If there is only one group in a system, its users can all be programmed to operate on a particular
slot. Their Group Calls, Private Calls, text messages, location updates will all be transmitted on the
programmed slot. This is an acceptable configuration, although it leaves the other slot completely
unused. If the number of users and their usage grows, the slot may be unable to support their
traffic. For example, if a customer has 50 users with voice and GPS usage all on one time slot,
their user experience may be poor due to the traffic loading. It is highly recommended that the
users in this case be broken into two unique groups of 25, and distributed between the slots.
In the event, that all users could be broken into two unique groups, but are required to maintain
voice communication with each other, the solution is to split the same group across the two slots,
and enable scan. One half of the group should be assigned to slot 1, and the other half assigned to
the same group, but on slot 2. They should use the same group number. This can be done by
having two channels with the same frequencies but different slots, and with the same group as the
TX Call Member. All radios should include both (and only) these two channels in their selected
Scan List. Scan hang time duration should be set to the Group Call hang time duration in the
repeater, which defaults to two seconds. Talkback scan should always be enabled so that users
can talkback during the scan hang time. When assigning all users to the same group, the use of
scan primarily serves to aggregate the multiple channels into a single logical channel for voice.
Location data will be transmitted out the selected channel when no voice is taking place. Therefore
location data will be evenly distributed across two slots. Note that when a voice call occurs, all
radios will scan and land on a particular slot. The other slot will be empty at this time since all
radios will be monitoring the voice call.
The drawback of this operation, and why it is not generally recommended, is that this configuration
essentially cuts the voice capacity of a repeater in half since only one voice call can take place at
any given time, although this does allow for data transmission to occur at the same time on the
different slots of a repeater. Furthermore, if two radios transmit at the same time on different slots,
some of the radios will scan to one slot, and some will scan to the other slot. It is not possible to
predict the distribution since all radios are scanning. Also note, that while scanning, the probability
of missing a voice header and entering a call “late entry” increases, therefore missed audio may
occur. Because of these drawbacks, it is highly recommended to break users into at least two
unique groups and distribute them across slots, and only use this scanning strategy if completely
necessary.
4.4.6.2 Minimize Location Periodic Update Rate
The high usage location profile defined assumes that every user on the channel has location
capability and uses a 1 minute refresh rate. In actual fact, if every user actually has a 1 minute
refresh rate, this increases the traffic loading tremendously. It is recommended that users be
configured to use a 10 minute update, and to only increase individual radios to a 1 minute update
rate during emergencies or special situations. Although each customer scenario may be different,
knowing a user’s location every 10 minutes is usually considered sufficient. If a user reports an
emergency, his location update rate can be increased by the location dispatcher for a short period
of time. The minimum interval between updates (High Cadence setting) can be set as low as 10
seconds, but with the concerns mentioned above kept in mind.
In order to help visualize the impact of setting the Location Update Period between 1 minute and
10 minutes, the following graph was created using the data presented in Figure 4-1. The following

System Design Considerations 263
assumes a specific desired user experience (approximately mid-way between good and fair). The
graph was plotted using the intersection of the Low GPS (10 minute Cadence) and High GPS (1
minute Cadence) lines for High Voice and Low Voice with the desired user experience design goal.
The chart provides a method to easily set the Location Update Period for a particular number of
users on a channel, while keeping their voice usage in mind. The intersection between the number
of users and the Location Update Period should always be above the line for the applicable voice
usage. For example, if a channel has 10 users, and the users have been determined to be High
Voice users (3 calls per user per hour), then it is recommended that the Location Update Period be
set to 3.5 minutes or higher (longer). Because it is very difficult to determine the true voice usage
profile, the administrator/dealer needs to make a judgment call on whether the usage leans
towards the High Voice Usage trend or the Low Voice Usage trend.
Although the impact is not substantial, it should be noted that utilizing a high cadence location
update rate lowers the overall battery life of the radio since it will be transmitting often.
The value chosen for the location periodic update rate directly affects scan performance. Most
users realize that a radio pauses scanning when transmitting voice, and then resumes scanning
once the voice transmission is over. The more voice a user transmits, the less the radio is
scanning, which means, its probability of missing traffic increases. This is also true when
transmitting data. The more a radio transmits data, the less it is scanning, and therefore the higher
the probability of missing traffic. Additionally, if the channel used to transmit the data is busy, it will
take longer to deliver the message; therefore the radio's scanning will be further interrupted. This
means that the higher the location periodic update rate is for a radio, its scan performance will
degrade. This should be kept in mind when using scan with a high cadence location period update.
Figure 4-5 Number of Users versus Location Update Period
1
2
3
4
5
6
7
8
9
10
Location Update Period (Min)
# of Users per Slot *on average, 1 in 5 transmissions
will be busied
High Voice Usage ( 3 calls per user per hour)
Low Voice Usage ( 1 call per user per hour)
BAD
REGION
GOOD
REGION
0 5 10 15 20 25 30 35 40 45

264 System Design Considerations
It is recommended that radios be configured to use a 10 minute update, and that scanning radios
should NEVER use a value lower than 2 minutes.

System Design Considerations 265
4.4.6.3 Data Application Retry Attempts and Intervals
The interval a data application will retry to send a message and the number of retries it will send if
the target does not respond is configurable in the external data applications like Location and Text
Messaging. The following table shows the default values provided:
It is recommended to not change the default values. If this value is lowered too low, messages
may become unreliable when a user is on the system, but will free up some bandwidth if the user
is not available. Increasing too high until it is past the default will increase the load on a channel
although it may increase the probability of delivering a message.
4.4.6.4 Optimize Data Application Outbound Message Rate
Text Message and Location Applications both have the ability to set the outbound message rate.
The outbound message rate is defined as the interval in-between subsequent messages sent by
the applications to its connected control stations. It is important to note that the Application Server
is connected to up to four channels, and is not aware of which channel is used to route a message.
It is the function of the MCDD to track users, and send messages out the appropriate channel.
Therefore, it is reasonable that the outbound message rate setting be increased to a greater value
than the default, if there is more than one channel on a system. The default value for the text
message server is 14 messages per minute distributed uniformly. The default value for the
Location Server is 20 messages per minute, distributed uniformly.
For example, if a system only has one data capable channel, and therefore only one control
station, the default value of the Outbound Message Rate paces the messages appropriately to not
overload the control station or add excessive load to the channel. If there are more than one
channel (2 to 4 channels), and the users are distributed fairly evenly over these channels, the
Outbound Message Rate could be increased, since only a portion of the messages will be going to
any single channel. It is difficult to predict which channel users will be registered on, and even
harder to predict how many messages will be sent to a particular user on a particular channel.
It is recommended that the outbound pacing rates remain as default, though special
considerations for GPS Revert are discussed in “GPS Revert and Loading” on page 266. If they
are increased, and the target radios are not evenly distributed over multiple channels, one channel
may experience excess loading. The MOTOTRBO radio can buffer only up to 10 messages. If
there is RF congestion on the system, the radio may encounter a situation where its message
transmit buffer becomes full. This is due to the radio queuing up messages, because it cannot find
an available slot to transmit data. The radio will not be able to process new messages from the
application, once its buffer becomes full.
External Data
Application
Number of
Retries
Interval Time Period between
Retries
Text Messaging 2 70 seconds
Location Application 3 30 seconds

266 System Design Considerations
4.4.6.5 GPS Revert and Loading
The GPS Revert feature supports the transmission of voice, control and non-location update data
transmissions on the Selected Channel, while off loading Location updates onto one or more GPS
Revert Channels. A primary goal of the feature is to support location updates without degrading
features on the Selected Channel. The ultimate performance of the system will depend upon at
least two loading factors (1 and 2), while a third loading factor (3) needs to be considered if most
radios are powered on in a relatively short period of time. These factors are listed below.
1. The average number of transmissions on the Selected Channel (Voice, Text Messaging, etc.).
2. The average number of transmissions on a GPS Revert Channel.
3. The peak number of transmissions on the Selected Channel to account for registration
and periodic re-registration messaging.
The chart in Figure 4-6 illustrates the Good to Fair user experience area, similar to that in Figure 4-
1, for voice traffic loading on the selected channel and GPS traffic loading on one or more GPS
Revert Channels. Note that this only accounts for loading the first and second factors and
assumes registration messaging is evenly spread throughout the day.
It can be seen in Figure 4-6 that the High Voice Selected Channel User Experience and the single
GPS Revert Channel User Experience are fairly similar in terms of user experience versus number
of users on a slot. In this example, for the desired User Experience (identified on the above chart
as the red horizontal example line), the Selected Channel supports about 16 radios at a High Voice
profile and the single GPS Revert Channel supports about 18 radios at a high GPS profile. For the
High Voice profile, which is defined in “Voice and Data Traffic Profile” on page 255, 16 users would
equate to a little less than 2 transmissions per minute. For a high GPS profile, which is also
defined in “Voice and Data Traffic Profile” on page 255, 18 users would equate to 18 transmissions
per minute.
It can also be seen in Figure 4-6 that the Low Voice Selected Channel User Experience and the
three GPS Revert Channel User Experience are fairly similar in terms of user experience versus
Figure 4-6 Channel Loading with GPS Revert Channels
Selected Channel and GPS Revert Channel Loading with High GPS
0 102030405060
# of Users per Slot
User Experience
High Voice
1 GPS Revert Channel
Low Voice
3 GPS Revert Channels
Example

System Design Considerations 267
number of users on a slot. In this example, for the desired User Experience, the Selected Channel
supports about 51 radios at a Low Voice profile and the three GPS Revert Channels support about
57 radios at a high GPS profile. For the Low Voice profile, which is defined in “Voice and Data
Traffic Profile” on page 255, 51 users would equate to a little less than 2 transmissions per minute.
For a high GPS profile, which is also defined in “Voice and Data Traffic Profile” on page 255, 57
users would equate to 57 transmissions per minute, distributed over three channels.
In the previous examples, it can be seen that the voice rate and the GPS rate cannot always be
considered as independent when designing a system. Though three GPS Revert Channels are
able to support 57 high GPS profile users, the Selected Channel is unable to support 57 High
Voice profile users. Therefore, when designing a system, both the Selected Channel loading and
the GPS Revert Channel(s) loading must be thoroughly considered.
The table below provides guidance for determining the maximum number of radios supported on
various numbers of GPS Revert Channels with one minute and two minutes update rates. It is
important to note than maximum loading will essentially keep a repeater keyed up at all times.
Update rates of less than one minute are not recommended in order minimize the impact on the
Selected Channel features (voice, control and/or data). Care must also be taken to analyze if the
Selected Channel can accommodate the anticipated voice traffic for a large number of
subscribers.
When GPS CSBK data is enabled, twice the number of radios can be supported with a similar
GPS success rate. However, the home channel may not be able to support more radios.
Though GPS Revert Channels can significantly increase the number of radios providing location
updates, it is important to remember that when powered up, an radio needs to register with both
Presence and Location Applications before it can send location updates. If a large number of
radios happen to be powered up in a relatively short period of time, the Selected Channel may
become overwhelmed with registration traffic and the system’s voice handling capacity will be
impacted. Therefore, if this situation must occur, the following should be kept in mind.
• Keep voice traffic on the Selected Channel to a minimum. This causes the registration
messages to be queued in the radio and the control station.
• As a rule of thumb, expect about three successful registrations per minute. Therefore, a
fleet of 60 radios could require 20 minutes to successfully register. In order to minimize
registration traffic, the radios can be gradually powered on at a rate of three per minute
during the estimated time frame.
Generally, a GPS Revert Channel can support more radios when a lower GPS update rate (i.e.,
larger update period) is being used. On the contrary, the channel supports fewer radios if a higher
update rate (i.e., smaller update period) is being used. The following chart illustrates the
relationship between the location update period and number of radios assigned to a particular
GPS Revert Channel. When the CSBK data feature is enabled, twice the number of radios can be
1 GPS Revert
Channel
2 GPS Revert
Channels
3 GPS Revert
Channels
Radios supported at
1 minute update rate 20 40 60
Radios supported at
2 minute update rate 40 80 120

268 System Design Considerations
supported. The blue line in Figure 4-7 Minimum Location Update Period versus Number of
Subscribers illustrates this case.
Example 1: No more than 20 radios should be assigned to a particular GPS Revert Channel, if an
update period of 60 seconds (i.e., 60 updates per hour) is desired.
Example 2: If 120 radios are assigned to use a GPS Revert Channel, the minimum recommended
update period is 360 seconds (i.e., 10 updates per hour).
Hence, some flexibility is provided as to whether a large number of radios with a slow update
rate, or a small number of radios with a fast update rate is used on a GPS Revert Channel.
Alternatively, depending on whether having a large number of radios assigned to a GPS Revert
Channel or having a fast update rate is more desirable for a particular system, the system can be
provisioned to accommodate either scenario.
A higher GPS update rate can impact the service (voice, control and/or data) presented on the
channel selected by the radio user because the radio spends a longer time transmitting its GPS
location on the GPS Revert Channel. The recommended rate is to not exceed 60 GPS updates
per hour per radio (i.e., 60-second GPS update period).
Figure 4-7 Minimum Location Update Period versus Number of Subscribers
Minimum Update Period (sec)
360
300
Above the Line
is Recommended
240
180
120
60 Below the Line
is NOT Recommended
0
0 1 0 2 0 3 0 4 0 5 0 6 0 7 0 8 0 9 0 1 0 0 1 1 0 1 2 0
Number of Subscribers

System Design Considerations 269
4.4.6.6 Enhanced GPS Revert – Loading & Reliability
This section is applicable to all three configurations of MOTOTRBO – IP Site Connect, Capacity
Plus, and Linked Capacity Plus.
The number of subscribers supported on an Enhanced GPS slot is a function of the window size,
(derived from the size of the location data), and the update rate. Additionally, the success rate of
the location updates is also a function of the call duration on the selected/primary channel and the
repeater loading. The following figures illustrates the relationship between these variables.
The curves in Figure 4-8 illustrate the average location update success rate against the number of
subscribers for a 1-minute update rate per subscriber, a 10-second call for the talkgroup per
minute and 75% repeater loading1. If there are no talkgroup calls, the subscribers would update
100% of the time as long as the number of subscribers are less than or equal to the maximum
number of allocated reserved windows. (The maximum allocated reserved windows is the repeater
loading.)
However, voice calls keeps a subscriber from sending location updates on its reserved slot. Hence
the subscriber makes a request to send in the data on the unreserved windows after the call.
Therefore in Figure 4-8, it is noticeable that larger talkgroups (more subscribers) decreases the
average success rate. This is because there are not enough unreserved windows to support all the
missed reserved data transmissions.
1. Loading here refers to percentage of periodic window reservation.

270 System Design Considerations
Figure 4-8 describes the location update success rate against the number of subscribers when the
CSBK data feature is enabled. The data in the figure is obtained from simulation, that should only
be used for initial system planning. Actual testing is still required to adjust the group call size,
periodic GPS loading and update rate. Keep in mind the following notes:
1. Window size 1 cannot support dedicated requests. The radios will request a one-time
window to send the GPS update missed periodic window. A big group size will cause
many radios to miss the periodic window after a group voice call, while a 90% periodic
loading cannot reserve many free windows. Therefore a big group size cannot be
supported by window size 1 with 90% loading.
2. With other conditions being the same, window size 2 can support a bigger group size than
window size 1. It is more apparent when the periodic GPS loading is higher.
3. With other conditions being the same, window size 1 can support a bigger group size than
window sizes 5 to 10 when the periodic GPS loading is 45 or 60.
Figure 4-8 One Minute Update Rate with Different Window Sizes, Loading and Call Duration
60
62
64
66
68
70
72
74
76
78
80
82
84
86
88
90
92
94
96
98
100
0 100 200 300 400 500 600
Average Success Rate [%]
Radios
win size 1 %45 20s
win size 1 %45 30s
win size 1 %75 10s
win size 1 %75 20s
win size 1 %90 10s
win size 1 %90 20s
win size 2 %45 30s
win size 2 %75 20s
win size 2 %90 20s

System Design Considerations 271
4.4.7 Loading Optimization (For Capacity Plus and Linked Capacity
Plus)
4.4.7.1 Preference for Using a Frequency
The Capacity Plus and Linked Capacity Plus systems are designed to operate efficiently in a
shared channel environment. The term “shared channel environment” is typically used when more
than one system uses the same frequency for communication within the same coverage area. For
system owners having licenses for shared use of frequencies, it is recommended to set a
preference level for the use of a frequency. A repeater whose frequencies have lower interference
from other system(s) should be given higher preference level over the repeater whose frequencies
have higher interference. Repeaters with the same amount of interference should have the same
preference level. For trunking operation, a Capacity Plus/Linked Capacity Plus system always
prefers to use a repeater of a higher preference level over a repeater of lower preference level.
For system owners having a mix of shared frequency channel licenses and exclusive frequency
licenses, the repeaters with exclusive frequency licenses should have a higher preference level
than the repeaters with shared frequency licenses.
4.4.7.2 Improving Channel Capacity by Adjusting Hang Times
MOTOTRBO supports message trunking by keeping a channel reserved for the duration of hang
time after a transmitting radio has unkeyed the microphone. During the hang time, only the
members of the ongoing call can start a transmission. The advantage of the message trunking is
that it provides guaranteed access to the channel for the duration of a call. The disadvantage of
the message trunking is that the channel remains unused during the hang times. To improve
channel utilization, a customer may choose to reduce the call hang time in the repeater.
Experienced radio users respond quickly and therefore require a shorter hang time.
Capacity Plus/Linked Capacity Plus allows a customer to program a near zero call hang time in
repeaters. By programming a zero call hang time, MOTOTRBO acts as if the channel is allocated
for only one transmission and in this case, MOTOTRBO supports Transmission Trunking.
However, there are some trade-offs in reducing call hang time. The channel will no longer be
reserved for a group in the system. Thus, every time a group member of the same call presses
PTT to initiate a call, the call will land on a different frequency channel. In some cases, some of the
Group Call participants may switch to other high-priority Group Calls. While in other cases, the
system may become busy with other calls and no channels are available to initiate the call.
Customers may choose to reduce call hang time from the default value rather than setting it to
zero based upon channel usage. If there are more members in a group, and if members of the
group are replying instantly to the Group Call, then lowering call hang time from the default value
may improve overall call throughput. However, if the group members are not replying instantly to
the communication and the channel still needs to be reserved, then call hang time should be
increased. Call throughput reduces by increasing call hang time and vice versa.
Since all repeaters in the system needs to exhibit the same behavior, it is recommended that the
same call hang time is programmed in all trunked repeaters.

272 System Design Considerations
4.4.7.3 Call Priority
A radio joins its most preferred call in the following conditions:
• The call that the radio was participating in, ends,
• A radio powers on, or returns from a fade when all Trunked Channels are not busy.
The preference list for a radio (in decreasing order) is an Emergency Call of interest, All Call, the
radio’s transmit group, and the radio’s receive group list. The preference of groups in a radio’s
receive group list are displayed in decreasing order.
A radio enforces the call priority only when it enters a call. Upon joining the call, the radio searches
for only All Calls and Emergency Calls whereby the emergency group is in either the transmit
group, or the receive group list.
4.4.7.4 Call Initiation
In Capacity Plus/Linked Capacity Plus modes, while a radio is listening to a Group Call, a radio
user can initiate a non data call (e.g. using the menu). The radio moves to the Rest Channel and
starts the requested call if there is an idle channel. If all channels are busy, the radio informs the
user (by generating a busy signal) that the call cannot be initiated and the radio stays on the traffic
channel.

System Design Considerations 273
4.5 Multiple Digital Repeaters in Standalone Mode
Multiple repeaters may be required to provide sufficient RF coverage. Large geographical regions
and areas with large natural boundaries (i.e. mountains) are two examples. Also, regions with a
large number of subscribers may need additional repeaters to relieve RF congestion.
The digital mode of operation of the MOTOTRBO repeater provides new capabilities to resolve
common problems associated with deploying multiple repeaters in a system. The techniques
described in the sections below can also be used to resolve problems associated with interfering
RF signals from adjacent radio systems.
4.5.1 Overlapping Coverage Area
As with analog radio systems, when digital radio systems are separated by frequency or distance
there are no negative interactions between the systems which need to be addressed. Figure 4-9
shows two systems which operate on a common set of frequencies but are physically separated
so that there are no interactions between the systems.
Similarly, Figure 4-10 shows two systems which overlap in space but operate on a difference set of
frequencies so that there are no negative interactions.
Figure 4-9 Multiple Repeaters
Figure 4-10 Multiple Repeaters with Overlap
F1 up
F1 up
F2 down
F2 down
Site 1
Site 2
F1 up F2 down
F3 up F4 down
Site 1
Site 2

274 System Design Considerations
Issues arise, however, when repeaters operate on common frequencies and have overlapping
regions. Figure 4-11 shows that when a radio transmits in a region of overlap, repeaters from both
systems retransmit the received signal. Analog radio systems often use PL/DPL to resolve these
types of problems. With the MOTOTRBO repeaters operating in digital mode, this issue can be
resolved by assigning a unique color code to each repeater and programming the associated
radios, using CPS, with the matching color code.
4.5.2 Color Codes in a Digital System
Color codes (or “CC” in the images) are defined by the Digital Mobile Radio (DMR) standard and
can be used to separate two or more MOTOTRBO digital radio systems which operate on common
frequencies. Figure 4-12 shows two MOTOTRBO radio systems which operate on common
frequencies but have uniquely defined color codes.
Color codes are assigned as channel attributes on the radios, allowing a single radio to
communicate with multiple sites each having a uniquely defined color code.
Figure 4-11 Multiple Repeaters with Overlap and Common Frequencies
Figure 4-12 Multiple Digital Repeaters with Unique Color Codes
F2 down
F1
up
F2
down
Site 1Site 2
F1
up
(CC=5)
F2
down
CC = 10
CC = 5
Site 1
Site 2
F1
up
(CC=10)
F2
down
CC = 10
CC = 5
Site 1Site 2

System Design Considerations 275
4.5.3 Additional Considerations for Color Codes
The total number of available color codes per frequency is 16. From a radio user’s perspective the
color code is similar in nature to a Group ID. However, it should not be used for this purpose. Just
as Groups are intended to separate users into groups, the color code is intended to uniquely
identify systems or channels which operate on common frequencies.
Multiple repeaters operating on common frequencies with large areas of overlap, as shown in
Figure 4-13, could be configured with unique color codes. This would allow both repeaters to
operate with some degree of independence. However, the radio users should expect to see an
increase in “Channel Busy” indications since transmissions from both repeaters will be detected by
users of both systems. In other words, the RF congestion for this region would be the sum of
transmissions from both repeaters. It should be noted that under all circumstances the users with
the correct corresponding color codes receive only the transmission intended for them.
When two sites with the same frequency but different color codes overlap, it is important to set the
subscriber’s Admit Criteria appropriately. It is recommended that the subscribers are provisioned
with Admit Criteria set to Channel Free to ensure subscriber’s from a Site is polite when another
on the overlapping Site is transmitting, and also polite to any other analog transmission on the
frequency. If configured to Color Code Free, the subscribers are only polite to their own color code,
and will wake up their repeater even if the other repeater is currently transmitting. When there is a
large overlap between adjacent sites, this usually causes major interference and results in both
repeater signals being unusable in the overlapping areas. When configured to Always, the
subscribers are never polite, even to their own color code. Again, this results in both repeaters
being awake and transmitting at the same time which causes interference in areas of overlap.
If this configuration is necessary, it is recommended to minimize the areas of overlap as much as
possible and to use an Admit Criteria of Color Code Free. Remember that these two repeaters will
be sharing bandwidth and should be loaded appropriately.
Figure 4-13 Color Code with Site Congestion
F1
up
(CC=5)
F2
down
CC = 10
CC = 5
F1
up
(CC=10)
X (Channel Busy)
Site 1
Site 2

276 System Design Considerations
4.6 Multiple Digital Repeaters in IP Site Connect Mode
The main problem with the standalone configuration of multiple digital repeaters is that a radio at a
site can participate only in the calls that originate at that site. The IP Site Connect configuration
removes this restriction and allows a radio to participate in a call originating at any site. In IP Site
Connect configuration, repeaters communicate among themselves using a backend wire line
network. A call originating at a repeater is transmitted by all the repeaters in the IP Site Connect
system. Since all repeaters participate in a call, it is necessary that all the repeaters have the same
call related parameters (e.g. Call Hang Times, System Inactivity Time, Time Out Time).
4.6.1 System Capacity
In IP Site Connect configuration, MOTOTRBO supports a maximum of 15 IP Site Connect devices,
where IP Site Connect devices include a maximum of five host PCs of RDAC-IP applications,
disabled repeaters, enabled repeaters in analog mode, and enabled repeaters in digital mode
(both slots in wide area mode, one slot in wide area mode and one in local mode, and both slots in
local mode).
A channel in IP Site Connect configuration supports the same number of radios supported by a
single site configuration. Note that an IP Site Connect configuration increases the coverage area
and not the call capacity of a single site configuration.
4.6.2 Frequencies and Color Code Considerations
The figure below shows an example of two IP Site Connect systems with overlapping coverage
areas. The frequencies and color code of repeaters should follow the following rules:
• The geographically adjacent repeaters of an IP Site Connect system should use
different frequencies. Their color code can be either same or different.
• If the frequencies of the geographically adjacent repeaters of two IP Site Connect
systems are the same, then their color codes should be different. It is not advisable to
keep the same frequencies because in areas of overlap, there will be destructive
interference. Note that an IP Site Connect configuration does not support simulcast.
• If the frequencies of non-adjacent repeaters of an IP Site Connect system are the same,
then their color codes should be different. It is not advisable to keep the same
frequencies and color code because a roaming radio is not able to distinguish between
them, and may use the wrong GPS Revert Channels or emergency system.
• A system may be sharing the channels with other systems over multiple sites. It is
possible that two systems (named here as Sys1 and Sys2) may be using the same
(frequencies, color code) pair at two different sites (say, Site1 and Site2). During
automatic site search (Passive Site Search), a Sys1’s radio at Site2 will find Sys2’s
repeater and will stay on that channel. This is not a desirable situation. A way to avoid
this situation is to ensure that all the (frequencies, color code) pairs of all the overlapping
systems are unique.

System Design Considerations 277
4.6.3 Considerations for the Backend Network
The backend network can be a dedicated network or an internet provided by an Internet Service
Provider (ISP). ISPs provide a range of technologies such as dial-up, DSL (typically ADSL), Cable
modem, Broadband wireless access, Canopy, ISDN, Frame Relay, Satellite Internet access, etc.
In some cases dedicated links or networks can be effectively used or deployed, removing the
monthly fees associated with public networks. The backend network cannot be based on dial-up
connection (due to small bandwidth) or Satellite Internet access (due to large delay).
A repeater has three network interfaces: Ethernet, USB, and over-the-air. A repeater uses its
Ethernet port to communicate among them using IPv4/UDP. Since UDP does not support
confirmation, an IP Site Connect system provides its own acknowledgement and retries
mechanism for critical activities. Note that the Ethernet port is not a default IP gateway of a
repeater, i.e. an IP datagram arrived from USB or over-the-air is not automatically routed to the
Ethernet port.
It is not necessary to get a static IPv4 addresses for IP Site Connect devices (except for the
Master). The IPv4 address of an IP Site Connect device can be dynamic. In this case, the IPv4
address is allocated by a DHCP server. The dynamic nature of the IPv4 address implies that the
address may change every time it powers-on or even periodically (every few hours) while the IP
Site Connect device is on. The dynamic address of a repeater is selected by selecting the DHCP
option in the repeater CPS. It is recommended that the lease time of the IPv4 address from the
DHCP should be kept as long as possible. Note that a change in the IPv4 address of an IP Site
Connect device causes short disruption of service for the device. For static IPv4 address, the
DHCP option should not be selected and the CPS user should provide the static IPv4 address,
and the gateway’s IPv4 address and netmask.
An IP Site Connect configuration uses a procedure called “Link Management” to keep an IP Site
Connect device aware of the presence, the current IPv4 addresses, and UDP ports of other IP Site
Connect devices. The Link Management requires only one of the repeaters (called an Master) to
act as a broker of IPv4/UDP addresses. The Master gets a static IPv4 address from its ISP and the
Master’s IPv4/UDP address is configured into all the IP Site Connect devices.
Figure 4-14 Example of Two IP Site Connect Systems with Overlapping Coverage Areas
F1 up F2 down F3 up F4 down F1 up F2 down
F1 up
F2 down
F7 up F3 up
F8 down
F4 down
Site 1 Site 2 Site 3
CC = 5 CC = 4 CC = 5
IP Site Connect
System 2

278 System Design Considerations
The Master’s IPv4/UDP address refers to its address as seen from the backend network. Note that
a firewall/NAT may translate the address in customer network into another address in the backend
network.
An IP Site Connect device registers its IPv4/UDP address during power-on and upon a change in
its IPv4/UDP address with the Master. The Master notifies to all the IP Site Connect devices
whenever the IPv4 address of an IP Site Connect device changes. An IP Site Connect device
maintains a table of the latest IPv4 addresses of other IP Site Connect devices and it uses the
table to send an IPv4/UDP message to another IP Site Connect device.
The IP Site Connect devices may be behind firewalls. For successful communication between two
IP Site Connect devices (say R1 and R2), the firewall of R1 must be open for messages from R2
and vice versa. Since the IPv4/UDP address of an IP Site Connect device is dynamic, it is not
possible to manually configure the firewalls. The Link Management procedure overcomes this
problem by periodically, for example, setting the Keep FW Open Time to every 6 seconds, sending
a dummy message from R1 to R2 and vice versa. On a receipt of an outbound message (say, from
R1 to R2), the R1’s firewall keeps itself open for a short duration of approximately 20 seconds for
an inbound message from R2. An IP Site Connect device (say, R1) sends the dummy message to
another IP Site Connect device (say, R2) only if R1 has not sent any message to R2 in last Keep
FW Open Time. The value of Keep FW Open Time is customer-programmable and should be kept
less than the duration for which the firewall remains open for inbound messages. Exchange of
dummy messages between two IP Site Connect devices also acts as a “Keep Alive” messages.
They are required, even if there is no firewall or the firewall is configured to keep itself open for any
message transmitted to the IP Site Connect device.
4.6.3.1 Automatic Reconfiguration
An IP Site Connect system automatically discovers the presence of a new IP Site Connect device.
The new IP Site Connect device is configured with the IPv4/UDP address of the Master. On
power-on, the new IP Site Connect device informs its IPv4/UDP address to the Master and the
Master informs all the other IP Site Connect devices about the presence of a new IP Site Connect
device. This allows adding an IP Site Connect device to a live IP Site Connect system. This
simplifies the installation/addition of an IP Site Connect device as there is no need to take the
system down and configure other IP Site Connect devices with the IPv4/UDP address of the new
IP Site Connect device.
The periodic link management messages between an IP Site Connect device and the Master also
act as “keep alive” messages. In absence of messages from an IP Site Connect device for one
minute, the Master concludes that either the IP Site Connect device has failed or the network in-
between and the Master informs all the other IP Site Connect devices about the absence of the IP
Site Connect device. An IP Site Connect device also maintains periodic link management
messages with every other IP Site Connect device. In absence of messages from another IP Site
Connect device for one minute, the IP Site Connect device concludes that either the other IP Site
Connect device has failed or the failure is within the network in between. Thus, the link
management messages allow an IP Site Connect system to reconfigure itself on failure of one or
more IP Site Connect devices and the system continues to provide services with the available IP
Site Connect devices. In case of network failure, it is possible that an IP Site Connect system
becomes multiple IP Site Connect systems, where each system has a subset of original set of IP
Site Connect devices. All the new systems continue to provide the services that are possible with
their subset of IP Site Connect devices. Note that there will be only one system that has the
Master. When the backend network recovers, the multiple systems automatically become one
system. When an IP Site Connect system has only one repeater, then both the slots of the
repeater repeat only locally (i.e. over-the-air) as per the MOTOTRBO Single Site specifications.

System Design Considerations 279
A repeater operates in multiple modes such as disabled, locked, knocked down, enabled and
analog, enabled and digital with voice/data or control services, and single or multiple site operation
for each slot. The repeater informs the Master whenever its mode of operation changes and the
Master informs to all the other IP Site Connect devices. This allows the IP Site Connect system to
adapt its operation when the mode changes. Note that only an enabled and digital repeaters (with
a channel enabled for multiple site operation) participate in voice/data/control communication
across multiple sites.
A disadvantage of link Management is that the Master becomes a single point of failure. But the
consequence of failure of the Master is limited. The IP Site Connect system continues to function
except that it is not possible to add an IP Site Connect device into the system. If an IP Site
Connect device powers on, while the Master is in failed state, then it will not be able to join the IP
Site Connect system. On failure of the Master, it is possible to switch a redundant IP Site Connect
device to act as an Master. The static IPv4 address and the UDP port number of the redundant IP
Site Connect device should be same as that of the failed Master; otherwise all the IP Site Connect
devices will require to be reconfigured with the IPv4 address and the UDP port number of the new
Master.
4.6.3.2 Characteristics of Backend Network
To create a proper backend network design, it is important to know its characteristics. This section
explains four issues dealt within the backend network.
4.6.3.2.1 Delay/Latency
Backend network delay or latency is characterized as the amount of time it takes for voice to leave
the source repeater and reach the destination repeater. Three types of delay are inherent in the
backend networks:
• propagation delay
• serialization delay
• handling delay
Propagation delay is caused by the distance a signal must travel via light in fiber or as electrical
impulses in copper-based networks. A fiber network stretching halfway around the world (13, 000
miles) induces a one-way delay of about 70 milliseconds.
Serialization delay is the amount of time it takes the source repeater to actually place a packet
byte by byte onto the backend network interface. Generally, the effect of serialization delay on total
delay is relatively minimal but since IP Site Connect system sends a voice packet one-by-one to all
the repeaters, the serialization delay for the last destination repeater is (# of repeaters - 1) times
the serialization delay for the first destination repeater.
Handling delay defines many different types of delay caused by the devices (e.g. secure routers)
that forward the packet through the backend network. A significant component of the handling
delay is the queuing delay, which occurs when more packets are sent out to a network device than
the device can handle at a given interval.
The CPS allows setting the Total Delay (i.e. sum of propagation delay, serialization delay, and
handling delay) to be High (90 ms) or Normal (60 ms) in both the repeaters and the radios. Note
that radios also support higher value (500 ms) of total delay, which should not be used in case of
IP Site Connect system. The default is Normal. This is used to derive values for other parameters

280 System Design Considerations
such as Arbitration Interval and Call Hang Times in repeaters and Ack Wait times in radios. For
proper functioning of an IP Site Connect system, all the repeaters and radios should have the
same delay setting.
It is recommended that propagation and handling delays between repeaters should be measured
(e.g. by “pinging”) between all pairs of repeaters.
The total delay is equal to the maximum of the measured values + (# of repeaters - 1) * (1/2 +
1000/BW in Kbps) ms, where the BW is the available bandwidth of the backend network.
If the total delay is less than 60 ms then the setting should be Normal. If the total delay is more
than 60 ms but less than 90 ms then the setting should be High. The IP Site Connect system will
not work satisfactorily, with occasional failure of arbitration, hang time and data link layer
acknowledgements, for a backend network having total delay of more than 90ms. The
disadvantage of the setting at 90ms is that there is an increase to audio throughput delay.
4.6.3.2.2 Jitter
Jitter is the variation of packet inter-arrival time. The source repeater is expected to transmit voice
packets at a regular interval (i.e. every 60 ms for one channel). These voice packets can be
delayed throughout the backend network and may not arrive at that same regular interval at the
destination repeater. The difference between when the packet is expected and when it is actually
received is called Jitter. To overcome the effect of jitter, the IP Site Connect system employ a Jitter
Buffer of fixed 60 milliseconds. If a packet does not arrive at a destination repeater within the 60
ms after the expected time then the repeater assumes the packet is lost, replays a special erasure
packet, and discards the late arriving packet. Because a packet loss affects only 60 ms of speech,
the average listener does not notice the difference in voice quality. Thus, a jitter of more than 60
ms degrades the audio quality.
4.6.3.2.3 Packet Loss
Packet loss in IP-based networks is both common and expected. To transport voice bursts in
timely manner, IP Site Connect system cannot use reliable transport mechanisms (i.e. confirmed
packets) and therefore while designing and selecting the backend network it is necessary to keep
packet loss to a minimum. The IP Site Connect system responds to periodic packet loss by
replaying either a special packet (in the case of voice) or the last received packet (in the case of
data). In the case of voice, the ongoing call ends if six consecutive packets do not arrive within 60
ms of their expected arrival time. In the case of data, the repeater waits for the expected number of
packets (as per the data header) before ending the call.

System Design Considerations 281
4.6.3.2.4 Network Bandwidth Considerations
Bandwidth is the amount of data transferred to and from a network device, often referred to as the
bit rate. Bandwidth is measured in bits per second or kilo-bits per second (kbps). When designing
an IP Site Connect system, it is important to understand the needs of each IP Site Connect device
so that the appropriately rated network connection for each site can be chosen.
If a customer has high speed network connections between sites, these calculations may not be
as important, but if they are working on lower speed public Internet Service Providers (ISPs) it is
good practice to understand these values and plan accordingly. If the minimum amount of
bandwidth is not available, the end user may experience audio holes or even dropped calls. Radio
to Radio Data messaging or RDAC commands may not be successful on the first attempt, or may
be dropped all together. In general, the quality of service may suffer if substantial bandwidth is not
available.
Note that for most Internet Service Providers, the uplink bandwidth is the limiting factor. The
downlink bandwidth is usually multiple factors above the uplink bandwidth. Therefore, if the uplink
requirements are met, the downlink requirements are almost always acceptable. Some ISPs may
state they provide a particular bandwidth, but it is important to verify the promised bandwidth is
available once the system is installed and throughout operation. A sudden decrease in available
bandwidth may cause the previously described symptoms.
It is also important to note that if the wide area network connection is utilized by other services (file
transfer, multimedia, web browsing, etc.), then the IP Site Connect devices may not have the
appropriate bandwidth when required and quality of service may suffer. It is suggested to remove
or limit these types of activities. In addition, overusage of the RDAC application itself may cause
increased strain on the network during times of High Voice activity. It is recommended that RDAC
commands be kept to a minimum unless appropriate bandwidth has been allocated.
4.6.3.2.4.1 Required Bandwidth Calculations
The amount of bandwidth an IP Site Connect device requires is dependent on a of variety factors.
The most important factor to understand is that the bandwidth required for one particular device is
dependent on how many other devices or peers it has in the IP Site Connect system. Equally
important is the type of devices. Recall that an IP Site Connect system can contain repeaters that
have two channels operating in wide area, one channel operating in wide area, or no channels
operating in wide area, such as local channels only. Channels, or slots, operating in local area
mode do not send their voice traffic over the network. Recall that one repeater within the IP Site
Connect system acts as the Master. This repeater requires some additional bandwidth. The IP Site
Connect system may also contain analog repeaters, disabled repeaters, and RDAC applications.
These devices do not send voice over the network, but they do require the bandwidth to support
the standard link management and control signaling.
For a quick reference, the graphs below show the required bandwidth for two simple IP Site
Connect system configurations. The first shows the required bandwidth for various size systems
where every repeater in the system utilizes both channels, or slots, as wide area. The second
shows the required bandwidth for various size systems where every repeater in the system utilizes
one channel, or slot, as wide area, and the other channel, or slot, as local area. In each system,
one RDAC is present, repeater authentication is enabled, and Secure VPN is not being utilized in
the routers.

282 System Design Considerations
Note that although the two examples above may represent typical IP Site Connect configurations,
and may provide a quick snapshot of the bandwidth requirements for a particular size system,
more complicated configurations will require additional calculations.
The following equation should be used to calculate the bandwidth for each IP Site Connect device
in the IP Site Connect system, and then added together at sites where multiple devices reside
behind one wide area connection.
BWVC = 15 kbps = Bandwidth required to support Wide Area Voice or Data (1 slot)
BWLM = 6 kbps = Bandwidth required to support Link Management
BWIR = 3 kbps = Bandwidth required to support Master Messaging
BWRD = 55 kbps = Bandwidth required to support RDAC commands
* Peer does not include self.
To help demonstrate the use of the above equation on a more complicated IP Site Connect
system, take the following example system shown in the diagram below. This system has six total
Figure 4-15 Required Bandwidth for Two Simple IP Site Connect System Configurations
Number of Wide Area Channel Peers* for Slot 1 xBWVC kbps = kbps
Number of Wide Area Channel Peers* for Slot 2 xBWVC kbps = kbps
Total Number of IP Site Connect Peers* xBWLM kbps = kbps
If Master, Total Number of IP Site Connect Peers* xBWIR kbps = kbps
RDAC Traffic BWRD kbps
+
Required Uplink/Downlink Bandwidth kbps
600
500
400
300
200
100
0
2 4 6 8 10 1412
Bandwidth required vs Number of Repeaters
( 2 Wide Area Channels, with RDAC )
Uplink / Downlink Bandwith ( Kbps )
Number of Repeaters
Master
Non-Master
600
500
400
300
200
100
0
2 4 6 8 10 1412
Bandwidth required vs Number of Repeaters
( 1 Wide Area Channel, with RDAC )
Uplink / Downlink Bandwith ( Kbps )
Number of Repeaters
Master
Non-Master

System Design Considerations 283
IP Site Connect devices at three sites; five repeaters and one RDAC. Three of the repeaters have
both channels configured as wide area, one has a wide area channel and a local channel, and the
last repeater has two local channels. The routers are not utilizing Secure VPN.
Let us start with Repeater 1. Repeater 1 is an Master and has two wide area channels. The first
wide area channel has three peers and the second wide area channel has two peers. Note that
since Repeater 4 and Repeater 5 have local area channels, these are not considered wide area
channel peers. It is also important to remember that a peer does not include the device currently
being calculated.
Each calculation provides enough bandwidth to support an RDAC command during times of high
activity. This assumes that only one RDAC command occurs at a time and is not utilized often. If it
is expected that multiple RDAC applications will be performing commands on repeaters often and
simultaneously, one might wish to increase the bandwidth to support these types of activities.
The detailed bandwidth calculation for Repeater 1 is as follows:
Figure 4-16 Example System for Calculating Bandwidth Requirements without Secure VPN
Router
Router
Router
Network
WAC 2
Local Area
Network
Router = Firewall, NAT, or Router
WAC = Wide Area Channel
LC = Local Channel
RDAC = Remote, Diagnostics , and Control.
Router
Local Area
Network
Wide Area
Network
WAC 1
WAC 2
WAC 1
WAC 2
WAC 1
LC 2
LC 1
RDAC
LC 3
WAC 1
Master
Repeater 1
Repeater 2
Repeater 3
Repeater 4
Repeater 5
Com puter
175 kbps
85 kbps
160 kbps
260 kbps
130 kbps
160 kbps
85 kbps
245 kbps
160 kbps
130 kbps

284 System Design Considerations
* Peer does not include self.
Using the same method for all IP Site Connect devices in the example system yields the following:
* Peer does not include self.
IP Site Connect devices behind a single router need to be added together to acquire the wide area
network bandwidth requirements. See the final bandwidth requirements in the figure above.
Note that an analog repeater or disabled repeater connected to the IP Site Connect system would
require the same amount of traffic as a local only repeater (Repeater 4). But keep in mind that if
the disabled repeater will eventually be enabled without disabling a different repeater, the
bandwidth of the enabled repeater should be accounted for in the bandwidth plan.
Number of Wide Area Channel Peers* for Slot 1 3 x 15 kbps = 45 kbps
Number of Wide Area Channel Peers* for Slot 2 2 x 15 kbps = 30 kbps
Total Number of IP Site Connect Peers* 5 x 6 kbps = 30 kbps
If Master, Total Number of IP Site Connect Peers* 5 x 3 kbps = 15 kbps
RDAC Traffic 55 kbps
+ – –
Required Uplink/Downlink Bandwidth 175 kbps
Repeater 1
Repeater 2
Repeater 3
Repeater 4
Repeater 5
RDAC
Number of Wide Area Channel Peers* for Slot 1 333030
Number of Wide Area Channel Peers* for Slot 2 222000
Total Number of IP Site Connect Peers* 555555
If Master, Total Number of IP Site Connect Peers* 500000
Required Uplink/Downlink Bandwidth (kbps) 175 160 160 85 130 85

System Design Considerations 285
4.6.3.2.4.2 Required Bandwidth Calculations While Utilizing a Secure
Virtual Private Network
As was discussed in previous chapters, peer-to-peer communications over the network are
optionally authenticated and are also encrypted end-to-end if enabled in the radios. See “Voice
and Data Privacy” on page 95 If this is not considered sufficient for a particular customer, IP Site
Connect supports the ability to work through a Secure Virtual Private Network (VPN). Secure VPN
is not a function of the IP Site Connect device but rather of the router. It is important to note that
Secure VPN does add the need for additional bandwidth and may introduce additional delay.
For a quick reference, the graphs below show the required bandwidth for the two previously
discussed simple IP Site Connect system configurations, but in this case utilizing routers with
Secure VPN enabled and repeater Authentication Disabled. When utilizing Secure VPN routers,
repeater authentication is not necessary since the Secure VPN utilizes its own authentication. As
can be seen, the bandwidth requirements per device increase substantially. This should be taken
into account when planning for bandwidth.
The following parameters should be used in the previous equation to calculate the bandwidth
requirements of each device in the system when secure VPN in the routers is enabled and
repeater authentication is disabled.
BWVC = 23 kbps = Bandwidth required to support Wide Area Voice or Data with Secure VPN
BWLM = 5 kbps = Bandwidth required to support Link Management without authentication
BWIR = 4 kbps = Bandwidth required to support Master Messaging
BWRD = 64 kbps = Bandwidth required to support RDAC commands
NOTE: The preceding data was compiled using the Linksys EtherFast Cable/DSL VPN Router
with four-port switch. Model: BEFVP41. Other routers using different algorithms may yield
different results.
600
500
400
300
200
100
0
2 4 6 8 10 1412
Bandwidth Required vs Number of Repeaters
( 2 Wide Area Channels, with RDAC, Secure VPN )
Uplink / Downlink Bandwith ( Kbps )
Number of Repeaters
700
800
Master
Non-Master
600
500
400
300
200
100
0
2 4 6 8 10 1412
Bandwidth Required vs Number of Repeaters
( 1 Wide Area Channel, with RDAC, Secure VPN )
Uplink / Downlink Bandwith ( Kbps )
Number of Repeaters
700
800
Master
Non-Master

286 System Design Considerations
4.6.4 Flow of Voice/Data/Control Messages
The flow of voice/data/control messages from a radio to its repeater for an IP Site Connect
configuration is the same as that of single-site configuration of MOTOTRBO system. The major
changes in the flow of messages (between single site operations and multiple site operations) are
in the processing of a message in the repeaters and the additional delays introduced due to
reasons such as serialization, propagation, arbitration, and the nonalignment of slots between
repeaters. This section describes the changes.
On receipt of a start up of a voice/data/control call from a radio over a slot, a repeater sends it over
the backend network to all the repeaters that are enabled, operating in digital mode, and the
corresponding slot is configured for multiple site operation. This implies that at any time at most
two calls are active in an IP Site Connect system if both slots are configured for multiple site
operation.
In an IP Site Connect configuration, calls can start concurrently at more than one repeater and due
to different messaging delay between repeaters, it is possible that different repeaters select
different calls for repeating over-the-air. To overcome this problem, on receipt of a start up of a
voice/data/control call either over-the-air (from a radio) or over the backend network (from other
repeaters), a repeater starts an arbitration window for a duration of twice the Inter-Repeater
Messaging Delay. At the end of the arbitration window, the repeater selects one of the calls
received during this window using a procedure that ensures that all the repeaters select the same
call. After selection, a repeater starts repeating the bursts of the selected call. A disadvantage of
the arbitration procedure is that it increases the System Access Time.
The voice/data/control messages are sent burst by burst between repeaters. Like a single-site
system, a repeater does no data link layer processing (e.g. acknowledgement, decryption). If
required, the voice and data messages are encrypted / decrypted by the source and destination
radios. A repeater sends the voice or data packet to other repeaters as it receives over-the-air.
Also in case of data message, the destination radio sends the Ack/Nack and if required the
Selective ARQ takes place between the source and destination radios and not between a radio
and its repeater.
A call is a session of one or more transmissions from participating radios. To ensure continuity
between transmissions, the single site configuration of MOTOTRBO has Hang Time, during which
the channel is reserved for participant(s) of the ongoing call. The IP Site Connect configuration
extends the concept of session to include Remote Monitor call, Individual and group data call, and
CSBK Call (e.g. Call Alert, Radio Check, Inhibit/Uninhibit). The Hang Time ensures that a call
continues with minimum interruptions.
The flow of data messages from a radio to an application (e.g. Location or Text Messages) in an IP
Site Connect system is similar to a single-site configuration of MOTOTRBO. A data packet flows
burst-by-burst to a Control Station connected to the Application Server. The Control Station
assembles the bursts into a PDU. If the PDU is confirmed then the Control Station handles the
data link layer acknowledgement. If the PDU is encrypted then the Control Station decrypts the
PDU. The Control Station strips the data link layer headers and forwards the resulting datagram to
the Application Server.

System Design Considerations 287
All the data applications of the single site configuration of MOTOTRBO are compatible with IP Site
Connect configuration. An IP Site Connect configuration supports the revert channels, where a
revert channel can be a channel of another IP Site Connect system. The GPS data on a GPS
Revert Channel are sent unconfirmed in IP Site Connect mode. This increases the throughput of
the GPS data as the data link layer acknowledgement over the backend network is slower due to
delays associated with the backend network.
4.6.5 Security Considerations
The single site configuration of MOTOTRBO offers three types of privacy mechanisms over-the-air
– Basic Privacy, Enhanced Privacy, and AES. See “Voice and Data Privacy” on page 95. The IP
Site Connect configuration not only supports the three mechanisms, but also extends them over
the backend network. A repeater does not decrypt the encrypted packets. It simply passes the
packets as received over-the-air to other repeaters. Since the two mechanisms are not
compatible, all the radios and repeaters of an IP Site Connect system should support the same
privacy mechanism. This should be ensured during configuration. Note that the privacy
mechanisms protects only the voice or data payloads. They do not protect the voice or data
headers, or control messages (i.e. CSBK) or system messages (between repeaters).
An IP Site Connect system optionally offers authentication of all the packets sent between IP Site
Connect devices. Each packet has a 10 bytes long cryptographic signature. The signature is
created using Keyed-Hash Message Authentication Code (HMAC), which is a National Institute of
Standards and Technology (NIST) standard. The hashing is done using SHA-1 algorithm. The
HMAC uses a 20 bytes long symmetric keys and generates a 20 bytes long signature. To reduce
the bandwidth requirement over the backend network, the 20 bytes long signature is truncated to
10 bytes before attaching to the packet. Packet authentication prevents an attacker from using an
impersonator as an IP Site Connect device in order to get access to the IP Site Connect system.
This feature, if selected by a customer, requires the customer to manually configure the same key
to all the IP Site Connect devices. Note that the IP Site Connect system does not support rekeying
remotely.
The above authentication mechanism does not provide protection against the replay attacks. For a
more secure authentication, an IP Site Connect configuration should use Secure VPN routers to
connect with the backend network. Secure VPN routers can optionally provide confidentiality of all
the messages including system messages (between IP Site Connect devices), control messages
(i.e. CSBK), and voice or data headers. A disadvantage of using Secure VPN Routers is that the
IP Site Connect requires more inbound and outbound bandwidth from the ISP. The use of Secure
VPN routers make the authentication mechanism of IP Site Connect redundant and it is
recommended that it should be disabled. This saves some bandwidth over the backend network.

288 System Design Considerations
4.6.6 General Considerations When Setting Up the Network
Connection for an IP Site Connect System
Network setup and configuration varies significantly depending on the complexity of the equipment
and IP network the system resides on. It is always wise to communicate with the Network
Administrator during installation and during the design phase as they are likely be the individuals
configuring the network equipment and own a great deal of knowledge in this area. Below is a
short list of items to keep in mind when setting up or when troubleshooting the networks of IP Site
Connect systems.
• When assigning Static IP addresses within a Network, it must not conflict with another
static IP address. As with any IP conflict, this can cause a disruption to the IP Site
Connect traffic. Also, ensure that the static IP address does not fall into the DHCP
assignable range. This can cause an IP conflict if the address is dynamically assigned to
another device on the network.
• If other network devices are present on the same IP network as the IP Site Connect
devices, it is good practice to setup Quality of Service (QoS) rules in the Internet Router.
This ensures that the IP Site Connect packets have priority over other traffic on the
system. Not doing this could cause audio performance degradation or lost transmissions
when other devices on the system are excessively utilizing the network. There are
various methods routers use to provide QoS. It is commonly performed by configuring a
range of UDP ports or IP Addresses a specific amount of upstream and downstream
bandwidth. The default UDP port for IP Site Connect is 50000. For details on calculating
the required bandwidth, see section “Required Bandwidth Calculations” on page 281.
• Verify that the customer network equipment is not blocking the IP Addresses or UDP
Ports (default 50000) utilized by the IP Site Connect system. This is commonly done by
a firewall or other security device. Consult the customer’s Network Administrator or
Internet Service Provider.
• Inquire with the Internet Service Provider if there are any caps on bandwidth usage per
month. Some ISPs do not allow the customer to exceed a particular upload or download
limit per month. Since IP Site Connect systems stream voice over the internet, it may be
possible to surpass this limit on extremely high usage systems. As a reference point, a
five site system under nominal load could use around 20GB per month, where as a 15
site system under nominal load could use around 65GB per month. For most ISPs, this
will not be an issue.
• When configuring routers with VPN links, it is wise to increase the IPSec Key Life Time
(KLT) Timers to around 13 to 24 hours. It is recommended to set Phase 1 KLT to 24
hours, and Phase 2 KLT to 13 hours. Some low-end routers cause a disruption to
ongoing voice and data when renegotiating keys after the Key Life Time Timer expires.
This is especially noticeable when multiple VPNs are configured with identical Key Life
Time Timers since the router will need to re-calculate numerous keys at the same time.
It is best practice to offset each VPN’s Key Life Time Timers by 10 minutes.

System Design Considerations 289
4.6.7 Considerations for Shared Use of a Channel
To take care of shared use of a physical channel, a repeater (e.g. green repeater) of an IP Site
Connect system always monitor its Rx frequency and does not transmit if the Received Signal
Strength Indicator (RSSI) from radio(s) of some other radio system is greater than a configurable
threshold. This ensures that an IP Site Connect system will not use a channel if another repeater,
in vicinity, is currently using the channel. The RSSI threshold is CPS programmable in the range of
40 dB to 130 dB. The threshold should be chosen wisely otherwise interference from background
noise may inhibit a repeater from transmitting. The RDAC application can be used to measure the
inbound RSSI of an interfering signal if required.
The figure below shows the transmission of red radio interfering with the green repeater.
The above monitoring scheme of Rx frequency is not sufficient in the following conditions:
• In VHF range, in some countries (including USA), the transmit frequency is not tightly
bound to a receive frequency
• There is no radio in the other radio system that is currently using the system.
• The other radio system is being used by a console.
• The radio that is using the other radio system is too far from the IP Site Connect system.
To take care of above conditions, it is recommended that a repeater of an IP Site Connect system
should use an external RF receiver. The external RF receiver is tuned to the transmit frequency of
the repeater and activates a GPIO compatible output when it receives RF signal. The output of the
receiver is connected to the “Transmit Inhibit” (an input GPIO line) of the repeater. The repeater
does not wake up if its “Transmit Inhibit” line is active. An attenuator can be inserted between the
antenna and the receiver, if it is required to change the threshold of the received signal. The net
effect of this configuration is that the repeater does not wake up if there is another repeater
transmitting at its Tx frequency. The repeater CPS allows its user to associate an input line of the
GPIO lines with “Transmit Inhibit”. This arrangement is also applicable to single-site repeaters.
The figure below shows the transmission of red repeater interfering with the green repeater.
Figure 4-17 An Example of Interference at Receive Frequency
F1 F1
F2
Interfering
Signal
F1

290 System Design Considerations
4.6.8 Migration from Single Site Systems
The hardware of radios (both portables and mobiles) and repeaters of MOTOTRBO’s single site
system are fully compatible with the IP Site Connect configuration. To migrate to IP Site Connect
system the customer is required to update the software of repeaters and reconfigure them. Some
of the features of the single site radios may work in the IP Site Connect system but it is highly
recommended that the software of the radios should also be updated. Data applications of single
site configuration are fully compatible with the IP Site Connect configuration.
Figure 4-18 An Example of Interference at Transmit Frequency
F2
Interfering
SignalF1
F2

System Design Considerations 291
4.6.9 Migration from an Older IP Site Connect System
IP Site Connect repeaters provide a robust migration for upcoming software versions for
repeaters. IP Site Connect repeaters exchange their respective link protocol version information
and validate interoperability support when they detect repeaters having different firmware/software
versions loads.
Example: Assume an IP Site Connect system running on software version R01.05.00 is being
upgraded to R01.06.00. The upgraded R01.06.00 repeater initiates the discovery,
exchanges link protocol version information with the R01.05.00 repeaters, and
synchronizes the protocol versions for optimal repeater operations.
While the repeater’s versioned IP link protocol provides a clean migration methodology between
repeater software versions, there are limitations associated with this feature. Repeaters support
the current and previous two releases. Hence, repeater operations and interoperability beyond the
previous two releases would result in incompatibility between repeaters. In such abnormal
scenarios, customers are required to upgrade the system such that all repeaters operating on the
system remain compatible; meets the requirement of the current and previous two releases.
A service degradation is expected in scenarios that include multiple repeater firmware versions
running in the system. Therefore, usage of the same repeater firmware version throughout the
system, and only allow usage of different firmware versions during the upgrade period is preferred.
The IP Site Connect repeaters discover each other through the Master repeater (configurable via
the CPS); which is a centralized entity of the system. The recommendation is to have the Master
repeater upgraded first to minimize system downtime, optimize IP link connectivity and improve
system access time across the backend IP network.

292 System Design Considerations
4.7 Multiple Digital Repeaters in Capacity Plus
The main problem with the standalone configuration of multiple digital repeaters is that a radio can
only use one channel of a repeater at any instance of time. Capacity Plus resolves this restriction
and allows a radio to use all the repeaters at a site. The sharing of repeaters improves the
utilization of channels.
4.7.1 System Capacity
In Capacity Plus, MOTOTRBO supports a maximum of 20 backend network devices (e.g.
repeaters, RDAC PC), where network devices include a maximum of six trunked repeaters (i.e.
twelve Trunked Channels), a maximum of twelve Revert repeaters (i.e. 24 revert channels), and
two RDACs or similar applications.
A Capacity Plus channel mode supports more radios compared to a single repeater configuration
(for details, see “Estimating Loading (For Capacity Plus)” on page 257). The ID of radios in
Capacity Plus ranges from 1 to 65535 (i.e. 16 bit) and the ID of groups in Capacity Plus ranges
from 1 to 254 (i.e. 8 bit). The Group ID of 255 is reserved for All Call.
When adding a new trunked repeater to a Capacity Plus system, all the radios should be
configured with the channels of the new repeater, before the new repeater is connected to the
Capacity Plus system.
4.7.2 Frequencies and Color Code Considerations
As Capacity Plus is a single site trunking system, all the repeaters should use different
frequencies. Their color code can be the same or different. A Capacity Plus system has the ability
to share RF channel(s) with other systems, but it is necessary to ensure that all channels in all
overlapping systems have a unique frequency pair and color code combination.
A Capacity Plus radio requires lists of all trunked and revert channels. This makes it necessary to
reprogram all the radios when a frequency is added to the system. If a Capacity Plus system is to
be expanded in the future, and if these frequencies are known, then it is recommended to keep all
future frequencies in the trunked list. Keeping additional trunked frequencies in the radio
marginally slows down the radio operations when the radio is powered on, or when the radio
comes out of fade. But this prevents the need to reconfigure all the radios when new repeaters are
added.
If a Capacity Plus repeater needs to be removed from service for an upgrade or for repair, there is
no need to reconfigure the radios. The MOTOTRBO Capacity Plus system can still operate as long
as there is one Capacity Plus repeater functioning in the system. Additionally, there is no need to
power down the whole MOTOTRBO system while removing or adding a repeater in the Capacity
Plus system.
The above recommendation is also true for revert channels but with a condition. A radio may
experience delay in transmitting data over revert channels. During this delay, a radio may miss a
call taking place on the Trunked Channel.

System Design Considerations 293
4.7.3 Considerations for the Backend Network
A Capacity Plus system requires a backend network if it has more than one repeater. The backend
network for Capacity Plus is a Local Area Network. In the simplest and most common
configuration, an Ethernet Switch is used to connect all repeaters. To add a remote RDAC, or the
MNIS, connect the Ethernet Switch to a Router that supports hair-pinning (see section 3.2.4.1.4 for
a list of recommended devices). This router is connected to either a dedicated network, or to the
Internet (provided by an Internet Service Provider). Although Capacity Plus works with most off-
the-shelf devices, the following Ethernet Switch is suggested for use.
• HP Procurve 2510-24 (J9019B)
A repeater has three network interfaces: Ethernet, USB, and over-the-air. A repeater uses its
Ethernet port to communicate with other network devices using IPv4/UDP. Since UDP does not
support confirmation, Capacity Plus provides its own acknowledgement and retry mechanism for
critical activities. The Ethernet port is not the default IP gateway of the repeater. An IP datagram
that arrives from USB or from over-the-air is not automatically routed to the Ethernet port.
Only the Master repeater needs a static IPv4 address. Other Capacity Plus devices may have
either static or dynamic IPv4 addresses. Dynamic IPv4 addresses are allocated by a DHCP
server. The dynamic IPv4 addresses may change every time the Capacity Plus device powers-on
or periodically (every few hours). To enable the use of dynamic addresses, select the DHCP option
in the repeater codeplug via the CPS. The lease time of the IPv4 address from the DHCP server
should be kept as long as possible. A change in the IPv4 address of a device causes a short
disruption of service. To enable the use of static IPv4 addresses, do not select the DHCP option;
ensure the static IPv4 address, the gateway IPv4 address and netmask are provided.
Just like an IP Site Connect configuration, a Capacity Plus configuration uses “Link Management”
to keep a device aware of the status, the current IPv4 address, and UDP port of other devices. For
reference, see “Considerations for the Backend Network” on page 277 on Link Management in an
IP Site Connect configuration. The Link Management requires only one of the repeaters (called a
Master) to act as a broker of IPv4/UDP addresses. The Master’s IPv4/UDP address is configured
into all the Capacity Plus devices. The Master’s IPv4/UDP address refers to its address as seen
from the backend network. A firewall/NAT may translate the address in the customer network into
another address on the backend network.
4.7.4 Behaviors in Presence of Failures
A Capacity Plus system has no centralized controller and this makes it tolerant to failures. It
automatically detects most types of failures, reconfigures itself, and continues to provide the
services although with decreased capacity.
A repeater detects the failure of other repeaters or the backend network. “Keep Alive” messages
are periodically exchanged between repeaters. The absence of such messages from a repeater
indicates a failure of either that repeater or of the network in between. A failed repeater is not
selected as a Rest Channel repeater. If a Rest Channel repeater fails, a new Rest Channel is
selected by the system.
To help a radio detect the failure of the Rest Channel repeater, the Rest Channel repeater
periodically broadcasts system status over the Rest Channel. If a radio misses the broadcast, then
it knows that either the repeater has failed or it is not within the coverage area of the repeater and
the radio starts searching for the Rest Channel.

294 System Design Considerations
When the backend network switch fails, each repeater cannot connect to all other repeaters. Each
repeater then starts working as a two-channel trunking system. At the time of the switch failure, all
radios may be on the Rest Channel or busy on other channels. In the first instance, the call
capacity is severely impacted while in the second, radios on different channels are unable to
communicate.
To resolve a failure of a revert channel repeater, a radio makes multiple attempts to transmit a data
message on different channels.
If a Trunked Control Station fails, a set of radios will not receive data messages from the
Application Server.
4.7.5 Limiting Interference to Other Systems
Capacity Plus is designed to be compatible with both exclusive and shared channels. To help a
radio detect the unavailability of a Rest Channel, the repeater periodically transmits a very short
system status message beacon. If the radio misses this transmission on a Rest Channel, then the
radio is either not within the coverage area of the repeater or the repeater cannot transmit (due to
interference by other systems or a failure). The radio then starts searching for a new Rest
Channel. The interval of periodic transmissions of the system status messages can be selected
within certain limits by an authorized technician. There are two points to consider:
• A more frequent beacon transmission helps a radio detect the unavailability of the Rest
Channel faster, and thus reduces the downtime caused by interference from other
systems and improves capacity. Hence, it is recommended to keep the beacon interval
at the default value.
• If the system incorporates a shared channel causing interference to other systems, the
default value of the beacon interval can be increased.
4.7.6 Plan for Talkaround Mode
In Capacity Plus, a MOTOTRBO radio does not support Talkaround. To ensure a communication
channel is available when the Capacity Plus system is completely shut down or when a radio has
moved out of the coverage area, it is recommended to program at least one common channel in
Talkaround mode, i.e. at least one of the channel knob position should be programmed for
Talkaround mode.
The Talkaround mode configuration is useful when the Capacity Plus system fails or the radio is
out of coverage area. All that a user needs to do is to switch to Talkaround personality.
The radio user may define their own protocol for when to switch to Talkaround mode. For example,
all radio users may switch to Talkaround mode when their radio is not on the Capacity Plus system
for more than 10 minutes.
A customer may decide to plan the Talkaround mode configuration according to the number of
groups that need such an operation. The available Talkaround mode frequencies should be
distributed to the different groups based on their call profiles. Radios users can use scan mode in
Talkaround.
To detect if the Capacity Plus system is once again up and running, radio users may periodically
switch to a Capacity Plus channel and observe the activity on the channel.

System Design Considerations 295
4.7.7 Ways to Improve Battery Life
To improve battery life of a portable radio, a user can switch the radio power to low power mode by
using the radio menu or power button. Low power mode improves battery life of a portable radio
significantly over the high power mode.
When a user notices that the radio is not providing talk-permit tone for multiple PTT attempts in low
power mode and that the signal strength bar is still visible, the radio should be switched to high
power mode when initiating a call. When switching to different power modes, the radio user will not
miss any incoming calls. The call listening capability of radio does not change with the radio
transmit power.
Additionally, a radio user may turn off the radio when calls are not expected or when the radio is
out of coverage.
4.7.8 Considerations for Configuring Combined Firmware Versions
In cases where legacy repeaters and other higher versions of repeaters needs to be connected
together, it is highly recommended to make one of the higher version repeaters as the Master
repeater, to avoid service degradation issues.
In scenarios where the MTR3000 repeaters are combined with the MOTOTRBO repeaters, it is
possible that the MOTOTRBO repeater firmware is of a higher version than the MTR3000 repeater
firmware. Configure the MOTOTRBO repeater as the Master repeater to avoid service degradation
in this scenario.
4.7.9 Upgrading from Capacity Plus
Repeaters running on software version RR02.30.00 or later are not interoperable with repeaters
running on software version prior to R02.30.00. Hence, if there is a repeater with software version
R02.30.00 or later present in a Capacity Plus system, all the other repeaters will have to be
upgraded to R02.30.00 or later altogether.
When upgrading a Capacity Plus system, upgrade the Master first, followed by all other repeaters
at the site. During the upgrade, the Capacity Plus system acts as two mutually exclusive systems,
but calls are still supported. All radios should remain tracking the legacy system until the last
legacy repeater is switched off and upgraded, radios will then find the new system and operate as
normal.

296 System Design Considerations
4.8 Multiple Digital Repeaters in Linked Capacity Plus
4.8.1 System Capacity
In a Linked Capacity Plus configuration, MOTOTRBO supports up to 15 sites, including host PCs,
and a maximum of eight trunked repeaters per site. For the data revert repeaters at a site, up to 12
can be supported. However, the number of trunked repeaters plus the number of data revert
repeaters must not exceed a total of 12. For example, if there are eight trunked repeaters at a site,
only up to four data revert repeaters can be supported at that site.
A Linked Capacity Plus system supports more radios per channel compared to a single repeater
configuration or IPSC configuration. This is based on the following reasons:
• A customer can configure a talkgroup as a local talkgroup. The local talkgroup call is
transmitted over-the-air at only one site.
• A customer can associate a set of sites with a talkgroup. The talkgroup call is
transmitted over-the-air at only the associated sites.
• After initial handshakes, a Private Call is transmitted at either one or two sites only.
The radio and talkgroup IDs in Linked Capacity Plus are the same as the IDs in Capacity Plus. The
ID of radios in Linked Capacity Plus ranges from 1 to 65535 (that is, 16-bit) and the ID of
talkgroups in Linked Capacity Plus ranges from 1 to 254 (that is, 8-bit). The Group ID of 255 is
reserved for All Call.
When adding a new trunked repeater to a Linked Capacity Plus system, all radios should be
configured with the channels of the new repeater before the new repeater is connected to the
system.
4.8.2 Considerations for Frequencies, Color Code, and Interference
In a Linked Capacity Plus system, the frequencies and color code of repeaters should satisfy the
following rules:
• All the repeaters at a site should use different frequencies. Their color code can be the
same or different.
• If the system incorporates a shared channel, then the beacons cause interference to
other systems. In such scenarios, the value of the beacon interval can be increased.
• The repeaters of the non-adjacent sites of a Linked Capacity Plus system should use
different frequencies and color code combinations. It is not advisable to keep the same
frequencies and color code because a roaming radio is not able to distinguish between
them, and may use incorrect Data Revert Channels or an incorrect list of neighboring
sites.
• A Linked Capacity Plus system can share one or more of its channels with other
systems. However, it is necessary to ensure that all the overlapping channels of different
systems have a unique frequency and color code combination. If the frequencies of the
geographically adjacent repeaters of two systems are the same, then their color codes
should be different. It is not advisable to keep the same frequencies because in areas of
overlap, destructive interference can occur.
• A system may be sharing the channels with other systems over multiple sites. It is
possible that two systems (named here as Sys1 and Sys2) may be using the same

System Design Considerations 297
(frequencies, color code) pair at two different sites (for example, Site1 and Site2).
During automatic site search, a Sys1 radio at Site2 finds a Sys2 repeater and stays on
that channel. This is not a desirable situation. One way to avoid this situation is to
ensure that all the (frequencies, color code) pairs of all the overlapping systems are
unique.
To take care of shared use of a physical channel, an LCP repeater always monitors its Rx
frequency and does not transmit if the RSSI from radio(s) of some other systems is greater than a
configurable threshold. This ensures that an LCP system does not use a channel if another
repeater in the vicinity, is currently using the channel. The RSSI threshold is CPS programmable in
the range of -40 dBm to -130 dBm. The threshold value should be chosen wisely. A value lower
than the background noise, inhibits a repeater from transmitting due to interference from
background noise. A value higher than the RSSI of the radio of some other system makes the
system unfriendly to systems sharing the frequency. The RDAC application can be used to
measure the inbound RSSI of an interfering signal, if required.
The above Rx frequency monitoring scheme is deficient if the LCP repeater is unable to deduce
that an interfering signal is present on its outbound channel based on the presence of an
interfering radio transmission from another radio system on its inbound channel. This situation
may arise for any of the following reasons:
• There is no radio in the other radio system that is currently using the system.
• The other radio system is being used by a console.
• The radio that uses the other radio system is too far from the Linked Capacity Plus
system.
To take care of the above conditions, it is recommended that a repeater of an LCP system should
use an external RF receiver. The external RF receiver is tuned to the Tx frequency of the repeater
and activates a GPIO compatible output when receiving a RF signal. The output of the receiver is
connected to the “Transmit Inhibit” (an input GPIO line) of the repeater. The repeater does not
wake up if its “Transmit Inhibit” line is active. An attenuator can be inserted between the antenna
and the receiver, if it is required to change the threshold of the received signal. The net effect of
this configuration is that the repeater does not wake up if there is another repeater transmitting at
its Tx frequency. The repeater CPS allows the user to associate an input line of the GPIO lines
with “Transmit Inhibit”. This arrangement is also applicable to single site repeaters.
Linked Capacity Plus is designed to be compatible with both exclusive and shared channels. To
help a radio detect that it is out of range of its repeater and to facilitate automatic roaming by the
radio, the repeater periodically transmits a very short beacon. If the radio misses this transmission
on a Rest Channel, then the radio is either not within the coverage area of the repeater, or the
repeater cannot transmit (for example, due to interference by other systems or a failure). The radio
then starts searching for a new Rest Channel. The interval of periodic transmissions of the beacon
can be selected within certain limits by an authorized technician. There are two points to consider:
• A more frequent beacon transmission helps a radio detect the “out of range” state faster,
and thus reduces the downtime caused by interference from other systems and
improves capacity. Hence, it is recommended to keep the beacon interval at the default
value. This also makes the roaming faster.
• If the system incorporates a shared channel causing interference to other systems, the
default value of the beacon interval can be increased.

298 System Design Considerations
4.8.3 Considerations for the Backend Network
In a Linked Capacity Plus system, the repeaters at a site are connected over a LAN. The repeaters
at a site must be plugged into a switch that must be behind a router because LCP uses locally
administered IP addresses. The router must support “NAT”1. In NAT, internal UDP/IP addresses
are translated to external UDP/IP addresses. In the simplest and most common configuration, an
Ethernet switch with a router is used to connect all the repeaters at a site. Although Linked
Capacity Plus works with most off-the-shelf network devices, the following Ethernet switch and
router are suggested for use.
• Switch – HP Procurve 2510-24 (J9019B)
• Router – HP MSR 20-20
An LCP repeater uses IP Limited Broadcast Address (255.255.255.255) to distribute a message to
all the repeaters at a site. The broadcast messages may have some adverse effects on the other
devices present on the LAN. Therefore an LCP configuration expects that only the LCP repeaters
are present on the LAN. This router is connected to either a dedicated network, or to the internet
provided by an ISP.
Only the Master repeater needs a static IPv4 address. Other repeaters may have either static or
dynamic IPv4 addresses. The dynamic IPv4 addresses may change every time the network device
powers-on or periodically every few hours. The lease time of the IPv4 address should be kept as
large as possible. A change in the IPv4 address of the network device causes a short disruption of
service.
Just like an IP Site Connect configuration, a Linked Capacity Plus configuration uses “Link
Management” to keep a device aware of the status, the current IPv4 address, and UDP port of
other repeaters. The Link Management requires only the Master repeater to act as a broker of
IPv4/UDP addresses of repeaters. The Master’s IPv4/UDP address is configured into all the
Linked Capacity Plus devices. The Master’s IPv4/UDP address refers to its address as seen from
the backend network. A firewall/NAT may translate the address in the backend network into
another address in the customer network. The backend network can be a dedicated network or an
internet. ISPs provide a range of technologies such as DSL (typically ADSL), cable modem,
broadband wireless access, Canopy, ISDN, Frame Relay, and more. In some cases, dedicated
links or networks can be effectively used or deployed, removing the monthly fees associated with
public networks. The backend network cannot be based on dial-up connection (due to small
bandwidth) or Satellite Internet access (due to large delay).
A Linked Capacity Plus device registers its IPv4/UDP address during power-on and periodically
with the Master. The Master then notifies all the devices whenever the IPv4 address of a device
changes. The devices may be behind firewalls. For successful communication between two
devices (for example, R1 and R2), the firewall of R1 must be open for messages from R2 and vice
versa. Since the IPv4/UDP address of an IP Site Connect device is dynamic, it is not possible to
manually configure the firewalls. The Link Management procedure overcomes this problem by
periodically sending a message from R1 to R2 and vice versa. On a receipt of an outbound
message (for example, from R1 to R2), the R1’s firewall keeps itself open for a short duration of
1. Basic NAT provides translation for IP addresses only, and places the mapping into a NAT table. In other
words, for packets outbound from the private network, the NAT router translates the source IP address
and related fields; for example, IP, UDP, and ICMP header checksums. For inbound packets, the NAT
router translates the destination IP address and related checksums for entries found in its translation
table.

System Design Considerations 299
approximately 20 seconds for an inbound message from R2. A device sends the dummy message
to another device only if they are parties to the same call.
Network setup and configuration varies significantly depending on the complexity of the equipment
and IP network the system resides on. It is always wise to communicate with the Network
Administrator during installation and during the design phase as they are likely to be the
individuals configuring the network equipment and own a great deal of knowledge in this area.
Below is a short list of items to keep in mind when setting up or when troubleshooting the networks
of a Linked Capacity Plus system.
• When assigning static IP addresses within a network, it must not conflict with another
static IP address. Conflicting IP addresses can cause a disruption to the traffic.
Additionally, ensure that the static IP address does not fall into the DHCP assignable
range. This can cause an IP conflict if the address is dynamically assigned to another
device on the network.
• If other network devices are present on the same backend IP network, it is good practice
to setup Quality of Service (QoS) rules in the internet router. This ensures that the
Linked Capacity Plus packets have priority over other traffic on the system. Failure in
doing this could cause audio performance degradation or lost transmissions when other
devices on the system are excessively utilizing the network. There are various methods
routers use to provide QoS. It is commonly performed by configuring a range of UDP
ports or IP addresses a specific amount of upstream and downstream bandwidth. The
default UDP port for Linked Capacity Plus is 50000.
• Verify that the customer network equipment is not blocking the IP addresses or UDP
ports utilized by the Linked Capacity Plus system. This is commonly done by a firewall
or other security devices. Consult the customer’s Network Administrator or ISP.
• Inquire with the ISP if there are any caps on bandwidth usage per month. Some ISPs do
not allow the customer to exceed a particular upload or download limit per month. Since
Linked Capacity Plus systems stream voice over the internet, it may be possible to
surpass this limit on extremely high usage systems.
• When configuring routers with VPN links, it is wise to increase the IPSec Key Life Time
(KLT) timers to approximately 13 to 24 hours. It is recommended to set Phase 1 KLT to
24 hours, and Phase 2 KLT to 13 hours. Some low-end routers cause a disruption to
ongoing voice and data when renegotiating keys after the KLT timer expires. This is
especially noticeable when multiple VPNs are configured with identical KLT timers since
the router needs to re-calculate numerous keys at the same time. It is best practice to
offset each VPN’s KLT timers by 10 minutes.
4.8.3.1 Backend Network Characteristics
To create a proper backend network design, it is important to know its characteristics. Section
4.6.3.2 explains the issues dealt with in the backend network of an IP Site Connect system. They
are also applicable to the backend network of a Linked Capacity Plus system.
4.8.3.2 Backend Network Bandwidth Considerations
Bandwidth is the amount of data transferred to and from a network device, often referred to as the
bit rate. Bandwidth is measured in bits per second or kilobits per second (kbps). When designing
an IP Site Connect system, it is important to understand the needs of each IP Site Connect device
so that the appropriately rated network connection for each site can be chosen.

300 System Design Considerations
If a customer has high speed network connections between sites, these calculations may not be
as important, but if they are working on lower speed public ISPs, it is good practice to understand
these values and plan accordingly. If the minimum amount of bandwidth is not available, the end
user may experience audio holes or even dropped calls. Radio-to-radio data messaging or RDAC
commands may not be successful on the first attempt, or may be dropped all together. In general,
the QoS may suffer if substantial bandwidth is not available.
For most ISPs, the uplink bandwidth is the limiting factor. The downlink bandwidth is usually
multiple factors above the uplink bandwidth. Therefore, if the uplink requirements are met, the
downlink requirements are almost always acceptable. Some ISPs may state they provide a
particular bandwidth, but it is important to verify the promised bandwidth is available throughout
the operation and once the system is installed. A sudden decrease in available bandwidth may
cause the previously described symptoms.
If the WAN connection is utilized by other services (file transfer, multimedia, web browsing, etc.),
then the IP Site Connect devices may not have the appropriate bandwidth when required and the
QoS may suffer. It is suggested to remove or limit these types of activities. Additionally, overusage
of the RDAC application itself may cause increased strain on the network during times of High
Voice activity. It is recommended that RDAC commands be kept to a minimum, unless appropriate
bandwidth has been allocated.
4.8.3.2.1 Required Bandwidth Calculations
The bandwidth calculation tool for LCP is available on the Motorola Online website.
https://emeaonline.motorolasolutions.com
The tool allows System Administrators to plug in to the LCP system configuration information to
compute the IP bandwidth required for each site. Search for Linked Capacity Plus Bandwidth
Calculator.
4.8.4 Behaviors in Presence of Failures
A Linked Capacity Plus system has no centralized controller and this makes it inherently tolerant to
failures. The system automatically detects most types of failures, reconfigures itself, and continues
to provide the services although with decreased capacity. This section provides the consequences
of the failure of one or more entities of a Linked Capacity Plus system.
4.8.4.1 Failure of the Master
If the Master is the only static IP address in the LCP system and it fails, if DHCP resets the
dynamic IP addresses of the repeaters at one of the other sites before the static master is
replaced, that site loses connectivity with the rest of the LCP sites. When the Master repeater is
replaced, the site which had IP addresses reset can update the Master’s routing table and regain
connectivity with the other sites.
The consequences of a failure of the Master are limited. The system continues to function with
exception that it is not possible to add a new site or repeater into the system. If a repeater powers
on while the Master is in failed state, then the repeater is not be able to join the system. Upon
failure of the Master, it is possible to switch to a redundant repeater to act as the Master. The static
IPv4 address and the UDP port number of the redundant repeater should be identical as that of the

System Design Considerations 301
failed Master. Otherwise all repeaters are require to be reconfigured with the IPv4 address and the
UDP port number of the new Master.
4.8.4.2 Failure of a Site
In absence of the periodic “Keep Alive” messages between a site and the Master, the Master
concludes that either the IP Site Connect device or the network in-between has failed. The Master
informs all the other sites about the absence of the failed site. The system continues to provide
services with the available sites. During a network failure, it is possible that a Linked Capacity Plus
system becomes multiple systems, whereby each system has a subset of the original set of sites.
All new systems continue to provide the services that are possible with their subset of sites. Note
that there is only one system that has the Master. When the backend network recovers, the
multiple systems automatically become one system again. When a system has only one site, then
the system behaves like a Capacity Plus system.
4.8.4.3 Failure of a Repeater
A repeater broadcasts “Keep Alive” messages periodically over the LAN. This allows a repeater to
detect the failure of another repeater at its site. A failed repeater is not selected as a Rest Channel
repeater. If a Rest Channel repeater fails, a new Rest Channel is then selected by the system.
To help a radio detect the failure of a Rest Channel repeater, an inactive Rest Channel repeater
periodically broadcasts a beacon over the Rest Channel. If a radio misses the beacon(s), then it
knows that either the repeater has failed, or it is not within the coverage area of the repeater.
Hence, the radio starts searching for a new Rest Channel.
4.8.4.4 Failure of the LAN Switch
When the switch fails, a repeater cannot connect to other repeaters at its site. Each repeater then
starts working as a two-channel trunking system. At the time of the switch failure, all radios may be
on the Rest Channel or busy on other channels. In the first instance, the call capacity is severely
impacted while in the second, radios on different channels are unable to communicate.
4.8.4.5 Failure of the Backend Network or Router
The failure of a router disconnects the site from the rest of the system. The failure of the backend
network may disconnect one or more sites. When a site gets disconnected, it reconfigures itself
and starts operating as a single site trunked system, that is like a Capacity Plus system.
Intermittent failures of the backend network causes packet loss or excessive delay. Such failures
adversely affect wide area talkgroup calls. A wide area call may fail to start at all the associated
sites. LCP has built-in mechanisms to recover from such failures in a few seconds.
4.8.4.6 Failure of a Revert Repeater
To overcome the failure of a revert channel repeater, a radio makes multiple attempts to transmit a
data message on different channels. If a Trunked Control Station fails, a set of radios will not
receive data messages from the Application Server.

302 System Design Considerations
4.8.5 Automatic Reconfiguration
A Linked Capacity Plus system automatically discovers the presence of a new entity such as a
repeater, a site, or a Host PC. This new entity is configured with the IPv4/UDP address of the
Master. Upon power-on, the new entity informs its IPv4/UDP address to the Master and the Master
informs all the other entities about the presence of a new entity. Hence, this allows adding a
repeater, site, or Host PC to a live Linked Capacity Plus system. This simplifies the installation/
addition of an LCP entity as there is no need to take the system down and configure other entities
with the IPv4/UDP address of the new entity.
A radio requires lists of all trunked and revert channels. This makes it necessary to reprogram all
the radios when a physical channel (repeater) is added to the system. If a system is to be
expanded in the future, and if these frequencies are known, then it is recommended to keep all
future frequencies in the trunked list. Keeping additional trunked frequencies in the radio
marginally slows down the radio operations when the radio is powered on, or when the radio
comes out of fade. But this prevents the need to reconfigure all the radios when new repeaters are
added.
If a repeater needs to be removed from service for an upgrade or for repair, there is no need to
reconfigure the radios. The MOTOTRBO Linked Capacity Plus system can still operate.
Additionally, there is no need to power down the entire MOTOTRBO system while removing or
adding a repeater in the system.
4.8.6 Security Considerations
MOTOTRBO offers three types of privacy mechanisms over-the-air – Basic Privacy, Enhanced
Privacy, and AES. In Linked Capacity Plus and IP Site Connect configurations, a repeater does not
decrypt the encrypted packets. It simply passes the packets as received over-the-air to other
repeaters. Since the two privacy mechanisms are not compatible, all the radios and repeaters in a
system should support the same privacy mechanism. It is important to note that the repeaters
require Enhanced Privacy type for AES configuration.
NOTE: The privacy mechanisms protect only the voice or data payloads. They do not protect the
voice or data headers, nor control messages, nor system messages (between repeaters).
Similar to IP Site Connect, a Linked Capacity Plus system optionally offers authentication of all the
packets sent between sites and host PCs. Packet authentication prevents an attacker from using
an impersonator as a Linked Capacity Plus entity. This feature, if selected by a customer, requires
manual configuration of the same key to all the entities.
The above authentication mechanism does not provide protection against the replay attacks. For a
more secure authentication, a Linked Capacity Plus configuration should use secure VPN routers
to connect with the backend network. Secure VPN routers can optionally provide confidentiality of
all the messages. However, a disadvantage of using these routers is that, the system requires
more inbound and outbound bandwidth from the ISP. The use of these routers makes the
authentication mechanism of IP Site Connect redundant and should be disabled to save some
bandwidth over the backend network.

System Design Considerations 303
4.8.7 Migration
The hardware of radios are fully compatible with the Linked Capacity Plus configuration. Only
repeaters with 32 MB of internal memory can support the LCP configuration.
While migrating multiple IP Site Connect or Capacity Plus systems into a Linked Capacity Plus
system, it is important to ensure that the IDs of radios, radio IDs of the repeaters, and also the IDs
of wide area talkgroups are unique.
In LCP, both the Trunked Repeaters and the Data Revert repeaters have channel IDs. The range
of the channel ID of a Data Revert repeater is 33 to 253.
In Capacity Plus and IP Site Connect systems, each personality of a radio has a Rx Talkgroup List.
In LCP, each site of a radio has a Rx Talkgroup List.

304 System Design Considerations
4.8.7.1 Migrating from IP Site Connect
To migrate from one or more IP Site Connect system(s), the following tasks are required:
• Update the software of repeaters.
• Update the software of radios.
• Reconfigure both repeaters and radios. The reconfiguration should consider the
following:
- The range of the Layer 2 ID of radios in Linked Capacity Plus is 1..65535 compared
to 1..16776415 in IP Site Connect.
- The range of the Layer 2 ID of talkgroups in Linked Capacity Plus is 1..254 compared
to 1..16776415 in IP Site Connect.
In IP Site Connect, a call over a wide area channel is transmitted over-the-air at all the sites. A call
over a local channel is transmitted over-the-air at the source site only. LCP does not have a local
channel; allowing a customer to define a talkgroup as either local or wide-area in the Master
repeater. For a wide-area talkgroup, enumerating the sites where the wide-area talkgroup call will
be transmitted is allowed. Restricting the scope of a talkgroup to either local or to some sites
improves the channel capacity of the system. Additionally, the ID of a local talkgroup can be
reused at other sites and thus effectively increases the total number of talkgroup IDs. Unlike local
channels, the local talkgroups do not require a radio user to change personality before PTT.
4.8.7.2 Migration from Capacity Plus
To migrate from one or more Capacity Plus system(s), the following tasks are required:
• Update the software of repeaters.
• If the existing radios are going to operate at one site only, then it is not essential to
update the software of radios. A Capacity Plus radio continues to operate in a Linked
Capacity Plus system, within one site, with the following restrictions:
- A call from a Capacity Plus radio at a site is not received by Capacity Plus or LCP
radios at other sites. This implies that all the calls from Capacity Plus radios are local.
- A Capacity Plus radio can receive a wide-area call only, but can not transmit.
- A call from a Linked Capacity Plus radio is received by the Capacity Plus radios at
the same site.
• All the talkgroups used by Capacity Plus radios should be defined as local talkgroups
in a Linked Capacity Plus system.
• In Capacity Plus, the Lost Detection Beacon Interval in the radio is higher than the
repeater’s. In LCP, the Lost Detection Beacon Interval must be the same in both
radios and repeaters.
4.8.8 Upgrading from Linked Capacity Plus
Repeaters running on software version R02.20.12 or later are not interoperable with repeaters
running on software version prior to R02.20.12. Hence, if there is a repeater with software version
R02.20.12 or later present in a LCP system, all the other repeaters will have to be upgraded to
R02.20.12 or later altogether.

System Design Considerations 305
When upgrading a Linked Capacity Plus system, upgrade the Master first, followed by all other
repeaters at the Master's site. Continue to upgrade all the repeaters at a non Master site, ensuring
completion of all repeaters at the site, before moving on to another peer site. During the upgrade,
the LCP system acts as two mutually exclusive systems, but calls are still supported within, just not
across the two systems. Therefore wide area calls may not reach all intended sites during the
migration. All radios should remain tracking the legacy system until the last legacy repeater is
switched off and upgraded at its site, radios will then find the new system and operate as normal.

306 System Design Considerations
4.9 Digital Voting
The MOTOTRBO digital voting is a proprietary feature introduced in R02.30.00 to resolve the
imbalance inbound-outbound issue.
This section specifically documents the major control and monitor via CPS/RDAC for digital voting.
Other control/monitor details can be found in corresponding CPS/RDAC manuals.
The devices affected by this feature are the repeaters, satellite receivers and radios. For repeaters
and satellite receivers, there are specific voting related software upgrades and configuration
changes in firmware R02.30.02. However, for radios, there is none. Any radios running on
software version R01.12.02 for MOTOTRBO, R02.30.01 and above for MOTOTRBO 2.0 or later
are voting enabled out of factory. For older radios, they need to be upgraded to R02.30.01 or later.
Unless specified otherwise, the control/monitor described in this section applies to all system
configurations – Conventional Single Site, IPSC, Capacity Plus and Linked Capacity Plus.
4.9.1 Configuring a Repeater to be a Receiver
The satellite receiver is not a new hardware device. It reuses the MTR3000 repeater, 32 MB DR
series repeater, and the MTR3000 Receiver only box. The CPS needs to be configured for these
devices to be used as satellite receivers.
In a Capacity Plus or LCP system, the Rest Channel/Site IP address of a receiver is not used by
the system, therefore it is not necessary to be the same Rest Channel/Site IP address in its voting
repeater. Keep it simple by setting the address as 0.0.0.0, or a proper LAN address that the
receiver is in.
If Enhanced GPS is enabled in the system, the receiver must not be configured as a scheduler.
This means the periodic window reservation field in the “Enhanced GPS” section of the CPS must
be set to “None” for both slots.
4.9.2 Enable/Disable Digital Voting
Repeaters: Voting can be enabled/disabled via CPS. When voting is disabled on a repeater, the
repeater still performs as a regular repeater. However, the transmission of any call from its satellite
receivers will not be accepted.
Satellite Receivers: When the device is configured as a satellite receiver, the voting capability is
programmed by default. If a particular satellite receiver needs to be taken down, the user can
disconnect the satellite receiver from the system, power it down or use RDAC to disable it by using
the “repeater disable” option.
4.9.3 Digital Voting Status
Digital voting status is monitored via RDAC.
• Repeater Voting Enabled/Disabled - This status displays whether the voting feature on a
repeater is enabled or disabled.

System Design Considerations 307
• Force Vote - This status indicates when the receiver is force voted.
• Voting Status for Satellite Receivers - When voting is disabled on the repeater, RDAC
does not display any voting status for its satellite receivers even if there are satellite receivers
physically connected to the repeater. When voting is enabled on the repeater, RDAC then displays
each satellite receiver’s voting status. The repeater pushes this information to the RDAC, and the
update frequency is defined by the “Voting Status Update Rate” that is configured via the RDAC.
The following voting statuses are possible:
•N/A: This is the default value. Before RDAC obtains any information, this value is
displayed.
•Disabled: The receiver is voting disabled.
•Not Synced: The receiver is voting enabled but has not synchronised with the
repeater. The satellite will not operate in this state. This could happen during power
up, or in a congested IP connection between the receiver and the repeater.
•Synced: The receiver is voting enabled. It has synchronised with the repeater, but not
receiving valid OTA transmission.
•Receiving: The receiver is voting enabled, and is currently receiving valid
transmission, but is not the voted winner. While in this condition, RDAC also displays
the signal quality estimation (SQE). The SQE result is based on the voting
parameters, and is categorized as “Excellent”, “Good”, “Fair”, “Poor”, and “Bad/
Rejected”.
•Voted: The receiver is voting enabled, currently receiving valid transmission, and is
the voted winner. While in this condition, RDAC also displays the SQE based on the
available voting parameters.
• Voting Status for Internal Receivers (of the Repeater) - The voting repeater has a built-
in receiver, and is defined as the “internal receiver”. When voting is disabled, RDAC does not
display its internal receiver’s voting status. When voting is enabled, RDAC displays its internal
receiver’s voting status. The repeater pushes this information to the RDAC, and the update
frequency is defined by the “Voting Status Update Rate” that is configured via RDAC. The following
voting statuses are possible:
•N/A: This is the default value. Before RDAC obtains any information, this value is
displayed.
•Not receiving: The receiver is not receiving any valid OTA transmission.
•Receiving: It is currently receiving valid transmission, but is not the voted winner.
While in this condition, RDAC also displays the SQE based on the available voting
parameters.
•Voted: It is currently receiving valid transmission, and is the voted winner. While in
this condition, RDAC also displays the SQE based on the available voting parameters.
• Receiver Alarm/Failures - The satellite receiver reuses repeater hardware like the alarms
and failure reports. All existing repeater alarms/failure reports, except for transmit only ones, are
still available for the satellite receivers.
NOTE: The satellite receiver does not transmit over the air.

308 System Design Considerations
4.9.4 Digital Voting Controls
For repeaters, there is no additional voting related configuration, except enabling/disabling the
voting feature.
For satellite receivers, the following controls are available:
• Connected Voting Repeater/Radio ID - A satellite receiver must be connected to a voting
repeater via IP LAN or WAN. In order for the satellite receiver to operate correctly, it needs to know
which voting repeater it is associated to. This can be configured by the CPS.
• Force Vote/Cancel - There are situations when a particular satellite receiver or the repeater
needs to be always selected as the voted winner for a period of time. For example, a critical
activity near a particular receiver occurs, thus calls from that receiver need to have higher priority.
This can be achieved via force vote from the RDAC. When the RDAC user force votes a particular
satellite receiver/repeater, the transmission received from that particular receiver/repeater will
always be selected as the voted winner, and repeated until force vote is cancelled, or until the
force voted receiver is disconnected from the system.
• Voting Status Update Rate - This controls how often the voting status of the repeater and
its satellite receivers should be updated in RDAC. There are 3 control options:
•None: The status is not pushed to the RDAC. This option reduces the traffic between
the repeaters and the RDAC, thus alleviates network traffic in the system.
•Normal: The status is continuously pushed to the RDAC at an interval of every three
(3) seconds. This is the default value.
•Diagnosis: The status is continuously pushed to the RDAC at an interval of every one
(1) second. This should be used only for diagnosis purpose, because frequent status
updates increase the IP traffic, and add heavy workload into the system dramatically.
• Voting Log Turn On/Off - Voting log may be turned on/off for a specific voting repeater.
The update rate of the logged information is decided by the “Voting Status Update Rate”. Once
turned on, RDAC logs the following voting related information for the repeater, and each of its
satellite receivers:
• Repeater voting enable/disable status with PC time stamp
• Voting status of its receivers with PC time stamp
• Estimated network asymmetry and number of bursts arrived late with PC time stamp
• DV Stability Factor - This feature utilizes the crystal oscillator in the device, and the
accuracy of the crystal oscillator is decided by lots of factors such as receiver device age and
environmental temperature. To achieve optimum system performance, 0.5 is the best default value
to handle all common situations and should not be changed. However, if constant timeslot swap
due to extreme non-network environmental conditions is observed between the receiver and its
voting repeater, the value can be increased to solve this timeslot problem.
• Existing Controls - The satellite receiver reuses repeater hardware, like for example,
repeater disable. All existing repeater controls, except for transmit only ones, are still available for
the satellite receivers.

System Design Considerations 309
4.10 Digital Telephone Patch (DTP)
The MOTOTRBO Digital Telephone Patch is a Motorola proprietary feature introduced in software
version R01.08.00.
This section specifically documents the major configuration planning and error-prone configuration
details for phone patch calls. Other configuration details can be found in corresponding CPS
manuals.
Unless specified otherwise, the configuration described in this section applies to all system
configurations – Conventional Single Site, IPSC, Capacity Plus and Linked Capacity Plus.
4.10.1 Enable/Disable Phone Gateway Repeater for Phone Calls
When a repeater is connected to an APP box and used for phone calls, it is called a phone
gateway repeater. Only phone gateway repeaters are capable of hosting phone calls. The
repeater’s radio ID is used as the target ID representing the landline phone user in an individual
phone call. Hence, the ID must be different from any subscriber’s radio ID or other repeaters’ radio
ID in the system.
The phone call duration is typically longer than a regular 2-way radio voice call. If the phone
gateway repeater’s TOT is set to be too short, it is possible that the timer expires and causes a
brief interruption during a phone call. In order to eliminate such interruption and to provide a better
end-user experience, it is recommended to set the timer to 300 seconds or longer.
Conventional Single Site or IP Site Connect
The APP box can be configured to support none, one or both of the channels of the phone
gateway repeater for phone calls. If the APP box needs to support phone calls on only one of the
channels, this channel has to be enabled as the phone gateway, while the other channel disabled
on this repeater.
Example: In IPSC, the APP box may be configured to support one of the WACs, while another
APP box at a different site may be configured to support the other WAC.
If the APP box needs to be used to support phone calls on both channels, both channels need to
be phone gateway enabled. If the APP box cannot be used to support phone calls on either
channels (although physically connected to the repeater), both channels need to be phone
gateway disabled.
IP Site Connect
If there is a legacy repeater (prior to R01.08.00) on a WAC, any phone capable repeater needs to
be phone gateway disabled for that particular WAC, because phone calls are not supported in
legacy repeaters.
Capacity Plus and Linked Capacity Plus
Because the channels are trunked, the CPS configuration to support phone calls is at the repeater
level instead of the channel level. The APP box can only be configured to support either both or
none of the channels of the phone gateway repeater for phone calls. The radio ID value of the
phone gateway repeater must not exceed 65535 (0xFFFF).

310 System Design Considerations
In Conventional Single Site, IPSC LACs and Capacity Plus configurations, once a repeater
channel is phone gateway disabled, no phone calls can take place on this channel. However, in
IPSC WACs, there may still be phone calls on the channel hosted by an APP box from another
site. In Linked Capacity Plus, phone calls can be received from a remote site. However, a radio
can initiate the phone call only from its current site.
4.10.2 Enable/Disable a Radio from Initiating/Receiving Phone Calls
A radio’s capability of initiating/receiving phone calls can be enabled/disabled on a per digital
personality basis. This is especially useful if there is a need to prevent a radio from participating in
phone calls on some particular channels.
This configuration capability is done by connecting or disconnecting a phone system to the
channel on the selected personality.
• Conventional Single Site or IPSC LACs - If a phone system is connected to the selected
Home channel, the radio can initiate/receive phone calls, Otherwise, phone capability is disabled.
• IPSC WAC - If a phone system is connected to the selected Home channel (not the channel
from the roaming list), the radio can initiate/receive phone calls from any site on the WAC.
Otherwise, phone capability is disabled.
• Capacity Plus - If a phone system is connected to any channel from the channel list on the
selected digital personality, the radio can initiate/receive phone calls on that channel. Otherwise,
phone capability is disabled.
• Linked Capacity Plus - If a phone system is connected to any channel of the current site,
the radio can initiate phone calls. Otherwise, phone capability is disabled. However, a radio can
receive a phone call if a site in the system has a phone system.

System Design Considerations 311
4.10.3 Phone Channel Configuration
4.10.3.1 One APP Box per Repeater via 4-wire Interface
In all system configurations, the physical connection for DTP is the 4-wire interface between the
repeater and the APP box, which is identical to the APP configuration. The physical connection is
through the repeater’s GPIO connector, with the following pins:
• TX Audio – Input impedance (AC) of 560 ohms, Single-ended
• RX Audio – Single-ended
• PTT – 5 v level GPIO
• COR – 5 v level GPIO
•Ground
4.10.3.2 Single Site
When a repeater is connected to an APP box in a Single Site configuration, both channels of the
repeater can be used as phone channels. The phone calls on either of these two phone channels
use the same APP box that is connected to the repeater.
Since both channels are phone channels, the radio or phone user needs to specify which channel
to use when initiating the call. The radio user can manually switch to the phone channel where the
call shall start on. The phone user can specify which channel to use when prompted for Target ID
by the repeater.

312 System Design Considerations
4.10.3.3 IP Site Connect
Each logical channel (either WAC or LAC) can only use at most, one APP box, and the APP box
can be connected to any repeater that is part of the logical channel. One APP box may support up
to two logical channels if these two channels are on the same repeater that the APP box is
connected to. However, only one logical channel can be supported at a time.
Similar to the call initiation in a Single Site configuration, the radio or phone user needs to specify
which channel to use when initiating the call. The radio user can manually switch to the phone
channel where the call shall start on. The phone user can specify which channel to use when
prompted for Target ID by the repeater.
4.10.3.4 Capacity Plus
When a repeater is connected to an APP box in a Capacity Plus configuration, both channels of
the repeater can be used as phone channels. The phone calls on either of these two phone
channels use the same APP box that is connected to the repeater. In order to support phone calls,
all voice repeaters in the system need to be upgraded to R01.08.00 or later.
The radio user does not select which phone channel to use when initiating a phone call because
Capacity Plus is a trunked system. The system instead selects an available phone channel
automatically for the call. When the phone user initiates the call, he/she calls the phone number of
the APP box or PBX, but does not specify which channel of the repeater to use.
4.10.3.5 Linked Capacity Plus
When a repeater is connected to an APP box in a Linked Capacity Plus configuration, both
channels of the repeater can be used as phone channels. The phone calls on either of these two
phone channels use the same APP box that is connected to the repeater. In order to support
phone calls, all voice repeaters in the system need to be upgraded to R02.01.00 or later.
The radio user does not select which phone channel to use when initiating a phone call because
Linked Capacity Plus is a trunked system. The system automatically selects an available phone
channel of the local site for the call. When initiating a phone call, the phone user calls the phone
number of the APP box or PBX, but does not specify which channel of the repeater to use.
The radio user can initiate an individual phone call or a local talkgroup phone call or a wide-area
talkgroup phone call based upon the selected personality. When roaming from one site to another,
the radio user can only initiate the phone call on the roamed site. Initiating the phone call from the
local site to the phone capable repeater on the remote site is not supported in a Linked Capacity
Plus system.
4.10.4 APP Box Configuration
The DTP feature is designed to work with most of the COTS APP boxes. The APP box installed
needs to have the type approval for the region that the system is deployed. One end of the APP
box is connected to the PSTN or an extension of a PBX box, while the other end is connected to a
MOTOTRBO repeater via the 4-wire interface. To work with the MOTOTRBO system, the APP box
needs to be configured to use half-duplex mode. Depending on customer needs and the type of
APP boxes, the following services can be optionally configured in the APP box:

System Design Considerations 313
• Access and De-access Codes (10 characters maximum) -
• The access code is made up of an access command and a multi-digit access prefix.
Nomenclature may vary based on the types of APP boxes. The access command is
typically the asterisk (*) sign, but is programmable in most phone patches. The
command is used to wake up the phone patch from the radio system, and is always
required for most of the APP boxes. The multi-digit access prefix is used to limit radio
user access and is optional. The prefix is usually up to four digits long. Some phone
patches allow each prefix to be configurable to allow or block calls starting with 0, 1, 9,
and so on. This essentially allows a group of radio users to have access to local dialing.
• The de-access code is made up of a normal release command and a multi-digit release
code. Nomenclature may vary based on the types of APP boxes. The normal release
command is typically the hash (#) sign, but is programmable in most phone patches.
The command is used to hang-up the phone patch from the radio system, and is always
required for most of the APP boxes. The multi-digit release code is optional, and only
used to limit who can hang up a phone call when required.
• Multi-digit access prefixes and multi-digit release codes can be linked within most phone
patches. This allows phone calls that are started with a particular access code to only be
hung up on, with the linked de-access code. This is especially useful for Group Phone
Calls since any user can attempt to hang up a phone call. Utilization of a particular
access code for group calls that is linked to a de-access code most Radio Users don’t
have will limit who can hang up on a Group Phone Call.
• Phone Usage TOT - This defines the maximum duration of a phone call. If the phone call
lasts longer than this timer, the APP box ends the call automatically. It is recommended to
configure this timer appropriately according to the customer’s phone usage.
• Mobile inactive timer - If there is no radio activity for a period longer than the mobile
inactive timer, the APP box ends the phone call automatically. It is recommended to configure this
timer appropriately according to the customer’s phone usage.
• Go ahead tone - The phone user hears this tone when the radio user de-keys. If this tone is
provided by the APP box, it is recommended to enable this option to improve the phone user’s
experience during a phone patch call.
• Busy Tone Disconnect - When this APP option is enabled, the APP box ends the phone
call once a PSTN busy tone is detected. It is recommended to turn on this option if it is provided in
the APP box.
For further information on how to connect the APP box to the repeater, and APP box tuning details,
please refer to the respective repeater service manuals.
4.10.5 Phone System Configuration
There are many phone related configurations that defines how a radio/repeater communicates
with the PSTN and support phone calls in the radio system. To make the configurations easier, a
data structure called “phone system” is introduced to group and encapsulate these configurations.
Because radios and repeaters act in different roles in a phone call, the configurations
encapsulated in the phone system are different for radios and repeaters. The phone system in a
repeater includes configurations such as de-access code, busy TOT and so on. The phone
system in a radio includes configurations such as gateway ID, access code, and others.

314 System Design Considerations
4.10.5.1 Configuring a Radio in a Phone System
For a radio, multiple phone systems can be created and configured via CPS. The phone system
defines how the radio interacts with the PSTN via a particular APP box, hence a valid phone
system must have a corresponding APP box in the system. However, a radio may interact with the
PSTN via an APP box in different ways. Therefore it may have more than one phone system for a
particular APP box.
Example: If there is only one APP box in the system, but if a radio uses different access/de-
access codes on different digital personalities, different phone systems can be created
and each phone system will have different access/de-access codes.
If a radio needs to initiate or receive phone calls on a selected digital personality, a phone system
(or systems, in Capacity Plus and Linked Capacity Plus) must be linked to the channel (or
channels, in Capacity Plus and Linked Capacity Plus) on per digital personality basis via CPS. The
phone system linking varies according to different system configurations.
• Conventional Single Site and IPSC LAC - The phone system is linked to the channel
whereby the corresponding repeater is physically connected to the corresponding APP box.
• Capacity Plus - Multiple phone systems may be available for a selected digital personality.
A phone system is linked to the channel whereby the corresponding repeater is physically
connected to the corresponding APP box.
• IPSC WAC - If there is an APP box on this WAC, the corresponding phone system must be
linked to the selected Home channel even if the phone system is physically connected to a
repeater at the remote site.
• Linked Capacity Plus - Multiple phone systems per site may be available for a selected
digital personality. A phone system is linked to a repeater at the site whereby the corresponding
repeater is physically connected to the corresponding APP box. The destination talkgroup ID of a
phone-to-radio call determines whether a phone call is a wide area or a local area phone call. Note
that if the destination is an individual radio, then the phone call is initiated at all sites. A radio can
initiate the phone call only on its current site. A wide-area talkgroup phone call is successful when
all associated sites within the talkgroup have an idle channel to host the call.
4.10.5.2 Configuring a Repeater in a Phone System
For a repeater, there is one and only one repeater-wide phone system. The user is allowed to
configure the phone system but not allowed to create additional ones. Additionally, only the phone
system in a phone gateway repeater needs to be configured.
4.10.6 Access/De-access Code Configuration
Access and de-access codes are encapsulated in the phone system. Depending on the
customers’ needs and the type of APP box installed in the system, access/de-access codes may
be optionally required to initiate/end phone calls. Different sets of access/de-access codes can be
used for initiating/ending different types of calls (e.g. long distance call, international call, etc). The
codes are normally configured and supported in pairs in the APP box; if a particular access code is
used to start the call, the corresponding paired de-access code must be used to end the call.

System Design Considerations 315
Additionally, administrator access/de-access codes may be used. The administrator codes have
the highest priority, and can be used whenever access/de-access code is required. For example,
the administrator de-access code can be used to end a phone call, regardless which access code
was used to initiate the call.
A system may have more than one APP box installed, and these boxes may be used to simply
expand the number of phone channels, or for different purposes. For example, one APP box may
be used for international calls, while the other boxes to expand the number of channels. The
access/de-access codes in these APP boxes may be configured similarly, or different depending
on how phone privileges are assigned among the radios users. The configuration also depends on
whether the codes are to be entered by the radio users, or configured in the radios.
4.10.6.1 Repeater Configuration
If a repeater is not used as a phone gateway repeater, there is no access/de-access code
configuration for the repeater.
However, if the repeater is used as a phone gateway repeater, a de-access code must be
configured in the repeater. This is mandatory even if the multi-digit release code part of the de-
access code is not required; the normal release command part of the de-access code must be
provisioned. The repeater needs the de-access code to end the phone call when the phone call
needs to be ended by the radio system automatically, especially during an Emergency Alarm
interrupt. Since the repeater can only hold one de-access code, this code configured in the
repeater must be able to end any phone call supported by the APP box that is connected to the
repeater. If the APP box supports administrator access/de-access codes, multiple sets of codes
can be used in the system, and the administrator de-access code needs to be programmed in the
repeater. However, if the APP box does not support administrator access/de-access codes, only
one de-access code can be used for this connected APP box and the same de-access code must
be programmed in the repeater.
NOTE: The APP box can still use different sets of access/de-access codes, but the de-access
codes must be the same.
Otherwise, the repeater may not be able to send the appropriate de-access code to end the call
when an Emergency is detected during a phone call.
Since a repeater only interacts with a connected APP box, the repeater configuration does not
impact how the access/de-access codes are configured in other APP boxes in the system.
4.10.6.2 Radio Configuration
If access/de-access codes are not required for phone calls, there is no related access/de-access
code configuration in the radio.
However, if required, the system can be programmed to have the codes stored in the radio and
sent out automatically, or via some simple user interaction like pushing a button. Alternatively, the
system can be programmed for the radio user to enter and send out the access/de-access codes
manually when needed.
When the codes are configured in the radio via CPS, the radio uses the code programmed for the
foreseen channel automatically, before initiating or ending a phone call on that particular channel.
This process is transparent to the user. Hence, there is no restriction on the usage of multiple sets

316 System Design Considerations
of access/de-access codes for a particular APP box, or whether different APP boxes in the system
can use different sets of access/de-access codes.
When the access/de-access codes are not programmed in the radio, the code configuration in the
APP box is different depending on the system configurations.
4.10.6.2.1 Single Site or IPSC Systems
When a phone call is started, the radio user needs to select which channel to make the phone call.
Therefore, the radio user knows which channel and which APP box the phone call is occurring on,
hence which access/de-access code to use. In these system configurations, multiple sets of
access/de-access codes can be used and the codes may differ in different APP boxes in the
system.
4.10.6.2.2 Capacity Plus and Linked Capacity Plus Systems
Because the phone channel is selected by the system automatically, the radio user does not know
the channel information when entering the access/de-access code. Therefore, multiple sets of
codes can be used in a Capacity Plus system, but they must be the same in all the APP boxes if
the codes need to be entered manually by the radio user.
4.10.7 Dual Tone Multi Frequency (DTMF) Configuration
During a phone call, the phone numbers are generated and go through the system in the form of
DTMF tones. These DTMF tones interact with components that are not part of the MOTOTRBO
system. For example, APP, PBX, PSTN, and others. Hence, the generated DTMF tones must be
compliant with the local DTMF generating/receiving standards in order for these components to
receive and understand the DTMF tones generated from the MOTOTRBO system. The following
DTMF parameters are configurable both in the radio and repeater via CPS:
•DTMF Tone Duration
• DTMF Inter-Tone Delay
NOTE: DTMF Tone Level is a codeplug value, but not CPS configurable because it normally does
not require change. DTMF Twist is not configurable and is always set to zero.
4.10.8 Ringing Modes
When a radio user calls a phone user, the phone keeps ringing until the phone user answers. Or,
the radio user ends the call, or the call gets timed out by the PSTN.
When a phone user calls a radio user, there is only one ringing mode. The radio keeps ringing until
the radio user answers the call, or the call gets timed out by the repeater.
When a phone user calls a radio group (talkgroup), there are two ringing modes. These modes are
configurable in the repeater via CPS. The first method is where the radio keeps ringing until one of
the targeted radio users answers the call by pushing PTT and talking back. Or, the call gets timed
out by the repeater. The second ringing mode is to allow the phone user to talk immediately after
the first ring. The second method allows phone users to talk first during a phone call.

System Design Considerations 317
4.10.9 Enable/Disable Manual Dial
Manual dial allows a radio user to enter the phone number manually using the radio keypad. To
prevent misuse of the phone services in the system, this manual dialing option can be enabled/
disabled via CPS on a radio wide basis.
4.10.10 Connecting APP Boxes to the Repeater in Capacity Plus and
Linked Capacity Plus
In Capacity Plus, only the voice channel repeaters can be connected to the APP boxes to support
phone calls. When connecting the APP boxes to the repeaters, it is highly recommended to
connect the APP boxes to the repeaters with lowest possible rest channel priorities first. This
balances the traffic on the channels. In such a configuration, the non-phone calls are likely to
occur on the repeaters with higher rest channel priorities, while phone calls occur on the repeaters
with the lowest rest channel priorities.
4.10.11 PBX Routing Configuration in Capacity Plus
PBX can be used with the DTP systems. However, if a repeater is disabled, the repeater does not
inform the PBX that it is disabled. In this scenario, the administrator needs to take action to ensure
that the PBX does not route the incoming call from the PSTN to the disabled repeater. Otherwise,
the phone user will not be able to connect to the radio users.
PBX may have different priorities when PBX assigns the extension lines for incoming calls from
the PSTN. In Capacity Plus, the traffic on a channel with higher rest channel priority is normally
heavier than the channel with lower rest channel priority. Therefore, if the system has two or more
APP boxes, it is recommended to have the PBX route the incoming phone call first to the APP
boxes that are connected to repeaters with lower rest channel priorities. As a result, this balances
the voice traffic on all channels.

318 System Design Considerations
4.11 Transmit Interrupt System Design Considerations
Transmit Interrupt is a very powerful feature; it is capable of remotely dekeying a radio that is
transmitting interruptible voice. Hence, limiting access to these features only to responsible and
well-trained radio users is important.
If a radio operates on a channel that supports Direct Mode Transmit Interrupt features, then the
“TX Interrupt Direct Mode Compatibility” CPS field should be enabled. This is necessary to
minimize potential collisions on the channel during a Direct Mode interruptible voice transmission.
This field must be enabled in the CPS; both for Direct Mode channels where interruptible voice
transmissions may be present, and Repeater Mode channels where interruptible voice
transmissions may be made by some radios in Talkaround Mode. However, it is not necessary to
enable this field for Repeater Mode channels where Talkaround mode is not supported by any
radio.
4.11.1 Interruptible Radios
The first consideration associated to the Transmit Interrupt features is determining which radios’
voice transmissions should be interruptible. For consistent behavior, the recommendation is that
all radios operating on a channel should use interruptible voice transmission. However, it is
desirable in some applications, to provide a small number of radios (e.g., normally supervisor
radios) that are not interruptible.
This sets up a system where supervisors have the ability to interrupt non-supervisor’s interruptible
voice transmissions, but non-supervisors cannot interrupt supervisor’s voice transmissions,
because the supervisor radios do not transmit interruptible voice. When the system is configured
as such, both the supervisor and non-supervisor radios may succeed at interrupting when a non-
supervisor is transmitting interruptible voice, and fails at interrupting when a supervisor is
transmitting uninterruptible voice. This situation may be perceived by some users as an
inconsistent experience. If the system is set up in this manner, the users should be given training
on the usage of Transmit Interrupt to better understand the difference in experience.
4.11.2 Voice Interrupt
During an interruptible voice transmission, a transmitting radio periodically checks its receive
frequency and determines whether another radio is requesting an interrupt. Therefore, interrupting
radios must transmit their interrupt signaling when the transmitting radio is checking its receive
frequency. When only one radio within a group is capable of Voice Interrupt (e.g., a supervisor
radio), then that radio uses one of the periodic signaling intervals to signal an interrupt request, if
an interrupt is requested by the radio user.
When two radios are capable of Voice Interrupt (e.g., two supervisor radios), it is possible that both
radio users request a Voice Interrupt at nearly the same time (i.e., during the time between two
periodic signaling intervals). If this happens, it is likely that the interrupt procedure fails for both
radios, due to a signaling collision that occurs during the periodic signaling interval and neither of
the radios succeed at obtaining a clear channel on which to transmit.
Extending this discussion to beyond two radios (e.g., additional group members configured with
Voice Interrupt capability), it becomes even more likely that more than one radio user requests a
Voice Interrupt at nearly the same time, resulting in a signaling collision and a failed interrupt
procedure. The likelihood of more than one radio user requesting a Voice Interrupt at nearly the

System Design Considerations 319
same time is difficult to predict or estimate, because this depends heavily on the usage
characteristic profile of a particular system, operating procedures implemented by the system
administrators, and the training provided to the radio users.
Example: Some systems may provide every radio user with Voice Interrupt capability and
experience no signaling collisions resulting in Voice Interrupt failures. On the other
hand, other systems similarly provisioned would experience many Voice Interrupt
failures. Yet other systems may provide only a few radios users with Voice Interrupt
capability, but experience high rates of collisions and Voice Interrupt failures.
NOTE: Performance varies by system.
To maintain radio user experience at an acceptable level, the following suggestions can be
provided when training radio users on the desired usage of Voice Interrupt on a particular system:
• Provide the Voice Interrupt capability to only radio users that need to have such
capability. Minimize the number of users within a group that have Voice Interrupt
capability.
• Use good radio protocol. Keep transmissions as short as possible and wait until the
transmitting radio user has stopped talking and dekeyed (e.g., wait to receive a Channel
Free Tone) before beginning a new transmission.
• Be aware of situations near the end of a transmission when the radio user has stopped
speaking, but has yet to dekey the radio.
• Create guidelines for acceptable use of the Voice Interrupt feature; define when it is
acceptable to interrupt another radio user’s transmission. (e.g., Voice Interrupt is only
used when late-breaking information has become available that is critical to disseminate
immediately.)
• Be aware of situations where the transmitting radio user says something that may elicit
an immediate reaction from the listening audience, and either curb the desire to respond
immediately or allow a designated radio user (e.g., a supervisor or dispatcher) to use
Voice Interrupt to respond, to maintain order on the channel. Alternatively, train users to
wait a short period of time before responding to the transmitting radio users.
4.11.3 Emergency Voice Interrupt
The Emergency Voice Interrupt feature is used only during emergency conditions, which are
presumed to occur relatively infrequently and affect radio users individually. Based on these
assumptions, it is appropriate to enable Emergency Voice Interrupt in every radio if so desired. If
emergency conditions are expected to occur frequently or affect large groups of users (i.e., many
radio users initiate emergency or are in an emergency condition simultaneously), then Emergency
Voice Interrupt users may experience the collisions described in “Voice Interrupt” and Emergency
Voice Interrupt may not perform to the end users’ expectations.
In a Capacity Plus configuration, this feature is used to stop a voice transmission during an
emergency based on the following two conditions:
• If all channels are busy, a radio starts an Emergency Call after interrupting an ongoing
interruptible call on the busy Rest Channel.
• If an Emergency Call is active for the same talkgroup on channel ‘c’, a radio starts the
Emergency Call on channel ‘c’ after interrupting the ongoing interruptible call.

320 System Design Considerations
4.11.4 Data Over Voice Interrupt
Data Over Voice Interrupt is not used by any data applications native to the radio (e.g., Text
Message, Location, Telemetry). This feature is only available to third-party data applications on the
option board or attached PC.
It is suggested that third-party data applications only invoke the Data Over Voice Interrupt feature
for the most critical of data; data that is more important than the interruptible voice transmission on
the radio channel. It is also suggested that the third-party data application be designed to ensure
that system events common to multiple radios do not result in Data Over Voice Interrupt
transmissions being initiated simultaneously. These guidelines are necessary to minimize the
probability of Data Over Voice Interrupt signaling requests from colliding with one another. As
discussed in the Voice Interrupt section above, it is likely that the interrupt procedure fails, and
none of the radios succeed at obtaining a clear channel on which to transmit, when the signaling
collides.
In a Capacity Plus configuration, a data message invokes this feature, dependent on the following
conditions:
• If the radio is transmitting a voice call (either on a traffic channel or on a busy Rest
Channel), the radio continues with the voice transmission.
• If the radio is on a busy Rest Channel (either listening or idling) and the data message
must be transmitted on a Trunked Channel, this feature is used to stop the ongoing
voice transmission.
• If the radio is listening to a voice call on a traffic channel (not on a busy Rest Channel)
and the data message must be transmitted on a revert channel, the radio moves to a
revert channel to invoke this feature.
• If the radio is listening to a voice call on a traffic channel (not on a busy Rest Channel)
and the data message must be transmitted on a Trunked Channel, the radio moves to
the Rest Channel to invoke this feature. However, if the Rest Channel is busy, this
feature is then used to stop the ongoing voice transmission. Note that the receiving
radio may be busy on another channel and there is no guarantee that the data message
will be received.
In summary, a radio does not attempt to interrupt if:
• The radio is transmitting.
• The data message is for a revert channel.
• The Rest Channel is idle.

System Design Considerations 321
4.11.5 Remote Voice Dekey
The Remote Voice Dekey feature is capable of dekeying interruptible voice transmissions that the
radio is either partied to, or not partied to. Alternatively, the radio user has the ability to remotely
shut down a transmission that the user is not able to first monitor. Because of this, it is suggested
that the Remote Voice Dekey feature be provided only to well-trained supervisors or radio
technicians.
Operational procedures regarding appropriate use of this feature should be established to ensure
that the user is not remotely dekeying critical voice transmissions. It is presumed that Remote
Voice Dekey is not used frequently, therefore the collisions described in the Voice Interrupt section
is not a major concern.
When operating in Capacity Plus mode, a radio can only dekey interruptible voice transmissions
on its own channel. The radio is not permitted to dekey interruptible voice transmissions on other
channels.

322 System Design Considerations
4.12 Restricted Access to System (RAS) Design
Considerations
Historically, repeaters in the system were not well protected against unauthorized radio access. If
an unauthorized radio user (outside of the system) wanted to utilize the repeaters for voice/data/
CSBK communications, the user could have illegally programmed their radios with the system’s
channel information and gained access. It was not difficult to get the system’s channel information
– the unauthorized user could simply analyze OTA bursts, or just read the CPS configurations from
any valid radio in the system.
The RAS feature is designed to prohibit unauthorized radio users from accessing the repeaters in
the system. When this feature is enabled, the unauthorized radio user is restricted from using the
repeaters in the system to transmit to the targeted user or user group.
This feature does not apply to Dual Capacity Direct Mode, Direct Mode or Talkaround Mode
transmissions.
The RAS feature applies only to Digital, Single Site, IP Site Connect, Capacity Plus and Linked
Capacity Plus system configurations. The usage and user experience in these systems are similar.
In order to enable this system wide feature, all the repeaters in the system need to have RAS
capability. This feature is software upgradable for all MOTOTRBO 8 MB and 32 MB repeaters.
This feature has no impact to the existing ADP interfaces except that the repeater notifies the
relevant application when blocking of an unauthorized transmission has occurred. Further details
are available in the ADP document.
This feature includes two independent methods: RAS Key Authentication and Radio ID Range
Check. These two methods apply to all voice, data and CSBK calls of repeater mode. When used
together, the combination provides a robust and flexible way to protect the system from
unauthorized access.
4.12.1 RAS Key Authentication
In this method, both the repeater and subscriber are configured with a secret RAS authentication
key. The length of the key can be 6 to 24 characters long, and may include numbers 0–9, alphabet
letters A–Z, a–z, special characters like hyphen, underscore, dollar and pound signs. Similar to the
enhanced privacy keys, the RAS authentication key cannot be read out via CPS or cloned from
one device to another device once configured and written into the radio or repeater.
Therefore, an unauthorized user cannot see the key, nor clone more radios by simply obtaining a
radio programmed with the valid key. Additionally, similar to the enhanced privacy keys, when
configuring a RAS enabled radio, the user needs to remember and retype the key when writing
back to the radio via CPS.
A subscriber uses its configured authentication key to encode the OTA bursts and generate a RAS
enabled transmission. Upon receiving the bursts, the repeater also uses its configured
authentication key to decode the bursts. If the authentication keys in the subscriber and repeater
are the same, the repeater is able to decode the bursts correctly and repeat the bursts. However, if
the radio does not have a RAS authentication key or its key does not match the one that is
configured in the repeater, the decoding process in the repeater fails and the transmission is

System Design Considerations 323
blocked at the repeater. Therefore, the call bursts from the unauthorized subscriber are not
repeated and cannot reach the targeted user or user group.
Each system only needs one RAS authentication key, all the repeaters in a system are provisioned
with only one key. To simplify the key configuration in a multi-repeater systems, the key only needs
to be configured in the master repeater. Subsequently, the key is propagated to all the other peer
repeaters automatically. The repeater, and eventually the system may be configured in only one of
the three RAS modes:
•RAS Disabled: When the repeaters are configured in RAS disabled mode, the RAS key
authentication method is not used. Hence the system supports calls from RAS disabled
subscribers and legacy subscribers, including third party compatible subscribers, but not
RAS enabled subscribers.
•RAS Enabled: When the repeaters are configured in RAS enabled mode, only RAS
enabled subscribers with valid keys are supported and can successfully make calls
through the repeater.
NOTE: The system must not be configured in RAS enabled mode until all the repeaters and
subscribers have been upgraded to have RAS capability. Otherwise, the repeaters or
subscribers that are not RAS capable will not be able to operate normally in the system.
•RAS Migration: When the repeaters are configured in the RAS migration mode, the
repeater accepts both DMR transmission and RAS enabled transmission in the repeater
inbound. If the inbound is DMR transmission, the repeater repeats it out as is. If the
inbound is RAS enabled transmission, the repeater converts it to DMR transmission and
repeats it out. Therefore, in the RAS migration mode, the system supports all
subscribers including RAS disabled, RAS enabled with the valid RAS key and legacy
subscribers. The RAS migration mode is recommended when installing a new system,
migrating a legacy system to RAS enabled mode, or in any cases where the system
needs to support both legacy and RAS enabled subscribers.
Example: When migrating a legacy system, the administrator may first provision the key to all the
repeaters and let the system to operate in the RAS migration mode. Next, the
administrator could use the CPS or OTAP to provision the key to all the subscribers in
the system. Since the system operates in RAS migration mode, both the legacy
subscribers and the RAS enabled subscribers with the valid key can operate in the
system normally and make successful calls through the repeater. After all the
subscribers are provisioned with the key, the administrator can change the system to
operate in RAS enabled mode to prevent any unauthorized subscribers from accessing
the system. Therefore, the RAS migration mode provides smooth system installation
and migration without interrupting the services.
However, a subscriber can be configured only in two RAS modes:
• RAS Enabled, or
• RAS Disabled.
When the subscriber is RAS disabled, it is not able to transmit or receive RAS enabled
transmission, hence operates only in a RAS disabled or RAS migration system. When the radio is
RAS enabled, it always transmits the RAS enabled bursts, but receives both DMR bursts and RAS
enabled bursts. Therefore, RAS enabled subscribers can operate in RAS migration or RAS
enabled systems.

324 System Design Considerations
A radio may operate in different systems and these systems may have different RAS keys; up to
16 keys may be provisioned and associated to different digital personalities. When a digital
personality is not associated with a key, the radio is considered as RAS disabled when this
personality is selected. When the digital personality is associated with a key, the radio is
considered as RAS enabled, and uses the particular key that is associated. In this way, if the radio
needs to operate in a different system, the radio user can select the appropriate personality with
the corresponding key.
When a RAS enabled subscriber transmits in Dual Capacity Direct Mode, Direct Mode, or
Talkaround Mode, it always transmits DMR bursts. However, when receiving, it can receive both
DMR bursts (from other subscribers) and RAS enabled bursts (from the repeater outbound).
4.12.2 Radio ID Range Check
In this method, only the repeater needs to be configured via CPS. Up to 64 radio ID ranges may be
provisioned in the repeaters. For a multi-repeater system, all the repeaters need to be software
capable of the RAS feature. However, the configuration can and only needs to be done in the
master repeater, and is propagated to other peer repeaters automatically. Each of the radio ID
ranges may be configured as allowed or left as un-configured. When the repeater receives a
transmission from a subscriber, it checks whether the subscriber’s radio ID is within any of the
allowed ranges. If it is, the repeater repeats this transmission. Otherwise, the repeater blocks the
transmission. In this way, the transmission from unauthorized subscriber users can be blocked.
In comparison to the RAS key authentication method, this method is much easier to use to
configure and maintain the system, because only the repeater needs to be configured. However,
this method has drawbacks if used alone, since the unauthorized user may figure out some
allowed radio ID ranges by reading a valid subscriber, or analyzing the bursts over-the-air, or
simply just guessing. The user can then easily program radios with radio IDs in the allowed
ranges.
Additionally, the radio ID check method can only prevent the unauthorized radio from transmitting
to its target, but can not prevent it from receiving while the RAS key authentication method can
perform both. For this reason, it is always recommended to use both methods together. The RAS
key authentication provides a very robust way to prevent unauthorized repeater access and is
extremely difficult to hack. It can be used as the primary method.
Moreover, radio ID range check provides a flexible way to manage the system and make minor
changes.
Example: If the system is hosting customers A, B, and C, the system administrator could provision
the whole system with a RAS key and operate in the RAS enabled mode. Secondly, the
system administrator could create different radio ID ranges for these three customers.
If for some reason, a customer, for instance, customer B needs to be excluded from the
system temporarily, the administrator could uncheck the radio ID ranges that customer
B’s radios fall into, and the system access of the radios in the entire range will be
blocked. When customer B needs to be allowed back into the system, the administrator
can simply mark these radio ID ranges as allowed.

System Design Considerations 325
4.13 Data Sub-System Design Considerations
4.13.1 Computer and IP Network Configurations
The data applications in a MOTOTRBO system utilize IP/UDP communications, therefore it is
necessary to design the IP configuration of the data capable devices. Although complex, it is
important to understand how data traffic is routed from one radio to another in a MOTOTRBO
system. This section details the different connects, and where they are used within a MOTOTRBO
system.
4.13.1.1 Radio to Mobile Client Network Connectivity
As described in earlier chapters, the MOTOTRBO radio connects to a computer via USB. Once
connected, the PC detects the connection, loads a driver, and establishes a new network interface.
This network interface looks similar to a LAN or WLAN network interface to the PC. The radio acts
like a DHCP server providing the PC with an IP, and setting its own IP as the default gateway.
The Radio IP address used for this connection is programmed into the MOTOTRBO radio in the
network settings of the CPS. The Accessory IP value is not editable in the CPS. It is derived based
on the Radio IP. The first 3 octets are the same as the radio IP, the last octet will be the Radio IP
value +1 (for example, if the Radio IP is 192.168.10.1, the Accessory IP will be automatically
updated to 192.168.10.2).
• Accessory IP – provided via DHCP to the Network Interface on the PC
• Radio IP – used by the Radio to communicate with the PC
– provided to the PC as the default gateway
These IP addresses are only used for communication between the MOTOTRBO radio and the
connected PC. It is recommended that the default values (Radio IP: 192.168.10.1, Accessory IP:
192.168.10.2) be used in all mobile client configurations. In other configurations where multiple
MOTOTRBO radios are connected to one PC, these values need to be different to prevent IP
conflicts.
If the default IP address programmed in the radio, or the one provided to the PC conflicts with
other network interfaces on the PC, then the Radio IP should be changed using the CPS. The
radio also allows for the default UDP ports for the ARS, Text Message and Telemetry applications
to be changed if there exists conflict within the PC. These UDP ports will need to be updated in the
application configuration as well. Again, it is recommended that the default values be used
whenever possible.
For best results, it is recommended that mobile clients do not have additional network interfaces.
Additional static routes may need to be manually entered in the mobile client PC if multiple
interfaces are present. It is also recommended that any applications that attempt to broadcast
network traffic be disabled in the PC. Unnecessary traffic sent to the MOTOTRBO radio may
cause undesired congestion over-the-air.
The simple diagram below displays the IP connectivity between the Mobile Client and the
MOTOTRBO radio. Note that because these IP addresses are private and only used between the

326 System Design Considerations
radio and the Mobile Client, it is recommended that they be duplicated on all Radio/Mobile Client
configurations in the system.
4.13.1.2 Radio to Air Interface Network Connectivity
The MOTOTRBO radio must have an IP address to communicate with the MOTOTRBO network
and other radios. The radio and the system uses the Individual Radio ID and CAI Network Address
to construct its Radio Network IP to ensure uniqueness. The Individual Radio ID is found in the
General Settings section of the radio CPS, and the CAI Network Address is found in the Network
Settings section.
A Radio ID in MOTOTRBO is a 24 bit number that can range from 1 to 16776415, and is written in
decimal format in the CPS. In Capacity Plus and Linked Capacity Plus, the Radio ID is a 16-bit
number (from 1 to 65535), which can be treated as a 24-bit number where the most significant 8
bits are zero.
For example, the Radio ID 16776415 is represented by a hexadecimal 24 bit number as FFFCDF.
When broken into three 8 bits sections, this becomes FF, FC, and DF. This in decimal is 255, 252,
and 223. Therefore, a radio that is configured with an Individual ID of 16776415 and a CAI
Network address of 12 (the default), will have a Radio Network IP address of 12.255.252.223.
Below are a few more examples (all assuming the default CAI Network address of 12):
Figure 4-19 Connectivity between the Mobile Client and the MOTOTRBO Radio
Unit ID = 00012045
Convert to Hexadecimal = 002F0D
Separate into 8 bit sections = 00, 2F, 0D
Each 8 bit section represents 1 octet of the IP address
Convert each section into decimal = 00, 47, 13
Assemble IP address from conversion above = 12.A.B.C where
A = The first 8 bit section in decimal format. In this example, A = 0
B = The second 8 bit section in decimal format. In this example B = 47
C = The third 8 bit section in decimal format. In this example C = 13
The IP address for Unit ID 12045 is: 12.0.47.13
192 .168 .1 0.1 192 .168 .1 0.2
MOTOTRBO Radio
Mobile Client on a PC
USB
Radi o IP = 192 .168 .10.1
Accessory IP = 192 .168.10.2
Radi o IP Netmask = 255 .255 .255 .0 Defaul t Gateway = 192 .168 . 10.1

System Design Considerations 327
The MOTOTRBO data applications, both in the radio and externally on the PC, perform this
conversion to an IP address when sending and transmitting. Understanding this conversion is
important, because it is possible to send traffic directly to the IP address of the radio, though in
most cases this happens transparently to the user. For example, if a user creates a text message,
and selects a user from the address book with an Individual Radio ID of 12045 (which can be
aliased), the text message is sent over-the-air to radio 12045, and is addressed to IP Address
12.0.47.13. When radio 12045 receives the over-the-air data message, it opens the data message
and looks at the target IP address. Because the target IP address matches its own IP, the
message is sent to the internal radio application. The target application is dependent on the UDP
port number and the destination address used at the source.
If the target of a data message is an external PC connected to the MOTOTRBO radio, the sending
device will use an IP address with the CAI Network address plus 1. For example, if a MOTOTRBO
radio receives a data message for its Radio ID (12045), and the data message inside is targeted
towards the address 13.0.47.13, it will forward that message to the connected PC.
For ease of use, the MOTOTRBO radio has the option to be configured with a “Forward to PC”
option, which is available in the Network settings of the radio CPS. With this option enabled, all
messages targeted to both the 12.x.x.x and 13.x.x.x addresses are routed to the PC. It is
recommended that this option be chosen whenever a MOTOTRBO radio is connected to the
Application Server. The “Forward to PC” option also applies to a MOTOTRBO radio (portable or
mobile) installed in a mobile environment, i.e. a vehicle, or in a fixed location (a mobile in a tray
located on someone’s desk). If a radio is not connected to an external PC, the “Forward to PC”
option should be disabled.
It is recommended that the default value of the CAI Network address is used. If this value is
changed, all MOTOTRBO radios in the system must be updated with the same CAI Network
Unit ID = 00000100
Convert to Hexadecimal = 000064
Separate into 8 bit sections = 00, 00, 64
Each 8 bit section represents 1 octet of the IP address
Convert each section into decimal = 00, 00, 100
Assemble IP address from conversion above = 12.A.B.C where
A = The first 8 bit section in decimal format. In this example, A = 0
B = The second 8 bit section in decimal format. In this example B = 0
C = The third 8 bit section in decimal format. In this example C = 100
The IP address for Unit ID 100 is: 12.0.0.100
Unit ID = 05000032
Convert to Hexadecimal = 4C4B60
Separate into 8 bit sections = 4C, 4B, 60
Each 8 bit section represents 1 octet of the IP address
Convert each section into decimal = 76, 75, 96
Assemble IP address from conversion above = 12.A.B.C where
A = The first 8 bit section in decimal format. In this example, A = 76
B = The second 8 bit section in decimal format. In this example B = 75
C = The third 8 bit section in decimal format. In this example C = 96
The IP address for Unit ID 05000032 is: 12.76.75.96

328 System Design Considerations
address. Also available for configuration is the Group CAI Network address. This is used for
broadcast data messages. Again, it is recommended that this value remain at its default value.
Figure 4-20 displays the IP connectivity with the radio network. Also included is a simplified
Network Address Table (NAT) that shows how the over-the-air traffic is routed to either the Radio
or the Mobile Client. The NAT is a translation table within the MOTOTRBO radio that allows
packets to be routed from the PC through the radio and over-the-air to the destination address. As
previously mentioned, when the “Forward to PC” option is selected, traffic for both the 12.x.x.x and
13.x.x.x addresses is forwarded to the PC. If disabled, that NAT table would show the 12.0.47.13
traffic being routed to Radio IP of 192.168.10.1. This is the common configuration for MOTOTRBO
radios that are not connected to an external Mobile Client.
Figure 4-20 Air Interface Network Connectivity
192 .168.10.1
Radi o ID = 12045
12. 0.47 .13
192 .168.10.2
MOTOTRBO Radio Mobile Client on a PC
USB
13. 0.47 .13
Default Gateway = 192.168 .10.1
Radio IP = 192 .168 .10.1
Accessory IP = 192.168 .10.2
Radi o IP Netmask = 255 .255 .255 .0
ARS IP = 11 .250 . 250 .250
TM S IP = 11 .250 .250 .250
Forwar d to PC Enabled
13.0.47.13 192 .168 .10.2
12.0.47.13 192 .168 .10.1
Network Address Translation

System Design Considerations 329
4.13.1.3 Application Server Control Station Network Connectivity
In some system topologies described in previous sections, the Application Server is required to
service up to 16 different channels. This requires the Application Server to have a network
connection of up to 16 control stations at the same time. Similar to the Mobile Client configuration,
when each control station is connected to the Application Server via USB, a network interface is
created for each. Each interface is provided the IP address configured as the Accessory IP in each
control station. It is important that the Radio IP and the Accessory IP of the four control stations be
different from each other to prevent IP conflict and therefore routing problems in the Application
Server. The following IP configuration (for four control stations) is recommended:
The Individual Radio ID, and therefore the Radio Network IP Address, is very important when
configuring the Application Server control stations. Unlike the Radio IP and Accessory IP, the
control station’s Radio Network IP should be identical. Each control station should be programmed
with the same Radio ID, to enable field radios to communicate with the Application Server
regardless of what channel they are on. Although it was mentioned that MOTOTRBO radios
should not have duplicate Radio IDs, the control stations are the exception. Because control
stations are intended to remain on a single channel, they will always be monitoring the same
channel. Although this Radio ID of the control stations can be any valid Individual ID, they must be
unique, and not duplicate any non-Control Station radio ID. The suggested Radio ID for the Control
Stations is 16448250 which converts to an easy to remember IP address of 12.250.250.250 and
13.250.250.250. Since this Radio ID is so large, it is unlikely to be duplicated on other radios.
It is important to note that every MOTOTRBO radio in the system that is intended to communicate
with the Application Server must be programmed with the Application Server control station IP.
This value must be entered for both the Automatic Registration Service (ARS) IP and the Text
Message Server IP, which can be found in the Network settings of the MOTOTRBO radio CPS.
Because the Application Server is the target for these messages, the 13.250.250.250 IP address
should be programmed into every field radio. For radios that will use the Mobile Text Messaging
Client application installed on a PC connected to the radio, the 13.250.250.250 IP address should
also be programmed into the application.
Radio IP Accessory IP/PC Network
Interface IP
Control Station 1 192.168.11.1 192.168.11.2
Control Station 2 192.168.12.1 192.168.12.2
Control Station 3 192.168.13.1 192.168.13.2
Control Station 4 192.168.14.1 192.168.14.2

330 System Design Considerations
As previously discussed, the control stations should be configured with the option to “Forward to
PC” so that all data traffic the control station receives is forwarded to the Application Server.
4.13.1.4 Control Station Considerations
Because the control stations connected to the Application Server act as the data gateway for the
system, the control stations themselves do not require an Automatic Registration Service (ARS) IP
and the Text Message Server IP to be specified in their CPS Network settings. These fields should
be left blank. In addition, the control stations should also have the ARS and GPS options disabled.
These settings are not required for these control stations since they will be not be transmitting their
own GPS or ARS anywhere. There is no need for these control stations to be ordered with GPS
capability.
Although it is possible to use the control stations connected to the Application Server for voice, it is
highly recommended that they only act as data gateways. Since control stations (except for
Trunked Control Stations) must remain on a single channel in order to receive the inbound data, it
is recommended that they only contain one channel in their channel list. The Trunked Control
Stations must have a list of all Trunked Channels. Control stations should not have scan enabled.
This will guarantee that the Application Server is always monitoring the correct channel. Since the
control stations will only be used for data, there is no need to program any receive or transmit
Figure 4-21 Application Server Control Station Network Connectivity
192 .168 .11 . 2
Application Server
USB
USB
192 .168 .12 . 2
192 .168 .11.1
Contr ol Stati on
CH1
13 .250 .250 .250
12 .250 .250 .250
192 .168 .1 2 . 1
Contr ol Station
CH2
13 .250 .250 .250
12 .250 .250 .250
Radi o ID = 16448250
Radio IP = 192 .168 .11.1
Accessory IP = 192 .168 .11.2
Radio IP Netm ask = 255 .255 .255 .0
For w ar d to PC Enabled
Radi o ID = 16448250
Radio IP = 192 .168 .12.1
Accessory IP = 192 .168 .12.2
Radio IP Netm ask = 255 .255 .255 .0
For w ar d to PC Enabled
192 .168 .1 1. 2
192 .168 .1 1. 1
13 .250 .250 .250
12 .250 .250 .250
192 .168 .1 2. 2
Network Address Translation
Network Address Translation
192 .168 .1 2. 1
13 .250 .250 .250
12 .250 .250 .250
* 16448250
10
= FAFAFA
16
= 250 .250 .250

System Design Considerations 331
Groups on the channel. In other words, the Contact Name and the Group List can both be set to a
value of None. Similarly, it is not necessary to provision any emergency settings either.
It is important to set the TX Preamble duration of the control station to be the same as the other
radios in the system. Since most data will be targeted towards these control stations, the proper
preamble must be utilized. Use the same guidelines for setting this duration in the control stations
as was used in the fielded radios.
The admit criteria of the control station should match the settings which the other radios on the
channel are provisioned for. The suggested setting is Color Code Free unless there are analog
signals on the channel that the data needs to avoid. If there are analog signals on the channel that
the data needs to avoid, then choose Channel Free instead.
When considering other CPS options of the control station, it is a good rule of thumb to minimize
the feature options available. This will guarantee that a user cannot accidentally place the control
station in a state where it is not monitoring inbound data traffic.
In almost all scenarios, it is highly recommended that a mobile radio with an AC power adapter be
utilized as the data gateway. Although a portable radio can temporarily be used for this purpose, it
is not recommended for long term installations. The primary reason why a mobile is recommended
for this purpose is its ability to remotely locate the RF antenna. This is important since computers
and their components are sometimes sensitive to RF power. Mobile antennas should be located
away from the server itself and isolated from each other. For example, if a server has four control
stations connected to it, it is recommended that the antennas be installed on the roof of the
building and separated enough from each other so that they do not interfere. This is also important
since in-building coverage is sometimes difficult to achieve. All inbound data messages will pass
through these control stations so it is important that they are within good RF coverage of the
repeater. Additionally, a control station is left powered on all the time. A portable continuously
powered on in a charger is more likely to encounter power related failures.
In conventional systems, if a control station does power off or power cycles, host-specific routes
will be removed from the Application Server's routing tables. In these situations, the Application
Server to radio data increases the system load as it has to be transmitted by all connected control
stations. The actual load increase is based on the amount of Application Server to radio data. This
load increase gradually dissipates as the radios re-register with the Presence Notifier and the
host-specific routes are added back into the routing table. However, it is recommended to connect
control stations to an Uninterrupted Power Supply (UPS) and are never powered off and on while
radios are registered with the Presence Notifier.
In trunked systems, if a Revert Control Station powers down, then the radio to the Application
Server data increases the load on the rest of Revert Control Stations. When the failed Revert
Control Stations power on, the load is automatically distributed on all the Revert Control Stations. If
a Trunked Control Station powers down, then the Application Server is unable to send data to the
radios allocated to the failed Trunked Control Station. Therefore, it is recommended to connect
Trunked Control Stations to an Uninterrupted Power Supply (UPS) or to have redundant Trunked
Control Stations.
During the registration process with the Presence Notifier, the radio is instructed to refresh its
registration at a specific time interval. The default time interval is 4 hours, though this is a
configurable parameter in the Presence Notifier. If the time interval is decreased, more registration
messages are sent to keep the presence availability information fresh but the system load is
increased. If this time interval is increased, the system load is decreased but the presence
availability information may become stale.

332 System Design Considerations
In conventional systems, once a radio is registered with the Presence Notifier, the MCDD adds a
route to a routing table, so data messages from the Application Server to the radio are transmitted
on the correct channel. However, if for some reason the host-specific route does not exist, then the
Global Route is used and the data message will be transmitted from all control stations connected
to the Application Server. This scenario increases system loading during situations where there is
Application Server to radio data. An example of this would be network (Text Message Server)
sourced text messages targeted towards subscribers in the field.
4.13.1.5 Multi-Channel Device Driver (MCDD) and
Required Static Routes
In conventional systems, the Application Server can have up to 16 different network interfaces that
access the radio network. In order for data messages targeted towards Radio Network IP
addresses, such as 12.0.0.1 and 12.0.47.13, to transmit out through a network interface with IP
addresses 192.168.11.2 or 192.168.12.2, the MCDD is required to add routes for each radio that
registers with the Presence Notifier. For example, when radio 12045 transmits a registration
message to its programmed ARS IP address (e.g. 12.0.47.13) on one of the channels monitored
by a control station, the control station forwards that address to the Application Server through its
network interface (e.g. 192.168.11.2). The MCDD then automatically adds a route for that radio IP
(12.0.47.13 and 13.0.47.13) to the 192.168.11.2 network interface. Once that is done, if a
message from the Application Server needs to reach 12.0.47.13 or 13.0.47.13, the message is
routed to the 192.168.11.2 network interface, and therefore out the correct control station and
correct channel that has registered radio 12045. This is how data messages are sent out on the
correct channel for a radio.
Additional steps are required to route multicast traffic. Multicast traffic is traffic destined for radio
groups. The routing table in the PC must be modified to allow for multicast traffic. Please see the
MCDD install manual for details.
Installation of the MCDD is not required in Capacity Plus.
4.13.1.6 Application Server and Dispatcher Network Connectivity
As described in previous chapters, the Application Server can also be configured with a LAN
connection to the Customer Enterprise Network (CEN). A few restrictions apply to the network
configuration between the Application Server and the Dispatch clients. In most customer cases,
the LAN interface on the Application Server is connected to their pre-existing network. The only
requirement is that the assigned IP of the LAN network interface must not conflict with those
assigned to the Network Interfaces of the Control Stations. Additionally, the Application
Dispatchers (such as Location Dispatch or Text Message Dispatch) must be connected through
the customer CEN to the Application Server. In order for the Text Message Server to forward e-
mail text messages, the Application Server must be connected to the Internet. If the network is
configured to operate with a firewall, the programmed ports for the applications should be opened
and allowed. Details of this configuration can be found in the Text Message and Location
Application install guides.

System Design Considerations 333
4.13.1.7 MOTOTRBO Subject Line Usage
A MOTOTRBO Text Message is comprised of three parts: A subject line, subject line delimiter and
body. The subject line delimiter is a carriage return (Unicode code point U+000D) and line feed
(Unicode code point U+000A) character pair (CRLF). Therefore, anything up to the first CRLF
within the Message is interpreted as the subject line and anything after the first CRLF is
interpreted as the body. The subject line is left blank if there are no characters before the first
CRLF, or if no CRLF pairs are contained in the Message.
When e-mail text messages are received by the Application Server the e-mail subject line and
body are converted into the MOTOTRBO Text Message subject line and body respectively.
The maximum length of a MOTOTRBO Text Message is technically 140 characters according to
the protocol. However, applications that support the use of Subject Lines may reduce the number
of the effective payload. The Customer Programming Software (CPS) and the applications in the
radios that create text messages will limit the effective payload to 138 characters. External
applications that run on Personal Computers (PC) may further reduce the effective payload to
provide indications that messages have been truncated (for example replacing the last character
with a horizontal ellipse character '…'). E-mails that are longer than 138 characters will be
truncated to fit. For example, if an e-mail is received with a 200 character subject line and a 300
character body only the first 137 characters of the subject line plus a horizontal ellipse '…' at the
end is converted into the MOTOTRBO Text Message and the rest of the e-mail will be discarded.
In another example, if an e-mail is received with a 100 character subject line and a 300 character
body, then the 100 characters of the subject line and the first 37 characters of the body with an
ellipse added at the end will be converted into the MOTOTRBO Text Message format.
Radios replying to messages preserve the original message's subject line. In this manner, external
services and solutions that use e-mail for communication can use the content of the subject line to
correlate between e-mails that are sent and e-mails that are received. For example, an automated
service could send out an e-mail with a unique ID string in the subject line. If a radio replies to the
message, it preserves the subject line with the unique ID string and the automated system can use
the address and subject line of the message to know that a specific unit had replied to a specific
message.
The number of characters allowed in a reply by a radio are equal to 138 characters minus the
number of characters in the subject line. For example, if an e-mail is sent with a 30 character
subject line and a 100 character body, the entire message will be received by the radio. When the
radio replies to the message the subject line is automatically preserved leaving 108 characters for
the radio to reply with.
MOTOTRBO Text Messages that originate from the front panel of radios or the Text Messaging
Client via the Application Server and destined for e-mails addresses will contain blank subject
lines. Radios do not have the capability to create or modify a subject line from the front panel. The
CPS does not have the capability to create a subject line.
4.13.1.8 MOTOTRBO Example System IP Plan
The following diagram is an example of the information contained in the previous sections. This
diagram shows a configuration of multiple digital repeaters at a single site functioning in
conventional repeater mode. It should be used as a guideline for configuring a MOTOTRBO
System.

334 System Design Considerations
2
.
0.861.2
91
2
.11.861.291
revreS noi
t
a
c
ilppA
n
o
it
a
c
il
pp
A
2 r
e
hct
ap
siD
buH/hctiwS
4.0
.8
61
.2
91
n
o
it
acilppA
1
r
ehc
t
apsiD
3
.0.
86
1.
29
1
052
.
0
.
8
61.
291
retuo
R
0
.
1.1.23
0
0
2
.0
.86
1
.291
BSU
BSU
BS
U
BSU
2
.12.
8
61
.
2
9
1
2
.
13
.
8
61
.
2
9
1
2
.
14
.861.2
91
esirpr
e
tnE
remots
u
C
krowteN
)NE
C
(
kr
owt
eN
s
se
ccA o
i
da
R
)
NAR
(
r
e
t
a
ep
e
R es
aB
r
etaep
e
R
esa
B
revreS
P
CH
D
1.0
.
8
6
1
.2
91
10.1.861.29
1
54021
=
DI
o
idaR
3
1.74
.
0
.12
10.2.86
1
.291
oid
aR t on a PCneilC
e
l
i
bo
M
B
S
U
3
1.
74.0
.
13
10.1.8
61
.
2
91
=
y
aw
etaG
t
lu
a
fe
D
10.1.
8
6
1.291
=
PI oida
R
10.2
.8
61.
29
1 =
PI
y
ro
sseccA
0
.
552
.5
52
.5
52 =
ks
a
m
t
eN
PI
o
ida
R
0
52
.0
52
.052.
13
=
PI
SR
A
0
52
.
05
2
.
05
2
.13
=
PI
SM
T
delba
n
E CP
ot
d
raw
r
oF
31
.74.0.13 10.2
.861.291
31.74
.0
.
12 10.1
.8
61
.
29
1
1.11.861.291
noitatS lortnoC
1
HC
05
2.
0
5
2
.0
52.31
052.05
2
.
052
.
21
.1
12
.861.291
noitatS
lor
tnoC
2HC
052.052
.
052.31
05
2
.
0
5
2
.0
52
.21
0528446
1
= D
I
o
i
d
a
R
11.1
.
8
6
1.29
1 =
P
I o
id
aR
11.2.
8
6
1
.
2
91
=
P
I
yross
e
c
c
A
0.5
52.552.552
=
k
samt
e
N
P
I
oid
a
R
de
lb
anE
C
P
o
t
d
rawr
oF
05
28
44
61
=
DI o
i
da
R
12.1
.861.
2
91
=
PI
oida
R
12.2.8
61
.291 =
P
I yrosseccA
0
.5
5
2.5
52
.
5
52
=
k
s
am
te
N
PI o
i
d
a
R
delb
an
E
CP
o
t
dr
aw
roF
11.2.
861
.2
9
1
Network Address Translation
11.1
.861.
2
91
0
5
2
.
05
2.
05
2
.3
1
0
5
2.052
.
052.2
1
12.2.861.291
12.1.
8
61.2
91
052.052.052.31
0
52.052.
05
2
.2
1
1
.
13
.86
1
.2
91
n
oitat
S
lortn
o
C
3HC
0
52
.052.05
2
.31
052.052.0
52
.
2
1
0528
44
61 =
D
I
o
idaR
13.1.861.291 = PI oi
d
a
R
13.2.
86
1
.
2
91 =
P
I y
r
o
s
s
eccA
0
.
5
52
.55
2.5
52
=
ksamt
eN
PI
o
idaR
d
e
lb
an
E
C
P
o
t
d
r
awr
o
F
.8
6
1
.
2
9
1
13.1
13.2
.861.
2
91
0
5
2
.0
5
2.
05
2.31
0
5
2.052.052.21
1
.
14
.861.291
no
i
tat
S lortn
o
C
4
HC
0
52
.
05
2.
0
5
2.
3
1
052.052.052.
21
0
52844
61
= DI
o
idaR
14.1.8
61
.2
91
=
P
I
oi
d
a
R
14.2
.861.
2
9
1
= PI y
r
ossecc
A
0.552.552.
5
52 = ksamteN
PI oidaR
d
el
ba
nE
CP
ot draw
r
o
F
.
86
1
.
2
91
14.1
14.2
.861.291
0
5
2
.0
52.052.31
0
52.052.052.
2
1
10.1
.86
1
.2
91
0
0
1 = DI oid
aR
0
01.0.0.
21
oidaR
10.1.861.291 =
P
I oida
R
10.2.861.
29
1 = PI y
ro
sse
c
cA
0
.
552
.
552.552 = k
s
amt
e
N
PI
o
i
d
a
R
052.052.05
2
.3
1
= P
I
SRA
05
2.052.052.
3
1
=
PI
SM
T
d
el
bas
i
D C
P
ot
dr
aw
r
o
F
001.
0
.0
.
21 10.1.861.29
1
OBRTOTOM
OBR
TOTO
M
tenr
etnI
(E-mail)
Network Address Translation
Network Address Translation
Network Address Translation
Network Address Translation
Network Address Translation
*16448250 =FAFAFA =250.250.250
10 16
*RAN Configuration shown is
only an example
*CEN Configuration shown is
only an example
Figure 4-22 Example MOTOTRBO System IP Plan

System Design Considerations 335
4.13.1.9 Application Server Network Connection Considerations
Besides being connected to the radio network via the control station(s), the Application Server
may also be connected to another network such as the Internet. When operating under these
conditions, it is important to consider the following:
• Disable all protocol support except for TCP/IP.
• Ensure networking application messages are routed to the Ethernet connector or the
wireless network interface and not to the network connection to the control station(s).
Sometimes, the Application Server is connected to the radio network via the control station(s).
When operating under these conditions, it is important to remember that all network traffic
generated by the Application Server will be routed to the control station(s). In order to optimize the
radio network, these messages should be kept to a minimum. The following items should minimize
the amount of network traffic being routed to the control station(s).
• Disable all protocol support except for TCP/IP.
• Turn off the PC wireless network interface.
• Do not launch any networking application (i.e. internet browser, e-mail, etc.).
• Disable all automatic updates for network applications that are running in the
background, such as virus updates, IM updates, Windows updates, etc.
4.13.1.10 Reduction in Data Messages (When Radios Power On)
When a radio powers on, up to eight data messages are exchanged between the radio and the
Server. This may cause congestion in the channels if many radios are powered on within a short
duration. The situation worsens if one or more data messages are lost due to the overflow of
queues or poor RF transmission conditions. A loss of message causes multiple retries both at the
Data Link and Application layers. These additional messages cause further congestion of the data
channels.
An example of a use case where a set of mobile radios are powered on within a short period is a
Bus Depot. Buses have mobiles to facilitate the tracking of buses from a central location. The
MOTOTRBO mobiles have built-in GPS receivers that send the location of a bus periodically.
Generally, the buses leave the depot within a short period of each other. All the mobiles in the
buses may power up within this period, jamming the channels and hence delaying the registration
of mobiles. In this case, the locations of buses are not available at the central location until the
registration process completes successfully.
MOTOTRBO provides two mechanisms to reduce the number of data messages triggered by
powering a radio. The total reduction is up to one fourth of the original number of messages
exchanged between a radio and the Server, i.e. the number of data messages reduces to two. The
two mechanisms are described below.
The presence of a radio triggers a Text Messaging application to send a message to the radio.
This message is called the Service Availability message and it contains the IP address of the Text
Messaging application and the services offered. To reduce the number of Service Availability
messages, a customer should do the following:

336 System Design Considerations
• Pre-configure the radio with the IP address (as seen by the radio) of the Text Messaging
Server using CPS.
• Configure the Text Messaging application not to send the Service Availability message
when the radio powers-on.
In the absence of the Service Availability message, a radio uses its pre-configured values for the
IP address of the Text Messaging Server. If the Text Messaging Server sends the Service
Availability message, then the radio overwrites its values with the values from the received
message and stores it persistently. The persistent storage of IP address avoids the need to send
the Service Availability message if the IP address of the Text Messaging application remains the
same. Upon change of the IP address, a customer should enable the Text Messaging application
to send the Service Availability message. Once all the radios have received the Service Availability
message, the customer can disable the sending of Service Availability messages.
The presence of a radio also triggers the Location Application to send two requests to the radio:
one for location update on emergency and the other for periodic location updates. To reduce the
number of messages, the radio saves the requests persistently and the Location Application
allows the customer to enable/disable the transmission of the requests, when a radio registers its
presence. It is not possible to configure requests in a radio using CPS. A radio without requests
should undergo an initialization process. During initialization, the Location Application sends the
required location requests to the radio. A radio needs to be initialized only once. If a customer
needs to change the IP address or the UDP port number of the Location Application, then the
Location Application should delete the requests from all the radios before it changes its address.
As it is not always possible to satisfy the above condition, MOTOTRBO provides an alternative to
delete all the requests in a radio using the CPS.
NOTE: This feature was introduced in software version R01.05.00. Text Messaging and Location
Applications compatible with older software versions may not support this feature. All
customers are encouraged to verify their applications for feature compatibility.
4.13.1.11 Optimizing for Data Reliability
It is important to exercise care when optimizing voice quality in two way radio systems such as
MOTOTRBO. This commonly consists of verifying if the RF signal, both inbound and outbound, is
adequate enough in the desired areas to provide an acceptable level of voice quality. The radius
from the transmitting tower that yields the acceptable level of voice quality is often referred to as
the coverage of the system. On the fringe of this coverage, voice quality may experience
degradation due to errors.
The human mind (with help from the vocoder) can mitigate the loss of a few random syllables of
speech and still understand the intended meaning of a spoken sentence. However, when
attempting to deliver data to the radios on the fringe, a data application cannot usually just ignore a
few errors and still understand the full message.
It is important to understand that there is a probability that data incurs an uncorrectable error when
received at particular signal strength, known as Block Error Rate. As the amount of data to be
transmitted increases, there is an increasing probability the data message has an error. Because
of this, it is more difficult to deliver a long data message without errors to the fringe than a short
data message. Another way of looking at this is a short data message can be delivered farther
away without errors than a long data message.
To optimize data for reliability, the user should:

System Design Considerations 337
• Use confirmed individual data
• Minimize application data payload size
• Disable UDP header compression
• Enable enhanced channel access
4.13.1.11.1 Use Confirmed Individual Data
MOTOTRBO radios can be configured to send individual data messages confirmed or
unconfirmed at the link layer. Group data messages (those targeted towards talkgroups) are
always sent unconfirmed. If sending long data messages, it is always recommended to use
individual confirmed messaging to achieve the best reliability.
When data is sent unconfirmed, the radios send their data messages to the target without any link
layer confirmation that it arrived successfully. When sending very short data messages, such as
GPS, this method may be acceptable since short messages have a lower probability of arriving
with uncorrectable errors. However, as previously described, long data messages have an
increased probability of failure at the fringe. It is important to note that sending long unconfirmed
data messages multiple times at the application layer only slightly increases the overall probability
of success, since each retry is as long as the first attempt, and therefore has the same probability
of failure.
When data is sent confirmed, the radios send their data messages to the target with confirmation
that each segment within the data message arrived successfully. If one or more of the segments
within the data message was received with an uncorrectable error, the target responds to the
source requesting only the segments that had uncorrectable errors be resent. This is referred to as
selective retries. Because retries are shorter, they have fewer segments than the original attempt
and the probability of success increases. This increases the overall success rate of delivering long
data messages to radios in the fringe.
NOTE: In software versions R02.20.00, an additional enhancement was made to the selective
retry mechanism that increases the probability of success of individual confirmed data
messages even more. Therefore, it is recommended to upgrade for best reliability.
4.13.1.11.2 Minimize Application Data Payload Size
Some data applications may allow the size of their data messages sent over-the-air to be
configured. This is sometimes referred to as their message fragmentation size. For best reliability,
it is recommended to utilize a message size less than, or equal to 256 bytes over-the-air. Data
messages longer than 256 bytes may have decreased coverage even when utilizing confirmed
messaging.
4.13.1.11.3 Disable UDP Header Compression
MOTOTRBO radios can be configured to perform UDP header compression. This feature reduces
the 28 byte UDP/IPv4 headers to four or eight bytes, but it requires an extra link layer header. The
net effect is the saving of 60 milliseconds for confirmed messages, or 120 milliseconds for
unconfirmed messages. For short data messages, such as GPS, this approximately reduces the
transmission time by 10% to 20%. However, for longer data message (256 bytes), the savings in
transmission time is very small and the extra header can decrease reliability in some instances.

338 System Design Considerations
Therefore, for best reliability, it is recommended to not utilize UDP header compression when
transmitting long data messages since the decrease in reliability is not worth the 60 to 120
milliseconds savings in delivery time of a long data message that may take seconds to complete.
4.13.1.11.4 Enable Enhanced Channel Access
MOTOTRBO radios can be configured to utilize Enhanced Channel Access. Enhanced Channel
Access can minimize the number of collisions between radios transmitting data by performing a
high speed handshake with the repeater. The high speed handshake takes approximately 120
milliseconds to complete. Collisions can result in both data messages becoming corrupt and
therefore requiring each to retransmit. When ECA is enabled on all radios, collisions are detected
and mitigated by allowing one radio to gain access to the channel, while the other is held off.
Therefore, it is recommended to enable ECA for best reliability.
4.13.1.12 Optimizing for Data Throughput
If utilizing data applications that only send short data messages to radios in great RF coverage, the
user might wish to optimize for data throughput since reliability is not a primary concern. An
example of this might be the GPS. Rather than utilizing extra bandwidth sending short messages
reliably, it may be more useful to minimize the size of the message even more so that messages
can be sent more often. The loss of one GPS message is of little concern if another updated
message shortly follows.
To optimize data for throughput when sending short messages in great RF coverage, the user
should:
• Use unconfirmed individual data
• Enable UDP header compression
• Disable enhanced channel access
• Disable scanning and lower scan preamble
• Minimize battery saver preambles
4.13.1.12.1 Unconfirmed Individual Data
MOTOTRBO radios can be configured to send individual data messages confirmed or
unconfirmed at the link layer. Group data messages (those targeted towards talkgroups) are
always sent unconfirmed. If sending short data messages, and if optimizing for throughput, the
user should consider using unconfirmed messaging.
When data is sent unconfirmed, the radios send their data messages to the target without any link
layer confirmation that it arrived successfully. If the message size is less than 144 bytes (in
repeater mode) or 48 bytes (in Talkaround mode), then unconfirmed data messages have lower
transmission time over-the-air than confirmed data messages.
Short messages have a low probability of arriving with unrecoverable errors. However, as
previously described, long data messages have a higher probability of arriving with unrecoverable
errors. Therefore sending long messages unconfirmed is only successful to radios within great RF
coverage. It is also important to note that sending long unconfirmed data messages multiple times
at the application layer only slightly increases the overall probability of success since each retry is
as long as the first attempt, and therefore has the same probability of failure.

System Design Considerations 339
NOTE: If there are radios with software versions prior to R01.05.00 in the system, and receiving
individual data messages from newer radios, the newer radios should be configured to use
confirmed individual data messages only, to avoid interoperability issues.
4.13.1.12.2 Enable UDP Header Compression
MOTOTRBO radios can be configured to perform UDP header compression, which reduces the 28
byte UDP/IPv4 headers to four or eight bytes, but requires an extra link layer header. The net
effect is the saving of 60 milliseconds for confirmed messages or 120 milliseconds for unconfirmed
messages. For short data messages, such as the GPS, this approximately reduces the
transmission time by 10% to 20%. If sending short data messages in great RF conditions, and if
optimizing for throughput, one should consider utilizing UDP header compression.
A control station or a radio sends compressed data messages only if the feature is enabled, but
processes compressed data messages even if the feature is disabled. A non-MOTOTRBO radio or
a legacy MOTOTRBO radio with software versions prior to R01.05.00 cannot receive compressed
data messages and therefore this feature should be enabled in a control station only if all the
radios in the system are MOTOTRBO radios with software versions R01.05.00 or later. This
feature can be enabled in a control station or a radio selectively for data messages transmitted to
one or more applications, that is based on the destination UDP port.
4.13.1.12.3 Disable Enhanced Channel Access
MOTOTRBO radios can be configured to utilize ECA. The high speed handshake takes
approximately 120 milliseconds to complete. If optimizing for throughput, one should consider
disabling ECA.
Enhanced Channel Access can minimize the number of collisions between radios transmitting
data by performing a high speed handshake with the repeater. Collisions can result in both data
messages becoming corrupt and therefore requiring each to retransmit. When ECA is disabled,
high volume asynchronous messages from radios collide often, and if utilizing confirmed
messaging results in both devices retransmitting, which ultimately results in lower throughput. If
utilizing a synchronized data delivery method, for example a request and reply method from a
centralized server, collisions may not occur as often.
4.13.1.12.4 Disable Scanning and Lower Scan Preamble
MOTOTRBO radios can be configured to utilize a data preamble, primarily utilized to reach
scanning radios. The default value is 960 milliseconds, but can be configured substantially higher.
When utilizing unconfirmed messaging, the data preamble adds to the overall length of each
message. If utilizing confirmed messaging, the data preamble is added to retransmissions only.
If optimizing for throughput, one should consider disabling scan and lowering the scan preamble to
zero. If there are scanning radios remaining, and a data preamble of the transmitting radio is set to
zero, the scanning radios will most likely not receive the message.
If only sending data from fielded radios to a centralized data application, it is presumed the control
stations that are receiving the messages are not scanning. Therefore data preambles are not
required on fielded radios.

340 System Design Considerations
4.13.1.12.5 Minimize Battery Saver Preambles
MOTOTRBO radios can be configured to send battery saver preambles. These preambles are
used to reach radios that have battery saver enabled. If optimizing for throughput, one should
consider disabling battery saver and disabling sending battery saver preambles. For a typical
location message, this approximately reduces the transmission time by 10%.
If utilizing all mobiles, battery saver, and battery saver preambles are not required.
NOTE: To avoid interoperability issues, it should be configured in the system that either all or none
of the radios send battery saver preambles. If there are radios with software versions prior
to R01.05.00 in the system, they will always be expecting battery saver preambles,
therefore either all the radios in the system should be configured to send battery saver
preambles, or all upgraded to a newer release.
4.13.1.13 Data Revert Channels for Capacity Plus
and Linked Capacity Plus
MOTOTRBO in Single Repeater and IP Site Connect modes support the GPS Revert feature. In
Capacity Plus and Linked Capacity Plus, MOTOTRBO extends the GPS Revert feature to include
all types of data messages transmitted to the Application Server. The Data Revert Channel feature
allows system operators a configurable option to offload all the data messages from radios to a
Server onto programmed digital channels (called Data Revert Channels). Data Revert Channels
are different from Trunked Channels. Examples of data messages sent from radios to a Server are
registration messages, location responses, text messages to the Server, and their over-the-air
acknowledgements.
Data Revert Channels are exclusively used for transporting data packets. They are also especially
useful for transporting location responses. They are not used for voice communication. However,
Trunked Channels are not exclusively used for transporting voice. Data messages from one radio
to another, and from an Application Server to radio(s) are always sent via Trunked Channels. As
Data Revert Channels offload most of the data communication from Trunked Channels, they
facilitate more voice communication over these channels.
There must be a Revert Control Station for each Data Revert Channel. If one channel of a repeater
is used as a Data Revert Channel, then the other channel of the repeater is also used as a Data
Revert Channel. Thus, the Revert Control Stations are always in a pair. The revert channel’s
Control Station receives a data message from a radio, returns acknowledgement to the radio (if
required), and forwards the message to the Application Server connected to the control station.
The Revert Control Station then operates in single repeater mode but does not understand the
trunking messages (e.g. System Status CSBK) and does not tune to the Rest Channel. The revert
channel’s control stations stay tuned to its assigned revert channel.
In the GPS Revert feature (single repeater or an IP Site connect), a radio is programmed with only
one revert channel. However, for Data Revert in Capacity Plus and Linked Capacity Plus, a radio is
programmed with a list of the revert channels. This allows a radio to look for more than one
channel (up to 4 channels) for transmission. This increases the probability of a successful
transmission. Additionally, this increases the reliability of the transmission when a revert repeater
is down as the radio automatically looks for the next repeater. A radio uses the revert channels in a
round-robin fashion, distributing the load of data transmission fairly between the channels.

System Design Considerations 341
There is at least one Trunked Control Station, which is used by the Application Server to send a
data message to a radio. A Trunked Control Station has the Capacity Plus or Linked Capacity Plus
software installed and follows the Rest Channel as the Rest Channel changes. There may be
more than one Trunked Control Stations in the system. The required number depends on the
number of messages from the Application Server to radios. It is recommended to use a Trunked
Control Station for every 20 messages, of 50-byte or character size payload, per minute.
To avoid misconfiguration, the CPS does not allow programming a trunked and revert channels in
the same list. The CPS only performs channel check but not actual frequency check. Thus, while
configuring the frequencies for the system, caution must be exercised to not use the same
frequency for a revert channel and a Trunked Channel.
A Capacity Plus or a Linked Capacity Plus system can have more than one Trunked Control
Station, therefore a fair distribution of data packets among the Trunked Control Stations is
required. For a simple way to achieve the fair distribution, follow these rules:
1. The radios should be grouped into ‘n’ sets, where ‘n’ is the number of Trunked Control
Stations.
2. Each set of radios is associated to a Trunked Control Station.
3. For each set of radios, it is required to make one or more entries in the IP Routing Table of
the Application Server such that a data packet transmitted to a radio is routed to the port of
the Trunked Control Station associated with the set of the radio.
The IPv4 address of the Server (as seen by a radio) is derived from the radio ID of the Control
Stations. This is shown in Figure 4-23. The example has two Revert Control Stations (shown in
blue) and two Trunked Control Stations (shown in green). The example assumes that the IDs all
radios are within {1..255}. They have been divided into two sets of {1..126} and {127..255}.
NOTE:
1. Say a group of radios is defined as {n..m} where ‘n’ and ‘m’ are the lowest and highest IDs of
the radios respectively, and there are two Trunked Control Stations. The radios should be
divided into two sets of radios, say {n..p} and {p+1..m}. Here, ‘p+1’ is a power of 2 (e.g. 4, 8,
16, 32, 64,...).
2. The sets of radios are non-overlapping. This means a radio is a member of one and only
one set.
Multiple groups can be allocated to a Trunked Control Station by having one entry per group in the
IPv4 routing table of the Server.
For more details on how to configure the IP routing table, refer to the spreadsheet file
MOTOTRBO Text Messaging Installation Procedures for Supporting MOTOTRBO Capacity
Plus.xls. (available only to customers of Motorola's MOTOTRBO Text Messaging application)

342 System Design Considerations
Figure 4-23 An example showing IPv4 addresses in a Capacity Plus configuration with Data Revert
SUx 10.S.U.x
An IP msg to Server
Source = 10.S.U.x:b
Dest = 11.C.S.0:a
IP Routing Table
11.C.S.0 10.C.S.0 CAI
IP Source = 10.S.U.x
IP Dest = 11.C.S.0
L2 Source = SUx
L2 Dest = CS0
SUx 10.S.U.x
An IP msg to Server
Source = 10.S.U.x:b
Dest = 11.C.S.0:a
A SU from set 1
10.S.U.7
An IP msg from Server
Source = 11.C.S.0:a
Dest = 10.S.U.7:b
IP Source = 11.C.S.0
IP Dest = 10.S.U.7
L2 Source = CSy
L2 Dest = SU7
A SU from set 2
10.S.U.66
An IP msg from Server
Source = 11.C.S.0:a
Dest = 10.S.U.66:b
192.P.C.4
Trunked CS4 10.C.S.0
IP Source = 11.C.S.0
IP Dest = 10.S.U.66
L2 Source = CSz
L2 Dest = SU66
USB3
USB4
IP Source = 192.P.C.7
IP Source = 192.P.C.8
IP Dest = 10.S.U.7
IP Dest = 10.S.U.66
192.P.C.3
Trunked CS3 10.C.S.0
192.P.C.2 USB2
Conv. CS2 10.C.S.0
11.C.S.0 192.P.C.6
N A T
USB1
IP Source = 10.S.U.x
IP Source = 10.S.U.x
IP Dest = 192.C.S.6
IP Dest = 192.C.S.5
192.P.C.1
192.P.C.5 192.P.C.5 192.P.C.0
IP Routing Table
11.C.S.0 192.P.C.5
N A T
Conv. CS1 10.C.S.0 SERVER
An Application
An IP msg to a SU7 or SU66
Source = Any:a
Dest = 10.S.U.7:b or 10.S.U.66:b
192.P.C.5
IP Routing Table
Destination
11.S.U.0
11.S.U.80
10.S.U.0
10.S.U.80
192.P.C.7
192.P.C.6
192.P.C.8
Next Hop Interface
192.P.C.4
192.P.C.4
192.P.C.3
192.P.C.3 192.P.C.7
192.P.C.7
192.P.C.8
192.P.C.8
55.80
Net Mask
55.80
55.80
255.255.2
255.255.2
255.255.2
255.255.2
55.80
IP Routing Table
11.C.S.1 10.C.S.0 CAI
192.P.C.6 192.P.C.6 192.P.C.2
IP Routing Table
11.C.S.0 192.P.C.7
N A T
11.C.S.0 192.P.C.8
N A T

System Design Considerations 343
4.13.2 Mobile Terminal and Application Server Power Management
Considerations
There are some considerations that have to be taken with regards to the Power Management
settings on a PC being used for either a Mobile Terminal or Application Server.
It is recommended that the power management settings of the Application Server and Mobile
Client be disabled. Specifically the System Standby and System Hibernation settings should be set
to Never.
It is crucial that the Application Server and Mobile Terminal always be active so that they can
transmit and receive data messages. If the Application Server or Mobile Client is allowed to enter
System Standby or System Hibernation, it will not respond to received data messages. The
radio(s) connected to the Application Server or Mobile Client will then queue the data until
messages fail to be delivered. It will be the responsibility of the sending device to retry the failed
message. A user will need to “awaken” the Application Server or Mobile Client before it will accept
messages again.
4.13.3 MOTOTRBO Network Interface Service (MNIS) and Device
Discovery and Mobility Service (DDMS)
This section documents system design considerations related to MNIS and DDMS deployment in
a MOTOTRBO system. It also covers MNIS and DDMS features and capabilities, data application
deployment considerations and considerations for migrating from control stations to MNIS based
deployment. The DDMS is formerly known as the MOTOTRBO Presence Notifier.
The following basic considerations are important and must be noted:
• The MNIS application currently does not support voice and CSBK calls.
• If data support with MNIS and DDMS is desired, ensure that the data application
supports MNIS and DDMS.
• MNIS and DDMS configuration details can be found in their respective online and
context help. Additional information can also be found at the MOTOTRBO ADP portal.
• Discuss with third-party data application vendor for any questions related to their
application support of MNIS and DDMS.

344 System Design Considerations
4.13.3.1 MNIS and DDMS Operation Overview
The MNIS is a Windows service application, which supports data applications without requiring
control stations. MNIS acts as a gateway to the radio system for the data applications. It connects
with the radio system over an IP network and utilizes the repeaters to transmit and receive data
messages between Data Application Servers and MOTOTRBO radios.
The MNIS has an identifier and MNIS Application ID. The ID is configured in the MNIS using the
configuration GUI. The ID is used by the MNIS to receive and transmit on the radio network. The
MNIS Application ID is used whenever the radio needs to communicate with the data application
or vice versa. For example, the ARS and TMS Radio ID fields in the radios are configured to the
MNIS Application ID. The data message from the radios to the ARS or TMS applications has the
MNIS Application ID as the destination of the message. Likewise, the data message from ARS or
TMS applications to the radios has the MNIS Application ID as the source of the message. The
MNIS Application ID is identical to the radio ID of the control stations. The fielded radios should not
be configured with the radio ID that is same as the MNIS Application ID.
The MNIS is configured with the Master repeater’s IP address, which it uses to discover and
connect with the repeater system. Upon connection with the repeaters, the MNIS informs the
repeaters of its MNIS Application ID. When a fielded radio transmits a data message with the
destination address of the MNIS Application ID, the repeater assembles the blocks of the data
PDU received over-the-air and forwards to the MNIS. The MNIS in turn forwards the data message
to the data application. When a data application sends a data message to a fielded radio, the
MNIS forwards them to a repeater for transmission over-the-air.
The radio’s presence and mobility management is handled separately by the MOTOTRBO Device
Discovery and Mobility Service (DDMS) application. The DDMS can be deployed with either the
MNIS or control station.
The MNIS and DDMS have multiple interfaces, as shown in Figure 4-24. The interfaces are
described in the following sections.

System Design Considerations 345
4.13.3.1.1 Network Application Interface
The MNIS connects with the repeater system using the link establishment procedure of the
repeater system. This requires the MNIS to be configured with the Master repeater’s IP address
and UDP port number. Upon connection with the Master repeater, it discovers the IP addresses
and port numbers of all the repeaters in the system. Then, the MNIS establishes the link with the
repeaters in the system.
Upon connection with the repeaters, the MNIS uses the repeater’s Network Application Interface
and underlying services to support data transmit and receive through the repeaters. The MNIS
encapsulates the applications UDP/IP data packet in the Network Application Interface packet and
sends it to the repeater. The repeater transmits the data message over-the-air. Likewise when the
repeater receives a message meant for the MNIS, it encapsulates the message in the Network
Application Interface’s data packet and sends it to the MNIS. The link establishment and Network
Application Interface procedures are transparent to the data application.
Figure 4-24 MNIS and DDMS Interface Overview
MOTOTRBO Network Interface Service (MNIS)
DDMS Watcher
Interface
Data
Applications
Presence
Information
Mobility
Information
Application Data
ARS Message
ARS
Repeater
System
IP Network
Network Application
Interface is enabled
using CPS
Repeaters
SU
ARS
OR
Application Data Application Data Interface
DDMS Watcher Interface

346 System Design Considerations
If using MNIS, all the repeaters in a system (IPSC, Capacity Plus, or LCP) are required to have the
Network Application Interface – Data option enabled. If using MNIS with a single site repeater, the
same option in the repeater must be enabled. Enabling this option in the repeaters can be done
using the CPS.
4.13.3.1.2 Data Application Interface
The MNIS supports the standard UDP/IP based interface for data communication with the radio.
This interface is similar to the data communication via control stations.
In a control station deployment, data messages from the application are routed by the IP stack of
the PC to the network adaptor of the control station. The control station then receives the data
message and transmits over-the-air to the radio. The data message received by the control station
from the over-the-air is sent to the IP stack of the PC from its network adaptor. The IP stack of the
PC routes the data message to the application.
When utilizing the MNIS the data messages from a data application are routed by the IP stack of
the PC to the network adaptor (also called the tunnel adaptor) of the MNIS. The MNIS forwards the
data message to the repeater for transmission over-the-air. The data message received by the
repeater is sent to the MNIS. The MNIS sends the data message to the IP stack of the PC from its
tunnel adaptor. The IP stack of the PC then routes the data message to the data application.
4.13.3.1.3 DDMS Watcher Interface
The DDMS watcher interface is an interface for applications, including the MNIS, to obtain the
presence and mobility information of the radios from the DDMS. The DDMS maintains both the
radio presence and mobility information. It provides an interface to the MNIS, and the data
application to get notifications on change in the presence or mobility information of specified
radios.
• Presence Information - The MNIS forwards the radio ARS message to the DDMS, which
updates the radios presence. The DDMS notifies data applications that have subscribed for
presence through the watcher interface.
• Mobility Information - The radio’s mobility is the channel or site where the radio is present.
The MNIS uses the mobility information to route outbound data messages for transmission.
The MNIS determines the radio mobility information based on the channel and the site from where
the ARS is received. The watcher interface is then used to input the mobility information in DDMS.
The DDMS notifies mobility updates to an application, including the MNIS, that has subscribed for
radio’s mobility information.

System Design Considerations 347
4.13.3.1.4 Flow
Figure 4-25 shows the flow of messages to facilitate the Location Service with the MNIS and
DDMS deployment.
1. The location application subscribes for the radio’s presence information with DDMS.
2. Upon power-up, the radio transmits an ARS message to register with the DDMS. The
ARS message is then received by the repeater and sent to the MNIS. The MNIS routes
the message to the DDMS. The DDMS updates the radio’s mobility information based on
the channel from where the ARS is received.
3. The DDMS notifies the location application of the presence of the radio.
4. The location application sends a location request which gets routed to the MNIS. The
MNIS refers to the radio’s mobility information to determine where to transmit the location
request and routes to the appropriate repeater. The repeater transmits the location
request to the radio.
5. The radio transmits its location updates, which are received by the repeater and sends to
the MNIS. The MNIS routes the location updates to the location application.
4.13.3.2 System Topology with MNIS
The MNIS supports MOTOTRBO digital – Single Site and IPSC, Capacity Plus and Linked
Capacity Plus systems. It can connect with:
• Up to eight (8) conventional repeater systems – any combination of Single Site or IPSC
with wide or local area channels. It is recommended that the total number of logical
channels1 of the repeater systems does not exceed 32, or
• One Capacity Plus system, or
• One Linked Capacity Plus system.
Figure 4-25 Location Application with MNIS and DDMS in a Single Site Digital System
1. A conventional repeater system has multiple logical channels. A single site digital repeater system has
two logical channels (slots).
TCP
IP
Automatic
Registration
Service
Location
Application
UDP
IP
IP Network
GPS/LRRP
Components
UDP
IP
UDP
IP
CAI
5
31
1. Subscription
2. Registration
3. Notification
4. Location Request
5. Location Update
ARS
LRRP
LRRP
GPS
Signals
DDMS
Watcher Interface
4
Radio ID = 100
ARS Radio ID = 1
ARS IP = 13.0.0.1
TMS Radio ID = 1
TMS IP = 13.0.0.1
MNIS
MOTOTRBO
TM
Radio
MNIS Application
ID = 1
UDP
IP
CAI
ARS
2
22
4
4
55

348 System Design Considerations
• An IPSC repeater system has:
• Two wide area logical channels, or
• A combination of wide and local area logical channels
4.13.3.2.1 Multiple Conventional Systems Topology
Figure 4-26 shows an example of a topology with multiple IPSC and Single Site systems. The
radios share the same data applications. Multiple data applications such as Location, Text,
Telemetry, and others, can be deployed. In this system configuration, the radios must have unique
radio IDs across all repeater systems. The ARS and TMS Server addresses must be set to the
MNIS Application ID.
• In this deployment, with multi-channels, the radios must have ARS enabled. The radios’
mobility is updated based on the channel from where the ARS is received. The MNIS
uses the mobility information to send outbound messages from the data application to
the radio. Without mobility information, the MNIS transmits the data message to all
connected channels.
• The location application’s address is not configured in the radios. The radio determines
the address from the source address field of the location request message. Since the
location request is sent from the MNIS, it carries the MNIS’ Application ID in the source
address field.
Figure 4-26 Multiple Conventional Systems with MNIS
SU
SU
WAC 1
WAC 2
OTA
OTA
Data Applications
PC
IP
Network
Router
IP
IP Stack
DDMS
Repeater System 1
IP
MNIS
MNIS Application ID = 1
WAC 1
WAC 2
WAC 1
WAC 2
IP
WAC 1
IP
Repeater System 2
IP
WAC 1WAC 1 IP
LAC 1
GPS revert Ch
LAC 2
GPS revert Ch
LAC 1
GPS revert Ch
SU
LAC 1
OTA
OTA
IP
Repeater System 3
WAC 2
SU
SU
OTA
Data Application configuration in Radios
ARS Radio ID = 1
ARS IP = 13.0.0.1
TMS Radio ID = 1
TMS IP = 13.0.0.1
Master Repeater
Master Repeater
Master Repeater

System Design Considerations 349
• The GPS Revert Channels (or Enhanced GPS Revert Channels) can be configured as
local or wide area. However, it is highly recommended to configure the GPS Revert
Channel to local. There is no reason to have wide area GPS revert channels, if utilizing
the MNIS. Wide area for GPS Revert was required so that the data could be routed to
one set of control stations over-the-air. With the existence of the MNIS, the data
received on local channels is routed to the data application over the network. In general,
local GPS Revert Channel increases the GPS capacity, since one wide area channel
can be replaced by numerous local channels.
4.13.3.2.2 Capacity Plus System Topology
The figures below show examples of topologies for a Capacity Plus system. The MNIS can be
deployed on the same LAN as the repeaters, where remote connectivity is not required.
Alternatively, it can be deployed remotely from the repeaters when remote connectivity is required.
This is illustrated in Figure 4-28
Figure 4-27 Capacity Plus System with MNIS Deployed in the Same LAN as the Repeaters
Trunked Ch1
Trunked Ch2
Trunked Ch3
Trunked Ch4
Trunked Ch5
Trunked Ch6
IP
IP
IP
OTA SU
OTA SU
Data Revert
Ch
Enhanced GPS
Revert Ch
IP
IP
Data Applications
PC
Switch
IP Stack
DDMS
MNIS
MNIS Application ID = 1
Data Application configuration in Radios
ARS Radio ID = 1
ARS IP = 13.0.0.1
TMS Radio ID = 1
TMS IP = 13.0.0.1
Master Repeater

350 System Design Considerations
Figure 4-28 Capacity Plus System with MNIS Deployed Remotely
IP
Network
Trunked Ch1
Trunked Ch2
Trunked Ch3
Trunked Ch4
Trunked Ch5
Trunked Ch6
IP
IP
IP
OTA SU
OTA SU
Data Revert
Ch
Enhanced GPS
Revert Ch
IP
Data Applications
PC
IP Stack
DDMS
MNIS
MNIS Application ID = 1
SwitchRouter 2 Router 1
Data Application configuration in Radios
ARS Radio ID = 1
ARS IP = 13.0.0.1
TMS Radio ID = 1
TMS IP = 13.0.0.1
Master Repeater

System Design Considerations 351
4.13.3.2.3 Linked Capacity Plus System Topology
The figures below show examples of topologies for a LCP system with MNIS deployed on a
separate subnet than the repeaters.
NOTE: The Data Revert Channels (or Enhanced GPS Revert Channels) can be configured as
local or wide. However, it is recommended to configure them to local. There is no reason
to have wide area data revert channels, if utilizing MNIS. Wide area data revert was
required so that the data could be routed to one set of control stations over-the-air. With
MNIS, the data received on local channels is routed to the data application over the
network. In general, local data revert channel increases the bandwidth since one wide
area channel can be replaced by numerous local channels.
Figure 4-29 Linked Capacity Plus System with MNIS
IP
Network
Trunked Ch1
Site 1
Trunked Ch2
Trunked Ch3
Trunked Ch4
Trunked Ch5
Trunked Ch6
IP
IP
IP
OTA SU
OTA SU
Data Revert
Ch
Enhanced GPS
Revert Ch
IP
Data Applications
PC
IP Stack
DDMS
MNIS
MNIS Application ID = 1
Router 2
Data Application configuration in Radios
ARS Radio ID = 1
ARS IP = 13.0.0.1
TMS Radio ID = 1
TMS IP = 13.0.0.1
SwitchRouter 1
Trunked Ch1
Site 2
Trunked Ch2
Trunked Ch3
Trunked Ch4
Trunked Ch5
Trunked Ch6
IP
IP
IP
OTA SU
OTA SU
Data Revert
Ch
Enhanced GPS
Revert Ch
IP
Data Application configuration in Radios
ARS Radio ID = 1
ARS IP = 13.0.0.1
TMS Radio ID = 1
TMS IP = 13.0.0.1
SwitchRouter 3
Master Repeater

352 System Design Considerations
4.13.3.2.4 System Topology with Multiple MNIS
In a system where two or more agencies are sharing the radio system, then the agencies can have
their independent MNIS deployments. Up to four (4) MNIS can be deployed with the repeater
system whether it is a conventional system or systems, Capacity Plus or Linked Capacity Plus
systems. Figure 4-30 shows an example of topology with two MNIS deployed in a LCP system.
The radios can be configured to communicate with either MNIS-1 or MNIS-2.
NOTE: Once the Network Application Interface for data is enabled at the repeater, then multiple
MNISs can be connected to it.
Figure 4-30 Linked Capacity Plus System with Two MNIS
IP
Network
Trunked Ch1
Master Repeater
Trunked Ch2
Trunked Ch3
Trunked Ch4
Trunked Ch5
Trunked Ch6
IP
Site 1
IP
IP
OTA SU
OTA SU
Data Revert
Ch
Enhanced GPS
Revert Ch
IP
Data Applications
PC
IP Stack
DDMS
MNIS
MNIS Applicationa ID = 1
Router 2
Data Applications
PC
IP Stack
DDMS
MNIS
MNIS Application ID = 2
Router 4
SwitchRouter 1
Data Application configuration in Radios
ARS Radio ID = 2
ARS IP = 13.0.0.2
TMS Radio ID = 2
TMS IP = 13.0.0.2
Data Application configuration in Radios
ARS Radio ID = 1
ARS IP = 13.0.0.1
TMS Radio ID = 1
TMS IP = 13.0.0.1
Trunked Ch1
Master Repeater
Trunked Ch2
Trunked Ch3
Trunked Ch4
Trunked Ch5
Trunked Ch6
IP
Site 2
IP
IP
OTA SU
OTA SU
Data Revert
Ch
Enhanced GPS
Revert Ch
IP
SwitchRouter 3
Data Application configuration in Radios
ARS Radio ID = 1
ARS IP = 13.0.0.1
TMS Radio ID = 1
TMS IP = 13.0.0.1

System Design Considerations 353
4.13.3.2.4.1 Number of Repeater Sites with Multiple MNIS Deployment
One MNIS can be deployed on an IPSC or LCP system with up to 15 repeater sites. If two or three
MNIS are deployed, then the number of repeater sites should be restricted to just 14. The
restriction is meant to prevent excess loading on the repeaters due to the maximum number of
system sites and additional MNISs.
4.13.3.2.5 Topology with MNIS and Control Stations
The MNIS and control stations can be deployed on the same repeater system. Figure 4-31 shows
an example of topology with the MNIS and control stations deployed in a Capacity Plus system.
The radios can be configured to communicate with either the MNIS, or the control station.
4.13.3.3 Data Applications and MNIS Deployments
There are a couple of options for data applications and MNIS deployments. The deployment can
either be with:
• MNIS and data applications deployed on the same computer, or
• MNIS and data applications deployed on different computers, or
• A combination of the first two.
The data applications and MNIS deployed on the same computer is the simplest deployment.
However, the computer must meet the total performance requirement for MNIS, DDMS, and other
data applications. For details, refer to the “MNIS and DDMS Computer Specifications” section.
The data applications and MNIS can be deployed on different computers, for several reasons:
Figure 4-31 Capacity Plus System with MNIS and Control Stations
Trunked Ch1
Trunked Ch2
Trunked Ch3
Trunked Ch4
Trunked Ch5
Trunked Ch6
IP
IP
IP
OTA SU
OTA SU
Data Revert
Ch
Enhanced GPS
Revert Ch
IP
Data Applications
PC
IP Stack
DDMS
MNIS
MNIS Application ID = 1
Data Application configuration in Radios
Site 1
Master Repeater
Data Applications
PC
IP Stack
Data Application configuration in Radios
USB Trunked
Control
Station
USB Conv
Control
Station
Radio ID = 2
Revert
Control
Station
OTA
OTA
USB Driver
Radio IDs = 2
ARS Radio ID = 2
ARS IP = 13.0.0.2
TMS Radio ID = 2
TMS IP = 13.0.0.2
ARS Radio ID = 1
ARS IP = 13.0.0.1
TMS Radio ID = 1
TMS IP = 13.0.0.1
Switch

354 System Design Considerations
• The computer does not meet the total performance requirement for the MNIS, DDMS
and data applications.
• The data application vendor does not require the application to be deployed with other
applications.
• The data application is not a Windows application.
• Unstable data application can be prevented from interfering with the MNIS operation. An
example would be an OS crash.
The MNIS has data message port forwarding support to facilitate deployment of data applications
and MNIS on separate computers. Figure 4-32 illustrates this.
The MNIS needs to be configured to forward location and text data messages from the radios to
the computers with Location and Text applications. The UDP port type configured is source port
because the radios’ standard data services ports are fixed (with Location = 4001 and Text = 4007).
The MNIS also allows selection of the destination port type. This option can be used for non-
standard data services, such as third-party raw data. Configuration of port forwarding is not
required when the data application is deployed on the same computer as the MNIS. Therefore, no
configuration of port forwarding is specified for the ARS data since the DDMS and MNIS are on the
same PC.
The computers with the Location and Text applications require IP routes to be configured to route
messages from the data application to the computer with the MNIS. Figure 4-32 shows a route for
data messages belonging to system CAI network IDs = 12, 13 and 224. When the data
applications and MNIS are on different subnets, then it must be ensured that the CAI network
addresses are routable between subnets. One common way for doing this is to use a VPN. The
Figure 4-32 Application and MNIS Deployed on Separate Computers
PC 1
IP IP
IP forwarding
Enabled
Port Forwarding Configuration in MNIS
UDP Port
Type
Source
Source
UDP Port
Type
4001
4007
Forward IP
Address
172.16.0.3
172.16.0.4
172.16.0.2172.16.0.4
Radio ID =
100
IP Stack
DDMS
MNIS
MNIS App. ID = 1
PC 3
Location Packet Data after
Port forwarding
Port Type
UDP Port
IP
Source
4001
12.0.0.100
Destination
4001
172.16.03
IP Stack
TMS
172.16.0.3
PC 2
IP Stack
Location
MOTOTRBO
Repeater System
Router
OTA SU
Routing path for routing data from
Location app to MNIS
Nw destination Gateway Interface
12.0.0.0 172.16.0.2 172.16.0.3
13.0.0.0 172.16.0.2 172.16.0.3
224.0.0.0 172.16.0.2 172.16.0.3
Location Packet Data after
Port forwarding
Port Type
UDP Port
IP
Source
4001
12.0.0.100
Destination
4001
13.0.0.1

System Design Considerations 355
computer with the MNIS requires the IP routing enabled. This allows the data message from
applications to be internally forwarded to the tunnel adaptor of the MNIS.
It is recommended that the DDMS be deployed on the same computer as the MNIS. This reduces
the IP traffic on the network. The data applications are configured with the IP address of the
computer with the DDMS application and the DDMS watcher interface port.
When the data applications, MNIS and DDMS are deployed on the same computer, take note of
the following:
• Configuration of port forwarding in the MNIS is not required.
• Route paths for CAI network are not required to be added manually as MNIS sets them
automatically.
• Enabling IP forwarding is not required.
4.13.3.4 Mobility Management and Individual Data Transmission
The DDMS, when deployed with MNIS tracks the radios’ mobility. The DDMS updates the radios’
mobility based on the channel or site, from where the ARS message from the radio is received.
The MNIS and any other data application can subscribe with the DDMS for radio mobility
information. The DDMS provides radio mobility information upon subscription, and subsequently
when the mobility information gets updated. The DDMS stores the mobility information in
persistent memory so that it is available following DDMS or MNIS power cycles. The mobility
information is retained even when the radio becomes absent.
Upon power up, the MNIS subscribes with the DDMS to receive the mobility information. Following
initial notification, it continues to receive mobility updates from the DDMS. The MNIS uses the
radios’ mobility information to route the outbound data from the data application. Only individual
data messages are routed in this manner.
In an IPSC system, the MNIS is aware of the local and wide area channels. If a radio is known to
be present on a local channel, then the data message is transmitted only on that local channel. If
the radio is known to be present on the wide area channel, then the data message is transmitted
on the wide area channel. If the radio is absent, but its mobility information is known based on a
previous registration, then the MNIS routes the data message based on the last known mobility
information. If the radios’ mobility information is not known, then the message is routed to all the
channels of the system, except the channels selected as data revert. Sending individual data
messages over-the-air on all channels wastes bandwidth. Therefore, it is always recommended
that the ARS feature is enabled.
In a Capacity Plus system, outbound data messages are always routed to the Rest Channel of the
repeater. No data messages are routed to the revert channels.
In an LCP system, a radio’s mobility is the site where the radio sends its ARS registration. If the
radio’s mobility information and site are known by the MNIS, then the data message is routed to
the site. If the radio’s mobility information is not known, then the data message is routed to an
arbitrarily selected site. In both conditions, the data message is transmitted over-the-air to at most,
two sites. In the following scenario, it is transmitted to only one site:
• If ARS is enabled for site and system change, or
• If ARS is enabled for system change, and the radio is still at the site where it has
registered.

356 System Design Considerations
If the MNIS is not able to route the message due to a loss of connection with the repeater system,
or because of any other erroneous condition, then the data message is dropped and an ICMP
message is returned to the data application.
4.13.3.5 Group Messages
Data applications can receive or send group data messages via the MNIS. The MNIS supports
group list configuration via its configuration GUI. The groups can be specified in a range to allow a
large number of group affiliations. An example would be groups in the range of 1-100. The data
messages targeted to the specified groups are sent to the application. The group list can be
defined based on the type of system configuration:
• In a conventional system, one group list per slot (1 and 2) can be selected.
• In a Capacity Plus system, one group list can be selected.
• In an LCP system, one group list per site can be selected.
The group list is also used for routing of outbound group messages from the data application. In a
conventional system, if the target group is present only in the group list of slot 1, then the data
message is routed to slot 1 only. If the target group is in the group list of slot 1 and slot 2, then the
data message is routed to both slots. If the slot is configured as an IPSC local channel, then the
group message is routed to all local channels of that slot. If the group is not in any of the group list,
then the data message is routed to all the system channels. A group data message is not routed to
a channel that is configured as a Data Revert Channel.
In a Capacity Plus system, the group data message is routed to the Rest Channel. In an LCP
system, if the group is a wide area group as provisioned in the Master repeater, then the data
message is transmitted at the sites associated with the wide area group. If the group is a local
group, then the data message is routed and transmitted at the sites where their group list contains
the target group. If the local group is present in multiple group lists, then it gets transmitted at the
multiple sites.
4.13.3.6 Data Privacy
The MNIS supports Basic Privacy, Enhanced Privacy and AES mechanisms.
For Basic Privacy, only one key is specified. The specified key is used for descrambling the
inbound messages that have been scrambled using Basic Privacy.
The outbound messages can also be scrambled using the specified key if enabled. Outbound
privacy can be enabled per slot, in a conventional system, or per system in Capacity Plus or LCP.
The MNIS allows a total of 255 Enhanced Privacy keys and 255 Symmetric Keys (for AES) to be
specified. The inbound encrypted messages can be decrypted by any key from the list, which is
selected by the MNIS based on the key ID value in the inbound message. The outbound
messages can be encrypted if enabled. In a conventional system, an outbound privacy key can be
specified per slot. In an IPSC local slot configuration, the selected outbound privacy key applies to
all local channels of that slot. In Capacity Plus or LCP, one outbound privacy key can be specified
per system.
It is recommended that all radios including the MNIS should have the same privacy settings. If
Enhanced Privacy and/or AES is being used, then the MNIS should have the transmit key of all the
radios and radios should have the outbound key of the MNIS.

System Design Considerations 357
4.13.3.7 Considerations for Advanced MNIS Configurations
This section covers in detail a couple of parameters in MNIS configurations.
In Capacity Plus and LCP configurations, the MNIS has an “Outbound Data Limit” parameter.
This parameter defines the number of data messages that the MNIS can simultaneously transmit,
and therefore the maximum number of Trunked Channels that can be busy with data. In LCP
mode, the parameter can be configured per site. The parameter does not control the number of
inbound data transmissions from the radio. The configuration ensures that the MNIS does not
occupy channels more than specified. It does not control system data loading. 4.4 Digital Repeater
Loading to determine the application data loading that can be supported by the system.
In an LCP configuration, the MNIS has an “Individual Data to Registered Site” parameter
which can be enabled or disabled. When enabled, the data message is transmitted only at the site
where the radio has registered. If the radio roams, then it must re-register at the new site. This
parameter should be enabled only when all the radios in the system either do not roam, or have
ARS upon system/site change enabled. The enabling of the parameter has a couple of benefits:
• The individual data is treated as a local call, and is therefore faster and does not involve
other sites in a call setup.
• The call does not engage two sites.
The enabling of this parameter should be carefully considered, as data delivery could be missed
when a radio roams, but unable to register immediately after roaming to the new site.
In conventional configurations, the MNIS has a “Conventional Channel Access” parameter
that can be set to normal, which is the default setting, or data centric. If the selection is normal,
then channel access for application data outbound transmissions follow the channel access rules
similar to what the radios use. The repeater introduces a random delay when the channel is busy.
The duration of this delay is between 0 - 1.8 seconds. After this delay, if the channel becomes idle,
then the data message is transmitted, or another random delay is introduced. This approach is
used for collision avoidance when the channel is busy with radio activity. If the selection is data
centric, then the random holdoff is not introduced. The repeater transmits the data immediately
after the channel becomes free.
4.13.3.8 DDMS Usage by MNIS
The DDMS is required by the MNIS, and operation without DDMS is not recommended.
4.13.3.9 Migrating from Control Station to MNIS
The control stations can be replaced by the MNIS in systems where the control stations are being
used for application data communication. In deployments where the control stations are used by
voice consoles and data applications, it may still be beneficial to replace the control stations and
monitor data revert channels. For IPSC or LCP systems, the data revert channels can be
converted to local channels to increase revert data throughput, as control stations are not required
in the coverage range of the local channel.
The control stations can be replaced by MNIS without requiring any configuration changes to the
fielded radios. This is illustrated in the figures below. Figure 4-33 depicts a MOTOTRBO system
with control stations used by a voice console and data applications. The data applications can be

358 System Design Considerations
migrated to MNIS-based deployment as shown in Figure 4-34. Since the fielded radios are
configured with the control station radio ID for the voice console contact and the ARS/TMS
contact, the MNIS Application ID should be configured with the same ID to avoid configuration
changes to the fielded radios. This can be accomplished by upgrading the control station to
firmware versions R02.06.10 or later. Using the CPS, select the “Voice Only” checkbox, which
configures the radio being used as a control station to ignore data calls received over-the-air. The
voice console calls continue to be handled through the control station. The data application
messages are handled through the MNIS. This option is also supported in firmware versions prior
to R01.11.00.
NOTE: The MNIS does not support L2 fragmented data. Ensure that the largest data size [Data
Message + IP/UDP Header] transmitted from the radio is less than the Max TX PDU Size
configured in the radios. If the largest data sent from the radio is greater than the Max TX
PDU Size value in the radio, then the value needs to be reconfigured with a larger Max TX
PDU Size.
Figure 4-33 System with Control Stations Used by a Voice Console and Data Applications
Figure 4-34 System with a Control Stations Used by a Voice Console and MNIS Used by Data Applica-
tions (Two separate PCs are shown for clarity. The deployments can be on the same PC.)
MOTOTRBO
Repeater System
Data Applications
PC1
IP Stack
USB Control
Station
USB Conv
Control
Station
Radio ID = 1
Revert
Control
Station
OTA
OTA
USB Driver
Radio IDs = 1
SU
Radio ID = 100
ARS, TMS Radio ID = 1
Dispatcher Radio ID = 1
Voice Console
OTA
MOTOTRBO
Repeater System
PC1
IP Stack
USB Control
Station
Radio ID = 1
OTA
USB Driver
SU
Voice Console OTA
PC2
DDMS
MNIS
MNIS Application ID = 1
IP Stack
Data Applications
IP
DMR Data
Disabled
Radio ID = 100
ARS, TMS Radio ID = 1
Dispatcher Radio ID = 1

System Design Considerations 359
4.13.3.10 Considerations for the IP Network
A reliable network is important for application data communication reliability. In the event of a
network fault, the MNIS could lose connectivity with the entire repeater system, or to some
selected system sites. The MNIS is designed to automatically establish the link with the repeaters
after the network is restored. When the MNIS loses connection with a few sites/repeaters, but
remains connected with other system sites/repeaters, then the MNIS continues to receive and
route data messages from the connected sites/repeaters. Once the connection is restored, then
the MNIS automatically resumes receiving and sending data with those sites or repeaters. No user
intervention is required. The MOTOTRBO RDAC application can monitor the presence of the
MNIS on the network.
The MNIS sends/receives a data message as a single datagram whereby the size is dependent on
the message size, either received or sent, to the data application.
IP Datagram Size = Max Message Size + Overhead Size (120 bytes) where:
• Max message size could be the largest message size such as the text message size.
• Overhead size includes IP/UDP headers, protocol header, authentication, and others.
• The overhead does not include any VPN-related overhead.
The bandwidth requirement of the network between the MNIS and the repeater system is not
large. The bandwidth required is for link establishment with the repeater system, and for receiving
or sending the data messages to and from the radios.
The network bandwidth required by the MNIS is due to the Link Management IP traffic between the
MNIS and the repeaters, and the IP traffic associated with the data messages sent and received
from the MNIS. The following base values are used when estimating the network bandwidth due to
MNIS:
Link Management BW per Repeater Peer = 1 kbps
Max IP BW due to Data Message per Channel = 7.5 kbps
% Data Loading on Voice Channel = 40 %
The sections below covers the formula for estimating the network bandwidth by one MNIS.
4.13.3.10.1 Estimation of Link Bandwidth Where MNIS is Deployed
Total Number of Voice Channels in the System = V
Total Number of Data Revert Channels in the System = D
Total Number of Repeaters in the System = R
Downlink BW (IP traffic from repeater system to MNIS):
• Downlink BW (with Data Revert) = D*7.5 + R*1 kbps
• Downlink BW (without Data Revert) = V*7.5*0.4 + R*1 kbps
Uplink BW (IP traffic from MNIS to repeater system):
• Uplink BW = V*7.5*0.4 + R*1 kbps

360 System Design Considerations
4.13.3.10.2 Estimation of Link Bandwidth at Repeater Sites
If the IP link bandwidth at the site is estimated for voice and data streaming to remote sites, then
adding bandwidth at the sites is not required. If the IP link bandwidth at the site is not estimated for
voice streaming as would be the case with single site, IP Site local channel or Capacity Plus
configurations, then the bandwidth estimate at the site is a follows:
Total Number of Voice Channels at the Site = v
Total Number of Data Channels at the Site = d
Total Number of Repeaters at the Site = r
Uplink BW (IP traffic from repeater site to MNIS):
• Uplink BW (with Data Revert) = d*7.5 + r*1 kbps
• Uplink BW (without Data Revert) = v*7.5*0.4 + r*1 kbps
Downlink BW (IP traffic from MNIS system to repeater site):
• Downlink BW = v*7.5*0.4 + r*1 kbps
There are a few other considerations to take note of:
• An IPSC wide area channel or a local area channel is considered as one channel.
• In Capacity Plus:
Total number of voice channels (V or v) = Number of Trunked Repeaters * 2
• In LCP:
Number of Voice Channels (V) = Number of Trunked Repeaters in System * 2
Number of Voice Channels per Site (v) = Number of Trunked Repeaters per Site * 2
• The generic formula for MNIS IP bandwidth calculation is:
BW = BW due to data messages + BW due to Link Management
• In the case of multiple MNISs, the IP bandwidth due to data messages gets distributed
between them based on data messages received or sent by them. The IP bandwidth
due to link management does not get distributed.
• Additional bandwidth must be budgeted when a VPN is used.

System Design Considerations 361
4.13.3.10.3 Considerations for Router with Networked Applications
An application that connects with the repeater system utilizes the Link Management procedure.
The MNIS and RDAC are examples of applications that connect with the repeater system using
this procedure. On the contrary, data applications like Location, Text, and others deployed with
MNIS do not connect with the repeater system. To distinguish between them, an application that
connects with the repeater system are defined as a networked application.
The repeaters and the networked applications establish connection with each other in the
MOTOTRBO system. In certain deployments, however, routers with hair-pinning support are
required to enable the connection between them.
The table below provides guidelines when a hair-pinning router is needed. The guidelines are
generic and not specific to MNIS.
NOTE: If more than one networked applications are installed on the same PC, then they are
assumed to be on the same subnet, and require a hair-pinning router to enable connection
between them. Some routers may not support hair-pinning. If hair-pinning is supported, the
feature may not be enabled by default. The HP MSR 20-20 supports hair-pinning and is
suggested for use.
MOTOTRBO
System
Hair-pinning
Router Method of Deployment
IP Site Connect
Not Required Sites are joined together into the same subnet using
a VPN.
Required When a VPN is not used and more than one
networked applications or repeaters are at the same
subnet, that subnet requires one.
Capacity Plus
Not Required All the networked applications and the repeaters are
in the same subnet.
Required When the networked applications are deployed on a
different subnet, the master site requires one.
A non-repeater subnet with more than one networked
applications also requires one.
Linked Capacity Plus
Not Required All the networked applications and the repeaters are
in the same subnet as the Master repeater when
deployed with R02.20.00 LCP hair-pinning
enhancements. The non-Master repeater sites also
do not require them.
Required When one or more networked applications are
deployed at the non-master repeater site.
A non-repeater subnet with more than one networked
applications also requires one.

362 System Design Considerations
4.13.3.11 MNIS and DDMS Computer Specifications

System Design Considerations 363
4.14 CSBK Data System Design Considerations
When configuring the CSBK data feature in a system, keep in mind the following items:
• CSBK data does not support Basic Privacy, Enhanced Privacy, or any foreseeable
privacy features.
• CSBK data does not support confirmed data delivery mode even if the data call
confirmed is configured by CPS.
• The CSBK data can only be routed to the PC via USB connection.
• The ARS and LRRP protocols are enhanced to support CSBK data. Therefore legacy
LRRP and ARS application server cannot work with the CSBK data feature enabled.
• The location information is compressed into a single CSBK, and recovered at the control
station or MNIS with the location information of the repeater. IPSC/LCP does not work
with a control station for location CSBK data, because the control station does not know
where the location data comes from. However, IPSC/LCP works with the MNIS.
• When cadence 7.5 seconds and 15 seconds are expected, the feature should be
enabled and window size set to one or two. Take note that a one-time window will not be
requested to send the GPS data missed periodic window when the cadence is 7.5
seconds or 15 seconds. This means location updates will not get queued during voice
calls. Therefore the update success rate gets impacted when the voice loading is high.
• The XCMP device to server raw data must not exceed 7 bytes, otherwise the error
indication gets broadcasted to the XCMP device.
• The following is a list of limitations for GPS report:
- The distance between the radio and the repeater (receiving inbound GPS data over
the air) must not exceed 130 miles (approximately 209 kilometers).
-Latitude system error horizontal distance of less than 8 feet (approximately 2.4
meters) is introduced.
-Longitude system error horizontal distance of less than 6 feet (approximately 1.8
meters) is introduced.
-Speed-horizontal of 1 knot accuracy, maximum 138 miles (approximately 222
kilometers) per hour, is supported by an Enhanced GPS channel.
-Direction-horizontal of 16 cardinal directions, is supported by an Enhanced GPS
channel.
-Info-Time of minutes and seconds, therefore suggested required maximum info age
shall not exceed 50 minutes, is supported by an Enhanced GPS channel.
All radios, repeaters, MNIS, ARS and LRRP applications enabled with the CSBK data feature will
keep backward compatibility with radios prior to R02.30.00. In order to ease migration, ARS will be
transmitted as CSBK data when the feature is enabled via CPS per channel. The LRRP server will
know if the radios have the capability to transmit the LRRP report as CSBK data through the ARS
registration. The LRRP report cannot be transmitted as CSBK data when the channel is not
enabled with CSBK data feature. Therefore, if the ARS message does not indicate CSBK data
capability, the LRRP server should not send the LRRP request to demand the radio to transmit
LRRP report as CSBK data. If such LRRP requests are sent before, the LRRP stop should be sent
to the radio to cancel the request. There are a few considerations to take note of:
• ARS: When the feature is enabled by CPS, the radio sends the ARS registration as
CSBK, the control station and MNIS sends the ARS registration to the ARS server with
optional payload 0x10 0x80 when the ARS CSBK data is received.

364 System Design Considerations
• ARS: When the ARS server (DDMS) sends the Device Registration ACK with optional
payload 0x10 0x80, the control station and MNIS sends the ACK as CSBK data.
• LRRP: When the CSBK data feature is enabled at a channel via CPS and the location
request contains a LRRP token for CSBK location feature (0x40, 0x01, 0x41), the LRRP
(GPS) message with location data is sent as CSBK.
• LRRP: When the CSBK data feature is enabled at a channel via CPS, the LRRP (GPS)
message without location data (such as LRRP triggered answer) will be sent as CSBK.
If the message cannot be carried in one single CSBK, it will be sent as a DMR data
packet.

System Design Considerations 365
4.15 Customer Fleetmap Development
In a MOTOTRBO system, the system administrator can maximize the system's communication
effectiveness by translating their organization's operation requirements into a list of supported
features. The result of identifying and formalizing this information is often referred to as
fleetmapping.
Fleetmapping can be thought of as:
• Assigning groups to the radios issued to personnel.
• Assigning groups to the dispatcher control positions.
• Assigning groups to channels and slots.
• Defining the feature subsets available to the personnel using the radios and dispatcher
control positions.
A fleetmap determines how the radio communications for each user group of an organization is
controlled. Through controlling communications between different user groups and between
individuals within a group, the organization can manage the radio communications system
resources efficiently. Fleetmapping also provides a structured approach to the management of a
large number of radio users, and provides the opportunity to plan in advance for expansion or
changes within an organization.
Some of the factors that should be considered when creating or planning changes to the fleetmap
are:
• Identifying a functional fleetmap design team
• Identifying radio users
• Organizing radio users into groups
• Assigning IDs and aliases
• Determining feature assignments:
• Private Calls
• All Call
• PTT ID and Aliasing
• Radio Disable
• Remote Monitor
• Radio Check
• Call Alert
• Emergency Configurations
• Determining channel access requirements
• Determining subscriber programming requirements
• Determining data application access and requirements
4.15.1 Identifying a Functional Fleetmap Design Team
To develop a fleetmap, a design team of key representatives from the customer’s system
managers, technicians, and operators needs to be formed to create effective communications
plans for radio users and system operators.

366 System Design Considerations
4.15.2 Identifying Radio Users
The system administrator needs to do the following to establish a fleetmap.
• Determine the customer’s organizational structure from a radio user’s perspective
• Consider the needs of portable and mobile radio users
• List all of the potential radio users in a single column on a spreadsheet
• Define the functional groups that use the system
• Group together radio users who need to communicate with each other on a regular
basis
Typically, each functional group of radios will have different communication requirements.
Therefore, each functional group will have their own codeplug for their radios that differs from
other functional groups.
Codeplug Functional
Group
User
Name Alias User
ID Talks with Listens
only to
construction.ctb
Construction John John 1873 Construction,
Transport Security
Construction Bob Bob 1835 Construction,
Transport Security
Construction Rick Rick 542 Construction,
Transport Security
security.ctb
Security Al Al 98 Security,
Administrative -
Security Joe Joe 4762 Security,
Administrative -
administrative.ctb
Administrative Frank Frank 6654 Administrative,
Security -
Administrative Mike Mike 19172 Administrative,
Security -
Administrative Steve Steve 78378 Administrative,
Security -
transport.ctb
Transport Lenny Lenny 23 Transport,
Construction Security
Transport Carl Carl 2 Transport,
Construction Security

System Design Considerations 367
4.15.3 Organizing Radio Users into Groups
Once you have identified all of the individual users, associate them with groups. The
communication requirements for one group may differ with the requirements of another group.
Certain groups may need to communicate with multiple groups, in addition to their primary group.
Therefore, you will need to identify the individual radios and the corresponding groups that they
need to communicate with. Also note that the group organization may be different from the
organization’s formal reporting structure.
You will also need to determine the traffic patterns of the individual users and functional groups, so
that channel, slot and group assignments can be associated with each user. “Digital Repeater
Loading” on page 254 should provide information to help decide the distribution of groups, logical
channel assignments (slots) and physical channel assignments.
When organizing your MOTOTRBO system, remember that individual users, radios, and groups all
have different requirements. Subsequently, they also have different parameters associated with
them. Organize the radios, groups and slot assignments in a spreadsheet. An example is shown
below.
Administrative
TG ID: 62 TG ID: 54 TG ID: 46 TG ID: 8766 TG ID: 123 TG ID: 99 TG ID: 997 TG ID: 368
Cement factory
Metal shop
Carpenters
Patrol
Front desk
Admin
Delivery trucks
Cement mixers
ch 1 - slot 1 ch 2 - slot 1 ch 2 - slot 1 ch 2 - slot 1 ch 1 - slot 1 ch 2 - slot 1 ch 1 - slot 1 ch 2 - slot 1
File codeplug as
Functional group
User name Alias User ID
Talks with functional
groups
Listens only to
functional groups
Construction John John 1873
Construction,
Transport
Security x x
Construction Bob Bob 1835
Construction,
Transport
Security x x
Construction Rick Rick 542
Construction,
Transport
Security xxx x
Security Al Al 98
Security,
Administrative
-xxx
Security Joe Joe 4762
Security,
Administrative
-xxx
Administrative Frank Frank 6654
Administrative,
Security
-xx
Administrative Mike Mike 19172
Administrative,
Security
-xx
Administrative Steve Steve 78378
Administrative,
Security
-xxx
Transport Kenny Kenny 23
Transport,
Construction
Security x x x x
Transport Carl Carl 2
Transport,
Construction
Security x
transport.ctb
Functional group and talkgroup mapping
construction.ctb
security.ctb
administrative.ctb
Construction
Security
Transport

368 System Design Considerations
4.15.3.1 Configuration of Groups
In MOTOTRBO systems, capabilities for Group Calls are configured via the subscriber (portable
and mobile) CPS. The repeater does not require any specific configuration with respect to groups.
There are three interrelated steps in configuring your radios to participate in Group Calls; it is
configured through the “Contacts”, “RX Group Lists” and “Channels” menu folders in CPS. While
the MOTOTRBO CPS enables great flexibility in configuring your system for Group Calling, one
basic procedure is as follows:
1. In the “Contacts” folder, go to the “Digital” folder, and add a call of type “Group Call.” The CPS
will provide a default name and ID; you will need to assign a unique ID between 1 and
16776415, and should also rename the Group Call to an intuitive alphanumeric name
representative of the user workgroup that will ultimately be using this group, e.g.
“Maintenance.” All Calls created in the “Contacts” folder appear in the “Contacts” menu of the
subscriber by name, and the Group name also appears on the radio display when a Group
Call is received. In step 3 below, you will assign this Group Call, again by name, to the
Transmit (TX) “Contact Name” attribute of a channel.
2. In the “RX Group Lists” folder, add a new group list, and then add the Group Call you just
created to be a member of the list. The group list controls which groups a radio will hear
when tuned to a selected channel. For example, if members of the Maintenance group
should also be able to listen to other groups on the channel, those other groups would be
added to the RX Group List; if members of the Maintenance group should only hear traffic
related to their own group, then only the Maintenance group would be added to the group
list. The group list should again be renamed to something intuitive; in step 3 below you will
assign this group list, by name, to the RX Group List attribute of a channel.
3. In the channels menu, each “zone” can contain up to 16 channels that can be mapped to
the 16-position top selector knob of the portable radio or the relative channel number
selections on a mobile. Radio users that require more than 16 channels must organize
them into multiple folders in CPS, so that they can be accessed as “zones” in the radio
menu. Zones, if used, can and should also be given names. In an appropriate folder,
create a new digital channel. To fully define the channel, you must assign the appropriate
receive and transmit frequencies, and also select the TDMA slot number. Then, add the
group list you defined in step 2 above to the RX Group List attribute, followed by adding
the digital Group Call to the TX Contact Name attribute. You will also need to define the TX
Admit Criteria. Rename the channel to something intuitive, and assign it to a knob
position; the channel name will be displayed on the radio whenever it is selected via the
top knob on a portable or the up/down channel selection buttons on a mobile.
If configured as described above, radio users are able to place a Group Call simply by selecting
the defined channel and pressing PTT. Groups can also be selected from the Contacts menu on
display radios, as enabled by step one of the above. It is also possible to assign a Group Call to a
radio programmable button (called a “one touch call” in CPS) so that users can place a Group Call
at the touch of a button.
4.15.4 Assigning IDs and Aliases
Each radio, group, and control station in the system must have a unique ID number and alias.
There should be no duplicate IDs on the system.

System Design Considerations 369
4.15.4.1 Identifying Radio IDs
Radio IDs for a MOTOTRBO system range between 1 and 16776415. There are two approaches
to identifying radio IDs:
Option A:
As a general practice, create contiguous ID ranges, but allow room for future expansion. As an
example, a department has a current requirement for 1200 IDs. However, the department may
need up to 2000 IDs in 12 months. Assigning the IDs during planning saves future re-programming
of radios and subscriber records.
Option B:
The radio ID can be created so that each ID will provide certain information about the radio. Each
digit in the Radio ID can represent a certain code or radio type. For example:
Other options are to use a digit to identify the user’s home group or other identifier. Radio IDs are
not centrally maintained or managed in a MOTOTRBO system. It is up to the system administrator
to document the radio ID designation. Note that these IDs must match those entered in other
radios and data applications in order for the system to operate correctly.
4.15.4.2 Assigning Radio Aliases
You can assign an alias to each radio user. Although anything can be used as an alias, the user’s
last name is often used. Radios that are assigned to vehicles are often aliased with the vehicle
number such as “Cab 35” or “Fire Truck 3.” If radios are used by multiple users through different
shifts, the job description is often used such as “West Side Guard” or “Cleaning Crew 2.” Since
unique names are required, no two radio users should have the same alias. Aliases should be
consistent in all radio programming (CPS), and the data applications. Databases are not shared
between the various applications. There is no centralized database in MOTOTRBO. Since aliasing
is done independently on each device, if the alias and ID do not match in each device in the
system, customers may become confused.
16776415
Range 0-9999.Sequence Number
Range 0-6. 0 - Reserved
1- MOTOTRBO Portable
2 - MOTOTRBO Mobile
3 - Analog Portable
4 - Analog Mobile
5 - Reserved

370 System Design Considerations
An example of a spreadsheet showing a possible radio ID and alias database is shown below:
4.15.4.3 Identifying Group IDs
Group IDs for a MOTOTRBO system range between 1 and 16776415. The same approach that is
used to identify radio IDs can be used for Group IDs. Group IDs are not centrally maintained or
managed in a MOTOTRBO system. It is up to the system administrator to document the Group
designation. Note that these IDs must match those entered in other radios and data applications in
order for the system to operate correctly.
4.15.4.4 Assigning Group Aliases
The groups should also be consistent throughout the system. Display radios and data applications
identify groups by alias. Groups should be named with an alias the customer will easily
understand. Highly abstract names often cause confusion. When assigning aliases, you will need
to consider character and subscriber limitations. Some radio models may allow more or fewer
characters than the data applications. Since aliasing is done independently in each device, if the
alias and ID do not match in each device in the system, customers may become confused. An
example is shown below:
Functional
Group
User
Name Alias Unit ID Talks with Listens
only to
Construction John John 1873 Construction, Transport Security
Construction Bob Bob 1835 Construction, Transport Security
Construction Rick Rick 542 Construction, Transport Security
Security Al Al 98 Security, Administrative -
Security Joe Joe 4762 Security, Administrative -
Administrative Frank Frank 6654 Administrative, Security -
Administrative Mike Mike 19172 Administrative, Security -
Administrative Steve Steve 78378 Administrative, Security -
Transport Lenny Lenny 23 Transport, Construction Security
Transport Carl Carl 2 Transport, Construction Security
Administrative
TG ID: 62 TG ID: 54 TG ID: 46 TG ID: 8766 TG ID: 123 TG ID: 99 TG ID: 997 TG ID: 368
Cement
factory
Metal
shop
Carpenters
Patrol
Front
desk
Admin
Delivery
trucks
Cement
mixers
ch 1 - slot 1 ch 2 - slot 1 ch 2 - slot 1 ch 2 - slot 1 ch 1 - slot 1 ch 2 - slot 1 ch 1 - slot 1 ch 2 - slot 1
Functional group and talkgroup mapping
Construction Security Transport

System Design Considerations 371
4.15.5 Determining Which Channel Operates in Repeater Mode or
Direct Mode/Dual Capacity Direct Mode
Repeater mode enables unit-to-unit communications using the repeater. Direct mode/dual
capacity direct mode enables unit-to-unit communications without using the repeater. Each
channel on the radio is programmed to be either a direct mode channel, dual capacity direct mode
or a repeater mode channel via the CPS.
Channels defined as Repeater channels in the CPS can be toggled to operate in Talkaround mode
via user selection from the menu or a programmable button. When this happens, the transmit
frequency is set equal to the receive frequency, and this channel effectively performs like a Direct
Mode channel.
If a 12.5 kHz RF channel is used for dual capacity direct mode, both timeslots are provisioned for
6.25e direct mode only. Similar to repeater mode, 6.25e channels are configured via CPS to
operate in either timeslot 1 or timeslot 2, and color code (0-14) can be provisioned differently in
each timeslot. The full range of radio IDs and talkgroup IDs are available for use in 6.25e direct
mode (dual capacity direct mode).
4.15.6 Determining Feature Assignments
4.15.6.1 Determining Supervisor Radios
Supervisor radios are not defined in the CPS by any specific “Supervisor” option. Instead they are
subscribers that have supervisory options enabled. Supervisor radios are responsible for
acknowledging Emergency Calls and alarms, and also perform administrative duties such as
remote monitor and selective radio inhibit. Some features should only be allowed to users that can
use them responsibly.
4.15.6.2 Private Calls
In MOTOTRBO systems, capabilities for Private Calls are configured via the subscriber (portable
and mobile) CPS. The repeater does not require any specific configuration with respect to Private
Calls. While the MOTOTRBO CPS enables great flexibility in configuring your system for Private
Calling, one basic procedure is as follows:
1. Every MOTOTRBO radio in a system should be assigned a unique radio ID in the CPS. This
parameter is programmed in the Radio ID field under the General Settings menu.
2. In the “Contacts” folder, go to the “Digital” folder, and add a call of type “Private Call.” The
CPS will provide a default name and ID; assign the actual radio ID of the radio that is to be
privately called to this field, and rename the call to an intuitive alphanumeric name
(representative of the radio that to be addressed). Note that All Calls created in the
“Contacts” folder appear in the “Contacts” menu of the subscriber by name, and this name
also appears on the radio display when a Private Call is received.
If configured as above, radio users are able to make Private Calls by selecting the Private Call, by
name, from the radio’s Contacts menu. In addition, similar to assigning a Group Call to a channel
as described above, it is also possible to assign a Private Call to the TX Contact Name attribute of
a channel, so that users can place Private Calls by making the appropriate channel selection via

372 System Design Considerations
the top knob on a portable or up/down channel select buttons on a mobile. It is also possible to
assign a Private Call to a radio programmable button (called a “one touch call” in CPS) so that
users can place a Private Call at the touch of a button. These latter 2 methods are the only
methods for non-display radios to place Private Calls.
Please note that a radio can, in practice, receive a Private Call from any other radio that is
available on the channel, regardless of whether the receiving radio has created a CPS Private Call
entry for that radio. The receiving radio will in this case display the radio ID of the calling radio,
rather than an alphanumeric alias. Similarly, a radio can place a Private Call to any other radio by
utilizing the “manual dialing” option in the radio’s menu, however in this case the user must know
the Radio ID of the called party.
4.15.6.3 All Call
In MOTOTRBO systems, capabilities for All Calls are configured via the subscriber (portable and
mobile) CPS. The repeater does not require any specific configuration with respect to All Calls.
While the MOTOTRBO CPS enables great flexibility in configuring a system for All Calls, one basic
procedure is as follows:
1. In the “Contacts” folder, go to the “Digital” folder, and add a call of type “All Call.” The CPS will
provide a default name; rename the call to an intuitive alphanumeric name representative of
the All Call. All Calls created in the “Contacts” folder appear in the “Contacts” menu of the
subscriber by name.
If configured as above, a user would initiate an All Call by selecting the call, by name, from the
radio’s Contacts menu. Additionally, similar to assigning a Group Call to a channel as described
above, it is possible to assign an All Call to the TX Contact Name attribute of a channel, so that
users can place All Calls by making the appropriate channel selection via the top knob on a
portable or up/down channel select buttons on a mobile. This is the only method for a non-display
radio to place an All Call.
It is also possible to assign an All Call to a radio programmable button (called a “Number Key
Quick Contact Access” in the CPS), so that users can place an All Call at the touch of a button.
However, this method to initiate an All Call, is only supported on the display portable radios and via
a keypad microphone with the alphanumeric display mobiles.
Since All Calls are monitored by everyone on a slot, it is suggested that only supervisors be
granted the ability to transmit All Calls.
4.15.6.4 Radio Disable
In MOTOTRBO systems, Radio Disable is configured in the portable and mobile radio CPS. To
allow a radio the ability to initiate this function, this option must be enabled in the CPS “Menu”
settings. To permit (or prevent) a given radio from decoding and responding to this command, this
option must be configured in the CPS “signaling systems” settings.
Since the ability to disable a user could be misused, it is suggested that only supervisors be
granted the ability to initiate a Radio Disable.

System Design Considerations 373
4.15.6.5 Remote Monitor
In MOTOTRBO systems, Remote Monitor is configured in the portable and mobile radio CPS. To
allow a radio the ability to initiate this function, this option must be enabled in the CPS “Menu”
settings. To permit (or prevent) a given radio from decoding and responding to this command, this
option must be configured in the CPS “signaling systems” settings. If a radio is configured to
decode the remote monitor command, the duration that the target radio will transmit after receiving
a Remote Monitor command can be set in the CPS “signaling systems” settings of the target radio.
Since the ability to remotely monitor a user could be misused, it is suggested that only supervisors
be granted the ability to initiate a Remote Monitor.
4.15.6.6 Radio Check
In MOTOTRBO systems, Radio Check is configured in the portable and mobile radio CPS. To
allow a radio the ability to initiate this function, this option must be enabled in the CPS “Menu”
settings. All MOTOTRBO radios decode and respond to a Radio Check.
4.15.6.7 Call Alert
In MOTOTRBO systems, Call Alert is configured in the portable and mobile radio CPS. To allow a
radio the ability to initiate this function, this option must be enabled in the CPS “Menu” settings. All
MOTOTRBO radios decode and respond to a Call Alert.
4.15.6.8 RX Only
In MOTOTRBO, a radio can be configured as a receive only (RX Only) device and does not
transmit. The RX Only mode of operation is useful when a radio user monitors the radio
communication, or in hospitals where RF transmission is harmful.
In Capacity Plus, Revert Control Stations should be configured as “RX Only” radios, only if the data
messages are transported over-the-air as unconfirmed data messages. For confirmed data
messages, a RX Only Revert Control Station will not send acknowledgement and a radio will send
the same data message multiple times. Multiple transmissions waste the air bandwidth and cause
the server to receive duplicate messages.
4.15.6.9 Remote Voice Dekey
In MOTOTRBO systems, Remote Voice Dekey is configured in the portable and mobile radio CPS.
If used in a repeater system, the repeater does not require any specific configuration with respect
to Remote Voice Dekey. However, the repeater needs to be using Transmit Interrupt capable
software. To allow a radio the ability to initiate this function, this option must be enabled via the
CPS. Only MOTOTRBO radios provisioned with the ability to be interrupted dekeys in response to
the Remote Voice Dekey command.
The Remote Voice Dekey feature can be used in direct, talkaround, or repeater modes of
operation.
The Remote Voice Dekey feature is capable of remotely dekeying group voice calls and private
voice calls; Emergency Calls and non-Emergency Calls; and can be used regardless of whether

374 System Design Considerations
the initiating radio is a member of the call being remotely dekeyed. Since it is possible for this
feature to remotely dekey a call that the radio is not unmuted to, the radio user may not be aware
of the nature of the call that is being remotely dekeyed. Accordingly, it is recommended that this
feature be enabled only in supervisor radios and the radio users be trained on the proper use of
the Remote Voice Dekey feature.
The Remote Voice Dekey feature is not capable of remotely dekeying All Calls or non-voice (i.e.,
data or control) calls.
4.15.7 Emergency Handling Configuration
Configuring a communication system (like MOTOTRBO) to handle emergency situations requires
some up front design. In emergency situations, it is ideal that when a user initiates an emergency,
he is immediately routed to someone who can handle his emergency situation. The previous
sections have addressed some basic feature descriptions of how emergency can operate. This
section will outline in detail how to program the numerous devices in the system in order to meet
the needs of a customer’s emergency needs and also provide some guidance on choosing the
available options. It is recommended to review the Emergency Handling feature explanation in the
earlier chapters.
It is important when creating an emergency handling plan to understand the customer’s existing
emergency procedures. An interview with a representative in charge of emergency operations is
usually required to fully understand the process. This information will act as a base for selecting a
configuration.
4.15.7.1 Emergency Handling User Roles
The first step is identifying users that will participate in the emergency handling plan. There are
three major roles to identify: Emergency Initiator, Monitoring Supervisor, and Acknowledging
Supervisor.
An Emergency Initiator is a user that does not necessarily have any responsibility for handling
emergencies, but is expected, at some point to have an emergency that needs handling. This
user’s radio is configured with either an emergency button or an external switch to initiate an
emergency. The radio needs to be programmed on how to contact a Supervisor based on the
selected configuration. Alternatively, this radio can be programmed to give a non-persistent
indication (display and/or audio) that the current call is an Emergency Call. This indicates to the
user that he should avoid interfering with the call taking place. The majority of users in a system
will be considered Emergency Initiators.
A Monitoring Supervisor is a user that needs to know when an emergency occurs, but is not the
individual identified to handle and acknowledge emergencies. This user’s radio will provide an
indication that an Emergency Alarm has been received and provide an indication that an
Emergency Call is taking place. This user does not transmit an acknowledgement to the
Emergency Alarm. The Emergency Alarm will be persistent on the Monitoring Supervisor’s radio
until manually cleared. Duplicate attempts of the same Emergency Alarm will not restart the
Emergency indication. There can be multiple Monitoring Supervisors per group. A Monitoring
Supervisor may also be an Emergency Initiator.
An Acknowledging Supervisor is the user specifically identified to respond to received emergency
situations. This user’s radio provides an indication that an Emergency Alarm has been received,
and provides an indication that an Emergency Call is taking place. In addition to the indications,

System Design Considerations 375
this user’s radio is responsible for transmitting an acknowledgement to the Emergency Initiator.
Until the Emergency Initiator receives the acknowledgement, his radio will continue to transmit its
emergency alarm messages, until his user takes action to stop or the radio exhausts the number of
programmed retries. It is important to note that the Acknowledging Supervisor’s radio (not the
user) sends the acknowledgement, when it receives the Emergency Alarm. Reception of an
emergency alarm acknowledgement only guarantees that the radio received the message, not the
user. Because it is the responsibility of the Acknowledging Supervisor to stop the Emergency
Initiator’s retries, duplicate attempts of the same Emergency Alarm will restart the emergency
indication if cleared. It is highly recommended that there only be one Acknowledging Supervisor
per group and slot. If there is more than one, acknowledgement messages may interfere with each
other when transmitting, and cause a delay in acknowledging the Emergency Initiator. An
Acknowledging Supervisor may also be an Emergency Initiator.
These MOTOTRBO radios are configured to operate in each role by setting a few options using
the CPS, as described in the following table. Note that these options are configurable per channel,
and therefore per Group, Frequency and Slot. This means that a user can play a different role
depending on the channel he has selected. He may be an Acknowledging Supervisor for one
Group, but only an Emergency Initiator on another. Note that the selected Digital System
references a group of parameters used, when a user initiates an emergency. A radio programmed
with a Digital Emergency System of None will not be able to initiate an emergency on that channel.
The parameters contained within the digital system will be discussed in detail later.
By identifying the roles in the customer’s organization, it should start to become clear how they
handle emergencies at a high level. If there are numerous supervisors, it is important to note which
groups these supervisors monitor, as there may be more than one supervisor that monitors
multiple or all the groups. This will be the key to deciding on an emergency handling strategy.
4.15.7.2 Emergency Handling Strategies
There are two major strategies to handle emergency situations: Tactical or Centralized.
A Tactical emergency handling strategy is when the Emergency Initiators transmit their emergency
alarm and call on the channel, group and slot they are currently selected on. This assumes that
there is an Acknowledging Supervisor that is monitoring that same channel, group or slot. This
means that each group is required to have a designated supervisor whose responsibility is to
handle emergency situations. Because emergency alarms do not traverse slots or channels, there
would need to be one (and only one) supervisor designated for each group on every channel and
CPS Option per Channel
Emergency
Handling Role
Digital
Emergency
System
Emergency
Alarm
Indication
Emergency
Alarm Ack
Emergency
Call
Indication
Emergency Initiator Selected Disabled Disabled Optionally
Enabled
Monitoring Supervisor Selected Or
None Enabled Disabled Enabled
Acknowledging
Supervisor
Selected Or
None Enabled Enabled Enabled

376 System Design Considerations
slot. Multiple Monitoring Supervisors could be configured to monitor for emergency alarms without
sending acknowledgements to stop the Emergency Initiator’s retries. It is also very important to
note that because users are generally mobile it is possible that the Acknowledging Supervisor
becomes unavailable, busy, changes channels, or roams out of range of the system. If this
happens, Emergency Initiators may go unacknowledged.
In a system with a small number of users and groups, a Tactical strategy is often the easiest
method to implement. When the number of users, groups, and channels grow, the required
number of Acknowledging Supervisor also grows. It will quickly become difficult to guarantee the
multiple assigned Acknowledging Supervisors are actively monitoring their assigned groups. It is
also often not cost effective to have numerous designated Acknowledging Supervisors handling
emergency situations.
In order to operate Tactically, the Emergency Initiator needs to be on a channel that is configured
with a Digital Emergency System, and has its Emergency Revert Channel set to “Selected” in the
CPS. Since this is set on a per channel basis, a radio could be configured to operate differently
based on the selected channel.
A Centralized emergency strategy is when the Emergency Initiators transmit their emergency
alarm and call on a dedicated channel, group or slot. This strategy is often referred to as a “revert”
strategy. This strategy assumes that there is one dedicated Acknowledging Supervisor whose job
is to handle the emergencies of all users in the system, and that the Emergency Initiators
automatically change or “revert” to the channel the Acknowledging Supervisor is operating on to
process their emergency. Because this Acknowledging Supervisor’s role is only to monitor for
emergencies, it becomes easier to manage his availability. Further steps can be taken to
guarantee the availability of the Acknowledging Supervisor. It is a good idea to locate the
Acknowledging Supervisor’s radio in a good RF coverage area of the system, so not to go out of
range. Having a designated RF channel and slot that is specifically used for managing
emergencies, lowers the possibility of encountering a busy system when there is heavy
emergency traffic.
In larger systems the Acknowledging Supervisor’s role in a centralized configuration is often
referred to a Dispatcher. It is not expected that this Acknowledging Supervisor will leave his
location and actually resolve the emergency himself. His role is to contact and dispatch other
resources to handle the emergency that was reported. The Acknowledging Supervisor is able to
switch channels to dispatch assistance to the Emergency Initiator, and then switch back to the
emergency channel.
In some cases multiple Centralized configurations may be required. This is often needed when the
number of users becomes too much for one Acknowledging Supervisor to handle, or if the
customer’s organization is broken into multiple organizations that have their own Acknowledging
Supervisor. This may also be required if a system contains multiple repeaters with non-overlapping
RF coverage. While operating on one site, a radio may not be in range of another site, therefore if
he were to revert to the other site to process an emergency, he may not be in the coverage range
of the repeater to complete the transmission. In this scenario, it is recommended that an
Acknowledging Supervisor be designated for each RF coverage range. This would require a radio
be configured to revert to channels within RF coverage of the selected channel.
In order to revert to a Centralized channel, the Emergency Initiator needs to select the channel
that is configured with a Digital Emergency System, and has its Emergency Revert Channel set to
the designated Emergency Channel in the CPS. Since this is configured on a per channel basis, a
radio could be configured to operate differently based on the selected channel. There are 32
Digital Emergency Systems available. This means that one radio can be configured to revert to 32

System Design Considerations 377
different channels, depending on the configuration of the Digital Emergency System that is
assigned to the selected channel.
It is not recommended that a Centralized emergency strategy be implemented using Emergency
Initiators operating Tactically and one Acknowledging Supervisor scanning multiple channels.
When multiple emergencies occur simultaneously it is more effective for the Emergency Initiators
to come to the Acknowledging Supervisor rather the Acknowledging Supervisor searching for the
Emergency Initiators.
4.15.7.3 Acknowledging Supervisors in Emergency
The emergency strategy of the Acknowledging Supervisor himself should be considered. Since
this user is the one identified to handle emergencies, who should he attempt to contact if he has
an emergency. In a tactical environment, the user may only need to change or possible “revert” to
another channel to contact another Acknowledging Supervisor. In a centralized configuration with
multiple dispatchers, one Acknowledging Supervisor dispatcher could be configured to revert to
the other Acknowledging Supervisor dispatcher. If there is no other individual to contact, the
Acknowledging Supervisor may simply wish to operate tactically, and transmit his emergency on
the selected channel so that the Monitoring Supervisors can be contacted.
4.15.7.4 Extended Emergency Call Hang Time
As previously described, the MOTOTRBO repeater reserves the channel for a short duration after
a voice transmission. By default the call hang time associated with an emergency is slightly larger
than those for Group Calls and Private Calls. The repeater can be configured to extend the call
hang time for Emergency Calls even longer to provide an additional opportunity for the Emergency
Initiator or Emergency Acknowledger to communicate without competing with other users.
4.15.7.5 Emergency Revert and GPS/Data Revert Considerations
During registration with the Location Server the radio receives a periodic location update request
and an emergency location update request. When the radio enters the emergency state it will
attempt to transmit the emergency location update response on a specific channel. The
transmission channel of this message is defined by the radio’s Emergency Mode (Emergency
Alarm, Emergency Alarm with Call or Emergency Alarm with Voice to Follow) and its GPS
Transmission Channel (Selected or Revert). Understanding which channel is used for the
Emergency Location Update is important, as a control station is required on that channel to enable
the reception of the message by the Application Server. For more information on emergency
handling, see See “Emergency Handling Strategies” on page 375.

378 System Design Considerations
The following sections define how Emergency Revert and GPS Revert interact when the
Emergency Revert Channel contains a GPS Revert Channel and the radio received a Emergency
Location Update Request on the Selected Channel. These are sample scenarios intended to aid in
understanding the interactions. The following sections use a direct mode configuration to simplify
the diagrams, though they can also be applied to repeater mode. The radio initiating the
emergency has been configured with the following channels; GROUP1, LOCATION 1,
EMERGENCY and LOCATION2. The TX/RX frequency, the GPS Transmission Channel and the
Emergency Revert Channel for each of the four configured channels are listed in the table below.
GROUP 1 LOCATION 1 EMERGENCY LOCATION 2
Transmit/Receive
Frequencies F1 F2 F3 F4
GPS Transmission
Channel LOCATION 1 None LOCATION 2 None
Emergency Revert
Channel EMERGENCY None None None

System Design Considerations 379
4.15.7.5.1 Emergency Alarm
Figure 4-35 illustrates the channels used when an emergency is initiated and the radio is
configured for Emergency Alarm Only with an Emergency Revert Channel and the Emergency
Revert Channel is configured with a GPS Revert Channel. (Note: The channels are defined in the
table in the previous section). The following describes the sequence of events.
1. The radio switches from the Selected Channel, f1, to the Emergency Revert Channel, f3. From
here the radio transmits the Emergency Alarm and waits for the acknowledgement. While
waiting for the acknowledgement, the Emergency Location Update is held in queue.
2. Once the acknowledgement is received the radio switches back to the selected channel,
f1, and transmits the Emergency Location Update.
Therefore, in this scenario the GPS Revert Channel associated with the Emergency Revert
Channel has no impact on the channel used to transmit the Emergency Location Update.
Figure 4-35 Emergency Alarm and GPS Revert Interaction Diagram
MOTOTRBO
Control Station
(digital mode)
USB
USB
MOTOTRBO
Control Station
(digital mode)
MCDD
Application Server
Presence Notifier
Location Server
MOTOTRBO SU
(digital mode)
MOTOTRBO SU
(digital mode)
GPS
TX=f
RX=f
1
1
TX=f
RX=f
2
2
Location Response
f2
Location Request
Presence
f
1
f
1
f
1
Emg. Alarm
f
3
f
3
2
1

380 System Design Considerations
4.15.7.5.2 Emergency Alarm and Call
Figure 4-36 illustrates the channels used when an emergency is initiated and the radio is
configured for Emergency Alarm and Call with an Emergency Revert Channel and the Emergency
Revert Channel is configured with a GPS Revert Channel. (Note: The channels are defined in the
table in the previous section) The following describes the sequence of events.
1. The radio switches from the Selected Channel, f1, to the Emergency Revert Channel, f3. From
here the radio transmits the Emergency Alarm and waits for the acknowledgement. While
waiting for the acknowledgement, the Emergency Location Update is held in queue.
2. Once the acknowledgement is received, the radio switches to the Emergency Revert’s
GPS Revert Channel, f4, and then transmits the Emergency Location Update.
3. After this transmission, the radio switches to the Emergency Revert Channel, f3, and while
not being involved in voice calls, it registers. (Note: This requires the Emergency Revert
Channel to be ARS enabled.)
4. After registration, periodic location updates are sent on the Emergency Revert’s GPS
Revert Channel, f4, until the emergency is cleared.
Figure 4-36 Emergency Alarm and Call and GPS Interaction Diagram
MOTOTRBO
Control Station
(digital mode)
USB
USB
USB
USB
MOTOTRBO
Control Station
(digital mode)
MOTOTRBO
Control Station
(digital mode)
MOTOTRBO
Control Station
(digital mode)
MCDD
Application Server
Presence Notifier
Location Server
MOTOTRBO SU
(digital mode)
MOTOTRBO SU
(digital mode)
GPS
TX=f
RX=f
1
1
TX=f
RX=f
2
2
TX=f
RX=f
3
3
TX=f
RX=f
4
4
Location Response
f2
Location Response (Emg.)
f
4
Location Request
Presence
f
1
f
1
f1
Location Request (Emg.)
Presence (Emg.)
f
3
f
3
f3
Emg. Alarm/Voice
f
3
f
3
1
2
4
3

System Design Considerations 381
This configuration in Figure 4-36 is useful when a system needs to simultaneously support multiple
Emergency Calls from multiple groups on a single Emergency Revert Channel. The placement of
Emergency Calls on the Emergency Revert Channel and the location updates on a different
channel significantly increases both emergency voice throughput and Location Update throughput
while in the emergency state. It should be noted that changing the Emergency’s GPS
Transmission Channel to either the Selected Channel, f1, or the Emergency Revert Channel, f3,
removes one control station from the system. The actual configuration selected depends on actual
customer requirements.
4.15.7.5.3 Emergency Alarm with Voice to Follow
Figure 4-37 illustrates the channels used when an emergency is initiated and the radio is
configured for Emergency Alarm with Voice to Follow with an Emergency Revert Channel and the
Emergency Revert Channel is configured with a GPS Revert Channel. (Note: The channels are
defined in the table in the previous section) The following describes the sequence of events.
1. The radio switches from the Selected Channel, f1, to the Emergency Revert Channel, f3, and
then transmits one Emergency Alarm.
2. The radio stays on the Emergency Revert Channel, f3, and initiates an emergency voice
call. During the emergency voice call the Emergency Location Update is held in queue.
Figure 4-37 Emergency Alarm with Voice to Follow and GPS Revert Interaction Diagram
MOTOTRBO
Control Station
(digital mode)
USB
USB
USB
USB
MOTOTRBO
Control Station
(digital mode)
MOTOTRBO
Control Station
(digital mode)
MOTOTRBO
Control Station
(digital mode)
MCDD
Application Server
Presence Notifier
Location Server
MOTOTRBO SU
(digital mode)
MOTOTRBO SU
(digital mode)
GPS
TX=f
RX=f
1
1
TX=f
RX=f
2
2
TX=f
RX=f
3
3
TX=f
RX=f
4
4
Location Response
f
2
Location Response (Emg.)
f
4
Location Request
Presence
f
1
f
1
f1
Location Request (Emg.)
Presence (Emg.)
f
3
f
3
f3
Emg. Alarm/Voice
f
3
f
3
1 2
3
5
4

382 System Design Considerations
3. Once the emergency voice call ends, the radio switches to the Emergency Revert’s GPS
Revert Channel, f4, and transmits the Emergency Location Update.
4. After this transmission, the radio switches to the Emergency Revert Channel, f3, and while
not being involved in voice calls, it registers. (Note: This requires the Emergency Revert
Channel to be ARS enabled.)
5. After registration, periodic location updates are sent on the Emergency Revert’s GPS
Revert Channel, f4, until the emergency is cleared.
This configuration in Figure 4-37 is useful when a system needs to simultaneously support multiple
Emergency Calls from multiple groups on a single Emergency Revert Channel. The placement of
Emergency Calls on the Emergency Revert Channel and the location updates on a different
channel significantly increases both emergency voice throughput and Location Update throughput
while in the emergency state. It should be noted that changing the Emergency’s GPS
Transmission Channel to either the Selected Channel, f1, or the Emergency Revert Channel, f3,
removes one control station from the system. The actual configuration selected depends on actual
customer requirements.
4.15.8 Channel Access Configuration
Channel access methods must be specified in the radio’s codeplug for each channel via the CPS,
that is the TX (Transmit) parameters for each defined channel contains an Admit Criteria option
that must be set to one of the 3 possible values described below.
• Always,
• Channel Free, or
• Color Code Free.
An Admit Criteria of Always is sometimes referred to as “impolite channel access”. An Admit
Criteria of Channel Free is referred to as “polite to all”. Finally, an Admit Criteria of Color Code
Free is referred to as “Polite to own color code”. In polite mode, the radio will not transmit on a
channel if there is any activity detected on that channel. In impolite mode, the radio will transmit on
a channel regardless of any activity on that channel. When operating in impolite mode a radio user
will cause RF contention if there is another call on the same slot currently in progress. See
“MOTOTRBO Channel Access” on page 22.
Radio users provisioned for polite operation need only press their PTT to determine if they can
transmit or not. A Talk Permit Tone or Talk Denial Tone indicates if they have been granted or
denied access. Impolite users are allowed to transmit regardless if the channel is busy or idle,
although they would still need to wake the repeater.
It is important to note that the LED busy indication on the radios represents the presence of RF
activity on the selected channel and is not specific to the digital slot currently being monitored.
Therefore, if the LED indicates no RF activity on the channel, the radio user can be sure their slot
is idle. However, if the LED indicates the presence of RF activity on the channel, the radio user will
not know if their slot is actually idle or busy. If the radio users transmit when the LED indicates a
busy channel, there is a chance their transmission will collide with another transmission. Care
should be taken since RF collisions in digital mode most likely results in both transmissions not
reaching their intended target. Therefore, it is highly recommend that only well trained and
disciplined radio users are configured to have impolite channel access.

System Design Considerations 383
4.15.9 Zones and Channel Knob Programming
The MOTOTRBO radio is capable of being programmed with up to 160 channels. Each radio has
a 16 position selector knob/switch, in which various channels and call types can be programmed.
In order to maximize the programming capability of the radio, the concept of “zones” is introduced.
Zones can be created on the radio through the channels menu of the CPS. A “zone” can contain
up to 16 channels that are mapped to the 16-position top selector knob of the portable radio or the
channel number selector on a mobile. Radio users that require more than 16 channels must
organize them into multiple zones in the CPS, so that they can be accessed as “zones” in the radio
menu. From the radio menu, the user can navigate to the “zones” icon, select it, and switch to a
different zone. When in the different zone, the 16 position selector knob/switch is now
programmed with that zone’s channels and call types. It is recommended that the Zone should be
given aliases that can be understood by the end user.

384 System Design Considerations
4.16 Base Station Identifications (BSI) Setting
Considerations
Base Station Identification (BSI), sometimes referred to as CWID, is used to identify the licensee
operating a repeater or base station. Some form of station identification is usually necessary to
comply with the requirements of the local radio regulatory authority.
The transmission time of the Base Station ID (BSI) is proportional to the number of characters in
the BSI. To improve channel efficiency, it is recommended to keep the BSI length short. The
content of the BSI needs approval from regulatory bodies (e.g. FCC in USA). Regulatory bodies
and their regulations may vary from nation to nation, thus customers are required to understand
their own national laws and regulations while selecting BSI characters and its length.
BSI is available on the MOTOTRBO repeater when configured for analog or digital mode. In both
modes, BSI is generated using a sinusoidal tone modulated on an analog FM carrier. The station
transmits the configured Morse code alphanumeric sequence when one of two configured BSI
timers has expired. The Exclusive BSI Timer is named TX Interval in CPS and the Mixed with
Audio Timer is named Mix Mode Timer in CPS. The goal of these two timers is to minimize the
impact to the ongoing traffic while still being compliant with regulatory authorities.
TX Interval is used to configure an “Exclusive BSI” which is sent the next time the repeater de-
keys. The Mix Mode Timer is used to configure a “Mixed with Audio” which is mixed with the
analog audio on the channel. Mixed with Audio BSI is only utilized when configured for analog
operation. Mixing BSI with digital audio is not supported in MOTOTRBO.
When the Exclusive BSI Timer expires, the repeater transmits BSI the next time the repeater de-
keys. This allows the BSI to be transmitted without disrupting on going voice, which is ideal.
Furthermore, if the Exclusive BSI Timer expires while the repeater is not active (no subscriber
activity) the repeater does not wake up and send BSI. Instead, it waits until the next transmission
occurs and then transmits BSI upon de-key. BSI is only required during times of activity. Note that
Exclusive BSI is interruptible in analog mode if the repeater receives a radio transmission. If
interrupted, the BSI is attempted again at the next de-key. Also, whenever the repeater is forced to
de-key due to a Time Out Timer expiring, it takes the opportunity to transmit an Exclusive BSI.
Exclusive BSI is non-interruptible in digital and Dynamic Mixed modes.
When the “Mixed with Audio” BSI Timer expires, the repeater performs the BSI mixed with the on
going audio on the channel. It is very important to note that there is a two minute hold-off timer
when the repeater first keys up. The purpose of this additional hold-off timer is to make sure that
the BSI is not mixed with audio immediately after being de-keyed for a long duration. This delay
gives the repeater a chance to transmit the exclusive BSI before interrupting the audio.
Both the Exclusive BSI Timer and the Mixed with Audio Timer are reset after completion of a BSI
transmission.
It is recommended that the Exclusive BSI Timer (TX Interval) is set at 75% of the regulatory
authority’s required BSI period and the Mixed with Audio BSI (Mix Mode Timer) is set at 95% of the
regulatory authority’s required BSI period. This way, the repeater begins attempting to send the
BSI exclusively well before the required time. This interrupts the voice with mixed BSI as it gets
closer to the required period if it has not found an opportunity to perform BSI exclusively.
BSI can be completely disabled by setting both the Exclusive BSI Timer and the Mixed with Audio
BSI Timer to 255 in the CPS. It is not a valid configuration to disable the Exclusive BSI and only

System Design Considerations 385
have the Mixed with Audio BSI enabled. This results in only Mixed with Audio BSI being sent in
scenarios where the repeater is keyed for two minutes.
If the Exclusive BSI Timer is enabled, and the Mixed with Audio BSI is disabled, it is possible that
during periods of heavy use, the BSI will not be generated within the configured time period. For
analog, it is recommended that the Mixed with Audio BSI is enabled at all times.
Since Mixed with Audio does not operate in digital mode or in Dynamic Mixed Mode, it is possible
that during extended periods of high activity the repeater never has a chance to de-key, and would
therefore never have a chance to send BSI. This is more likely on a highly loaded GPS only
repeater. This should be combated by lowering the traffic on the channel or by lowering the
subscriber inactivity timer (SIT) in the repeater. This de-keys the repeater quicker between
transmissions and provide a higher chance of de-key and therefore a higher chance of sending
Exclusive BSI in the desired time frame.
Since Exclusive BSI is interruptible in analog mode, a situation may arise where extended periods
of high activity may cause the repeater to continually de-key, attempt BSI and then be interrupted
by another inbound transmission. The de-keying and re-keying of the repeater causes the hold off
timer to be reset and the Mixed with Audio BSI is never triggered unless a particular transmission
lasts over two minutes. In this case, it is recommended that the hangtime be increased so that the
repeater does not de-key between every transmission. If this period of high activity occurs longer
than two minutes, the Mixed with Audio occurs, otherwise the Exclusive BSI occurs during a period
of decreased traffic load.
It may not be desirable to enable Mixed with Audio BSI with the use of analog data (i.e. MDC or
VRM data). The mixing of the BSI with the analog signalling will most likely cause the signalling to
become corrupted.

386 System Design Considerations
4.17 GPS Revert Considerations (For Single Repeater
and IP Site Connect only)
GPS revert, when used correctly, can significantly improve the integrated voice and location data
performance of a system. In order to maximize location throughput while minimizing missed data
(text, telemetry, etc.) and voice transmissions, there are a number of factors that must be
considered.
• Non-location update traffic should not be transmitted on the GPS Revert Channel when
attempting to maximize the Location load on the GPS Revert Channel.
• Avoid adding the GPS Revert Channel into the Scan List if the location load is high, as
scanning radios will often land on this channel and qualify traffic that is not for them. This
can slow down scanning.
• While in repeater mode, avoid placing the alternate slot associated with GPS Revert
Channel into the Scan List if the location load is high. Scanning radios will often land on
this channel to qualify traffic that is not for them. This can slow down scanning.
• For single site and IP Site Connect modes, the revert channel must be set to “Selected”
on the radio used as the control station.
• It is not recommended to use a portable as a control station, but if a portable is used as
a control station then battery saver mode should be disabled since the Location Update
messages will not be preceded with preambles.
• Voice, data or control messages that are sent to an radio on the GPS Revert Channel
will not be received. The radio is only on the GPS Revert Channel to transmit location
updates and it DOES NOT qualify activity on this channel.
• If group data is to be supported on a system, the inclusion of preambles should be
added to minimize the occurrence of the group data message being missed while an
radio is on the GPS Revert Channel.
• Avoid situations where a large number of subscribers are powered on in a relatively
short period of time as this causes a flood of registration messages that impacts the
voice quality of service on the Selected Channel during the registration process. See
“GPS Revert and Loading” on page 266 for recommendations on minimizing impact
when using Motorola applications.
• In order to minimize users from inadvertently changing a radio to the GPS Revert
Channel, it is recommended that the GPS Revert Channel(s) is placed in a different
zone than the primary voice and data channel(s).

System Design Considerations 387
4.18 Enhanced GPS Revert Considerations
Below is a summarized list of items to keep in mind when configuring the Enhanced GPS feature
in a system:
• GPS and raw data messages from the option board and non-IP peripheral devices are
supported over the Enhanced GPS Revert channel for one-time and periodic
transmissions.
• If a repeater slot configured as “Enhanced GPS Revert” is power cycled, the
subscriber’s GPS updates scheduling begin again because the scheduling information
is not stored in the repeater’s memory.
• The window size on all repeaters and subscribers should match.
• GPS data must be configured as “unconfirmed” on the GPS Revert channel on the
radio.
• Enhanced GPS only needs to be enabled on the Enhanced GPS Revert channel of the
radio, and not on the Home channel. However, if header compression is planned for
use, then this feature needs to be enabled on the Home channel instead.
• For single site and IP Site Connect modes, the revert channel must be set to “Selected”
on the radio used as the control station.
• Only Enhanced GPS-configured subscribers can work on the Enhanced GPS Revert
channel. This feature do not support the following configurations:
◦Legacy revert repeaters working with Enhanced GPS Revert subscribers
◦Legacy subscribers working with Enhanced GPS Revert repeaters
◦Legacy repeaters working with Enhanced GPS Revert repeaters in IP Site Connect
mode
• An application making a periodic request with the Enhanced GPS feature should only
make a request with a cadence of 0.5, 1, 2, 4, and 8 minutes. When the window size is 1
or 2 with the CSBK data feature enabled, the application should only make a request
with a cadence of 7.5, 15, 30, 60 and 120 seconds. If the cadence is different, the
subscriber responds with a LRRP error message “PROTOCOL_ELEMENT
_NOT_SUPPORTED”. This is also valid for persistent requests.
• A radio can only have one periodic request at a time. If “Persistent Storage” is enabled
on the radio, the user must send a Triggered-Location-Stop-Request from the
application before sending a new periodic request. If the user needs to change the
application, then the user should either delete all requests from the Persistent Storage
via the CPS or ensure that a Triggered-Location-Stop-Request is sent from the first
application before a new periodic request is sent by the new application.
• The ARS initialization delay feature is recommended if a customer plans to use
Enhanced GPS in a system that has many subscribers powering on at the same time
and all of them need ARS. This helps to reduce ARS collisions at power up. More details
in 2.4.3.5.2 ARS Initialization Delay.
• If CWID is enabled, no GPS updates will be sent out while CWID is being transmitted.
The user can choose to disable CWID via the CPS if needed.
• If there are free windows available in a system, these may be used by the repeater to go
into hibernate mode. Hence, reserving more one-time windows (running at 60% or 45%
capacity) increases the chances of hibernation. When the window size is reduced to 1 or
2 with the number of subscribers and GPS update rate unchanged, free windows
available in a system increase, hence the chances of hibernation increase accordingly.
CPS configuration “Shared Channel Frequency” increases the chances of hibernation

388 System Design Considerations
on the Enhanced GPS channel too. However, this leads to more channel collision when
the subscribers send window requests, because the configuration causes the free
windows to concentrate at the end of a data frame. Therefore the “Shared Channel
Frequency” configuration may not be necessary when the CSBK data feature is enabled
with window size 1 or 2.
• The CSBK data feature is recommended when high system throughput is required.
Refer to Table 4.1. However, there are some limitations to this feature.

System Design Considerations 389
4.18.1 Single Site Mode
In Single Site Conventional mode, all location responses are sent over the repeater slot configured
as Enhanced GPS revert. The following two configurations are possible:
1. One slot configured as Enhanced GPS Revert and another slot for voice and data: In
this configuration, only location responses are sent over the Enhanced GPS Revert
channel. Voice, text messages, ARS, and other data are sent over the other slot.
2. Both slots configured for Enhanced GPS Revert: This configuration is recommended if
the number of subscribers sending location updates exceeds the capacity of one
Enhanced GPS slot. In this case, a second repeater would be needed to support voice,
text messages, ARS and other data.
4.18.2 Capacity Plus and Linked Capacity Plus Modes
In Capacity Plus and Linked Capacity Plus modes, all location responses and ARS registration
messages are sent over the repeater slot configured as Enhanced GPS revert. A data revert
repeater can be configured for Enhanced GPS revert and the following two configurations are
possible via the CPS:
1. One slot configured as Enhanced GPS Revert and another slot for Data Revert: In
this configuration, GPS and ARS registration data are sent over the slot configured as
Enhanced GPS revert. All other data and voice either goes on the Data Revert slot or on
the Trunked Channels.
2. Both slots configured for Enhanced GPS Revert: This configuration is recommended if
the number of subscribers sending location updates exceeds the capacity of the
Enhanced GPS throughput of one slot. In this configuration, a separate data revert
repeater or trunked repeaters can be used for other data such as voice, text messages,
and server bound data.
4.18.3 IP Site Connect Mode
In IP Site Connect mode, GPS updates are routed on the slot configured as wide area Enhanced
GPS revert slot. Two configurations are possible via the CPS for a wide area Enhanced GPS
Revert system:
1. One slot configured as Enhanced GPS Revert and another slot for voice and data: In
this configuration, one slot of all the peers in the network is configured for Enhanced GPS
operation while the other slot can be used for voice, ARS, text messages, and all other
server data.
2. Both slots configured for Enhanced GPS Revert: This configuration is recommended if
the number of subscribers sending location updates exceeds the capacity of the
Enhanced GPS throughput of one slot. In this configuration, the entire IP Site Connect
system will be used for sending location updates only.

390 System Design Considerations
4.18.3.1 Other Considerations
• Only one repeater in the wide area Enhanced GPS Revert system should select a value
for “Period Window Reservation” in the CPS. All other repeaters should choose a value
of “None” for this field.
• If the inter-repeater communication delay is more than 60 milliseconds, then the window
size should exceed 7.

System Design Considerations 391
4.19 Enhanced Channel Access Consideration
The Enhanced Channel Access (ECA) feature is a channel access procedure in which a call
initiating radio transmits a channel access request and listens on the channel to determine the
status of the request. The radio continues with the transmission of the call only when access to the
channel is obtained. Only one of the requesting radios can obtain channel access to proceed with
the call transmission. The ECA provides the ability to reserve a channel over-the-air for one of the
call initiating radios, and provide exclusive access to that radio for a short duration.
Enhanced Channel Access is a Motorola proprietary feature and is not defined in the DMR
standard. It is applicable only in repeater mode (Single Site Conventional and IP Site Connect
only) of operation. It is not required in Capacity Plus or Linked Capacity Plus modes because their
call startup processes implicitly including ECA.
4.19.1 Enhanced Channel Access Advantages
• Improves voice/data call success rate by minimizing over-the-air call collisions due to
multiple radios keying up within close proximity
• Prevents call transmission when the radio is out of inbound range (but within the
outbound range) and provides correct call status indication to the user
• Improves the GPS data success rate on the GPS revert channel by minimizing collisions
• Prioritized channel access for an initiating radio to proceed with a call, among other
radios

392 System Design Considerations
4.19.2 Enhanced Channel Access Limitations
Enhanced Channel Access is configurable on the radio and can be enabled or disabled on a
conventional digital channel, IPSC LACs, IPSC WACs and GPS/Data Revert Channel. However,
ECA is built into Capacity Plus Trunked Channels and not configurable by the user. This feature is
disabled and not required when the Enhanced GPS feature is enabled on the channel, because
each radio transmits during an assigned time window.
When enabled in the radio, the repeater supports ECA on conventional digital channels, IPSC
LACs, IPSC WACs and Capacity Plus Data Revert Channels. However, the repeater does not
support this feature on Enhanced GPS and DMM channels.
When enabled, ECA is applicable only to polite transmissions initiated by the radio user. If the
Admit Criteria in the radio is configured as Channel Free or Color Code Free, the radio applies the
ECA procedure when a voice call is initiated. If the Admit Criteria is configured as Always, the ECA
procedure is not applied. Data and CSBK calls are always polite transmissions, regardless of the
configured Admit Criteria. Therefore, ECA is applied during call transmission if the feature is
enabled. However, this slightly increases the system/voice access times for voice calls and latency
for data, CSBK calls.
When a radio auto roams to a new site in an IPSC system configuration, the radio applies the ECA
configuration from the roamed channel and the Admit Criteria from the selected channel.
For phone calls occurring in all system configurations, ECA is enabled by default to achieve
optimum performance. It is also recommended to enable ECA on all radios accessing the channel
to derive maximum benefit from the feature. For a correct and reliable operation, it is strongly
recommended to upgrade the repeater firmware version to R01.08.00 or later, before initiating
calls with the ECA feature enabled on the radio.

System Design Considerations 393
4.20 Failure Preparedness
4.20.1 Direct Mode Fallback (Talkaround)
A repeater channel is defined by having different receive and transmit frequencies, and any
channel that is programmed with the CPS to have different receive and transmit frequencies will
be considered to be a repeater channel and the MOTOTRBO radio will expect a repeater
operating on that channel. The radio user will get an access-denied tone if there is no repeater
available or if the radio is out of range of the repeater. Channels defined as repeater channels in
CPS can be modified to operate in Talkaround mode via user selection from the menu or a
programmable button. When a repeater channel is thus modified to operate in Talkaround mode,
the transmit frequency is set equal to the receive frequency, and it effectively becomes a direct
mode channel. The system now performs similarly to the direct mode topologies we have
previously described.
Occasionally, Talkaround mode is incorrectly referred to as “direct mode”, but they are different.
Direct mode is a mode of operation in a system environment whereby no repeaters are present.
Talkaround mode is direct radio-to-radio communication for systems that primarily use a repeater
but occasionally communicate without a repeater.
4.20.2 Uninterrupted Power Supplies (Battery Backup)
To determine the UPS capacity you will need, follow these simple steps:
1. List all equipment to be protected by the UPS on a worksheet.
2. Read the nameplate data on each of the devices listed. Write down the voltage and
amperage for each device.
3. Multiply the voltage by the amperage of each device to calculate the Volt/Amps (VA).
Some equipment, such as PC power supplies, may be marked with a power consumption
measured in Watts. To convert Watts to VA, simply divide Watts by 0.65 (for a power factor
of 0.65), or multiply by 1.54. The power factor refers to the relationship between the
apparent power (volt-amps) required by the device and the actual power (watts) produced
by the device.
4. Total the VA for all devices you want to protect with the UPS and enter it in the “Subtotal”
field.
5. Multiply the subtotal found in Step 4 by 0.25 and enter it as the “Growth Factor”. This
number takes into account room for future growth. This growth factor allows for a 5% rate
of growth for each year over a five-year period.
6. Add the “Growth Factor” to the “Subtotal” to get the “Required VA”. Now you can select the
appropriate UPS model by choosing a model that has a VA rating at least as large as the
“Required VA” that you calculated.

394 System Design Considerations
4.21 Dynamic Mixed Mode System Design Considerations
During Dynamic Mixed Mode operation, the repeater dynamically switches between analog and
digital modes to transmit analog and digital calls. It is only supported in Single Site Conventional
mode. A Dynamic Mixed Mode channel is a programmable channel in the repeater and the
channel can be added using the CPS.
To support DMM feature in the repeater, the following design rules have been laid out.
1. Once a call type (analog or digital) has been qualified, the repeater will not try to qualify
another call type until the current call is complete, including the call hang time hang and
channel hang time. For digital calls, the hang time needs to be expired on both logical
channels. Analog call type includes an over-the-air call or any operation (PTT, pin knockdown)
on the 4-wire Analog Repeater Interface (ARI) trying to access the repeater.
2. Analog console device(s) are supported only when the repeater has not qualified an over-
the-air digital call. An audible alert (channel busy tone) is generated over the speaker and
Rx audio pins on the 4-wire repeater interface to indicate that the channel is busy and that
the console access has been denied.
3. Only PL (DPL/TPL) squelch type repeat is supported in MOTOTRBO repeater as CSQ
repeat is not supported. However, if the receive squelch type is configured to CSQ, the
received audio is sent over the Rx audio accessory pin for community repeater operation.
4. To ensure proper Dynamic Mixed Mode operation, only exclusive CWID transmission is
supported in MOTOTRBO repeater operating in Dynamic Mixed Mode, while mixed CWID
is not supported in order to be compliant with the digital mode of operation. Furthermore,
the exclusive CWID transmission cannot be interrupted by either over-the-air or repeater
accessory PTT transmission.
4.21.1 Dynamic Mixed Mode System Configuration Considerations
A few repeater and subscriber configuration recommendations have been laid out to ensure
proper Dynamic Mixed Mode system operation.
1. For analog repeater operation, configure the Rx and Tx squelch types as PL (TPL or DPL) in
the repeater. The Dynamic Mixed Mode repeater does not repeat if Rx squelch is configured
as CSQ.
2. Configure the Tx and Rx squelch types as PL (TPL or DPL) in both legacy analog and
MOTOTRBO radios. If Rx squelch type is configured as CSQ, the radios will unmute to
digital transmission and play out digital noise.
3. Configure the admit criteria of both analog and digital radios to be polite to each other.
MOTOTRBO radio configuration recommendations are provided in the table below. For
legacy analog radios, it is recommended to configure the polite rule as Busy Channel
Lockout on Wrong PL code.

System Design Considerations 395
4. If MOTOTRBO radios need to communicate on their digital channels with the legacy
analog radios or with MOTOTRBO radios on analog channels, the digital channels can be
configured to scan for analog channels by way of scanning DPL or TPL. Scanning may
result in an initial audio truncation and the truncation depends on the number of scan
members in the Scan List. To prevent loss of digital data transmission, it is recommended
to configure the preamble duration as per the recommendations listed in “Scan
Considerations” on page 72.
5. It is recommended to have a digital channel as the home channel and add the analog
channels to the Scan List. This is because the scanning radios can receive data
messages only on the home channel.
6. Priority sampling and channel marking CPS configurations are recommended to be
disabled in Dynamic Mixed Mode system. Refer to “Priority Sampling” on page 70 and
“Channel Marking” on page 71 for more details.
Some of the CPS configuration recommendations are listed below.
Repeater
Configuration Description
Channel Add a new DMM channel and program the parameters in that channel.
Repeater Type Configure this to Single Site. IP Site Master and IP Site Peer configurations are
not supported in Dynamic Mixed Mode system.
SIT
Configure SIT so that the channel hang time (SIT – Group/Private/Emergency
Call Hang time) is as small as possible. This allows analog users to get almost
immediate channel access once a digital call ends.
Channel Hang Time = SIT – Call Hang Time
Example: When SIT = 7 seconds and Group Call hang time = 5
seconds, Channel hang time = 2 seconds for that group
voice call.
Example: When SIT = 7 seconds and Private Call hang time = 4
seconds, Channel hang time = 3 seconds for that private
voice call.
Rx Squelch,
Tx Squelch
Configure this to TPL or DPL for non-community repeater operation. Received
audio is repeated out.
OR
Configure this to CSQ for community repeater operation. Received audio will
not be repeated out. The audio is instead sent over the Rx audio accessory
pin.
Strip PL Check this box to ensure that PL is not added to CWID.

396 System Design Considerations
4.21.2 Loading Considerations in a Dynamic Mixed Mode System
A digital transmission may occupy a repeater's physical channel for twice as long as an analog
transmission since there are 2 logical digital channels on each physical channel and transmissions
may occur on each logical channel one after another. With a relatively small number of digital
radios in Dynamic Mixed Mode system, it is recommended to configure digital radios to operate on
only one logical channel during migration to provide fair channel access between analog and
digital transmissions. As more digital radios start replacing the analog radios, distribute some of
Radio
Configuration Description
TX Preamble
Duration
This duration depends on the number of scan members in the Scan List. Refer
to “Scanning and Preamble” on page 73 for more details.
If the radios are required to scan analog channels, then it is recommended that
the digital channels scan as few in number of analog channels as possible.
Rx Squelch Type
Configure this to TPL or DPL.
If configured for CSQ, the radios unmute to all digital transmissions and play
digital noise.
Tx Squelch Type Configure this to TPL or DPL.
Repeater does not repeat if there is no PL in its received signal.
Admit Criteria
Configure Analog channel Admit Criteria to “Correct PL”.
Refer to “Polite to Other Analog System Operation (Admit Criteria of “Correct
PL”)” on page 24 for more details.
Configure Digital channel Admit Criteria to “Channel Free”.
Refer to “Polite to All Operation (Admit Criteria of “Channel Free”)” on page 23
for more details.
Priority Scanning Disable priority scanning on all scan members in the Scan List.
PL Type (in Scan
List)
It is recommended to configure this to Non-Priority channel so that PL decoding
is performed on non-priority Scan List member channels.
Channel Marker
(in Scan List) Disable channel marker.
Talkbac k Check this box to allow the radio to talk back on the channel it unmuted during
the scan.
Tx Designated
Channel
Choose “Selected” or one of the configured scan members as needed.
However, it is not recommended to configure the “Last Active Channel”.
Analog Hang
Time
Configure this value to as small as possible so that the radios can start
scanning immediately.
Digital Hang Time
In a DMM system, the repeater reserves the channel for digital calls till the end
of SIT + 1 second. Since no analog calls are allowed until then, it is
recommended to configure this to SIT + 1 second.
RSSI Threshold Adjust this value based on the RF interference level. Refer to section 2.2.3 for
a more detailed description of this field.

System Design Considerations 397
the digital radios to use the other logical channel. It is important to note that heavy users of one
category (analog or digital) will occupy the channel longer than the users in the other category
when they are in a polite system configuration.
It is recommended to keep digital channel hang time to the minimum, or as low as possible, to
allow fair channel access between analog and digital calls. However, with a smaller channel hang
time, the system access time for digital calls may increase due to the fact that the radios need to
wake up the repeater before calls.

398 System Design Considerations
4.22 Over-the-Air Radio Programming Design
Considerations
4.22.1 Advanced Over-the-Air Radio Programming Configurations
The configuration software has some basic deployment options when OTAP is desired. The RM
application works the same regardless of the underlying system architecture. There are no
settings within the application for the specific system configuration, besides those to be
programmed into the radios. This section highlights some special system configurations and some
considerations that should be taken when utilizing them. Unless specifically noted, these
configurations can be used with or without a DDMS, with or without a remote RM Client, and up to
16 control stations.
NOTE: Control station deployments with multiple channels require an MCDD and ARS messages
from the radios to update the routing.
4.22.1.1 Control Station Configuration
The control station must be configured with the appropriate system type parameters for the
channel or system being monitored. Additionally, the control stations connected to the RM Server
and Device Programmer must be configured with all the following parameters:
• Confirmed data enabled
• UDP header compression disabled
• All voice privacy keys utilized in the system
• Unique radio ID
• ECA enabled
Failure to properly set these parameters could result in diminished coverage, longer delivery and
retrieval times, or no communication at all. These settings apply to all system types.
UDP header compression increases the number of lower layer headers, which decreases
reliability. The decrease in reliability is not worth the benefits of the compression in case of large
messages. ECA minimizes the impact of voice transmissions colliding with OTAP data. It is
suggested that ECA is enabled on all radios within the system if OTAP is utilized.
In some configurations, the multiple control stations used by RM may have matching radio IDs.
However, their radio ID should not match that of another radio in the field.
It is recommended to use next generation MOTOTRBO mobiles (R02.10.00 or later) as RM control
stations, since they assure minimal impact to the radio system performance during over-the-air
transmissions. Older MOTOTRBO mobiles, when used as control stations, do not have the ability
to prioritize voice over data traffic.
If no MCDD is utilized, a static, persistent route is required in the PC so that messages are routed
out of the control station and not out of any other network interface.

System Design Considerations 399
4.22.1.2 MOTOTRBO Network Interface Service (MNIS) Configuration
The MNIS must be configured with all the following parameters:
• Confirmed data enabled
• UDP header compression disabled
• All voice privacy keys utilized in the system
• Unique MNIS Application ID (no radio ID duplicate)
Failure to properly set these parameters could result in diminished coverage, longer delivery and
retrieval times, or no communication at all. These settings apply to all system types.
UDP header compression increases the number of lower layer headers, which decreases
reliability. The decrease in reliability is not worth the benefits of the compression in case of large
messages.
The MNIS Application ID is the “radio ID” the MNIS uses to monitor and transmit on the radio
network. The MNIS Application ID is similar to the radio ID of the control station. Just like radio ID
of the control stations, the MNIS Application ID should not match the radio ID of another radio in
the field.

400 System Design Considerations
4.22.1.3 Conventional Configurations
There is little difference between the basic deployments in conventional system types such as
direct mode (12.5 or 6.25e), single site repeater, and IP Site Connect. The only settings that are
different are the system specific parameters of the control station or MNIS. Below are three basic
control station examples.
Figure 4-38 Multi-Channel RM Application with Control Stations in Direct Mode
Figure 4-39 Multi-Channel RM Application with Control Stations in Single Site Repeater Mode
Figure 4-40 Multi-Channel RM Application with Control Stations in IP Site Connect Mode
MCDD
DDMS
IP
IP
USB Driver
IP
IP
Radio
Management
(RM)
OTA
OTA
PC
Control
Station
USB
Control
Station
USB
SU
SU
MCDD
DDMS
IP
IP
USB Driver
IP
IP
Radio
Management
(RM)
PC
Control
Station
USB
Control
Station
USB
SU
SU
OTA
OTA
Slot 1
Slot 2
OTA
OTA
MCDD
DDMS
IP
IP
USB Driver
IP
IP
Radio
Management
(RM)
PC
Control
Station
USB
Control
Station
USB
OTA
OTA
WAC 1
WAC 2
SU
SU
WAC 1
WAC 2
OTA
OTA
IP IP
IP
Network
SITE 1 SITE 2

System Design Considerations 401
When deploying the MNIS, single site repeater and IP Site Connect configurations are generally
the same. The MNIS can connect to eight conventional systems. This means eight IP Site Connect
systems (each with numerous sites), or eight Single Site repeaters, or any combination of IP Site
Connect systems and Single Site repeaters that total up to eight. Unlike the control station
deployment, the PC that contains the MNIS, DDMS, and RM application do not need to be within
RF coverage of any repeaters.
In Figure 4-41 below, the two repeaters shown could be two single site repeaters, or two sites of
one IP Site Connect system.
Radios are capable of manually changing between channels that are monitored by control stations
or the MNIS during an active over-the-air session. Radios can also roam between sites of an IP
Site Connect system during an active over-the-air session. If radios move to channels not
monitored by control stations or the MNIS, the over-the-air operation stops. When the radio returns
to the monitored channel, and registers its presence, the over-the-air operation starts again.
Figure 4-41 Multi-Channel RM Application with MNIS in Single Site or IP Site Connect Mode
SU
SU
Slot 1
Slot 2
OTA
OTA
DDMS
IP
IP
IP
PC
Network
Interface
Service
(MNIS)
IP IP
Network
IP
Slot 1
Slot 2
IP
SU
SU
OTA
OTA
Radio
Management
(RM)

402 System Design Considerations
4.22.1.3.1 RF Isolated Single Site Repeaters
To communicate with single site repeaters that are not within RF coverage of each other, multiple
PCs with control stations must be set up, or set up one PC with a MNIS. Depending on RF
coverage, one PC may be within RF coverage of multiple sites. In that scenario, more control
stations can be connected.
A remote RM Client can be used from a centralized location to contact both RM Servers.
NOTE: It is important to note that one radio should not be configured in more than one RM Server.
Therefore if there are radios that move from one site to another, monitored by a different
RM Server, Device Programmer and control stations, they must only be populated in one
of the RM Servers. Radios that do move between sites that are monitored by different RM
Servers/Device Programmers can only be contacted when they are on the channel
monitored by their RM Server. There is a DDMS and MCDD on both PCs.
Figure 4-42 RM Application with Control Stations Covering RF Isolated Single Site Repeaters
Control
Station
USB
Control
Station
USB
SU
SU
OTA
OTA
Slot 1
Slot 2
OTA
OTA
Control
Station
USB
Control
Station
USB
SU
SU
OTA
OTA
Slot 1
Slot 2
OTA
OTA
RM
Device
Prog
RM
Server
PC
MCDD
DDMS
IP
IP
USB Driver
IP
IP
RM
Device
Prog
RM
Server
PC
MCDD
DDMS
IP
IP
USB Driver
IP
IP
SITE 2
SITE 1
RM
Client
IP
PC
IP
Network
IP
IP
SITE 1
SITE 2

System Design Considerations 403
A Remote Device Programmer configuration can be utilized if a centralized RM Server is required,
as shown in Figure 4-43. This configuration requires a stable, direct network connection between
the RM Device Programmers and the RM Server.
When deploying a MNIS, communicating with single site repeaters that are not within RF coverage
of each other is much simpler. The MNIS can connect to eight conventional systems. The RM
Client can be remote from the RM Server, and the RM Server can be remote from the RM Device
Programmer(s). Since the MNIS can be remote from the system, all RM subcomponents can be
installed on the same PC at a remote location.
Figure 4-43 RM Application with Control Stations Covering RF Isolated Single Site Repeaters Using
Remote Device Programmers
Control
Station
USB
Control
Station
USB
SU
SU
OTA
OTA
Slot 1
Slot 2
OTA
OTA
Control
Station
USB
Control
Station
USB
SU
SU
OTA
OTA
Slot 1
Slot 2
OTA
OTA
RM
Device
Prog
PC
MCDD
DDMS
IP
IP
USB Driver
IP
IP
RM
Device
Prog
PC
MCDD
DDMS
IP
IP
USB Driver
IP
IP
SITE 2
SITE 1
RM
Server
RM
Client
IP
PC
IP
Network
IP
IP
SITE 1
SITE 2

404 System Design Considerations
4.22.1.3.2 Local Channel Support on IP Site Connect
On IP Site Connect systems that have local area channels at some of the sites, there are a couple
of configuration options available.
If the radios usually operate on the wide area channels, and infrequently change to the local
channels, it may be easiest to have the RM and control stations at one site monitoring the wide
area channels only.
In this case, radios can only be programmed over-the-air when they become present on the wide
area channel monitored by the control stations. When they are on the local channels, they are
considered absent.
If some of the radios always remain on the local channels, then it is necessary to have control
stations monitoring them in order for the RM to contact the radios on that channel. Depending on
RF coverage of each site and the location of the RM and control stations, all sites may not be
reachable via RF from one location. Therefore a second PC with control stations must be set up
within RF coverage of the local channels of other sites.
A Remote Device Programmer configuration can be utilized as shown in Figure 4-36. A stable,
direct network connection between the RM Device Programmers and the RM Server is required.
Figure 4-44 RM Application with MNIS Covering RF Isolated Single Site Repeaters
SU
SU
Slot 1
Slot 2
OTA
OTA
SU
SU
Slot 1
Slot 2
OTA
OTA
SITE 2
SITE 1
DDMS
IP
IP
IP
PC
Network
Interface
Service
(MNIS)
IP IP
Network
IP
IP
RM
Device
Prog
RM
Server
RM
Client

System Design Considerations 405
When deploying a MNIS, communicating with local channels of an IP Site Connect system is much
simpler. One MNIS can communicate with the wide area and local area channels over the IP
network. Therefore, there is no need for a second computer to cover the local channels.
The RM Client can be remote from the RM Server, and the RM Server can be remote from the RM
Device Programmer. Since the MNIS can be remote from the system, all RM subcomponents can
be installed on the same PC at a remote location.
Figure 4-45 RM Application with Control Stations in IP Site Connect Mode Covering Local Channels with
Remote Device Programmers
Control
Station
USB
Control
Station
USB
SU
SU
OTA
OTA
WAC 1
WAC 2
OTA
OTA
Control
Station
USB
SU
SU
WAC 1
LAC 1
OTA
OTA
RM
Device
Prog
RM
Server
RM
Client
IP
PC
PC
IP
Network
IP
IP
MCDD
DDMS
IP
IP
USB Driver
IP
IP
RM
Device
Prog
PC
MCDD
DDMS
IP
IP
USB Driver
IP
IP
SITE 2
SITE 1
OTA
IP
IP
Network
IP
SITE 2

406 System Design Considerations
4.22.1.3.3 Dynamic Mixed Mode (DMM)
The RM can configure radios over-the-air that are operating in digital mode on a DMM system.
There are some limitations on performance. For example, when operating in DMM, analog voice
transmissions do not have priority while an over-the-air operation is occurring. Once an over-the-
air operation has started in digital mode, the repeater is kept in digital mode for its duration. This
means an analog transmission cannot gain access to the system and receives a busy indication
for the duration of the operation.
To mitigate this, a pacing option can be set within the RM Device Programmer so that there are
times of idle between each delivery or retrieval. The pacing duration is suggested to be greater
than five minutes. This may provide the analog radio an opportunity to see an idle channel more
often. It is recommended that over-the-air configurations occur during non-peak hours, especially
when operating on a DMM system.
During an analog or digital voice transmission, the RM Application data is queued in the control
station.
The MNIS does not support communication with repeaters operating in Dynamic Mixed Mode
(DMM).
NOTE: Because some radios may be scanning while operating in DMM, the data preamble on the
control station may need to be increased to reach the target radios. This increases the size
of the data messages over-the-air, hence the overall time taken to perform an operation
may increase. Follow the standard rules for setting the preamble duration versus the
number of scan members.
Figure 4-46 RM Application with MNIS in IP Site Connect Mode Covering Local Channels
SU
SU
WAC 1
WAC 2
OTA
OTA
DDMS
IP
IP
IP
PC
Network
Interface
Service
(MNIS)
IP IP
Network
IP
RM
Device
Prog
RM
Server
RM
Client
SU
SU
WAC 1
LAC 1
OTA
OTA
SITE 2
SITE 1
IP

System Design Considerations 407
4.22.1.4 Trunking Configurations
4.22.1.4.1 Capacity Plus
Capacity Plus has four different control station configurations available. The major difference
between the control station configurations is how presence services are handled. The four
configurations are:
• One trunked control station without presence
• One trunked control station with presence
• One trunked control station and conventional control stations with presence
• One trunked control station and data revert control stations with presence
There are three different MNIS configurations available for Capacity Plus:
• MNIS without Presence
• MNIS with Presence and No Data Revert
• MNIS with Presence and Data Revert
Figure 4-47 RM Application in Dynamic Mixed Mode
MCDD
DDMS
IP
IP
USB Driver
IP
IP
Radio
Management
(RM)
PC
Control
Station
USB
Control
Station
USB
SU
SU
OTA
OTA
Slot 1
Slot 2
OTA
OTA
Mixed
Mode
Repeater
Analog
Console

408 System Design Considerations
4.22.1.4.1.1 One Trunked Control Station without Presence
The simplest trunking configuration is without utilizing presence at all. Without a DDMS, the RM
attempts to contact each radio one by one, regardless if they are present on the system or not.
Although this is not optimized, it requires the least amount of infrastructure.
Only one trunking control station is required in this configuration. Since the RM sends one
message at a time, there is no need for multiple control stations. Therefore, loading on a Capacity
Plus system is usually not an issue.
Recall that MCDD is never used in Capacity Plus since the repeaters handle mobility. A persistent
static route is required in the PC so that messages are routed out of the trunking control station
and not out of any other network interface.
Figure 4-48 RM Application in a Capacity Plus System with No DDMS
and One Trunked Control Station
USB
USB Driver
IP
OTA
PC
Trunked
Control
Station
SU
Trunked Ch1
Trunked Ch2
Trunked Ch3
Trunked Ch4
Trunked Ch5
Trunked Ch6
IP
IP
IP
OTA SU
OTA
Radio
Management
(RM)

System Design Considerations 409
4.22.1.4.1.2 One Trunked Control Station with Presence
This configuration is the same as the previous, but utilizing presence and a DDMS. The upside to
this is that only one control station is required and that the RM only attempts radios that are
present. The down side is the ability to receive presence registration messages effectively. For
example, if two radios power on within a short period of time, both attempt to deliver their presence
registration messages to the same trunked control station, but only one is successful at a time.
The unsuccessful radio tries again and eventually becomes successful. As the number of radios
that simultaneously registers grows, this configuration could lead to a slower registration time. If
this becomes a problem, consider increasing the radio’s ARS Initialization Delay timer on the
presence registrations. This further distributes the registration attempts.
Therefore, this configuration is more optimized in performing over-the-air configurations, but less
optimized in the presence registration process.
Figure 4-49 RM Application in a Capacity Plus System with a DDMS and One Trunked Control Station
USB
OTA
Trunked
Control
Station
SU
Trunked Ch 1
Trunked Ch 2
Trunked Ch 3
Trunked Ch 4
Trunked Ch 5
Trunked Ch 6
IP
IP
IP
OTA SU
DDMS
IP
IP
USB Driver
IP
PC
Radio ID = 1
ARS Radio ID
ARS Radio ID
= 1
= 1
OTA
Radio
Management
(RM)

410 System Design Considerations
4.22.1.4.1.3 One Trunked Control Station and Conventional Control
Stations with Presence
To further optimize the reception of simultaneous presence registrations, conventional control
stations could be installed on every trunked channel for the sole purpose of receiving simultaneous
presence registration messages. Outgoing RM application messages are sent through a single
trunked control station via a static route in the PC. The conventional control station’s radio ID
should match the ARS radio ID programmed in the radios and the trunked control station would
have a unique radio ID. Although this configuration is optimized for presence registration,
substantial additional hardware is required.
Figure 4-50 RM Application in a Capacity Plus System with a DDMS and One Trunked and Numerous
Conventional Control Stations
USB Trunked
Control
Station
Trunked Ch1
Trunked Ch2
Trunked Ch3
Trunked Ch4
Trunked Ch5
Trunked Ch6
IP
IP
IP
DDMS
IP
IP
USB Driver
IP
PC
USB Conv
Control
Station
OTA SU
OTA SU
ARS Radio ID = 2
ARS Radio ID = 2
Radio ID = 1
All 6 Radio IDs = 2
Conv
Control
Station
Conv
Control
Station
Conv
Control
Station
Conv
Control
Station
Conv
Control
Station
OTA
OTA
Radio
Management
(RM)

System Design Considerations 411
4.22.1.4.1.4 One Trunked Control Station and Data Revert Control Stations
with Presence
The RM application operates with control stations on Capacity Plus systems that have existing
data revert channels, but it is important to note that the OTAP data is not sent on the revert
channel. It is expected that the data revert channels exist for other data applications. It is assumed
that since OTAP happens rarely, a dedicated data revert channel is unlikely. Recall that no other
over-the-air data application is supported on the PC with the RM Server and Device Programmer.
In this configuration, the presence registration messages are sent to the data revert channels,
while the OTAP data is sent on the trunked channels. This configuration only requires conventional
control stations to monitor the revert channels, therefore drastically reducing the number of
required control stations. There needs to be one trunked control station for the OTAP data.
Outgoing RM messages are sent through a single trunked control station. A static route is required
in the PC. The conventional control stations would have the ARS radio ID programmed in the
radios and the trunked control station would have a unique radio ID.
Figure 4-51 RM Application in a Capacity Plus System with a DDMS,
Data Revert Channels, and Control Stations
USB Trunked
Control
Station
Trunked Ch 1
Trunked Ch 2
Trunked Ch 3
Trunked Ch 4
Trunked Ch 5
Trunked Ch 6
IP
IP
IP
DDMS
IP
IP
USB Driver
IP
PC
USB Conv
Control
Station
OTA SU
OTA SU
ARS Radio ID = 2
ARS Radio ID = 2
Radio ID = 1
Radio IDs = 2
Revert
Control
Station
OTA
OTA
Data Revert
Ch1
Data Revert
Ch2
IP
Radio
Management
(RM)

412 System Design Considerations
4.22.1.4.1.5 MNIS without Presence (DDMS)
The simplest trunking configuration is without utilizing presence at all. Without a DDMS, the RM
attempts to contact each radio one by one, regardless if they are present on the system or not.
Although this is not optimized, it is the simplest configuration.
Figure 4-52 RM Application in a Capacity Plus System with a MNIS
IP
PC
Network
Interface
Service
(MNIS)
OTA SU
Trunked Ch1
Trunked Ch2
Trunked Ch3
Trunked Ch4
Trunked Ch5
Trunked Ch6
IP
IP
IP
OTA SU
IP
IP Network
Radio
Management
(RM)

System Design Considerations 413
4.22.1.4.1.6 MNIS with Presence and No Data Revert
This configuration is the same as the previous, but utilizing presence and a DDMS. The MNIS
does not have the disadvantages of the control station configuration when it comes to the ability to
receive presence registration messages effectively. The MNIS can receive all presence
registration messages, even if numerous messages are sent to it on different trunked channels at
the same time. Recall that the control station configuration requires a control station monitoring
every trunked channel to accomplish this. Therefore, use of the MNIS in this configuration can
drastically decrease cost and complexity.
The MNIS application ID should match the ARS radio ID in the radio. Therefore all ARS messages
will be targeted towards and received by the MNIS.
Figure 4-53 RM Application in a Capacity Plus System with a MNIS and a DDMS
DDMS
IP
IP
IP
PC
Network
Interface
Service
(MNIS)
Trunked Ch1
Trunked Ch2
Trunked Ch3
Trunked Ch4
Trunked Ch5
Trunked Ch6
IP
IP
IP
IP
IP Network
OTA SU
OTA SU
ARS Radio ID = 1
ARS Radio ID = 1
MNIS App ID = 1
Radio
Management
(RM)

414 System Design Considerations
4.22.1.4.1.7 MNIS with Presence (DDMS) and Data Revert
The RM application operates with the MNIS on Capacity Plus systems that have existing Data
Revert Channels, but it is important to note that the OTAP data is not sent on the revert channel. It
is expected that the Data Revert Channels exist for other data applications. It is assumed that
since OTAP happens rarely, a dedicated Data Revert Channel is unlikely.
In this configuration, the presence registration messages are sent to the Data Revert Channels,
while the OTAP data is sent on the Trunked Channels. The MNIS can receive and send OTAP
messages on the Trunked Channels and the presence registrations on the Data Revert Channels
without additional equipment.
As previously mentioned, it is expected that the Data Revert Channels in this configuration exist
for other data applications. See “Coexistence with Third-Party Data Applications” section for more
details.
Figure 4-54 RM Application in a Capacity Plus System with a MNIS and a DDMS,
and Data Revert Channels
Trunked Ch1
Trunked Ch2
Trunked Ch3
Trunked Ch4
Trunked Ch5
Trunked Ch6
IP
IP
IP
IP IP Network
Data Revert
Ch1
Data Revert
Ch2
IP
OTA SU
OTA SU
ARS Radio ID = 1
ARS Radio ID = 1
DDMS
IP
IP
IP
PC
Network
Interface
Service
(MNIS)
MNIS App ID = 1
Radio
Management
(RM)

System Design Considerations 415
4.22.1.4.2 Linked Capacity Plus
There is little difference in the basic deployments between Capacity Plus and Linked Capacity
Plus. As in conventional, the RM itself is unaware of the underlying architecture.
Therefore, all previous Capacity Plus configurations for the RM are also supported in Linked
Capacity Plus. This is primarily true because individual data is always sent as wide area. If utilizing
wide area data revert channels, the RM Server, Device Programmer and control stations only need
to be within coverage of one of the sites. Radios send their presence registration to the data revert
channels, which in turn routes the data back to the site where the conventional control stations are
monitoring.
If utilizing local area data revert channels at one or more sites, there must be a separate Device
Programmer and control stations set up within RF coverage of that site. It requires a stable, direct
network connection between the RM Device Programmers and the RM Server.
Figure 4-55 RM Application with Control Stations in a Linked Capacity Plus System with Presence
(DDMS) and Wide Area Data Revert Channels
USB Trunked
Control
Station
Trunked Ch1
Trunked Ch2
Trunked Ch3
Trunked Ch4
Trunked Ch5
Trunked Ch6
IP
IP
IP
DDMS
IP
IP
USB Driver
IP
PC
USB Conv
Control
Station
Radio ID = 1
Radio IDs = 2
Revert
Control
Station
OTA
OTA
Data Revert
Ch1
Data Revert
Ch2
IP
Trunked Ch1
Trunked Ch2
Trunked Ch3
Trunked Ch4
Trunked Ch5
Trunked Ch6
IP
IP
IP
Data Revert
Ch1
Data Revert
Ch2
IP
IP IP
IP
Network
SITE 1 SITE 2
OTA
SU
ARS Radio ID = 2
SU
SU
SU
OTA
SU
ARS Radio ID = 2
SU
SU
SU
Radio
Management
(RM)

416 System Design Considerations
Figure 4-56 RM Application with Control Stations in a Linked Capacity Plus System with Presence
(DDMS) and Local Area Data Revert Channels
USB Trunked
Control
Station
Trunked Ch1
Trunked Ch2
Trunked Ch3
Trunked Ch4
Trunked Ch5
Trunked Ch6
IP
IP
IP
DDMS
IP
IP
USB Driver
IP
PC
USB Conv
Control
Station
Radio ID = 1
Radio IDs = 2
Revert
Control
Station
OTA
OTA
Data Revert
Ch1
Data Revert
Ch2
IP
IP
IP
Network
SITE 1
OTA
SU
ARS Radio ID = 2
SU
SU
SU
USB Trunked
Control
Station
Trunked Ch1
Trunked Ch2
Trunked Ch3
Trunked Ch4
Trunked Ch5
Trunked Ch6
IP
IP
IP
DDMS
IP
IP
USB Driver
IP
PC
USB Conv
Control
Station
Radio ID = 1
Radio IDs = 2
Revert
Control
Station
OTA
OTA
Data Revert
Ch1
Data Revert
Ch2
IP
IP
SITE 1
OTA
SU
ARS Radio ID = 2
SU
SU
SU
RM
Device
Prog
RM
Server
RM
Client
IP
PC
IP
Network
IP
IP
RM
Device
Prog

System Design Considerations 417
If utilizing a MNIS with wide or local area Data Revert Channels, the RM Application (Client,
Server, and Device Programmer) can all be remote from other LCP sites. The OTAP data will be
routed to the appropriate site over the IP network.
Radios send their presence registration on the Data Revert Channels (wide or local), which in turn
routes the data back to the MNIS over the IP network.
Figure 4-57 RM Application with MNIS in a Linked Capacity Plus System with Presence and
Wide or Local Area Data Revert Channels
Trunked Ch1
Trunked Ch2
Trunked Ch3
Trunked Ch4
IP
IP
Data Revert
Ch1
Data Revert
Ch2
IP
IP
IP
Network
SITE 3
SITE 1
OTA
SU
ARS Radio ID = 2
SU
SU
SU
IP
DDMS
IP
IP
IP
PC
Network
Interface
Service
(MNIS)
MNIS App ID = 2
Trunked Ch1
Trunked Ch2
Trunked Ch3
Trunked Ch4
IP
IP
Data Revert
Ch1
Data Revert
Ch2
IP
IP
SITE 2
OTA
SU
ARS Radio ID = 2
SU
SU
SU
Radio
Management
(RM)

418 System Design Considerations
4.22.1.5 Coexistence with Third-Party Data Applications
OTAP is supported on systems that have third-party data applications, but there are some special
considerations and configurations required. There are three combinations supported:
• RM and Third-Party Data Application with Control Stations
• RM and Third-Party Data Application with MNIS
• RM with MNIS and Third-Party Data Application with Control Stations
The following sections describe the three different combinations.
4.22.1.5.1 RM and Third-Party Data Application with Control Stations
It is important to understand that although supported on the same system, the RM Device
Programmer are not supported on the same computer as a third-party data application when using
control stations.
If a third-party data application utilizes a different message routing strategy than what is used by
the RM and the MCDD, message delivery may become unreliable if on the same computer.
Therefore, the RM Device Programmer should be installed on a different computer with a different
set of control stations than another third-party data application utilizing control stations.
Even if on different computers, a system level conflict may still remain. The RM application can
utilize the ARS messages sent by the radios to track presence and mobility. These messages are
sent from the radios to the control stations associated with the RM. The ARS messages are used
by the MCDD to keep track of which radios are present and which channel they are present on.
If the third-party data application does not utilize the ARS, then the radios can be programmed to
send their ARS messages to the RM control stations and no additional considerations are
required.
If the third-party data application utilizes the ARS, then the radios must remain programmed to
send their ARS messages to the control stations connected to the third-party data application. In
order for the RM to also receive the ARS messages, the control stations associated with the RM
must be programmed with an ARS Monitor ID that matches the radio ID of the third-party data
application’s control stations. Additionally, the DDMS used by the RM must have the “Passive”
option enabled. A section below describes the passive presence and the ARS Monitoring ID
configuration further.
If operating RM without presence and a DDMS, a configuration utilizing passive presence is not
required.
4.22.1.5.2 RM with MNIS and Third-Party Data Application with Control
Stations
The MNIS should not be installed on a computer that also contains control stations. These two
methods have conflicting routing methods. Therefore, the RM Device Programmer and MNIS
should be installed on a different computer than another third-party data application utilizing
control stations.

System Design Considerations 419
Even if on different computers, a system level conflict may still remain. The RM application can
utilize the ARS messages sent by the radios to track presence and mobility. These messages are
sent from the radios to the MNIS associated with the RM. The ARS messages are used by the
DDMS to keep track of which radios are present and which channel they are present on.
If the third-party data application does not utilize ARS, then the radios can be programmed to send
their ARS messages to the RM MNIS and no additional considerations are required.
If the third-party data application utilizes ARS, then the radios must remain programmed to send
their ARS messages to the control stations connected to the third-party data application. In order
for the RM to also receive the ARS messages, the MNIS associated with the RM must be
programmed with an ARS Monitor ID that matches the radio ID of the third-party data application’s
control stations. Additionally, the DDMS used by the RM must have the “Passive” option enabled.
A section below describes the passive presence and the ARS Monitoring ID configuration further.
If operating RM without presence and a DDMS, a configuration utilizing passive presence is not
required.
4.22.1.5.3 RM and Third-Party Data Application with MNIS
The RM application and a third-party data application may reside on the same computer if they
both utilize the MNIS and DDMS. The radios can be programmed to send their ARS messages to
the shared MNIS and tracked by the shared DDMS and no additional considerations are required.
Check with the third-party data application vendor on whether they support MNIS and DDMS.
There are many third-party data applications available for MOTOTRBO. These applications may
utilize resources on the computer that conflicts with RM. If a conflict between a third-party data
application and RM is discovered, or if the third-party data application vendor has requirements
above cohabitation with other applications, the applications can be installed on different
computers, each with their own MNIS, but they will need to share a DDMS. Both MNIS
installations would be configured to reference one DDMS installed on one of the computers. These
computers must be in communication via an IP network. The radios would be programmed to send
their ARS messages to the MNIS that is on the same computer as the DDMS. The DDMS shares
the presence and mobility with both MNISs.
4.22.1.5.4 Passive Presence and ARS Monitor ID Configuration
In order for the RM to utilize the ARS on a system that has a third-party data application that also
utilizes the ARS with control stations, a passive presence configuration must be utilized. This
configuration essentially allows the RM to passively monitor the ARS messages sent by the radio
to the third-party data application without interfering. The preceding “RM and Third-Party Data
Application with MNIS” section describes when this configuration may be required.
When using a passive presence configuration, the control stations and MNIS associated with the
RM are programmed with an ARS Monitor ID that matches the radio ID of the third-party data
application’s control stations. Additionally, the DDMS used by RM is configured with a “Passive”
option.
A control station or MNIS with an ARS Monitoring ID monitors the selected channel for ARS
messages targeted towards the specified radio ID. When an ARS message is received, the
message is forwarded, but is not acknowledged over-the-air. This ensures there are no over-the-
air collisions with the acknowledgements sent by the third-party data application’s control stations.

420 System Design Considerations
Control stations and MNISs with an ARS Monitoring ID continue to transmit and receive normally
on their own programmed radio ID and application ID. The radio IDs of the control stations or the
application ID of the MNIS used by the RM must be different than the third-party data application’s
control stations.
When the DDMS is configured with the “Passive” option enabled, it continues to monitor for
incoming ARS messages and notifies its watchers, but does not acknowledge the incoming
messages. This ensures there are no over-the-air collisions with the acknowledgements sent by
the third-party presence application.
NOTE: It is important to note that not only are the RM control stations not acknowledging the
incoming ARS messages; they are not sending negative acknowledgements or selective
retry requests either. This means that if a message is not successfully received by the RM
control stations, the radio is not aware of it. This limitation can be mitigated by placing the
RM control stations in a location with similar RF conditions as the third-party data
application control stations.
The diagram below shows a control station passive presence configuration in a conventional
system with a third-party data application.
Figure 4-58 RM Application with Control Stations and Passive Presence Configuration
with Third-Party Data Application
OTA
OTA
MCDD
Passive
DDMS
IP
IP
USB Driver
IP
IP
Radio
System
OTA
OTA
PC
Control
Station
USB
Control
Station
USB
SU
SU
USB Driver
IP
OTA
OTA
PC
Control
Station
USB
Control
Station
USB
3rd Party Data
Application
3
rd Party Mobility Manager
3rd Party
Presence
Notifier
Radio ID = 2
Radio ID = 2
Radio ID = 1
Radio ID = 1
ARS Radio ID = 1
ARS Radio ID = 1
ARS Monitor ID = 1
ARS Monitor ID = 1
Radio
Management
(RM)

System Design Considerations 421
The following diagram shows a control station passive presence configuration in a Capacity Plus
system with data revert and a third-party data application.
NOTE: Only the control stations used for monitoring automatic registration messages on the
revert channels require an ARS Monitor ID.
Figure 4-59 RM Application with Control Stations and Passive Presence Configuration with Third-Party
Data Application on a Capacity Plus Data Revert Configuration
USB Trunked
Control
Station
Trunked Ch1
Trunked Ch2
Trunked Ch3
Trunked Ch4
Trunked Ch5
Trunked Ch6
IP
IP
IP
USB Conv
Control
Station
OTA SU
OTA SU
ARS Radio ID = 2
ARS Radio ID = 2
Radio ID = 1
Radio IDs = 2
Revert
Control
Station
OTA
OTA
Data Revert
Ch1
Data Revert
Ch2
IP
USB Trunked
Control
Station
IP
IP
USB Driver
IP
PC
USB Conv
Control
Station
Radio ID = 3
Radio IDs = 4
Revert
Control
Station
OTA
OTA
USB Driver
PC
3rd Party Data
Application
3rd Party
Presence
Notifier
Passive
DDMS
ARS Monitor IDs = 2
Radio
Management
(RM)

422 System Design Considerations
Figure 4-60 shows a passive presence configuration in a Capacity Plus system with data revert
where the RM is utilizing a MNIS and the third-party data application is using control stations. The
basic operation is the same as the control station configuration shown above.
4.22.2 Over-the-Air Authentication Key Management
Over-the-air programming of a radio requires the system administrator to provide an
authentication key that matches the authentication key programmed in the radio. The provided
authentication key must match the authentication key in the radio prior to performing the first over-
the-air operation. This ensures that only a validated RM is communicating with a customer’s radio.
This also ensures that RM is communicating with validated radios.
The initial authentication key (key ID and key value) must be programmed in the radio via wired
CPS prior to the first over-the-air operation. The authentication key is set within RM the first time
when the archive is imported. It can also be entered manually if an archive is not available.
The authentication key can be changed over-the-air if the current authentication key in the radio is
known. The system administrator only needs to update the current authentication key in the RM to
the new authentication key and deliver and switchover the configuration. The RM utilizes the
current authentication key to authenticate the session, and then updates the radio’s authentication
key with the new authentication key. The new authentication key becomes the current
authentication key once successfully switched over.
If the current authentication key in the radio is unknown, it can only be updated via wired CPS.
Once updated, the archive should be imported into RM so that the authentication key updated in
the radio becomes the current authentication key in RM.
Figure 4-60 RM Application with MNIS and Passive Presence Configuration with Third-Party Data
Application on a Capacity Plus Data Revert Configuration
USB Trunked
Control
Station
Trunked Ch1
Trunked Ch2
Trunked Ch3
Trunked Ch4
Trunked Ch5
Trunked Ch6
IP
IP
IP
USB Conv
Control
Station
OTA SU
OTA SU
ARS Radio ID = 2
ARS Radio ID = 2
Radio ID = 1
Radio IDs = 2
Revert
Control
Station
OTA
OTA
Data Revert
Ch1
Data Revert
Ch2
IP
USB Driver
PC
3
rd
Party Data
Application
3
rd
Party
Presence
Notifier
IP
Passive
DDMS
IP
IP
IP
PC
Network
Interface
Service
(MNIS)
MNIS App ID = 3
ARS Monitor ID = 2
Radio
Management
(RM)

System Design Considerations 423
4.22.3 Over-the-Air Privacy Key Management
OTAP utilizes the standard data service privacy methods – AES, enhanced and basic. It is
recommended that privacy be enabled in the system if performing OTAP.
The encryption/decryption is performed at the control station or MNIS and at the end radio. The
control station and MNIS can be configured for either basic, or enhanced privacy and/or AES.
Therefore a channel must only contain radios that all have basic privacy or all have enhanced
privacy if utilizing OTAP.
NOTE: The control station or MNIS used for OTAP must contain all the privacy keys within all the
radios. The radios must contain the privacy key used for transmit by the control station or
MNIS.
The privacy keys are used for both voice and data and can be different per radio. Since the control
stations and MNIS communicate with many radios, they a control station must contain all keys
utilized on the designated channel for conventional or on the system in trunking. If OTAP is utilized
through a control station, a single conventional channel or a trunking system is limited to the
number of enhanced privacy keys and AES keys that can be contained within one control station
(which is 16 keys for enhanced privacy and 16 keys for AES). Since the MNIS supports a large
number of enhanced privacy keys (255) and AES keys (255), this limitation is not present if the
MNIS is utilized.
Additionally, all radios must contain the key the control station or MNIS is using for transmit. There
is no specific OTAP privacy key. The key designated for the selected channel is used for
transmitting OTAP data.
4.22.3.1 Updating the Privacy Keys in the System
Over-the-air programming of privacy keys is supported. They can be updated within the RM and
delivered to the radios, just like any other parameter. Although performing a key change on a
system requires additional considerations to be taken since the keys are also contained within the
control stations or MNIS used to deliver the keys to the radios.
The old and new keys must be in the control stations or MNIS if communication with the radios is
required while transitioning. For example, if the radio registers its presence after it has switched
over; the control station or MNIS is not able to receive the message if it does not have the new key.
This can be resolved by either provisioning the new keys into the MNIS or control station’s receive
list (but still transmitting on old key), or by suppressing ARS after the switchover. Keeping the old
and new keys in the control station limits the number of usable keys in the system to half of what
the control station can hold (16/2=8). The MNIS supports a large number of keys (255); therefore
this limitation is not present if the MNIS is utilized. Since there is only one basic privacy key per
radio, it is not possible to contain both the old and new basic privacy keys.
NOTE: At minimum, the privacy keys must be updated in the control station or MNIS after
successfully delivering all the radio’s keys over-the-air, or future over-the-air operation to
the updated radios will not be successful.

424 System Design Considerations
In order to program the control stations connected to the device programmer, the device
programmer can be temporarily configured via a wired connection. This option can be found in the
settings of the device programmer. The MNIS keys can be updated through the user interface.
Finally, since the new keys are delivered using the old keys, if it is believed that the old keys have
been compromised, wired CPS should be used to update the keys in the radios.
4.22.4 Performance of Over-the-Air Programming
The performance of OTAP is commonly broken into two categories: performance in regard to time
to complete an over-the-air operation and the impact of the over-the-air operation on other
system services.
4.22.4.1 Time to Complete Over-the-Air Operations
There are three major over-the-air operations in RM: retrieval, delivery, and the switchover. The
time it takes to perform any of these operations is highly dependent on the details of the operation
itself and the environment of the system.
The time to deliver or retrieve a new configuration is dependent on the following conditions:
• size of the configuration update
• number of radios being processed
• system loading
• RF environment
Because of these numerous dependencies, it may be difficult for the system administrator to
exactly determine the time it takes to perform an operation over-the-air. However, if some typical
configurations and conditions are considered, then some typical times can be predicted that will
allow the system administrator to plan their time to some level of accuracy.
4.22.4.1.1 Size of the Configuration Update
The first thing to understand is the relationship between the amount of configuration change and
the amount of time it takes to transfer that change. Many items can be changed within the radio
configuration, and each type of item changed has a different impact on the amount of data that
needs to be transferred. There is generally no need to understand the entire relationship, but
rather to simply understand the impact of a large change and small change.
Only the differences between the RM configuration and the radio configuration are transferred
over-the-air. It is always recommended that a radio be read on the wire first so that only updates
need to be transferred over-the-air. Retrieving an entire configuration over-the-air or delivering a
completely new template to a radio over-the-air takes the largest amount of time.
The chart below provides some guidance between the number of address book entries updated or
added and the time it takes to deliver them to one radio in great RF conditions with no voice
occurring on the channel or system. Great RF conditions are defined as middle of RF coverage
and a stationary radio.

System Design Considerations 425
NOTE: Retrieval times are slightly shorter than delivery times in general, but for planning
purposes we are only showing delivery times.
4.22.4.1.2 Number of Radios being Processed
Clearly the more radios being updated, the longer the operation takes to complete. The previous
chart shows how long a delivery to a single radio takes to complete depending on the update size.
This value must be multiplied by the number of radios being updated.
The chart below shows the time it takes to update numerous radios with a “typical update”. The
following items are considered typical updates:
• 5 text message strings updates
• 2 privacy keys updates
• 25 address book updates
• 1 channel update
• 2 scan list updates
• 1 receive group update
Figure 4-61 Time to Deliver a Number of Address Book Entries to One Radio
0
1
2
3
0 20 40 60 80 100 120 140 160 180 200
Time to Deliver (min)
Number of Updated Address Book Entries
Time to Deliver a Number of Address Book Entries to 1 Radio
in Great RF Conditions (Middle of Coverage and Static), and
No Voice Load, Per System Architecture
Direct Mode
Single Site
IP Site Connect
Capacity Plus
Linked Capacity Plus

426 System Design Considerations
For reference, this typical update size is equivalent to the size of around 50 address book updates
in the above chart. As can be seen below, the overall time quickly adds up when performing
operations on a large number of radios.
As a rule of thumb, on an idle system, in great RF conditions, around 35-45 radios can get a typical
update in an hour. This rate may increase or decrease depending on the system architecture type.
This of course assumes all radios are present on the channel or system when the operation is
scheduled. If a radio is not present, the operation continues to run until the radio becomes present,
or the operation is cancelled by the system administrator.
4.22.4.1.3 System Loading and RF Environment
It is always recommended to schedule over-the-air operations during times of low voice traffic and
when the radios are stationary and in great RF coverage. However it is recognized that this is not
always possible.
The RM shares the channel with voice and other data services. Therefore if voice traffic loading is
high at the time an over-the-air operation is scheduled, there is less bandwidth available for RM.
Therefore the time to deliver increases as the RM waits for the voice to end.
In addition, if some of the target radios are in poor RF conditions, data delivery times can be longer
due to the need to retry any failed messages. Radios that are moving are affected more than those
that are stationary, therefore radios that are in vehicles or carried by hand while walking
experience longer delivery times. These conditions are always present, but become noticeable
when sending many large data messages.
Figure 4-62 Time to Deliver a Typical Change to a Number of Radios
0
10
20
30
40
50
60
70
80
90
0 5 10 15 20 25 30 35 40 45 50
Time to Deliver (min)
Number of Radios
Time to Deliver a Typical Change to a Number of Radios
in Great RF Conditions (Middle of Coverage and Static), and
No Voice Load, Per System Architecture
Direct Mode
Single Site
IP Site Connect
Capacity Plus
Linked Capacity Plus

System Design Considerations 427
The chart below provides some expectations on delivery times for a typical change on a single site
repeater channel with typical RF conditions and high voice usage.
The bottom of the thick line is the baseline time if all radios were in great RF conditions, stationary
and there was little voice (from the chart above). The remaining part of the line is the estimated
amount of time with an expected distribution of RF conditions for each radio. The majority of the
scenarios will be towards the bottom and the less likely scenarios are towards the top.
Note that this chart does not represent the worst case scenario since it is unlikely that all radios
are in the worst conditions. This is the expected distribution (thickness of line) for all conventional
architectures including direct mode, single site, and IP Site Connect. See the chart above for the
estimated baseline in great RF conditions, stationary and with little voice.
Figure 4-63 Time to Deliver a Typical Change to a Number of Radios in Single Site Mode
0
20
40
60
80
100
120
140
160
180
0 5 10 15 20 25 30 35 40 45 50
Time to Deliver (min)
Number of Radios
Time to Deliver a Typical Change to a Number of Radios
In Single Site Mode with a Typical Distribution of RF Conditions and High Voice Usage
Great RF Conditions,
No Voice Load
Poor RF Conditions,
Heavy Voice Load

428 System Design Considerations
The chart below provides some expectations on delivery times for a typical change on a Capacity
Plus system with typical RF conditions and high voice usage. Note this is the expected distribution
(thickness of line) for all trunking architectures including Capacity Plus and Linked Capacity Plus.
See the previous charts for the estimated baseline (bottom of line) in great RF conditions,
stationary and with little voice.
4.22.4.2 Performance Impact on Other Services
Performing a RM retrieval, delivery, or switchover over-the-air can have an impact on other
services on the channel or system. The three major impacts to consider are:
• Voice access time during an over-the-air operation
• Voice downtime during a switchover
• Data downtime during a switchover
4.22.4.2.1 Voice Access Time during an Over-the-Air Operation
As previously mentioned, it is always recommended to schedule over-the-air operations during
times of low voice traffic and when the radios are stationary and in great RF coverage. But it is
recognized that this is not always possible.
In conventional modes, it has been established that voice traffic has an impact on the time it takes
to perform RM over-the-air operations, but these operations also have an impact on voice traffic.
Figure 4-64 Time to Deliver a Typical Change to a Number of Radios in Capacity Plus Mode
0
20
40
60
80
100
120
140
160
180
0 5 10 15 20 25 30 35 40 45 50
Time to Deliver (min)
Number of Radios
Time to Deliver a Typical Change to a Number of Radios
In Capacity Plus Mode with a Typical Distribution of RF Conditions and High Voice Usage
Poor RF Conditions,
Heavy Voice Load
Great RF Conditions,
No Voice Load

System Design Considerations 429
NOTE: Radios with software versions prior to R02.10.00 do not have access to the channel during
an ongoing RM over-the-air operation. They most likely receives a talk prohibit tone, since
the channel is busy processing data. All radios, regardless of software version, attempting
confirmed private calls on a conventional channel while OTAP is occurring experience a
low success rate. This is not just the radio being configured, but rather all radios on the
conventional channel. To mitigate this, a pacing option can be set within the RM Device
Programmer so that there are times of idle between each delivery or retrieval. The pacing
duration is suggested to be greater than five minutes.
Radios with software version R02.10.00 and later access the channel and temporarily interrupt
ongoing RM over-the-air operations. This interruption procedure causes an increase to voice
access time by on average of 1.5 seconds, and worst case 3.5 seconds. While waiting for the
procedure to complete, the radio user hears a wait tone, followed by a talk permit tone. Display
models also provide an indication of when high volumes of data are occurring on the channel they
are selected on. This notifies them that an update is occurring on the system and that their channel
access may be slower than normal. This is not just the radio being configured, but rather all radios
on the conventional channel.
Voice access time for all radios is not affected during a RM over-the-air operation in Capacity Plus
or Linked Capacity Plus systems as each transmission occurs on its own channel. However, the
radio currently being configured over-the-air experiences the increase to voice access time
described above.
4.22.4.2.2 Voice Downtime During a Switchover
When the radio applies a delivered configuration, the radio must reset to apply the changes. While
resetting the radio is not be able to transmit or receive voice over-the-air. A reset after a switchover
typically causes voice downtime for a single radio in the range of 20–22 seconds.
If multiple radios are being switched over, and critical communication parameters are being
updated, voice downtime occurs on the system from when the first radio starts its reset to when
the last radio finishes its reset. During this time, there may be a mismatch in communication
parameters across radios and therefore communication may be disrupted.
If using a non-zero switchover timer, the voice downtime can be as long as the switchover timer
itself since some users may choose to delay their switchover.
When performing a delivery with switchover, each radio is switched over as the delivery occurs,
therefore the voice downtime can be as long as it takes to deliver to all radios. See the charts in
previous sections.
To minimize voice downtime, it is recommended to deliver the configurations, and then schedule
an independent switchover with a zero value switchover timer and ARS suppression enabled.
Other deliveries or retrievals should not be scheduled to occur at the same time as a switchover.
This may cause a delivery to occur in between the switchovers, which increases the overall
downtime. The chart below provides some expectations on how long the voice downtime is when
in great RF conditions and no voice load in that scenario. This assumes all radios are present.
Note that in poor RF conditions and in the presence of voice, these times can increase.

430 System Design Considerations
Figure 4-65 Voice Downtime when Switching Over a Number of Radios
0
1
2
3
4
0 5 10 15 20 25 30 35 40 45 50
Voice Downtime (min)
Number of Selected Radios
Voice Downtime when Switching Over a Number of Radios
in Great RF Conditions (Middle of Coverage and Static), and No Voice Load

System Design Considerations 431
4.22.4.2.3 Data Downtime During a Switchover
When the radio applies a delivered configuration, the radio must reset to apply the changes. The
impact on a system with a third party data application should be carefully considered.
It is difficult to predict the impact of an over-the-air configuration on every third party data
application in the market. It is recommended that a small scale test, with a few controlled radios, is
run to understand the recovery process for a specific third party data application before performing
a configuration change on a large group.
Here are some conditions to consider:
• If features, options, or channels required by the third party data application within the
radio are updated incorrectly, a problem can occur. Be cautious when changing such
options.
• If ARS Suppression After Switchover option is selected, and the new configuration
causes the radio to be on a different channel, then the routing of a third party data
application that utilizes ARS may lose track of which channel the radio is on. Be careful
to only suppress ARS after a switchover if making minor changes that do not affect the
currently selected channel.
• Because the radio performs a reset, temporary data could be lost. However, if the ARS
Suppression After Switchover option was checked within RM, not only does the radio
not send a new ARS message after reset, it also preserves all previous LRRP requests
and text message service availability requests for this power cycle. This ensures the
radio continues sending GPS messages, and knows where the text message server is
located after a switchover. If LRRP is already stored persistently, then it can still be
stored after a switchover regardless of the ARS Suppression After Switchover option.
• If the third party data application’s temporary data is lost, then the radio may need to re-
register after a switchover to trigger the data application to send new information. If this
is the case then the ARS Suppression After Switchover option should be unselected,
allowing the radio to send an ARS message after a switchover.
• If the third party data application sends a large number of data messages to a radio
when it registers, one should take caution when switching over many radios at the same
time, since this could cause an influx of data messages on the channel. Consider
increasing the radio’s ARS Initialization Delay timer on the presence registrations. Since
this can delay sending the ARS message, it could increase the amount of time before
the radio contacts the data application, and therefore increases data downtime.

432 System Design Considerations
4.22.5 RM Computer Specifications
NOTE:
Component Requirements
Operating Systems Windows 8 (32 & 64-bit)
Windows 8 Pro (32 & 64-bit)
Windows 7 Home Premium Edition (32 & 64-bit)
Windows 7 Professional Edition (32 & 64-bit)
Windows Vista Home Premium Edition (32 & 64-bit)
Windows Vista Business Edition (32 & 64-bit)
Windows XP Home/Professional Edition with SP3 & Windows Installer 3.1 (32 &
64-bit)
Windows Server 2008 R2 (32 & 64-bit) (for Server Installations)
Memory RM Client / RM Server / RM Device Programmer Install: 1 GB and above
required by host Operation System
RM Server / RM Device Programmer Install: 1 GB and above required by host
Operation System
RM Client Only Install: RAM required by host Operation System
Hard Disk RM Client / RM Server / RM Device Programmer Install: 5 GB (Program Files &
Database)
RM Server / RM Device Programmer Install: 5 GB (Program Files & Database)
RM Client Only Install: 400 MB (Program Files & Archive Files*)
* More space would be required if saving archive files of your radios and
device update packages. Each archive file or device update package
varies in size depending on the features of the radio.
Other (All Installs) USB ports (1 or more depending on system configuration)
Network Connection
DVD Drive
Software Running multiple instances of the RM application on one computer is not
recommended.
* When installing the RM Server on Windows XP, the RM Client, Job
Processor and Device Programmer must be installed on the same
machine. For distributed RM systems, the RM Server requires Windows
Server 2008, Windows 7, or Windows 8.

System Design Considerations 433
4.23 Configurable Timers
The following is a list of timers that are used to synchronize communication in the radio system.
The values of these timers can be configured through the CPS.
Timer
Name Description Notes
TX Preamble
Duration
Preamble is a string of bits added in front of a data
message or control message (Text Messaging, Location
Messaging, Registration, Radio Check, Private Call, etc.)
before transmission. This preamble prolongs the message
in order to reduce the chances of the message being
missed by the receiving radio. The Transmit (TX) Preamble
Duration sets the duration of the preamble. This duration
needs to be increased as the number of scan members
increases on the target radio (refer to the MOTOTRBO
system planner for guidance on how to set the duration).
This value can be increased in all the transmitting radios if
scanning radios are often missing data messages.
However, a larger preamble occupies the channel longer.
Therefore, increasing the Transmit Preamble duration will
increase the success rate of data received while other
radios are scanning, but will decrease the amount of data
that can be transmitted on the channel. This is a radio-wide
feature.
The TX Preamble
feature is disabled if
the duration is set to 0.
This feature is
supported in Digital
mode only.
Talkaround
Group Call
Hang Time
Sets the duration during which a radio talks back to a
received call or continues a transmitted call using the
previously received or previously transmitted digital Group
ID. This hang time is used during a Group Call in
Talkaround mode to produce smoother conversation.
During this time, other radios can still transmit since the
channel is essentially idle. After the hang timer expires, the
radio transmits using the Contact Name specified for this
channel.
This feature is
supported in Digital
mode only.
Talkaround
Private Call
Hang Time
Sets the duration the radio keeps the call setup after the
user releases the Push-to-Talk (PTT) button. This is to
avoid setting up the call again each time the user presses
the PTT to transmit. This hang time is used during a Private
Call in Talkaround mode to produce smoother conversation.
During this time, other radios can still transmit since the
channel is essentially idle.
–

434 System Design Considerations
Subscriber
Inactivity
Timer
The Subscriber Inactivity Timer (SIT) controls how long the
repeater will continue transmitting with absence of
subscriber activity on the uplink. If the repeater is operating
on shared-use frequencies, it cannot remain keyed
indefinitely for the benefit of broadcasting synchronization
signals to radios. The repeater will likely be de-keyed most
of the time; thereby requiring radios to first activate the
repeater (via the uplink frequency) and acquire
synchronization (via the downlink frequency) before
completing the call setup request and subsequent first
transmission. The net result of these extra procedures is
increased access time; therefore, it is desirable to avoid
these steps, whenever possible. There is a trade-off to
minimizing access time by keeping the repeater keyed for
as long as practically possible, while complying with the
regulations regarding shared-use channels, which
essentially require the repeater to de-key when the channel
is not in use. This can be balanced with the use of the
Subscriber Inactivity Timer. If shared use is not a concern,
the SIT can be set to the maximum value. If shared use is a
concern, the SIT should be set equal to or slightly longer
than the configured call hang timers.
The value of this
feature must be equal
to or greater than the
Hang Time (Group,
Private or Emergency
– whichever is the
longest).
This feature is disabled
if Repeater Mode is set
to Analog.
Group Call
Hang Time
Sets the duration the repeater reserves the channel after
the end of a Group Call transmission. During this time, only
members of the Group that the channel is reserved for can
transmit. This produces smoother conversation.
This feature is disabled
if Repeater Mode is set
to Analog.
The value of this
feature must be equal
to or less than the
Subscriber Inactivity
Timer value.
Private Call
Hang Time
Sets the duration the repeater reserves the channel after
the end of a Private Call transmission. During this time, only
the individuals involved in the call that the channel is
reserved for can transmit. This produces smoother
conversation. The user may want to set a longer hang time
than the Group Call Hang Time as an individual tends to
take a longer time to reply (talkback) in a Private Call.
This feature is disabled
if Repeater Mode is set
to Analog.
The value of this
feature must be equal
to or less than the
Subscriber Inactivity
Timer value.
Emergency
Call Hang
Time
Sets the duration the repeater reserves the channel after
the end of an Emergency Call transmission. During this
time, only members of the Group that the channel is
reserved for can transmit. This produces smoother
conversation. The user may want to set the longest hang
time as compared to the Private and Group Call Hang Time
to reserve the channel long enough to receive an
emergency response.
This feature is disabled
if Repeater Mode is set
to Analog.
The value of this
feature must be equal
to or less than the
Subscriber Inactivity
Timer value.
Timer
Name Description Notes

System Design Considerations 435
Call Hang
Time
Sets the duration the repeater will reserve the channel for
after the end of an analog call transmission. During this
time, only members of the call that the channel is reserved
for can transmit. This produces smoother conversation. As
this hang timer is shared among all types of analog calls
(Group, Private, Emergency etc.), the duration should be
set following the call type that needs the longest hang time.
This feature is enabled
only if Repeater Mode
is set to Analog or
Dynamic Mixed Mode.
TX Interval
The station will generate a Continuous Wave Identification
(CWID, also called BSI) when the repeater has no other
repeat audio requests (either analog or digital), analog or all
digital hang time has finished and the programmed
transmission interval timer period has expired. This feature
should be set to a period shorter than the Mix Mode Timer
to allow the station the opportunity to send a CWID at the
end of a set of user radio exchanges prior to having to send
the ID mixed with analog repeat audio.
–
Mix Mode
Timer
The station will generate a Continuous Wave Identification
(CWID) mixed with analog audio when the repeater is
repeating analog signals or is in analog hang time and the
programmed mix mode timer has expired. This feature
should be set to a period longer than the TX Interval to
allow the station the opportunity to send a CWID by itself at
the end of a set of user radio exchanges rather than having
to send the ID mixed with analog repeat audio.
This feature is disabled
by the repeater if the
value is set to 255 in
Analog mode. This
feature is also disabled
by the repeater if it is in
Digital or in Dynamic
Mixed Mode.
This feature is not
applicable to digital
repeater operation as
CWID will not be
generated while digital
repeat is in progress.
Pretime
Sets the duration that the radio waits, after a Push-to-Talk
(PTT) button press, before it starts transmitting the
Motorola Data Communication (MDC) signaling system
data packet (e.g. preamble bit sync) and data. When
communicating via a repeater system or console, this
feature allows the repeater to stabilize before the radio
starts transmitting the data. Additionally, this timer gives
scanning radios time to land on the channel prior to the
reception of MDC data.
This feature is
supported in Analog
mode only.
Timer
Name Description Notes

436 System Design Considerations
Coast
Duration
If the carrier signal is lost after Motorola Data
Communication (MDC) signaling data is detected, the radio
stays muted for the duration of this timer or until the carrier
signal is redetected. Once the carrier signal is redetected,
this timer is stopped, and the Data Operated Squelch
(DOS) Auto Mute Duration timer begins again. This feature
helps to prevent temporary loss of DOS in areas of poor
signal strength or signal distortions.
–
Auto Mute
Duration
Sets the duration that the radio remains muted when the
radio is receiving Motorola Data Communication (MDC)
signaling data to reduce noise from the data reception. The
user has to know the size of the data to select a suitable
duration. If the duration is too short then some unwanted
noise will still be heard, and if the duration is too long, it
might clip some voice audio. This is normally used on
radios that support both voice and data on the same
channel.
This feature is
supported in Analog
mode only.
Fixed Retry
Wait Time
Sets the duration that the radio waits before attempting
another polite or impolite transmission to transmit signaling
data. Configuring the radios with different wait durations
increases the probability of accessing the system and
reduces the chances of data lost due to collisions.
This feature is
supported in Analog
mode only.
Time-Out
Timer (TOT)
The Time-Out Timer (TOT) is the amount of time that the
radio can continuously transmit before transmission is
automatically terminated. This feature is used to ensure the
channel is not monopolized by any one radio. The user may
set smaller time-outs for busier channels. This is a channel-
wide feature.
–
Time-Out
Timer Rekey
Delay
Sets the amount of time that the radio waits on a channel
after the Time-Out Timer expires (which stops the radio
transmission) before allowing the user to transmit again.
This is a channel-wide feature.
–
Analog Hang
Time
This sets the duration of the radio that will remain on a
landed analog channel after the end of a transmission
during a scan operation. The hang time prevents the radio
from resuming scanning until the conclusion of the
response to the initial call. The timer starts after the end of a
transmission and resets whenever a valid activity is
detected on the channel during the hang time.
It is recommended to
increase the hang time
value if the call hang
timer in the radio
increases for direct
mode operation. In
repeater mode
operation, it is
recommended to keep
this value as low as
possible to allow the
radios to start scanning
as soon as the existing
analog call ends.
Timer
Name Description Notes

System Design Considerations 437
Digital Hang
Time
This sets the duration of the radio that will remain on a
landed digital channel after the end of a transmission during
a scan operation. The hang time prevents the radio from
resuming scanning until the conclusion of the response to
the initial call. The timer starts after the end of a
transmission and resets whenever a valid activity is
detected on the channel during the hang time.
It is recommended to
increase the hang time
value if the call hang
timer in the radio or
repeater increases.
Signaling Hold
Time
Sets the amount of time that the radio waits on an analog
Scan List channel when a carrier signal of sufficient
amplitude is detected on the channel. This pause allows the
radio time to decode the analog system signaling data. If
the decoded information is incorrect, the radio reverts to
scan.
This feature must be
equal to or greater
than the amount of
time it takes the radio
to transmit the
signaling data packet
plus the channel's
Signaling Systems
Pretime.
This feature is
supported in Analog
mode only.
Priority
Sample Time
Sets the duration that the radio waits, when in a call, before
scanning the priority channels. If the call is taking place on
a Priority 1 Channel, no scanning will take place. When
scanning priority channels, the radio briefly mutes the
current transmission. Increasing this interval improves the
audio quality of the current transmission as fewer checks
are done, but this also increases the chance of the radio
missing out priority channel activity.
A priority member must
be present in the Scan
List.
Timer
Name Description Notes

438 System Design Considerations
Notes

Sales and Service Support Tools 439
SECTION 5 SALES AND SERVICE SUPPORT TOOLS
5.1 Purpose
This module introduces the standard system layout, identifying each component’s role in servicing
the system features listed in Module 2. This module is to help the reader understand what devices
are needed to support a particular system feature. It will also display the building blocks of the
system from a subscriber only system to a mixed mode multi-repeater, data capable system.
5.2 Applications Overview
The three software applications listed below, and their associated drivers are available on the CD
kit GMVN5141).
Name Application Overview
Customer Programming
Software (CPS)
CPS enables a dealer to program the device’s features according to the
customer requirements. Navigating around the CPS is now easy and
convenient with the addition of a help pane that displays topic-sensitive help
instantly without the need to access the online help file.
AirTracer AirTracer has the ability to capture over-the-air digital radio traffic and save
the captured data into a file. AirTracer can also retrieve and save internal error
logs from MOTOTRBO radios. The saved files can be analyzed by trained
Motorola personnel to suggest improvements in system configurations or to
help isolate problems.
Tuner Tuner is an application to tune and test subscriber and repeater products.
Navigating the around the Tuner is now easy and convenient with the addition
of a help pane that displays topic-sensitive help instantly without the need to
access the online help file.

440 Sales and Service Support Tools
5.3 Service Equipment
5.3.1 Recommended Test Equipment
The list of equipment contained in the table below includes most of the standard test equipment
required for servicing Motorola portable radios, as well as several unique items designed
specifically for servicing this family of radios. The Characteristics column is included so that
equivalent equipment can be substituted; however, when no information is provided in this column,
the specific Motorola model listed is either a unique item or no substitution is recommended.
Description Characteristics Example Application
Service Monitor Can be used as a
substitute for items
marked with an
asterisk (*)
Aeroflex 3920
(www.aeroflex.com), or
equivalent
Frequency/deviation meter
and signal generator for
wide-range
troubleshooting and
alignment
Digital RMS
Multimeter*
100 µV to 300 V
5 Hz to 1 MHz
10 Meg Ohm
Impedance
Fluke 179 or equivalent
(www.fluke.com)
AC/DC voltage and current
measurements. Audio
voltage measurements
RF Signal
Generator *
100 MHz to 1 GHz
-130 dBm to +10 dBm
FM Modulation 0 kHz
to 10 kHz
Audio Frequency 100
Hz to 10 kHz
Agilent N5181A
(www.agilent.com),
Ramsey RSG1000B
(www.ramseyelectronics.com),
or equivalent
Receiver measurements
Oscilloscope * 2 Channel
50 MHz Bandwidth
5 mV/div to 20 V/div
Leader LS8050
(www.leaderusa.com),
Tektronix TDS1001b
(www.tektronix.com), or
equivalent
Waveform measurements
Power Meter
and Sensor *
5% Accuracy
100 MHz to 500 MHz
50 Watts
Bird 43 Thruline Watt Meter
(www.bird-electronic.com) or
equivalent
Transmitter power output
measurements
RF Millivolt
Meter
100 mV to 3 V RF
10 kHz to 1 GHz
Boonton 92EA
(www.boonton.com) or
equivalent
RF level measurements
Power Supply 0 V to 32 V
0 A to 20 A
B&K Precision 1790
(www.bkprecision.com) or
equivalent
Voltage supply

Sales and Service Support Tools 441
5.4 Documentation and Trainings
5.4.1 MOTOTRBO Documentation
The following items listed are documentation provided by Motorola to support the entire range of
products available in the MOTOTRBO system.
Motorola Part No. Name
GMLN4575D MOTOTRBO Publications CD
68012003064 DP 4801 / DP 4800 Portable User Guide
68012003065 DP 4801 / DP 4800 Portable Quick Reference Card
68012003066 DP 4601 / DP 4600 Portable User Guide
68012003067 DP 4601 / DP 4600 Portable Quick Reference Card
68012003068 DP 4401 / DP 4400 Portable User Guide
68012003069 DP 4401 / DP 4400 Portable Quick Reference Card
68012003070 DP 4801 / DP 4800 / DP 4601 / DP 4600 / DP 4401 Portable Basic Service
Manual
68012003071 DP 4801 / DP 4800 / DP 4601 / DP 4600 / DP 4401 Portable Detailed
Service Manual
68012003060 DM 4400 / DM 4401 Mobile User Guide
68012003061 DM 4600 / DM 4601 Mobile User Guide
68012003062 DM 4400 / DM 4401 Mobile Quick Reference Guide
68012003063 DM 4600 / DM 4601 Mobile Quick Reference Guide
68012003037 DM 4400 / DM 4401 / DM 4600 / DM 4601 Mobile Basic Service Manual
68012003036 DM 4400 / DM 4401 / DM 4600 / DM 4601 Mobile Detailed Service Manual
6878362A01 DM 4400 / DM 4401 / DM 4600 / DM 4601 Mobile Installation Manual
6866574D01 DP 340x Quick Reference Guide (Multilingual)
6866574D05 DP 340x User Guide
6866574D02 DP 360x Quick Reference Guide (Multilingual)
6866574D06 DP 360x User Guide
6866574D04 DP 3000 Series Accessory List Leaflet
6866574D35 DP 3000 Series Detailed Service Manual
6866574D29 DP 3000 Series Basic Service Manual
6866575D33 DM 3000 Series Basic Service Manual
6866575D40 DM 3000 Series Detailed Service Manual
6866575D01 DM 340x Quick Reference Guide (Multilingual)
6866575D05 DM 340x User Guide

442 Sales and Service Support Tools
6866575D02 DM 360x Quick Reference Guide (Multilingual)
6866575D06 DM 360x User Guide
6866575D04 DM 3000 Series Accessory List Leaflet
6866575D26 DM 3000 Series Installation Manual
6866576D03 DR 3000 Basic Service Manual
6866576D16 DR 3000 Detailed Service Manual
6866576D02 DR 3000 Installation Guide

Control Station Installation A-1
APPENDIX A CONTROL STATION INSTALLATION
The Data Revert Channel concept may require careful planning to achieve the expected data
message throughput, as described in the loading sections of the System Planner. This is especially
true as the number of control stations in a location is increased to support larger data traffic loads.
Poorly designed installations may result in self-inflicted interference. The end result of this
interference is often corrupted data messages, which increases the number of data message retries.
This increase results in an additional load placed on the system.
A.1 Data Bearer Service
MOTOTRBO radios support both Unconfirmed and Confirmed data bearer services at Layer 2. The
method selected impacts the transmit and receive roles that Revert Control Stations and either
primary control stations (conventional) or trunked control stations (Capacity Plus) play within a
system. In turn, these roles can impact the installation. It should be noted that applications often
implement their own confirmations at the application level (Layer 7); therefore the use of the
Unconfirmed data bearer service does not require that messages are unconfirmed by the receiving
radio.
A.1.1 Unconfirmed Data
When Unconfirmed data is transmitted, it is transmitted to the receiver once. The receiver checks the
integrity of the entire data message (CRC check) and either passes this up to the application (CRC
check passes) through the IP layer or discards the data (CRC check fails). Below is an example to
highlight the roles played by the control stations.
For example, a text message is sent from a text message server to an individual radio in a Capacity
Plus system. Here, the text message is routed from the server to a Trunked Control Station. When
the control station is allowed to transmit the data on the Rest channel, it is transmitted once. The
receiving radio then checks the integrity of the message and if the CRC check passes, the data is
passed up to the application. Upon receipt of the text message, the radio’s application is required to
send an application layer acknowledgement to the server for confirmation. Here, the radio moves to
a Data Revert Channel and when allowed, transmits the data once to a Revert Control Station. The
receiving control station checks the integrity of the message and if the CRC check passes, the data
is passed up to the application. If the confirmation is not received by the application on the server, it
will attempt to retry the message with the same procedure. Therefore, the use of the Unconfirmed
Data Bearer Service can be utilized with application layer acknowledgements to provide an end-to-
end confirmed data process.
Below is a summary of the transmit and receive roles required of the various control stations in the
system utilizing Unconfirmed data.
• Revert Control Station (Conventional and Capacity Plus) – RX Only
• Primary Control Station (Conventional) – TX Only
• Trunked Control Station (Capacity Plus) – TX Only
NOTE: When operating with Unconfirmed data, the Revert Control Stations may be configured to
operate as RX Only.

A-2 Control Station Installation
A.1.2 Confirmed Data
When Confirmed data is transmitted, it is transmitted to the receiver up to three times. The receiver
checks the integrity of each TDMA burst (CRC check) as well as the entire data message (CRC
check) and either passes this up to the application (CRC check passes) through the IP layer or
responds to the initiating radio that select bursts or the entire message must be resent. Since
scenarios like retries do not change the TX/RX roles played by the control stations, a first attempt
success example is described below.
For example, a text message is sent from a text message server to an individual radio in a Capacity
Plus system. Here, the text message is routed from the server to a Trunked Control Station. When
the control station is allowed to transmit the data on the Rest channel, it is transmitted. The receiving
radio checks the integrity of the bursts and of the message. If the CRC check passes, it transmits a
received confirmation burst back to the Trunked Control Station as well as passes the data up to the
application. Upon receipt of the text message, the radio’s application is required to send an
application layer acknowledgement to the server for confirmation. Here, the radio moves to a Data
Revert Channel and transmits the data to a Revert Control Station when allowed. The receiving
control station checks the integrity of the bursts and of the message and if the CRC check passes, it
transmits a received confirmation burst back to the radio as well as passes the data up to the
application.
Below is a summary of the transmit and receive roles required of the various control stations in the
system utilizing Confirmed data.
• Revert Control Station (Conventional and Capacity Plus) – RX and TX
• Primary Control Station (Conventional) – TX and RX
• Trunked Control Station (Capacity Plus) – TX and RX
NOTE: When operating with Confirmed data, the Revert Control Stations cannot be configured to
operate as RX Only.
A.2 Interference
With multiple control stations operating in close proximity, it is important to isolate the transmitted
signals from the receivers. Typical types of interference to consider are Intermodulation and
Desense (Blocking).
A.2.1 Intermodulation
Intermodulation (IM) occurs when two or more off channel signals “mix” in the receiver’s front-end to
create a product that falls on the receive channel. This product effectively raises the noise floor of the
receiver and dictates a larger received signal to establish an acceptable Signal to Noise Ratio (SNR).
Typical IM protection of the control station is around 75 dB. It should be noted that this protection
diminishes when one of the interferers is on the adjacent channel. Operating with self-inflicted IM
due to frequency selection is not recommended as TX/RX isolations in excess of 80 dB (depends on
interferer level and receiver level) may be required. Adequate frequency planning/selection may
resolve this concern.
A.2.2 Desense (Blocking)
Desense or blocking occurs when a very strong off-channel signal begins to saturate the receiver’s
front end. This effectively raises the noise floor of the receiver and dictates a larger received signal to
establish an acceptable SNR. Typical desense protection of a control station is 100 dB. Every
installation will need to take this into consideration when designing the site installation.

Control Station Installation A-3
A.3 Control Station Installation Considerations
Mitigation techniques require isolating the transmitted signal from the receivers. Two general rules
for good design are:
• Place the receiving control station antennas in a location where they will receive a strong RF
signal from the source.
• Turn down the output power of the transmitting control stations to the minimum required power
to establish reliable communications.
A strong receive signal can overcome elevated noise floors without impacting data reliability and
turning down the TX power decreases the interfering signals that the receivers must tolerate. These
generals rules have only one objective, which is to help achieve acceptable TX/RX isolation within a
reasonable budget. However, it should be noted that a stronger receive signal is not always better
when IM issues exist. When the issue is caused by third order IM, every one dB of receive path loss
will degrade the receivers’ sensitivity by one dB and improve IM performance by three dB. Two
examples are provided to illustrate this point when IM is not an issue.
Example 1: Fifty watts (+47 dBm) of control station output power is required, and the typical
receiver power level into the control station is -115 dBm. The difference between the TX and the RX
power is 162 dB. Since the control station typically provides 100 dB of blocking protection, 62 dB of
TX/RX isolation is required.
Example 2: Two watts (+33 dBm) of control station output power is required, and the typical
receiver power level into the control station is -95 dBm. The difference between the TX and the RX
power is 128 dB. Since the control station typically provides 100 dB of blocking protection, 28 dB of
TX/RX isolation is required. This comparatively, is much easier to obtain than in Example 1.
A.3.1 Unconfirmed Data Considerations
The Revert Control Stations only receive and never transmit. Therefore, there are no isolation
requirements between these stations. The installation could be as simple as using an individual
antenna for each control station.
The Primary or Trunked Control Stations only transmit and never receive. Therefore, there are no
isolation requirements between these stations. The installation could be as simple as using an
individual antenna for each control station.

A-4 Control Station Installation
However, the Revert and either the Primary or Trunked Control Stations may be in close proximity
with each other and there are isolation requirements between these different types of control
stations. Assuming an IM free frequency plan was selected, the interference to account for is
blocking. If the different types of control stations must be in close proximity, consider adding an RX
bandpass filter to attenuate the TX signals. If an IM free frequency plan is not possible, it is
recommended to place circulators on the transmitting control stations in order to minimize TX IM. An
example of this type of installation is illustrated below.
Figure A-1 Installation of Control Stations for Unconfirmed Data
Data Revert
Control Station
R
X
C
o
m
b
i
n
e
r
Trunking
Control Station
Data Revert
Control Station
Data Revert
Control Station
Data Revert
Control Station
Trunking
Control Station
Data Revert
Control Station
Data Revert
Control Station
R
X
F
i
l
t
e
r
Trunking
Control Station

Control Station Installation A-5
A.3.2 Confirmed Data Considerations
All control stations must be both TX and RX. Therefore, there are isolation requirements between all
control stations and not just different types of control stations. Assuming an IM free frequency plan
was selected, the interference to design around is blocking. One method is to separate the RX and
TX paths of the Revert Control Stations. As these are fixed frequencies, this can be accomplished
with a duplexer.
Trunked Control Stations are required to operate on multiple channels and Revert Control Stations
are only required to operate on one channel; the properties of the duplexers may differ for the
different control station types. The same techniques that were applied to Unconfirmed Data can then
be applied to Confirmed Data. An example of this type of installation is illustrated below.
Figure A-2 Installation of Control Stations for Confirmed Data
RX Combiner
TX Combiner
RX Filter
Trunking
Control Station
Trunking
Control Station
Data Revert
Control Station
Data Revert
Control Station
Data Revert
Control Station
Data Revert
Control Station Duplexer
Duplexer
Duplexer
Duplexer
Duplexer
Duplexer

A-6 Control Station Installation
A.3.3 Antenna Separation
One method to provide isolation between the transmitters and the receivers is through antenna
separation. The following charts indicate the typical isolation of two dipole antennas when either
separated horizontally or vertically.
Figure A-3 Horizontal Separation Isolation
Horizontal Separation Isolation
10.0
20.0
30.0
40.0
50.0
60.0
70.0
80.0
1 10 100 1000 10000
Antenna Spacing [feet]
Isolation [dB]
150 MHz
450 MHz
850 MHz

Control Station Installation A-7
Figure A-4 Vertical Separation Isolation
Vertical Separation Isolation
10.0
20.0
30.0
40.0
50.0
60.0
70.0
80.0
1 10 100
Antenna Spacing [feet]
Isolation [dB]
150 MHz
450 MHz
850 MHz

Glossary
This glossary contains an alphabetical listing of acronyms that are applicable to MOTOTRBO
systems and products.
Acronym Definition
APP Analog Phone Patch
ARS Automatic Registration Services
BW Bandwidth
CAI Common Air Interface ID
COTS Commercial Off-the-Shelf
CPS Customer Programming Software
CTL Channel Timing Leader
CWID Continuous Wave Identification (CWID)
DCDM Dual Capacity Direct Mode (DCDM)
DDMS MOTOTRBO Device Discovery and Mobility Service
DMM Dynamic Mixed Mode
DTC Designated Transmit Channel
DTP Digital Telephone Patch
DTMF Dual Tone Multi Frequency
ECA Enhanced Channel Access
GUI Graphical User Interface
IPSC IP Site Connect
ISP Internet Service Provider
LAC Local Area Channel
LAN Local Area Network
LCP Linked Capacity Plus
MCDD Multi-Channel Device Driver
MNIS MOTOTRBO Network Interface Service
NAT Network Address Translation
NIST National Institute of Standard and Technology
OB Option Board
OTA Over-the-Air

G-2
OTAP Over-the-Air Programming
PBX Private Branch Exchange
PN Presence Notifier
PSTN Public Switched Telephone Network
PTT Push-to-Talk button
QoS Quality of Service
RAS Restricted Access to System
RDAC Repeater Diagnostics and Control (RDAC)
RM Radio Management
RF Radio Frequency
SQE Signal Quality Estimation
TOT Time-out Timer
VPN Virtual Private Network
WAC Wide Area Channel
WAN Wide Area Network
Acronym Definition

Notes

MOTOROLA, MOTO, MOTOROLA SOLUTIONS and
the Stylized M logo are trademarks or registered trademarks
of Motorola Trademark Holdings, LLC and are used under license.
All other trademarks are the property of their respective owners.
© 2006 – 2013 Motorola Solutions, Inc. All rights reserved.
December 2013.
www.motorolasolutions.com/mototrbo
*68007024085*
68007024085-L