Motorola Two TLKR T60 68015000925 A Owners Manual Web
User Manual: Motorola Two TLKR T60
Open the PDF directly: View PDF
.
Page Count: 124 [warning: Documents this large are best viewed by clicking the View PDF Link!]

TLKR T60
OWNER'S MANUAL
EN FR IT ESDE
SV
NO TU PL
SF
RU
PR NL DA
1

1
English
PRODUCT SAFETY AND RF EXPOSURE
FOR PORTABLE TWO-WAY RADIOS
ATTENTION!
Before using this product, read the RF energy awareness
information and operating instructions in the Product Safety and
RF Exposure booklet to ensure compliance with RF energy
exposure limits.
Package Contents
• 2 x TLKR T60 Radio
• 2 x Belt Clip
• 1 x Charging Cradle
• 1 x AC Adapter
• 2 x Battery support brackets
• 2 x Rechargeable NiMH battery packs
• TLKR T60 Owner's Manual
Frequency Chart
Features and Specifications
• 8 PMR Channels
• 121 Sub-Codes (38 CTCSS Codes & 83 DCS codes)
• Up to 8 km Range*
• Internal VOX Circuitry
• 5 Selectable Call Tone Alerts
• Backlit LCD Display
• Headset Jack for Optional Headset
• Roger Beep
•Up Timer
• Room Monitor
• Battery Charger
• Battery Level Meter
• Channel Monitor
• Channel Scan
•Dual Watch
• Keypad Lock
• Auto Power Off
• Power Source: NiMH battery Pack / 4 AAA Alkaline batteries
• Battery Life: 16 Hours (under typical use conditions)
*Range may vary depending on environmental and/or topographical
conditions.
Before using this product, read the operating
instructions for safe usage contained in the
Product Safety and RF Exposure booklet
enclosed with your radio.
Ch. Freq. (MHz) Ch. Freq. (MHz) Ch. Freq. (MHz)
1 446.00625 4 446.04375 7 446.08125
2 446.01875 5 446.05625 8 446.09375
3 446.03125 6 446.06875
!

English
2
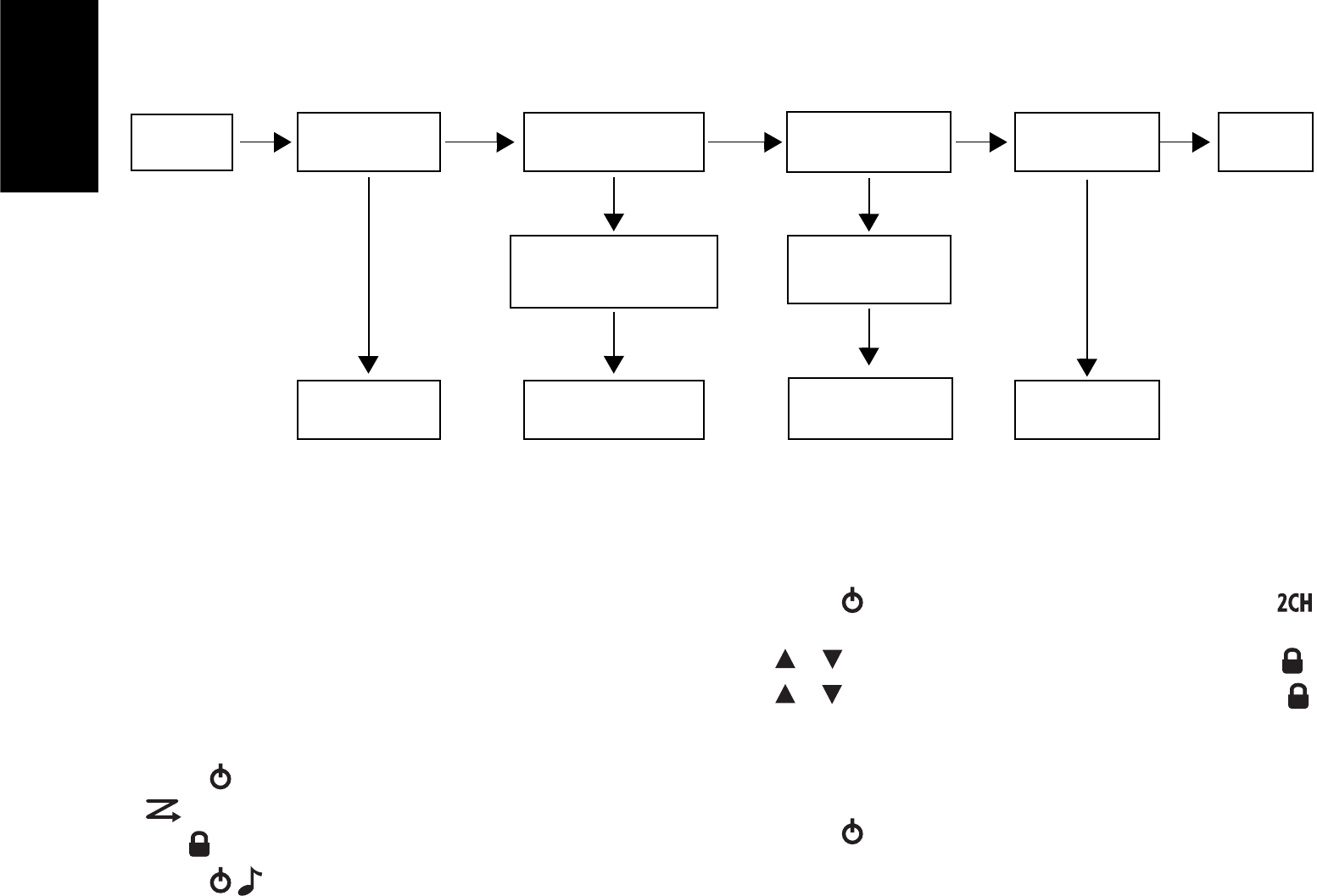
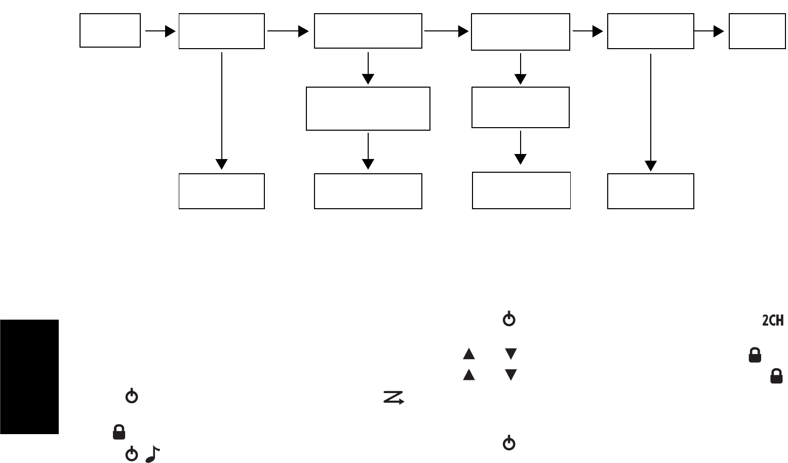
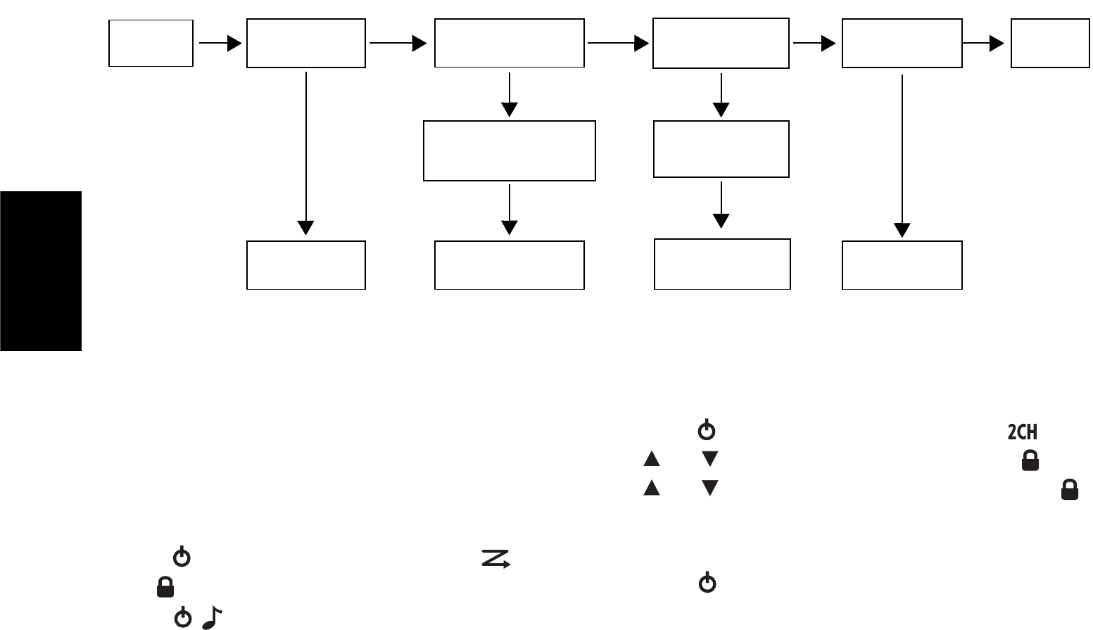
Control and Functions
Antenna
PTT
(Push-To-Talk)
Button
Headset jack
(Headset not included)
U (Volume/Channel Up) Button
(Call) Button
MON (Monitor) Button
Speaker
Microphone
D (Volume/Channel
Down) Button
SEL/ (Select/Lock)
Button
MENU/ (Menu/
Power Button)
DC IN 9V Jack

3
English
Display
Installing the Battery
1. Make sure your radio is turned OFF.
2. To remove the battery compartment door, press the tab at
the bottom of the compartment door.
3. Install the NiMH batteries into the battery compartment.
4. Replace the battery compartment door.
Battery Level and Low Battery Alert
Charging the Radio
Using the Charging Cradle :
1. Make sure your radio is turned OFF.
2. Connect the AC adapter to the DC IN 9V of the charging
cradle.
3. Place the charging cradle on a stable surface.
4. Place the radio in the charging cradle with the keypad facing
forward.
5. LED indicator will illuminate and remain illuminated as long
as the radio is in the charger.
Note: Charge the battery pack for 16 hours.
Using the Battery Support Bracket :
1. Remove the rechargeable NiMH battery pack from the radio.
2. Place the battery support bracket into the charging cradle.
3. Install the NiMH battery pack into the charging cradle.
Ensure that the charging contacts are correctly aligned.
4. LED indicator will illuminate and remain illuminated as long
as the radio is in the charger.
Note: Charge the battery pack for 16 hours.
1. Dual Watch Indicator
2. Transmit/Receive
Indicator
3. Channel Indicator
4. Volume Level Indicator
5. VOX/Room Monitor
Indicator
6. Scan Indicator
7. Battery Level Meter
8. Sub-code Indicator
9. Up timer Indicator
10.APO (Auto Power Off)
Indicator
11.Keypad Lock Indicator
12.Call Tone Indicator
1
2
3
4
5
6
9
10
7
8
11
12
Indicates that the battery is fully charged.
Blinks when battery is low; charge the radio
or replace batteries immediately.

English
4
Basic Radio Operations
Read this reference guide completely before attempting to
operate the unit.
Turning your Radio On/Off
Press and hold the MENU/ button to turn your radio ON/OFF.
Adjusting the Volume
Adjust the volume by pressing the and buttons.
Adjusting the Sound (Key Beeps)
Your radio emits a beep each time one of the buttons is pressed
(except the PTT and button).
Press and hold the button while turning the radio ON to
switch the sound ON/OFF.
Navigating through the Menu
Your radios has two Menu functions: Select Menu and Mode
Menu.
1. To enter the Select Menu, press the SEL/ button.
2. To enter the Mode Menu, press the MENU/ button.
3. Additional presses of the SEL/ button or MENU/ button
will advance you through the Menu.
4. To exit the Menu function, do one of the following :
a. Press and hold the MENU/ button,
b. Press and hold the PTT, MON or the button
c. Wait 10 seconds until the unit automatically returns to
“Normal” mode.
Talking on Your Radio
1. Hold your radio 5–8 cm from your mouth.
2. Press and hold the PTT button while speaking. The
appears on the display.
3. Release the PTT button. You can now receive incoming
calls. When you do, the appears on the display. To
respond, repeat procedure from step 1.
Note: When you continue to transmit for 60 seconds, the
radio emits TX Time Out tone and the icon
flashes. The radio will stop transmitting.
In order to speak to someone, both your radios must
be set to the same channel and Sub-Code. Refer to
“Selecting a Channel and a Sub-Code” below.
Selecting a Channel and a Sub-Code
To select a Channel:
1. SEL/ button to enter Select Menu. Advance until the
Channel indicator blinks.
2. or to the required channel.
To select a Sub-code :
1. SEL/ button to enter Select Menu. Advance until the
Sub-code indicator blinks.
2. or to the required Sub-code.
3. Exit the Select Menu.

5
English
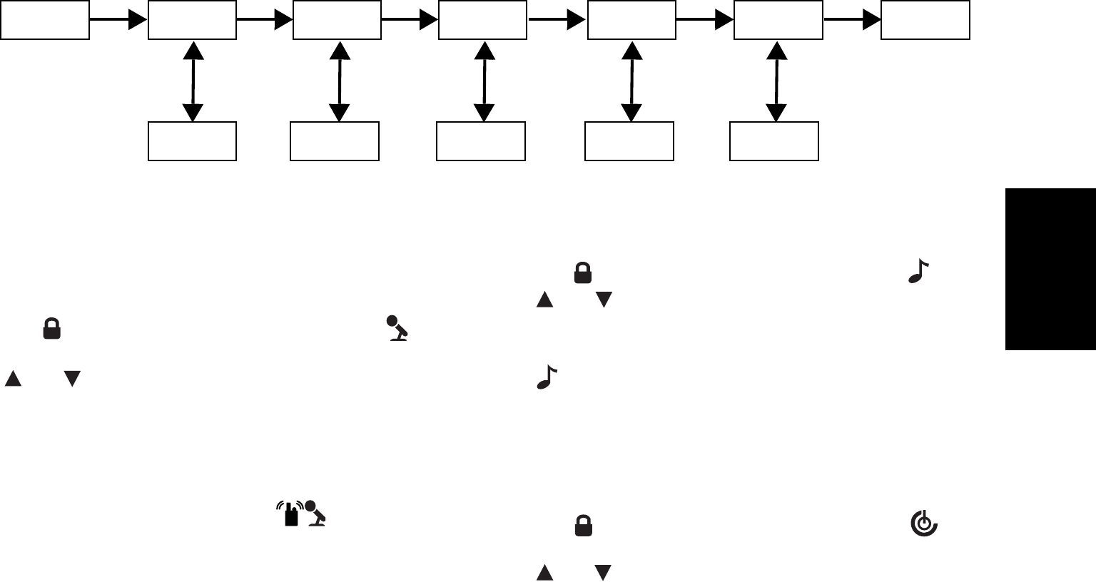
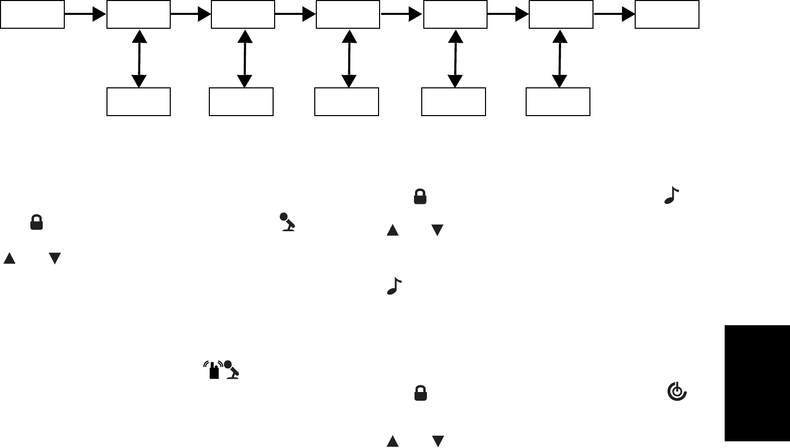
Select Menu
Your radio navigates through the Select Menu as follows:
Voice Operated Transmission (VOX)
Transmission is initiated by speaking into the microphone of
radio or headset (headset is not included) instead of the
pushing the PTT button.
To select the VOX level:
1. SEL/ button to enter Select Menu. Advance until
blinks.
2. or to the desired VOX sensitivity level.
3. Exit the Select Menu.
Note: Level oF(OFF) disables VOX. Levels 1-5 set the
sensitivity of the VOX circuit.Use level 1 in quiet
environments, and use level 5 in very noisy
environments. You can find the appropriate
sensitivity level by speaking into the microphone. If
the flashes, your voice is accepted.
Transmitting a Call Tone
Your radio is equipped with 5 selectable call tones.
To select a call tone:
1. SEL/ button to enter Select Menu. Advance until
blinks.
2. or to the desired call tone.
3. Exit the Select Menu.
To transmit the selected call tone :
1. to transmit the selected call tone. The selected tone will
automatically be transmitted for a fixed length of time.
2. PTT to cancel Call Tone.
Auto Power Off
Auto Power Off feature allows you to set the time that the radio
turns off automatically.
1. SEL/ button to enter Select Menu. Advance until and
the current Auto Power Off time blinks.
2. or to select the time from oF (Off), 60, 120 and 180
minutes.
3. Exit the Menu.
Normal Channel Sub-code VOX Level Call Tone Auto Power
Off Normal
1 - 8 0 - 121 OFF, 1 - 5 1 - 5 Off / 60 /
120 / 180

English
6
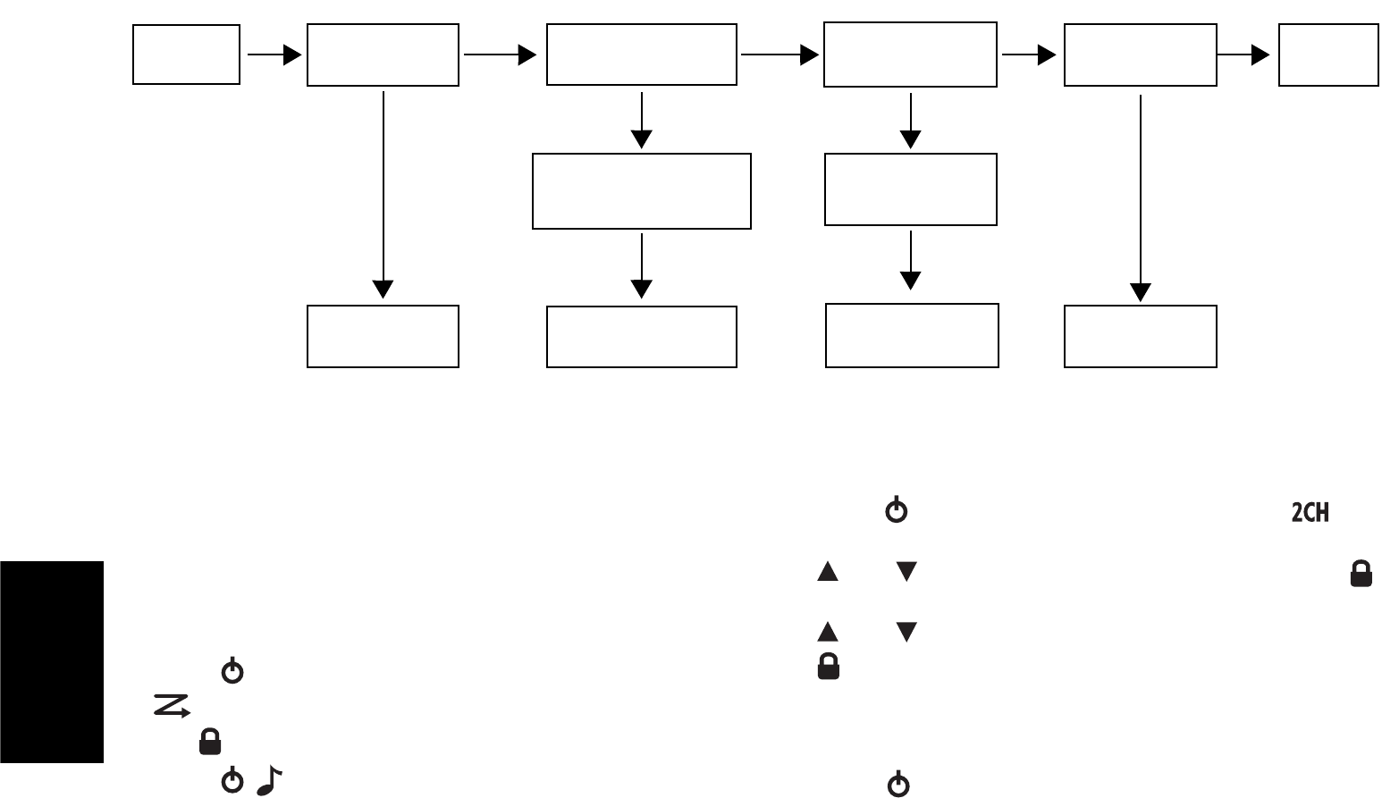
Mode Menu
Your radio navigates through Mode Menu as follows:
Features on Your Radio
Channel Scan Mode
Enables your radio to scan for active channels. When activity is
detected, your radio lands (stays) on that channel
(for 2 seconds). To transmit on that channel, press the PTT
button. When activity on the landed channel ends, your radio
continues scanning other channels.
To turn the channel scan ON:
1. MENU/ to enter Mode Menu. Advance until blinks.
2. SEL/ to turn ON channel scan.
3. MENU/, or PTT to turn OFF Scan mode.
Dual Watch Mode
Enables your to scan the current channel and another channel
alternately.
To set another channel and start Dual Watch:
1. MENU/ to enter Mode Menu. Advance until blinks.
2. or to select the channel, then press SEL/ .
3. or to select the Sub-code, then press SEL/ .
4. The radio starts to Dual Watch.
Note: If you set the same channel and Sub-code as the
current channel, Dual Watch doesn’t work.
5. MENU/ to turn the Dual Watch mode OFF.
Select the
Sensitivity
Normal Scan Mode Dual Watch
Mode
Room Monitor
Mode
Up Timer
Mode
Select the Channel
and Sub-Code
Normal
Up Timer
Mode
Room Monitor
Mode
Dual Watch
Mode
Scan Mode

7
English
Room Monitor
Enables your radio to detect voice/noises (according to the
sensitivity level set) and transmit back to the listening radio
without pushing the PTT button. The monitoring radio is not
able to receive any transmissions in this mode.
To turn Room Monitor ON:
1. MENU/ to enter Mode Menu. Advance until blinks.
2. or to the desired room monitor sensitivity level.
Note: Use level 1 in quiet environments. Use level 5 in very
noisy environments.
3. SEL/ to turn ON room monitor.
MENU/ to turn OFF Room Monitor.
Note: When the voice/noise in the monitored room
continues for more than 60 seconds, the monitoring
radio stop monitoring for 5 seconds, and resumes.
Up Timer
Enables your radio to time up to 39 minutes 59 seconds. You
can receive incoming calls in this mode.
To use up timer:
1. MENU/ to enter Mode Menu. Advance until blinks.
2. SEL/ to select the Up Timer.
3. to start the Up Timer.
4. MENU/, , MON or PTT to stop or reset up timer.
Key Lock
Press and hold SEL/ until appears to lock the keypad.
Press and hold SEL/ until disappears to unlock the
keypad.
LCD Backlight
The LCD display will automatically illuminate for 10 seconds
after any button is pressed (except for PTT).
Monitor Mode
Enables you to listen for weak signals on the current channel.
To turn the Monitor Mode ON:
1. Press the MON button for brief listening. The icon blinks.
2. Press and hold the MON button for 2 seconds for continuous
listening. The icon continues to blink.
To turn the Monitor Mode OFF:
Press the MON, button to return to “Normal” mode. The icon
stops blinking.
Roger Beep
Sounds to indicate the end of a PTT or VOX transmission. It
can be heard through the speaker when Key Beep is on. It
cannot be heard through the speaker if Key Beep is turned off.
Press and hold the button while turning the radio ON to turn
the Roger Beep ON. Repeat the step to turn Roger Beep OFF.
Automatic Power Save
For better battery life, your radio is designed to switch to Power
Save mode when there has been no transmissions after 3
seconds. The radio can receive transmissions in this mode.

English
8
Warranty Information
The authorized Motorola dealer or retailer where you purchased
your Motorola two-way radio and/or original accessories will
honour a warranty claim and/or provide warranty service.
Please return your radio to your dealer or retailer to claim your
warranty service. Do not return your radio to Motorola.
In order to be eligible to receive warranty service, you must
present your receipt of purchase or a comparable substitute
proof of purchase bearing the date of purchase. The two-way
radio should also clearly display the serial number. The
warranty will not apply if the type or serial numbers on the
product have been altered, deleted, removed, or made illegible.
What Is Not Covered By The Warranty
• Defects or damage resulting from use of the Product in other
than its normal and customary manner or by not following
the instructions in this user manual.
• Defects or damage from misuse, accident or neglect.
• Defects of damage from improper testing, operation, mainte-
nance, adjustment, or any alteration or modification of any
kind.
• Breakage or damage to aerials unless caused directly by
defects in material or workmanship.
• Products disassembled or repaired in such a manner as to
adversely affect performance or prevent adequate inspec-
tion and testing to verify any warranty claim.
• Defects or damage due to range.
• Defects or damage due to moisture, liquid or spills.
• All plastic surfaces and all other externally exposed parts
that are scratched or damaged due to normal use.
• Products rented on a temporary basis.
• Periodic maintenance and repair or replacement of parts
due to normal usage, wear and tear.
Copyright Information
The Motorola products described in this manual may include
copyrighted Motorola programs, stored semiconductor
memories or other media. Laws in the United States and other
countries preserve for Motorola, certain exclusive rights for
copyrighted computer programs, including the exclusive right to
copy or reproduce in any form, the copyrighted Motorola
programs.
Accordingly, any copyrighted Motorola computer programs
contained in the Motorola products described in this manual
may not be copied or reproduced in any manner without
express written permission of Motorola. Furthermore, the
purchase of Motorola products shall not be deemed to grant
either directly or by implication, estoppel, or otherwise, any
license under the copyrights, patents or patent applications of
Motorola, except for the normal non-exclusive royalty free
license to use that arises by operation of law in the sale of a
product.
MOTOROLA, MOTO, MOTOROLA SOLUTIONS and the
Stylized M logo are trademarks or registered trademarks of
Motorola Trademark Holdings, LLC and are used under
license. All other trademarks are the property of their
respective owners.
© 2012 Motorola Solutions, Inc. All rights reserved

1
Deutsch
PRODUKTSICHERHEIT UND FUNKFRE-
QUENZSTRAHLUNG FÜR TRAGBARE
ZWEIWEGEFUNKGERÄTE
ACHTUNG!
Lesen Sie vor Verwendung des Produkts die HF-Energie-
Vorsichtsinformationen und die Bedienungsanweisungen im
Heft über Produktsicherheit und Funkfrequenzstrahlung, um
die Einhaltung der HF-Energiegrenzwerte zu gewährleisten.
Packungsinhalt
• 2 x TLKR T60-Funkgerät*
• 2 x Gürtelclip
• 1 x Ladestation
• 1 x AC-Adapter
• 2 x Akkuhalterungen
• 2 x aufladbare NiMH-Akkus
• Benutzerhandbuch für TLKR T60
Frequenztabelle
Funktionen und technische Daten
• 8 PMR-Kanäle
• 121 Subcodes (38 CTCSS-Codes und 83 DCS-Codes)
• Bis zu 8 km Reichweite*
• Interne VOX-Schaltung
• 5 wählbare Ruftonwarnungen
• LCD-Anzeige mit Hintergrundbeleuchtung
• Headset-Buchse für optionales Headset
• Roger-Signalton
•Up-Timer
• Raummonitor
• Akkuladegerät
• Akkustandanzeige
• Kanalüberwachung
• Kanalsuche
•Dual Watch
• Tastensperre
• Automatische Abschaltung
•
• Stromversorgung: NiMH-Akkus/4 AAA-Alkalibatterien
• Akkubetriebsdauer: 16 Stunden (unter normalen Nutzungs-
bedingungen)
* Reichweite kann je nach Umwelt- bzw. topografischen Bedingungen
unterschiedlich ausfallen.
Bitte lesen Sie die im Heft über
Produktsicherheit und Funkfrequenzstrahlung
enthaltenen Hinweise für den sicheren
Einsatz des Funkgeräts, bevor Sie es in
Betrieb nehmen. Das Heft erhalten Sie
zusammen mit Ihrem Funkgerät.
Kan. Freq. (MHz) Kan. Freq. (MHz) Kan. Freq. (MHz)
1 446.00625 4 446.04375 7 446.08125
2 446.01875 5 446.05625 8 446.09375
3 446.03125 6 446.06875

Deutsch
2
Steuerung und Funktionen
Antenne
Sprechtaste
(PTT)
Headset-Buchse
(Headset nicht im
Lieferumfang enthalten)
U-Taste (Lautstärke/Kanal
nach oben)
Anruftaste
Monitortaste (MON)
Lautsprecher
Mikrofon
D-Taste (Lautstärke/
Kanal nach unten)
Auswahl- und
Sperrtaste (SEL/ )
Menü- und Ein/Aus-
Taste (MENU/ )
DC-
Eingangsbuchse
9 V

3
Deutsch
Display
Einlegen des Akkus
1. Vergewissern Sie sich, dass das Funkgerät auf AUS steht.
2. Drücken Sie zum Entfernen der Klappe des Batteriefachs
auf die Lasche unten am Batteriefach.
3. Setzen Sie die NiMH-Batterien in das Batteriefach ein.
4. Bringen Sie die Klappe des Batteriefachs wieder an.
Akkustandanzeige und Hinweis auf leere
Batterien
Aufladen des Funkgeräts
Unter Verwendung der Ladestation:
1. Vergewissern Sie sich, dass das Funkgerät auf AUS steht.
2. Schließen Sie den AC-Adapter an den DC-Eingang 9 V der
Ladestation an.
3. Legen Sie die Ladestation auf eine stabile Oberfläche.
4. Setzen Sie das Funkgerät mit der Tastatur nach vorne in die
Ladestation ein.
5. Die LED-Anzeige leuchtet dauerhaft auf, solange sich das
Funkgerät in der Ladestation befindet.
Hinweis: Laden Sie den Akku 16 Stunden lang auf.
Verwenden der Akkuhalterung:
1. Entnehmen Sie die aufladbaren NiMH-Akkus aus dem
Funkgerät.
2. Setzen Sie die Akkuhalterung in die Ladestation ein.
3. Setzen Sie den NiMH-Akku in die Ladestation ein. Überprüfen
Sie, ob die Ladekontakte richtig ausgerichtet sind.
4. Die LED-Anzeige leuchtet dauerhaft auf, solange sich das
Funkgerät in der Ladestation befindet.
Hinweis: Laden Sie den Akku 16 Stunden lang auf.
1. Dual Watch-Anzeige
2. Empfang-/
Sendeanzeige
3. Kanalanzeige
4. Lautstärkeanzeige
5. VOX/Raummonitor-
Anzeige
6. Suchanzeige
7. Akkustandanzeige
8. Subcodeanzeige
9. Up-Timer-Anzeige
10.Automatische
Abschaltungsanzeige
(APO)
11.Tastatursperranzeige
12.Ruftonanzeige
1
2
3
4
5
6
9
10
7
8
11
12
Zeigt an, dass der Akku vollständig geladen ist.
Blinkt, wenn Akku fast leer ist; Laden Sie das
Funkgerät auf, oder setzen Sie sofort einen
neuen Akku ein.

Deutsch
4
Grundlegende Funktionen des Funkgeräts
Lesen Sie diese Anleitung vollständig durch, bevor Sie das
Gerät in Betrieb nehmen.
Ein-/Ausschalten des Funkgeräts
Halten Sie die Taste MENU/ gedrückt, um das Funkgerät ein-
oder auszuschalten.
Anpassen der Lautstärke
Passen Sie die Lautstärke durch Drücken der Tasten und an.
Anpassen des Tons (Tastentöne)
Das Funkgerät gibt einen Signalton aus, sobald eine der Tasten
gedrückt wird (mit Ausnahme der PTT- und der -Taste).
Halten Sie beim Einschalten des Funkgeräts die -Taste
gedrückt. Dadurch wird der Ton ein- bzw. ausgeschaltet.
Navigieren durch das Menü
Die Funkgeräte verfügt über zwei Menüfunktionen: „Menüauswahl“
und „Modusmenü“.
1. Drücken Sie zum Aufrufen von „Menüauswahl“ die Taste
SEL/ .
2. Drücken Sie zum Aufrufen von „Modusmenü“ die Taste
MENU/.
3. Durch weiteres Betätigen der Taste SEL/ oder MENU/
bewegen Sie sich im Menü fort.
4. Um die Menüfunktion zu verlassen, führen Sie einen der
folgenden Schritte aus:
a. Halten Sie die Taste MENU/ gedrückt.
b. Halten Sie die Taste PTT, MON oder gedrückt.
c. Warten Sie 10 Sekunden lang, bis das Gerät
automatisch in den Modus „Normal“ zurückkehrt.
Sprechen auf dem Funkgerät
1. Halten Sie das Funkgerät 5 bis 8 cm von Ihrem Mund
entfernt.
2. Halten Sie die Taste PTT gedrückt, während Sie sprechen.
Das Symbol erscheint auf dem Display.
3. Lassen Sie die Taste PTT los. Sie können jetzt eingehende
Anrufe annehmen. Dabei erscheint das Symbol auf dem
Display. Um zu antworten, wiederholen Sie Schritt 1.
Hinweis: Wenn Sie fortfahren und 60 Sekunden lang
übertragen, gibt das Funkgerät einen TX-
Zeitüberschreitungston aus, und das Symbol
blinkt. Das Funkgerät unterbricht die Übertragung.
Damit ein Gespräch möglich ist, müssen beide
Funkgeräte auf denselben Kanal und denselben
Subcode eingestellt sein. Lesen Sie bitte unten
unter „Auswählen eines Kanals und eines
Subcodes“ nach.
Auswählen eines Kanals und eines Subcodes
So wählen Sie einen Kanal aus:
1. Taste SEL/ zum Öffnen von „Menüauswahl“. Fahren Sie
fort, bis die Kanalanzeige blinkt.
2. oder , um zum gewünschten Kanal zu gelangen.
So wählen Sie einen Subcode aus:
1. Taste SEL/ zum Öffnen von „Menüauswahl“. Fahren Sie
fort, bis die Subcodeanzeige blinkt.
2. oder , um zum gewünschten Subcode zu gelangen.
3. Verlassen Sie die Menüauswahl.

5
Deutsch
Menüauswahl
Das Funkgerät navigiert folgendermaßen durch die Menüauswahl:
Sprachgesteuerte Übertragung (VOX)
Die Übertragung wird durch Sprechen in das Mikrofon des
Funkgeräts oder des Headsets (nicht im Lieferumfang
enthalten) und nicht durch Drücken der Taste PTT ausgelöst.
So wählen Sie die VOX-Stufe aus:
1. Taste SEL/ zum Öffnen von „Menüauswahl“. Fahren Sie
so lange fort, bis blinkt.
2. oder , um zur gewünschten VOX-Empfindlichkeitsstufe
zu gelangen.
3. Verlassen Sie die Menüauswahl.
Hinweis: Stufe „AUS“ deaktiviert VOX. Stufen 1 – 5 legen
die Empfindlichkeit der VOX-Schaltung fest.
Verwenden Sie Stufe 1 in ruhigen Umgebungen
und Stufe 5 in sehr lauten Umgebungen. Ermitteln
Sie die angemessene Empfindlichkeitsstufe,
indem Sie in das Mikrofon sprechen. Wenn das
Symbol blinkt, wird Ihre Stimme akzeptiert.
Übertragen eines Ruftons
Das Funkgerät verfügt über 5 auswählbare Ruftöne.
So wählen Sie einen Rufton aus:
1. Taste SEL/ zum Öffnen von „Menüauswahl“. Fahren Sie
so lange fort, bis blinkt.
2. oder , um zum gewünschten Rufton zu gelangen.
3. Verlassen Sie die Menüauswahl.
So übertragen Sie den ausgewählten Rufton:
1.
zum Übertragen des ausgewählten Ruftons. Der ausgewählte
Ton wird automatisch für einen festen Zeitraum übertragen.
2. PTT zum Abbrechen des Ruftons.
Automatische Abschaltung
Mit der Funktion zum automatischen Abschalten können Sie
den Zeitpunkt einstellen, zu dem das Funkgerät automatisch
abgeschaltet wird.
1. Taste SEL/ zum Öffnen von „Menüauswahl“. Gehen Sie
bis , und die aktuelle Zeit zum automatischen Abschalten
blinkt.
2. oder zum Auswählen der Zeit unter AUS, 60, 120 und
180 Minuten.
3. Verlassen Sie das Menü.
Normal Kanal Subcode VOX-Stufe Rufton Automatische
Energieversorgung Aus Normal
1 – 8 0 – 121 AUS, 1 – 5 1 – 5 Aus/60/
120/180

Deutsch
6
Modusmenü
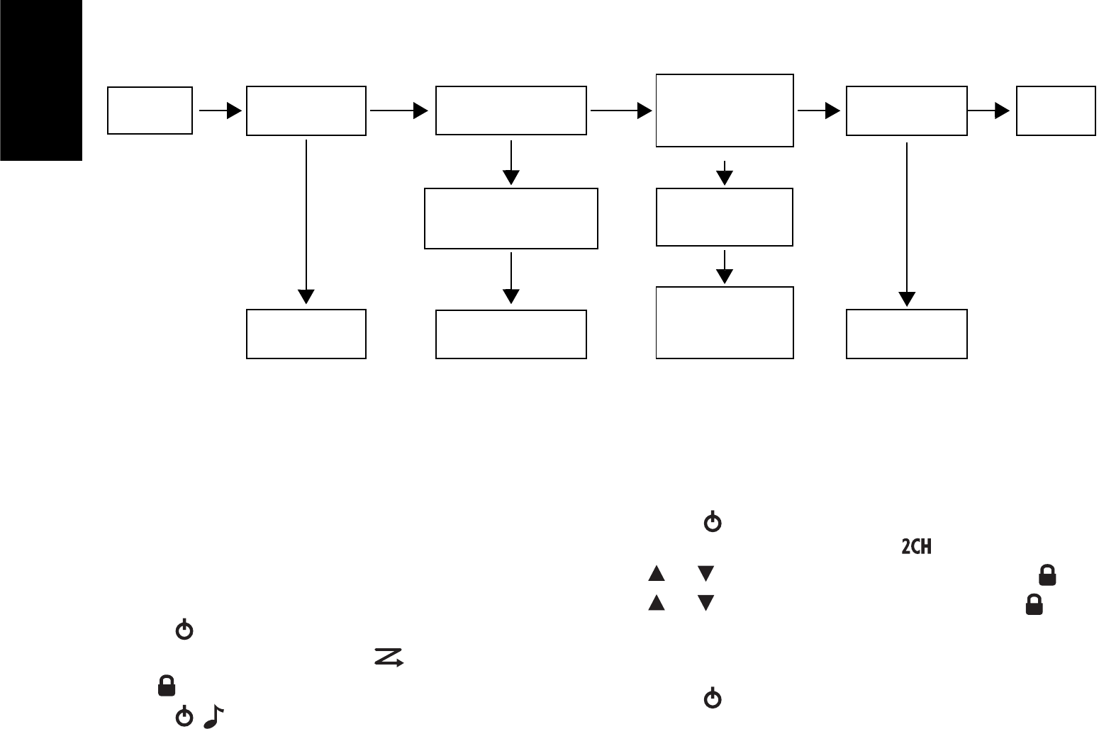
Das Funkgerät navigiert folgendermaßen durch „Modusmenü“:
Funktionen und Merkmale des Funkgeräts
Kanalsuchmodus
Ermöglicht, dass das Funkgerät nach aktiven Kanälen suchen
kann. Wenn Aktivität entdeckt wird, landet bzw. bleibt das
Funkgerät auf diesem Kanal (2 Sekunden lang). Drücken Sie
zum Übermitteln auf diesem Kanal die Taste PTT. Wenn die
Aktivität auf dem gelandeten Kanal endet, sucht das Funkgerät
auf anderen Kanälen weiter.
So schalten Sie die Kanalsuche EIN:
1. Drücken Sie die Taste MENU/ , um „Modusmenü“
aufzurufen. Fahren Sie so lange fort, bis blinkt.
2. SEL/ , um die Kanalsuche auf EIN zu setzen.
3. MENU/, oder PTT zum Ausschalten des Suchmodus.
Dual Watch-Modus
Ermöglicht die abwechselnde Suche des aktuellen Kanals und
eines anderen Kanals.
So legen Sie einen anderen Kanal fest und starten Dual Watch:
1. Drücken Sie die Taste MENU/ , um „Modusmenü“
aufzurufen. Fahren Sie so lange fort, bis blinkt.
2. oder , um den Kanal auszusuchen, und drücken Sie
dann SEL/.
3. oder , um den Subcode auszusuchen, und drücken Sie
dann SEL/.
4. Das Funkgerät beginnt mit Dual Watch.
Hinweis: Wenn Sie denselben Kanal und denselben Subcode
einstellen, funktioniert Dual Watch nicht.
5. MENU/ zum Ausschalten des Dual Watch-Modus.
Empfindlichkeit
auswählen
Normal Suchmodus Dual Watch-Modus Raummonitor-
modus
Up-Timer-
Modus
Kanal und Subcode
auswählen
Normal
Suchmodus Dual Watch-Modus Raummonitor-
modus Up-Timer-
Modus

7
Deutsch
Raummonitor
Ermöglicht es, dass das Funkgerät Sprache bzw. Geräusche
erkennt (gemäß der eingestellten Empfindlichkeitsstufe) und
zurück an das abhörende Funkgerät überträgt, ohne dass die
PTT-Taste gedrückt werden muss. Das überwachende Funkgerät
kann in diesem Modus keine Übertragungen erhalten.
So schalten Sie den Raummonitor EIN:
1. Drücken Sie die Taste MENU/ , um „Modusmenü“
aufzurufen. Fahren Sie so lange fort, bis blinkt.
2. oder , um zur gewünschten Raummonitor-
Empfindlichkeitsstufe zu gelangen.
Hinweis: Verwenden Sie Stufe 1 in ruhigen Umgebungen.
Verwenden Sie Stufe 5 in sehr lauten Umgebungen.
3. SEL/ , um Raummonitor auf EIN zu setzen.
MENU/ , um Raummonitor auf AUS zu setzen.
Hinweis: Wenn die Sprache bzw. Geräusche im überwachten
Raum länger als 60 Sekunden andauern, hält das
überwachende Funkgerät die Überwachung
5 Sekunden lang an und setzt sie dann fort.
Up-Timer
Ermöglicht es dem Funkgerät, bis zu 39 Minuten und
59 Sekunden zu stoppen. In diesem Modus können Sie
eingehende Anrufe empfangen.
So verwenden Sie den Up-Timer:
1. Drücken Sie die Taste MENU/ , um „Modusmenü“
aufzurufen. Fahren Sie so lange fort, bis blinkt.
2. SEL/ zum Auswählen des Up-Timers.
3. zum Starten des Up-Timers.
4. Menu/, , MON oder PTT zum Anhalten oder
Zurücksetzen des Up-Timers.
Tastensperre
Halten Sie SEL/ gedrückt, bis angezeigt wird, um das
Tastenfeld zu sperren.
Halten Sie SEL/ gedrückt, bis nicht mehr angezeigt wird,
um das Tastenfeld zu entsperren.
LCD-Hintergrundbeleuchtung
Das LCD-Display wird automatisch 10 Sekunden lang
beleuchtet, nachdem eine beliebige Taste gedrückt wurde
(außer PTT).
Monitormodus
Ermöglicht es Ihnen, auf dem aktuellen Kanal auf schwache
Signale zu achten.
So schalten Sie den Monitormodus EIN:
1. Drücken Sie die Taste MON, um kurzzeitig abzuhören.
Das Symbol wird angezeigt.
2. Halten Sie die MON-Taste 2 Sekunden lang gedrückt, um
kontinuierlich abzuhören. Das -Symbol blinkt weiterhin.
So schalten Sie den Monitormodus AUS:
Drücken Sie die Taste MON, um zum Modus „Normal“
zurückzukehren. Das -Symbol hört auf zu blinken.

Deutsch
8
Roger-Signalton
Ertönt, um darauf hinzuweisen, dass das Ende einer PTT-
oder VOX-Übertragung erreicht ist. Der Ton kann über den
Lautsprecher gehört werden, wenn die Tastentöne eingeschaltet
sind. Er kann nicht über den Lautsprecher gehört werden, wenn
die Tastentöne ausgeschaltet sind.
Halten Sie die -Taste gedrückt, während Sie das Funkgerät
einschalten. Dadurch wird der Roger-Signalton ein- bzw.
ausgeschaltet. Wiederholen Sie den Schritt, um den Roger-
Signalton auszuschalten.
Automatischer Energiesparmodus
Um eine längere Akkubetriebsdauer gewährleisten zu können,
schaltet das Funkgerät in den Stromsparmodus, wenn
3 Sekunden lang keine Übertragung stattgefunden hat. Das
Funkgerät kann in diesem Modus Übertragungen empfangen.
Garantieinformationen
Der autorisierte Motorola Händler oder Vertriebspartner, bei
dem Sie Ihr Motorola Sprechfunkgerät und/oder das
Originalzubehör gekauft haben, nimmt Garantieansprüche
entgegen und/oder bietet die entsprechenden
Garantieleistungen.
Bringen Sie bitte Ihr Sprechfunkgerät zu Ihrem Motorola
Händler oder Vertriebspartner, um Ihre Garantieleistungen in
Anspruch zu nehmen. Senden Sie das Sprechfunkgerät nicht
zum Hersteller Motorola ein.
Damit Sie die Garantieleistungen in Anspruch nehmen können,
müssen Sie den Kaufbeleg oder einen vergleichbaren
Kaufnachweis vorlegen, aus dem das Kaufdatum hervorgeht.
Auf dem Sprechfunkgerät muss außerdem die Seriennummer
deutlich erkennbar sein. Die Garantieansprüche werden
hinfällig, wenn die Typen- oder Seriennummern auf dem
Produkt geändert, entfernt oder ungültig gemacht wurden.
Garantieausschluss
• Defekte oder Schäden, die sich aus unsachgemäßer oder
unüblicher Handhabung oder Nichtbefolgung der in diesem
Handbuch vorgegebenen Anweisungen ergeben.
• Defekte oder Schäden, die auf Missbrauch, Unfall oder
Versäumnis zurückzuführen sind.
• Defekte oder Schäden, die auf nicht ordnungsgemäßes Tes-
ten, Betreiben, Warten, Einstellen oder auf irgendwelche
Änderungen und Modifikationen zurückzuführen sind.
• Bruch oder Beschädigung der Antennen, sofern dies nicht
direkt auf Material- oder Verarbeitungsfehler zurückzuführen
ist.
• Produkte, die so zerlegt oder repariert worden sind, dass sie
den Betrieb des Produkts oder eine angemessene Untersu-
chung und Prüfung zur Feststellung des Garantieans-
pruches unmöglich machen.
• Defekte oder Schäden aufgrund der Reichweite.
• Defekte oder Schäden aufgrund von Feuchtigkeitsein-
wirkungen und Eindringen von Flüssigkeiten.
• Alle Kunststoffoberflächen und alle anderen freiliegenden
Teile, die durch normale Nutzung zerkratzt oder beschädigt
sind.
• Produkte, die über einen beschränkten Zeitraum gemietet
sind.
• Regelmäßige Wartung und Reparatur oder Auswechseln
von Teilen aufgrund normaler Nutzung, Verschleißerschei-
nungen und Abnutzung.

9
Deutsch
Urheberrechtshinweise
Die in diesem Handbuch beschriebenen Motorola-Produkte
können durch Copyright geschützte Programme von Motorola
enthalten, die in Halbleiterspeichern oder anderen Medien
gespeichert sind. Nach den für Motorola geltenden Gesetzen
der USA und anderer Staaten sind bestimmte ausschließliche
Rechte an urheberrechtlich geschützten Computerprogrammen,
einschließlich des ausschließlichen Rechts der Vervielfältigung
oder Reproduktion in beliebiger Form, den urheberrechtlich
geschützten Motorola-Programmen vorbehalten.
Entsprechend dürfen keine in den Produkten von Motorola
enthaltenen, durch Copyright geschützten Computerprogramme,
die in dieser Bedienungsanleitung beschrieben werden, in
irgendeiner Form kopiert oder reproduziert werden, ohne dass
hierfür eine ausdrückliche schriftliche Genehmigung von
Motorola vorliegt. Darüber hinaus werden mit dem Kauf von
Produkten von Motorola weder ausdrücklich noch stillschweigend,
durch Rechtsverwirkung oder auf andere Weise Lizenzen unter
dem Copyright, dem Patent oder den Patentanwendungen von
Software von Motorola ausgegeben, außer der Nutzung von
normalen, nicht ausschließlich erteilten, gebührenfreien Lizenzen,
die sich aus der Anwendung der Gesetze beim Verkauf eines
Produkts ergeben.
MOTOROLA, MOTO, MOTOROLA SOLUTIONS und das
stilisierte M-Logo sind Marken oder eingetragene Marken von
Motorola Trademark Holdings, LLC und werden unter Lizenz
verwendet. Alle anderen Marken sind das Eigentum ihrer
jeweiligen Inhaber.
© 2012 Motorola Solutions, Inc. Alle Rechte vorbehalten.

Deutsch
10
MOTOROLA, MOTO, MOTOROLA SOLUTIONS und das stilisierte M-Logo sind Marken oder eingetragene Marken von Motorola
Trademark Holdings, LLC und werden unter Lizenz verwendet. Alle anderen Marken sind das Eigentum ihrer jeweiligen Inhaber.
© 2012 Motorola Solutions, Inc. Alle Rechte vorbehalten.

1
Français
SÉCURITÉ DES ÉQUIPEMENTS ET
EXPOSITION AUX FRÉQUENCES RADIO
POUR LES RADIOS PORTABLES BIDI-
RECTIONNELLES
ATTENTION !
Avant d'utiliser ce produit, vous devez lire les informations sur
les fréquences radioélectriques et les instructions d'utilisation
du livret Sécurité des équipements et exposition aux fréquences
radio pour connaître et appliquer les limites d'exposition aux
fréquences radio.
Contenu de la boîte
• Radio TLKR T60* (× 2)
• Clip de ceinture (× 2)
• Socle de charge (× 1)
• Adaptateur secteur (× 1)
• Languette de support pour batterie (× 2)
• Batterie NiMH rechargeable (× 2)
• Guide d'utilisation de la radio TLKR T60
Tableau de fréquences
Fonctionnalités et caractéristiques
• 8 canaux PMR
• 121 sous-codes (38 codes CTCSS et 83 codes DCS)
• Jusqu'à 8 km de portée*
• Circuits VOX internes
• 5 tonalités d'avertissement d'appel sélectionnables
• Écran LCD rétroéclairé
• Prise casque pour casque en option
• Bip de confirmation
• Compte à rebours
• Écoute de salle
• Chargeur de batteries
• Indicateur du niveau de la batterie
• Écoute des canaux
• Balayage de canaux
• Double écoute
• Verrouillage clavier
• Extinction automatique
• Source d'alimentation : batterie NiMH / 4 piles alcalines AAA
• Autonomie de la batterie : 16 heures (dans des conditions
normales d'utilisation)
* La portée peut varier selon l'environnement ou la topographie des
lieux.
Avant d'utiliser ce produit, vous devez lire
les instructions de sécurité présentées dans
le livret joint concernant la sécurité des
équipements et l'exposition aux fréquences
radio.
Can. Fréq. (MHz) Can. Fréq. (MHz) Can. Fréq. (MHz)
1 446.00625 4 446.04375 7 446.08125
2 446.01875 5 446.05625 8 446.09375
3 446.03125 6 446.06875

Français
2
Commandes et fonctions
Antenne
Bouton PTT
(Push-To-Talk)
Prise casque
(casque non inclus)
U Bouton d'augmentation
du volume / canal
Bouton d'appel
Bouton MON (surveillance)
Haut-parleur
Microphone
D Bouton de
réduction du volume /
canal
SEL/ Bouton de
sélection / verrouillage
MENU/ (bouton
Menu / marche/arrêt)
Prise 9 VCC

3
Français
Afficheur
Mise en place de la batterie
1. Assurez-vous que la radio est ÉTEINTE.
2. Pour retirer le couvercle du compartiment de la batterie,
appuyez sur la languette située en bas du couvercle du
compartiment.
3. Installez la batterie NiMH dans le compartiment prévu à
cet effet.
4. Replacez le couvercle du compartiment de la batterie.
Niveau de la batterie et alerte de batterie faible
Charge de la radio
En utilisant le socle de charge :
1. Assurez-vous que la radio est ÉTEINTE.
2. Branchez l'adaptateur secteur à l'entrée 9 VCC du socle de
charge.
3. Placez le socle de charge sur une surface stable.
4. Placez la radio sur le socle de charge, clavier vers l'avant.
5. Le voyant s'allume alors et reste allumé tant que la radio est
sur le chargeur.
Remarque : Rechargez la batterie pendant 16 heures.
En utilisant la languette de support pour batterie :
1. Retirez la batterie NiMH rechargeable de la radio.
2. Placez la languette de support pour batterie dans le socle de
charge.
3. Installez la batterie NiMH sur le socle de charge. Assurez-
vous que les broches de contact sont correctement alignées.
4. Le voyant s'allume alors et reste allumé tant que la radio est
sur le chargeur.
Remarque : Rechargez la batterie pendant 16 heures.
1. Indicateur de double
écoute
2. Indicateur de
transmission/réception
3. Indicateur de canal
4. Indicateur du niveau de
volume
5. Indicateur d'écoute de
salle / VOX
6. Indicateur de balayage
7. Indicateur du niveau de
la batterie
8. Indicateur de sous-code
9. Indicateur de compte à
rebours
10.Indicateur d'extinction
automatique
11. Indicateur de verrouillage
du clavier
12.Indicateur de la tonalité
d'appel
1
2
3
4
5
6
9
10
7
8
11
12
Indique que la batterie est chargée.
Clignote lorsque la batterie est faible.
Chargez la radio ou remplacez la batterie
immédiatement.

Français
4
Fonctionnement de base
Lisez le présent guide de référence dans son intégralité avant
d'utiliser la radio.
Mise sous / hors tension de la radio
Appuyez sur le bouton MENU/ , puis maintenez-le enfoncé
pour allumer ou éteindre la radio.
Réglage du volume
Réglez le volume en appuyant sur les boutons et .
Réglage du son (bips des touches)
La radio émet un signal chaque fois que vous appuyez sur un
bouton (sauf les boutons PTT et ).
Maintenez le bouton enfoncé pendant l'allumage de la radio
pour activer ou désactiver le son.
Navigation dans le menu
La radio dispose de deux fonctions de menu : le menu
Sélection et le menu Mode.
1. Pour accéder au menu Sélection, appuyez sur le bouton
SEL/.
2. Pour accéder au menu Mode, appuyez sur le bouton MENU/.
3. Vous progresserez dans le menu par des pressions
successives sur le bouton SEL/ ou MENU/.
4. Pour quitter la fonction de menu, effectuez l'une des
opérations suivantes :
a. Appuyez sur le bouton MENU/ et maintenez-le enfoncé ;
b. Appuyez sur le bouton PTT, MON ou et maintenez-le
enfoncé ;
c. Patientez 10 secondes, jusqu'à ce que l'appareil
revienne automatiquement en mode « normal ».
Communication à l'aide de la radio
1. Maintenez la radio à une distance de 5 à 8 cm de votre bouche.
2. Appuyez sur le bouton PTT, puis maintenez-le enfoncé
lorsque vous parlez. L'icône apparaît sur l'écran.
3. Relâchez le bouton PTT. Vous pouvez désormais recevoir
des appels entrants. Lorsque vous en recevrez, l'icône
apparaîtra sur l'écran. Pour répondre, répétez la procédure
à partir de l'étape 1.
Remarque : Si vous continuez la transmission pendant
60 secondes, la radio émet un signal TX
indiquant la fin du temps imparti et l'icône
clignote. La radio cesse alors de transmettre.
Pour entrer en communication, les deux radios
doivent être définies sur le même canal et le
même sous-code. Reportez-vous à la section
« Sélection d'un canal et d'un sous-code » ci-
dessous.
Sélection d'un canal et d'un sous-code
Pour sélectionner un canal :
1. Appuyez sur le bouton SEL/ pour accéder au menu
Sélection. Progressez dans le menu jusqu'à ce que
l'indicateur de canal clignote.
2. Les boutons ou vous permettent d'accéder au canal
souhaité.
Pour sélectionner un sous-code :
1. Appuyez sur le bouton SEL/ pour accéder au menu
Sélection. Progressez dans le menu jusqu'à ce que
l'indicateur de sous-code clignote.
2. Les boutons ou vous permettent d'accéder au sous-
code souhaité.
3. Quittez le menu Sélection.

5
Français
Menu Sélection
La navigation dans le menu Sélection de la radio s'effectue comme suit :
Transmission vocale (VOX)
La transmission est engagée en parlant dans le microphone de
la radio ou du casque (casque non inclus) plutôt qu'en appuyant
sur le bouton PTT.
Pour sélectionner le niveau VOX :
1. Appuyez sur le bouton SEL/ pour accéder au menu
Sélection. Progressez jusqu'à ce que l'icône clignote.
2. Les boutons ou vous permettent d'accéder au niveau
de sensibilité VOX souhaité.
3. Quittez le menu Sélection.
Remarque : Le niveau oF (désactivé) désactive le circuit VOX.
Les niveaux 1 à 5 règlent la sensibilité du
circuit VOX. Utilisez le niveau 1 dans des
environnements calmes et le niveau 5 dans
des environnements très bruyants. Vous
pouvez trouver le niveau de sensibilité le
mieux adapté en parlant dans le microphone.
Si l'icône clignote, votre voix est prise
en compte.
Transmission d'une tonalité d'appel
Votre radio a 5 tonalités d'appel sélectionnables.
Pour sélectionner une tonalité :
1. Appuyez sur le bouton SEL/ pour accéder au menu
Sélection. Progressez jusqu'à ce que l'icône clignote.
2. Les boutons ou vous permettent d'accéder à la tonalité
souhaitée.
3. Quittez le menu Sélection.
Pour transmettre la tonalité d'appel sélectionnée :
1. Appuyez sur pour transmettre la tonalité d'appel
sélectionnée. La tonalité choisie sera automatiquement
transmise pendant une durée déterminée.
2. Appuyez sur PTT pour annuler la tonalité d'appel.
Extinction automatique
La fonction d'extinction automatique vous permet de définir la
durée avant l'extinction automatique de la radio.
1. Appuyez sur le bouton SEL/ pour accéder au menu
Sélection. Progressez jusqu'à ce que l'icône et le temps
actuel avant mise hors tension automatique clignotent.
2. Les boutons ou vous permettent sélectionner une
durée de oF (désactivé), 60, 120 et 180 minutes.
3. Quittez le menu.
Normal Canal Sous-code Niveau Tonalité
Extinction
automatique Normal
1 à 8 0 à 121 Désactivé, 1 à 5 Désactivé,
d'appel
1 à 5 60, 120, 180
VOX

Français
6
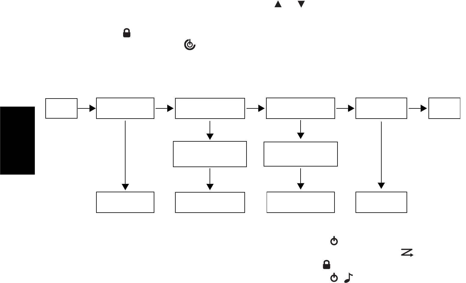
Menu Mode
La navigation dans le menu Mode de la radio s'effectue comme
suit :
Fonctionnalités de la radio
Mode Balayage de canaux
Permet à votre radio de rechercher les canaux actifs. Lorsqu'une
activité est détectée, la radio se fixe (reste) sur ce canal
pendant 2 secondes. Pour effectuer une transmission sur ce
canal, appuyez sur le bouton PTT. Lorsque l'activité du canal
fixé prend fin, la radio continue de balayer les autres canaux.
Pour activer le balayage des canaux :
1. Appuyez sur le bouton MENU/ pour accéder au menu
Mode. Progressez jusqu'à ce que l'icône clignote.
2. Appuyez sur le bouton SEL/ pour activer le balayage des
canaux.
3. Appuyez sur le bouton MENU/, ou PTT pour désactiver
le balayage des canaux.
Mode Double écoute
Permet à votre radio de balayer le canal actif et un autre canal à
tour de rôle.
Pour définir un autre canal et activer la double écoute :
1. Appuyez sur le bouton MENU/ pour accéder au menu
Mode. Progressez jusqu'à ce que l'icône clignote.
2. Les boutons ou vous permettent sélectionner le canal
souhaité. Appuyez ensuite sur le bouton SEL/.
3. Les boutons ou vous permettent sélectionner le sous-
code souhaité. Appuyez ensuite sur le bouton SEL/.
4. La radio démarre alors la double écoute.
Remarque : La double écoute ne peut pas fonctionner si
vous définissez le même canal et le même
sous-code que le canal actif.
Sélectionner la
sensibilité
Normal Mode Lecture Mode Double veille Mode Système de
surveillance de
l'environnement
Mode
Programmateur
Sélectionner le canal
et le sous-code
Normal
Mode Lecture Mode Double veille Mode Système de
surveillance de
l'environnement
Mode
Programmateur

7
Français
5. Appuyez sur le bouton MENU/ pour désactiver le mode
double écoute.
Écoute de salle
Permet à votre radio de détecter des voix ou des bruits (selon le
degré de sensibilité défini) et de les transmettre à la radio
d'écoute sans appuyer sur le bouton PTT. La radio d'écoute ne
peut recevoir aucune transmission lorsque ce mode est activé.
Pour activer l'écoute de salle :
1. Appuyez sur le bouton MENU/ pour accéder au menu
Mode. Progressez jusqu'à ce que l'icône clignote.
2. Les boutons ou vous permettent d'accéder au niveau
de sensibilité souhaité pour l'écoute de salle.
Remarque : Utilisez le niveau 1 dans des environnements
calmes. Utilisez le niveau 5 dans des
environnements très bruyants.
3. Appuyez sur le bouton SEL/ pour activer l'écoute de salle.
Appuyez sur le bouton MENU/ pour désactiver l'écoute de
salle.
Remarque : Quand le bruit ou les voix dans la pièce
surveillée continuent pendant plus de
60 secondes, la radio d'écoute cesse la
surveillance pendant 5 secondes, puis la
reprend.
Compte à rebours
Permet à votre radio d'effectuer un compte à rebours sur une
durée s'élevant jusqu'à 39 minutes et 59 secondes. Vous
pouvez recevoir des appels lorsque ce mode est activé.
Pour utiliser le compte à rebours :
1. Appuyez sur le bouton MENU/ pour accéder au menu
Mode. Progressez jusqu'à ce que l'icône clignote.
2. Appuyez sur le bouton SEL/ pour sélectionner le compte
à rebours.
3. Appuyez sur le bouton pour activer le compte à rebours.
4. Appuyez sur le bouton MENU/ , , MON ou PTT pour
arrêter ou réinitialiser le compte à rebours.
Verrouillage des touches
Appuyez sur le bouton SEL/ et maintenez-le enfoncé jusqu'à
ce que l'icône s'affiche pour verrouiller les touches.
Appuyez sur le bouton SEL/ et maintenez-le enfoncé jusqu'à
ce que l'icône disparaisse pour déverrouiller les touches.
Rétroéclairage de l'écran LCD
L'écran LCD s'allume automatiquement pendant 10 secondes
dès que vous appuyez sur un bouton (sauf le bouton PTT).
Mode Surveillance
Permet de détecter des signaux faibles sur le canal actif.
Pour activer le mode de surveillance :
1. Appuyez sur le bouton MON pour une écoute brève. L'icône
clignote.
2. Appuyez sur le bouton MON et maintenez-le enfoncé
pendant 2 secondes pour une écoute continue. L'icône
continue à clignoter.
Pour désactiver le mode de surveillance :
Appuyez sur le bouton MON pour revenir au mode « normal ».
L'icône cesse de clignoter.

Français
8
Bip de confirmation
Permet de signaler par un son la fin d'une transmission VOX ou
PTT. Il peut être entendu via le haut-parleur quand le bip des
touches est activé. Il ne peut pas être entendu via le haut-parleur
quand le bip des touches est désactivé.
Maintenez le bouton enfoncé pendant l'allumage de la radio
pour activer le bip de confirmation. Répétez cette étape pour
désactiver le bip de confirmation.
Économie d'énergie automatique
Pour prolonger la durée de vie de la batterie, la radio passe en
mode d'économie d'énergie si aucune transmission n'a lieu au
bout de 3 secondes. La radio peut recevoir des transmissions
lorsque ce mode est activé.
Informations de garantie
Le revendeur ou le détaillant agréé Motorola auprès duquel
vous avez acheté votre radio bidirectionnelle Motorola et/ou
les accessoires agréés s'engage à accepter les demandes de
garantie et/ou propose un service de garantie.
Retournez votre radio à votre revendeur ou détaillant pour
bénéficier du service de garantie. Ne retournez pas la radio
à Motorola.
Pour pouvoir bénéficier du service de garantie, vous devez
présenter votre justificatif d'achat ou tout document similaire
sur lequel figure la date d'achat. Le numéro de série de la radio
bidirectionnelle doit être lisible. La garantie ne s'applique pas
si le type ou le numéro de série du produit a été endommagé,
effacé, supprimé ou est illisible.
Éléments non couverts par la garantie
• Tout défaut ou dommage résultant de l'utilisation inappro-
priée ou inhabituelle du produit ou du non-respect des
instructions spécifiées dans le présent guide d'utilisation.
• Tout défaut ou dommage lié à un mauvais usage, à un acci-
dent ou à une négligence.
• Tout défaut ou dommage lié à un test, une utilisation, une
intervention de maintenance ou un réglage inapproprié ou à
toute modification de quelque sorte que ce soit.
• La détérioration ou les dommages d'antennes, à moins qu'ils
n'aient été directement causés par des défauts du matériel
ou des erreurs de main-d'œuvre.
• Les produits dont le démontage ou les réparations ont pro-
voqué une baisse des performances ou empêchent tous
tests ou inspections appropriés permettant de soumettre
une demande de garantie.
• Tout défaut ou dommage lié à la portée.
• Tout défaut ou dommage lié à l'humidité, à l'exposition à du
liquide ou à une chute.
• Toute surface en plastique et toute autre partie externe
rayée ou endommagée suite à l'utilisation normale de la
radio.
• Les produits loués de manière temporaire.
• L'intervention régulière de maintenance ou de réparation ou
remplacement des pièces suite à l'utilisation et à l'usure nor-
males de la radio.

9
Français
Informations concernant le Copyright
Les produits Motorola décrits dans ce manuel peuvent inclure
des programmes protégés par un copyright et stockés dans des
mémoires à semi-conducteurs ou sur tout autre support. La
législation des États-Unis, ainsi que celle d'autres pays,
réservent à Motorola Europe et à Motorola Inc. certains droits
de copyright exclusifs concernant les programmes ainsi
protégés, notamment le droit exclusif de copier ou de
reproduire, sous quelque forme que ce soit, les programmes
protégés par copyright de Motorola.
En conséquence, il est interdit de copier ou de reproduire, de
quelque manière que ce soit, les programmes informatiques
protégés par copyright contenus dans les produits décrits dans
ce manuel sans l'autorisation expresse et écrite des propriétaires
des droits. En outre, l'acquisition de ces produits ne saurait en
aucun cas conférer, directement, indirectement ou de toute
autre manière, aucune licence, aucun droit d'auteur, brevet ou
demande de brevet appartenant aux propriétaires des droits,
autres que la licence habituelle d'utilisation non exclusive libre
de droits qui découle légalement de la vente du produit.
MOTOROLA, MOTO, MOTOROLA SOLUTIONS et le logo
stylisé M sont des marques ou des marques déposées de
Motorola Trademark Holdings, LLC et sont utilisées sous
licence. Toutes les autres marques appartiennent à leurs
propriétaires respectifs.
©2012 Motorola Solutions, Inc. Tous droits réservés.

Français
10
MOTOROLA, MOTO, MOTOROLA SOLUTIONS et le logo stylisé M sont des marques ou des marques déposées de Motorola
Trademark Holdings, LLC et sont utilisées sous licence. Toutes les autres marques appartiennent à leurs propriétaires respectifs.
©2012 Motorola Solutions, Inc. Tous droits réservés.

1
Italiano
SICUREZZA DEL PRODOTTO ED ESPO-
SIZIONE ALL'ENERGIA DI RADIOFRE-
QUENZA (RF) PER LE RADIO
RICETRASMITTENTI PORTATILI
ATTENZIONE
Prima di usare questo prodotto, leggere le informazioni
sull'energia di radiofrequenza e le istruzioni per il
funzionamento riportate nell'opuscolo Sicurezza del prodotto ed
esposizione all'energia di radiofrequenza (RF) per garantire che
siano rispettati i limiti di esposizione.
Contenuto della confezione
• 2 x Radio TLKR T60*
• 2 x clip per cintura
• 1 x supporto di carica
• 1 x adattatore CA
• 2 x staffe di supporto batteria
• 2 x batterie NiMH ricaricabili
• Manuale utente di TLKR T60
Tabella delle frequenze
Funzioni e specifiche
• 8 canali PMR
• 121 sottocodici (38 codici CTCSS e 83 codici DCS)
• Portata fino a 8 km*
• Circuito VOX interno
• 5 avvisi di tono di chiamata selezionabili
• Display LCD retroilluminato
• Jack per auricolari opzionali
• Roger Beep
• Cronometro
• Monitoraggio ambiente
• Caricabatterie
• Misuratore del livello delle batterie
• Monitoraggio canali
• Scansione canali
• Orologio doppio
• Blocco tastiera
• Spegnimento automatico
•
• Alimentazione: batteria NiMH/4 batterie alcaline AAA
• Durata della batteria: 16 ore (in condizione di utilizzo tipiche)
*La gamma potrebbe variare in base alle condizioni ambientali e/o
topografiche.
Prima di utilizzare questo prodotto, leggere
le istruzioni per l'uso sicuro riportate
nell'opuscolo Sicurezza del prodotto ed
esposizione all'energia di radiofrequenza
(RF) allegato alla radio.
Can. Freq. (MHz) Can. Freq. (MHz) Can. Freq. (MHz)
1 446,00625 4 446,04375 7 446,08125
2 446,01875 5 446,05625 8 446,09375
3 446,03125 6 446,06875

Italiano
2
Controllo e funzioni
Antenna
Pulsante PTT
(Push-To-Talk)
Jack per auricolari
(auricolari non inclusi)
Pulsante U (Incremento
volume/canale)
Pulsante (Chiamata)
Pulsante MON
(Monitoraggio)
Altoparlante
Microfono
Pulsante D
(Decremento
volume/canale)
Pulsante SEL/
(Selezione/Blocco)
Pulsante MENU/
(Menu/Accensione)
Jack CC da 9V

3
Italiano
Display
Installazione della batteria
1. Accertarsi che la radio sia spenta.
2. Per rimuovere il coperchio del vano batterie, premere la
linguetta nella parte inferiore del vano.
3. Installare le batterie NiMH nel vano batterie.
4. Sostituire il coperchio del vano batterie.
Livello di carica delle batterie e avviso di
batteria scarica
Ricarica della radio
Utilizzo del supporto di ricarica:
1. Accertarsi che la radio sia spenta.
2. Collegare l'adattatore CA all'ingresso CC da 9V del supporto
di carica.
3. Collocare il supporto di ricarica su una superficie stabile.
4. Collocare la radio nel supporto di ricarica con il tastierino
rivolto in avanti.
5. L'indicatore LED si illuminerà e resterà illuminato finché la
radio resta nel caricabatterie.
Nota: Ricaricare la batteria per 16 ore.
Utilizzo della staffa di supporto batteria:
1. Rimuovere la batteria NiMH ricaricabile dalla radio.
2. Collocare la staffa di supporto batteria nel supporto di ricarica.
3. Installare la batteria NiMH nel supporto di ricarica. Assicurarsi
che i contatti di carica siano allineati correttamente.
4. L'indicatore LED si illuminerà e resterà illuminato finché la
radio resta nel caricabatterie.
Nota: Ricaricare la batteria per 16 ore.
1. Indicatore Orologio
doppio
2. Indicatore
Trasmissione/Ricezione
3. Indicatore Canale
4. Indicatore Livello del
volume
5. Indicatore Monitor VOX/
ambiente
6. Indicatore Scansione
7. Misuratore del livello
delle batterie
8. Indicatore Sottocodice
9. Indicatore Cronometro
10.Indicatore APO
(spegnimento
automatico)
11.Indicatore Blocco
Tastiera
12.Indicatore Tono di
Chiamata
1
2
3
4
5
6
9
10
7
8
11
12
Indica che la batteria è completamente
carica.
Lampeggia quando il livello di carica delle
batterie è basso; ricaricare la radio o
sostituire immediatamente le batterie.

Italiano
4
Funzionamento della radio
Leggere per intero la presente guida di riferimento prima di
utilizzare l'unità.
Accensione/spegnimento della radio
Per ACCENDERE/SPEGNERE la radio, tenere premuto il
pulsante MENU/ .
Regolazione del volume
Regolare il volume premendo i pulsanti e .
Regolare l'audio (tono acustico dei tasti)
La radio emette un segnale ogni volta che viene premuto un
pulsante (eccetto il pulsante PTT e il pulsante ).
Tenere premuto il pulsante mentre si accende la radio per
attivare/disattivare l'audio.
Navigazione del menu
Le radio hanno due funzioni principali: menu Selezione e menu
Modalità.
1. Per accedere al menu di selezione, premere il pulsante
SEL/ .
2. Per accedere al menu Modalità, premere il pulsante
MENU/.
3. Continuare a premere il pulsante SEL/ o il pulsante
MENU/ per scorrere il menu.
4. Per uscire dalla funzione Menu, effettuare una delle
seguenti operazioni:
a. Tenere premuto il pulsante MENU/
b. Tenere premuto il pulsante PTT, MON o
c. Attendere 10 secondi finché l'unità non ritorna
automaticamente alla modalità Normale.
Comunicazione attraverso la radio
1. Tenere il microfono a 5–8 cm di distanza dalla bocca.
2. Tenere premuto il pulsante PTT durante la comunicazione.
Sul display viene visualizzata l'icona .
3. Rilasciare il pulsante PTT. È ora possibile ricevere le
chiamate in arrivo. Durante la ricezione, sul display viene
visualizzata l'icona . Per rispondere, ripetere la procedura
a partire dal passaggio 1.
Nota: Se si continua a trasmettere per 60 secondi, la radio
emette il tono Timeout TX e l'icona lampeggia. La
radio smetterà di trasmettere.
Per parlare con un utente, è necessario che la radio
di entrambi sia impostata sullo stesso canale e
sottocodice. Fare riferimento a "Selezione di un
canale e di un sottocodice" di seguito.
Selezione di un canale e di un sottocodice
Per selezionare un canale:
1. SEL/ consente di accedere al menu di selezione.
Scorrere finché l'indicatore Canale non lampeggia.
2. o consente di spostarsi sul canale desiderato.
Per selezionare un sottocodice:
1. SEL/ consente di accedere al menu di selezione.
Scorrere finché l'indicatore Sottocodice non lampeggia.
2. o al sottocodice richiesto.
3. Uscire dal menu di selezione.

5
Italiano
Menu Seleziona
La radio naviga all'interno del menu Seleziona nel seguente modo:
Trasmissione a comando vocale (VOX)
La trasmissione viene inviata parlando nel microfono della radio
o dell'auricolare (la cuffia non è inclusa) invece di premere il
pulsante PTT.
Per selezionare il livello VOX:
1. SEL/ consente di accedere al menu di selezione.
Scorrere finché non lampeggia.
2. oppure al livello di sensibilità VOX desiderato.
3. Uscire dal menu di selezione.
Nota: Il livello oF (Off) disattiva VOX. I livelli 1-5 regolano
la sensibilità del circuito VOX. Usare il livello 1 in
ambienti silenziosi e il livello 5 in ambienti molto
rumorosi. Per trovare il livello di sensibilità
appropriato, parlare nel microfono. Se
lampeggia, la voce viene accettata.
Trasmissione di un tono di chiamata
La radio è dotata di 5 toni di chiamata selezionabili.
Per selezionare un tono di chiamata:
1. SEL/ consente di accedere al menu di selezione.
Scorrere finché non lampeggia.
2. o al tono di chiamata desiderato.
3. Uscire dal menu di selezione.
Per trasmettere il tono di chiamata selezionato:
1. per trasmettere il tono di chiamata selezionato. Il tono
selezionato verrà trasmesso automaticamente per una
durata di tempo fissa.
2. PTT consente di annullare il tono di chiamata.
Spegnimento automatico
La funzione di Spegnimento automatico consente di impostare
l'ora di spegnimento automatico della radio.
1. SEL/ consente di accedere al menu di selezione.
Scorrere fino a e l'indicatore orario di spegnimento
automatico corrente non lampeggia.
2. o per scegliere l'orario tra oF (Off), 60, 120 e 180 minuti.
3. Uscire dal Menu.
Normale Canale Sottocodice Livello VOX Tono di Alimentazione Normale
1 - 8 0 - 121 OFF, 1 - 5 1 - 5 Off/60/
120/180
chiamata automatica Off

Italiano
6
Menu Modalità
La radio naviga all'interno del menu Modalità nel seguente modo:
Funzioni della radio
Modalità Scansione canali
Consente la scansione dei canali attivi. Quando rileva la
presenza di attività su un canale, la radio si sintonizza su tale
canale (per 2 secondi). Per trasmettere sul canale in questione,
premere il pulsante PTT. Una volta terminata l'attività sul canale
in questione, la radio riprende la scansione di altri canali.
Per attivare la scansione canali:
1. MENU/ consente di accedere al menu Modalità. Scorrere
finché non lampeggia.
2. SEL/ consente di attivare la scansione canali.
3. MENU/, o PTT per spegnere la modalità Scansione.
Modalità Orologio doppio
Consente di scansionare alternativamente il canale corrente e
un altro canale.
Per impostare un altro canale e avviare l'orologio doppio:
1. MENU/ consente di accedere al menu Modalità. Scorrere
finché non lampeggia.
2. o per selezionare il canale, quindi premere SEL/.
3. o per selezionare il sottocodice, quindi premere SEL/.
4. La radio si avvia nella modalità Orologio doppio.
Nota: Se si imposta lo stesso canale e sottocodice del
canale corrente, la modalità Doppio orologio non
funziona.
5. MENU/ consente di disattivare la modalità Orologio doppio.
Selezionare la
sensibilità
Normale Modalità
Scansione
Modalità Orologio
doppio
Modalità
Monitoraggio
ambiente
Modalità
Cronometro
Selezionare il canale e
il sottocodice
Normale
Modalità
Scansione
Modalità Orologio
doppio
Modalità
Monitoraggio
ambiente
Modalità
Cronometro

7
Italiano
Monitoraggio ambiente
Consente alla radio di rilevare la voce/i rumori (a seconda del
livello di sensibilità impostato) e ritrasmettere alla radio di
ascolto senza premere il pulsante PTT. La radio di monitoraggio
non è in grado di ricevere trasmissioni in questa modalità.
Per attivare il monitoraggio ambiente:
1. MENU/ consente di accedere al menu Modalità. Scorrere
finché non lampeggia.
2. o al livello di sensibilità del monitoraggio ambiente
desiderato.
Nota: Usare il livello 1 in ambienti silenziosi. Usare il livello
5 in ambienti molto rumorosi.
3. SEL/ consente di attivare il monitoraggio ambiente.
MENU/ consente di attivare il monitoraggio ambiente.
Nota: Se la voce/il rumore nell'ambiente monitorato
continua per più di 60 secondi, la radio interrompe
il monitoraggio per 5 secondi, quindi lo riprende.
Cronometro
Consente alla radio di cronometrare fino a 39 minuti e 59 secondi.
In questa modalità, è possibile ricevere le chiamate in arrivo.
Per utilizzare il cronometro:
1. MENU/ consente di accedere al menu Modalità. Scorrere
finché non lampeggia.
2. SEL/ consente di selezionare il cronometro.
3. consente di avviare il cronometro.
4. MENU/, , MON o PTT consente di interrompere o
reimpostare il cronometro.
Blocco tasti
Tenere premuto SEL/ finché non viene visualizzato per
bloccare il tastierino.
Tenere premuto SEL/ finché non scompare per sbloccare
il tastierino.
Retroilluminazione LCD
Il display LCD si illuminerà automaticamente per 10 secondi
dopo la pressione di qualsiasi pulsante (eccetto per PTT).
Modalità Monitoraggio
Consente di rilevare la presenza di segnali deboli sul canale
corrente.
Per attivare la modalità Monitoraggio:
1. Premere il pulsante MON per un breve ascolto. L'icona
lampeggia.
2. Tenere premuto il pulsante MON per 2 secondi per l'ascolto
continuo. L'icona continua a lampeggiare.
Per disattivare la modalità Monitoraggio:
Premere il pulsante MON per tornare alla modalità "normale".
L'icona smette di lampeggiare.
Roger Beep
Suona per indicare il termine di una trasmissione PTT o VOX.
È possibile sentirlo attraverso l'altoparlante se il tono acustico
dei tasti è attivato. Non è possibile sentirlo attraverso l'altoparlante
se il tono acustico dei tasti è disattivato.
Tenere premuto il pulsante durante l'accensione della radio
per attivare il tono "Roger beep". Ripetere il passaggio per
disattivare il tono "Roger beep".
Risparmio energetico automatico
Per prolungare la durata della batteria, la radio è progettata per
l'attivazione della modalità di risparmio energetico se non viene
rilevata alcuna trasmissione entro 3 secondi. La radio può
ricevere trasmissioni in questa modalità.

Italiano
8
Informazioni sulla garanzia
Il rivenditore o concessionario Motorola autorizzato presso il
quale è stata acquistata la radio ricetrasmittente Motorola e/o gli
accessori originali adempirà a qualsiasi richiesta di garanzia e/o
fornirà il servizio di garanzia.
Per richiedere il servizio di garanzia, l'utente è tenuto a restituire
la radio al proprio rivenditore o concessionario. Non restituire la
radio a Motorola.
Per ottenere il servizio di garanzia, è necessario presentare la
ricevuta di acquisto o una prova di acquisto comparabile recante
la data di acquisto. La radio ricetrasmittente deve, inoltre,
mostrare chiaramente il numero di serie. La garanzia non sarà
valida se i numeri di modello o serie presenti sul prodotto sono
stati modificati, cancellati, rimossi o resi illeggibili.
Cosa non è coperto dalla garanzia
• Difetti o danni risultanti da un utilizzo anomalo del Prodotto o
dalla mancata osservanza delle istruzioni fornite nel presente
manuale utente.
• Difetti o danni derivanti da utilizzo improprio, incidenti o
negligenza.
• Difetti o danni derivanti da procedure errate di collaudo,
funzionamento, manutenzione, regolazione o da alterazione
o modifiche di qualsiasi altro tipo.
• Rotture o danni alle antenne che non siano causati
direttamente da difetti di materiale o lavorazione.
• Prodotti sottoposti a disassemblaggi o riparazioni che
possano influire negativamente sulle prestazioni o interferire
con l'ispezione e il collaudo previsti per la verifica di una
richiesta di garanzia.
• Difetti o danni dovuti al campo operativo.
• Difetti o danni dovuti a umidità, liquidi o versamenti.
• Tutte le superfici di plastica e tutte le altre parti esposte
all'esterno che risultino graffiate o danneggiate come
conseguenza del normale utilizzo.
• Prodotti noleggiati su base temporanea.
• Manutenzione e riparazione periodiche o sostituzioni di
componenti dovuti al normale utilizzo o usura.
Informazioni sul copyright
I prodotti Motorola descritti nel presente manuale possono
includere programmi Motorola protetti da copyright salvati in
memorie a semiconduttore o altri mezzi. Le leggi in vigore negli
Stati Uniti e in altri paesi tutelano alcuni diritti esclusivi Motorola
riguardanti programmi per computer protetti da copyright,
compreso il diritto esclusivo di copia o di riproduzione in
qualsiasi forma dei programmi Motorola protetti da copyright.
Pertanto, tutti i programmi per computer Motorola protetti da
copyright e inclusi nei prodotti Motorola descritti nel presente
manuale non possono essere copiati o riprodotti in alcun modo
senza l'espresso consenso scritto di Motorola. Inoltre, l'acquisto
di prodotti Motorola non garantirà in modo diretto o per
implicazione, per eccezione o in altro modo nessuna licenza
sotto copyright, brevetto o richiesta di brevetto di Motorola,
tranne la normale licenza d'uso senza royalty non esclusiva
derivante dall'applicazione della legge nella vendita del prodotto.
MOTOROLA, MOTO, MOTOROLA SOLUTIONS e il logo della
M stilizzato sono marchi o marchi registrati di Motorola
Trademark Holdings, LLC, utilizzati su licenza. Tutti gli altri
marchi appartengono ai rispettivi proprietari.
© 2012 Motorola Solutions, Inc. Tutti i diritti riservati.

1
Español
SEGURIDAD DEL PRODUCTO Y
EXPOSICIÓN A RADIOFRECUENCIA
DE RADIOS BIDIRECCIONALES
PORTÁTILES
ATENCIÓN
Antes de utilizar este producto, lea la información referente
a la energía de radiofrecuencia (RF) y las instrucciones que
encontrará en el folleto sobre seguridad del producto y
exposición a radiofrecuencia para asegurarse de que se
cumplen los límites de exposición a la energía de radiofrecuencia.
El adaptador de alimentación es el dispositivo de desconexión
del equipo. La base de toma de corriente debe estar cerca del
equipo y ser fácilmente accesible.
Contenido del paquete
• 2 radios TLKR T60
• 2 clips para el cinturón
• 1 soporte de carga
• 1 adaptador de CA
• 2 soportes para baterías
• 2 paquetes de baterías de NiMH recargables
• Manual del propietario de TLKR T60
Gráfico de frecuencia
Características y especificaciones
• 8 canales PMR
• 121 subcódigos (38 códigos CTCSS y 83 códigos DCS)
• * Alcance de hasta 8 km
• Circuitería VOX interna
• 5 alertas de tono de llamada seleccionables
• Pantalla LCD con retroiluminación
• Conector para auriculares opcionales
• Tono Roger
• Temporizador
• Vigilancia de sala
• Cargador de batería
• Nivel de batería
• Monitor de canales
• Búsqueda de canales
• Doble búsqueda
• Bloqueo del teclado
• Apagado automático
• Fuente de alimentación: paquete de baterías de NiMH/4 pilas
alcalinas AAA
• Duración de la batería: 16 horas (en condiciones de uso
normales)
*El alcance puede variar en función de las condiciones ambientales
o topográficas.
Antes de utilizar este producto, lea las
instrucciones de funcionamiento para un
uso seguro que encontrará en el folleto
sobre seguridad del producto y exposición a
radiofrecuencia que recibió junto con su
radio.
Can. Frec. (MHz) Can. Frec. (MHz) Can. Frec. (MHz)
1 446.00625 4 446.04375 7 446.08125
2 446.01875 5 446.05625 8 446.09375
3 446.03125 6 446.06875

Español
2
Control y funciones
Antena
Botón PTT
(Pulsar para
hablar)
Conector para auriculares
(auriculares no incluidos)
Botón U (subir volumen/
avanzar canal)
Botón (llamada)
Botón MON (monitor)
Altavoz
Micrófono
Botón D (bajar
volumen/retroceder
canal)
Botón SEL/
(selección/bloqueo)
MENU/ (botón de
menú/encendido)
Toma de
entrada de
CC de 9 V

3
Español
Pantalla
Instalación de la batería
1. Compruebe que la radio está apagada.
2. Para retirar la tapa del compartimento de la batería,
presione la pestaña de la parte inferior de dicha tapa.
3. Instale las baterías de NiMH en su compartimento.
4. Coloque de nuevo la tapa del compartimento de la batería.
Nivel de batería y aviso de batería baja
Carga de la radio
Con el soporte de carga:
1. Compruebe que la radio está apagada.
2. Conecte el adaptador de CA a la entrada de CC de 9 V del
soporte de carga.
3. Coloque el soporte de carga en una superficie estable.
4. Coloque la radio en el soporte de carga con el teclado hacia
delante.
5. El indicador LED se iluminará y permanecerá iluminado
mientras la radio esté en el cargador.
Nota: Cargue la batería durante 16 horas.
Con el soporte para batería:
1. Retire el paquete de baterías de NiMH recargables de la radio.
2. Coloque el soporte para batería en el soporte de carga.
3. Instale el paquete de baterías de NiMH en el soporte de carga.
Asegúrese de que los contactos de carga están alineados
correctamente.
4. El indicador LED se iluminará y permanecerá iluminado
mientras la radio esté en el cargador.
Nota: Cargue la batería durante 16 horas.
1. Indicador de doble
búsqueda
2. Indicador de
transmisión/recepción
3. Indicador de canal
4. Indicador de nivel de
volumen
5. Indicador de vigilancia
de sala/VOX
6. Indicador de exploración
7. Nivel de batería
8. Indicador de subcódigo
9. Indicador de
temporizador
10.Indicador de apagado
automático
11.Indicador de bloqueo
de teclado
12.Indicador de tono de
llamada
1
2
3
4
5
6
9
10
7
8
11
12
Indica que la batería está totalmente cargada.
Parpadea cuando el nivel de batería es bajo;
cargue la radio o sustituya las baterías
inmediatamente.

Español
4
Funcionamiento básico de la radio
Lea por completo esta guía de referencia antes de empezar
a usar la unidad.
Encendido/apagado de la radio
Mantenga pulsado el botón MENU/ para encender/apagar
la radio.
Ajuste del volumen
Para ajustar el volumen, pulse los botones y .
Ajuste del sonido (tono de las teclas)
La radio emite un tono cada vez que se pulsa uno de los
botones (a excepción de los botones PTT y ).
Mantenga pulsado el botón mientras se enciende la radio
para activar o desactivar el sonido.
Navegación por el menú
La radio tiene dos funciones de menú: menú de selección y
menú de modo.
1. Para acceder al menú de selección, pulse el botón SEL/ .
2. Para acceder al menú de modo, pulse el botón MENU/.
3. Para avanzar por los menús, pulse el botón SEL/ o
MENU/ tantas veces como sea necesario.
4. Para salir de la función de menú, realice una de las siguientes
acciones:
a. Mantenga pulsado el botón MENU/ .
b. Mantenga pulsado el botón PTT, MON o .
c. Espere 10 segundos hasta que la unidad vuelva
automáticamente al modo "Normal".
Cómo hablar por la radio
1. Sitúe la radio a 5–8 cm de la boca.
2. Mantenga pulsado el botón PTT mientras habla. El icono
aparece en la pantalla.
3. Suelte el botón PTT para recibir llamadas entrantes.
Aparecerá el icono en la pantalla. Para contestar,
repita el procedimiento desde el paso 1.
Nota: Al seguir transmitiendo durante 60 segundos, la radio
emite el tono de tiempo de espera de transmisión y el
icono parpadea. La radio dejará de transmitir.
Para poder hablar con alguien, las dos radios
deben sintonizar el mismo canal y subcódigo.
Consulte “Selección de un canal y un subcódigo”
a continuación.
Selección de un canal y un subcódigo
Para seleccionar un canal:
1. El botón SEL/ permite acceder al menú de selección.
Avance hasta que el indicador de canal parpadee.
2. o permiten desplazarse al canal deseado.
Para seleccionar un subcódigo:
1. El botón SEL/ permite acceder al menú de selección.
Avance hasta que el indicador de subcódigo parpadee.
2. o permiten desplazarse al subcódigo deseado.
3. Salga del menú de selección.

5
Español
Menú de selección
La radio permite desplazarse por el menú de selección del siguiente modo:
Transmisión activada por voz (VOX)
La transmisión se inicia al hablar por el micrófono de la radio o
los auriculares (no se incluyen los auriculares) en lugar de al
pulsar el botón PTT.
Para seleccionar el nivel de VOX:
1. El botón SEL/ permite acceder al menú de selección.
Avance hasta que parpadee.
2. o permiten desplazarse al nivel de sensibilidad de
VOX deseado.
3. Salga del menú de selección.
Nota: El nivel oF (desactivado) permite desactivar VOX.
Los niveles 1-5 permiten ajustar la sensibilidad del
circuito VOX. Utilice el nivel 1 en entornos silenciosos
y el nivel 5 en entornos muy ruidosos. Hable por el
micrófono para determinar el nivel de sensibilidad
adecuado. Si parpadea, significa que se acepta
su voz.
Transmisión de un tono de llamada
La radio cuenta con 5 tonos de llamada seleccionables.
Para seleccionar un tono de llamada:
1. El botón SEL/ permite acceder al menú de selección.
Avance hasta que parpadee.
2. o permiten desplazarse al tono de llamada deseado.
3. Salga del menú de selección.
Para transmitir el tono de llamada seleccionado:
1. permite transmitir el tono de llamada seleccionado. El
tono seleccionado se transmitirá automáticamente durante
un período de tiempo determinado.
2. El botón PTT permite cancelar tono de llamada.
Apagado automático
La función de apagado automático le permite establecer la hora
a la que se apagará la radio automáticamente.
1. El botón SEL/ permite acceder al menú de selección.
Avance hasta y el tiempo de apagado automático actual
parpadeará.
2. o permiten seleccionar el tiempo entre oF (desactivado),
60, 120 y 180 minutos.
3. Salga del menú.
Normal Canal Subcódigo Nivel VOX Tono de Encendido
Apagada Normal
1 - 8 0 - 121 APAGADO, 1 - 5 Apagado/60/
120/180
llamada automático
1 - 5

Español
6
Menú de modo
La radio permite desplazarse por el menú de modo del siguiente modo:
Funciones de la radio
Modo de búsqueda de canales
Permite a la radio buscar los canales activos. Cuando detecta
actividad, la radio se detiene en ese canal (durante dos
segundos). Para trasmitir en ese canal, pulse el botón PTT.
Cuando finaliza la actividad en el canal, la radio sigue
buscando otros canales.
Para activar la búsqueda de canales:
1. El botón MENU/ permite acceder al menú de modo.
Avance hasta que parpadee.
2. El botón SEL/ permite activar la búsqueda de canales.
3. El botón MENU/, o PTT permite desactivar el modo
de búsqueda.
Modo de doble búsqueda
Permite buscar en el canal actual y en otro canal alternativamente.
Para configurar otro canal e iniciar la doble búsqueda:
1. El botón MENU/ permite acceder al menú de modo.
Avance hasta que parpadee.
2. o permiten seleccionar el canal. A continuación, pulse
SEL/.
3. o permiten seleccionar el subcódigo. A continuación,
pulse SEL/.
4. La radio inicia la doble búsqueda.
Nota: Si configura el mismo canal y subcódigo que el canal
actual, la doble búsqueda no funcionará.
5. El botón MENU/ permite desactivar la doble búsqueda.
Selección de
sensibilidad
Normal Modo de
búsqueda
Modo de doble
búsqueda
Modo de
vigilancia de sala
Modo de
temporizador
Selección de canal y
subcódigo
Normal
Modo de
búsqueda
Modo de doble
búsqueda
Modo de
vigilancia de sala Modo de
temporizador

7
Español
Vigilancia de sala
Permite a la radio detectar voces o ruidos (según el nivel de
sensibilidad configurado) y devolver la transmisión a la radio
que está a la escucha sin pulsar el botón PTT. La radio vigilante
no puede recibir transmisiones en este modo.
Para activar la vigilancia de sala:
1. El botón MENU/ permite acceder al menú de modo.
Avance hasta que parpadee.
2. o permiten desplazarse al nivel de sensibilidad de
vigilancia de sala deseado.
Nota: Utilice el nivel 1 en entornos silenciosos. Utilice el
nivel 5 en entornos muy ruidosos.
3. El botón SEL/ permite activar la vigilancia de sala.
El botón MENU/ permite desactivar la vigilancia de sala.
Nota: Cuando el ruido o las voces de la sala se prolongan
durante más de 60 segundos, la radio detiene la
vigilancia durante 5 segundos y, a continuación, la
reanuda.
Temporizador
Activa el temporizador de la radio durante 39 minutos y
59 segundos. Puede recibir llamadas entrantes en este modo.
Para utilizar el temporizador:
1. El botón MENU/ permite acceder al menú de modo.
Avance hasta que parpadee.
2. El botón SEL/ permite seleccionar el temporizador.
3. permite iniciar el temporizador.
4. El botón MENU/, , MON o PTT permite detener o
restablecer el temporizador.
Bloqueo del teclado
Mantenga pulsado SEL/ hasta que aparezca para
bloquear el teclado.
Mantenga pulsado SEL/ hasta que desaparezca para
desbloquear el teclado.
Retroiluminación de la pantalla LCD
La pantalla LCD se enciende automáticamente durante
10 segundos cuando se pulsa cualquier botón (excepto el
botón PTT).
Modo de vigilancia
Le permite recibir señales débiles en el canal actual.
Para activar el modo de vigilancia:
1. Pulse el botón MON para escuchar brevemente. El icono
parpadea.
2. Mantenga pulsado el botón MON durante 2 segundos para
escuchar continuamente. El icono continúa parpadeando.
Para desactivar el modo de vigilancia:
Pulse el botón MON para volver al modo "Normal". El icono
deja de parpadear.
Tono Roger
Suena para indicar el final de una transmisión PTT o VOX. Se
puede oír a través del altavoz cuando los tonos de botón están
activados. No se puede oír a través del altavoz cuando los
tonos de botón están desactivados.
Mantenga pulsado el botón mientras se enciende la radio
para activar el tono Roger. Repita este paso para desactivar el
tono Roger.
Ahorro de energía automático
Para prolongar la duración de la batería, la radio activa
automáticamente el modo de ahorro de energía cuando no
hay transmisiones durante 3 segundos. La radio puede recibir
transmisiones en este modo.

Español
8
Información sobre la garantía
El minorista o distribuidor autorizado de Motorola que le vendió
la radio bidireccional Motorola y los accesorios originales
asumirá las reclamaciones de garantía y/o le facilitará los
servicios incluidos en la garantía.
Lleve la radio a su distribuidor o minorista para solicitar los
servicios incluidos en la garantía. No devuelva la radio a
Motorola.
Para poder optar a los servicios incluidos en la garantía, deberá
presentar su recibo de compra o una prueba sustitutoria
equivalente de la compra, donde conste la fecha de la misma.
El número de serie debe estar visible en la radio bidireccional.
La presente garantía no será aplicable si los números de modelo
o de serie que aparecen en el producto han sido alterados,
borrados o resultan ilegibles de cualquier otra forma.
¿Qué no cubre la garantía?
• Los daños o defectos derivados del uso del producto de
formas distintas a las habituales o del incumplimiento de
las instrucciones de este manual de usuario.
• Los defectos o daños derivados de un uso incorrecto, un
accidente o una negligencia.
• Los defectos o daños derivados de pruebas, utilización,
mantenimiento o ajuste inadecuados, o a alteraciones o
modificaciones de cualquier clase.
• Las roturas o daños en las antenas, a menos que estén
causados de forma directa por defectos en los materiales
o en la mano de obra.
• Los productos que hayan sido desmontados o reparados
de tal forma que perjudiquen el rendimiento o impidan la
adecuada inspección y realización de pruebas con el objeto
de verificar toda reclamación en garantía.
• Los defectos o daños debidos al alcance.
• Los defectos o daños debidos a humedad o líquidos.
• Todas las superficies de plástico y demás piezas externas
arañadas o dañadas por el uso normal.
• Los productos alquilados de forma temporal.
• El mantenimiento periódico y la reparación o sustitución de
piezas debido al uso, forma de trasportar y desgaste normales.
Información de copyright
Los productos Motorola descritos en este manual pueden
incluir programas de Motorola, memorias de semiconductores
almacenadas u otro tipo de medios protegidos por derechos de
autor. Las leyes de los Estados Unidos y de otros países
preservan ciertos derechos exclusivos de Motorola con respecto
a los programas informáticos protegidos por derechos de autor,
que incluyen el derecho exclusivo de copia o reproducción en
cualquier formato de un programa de Motorola protegido por
derechos de autor.
Por consiguiente, los programas informáticos de Motorola
protegidos por derechos de autor que se encuentren entre los
productos de Motorola descritos en este manual NO podrán
copiarse ni reproducirse de forma alguna sin el consentimiento
expreso por escrito de Motorola. Asimismo, la adquisición de
los productos de Motorola no garantiza, ya sea de forma implícita
o explícita, por impedimento legal o de la forma que fuese,
ningún tipo de licencia bajo los derechos de autor, las patentes
o las solicitudes de patentes de Motorola, excepto en los casos
de uso de licencias normales no excluyentes sin regalías
derivados de la ejecución de la ley en la venta de un producto.
MOTOROLA, MOTO, MOTOROLA SOLUTIONS y el logotipo
de la M estilizada son marcas comerciales o marcas comerciales
registradas de Motorola Trademark Holdings, LLC y se utilizan
bajo licencia. Todas las demás marcas comerciales son propiedad
de sus respectivos propietarios.
© 2012 Motorola Solutions, Inc. Todos los derechos reservados.

1
Português
SEGURANÇA DO PRODUTO E
EXPOSIÇÃO À RF PARA RÁDIOS
DE DUAS VIAS PORTÁTEIS
ATENÇÃO!
Antes de utilizar este produto, leia a informação de sensibilização
para a energia de RF e o folheto “Segurança do produto e
exposição à RF” para assegurar o cumprimento dos limites de
exposição a energia de RF.
Conteúdo da embalagem
• 2 Rádios TLKR T60 Radio
• 2 Molas de cinto
• 1 Base de carregamento
• 1 Adaptador CA
• 2 Suportes de apoio para baterias
• 2 Conjuntos de baterias NiMH recarregáveis
• Manual do utilizador do TLKR T60
Tabela de frequências
Funcionalidades e Especificações
• 8 Canais PMR
• 121 Sub-códigos (38 Códigos CTCSS e 83 Códigos DCS)
• Até 8 km de alcance*
• Circuito VOX interno
• 5 alertas de sinal de chamada selecionáveis
• Ecrã LCD com retroiluminação
• Tomada de auricular para auricular opcional
• Som de aviso de fim de transmissão
• Cronómetro
• Monitorização de divisão
• Carregador de bateria
• Medidor do nível da bateria
• Monitorização de canal
• Pesquisa de canal
• Vigilância dupla
• Bloqueio de teclado
• Desativação automática
• Fonte de alimentação: conjunto de baterias NiMH / 4 pilhas
alcalinas AAA
• Vida útil da bateria: 16 horas (em condições de uso normais)
*O alcance pode variar dependendo das condições ambientais e/ou
topográficas.
Antes de utilizar este produto, leia as
instruções operacionais contidas no folheto
“Segurança do produto e exposição à RF”
fornecido com o rádio para utilizá-lo com
segurança.
Canal Freq. (MHz) Canal Freq. (MHz) Canal Freq. (MHz)
1 446,00625 4 446,04375 7 446,08125
2 446,01875 5 446,05625 8 446,09375
3 446,03125 6 446,06875

Português
2
Controlo e Funções
Antena
Botão PTT
(Push-To-Talk)
Tomada para auricular
(Auricular não incluído)
Botão U (aumentar
Volume/Canal)
Botão (Chamada)
Botão MON (Monitorização)
Altifalante
Microfone
Botão D (diminuir
Volume/Canal)
SEL/ Botão
(Selecionar/Bloquear)
MENU/ (Botão
Menu/Ligar)
Tomada DC
IN 9V

3
Português
Ecrã
Instalar a bateria
1. Certifique-se de que o rádio está DESLIGADO.
2. Para retirar a tampa do compartimento da bateria, pressione
a patilha na parte inferior da tampa do compartimento.
3. Instale as baterias NiMH no compartimento da bateria.
4. Volte a colocar a tampa do compartimento da bateria.
Nível da bateria e Alerta de bateria fraca
Carregar o rádio
Usando a base de carregamento:
1. Certifique-se de que o rádio está DESLIGADO.
2. Ligue o adaptador CA à tomada DC IN 9V da base de
carregamento.
3. Coloque a base de carregamento sobre uma superfície
estável.
4. Coloque o rádio na base de carregamento com o teclado
virado para a frente.
5. O indicador LED acenderá e permanecerá aceso enquanto
o rádio estiver no carregador.
Nota: Carregue o conjunto de baterias durante 16 horas.
Usando o suporte de apoio da bateria:
1. Retire o conjunto de baterias NiMH recarregáveis do rádio.
2. Coloque os suportes de apoio das baterias na base de
carregamento.
3. Instale o conjunto de baterias NiMH na base de carregamento.
Certifique-se de que os contactos de carregamento estão
corretamente alinhados.
4. O indicador LED acenderá e permanecerá aceso enquanto
o rádio estiver no carregador.
Nota: Carregue o conjunto de baterias durante 16 horas.
1. Indicador de Vigilância
dupla
2. Indicador de
transmissão/receção
3. Indicador de canal
4. Indicador do nível de
volume
5. Indicador VOX/
Monitorização de divisão
6. Indicador de pesquisa
7. Medidor do nível da
bateria
8. Indicador de
sub-código
9. Indicador do
cronómetro
10.Indicador de
desligamento
automático (APO)
11.Indicador de bloqueio
do teclado
12.Indicador de sinal de
chamada
1
2
3
4
5
6
9
10
7
8
11
12
Indica que a bateria está totalmente carregada.
Pisca quando a bateria está fraca; carregue
o rádio ou substitua imediatamente as pilhas.

Português
4
Operações básicas do rádio
Leia este guia de referência na totalidade antes de tentar utilizar
a unidade.
Ligar e desligar o rádio
Mantenha premido o botão MENU/ para LIGAR/DESLIGAR
o rádio.
Ajustar o volume
Ajuste o volume premindo os botões e .
Ajustar o som (som das teclas)
O rádio emite um som cada vez que um dos botões é premido
(exceto os botões PTT e ).
Mantenha premido o botão enquanto LIGA o rádio para
LIGAR/DESLIGAR o som.
Navegar pelo Menu
O rádio tem duas funções de Menu: Menu Selecionar Menu e
Menu Modo.
1. Para aceder ao Menu Selecionar, prima o botão SEL/ .
2. Para aceder ao Menu Modo, prima o botão MENU/.
3. Se continuar a premir o botão SEL/ ou o botão MENU/
irá avançar no menu.
4. Para sair da função Menu, efetue uma das seguintes
operações:
a. Mantenha premido o botão MENU/
b. Mantenha premido o botão PTT, MON ou o botão
c. Aguarde 10 segundos até que a unidade volte
automaticamente ao modo "Normal".
Utilizar o rádio para falar
1. Mantenha o rádio a 5-8 cm da sua boca.
2. Mantenha premido o botão PTT enquanto fala. O aparece
no ecrã.
3. Solte o botão PTT. Agora pode receber chamadas. Quando
o fizer, o é apresentado no ecrã. Para responder, repita o
processo a partir do passo 1.
Nota: Quando continuar a transmitir durante 60 segundos,
o rádio emite o tom Tempo Limite TX e o ícone
pisca. O rádio cessará de transmitir.
Para poder falar com alguém, ambos os rádios têm
de estar sintonizados no mesmo canal e sub-código.
Consulte “Selecionar um canal e um sub-código” em
baixo.
Selecionar um canal e um sub-código
Para selecionar um canal:
1. Botão SEL/ para aceder ao Menu Selecionar. Avance até
que o indicador de canal pisque.
2. ou para o canal desejado.
Para selecionar sub-código:
1. Botão SEL/ para aceder ao Menu Selecionar. Avance até
que o indicador de sub-código pisque.
2. ou para o sub-código desejado.
3. Saia do Menu Selecionar.

5
Português
Menu Selecionar
O seu rádio navega através do Menu Selecionar como segue:
Transmissão operada por voz (VOX)
A transmissão é iniciada ao falar para o microfone do rádio ou
auricular (auricular não incluído) ao invés de premir o botão PTT.
Para selecionar o nível de VOX:
1. Botão SEL/ para aceder ao Menu Selecionar. Avance até
que pisque.
2. ou para o nível de sensibilidade da VOX desejado.
3. Saia do Menu Selecionar.
Nota: O nível oF (DESLIGADO) desativa a VOX. Os níveis
1-5 definem a sensibilidade do circuito da VOX. Use
o nível 1 em ambientes silenciosos e o nível 5 em
ambientes ruidosos. Pode encontrar o nível de
sensibilidade adequada falando para o microfone.
Se o piscar, a sua voz foi aceite.
Transmitir um sinal de chamada
O rádio está equipado com 5 sinais de chamada selecionáveis.
Para selecionar um sinal de chamada:
1. Botão SEL/ para aceder ao Menu Selecionar. Avance até
que pisque.
2. ou para o sinal de chamada desejado.
3. Saia do Menu Selecionar.
Para transmitir o sinal de chamada selecionado:
1. para transmitir o sinal de chamada selecionado. O som
selecionado será automaticamente transmitido por um período
de tempo fixo.
2. PTT para cancelar o sinal de chamada.
Desativação automática
A função de desativação automática permite configurar a hora
a que o rádio se desliga automaticamente.
1. Botão SEL/ para aceder ao Menu Selecionar. Avance até
que e a hora de desativação automática corrente pisque.
2. ou para selecionar a hora de oF (Desligado), 60, 120 e
180 minutos.
3. Saia do Menu.
Normal Canal Sub-código Nível Sinal de Desativação
automática Normal
1 - 8 0 - 121 DESLIGADO, 1 - 5 Desligado/
chamada
de VOX
1 - 5 60/120/180

Português
6
Menu Modo
O rádio navega através do Menu Modo como se segue:
Funcionalidades do rádio
Modo de Pesquisa de Canal
Permite que o rádio pesquise canais ativos. Quando deteta
atividade, o rádio permanece nesse canal (durante 2 segundos).
Para transmitir nesse canal, prima o botão PTT. Quando terminar
a atividade nesse canal, o rádio continua a procurar outros canais.
Para LIGAR o modo de pesquisa de canal:
1. MENU/ para aceder ao Menu Modo. Avance até que
pisque.
2. SEL/ para LIGAR o modo de pesquisa de canal.
3. MENU/, ou PTT para DESLIGAR o modo de pesquisa.
Modo de Vigilância dupla
Permite que o rádio pesquise o canal atual e outro canal
alternadamente.
Para configurar outro canal e iniciar a Vigilância dupla:
1. MENU/ para aceder ao Menu Modo. Avance até que
pisque.
2. ou para selecionar o canal, então prima SEL/.
3. ou para selecionar o sub-código, então prima SEL/.
4. O rádio inicia a Vigilância dupla.
Nota: Se for definido o mesmo canal e sub-código do canal
atual, a Vigilância dupla não funciona.
5. MENU/ para DESLIGAR o modo de Vigilância dupla.
Selecionar a
sensibilidade
Normal Modo de
pesquisa
Modo de Vigilância
dupla
Modo de
Monitorização de
divisão
Modo de
cronómetro
Selecione o canal e
osub-código
Normal
Modo de
pesquisa
Modo de Vigilância
dupla
Modo de
Monitorização de
divisão
Modo de
cronómetro

7
Português
Monitorização de divisão
Permite que o rádio detete vozes/ruídos (de acordo com o nível
de sensibilidade definido) e transmita para o rádio de escuta
sem premir o botão PTT. O rádio de monitorização não pode
receber quaisquer transmissões neste modo.
Para LIGAR a monitorização de divisão:
1. MENU/ para aceder ao Menu Modo. Avance até que
pisque.
2. ou para o nível de sensibilidade da monitorização de
divisão desejada.
Nota: Use o nível 1 em ambientes silenciosos. Use o nível 5
em ambientes muito ruidosos.
3. SEL/ para LIGAR a Monitorização de divisão.
MENU/ para DESLIGAR a Monitorização de divisão.
Nota: Se a voz/ruído na divisão monitorizada continuar
durante mais de 60 segundos, o rádio monitorizador
para a monitorização durante 5 segundos e recomeça.
Cronómetro
Permite que o rádio cronometre até 39 minutos e 59 segundos.
Pode receber chamadas neste modo.
Para usar o cronómetro:
1. MENU/ para aceder ao Menu Modo. Avance até que
pisque.
2. SEL/ para selecionar o cronómetro.
3. para iniciar o cronómetro.
4. MENU/, , MON ou PTT para parar ou reiniciar o
cronómetro.
Bloqueador de teclas
Mantenha premido SEL/ até aparecer para bloquear o
teclado.
Mantenha premido SEL/ até desaparecer para desbloquear
o teclado.
LCD com retroiluminação
O ecrã LCD ilumina-se automaticamente durante 10 segundos
após qualquer botão ser premido (exceto para PTT).
Modo de monitorização
Permite ouvir sinais fracos no canal atual.
Para LIGAR o Modo de Monitorização:
1. Prima o botão MON para ouvir brevemente. O ícone pisca.
2. Mantenha premido o botão MON durante 2 segundos para
ouvir continuamente. O ícone continua a piscar.
Para DESLIGAR o Modo de Monitorização:
Prima o botão MON, para regressar ao modo "Normal". O ícone
para de piscar.
Som de aviso de fim de transmissão
Toca para indicar o fim de uma transmissão PTT ou VOX. Pode
ser ouvido pelo altifalante quando o som das teclas está ligado.
Não pode ser ouvido pelo altifalante quando o som das teclas
está desligado.
Mantenha premido o botão enquanto LIGA o rádio para
LIGAR o aviso de fim de transmissão. Repita o processo para
DESLIGAR o aviso de fim de transmissão.
Poupança Automática de Energia
Para prolongar a vida útil das pilhas, o rádio está configurado
para mudar para o modo de Poupança de Energia depois de
3 segundos sem transmissões. O rádio pode receber
transmissões neste modo.

Português
8
Informações sobre a garantia
O distribuidor ou revendedor autorizado Motorola onde
comprou o seu rádio de duas vias e/ou acessórios originais
compromete-se a responsabilizar-se pelos produtos sob
garantia e/ou prestar os serviços previstos na garantia.
Envie o rádio ao distribuidor ou revendedor para requerer os
serviços de garantia. Não envie o rádio para a Motorola.
De modo a poder usufruir dos serviços previstos na garantia,
tem de apresentar o recibo de compra, ou um comprovativo de
compra equivalente, com a data da compra. O rádio de duas
vias deve também apresentar o número de série de forma
legível. A garantia não será aplicada caso os números de
modelo ou de série do produto tenham sido alterados,
apagados, removidos ou estejam ilegíveis.
Casos não protegidos pela garantia
• Defeitos ou danos resultantes da utilização do produto em
condições anormais ou incomuns, ou por não seguir as
instruções deste manual do utilizador.
• Defeitos ou danos resultantes de utilização indevida,
acidente ou negligência.
• Defeitos ou danos resultantes de testes, funcionamento,
manutenção ou ajustes não adequados, ou qualquer tipo
de alteração ou modificação.
• Quebras ou danos nas antenas, exceto quando resultem
diretamente de defeitos dos materiais ou de fabrico.
• Produtos desmontados ou reparados de um modo que afete
adversamente o desempenho ou impeça as inspeções e
testes adequados para verificar qualquer reclamação de
garantia.
• Defeitos ou danos resultantes do alcance.
• Defeitos ou danos resultantes de humidade, líquidos ou
salpicos.
• Todas as superfícies de plástico e todas as outras partes
externas que fiquem riscadas ou danificadas devido ao uso
normal.
• Produtos alugados temporariamente.
• Manutenção e reparação periódica ou substituição de peças
devido à utilização e desgaste normais.
Informações sobre os direitos de autor
Os produtos Motorola descritos neste manual podem incluir
programas de computador protegidos por direitos de autor,
armazenados em memórias semicondutoras ou noutros meios.
A legislação dos Estados Unidos da América e de outros países
reserva à Motorola alguns direitos exclusivos para programas
de computador protegidos por direitos de autor, incluindo o
direito exclusivo de copiar e reproduzir em qualquer formato os
programas protegidos por direitos de autor da Motorola.
Deste modo, quaisquer programas de computador da Motorola
protegidos por direitos de autor e incluídos nos produtos Motorola
descritos neste manual não podem ser de qualquer modo
copiados ou reproduzidos sem o consentimento expresso por
escrito da Motorola. Além disso, a compra de produtos Motorola
não garantirá, direta ou implicitamente, impedimento ou, de
outra maneira, qualquer licença sobre os direitos de autor, as
patentes ou a aplicação de patentes da Motorola, exceto a
licença normal e não exclusiva de utilização, implícita por força
de lei na venda de um produto.
MOTOROLA, MOTO, MOTOROLA SOLUTIONS e o logótipo
M estilizado são marcas comerciais ou marcas registadas da
Motorola Trademark Holdings, LLC e são utilizados sob
licença. Todas as outras marcas comerciais pertencem aos
seus respetivos proprietários.
© 2012 Motorola Solutions, Inc. Todos os direitos reservados.

1
Nederlands
PRODUCTVEILIGHEID EN RF-BLOOTS-
TELLING VOOR DRAAGBARE TWEER-
ICHTINGSRADIO'S
LET OP!
Lees voor gebruik van dit product de waarschuwingsinformatie
over RF-energie en de bedieningsinstructies in de handleiding
Productveiligheid en blootstelling aan radiogolven om ervoor te
zorgen dat de blootstellingslimieten voor RF-energie worden
nageleefd.
Inhoud van het pakket
• 2 x TLKR T60-radio
• 2 x riemklem
• 1 x voedingsdok
• 1 x wisselstroomadapter
• 2 x accu-ondersteuningsbeugels
• 2 x Oplaadbare NiMH-accupakken
• TLKR T60 gebruikershandleiding
Frequentietabel
Eigenschappen en specificaties
• 8 PMR-kanalen
• 121 subcodes (38 CTCSS-codes en 83 DCS-codes)
• Bereik tot 8 km*
• Intern VOX-circuit
• 5 selecteerbare oproeptoonalerts
• LCD-scherm met schermlicht
• Hoofdtelefoonaansluiting voor optionele hoofdtelefoon
• Roger-piepsignaal
• Uptimer
• Ruimtemonitor
• Accuoplader
• Batterijniveau-indicator
• Kanaalmonitor
• Kanaalscan
• Dubbel scannen
• Toetsenbordvergrendeling
• Automatische uitschakeling
• Stroombron: NiMH-accupakken / 4 AAA-alkalinebatterijen
• Acculevensduur: 16 uur (in normale omstandigheden)
*Bereik is afhankelijk van omgeving en topografische omstandigheden.
Lees voor het gebruik van dit product de
bedieningsinstructies voor veilig gebruik in
de bijgeleverde handleiding
Productveiligheid en blootstelling aan
radiogolven.
Kan. freq. (MHz) Kan. freq. (MHz) Kan. freq. (MHz)
1 446.00625 4 446.04375 7 446.08125
2 446.01875 5 446.05625 8 446.09375
3 446.03125 6 446.06875

Nederlands
2
Bediening en functies
Antenne
PTT (Push-To-
Talk)-toets
Hoofdtelefoonaansluiting
(Hoofdtelefoon niet
meegeleverd)
U (Volume/kanaal omhoog)-toets
(Oproep)-toets
MON (Monitor)-toets
Luidspreker
Microfoon
D (Volume/Kanaal
omlaag)-toets
SEL/ (selectie/
vergrendeling)-toets
MENU/ (menu/
aan-uit)
DC IN 9V-
aansluiting

3
Nederlands
Scherm
De accu installeren
1. Zet de radio UIT.
2. Om de klep van de accuhouder te verwijderen, drukt u op
het lipje aan de onderkant van de klep van de accuhouder.
3. Plaats de NiMH-accu's in de accuhouder.
4. Plaats de klep van de accuhouder terug.
Batterijniveau en melding voor laag
batterijniveau
De radio opladen
De oplaaddok gebruiken:
1. Zet de radio UIT.
2. Sluit de wisselstroomadapter aan op de DC IN 9V-aansluiting
van de oplaaddok.
3. Plaats de oplaaddok op een stabiel oppervlak.
4. Plaats de radio in de oplaaddok met het toetsenbord naar
voren.
5. De LED-indicator gaat branden en blijft aan zolang de radio
zich in de oplader bevindt.
Opmerking: Laad het accupak 16 uur lang op.
Met de accu-ondersteuningsbeugel:
1. Verwijder het oplaadbare NiMH-accupak uit de radio.
2. Plaats de accu-ondersteuningsbeugel in de oplaaddok.
3. Plaats het NiMH-accupak in de oplaaddok. Zorg ervoor dat
de oplaadcontacten goed zijn uitgelijnd.
4. De LED-indicator gaat branden en blijft aan zolang de radio
zich in de oplader bevindt.
Opmerking: Laad het accupak 16 uur lang op.
1. Indicator dubbel
scannen
2. Indicator voor
uitzenden/ontvangen
3. Kanaalindicator
4. Volume-indicator
5. VOX/ruimtemonitor-
indicator
6. Scanindicator
7. Batterijniveau-indicator
8. Subcode-indicator
9. Uptimer-indicator
10.APO (automatische
uitschakeling)-indicator
11.Toetsvergrendelingsindi
cator
12.Gesprekstoonindicator
1
2
3
4
5
6
9
10
7
8
11
12
Geeft aan dat de accu volledig is opgeladen.
Knippert wanneer de accu bijna leeg is; laad
de radio op of vervang de accu's onmiddellijk.

Nederlands
4
Basisgebruik van de radio
Lees deze handleiding helemaal door voordat u het apparaat
gebruikt.
De radio in-/uitschakelen
Houd de MENU/ -toets vast om de radio AAN/UIT te zetten.
Het volume aanpassen
Pas het volume aan met de toetsen en .
Het geluid (toetspiepsignalen) aanpassen
De radio geeft een piepsignaal wanneer op één van de toetsen
wordt gedrukt (behalve de PTT- en -toets).
Houd de -toets vast terwijl u de radio aanzet om het geluid
aan en uit te zetten.
Door het menu bladeren
De radio heeft twee menufuncties: Select Menu (Selectiemenu)
en Mode Menu (Modusmenu).
1. Om naar het Select Menu te gaan, drukt u op de SEL/ -
toets.
2. Om naar het Mode Menu te gaan, drukt u op de MENU/-
toets.
3. Wanneer u daarna opnieuw op de SEL/ -toets of MENU/
-toets drukt gaat u vooruit in het menu.
4. Doe één van de volgende dingen om de menufunctie af te
sluiten:
a. Houd de MENU/-toets vast,
b. Houd de PTT-, MON- of -toets vast
c. Wacht 10 seconden totdat het apparaat automatisch
teruggaat naar de normale modus.
Communiceren met de radio
1. Houd de radio op 5 tot 8 cm van uw mond verwijderd.
2. Houd de PTT-toets ingedrukt terwijl u praat. Op het scherm
verschijnt .
3. Laat de PTT-toets los. U kunt nu binnenkomende oproepen
ontvangen. Wanneer dit gebeurt, verschijnt op het scherm.
Herhaal stap 1 om te beantwoorden.
Opmerking: Wanneer u 60 seconden lang blijft uitzenden,
geeft de radio een TX Time Out-toon en knippert
het -pictogram. De radio stopt met zenden.
Om met iemand te spreken, moeten beide
radio's op hetzelfde kanaal en dezelfde subcode
zijn ingesteld. Zie “Een kanaal en een subcode
selecteren” hieronder.
Een kanaal en een subcode selecteren
Een kanaal selecteren:
1. SEL/ -toets om naar het Select Menu te gaan. Ga door
totdat de kanaalindicator knippert.
2. of naar het kanaal van uw keuze.
Een subcode selecteren:
1. SEL/ -toets om naar het Select Menu te gaan. Ga door
totdat de subcode-indicator knippert.
2. of naar de juiste subcode.
3. Sluit het Select Menu af.

5
Nederlands
Select Menu
U kunt als volgt door het Select Menu navigeren:
Spraakzending (VOX)
Het zenden begint wanneer in de microfoon van de radio of van
de hoofdtelefoon (de hoofdtelefoon is niet inbegrepen) wordt
gesproken in plaats van het indrukken van de PTT-toets.
Het VOX-niveau kiezen:
1. SEL/ -toets om naar het Select Menu te gaan. Ga door
tot knippert.
2. of naar het gewenste VOX-gevoeligheidsniveau.
3. Sluit het Select Menu af.
Opmerking: Op niveau oF (uit) wordt VOX uitgeschakeld.
De niveaus 1-5 bepalen de gevoeligheid van
het VOX-circuit. Gebruik niveau 1 in rustige
omgevingen en gebruik niveau 5 in
omgevingen met veel lawaai. U kunt het juiste
gevoeligheidsniveau bepalen door in de
microfoon te spreken. Als knippert,
wordt de spraak geaccepteerd.
Een oproeptoon verzenden
De radio is voorzien van 5 selecteerbare oproeptonen.
Een oproeptoon selecteren:
1. SEL/ -toets om naar het Select Menu te gaan. Ga door
tot knippert.
2. of naar de gewenste oproeptoon.
3. Sluit het Select Menu af.
De geselecteerde oproeptoon verzenden:
1. om de geselecteerde oproeptoon te verzenden. De
gekozen toon wordt automatisch verzonden gedurende
een vastgestelde tijdsperiode.
2. PTT om oproeptoon te annuleren.
Automatische uitschakeling
Met automatische uitschakeling kunt u instellen na hoeveel tijd
de radio automatisch wordt uitgeschakeld.
1. SEL/ -toets om naar het Select Menu te gaan. Ga door
naar . De huidige tijd voor automatische uitschakeling
knippert.
2. of om de tijd te kiezen uit oF (uit), 60, 120 en 180 minuten.
3. Sluit het menu af.
Normaal Kanaal Subcode VOX-niveau Oproeptoon Automatisch
aan/uit Uit Normaal
1 - 8 0 - 121 UIT, 1 - 5 1 - 5 Uit / 60 /
120 / 180

Nederlands
6
Mode Menu
De radio kan als volgt door het Mode Menu navigeren:
Functies van de radio
Kanaalscanmodus
Hiermee kan de radio scannen om actieve kanalen te zoeken.
Wanneer er activiteit wordt waargenomen, dan "landt" (blijft) de
radio op dat kanaal (gedurende 2 seconden). Druk op de PTT-
toets om op dat kanaal uit te zenden. Wanneer het kanaal niet
langer actief is, gaat de radio verder met het scannen naar
andere kanalen.
De kanaalscan inschakelen:
1. MENU/ om naar het Mode Menu te gaan. Ga door tot
knippert.
2. SEL/ om kanaalscan in te schakelen.
3. MENU/ of PTT om de scanmodus uit te schakelen.
Dubbele scanmodus
Hiermee kunt u om en om op het huidige kanaal en op een
ander kanaal scannen.
Een ander kanaal instellen en dubbel scannen starten:
1. MENU/ om naar het Mode Menu te gaan. Ga door tot
knippert.
2. of om het kanaal te selecteren. Druk daarna op SEL/.
3. of om de subcode te selecteren. Druk daarna op SEL/.
4. De radio begint met dubbel scannen.
Opmerking: Als u hetzelfde kanaal en subcode instelt
als het huidige kanaal, dan werkt dubbel
scannen niet.
5. MENU/ om dubbel scannen uit te schakelen.
Selecteer de
gevoeligheid
Normaal Scanmodus Dubbele
scanmodus
Ruimtemonitor-
modus
Uptimermodus
Kies het kanaal en de
subcode
Normaal
Scanmodus Dubbele
scanmodus
Ruimtemonitor-
modus Uptimermodus

7
Nederlands
Ruimtemonitor
Hiermee kan de radio spraak/geluid (aan de hand van het
ingestelde gevoeligheidsniveau) detecteren en naar de
luisterende radio zenden zonder op de PTT-toets te drukken.
De radio waarop de monitor actief is kan in deze modus geen
zendingen ontvangen.
De ruimtemonitor inschakelen:
1. MENU/ om naar het Mode Menu te gaan. Ga door tot
knippert.
2. of naar het gewenste gevoeligheidsniveau voor de
ruimtemonitor.
Opmerking: Gebruik niveau 1 in rustige omgevingen.
Gebruik niveau 5 in omgevingen met veel
lawaai.
3. SEL/ om de ruimtemonitor in te schakelen.
MENU/ om de ruimtemonitor uit te schakelen.
Opmerking: Wanneer de spraak/het geluid in de betreffende
ruimte meer dan 60 seconden aanhoudt, dan
stopt de monitor 5 seconden en gaat daarna
verder.
Uptimer
Hiermee kan de radio tot 39 minuten en 59 seconden timen.
U kunt in deze modus binnenkomende oproepen ontvangen.
De uptimer gebruiken:
1. MENU/ om naar het Mode Menu te gaan. Ga door tot
knippert.
2. SEL/ om de uptimer te selecteren.
3. om de uptimer te starten.
4. MENU/, , MON of PTT om de uptimer te stoppen of
opnieuw in te stellen.
Toetsvergrendeling
Houd SEL/ ingedrukt tot verschijnt om het toetsenbord te
vergrendelen.
Houd SEL/ ingedrukt tot verdwijnt om het toetsenbord te
ontgrendelen.
Schermlicht
Het LCD-scherm wordt automatisch 10 seconden lang verlicht
wanneer op een toets (behalve PTT) wordt gedrukt.
Monitormodus
Hiermee kunt u luisteren naar zwakke signalen op het huidige
kanaal.
De monitormodus inschakelen:
1. Druk op de MON-toets om korte tijd te luisteren. Het pictogram
knippert.
2. Houd de MON-toets 2 seconden ingedrukt om ononderbroken
te luisteren. Het -pictogram blijft knipperen.
De monitormodus uitschakelen:
Druk op de MON-toets om terug te gaan naar de normale
modus. Het -pictogram stopt met knipperen.
Roger-piepsignaal
Geeft het einde van een PTT- of VOX-zending aan. Het signaal
is te horen via de luidspreker wanneer de toetspiepsignalen zijn
ingeschakeld. Het signaal is niet te horen via de luidspreker
indien toetspiepsignalen zijn uitgeschakeld.
Houd de -toets vast terwijl u de radio aanzet om het Roger-
piepsignaal in en uit te schakelen. Herhaal de stap om het
Roger-piepsignaal uit te schakelen.
Automatische energiebesparing
De radio schakelt automatisch over op de energiezuinige
modus wanneer er gedurende 3 seconden niets is uitgezonden,
zodat de accu langer meegaat. De radio kan in deze modus
zendingen ontvangen.

Nederlands
8
Garantie-informatie
De geautoriseerde Motorola-verkoper bij wie u de Motorola-
tweerichtingsradio en/of originele accessoires hebt gekocht,
accepteert een garantieclaim en/of voorziet in garantieservice.
Retourneer de radio naar uw verkoper om gebruik te maken
van de garantieservice. Stuur de radio niet terug naar Motorola.
U komt in aanmerking voor de garantieservice als u een
kassabon of een vergelijkbaar aankoopbewijs met vermelding
van de aanschafdatum kunt overleggen. De tweerichtingsradio
dient ook duidelijk te zijn voorzien van een serienummer. U hebt
geen recht op garantie als het type- en/of serienummer op het
product zijn veranderd, verwijderd of onleesbaar zijn gemaakt.
Wat door de garantie niet wordt gedekt
• Defecten of schade als gevolg van gebruik van het Product
op een andere manier dan de normale en gebruikelijke manier
of door het niet opvolgen van de instructies in deze handleiding.
• Defecten of schade door misbruik, ongevallen, of nalatigheid.
• Defecten of schade door onjuist testen, gebruik, onderhoud,
bewerken, wijziging of aanpassing op welke manier dan ook.
• Afbreken van of schade aan antennes, tenzij rechtstreeks
veroorzaakt door materiaal- of fabricagefouten.
• Producten die zijn gedemonteerd of gerepareerd op een
zodanige manier dat de prestaties van het product nadelig
worden beïnvloed of het normale testen van het product
voor het vaststellen van een garantieclaim wordt verstoord.
• Defecten of schade door bereik.
• Defecten of schade door vocht, vloeistoffen of morsen.
• Alle plastic onderdelen en alle andere externe onderdelen
aan de buitenkant van het apparaat die zijn bekrast of
beschadigd door normaal gebruik.
• Tijdelijk gehuurde producten.
• Periodiek onderhoud en reparatie of vervanging van
onderdelen vanwege normaal gebruik en normale slijtage.
Informatie over auteursrechten
Bij de in deze handleiding beschreven Motorola-producten
horen mogelijk auteursrechtelijk beschermde Motorola-
computerprogramma's die zijn opgeslagen op
halfgeleidergeheugens of andere media. Op grond van de
wetgeving in de Verenigde Staten en in andere landen behoudt
Motorola zich bepaalde rechten voor op auteursrechtelijk
beschermde computerprogramma's, waaronder het exclusieve
recht om de auteursrechtelijk beschermde Motorola-
programma's te kopiëren en te verspreiden.
Auteursrechtelijk beschermde computerprogramma's van
Motorola die in deze handleiding worden beschreven, mogen
daarom op geen enkele wijze worden gekopieerd of verspreid
zonder de uitdrukkelijke schriftelijke toestemming van Motorola.
Aan de koop van Motorola-producten kan direct noch indirect,
door juridische uitsluiting noch anderszins geen gebruiksrecht
worden ontleend op grond van auteursrechten, patenten of
gepatenteerde toepassingen van Motorola of andere externe
softwareleveranciers, met uitzondering van het normale, niet-
exclusieve recht op gebruik dat van rechtswege voortvloeit uit
de verkoop van een product.
MOTOROLA, MOTO, MOTOROLA SOLUTIONS en het
gestileerde M-logo zijn handelsmerken of gedeponeerde
handelsmerken van Motorola Trademark Holdings, LLC en
worden op grond van licenties gebruikt. Alle andere
handelsmerken zijn het eigendom van hun respectieve eigenaren.
© 2012 Motorola Solutions, Inc. Alle rechten voorbehouden.

1
Dansk
PRODUKTSIKKERHED OG RF-
EKSPONERING FOR TRANSPORTABLE
TOVEJS-RADIOER
BEMÆRK!
Inden du bruger dette produkt, skal du læse RF-
energioplysningerne og betjeningsvejledningen i folderen
om produktets sikkerhed og RF-eksponering for at sikre
overholdelsen af eksponeringsgrænserne for RF-energi.
Pakkens indhold
• 2 stk. TLKR T60-radio
• 2 stk. bælteclips
• 1 x opladningsholder
• 1 stk. AC-adapter
• 2 stk. batteristøttebeslag
• 2 stk. genopladelige NiMH-batteripakker
• Brugervejledning til TLKR T60
Frekvensskema
Egenskaber og specifikationer
• 8 stk. PMR-kanaler
• 121 underkoder (38 CTCSS-koder og 83 DCS-koder)
• Op til 8 km rækkevidde*
• Internt VOX-kredsløb
• 5 valgbare opkaldstonealarmer
• Bagbelyst LCD-display
• Headset-stik til headset (ekstraudstyr)
• Roger-bip
• Optimer
• Rumovervågning
• Batterioplader
• Batteriniveaumåler
• Kanalovervågning
• Kanalscanning
• Dobbeltur
• Tastaturlås
• Automatisk slukning
• Strømkilde: NiMH-batteripakke/4 AAA-alkalinebatterier
• Batterilevetid: 16 timer (under typiske brugsforhold)
*Rækkevidden afhænger muligvis af miljømæssige og/eller
topografiske forhold.
Inden du bruger dette produkt, skal du læse
betjeningsvejledningen i sikker brug i folderen
Produktsikkerhed og RF-eksponering, som
følger med din radio.
Kn Frek. (MHz) Kn Frek. (MHz) Kn Frek. (MHz)
1 446,00625 4 446,04375 7 446,08125
"2" 446,01875 5 446,05625 8 446,09375
3 446,03125 6 446,06875
!

Dansk
2
Kontrol og funktioner
Antenne
Knappen PTT
(Push-To-Talk)
Headset-stik
(Headset medfølger ikke)
U-knap (lydstyrke/kanal op)
Opkaldsknap
MON-knap (Monitor)
"Højttaler"
Mikrofon
D-knap (lydstyrke/
kanal ned)
SEL/ -knap
(Select/Lock)
Knappen MENU/
(Menu/tænd/sluk)
9 V DC-
indgangsstik

3
Dansk
Display
Isætning af batteri
1. Sørg for, at radioen er SLUKKET.
2. Fjern batteridækslet ved at trykke på tappen nederst på
batteridækslet.
3. Installer NiMH-batterierne i batterirummet.
4. Sæt batteridækslet på plads igen.
Batteriniveau og alarm for lavt batteriniveau
Opladning af ratioen
Brug af opladerholderen:
1. Sørg for, at radioen er SLUKKET.
2. Slut AC-adapteren til opladerholderens DC IN 9 V-stik.
3. Placer opladerholderen på en plan overflade.
4. Placer radioen i opladerholderen med tastaturet vendende
fremad.
5. LED-indikatoren tændes og forbliver tændt, så længe radioen
befinder sig i opladeren.
Bemærk: Oplad batteripakken i 16 timer.
Brug af batteristøttebeslaget:
1. Fjern den genopladelige NiMH-batteripakken fra radioen.
2. Placer batteristøttebeslaget i opladerholderen.
3. Installer NiMH-batteripakken i opladerholderen. Kontroller,
at opladerkontakterne er korrekt justerede.
4. LED-indikatoren tændes og forbliver tændt, så længe
radioen befinder sig i opladeren.
Bemærk: Oplad batteripakken i 16 timer.
1. Indikator for
dobbeltovervågning
2. Indikator for send/
modtag
3. Kanalindikator
4. Indikator for
lydstyrkeniveau
5. Indikator for VOX/
rumovervågning
6. Indikator for scanning
7. Batteriniveaumåler
8. Indikator for underkode
9. Indikator for optimer
10.Indikator for automatisk
slukning
11.Indikator for tastelås
12.Indikator for opkaldstone
1
"2
3
4
5
6
9
10
7
8
11
12
Indikerer, at batteriet er fuldt opladet.
Blinker, når batteriniveauet er lavt. Skift
radio, eller udskift batterierne øjeblikkeligt.

Dansk
4
Grundlæggende radiobetjening
Læse hele denne referencevejledning, før du tager enheden
ibrug.
Sådan tænder og slukker du for radioen
Tryk på knappen MENU/ for at TÆNDE/SLUKKE for radioen.
Justering af lydstyrken
Juster lydstyrken ved at trykke på knapperne og .
Justering af lyden (tastebip)
Din radio udsender et bip, hver gang en af knapperne trykkes
ned (undtagen knappen PTT og ).
Hold knappen nede, mens du tænder FOR radioen, for at
SLUKKE/TÆNDE for lyden.
Navigation i menuen
Din radio har to menufunktioner: menuen Select og menuen
Mode.
1. Tryk på knappen SEL/ for at åbne menuen Select.
2. Tryk på knappen MENU/ for at åbne menuen Mode.
3. Yderligere tryk på knappen SEL/ eller MENU/ leder
dig igennem menuen.
4. Afslut menufunktionen ved at udføre ét af følgende:
a. Hold knappen MENU/ inde.
b. Hold knappen PTT, MON eller inde.
c. Vent 10 sekunder, indtil enheden automatisk vender
tilbage til tilstanden "Normal".
Sådan taler du i radioen
1. Hold radioen på 5-8 cm afstand af munden.
2. Hold knappen PTT inde, når du taler. På displayet vises .
3. Slip knappen PTT. Du kan du modtage indgående opkald.
Når du gør det, vises på displayet. Svar ved at gentage
proceduren fra trin 1.
Bemærk: Når du fortsætter med at transmittere i 60 sekunder,
udsender radioen TX-timeout-tonen, og ikonet
blinker. Radioen stopper med at transmittere.
Før du kan tale med nogen, skal begge radioer
være indstillet til den samme kanal og underkanal.
Se “Valg af en kanal og en underkode” nedenfor.
Valg af en kanal og en underkode
Sådan vælger du en kanal:
1. knappen SEL/ for at åbne menuen Select. Fortsæt, indtil
kanalindikatoren blinker.
2. eller til den pågældende kanal.
Sådan vælger du en underkode:
1. knappen SEL/ for at åbne menuen Select. Fortsæt, indtil
indikatoren for underkode blinker.
2. eller til den pågældende underkode.
3. Afslut menuen Select.

5
Dansk
Vælg Menu
Din radio navigerer igennem menuen Select som følger:
VOX (Voice Operated Transmission)
Transmission initieres ved at tale ind i radioens mikrofon eller
headset (headset medfølger ikke) i stedet for at trykke på
knappen PTT.
Sådan vælger du VOX-niveau:
1. knappen SEL/ for at åbne menuen Select. Fortsæt, ind til
blinker.
2. eller til det ønskede VOX-følsomhedsniveau.
3. Afslut menuen Select.
Bemærk: Level oF (FRA) deaktiverer VOX. Niveauerne 1-5
angiver følsomheden for VOX-kredsløbet.Brug
niveau 1 i tavse miljøer, og brug niveau 5 i miljøer
med meget støj. Du kan finde det omtrentlige
følsomhedsniveau ved at tale ind i mikrofonen.
Hvis den blinker, er din stemme blevet
accepteret.
Sådan sender du en opkaldstone
Din radio er udstyret med 5 valgbare opkaldstoner.
Sådan vælger du en opkaldstone:
1. knappen SEL/ for at åbne menuen Select. Fortsæt, ind til
blinker.
2. eller til den valgte opkaldstone.
3. Afslut menuen Select.
Sådan sender du den valgte opkaldskone:
1. sådan sender du den valgte opkaldskone: Den valgte
tone transmitteres automatisk i et bestemt tidsrum.
2. PTT for at annullere opkaldstone.
Automatisk slukning
Den automatiske slukningsfunktion lader dig indstille den tid,
der skal forløbe, for radioen slukkes automatisk.
1. knappen SEL/ for at åbne menuen Select. Fortsæt, indtil
"PWR" og den aktuelle tid for automatisk slukning blinker.
2. eller for at vælge tiden blandt oF (Fra), 60, 120 og
180 minutter.
3. Afslut menuen.
Normal Kanal Underkode VOX-niveau Opkaldstone Tænd
automatisk Normal
1-8 0-121 FRA, 1-5 1-5 Fra/60/
120/180
"Fra"

Dansk
6
Menuen Mode
Din radio navigerer igennem menuen Mode som følger:
Radioens funktioner
Kanalscanningstilstand
Lader din radio scanne efter aktive kanaler. Når der registreres
aktivitet, lander (forbliver) radioen på den pågældende kanal
(i 2 sekunder). Hvis du vil sende på den pågældende kanal,
skal du trykke på tasten PTT. Når aktiviteten på den landede
kanal ophører, fortsætter radioen med at scanne efter andre
kanaler.
Sådan AKTIVERER du kanalscanning:
1. knappen MENU/ for at åbne menuen Mode. Fortsæt, ind
til blinker.
2. SEL/ for at AKTIVERE kanalscanning.
3. MENU/, eller PTT DEAKTIVERE scanningstilstanden.
Dobbeltovervågningstilstand
Lader dig scanne den aktuelle kanal og en anden kanal skiftevis.
Sådan indstiller du en kanal og starter dobbeltovervågning:
1. knappen MENU/ for at åbne menuen Mode. Fortsæt, ind
til blinker.
2. eller for at vælge kanalen, og tryk derefter på SEL/.
3. eller for at vælge underkoden, og tryk derefter på SEL/.
4. Radioen begynder at dobbeltovervåge.
Bemærk: Hvis du indstiller den samme kanal og
underkode som den aktuelle kanal, fungerer
dobbeltovervågning ikke.
5. MENU/ for at DEAKTIVERE dobbeltovervågning.
Vælg
følsomhed
Normal Scanningstilsta
nd
Dobbeltovervågnin
gstilstand
Rumovervågning
stilstand
Optimertilstand
Vælg kanal og
underkode
Normal
Scanningstilsta
nd
Dobbeltovervågnin
gstilstand
Rumovervågning
stilstand Optimertilstand

7
Dansk
Rumovervågning
Lader din radio registrere stemmer/støj (afhængigt af det
indstillede følsomhedsniveau) og transmittere tilbage til den
lyttende radio uden at skulle trykke på knappen PTT.
Overvågningsradioen er ikke i stand til at modtage nogen
transmissioner i denne tilstand.
Sådan AKTIVERER du rumovervågning:
1. knappen MENU/ for at åbne menuen Mode. Fortsæt,
ind til blinker.
2. eller til det ønskede følsomhedsniveau for
rumovervågning.
Bemærk: Brug niveau 1 i tavse miljøer. Brug niveau 5 i
miljøer med meget støj.
3. SEL/ for at AKTIVERE for rumovervågning.
MENU/ for at DEAKTIVERE for rumovervågning.
Bemærk: Når stemmen/støje i det overvågede rum
fortsætter i mere end 60 sekunder, stopper
radioen overvågningen i 5 sekunder, hvorefter
den genoptager overvågningen.
Optimer
Lader din radio tælle op til 39 minutter og 59 sekunder. Du kan
modtage indgående opkald i denne tilstand.
Sådan bruger du optimeren:
1. knappen MENU/ for at åbne menuen Mode. Fortsæt, ind
til blinker.
2. SEL/ for at vælge optimeren.
3. for at starte optimeren.
4. MENU/, , MON eller PTT for at stoppe optimeren.
Tastelås
Hold SEL/ nede, indtil vises, for at låse tastaturet.
Hold SEL/ nede, indtil forsvinder, for at låse tastaturet op.
LCD-baggrundslys
LCD-displayet tændes automatisk i 10 sekunder, når der trykkes
på en hvilken som helst knap (undtagen PTT).
Monitortilstand
Lader dig lytte efter svage signaler på den aktuelle kanal.
Sådan AKTIVERES monitortilstand:
1. Tryk på knappen MON for at lytte kortvarigt. Ikonet blinker.
2. Hold knappen MON inde i 2 sekunder for at lytte længere tid.
Ikonet fortsætter med at blinke.
Sådan DEAKTIVERES monitortilstand:
Tryk på knappen MON for at returnere til tilstanden "Normal".
Ikonet stopper med at blinke.
Roger-bip
Lyder for at indikere afslutningen på en PTT- eller en VOX-
transmission. Den kan høres igennem højttaleren, når Key
Beep er aktiveret. Den kan ikke høres igennem højttaleren,
når Key Beep er deaktiveret.
Hold knappen nede, mens du TÆNDER for radioen for at
AKTIVERE roger-bippet. Gentag trinnet for at DEAKTIVERE
roger-bippet.
Automatisk strømbesparelse
Af hensyn til optimal batterilevetid er radioen designet til at gå
i strømsparetilstand, når der ikke har været foretaget
transmissioner i 3 sekunder. Radioen kan modtage transmissioner
i denne tilstand.

Dansk
8
Garantioplysninger
Den autoriserede Motorola-forhandler eller det sted, hvor du
har købt din to-vejs radio fra Motorola og/eller det originale
tilbehør, honorerer et garantikrav og/eller yder garantiservice.
Du bedes indlevere radioen til din forhandler for at gøre krav på
garantiservice. Radioen skal ikke returneres til Motorola.
Før du kan modtage garantiservice, skal du fremvise din
købskvittering eller tilsvarende købsdokumentation med
købsdatoen påført. Din tovejs radio skal tydeligt vise
serienummeret. Garantien bortfalder, hvis type- eller serienumrene
på produktet er blevet ændret, slettet, fjernet eller gjort ulæselige.
Hvad er ikke dækket af garantien
• Defekter eller skade pga. brug af produktet til andet end det
tilsigtede formål eller i manglende overensstemmelse med
instruktionerne i denne brugervejledning.
• Defekter eller skade, der opstår som følge af misbrug,
ulykker eller forsømmelse.
• Defekter eller skade, der opstår som følge af ukorrekt test,
drift, vedligeholdelse, justering eller enhver evt. ændring
eller modificering af produktet.
• Ødelagte eller beskadigede antenner, medmindre dette
direkte er forårsaget af defekter i materialer eller forarbejdning.
• Produkter, der adskilles eller repareres på en sådan måde,
at det påvirker ydelsen negativt eller forhindrer tilstrækkelig
inspektion og test med henblik på at verificere evt. garantikrav.
• Defekter eller skade pga. rækkevidde.
• Defekter eller skade pga. fugt, væske eller spild.
• Alle plastikoverflader og alle andre eksternt eksponerede
dele, der ridses eller beskadiges pga. normal brug.
• Produkter lejet på midlertidig basis.
• Periodisk vedligeholdelse eller reparation eller udskiftning af
dele pga. normal brug eller slitage.
Copyrightoplysninger
De Motorola-produkter, som er beskrevet i denne manual, kan
indeholde programmer, som Motorola har copyright på, og som
er gemt i halvlederhukommelser eller på andre medier.
Lovgivningen i USA og andre lande giver Motorola visse
eksklusive rettigheder til computerprogrammer med ophavsret,
inkl. eneret til at kopiere eller reproducere computerprogrammer
med ophavsret i nogen form.
Følgelig må computerprogrammer, som Motorola har ophavsret
til, og som er indeholdt i Motorola-produkter og beskrevet i
denne manual, ikke kopieres eller reproduceres på nogen måde
uden udtrykkelig skriftlig tilladelse fra Motorola. Derudover vil
købet af Motorola-produkter må ikke være genstand for
overdragelse, hverken direkte eller indirekte, ved afskæring
fra indsigelse eller på anden måde, af nogen licens med
ophavsrettigheder, patenter eller patentprogrammer fra Motorola,
ud over de almindelige, ikke-eksklusive licenser til brug, som
opstår ud fra loven ved salg af produktet.
MOTOROLA, MOTO, MOTOROLA SOLUTIONS og det
stiliserede M-logo er varemærker eller registrerede varemærker
tilhørende Motorola Trademark Holdings, LLC og bruges under
licens. Alle andre varemærker ejes af deres respektive ejere.
© 2012 Motorola Solutions, Inc. Alle rettigheder forbeholdes

1
Svenska
PRODUKTSÄKERHET OCH RF-
EXPONERING FÖR BÄRBARA
TVÅVÄGSRADIOENHETER
OBS!
Innan du använder den här produkten bör du läsa den
information om RF-energi och de användarinstruktioner som
finns i broschyren om produktsäkerhet och RF-exponering
för att säkerställa att bestämmelser om gränser för RF-
energiexponering uppfylls.
Paketets innehåll
• 2 TLKR T60-radioenheter
• 2 bältklämmor
• 1 laddningsvagga
• 1 nätadapter
• 2 batterifästen
• 2 uppladdningsbara NiMH-batterier
• Användarhandbok för TLKR T60
Frekvenstabell
Funktioner och specifikationer
• 8 PMR-kanaler
• 121 underkoder (38 CTCSS-koder och 83 DCS-koder)
• Räckvidd på upp till 8 km*
• Inbyggd VOX-krets
• 5 valbara ringsignalsvarningar
• Bakbelyst LCD-skärm
• Headsetuttag för valfritt headset
• Klarsignal
•Timer
• Rumsmonitor
• Batteriladdare
• Batterinivåmätare
• Kanalmonitor
• Kanalskanning
• Dubbelbevakning
• Knapplås
• Automatisk avstängning
• Strömkälla: NiMH-batteri/4 alkaliska AAA-batterier
• Batteritid: 16 timmar (vid typisk användning)
*Räckvidden kan variera beroende på miljö- och/eller topografiska
förhållanden.
Innan du använder den här produkten ska
du läsa driftanvisningarna för säker
användning som finns i säkerhetsbroschyren
med information om produktsäkerhet och
säkerhetsbladet exponering för
radiofrekvensenergi som följde med radion.
!
Kanal Frekv.
(MHz)
Kanal Frekv.
(MHz)
Kanal Frekv.
(MHz)
1 446,00625 4 446,04375 7 446,08125
2 446,01875 5 446,05625 8 446,09375
3 446,03125 6 446,06875

Svenska
2
Kontroll och funktioner
Antenn
PTT-knappen
(tryck för att
prata)
Headsetuttag
(headset ingår inte)
U-knapp (volym/upp en kanal)
Samtalsknapp
MON-knappen (övervakning)
Högtalare
Mikrofon
D-knapp (volym/
ned en kanal)
SEL/ -knapp
(val/lås)
MENU/ (meny-/
strömknapp)
DC 9V-ingång

3
Svenska
Skärm
Installera batteriet
1. Se till att radion är avstängd.
2. Avlägsna batteriluckan genom att trycka på fliken längst ned
på luckan.
3. Sätt in NiMH-batterierna i batterifacket.
4. Sätt tillbaka batteriluckan.
Batterinivå och varning om låg
batterispänning
Ladda radion
Med laddningsvaggan:
1. Se till att radion är avstängd.
2. Anslut nätadaptern till laddningsvaggans DC 9V-ingång.
3. Placera laddningsvaggan på en stabil yta.
4. Placera radion i laddningsvaggan med knappsatsen vänd
framåt.
5. Lysdiodsindikatorn tänds och förblir tänd så länge radion är
i laddningsvaggan.
Obs! Ladda batteriet i 16 timmar.
Använda batterifästet:
1. Ta ut det uppladdningsbara NiMH-batteriet från radion.
2. Placera batterifästet i laddningsvaggan.
3. Sätt i NiMH-batteriet i laddningsvaggan. Se till att
laddningskontakterna hamnar rätt.
4. Lysdiodsindikatorn tänds och förblir tänd så länge radion är
i laddningsvaggan.
Obs! Ladda batteriet i 16 timmar.
1. Indikator för
dubbelbevakning
2. Indikator för sändning/
mottagning
3. Kanalindikator
4. Volymnivåindikator
5. VOX/
rumsmonitorindikator
6. Skanningsindikator
7. Batterinivåmätare
8. Underkodsindikator
9. Timerindikator
10.Indikator för automatisk
avstängning
11.Knapplåsindikator
12.Ringsignalsindikator
1
2
3
4
5
6
9
10
7
8
11
12
Visar att batteriet är helt uppladdat.
Blinkar när batterinivån är låg. Ladda radion
eller byt ut batterierna på en gång.

Svenska
4
Grundläggande radiofunktioner
Läs igenom hela den här referensguiden innan du försöker
använda enheten.
Sätta på och stänga av radion
Håll MENU/ -knappen nedtryckt för att sätta på eller stänga
av radion.
Justera volymen
Justera volymen genom att trycka på - och -knapparna.
Justera ljudet (knappljud)
Radion ger ifrån sig ett ljud varje gång en av knapparna trycks
ned (förutom PTT- och -knapparna).
Håll knappen nedtryckt medan du sätter på radion för att
växla mellan att stänga av eller sätta på ljudet.
Navigera genom menyn
Radion har två menyer: Menyerna Select (välj) och Mode (läge).
1. Du öppnar menyn Select (välj) genom att trycka på SEL/ -
knappen.
2. Du öppnar menyn genom att trycka på MENU/-knappen.
3. Du navigerar i menyn genom att trycka ytterligare gånger på
SEL/ - eller MENU/-knappen.
4. Gör något av följande för att stänga menyn:
a. Håll MENU/-knappen nedtryckt.
b. Håll en av PTT-, MON- eller -knapparna nedtryckt.
c. Vänta 10 sekunder tills enheten automatiskt återgått till
normalläget.
Prata i din radio
1. Håll radion 5–8 cm från munnen.
2. Håll PTT-knappen nedtryckt när du pratar. Ikonen visas
på skärmen.
3. Släpp PTT-knappen. Du kan nu ta emot inkommande samtal.
När du gör det visas på skärmen. För att svara upprepar
du proceduren från steg 1.
Obs! Om du fortsätter att sända under 60 sekunder ger
radion ifrån sig ljudsignalen för att tidsgränsen för
sändningen gått ut samtidigt som ikonen blinkar.
Radion slutar sända.
Om du vill prata med någon måste båda era
radioenheter vara inställda på samma kanal och
underkod. Se "Välja kanal och underkod" nedan.
Välja kanal och underkod
Så här väljer du en kanal:
1. SEL/ -knappen för att öppna menyn Select (välj). Tryck
upprepade gånger tills kanalindikatorn blinkar.
2. eller till önskad kanal.
Så här väljer du underkod:
1. SEL/ -knappen för att öppna menyn Select (välj). Tryck
upprepade gånger tills underkodsindikatorn blinkar.
2. eller till önskad underkod.
3. Stäng menyn Select (välj).

5
Svenska
Menyn Select (välj)
Radion navigerar genom menyn Select (välj) enligt följande:
Röststyrd sändning (VOX)
Sändningen startas genom att prata i radions mikrofon eller i
headsetet (headset ingår inte) istället för att trycka på PTT-
knappen.
Så här väljer du VOX-nivå:
1. SEL/ -knappen för att öppna menyn Select (välj). Navigera
tills blinkar.
2. eller för önskad VOX-känslighetsnivå.
3. Stäng menyn Select (välj).
Obs! Nivån oF (av) avaktiverar VOX. Nivåerna 1–5 ställer in
känsligheten på VOX-kretsen. Använd nivå 1 i tysta
miljöer och nivå 5 i högljudda miljöer. Du kan identifiera
lämplig känslighetsnivå genom att prata i mikrofonen.
Om blinkar godtas din röst.
Sända en ringsignal
Radion är utrustad med 5 valbara ringsignaler.
Så här väljer du en ringsignal:
1. SEL/ -knappen för att öppna menyn Select (välj). Navigera
tills blinkar.
2. eller för att välja önskad ringsignal.
3. Stäng menyn Select (välj).
Så här sänder du den valda ringsignalen:
1. för att sända den valda ringsignalen. Den valda signalen
kommer automatiskt att sändas under en viss tid.
2. PTT för att avbryta ringsignalen.
Automatisk avstängning
Med funktionen för automatisk avstängning kan du ställa in
tiden innan radion stängs av automatiskt.
1. SEL/ -knappen för att öppna menyn Select (välj). Navigera
tills och aktuell tid för automatiskt avstängning blinkar.
2. eller för att välja tid bland alternativen oF (av), 60, 120
och 180 minuter.
3. Stäng menyn.
Normal Kanal Underkod VOX-nivå Ringsignal Automatisk
Av Normal
1–8 0–121 Av, 1–5 1–5 Av/60/
120/180
strömreglering

Svenska
6
Menyn Mode (läge)
Radion navigerar genom menyn Mode (läge) enligt följande:
Radions funktioner
Kanalskanningsläge
Gör det möjligt för radion att skanna efter aktiva kanaler. När
aktivitet upptäcks stannar radion på den kanalen (i två sekunder).
Om du vill sända från den kanalen trycker du på PTT-knappen.
När aktiviteten på kanalen tar slut fortsätter radion att skanna av
andra kanaler.
Så här aktiverar du kanalskanning:
1. MENU/ för att visa menyn Mode (läge). Navigera tills
blinkar.
2. SEL/ för att aktivera kanalskanningen.
3. MENU/, eller PTT för att avaktivera skanningsläget.
Dubbelbevakningsläge
Gör det möjligt att växelvis skanna av aktuell kanal och en
kanal till.
Så här ställer du in en annan kanal och aktiverar
dubbelbevakningsläget:
1. MENU/ för att visa menyn Mode (läge). Navigera tills
blinkar.
2. eller för att välja kanal och tryck sedan på SEL/.
3. eller för att välja underkod och tryck sedan på SEL/.
4. Dubbelbevakningsläget aktiveras.
Obs! Dubbelbevakning fungerar inte om du ställer in
samma kanal och underkod som aktuell kanal.
5. MENU/ för att avaktivera dubbelbevakningsläget.
Välj känslighet
Normal Skanningsläge Dubbelbevakningsl
äge Rumsmonitorläge Timerläge
Välj kanal och
underkod
Normal
Skanningsläge Dubbelbevakningsl
äge Rumsmonitorläge Timerläge

7
Svenska
Rumsmonitor
Gör det möjligt att känna av röster eller ljud (i enlighet med
inställd känslighetsnivå) och sända det till den övervakande
radion utan att PTT-knappen trycks ned. Den övervakande
radion kan inte ta emot sändningar i det här läget.
Så här aktiverar du rumsmonitorn:
1. MENU/ för att visa menyn Mode (läge). Navigera tills
blinkar.
2. eller för att välja önskad känslighetsnivå för rumsmonitorn.
Obs! Använda nivå 1 i tysta miljöer. Använd nivå 5 i
högljudda miljöer.
3. SEL/ för att aktivera rumsmonitorn.
MENU/ för att stänga av rumsmonitorn.
Obs! Om rösten eller ljudet i det övervakade rummet inte
upphör inom 60 sekunder slutar den övervakande
radion att övervaka i fem sekunder och återupptar
sedan övervakningen.
Timer
Gör det möjligt för radion att ta tid i upp till 39 minuter och
59 sekunder. Du kan ta emot inkommande samtal i det här läget.
Så här använder du timern:
1. MENU/ för att visa menyn Mode (läge). Navigera tills
blinkar.
2. SEL/ för att välja timern.
3. för att starta timern.
4. MENU/, , MON eller PTT för att stoppa eller återställa
timern.
Knapplås
Håll SEL/ nedtryckt tills visas för att låsa knappsatsen.
Håll SEL/ nedtryckt tills försvinner för att låsa upp
knappsatsen.
LCD-bakbelysning
LCD-skärmen är automatiskt tänd i tio sekunder efter att en
knapp tryckts ned (förutom PTT-knappen).
Monitorläge
Gör att du kan lyssna efter svaga signaler på aktuell kanal.
Så här aktiverar du monitorläget:
1. Tryck på MON-knappen för att lyssna en kort tid. Ikonen
blinkar.
2. Håll MON-knappen nedtryckt i två sekunder för att lyssna
kontinuerligt. Ikonen blinkar.
Så här avaktiverar du monitorläget:
Tryck på MON-knappen för att återgå till normalläget. Ikonen
slutar blinka.
Klarsignal
Radion ger ifrån sig en ljudsignal för att indikera slutet på en
PTT- eller VOX-sändning. Signalen ljuder från högtalaren när
knappsignaler är aktiverade. Det hörs inte om knappsignaler
är avaktiverade.
Håll -knappen nedtryckt medan du sätter på radion för att
aktivera klarsignalen. Upprepa steget för att avaktivera
klarsignalen.
Automatisk strömbesparing
För en bättre batterilivslängd är radion utformad för att växla till
strömsparläge när det inte har skett några överföringar inom tre
sekunder. Radion kan ta emot överföringar i det här läget.

Svenska
8
Garantiinformation
Den auktoriserade Motorola-återförsäljare där du köpte din
Motorola tvåvägsradio och/eller originaltillbehör tar hand om
garantianspråk och/eller tillhandahåller garantiservice.
Lämna tillbaka radion till din återförsäljare för att göra anspråk
på garantiservice. Lämna inte tillbaka radion till Motorola.
För att vara berättigad till garantiservice måste du visa upp ditt
inköpskvitto eller liknande inköpsbevis där inköpsdatumet
framgår. Serienumret på tvåvägsradion ska även synas tydligt.
Garantin gäller inte om typ eller serienummer på produkten har
ändrats, raderats, tagits bort eller gjorts oläsliga.
Detta täcks inte av garantin
• Defekter eller skador som uppstår genom att Produkten
används på ett sätt den inte är avsedd för eller genom att
instruktionerna i den här användarhandboken inte följs.
• Defekter eller skador pga felaktig användning,
olyckshändelser eller oaktsamhet.
• Defekter pga skada förorsakad av felaktig testning, drift,
underhåll, justering eller ändring av något slag.
• Antenner som har gått sönder eller skadats om detta inte
förorsakats som en direkt följd av fel i materialet eller
tillverkningen.
• Produkter som har demonterats eller reparerats på ett
sådant sätt att det inverkar negativt på prestanda eller
förhindrar lämpliga inspektioner och tester för att bekräfta
eventuella garantianspråk.
• Fel eller skador pga räckvidden.
• Fel eller skador pga fukt, vätska eller spill.
• Alla plastytor och alla andra externt exponerade delar som
repas eller skadas pga normal användning.
• Produkter som hyrts på en tillfällig basis.
• Periodiskt underhåll och reparation av reservdelar pga
normal användning och slitage.
Copyrightinformation
Motorola-produkterna som beskrivs i den här handboken kan
inkludera copyrightskyddade program från Motorola i
halvledarminnen eller andra media. Lagar i USA och andra
länder skyddar, för Motorola, vissa exklusiva rättigheter för
copyrightskyddade datorprogram, inklusive den exklusiva
rättigheten att kopiera eller reproducera de skyddade programmen
från Motorola i valfri form.
Följaktligen får inte copyrightskyddade datorprogram från
Motorola, i Motorola-produkterna som beskrivs i den här
handboken, kopieras eller reproduceras utan uttrycklig skriftlig
tillåtelse från Motorola. Vidare ska inte köp av Motorola-produkter
innebära beviljande av, antingen direkt eller implicit, hinder,
eller på annat sätt, någon licens under copyrighträttigheterna,
patent, eller patentansökningar från Motorola, med undantag för
den normala icke-exklusiva royalty-fria licensen att använda
som uppstår genom lagen vid försäljningen av en produkt.
MOTOROLA, MOTO, MOTOROLA SOLUTIONS och den
stiliserade M-logotypen är varumärken eller registrerade
varumärken som tillhör Motorola Trademark Holdings, LLC
och används under licens. Alla andra varumärken tillhör sina
respektive ägare.
© 2012 Motorola Solutions, Inc. Med ensamrätt.

1
Suomi
TUOTETURVALLISUUS JA
RADIOTAAJUUSENERGIALLE
ALTISTUMINEN KANNETTAVIEN
RADIOPUHELINTEN KÄYTÖSSÄ
HUOMIO!
Ennen kuin käytät tätä tuotetta, lue radiotaajuusenergiaa
koskevat tiedot ja käyttöohjeet Tuoteturvallisuus ja radiotaajuiselle
energialle altistuminen -vihkosesta, jotta osaat noudattaa
radiotaajuusenergian altistusrajoja.
Pakkauksen sisältö
• 2 TLKR T60 -radiota
• 2 vyökiinnikettä
• 1 lataustelakka
• 1 verkkolaite
• 2 akkutukea
• 2 ladattavaa NiMH-akkua
• TLKR T60 -käyttöopas
Taajuustaulukko
Ominaisuudet ja tekniset tiedot
• 8 PMR-kanavaa
• 121 alakoodia (38 CTCSS-koodia ja 83 DCS-koodia)
• Enintään 8 km:n kantama*
• Sisäinen VOX-piiri
• 5 valittavaa soittoääntä
• Taustavalaistu LCD-näyttö
• Kuulokeliitin valinnaiselle kuulokkeelle
• Lopetusmerkkiääni
• Vastaanottoajastin
• Kuuntelutila
• Akkulaturi
• Akkuvirran osoitin
• Kanavan tarkkailu
• Kanavahaku
• Kahden kanavan tarkkailu
• Näppäimistölukitus
• Automaattisammutus
• Virtalähde: NiMH-akku / 4 AAA-alkaliparistoa
• Akun käyttöaika: 16 tuntia (normaaleissa käyttöolosuhteissa)
*Kantama saattaa vaihdella ympäristön ja/tai topografisten olojen
mukaan.
Ennen kuin käytät tätä tuotetta, lue ohjeet
sen turvallisesta käytöstä tuotteen mukana
toimitetusta Tuoteturvallisuus ja radiotaajuiselle
energialle altistuminen -vihkosesta.
!
Kanava Taajuus
(MHz)
Kanava Taajuus
(MHz)
Kanava Taajuus
(MHz)
1 446.00625 4 446.04375 7 446.08125
2 446.01875 5 446.05625 8 446.09375
3 446.03125 6 446.06875

Suomi
2
Hallinta ja toiminnot
Antenni
PTT (Push-To-
Talk) -painike
Kuulokeliitin
(Kuuloke ei sisälly
toimitukseen)
U (äänenvoimakkuus/
kanava ylös) -painike
(soitto) -painike
MON (tarkkailu) -painike
Kaiutin
Mikrofoni
D (äänenvoimakkuus/
kanava alas) -painike
SEL/ (valinta/
lukitus) -painike
MENU/ (valikko/
virta) -painike
DC IN 9V -
liitäntä

3
Suomi
Näyttö
Akun asentaminen
1. Varmista, että radio on sammutettu.
2. Avaa akkukotelon luukku painamalla luukun alaosassa
olevaa lippaa.
3. Aseta NiMH-akkuparistot akkukoteloon.
4. Aseta akkukotelon luukku takaisin paikalleen.
Akkuvirran taso ja akun tyhjenemisvaroitus
Radion lataaminen
Lataustelakan käyttö:
1. Varmista, että radio on sammutettu.
2. Kytke verkkolaite lataustelakan DC IN 9V -liitäntään.
3. Aseta lataustelakka vakaalle alustalle.
4. Aseta radiopuhelin lataustelakkaan näppäimistö eteenpäin.
5. LED-merkkivalo syttyy ja pysyy päällä radion ollessa laturissa.
Huomautus: Lataa akkua 16 tuntia.
Akkutuen käyttö:
1. Irrota ladattava NiMH-akku radiosta.
2. Aseta akkutuki lataustelakkaan.
3. Aseta NiMH-akku lataustelakkaan. Varmista, että
latauskontaktit ovat kohdakkain.
4. LED-merkkivalo syttyy ja pysyy päällä radion ollessa
laturissa.
Huomautus: Lataa akkua 16 tuntia.
1. Kahden kanavan
tarkkailun osoitin
2. Lähetyksen/
vastaanottamisen
osoitin
3. Kanavan osoitin
4. Äänenvoimakkuuden
tason osoitin
5. VOX-/kuuntelutilan
osoitin
6. Haun osoitin
7. Akkuvirran osoitin
8. Alakoodin osoitin
9. Vastaanottoajastimen
osoitin
10.APO
(automaattisammutus)
-osoitin
11.Näppäinlukituksen
osoitin
12.Soittoäänen osoitin
1
2
3
4
5
6
9
10
7
8
11
12
Ilmaisee, että akku on ladattu täyteen.
Vilkkuu, kun akku on vähissä; lataa radion
akku tai vaihda paristot välittömästi.

Suomi
4
Radion perustoiminnot
Lue nämä ohjeet ennen laitteen käyttöä.
Radion virran kytkeminen ja katkaiseminen
Kytke radion virta päälle tai pois pitämällä MENU/ -painiketta
painettuna.
Äänenvoimakkuuden säätäminen
Säädä äänenvoimakkuutta painamalla - ja -painikkeita.
Äänen säätäminen (näppäinäänet)
Radio antaa äänimerkin aina, kun painat jotakin painiketta
(paitsi PTT- ja -painikkeet).
Voit kytkeä äänet käyttöön tai pois käytöstä pitämällä -
painiketta painettuna käynnistäessäsi radion.
Valikoissa siirtyminen
Radiossa on kaksi valikkotoimintoa: valintavalikko ja tilavalikko.
1. Avaa valintavalikko painamalla SEL/ -painiketta.
2. Avaa tilavalikko painamalla MENU/-painiketta.
3. Painamalla SEL/ -painiketta tai MENU/ -painiketta
uudelleen voit käydä valikon valinnat läpi.
4. Voit poistua valikoista jollakin seuraavista tavoista:
a. Pidä MENU/-painiketta painettuna.
b. Pidä PTT-, MON- tai -painiketta painettuna.
c. Odota 10 sekuntia, jotta laite palaa automaattisesti
normaalitilaan.
Radioon puhuminen
1. Pidä radiota 5–8 cm:n etäisyydellä suustasi.
2. Pidä PTT-painiketta painettuna, kun puhut. Näytössä näkyy
-kuvake.
3. Vapauta PTT-painike. Laite vastaanottaa nyt tulevia soittoja.
Vastaanoton aikana näytössä näkyy -kuvake. Vastaa
toistamalla edellä olevat vaiheet.
Huomautus: Jos jatkat lähetystä 60 sekunnin ajan,
radio lähettää lähetyksen aikakatkaisun
merkkiäänen ja -kuvake vilkkuu. Radio
lopettaa lähetyksen.
Jotta voisit puhua toisen käyttäjän kanssa,
molemmat radiot on asetettava käyttämään
samaa kanavaa ja alakoodia. Katso kohtaa
"Kanavan ja alakoodin valitseminen" alla.
Kanavan ja alakoodin valitseminen
Kanavan valitseminen:
1. Avaa valintavalikko painamalla SEL/ -painiketta. Paina
painiketta, kunnes kanavan osoitin vilkkuu.
2. tai valitsee halutun kanavan.
Alakoodin valitseminen:
1. Avaa valintavalikko painamalla SEL/ -painiketta. Paina
painiketta, kunnes alakoodin osoitin vilkkuu.
2. tai valitsee halutun alakoodin.
3. Poistu valintavalikosta.

5
Suomi
Valintavalikko
Radio käy läpi valintavalikon kohdat seuraavasti:
Ääniohjattu lähetys (VOX)
Lähetys alkaa, kun radion tai kuulokkeen (kuuloke ei sisälly
toimitukseen) mikrofoniin puhutaan PTT-painikkeen painamisen
sijaan.
VOX-tason valitseminen:
1. Avaa valintavalikko painamalla SEL/ -painiketta. Paina
painiketta, kunnes vilkkuu.
2. tai valitsee halutun VOX-herkkyystason.
3. Poistu valintavalikosta.
Huomautus: Taso oF(pois päältä) poistaa VOX-toiminnon
käytöstä. Tasot 1–5 asettavat VOX-piirin
herkkyyden. Käytä tasoa 1 hiljaisissa
ympäristöissä ja tasoa 5 erittäin meluisissa
ympäristöissä. Voit etsiä oikean herkkyystason
puhumalla mikrofoniin. Jos vilkkuu,
laite vastaanottaa äänesi.
Soittoäänen lähettäminen
Radiossa on 5 valittavaa soittoääntä.
Soittoäänen valitseminen:
1. Avaa valintavalikko painamalla SEL/ -painiketta. Paina
painiketta, kunnes vilkkuu.
2. tai valitsee halutun soittoäänen.
3. Poistu valintavalikosta.
Valitun soittoäänen lähettäminen:
1. lähettää valitun soittoäänen. Valittu ääni lähetetään
automaattisesti määrätyn ajan.
2. PTT peruuttaa soittoäänen.
Automaattisammutus
Automaattisammutustoiminnolla voit asettaa ajan, jolloin radio
sammuu automaattisesti.
1. Avaa valintavalikko painamalla SEL/ -painiketta. Siirry
kohtaan . Nykyinen automaattisammutusaika vilkkuu.
2. tai valitsee ajan vaihtoehdoista oF (pois päältä), 60,
120 ja 180 minuuttia.
3. Poistu valikosta.
Normaali Kanava Alakoodi VOX-taso Soittoääni Automaatti-
Off Normaali
1 - 8 0 - 121 OFF, 1 - 5 1 - 5 Off / 60 /
120 / 180

Suomi
6
Tilavalikko
Radio käy läpi tilavalikon kohdat seuraavasti:
Radion toiminnot
Kanavahaku-tila
Radio hakee aktiivisia kanavia. Kun aktiivinen kanava löytyy,
haku pysähtyy sen kohdalle (2 sekunniksi). Aloita lähetys
kyseisellä kanavalla painamalla PTT-painiketta. Kun aktiivisuus
loppuu, radio jatkaa muiden kanavien hakemista.
Kanavahaun käynnistäminen:
1. MENU/ avaa tilavalikon. Paina painiketta, kunnes
vilkkuu.
2. SEL/ käynnistää kanavahaun.
3. MENU/, tai PTT lopettaa haun.
Kahden kanavan tarkkailutila
Tässä tilassa voit tarkkailla nykyistä kanavaa ja toista kanavaa
vuorotellen.
Toisen kanavan valitseminen ja kahden kanavan tarkkailun
aloittaminen:
1. MENU/ avaa tilavalikon. Paina painiketta, kunnes
vilkkuu.
2. tai valitsee kanavan. Paina sitten SEL/ -painiketta.
3. tai valitsee alakoodin. Paina sitten SEL/ -painiketta.
4. Radio käynnistää kahden kanavan tarkkailutilan.
Huomautus: Jos valitset saman kanavan ja alakoodin kuin
nykyisellä kanavalla, kahden kanavan tarkkailu
ei toimi.
5. MENU/ poistaa kahden kanavan tarkkailutilan käytöstä.
Valitse herkkyys
Normaali Skannaustila Kahden kanavan
tarkkailutila
Kuuntelutila Vastaanottoaj-
astintila
Valitse kanava ja
alakoodi
Normaali
Skannaustila Kahden kanavan
tarkkailutila
Kuuntelutila Vastaanottoaj-
astintila

7
Suomi
Kuuntelutila
Tässä tilassa radio kuuntelee ääniä tai melua (herkkyystason
asetuksesta riippuen) ja aloittaa lähetyksen vastaanottavaan
radioon painamatta PTT-painiketta. Kuuntelutilassa oleva radio
ei voi vastaanottaa lähetyksiä.
Kuuntelutilan käynnistäminen:
1. MENU/ avaa tilavalikon. Paina painiketta, kunnes
vilkkuu.
2. tai valitsee halutun kuuntelutilan herkkyystason.
Huomautus: Käytä tasoa 1 hiljaisissa ympäristöissä. Käytä
tasoa 5 erittäin meluisissa ympäristöissä.
3. SEL/ käynnistää kuuntelutilan.
MENU/ lopettaa kuuntelutilan.
Huomautus: Kun kuunneltavan tilan ääni/melu jatkuu yli
60 sekuntia, kuunteleva radio lopettaa kuuntelun
5 sekunnin ajaksi ja aloittaa sitten uudelleen.
Vastaanottoajastin
Ajastaa radion toimimaan enintään 39 minuuttia 59 sekuntia.
Tässä tilassa voit vastaanottaa tulevia soittoja.
Vastaanottoajastimen käyttö:
1. MENU/ avaa tilavalikon. Paina painiketta, kunnes
vilkkuu.
2. SEL/ valitsee vastaanottoajastimen.
3. käynnistää vastaanottoajastimen.
4. MENU/, , MON tai PTT pysäyttää tai nollaa ajastimen.
Näppäinlukitus
Pidä SEL/ -painiketta painettuna, kunnes näyttöön tulee
teksti ja näppäimistö lukitaan.
Pidä SEL/ -painiketta painettuna, kunnes näytön teksti
katoaa ja näppäimistön lukitus avataan.
LCD-taustavalo
LCD-näyttö syttyy automaattisesti 10 sekunniksi, kun mitä
tahansa painiketta painetaan (paitsi PTT).
Tarkkailutila
Kuuntelee heikkoja signaaleja senhetkisellä kanavalla.
Tarkkailutilan käyttöönotto:
1. Kuuntele lyhyesti painamalla MON-painiketta. -kuvake
vilkkuu.
2. Jos haluat kuunnella pidempään, pidä MON-painiketta
painettuna 2 sekunnin ajan. -kuvake jatkaa vilkkumista.
Tarkkailutilan poistaminen käytöstä:
Voit palata normaalitilaan painamalla MON-painiketta. -kuvake
lopettaa vilkkumisen.
Lopetusmerkkiääni
Merkkiääni, joka annetaan PTT- tai VOX-lähetyksen päättymisen
merkiksi. Se kuuluu kaiuttimesta, kun näppäinäänet on otettu
käyttöön. Sitä ei kuulu kaiuttimesta, jos näppäinäänet eivät ole
käytössä.
Voit ottaa lopetusmerkkiäänen käyttöön pitämällä -painiketta
painettuna samalla, kun käynnistät radion. Toista edellinen
toimenpide, jos haluat poistaa lopetusmerkkiäänen käytöstä.
Automaattinen virransäästö
Radio säästää virtaa siirtymällä virransäästötilaan, jos se ei ole
lähettänyt tai vastaanottanut lähetyksiä 3 sekuntiin. Radio pystyy
vastaanottamaan lähetyksiä tässä tilassa.

Suomi
8
Takuutiedot
Valtuutettu Motorola-jälleenmyyjä tai vähittäiskauppias, jolta
hankit Motorola-radiopuhelimen ja/tai alkuperäiset lisävarusteet,
ottaa vastaan takuuvaateen ja/tai tarjoaa takuunalaisen palvelun.
Palauta radio jälleenmyyjälle tai vähittäismyyjälle takuunalaisen
palvelun saamiseksi. Älä palauta radiota Motorola-yhtiölle.
Takuunalaisen palvelun saaminen edellyttää, että esität tuotteen
ostotositteen tai vastaavan hankintapäivämäärällä varustetun
todisteen tuotteen hankinnasta. Sarjanumeron on myöskin
oltava selkeästi näkyvissä radiopuhelimessa. Takuu ei ole
voimassa, jos tuotteen ominaisuuksia tai sarjanumeroa on
muutettu, poistettu tai tehty epäselväksi.
Vahingot, joita takuu ei kata
• Vahingot tai viat, jotka aiheutuvat normaalista ja tavallisesta
käyttötavasta poikkeavasta käyttötavasta tai näiden ohjeiden
noudattamatta jättämisestä.
• Väärinkäytöstä, onnettomuudesta tai välinpitämättömyydestä
aiheutuvat viat tai vahingot.
• Virheellisestä testauksesta, toiminnasta, huollosta, säädöstä,
tai mistä tahansa muutoksesta aiheutuvat viat ja vahingot.
• Antennin vahingoittuminen, ellei se johdu suoraan materiaali-
tai valmistusvioista.
• Puretut tai korjatut tuotteet silloin, kun se vaikuttaa
negatiivisesti laitteen suorituskykyyn tai estää asianmukaisten
tarkastusten ja testauksen suorittamisen takuuvaateen
vahvistamiseksi.
• Käyttövälistä aiheutuvat viat ja vahingot.
• Kosteudesta, nesteestä tai nesteroiskeista aiheutuvat viat tai
vahingot.
• Kaikki muovipinnat ja kaikki ulkoisesti esillä olevat osat, jotka
naarmuuntuvat tai vahingoittuvat normaalin käytön aikana.
• Väliaikaisesti vuokratut tuotteet.
• Säännöllinen huolto ja korjaus tai varaosien vaihto normaalin
käytön tai kulutuksen aikana.
Tekijänoikeudet
Tässä oppaassa kuvatut Motorola-tuotteet saattavat sisältää
Motorolan tekijänoikeuksin suojattuja ohjelmia, puolijohdemuisteja
tai muita tallennusvälineitä. Yhdysvaltain ja muiden maiden lait
antavat Motorolalle tiettyjä yksinoikeuksia tekijänoikeuksin
suojattuihin tietokoneohjelmiin, mm. yksinoikeuden kopioida tai
jäljentää Motorolan tekijänoikeuksin suojattuja ohjelmia missä
tahansa muodossa.
Vastaavasti mitään Motorolan tekijänoikeuksin suojattua
Motorolan tuotteisiin sisältyvää ja tässä käyttöohjeessa kuvattua
tietokoneohjelmaa ei saa kopioida tai jäljentää millään tavalla
ilman Motorolan nimenomaista kirjallista suostumusta.
Motorola-tuotteiden ostaminen ei myöskään myönnä suoraan
tai epäsuorasti mitään lisenssiä Motorolan tekijänoikeuksiin,
patentteihin tai patenttihakemuksiin, lukuun ottamatta
tavanomaista lain mukaan ostajalle kuuluvaa maksutonta lupaa
käyttää tuotetta.
MOTOROLA, MOTO, MOTOROLA SOLUTIONS ja tyylitelty
M-logo ovat Motorola Trademark Holdings, LLC:n tavaramerkkejä
tai rekisteröityjä tavaramerkkejä, joita käytetään lisenssillä.
Kaikki muut tavaramerkit ovat omistajiensa omaisuutta.
© 2012, Motorola Solutions, Inc. Kaikki oikeudet pidätetään.

1
Norsk
PRODUKTSIKKERHET OG RF-EKSPON-
ERING FOR BÆRBARE TOVEISRADIOER
ADVARSEL!
Før du bruker dette produktet, må du lese informasjonen om
RF-energi og bruksanvisningene i heftet for produktsikkerhet og
RF-eksponering, slik at du overholder eksponeringsgrensene
for RF-energi.
Pakkeinnhold
• 2 x TLKR T60 Radio
• 2 x belteklemme
• 1 x ladeholder
• 1 x AC-adapter
• 2 x batteristøttebraketter
• 2 x oppladbare NiMH-batteripakker
• TLKR T60 Brukerveiledning
Frekvenstabell
Funksjoner og spesifikasjoner
• 8 PMR-kanaler
• 121 underkoder (38 CTCSS-koder og 83 DCS-koder)
• Rekkevidde på opptil 8 km*
• Intern VOX-krets
• 5 valgbare varsler for anropstoner
• Bakgrunnsbelyst LCD-skjerm
• Hodetelefonkontakt for valgfrie hodetelefoner
• Oppfattetpip
• Oppetid
• Romovervåkning
• Batterilader
• Batterinivåmåler
• Kanalovervåkning
• Kanalsøk
• Tokanalsmodus
• Tastaturlås
• Automatisk avslåing
• Strømkilde: NiMH-batteripakke / 4 alkaliske AAA-batterier
• Batterilevetid: 16 timer (under vanlige bruksforhold)
*Rekkevidden kan variere avhengig av miljømessige og/eller
topografiske forhold.
Før du bruker dette produktet, må du lese
bruksanvisningene for sikker bruk, som
du finner i det medfølgende heftet for
produktsikkerhet og RF-eksponering.
Kan. Frekv. (MHz) Kan. Frekv. (MHz) Kan. Frekv. (MHz)
1 446,00625 4 446,04375 7 446,08125
2 446,01875 5 446,05625 8 446,09375
3 446,03125 6 446,06875
!

Norsk
2
Kontroll og funksjoner
Antenne
PTT-knapp
(Push-To-Talk)
Hodetelefonkontakt
(Hodetelefoner følger
ikke med.)
U-knapp (volum/kanal opp)
-knapp (anrop)
MON-knapp (Monitor,
overvåkning)
Høyttaler
Mikrofon
D-knapp (volum/
kanal ned)
SEL/ -knapp
(velg/lås)
MENU/ (meny-/
strømknapp)
9 V DC-kontakt

3
Norsk
Skjerm
Sette inn batteriet
1. Pass på at radioen er slått AV.
2. Åpne batteridekselet ved å trykke inn klaffen nederst på
dekselet.
3. Sett inn NiMH-batteriene i batterirommet.
4. Sett dekselet på plass foran batterirommet.
Batterinivå og varsel om lite batteri
Lade radioen
Bruke ladeholderen:
1. Pass på at radioen er slått AV.
2. Koble AC-adapteren til 9 V DC-kontakten på ladeholderen.
3. Sett ladeholderen på en stabil overflate.
4. Sett radioen i ladeholderen med tastaturet vendt forover.
5. LED-indikatoren tennes og forblir tent så lenge radioen står i
laderen.
Merk: Lad batteripakken i 16 timer.
Bruke batteristøttebraketten:
1. Ta den oppladbare NiMH-batteripakken ut av radioen.
2. Sett batteristøttebraketten i ladeholderen.
3. Sett inn NiMH-batteripakken i ladeholderen. Kontroller at
ladekontaktene er riktig justert.
4. LED-indikatoren tennes og forblir tent så lenge radioen står i
laderen.
Merk: Lad batteripakken i 16 timer.
1. Indikator for
tokanalsmodus
2. Indikator for sending/
mottak
3. Indikator for kanal
4. Indikator for volum
5. Indikator for VOX/
romovervåkning
6. Søkeindikator
7. Batterinivåmåler
8. Indikator for underkode
9. Indikator for oppetid
10.Indikator for APO
(Automatisk avslåing)
11.Indikator for tastaturlås
12.Anropstoneindikator
1
2
3
4
5
6
9
10
7
8
11
12
Indikerer at batteriet er fulladet.
Blinker når det er lite batteri – lad radioen,
eller bytt ut batteriene umiddelbart.

Norsk
4
Grunnleggende radiooperasjoner
Les hele denne referanseveiledningen før du forsøker å ta i
bruk enheten.
Slå radioen på/av
Trykk på og hold nede MENU/ -knappen for å slå radioen
PÅ/AV.
Justere volumet
Juster volumet ved å trykke på knappene og .
Justere lyden (tastepip)
Radioen spiller av et pip når du trykker på knappene (unntatt
PTT og ).
Hvis du vil slå lyden PÅ/AV, trykker du på og holder nede
knappen mens du slår radioen PÅ.
Navigere i menyen
Radioene har to menyfunksjoner: valgmenyen og modusmenyen.
1. Trykk på SEL/ -knappen for å åpne valgmenyen.
2. Trykk på MENU/ -knappen for å åpne modusmenyen.
3. Hvis du trykker flere ganger på SEL/ - eller MENU/-
knappen, går du videre i menyen.
4. Hvis du vil gå ut av menyfunksjonen, gjør du ett av følgende:
a. Trykk på og hold nede MENU/ -knappen
b. Trykk på og hold nede knappene PTT, MON eller
c. Vent i ti sekunder til enheten automatisk går tilbake
normal modus.
Snakke gjennom radioen
1. Hold radioen 5–8 cm fra munnen.
2. Trykk på og hold nede PTT-knappen mens du snakker.
Ikonet vises på skjermen.
3. Slipp opp PTT-knappen. Nå kan du motta innkommende
anrop. Når du gjør det, vises på skjermen. For å svare
gjentar du fremgangsmåten fra trinn 1.
Merk: Når du fortsetter å sende i 60 sekunder, spiller radioen
av tonen for TX-tidsavbrudd, og ikonet blinker.
Radioen slutter å sende.
For at du skal kunne snakke med noen, må radioen til
begge to være stilt inn til samme kanal og underkode.
Se "Velge en kanal og en underkode" nedenfor.
Velge en kanal og en underkode
Slik velger du en kanal:
1. SEL/ -knappen åpner valgmenyen. Gå videre til indikatoren
for kanal blinker.
2. eller for å velge ønsket kanal.
Slik velger du en underkode:
1. SEL/ -knappen åpner valgmenyen. Gå videre til indikatoren
for underkode blinker.
2. eller for å velge ønsket underkode.
3. Gå ut av valgmenyen.

5
Norsk
Valgmeny
Radioen navigerer gjennom valgmenyen slik:
Talestyrt sending (VOX)
Du starter sending ved å snakke inn i mikrofonen på radioen
eller i hodetelefonene (følger ikke med) i stedet for å trykke på
PTT-knappen.
Slik velger du VOX-nivå:
1. SEL/ -knappen åpner valgmenyen. Gå videre til
blinker.
2. eller for å velge ønsket VOX-følsomhetsnivå.
3. Gå ut av valgmenyen.
Merk: Nivået oF (AV) deaktiverer VOX. Nivåene 1–5 angir
følsomheten til VOX-kretsen. Bruk nivå 1 i stille
omgivelser og nivå 5 i svært støyende omgivelser.
Du kan finne det passende følsomhetsnivået ved å
snakke inn i mikrofonen. Hvis blinker, er
stemmen din godkjent.
Sende en anropstone
Du kan velge mellom fem anropstoner på radioen.
Slik velger du en anropstone:
1. SEL/ -knappen åpner valgmenyen. Gå videre til blinker.
2. eller for å velge ønsket anropstone.
3. Gå ut av valgmenyen.
Slik sender du den valgte anropstonen:
1. for å sende den valgte anropstonen. Den valgte tonen
sendes automatisk i et fastsatt tidsrom.
2. PTT for å avbryte anropstonen.
Automatisk avslåing
Med funksjonen Automatisk avslåing kan du angi et tidspunkt
når radioen skal slå seg av automatisk.
1. SEL/ -knappen åpner valgmenyen. Gå videre til og det
gjeldende tidspunktet for Automatisk avslåing blinker.
2. eller for å velge tidspunktet fra oF (Av) eller 60, 120 og
180 minutter.
3. Lukk menyen.
Normal Kanal Underkode VOX-nivå Anropstone Automatisk
avslåing Normal
1–8 0–121 AV, 1–5 1–5 Av / 60 /
120 / 180

Norsk
6
Modusmeny
Radioen navigerer gjennom modusmenyen slik:
Funksjoner på radioen
Kanalsøkemodus
Lar radioen søke etter aktive kanaler. Når radioen oppdager
aktivitet, lander (blir) den på den aktuelle kanalen (i to sekunder).
Hvis du vil sende på denne kanalen, trykker du på PTT-knappen.
Når det ikke lenger er aktivitet på kanalen som radioen stoppet
på, fortsetter radioen å søke etter andre kanaler.
Slik slår du kanalsøk PÅ:
1. MENU/ for å åpne modusmenyen. Gå videre til blinker.
2. SEL/ for å slå kanalsøk PÅ.
3. MENU/, eller PTT for å slå kanalsøk AV.
Tokanalsmodus
Lar radioen bytte mellom å søke etter den gjeldende kanalen og
en annen kanal.
Slik angir du en annen kanal og starter tokanalsmodus:
1. MENU/ for å åpne modusmenyen. Gå videre til blinker.
2. eller for å velge kanal, trykk deretter på SEL/.
3. eller for å velge underkode, trykk deretter på SEL/.
4. Radioen starter tokanalsmodus.
Merk: Tokanalsmodus fungerer ikke hvis du angir samme
kanal og underkode som den gjeldende kanalen.
5. MENU/ for å slå tokanalsmodus AV.
Velg
følsomhet
Normal Søkemodus Tokanalsmodus Romovervåkn-
ingsmodus Modus for
oppetid
Velg kanal og
underkode
Normal
Søkemodus Tokanalsmodus Romovervåkn-
ingsmodus Modus for
oppetid

7
Norsk
Romovervåkning
Lar radioen oppdage stemmer/lyder (i henhold til angitt
følsomhetsnivå) og sende dette til en lyttende radio, uten å
trykke på PTT-knappen. Den overvåkende radioen kan ikke
motta sending i denne modusen.
Slik slår du romovervåkning PÅ:
1. MENU/ for å åpne modusmenyen. Gå videre til
blinker.
2. eller for å velge ønsket følsomhetsnivå for
romovervåkning.
Merk: Bruk nivå 1 i stille omgivelser. Bruk nivå 5 i svært
støyete omgivelser.
3. SEL/ for å slå romovervåkning PÅ.
MENU/ for å slå romovervåkning AV.
Merk: Når stemmene/lydene i det overvåkede rommet
fortsetter i mer enn 60 sekunder, slutter radioen
å overvåke i fem sekunder før den fortsetter.
Oppetid
Lar radioen ha en oppetid på opptil 39 minutter og 59 sekunder.
Du kan motta innkommende anrop i denne modusen.
Slik angir du oppetid:
1. MENU/ for å åpne modusmenyen. Gå videre til
blinker.
2. SEL/ for å velge oppetid.
3. for å starte oppetid.
4. MENU/, , MON eller PTT for å stoppe eller tilbakestille
oppetiden.
Tastelås
Hvis du vil låse tastaturet, trykker du på og holder nede SEL/
til vises.
Hvis du vil låse opp tastaturet, trykker du på og holder nede
SEL/ til forsvinner.
LCD-baklys
LCD-skjermen lyses automatisk opp i ti sekunder når du trykker
på en knapp (unntatt PTT).
Lyttemodus
Lar deg lytter etter svake signaler på den gjeldende kanalen.
Slik slår du lyttemodus PÅ:
1. Trykk på MON-knappen for å lytte kort. Ikonet blinker.
2. Trykk på og hold nede MON-knappen i to sekunder for
kontinuerlig lytting. Ikonet fortsetter å blinke.
Slik slår du lyttemodus AV:
Trykk på MON-knappen for å gå tilbake til normal modus. Ikonet
slutter å blinke.
Oppfattetpip
Lyder som indikerer slutten på en PTT- eller VOX-sending. Kan
høres gjennom høyttaleren når tastepip er på. Kan ikke høres
gjennom høyttaleren hvis tastepip er slått av.
Trykk på og hold nede knappen mens du slår radioen PÅ
hvis du vil slå oppfattetpip PÅ/AV. Gjenta trinnet for å slå
oppfattetpip AV.
Automatisk strømsparing
For å oppnå bedre batterilevetid er radioen satt opp slik at den
bytter til strømsparingsmodus når det ikke har vært sendt noe
på tre sekunder. Radioen kan motta sendinger i denne modusen.

Norsk
8
Garantiinformasjon
Den autoriserte Motorola-forhandleren eller -detaljisten du
kjøpte Motorola-toveisradioen og/eller originaltilbehør hos,
vil innfri garantikrav og/eller sørge for garantiservice.
Returner radioen til forhandleren eller detaljisten for å kreve
garantiservice. Ikke returner radioen til Motorola.
For å være kvalifisert for å motta garantiservice må du vise
kvittering for kjøpet eller et annet tilsvarende kjøpsbevis som
er merket med kjøpsdatoen. Serienummeret på toveisradioen
må også være godt synlig. Garantien vil ikke gjelde hvis type-
eller serienummer på produktet er endret, slettet, fjernet eller
gjort uleselig.
Hva garantien ikke dekker
• Defekter eller skader som skyldes bruk av produktet på
annen enn normal og vanlig måte eller at instruksjonene
i denne brukerveiledningen ikke har vært fulgt.
• Defekter eller skader som skyldes misbruk, uhell eller
forsømmelse.
• Defekter eller skader som skyldes feil testing, bruk,
vedlikehold, justering eller andre typer endringer eller
modifikasjoner.
• Brudd eller skader på antenner med mindre dette er direkte
forårsaket av defekter i materiale eller utførelse.
• Produkter som er demontert eller reparert på en slik måte
at det virker negativt inn på ytelsen eller hindrer tilstrekkelig
inspeksjon og testing for å verifisere et garantikrav.
• Defekter eller skader som skyldes rekkevidde.
• Defekter eller skader som skyldes fuktighet, væske eller søl.
• Alle plastoverflater og aller andre eksternt eksponerte deler
som er skrapet eller skadet som følge av normal bruk.
• Produkter som leies ut på midlertidig basis.
• Jevnlig vedlikehold og reparasjon er bytting av deler på
grunn av normal bruk og slitasje.
Informasjon om opphavsrett
Motorola-produktene som er beskrevet i denne veiledningen,
kan omfatte opphavsrettslig beskyttede Motorola-programmer,
lagrede halvlederminner eller andre medier. Lover i USA og
andre land sikrer Motorola visse eksklusive rettigheter til
opphavsrettslig beskyttet programvare, inkludert eksklusive
rettigheter til å kopiere eller reprodusere opphavsrettslig
beskyttet Motorola-programvare i hvilken som helst form.
Ingen opphavsrettslig beskyttede Motorola-dataprogrammer
som finnes i Motorola-produktene som er beskrevet i denne
veiledningen, kan derfor kopieres eller reproduseres på noen
som helst måte uten uttrykkelig skriftlig tillatelse fra Motorola.
Videre skal ikke kjøp av Motorola-produkter tolkes som om
det har blitt gitt, direkte eller indirekte, ved tolkning av lovens
intensjon eller på annen måte, lisens for det som gjelder
opphavsrett, patenter eller patentanmeldelser for Motorola,
unntatt en vanlig, ikke-eksklusiv lisens uten lisensgebyr til
bruk som blir gitt i henhold til loven ved salg av et produkt.
MOTOROLA, MOTO, MOTOROLA SOLUTIONS og den
stiliserte M-logoen er varemerker eller registrerte varemerker
for Motorola Trademark Holdings, LLC og brukes under lisens.
Alle andre varemerker tilhører sine respektive eiere.
© 2012 Motorola Solutions, Inc. Med enerett

1
Türkçe
TAINABILIR ÇIFT YÖNLÜ TELSIZLER
IÇIN ÜRÜN GÜVENLII VE RF'YE MARUZ
KALMA
DIKKAT!
Bu ürünü kullanmadan önce, RF (Radyo Frekans) enerjisine
maruz kalma limitlerine uygunluk için Ürün Güvenlii ve RF'ye
Maruz Kalma kitapçndaki RF enerjisiyle ilgili bilgilere
çaltrma talimatlarna bakn.
Paketin çindekiler
• 2 x TLKR T60 Telsiz
• 2 x Kemer Klipsi
• 1 x arj Ünitesi
• 1 x AC Adaptör
• 2 x Pil destek braketi
• 2 x arj edilebilir NiMH pil paketi
• TLKR T60 Kullanc Klavuzu
Frekans Tablosu
Özellikler ve Spesifikasyonlar
• 8 PMR Kanal
• 121 Alt Kod (38 CTCSS kodu ve 83 DCS kodu)
• 8 km'ye Kadar Mesafe*
• Dahili VOX Devresi
• 5 Seçilebilir Çar Tonu Uyars
• Arkadan Aydnlatmal LCD Ekran
• stee Bal Kulaklk çin Kulaklk Jak
• Anlald Sinyali
• Zaman Sayc
• Oda Dinleme
• Pil arj Cihaz
• Pil Düzeyi Göstergesi
• Kanal zleme
• Kanal Tarama
• Çift zleme
• Tu Kilidi
• Otomatik Kapanma
• Güç Kayna: NiMH Pil Paketi / 4 AAA Alkalin pil
• Pil Ömrü: 16 Saat (normal kullanm artlarnda)
*Çevreye veya corafi koullara bal olarak mesafe deiebilir.
Bu ürünü kullanmadan önce, telsizinizle
birlikte verilen Ürün Güvenlii ve RF'ye
Maruz Kalma kitapçnda yer alan güvenli
kullanma yönelik çaltrma talimatlarn
okuyun.
Knl Frek. (MHz) Knl Frek. (MHz) Knl Frek. (MHz)
1 446.00625 4 446.04375 7 446.08125
2 446.01875 5 446.05625 8 446.09375
3 446.03125 6 446.06875

Türkçe
2
Kontrol ve levler
Anten
PTT (Bas Konu)
Dümesi
Kulaklk jak
(Kulaklk dahil deildir)
U (Ses Artrma/Kanal Yukar)
Dümesi
(Çar) Dümesi
MON (zleme) Dümesi
Hoparlör
Mikrofon
D (Ses Azaltma/
Kanal Aa) Dümesi
SEL/ (Seç/Kilitle)
Dümesi
MENU/ (Menü/
Güç Dümesi)
9V DC
Giri Jak

3
Türkçe
Ekran
Pili Takma
1. Telsizin Kapal olduundan emin olun.
2. Pil bölmesi kapan çkarmak için, bölme kapann
altndaki trnaa bastrn.
3. NiMH pilleri pil bölmesine takn.
4. Pil bölmesi kapan kapatn.
Pil Düzeyi ve Düük Pil Uyars
Telsizi arj Etme
arj Ünitesini Kullanma:
1. Telsizin Kapal olduundan emin olun.
2. AC adaptörünü arj ünitesinin 9V DC giriine balayn.
3. arj ünitesini düz bir yüzeye yerletirin.
4. Tu takm ileri bakacak ekilde telsizi arj ünitesine yerletirin.
5. LED gösterge yanar ve telsiz arj cihaznda durduu sürece
yank kalr.
Not: Pil paketini 16 saat arj edin.
Pil Destek Braketini Kullanma:
1. arj edilebilir NiMH pil paketini telsizden çkarn.
2. Pil destek braketini arj ünitesine yerletirin.
3. NiMH pil paketini arj ünitesine takn. arj kontaklarnn
doru hizalandndan emin olun.
4. LED gösterge yanar ve telsiz arj cihaznda durduu sürece
yank kalr.
Not: Pil paketini 16 saat arj edin.
1. Çift zleme Göstergesi
2. Gönderme/Alma
Göstergesi
3. Kanal Göstergesi
4. Ses Düzeyi Göstergesi
5. VOX/Oda Dinleme
Göstergesi
6. Tarama Göstergesi
7. Pil Düzeyi Göstergesi
8. Alt Kod Göstergesi
9. Zaman Sayc
Göstergesi
10.APO (Otomatik
Kapanma) Göstergesi
11.Tu Kilidi Göstergesi
12.Çar Tonu Göstergesi
1
2
3
4
5
6
9
10
7
8
11
12
Pilin tam arjl olduunu gösterir.
Pil düük olduunda yanp söner; hemen
telsizi arj edin veya pilleri deitirin.

Türkçe
4
Temel Telsiz lemleri
Birimi çaltrmadan önce bu bavuru klavuzunu tamamyla
okuyun.
Telsizinizi Açma/Kapama
Telsizi açmak/kapatmak için MENU/ dümesini basl tutun.
Ses Düzeyini Ayarlama
ve dümelerine basarak ses düzeyini ayarlayn.
Sesi Ayarlama (Tu Sesleri)
Telsiziniz bir dümeye (PTT ve dümesi hariç) basldnda
bip sesi çkarr.
Sesi açmak/kapatmak için, dümesini basl tutarak telsizi
açma dümesini çevirin.
Menüde Gezinme
Telsizinizde iki Menü fonksiyonu vardr: Seçim Menüsü ve Mod
Menüsü.
1. Seçim Menüsüne girmek için SEL/ dümesine basn.
2. Mod Menüsüne girmek için MENU/ dümesine basn.
3. SEL/ dümesine veya MENU/ dümesine tekrar
bastnzda Menüde ilerlersiniz.
4. Menü ilevinden çkmak için aadakilerden birini yapn:
a. MENU/ dümesini basl tutun.
b. PTT, MON veya dümesini basl tutun
c. Ünite otomatik olarak “Normal” dönünceye kadar 10 saniye
bekleyin.
Telsizinizle Konuma
1. Telsizinizi aznzdan 5 – 8 cm uzakta tutun.
2. Konuurken PTT dümesini basl tutun. Ekranda
görünür.
3. PTT dümesini brakn. imdi gelen çarlar alabilirsiniz.
Bunu yaptnzda ekranda görünür. Yantlamak için 1.
admdaki prosedürü tekrarlayn.
Not: 60 saniye süreyle yayn yaptnzda, telsiz TX Zaman
Am sesi çkarr ve simgesi yanp söner. Telsiz
yayn yapmay durdurur.
Biriyle konumak için iki telsizin de ayn kanala ve Alt
Koda ayarlanm olmas gerekir. Bkz. aada “Kanal
ve Alt Kod Seçme”.
Kanal ve Alt Kod Seçme
Kanal seçmek için:
1. SEL/ dümesine basarak Seçim Menüsüne girin. Kanal
göstergesi yanp sönünceye kadar ilerleyin.
2. veya dümesine basarak gerekli kanala gelin.
Alt Kod seçmek için:
1. SEL/ dümesine basarak Seçim Menüsüne girin. Alt Kod
göstergesi yanp sönünceye kadar ilerleyin.
2. veya dümesine basarak gerekli Alt Koda gelin.
3. Seçim Menüsünden çkn.

5
Türkçe
Seçim Menüsü
Telsiziniz Seçim Menüsünde aadaki ekilde ilerler:
Sesli Çaltrma Yayn (VOX)
PTT dümesine basmak yerine telsizin veya kulakln (kulaklk
dahil deildir) mikrofonuna konuarak yayn balatlr.
VOX düzeyini seçmek için:
1. SEL/ dümesine basarak Seçim Menüsüne girin. yanp
sönünceye kadar ilerleyin.
2. veya dümesine basarak istediiniz VOX hassasiyeti
düzeyini seçin.
3. Seçim Menüsünden çkn.
Not: oF (Kapal) düzeyi VOX'u devre d brakr. 1 - 5 aras
düzeyler VOX devresinin hassasiyetini ayarlar. Sessiz
ortamlarda 1. düzeyi, çok gürültülü ortamlarda 5.
düzeyi kullann. Uygun hassasiyet düzeyini bulmak
için mikrofona konuabilirsiniz. yanp sönerse
sesiniz kabul edilmitir.
Çar Tonu Gönderme
Telsizinizde 5 seçilebilir çar tonu bulunmaktadr.
Çar tonu seçmek için:
1. SEL/ dümesine basarak Seçim Menüsüne girin. yanp
sönünceye kadar ilerleyin.
2. veya dümesine basarak istediiniz çar tonuna gelin.
3. Seçim Menüsünden çkn.
Seçilen çar tonunu göndermek için:
1. ile seçilen çar tonuna gelin. Seçilen ton belirli bir süreyle
otomatik olarak gönderilir.
2. PTT dümesine basarak Çar Tonunu iptal edin.
Otomatik Kapanma
Otomatik Kapanma özellii telsizin otomatik olarak kapanaca
saati ayarlamanz salar.
1. SEL/ dümesine basarak Seçim Menüsüne girin. ve o
anki Otomatik Kapanma süresi yanp sönünceye kadar
ilerleyin.
2. veya dümesine basarak oF (Kapal), 60, 120 ve
180 dakika arasndan süreyi seçin.
3. Menüden çkn.
Normal Kanal Alt Kod VOX Düzeyi Çar Tonu Otomatik
Kapanma Normal
1 - 8 0 - 121 Kapal, 1 - 5 Kapal / 60 /
120 / 180
1 - 5

Türkçe
6
Mod Menüsü
Telsiziniz Mod Menüsünde aadaki ekilde ilerler:
Telsizinizdeki Özellikler
Kanal Tarama Modu
Telsizinizin aktif kanallar taramasn salar. Etkinlik alglandnda,
telsiziniz o kanalda kalr (2 saniye). Bu kanalda yayn yapmak
için PTT dümesine basn. Kalnan kanaldaki etkinlik son
bulduunda, telsiziniz dier kanallar taramaya devam eder.
Kanal taramay açmak için:
1. MENU/ dümesine basarak Mod Menüsüne girin.
yanp sönünceye kadar ilerleyin.
2. SEL/ dümesine basarak kanal taramay açn.
3. MENU/, veya PTT dümesine basarak Tarama
modunu kapatn.
Çift zleme Modu
Srayla o anki kanal veya baka bir kanal taramanz salar.
Baka bir kanal ayarlayp Çift zlemeyi balatmak için:
1. MENU/ dümesine basarak Mod Menüsüne girin. yanp
sönünceye kadar ilerleyin.
2. veya dümesine basarak kanal seçin, sonra SEL/
dümesine basn.
3. veya dümesine basarak Alt Kodu seçin, sonra SEL/
dümesine basn.
4. Telsiz Çift zlemeyi balatr.
Not: O anki kanalla ayn kanal ve Alt Kodu ayarlarsanz Çift
zleme çalmaz.
5. MENU/ dümesine basarak Çift zleme modunu kapatn.
Hassasiyeti
Seçin
Normal Tarama Modu Çift zleme Modu Oda Dinleme
Modu
Zaman Sayc
Modu
Kanal ve Alt Kodu
Seçin
Normal
Tarama Modu Çift zleme Modu Oda Dinleme
Modu Zaman Sayc
Modu

7
Türkçe
Oda Dinleme
PTT dümesine basmadan telsizinizin sesleri/gürültüleri
alglamasn (ayarlanan hassasiyet düzeyine göre) ve dinleyen
telsize göndermesini salar. zleyen telsiz bu modda herhangi
bir yayn alamaz.
Oda Dinlemeyi açmak için:
1. MENU/ dümesine basarak Mod Menüsüne girin. yanp
sönünceye kadar ilerleyin.
2. veya dümesine basarak istediiniz oda dinleme
hassasiyeti seviyesini seçin.
Not: Sessiz ortamlarda 1. düzey kullann. Çok gürültülü
ortamlarda 5. düzeyi kullann.
3. SEL/ dümesine basarak Oda Dinlemeyi açn.
MENU/ dümesine basarak Oda Dinlemeyi kapatn.
Not: Dinlenen odadaki ses/gürültü 60 saniyeden uzun süre
devam ederse, dinleyen telsiz dinlemeyi 5 saniye
süreyle durdurur ve sonra tekrar devam eder.
Zaman Sayc
Telsizinizin 39 dakika 59 saniye süre saymasn salar. Bu modda
gelen çarlar alabilirsiniz.
Zaman saycy kullanmak için:
1. MENU/ dümesine basarak Mod Menüsüne girin. yanp
sönünceye kadar ilerleyin.
2. SEL/ dümesine basarak Zaman Saycy seçin.
3. dümesine basarak Zaman Saycy balatn.
4. MENU/, , MON veya PTT dümesine basarak zaman
saycy durdurun veya sfrlayn.
Tu Kilidi
Tu takmn kilitlemek için SEL/ dümesine görününceye
kadar basn.
Tu takmnn kilidini açmak için SEL/ dümesine
kayboluncaya kadar basn.
LCD Arka Aydnlatmas
Herhangi bir dümeye (PTT hariç) basldnda LCD ekran
10 saniye süreyle aydnlatlr.
zleme Modu
Geçerli kanaldaki zayf sinyalleri dinlemenizi salar.
zleme Modunu açmak için:
1. Ksa bir süre dinlemek için MON dümesine basn. simgesi
yanp söner.
2. Sürekli dinlemek için MON dümesini 2 saniye basl tutun.
simgesi yanp sönmeye devam eder.
zleme Modunu kapatmak için:
MON dümesine basarak “Normal” moda dönün. simgesinin
yanp sönmesi durur.
Anlald Sinyali
Bir PTT veya VOX yaynnn bittiini belirtmek için çalnr.
Tu Sesleri açk olduunda hoparlörden duyulabilir. Tu Sesleri
kapalysa hoparlörden duyulamaz.
Anlald Sinyalini açmak/kapatmak için, dümesini basl
tutarak telsizi açma dümesini çevirin. Anlald Sinyalini
kapatmak için adm tekrarlayn.
Otomatik Güç Tasarrufu
Pil ömrünü uzatmak için, telsiziniz yayn olmadnda 3 saniyeden
sonra Güç Tasarrufu moduna geçecek ekilde tasarlanmtr.
Telsiz bu modda yaynlar alabilir.

Türkçe
8
Garanti Bilgisi
Motorola çift yönlü telsizinizi ve/veya orijinal aksesuarlarnz
satn aldnz yetkili Motorola bayisi veya satcs garanti
taleplerini karlar ve/veya garanti hizmeti salar.
Garanti hizmetinizi almak için lütfen telsizinizi bayinize veya
satn aldnz yere götürün. Telsizinizi Motorola'ya iade etmeyin.
Garanti hizmetinden faydalanmak için faturanzn bir kopyasn
veya satn alma tarihini tayan, satn aldnz gösterir edeer
bir belge sunmanz gerekir. Çift yönlü telsiz üzerindeki seri
numaras da açk bir ekilde görülmelidir. Ürün üzerindeki tip
veya seri numaras deitirilir, silinir, kaldrlr veya okunmaz
hale gelirse garanti geçerli olmaz.
Garanti Kapsamna Girmeyenler
• Ürünün normal ve olaan ekil dnda kullanlmasndan
veya bu kullanc klavuzundaki talimatlara uyulmamasndan
kaynaklanan arzalar veya hasarlar.
• Kötüye kullanm, kaza veya ihmalden kaynaklanan arzalar
veya hasarlar.
• Uygunsuz test, çaltrma, bakm, ayarlama veya her türlü
deiiklik ya da modifikasyon nedeniyle ortaya çkan arzalar
veya hasarlar.
• Dorudan malzeme veya içilikteki kusurlar neden olmad
sürece antenlerdeki krlmalar veya hasarlar.
• Performans olumsuz yönde etkileyecek veya her türlü garanti
talebini dorulamak için gerekli incelemeleri ve test yaplmasn
engelleyecek ekilde sökülen veya tamir edilen ürünler.
• Kapsama alanndan kaynaklanan arzalar veya hasarlar.
• Nem, sv veya sv dökülmesinden kaynaklanan arzalar
veya hasarlar.
• Normal kullanmdan dolay çizilen veya hasar gören tüm
plastik yüzeyler ve d etkilere maruz kalan tüm parçalar.
• Geçici olarak kiralanan ürünler.
• Parçalarn normal kullanm, anma ve ypranmasndan
kaynaklanan periyodik bakm ve onarm veya deiimi.
Telif Hakk Bilgisi
Bu klavuzda açklanan Motorola ürünleri, yar iletken belleklerde
veya dier ortamlarda kaydedilmi olan ve telif hakkyla korunan
Motorola programlarn içerebilir. Amerika Birleik Devletleri ve
dier ülkelerdeki kanunlar Motorola'ya, telif haklaryla korunan
bilgisayar programlarn kopyalamak veya herhangi bir formatta
çoaltmak konusundaki münhasr haklar dahil olmak üzere, telif
haklaryla korunan Motorola programlar üzerinde belli münhasr
haklar salamaktadr.
Buna göre, bu kullanm klavuzunda açklanan Motorola
ürünlerinde yer alan ve telif haklaryla korunan hiçbir Motorola
bilgisayar program, Motorola'nn açk yazl izni alnmadan
hiçbir ekilde kopyalanamaz ve çoaltlamaz. Dahas, Motorola
ürünlerinin satn alnmas, bir ürünün satnda kanunlarn
uygulanmas gerei ortaya çkan, münhasr olmayan normal
kullanm lisans dnda, Motorola'nn telif haklar, patentleri
veya patent bavurular uyarnca dorudan ya da zmni,
önceden yaplan beyann deitirilmesinin yasaklanmas veya
baka bir ekilde herhangi bir ücretsiz lisans hakk veriyormu
gibi kabul edilemez.
MOTOROLA, MOTO, MOTOROLA SOLUTIONS ve Stilize
M Logosu, Motorola Trademark Holdings, LLC'nin ticari markalar
veya tescilli ticari markalardr ve lisans altnda kullanlmaktadr.
Dier ticari markalar, ilgili sahiplerinin maldr.
© 2012 Motorola Solutions, Inc. Tüm haklar sakldr

1
Polski
BEZPIECZESTWO PRODUKTU I
EMISJA FAL RADIOWYCH PRZE-
NONYCH RADIOODBIORNIKÓW DWUK-
IERUNKOWYCH
UWAGA!
Przed uyciem tego produktu naley przeczyta informacje o
energii o czstotliwoci radiowej oraz instrukcje obsugi zawarte
w broszurze Bezpieczestwo Produktu i Naraenie na Dziaanie
Czstotliwoci Radiowej, w celu zapewnienia zgodnoci z
ograniczeniami w zakresie naraenia na dziaanie czstotliwoci
radiowej.
Zawarto opakowania
• 2 x Radiotelefon TLKR T60
• 2 x Zatrzask do paska
• 1 x Baza do adowania
• 1 x Adapter prdu zmiennego
• 2 x Wkadka na akumulatory
• 2 x Pakiet akumulatorów niklowo-wodorkowych NiMH
• Podrcznik uytkownika TLKR T60
Tabela czstotliwoci
Funkcje i dane techniczne
•8 Kanaów PMR
• 121 kodów (38 kodów CTCSS i 83 kody DCS)
• Zasig do 8 km*
• Wewntrzny ukad nadawania uruchamianego gosem
(VOX)
• 5 wybieralnych dwików wezwania
• Podwietlany ciekokrystaliczny wywietlacz LCD
• Gniazdo dla opcjonalnego zestawu suchawkowego
• Dwik koca nadawania
•Stoper
• Monitorowanie pomieszczenia
• adowarka do akumulatorów
• Poziom naadowania baterii
• Monitor kanau
• Skanowanie kanau
• Funkcja nasuchu dwóch kanaów
• Blokada klawiatury
• Automatyczne wyczanie zasilania
• ródo zasilania: pakiet akumulatorów NiMH / 4 alkaliczne
baterie AAA
• Czas pracy baterii: 16 godzin (w typowych warunkach)
*Zasig moe ulega zmianie w zalenoci od warunków
rodowiskowych i/lub topograficznych.
Przed uyciem tego produktu, w celu
zapewnienia bezpiecznego uytkowania
naley przeczyta instrukcj obsugi,
zawart w broszurze Bezpieczestwo
Produktu i Naraenie na Dziaanie
Czstotliwoci Radiowej, doczonej do
radiotelefonu.
Kana Czstotliwo
(MHz)
Kana Czstotliwo
(MHz)
Kana Czstotliwo
(MHz)
1 446,00625 4 446,04375 7 446,08125
2 446,01875 5 446,05625 8 446,09375
3 446,03125 6 446,06875

Polski
2
Sterowanie i funkcje
Antena
Przycisk PTT
(Push-To-Talk)
Gniazdo suchawkowe
(Nie zawiera zestawu
suchawkowego)
U - przycisk gonoci/
zmiany kanau w gór
Przycisk wywoania (Call)
Przycisk MON
Gonik
Mikrofon
D - przycisk
gonoci/zmiany
kanau w dó
SEL/ - przycisk
wyboru/blokady
MENU/ (przycisk
menu/zasilanie)
Gniazdo DC 9V

3
Polski
Wywietlacz
Instalowanie akumulatora
1. Upewni si, e radio jest wyczone.
2. Aby usun pokryw komory baterii, nacisn klapk u dou
pokrywy komory.
3. Zamontowa akumulatory NiMH w komorze baterii.
4. Zaoy pokryw komory baterii.
Poziom baterii i alarm niskiego poziomu
baterii
adowanie radiotelefonu
adowanie za pomoc bazy :
1. Upewni si, e radio jest wyczone.
2. Podczy adapter AC do wejcia DC 9V bazy adowania.
3. Umieci baz na stabilnym podou.
4. Umieci radiotelefon zwrócony klawiatur naprzód w bazie
do adowania.
5. Wskanik LED bdzie si wieci przez cay czas
pozostawienia radiotelefonu w bazie do adowania.
Uwaga: adowa pakiet akumulatorów przez 16 godzin.
Korzystanie z wkadki na akumulatory :
1. Wymontowa pakiet akumulatorów NiMH z radiotelefonu.
2. Umieci wkadk na akumulatory w bazie do adowania.
3. Zamontowa pakiet akumulatorów NiMH w bazie do
adowania. Upewni si, e styki s prawidowo wyrównane.
4. Wskanik LED bdzie si wieci przez cay czas
pozostawienia radiotelefonu w bazie do adowania.
Uwaga: adowa pakiet akumulatorów przez 16 godzin.
1. Wskanik nasuchu
dwóch kanaów
2. Wskanik nadawania/
odbierania
3. Wskanik kanau
4. Wskanik poziomu
gonoci
5. Wskanik VOX/
monitorowania
pomieszczenia
6. Wskanik skanowania
7. Poziom naadowania
baterii
8. Wskanik kodu
9. Wskanik stopera
10.Wskanik
automatycznego
wyczania
zasilania APO
11.Wskanik blokady
klawiatury
12.Wskanik dwiku
wezwania
1
2
3
4
5
6
9
10
7
8
11
12
Oznacza, e bateria jest w peni naadowana.
Miga, kiedy bateria jest bliska rozadowania;
naley naadowa radiotelefon lub natychmiast
wymieni baterie.

Polski
4
Podstawowa obsuga radia
Przed rozpoczciem korzystania z radia przeczytaj niniejszy
przewodnik referencyjny.
Wczanie/wyczanie radia
Nacisn i przytrzyma przycisk MENU/ aby wczy/
wyczy radio.
Regulacja gonoci
Wyregulowa gono naciskajc przyciski i .
Regulacja dwiku (tony klawiszy)
Radio emituje sygna dwikowy przy kadym wciniciu
przycisku (z wyjtkiem przycisku PTT i ).
Wcisn i przytrzyma przycisk podczas wczania radia
aby wczy/wyczy dwik.
Nawigacja po menu
Radio posiada dwie funkcje menu: menu wyboru i menu trybów.
1. Nacisn przycisk SEL/ aby wej do menu wyboru.
2. Nacisn przycisk MENU/ aby wej do menu trybów.
3. Kolejne nacinicia przycisku SEL/ lub MENU/
spowoduj przechodzenie przez funkcje menu.
4. Wykona jedn z poniszych czynnoci aby wyj z funkcji
menu:
a. Nacisn i przytrzyma przycisk MENU/
b. Nacisn i przytrzyma przycisk PTT, MON lub
przycisk
c. Poczeka10 sekund do automatycznego przejcia
urzdzenia w “normalny” tryb pracy.
Rozmowa przez radio
1. Przysu radio do ust na odlego 5–8 cm.
2. Nacinij i przytrzymaj przycisk PTT, aby mówi. Na
wywietlaczu pojawi si ikona .
3. Zwolni przycisk PTT. Teraz moesz odbiera nadchodzce
poczenia. W takim przypadku na ekranie pojawi si ikona
. Aby odpowiedzie, powtórz procedur od kroku 1.
Uwaga: Jeeli nadajesz przez 60 sekund, radio emituje
sygna limitu czasu TX Time Out i miga ikona .
Radio przestanie transmitowa.
Aby przeprowadzi rozmow, obydwa radia naley
ustawi na ten sam kana i kod. Naley zapozna
si z „Wyborem kanau i kodu” poniej.
Wyborem kanau i kodu
Aby wybra kana:
1. SEL/ aby wej do menu wyboru. Przechodzi przez
kolejne pozycje do momentu gdy wskanik kanau zacznie
mruga.
2. lub - wybrany kana.
Aby wybra kod :
1. SEL/ aby wej do menu wyboru. Przechodzi przez
kolejne pozycje do momentu gdy wskanik kodu zacznie
mruga.
2. lub wcisn aby wybra dany kod.
3. Wyj z menu wyboru.

5
Polski
Menu wyboru
Radio posiada nastpujc struktur menu wyboru:
Nadawanie uruchamiane gosem (VOX)
Transmisja rozpoczyna si z rozpoczciem mowy do mikrofonu
radia lub zestawu suchawkowego (zestaw suchawkowy nie
wchodzi w skad pakietu) zamiast uycia przycisku PTT.
Aby wybra poziom VOX:
1. SEL/ aby wej do menu wyboru. Przechodzi przez
kolejne pozycje do momentu gdy zacznie miga.
2. lub aby ustawi wybrany poziom czuoci VOX.
3. Wyj z menu wyboru.
Uwaga: Poziom oF(wyczone) dezaktywuje VOX. Poziomy
1-5 ustawiaj czuo ukadu VOX. Poziomu 1
naley uywa w cichym otoczeniu, a poziomu 5
w gonym otoczeniu. Mona ustali waciwy
poziom czuoci mówic do mikrofonu. Jeeli
miga, gos zaakceptowano.
Wysyanie dwiku wywoania
Twoje radio jest wyposaone w 5 wybieralnych dwików
wywoania.
Aby wybra dwik wywoania:
1. SEL/ aby wej do menu wyboru. Przechodzi przez
kolejne pozycje do momentu gdy zacznie miga.
2. lub aby wybra dany dwik wywoania.
3. Wyj z menu wyboru.
Aby wysa wybrany dwik wywoania :
1. aby wysa wybrany dwik wywoania. Wybrany dwik
bdzie automatycznie wysyany przez ustalony okres czasu.
2. PTT aby anulowa dwik wywoania.
Automatyczne wyczanie zasilania
Funkcja automatycznego wyczania zasilania pozwala na
ustawienie czasu, po którym radio wyczy si automatycznie.
1. SEL/ aby wej do menu wyboru. Przechodzi przez
kolejne pozycje menu a do i migania biecego
ustawienia automatycznego wyczania zasilania.
2. lub aby wybra czas od oF (wy.), 60, 120 i 180 minut.
3. Wyj z menu.
Normalne Kana Kod Poziom Dwik Automatyczne
Wyczone Normalne
1 - 8 0 - 121 Wyczone, 1 - 5 Wyczone /
60 / 120 - 180
VOX wezwania zasilanie
1 - 5

Polski
6
Menu trybów
Radio posiada nastpujc struktur menu wyboru:
Funkcje radia
Tryb skanowania kanau
Umoliwia skanowanie aktywnych kanaów. Po wykryciu
aktywnoci radio pozostaje na tym kanale (przez 2 sekundy).
Aby nadawa na tym kanale, nacinij przycisk PTT. Kiedy
aktywno na tym kanale si skoczy, radio bdzie skanowa
inne kanay.
Aby wczy skanowanie kanau:
1. MENU/ aby wej do menu trybów. Przechodzi przez
kolejne pozycje do momentu gdy zacznie miga.
2. SEL/ aby wczy skanowanie kanau.
3. MENU/, lub PTT aby wyczy tryb skanowania.
Funkcja nasuchu dwóch kanaów (Dual Watch)
Pozwala na naprzemienne skanowanie biecego i innego
kanau.
Aby ustawi inny kana i zainicjowa funkcj nasuchu dwóch
kanaów:
1. MENU/ aby wej do menu trybów. Przechodzi przez
kolejne pozycje do momentu gdy zacznie miga.
2. lub aby wybra kana, po czym nacisn SEL/.
3. lub aby wybra kod, po czym nacisn SEL/.
4. Radio rozpoczyna prac w trybie nasuchu dwóch kanaów.
Uwaga: W przypadku wyboru tych samych kanaów i
kodów, tryb nasuchu dwóch kanaów nie dziaa.
5. MENU/ aby wyczy tryb nasuchu dwóch kanaów.
Wybierz poziom
czuoci
Normalne Tryb
skanowania
Funkcja nasuchu
dwóch kanaów
Tryb
monitorowania
pomieszczenia
Tryb stopera
Wybierz kana i kod
Normalne
Tryb
skanowania
Funkcja nasuchu
dwóch kanaów
Tryb
monitorowania
pomieszczenia Tryb stopera

7
Polski
Monitorowanie pomieszczenia
Pozwala na wykrywanie gosów/haasów (zgodnie z ustawionym
poziomem czuoci) i transmisj do nasuchujcego radia bez
uycia przycisku PTT. Radio monitorujce nie moe odbiera
w tym trybie adnych transmisji.
Aby wczy monitorowanie pomieszczenia:
1. MENU/ aby wej do menu trybów. Przechodzi przez
kolejne pozycje do momentu gdy zacznie miga.
2. lub aby wybra podany poziom czuoci
monitorowania pomieszczenia.
Uwaga: Poziomu 1 naley uywa w cichym otoczeniu.
Poziomu 5 naley uywa w bardzo haaliwym
otoczeniu.
3. SEL/ aby wczy monitorowanie pomieszczenia.
MENU/ aby wyczy monitorowanie pomieszczenia.
Uwaga: W przypadku gdy gos/haas w monitorowanym
pomieszczeniu rozlega si duej ni 60 sekund,
radio monitorujce przestaje nasuchiwa na
5 sekund, po czym wznawia prac.
Stoper
Pozawala na odliczanie czasu do 39 minut i 59 sekund. W tym
trybie mona odbiera poczenia.
Aby uy stopera:
1. MENU/ aby wej do menu trybów. Przechodzi przez
kolejne pozycje do momentu gdy zacznie miga.
2. SEL/ aby wybra stoper.
3. aby uruchomi stoper.
4. MENU/, , MON lub PTT aby zatrzyma lub zresetowa
stoper.
Blokada klawiatury
Nacisn i przytrzyma SEL/ do momentu gdy pojawia si
aby zablokowa klawiatur.
Nacisn i przytrzyma SEL/ do momentu gdy znika aby
odblokowa klawiatur.
Podwietlenie wywietlacza LCD
Wywietlacz LCD podwietli si automatycznie na 10 sekund
po naciniciu jakiegokolwiek z przycisków (z wyjtkiem PTT).
Tryb monitorowania
Umoliwia suchanie sabych sygnaów na biecym kanale.
Aby wczy tryb monitorowania:
1. Nacisn przycisk MON dla krótkiego nasuchiwania. Ikona
miga.
2. Nacisn i przytrzyma przycisk MON przez 2 sekundy dla
cigego nasuchiwania. Ikona nadal miga.
Aby wyczy tryb monitorowania:
Nacisn przycisk MON, aby powróci do trybu “normalnego”.
Ikona przestaje miga.
Dwik koca nadawania
Wskazuje koniec transmisji PTT lub VOX. Jest syszalny przez
gonik, kiedy dwiki przycisków s wczone. Nie jest
syszalny przez gonik, kiedy dwiki przycisków s wyczone.
Wcisn i przytrzyma przycisk podczas wczania radia aby
wczy dwik koca nadawania. Powtórzy poprzedni krok
aby wyczy dwik koca nadawania.
Automatyczne oszczdzanie energii
Aby lepiej wykorzysta baterie, radio przechodzi w tryb
oszczdzania energii po upywie 3 sekund bez transmisji.
Radio moe w tym trybie odbiera poczenia.

Polski
8
Informacje dotyczce gwarancji
Autoryzowany dealer lub sprzedawca firmy Motorola w miejscu
zakupu dwukierunkowego radia Motorola i/lub oryginalnych
akcesoriów uzna roszczenie gwarancyjne i/lub zapewni serwis
gwarancyjny.
Zwró radio do dealera lub sprzedawcy, aby skorzysta
z serwisu gwarancyjnego. Nie zwracaj radia do firmy Motorola.
Aby móc skorzysta z serwisu gwarancyjnego, naley przedstawi
paragon lub porównywalny zastpczy dowód opatrzony dat
zakupu. Dwukierunkowe radio powinno równie zawiera
wyranie widoczny numer seryjny. Niniejsza gwarancja nie
bdzie obowizywaa, jeeli numery seryjne lub opisujce
rodzaj telefonu komórkowego zostay zmienione, usunite,
przeniesione z innego urzdzenia lub jeeli s nieczytelne.
Czego nie obejmuje gwarancja
• Usterki lub uszkodzenia wynikajce z uywania produktu
w sposób inny ni przewidziany lub nieprzestrzeganie
instrukcji zawartych w tym podrczniku uytkownika.
• Usterki lub uszkodzenia wynikajce z niewaciwego
uywania, wypadku lub zaniedbania.
• Usterki lub uszkodzenia wynikajce z przeprowadzania
niewaciwych prób, z eksploatacji, konserwacji, regulacji
lub jakichkolwiek przeróbek i modyfikacji.
• Zniszczenia lub uszkodzenia anten, chyba e jest to
spowodowane wadami materiaowymi lub niewaciwym
wykonawstwem.
• Rozmontowanie lub napraw wyrobu wykonan w sposób
wpywajcy negatywnie na dziaanie wyrobu lub
uniemoliwiajcy przeprowadzenie odpowiedniej kontroli oraz
testów w celu zweryfikowania roszczenia z tytuu gwarancji.
• Usterki lub uszkodzenia wynikajce z zasigu.
• Usterki lub uszkodzenia wynikajce z zawilgocenia, zalania
lub zanieczyszczenia.
• Wszystkie powierzchnie plastikowe i inne czci zewntrzne,
które zostay porysowane lub uszkodzone w wyniku zwykej
eksploatacji wyrobu.
• Wyroby czasowo przekazane do uywania.
• Okresow konserwacj i napraw lub wymian czci
w zwizku z normalnym zuyciem.
Informacje o prawach autorskich
Produkty firmy Motorola opisane w tym podrczniku mog
obejmowa autorskie oprogramowanie firmy Motorola
umieszczone w pamici póprzewodnikowej lub innych
mediach. Prawo w Stanach Zjednoczonych i innych krajach
zapewnia firmie Motorola pewne wyczne prawa do
chronionych prawem autorskim programów, midzy innymi
wyczne prawo do kopiowania lub reprodukowania
chronionego programu w dowolny sposób.
Zgodnie z tym wszelkie chronione prawem autorskim programy
firmy Motorola zawarte w produktach Motorola opisanych w tym
podrczniku nie mog by kopiowane ani reprodukowane
w jakikolwiek sposób bez wyranej pisemnej zgody firmy
Motorola. Ponadto zakup produktów firmy Motorola nie moe
by uwaany za przekazanie — w sposób bezporedni,
dorozumiany, na podstawie wczeniejszych owiadcze lub
w jakikolwiek inny — licencji chronionych prawami autorskimi,
patentami lub zgoszeniami patentowymi, nalecych do firmy
Motorola. Wyjtek stanowi zwyka, niewyczna, wolna od opat
licencja, jaka zgodnie z prawem jest skutkiem transakcji
sprzeday produktu.
MOTOROLA, MOTO, MOTOROLA SOLUTIONS oraz
stylizowane logo M s znakami towarowymi lub zastrzeonymi
znakami towarowymi firmy Motorola Trademark Holdings, LLC
i s uywane na licencji. Wszystkie inne znaki towarowe s
wasnoci ich wacicieli.
©2012 Motorola Solutions, Inc. Wszelkie prawa zastrzeone.

1
#$%% &$
*#%$+;
#*#&<
*!
# $ %++ <
%++ =% +=>? @>=+?
[=>+ \ %++
=%, ?] #+ +++$ #%$
< %++# ^+$.
=>@[\]^=@ _`{|=}|]
• 2 =$ TLKR T60
• 2 $< +_>
• 1 $$ +?$
• 1 +^ +
• 2 <` >{+^ $ [+
• 2 >>+ $_<` >-+-#<`
[+^
• |+=>?$ @>=+? TLKR T60
%{~]{ {=
_|]] ] @]@|]@ {[{|@[]]|]
•8 PMR->
• 121 =[> (38 > CTCSS 83 > DCS)
•} 8 >*
• ~=+$$ ` VOX
• 5 <[<` # >
• -^ ^ +>^
• $ +^ #+=<
• # >%$ %
•^
• + $
• $ =+^+
• $ [+
•+ >
• > >
• > = >
• \>> >+=<
• +<>]%
• |+%> +$: >>+ >-+-#<`
[+^/ 4 %<` AAA-[+
• ~$ [+< + [+: 16 % ( ++<`
=$` $)
*} _+ $+$ + + >=_]`
/ +#%>` =^
% $ #
$ >+ +=>?$
@>=+? +`> [+,
< [=>+ «$
[+ ^+ =%^
%++^ @#», # >
=].
++
(?)
++
(?)
++
(?)
1 446.00625 4 446.04375 7 446.08125
2 446.01875 5 446.05625 8 446.09375
3 446.03125 6 446.06875

2
&`[{}@]@ ] _|]]
+
> PTT
(Push-To-Talk)
$ #+=<
(+= `+
>>+)
> U (<{
#>+/)
> (~<)
> MON (+)
}>
>
> D (_
#>+/)
> SEL/
(~<[/\>>)
=`|{ MENU/
(]/+)
DC
IN 9V

3
#]`@
&{=}|{ ~{{[@]
1. [+, %+ = ~.
2. +[< +><+ ><{>= +> [+, +
_]] %+ ><{> +>.
3. ~++ >-+-#< [+ +>
[+.
4. ++ ><{>= +> [+ +.
&[=}@ {[>{ ] _}@>=^@]@ = ]|=^
{[>@ ~{{[@]
{[>|{ [{>]=^=>_
| $^ +?:
1. [+, %+ = ~.
2. + +^ + > = DC IN 9V
$^ +?.
3. ++ $=] +?] =+^%=] `+.
4. ++ = $=] +?] +>, %+[<
>+= [< .
5. ->+ #+$ _+ #+, >
= ++$ $ =+^+.
%: $_^+ >>+ [+^ +% 16 %.
| # >{+^ $ [+:
1. |>+ >>+ $_<` >-+-
#<` [+^ =$.
2. ~++ <^ >{+^ $ [+ $=]
+?].
3. ~++ >>+ >-+-#<` [+^
$=] +?]. [+, %+ >+>+< [+
$^ +? < .
4. ->+ #+$ _+ #+, >
= ++$ $ =+^+.
%: $_^+ >>+ [+^ +% 16 %.
1. |>+ >
= >
2. |>+ %/
=%$ #
3. |>+ >
4. |>+ =$
#>+
5. |>+ VOX/
+ $
6. |>+ >
7. $
[+
8. |>+ =[>
9. |>+ +^
10.|>+
+<>]%$
(APO)
11.|>+
[>>
>+=<
12.|>+ #
<
1
2
3
4
5
6
9
10
7
8
11
12
><+, %+ [+$ +] $_.
#+ ># $ >^; $+
= + [+.

4
{~={ [{>]=^=>_
%++ =>+ +] %
[+< =+^+.
|@]@/}|@]@ [{>]=^=>_
_+ =_^+ MENU/ $ >]%$/
<>]%$ =$.
@_][=}|{ [=^|=]
+#==^+ #>+ _+ >> .
@_][=}|{ }_|{ (]{ |=`=|)
= + >+>^ =>^ # >_<^
_+ ^ >> (> >> PTT ).
_+ =_^+ >>= $ >]%$
=$ $ >]%$/<>]%$ =>.
{}]{] `= ^@
= + =>? ]: ] <[
] _.
1. }$ ` ] <[ _+ >>= SEL/ .
2. }$ ` ] _ _+ >>= MENU/ .
3. }+< _+$ >> SEL/ >>
MENU/ =+$+$ ].
4. }$ <` =>? ] <+
=]` ^+^:
a. _+ =_^+ >>= MENU/ .
b. _+ =_^+ PTT, MON >>= .
c. _+ 10 >=, > =+^+ ++%>
+$ _ «.».
{=}=[ `= [{>]=^=>_
1. }_+ = +$ 5-8 + +.
2. _+ =_^+ >>= PTT $ #.
@> $+$ %> .
3. +=++ >>= PTT. < _+ =%+
`$ <<. =% `$# <
@> $+$ %> . +[< +++ <,
++ ?== {# 1.
[]^@{]@: [] `[=>=\]@=] `@[@>{] ~=@@
60 @|_> [{>]=^=>_ ]>{@ ]{
«{^{_» ] ^]{@ {=| .
{>]=^=>_ `[@|[{] `@[@>{_.
$=~ {{ [{=}=[, =~{ [{>]=^=>_
>=\ ~ {[=@ { =>] |{{ ]
_~|=>. ^. “~=[ |{{{ ] _~|=>{”
]\@.
~=[ |{{{ ] _~|=>{
}$ <[ >:
1. _+ >>= SEL/ $ ` ] <[.
_^+ _+, > #+ >+
>.
2. +[=<^ >.
}$ <[ =[>:
1. _+ >>= SEL/ $ ` ] <[.
_^+ _+, > #+ >+
=[>.
2. +[=<^ =[>.
3. ~<^+ ] <[.

5
*@ }~=[{
#?$ ] <[ =+$+$ =]
[:
===}=@ _`[{}@]@ `@[@>{@ (VOX)
% >]%+$, ># < #+ >
=$ #+=< (#+= `+
>>+), [ _+$ >> PTT.
}$ <[ =$ VOX:
1. _+ >>= SEL/ $ ` ] <[.
_^+, > %+ #+ .
2. _<^ = %=+++ VOX.
3. ~<^+ ] <[.
[]^@{]@: &[=}@ =F (+.) =|{@ [@\]^
VOX. &[=}] 1-5 _{{}]}{
_}}]@= |{{{ VOX.
`=_@ _[=}@ 1 > ]] _=}]
] _[=}@ 5 > =@ _^ _=}].
^=\@@ =`[@>@] `=>=>]
_[=}@ _}}]@=], =}=[ }
^]|[==. ] ^]{@ , }{ ==
`[].
@[@>{{ ]{{ }=}{
= [= 5-] <[< #
<.
}$ <[ # <:
1. _+ >>= SEL/ $ ` ] <[.
_^+, > %+ #+ .
2. _<^ # <.
3. ~<^+ ] <[.
}$ % <[# # <:
1. $ % <[# # <. ~<[<^
# [=+ ++%> +$ +%
># +> .
2. _+ PTT $ +< # <.
. =[> #
+>]%
~<>. .
1 - 8 0 - 121 ~., 1 - 5 ~<>. / 60 /
120 / 180
VOX <
1 - 5

6
}=}|@]@
=>?$ +<>]%$ $+ =++ $
++%># <>]%$ =$.
1. _+ >>= SEL/ $ ` ] <[.
_^+, > $+$ %> , +>=
$ +<>]%$ %+ #+.
2. $ <[ oF (~<>.), 60, 120
180 =+.
3. ~<^+ ].
*@ [@\]^=}
#?$ ] _ =+$+$ =] [:
_|]] [{>]=^=>_
@\]^ `=]|{ |{{{
$+ =] >+ >+< ><.
[=_ >++ = >$+$
(++$) @+ > ( +% 2 >=). +[<
%+ %= >, _+ >>= PTT.
+> >++ <[ >
= _+ > =#` >.
}$ >]%$ > >:
1. _+ MENU/ $ ` _ ].
_^+, > %+ #+ .
2. _+ SEL/ $ >]%$ > >.
3. _+ MENU/ , PTT $ <>]%$
_ >.
~<[+
%=+++
. _ > _ >
= >
_ +
$
_
+^
~<[+ >
=[>
.
_
+^
_ +
$
_ > _ >
= >

7
@\]^ `=]|{ `= >}_^ |{{{^
$+ >+ +>=^ > + +^
>.
}$ $ =## > % > = >:
1. _+ MENU/ $ ` _ ]. _^+,
> %+ #+ .
2. $ <[ >, + _+ SEL/.
3. $ <[ =[>, + _+ SEL/.
4. = %+ > = >.
[]^@{]@: =]| `= >}_^ |{{{^ @ `[=]}=>],
@] {>{@ = \@ |{{ ]] _~|=>,
= ] @|_] |{{.
5. _+ MENU/ $ <>]%$ _ >
= >.
*=]=[ `=^@@]
$+ =] [=_+ #/{=< (
+++ =+< = %=+++)
+ ` ={]^ = [
_+$ >> PTT. ~ @+ _ ={]^
= _+ + %.
}$ >]%$ _ + $:
1. _+ MENU/ $ ` ] _.
_^+, > %+ #+ .
2. $ _# =$ %=+++
+ $.
[]^@{]@: `=_@ _[=}@ 1 } ]] _=}].
`=_@ _[=}@ 5 } =@ _^
_=}].
3. _+ SEL/ $ >]%$ + $.
_+ MENU/ $ <>]%$ +
$.
[]^@{]@: [] `[=>=\@]] }_{] =={/_^{ }
`[=_]}{@^= |=^{@ ~=@@ 60 @|_>
`[=_]}{] [{>]=^=>_
`[@[}{@ `[=_]}{]@ { `
@|_>, {@^ }==~=}@ @=.
%{^@[
$+ =] >+ $ 39 =+ 59 >=.
~ @+ _ _ + `$ >.
}$ $ +^:
1. _+ MENU/ $ ` _ ].
_^+, > %+ #+ .
2. _+ SEL/ $ <[ +^.
3. $ => +^.
4. _+ MENU/, , MON PTT $ +>
=> +^.
=|][=}|{ |=`=|
_+ =_^+ SEL/ $$ $
[>> >+=<.
_+ =_^+ SEL/ %$ $
[>> >+=<.
-`=>}@|{
-@> ++%> #+$ +% 10 >=
_+$ ][^ >> (> >> PTT).
@\]^ {~>@]
$+ ={+ [< #< +>= >.
}$ >]%$ _ +:
1. _+ >>= MON $ >+># ={$.
#+ %> .
2. _+ =_^+ >>= MON +% 2 >=
$ _+# ={$. %>
_+ #+.

8
}$ <>]%$ _ +:
_+ >>= MON $ + _ «.».
%> ++ #+.
]{ =|={] `@[@>{]
=%+ >? % PTT VOX. # _ =<{+
> >]% # >>. # $
=<{+ > <>]% # >>.
_+ =_^+ >>= $ >]%$
=$ $ >]%$ # >%$ %.
++ $ <>]%$ # >%$ %.
}=^{]@|=@ @[=~@[@\@]@
}$ $ [+< + [+ =
# `+ _ @#[_$
+=++ % # +% 3 >=. ~
_ = _+ + %.
{[{]{ ]=[^{]
+<^ Motorola #, >+ <
[ +%<^ = /
#< >=<, + =+^+ #+
=++ #+^ [=_.
}$ #+^# [=_$ + =+^+
= ?=. ^+ =+^+ >
Motorola.
+[< + =% #+^# [=_$
< _< ++ %> $]^ # >=+,
+_]^ >=>=, +^ >=>.
+%$ =+> _ +>_ +
^<^ . +$ +$+ =, ^<^
=+^+ [< , =, ++
%+<.
$= @ `=|[}{@ {[{]@.
• }>+< =[, >{ =++ $
$ < [, # # %$,
+>_ =++ #$ +=>?^
+$ =>+ +$.
• }>+< =[, >{ =++ #
$, %+# =%$ +_+.
• }>+< =[, >{ =++
^ >, [+<, [=_$,
+^> ][# $ >+=>? [.
• > _ +, >]%
_^, $<` + >+
+ >%+ [>.
• |$, [< ++< +>
[, %+ @+ $ >%+ [+<
+ _< >= ++
+++ #+^< +[$.
• }>+< =[, >{ =++
# .
• }>+< =[, >{ =++
^+$ #, _>+ #=_$ =.
• ~ +>< `+ =# { %+
[, ?< _< =++
# $.
• |$, < = ^ .
• %> [=_ +
+^ =++ # $
[=$.

9
#{@ =~ {}=[|] `[{}{
< =>+ $ >
Motorola #=+ _+ < +>
>]+< #< > Motorola,
`$$ =><` =#`
+$`. >< <` ++ =#` +
[%]+ >+< >]%+< >
Motorola +{ <` +>
>]+<` #, >]%$ >]%+
> ][^
<` +> # > Motorola.
~ $ @+ >> < +>
>]+< #< > Motorola, _$
$`, <` ^ +=>?, #=+ [<+
>< < >> [< + [<
[ [ $# # {$ >
Motorola. +#, [+ =>+ Motorola
+, $, >, ?= >>-[
< [, > % ? +> ,
++< ++< _$ Motorola, >
[<%^ >]%+^ ? ,
>+$ >+ >= _ =>+.
MOTOROLA, MOTO, MOTOROLA SOLUTIONS
+<^ #+ M $$]+$ +< >
#+< +< > >
Motorola Trademark Holdings, LLC =]+$
?. ~ % +< > $$]+$
[++] +++=]` ?.
©2012 Motorola Solutions, Inc. ~ <

10
MOTOROLA, MOTO, MOTOROLA SOLUTIONS +<^ #+ M $$]+$ +< >
#+< +< > > Motorola Trademark Holdings, LLC =]+$ ?. ~
% +< > $$]+$ [++] +++=]` ?.
©2012 Motorola Solutions, Inc. ~ <

13
14
1

2
*68015000925*
68015000925-A
U01UT072ZZZ(0)
M
АЯ46 ME96