15B18C.Book(15B18CTOC) 6864115B18 D GP300 Basic Service Manual
User Manual: 6864115B18-D GP300 Basic Service Manual
Open the PDF directly: View PDF
.
Page Count: 58
- Chapter 1 INTRODUCTION
- Chapter 2 INTRINSICALLY SAFE RADIO INFORMATION
- Chapter 3 MAINTENANCE
- Chapter 4 PERFORMANCE TESTING
- Chapter 5 RADIO TUNING AND PROGRAMMING
- Chapter 6 MODEL CHART AND TEST SPECIFICATION
- Chapter 7 POWER UP SELF-TEST
- Chapter 6 Chart-Test Spec.pdf
- Chapter 5 Radio Tuning.pdf
- Chapter 4 Trans Perf Test.pdf
- Chapter 3 Maintenance.pdf
- MAINTENANCE
- 1.0 Introduction
- 2.0 Preventive Maintenance
- 3.0 Safe Handling of CMOS and LDMOS Devices
- 4.0 Repair Procedures and Techniques - General
- 5.0 Disassembling and Reassembling the Radio - General
- 6.0 Radio Disassembly - Detailed
- 7.0 Radio Reassembly - Detailed
- 8.0 Option Board Installation
- 9.0 Mechanical Views and Parts Lists
- 10.0 Service Aids
- 11.0 Test Equipment
- 12.0 Programming/Test Cable
- MAINTENANCE
- Chapter 2 FM.pdf
- Chapter 1 Introduction.pdf
- Chapter 7 Pwer Up STest.pdf
- Serv_Safety_Field.pdf
- SAFETY INFORMATION
- PRODUCT SAFETY AND RF EXPOSURE FOR PORTABLE TWO-WAY RADIOS.
- RF Energy Exposure Awareness and Control Information and Operational Instructions for Occupational Use
- Federal Communication Commission (FCC) Regulations (US markets only)
- RF Exposure Compliance and Control Guidelines and Operating Instructions
- ELECTROMAGNETIC INTERFERENCE/COMPATIBILITY
- OPERATIONAL WARNINGS
- INTRINSICALLY SAFE RADIO INFORMATION
- SAFETY INFORMATION
- Chapter 3 Maintenance.pdf
- MAINTENANCE
- 1.0 Introduction
- 2.0 Preventive Maintenance
- 3.0 Safe Handling of CMOS and LDMOS Devices
- 4.0 Repair Procedures and Techniques - General
- 5.0 Disassembling and Reassembling the Radio - General
- 6.0 Radio Disassembly - Detailed
- 7.0 Radio Reassembly - Detailed
- 8.0 Option Board Installation
- 9.0 Mechanical Views and Parts Lists
- 10.0 Service Aids
- 11.0 Test Equipment
- 12.0 Programming/Test Cable
- MAINTENANCE

Professional Radio
GP300 Series
Basic Service Manual
6864115B18-D
Issue: September 2007

ii
Computer Software Copyrights
The Motorola products described in this manual may include copyrighted Motorola computer programs stored
in semiconductor memories or other media. Laws in the United States and other countries preserve for Motor-
ola certain exclusive rights for copyrighted computer programs, including the exclusive right to copy or repro-
duce in any form, the copyrighted computer program. Accordingly, any copyrighted Motorola computer
programs contained in the Motorola products described in this manual may not be copied or reproduced in
any manner without the express written permission of Motorola. Furthermore, the purchase of Motorola prod-
ucts shall not be deemed to grant, either directly or by implication, estoppel or otherwise, any license under
the copyrights, patents or patent applications of Motorola, except for the normal non-exclusive royalty-free
license to use that arises by operation of law in the sale of a product.

iii
SAFETY INFORMATION
Read this information before using the radio.
PRODUCT SAFETY AND RF EXPOSURE FOR PORTABLE TWO-WAY RADIOS.
This document provides information and instructions for the safe and efficient operation of Motorola
Portable Two-Way Radios.
RF Energy Exposure Awareness and Control Information and Operational
Instructions for Occupational Use
Note:This Radio is intended for use in occupational/controlled applications, where users have been
made aware of the potential for exposure and can exercise control over their exposure. This radio
device is NOT authorized for general population, consumer or similar use.
This two-way radio uses electromagnetic energy in the radio frequency (RF) spectrum to provide
communications between two or more users over a distance. It uses radio frequency (RF) energy or
radio waves to send and receive calls. RF energy is one form of electromagnetic energy. Other forms
include, but are not limited to, sunlight and x-rays. RF energy, however, should not be confused with
these other forms of electromagnetic energy, which when used improperly, can cause biological
damage. Very high levels of x-rays, for example, can damage tissues and genetic material.
Experts in science, engineering, medicine, health, and industry work with organizations to develop
standards for safe exposure to RF energy. These standards provide recommended levels of RF
exposure for both workers and the general public. These recommended RF exposure levels include
substantial margins of protection.
All Motorola two-way radios are designed, manufactured, and tested to ensure they meet
government-established RF exposure levels. In addition, manufacturers also recommend specific
operating instructions to users of two-way radios. These instructions are important because they
inform users about RF energy exposure and provide simple procedures on how to control it.
Please refer to the following websites for more information on what RF energy exposure is and how to
control your exposure to assure compliance with established RF exposure limits:
http://www.fcc.gov/oet/rfsafety/rf-faqs.html
http://www.osha.gov/SLTC/radiofrequencyradiation/index.html
Federal Communication Commission (FCC) Regulations (US markets only)
The FCC rules require manufacturers to comply with the FCC RF energy exposure limits for portable
two-way radios before they can be marketed in the U.S. When two-way radios are used as a
consequence of employment, the FCC requires users to be fully aware of and able to control their
exposure to meet occupational requirements. Exposure awareness can be facilitated by the use of a
product label directing users to specific user awareness information. Your Motorola two-way radio has
a RF Exposure Product Label. Do not remove this RF Exposure Label from the device. Also, your
Motorola user manual, or separate safety booklet includes information and operating instructions
required to control your RF exposure and to satisfy compliance requirements.

iv
Compliance with RF Exposure Standards
Your Motorola two-way radio is designed and tested to comply with a number of national and
International standards and guidelines (listed below) for human exposure to radio frequency
electromagnetic energy. This radio complies with the IEEE (FCC) and ICNIRP exposure limits for
occupational/controlled RF exposure environments at operating duty factors of up to 50% talk-
50% listen and is authorized by the IEEE/ICNIRP for occupational use only.
In terms of measuring RF energy for compliance with these exposure guidelines, your radio
generates measurable RF energy only while it is transmitting (during talking), not when it is
receiving (listening) or in standby mode.
Note: The approved batteries, supplied with this radio, are rated for a 5-5-90 duty cycle (5% talk–5%
listen–90% standby), even though this radio complies with IEEE/ICNIRP occupational exposure limits
at usage factors of up to 50% talk.
Your Motorola two-way radio complies with the following RF energy exposure standards and
guidelines:
●United States Federal Communications Commission, Code of Federal Regulations; 47 CFR part 2
sub-part J
●American National Standards Institute (ANSI) / Institute of Electrical and Electronic Engineers
(IEEE) C95. 1-1992
●Institute of Electrical and Electronic Engineers (IEEE) C95.1-1999 Edition
●International Commission on Non-Ionizing Radiation Protection (ICNIRP) 1998
●Ministry of Health (Canada) Safety Code 6. Limits of Human Exposure to Radiofrequency
Electromagnetic Fields in the Frequency Range from 3 kHz to 300 GHz, 1999
●Australian Communications Authority Radiocommunications (Electromagnetic Radiation - Human
Exposure) Standard 2003
●ANATEL ANNEX to Resolution No. 303 of July 2, 2002 "Regulation of limitation of exposure to
electrical, magnetic and electromagnetic fields in the radio frequency range between 9 KHz and
300 GHz" and "Attachment to resolution # 303 from July 2, 2002"
RF Exposure Compliance and Control Guidelines and Operating Instructions
To control your exposure and ensure compliance with the occupational/controlled environment expo-
sure limits, always adhere to the following procedures:
Guidelines:
●User awareness instructions should accompany device when transferred to other users.
●Do not use this device if the operational requirements described herein are not met.
Operating Instructions
●Transmit no more than the rated duty factor of 50% of the time. To transmit (talk), push the Push-To-
Talk (PTT) button. To receive calls, release the PTT button.
Transmitting 50% of the time, or less, is important because this radio generates measurable RF
energy exposure only when transmitting (in terms of measuring for standards compliance).
●When worn on the body, always place the radio in a Motorola-approved clip, holder, holster, case,
or body harness for this product. Using approved body-worn accessories is important because the
use of non-Motorola-approved accessories may result in exposure levels, which exceed the IEEE/
ICNIRP occupational/controlled environment RF exposure limits.
●If you are not using a body-worn accessory and are not using the radio in the intended use position,
along side the head in the phone mode (TETRA only), in front of the face in the hand held mode,
then ensure the antenna and the radio are kept 2.5 cm (one inch) from the body when transmitting.
Keeping the radio at a proper distance is important because RF exposures decrease with
increasing distance from the antenna.

v
Hand-held Mode - Operating Instructions
●Hold the radio in a vertical position in front of the face with the microphone (and other
parts of the radio including the antenna) at least 2.5 cm (one inch) away from the nose or
lips. Antenna should be kept away from the eye. Keeping the radio at a proper distance is
important since RF exposures decrease with increasing distance from the antenna.
Phone Mode (TETRA only) - Operating Instructions
●When placing or receiving a phone call, hold your radio product as you would a wireless telephone.
Speak directly into the microphone.
Approved Accessories
●Use only Motorola-approved supplied or replacement antennas, batteries, and accessories. Use of
non–
Motorola - approved antennas, batteries and accessories may exceed IEEE/ICNIRP RF exposure
guidelines.
For a list of Motorola-approved antennas, batteries, and other accessories please see your dealer
or local Motorola contact. Your nearest dealer can be found at the following web site:
http://www.motorola.com/cgiss/emea/dealerlocator.html
Additional Information
For additional information on exposure requirements or other training information, visit
http://www.motorola.com/rfhealth.

vi
ELECTROMAGNETIC INTERFERENCE/COMPATIBILITY
NOTE: Nearly every electronic device is susceptible to electromagnetic interference (EMI) if
inadequately shielded, designed or otherwise configured for electromagnetic compatibility.
Facilities
To avoid electromagnetic interference and/or compatibility conflicts, turn off your radio in any facility
where posted notices instruct you to do so. Hospitals or health care facilities may be using equipment
that is sensitive to external RF energy.
Aircraft
When instructed to do so, turn off your radio when on board an aircraft. Any use of a radio must be in
accordance with applicable regulations per airline crew instructions.
Medical Devices
Pacemakers
The Advanced Medical Technology Association (AdvaMed) recommends that a minimum separation
of 15 cms (6 inches) be maintained between a handheld wireless radio and a pacemaker.These
recommendations are consistent with those of the U.S. Food and Drug Administration.
Persons with pacemakers should:
●ALWAYS keep the radio more than 15 cms from their pacemaker when the radio is turned ON.
●Not carry the radio in the breast pocket.
●Use the ear opposite the pacemaker to minimize the potential for interference.
●Turn the radio OFF immediately if you have any reason to suspect that interference is taking place.
Hearing Aids
Some digital wireless radios may interfere with some hearing aids. In the event of such interference,
you may want to consult your hearing aid manufacturer to discuss alternatives.
Other Medical Devices
If you use any other personal medical device, consult the manufacturer of your device to determine if
it is adequately shielded from RF energy. Your physician may be able to assist you in obtaining this
information.
Use of Communication Devices While Driving
Always check the laws and regulations on the use of radios in the areas where you drive.
●Give full attention to driving and to the road.
●Use hands-free operation, if available.
●Pull off the road and park before making or answering a call, if driving conditions or regulations so
require.

vii
OPERATIONAL WARNINGS
Vehicles with an air bag
Refer to vehicle manufacturer's manual prior to installation of electronic equipment to avoid
interference with air bag wiring.
Potentially explosive atmospheres
Blasting caps and areas
OPERATIONAL CAUTIONS
Antennas
Batteries
WARNING: Do not place a portable radio in the area over an air bag or in the air bag
deployment area. Air bags inflate with great force. If a portable radio is placed in the air bag
deployment area and the air bag inflates, the radio may be propelled with great force and
cause serious injury to occupants of the vehicle.
WARNING: Turn off your radio prior to entering any area with a potentially explosive
atmosphere, unless it is a radio type especially qualified for use in such areas as
"Intrinsically Safe" (for example, Factory Mutual, CSA, UL, CENELEC or ATEX Approved). Do
not remove, install, or charge batteries in such areas. Sparks in a potentially explosive
atmosphere can cause an explosion or fire resulting in bodily injury or even death.
NOTE The areas with potentially explosive atmospheres referred to above include fuelling areas such as
below decks on boats, fuel or chemical transfer or storage facilities, areas where the air contains
chemicals or particles, such as grain, dust or metal powders. Areas with potentially explosive
atmospheres are often but not always posted.
WARNING: To avoid possible interference with blasting operations, turn off your radio when
you are near electrical blasting caps, in a blasting area, or in areas posted:
"Turn off two-way radio". Obey all signs and instructions.
CAUTION: Do not use any portable radio that has a damaged antenna. If a damaged antenna
comes into contact with your skin, a minor burn can result.
CAUTION: All batteries can cause property damage and/or bodily injury such as burns if a
conductive material such as jewellery, keys, or beaded chains touch exposed terminals. The
conductive material may complete an electrical circuit (short circuit) and become quite hot.
Exercise care in handling any charged battery, particularly when placing it inside a pocket,
purse, or other container with metal objects.
!
!
!
!
!

viii
INTRINSICALLY SAFE RADIO INFORMATION
The Intrinsically safe approval unit refers to a product that has been approved as intrinsically safe by
an approval agency (for example FM Approvals, CSA, UL, CENELEC or ATEX) and certifies that a
particular product meets the Agency's applicable intrinsic safety standards for specific types of
hazardous classified locations. A portable radio that has been approved for intrinsic safety will have
Approval label attached to the radio to identify the unit as being Approved for specified hazardous
atmospheres. This label specifies the hazardous Class/Division/Group along with the part number of
the battery that must be used. The Intrinsically Safe Approval Label will be located on the portable
radio unit.
Operational Cautions for Intrinsic Safe Equipment
Warnings for Radios Approved as Intrinsically Safe
Radios must ship from the Motorola manufacturing facility with the hazardous atmosphere capability
and the intrinsic safety approval labelling (FM, UL, CSA, CENELEC or ATEX). Radios will not be
upgraded to this capability and labeled once they have been shipped to the field.
A modification changes the unit’s hardware from its original design configuration. Modifications can
only be made by the original product manufacturer.
●Do not operate radio communications equipment in a hazardous atmosphere unless it is a
type especially qualified (for example, FM, UL, CSA, or CENELEC or ATEX approved). An
explosion or fire may result.
●Do not operate a radio unit that has been approved as intrinsically safe product in a
hazardous atmosphere if it has been physically damaged (for example, cracked housing).
An explosion or fire may result.
●Do not replace or charge batteries in a hazardous atmosphere. Contact sparking may
occur while installing or removing batteries and cause an explosion or fire.
●Do not replace or changeaccessories in a hazardous atmosphere. Contact sparking
may occur while installing or removing accessories and cause an explosion or fire.
●Turn the radio off before removing or installing a battery or accessory.
●Do not disassemble an intrinsically safe product in any way that exposes the
internal circuits of the unit.
●Failure to use an intrinsically safe approved battery or Approved accessories
specifically approved for the radio unit may result in the dangerously unsafe
condition of an unapproved radio combination being used in a hazardous location.
●Unauthorized or incorrect modification of the intrinsically safe approved Product
will negate the approval rating of the product.
●Incorrect repair or relabeling of any intrinsically safe Agency-approved radio could
adversely affect the Approval rating of the unit.
●Use of a radio that is not intrinsically safe in a hazardous atmosphere could result
in serious injury or death.
!
!

ix
Repair
A repair constitutes something done internally to the unit that would bring it back to its original
condition.
Items not considered as repairs are those in which an action is performed on a unit which does not
require the outer casing of the unit to be opened in a manner which exposes the internal electrical
circuits of the unit.
Do Not Substitute Options or Accessories
The Motorola communications equipment certified as intrinsically safe by the approving agency, (FM,
UL, CSA, CENELEC or ATEX) is tested as a complete system which consists of the listed agency
Approved portable, Approved battery, and Approved accessories or options, or both. This Approved
portable and battery combination must be strictly observed. There must be no substitution of items,
even if the substitute has been previously Approved with a different Motorola communications
equipment unit. Approved configurations are listed by the Approving Agency (FM, UL, CSA,
CENELEC or ATEX).
The Intrinsically Safe Approval Label affixed to radio refers to the intrinsically safe classification of that
radio product, and the approved batteries that can be used with that system.
The manual PN referenced on the Intrinsically Safe Approval Label identifies the approved
Accessories and or options that can be used with that portable radio unit.
Using a non Motorola intrinsically safe battery and or accessory with the Motorola approved radio unit
will void the intrinsically safe approval of that radio unit.
REPAIRS FOR MOTOROLA PRODUCTS WITH INTRINSICALLY SAFE APPROVAL ARE
THE RESPONSIBILITY OF THE USER.
●Repairs to a Motorola FM approved radio product should only be done at a location
that has been FM audited under the FM 3605 repairs and service standard.
●Contact Motorola for assistance regarding repairs and service of Motorola
intrinsically safe equipment.
!

x
THIS PAGE INTENTIONALLY LEFT BLANK

xi
Table of Contents
Chapter 1 INTRODUCTION
1.0 Scope of Manual.................................................................................................. 1-1
2.0 Warranty and Service Support ............................................................................ 1-1
2.1 Warranty Period and Return Instructions ....................................................... 1-1
2.2 After Warranty Period..................................................................................... 1-1
2.3 European Radio Support Centre (ERSC) ...................................................... 1-2
2.4 Piece Parts..................................................................................................... 1-2
2.5 Technical Support .......................................................................................... 1-3
3.0 Radio Model Information ..................................................................................... 1-4
Chapter 2 INTRINSICALLY SAFE RADIO INFORMATION
1.0 FMRC Approved Equipment................................................................................ 2-1
2.0 Repair of FMRC Approved Products ................................................................... 2-2
2.1 Repair............................................................................................................. 2-2
2.2 Relabelling ..................................................................................................... 2-2
2.3 Do Not Substitute Options or Accessories ..................................................... 2-3
Chapter 3 MAINTENANCE
1.0 Introduction.......................................................................................................... 3-1
2.0 Preventive Maintenance ...................................................................................... 3-1
2.1 Inspection....................................................................................................... 3-1
2.2 Cleaning Procedures...................................................................................... 3-1
3.0 Safe Handling of CMOS and LDMOS Devices.................................................... 3-2
4.0 Repair Procedures and Techniques — General.................................................. 3-3
5.0 Disassembling and Reassembling the Radio — General.................................... 3-3
6.0 Radio Disassembly — Detailed ........................................................................... 3-4
6.1 Front Cover from Chassis Disassembly......................................................... 3-4
6.2 Chassis Assembly Disassembly .................................................................... 3-7
6.3 Keypad, Display, and Keypad/Option Board Disassembly ............................ 3-8
6.4 Speaker, Microphone, and Universal Connector Flex Disassembly .............. 3-9
6.5 PTT Disassembly ......................................................................................... 3-10
6.6 Control Top Disassembly ............................................................................. 3-11
7.0 Radio Reassembly — Detailed.......................................................................... 3-11
7.1 Control Top Reassembly.............................................................................. 3-11
7.2 PTT Reassembly.......................................................................................... 3-11
7.3 Speaker, Microphone, and Universal Connector Flex Reassembly ............. 3-11
7.4 Keypad, Display, and Keypad Option Board Reassembly ........................... 3-11
7.5 Chassis Assembly Reassembly ................................................................... 3-12
7.6 Chassis and Front Cover Reassembly......................................................... 3-13

xii
8.0 Option Board Installation....................................................................................3-14
8.1 Configuring the Voice Storage Option Board................................................3-15
9.0 Mechanical Views and Parts Lists......................................................................3-17
9.1 GP320/GP340 ..............................................................................................3-17
9.2 GP360/GP380 ..............................................................................................3-19
9.3 GP330...........................................................................................................3-21
10.0 Service Aids .......................................................................................................3-23
11.0 Test Equipment ..................................................................................................3-24
12.0 Programming/Test Cable ...................................................................................3-25
Chapter 4 PERFORMANCE TESTING
1.0 Introduction ..........................................................................................................4-1
2.0 Receiver Performance Tests................................................................................4-1
3.0 Transmitter Performance Tests............................................................................4-2
Chapter 5 RADIO TUNING AND PROGRAMMING
1.0 Introduction ..........................................................................................................5-1
2.0 Global Radio Tuning Setup ..................................................................................5-1
2.1 Initial Test Equipment Setup...........................................................................5-2
3.0 CPS Programming Setup.....................................................................................5-2
Chapter 6 MODEL CHART AND TEST SPECIFICATION
1.0 Model Chart (UHF)...............................................................................................6-1
2.0 Model Chart (VHF) ...............................................................................................6-2
3.0 Model Chart (LB)..................................................................................................6-3
4.0 Model Chart (300R1)............................................................................................6-4
5.0 Specifications - Professional GP300 Series Radios ............................................6-5
5.1 GP320/330/340/360/380.................................................................................6-5
Chapter 7 POWER UP SELF-TEST
1.0 Error Codes..........................................................................................................7-1

Chapter 1
INTRODUCTION
1.0 Scope of Manual
This manual is intended for use by service technicians familiar with similar types of equipment. It
contains service information required for the equipment described and is current as of the printing
date. Changes which occur after the printing date may be incorporated by a complete Manual
revision or alternatively as additions.
2.0 Warranty and Service Support
Motorola offers long term support for its products. This support includes full exchange and/or repair
of the product during the warranty period, and service/ repair or spare parts support out of warranty.
Any "return for exchange" or "return for repair" by an authorised Motorola Dealer must be
accompanied by a Warranty Claim Form. Warranty Claim Forms are obtained by contacting an
Authorised Motorola Dealer.
2.1 Warranty Period and Return Instructions
The terms and conditions of warranty are defined fully in the Motorola Dealer or Distributor or
Reseller contract. These conditions may change from time to time and the following notes are for
guidance purposes only.
In instances where the product is covered under a "return for replacement" or "return for repair"
warranty, a check of the product should be performed prior to shipping the unit back to Motorola.
This is to ensure that the product has been correctly programmed or has not been subjected to
damage outside the terms of the warranty.
Prior to shipping any radio back to the appropriate Motorola warranty depot, please contact
Customer Resources (Please see page 2 and page 3 in this Chapter). All returns must be
accompanied by a Warranty Claim Form, available from your Customer Services representative.
Products should be shipped back in the original packaging, or correctly packaged to ensure no
damage occurs in transit.
2.2 After Warranty Period
After the Warranty period, Motorola continues to support its products in two ways.
1. Motorola's Radio Aftermarket and Accessory Division (AAD) offers a repair service to both
end users and dealers at competitive prices.
2. AAD supplies individual parts and modules that can be purchased by dealers who are techni-
cally capable of performing fault analysis and repair.
NOTE Before operating or testing these units, please read the Safety Information Section in the
front of this manual.

1-2 INTRODUCTION
2.3 European Radio Support Centre (ERSC)
The ERSC Customer Information Desk is available through the following service numbers:
Austria: 06 60 75 41 Italy: 16 78 77 387
Belgium: 08 00 72 471 Luxemburg: 08 00 23 27
Denmark: 80 01 55 72 Netherlands: 60 22 45 13
Finland: 08 00 11 49 10 Norway: 80 01 11 15
France: 05 90 30 90 Portugal: 05 05 49 35 70
Germany: 08 00 18 75 240 Spain: 90 09 84 902
Greece: 00 80 04 91 29 020 Sweden: 02 07 94 307
UK: 08 00 96 90 95 Switzerland: 1 55 30 82
Ireland: 18 00 55 50 21 Iceland: 80 08 147
Or dial Customer Care Centre:
Tel: +49 6128 70 2618
Please use these numbers for repair enquiries only
2.4 Piece Parts
Some replacement parts, spare parts, and/or product information can be ordered directly. If a
complete Motorola part number is assigned to the part, it is available from Motorola Radio
Aftermarket and Accessory Division (AAD). If no part number is assigned, the part is not normally
available from Motorola. If the part number is appended with an asterisk, the part is serviceable by
Motorola Depot only. If a parts list is not included, this generally means that no user-serviceable
parts are available for that kit or assembly.
All enquiries should be directed to:
Motorola GmbH
European Parts Department
65232 Taunusstein
Germany.

Warranty and Service Support 1-3
2.5 Technical Support
Motorola Product Services is available to assist the dealer/distributors in resolving any malfunctions
which may be encountered.
North Europe - Stephen Woodrow Central and East Europe - Siggy Punzenberger
Telephone: +44 (0) 1256 488 082 Telephone: +49 (0) 6128 70 2342
Fax: +44 01256 488 080 Fax: +49 (0) 6128 95 1096
Email: CSW066@motorola.com Email: TFG003@email.mot.com
Russia and Belarus - Oleg Machnev Germany - Customer Connect Team
Telephone: +7 495 785 0150 Telephone: +49 (0) 30 6686 1539
Fax: +7 495 785 0185 Fax: +49 (0) 30 6686 1916
Email: COM005@email.mot.com Email: cgiss.emea@europe.mot.com
Middle East and Africa - Wayne Holmes Italy - Ugo Gentile
Telephone: +27 11 800 7922 Telephone: +39 0 2822 0325
Fax: +27 11 800 7923 Fax: +39 0 2822 0334
Email: radiosupport.za@motorola.com Email: C13864@email.mot.com
France - Armand Roy France - Laurent Irrmann
Telephone: +33 1 6935 7868 Telephone: +33 1 6935 7866
Fax: +33 1 6935 7808 Fax: +33 1 6935 7808
Email: armand.roy@motorola.com Email: laurent.irrmann@motorola.com
NOTE Only Motorola Service Centers or Approved Motorola Service Dealers can perform
these functions. Any tampering by non-authorised Motorola Service Centers voids the
warranty of your radio. To find out more about Motorola and its approved Service
Centers, please visit
http://www.motorola.com/governmentandenterprise/public/functions/home/home.aspx

1-4 INTRODUCTION
3.0 Radio Model Information
The model number and serial number are located on a label attached to the back of your radio. You
can determine the RF output power, frequency band, protocols, and physical packages. The
example below shows one portable radio model number and its specific characteristics.
Table 1-1 Radio Model Number (Example: MDH25KDC9AA3AE)
Type of
Unit
Model
Series
Freq.
Band
Power
Level
Physical
Packages
Channel
Spacing Protocol Feature
Level
Model
Revision
Model
Package
MD H25 K
VHF
(136-
174MHz)
D
3-5W
C
GP140,
GP320,
GP330,
GP240,
GP340,
GP540.
GP640.
9
Program-
mable
AA
Conventional
MDC
O
GP320
A E
R
UHF 1
(403-
470MHz)
2
GP330
S
UHF 2
(450-
527MHz)
E
5-6W
H
GP280,
GP380,
GP580,
GP680
6
Non
Programm
able
AN
Conventional
5 Tone
3
GP140,
GP240
GP340,
GP540
GP640.
T
UHF 1 NB
(450-
470MHz)
C
2-2.5W
N
GP1280
CK
MPT
5
GP360
B
LB1
29-42MHz
F
GP360
PW
MPT/5T
6
GP280
GP380,
GP580
GP680
C
LB2
35-50MHz
FB
Privacy Plus
8
GP1280
E
300R1
(300-
350MHz)
FC
SmartZone
U
800 MHz
(806-
870MHz)
MD = Motorola Internal Use
H = Portable

Chapter 2
INTRINSICALLY SAFE RADIO INFORMATION
1.0 FMRC Approved Equipment
Anyone intending to use a radio in a location where hazardous concentrations of flammable material
exist (hazardous atmosphere) is advised to become familiar with the subject of intrinsic safety and
with the National Electric Code NFPA 70 (National Fire Protection Association) Article 500
(hazardous [classified] locations).
An Approval Guide, issued by Factory Mutual Research Corporation (FMRC), lists manufacturers
and the products approved by FMRC for use in such locations. FMRC has also issued a voluntary
approval standard for repair service (“Class Number 3605”).
FMRC Approval labels are attached to the radio to identify the unit as being FM
Approved for specified hazardous atmospheres. This label specifies the hazardous
Class/Division/Group along with the part number of the battery that must be used.
Depending on the design of the portable unit, this FM label can be found on the
back of the radio housing or the bottom of the radio housing.Their Approval mark is shown above.
Radios must ship from the Motorola manufacturing facility with the hazardous atmosphere capability
and FM Approval labeling. Radios will not be “upgraded” to this capability and labeled in the field.
A modification changes the unit’s hardware from its original design configuration. Modifications can
only be done by the original product manufacturer at one of its FMRC audited manufacturing
facilities.
Unauthorized or incorrect modification of an FMRC Approved Product unit will negate the Approval
rating of the product.
WARNING: Do not operate radio communications equipment in a hazardous atmosphere
unless it is a type especially qualified (e.g. FMRC Approved) for such use. An explosion or
fire may result.
WARNING: Do not operate the FMRC Approved Product in a hazardous atmosphere if it has
been physically damaged (e.g. cracked housing). An explosion or fire may result.
WARNING: Do not replace or charge batteries in a hazardous atmosphere. Contact sparking
may occur while installing or removing batteries and cause an explosion or fire.
WARNING: Do not replace or change accessories in a hazardous atmosphere. Contact
sparking may occur while installing or removing accessories and cause an explosion or fire.
WARNING: Do not operate the FMRC Approved Product unit in a hazardous location with the
accessory contacts exposed. Keep the connector cover in place when accessories are not
used.
WARNING: Turn radio off before removing or installing a battery or accessory.
WARNING: Do not disassemble the FMRC Approved Product unit in any way that exposes
the internal electrical circuits of the unit.
WARNING: Failure to use an FMRC Approved Product unit with an FMRC Approved battery
or FMRC Approved accessories specifically approved for that product may result in the
dangerously unsafe condition of an unapproved radio combination being used in a
hazardous location.
FM
APPROVED
!
!

2-2 INTRINSICALLY SAFE RADIO INFORMATION
2.0 Repair of FMRC Approved Products
REPAIRS FOR MOTOROLA FMRC APPROVED PRODUCTS ARE THE RESPONSIBILITY OF
THE USER
You should not repair or relabel any Motorola manufactured communication equipment bearing the
FMRC Approval label (“FMRC Approved Product”) unless you are familiar with the current FMRC
Approval standard for repairs and service (“Class Number 3605”).
You may want to consider using a repair facility that operates under 3605 repair service approval.
FMRC’s Approval Standard Class Number 3605 is subject to change at any time without notice to
you, so you may want to obtain a current copy of 3605 from FMRC. Per the December, 1994
publication of 3605, some key definitions and service requirements are as follows:
2.1 Repair
A repair constitutes something done internally to the unit that would bring it back to its original
condition Approved by FMRC. A repair should be done in an FMRC Approved facility.
Items not considered as repairs are those in which an action is performed on a unit which does not
require the outer casing of the unit to be opened in a manner which exposes the internal electrical
circuits of the unit. You do not have to be an FMRC Approved Repair Facility to perform these
actions.
2.2 Relabelling
The repair facility shall have a method by which the replacement of FMRC Approval labels are
controlled to ensure that any relabelling is limited to units that were originally shipped from the
Manufacturer with an FM Approval label in place. FMRC Approval labels shall not be stocked by the
repair facility. An FMRC Approval label shall be ordered from the original manufacturer as needed to
repair a specific unit. Replacement labels may be obtained and applied by the repair facility
providing satisfactory evidence that the unit being relabelled was originally an FMRC Approved unit.
Verification may include, but is not limited to: a unit with a damaged Approval label, a unit with a
defective housing displaying an Approval label, or a customer invoice indicating the serial number of
the unit and purchase of an FMRC Approved model.
WARNING: Incorrect repair or relabelling of any FMRC Approved Product unit could
adversely affect the Approval rating of the unit.
WARNING: Use of a radio that is not intrinsically safe in a hazardous atmosphere could
result in serious injury or death.
!

Repair of FMRC Approved Products 2-3
2.3 Do Not Substitute Options or Accessories
The Motorola communications equipment certified by Factory Mutual is tested as a system and
consists of the FM Approved portable, FM Approved battery, and FM Approved accessories or
options, or both. This Approved portable and battery combination must be strictly observed. There
must be no substitution of items, even if the substitute has been previously Approved with a different
Motorola communications equipment unit. Approved configurations are listed in the FM Approval
guide published by FMRC, or in the product FM Supplement. This FM Supplement is shipped with
FM Approved radio and battery combination from the manufacturer. The Approval guide, or the
Approval standard Class Number 3605 document for repairs and service, can be ordered directly
through Factory Mutual Research Corporation located in Norwood, Massachusetts.

2-4 INTRINSICALLY SAFE RADIO INFORMATION

Chapter 3
MAINTENANCE
1.0 Introduction
This chapter provides details about the following:
❏Preventive maintenance (inspection and cleaning)
❏Safe handling of CMOS and LDMOS devices
❏Disassembly and reassembly of the radio
❏Repair procedures and techniques
❥Installation of Option Boards
2.0 Preventive Maintenance
The radios do not require a scheduled preventive maintenance program; however, periodic visual
inspection and cleaning is recommended.
2.1 Inspection
Check that the external surfaces of the radio are clean, and that all external controls and switches
are functional. It is not recommended to inspect the interior electronic circuitry.
2.2 Cleaning Procedures
The following procedures describe the recommended cleaning agents and the methods to be used
when cleaning the external and internal surfaces of the radio. External surfaces include the front
cover, housing assembly and battery case. These surfaces should be cleaned whenever a periodic
visual inspection reveals the presence of smudges, grease, and/or grime.
The only recommended agent for cleaning the external radio surfaces is a 0.5% solution of a mild
dishwashing detergent in water. The only factory recommended liquid for cleaning the printed circuit
boards and their components is isopropyl alcohol (70% by volume).
Cleaning External Plastic Surfaces
Apply the 0.5% detergent-water solution sparingly with a stiff, non-metallic, short-bristled brush to
work all loose dirt away from the radio. Use a soft, absorbent, lintless cloth or tissue to remove the
solution and dry the radio. Make sure that no water remains entrapped near the connectors, cracks,
or crevices.
NOTE The Servicing of your Intrinsically Safe Radios
In order to maintain compliance, radios that are FM Approved to intrinsically safe standards
MUST be repaired at FM audited service centers. See Paragraph 2.5 (Technical Support)
on page 1-3 for more information.
NOTE Internal surfaces should be cleaned only when the radio is disassembled for service or
repair.
CAUTION: The effects of certain chemicals and their vapors can have harmful results on
certain plastics. Avoid using aerosol sprays, tuner cleaners, and other chemicals.
!

3-2 MAINTENANCE
Cleaning Internal Circuit Boards and Components
Isopropyl alcohol (70%) may be applied with a stiff, non-metallic, short-bristled brush to dislodge
embedded or caked materials located in hard-to-reach areas. The brush stroke should direct the
dislodged material out and away from the inside of the radio. Make sure that controls or tunable
components are not soaked with alcohol. Do not use high-pressure air to hasten the drying process
since this could cause the liquid to collect in unwanted places. After completing of the cleaning
process, use a soft, absorbent, lintless cloth to dry the area. Do not brush or apply any isopropyl
alcohol to the frame, front cover, or back cover.
3.0 Safe Handling of CMOS and LDMOS Devices
Complementary metal-oxide semiconductor (CMOS) devices are used in this family of radios, and
are susceptible to damage by electrostatic or high voltage charges. Damage can be latent, resulting
in failures occurring weeks or months later. Therefore, special precautions must be taken to prevent
device damage during disassembly, troubleshooting, and repair.
Handling precautions are mandatory for CMOS circuits and are especially important in low humidity
conditions. DO NOT attempt to disassemble the radio without first referring to the following
CAUTION statement.
NOTE Always use a fresh supply of alcohol and a clean container to prevent contamination by
dissolved material (from previous usage).
CAUTION: This radio contains static-sensitive devices. Do not open the radio unless you are
properly grounded. Take the following precautions when working on this unit:
❏Store and transport all CMOS devices in conductive material so that all exposed
leads are shorted together. Do not insert CMOS devices into conventional plastic
“snow” trays used for storage and transportation of other semiconductor devices.
❏Ground the working surface of the service bench to protect the CMOS device. We
recommend using the Motorola Static Protection Assembly (part number
0180386A82), which includes a wrist strap, two ground cords, a table mat, and a
floor mat.
❏Wear a conductive wrist strap in series with a 100k resistor to ground. (Replacement
wrist straps that connect to the bench top covering are Motorola part number
RSX4015.)
❏Do not wear nylon clothing while handling CMOS devices.
❏Do not insert or remove CMOS devices with power applied. Check all power
supplies used for testing CMOS devices to be certain that there are no voltage
transients present.
❏When straightening CMOS pins, provide ground straps for the apparatus used.
❏When soldering, use a grounded soldering iron.
❏If at all possible, handle CMOS devices by the package and not by the leads. Prior
to touching the unit, touch an electrical ground to remove any static charge that you
may have accumulated. The package and substrate may be electrically common. If
so, the reaction of a discharge to the case would cause the same damage as
touching the leads.
!

Repair Procedures and Techniques — General 3-3
4.0 Repair Procedures and Techniques — General
Parts Replacement and Substitution
When damaged parts are replaced, identical parts should be used. If the identical replacement part
is not locally available, check the parts list for the proper Motorola part number and order the part
from the nearest Motorola Communications parts centre listed in the “Piece Parts” section of this
manual.
Rigid Circuit Boards
This family of radios uses bonded, multi-layer, printed circuit boards. Since the inner layers are not
accessible, some special considerations are required when soldering and unsoldering components.
The printed-through holes may interconnect multiple layers of the printed circuit. Therefore, exercise
care to avoid pulling the plated circuit out of the hole.
When soldering near the 20-pin and 40-pin connectors:
❏Avoid accidentally getting solder in the connector.
❏Be careful not to form solder bridges between the connector pins.
❏Examine your work closely for shorts due to solder bridges.
Flexible Circuits
The flexible circuits are made from a different material than the rigid boards, and require different
soldering techniques. Excessive prolonged heat on a flexible circuit can damage the material.
Therefore, avoid excessive heat and excessive bending.
For parts replacement, use the ST-1087 Temperature-Controlled Solder Station with a 600-700
degree tip, and use small diameter solder such as ST-633. The smaller size solder will melt faster
and require less heat to be applied to the circuit.
To replace a component on a flexible circuit:
1. Grasp with seizers (hemostats) the edge of the flexible circuit near the part to be removed.
NOTE Environmentally Preferred Products (EPP) (refer to the marking on the printed circuit
boards) were developed and assembled using environmentally preferred components
and solder assembly techniques to comply with the European Union’s ROHS and WEEE
directives (Waste Electrical and Electronic Equipment (WEEE) Directive 2002/96/EC
and Restriction of Hazardous Subtances (ROHS) Directive 2002/95/EC). To maintain
product compliance and reliability, use only the Motorola specified parts in this manual.
For the identification of lead (Pb) free assemblies, all EPP products will carry the EPP
Marking, shown below, on the printed circuit board (PCB). This marking provides infor-
mation to those performing assembly, servicing and recycling operation on this product,
adhering to the JEDEC standard #97. The EPP Marking takes the form of a label or
marking on the PCB.

3-4 MAINTENANCE
2. Pull gently.
3. Apply the tip of the soldering iron to the component connections while pulling with the seizers.
5.0 Disassembling and Reassembling the Radio — General
Since these radios may be disassembled and reassembled with the use of only four (board to
casting) screws, it is important to pay particular attention to the snaps and tabs, and how parts align
with each other.
The following tools are required for disassembling the radio:
❏Small flat blade screwdriver
❏penknife-size screwdriver
❏TORX™ T6 screwdriver
❏Chassis opener (6680702Z01)
If a unit requires more complete testing or service than is customarily performed at the basic level,
send this unit to a Motorola Authorized Service Centre. (See Chapter 1 for a list of authorized
service centres.)
The following disassembly procedures should be performed only if necessary:
Chassis Assembly Disassembly (Paragraph 6.2)
Keypad, Display, and Keypad/Option Board Disassembly (Paragraph 6.3)
Speaker, Microphone, and Universal Connector Flex Disassembly (Paragraph 6.4)
PTT Disassembly (Paragraph 6.5)
Control Top Disassembly (Paragraph 6.7)
6.0 Radio Disassembly — Detailed
6.1 Front Cover from Chassis Disassembly
1. Turn off the radio.
2. Remove the battery:
a. Pull down on the two battery-release buttons.
b. With the buttons pulled down, the top of the battery will fall from the radio.
NOTE Do not attempt to puddle-out components. Prolonged application of heat may damage the
flexible circuit.

Radio Disassembly — Detailed 3-5
c. Remove the battery from the radio.
3. Remove the antenna.
4. Pull the volume and channel selector knobs off of their shafts.
5. Separate the chassis from the internal electronics front cover assembly as follows:
a. Insert a small, flat-blade screwdriver, or similar instrument, in between the thin retaining
wall and the chassis at the bottom of the radio. Do not mar the O-ring sealing area on the
housing.
Figure 3-1 Battery Removal
Figure 3-2 Knob Removal
NOTE Both knobs slide on and off. However, they are supposed to fit very tightly on their shafts.
Battery Release
Buttons
Knobs

3-6 MAINTENANCE
b. Slowly pry the bottom of the chassis from the cover by pushing the small flat-blade
screwdriver down, or chassis opener (6680702Z01) and rotating the handle of the tool
over and behind the base of the radio. This prying action forces the thin inner plastic wall
toward the base of the radio, releasing the two chassis base tabs.
6. Lay the chassis down. Rotate the front cover backward and slightly away from the chassis.
7. Lift the latches on the main circuit board to release the flexes from their connectors.
Figure 3-3 Chassis Removal
CAUTION: Marring the front cover O-ring sealing area will prevent the radio from
sealing properly.
NOTE Flexible ribbon circuits (flexes) connecting the front cover assembly and the chassis
prevent you from completely separating the two units. Display radios and radios with
option boards have two flexes.
Figure 3-4 Unlatch Flex Connectors
Radio Chassis
!
Latches
Flex Connectors

Radio Disassembly — Detailed 3-7
6.2 Chassis Assembly Disassembly
1. Use a TORX™ screwdriver with a T6 head to remove the four screws holding the main board
to the chassis.
2. Lift the main board from the chassis (See Figure 3-5).
3. Remove the four small O-ring retainers from their slots in the chassis. Note the alignment of
the retainers for reassembly.
4. Remove the O-ring.
5. Slide off the ground contact from the top corner boss of the radio chassis.
Figure 3-5 Remove Main Board from Chassis
CAUTION: Refer to the CMOS CAUTION paragraph on page 2 before removing the main
board. Be sure to use ESD protection when handling circuit boards.
Main Board
Compliant
Ground
Contact
O-ring
Retaining
Features
Radio Chassis
!

3-8 MAINTENANCE
6.3 Keypad, Display, and Keypad/Option Board Disassembly
1. If the disassembly of the keypad, the keypad printed circuit board, or the display is required,
lift the microphone flex circuit up, and carefully remove the microphone and its boot from the
front cover pocket. (See Figure 3-6.)
2. Lay this flex circuit to one side.
3. To remove the keypad retainer shield:
a. Insert the tip of a “penknife size,” flat blade screwdriver in the opening at the end of the
keypad retainer arm tab.
b. Pry the tab away from the side of the front cover until it moves past the ledges on the
side wall. Duplicate this procedure for each of the four retainer arm tabs.
4. Note that the two “top hooks” are still held underneath the front cover—right below the
speaker. Lift the keypad retainer out of the front cover; then, lift and pivot the two hooks out of
the front cover.
5. If disassembly involves the removal of the display module, disconnect the display flex from
the keypad option board connector by lifting the latch on the connector. (This is similar to the
process for releasing the flexes.)
6. The display module is attached to the front cover with a double-sided adhesive pad. Carefully
pull up on the display module, using a small screwdriver, if necessary, and remove it from the
front cover. Use a new piece of double-sided adhesive to re-mount the display to the cover.
Figure 3-6 Remove Retainer
CAUTION: Take care not to damage the display. Do not cut, bend, or pinch the heat seal.
Display modules contain CMOS devices. Be sure to use ESD protection.
Keypad Retainer
Arm Tabs (4)
Retainer
Top Hooks Retainer
Flat Blade
Screwdriver
Speaker-Microphone
Flex Circuit Tail
GP360/380
!

Radio Disassembly — Detailed 3-9
7. The keypad/option board, and the keypad, can be removed without the use of tools.
6.4 Speaker, Microphone, and Universal Connector Flex Disassembly
1. Turn the screw at the bottom of the dustcover counterclockwise with your fingers. Lift the
dustcover out of its pocket.
2. Using a screwdriver, push down on the portion of the speaker retainer bracket pointing toward
the bottom of the radio. Then, remove the retainer by slightly pushing it toward the top of the
radio until you slide it past the front cover slot.
3. Pull the rubber microphone boot from its seated position. Unless you are replacing the micro-
phone, leave it in the boot.
4. Peel-off the universal connector flex circuit escutcheon (label).
5. Pry the flex circuit (adhesive held) backer board away from the front cover, and remove the
universal connector tail of the speaker-microphone assembly through its opening in the front
cover.
Figure 3-7 Removing the Keypad Retainer and Other Boards from the Radio Body
NOTE At this point, the Option Board Installation Procedure should be performed, if necessary.
NOTE The dustcover must be removed to remove the speaker-microphone assembly flex circuit.
The speaker is held in place with a two-legged retainer bracket. The bracket legs are
secured by the front cover slots. Be careful not to damage the speaker when removing the
retainer bracket.
NOTE The speaker-microphone assembly flex circuit goes through the front cover wall to the out-
side wall. To replace this assembly, you must peel-off the universal connector escutcheon
label. The existing escutcheon cannot be reassembled; a new part must be used. (See item
number 10 [GP360/380] on the exploded view drawing.)
Keypad/Option Board
Retainer
Display Module
Keypad
Radio Body
1
2
3
GP360/380

3-10 MAINTENANCE
6. After the universal connector tail of the speaker-microphone assembly is removed, the
assembly can be completely removed. If it is necessary to replace the speaker or
microphone, or both, do it while the flex circuit is removed from the front cover. When
reassembling the microphone in its boot, make sure the microphone port faces the round hole
in the bottom of the boot.
6.5 PTT Disassembly
1. If required, the PTT bezel, and the PTT seal assembly, can be disassembled using a small
screwdriver, as follows:
a. Pry back the T-tab found inside the front cover (in between the four buttons on the PTT
assembly).
b. Remove the PTT bezel by slightly bowing it until the top and bottom tabs are released
from the slots in the front cover.
c. The PTT seal can be easily lifted from the bezel without the use of tools.
Figure 3-8 Removal Speaker-Microphone Assembly
Figure 3-9 PTT Removal
Speaker
Notch In
Speaker @ 12:00 Speaker Orientation
Tab @ 12:00
Microphone Boot
Universal Connector
Tail
Microphone
Speaker Microphone
Flex Circuit Assembly
Tab
PTT Bezel “T” Shaped Retainer Pad
Tab PTT Seal

Radio Reassembly — Detailed 3-11
6.6 Control Top Disassembly
1. To remove the control top assembly, place a screwdriver next to the antenna boss, and pry it
against the control top escutcheon. This will lift the control top escutcheon away from its
double-sided adhesive. Grasp the double-sided adhesive near the volume potentiometer, and
lift it away.
2. Remove the control top seal, emergency button, and transmit light pipe.
7.0 Radio Reassembly — Detailed
7.1 Control Top Reassembly
1. Replace transmit light pipe and control top seal.
2. Place a new control top escutcheon adhesive against the front cover. Press the control top
escutcheon tightly against the adhesive.
3. Put the PTT seal in the PTT bezel.
7.2 PTT Reassembly
1. Place the bezel top tab in the top slot inside the front cover PTT opening. Slightly bow the
bezel so that the bottom tab can fall inside the bottom slot.
2. Press the PTT assembly against the front cover opening.
7.3 Speaker, Microphone, and Universal Connector Flex Reassembly
1. Feed the universal connector tail of the speaker-microphone flex assembly through the open-
ing in the side wall of the front cover.
2. Peel-off the adhesive liner on the back of the universal connector tail of the flex circuit. Attach
the flex tail to the front cover using the guide pins for correct alignment.
3. Replace the universal connector escutcheon. Make sure that all the connector openings align
with the gold pads on the flex circuit.
4. Align the notch in the speaker at the twelve o’clock position with the tab on the front cover.
(See Figure 3-8.)
5. Place the speaker retainer bracket into the hole on the top of the front cover, and bend the
retainer down to fit underneath the boss below the speaker.
7.4 Keypad, Display, and Keypad Option Board Reassembly
1. If you are replacing the display, use a new double-sided adhesive display pad (item number
17 [GP360/380] on the exploded view diagram).
2. Replace the keypad, and the keypad/option board. Make sure the display module flex tail is
connected correctly to the connector on the keypad/option board.
3. Insert the “top hooks” of the keypad retainer into the slots below the speaker (above the
display) in the front cover. Snap all of the retainer arm tabs in place in the front cover.
NOTE Look inside the front cover to make sure the T-tab is fully engaged with the front cover. If
necessary, press the T-tab toward the top of the radio until it becomes fully engaged.
NOTE Pull the speaker-microphone flex circuit out of harm’s way during reassembly.

3-12 MAINTENANCE
4. Re-insert the microphone and boot into the pocket in the front cover.
5. Lay the speaker-microphone flex on top of keypad/option board retainer.
7.5 Chassis Assembly Reassembly
1. Slide on the ground contact (if necessary) on the top corner boss of the chassis.
2. Replace the O-ring. The tabs on the O-ring should reach around the chassis and point down.
3. Stretch the O-ring to place it into the retaining pocket at the bottom end of the chassis.
4. Ensure that the antenna nut insulator is correctly replaced by pushing it all the way to the top
of the antenna nut.
5. Replace the battery contact seal (if necessary) surrounding the battery contact.
6. Place the main circuit board straight down on top of the chassis.
7. Use the T6 TORX screwdriver to fasten the screws holding the main board to the chassis.
Figure 3-10 Lock retainer catches to the radio’s body
NOTE When properly assembled, the retainers on the O-ring should align with the slots on the
chassis. If this is not the case, remove and replace the O-ring until it is aligned with the
chassis and completely seated in place around the perimeter.
NOTE Be sure the battery contact seal protrudes through the chassis and is not pinched under the
chassis.
Catches
Retainer
GP360/380

Radio Reassembly — Detailed 3-13
7.6 Chassis and Front Cover Reassembly
1. Align the chassis assembly end-to-end with the front cover assembly.
2. Insert the tails of the flex circuits into their respective connectors at the bottom of the front
cover.
3. Push down the latches on the connectors to hold the flex circuits to the main board.
4. Slide the volume potentiometer and frequency switch shafts into their respective holes in the
front cover.
5. Push the chassis assembly completely into the top of the front cover until it settles in place.
6. Be sure the O-ring is properly seated.
7. Snap the bottom of the chassis into the front cover.
8. Reassemble the knobs, dust cover, antenna, and battery.
Figure 3-11 Fastening the Chassis
Radio Chassis
GP320/340/360/380

3-14 MAINTENANCE
8.0 Option Board Installation
1. With the keypad retainer removed, the keypad backer board can be removed without the use
of tools.
2. Remove the jumper flex from the connector on the keypad board. Notice the orientation of the
flex to the connector. Arrows on the jumper flex point to the correct way of inserting the flex
into the connector.
3. Discard the keypad backer board.
4. The “breakaway” tab at the top of all option boards contains an extra row of keys and is used
to accommodate other radio models.
5. Break-off and discard the option board tab, taking care not to damage the option board. Trim
any tab fragments that may remain on the option board.
6. Reassemble the option board to the front cover assembly.
7. Insert the display flex circuit into the connector on the option board.
8. Insert the jumper flex circuit into the connector on the option board. Notice the orientation of
the flex circuit. Arrows on the jumper flex point to the correct way of inserting the flex into the
connector.
9. Replace the retainer by placing the two top hooks into the slots below the speaker in the front
cover; then, pivot the retainer into the front cover. Ensure that all four tab arms snap correctly
into the front cover.
10. With the keypad option board, display, and retainer correctly in place, the front cover assem-
bly can now be reassembled as described in Paragraph 7.6 (Chassis and Front Cover Reas-
sembly).
Figure 3-12 Changing the Keypad/Option Board
Retainer
Keypad/Option
Board
Display Flex
Jumper Flex
TO KP

Option Board Installation 3-15
8.1 Configuring the Voice Storage Option Board
1. Connect the radio to your computer following the instructions outlined in CPS Programming
Setup on page 4.3.
2. Start up the CPS, and read the radio’s codeplug.
3. Choose Miscellaneous from the Per Radio drop-down menu.
4. In the Miscellaneous dialog box, click on the Global and choose Voice Storage from the
Option Board Type.
5. Choose Signalling Definition from the Per Radio drop-down menu. In the Signalling Defini-
tion dialog box, click on the Voice Storage check box to activate voice storage.

3-16 MAINTENANCE
6. Choose Menu Item from the Per Radio drop-down menu. In the Menu Item dialog box, click
on the Voice Storage check box, followed by any other desired Voice Storage related check
boxes.
7. Choose Button Definition from the Per Radio drop-down menu. In the Button Definition dia-
log box, configure your radio’s relevant programmable buttons to activate the desired Voice
Storage function.
8. Choose Per Personality from the Per Personality drop-down menu. Click on the Option
Board check box.

Mechanical Views and Parts Lists 3-17
9.0 Mechanical Views and Parts Lists
9.1 GP320/GP340
Figure 3-13 Radio Exploded Mechanical View (GP320/GP340)

3-18 Mechanical Views and Parts Lists
* For UHF Band 1 only
** For UHF and VHF
Item Motorola
Part
Number Description
1See Chapter 6 Antenna
23680529Z01 Knob, Volume
33680530Z02 Knob, Frequency
41380525Z01
1380525Z02 Escutcheon, Top - GP340
Escutcheon, Top - GP320
53385681Z02 Escutcheon, Label
63280533Z05
3280533Z04 Seal, Control Top - GP340
Seal, Control Top - GP320
76180527Z01 Litepipe, Tx
81364279B02
1364279B03 Front, label - GP320
Front, label - GP340
91586059A01 Dust Cover, Universal
Connector
10 1386058A01 Escutcheon, Universal Flex
11 1586335Z03 Front Cover, Basic
1580666Z04 Front Cover with Keypad
(DTMF)
1580666Z06 Front Cover - GP320
12 Not Field
Replaceable Escutcheon, FM
13 7580532Z01
7580532Z08 Keypad, Side Control -GP340
Keypad, Side Control -GP320
14 1386324Z01
1380528Z03 Bezel, Side Control - GP340
Bezel, Side Control - GP320
4285672Z01 Retaining clip - GP320
15 1471531L01 Insulator
16 1485924Z01 Insulator board - GP340
17 7586481Z01 Pad retainer - GP340
18 4286266Z01 Retainer, Keypad PCB -
GP340
19 3586057A03 Felt Speaker
20 1480577C01 Boot, Microphone
21 5085738Z10
5085738Z03 Speaker - EPP
Speaker - non EPP
22 5015027H01 Microphone
23 7586477Z01 Poron Pad
24 8415169H01
8415169H02* Flex, UC
25 1405307X01 Insulator kapton
26 4286410Z01 Retainer, Speaker
27 2113944C81* Capacitor. 24pF
28 2113740A41
2113944F54 Capacitor, 33pF - non EPP
Cpacitor 33pF - EPP
29 7580671Z01 Pad (Flexible circuit)
30 3916290H01** Contact, Pad, Foam - GP340
31 7505870Z05** Pad conductive foam - GP340
32 7580671Z03 Pad (Flexible Flex) - GP320
33 0304726J05 Screw
34 7586477Z01* Poron Pad - GP340
35 7585734Z01* Pad (VCO Shield)
36 See Chapter 6 Back Cover Kit incl chassis
main board
37 3980667Z04 Contact finger (x3)
38 1485673Z01 Insulator, Antenna
39 3280534Z02 Seal, Contact
40 7580556Z02 Pad, Thermal
41 3286406Z01 Gasket O-Ring
42 3980698Z01 Contact, Ground, Compliant,
VHF
43 2780518Z06
2771798M01* Chassis
44 See Chapter 6 Battery
45 HLN9714 Beltclip
Item Motorola
Part
Number Description

Mechanical Views and Parts Lists 3-19
9.2 GP360/GP380
Figure 3-14 Radio Exploded Mechanical View (GP360/GP380)

3-20 Mechanical Views and Parts Lists
* For UHF Band 1 only
** For UHF and VHF
Item Motorola
Part
Number Description
1See Chapter 6 Antenna
23680529Z01 Knob, Volume
33680530Z02 Knob, Frequency
41380525Z03 Escutcheon, Top
53385681Z02 Escutcheon, Label
63280533Z05 Seal, Control Top
76180527Z01 Litepipe, Tx
81364279B04
1364279B05 Front, label GP360
Front, label GP380
91586059A01 Dust Cover, Universal
Connector
10 1386058A01 Escutcheon, Universal Flex
11 1586335Z0111
586335Z02
1580666Z04
Front cover, GP360
Front Cover GP380
Front Cover with Keypad
(DTMF)
12 Not Field
Replaceable Escutcheon, FM
13 7580532Z08 Keypad, Side Control
14 1386324Z01 Bezel, Side Control
15 1471531L01 Insulator
16 7586265Z06
7586265Z05 Keypad - GP360
Keypad - GP380
17 0104007J99 Keypad Board Assembly
18 7580540Z02 Pad, display
19 5104949J19 LCD module
20 7580637Z01 Pad, LCD Back
21 4286266Z01 Retainer, Keypad PCB
22 3586057A03 Felt Speaker
23 1480577C01 Boot, Microphone
24 5085738Z10 Speaker
25 5015027H01 Microphone
26 7586477Z01 Poron Pad
27 8415169H01
8415169H02* Flex, UC
28 1405307X01 Insulator kapton
29 2113944C81* Capacitor, 24pF
30 3113944F54 Capacitor, 33pF
31 4286410Z01 Retainer, Speaker
32 1480503Z01 Boot, Backup Battery
33 7580671Z01 Pad (Flexible circuit)
34 3916290H01** Contact, Pad, Foam - GP340
35 7586477Z01* Poron Pad
36 7505870Z05** Pad conductive foam
37 6062884G01 Backup Battery
38 0304726J05 Screw
39 7585734Z01* Pad (VCO Shield)
40 See Chapter 6 Back Cover Kit incl chassis
main board
41 8415157H01 Flex, Keypad/Controller
42 3980667Z04 Contact finger (x3)
43 1485673Z01 Insulator, Antenna
44 7580556Z02 Pad Thermal
45 3280534Z02 Seal, Contact
46 3286406Z01 Gasket O-Ring
47 3980698Z01 Contact, Ground, Compliant,
VHF
48 2780518Z06
2771798M01* Chassis
49 See Chapter 6 Battery
50 HLN9714 Beltclip
Item Motorola
Part
Number Description

Mechanical Views and Parts Lists 3-21
9.3 GP330
Figure 3-15 Radio Exploded Mechanical View (GP330)

3-22 Mechanical Views and Parts Lists
* For UHF Band 1 only.
Item Motorola
Part
Number Description
1See Chapter 6 Antenna
23680529Z01 Volume Knob
33680530Z02 Frequency Knob
41380525Z06 Top Escutcheon
53385681Z02 Escutcheon Label
63280533Z06 Control Top Seal
76180527Z01 Lightpipe
83380660Z12 Front, Label
91586059A01 Dust Cover, Universal
Connector
10 1386058A01 Escutcheon, Universal
Connector
11 1380528Z03 Bezel, Side Control
12 7580532Z03 Keypad, Side Control
13 1580666Z06 Cover, Front Assembly
14 4285672Z01 Clip, Bezel
15 3586057A03 Felt, Speaker
16 1471531L01 Insulator
17 1480577C01 Boot, Microphone
18 5085738Z10 Speaker
19 5015027H01 Mini Electret,
Microphone
20 2113944F54 Capacitor, 33pF
21 8415169H01
8415169H02* Flex, Universal
Connector
22 7586477Z01 Pad, Poron
23 2113944C81* Capacitor, 24pF
24 4286410Z01 Retainer, Speaker
25 1405307X01 Insulator kapton
26 3916290H01 Foam, Conductive
27 7580671Z01 Pad (Flexible circuit)
28 7580671Z03 Pad (Flexible Flex)
29 0304726J05 Screw, Torx T-6 (4X)
30 0104018J51 RF Board
31 1485673Z01 Insulator, Antenna
32 3980667Z04 Contact Finger (x3)
33 7580556Z02 Pad Thermal
34 3280534Z02 Battery Contact Seal
35 3286406Z01 Gasket O-Ring
36 3980698Z01 Contact, ground, VHF
37 2780518Z06
2771798M01* Chassis
38 See Chapter 6 Battery
39 HLN9714 Beltclip
Item Motorola
Part
Number Description

Service Aids 3-23
10.0 Service Aids
Table 3-1 lists service aids recommended for working on the GP300 Series Radios. While all of
these items are available from Motorola, most are standard shop equipment items, and any
equivalent item capable of the same performance may be substituted for the item listed.
Table 3-1 Service Aids
Motorola Part
No. Description Application
RLN4460_ Portable Test Set Enables connection to the audio/accessory
jack. Allows switching for radio testing.
RKN4075_ Ribless Programming Cable Connects radio to Computer.
RKN4074_ Programming Cable/Test
Cable Connects radio to RIB (RLN4008_).
RLN4008_ Radio Interface Box (RIB) Enables communications between the radio
and the computer’s serial communications
adapter.
HLN9756_ BNC Adaptor Adapts radio’s antenna port to BNC cabling
of test equipment.
HKN9743_ MAP27 Cable Connects radio to computer for MAP27
applications in MPT requirements.
HLN9742_ Flash Upgrade Adapter Provides connections to the computer or RIB
programming /test cable
0180305G54 Shop Battery Eliminator Interconnects radio to power supply.
8180384F66 Bench Test Housing Eliminator
for long housing. Provides for troubleshooting of the radio
when the housing is removed.
8180384F68 Bench Test Housing Eliminator
for short housing. Provides for troubleshooting of the radio
when the housing is removed.
RLN4510 Battery Eliminator 7.5V Interconnects radio to power supply.
EPN4040 Wall-Mounted Power Supply Used to supply power to the RIB (UK).
EPN4041 Wall-Mounted Power Supply Used to supply power to the RIB (Euro)
3080369B71 or
3080369B72 Computer Interface Cable Use B72 for the IBM PC AT. All other IBM
models use B71. Connects the computer’s
serial communications adapter to the RIB.
(RLN4008_)

3-24 MAINTENANCE
11.0 Test Equipment
Table 3-2 lists test equipment required to service the GP300 Series Radios and other two-way radios.
Table 3-2 Recommended Test Equipment
Motorola Part
No. Description Characteristics Application
R2600_NT Comms System
Analyzer
(non MPT)
This monitor will
substitute for items with
an asterisk *
Frequency/deviation meter
and signal generator for
wide-range troubleshooting
and alignment
R2680_NT
to be ordered
with
RLN1022_ (H/W)
RLN1023_ (S/W)
Comms System
Analyzer
(MPT1327)
This monitor will
substitute for items with
an asterisk *
Frequency/deviation meter
and signal generator for
wide-range troubleshooting
and alignment
*R1072_ Digital Multimeter AC/DC voltage and current
measurements
*R1377_ AC Voltmeter 100 µV to 300 V,
5Hz-1MHz, 10 Megohm
input impedance
Audio voltage
measurements
WADN4133_ Delay
Oscilloscope 2 Channel 40 MHz
bandwidth,
5 mV/cm - 20 V/cm
Waveform measurements
R1440_
0180305F22
0180305F30
0180305F39
RLN4610_
*T1013_
Wattmeter,
Plug-in Element
Plug-in Element
Plug-in Element
Carry case
RF Dummy Load
Thruline 50-Ohm, ±5%
accuracy
10W, 50 - 125 MHz
10W, 100 - 250 MHz
10W, 200 - 500 MHz
Wattmeter and
6 elements
Transmitter power output
measurements
S1339_ RF Millivolt Meter 100mV to 3 VRF,
10 kHz to 1.2 GHz RF level measurements
S1348_ 220V Power
Supply 0-20V, 5A Programmable

Programming/Test Cable 3-25
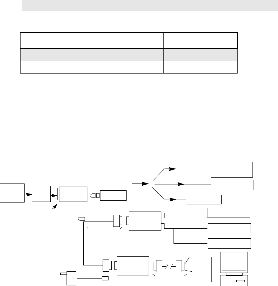
12.0 Programming/Test Cable
Figure 3-16 Programming Test/Cable
Figure 3-17 Pin Configuration of the Side Connector
Side
Connector
1 metre
Cable
1 metre
Cable
RKN4074_
External Speaker + Brown 1
1
External Speaker - Dark Blue 2
2
Option B + Red 3
3
External Mic Grey 4
4
Option Select 2 Light Blue 5
5
Option Select 1 Tan 6
6
Ground Black 7
7
Receive Data Yellow 8
8
Transmit Data Pink 9
9
RSSI Orange 10
10
Tx Audio / Rx Audio Violet 11
11
Boot Control Green 12
12
Not Used White 13
13
Internal
Connections Pin Outs

3-26 MAINTENANCE
Figure 3-18 Wiring of the Connectors
1
2
3
4
5
6
7
8
9
10
11
12
13
15
1
4
11
25 Pos Female D Connector
25 Pos Male D Connector
Side Connector
1
5
2
7
8
15
20
16
9
18
25

Chapter 4
PERFORMANCE TESTING
1.0 Introduction
The receiver and transmitter performance tests are contained in Tables 4-1 and 4-2 respectively.
Refer to Chapter 5 for the test equipment set up. Note that all test measurements are taken at 25°C.
2.0 Receiver Performance Tests
The receiver performance tests are described in Table 4-1 below.
Table 4-1 Receiver Performance Checks
Test Name Communications
Analyzer Radio Test Set Comments
Reference
Frequency
Mode: PWR MON
Monitor: Frequency error
Input at RF In/Out
TEST MODE,
Test Channel
4 carrier
squelch
output at
antenna
PTT to
continuous
(during the
performance
check)
Frequency error to be
±200Hz VHF
±600Hz UHF
Rated Audio Mode: GEN
Output level: 1.0mV RF
Mod: 1kHz tone at
3kHz deviation
Monitor: DVM: AC Volts
TEST MODE
Test Channel
4 carrier
squelch
PTT to OFF
(centre), meter
selector to
Audio PA
Set volume control to
3.16Vrms
Distortion As above, except to
distortion
As above As above Distortion 3.0%
Typical
Sensitivity
(SINAD)
As above, except SINAD,
lower the RF level for 12dB
SINAD.
As above PTT to OFF
(center)
RF input to be
0.25µV
Noise
Squelch
Threshold
(only radios
with
conventional
system need
to be tested)
RF level set to 1mV RF As above PTT to OFF
(center), meter
selection to
Audio PA, spkr/
load to speaker
Set volume control to
3.16Vrms
As above, except change
frequency to a conventional
system. Raise RF level from
zero until radio unsquelches.
Out of TEST
MODE;
select a
conventional
system
As above Unsquelch to occur at
<0.25µV.
Preferred SINAD =
9-10dB

4-2 PERFORMANCE TESTING
3.0 Transmitter Performance Tests
The transmitter performance tests are described in Table 4-2 below.
Table 4-2 Transmitter Performance Checks
Test Name Communications
Analyzer Radio Test Set Comments
Reference
Frequency
Mode: PWR MON
Monitor: Frequency error
Input at RF In/Out
TEST MODE,
Test Channel
4 carrier
squelch
PTT to continu-
ous (during the
performance
check)
Frequency error to be
±200Hz VHF
±600Hz UHF
Power RF As above As above As above Refer to Mainte-
nance Specifications
Voice
Modulation
Mode: PWR MON
atten to -70, input to
RF In/Out
Monitor: DVM, AC Volts
Set 1kHz Mod Out level for
0.025Vrms at test set,
80mVrms at AC/DC test set
jack
As above As above, meter
selector to mic
Deviation:
VHF, UHF,
≥ 4.0kHz but
≤ 5.0kHz.
(25 kHz Ch Sp)
Voice
Modulation
(internal)
Mode: PWR MON
atten to -70, input to RF
In/Out
TEST MODE,
Test Channel
4 carrier
squelch
output at
antenna
Remove
modulation
input
Press PTT switch on
radio. Say “four”
loudly into the radio
mic. Measure
deviation: VHF, UHF,
≥ 4.0kHz but
≤ 5.0kHz
(25 kHz Ch Sp)
DTMF
Modulation
As above, TEST MODE,
Test Channel
4 DTMF
output at
antenna
As above Deviation:
VHF, UHF,
≥ 3.05kHz but
≤ 3.45kHz
(25 kHz Ch Sp).
PL/DPL
Modulation
As above
BW to narrow
TEST MODE,
Test
Channel 4
TPL
DPL
As above Deviation:
VHF, UHF,
≥500Hz but
≤ 1000Hz.
(25 kHz Ch Sp).

Chapter 5
RADIO TUNING AND PROGRAMMING
1.0 Introduction
This chapter provides an overview of the Customer Programming Software (CPS) and tuner program
which are designed for use in a Windows 95/98 environment. These programs are available in
separate kits as listed in the Table 5-1. An Installation instruction manual is also included with each kit.
Table 5-1 Software Installation Kits Radio Tuning Setup
2.0 Global Radio Tuning Setup
A personal computer (PC) using Windows 95/98 and a global tuner program are required to tune the
radio. To perform the tuning procedures, the radio must be connected to the PC, radio interface box
(RIB), and test equipment shown in Figure 5-1.
Figure 5-1 Radio Tuning Test Equipment Setup
NOTE Refer to the appropriate program on-line help files for the programming procedures.
Description Kit Number
EMEA CD ENLN4115_
Installation Card 6864113B14_
Wattmeter
Audio Generator
Sinad Meter
AC Voltmeter
20 dB Pad
Battery Block
Power
Supply
Audio In Tx
Rx
Receive
Transmit
RF Generator
RF Adaptor
HLN9756
RIB
RLN-4008
RIB Power Supply
RLN4460
Test Box
Rx
Gnd
Data
Tx Data
Radio
Computer Interface
Cable 3080369B72
Program / Test Cable
RKN 4074 (GP320/340/360/380)
Service Monitor
or Counter
DB15 DB9
AC Plug
120/230 Vac
3.5 mm to
Ferrule BNC
RLN4510 (GP320/340/360/380)
+12VDC
0180305G54
Eliminator
7.5V Reg.
Battery

5-2 RADIO TUNING AND PROGRAMMING
2.1 Initial Test Equipment Setup
The supply voltage is connected to the radio using a Motorola battery eliminator, P/N 0180305G54.
The initial test equipment (Figure 5-1) control settings are listed in Table 5-2.
3.0 CPS Programming Setup
The CPS programming setup, shown in Figure 5-2, is used to program the radio codeplug.
Figure 5-2 CPS Programming Setup
NOTE Refer to appropriate program on-line help files for the tuning procedures.
Table 5-2 Initial Equipment Control Settings
Service Monitor Test Set Power Supply
Monitor Mode: Power Monitor Speaker set: A Voltage: 7.5Vdc
RF Attenuation: -70 Speaker/load:
Speaker
DC on/standby:
Standby
AM, CW, FM: FM PTT: OFF Volt Range: 10V
Oscilloscope Source: Mod
Oscilloscope Horizontal: 10mSec/Div
Oscilloscope Vertical: 2.5kHz/Div
Oscilloscope Trigger: Auto
Monitor Image: Hi
Monitor BW: Nar
Monitor Squelch: mid CW
Monitor Volume: 1/4 CW
Current: 2.5A
NOTE Refer to appropriate program on-line help files for the codeplug programming procedures.
RIB
RLN4008
RIB Power Supply
RLN4460
Tes t Bo x
Rx
Gnd
Data
Tx Data
Radio
Battery
Computer Interface
Cable
Program/
RKN4074 (GP320/340/360/380)
Test Cable
3080369B72
DB15 DB9
120/230 Vac
Power
Supply
RLN4510
+12VDC
Battery
Eliminator
7.5V Reg.
Block
0180305G54
Ribless
Programming
Cable RKN4075
(GP320/340/360/380)

Chapter 6
MODEL CHART AND TEST SPECIFICATION
1.0 Model Chart (UHF)
Professional GP300 Series (UHF)
Model Description
MDH25RDC9AN0_E GP320 UHF 403-470MHz 4W 1-Ch
MDH25RDC9AN3_E GP340 UHF 403-470MHz 4W 16-Ch
MDH25RDF9AN5_E GP360 UHF 403-470MHz 4W 255-Ch
MDH25RDH9AN6_E GP380 UHF 403-470MHz 4W 255-Ch
Item Description
X
X
PMLE4140_
PMLN4253_
GP320 UHF Back Cover Kit
GP320 UHF Front Cover Kit
X
X
PMLE4137_
PMLN4216_
GP340 UHF Back Cover Kit
GP340 UHF Front Cover Kit
X
X
PMLE4141_
PMLN4302_
GP360 UHF Back Cover Kit
GP360 UHF Front Cover Kit
X
X
PMLE4138_
PMLN4304_
GP380 UHF Back Cover Kit
GP380 UHF Front Cover Kit
X6864110B12_ GP320 Basic User Guide
X6864110B13_ GP340 Basic User Guide
X6864110B16_ GP360 Basic User Guide
X6864110B18_ GP380 Basic User Guide
XXXNAE6483_ UHF Whip (403-470 MHz) Antenna
XPMAE4008_ UHF2 Whip (450-527 MHz) Antenna
X X JMNN4023__ Battery, Li-Ion Standard
X X HNN9008_ Battery, NiMH Standard
x = Indicates one of each is required.

6-2 MODEL CHART AND TEST SPECIFICATION
2.0 Model Chart (VHF)
Professional GP300 Series (VHF)
Model Description
MDH25KDC9AN0_E GP320 VHF 136-174MHz 5W 1-Ch
MDH25KDC9AN2AE GP330 VHF 136-174MHz 5W 4-Ch
MDH25KDC9AN3_E GP340 VHF 136-174MHz 5W 16-Ch
MDH25KDF9AN5_E GP360 VHF 136-174MHz 5W 255-Ch
MDH25KDH9AN6_E GP380 VHF 136-174MHz 5W 255-Ch
Item Description
X
X
PMLD4121_
PMLN4253_
GP320 VHF Back Cover Kit
GP320 VHF Front Cover Kit
X
X
PMLD4355_
PMLN5135_
GP330 VHF Back Cover Kit
GP330 VHF Front Cover Kit
X
X
PMLD4117_
PMLN4216_
GP340 VHF Back Cover Kit
GP340 VHF Front Cover Kit
X
X
PMLD4119_
PMLN4302_
GP360 VHF Back Cover Kit
GP360 VHF Front Cover Kit
X
X
PMLD4118_
PMLN4304_
GP380 VHF Back Cover Kit
GP380 VHF Front Cover Kit
X6864110B12_ GP320 Basic User Guide
X6866546D21_ GP330 Basic User Guide
X6864110B13_ GP340 Basic User Guide
X6864110B16_ GP360 Basic User Guide
X6864110B18_ GP380 Basic User Guide
XXXXXPMAD4023_ VHF 14cm (150-161 MHz) Antenna
XXXXXHNN9008_ Battery, NiMH Standard
JMNN4023__ Battery, Li-Ion Standard
x = Indicates one of each is required.

Model Chart (LB) 6-3
3.0 Model Chart (LB)
Professional GP300 Series (LB)
Model Description
MDH25BEC9AN3_E GP340 LB1 29.7-42 MHz 6W 16-Ch
MDH25BEH9AN6_E GP380 LB1 29.7-42 MHz 6W 255-Ch
MDH25CEC9AN3_E GP340 LB2 35-50 MHz 6W 16-Ch
MDH25CEH9AN6_E GP380 LB2 35-50 MHz 6W 255-Ch
Item Description
X
X
PMLB4006_
PMLN4216_
GP340 LB1 Back Cover Kit
GP340 LB1 Front Cover Kit
X
X
PMLB4016_
PMLN4304_
GP380 LB1 Back Cover Kit
GP380 LB1 Front Cover Kit
X
X
PMLB4012_
PMLN4216_
GP340 LB2 Back Cover Kit
GP340 LB2 Front Cover Kit
X
X
PMLB4017_
PMLN4304_
GP380 LB2 Back Cover Kit
GP380 LB2 Front Cover Kit
X X 6864110B13_ GP340 Basic User Guide
XX6864110B18_ GP380 Basic User Guide
XXXX NAB6064_ Low/Mid Band (29-50MHz) Heliflex, Trimmable Antenna
XXXX HNN9008_ Battery, NiMH Standard

6-4 MODEL CHART AND TEST SPECIFICATION
4.0 Model Chart (300R1)
Professional GP300 Series (300R1)
Model Description
MDH25EDC9AN3_E GP340 300R1 300-350 MHz 4W
Item Description
X
X
PMLD4141_
PMLN4216_
GP340 300R1 Back Cover Kit
GP340 300R1 Front Cover Kit
X6864110B13_ GP340 Basic User Guide
XPMAD4022_ VHF 9cm (300-344 MHz) Antenna
XHNN9008_ Battery, NiMH Standard
x = Indicates one of each is required.

Specifications - Professional GP300 Series Radios 6-5
5.0 Specifications - Professional GP300 Series Radios
5.1 GP320/330/340/360/380
Data is specified for +25°C unless otherwise stated.
General Specifications
Channel Capacity
GP320
GP330
GP340
GP360
GP380
1
4
16
255
255
Power Supply Rechargeable battery 7.5v
Dimensions: H x W x D (mm)
With standard high capacity NiMH battery
With ultra high capacity NiMH battery
With NiCD battery
With Lilon battery
Height excluding knobs
137 x 57.5 x 37.5
137 x 57.5 x 40.0
137 x 57.5 x 40.0
137 x 57.5 x 33.0
Weight: (gm)
With Standard high capacity NiMH battery
With Ultra high capacity NiMH battery
With NiCD battery
With Lilon battery
GP320/GP330/GP340 GP360/GP380
420 428
500 508
450 458
350 358
Average Battery Life @5/5/90 Cycle:
With Standard high capacity NiMH battery
With Ultra high capacity NiMH battery
With NiCD battery
With Lilon battery
Low Power High Power
11 hours 8 hours
14 hours 11 hours
12 hours 9 hours
11 hours 8 hours
Sealing: Withstands rain testing per
MIL STD 810 C/D /E and IP54
Shock and Vibration: Protection provided via impact
resistant housing exceeding MIL STD
810-C/D /E and TIA/EIA 603
Dust and Humidity: Protection provided via environment
resistant housing exceeding MIL STD
810 C/D /E and TIA/EIA 603

6-6 MODEL CHART AND TEST SPECIFICATION
*Availability subject to the laws and regulations of individual countries.
Transmitter UHF/VHF/300R1 LB
*Frequencies - Full Bandsplit
VHF 136-174 MHz
UHF 403-470 MHz
300R1 300-350MHz
LB1 29.7-42 MHz
LB2 35-50 MHz
Channel Spacing 12.5/20/25 kHz
Frequency Stability
(-25°C to +55°C, +25° Ref.)
±2.5 ppm @ 12.5kHz
±5.0 ppm @ 25 kHz
±5.0 ppm (300R1)
±10ppm
Power
136 - 174 MHz: 1-5W
403 - 470 MHz: 1-4W
300 - 350 MHz: 1-4W
1-6W
Modulation Limiting
±2.5 @ 12.5 kHz
±4.0 @ 20 kHz
±5.0 @ 25 kHz
FM Hum & Noise -40 dB typical
Conducted/Radiated Emission -36 dBm <1 GHz
-30 dBm >1 GHz
Adjacent Channel Power -60 dB @ 12.5 kHz
-70 dB @ 25 kHz
Audio Response (300 - 3000 Hz) +1 to -3 dB
Audio Distortion <3% typical
<5% typical (300R1)
Receiver UHF/VHF/300R1 LB
*Frequencies - Full Bandsplit
VHF 136-174 MHz
UHF 403-470 MHz
300R1 300-350 MHz
LB1 29.7-42 MHz
LB2 35-50 MHz
Channel Spacing 12.5/20/25 kHz
Sensitivity (12 dB SINAD) EIA
Sensitivity (20 dB SINAD) ETS
0.25 µV typical
0.35 µV typical (300R1)
0.50 µV typical
Intermodulation EIA 65 dB
Adjacent Channel Selectivity 60 dB @ 12.5 kHz
70 dB @ 25 kHz
Spurious Rejection >70 dB
Rated Audio 0.5W
Audio Distortion @ Rated Audio <3% typical
Hum & Noise -45 dB @ 12.5 kHz
-50 dB @ 20/25 kHz
Audio Response (300 - 3000 Hz) +1 to -3 dB
Conducted Spurious Emission
-57 dBm <1 GHz
-47 dBm >1 GHz
ETS 300 086

Chapter 7
POWER UP SELF-TEST
1.0 Error Codes
Turning on the radio starts a self-test routine that checks the radio functionality. If the checks are
successful, the radio generates a high-pitched self-test pass tone. If the self-test is not successful,
one low-pitched (300Hz) error tone is heard and the RED LED flashes several times to indicate the
reason for the failure (see Table 7-1 below). After flashing the error code, the LED remains off for 5
seconds and then repeats the error code. The LED sequence and the error tone continue until the
radio is switched off. Radios with displays are also able to display error codes. The meaning of the
LED indication, the displayed error codes and the related corrections are listed in Table 7-1.
Table 7-1 Power-up Error Codes
If the error code
displayed is…
The LED
flashes...
then, there is a... To correct the problem...
“Test 1 Failed” Once Hardware codeplug error,
possibly codeplug structure
mismatch or non-existant
codeplug.
Reprogram codeplug. If message
re-occurs, replace main board or
return it to the nearest Motorola
depot.
“Test 2 Failed” Twice Select 5 Application Vector
corrupted.
Reprogram codeplug and retest the
radio.
“Test 3 Failed” Three times Codeplug Checksum error. Reprogram codeplug and retest the
radio.
“Test 4 Failed” Four times Codeplug Version Error. Reprogram codeplug using the
correct version and retest the radio.
“Test 5 Failed” Five times ROM Checksum test failure. Turn radio off then on again. If the
message re-occurs replace the main
board or return it to the nearest
Motorola depot.
“Test 6 Failed” Six times RAM Checksum test failure. Turn the radio off then on again. If the
message re-occurs replace the main
board or return it to the nearest
Motorola depot.
“Test 7 Failed” --- --- Reserved
“Test 8 Failed” Eight times Radio Model Number failure. Reprogram codeplug for correct
model.
No Display. Display module is not
connected.
Display module faulty.
Check connection between main
board and the display module
Replace display module.
300Hz Tone and
Flashing LED.
(Radio with no
display).
Radio failure or invalid
codeplug as described
above.
Turn the radio off then on again.
Confirm that there is a 300Hz fail
tone and count the number of flashes
made by the LED. Make the relevant
correction as described above

7-2 POWER UP SELF-TEST