6W83
User Manual: 6W83
Open the PDF directly: View PDF
.
Page Count: 32
- COVER
- CAUTION
- CONTENTS
- SPECIFICATIONS
- PARTS IDENTIFICATION
- EXTENSION CABLE
- BLOCK DIAGRAM
- DIAGNOSIS CLEAR AFTER PRODUCT MEASUREMENT
- P.W.Board(1)
- P.W.Board(2)
- P.W.Board(3)
- P.W.Board(4)
- SCHEMATIC DIAGRAM(1)
- SCHEMATIC DIAGRAM(2)
- SCHEMATIC DIAGRAM(3)
- SCHEMATIC DIAGRAM(4)
- SCHEMATIC DIAGRAM(5)
- SCHEMATIC DIAGRAM(6)
- TERMINAL VOLTAGE(1)
- TERMINAL VOLTAGE(2)
- TERMINAL VOLTAGE(3)
- TERMINAL VOLTAGE(4)
- TERMINAL VOLTAGE(5)
- TERMINAL VOLTAGE(6)
- TERMINAL VOLTAGE(7)
- TERMINAL VOLTAGE(8)
- TERMINAL VOLTAGE(9)
- TERMINAL VOLTAGE(10)
- DESCRIPTION(1)
- DESCRIPTION(2)
- DESCRIPTION(3)
- EXPLODED VIEW(CAB)

6W83-18C808-AB
SERVICE MANUAL
AUDIO AMPLIFIER
1 / 06-A
E05014
TO ALPINE Home Page

<Cautions for Safe Repair Work>
The following cautions will prevent accidents in the workplace and will ensure safe products.
*The symbols indicate caution is needed to prevent injuries and damage to property.
The symbols and their meanings follow.
*The following symbols indicate two levels of cautions.
When you see this symbol, you have to be very careful.
When you see this symbol, you have to follow the instructions there.
Do not look squarely into the laser light
Fuse Caution
coming from the pickup. Always use a designated fuse.
You may loose you sight. Use of an incorrect fuse may result in a fire.
Do not allow wiring to be caught in the Battery Caution
screw/chassis. Use the designated battery.
If wiring is caught in the screw/chassis, it may Confirm the correct polarity and seat of the
cause a short circuit, resulting in a fire. battery.
An incorrect battery or an improperly connected
or seated battery may result in a fire.
High Temperature Caution Designated Parts Caution
Touching the heat sink may cause severe burns. Look up the part list and ensure that only
designated parts are used to prevent problems or
accidents.
Reverse Power Supply Connections o
r
Wiring Caution
Misconnections Caution Ensure that the wiring is correct when rewiring to
Reverse power supply connections or prevent problems with ignition/breakdown.
misconnections may cause ignition problems and
smoke may result.
Soldering Caution Wear Glove
s
Hot solder from solder splash may cause severe Wear gloves to prevent electrical shocks or injury
burns. from the end face of the metal.
If you ignore this symbol and handle the product incorrectly or unsafely,
injury or only material damage may result.
If you ignore this symbol and handle the product incorrectly or unsafely,
serious injury or death may result.
Warning
Caution
Warning
Caution
- 2 -
6W83-18C808-AB
Contents
Specifications
4
Parts Identification
5
Extension Cable
6
Block Diagram
7
Diagnosis Clear after product Measurement
8
Parts Layout on P.W.Boards and Wiring Diagram
9 to 12
Schematic Diagram
13 to 18
Terminal Voltage of IC/TR
19 to 28
Description of IC Terminal
29 to 31
Exploded View (Cabinet)
32
NOTE : Due to continuing product improvement, specifications and designs are subject to
change without notice.
- 3 -

6W83-18C808-AB
Specifications
Frequency Response (TEST-JIG : STEP -14dB/ Treble/Bass : 0dB, FL,FR,RL,RR,SubW,Center(20Hz) : 0 +1/-3dB
Ref. 1kHz, Speaker Output : 4ohm-Load) FL,FR,RL,RR,SubW(20kHz) : 0±2dB
Center(20kHz) : 0 +2/-3dB
Output Level (TEST-JIG : STEP -14dB/ Treble/Bass : 0dB, FL,FR,RL,RR,SubW,Center(1kHz) : 1.9V±2.5dB
JIG Input Level : 0.089V, Speaker Output : 4ohm-Load)
Power Output (2ch Drive, at 0.5% T.H.D., DC14.4V, FL,FR,RL,RR,SubW(1kHz) : 80W
TEST-JIG : STEP -10dB/ Treble/Bass : 0dB, Center(1kHz) : 8W
Speaker Output : 4ohm-Load)
T.H.D. (TEST-JIG : STEP -14dB/ Treble/Bass : 0dB, FL,FR,RL,RR,SubW(1kHz) : 0.15%
Speaker Output : 4ohm-Load) Center(1kHz) : 0.3%
Residual Noise (TEST-JIG : STEP -14dB/ Treble/Bass : 0dB, FL,FR,RL,RR,SubW,Center : 1.5mV
Speaker Output : 4ohm-Load)
Current Drain (TEST-JIG : STEP -14dB/ Treble/Bass : 0dB, Sleep Mode : 220µA
Speaker Output : 4ohm-Load) Speaker Output : 0W : 2.2A
Power Source DC13.5V
Dimensions (W x H x D) 143 x 280 x 52mm
Weight 2.2kg
NOTE : Due to Continuing product improvement, specifications and designs are subject to change without notice.
TO CONTENTS
- 4 -

Parts Identification
6W83-18C808-AB
BATT
GND
1
2
RX
TX
1
2
Front L-
SubW -
Front R-
Rear L-
Rear R-
NC
Center -
NC
1
2
3
4
5
6
7
8
Front L+
SubW +
Front R+
Rear L+
Rear R+
NC
Center +
NC
10
9
11
12
13
14
15
16
*CB1011 : WTB7382-5608-30-02DS
*CB1011 : WTB7382-5608-30-02DS
*CB1012 : WTB7382-5681-60-16DB *IC4003 : ASSY,U020021
*CB1012 : WTB7382-5681-60-16DB
*IC4003 : ASSY,U020021
1
12
12
9 10111213141516
2345678
TO CONTENTS
- 5 -

6W83-18C808-AB
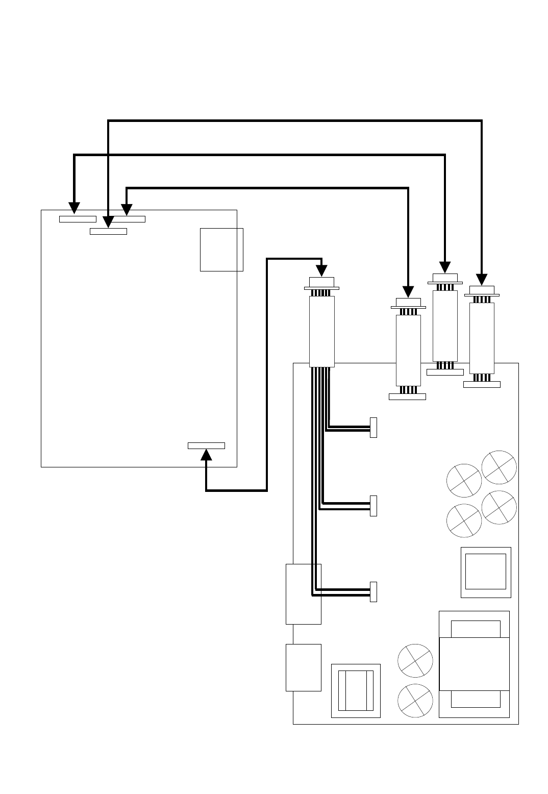
Extension Cable
DSP P.W.Board
(1)
CB7001
CB8002
CB1002
CB1003 CB1004
CB8001
MAIN P.W.Board
CB1007
(1) 01V38951S01
(2) 01V38952S01
(3) 01V38953S01
(4) 01V38954S01
CB8004
(2)
(3)
(4)
* Always connect the Extension Cable when making checks of voltage and repair.
TO CONTENTS
- 6 -

6W83-18C808-AB
Block Diagram
LV4970
LV4970
LV4970
LV4970
LV4970
POWER IC
TDA8563
FET
Driver
BATT
FRONT L
FRONT R
REAR L
REAR R
LPF
F
LPF
LPF
7V DET
RESET
+36,-36V : LV4970
-26V : LV4970
+5,-5V REG
5V REG
TDA3664
5V REG
NJM78M05DLA
5V REG
LM2596SX-5.0
3.3V REG
NJM2386DL2
1.2V REG
LM1117lDTX-ADJ
A+5,-5V : YAC523, LA4930
DC/DC Converter
+5V : u-COM
+5V : u-COM,Signal
+5V : MOST,D/A,OP-AMP
+3.3V : 56371,D/A
+1.2V : 56371
LA4930
LA4930
LA4930
PWM
Controller
Sub W
GND
µ-COM
EEP ROM
OPTICAL
IN/OUT
DATA1(mono1+
DATA0(Audio)
DATA2(mono3)
MOST IC
OS8104
DATA0
DATA1
DATA2
DSP
SPB56371
DAC
PCM1606
Front
FRONT L/R
REAR L/R
CENTER/
SubW
Rear
Center / SubW
S
LPF
LPF
LPF
mono2)
DATA5 E-VOL
YAC523 LP
LPF
CENTER
- 7 -
TO CONTENTS

SP/HP Dummy Load
(JIG No.U-F-040592)
PC
Soft
Most I/F
BOX
SW BOX
(Manual)
DC Power
(5A)
6W83-18C808-AB
Dummy MICJIG
(470 ohm)
Diagnosis
Check JIG
Diagnosis Clear after product Measurement
(JIG No.U-F-040749)
(JIG No.U-F-040612)
1. Start Software,
and select the
Model name.
2. Input the number of bar
code labels attached to the
product.
3. Click button of “Set Serial
No.”. Input last 5 digits of
Serial No. and push “ENTER”.
Input Serial No.
4. Input “OK” and
“Enter”.
5. "OK" appearing on the PC
screen means the work
completion.
Diagnosis Clear Process Service parts Soft No.
01E39814S01 YA05036
Connection of Product Measurement
6W83-18C808-AB
- 8 -
TO CONTENTS

Parts Layout on P.W.Boards and Wiring Diagram(1/4) Orange Color Pattern : Component Side View
Blue Color Pattern : Foil Side View
6W83-18C808-AB
MAIN P.W.Board (Component Side View)
To CB1004
15 4 2 1
From DSP P.W.Board (CB8002)
To CB1003
15 3 1
From DSP P.W.Board (CB8001)
To CB1002
15 1
From DSP P.W.Board (CB8004)
To C
3 2 1
RED(3)
WHT(3)
SHLD
To A
3 2 1
RED(1)
WHT(1)
SHLD
To B
3 2 1
RED(2)
WHT(2)
SHLD
From DSP P.W.Board (CB7001)
ASSY,ATFA-D303-01A
CB1007
BLK(3)
BLK(1)
BLK(2)
8
7
6
54
3
2
1
8
7
6
54
3
2
1
EBEB
D
S
G
D
S
G
BE BE
D
S
G
D
S
G
BEBE
D
S
G
D
S
G
D
S
G
BE
BE BE
BE
D
S
G
5
4
32
1
5
4
32
1
8
7
6
54
3
2
1
EB
EB
EB
EB
EB
SDG SDGSDG SDG
BE
B
E
BE
D
S
G
BE
D
S
G
BE
5
4
32
1
54
81
54
81
98
161
116
89
98
161
116
89
44
1
34
33
12
1123
22
44
1
34
33
12
11
23
22
5
4
8
1
31
31
2
13
2
1554
81
13
1
12
2
98
161
44
1
34
33
12
11
23
22
85
14
169
81 21
15
1
15
1
15
1
ZD2009
ZD2008
ZD2007
ZD2006
ZD2005
ZD2004
ZD1007
ZD1006
ZD1005
ZD1003
ZD1002
Z2003
TH2006
TH2005
TH2004
TH2003
TH1002
T2004
T2003
T2002
T2001
T1004
T1003
T1002
T1001
SD1004
SD1003
R2205
R2202
R2160
R2159
R2158
R2157
R2148
R2147
R2146
R2145
R2136
R2135
R2126
R2125
R2124
R2123
R2116
R2115
R2114
R2113
R2112
R2111
R2106
R2105
R2104
R2103
R2102
R2101
R2099
R2098
R2096
R2095
R2094
R2093
R2092
R2091
R2089
R2088
R2085
R2082
R2076
R2073
R2067
R2063
R2060
R2052
R2048
R2046
R2045
R2044
R2043
R2040
R2038
R2037R2036
R2034
R2032
R2031
R2030
R2029
R2025
R2023
R2022R2021
R1184
R1182
R1174
R1173
R1172
R1155
R1154
R1144
R1143
R1139
R1137
R1133
R1131 R1130
R1128
R1126
R1119
R1118
R1117
R1116
R1115
R1114
R1113
R1112
R1107
R1093
R1091 R1083
R1082
R1081
R1080
R1079
R1078
R1077
R1076
R1075
R1074
R1064
R1062
R1053
R1041
R1040
R1039
R1038
R1034
R1031
R1030
R1029
R1028
R1027
R1026
R1025
R1008
R1001
Q2043
Q2042
Q2034
Q2033
Q2018 Q2017
Q2016
Q2015
Q2014
Q2013
Q2012
Q2011
Q2010 Q2009
Q2008
Q2007
Q2006
Q2005
Q2004
Q2003
Q2002
Q2001
Q1029
Q1026
Q1025
Q1024
Q1023
Q1022
Q1018 Q1017Q1016 Q1015
Q1012
Q1011
Q1010
Q1008
Q1007
Q1006
Q1002
Q1001
L2019
L2018
L2017
L2016
L2015
L2014
L2013
L2012
L2011
L2010
L2009
L2004
L2003
L2002
L2001
L1004
L1003
L1001
IC2008
IC2007
IC2006
IC2005
IC2004
IC2003
IC2002
IC2001
IC1012
IC1011
IC1010
IC1009
IC1008
IC1007
IC1005
IC1004
IC1003
IC1002
E2024
E2023
E2022
E2019
E2018
E2017
E2014
E2007
E1034
E1033
E1032
E1031
E1030
E1029
E1028
E1027
E1026
E1025
E1024
E1023
E1022
E1021
E1020
E1019
E1018
E1017
E1014
E1011
E1010
E1009
E1008
E1007
E1002
D2017
D1023
D1022
D1021
D1020
D1019
D1018
D1011 D1010
D1009
D1008
D1006
D1005
CB1012 CB1011
CB1004
CB1003
CB1002
C2157
C2154
C2151C2150
C2149C2148
C2110
C2109
C2108
C2107
C2106
C2105
C2104
C2103
C2065
C2062
C2055
C2054
C2052
C2050
C2048
C2046
C2043
C2041
C2040
C2038
C2032
C2030
C2026
C2025
C2023
C2016
C2015
C2014
C2011
C2010
C1144
C1143
C1142
C1141
C1118
C1106
C1105
C1104
C1102C1101
C1099
C1098
C1094
C1085
C1071
C1070
C1061
C1057
C1048
C1047
C1046
C1045
C1044
C1035
C1034
C1033
C1032
C1031
C1019
C1018
C1017
C1015
C1014
C1010
C1007
1
3
47
1
8
9
16
2
712
6
1
23
41
23
4
1
23
4
1
23
4
1
23
4
3
321
1
3A
CB
1
2
3
2
4
1
2
3
4
5
ABCDEFG
- 9 -
TO CONTENTS

Parts Layout on P.W.Boards and Wiring Diagram(2/4)
Orange Color Pattern : Component Side View
Blue Color Pattern : Foil Side View
MAIN P.W.Board (Foil Side View)
6W83-18C808-AB
8
7
6
54
3
2
1
8
7
6
54
3
2
1
E
B
E
B
EBEB
EBEB
EB
EB
BE BEBEBE
EB
BE
BE
EB
BE
BE
EBEB
BE
EB
BE
EB
BE
EB
EB
EB
EB
916
81
ZD2012
ZD2011
ZD2010
ZD2003
ZD2002
ZD2001
ZD1010
ZD1009 ZD1008
ZD1004
TH1004
TH1003
SD1005
R2217
R2216
R2215R2214
R2213
R2212
R2211
R2210
R2204
R2192
R2176
R2175
R2174
R2173
R2172
R2171
R2170
R2169
R2168
R2167
R2166
R2165
R2164
R2163
R2162
R2161
R2156
R2155
R2154
R2153
R2152
R2151
R2150
R2149
R2144
R2143
R2142 R2141
R2140
R2139
R2138
R2137
R2134 R2133
R2132
R2131
R2130 R2129
R2128
R2127
R2122
R2121
R2120
R2119
R2118
R2117
R2110
R2109 R2108
R2107
R2100
R2097
R2090
R2087
R2084
R2081
R2080
R2079
R2078
R2075
R2072
R2071
R2070
R2069
R2068
R2066
R2065
R2064
R2062
R2061
R2059
R2058
R2057
R2056 R2055
R2054
R2053
R2051
R2050
R2049
R2047
R2042
R2041
R2039
R2035
R2033
R2028 R2027
R2026
R2024
R2020
R2019
R2018
R2017
R2016
R2015
R2014
R2012
R2010
R2009
R2008
R2007
R2006
R2005
R2004
R2003
R1189
R1188
R1187
R1186
R1185 R1183
R1181
R1180
R1179
R1178
R1177
R1169
R1168
R1165 R1164
R1159
R1158
R1157
R1156
R1153
R1152
R1151
R1150
R1149
R1148
R1147
R1146
R1145
R1142
R1141
R1140
R1132R1129
R1127
R1125
R1124
R1123 R1122
R1111
R1110
R1109
R1108
R1106
R1105
R1104
R1103
R1102 R1101
R1100 R1099
R1098
R1097
R1096
R1095
R1094
R1092
R1090
R1089
R1088
R1087
R1086
R1085
R1084
R1073
R1072
R1071
R1070
R1068
R1067
R1066
R1065
R1061
R1060
R1059
R1058
R1057
R1055
R1052
R1051
R1050
R1048
R1047
R1046
R1045
R1042
R1037
R1035
R1024 R1023
R1022
R1019
R1018
R1011
R1010
R1005
Q2044
Q2041
Q2040
Q2039
Q2038
Q2037
Q2036
Q2035
Q2030
Q2029
Q2028
Q2027
Q2026
Q2025
Q2024
Q2023
Q2022
Q2021
Q2020
Q2019
Q1028
Q1027
Q1021
Q1020
Q1019
Q1014Q1013
Q1009
Q1005
Q1004
Q1003
IC1006
D2020
D2019
D2018
D2014
D2013
D2012
D2011 D2010
D2009
D2008
D2007
D2006
D2005
D2004
D2003
D2002
D2001
D1017
D1016 D1015
D1014
D1007
D1004
D1003
D1002 D1001
C2185
C2184
C2183C2182
C2181
C2180
C2179C2178
C2175
C2174
C2173
C2172
C2158
C2153
C2146
C2145
C2144
C2143
C2142
C2141
C2140
C2139
C2138
C2137
C2136
C2135
C2098
C2097
C2096
C2095
C2094C2093 C2092C2091
C2090
C2089
C2088
C2087
C2086
C2085
C2084
C2083
C2082
C2081
C2080
C2079
C2078
C2077
C2076
C2074
C2073
C2072
C2071
C2070
C2069
C2066
C2061
C2056
C2053
C2051
C2049
C2047
C2045
C2044
C2042
C2039
C2037
C2036
C2035
C2034C2033
C2031
C2029
C2028C2027
C2024
C2022
C2021
C2020C2019
C2018C2017
C2013
C2012
C2009
C2008
C2007
C2006
C2005
C2004
C2003
C2002
C2001
C1138 C1137
C1097
C1093
C1092
C1074
C1073
C1072
C1065
C1064
C1063
C1062
C1058
C1056
C1055
C1054 C1053
C1052
C1051
C1043 C1042
C1041
C1038
C1037
C1030
C1029
C1028
C1025
C1024
C1023
C1022
C1012
C1006
C1005
C1003
C1001
1
2
3
4
5
ABCDEFG
- 10 -
TO CONTENTS

Parts Layout on P.W.Boards and Wiring Diagram(3/4)
Orange Color Pattern : Component Side View
Blue Color Pattern : Foil Side View
DSP P.W.Board (Component Side View)
To CB8001
14 1
From MAIN P.W.Board (CB1003)
To CB8004
15 1
From MAIN P.W.Board (CB1002)
To CB8002
14 1
From MAIN P.W.Board (CB1004)
To CB7001
13 11 3 1
SHLD
RED(3)
WHT(3)
SHLD
RED(2)
WHT(2)
SHLD
RED(1)
WHT(1)
BLK(1)
BLK(2)
BLK(3)
From MAIN P.W.Board (CB1007)
6W83-18C808-AB
5
4
32
1
543
21
EB
EB
31
45
1
3
4
1
3
2
5
1
10
9
13
1
3
1
2
15
1
14
1
14
1
13
1
ZD8007
ZD8006
ZD8005
ZD8004
ZD8003
Z8001
Z7005Z7004
Z7002
Z4014
Z4013
Z4001
SD8001
R8102
R8097
R8096
R8093
R8091
R8078
R8075
R8074
R8073
R8072
R8071
R8070
R8068
R8065
R8064
R8063
R8062
R8061
R8060
R8059
R8058R8049
R8048
R8041
R8033
R8032
R8031
R8030
R8023
R8022
R8021
R8017
R8016
R8015
R8014
R8009
R8008
R8007
R7062
R7061
R7060
R7059
R7058
R7057
R7049 R7048 R7047 R7046 R7045 R7044 R7043
R7042
R7041
R7040
R7039
R7038
R7037
R7035
R7033
R6025
R6024
R6023
R6007
R6006
R6005
R6004
R6003
R6002
R4023
R4004
Q8006
Q8005
Q8002 Q8001
IC8008
IC8001
IC6002
IC6001
IC4003
IC4001
E8007
E8006
E8005
E8004 E8003
E8002
E8001
E7035
E7034
E7033
E7032E7031
E7030 E7029
E7028
E7027
E7026
E7025
E7024
E7023
E7022
E7021
E7020
E7019
E7018
E7011
E7010
E7009
E7008
E7007
E7006
E7005
E7003
E7002
E6005
E6004
E6003
E6002
E6001
E4009
E4008
E4007
E4006
E4005
E4004
E4003
E4002
CB8004
CB8002
CB8001
CB7001
C8100
C8081
C8079
C8077
C8076
C8075
C8074
C8070
C8069
C8068
C8067
C8066
C8065
C8064
C8063
C8062
C8059C8058
C8037
C8036
C8033
C8032
C8031
C8028
C8014
C8013
C8010
C8002 C8001
C7033C7032
C7031
C7030
C7027
C7026
C7020
C7016
C7015
C7008
C6032
C6031
C6029
C6028
C6027
C6026
C6025
C6024
C6023
C4019
C4018
C4008
C4007
C4006
C4003
C4002
8
3
11
1
2
3
4
5
ABCDEFG
- 11 -
TO CONTENTS

Parts Layout on P.W.Boards and Wiring Diagram(4/4)
Orange Color Pattern : Component Side View
Blue Color Pattern : Foil Side View
DSP P.W.Board (Foil Side View)
6W83-18C808-AB
EB
543
21
EBEBEBEBEBEB
B
E
EB E
B
13
54
34
15
34
15
128 39
103
64
45
18
34
15
25
24
37
36
13
12
48
1
110
20 11
58
41
58
41
58
41
58
41
80
1
21
20
61
60 41
40
34
33
44
1
23
22 12
11
ZD8002
ZD8001
Z7007
Z7006
Z6002
Z6001
Z4016
Z4015
Z4011
Z4010
Z4009
Z4008
Z4007
Z4003
Z4002
XL8001
XL6001
XL4001
TH4001
R8101
R8100 R8099
R8098
R8095
R8094
R8092
R8090
R8089
R8088
R8087
R8086
R8085
R8084
R8083
R8082
R8081
R8080
R8079
R8077
R8076
R8067
R8066
R8057
R8051
R8050
R8047
R8046
R8045
R8044
R8043
R8042
R8038
R8037
R8036
R8035
R8034
R8029
R8028
R8027
R8025
R8024
R8020
R8019
R8018
R8011
R8010
R7067
R7066R7065
R7064
R7056R7055 R7054 R7053 R7052 R7051 R7050
R7029
R7028
R7027
R7026
R7025
R7024
R7023
R7022
R7021
R7020
R7019
R7018
R7017
R7016
R7015
R7014
R7013
R7012
R7011
R7010
R7009
R7008
R7007
R7006
R7005
R7004
R7003
R7002
R7001
R6022
R6021
R6020
R6019
R6018
R6017
R6016
R6015
R6014
R6013
R6012
R6011
R6010
R6009
R6008
R4026
R4025
R4024
R4022
R4020R4019
R4017
R4016
R4014
R4013 R4012
R4010
R4009
R4007
R4006
R4005
R4003
R4002
R4001
Q8004
Q8003
Q7006
Q7005
Q7004
Q7003
Q7002
Q7001
Q4003
Q4002
Q4001
IC8009
IC8007
IC8006
IC8005
IC8004
IC8003
IC7007
IC7006
IC7005 IC7004IC7003IC7002
IC6003
IC4002
D8003D8002
D8001
D7010
D7009
D7008
D7007
D7006
D7005
D7004 D7003
D7002
D7001
D4002
D4001
C8078
C8073
C8061
C8060
C8057
C8051
C8040
C8038
C8035
C8034
C8030
C8029
C8027
C8026
C8025C8024
C8023 C8022C8021
C8020
C8019
C8018
C8017
C8016
C8015
C8011 C8009
C8008
C8005
C7049
C7048
C7047
C7046
C7045
C7044
C7043C7042
C7035
C7029 C7028
C7019
C7018
C7017
C7014
C7013
C7012
C7011C7010
C7009 C7007
C7006
C7005
C7003
C6037
C6036
C6035
C6034
C6033
C6022
C6021C6020
C6019
C6018C6015
C6014C6013C6012
C6011
C6010C6009C6008
C6007
C6006
C4016
C4015
C4014
C4013
C4011
C4010
C4005
C4004
C4001
138
65
102
1
2
3
4
5
ABCDEFG
- 12 -
TO CONTENTS

CB1012
NOTE:N.U.is Not Used Parts.
MAIN P.W.Board(1/2)
6W83-18C808-AB
Schematic Diagram(1/6)
15
16
11
12
13
14
9
10
8
7
6
5
4
3
2
1
PWM CONTROLLER
PWM CONTROLLER
VDD-SHORT CIRCUIT DETECTION
VDD-SHORT CIRCUIT DETECTION
VDD-SHORT CIRCUIT DETECTION
VDD-SHORT CIRCUIT DETECTION
DC OFFSET DETECTION
DC OFFSET DETECTIONDC OFFSET DETECTION
OPEN DETECTION
GND_SW
OUTPUT FET
OUTPUT FETFET DRIVER
VOLTAGE SHIFT
DC OFFSET DETECTION
OPEN DETECTION
GND_SW
OUTPUT FET
OUTPUT FET
FET DRIVER
VOLTAGE SHIFT
PWM CONTROLLER
PWM CONTROLLER
B
3
2
1
8.Blanking
7.SS_EN
6.PWM-
5.PWM+
4.NC2
3.NC1
2.isense2_H
1.lsense1_H
9.VS
10.LowDrive
11.Vdrive
12.lsense2_L
13.lsense1_L
14.HighReturn
15.HighDrive
16.Vboat
IC2005,IC2006
IC2003,IC2004
9.VS
10.LowDrive
11.Vdrive
12.lsense2_L
13.lsense1_L
14.HighReturn
15.HighDrive
16.Vboat
8.Blanking
7.SS_EN
6.PWM-
5.PWM+
4.NC2
3.NC1
2.isense2_H
1.lsense1_H
FROM DSP P.W.Board(3/4)(CB1007-2) FROM DSP P.W.Board(3/4)(CB1007-1)
A
Front R-
Center-
Rear L+
Front L+
NCNC
Rear L-
Rear R+
SubW+
Front L-
Rear R-
NC
SubW-
NC
Front R+
Center+
OUT_FET4
OUT_FET3
OUT_FET2
OUT_FET1
Rear R+
Rear R-
Rear L+
Rear L-
Front R+
Front R-
Front L-
Front L+
-VSS+10
LERAY_SW
-36V
P2_GND
+36V
REAR_R
S_GND
REAR_L
S_GND
FRONT_R
FRONT_L
COMPC_1
FBPWM_1
FBPWM_1
COMPC_1
ANALOG
ANALOG
AVERAGE1
ENABLE
AGND_CH2
COMPA_2
FBCOOIL_2
REC_OUT1
AVERAGE2
PWM+_CH1
THERMAL
FBPWM_2
ZOBEL_S2
REF_CH2
PWM+_CH2
COMPC_2
PWM-_CH2
CS1_CH2
AGND_CH1
REF_CH1
NC
NC
VSS_-5V
CS1_CH1
NC
REF
VD-CHECK
VS_CHECK
UVP_EN
REC_OUT2
DISCHARGE
VDD_+5V
ZOBEL_S1
PWM-_CH1
FBCOIL_1
OC_MONI
VIN_CH1
CS2_CH2
COMPA_1
NTC_IN
CS2_CH1
VIN_CH2
COMPB_1COMPB_2
FBPWM_2
COMPC_2
COMPB_2
COMPA_2
FBCOOIL_2
THERMAL
ENABLE
OC_MONI
DISCHARGE
VS_CHECK
VD-CHECK
NC
NC
NC
COMPB_1
COMPA_1
FBCOIL_1
VDD_+5V
UVP_EN
REF
VSS_-5V
REF_CH1
PWM-_CH2
PWM+_CH2
ZOBEL_S2
AVERAGE2
AVERAGE1
NTC_IN
ZOBEL_S1
PWM-_CH1
PWM+_CH1
REF_CH2
CS2_CH2
CS1_CH2
REC_OUT2
AGND_CH2
VIN_CH2
AGND_CH1
VIN_CH1
REC_OUT1
CS2_CH1
CS1_CH1
O
002-F1;002-F2;002-F4 OPEN_DET
O
002-F2 RELAY_DET
I
002-F2 RELAY_SW
SH5_GND
I001-A1;001-F4;002-A1;002-A4;002-F2;002-F4;002-F5
P2_GND
I001-A3;001-F4;002-A1;002-A4;002-F2;002-F4;002-F5
P2_GND
I
002-F2 J_CENTER-
I001-A3;002-A1;002-A4;002-F5
+5V
I
002-F2 J_CENTER+
O
002-F1 OUT_FET4
I
002-F2 CENTER-
SH1_GND
I
002-F2 CENTER+
O
002-F2
R_OCMONI
I001-A1;002-A1;002-A4;002-F2;002-F5
-5V
O
002-F1 OUT_FET3
O
002-A3 MIC+
I
002-F5 -VSS+10
O002-F2
F_OCMONI
I001-A3;002-A3
SW_5V
I002-F2
F_ENABLE
O001-A5;002-A2
THERMAL
O
001-F1;002-F1;002-F3 DC_CH
O
002-F1 OUT_FET2
O001-A3;002-A2
THERMAL
I001-A5;002-A3
SW_5V
SH2_GND
O
001-F5;002-F1;002-F3
DC_CH
I001-A1;002-A1;002-A4;002-F5
+5V
I
002-F2;002-F4 -36V
I002-F2
R_ENABLE
I
001-A1;001-A3;002-A1;002-A4;002-F2;002-F4;002-F5 P2_GND
O
002-F1 OUT_FET1
SH2_GND
SH3_GND
I
002-F2;002-F4 +36V
I001-A3;002-A1;002-A4;002-F2;002-F5
-5V
B F
3
D
5
E
5
C
4
1
A
F
2
BA
4
E
2
D
3
1
C
TP3084
TP3083
TP3082
TP3081
TP3080
TP3079
TP3078
TP3077
TP3076
TP3075
TP3074
TP3073
TP3072
TP3071
TP3070
TP3069
TP3068
TP3067
TP3066
TP3065
TP3064
TP3063
TP3062 TP3061
TP3060
TP3059
TP3058 TP3057
TP3056
TP3055
TP3054
TP3053
TP3052
TP3051
TP3050
TP3049
TP3048
TP3047
TP3046
3
2
1
TP2061
TP2060
TP2059 TP2058
TP2057
TP2056
TP2055
TP2054
8
7
6
54
3
2
1
FDS6898AZQ2044
8
7
6
54
3
2
1
FDS6898AZ
Q2043
8
7
6
54
3
2
1
FDS6898AZ
Q2042
8
7
6
54
3
2
1
FDS6898AZQ2041
TP2029
TP2028
TP2027
TP2026
TP2025
TP2024 TP2023
1PS181
D2020
1000p
C2185
560p
C2184
DTC124XKA
Q2040
DTC124XKA
Q2039
1k
R2217
2.2kR2216
LUDZ 3.0B
ZD2012
LUDZ 7.5A
ZD2011
LUDZ 6.2A
ZD2010
DAN202K
D2019
560p
C2183
1000p
C2182
2.2k
R2215
1k
R2214
LUDZ 7.5AZD2009
DTC124XKA
Q2038
DTC124XKA
Q2037
LUDZ 3.0B
ZD2008
LUDZ 6.2A
ZD2007
1k
R2213
1000p
C2181
560p
C2180
DTC124XKA
Q2036
DTC124XKA
Q2035
2.2k
R2212
LUDZ 7.5A
ZD2006
LUDZ 3.0B
ZD2005
LUDZ 6.2A
ZD2004 1PS181
D2018
560p
C2179
DTC124XKA
Q2034
2.2k
R2211
LUDZ 3.0B
ZD2003
1000p
C2178
DAN202K
D2017
DTC124XKA
Q2033
1k
R2210
LUDZ 7.5A
ZD2002
LUDZ 6.2A
ZD2001
16 15 14 13 12 11 10 9
87654321
7382-5681-60
CB1012
1/4W
10k
R2058
1/4W10k
R2100 1/4W
10k
R2097
1/4W
10k
R2061
1/4W
10k
R2090
1/4W
10k
R2065
1/4W
10k
R2087
1/4W10k
R2068
470k
R2080
470k
R2071
470k
R2064
470k
R2057
1
C2175
1
C2174
1
C2173
1
C2172
S
D
G
FDB3682Q2018
S
D
G
FDB3682
Q2017
S
D
G
FDB3682
Q2014
S
D
G
FDB3682
Q2013
S
D
G
FDB3682
Q2010
S
D
G
FDB3682
Q2009
S
D
G
FDB3682
Q2008
S
D
G
FDB3682
Q2003
ECM85T2004
ECM85
T2003
ECM85T2001
ECM85T2002
N.U.
C2171
N.U.
C2170
N.U.
C2169
N.U.
C2168
12
R2099
12
R2098
12
R2091 12
R2089
1uL2016
1uL2015
1u
L2014
1u
L2013
1u
L2012
1uL2011
1u
L2010
1u
L2009
8
7
6
54
3
2
1
NJM4580V
IC2008
+-
-+
8
7
6
54
3
2
1
NJM4580V
IC2007
+-
-+
1/4W
82
R2176
1/4W
82
R2175
1/4W
82
R2173
1/4W
82
R2174
1/4W
82
R2172
1/4W
82
R2171 1/4W
82
R2169
1/4W
82
R2170 1/4W
82
R2168
1/4W
82
R2167
1/4W
82
R2165
1/4W
82
R2166
1/4W
82
R2163
1/4W
82
R2164 1/4W
82
R2161
1/4W
82
R2162
150p
C2035
150p
C2029 150p
C2021
150p
C2009
22u
L2003
1M
R2205
1M
R2204
1M
R2202 0.22
C2158
0.22
C2157
0.22
C2154
1M
R2192
0.22
C2153
1
C2151
1
C2150
1
C2149
1
C2148
N.U.
C2147
22u
L2004
22u
L2002
22u
L2001
1
C2146
1
C2145
1
C2144
1
C2143
220p
C2142
220p
C2141
220p
C2140
220p
C2139
220p
C2138
220p
C2137
220p
C2136
220p
C2135
1k
R2160
1k
R2159
1kR2158
1k
R2157
4.7
C2085
1/4W0.47
R2156
1/4W 0.47
R2155
1/4W
0.47R2154
1/4W
0.47
R2153
1/4W
0.47
R2152
1/4W
0.47
R2151
1/4W
0.47
R2150
1/4W0.47
R2149
1/4W
2.2
R2148
1/4W
2.2
R2147 1/4W
2.2
R2146
1/4W
2.2
R2145
1/4W
10k
R2070
0.1
C2016
0
R2139
1/4W
10k
R2055
0
R2073
4.7
C2046
0
R2143
16
15
14
13
12
11
10
98
7
6
5
4
3
2
1LV4970M
IC2005
2SC2412K
Q2027
2SA1576A
Q2016
10k
R2101
0.22
C2049
1/4W
10k
R2079
3.3k
R2017
47k
R2109
1/4W10k
R2025
0.33
C2069
1000p
C2034
2SC2412K
Q2022
10kR2029
100p
C2110
2200p
C2004
120kR2105
4.7
C2083
1PS181
D2013
0.22
C2045
10k
R2092
1
C2092
1PS181
D2002
47k
R2012
1/4W
10k
R2072
0.47
C2062
2SC2412K
Q2025
100k
R2138
3.3k
R2016
1PS181
D2003
120k
R2112
0.33
C2081
4.7
C2043
0
R2060
4.7
C2089 1000p
C2053
120
R2006
1/4W10k
R2041
N.U.
C2099
1/4W
1k
R2024
1
C2098
2SC2412K
Q2019
100p
C2106
1/4W
1.5k
R2069
43
38
35
41
40
33
36
34
42
44
37
39
32
31
30
29
28
27
26
25
24
23
22
21
20
19
18
17
16
15
14
13
12
11
10
9
8
7
6
5
4
3
2
1
LA4930M
IC2001
0.68
C2041
0.22
C2037
4.7k
R2137
68k
R2020
2SA1576A
Q2007
2200p
C2007
16
15
14
13
12
11
10
98
7
6
5
4
3
2
1LV4970M
IC2003
0.1
C2025
47k
R2110
47k
R2122
2SA1037AK
Q2029
330p
C2010
1PS181D2009
1PS181
D2010
1/4W10k
R2066
100p
C2109
470
TH2006
10kR2030
0.33
C2074
39k
R2103
120R2014
1M
R2050
1
C2091
543
21
FMY1A
Q2002
2200p
C2003
0
R2076
39k
R2124
120k
R2123
2200p
C2006
1/4W
10k
R2040
1/4W
10k
R2034
10k
R2116
2SC2412K
Q2026
4.7k
R2021
0.33
C2080
0
R2063
4.7
C2088
47/6.3
E2007
3.3kR2007
0.47
C2054
1M
R2028
1
C2097
1/4W
1k
R2033
10kR2118
100p
C2105
43
38
35
41
40
33
36
34
42
44
37
39
32
31
30
29
28
27
26
25
24
23
22
21
20
19
18
17
16
15
14
13
12
11
10
9
8
7
6
5
4
3
2
1
LA4930M
IC2002
1000p
C2001
N.U.
C2057
1/4W
10k
R2059
1PS181
D2012
47k
R2133
330p
C2036
47/6.3
E2019
1.2k
R2102
2SA1576A
Q2015
4.7k
R2107
2SA1576A
Q2005
100p
C2108
10k
R2043
470
TH2005
0.33
C2073
39k
R2104
0.68
C2052
1/4W
10k
R2081
47k
R2004
47k
R2131
0.47
C2065
1.2k
R2115
0.33
C2079
N.U.
C2102
4.7
C2087
4.7k
R2022
1PS181
D2005
2SC2412K
Q2028
120k
R2088
1
C2096
1PS181
D2006
10kR2045
0.68
C2040
3.3kR2008
2SA1037AK
Q2030
1M
R2027
47/6.3
E2018
100p
C2104
1000p
C2002
1/4W
1.5k
R2054
0.33
C2047
1/4W1k
R2039
47/6.3
E2023
0
R2142
1/4W
10k
R2051
16
15
14
13
12
11
10
98
7
6
5
4
3
2
1
LV4970M
IC2004
543
21
FMY1A
Q2001
2SA1576A
Q2011
100k
R2130
1/4W18k
R2038
2SC2412K
Q2023
100k
R2108
100p
C2107
3300p
C2024
330p
C2030
470
TH2004
68k
R2019
2SA1037AK
Q2024
1/4W10k
R2035
1000p
C2018
0.33
C2072
47k
R2018
1/4W
10k
R2084
1000p
C2028
1000p
C2008
2SA1576A
Q2006
39k
R2125
1/4W
1k
R2047
0
R2052
10kR2117
0.1
C2026
0.33
C2078
4.7
C2086
0
R2067
N.U.
C2101
N.U.
Z2002
47k
R2003
10kR2126
1
C2095
39k
R2095
2SA1576A
Q2012
68k
R2009
47/6.3
E2014
1/4W18k
R2032
N.U.
C2058
120k
R2111
100p
C2103
0.33
C2039
1000p
C2066
0.1
C2014
47k
R2132
3300p
C2031
1/4W
1.5k
R2053
0
R2141
3300p
C2013
0.1
C2023
10kR2044
1/4W
10k
R2049
1.2k
R2136
47kR2121
1PS181D2004
47/6.3
E2024
4700p
C2027
1/4W
10k
R2075
1PS181
D2007
0
R2085
100k
R2120
1000p
C2020
0.33
C2071
1M
R2042
4700p
C2017
N.U.
C2067
4.7k
R2129
470
TH2003
2SA1037AK
Q2021
120k
R2096
0.33
C2077
1PS181
D2011
0.33
C2044
1
C2094
10k
R2128
0.1
C2015
0.1
C2032
1/4W18k
R2046
120k
R2135
39k
R2094
4700p
C2019
39k
R2114
68k
R2010
2SA1576A
Q2004
1000p
C2061
0.1
C2011
16
15
14
13
12
11
10
98
7
6
5
4
3
2
1
LV4970M
IC2006
120
R2015
10kR2127
1/4W
10k
R2056
0
R2140
4.7
C2050
0
R2144
4700p
C2033
4.7k
R2119
3300p
C2012
120k
R2106
0.47
C2055
4.7k
R2036
1000p
C2005
0.33
C2051
10kR2031
N.U.
C2063
47/6.3
E2017
1PS181
D2001
0.33
C2070
1/4W
10k
R2026
1/4W
1.5k
R2078
1/4W10k
R2048
1PS181
D2008
1PS181
D2014
1/4W18k
R2023
47k
R2134
4.7
C2084
0.33
C2076
0
R2082
1.2kR2093
0.22
C2042
0.68
C2048
1
C2093
2SC2412K
Q2020
4.7k
R2037
47/6.3
E2022
330p
C2022
39k
R2113
N.U.
C2100
0.33
C2082
1000p
C2056
1/4W10k
R2062
120R2005
4.7
C2038
4.7
C2090
TO CONTENTS
TO PARTS LIST
TO P. W. BOARD
- 13 -

6W83-18C808-AB
MUTE BUFFER
ANALOG POWER IC
13.IN2
11.MODE 12.VDIAG
9.OUT 2B 10.V92
7.OUT 2A 8.GND2
5.GND1 6.OUT 1B
3.1P1 4.OUT 1A
1.IN1 2.GND(S)
IC1005
NOTE:N.U.is Not Used Parts.
MAIN P.W.Board(2/2)
Schematic Diagram(2/6)
GND
BATT
VDD-SHORT CIRCUIT DETECTION
DETECTION
FAULT POWER SUPPLY
-26V REG
-5V REG
+5V REG
SHORT-CIRCUIT DETECTION
SECONDARY POWER SUPPLY
INVERT BUFFER
DC/DC SW(5V)
DC/DC 5V
DC/DC SW( }36V)
POWER SUPPLY FET
POWER SUPPLY FET
DRAWING OUT TR
For ELECTRIC CHARGE
PWM CONTROLLER
INVERT BUFFER
CURRENT MEASUREMENT
DC OFFSET DETECTION
GND_SW CONTROL
OPEN DETECTION
GND_SW
OUTPUT FET
OUTPUT FET
FET DRIVER
VOLTAGE SHIFT
PWM CONTROLLER
PWM CONTROLLER
C
5.ON/OFF
4.Feed_Back
3.GND
2.OUTPUT
1.VIN
IC1008
FROM DSP P.W.Board(4/4)(CB8002)
FROM DSP P.W.Board(4/4)(CB8001)
FROM DSP P.W.Board(4/4)(CB8004)
9.E1
10.E2
11.C2
12.VCC
13.Output Control
14.Vref
15.Inv Input
16.Noninv Input
8.C1
7.GND
6.RT
5.CT
4.Deadtime Control
3.Conpen/PWM Comp Input
2.Inv Input
1.Noninv Input
IC1006
FROM DSP P.W.Board(3/4)(CB1007-3)
3
2
1
-5V
J_CENTER+
CENTER+
BAT
DIAG
-VSS+10
-5V
+5V
-36V
+36V
-VSS+10
RELAY_SWD 5V
-36V
+36V
P2_GND
STANBY1(SW)
BAT
P_GND
RELAY_SW
GND
P_5V
SW_5V
STANBY3(494)
SWD_BAT
GND
BAT
SW_5V
Signal_GND
J_Center
GUARD_GND
GUARD GND
RELAY_SW
F_ENABLE
F_OCMONI
R_ENABLE
R_OCMONI
C_ENABLE
C_OCMONI
J_Center
STANBY1(SW)
CURRENT_OVER
MICCONT
J_CENTER-
u_COM_GMD
OUT_FET_THERM5
OUT_FET_THERM4
OUT_FET_THERM3
OUT_FET_THERM2
OUT_FET_THERM1
FBPWM_1
COMPC_1
POWER TERMINAL
DC_CH
CURRENT_LIM
MUTE
V_DET
TRANS_THERM
FET_THERM
STANBY3(494)
STANBY2(P5V)
DIAG
ANALOG
ANALOG
MIC
Signal_GND
Subwoofer
SW_5V
P_GND
P_5V
+5V
A_GND
-5V
GND
+B
VD-CHECK
VS_CHECK
ZOBEL_S2
FBPWM_2
CS2_CH1
PWM+_CH2
NC
PWM-_CH2
NC
REC_OUT2
COMPC_2
REF_CH1
VIN_CH1
VSS_-5V
AGND_CH2
CS1_CH2
ENABLE
CS2_CH2
FBCOOIL_2
REF
VIN_CH2
DISCHARGE
THERMAL
UVP_EN
OC_MONI VDD_+5V
REF_CH2
FBCOIL_1
PWM-_CH1
COMPA_1
NTC_IN
COMPB_1
PWM+_CH1
ZOBEL_S1
NC
COMPB_2
REC_OUT1
AVERAGE1
AGND_CH1
COMPA_2
AVERAGE2
CS1_CH1
uPC494 22.5mA max
73mA max X 2
PGND
494GND
I
001-F4;002-F1;002-F2 OPEN_DET
I
001-F4 RELAY_DET
I
001-F4;002-F1;002-F4 OPEN_DET
O
001-F4;002-F2;002-F4 OPEN_DET
I
001-A1;001-A3;002-A1;002-A4;002-F5 -5V
SH7_GND
O
001-F4 RELAY_SW
O002-F2
MIC_DATA
I002-F3
MIC_CONT
O
002-A2 C_ENABLE
I
002-A2 C_OCMONI
I
001-A5 R_OCMONI
O
001-A5 R_ENABLE
I
001-A3 F_OCMONI
O
001-A3 F_ENABLE
O002-F3
CURRENT
O
001-F4 -VSS+10
O
001-F3 CENTER+
O
002-A3 MUTE
I001-A1;001-A3;002-A1;002-F2;002-F5
-5V
I002-F2
C_ENABLE
I001-A1;001-A3;002-A4;002-F2;002-F5
-5V
I
001-F3;002-F4 +36V
I001-A1;001-A3;001-F4;002-A1;002-F2;002-F4;002-F5
P2_GND
SH1_GND
O
001-F3 J_CENTER+
O002-F2
C_OCMONI
I001-A1;001-A3;002-A4;002-F5
+5V
I
001-F4;002-F4 -36V
O001-A3;001-A5
THERMAL
I
001-F2 OUT_FET3
SH9_GND
I
001-F2 OUT_FET4
I
001-F2 OUT_FET2
O
001-F3;002-F2 +36V
O
002-A3 MIC_CONT
O
001-A1;001-A3;002-A1;002-A4 +5V
I002-F3
MUTE
O
001-F1;001-F5;002-F3 DC_CH
I
002-A3 MIC_DATA
I001-A1;001-A3;001-F4;002-A4;002-F2;002-F4;002-F5
P2_GND
SH4_GND
I
001-F2 OUT_FET1
O
001-F3 J_CENTER-
SH8_GND
I
001-F1;001-F5;002-F1 DC_CH
O
001-A1;001-A3;001-F4;002-A1;002-A4;002-F2;002-F5
P2_GND
O
001-A1;001-A3;001-F4;002-A1;002-A4;002-F2;002-F4 P2_GND
I
001-A1;001-A3;001-F4;002-A1;002-A4;002-F4;002-F5 P2_GND
O
001-F4;002-F2 -36V
SH6_GND
I001-A1;001-A3;002-A1;002-F5
+5V
SH7_GND
O
001-A1;001-A3;002-A1;002-A4;002-F2 -5V
O
001-F3 CENTER-
O001-A3;001-A5
SW_5V
P2_GND
I001-F3
MIC+
I
002-A4 CURRENT
B F
3
D
5
E
5
C
4
1
A
F
2
BA
4
E
2
D
3
1
C
630V
0.22
C1144
630V
0.22
C1143
630V
0.22
C1142
630V0.22
C1141
TP3045
TP3044
TP3043
TP3042
TP3041
TP3040
TP3039
TP3038
TP3037
TP3036
TP3035
TP3034
TP3033
TP3032
TP3031
TP3030 TP3029TP3028
TP3027
TP3026
TP3025
TP3024
TP3023
TP3022
TP3020TP3019TP3018
TP3017 TP3016
TP3015
TP3014
TP3013
TP3012
TP3011
TP3010
TP3009
TP3008
TP3007
TP3006
TP3005
TP3004
TP3003
TP3002
TP3001
N.U.
C2187
N.U.
C2186
10u
L2019
N.U.
C1140
15
14
13
12
11
10
9
8
7
6
5
4
3
1
ATFA-0301-01A
CB1003
15
14
13
12
11
10
9
8
7
6
5
3
2
1
ATFA-0299-02A
CB1002
15
14
13
12
11
10
9
8
7
6
5
4
2
1
ATFA-0299-01A
CB1004
TP2053
TP2052
TP2051
TP2050
TP2049
TP2048
TP2047
TP2046
TP2045
TP2044
TP2043
TP2042
TP2041
TP2040
TP2039 TP2038
TP2037
TP2036 0
R1186
0R1189
0R1188
N.U.
ZD1001
8
7
6
54
3
2
1
FDS6898AZ
Q1029
LUDZ 20B
ZD1010
1/4W
2.2k
R1058
TP2035
TP2034
TP2033
TP1016
TP1015
TP1014
TP1013
TP1012
TP1011
TP1010
TP2022
TP2021
22k
R1187
1PS181
D1023
560p
C1138
DTC124XKA
Q1028
2.2k
R1185
LUDZ 3.0B
ZD1009
1000p
C1137
22k
R1184
DAN202K
D1022
DTC124XKA
Q1027
1k
R1183
LUDZ 7.5A
ZD1008
22kR1182
LUDZ 6.2A
ZD1007
HZS15-2LRX
ZD1006
HZS15-2LRX
ZD1005
N.U.
R1006
N.U.
R1004
N.U.
C1004
N.U.
C1077
21
7382-5608-30
CB1011
1/4W
10k
R1005
1/4W
10k
R1055
18k
R1127
18k
R1110
18k
R1109
18k
R1108
18kR1107
1
C1035
1
C1005
2.7u
L1004
100/35
E1017
470k
R1060
S
D
G
FDB3682
Q1008
S
D
G
FDB3682
Q1006
ECM85
T1004
N.U.
C1136
N.U.
C1135
N.U.
C1134
12
R1064
16
15
14
13
12
11
10
98
7
6
5
3
2
1
ST-11798
T1002
470p
C1014
S
D
G
IRFIZ44NPBF
Q1018
S
D
G
IRFIZ44NPBF
Q1016
S
D
G
IRFIZ44NPBF
Q1015 S
D
G
IRFIZ44NPBF
Q1017
7
6
5
4
3
2
1
ST-11806
T1001
12
11
10
9
8
76
5
4
3
2
ST-11799
T1003
1u
L2018
1uL2017
8
7
6
54
3
2
1
NJM4580VIC1007
+-
-+
N.U.
R1021
N.U.
R1003
10k
R1068
N.U.
C1002
8
7
6
54
3
2
1
N.U.
IC1001
+-
-+
N.U.
C1008
N.U.
C1011
N.U.
R1016
N.U.
R1015
N.U.
R1012
N.U.
R1002
2.2k
R1050
390
R1150
N.U.
C1108
N.U.
C1107
0.47
C1118
1/4W82
R1159
1/4W
82
R1158
1/4W
82
R1156
1/4W
82
R1157
150p
C1022
47/50
E1034
0
R1137
1000p
C1071
N.U.
C1117
1000p
C1061
39k
R1133
3.3k
R1131
47k
R1144
3.3k
R1132
2.2k
R1139
V+
8
B_OUTPUT
7
B-INPUT
6
B+INPUT
5
V- 4
A+INPUT 3
A-INPUT 2
A_OUTPUT 1
NJM2147M
IC1012
47k
R1181
O3
COM
1
I
2
NJM79M05DL1A
IC1010
1/4W47
R1180
1/4W47
R1179
1/4W47R1177
1/4W47R1178
N.U.
C1126
N.U.
C1127
N.U.
C1128
N.U.
C1124
N.U.
C1123
N.U.
C1130
N.U.
C1129
N.U.
C1125
N.U.
C1121
N.U.
C1120
N.U.
C1119
N.U.
C1122
N.U.
C1116
N.U.
C1115
N.U.
C1114
N.U.
C1113
N.U.
C1112
N.U.
C1111
N.U.
C1110
N.U.
C1109 0.01
C1106
1
C1105
DTC124XKA
Q1026
10k
R1174
22k
R1173
1M
R1172
2SA1036K
Q1025
0.22
C1104
2SA2088
Q1010
2SA2088
Q1011
4700p
C1037
1
C1102
1
C1101
1
C1099
1
C1098
1/4W47
R1169
1/4W47
R1125
1/4W47R1168
1/4W47R1124
N.U.
R1167
N.U.
R1121
N.U.
R1166
N.U.
R1120
1/4W
22
R1165
1/4W
22
R1123
1/4W
22
R1164
1/4W
22
R1122
N.U.R1163
0.33
C1094
N.U.
C1095
1
2
3
N.U.
IC1013
OI
G
1
C1097
22u
L1001
220p
C1092
220p
C1093
4.7
C1031
1PS181
D1005
1PS181
D1006
BK2125HM102-T
Z2003
1k
R1155
1/4W2.2
R1154
1/4W0.47
R1153
1/4W0.47R1152
270
R1151
270
R1149
N.U.
C1076
0
R1140
4.7k
R1128
22/10
E1010
1PS181
D1001
0
R1091
N.U.
C1049
DTA124EKA
Q1005
TP1006
N.U.
C1081
1/4W
4.7k
R1066
47k
R1105
470/25
E1018
N.U.
C1066
DTC124XKA
Q1014
39kR1079 1000p
C1048
1/4W
2.2k
R1076
1000p
C1045
3.3k
R1048
47k
R1106
47/6.3
E1021
1000p
C1025
TP1005
4.7k
R1112
22k
TH1004
100k
R1111
4700p
C1056
SM6A27-6600
ZD1003
SB040 SD1004
1000p
C1047
1k
R1065
1/4W
2.4k
R1045
0
R1062
0R1129
N.U.
C1039
22/25
E1011
Vboot
16
HighDrive
15
HighReturn
14
Isense1_L
13
Isense2_L
12
Vdrive
11
LowDrive
10
VS
9
Blanking 8
SS_EN 7
PWM- 6
PWM+ 5
NC2 4
NC1 3
Isense2_H 2
Isense1_H 1
LV4970M
IC1004
470/25
E1024
470
TH1002
2200/50
E1029
13 12
11 10
98
76
54
32
1
TDA8563AQ
IC1005
2700/35
E1019
0
R1008
10k
R1116
22k
R1051
1SR159-200
D1021
4.7k
R1104
0.05
R1126
15k
R1117
4.7k
R1031
22/10
E1031
16
15
14
13
12
11
10
98
7
6
5
4
3
2
1
NCV494BDR2G
IC1006
RD4.7MB3
ZD1004
1/4W
20
R1100
0.1
C1010
N.U.
C1059
22k
R1085 1/4W
2.2
R1145
630V
0.01
C1074
N.U.
C1013
1/4W
2.2k
R1077
1PS181
D1003
N.U.
C1009
4700p
C1024
100p
C1085
1/4W
10k
R1059
4700p
C1055
DTC124XKA
Q1004
0
R1147
4.7
C1065
47k
R1010
10k
R1078
10k
R1040
N.U.
C1083
22/10
E1030
4.7
C1062
3
2
1
NJM7810FA
IC1011
OI
G
1/4W
18k
R1041
43
38
35
41
40
33
36
34
42
44
37
39
32
31
30
29
28
27
26
25
24
23
22
21
20
19
18
17
16
15
14
13
12
11
10
9
8
7
6
5
4
3
2
1
LA4930M
IC1003
1/4W
10k
R1052
1
C1063
1/4W
2.2k
R1075
1/4W
10k
R1034
1/4W
20
R1101
VIO Trim
8
V*
7
OUTPUT
6
NC
5
V- 4
+INPUT 3
-INPUT 2
VIO Trim 1
NJMOP-07M
IC1002
15k
R1119
68k
R1011
2700/35
E1020
330p
C1023
2SA1037AK
Q1020
22/6.3
E1009
47k
R1087
1.2k
R1082
470p
C1015
0
R1130
1SR159-200
D1015
0.01
C1073
470/25
E1025
N.U.R1020
0.68
C1032
47/6.3
E1007
120k
R1083
1000p
C1046
N.U.
R1069
120k
R1081
1/4W10k
R1061
100p
C1070
3.3k
R1023
56
R1028
6.8k
R1093
1000p
C1034
1000p
C1057
1SR159-200
D1017
47k
R1027
1/4W15k
R1118
2200p
C1012
1/4W
20
R1099
TP1007
220/6.3
E1022
F10P20F
D1010
0.1
C1041
2SC2412K
Q1021
0.01
C1072
1/4W10kR1035
0.1
C1007
1/4W
2.2k
R1088
1000p
C1003
1/4W
47
R1098
3.3k
R1073
4.7k
R1113
543
21
FMY1A
Q1001
1
C1064
TP1008
2SB766A
Q1003
47k
R1030
2200p
C1042
HZS5BLLRX
ZD1002
0.33
C1030
1000p
C1053
0.1
C1028
1M
R1141
10kR1038
5.6k
R1025
54321
LM2596S-5.0
IC1008
68u
L1003
1/4W2.2
R1146
N.U.
C1050
47/6.3
E1014
1/4W
47
R1095
22/25
E1008
1/4W
20
R1102
4.7k
R1115
1M
R1142
N.U.
C1082
1PS181
D1007
820
R1071
470
TH1003
N.U.
C1084
F10P20FR
D1011
N.U.
C1036
100p
C1017
2SA1576A
Q1007
DAN202U
D1008
22/10E1002
N.U.
C1080
2200/50
E1028
4.7kR1047
1/4W
47
R1096
N.U.
C1079
2SC2412K
Q1019
1SR159-200
D1020
N.U.
C1067
1000p
C1054
1/4W
2.2k
R1089
1000p
C1044
N.U.
R1013
56
R1029
N.U.
R1049
1/4W1.5k
R1057
3.3k
R1022
TP1003
120
R1018
1SR159-200
D1018
DTC124XKA
Q1009
1000p
C1058
N.U.
C1078
DTC124XKA
Q1024
1SS355
D1009
1/4W
1k
R1042
1PS181D1002
68k
R1024
0.47
C1033
2200p
C1001
4.7k
R1092
820k
R1026
1/4W
2.2k
R1074
0.01
C1051
39k
R1080
1000/25
E1032
120
R1019
0.1
C1018
220/16
E1033
1M
R1037
1/4W
2.4k
R1046
100/6.3
E1023
2200/50E1027
3300p
C1006
N.U.
C1060
0
R1053
TP1009
39k
R1070
0.22
C1029
RB050L-40
SD1005
1
2
3
NJM78M05DL1A
IC1009
OI
G
1SR159-200D1016
2SA1576A
Q1002
1PS226
D1019
820k
R1143
4.7k
R1001
2200p
C1043
TP1004
22k
R1148
10k
R1039
DTC124XKA
Q1023
2SC2412KFD6
Q1013
10k
R1072
1/4W
4.7k
R1067
1000p
C1038
SB040 SD1003
0.01
C1052
1SR159-200
D1014
4.7k
R1094
1/4W
2.2k
R1084
10kR1103
4.7k
R1114
1/4W
2.2k
R1086
1SR159-200
D1004
6.8k
R1090
2SB1243
Q1012
1/4W
47
R1097
N.U.
R1014
0.1
C1019
DTC124XKA
Q1022
2200/50
E1026
TO P. W. BOARD
TO PARTS LIST
TO CONTENTS
- 14 -

6W83-18C808-AB
NOTE:N.U.is Not Used Parts.
DSP P.W.Board(1/4)
Schematic Diagram(3/6)
NC
VDD
BIAS
OUT2
IN2
HP4R
HP3R
HP4CONT
HP3CONT
HP34CONTGND
HP4GND
HP3GND
HP2CONT
HP1CONT
HP12CONTGND
HP2GND
HP1GND
NC
HP4R
HP3L
NC
NC
HP2L
HP2R
HP1R
HP1L
DATA3
D_GND
ZEROA
SCKI
LRCLK
VDD
DATA2
RST
TEST
SCKO
DATA1
BCLK
VCC1
VCC2
MD0
AGND2
ML
NC
ZERO7
DTA4
ZERO8
MC
AGND1
MD1
AGND6
VOUT8
VOUT2
VOUT1
VCOM
VCC5
VCC4
VOUT7
AGND5
AGND4
AGND3
VCC3
VOUT6
VOUT5
ZERO6
VOUT4
ZERO5
VOUT3
ZERO4
ZERO3
ZERO2
ZERO1
NC
NC
HP34CONTGND
HP4CONT
HP3CONT
HP4GND
HP4L
HP4L
HP3R
HP3GND
HP3L
HP2R
HP2GND
HP2L
HP2CONT
HP12CONTGND
HP1CONT
HP1GND
HP1R
HP1L
MUTE
OUT1
IN1
GND
OUT2MUTE
BIAS
VDD
IN1
GND IN2
OUT1
VDD
MUTE
IN1
IN2
OUT1
OUT2
BIAS
GND
VDD
OUT2
BIAS
IN2GND
IN1
MUTE
OUT1
DSP_SHGND1
I004-A3
HEADPHONE_MDI
I004-A3
HEADPHONE_MC
I004-A3
HEADPHONE_ML
I002-F3
DATA3_HP4
I
004-F2 HP4CONT
I
004-F2 HP3CONT
I
004-F2 HP2CONT
I
004-F1 HP1CONT
I004-F5
HP_RESET
I004-F5
HP_MUTE
I002-F2
HP_MCLK
I002-F3
HP_BCLK
I002-F3
HP_LRCLK
I002-F3
HEADPHONE3
I002-F3
HEADPHONE2
I002-F3
HEADPHONE1
I002-A2;003-A2;003-F4;004-A1;004-A2
P_GND
I002-A2;003-A2;004-A2;004-F4
P_5V
B F
3
D
5
E
5
C
4
1
A
F
2
BA
4
E
2
D
3
1
C
N.U.
R5110
N.U.
R5109
N.U.
R5108
N.U.
R5107
N.U.
Z5002
N.U.
Z5013
N.U.
Z5011
N.U.
Z5010
N.U.
Z5008
N.U.
Z5007
N.U.
Z5005
N.U.
Z5004
N.U.
C5091
N.U.
C5090
N.U.
C5089
N.U.
C5088
N.U.
C5087
N.U.
C5086
N.U.
C5081
N.U.
C5080
N.U.
C5079
N.U.
C5078
N.U.
C5077
N.U.
C5076
N.U.
C5074
N.U.
C5075
N.U.
C5073
N.U.
C5072
N.U.
C5070
N.U.
C5069
N.U.
C5068
N.U.
C5067
N.U.
C5071
N.U.
C5066
N.U.
R5106
N.U.
R5105
N.U.
D5008
N.U.
D5007
N.U.
D5006
N.U.
D5005
N.U.
D5004
N.U.
D5003
N.U.
D5001
N.U.
D5002
8
7
6
54
3
2
1
N.U.
IC5005
+-
-+
8
7
6
54
3
2
1
N.U.
IC5004
+-
-+
8
7
6
54
3
2
1
N.U.
IC5003
+-
-+
8
7
6
54
3
2
1
N.U.
IC5002
+-
-+
N.U.
R5101
N.U.
R5060
N.U.
R5102
N.U.
R5059
N.U.
R5103
N.U.
R5058
N.U.
R5104
N.U.
R5057
N.U.
C8099
N.U.
C8098
N.U.
C8097
N.U.
C8096
N.U.
C8095
N.U.
C8094
N.U.
C8093
N.U.
C8092
N.U.
C8091
N.U.
C8090
N.U.
C8089
N.U.
C8088
N.U.
C8087
N.U.
C8086
N.U.
C8085
N.U.
C8084
N.U.R5089
N.U.
R5062
N.U.
R5078
N.U.R5083
N.U.R5069
N.U.R5073
N.U.R5099
N.U.
R5065
N.U.
C5065
N.U.E5033
N.U.
C5064
N.U.
C5063
N.U.
C5062
N.U.
C5061
N.U.
C5060
N.U.
C5059
N.U.
C5058
N.U.
C5057
N.U.
R5097
N.U.
R5096
N.U.
R5095
N.U.R5094
N.U.
R5093
N.U.
R5092
N.U.
R5091
N.U.
R5090
N.U.
R5086
N.U.
R5085
N.U.
R5084
N.U.
R5077
N.U.
R5076
N.U.
R5072
N.U.
R5068
N.U.
R5064
N.U.
C5056
N.U.
C5055
N.U.
C5054
N.U.
C5053
N.U.
E5024
N.U.
E5032
N.U.
E5031
N.U.
E5023
N.U.
E5022
N.U.
E5030
N.U.
E5029
N.U.
E5021
N.U.
E5028
N.U.
E5020
N.U.
E5019
N.U.
E5027
N.U.
E5026
N.U.
E5018
N.U.
E5025
N.U.
E5017
N.U.
C5052
54
321
N.U.
IC5011
22 21 20 19 18 17 16 15 14 13 12 11
109876 54321
N.U.
CB5001
N.U.
R5048
N.U.
R5047
N.U.
R5046
48
47
46
45
44
43
42
41
40
39
38
37
36
35
34
33
32
31
30
29
28
27
26
25
24
23
22
21
20
19
18
17
16
15
14
13
12
11
10
9
8
7
6
5
4
3
2
1
N.U.
IC5010
N.U.
E5004
N.U.
E5013
N.U.
C5048
N.U.
C5029
N.U.
C5022
N.U.
C5015
N.U.
C5008
N.U.
R5023
N.U.
C5038
N.U.
R5026
N.U.
R5043
N.U.
R5042
N.U.
R5028
N.U.R5029
N.U.
R5022
N.U.
R5045
N.U.
C5027
N.U.
R5025
N.U.
C5030
N.U.
R5027
N.U.
C5025
N.U.
C5051
N.U.
E5012
N.U.
E5016
N.U.
R5044
8
7
6
54
3
2
1
N.U.
IC5009
N.U.
C5050
N.U.
C5049
N.U.
R5041
N.U.
R5020
N.U.
R5016
N.U.
R5019
N.U.
C5021
N.U.
R5040
N.U.
R5024
N.U.
C5036
N.U.
R5021
N.U.
R5017
N.U.
R5038 N.U.
C5037
N.U.
R5018
N.U.
C5018
8
7
6
54
3
2
1N.U.
IC5008
N.U.
C5046
N.U.
R5039
N.U.
E5010
N.U.E5015
N.U.
C5047
N.U.
R5013
N.U.
C5011
N.U.
R5009
N.U.
R5012
N.U.
R5010
N.U.
C5034
N.U.
C5035
N.U.
R5015
N.U.
R5011
N.U.
R5035
N.U.
C5014
N.U.
R5014
N.U.
R5034
N.U.
R5037
N.U.
C5010 N.U.
R5008
N.U.
R5007
N.U.
R5031 N.U.
R5032
N.U.
R5030
N.U.
C5032
N.U.
C5004
N.U.
R5005
N.U.
C5005
N.U.
R5006
N.U.
R5002
N.U.
R5003
N.U.R5004
N.U.
C5003
N.U.
E5003
N.U.
E5002
N.U.
C5001
N.U.
R5001
N.U.E5001
N.U.
C5002
N.U.
Z5001
8
7
6
54
3
2
1N.U.
IC5007
N.U.
E5008
N.U.
E5014
N.U.
R5036
N.U.
C5044
N.U.
C5045
N.U.
C5043
N.U.
R5033
N.U.
E5006
8
7
6
54
3
2
1
N.U.
IC5006
N.U.
C5040
N.U.
C5042
N.U.
C5041
TO CONTENTS
TO PARTS LIST
TO P. W. BOARD
- 15 -

6W83-18C808-AB
NOTE:N.U.is Not Used Parts.
DSP P.W.Board(2/4)
Schematic Diagram(4/6)
RX TX
MOST-POWER SWITCHING
CLOCK BUFFER
MOST IC
DSP
1.2V REG
3.3V REG
INVERT BUFFER
5V REG
(MOST CONNECTOR)
FOT
FSY
SCK-SRC-FLOW
AINT
TX
7 STATUS
RD
FLT
SDIN-AD0
SCL
1 DATA
TRANS
R-TIMER
CP-FLOW
3 VCC
SR1-D6
SX0-D0
8 DATA
SR2-D4
INT
PAD0
4 CONTROL
PAD1
SDA-SDOUT
CS-AD1
SX1-D7
6 GND
WR
STATUS
SR0-D3
SR3-D5
ASUNC
RX
PAR-CP
RECEIVER
PAR_SRC
ERROR
WAKE-UP
VREF
XTO
SX3-D2
2 GND
XTI
SX2-D1
MOST CONNECTOR
RMCK
RS
5 VCC
FST_PE4
FSR_PE1
SCKT_PE3
SCKR_PE0
IO_VDD
IO_GND
HCKT_PE5
HCKR_PE2
CORE_GND
ADO_PD1
ACI_PD0
CORE_VDD
HCKR_PC2
HCKT_PC5
IO_GND
IO_VDD
SCKR_PC0
SCKT_PC3
FSR_PC1
FST_PC4
PC6
SDO5_SDI0_
PLLP_GND
PLLD_GND
PLLD_VDD
EXTAL
PINIT_NMI
RESET_B
MODD_IRQD
MODC_IRQC
MODB_IRQB
MODA_IRQA
CORE_VDD
CORE_GND
SDO0_PE11
SDO1_PE10
SDO2_SDI3_PE9
SDO3_SDI2_PE8
SDO4_SDI1_PE7
SDO5_SDI0_PE6
PLLP_VDD
PLLA_GND
PLLA_VDD
HREQ
SS_HA2
SCK_SCL
MISO_SDA
MOSI_HA0
TMS
TCK
TDI
TDO
CORE_VDD
CORE_GND
TIO1_PB1
TIO0_PB0
IO_VDD
IO_GND
PF10
SCAN
PF9
IO_GND
PF0
PF1
IO_VDD
PF5
PF4
PF3
PF2
CORE_GND
PF7
PF6
PF8
CORE_VDD
SDO0_PC11
SDO1_PC10
SDO2_SDI3_PC9
SDO3_SDI2_PC8
IO_VDD
IO_GND
SDO4_SDI1_PC7
I
003-F4 DATA4_MIC
O
001-A2 HP_BCLK
I
004-B5 MCLK_SW
I
004-A2
SW+B
I
004-F4 MOST_TEMP
O
003-A3 DA_MCLK
I
001-A1;003-A2;004-A2;004-F4
P_5V
I
004-F4 MOST_ERROR
O
001-A2 DATA3_HP4
O
004-A3
SW5V
O
003-A3 AD_MCLK
I
001-A1;003-A2;003-F4;004-A1;004-A2
P_GND
O
001-A2 HP_MCLK
I
004-A1
MOST_R5V
B
004-F4 MOST_SDA
I
004-F4 MOST_INT
O
003-A3 ADDA_LRCLK
I004-F4
MOST_POWER
O
004-F4
MOST_STATUS
O
001-A2 HP_LRCLK
I
004-F4 MOST_RS
O
003-A3 ADDA_BCLK
I
004-F4 MOST_SCK
O
004-A2
DSP_33V
O
004-F4 56371_HREQ
I
004-F4 56371_SS
O
004-F4 56371_MISO
I
004-F4 56371_MOSI
I
004-F4 56371_SCK
I
004-B5 56371_MODEB
I
004-B5 56371_MODEA
I
004-B5 56371_RESET
I
004-B5
56371_REG O
001-A3 HEADPHONE1
O
001-A3 HEADPHONE3
O
001-A3 HEADPHONE2
O
003-A3
DATA_CENTER
O
003-A3
DATA_REAR
O
003-A3
DATA_FRONT
B F
3
D
5
E
5
C
4
1
A
F
2
BA
4
E
2
D
3
1
C
TP9046
TP9045
TP9041
TP9040
TP9039
TP9038
TP9037
TP9036
TP9035
TP9034
TP9033
TP9032
TP9031
TP9029
TP9028
TP9015
TP9014 TP9013
TP9012
TP9011
TP9010
TP9009
TP9008
TP9007 TP9006
47p
C6037
47p
C6036
47p
C6034
47p
C6035
47p
C6033
BK1005HM241
Z4013
13
12 11
10 9
876 5 432 1
U020021
IC4003
BK1608HM102-T
Z4015
BK1608HM102-T
Z4016
TP5038
TP5032
TP5036
120
R8095
240R4003
120R4020
BK1005HS601
Z4011
BK1005HS601
Z4010
BK1005HS601
Z4009
0R4002
0R4017
0R4024
0R4025
0
R4026
BK1005HM241
Z4014
120
R8091
0.01
C6032
0.01
C6031
0.01
C6029
0.01
C6028
0
R4022
0.1
C4007
10/16
E4003
0.1
C8063
47/6.3
E4002
DTC144EKA
Q4001
1000p
C4001
10/16
E4007
BK1608HM102-T
Z4001
1
2
3
NJM78M05DL1A
IC4001
OI
G
0.1
C4002
N.U.R4015
0.1
C4016
10/16
E4005
22k
TH4001
150
R4004
DTA114EKA
Q4002
BK1608HM102-T
Z4003
33k
R4005
DTA124EUA
Q4003
56p
C4005
N.U.
C4021
0.01
C4018
0
R4009
1PS226
D4002
10/16
E4004
1000p
C4004
0.1
C4013
8p
C4015
2.2k
R4012
0.1
C4014
10/16
E4008
0.01
C4019
0
R4014
BK1608HM102-T
Z4007
0
R4019
N.U.
C4009
12.28MHz
XL4001
1PS226
D4001
0.1
C8062
10/16
E4009 N.U.
C4012
N.U.
C4022
56
R4007
10/16
E4006
4.7kR4010
N.U.
C4020
1000p
C4006
0
R4016
0
R4023
560p
C4011
0.1
C4008
1/4W
0
R4001
8p
C4010
43
38
35
41
40
33
36
34
42
44
37
39
32
31
VDDA1 30
VDDA0 29
GNDA1 28
GNDA0 27
26
25
24
23
22
21
20
GNDP
19
VDDP
18
17
16
15
14
13
12
11
10
9
8
7
GNDD
6
VDDD
5
4
3
2
1
OS8104AQR
IC4002
N.U.
C4017
BK1608HM102-T
Z4008 1k
R4013
N.U.
R4011
VCC
5
OUT_Y
4
GND
3
IN_A
2
IN_B
1
TC7SH08FU
IC8008
0.1
C4003
33k
R4006
BK2125HM102-T
Z4002
N.U.
C6030
TP5022
TP5021
TP5020
TP5019
0.01
C6027
0.01
C6026
0.01
C6025
0.01
C6024
0
R6025
0.01
C6023
10k
R6024
0
R6023
2
1
3
LM1117IDTX-ADJ
IC6002
OI
G
0
R6022
0
R6021
0
R6020
BK1608HM102-T
Z6002
0.1
C6019
BK1608HM102-T
Z6001
22/10
E6005
N.U.
C6016
N.U.
C6017
0
R6019
0R6014
0R6013
0R6012
0
R6018
0
R6017
0R6016
0
R6015
0
R6008
0
R6011
0
R6010
0
R6009
N.U.
C6005
N.U.
C6004
N.U.
C6002
N.U.
C6003
1/4W
0
R6006
1/4W
0
R6002
15p
C6018
0.01
C6022
43
21
24.57MHz
XL6001
0.1
C6014
0.1
C6013
0.1
C6012
0.1
C6011
0.1
C6007
0.1
C6006
0.1
C6008
0.1
C6009
0.1
C6010
0.1
C6015
0.1
C6021
0.1
C6020
22/10
E6003
1/4W0
R6007
510
R6004
0
R6005
1.2k
R6003
0.47/50
E6001
GND
5
NC
4
VOUT
3
ON/OFF_CONTROL
2
VIN
1
NJM2386DL2-33
IC6001
22/10
E6004
22/10
E6002
80
79
78
77
76
75
74
73
72
71
70
69
68
67
66
65
64
63
62
61
60
59
58
57
56
55
54
53
52
51
50
49
48
47
46
45
44
43
42
41
40
39
38
37
36
35
34
33
32
31
30
29
28
27
26
25
24
23
22
21
20
19
18
17
16
15
14
13
12
11
10
9
8
7
6
5
4
3
2
1
SSPB56371AF172
IC6003
TO P. W. BOARD
TO PARTS LIST
TO CONTENTS
- 16 -

6W83-18C808-AB
NOTE:N.U.is Not Used Parts.
DSP P.W.Board(3/4)
Schematic Diagram(5/6)
MUTE TR
E-VOL(for SPEAKER)
LOW PASS FILTER
LOW PASS FILTER
DAC(for SPEAKER)
TO MAIN P.W.Board(2/2)( ) CB
TO MAIN P.W.Board(1/2)( )
-3
-2
-1
A
TO MAIN P.W.Board(1/2)( )
ASSY,ATFA-0303-01A
CB1007
DEMP1
DEMP0
VCC
FMT1
FMT0
J_Center
S_GND
S_GND
S_GND
Rear R
Center
A_-5V
A_GND
A_+5V
LRCLKIN
BCLKIN
DOUT
SCLKI
VDD
DGND
BYPAS
FMT
AGND2
VINR VREFR
VREFL
VCC1
VINL
VOUT6
ZEROA
AGND
VOUT4 VOUT5
VOUT3
VOUT2 VOUT1
VCOM
BCLK
LRCLK
DATA2
SCKI DATA1
DATA3
Subwoofer
Rear L
Front R
Front L
AVSS
ZCEN1
ZCEN2
CSN
SDATAI
SCLK
TE2
TE1
DGND
SDATAO
REF
AVSS
NC
NC
OUT1
OUT2
OUT3
OUT4
OUT5
OUT6
OUT7
NC
NC
REF1B
REF1A
REF2B
REF2A
REF3B
REF3A
REF4B
REF4A
REF5A
REF5B
REF6A
REF6B
REF7A
REF7B
AVSS
AVDD
IN7
IN6
IN5
IN4
IN3
IN2
IN1
AVDD
AVSS
I002-F2
AD_MCLK
I
004-A1 A_-5V
I
001-A1;002-A2;003-A2;004-A1;004-A2 P_GND
I
004-A1 A_+5V
I
004-A1 MIC
O
002-F2 DATA4_MIC
I
004-F5 EVOL_GND
I
004-F5 EVOL_MUTE
I
004-F5 CSN
I
004-F5 V_DATAI
I001-A1;002-A2;004-A2;004-F4
P_5V
O
004-F5 V_DATAO
I
004-F5 V_SCLK
I001-A1;002-A2;003-F4;004-A1;004-A2
P_GND
I002-A4
DATA_CENTER
I002-A4
DATA_REAR
I002-A4
DATA_FRONT
I002-F3
ADDA_LRCLK
I002-F3
ADDA_BCLK
I002-F2
DA_MCLK
3
2
1
3
2
1
3
2
1
13
12
11
10
9
8
7
6
5
4
3
2
1
B F
3
D
5
E
5
C
4
1
A
F
2
BA
4
E
2
D
3
1
C
TP9051
TP9050
TP9044
TP9043
TP9042
TP9030
TP9022
TP9021
TP9020
TP9019
TP9018
TP9017
TP9016
TP9005 TP9004
TP9003
TP9002
TP9001
4.7k
R8057
13
12
11
10
9
8
7
6
5
4
3
2
1
53014-1310
CB7001
TP5039
N.U.
C7001
N.U.
C7002
N.U.
R7036
0
R7001
0
R7029
0
R7026
0.01
C7048
0.01
C7049
0.01
C7046
0.01
C7045
0.01
C7044
0.01
C7047
8
7
6
54
3
2
1
NJM2100V
IC7005
+-
-+
8
7
6
54
3
2
1
NJM2100V
IC7004
+-
-+
8
7
6
54
3
2
1
NJM2100V
IC7003
+-
-+
8
7
6
54
3
2
1
NJM2100V
IC7002
+-
-+
N.U.
E7017
1000p
C7043
1000p
C7042
BK1608HM102-T
Z7007
BK1608HM102-T
Z7006
N.U.
C7041
N.U.
L7002
N.U.
C7040
N.U.
C7038
N.U.
C7037
20
19
18
17
16
15
14
13
12
11 10
9
8
7
6
5
4
3
2
1
PCM1606EG/2K
IC7006
0.01
C7035
2.2kR7067
48
47
46
45
44
43
42
41
40
39
38
37
36
35
34
33
32
31
30
29
28
27
26
25
24
23
22
21
20
19
18
17
16
15
14
13
12
11
10
9
8
7
6
5
4
3
2
1
YAC523-VZ
IC7007
0R7066
0
R7065
10
R7064
N.U.
C7025
14
13
12
11
10
9
87
6
5
4
3
2
1
N.U.
IC7008
BK1608HM102-T
Z7005
BK1608HM102-T
Z7004
1000p
C7033
1000p
C7032
150p
C7019
680p
C7018
13k
R7021
13k
R7017
13k
R7019
0
R7027
0.1
C7020
22/10
E7011
0
R7028
N.U.
L7001
N.U.
R7032
N.U.
R7031
N.U.
R7030
N.U.
E7015
N.U.
E7014
N.U.
E7004
N.U.Z7003
BK2125HM102-T
Z7002
22/10
E7003
0.022
C7003
22/10
E7002
N.U.
R7063
47R7062
47R7061
47R7060
47R7059
47R7058
47R7057
1PS226
D7002
1PS226
D7003
1PS226
D7004
1PS226
D7001
1M
R7056
2.2k
R7055
2.2k
R7054
2.2k
R7053
2.2k
R7052
2.2k
R7051
2.2k
R7050
1PS226
D7010
1PS226
D7009
1PS226
D7008
1PS226
D7007
1PS226
D7006
1PS226
D7005
2SC3326
Q7006
2SC3326
Q7005
2SC3326
Q7004
2SC3326
Q7003
2SC3326
Q7002
2SC3326
Q7001
220R7042
220R7039
220R7041
220R7038
220R7040
220R7037
10k
R7035
N.U.R7034
10kR7033
10kR7049
10kR7048
10kR7047
10kR7046
10kR7045
10kR7044
10kR7043
10/16E7023 10/16E7035
10/16E7022 10/16E7034
10/16E7021 10/16E7033
10/16E7020
10/16
E7019
0.1
C7028
0.1
C7029
0.1
C7026
0.1
C7027
0.1
C7031
0.1
C7030
33/10E7027
33/10E7030
33/10E7029
33/10E7028
33/10E7026
33/10E7025
33/10E7024
100/6.3
E7032
100/6.3
E7031
100kR7013
100kR7014
100kR7022
100kR7023
100kR7024
100kR7025
10/16
E7018
10/16
E7010
10/16
E7009
10/16
E7008
10/16
E7007
10/16E7006
150p
C7012
13k
R7007
680p
C7014
13k
R7006
13k
R7015
13k
R7016
13k
R7005
150p
C7006
13k
R7004
13k
R7009
680p
C7013
680p
C7017
13k
R7018
150p
C7011
13k
R7020
13k
R7012
150p
C7010
13k
R7010
680p
C7009
13k
R7011
680p
C7007
0.1
C7016
0.1
C7015
0.1
C7008
47/6.3
E7005
150p
C7005
13k
R7003
13k
R7008
13k
R7002
TO P. W. BOARD
TO PARTS LIST
TO CONTENTS
- 17 -

6W83-18C808-AB
NOTE:N.U.is Not Used Parts.
DSP P.W.Board(4/4)
Schematic Diagram(6/6)
NC
NC
NC
NC
NC
NC
NC
NC
NC
NC
NC
NC
NC
NC
NC
NC
ELECTRIC INSPECTION
3 SECONDS TIMER DETECTION
MUTE DRIVER
INVERT BUFFER
NC
NC
NC
NC
NC
NC
NC u-COM
for WRITING u-COM FLASH
20V-DET
EEP ROM
7V-DET
BATTERY SW
5V(for u-COM)
u-COM RESET DETECTION
FROM MAIN P.W.Board(2/2)(CB1004) FROM MAIN P.W.Board(2/2)(CB1003)
FROM MAIN P.W.Board(2/2)(CB1002)
0.CLK(AF200)
GUARD GND
GUARD GND
RELAY_SW
A_-5V
A_GND
A_+5V
F_ENABLE
F_OCMONI
R_ENABLE
R_OCMONI
C_ENABLE
C_OCMONI
OUT FET5 TEMP
P_GND
ST3(494)
FLASH CON
1.FWE
Pin 26
Pin 79 2.RESET
5.TXD
Pin 2
8.GND
4.MD2
Pin 1
7.VDD
3.MD1
Pin 27
Pin 82
6.RXD
u-COM GND
OUT FET4 TEMP
OUT FET3 TEMP
OUT FET2 TEMP
OUT FET1 TEMP
FET_THERM
TRANS_THERM
V_DET
ST1(SW)
ST2(P5V)
CURRENT_LIM
CURRENT OVER
DC_CH
MUTE
DIAG
MICCONT
MIC
SW_5V
P_5V
GND
+B VOLT
56371 SCLK
HeadPhone / E_VOL / DAC
MOST RS
MIC(PULL-DOWN)
Headphone_MC(NC)
MOST INT
HP2CONT(PULL-UP)
VSS
EV CSN
PC FLASH2 SI
MOST ERROR
HP4CONT(PULL-UP)
MOST POWER
FWE CONT
C_OCMONI
V DET
56371 HREQ
PC FLASH1 SO
56371 RESET
OUT FET5 TEMP
56371 REG
STANBY 2(P_5V)
EXTAL
R_ENABLE
RES
TRANS TEMP
FWE
NC
NC
STANBY 3(494)
PLLCAP
56371 MODEA
EV DIN
MD0
AVSS
VCL
56371 MISO
VSS
PVCC1
NC
R_OCMONI
Vref
Headphone_MDI(NC)
NC
PVCC1
CURRENT DET AD
OUT FET1 TEMP
HP3CONT(PULL-UP)
NC
NC
POWER IC STANBY
MCLK SW
56371 MODEB
56371 MOSI
XTAL
HeadPhone MUTE(NC)
DC OFF SET
HeadPhone RESET(NC)
STBY(VCC)
MD1
PVCC1
CURRENT OVER AD
AVCC
MOST DATA
OUT FET4 TEMP
16V DET
MOST STATUS
EV SCK
EV DOUT
56371 SS
MOST SW+B
HP1CONT(PULL-UP)
PLLVSS
EV MUTE
NMI(PULL-UP)
M24C I2C CLK
OSC1(GND)
OUT FET2 TEMP
C_ENABLE
RELAY_SW
NC
VSS
MOST TEMP
MOST SCLK
VSS
NC
POWER FET TEMP
VSS
PVCC2
F_OC_MONI
NC
VSS
M24C I2C DATA
OSC2(NC)
Headphone_ML(NC)
NC
3secTIMER
OUT FET3 TEMP
+B VOLT
POWER IC CLIP DET
STANBY 1(SW)
MD2
VSS
F_ENABLE
7V DET
I
001-A1;002-A2;003-A2;004-A2 P_5V
I
002-A3
DSP_33V
O002-F2
MCLK_SW
O003-F4
A_-5V
O001-A1;002-A2;003-A2;003-F4;004-A2
P_GND
O003-F4
A_+5V
O003-F4
MIC
I
002-F5 56371_MISO
I
002-F4 56371_HREQ
O
002-F4 56371_SS
SH2_GND SH5_GND
SH4_GND
SH3_GND
O
002-F5 56371_MOSI
O
001-A2
HEADPHONE_MDI O
001-A2
HEADPHONE_MC O
001-A2
HEADPHONE_ML
I
001-F1 HP4CONT
I
001-F1 HP3CONT
I
001-F1 HP2CONT
I
001-F1 HP1CONT
I002-A1
SW5V
O
003-F2 EVOL_GND
O002-A2
MOST_R5V
O
001-A1;002-A2;003-A2;003-F4;004-A1
P_GND
O
001-A1;002-A2;003-A2;004-F4
P_5V
O
002-A1
SW+B
I
002-F1 MOST_TEMP
I
002-A2 MOST_STATUS
I
002-F1 MOST_ERROR
I
002-F1 MOST_INT
O
002-F2 MOST_RS
O
002-A2 MOST_POWER
O
002-F1 MOST_SCK
B
002-F1 MOST_SDA
O
002-F5 56371_SCK
O
003-F2 EVOL_MUTE
I
003-F2 CSN
I
003-F2 V_DATAO
O
003-F2 V_SCLK
O
003-F2 V_DATAI
O
001-A1 HP_RESET
O
001-A1 HP_MUTE
O002-F4
56371_MODEB
O002-F4
56371_MODEA
O002-F4
56371_RESET
O002-A3
56371_REG
128
127
126
125
124
123
122
121
120
119
118
117
116
115
114
113
112
111
110
109
108
107
106
105
104
103
102
101
100
99
98
97
96
95
94
93
92
91
90
89
88
87
86
85
84
83
82
81
80
79
78
77
76
75
74
73
72
71
70
69
68
67
66
65
64
63
62
61
60
59
58
57
56
55
54
53
52
51
50
49
48
47
46
45
44
43
42
41
40
39
38
37
36
35
34
33
32
31
30
29
28
27
26
25
24
23
22
21
20
19
18
17
16
15
14
13
12
11
10
9
8
7
6
5
4
3
2
1
HD64F2633RF28AP
IC8005
B F
3
D
5
E
5
C
4
1
A
F
2
BA
4
E
2
D
3
1
C
TP9027
TP9026
TP9025
TP9024
TP9023
0
R8102
14
13
12
11
10
9
8
7
6
5
4
3
2
1
53014-1410
CB8001
22k
R8101
33k
R8100
47k
R8099 DAN202K
D8003
CD
5
NC
4
VSS
3
VDD
2
OUT
1
S-80928CNMC-G8Y-X
IC8009
TP5040 100R8098
1k
R8097
10/16
E8007
14
13
12
11
10
9
8
7
6
5
4
3
2
1
SZ15-14WS
CB8002
SD8001 SB05-05CP
TP5035
TP5034
TP5033TP5037TP5031
15
14
13
12
11
10
9
8
7
6
5
4
3
2
1
SZ15-15WS
CB8004
LUDZ 5.1AZD8007
LUDZ 5.1AZD8006
LUDZ 5.1AZD8005
LUDZ 5.1AZD8004
LUDZ 5.1AZD8003
LUDZ 5.1B
ZD8001
LUDZ 11B
ZD8002
543
21
FMC2
Q8006
1
C8100
2.2k
R8096
0.01
C8081
0.01
C8079
0.01
C8075
0.01
C8074
0.01
C8073
0.01
C8076
0.01
C8077
0.01
C8078
N.U.
C8083
N.U.
C8082
N.U.
C8080
N.U.
C8072
1PS226
D8002
330k
R8094
22/6.3
E8006
0.01
C8070
0.01
C8069
0.01
C8068
0.01
C8067
0.01
C8066
0.01
C8065
0.01
C8064
0
R8093
100k
R8092
TP5030
TP5029
TP5028
TP5027
TP5026
TP5025
TP5024
TP5023
0
R8090
0
R8089
0R8088
0R8087
0R8086
0R8085
1k
R8084
D8001
MA4S159
33k
R8083
0.022
C8061
CD
5
NC
4
VSS
3
VDD
2
OUT
1
S-80960CNMC-G9W-X
IC8007
100p
C8060
390k
R8082
0
R8081
68k
R8080
0.01
C8059
0.01
C8058
100
R8079
56k
R8078
22kR8077
1000p
C8057
N.U.
C8054
N.U.
C8053
1000p
C8051
220
R8076
4.7k
R8075
0
R8072
0
R8071
0
R8074
0
R8073
0
R8070
N.U.R8069
0R8068
0R8067
0R8066
0R8065
0R8064
0
R8063
0
R8062
47k
R8061
10k
R8060
10k
R8059
12k
R8058
543
21
FMC2
Q8005
N.U.
C8049
N.U.
C8048
N.U.
C8047
N.U.
C8046
N.U.
C8043
N.U.
C8042
N.U.
C8041
4.7
C8040
47/6.3
E8005
1000p
C8038
1000p
C8037
1000p
C8036
1000p
C8035
1000p
C8034
1000p
C8033
1000p
C8032
1000p
C8031
1000p
C8030
1000p
C8029
1000p
C8028
1000p
C8008
CD
5
NC
4
VSS
3
VDD
2
OUT
1
S-80960CNMC-G9W-X
IC8003
DTC124XKA
Q8004 22k
R8051
543
21
FMC2
Q8003
22k
R8027
100p
C8005
27k
R8011
68k
R8010
18kR8044 5.6k
R8043
0.47
C8020
1000p
C8017
56k
R8029
10kR8038
10kR8032
10kR8030
10kR8033
10kR8031
2.2kR8037
2.2kR8036
2.2kR8035
2.2kR8034
18k
R8050
100R8014
100R8015
100R8019
100R8018
100R8017
100R8016
470p
C8001
470p
C8002
3300p
C8027 CD
5
NC
4
VSS
3
VDD
2
OUT
1
S-80932CNMC-G82-X
IC8006
1/4W
0
R8042
4.7k
R8048
10k
R8022
10k
R8023
100/35
E8003
100/35
E8001
1/4W
2.4k
R8009
1/4W
2.4k
R8008
DTC124XKA
Q8002
22k
R8007
2SB766A
Q8001
4.7k
R8041
1/4W
220
R8021
0.1
C8011
VCC
8
WC
7
SCL
6
SDA
5
VSS 4
E2 3
NC2 2
NC1 1
M24C08-WDW6T/W
IC8004
0.022
C8014
0.022
C8010
0.022
C8009
10kR8020
10k
R8025
10k
R8024
47k
R8028
220/35
E8002
4
3
2
1
TDA3664
IC8001
OI
G
0.1
C8015
0.022
C8013
N.U.
C8012
NFE31PT222Z1E9L
Z8001
47/6.3
E8004
0.1
C8016
1k
R8049
0.022
C8022
0.022
C8023
4p
C8025
0
R8045
1M
R8046
4p
C8024
20.00MHz
XL8001
0.022
C8021
470p
C8026
0.022
C8019
0.022
C8018
3.3k
R8047
TO P. W. BOARD
TO PARTS LIST
TO CONTENTS
- 18 -

6W83-18C808-AB
Terminal Voltage of IC/TR
(MAIN P.W.Board)
15.05 20304-4.98
506-2.15 75.12 85.05
11.89 2-1.92 3-4.69 45.14
5065.14 7080
9 0 10 2.13 11 0 12 -4.87
13 -4.91 14 -4.97 15 0 16 0
17 0 18 0 19 0 20 0
21 -4.9 22 -4.92 23 0 24 0
25 0 26 0 27 0 28 0
29 5.11 30 -5 31 0 32 -4.99
33 0 34 0 35 0 36 0
37 0 38 0 39 0 40 0
41 0 42 -0.91 43 0 44 0
134.4/-30.8 (PS) 234.4/-31.2 (PS) 30.23/-0.24 (PS) 40.12/-0.14 (PS)
5-34.1 6-33.3 7-26.1 8-30
9-36.1 10 -26/-36.4 (PS) 11 -26 12 -35.2
13 -34.1 14 34.4/-32.8 (PS) 15 41.6/-32.8 (PS) 16 44/-24 (PS)
13.44 21.40 313.48 47.49 50.132
67.50 77.50 80.132 97.447 10 13.35
11 4.75 12 0.32 13 3.46
10.95 20.95 31.84 4 0
52.96/0 (PS) 63.49 7 0 8 13
910.8/0 (PS) 10 10.8/0 (PS) 11 12.99 12 12.99
13 4.8 14 4.8 15 4.8 16 0
1020304-5.05
50607085.02
113.2 212/0 (PS) 3045.02 5 0
15.32 20.2 312.6
102-12.2 3-4.6
1-26 2-35.7 3-14.7
135.6 233.4 333.9 4 0
5060735.6 836.2
IC1007
IC1005
IC1012
IC1011
IC1008
IC1009
IC1010
IC1003
IC1004
IC1002
IC1006
TO CONTENTS
TO SCHEMATIC
- 19 -

6W83-18C808-AB
11.85 2-1.88 3-4.76 45.05
55.06 65.06 7080
9 0 10 0 11 0.44/-0.4 (PS) 12 -4.55
13 -4.55 14 -5.07 15 0 16 -0.17
17 -0.17 18 0 19 0 20 -4.98
21 -4.45 22 -4.45 23 0.48/-0.4 (PS) 24 0
25 0 26 0 27 0 28 0
29 5.09 30 -5.02 31 0 32 -5.02
33 0 34 0.95 35 0 36 0
37 0 38 0 39 0 40 0
41 0 42 -0.95 43 0 44 0
11.88 21.84 33.12 45.08
55.08 65.08 7080
90.06/-0.07 (PS) 10 0.12/-0.14 (PS) 11 0.44/-0.48 (PS) 12 -4.5
13 -4.49 14 -5.04 15 0 16 -0.2
17 -0.2 18 0 19 0 20 -5.03
21 -4.98 22 -4.95 23 0 24 -1.95
25 0 26 0 27 0 28 0
29 4.98 30 -5.03 31 0 32 -5.03
33 0 34 0.93 35 0 36 0
37 0 38 0 39 0 40 0
41 0 42 -0.95 43 0 44 0
134/-30.8 (PS) 234/-31.2 (PS) 30.27/-0.28 (PS) 40.13/-0.15 (PS)
5-33.8 6-33.8 7-26 8-30
9-36.1 10 -26.4/-37.6 (PS) 11 -26.1 12 -35.3
13 -34.8 14 34.4/-32.4 (PS) 15 41.6/-32.8 (PS) 16 43.2/-24 (PS)
133.6/-31.2 (PS) 233.6/-32 (PS) 30.23/-0.24 (PS) 40.11/-0.12 (PS)
5-33.9 6-33.8 7-26.1 8-30
9-36.1 10 -26/-36.4 (PS) 11 -26.1 12 -35.4
13 -34.5 14 34/-33.2 (PS) 15 41.6/-32.8 (PS) 16 43.2/-24 (PS)
133.6/-31.2 (PS) 233.6/-32 (PS) 30.31/-0.31 (PS) 40.16/-0.16 (PS)
5-34.8 6-33.4 7-26.1 8-30
9-36.1 10 -26/-36.4 (PS) 11 -26.1 12 -35.2
13 -34.5 14 33.6/-32.8 (PS) 15 41.2/-32.4 (PS) 16 42.4/-24 (PS)
134.4/-31.2 (PS) 234.4/-32 (PS) 30.25/-0.26 (PS) 40.12/-0.13 (PS)
5-34 6-33.5 7-26.1 8-29.9
9-35.9 10 -26/-36.4 (PS) 11 -26.1 12 -35.2
13 -34.7 14 34/-32.4 (PS) 15 41.6/-32.4 (PS) 16 43.2/-23.6 (PS)
1020304-4.97
50607085.02
IC2001
IC2002
IC2007
IC2006
IC2003
IC2005
IC2004
TO CONTENTS
TO SCHEMATIC
- 20 -

6W83-18C808-AB
1020304-4.97
50607085.02
15.06 2-4.99 30405-4.7
E-4.54 B-5.06 C-31.2/-35.2 (PS)
B12.2 C12.99 E13
B4.91 C0E0
B0C4.9 E4.97
G40.4/-36.4 (PS) S34.4/-36.4 (PS) D36
E-4.54 B-5.06 C-31.2/-35.2 (PS)
G-25.6/-36.4 (PS) S-35.8 D35.2/-36.4 (PS)
B5.36 C0.132 E0.131
E10.80/0.00 (PS) B10.40/-1.20 (PS) C0
E11.93/-0.32 (PS) B10.72/-0.96 (PS) C0
E13.2 C13.2 B12.52
E0.14 B0.86 C0.23
B0.14 C5.11 E0.15
G28/0 (PS) D12.8/-2 (PS) S0
G28.4/0 (PS) D12.8/-2 (PS) S0
G28/0 (PS) D12.8/-2 (PS) S0
Q1004
Q1005
Q1008
Q1009
Q1014
Q1015
Q1016
Q1017
Q1012
Q1013
Q1007
IC2008
Q1001
Q1002
Q1006
Q1011
Q1010
Q1003
TO CONTENTS
TO SCHEMATIC
- 21 -

6W83-18C808-AB
G28.4/0 (PS) D12.8/-2 (PS) S0
E0.18 B0.14 C5.17
B5.14 C0.13 E5.17
E0.14 B0.17 C5.15
B0C5.15 E0
B0.55 C5.14 E35.7
B21 C0E0
B5.01 C5.01 E4.38
B0C0E2.79
B0C4.84 E0
B0C4.82 E0
1024.5 3044.5
50607080
1-4.96 25.12 30405-4.67
1-4.97 25.11 30405-4.66
G42.4/-36 (PS) S35.2/-36 (PS) D36.7
E-4.44 C-31.2/-34.8 (PS) B-4.97
E-4.45 C-31.2/-34.8 (PS) B-4.98
E-4.45 C-31.2/-34.8 (PS) B-4.98
Q1018
Q1023
Q2006
Q2005
Q2001
Q2002
Q2004
Q2003
Q1020
Q1025
Q1019
Q1029
Q1027
Q1028
Q1026
Q1022
Q1024
Q1021
TO CONTENTS
TO SCHEMATIC
- 22 -

6W83-18C808-AB
E-4.28 C-30.8/-34.4 (PS) B-4.82
G-25.6/-36 (PS) S-36 D35.2/-36 (PS)
G42.4/-35.2 (PS) S34.4/-36 (PS) D36.6
G-25.6/-36 (PS) S-35.9 D35.2/-36 (PS)
E-4.51 B-5.05 C-31.8/-34.2 (PS)
E-4.52 B-5.04 C-31.2/-35.2 (PS)
G42.4/-36 (PS) S35.2/-36.8 (PS) D36.7
G-25.6/-36 (PS) S-36 D35.2/-36 (PS)
E-4.45 B-4.98 C-32/-34 (PS)
E-4.45 B-4.98 C-32/-34 (PS)
G40.8/-36.8 (PS) S33.6/-36.8 (PS) D35.4
G-26.6/-35.8 (PS) S-36 D33.6/-36.8 (PS)
E0B0C4.98
E0B0C4.97
B4.97 C0E4.97
E0B0C4.98
E0B0C4.97
B4.96 C0E4.99
Q2007
Q2023
Q2024
Q2018
Q2019
Q2020
Q2022
Q2021
Q2008
Q2009
Q2010
Q2012
Q2011
Q2017
Q2015
Q2013
Q2014
Q2016
TO CONTENTS
TO SCHEMATIC
- 23 -

6W83-18C808-AB
E0B0C4.99
E0B0C4.97
E0B0C4.99
E0B0C4.96
B0C0E4.99
B4.96 C0E4.98
B0C0E4.8
B0C0E4.8
B0C4.83 E0
B0C4.83 E0
B0C4.83 E0
B0C4.83 E0
B0C4.83 E0
B0C5.05 E0
1024.46 3044.46
50607080
1024.5 3044.5
50607080
1024.52 3044.5
50607080
Q2025
Q2041
Q2042
Q2043
Q2039
Q2040
Q2037
Q2038
Q2026
Q2035
Q2036
Q2034
Q2027
Q2028
Q2030
Q2033
Q2029
TO CONTENTS
TO SCHEMATIC
- 24 -

6W83-18C808-AB
1024.46 3044.46
50607080
(DSP P.W.Board)
113.14 2035.1
102036.48/-1.6 (PS) 44.56/0.4 (PS)
506074.98 84.98
94.98/0 (PS) 10 0 11 0 12 4.98/0 (PS)
13 4.98/0 (PS) 14 4.98/0 (PS) 15 0 16 0
17 0 18 4.98/0 (PS) 19 0 20 0
21 0 22 0 23 0 24 4.98/0 (PS)
25 2.01 26 2.01 27 0 28 0
29 4.98 30 4.98 31 4.98 32 0
33 4.98/0 (PS) 34 0 35 4.98/0 (PS) 36 0
37 0 38 0 39 0 40 4.98/0 (PS)
41 4.98/0 (PS) 42 5.44/-0.48 (PS) 43 0 44 0
15.2/-0.2 (PS) 2035.08 43.36 55.04
607084.8/-0.08 (PS) 9 0 10 0
11 0 12 0 13 0
15.04 25.04 33.36 4050
1021.26 33.26
15.8/0 (PS) 2033.27 4 0
53.96/0 (PS) 63.96/0 (PS) 71.25 8 0
9 0 10 0 11 0 12 0
13 0 14 0 15 0 16 0
17 3.27 18 0 19 0 20 0
21 0 22 0 23 0 24 0
25 3.27 26 2.95 27 0 28 0
29 1.25 30 0 31 2.6 32 2.58
33 2.6 34 0 35 2.59 36 0
37 4.98 38 0 39 3.27 40 0
41 3.26 42 0 43 0 44 1.25
45 3.68/-0.36 (PS) 46 2.58 47 4.98 48 0
49 0 50 4.98 51 0 52 1.25
53 0 54 0 55 0 56 0
57 0 58 0 59 0 60 5.16/0 (PS)
61 5.16/0 (PS) 62 5.36/0 (PS) 63 5.36/0 (PS) 64 3.27
65 0 66 0 67 0 68 0
69 0 70 0 71 1.25 72 0
73 0 74 0 75 3.27 76 5.36/0 (PS)
77 5.36/0 (PS) 78 5.12/0 (PS) 79 5.12/0 (PS) 80 0
IC6003
IC6001
Q2044
IC4001
IC4002
IC4003
IC6002
TO CONTENTS
TO SCHEMATIC
- 25 -

6W83-18C808-AB
12.47 22.49 32.49 4 0
52.49 62.49 72.47 82.49
12.47 22.49 32.49 4 0
52.49 62.49 72.47 82.49
12.47 22.49 32.49 4 0
52.49 62.49 72.47 82.49
12.49 22.49 32.49 4 0
52.49 62.49 72.49 82.49
13.36/0 (PS) 23.36/0 (PS) 33.36/0 (PS) 44.97/0 (PS)
54.97/0 (PS) 607082.51
92.51 10 2.51 11 2.51 12 2.51
13 2.51 14 2.52 15 2.49 16 0
17 0 18 5.12/0 (PS) 19 5.24/0 (PS) 20 5.56/0 (PS)
1-4.97 25.04 3040
50607080
9 0 10 5.04 11 -4.97 12 0
13 0 14 0 15 0 16 0
17 0 18 0 19 0 20 0
21 0 22 0 23 0 24 0
25 0 26 0 27 0 28 0
29 0 30 0 31 0 32 0
33 0 34 0 35 0 36 0
37 -4.97 38 5.03 39 0 40 4.99
41 0 42 0 43 5.03 44 0
45 0 46 0 47 0 48 -4.97
112.88 2035.04
1023.69 304050
10203040
55.09 65.09 7085.09
IC7002
IC7007
IC8004
IC8001
IC8003
IC7004
IC7005
IC7006
IC7003
TO CONTENTS
TO SCHEMATIC
- 26 -

6W83-18C808-AB
14.98 24.98 3040
55.09 65.09 75.09 85.09
9 0 10 5.09 11 3.23 12 5.09
13 0 14 5.09 15 0 16 5.09
17 5.09 18 5.09 19 5.09 20 5.09
21 0 22 0 23 0 24 0
25 0 26 0 27 0 28 0
29 4.98 30 4.98 31 0 32 4.98
33 4.98 34 0 35 0 36 0
37 0 38 0 39 4.98 40 4.98
41 4.98 42 0 43 0 44 5.03
45 4.98 46 4.98 47 4.98 48 0
49 0 50 4.98 51 0 52 0
53 0 54 0 55 0 56 0
57 4.98 58 0 59 0 60 4.98
61 2.59 62 0 63 0 64 5.24/0 (PS)
65 5.20/0 (PS) 66 4.98 67 0 68 0
69 4.98 70 5.1 71 0 72 0
73 0 74 0 75 4.97 76 0
77 1.48 78 0 79 4.93 80 4.99
81 4.99 82 0 83 3.80/1.36 (PS) 84 0
85 3.52/1.40 (PS) 86 0 87 0 88 0
89 4.99 90 4.99 91 0 92 0
93 0 94 0 95 4.99 96 4.99
97 0 98 4.99 99 0 100 0
101 4.99 102 4.99 103 3.28 104 3.16
105 0.52 106 4.96 107 4.88 108 4.88
109 4.88 110 4.88 111 2.12 112 5.2
113 2.44 114 2.44 115 2 116 5.2
117 5.2 118 5.2 119 5.2 120 0
121 0 122 0 123 5.04 124 5.08
125 5.08 126 0 127 5.08 128 5.08
14.93 24.95 304050
14.93 24.96 304050
14.92 25.60/-0.48 (PS) 3045.84/-1.04 (PS) 54.94
14.97 24.27 304050
B5.08 C0E0
B0C5.08 E5.08
E0B5.08 C5.08
Q4003
Q4001
Q4002
IC8008
IC8005
IC8009
IC8006
IC8007
TO CONTENTS
TO SCHEMATIC
- 27 -

6W83-18C808-AB
B-0.14 E0C0
B-0.14 E0C0
B-0.14 E0C0
B-0.14 E0C0
B-0.14 E0C0
B-0.14 E0C0
B13.12 C12.4 E13.12
B0C0E5.04
1-4.6 25.04 304055.05
B4.9 C0E0
1025.04 304055.04
15.12 2-4.48 35.12 4050
[Measuring Conditions]
1.Power Supply Voltage : DC13.5V
2.Measuring Meter : Digital Oscilloscope (by measure function)
3.Measuring Point Reference : Between GND
4.Measuring Condition : No Signal Input (Audio Analyzer (OSC output block) / Vol. : -50dB)
Q8006
Q8005
Q8001
Q8002
Q8004
Q8003
Q7001
Q7002
Q7006
Q7005
Q7003
Q7004
TO CONTENTS
TO SCHEMATIC
- 28 -

6W83-18C808-AB
Description of IC Terminal
HD64F2633RF28-A01 :
IC8005
No. Symbol I/O Terminal Description
1MD1
2MD2
3
4
5M24C I2C CLK OEEP-ROM I2C CLK output terminal.
6M24C I2C DATA I/O EEP-ROM I2C DATA input/output terminal.
7C_OCMONI IICE POWER C_OC-MONI input terminal.
8C_ENABLE O ICE POWER C_ENABLE output terminal.
9VSS -GND Connect terminal.
10 R_OCMONI IICE POWER R_OC-MONI input terminal.
11 VCL OCapacitor connect terminal.
12 Headphone_ML(NC)
13 Headphone_MC(NC)
14 Headphone_MDI(NC)
15 VSS -GND Connect terminal.
16 R_ENABLE O ICE POWER R_ENABLE output terminal.
17 PVCC1 -Power supply terminal.
18 F_OC_MONI IICE POWER F_OC-MONI input terminal.
19 F_ENABLE OICE POWER F_ENABLE output terminal.
20 POWER IC CLIP DET IPOWER IC CLIP DET input terminal.
21 POWER IC STANBY OPOWER IC STANBY output terminal.
22 DC OFF SET IDC OFFSET input terminal.
23
I
25
26 PC FLASH1 SO OPC_FLASH output terminal.
27 PC FLASH2 SI IPC_FLASH input terminal.
28 ELECTRIC INSPECTION OElectric inspection output terminal.
29 VSS -GND Connect terminal.
30 56371 REG ODSP REG output terminal.
31 56371 RESET ODSP RESET output terminal.
32 56371 MODEA ODSP MODEA output terminal.
33 56371 MODEB ODSP MODEB output terminal.
34 7V DET IB-DET1 (7V) terminal.
35
I
37
38 16V DET IB-DET2 (16V) terminal.
39 NC
40 Headphone MUTE(NC)
41 Headphone RESET(NC)
42 EV DOUT OE-VOL DATA-OUT output terminal.
43 EV SCK OE-VOL DATA SCLK output terminal.
44 EV DIN IE-VOL DATA-IN input terminal.
45 EV CSN OE-VOL CSN output terminal.
NC -No connect terminal.
NC -No connect terminal.
IMODE terminal.
-No connect terminal.
-No connect terminal.
NC -No connect terminal.
TO CONTENTS
TO SCHEMATIC
- 29 -

6W83-18C808-AB
No. Symbol I/O Terminal Description
46 EV MUTE OE-VOL MUTE output terminal.
47 MCLK SW OMCLK_SW output terminal.
48 VSS -GND Connect terminal.
49 NC -No connect terminal.
50 PVCC1 -Power supply terminal.
51
I
55
56 FWE CONT OFLASH FWE CONT output terminal.
57 56371 SS ODSP CHIP SELECT output terminal.
58 56371 HREQ IDSP HREQ input terminal.
59 56371 MOSI ODSP MOSI output terminal.
60 PVCC2 -Power supply terminal.
61 56371 MISO IDSP MISO input terminal.
62 VSS -GND Connect terminal.
63 56371 SCLK ODSP SCLK output terminal.
64 MOST DATA OMOST DATA output terminal.
65 MOST SCLK OMOST SCLK output terminal.
66 MOST POWER OMOST POWER output terminal.
67
68
69 MOST RS OMOST RS output terminal.
70 MOST INT IMOST INT input terminal.
71 MOST ERROR IMOST ERROR input terminal.
72
I
76
77 PLLCAP ICapacitor connect terminal.
78 PLLVSS -GND connect terminal.
79 RES IPC_FLASH RESET input terminal.
80 NMI(PULL-UP) -Pull-up connect terminal.
81 STBY(VCC) -VCC connect terminal.
82 FWE IPC_FLASH FWE input terminal.
83 XTAL ICrystal connect terminal.
84 NC -No connect terminal.
85 EXTAL ICrystal connect terminal.
86 VSS
87 OSC1(GND)
88 OSC2(NC) -No connect terminal.
89 PVCC1 -Power supply terminal.
90 NC -No connect terminal.
91 VSS -GND Connect terminal.
92
I
94
95 MOST STATUS IMOST STATUS input terminal.
96 3secTIMER I3sec. timer input terminal.
97 NC -No connect terminal.
NC -No connect terminal.
NC -No connect terminal.
NC -No connect terminal.
NC -No connect terminal.
-GND Connect terminal.
TO CONTENTS
TO SCHEMATIC
- 30 -

6W83-18C808-AB
No. Symbol I/O Terminal Description
98 V DET IDIAG V_DET input terminal.
99
100
101 AVCC
102 Vref
103 MOST TEMP IDIAG MOST TEMP input terminal.
104 TRANS TEMP IDIAG TRANS TEMP input terminal.
105 POWER FET TEMP IDIAG POWER FET TEMP Input terminal.
106 OUT FET1 TEMP IDIAG OUT FET1 TEMP input terminal.
107 OUT FET2 TEMP IDIAG OUT FET2 TEMP input terminal.
108 OUT FET3 TEMP IDIAG OUT FET3 TEMP input terminal.
109 OUT FET4 TEMP IDIAG OUT FET4 TEMP input terminal.
110 OUT FET5 TEMP IDIAG OUT FET5 TEMP input terminal.
111 +B VOLT IDIAG +B VOLT input terminal.
112 CURRENT OVER AD IDIAG CURRENT OVER AD input terminal.
113 CURRENT DET AD IDIAG CURRENT DET AD input terminal.
114 MIC(PULL-DOWN) -Pull-down connect terminal.
115 HP4CONT(PULL-UP)
116 HP3CONT(PULL-UP)
117 HP2CONT(PULL-UP)
118 HP1CONT(PULL-UP)
119 AVSS -GND Connect terminal.
120
121
122 STANBY 3(494) OPower supply STANBY3 (494) output terminal.
123 STANBY 2(P_5V) OPower supply STANBY2 (P5V) output terminal.
124 STANBY 1(SW) OPower supply STANBY1 output terminal.
125 MOST SW+B OPower Supply SW+B output terminal.
126 NC -No connect terminal.
127 RELAY_SW OICE POWER POP-CANCEL output terminal.
128 MD0 IMODE terminal.
NC -No connect terminal.
NC -No connect terminal.
-Power supply terminal.
-Pull-up connect terminal.
TO CONTENTS
TO SCHEMATIC
- 31 -

12 X13
11
15
a
b
d
4X7
5
X2
3
6
X2
CB1012
CB1011
g
21
4
X4
9
23
16
16
16
24
a
c
e
f
23
16
24
g
22 X2 12 X6
b
c
d
e
IC4003
13 X4
10
f
19X2
h
j
6W83-18C808-AB
Exploded View (Cabinet)
h
j
7
8
14
TO CONTENTS
TO PARTS LIST
- 32 -