BIELA14 LOV AIF IO Front Cover 819 6239 NOV 07
User Manual: LOV BIELA14
Open the PDF directly: View PDF
.
Page Count: 90

OPERATOR’S MANUAL
FRYMASTER BIELA14 SERIES LOV
ELECTRIC FRYER
TABLE OF CONTENTS
WARRANTY STATEMENT...................................................................................................Page i
INTRODUCTION...................................................................................................................Page 1-1
INSTALLATION INSTRUCTIONS .......................................................................................Page 2-1
OPERATING INSTRUCTIONS.............................................................................................Page 3-1
M2007 COMPUTER INSTRUCTIONS .................................................................................Page 4-1
OPERATING THE BUILT-IN FILTRATION SYSTEM...........................................................Page 5-1
PREVENTIVE MAINTENANCE ............................................................................................Page 6-1
OPERATOR TROUBLESHOOTING.....................................................................................Page 7-1
Frymaster L.L.C., 8700 Line Avenue 71106, 5489 Campus Drive 71129
P.O. Box 51000, Shreveport, Louisiana 71135-1000
PHONE 318-865-1711 FAX 318-219-7135
PRINTED IN THE UNITED STATES SERVICE HOTLINE 1-800-24-FRYER NOVEMBER 2007
*8196239*
FOR YOUR SAFETY
Do Not Store or use gasoline or other
flammable vapors and liquids in the
vicinity of this or any other appliance.
This equipment chapter is to be
installed in the Fryer Section of the
Equipment Manual.
MANUFACTURED
BY
P.O. BOX 51000
SHREVEPORT, LOUISIANA 71135-1000
PHONE: 1-318-865-1711
TOLL FREE: 1-800-551-8633
1-800-24 FRYER
FAX: 1-318-219-7135

NOTICE
IF, DURING THE WARRANTY PERIOD, THE CUSTOMER USES A PART FOR THIS ENODIS
EQUIPMENT OTHER THAN AN UNMODIFIED NEW OR RECYCLED PART PURCHASED
DIRECTLY FROM FRYMASTER DEAN, OR ANY OF ITS FACTORY AUTHORIZED SERVICE
CENTERS, AND/OR THE PART BEING USED IS MODIFIED FROM ITS ORIGINAL
CONFIGURATION, THIS WARRANTY WILL BE VOID. FURTHER, FRYMASTER DEAN AND
ITS AFFILIATES WILL NOT BE LIABLE FOR ANY CLAIMS, DAMAGES OR EXPENSES
INCURRED BY THE CUSTOMER WHICH ARISE DIRECTLY OR INDIRECTLY, IN WHOLE OR
IN PART, DUE TO THE INSTALLATION OF ANY MODIFIED PART AND/OR PART RECEIVED
FROM AN UNAUTHORIZED SERVICE CENTER.
NOTICE
This appliance is intended for professional use only and is to be operated by qualified
personnel only. A Frymaster Dean Factory Authorized Service Center (FASC) or other
qualified professional should perform installation, maintenance, and repairs. Installation,
maintenance, or repairs by unqualified personnel may void the manufacturer’s warranty.
See Chapter 1 of this manual for definitions of qualified personnel.
NOTICE
This equipment must be installed in accordance with the appropriate national and local
codes of the country and/or region in which the appliance is installed. See NATIONAL
CODE REQUIREMENTS in Chapter 2 of this manual for specifics.
NOTICE TO U.S. CUSTOMERS
This equipment is to be installed in compliance with the basic plumbing code of the
Building Officials and Code Administrators International, Inc. (BOCA) and the Food Service
Sanitation Manual of the U.S. Food and Drug Administration.
NOTICE
Drawings and photos used in this manual are intended to illustrate operational, cleaning
and technical procedures and may not conform to onsite management operational
procedures.
NOTICE TO OWNERS OF UNITS EQUIPPED WITH COMPUTERS
U.S.
This device complies with Part 15 of the FCC rules. Operation is subject to the following
two conditions: 1) This device may not cause harmful interference, and 2) This device must
accept any interference received, including interference that may cause undesired
operation. While this device is a verified Class A device, it has been shown to meet the
Class B limits.
CANADA
This digital apparatus does not exceed the Class A or B limits for radio noise emissions as
set out by the ICES-003 standard of the Canadian Department of Communications.
Cet appareil numerique n’emet pas de bruits radioelectriques depassany les limites de
classe A et B prescrites dans la norme NMB-003 edictee par le Ministre des Communcations
du Canada.

DANGER
Improper installation, adjustment, maintenance or service, and unauthorized alterations or
modifications can cause property damage, injury, or death. Read the installation, operating,
and service instructions thoroughly before installing or servicing this equipment.
DANGER
The front ledge of this appliance is not a step! Do not stand on the appliance. Serious
injury can result from slips or contact with the hot oil.
DANGER
Do not store or use gasoline or other flammable liquids or vapors in the vicinity of this or
any other appliance.
DANGER
The crumb tray in fryers equipped with a filter system must be emptied into a fireproof
container at the end of frying operations each day. Some food particles can spontaneously
combust if left soaking in certain shortening material.
WARNING
Do not bang fry baskets or other utensils on the fryer’s joiner strip. The strip is present to
seal the joint between the fry vessels. Banging fry baskets on the strip to dislodge
shortening will distort the strip, adversely affecting its fit. It is designed for a tight fit and
should only be removed for cleaning.
DANGER
Adequate means must be provided to limit the movement of this appliance without
depending on or transmitting stress to the electrical conduit. A restraint kit is provided with
the fryer. If the restraint kit is missing contact your local KES.
DANGER
This fryer has a power cord (three-phase) for each frypot and a single five-wire cord for the
entire system. Prior to movement, testing, maintenance and any repair on your Frymaster
fryer; disconnect ALL electrical power cords from the electrical power supply.
DANGER
Keep all items out of drains. Closing actuators may cause damage or injury.
i
LOV WARRANTY STATEMENT
Frymaster, L.L.C. makes the following limited warranties to the original purchaser only for this
equipment and replacement parts:
A. WARRANTY PROVISIONS - FRYERS
1. Frymaster L.L.C. warrants all components against defects in material and workmanship for a
period of two years.
2. All parts, with the exception of the frypot, O-rings and fuses, are warranted for two years
after installation date of fryer.
3. If any parts, except fuses and filter O-rings, become defective during the first two years after
installation date, Frymaster will also pay straight-time labor costs up to two hours to replace
the part, plus up to 100 miles/160 km of travel (50 miles/80 km each way).
B. WARRANTY PROVISIONS - FRYPOTS
If a frypot develops a leak within ten years after installation, Frymaster will, at its option, either
replace the entire battery or replace the frypot, allowing up to the maximum time per the
Frymaster time allowance chart hours of straight-time labor. Components attached to the frypot,
such as the high-limit, probe, gaskets, seals, and related fasteners, are also covered by the ten-
year warranty if replacement is necessitated by the frypot replacement. Leaks due to abuse or
from threaded fittings such as probes, sensors, high-limits, drain valves or return piping are not
included.
C. PARTS RETURN
All defective in-warranty parts must be returned to a Frymaster Authorized Factory Service
Center within 60 days for credit. After 60 days, no credit will be allowed.
D. WARRANTY EXCLUSIONS
This warranty does not cover equipment that has been damaged due to misuse, abuse, alteration,
or accident such as:
• improper or unauthorized repair (including any frypot which is welded in the field);
• failure to follow proper installation instructions and/or scheduled maintenance procedures as
prescribed in your MRC cards. Proof of scheduled maintenance is required to maintain the
warranty;
• improper maintenance;
• damage in shipment;
• abnormal use;
• removal, alteration, or obliteration of either the rating plate or the date code on the heating
elements;
ii
• operating the frypot without shortening or other liquid in the frypot;
• no fryer will be warranted under the ten-year program for which a proper start-up form has not
been received.
This warranty also does not cover:
• transportation or travel over 100 miles/160 km (50 miles/80 km each way), or travel over two
hours;
• overtime or holiday charges;
• consequential damages (the cost of repairing or replacing other property which is damaged), loss
of time, profits, use or any other incidental damages of any kind.
There are no implied warranties of merchantability or fitness for any particular use or purpose.
This warranty is applicable at the time of this printing and is subject to change.

1-1
BIELA14 SERIES LOV ELECTRIC FRYER
CHAPTER 1: INTRODUCTION
1.1 General
Read the instructions in this manual thoroughly before attempting to operate this equipment. This
manual covers all configurations of McDonald’s BIELA14 LOV models. The fryers in this model
family have most parts in common, and when discussed as a group, will be referred to as “LOV”
fryers.
Although similar in appearance to the RE14 McDonald’s electric fryers, the BIELA14 fryers feature
a low oil volume frypot, automatic oil topoff and an optional automatic intermittent filtration unit.
The Euro-Look design incorporates a rounded topcap and a large round drain, which ensures that
fries and other debris, will be washed into the filter pan. The BIELA14 LOV fryers are controlled
with an M2007 computer. Fryers in this series come in full- or split-vat arrangements, and can be
purchased in batteries of up to five fryers.
1.2 Safety Information
Before attempting to operate your unit, read the instructions in this manual thoroughly.
Throughout this manual, you will find notations enclosed in double-bordered boxes similar to the
one below.
DANGER
Hot oil causes severe burns. Never attempt to move a fryer containing hot oil or to
transfer hot oil from one container to another.
CAUTION boxes contain information about actions or conditions that may cause or result in a
malfunction of your system.
WARNING boxes contain information about actions or conditions that may cause or result in
damage to your system, and which may cause your system to malfunction.
DANGER boxes contain information about actions or conditions that may cause or result in
injury to personnel, and which may cause damage to your system and/or cause your system to
malfunction.
Fryers in this series are equipped with the following automatic safety features:
1. Two high-temperature detection features shut off power to the elements should the temperature
controls fail.
2. A safety circuit on units with filter systems prevents the elements from heating with the drain
valve open.

1-2
1.3 Computer Information for the M2007 Computers
This equipment has been tested and found to comply with the limits for a Class A digital device,
pursuant to Part 15 of the FCC rules. While this device is a verified Class A device, it has been
shown to meet the Class B limits. These limits are designed to provide reasonable protection against
harmful interference when the equipment is operated in a commercial environment. This equipment
generates, uses and can radiate radio frequency energy and, if not installed and used in accordance
with the instruction manual, may cause harmful interference to radio communications. Operation of
the equipment in a residential area is likely to cause harmful interference in which case the user will
be required to correct the interference at their own expense.
The user is cautioned that any changes or modifications not expressly approved by the party
responsible for compliance could void the user's authority to operate the equipment.
If necessary, the user should consult the dealer or an experienced radio and television technician for
additional suggestions.
The user may find the following booklet prepared by the Federal Communications Commission
helpful: "How to Identify and Resolve Radio-TV Interference Problems". This booklet is available
from the U.S. Government Printing Office, Washington, DC 20402, Stock No. 004-000-00345-4.
1.4 European Community (CE) Specific Information
The European Community (CE) has established certain specific standards regarding equipment of
this type. Whenever a difference exists between CE and non-CE standards, the information or
instructions concerned are identified by means of shadowed boxes similar to the one below.
CE Standard
Example of box used to distinguish CE and
Non-CE specific information.
1.5 Installation, Operating, and Service Personnel
Operating information for Frymaster equipment has been prepared for use by qualified and/or
authorized personnel only, as defined in Section 1.6. All installation and service on Frymaster
equipment must be performed by qualified, certified, licensed, and/or authorized installation
or service personnel, as defined in Section 1.6.
1.6 Definitions
QUALIFIED AND/OR AUTHORIZED OPERATING PERSONNEL
Qualified/authorized operating personnel are those who have carefully read the information in this
manual and have familiarized themselves with the equipment functions, or who have had previous
experience with the operation of the equipment covered in this manual.

1-3
QUALIFIED INSTALLATION PERSONNEL
Qualified installation personnel are individuals, firms, corporations, and/or companies which, either
in person or through a representative, are engaged in and are responsible for the installation of
electrical appliances. Qualified personnel must be experienced in such work, be familiar with all
electrical precautions involved, and have complied with all requirements of applicable national and
local codes.
QUALIFIED SERVICE PERSONNEL
Qualified service personnel are those who are familiar with Frymaster equipment and who have been
authorized by Frymaster, L.L.C. to perform service on the equipment. All authorized service
personnel are required to be equipped with a complete set of service and parts manuals, and to stock
a minimum amount of parts for Frymaster equipment. A list of Frymaster Dean Factory Authorized
Service Centers (FASC) is included with the fryer when shipped from the factory. Failure to use
qualified service personnel will void the Frymaster warranty on your equipment
1.7 Shipping Damage Claim Procedure
What to do if your equipment arrives damaged:
Please note that this equipment was carefully inspected and packed by skilled personnel before
leaving the factory. The freight company assumes full responsibility for safe delivery upon
acceptance of the equipment.
1. File Claim for Damages Immediately - regardless of extent of damage.
2. Inspect For and Record All Visible Loss or Damage, and ensure that this information is noted
on the freight bill or express receipt and is signed by the person making the delivery.
3. Concealed Loss or Damage- If damage is unnoticed until equipment is unpacked, notify the
freight company or carrier immediately upon discovery and file a concealed damage claim.
This must be submitted within 15 days of date of delivery. Be sure to retain container for
inspection.
Frymaster
DOES NOT ASSUME RESPONSIBILITY FOR DAMAGE OR LOSS
INCURRED IN TRANSIT.

1-4
1.8 Service Information
For non-routine maintenance or repairs, or for service information, contact your local Frymaster
Dean Authorized Service Center (FASC). In order to assist you quickly, the Frymaster Dean
Factory Authorized Service Center (FASC) or Service Department representative requires certain
information about your equipment. Most of this information is printed on a data plate affixed to the
inside of the fryer door. Part numbers are found in the Service and Parts Manual. Parts orders may
be placed directly with your local FASC or distributor. Included with fryers when shipped from the
factory is a list of Frymaster Dean FASCs. If you do not have access to this list, contact the
Frymaster Dean Service Department at 1-800-551-8633 or 1-318-865-1711 or by email at
service@frymaster.com.
The following information will be needed in order to assist you efficiently:
Model Number _________________________
Serial Number__________________________
Voltage _______________________________
Nature of the Problem____________________
_____________________________________
_____________________________________
RETAIN AND STORE THIS MANUAL IN A SAFE PLACE FOR FUTURE USE.

2-1
BIELA14 SERIES LOV ELECTRIC FRYER
CHAPTER 2: INSTALLATION INSTRUCTIONS
2.1 General Installation Requirements
Proper installation is essential for the safe, efficient, trouble-free operation of this appliance.
Qualified, licensed, and/or authorized installation or service personnel, as defined in Section
1.6 of this manual, should perform all installation and service on Frymaster Dean equipment.
Failure to use qualified, licensed, and/or authorized installation or service personnel (as
defined in Section 1.6 of this manual) to install or otherwise service this equipment will void
the Frymaster warranty and may result in damage to the equipment or injury to personnel.
Where conflicts exist between instructions and information in this manual and local or
national codes or regulations, installation and operation shall comply with the codes or
regulations in force in the country in which the equipment is installed.
Service may be obtained by contacting your local Frymaster Dean Factory Authorized Service
Center.
NOTICE
All fryers shipped without factory supplied cords and plug assemblies must be
hardwired using flexible conduit to the terminal block located on the rear of the fryer.
These fryers should be wired to NEC specifications. Hardwired units must include
installation of restraint devices.
DANGER
Adequate means must be provided to limit the movement of this appliance without
depending on or transmitting stress to the electrical conduit. A restraint kit is
provided with the fryer. If the restraint kit is missing contact your local Frymaster
Dean Factory Authorized Service Center (FASC).
NOTICE
If this equipment is wired directly into the electrical power supply, a means for
disconnection from the supply having a contact separation of at least 3-mm in all
poles must be incorporated in the fixed wiring.
NOTICE
This equipment must be positioned so that the plug is accessible unless other
means for disconnection from the power supply (e.g., a circuit breaker) is provided.
NOTICE
If this appliance is permanently connected to fixed wiring, it must be connected by
means of copper wires having a temperature rating of not less than 167°F (75°C).

2-2
NOTICE
If the electrical power supply cord is damaged, it must be replaced by a Frymaster
Dean Factory Authorized Service Center technician or a similarly qualified person in
order to avoid a hazard.
DANGER
This appliance must be connected to a power supply having the same voltage and
phase as specified on the rating plate located on the inside of the appliance door.
DANGER
All wiring connections for this appliance must be made in accordance with the
wiring diagram(s) furnished with the appliance. Refer to the wiring diagram(s)
affixed to the inside of the appliance door when installing or servicing this
equipment.
DANGER
Frymaster Dean appliances equipped with legs are for stationary installations.
Appliances fitted with legs must be lifted during movement to avoid damage to the
appliance and bodily injury. For movable installations, optional equipment casters
must be used. Questions? Call 1-800-551-8633.
DANGER
Do not attach an apron drainboard to a single fryer. The fryer may become unstable,
tip over, and cause injury. The appliance area must be kept free and clear of
combustible material at all times.
DANGER
Building codes prohibit a fryer with its open tank of hot oil being installed beside an
open flame of any type, including those of broilers and ranges.
In the event of a power failure, the fryer(s) will automatically shut down. If this occurs, turn the
power switch OFF. Do not attempt to start the fryer(s) until power is restored.
This appliance must be kept free and clear of combustible material, except that it may be installed on
combustible floors.
A clearance of 6 inches (15cm) must be provided at both sides and back adjacent to combustible
construction. A minimum of 24 inches (61cm) should be provided at the front of the equipment for
servicing and proper operation.
WARNING
Do not block the area around the base or under the fryers.
2.1.2 Electrical Grounding Requirements
All electrically operated appliances must be grounded in accordance with all applicable national and
local codes, and, where applicable, CE codes. A wiring diagram is located on the inside of the fryer
door. Refer to the rating plate on the inside of the fryer door for proper voltages.

2-3
WARNING
To ensure the safe and efficient operation of the fryer and hood, the electrical plug
for the 120-volt line, which powers the hood, must be fully engaged and locked in its
pin and sleeve socket.
2.1.3 Australian Requirements
To be installed in accordance with AS 5601 / AG 601, local authority, gas, electricity, and any other
relevant statutory regulations.
2.2 Power Requirements
The three phase supply plug for the elements is rated at 60 amps, 250 VAC and is NEMA
configuration L15-60P. The control and filter plug is rated at 20 amps, 120/208 VAC and is NEMA
configuration L21-20P. Each fryer should have its cord for the element supply on an individual
circuit as well as the control cord.
AMPS PER LEG
VOLTAGE PHASE WIRE
SERVICE MIN.
SIZE AWG
(mm2) L1 L2 L3
208 3 3 6 (16) 39 39 39
240 3 3 6 (16) 34 34 34
480 3 3 8 (10) 17 17 17
220/380 3 4 6 (16) 21 21 21
240/415 3 4 6 (16) 20 20 21
230/400 3 4 6 (16) 21 21 21
230/400
France Only 3 4 6 (16) 25 25 25
NOTICE
If this appliance is permanently connected to fixed wiring, it must be connected by
means of copper wires having a temperature rating of not less than 167°F (75°C).
DANGER
This appliance must be connected to a power supply having the same voltage and
phase as specified on the rating plate located on the inside of the appliance door.
DANGER
All wiring connections for this appliance must be made in accordance with the
wiring diagram(s) furnished with the appliance. Refer to the wiring diagram(s)
affixed to the inside of the appliance door when installing or servicing this
equipment.
2.3 After Fryers Are Positioned At the Frying Station
DANGER
No structural material on the fryer should be altered or removed to accommodate
placement of the fryer under a hood. Questions? Call the Frymaster Dean Service
Hotline at 1-800-551-8633.

2-4
1. Once the fryer has been positioned at the frying station, use a carpenter’s level placed across the
top of the frypot to verify that the unit is level, both side-to-side and front-to-back.
To level fryers, adjust the casters being careful to ensure the fryer(s) are at the proper height in
the frying station.
When the fryer is leveled in its final position, install the restraints provided by the KES to limit
its movement so that it does not depend on or transmit stress to the electrical conduit or
connection. Install the restraints in accordance with the provided instructions. If the restraints are
disconnected for service or other reasons, they must be reconnected before the fryer is used.
DANGER
Adequate means must be provided to limit the movement of this appliance without
depending on or transmitting stress to the electrical conduit. A restraint kit is
provided with the fryer. If the restraint kit is missing contact your local Frymaster
Dean Factory Authorized Service Center (FASC).
DANGER
Hot oil can cause severe burns. Avoid contact. Under all circumstances, oil must be
removed from the fryer before attempting to move it to avoid spills, falls, and severe
burns. Fryers may tip and cause personal injury if not secured in a stationary
position.
2. Close fryer drain-valve(s) and fill frypot with water to the bottom oil level line.
3. Boil out frypot(s) in accordance with the instructions on page 4-33 of this manual.
4. Drain, clean, and fill frypot(s) with cooking oil. (See Equipment Setup and Shutdown
Procedures in Chapter 3.)

3–1
BIELA14 SERIES LOV ELECTRIC FRYER
CHAPTER 3: OPERATING INSTRUCTIONS
TYPICAL CONFIGURATION (BIELA314 SHOWN)
NOTE: The appearance of your fryer may differ slightly from that
shown depending upon configuration and date of manufacture.

3–2
3.1 Equipment Setup and Shutdown Procedures
Setup
DANGER
Never operate the appliance with an empty frypot. The frypot must be filled to the fill line
with water or oil before energizing the elements. Failure to do so will result in irreparable
damage to the elements and may cause a fire.
DANGER
Remove all drops of water from the frypot before filling with oil. Failure to do so will cause
spattering of hot liquid when the oil is heated to cooking temperature.
WARNING
The BIELA14 is not intended to use solid shortening. Use only liquid shortening with this
fryer. The use of solid shortening will clog the oil lines. The oil capacity of the BIELA14
fryer is 31 lbs. (3.7 gallons/14 liters) for a full-vat and 15.5 lbs. (2.5 gallons/7 liters) for a dual-
vat at 70°F (21°C).
Prior to filling frypots with oil, press the reset button to ensure all drains are closed.
1. Fill the frypot with cooking oil to the bottom OIL LEVEL line located on the rear of the frypot. This will
allow for oil expansion as heat is applied. Do not fill cold oil any higher than the bottom line; overflow
may occur as heat expands the oil.
2. Ensure that the power cord(s) is/are plugged into the appropriate receptacle(s). Verify that the face of the
plug is flush with the outlet plate, with no portion of the prongs visible.
3. Ensure that the power is switched on. Some models are equipped with a master switch located behind the
fryer door cabinet on the front panel of the component box, next to the fuse. OFF is displayed on the
computer.
4. Ensure that the computer is switched ON.
5. Ensure that the oil level is at the top OIL LEVEL line when the oil is at its cooking temperature.
Shutdown
1. Turn the fryer off.
2. Filter the oil and clean the fryers (See Chapters 5 and 6).
3. Place the frypot covers on the frypots.
3.2 Operation
If this is the first time the fryer is being used, refer to the frypot boil-out procedure on Page 4-37.
This fryer is equipped with M2007 computers (illustrated below). Refer to the M2007 Computer Operating
Instructions in Chapter 4 for the computer programming and operating procedures.
M2007 COMPUTER
Refer to Chapter 5 of this manual for operating instructions for the built-in filtration system.

3–3
3.3 Low Oil Volume Automatic Refill
When the optional Low Oil Volume
(LOV) system is in place on the fryer, oil
is continually topped off in the frypots
from a reservoir in the cabinet. The
reservoir holds a 35 pound box of oil. In a
typical operation this will last
approximately two days before changing.
Components of the system are annotated
at the right (see Figure 1).
NOTE: The system is intended to top
off the frypots, not fill them. The frypots
will require manual filling upon startup
and after boil out.
3.3.1 Prepare the System for Use
To prepare the system for its initial
operation, remove cross brace (see Figure
2). Do not replace the screws. Follow
these instructions to prepare the cabinet
for the installation of the first box of oil
and subsequent boxes of oil.
Figure 2
Prior to installation of the JIB, ensure that
the power switch for the JIB auto top off
system is on. The switch is located inside
the JIB cabinet, on the left side of the JIB
auto top off box, located behind the JIB
(see Figure 3).
Figure 3 Close up of switch located
on the left side of the JIB
auto top off box.
3.3.2 Install the Oil Reservoir
Remove the original lid from the oil container and foil liner. Replace with the provided cap, which has
connected suction hardware. Ensure the feeder tube from the cap reaches to the bottom of the oil
container.
Place the oil container inside the cabinet and slide it into place (as shown below). Avoid catching the
suction hardware on the cabinet interior as the container is placed in the fryer.
The system is now ready for operation. As the fryer heats to preprogrammed temperatures, the system
will energize and then slowly add oil to the frypot as needed, until the oil reaches an optimal level.

3–4
3.3.3 Routine Oil Changes
When the oil reservoir level is low, a
yellow LED is activated (see Figure 4).
Once the reservoir is refilled and/or
replaced, pressing the reset button above
the JIB turns the LED off.
Figure 4
1. Open the cabinet and slide the JIB
from the cabinet (see Figure 5).
Figure 5
2. Remove the cap and pour any remaining oil in the
container into all fry vats equally (see Figure 6).
Figure 6
3. With the jug upright remove the cap
and foil seal (see Figure 7).
Figure 7
4. Put the tube in the new full container (see Figure 8).
Figure 8
5. Slide the JIB onto the shelf inside the fryer cabinet (as
seen in Figure 5).
6. Press the JIB reset switch to turn the yellow JIB LED
off (see Figure 9).
WARNING:
Do not add HOT or
USED oil to a JIB.
Figure 9

3–5
3.3.4 Bulk Oil Systems
Bulk oil systems have large oil storage
tanks, typically located in the rear of the
restaurant, that are connected to a rear
manifold on the fryer. Waste oil is
pumped from the fryer, via the fitting
located on the right, to the disposal tanks
and fresh oil is pumped from the tanks,
thru the fitting located on the left, to the
fryer (see Figure 11).
Figure 11
The LOV fryers, equipped for use with
bulk oil systems, have an onboard fresh
oil jug with two fittings. The rear one is
for filling the jug and the front for topping
off the frypot from the jug (see Figure 12).
Figure 12
A momentary switch, located inside the door adjacent to
the jug, allows the operator to fill the jug from the bulk oil
storage tank (see Figure 13).
To fill the tank press and hold the ADD button until the
jug is full then release.
Figure 13
Fresh Oil
Connection Waste Oil
Connection
WARNING:
Do not add HOT or
USED oil to a JIB.

4-1
BIELA14 SERIES LOV ELECTRIC FRYER
CHAPTER 4: M2007 COMPUTER INSTRUCTIONS
4.1 M2007 General Information
Welcome to the M2007, a computer that retains the one-button ease of the M2000 and 100B and the
utility of 40-product menu capability. The computer is easy to use. One button push starts a cook
cycle for an item cooked in a dedicated vat. The same flexible computer on a multi-product vat
requires only two button pushes to
launch a cook cycle. Just choose a
menu item on a product buttons and
press, and then press a cook cycle
button under the display showing
the desired item. The computer can
move seamlessly from McNuggets
to Crispy Chicken to any added
menu item.
In a typical store setting, the
M2007s on the three-vat fry station
display FR FRIES (shown above)
and will launch a cook cycle with
one push of a cook channel button.
On the chicken/filet station, the
LED display shows dashed lines.
To launch a cook cycle, press a
product button and then press the
cook cycle button that corresponds
with the location of the dropped
basket. By pressing the product button for McChicken, McChick will appear in the display. Just
press the cook cycle button corresponding to the location of the appropriate dropped basket.
The M2007 will operate with electric and gas fryers, both full- and split-vat.
Cook Cycle
and
Selection
Buttons
ON/OFF
Product Buttons
Heat
Indicator
Lamp
Filter, Temp, Info,
Programming and
Navigation Buttons
ON/OFF
Pressing product buttons 3 or 9 displays McChick.
Pressing either cook cycle button under the McChick
displays launches a cook cycle.

4-2
4.2 Basic Operation

4-3
4.3 Cooking with Multi-Product Display

4-4
4.4 Cooking with Dedicated Display

4-5
4.5 Changing from Breakfast Setup to Lunch
Press and quickly
release product button
for french fries. 1
ABC
1
Computer will change
from Hash Brn to
<<<<<>>>>>; an
alarm will sound.
Press and hold the cook
channel button under the
display until a beep is heard.
Display changes to FR
Fries.
1
2
3
4
Change both displays to FR FRIES

4-6
4.6 Changing from Lunch Setup to Breakfast
Press and quickly
release product button
for hash browns.
1
Computer display will
change from FR
Fries to <<<<<>>>>>;
an alarm sounds.
Press and hold the cook
channel button under the
display until a beep is heard.
Display changes to Low
Temp until setpoint is
reached.
1
2
3
4
Computer displays
5
Display changes to
Hash Brn.
6

4-7
4.7 M2007 Button Description and Functions
4.7.1 Navigation Buttons
The menu on the M2007 uses 34and tu buttons to
navigate the various menus and submenus (see Figure 1).
The displays on some menu items scroll text too long to fit
on a single screen. Some illustrations here show
additional characters to display scrolling message (see
example in Figure 2).
Figure 1
Figure 2
In other illustrations the displays (see Figure 3) are
cropped for clarity (see Figure 4).
When programming, the left screen shows a menu or
submenu item. The right screen is for data entry. Data is
entered with alpha-numeric characters, scrolling through
lists or by toggling between choices.
Figure 3
Left Display Right Display
Figure 4
During programming if a button is not pushed within one minute, the computer returns to operation
mode.
4.7.2 Filter, Temperature and Info Buttons
The < FLTR and FLTR > buttons (see Figure 1) are used to filter the left and right vats of a split
vat fryer on demand, while the right FLTR > button is used to filter a full vat on demand. The
FLTR buttons, if pressed once will display the amount of cook cycles remaining until a filtration
prompt. When the FLTR button is pressed twice, the date and time of the last filter will be
displayed. The TEMP button, if pressed once while the fryer is on, displays current vat
temperature on both sides. If the fryer is off, the display shows the current versions of software. If
the TEMP button is pressed twice while the fryer is on, it shows the setpoint temperatures of the
vats. The INFO button (see Figure 1), if pressed once, shows the recovery time for each vat from
the last test. Recovery displays the time required for the fryer to raise the temperature of the oil 50°F
(28°C) between 250°F (121°C) and 300°F (149°C). If the INFO button is pressed and held for
three seconds it shows information such as usage, filter statistics and last cook cycles (see page 4-51
for more details on the INFO button).
4.7.3 Cook Cycle and Selection Buttons
The buttons are dual-function buttons shared with
the number 1 and 2 buttons. They are located directly
below the LED displays (see Figure 5). Use these buttons
to select or cancel functions. The button is used to back
out of and quit submenus.
Figure 5
4-8
4.8 M2007 Menu Summary Tree
Reflected below are the major programming sections in the M2007 and the order in which submenu headings will be
found under the sections in the Installation and Operation Manual.
Adding New Product Menu Items See pg. 4-14
Storing Product Menu Items in Product Buttons See pg. 4-18
Draining, Refilling, and Disposing of Oil and Boil-out See pg. 4-19
Filter Menu See pg. 4-24
1. Auto Filter See pg. 5-2
2. Maint Filter See pg. 5-8
3. Dispose See pg. 4-19 thru 4-22
4. Drain to Pan See pg. 4-23
5. Fill Pot from Drain Pan See pg. 4-26
6. Fill Pot from Bulk See pg. 4-27
Programming
Level 1 Program See pg. 4-29
1. Product Selection See pg. 4-29
a. Name
b. Cook Time
c. Temp
d. Cook ID
e. Qual Tmr
f. Duty Time 1
g. Duty Time 2
h. AIF Disable
i. Assign Btn
2. AIF Clock See pg. 4-30
a. Disabled
b. Enabled
3. Boil Out Mode See pg. 4-32
4. High-Limit Test See pg. 4-35
a. Hi-Limit Test 1
b. Hi-Limit Test 2
5. Fryer Setup See pg. 4-9
Level 2 Program (Manager Level) See pg. 4-37
1. Prod Comp Sensitivity for product See pg. 4-38
2. E-Log Log of last 10 error codes See pg. 4-39
3. Passwords
Change passwords See pg. 4-39
a. Setup
b. Usage
c. Level 1
d. Level 2
e. Get Mgr
4. Alert Tone Volume and Tone See pg. 4-41
a. Volume 1-9
b. Tone 1-3
5. Filter After Sets number of cooks before filter prompt See pg. 4-42
6. Filter Time Sets amount of time between filter cycles See pg. 4-43
Info Mode Menu See pg. 4-43
Full/Split Vat Configuration
1. Filter Stats See pg. 4-44
2. Review Usage See pg. 4-45
3. Last Load See pg. 4-47

4-9
4.9 Fryer Setup Mode Programming
The computer, upon initial power up, when changing out a computer or accessed from Level 1,
enters setup mode. These parameters need to be set to allow the auto filtration, logs and other
functions to operate correctly. The setup sets the time, date, date format, language, fryer type, vat
type, oil system type and the temperature scale from F° to C°. These settings should only be changed
by a technician.
On initial power up the computer displays OFF
(see Figure 6).
Figure 6
1. Press either soft power button (see Figure 7) or
with the computer OFF (see Figure 6), enter
Level 1 programming mode by pressing the
TEMP and INFO buttons (see Figure 8)
simultaneously until LEVEL 1 is displayed (see
Figure 9).
Figure 7
Figure 8 Figure 9
2. The computer displays FRYER Setup if
initially powering up the computer and/or
ENTER CODE if programming through
Level 1(see Figure 10).
Figure 10
3. Enter 1234 (see Figure 11).
If initially powering up the computer skip to step 6,
otherwise if programming through Level 1 continue
to the next step.
1
2
3
4
(1234)
Figure 11
The computer displays level 1 program
for three seconds and sounds an alert (see Figure
12).
Figure 12
The computer then displays Product
selection (see Figure 13).
Figure 13
4. Press the u button (see Figure 14) to scroll to
FRYER SETUP (see Figure 15).
Figure 14 Figure 15

4-10
Computer displays ENTER CODE (see Figure
16).
Figure 16
5. Enter 1234 (see Figure 17).
1
2
3
4
(1234)
Figure 17
Computer displays time format (see Figure
18).
Figure 18
6. Use the 3and 4 buttons (see Figure 19) to
toggle between 24hr and 12hr (see Figure
20).
Figure 19
Figure 20
7. With the desired selection displayed, press the
(1 yes) button (see Figure 21).
Figure 21
The computer displays ENTER TIME on the left
and hh:MM on the right (see Figure 22).
Figure 22
Example: 7:30 AM is entered 0730 if using the 12 hour format. 2:30 is entered 1430 if using 24 hour
format.
8. Enter time in hours and minutes using the
number buttons 0-9 (see Figure 23).
Figure 23
9. With the desired selection displayed, press the
(1 yes) button (see Figure 24).
Figure 24
The computer displays ENTER TIME on the left
and AM on the right if 12 hours system is chosen.
(see Figure 25).
Figure 25

4-11
10. Use the 3and 4 buttons (see Figure 26) to
toggle between am and pm if the 12 hour format
was chosen (see Figure 27).
Figure 26
Figure 27
11. With the desired selection displayed, press the
(1 yes) button (see Figure 28).
Figure 28
The computer displays DATE FORMAT on the
left and US on the right (see Figure 29).
Figure 29
12. Use the 3and 4 buttons (see Figure 30) to
toggle between US and interntl (see
Figure 31).
13. With the desired selection displayed, press the
(1 yes) button (see Figure 32).
Figure 30
Figure 31
Figure 32
The computer displays enter date on the left
and MM-DD-YY or DD-MM-YY on the right
(see Figure 33).
Example:
US Format – Mar. 15, 2007 is entered as 031507.
International Format – 15 Mar. 2007 is entered as
150307)
Figure 33
14. Enter the date using the number buttons 0-9 (see
Figure 34).
Figure 34
15. With the desired selection displayed, press the
(1 yes) button (see Figure 35).
Figure 35
The computer displays LANGUAGE on the left
and ENGLISH on the right (see Figure 36).
Figure 36

4-12
16. Use the 3and 4buttons to scroll through the
language menu (see Figure 37).
Current languages supported by the M2007 are:
English, French, French Canadian, Spanish,
Portuguese, German and Swedish.
Figure 37
17. With the desired selection displayed, press the
(1 yes) button (see Figure 38).
Figure 38
The computer displays fryer type on the left
and Elec on the right (see Figure 39).
Figure 39
18. Use the 3and 4buttons (see Figure 40) to
toggle between elec and gas (see Figure
41).
Figure 40
Figure 41
19. With the desired selection displayed, press the
(1 yes) button (see Figure 42).
Figure 42
The computer displays VAT type on the left and
SPLIT on the right (see Figure 43).
Figure 43
20. Use the 3and 4buttons (see Figure 44) to
toggle between split and full (see Figure
45).
Figure 44
Figure 45
21. With the desired selection displayed, press the
(1 yes) button (see Figure 46).
Figure 46
The computer displays OIl SYSTEM on the left
and JIB on the right (see Figure 47).
Figure 47
22. Use the 3and 4buttons (see Figure 48) to
toggle between jib and bulk (see Figure
49).
Figure 48

4-13
NOTE: A JIB system uses a disposable JIB (Jug in
a Bottle). A BULK system has large
storage oil tanks that are connected to the
fryer that fills a reservoir.
Figure 49
23. With the desired selection displayed, press the
(1 yes) button (see Figure 50).
Figure 50
The computer displays TEMPERATURE on the
left and F on the right (see Figure 51).
Figure 51
24. Use the 3and 4buttons (see Figure 52) to
toggle between F and C temperature scales (see
Figure 53).
NOTE: F is used for Fahrenheit, C is used for
Celsius.
Figure 52
Figure 53
25. With the desired selection displayed, press the
(1 yes) button (see Figure 54).
Figure 54
The computer displays fryer setup
changing to off (see Figure 55).
Figured 55
4.10 M2007 Common Tasks
Covered in this section are common tasks used in stores:
1. Escaping out of a menu or sub-menu.
2. Adding new product items.
3. Storing menu items in product buttons.
4. Draining, disposing and refilling the vats.
4.10.1 Escape Menu Items
To escape or back out of MENUS and SUB-MENUS,
press the (2) button (Figure 56).
Figure 56

4-14
4.10.2 Adding New Product Items to the Menu
This function is used to add additional products to the computer menu.
To add a new product to the menu:
1. With the computer OFF (see Figure 57), enter Level
1 programming mode by pressing the TEMP and
INFO buttons simultaneously (see Figure 58) until
LEVEL 1 is displayed (see Figure 59).
Figure 57
Figure 58 Figure 59
The computer displays ENTER Code and sounds
an audible alert (see Figure 60).
Figure 60
2. Enter 1234 (see Figure 61). 1
2
3
4
(1234)
Figure 61
The computer displays level 1 program for
three seconds (see Figure 62).
Figure 62
The computer then displays Product
selection (see Figure 63).
Figure 63
3. With Product selection displayed, press
the (1 yes) button to select a menu item (see
Figure 64).
Figure 64
Computer displays PRODUCT Selection for
three seconds then displays select product
(see Figure 65).
Figure 65
4. With Select Product displayed on the left
and Fr Fries displayed on the right (see Figure
66) use the 4 button (see Figure 67) to advance
through menu items until the right display reads the
menu item to be modified or a numbered spot is
displayed (see Figure 68).
Figure 66
Figure 67

4-15
Figure 68
5. Press the (1 yes) button to select the product to
modify (see Figure 69).
Figure 69
The computer displays modify alternating with
yes no (see Figure 70).
6. Press the (1 yes) button to modify selection (see
Figure 71) or the (2no) button to return to
PRODUCT SELECTION.
Figure 70 Figure 71
If yes is chosen, left display shows NAME and the right
display shows product name (ex. PROD 8). The right
display will show a blinking cursor alternating with a
blinking letter under the first character (see Figure 72).
Figure 72
7. Using the number keys, enter the first letter of the
new product (see Figure 73). When entering letters
using the number keys use the following logic (ex. –
To enter B, press the ABC key twice).
Figure 73
The full product name is limited to eight characters including spaces (ex. FR FRIES).
8. Press the 4 button to advance the cursor to the next
display space (see Figure 74). Use the #0 key to
insert a space. The 3button can be used to move
the cursor back.
For example, to enter “WINGS”, press the #8 key two
times until W appears in the display. Then use the 4
button to advance the cursor to the next display space.
Press the #3 key until I appears. Continue on until
WINGS is spelled out on the display (see Figure 75).
Figure 74
Figure 75
9. Once the name appears as it is to be saved, press the
ubutton (see Figure 76) to save the name and scroll
to cook time.
Figure 76

4-16
10. With cook time displayed on the left and :00
displayed on the right (see Figure 77) use the
number keys (see Figure 78) to enter the product
cook time in minutes and seconds (ex. 3:10 as 310)
(see Figure 79).
11. With the cook time entered, press the ubutton (see
Figure 80) to save the cook time and scroll to
TEMP (cook temperature) (see Figure 81).
12. With temp displayed on the left and 32F
displayed on the right (see Figure 81) use the
number keys to enter the cook temperature for the
product (ex. 335° as 335) (see Figure 82).
13. With the cook temperature entered, press the u
button (see Figure 83) to save the cook temperature
value and scroll to the COOK ID (see Figure 84).
14. With cook ID displayed on the left and a
blinking P 8 displayed on the right (see Figure 84),
use the instructions in step eight to enter a four-letter
name for the menu item. This is the shortened name
that alternates with the cook time during a cook
cycle (see Figure 85).
15. With the correct cook ID abbreviation entered, press
the ubutton (see Figure 86) to save the cook ID
abbreviation and scroll to the QUAL TMR
(Quality Timer) which is used to set the hold time
before the food is to be discarded (see Figure 87).
16. With qual tmr displayed on the left and :00
displayed on the right (see Figure 87) use the
number keys to enter the time in minutes and
seconds for the product hold time (ex. 7:00 minutes
as 700) (see Figure 88).
17. With QUAL TMR (hold time) entered, press the
ubutton (see Figure 89) to save the quality time
and scroll to DUTY TIME 1 (Shake Time), which
is used to set the time in the cook cycle the product
should be shaken (see Figure 90).
Figure 77
Figure 78
Figure 79
Figure 80
Figure 81
Figure 82
Figure 83
Figure 84
Figure 85
Figure 86
Figure 87
Figure 88
Figure 89

4-17
18. With duty time1 displayed on the left and :00
displayed on the right (see Figure 90) use the
number keys to enter the time in minutes and
seconds for the first duty to be preformed (ex. shake
the product after 30 seconds is entered as 30) (see
Figure 91).
19. With duty time 1 (shake time) entered, press
the ubutton (see Figure 92) to save duty time one
and scroll to DUTY TIME 2 (see Figure 93). If a
product called for a second duty to be preformed
after a certain amount of time, it can
b
e entered here.
Use the instructions above to enter duty time two,
otherwise press the u button (see Figure 94) to
scroll to AIF DISABLE (see Figure 95).
20. With AIF Disable displayed on the left and
yes displayed on the right (see Figure 95) use the
3and4 buttons (see Figure 96) to toggle between
YES and NO. This feature, if set to yes, disables
the AIF (auto intermittent filtration) for the
programmed product. This is used to prevent co-
mingling of product-specific oils.
21. If the AIF DISABLE selection is set to NO press
the ubutton (see Figure 97) to save the AIF disable
selection and scroll to the ASSIGN BTN
selection.
Figure 90
Figure 91
Figure 92
Figure 93
Figure 94
Figure 95
Figure 96
Figure 97
The computer displays ASSIGN BTN on the left and
the chosen product on the right (see Figure 98).
To assign the entered product to a button, follow
instructions below.
22. With the chosen product displayed on the right, and
ASSIGN BUTTON on the left, press and hold
for three seconds a button between 1-0 to assign the
product. The LED in the chosen product button will
illuminate (see Figure 98). To unassign a product
from a button, press and hold the button assigned to
that product for three seconds. The LED no longer
illuminates.
23. Once the button is assigned, press the ubutton (see
Figure 99) to save the assigned button.
The computer displays name on the left with the
product (ex. WINGS) on the right (see Figure 100).
Figure 98
Figure 99
Figure 100
Figure 101
Figure 102

4-18
* Note: If additional programming, to add other
products, is necessary press the 4 button (see
Figure 103) and return to step 4.
24. If no further programming is necessary, press the
(2) button (see Figure 101). The computer displays
the select product option with the
product (ex. FR FRIEs) on the right screen (see
Figure 102). Press the (2) button again (see Figure
104). Computer displays Level 1 program
changing to the Product selection
prompt (see Figure 105).
Figure 103
Figure 104
Figure 105
25. Press the (2) button (see Figure 106) to quit and
to return to OFF (see Figure 107).
Figure 106 Figure 107
4.10.3 Storing Menu Items in Product Buttons
This function is used to store individual menu items to product buttons for one or two button
cooking.
To store menu items to a specific button:
1. Perform steps 1-6 on pages 4-14 thru 4-15.
2. The computer displays name on the left and the
selected product (ex. wings) on the right (see
Figure 108).
Figure 108
3. Press the t button (see Figure 109) to scroll to the
ASSIGN BTN option used to assign a menu item
to a specific product button (see Figure 111).
4. The computer displays assign btn on the left
and wings on the right (see Figure 110)
5. With assign btn displayed on the left and the
chosen product (ex. wings) displayed on the right,
press and hold for three seconds a button between 1-
0 to assign the product. The LED in the chosen
product button will illuminate (see Figure 111). To
unassign a product from a button, press and hold the
button assigned to that product for three seconds.
The LED no longer illuminates.
Figure 109
Figure 110
Figure 111

4-19
6. Once the button is assigned, press the ubutton (see
Figure 112) to save the assigned button.
The computer displays name on the left with the product
(ex. WINGS) on the right (see Figure 113).
7. If no further programming is necessary, press the
(2) button (see Figure 114) twice to return to Level
1 program changing to the Product
selection prompt (see Figure 115).
Figure 112
Figure 113
Figure 114
Figure 115
8. Press the (2) button (see Figure 116) to quit and to
return to OFF (see Figure 117).
Figure 116 Figure 117
4.10.4 Draining and Refilling Vats, and Disposing of Oil and Boil-Out Solution
When cooking oil is exhausted, drain the oil into an appropriate container for transport to the
disposal container. Frymaster recommends a McDonald’s Shortening Disposal Unit (MSDU). Do
not drain boil out solution into an MSDU. NOTE: If using an MSDU built before January
2004 the filter pan cover must be removed to allow the unit to be positioned beneath the drain. To
remove the cover, lift up on the front edge and pull it straight out of the cabinet. Refer to the
documentation furnished with your disposal unit for specific operating instructions. If a shortening
disposal unit is not available, allow the oil to cool to 100°F (38°C), then drain the oil into a METAL
container with a capacity of FOUR gallons (15 liters) or larger to prevent oil from spilling.
4.10.4.1 Disposal
This option is used to dispose of old oil into either an MSDU or a METAL pot. This option is also
used to drain the boil-out solution into a METAL pot after boil-out is preformed.
1. Remove the filter pan and position the MSDU or METAL container with a capacity of FOUR
gallons (15 liters) or larger under the fryer to drain the oil. If performing a boil-out process, only
drain boil-out solution into a METAL container.
NOTE: Draining boil-out solution into an MSDU will cause damage.
2. With the computer OFF (see Figure 118),
press and hold the FLTR button (see Figure
119) of the corresponding vat for three
seconds; a chirp sounds.
Figure 118 Figure 119

4-20
Computer displays filter menu for three seconds,
changing to Auto Filter (see Figure 120).
3. With Auto Filter displayed, press the u (INFO)
button (see Figure 121) to scroll to dispose (see
Figure 122).
Computer displays DISPOSE (see Figure 122).
4. Press the (1 yes) button to continue (see Figure
123).
The computer display alternates between Dispose and
Yes NO (see Figure 124).
Figure 120
Figure 121
Figure 122 Figure 123
Figure 124 Figure 125
5. To dispose press the (1 yes) button to continue (see
Figure 125).
WARNING
NEVER drain boil-out solution into an MSDU. Boil-out solution can cause damage to
an MSDU.
DANGER
When draining oil into a disposal unit, do not fill above the maximum fill line located
on the container.
DANGER
Allow oil or boil-out solution to cool to 100°F (38°C) before draining into an
appropriate METAL container for disposal.
DANGER
When draining oil or boil-out solution into an appropriate METAL container, make
sure the container will hold at least FOUR gallons (15 liters) or more, otherwise hot
liquid could overflow and cause injury.
The computer display alternates between is dispose
unit in place and Yes NO (see Figure 126). If
NO is selected, the computer displays INSERT
DISPOSAL UNIT alternating with IS DISPOSE
UNIT IN PLACE and YES NO.
Figure 126

4-21
6. With the MSDU or a METAL container with a capacity
of FOUR gallons (15 liters) or larger is in place, press
the (1 yes) button to continue (see Figure 127).
Figure 127
NOTE: If draining boil-out solution, only use a METAL container. Boil-out solution will damage
an MSDU.
The heating source is disabled, the drain valve opens and
the computer displays disposing for 20 seconds (see
Figure 128).
Figure 128
The drain valve remains open and the computer displays
Vat empty (see Figure 129) alternating with yes
no.
7. With the vat empty, press the (1 yes) button to
continue (see Figure 130).
Figure 129 Figure 130
The computer displays cln vat Complete (see
Figure 131).
8. Clean the vat with a scrub brush and when complete
press the (1 yes) button to continue (see Figure
132).
Figure 131 Figure 132
The drain valve closes and the vat is ready to be refilled with oil or if in boil-out process, fill with
boil-out solution and water (see page 4-32 for boil-out process).
If the oil system was set to JIB during the initial setup, continue to the next Section 4.10.4.2
Refilling JIB Oil Systems. If the oil system was set to bulk during the initial setup,
continue to Section 4.10.4.4 Refilling Bulk Oil Systems on page 4-24.
4.10.4.2 Refilling JIB Oil Systems
JIB (Jug In Box) oil systems use oil stored in boxed jugs inside the fryer cabinet.
If the oil system was set to JIB during initial setup, the
computer displays manual fill pot (see Figure
133).
1. Carefully pour oil into the pot until it reaches the low
fill line in the fryer.
2. Press the (1 yes) button (see Figure 134) when vat
is full.
Figure 133
Figure 134
The computer displays off (see Figure 135).
Figure 135

4-22
4.10.4.3 Draining and Disposing Oil using Bulk Oil Systems
Bulk oil systems use pumps to move the oil from the fryer to holding tanks for fresh and exhausted
oil. Additional plumbing is used to connect the bulk oil systems to the fryers.
1. With the computer OFF (see Figure 136), press and
hold the FLTR button of the corresponding vat for
three seconds (see Figure 137).
Computer displays fltr menu for three seconds
changing to Auto Filter (see Figure 138).
2. Press the u (INFO) button (see Figure 139) and scroll
to dispose (see Figure 140).
3. With dispose displayed, press the (1 yes)
button to continue (see Figure 141).
The computer display alternates between Dispose and
Yes NO (see Figure 142).
If CHK PAN is displayed, remove and replace the filter
pan, ensuring that the pan is seated firmly into the fryer.
4. To dispose press the (1 yes) button to continue
(see Figure 143).
Figure 136 Figure 137
Figure 138
Figure 139 Figure 140
Figure 141 Figure 142
Figure 143
The heating source is disabled. The drain valve opens and
the computer displays disposing (see Figure 144).
Figure 144
5. If disposing of boil-out solution, remove the filter pan and place a METAL container with a
capacity of FOUR gallons (15 liters) or larger under the fryer to drain the solution.
The drain valve remains open and the computer displays
Vat empty (see Figure 145) alternating with yes
no.
6. When the vat is empty, press the (1 yes) button to
continue (see Figure 146).
Figure 145 Figure 146

4-23
The computer displays cln vat Complete (see
Figure 147).
Figure 147
7. Clean the vat with a scrub brush and when complete
press the (1 yes) button to continue (see Figure
148) or if waste tank is full, the message clears and
the computer displays OFF.
Figure 148
The computer displays engage dispose
switch (see Figure 149).
8. Switch the bulk oil system switch to dispose.
Figure 149
If the bulk oil system waste tank is full, the computer
displays RTI TANK FULL (see Figure 150). Call the
bulk oil waste provider.
Figure 150
9. Press the (1) button to start disposal (see Figure
151).
Figure 151
The computer displays PAN TO WASTE (see Figure
152). The pump will operate for 60 seconds transferring
the waste oil from the pan to the bulk oil waste tanks.
Figure 152
The computer displays PAN empty at the end of 60
seconds (see Figure 153).
10. Press (2) button (see Figure 154) to run the pump
an additional 60 seconds if the pan has oil remaining,
otherwise continue to the next step.
Figure 153
Figure 154
11. Once the pan is empty, press the (1) button (see
Figure 155) to continue to Section 4.10.4.4.
The vat is ready to be refilled with oil.
Figure 155
The computer displays Disengage dispose
switch (see Figure 156).
12. Switch off the bulk oil system.
Figure 156
13. Press the (1) button to disengage disposal switch
(see Figure 157).
Figure 157

4-24
4.10.4.4 Refilling the Vat from Bulk Oil Systems after Disposal
The computer displays fill pot from bulk
(see Figure 158).
Figure 158
The bulk oil refill pump uses a momentary switch. It only pumps as long as the switch is depressed.
14. Press and hold the (1 yes) button to refill the vat
until the oil reaches the fill line (see Figure 159).
15. With the vat full, release the (1 yes) button.
Figure 159 Figure 160
16. Press the (2) button, when the vat is full, to close the fill valve (see Figure 160).
The computer displays off (see Figure 161).
Figure 161
4.11 Filter Menu
The filter menu selections are used for filtering, draining, filling and disposing.
4.11.1 Accessing the Filter Menu
Computer displays product or dashed lines (see Figure
162).
Figure 162
1. Press and hold the filter button for the selected vat for
three seconds (see Figure 163).
Figure 163
Computer displays filter menu for three seconds,
changing to Auto Filter (see Figure 164).
Figure 164
2. Press the t and u buttons (see Figure 165) to scroll
between:
a. auto filter See pg. 5-2
b. maint filter See pg. 5-8
c. dispose See pg. 4-19
d. drain to pan See pg. 4-23
e. fill pot from DRAIN pan See pg. 4-26
f. fill pot from bulk See pg. 4-28
Figure 165

4-25
The first two menu items: AUTO FILTER and MANTAINENCE (MANUAL) FILTER are covered
in Chapter 5. The other menu items are covered on the following pages.
The DRAIN TO PAN and FILL POT FROM DRAIN PAN functions are used primarily for
diagnostic purposes. They are used when oil is to be drained to the pan or returned to the frypot.
4.11.2 Drain to Pan
The drain to pan function drains the oil from the frypot to the filter pan.
With the computer OFF (see Figure 166).
Figure 166
1. Press and hold the filter button for the selected vat to
drain for three seconds (see Figure 167).
Figure 167
Computer displays filter menu for three seconds,
changing to Auto Filter (see Figure 168).
Figure 168
2. Use the t and ubuttons (see Figure 169) to scroll to
drain to pan (see Figure 170).
3. With drain to pan displayed, press the (1) to
continue (see Figure 171).
Figure 169
Figure 170 Figure 171
DANGER
Do not drain more than one frypot at a time into the built-in filtration unit to avoid
overflow and spillage of hot oil that may cause severe burns, slipping and falling.
Computer displays drain to pan alternating with
yes no (see Figure 171a).
4. Press the (1 yes) to continue drain to pan (see
Figure 172).
Figure 171a Figure 172

4-26
The heating source is disabled and the system checks that the pan is in place. If no pan is detected,
the computer displays chk pan until the pan is detected.
With the pan detected, the drain valve opens. The
computer displays draining for 20 seconds (see
Figure 173). The drain valve remains open.
Figure 173
The computer displays vat empty, alternating with
yes no (see Figure 174).
5. Press the (1 yes) button if the vat is empty to
continue (see Figure 175).
Figure 174 Figure 175
The drain valve closes and the computer returns to the
filter menu prompt for three seconds, changing to
AUTO FILTER (see Figure 176).
Figure 176
6. Press the (2) button (see Figure 177) to quit and to
return to OFF (see Figure 178).
Figure 177 Figure 178
4.11.3 Fill Pot from Drain Pan
Fill pot from drain pan selection is used to refill the frypot
from the filter pan.
With the computer OFF (see Figure 179).
Figure 179
1. Press and hold the filter button for the vat to be
refilled for three seconds (see Figure 180).
Figure 180
Computer displays filter menu for three seconds,
changing to Auto Filter (see Figure 181).
Figure 181
2. Use the t and ubuttons to scroll to fill pot
from DRAIN pan (see Figure 182).
Figure 182
3. With fill pot from DRAIN pan
displayed, press the (1 yes) to continue (see
Figure 183).
Figure 183

4-27
Computer displays fill pot from DRAIN
pan alternating with yes no (see Figure 184).
Figure 184
4. Press the (1 yes) button to continue (see Figure
185).
System checks that the drain valve is closed. The return
valve opens and the filter pump refills the vat.
Figure 185 Figure 186
Computer displays fill vat while refilling (see Figure 186).
When the vat is full, the return valve is closed. The pump shuts off. The system checks the oil level,
topping off if necessary.
If the oil temperature is below setpoint the computer
displays low temp (see Figure 187).
Figure 187
Once fryer reaches setpoint and the computer display
changes to the product or dashed lines, the fryer is ready
for use (see Figure 188).
Figure 188
4.11.4 Fill Pot from Bulk
Fill pot from bulk selection is used when filling the frypot
from a bulk oil system.
Computer displays OFF (see Figure 189).
Figure 189
1. Press and hold the filter button for the vat to be refilled
for three seconds (see Figure 190).
Figure 190
Computer displays filter menu for three seconds,
changing to Auto Filter (see Figure 191).
Figure 191

4-28
2. Use the t and ubuttons to scroll to fill pot
from bulk (see Figure 192).
Figure 192
3. With fill pot from bulk displayed, press
the (1 yes) button to continue (see Figure 193).
Figure 193
Computer displays fill pot from bulk,
alternating with yes no (see Figure 194).
Figure 194
4. Press the (yes) button to continue (see Figure
195).
The system verifies the drain is closed.
The bulk oil inlet valve opens and the bulk pump is
energized. The bulk oil refill pump uses a momentary
switch. It only pumps as long as the switch is depressed.
Computer displays fill pot from bulk (see
Figure 196).
5. Press and hold the (yes) button (see Figure 197).
to refill using the bulk oil refill. When the vat is filled
to the lower fill line, release the (1 yes) button.
6. Press the (2) button to exit (see Figure 198).
Figure 195
Figure 196
Figure 197 Figure 198
The computer displays off (see Figure 199).
7. Press the soft power button to begin heating the oil
(see Figure 200).
Figure 199 Figure 200
If the oil temperature is below setpoint, the computer
displays low temp (see Figure 201).
The system then checks the oil level, topping off if
necessary.
Figure 201
When the fryer reaches setpoint and the computer display
changes to the product or dashed lines, the fryer is ready
for use (see Figure 202).
Figure 202

4-29
4.12 Programming Level One
Level one programming is used to enter new products, control when AIF (auto intermittent filtration)
is disallowed, and perform boil out and high-limit tests.
To enter Level 1 programming mode:
1. With the computer OFF, press the TEMP and INFO
buttons simultaneously (see Figure 203) for THREE
seconds until LEVEL 1 is displayed; a chirp sounds
(see Figure 204).
Figure 203
Figure 204
The computer displays ENTER Code and sounds an
alert (see Figure 205).
Figure 205
2. Enter 1234 (see Figure 206). 1
2
3
4
(1234)
Figure 206
The computer displays level 1 program for
three seconds (see Figure 207).
Figure 207
The computer then displays Product
selection (see Figure 208).
Figure 208
3. Press the t and ubuttons (see Figure 209) to scroll
between:
a. Product selection See pg. 4-29
b. aif clock See pg. 4-30
c. boil out mode See pg. 4-32
d. high limit test See pg. 4-35
e. Fryer setup See pg. 4-9
Figure 209
4. With the desired selection displayed, press the (1
yes) button to select chosen menu item (see Figure
210).
Figure 210
4.12.1 PRODUCT SELECTION
1. To add or edit products in the product selection mode see pg. 4-14 ADDING A NEW
PRODUCT ITEM TO THE MENU Steps 4-30.
The submenus under product selection are:

4-30
a. Name – Enter full product name limit eight characters (FR FRIES).
b. cook time – Enter cook time (ex. 3:30 as 0330).
c. temp – Enter cook temperature. (ex. 335° as 335).
d. cook id – Enter four (4) letter product ID (ex. CPSY).
e. qual tmr – Enter quality time for hold time (ex. 7:00).
f. DUTY TIME 1 – Enter the seconds into the cook cycle that the first duty alarm
sounds. (ex. 30 seconds- to shake fries).
g. DUTY TIME 2 – Enter the seconds into the cook cycle that a second duty alarm
sounds.
h. aif disable – Enter YES if AIF is to be disabled for specific products.
i. assign btn – Assigns menu items to a specific button for simplified cooking.
NOTE:
Press the t and u buttons to scroll.
Press the 3and 4buttons to move between positions within the selections.
When entering letters using the number keys use the following logic (ex. – To enter B, press the
ABC key twice).
When entering numbers, press the corresponding button using the 0-9 keys.
Press the t and ubuttons to accept input and move to the next or previous menu item.
2. Press the (2) button once to return to Product
selection prompt (see Figure 211).
Figure 211
3. Press the (2) button (see Figure 212) to quit and to
return to OFF (see Figure 213).
Figure 212 Figure 213
4.12.2 AIF CLOCK
The AIF Clock mode allows programming of times to lock out the AIF (auto intermittent filtration)
prompt. This is useful for busy times of the day, like the noon rush.
1. Perform steps 1-3 on page 4-29.
2. Use the u button to scroll AIF clock(see Figure
214).
Figure 214
3. Press the (1 yes) button to continue (see Figure
215).
Figure 215
The computer displays AIF clock on the left and
DISABLED on the right (see Figure 216).
Figure 216

4-31
4. Use the 3and 4buttons to toggle between: (see
Figure 217).
a. disabled
b. enabled
Figure 217
Set this function to enabled if there are times in which the AIF (auto intermittent filtration)
feature is disallowed (ex. noon rush).
5. With enabled displayed, press the (1 yes)
button (see Figure 218).
*Skip to step 12 if disabled is chosen.
Figure 218
6. Use the t and u buttons (see Figure 219) to scroll
between M-F 1 thru Sun 4. (ex. On Monday –
Friday no filtering is desired during a lunch rush from
12:00 AM until 1:30 PM. On the computer scroll to
M-F 1 12:00 AM (see Figure 220).
7. Using the number keys enter the start time when AIF
should be suspended.
8. Press the 4 button to toggle from AM to PM (see
Figure 221).
Figure 219
Figure 220
Figure 221
9. Press the u button (see Figure 222). The computer
displays 000 DUR (see Figure 223). This is the
amount of time the AIF is to remain suspended.
10. Use the number keys to enter a time between 0 and
999 minutes (ex. 1½ hours is entered as 90 minutes).
Enter 90 for this example. The computer displays
090 DUR (see Figure 224). Four different time
periods to suspend filtration are available M-F 1-4,
Sat 1-4 and Sun 1-4.
Figure 222
Figure 223
Figure 224
11. Press the u button to accept time and move to the
next time period (see Figure 225).
Figure 225
12. When finished, press the button (see Figure 226)
once to exit and return to PRODUCT
sELECTION display (see Figure 227). Skip to
step 14.
Figure 226
Figure 227

4-32
13. If disabled is chosen in step three, the computer
displays disabled and sounds an alert for three
seconds (see Figure 228).
Figure 228
14. Press the (1 yes) button to accept disabled
selection (see Figure 229).
Figure 229
Computer displays Product selection (see
Figure 230).
Figure 230
15. Press the (2) button (see Figure 231) to quit and to
return to OFF (see Figure 232).
Figure 231 Figure 232
4.12.3 BOIL OUT MODE
The boil out mode is used to remove carbonized oil from the frypot.
Note: BOIL OUT MODE ON A SPLIT VAT BOILS OUT BOTH SIDES AT THE SAME
TIME.
1. Remove the filter pan and position the MSDU or METAL container with a capacity of FOUR
gallons (15 liters) or larger under the fryer to drain the oil.
2. Perform steps 1-10 on pages 4-19 thru 4-21 to dispose of the oil.
3. Perform steps 1-3 on page 4-29.
The computer displays boil out (see Figure 233).
4. With boil out displayed press the (1 yes)
button to continue (see Figure 234).
Figure 233 Figure 234
The computer displays boil out, alternating with
yes no (see Figure 235).
5. Press the (1 yes) button to continue the boil out
process (see Figure 236).
Figure 235 Figure 236

4-33
The computer displays oil rmvd, alternating with
yes no (see Figure 237).
6. If frypot is empty press the (1 yes) button (see
Figure 238) to continue the boil out process and skip
to step 16. If the frypot contains oil, continue to step
seven.
Figure 237 Figure 238
7. If the frypot contains oil press the (2 no) button
(see Figure 239) and computer displays DRAIN
OIL(see Figure 240).
Figure 239 Figure 240
The computer displays filter menu for three
seconds changing to Auto Filter (see Figure 241).
8. With Auto Filter displayed press the
u(INFO) button (see Figure 242) to scroll to
dispose (see Figure 243).
9. With dispose displayed press the (1 yes)
button to continue (see Figure 244).
The computer display alternates between Dispose
and Yes NO (see Figure 245).
10. Press the (1 yes) button to dispose of oil (see
Figure 246).
The computer display alternates between sdu in-
place and Yes NO (see Figure 247).
WARNING: Make sure that an MSDU or a
METAL container with the capacity of FOUR
gallons or larger is used when draining the oil.
Otherwise oil could overflow and could cause
injury.
Figure 241
Figure 242 Figure 243
Figure 244 Figure 245
Figure 246 Figure 247
DANGER
When draining oil into a disposal unit, do not fill above the maximum fill line located
on the container.
DANGER
Allow oil to cool to 100°F (38°C) before draining into an appropriate METAL container
for disposal.

4-34
DANGER
When draining oil into an appropriate METAL container, make sure the container will
hold at least FOUR gallons (15 liters) or more.
11. When the MSDU or METAL container with a
capacity of FOUR gallons (15 liters) or larger is in
place, press the (1 yes) button to continue (see
Figure 248).
Figure 248 Figure 249
The drain valve opens and the oil is drained into the MSDU or METAL container.
The computer displays disposing for 20 seconds (see Figure 249).
The drain valve remains open and the computer displays
Vat empty (see Figure 250) alternating with yes
no.
12. When the vat is empty, press the (1 yes) button
to continue (see Figure 251).
Figure 250 Figure 251
The computer displays cln vat Complete (see
Figure 252).
Figure 252 Figure 253
13. Clean the vat with a scrub brush and when complete press the (1 yes) button to continue (see
Figure 253). The drain valve closes.
If the oil system was set to JIB during initial setup, the
computer displays manual fill pot (see Figure
254).
Figure 254 igure 255
14. Press the (1 yes) button (see Figure 255) to continue.
The computer displays off (see Figure 256).
15. Follow the procedures starting with Step 3 on page 4-
32.
Figure 256
16. Fill frypot to be cleaned with water and boil-out solution. Referring to maintenance requirement
card (MRC14A) for McDonald’s boil-out procedure.
The computer displays strt boil, alternating with
yes no (see Figure 257).
17. After the boil out solution and water has been added
to the frypot, press the (1 yes) button to start boil
out (see Figure 258).
Figure 257 Figure 258

4-35
The computer displays boil with the countdown timer
on the left display and boilOUT on the right display
(see Figure 259).
Figure 259
The fryer heats to 195°F (91°C) for one hour. After one hour the heat shuts off.
The computer displays boil done (see Figure 260)
for three seconds when the boil out is complete and shuts
off (see Figure 261).
Instructions for draining boil-out solution are covered on
page 4-19.
Figure 260
Figure 261
4.12.4 HIGH-LIMIT TEST MODE
The high-limit test mode is used to test high-limit test one at 410°F (210°C) and high-limit test two
at 436°F (224°C). Shut the fryer off and call for service immediately if the temperature reaches
460°F (238°C) without the second high-limit tripping and the computer displays hi-2 help with
an alert tone during testing. The high-limit test will destroy the oil. It should only be performed with
old oil.
The test is cancelled at any time by turning the fryer off. When the fryer is turned back on, it returns
to the operating mode and displays the product.
1. Perform steps 1-3 on page 4-29.
Computer displays high limit test (see Figure
262).
2. Press the (1 yes) button to continue the high-limit
test (see Figure 263).
Figure 262 Figure 263
The computer displays hi-limit alternating with
yes no (see Figure 264).
3. Press the (1 yes) button to continue the test (see
Figure 265).
Figure 264 Figure 265
The computer displays start alternating with hi-1
(see Figure 266).
4. Press and hold the (1 yes) button to initiate the
first high-limit test [410°F (210°C)] (see Figure 267).
Figure 266 Figure 267

4-36
The vat begins to heat. The computer displays the actual vat temperature during the test. When the
temperature reaches 410°F ± 10° F (210°C ± 12°C), the high-limit should trip. NOTE: In
computers used in the European Union (those with the CE mark), the temperature is 395°F (202°C).
The computer displays hot hi-1 alternating with the
actual temperature (ex. 410F) (see Figure 268).
5. Release the (1) button. The hi-1 test is complete.
The vat stops heating and the computer displays the hot
hi-1 alternating with the actual temperature (ex. 410F)
until the temperature cools below 400°F (204°C).
Figure 268
When the temperature cools below 400°F (204°C), the
display changes to start alternating with hI-1 (see
Figure 269).
6. Press the u (INFO) button (see Figure 270).
Figure 269 Figure 270
The computer displays START alternating with HI-2
(see Figure 271).
7. Press and hold the (1 yes) button to initiate the
second high-limit test [436°F (224°C)] (see Figure
272).
Figure 271 Figure 272
The vat begins to heat. The computer displays the actual vat temperature during the test. Once the
temperature reaches 420°F to 450°F (216°C to 232°C) the second high-limit should trip. If the high-
limit fails, the computer displays HI 2 BAD. If this happens, turn the fryer off and call for service
immediately.
The computer displays hi-2 alternating with the actual
temperature (ex. 430F) (see Figure 273).
8. Release the (1 yes) button.
The vat stops heating and the computer displays the hi-
2 alternating with the actual temperature (ex. 430F)
until the temperature cools below 400°F (204°C).
Figure 273
Once the temperature cools below 400°F (204°C) the
display changes to start alternating with hI-2(see
Figure 274).
9. Press the (2) button once to exit the high-limit test
(see Figure 275).
Figure 274 Figure 275

4-37
The computer displays OFF (see Figure 276).
10. Follow the procedures on page 4-19 to dispose of the
oil.
Figure 276
4.13 Programming Level Two
To enter Level two programming mode:
1. With the computer OFF press the TEMP and INFO
buttons (see Figure 277) simultaneously for 10
seconds until LEVEL 2 is displayed; a third chirp
sounds (see Figure 278).
Figure 277
Figure 278
The computer displays ENTER Code and sounds an
alert (see Figure 279).
Figure 279
2. Enter 1234 (see Figure 280). 1
2
3
4
(1234)
Figure 280
The computer displays level 2 program for
three seconds and sounds an alert (see Figure 281).
Figure 281
3. Press the t and u buttons to scroll between:
a. Prod comp See pg. 4-38
b. e-log See pg. 4-39
c. password See pg. 4-39
d. alert tone See pg. 4-41
e. fltr AFTr See pg. 4-42
f. fltr time See pg. 4-43
NOTE:
Use the 3and 4buttons to move between positions within the selections.
When entering numbers, press the corresponding button using the 0-9 keys.
Press the t and ubuttons to accept input and move to the next or previous menu item.
4. With the desired selection displayed press the (1
yes) button (see Figure 282).
Figure 282

4-38
4.13.1 PRODUCT COMP MODE
The product comp mode allows the product compensation (sensitivity) to be changed. Some menu
items may need an adjustment, depending on their cooking characteristics. Use caution when
changing the product compensation, as it could have an adverse affect on the products cooking
cycles. By default the product compensation is set to four.
1. Perform steps 1-3 on page 4-37.
Computer displays Prod Comp (see Figure 283).
2. With prod comp displayed press the (1 yes)
button (see Figure 284).
Figure 283 Figure 284
Computer displays select product (see Figure
285).
Figure 285
3. Use the 3and 4 to scroll through the product list (see
Figure 286).
Figure 286
The computer displays the product selected (see Figure
287).
4. With a product selected (see Figure 287), press the
(1 yes) button to select a product (see Figure 288).
Figure 287 Figure 288
The computer displays modify alternating with yes
no (see Figure 289).
5. Press the (1 yes) button to continue or the (2)
button to return to PRODUCT SELECTION (see
Figure 290).
Figure 289 Figure 290
Computer displays LOAD COMP on left side with 4 or
some numeral on the right (see Figure 291). This is the
sensitivity setting recommended for this product. It is
highly recommended not to adjust this setting,
as it could have an adverse affect on the
product.
Figure 291
6. If changing this setting, enter a number between 0-9.
7. Press the u(INFO) button to accept selection (see
Figure 292).
Figure 292
8. Press the (2) button (see Figure 293) three times to
exit.
The computer displays OFF (see Figure 294).
Figure 293 Figure 294

4-39
4.13.2 E-LOG MODE
The E-LOG mode is used to view the ten most recent error codes encountered on the fryer. These
codes are displayed from 1-10 with the most recent displayed first. The time, date and error code are
displayed.
1. Perform steps 1-3 on page 4-37.
Computer displays e-LOG (see Figure 295).
2. Press the (1 yes) button to accept selection (see
Figure 296).
Figure 295 Figure 296
3. Use the t and ubuttons to scroll through the ten most recent error codes.
If no errors exist, the computer displays NO ERRORS
(see Figure 297). Errors are displayed by error code, time
and date (see Figure 298).
Error Codes:
E01 - Right Remove Discard
E02 - Left Remove Discard
E03 - Probe Failure - Call Technician
E04 - Hi Limit 2 - Call Technician
E05 - Hot Hi 1 - Call Technician
E06 - Ignition Failure - Call Technician
Figure 297
Figure 298
4. Press the (2) button (see Figure 299) two times to
exit.
The computer displays OFF (see Figure 300).
Figure 299 Figure 300
4.13.3 PASSWORDS
The password mode allows a restaurant manager to change passwords for various modes and levels.
1. Perform steps 1-3 on page 4-37.
Computer displays password (see Figure 301).
2. Press the (1 yes) button to accept selection (see
Figure 302).
Figure 301 Figure 302
Computer displays password SETUP (see Figure
303).
3. Press the (1 yes) button to accept selection (see
Figure 304).
Figure 303 Figure 304

4-40
Computer displays fryer sETUP (see Figure 305).
Figure 305
4. Press the t and u buttons (see Figure 306) to scroll
between:
a. FRYER Setup – Selects password to
enter FRYER Setup mode. (Default is
1234)
b. usage – Selects password to enter
usage mode to reset usage statistics.
(Default is 4321)
c. level 1 – Selects password to enter
level 1 mode. (Default is 1234)
d. level 2 – Selects password to enter
level 2 mode. (Default is 1234)
e. get mgr – Selects password to enter GET
MGR mode. (Default is 1234)
Figure 306
5. Press the (1 yes) button to accept selection (see
Figure 307).
Figure 307
The computer displays FRYER SETUP on the left
and 1234 on the right or the current password (see
Figure 308).
Figure 308
6. Using the 0-9 keys enter a new password or reenter
the existing password to confirm (see Figure 309).
Figure 309
The computer displays FRYER SETUP on the left.
The right side is blank (see Figure 310).
Figure 310
7. Repeat steps 4-6 to change or confirm fryer setup, usage, level one, level two and get mgr.
passwords.
8. Press the (2) button (see Figure 311) once to return
to product level 2 program prompt (see
Figure 312).
Figure 311 Figure 312
9. Press the (2) button again (see Figure 313) to exit.
The computer displays OFF (see Figure 314).
Figure 313 Figure 314

4-41
4.13.4 ALERT TONE MODE
The alert tone mode allows a manager to adjust the volume to nine levels and the tone is adjustable
to three frequencies. One of three audio frequencies may be chosen to distinguish fryers in kitchens
with multiple fryers.
1. Perform steps 1-3 on page 4-37.
Computer displays alert tone (see Figure 315).
2. With the desired selection displayed, press the (1
yes) button (see Figure 316).
Figure 315 Figure 316
Computer displays volume 1-9 (see Figure 317).
3. With the desired selection displayed, press the (1
yes) button (see Figure 318).
Figure 317 Figure 318
The computer displays volume 1-9 on the left and
9 on the right (see Figure 319).
Figure 319
4. Use the number keys to set volume level (see Figure
320). Select from nine levels of volume with 0 being
off, 1 the softest and 9 the loudest.
Figure 320
5. Use the t and u buttons (see Figure 321) to scroll to
tone 1-3.
Figure 321
Computer displays tone 1-3 (see Figure 322).
Figure 322
6. With the desired selection displayed, press the (1
yes) button (see Figure 323).
Figure 323
The computer displays tone 1-3 on the left and 1 on
the right (see Figure 324).
Figure 324
7. Use the number keys, to set the tone frequency (see
Figure 325). Select from three different frequencies.
Figure 325
8. Press the (2) button (see Figure 326) to return to
product level 2 program prompt (see
Figure 327).
Figure 326 Figure 327

4-42
9. Press the (2) button again (see Figure 328) to exit.
The computer displays OFF (see Figure 329).
Figure 328 Figure 329
Note: The AIF filtration mode uses two measures before prompting to filter. One checks for cook
cycles and the other checks for time.
4.13.5 FILTER AFTER
The FLTR AFTR option is used to set the amount of cooking cycles which passes before the
filtration prompt is displayed.
1. Perform steps 1-3 on page 4-37
Scroll to FLTR AFTR (see Figure 330).
2. With FLTR aftr displayed, press the (1 yes)
button (see Figure 331).
Figure 330 Figure 331
The computer displays fltr aftr on the left and 0
on the right (see Figure 332).
Figure 332
3. Use the number keys (see Figure 333) from 0 to 9 to
enter the number of cook cycles before prompting to
filter (ex. after every 12 cycles enter as 12).
Figure 333
The computer displays fltr AFTR on the left and
12 on the right (see Figure 334).
Figure 334
4. With the desired selection displayed, press the
INFOu button (see Figure 335).
Figure 335
5. Press the (2) button (see Figure 336) to exit.
The computer displays OFF (see Figure 337).
Figure 336 Figure 337
4.13.6 FILTER TIME
The FLTR time option is used to set the amount of time which passes before the filtration prompt
is displayed. This option is useful in lower volume stores, where filtration is desired more often than
the amount the cook cycles would generate.
1. Perform steps 1-3 on page 4-37.
Scroll to FLTR TIME (see Figure 338).
2. With FLTR TIME displayed, press the (1 yes)
button (see Figure 339).
Figure 338 Figure 339

4-43
The computer displays fltr time on the left and
:00 on the right (see Figure 340).
Figure 340
3. Use the number keys from 0 to 9 to enter the amount
of time between filter prompts (ex. after every 2:00
hours enter as 200) (see Figure 341).
Figure 341
The computer displays fltr time on the left and
2:00 on the right (see Figure 342).
Figure 342
4. With the desired selection displayed, press the
INFOu button (see Figure 343).
Figure 343 Figure 344
5. Press the (2) button (see Figure 344) to exit.
The computer displays OFF (see Figure 345).
Figure 345
4.14 INFO Mode
The INFO button is used to gather information as well as navigate menus. The INFO button, if
pressed once, shows the recovery time for each vat from the last test. Recovery displays the time
required for the fryer to raise the temperature of the oil 50°F (28°C) between 250°F (121°C) and
300°F (149°C).
Press the INFO button for three seconds and it will show usage, filter statistics and last cook cycles.
To enter INFO mode:
1. Press the INFO button for three seconds (see Figure
346).
Figure 346
The computer displays info mode for three seconds
changing to filter stats (see Figure 347).
2. Press the t and ubuttons to scroll between:
Full Vat Configuration
a. filter stats See pg. 4-44
b. review usage See pg. 4-45
c. last load See pg. 4-57
split Vat Configuration
a. filter stats See pg. 4-44
b. review usage See pg. 4-45
c. last load L See pg. 4-47
d. last load R See pg. 4-47
Figure 347

4-44
NOTE:
Use the 3and 4 buttons to move between days within the selections.
Press the t and u buttons to move to other menu items.
3. With the desired selection displayed, press the (1
yes) button to select chosen menu item (see Figure
348).
Figure 348
4.14.1 FILTER STATS MODE
The filter stats mode is used to review information related to the filtering process such as the number
of times the vat is filtered during a given day, the number of times filtering was skipped and the
average number of cook cycles per filter prompt.
1. Perform steps 1-3 on pages 4-44.
The computer displays filter STATS (see Figure
349).
Figure 349
2. With the desired selection displayed, press the (1
yes) button (see Figure 350).
Figure 350
The computer displays current day on the left side and
current date on the right side. See example (see Figure
351).
Figure 351
3. Use the 3and 4 buttons to scroll records; starting at
the current day and going back one week (see Figure
352).
Figure 352
4. Press the t and ubuttons (see Figure 353) to scroll
between:
Figure 353
FULL VAT CONFIGURATION
a. DAY (TUE), DATE (07/03/07) – Current day and date.
b. fIltErEd # day, – Number of times vat filtered and day.
c. flt bpsd # day, – Number of times filter was bypassed and day.
d. flt avg day, – Average number of cook cycles per filter and day.
SPLIT VAT CONFIGURATION

4-45
a. DAY (wed), DATE (03/20/07) – Current day and date.
b. l fIltErEd # DAy – Number of times left vat filtered and day.
c. L flt bpsd # day, – Number of times left vat filter was bypassed and day.
d. L flt avg day, – Average number of cook cycles per filter/left vat and day.
e. R filtered # day, – Number of times right vat filtered and day.
f. R flt bpsd # day, – Number of times right vat filter was bypassed and day.
g. R flt avg day, – Average number of cook cycles per filter/right vat and day.
5. Press the (2) button (see Figure 354) to return to
filter stats prompt (see Figure 355).
Figure 354 Figure 355
6. Press the (2) button (see Figure 356) again to quit.
The computer displays OFF (see Figure 357).
Figure 356 Figure 357
4.14.2 REVIEW USAGE MODE
The review usage is used to review historical information for the fryer such as the last date the usage
tracking was reset, the total number of cook cycles per vat, the number of times the cook cycle was
exited prior to completion and the number of hours the vat(s) have been on.
1. Perform steps 1-3 on pages 4-44.
Scroll to review usage (see Figure 358).
2. With review usage displayed, press the (1
yes) button (see Figure 359).
Figure 358 Figure 359
The computer displays the date and time of the last reset
usage. See example (see Figure 360).
Figure 360
3. Press the t and ubuttons (see Figure 361) to scroll
between:
Figure 361
FULL VAT CONFIGURATION
a. usage since time, date – Usage since time and date of last reset.
b. total cooks # – Number of cook cycles for all products.
c. quit cook # – Number of cook cycles exited within first 30 seconds.
d. on hrs # – Number of hours the vat has been on.
e. reset usage – Resets usage counters.
SPLIT VAT CONFIGURATION
a. usage since time, date – Usage since time and date of last reset.
b. total cooks # – Number of cook cycles for all products.
c. quit cook # – Number of cook cycles exited within first 30 seconds.

4-46
d. L on hrs # – Number of hours the left vat has been on
e. R on hrs # – Number of hours the right vat has been on
f. reset usage – Resets usage counters.
4. If resetting usage statistics, return to step 3 and scroll to RESET USAGE, otherwise skip to
step 7.
The computer displays reset usage (see Figure
362).
Figure 362 Figure 363
5. With the desired selection displayed, press the (1 yes) button to select chosen menu item
(see Figure 363).
The computer displays enter code (see Figure
364).
Figure 364
6. Using the number keys enter 4321 (see Figure 365).
Note: Codes are changeable.
4
3
2
1
(4321)
Figure 365
The computer displays current date and time usage was
reset (see Figure 366).
Figure 366
7. Press the (2) button (see Figure 367) to return to
REVIEW USAGE prompt (see Figure 368).
Computer displays REVIEW USAGE (see Figure 368).
Figure 367 Figure 368
8. Press the (2) button (see Figure 369) again to quit.
The computer displays OFF (see Figure 370).
Figure 369 Figure 370
4.14.3 LAST LOAD MODE
The last load mode is used to review the information pertaining to the last cook cycle in the
corresponding vat.
1. Perform steps 1-3 on pages 4-44.
The computer displays last LOAD for Full Vat
configurations or load l or Load r for Split Vat
configurations (see Figure 371).
Figure 371

4-47
2. With the desired selection displayed, press the (1
yes) button (see Figure 372).
Figure 372
3. Press the t and ubuttons (see Figure 373) to scroll
between:
Figure 373
FULL / SPLIT VAT CONFIGURATION
a. PRODUCT fry – Last product cooked.
b. STARTED 02:34PM – Time last cook cycle started.
c. actual 3:15 – Actual cooking time including stretch time.
d. progtime 3:10 – Programmed cook time.
e. Max temp 337° – Maximum oil temperature recorded during the cook cycle.
f. Min temp 310° – Minimum oil temperature recorded during the cook cycle.
g. avg temp 335° – Average oil temperature recorded during the cook cycle.
h. heat on 70 – Percentage of the cook time the heat source was on.
i. ready yes – Displays if the fryer was back to proper temperature before the cook
cycle was started.
NOTE – Above numbers are examples. They do not reflect actual conditions.
4. Press the (2) button (see Figure 374) to return to
last load prompt (see Figure 375).
Figure 374
Figure 375
5. Press the (2) button (see Figure 376) again to quit.
Figure 376
The computer displays OFF (see Figure 377).
Figure 377

5-1
BIELA14 SERIES LOV ELECTRIC FRYER
CHAPTER 5: FILTRATION INSTRUCTIONS
5.1 Introduction
The FootPrint Pro filtration system allows the oil in one frypot to be safely and efficiently filtered
while the other frypots in a battery remain in operation.
Section 5.2 covers preparation of the filter system for use. Operation of the system is covered in
Section 5.3.
WARNING
The on-site supervisor is responsible for ensuring that operators are made aware of
the inherent hazards of operating a hot oil filtering system, particularly the aspects
of oil filtration, draining and cleaning procedures.
WARNING
The filter pad or paper MUST be replaced daily.
5.2 Preparing the Filter for Use
1. Pull the filter pan out from the cabinet
and remove the crumb tray, hold-down
ring, filter pad (or paper), and filter
screen. (See Figure 1) Clean all metal
parts with a solution of All Purpose
Concentrate and hot water then dry
thoroughly.
The pan cover must not be removed
except for cleaning, interior access, or to
allow a shortening disposal unit
(MSDU) to be positioned under the
drain. If using an MSDU built before
January 2004 see instructions on page 4-
21.
2. Inspect the filter pan connection fitting
to ensure that both O-rings are in good
condition. (See Figure 2)
Figure 1
Figure 2
Inspect the filter
connection fitting
O-rings.

5-2
3. Then in reverse order, place the metal filter screen in the center of the bottom of the pan, then lay
a filter pad over the screen, ensuring that the rough side of the pad is up. Make sure that the pad
is in between the embossed ridges of the filter pan. Then position the hold down ring on top of
the pad. If using filter paper, lay a sheet of filter paper over the top of the pan overlapping on all
sides. Position the hold down ring over the filter paper and lower the ring into the pan, allowing
the paper to fold up and around the ring as it is pushed to the bottom of the pan. Then sprinkle 1
packet (8-ounces) of filter powder over the filter paper.
4. Reinstall the crumb tray at the front of the pan. (See Figure 1)
DO NOT USE FILTER POWDER WITH THE PAD!
5. Push the filter pan back into the fryer, positioning it under the fryer. The filtration system is now
ready for use.
DANGER
Do not drain more than one frypot at a time into the built-in filtration unit to avoid
overflow and spillage of hot oil that may cause severe burns, slipping and falling.
DANGER
The crumb tray in fryers equipped with a filter system must be emptied into a
fireproof container at the end of frying operations each day. Some food particles can
spontaneously combust if left soaking in certain shortening material.
WARNING
Do not bang fry baskets or other utensils on the fryer’s joiner strip. The strip is
present to seal the joint between the fry vessels. Banging fry baskets on the strip to
dislodge shortening will distort the strip, adversely affecting its fit. It is designed for
a tight fit and should only be removed for cleaning.
5.3 Auto Intermittent Filtration (AIF)
Auto Intermittent Filtration (AIF) is a feature that, after a number of preset cook cycles or time, will
automatically filter frypots.
An M2007 computer controls the Auto Intermittent
Filtration (AIF) system on the LOV fryer. After a
preset number of cook cycles or time the computer will
display Fltr now (see Figure 3). The blue LED is
activated simultaneously (see Figure 4). The LED will
turn off once a filtration cycle is started. If NO is
selected or a cook cycle is started, the blue LED will go
off and will prompt again soon to filter the oil.
Figure 3
Figure 4

5-3
Press 9 (1) for YES to start filtration and 8 (2) for
NO (see Figure 5).
Figure 5
Note: If a timer button is activated during this filter prompt it will be as if No is chosen. (See
below.)
If YES is chosen, SKIM VAT is displayed for ten
seconds changing to cnfm fltr (see Figure 6).
Skim the crumbs from the oil with a front to back
motion, removing as many crumbs as possible from
each vat. This is critical to optimizing usable oil life
and quality in the oil.
Figure 6
Note: If NO is chosen in response to either FLTR now or Cnfm FLTR, filtering is
cancelled and the fryer resumes normal operation. The FLTR now prompt is
displayed once the FLTR AFTR count is satisfied. This sequence repeats until yes is
chosen.
If the filter pan is not fully engaged, the computer displays CHK PAN. Once the filter pan is
pushed fully into place, press the 9 (1) button to continue.
When 9 (1) YES is chosen, the fryer displays
filtering (see Figure 7) and the auto filtration
cycle is started.
Figure 7
Note: If a vat is filtering another vat will not filter until the first vat is finished filtering. This
prevents multiple vats from filtering at the same time or multiple vats from being
inoperable.
Once filtering is complete the computer display
changes to low temp until the fryer reaches
setpoint (see Figure 8).
Figure 8
Once fryer reaches setpoint and the computer display
changes to the product or dashed lines, the fryer is
ready for use (see Figure 9).
The complete filtering process takes roughly three
minutes.
Figure 9

5-4
DANGER
Keep all items out of drains. Closing actuators may cause damage or injury.
5.4 Troubleshooting the Auto Intermittent Filtration (AIF)
5.4.1 Incomplete AIF
Should the AIF procedure fail for any reason after the second filter cycle after the filter pad was
changed - the oil does not completely return to the vat, the drain valve is blocked, an actuator does
not operate, etc - a signal is generated telling the computer that something is wrong.
The computer displays get mgr for ten seconds then
displays enter mgr code (see Figure 10).
Figure 10
1. Enter 1234 (see Figure 11). 1
2
3
4
(1234)
Figure 11
Computer displays fill pot from drain pan
(see Figure 12).
Figure 12
2. With fill pot from drain pan
displayed, press the 9 (1 yes) to continue (see
Figure 13).
Computer displays 15 second countdown timer while the
pump is running (see Figure 14).
Figure 13 Figure 14
Computer displays is pot filled alternating with
yes no (see Figure 15).
3. Press 9 (1 yes) if the vat is full (see Figure 16) and
skip to section 5.4.2 REMOVE PAN PROMPT. If
the pot is not filled completely continue to next step.
Figure 15 Figure 16
Computer displays is pot filled alternating with
yes no (see Figure 17).
4. Press 8 (2 NO) (see Figure 18) if pot is not filled
completely.
If NO is chosen, the pump runs for an additional 15
seconds and the computer displays is pot filled
alternating with yes no again.
Figure 17 Figure 18

5-5
If NO is chosen again, the pump runs for a final 15 seconds and the computer displays is pot
filled alternating with yes no again (see Figure 17).
If NO is chosen a third time (see Figure 19), the computer
displays CHANGE FILTER PAD alternating with
yes no (see Figure 20). Skip to section 5.4.3
CHANGE FILTER PAD.
If NO is chosen, the computer returns to the regular cook
mode for 15 minutes. After 15 minutes, the computer
resumes displaying CHANGE FILTER PAD
alternating with yes no again, repeating until the filter
pad is changed.
Figure 19 Figure 20
5.4.2 Remove Pan Prompt
Computer displays remove pan (see Figure 21).
Remove and replace the filter pan from the cabinet
checking for excess oil in the pan.
Figure 21
Computer displays is pan empty alternating with
yes no (see Figure 22).
1. Press 9 (1 yes) if the pan is empty (see Figure 23)
and skip to section 5.4.3 CHANGE FILTER PAD.
2. Press 8 (2 NO) (see Figure 24) if pan is not empty
and continue to the next step.
Figure 22 Figure 23
Figure 24
Computer displays filter pad clogged
alternating with yes no (see Figure 25).
3. Press 9 (1 yes) if the pad is clogged (see Figure 26)
and skip to section 5.4.3 CHANGE FILTER PAD.
4. Press 8 (2 NO) (see Figure 27) if pan is not empty
and continue to the next step.
Figure 25 Figure 26
Figure 27

5-6
Computer displays filter service required
- see manual alternating with yes no (see
Figure 28).
5. Press 9 (1 yes) (see Figure 29) and check to see if
the pad needs replaced and filter pan needs cleaning.
The fryer resumes to normal cooking mode for 30
minutes (see Figure 30).
Figure 28 Figure 29
Figure 30
After 30 minutes the computer displays filter
problem fixed alternating with yes no with a
flashing filter light (see Figure 31).
6. Press 9 (1 yes) if the filter problem is fixed and the
pan is clean and ready for use. The fryer returns to
normal cooking mode (see Figure 32). Pressing 8 (2
NO), restarts a 30 minutes timer ending with the
filter problem fixed alternating with
yes no prompt repeating, until yes is chosen.
Figure 31 Figure 32
Figure 32
5.4.3 Change Filter Pad Prompt
1. With CHANGE FILTER PAD alternating with
yes no displayed (see Figure 33), press the 9 (1
yes) after the filter pad is changed and the pan has
been pulled forward from the cabinet for at least two
minutes. DO NOT PRESS YES before the two
minutes have elapsed. (see Figure 34).
The computer returns to the regular cook mode (see
Figure 35).
The computer restarts change filter pad
sequence if the pad was not changed.
Pressing 8 (2 NO), restarts a 15 minutes timer ending
with the CHANGE FILTER PAD alternating with
yes no prompt with an alarm repeating, until yes is
chosen.
Figure 33 Figure 34
Figure 35

5-7
5.4.4 Get Manager Flowchart
ENTER
Press (1)
after changing filter
pad
Fryer returns to
cook mode for 15
minutes.
Remove and
replace the
filter pan
checking for
excess oil in
the pan.
NORMAL
OPERATION
RESUMES
Fryer returns to
cook mode for
30 minutes.
PRESS (1)
Get Manager Flowchart

5-8
5.4.5 Filter Busy
When FILTER BUSY is displayed (see Figure 36) the
MIB board is waiting on another vat to be filtered or
waiting on a computer error to clear. Wait 30 minutes to
see if problem is corrected. If not, follow the instructions
below.
Figure 36
DANGER
Do not drain more than one frypot at a time into the built-in filtration unit to avoid
overflow and spillage of hot oil that may cause severe burns, slipping and falling.
The reset switch is used in case the valves did not close
completely. Pressing the reset switch closes all the valves
and resets the system. It takes approximately 60 seconds to
completely reset the filter system.
NOTE: The auto top off feature and the fryer continue to
operate normally during this reset.
Figure 37
WARNING
The filter pump is equipped with a manual reset switch in case the filter motor
overheats or an electrical fault occurs. If this switch trips, turn off power to the filter
system and allow the pump motor to cool 20 minutes before attempting to reset the
switch (see photo below).
WARNING
Use caution and wear appropriate safety equipment when resetting the filter pump
reset switch. Resetting the switch must be accomplished with care to avoid the
possibility of a serious burn from careless maneuvering around the drain tube and
frypot.
Filter Pump Reset Switch

5-9
5.5 Manual or End of Day Filtration (MAINT FLTR)
NOTICE
The filter pad or paper must be replaced daily.
DANGER
Do not drain more than one frypot at a time into the built-in filtration unit to avoid
overflow and spillage of hot oil that may cause severe burns, slipping and falling.
Ensure that the filter pad or paper is replaced daily to keep the system operating correctly.
1. With the computer OFF (see Figure 13) press
and hold the FLTR button for three seconds
(see Figure 14).
Figure 13
Figure 14
Computer displays fltr menu for three
seconds changing to Auto Filter (see
Figure 15).
Figure 15
2. Press the u(INFO) button (see Figure 16) to
scroll to maInT fltr (see Figure 17).
Figure 16 Figure 17
3. When the desired selection is displayed press
the 9 (1 yes) button to continue (see Figure
18).
Figure 18
The screen alternates between man fltr and
Yes NO (see Figure 19).
4. Press the 9 (1 yes) button to start the
manual filtration process (see Figure 20).
The heat source is disabled and the system
verifies that the pan is in place.
Figure 19 Figure 20

5-10
If no pan is in place the computer displays chk
pan until a pan is detected. The computer
displays filtering and oil drains from the
frypot (see Figure 21).
Figure 21
DANGER
Keep all items out of drains. Closing actuators may cause damage or injury.
The computer display changes to scrub vat
complete (see Figure 22).
5. Clean the vat with a scrub brush and press the
9 (1 yes) button to continue when
complete (see Figure 23). The drain valve
closes and the vat is ready to be refilled with
oil.
Figure 22
Figure 23
The computer displays wash vat (see
Figure 24).
6. Press the 9 (1 yes) button to continue (see
Figure 25).
The return valve opens and the pot is flushed with
oil from the pan.
Figure 24 Figure 25
The filter pump shuts off and the computer
displays wash again alternating with yes
no (see Figure 26).
7. If the pot is clean of debris, press the 8 (2
NO) button to continue and skip the wash
again cycle (see Figure 27). If crumbs are
still present, press the 9 (1 yes) button and
the filter pump runs for another 30 seconds.
This cycle repeats until the 8 (2 NO) button
is pressed.
Figure 26
Figure 27
The computer displays rinsing (see Figure
28). The drain valve closes and the filter pump
continues to run and refills the pot.
Figure 28

5-11
The drain valve opens and remains open and the
computer displays rinse again (see Figure
29).
8. If the pot is clear of debris, press the 8 (2
NO) button to continue and skip the rinse
again cycle (see Figure 30). If rinse again is
desired, press the 9 (1 yes) button and the
rinse repeats. This cycle repeats until the 8 (2
NO) button is pressed.
Figure 29
Figure 30
DANGER
Keep all items out of drains. Closing actuators may cause damage or injury.
The computer displays polish alternating
with yes no (see Figure 31).
9. Press the 9 (1 yes) button to continue (see
Figure 32).
The filter pump turns on. The drain and return
valves are open and oil is pumped through the
frypot. The computer displays a five minute
countdown timer (see Figure 33). When the timer
expires, the filter pump shuts off.
The computer displays fill vat alternating
with yes no (see Figure 34).
10. Press the 9 (YES) button to continue (see
Figure 35).
The drain valve closes and the filter pump turns
on and refills the frypot. As the frypot fills,
bubbles appear, the return valve closes and the
pump shuts off. Once the system verifies the oil
level, the top off pump will add oil if necessary.
Figure 31 Figure 32
Figure 33
Figure 34
Figure 35

5-12
The computer will verify the oil temperature and
turn on the heat source if needed. The computer
will display low temp until the setpoint is
reached (see Figure 36).
Figure 36
Once setpoint is reached, the computer displays
the product or dashed lines and is ready to resume
cooking (see Figure 37).
Note: Cooking cannot start until low temp
display changes to product or dashed lines.
Figure 37

6–1
BIELA14 SERIES LOV ELECTRIC FRYER
CHAPTER 6: PREVENTATIVE MAINTENANCE
6.1 Cleaning the Fryer
DANGER
The crumb tray in fryers equipped with a filter system must be emptied into a fireproof
container at the end of frying operations each day. Some food particles can spontaneously
combust if left soaking in certain shortening material.
DANGER
Never attempt to clean the fryer during the frying process or when the frypot is filled with hot
oil. If water comes in contact with oil heated to frying temperature, it will cause spattering of
the oil, which can result in severe burns to nearby personnel.
WARNING
Use McDonald’s All Purpose Concentrate. Read the directions for use and precautionary
statements before use. Particular attention must be paid to the concentration of cleaner and
the length of time the cleaner remains on the food contact surfaces.
6.1.1 Clean Inside and Outside of the Fryer Cabinet – Daily
Clean inside the fryer cabinet with a dry, clean cloth. Wipe all accessible metal surfaces and components to
remove accumulated oil and dust.
Clean the outside of the fryer cabinet with a clean, damp cloth soaked with McDonald’s All Purpose
Concentrate. Wipe with a clean, damp cloth.
6.1.2 Clean the Built-in Filtration System – Daily
WARNING
Never drain water into the filter pan. Water will damage the filter pump.
There are no periodic preventive maintenance checks and services required for your FootPrint Pro Filtration
System other than daily cleaning of the filter pan and associated components with a solution of hot water and
McDonald’s All Purpose Concentrate.
6.1.3 Clean Behind Fryers – Weekly
Clean behind fryers in accordance with the procedure detailed in maintenance requirement card (MRC14A).
WARNING
To ensure the safe and efficient operation of the fryer and hood, the electrical plug for the
120-volt line, which powers the hood, must be fully engaged and locked in its pin and sleeve
socket.
6.1.4 Clean the Frypot and Heating Elements – Quarterly
DANGER
Never operate the appliance with an empty frypot. The frypot must be filled to the fill line
with water or cooking oil before energizing the elements. Failure to do so will result in
irreparable damage to the elements and may cause a fire.

6–2
Boiling Out the Frypot
Before the fryer is first used, it should be boiled out to ensure that residue from the manufacturing
process has been eliminated. Also, after the fryer has been in use for a period of time, a hard film of
caramelized cooking oil will form on the inside of the frypot. This film should be periodically
removed by following the boil-out procedure contained in maintenance requirement card
(MRC14A). Refer to page 4-37 For specific details on setting up the computer for boil-out
operation.
Replace the O-rings
Refer to McDonald’s MRC cards for specific details on replacing the O-rings on the filter
connection.
6.1.5 Clean Detachable Parts and Accessories – Weekly
Wipe all detachable parts and accessories with a clean, dry cloth. Use a clean cloth saturated with a
solution of McDonald’s All Purpose Concentrate to remove accumulated carbonized oil on
detachable parts and accessories. Rinse the parts and accessories thoroughly with clean water and
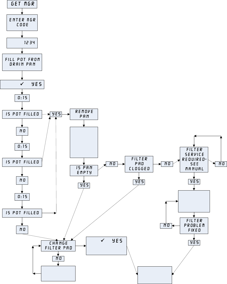
wipe dry before reinstalling.
6.1.6 Check M2007 Computer Set Point Accuracy- Bi-Weekly
1. Insert a good-grade thermometer or pyrometer probe into the oil, with the end touching the fryer
temperature-sensing probe.
2. When the computer display shows a series of dashes “----” or a product name (indicating that the
frypot contents are within the cooking range), press the switch once to display the
temperature of the oil as sensed by the temperature probe.
3. Press the switch twice to display the set point.
4. Note the temperature on the thermometer or pyrometer. Actual temperature and pyrometer
readings should be within ± 5ºF (3ºC) of each other. If not, contact a Factory Authorized Service
Center for assistance.
6.2 Annual/Periodic System Inspection
This appliance should be inspected and adjusted periodically by qualified service personnel as part
of a regular kitchen maintenance program.
Frymaster recommends that a Factory Authorized Service Technician inspect this appliance at least
annually as follows:
Fryer
● Inspect the cabinet inside and out, front and rear for excessive oil.
● Verify that the heating element wires are in good condition and that leads have no visible fraying or
insulation damage and that they are free of oil.

6-3
● Verify that heating elements are in good condition with no carbon/caramelized oil build-up. Inspect the
elements for signs of extensive dry-firing.
● Verify that the tilt mechanism is working properly when lifting and lowering elements and that the
element wires are not binding and/or chafing.
● Verify the heating-element amp-draw is within the allowed range as indicated on the appliance’s rating
plate.
● Verify that the temperature and high-limit probes are properly connected, tightened and functioning
properly, and that mounting hardware and probe guards are present and properly installed.
● Verify that component box and contactor box components (i.e. computer/controller, relays, interface
boards, transformers, contactors, etc.) are in good condition and free from oil and other debris.
● Verify that component box and contactor box wiring connections are tight and that wiring is in good
condition.
● Verify that all safety features (i.e. contactor shields, reset switches, etc.) are present and functioning
properly.
● Verify that the frypot is in good condition and free of leaks and that the frypot insulation is in serviceable
condition.
● Verify that all wiring harnesses and connections are tight and in good condition.
Built-In Filtration System
● Inspect all oil-return and drain lines for leaks and verify that all connections are tight.
● Inspect the filter pan for leaks and cleanliness. If there is a large accumulation of crumbs in the crumb
basket, advise the owner/operator that the crumb basket should be emptied into a fireproof container and
cleaned daily.
● Verify that all O-rings and seals are present and in good condition. Replace O-rings and seals if worn or
damaged.
● Check filtration system integrity as follows:
− Verify that filter pan cover is present and properly installed.
− With the filter pan empty, place each vat into return to pan selection, one at a time. Verify proper
functioning of each oil return valve by activating the filter pump using the return to pan selection.
Verify that the pump activates and that bubbles appear in the cooking oil of the associated frypot.
− Verify that the filter pan is properly prepared for filtering, then drain a frypot of oil heated to 350°F
(177°C) into the filter pan by using the drain to pan selection (see page 4-27). Now using the fill pot
from pan selection (see page 4-29), allow all oil to return to the frypot (indicated by bubbles in the
cooking oil). Press the check button when all oil is returned. The frypot should have refilled in
approximately 2 minutes and 30 seconds.

7-1
BIELA14 SERIES LOV ELECTRIC FRYER
CHAPTER 7: OPERATOR TROUBLESHOOTING
7.1 Introduction
This section provides an easy reference guide to some of the common problems that may occur
during the operation of this equipment. The troubleshooting guides that follow are intended to help
correct, or at least accurately diagnose, problems with this equipment. Although the chapter covers
the most common problems reported, you may encounter problems that are not covered. In such
instances, the Frymaster Technical Services staff will make every effort to help you identify and
resolve the problem.
When troubleshooting a problem, always use a process of elimination starting with the simplest
solution and working through to the most complex. Never overlook the obvious – anyone can forget
to plug in a cord or fail to close a valve completely. Most importantly, always try to establish a clear
idea of why a problem has occurred. Part of any corrective action involves taking steps to ensure
that it doesn’t happen again. If a controller malfunctions because of a poor connection, check all
other connections, too. If a fuse continues to blow, find out why. Always keep in mind that failure
of a small component may often be indicative of potential failure or incorrect functioning of a more
important component or system.
Before calling a service agent or the Frymaster HOTLINE (1-800-24-FRYER):
• Verify that electrical cords are plugged in and that circuit breakers are on.
• Verify that frypot drain valves are fully closed.
• Have your fryer’s model and serial numbers ready to give to the technician assisting
you.
DANGER
Hot oil will cause severe burns. Never attempt to move this appliance when filled
with hot oil or to transfer hot oil from one container to another.
DANGER
This equipment should be unplugged when servicing, except when electrical circuit
tests are required. Use extreme care when performing such tests.
This appliance may have more than one electrical power supply connection point.
Disconnect all power cords before servicing.
Inspection, testing, and repair of electrical components should be performed by an
authorized service agent only.

7-2
7.2 Troubleshooting
7.2.1 Computer and Heating Problems
Problem Probable Causes Corrective Action
A. Computer not turned on. A. Press the ON/OFF switch to turn
the computer on.
B. No power to the fryer.
B. This fryer has two cords: a
computer power cord and a main
power cord. If the computer
cord is not plugged in, the
computer will not activate.
Verify computer power cord is
plugged in and that circuit
breaker is not tripped.
C. Computer has failed. C. Call your FASC.
D. Damaged computer wiring
harness.
D. Call your FASC
No Display on
Computer.
E. Power supply component or
interface board has failed.
E. If any component in the power
supply system (including the
transformer and interface board)
fail, power will not be supplied
to the computer and it will not
function. Determining which
component has failed is beyond
the scope of operator
troubleshooting. Call your
FASC.
M2007 displays
GET MGR.
A filter error has occurred due to
dirty or clogged filter pad or paper,
clogged filter pumps, filter pump
thermal overload, or an actuator
problem and shut the computer off.
Follow instructions on page 5-4
through 5-7 to clear the GET
MGR error.
A. Drain valve is open.
A. A drain safety circuit prevents
the heating element from being
energized if the drain valve is
not fully closed. Verify that the
drain valve is fully closed.
Fryer does not heat.
B. Computer has failed. B. Call your FASC.

7-3
Problem Probable Causes Corrective Action
C. Main power cord not plugged in.
C. This fryer has two cords: a
120V power cord and the main
three-phase power cord. If the
120V power cord is plugged in
b
ut the main power cord is not,
the computer will appear to
work normally, but the fryer will
not heat. Verify that both the
main power cord and 120V is
fully seated in its receptacle,
locked into place and that circuit
breaker is not tripped.
D. One or more other components
have failed.
D. If the circuitry in the fryer
control system cannot determine
the frypot temperature, the
system will not allow the
element to be energized or will
de-energize the element if it is
already energized. If the
contactor, element, or associated
wiring fails, the element will not
energize. Determining which
specific component is
malfunctioning is beyond the
scope of operator
troubleshooting. Call your
FASC.
Continued from
previous page.
E. Main switch inside cabinet next to
fuse is switched to OFF. E. Ensure switch is switched to
ON.
Fryer does not heat
after filtering. Drain valve is open.
This fryer is equipped with a drain
safety circuit that prevents the
heating element from being
energized if the drain valve is not
fully closed. Verify that the drain
valve is fully closed.
Fryer heats until
high-limit trips with
heat indicator ON.
Temperature probe or computer has
failed. Call your FASC.
Fryer heats until
high-limit trips
without heat
indicator ON.
Contactor or computer has failed Call your FASC.

7-4
Problem Probable Causes Corrective Action
Fryer repeatedly
cycles on and off
when first started. Fryer is in melt-cycle mode
This is normal for fryers equipped
with M2007 computers. The
default operational mode for these
controllers is for the elements to
cycle on and off until the
temperature in the frypot reaches
180ºF (82ºC). In M2007
computers, low temp will
appear in the display when in the
melt-cycle mode. The melt-cycle
can be cancelled by pressing and
holding the #2 product button until
it chirps. EXIT MLT is displayed
with YES NO. Select (1) YES
to exit the melt cycle.
Fryer stops heating
with heat indicator
ON.
The high-limit thermostat or
contactor has failed.
The fact that the heat indicator is
ON indicates that the computer is
functioning properly and is calling
for heat. The high-limit thermostat
functions as a normally closed
switch. If the thermostat fails, the
"switch" opens and power to the
elements is shut off. If the
contactor fails to close, no power is
supplied to the elements.
Determining which component has
failed is beyond the scope of
operator troubleshooting.
Call your FASC.
7.2.2 Error Messages and Display Problems
Problem Probable Causes Corrective Action
M2007 display is in
wrong temperature
scale (Fahrenheit or
Celsius).
Incorrect display option
programmed.
M2007 computers may be
programmed to display in either
Fahrenheit or Celsius. Press and hold
3and 4simultaneously until
code appears. Enter 1658. The
computer displays OFF. This
toggles the temperature from F° to
C° or vice versa. Turn the computer
on to check temperature and see the
temperature scale. If the desired
scale is not displayed, repeat.

7-5
Problem Probable Causes Corrective Action
M2007 display
shows REMOVE
DISCARD.
In non-dedicated mode a product is
dropped that has a different setpoint
than the current vat temperature.
Remove and discard product. Press
and hold the cook button for three
seconds under the display with the
error to remove the error. Reset the
setpoint of the vat before trying to
cook product.
M2007 display
shows hot-hi-1.
Frypot temperature is more than
410ºF (210ºC) or, in CE countries,
395ºF (202ºC).
This in an indication of a
malfunction in the temperature
control circuitry, including a failure
of the high-limit thermostat. Shut
the fryer down immediately and call
your FASC.
M2007 display
shows low temp
heating indicator
cycles on and off
normally..
Frypot temperature is between
180°F (82°C) and 315°F (157°C).
This display is normal when the
fryer is first turned on while in the
melt cycle mode. It may appear for a
short while if a large batch of frozen
product is added to the frypot. If the
display never goes out, the fryer is
not heating. Shut the fryer down and
call your FASC.
M2007 display
shows PROBE
FAILURE.
Problem with the temperature
measuring circuitry including the
probe.
This indicates a problem within the
temperature measuring circuitry that
is beyond the scope of operator
troubleshooting. Shut the fryer
down and call your FASC.
M2007 display
shows IGNITION
FAILURE.
Open drain valve, failed computer,
failed interface board, open high-
limit thermostat.
This indicates that the fryer is not
heating. It is displayed if the fryer
loses its ability to heat oil. It is also
displayed when the oil temperature is
above 450°F (232°C) and the high-
limit thermostat has opened, halting
the heating of the oil. Verify that the
drain valves are fully closed. If this
does not correct the problem, call
your FASC.
M2007 display
shows HI-LIMIT. Computer in high-limit test mode.
This is displayed only during a test
of the high-limit circuit and indicates
that the high-limit has opened
properly.
M2007 display
shows HI 2 BAD. Computer in high-limit test mode.
This is displayed only during a test
of the high-limit circuit and indicates
that the high-limit has failed. DO
NOT OPERATE THE FRYER! Call
your FASC.

7-6
Problem Probable Causes Corrective Action
M2007 display
shows PROBE
FAILURE with
alarm sounding.
Damaged computer wiring harness
or connector.
Call your FASC
M2007 display
shows igNITION
FAILURE
with alarm
sounding. Heating
indicator is on, but
fryer is not heating.
Drain valve not fully closed. Press the reset switch on the front of
the MIB box, located inside the filter
cabinet. All drain valves should
close. Using the ON/OFF switch,
turn the computer OFF and then ON
again. If the problem continues call
your FASC.
M2007 display
shows IGNITION
FAILURE and
alarm sounds, but
fryer operates
normally (false
alarm).
Failed computer.
Call your FASC.
Computer will not
go into program
mode or some
buttons do not
actuate.
Failed computer. Call your FASC.
Heat indicator off
upon initial startup.
Display shows hi or
hot with alarm
sounding.
Failed computer.
Call your FASC.
Computer locks up. Computer error.
Remove power to the computer using
the master power switch on the
bottom of the component box, located
inside the cabinet. If problem
persists, contact your FASC.
7.2.3 Filtration Problems
Problem Probable Causes Corrective Action
No power present at
the MIB board Transformer has failed in left
component box.
This indicates a problem that is
beyond the scope of operator
troubleshooting. Call your FASC.
Filter pump won't
start. A. Power cord is not plugged in or
circuit breaker is tripped.
A. Verify that the power cord is
fully plugged in. If so, verify
that circuit breaker is not
tripped.

7-7
Problem Probable Causes Corrective Action
B. Pump motor has overheated
causing the thermal overload
switch to trip.
B. If the motor is too hot to touch
for more than a few seconds, the
thermal overload switch has
probably tripped. Allow the
motor to cool at least 45
minutes then press the Pump
Reset Switch.
C. Blockage in filter pump.
Test: Close the drain valve and
pull the filter pan out from the
fryer. Activate the pump. If the
pump motor hums for a short time
then stops, the probable cause is
blockage of the pump itself.
C. Pump blockages are usually
caused by sediment buildup in
the pump due to improperly
sized or installed filter
components and failure to use
the crumb screen. Call your
FASC.
Filter pump runs
but oil does not
return to frypot and
there is no bubbling
oil.
Blockage in filter pan suction tube.
Test: Close the drain valve and pull
the filter pan out from the fryer.
Activate the pump. If bubbling
occurs, there is a blockage in the
filter pan suction tube.
The blockage may be caused by
sediment buildup or, if solid
shortening is used, solidified
shortening in the tube. Use a thin,
flexible wire to remove the
blockage. If the blockage cannot
be removed, call your FASC.
Drain valve or
return valve stays
open.
A. AIF board has failed.
B. Actuator has failed.
This indicates a problem that is
beyond the scope of operator
troubleshooting. Call your FASC.
Filter pump runs,
but oil return is very
slow.
A. Improperly installed filter pan
components.
A. If using filter paper or pad
configuration, verify that filter
screen is in bottom of pan with
paper or pad on top of screen.
Verify if using a pad that the
rough side is facing up.
Verify that O-rings are present
and in good condition on filter
pan connection fitting.

7-8
Problem Probable Causes Corrective Action
B. Attempting to filter with oil that
is not hot enough.
B. In order to properly filter, the
oil should be at or near 350ºF
(177ºC). At temperatures
lower than this, the oil becomes
too thick to pass through the
filter medium easily, resulting
in much slower oil return and
eventual overheating of the
filter pump motor. Make sure
oil is at or near frying
temperature before draining oil
into filter pan.
M2007 display
shows chk pan.
A. Filter pan is not fully set into fryer.
B. Missing filter pan magnet.
C. Defective filter pan switch.
A. Pull filter pan out and fully
reinsert into fryer.
B. Ensure the filter pan magnet is
in place and if missing replace.
C. If the filter pan magnet is fully
against the switch and
computer continues to display
chk pan, switch is
possibly defective.
Auto filtration won’t
start.
A. Check that MIB board is not in
manual mode.
B. Check to see that the MIB cover is
not damaged and depressing the
buttons.
C. Filter relay has failed.
A. Ensure MIB board is in “A”
automatic mode. Press the reset
button.
B. Remove and replace cover and
see if filtration will start.
C. Call your FASC
M2007 display
shows filter
busy.
Another filtration cycle is still in
process.
A. Wait until the previous
filtration cycle ends to start
another filtration cycle.
B. Press reset button and wait at
least 60 seconds. Computer
should clear and return to
normal operation once
complete. If the problem
continues call your FASC.

7-9
7.2.4 Auto Top Off Problems
Problem Probable Causes Corrective Action
Frypots won’t top
off.
A. Auto top off power switch is off.
B. Pump defective or over tightened.
A. Verify that the auto top off
power switch is switched on.
The switch is located behind the
JIB on the left side of the auto
top off control box.
B. Call your FASC.
The yellow JIB low
light won’t
illuminate.
A. Failed transformer
B. Three-phase power in the contactor
box left of the JIB is not present.
C. Loose wire connection
This indicates a problem that is
beyond the scope of operator
troubleshooting. Call your FASC.
One vat tops off but
other vats fail to top
off. A. Failed solenoid This indicates a problem that is
beyond the scope of operator
troubleshooting. Call your FASC.

Frymaster, L.L.C., 8700 Line Avenue, PO Box 51000, Shreveport, Louisiana 71135-1000
Shipping Address: 8700 Line Avenue, Shreveport, Louisiana 71106
TEL 1-318-865-1711 FAX (Parts) 1-318-688-2200 (Tech Support) 1-318-219-7135
819-6239
PRINTED IN THE UNITED STATES SERVICE HOTLINE
1-800-551-8633 NOVEMBER 2007