009592 5, 009735 5 857698f7 6fa3 49da Bea7 93eaca654b19
009592-5, 009735-5 to the manual 857698f7-6fa3-49da-bea7-93eaca654b19
User Manual: 009592-5, 009735-5
Open the PDF directly: View PDF
.
Page Count: 1

PRIMEPACT 55G

Generac®Power Systems, Inc.
INTRODUCTION
READ THIS MANUAL THOROUGHLY
If you do not understand any portion of this manual,
contact Generac or your nearest Generac Authorized
Service Dealer for starting, operating and servicing
procedures.
Throughout this publication, and on tags and
decals affixed to the generator, DANGER, WARNING,
CAUTION and NOTE blocks are used to alert you to
special instruction about a particular operation that
may be hazardous if performed incorrectly or care-
lessly. Observe them carefully. Their definitions are
as follows:
After this heading, you can read instructions that,
if not strictly complied with, will result in personal
injury or property damage.
After this heading, you can read instructions that,
if not strictly complied with, may result in person-
al injury or property damage.
After this heading, you can read instructions that,
if not strictly complied with, could result in dam-
age to equipment and/or property.
NOTE:
After this heading, you can read explanatory
statements that require special emphasis.
These safety warnings cannot eliminate the hazards
that they indicate. Common sense and strict compli-
ance with the special instructions while performing
the service are essential to preventing accidents.
Four commonly used safety symbols accompany the
Danger, Warning and Caution blocks. The type of
information each indicates follows:
This symbol points out important safety infor-
mation that, if not followed, could endanger
personal safety and/or property of you and
others.
This symbol points out potential explosion
hazard.
This symbol points out potential fire hazard.
This symbol points out potential electrical
shock hazard.
The operator (driver) is responsible for proper and
safe use of the vehicle and its equipment, and the
safety of all vehicle occupants. We strongly recom-
mend that the operator read this manual and thor-
oughly understand all instructions before using this
equipment. We also strongly recommend instructing
other occupants in the vehicle to properly start and
operate the generator. This prepares them if they
need to operate the equipment in an emergency.
CONTENTS
This manual contains pertinent owner’s information,
including warranty, electrical diagrams, exploded
views and lists of repair parts for generator model
numbers 009592-5 and 009735-5. In addition, the
latter portion of this manual contains information
necessary for the proper installation of these
generators.
OPERATION AND MAINTENANCE
It is the operator's responsibility to perform all safe-
ty checks, to make sure that all maintenance for safe
operation is performed promptly, and to have the
equipment checked periodically by a Generac
Authorized Service Dealer. Normal maintenance ser-
vice and replacement of parts are the responsibility of
the owner/operator and, as such, are not considered
defects in materials or workmanship within the
terms of the warranty. Individual operating habits
and usage contribute to the need for maintenance
service.
Proper maintenance and care of your generator
ensure a minimum number of problems and keep
operating expenses at a minimum. See your Generac
Authorized Service Dealer for service aids and acces-
sories.
HOW TO OBTAIN SERVICE
When your generator requires servicing or repairs,
simply contact a Generac Authorized Service Dealer
for assistance. Service technicians are factory-trained
and are capable of handling all of your service needs.
When contacting a Generac Authorized Service
Dealer or the factory about parts and service, always
supply the complete model number and serial num-
ber of your unit as given on its data decal, which is
located on your generator.
Model No. ____________ Serial No. ______________
◆
◆
◆
◆
AUTHORIZED SERVICE
DEALER LOCATION
To locate the GENERAC AUTHORIZED SERVICE
DEALER nearest you, please call this number:
1-800-333-1322
ONLY DEALER LOCATION INFORMATION
CAN BE OBTAINED AT THIS NUMBER.

Table of Contents
PRIMEPACT 55G and 55LP Recreational Vehicle Generators
Generac®Power Systems, Inc. 1
Part I — Operating Instructions
Introduction ..................................................Inside Front Cover
Read This Manual Thoroughly ..........................................IFC
Contents ............................................................................IFC
Operation and Maintenance ..............................................IFC
How to Obtain Service ......................................................IFC
Authorized Service Dealer Locator Number ..........................IFC
Safety Rules ..................................................................................2
Section 1 – General Information ............................................4
1.1 Generator Identification ................................................4
1.2 Generator Applicability ..................................................5
1.3 Installation ....................................................................5
1.4 Safety ............................................................................5
1.5 Generator AC Connection System..................................5
1.6 Specifications ................................................................6
1.6.1 Fuel Requirements ..............................................6
1.6.2 Engine Oil Requirements ....................................6
1.6.3 Engine Specifications ..........................................6
1.6.4 Emissions Compliance Period ............................6
1.6.5 Generator Specifications......................................6
Section 2 – Operation................................................................7
2.1 Generator Control Panel ................................................7
2.1.1 Fuel Primer..........................................................7
2.1.2 Start/Stop Switch ................................................7
2.1.3 15 Amp Fuse........................................................7
2.1.4 Line Breakers ......................................................7
2.2 Optional Remote Start/Stop Panel..................................7
2.3 Automatic Choke ..........................................................7
2.3.1 Choke Solenoid ..................................................7
2.3.2 Prechoke..............................................................8
2.4 Before Starting the Engine ............................................8
2.4.1 Installation..............................................................8
2.4.2 Engine Lubrication ................................................8
2.4.3 Fuel Supply ............................................................8
2.4.4 Cooling and Ventilating Air ....................................8
2.4.5 Engine Exhaust Gas ..............................................8
2.5 Starting the Generator ..................................................8
2.6 Stopping the Generator..................................................9
2.7 Applying Loads to Generator ........................................9
2.7.1 Letting the Engine Stabilize ................................9
2.7.2 Do Not Overload the Generator ..........................9
2.8 Protection Systems ........................................................9
2.8.1 Low Oil Pressure Switch......................................9
2.8.2 High Temperature Switch ..................................10
2.8.3 Field Boost ........................................................10
2.8.4 Overvoltage Protection ......................................10
2.8.5 25-Hour Break-in Period....................................10
2.8.6 25-Hour Checkup ..............................................11
2.8.7 Operation in High Grass or Brush ....................11
Section 3 – Maintenance ........................................................11
3.1 Checking the Engine Oil Level......................................11
3.2 Changing the Engine Oil and/or Oil Filter ....................11
3.3 Maintaining the Engine Air Cleaner ............................12
3.3.1 Cleaning the Foam Precleaner............................12
3.4 Clean Air Intake Screen ..............................................12
3.5 Checking the Engine Spark Plug..................................12
3.6 Fuel Filter (Gasoline Only) ..........................................13
3.7 Spark Arrestor Muffler ................................................13
3.8 Cleaning the Generator ................................................13
3.9 Battery Maintenance ....................................................13
3.9.1 Weekly ..............................................................13
3.9.2 Every Six Months ..............................................13
3.10 Major Service Manual ..................................................14
3.11 Drive Belt ....................................................................14
3.12 Exercising the Generator ............................................14
3.13 Out of Service Procedure ............................................14
3.13.1 Removal From Service ....................................14
3.13.2 Return to Service ............................................15
3.14 Wattage Reference Guide..............................................15
Section 4 – Notes......................................................................16
Part II — Installation Instructions
Safety Rules..........................................................................18-19
Section 5 — General Information..........................................20
5.1 Purpose and Scope of the Manual................................20
5.2 Safety ..........................................................................20
5.3 Standard Booklets ......................................................20
5.4 Equipment Description................................................20
5.5 Generator Engine Operating Speed..............................20
5.6 Generator AC Connection System................................20
Major Dimensions and Features ..................................21
Section 6 — Installation ..........................................................22
6.1 Location and Support ..................................................22
6.1.1 Generator Location............................................22
6.1.2 Generator Supports ..........................................22
6.1.3 Suspended Mounting ........................................22
6.1.4 Generator Restraint ..........................................23
6.2 Generator Compartments ............................................23
6.2.1 Compartment Size ............................................23
6.2.2 Compartment Construction ..............................23
6.2.3 Sound Insulating Materials................................24
6.2.4 Acoustics ..........................................................24
6.2.5 Compartment Floor Cutouts..............................25
6.3 Cooling and Ventilation ................................................26
6.3.1 Generator Airflow ..............................................26
6.3.2 Cooling Air Inlet Openings ................................26
6.3.3 Compensating for Restrictions ..........................27
6.3.4 Testing the Installation ......................................27
6.4 Gasoline Fuel System ..................................................27
6.4.1 Fuel Tank ..........................................................28
6.4.2 Generator Fuel Supply Line ..............................28
6.4.2.1 Rigid Fuel Lines..........................................28
6.4.2.2 Flexible Fuel Lines......................................28
6.5 LP Gas Fuel System ....................................................28
6.5.1 Parts not included in Fuel System ....................28
6.5.2 Some Important Considerations........................29
6.5.3 Vapor Withdrawal ..............................................29
6.5.4 Primary Regulator..............................................29
6.5.5 Gaseous Carburetion ........................................29
6.5.6 Fuel Supply Lines ..............................................30
6.5.7 Excess Flow Valve ..............................................30
6.5.8 Leakage Tests ....................................................30
6.6 Exhaust Systems..........................................................30
6.6.1 Mufflers and Spark Arrestors............................31
6.6.2 Type of Exhaust System ....................................31
6.6.3 Exhaust System Safety ......................................31
6.7 Electrical Connections ................................................31
6.7.1 Electrical Junction Box ....................................31
6.7.2 Wiring ................................................................32
6.7.3 Generator AC Connections ................................32
6.7.4 Conduit..............................................................32
6.7.5 Isolating Different Power Sources ......................32
6.7.6 Power Supply Cord............................................33
6.7.7 Ground Fault Circuit Interrupters ....................33
6.8 Battery Installation ......................................................34
6.8.1 Recommended Battery ......................................34
6.8.2 Battery Cables ..................................................34
6.8.3 Battery Cable Connections ................................34
6.8.4 Battery Compartment ........................................34
6.9 Optional Accessories....................................................34
6.9.1 Remote Panel Models ........................................35
Section 7 — Post Installation ................................................35
7.1 Post Installation Tests ..................................................35
7.2 Before Initial Start-up ..................................................35
7.3 Initial Start ..................................................................35
7.4 Testing Under Load......................................................35
7.5 Installation Checklist ..................................................36
Section 8 – Troubleshooting ..................................................37
8.1 Troubleshooting Guide ................................................37
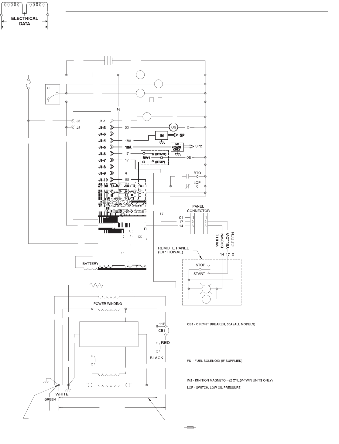
Section 9 – Electrical Data......................................................38
Section 10 – Exploded Views and Parts Lists....................40
Section 11 – Notes....................................................................53
Section 12 – Warranty ............................................................56

2 Generac®Power Systems, Inc.
Study these SAFETY RULES carefully before
installing, operating or servicing this equipment.
Become familiar with this manual and with the unit.
The generator can operate safely, efficiently and reli-
ably only if it is properly installed, operated and
maintained. Many accidents are caused by failing to
follow simple and fundamental rules or precautions.
Generac cannot possibly anticipate every possible
circumstance that might involve a hazard. The warn-
ings in this manual, and on tags and decals
affixed to the unit, are, therefore, not all-inclusive. If
you use a procedure, work method or operating tech-
nique Generac does not specifically recommend, you
must satisfy yourself that it is safe for you and others.
You also must make sure the procedure, work
method or operating technique that you choose does
not render the generator unsafe.
Despite the safe design of this generator,
operating this equipment imprudently, neglect-
ing its maintenance or being careless can cause
possible injury or death. Permit only responsi-
ble and capable persons to operate or maintain
this equipment.
Potentially lethal voltages are generated by
these machines. Ensure all steps are taken to
render the machine safe before attempting to
work on the generator.
Parts of the generator are rotating and/or hot
during operation. Exercise care near running
generators.
GENERAL HAZARDS
• For safety reasons, Generac recommends
that the installation, initial start-up and mainte-
nance of this equipment is carried out by a
Generac Authorized Service Dealer.
• The engine exhaust fumes contain carbon monox-
ide, which can be DEADLY. This dangerous gas, if
breathed in sufficient concentrations, can cause
unconsciousness or even death. This exhaust sys-
tem must be installed properly, in strict compli-
ance with applicable codes and standards.
Following installation, you must do nothing that
might render the system unsafe or in noncompli-
ance with such codes and standards. The genera-
tor compartment must be completely vapor sealed
from the vehicle interior. There must be no possi-
bility of exhaust fumes entering the vehicle interi-
or. Never operate this equipment with a leaking or
defective exhaust system.
• Keep hands, feet, clothing, etc., away from drive
belts, fans, and other moving or hot parts. Never
remove any drive belt or fan guard while the unit is
operating.
• Adequate, unobstructed flow of cooling and venti-
lating air is critical to correct generator operation
and is required to expel toxic fumes and fuel
vapors from the generator compartment. Without
sufficient cooling airflow, the engine/generator
quickly overheats, which causes serious damage to
the generator. Do not alter the installation or per-
mit even partial blockage of ventilation provisions,
as this can seriously affect safe operation of the
generator.
• When working on this equipment, remain alert at
all times. Never work on the equipment when you
are physically or mentally fatigued.
• Inspect the generator regularly, and contact your
nearest Generac Authorized Service Dealer imme-
diately for parts needing repair or replacement.
• Before performing any maintenance on the genera-
tor, disconnect its battery cables to prevent acci-
dental start up. Disconnect the cable from the bat-
tery post indicated by a NEGATIVE, NEG or (–)
first. Reconnect that cable last.
• Never use the generator or any of its parts as a
step. Stepping on the unit can stress and break
parts, and may result in dangerous operating con-
ditions from leaking exhaust gases, fuel leakage,
oil leakage, etc.
Safety Rules
PRIMEPACT 55G and 55LP Recreational Vehicle Generators
SAVE THESE INSTRUCTIONS – The manufacturer suggests that these rules for safe
operation be copied and posted in potential hazard areas of the recreational vehicle.
Safety should be stressed to all operators and potential operators of this equipment.
The engine exhaust from this product
contains chemicals known to the state
of California to cause cancer, birth
defects or other reproductive harm.
WARNING:
This product contains or emits chemicals
known to the state of California to cause
cancer, birth defects or other reproductive harm.
WARNING:

Generac®Power Systems, Inc. 3
ELECTRICAL HAZARDS
• The generator covered by this manual produces
dangerous electrical voltages and can cause fatal
electrical shock. Avoid contact with bare wires, ter-
minals, connections, etc., while the unit is running.
Ensure all appropriate covers, guards and barriers
are in place before operating the generator. If you
must work around an operating unit, stand on an
insulated, dry surface to reduce shock hazard.
• Do not handle any kind of electrical device while
standing in water, while barefoot, or while hands
or feet are wet. DANGEROUS ELECTRICAL
SHOCK MAY RESULT.
• During installation onto the vehicle, have the gen-
erator properly grounded (bonded) either by solid
mounting to the vehicle frame or chassis, or by
means of an approved bonding conductor. DO
NOT disconnect the bonding conductor, if so
equipped. DO NOT reconnect the bonding conduc-
tor to any generator part that might be removed or
disassembled during routine maintenance. If the
grounding conductor must be replaced, use only a
flexible conductor that is of No. 8 American Wire
Gauge (AWG) copper wire minimum.
• In case of accident caused by electric shock, imme-
diately shut down the source of electrical power. If
this is not possible, attempt to free the victim from
the live conductor. AVOID DIRECT CONTACT
WITH THE VICTIM. Use a nonconducting imple-
ment, such as a rope or board, to free the victim
from the live conductor. If the victim is uncon-
scious, apply first aid and get immediate medical
help.
• Never wear jewelry when working on this equip-
ment. Jewelry can conduct electricity resulting in
electric shock, or may get caught in moving com-
ponents causing injury.
FIRE HAZARDS
• For fire safety, the generator must be installed and
maintained properly. Installation always must
comply with applicable codes, standards, laws and
regulations. Adhere strictly to local, state and
national electrical and building codes. Comply
with regulations the Occupational Safety and
Health Administration (OSHA) has established.
Also, ensure that the generator is installed in
accordance with the manufacturer’s instructions
and recommendations. Following proper installa-
tion, do nothing that might alter a safe installation
and render the unit in noncompliance with the
aforementioned codes, standards, laws and regu-
lations.
• Keep a fire extinguisher in the vehicle at all times.
Extinguishers rated “ABC” by the National Fire
Protection Association are appropriate for use on
the recreational vehicle generator electrical sys-
tem. Keep the extinguisher properly charged and
be familiar with its use. If you have any question
pertaining to fire extinguishers, consult your local
fire department.
EXPLOSION HAZARDS
• Do not smoke around the generator. Wipe up any
fuel or oil spills immediately. Ensure that no com-
bustible materials are left in the generator com-
partment, or on or near the generator, as FIRE or
EXPLOSION may result. Keep the area surround-
ing the generator clean and free from debris.
• Gasoline is extremely FLAMMABLE and its vapors
are EXPLOSIVE. Do not permit smoking, open
flame, sparks or any source of heat in the vicinity
while handling gasoline. Comply with all laws gov-
erning the storage and handling of gasoline.
• This generator may use liquid propane (LP) gas as
a fuel. LP gas is highly EXPLOSIVE. The gas is
heavier than air and tends to settle in low areas
where even the slightest spark can ignite the gas
and cause an explosion.

4 Generac®Power Systems, Inc.
Section 1 – General Information
PRIMEPACT 55G and 55LP Recreational Vehicle Generators
Please record the following information from the generator DATA DECAL or information decal.
1. Model Number ____________________ 2. Serial Number __________________
3. kW Rating__________________________ 4. Rated Voltage __________________
5. Phase ______________________________ 6. Hertz __________________________

Generac®Power Systems, Inc. 5
Section 1 – General Information
PRIMEPACT 55G and 55LP Recreational Vehicle Generators
1.2 GENERATOR APPLICABILITY
These generators have been designed and manufac-
tured for supplying electrical power for recreational
vehicles. You should not modify the generator or use
it for any application other than for what it was
designed. If there are any questions pertaining to its
application, write or call the factory. Do not use the
unit until you have been advised by competent
authority.
For fire safety, the generator must have been
properly installed in compliance with ANSI
119.2-1975/NFPA 501C-1974, “Standard for
Recreational Vehicles, Part III – Installation of
Electrical Systems.” The generator also must
have been installed in strict compliance with
the manufacturer’s detailed installation instruc-
tions. After installation, do nothing that might
render the unit in noncompliance with such
codes, standards and instructions.
You can use your generator set to supply electrical
power for operating one of the following electrical
loads:
• PRIMEPACT 55G: 120 and/or 240 volts, single
phase, 60 Hz electrical loads. These loads can
require up to 5500 watts (5.5 kW) of power, but
cannot exceed 45.8 AC amperes of current at 120
volts or exceed 22.9 AC amperes at 240 volts.
• PRIMEPACT 55LP: 120 and/or 240 volts, single
phase, 60 Hz electrical loads. These loads can
require up to 5200 watts (5.2 kW) of power, but
cannot exceed 43.3 AC amperes of current at 120
volts or exceed 21.6 AC amperes at 240 volts.
Do not overload the generator. Some installa-
tions may require that electrical loads be alter-
nated to avoid overloading. Applying exces-
sively high electrical loads may damage the
generator and may shorten its life. Add up the
rated watts of all electrical lighting, appliance,
tool and motor loads the generator will power
at one time. This total should not be greater
than the wattage capacity of the generator. If
an electrical device nameplate gives only volts
and amps, multiply volts times amps to obtain
watts (volts x amps = watts). Some electric
motors require more watts of power (or amps
of current) for starting than for continuous
operation.
1.3 INSTALLATION
This Owner’s Manual has been prepared under the
assumption that a competent, qualified technician
installed the generator into an industrial vehicle. We
also assume the installer complied with all applicable
codes, standards and regulations pertaining to instal-
lation.
An INSTALLATION MANUAL was shipped with the
generator. That Manual contains manufacturer’s
instructions and recommendations for installing the
unit into an industrial vehicle. After installation,
installers should forward the Installation Manual to
Owners/Operators for their information.
Owners/Operators have the responsibility to make
sure that nothing is done that might render the instal-
lation unsafe or in non-compliance with applicable
codes, standards and instructions.
1.4 SAFETY
Before using the generator set, carefully read GEN-
ERAL SAFETY RULES inside the cover. Comply with
these RULES to prevent accidents and damage to
equipment and/or property. Generac suggests copy-
ing and posting the GENERAL SAFETY RULES to
potential operators of this equipment.
1.5 GENERATOR AC CONNECTION
SYSTEM
These air-cooled generator sets are equipped with
dual stator AC power windings. These two stator
windings supply electrical power to customer electri-
cal loads by means of a dual 2-wire connection sys-
tem.
The generator may have been installed so that units
only power 120 volts AC loads (Figure 1); or you can
wire them to connect both 120 and/or 240 volts AC
electrical loads. Be sure to remove the jumper
between the circuit breakers when connecting for
120/240 volts.
Figure 1.1 – Connection for 120 Volts Only

6 Generac®Power Systems, Inc.
Section 1 – General Information
PRIMEPACT 55G and 55LP Recreational Vehicle Generators
1.6 SPECIFICATIONS
1.6.1 FUEL REQUIREMENTS
This generator is equipped with a gasoline fuel system
as standard equipment. Specific installations may pro-
vide either a separate fuel tank for the generator, or the
generator may “share” the vehicle engine’s fuel tank.
NOTE
Some installations using a “shared” fuel tank may
have a generator fuel pickup tube that is shorter
than the vehicle engine’s pickup tube. Such an
arrangement causes the generator engine to “run
out of gas” while adequate fuel for the vehicle
remains in the tank.
To reduce lead and carbon deposits use high quality
UNLEADED gasoline with the generator. Leaded
REGULAR grade gasoline is an acceptable substitute.
NOTE:
Using unleaded gasoline contributes to longer engine
valve life by reducing lead and carbon deposits.
Generac does not recommend using any
gasoline containing alcohol (such as “gasohol”).
If you use any gasoline containing alcohol, it
must not contain more than 10 percent ethanol,
and it must be removed from the generator
during storage. Do NOT use any gasoline
containing methanol. If you use gasoline with
alcohol, inspect more frequently for fuel leaks
and other abnormalities.
1.6.2 ENGINE OIL REQUIREMENTS
Use only high quality detergent oil classified “For
Service SF” and with an oil viscosity rating of SAE
10W-30 oil. Do not pour in any additives to the rec-
ommended oil. Engine crankcase capacity is 1.4
liters. See Section 3.2 on page 11 for oil level check
and filing procedures.
1.6.3 ENGINE SPECIFICATIONS
Type of Engine
PRIMEPACT 55G/55LP ..............................................GN-480
Cooling Method ........................................................Air-cooled
Rated Horsepower
PRIMEPACT 55G/55LP ........................................15 at 3600
Displacement
PRIMEPACT 55G/55LP..................................................480cc
Compression Ratio........................................................8.6 to 1
Cylinder Block ..........................Aluminum w/Cast Iron Sleeve
Type of Governor ..............................Mechanical, Fixed Speed
Engine Governor Speed ............................................2500 rpm
Air Cleaner ........................Paper Element w/Foam Precleaner
Starter ........................................................12-volt DC Electric
Ignition System ......................Solid-state w/Flywheel Magneto
Recommended Spark Plug
Champion ..................................................................RC12YC
AC....................................................................................R45S
Fram Autolite ......................................................................65
Spark Plug Gap........................................0.030 inch (0.8 mm)
Recommended Min. Battery ............400 Cold Cranking Amps
1.6.4 EMISSIONS COMPLIANCE PERIOD
For nonhandled engines the Emissions Compliance
Period referred to on the Emissions Compliance
Label indicates the number of operating hours for
which the engine has been shown to meet Federal
emission requirements.
• For engines less than 225 cc displacement,
Category C=125 hours, B=250 hours, and A=500
hours.
◆
◆
◆
◆
◆
1.6.5 GENERATOR SPECIFICATIONS
SERIES PRIMEPACT 55G PRIMEPACT 55LP
Rotor RPM 3600 3600
Rotor Poles 2 2
Engine RPM 2500 2500
Rated Max. Continuous AC Output* 5500 watts (5.5 kW) 5200 watts (5.2 kW)
Voltage* 120 120
Rated Max. Continuous Current* 45.8 AC amps‡ 43.3 AC amps Ñ
Phase 1 1
Frequency 60 Hertz 60 Hertz
Battery Charging Current (Max.) 2 amps (trickle charge) 2 amps (trickle charge)
Weight 211 pounds 214 pounds
Length 25 inches 25.75 inches
Width 18.5 inches 18.5 inches
Height 16.13 inches 16.13 inches
* All units are reconnectable to 120 and/or 240 volts, dual voltage output. Units are not listed per RVIA/ANSI when reconnected for dual voltage output
‡ Rated maximum continuous current at 240 volts is 22.9 amps.
Ñ Rated maximum continuous current at 240 volts is 21.6 amps.
Model No Load 1/2 Load Full Load
PrimePact 55G 0.29 0.54 0.96
PrimePact 55LP 0.47/2.01 0.85/3.62 1.66/7.05

Generac®Power Systems, Inc. 7
Section 2 – Operation
PRIMEPACT 55G and 55LP Recreational Vehicle Generators
• For engines of 225 cc or more, Category C=250
hours, B=500 hours, and A=1000 hours.
2.1 GENERATOR CONTROL PANEL
The following features are mounted on the generator
control panel (Figure 2.1):
2.1.1 FUEL PRIMER
Before starting a cold engine (if it has not been start-
ed in more than two weeks), you must press this
switch for approximately 10 seconds to bring fuel
from the tank to the fuel pump. This rocker type
switch springs back into its original position when
you release it.
2.1.2 START/STOP SWITCH
To crank and start the engine, hold this switch in the
START position. Release the switch when the engine
starts. To stop an operating engine, press and hold
the switch in the STOP position until the engine shuts
off. The switch center position is the RUN position.
2.1.3 15 AMP FUSE
The fuse protects the engine’s DC control circuit
against electrical overload. If the fuse element has
melted open due to overloading, the engine cannot be
cranked. If you must replace the fuse, use only an
identical 15 amp replacement fuse.
2.1.4 LINE BREAKERS
Protects generator’s AC output circuit against
overload, i.e., prevents unit from exceeding
wattage/amperage capacity. This unit has one 20-amp
and one 30-amp breaker.
Figure 2.1 – Typical Control Panel
NOTE:
If this generator has been reconnected for dual
voltage AC output (120/240 volts), you can install
line breakers having an amperage rating that is
different than that stated above. The replacement
line breakers consist of two separate breakers with
a connecting piece between the breaker handles
(so that both breakers will operate at the same
time). If the unit is reconnected for dual voltage,
it is no longer RVIA listed.
2.2 OPTIONAL REMOTE
START/STOP PANEL
A remote mounted Start/Stop Panel (Figure 2.2) is
available that allows you to start and stop the gener-
ator engine conveniently from inside the vehicle. The
remote panel includes a Start/Stop switch, hourme-
ter, generator run lamp and a wire harness.
Figure 2.2 — Optional Remote Panel
(Models 004057 and 004184)
2.3 AUTOMATIC CHOKE
This engine is equipped with an automatic choke that
consists of two main components: a choke solenoid
and prechoke.
2.3.1 CHOKE SOLENOID
During engine cranking (Start/Stop switch at
START), a solid-state choke module signals the
choke solenoid to activate and cycle (choke on/choke
off) until the engine starts. The choke solenoid thus
opens and closes the carburetor choke valve only
when the engine is cranking. When the engine starts,
the choke stops cycling.
◆
◆
◆
◆
◆

8 Generac®Power Systems, Inc.
Section 2 – Operation
PRIMEPACT 55G and 55LP Recreational Vehicle Generators
2.3.2 PRECHOKE
The choke system also has a temperature-sensitive
metal strip that adjusts choke valve angle according
to ambient temperatures (i.e., in cold ambient tem-
peratures, choke valve closes more). Once the engine
starts, an element heats the temperature-sensitive
strip to a normal operating condition, opening the
choke valve. This may take about three minutes in
cooler weather.
2.4 BEFORE STARTING THE ENGINE
NOTE:
Instructions and information in this manual
assume the generator has been properly installed,
connected, serviced, tested and adjusted by a
qualified installation technician or installation
contractor.
2.4.1 INSTALLATION
Generator installation must have been properly com-
pleted so it complies with all applicable codes, stan-
dards and regulations and with the manufacturer's
recommendations.
2.4.2 ENGINE LUBRICATION
Have the engine crankcase properly serviced with the
recommended oil before starting. Refer to Section
1.6.3 (Page 6) and Sections 3.1 and 3.2 (Page 11) for
oil servicing procedures and recommendations.
Any attempt to crank or start the engine before
you have properly serviced it with the recom-
mended oil may result in an engine failure.
2.4.3 FUEL SUPPLY
The engine must have an adequate supply of proper
fuel to operate. Before starting it, check that sufficient
fuel is available.
NOTE:
Depending on the installation, the generator may
have either a separate fuel tank, or it may “share”
the vehicle engine’s fuel tank.
2.4.4 COOLING AND VENTILATING AIR
Air inlet and outlet openings in the generator com-
partment must be open and unobstructed for contin-
ued proper operation. Without sufficient cooling and
ventilating airflow, the engine/generator quickly over-
heats, which causes it to shut down and may damage
the generator.
2.4.5 ENGINE EXHAUST GAS
Before starting the generator engine, you should be
sure there is no way for exhaust gases to enter the
vehicle interior and endanger people or animals.
Close windows, doors and other openings in the vehi-
cle that, if open, might permit exhaust gases to enter
the vehicle.
The generator engine gives off DEADLY carbon
monoxide gas through its exhaust system. This
dangerous gas, if breathed in sufficient concen-
trations, can cause unconsciousness or even
death. Never operate the generator set with
the vehicle inside any garage or other enclosed
area. DO NOT OPERATE THE GENERATOR IF THE
EXHAUST SYSTEM IS LEAKING OR HAS BEEN
DAMAGED. SYMPTOMS OF CARBON MONOX-
IDE POISONING ARE (a) inability to think coher-
ently; (b) vomiting; (c) twitching muscles; (d)
throbbing temples; (e) dizziness; (f) headaches;
(g) weakness; and (h) sleepiness. IF YOU FEEL
ANY OF THESE SYMPTOMS, MOVE INTO FRESH
AIR IMMEDIATELY. IF SYMPTOMS PERSIST, GET
MEDICAL HELP.
2.5 STARTING THE GENERATOR
NOTE:
Read the vehicle manufacturer’s instructions. The
owner/operator should become familiar with the
vehicle in which this generator is installed.
Differences exist between vehicles. For example,
some vehicles may use a transfer switch to isolate
dockside power from the generator, while other
vehicles may use an isolating receptacle. Some
vehicles may be equipped with a DC converter
which allows the generator to power certain DC
lighting and other DC loads.
To crank and start the generator engine, proceed as
follows:
1. Turn OFF electrical loads using the means pro-
vided in your vehicle (such as a main line circuit
breaker or transfer switch).
NOTE:
If starting from the generator control panel, turn
OFF loads by setting the generator’s main circuit
breaker to the OFF (or open) position. If starting
from a remote panel, turn OFF loads using the
means provided in the vehicle (such as a main cir-
cuit breaker). Electrical load circuits will be
turned ON after the generator has started, stabi-
lized and warmed up.
◆
◆
◆
◆
◆
◆

Generac®Power Systems, Inc. 9
Section 2 – Operation
PRIMEPACT 55G and 55LP Recreational Vehicle Generators
2. If you have not started the engine in more than
two weeks, press the Fuel Pump Primer switch
and hold it for about 10 seconds. However, if the
engine is warm, skip Step 2.
3. To crank and start the engine, hold the start/stop
switch at START. Release the switch when the
engine starts.
If the engine does not start after it has been
cranking for 15 seconds, release the Start/Stop
switch and wait 1 minute before trying again.
Holding the switch for longer than 15 seconds
can damage the starter motor.
4. Let the engine run at no-load for a few minutes to
stabilize and warm up.
5. Turn ON electrical loads using the means
provided (such as a main circuit breaker or
transfer switch).
2.6 STOPPING THE GENERATOR
1. Turn OFF all electrical loads using the means
provided (such as a main circuit breaker or
transfer switch).
2. Let generator run at no-load for a few minutes, to
stabilize internal engine generator temperatures.
3. Place the Start/Stop switch in its STOP position.
The engine will come to a complete stop.
2.7 APPLYING LOADS TO GENERATOR
When applying electrical loads to the generator,
observe these guidelines:
• Before applying electrical loads, let the generator
stabilize and warm up for a minute or two.
• DO NOT overload the generator.
2.7.1 LETTING THE ENGINE STABILIZE
The generator supplies correct rated voltage only at
the proper governed speed. Some electrical appli-
ances may be extremely sensitive to voltage. Incorrect
voltages can damage such appliances.
If electrical loads are applied at reduced operating
speeds, such loads imposed on the engine when suf-
ficient power is not available may shorten engine life.
Never turn ON electrical loads until after the genera-
tor engine has started and stabilized at no-load.
2.7.2 DO NOT OVERLOAD THE GENERATOR
You can read the rated wattage/amperage capacity of
your generator on the generator data decal (see
Section 1.1 on Page 4).
Applying electrical loads in excess of the unit’s rated
capacity will cause the engine/generator to automati-
cally shut down.
To avoid overloading, add up the wattage of all con-
nected electrical lighting, appliance, tool and motor
loads. This total should not be greater than the gen-
erator’s rated wattage capacity.
• Most lighting, appliance, tool and motor loads indi-
cate their required watts on their nameplate or
data plate. For light bulbs, simply note the wattage
rating of the bulb.
• If a load does not show its rated wattage, multiply
that load’s rated VOLTS times AMPS to obtain
WATTS.
• Induction type motors (such as those that run the
vehicle’s furnace fan, refrigerator, air conditioner,
etc.) need about 2-1/2 times more watts of power
for starting than for running (for a few seconds
during motor starting). Be sure to allow for this
when connecting electrical loads to the generator.
First, figure the watts needed to start electric
motors in the system. To that figure, add the run-
ning wattages of other items that will be operated
by the generator.
• Do not apply heavy electrical loads for the first two
or three hours of operation.
2.8 PROTECTION SYSTEMS
2.8.1 LOW OIL PRESSURE SWITCH
This switch (Figure 2.3 on page 10) has normally
open (N.O.) contacts that are held open by engine oil
pressure during cranking and operating. Should oil
pressure drop below a preset level, switch contacts
close, and the engine automatically shuts down. The
unit should not be restarted until oil is added.
◆
◆
◆

10 Generac®Power Systems, Inc.
Section 2 – Operation
PRIMEPACT 55G and 55LP Recreational Vehicle Generators
2.8.2 HIGH TEMPERATURE SWITCH
This switch (Figure 2.3), which has normally open
(N.O.) contacts, is mounted near the oil filter. The
contacts close if the temperature should exceed
approximately 284º F (140º C), initiating an engine
shutdown.
Figure 2.3 – Low Oil Pressure and
High Temperature Switches
2.8.3 FIELD BOOST
The Controller Circuit Board houses a field boost
diode and resistor that are not part of the automatic
choke circuit. These two components are part of a
“field boost” circuit (Figure 2.4). During engine
cranking only, a positive DC (battery) voltage is deliv-
ered through the diode, resistor, brushes and slip
rings, and the generator rotor. Application of this
voltage to the rotor “flashes the field” whenever it is
started. Flashing of the field each time the generator
starts makes sure that a sufficiently strong magnetic
field is available to produce “pickup” voltage in the
stator windings.
Figure 2.4 – Field Boost Circuit
2.8.4 OVERVOLTAGE PROTECTION
A solid-state voltage regulator (Figure 2.5) controls
the generator’s AC output voltage. This regulator sup-
plies an excitation current to the rotor. By regulating
the rotor’s excitation current, the strength of its mag-
netic field is regulated and, in turn, the voltage deliv-
ered to connected electrical loads is controlled. When
the AC frequency is 50 Hertz, voltage is regulated at
115 volts.
Figure 2.5 – Solid State Voltage Regulator
The voltage regulator also incorporates a “voltage
surge protection circuit.” This circuit prevents trou-
blesome surges in the generator AC output voltage.
Voltage surge is a common cause of damage to elec-
tronic equipment.
2.8.5 25-HOUR BREAK-IN PERIOD
The first 25 hours of operation is the break-in period
for the generator. Properly breaking in the generator
is essential to minimize fuel consumption and pro-
vide maximum engine performance. During this 25-
hour break-in period, follow this procedure:
• Run the unit at varying electrical loads to help seat
the engine piston rings properly.
• Check the engine oil level frequently. Add oil if
needed. It is normal for the generator engine to
consume more oil than is normal until the piston
rings have properly seated.
• For the 75-hour operation following the break-in
period, avoid light electrical loads. Load the
generator at 50 percent (or more) of its rated
wattage capacity. Repeated light loads during these
75 hours can cause improper seating of engine pis-
ton rings, resulting in blowby and high oil con-
sumption.
• After operating the unit for 25 hours, complete the
tasks recommended under Section 2.8.6.
◆
◆

Generac®Power Systems, Inc. 11
Section 3 – Maintenance
PRIMEPACT 55G and 55LP Recreational Vehicle Generators
2.8.6 25-HOUR CHECK-UP
After the 25-hour break-in period, contact a Generac
Authorized Service Dealer for the following mainte-
nance. The vehicle owner is responsible for any
charges:
• Change the engine crankcase oil and oil filter.
• Check all fluid levels.
• Inspect the cooling and ventilation openings.
• Check the engine ignition system.
• Inspect the entire electrical system.
• Inspect the engine exhaust system.
2.8.7 OPERATION IN HIGH GRASS
OR BRUSH
Never operate the generator while the vehicle
is parked over high grass, weeds, brush,
leaves or any other combustible substance.
Such materials can ignite and burn from the
heat of the exhaust system. The generator
exhaust system becomes extremely hot dur-
ing operation and remains hot for a long time
after it has shut down.
3.1 CHECKING THE ENGINE OIL
LEVEL
For oil capacities and requirements, see “Engine Oil
Requirements,” Section 1.6.2 (Page 6). Check the
engine crankcase oil level at least every eight hours of
operation, or before you use it. To check the engine
oil level, proceed as follows (see Figure 3.1):
1. Be sure the generator is as level as possible.
2. Remove the dipstick and wipe it dry with a clean,
lint-free cloth.
3. Install and tighten the dipstick cap; then, remove
it again. The oil level should be at the dipstick
“Full” mark.
4. If necessary, remove the oil fill cap on the rocker
cover and slowly add oil until it reaches the dip-
stick “Full” mark. DO NOT FILL ABOVE THE
“FULL” MARK.
Never operate the engine with the oil level
below the “Add” mark on the dipstick. Doing
this could damage the engine.
5. Install and tighten the oil fill cap and the dipstick
before operating the engine.
3.2 CHANGING THE ENGINE OIL
AND/OR OIL FILTER
• Change the engine oil after the first 25 hours of
operation (after the 25-hour break-in period, see
Section 2.8.5, Page 10). Thereafter, change the
oil every 100 operating hours. Change the oil more
frequently if operating consistently under heavy
load or at high ambient temperatures.
• Change the engine oil filter after the first 25 hours
of operation, and every 100 operating hours there-
after.
To change the oil and/or oil filter, proceed as
follows:
1. Run the engine until it is thoroughly warmed up
(at least five minutes) then shut OFF
the engine.
2. With the engine still warm from running, remove
the oil drain plug (Figure 3.1). Drain the oil into
a suitable container.
3. After the oil has drained, replace the oil drain
plug. (If only changing the oil, go to step 7.)
4. With the oil drained, remove the old oil filter by
turning it counterclockwise (Figure 3.2 on page 12).
5. Apply a light coating of clean engine oil to the gas-
ket of the new filter.
6. Screw the new filter on by hand until its gasket
lightly contacts the oil filter adapter. Then, tight-
en the filter an additional 3/4 to one turn.
7. Remove the dipstick and fill crankcase with the
proper type and amount of recommended oil (see
Section 1.6.2, Page 6). The engine crankcase can
hold about 1.4 liters. DO NOT FILL ABOVE THE
“FULL” MARK.
8. Install and tighten the dipstick before operating
the engine.
9. Start the engine and check for leaks.
NOTE:
Check the oil level and fill to the “FULL” mark after
checking for leaks. The filter will retain some oil.
Figure 3.1 — Oil Dipstick/Fill Tube and
Location of Oil Drain Plug
◆
◆
OIL DIPSTICK
OIL DRAIN PLUG

12 Generac®Power Systems, Inc.
Section 3 – Maintenance
PRIMEPACT 55G and 55LP Recreational Vehicle Generators
Figure 3.2 — Engine Oil Filter
3.3 MAINTAINING THE ENGINE
AIR CLEANER
3.3.1 CLEANING THE FOAM PRECLEANER
Clean and re-oil the foam precleaner every three
months or every 25 hours of operation, whichever
occurs first. Service the foam precleaner more fre-
quently if operating the generator in extremely dusty
or dirty conditions. Use the following procedure
(Figure 3.3):
1. Turn the knob counterclockwise to loosen.
2. Remove the cover, foam precleaner and paper fil-
ter.
3. Remove the foam precleaner from the cover.
4. Wash the foam precleaner in liquid detergent and
water.
5. Wrap the foam precleaner in a clean cloth and
gently squeeze it dry.
6. Saturate the foam precleaner in clean engine oil.
Gently squeeze it in a clean cloth to remove
excess oil and to distribute oil (DO NOT TWIST).
7. Install the foam precleaner into the cover, fol-
lowed by the paper filter. Tabs at edges of paper
filter must lock into slots on cover.
8. Install the cover, foam precleaner and paper filter.
9. Replace knob to retain the filter in place.
Figure 3.3 – Engine Air Cleaner
3.4 CLEAN AIR INTAKE SCREEN
Clean all foreign material from the air intake screen
(Figure 3.4) at least once every 100 hours of opera-
tion. Clean more often if necessary.
Inspect the area around the generator exhaust muf-
fler periodically and remove all grass, leaves, dirt,
etc., from this area.
Figure 3.4 – Cleaning Air Intake
3.5 CHECKING THE ENGINE
SPARK PLUG
Clean the spark plug and reset the spark plug gap
every 100 hours of operation.
1. Clean the area around the base of the spark plug
to keep dirt and debris out of the engine. Clean by
scraping or washing using a wire brush and com-
mercial solvent. Do not blast the spark plug to
clean.
2. Remove the spark plug and check the condition.
Replace the spark plug if worn or if reuse is ques-
tionable.
3. Check the spark plug gap using a wire feeler
gauge. Adjust the gap to 0.030 inch (0.76 mm)
by carefully bending the ground electrode
(Figure 3.5).
Figure 3.5 – Setting the Spark Plug Gap
Sparking can occur if the wire terminal does
not fit firmly on the spark plug terminal end. If
necessary, re-form the wire terminal to obtain a
tight fit.
◆
PAPER
FILTER
FOAM
PRE-CLEANER
COVER
KNOB

Section 3 – Maintenance
PRIMEPACT 55G and 55LP Recreational Vehicle Generators
3.6 FUEL FILTER (GASOLINE ONLY)
Remove and replace the fuel filter (Figure 3.6)
once each year or every 100 hours of operation,
whichever comes first.
Figure 3.6 – Fuel Filter
3.7 SPARK ARRESTOR MUFFLER
If the generator is not equipped with a spark arrestor
exhaust muffler and is to be used on any forest cov-
ered, brush covered or grass covered unimproved
land, you may have to install a spark arrestor. The
spark arrestor must be maintained in effective work-
ing order by the vehicle owner/operator.
For assistance in ordering, installing and maintaining
spark arrestor exhaust mufflers, contact your nearest
Generac Authorized Service Dealer.
Exhaust mufflers supplied by Generac are spark
arrestor types. Generac exhaust mufflers for recre-
ational vehicle generators do not have a spark
arrestor screen, but are of the more efficient “toroid”
or “swirl” type. To remove carbon and combustion
deposits from such mufflers, remove the plug from
the muffler and run the engine for approximately 15
minutes. Shut down the engine, let the muffler cool
and install the plug.
Be sure to reinstall the muffler plug tightly.
Engine vibration could cause a loose plug to
fall out. Without the plug in place, hot engine
exhaust is directed out the opening. This hot
exhaust, depending on the installation, could
be directed to areas not able to withstand the
extreme heat such as wooden floor boards or
other flammable material. This could result in a
fire.
3.8 CLEANING THE GENERATOR
Keep the generator set as clean and dry as possible.
Protect the unit against excessive dust, dirt, corrosive
vapors, road splash, etc. Permitting dirt and mois-
ture to accumulate on generator windings will have
an adverse effect on the insulation resistance of those
windings.
When moisture is allowed to remain in contact with
windings, some of the moisture will be retained in
voids and cracks in the insulation. This causes a
reduced insulation resistance and will eventually
cause problems. Dirt will make the problem worse,
since dirt tends to hold moisture in contact with
windings. Salt (as from sea air) also will worsen the
problem since it tends to absorb moisture from the
air. Salt and moisture, when combined, form a good
electrical conductor.
Do NOT use a forceful spray of water to clean
the generator. Water will enter the generator
interior and cause problems, and may also cont-
aminate the generator fuel system.
3.9 BATTERY MAINTENANCE
All lead-acid batteries will discharge when not in use.
The generator battery should be inspected as follows:
3.9.1 WEEKLY
• Inspect the battery posts and cables for tightness
and corrosion. Tighten and clean as necessary.
• Check the battery fluid level of unsealed batteries
and, if necessary, fill with Distilled Water Only. Do
not use tap water in batteries.
3.9.2 EVERY SIX MONTHS
• Have the state of charge and condition checked.
This should be done with an automotive-type bat-
tery hydrometer.
NOTE:
Servicing of the battery is to be performed or
supervised by personnel knowledgeable of batter-
ies and the required precautions. Keep unautho-
rized personnel away from batteries.
Damage will result if the battery connections are
made in reverse.
◆
◆
Generac®Power Systems, Inc. 13
TO FUEL PUMP
CUSTOMER FUEL CONNECTION
FUEL FILTER

14 Generac®Power Systems, Inc.
Do not dispose of the battery in a fire. The
battery is capable of exploding. Storage batter-
ies give off explosive hydrogen gas. This gas
can form an explosive mixture around the bat-
tery for several hours after charging. The
slightest spark can ignite the gas and cause an
explosion. Such an explosion can shatter the
battery and cause blindness or other injury.
Any area that houses a storage battery must be
properly ventilated. Do not allow smoking,
open flame, sparks, or any spark producing
tools or equipment near the battery. Discharge
static electricity from your body before touch-
ing the battery by first touching a grounded
metal surface.
A battery presents a risk of electrical shock
and high short circuit current. The following
precautions are to be observed when working
on batteries:
• Remove watches, rings or other metal objects;
• Use tools with insulated handles;
• Wear rubber gloves and boots;
• Do not lay tools or metal parts on top of the
battery;
• Disconnect any charging source prior to connecting
or disconnecting battery terminals; and
• Do not use any jumper cables or booster battery to
crank and start the generator engine. If any battery
has discharged, remove it for recharging.
Do not open or mutilate the battery. Released
electrolyte has been known to be harmful to
the skin and eyes, and to be toxic.
The electrolyte is a dilute sulfuric acid that is
harmful to the skin and eyes. It is electrically
conductive and corrosive. The following
procedures are to be observed:
• Wear full eye protection and protective clothing;
• Where electrolyte contacts the skin, wash it off
immediately with water;
• Where electrolyte contacts the eyes, flush
thoroughly and immediately with water and seek
medical attention; and
• Spilled electrolyte is to be washed down with an
acid neutralizing agent. A common practice is to
use a solution of 1 pound (500 grams) bicarbonate
of soda to 1 gallon (4 liters) or water. The bicar-
bonate of soda solution is to be added until the
evidence of reaction (foaming) has ceased. The
resulting liquid is to be flushed with water and the
area dried.
3.10 MAJOR SERVICE MANUAL
To obtain a service manual for your generator, con-
tact Generac or your nearest Generac Authorized
Service Dealer. Make sure to identify your MODEL
NUMBER and SERIES.
3.11 DRIVE BELT
The engine drives the generator rotor by means of a
pulley and drive belt arrangement. The drive belt and
pulleys are warranted for the life of the generator.
Drive belt tension was properly adjusted before the
unit was shipped from the factory. If you suspect that
drive belt tension is incorrect, contact a Generac
Authorized Service Dealer.
3.12 EXERCISING THE GENERATOR
Generac recommends that you start and operate the
generator at least once every seven days. Let
the unit run for at least 30 minutes to “exercise”
the engine.
3.13 OUT OF SERVICE PROCEDURE
3.13.1 REMOVAL FROM SERVICE
If you cannot exercise the generator every seven days,
and it is to be out of service longer than 30 days, pre-
pare the generator for storage as follows:
1. Start the engine and let it warm up.
2. Close the fuel shutoff valve in the fuel supply line
and allow the unit to shut down.
3. While the engine is still warm from running,
drain the oil completely. Refill the crankcase with
SAE 10W-30 oil having API classification “For
Service SF.”
4. Attach a tag to the engine indicating the viscosity
and classification of the oil in the crankcase.
5. Remove the spark plug and pour two or three
tablespoons of clean, fresh engine oil into the
spark plug threaded openings. Reinstall and
tighten the spark plug.
6. Remove the battery and store it in a cool, dry
room on a wooden board. Never store the battery
on any concrete or earthen floor.
7. Clean and wipe the entire generator.
◆
Section 3 – Maintenance
PRIMEPACT 55G and 55LP Recreational Vehicle Generators

Generac®Power Systems, Inc. 15
3.13.2 RETURN TO SERVICE
To return the unit to service after storage, proceed
as follows:
1. Check the tag on the engine for oil viscosity and
classification. Verify that the correct recommend-
ed oil is used in the engine (see Section 1.5.4,
Page 6). If necessary, drain and refill with the
proper oil.
2. Check the state of the battery. Fill all cells of
unsealed batteries to the proper level with distilled
water. DO NOT USE TAP WATER IN THE BAT-
TERY. Recharge the battery to 100 percent state of
charge, or, if defective, replace the battery.
3. Clean and wipe the entire generator.
4. Reconnect the battery. Observe battery polarity.
Damage may occur if the battery is connected
incorrectly.
5. Turn OFF all electrical loads. Add fuel if neces-
sary and then start the engine.
6. Allow the unit to warm up thoroughly.
7. Apply electrical loads to at least 50 percent of the
unit’s rated wattage capacity.
8. When the engine is thoroughly warmed up, shut
it down.
9. Your generator is now ready for service.
3.14 WATTAGE REFERENCE GUIDE
Running
Watts
Battery Charger ..................................................500
Belt Sander (3”)................................................1000
Chain Saw ........................................................1200
Circular Saw (6-12”) ............................800 to 1000
Disc Sander (9”) ..............................................1200
Hand Drill (1”) ................................................1100
Hedge Trimmer ..................................................450
Impact Wrench ..................................................500
Lawn Mower ....................................................1200
Electric Range (one element) ............................1500
Television ............................................1750 to 2000
Coffee Maker ....................................................1000
Electric Skillet..................................................1250
Hair Dryer........................................................1200
Light Bulb ..........................................................100
Microwave Oven ................................................700
Oil Burner on Furnace ......................................300
Oil Fired Space Heater (140,000 Btu) ................400
Radio ........................................................50 to 200
Slow Cooker ......................................................200
*Furnace Fan (1/3 HP)......................................1200
*Refrigerator ......................................................600
*Air Conditioner (12,000 Btu)..........................1700
*Compressor (1HP)..........................................2000
*Deep Freeze ......................................................500
*Milk Cooler ....................................................1100
*Submersible Pump (1-1/2 HP)........................2800
*Submersible Pump (1 HP)..............................2000
*Paint Sprayer, Airless (1/3 HP) ........................600
*Table Saw (10”) ................................1750 to 2000
* Allow 2-1/2 times the listed watts for starting these
devices.
◆
Section 3 – Maintenance
PRIMEPACT 55G and 55LP Recreational Vehicle Generators

16 Generac®Power Systems, Inc.
Section 4 – Notes
PRIMEPACT 55G and 55LP Recreational Vehicle Generators

PART II –
INSTALLATION
INSTRUCTIONS
ONLY QUALIFIED ELECTRICIANS OR CONTRACTORS
SHOULD ATTEMPT INSTALLATION!!

18 Generac®Power Systems, Inc.
Safety Rules
PRIMEPACT 55G and 55LP Recreational Vehicle Generators
NOTICE TO INSTALLER
These Installation Instructions have been published
by Generac to aid in the installation of the products
described in this manual. Generac assumes that
installation personnel are familiar with the proce-
dures for installing such products, or similar prod-
ucts that Generac manufactures. Generac also
assumes that personnel have been trained in the rec-
ommended installation procedures for these prod-
ucts and that such training includes (a) use of com-
mon hand tools, (b) use of special Generac tools, and
(c) use of any tools and/or equipment from other sup-
pliers.
Generac cannot possibly know of and advise the
recreational vehicle trade of all conceivable methods,
procedures or techniques by which to perform an
installation. Nor can Generac anticipate every possi-
ble hazard that might result from each installation
method, procedure or technique. Generac has not
undertaken any such wide evaluation. Therefore,
people who use a method, procedure or technique
that Generac does not specifically recommend must
first completely satisfy themselves that their safety,
the safety of the vehicle's occupants and the product's
safety is not endangered by the method, procedure or
technique selected.
Information, illustrations, specifications, etc., con-
tained in these Installation Instructions are based on
the latest information available at the time of publi-
cation. Every effort has been expended to be sure that
such data is both accurate and current. However, the
manufacturer reserves the right to change, alter or
otherwise improve this product at any time without
prior notice.
Despite the safe design of this generator,
operating this equipment imprudently, neglecting
its maintenance or being careless can cause
possible injury or death. Permit only responsible
and capable persons to operate or maintain this
equipment.
Potentially lethal voltages are generated by
these machines. Ensure all steps are taken to
render the machine safe before attempting to
work on the generator.
Parts of the generator are rotating and/or hot
during operation. Exercise care near running
generators.
GENERAL HAZARDS
• For safety reasons, Generac recommends
that the installation, initial start-up and mainte-
nance of this equipment is carried out by a
Generac Authorized Service Dealer.
• The engine exhaust fumes contain carbon monox-
ide, which can be DEADLY. This dangerous gas, if
breathed in sufficient concentrations, can cause
unconsciousness or even death. This exhaust sys-
tem must be installed properly, in strict compli-
ance with applicable codes and standards.
Following installation, you must do nothing that
might render the system unsafe or in noncompli-
ance with such codes and standards. The genera-
tor compartment must be completely vapor sealed
from the vehicle interior. There must be no possi-
bility of exhaust fumes entering the vehicle interi-
or. Never operate this equipment with a leaking or
defective exhaust system.
• Keep hands, feet, clothing, etc., away from drive
belts, fans, and other moving or hot parts. Never
remove any drive belt or fan guard while the unit is
operating.
• Adequate, unobstructed flow of cooling and venti-
lating air is critical to correct generator operation
and is required to expel toxic fumes and fuel
vapors from the generator compartment. Without
sufficient cooling airflow, the engine/generator
quickly overheats, which causes serious damage to
the generator. Do not alter the installation or per-
mit even partial blockage of ventilation provisions,
as this can seriously affect safe operation of the
generator.
• When working on this equipment, remain alert at
all times. Never work on the equipment when you
are physically or mentally fatigued.
• Before performing any maintenance on the genera-
tor, disconnect its battery cables to prevent acci-
dental start up. Disconnect the cable from the bat-
tery post indicated by a NEGATIVE, NEG or (–)
first. Reconnect that cable last.
• Never use the generator or any of its parts as a
step. Stepping on the unit can stress and break
parts, and may result in dangerous operating con-
ditions from leaking exhaust gases, fuel leakage,
oil leakage, etc.
• Never insert any tool or other object through open-
ings in the generator interior, even if the unit is not
running. You might seriously injure yourself or
damage the equipment.
DANGER: For fire safety, installation of a generator into a recreational vehicle must comply strictly
with article 551, NFPA 70; ANSI C1-1975; AND, ANSI A119.2-1975/NFPA 501C “Standard for
Recreational Vehicles” (Part 3, “Installation of Electrical Systems”). In addition, installation must
comply with the manufacturer’s instructions and recommendations.

Generac®Power Systems, Inc. 19
Safety Rules
PRIMEPACT 55G and 55LP Recreational Vehicle Generators
ELECTRICAL HAZARDS
• The generator covered by this manual produces
dangerous electrical voltages and can cause fatal
electrical shock. Avoid contact with bare wires, ter-
minals, connections, etc., while the unit is running.
Ensure all appropriate covers, guards and barriers
are in place before operating the generator. If you
must work around an operating unit, stand on an
insulated, dry surface to reduce shock hazard.
• Do not handle any kind of electrical device while
standing in water, while barefoot, or while hands
or feet are wet. DANGEROUS ELECTRICAL
SHOCK MAY RESULT.
• During installation onto the vehicle, properly
ground (bond) the generator either by solid mount-
ing to the vehicle frame or chassis, or by means of
an approved bonding conductor. DO NOT connect
the bonding conductor to any generator part that
might be removed or disassembled during routine
maintenance. If the grounding conductor must be
replaced, use only a flexible conductor that is of
No. 8 American Wire Gauge (AWG) copper wire
minimum.
• If the vehicle electrical circuits can be powered by
any other source of electricity (such as a “dock-
side” power receptacle), there must be no possibil-
ity of connecting the different power sources to the
vehicle circuits at the same time. The dockside
(utility) power source must be positively isolated
from the vehicle circuits whenever the generator is
operating. Failure to isolate the vehicle circuits
from the dockside power supply when the genera-
tor is running may result in damage to the genera-
tor or serious injury or death to dockside (utility)
power workers due to backfeed of electrical ener-
gy.
• In case of accident caused by electric shock, imme-
diately shut down the source of electrical power. If
this is not possible, attempt to free the victim from
the live conductor. AVOID DIRECT CONTACT
WITH THE VICTIM. Use a nonconducting imple-
ment, such as a rope or board, to free the victim
from the live conductor. If the victim is uncon-
scious, apply first aid and get immediate medical
help.
• Never wear jewelry when working on this equip-
ment. Jewelry can conduct electricity resulting in
electric shock, or may get caught in moving com-
ponents causing injury.
FIRE HAZARDS
• For fire safety, the generator must be installed and
maintained properly. Installation always must
comply with applicable codes, standards, laws and
regulations. Adhere strictly to local, state and
national electrical and building codes. Comply
with regulations the Occupational Safety and
Health Administration (OSHA) has established.
Also, ensure that the generator is installed in
accordance with the manufacturer’s instructions
and recommendations. Following proper installa-
tion, do nothing that might alter a safe installation
and render the unit in noncompliance with the
aforementioned codes, standards, laws and regu-
lations.
• Keep a fire extinguisher in the vehicle at all times.
Extinguishers rated “ABC” by the National Fire
Protection Association are appropriate for use on
the recreational vehicle generator electrical system.
Keep the extinguisher properly charged and be
familiar with its use. If you have any question per-
taining to fire extinguishers, consult your local fire
department.
EXPLOSION HAZARDS
• Do not smoke around the generator. Wipe up any
fuel or oil spills immediately. Ensure that no com-
bustible materials are left in the generator com-
partment, or on or near the generator, as FIRE or
EXPLOSION may result. Keep the area surround-
ing the generator clean and free from debris.
• Gasoline is extremely FLAMMABLE and its vapors
are EXPLOSIVE. Do not permit smoking, open
flame, sparks or any source of heat in the vicinity
while handling gasoline. Comply with all laws gov-
erning the storage and handling of gasoline.
• Fuel lines must be properly installed and
fastened, and free of leaks. There must be
no possibility of gasoline vapors entering the vehi-
cle interior.
• You are required to install an approved, flexible,
nonconductive fuel line between the generator fuel
connection point and rigid fuel lines.
• If the generator is equipped with a liquid propane
(LP) gas fuel system, install the unit so it complies
with all codes, standards and regulations pertain-
ing to such systems. LP gas is highly explosive. The
gas tends to settle in low areas where even the
slightest spark can ignite it and cause an explo-
sion. Do not allow gas vapors to enter the vehicle.

20 Generac®Power Systems, Inc.
5.1 PURPOSE AND SCOPE
OF THE MANUAL
These Installation Instructions have been prepared
especially for the purpose of familiarizing installers and
owners of the applicable equipment with the product's
installation requirements. Give serious consideration to
all information and instructions in the manual, both for
safety and for continued reliable operation of the equip-
ment.
Because of the different recreational vehicle models and
the variations between the models, it would be extremely
difficult, if not impractical, to provide detailed instruc-
tions for every possible installation. For that reason,
instructions and illustrations in this manual are general
in nature. Illustrations are not intended to serve as
detailed installation blueprints.
The installation should comply strictly with all applica-
ble codes, standards and regulations pertaining to the
installation and use of this product. If any portion of
this manual appears to be in conflict with such codes,
standards or regulations, the applicable codes, stan-
dards or regulations must take precedence over the
manual.
5.2 SAFETY
Before handling, installing, operating or servicing this
equipment, carefully read the “Notice to Installer” and
“Safety Rules” on Pages 18 and 19. Comply with all safe-
ty rules to prevent death, personal injury or damage to
equipment and/or property. Stress safety to all
installers, operators and service technicians who work
on this equipment.
5.3 STANDARDS BOOKLETS
Installation, use and servicing of this equipment should
comply strictly with published standards, as well as the
manufacturer's recommendations. The following stan-
dards booklets (latest revision) are available from the
sources indicated:
1. NFPA Standard 501C, “Standard for Recreational
Vehicles,” available from the National Fire
Protection Association, Batterymarch Park, Quincy,
MA 02269.
2. NFPA 70, “NFPA Handbook of the National Electric
Code,” available same as Item 1.
3. ANSI C1-1975 and ANSI 119.2-1975, available from
the American National Standards Institute, 1430
Broadway, New York, NY 10018.
4. ANSI A119.2/NFPA 501C, available from the
Recreational Vehicle Association, 1896 Preston
White Drive, Reston, VA 22090.
5. California Administrative Code, Title 25, available
from the State of California, Documents Section,
P.O. Box 1015, North Highlands, CA 95660.
6. CSA Electrical Bulletin 946, available from the
Canadian Standards Association, Housing and
Constructions Materials Section, 178 Rexdale
Boulevard, Rexdale, Ontario, Canada, M9W 1R3.
5.4 EQUIPMENT DESCRIPTION
Instructions and information in this section pertain to
Generac air-cooled generators. These generators are
designed specifically for installing in recreational vehi-
cles. They operate 120-volt, single-phase, 60-Hertz, AC
electrical loads that require 40.0 amps (gasoline) or
37.5 amps (LP fuel) at 120 volts.
5.5 GENERATOR ENGINE
OPERATING SPEED
The generator’s revolving field (rotor) is driven by a sin-
gle-cylinder, four-cycle engine through a pulley and drive
belt arrangement. The generator supplies 120 volts AC
at 60 Hertz when the rotor is operating at 3,600
rpm.The drive belt arrangement allows the engine to
operate at a lower speed than the rotor.
5.6 GENERATOR AC
CONNECTION SYSTEM
The generator is equipped with dual stator power wind-
ings as shown in Figure 1.1.
Figure 5.1 – 120-volt Single Voltage Connection
• The AC connection system on all air-cooled
PRIMEPACT series generators uses a GROUNDED
neutral.
• A separate green ground wire is connected to the
recreational vehicle’s junction box.
• For these PRIMEPACT units, loads connected across
T1 (red) to T2 (white), MUST NOT exceed 30
amperes or 3,600 watts, and loads connected across
T3 (black) and T2 (white) MUST NOT exceed 20
amperes or 2,400 watts each at 120 volts. The com-
bined loading of the two breakers should not exceed
5,500 watts.
NOTE:
Do NOT connect loads in excess of circuit
breaker ratings.
Section 5 – General Information
PRIMEPACT 55G and 55LP Recreational Vehicle Generators

Generac®Power Systems, Inc. 21
Figure 5.2 – Major Features and Dimensions
Section 5 – General Information
PRIMEPACT 55G and 55LP Recreational Vehicle Generators
PrimePact 55G and 55LP
Control Panel
Fuel Filter
Fuel Pump
Oil Filter
Oil Drain Plug
Starter Contactor
Oil Fill/Oil Level
Spark Plugs
(both sides,
not shown)
Air Filter
Ground Lug

22 Generac®Power Systems, Inc.
6.1 LOCATION AND SUPPORT
6.1.1 GENERATOR LOCATION
The most desirable location for the generator set is
between the vehicle's main frame members. However,
this is seldom possible. Most units must be installed on
the side of the vehicle and are difficult to reinforce.
Many recreational vehicles have been factory equipped
with an area for the generator set. Some vehicles may
even have a generator compartment provided by the
vehicle manufacturer.
Plan the generator location based on the following:
• The generator set must be installed on a framework
that is part of the recreational vehicle, as outlined in
Section 2.1.2.
• The location must provide an access opening that is
large enough to permit generator removal (unless the
generator is to be removed from underneath the sup-
porting framework).
• The location must provide easy access to frequently
serviced components, such as filters, oil drains,
spark plugs and other common maintenance parts.
• The location must provide sufficient room to allow
minimum clearances as outlined in Section 2.2. If
sound insulation is to be used on the compartment
walls and ceiling, the minimum recommended
applies to the space between the generator and such
insulation.
• The location must provide adequate cooling and ven-
tilating airflow for the generator without a great deal
of work and expense.
6.1.2 GENERATOR SUPPORT
The generator must be securely attached to a metal
framework that has been made part of the vehicle frame
structure by bolting or welding. The metal framework
on which the generator will rest and which will restrain
the generator set should consist of at least two horizon-
tal beams. These beams should consist of (a) 1-1/2-inch
square, 11-gauge steel tubing OR (b) 1-1/2-inch, 11-
gauge angle iron. A typical supporting frame with hori-
zontal support tubing, is shown in Figure 2.1.
The generator can be installed so that it sits on top of
the horizontal support tubing if the vehicle design per-
mits. Another method is to suspend the generator below
the horizontal support tubing by means of suitable,
structurally sound metal framework. The following gen-
eral rules apply:
• Vehicle construction MUST be capable of supporting
the weight of the generator.
• Whether the generator is mounted above the horizon-
tal support tubing or suspended below the tubing, the
supporting frame used must be structurally sound.
• If the generator cannot be bolted directly to
the supporting frame or support tubing, consider
using additional tubing, angle brackets
or other supports to give the supporting frame suffi-
cient strength.
Figure 6.1 – Typical Horizontal Support Frame
6.1.3 SUSPENDED MOUNTING
If you are going to suspend the generator below the hor-
izontal support tubing, the suspension method you use
with the vehicle frame members must (a) be able to sup-
port the weight of the generator AND (b) provide suffi-
cient restraint for the generator. One typical suspended
mounting system is shown in Figure 2.2. The location of
a suspended mounting system must be carefully
planned, keeping the following general rules in mind:
• Protect the generator against road splash and debris.
Baffles or splash guards may be required to protect cer-
tain areas of the generator. To make sure the generator
is adequately protected, road test the installation
through mud, water and slush.
Figure 6.2 – Typical Suspended Mounting System
• The installer must make certain that the selected
location will permit adequate cooling and ventilating
airflow to be supplied.
◆
◆
◆
Section 6 – Installation
PRIMEPACT 55G and 55LP Recreational Vehicle Generators

Generac®Power Systems, Inc. 23
6.1.4 GENERATOR RESTRAINT
Use four 3/8"-16 hardened steel bolts (Grade 5) to fasten
the generator to the supporting frame or the support tub-
ing. These bolts must pass through (a) the generator
mounting base, (b) the compartment floor (if a compart-
ment is used) and (c) the supporting framework (Figure
2.3). All bolts must be long enough so that when tight, at
least three threads are visible past the retaining lock nuts.
Refer to Section 2.2 for the location of the generator
mounting holes.
Figure 6.3 – Typical Generator Restraint
6.2 GENERATOR COMPARTMENTS
Whether the generator set is being installed inside a com-
partment specifically manufactured to house a generator
or inside a compartment that the installer constructs, the
compartment MUST meet certain specifications as out-
lined in the following sections:
6.2.1 COMPARTMENT SIZE
Plan the compartment size carefully. Provide a mini-
mum clearance of 1/2 inch (13 mm) on the front and
top, 1 inch (25 mm) on the sides, and 1/2 inch (13 mm)
from the back for air circulation AFTER the compart-
ment has been lined with metal and sound insulation
(Figure 2.4).
NOTE:
Refer to “Figure 1.2 – Major Features and
Dimensions” on Page 21.
Figure 6.4 – Clearances
6.2.2 COMPARTMENT CONSTRUCTION
• The generator compartment should be either con-
structed of, or lined with, 26-gauge galvanized steel.
NOTE:
Aluminum is NOT an acceptable alternative
to galvanized steel due to aluminum’s low
melting point.
• If the compartment is lined with galvanized steel, it
may be constructed of any material. Generac recom-
mends that the compartment be constructed of 1/2-
inch thick plywood (not strandboard), with the floor
made of a double thickness of 1/2-inch plywood with
the grain of the wood at cross section for added
strength (Figure 2.5).
Figure 6.5 – Typical Compartment Construction
• If constructing a compartment, line the exterior
(underside) of the compartment floor with 26-gauge
galvanized steel.
• All seams, splices and joints of the compartment
walls (unless vapor tight by design) should be
caulked to prevent poisonous, flammable or explo-
sive vapors from entering the vehicle interior.
NOTE:
Caulking must be done so that the caulking material
will stay in place permanently. Pressing such materi-
als as putty tape onto joints and seams is not accept-
able. A high quality silicone rubber base sealant is
recommended.
• Holes and openings made in the compartment walls
to allow for the passage of electrical conduit, conduc-
tors, hoses, cables, etc., into the vehicle living area
must be sealed vapor tight with silicone rubber base
sealant.

24 Generac®Power Systems, Inc.
• If flexible metal conduit is used, it must be sealed
internally at the end where it terminates inside the
compartment’s electrical junction box.
NOTE:
Flexible metal conduit, due to its unique construc-
tion, is NOT vapor tight along its entire length.
• Seams and joints of the galvanized steel (whether
used as a liner or for the compartment itself) must be
lapped and mechanically secured. Such seams may
be manufactured, welded, bolted, riveted or screwed.
Manufactured lock seams are shown in Figure 2.6.
Installer constructed compartments typically utilize a
standard lap joint.
Figure 6.6 – Types of Lock Seams
• After the compartment has been metal lined and
vapor sealed, line the compartment interior walls and
ceiling with an approved, nonflammable sound insu-
lating material. See Section 2.2.3.
Do not install any flammable material directly
above or around the compartment. Heat,
transferred through the compartment structure,
may be sufficient to ignite, char or discolor
seat cushions, fiberboard and other flammable
materials. You may need to use approved
nonflammable insulating materials in high
temperature areas.
6.2.3 SOUND INSULATING MATERIALS
Once installers have determined that a compartment is
properly constructed and metal lined, they can add
acoustical material. This may include additional sealant
or insulating material, to reflect noise away from the
vehicle interior.
Sound insulating materials should be of a nonflamma-
ble type. One excellent insulating material is a 1-inch
(25 mm) thick fiberglass having a 2-pound density.
When fiberglass is used, its coated side should face
toward the compartment interior.
Do not install sound insulation or any absorbent
material on the compartment floor interior. Such
materials will become soaked with combustible or
explosive vapors and liquids and will become a
fire hazard.
Using a combination of sound insulating materials can
often reduce noise more effectively than a single mater-
ial. For example, a sheet of lead or visco-elastic materi-
al, along with a layer of other acoustical material, is
more effective than when a single material is used.
6.2.4 ACOUSTICS
For additional noise abatement, the installer may wish
to consider the following:
• Using special sound insulating materials.
• Construction of a special noise abatement
compartment.
NOTE:
Any method used to reduce noise must not adverse-
ly affect the flow of cooling and ventilating air into or
out of the compartment.
In addition to the effective use of sound insulating mate-
rials, construction of a special noise abatement com-
partment might be considered to reduce noise levels.
Such a compartment might be constructed as follows
(Figure 2.7):
• Use 5/8-inch thick or 3/4-inch thick plywood in the
compartment.
• Construct the compartment floor of a double thick-
ness of 5/8-inch or 3/4-inch plywood.
• Line the compartment interior walls and floor, as well
as the underside of the floor, with 26-gauge galva-
nized steel.
• Vapor seal all compartment seams and joints.
• Over the galvanized steel lining, install a combination
of acoustical materials as mentioned in Section 2.2.3.
To prevent fire or explosion, do not install any
insulation or other absorbent materials on the
interior or underside of the compartment floor.
• Seal all compartment door edges to prevent noise
leakage around the door perimeter.
• Line the compartment door interior (except for air
openings) with suitable, fireproof sound insulation
(such as 1-inch (25 mm) thick fiberglass with a 2-
pound density).
◆
◆
Section 6 – Installation
PRIMEPACT 55G and 55LP Recreational Vehicle Generators

Generac®Power Systems, Inc. 25
Section 6 – Installation
PRIMEPACT 55G and 55LP Recreational Vehicle Generators
Figure 6.7 – Typical Noise Abatement
6.2.5 COMPARTMENT FLOOR CUTOUTS
You must provide openings in the generator compart-
ment for the following items (Figure 2.8):
• Engine exhaust and cooling air outlets
• Generator cooling air inlet
• Four holes for passage of generator mounting bolts.
See Section 2.1.4 (Page 23).
Fuel lines and exhaust piping must not penetrate
into the vehicle living area.
◆

26 Generac®Power Systems, Inc.
6.3 COOLING AND VENTILATING AIR
It is absolutely essential that an adequate flow of air for
cooling, ventilating and engine combustion be supplied
to the generator set. Without sufficient airflow, the
engine/generator quickly overheats. Such overheating
can cause serious operating difficulties and also may
cause fire and personal injury. The installer must make
sure that sufficient air is available to the generator for
cooling, ventilating and combustion. The installer also
must provide for a path for exhausting the cooling air to
the exterior of a compartment, if so equipped.
Never use discharged cooling air for heating or
permit such air to enter the vehicle interior. This
air contains deadly carbon monoxide gas and
other poisonous, flammable or explosive gases.
6.3.1 GENERATOR AIRFLOW
Engine operation drives cooling fans for the two-stage
cooling air system. A pressure fan draws cooling air into
the top of the generator (Figure 2.9). This airflow cools
the engine/generator and electronic components. The
second part of the cooling system, a suction fan, draws
air that is heated from a hot engine into a collector pan
at the base of the unit. This heated air (although cooler
than exhaust muffler) is then deflected out the bottom
toward the ground.
Figure 6.9 – Airflow Through Engine/Generator
6.3.2 COOLING AIR INLET OPENINGS
The minimum size of the air inlet opening, whether the
generator is housed in a conventional compartment or
not, is at least 100 square inches (see Figure 2.10).
This rule applies whether inlet air is brought in through
an opening in the compartment door, an opening in the
vehicle skirt, through ductwork, or by any other means.
NOTE:
Screening, louvers or expanded metal that cover air
openings restrict airflow. You must compensate for
this by making the actual air opening proportionate-
ly larger. See Section 2.3.3 (Page 27).
Figure 6.10 – Air Inlet in Compartment Door
NOTE:
Be sure to meet the minimum clearances illustrated
in Figure 2.4 (Page 23).
When the unit is installed on a suspended mounting
system, one of several different methods of supplying
airflow may be used as follows:
• Provide a door in the vehicle skirt having an air inlet
opening (Figure 2.11).
Figure 6.11 – Suspended Mount: Inlet Door
• Using ductwork (Figure 2.12, Page 27). The installer
must be sure air is available to the top of the genera-
tor since air inlets are located at the top.
• By providing an opening in the vehicle skirt and space
behind the generator for cooling airflow (Figure 2.13
Page 27). Recommended clearance behind the back
of the generator is at least 1/2 inch (13 mm).

Generac®Power Systems, Inc. 27
Figure 6.12 – Air Inlet Using Ductwork
Figure 6.13 – Air Inlet in Vehicle Skirt
6.3.3 COMPENSATING FOR RESTRICTIONS
Such materials as screening, louvers or expanded metal
can restrict the free flow of air. Compensate for this
restriction by making the actual air opening propor-
tionately larger.
Some materials may offer only a 60 percent “free air
inlet area.” Other more efficient materials may provide
up to a 90 percent free air inlet area. The percentage of
free air inlet opening is usually available from the mate-
rial supplier or manufacturer.
To determine the actual air inlet opening size
required, divide 100 square inches by the percent-
age of free air inlet area for the material you will use.
For example: If you plan to use screening with an 80
percent free air inlet area, divide 100 by 0.8, which
results in 125 square inches. Minimum actual size of
air inlet opening in this case is 125 square inches.
6.3.4 TESTING THE INSTALLATION
Generac recommends testing the installation to be sure
adequate cooling airflow is available to the unit before
placing the unit into service. If the unit shows signs of
overheating, you will need to enlarge the air openings.
Never place a unit into service until absolutely certain
that cooling and ventilation is adequate.
NOTE:
You must test the installation, especially if you bring
in air from below the generator set.
6.4 GASOLINE FUEL SYSTEM
The installation of a gasoline fuel system (Figure 2.14)
for a recreational vehicle generator set must comply
with applicable codes, standards and regulations. The
entire fuel system must be completely free of leaks.
There must be no possibility of gasoline vapors entering
the vehicle interior.
Figure 6.14 – Generator Fuel System
Gasoline is highly flammable, and its vapors are
explosive. Comply with all codes, standards and
regulations pertaining to gasoline fuel systems
used in recreational vehicle generators. Properly
install and maintain the fuel system and keep it
entirely free of leaks. Gasoline vapors must not
enter the vehicle interior.
Factory installed generator fuel system components
include (a) fuel filter, (b) 12-volt DC electric pump, (c)
engine carburetor, and (d) interconnecting lines and fit-
tings. Connect a fuel supply line to the fuel filter inlet.
Use a flexible length of approved fuel hose between the
fuel filter inlet connection and rigid fuel lines.
◆
◆

28 Generac®Power Systems, Inc.
6.4.1 FUEL TANK
Either the generator must share the vehicle engine's fuel
tank, or you must install a separate fuel tank for the
generator set. All fuel tanks installed on the vehicle
must be constructed, installed and restrained so they
comply with applicable codes, standards and regula-
tions.
If the generator is to share the vehicle engine's tank, sep-
arate fuel pickup tubes are required for the engine and
the generator. Generac recommends that you make the
fuel pickup tube 2 to 3 inches (51 to 76 mm) shorter
than the vehicle engine's pickup tube. This prevents the
generator from depleting the entire fuel supply during
prolonged generator operating periods.
Do NOT tee the generator fuel supply line into
the vehicle engine fuel supply line. If this is done,
the generator will be starved of fuel when both
engines are operating at the same time. Also,
while the vehicle engine is not running, generator
operation may drain the vehicle engine supply
line, making it difficult to start the vehicle engine.
6.4.2 GENERATOR FUEL SUPPLY LINE
6.4.2.1 Rigid Fuel Lines
Those lines used to supply fuel from a tank to the gen-
erator must comply with applicable codes, standards
and regulations. The following general rules apply to
rigid fuel lines:
• Rigid lines should be of annealed, seamless, drawn
aluminum or steel.
• Lines and fittings must comply with SAE J512F,
“Standard Automotive Fittings,” or with ANSI
B126.26 (latest edition).
• Route the fuel line so that at least 2 inches (51 mm)
of clearance is maintained between the line and any
exhaust system parts.
• Do not attach electrical wiring to fuel lines. Route the
wiring so it cannot come into contact with any fuel
line.
• Route fuel lines so if they leak, fuel does not drip onto
any electrical or exhaust system parts.
• Use nonferrous metal straps without sharp edges to
secure fuel lines.
6.4.2.2 Flexible Fuel Line
Use an approved flexible length of fuel hose between the
generator fuel inlet connection and rigid fuel lines. This
prevents breaking of the line caused by vibration, shift-
ing, settling or movement. The following rules apply:
• The flexible hose must comply with SAE J30B,
“Standard for Fuel and Oil Hose.” It must be
approved for use with gasoline.
• The hose should be at least 6 inches (152 mm) longer
than is needed to prevent the hose from rupturing if
the generator shifts or settles.
6.5 LP GAS FUEL SYSTEM
LP gas is highly EXPLOSIVE. The gas is heavier
than air and tends to settle in low areas. Even the
slightest spark can ignite it and cause and explo-
sion. Only competent, qualified people should be
allowed to install, test, adjust or service an LP gas
fuel system. Install the optional fuel system in
compliance with applicable codes, standards and
regulations. After the installation, do not do any-
thing that might render the system in noncompli-
ance with applicable codes and standards.
The LP powered range of generators are fitted with a
nonadjustable, factory set system. These systems are
tamper-proof to meet 1997 California Air Resources
Board requirements for engine emission.
6.5.1 PARTS NOT INCLUDED IN FUEL SYSTEM
The propane fuel system does NOT include such items
as (a) gas tank, (b) gas piping, (c) fittings, (d) valves, and
(e) primary regulator, used to store the gaseous fuel and
deliver it to the gaseous fuel solenoid (Figure 2.15, Page
29).
Use only approved components in the fuel supply
system. All components must be properly installed
in accordance with applicable codes. Improper
installation or use of unauthorized components
may result in fire or an explosion. Follow
approved methods to test the system for leaks.
No leakage is permitted. Do not allow fuel vapors
to enter the vehicle interior.
◆
◆
◆
Section 6 – Installation
PRIMEPACT 55G and 55LP Recreational Vehicle Generators

Generac®Power Systems, Inc. 29
Figure 6.15 – Typical Propane Gas Fuel System
6.5.2 SOME IMPORTANT CONSIDERATIONS
When installing an LP gas system, consider seriously
the following items:
• All fittings, lines, hoses and clamps must be tight and
free of leaks. Apply a pipe sealant to threads when
assembling threaded connections. This reduces the
possibility of leakage.
• Test the entire fuel system for leaks using approved
test methods.
• Optimum gas pressure at the inlet to the gaseous fuel
solenoid valve and secondary regulator is 11 inches
water column.
• The installer’s fuel supply connection point is at the
gaseous fuel solenoid valve. This is a 3/4-inch
(female) connection. Provide a suitable 3/4-inch NPT
(male) connector to attach to the fuel supply line.
• Use a length of approved flexible fuel hose between
the gaseous fuel solenoid valve and rigid gas piping.
The flexible line should be at least 6 inches longer
than necessary.
6.5.3 VAPOR WITHDRAWAL
LP gas is stored in pressure tanks as a liquid. The gas
systems used with these generators were designed only
for vapor withdrawal type systems. Vapor withdrawal
systems use the gas vapors that form above the liquid
fuel in the tank. Do NOT attempt to use the generator
with any liquid withdrawal type system.
6.5.4 PRIMARY REGULATOR
Gas pressure delivered to the solenoid valve must be
properly regulated by means of a primary gas regulator.
Mount the primary regulator at the gas tank outlet or in
the supply line from the gas tank. The following rules
apply:
• For best results, the primary regulator supplies
gaseous fuel to the secondary regulator at 11 inches
water column. Do NOT exceed 14 inches water col-
umn.
• The installer must be sure the primary regulator is
rated at sufficient gas flow to operate the generator
plus all other gas appliances in the circuit.
NOTE:
Recommended MINIMUM gas flow rate for all air-
cooled PRIMEPACT series generators is 67 cubic feet
per hour.
If an existing primary gas regulator does not have a
sufficient flow capacity for the generator and other
gas appliances in the circuit, (a) install a primary
regulator with adequate flow rate, or (b) install a sep-
arate regulator only and rated at least 67 cubic feet
per hour. The inlet side of any primary regulator that
supplies the generator must connect directly to a gas
pressure tank. Do NOT tee the generator line into a
gas circuit feeding other areas.
6.5.5 GASEOUS CARBURETION
LP gas vapors should be supplied to the secondary reg-
ulator inlet at about 11 inches water column (positive
pressure). The engine pistons draw air in during the
intake stroke (Figure 2.16). This air passes through a
carburetor venturi, which creates a low pressure that is
proportional to the quantity of air being pumped. The
low pressure from the carburetor venturi acts on the
regulator diaphragm to pull the diaphragm toward the
source of low pressure. A lever attached to the
diaphragm opens a valve to permit gas glow through the
carburetor.
Figure 6.16 – LP Gas Carburetion Diagram
◆
◆
◆
◆

30 Generac®Power Systems, Inc.
The greater the airflow through the carburetor venturi,
the lower the pressure at the venturi throat. The lower
the pressure at the venturi throat, the greater the
diaphragm movement, and the greater the movement of
the regulator valve. The more the regulator valve opens,
the greater the gas flow that is proportional to airflow
through the generator.
The following facts about the secondary regulator must
be emphasized:
• The regulator must be sensitive to venturi throat
pressure changes throughout the operating range.
• The regulator must be properly adjusted so it will
stop the flow of gas when the engine is not running
(no air flow through the carburetor).
• The slightest airflow (and vacuum in the venturi
throat) should move the regulator valve off its seat
and permit gas to flow.
6.5.6 FUEL SUPPLY LINES
• LP gas lines must be accessible, but protected against
possible damage.
• Do NOT connect electrical wiring to any LP gas fuel
line or run wiring alongside the lines.
• Route gas lines away from hot engine exhausts.
• Retain gas lines with metal clamps that do not have
sharp edges.
• Install an approved length of flexible hose between
the gaseous fuel solenoid valve and rigid fuel supply
lines. The flexible line must be nonmetallic, non-
organic and nonconductive. It must be approved for
use with LP gas.
6.5.7 EXCESS FLOW VALVE
LP gas tanks should have an excess flow valve, accord-
ing to NFPA 501C, Paragraph 3-4.4. This valve and the
gas lines must be carefully sized so the valve will close
when a fuel line is severed or broken. Consult the
Natural-LP Gas Association for information and limita-
tions of excess flow valves.
Manual shutoff valves on the supply tank and elsewhere
in the system must be fully open when operating the
generator. The excess flow valve functions properly only
if all valves are fully open.
6.5.8 LEAKAGE TESTS
Do not place the generator into service until you have
properly tested the gas system for leaks. To test the sys-
tem, you need a separate source of 12 volts DC to open
the gaseous fuel solenoid valve.
The leak test must comply fully with NFPA, Paragraph
318. All connections, hoses, valve regulators, fittings,
and other fuel system parts must be tested under gas or
air pressure of not less than 90 psi (620 kPa), while
using soap and water or an equivalent solution to check
for leaks. Other approved methods of testing for leaks
may be used, if appropriate. DO NOT USE ANY FLAME
TO TEST FOR LEAKS.
Gaseous fuel lines between the tank and the sec-
ondary regulator are under a positive pressure
(about 11 inches water column). Gas pressure at
the outlet side of the secondary regulator, howev-
er, is a negative pressure and can draw flame
inside a line or fitting and cause an explosion.
6.6 EXHAUST SYSTEM
The generator exhaust system must be safely and prop-
erly installed. Only approved mufflers and other
exhaust system parts must be used. A properly installed
exhaust system must be vapor tight, quiet and com-
pletely safe.
The generator engine gives off DEADLY carbon
monoxide gas through its exhaust system. This
dangerous gas, if breathed in sufficient concentra-
tions, can cause unconsciousness or even death.
Never operate the generator set with the vehicle
inside any garage or other enclosed area. DO NOT
OPERATE THE GENERATOR IF THE EXHAUST SYS-
TEM IS LEAKING OR HAS BEEN DAMAGED. SYMP-
TOMS OF CARBON MONOXIDE POISONING ARE
(a) inability to think coherently; (b) vomiting; (c)
twitching muscles; (d) throbbing temples; (e)
dizziness; (f) headaches; (g) weakness; and (h)
sleepiness. IF YOU FEEL ANY OF THESE SYMP-
TOMS, MOVE INTO FRESH AIR IMMEDIATELY. IF
SYMPTOMS PERSIST, GET MEDICAL HELP. Do not
operate the generator until its exhaust system has
been inspected and properly repaired.
Never tee the generator engine exhaust pipe into
the vehicle engine exhaust piping. This causes
excessive back pressure on the generator engine.
Also, water from one engine can damage the
other engine.
◆
◆
◆
Section 6 – Installation
PRIMEPACT 55G and 55LP Recreational Vehicle Generators

Generac®Power Systems, Inc. 31
6.6.1 MUFFLERS AND SPARK ARRESTORS
This muffler meets code and standard requirements of
the U.S. Forest Service. Use only mufflers and parts
approved by Generac. Any person(s) installing an unap-
proved muffler, or an unapproved exhaust system part,
or modifying an exhaust system in any way that might
cause a hazard, is liable for any damage, injury or war-
ranty expense that might be caused by such unapproved
installation or modification.
Failure to provide and maintain a spark arrestor may be
in violation of the law. If this generator is used on any
forest covered, brush covered or grass covered unim-
proved land, you must provide a spark arrestor. The
vehicle owner or operator must maintain this device in
good condition. In the state of California, the preceding
is required by law (Section 4442 of the California Public
Resources Code). Other states may have similar laws.
Federal laws apply on federal lands.
6.6.2 TYPE OF EXHAUST SYSTEM
Two types of exhaust systems for PRIMEPACT series
generators are available from Generac. They include the
following:
• “Out-the-bottom” exhaust system dimensions are
1 5/16” O.D., model 9742.
• “Out-the-side” exhaust system dimensions are
1” O.D., 18 gauge, modelS 9743 and 9326.
NOTE:
No matter what type of exhaust kit best fits your
recreational vehicle, the mounting base has open-
ings for either “bottom-out” or “side-out” exhaust
systems. Use the cover plate provided with the gen-
erator to cover the opening you do NOT use.
6.6.3 EXHAUST SYSTEM SAFETY
• Maintain a clearance of at least 3 inches (76 mm)
between exhaust system parts and any combustible
material (such as wood, felt, cotton, organic fibers or
other like material). If you cannot maintain the 3-inch
(76 mm) clearance, locate, insulate or shield the
exhaust part(s) so that the temperature of any com-
bustible material is not raised more than 117° F (65°
C) above the ambient air temperature.
• Extend the exhaust system at least 1 inch (25 mm)
past the outer edge of the vehicle. Do not terminate
the exhaust system under the vehicle.
• Terminate the exhaust tailpipe such that exhaust
gases will not be drawn back into the generator com-
partment and recirculated.
• If there is any possibility of the tailpipe or muffler
being damaged, protect these damage-prone areas by
means of a protective device (such as a skid bar).
• Install the generator exhaust system according to safe
automotive practices.
• Use enough exhaust system hangers to prevent any
part of the system from being dislocated.
• Use exhaust system parts recommended by Generac.
Using unapproved exhaust mufflers and exhaust sys-
tem parts is the responsibility of the person(s)
installing such unauthorized parts.
• Do not terminate the exhaust system under any open-
ing, window or vent that can be opened or is not per-
manently sealed from the vehicle interior.
• Exhaust piping must be large enough to prevent
excessive back pressure on the generator engine.
• Never tee the generator engine exhaust pipe into the
vehicle engine exhaust piping. This causes excessive
back pressure on the generator engine. Also, water
from one engine can damage the other engine.
• Plan exhaust system installation carefully. Comply
with all applicable codes, standards and regulations.
6.7 ELECTRICAL CONNECTIONS
Be sure to read Section 1.6 on Page 20.
The following general rules apply to electrical connec-
tions in a recreational vehicle:
• Qualified electricians who are familiar with applica-
ble codes, standards and regulations should install
electrical wiring.
• The wiring should comply with codes, standards and
regulations. The National Electrical Code (NFPA 70),
and state and local codes apply.
• Switches and circuit breakers should be of a type
approved for use in recreational vehicles and must be
mounted and installed to prevent damage from road
shock.
• Wiring must be of adequate size, have approved insu-
lative qualities and be properly supported.
• Conduit and wire openings into the generator com-
partment (if used) must be vapor-sealed to prevent
entry of flammable, explosive or poisonous gases into
the vehicle.
6.7.1 ELECTRICAL JUNCTION BOX
Install an approved, square electrical junction box with
a blank cover on the interior or exterior wall of the area
you plan to install the generator (NOT on the generator).
Route the generator's AC output leads into this junction
box through approved flexible conduit. This is the point
of first termination for generator AC output leads.
◆
◆
◆
◆
Section 6 – Installation
PRIMEPACT 55G and 55LP Recreational Vehicle Generators

32 Generac®Power Systems, Inc.
6.7.2 WIRING
• Wiring should be of stranded copper to reduce the
chance that vibration may cause breakage.
• Wire gauge size should be large enough to handle at
least 115 percent of the installed generator's rated
maximum current.
• If neutral conductors are used, they must be the same
size as other leg wires.
• Route power supply conductors from generator AC
output leads T1 (red), T2 (white), T3 (black) and the
green ground wire through approved flexible conduit
to the electrical junction box on the compartment
wall.
If flexible metal conduit is used between the genera-
tor and the compartment junction box, the conduit
end that terminates the compartment junction box
must be vapor-sealed. Flexible metal conduit is NOT
vapor tight along its entire length.
• From the junction box, route power supply wires
through approved conduit to either (a) double-pole,
double-throw transfer switch, or (b) approved isola-
tion receptacle. Connecting to a transfer switch or
isolation receptacle must prevent vehicle electrical
circuits from being connected to two different power
supplies at the same time (such as generator and
dockside power).
• Conductors must be rated 221° F (105° C) or must be
of a larger conductor size.
6.7.3 GENERATOR AC CONNECTIONS
Generator AC output leads T1 (red), T2 (white) and T3
(black) come out of the generator as shown in Figure
2.17. Leads T1 (red) and T3 (black) are “hot,” while T2
(white) is the grounded neutral lead. There is also a
green lead that connects to ground in the junction box
of the recreational vehicle.
Figure 6.17 – Generator AC Output Leads
Line T1 (red) to T2 (white) is protected against overload
by a 20-amp circuit breaker (CB1). Use this line-to-neu-
tral connection separately to operate 120-volt, single-
phase, 60 Hertz, AC loads requiring up to 2,400 watts
(3.6 kW) of power. Line T3 (black) to T2 (white) also is
protected against overload by a 30-amp circuit breaker
(CB2). Use this line-to-neutral connection separately to
operate similar loads. However, be sure the total unit
load does not exceed the maximum rating of the gener-
ator. The neutral line (T2, white) on all units is a
grounded neutral.
Do NOT connect electrical loads in excess of any
circuit breaker rating or you will develop prob-
lems with circuit breaker tripping, which causes a
loss of AC output. Also, do NOT exceed the gener-
ator's rated wattage capacity. Add the watts or
amperes of all lighting, appliance, tool and motor
loads the generator will operate at one time. This
total should be less than the unit's rated
wattage/amperage capacity.
6.7.4 CONDUIT
Route the connections between the generator and the
junction box through approved, flexible conduit. The
following general rules apply:
• Cut wiring to the required length and allow extra wire
for junction box connections.
• Carefully prepare conduit ends to prevent sharp
edges from cutting through wiring insulation.
• Route conduit so it does not interfere with generator
movement.
• If you use metallic conduit, vapor seal the end of the
conduit where it enters the junction box. Do this
because flexible metallic conduit is not vapor proof
along its entire length.
6.7.5 ISOLATING DIFFERENT POWER SOURCES
Connections from the junction box must terminate in a
double-pole, double-throw transfer switch (Figure 2.18,
Page 33). An alternate method for isolating different
power sources is by using an isolating receptacle
(Figure 2.19, Page 33). Whichever method you use, you
must be certain that both power sources are NOT con-
nected at the same time.
◆
◆
T3
T2
T1
Green
(Ground)
◆
◆
Section 6 – Installation
PRIMEPACT 55G and 55LP Recreational Vehicle Generators

Generac®Power Systems, Inc. 33
Section 6 – Installation
PRIMEPACT 55G and 55LP Recreational Vehicle Generators
6.7.6 POWER SUPPLY CORD
The power supply cord must comply with all applicable
codes, standards and regulations. It must be large
enough to handle the full amperage to which it will be
subjected.
6.7.7 GROUND FAULT CIRCUIT INTERRUPTERS
The National Electrical Code (NFPA 70, 551-7) requires
that you install ground fault circuit interrupters (GFCIs)
on all external and some internal electrical receptacles.
Contact your manufacturer or dealer for recommenda-
tions.
◆◆
Figure 6.18 — Transfer Switch Isolation Method
Figure 6.19 — Installation With Isolation Receptacle

34 Generac®Power Systems, Inc.
6.8 BATTERY INSTALLATION
2.8.1 RECOMMENDED BATTERY
Install a battery that meets the following
requirements:
• The battery must be a 12-volt, automotive type
storage battery.
• For prevailing ambient temperatures above 32° F (0°
C), use a battery rated 70 amp-hours and capable of
delivering 400 cold-cranking amperes.
• For prevailing ambient temperatures below 32° F (0°
C), use a battery rated 95 amp-hours and capable of
delivering 400 cold-cranking amperes.
NOTE:
If the battery is to be used to power other vehicle
accessories, as well as start the generator, you may
need a battery with a larger capacity.
6.8.2 BATTERY CABLES
Using battery cables that are too long or too small in
diameter may cause a drop in voltage, which causes
starting problems. For the best cold weather starting,
the voltage drop between battery terminals and the gen-
erator connection point should not exceed 0.12 volts
per 100 amperes of cranking current.
PRIMEPACT generators are rated at about 100 DC
amperes of cranking current.
Select battery cables based on (a) cable length and (b)
prevailing ambient temperatures. Generally, the longer
the cable and the colder the weather, the larger the cable
size must be, as shown in the chart.
6.8.3 BATTERY CABLE CONNECTIONS
1. Connect the battery cable from the battery post or
terminal indicated by a POSITIVE, POS or (+) to the
lug on the starter contactor (Figure 2.20).
NOTE:
Check to be sure the battery cable boot for the
starter cable has been installed.
2. Connect the battery cable from the battery post indi-
cated by a NEGATIVE, NEG or (-) to the frame
ground connection (Figure 2.20).
3. Connect cables so the connectors are clean
and tight.
Figure 6.20 – Connecting Battery Cables
6.8.4 BATTERY COMPARTMENT
Install the generator battery in its own, vented compart-
ment. Place the battery compartment away from any
source of heat, sparks or flame.
Provide ventilation openings in the battery compart-
ment. The minimum size of openings should be 2
square inches at the top of the compartment. Mount the
battery on a strong, rigid supporting structure, where
leaks and spills of battery fluid will not cause damage.
6.9 OPTIONAL ACCESSORIES
A plug-in receptacle (Figure 2.21) is provided on the
generator set, above the muffler enclosure. Use this
receptacle to connect an optional remote-mounted
start/stop panel to the generator. Installation of such a
panel will permit you to start and stop the generator
engine from any convenient location inside the vehicle.
Figure 6.21 – Remote Panel Plug-in Receptacle
◆
◆
◆
◆
Section 6 – Installation
PRIMEPACT 55G and 55LP Recreational Vehicle Generators
CABLE LENGTH
in Feet (meters) CABLE SIZE
0 to 10 (0 to 3) 2*
11 to 15 (3.4 to 4.5) 0
16 to 20 (4.5 to 6) 000
*For warm weather, use No. 2 cable up to 20 feet.

Generac®Power Systems, Inc. 35
6.9.1 REMOTE PANEL MODELS
The remote panels mount a rocker type start/stop
switch, a “Generator Run” advisory lamp and an
hourmeter. The hourmeter should be used in conjunc-
tion with the maintenance operations found in Part I of
this manual.
• Model 004057 includes the remote panel and a 10
foot long, 4 wire harness.
• Model 004184 includes the remote panel and a 30
foot long, 4 wire harness.
7.1 POST INSTALLATION TESTS
The air-cooled generator set was factory tested and
adjusted. You should not be required to adjust the unit
any further except under special circumstances.
Do not make any unnecessary adjustments.
Factory settings are correct for most applications.
When making adjustments, however, be careful to
avoid overspeeding the engine.
7.2 BEFORE INITIAL START-UP
Before starting, complete the following:
1. Check the engine crankcase oil level and, if neces-
sary, fill to the dipstick “FULL” mark (cross-hatched
area) with the recommended oil. Do not fill above
the FULL mark.
2. Check the fuel supply. Gas fuel lines must have been
properly purged and leak tested in accordance with
applicable fuel codes. All fuel shutoff valves in the
fuel supply lines must be open.
If a liquid propane (LP) gas fuel system has been
installed, it must be properly tested for leaks
before operating the system in compliance with
ANSI A119.2/NFPA 501C. No leakage is permitted.
You must be sure no gasoline fuel vapors enter
the vehicle interior.
7.3 INITIAL START
When you are absolutely certain that the unit has been
properly installed and prepared for use, start the engine
as follows:
1. Turn off all electrical loads. Do this by setting the
generator’s main circuit breakers to their “OFF” (or
open) position.
2. Refer to Part I, Section 2.5, “Starting the Generator”
(Page 8), for cranking and starting instructions. The
engine may require more cranking for initial start-
ing since the fuel lines have to be primed (use of the
primer switch will shorten this time).
3. Let the engine warm up for about five minutes to
allow internal temperatures to stabilize.
4. Carefully inspect the engine/generator for fuel, oil
and exhaust system leaks. Before proceeding to the
next step, correct any leakage immediately.
5. When all tests and adjustments at no-load are com-
pleted, apply electrical loads and check for proper
operation under load. See Section 3.4. Run the unit
at least 30 minutes with loads applied.
6. Turn off all electrical loads by setting the generator’s
main circuit breakers to their “OFF” (or open) posi-
tion.
7. Let the unit run at no-load for a few minutes to sta-
bilize internal engine/-generator temperatures.
Then, shut down the engine.
NOTE:
The generator set was thoroughly tested and adjust-
ed at the factory before shipping. No additional
adjustment should be necessary. Only qualified ser-
vice technicians who have been trained should per-
form adjustments outlined in this manual.
7.4 TESTING UNDER LOAD
Apply electrical loads equal to about 75 to 100 percent
of the unit's rated wattage/amperage capacity.
Let the unit run at least 30 minutes with load applied.
During this part of the test, check that the unit is not
running excessively hot and that adequate cooling air-
flow is available. You must not allow the unit to overheat
during prolonged operation.
NOTE:
The generator engine is equipped with a high tem-
perature switch. The switch has normally closed
(N.C.) contacts. When the engine temperature is too
high, switch contacts close, and the engine shuts
down automatically.
GENERAC RECOMMENDS THAT YOU TEST THE
GENERATOR FOR ADEQUATE COOLING.
◆
Section 7 – Post Installation
PRIMEPACT 55G and 55LP Recreational Vehicle Generators

36 Generac®Power Systems, Inc.
7.5 INSTALLATION CHECKLIST
LOCATION AND SUPPORT
❑Generator is properly located.
❑Generator is properly supported.
❑Generator is properly restrained.
GENERATOR COMPARTMENT
❑Compartment construction is proper.
❑Holes/Openings are vapor-sealed.
❑Compartment size is correct.
❑Compartment is vapor-sealed.
❑Sound insulation is correct.
❑Floor cutouts are properly completed.
COOLING AND VENTILATING AIR
❑Airflow is adequate.
❑Air inlet opening is correct.
❑Compensate for restrictions.
❑Check that installation has been tested.
GASOLINE FUEL SYSTEM
❑Fuel tank complies with all applicable codes.
❑Fuel system is properly installed and checked
for leaks.
OPTIONAL LP GAS FUEL SYSTEM
❑Fuel system is properly installed and checked
for leaks.
❑Pressure at regulator inlet is correct.
❑Rated flow of primary regulator is correct.
❑All parts are properly installed.
❑Fuel system is properly tested/adjusted.
EXHAUST SYSTEM
❑Exhaust system complies with all applicable codes.
❑Exhaust system is properly and safely installed.
ELECTRICAL CONNECTIONS
❑Connections comply with local code requirements
and all National Electrical Codes.
❑Junction box is properly installed.
❑Wiring meets all standards.
❑All connections are correct.
❑Conduit is properly installed and sealed.
❑Generator is properly bonded to the vehicle.
BATTERY INSTALLATION
❑Recommended battery is installed.
❑Recommended cables are installed.
❑Cables are clean and tight.
❑Cables are connected properly.
❑Proper ventilation is provided.
❑Terminals are coated with anti-corrosion grease, and
terminal covers are positioned.
OPTIONAL ACCESSORIES
❑Check that remote start/stop panels (if used) are
installed properly.
❑Check that hourmeter kit (if used) is installed
properly.
❑Check that any other options and accessories (if
used) are installed properly.
POST INSTALLATION TESTS
❑Check that all tests are completed properly.
◆
◆
◆
◆
◆
◆
◆
◆
◆
◆
Section 7 – Post Installation
PRIMEPACT 55G and 55LP Recreational Vehicle Generators
DATE OF INSTALLATION ____________________________________________________
NAME OF INSTALLER ______________________________________________________
SIGNATURE OF INSTALLER ________________________________________________

Generac®Power Systems, Inc. 37
Section 8 – Troubleshooting
PRIMEPACT 55G and 55LP Recreational Vehicle Generators
8.1 TROUBLESHOOTING GUIDE
PROBLEM CAUSE CORRECTION
Engine won’t crank. 1. 15 amp fuse blown. 1. Replace blown fuse.
2. Loose, or corroded or defective 2. Tighten, clean or replace,
battery cable(s). as necessary.
3. Battery is discharged or defective. 3. Recharge or replace battery.
4. Defective starter contactor. 4. Replace starter contactor.
5. Defective starter motor. 5. Replace starter motor.
6. Defective Start/Stop switch 6. Replace switch
7. Defective Engine Control Board 7. Contact an authorized service dealer.
Engine cranks, won't start. 1. Out of fuel. 1. Refill fuel tank.
2. Fuel shutoff valve is closed. 2. Open fuel shutoff valve(s).
3. Fuel pump not operating. 3. Repair or replace pump.
4. Automatic choke not operating properly. 4. Repair, replace or adjust.
5. Engine is flooded. 5. Wait 5-10 minutes; try again.
6. Fuel filter is clogged. 6. Replace filter if clogged.
7. Engine spark plugs defective. 7. Clean, regap or replace as needed.
8. Bad ignition magneto on engine. 8. Replace if defective.
9. Bad carburetor. 9. Adjust, repair or replace.
10. Dirty air cleaner. 10. Clean or replace as needed.
Engine starts hard, runs rough. 1. Dirty engine air cleaner. 1. Clean or replace as needed.
2. Automatic Choke sticking. 2. Free choke linkage as needed.
3. Defective spark plugs. 3. Clean, regap or replace.
4. Defective ignition magneto. 4. Replace it if defective.
Engine starts, then shuts down. 1. Engine oil level is low. 1. Add oil as needed.
2. Bad low oil pressure switch. 2. Replace, if bad.
3. Defective High Temp Switch 3. Replace Switch, if bad.
4. Water in fuel. 4. Drain fuel tank and refill.
No AC output voltage. 1. Main breaker(s) open. 1. Close main breaker(s).
2. Transfer switch (if so equipped) is 2. Reset transfer switch.
set to wrong position.
3. Failure in vehicle electrical system. 3. See vehicle manual.
4. Generator component failure. 4. Contact an authorized service facility.

12
0
V
30A
DPE WINDIN
G
V
O
LTA
GE
RE
GU
LAT
OR
ELE
C
TR
O
NI
C
120V 20A -
Q
55 & NP6
6
120V 30A -
Q
7
0
BY
CUS
T
O
ME
R
NE
U
TRAL
CO
NNE
C
TI
ON
T2
0F
FIELD
C
B
3
0N
0K
0
2
2A
22P
44
22
S
0N
0N
R1
55
S
P1 -
S
PARK PL
UG
#1
C
YL
.
S
P2 -
S
PARK PL
UG
#2
C
YL
.
TC - TERMINAL
,
CONN. 4-TA
B
-
CO
NNE
C
T
OR
C
IR
C
UIT BREAKER, 3.0
(
NP66-
Q
70 M
O
DEL
S)
CB3 - CIRCUIT BREAKER, 2.5
(
Q55 MODEL
)
R1 - RESISTOR
,
1 OHM 25
W
GT - TERMINAL
,
GROUND 4-TA
B
LE
G
EN
D
B
C
R - BATTERY
C
HAR
G
E RE
C
TIFIE
R
CB2 - CIRCUIT BREAKER, 20A
(
Q55 MODEL
)
FP - F
U
EL P
U
MP-
O
R-LP
G
S
H
U
T
O
FF VALV
E
SC
-
S
TARTER
CO
NTA
C
T
OR
SW1 - SWITCH
,
START/STO
P
IM - I
G
NITI
O
N MA
G
NET
O
- #1
C
YL
.
P
C
B - EN
G
INE
CO
NTR
O
LLE
R
HM - METER, HOUR
(
OPTIONAL
)
L1 - LIGHT, RUN
(
OPTIONAL
)
HTO - SWITCH, HIGH TEMP. OIL
(
CLOSES ON HIGH TEMP.
)
4
BLA
C
K
RE
D
6
4
T
3
T1
C
B
2
S
M -
S
TARTER M
O
T
OR
CH - CHOKE HEATER
(
GASOLINE MODELS ONLY
)
F1 - FUSE
,
15
A
4
11
S
11P
33
HM
4
L1
(
CLOSES ON LOW PRESSURE
)
BATTERY
14
1
5
77
1
5
1
5
P
CB
14
1
3
S
W
2
1
5
F1
1
6
RED
14A
14
14
RED
SC
6
6
4
1
8
4
1
8
4
REM
O
T
E
SC
56
85
85
0
SM
FP
CH
F
S
BLK
CS - CHOKE SOLENOID
(
GASOLINE MODELS ONLY
)
CIRCUIT BREAKER, 30A
(
Q70-NP66 MODEL
)
S
W2 -
S
WIT
C
H F
U
EL PRIME
R
J
1-1
5
2
2A
1
8
P
CB
J3
1
5
CUS
T
O
M
E
SU
PPLIE
D
38 Generac®Power Systems, Inc.
Section 9 — Electrical Data
PRIMEPACT 55G and 55LP Recreational Vehicle Generators
Electrical Schematic – Drawing No. D3148-A

Generac®Power Systems, Inc. 39
MT
G
SC
RE
W
1
8A
S)
T
EMP.
)
S
ES ON LOW PRESSURE
)
85
1
8A
1
8
0
RED
RED
FP
CH
CS
0
1
5
14
14
0B
0
GT
1
8
C
B
1
11
0
I
33
T2
11P
T2
14
GT
1
8
17
0I
4
4
2
0
2A
66
1
5
B
CR
1
3
14
1
5
0
K
4
2
17
0N
33
11P
P
44
55
44
4
55
22P
R1
FIELD
C
L
OS
E
S
T T
O
BEARIN
G
90
0F
0F

40 Generac®Power Systems, Inc.
Section 10 — Exploded Views and Parts Lists
PRIMEPACT 55G and 55LP Recreational Vehicle Generators
Sheet Metal – Drawing No. D3150-A

Generac®Power Systems, Inc. 41
Section 10 — Exploded Views and Parts Lists
PRIMEPACT 55G and 55LP Recreational Vehicle Generators
Sheet Metal – Drawing No. D3150-A
ITEM PART NO. QTY. DESCRIPTION
1 --------- 1 SEE ENGINE EXPLODED VIEW of ENGINE
2 099258 1 KEY-WOODRUFF 6 x 22MM
3 067198N 1 BEVELLED WASHER
4 067890 1 HEX NUT
5 087865 1 PLUG, FLYWHEEL ACCESS
6 0A4456 1 3/8" SPECIAL LOCK WASHER
7 086313 1 HOUSING, ENGINE TOP
8 056893 23 SCREW (CRIMPTITE) NO. 10-24 x 1/2"
10 087750 1 SCROLL, FLYWHEEL
11 074916 1 COVER, BASE CYL. #2
12 074908 9 SCREW (TAPTITE) M5 x 10MM
13 073190 1 WRAPPER CYL. #2
14 078858 1 COVER, VALLEY
15 078859 1 WRAPPER, CYL. #1
16 074902 2 WRAPPER, BARREL
17 066476 4 HHCS/LW-M6 x 1.0 x 12MM
19 073191 1 COVER, BASE CYL. #1
20 042907 2 CAPSCREW, HEX HD.-M8 x 1.25 x 16MM
21 022129 2 LOCK WASHER-M8
22 075246 4 SCREW (TAPTITE) 3/8"-16 x 1-1/4"
23 0742600133 1 WIRE ASSEMBLY-NO, 16
24 074900 1 STARTER COVER
25 073186 1 WRAPPER, CRANKCASE
26 081108 1 BUSHING, SNAP
27 022717B 1 GROMMET -RUBBER
28 022717A 3 GROMMET -RUBBER
29 067866A 1 O-RING
30 077001A 1 PLUG, OIL FILL
31 073132 2 BOOT, SPARK PLUG
33 087858A 1 GROUND WIRE ASSEMBLY-CYL. #1
34 029289 2FT. FOAM TAPE
35 087858B 1 GROUND WIRE ASSEMBLY-CYL. #2
36 050277 1 OIL DRAIN DECAL

42 Generac®Power Systems, Inc.

Generac®Power Systems, Inc. 43
ITEM PART NO. QTY. DESCRIPTION
1 086318 1 BASE, MOUNTING
2 090141 1 GROUND CABLE
3 046911 4 MOUNT VIBR 1.50X1.38 X 3/8-16)
4 025017 8 SCREW HHC 3/8-16 X 1/2 G5
5 046526 2 WASHER LOCK M10
6 022129 8 WASHER LOCK M8-5/16
7 072391 2 SKID, RUBBER MOUNT
8 077603 2 SAFETY BOLT 5/16-18 x 3 1/2"
9 022259 2 NUT HEX 5/16-18 STEEL
10 052858 6 NUT LOCK M8

44 Generac®Power Systems, Inc.
30
1
7
9
85
33
32
72
67
67
27
2
3
24
7
88
9
10
7
3
34
1
5
14
7
3
14
6
2
8
4
0
4
11
1
0
1
3
12

Generac®Power Systems, Inc. 45
ITEM PART NO. QTY. DESCRIPTION
1 86318 1 BASE, MOUNTING
2 90141 1 GROUND CABLE
3 46911 4 MOUNT, (RUBBER)
4 25017 8 SCREW HHC 3/8-16 X 1/2 G5
5 46526 2 WASHER LOCK M10
6 22129 8 WASHER LOCK M8-5/16
7 72391 2 SKID, RUBBER MOUNT
8 77603 2 SAFETY BOLT 5/16"-18 x 3-1/2"
9 22259 2 NUT HEX 5/16-18 STEEL
10 52858 6 NUT LOCK M8
11 51730 2 SCREW HHC M8-1.25 X 60 G8.8
12 29459 2 SPRING, BELT TENSION
13 75215 2 WASHER, SPRING CNTR
14 73146 4 SLIDE (NYLON)
15 75209 2 SUPPORT, NYLON SLIDE
16 73174 1 MANIFOLD, EXHAUST
17 79678 2 RING, SEALING
18 40976 4 SCREW SHC M8-1.25 X 20 G12.9
19 72383 2 GASKET, COLLECTOR PAN
20 90859 1 COVER PLATE -EXTERNAL
21 75224-B 1 PULLEY, ENGINE
22 73106-B 1 PULLEY, ALT.
23 75216 1 BELT (POLY V 4L)-40"
24 49451 1 WASHER FLAT SPECIAL .406 I.D.
25 42633 1 SCREW HHC 3/8-24 X 1 G5
26 77017 1 GUIDE, BLOWER HOUSING
27 73118 1 SCREW HHC 3/8-24X2-1/4 G8
28 74906 5 SCREW TAPTITE M6X20 BP
30 72375 1 HOUSING, BLOWER
31 73185 1 SPACER ROLL 2.36X.230X.042 BRZ
32 22097 7 WASHER LOCK M6-1/4
33 77682 1 SCREW HHC M5-0.8 X 80 G8.8
34 75242 4 SPRING, GENERATOR SET MT
35 49813 2 NUT HEX M6 -1.0 G8 YEL CHR
36 45757 2 SCREW HHC M6-1.0 X 25 G8.8
37 A5802 1 TINNERMAN CLIP
38 22413 1 SCREW HHC 1/4-20 X 1 G5
39 22145 2 WASHER FLAT 5/16 ZINC
40 22237 8 WASHER LOCK 3/8
41 A8475 1 WASHER SPECIAL LOCK M5
42 26925 1 PLUG STD PIPE 3/8 STEEL SQ HD
43 75710-A 1 TUBE, OIL FILL AND DRAIN
44 74958 1 CAP & DIPSTICK ASSEMBLY
45 67871 1 O-RING, CAP
46 A5508 1 OIL FILL TUBE GASKET
ITEM PART NO. QTY. DESCRIPTION
47 75711 1 PIPE, OIL DRAIN ADAPTOR
48 92120 2 NUT LOCK TRIC M6 X 1.0 Y/ZNC
49 D1227 1 STARTER CONTACTOR
50 D1741 2 BOOT, STARTER CONTACTOR
51 24114 2 NUT HEX 5/16-24 STEEL
52 D1741A 1 BOOT, BATTERY CABLE
53 22152 2 WASHER LOCK #10
54 22158 2 NUT HEX #10-32 STEEL
55 133-74260 1 CABLE, STARTER
56 73179 1 OIL FILTER SUPPORT
57 70185 1 FILTER, OIL (FRAM#PH3614)
58 A8584 1 10 PSI-SWITCH, OIL PRESSURE
59 74948 3 FITTING COMP 5/16X1/8 SLF-ALGN
60 74950 1 TUBE, OUTER OIL
61 74951 1 TUBE, INNER OIL
62 73134 1 ADAPTOR, OIL FILTER ADAPTER
63 38750 3 SCREW HHC M6-1.0 X 30 G8.8
64 74949 1 ELBOW 90D TUBE CMP 5/16X1/8NPT
65 68548 1 GASKET, OIL FILTER ADAPTER
66 C4006 1 CABLE,BATTERY
67 29289 -- TAPE ELEC NON-UL FOAM 1/16X1/2
68 22131 1 WASHER FLAT 3/8 ZINC
69 75281 1 SWITCH, HIGH TEMPERATURE
70 C1085 2 SCREW PPHM M3-0.5 X 8
71 43182 2 WASHER LOCK M3
72 45756 9 SCREW TAPTITE M6X10 YEL CHR
73 75237 4 WASHER, SPRING RETAINER
74 D1624 1 BOOT, OIL PRESSURE SWITCH
75 75474 1 BOOT, TEMPERATURE SWITCH
76 90800 1 ELBOW, EXHAUST
77 94670 1 EXHAUST CLAMP
78 75226 1 COVER, AIR
79 56893 23 SCREW CRIMPTITE #10-24 X 1/2
80 75229 1 SLIDE PAN, GASKET
81 D3158 1 SLIDE PAN
82 79246 6 CAPSCREW, HEX HEAD- M6-1.00 x 16mm
WITH LOCK WASHER
83 22473 7 WASHER FLAT 1/4 ZINC
84 67210 1 DECAL-GROUND
85 72384-C 1 COVER, EXHAUST OUTLET
86 23897 6 WASHER FLAT #10 ZINC
87 77643 1 GASKET, EXHAUST OUTLET
88 81105 2 FLANGE NUT, (SPECIAL) 5/16"-18
89 90088 1 CLAMP VINYL .25 X .28 Z
90 A1658 2 LOCKWASHER, SPECIAL ¼"
Section 10 — Exploded Views and Parts Lists
PRIMEPACT 55G and 55LP Recreational Vehicle Generators
Base and Pulleys – Drawing No. D3154-A

46 Generac®Power Systems, Inc.
51
18
7
9
3
2
9
8
10
11
2
3
1
31
30
39
33
2
8
50
19
34
4
5
2
17
6
17
38
12
24
4
0
36
45
4
4
3
15
37
35
4
8
44
57
2,
5
3
31
4
9
40
63
4
5
44
58
31
30
56
2
6
27
2
6
2
5
59
4
6
55
62
4
5
44
2
0
21
61
T
O
EN
G
IN
E
G
R
OU
N
D
63
13
15
16
14
47
22
60
18
14
40

Generac®Power Systems, Inc. 47
ITEL4686.6(P)996.8AR NOTYDESCRIPTION7

48 Generac®Power Systems, Inc.
Section 10 — Exploded Views and Parts Lists
PRIMEPACT 55G and 55LP Recreational Vehicle Generators
Exploded View - Engine Common Parts – Drawing No. 079216-G

Generac®Power Systems, Inc. 49
ITEM PART NO. QTY. DESCRIPTION
1 069331 1 CYLINDER ASSEMBLY
2 069333 1 SLEEVE BEARING
3 067805 1 OIL SEAL
4 0851100101 1 NO. 1 CYLINDER HEAD ASSEMBLY
5 0851100102 1 NO. 2 CYLINDER HEAD ASSEMBLY
6 070169 4 SEALING WASHER
7 069332 2 CYLINDER HEAD GASKET
8 0851100104 1 BREATHER ASSEMBLY
9 072315 1 BREATHER GASKET
10 089967 1 BREATHER SCREW
11 070596 1 BREATHER TUBE
12 069336 1 OIL SUMP GASKET
13 069325 8 CYLINDER HEAD BOLT
14 067888 2 3/8” NPT OIL DRAIN PLUG
15 072334 1 CRANK SHAFT ASSEMBLY
16 075247 1 OIL SUMP ASSEMBLY
17 067924 1 OIL SEAL
18 067878 9 OIL SUMP BOLT
19 075248 2 STANDARD PISTON ASSEMBLY
20 075249 2 STANDARD PISTON RING SET
21 069327 4 PISTON PIN RING
22 075250 2 PISTON PIN ASSEMBLY
23 089972 2 CONNECTING ROD ASSEMBLY
24 072346 4 CONNECTING ROD BOLT
25 069316 2 EXHAUST VALVE
26 069317 2 INTAKE VALVE
27 067816 4 VALVE SPRING
28 069320 4 VALVE SPRING RETAINER
29 070513 4 VALVE KEEPER
30 070584 4 VALVE TAPPET
31 070530 1 CAMSHAFT ASSEMBLY
32 072358 1 INTAKE MANIFOLD
33 069379 2 CARBURETOR MOUNTING GASKET
34 067895 2 INTAKE MANIFOLD GASKET
35 070594 2 CARBURETOR MOUNTING BOLT
36 067158 4 INTAKE MANIFOLD MOUNTING BOLT
37 068574 1 1/8” NPT PLUG PIPE
38 068554A 1 GOVERNOR SHAFT SEAL
39 068573 1 OIL PUMP O-RING
40 070506 1 OIL GALLEY O-RING
41 070554 1 CARBURETOR SPACER
42 070568 4 ROCKER ARM STUD
ITEM PART NO. QTY. DESCRIPTION
43 075253 4 WASHER VALVE COVER SEAL
44 067885 4 M6 NYLON NUT
45 075254 4 VALVE ADJUST SCREW
46 070535 1 OIL SCREEN
47 0C2881 1 STARTER MOTOR (NOT SHOWN)
50 067891 1 IGNITION COIL
51 075236 4 IGNITION ARMATURE SCREW
52 072347 2 SPARK PLUG
53 075258 1 ENGINE GASKET KIT
57 066480 1 AIR CLEANER GASKET
59 072361 1 GOVERNOR SHAFT BUSHING
60 072362 1 GOVERNOR SHAFT BUSHING
61 070199 1 BREATHER BAFFLE
62 072366 1 COTTER PIN
64 072365 1 GOVERNOR SHAFT WASHER
65 068555 2 CRANKCASE DOWEL
66 067806 4 CYLINDER HEAD DOWEL
73 068572 2 OIL PUMP SCREW
74 075272 2 SPARK PLUG TERMINAL
75 070122 4 VALVE STEM SEAL
76 067910 2 INTAKE VALVE SEAT
78 067813 4 VALVE GUIDE
81 070592 1 AIR CLEANER BASE
82 073123 1 AIR FILTER (NOT SHOWN)
83 070593 1 AIR CLEANER COVER
84 0C3633 1 AIR CLEANER COVER SCREW
85 067156 2 AIR CLEANER BASE SCREW
86 069341 1 PRECLEANER ELEMENT
88 070597 1 AIR INLET TUBE
89 072305 1 BREATHER DEFLECTOR
90 067920 2 VALVE COVER GASKET
91 069328 1 VALVE COVER
92 070547 1 OIL PUMP ASSEMBLY
93 070536 1 GOVERNOR SLIDER
94 070577 4 PUSH ROD
95 070599 4 ROCKER ARM ASSEMBLY
97 070566 4 ROCKER ARM SUPPORT
98 075271 1 VALVE OVERHAUL KIT
99 067897 2 EXHAUST GASKET (NOT SHOWN)
100 091481 1 GASKET & CAP ASSEMBLY
101 091480 1 ROCKER ARM COVER
102 0D1198 1 GOVERNOR CRANK
Section 10 — Exploded Views and Parts Lists
PRIMEPACT 55G and 55LP Recreational Vehicle Generators
Exploded View - Engine Common Parts – Drawing No. 079216-G

50 Generac®Power Systems, Inc.
Section 10 — Exploded Views and Parts Lists
PRIMEPACT 55G and 55LP Recreational Vehicle Generators
Carburetor – Drawing No. 093753-H

Generac®Power Systems, Inc. 51
ITEM PART NO. QTY. DESCRIPTION
1 073112B 1 CARBURETOR ASSEMBY
2 074962C 1 SPRING, GOVERNOR - GREEN (PP55G/LP, PP66G/LP)
074962G 1 SPRING, GOVERNOR - BROWN (PP70G/LP, Q70G)
3 070155 1 LEVER, GOVERNOR
4 070108 1 ROD, GOVERNOR TO CARBURETOR
5 056893 5 SCREW CRMPTIT 10-24 X ½
6 074961 1 BRACKET, GOVERNOR ADJUSTER
7 047227 1 SCREW, GOVERNOR ADJUSTER
8 037398 1 NUT, HEX LOCK (NYLON)
9 073131 1 BRACKET, AIR CLEANER SUPPORT
10 066476 2 SCREW, HHSW M6-1.0 X 12
11 070575 2 SCREW, HHSW M6-1.0 X 25
12 070125 1 SPRING, ANTI-LASH
13 073374 1 BRACKET, CHOKE SUPPORT
14 074947 1 ROD, CHOKE CONTROL
15 089473 1 BI-METAL ASSEMBLY, CHOKE
16 091306 1 SOLENOID, CHOKE
17 077091 1 HAIR PIN, COTTER
18 031879 4 WASHER FLAT #4
19 022159 4 WASHER LOCK #4
21 072536 4 SCREW, PPMS #4-40 X ¼
22 087770 1 TUBE FUEL GASOLINE - 5/16" I.D.
23 074946 1 LINK, CHOKE
25 030340 1 HOSE ¼" I.D., 4.5" LONG
26 0C2338B 1 DECAL, AIR CLEANER PRIMEPACT 66G
0C2338 1 DECAL, AIR CLEANER PRIMEPACT 55G
0C2338D 1 DECAL, AIR CLEANER PRIMEPACT 70G
27 075252 1 KIT, CARBURETOR OVERHAUL-NOT SHOWN
28 0A7782A 1 FLYWHEEL ASSEMBLY
29 040173 2 CLAMP, HOSE (SCREW TYPE)
30 066829 2 RIVET-1/8" DIAMETER x 1/8" LONG
31 075944 1 BRACKET, GOVERNOR SPRING
32 070594 2 SCREW HHC M6-1.0 X 93 WITH LOCK WASHER
33 077075 1 COVER, CHOKE COIL
Section 10 — Exploded Views and Parts Lists
PRIMEPACT 55G and 55LP Recreational Vehicle Generators
Carburetor – Drawing No. 093753-H

52 Generac®Power Systems, Inc.
21
27
11
9
10
9
4
3
2
28
18
2
23
17
6
3
2
5
4
1
19
12
4
7
29
11
13
15
25
8

Generac®Power Systems, Inc. 53
Section 11 — Notes
PRIMEPACT 55G and 55LP Recreational Vehicle Generators

54 Generac®Power Systems, Inc.
Section 11 — Notes
PRIMEPACT 55G and 55LP Recreational Vehicle Generators

Generac®Power Systems, Inc. 55
Section 11 — Notes
PRIMEPACT 55G and 55LP Recreational Vehicle Generators

56 Generac®Power Systems, Inc.
Section 12 – Warranty
PRIMEPACT 55G and 55LP Recreational Vehicle Generators
CALIFORNIA AND FEDERAL EMISSION CONTROL WARRANTY STATEMENT
YOUR WARRANTY RIGHTS AND OBLIGATIONS
The California Air Resources Board (CARB) and the United States Environmental Protection Agency (EPA), together with
Generac Power Systems, Inc. (Generac), are pleased to explain the Emission Control System Warranty on your new engine.*
New utility, and lawn and garden equipment engines must be designed, built and equipped to meet stringent anti-smog stan-
dards for the state of California and the federal government. Generac will warrant the emission control system on your
engine for the periods of time listed below provided there has been no abuse, neglect, unapproved modification or improp-
er maintenance of your engine.
Your emission control system may include parts such as the carburetor, ignition and exhaust systems. Generac will repair
your engine at no cost to you for diagnosis, replacement parts and labor, should a warrantable condition occur.
MANUFACTURER’S EMISSION CONTROL SYSTEM WARRANTY COVERAGE:
Emissions control systems on 1997 and later model year engines are warranted for two years as hereinafter noted. If, dur-
ing such warranty period, any emission-related component or system on your engine is found to be defective in materials or
workmanship, repairs or replacement will be performed by a Generac Authorized Warranty Service Facility.
PURCHASER’S/OWNER’S WARRANTY RESPONSIBILITIES:
As the engine purchaser/owner, you are responsible for the completion of all required maintenance as listed in your factory
supplied Owner’s Manual. For warranty purposes, Generac recommends that you retain all receipts covering maintenance
on your engine. However, Generac cannot deny warranty solely because of the lack of receipts or for your failure to ensure
the completion of all scheduled maintenance.
As the engine purchaser/owner, you should, however, be aware that Generac may deny any and/or all warranty coverage or
responsibility if your engine, or a part/component thereof, has failed due to abuse, neglect, improper maintenance or unap-
proved modifications, or the use of counterfeit and/or ‘grey market’ parts not made, supplied or approved by Generac.
You are responsible for presenting your engine to a Generac Authorized Warranty Service Facility as soon as a prob-
lem occurs. The warranty repairs should be completed in a reasonable amount of time, not to exceed 30 days.
Warranty service can be arranged by contacting either your selling dealer or a Generac Authorized Warranty Service Facility.
To locate the Generac Authorized Warranty Service Facility nearest you, call our toll-free number:
1-800-333-1322
IMPORTANT NOTE: This warranty statement explains your rights and obligations under the Emission Control System
Warranty (ECS Warranty), which is provided to you by Generac pursuant to California and federal law. See also the “Generac
Limited Warranties for Generac Power Systems, Inc.,” which is enclosed herewith on a separate sheet, also provided to you
by Generac. The ECS Warranty applies only to the emission control system of your new engine. If there is any conflict in
terms between the ECS Warranty and the Generac Warranty, the ECS Warranty shall apply except in circumstances where
the Generac Warranty may provide a longer warranty period. Both the ECS Warranty and the Generac Warranty describe
important rights and obligations with respect to your new engine.
Warranty service can be performed only by a Generac Authorized Warranty Service Facility. When requesting warranty ser-
vice, evidence must be presented showing the date of the sale to the original purchaser/owner. The purchaser/owner shall
be responsible for any expenses or other charges incurred for service calls and/or transportation of the product to/from the
inspection or repair facilities. The purchaser/owner also shall be responsible for any and/or all damages or losses incurred
while the engine is being transported/shipped for inspection or warranty repairs.
If you have any questions regarding your warranty rights and responsibilities, you should contact Generac at the fol-
lowing address:
ATTENTION WARRANTY DEPARTMENT
GENERAC POWER SYSTEMS, INC.
P.O. BOX 297
WHITEWATER, WI 53190
Part 1

Generac®Power Systems, Inc. 57
Section 12 – Warranty
PRIMEPACT 55G and 55LP Recreational Vehicle Generators
EMISSION CONTROL SYSTEM WARRANTY
Emission Control System Warranty (ECS Warranty) for 1997 and later model year engines:
(a) Applicability: This warranty shall apply to 1997 and later model year engines. The ECS Warranty Period shall begin on
the date the new engine or equipment is purchased by/delivered to its original, end-use purchaser/owner and shall contin-
ue for 24 consecutive months thereafter.
(b) General Emissions Warranty Coverage: Generac warrants to the original, end-use purchaser/owner of the new engine or
equipment, and to each subsequent purchaser/owner, that each of its engines is ...
(1) Designed, built and equipped so as to conform with all applicable regulations adopted by the EPA and CARB pursuant
to their respective authority, and
(2) Free from defects in materials and workmanship which, at any time during the ECS Warranty Period, may cause a war-
ranted emissions-related part to fail to be identical in all material respects to the part as described in the engine manu-
facturer’s application for certification.
(c) The ECS Warranty only pertains to emissions-related parts on your engine, as follows:
(1) Any warranted, emissions-related parts that are not scheduled for replacement as required maintenance in the Owner’s
Manual shall be warranted for the ECS Warranty Period. If any such part fails during the ECS Warranty Period, it shall
be repaired or replaced by Generac according to Subsection (4) below. Any such part repaired or replaced under the ECS
Warranty shall be warranted for the remainder of the ECS Warranty Period.
(2) Any warranted, emissions-related part that is scheduled only for regular inspection as specified in the Owner’s Manual
shall be warranted for the ECS Warranty Period. A statement in such written instructions to the effect of “repair or replace
as necessary” shall not reduce the ECS Warranty Period. Any such part repaired or replaced under the ECS Warranty
shall be warranted for the remainder of the ECS Warranty Period.
(3) Any warranted, emissions-related part that is scheduled for replacement as required maintenance in the Owner’s
Manual shall be warranted for the period of time prior to the first scheduled replacement point for that part. If the part
fails prior to the first scheduled replacement, the part shall be repaired or replaced by Generac according to Subsection
(4) below. Any such emissions-related part repaired or replaced under the ECS Warranty shall be warranted for the
remainder of the ECS Warranty Period prior to the first scheduled replacement point for such emissions-related part.
(4) Repair or replacement of any warranted, emissions-related part under this ECS Warranty shall be performed at no
charge to the owner at a Generac Authorized Warranty Service Facility.
(5) When the engine is inspected by a Generac Authorized Warranty Service Facility, the owner shall not be held responsi-
ble for diagnostic costs if the repair is deemed warrantable.
(6) Generac shall be liable for damages to other original engine components or approved modifications proximately caused
by a failure under warranty of any emission-related part covered by the ECS Warranty.
(7) Throughout the ECS Warranty Period, Generac shall maintain a supply of warranted emission-related parts sufficient
to meet the expected demand for such emission-related parts.
(8) Any Generac authorized and approved emission-related replacement part may be used in the performance of any ECS
Warranty maintenance or repairs and will be provided without charge to the purchaser/owner. Such use shall not reduce
Generac’s ECS Warranty obligations.
(9) Unapproved, add-on, modified, counterfeit and/or ‘grey market’ parts may not be used to modify or repair a Generac
engine. Such use voids this ECS Warranty and shall be sufficient grounds for disallowing an ECS Warranty claim.
Generac shall not be held liable hereunder for failures of any warranted parts of a Generac engine caused by the use of
such an unapproved, add-on, modified, counterfeit and/or ‘grey market’ part.
EMISSION RELATED PARTS INCLUDE THE FOLLOWING:
*Generac engine types covered by this warranty statement include the following:
1) Utility
2) Lawn and Garden Equipment
3) Recreational Vehicle (RV) Generator
4) Industrial Mobile (IM) Generator
Part 2
1) Fuel Metering System:
1.1) Gasoline carburetor assembly and its
internal components (if so equipped).
a) Fuel filter (if so equipped)
b) Carburetor gaskets
c) Fuel pump (if so equipped)
1.2) LPG carburetion assembly and its
internal components (if so equipped).
a) Fuel controller (if so equipped)
b) Mixer and its gaskets (if so equipped)
c) Carburetor and its gaskets (if so equipped)
d) Primary gas regulator (if so equipped)
e) LP liquid vaporizer (if so equipped)
2) Air Induction System including:
a) Intake pipe/manifold
b) Air cleaner
3) Ignition System including:
a) Spark plug
b) Ignition module
4) Catalytic Muffler Assembly (if so equipped) including:
a) Muffler gasket
b) Exhaust manifold
5) Crankcase Breather Assembly including:
a) Breather connection tube

Part No. 0D4889
GENERAC®POWER SYSTEMS, INC.
P.O. BOX 8 • WAUKESHA, WI 53187
Revision 0 (11/09/01) Printed in U.S.A.
Section 12 – Warranty
PRIMEPACT 55G and 55LP Recreational Vehicle Generators
GENERAC POWER SYSTEMS’ THREE-YEAR LIMITED WARRANTY
FOR RECREATIONAL VEHICLE GENERATORS
NOTE: ALL UNITS MUST BE INSTALLED BY GENERAC POWER SYSTEMS AUTHORIZED SERVICE FACILITIES.
For a period of 3 (three) years or 2,000 (two thousand) hours of operation from the date of original sale, whichever occurs first, Generac
Power Systems, Inc. (Generac) will, at its option, repair or replace any part which, upon examination, inspection and testing by GeneracTJ74 serac