A Programmer’s Guide To Data Mining Compressed
User Manual:
Open the PDF directly: View PDF
.
Page Count: 395 [warning: Documents this large are best viewed by clicking the View PDF Link!]

A Programmer’s Guide to
Data Mining
The Ancient Art of the Numerati
Ron Zacharski

A Programmer’s Guide to Data Mining: The Ancient Art of the Numerati
www.guidetodatamining.com
by Ron Zacharski
Creative Commons Attribution Noncommercial 3.0 license
Attribution information for all photographs is available on the website.
Thanks to ...
ii
my wife Cheryl
Roz and Bodhi
my son Adam
Roper
also a huge thanks to all the photographers who put their work in the Creative Commons

Preface
Before you work through this book you might think that systems like Pandora, Amazon's
recommendations, and automatic data mining for terrorists, must be very complex and the
math behind the algorithms must be extremely complex requiring a PhD to understand. You
might think the people who work on developing these systems are like rocket scientists. One
goal I have for this book is to pull back this curtain of complexity and show some of the
rudimentary methods involved. Granted there are super-smart people at Google, the
National Security Agency and elsewhere developing amazingly complex algorithms, but for
the most part data mining relies on easy-to-understand principles. Before you start the book
you might think data mining is pretty amazing stuff. By the end of the book, I hope you will
be able to say nothing special.
The Japanese characters above, Shoshin, represent the concept of Beginner's Mind—the idea
of having an open mind that is eager to explore possibilities. Most of us have heard some
version of the following story (possibly from Bruce Lee's Enter the Dragon). A professor is
seeking enlightenment and goes to a wise monk for spiritual direction. The professor
dominates the discussion outlining everything he has learned in his life and summarizing
papers he has written. The monk asks tea? and begins to pour tea into the professor's cup.
And continues to pour, and continues to pour, until the tea over pours the teacup, the table,
and spills onto the floor. What are you doing? the professor shouts. Pouring tea the monk
says and continues: Your mind is like this teacup. It is so filled with ideas that nothing else
will go in. You must empty your mind before we can begin.
INTRO
iii
If you continue this simple practice every day, you
will obtain some wonderful power. Before you
attain it, it is something wonderful, but after you
attain it, it is nothing special.
Shunryu Suzuki
Zen Mind, Beginner's Mind.

To me, the best programmers are empty cups, who constantly explore new technology
(noSQL, node-js, whatever) with open minds. Mediocre programmers have surrounded their
minds with cities of delusion—C++ is good, Java is bad, PHP is the only way to do web
programming, MySQL is the only database to consider. My hope is that you will find some of
the ideas in this book valuable and I ask that you keep a beginner's mind when reading it. As
Shunryu Suzuki says:
In the beginner's mind there are many possibilities,
In the expert's mind there are few.
iv

Chapter 1 The Intro
Intro to data mining
& how to use this book
Imagine life in a small American town 150 years ago. Everyone knows one another. A crate of
fabric arrives at the general store. The clerk notices that the pattern of a particular bolt would
highly appeal to Mrs. Clancey because he knows that she likes bright floral patterns and
makes a mental note to show it to her next time she comes to the store. Chow Winkler
mentions to Mr. Wilson, the saloon keeper, that he is thinking of selling his spare Remington
rifle. Mr. Wilson mentions that information to Bud Barclay, who he knows is looking for a
quality rifle. Sheriff Valquez and his deputies know that Lee Pye is someone to keep an eye on
as he likes to drink, has a short temper, and is strong. Life in a small town 100 years ago was
all about connections.

People knew your likes and dislikes, your health, the state of your marriage. For better or
worse, it was a personalized experience. And this highly personalized life in the community
was true throughout most of the world.
Let's jump ahead one hundred years to the 1960s. Personalized interactions are less likely but
they are still present. A regular coming into a local bookstore might be greeted with "The new
James Michener is in"-- the clerk knowing that the regular loves James Michener books. Or
the clerk might recommend to the regular The Conscience of a Conservative by Barry
Goldwater, because the clerk knows the regular is a staunch conservative. A regular customer
comes into a diner and the waitress says "The usual?"
Even today there are pockets of personalization. I go to my local coffee shop in Mesilla and
the barista says "A venti latte with an extra shot?" knowing that is what I get every morning. I
take my standard poodle to the groomers and the groomer doesn't need to ask what style of
clip I want. She knows I like the no frills sports clip with the German style ears.
But things have changed since the small towns of 100 years ago. Large grocery stores and big
box stores replaced neighborhood grocers and other merchants At the start of this change
choices were limited. Henry Ford once said "Any customer can have a car painted any color
that he wants so long as it is black." The record store carried a limited number of records; the
bookstore carried a limited number of books. Want ice cream? The choices were vanilla,
chocolate, and maybe strawberry. Want a washing machine? In 1950 you had two choices at
the local Sears: the standard model for $55 or the deluxe for $95.
Welcome to the 21st century
In the 21st century those limited choices are a thing of the past. I want to buy some music?
iTunes has some 11 million tracks to choose from. 11 million! They have sold 16 billion tracks
as of October 2011. I need more choices? I can go to Spotify which has over 15 million songs.
I want to buy a book? Amazon has over 2 million titles to chose from.
1-2

I want to watch a video? There are plenty of choices:
I want to buy a laptop? When I type in laptop into the Amazon search box I get 3,811 results
I type in rice cooker and get over 1,000 possibilities.
CONTENT BASED FILTERING & CLASSIFICATION
1-3
over 100,000 titles
nearly 50,000 titles
over 100,000 titles
In the near future there will be even more
choice—billions of music tracks online—a
wide variety of video—products that can be
customized with 3D printing.

Finding Relevant Stuff
The problem is finding relevant stuff. Amid all those 11 million tracks on iTunes, there
are probably quite a number that I will absolutely love, but how do I find them. I want to
watch a streaming movie from Netflix tonight, what should I watch. I want to download a
movie using P2P, but which movie. And the problem is getting worse. Every minute
terabytes of media are added to the net. Every minute 100 new files are available on
usenet. Every minute 24 hours of video is uploaded to YouTube. Every hour 180 new
books are published. Every day there are more and more options of stuff to buy in the
real world. It gets more and more difficult to find the relevant stuff in this ocean of
possibilities.
If you are a producer of media—say Zee Avi from Malaysia—the danger isn't someone
downloading your music illegally—the danger is obscurity.
But how to find stuff?
Years ago, in that small town, our friends helped us find
stuff. That bolt of fabric that would be perfect for us; that
new novel at the bookstore; that new 33 1/3 LP at the
record store. Even today we rely on friends to help us
find some relevant stuff.
We used experts to help us find stuff. Years ago Consumer Reports could evaluate all the
washing machines sold—all 20 of them—or all the rice cookers sold-- all 10 of them and make
recommendations. Today there are hundreds of different rice cookers available on Amazon
and it is unlikely that a single expert source can rate all of them. Years ago, Roger Ebert
would review virtually all the movies available. Today about 25,000 movies are made each
year worldwide. Plus, we now have access to video from a variety of sources. Roger Ebert, or
any single expert, cannot review all the movies that are available to us.
We also use the thing itself to help us find stuff. For example, I owned a Sears washing
machine that lasted 30 years, I am going to buy another Sears washing machine. I liked one
album by the Beatles—I will buy another thinking chances are good I will like that too.
1-4
LObscurityN

These methods of finding relevant stuff—friends, experts, the thing itself—are still present
today but we need some computational help to transform them into the 21st century where
we have billions of choices. In this book we will explore methods of aggregating people's likes
and dislikes, their purchasing history, and other data—exploiting the power of social net
(friends)—to help us mine for relevant stuff. We will examine methods that use attributes of
the thing itself. For example, I like the band Phoenix. The system might know attributes of
Phoenix—that it uses electric rock instrumentation, has punk influences, has a subtle use of
vocal harmony. It might recommend to me a similar band that has similar attributes, for
example, The Strokes.
It’s just not stuff...
Data mining is just not about recommending stuff to us, or having merchants sell more stuff.
Consider these examples.
The mayor of that small town of 100 years ago, knew everybody. When he ran for re-election
he knew how to tailor what he said to each individual.
CONTENT BASED FILTERING & CLASSIFICATION
1-5
These methods of finding relevant stuff—
friends, experts, the thing itself—are still
present today but we need some computational
help to transform them into the 21st century
where we have billions of choices.
Martha, I know you are
interested in schools and I will do
everything in my power to bring
another teacher to town.
John, how is your bakery
doing? I promise to get more
parking in your area of downtown.

My father belonged to the United Auto Workers' Union. Around election time I remember
the union representative coming to our house to remind my father what candidates to vote
for:
Hey Syl, how are the wife and kids? … Now let me tell you why you
should vote for Frank Zeidler, the Socialist candidate for mayor...
This individualized political message changed to the homogenous ads
during the rise of television. Everyone got the exact same message. A
good example of this is the famous Daisy television ad in support of
Lyndon Johnson ( a young girl pulling petals off a daisy while a
nuclear bomb goes off in the background). Now, with elections
determined by small margins and the growing use of data mining,
individualization has returned. You are interested in a women's
right to choose? You might get a robo-call directed at that very
issue.
The sheriff of that small town knew
who the trouble makers were. Now,
threats seem to be hidden, terrorists
can be anywhere. On October 11,
2001 the US government passed the
USA Patriot Act (short for Uniting
and Strengthening America by
Providing Appropriate Tools
Required to Intercept and Obstruct
Terrorism). In part this bill enables
investigators to obtain records for a
variety of sources including libraries
(what books we read), hotels (who
stayed where and for how long), credit card companies, toll roads registering that we passed
by. For the most part the government uses private companies to keep data on us. Companies
like Seisint have data on almost all of us, photos of us, where we live, what we drive, our
income, our buying behavior, our friends. Seisint owns supercomputers that use data mining
techniques to make predictions about people. Their product by the way is called...
1-6
Frank Zeidler was the
Socialist mayor of
Milwaukee from 1948
to 1960.

The Matrix.
Data Mining Extends what we already do!
Stephen Baker begins his book The Numerati this way:
Imagine you are in a café, perhaps the noisy one I'm sitting in at this
moment. A young women at a table to your right is typing on her laptop. You
turn your head and look at her screen. She surfs the Internet. You watch.
Hours pass. She reads an online paper. You notice that she reads three
articles about China. She scouts movies for Friday night and watches the
trailer for Kung Fu Panda. She clicks on an ad that promises to connect her to
old high school classmates. You sit there taking notes. With each passing
minute, you're learning more about her. Now imagine that you could watch
150 million people surfing at the same time.
Data mining is focused on finding patterns in data. At the small scale, we are expert at
building mental models and finding patterns. I want to watch a movie tonight with my wife. I
have a mental model of what she likes. I know she dislikes violent movies (she didn't like
District 9 for that reason). She likes movies by Charlie Kaufman. I can use that mental model
I have of her movie preferences to predict what movies she may or may not like.
CONTENT BASED FILTERING & CLASSIFICATION
1-7

A friend is visiting from Europe. I know she is a vegetarian and I can use that information to
predict she would not like the local rib joint. People are good at making models and making
predictions. Data mining expands this ability and enables us to handle large quantities of
information—the 150 million people in the Baker quote above. It enables the Pandora Music
Service to tailor a music station to your specific musical preferences. It enables Netflix to
make specific personalized movie recommendations for you.
Tera-mining is not something from Starcraft II
At the end of the 20th century a million word data set was
considered large. When I was a graduate student in the 1990s
(yes, I am that ancient) I worked as a programmer for a year
on the Greek New Testament. It's only around 200,000
words but the analysis was too large to fit into the
mainframe's memory necessitating spooling results off to
magnetic tapes, which I had to request to be mounted.
1-8
The book resulting from this work is the Analytical Greek
New Testament by Timothy and Barbara Friberg
(available on Amazon). I was just one of three
programmers on this project done at the University of
Minnesota.

Today it is not unusual to be doing data mining on terabytes of information. Google has over
5 petabytes (that's 5,000
terabytes) of web data. In 2006
Google released a dataset to the
research community based on
one trillion words. The National
Security Agency has call records
for trillions of phone calls.
Acxiom, a company that collects
information (credit card
purchases, telephone records,
medical records, car
registrations, etc) on 200
million adults in the US, has
amassed over 1 petabyte of
data.
Robert O'Harrow, Jr., author of No Place to Hide, in an effort to help us grasp how much
information is 1 petabyte says it is the equivalent of 50,000 miles of stacked King James
Bibles. I frequently drive 2,000 between New Mexico and Virginia. When I try to imagine
bibles stacked along the entire way that seems like an unbelievable amount of data.
CONTENT BASED FILTERING & CLASSIFICATION
1-9
a 1 petabyte server shipping container
New Mexico to Virginia

The Library of Congress has around 20 terabytes of text. You could store the entire collection
of the Library of Congress on a few thousand dollar's worth of hard drives! In contrast,
Walmart has over 570 terabytes of data. All this data just doesn't sit there—it is constantly
being mined, new associations made, patterns identified. Tera-mining.
Throughout this book we will be dealing with small datasets. It's good thing. We don't want
our algorithm to run for a week only to discover we have some error in our logic. The biggest
dataset we will use is under 100MB; the smallest just tens of lines of data.
The format of the book.
This book follows a learn-by-doing approach. Instead of passively reading the book, I
encourage you to work through the exercises and experiment with the Python code I provide.
Experimenting around, code hacking, and trying out methods with different data sets is the
key to really gaining an understanding for the techniques.
I try to strike a balance between hands-on, nuts-and-bolts discussion of Python data mining
code that you can use and modify, and the theory behind the data mining techniques. To try
to prevent the brain freeze associated with reading theory, math, and Python code, I tried to
stimulate a different part of your brain by adding drawings and pictures.
1-10

Peter Norvig, Director of Research at Google, had this to say in his great Udacity course.
Design of a Computer Program:
I couldn’t agree more!
This book is not a comprehensive textbook on data
mining techniques. There are textbooks, like
Introduction to Data Mining by Pang-Ning Tan,
Michael Steinbach, and Vipin Kumar that provide
significantly better coverage of data mining methods
and provide more in-depth analysis of the mathematic
underpinnings of these methods. This book—the one
you are holding—is intended more as a quick, gritty,
hands-on introduction designed to give you a basic
foundation of data mining techniques. Later, you can
pick up a more comprehensive book to fill in any gaps
that you wish.
CONTENT BASED FILTERING & CLASSIFICATION
1-11
“I’ll show you and discuss my solution. It’s important to note, there is
more than one way to approach a problem. And I don’t mean that my
solution is the ONLY way or the BEST way. My solutions are there to
help you learn a style and some techniques for programming. If you
solve problems a different way, that’s fine. Good for you.
All the learning that goes on happens inside of your head. Not inside of
my head. So what’s important is that you understand the relation
between your code and my code, that you get the right answer by
writing out the solution yourself and then you can examine my code and
maybe pick out some pointers and techniques that you can use later.”

Part of the usefulness of this book is the accompanying Python code and the datasets. I think
the inclusion of both these make it easier for the learner to understand key concepts, but at
the same time, not shoe-horn the learner into a scripted exploration.
What will you be able to do when you finish this book?
When you finish this book you will be able to design and implement recommendation
systems for websites using Python or any language you know. For example, when you look at
a product on Amazon, or a tune on Pandora, you are presented with a list of
recommendations (You might also like …). You will learn how to develop such systems. In
addition, the book should provide you with the necessary vocabulary to enable you to work in
development teams on data mining efforts.
As part of this goal, this book should help shed the mystery of recommendation systems,
terrorist identification systems, and other data mining systems. You should at least have a
rough idea of how they work.
Why – why does this matter?
Why should you use your time reading (and working through) this book on data mining? At
the beginning of this chapter I gave examples related to the importance of data mining. The
summary of that section would go as follows. There's lots of stuff out there (movies, music,
books, rice cookers). There's going to be a huge growth in the amount of stuff out there. The
problem with having all this stuff available is finding the stuff that is relevant to us. Of all the
movies out there, what movie should I watch. What's the next book I should read? This
problem of identifying relevant stuff is what data mining is about. Most websites will have
some component dealing with 'finding stuff'. In addition to the movies, music, books, and
rice cookers mentioned above, you might want recommendations about what friends to
follow. How about a personalized newspaper showing just the news you are most interested
in? If you are a programmer, particularly a web developer, it would be useful to know data
mining techniques.
Okay, so you can see the reason to devote some of your time to learning data mining, but why
this book? There are books that give you a non-technical overview of data mining. They are a
quick read, entertaining, inexpensive, and can be read late at night (no hairy technical bits).
A great example of this is The Numerati by Stephen Baker. I recommend this book—I
listened to the audio version of it while driving between Virginia and New Mexico. It was
engrossing. On the other extreme are college textbooks on data mining. They are
1-12

comprehensive and provide an in-depth analysis of data mining theory and practice. Again, I
recommend books in this category. I wrote this book to fill a gap. It's a book designed for
people who love to program—hackers.
Eeeks!
The book has math formulas but I try to
explain them in a way that is intelligible
to average programmers, who may have
forgotten a hunk of the math they took in
college.
If that doesn't convince you, this book is also free (as in no cost) and free as in you can share
it.
CONTENT BASED FILTERING & CLASSIFICATION
1-13
The book is intended to be
read at a computer so the
reader can participate and
mess with code.
s(i,j)=
(Ru,i−Ru)(Ru,j−Ru)
u∈U
∑
(Ru,i−Ru)2
u∈U
∑(Ru,j−Ru)2
u∈U
∑

What's with the ‘Ancient Art of the Numerati’ part of the title
In June of 2010 I was trying to come up with a title for this book. I like clever titles, but
unfortunately, I have no talent in the area. I recently published a paper titled Linguistic
Dumpster Diving: Geographical Classification of Arabic Text (yep, a data mining paper). I
like the title and it is clever because it fits with the content of the paper, but I have to confess
my wife came up with the title. I co-wrote a paper Mood and Modality: Out of the theory and
into the fray. My co-author Marjorie McShane came up with the title. Anyway, back to June,
2010. All my clever title ideas were so vague that you wouldn't have a clue what the book was
about. I finally settled on A Programmer's Guide to Data Mining as part of the title. I believe
that bit is a concise description of the content of the book—I intend the book be a guide for
the working programmer. You might wonder what is the meaning of the part after the colon:
The Numerati is a term coined by Stephen Baker. Each one of us generates an amazing
amount of digital data everyday. credit card purchases, Twitter posts, Gowalla posts,
Foursquare check-ins, cell phone calls, email messages, text messages, etc.
You get up. The Matrix knows you boarded the subway at the Foggy Bottom Station at 7:10
and departed the Westside Station at 7:32. The Matrix knows you got a venti latte and a
blueberry scone at the Starbucks on 5th and Union at 7:45; you used Gowalla to check-in at
work at 8:05; you made an Amazon purchase for the P90X Extreme Home Fitness Workout
Program 13 DVD set and a chin-up bar at 9:35; you had lunch at the Golden Falafel.
Stephen Baker writes:
1-14
A Programmer's Guide to Data Mining:
!e Ancient A" of # Numerati.

The only folks who can make sense of the data we create are crack
mathematicians, computer scientists, and engineers. What will these Numerati
learn about us as they run us into dizzying combinations of numbers? First they
need to find us. Say you're a potential SUV shopper in the northern suburbs of
New York, or a churchgoing, antiabortion Democrat in Albuquerque. Maybe
you're a Java programmer ready to relocate to Hyderabad, or a jazz-loving,
Chianti-sipping Sagittarius looking for walks in the country and snuggles by the
fireplace in Stockholm, or—heaven help us—maybe you're eager to strap bombs
to your waist and climb onto a bus. Whatever you are—and each of us is a lot of
things—companies and governments want to identify and locate
you. Baker
As you can probably guess, I like this term Numerati and Stephen Baker's description of it.
CONTENT BASED FILTERING & CLASSIFICATION
1-15

Chapter 2: Collaborative filtering
I like what you like
We are going to start our exploration of data mining by looking at recommendation systems.
Recommendation systems are everywhere—from Amazon:
!

to last.fm recommending music or concerts:
In the Amazon example, above, Amazon combines two bits of information to make a
recommendation. The first is that I viewed The Lotus Sutra translated by Gene Reeves; the
second, that customers who viewed that translation of the Lotus Sutra also viewed several
other translations.
The recommendation method we are looking at in this chapter is called collaborative
filtering. It's called collaborative because it makes recommendations based on other people—
in effect, people collaborate to come up with recommendations. It works like this. Suppose
the task is to recommend a book to you. I search among other users of the site to find one
that is similar to you in the books she enjoys. Once I find that similar person I can see what
she likes and recommend those books to you—perhaps Paolo Bacigalupi's The Windup Girl.
2-2

How do I find someone who is similar?
So the first step is to find someone
who is similar. Here's the simple
2D (dimensional) explanation.
Suppose users rate books on a 5
star system—zero stars means the
book is terrible, 5 stars means the
book is great. Because I said we are
looking at the simple 2D case, we
restrict our ratings to two books:
Neal Stephenson's Snow Crash and
the Steig Larsson's The Girl with
the Dragon Tattoo.
First, here's a table showing 3 users who rated these books
Snow Crash
Girl with the Dragon Tattoo
Amy
5✩
5✩
Bill
2✩
5✩
Jim
1✩
4✩
I would like to recommend a book to the mysterious Ms. X who rated Snow Crash 4 stars and
The Girl with the Dragon Tattoo 2 stars. The first task is to find the person who is most
similar, or closest, to Ms. X. I do this by computing distance.
COLLABORATIVE FILTERING
2-3

Manhattan Distance
The easiest distance measure to compute is what is called Manhattan Distance or cab driver
distance. In the 2D case, each person is represented by an (x, y) point. I will add a subscript
to the x and y to refer to different people. So (x1, y1) might be Amy and (x2, y2) might be the
elusive Ms. X. Manhattan Distance is then calculated by
| x1 - x2| + | y1 - y2 |
(so the absolute value of the
difference between the x values plus
the absolute value of the difference
between the y values). So the
Manhattan Distance for Amy and
Ms. X is 4:
Computing the distance between Ms. X and all three people gives us:
Distance from Ms. X
Amy
4
Bill
5
Jim
5
2-4

Amy is the closest match. We can look in her history and see, for example, that she gave five
stars to Paolo Bacigalupi's The Windup Girl and we would recommend that book to Ms. X.
Euclidean Distance
One benefit of Manhattan Distance is that it is fast to compute. If we are Facebook and are
trying to find who among one million users is most similar to little Danny from Kalamazoo,
fast is good.
Pythagorean Theorem
You may recall the Pythagorean Theorem from your distant educational past. Here, instead
of finding the Manhattan Distance between Amy and Ms. X (which was 4) we are going to
figure out the straight line, as-the-crow-flies, distance
COLLABORATIVE FILTERING
2-5

The Pythagorean Theorem tells us how to compute that distance.
This straight-line, as-the-crow-flies distance we are calling Euclidean Distance. The formula
is
Recall that x1 is how well person 1 liked Dragon Tattoo and x2 is how well person 2 liked it;
y1 is how well person 1 liked Snow Crash and y2 is how well person 2 liked it.
Amy rated both Snow Crash and Dragon Tattoo a 5; The elusive Ms. X rated Dragon Tattoo
a 2 and Snow Crash a 4. So the Euclidean distance between
Computing the rest of the distances we get
Distance from Ms. X
Amy
3.16
Bill
3.61
Jim
3.61
p(x1x2)2+(y1y2)2
p(5 2)2+(54)2=p32+1
2=p10 = 3.16
2-6
a
b
c
c=pa2+b2

N-dimensional thinking
Let's branch out slightly from just looking at rating two books (and hence 2D) to looking at
something slightly more complex. Suppose we work for an online streaming music service
and we want to make the experience more compelling by recommending bands. Let's say
users can rate bands on a star system 1-5 stars and they can give half star ratings (for
example, you can give a band 2.5 stars). The following chart shows 8 users and their ratings
of eight bands.
Angelica
Bill
Chan
Dan
Hailey
Jordyn
Sam
Veronica
Blues Traveler
3.5
2
5
3
-
-
5
3
Broken Bells
2
3.5
1
4
4
4.5
2
-
Deadmau5
-
4
1
4.5
1
4
-
-
Norah Jones
4.5
-
3
-
4
5
3
5
Phoenix
5
2
5
3
-
5
5
4
Slightly Stoopid
1.5
3.5
1
4.5
-
4.5
4
2.5
The Strokes
2.5
-
-
4
4
4
5
3
Vampire Weekend
2
3
-
2
1
4
-
-
The hyphens in the table indicate that a user didn't rate that particular band. For now we are
going to compute the distance based on the number of bands they both reviewed. So, for
example, when computing the distance between Angelica and Bill, we will use the ratings for
Blues Traveler, Broken Bells, Phoenix, Slightly Stoopid, and Vampire Weekend. So the
Manhattan Distance would be:
COLLABORATIVE FILTERING
2-7

Angelica
Bill
Difference
Blues Traveler
3.5
2
1.5
Broken Bells
2
3.5
1.5
Deadmau5
-
4
Norah Jones
4.5
-
Phoenix
5
2
3
Slightly Stoopid
1.5
3.5
2
The Strokes
2.5
-
-
Vampire Weekend
2
3
1
Manhattan Distance:
9
The Manhattan Distance row, the last row of the table, is simply the sum of the differences:
(1.5 + 1.5 + 3 + 2 + 1).
Computing the Euclidean Distance is similar. We only use the bands they both reviewed:
Angelica
Bill
Difference
Difference2
Blues Traveler
3.5
2
1.5
2.25
Broken Bells
2
3.5
1.5
2.25
Deadmau5
-
4
Norah Jones
4.5
-
Phoenix
5
2
3
9
Slightly Stoopid
1.5
3.5
2
4
The Strokes
2.5
-
-
Vampire Weekend
2
3
1
1
Sum of squares
18.5
Euclidean Distance
4.3
2-8

To parse that out a bit more:
Euclidean =(3.5 −2)2+(2 −3.5)2+(5 −2)2+(1.5 −3.5)2+(2 −3)2
=1.52+(−1.5)2+32+(−2)2+(−1)2
=2.25 +2.25 +9+4+1
=18.5 =4.3
Got it?
Try an example on your own...
COLLABORATIVE FILTERING
2-9

Angelica
Bill
Chan
Dan
Hailey
Jordyn
Sam
Veronica
Blues Traveler
3.5
2
5
3
-
-
5
3
Broken Bells
2
3.5
1
4
4
4.5
2
-
Deadmau5
-
4
1
4.5
1
4
-
-
Norah Jones
4.5
-
3
-
4
5
3
5
Phoenix
5
2
5
3
-
5
5
4
Slightly Stoopid
1.5
3.5
1
4.5
-
4.5
4
2.5
The Strokes
2.5
-
-
4
4
4
5
3
Vampire Weekend
2
3
-
2
1
4
-
-
s sharpen your pencil
Compute the Euclidean Distance between Hailey and Veronica.
Compute the Euclidean Distance between Hailey and Jordyn
2-10

A flaw
It looks like we discovered a flaw with using these distance measures. When we computed the
distance between Hailey and Veronica, we noticed they only rated two bands in common
(Norah Jones and The Strokes), whereas when we computed the distance between Hailey
and Jordyn, we noticed they rated five bands in common. This seems to skew our distance
measurement, since the Hailey-Veronica distance is in 2 dimensions while the Hailey-Jordyn
s sharpen your pencil - solution
Compute the Euclidean Distance between Hailey and Veronica.
=p(4 5)2+(43)2=p1+1=p2=1.414
Compute the Euclidean Distance between Hailey and Jordyn
=p(4 4.5)2+(14)2+(45)2+(44)2+(14)2
=p(0.5)2+(3)2+(1)2+ (0)2+(3)2
=p.25 + 9 + 1 + 0 + 9 = p19.25 = 4.387
COLLABORATIVE FILTERING
2-11

distance is in 5 dimensions. Manhattan Distance and Euclidean Distance work best when
there are no missing values. Dealing with missing values is an active area of scholarly
research. Later in the book we will talk about how to deal with this problem. For now just be
aware of the flaw as we continue our first exploration into building a recommendation
system.
A generalization
We can generalize Manhattan Distance and Euclidean Distance to what is called the
Minkowski Distance Metric:
d(x,y)=( | xk−yk|r)
1
r
k=1
n
∑
When
•r = 1: The formula is Manhattan Distance.
•r = 2: The formula is Euclidean Distance
•r = ∞: Supremum Distance
h Arghhhh Math!
When you see formulas like this in a book you have
several options. One option is to see the formula--
brain neurons fire that say math formula--and then
you quickly skip over it to the next English bit. I
have to admit that I was once a skipper. The other
option is to see the formula, pause, and dissect it.
2-12

Many times you’ll find the formula quite understandable. Let’s dissect it now. When r = 1 the
formula reduces to Manhattan Distance:
d(x,y)=|xk−yk|
k=1
n
∑
So for the music example we have been using throughout the chapter, x and y represent two
people and d(x, y) represents the distance between them. n is the number of bands they both
rated (both x and y rated that band). We’ve done that calculation a few pages back:
Angelica
Bill
Difference
Blues Traveler
3.5
2
1.5
Broken Bells
2
3.5
1.5
Deadmau5
-
4
Norah Jones
4.5
-
Phoenix
5
2
3
Slightly Stoopid
1.5
3.5
2
The Strokes
2.5
-
-
Vampire Weekend
2
3
1
Manhattan Distance:
9
That difference column represents the absolute value of the difference and we sum those up
to get 9.
When r = 2, we get the Euclidean distance:
d(x,y)=(xk−yk)2
k=1
n
∑
COLLABORATIVE FILTERING
2-13

Here’s the scoop!
The greater the r, the more a large difference in
one dimension will influence the total difference.
Representing the data in Python (finally some coding)
There are several ways of representing the data in the table above using Python. I am going to
use Python's dictionary (also called an associative array or hash table):
Remember,
All the code for the book is available at
www.guidetodatamining.com.
2-14

users = {"Angelica": {"Blues Traveler": 3.5, "Broken Bells": 2.0,
!! "Norah Jones": 4.5, "Phoenix": 5.0,
! "Slightly Stoopid": 1.5,
"The Strokes": 2.5, "Vampire Weekend": 2.0},
"Bill": {"Blues Traveler": 2.0, "Broken Bells": 3.5,
"Deadmau5": 4.0, "Phoenix": 2.0,
"Slightly Stoopid": 3.5, "Vampire Weekend": 3.0},
"Chan": {"Blues Traveler": 5.0, "Broken Bells": 1.0,
"Deadmau5": 1.0, "Norah Jones": 3.0,
"Phoenix": 5, "Slightly Stoopid": 1.0},
"Dan": {"Blues Traveler": 3.0, "Broken Bells": 4.0,
"Deadmau5": 4.5, "Phoenix": 3.0,
"Slightly Stoopid": 4.5, "The Strokes": 4.0,
"Vampire Weekend": 2.0},
"Hailey": {"Broken Bells": 4.0, "Deadmau5": 1.0,
"Norah Jones": 4.0, "The Strokes": 4.0,
"Vampire Weekend": 1.0},
"Jordyn": {"Broken Bells": 4.5, "Deadmau5": 4.0, "Norah Jones": 5.0,
"Phoenix": 5.0, "Slightly Stoopid": 4.5,
"The Strokes": 4.0, "Vampire Weekend": 4.0},
"Sam": {"Blues Traveler": 5.0, "Broken Bells": 2.0,
"Norah Jones": 3.0, "Phoenix": 5.0,
"Slightly Stoopid": 4.0, "The Strokes": 5.0},
"Veronica": {"Blues Traveler": 3.0, "Norah Jones": 5.0,
"Phoenix": 4.0, "Slightly Stoopid": 2.5,
"The Strokes": 3.0}}
We can get the ratings of a particular user as follows:
>>> users["Veronica"]
{"Blues Traveler": 3.0, "Norah Jones": 5.0, "Phoenix": 4.0,
"Slightly Stoopid": 2.5, "The Strokes": 3.0}
>>>
COLLABORATIVE FILTERING
2-15

The code to compute Manhattan distance
I'd like to write a function that computes the Manhattan distance as follows:
def manhattan(rating1, rating2):
"""Computes the Manhattan distance. Both rating1 and rating2 are
dictionaries of the form
{'The Strokes': 3.0, 'Slightly Stoopid': 2.5 ..."""
distance = 0
for key in rating1:
if key in rating2:
distance += abs(rating1[key] - rating2[key])
return distance
To test the function:
>>> manhattan(users['Hailey'], users['Veronica'])
2.0
>>> manhattan(users['Hailey'], users['Jordyn'])
7.5
>>>
Now a function to find the closest person (actually this returns a sorted list with the closest
person first):
def computeNearestNeighbor(username, users):
"""creates a sorted list of users based on their distance to
username"""
distances = []
for user in users:
if user != username:
distance = manhattan(users[user], users[username])
distances.append((distance, user))
# sort based on distance -- closest first
distances.sort()
return distances
2-16

And just a quick test of that function:
>>> computeNearestNeighbor("Hailey", users)
[(2.0, ''Veronica'), (4.0, 'Chan'),(4.0, 'Sam'), (4.5, 'Dan'), (5.0,
'Angelica'), (5.5, 'Bill'), (7.5, 'Jordyn')]
Finally, we are going to put this all together to make recommendations. Let's say I want to
make recommendations for Hailey. I find her nearest neighbor—Veronica in this case. I will
then find bands that Veronica has rated but Hailey has not. Also, I will assume that Hailey
would have rated the bands the same as (or at least very similar to) Veronica. For example,
Hailey has not rated the great band Phoenix. Veronica has rated Phoenix a '4' so we will
assume Hailey is likely to enjoy the band as well. Here is my function to make
recommendations.
def recommend(username, users):
"""Give list of recommendations"""
# first find nearest neighbor
nearest = computeNearestNeighbor(username, users)[0][1]
recommendations = []
# now find bands neighbor rated that user didn't
neighborRatings = users[nearest]
userRatings = users[username]
for artist in neighborRatings:
if not artist in userRatings:
recommendations.append((artist, neighborRatings[artist]))
# using the fn sorted for variety - sort is more efficient
return sorted(recommendations,
key=lambda artistTuple: artistTuple[1],
reverse = True)
And now to make recommendations for Hailey:
>>> recommend('Hailey', users)
[('Phoenix', 4.0), ('Blues Traveler', 3.0), ('Slightly Stoopid', 2.5)]
That fits with our expectations. As we saw above, Hailey's nearest neighbor was Veronica and
Veronica gave Phoenix a '4'. Let's try a few more:
>>> recommend('Chan', users)
COLLABORATIVE FILTERING
2-17

[('The Strokes', 4.0), ('Vampire Weekend', 1.0)]
>>> recommend('Sam', users)
[('Deadmau5', 1.0)]
We think Chan will like The Strokes and also predict that Sam will not like Deadmau5.
>>> recommend('Angelica', users)
[]
Hmm. For Angelica we got back an empty set meaning we have no recommendations for her.
Let us see what went wrong:
>>> computeNearestNeighbor('Angelica', users)
[(3.5, 'Veronica'), (4.5, 'Chan'), (5.0, 'Hailey'), (8.0, 'Sam'), (9.0,
'Bill'), (9.0, 'Dan'), (9.5, 'Jordyn')]
Angelica's nearest neighbor is Veronica. When we look at their ratings:
Angelica
Bill
Chan
Dan
Hailey
Jordyn
Sam
Veronica
Blues Traveler
3.5
2
5
3
-
-
5
3
Broken Bells
2
3.5
1
4
4
4.5
2
-
Deadmau5
-
4
1
4.5
1
4
-
-
Norah Jones
4.5
-
3
-
4
5
3
5
Phoenix
5
2
5
3
-
5
5
4
Slightly Stoopid
1.5
3.5
1
4.5
-
4.5
4
2.5
The Strokes
2.5
-
-
4
4
4
5
3
Vampire Weekend
2
3
-
2
1
4
-
-
We see that Angelica rated every band that Veronica did. We have no new ratings, so no
recommendations.
Shortly, we will see how to improve the system to avoid these cases.
2-18

s exercise
1) Implement the Minkowski Distance function.
2) Alter the computeNearestNeighbor function to use Minkowski
Distance.
COLLABORATIVE FILTERING
2-19

s exercise - solution
1) Implement the Minkowski Distance function.
def minkowski(rating1, rating2, r):
"""Computes the Minkowski distance.
Both rating1 and rating2 are dictionaries of the form
{'The Strokes': 3.0, 'Slightly Stoopid': 2.5}"""
distance = 0
commonRatings = False
for key in rating1:
if key in rating2:
distance +=
pow(abs(rating1[key] - rating2[key]), r)
commonRatings = True
if commonRatings:
return pow(distance, 1/r)
else:
return 0 #Indicates no ratings in common
2) Alter the computeNearestNeighbor function to use Minkowski Distance.
just need to alter the distance = line to
distance = minkowski(users[user], users[username], 2)
(the 2 as the r argument implements Euclidean)
2-20

Blame the users
Let's take a look at the user ratings in a bit more detail. We see that users have very different
behaviors when it comes to rating bands
Angelica
Bill
Chan
Dan
Hailey
Jordyn
Sam
Veronica
Blues Traveler
3.5
2
5
3
-
-
5
3
Broken Bells
2
3.5
1
4
4
4.5
2
-
Deadmau5
-
4
1
4.5
1
4
-
-
Norah Jones
4.5
-
3
-
4
5
3
5
Phoenix
5
2
5
3
-
5
5
4
Slightly Stoopid
1.5
3.5
1
4.5
-
4.5
4
2.5
The Strokes
2.5
-
-
4
4
4
5
3
Vampire Weekend
2
3
-
2
1
4
-
-
COLLABORATIVE FILTERING
2-21
Bill seems to
avoid the
extremes. His
ratings range
from 2 to 4
Jordyn
seems to like
everthing. Her
ratings range
from 4 to 5.
Hailey is a binary
person giving either 1s
or 4s to bands.

So how do we compare, for example, Hailey to Jordan? Does Hailey's '4' mean the same as
Jordyn's '4' or Jordyn's '5'? I would guess it is more like Jordyn's '5'. This variability can
create problems with a recommendation system.
2-22
I absolutely
love Broken Bells!
They’re tight! I
give them a 4.
Broken Bells
is ok. I’d give
them a ‘4’.

Pearson Correlation Coefficient
One way to fix this problem is to use the Pearson Correlation Coefficient. First, the general
idea. Consider the following data (not from the data set above):
Blues
Traveler
Norah
Jones
Phoenix
The
Strokes
Weird Al
Clara
4.75
4.5
5
4.25
4
Robert
4
3
5
2
1
This is an example of what is called 'grade inflation' in the data mining community. Clara's
lowest rating is 4—all her rating are between 4 and 5. If we are to graph this chart it would
look like
Straight line = Perfect Agreement!!!
3
3.5
4
4.5
5
12345
COLLABORATIVE FILTERING
2-23
Clara
Robert
Weird Al
The Strokes
Norah
Blues Traveler
Phoenix

The fact that this is a straight line indicates a perfect agreement between Clara and Robert.
Both rated Phoenix as the best band, Blues Traveler next, Norah Jones after that, and so on.
As Clara and Robert agree less, the less the data points reside on a straight line:
Pretty Good Agreement:
Not So Good Agreement:
3
3.5
4
4.5
5
12345
3
3.5
4
4.5
5
12345
2-24
Phoenix
Norah Jones
Clara
Weird Al
Robert
Norah Jones
Weird Al
Clara
The Strokes
Phoenix
Blues Traveler
Robert
The Strokes
Blues Traveler

So chart-wise, perfect agreement is indicated by a straight line. The Pearson Correlation
Coefficient is a measure of correlation between two variables (in this specific case the
correlation between Angelica and Bill). It ranges between -1 and 1 inclusive. 1 indicates
perfect agreement. -1 indicates perfect disagreement. To give you a general feel for this, the
chart above with the straight line has a Pearson of 1, the chart above that I labelled ‘pretty
good agreement’ has a Pearson of 0.91, and the ‘not so good agreement’ chart has a Pearson
of 0.81 So we can use this to find the individual who is most similar to the person we are
interested in.
The formula for the Pearson Correlation Coefficient is
r=(xi−x)(yi−y)
i=1
n
∑
(xi−x)2
i=1
n
∑(yi−y)2
i=1
n
∑
h Arghhhh Math Again!
Here's a personal confession. I have a Bachelor of Fine
Arts degree in music. While I have taken courses in
ballet, modern dance, and costume design, I did not
have a single math course as an undergrad. Before that, I
attended an all boys trade high school where I took
courses in plumbing and automobile repair, but no
courses in math other than the basics. Either due to this
background or some innate wiring in my brain, when I
read a book that has formulas like the one above, I tend
to skip over the formulas and continue with the text
below them. If you are like me I would urge you to fight
COLLABORATIVE FILTERING
2-25

that urge and actually look at the formula. Many formulas that on a quick glimpse look
complex are actually understandable by mere mortals.
Other than perhaps looking complex, the problem with the formula above is that the
algorithm to implement it would require multiple passes through the data. Fortunately for us
algorithmic people, there is an alternative formula, which is an approximation of Pearson:
r=
xiyi−xi
i=1
n
∑yi
i=1
n
∑
n
i=1
n
∑
xi
2
i=1
n
∑−(xi)2
i=1
n
∑
nyi
2−(yi)2
i=1
n
∑
n
i=1
n
∑
(Remember what I said two paragraphs above about not skipping over formulas) This
formula, in addition to looking initially horribly complex is, more importantly, numerically
unstable meaning that what might be a small error is amplified by this reformulation. The big
plus is that we can implement it using a single-pass algorithm, which we will get to shortly.
First, let’s dissect this formula and work through the example we saw a few pages back:
Blues
Traveler
Norah
Jones
Phoenix
The Strokes
Weird Al
Clara
4.75
4.5
5
4.25
4
Robert
4
3
5
2
1
To start with, let us compute
2-26

xiyi
i=1
n
∑
Which is in the first expression in the numerator. Here the x and y represent Clara and
Robert.
Blues
Traveler
Norah
Jones
Phoenix
The Strokes
Weird Al
Clara
4.75
4.5
5
4.25
4
Robert
4
3
5
2
1
For each band we are going to multiple Clara’s and Robert’s rating together and sum the
results:
(4.75 ×4) +(4.5 ×3) +(5 ×5) +(4.25 ×2) +(4 ×1)
=19 +13.5 +25 +8.5 +4=70
Sweet! Now let’s compute the rest of the numerator:
xiyi
i=1
n
∑
i=1
n
∑
n
COLLABORATIVE FILTERING
2-27

Blues Traveler
Norah Jones
Phoenix
The Strokes
Weird Al
Clara
4.75
4.5
5
4.25
4
Robert
4
3
5
2
1
So the
xi
i=1
n
∑
is the sum of Clara’s ratings, which is 22.5. The sum of Robert’s is 15 and they rated 5 bands:
22.5 ×15
5=67.5
So the numerator in the formula on page 26 is 70 - 67.5 = 2.5
Now let’s dissect the denominator.
xi
2−(xi)2
i=1
n
∑
n
i=1
n
∑
First,
xi
2
i=1
n
∑=(4.75)2+(4.5)2+(5)2+(4.25)2+(4)2=101.875
2-28

We’ve already computed the sum of Clara’s ratings, which is 22.5. Square that and we get
506.25. We divide that by the number of co-rated bands (5) and we get 101.25.
Putting that together:
101.875 −101.25 =.625 =.79057
Next we do the same computation for Robert:
yi
2−(yi)2
i=1
n
∑
n
i=1
n
∑=55 −45 =3.162277
Putting this altogether we get:
r=2.5
.79057(3.162277) =2.5
2.5 =1.00
So 1 means there was perfect agreement
between Clara and Robert!
Take a break before moving on!!
COLLABORATIVE FILTERING
2-29

s exercise
Before going to the next page, implement the algorithm in Python. You
should get the following results.
>>> pearson(users['Angelica'], users['Bill'])
-0.90405349906826993
>>> pearson(users['Angelica'], users['Hailey'])
0.42008402520840293
>>> pearson(users['Angelica'], users['Jordyn'])
0.76397486054754316
>>>
For this implementation you will need 2 Python functions sqrt (square
root) and power operator ** which raises its left argument to the
power of its right argument:
>>> from math import sqrt
>>> sqrt(9)
3.0
>>> 3**2
9
2-30

s exercise - solution
Here is my implementation of Pearson
def pearson(rating1, rating2):
sum_xy = 0
sum_x = 0
sum_y = 0
sum_x2 = 0
sum_y2 = 0
n = 0
for key in rating1:
if key in rating2:
n += 1
x = rating1[key]
y = rating2[key]
sum_xy += x * y
sum_x += x
sum_y += y
sum_x2 += x**2
sum_y2 += y**2
# if no ratings in common return 0
if n == 0:
return 0
# now compute denominator
denominator = sqrt(sum_x2 - (sum_x**2) / n) *
sqrt(sum_y2 - (sum_y**2) / n)
if denominator == 0:
return 0
else:
return (sum_xy - (sum_x * sum_y) / n) / denominator
COLLABORATIVE FILTERING
2-31

One last formula – Cosine Similarity
I would like to present one last formula, which is very popular in text mining but also used in
collaborative filtering—cosine similarity. To see when we might use this formula, let’s say I
change my example slightly. We will keep track of the number of times a person played a
particular song track and use that information to base our recommendations on.
number of plays
number of plays
number of plays
The Decemberists
The King is Dead
Radiohead
The King of Limbs
Katy Perry
E.T.
Ann
10
5
32
Ben
15
25
1
Sally
12
6
27
Just by eye-balling the above chart (and by using any of the distance formulas mentioned
above) we can see that Sally is more similar in listening habits to Ann than Ben is.
So what is the problem?
I have around four thousand tracks in iTunes. Here is a snapshot of the top few ordered by
number of plays:
2-32

So my top track is Moonlight Sonata by Marcus Miller with 25 plays. Chances are that you
have played that track zero times. In fact, chances are good that you have not played any of
my top tracks. In addition, there are over 15 million tracks in iTunes and I have only four
thousand. So the data for a single person is sparse since it has relatively few non-zero
attributes (plays of a track). When we compare two people by using the number of plays of
the 15 million tracks, mostly they will have shared zeros in common. However, we do not
want to use these shared zeros when we are computing similarity.
A similar case can be made when we are comparing text
documents using words. Suppose we liked a certain
book, say Tom Corbett Space Cadet: The Space Pioneers
by Carey Rockwell and we want to find a similar book.
One possible way is to use word frequency. The
attributes will be individual words and the values of
those attributes will be the frequency of those words in
the book. So 6.13% of the words in The Space Pioneers
are occurrences of the word the, 0.89% are the word
Tom, 0.25% of the words are space. I can compute the
similarity of this book to others by using these word
frequencies. However, the same problem related to
sparseness of data occurs here. There are 6,629
unique words in The Space Pioneers and there are a
bit over one million unique words in English. So if
our attributes are English words, there will be
relatively few non-zero attributes for The Space
Pioneers or any other book. Again, any measure of similarity should not
depend on the shared-zero values.
COLLABORATIVE FILTERING
2-33

Cosine similarity ignores 0-0 matches. It is defined as
cos(x,y)=x⋅y
x×y
where · indicates the dot product and ||x|| indicates the length of the vector x. The length of a
vector is
xi
2
i=1
n
∑
Let’s give this a try with the perfect agreement example used above:
Blues
Traveler
Norah
Jones
Phoenix
The Strokes
Weird Al
Clara
4.75
4.5
5
4.25
4
Robert
4
3
5
2
1
The two vectors are:
x=(4.75, 4.5,5, 4.25, 4)
y=(4, 3, 5,2,1)
then
x=4.752+4.52+52+4.252+42=101.875 =10.09
y=42+32+52+22+12=55 =7.416
The dot product is
2-34

x⋅y=(4.75 ×4) +(4.5 ×3) +(5 ×5) +(4.25 ×2) +(4 ×1) =70
And the cosine similarity is
cos(x,y)=70
10.093 ×7.416 =70
74.85 =0.935
The cosine similarity rating ranges from 1 indicated perfect similarity to -1 indicate perfect
negative similarity. So 0.935 represents very good agreement.
s sharpen your pencil
Compute the Cosine Similarity between Angelica and Veronica (from our
dataset). (Consider dashes equal to zero)
Blues
Traveler
Broken
Bells
Deadmau
5
Norah
Jones
Phoenix
Slightly
Stoopid
The
Strokes
Vampire
Weekend
Angelica
3.5
2
-
4.5
5
1.5
2.5
2
Veronica
3
-
-
5
4
2.5
3
-
COLLABORATIVE FILTERING
2-35

s sharpen your pencil - solution
Compute the Cosine Similarity between Angelica and Veronica (from our
dataset).
Blues
Traveler
Broken
Bells
Deadmau
5
Norah
Jones
Phoenix
Slightly
Stoopid
The
Strokes
Vampire
Weekend
Angelica
3.5
2
-
4.5
5
1.5
2.5
2
Veronica
3
-
-
5
4
2.5
3
-
x=(3.5, 2,0, 4.5,5,1.5,2.5,2)
y=(3,0,0,5, 4,2.5, 3,0)
x=3.52+22+02+4.52+52+1.52+2.52+22=74 =8.602
y=32+02+02+52+42+2.52+32+02=65.25 =8.078
The dot product is
x⋅y=
(3.5 ×3) +(2 ×0) +(0 ×0) +(4.5 ×5) +(5 ×4) +(1.5 ×2.5) +(2.5 ×3) +(2 ×0) =64.25
Cosine Similarity is
cos(x,y)=64.25
8.602 ×8.078 =64.25
69.487 =0.9246
2-36

Which similarity measure to use?
We will be exploring this question throughout the book. For now, here are a few helpful
hints:
COLLABORATIVE FILTERING
2-37
If your data is dense
(almost all attributes have non-
zero values) and the magnitude
of the attribute values is
important, use distance
measures such as Euclidean or
Manhattan.
If the data is subject to
grade-inflation (different users
may be using different scales)
use Pearson.
If the data is sparse
consider using Cosine
Similarity.
Good job,
guys, nailed it!

So, if the data is dense (nearly all attributes have non-zero values) then Manhattan and
Euclidean are reasonable to use. What happens if the data is not dense? Consider an
expanded music rating system and three people, all of which have rated 100 songs on our
site:
Linda and Eric enjoy the same kind of music. In fact, among their ratings, they have 20 songs
in common and the difference in their ratings of those 20 songs (on a scale of 1 to 5) averages
only 0.5!! The Manhattan Distance between them would be 20 x .5 = 10. The Euclidean
Distance would be:
d=(.5)2×20 =.25 ×20 =5=2.236
2-38
Jake: hardcore fan of Country
Linda and Eric: love, love, love 60s rock!

Linda and Jake have rated only one song in common: Chris Cagle’s What a Beautiful Day.
Linda thought it was okay and rated it a 3, Jake thought it was awesome and gave it a 5. So
the Manhattan Distance between Jake and Linda is 2 and the Euclidean Distance is
d=(3 −5)2=4=2
So both the Manhattan and Euclidean Distances show that Jake is a closer match to Linda
than Eric is. So in this case both distance measures produce poor results.
Good idea, but that doesn’t work either. To see why we need to bring in a few more
characters into our little drama: Cooper and Kelsey. Jake, Cooper and Kelsey have amazingly
similar musical tastes. Jake has rated 25 songs on our site.
COLLABORATIVE FILTERING
2-39
Hey, I have an idea that
might fix this problem.
Right now, people rate tunes
on a scale of 1 to 5. How
about for the tunes people
don’t rate I will assume the
rating is 0. That way we solve
the problem of sparse data
as every object has a value
for every attribute!

2-40
Cooper has rated 26 songs, and 25 of them are
the same songs Jake rated. They love the same
kind of music and the average distance in their
ratings is only 0.25!!
Kelsey loves both music and our site and has
rated 150 songs. 25 of those songs are the
same as the ones Cooper and Jake rated. Like
Cooper, the average distance in her ratings and
Jake’s is only 0.25!!
Our gut feeling is that Cooper and Kelsey are
equally close matches to Jake.
Now consider our modified Manhattan and
Euclidean distance formulas where we assign a
0 for every song the person didn’t rate.
With this scheme, Cooper is a much closer
match to Jake than Kelsey is.
Why?
Cooper
Kelsey

To answer why, let us look at a the following simplified example (again, a 0 means that
person did not rate that song):
Song:
1
2
3
4
5
6
7
8
9
10
Jake
0
0
0
4.5
5
4.5
0
0
0
0
Cooper
0
0
4
5
5
5
0
0
0
0
Kelsey
5
4
4
5
5
5
5
5
4
4
Again, looking at the songs they mutually rated (songs 4, 5, and 6), Cooper and Kelsey seem
like equally close matches for Jake. However, Manhattan Distance using those zero values
tells a different story:
dCooper,Jake=(4 −0) +(5 −4.5) +(5 −5) +5−4.5) =4+0.5 +0+0.5 =5
dKelsey,Jake=(5 −0) +(4 −0) +(4 −0) +(5 −4.5) +(5 −5) +(5 −4.5) +(5 −0)
+(5 −0) +(4 −0) +(4 −0)
=5+4+4+0.5 +0+.5 +5+5+4+4=32
The problem is that these zero values tend to dominate any measure of distance. So the
solution of adding zeros is no better than the original distance formulas. One workaround
people have used is to compute—in some sense—an ‘average’ distance where one computes
the distance by using songs they rated in common divided that by the number of songs they
rated in common.
Again, Manhattan and Euclidean work spectacularly well on dense data, but if the data is
sparse it may be better to use Cosine Similarity.
COLLABORATIVE FILTERING
2-41

Weirdnesses
Suppose we are trying to make recommendations for Amy who loves Phoenix, Passion Pit
and Vampire Weekend. Our closest match is Bob who also loves Phoenix, Passion Pit, and
Vampire Weekend. His father happens to play accordion for the Walter Ostanek Band, this
year's Grammy winner in the polka category. Because of familial obligations, Bob gives 5
stars to the Walter Ostanek Band. Based on our current recommendation system, we think
Amy will absolutely love the band. But common sense tells us she probably won't.
Or think of Professor Billy Bob Olivera who loves to read data mining books and science
fiction. His closest match happens to be me, who also likes data mining books and science
fiction. However, I like standard poodles and have rated The Secret Lives of Standard
Poodles highly. Our current recommendation system would likely recommend that book to
the professor.
2-42

The problem is that we are relying on a single “most similar” person. Any quirk that person
has is passed on as a recommendation. One way of evening out those quirks is to base our
recommendations on more than one person who is similar to our user. For this we can use
the k-nearest neighbor approach.
K-nearest neighbor
In the k-nearest neighbor approach to collaborative filtering we use k most similar people to
determine recommendations. The best value for k is application specific—you will need to do
some experimentation. Here's an example to give you the basic idea.
Suppose I would like to make recommendations for Ann and am using k-nearest neighbor
with k=3. The three nearest neighbors and their Pearson scores are shown in the following
table:
COLLABORATIVE FILTERING
2-43

Person
Pearson
Sally
0.8
Eric
0.7
Amanda
0.5
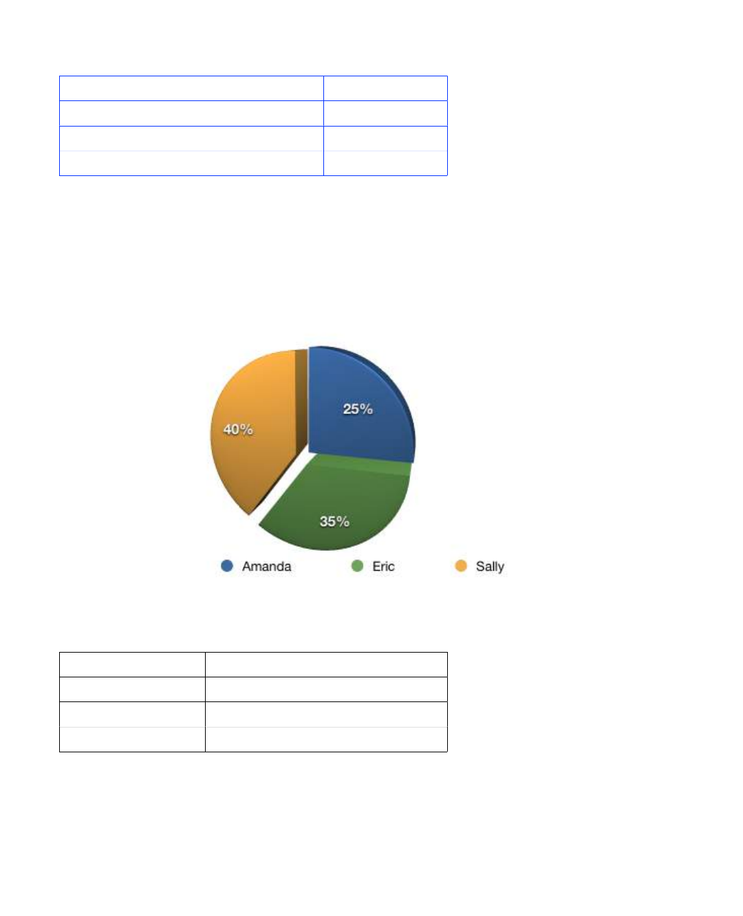
Each of these three people are going to influence the recommendations. The question is how
can I determine how much influence each person should have. If there is a Pie of Influence™,
how big a slice should I give each person? If I add up the Pearson scores I get 2. Sally's share
is 0.8/2 or 40%. Eric's share is 35% (0.7 / 2) and Amanda's share is 25%.
Suppose Amanda, Eric, and Sally, rated the band, The Grey Wardens as follows
Person
Grey Wardens Rating
Amanda
4.5
Eric
5
Sally
3.5
2-44
0.8 + 0.7 + 0.5 = 2.0

Person
Grey Wardens Rating
Influence
Amanda
4.5
25.00%
Eric
5
35.00%
Sally
3.5
40.00%
Projected rating = (4.5 x 0.25) + (5 x 0.35) + (3.5 x 0.4)
= 4.275
s sharpen your pencil
Suppose I use the same data as above but use a k-nearest neighbor
approach with k=2. What is my projected rating for Grey Wardens?
Person
Pearson
Sally
0.8
Eric
0.7
Amanda
0.5
Person
Grey Wardens Rating
Amanda
4.5
Eric
5
Sally
3.5
COLLABORATIVE FILTERING
2-45

s solution
Person
Pearson
Sally
0.8
Eric
0.7
Amanda
0.5
Person
Grey Wardens Rating
Amanda
4.5
Eric
5
Sally
3.5
Projected rating = Sally’s portion + Eric’s portion
= (3.5 x (0.8 / 1.5)) + (5 x (0.7 / 1.5))
= (3.5 x .5333) + (5 x 0.4667)
= 1.867 + 2.333
= 4.2
2-46

A Python Recommendation Class
I combined some of what we covered in this chapter in a Python Class. Even though it is
slightly long I have included the code here (don't forget you can download the code at http://
www.guidetodatamining.com).
import codecs
from math import sqrt
users = {"Angelica": {"Blues Traveler": 3.5, "Broken Bells": 2.0,
"Norah Jones": 4.5, "Phoenix": 5.0,
"Slightly Stoopid": 1.5,
"The Strokes": 2.5, "Vampire Weekend": 2.0},
"Bill":{"Blues Traveler": 2.0, "Broken Bells": 3.5,
"Deadmau5": 4.0, "Phoenix": 2.0,
"Slightly Stoopid": 3.5, "Vampire Weekend": 3.0},
"Chan": {"Blues Traveler": 5.0, "Broken Bells": 1.0,
"Deadmau5": 1.0, "Norah Jones": 3.0, "Phoenix": 5,
"Slightly Stoopid": 1.0},
"Dan": {"Blues Traveler": 3.0, "Broken Bells": 4.0,
"Deadmau5": 4.5, "Phoenix": 3.0,
"Slightly Stoopid": 4.5, "The Strokes": 4.0,
"Vampire Weekend": 2.0},
"Hailey": {"Broken Bells": 4.0, "Deadmau5": 1.0,
"Norah Jones": 4.0, "The Strokes": 4.0,
"Vampire Weekend": 1.0},
"Jordyn": {"Broken Bells": 4.5, "Deadmau5": 4.0,
"Norah Jones": 5.0, "Phoenix": 5.0,
"Slightly Stoopid": 4.5, "The Strokes": 4.0,
"Vampire Weekend": 4.0},
COLLABORATIVE FILTERING
2-47

"Sam": {"Blues Traveler": 5.0, "Broken Bells": 2.0,
"Norah Jones": 3.0, "Phoenix": 5.0,
"Slightly Stoopid": 4.0, "The Strokes": 5.0},
"Veronica": {"Blues Traveler": 3.0, "Norah Jones": 5.0,
"Phoenix": 4.0, "Slightly Stoopid": 2.5,
"The Strokes": 3.0}
}
class recommender:
def __init__(self, data, k=1, metric='pearson', n=5):
""" initialize recommender
currently, if data is dictionary the recommender is initialized
to it.
For all other data types of data, no initialization occurs
k is the k value for k nearest neighbor
metric is which distance formula to use
n is the maximum number of recommendations to make"""
self.k = k
self.n = n
self.username2id = {}
self.userid2name = {}
self.productid2name = {}
# for some reason I want to save the name of the metric
self.metric = metric
if self.metric == 'pearson':
self.fn = self.pearson
#
# if data is dictionary set recommender data to it
#
if type(data).__name__ == 'dict':
self.data = data
2-48

def convertProductID2name(self, id):
"""Given product id number return product name"""
if id in self.productid2name:
return self.productid2name[id]
else:
return id
def userRatings(self, id, n):
"""Return n top ratings for user with id"""
print ("Ratings for " + self.userid2name[id])
ratings = self.data[id]
print(len(ratings))
ratings = list(ratings.items())
ratings = [(self.convertProductID2name(k), v)
for (k, v) in ratings]
# finally sort and return
ratings.sort(key=lambda artistTuple: artistTuple[1],
reverse = True)
ratings = ratings[:n]
for rating in ratings:
print("%s\t%i" % (rating[0], rating[1]))
def loadBookDB(self, path=''):
"""loads the BX book dataset. Path is where the BX files are
located"""
self.data = {}
i = 0
#
# First load book ratings into self.data
#
f = codecs.open(path + "BX-Book-Ratings.csv", 'r', 'utf8')
for line in f:
i += 1
COLLABORATIVE FILTERING
2-49

# separate line into fields
fields = line.split(';')
user = fields[0].strip('"')
book = fields[1].strip('"')
rating = int(fields[2].strip().strip('"'))
if user in self.data:
currentRatings = self.data[user]
else:
currentRatings = {}
currentRatings[book] = rating
self.data[user] = currentRatings
f.close()
#
# Now load books into self.productid2name
# Books contains isbn, title, and author among other fields
#
f = codecs.open(path + "BX-Books.csv", 'r', 'utf8')
for line in f:
i += 1
# separate line into fields
fields = line.split(';')
isbn = fields[0].strip('"')
title = fields[1].strip('"')
author = fields[2].strip().strip('"')
title = title + ' by ' + author
self.productid2name[isbn] = title
f.close()
#
# Now load user info into both self.userid2name and
# self.username2id
#
f = codecs.open(path + "BX-Users.csv", 'r', 'utf8')
for line in f:
i += 1
# separate line into fields
fields = line.split(';')
userid = fields[0].strip('"')
2-50

location = fields[1].strip('"')
if len(fields) > 3:
age = fields[2].strip().strip('"')
else:
age = 'NULL'
if age != 'NULL':
value = location + ' (age: ' + age + ')'
else:
value = location
self.userid2name[userid] = value
self.username2id[location] = userid
f.close()
print(i)
def pearson(self, rating1, rating2):
sum_xy = 0
sum_x = 0
sum_y = 0
sum_x2 = 0
sum_y2 = 0
n = 0
for key in rating1:
if key in rating2:
n += 1
x = rating1[key]
y = rating2[key]
sum_xy += x * y
sum_x += x
sum_y += y
sum_x2 += pow(x, 2)
sum_y2 += pow(y, 2)
if n == 0:
return 0
# now compute denominator
denominator = (sqrt(sum_x2 - pow(sum_x, 2) / n)
* sqrt(sum_y2 - pow(sum_y, 2) / n))
COLLABORATIVE FILTERING
2-51

if denominator == 0:
return 0
else:
return (sum_xy - (sum_x * sum_y) / n) / denominator
def computeNearestNeighbor(self, username):
"""creates a sorted list of users based on their distance to
username"""
distances = []
for instance in self.data:
if instance != username:
distance = self.fn(self.data[username],
self.data[instance])
distances.append((instance, distance))
# sort based on distance -- closest first
distances.sort(key=lambda artistTuple: artistTuple[1],
reverse=True)
return distances
def recommend(self, user):
"""Give list of recommendations"""
recommendations = {}
# first get list of users ordered by nearness
nearest = self.computeNearestNeighbor(user)
#
# now get the ratings for the user
#
userRatings = self.data[user]
#
# determine the total distance
totalDistance = 0.0
for i in range(self.k):
totalDistance += nearest[i][1]
# now iterate through the k nearest neighbors
# accumulating their ratings
for i in range(self.k):
2-52

# compute slice of pie
weight = nearest[i][1] / totalDistance
# get the name of the person
name = nearest[i][0]
# get the ratings for this person
neighborRatings = self.data[name]
# get the name of the person
# now find bands neighbor rated that user didn't
for artist in neighborRatings:
if not artist in userRatings:
if artist not in recommendations:
recommendations[artist] = (neighborRatings[artist]
* weight)
else:
recommendations[artist] = (recommendations[artist]
+ neighborRatings[artist]
* weight)
# now make list from dictionary
recommendations = list(recommendations.items())
recommendations = [(self.convertProductID2name(k), v)
for (k, v) in recommendations]
# finally sort and return
recommendations.sort(key=lambda artistTuple: artistTuple[1],
reverse = True)
# Return the first n items
return recommendations[:self.n]
COLLABORATIVE FILTERING
2-53

A New Dataset
Ok, it is time to look at a more realistic dataset. Cai-Nicolas Zeigler collected over one million
ratings of books from the Book Crossing website. This ratings are of 278,858 users rating
271,379 books. This anonymized data is available at http://www.informatik.uni-freiburg.de/
~cziegler/BX/ both as an SQL dump and a text file of comma-separated-values (CSV). I had
some problems loading this data into Python due to apparent character encoding problems.
My fixed version of the CSV files are available on this book's website.
The CSV files represent three tables:
•BX-Users, which, as the name suggests, contains information about the users. There is an
integer user-id field, as well as the location (i.e., Albuquerque, NM) and age. The names
have been removed to anonymize the data.
•BX-Books. Books are identified by the ISBN, book title, author, year of publication, and
publisher.
•BX-Book-Ratings, which includes a user-id, book ISBN, and a rating from 0-10.
2-54
Example of this program executing
First, I will construct an instance of the recommender class with the data
we previously used:
>>> r = recommender(users)
Some simple examples using these band ratings:
>>> r.recommend('Jordyn')
[('Blues Traveler', 5.0)]
>>> r.recommend('Hailey')
[('Phoenix', 5.0), ('Slightly Stoopid', 4.5)]

The function loadBookDB in the recommender class loads the data from these files.
Now I am going to load the book dataset. The argument to the loadBookDB function is the
path to the BX book files.
>>> r.loadBookDB('/Users/raz/Downloads/BX-Dump/')
1700018
Now I can get recommendations for user 17118, a person from Toronto:
>>> r.recommend('171118')
[("The Godmother's Web by Elizabeth Ann Scarborough", 10.0), ("The Irrational
Season (The Crosswicks Journal, Book 3) by Madeleine L'Engle", 10.0), ("The
Godmother's Apprentice by Elizabeth Ann Scarborough", 10.0), ("A Swiftly
Tilting Planet by Madeleine L'Engle", 10.0), ('The Girl Who Loved Tom Gordon by
Stephen King', 9.0), ('The Godmother by Elizabeth Ann Scarborough', 8.0)]
>>> r.userRatings('171118', 5)
Ratings for toronto, ontario, canada
2421
The Careful Writer by Theodore M. Bernstein!10
Wonderful Life: The Burgess Shale and the Nature of History by Stephen Jay
Gould!10
Pride and Prejudice (World's Classics) by Jane Austen!10
The Wandering Fire (The Fionavar Tapestry, Book 2) by Guy Gavriel Kay!10
Flowering trees and shrubs: The botanical paintings of Esther Heins by Judith
Leet!10
COLLABORATIVE FILTERING
2-55
Note:
This is a large dataset and may take a
bit of time to load on your computer.
On my Hackintosh (2.8 GHz i7 860 with
8GB RAM) it takes 24 seconds to load
the dataset and 30 seconds to run a
query.

2-56
Projects
You won't really learn this material unless you play
around with the code. Here are some suggestions of
what you might try.
1. Implement Manhattan distance and Euclidean
distance and compare the results of these three
methods.
2. The book website has a file containing movie
ratings for 25 movies. Create a function that loads
the data into your classifier. The recommend method
described above should recommend movies for a
specific person.

Chapter 3: Collaborative filtering
Implicit ratings and
item based filtering
In chapter 2 we learned the basics of collaborative filtering and recommendation systems.
The algorithms described in that chapter are general purpose and could be used with a
variety of data. Users rated different items on a five or ten point scale and the algorithms
found other users who had similar ratings. As was mentioned, there is some evidence to
suggest users typically do not use this fine-grain distinction and instead tend to either give
the top rating or the lowest one. This all-or-nothing rating strategy can sometimes lead to
unusable results. In this chapter we will examine ways to fine tune collaborative filtering to
produce more accurate recommendations in an efficient manner.
Explicit ratings
One way of distinguishing types of user preferences is whether they are explicit or implicit.
Explicit ratings are when the user herself explicitly rates the item. One example of this is the
thumbs up / thumbs down rating on sites such as Pandora and YouTube.

And Amazon’s star system:
3-2

Implicit Ratings
For implicit ratings, we don't ask users to give any ratings—we just observe their behavior.
An example of this is keeping track of what a user clicks on in the online New York Times.
After observing what a user clicks on for a few
weeks you can imagine that we could develop a
reasonable profile of that user—she doesn't like
sports but seems to like technology news. If the
user clicks on the article “Fastest Way to Lose
Weight Discovered by Professional Trainers”
and the article “Slow and Steady: How to lose
weight and keep it off” perhaps she wishes to
lose weight. If she clicks on the iPhone ad, she
perhaps has an interest in that product. (By the
way, the term used when a user clicks on an ad is called 'click through'.)
Consider what information we can gain from recording what products a user clicks on in
Amazon. On your personalized Amazon front page this information is displayed:
COLLABORATIVE FILTERING
3-3

In this example, Amazon keeps track of what people click on. It knows, for example, that
people who viewed the book Jupiter’s Travels: Four years around the world on a Triumph
also viewed the DVD Long Way Round, which chronicles the actor Ewan McGregor as he
travels with his mate around the world on motorcycles. As can be seen in the Amazon
screenshot above, this information is used to display the items in the section “Customers who
viewed this also viewed.”
Another implicit rating is what the customer actually buys. Amazon also keeps track of this
information and uses it for their recommendations “Frequently Bought Together” and
“Customers Who Viewed This Item Also Bought”:
You would think that “Frequently Bought Together” would lead to some unusual
recommendations but this works surprisingly well.
3-4

Imagine what information a program can acquire by monitoring your behavior in iTunes.
First, there's the fact that I added a song to iTunes. That indicates minimally that I was
interested enough in the song to do so. Then there is the Play Count information. In the
image above, I've listened to Zee Avi's “Anchor” 52 times. That suggests that I like that song
(and in fact I do). If I have a song in my library for awhile and only listened to it once, that
might indicate that I don't like the song.
k brain calisthenics
Do you think having a user explicitly give a rating to an item is
more accurate?
Or do you think watching what a user buys or does (for example,
the play count) is a more accurate judge of what an individual
likes?
COLLABORATIVE FILTERING
3-5

Implicit Ratings:
Receipts for:
12 pack of Pabst Blue Ribbon beer, Whataburger, Ben and Jerry’s ice cream, pizza & donuts
DVD rental receipts: Marvel’s The Avengers, Resident Evil: Retribution, Ong Bak 3
3-6
Explicit Rating:
match.com bio:
I am a vegan. I enjoy a
fine Cabernet Sauvignon,
long walks in the woods,
reading Chekov by the
fire, French Films,
Saturdays at the art
museum, and Schumann
piano works.
Jim
what we found in
Jim’s pocket

Problems with explicit ratings
Problem 1: People are lazy and don't rate items.
First, users will typically not bother to rate items. I imagine
most of you have bought a substantial amount of stuff on
Amazon. I know I have. In the last month I bought a
microHelicopter, a 1TB hard drive, a USB-SATA converter,
a bunch of vitamins, two Kindle books (Murder City:
Ciudad Juarez and the Global Economy's New Killing
Fields and Ready Player One) and the physical books No
Place to Hide, Dr. Weil's 8 Weeks to Optimum Health,
Anticancer: A new way of life, and Rework. That's twelve
items. How many have I rated? Zero. I imagine most of
you are the same. You don't rate the items you buy.
I have a gimp knee. I like hiking in the mountains and as a
result own a number of trekking poles including some
cheap ones I bought on Amazon that have taken a lot of
abuse. Last year I flew to Austin for the 3 day Austin City
Limits music festival. I aggravated my knee injury dashing
from one flight to another and ended up going to REI to
buy a somewhat pricey REI branded trekking pole. It broke
in less than a day of walking on flat grass at a city park.
Here I own $10 poles that don't break during constant use
of hiking around in the Rockies and this pricey model
broke on flat ground. At the time of the festival, as I was
fuming, I planned to rate and write a review of the pole on
the REI site. Did I? No, I am too lazy. So even in this
extreme case I didn't rate the item. I think there are a lot of
lazy people like me. People in general are too lazy or
unmotivated to rate products.
COLLABORATIVE FILTERING
3-7
my slightly bent REI pole ➭

Problem 2: People may lie or give only partial information.
Let's say someone gets over that initial laziness and actually rates a product. That person may
lie. This is illustrated in the drawing a few pages back. They can lie directly—giving
inaccurate ratings or lie via omission—providing only partial information. Ben goes on a first
date with Ann to see the 2010 Cannes Film Festival Winner, a Thai film, Uncle Boonmee
Who Can Recall His Past Lives. They go with Ben's friend Dan and Dan's friend Clara. Ben
thinks it was the worst film he ever saw. All the others absolutely loved it and gushed about it
afterwards at the restaurant. It would not be surprising if Ben upped his rating of the film on
online rating sites that his friends might see or just not rate the film.
Problem 3: People don't update their ratings.
Suppose I am motivated by writing this chapter to rate my Amazon purchases. That 1TB hard
drive works well—it's very speedy and also very quiet. I rate it five stars. That
microHelicopter is great. It is easy to fly and great fun and it survived multiple crashes. I rate
it five stars. A month goes by. The hard drive dies and as a result I lose all my downloaded
movies and music—a major bummer. The microHelicopter suddenly stops working—it looks
like the motor is fried. Now I think both products suck. Chances are pretty good that I will
not go to Amazon and update my ratings (laziness again). People still think I would rate both
5 stars.
3-8

Consider Mary, a college student. For some reason, she loves giving Amazon ratings. Ten
years ago she rated her favorite music albums with five stars: Giggling and Laughing: Silly
Songs for Kids, and Sesame Songs: Sing Yourself Silly! Her most recent ratings included 5
stars for Wolfgang Amadeus Phoenix and The Twilight Saga: Eclipse Soundtrack. Based on
these recent ratings she ends up being the closest neighbor to another college student Jen. It
would be odd to recommend Giggling and Laughing: Silly Songs for Kids to Jen. This is a
slightly different type of update problem than the one above, but a problem none-the-less.
k brain calisthenics
What do you think are the problems with implicit ratings?
(hint: think about the purchases you made on Amazon)
COLLABORATIVE FILTERING
3-9

A few pages ago I gave a list of items I bought at Amazon in the last month. It turns out I
bought two of those items for other people. I bought the anticancer book for my cousin and
the Rework book for my son. To see why this is a problem, let me come up with a more
compelling example by going further back in my purchase history. I bought some kettlebells
and the book Enter the Kettlebell! Secret of the Soviet Supermen as a gift for my son and a
Plush Chase Border Collie stuffed animal for my wife because our 14-year-old border collie
died. Using purchase history as an implicit rating of what a person likes, might lead you to
believe that people who like kettlebells, like stuffed animals, like microHelicopters, books on
anticancer, and the book Ready Player One. Amazon's purchase history can't distinguish
between purchases for myself and purchases I make as gifts. Stephen Baker describes a
related example:
Baker 2008.60-61.
3-10
Figuring out that a certain white
blouse is business attire for a female
baby boomer is merely step one for the
computer. The more important task is to
build a profile of the shopper who buys
that blouse. Let's say it's my wife. She
goes to Macy's and buys four or five
items for herself. Underwear, pants, a
couple of blouses, maybe a belt. All of
the items fit that boomer profile. She's
coming into focus. Then, on the way out
she remembers to buy a birthday present
for our 16-year-old niece. Last time we
saw her, this girl was wearing black
clothing with a lot of writing on it, most
of it angry. She told us she was a goth.
So my wife goes into an “alternative”
section and—what the hell—picks up one
of those dog collars bristling with sharp
spikes.

If we are attempting to build a profile of a person—what a particular person likes—this dog
collar purchase is problematic.
Finally, consider a couple sharing a Netflix account. He likes action flicks with lots of
explosions and helicopters; she likes intellectual movies and romantic comedies. If we just
look at rental history, we build an odd profile of someone liking two very different things.
Recall that I said my purchase of the book Anticancer: A New Way of Life was as a gift to my
cousin. If we mine my purchase history a bit more we would see that I bought this book
before. In fact, in the last year I purchased multiple copies of three books. One can imagine
that I am making these multiple purchases not because I am losing the books, or that I am
losing my mind and forgetting that I read the books. The most rational reason, is that I liked
the books so much I am in a sense recommending these books to others by giving them as
gifts. So we can gain a substantial amount of information from a person's purchase history.
k brain calisthenics
What can we use as implicit data when we are observing a
person’s behavior at a computer? Before turning the page come
up with a list of possibilities
COLLABORATIVE FILTERING
3-11

Keep in mind that the algorithms described in chapter 2 can be used regardless of whether
the data is explicit or implicit.
The problems of success
You have a successful streaming music service with a built in recommendation system. What
could possibly go wrong?
Suppose you have one million users. Every time you want to make a recommendation for
someone you need to calculate one million distances (comparing that person to the 999,999
other people). If we are making multiple recommendations per second, the number of
calculations get extreme. Unless you throw a lot of iron at the problem the system will get
slow. To say this in a more formal way, latency can be a major drawback of neighbor-based
k Implicit Data:
Web pages: clicking on the link to a page
time spent looking at a page
repeated visits
referring a page to others
what a person watches on Hulu
Music players: what the person plays
skipping tunes
number of times a tune is played
This just scratches the surface!
!!!
3-12

recommendation systems. Fortunately, there is a solution.
User-based filtering.
So far we have been doing user-based collaborative filtering. We are comparing a user with
every other user to find the closest matches. There are two main problems with this
approach:
1. Scalability. As we have just discussed, the computation increases as the number of
users increases. User-based methods work fine for thousands of users, but scalability gets
to be a problem when we have a million users.
2. Sparsity. Most recommendation systems have many users and many products but the
average user rates a small fraction of the total products. For example, Amazon carries
millions of books but the average user rates just a handful of books. Because of this the
algorithms we covered in chapter 2 may not find any nearest neighbors.
Because of these two issues it might be better to do what is called item-based filtering.
COLLABORATIVE FILTERING
3-13
Lots of iron:
a server farm

Item-based filtering.
Suppose I have an algorithm that identifies products that are most similar to each other. For
example, such an algorithm might find that Phoenix's album Wolfgang Amadeus Phoenix is
similar to Passion Pit's album, Manners. If a user rates Wolfgang Amadeus Phoenix highly
we could recommend the similar album Manners. Note that this is different than what we
did for user-based filtering. In user-based filtering we had a user, found the most similar
person (or users) to that user and used the ratings of that similar person to make
recommendations. In item-based filtering, ahead of time we find the most similar items, and
combine that with a user's rating of items to generate a recommendation.
Can you give me an example?
Suppose our streaming music site has m users and n bands, where the users rate bands. This
is shown in the following table. As before, the rows represent the users and the columns
represent bands.
Users
...
Phoenix
...
Passion
Pit
...
n
1
Tamera Young
5
2
Jasmine Abbey
4
3
Arturo Alvarez
1
2
...
...
u
Cecilia De La Cueva
5
5
...
...
m-1
Jessica Nguyen
4
5
m
Jordyn Zamora
4
3-14

We would like to compute the similarity of Phoenix to Passion Pit. To do this we only use
users who rated both bands as indicated by the blue squares. If we were doing user-based
filtering we would determine the similarity between rows. For item-based filtering we are
determining the similarity between columns—in this case between the Phoenix and Passion
Pit columns.
COLLABORATIVE FILTERING
3-15
User-based filtering is also called memory based
collaborative filtering. Why? Because we need to
store all the ratings in order to make
recommendations.
Item-based filtering is also called model-based
collaborative filtering. Why? Because we don’t need
to store all the ratings. We build a model
representing how close every item is to every other
item!

Adjusted Cosine Similarity.
To compute the similarity between items we will use Cosine Similarity which was introduced
in chapter 2. We also already talked about grade inflation where a user gives higher ratings
than expected. To compensate for this grade inflation we will subtract the user's average
rating from each rating. This gives us the adjusted cosine similarity formula shown on the
following page.
3-16
I like Phoenix, I’ll give
them a ‘5’. I don’t like Passion
Pit, I’ll give them a ‘3’! Phoenix is awesome, They’re
definitely a ‘4’. Passion Pit sucks.
A definite 0!

s(i,j)=
(Ru,i−Ru)(Ru,j−Ru)
u∈U
∑
(Ru,i−Ru)2
u∈U
∑(Ru,j−Ru)2
u∈U
∑
This formula is from a seminal article in collaborative filtering: “Item-based collaborative
filtering recommendation algorithms” by Badrul Sarwar, George Karypis, Joseph Konstan,
and John Reidl (http://www.grouplens.org/papers/pdf/www10_sarwar.pdf)
Ru,i−Ru
( )
means the rating R user u gives to item i minus the average rating that user gave for all items
she rated. This gives us the normalized rating. In the formula above for s(i,j) we are finding
the similarity between items i and j. The numerator says that for every user who rated both
items multiply the normalized rating of those two items and sum the results. In the
denominator we sum the squares of all the normalized ratings for item i and then take the
square root of that result. We do the same for item j. And then we multiply those two
together.
To illustrate adjusted cosine similarity we will use the following data where five students
rated five musical artists.
Users
average
rating
Kacey
Musgraves
Imagine
Dragons
Daft Punk
Lorde
Fall Out
Boy
David
3
5
4
1
Matt
3
4
4
1
Ben
4
3
3
1
Chris
4
4
4
3
1
To r r i
5
4
5
3
The first thing to do is to compute each user’s average rating. That is easy! Go ahead and fill
that in.
COLLABORATIVE FILTERING
3-17
U is the set of all users who
rated both items i and j!

Users
average
rating
Kacey
Musgraves
Imagine
Dragons
Daft Punk
Lorde
Fall Out
Boy
David
3.25
3
5
4
1
Matt
3.0
3
4
4
1
Ben
2.75
4
3
3
1
Chris
3.2
4
4
4
3
1
To r i
4.25
5
4
5
3
Now for each pair of musical artists we are going to compute their similarity. Let’s start with
Kacey Musgraves and Imagine Dragons. In the above table, I have circled the cases where a
user rated both bands. So the adjusted cosine similarity formula is
s(Musgraves,Dragons)=
(Ru,Musgraves −Ru)(Ru,Dragons −Ru)
u∈U
∑
(Ru,Musgraves −Ru)2
u∈U
∑(Ru,Dragons −Ru)2
u∈U
∑
=0.7650
2.765 0.765 =0.7650
(1.6628)(0.8746) =0.7650
1.4543 =0.5260
3-18
=(4 −2.75)(3 −2.75) +(4 −3.2)(4 −3.2) +(5 −4.25)(4 −4.25)
(4 −2.75)2+(4 −3.2)2+(5 −4.25)2(3 −2.75)2+(4 −3.2)2+(4 −4.25)2
Ben’s
ratings
Chris’s
ratings
To r i’s
ratings

So the similarity between Kacey Musgraves and Imagine Dragons is 0.5260. I have
computed some of the other similarities and entered them in this table:
Fall Out
Boy
Lorde
Daft
Punk
Imagine
Dragons
Kacey Musgraves
-0.9549
1.0000
0.5260
Imagine Dragons
-0.3378
0.0075
Daft Punk
-0.9570
Lorde
-0.6934
Fall Out Boy
s sharpen your pencil
Compute the rest of the values in the table above!
COLLABORATIVE FILTERING
3-19

s sharpen your pencil - solution
Fall Out
Boy
Lorde
Daft
Punk
Imagine
Dragons
Kacey Musgraves
-0.9549
0.3210
1.0000
0.5260
Imagine Dragons
-0.3378
-0.2525
0.0075
Daft Punk
-0.9570
0.7841
Lorde
-0.6934
To compute these values I wrote a small Python script:
def computeSimilarity(band1, band2, userRatings):
averages = {}
for (key, ratings) in userRatings.items():
averages[key] = (float(sum(ratings.values()))
/ len(ratings.values()))
num = 0 # numerator
dem1 = 0 # first half of denominator
dem2 = 0
for (user, ratings) in userRatings.items():
if band1 in ratings and band2 in ratings:
avg = averages[user]
num += (ratings[band1] - avg) * (ratings[band2] - avg)
dem1 += (ratings[band1] - avg)**2
dem2 += (ratings[band2] - avg)**2
return num / (sqrt(dem1) * sqrt(dem2))
The format for the userRatings is shown on the following page!
3-20

Fall Out Boy
Lorde
Daft Punk
Imagine
Dragons
Kacey Musgraves
-0.9549
0.3210
1.0000
0.5260
Imagine Dragons
-0.3378
-0.253
0.0075
Daft Punk
-0.9570
0.7841
Lorde
-0.6934
s sharpen your pencil - solution cont’d
users3 = {"David": {"Imagine Dragons": 3, "Daft Punk": 5,
"Lorde": 4, "Fall Out Boy": 1},
"Matt": {"Imagine Dragons": 3, "Daft Punk": 4,
"Lorde": 4, "Fall Out Boy": 1},
"Ben": {"Kacey Musgraves": 4, "Imagine Dragons": 3,
"Lorde": 3, "Fall Out Boy": 1},
"Chris": {"Kacey Musgraves": 4, "Imagine Dragons": 4,
"Daft Punk": 4, "Lorde": 3, "Fall Out Boy": 1},
"Tori": {"Kacey Musgraves": 5, "Imagine Dragons": 4,
"Daft Punk": 5, "Fall Out Boy": 3}}
COLLABORATIVE FILTERING
3-21
Now that we have this nice
matrix of similarity values, it would
be dreamy if we could use it to
make predictions.! (I wonder how
well David will like Kacey
Musgraves?)

3-22
p(u,i)=
(Si,N×Ru,N)
N∈similarTo(i)
∑
(Si,N)
N∈similarTo(i)
∑
English, please!
Okay! p(u,i) means we are
going to predict the rating user
u will give item i.
so, P(David, Kacey
Musgraves) means our
prediction for the rating David
(the u in the equation) will give
Kacey Musgraves (the i in the
equation)
N is each of the
items that person u rated
that are similar to item i.
By ‘similar’ I mean that
there is a similarity score
between N and i in our
matrix!

COLLABORATIVE FILTERING
3-23
Si,N is the similarity
between i and N (from
the similarity matrix)
p(u,i)=
(Si,N×Ru,N)
N∈similarTo(i)
∑
(Si,N)
N∈similarTo(i)
∑
Ru,N is the rating
user u gave item N
Ru,N is We are trying to predict how well
user u will like item i (what rating user u will give
item i)
For this to work best, RN,i
should be a value in the range -1 to 1.
Our ratings are in the range 1
to 5. So we will need some numeric
Kung Fu to convert our ratings to the
-1 to 1 scale.

The equation to denormalize (go from the normalized rating to one in our original scale of 1-5
is:
Ru,N=1
2((NRu,N+1) ×(MaxR−MinR)) +MinR
Let’s say someone rated Fall Out Boy a 2. Our normalized rating would be ...
NRu,N=2(Ru,N−MinR)−(MaxR−MinR)
(MaxR−MinR)=2(2 −1) −(5 −1)
(5 −1) =−2
4=−0.5
and to go the other way ...
3-24
Our current music ratings range from 1 to 5. Let
MaxR be the maximum rating (5 in our case) and
MinR be the minimum rating (1). Ru,N is the
current rating user u gave item N. NRu,N is the
normalized rating (the new rating on the scale of
-1 to 1. The equation to normalize the rating is
NRu,N=2(Ru,N−MinR)−(MaxR−MinR)
(MaxR−MinR)

Ru,N=1
2((NRu,N+1) ×(MaxR−MinR)) +MinR
=1
2((−0.5 +1) ×4) +1=1
2(2) +1=1+1=2
Okay. We now have that numeric Kung Fu under our belt!
The first thing we are going to do is normalize David’s ratings:
COLLABORATIVE FILTERING
3-25
David’s Ratings
Let’s see how this works with
an example!
We are trying to predict what
rating David would give Kacey
Musgraves.
Artist
R
NR
Imagine Dragons
3
0
Daft Punk
5
1
Lorde
4
0.5
Fall Out Boy
1
-1
We will learn more about
normalization in the next
chapter!

3-26
David rated Imagine Dragons, Daft Punk,
Lorde, and Fall Out Boy so we will use those in
our calculations to determine how well he will
like Kacey Musgraves.
And we will be using the normalized
ratings!
p(u,i)=
(Si,N×NRu,N)
N∈similarTo(i)
∑
(Si,N)
N∈similarTo(i)
∑=
Imagine Dragons Daft Punk Lorde Fall Out Boy
Similarity Matrix
Fall Out
Boy
Lorde
Daft Punk
Imagine
Dragons
Kacey Musgraves
-0.9549
0.3210
1.0000
0.5260
Imagine Dragons
-0.3378
-0.2525
0.0075
Daft Punk
-0.9570
0.7841
Lorde
-0.6934
(.5260 ×0) +(1.00 ×1) +(.321×0.5) +(−.955 × −1)
0.5260 +1.000 +0.321+0.955

=0+1+0.1605 +0.955
2.802 =2.1105
2.802 =0.753
So we predict that David will rate Kacey Musgraves a 0.753 on a scale of -1 to 1. To get back to
our scale of 1 to 5 we need to denormalize:
Ru,N=1
2((NRu,N+1) ×(MaxR−MinR)) +MinR
=1
2((0.753 +1) ×4) +1=1
2(7.012) +1=3.506 +1=4.506
So we predict that David will rate Kacey Musgraves a 4.506!
COLLABORATIVE FILTERING
3-27
Adjusted Cosine Similiarity is a Model-Based Colloborative
Filtering Method. As mentioned a few pages back, one advantage
of these methods compared to memory-based ones is that they
scale better. For large data sets, model-based methods tend to
be fast and require less memory.
Often people use rating scales differently. I may rate artists I
am not keen on a ‘3’ and artists I like a ‘4’. You may rate
artists you dislike a ‘1’ and artists you like a ‘5’. Adjusted
Cosine Similarity handles this problem by subtracting the
corresponding user’s average rating from each rating.

Slope One
Another popular algorithm for item-based collaborative filtering is Slope One. A major
advantage of Slope One is that it is simple and hence easy to implement. Slope One was
introduced in the paper “Slope One Predictors for Online Rating-Based Collaborative
Filtering” by Daniel Lemire and Anna Machlachlan (http://www.daniel-lemire.com/fr/
abstracts/SDM2005.html). This is an awesome paper and well worth the read.
Here's the basic idea in a minimalist nutshell. Suppose Amy gave a rating of 3 to PSY and a
rating of 4 to Whitney Houston. Ben gave a rating of 4 to PSY. We'd like to predict how Ben
would rate Whitney Houston. In table form the problem might look like this:
PSY
Whitney Houston
Amy
Ben
3
4
4
?
To guess what Ben might rate Whitney Houston we could reason as follows. Amy rated
Whitney one whole point better than PSY. We can predict then than Ben would rate Whitney
one point higher so we will predict that Ben will give her a '5'.
There are actually several Slope One algorithms. I will present the Weighted Slope One
algorithm. Remember that a major advantage is that the approach is simple. What I present
may look complex, but bear with me and things should become clear. You can consider Slope
One to be in two parts. First, ahead of time (in batch mode, in the middle of the night or
whenever) we are going to compute what is called the deviation between every pair of items.
In the simple example above, this step will determine that Whitney is rated 1 better than PSY.
Now we have a nice database of item deviations. In the second phase we actually make
predictions. A user comes along, Ben for example. He has never heard Whitney Houston and
we want to predict how he would rate her. Using all the bands he did rate along with our
database of deviations we are going to make a prediction.
3-28

The Broad Brush Picture
Part 1: Computing deviation
Let's make our previous example way more complex by adding two users and one band:
Taylor Swift
PSY
Whitney Houston
Amy
Ben
Clara
Daisy
4
3
4
5
2
?
?
3.5
4
5
?
3
The first step is to compute the deviations. The average deviation of an item i with respect to
item j is:
devi,j=ui−uj
card(Si,j(X))
u∈Si,j(X)
∑
where card(S) is how many elements are in S and X is the entire set of all ratings. So
COLLABORATIVE FILTERING
3-29
Part 1 (done ahead of time)
Compute deviations between every
pair of items
Part 2
Use deviations to make
predictions

card(Sj,i(X)) is the number of people who have rated both j and i. Let's consider the deviation
of PSY with respect to Taylor Swift. In this case, card(Sj,i(X)) is 2—there are 2 people (Amy
and Ben) who rated both Taylor Swift and PSY. The uj – ui numerator is (that user’s rating
for Taylor Swift) minus (that user’s rating for PSY). So the deviation is:
devswift,psy=(4 −3)
2+(5 −2)
2=1
2+3
2=2
So the deviation from PSY to Taylor Swift is 2 meaning that on average users rated Taylor
Swift 2 better than PSY. What is the deviation from Taylor Swift to PSY?
devpsy,swift =(3 −4)
2+(2 −5)
2=−1
2+−3
2=−2
s sharpen your pencil
Compute the rest of the values in this table:
Taylor Swift
PSY
Whitney Houston
Taylor Swift
PSY
Whitney Houston
0
2
-2
0
0
3-30

s sharpen your pencil - solution
Compute the rest of the values in this table:
Taylor Swift with respect to Whitney Houston:
devswift,houston =(4 −4)
2+(5 −3)
2=0
2+2
2=1
PSY with respect to Whitney Houston:
devpsy,houston =(3 −4)
2+(3.5 −4)
2=−1
2+−.5
2=−.75
Taylor Swift
PSY
Whitney
Houston
Taylor Swift
PSY
Whitney
Houston
0
2
1
-2
0
-0.75
-1
0.75
0
COLLABORATIVE FILTERING
3-31

k brain calisthenics
Consider our streaming music site with one million users rating 200,000
artists. If we get a new user who rates 10 artists do we need to run the
algorithm again to generate the deviations of all 200k x 200k pairs or is
there an easier way?
(answer on next page)
3-32

k brain calisthenics
Consider our streaming music site with one million users rating 200,000 artists. If we
get a new user who rates 10 artists do we need to run the algorithm again to generate
the deviations of all 200k x 200k pairs or is there an easier way?
You don't need to run the algorithm on the entire dataset again.
That's the beauty of this method. For a given pair of items we only
need to keep track of the deviation and the total number of people
rating both items.
For example, suppose I have a deviation of Taylor Swift with respect
to PSY of 2 based on 9 people. I have a new person who rated
Taylor Swift 5 and PSY 1 the updated deviation would be
((9 * 2) + 4) / 10 = 2.2
COLLABORATIVE FILTERING
3-33

Part 2: Making predictions with Weighted Slope One
Okay, so now we have a big collection of deviations. How can we use that collection to make
predictions? As I mentioned, we are using Weighted Slope One or PwS1 --for Weighted Slope
One Prediction. The formula is:
PwS1(u)j=
(devj,i+ui
i∈S(u)−{j}
∑)cj,i
cj,i
i∈S(u)−{j}
∑
where
cj,i=card(Sj,i(
χ
))
PwS1(u)j means our prediction using Weighted Slope One of user u’s rating for item j. So, for
example PwS1(Ben)Whitney Houston means our prediction for what Ben would rate Whitney
Houston.
Let's say I am interested in answering that question: How might Ben rate Whitney Houston?
Let's dissect the numerator.
i∈S(u)−{j}
∑
means for every musician that Ben has rated (except for Whitney Houston that is the {j} bit).
The entire numerator means for every musician i that Ben has rated (except for Whitney
Houston) we will look up the deviation of Whitney Houston to that musician and we will add
that to Ben's rating for musician i. We multiply that by the cardinality of that pair—the
number of people that rated both musicians (Whitney and musician i).
3-34

Let's step through this:
First, here are Ben’s ratings and our deviations table from before:
Taylor Swift
PSY
Whitney Houston
Ben
5
2
?
Taylor Swift
PSY
Whitney Houston
Taylor Swift
PSY
Whitney Houston
0
2
1
-2
0
-0.75
-1
0.75
0
1. Ben has rated Taylor Swift and gave her a 5—that is the ui.
2. The deviation of Whitney Houston with respect to Taylor Swift is -1 —this is the devj,i.
3. devj,i + ui then is 4.
4. Looking at page 3-19 we see that there were two people (Amy and Daisy) that rated both
Taylor Swift and Whitney Houston so cj,i = 2
5. So (devj,i + ui) cj,i = 4 x 2 = 8
6. Ben has rated PSY and gave him a 2.
7. The deviation of Whitney Houston with respect to PSY is 0.75
8. devj,i + ui then is 2.75
9. Two people rated both Whitney Houston and PSY so (devj,i + ui) cj,i = 2.75 x 2 = 5.5
10. We sum up steps 5 and 9 to get 13.5 for the numerator
DENOMINATOR
11. Dissecting the denominator we get something like for every musician that Ben has rated,
sum the cardinalities of those musicians (how many people rated both that musician and
COLLABORATIVE FILTERING
3-35

Whitney Houston). So Ben has rated Taylor Swift and the cardinality of Taylor Swift and
Whitney Houston (that is, the total number of people that rated both of them) is 2. Ben
has rated PSY and his cardinality is also 2. So the denominator is 4.
12. So our prediction of how well Ben will like Whitney Houston is
13.5
4=3.375
3-36

Putting this into Python
I am going to extend the Python class developed in chapter 2. To save space I will not repeat
the code for the recommender class here—just refer back to it (and remember that you can
download the code at http://guidetodatamining.com). Recall that the data for that class was
in the following format:
users2 = {"Amy": {"Taylor Swift": 4, "PSY": 3, "Whitney Houston": 4},
"Ben": {"Taylor Swift": 5, "PSY": 2},
"Clara": {"PSY": 3.5, "Whitney Houston": 4},
"Daisy": {"Taylor Swift": 5, "Whitney Houston": 3}}
First computing the deviations.
Again, the formula for computing deviations is
devi,j=ui−uj
card(Si,j(X))
u∈Si,j(X)
∑
So the input to our computeDeviations function should be data in the format of users2 above.
The output should be a representation of the following data:
Taylor Swift
PSY
Whitney Houston
Taylor Swift
PSY
Whitney Houston
0
2 (2)
1 (2)
-2 (2)
0
-0.75 (2)
-1 (2)
0.75 (2)
0
The number in the parentheses is the frequency (that is, the number of people that rated that
pair of musicians). So for each pair of musicians we need to record both the deviation and the
frequency.
COLLABORATIVE FILTERING
3-37

The pseudoCode for our function could be
def computeDeviations(self):
for each i in bands:
for each j in bands:
if i ≠ j:
compute dev(j,i)
That pseudocode looks pretty nice but as you can see, there is a disconnect between the data
format expected by the pseudocode and the format the data is really in (see users2 above as
an example). As code warriors we have two possibilities, either alter the format of the data,
or revise the psuedocode. I am going to opt for the second approach. This revised pseudocode
looks like
def computeDeviations(self):
for each person in the data:
get their ratings
"for each item & rating in that set of ratings:
" for each item2 & rating2 in that set of ratings:
" add the difference between the ratings to our computation
Let's construct the method step-by-step
Step 1:
def computeDeviations(self):
"# for each person in the data:
"# get their ratings
"for ratings in self.data.values():
Python dictionaries (aka hash tables) are key value pairs. Self.data is a dictionary. The
values method extracts just the values from the dictionary. Our data looks like
users2 = {"Amy": {"Taylor Swift": 4, "PSY": 3, "Whitney Houston": 4},
"Ben": {"Taylor Swift": 5, "PSY": 2},
"Clara": {"PSY": 3.5, "Whitney Houston": 4},
"Daisy": {"Taylor Swift": 5, "Whitney Houston": 3}}
3-38

So the first time through the loop ratings = {"Taylor Swift": 4, "PSY": 3,
"Whitney Houston": 4}.
Step 2
def computeDeviations(self):
# for each person in the data:
# get their ratings
for ratings in self.data.values():
#for each item & rating in that set of ratings:
"for (item, rating) in ratings.items():
" self.frequencies.setdefault(item, {})
self.deviations.setdefault(item, {})
In the recommender class init method I initialized self.frequencies and self.deviations to be
dictionaries.
def __init__(self, data, k=1, metric='pearson', n=5):
...
#
# The following two variables are used for Slope One
#
self.frequencies = {}
self.deviations = {}
The Python dictionary method setdefault takes 2 arguments: a key and an initialValue. This
method does the following. If the key does not exist in the dictionary it is added to the
dictionary with the value initialValue. Otherwise it returns the current value of the key.
COLLABORATIVE FILTERING
3-39

Step 3
def computeDeviations(self):
# for each person in the data:
# get their ratings
for ratings in self.data.values():
# for each item & rating in that set of ratings:
for (item, rating) in ratings.items():
" self.frequencies.setdefault(item, {})
"""""
self.deviations.setdefault(item, {})
# for each item2 & rating2 in that set of ratings:
for (item2, rating2) in ratings.items():
if item != item2:
# add the difference between the ratings
# to our computation
self.frequencies[item].setdefault(item2, 0)
self.deviations[item].setdefault(item2, 0.0)
self.frequencies[item][item2] += 1
self.deviations[item][item2] += rating - rating2
The code added in this step computes the difference between two ratings and adds that to the
self.deviations running sum. Again, using the data:
{"Taylor Swift": 4, "PSY": 3, "Whitney Houston": 4}
when we are in the outer loop where item = “Taylor Swift” and rating = 4 and in the inner
loop where item2 = “PSY” and rating2 = 3 the last line of the code above adds 1 to
self.deviations[“Taylor Swift”][“PSY”].
Step 4:
Finally, we need to iterate through self.deviations to divide each deviation by its associated
frequency.
3-40

def computeDeviations(self):
# for each person in the data:
# get their ratings
for ratings in self.data.values():
# for each item & rating in that set of ratings:
for (item, rating) in ratings.items():
self.frequencies.setdefault(item, {})
self.deviations.setdefault(item, {})
# for each item2 & rating2 in that set of ratings:
for (item2, rating2) in ratings.items():
if item != item2:
# add the difference between the ratings
# to our computation
self.frequencies[item].setdefault(item2, 0)
self.deviations[item].setdefault(item2, 0.0)
self.frequencies[item][item2] += 1
self.deviations[item][item2] += rating - rating2
for (item, ratings) in self.deviations.items():
for item2 in ratings:
ratings[item2] /= self.frequencies[item][item2]
That's it! Even with comments we implemented
devi,j=ui−uj
card(Si,j(X))
u∈Si,j(X)
∑
in only 18 lines of code. Incredible!
When I run this method on the data I have been using in this example:
users2 = {"Amy": {"Taylor Swift": 4, "PSY": 3, "Whitney Houston": 4},
"Ben": {"Taylor Swift": 5, "PSY": 2},
"Clara": {"PSY": 3.5, "Whitney Houston": 4},
"Daisy": {"Taylor Swift": 5, "Whitney Houston": 3}}
COLLABORATIVE FILTERING
3-41

I get
>>> r = recommender(users2)
>>> r.computeDeviations()
>>> r.deviations
{'PSY': {'Taylor Swift': -2.0, 'Whitney Houston': -0.75}, 'Taylor
Swift': {'PSY': 2.0, 'Whitney Houston': 1.0}, 'Whitney Houston':
{'PSY': 0.75, 'Taylor Swift': -1.0}}
which is what we obtained when we computed this example by hand:
Taylor Swift
PSY
Whitney Houston
Taylor Swift
PSY
Whitney Houston
0
2
1
-2
0
-0.75
-1
0.75
0
3-42
Shout out to Bryan O’Sullivan and his blog teideal glic
deisbhéalach (serpentine.com/blog) which presented a
Python implementation of Slope One! The code
presented here is based on his work.

Weighted Slope 1: The recommendation component
Now it is time to code the recommendation component:
PwS1(u)j=
(devj,i+ui
i∈S(u)−{j}
∑)cj,i
cj,i
i∈S(u)−{j}
∑
The big question I have is can we beat the 18 line implementation of computeDeviations.
First, let's parse that formula and put it into English and/or pseudocode. You try:
s sharpen your pencil
The formula in pseudo English:
COLLABORATIVE FILTERING
3-43

s sharpen your pencil - a solution
Here's my version of the formula:
I would like to make recommendations for a particular user. I have that
user's recommendations in the form
{"Taylor Swift": 5, "PSY": 2}
For every userItem and userRating in the user's recommendations:
For every diffItem that the user didn't rate (item2 ≠ item):
add the deviation of diffItem with respect to userItem to
the userRating of the userItem. Multiply that by the number of
people that rated both userItem and diffItem.
Add that to the running sum for diffItem
Also keep a running sum for the number of people that
rated diffItem.
Finally, for every diffItem that is in our results list, divide the total sum
of that item by the total frequency of that item and return the results.
3-44

And here is my conversion of that to Python:
def slopeOneRecommendations(self, userRatings):
recommendations = {}
frequencies = {}
# for every item and rating in the user's recommendations
for (userItem, userRating) in userRatings.items():
# for every item in our dataset that the user didn't rate
for (diffItem, diffRatings) in self.deviations.items():
if diffItem not in userRatings and \
userItem in self.deviations[diffItem]:
freq = self.frequencies[diffItem][userItem]
recommendations.setdefault(diffItem, 0.0)
frequencies.setdefault(diffItem, 0)
# add to the running sum representing the numerator
# of the formula
recommendations[diffItem] += (diffRatings[userItem] +
userRating) * freq
# keep a running sum of the frequency of diffitem
frequencies[diffItem] += freq
recommendations = [(self.convertProductID2name(k),
v / frequencies[k])
for (k, v) in recommendations.items()]
# finally sort and return
recommendations.sort(key=lambda artistTuple: artistTuple[1],
reverse = True)
return recommendations
And here is a simple test of the complete Slope One implementation:
>>> r = recommender(users2)
>>> r.computeDeviations()
>>> g = users2['Ben']
>>> r.slopeOneRecommendations(g)
[('Whitney Houston', 3.375)]
COLLABORATIVE FILTERING
3-45

This results matches what we calculated by hand. So the recommendation part of the
algorithm weighs in at 18 lines. So in 36 lines of Python code we implemented the Slope One
algorithm. With Python you can write pretty compact code.
MovieLens data set
Let's try out the Slope One recommender on a different dataset. The MovieLens dataset—
collected by the GroupLens Research Project at the University of Minnesota—contains user
ratings of movies. The data set is available for download at www.grouplens.org. The data set
is available in three sizes; for the demo here I am
using the smallest one which contains 100,000
ratings (1-5) from 943 users on 1,682 movies. I
wrote a short function that will import this data
into the recommender class.
Let's give it a try.
First, I will load the data into the Python recommender object:
>>> r = recommender(0)
>>> r.loadMovieLens('/Users/raz/Downloads/ml-100k/')
102625
I will be using the info from User 1. Just to peruse the data, I will look at the top 50 items the
user 1 rated:
>>> r.showUserTopItems('1', 50)
When Harry Met Sally... (1989)"5
Jean de Florette (1986)"5
Godfather, The (1972)"5
Big Night (1996)"5
Manon of the Spring (Manon des sources) (1986)"5
Sling Blade (1996)"5
Breaking the Waves (1996)"5
Terminator 2: Judgment Day (1991)"5
Searching for Bobby Fischer (1993)"5
3-46
Again, you can download
the code to this chapter at
www.guidetodatamining.com!

Maya Lin: A Strong Clear Vision (1994)"5
Mighty Aphrodite (1995)"5
Bound (1996)"5
Full Monty, The (1997)"5
Chasing Amy (1997)"5
Ridicule (1996)"5
Nightmare Before Christmas, The (1993)"5
Three Colors: Red (1994)"5
Professional, The (1994)"5
Priest (1994)"5
...
User 1 rated all these movies a ‘5’!
Now I will do the first step of Slope One: computing the deviations:
>>> r.computeDeviations()
Finally, let's get recommendations for User 1:
>>> r.slopeOneRecommendations(r.data['1'])
[('Entertaining Angels: The Dorothy Day Story (1996)', 6.375), ('Aiqing
wansui (1994)', 5.849056603773585), ('Boys, Les (1997)',
5.644970414201183), ("Someone Else's America (1995)",
5.391304347826087), ('Santa with Muscles (1996)', 5.380952380952381),
('Great Day in Harlem, A (1994)', 5.275862068965517), ...
and user 25:
>>> r.slopeOneRecommendations(r.data['25'])
[('Aiqing wansui (1994)', 5.674418604651163), ('Boys, Les (1997)',
5.523076923076923), ('Star Kid (1997)', 5.25), ('Santa with Muscles
(1996)',
COLLABORATIVE FILTERING
3-47
(this takes about 50 seconds
to run on my laptop)

Congratulations on finishing chapter 3!!
There was some hard work in this chapter--dissecting
complex-looking formulas to gain an understanding of them
and then implementing them.
Projects
1. See how well the Slope One recommender recommends movies for
you. Rate 10 movies or so (ones that are in the MovieLens dataset).
Does the recommender suggest movies you might like?
2. Implement Adjusted Cosine Similarity. Compare its performance to
Slope One.
3. (harder) I run out of memory (I have 8GB on my desktop) when I
try to run this on the Book Crossing Dataset. Recall that there are
270,000 books that are rated. So we would need a 270,000 x
270,000 dictionary to store the deviations. That's roughly 73 billion
dictionary entries. How sparse is this dictionary for the MovieLens
dataset? Alter the code so we can handle larger datasets.
3-48

Chapter 4 Content Based Filtering & Classification
Classification based on item
attributes
In the previous chapters we talked about making recommendations by collaborative filtering
(also called social filtering). In collaborative filtering we harness the power of a community
of people to help us make recommendations. You buy Wolfgang Amadeus Phoenix. We know
that many of our customers who bought that album also bought Contra by Vampire
Weekend. So we recommend that album to you. I watch an episode of Doctor Who and
Netflix recommends Quantum Leap because many people who watched Doctor Who also
watched Quantum Leap. In previous chapters we talked about some of the difficulties of
collaborative filtering including problems with data sparsity and scalability. Another
problem is that recommendation systems based on collaborative filtering tend to recommend
already popular items—there is a bias toward popularity. As an extreme case, consider a
debut album by a brand new band. Since that band and album have never been rated by
anyone (or purchased by anyone since it is brand new), it will never be recommended.
“These recommenders can create a rich-get-
richer effect for popular products and vice-
versa for unpopular ones”
Daniel Fleder & Kartik Hosanagar. 2009. “Blockbusters
Culture’s Next Rise or Fall: The Impact of Recommender
Systems on Sales Diversity” Management Science vol 55

In this chapter we look at a different approach. Consider the streaming music site, Pandora.
In Pandora, as many of you know, you can set up different streaming radio stations. You seed
each station with an artist and Pandora will play music that is similar to that artist. I can
create a station seeded with the band Phoenix. It then plays bands it thinks are similar to
Phoenix—for example, it plays a tune by El Ten Eleven. It doesn't do this with collaborative
filtering—because people who listened to Phoenix also listened to the El Ten Eleven. It plays
El Ten Eleven because the algorithm believes that El Ten Eleven is musically similar to
Phoenix. In fact, we can ask Pandora why it played a tune by the group:
It plays El Ten Eleven’s tune My Only Swerving on the Phoenix station because “Based on
what you told us so far, we’re playing this track because it features repetitive melodic
phrasing, mixed acoustic and electric instrumentation, major key tonality, electric guitar riffs
and an instrumental arrangement.” On my Hiromi station it plays a tune by E.S.T. because
“it features classic jazz roots, a well-articulated piano solo, light drumming, an interesting
song structure and interesting part writing.”
4-2

Pandora bases its recommendation on what it calls The Music Genome Project. They hire
professional musicians with a solid background in music theory as analysts who determine
the features (they call them 'genes') of a song. These analysts are given over 150 hours of
training. Once trained they spend an average of 20-30 minutes analyzing a song to determine
its genes/features. Many of these genes are technical
CONTENT BASED FILTERING & CLASSIFICATION
4-3

The analyst provides values for over 400 genes. Its a very labor intensive process and
approximately 15,000 new songs are added per month.
The importance of selecting appropriate values
Consider two genes that Pandora may have used: genre and mood. The values of these might
look like this:
So a genre value of 4 means ‘Soul’ and a mood value of 3 means ‘passion’. Suppose I have a
rock song that is melancholy—for example the gag-inducing You’re Beautiful by James Blunt.
In 2D space, inked quickly on paper, that would look as follows:
4-4
NOTE: The Pandora algorithms are proprietary and I have
no knowledge as to how they work. What follows is not a
description of how Pandora works but rather an explanation
of how to construct a similar system.
genre
genre
Country
1
Jazz
2
Rock
3
Soul
4
Rap
5
Mood
Mood
Melancholy
1
joyful
2
passion
3
angry
4
unknown
5

Let's say Tex just absolutely loves You're Beautiful and we would like to recommend a song to
him.
CONTENT BASED FILTERING & CLASSIFICATION
4-5
That “You’re Beautiful”
is so sad and beautiful. I
love it!
FACT:
In a Rolling Stone poll on the
Most Annoying Songs ever,
You’re Beautiful placed #7!

Let me populate our dataset with more songs. Song 1 is a jazz song that is melancholy; Song 2
is a soul song that is angry and Song 3 is a jazz song that is angry. Which would you
recommend to Tex?
I hope you see that we have a fatal flaw in our scheme. Let's take a look at the possible values
for our variables again:
If we are trying to use any distance metrics with this scheme we are saying that jazz is closer
to rock than it is to soul (the distance between jazz and rock is 1 and the distance between
Mood
Mood
melancholy
1
joyful
2
passion
3
angry
4
unknown
5
genre
genre
Country
1
Jazz
2
Rock
3
Soul
4
Rap
5
4-6
Song 1 looks closest!

jazz and soul is 2). Or melancholy is closer to joyful than it is to angry. Even when we
rearrange values the problem remains.
Re-ordering does not solve the problem. No matter how we rearrange the values this won't
work. This shows us that we have chosen our features poorly. We want features where the
values fall along a meaningful scale. We can easily fix our genre feature by dividing it into 5
separate features—one for country, another for jazz, etc.
They all can be on a 1-5 scale—how 'country' is the
sound of this track—‘1’ means no hint of country to ‘5’
means this is a solid country sound. Now the scale
does mean something. If we are trying to find a song
similar to one that rated a country value of ‘5’, a song
that rated a country of ‘4’ would be closer than one of
a ‘1’.
Mood
Mood
melancholy
1
angry
2
passion
3
joyful
4
unknown
5
genre
genre
Country
1
Jazz
2
Soul
3
Rap
4
Rock
5
CONTENT BASED FILTERING & CLASSIFICATION
4-7

This is exactly how Pandora constructs its gene set. The values of most genes are on a scale of
1-5 with ½ integer increments. Genes are arranged into categories. For example, there is a
musical qualities category which contains genes for Blues Rock Qualities, Folk Rock
Qualities, and Pop Rock Qualities among others. Another category is instruments with genes
such as Accordion, Dirty Electric Guitar Riffs and Use of Dirty Sounding Organs. Using these
genes, each of which has a well-defined set of values from 1 to 5, Pandora represents each
song as a vector of 400 numeric values (each song is a point in a 400 dimensional space).
Now Pandora can make recommendations (that is, decide to play a song on a user-defined
radio station) based on standard distance functions like those we already have seen.
A simple example
Let us create a simple dataset so we can explore this approach. Suppose we have seven
features each one ranging from 1-5 in ½ integer increments (I admit this isn't a very rational
nor complete selection):
Amount of piano
1 indicates lack of piano; 5 indicates piano
throughout and featured prominently
Amount of vocals
1 indicates lack of vocals; 5 indicates prominent
vocals throughout song.
Driving beat
Combination of constant tempo, and how the drums
& bass drive the beat.
Blues Influence
Presence of dirty electric
guitar
Presence of backup vocals
Rap Influence
Now, using those features I rate ten tunes:
4-8

Piano
Vocals
Driving
beat
Blues
infl.
Dirty
elec.
Guitar
Backup
vocals
Rap
infl.
Dr. Dog/ Fate
2.5
4
3.5
3
5
4
1
Phoenix/
Lisztomania
2
5
5
3
2
1
1
Heartless
Bastards /
Out at Sea
1
5
4
2
4
1
1
Todd Snider/
Don't Tempt Me
4
5
4
4
1
5
1
The Black Keys/
Magic Potion
1
4
5
3.5
5
1
1
Glee Cast/
Jessie's Girl
1
5
3.5
3
4
5
1
Black Eyed Peas/
Rock that Body
2
5
5
1
2
2
4
La Roux/
Bulletproof
5
5
4
2
1
1
1
Mike Posner/
Cooler than me
2.5
4
4
1
1
1
1
Lady Gaga/
Alejandro
1
5
3
2
1
2
1
Thus, each tune is represented as a list of numbers and we can use any distance function to
compute the distance between tunes. For example, The Manhattan Distance between Dr.
Dog’s Fate and Phoenix’s Lisztomania is:
Dr. Dog/ Fate
2.5
4
3.5
3
5
4
1
Phoenix/
Lisztomania
2
5
5
3
2
1
1
Distance
0.5
1
1.5
0
3
3
0
summing those distances gives us a Manhattan Distance of 9.
CONTENT BASED FILTERING & CLASSIFICATION
4-9

s sharpen your pencil
I am trying to find out what tune is closest to Glee’s rendition of
Jessie’s Girl using Euclidean Distance. Can you finish the following
table and determine what group is closest?
distance to Glee’s
Jessie’s Girl
Dr. Dog/ Fate
Phoenix/ Lisztomania
Heartless Bastards /
Out at Sea
Todd Snider/ Don't Tempt Me
The Black Keys/ Magic Potion
Glee Cast/ Jessie's Girl
Black Eyed Peas/ Rock that Body
La Roux/ Bulletproof
Mike Posner/ Cooler than me
Lady Gaga/ Alejandro
??
4.822
4.153
4.387
4.528
0
5.408
6.500
5.701
??
4-10

s sharpen your pencil - solution
distance to Glee’s
Jessie’s Girl
Dr. Dog/ Fate
Lady Gaga/ Alejandro
2.291
4.387
Recall that the Euclidean Distance between any two objects, x and y,
which have n attributes is:
d(x,y)=(xk−yk)2
k=1
n
∑
So the Euclidean Distance between Glee and Lady Gaga
piano
vocals
beat
blues
guitar
backup
rap
SUM
SQRT
Glee
1
5
3.5
3
4
5
1
Lady
G
1
5
3
2
1
2
1
(x-y)
0
0
0.5
1
3
3
0
(x-y)2
0
0
0.25
1
9
9
0
19.25
4.387
CONTENT BASED FILTERING & CLASSIFICATION
4-11

Doing it Python Style!
Recall that our data for social filtering was of the format:
users = {"Angelica": {"Blues Traveler": 3.5, "Broken Bells": 2.0,
!!! "Norah Jones": 4.5, "Phoenix": 5.0,
"Slightly Stoopid": 1.5, "The Strokes": 2.5,
"Vampire Weekend": 2.0},
"Bill": {"Blues Traveler": 2.0, "Broken Bells": 3.5,
"Deadmau5": 4.0, "Phoenix": 2.0,
"Slightly Stoopid": 3.5, "Vampire Weekend": 3.0}}
We can represent this current data in a similar way:
music = {"Dr Dog/Fate": {"piano": 2.5, "vocals": 4, "beat": 3.5,
"blues": 3, "guitar": 5, "backup vocals": 4,
"rap": 1},
! "Phoenix/Lisztomania": {"piano": 2, "vocals": 5, "beat": 5,
"blues": 3, "guitar": 2,
"backup vocals": 1, "rap": 1},
! "Heartless Bastards/Out at Sea": {"piano": 1, "vocals": 5,
"beat": 4, "blues": 2,
!!!!!! "guitar": 4,
"backup vocals": 1,
"rap": 1}, !
"Todd Snider/Don't Tempt Me": {"piano": 4, "vocals": 5,
"beat": 4, "blues": 4,
!!!!!! "guitar": 1,
"backup vocals": 5, "rap": 1},
! "The Black Keys/Magic Potion":{"piano": 1, "vocals": 4,
"beat": 5, "blues": 3.5,
!!!!!! "guitar": 5,
"backup vocals": 1,
"rap": 1}, !
"Glee Cast/Jessie's Girl": {"piano": 1, "vocals": 5,
"beat": 3.5, "blues": 3,
!!!!!! "guitar":4, "backup vocals": 5,
"rap": 1},
! "La Roux/Bulletproof": {"piano": 5, "vocals": 5, "beat": 4,
4-12

"blues": 2, "guitar": 1,
"backup vocals": 1, "rap": 1},
! "Mike Posner": {"piano": 2.5, "vocals": 4, "beat": 4,
"blues": 1, "guitar": 1, "backup vocals": 1,
"rap": 1},
! "Black Eyed Peas/Rock That Body": {"piano": 2, "vocals": 5,
"beat": 5, "blues": 1,
!!!!!!! "guitar": 2,
"backup vocals": 2,
"rap": 4}, !
"Lady Gaga/Alejandro": {"piano": 1, "vocals": 5, "beat": 3,
"blues": 2, "guitar": 1,
"backup vocals": 2, "rap": 1}}
Now suppose I have a friend who says he likes the Black Keys Magic Potion. I can plug that
into my handy Manhattan distance function:
>>> computeNearestNeighbor('The Black Keys/Magic Potion', music)
[(4.5, 'Heartless Bastards/Out at Sea'), (5.5, 'Phoenix/Lisztomania'),
(6.5, 'Dr Dog/Fate'), (8.0, "Glee Cast/Jessie's Girl"), (9.0, 'Mike
Posner'), (9.5, 'Lady Gaga/Alejandro'), (11.5, 'Black Eyed Peas/Rock
That Body'), (11.5, 'La Roux/Bulletproof'), (13.5, "Todd Snider/Don't
Tempt Me")]
and I can recommend to him Heartless Bastard's Out at Sea. This is actually a pretty good
recommendation.
CONTENT BASED FILTERING & CLASSIFICATION
4-13
NOTE:
The code for this example, as well as all
examples in this book, is available on the
book website
http://www.guidetodatamining.com

Answering the question “Why?”
When Pandora recommends something it explains
why you might like it:
We can do the same. Remember our friend who liked The Black Keys Magic Potion and we
recommended Heartless Bastards Out at Sea. What features influenced that
recommendation? We can compare the two feature vectors:
Piano
Vocals
Driving
beat
Blues
infl.
Dirty elec.
Guitar
Backup
vocals
Rap
infl.
Black Keys
Magic Potion
1
5
4
2
4
1
1
Heartless Bastards
Out at Sea
1
4
5
3.5
5
1
1
difference
0
1
1
1.5
1
0
0
The features that are closest between the two tunes are piano, presence of backup vocals, and
rap influence—they all have a distance of zero. However, all are on the low end of the scale:
no piano, no presence of backup vocals, and no rap influence and it probably would not be
helpful to say “We think you would like this tune because it lacks backup vocals.” Instead, we
will focus on what the tunes have in common on the high end of the scale.
4-14

We think you might like Heartless Bastards Out
at Sea because it has a driving beat and
features vocals and dirty electric guitar.
Because our data set has few features, and is not well-balanced, the other recommendations
are not as compelling:
>>> computeNearestNeighbor("Phoenix/Lisztomania", music)
[(5, 'Heartless Bastards/Out at Sea'), (5.5, 'Mike Posner'), (5.5, 'The
Black Keys/Magic Potion'), (6, 'Black Eyed Peas/Rock That Body'), (6,
'La Roux/Bulletproof'), (6, 'Lady Gaga/Alejandro'), (8.5, "Glee Cast/
Jessie's Girl"), (9.0, 'Dr Dog/Fate'), (9, "Todd Snider/Don't Tempt
Me")]
>>> computeNearestNeighbor("Lady Gaga/Alejandro", music)
[(5, 'Heartless Bastards/Out at Sea'), (5.5, 'Mike Posner'), (6, 'La
Roux/Bulletproof'), (6, 'Phoenix/Lisztomania'), (7.5, "Glee Cast/
Jessie's Girl"), (8, 'Black Eyed Peas/Rock That Body'), (9, "Todd
Snider/Don't Tempt Me"), (9.5, 'The Black Keys/Magic Potion'), (10.0,
'Dr Dog/Fate')]
That Lady Gaga recommendation is particularly bad.
CONTENT BASED FILTERING & CLASSIFICATION
4-15

A problem of scale
Suppose I want to add another feature to my set. This time I will add beats per minute (or
bpm). This makes some sense—I might like fast beat songs or slow ballads. Now my data
would look like this:
Piano
Vocals
Driving
beat
Blues
infl.
Dirty
elec.
Guitar
Backup
vocals
Rap
infl.
bpm
Dr. Dog/ Fate
2.5
4
3.5
3
5
4
1
140
Phoenix/
Lisztomania
2
5
5
3
2
1
1
110
Heartless
Bastards /
Out at Sea
1
5
4
2
4
1
1
130
The Black
Keys/
Magic Potion
1
4
5
3.5
5
1
1
88
Glee Cast/
Jessie's Girl
1
5
3.5
3
4
5
1
120
Bad Plus/
Smells like
Teen Spirit
5
1
2
1
1
1
1
90
Without using beats per minute, the closest match to The Black Keys’ Magic Potion is
Heartless Bastards’ Out to Sea and the tune furthest away is Bad Plus’s version of Smells Like
Teen Spirit. However, once we add beats per minute, it wrecks havoc with our distance
function—bpm dominates the calculation. Now Bad Plus is closest to The Black Keys simply
because the bpm of the two tunes are close.
4-16

Consider another example. Suppose I have a dating site and I have the weird idea that the
best attributes to match people up by are salary and age.
Here the scale for age ranges from 25 to 53 for a difference of 28 and the salary scale ranges
from 43,000 to 115,000 for a difference of 72,000. Because these scales are so different,
salary dominates any distance calculation. If we just tried to eyeball matches we might
recommend David to Yun since they are the same age and their salaries are fairly close.
However, if we went by any of the distance formulas we have covered, 53-year old Brian
would be the person recommended to Yun. This does not look good for my fledgling dating
site.
In fact, this difference in scale
among attributes is a big problem
for any recommendation system.
Arghhhh.
CONTENT BASED FILTERING & CLASSIFICATION
4-17
guys
guys
guys
name
age
salary
Brian A
53
70,000
Abdullah K
25
105,000
David A
35
69,000
Michael W
48
43,000
gals
gals
gals
name
age
salary
Yun L
35
75,000
Allie C
52
55,000
Daniela C
27
45,000
Rita A
37
115,000

Normalization
No need to panic.
Relax.
The solution is normalization!
To remove this bias we need to
standardize or normalize the data.
One common method of
normalization involves having the
values of each feature range from 0
to 1.
For example, consider the salary attribute in our dating example. The minimum salary was
43,000 and the max was 115,000. That makes the range from minimum to maximum
72,000. To convert each value to a value in the range 0 to 1 we subtract the minimum from
the value and divide by the range.
So the normalized value for Yun is
(75,000 - 43,000) / 72,000 = 0.444
Depending on the dataset this rough method of
normalization may work well.
gals
gals
gals
name
salary
normalized
salary
Yun L
75,000
0.444
Allie C
55,000
0.167
Daniela C
45,000
0.028
Rita A
115,000
1.0
4-18
Shhh. I’m
normalizing

If you have taken a statistics course you will be familiar with more accurate methods for
standardizing data. For example, we can use what is called The Standard Score which can be
computed as follows
Standard Deviation is
sd =
(xi−x)2
i
∑
card(x)
card(x) is the cardinality of x—that is, how many values there are.
CONTENT BASED FILTERING & CLASSIFICATION
4-19
We can standardize a value using the
Standard Score (aka z-score) which
tells us how many deviations the
value is from the mean!
(each value) - (mean)
= Standard
(standard deviation) Score
By the way, if you are rusty with
statistics and like manga be sure to
check out the awesome book “The
Manga Guide to Statistics” by Shin
Takahashi.

Consider the data from the dating site example a few pages back.
The sum of all the salaries is 577,000. Since there are 8 people, the
mean is 72,125.
Now let us compute the standard deviation:
sd =
(xi−x)2
i
∑
card(x)
so that would be
(75,000 −72,125)2+(55,000 −72,125)2+(45,000 −72,125)2+...
8
=8,265,625 +293,265,625 +735, 765,625 +...
8=602, 395, 375
=24,543.01
name
salary
Yun L
75,000
Allie C
55,000
Daniela C
45,000
Rita A
115,000
Brian A
70,000
Abdullah K
105,000
David A
69,000
Michael W
43,000
4-20
Yun’s salary Allie’s salary Daniela’s salary etc.

Again, the standard score is
So the Standard Score for Yun’s salary is
75000 −72125
24543.01 =2875
24543.01 =0.117
s sharpen your pencil
Can you compute the Standard Scores for the following people?
CONTENT BASED FILTERING & CLASSIFICATION
4-21
(each value) - (mean)
(standard deviation)
name
salary
Standard
Score
Yun L
75,000
0.117
Allie C
55,000
Daniela C
45,000
Rita A
115,000

The problem with using Standard Score
The problem with the standard score is that it is greatly influenced by outliers. For example,
if all the 100 employees of LargeMart make $10/hr but the CEO makes six million a year the
mean hourly wage is
( 100 * $10 + 6,000,000 / (40 * 52)) / 101
= (1000 + 2885) / 101 = $38/hr.
s sharpen your pencil — solution
Can you compute the Standard Scores for the following people?
Allie:
(55,000 - 72,125) / 24,543.01
= -0.698
Daniela:
(45,000 - 72,125) / 24,543.01
= -1.105
Rita:
(115,000 - 72,125) / 24,543.01
= 1.747
4-22
name
salary
Standard
Score
Yun L
75,000
0.117
Allie C
55,000
-0.698
Daniela C
45,000
-1.105
Rita A
115,000
1.747

Not a bad average wage at LargeMart. As you can see, the mean is greatly influenced by
outliers.
Because of this problem with the mean, the standard score formula is often modified.
Modified Standard Score
CONTENT BASED FILTERING & CLASSIFICATION
4-23
To compute the Modified Standard
Score you replace the mean in the
above formula by the median (the
middle value) and replace the standard
deviation by what is called the
absolute standard deviation:
asd=1
card(x)xi−
µ
i
∑
where is the median.
Modified Standard Score:
(each value) - (median)
(absolute standard deviation)
To compute the median you arrange
the values from lowest to highest and
pick the middle value. If there are an
even number of values the median is
the average of the two middle values.

Okay, let’s give this a try. In the table on the right I’ve
arranged our salaries from lowest to highest. Since there
are an equal number of values, the median is the average
of the two middle values:
median =(69,000 +70,000)
2=69,500
The absolute standard deviation is
asd=1
8( 43,000 −69,500 +45,000 −69,500 +55,000 −69,500) +...)
=1
8(26,500 +24,500 +14,500 +500 +...)
=1
8(153,000) =19,125
Now let us compute the Modified Standard Score for Yun.
mss =(75,000 −69,500)
19,125 =5,500
19,125 =0.2876
Name
Salary
Michael W
Daniela C
Allie C
David A
Brian A
Yun L
Abdullah K
Rita A
43,000
45,000
55,000
69,000
70,000
75,000
105,000
115,000
4-24
asd=1
card(x)xi−
µ
i
∑
Modified Standard Score:
(each value) - (median)
(absolute standard deviation)

s sharpen your pencil
The following table shows the play count of various tracks I played. Can
you standardize the values using the Modified Standard Score?
CONTENT BASED FILTERING & CLASSIFICATION
4-25
track
play
count
modified
standard
score
Power/Marcus Miller
21
I Breathe In, I
Breathe Out/
Chris Cagle
15
Blessed / Jill Scott
12
Europa/Santana
3
Santa Fe/ Beirut
7

s sharpen your pencil — solution
The following table shows the play count of various tracks I played. Can
you standardize the values using the Modified Standard Score?
Step 1. Computing the median.
I put the values in order (3, 7, 12, 15, 21) and select the middle value, 12.
The median µ is 12.
Step 2. Computing the Absolute Standard Deviation.
asd=1
5( 3 −12 +7−12 +12 −12 +15 −12 +21−12 )
=1
5(9 +5+0+3+9) =1
5(26) =5.2
Step 3. Computing the Modified Standard Scores.
Power / Marcus Miller: (21 - 12) / 5.2 = 9/5.2 = 1.7307692
I Breathe In, I Breathe Out / Chris Cagle: (15 - 12) / 5.2 = 3/5.2 = 0.5769231
Blessed / Jill Scott: (12 - 12) / 5.2 = 0
Europa / Santana: (3 - 12) / 5.2 = -9 / 5.2 = -1.7307692
Santa Fe / Beirut: (7 - 12) / 5.2 = - 5 / 5.2 = -0.961538
4-26

To normalize or not.
Normalization makes sense when the scale of the features—the scales of the different
dimensions—significantly varies. In the music example earlier in the chapter there were a
number of features that ranged from one to five and then beats-per-minute that could
potentially range from 60 to 180. In the dating example, there was also a mismatch of scale
between the features of age and salary.
Suppose I am dreaming of being rich and looking at homes in the Santa Fe, New Mexico area.
The table on the left shows a few recent
homes on the market.
Here we see the problem again. Because
the scale of one feature (in this case asking
price) is so much larger than others it will
dominate any distance calculation. Having
two bedrooms or twenty will not have
much of an effect on the total distance
between two homes.
Consider a person giving thumbs up and thumbs down ratings to news articles on a news
site. Here a list representing a user’s ratings consists of binary values (1 = thumbs up; 0 =
thumbs down):
asking
price
bedrooms
bathrooms
sq. ft.
$1,045,000
2
2.0
1,860
$1,895,000
3
4.0
2,907
$3,300,000
6
7.0
10,180
$6,800,000
5
6.0
8,653
$2,250,000
3
2.0
1,030
CONTENT BASED FILTERING & CLASSIFICATION
4-27
We should normalize when
1. our data mining method calculates the distance
between two entries based on the values of their
features.
2. the scale of the different features is different
(especially when it is drastically different—for ex.,
the scale of asking price compared to the scale of
the number of bedrooms).

Bill = {0, 0, 0, 1, 1, 1, 1, 0, 1, 0 … }
Obviously there is no need to normalize this data. What about the Pandora case: all variables
lie on a scale from 1 to 5 inclusive. Should we normalize or not? It probably wouldn't hurt the
accuracy of the algorithm if we normalized, but keep in mind that there is a computational
cost involved with normalizing. In this case, we might empirically compare results between
using the regular and normalized data and select the best performing approach. Later in this
chapter we will see a case where normalization reduces accuracy.
Back to Pandora
In the Pandora inspired example, we had each song represented by a number of attributes. If
a user creates a radio station for Green Day we decide what to play based on a nearest
neighbor approach. Pandora allows a user to give a particular tune a thumbs up or thumbs
down rating. How do we use the information that a user gives a thumbs up for a particular
song.?
Suppose I use 2 attributes for songs: the amount of dirty guitar and the presence of a driving
beat both rated on a 1-5 scale. A user has given the thumbs up to 5 songs indicating he liked
the song (and indicated on the following chart with a 'L'); and a thumbs down to 5 songs
indicating he disliked the song (indicated by a 'D').
Do you think the user will like or dislike the song indicated by the ‘?’ in this chart?
4-28

I am guessing you said he would like the song. We base this on the fact that the ‘?’ is closer to
the Ls in the chart than the Ds. We will spend the rest of this chapter and the next describing
computational approaches to this idea. The most obvious approach is to find the nearest
neighbor of the “?” and predict that it will share the class of the nearest neighbor. The
question mark’s nearest neighbor is an L so we would predict that the ‘? tune’ is something
the user would like.
The Python nearest neighbor classifier code
Let's use the example dataset I used earlier—ten tunes rated on 7 attributes (amount of
piano, vocals, driving beat, blues influence, dirty electric guitar, backup vocals, rap
influence).
Piano
Vocals
Driving
beat
Blues
infl.
Dirty
elec.
Guitar
Backup
vocals
Rap
infl.
Dr. Dog/ Fate
2.5
4
3.5
3
5
4
1
Phoenix/
Lisztomania
2
5
5
3
2
1
1
Heartless
Bastards /
Out at Sea
1
5
4
2
4
1
1
Todd Snider/
Don't Tempt Me
4
5
4
4
1
5
1
The Black Keys/
Magic Potion
1
4
5
3.5
5
1
1
Glee Cast/
Jessie's Girl
1
5
3.5
3
4
5
1
Black Eyed Peas/
Rock that Body
2
5
5
1
2
2
4
La Roux/
Bulletproof
5
5
4
2
1
1
1
Mike Posner/
Cooler than me
2.5
4
4
1
1
1
1
Lady Gaga/
Alejandro
1
5
3
2
1
2
1
CONTENT BASED FILTERING & CLASSIFICATION
4-29

Earlier in this chapter we developed a Python representation of this data:
music = {"Dr Dog/Fate": {"piano": 2.5, "vocals": 4, "beat": 3.5,
"blues": 3, "guitar": 5, "backup vocals": 4,
"rap": 1},
! "Phoenix/Lisztomania": {"piano": 2, "vocals": 5, "beat": 5,
"blues": 3, "guitar": 2,
"backup vocals": 1, "rap": 1},
! "Heartless Bastards/Out at Sea": {"piano": 1, "vocals": 5,
"beat": 4, "blues": 2,
!!!!!! "guitar": 4,
"backup vocals": 1,
"rap": 1}, !
"Todd Snider/Don't Tempt Me": {"piano": 4, "vocals": 5,
"beat": 4, "blues": 4,
!!!!!! "guitar": 1,
"backup vocals": 5, "rap": 1},
Here the strings piano, vocals, beat, blues, guitar, backup vocals, and rap occur multiple
times; if I have a 100,000 tunes those strings are repeated 100,000 times. I'm going to
remove those strings from the representation of our data and simply use vectors:
#
# the item vector represents the attributes: piano, vocals,
# beat, blues, guitar, backup vocals, rap
#
items = {"Dr Dog/Fate": [2.5, 4, 3.5, 3, 5, 4, 1],
"Phoenix/Lisztomania": [2, 5, 5, 3, 2, 1, 1],
"Heartless Bastards/Out at Sea": [1, 5, 4, 2, 4, 1, 1],
"Todd Snider/Don't Tempt Me": [4, 5, 4, 4, 1, 5, 1],
"The Black Keys/Magic Potion": [1, 4, 5, 3.5, 5, 1, 1],
"Glee Cast/Jessie's Girl": [1, 5, 3.5, 3, 4, 5, 1],
"La Roux/Bulletproof": [5, 5, 4, 2, 1, 1, 1],
"Mike Posner": [2.5, 4, 4, 1, 1, 1, 1],
"Black Eyed Peas/Rock That Body": [2, 5, 5, 1, 2, 2, 4],
"Lady Gaga/Alejandro": [1, 5, 3, 2, 1, 2, 1]}
4-30

CONTENT BASED FILTERING & CLASSIFICATION
4-31
In linear algebra, a vector is
a quantity that has magnitude and
direction.
Various well defined operators can
be performed on vectors including
adding and subtracting vectors and
scalar multiplication.
In data mining, a vector
is simply a list of numbers
that represent the
attributes of an object. The
example on the previous page
represented attributes of a
song as a list of numbers.
Another example, would be
representing a text document
as a vector—each position of
the vector would represent a
particular word and the
number at that position
would represent how many
times that word occurred in
the text.
Plus, using the
word “vector” instead
of “list of
attributes” is cool!
Once we define attributes
this way, we can perform
vector operations (from
linear algebra) on them.

In addition to representing the attributes of a song as a vector, I need to represent the
thumbs up/ thumbs down ratings that users gives to songs. Because each user doesn't rate all
songs (sparse data) I will go with the dictionary of dictionaries approach:
users = {"Angelica": {"Dr Dog/Fate": "L", "Phoenix/Lisztomania": "L",
"Heartless Bastards/Out at Sea": "D",
"Todd Snider/Don't Tempt Me": "D",
"The Black Keys/Magic Potion": "D",
"Glee Cast/Jessie's Girl": "L",
"La Roux/Bulletproof": "D",
"Mike Posner": "D",
"Black Eyed Peas/Rock That Body": "D",
"Lady Gaga/Alejandro": "L"},
"Bill": {"Dr Dog/Fate": "L", "Phoenix/Lisztomania": "L",
"Heartless Bastards/Out at Sea": "L",
"Todd Snider/Don't Tempt Me": "D",
"The Black Keys/Magic Potion": "L",
"Glee Cast/Jessie's Girl": "D",
"La Roux/Bulletproof": "D", "Mike Posner": "D",
"Black Eyed Peas/Rock That Body": "D",
"Lady Gaga/Alejandro": "D"} }
My way of representing ‘thumbs up’ as L for like and ‘thumbs down’ as D is arbitrary. You
could use 0 and 1, like and dislike.
In order to use the new vector format for songs I need to revise the Manhattan Distance and
the computeNearestNeighbor functions.
def manhattan(vector1, vector2):
"""Computes the Manhattan distance."""
distance = 0
total = 0
n = len(vector1)
for i in range(n):
distance += abs(vector1[i] - vector2[i])
return distance
4-32

def computeNearestNeighbor(itemName, itemVector, items):
"""creates a sorted list of items based on their distance to item"""
distances = []
for otherItem in items:
if otherItem != itemName:
distance = manhattan(itemVector, items[otherItem])
distances.append((distance, otherItem))
# sort based on distance -- closest first
distances.sort()
return distances
Finally, I need to create a classify function. I want to predict how a particular user would rate
an item represented by itemName and itemVector. For example:
"Chris Cagle/ I Breathe In. I Breathe Out" [1, 5, 2.5, 1, 1, 5, 1]
(NOTE: To better format the Python example below, I will use the string Cagle to represent
that singer and song pair.)
The first thing the function needs to do is find the nearest neighbor of this Chris Cagle tune.
Then it needs to see how the user rated that nearest neighbor and predict that the user will
rate Chris Cagle the same. Here's my rudimentary classify function:
def classify(user, itemName, itemVector):
"""Classify the itemName based on user ratings
Should really have items and users as parameters"""
# first find nearest neighbor
nearest = computeNearestNeighbor(itemName, itemVector, items)[0][1]
rating = users[user][nearest]
return rating
Ok. Let's give this a try. I wonder if Angelica will like Chris Cagle's I Breathe In, I Breathe
Out?
classify('Angelica', 'Cagle', [1, 5, 2.5, 1, 1, 5, 1])
"L"
We are predicting she will like it! Why are we predicting that?
CONTENT BASED FILTERING & CLASSIFICATION
4-33

computeNearestNeighbor('Angelica', 'Cagle', [1, 5, 2.5, 1, 1, 5, 1])
[(4.5, 'Lady Gaga/Alejandro'), (6.0, "Glee Cast/Jessie's Girl"), (7.5,
"Todd Snider/Don't Tempt Me"), (8.0, 'Mike Posner'), (9.5, 'Heartless
Bastards/Out at Sea'), (10.5, 'Black Eyed Peas/Rock That Body'), (10.5,
'Dr Dog/Fate'), (10.5, 'La Roux/Bulletproof'), (10.5, 'Phoenix/
Lisztomania'), (14.0, 'The Black Keys/Magic Potion')]
We are predicting that Angelica will like Chris Cagle's I Breathe In, I Breathe Out because
that tune's nearest neighbor is Lady Gaga’s Alejandro and Angelica liked that tune.
What we have done here is build a classifier—in this case, our task was to classify tunes as
belonging to one of two groups—the like group and the dislike group.
4-34
Attention, Attention.
We just built a classifier!!

A classifier is a program that uses an object’s attributes to
determine what group or class it belongs to!
A classifier uses a set of objects that are already labeled with the class they belong to. It uses
that set to classify new, unlabeled objects. So in our example, we knew about songs that
Angelica liked (labeled ‘liked’) and songs she did not like. We wanted to predict whether
Angelica would like a Chris Cagle tune.
Classifiers can be used in a wide range of applications. The
following page lists just a few.
CONTENT BASED FILTERING & CLASSIFICATION
4-35
I like Phoenix, Lady
Gaga and Dr. Dog. I don’t
like The Black Keys and
Mike Posner!
First we found a song Angelica
rated that was most similar to
the Chris Cagle tune.
It was Lady Gaga’s Alejandro
Next, we checked whether Angelica
liked or disliked the Alejandro—she
liked it. So we predict that Angelica
will also like the Chris Cagle tune, I
Breathe In, I Breathe Out.

4-36
Twitter Sentiment Classification
A number of people are working on
classifying the sentiment (a positive or
negative opinion) in tweets. This can be
used in a variety of ways. For example, if
Axe releases a new underarm deoderant,
they can check whether people like it or
not. The attributes are the words in the
tweet.
Automatic identification of people in
photos.
There are apps now that can identify and
tag your friends in photographs. (And
the same techniques apply to identifying
people walking down the street using
public video cams.) Techniques vary but
some of them use attributes like the
relative position and size of a person’s
eyes, nose, jaw, etc.
Classification for Targeted Political Ads
This is called microtargeting. People are
classified into such groups as “Barn
Raisers”, “Inner Compass”, and “Hearth
Keepers.” Hearth Keepers, for example,
focus on their family and keep to
themselves.
Health and the Quantified Self
It’s the start of the quanitifed self
explosion. We can now buy simple
devices like the Fitbit, and the Nike
Fuelband. Intel and other companies are
working on intelligent homes that have
floors that can weigh us, keep track of
our movements and alert someone if we
deviate from normal. Experts are
predicting that in a few years we will be
wearing tiny compu-patches that can
monitor dozens of factors in real time
and make instant classifications.
The list is endless
•classifying people as terrorist or
nonterrorist
•automatic classification of email (hey,
this email looks pretty important; this
is regular email; this looks like spam)
•predicting medical clinical outcomes
•identifying financial fraud (for ex.,
credit card fraud)
Targeted Marketing
Similar to political microtargeting.
Instead of a broad advertising campaign
to sell my expensive Vegas time share
luxury condos, can I identify likely
buyers and market just to them? Even
better if I can identify subgroups of likely
buyers and I can really tailor my ads to
specific groups.

What sport?
To give you a preview of what we will be working on in the next few chapters let us work with
an easier example than those given on the previous page—classifying what sport various
world-class women athletes play based solely on their height and weight. In the following
table I have a small sample dataset drawn from a variety of web sources.
Name
Sport
Age
Height
Weight
Asuka Teramoto
Brittainey Raven
Chen Nan
Gabby Douglas
Helalia Johannes
Irina Miketenko
Jennifer Lacy
Kara Goucher
Linlin Deng
Nakia Sanford
Nikki Blue
Qiushuang Huang
Rebecca Tunney
Rene Kalmer
Shanna Crossley
Shavonte Zellous
Tatyana Petrova
Tiki Gelana
Valeria Straneo
Viktoria Komova
Gymnastics
16
54
66
Basketball
22
72
162
Basketball
30
78
204
Gymnastics
16
49
90
Track
32
65
99
Track
40
63
106
Basketball
27
75
175
Track
34
67
123
Gymnastics
16
54
68
Basketball
34
76
200
Basketball
26
68
163
Gymnastics
20
61
95
Gymnastics
16
58
77
Track
32
70
108
Basketball
26
70
155
Basketball
24
70
155
Track
29
63
108
Track
25
65
106
Track
36
66
97
Gymnastics
17
61
76
CONTENT BASED FILTERING & CLASSIFICATION
4-37

The gymnastic data lists some of the top participants in the 2012 and 2008 Olympics. The
basketball players play for teams in the WNBA. The women track stars were finishers in the
2012 Olympic marathon . Granted this is a trivial example but it will allow us to apply some
of the techniques we have learned.
As you can see, I've included age in the table. Just scanning the data you can see that age
alone is a moderately good predictor. Try to guess the sports of these athletes.
4-38
Candace Parker; Age 26
McKayla Maroney; Age 16
Olivera Jevtić: Age 35
Lisa Jane Weightman; Age 34

The answers
Candace Parker plays basketball for the WNBA’s Los Angeles Sparks and Russia’s UMMC
Ekaterinburg. McKayla Maroney was a member of the U.S. Women’s Gymnastic Team and
won a Gold and a Silver. Olivera Jevtić is a Serbian long-distance runner who competed in
the 2008 and 2012 Olympics. Lisa Jane Weightman is an Australian long-distance runner
who also competed in the 2008 and 2012 Olympics.
You just performed classification—you predicted the class of objects based on their
attributes. (In this case, predicting the sport of athletes based on a single attribute, age.)
k brain calisthenics
Suppose I want to guess what sport a person plays based on their height
and weight. My database is small—only two people. Nakia
Sanford, the center for the Women’s National Basketball
Association team Phoenix Mercury, is 6’4” and weighs
200 pounds. Sarah Beale, a forward on England’s
National Rugby Team, is 5’10” and weighs 190.
Based on that database, I want to classify Catherine
Spencer as either a basketball player or rugby player.
She is 5’10” and weighs 200 pounds. What sport do you
think she plays?
CONTENT BASED FILTERING & CLASSIFICATION
4-39

k brain calisthenics - cont’d
If you said rugby, you would be correct. Catherine Spencer is a forward on
England’s national team. However, if we based our guess on a distance
formula like Manhattan Distance we would be wrong. The Manhattan Distance
between Catherine and Basketball player Nakia is 6 (they weigh the same
and have a six inch difference in height). The distance between Catherine
and Rugby player Sarah is 10 (their height is the same and they differ in
weight by 10 pounds). So we would pick the closest person, Nakia, and
predict Catherine plays the same sport.
Is there anything we learned that could help us make more accurate
classifications?
4-40
Hmmm. This rings a
bell. I think there was
something related to this
earlier in the chapter...

Test Data.
Let us remove age from the picture. Here is a group of individuals I would like to classify:
k brain calisthenics - cont’d
We can use the Modified Standard Score!!!
(each value) - (median)
(absolute standard deviation)
CONTENT BASED FILTERING & CLASSIFICATION
4-41
Name
Sport
Height
Weight
Crystal Langhorne
Li Shanshan
Kerri Strug
Jaycie Phelps
Kelly Miller
Zhu Xiaolin
Lindsay Whalen
Koko Tsurumi
Paula Radcliffe
Erin Thorn
74
190
64
101
57
87
`
60
97
70
140
67
123
69
169
55
75
68
120
69
144
Let’s build a
classifier!

Python Coding
Instead of hard-coding the data in the Python code, I decided to put the data for this example
into two files: athletesTrainingSet.txt and athletesTestSet.txt.
I am going to use the data in the
athletesTrainingSet.txt file to build the classifier.
The data in the athletesTestSet.txt file will be used
to evaluate this classifier. In other words, each entry
in the test set will be classified by using all the
entries in the training set.
The format of these files looks like this:
Asuka Teramoto Gymnastics 54 66
Brittainey Raven Basketball 72 162
Chen Nan Basketball 78 204
Gabby Douglas Gymnastics 49 90
Each line of the text represents an object described as a tab-separated list of values. I want
my classifier to use a person’s height and weight to predict what sport that person plays. So
the last two columns are the numerical attributes I will use in the classifier and the second
column represents the class that object is in. The athlete’s name is not used by the classifier. I
don’t try to predict what sport a person plays based on their name and I am not trying to
predict the name from some attributes.
The data files and the Python
code are on the book’s website,
guidetodatamining.com.
4-42
Hey, you look what...
maybe five foot eleven
and 150? I bet your
name is Clara Coleman.

However, keeping the name might be useful as a means of explaining the classifier’s decision
to users: “We think Amelia Pond is a gymnast because she is closest in height and weight to
Gabby Douglas who is a gymnast.”
As I said, I am going to write my Python code to not be so hard coded to a particular example
(for example, to only work for the athlete example). To help meet this goal I am going to add
an initial header line to the athlete training set file that will indicate the function of each
column. Here are the first few lines of that file:
comment class num num
Asuka Teramoto Gymnastics 54 66
Brittainey Raven Basketball 72 162
Any column labeled comment will be ignored by the classifier; a column labeled class
represents the class of the object, and columns labeled num indicate numerical attributes of
that object.
k brain calisthenics -
How do you think we should represent this data in Python? Here are some
possibilities (or come up with your own representation).
a dictionary of the form:
{'Asuka Termoto': ('Gymnastics', [54, 66]),
'Brittainey Raven': ('Basketball', [72, 162]), ...
a list of lists of the form:
[['Asuka Termoto', 'Gymnastics', 54, 66],
['Brittainey Raven', 'Basketball', 72, 162], ...
a list of tuples of the form:
[('Gymnastics', [54, 66], ['Asuka Termoto']),
('Basketball', [72, 162], ['Brittainey Raven'],...
CONTENT BASED FILTERING & CLASSIFICATION
4-43

k brain calisthenics - answer
a dictionary of the form:
{'Asuka Termoto': ('Gymnastics', [54, 66]),
'Brittainey Raven': ('Basketball', [72, 162]), ...
This is not a very good representation of our data. The key for the dictionary is
the athlete’s name, which we do not even use in the calculations.
a list of lists of the form:
[['Asuka Termoto', 'Gymnastics', 54, 66],
['Brittainey Raven', 'Basketball', 72, 162], ...
This is not a bad representation. It mirrors the input file and since the nearest
neighbor algorithm requires us to iterate through the list of objects, a list makes
sense.
a list of tuples of the form:
[('Gymnastics', [54, 66], ['Asuka Termoto']),
('Basketball', [72, 162], ['Brittainey Raven'],...
I like this representation better than the above since it separates the attributes
into their own list and makes the division between class, attributes, and comments
precise. I made the comment (the name in this case) a list since there could be
multiple columns that are comments.
4-44

My python code that reads in a file and converts it to the format
[('Gymnastics', [54, 66], ['Asuka Termoto']),
('Basketball', [72, 162], ['Brittainey Raven'],...
looks like this:
class Classifier:
def __init__(self, filename):
self.medianAndDeviation = []
# reading the data in from the file
f = open(filename)
lines = f.readlines()
f.close()
self.format = lines[0].strip().split('\t')
self.data = []
for line in lines[1:]:
fields = line.strip().split('\t')
ignore = []
vector = []
for i in range(len(fields)):
if self.format[i] == 'num':
vector.append(int(fields[i]))
elif self.format[i] == 'comment':
ignore.append(fields[i])
elif self.format[i] == 'class':
classification = fields[i]
self.data.append((classification, vector, ignore))
CONTENT BASED FILTERING & CLASSIFICATION
4-45

AssertionError?
See next page
s
code it
Before we can standardize the
data using the Modified Standard
Score we need methods that will
compute the median and absolute
standard deviation of numbers
in a list:
>>> heights = [54, 72, 78, 49, 65, 63, 75, 67, 54]
>>> median = classifier.getMedian(heights)
>>> median
65
>>> asd = classifier.getAbsoluteStandardDeviation(heights, median)
>>> asd
8.0
Can you write these methods?
Download the template testMedianAndASD.py to write and test these
methods at guidetodatamining.com
4-46

Assertion Errors and the Assert statement.
It is important that each component of a solution to a problem be turned into a piece of code
that implements it and a piece of code that tests it. In fact, it is good practice to write the test
code before you write the implementation. The code template I have provided contains a test
function called unitTest. A simplified version of that function, showing only one test, is
shown here:
def unitTest():
list1 = [54, 72, 78, 49, 65, 63, 75, 67, 54]
classifier = Classifier('athletesTrainingSet.txt')
m1 = classifier.getMedian(list1)
assert(round(m1, 3) == 65)
print("getMedian and getAbsoluteStandardDeviation work correctly")
The getMedian function you are to complete initially looks like this:
def getMedian(self, alist):
"""return median of alist"""
"""TO BE DONE"""
return 0
So initially, getMedian returns 0 as the median for any list. You are to complete getMedian
so it returns the correct value. In the unitTest procedure, I call getMedian with the list
[54, 72, 78, 49, 65, 63, 75, 67, 54]
The assert statement in unitTest says the value returned by getMedian should equal 65. If
it does, execution continues to the next line and
getMedian and getAbsoluteStandardDeviation work correctly
is printed. If they are not equal the program terminates with an error:
CONTENT BASED FILTERING & CLASSIFICATION
4-47

File "testMedianAndASD.py", line 78, in unitTest
assert(round(m1, 3) == 65)
AssertionError
If you download the code from the book’s website and run it without making any changes,
you will get this error. Once you have correctly implemented getMedian and
getAbsoluteStandardDeviation this error will disappear.
This use of assert as a means of testing software components is a common technique among
software developers.
“it is important that each part of the specification be turned into a piece of code that
implements it and a test that tests it. If you don’t have tests like these then you don’t know
when you are done, you don’t know if you got it right, and you don’t know that any future
changes might be breaking something.” - Peter Norvig
4-48

Solution
Here is one way of writing these algorithms:
def getMedian(self, alist):
"""return median of alist"""
if alist == []:
return []
blist = sorted(alist)
length = len(alist)
if length % 2 == 1:
# length of list is odd so return middle element
return blist[int(((length + 1) / 2) - 1)]
else:
# length of list is even so compute midpoint
v1 = blist[int(length / 2)]
v2 =blist[(int(length / 2) - 1)]
return (v1 + v2) / 2.0
def getAbsoluteStandardDeviation(self, alist, median):
"""given alist and median return absolute standard deviation"""
sum = 0
for item in alist:
sum += abs(item - median)
return sum / len(alist)
As you can see my getMedian method first sorts the list before finding the median. Because I
am not working with huge data sets I think this is a fine solution. If I wanted to optimize my
code, I might replace this with a selection algorithm.
Right now, the data is read from the file athletesTrainingSet.txt and stored in the list data in
the classifier with the following format:
[('Gymnastics', [54, 66], ['Asuka Teramoto']),
('Basketball', [72, 162], ['Brittainey Raven']),
('Basketball', [78, 204], ['Chen Nan']),
('Gymnastics', [49, 90], ['Gabby Douglas']), ...
CONTENT BASED FILTERING & CLASSIFICATION
4-49

Now I would like to normalize the vector so the list data in the classifier contains normalized
values. For example,
[('Gymnastics', [-1.93277, -1.21842], ['Asuka Teramoto']),
('Basketball', [1.09243, 1.63447], ['Brittainey Raven']),
('Basketball', [2.10084, 2.88261], ['Chen Nan']),
('Gymnastics', [-2.77311, -0.50520], ['Gabby Douglas']),
('Track', [-0.08403, -0.23774], ['Helalia Johannes']),
('Track', [-0.42017, -0.02972], ['Irina Miketenko']),
To do this I am going to add the following lines to my init method:
# get length of instance vector
self.vlen = len(self.data[0][1])
# now normalize the data
for i in range(self.vlen):
self.normalizeColumn(i)
In the for loop we want to normalize the data, column by column. So the first time through
the loop we will normalize the height column, and the next time through, the weight column.
s code it
Can you write the normalizeColumn method?
Download the template normalizeColumnTemplate.py to write and test
this method at guidetodatamining.com
4-50

Solution
Here is an implementation of the normalizeColumn method:
def normalizeColumn(self, columnNumber):
"""given a column number, normalize that column in self.data"""
# first extract values to list
col = [v[1][columnNumber] for v in self.data]
median = self.getMedian(col)
asd = self.getAbsoluteStandardDeviation(col, median)
#print("Median: %f ASD = %f" % (median, asd))
self.medianAndDeviation.append((median, asd))
for v in self.data:
v[1][columnNumber] = (v[1][columnNumber] - median) / asd
You can see I also store the median and absolute standard deviation of each column in the
list medianAndDeviation. I use this information when I want to use the classifier to
predict the class of a new instance. For example, suppose I want to predict what sport is
played by Kelly Miller, who is 5 feet 10 inches and weighs 170. The first step is to convert her
height and weight to Modified Standard Scores. That is, her original attribute vector is [70,
140].
After processing the training data, the value of meanAndDeviation is
[(65.5, 5.95), (107.0, 33.65)]
meaning the data in the first column of the vector has a median of 65.5 and an absolute
standard deviation of 5.95; the second column has a median of 107 and a deviation of 33.65.
I use this info to convert the original vector [70,140] to one containing Modified Standard
Scores. This computation for the first attribute is
mss =xi−!
x
asd=70 −65.5
5.95 =4.5
5.95 =0.7563
CONTENT BASED FILTERING & CLASSIFICATION
4-51

and the second:
mss =xi−!
x
asd=140 −107
33.65 =33
33.65 =0.98068
The python method that does this is:
def normalizeVector(self, v):
"""We have stored the median and asd for each column.
We now use them to normalize vector v"""
vector = list(v)
for i in range(len(vector)):
(median, asd) = self.medianAndDeviation[i]
vector[i] = (vector[i] - median) / asd
return vector
The final bit of code to write is the part that predicts the class of a new instance—in our
current example, the sport a person plays. To determine the sport played by Kelly Miller,
who is 5 feet 10 inches (70 inches) and weighs 170 we would call
classifier.classify([70, 170])
In my code, classify is just a wrapper method for nearestNeighbor:
def classify(self, itemVector):
"""Return class we think item Vector is in"""
return(self.nearestNeighbor(self.normalizeVector(itemVector))[1][0])
s code it
Can you write the nearestNeighbor method? (for my solution, I wrote an
additional method, manhattanDistance.)
Yet again, download the template classifyTemplate.py to write and test this method at
guidetodatamining.com.
4-52

Solution
The implementation of the nearestNeighbor methods turns out to be very short.
def manhattan(self, vector1, vector2):
"""Computes the Manhattan distance."""
return sum(map(lambda v1, v2: abs(v1 - v2), vector1, vector2))
def nearestNeighbor(self, itemVector):
"""return nearest neighbor to itemVector"""
return min([ (self.manhattan(itemVector, item[1]), item)
for item in self.data])
That’s it!!!
We have written a nearest neighbor classifier in roughly 200 lines of Python.
CONTENT BASED FILTERING & CLASSIFICATION
4-53

In the complete code which you can download from our website, I have included a function,
test, which takes as arguments a training set file and a test set file and prints out how well
the classifier performed. Here is how well the classifier did on our athlete data:
>>> test("athletesTrainingSet.txt", "athletesTestSet.txt")
- Track Aly Raisman! Gymnastics!62!115
+ Basketball Crystal Langhorne!Basketball!74!190
+ Basketball Diana Taurasi!Basketball!72!163
<snip>
- Track Hannah Whelan!Gymnastics!63!117
+ Gymnastics Jaycie Phelps!Gymnastics!60!97
80.00% correct
As you can see, the classifier was 80% accurate. It performed perfectly on predicting
basketball players but made four errors between track and gymnastics.
Irises Data Set
4-54
Sir Fisher was a remarkable person.
He revolutionized statistics and
Richard Dawkins called him “the
greatest biologist since Darwin.”
I also tested our simple classifier on the Iris Data
Set, arguably the most famous data set used in
data mining. It was used by Sir Ronald Fisher
back in the 1930s. The Iris Data Set consists of 50
samples for each of three species of Irises (Iris
Setosa, Iris Virginica, and Iris Versicolor). The
data set includes measurements for two parts of
the Iris’s flower: the sepal (the green covering of
the flower bud) and the petals.

The Iris data set looks like this (species is what the classifier is trying to predict):
CONTENT BASED FILTERING & CLASSIFICATION
4-55
All the data sets described in the book are available on the book’s website:
guidetodatamining.com. This allows you to download the data and
experiment with the algorithm. Does normalizing the data improve or
worsen the accuracy? Does having more data in the training set improve
results? What effect does switching to Euclidean Distance have?
REMEMBER: Any learning that takes place happens in your brain, not mine.
The more you interact with the material in the book, the more you will
learn.
Sepal
length
Sepal
width
Petal
Length
Petal
Width
Species
5.1
3.5
1.4
0.2
l.setosa
4.9
3.0
1.4
0.2
l setosa

There were 120 instances in the training set and 30 in the test set (none of the test set
instances were in the training set).
How well did our classifier do on the Iris Data Set?
>>> test('irisTrainingSet.data', 'irisTestSet.data')
93.33% correct
Again, a fairly impressive result considering how simple our classifier is. Interestingly,
without normalizing the data the classifier is 100% accurate. We will explore this
normalization problem in more detail in a later chapter.
miles per gallon.
Finally, I tested our classifier on a modified version of another widely used data set, the Auto
Miles Per Gallon data set from Carnegie Mellon University. It was initially used in the 1983
American Statistical Association Exposition. The format of the data looks like this
mpg
cylinders
c.i.
HP
weight
secs. 0-60
make/model
30
4
68
49
1867
19.5
fiat 128
45
4
90
48
2085
21.7
vw rabbit (diesel)
20
8
307
130
3504
12
chevrolet chevelle malibu
In the modified version of the data, we are trying to predict mpg, which is a discrete category
(with values 10, 15, 20, 25, 30, 35, 40, and 45) using the attributes cylinders, displacement,
horsepower, weight, and acceleration.
4-56

>>> test('mpgTrainingSet.txt', 'mpgTestSet.txt')
56.00% correct
Without normalization the accuracy is 32%.
CONTENT BASED FILTERING & CLASSIFICATION
4-57
There are 342 instances of
cars in the training set and 50
in the test set. If we just
predicted the miles per gallon
randomly, our accuracy would
be 12.5%.
How can we improve the
accuracy of our predictions?
Will improving the classification
algorithm help?
How about increasing the size of
our training set?
How about having more attributes.
Tune in to the next chapter to find
out!

odds and ends
4-58
Heads Up on Normalization
In this chapter we talked the importance
of normalizing data. This is critical when
attributes have drastically different
scales (for example, income and age). In
order to get accurate distance
measurements, we should rescale the
attributes so they all have the same
scale.
While most data miners use the term
‘normalization’ to refer to this rescaling,
others make a distinction between
‘normaliza-tion’ and ‘standardization.’ For
them, normalization means scaling values
so they lie on a scale from 0 to 1.
Standardization, on the other hand,
refers to scaling an attribute so the
average (mean or median) is 0, and other
values are deviations from this average
(standard deviation or absolute standard
deviation). So for these data miners,
Standard Score and Modified Standard
Score are examples of standardization.
Recall that one way to normalize an attribute on a scale between 0 and 1 is to
find the minimum (min) and maximum (max) values of that attribute. The
normalized value of a value is then
value −min
max−min
Let’s compare the accuracy of a
classifer that uses this formula over
one that uses the Modified Standard

s code it
Can you modify our classifier code so that it normalizes the attributes
using the formula on our previous page?
You can test its accuracy with our three data sets:
classifier built
classifier built
classifier built
data set
using no
normalization
using the formula
on previous page
using Modified
Standard Score
Athletes
80.00%
?
80.00%
Iris
100.00%
?
93.33%
MPG
32.00%
?
56.00%
CONTENT BASED FILTERING & CLASSIFICATION
4-59
L You say normalize and I
say standardize N You say
tomato and I say tomato M

s my results
Here are my results:
classifier built
classifier built
classifier built
data set
using no
normalization
using the formula
on previous page
using Modified
Standard Score
Athletes
80.00%
60.00%
80.00%
Iris
100.00%
83.33%
93.33%
MPG
32.00%
36.00%
56.00%
Hmm. These are disappointing results compared with using Modified Standard
Score.
4-60
It is fun playing with data sets and trying different methods.
I obtained the Iris and MPG data sets from the UCI
Machine Learning Repository (archive.ics.uci.edu/ml).
I encourage you to go there, download a data set or two,
convert the data to match data format, and see how well our
classifier does.

Chapter 5: Further Explorations in Classification
Evaluating algorithms and
kNN
Let us return to the athlete example from the previous chapter.
In that example we built a classifier which took the
height and weight of an athlete as input and classified
that input by sport—gymnastics, track, or basketball.
So Marissa Coleman, pictured on the left, is 6 foot 1
and weighs 160 pounds. Our classifier correctly
predicts she plays basketball:
>>> cl = Classifier('athletesTrainingSet.txt')
>>> cl.classify([73, 160])
'Basketball'
and predicts that someone 4 foot 9 and 90 pounds is
likely to be a gymnast:
>>> cl.classify([59, 90])
'Gymnastics'

Once we build a classifier, we might be interested in answering some questions about it such
as:
How can we answer these questions?
Training set and test set.
At the end of the previous chapter we worked with three different datasets: the women
athlete dataset, the iris dataset, and the auto miles-per-gallon one. We divided each of these
datasets in turn into two subsets. One subset we used to construct the classifier. This data set
is called the training set. The other set was used to evaluate the classifier. That data is called
the test set. Training set and test set are common terms in data mining.
5-2
How good is this
classifier?
How accurate is the
classifier?
How does this
classifier compare
with others?

People in data mining never test with the data they used to train the system.
You can see why we don't use the training data for testing if we consider the nearest neighbor
algorithm. If Marissa Coleman the basketball player from the above example, was in our
training data, she at 6 foot 1 and 160 pounds would be the nearest neighbor of herself. So
when evaluating a nearest neighbor algorithm, if our test set is a subset of our training data
we would always be close to 100% accurate. More generally, in evaluating any data mining
algorithm, if our test set is a subset of our training data the results will be optimistic and
often overly optimistic. So that doesn’t seem like a great idea.
How about the idea we used in the last chapter? We divide our data into two parts. The larger
part we use for training and the smaller part we use for evaluation. As it turns out that has
its problems too. We could be extremely unlucky in how we divide up our data. For example,
all the basketball players in our test set might be short (like Debbie Black who is only 5 foot 3
and weighs 124 pounds) and get classified as marathoners. And all the track people in the
test set might be short and lightweight for that sport like Tatyana Petrova (5 foot 3 and 108
pounds) and get classified as gymnasts. With a test set like this, our accuracy will be poor. On
the other hand, we could be very lucky in our selection of a test set. Every person in the test
set is the prototypical height and weight for their respective sports and our accuracy is near
100%. In either case, the accuracy based on a single test set may not reflect the true accuracy
when our classifier is used with new data.
A solution to this problem might be to repeat the process a number of times and average the
results. For example, we might divide the data in half. Let’s call the parts Part 1 and Part 2:
EVALUATION AND KNN
5-3
Data set
Part 1 Part 2

We can use the data in Part 1 to train our classifier and the data in Part 2 to test it. Then we
will repeat the process, this time training with Part 2 and testing with Part 1. Finally we
average the results. One problem with this though, is that we are only using 1/2 the data for
training during each iteration. But we can fix this by increasing the number of parts. For
example, we can have three parts and for each iteration we will train on 2/3 of the data and
test on 1/3. So it might look like this
iteration 1
train with parts 1 and 2
test with part 3
iteration 2
train with parts 1 and 3
test with part 2
iteration 3
train with parts 2 and 3
test with part 1
Average the results.
In data mining, the most common number of parts is 10, and this method is called ...
10-fold Cross Validation
With this method we have one data set which we divide randomly into 10 parts. We use 9 of
those parts for training and reserve one tenth for testing. We repeat this procedure 10 times
each time reserving a different tenth for testing.
Let’s look at an example. Suppose I want to build a classifier that just answers yes or no to
the question Is this person a professional basketball player? My data consists of information
about 500 basketball players and 500 non-basketball players.
5-4

ten-fold cross validation example:
Step 1, we equally divide the data into 10 buckets:
So we will put 50 basketball players in each bucket and 50 non-players. Each bucket holds
information on 100 individuals.
Step 2, we iterate through the following steps ten times:
2.1. During each iteration hold back one of the buckets. For iteration 1, we will
hold back bucket 1, iteration 2, bucket 2, and so on.
2.2 We will train the classifier with data from the other buckets. (during the
first iteration we will train with the data in buckets 2 through 10).
2.3 We will test the classifier we just built using data from the bucket we held
back and save the results. In our case these results might be:
35 of the basketball players were classified correctly
29 of the non basketball players were classified correctly
Step 3, we sum up the results.
EVALUATION AND KNN
5-5
Data

Often we will put the final results in a table that looks like this:
classified as a basketball
player
classified as not a
basketball player
really a basketball player
really not a basketball player
372
128
220
280
So of the 500 basketball players 372 of them were classified correctly. One thing we could do
is add things up and say that of the 1,000 people we classified 652 (372 + 280) of them
correctly. So our accuracy is 65.2%. The measures we obtain using ten-fold cross-validation
are more likely to be truly representative of the classifiers performance compared with two-
fold, or three-fold cross-validation. This is so, because each time we train the classifier we are
using 90% of our data compared with using only 50% for two-fold cross-validation.
5-6
Hmmm. I have an idea. If 10-fold
cross validation is good because we are
training on 90% of the data, how about
using n-fold cross validation where n is
the number of entries in our data set?
For example, if we have 1,000 entries, we
will train our classifier on 999 of them
and test on 1, and repeat this process
1,000 times. Using the largest possible
amount of our data for training should
result in a highly accurate classifier.

Leave-One-Out
In the machine learning literature, n-fold cross validation (where n is the number of samples
in our data set) is called leave-one-out. We already mentioned one benefit of leave-one-out—
at every iteration we are using the largest possible amount of our data for training. The other
benefit is that it is deterministic.
What do we mean by ‘deterministic’?
Suppose Lucy spends an intense 80 hour week creating and coding a new classifier. It is
Friday and she is exhausted so she asks two of her colleagues (Emily and Li) to evaluate the
classifier over the weekend. She gives each of them the classifier and the same dataset and
asks them to use 10-fold cross validation. On Monday she asks for the results ...
EVALUATION AND KNN
5-7
I am happy to report
that the classifier was 73.69%
accurate!!
The classifier was only
71.27% accuate.

Hmm. They did not get the same results. Did Emily or Li make a mistake? Not necessarily. In
10-fold cross validation we place the data randomly into 10 buckets. Since there is this
random element, it is likely that Emily and Li did not divide the data into buckets in exactly
the same way. In fact, it is highly unlikely that they did. So when they train the classifier, they
are not using exactly the same data and when they test this classifier they are using different
test sets. So it is quite logical that they would get different results. This result has nothing to
do with the fact that two different people were performing the evaluation. If Lucy herself ran
10-fold cross validation twice, she too would get slightly different results. The reason we get
different results is that there is a random component to placing the data into buckets. So 10-
fold cross validation is called non-deterministic because when we run the test again we are
not guaranteed to get the same result. In contrast, the leave-one-out method is deterministic.
Every time we use leave-one-out on the same classifier and the same data we will get the
same result. That is a good thing!
The disadvantages of leave-one-out
The main disadvantage of leave-one-out is the computational expense of the method.
Consider a modest-sized dataset of 1,000 instances and that it takes one minute to train a
classifier. For 10-fold cross validation we will spend 10 minutes in training. In leave-one-out
we will spend 16 hours in training. If our dataset contains a million entries the total time
spent in training would nearly be two years. Eeeks!
5-8
I’ll get that report
to you in two years!

The other disadvantage of leave-one-out is related to stratification.
Stratification.
Let us return to an example from the previous chapter—building a classifier that predicts
what sport a woman plays (basketball, gymnastics, or track). When training the classifier we
want the training data to be representative and contain data from all three classes. Suppose
we assign data to the training set in a completely random way. It is possible that no
basketball players would be included in the training set and because of this, the resulting
classifier would not be very good at classifying basketball players. Or consider creating a data
set of 100 athletes. First we go to the Women’s NBA website and write down the info on 33
basketball players; next we go to Wikipedia and get 33 women who competed in gymnastics,
at the 2012 Olympics and write that down; finally, we go again to Wikipedia to get
information on women who competed in track at the Olympics and record data for 34 people.
So our dataset looks like this:
EVALUATION AND KNN
5-9
comment class num num
Asuka Teramoto Gymnastics 54 66
Brittainey Raven Basketball 72 162
Chen Nan Basketball 78 204
Gabby Douglas Gymnastics 49 90
Helalia Johannes Track 65 99
Irina Miketenko Track 63 106
Jennifer Lacy Basketball 75 175
Kara Goucher Track 67 123
Linlin Deng Gymnastics 54 68
Nakia Sanford Basketball 76 200
Nikki Blue Basketball 68 163
Qiushuang Huang Gymnastics 61 95
Rebecca Tunney Gymnastics 58 77
Rene Kalmer Track 70 108
Shanna Crossley Basketball 70 155
Shavonte Zellous Basketball 70 155
Tatyana Petrova Track 63 108
Tiki Gelana Track 65 106
Valeria Straneo Track 66 97
Viktoria Komova Gymnastics 61 76
comment class num num
Asuka Teramoto Gymnastics 54 66
Brittainey Raven Basketball 72 162
Chen Nan Basketball 78 204
Gabby Douglas Gymnastics 49 90
Helalia Johannes Track 65 99
Irina Miketenko Track 63 106
Jennifer Lacy Basketball 75 175
Kara Goucher Track 67 123
Linlin Deng Gymnastics 54 68
Nakia Sanford Basketball 76 200
Nikki Blue Basketball 68 163
Qiushuang Huang Gymnastics 61 95
Rebecca Tunney Gymnastics 58 77
Rene Kalmer Track 70 108
Shanna Crossley Basketball 70 155
Shavonte Zellous Basketball 70 155
Tatyana Petrova Track 63 108
Tiki Gelana Track 65 106
Valeria Straneo Track 66 97
Viktoria Komova Gymnastics 61 76
comment class num num
Asuka Teramoto Gymnastics 54 66
Brittainey Raven Basketball 72 162
Chen Nan Basketball 78 204
Gabby Douglas Gymnastics 49 90
Helalia Johannes Track 65 99
Irina Miketenko Track 63 106
Jennifer Lacy Basketball 75 175
Kara Goucher Track 67 123
Linlin Deng Gymnastics 54 68
Nakia Sanford Basketball 76 200
Nikki Blue Basketball 68 163
Qiushuang Huang Gymnastics 61 95
Rebecca Tunney Gymnastics 58 77
Rene Kalmer Track 70 108
Shanna Crossley Basketball 70 155
Shavonte Zellous Basketball 70 155
Tatyana Petrova Track 63 108
Tiki Gelana Track 65 106
Valeria Straneo Track 66 97
Viktoria Komova Gymnastics 61 76
33 women baskball players
33 women gymnasts
34 women marathoners

Let’s say we are doing 10-fold cross validation. We start at the beginning of the list and put
every ten people in a different bucket. In this case we have 10 basketball players in both the
first and second buckets. The third bucket has both basketball players and gymnasts. The
fourth and fifth buckets solely contain gymnasts and so on. None of our buckets are
representative of the dataset as a whole and you would be correct in thinking this would skew
our results. The preferred method of assigning instances to buckets is to make sure that the
classes (basketball players, gymnasts, marathoners) are representing in the same proportions
as they are in the complete dataset. Since one-third of the complete dataset consists of
basketball players, one-third of the entries in each bucket should also be basketball players.
And one-third the entries should be gymnasts and one-third marathoners. This is called
stratification and this is a good thing. The problem with the leave-one-out evaluation
method is that necessarily all the test sets are non-stratified since they contain only one
instance. In sum, while leave-one-out may be appropriate for very small datasets, 10-fold
cross validation is by far the most popular choice.
Confusion Matrices
So far, we have been evaluating our classifier
by computing the percent accuracy. That is,
sometimes we may want a more detailed
picture of the performance of our
classification algorithm and one such
detailed visualization is a table called the
confusion matrix. The rows of the confusion
matrix represent the actual class of the test
cases, the columns represent what our
classifier predicted.
5-10
number of test cases correctly classified
Total number of test cases

The name confusion matrix comes from the observation that it is easy for us to see where our
algorithm gets confused. Let’s look at an example using our women athlete domain. Suppose
we have a dataset that consists of attributes for 100 women gymnasts, 100 players in the
Women’s National Basketball Association, and 100 women marathoners. We evaluate the
classifier using 10-fold cross-validation. In 10-fold cross-validation we use each instance of
our dataset exactly once for testing. The results of this test might be the following confusion
matrix:
gymnast
basketball player
marathoner
gymnast
83
0
17
basketball player
0
92
8
marathoner
9
16
75
Again, the real class of each instance is represented by the rows; the class predicted by our
classifier is represented by the columns. So, for example, 83 instances of gymnasts were
classified correctly as gymnasts but 17 were misclassified as marathoners. 92 basketball
players were classified correctly as basketball players but 8 were misclassified as
marathoners. 75 marathoners were classified correctly but 9 were misclassified as gymnasts
and 16 misclassified as basketball players.
The diagonal of the confusion matrix represents instances that were classified correctly.
gymnast
basketball player
marathoner
gymnast
83
0
17
basketball player
0
92
8
marathoner
9
16
85
In this case the accuracy of the algorithm is:
83 +92 +75
300 =250
300 =83.33%
EVALUATION AND KNN
5-11

It is easy to inspect the matrix to get an idea of what type of errors our classifier is making. It
this example, it seems our algorithm is pretty good at distinguishing between gymnasts and
basketball players. Sometimes gymnasts and basketball players get misclassified as
marathoners and marathoners occasionally get misclassified as gymnasts or basketball
players.
A programming example
Let us go back to a dataset we used in the last chapter, the Auto Miles Per Gallon data set
from Carnegie Mellon University. The format of the data looked like:
mpg
cylinders
c.i.
HP
weight
secs. 0-60
make/model
30
4
68
49
1867
19.5
fiat 128
45
4
90
48
2085
21.7
vw rabbit (diesel)
20
8
307
130
3504
12
chevrolet chevelle malibu
I am trying to predict the miles per gallon of a vehicle based on number of cylinders,
displacement (cubic inches), horsepower, weight, and acceleration. I put all 392 instances in
a file named mpgData.txt and wrote the following short Python program that divided the
data into ten buckets using a stratified method. (Both the data file and Python code are
available on the website guidetodatamining.com.)
5-12
Confusion matrices
are not that
confusing!

import random
def buckets(filename, bucketName, separator, classColumn):
"""the original data is in the file named filename
bucketName is the prefix for all the bucket names
separator is the character that divides the columns
(for ex., a tab or comma) and classColumn is the column
that indicates the class"""
# put the data in 10 buckets
numberOfBuckets = 10
data = {}
# first read in the data and divide by category
with open(filename) as f:
lines = f.readlines()
for line in lines:
if separator != '\t':
line = line.replace(separator, '\t')
# first get the category
category = line.split()[classColumn]
data.setdefault(category, [])
data[category].append(line)
# initialize the buckets
buckets = []
for i in range(numberOfBuckets):
buckets.append([])
# now for each category put the data into the buckets
for k in data.keys():
#randomize order of instances for each class
random.shuffle(data[k])
bNum = 0
# divide into buckets
for item in data[k]:
buckets[bNum].append(item)
bNum = (bNum + 1) % numberOfBuckets
# write to file
for bNum in range(numberOfBuckets):
f = open("%s-%02i" % (bucketName, bNum + 1), 'w')
for item in buckets[bNum]:
f.write(item)
f.close()
buckets("mpgData.txt", 'mpgData','\t',0)
EVALUATION AND KNN
5-13

Executing this code will produce ten files labelled mpgData01, mpgData02, etc.
s code it
Can you revise the nearest neighbor code from the last chapter so the
function test performs 10-fold cross validation on the 10 data files we
just created (you can download them at guidetodatamining.com)?
Your program should output a confusion matrix that looks something like:
predicted MPG
predicted MPG
predicted MPG
predicted MPG
predicted MPG
predicted MPG
predicted MPG
predicted MPG
ac-
tual
MPG
10
15
20
25
30
35
40
45
ac-
tual
MPG
10
3
10
0
0
0
0
0
0
ac-
tual
MPG
15
3
68
14
1
0
0
0
0
ac-
tual
MPG
20
0
14
66
9
5
1
1
0
ac-
tual
MPG
25
0
1
14
35
21
6
1
1
ac-
tual
MPG
30
0
1
3
17
21
14
5
2
ac-
tual
MPG
35
0
0
2
8
9
14
4
1
ac-
tual
MPG
40
0
0
1
0
5
5
0
0
ac-
tual
MPG
45
0
0
0
2
1
1
0
2
53.316% accurate
!total of 392 instances
5-14

s code it - one solution
One solution involves only
Let us look at these in turn.
initializer method __init__
The signature of the init method looks like:
def __init__(self, bucketPrefix, testBucketNumber, dataFormat):
The filenames of the buckets will be something like mpgData-01, mpgData-02, etc. In this
case, bucketPrefix will be “mpgData”. testBucketNumber is the bucket containing the
test data. If testBucketNumber is 3, the classifier will be trained on buckets 1, 2, 4, 5, 6, 7,
8, 9, and 10. dataFormat is a string specifying how to interpret the columns in the data. For
example,
"class!num!num!num!num!num!comment"
specifies that the first column represents the class of the instance. The next 5 columns
represent numerical attributes of the instance and the final column should be interpreted as
a comment.
The complete, new initializer method is as follows:
EVALUATION AND KNN
5-15
•Changing the initializer method to read in data from 9 buckets.
•Adding a new method to test from data in one bucket
•Adding a new procedure that performs 10-fold cross-validation

import copy
class Classifier:
def __init__(self, bucketPrefix, testBucketNumber, dataFormat):
""" a classifier will be built from files with the bucketPrefix
excluding the file with textBucketNumber. dataFormat is a
string that describes how to interpret each line of the data
files. For example, for the mpg data the format is:
"class!num!num!num!num!num!comment"
"""
self.medianAndDeviation = []
# reading the data in from the file
self.format = dataFormat.strip().split('\t')
self.data = []
# for each of the buckets numbered 1 through 10:
for i in range(1, 11):
# if it is not the bucket we should ignore, read the data
if i != testBucketNumber:
filename = "%s-%02i" % (bucketPrefix, i)
f = open(filename)
lines = f.readlines()
f.close()
for line in lines:
fields = line.strip().split('\t')
ignore = []
vector = []
for i in range(len(fields)):
if self.format[i] == 'num':
vector.append(float(fields[i]))
elif self.format[i] == 'comment':
ignore.append(fields[i])
elif self.format[i] == 'class':
classification = fields[i]
self.data.append((classification, vector, ignore))
self.rawData = copy.deepcopy(self.data)
# get length of instance vector
self.vlen = len(self.data[0][1])
# now normalize the data
for i in range(self.vlen):
self.normalizeColumn(i)
5-16

testBucket method
Next, we write a new method that will test the data in one bucket:
def testBucket(self, bucketPrefix, bucketNumber):
"""Evaluate the classifier with data from the file
bucketPrefix-bucketNumber"""
filename = "%s-%02i" % (bucketPrefix, bucketNumber)
f = open(filename)
lines = f.readlines()
totals = {}
f.close()
for line in lines:
data = line.strip().split('\t')
vector = []
classInColumn = -1
for i in range(len(self.format)):
if self.format[i] == 'num':
vector.append(float(data[i]))
elif self.format[i] == 'class':
classInColumn = i
theRealClass = data[classInColumn]
classifiedAs = self.classify(vector)
totals.setdefault(theRealClass, {})
totals[theRealClass].setdefault(classifiedAs, 0)
totals[theRealClass][classifiedAs] += 1
return totals
This takes as input a bucketPrefix and a bucketNumber. If the prefix is "mpgData " and the
number is 3, the test data will be read from the file mpgData-03. testBucket will return a
dictionary in the following format:
{'35':!{'35': 1, '20': 1, '30': 1},
'40': !{'30': 1},
'30': !{'35': 3, '30': 1, '45': 1, '25': 1},
'15': !{'20': 3, '15': 4, '10': 1},
'10': !{'15': 1},
'20': !{'15': 2, '20': 4, '30': 2, '25': 1},
'25': !{'30': 5, '25': 3}}
EVALUATION AND KNN
5-17

The key of this dictionary represents the true class of the instances. For example, the first line
represents results for instances whose true classification is 35 mpg. The value for each key is
another dictionary that represents how our classifier classified the instances. For example,
the line
'15': !{'20': 3, '15': 4, '10': 1},
represents a test where 3 of the instances that were really 15mpg were misclassified as
20mpg, 4 were classified correctly as 15mpg, and 1 was classified incorrectly as 10mpg.
procedure to perform 10-fold cross-validation.
Finally, we need to write a procedure that will perform 10-fold cross-validation. That is, it
builds 10 classifiers. Each classifier is trained on 9 of the buckets and tested on data from the
remaining bucket.
def tenfold(bucketPrefix, dataFormat):
results = {}
for i in range(1, 11):
c = Classifier(bucketPrefix, i, dataFormat)
t = c.testBucket(bucketPrefix, i)
for (key, value) in t.items():
results.setdefault(key, {})
for (ckey, cvalue) in value.items():
results[key].setdefault(ckey, 0)
results[key][ckey] += cvalue
# now print results
categories = list(results.keys())
categories.sort()
print( "\n Classified as: ")
header = " "
subheader = " +"
for category in categories:
header += category + " "
subheader += "----+"
print (header)
print (subheader)
total = 0.0
correct = 0.0
5-18

for category in categories:
row = category + " |"
for c2 in categories:
if c2 in results[category]:
count = results[category][c2]
else:
count = 0
row += " %2i |" % count
total += count
if c2 == category:
correct += count
print(row)
print(subheader)
print("\n%5.3f percent correct" %((correct * 100) / total))
print("total of %i instances" % total)
tenfold("mpgData", "class!num!num!num!num!num!comment")
Running the program yields the following results:
Classified as:
10 15 20 25 30 35 40 45
+----+----+----+----+----+----+----+----+
10 | 5 | 8 | 0 | 0 | 0 | 0 | 0 | 0 |
15 | 8 | 63 | 14 | 1 | 0 | 0 | 0 | 0 |
20 | 0 | 14 | 67 | 8 | 5 | 1 | 1 | 0 |
25 | 0 | 1 | 13 | 35 | 22 | 6 | 1 | 1 |
30 | 0 | 1 | 3 | 17 | 21 | 14 | 5 | 2 |
35 | 0 | 0 | 2 | 7 | 10 | 13 | 5 | 1 |
40 | 0 | 0 | 1 | 0 | 5 | 5 | 0 | 0 |
45 | 0 | 0 | 0 | 2 | 1 | 1 | 0 | 2 |
+----+----+----+----+----+----+----+----+
52.551 percent correct
total of 392 instances
EVALUATION AND KNN
5-19

Kappa Statistic!
At the start of this chapter we mentioned some of the questions we might be interested in
answering about a classifier including How good is this classifier. We also have been refining
our evaluation methods and looked at 10-fold cross-validation and confusion matrices. In the
example on the previous pages we determined that our classifier for predicted miles per
gallon of selected car models was 53.316% accurate. But does 53.316% mean our classifier is
good or not so good? To answer that question we are going to look at one more statistics, the
Kappa Statistic.
5-20
How good is this
classifier?
Does 53% accuracy
mean the classifier is a
good one?

The Kappa Statistic compares the performance of a classifier to that of a classifier that makes
predictions based solely on chance. To show you how this works I will start with a simpler
example than the mpg one and again return to the women athlete domain. Here are the
results of a classifier in that domain:
gymnast
basketball
player
marathoner
TOTALS
gymnast
35
5
20
60
basketball player
0
88
12
100
marathoner
5
7
28
40
TOTALS
40
100
60
200
I also show the totals for the rows and columns. To determine the accuracy we sum the
numbers on the diagonal (35 + 88 + 28 = 151) and divide by the total number of instances
(200) to get 151 / 200 = .755
Now I am going to generate another confusion matrix that will represent the results of a
random classifier (a classifier that makes random predictions). First, we are going to make a
copy of the above table only containing the totals:
gymnast
basketball
player
marathoner
TOTALS
gymnast
60
basketball player
100
marathoner
40
TOTALS
40
100
60
200
Looking at the bottom row, we see that 50% of the time (100 instances out of 200) our
classifier classifies an instance as “Basketball Player”, 20% of the time (40 instances out of
200) it classifies an instance as “gymnast” and 30% as “marathoner.”
EVALUATION AND KNN
5-21

We are going to use these percentages to fill in the rest of
the table. There were 60 total real gymnasts. Our
random classifier will classify 20% of those as gymnasts.
20% of 60 is 12 so we put a 12 in the table. It will classify
50% as basketball players (or 30 of them) and 30% as
marathoners.
gymnast
basketball
player
marathoner
TOTALS
gymnast
12
30
18
60
basketball player
100
marathoner
40
TOTALS
40
100
60
200
And we will continue in this way. There are 100 real basketball players. The random classifier
will classify 20% of them (or 20) as gymnasts, 50% as basketball players and 30% as
marathoners. And so on:
gymnast
basketball
player
marathoner
TOTALS
gymnast
12
30
18
60
basketball player
20
50
30
100
marathoner
8
20
12
40
TOTALS
40
100
60
200
To determine the accuracy of the random method we sum the numbers on the diagonal and
divide by the total number of instances:
P(r)=12 +50 +12
200 =74
200 =.37
5-22
Classifier:
gymnast: 20%
basketball player: 50%
marathoner: 30%

The Kappa Statistic will tell us how much better the real classifier is compared to this random
one. The formula is
κ
=P(c)−P(r)
1−P(r)
where P(c) is the accuracy of the real classifier and P(r) is the accuracy of the random one. In
this case the accuracy of the real classifier was .755 and that of the random one was .37 so
κ
=.755 −.37
1−.37 =.385
.63 =.61
How do we interpret that .61? Does that mean our classifier is poor, good, or great? Here is a
chart that will help us interpret that number:
EVALUATION AND KNN
5-23
A commonly cited* scale on how to interpret Kappa
< 0: less than chance performance
0.01-0.20 slightly good
0.21-0.40 fair performance
0.41-0.60 moderate performance
0.61-0.80 substantially good performance
0.81-1.00 near perfect performance
* Landis, JR, Koch, GG. 1977. The measurement of observer
agreement for categorical data. Biometrics 33:159-74

accuracy = 0.697
s sharpen your pencil
Suppose we developed a somewhat silly classifier that predicts the
major of current university students based on how well they liked 10
movies. We have a data set of 600 students consisting of computer
science (cs) majors, education majors (ed), English majors (eng) and
psychology majors (psych). The confusion matrix is shown below. Can
you compute the Kappa Statistic and interpret what that statistic
means?
predicted major
predicted major
predicted major
predicted major
cs
ed
eng
psych
Total
cs
50
8
15
7
ed
0
75
12
33
eng
5
12
123
30
psych
5
25
30
170
5-24

s solution
How good is our classifier? Can you compute the Kappa Statistic and
interpret what that statistic means?
First, we sum all the columns:
cs
ed
eng
psych
TOTAL
SUM
60
120
180
240
600
%
10%
20%
30%
40%
100%
Next, we construct the confusion matrix for the random classifier
predicted major
predicted major
predicted major
predicted major
cs
ed
eng
psych
Total
cs
8
16
24
32
80
ed
12
24
36
48
120
eng
17
34
51
68
170
psych
23
46
69
92
230
Total
60
120
180
240
600
The accuracy of this random classifier is:
(8 + 24 + 51 + 92) / 600 = (175 / 600) = 0.292
EVALUATION AND KNN
5-25

s solution continued
So the accuracy of our classifier P(c) is 0.697
and that of the random classifier P(r) is 292
The Kappa Statistic is
κ
=P(c)−P(r)
1−P(r)
κ
=0.697 −0.292
1−0.292 =0.405
0.708 =0.572
This suggests our algorithm performs moderately well.
5-26

Improvements to the Nearest
Neighbor Algorithm!
One trivial example of a classifier is the Rote Classifier, which just memorizes the entire
training set and only classifies an instance if that instance exactly matches one in the training
set. If we only evaluated classifiers on instances in the training data, the Rote Classifier
would always be 100% accurate. In real life, the rote classifier is not a good choice because
there will be instances we want to classify that are not in the training set. You can view the
nearest neighbor algorithm we have been working with as an extension of the rote classifier.
Instead of requiring exact matches we are looking at instances that are close matches. Pang-
Ning Tan, Michael Steinbach, and Vipin Kumar in their data
mining textbook 1
call this the If it
walks like a duck, quacks like a duck,
and looks like a duck, then it's
probably a duck approach.
One problem with the nearest neighbor algorithm occurs when we have outliers. Let me
explain what I mean by that. And let us return, yet again, to the women athlete domain; this
time only looking at gymnasts and marathoners. Suppose we have a particularly short and
lightweight marathoner. In diagram form, this data might be represented as on the next
page, where m indicates ‘marathoner’ and g, ‘gymnast.
EVALUATION AND KNN
5-27
1 Introduction to Data Mining. 2005. Addison-Wesley

We can see that short lightweight marathoner as the sole m in the group of g’s. Suppose x is
an instance we would like to classify. Its nearest neighbor is that outlier m, so it would get
classified as a marathoner. If we just eyeballed the diagram we would say that x is most likely
a gymnast since it appears to be in the group of gymnasts.
kNN
One way to improve our current nearest neighbor approach is instead of looking at one
nearest neighbor we look at a number of nearest neighbors—k nearest neighbors or kNN.
Each neighbor will get a vote and the algorithm will predict that the instance will belong to
the class with the highest number of votes. For example, suppose we are using three nearest
neighbors (k = 3). In that case we have 2 votes for gymnast and one for marathoner, so we
would predict x is a gymnast:
5-28
normalized height
normalized weight
m
m
mm
m
m
g
xg
g
g
g
normalized height
normalized weight
m
m
mm
m
m
g
xg
g
g
g

So when we are trying to predict a discrete class (marathoners, gymnasts, or basketball
players, for example) we can use this voting method. The class with the most votes will be
the one assigned to the instance. If there is a tie the predicted class will be selected randomly
from the classes that are tied. When we are trying to predict a numeric value like how
many stars a person will give the band Funky Meters we can apportion influence from the
nearest neighbors to compute a distance-weighted value. Let me parse that out a bit more.
Suppose we are trying to predict how well Ben will like Funky Meters and Ben’s three closest
neighbors are Sally, Tara, and Jade. Here are their distances from Ben and their ratings for
Funky Meters.
EVALUATION AND KNN
5-29
gymnast gymnast
marathoner!

User
Distance
Rating
Sally
5
4
Tara
10
5
Jade
15
5
So Sally was closest to Ben and she gave Funky Meters a 4. Because I want the rating of the
closest person to be weighed more heavily in the final value than the other neighbors, the
first step we will do is to convert the distance measure to make it so that the larger the
number the closer that person is. We can do this by computing the inverse of the distance
(that is, 1 over the distance). So the inverse of Sally’s distance of 5 is
1
5=0.2
User
Inverse Distance
Rating
Sally
0.2
4
Tara
0.1
5
Jade
0.067
5
Now I am going to divide each of those inverse distances by the sum of all the inverse
distances. The sum of the inverse distances is 0.2 + 0.1 + 0.067 = 0.367.
User
Influence
Rating
Sally
0.545
4
Tara
0.272
5
Jade
0.183
5
We should notice two things. First, that the sum of the influence values totals 1. The second
thing to notice is that with the original distance numbers Sally was twice as close to Ben as
Tara was, and that is preserved in the final numbers were Sally has twice the influence as
5-30

Tara does. Finally we are going to multiple each person’s influence and rating and sum the
results:
predicted Score for Ben
=0.545 ×4+0.272 ×5+0.183 ×5
=2.18 +1.36 +0.915 =4.455
s sharpen your pencil
I am wondering how well Sofia will like the jazz pianist Hiromi. What is
the predicted value given the following data using the k nearest
neighbor algorithm with k = 3.?
EVALUATION AND KNN
5-31
person
distance from Sofia
rating for Hiromi
Gabriela
4
3
Ethan
8
3
Jayden
10
5

s sharpen your pencil - solution
the first thing to do is to compute the inverse ( 1 over the distance)
of each distance:
Person
Inverse Distance
Rating
Gabriela
1/4 = 0.25
3
Ethan
1/8 = 0.125
3
Jayden
1/10 = 0.1
5
The sum of the inverse distances is 0.475. Next I am going to compute
the influence of each person by dividing the inverse distance by the sum
of each distance
Person
Influence
Rating
Gabriela
0.526
3
Ethan
0.263
3
Jayden
0.211
5
Finally, I multiply the influence by the rating and sum the results:
=(0.526 ×3)+(0.263 ×3) +(0.211×5)
=1.578 +0.789 +1.055 =3.422
5-32

A new dataset and a challenge!
It is time to look at a new dataset, the Pima Indians Diabetes Data Set developed by the
United States National Institute of Diabetes and Digestive and Kidney Diseases.
Astonishingly, over 30% of Pima people develop diabetes. In contrast, the diabetes rate in
the United States is 8.3% and in China it is 4.2%.
Each instance in the dataset represents information about a Pima woman over the age of 21
and belonged to one of two classes: a person who developed diabetes within five years, or a
person that did not. There are eight attributes:
EVALUATION AND KNN
5-33

Here is an example of the data (the last column represents the class—0=no diabetes;
1=diabetes):
2 99 52 15 94 24.6 0.637 21 0
3 83 58 31 18 34.3 0.336 25 0
5 139 80 35 160 31.6 0.361 25 1
3 170 64 37 225 34.5 0.356 30 1
So, for example, the first woman has had 2 children, has
a plasma glucose concentration of 99, a diastolic blood
pressure of 52 and so on.
5-34
attributes:
1. Number of times pregnant
2. Plasma glucose concentration
3. Diastolic blood pressure (mm Hg)
4. Triceps skin fold thickness (mm)
5. 2-Hour serum insulin (mu U/ml)
6. Body mass index (weight in kg/(height in m)^2)
7. Diabetes pedigree function
8. Age (years)

s code it - part 1
There are two files on our website. pimaSmall.zip is a zip file containing 100
instances of the data divided into 10 files (buckets). pima.zip is a zip file
containing 393 instances. When I used the pimaSmall data with the nearest
neighbor classifier we built in the previous chapter using 10-fold cross-
validation I got these results:
Classified as:
0 1
+----+----+
0 | 45 | 14 |
1 | 27 | 14 |
+----+----+
59.000 percent correct
total of 100 instances
Here is your task:
Download the classifier code from our website and implement the kNN
algorithm. Let us change the initializer method of the class to add another
argument, k:
def __init__(self, bucketPrefix, testBucketNumber, dataFormat, k):
The method signature should look like def knn(self, itemVector):
It should make use of self.k (remember to set that value in the init method)
and return the class (in this Pima Cancer dataset case ‘0’ or ‘1’). You should
also modify the procedure tenfold to pass k to the initializer.
EVALUATION AND KNN
5-35
Hint: The python function
heapq.nsmallest(n, list) will return a
list with the n smallest items.

s code it - answer
My modification to _init__ was simply:
def __init__(self, bucketPrefix, testBucketNumber, dataFormat, k):
self.k = k
...
My knn method was
def knn(self, itemVector):
"""returns the predicted class of itemVector using k
Nearest Neighbors"""
# changed from min to heapq.nsmallest to get the
# k closest neighbors
neighbors = heapq.nsmallest(self.k,
[(self.manhattan(itemVector, item[1]), item)
for item in self.data])
# each neighbor gets a vote
results = {}
for neighbor in neighbors:
theClass = neighbor[1][0]
results.setdefault(theClass, 0)
results[theClass] += 1
resultList = sorted([(i[1], i[0]) for i in results.items()],
reverse=True)
#get all the classes that have the maximum votes
maxVotes = resultList[0][0]
possibleAnswers = [i[1] for i in resultList if i[0] == maxVotes]
# randomly select one of the classes that received the max votes
answer = random.choice(possibleAnswers)
return( answer)
5-36

My slight modification to tenfold was:
def tenfold(bucketPrefix, dataFormat, k):
results = {}
for i in range(1, 11):
c = Classifier(bucketPrefix, i, dataFormat, k)
...
s code it - part 2
Which makes the most difference? Having more data
(comparing the results from pimaSmall and pima) or having
a better algorithm (comparing k=1 to k=3)?
EVALUATION AND KNN
5-37
You can download this code at guidetodatamining.com.
Remember, this is just one way to implement this method,
and it is not necessarily the best way.

s code it - results!
Here are my accuracy results (k=1 is the nearest neighbor algorithm
from the last chapter):
So it seems that roughly tripling the amount of data increases the
accuracy much more than improving the algorithm does.
5-38
pimaSmall
pima
k=1
59.00%
71.247%
k=3
61.00%
72.519%

s sharpen your pencil
Hmm. 72.519% seems like pretty good accuracy but is it? Compute the
Kappa Statistic to find out:
EVALUATION AND KNN
5-39
no diabetes
diabetes
no diabetes
219
44
diabetes
64
66
Performance:
☐ slightly good
☐ fair
☐ moderate
☐ substantially good
☐ near perfect

s sharpen your pencil — answer
random (r) classifier:
κ
=P(c)−P(r)
1−P(r)=.72519 −.5745
1−.5745 =.15069
.4255 =.35415
Only fair performance
5-40
no diabetes
diabetes
TOTAL
no diabetes
219
44
263
diabetes
64
66
130
TOTAL
283
110
393
ratio
0.7201
0.2799
no diabetes
diabetes
no diabetes
189.39
73.61
diabetes
93.61
36.39
p(r)=189.39 +36.39
393
=.5745
accuracy

More data, better algorithms & a broken bus
Several years ago I was at a
conference in Mexico City. This
conference was a bit unusual in that
it alternated between a day of
presentations and a day of touring
(the Monarch Butterflies, Inca
ruins, etc). The days of touring
involved riding long distances on a
bus and the bus had a tendency to
break down. As a result, a bunch of
us PhD types spend a good deal of
time standing at the side of road
talking to one another as the bus
was being attended to. These roadside exchanges were the
highpoint of the conference for me. One of the people I talked to was a person named Eric
Brill. Eric Brill is famous for developing what is called the Brill tagger, which does part-of-
speech tagging. Similar to what we have been doing in the last few chapters, the Brill tagger
classifies data—in this case, it classifies words by their part of speech (noun, verb, etc.). The
algorithm Brill came up with was significantly better than its predecessors (and as a result
Brill became famous in natural language processing circles). At the side of that Mexican road,
I got to talking with Eric Brill about improving the performance of algorithms. His view is
that you get more of an improvement by getting more data for the training set, than you
would by improving the algorithm. In fact, he felt that if he kept the original part-of-speech
tagging algorithm and just increased the size of the training data, the improvement would
exceed that of his famous algorithm. Although, he said, you cannot get a PhD for just
collecting more data, but you can for developing an algorithm with marginally improved
performance!
Here's another example. In various machine translation competitions, Google always places
at the top. Granted that Google has a large number of very bright people developing great
algorithms, much of Google's dominance is due to its enormous training sets it acquired from
web.
➯ Més dades ➯ More data
EVALUATION AND KNN
5-41

This isn't to say that you shouldn't pick the best algorithm for the job. As we have already
seen picking a good algorithm makes a significant difference. However, if you are trying to
solve a practical problem (rather than publish a research paper) it might not be worth your
while to spend a lot of time researching and tweaking algorithms. You will perhaps get more
bang for your buck—or a better return on your time—if you concentrate on getting more data.
With that nod toward the importance of data, I will continue my path of introducing new
algorithms.
5-42
People have used kNN classifiers for
recommending items at Amazon
assessing consumer credit risk
classifying land cover using image analysis
recognizing faces
classifying the gender of people in images
recommending web pages
recommending vacation packages

Chapter 6: Probability and Naive Bayes
Naïve Bayes
Let us return yet again to our women athlete example. Suppose I ask you what sport Brittney
Griner participates in (gymnastics, marathon running, or basketball) and I tell you she is 6
foot 8 inches and weighs 207 pounds. I imagine you would say basketball and if I ask you
how confident you feel about your decision I imagine you would say something along the
lines of “pretty darn confident.”
Now I ask you what sport Heather Zurich (pictured
on the right) plays. She is 6 foot 1 and weighs 176
pounds. Here I am less certain how you will answer.
You might say ‘basketball’ and I ask you how
confident you are about your prediction. You
probably are less confident than you were about your
prediction for Brittney Griner. She could be a tall
marathon runner.
Finally, I ask you about what sport Yumiko Hara
participates in; she is 5 foot 4 inches tall and weighs
95 pounds. Let's say you say ‘gymnastics’ and I ask
how confident you feel about your decision. You will
probably say something along the lines of “not too
confident.” A number of marathon runner have
similar heights and weights.
With the nearest neighbor algorithms, it is difficult to
quantify confidence about a classification. With
classification methods based on probability—

Bayesian methods—we can not only make a classification but we can make probabilistic
classifications—this athlete is 80% likely to be a basketball player, this patient has a 40%
chance of getting diabetes in the next five years, the probability of rain in Las Cruces in the
next 24 hours is 10%.
Nearest Neighbor approaches are called
lazy learners. They are called this
because when we give them a set of
training data, they just basically save—
or remember—the set. Each time it
classifies an instance, it goes through
the entire training dataset. If we have
a 100,000 music tracks in our
training data, it goes through the
entire 100,000 tracks each time it
classifies an instance.
Bayesian methods are called eager
learners. When given a training set
eager learners immediately analyze the
data and build a model. When it wants
to classify an instance it uses this
internal model. Eager learners tend to
classify instances faster than lazy
learners.
The ability to make probabilistic classifications, and the fact that they are eager learners
are two advantages of Bayesian methods.
6-2

Probability
I am assuming you have some basic knowledge of probability. I flip a coin; what is the
probably of it beings a 'heads'? I roll a 6 sided fair die, what is the probability that I roll a '1'?
that sort of thing. I tell you I picked a random 19 year old and have you tell me the probability
of that person being female and without doing any research you say 50%. These are
examples of what is called prior probability and is denoted P(h)—the probability of
hypothesis h.
Suppose I give you some additional information about that 19 yr. old—the person is a student
at the Frank Lloyd Wright School of Architecture in Arizona. You do a quick Google search,
see that the student body is 86% female and revise your estimate of the likelihood of the
person being female to 86%.
This we denote as P(h|D) —the probability of the hypothesis h given some data D. For
example:
So for a coin:
P(heads) = 0.5
For a six sided dice, the probability of rolling a ‘1’:
P(1) = 1/6
If I have an equal number of 19 yr. old male and
females →
P(female) = .5
P(female | attends Frank Lloyd Wright School) = 0.86
which we could read as “The probability the person is female given
that person attends the Frank Lloyd Wright School is 0.86
PROBABILITY AND NAÏVE BAYES
6-3

The formula is
P(A|B)=P(A∩B)
P(B)
An example.
In the following table I list some people and the types of laptops and phones they have:
6-4
name
laptop
phone
Kate
PC
Android
To m
PC
Android
Harry
PC
Android
Annika
Mac
iPhone
Naomi
Mac
Android
Joe
Mac
iPhone
Chakotay
Mac
iPhone
Neelix
Mac
Android
Kes
PC
iPhone
B’Elanna
Mac
iPhone
What is the probability that a randomly
selected person uses an iPhone?
There are 5 iPhone users out of 10 total users so
P(iPhone)=5
10 =0.5
What is the probability that a randomly selected
person uses an iPhone given that person uses a
Mac laptop?
P(iPhone |mac)=P(mac ∩iPhone)
P(mac)
First, there are 4 people who use both a Mac and
an iPhone:
P(mac ∩iPhone)=4
10 =0.4
and the probability of a random person using a
mac is
P(mac)=6
10 =0.6

So the probability of that some person uses an iPhone given that person uses a Mac is
P(iPhone |mac)=0.4
0.6 =0.667
That is the formal definition of posterior probability. Sometimes when we implement this we
just use raw counts:
P(iPhone|mac) =
P(iPhone |mac)=4
6=0.667
s sharpen your pencil
What’s the probability of a person owning
a mac given that they own an iPhone
i.e., P(mac|iPhone)?
PROBABILITY AND NAÏVE BAYES
6-5
number of people who use a mac and an iPhone
number of people who use a mac
tip
If you feel you need practice with basic probabilities please see the links to
tutorials at guidetodatamining.com.

Some terms:
P(h), the probability that some hypothesis h is true, is called the prior probability of h.
Before we have any evidence, the probability of a person owning a Mac is 0.6 (the evidence
might be knowing that the person also owns an iPhone).
P(h|d) is called the posterior probability of h. After we observe some data d what is the
probability of h? For example, after we observe that a person owns an iPhone, what is the
probability of that same person owning a Mac? It is also called conditional probability.
In our quest to build a Bayesian Classifier we will need two additional probabilities, P(D) and
P(D|h). To explain these consider the following example.
s sharpen your pencil — solution
What’s the probability of a person owning
a mac given that they own an iphone
i.e., P(mac|iPhone)?
P(mac |iPhone)=P(iPhone ∩mac)
P(iPhone)
=0.4
0.5 =0.8
6-6

Microsoft Shopping Cart
Did you know that Microsoft makes smart grocery store shopping carts? Yep, they do. Well,
actually, Microsoft has contracted with a company called Chaotic Moon to develop them.
Chaotic Moon’s slogan is We are smarter than you. We are more creative than you. You can
decide whether they are arrogant, cheeky, or something else. Anyway, the cart combines a
shopping cart with a Windows 8 tablet, a Kinect, a Bluetooth speaker (so the cart can talk to
you), and a mobile robotics platform (so the cart can follow you around the store).
You come in with your grocery store loyalty card. The cart recognizes you. It has recorded all
previous purchases (as well as the purchases of everyone else in the store).
Suppose the cart software wants to
determine whether to show you a
targeted ad for Japanese Sensha
Green Tea. It only wants to show
that ad if you are likely to purchase
the tea.
The cart system has accumulated
the small dataset shown on the next
page from other shoppers
P(D) is the probability that some training data will be observed. For example, looking on the
next page we see that the probability that the zip code will be 88005 is 5/10 or 0.5.
P(88005) = 0.5
P(D|h) is the probability that some data value holds given the hypothesis. For example, the
probability of the zip code being 88005 given that the person bough Sencha Green Tea or
P(88005|Sencha Tea).
PROBABILITY AND NAÏVE BAYES
6-7

Zipcodes are a set
of postal codes
used in the U.S.
In this case we are looking at all the instances where the person bought Sensha Tea. There
are 5 such instances. Of those, 3 are with the 88005 zip code.
P(88005 | SenchaTea)=3
5=0.6
s sharpen your pencil
What’s the probability of the zip code being 88005 given that the person did
not buy Sencha tea?
6-8
Customer
ID
Zipcode
bought organic
produce?
bought Sencha
green tea?
1
88005
Yes
Yes
2
88001
No
No
3
88001
Yes
Yes
4
88005
No
No
5
88003
Yes
No
6
88005
No
Yes
7
88005
No
No
8
88001
No
No
9
88005
Yes
Yes
10
88003
Yes
Yes

s sharpen your pencil — solution
What’s the probability of the zip code being 88005 given that the person did
not buy Sencha tea?
There are 5 occurrences of a person not buying Sencha tea. Of those, 2 lived in
the 88005 zip code. So
P(88005 | ¬SenchaTea)=2
5=0.4
s sharpen your pencil
This is key to understanding the rest of the chapter so let us practice just a bit
more.
1. What is the probability of a person being in the 88001 zipcode (without
knowing anything else)?
2. What is the probability of a person being in the 88001 zipcode knowing that
they bought Sencha tea?
3. What is the probability of a person being in the 88001 zipcode knowing that
they did not buy Sencha tea?
PROBABILITY AND NAÏVE BAYES
6-9
That ¬ symbol means ‘not’.

s sharpen your pencil — solution
This is key to understanding the rest of the chapter so let us practice just a bit
more.
1. What is the probability of a person being in the 88001 zipcode (without
knowing anything else)?
There are 10 total entries in our database and only 3 of them are from
88001 so P(88001) is 0.3
2. What is the probability of a person being in the 88001 zipcode knowing that
they bought Sencha tea?
There are 5 instances of buying Sencha tea and only 1 of them is from the
88001 zipcode so
P(88001 | SenchaTea)=1
5=0.2
3. What is the probability of a person being in the 88001 zipcode knowing that
they did not buy Sencha tea?
There are 5 instances of not buying Sencha tea and 2 of them are from the
88001 zipcode:
P(88001 | ¬SenchaTea)=2
5=0.4
6-10

Bayes Theorem
Bayes Theorem describes the relationship between P(h), P(h|D), P(D), and P(D|h):
This theorem is the cornerstone of all Bayesian methods. Usually in data mining we use this
theorem to decide among alternative hypotheses. Given the evidence, is the person a
gymnast, marathoner, or basketball player. Given the evidence, will this person buy Sencha
tea, or not. To decide among alternatives we compute the probability for each hypothesis. For
example,
PROBABILITY AND NAÏVE BAYES
6-11
P(h|D)=P(D|h)P(h)
P(D)
We want to display an ad for Sencha Tea on our smart shopping cart display only
if we think that person is likely to buy the tea. We know that person lives in the
88005 zipcode.
There are two competing hypotheses:
The person will buy Sencha tea.
We compute P(buySenchaTea|88005)
The person will not buy Sencha tea.
We compute P(¬buySenchaTea|88005)
We pick the hypothesis with the highest probability!
So if P(buySenchaTea|88005) = 0.6 and
P(¬buySenchaTea|88005) = 0.4
So it is more likely that the person will buy the tea so we will display the ad.

Suppose we work for an electronics store and we have three sales flyers in email form. One
flyer features a laptop, another features a desktop and the final flyer a tablet. Based on what
we know about each customer we will email that customer the flyer that will most likely
generate a sale. For example, I may know that a customer lives in the 88005 zipcode, that
she has a college age daughter living at home, and that she goes to yoga class. Should I send
her the flyer with the laptop, desktop, or tablet?
My hypotheses are which flyer is the best: laptop, desktop, tablet. So I compute:
And pick the hypothesis with the highest probability.
More abstractly, in a classification task we have a number of possible hypotheses:
h1, h2, ...hn. These hypotheses are the different categories of our task (for example, basketball
players, marathoners, gymnasts, or ‘will get diabetes’, ‘will not get diabetes’).
6-12
Let D represent all that I know about that
customer:
•lives in 88005 zipcode
•has college age daughter
•goes to yoga class
P(laptop |D)=P(D|laptop)P(laptop)
P(D)
P(desktop |D)=P(D|desktop)P(desktop)
P(D)
P(tablet |D)=P(D|tablet)P(tablet)
P(D)

Once we compute all these probabilities, we will pick the hypothesis with the highest
probability. This is called the maximum a posteriori hypothesis, or hMAP.
P(hn|D)=P(D|hn)P(hn)
P(D)
PROBABILITY AND NAÏVE BAYES
6-13
P(h1|D)=P(D|h1)P(h1)
P(D)
P(h2|D)=P(D|h2)P(h2)
P(D)
,
...
Ok, I compute the probability
of each possible hypothesis and
select the hypothesis with the
highest probability. That
hypothesis is called the maximum
a posteriori hypothesis!
That’s right! You got it!

We can translate that English description of calculating the maximum a posteriori hypothesis
into the following formula:
hMAP =arg maxh∈HP(h|D)
H is the set of all the hypotheses. So h∈H means “for every hypothesis in the set of
hypotheses.” The full formula means something like “for every hypothesis in the set of
hypotheses compute P (h|D) and pick the hypothesis with the largest probability.” Using
Bayes Theorem we can convert that formula to:
hMAP =arg maxh∈H
P(D|h)P(h)
P(D)
So for every hypothesis we are going to compute:
P(D|h)P(h)
P(D)
You might notice that for all these calculations, the denominators are identical—P(D). Thus,
they are independent of the hypotheses. If a specific hypothesis has the max probability with
the formula used above, it will still be the largest if we did not divide all the hypotheses by
P(D). If our goal is to find the most likely hypothesis, we can simplify our calculations:
hMAP =arg maxh∈HP(D|h)P(h)
To see how this works, we will use an example from Tom M. Mitchell’s book, Machine
Learning. Tom Mitchell is chair of the Machine Learning Department at Carnegie Mellon
University. He is a great researcher and an extremely nice guy. On to the example from the
book. Consider a medical domain where we want to determine whether a patient has a
particular kind of cancer or not. We know that only 0.8% of the people in the U.S. have this
form of cancer. There is a simple blood test we can do that will help us determine whether
someone has it. The test is a binary one—it comes back either POS or NEG. When the disease is
present the test returns a correct POS result 98% of the time; it returns a correct NEG result
97% of the time in cases when the disease is not present.
6-14

s sharpen your pencil
Let’s translate what I wrote above into probability notation. Please match
up the English statements below with their associated notations and write in the
probabilities. If there is no English statement matching a probability, please
write one.
PROBABILITY AND NAÏVE BAYES
6-15
Our hypotheses:
•The patient has the particular cancer
•The patient does not have that particular
cancer.
We know that only 0.8% of the people
in the U.S. have this form of cancer.
When the disease is present the test
returns a correct POS result 98% of the
time;
it returns a correct NEG result 97% of
the time in cases when the disease is
not present
P(POS|cancer) = _______
P(POS|¬cancer) = _______
P(cancer) = _______
P(¬cancer) = _______
P(NEG|cancer) = _______
P(NEG|¬cancer) = _______

s sharpen your pencil — solution
6-16
We know that only 0.8% of the people
in the U.S. have this form of cancer.
99.2% of people don’t have this
cancer
When the disease is present the test
returns a correct POS result 98% of
the time;
When the disease is present the test
returns a incorrect NEG result 2% of
it returns a correct NEG result 97%
of the time in cases when the disease
is not present
it returns an incorrect POS result 3% of
the time in cases when the disease is not
present
P(POS|cancer) = 0.98
P(POS|¬cancer) = 0.03
P(cancer) = 0.008
P(¬cancer) = 0.992
P(NEG|cancer) = 0.02
P(NEG|¬cancer) = 0.97

s sharpen your pencil — solution
Suppose Ann, comes into the doctor's office
A blood test for cancer is given and the test
result is POS.
This is not looking good for Ann. After all, the test
is 98% accurate.
Using Bayes Theorem determine whether it is
more likely that Ann has cancer or that she does
not.
PROBABILITY AND NAÏVE BAYES
6-17
P(cancer) = 0.008
P(¬cancer) = 0.992
P(POS|cancer) = 0.98
P(POS|¬cancer) = 0.03
P(NEG|cancer) = 0.02
P(NEG|¬cancer) = 0.97

s sharpen your pencil — solution
Suppose Ann, comes into the doctor's office
A blood test for the cancer is given and the test result is POS.
This is not looking good for Ann. After all, the test is 98% accurate.
Using Bayes Theorem determine whether it is more likely that Ann has cancer or that
she does not.
We are finding the maximum a posteriori probability:
P(POS | cancer)P(cancer) = .98(.008) = .0078
P(POS | ¬ cancer) P(¬ cancer) = .03(.992) = .0298
We select hMAP and classify the patient as not having cancer.
If we want to know the exact probability we can normalize these values by having them
sum to 1:
P(cancer |POS)=0.0078
0.0078 +0.0298 =0.21
Ann has a 21% chance of having cancer.
6-18

Here is why the results seem so
counterintuitive. Most people see the statistic
that 98% of the people who have this
particular cancer will have a positive test
result and also conclude that 98% of the
people who have a positive test result have
this particular cancer. This fails to take into
account that this cancer affects only 0.8% of
the population. Let’s say we give the test to
everyone in a city of 1 million people. That
means that 8,000 people have cancer and
992,000 do not. First, let’s consider giving the test to the 8,000 people with cancer. We
know that 98% of the time when we give the test to people with cancer the test correctly
returns a positive result. So 7,840 people have a correct positive result and 160 of those
people with cancer have an incorrect negative result. Now let’s turn to the 992,000 people
without cancer. When we give the test to them, 97% of the time we get a correct negative
result so (992,000 * 0.97) or 962,240 of them have a correct negative result and 30,000 have
an incorrect positive result. I have summarized these results on the following page.
PROBABILITY AND NAÏVE BAYES
6-19
You may think “That just doesn’t make
sense. After all, the test is 98% accurate,
but yet you re telling me Ann is most likely
not to have cancer. “
You are in good company. 85% of medical
doctors get the answer wrong as well.
I just didn’t make that 85% number up.
See, among others,
Casscells, W., Schoenberger, A., and Grayboys, T.
(1978):! "Interpretation by physicians of clinical
laboratory results." N Engl J Med. 299:999-1001.
Gigerenzer, Gerd and Hoffrage, Ulrich (1995):!
"How to improve Bayesian reasoning without
instruction: Frequency formats."! Psychological
Review. 102: 684-704.
Eddy, David M. (1982):! "Probabilistic reasoning
in clinical medicine:! Problems and
opportunities."! In D. Kahneman, P. Slovic, and A.
Tversky, eds, Judgement under uncertainty:
Heuristics and biases. Cambridge University
Press, Cambridge, UK.

positive test result
negative test result
people with cancer
7,840
160
people without cancer
30,000
962,240
Now, consider Ann getting a positive test result and the data in the ‘positive test result’
column. 30,000 of the people with a positive test result had no cancer while only 7,840 of
them had cancer. So it seems probable that Ann does not have cancer.
Why do we need Bayes Theorem?
Yet again, Bayes Theorem is
P(h|D)=P(D|h)P(h)
P(D)
Let us return to the shopping cart example
presented earlier. In that example, we
obtained the information on the right from
customers.
Say we know a customer lives in the
88005 zipcode and our two competing
hypotheses are that they will buy Sencha
tea or they will not. So:
P(h1|D) = P(buySenchaTea|88005)
and
P(h2|D) = P(¬ buySenchaTea|88005)
Customer
ID
Zipcode
bought
organic
produce?
bought
Sencha
green tea?
1
88005
Yes
Yes
2
88001
No
No
3
88001
Yes
Yes
4
88005
No
No
5
88003
Yes
No
6
88005
No
Yes
7
88005
No
No
8
88001
No
No
9
88005
Yes
Yes
10
88003
Yes
Yes
6-20
Still don’t get it?
Don’t worry. Many people don’t.
After more practice you will gain a better understanding.

In this case you may wonder why we need to compute
P(88005 | buySenchaTea)P(buySenchaTea)
P(88005)
when we can just as easily compute P(buySenchaTea|88005) directly from the data in the
table. In this simple case you would be correct but for many real world problems it is very
difficult to compute P(h|D) directly.
Consider the previous medical example where we were interested in determining whether a
person had cancer or not given that a certain test returned a positive result.
P(cancer |POS)≈P(POS |cancer)P(cancer)
P(¬cancer |POS)≈P(POS |¬cancer)P(¬cancer)
It is relatively easy to compute the items on the right hand side. We can estimate
P(POS|cancer) by giving the cancer test to a representative sample of people with cancer and
P(POS|¬ cancer) by giving the test to a sample of people without cancer. P(cancer) seems like
a statistic that would be available on government websites and P(¬ cancer) is simply
1 - P(cancer)
However, computing P(cancer|POS) directly would be significantly more challenging. This is
asking us to determine the probability that when we give the test to a random average person
in the entire population and the test result is POS then that person has cancer. To do this we
want a representative sample of the population but since only 0.8% of people have cancer a
sample size of 1,000 people would only have 8 people with cancer—far too few to feel that
our counts are representative of the population as a whole. So we would need an extremely
large sample size. So Bayes Theorem provides a strategy for computing P(h|D) when it is
hard to do so directly.
PROBABILITY AND NAÏVE BAYES
6-21

Naïve Bayes
Most of the time we have more evidence than just a single piece of data. In the Sencha tea
example we had two types of evidence: zip code and whether the person purchased organic
food. To compute the probability of an hypothesis given all the evidence, we simply multiply
the individual probabilities. In this example
We would like to know whether a person
who lives in the 88005 zipcode and
bought organic produce will likely buy tea:
P(tea|88005 & organic) and for that we simply multiply the probabilities:
P(tea|88005 & organic) = P(88005 | tea) P(organic | tea) P(tea) = .6(.8)(.5) = .24
P(¬tea|88005 & organic) = P(88005 |¬tea) P(organic |¬tea) P(¬tea) = .4(.25)(.5) = .05
So a person who lives in the trendy 88005 zip code area and buys organic food is more likely
to buy Sencha Green tea than not. So let's display the Green Tea ad on the shopping cart
display!
Customer
ID
Zipcode
bought
organic
produce?
bought
Sencha
green tea?
1
88005
Yes
Yes
2
88001
No
No
3
88001
Yes
Yes
4
88005
No
No
5
88003
Yes
No
6
88005
No
Yes
7
88005
No
No
8
88001
No
No
9
88005
Yes
Yes
10
88003
Yes
Yes
6-22
Code:
tea = Person buy Sencha tea
¬ tea = Person does not buy
Sencha tea
P(88005|tea) = probability that
a person lives in the 88005
zipcode given that person bought
Sencha tea.
etc.

Here's how Stephen Baker describes the smart shopping cart technology:
… here's what shopping with one of these carts might feel like. You grab a cart on
the way in and swipe your loyalty card. The welcome screen pops up with a
shopping list. It's based on patterns of your last purchases. Milk, eggs, zucchini,
whatever. Smart systems might provide you with the quickest route to each item.
Or perhaps they'll allow you to edit the list, to tell it, for example, never to
promote cauliflower or salted peanuts again. This is simple stuff. But according to
Accenture's studies, shoppers forget an average of 11 percent of the items they
intend to buy. If stores can effectively remind us of what we want, it means fewer
midnight runs to the convenience store for us and more sales for them.
Baker. 2008. P49.
PROBABILITY AND NAÏVE BAYES
6-23
The Numerati
I've mentioned this book by Stephen Baker several times. I highly
encourage you to read this book. The paperback is only $10 and it
is a good late night read.

i100 i500
Let's say we are trying to help iHealth, a
company that sells wearable exercise
monitors that compete with the Nike Fuel
and the Fitbit Flex. iHealth sells two models
that increase in functionality: the i100 and
the i500:
They sell these online and they hired us to come up with a recommendation system for their
customers. To get data to build our system when someone buys a monitor, we ask them to
fill out the questionnaire. Each question in the questionnaire relates to an attribute. First, we
ask them what their main reason is for starting an exercise program and have them select
among three options: health, appearance or both. We ask them what their current exercise
level is: sedentary, moderate, or active. We ask them how motivated they are: moderate or
aggressive. And finally we ask them if they are comfortable with using technological devices.
Our results are as follows.
6-24
iHealth100:
heart rate, GPS (to compute miles per
hour, etc), wifi to automatically connect
to iHealth website to upload data.
iHealth500:
i100 features + pulse oximetry (oxygen
in blood) + free 3G connection to
iHealth website

Main Interest
Current
Exercise Level
How Motivated
Comfortable
with tech.
Devices?
Model #
both
sedentary
moderate
yes
i100
both
sedentary
moderate
no
i100
health
sedentary
moderate
yes
i500
appearance
active
moderate
yes
i500
appearance
moderate
aggressive
yes
i500
appearance
moderate
aggressive
no
i100
health
moderate
aggressive
no
i500
both
active
moderate
yes
i100
both
moderate
aggressive
yes
i500
appearance
active
aggressive
yes
i500
both
active
aggressive
no
i500
health
active
moderate
no
i500
health
sedentary
aggressive
yes
i500
appearance
active
moderate
no
i100
health
sedentary
moderate
no
i100
s sharpen your pencil
Using the naïve Bayes method, which model would you recommend to a person whose
main interest is health
current exercise level is moderate
is moderately motivated
and is comfortable with technological devices
Turn the page if you need a hint!
PROBABILITY AND NAÏVE BAYES
6-25

s sharpen your pencil clue
Ok. So we want to compute
P(i100 | health, moderateExercise, moderateMotivation, techComfortable)
and
P(i500 | health, moderateExercise, moderateMotivation, techComfortable)
and pick the model with the highest probability.
Let me lay out what we need to do for the first one:
P(i100 | health, moderateExercise, moderateMotivation, techComfortable) =
P(health|i100) P(moderateExercise|i100) P(moderateMotivated|i100)
P(techComfortable|i100)P(i100)
So here is what we need to first compute
P(health|i100) = 1/6
P(moderateExercise|i100) =
P(moderateMotivated|i100) =
P(techComfortable|i100) =
P(i100) = 6 / 15
That was my clue. Now hopefully you can figure out the example
6-26
There were 6 occurrences of people buying
i100s and only one of those people had a main
interest of ‘health’

s sharpen your pencil solution
First we compute
P(i100 | health, moderateExercise, moderateMotivation, techComfortable)
which equals the product of all these terms:
P(health|i100) P(moderateExercise|i100) P(moderateMotivated|i100)
P(techComfortable|i100)P(i100)
P(health|i100) = 1/6
P(moderateExercise|i100) = 1/6
P(moderateMotivated|i100) = 5/6
P(techComfortable|i100) = 2/6
P(i100) = 6 / 15
so
P(i100| evidence) = .167 * .167 * .833 * .333 * .4 = .00309
Now we compute
P(i500 | health, moderateExercise, moderateMotivation, techComfortable)
P(health|i500) = 4/9
P(moderateExercise|i500) = 3/9
P(moderateMotivated|i500) = 3/9
P(techComfortable|i500) = 6/9
P(i500) = 9 / 15
P(i500| evidence) = .444 * .333 * .333 * .667 * .6 = .01975
PROBABILITY AND NAÏVE BAYES
6-27

both!!sedentary!moderate!yes!i100
both!!sedentary!moderate!no!i100
health!! sedentary!moderate!yes!i500
appearance!active!! moderate!yes!i500
appearance!moderate!aggressive!yes!i500
appearance!moderate!aggressive!no!i100
health!! moderate!aggressive!no!i500
both!!active!! moderate!yes!i100
both!!moderate!aggressive!yes!i500
appearance!active!! aggressive!yes!i500
both!!active!! aggressive!no!i500
health!! active!! moderate!no!i500
health!! sedentary!aggressive!yes!i500
appearance!active!! moderate!no!i100
health!! sedentary!moderate!no!i100
main interest
current exercise level
how motivated
comfortable with tech
devices?
which model
Doing it in Python
Great! Now that we understand how a Naïve Bayes Classifier works let us consider how to
implement it in Python. The format of the data files will be the same as that in the previous
chapter, a text file where each line consists of tab-separated values. For our iHealth example,
the data file would look like the following:
Shortly we will be using an example with substantially more data and I would like to keep the
ten-fold cross validation methods we used in code from the previous chapter. Recall that that
method involved dividing the data into ten buckets (files). We would train on nine of them
and test the classifier on the remaining bucket. And we would repeat this ten times; each
time withholding a different bucket for testing. The simple iHealth example, with only 15
instances, was designed so we could work through the Naïve Bayes Classifier method by
hand. With only 15 instances it seems silly to divide them into 10 buckets. The ad hoc, not
very elegant solution we will use, is to have ten buckets but all the 15 instances will be in one
bucket and the rest of the buckets will be empty.
6-28

The Naïve Bayes Classifier code consists of two components, one for training and one for
classifying.
Training
I am going to represent the set of prior probabilities as a Python dictionary (hash table):
self.prior = {'i500': 0.6, 'i100': 0.4}
The conditional probabilities are a bit more complex. My way of doing this—and there are
probably better methods—is to associate a set of conditional probabilities with each class.
{'i500': {1: {'appearance': 0.3333333333333, 'health': 0.4444444444444,
'both': 0.2222222222222},
2: {'sedentary': 0.2222222222222, 'moderate': 0.333333333333,
'active': 0.4444444444444444},
3: {'moderate': 0.333333333333, 'aggressive': 0.66666666666},
4: {'no': 0.3333333333333333, 'yes': 0.6666666666666666}},
'i100': {1: {'appearance': 0.333333333333, 'health': 0.1666666666666,
'both': 0.5},
2: {'sedentary': 0.5, 'moderate': 0.16666666666666,
'active': 0.3333333333333},
3: {'moderate': 0.83333333334, 'aggressive': 0.166666666666},
4: {'no': 0.6666666666666, 'yes': 0.3333333333333}}}
The 1, 2, 3, 4 represent column numbers. So the first line of the above is “the probability of
the value of the first column being ‘appearance’ given that the device is i500 is 0.333.”
PROBABILITY AND NAÏVE BAYES
6-29
The output of training needs to be:
•a set of prior probabilities—for example,
P(i100) = 0.4
•a set of conditional probabilities—for
example, P(health|i100) = 0.167

The first step in computing these probabilities is simply to count things. Here are the first
few lines of the input file:
Yet again I am going to use
dictionaries. One, called, classes,
which will count the occurrences of
each class or category. So, after the
first line classes will look like
{'i100': 1}
After the second line:
{'i100': 2}
And after the third:
{'i500': 1, 'i100': 2}
After I process all the data, the value of classes is
{'i500': 9, 'i100': 6}
To obtain the prior probabilities I simply divide those number by the total number of
instances.
To determine the conditional probabilities I am going
to count the occurrences of attribute values in the
different columns in a dictionary called counts. and I
am going to maintain separate counts for each class.
So, in processing the string ‘both’ in the first line, counts will be:
{'i100': {1: {'both': 1}}
and at the end of processing the data, the value of counts will be
6-30
both!!sedentary!moderate!yes!i100
both!!sedentary!moderate!no!i100
health!! sedentary!moderate!yes!i500
appearance!active!! moderate!yes!i500
Counting things
Prior probability
Conditional probability

{'i100': {1: {'appearance':2, 'health': 1, 'both': 3},
2: {'active': 2, 'moderate': 1, 'sedentary': 3},
3: {'moderate': 5, 'aggressive': 1},
4: {'yes': 2, 'no': 4}},
'i500': {1: {'health': 4, 'appearance': 3, 'both': 2},
2: {'active': 4, 'moderate': 3, 'sedentary': 2},
3: {'moderate': 3, 'aggressive': 6},
4: {'yes': 6, 'no': 3}}}
So, in the first column of the i100 instances there were 2 occurrences of ‘appearance’, 1 of
‘health’ and 3 of ‘both’. To obtain the conditional probabilities we divide those numbers by
the total number of instances of that class. For example, there are 6 instances of i100 and 2 of
them had a value of ‘appearance’ for the first column, so
P(‘appearance’|i100) = 2/6 = .333
With that background here is the Python code for training the classifier (remember, you can
download this code at guidetodatamining.com).
# _____________________________________________________________________
class BayesClassifier:
def __init__(self, bucketPrefix, testBucketNumber, dataFormat):
""" a classifier will be built from files with the bucketPrefix
excluding the file with textBucketNumber. dataFormat is a
string that describes how to interpret each line of the data
files. For example, for the iHealth data the format is:
"attr!attr!attr!attr!class"
"""
total = 0
classes = {}
counts = {}
# reading the data in from the file
self.format = dataFormat.strip().split('\t')
self.prior = {}
self.conditional = {}
PROBABILITY AND NAÏVE BAYES
6-31

# for each of the buckets numbered 1 through 10:
for i in range(1, 11):
#if it is not the bucket we should ignore, read in the data
if i != testBucketNumber:
filename = "%s-%02i" % (bucketPrefix, i)
f = open(filename)
lines = f.readlines()
f.close()
for line in lines:
fields = line.strip().split('\t')
ignore = []
vector = []
for i in range(len(fields)):
if self.format[i] == 'num':
vector.append(float(fields[i]))
elif self.format[i] == 'attr':
vector.append(fields[i])
elif self.format[i] == 'comment':
ignore.append(fields[i])
elif self.format[i] == 'class':
category = fields[i]
# now process this instance
total += 1
classes.setdefault(category, 0)
counts.setdefault(category, {})
classes[category] += 1
# now process each attribute of the instance
col = 0
for columnValue in vector:
col += 1
counts[category].setdefault(col, {})
counts[category][col].setdefault(columnValue,0)
counts[category][col][columnValue] += 1
6-32

#
# ok done counting. now compute probabilities
#
# first prior probabilities p(h)
#
for (category, count) in classes.items():
self.prior[category] = count / total
#
# now compute conditional probabilities p(h|D)
#
for (category, columns) in counts.items():
self.conditional.setdefault(category, {})
for (col, valueCounts) in columns.items():
self.conditional[category].setdefault(col, {})
for (attrValue, count) in valueCounts.items():
self.conditional[category][col][attrValue] = (
count / classes[category])
Classifying
Okay, we have trained the classifier. Now we want to classify various instances. For example,
which model should we recommend for someone whose primary interest is health, and who
is moderately active, moderately motivated, and is comfortable with technology:
c.classify(['health', 'moderate', 'moderate', 'yes'])
For this we need to compute
hMAP =arg maxh∈HP(D|h)P(h)
PROBABILITY AND NAÏVE BAYES
6-33
That’s it for training! No Complex math.
Just basic counting!!!

When we did this by hand we computing the probability of each hypothesis given the
evidence and we simply translate that method to code:
def classify(self, itemVector):
"""Return class we think item Vector is in"""
results = []
for (category, prior) in self.prior.items():
prob = prior
col = 1
for attrValue in itemVector:
if not attrValue in self.conditional[category][col]:
# we did not find any instances of this attribute value
# occurring with this category so prob = 0
prob = 0
else:
prob = prob * self.conditional[category][col][attrValue]
col += 1
results.append((prob, category))
# return the category with the highest probability
return(max(results)[1])
And when I try the code I get the same results we received when we did this by hand:
>>c = Classifier("iHealth/i", 10, "attr\tattr\tattr\tattr\tclass")
>>print(c.classify(['health', 'moderate', 'moderate', 'yes'])
i500
6-34

Republicans vs. Democrats
Let us look at a new data set, the Congressional Voting Records Data Set, available from the
Machine Learning Repository (http://archive.ics.uci.edu/ml/index.html). It is available in a
form that can be used by our programs at http://guidetodatamining.com. The data consists
of the voting record of United States Congressional Representatives. The attributes are how
that representative voted on 16 different bills.
The file consists of tab separated values:
PROBABILITY AND NAÏVE BAYES
6-35
Attribute Information:
1. Class Name: 2 (democrat, republican)
2. handicapped-infants: 2 (y,n)
3. water-project-cost-sharing: 2 (y,n)
4. adoption-of-the-budget-resolution: 2 (y,n)
5. physician-fee-freeze: 2 (y,n)
6. el-salvador-aid: 2 (y,n)
7. religious-groups-in-schools: 2 (y,n)
8. anti-satellite-test-ban: 2 (y,n)
9. aid-to-nicaraguan-contras: 2 (y,n)
10. mx-missile: 2 (y,n)
11. immigration: 2 (y,n)
12. synfuels-corporation-cutback: 2 (y,n)
13. education-spending: 2 (y,n)
14. superfund-right-to-sue: 2 (y,n)
15. crime: 2 (y,n)
16. duty-free-exports: 2 (y,n)
17. export-administration-act-south-africa: 2 (y,n)
democrat y n y n n n y y y n n n n n y y
democrat y y y n n n y y y y n n n n y y
democrat y y y n n n y y n n n n n y n y
republican y y y n n y y y y y n n n n n y

Our Naïve Bayes Classifier works fine with this example (the format string says that the first
column is to be interpreted as the class of the instance and the rest of the columns are to be
interpreted as attributes):
format = "””class\tattr\tattr\tattr\tattr\tattr\tattr\tattr\tattr\tattr
\tattr\tattr\tattr\tattr\tattr\tattr\tattr””"
tenfold("house-votes/hv", format)
Classified as:
democrat republican
+-------+-------+
democrat | 111 | 13 |
|-------+-------|
republican | 9 | 99 |
+-------+-------+
90.517 percent correct
total of 232 instances
That’s great!
To see one of the problems with this
approach consider a different
United States House of
Representatives example. Out of
the 435 voting representatives
I have drawn a training sample
of 200—100 Democrats and
100 Republicans. The following
table indicates what percent voted
‘yes‘ to 4 different bills.
6-36
Wait! There are some
problems with this approach.

This table shows that 99% of Republicans in the sample voted for the CISPA (Cyber
Intelligence Sharing and Protection Act), only 1% voted for the Reader Privacy Act, 99%
voted for Internet Sales Tax and 50% voted for the Internet Snooping Bill. (I made up these
numbers and they do not reflect reality.) We pick a U.S. Representative who wasn’t in our
sample, Representative X, who we would like to classify as either a Democrat or Republican.
I added how that representative voted to our table:
CISPA
Reader
Privacy Act
Internet Sales
Tax
Internet
Snooping Bill
Republican
0.99
0.01
0.99
0.5
Democrat
0.01
0.99
0.01
1.0
Rep. X
N
Y
N
N
PROBABILITY AND NAÏVE BAYES
6-37
CISPA
Reader
Privacy Act
Internet Sales
Tax
Internet
Snooping Bill
Republican
0.99
0.01
0.99
0.5
Democrat
0.01
0.99
0.01
1.0
Do you think the person is a Democrat
or Republican?
% voting ‘yes’

I would guess Democrat. Let us work through the example step-by-step using Naïve Bayes.
The prior probabilities of P(Democrat) and P(Republican) are both 0.5 since there are 100
Republicans and 100 Democrats in the sample. We know that Representative X voted ‘no’ to
CISPA and we also know
P(Republican|C=no) = 0.01 and P(Democrat|C=no) = 0.99
where C = CISPA. And with that bit of evidence our current P(h|D) probabilities are
Factoring in Representative X’s ‘yes’ vote to the Reader Privacy Act and X’s ‘no’ to the sales
tax bill we get:
If we normalize these probabilities:
P(Democrat |D)=0.485
0.485 +0.0000005 =0.485
0.4850005 =0.99999
So far we are 99.99% sure Representative X is a Democrat.
Finally, we factor in Representative X’s ‘no’ vote on the Internet Snooping Bill.
h=
p(h)
P(C=no|h)
P(h|D)
Republican
0.5
0.01
0.005
Democrat
0.5
0.99
0.495
h=
p(h)
P(C=no|h)
P(R=yes|h)
P(T=no|h)
P(h|D)
Republican
0.5
0.01
0.01
0.01
0.0000005
Democrat
0.5
0.99
0.99
0.99
0.485
6-38

Whoops. We went from 99.99% likelihood that X was a Democrat to 0%. This is so because
we had 0 occurrences of a Democrat voting ‘no’ for the snooping bill. Based on these
probabilities we predict that person X is a Republican. This goes against our intuition!
Estimating Probabilities
The probabilities in Naïve Bayes are really estimates of the true probabilities. True
probabilities are those obtained from the entire population. For example, if we could give a
cancer test to everyone in the entire population, we could, for example, get the true
probability of the test returning a negative result given that the person does not have cancer.
However, giving the test to everyone is near impossible. We can estimate that probability by
selecting a random representative sample of the population, say 1,000 people, giving the test
to them, and computing the probabilities. Most of the time this gives us a very good estimate
of the true probabilities, but when the true probabilities are very small, these estimates are
likely to be poor. Here is an example. Suppose the true probability of a Democrat voting no to
the Internet Snooping Bill is 0.03—P(S=no|Democrat) = 0.03.
h=
p(h)
P(C=no|h)
P(R=yes|h)
P(T=no|h)
P(S=no|h)
P(h|D)
Republican
0.5
0.01
0.01
0.01
0.50
2.5E-07
Democrat
0.5
0.99
0.99
0.99
0.00
0
s Brain Calisthenics
Suppose we try to estimate these probabilities by selected a sample of 10 Democrats
and 10 Republicans. What is the most probable number of Democrats in the sample that
voted no to the snooping bill?
PROBABILITY AND NAÏVE BAYES
6-39
☐0
☐1
☐2
☐3

As we just saw in the previous example, when a probability is 0 it dominates the Naïve Bayes
calculation—it doesn’t matter what the other values are. Another problem is that
probabilities based on a sample produce a biased underestimate of the true probability.
Fixing this.
If we a trying to calculate something like P(S=no|Democrat) our calculation has been
For expository ease let me simplify this by using shorter variable
names:
P(x|y)=nc
n
Here n is the total number of instances of class y in the training
set; nc is the total number of instances of class y that have the
value x.
s Brain Calisthenics—answer
Suppose we try to estimate these probabilities by selected a sample of 10 Democrats
and 10 Republicans. What is the most probable number of Democrats in the sample that
voted no to the snooping bill?
0
So based on the sample P(S=no|Democrat) = 0.
6-40
the number that both are Democrats and voted no on the snooping bill.
P(S=no|Democrat) =
total number of Democrats

The problem we have is when nc equals zero. We can eliminate this problem by changing the
formula to:
P(x|y)=nc+mp
n+m
m is a constant called the equivalent sample size.
The method for determining the value of m varies.
For now I will use the number of different values that
attribute takes. For example, there are 2 values for how a
person voted on the snooping bill, yes, or no. So I will use
an m of 2. p is the prior estimate of the probability. Often
we assume uniform probability. For example, what is the
probability of someone voting no to the snooping bill
knowing nothing about that person? 1/2. So p in this case is
1/2.
Let’s go through the previous example to see how this works.
First, here are tables showing the vote:
This formula is from p179 of the book
“Machine Learning” by Tom Mitchell.
CISPA
Reader
Privacy Act
Internet Sales
Tax
Internet
Snooping Bill
Yes
99
1
99
50
No
1
99
1
50
CISPA
Reader
Privacy Act
Internet Sales
Tax
Internet
Snooping Bill
Yes
1
99
1
100
No
99
1
99
0
PROBABILITY AND NAÏVE BAYES
6-41
Republican Vote
Democratic Vote

The person we are trying to classify voted no to CISPA. First we compute the probability that
he’s a Republican given that vote. Our new formula is
P(x|y)=nc+mp
n+m
n is the number of Republicans, which is 100 and nc is the number of Republicans who voted
no to CISPA, which is 1. m is the number of values for the attribute “how they voted on
CISPA”, which is 2 (yes or no). So plugging those number into our formula
P(cispa =no |republican)=1+2(.5)
100 +2=2
102 =0.01961
We follow the same procedure for a person voting no to CISPA given they are a Democrat.
P(cispa =no |democrat)=99 +2(.5)
100 +2=100
102 =0.9804
With that bit of evidence our current P(h|D) probabilities are
Factoring in Representative X’s ‘yes’ vote to the Reader Privacy Act and X’s ‘no’ to the sales
h=
p(h)
P(C=no|h)
P(h|D)
Republican
0.5
0.01961
0.0098
Democrat
0.5
0.9804
0.4902
s sharpen your pencil
Finish this problem and classify the individual as either a Republican or Democrat.
Recall, he voted no to Cispa, yes to the Reader Privacy act, and no both to the sales tax
and snooping bills.
6-42

s sharpen your pencil -answer
Finish this problem and classify the individual as either a Republican or Democrat.
Recall, he voted no to CISPA, yes to the Reader Privacy act, and no both to the Internet
sales tax and snooping bills.
The calculations for the next 2 columns mirror those we did for the CISPA vote. The
probability that this person voted no to the snooping bill given that he is a Republican is
P(s=no |republican)=50 +2(.5)
100 +2=51
102 =0.5
and that he voted no given that he is a Democrat:
P(s=no |democrat)=0+2(.5)
100 +2=1
102 =0.0098
Multiplying those probabilities together gives us
h=
p(h)
P(C=no|h)
P(R=yes|h)
P(I=no|h)
P(S=no|h)
P(h|D)
Republican
0.5
0.01961
0.01961
0.01961
0.5
0.000002
Democrat
0.5
0.9804
0.9804
0.9804
0.0098
0.004617
So unlike the previous approach we would classify this individual as a Democrat. This
matches our intuitions.
PROBABILITY AND NAÏVE BAYES
6-43

A clarification
For this example, the value of m was 2 for all calculations. However, it is not the case that m
remains necessarily constant across attributes. Consider the health monitor example
discussed earlier in the chapter. The attributes for that example included:
Let us say the number of the people surveyed who own the i500 monitor is 100 (this is n).
The number of people who own a i500 and are sedentary is 0 (nc). So, the probability of
someone being sedentary given they own an i500 is
P(sedentary|i500) =nc+mp
n+m=0+3(.333)
100 +3=1
103 =0.0097
6-44
survey
What is your main interest in getting a monitor?
◦ health
● appearance
◦ both
What is your current exercise level?
● sedentary
◦ moderate
◦ active
Are you comfortable with tech devices?
● yes
◦ no
For this attribute, m = 3 since the
attribute can take one of 3 values
(health, appearance, both). If we
assume uniform probabilities, then p
= 1/3 since the probability of the
attribute being any one of the values is
This attribute also has m = 3 and
p = 1/3
For this attribute, m = 2 since the
attribute can take one of 2 values and
p = 1/2 since the probability of the
attribute being any one of those is 1/2

Numbers
You probably noticed that I changed from numerical data which I used in all the nearest
neighbor approaches I discussed to using categorical data for the naïve Bayes formula. By
“categorical data” we mean that the data is put into discrete categories. For example, we
divide people up in how they voted for a particular bill and the people who voted ‘yes’ go in
one category and the people who voted ‘no’ go in another. Or we might categorize musicians
by the instrument they play. So all saxophonists go in one bucket, all drummers in another,
all pianists in another and so on. And these categories do not form a scale. So, for example,
saxophonists are not ‘closer’ to pianists than they are to drummers. Numerical data is on a
scale. An annual salary of $105,000 is closer to a salary of $110,000 than it is to one of
$40,000.
For Bayesian approaches we count things—how many occurrences are there of people who
are sedentary—and it may not be initially obvious how to count things that are on a scale—for
example, something like grade point average. There are two approaches.
Method 1: Making categories
One solution is to make categories by discretizing the continuous attribute. You often see this
on websites and on survey forms. For example:
Once we have this information divided
nicely into discrete values, we can use
Naïve Bayes exactly as we did before.
PROBABILITY AND NAÏVE BAYES
6-45
Age
◦ < 18
◦ 18-22
◦ 23-30
◦ 30-40
◦ > 40
Annual Salary
◦ > $200,000
◦ 150,000 - 200,000
◦ 100,00 - 150,000
◦ 60,000-100,000
◦ 40,000-60,000

Method 2: Gaussian distributions!
6-46
Harumph! Well I
would take that income
attribute and discretize it
into distinct categories!
Then we can use Naïve
Bayes!
That’s sort of old
school. I would just use a
Gaussian distribution and
deal with that attribute
using a probability density
function. We can still use
Bayes.

The terms “Gaussian Distribution” and “Probability Density Function” sound cool, but they
are more than good phrases to know so you can impress your friends at dinner parties. So
what do they mean and how they can be used with the Naïve Bayes method? Consider the
example we have been using with an added attribute of income:
Main Interest
Current
Exercise Level
How Motivated
Comfortable
with tech.
Devices?
Income
(in $1,000)
Model #
both
sedentary
moderate
yes
60
i100
both
sedentary
moderate
no
75
i100
health
sedentary
moderate
yes
90
i500
appearance
active
moderate
yes
125
i500
appearance
moderate
aggressive
yes
100
i500
appearance
moderate
aggressive
no
90
i100
health
moderate
aggressive
no
150
i500
both
active
moderate
yes
85
i100
both
moderate
aggressive
yes
100
i500
appearance
active
aggressive
yes
120
i500
both
active
aggressive
no
95
i500
health
active
moderate
no
90
i500
health
sedentary
aggressive
yes
85
i500
appearance
active
moderate
no
70
i100
health
sedentary
moderate
no
45
i100
Let’s think of the typical purchaser of an i500, our awesome, premiere device. If I were to ask
you to describe this person you might give me the average income:
mean =90 +125 +100 +150 +100 +120 +95 +90 +85
9=955
9=106.111
And perhaps after reading chapter 4 you might give the standard deviation:
PROBABILITY AND NAÏVE BAYES
6-47

Recall that the standard deviation describes the range of scattering. If all the values are
bunched up around the mean, the standard deviation is small; if the values are scattered the
standard deviation is large
s sharpen your pencil
What is the income standard deviation of the people who bought the i500? (those
values are shown in the column below)
6-48
sd =
(xi−x)2
i
∑
card(x)
Income
(in $1,000)
90
125
100
150
100
120
95
90
85

s sharpen your pencil - solution
What is the standard deviation of the income of the people who bought the i500?
(those values are shown in the column above)
Income
(in $1,000)
(x-106.111)
(x-106.111)2
90
-16.111
259.564
125
18.889
356.794
100
-6.111
37.344
150
43.889
1926.244
100
-6.111
37.344
120
13.889
192.904
95
-11.111
123.454
90
-16.111
259.564
85
-21.111
445.674
∑ = 3638.889
PROBABILITY AND NAÏVE BAYES
6-49
sd =3638.889
9
=404.321 =20.108

Population standard deviation and sample standard deviation.
The formula for standard deviation that we just used is called the population standard
deviation. It is called that because we use this formula when we have data on the entire
population we are interested in. For example, we might give a test to 500 students and then
compute the mean and standard deviation. In this case, we would use the population
standard deviation, which is what we have been using. Often, though, we do not have data on
the entire population. For example, suppose I am interested in the effects of drought on the
deer mice in Northern New Mexico and as part of that study I want the average (mean) and
standard deviation of their weights. In this case I am not going to weigh every mouse in
Northern New Mexico. Rather I will collect and weigh some representative sample of mice.
For this sample, I can use the standard deviation formula I used above, but there is another
formula that has been shown to be a better estimate of the entire population standard
deviation. This formula is called the sample standard deviation and it is just a slight
modification of the previous formula:
The sample standard deviation of the income example is
sd =
(xi−x)2
i
∑
card(x)−1
6-50

For the rest of this chapter we will be using sample standard deviation.
You probably have heard terms such as normal distribution, bell curve, and Gaussian
distribution. Gaussian distribution is just a high falutin term for normal distribution. The
function that describes this distribution is called the Gaussian function or bell curve. Most of
the time the Numerati (aka data miners) assume attributes follow a Gaussian distribution.
What is means is that about 68% of the instances in a Gaussian distribution fall within 1
standard deviation of the mean and 95% of the instances fall within 2 standard deviations of
the mean:
In our case, the mean was 106.111 and the sample standard deviation was 21.327. So 95% of
the people who purchase an i500 earn between $42,660 and $149,770. If I asked you if you
thought P(100k| i500) —the likelihood that an i500 purchaser earns $100,000—was, you
might think that's pretty likely. If I asked you what you thought the likelihood of
P(20k| i500)—the likelihood that an i500 purchaser earns $20,000—was , you might think it
was pretty unlikely.
sd =3638.889
9−1=3638.889
8
=454.861 =21.327
PROBABILITY AND NAÏVE BAYES
6-51

To formalize this, we are going to use the mean and standard deviation to compute this
probability as follows:
P(xi|yj)=1
2
π σ
ij
e
−(xi−
µ
ij )2
2
σ
ij
2
Let’s jump right into dissecting this formula so we can see how simple it really is. Let us say
we are interested in computing P(100k|i500), the probability that a person earns $100,000
(or 100k) given they purchased an i500. A few pages ago we computed the average income
(mean) of people who bought the i500. We also computed the sample standard deviation.
These values are shown on the following page. In Numerati speak, we represent the mean
with the Greek letter µ (mu) and the standard deviation as σ (sigma).
6-52
Everytime I type a complex looking
formula into this book, I feel the
need to say something like “don’t
panic.” It could be that none of you
readers panic and I am just the one
panicking.
However, let me say this.
Data mining has professional
terminology and formulas. Before
you dive into data mining you might
think “those things look difficult.”
But after you study, even for a
short time, these formulas become
nothing special. It is just a matter of
working through the formula out
step-by-step.
Maybe putting the formula in a bigger
font makes it look simpler!

P(xi|yj)=1
2
π σ
ij
e
−(xi−
µ
ij )2
2
σ
ij
2
Let’s plug these values into the formula:
P(xi|yj)=1
2
π
(21.327) e
−(100−106.111)2
2(21.327 )2
and do some math:
P(xi|yj)=1
6.283(21.327) e
−( 37.344 )
909.68
and more math:
P(xi|yj)=1
53.458 e−0.0411
The e is a mathematical constant that is the base of the natural logarithm. It’s value is
approximately 2.718.
P(xi|yj)=1
53.458 (2.718)−0.0411 =(0.0187)(0.960) =0.0180
So the probability that the income of a person who bought the i500 is $100,000 is 0.0180.
PROBABILITY AND NAÏVE BAYES
6-53
µij = 106.111
σij = 21.327
xi = 100

s sharpen your pencil
In the table below I have the horsepower ratings for cars that get 35 miles per gallon.
I would like to know the probability of a Datsun 280z having 132 horsepower given it
gets 35 miles per gallon.
6-54
car
HP
Datsun 210
65
Ford Fiesta
66
VW Jetta
74
Nissan Stanza
88
Ford Escort
65
Triumph tr7 coupe
88
Plymouth Horizon
70
Suburu DL
67
μij = _____
σij = _____
xi = _____

s sharpen your pencil -solution - part 1
In the table below I have the horsepower ratings for cars that get 35 miles per gallon.
I would like to know the probability of a Datsun 280z having 132 horsepower given it
gets 35 miles per gallon.
σ=(65 −µ)2+(66 −µ)2+(74 −µ)2+(88 −µ)2+(65 −µ)2+(88 −µ)2+(70 −µ)2+(67 −µ)2
7
σ=672.875
7=96.126 =9.804
PROBABILITY AND NAÏVE BAYES
6-55
car
HP
Datsun 210
65
Ford Fiesta
66
VW Jetta
74
Nissan Stanza
88
Ford Escort
65
Triumph tr7 coupe
88
Plymouth Horizon
70
Suburu DL
67
μij = 72,875
σij = 9.804
xi =132

s sharpen your pencil -solution - part 2
In the table below I have the horsepower ratings for cars that get 35 miles per gallon.
I would like to know the probability of a Datsun 280z having 132 horsepower given it
gets 35 miles per gallon.
Ok. it is extremely unlikely that a Datsun 280z, given that it gets 35 miles to the gallon
has 132 horsepower. (but it does!)
6-56
μij = 72,875
σij = 9.804
xi =132
P(xi|yj)=1
2
π σ
ij
e
−(xi−
µ
ij )2
2
σ
ij
2
P(132hp | 35mpg)=1
2
π
(9.804) e
−(132−72.875)2
2(9.804 )2
=1
6.283(9.804) e
−3495.766
192.237 =1
24.575 e−18.185
=0.0407(0.00000001266)
=0.0000000005152

A few implementation notes.
In the training phase for Naive Bayes, we will compute the mean and sample standard
deviation of every numeric attribute. Shortly, we will see how to do this in detail.
In the classification phase, the above formula can be implemented with just a few lines of
Python:
import math
def pdf(mean, ssd, x):
"""Probability Density Function computing P(x|y)
input is the mean, sample standard deviation for all the items in y,
and x."""
ePart = math.pow(math.e, -(x-mean)**2/(2*ssd**2))
return (1.0 / (math.sqrt(2*math.pi)*ssd)) * ePart
Let’s test this with the examples we did above:
>>>pdf(106.111, 21.327, 100)
0.017953602706962717
>>>pdf(72.875, 9.804, 132)
5.152283971078022e-10
PROBABILITY AND NAÏVE BAYES
6-57
Whew! Time for a break!

Python Implementation
Training Phase
The Naïve Bayes method relies on prior and conditional probabilities. Let’s go back to our
Democrat/Republican example. Prior probabilities are the probabilities that hold before we
have observed any evidence. For example, if I know there are 233 Republicans and 200
Democrats, then the prior probability of some arbitrary member of the U.S. House of
Representatives being a Republican is
P(republican)=233
433 =0.54
This is denoted P(h). Conditional Probability P(h|D) is the probability that h holds given that
we know D, for example, P(democrat|bill1Vote=yes). In Naïve Bayes, we flip that probability
and compute P(D|h)—for example, P(bill1Vote=yes|democrat).
In our existing Python program we store these conditional probabilities in a dictionary of the
following form:
{'democrat': {'bill 1': {'yes': 0.333, 'no': 0.667},
'bill 2': {'yes': 0.778, 'moderate': 0.222}}
'republican': {'bill 1': {'yes': 0.811, 'no': 0.189},
'bill 2': {'yes': 0.250, 'no': 0.750}}}
So the probability that someone voted yes to bill 1 given that they are a Democrat
(P(bill 1=yes|democrat)) is 0.333.
We will keep this data structure for attributes whose values are discrete values (for example,
‘yes’, ‘no’, ‘sex=male’, ‘sex=female’). However, when attributes are numeric we will be using
the probability density function and we need to store the mean and sample standard
deviation for that attribute. For these numeric attributes I will use the following structures:
6-58

mean = {'democrat': {'age': 57, 'years served': 12}
'republican': {'age': 53, 'years served': 7}}
ssd = {'democrat': {'age': 7, 'years served': 3}
'republican': {'age': 5, 'years served': 5}}
As before, each instance is represented by a line in a data file. The attributes of each
instances are separated by tabs. For example, the first few lines of a data file for the Pima
Indians Diabetes Data set might be:
The columns represent, in
order, the number of times
pregnant, plasma glucose
concentration, blood pressure,
triceps skin fold thickness,
serum insulin level, body mass
index, diabetes pedigree
function, age, and a ‘1’ in the
last column represents that
they developed diabetes and a
‘0’ they did not.
Also as before, we are going to represent how the program should interpret each column by
use of a format string, which uses the terms
•attr identifies columns that should be interpreted as non-numeric attributes, and which
will use the Bayes methods shown earlier in this chapter.
•num identifies columns that should be interpreted as numeric attributes, and which will
use the Probability Density Function (so we will need to compute the mean and standard
deviation during training).
•class identifies the column representing the class of the instance (what we are trying to
learn)
PROBABILITY AND NAÏVE BAYES
6-59
3!78!50!32!88!31.0!0.248!26!1
4!111!72!47!207!37.1!1.390!56!1
1!189!60!23!846!30.1!0.398!59!1
1!117!88!24!145!34.5!0.403!40!1
3!107!62!13!48!22.9!0.678!23!1
7!81!78!40!48!46.7!0.261!42!0
2!99!70!16!44!20.4!0.235!27!0
5!105!72!29!325!36.9!0.159!28!0
2!142!82!18!64!24.7!0.761!21!0
1!81!72!18!40!26.6!0.283!24!0
0!100!88!60!110!46.8!0.962!31!0

In the Pima Indian Diabetes data set the format string will be
To compute the mean and sample standard deviation we will need some temporary data
structures during the training phase. Again, let us look at a small sample of the Pima data set.
The last column represents the class of each instance. So the first three individuals developed
diabetes and that last three did not. All the other columns represent numeric attributes. of
which we need to compute the mean and standard deviation for each of the two classes. To
compute the mean for each class and attribute I will need to keep track of the running total.
In our existing code we already keep track of the total number of instances. I will implement
this using a dictionary:
totals {'1': {1: 8, 2: 378, 3: 182, 4: 102, 5: 1141,
6: 98.2, 7: 2.036, 8: 141},
{'0': {1: 3, 2: 323, 3: 242, 4: 96, 5: 214,
6: 98.1, 7: 2.006, 8: 76}
So for class 1, the column 1 total is 8 (3 + 4 + 1), the column 2 total is 378, etc.
For class 0, the column 1 total is 3 (2 + 1 + 0), the column 2 total is 323 and so on.
For standard deviation, we will also need to keep the original data, and for that we will use a
dictionary in the following format:
3!78!50!32!88!31.0!0.248!26!1
4!111!72!47!207!37.1!1.390!56!1
1!189!60!23!846!30.1!0.398!59!1
2!142!82!18!64!24.7!0.761!21!0
1!81!72!18!40!26.6!0.283!24!0
0!100!88!60!110!46.8!0.962!31!0
6-60
"num num num num num num num num class"

numericValues
{'1': 1: [3, 4, 1], 2: [78, 111, 189], ...},
{'0': {1: [2, 1, 0], 2: [142, 81, 100]}
I have added the code to create these temporary data structures to the __init__() method
of our Classifier class as shown below:
import math
class Classifier:
def __init__(self, bucketPrefix, testBucketNumber, dataFormat):
""" a classifier will be built from files with the bucketPrefix
excluding the file with textBucketNumber. dataFormat is a string that
describes how to interpret each line of the data files. For example,
for the iHealth data the format is:
"attr!attr!attr!attr!class"
"""
total = 0
classes = {}
# counts used for attributes that are not numeric
counts = {}
# totals used for attributes that are numereric
# we will use these to compute the mean and sample standard deviation
# for each attribute - class pair.
totals = {}
numericValues = {}
# reading the data in from the file
self.format = dataFormat.strip().split('\t')
#
self.prior = {}
self.conditional = {}
# for each of the buckets numbered 1 through 10:
for i in range(1, 11):
# if it is not the bucket we should ignore, read in the data
if i != testBucketNumber:
filename = "%s-%02i" % (bucketPrefix, i)
f = open(filename)
PROBABILITY AND NAÏVE BAYES
6-61

lines = f.readlines()
f.close()
for line in lines:
fields = line.strip().split('\t')
ignore = []
vector = []
nums = []
for i in range(len(fields)):
if self.format[i] == 'num':
nums.append(float(fields[i]))
elif self.format[i] == 'attr':
vector.append(fields[i])
elif self.format[i] == 'comment':
ignore.append(fields[i])
elif self.format[i] == 'class':
category = fields[i]
# now process this instance
total += 1
classes.setdefault(category, 0)
counts.setdefault(category, {})
totals.setdefault(category, {})
numericValues.setdefault(category, {})
classes[category] += 1
# now process each non-numeric attribute of the instance
col = 0
for columnValue in vector:
col += 1
counts[category].setdefault(col, {})
counts[category][col].setdefault(columnValue, 0)
counts[category][col][columnValue] += 1
# process numeric attributes
col = 0
for columnValue in nums:
col += 1
totals[category].setdefault(col, 0)
#totals[category][col].setdefault(columnValue, 0)
totals[category][col] += columnValue
numericValues[category].setdefault(col, [])
numericValues[category][col].append(columnValue)
6-62

#
# ok done counting. now compute probabilities
# first prior probabilities p(h)
#
for (category, count) in classes.items():
self.prior[category] = count / total
#
# now compute conditional probabilities p(h|D)
#
for (category, columns) in counts.items():
self.conditional.setdefault(category, {})
for (col, valueCounts) in columns.items():
self.conditional[category].setdefault(col, {})
for (attrValue, count) in valueCounts.items():
self.conditional[category][col][attrValue] = (
count / classes[category])
self.tmp = counts
#
# now compute mean and sample standard deviation
#
s code it
Can you add the code to compute the means and standard deviations? Download the
file naiveBayesDensityFunctionTraining.py from guidetodatamining.com.
Your program should produce the data structures ssd and means:
c = Classifier("pimaSmall/pimaSmall", 1,
"num!num!num!num!num!num!num!num!class")
>> c.ssd
{'0': {1: 2.54694671925252, 2: 23.454755259159146, ...},
'1': {1: 4.21137914295475, 2: 29.52281872377408,}}
>>> c.means
{'0': {1: 2.8867924528301887, 2: 111.90566037735849, ...},
'1': {1: 5.25, 2: 146.05555555555554, ...}}
!
PROBABILITY AND NAÏVE BAYES
6-63

s code it solution
Here is my solution:
#
# now compute mean and sample standard deviation
#
self.means = {}
self.ssd = {}
self.totals = totals
for (category, columns) in totals.items():
self.means.setdefault(category, {})
for (col, cTotal) in columns.items():
self.means[category][col] = cTotal / classes[category]
# standard deviation
for (category, columns) in numericValues.items():
self.ssd.setdefault(category, {})
for (col, values) in columns.items():
SumOfSquareDifferences = 0
theMean = self.means[category][col]
for value in values:
SumOfSquareDifferences += (value - theMean)**2
columns[col] = 0
self.ssd[category][col] = math.sqrt(SumOfSquareDifferences
/ (classes[category] - 1))
The file containing this solution is naiveBayesDensityFunctionTrainingSolution.py at our
website.
6-64

s code it 2
Can you revise the classify method so it uses the probability density function for
numeric attributes? The file to modify is naiveBayesDensityFunctionTemplate.py. Here
is the original classify method:
def classify(self, itemVector, numVector):
"""Return class we think item Vector is in"""
results = []
sqrt2pi = math.sqrt(2 * math.pi)
for (category, prior) in self.prior.items():
prob = prior
col = 1
for attrValue in itemVector:
if not attrValue in self.conditional[category][col]:
# we did not find any instances of this attribute value
# occurring with this category so prob = 0
prob = 0
else:
prob = prob * self.conditional[category][col][attrValue]
col += 1
# return the category with the highest probability
#print(results)
return(max(results)[1])
PROBABILITY AND NAÏVE BAYES
6-65

s code it 2 - solution
Can you revise the classify method so it uses the probability density function for
numeric attributes? The file to modify is naiveBayesDensityFunctionTemplate.py.
Solution:
def classify(self, itemVector, numVector):
"""Return class we think item Vector is in"""
results = []
sqrt2pi = math.sqrt(2 * math.pi)
for (category, prior) in self.prior.items():
prob = prior
col = 1
for attrValue in itemVector:
if not attrValue in self.conditional[category][col]:
# we did not find any instances of this attribute
value
# occurring with this category so prob = 0
prob = 0
else:
prob = prob * self.conditional[category][col]
[attrValue]
col += 1
col = 1
for x in numVector:
mean = self.means[category][col]
ssd = self.ssd[category][col]
ePart = math.pow(math.e, -(x - mean)**2/(2*ssd**2))
prob = prob * ((1.0 / (sqrt2pi*ssd)) * ePart)
col += 1
results.append((prob, category))
# return the category with the highest probability
#print(results)
return(max(results)[1])
6-66

Is this any better than the Nearest Neighbor Algorithm?
In Chapter 5 we evaluated how well the k Nearest Neighbor algorithm did with both the total
Pima data set and a subset. Here are those results:
Here are the results when we use Naïve Bayes with these two data sets:
PROBABILITY AND NAÏVE BAYES
6-67
pimaSmall
pima
k=1
59.00%
71.247%
k=3
61.00%
72.519%
pimaSmall
pima
Bayes
72.000%
77.354%
Wow! So it looks
like Naïve Bayes performs
better than kNN!
The kappa score for
the kNN where k=3 on the
large data set was 0.35415,
only fair performance. I
wonder what kappa is for
Naïve Bayes?

6-68
The kappa is 0.4875, moderate agreement!
Advantages of Bayes
•simple to implement (just counting
things)
•need less training data than many other
methods
•a good method to use if you want
something that performs well and has
good performance times.
Main disadvantage of Bayes:
It cannot learn interactions among
features. For example, it cannot learn that
I like foods with cheese and I like foods
with rice but I do not like foods with both
Advantages of kNN
•simple to implement.
•does not assume the data has any
particular structure—a good thing!
•large amount of memory needed to
store the training set.
kNN
k Nearest Neighbors is a reasonable choice when
the training set is large. kNN is extremely versatile
and used in a large number of fields including
recommendation systems, proteomics (the study of
the entire protein set of an organism), the
interaction among proteins, and image
classification.
So for this example, Naïve Bayes is better than k

What enables us to multiple probabilities together is the fact that the events these
probabilities represent are independent. For example, consider a game where we flip a coin
and roll a die. These events are independent meaning what we roll on the die does not
depend on whether we flip a heads or tails on the coin. And, as I just said, if events are
independent we can determine their joint probability (the probability that they both
occurred) by multiplying the individual probabilities together. So the probability of getting a
heads and rolling a 6 is
P(heads ∧6) =P(heads)×P(6) =0.5 ×1
6=0.08333
Let's say I alter a deck of cards keeping all the black cards (26 of them) but only retaining the
face cards for the red suits (6 of them). That makes a 32 card deck. What is the probability
of selecting a face card?
P(facecard)=12
32 =0.375
PROBABILITY AND NAÏVE BAYES
6-69

The probability of selecting a red card is
P(red)=6
32 =0.1875
What is the probability of selecting a single card that is both red and a face card? Here we do
not multiply probabilities. We do not do
P(red ∧facecard)=P(red)×P(facecard)=0.375 ×0.185 =0.0703
Here is what our common sense tells us. The chance of picking a red card is .1875. But if we
pick a red card it is 100% likely it will be a face card. So it seems that the probability of
picking a card that is both red and a face card is .1875.
Or we can start a different way. The probability of picking a face card is .375. The way the
deck is arranged half the face cards are red. So the probability of picking a card that is both
red and a face card is .375 * .5 = .1875.
Here we cannot multiply probabilities together because the attributes are not independent—
if we pick red the probability of a face card changes—and vice versa.
In many if not most real world data mining problems there are attributes that are not
independent.
6-70
Consider the athlete data. Here we had
2 attributes weight and height. Weight
and height are not independent. The
taller you get the more likely you will be
heavier.
Suppose I have attributes zip code,
income, and age. These are not independent.
Certain zipcodes have big bucks houses
others consist of trailer parks. Palo Alto
zipcodes may be dominated by 20-
somethings—Arizona zipcodes may be
dominated by retirees.

Think about cases yourself. For example, consider attributes of cars. Are they independent?
Attributes of a movie? Amazon purchases?
So, for Bayes to work we need to use attributes that are independent, but most real-world
problems violate that condition. What we are going to do is just to assume that they are
independent! We are using the magic wand of sweeping things under the rug™—and
ignoreing this problem. We call it naïve Bayes because we are naïvely assuming
independence even though we know it is not. It turns out that naïve Bayes works really,
really, well even with this naïve assumption.
s code it
Can you run the naïve Bayes code on our other data sets? For example, our kNN
algorithm was 53% accurate on the auto MPG data set. Does a Bayes approach
produce better results?
tenfold("mpgData/mpgData", "class attr!num num num num!comment")
?????
!
PROBABILITY AND NAÏVE BAYES
6-71
Think about the music attributes—things
like amount of distorted guitar (1-5
scale), amount of classical violin sound.
Here many of these attributes are not
independent. If I have a lot of distorted
guitar sound, the probability of having a
classical violin sound decreases.
Suppose I have a dataset consisting of
blood test results. Many of these values
are not independent. For example, there
are multiple thyroid tests including free
T4 and TSH. There is an inverse
relationship between the values of
these two tests.

Chapter 7: Naïve Bayes and Text
Classifying
unstructured text
In previous chapters we've looked at recommendation systems that have people explicitly
rate things with star systems (5 stars for Phoenix), thumbs-up/thumbs-down (Inception--
thumbs-up!), and numerical scales. We've looked at implicit things like the behavior of
people—did they buy the item, did they click on a link. We have also looked at classification
systems that use attributes like height, weight, how people voted on a particular bill. In all
these cases the information in the datasets can easily be represented in a table.
age
glucose
level
blood
pressure
diabetes?
26
78
50
1
56
111
72
1
23
81
78
0
mpg
cylinders
HP
sec. 0-60
30
4
68
19.5
45
4
48
21.7
20
8
130
12

This type of data is called “structured data”—data where instances (rows in the tables above)
are described by a set of attributes (for example, a row in a table might describe a car by a set
of attributes including miles per gallon, the number of cylinders and so on). Unstructured
data includes things like email messages, twitter messages, blog posts, and newspaper
articles. These types of things (at least at first glance) do not seem to be neatly represented in
a table.
For example, suppose we are interested in determining whether various movies are good or
not good and we want to analyze Twitter messages:
We, as speakers of English can see that Andy Gavin likes Gravity, since he said “puts the
thrill back in thriller” and “good acting.” We know that Debra Murphy seems not so excited
about the movie since she said “save your $$$.” And if someone writes “I wanna see Gravity
sooo bad, we should all go see it!!!” that person probably likes the movie even though they
used the word bad.
Suppose I am at my local food co-op and see something called Chobani Greek Yogurt. It looks
interesting but is it any good? I get out my iPhone, do a google search and find the following
from the blog “Woman Does Not Live on Bread Alone”:
7-2

Chobani nonfat greek yogurt.
Have you ever had greek yogurt? If not, stop reading, gather your keys (and a coat if
you live in New York) and get to your local grocery. Even when nonfat and plain, greek
yogurt is so thick and creamy, I feel guilty whenever I eat it. It is definitely what yogurt
is MEANT to be. The plain flavor is tart and fantastic. Those who can have it, try the
honey version. There's no sugar, but a bit of honey for a taste of sweetness (or add your
own local honey-- local honey is good for allergies!). I must admit, even though I'm not
technically supposed to have honey, if I've had a bad day, and just desperately need
sweetness, I add a teaspoon of honey to my yogurt, and it's SO worth it. The fruit
flavors from Chobani all have sugar in them, but fruit is simply unnecessary with this
delicious yogurt. If your grocery doesn't carry the Chobani brand, Fage (pronounced
Fa-yeh) is a well known, and equally delicious brand.
Now, for Greek yogurt, you will pay about 50 cents to a dollar more, and there are
about 20 more calories in each serving. But it's worth it, to me, to not feel deprived and
saddened over an afternoon snack!
http://womandoesnotliveonbreadalone.blogspot.com/2009/03/sugar-free-yogurt-reviews.html
Is that a positive or negative review for Chobani? Even based on the second sentence: If not,
stop reading, gather your keys … and get to your local grocery store, it seems that this will
be a positive review. She describes the flavor as fantastic and calls the yogurt delicious. It
seems that I should buy it and check it out. I will be right back...
NAIVE BAYES AND TEXT
7-3

An automatic system for determining positive and negative texts.
Let's imagine an automatic system that can read some text and decide whether it is a positive
or negative report about a product. Why would we want such a system? Suppose there is a
company that sells health monitors, they might want to know about what people are saying
about their products. Are what people say mostly positive or negative? They release an ad
campaign for a new product. Are people favorable about the product (Man, I sooo want this!)
or negative (looks like crap). Apple has a press conference to talk about the iPhone problems.
Is the resulting press coverage positive? A Senate candidate delivers a major policy speech—
do the political bloggers view it favorably? So an automatic system does sound useful.
7-4
John, that looks like a positive
tweet for Gravity!
So how can I create an automatic text
classification system?

Let's say I want to create a system that can tell whether a person likes or dislikes various food
products. We might come up with an idea of having a list of words that would provide
evidence that a person likes the product and another list of words that provides evidence that
the person doesn't like the product.
If we are trying to determine if a particular reviewer likes Chobani yogurt or not, we can just
count the number of ‘like’ words and the number of ‘dislike’ words in their text. We will
classify the text based on which number is higher. We can do this for other classification
tasks. For example, if we want to decide whether someone is pro-choice or pro-life, we can
base it on the words and phrases they use. If they use the phrase 'unborn child' then chances
are they are pro-life; if they use fetus they are more likely to be pro-choice. It's not surprising
that we can use the occurrence of words to classify text.
NAIVE BAYES AND TEXT
7-5
‘Like’ words:
delicious
tasty
good
love
smooth
‘Dislike’ words:
awful
bland
bad
hate
gritty
Rather than just using raw counts to
classify text, let’s use the naïve Bayes!!
hMAP =arg maxh∈HP(D|h)P(h)
Let’s dissect that formula!

We will use the naïve Bayes methods that were introduced in the previous chapter. We start
with a training data set and, since we are now interested in unstructured text this data set is
called the training corpus. Each entry in the corpus we will call a document even if it is a
140 character Twitter post. Each document is labeled with its class. So, for example, we
might have a corpus of Twitter posts that rated movies. Each post is labeled in some way as a
‘favorable’ review or ‘unfavorable’ and we are going to train our classifier using this corpus of
labeled documents. The P(h) in the formula above is the probability of these labels. If we
have 1,000 documents in our training corpus and 500 of them are favorable reviews and 500
unfavorable then
P(favorable)=0.5
P(unfavorable)=0.5
hMAP =arg maxh∈HP(D|h)P(h)
7-6
I am going to go
through all the hypotheses
and pick the one with the
maximum probability The probability of that
hypotheses
The probability of the data
given the hypothesis ( for example,
the probability of seeing specific
words in the text given the text
For each hypothesis, h, in the
set of hypotheses, H...

Okay, back to
Now let's examine the P(D|h) part of the formula—the probability of seeing some evidence,
some data D given the hypothesis h. The data D we are going to use is the words in the text.
One approach would be to start with the first sentence of a document, for example, Puts the
Thrill back in Thriller. And compute things like the probability that a 'like' document starts
with the word Puts; what's the probability of a 'like' document having a second word of the;
and the probability of the third word of a like document being Thrill and so on. And then
compute the probability of a dislike document starting with the word Puts, the probability of
the second word of a dislike document being the and so on.
hMAP =arg maxh∈HP(D|h)P(h)
NAIVE BAYES AND TEXT
7-7
When we start with labeled
training data it is called ‘supervised
learning.’ Text classification is an
example of supervised learning.
Learning from unlabeled text is
called unsupervised learning. One
example of unsupervised learning is
clustering which we will cover in the
next chapter.
There is also semi-supervised learning where
the system learns from both labeled and unlabeled
data. Often the system is bootstrapped using
labeled data and then in subsequent learning makes
use of unlabeled data.

Hmm. yeah. That is a huge number of probabilities which makes this approach unworkable.
And, fortunately, there is a better approach. We are going to simplify things a bit by treating
the documents as bags of unordered words. Instead of asking things like What's the
probability that the third word is thrill given it is a 'like' document we will ask What's the
probability that the word thrill occurs in a 'like' document. Here is how we are going to
compute those probabilities.
Training Phase
First, we are going to determine the vocabulary—the unique words—of all the documents
(both like and dislike documents). So, for example, even though the may occur thousands of
times in our training corpus it only occurs once in our vocabulary. Let
Vocabulary
denote the number of words in the vocabulary. Next, for each word wk in the vocabulary we
are going to compute the probability of that word occurring given each hypothesis: P(wk |hi).
7-8
Google estimates that
there are about 1 million
words in the English language.
If a Twitter message
has about 14 words, we
would need to compute...
1,000,000 x 1,000,000 x 1,000,000 x ,
1,000,000 x 1,000,000 x 1,000,000 x ,1,000,000 x
1,000,000 x 1,000,000 x 1,000,000 x 1,000,000 x
1,000,000 x 1,000,000 x 1,000,000 probabilities
That’s a huge number of
probabilities to compute!
There must be a better approach!

We are going to compute this as follows. For each hypothesis (in this case 'like' and dislike')
1. combine the documents tagged with that hypothesis into one text file.
2. count how many word occurrences there are in the file. This time, if there are 500
occurrences of the we are going to count it 500 times. Let’s call this n.
3. For each word in the vocabulary wk, count how many times that word occurred in the
text. Call this nk
4. For each word in the vocabulary wk, compute
Naïve Bayes Classification Phase
Once we have completed the training phase we can classify documents using the formula that
was already presented:
hMAP =arg maxh∈HP(D|h)P(h)
NAIVE BAYES AND TEXT
7-9
P(wk|hi)=nk+1
n+Vocabulary
That seems
simple enough. Let’s
work through an
example!

Let’s say our training corpus consisted of 500 Twitter messages with positive reviews of
movies and 500 negative. So
P(like)=0.5
P(dislike)=0.5
After training the probabilities are as follows:
We are going to compute
P(like)×P(I|like)×P(am |like)×P(stunned|like)×...
and
P(dislike)×P(I|dislike)×P(am |dislike)×P(stunned|dislike)×...
and chose the hypothesis associated with the highest probability.
7-10
word
P(word|like)
P(word|dislike)
am
0.007
0.009
by
0.012
0.012
good
0.002
0.0005
gravity
0.00001
0.00001
great
0.003
0.0007
hype
0.0007
0.002
I
0.01
0.01
over
0.005
0.0047
stunned
0.0009
0.002
the
0.047
0.0465
How should we classify:
I am stunned by the hype over
gravity

So the probabilities are
like 0.000000000000000000000622
dislike 0.000000000000000000004720
The probability of dislike is larger than
that for like so we classify the tweet as a
dislike.
word
P(word|like)
P(word|dislike)
P(like) = 0.5
P(dislike) =0.05
I
0.01
0.01
am
0.007
0.009
stunned
0.0009
0.002
by
0.012
0.012
the
0.047
0.0465
hype
0.0007
0.002
over
0.005
0.0047
gravity
0.00001
0.00001
∏
6.22E-22
4.72E-21
NAIVE BAYES AND TEXT
7-11
Just a reminder:
That e notation means how many places to move
the decimal point. If the number is positive we
move the decimal to the right, negative means
move it to the left. So
1.23e-1 = 0.123
1.23e-2 = 0.0123
1.23e-3 = 0.00123
and so on

Here’s an illustration of the problem. Let’s say we have a 100 word document and the average
probability of each word is 0.001 (words like tell, reported, average, morning, and am have
a probability of around 0.001). If I multiply those probabilities in Python we get zero:
>>> 0.0001**100
0.0
However, if we add the log of the probabilities we do get a non-zero value:
>>> import math
>>> p = 0
>>> for i in range(100):
!p += math.log(0.0001)
>>> p
-921.034037197617
7-12
wow. those are
pretty small numbers!
Yes. If we multiply
the word probabilities for
even a short document of
100 words we are going
to get a very, very, very
small number.
Right. But Python
can’t handle very small
numbers. They’ll just end
up being zero.
Exactly. We can fix
this using logs. Instead of
multiplying the proba-
bilities we will add the logs
of the probabilities!!

Newsgroup Corpus
We will first investigate how this algorithm works by using a standard reference corpus of
usenet newsgroup posts. The data consists of posts from 20 different newsgroups:
comp.graphics
misc.forsale
soc.religion.christian
alt.atheism
comp.os.ms-windows-misc
rec.autos
talk.politics.guns
sci.space
comp.sys.ibm.pc.hardware
rec.motorcycles
talk.politics.mideast
sci.crypt
comp.sys.mac.hardware
rec.sport.baseball
talk.politics.misc
sci.electronics
comp.windows.x
rec.sport.hockey
talk.religion.misc
sci.med
in case you forgot ...
bn=x
The logorithm (or log) of a number (the x above) is the exponent (the n above)
that you need to raise a base (b) to equal that number. For example, suppose
the base is 10,
log10(1000) = 3 since 1000 equals 103
The base of the Python log function is the mathematical constant e. We don’t
really need to know about e. What is of interest to us is:
1. logs compress the scale of a number ( with logs we can represent smaller
numbers in Python)
for ex.,
.0000001 x .000005 = .000000000005
the logs of those numbers are:
-16.11809 + -9.90348 = -26.02157
2. instead of multiplying the probabilities we are going to add the logs of the
probabilities (as shown above).
NAIVE BAYES AND TEXT
7-13

We would like to build a classifier that can correctly determine what group the post came
from. For example, we would like to classify this post
as being from rec.motorcycles
Notice the misspellings (accesories and
ussually). This might be challenging for
a classifier!
The data is available at http://qwone.com/~jason/20Newsgroups/ (we are using the
20news=bydate dataset) . It is also available on the website for the book, http://
guidetodatamining.com. The data consists of 18,846 documents and is already sorted into
training (60% of the data) and test sets. The training and test data are in separate directories.
Within each directory are subdirectories representing each newsgroup. Within those are the
separate documents representing posts to that newsgroup.
7-14
From: essbaum@rchland.vnet.ibm.com
(Alexander Essbaum)
Subject: Re: Mail order response time
Disclaimer: This posting represents the poster's
views, not necessarily those of IBM
Nntp-Posting-Host: relva.rchland.ibm.com
Organization: IBM Rochester
Lines: 18
> I have ordered many times from Competition
> accesories and ussually get 2-3 day delivery.
ordered 2 fork seals and 2 guide bushings from
CA for my FZR. two weeks later get 2 fork seals
and 1 guide bushing. call CA and ask for
remaining *guide* bushing and order 2 *slide*
bushings (explain on the phone which bushings
are which; the guy seemed to understand). two
weeks later get 2 guide bushings.
*sigh*
how much you wanna bet that once i get ALL the
parts and take the fork apart that some parts
won't fit?

Throwing things out!
Before we start coding, let’s think about this task in more
detail.
For example, we would like to build a system that would classify the following post as being
from rec.motorcycle:
NAIVE BAYES AND TEXT
7-15
Ladies and Gentlemen. On the main
stage ... Just based on the words in the
text, we are going to attempt to tell
which newsgroup the post is from
I am looking at buying a Dual Sport type motorcycle. This is my first
cycle as well. I am interested in any experiences people have with
the following motorcycles, good or bad.
Honda XR250L
Suzuki DR350S
Suzuki DR250ES
Yamaha XT350
Most XXX vs. YYY articles I have seen in magazines pit the Honda XR650L
against another cycle, and the 650 always comes out shining. Is it safe
to assume that the 250 would be of equal quality ?

Let’s consider which words might be helpful in the classification task:
If we throw out the 200 most frequent words in English our document looks like this:
I am looking at buying a Dual Sport type motorcycle. This is my first
cycle as well. I am interested in any experiences people have with
the following motorcycles, good or bad.
Honda XR250L
Suzuki DR350S
Suzuki DR250ES
Yamaha XT350
Most XXX vs. YYY articles I have seen in magazines pit the Honda XR650L
against another cycle, and the 650 always comes out shining. Is it safe
to assume that the 250 would be of equal quality ?
7-16
I...
am...
looking...
at...
buying...
a ....
dual...
sport ...
type...
motor-
cycle
“I’ is not helpful
not helpful
not helpful
not helpful
erm. probably helpful
not helpful
definitely helpful
definitely
probably not
definitely!!!!

Removing these words cuts down the size of our text by about half. Plus, it doesn't look like
removing these words will have any impact on our ability to categorize texts. Indeed data
miners have called such words words without any content, and fluff words. H.P. Luhn, in his
seminal paper 'The automatic creation of literature abstracts' says of these words that they
are “too common to have the type of significance being sought and would constitute 'noise' in
the system.” That noise argument is interesting as it implies that removing these words will
improve performance. These words that we remove are called 'stop words'. We have a list of
such words, the 'stop word list', and remove these words from the text in a preprocessing
step. We remove these words because 1) it cuts down on the amount of processing we need to
do and 2) it does not negatively impact the performance of our system—as the noise
argument suggests removing them might improve performance.
The counter argument: the hazards of stop word removal
While removing stop words may be useful in some situations, you should not just
automatically remove them without thinking. For example, it turns out just using the most
frequent words and throwing out the rest (the reverse technique of the above) provides
NAIVE BAYES AND TEXT
7-17
You whippersnapper. You shouldn’t be
throwing away those common words!
Common Words vs. Stop Words
While it is true that common words like ‘the’ and ‘a’ may not help us in our classification task,
other common words such as ‘work’, ‘write’, and ‘school’ may help depending on our classification
task. When we create a stop word list, we often omit common words that may be helpful. You can
explore these differences by comparing stop word lists and frequent word lists found on the web.

sufficient information to identify where Arabic documents were written. (If you are curious
about this check out the paper Linguistic Dumpster Diving: Geographical Classification of
Arabic Text I co-wrote with some of my colleagues at New Mexico State University. It is
available on my website http://zacharski.org). In looking at online chats, sexual predators
use words like I, me, and you, much more frequently than non-predators. If your task is to
identify sexual predators, removing frequent words would actually hurt your performance.
Coding it — Python Style
Let us first consider coding the training part of the Naïve Bayes Classifier.
Recall that the training data is organized as follows:
20news-bydate-train
!alt.atheism
!!text file 1 for alt.atheism
!!text file 2
!!…
!!text file n
!comp.graphics
!!text file 1 for comp.graphics
!!...
7-18
Don’t blindly remove stop words.
Think First.

So I have a directory (in this example called ‘20news-bydate-train’). Underneath this
directory are subdirectories representing different classification categories (in this case
alt.atheism, comp.graphics, etc). The names of these subdirectories match the
category names. The test directory is organized in a similar way. So, in matching this
structure, the Python code for training will need to know the training directory (for
example, /Users/raz/Downloads/20news-bydate/20news-bydate-train/). The
outline for the training code is as follows.
NAIVE BAYES AND TEXT
7-19
class BayesText
1. the init method:
a. read in the words from the stoplist
b. read the training directory to get the names of the
subdirectories (in addition to being the names of the
subdirectories, these are the names of the categories).
c. For each of those subdirectories, call a method “train”
that will count the occurrences of words in all the files of
that subdirectory.
d. compute the probabilities using
P(wk|hi)=nk+1
n+Vocabulary
Yet another reminder that all the code is available at
guidetodatamining.com

from __future__ import print_function
import os, codecs, math
class BayesText:
def __init__(self, trainingdir, stopwordlist):
"""This class implements a naive Bayes approach to text
classification
trainingdir is the training data. Each subdirectory of
trainingdir is titled with the name of the classification
category -- those subdirectories in turn contain the text
files for that category.
The stopwordlist is a list of words (one per line) will be
removed before any counting takes place.
"""
self.vocabulary = {}
self.prob = {}
self.totals = {}
self.stopwords = {}
f = open(stopwordlist)
for line in f:
self.stopwords[line.strip()] = 1
f.close()
categories = os.listdir(trainingdir)
#filter out files that are not directories
self.categories = [filename for filename in categories
if os.path.isdir(trainingdir + filename)]
print("Counting ...")
for category in self.categories:
print(' ' + category)
(self.prob[category],
self.totals[category]) = self.train(trainingdir, category)
# I am going to eliminate any word in the vocabulary
# that doesn't occur at least 3 times
toDelete = []
for word in self.vocabulary:
if self.vocabulary[word] < 3:
# mark word for deletion
# can't delete now because you can't delete
# from a list you are currently iterating over
toDelete.append(word)
7-20

# now delete
for word in toDelete:
del self.vocabulary[word]
# now compute probabilities
vocabLength = len(self.vocabulary)
print("Computing probabilities:")
for category in self.categories:
print(' ' + category)
denominator = self.totals[category] + vocabLength
for word in self.vocabulary:
if word in self.prob[category]:
count = self.prob[category][word]
else:
count = 1
self.prob[category][word] = (float(count + 1)
/ denominator)
print ("DONE TRAINING\n\n")
def train(self, trainingdir, category):
"""counts word occurrences for a particular category"""
currentdir = trainingdir + category
files = os.listdir(currentdir)
counts = {}
total = 0
for file in files:
#print(currentdir + '/' + file)
f = codecs.open(currentdir + '/' + file, 'r', 'iso8859-1')
for line in f:
tokens = line.split()
for token in tokens:
# get rid of punctuation and lowercase token
token = token.strip('\'".,?:-')
token = token.lower()
if token != '' and not token in self.stopwords:
self.vocabulary.setdefault(token, 0)
self.vocabulary[token] += 1
counts.setdefault(token, 0)
counts[token] += 1
total += 1
f.close()
return(counts, total)
NAIVE BAYES AND TEXT
7-21

The results of the training phase are stored in a dictionary (hash table) called prob. The keys
of the dictionary are the different classifications (comp.graphics, rec.motorcycles,
soc.religion.christian, etc); the values are dictionaries. The keys of these subdictionaries are
the words and the values are the probabilities of those words. Here is an example:
So, for example, the probability of the word ‘god’ occurring in a text in the rec.motorcycles
newsgroup is 0.00013 (or one occurrence of god in every 10,000 words). The probability of
the word ‘god’ occurring in a text in soc.religion.christian is .00424 (one occurrence in every
250 words).
Training also results in a list called categories, which, as you might predict, is simply a list of
all the categories:
['alt.atheism', 'comp.graphics', 'comp.os.ms-windows.misc',
'comp.sys.ibm.pc.hardware', ...]
7-22
bT = BayesText(trainingDir, stoplistfile)
>>>bT.prob["rec.motorcycles"]["god"]
0.00013035445075435553
>>>bT.prob["soc.religion.christian"]["god"]
0.004258192391884386
>>>bT.prob["rec.motorcycles"]["the"]
0.028422937849264914
>>>bT.prob["soc.religion.christian"]["the"]
0.039953678998362795
So that is the training
phase. Let us now turn to
classifying a document.

s code it
Can you code a method called classify that will predict the classification of a
document? For example:
>>> bT.classify("20news-bydate-test/rec.motorcycles/104673")
'rec.motorcycles'
>>> bT.classify("20news-bydate-test/sci.med/59246")
'sci.med'
>>> bT.classify("20news-bydate-test/soc.religion.christian/21424")
'soc.religion.christian'
As you can see, the classify method takes a filename as an argument and returns a
string denoting the classification.
A Python file you can use as a template, bayesText-ClassifyTemplate.py, is available
on our website.
NAIVE BAYES AND TEXT
7-23
class BayesText:
def __init__(self, trainingdir, stopwordlist):
self.vocabulary = {}
self.prob = {}
self.totals = {}
self.stopwords = {}
f = open(stopwordlist)
for line in f:
self.stopwords[line.strip()] = 1
f.close()
categories = os.listdir(trainingdir)
#filter out files that are not directories
self.categories = [filename for filename in categories
if os.path.isdir(trainingdir +
filename)]
print("Counting ...")
for category in self.categories:
print(' ' + category)
(self.prob[category],
self.totals[category]) = self.train(trainingdir,
category)
# I am going to eliminate any word in the vocabulary

Finally, let’s have a method that classifies every document in the test directory and prints out
the percent accuracy of this method.
s code it - one possible solution
def classify(self, filename):
results = {}
for category in self.categories:
results[category] = 0
f = codecs.open(filename, 'r', 'iso8859-1')
for line in f:
tokens = line.split()
for token in tokens:
token = token.strip('\'".,?:-').lower()
if token in self.vocabulary:
for category in self.categories:
if self.prob[category][token] == 0:
print("%s %s" % (category, token))
results[category] += math.log(
self.prob[category][token])
f.close()
results = list(results.items())
results.sort(key=lambda tuple: tuple[1], reverse = True)
# for debugging I can change this to give me the entire list
return results[0][0]
7-24

def testCategory(self, directory, category):
files = os.listdir(directory)
total = 0
correct = 0
for file in files:
total += 1
result = self.classify(directory + file)
if result == category:
correct += 1
return (correct, total)
def test(self, testdir):
"""Test all files in the test directory--that directory is
organized into subdirectories--each subdir is a classification
category"""
categories = os.listdir(testdir)
#filter out files that are not directories
categories = [filename for filename in categories if
os.path.isdir(testdir + filename)]
correct = 0
total = 0
for category in categories:
(catCorrect, catTotal) = self.testCategory(
testdir + correct += catCorrect
total += catTotal
print("Accuracy is %f%% (%i test instances)" %
((float(correct) / total) * 100, total))
When I run this code using an empty stoplist file I get:
DONE TRAINING
Running Test ...
....................
Accuracy is 77.774827% (7532 test instances)
NAIVE BAYES AND TEXT
7-25

s code it
Can you run the classifier with a few stop word lists? Does performance improve? Which is most
accurate? (You will need to search the web to find these lists)
stop list size
accuracy
0
77.774827
list 1
list 2
7-26
77.77% accuracy is pretty good...
I wonder what the accuracy would be
if we used a stoplist?
Only one way to find out ...

s code it - some results
I found a 25 word stop word list at: http://nlp.stanford.edu/IR-book/html/htmledition/dropping-
common-terms-stop-words-1.html
And a 174 word one at http://www.ranks.nl/resources/stopwords.html
(these word lists are available on our website)
Here are the results:
stop list size
accuracy
0
77.774827%
25 word list
78.757302%
174 word list
79.938927%
So in this case, it looks like having a 174 word stop word list improved performance about 2%
over having no stop word list? Does this match your results?
NAIVE BAYES AND TEXT
7-27

Naïve Bayes and Sentiment Analysis
The goal of sentiment analysis is to determine the writer’s attitude (or opinion).
One common type of sentiment analysis is to determine the polarity of a review or comment
(positive or negative) and we can use a Naïve Bayes Classifier for this task. We can try this
out by using the polarity movie review dataset first presented in Pang and Lee 2004 1
. Their
dataset consists of 1,000 positive and 1,000 negative reviews. Here are some examples:
7-28
1 Pang, Bo and Lillian Lee. 2004. A sentimental education: Sentiment analysis using subjectivity
summarization based on minimum cuts. Proceedings of ACL.
Katy Perry is awesome!
Katy Perry? Bland
uninspired pop.
Lorde is
awesome!
Okay,
I agree. Lorde IS
awesome!
when i first heard that romeo & juliet had been "
updated " i shuddered . i thought that yet
another of shakespeare's classics had been
destroyed .
fortunately , i was wrong . baz luhrman has
directed an " in your face " , and visually
the second serial-killer thriller of the month
is just awful . oh , it starts deceptively okay ,
with a handful of intriguing characters and
some solid location work . ...

You can download the original dataset from http://www.cs.cornell.edu/People/pabo/movie-
review-data/. I have organized the data into 10 buckets (folds) with the following directory
structure:
This re-organized dataset is available on our website.
s code it
Can you modify the Naive Bayes Classifier code to do 10-fold cross validation of the classifier on
this data set. The output should look something like:
Classified as:
neg pos
+-----+-----+
neg | 1 | 2 |
pos | 3 | 4 |
+-----+-----+
12.345 percent correct
total of 2000 instances
Also compute the kappa coefficient.
NAIVE BAYES AND TEXT
7-29
review_polarity_buckets
!txt_sentoken
!!neg
!!!0
!!!!files in fold 0
!!!1
!!!!files in fold 1
!!!...
!!!9!
!!!!files in fold 9
!!pos
!!!0
!!!!files in fold 0
!!!...

7-30
Woman practicing Brahms
Obvious Disclaimer
You won’t become proficient in data mining by
reading this book anymore than reading a book
about piano playing will make you proficient at
piano playing. You need to practice!
Woman practicing Naïve Bayes
Practice makes the heart grow fonder!

My code is on the following page!
s code it — my results
Here are the results I got:
Classified as:
neg pos
+-----+-----+
neg | 845 | 155 |
pos | 222 | 778 |
+-----+-----+
81.150 percent correct
total of 2000 instances
Also compute the kappa coefficient.
κ
=P(c)−P(r)
1−P(r)=.8115 −0.5
1−0.5 =.3115
.5 =0.623
So we have good performance of the algorithm on this data.
NAIVE BAYES AND TEXT
7-31
Yet another reminder:
The code is available for download on the book’s
website http://guidetodatamining.com/

from __future__ import print_function
import os, codecs, math
class BayesText:
def __init__(self, trainingdir, stopwordlist, ignoreBucket):
"""This class implements a naive Bayes approach to text
classification
trainingdir is the training data. Each subdirectory of
trainingdir is titled with the name of the classification
category -- those subdirectories in turn contain the text
files for that category.
The stopwordlist is a list of words (one per line) will be
removed before any counting takes place.
"""
self.vocabulary = {}
self.prob = {}
self.totals = {}
self.stopwords = {}
f = open(stopwordlist)
for line in f:
self.stopwords[line.strip()] = 1
f.close()
categories = os.listdir(trainingdir)
#filter out files that are not directories
self.categories = [filename for filename in categories
if os.path.isdir(trainingdir + filename)]
print("Counting ...")
for category in self.categories:
#print(' ' + category)
(self.prob[category],
self.totals[category]) = self.train(trainingdir, category,
ignoreBucket)
# I am going to eliminate any word in the vocabulary
# that doesn't occur at least 3 times
toDelete = []
7-32

for word in self.vocabulary:
if self.vocabulary[word] < 3:
# mark word for deletion
# can't delete now because you can't delete
# from a list you are currently iterating over
toDelete.append(word)
# now delete
for word in toDelete:
del self.vocabulary[word]
# now compute probabilities
vocabLength = len(self.vocabulary)
#print("Computing probabilities:")
for category in self.categories:
#print(' ' + category)
denominator = self.totals[category] + vocabLength
for word in self.vocabulary:
if word in self.prob[category]:
count = self.prob[category][word]
else:
count = 1
self.prob[category][word] = (float(count + 1)
/ denominator)
#print ("DONE TRAINING\n\n")
def train(self, trainingdir, category, bucketNumberToIgnore):
"""counts word occurrences for a particular category"""
ignore = "%i" % bucketNumberToIgnore
currentdir = trainingdir + category
directories = os.listdir(currentdir)
counts = {}
total = 0
for directory in directories:
if directory != ignore:
currentBucket = trainingdir + category + "/" + \
directory
files = os.listdir(currentBucket)
#print(" " + currentBucket)
for file in files:
NAIVE BAYES AND TEXT
7-33

f = codecs.open(currentBucket + '/' + file, 'r',
'iso8859-1')
for line in f:
tokens = line.split()
for token in tokens:
# get rid of punctuation
# and lowercase token
token = token.strip('\'".,?:-')
token = token.lower()
if token != '' and not token in \
self.stopwords:
self.vocabulary.setdefault(token, 0)
self.vocabulary[token] += 1
counts.setdefault(token, 0)
counts[token] += 1
total += 1
f.close()
return(counts, total)
def classify(self, filename):
results = {}
for category in self.categories:
results[category] = 0
f = codecs.open(filename, 'r', 'iso8859-1')
for line in f:
tokens = line.split()
for token in tokens:
#print(token)
token = token.strip('\'".,?:-').lower()
if token in self.vocabulary:
for category in self.categories:
if self.prob[category][token] == 0:
print("%s %s" % (category, token))
results[category] += math.log(
self.prob[category][token])
f.close()
results = list(results.items())
results.sort(key=lambda tuple: tuple[1], reverse = True)
7-34

# for debugging I can change this to give me the entire list
return results[0][0]
def testCategory(self, direc, category, bucketNumber):
results = {}
directory = direc + ("%i/" % bucketNumber)
#print("Testing " + directory)
files = os.listdir(directory)
total = 0
correct = 0
for file in files:
total += 1
result = self.classify(directory + file)
results.setdefault(result, 0)
results[result] += 1
#if result == category:
# correct += 1
return results
def test(self, testdir, bucketNumber):
"""Test all files in the test directory--that directory is
organized into subdirectories--each subdir is a classification
category"""
results = {}
categories = os.listdir(testdir)
#filter out files that are not directories
categories = [filename for filename in categories if
os.path.isdir(testdir + filename)]
correct = 0
total = 0
for category in categories:
#print(".", end="")
results[category] = self.testCategory(
testdir + category + '/', category, bucketNumber)
return results
def tenfold(dataPrefix, stoplist):
results = {}
for i in range(0,10):
NAIVE BAYES AND TEXT
7-35

bT = BayesText(dataPrefix, stoplist, i)
r = bT.test(theDir, i)
for (key, value) in r.items():
results.setdefault(key, {})
for (ckey, cvalue) in value.items():
results[key].setdefault(ckey, 0)
results[key][ckey] += cvalue
categories = list(results.keys())
categories.sort()
print( "\n Classified as: ")
header = " "
subheader = " +"
for category in categories:
header += "% 2s " % category
subheader += "-----+"
print (header)
print (subheader)
total = 0.0
correct = 0.0
for category in categories:
row = " %s |" % category
for c2 in categories:
if c2 in results[category]:
count = results[category][c2]
else:
count = 0
row += " %3i |" % count
total += count
if c2 == category:
correct += count
print(row)
print(subheader)
print("\n%5.3f percent correct" %((correct * 100) / total))
print("total of %i instances" % total)
# change these to match your directory structure
theDir = "/Users/raz/Downloads/review_polarity_buckets/txt_sentoken/"
stoplistfile = "/Users/raz/Downloads/20news-bydate/stopwords25.txt"
tenfold(theDir, stoplistfile)
7-36

NAIVE BAYES AND TEXT
7-37

sport
Height
Weight
basketball
72
162
gymnastics
54
66
track
63
106
basketball
78
204
plasma
glucose
diastolic
BP
BMI
diabetes?
99
52
24.6
0
83
58
34.4
0
139
80
31.6
1
Chapter 8: Clustering
Discovering
Groups
In previous chapters we have been developing classification systems. In these systems we
train a classifier on a set of labeled examples.
After we train the classifier, we can use it to label new examples.
!This person looks like a basketball player. That one a gymnast.
!That person is unlikely to get diabetes in 3 years.
and so on. In other words, the classifier selects a label from a set of labels it
acquired during the training phase—it knows the possible labels.
the label (class) we are learning to predict

This task is called clustering. The system divides a set of instances into clusters or groups
based on some measure of similarity. There are two main types of clustering algorithms.
k-means clustering
For one type, we tell the algorithm how many clusters to make. Please cluster these 1,000
people into 5 groups. Please classify these web pages into 15 groups. These methods go by
the name of k-means clustering algorithms and we will discuss those a bit later in the
chapter.
hierarchical clustering
For the other approach we don’t specify how many clusters to make. Instead the algorithm
starts with each instance in its own cluster. At each iteration of the algorithm it combines the
two most similar clusters into one. It repeatedly does this until there is only one cluster. This
8-2
But what happens if I don’t
know the possible labels?
Suppose I want a system
that discovers the possible groups.
For example, I have 1,000
people, each one represented by
20 attributes and I want a system
to cluster the people into groups.

is called hierarchical clustering and its name makes sense. The running of the algorithm
results in one cluster, which consists of two sub-clusters. Each of those two sub-clusters in
turn, consist of 2 sub-sub clusters and so on.
CLUSTERING
8-3
Initially, each item is in its own cluster
We join the 2 closest clusters into one cluster
Then we repeat...
We join the 2 closest clusters into one cluster
Then we repeat...
We join the 2 closest clusters into one cluster
Then we repeat...
We join the 2 closest clusters into one cluster
We stop when there is only one cluster!

Again, at each iteration of the algorithm we join the two closest clusters. To determine the
‘closest clusters’ we use a distance formula. But we have some choices in how we compute
the distance between two clusters, which leads to different clustering methods. Consider the
three clusters (A, B, and C) illustrated below each containing two members. Which pair of
clusters should we join? Cluster A with B, or cluster C with B?
Single-linkage clustering
In single-linkage clustering we define the distance between two clusters as the shortest
distance between any member of one cluster to any member of the other. With this
definition, the distance between Cluster A and Cluster B is the distance between A1 and B1,
since that is shorter than the distances between A1 and B2, A2 and B1, and A2 and B2. With
single-linkage clustering, Cluster A is closer to Cluster B than C is to B, so we would combine
A and B into a new cluster.
Complete-linkage clustering
In complete-linkage clustering we define the distance between two clusters as the greatest
distance between any member of one cluster to any member of the other. With this
definition, the distance between Cluster A and Cluster B is the distance between A2 and B2.
With complete-linkage clustering, Cluster C is closer to Cluster B than A is to B, so we would
combine B and C into a new cluster.
Average-linkage clustering
In average-linkage clustering we define the distance between two clusters as the average
distance between any member of one cluster to any member of the other. In the diagram
above, it appears that the average distance between Clusters C and B would be less than the
average between A and B and we would combine B and C into a new cluster.
8-4
A1
A2
B1
B2 C1
C2

Good idea! Let’s practice by clustering dog breeds based on height and weight!
CLUSTERING
8-5
Hey! Let’s work through
an example of single-linkage
clustering!
breed
height
(inches)
weight
(pounds)
Border Collie
20
45
Boston Terrier
16
20
Brittany Spaniel
18
35
Bullmastiff
27
120
Chihuahua
8
8
German Shepherd
25
78
Golden Retriever
23
70
Great Dane
32
160
Portuguese
Water Dog
21
50
Standard Poodle
19
65
Yorkshire Terrier
6
7
Psst! I think we are forgetting something.
Isn’t there something we should do before
computing distance?

d
8-6
Normalization!
Let’s
change those numbers to Modified
Standard Scores
breed
height
weight
Border Collie
0
-0.1455
Boston Terrier
-0.7213
-0.873
Brittany Spaniel
-0.3607
-0.4365
Bullmastiff
1.2623
2.03704
Chihuahua
-2.1639
-1.2222
German Shepherd
0.9016
0.81481
Golden Retriever
0.541
0.58201
Great Dane
2.16393
3.20106
Portuguese
Water Dog
0.1803
0
Standard Poodle
-0.1803
0.43651
Yorkshire Terrier
-2.525
-1.25132
Modified Standard Scores
Next we are going to compute the
Euclidean distance between
breeds!

-2.0
-1.0
0
1.0
2.0
3.0
4.0
-3.00 -2.25 -1.50 -0.75 0 0.75 1.50 2.25 3.00
Based on
this chart, which
two breeds do
you think are the
closest?
Euclidean Distances (a few of the shortest distances are highlighted):
BT
BS
B
C
GS
GR
GD
PWD
SP
YT
Border Collie
1.024
0.463
2.521
2.417
1.317
0.907
3.985
0.232
0.609
2.756
Boston Terrier
0.566
3.522
1.484
2.342
1.926
4.992
1.255
1.417
1.843
Brittany Spaniel
2.959
1.967
1.777
1.360
4.428
0.695
0.891
2.312
Bullmastiff
4.729
1.274
1.624
1.472
2.307
2.155
5.015
Chihuahua
3.681
3.251
6.188
2.644
2.586
0.362
German Shphrd
0.429
2.700
1.088
1.146
4.001
Golden Retriever
3.081
0.685
0.736
3,572
Great Dane
3.766
3.625
6.466
Portuguese WD
0.566
2.980
Standard Poodle
2.889
CLUSTERING
8-7
Great Dane
Bullmastiff
height
weight
German Shepherd
Golden Retriever
Portuguese WD
Border Collie
St. Poodle
Brittany Spaniel
Boston Terrier
ChihuahuaYorkshire

The algorithm.
Step 1.
Initially, each breed is in its own cluster. We find the two closest clusters and combine them
into one cluster. From the table on the preceding page we see that the closest clusters are the
Border Collie and the Portuguese Water Dog (distance of 0.232) so we combine them.
Border Collie
Portuguese WD
Step 2.
We find the two closest clusters and combine them into one cluster. From the table on the
preceding page we see that these are the Chihuahua and the Yorkshire Terrier (distance of
0.362) so we combine them.
Chihuahua
Yorkshire T.
Border Collie
Portuguese WD
Step 3.
We repeat the process again. This time combining the German Shepherd and the Golden
Retriever.
Chihuahua
Yorkshire T.
German Shphrd
Golden Retriever
Border Collie
Portuguese WD
8-8
If you said Border Collie and Portuguese Water Dog, you would be correct!

Step 4.
We repeat the process yet again. From the table we see that the next closest pair is the Border
Collie and the Brittany Spaniel. The Border Collie is already in a cluster with the Portuguese
Water Dog which we created in Step 1. So in this step we are going to combine that cluster
with the Brittany Spaniel.
Chihuahua
Yorkshire T.
German Shphrd
Golden Retriever
Border Collie
Portuguese WD
Brittany Spaniel
And we continue:
Chihuahua
Yorkshire T.
German Shphrd
Golden Retriever
Border Collie
Portuguese WD
Brittany Spaniel
Boston Terrier
CLUSTERING
8-9
This type of diagram is called a
dendrogram. It is basically a tree
diagram that represents clusters.

s sharpen your pencil
Finish the clustering of the dog data!
To help you in this task, there is a sorted list of dog breed distances on this chapter’s webpage (https://
raw.githubusercontent.com/zacharski/pg2dm-python/0684ec677a1a1baaecb47bc0f8f21ec121e83339/
data/ch8/dogDistanceSorted.txt).
Chihuahua
Yorkshire T.
German Shphrd
Golden Retriever
Border Collie
Portuguese WD
Brittany Spaniel
Boston Terrier
8-10

s sharpen your pencil solution
Finish the clustering of the dog data!
To help you in this task, there is a sorted list of dog breed distances on this chapter’s webpage
(http://guidetodatamining.com/guide/ch8/dogDistanceSorted.txt).
Chihuahua
Yorkshire T.
German Shphrd
Golden Retriever
Border Collie
Portuguese WD
Brittany Spaniel
Boston Terrier
Standard Poodle
Bullmastiff
Great Dane
CLUSTERING
8-11

coding a hierarchical clustering algorithm
8-12
For coding the
clusterer we can use a
priority queue! Can you remind
me what a priority
queue is?
Sure!!
In a regular queue, the order in which you put the
items in the queue is the order you get the items out
of the queue...
(15, Moa)
(16, Suzuka)
(13, Yui)
Queue
(15, Moa)
(16, Suzuka)
(13, Yui)
Suppose I put tuples representing a person’s age
and name into a queue. First the tuple for Moa is put
into the queue, then the one for Suzuka and then for
Yui. When I get an item from the queue, I first get the
tuple for Moa since that was the first one put in the
queue; then the one for Suzuka and then Yui!
1st
2nd
3rd
1st
2nd
3rd

In a priority queue each item put into the queue has an associated priority. The order in
which items are retrieved from the queue is based on this priority. Items with a higher
priority are retrieved before items with a lower one. In our example data, suppose the
younger a person is, the higher their priority.
Let’s see how this works in Python
>>> from queue import PriorityQueue # load the PriorityQueue library
>>> singersQueue = PriorityQueue() # create a PriorityQueue called
!!!!! # singersQueue
>>> singersQueue.put((16, 'Suzuka Nakamoto')) # put a few items in the queue
>>> singersQueue.put((15, 'Moa Kikuchi'))
>>> singersQueue.put((14, 'Yui Mizuno'))
CLUSTERING
8-13
(15, Moa)
(16, Suzuka)
(13, Yui)
We put the tuples into the queue in the same order
as before!
Priority Queue
(15, Moa)
(16, Suzuka) (13, Yui)
The first item to be retrieved from the queue will be
Yui because she is youngest and thus has the highest
priority!
(16, Suzuka)
(15, Moa)
(13, Yui)
Priority Queue
(16, Suzuka)
(15, Moa)
(13, Yui)
1st
2nd
3rd

>>> singersQueue.put((17, 'Ayaka Sasaki'))
>>> singersQueue.get() # The first item retrieved
(14, 'Yui Mizuno') # will be the youngest, Yui.
>>> singersQueue.get()
(15, 'Moa Kikuchi')
>>> singersQueue.get()
(16, 'Suzuka Nakamoto')
>>> singersQueue.get()
(17, 'Ayaka Sasaki')
For our task of building a hierarchical clusterer, we will put the clusters in a priority queue.
The priority will be the shortest distance to a cluster’s nearest neighbor. Using our dog breed
example, we will put the Border Collie in our queue recording that it’s nearest neighbor is the
Portuguese Water Dog at a distance of 0.232. We put similar entries into the queue for the
other breeds:
We will get the two entries with the shortest distance, making sure we have a matching pair.
In this case we get the entries for Border Collie and Portuguese Water Dog. Next, we join the
clusters into one cluster. In this case, we create a Border Collie - Portuguese Water Dog
cluster. And put that cluster on the queue:
8-14
Priority Queue
cluster: (Border Collie)
neighbor: Portuguese Water Dog
distance: 0.232
cluster: (Portuguese Water Dog)
neighbor: Border Collie
distance: 0.232
cluster: (Chihuahua)
neighbor: Yorkshire Terrier
distance: 0.362
etc.
etc.
etc.

And repeat until there is only one cluster on the queue. The entries we will put on the queue
need to be slightly more complex than those used in this example. So let’s look at this
example in more detail.
Reading the data from a file
The data will be in a CSV (comma separated values) file where the first column is the name of
the instance and the rest of the columns are the values of various attributes. The first line of
the file will be a header that describes these attributes:
The data in this file is read into a list called, not surprisingly, data. The list data saves the
information by column. Thus, data[0] is a list containing the breed names (data[0][0] is
the string ‘Border Collie, data[0][1] is ‘Boston Terrier’ and so on). data[1] is a list
CLUSTERING
8-15
Priority Queue
cluster: (Border Collie,
Portuguese Water Dog)
neighbor: Brittany Spaniel
distance: 0.463
etc.
cluster: (Chihuahua)
neighbor: Yorkshire Terrier
distance: 0.362
etc.
etc.
breed,height (inches),weight (pounds)
Border Collie,20,45
Boston Terrier,16,20
Brittany Spaniel,18,35
Bullmastiff,27,120
Chihuahua,8,8
German Shepherd,25,78
Golden Retriever,23,70
Great Dane,32,160
Portuguese Water Dog,21,50
Standard Poodle,19,65
Yorkshire Terrier,6,7

containing the height values, and data[2] is the weight list. All the data except that in the
first column is converted into floats. For example, data[1][0] is the float 20.0 and
data[2][0] is the float 45. Once the data is read in, it is normalized. Throughout the
description of the algorithm I will use the term index to refer to the row number of the
instance (for example, Border Collie is index 0, Boston Terrier is index 1, and Yorkshire
Terrier is index 10).
Initializing the Priority Queue
At the start of the algorithm, we will put in the queue, entries for each breed. Let’s consider
the entry for the Border Collie. First, we calculate the distance of the Border Collie to all other
breeds and put that information into a Python dictionary:
{1: ((0, 1), 1.0244), the distance between the Border Collie (index 0) and the Boston Terrier
(index 1), is 1.0244
2: ((0, 2), 0.463), the distance between the Border Collie the Brittany Spaniel is 0.463
...
10: ((0, 10), 2.756)} the Border Collie -- Yorkshire Terrier distance is 2.756
We will also keep track of the Border Collie’s nearest neighbor and the distance to that
nearest neighbor:
The problem of identical distances and what is with all those tuples.
You may have noticed that in the table on page 8-7, the distance between the Portuguese
Water Dog and the Standard Poodle and the distance between the Boston Terrier and the
Brittany Spaniel are the same—0.566. If we retrieve items from the priority queue based on
distance there is a possibility that we will retrieve Standard Poodle and Boston Terrier and
join them in a cluster, which would be an error. To prevent this error we will use a tuple
containing the indices (based on the data list) of the two breeds that the distance
represents. For example, Portuguese Water Dog is entry 8 in our data and the Standard
8-16
closest distance: 0.232
nearest pair: (0, 8)
The closest neighbor to the Border Collie
(index 0) is the Portuguese Water Dog
(index 8) and vice versa.

Poodle is entry 9, so the tuple will be (8,9). This tuple is added to the nearest neighbor list.
The nearest neighbor for the poodle will be:
['Portuguese Water Dog', 0.566, (8,9)]
and the nearest neighbor for the Portuguese Water Dog will be:
['Standard Poodle', 0.566, (8,9)]
By using this tuple, when we retrieve items from the queue we can see if they are a matching
pair.
Another thing to consider about identical distances.
When I introduced Python Priority Queues a few pages ago, I inserted into the queue, tuples
representing the ages and names of Japanese Idol performers. These entries were retrieved
based on age. What happens if some of the entries have the same age (the same priority)?
Let’s try:
>>> singersQueue.put((15,'Suzuka Nakamoto'))
>>> singersQueue.put((15,'Moa Kikuchi'))
>>> singersQueue.put((15, 'Yui Mizuno'))
>>> singersQueue.put((15, 'Avaka Sasaki'))
>>> singersQueue.put((12, 'Megumi Okada'))
>>> singersQueue.get()
(12, 'Megumi Okada')
>>> singersQueue.get()
(15, 'Avaka Sasaki')
>>> singersQueue.get()
(15, 'Moa Kikuchi')
>>> singersQueue.get()
(15, 'Suzuka Nakamoto')
>>> singersQueue.get()
(15, 'Yui Mizuno')
>>>
You can see that if the first items in the tuples match, Python uses the next item to break the
tie. In the case of all those 15 year olds, the entries are retrieved based on the next item, the
person’s name. And since these are strings, they are ordered alphabetically. Thus the entry
for Avaka Sasaki is retrieved before Moa Kikuchi and Moa is retrieved before Suzuka, which
is retrieved before Yui.
CLUSTERING
8-17

In our case of hierarchical clustering, We use the distance between breeds as the primary
priority. To resolve ties we will use an index number. The first element we put on the queue
will have an index of 0, the second element an index of 1, the third , 2, and so on. Our
complete entry we add to the queue will be of the form:
(0.23170921460558744, 0,
[['Border Collie'],
['Portuguese Water Dog', 0.23170921460558744, (0, 8)],
{1: ((0, 1), 1.0244831578726061),
2: ((0, 2), 0.4634184292111748),
...
9: ((0, 9), 0.6093065384986165),
10: ((0, 10), 2.756155583828758)}])
We initialize the priority queue by placing on the queue, an entry like this for each breed.
Repeat the following until there is only one cluster.
We get two items from the queue, merge them into one cluster and put that entry on the
queue. In our dog breed example, we get the entry for Border Collie and the entry for
Portuguese Water Dog. We create the queue
['Border Collie', 'Portuguese Water Dog']
Next we compute the distance of this new cluster to all the other dog breeds except those in
the new cluster. We do this by merging the distance dictionaries of the two initial clusters in
the following way. Let’s call the distance dictionary of the first item we get from the queue
distanceDict1, the distance dictionary of the second item we get from the queue
distanceDict2, and the distance dictionary we are constructing for the new cluster
newDistanceDict.
8-18
distance to
nearest neighbor
index number
current cluster
information about nearest
neighbor
distances to all other breeds.
The tuple (0, 1) indicates that
this is the distance between
breed 0 (Border Collie) and
breed 1 (Boston Terrier)

key
value in the Border Collie
Distance List
value in the Portuguese Water
Dog Distance List
value in the Distance List for the
new cluster
0
-
((0, 8), 0.2317092146055)
-
1
((0, 1), 1.02448315787260)
((1, 8), 1.25503395239308)
((0, 1), 1.02448315787260)
2
((0, 2), 0.46341842921117)
((2, 8), 0.69512764381676)
(0, 2), 0.46341842921117)
3
((0, 3), 2.52128307411504)
((3, 8), 2.3065500082408)
((3, 8), 2.3065500082408)
4
((0, 4), 2.41700998092941)
((4, 8), 2.643745991701)
((0, 4), 2.41700998092941)
5
((0, 5), 1.31725590972761)
((5, 8), 1.088215707936)
((5, 8), 1.088215707936)
6
((0, 6), 0.90660838225252)
((6, 8), 0.684696194462)
((6, 8), 0.684696194462)
7
((0, 7), 3.98523295438990)
((7, 8), 3.765829069545)
((7, 8), 3.765829069545)
8
((0, 8), 0.23170921460558)
-
-
9
((0, 9), 0.60930653849861)
((8, 9), 0.566225873458)
((8, 9), 0.566225873458)
10
((0, 10), 2.7561555838287)
((8, 10), 2.980333906137)
((0, 10), 2.7561555838287)
The complete entry that will be placed on the queue as a result of merging the Border Collie
and the Portuguese Water Dog will be
(0.4634184292111748, 11, [('Border Collie', 'Portuguese Water Dog'),
[2, 0.4634184292111748, (0, 2)],
{1: ((0, 1), 1.0244831578726061), 2: ((0, 2), 0.4634184292111748),
3: ((3, 8), 2.306550008240866), 4: ((0, 4), 2.4170099809294157),
5: ((5, 8), 1.0882157079364436), 6: ((6, 8), 0.6846961944627522),
7: ((7, 8), 3.7658290695451373), 9: ((8, 9), 0.5662258734585477),
10: ((0, 10), 2.756155583828758)}])
CLUSTERING
8-19
Initialize newDistanceDict to an empty dictionary
for each key, value pair in distanceDict1:
if there is an entry in distanceDict2 with that key:
if the distance for that entry in distanceDict1 is
shorter than that in distanceDict2:
!! place the distanceDict1 entry in newDistanceDict
! else:
place the distanceDict1 entry in newDistanceDict

s Code It
Can you implement the algorithm presented above in Python?
To help you in this task, there is a Python file on the book’s website, hierarchicalClustererTemplate.py
(http://guidetodatamining.com/guide/pg2dm-python/ch8/hierarchicalClustererTemplate.py) that gives
you a starting point. You need to:
1. Finish the init method.
For each entry in the data:
1. compute the Euclidean Distance from that entry to all other entries and
create a Python Dictionary as described above.
2. Find the nearest neighbor
3. Place the info for this entry on the queue.
2. Write a cluster method. This method should repeatedly:
1. retrieve the top 2 entries on the queue
2. merge them
3. place the new cluster on the queue
until there is only one cluster on the queue.
8-20

s Code It - solution
from queue import PriorityQueue
import math
"""
Example code for hierarchical clustering
"""
def getMedian(alist):
"""get median value of list alist"""
tmp = list(alist)
tmp.sort()
alen = len(tmp)
if (alen % 2) == 1:
return tmp[alen // 2]
else:
return (tmp[alen // 2] + tmp[(alen // 2) - 1]) / 2
def normalizeColumn(column):
"""Normalize column using Modified Standard Score"""
median = getMedian(column)
asd = sum([abs(x - median) for x in column]) / len(column)
result = [(x - median) / asd for x in column]
return result
class hClusterer:
""" this clusterer assumes that the first column of the data is a label
not used in the clustering. The other columns contain numeric data"""
def __init__(self, filename):
file = open(filename)
self.data = {}
self.counter = 0
self.queue = PriorityQueue()
lines = file.readlines()
CLUSTERING
8-21
Remember:
This is only my solution and not
necessarily the best solution. You
might have come up with a better one!

file.close()
header = lines[0].split(',')
self.cols = len(header)
self.data = [[] for i in range(len(header))]
for line in lines[1:]:
cells = line.split(',')
toggle = 0
for cell in range(self.cols):
if toggle == 0:
self.data[cell].append(cells[cell])
toggle = 1
else:
self.data[cell].append(float(cells[cell]))
# now normalize number columns (that is, skip the first column)
for i in range(1, self.cols):
self.data[i] = normalizeColumn(self.data[i])
###
### I have read in the data and normalized the
### columns. Now for each element i in the data, I am going to
### 1. compute the Euclidean Distance from element i to all the
### other elements. This data will be placed in neighbors,
### which is a Python dictionary. Let's say i = 1, and I am
### computing the distance to the neighbor j and let's say j
### is 2. The neighbors dictionary for i will look like
### {2: ((1,2), 1.23), 3: ((1, 3), 2.3)... }
###
### 2. find the closest neighbor
###
### 3. place the element on a priority queue, called simply queue,
### based on the distance to the nearest neighbor (and a counter
### used to break ties.
# now push distances on queue
rows = len(self.data[0])
for i in range(rows):
minDistance = 99999
nearestNeighbor = 0
neighbors = {}
for j in range(rows):
if i != j:
dist = self.distance(i, j)
if i < j:
pair = (i,j)
else:
pair = (j,i)
neighbors[j] = (pair, dist)
8-22

if dist < minDistance:
minDistance = dist
nearestNeighbor = j
nearestNum = j
# create nearest Pair
if i < nearestNeighbor:
nearestPair = (i, nearestNeighbor)
else:
nearestPair = (nearestNeighbor, i)
# put instance on priority queue
self.queue.put((minDistance, self.counter,
[[self.data[0][i]], nearestPair, neighbors]))
self.counter += 1
def distance(self, i, j):
sumSquares = 0
for k in range(1, self.cols):
sumSquares += (self.data[k][i] - self.data[k][j])**2
return math.sqrt(sumSquares)
def cluster(self):
done = False
while not done:
topOne = self.queue.get()
nearestPair = topOne[2][1]
if not self.queue.empty():
nextOne = self.queue.get()
nearPair = nextOne[2][1]
tmp = []
##
## I have just popped two elements off the queue,
## topOne and nextOne. I need to check whether nextOne
## is topOne's nearest neighbor and vice versa.
## If not, I will pop another element off the queue
## until I find topOne's nearest neighbor. That is what
## this while loop does.
##
while nearPair != nearestPair:
tmp.append((nextOne[0], self.counter, nextOne[2]))
self.counter += 1
nextOne = self.queue.get()
nearPair = nextOne[2][1]
##
## this for loop pushes the elements I popped off in the
## above while loop.
##
CLUSTERING
8-23

for item in tmp:
self.queue.put(item)
if len(topOne[2][0]) == 1:
item1 = topOne[2][0][0]
else:
item1 = topOne[2][0]
if len(nextOne[2][0]) == 1:
item2 = nextOne[2][0][0]
else:
item2 = nextOne[2][0]
## curCluster is, perhaps obviously, the new cluster
## which combines cluster item1 with cluster item2.
curCluster = (item1, item2)
## Now I am doing two things. First, finding the nearest
## neighbor to this new cluster. Second, building a new
## neighbors list by merging the neighbors lists of item1
## and item2. If the distance between item1 and element 23
## is 2 and the distance betweeen item2 and element 23 is 4
## the distance between element 23 and the new cluster will
## be 2 (i.e., the shortest distance).
##
minDistance = 99999
nearestPair = ()
nearestNeighbor = ''
merged = {}
nNeighbors = nextOne[2][2]
for (key, value) in topOne[2][2].items():
if key in nNeighbors:
if nNeighbors[key][1] < value[1]:
dist = nNeighbors[key]
else:
dist = value
if dist[1] < minDistance:
minDistance = dist[1]
nearestPair = dist[0]
nearestNeighbor = key
merged[key] = dist
if merged == {}:
return curCluster
else:
self.queue.put( (minDistance, self.counter,
[curCluster, nearestPair, merged]))
self.counter += 1
8-24

def printDendrogram(T, sep=3):
"""Print dendrogram of a binary tree. Each tree node is represented by a
length-2 tuple. printDendrogram is written and provided by David Eppstein
2002. Accessed on 14 April 2014:
http://code.activestate.com/recipes/139422-dendrogram-drawing/ """
!
def isPair(T):
return type(T) == tuple and len(T) == 2
def maxHeight(T):
if isPair(T):
h = max(maxHeight(T[0]), maxHeight(T[1]))
else:
h = len(str(T))
return h + sep
activeLevels = {}
def traverse(T, h, isFirst):
if isPair(T):
traverse(T[0], h-sep, 1)
s = [' ']*(h-sep)
s.append('|')
else:
s = list(str(T))
s.append(' ')
while len(s) < h:
s.append('-')
if (isFirst >= 0):
s.append('+')
if isFirst:
activeLevels[h] = 1
else:
del activeLevels[h]
A = list(activeLevels)
A.sort()
for L in A:
if len(s) < L:
while len(s) < L:
s.append(' ')
s.append('|')
print (''.join(s))
if isPair(T):
CLUSTERING
8-25

traverse(T[1], h-sep, 0)
traverse(T, maxHeight(T), -1)
filename = '//Users/raz/Dropbox/guide/pg2dm-python/ch8/dogs.csv'
n
hg = hClusterer(filename)
cluster = hg.cluster()
printDendrogram(cluster)
When I run this code I get the following results:
Chihuahua -------------------------------+
|--+
Yorkshire Terrier -----------------------+ |
|--
Great Dane ------------------------------+ |
|--+
Bullmastiff --------------------------+ |
|--+
German Shepherd ----------------+ |
|--+ |
Golden Retriever ---------------+ | |
|--+
Standard Poodle ----------------+ |
|--+
Boston Terrier --------------+ |
|--+
Brittany Spaniel ---------+ |
|--+
Border Collie ---------+ |
|--+
Portuguese Water Dog --+
which match the results we computed by hand. That’s encouraging.
8-26

s you try!
On the book’s website, there is a file containing nutritional
information about 77 breakfast cereals
including
Can you perform hierarchical clustering of this data?
Which cereal is most similar to Trix?
To Muesli Raisins & Almonds?
CLUSTERING
8-27
Breakfast Cereals
cereal name
calories per serving
protein (in grams)
fat (in grams)
sodium (in mg)
fiber (grams)
carbohydrates (grams)
sugars (grams)
potassium (mg)
vitamins (% of RDA)
This data set is from Carnegie Mellon University:
http://lib.stat.cmu.edu/DASL/Datafiles/Cereals.html

s you try - results
To run the clusterer on this dataset we only needed to change the filename from dogs.csv to
cereal.csv. Here is an abbreviated version of the results:
Mueslix Crispy Blend --------------------------------------------------------------------+
|--+
Muesli Raisins & Almonds -------------------------------------------------------------+ |
|--+
Muesli Peaches & Pecans --------------------------------------------------------------+
...
Lucky Charms ----------+
|--+
Fruity Pebbles --+ |
|--+ |
Trix ------------+ | |
|--+
Cocoa Puffs -----+ |
|--+
Count Chocula ---+
Trix, is most similar to Fruity Pebbles. (I recommend you confirm this by running out right now and
buying a box of each.) Perhaps not surprisingly, Muesli Raisins & Almonds is closest to Muesli
Peaches & Pecans.
8-28
That’s it for hierarchical clustering! That was pretty
easy!

Introducing ...
-means clustering
CLUSTERING
8-29
k
With k-means clustering
we specify how many clusters to
make. This is the ‘k’. If we want to
make 2 groups k = 2, if we want
to make 100, k=100.
k-means clustering is
The Most Popular clustering
algorithm!
K-means is cool!
The algorithm is over 50
years old! It was first
proposed by Dr. Stuart Lloyd of
Bell Labs in 1957.
Here is what you need to
know about k-means

8-30
Here are some instances we
want to cluster into 3 groups (k=3).
Suppose they are dog breeds as
mentioned earlier and the dimensions
are height and weight.
Because k=3, we pick 3
random points as the initial
centroids of each cluster (‘initial
centroid’ means the initial center or
mean of the cluster).
Right then. We’ve indicated
these initial centroids as red, green,
and blue circles.
Okay. Next, we are going to
assign each instance to the nearest
centroid. The points assigned to
each centroid are a cluster. So we
have created k initial clusters!!
Now, for each cluster, we
compute the mean (average) point
of that cluster. This will be our
updated centroid.
And repeat (assign each
instance to the centroid &
recompute centroids) until the
centroids don’t move much or we
have reached some maximum number
of iterations.

The basic k-means algorithm is:
Let’s go through an example. Consider the following points (x and y coordinates):
Say we want to cluster these into 2 groups.
step 1 of above algorithm: select k random instances to be initial centroids.
Suppose we randomly select (1, 4) as centroid 1 and (4, 2) as centroid 2.
step 3: assign each instance to the nearest centroid
To assign each instance to the nearest centroid we can use any of the distance measures we
have previously discussed. To keep things simple, for this example let’s use Manhattan
Distance.
CLUSTERING
8-31
1. select k random instances to be the
initial centroids
2. REPEAT
3. assign each instance to the nearest
centroid. (forming k clusters)
4. update centroids by computing mean
of each cluster
5. UNTIL centroids don’t change (much).
(1, 2)
(1, 4)
(2, 2)
(2, 3)
(4, 2)
(4, 4)
(5, 1)
(5, 3)

Based on these distances we assign the points to the following clusters:
step 4: update centroids
We compute the new centroids by computing the mean of each cluster. The mean x
coordinate of cluster 1 is:
(1 + 1 + 2) / 3 = 4/3 = 1.33
and the mean y is
(2 + 4 + 3) / 3 = 9/3 = 3
So the new cluster 1 centroid is (1.33, 3).
The new centroid for cluster 2 is (4, 2.4)
8-32
point
distance from centroid 1
(1, 4)
distance from centroid 2
(4, 2)
(1, 2)
2
3
(1,4)
0
5
(2, 2)
3
2
(2, 3)
2
3
(4, 2)
5
0
(4, 4)
3
2
(5, 1)
7
2
(5, 3)
5
2
CLUSTER 1
(1, 2)
(1, 4)
(2, 3)
CLUSTER 2
(2, 2)
(4, 2)
(4, 4)
(5, 1)
(5, 3)

step 5: until centroids don’t change
The old centroids were (1, 4) and (4, 2) and the new ones are (1.33, 3) and (4, 2.4). The
centroids changed so we repeat.
step 3: assign each instance to the nearest centroid
Again we compute Manhattan Distance.
and based on these distances assign the points to clusters:
step 4: update centroids
We compute the new centroids by computing the mean of each cluster.
Cluster 1 centroid: (1.5, 2.75)
Cluster 2 centroid: (4.5, 2.5)
point
distance from centroid 1
(1.33, 3)
distance from centroid 2
(4, 2.4)
(1, 2)
1.33
3.4
(1, 4)
1.33
4.6
(2, 2)
1.67
2.4
(2, 3)
0.67
2.6
(4, 2)
3.67
0.4
(4, 4)
3.67
1.6
(5, 1)
5.67
2.4
(5, 3)
3.67
1.6
CLUSTERING
8-33
CLUSTER 1
(1, 2)
(1, 4)
(2, 2)
(2, 3)
CLUSTER 2
(4, 2)
(4, 4)
(5, 1)
(5, 3)

step 5: until centroids don’t change
The centroids changed so we repeat.
step 3: assign each instance to the nearest centroid
Again we compute Manhattan Distance.
and based on these distances assign the points to clusters:
step 4: update centroids
We compute the new centroids by computing the mean of each cluster.
Cluster 1 centroid: (1.5, 2.75)
Cluster 2 centroid: (4.5, 2.5)
point
distance from centroid 1
(1.5, 2.75)
distance from centroid 2
(4.5, 2.5)
(1, 2)
1.25
4.0
(1, 4)
1.75
5.0
(2, 2)
1.25
3.0
(2, 3)
0.75
3.0
(4, 2)
3.25
1.0
(4, 4)
3.75
2.0
(5, 1)
5.25
2.0
(5, 3)
3.75
1.0
8-34
CLUSTER 1
(1, 2)
(1, 4)
(2, 2)
(2, 3)
CLUSTER 2
(4, 2)
(4, 4)
(5, 1)
(5, 3)

step 5: until centroids don’t change
The updated centroids are identical to the previous ones so the algorithm converged on a
solution and we can stop. The final clusters are
CLUSTERING
8-35
CLUSTER 1
(1, 2)
(1, 4)
(2, 2)
(2, 3)
CLUSTER 2
(4, 2)
(4, 4)
(5, 1)
(5, 3)
We stop when the centroids don’t change. This is the same
condition as saying no point are shifting from one cluster to
another. This is what we mean when we say the algorithm
‘converges’.
During the execution of the algorithm, the
centroids shift from their initial position to some
final position. The vast majority of this shift
occurs during the first few iterations. Often, the
centroids barely move during the final iterations.
This means that the k-means algorithm
produces good clusters early on and later
iterations are likely to produce only minor
refinements.

8-36
Because of this behavior of the
algorithm, we can dramatically reduce its
execution time by relaxing our criteria of “no
points are shifting from one cluster to
another” to “fewer than 1% of the points are
shifting from one cluster to another.”
This is a common approach!
N K-means is simple!
For you computer science geeks:
K-means is an instance of the Expectation
Maximization (EM) Algorithm, which is an
iterative method that alternates between
two phases. We start with an initial
estimate of some parameter. In the K-
means case we start with an estimate of the
centroids. In the expectation (E) phase, we
use this estimate to place points into their
expected cluster. In the Maximization (M)
phase we use these expected values to
adjust the estimate of the centroids. If you
are interested in learning more about the
EM algorithm the wikipedia page http://
en.wikipedia.org/wiki/Expectation
%E2%80%93maximization_algorithm is a
good place to start.

Hill Climbing
I would like to briefly interrupt our
discussion of K-means clustering to talk
about hill climbing algorithms. Suppose our
goal is to reach the peak of some mountain
and we come up with the following
algorithm:
This seems like a reasonable algorithm.
Consider using it with the mountain shown here ➯
You can see that regardless of where we are plopped
down on the mountain, we will reach the peak if we
follow the algorithm.
And if we think of this as a graph, we will reach the
peak value regardless of where we start on the graph.
Now let’s consider using the algorithm with the graph on the following page
CLUSTERING
8-37
start at some random location on the mountain.
REPEAT
take a step in the direction that will take you higher.
UNTIL there is no direction that will take you higher.

Sometimes thing
Thus, this simple version of the hill-climbing algorithm is not guaranteed to reach the
optimal solution.
8-38
Here, things
don’t work out as
expected. If we
start at ‘A’ on the
graph...
We will reach the peak ‘B’ but not reach the
highest peak ‘D’. Or, to put it another way, we reach a
local maximum, B, but not the global maximum, D.
The k-means clustering algorithm is like this. There is no guarantee
that it will find the optimal division of the data into clusters. Why?
The final clusters are heavily dependent on the selection of the
initial centroids.
Even so, the k-means algorithm generates decent clusters.
Because at the start of the algorithm we select an initial set of
centroids randomly, which is much like picking a random spot like point ‘A’
on the graph above. Then, based on this initial set, we optimize the
clusters finding the local optimum (similar to point ‘B’ on the graph).

SSE or Scatter
To determine the quality of a set of clusters we can use the sum of the squared error
(SSE). This is also called scatter. Here is how to compute it: for each point we will square
the distance from that point to its centroid, then add all those squared distances together.
More formally,
Let’s dissect that. In the first summation sign we are iterating over the clusters. So initially i
equals cluster 1, then i equals cluster 2, up to i equals cluster k. The next summation sign
iterates over the points in that cluster—something like, for each point x in cluster i. Dist is
whatever distance formula we are using (for example, Manhattan, or Euclidean). So we
compute the distance between that point, x, and the centroid for the cluster ci, square that
distance and add it to our total.
Let’s say we run our k-means algorithm twice on the same data and for each run we pick a
different set of random initial centroids. Is the set of clusters that were computed during the
first run worse or better than the set computed during the second run? To answer that
question we compute the SSE for both sets of clusters. The set with the smaller SSE is the
better of the two.
CLUSTERING
8-39
How do we know whether one set of
clusters (division of the data into clusters) is
better than another?
SSE =dist(ci,x)2
x∈Ci
∑
i=1
k
∑

import math
import random
def getMedian(alist):
"""get median of list"""
tmp = list(alist)
tmp.sort()
alen = len(tmp)
if (alen % 2) == 1:
return tmp[alen // 2]
else:
return (tmp[alen // 2] + tmp[(alen // 2) - 1]) / 2
def normalizeColumn(column):
"""normalize the values of a column using Modified Standard Score
that is (each value - median) / (absolute standard deviation)"""
median = getMedian(column)
asd = sum([abs(x - median) for x in column]) / len(column)
result = [(x - median) / asd for x in column]
return result
class kClusterer:
""" Implementation of kMeans Clustering
This clusterer assumes that the first column of the data is a label
not used in the clustering. The other columns contain numeric data
"""
def __init__(self, filename, k):
""" k is the number of clusters to make
This init method:
1. reads the data from the file named filename
2. stores that data by column in self.data
3. normalizes the data using Modified Standard Score
8-40
Time to start coding!
Here’s the code for basic k-means

4. randomly selects the initial centroids
5. assigns points to clusters associated with those centroids
"""
file = open(filename)
self.data = {}
self.k = k
self.counter = 0
self.iterationNumber = 0
# used to keep track of % of points that change cluster membership
# in an iteration
self.pointsChanged = 0
# Sum of Squared Error
self.sse = 0
#
# read data from file
#
lines = file.readlines()
file.close()
header = lines[0].split(',')
self.cols = len(header)
self.data = [[] for i in range(len(header))]
# we are storing the data by column.
# For example, self.data[0] is the data from column 0.
# self.data[0][10] is the column 0 value of item 10.
for line in lines[1:]:
cells = line.split(',')
toggle = 0
for cell in range(self.cols):
if toggle == 0:
self.data[cell].append(cells[cell])
toggle = 1
else:
self.data[cell].append(float(cells[cell]))
self.datasize = len(self.data[1])
self.memberOf = [-1 for x in range(len(self.data[1]))]
#
# now normalize number columns
#
for i in range(1, self.cols):
self.data[i] = normalizeColumn(self.data[i])
# select random centroids from existing points
random.seed()
self.centroids = [[self.data[i][r] for i in range(1, len(self.data))]
for r in random.sample(range(len(self.data[0])),
self.k)]
self.assignPointsToCluster()
CLUSTERING
8-41

def updateCentroids(self):
"""Using the points in the clusters, determine the centroid
(mean point) of each cluster"""
members = [self.memberOf.count(i) in range(len(self.centroids))]
self.centroids = [[sum([self.data[k][i]
for i in range(len(self.data[0]))
if self.memberOf[i] == centroid])/members[centroid]
for k in range(1, len(self.data))]
for centroid in range(len(self.centroids))]
def assignPointToCluster(self, i):
""" assign point to cluster based on distance from centroids"""
min = 999999
clusterNum = -1
for centroid in range(self.k):
dist = self.euclideanDistance(i, centroid)
if dist < min:
min = dist
clusterNum = centroid
# here is where I will keep track of changing points
if clusterNum != self.memberOf[i]:
self.pointsChanged += 1
# add square of distance to running sum of squared error
self.sse += min**2
return clusterNum
def assignPointsToCluster(self):
""" assign each data point to a cluster"""
self.pointsChanged = 0
self.sse = 0
self.memberOf = [self.assignPointToCluster(i)
for i in range(len(self.data[1]))]
def euclideanDistance(self, i, j):
""" compute distance of point i from centroid j"""
sumSquares = 0
for k in range(1, self.cols):
sumSquares += (self.data[k][i] - self.centroids[j][k-1])**2
return math.sqrt(sumSquares)
def kCluster(self):
"""the method that actually performs the clustering
As you can see this method repeatedly
updates the centroids by computing the mean point of each cluster
re-assign the points to clusters based on these new centroids
8-42

until the number of points that change cluster membership
is less than 1%.
"""
done = False
while not done:
self.iterationNumber += 1
self.updateCentroids()
self.assignPointsToCluster()
#
# we are done if fewer than 1% of the points change clusters
#
if float(self.pointsChanged) / len(self.memberOf) < 0.01:
done = True
print("Final SSE: %f" % self.sse)
def showMembers(self):
"""Display the results"""
for centroid in range(len(self.centroids)):
print ("\n\nClass %i\n========" % centroid)
for name in [self.data[0][i] for i in range(len(self.data[0]))
if self.memberOf[i] == centroid]:
print (name)
##
## RUN THE K-MEANS CLUSTERER ON THE DOG DATA USING K = 3
###
km = kClusterer('dogs2.csv', 3)
km.kCluster()
km.showMembers()
CLUSTERING
8-43
Let’s dissect
that code a bit!

As with our code for the hierarchical clusterer, we are storing the data by column. Consider
our dog breed data. If we represent the data in spreadsheet form, it would likely look like this
(the height and weight are normalized):
And if we were to transfer this data to Python we would likely make a list that looks like the
following:
data = [ data for the Border Collie,
data for the Boston Terrier,
... ]
So to fully specify the data format:
data = [ [‘Border Collie’, 0, -0.1455],
[‘Boston Terrier’, -0.7213, -0.873],
... ]
So we are storing the data by row. This seems like the common sense approach and the one
we have been using throughout the book. Alternatively, we can store the data column first:
breed
height
weight
Border Collie
0
-0.1455
Boston Terrier
-0.7213
-0.873
Brittany Spaniel
-0.3607
-0.4365
Bullmastiff
1.2623
2.03704
German Shepherd
0.9016
0.81481
...
...
...
8-44

data = [ column 1 data,
column 2 data,
column 3 data ]
So for our dog example:
data = [ [‘Border Collie’, ‘Boston Terrier’, ‘Brittany Spaniel’, ...],
[ 0, -0.7213, -0.3607, ...],
[-0.1455, -0.7213, -0.4365, ...],
... ]
This is what we did for the hierarchical clusterer and what we are doing here for k-means.
The benefit of this approach is that it makes implementing many of the math functions
easier. We can see this in the first two procedures in the code above, getMedian and
normalizeColumn. Because we stored the data by column, these procedures take simple
lists as arguments.
>>> normalizeColumn([8, 6, 4, 2])
[1.5, 0.5, -0.5, -1.5]
The constructor method, __init__ takes as arguments, the filename of the data file and k,
the number of clusters to construct. It reads the data from the file and stores the data by
column. It normalizes the data using the normalizeColumn procedure, which implements
the Modified Standard Score method. Finally, it selects k elements from this data as the
initial centroids and assigns each point to a cluster depending on that point’s distance to the
initial centroids. It does this assignment using the method assignPointsToCluster.
The method, kCluster actually performs the clustering by repeatedly calling updateCentroids,
which computes the mean of each cluster and assignPointsToCluster until fewer than 1%
of the points change clusters. The method showMembers simply displays the results.
Running the code on the dog breed data yields the following results:
Final SSE: 5.243159
Class 0
========
Bullmastiff
Great Dane
CLUSTERING
8-45

Class 1
========
Boston Terrier
Chihuahua
Yorkshire Terrier
Class 2
========
Border Collie
Brittany Spaniel
German Shepherd
Golden Retriever
Portuguese Water Dog
Standard Poodle
Wow! For this small dataset the clusterer does extremely well.
s You try
How well does the kmeans clusterer work with the cereal dataset with k = 4
•Do the sweet cereals cluster together (Cap’n’Crunch, Cocoa Puffs, Froot Loops, Lucky Charms?
•Do the bran cereals cluster together (100% Bran, All-Bran, All-Bran with Extra Fiber, Bran Chex?
•What does Cheerios cluster with?
Try the clusterer with the auto mpg dataset with different values for k=8?
Does this follow your expectations of how these cars should be grouped?
8-46

s You try - my results
How well does the kmeans clusterer work with the cereal dataset with k = 4.
Your results may vary from mine but here is what I found out.
•Do the sweet cereals cluster together (Cap’n’Crunch, Cocoa Puffs, Froot Loops, Lucky Charms?
Yes, all these sweet cereals (plus Count Chocula, Fruity Pebbles, and others) are in the same sweet
cluster.
•Do the bran cereals cluster together (100% Bran, All-Bran, All-Bran with Extra Fiber, Bran Chex?
Again, yes! Included in this cluster are also Raisin Bran and Fruitful Bran.
•What does Cheerios cluster with?
Cheerios always seems to be in the same cluster as Special K
Try the clusterer with the auto mpg dataset with different values for k=8?
Does this follow your expectations of how these cars should be grouped?
The clusterer seems to do a reasonable job on this dataset but on rare occasions you will notice one or
more of the clusters are empty.
CLUSTERING
8-47
OMG! I told the
clusterer to make 8 groups
but 1 of them is empty.
There must be something
wrong with the code!

8-48
Consider clustering
these points with k = 3.
We randomly pick points 1,
7 & 8 as the initial
centroids.1
1 2
3
56 7
8
1. This example from Tolga Can http://www.ceng.metu.edu.tr/~tcan/
ceng465_f1314/Schedule/KMeansEmpty.html
Here we assign the points to clusters. Point
6 is closer to point 7 than it is to point 1 so we
assign it to the pink cluster.1
4
1 2
3
56 7
8
4
1 2
3
56 7
8
4
Next we update the centroids
(shown by the ‘+’)
Nothing wrong with
the code. Let’s look at an
example to see how this
happens.
1. For those of you who are
not looking at this in color,
the pink cluster now contains
points 6 and 7.

In sum, just because we specify how many groups to make does not mean that the k-means
clusterer will produce that many non-empty groups. This may be a good thing. Just looking
at the data above, it appears to be naturally clustered into two groups and our attempt to
cluster the data into three failed. Suppose we have 1,000 instances we would like to cluster
into 10 groups and when we run the clusterer two of the groups are empty. This result may
indicate something about the underlying structure of the data. Perhaps the data does not
naturally divide into ten groups and we can explore other groupings (trying to cluster into
eight groups, for example).
On the other hand, sometimes when we specify 10 clusters we actually want 10 non-empty
clusters. If that is the case, we need to alter the algorithm so it detects an empty cluster. Once
one is detected the algorithm changes that cluster’s centroid to a different point. One
possibility is to change it to the instance that is furthest from its corresponding centroid. (In
the example above, once we detect the pink cluster is empty, we re-assign the pink centroid
to point 1, since point 1 is the furthest point to its corresponding centroid. That is, I compute
the distances from
and pick the point that is furthest from its centroid as the new centroid of the empty cluster.
CLUSTERING
8-49
12
3
56 7
8
4
Then we reassign points to clusters based on these new centroids.
Point 6 is closer to the blue centroid than it is the pink one so it gets
reassigned to blue. Point 7 is closer to the green centroid than the pink
one so it also gets reassigned leaving the pink cluster empty.
1 to its centroid
2 to its centroid
3 to its centroid
4 to its centroid
5 to its centroid
6 to its centroid
7 to its centroid
8 to its centroid

k-means++
In the previous section we examined the k-means algorithm in its original form as it was
developed in the late 50s. As we have seen, it is easy to implement and performs well. It is
still the most widely used clustering algorithm on the planet. But it is not without its flaws. A
major weakness in k-means is in the first step where it randomly picks k of the datapoints
to be the initial centroids. As you can probably tell by my bolding and embiggening the word
‘random’, it is the random part that is the problem. Because it is random, sometimes the
initial centroids are a great pick and lead to near optimal clustering. Other times the initial
centroids are a reasonable pick and lead to good clustering. But sometimes—again, because
we pick randomly—sometimes the initial centroids are poor leading to non-optimal
clustering. The k-means++ algorithm fixes this defect by changing the way we pick the initial
centroids. Everything else about k-means remains the same.
8-50
(sigh) Wouldn’t it be dreamy if
we could make k-means faster and more
accurate.
With a simple change to k-means
we can! The new algorithm is called
k-means++
Even the name makes it sound
newer, better, faster, and more accurate
—a turbocharged k-means!
embiggen: verb. To make larger, to make the
size increase.

Let’s dissect the meaning of “In a probability proportional to D(dp) select one datapoint to be
a new centroid.” To do this, I will present a simple example. Suppose we are in the middle of
this process. We have already selected two initial centroids and are in the process of selecting
another one. So we are on step 3a of the above algorithm. Let’s say we have 5 remaining
centroids and their distances to the 2 centroids (c1 and c2) are as follows:
CLUSTERING
8-51
k-means++ -- selecting the initial set of centroids
1. Initially, the set of initial centroids is empty.
2. Select the first centroid randomly from the
data points as before.
3. Until we have k initial centroids:
a. Compute the distance, D, between each datapoint (dp)
and its closest centroid. This distance is D(dp).
b. In a probability proportional to D(dp)
select one datapoint at random to be a
new centroid and add it to the set of
centroids.
c. REPEAT
Dc1
Dc2
dp1
5
7
dp2
9
8
dp3
2
5
dp4
3
7
dp5
5
2
Dc1 means “distance to centroid 1
and Dc2 means “distance to
centroid 2.” dp1 represents
datapoint 1.

Step 3a says we pick the closest distance so we get:
Now we are going to convert those numbers to a decimals whose
sum equals 1 (I’ll call this the weight). To do that we sum the
original numbers. In this case the sum equals 20. Now we divide
each number by the sum. The result is shown here
I like to think of this as a roulette wheel that looks like
this:
We are going to spin a ball on that wheel,
see where it lands, and pick that as the new
centroid. This is what we mean by “In a
probability proportional to D(dp) select
one datapoint to be a new centroid.”
Let us rough out this idea in Python. Say we have a list tuples containing a datapoint and its
weight
data = [("dp1", 0.25), ("dp2", 0.4), ("dp3", 0.1),
("dp4", 0.15), ("dp5", 0.1)]
8-52
closest
dp1
5
dp2
8
dp3
2
dp4
3
dp5
2
weight
dp1
0.25
dp2
0.40
dp3
0.10
dp4
0.15
dp5
0.10
sum
1.00
dp1 dp2 dp3 dp4 dp5
25%
40%
10%
15%
10%

The function roulette will now select a datapoint in a probability proportional to its weight:
import random
random.seed()
def roulette(datalist):
!i = 0
!soFar = datalist[0][1]
!ball = random.random()
!while soFar < ball:
! i += 1
! soFar += datalist[i][1]
!return datalist[i][0]
If the function did pick with this proportion, we would predict that if we picked 100 times, 25
of them would be dp1; 40 of them would be dp2; 10 of them dp3; 15 dp4; and 10, dp5. Let’s
see if that is true:
import collections
results = collections.defaultdict(int)
for i in range(100):
!results[roulette(data)] += 1
print results
{'dp5': 11, 'dp4': 15, 'dp3': 10, 'dp2': 38, 'dp1': 26}
Great! Our function does return datapoints in roughly the correct proportion.
The idea in k-means++ clustering is that, while we still pick the initial centroids randomly,
we prefer centroids that are far away from one another.
CLUSTERING
8-53
Time to do
some coding!

s Code It
Can you implement k-means++ in Python?
Again, the only difference between our previous implementation of k-means and this code is in how we
select the initial centroids. Make a copy of our original k-means code and modify it. Our original code
created the initial centroids in this line:
self.centroids = [[self.data[i][r] for i in range(1, len(self.data))]
for r in random.sample(range(len(self.data[0])),
self.k)]
Let us replace that line with:
self.selectInitialCentroids()
Your job is to write that method!
Good luck!
8-54
Throughout the book, the author has been
putting pictures of hip people like us using
laptops in hopes of influencing you the reader
to put down the book and do some coding.
the book put down
a reader coding (and
apparently enjoying it!)
If he has been successful,
please let him know at
ron.zacharski@gmail.com

s Code It -solution
Here is my version of selectInitialCentroids:
def distanceToClosestCentroid(self, point, centroidList):
result = self.eDistance(point, centroidList[0])
for centroid in centroidList[1:]:
distance = self.eDistance(point, centroid)
if distance < result:
result = distance
return result
def selectInitialCentroids(self):
"""implement the k-means++ method of selecting
the set of initial centroids"""
centroids = []
total = 0
# first step is to select a random first centroid
current = random.choice(range(len(self.data[0])))
centroids.append(current)
# loop to select the rest of the centroids, one at a time
for i in range(0, self.k - 1):
# for every point in the data find its distance to
# the closest centroid
weights = [self.distanceToClosestCentroid(x, centroids)
for x in range(len(self.data[0]))]
total = sum(weights)
# instead of raw distances, convert so sum of weight = 1
weights = [x / total for x in weights]
#
# now roll virtual die
num = random.random()
total = 0
x = -1
# the roulette wheel simulation
while total < num:
x += 1
total += weights[x]
centroids.append(x)
self.centroids = [[self.data[i][r] for i in range(1, len(self.data))]
for r in centroids]
CLUSTERING
8-55
The Python code for the entire k-means++
classifier is on the book’s website:
http://guidetodatamining.com

Summary
Clustering is all about discovery. However, the simple examples we have been using in this
chapter may obscure this fundamental idea. After all, we know how to cluster breakfast
cereals without a computer’s help—sugary cereals, healthy cereals. And we know how to
cluster car models—a Ford F150 goes in the truck category, a Mazda Miata in the sports car
category, and a Honda Civic in the fuel efficient category. But consider a task where discovery
IS important.
8-56
When we do a web search we are
presented with a long list of results.
For example, when I just did a
Google search on “carbon
sequestration” I get over 2.8 million
results. A number of researchers
have examined the benefits of
clustering these results. Instead of
that long list of carbon sequestration
results we might also see categories
like “carbon sequestration in
freshwater wetlands” and “carbon
sequestration in forests.”
Josh Gotbaum’s team conducted
extensive interviews with 3,000
people asking them questions about
their values. Using these interviews
they clustered the people into five
groups. When they examined the
clusters they gave them the
descriptions:
1. extending opportunity to others
2. working within a community
3. achieving independence
4. focusing on family
5. defending righteousness
They then crafted targeted campaign
ads to each group.
from The Numerati by Stephen Baker

CLUSTERING
8-57
We just learned two
clustering techniques, hierarchical
clustering and k-means. When should
we use one over the other?
Good question!
The benefits of K-means is that it is simple and
has fast execution time. It is a great choice in
general. It is also good choice for your first
steps in exploring your data even if you
eventually move to another clustering technique.
However, it does not handle outliers well.
Although, we can remedy this by identifying and
removing the outliers.
Got it! What about
hierarchical clustering?
The obvious use of hierarchical
clustering is when we want to create a
taxonomy or hierarchy from our data. This
hierarchy may be more informative about
the data than a flat set of clusters. It is
also not as efficient in terms of execution
speed and memory requirements.
Brilliant!
Maybe I should practice by trying it
out on some new data.

Enron
Perhaps you remember Enron and the Enron Scandal. In its
heyday Enron was a mega-huge energy company with revenues over
$100 billion and over 20,000 employees (Microsoft’s revenue then
was only $22 billion). Due to systemic sleaziness and corruption
including creating an artificial energy shortage that resulted in
electricity blackouts in California, Enron went bankrupt and a bunch
of people went to jail. For a documentary about this see Enron: The
Smartest Guys in the Room, which is available for streaming from Netflix and Amazon
Prime.
Now you might be thinking “Hey, this Enron stuff is sort of interesting but what does it have
to do with data mining?”
8-58
E
ENRON
Hmm. This
Enron stuff is sort
of interesting but
what does it have to
do with data mining?
For more information on the Enron database see the Wikipedia
entry: http://en.wikipedia.org/wiki/Enron_Corpus
and
https://www.cs.cmu.edu/~./enron/
This database is an amazing resource for reearchers in a wide
variety of areas.
Well, as part of the
investigation, the U.S. Federal
Energy Regulatory Commision
acquired 600,000 emails from
Enron employees. This database
is now available to researchers.
It may be the largest email
database in the world!

We are going to try to cluster a small part of the Enron corpus. For our simple test corpus, I
have extracted the information of who sent email to whom and represented it in table form as
shown here:
Kay
Chris
Sara
Tana
Steven
Mark
Kay
Chris
Sara
Tana
Steven
Mark
0
53
37
6
0
12
53
0
1
0
2
0
37
1
0
1144
0
962
6
0
1144
0
0
1201
0
0
2
0
0
0
12
0
962
1201
0
0
In the dataset provided on our website, I’ve extracted this information for 90 individuals.
Suppose I am interested in clustering people to discover the relationships among these
individuals.
s You try
Can you perform hierarchical clustering on the Enron email dataset?
You can download the data from our website. (http://www.guidetodatamining.com. You may need to alter
the code slightly to better match the problem.
Good luck!
CLUSTERING
8-59
Link analysis
There is an entire subfield of data mining called link analysis devoted
to this type of problem (evaluating relationships among entities) and
there are specialized algorithms devoted to this task.

s You try - solution
In the dataset provided on our website, I’ve extracted this information for 90 individuals.
We are clustering the people based on similarity of email correspondence. If most of my
email correspondence is with Ann, Ben and Clara, and most of yours is with these people as
well, that provides evidence that we are in the same group. The idea is something like this:
between ->
Ann
Ben
Clara
Dongmei
Emily
Frank
my emails
127
25
119
5
1
6
your emails
172
35
123
7
3
5
Because our rows are similar, we cluster together. A problem arises when we add in our
columns:
between ->
me
you
Ann
Ben
Clara
Dongmei
Emily
Frank
my emails
2
190
127
25
119
5
1
6
your emails
190
3
172
35
123
7
3
5
In looking at the ‘me’ column, you corresponded with me 190 times but I only sent myself
email twice. The ‘you’ column is similar. Now when we compare our rows they don’t look so
similar. Before I included the ‘me’ and ‘you’ columns the Euclidean distance was 46 and after
I included them it was 269! To avoid this problem when I compute the Euclidean distance
between two people I eliminate the columns for those two people. This required a slight
change to the distance formula:
def distance(self, i, j):
#enron specific distance formula
sumSquares = 0
for k in range(1, self.cols):
if (k != i) and (k != j) :
sumSquares += (self.data[k][i] - self.data[k][j])**2
return math.sqrt(sumSquares)
8-60

Here is a subtree of the results:
I also performed k-means++ on the data, with k = 8. Here are some of the groups it
discovered:
Class 5
========
chris.germany@enron.com
scott.neal@enron.com
marie.heard@enron.com
leslie.hansen@enron.com
mike.carson@enron.com
Class 6
========
sara.shackleton@enron.com
mark.taylor@enron.com
susan.scott@enron.com
Class 7
========
tana.jones@enron.com
louise.kitchen@enron.com
mike.grigsby@enron.com
david.forster@enron.com
m.presto@enron.com
CLUSTERING
8-61
cara.semperger@enron.com ------------------+
|--+
michelle.cash@enron.com ----------------+ |
|--+
patrice.mims@enron.com -----------+ |
|--+ |
soblander@carrfut.com ---------+ | | |
|--+ | |
pete.davis@enron.com -------+ | | |
|--+ | |
judy.hernandez@enron.com ---+ | |
|--+
mike.carson@enron.com ------------+ |
|--+
chris.dorland@enron.com -------+ |
|--+
benjamin.rogers@enron.com --+ |
|--+
larry.campbell@enron.com ---+

These results are interesting. Class 5 contains a number of traders. Chris Germany and Leslie
Hansen are traders. Scott Neal is a vice president of trading. Marie Heard is a lawyer. Mike
Carson is a manager of South East trading. The members of Class 7 are also interesting. All I
know about Tana Jones is that she is an ‘executive’. Louise Kitchen is President of online
trading. Mike Grigsby was Vice President of Natural Gas. David Forster was a Vice President
of trading. Kevin Presto (m.presto) was also a Vice President and a senior trader.
8-62
There are many amazing hidden patterns in this
Enron data. Can you find some? Download the complete
data set and give it a try!
(let me know what you find out)
And, hey, congratulations on getting to the end
of this chapter!
Or try your hand at clustering
other datasets. Remember, practice
makes the heart grow fonder