Agilent 8163A/B, 8164A/B & 8166A/B Lightwave Mainframes User’s Guide A_8166A A 8166A
User Manual: A_8166A
Open the PDF directly: View PDF
.
Page Count: 466 [warning: Documents this large are best viewed by clicking the View PDF Link!]
- Agilent 8163A/B Lightwave Multimeter, Agilent 8164A/B Lightwave Measurement System, & Agilent 816...
- Table of Contents
- List of Figures
- List of Tables
- Getting Started
- Safety Considerations
- Laser Safety Information
- Agilent 8163A/B Lightwave Multimeter
- Agilent 8164A/B Lightwave Measurement System
- Agilent 8166A/B Lightwave Multichannel System
- A Description of the User Interface
- How to Change the Value of a Parameter
- How to Select a Parameter
- How to Accept the New Value of a Parameter
- How to Make a Big Change to a Continuous Parameter
- How to Make a Small Change to a Continuous Parameter
- How to Change a Discrete Parameter
- How to Set All Parameters to Their Default Values
- If You Make a Mistake
- If the Parameter Changes to Different Value
- A Sample Session
- Additional Information
- Using the System Utilities
- How to Set the Backlight
- How to Set the Date & Time
- How to Lock/Unlock the High-Power Laser Sources
- How to Set the Trigger Configuration
- How to Configure Startup Applications
- How to Configure your Foot Pedal
- How to Set the GPIB Address
- How to Set the Speed of the Serial Interface
- How to Update a Module
- How to Select the Printer Type
- How to Change the Password
- If You Forget Your Password
- How to Get Information About Modules
- How to Get Information About the Mainframe
- How to Connect an External Monitor
- How to Connect a Printer
- Using the System Utilities
- Power Measurement
- How to Measure Power
- The Power Value
- How to Set the Power Unit
- How to Set the Calibration Offset
- How to Set the Reference Level
- How to Set the Wavelength
- How to Remove Electrical Offsets
- How to Choose the Range Mode
- How to Set the Range
- How to Set the Averaging Time
- How to Choose the MinMax Mode
- How to Turn Off MinMax Mode
- How to Hold the Screen
- How to Use Triggers
- Dual Power Meters - Master and Slave Channels
- How to Measure Power
- Laser Sources
- Tunable Lasers
- Compact Tunable Lasers
- Return Loss Measurement
- Getting Started With Return Loss
- Calibration Measurements
- Return Loss Measurement
- A Background to Return Loss Measurement
- Measuring the Reflected Power from a Component with Known Reflection Factor
- Measuring the Power Transmitted Through the Reflection Reference
- Measuring the Power when there are No Reflections
- Measuring the Power Transmitted Through the Measurement Patchcord
- Measuring the Reflections from the DUT
- Measuring the Power Transmitted Through the DUT
- Calculating the Return Loss of the DUT
- Calculating the Front Panel Delta
- Calculating the Insertion Loss of the DUT
- Setting Attenuation and/or Power Levels
- Agilent 8157xA Variable Optical Attenuator modules
- How to Use a Variable Optical Attenuator module
- Switching Optical Routes
- Applications
- Installation and Maintenance
- Accessories
- Specifications and Regulations Compliance
- Performance Tests
- Error Messages
- Cleaning Instructions
- Safety Precautions
- Why is it important to clean optical devices?
- What do I need for proper cleaning?
- Preserving Connectors
- Cleaning Instrument Housings
- Which Cleaning Procedure should I use?
- How to clean connectors
- How to clean connector adapters
- How to clean connector interfaces
- How to clean bare fiber adapters
- How to clean lenses
- How to clean instruments with a fixed connector interface
- How to clean instruments with an optical glass plate
- How to clean instruments with a physical contact interface
- How to clean instruments with a recessed lens interface
- How to clean optical devices which are sensitive to mechanical stress and pressure
- How to clean metal filters or attenuator gratings
- Additional Cleaning Information
- Other Cleaning Hints
- Firmware Upgrades
- Index

Agilent Technologies
Agilent 8163A/B Lightwave Multimeter,
Agilent 8164A/B Lightwave Measurement System, &
Agilent 8166A/B Lightwave Multichannel System

Notices
© Agilent Technologies, Inc. 2002-2004
This document contains proprietary
information that is protected by
copyright. All rights are reserved.
No part of this document may reproduced
in (including electronic storage and
retrieval or translation into a foreign
language) without prior agreement and
written consent from Agilent Technologies
GmbH as governed by United States and
international copywright laws.
Agilent Technologies Deutschland GmbH
Herrenberger Str. 130
71034 Böblingen
Germany
Manual Part Number
08164-90B15
Edition
Sixth edition, December 2004
Fith edition, July 2003
Fourth edition, February 2002
Third edition, October 2001
Second edition,September 2001
First edition, August 2001
Warranty
This Agilent Technologies instrument
product is warranted against defects in
material and workmanship for a period
of one year from date of shipment.
During the warranty period, Agilent
will, at its option, either repair or
replace products that prove to be
defective.
For warranty service or repair, this
product must be returned to a service
facility designated by Agilent. Buyer
shall prepay shipping charges to
Agilent and Agilent shall pay shipping
charges to return the product to Buyer.
However, Buyer shall pay all shipping
charges, duties, and taxes for products
returned to Agilent from another
country.
Agilent warrants that its software and
firmware designated by Agilent for use
with an instrument will execute its
programming instructions when
properly installed on that instrument.
Agilent does not warrant that the
operation of the instrument, software,
or firmware will be uninterrupted or
error free.
Limitation of Warranty
The foregoing warranty shall not apply
to defects resulting from improper or
inadequate maintenance by Buyer,
Buyer-supplied software or interfacing,
unauthorized modification or misuse,
operation outside of the environmental
specifications for the product, or
improper site preparation or
maintenance.
No other warranty is expressed or
implied. Agilent Technologies
specifically disclaims the implied
warranties of Merchantability and
Fitness for a Particular Purpose.
Exclusive Remedies
The remedies provided herein are
Buyer's sole and exclusive remedies.
Agilent Technologies shall not be liable
for any direct, indirect, special,
incidental, or consequential damages
whether based on contract, tort, or any
other legal theory.
Assistance
Product maintenance agreements and
other customer assistance agreements
are available for Agilent Technologies
products. For any assistance contact
your nearest Agilent Technologies
Sales and Service Office.
Certification
Agilent Technologies Inc. certifies that
this product met its published
specifications at the time of shipment
from the factory.
Agilent Technologies further certifies
that its calibration measurements are
traceable to the United States National
Institute of Standards and Technology,
NIST (formerly the United States
National Bureau of Standards, NBS) to
the extent allowed by the Institutes’s
calibration facility, and to the
calibration facilities of other
International Standards Organization
members.
ISO 9001 Certification
Produced to ISO 9001 international
quality system standard as part of our
objective of continually increasing
customer satisfaction through
improved process control.
Safety Notices
CAUTION
A CAUTION notice denotes a
hazard. It calls attention to an
operating procedure, practice, or
the like that, if not correctly per
formed or adhered to, could result
in damage to the product or loss of
important data. Do not proceed
beyond a CAUTION notice until the
indicated conditions are fully
understood and met.
WARNING
A WARNING notice denotes a
hazard. It calls attention to an
operating procedure, practice, or
the like that, if not correctly per
formed or adhered to, could result
in personal injury or death. Do not
proceed beyond a WARNING
notice until the indicated
conditions are fully understood
and met.

Agilent Technologies Sales and Service Offices
For more information about Agilent Technologies test and measurement products, applications, services, and for a
current sales office listing, viesit our web site:
http://www.agilent.com/comms/lightwave
You can also contact one of the following centers and ask for a test and measurement sales representative.
United States: 1 800 829 4444
1 800 829 4433 (FAX)
Canada: 1 877 894 4414
1888 900 8921 (FAX)
Europe: (31 20) 547 2111
(31 20) 547 2190 (FAX)
Japan: 0120 421 345
0120 421 678 (FAX)
Mexico (52 55) 5081 9469
(52 55) 5081 9467 (FAX)
Australia: 1 800 629 485
1 800 142 134 (FAX)
Asia-Pacific: 800 930 871
800 908 476 (FAX)
Brazil (55 11) 4197 3600
(55 11) 4197 3800 (FAX)

Agilent 8163A/B, 8164A/B & 8166A/B Mainframes, Sixth Edition 5
Table of Contents
Getting Started 23
Safety Considerations 25
General 26
Operating Environment 26
Line Power Requirements 27
Input/Output Signals 27
Line Power Connectors 28
Instrument Markings 29
Laser Safety Information 30
Laser Safety Labels 34
Agilent 8163A/B Lightwave Multimeter 36
Agilent 8164A/B Lightwave Measurement System 37
Agilent 8166A/B Lightwave Multichannel System 38
A Description of the User Interface 39
Password 40
User Interface Features 41
How to Navigate/Modify the Display 43
How to Change the Value of a Parameter 53
How to Select a Parameter 53
How to Accept the New Value of a Parameter 54
How to Make a Big Change to a Continuous Parameter 54
How to Make a Small Change to a Continuous Parameter 55
How to Change a Discrete Parameter 57
How to Set All Parameters to Their Default Values 58
If You Make a Mistake 58
If the Parameter Changes to Different Value 58
A Sample Session 59
How to Measure the Power of a Modulated Signal 60
Additional Information 63
Using the System Utilities 64
How to Set the Backlight 65

6Agilent 8163A/B, 8164A/B & 8166A/B Mainframes, Sixth Edition
How to Set the Date & Time 66
How to Lock/Unlock the High-Power Laser Sources 68
How to Set the Trigger Configuration 69
How to Configure Startup Applications 70
How to Configure your Foot Pedal 71
How to Set the GPIB Address 72
How to Set the Speed of the Serial Interface 73
How to Update a Module 74
How to Select the Printer Type 75
How to Change the Password 76
If You Forget Your Password 76
How to Get Information About Modules 77
How to Get Information About the Mainframe 79
How to Connect an External Monitor 80
How to Connect a Printer 81
Power Measurement 83
How to Measure Power 84
The Power Value 84
How to Set the Power Unit 85
How to Set the Calibration Offset 87
How to Set the Reference Level 88
How to Set the Wavelength 91
How to Remove Electrical Offsets 91
How to Choose the Range Mode 94
How to Set the Range 95
How to Set the Averaging Time 100
How to Choose the MinMax Mode 101
How to Turn Off MinMax Mode 103
How to Hold the Screen 103
How to Use Triggers 104
Dual Power Meters - Master and Slave Channels 107
Laser Sources 109
How to Use Laser Source Modules 110
The Laser Wavelength Value 110

Agilent 8163A/B, 8164A/B & 8166A/B Mainframes, Sixth Edition 7
How to Enable/Disable Laser Output 111
How to Set Attenuation 112
How to Modulate the Optical Output 113
How to Use the Internal Modulation 114
How to Use Triggers 117
Tunable Lasers 119
What is a Tunable Laser ? 121
How to Set the Power 121
How to Set the Output Power of a CW Signal 122
What is Excessive Power ? 126
How to Set the Laser to the Dark Position 127
The Analog Output 128
How to Set the Wavelength 130
Wavelength Range 130
How to Set the Wavelength Directly 131
How to Set a Relative Wavelength 132
How to Perform a Wavelength Sweep 134
What is a Wavelength Sweep ? 134
How to Set the Wavelength Sweep 135
How to Perform a Sweep 137
How to Modulate a Signal 142
How to Use the Internal Modulation 142
How to Use External Modulation 144
How to Configure the Modulation Output 149
How to Use Triggers 150
How to Use Input Triggering 150
How to Use Output Triggering 152
How to Use Auxiliary Functions 153
Automatic Realignment 153
How to Perform a Lambda Zero 155
Auto Cal Off 156
Compact Tunable Lasers 159
Compact Tunable Laser modules 160

8Agilent 8163A/B, 8164A/B & 8166A/B Mainframes, Sixth Edition
How to Use a compact Tunable Laser 161
The User Interface 161
SBS Suppression 161
Return Loss Measurement 163
Getting Started With Return Loss 165
What is Return Loss? 165
What is Insertion Loss? 165
Equipment required 166
How to Choose a Light Source 167
Return Loss Modules 168
Calibration Measurements 170
Return Loss Measurement 171
Setup 172
Calibrating the Return Loss Module 176
Calibration using the Agilent 81000BR Reference Reflector 177
Calibration using the Agilent 81610CC Reference Cable 180
How to Measure Return Loss 184
Viewing the Calibration Values 186
A Background to Return Loss Measurement 189
Measuring the Reflected Power from a Component with Known
Reflection Factor 189
Measuring the Power Transmitted Through the Reflection
Reference 190
Measuring the Power when there are No Reflections 190
Measuring the Power Transmitted Through the Measurement
Patchcord 191
Measuring the Reflections from the DUT 191
Measuring the Power Transmitted Through the DUT 192
Calculating the Return Loss of the DUT 192
Calculating the Front Panel Delta 195
Calculating the Insertion Loss of the DUT 196
Setting Attenuation and/or Power Levels 197
Agilent 8157xA Variable Optical Attenuator modules 198
How to Use a Variable Optical Attenuator module 199

Agilent 8163A/B, 8164A/B & 8166A/B Mainframes, Sixth Edition 9
The User Interface 199
How to Control the Shutter 202
How to Set Attenuation 203
How to Set a Power Level 207
How to Compensate for Wavelength Dependencies in your test
setup 212
How to Use the Power Control Feature 216
Attenuator Menu Options 217
Attenuator Status Indicators 218
Switching Optical Routes 219
Agilent 8159xB Optical Switch modules 220
How to Use an Optical Switch module 221
The User Interface 221
Dependent and Independent Routing 223
How to set Route A 224
How to set Route B 224
How to Toggle the Switch path 225
Typical Applications 226
Selecting a Laser Source 226
Selecting Measurement and Calibration Paths 227
Inserting or Bypassing an Optical Component 227
Selecting one of several DUTs in a parallel test setup 228
Selecting one of several instruments 228
Applications 229
Working with Application Graphs 231
How to Set Markers 233
How to Zoom In 233
How to Zoom Out 234
To Switch the Grid On/Off 234
How to Use Legends 235
How to Select the Samples Display 237
How to Read Curve Values 239
The Logging Application 242
How to Set Up a Logging Function 243

10 Agilent 8163A/B, 8164A/B & 8166A/B Mainframes, Sixth Edition
Running a Logging Application 248
Analysing a Logging Application 250
On-Screen Messages 253
The Stability Application 254
How to Set Up a Stability Function 256
Running a Stability Application 260
Analysing a Stability Application 262
On-Screen Messages 265
The PACT Application 266
What is the PACT ? 266
How to Set Up PACT 267
How to Measure the Reference 270
How to Perform a Loss Measurement 272
Analysing a PACT Measurement 276
On-Screen Messages 277
The Pmax Curve 278
What is the Pmax Curve ? 278
How to View the Pmax Curve 278
The Return Loss Application 279
Starting the Application 279
Measuring Return Loss 279
Measuring Return Loss and Insertion Loss 280
On-Screen Messages 280
Configuration 281
User Interface 281
Recording Measurement Results 283
Printing Application Measurement Results 283
Saving Application Measurement Results to Diskette 285
Installation and Maintenance 287
Safety Considerations 289
Initial Inspection 290
AC Line Power Supply Requirements 291
Line Power Requirements 291
Line Power Cable 292
Changing the Battery 295

Agilent 8163A/B, 8164A/B & 8166A/B Mainframes, Sixth Edition 11
Changing the Fuse 295
Operating and Storage Environment 296
Temperature 296
Humidity 297
Altitude 297
Pollution Protection 297
Storage and Shipment 297
Instrument Cooling 298
Storage Position 300
Carrying the Instrument 301
Using Modules 302
How to Fit and Remove Modules 302
Adding a Connector Interface 307
Protecting Empty Module Slots 308
Input and Output Connectors 310
The Remote Interlock (RIL) connector 311
GPIB Interface 312
Cables and Adapters 312
Connector 313
GPIB Logic Levels 314
Serial Interface 315
Parallel Port, PCMCIA Slot, Keyboard connector and 24V DC
Output 316
Claims and Repackaging 317
Return Shipments to Agilent Technologies 317
Accessories 319
Instrument and Options - Agilent 8163A/B 320
Modules 321
Instrument and Options - Agilent 8164A/B 324
Modules 325
Agilent 81645A Filler Module 328
Options 328
Instrument and Options - Agilent 8166A/B 329
Modules 330
GPIB Cables and Adapters 333

12 Agilent 8163A/B, 8164A/B & 8166A/B Mainframes, Sixth Edition
Specifications and Regulations Compliance 335
Agilent 8163A Specifications 337
Agilent 8163B Specifications 338
Agilent 8164A Specifications 339
Agilent 8164B Specifications 340
Agilent 8166A Specifications 341
Agilent 8166B Specifications 342
Declarations of Conformity 343
Agilent 8163A Lightwave Multimeter 344
Agilent 8163B Lightwave Multimeter 345
Agilent 8164A Lightwave Measurement System 346
Agilent 8164B Lightwave Measurement System 347
Agilent 8166A Lightwave Multichannel System 348
Agilent 8166B Lightwave Multichannel System 349
Regulations Information 350
Safety Canada 350
EMC Canada 350
EMC Australia/New Zealand 350
Performance Tests 351
Equipment Required 352
Test Recor d 353
Test Failure 353
Instruments Specifications 353
Performance Test Instructions 354
Display/Key Functional Test 355
Module Interaction Test 358
GPIB Interface Test (Optional) 360
Test Record 361
Error Messages 379
SYST:ERR? 380
Screen Status Messages 382

Agilent 8163A/B, 8164A/B & 8166A/B Mainframes, Sixth Edition 13
Mainframes 383
8163A 383
8163B 384
8164A 384
8164B 385
8166A 385
8166B 386
Errors appearing on pop-up menus 387
Error on Module 387
Error 390
Tunable Laser Sources 391
Initialization Tests 391
Selftests 396
Return Loss Meters 400
Powermeters & Interface Modules with Optical Head 404
Fixed Laser Sources (Fabry Perot) 409
DFB Laser Sources 412
Attenuator Modules 414
Optical Switch modules 417
Cleaning Instructions 421
Safety Precautions 423
Why is it important to clean optical devices ? 424
What do I need for proper cleaning? 425
Standard Cleaning Equipment 425
Additional Cleaning Equipment 428
Preserving Connectors 431
Cleaning Instrument Housings 432
Which Cleaning Procedure should I use ? 433
How to clean connectors 434
How to clean connector adapters 436
How to clean connector interfaces 437
How to clean bare fiber adapters 438
How to clean lenses 439

14 Agilent 8163A/B, 8164A/B & 8166A/B Mainframes, Sixth Edition
How to clean instruments with a fixed connector interface 440
How to clean instruments with an optical glass plate 441
How to clean instruments with a physical contact interface 442
How to clean instruments with a recessed lens interface 443
How to clean optical devices which are sensitive to mechanical
stress and pressure 444
How to clean metal filters or attenuator gratings 445
Additional Cleaning Information 446
How to clean bare fiber ends 446
How to clean large area lenses and mirrors 446
Other Cleaning Hints 448
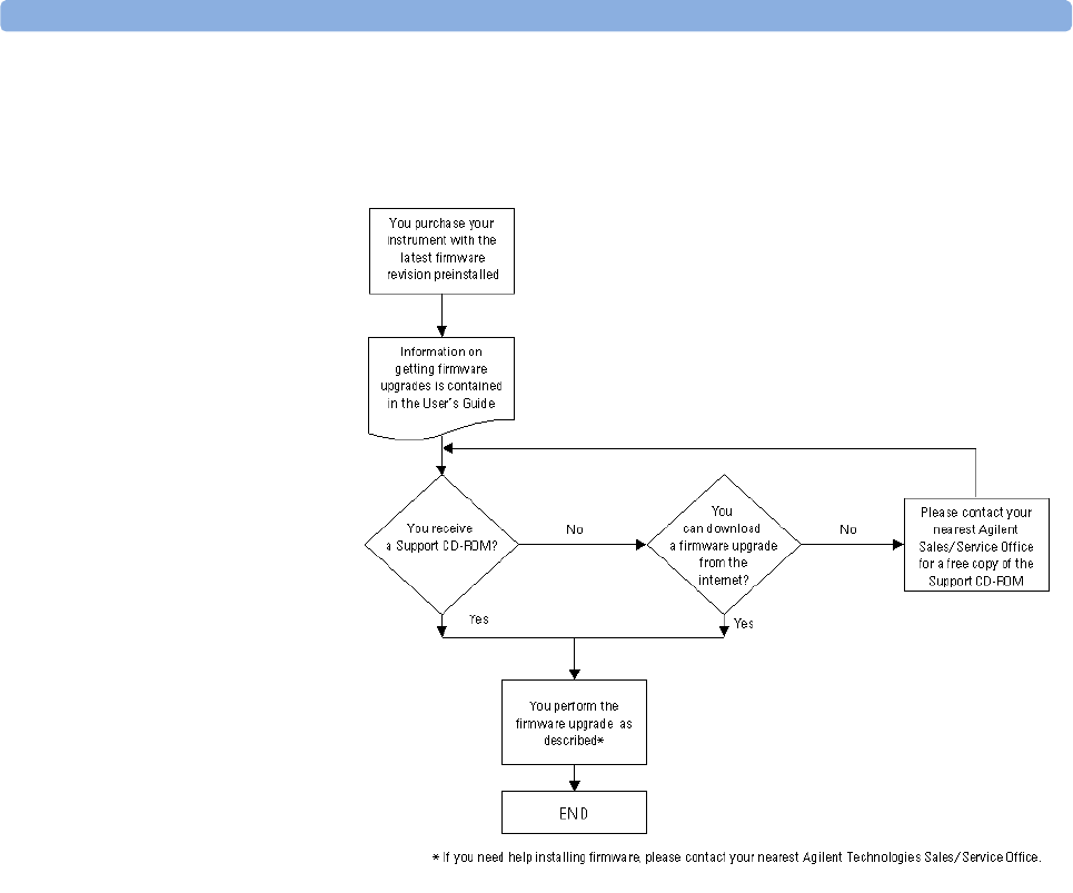
Firmware Upgrades 451
Firmware Upgrade Process 452
How to Get a Firmware Upgrade 453
How to Upgrade Firmware 455
Index 463

Agilent 8163A/B, 8164A/B & 8166A/B Mainframes, Sixth Edition 15
List of Figures
Figure 1 Class 1 Safety Label -
Agilent 81650A/51A/52A/54A/11A/12A/13A/14A . . . . . . . . . . . .34
Figure 2 Class 1M Safety Label - Agilent 81655A/6A/7A, 81662A/3A,
81600B family, (81480B/82B/ 81640B/42B/80B/82B/72B),
81980A/40A/89A/49A, (81649A/89A/89B). . . . . . . . . . . . . . . . . . . .35
Figure 3 The Agilent 8163B Lightwave Multimeter Mainframe . . . . . . . . . . . .36
Figure 4 The Agilent 8164B Lightwave Measurement System Mainframe . .37
Figure 5 The Agilent 8166A/B Lightwave Multichannel System Mainframe 38
Figure 6 The Agilent 8164A/B Lightwave Measurement System User
Interface . . . . . . . . . . . . . . . . . . . . . . . . . . . . . . . . . . . . . . . . . . . . . . . . . . .39
Figure 7 The Agilent 8163A/B Lightwave Multimeter User Interface . . . . . . .40
Figure 8 The Agilent 8163B’s Overview Screen . . . . . . . . . . . . . . . . . . . . . . . . . 43
Figure 9 The Agilent 8164A/B’s Overview Screen . . . . . . . . . . . . . . . . . . . . . . .44
Figure 10 The Agilent 8166A Overview Screen . . . . . . . . . . . . . . . . . . . . . . . . . . .44
Figure 11 The Cursor Key . . . . . . . . . . . . . . . . . . . . . . . . . . . . . . . . . . . . . . . . . . . . .45
Figure 12 The Modify Knob . . . . . . . . . . . . . . . . . . . . . . . . . . . . . . . . . . . . . . . . . . . .45
Figure 13 The Agilent 8163B’s Details Screen for a Power Sensor Channel . .46
Figure 14 The Agilent 8164A/B’s Details Sreen for a Tunable Laser Channel 47
Figure 15 The Agilent 8166A Details Screen for a Power Sensor Channel . . . .47
Figure 16 The Agilent 8163B/6B Menu for a Power Sensor Channel . . . . . . . .48
Figure 17 The Agilent 8164A/B Menu for Power Sensor Channel . . . . . . . . . .48
Figure 18 The Agilent 8163B System Configuration Menu . . . . . . . . . . . . . . . . .49
Figure 19 The Agilent 8164A/B System Configuration Menu . . . . . . . . . . . . . .49
Figure 20 The Agilent 8164A/B Help Screen . . . . . . . . . . . . . . . . . . . . . . . . . . . . 50
Figure 21 The Agilent 8164A/B Help Index . . . . . . . . . . . . . . . . . . . . . . . . . . . . . .50
Figure 22 The Applications Menu . . . . . . . . . . . . . . . . . . . . . . . . . . . . . . . . . . . . . .51
Figure 23 The First Digit Before the Decimal Point is Highlighted First . . . . . .55
Figure 24 Averaging Time Menu . . . . . . . . . . . . . . . . . . . . . . . . . . . . . . . . . . . . . . .57
Figure 25 Connecting the Instrument for the Sample Session . . . . . . . . . . . . . .60
Figure 26 The Agilent 8163B/6B Configuration Menu . . . . . . . . . . . . . . . . . . . .64
Figure 27 The Agilent 8164A/B System Configuration Menu . . . . . . . . . . . . . .64
Figure 28 Entering a Backlight Value . . . . . . . . . . . . . . . . . . . . . . . . . . . . . . . . . . .65
Figure 29 Editing the Date and the Time . . . . . . . . . . . . . . . . . . . . . . . . . . . . . . . . 67
Figure 30 Unlocking the Instument . . . . . . . . . . . . . . . . . . . . . . . . . . . . . . . . . . . . .68
Figure 31 Changing the Triggering Mode . . . . . . . . . . . . . . . . . . . . . . . . . . . . . . . . 69
Figure 32 Enabling/Disabling the Foot Panel . . . . . . . . . . . . . . . . . . . . . . . . . . . .71
Figure 33 Entering a GPIB Address . . . . . . . . . . . . . . . . . . . . . . . . . . . . . . . . . . . . .72
Figure 34 Selecting a Baudrate for the Serial Interface . . . . . . . . . . . . . . . . . . . .73
Figure 35 Module Update mode . . . . . . . . . . . . . . . . . . . . . . . . . . . . . . . . . . . . . . . .74
Figure 36 Selecting a Printer Type . . . . . . . . . . . . . . . . . . . . . . . . . . . . . . . . . . . . . . 75
Figure 37 Slots with Installed Modules . . . . . . . . . . . . . . . . . . . . . . . . . . . . . . . . . 77
Figure 38 Viewing Information About a Module . . . . . . . . . . . . . . . . . . . . . . . . . .78
Figure 39 Viewing Information About the Mainframe . . . . . . . . . . . . . . . . . . . . .79
Figure 40 Rear Panel of the Agilent 8164B Lightwave Measurement System .80
Figure 41 The Number of Digits Menu . . . . . . . . . . . . . . . . . . . . . . . . . . . . . . . . . .84
Figure 42 Selecting the Power Unit . . . . . . . . . . . . . . . . . . . . . . . . . . . . . . . . . . . . .86
Figure 43 Referencing Another Channel . . . . . . . . . . . . . . . . . . . . . . . . . . . . . . . .90
Figure 44 Module Channels that are Setting . . . . . . . . . . . . . . . . . . . . . . . . . . . . .92

16 Agilent 8163A/B, 8164A/B & 8166A/B Mainframes, Sixth Edition
Figure 45 Zeroing Sreen . . . . . . . . . . . . . . . . . . . . . . . . . . . . . . . . . . . . . . . . . . . . . . 92
Figure 46 Zeroing Fails, if the Power Meter Receives Input Light. . . . . . . . . . . 93
Figure 47 Auto-Range Mode . . . . . . . . . . . . . . . . . . . . . . . . . . . . . . . . . . . . . . . . . . 95
Figure 48 Manual Range Mode - Within Range . . . . . . . . . . . . . . . . . . . . . . . . . . 96
Figure 49 Out of Range - Power Greater Than Upper Power Limit . . . . . . . . . . 97
Figure 50 Out of Range - Power Less Than Resolution . . . . . . . . . . . . . . . . . . . 97
Figure 51 Range Value Menu . . . . . . . . . . . . . . . . . . . . . . . . . . . . . . . . . . . . . . . . . 98
Figure 52 Measurement with Tavg ~1 second . . . . . . . . . . . . . . . . . . . . . . . . . . 100
Figure 53 The Window and Refresh Modes . . . . . . . . . . . . . . . . . . . . . . . . . . . . 102
Figure 54 MinMax Mode Screen . . . . . . . . . . . . . . . . . . . . . . . . . . . . . . . . . . . . . 102
Figure 55 Power Module Channel is Held - Overview Screen . . . . . . . . . . . . . 103
Figure 56 Input Trigger Mode . . . . . . . . . . . . . . . . . . . . . . . . . . . . . . . . . . . . . . . . 104
Figure 57 Output Trigger Mode . . . . . . . . . . . . . . . . . . . . . . . . . . . . . . . . . . . . . . . 105
Figure 58 Menu of Parameters for a Fixed Wavelength Laser Source . . . . . . 110
Figure 59 Dual-Wavelength Laser Source Outputs Both Wavelength . . . . . . 111
Figure 60 The Power Sensor Details Screen . . . . . . . . . . . . . . . . . . . . . . . . . . . 112
Figure 61 The Modulated Signal . . . . . . . . . . . . . . . . . . . . . . . . . . . . . . . . . . . . . . 114
Figure 62 Output Trigger Mode . . . . . . . . . . . . . . . . . . . . . . . . . . . . . . . . . . . . . . . 117
Figure 63 Setting Hogh Power parameters . . . . . . . . . . . . . . . . . . . . . . . . . . . . . 123
Figure 64 Setting Low SSE parameter . . . . . . . . . . . . . . . . . . . . . . . . . . . . . . . . . 123
Figure 65 Setting Attenuation . . . . . . . . . . . . . . . . . . . . . . . . . . . . . . . . . . . . . . . . 125
Figure 66 Excessive Power . . . . . . . . . . . . . . . . . . . . . . . . . . . . . . . . . . . . . . . . . . 126
Figure 67 Output Power and the Analog Output in <Manual ATT.> Mode . . 128
Figure 68 Specified and Permitted Wavelength Range . . . . . . . . . . . . . . . . . . 130
Figure 69 Setting a Relative Wavelength . . . . . . . . . . . . . . . . . . . . . . . . . . . . . . 132
Figure 70 The Parameters for a Stepped Wavelength Sweep . . . . . . . . . . . . . 135
Figure 71 Repeat Modes . . . . . . . . . . . . . . . . . . . . . . . . . . . . . . . . . . . . . . . . . . . . 136
Figure 72 Executing a Stepped Sweep . . . . . . . . . . . . . . . . . . . . . . . . . . . . . . . . . 138
Figure 73 Pausing a Stepped Sweep . . . . . . . . . . . . . . . . . . . . . . . . . . . . . . . . . . 138
Figure 74 Performing a Manual Sweep . . . . . . . . . . . . . . . . . . . . . . . . . . . . . . . . 141
Figure 75 The Modulated Signal . . . . . . . . . . . . . . . . . . . . . . . . . . . . . . . . . . . . . . 142
Figure 76 External Digital Modulation . . . . . . . . . . . . . . . . . . . . . . . . . . . . . . . . . 144
Figure 77 External Analog Modulation and Output Powr . . . . . . . . . . . . . . . . . 145
Figure 78 Wavelength Locking . . . . . . . . . . . . . . . . . . . . . . . . . . . . . . . . . . . . . . . 146
Figure 79 Input Trigger Mode . . . . . . . . . . . . . . . . . . . . . . . . . . . . . . . . . . . . . . . . 151
Figure 80 Output Trigger Mode . . . . . . . . . . . . . . . . . . . . . . . . . . . . . . . . . . . . . . . 152
Figure 81 Realign Screen . . . . . . . . . . . . . . . . . . . . . . . . . . . . . . . . . . . . . . . . . . . . 153
Figure 82 l Zeroing Screen . . . . . . . . . . . . . . . . . . . . . . . . . . . . . . . . . . . . . . . . . . . 155
Figure 83 Updated Tunable Laser channel Details including SBS
Suppression . . . . . . . . . . . . . . . . . . . . . . . . . . . . . . . . . . . . . . . . . . . . . . 162
Figure 84 Measuring Return Loss and Insertion Loss . . . . . . . . . . . . . . . . . . . 166
Figure 85 The Contents of the Agilent 81610A Return Loss module . . . . . . . 168
Figure 86 The Contents of the Agilent 81611A and Agilent 81612A Return
Loss modules . . . . . . . . . . . . . . . . . . . . . . . . . . . . . . . . . . . . . . . . . . . . . 168
Figure 87 The Contents of the Agilent 81613A Return Loss modules . . . . . . 169
Figure 88 Return Loss Measurement Setup - External Source used . . . . . . . 172
Figure 89 Return Loss Measurement Setup - Internal Source used . . . . . . . . 172
Figure 90 Agilent 8161x Details Screen . . . . . . . . . . . . . . . . . . . . . . . . . . . . . . . . 173
Figure 91 Reflectance Calibration using RL Reference . . . . . . . . . . . . . . . . . . . 175
Figure 92 Termination Calibration . . . . . . . . . . . . . . . . . . . . . . . . . . . . . . . . . . . . 175
Figure 93 Reflectance Calibration - External Source . . . . . . . . . . . . . . . . . . . . . 177
Figure 94 Reflection Calibration - Internal Source . . . . . . . . . . . . . . . . . . . . . . . 177

Agilent 8163A/B, 8164A/B & 8166A/B Mainframes, Sixth Edition 17
Figure 95 Measuring the Reflection Reference . . . . . . . . . . . . . . . . . . . . . . . . . .178
Figure 96 Termination Calibration - External source . . . . . . . . . . . . . . . . . . . . .179
Figure 97 Termination Calibration - Internal Source . . . . . . . . . . . . . . . . . . . . . .179
Figure 98 Measuring the Return Loss of the Reference Cable -
External Source . . . . . . . . . . . . . . . . . . . . . . . . . . . . . . . . . . . . . . . . . . . .180
Figure 99 Measuring the Return Loss of the Reference Cable -
Internal Source . . . . . . . . . . . . . . . . . . . . . . . . . . . . . . . . . . . . . . . . . . . .180
Figure 100 Power Transmitted through the Reference Cable -
External Source . . . . . . . . . . . . . . . . . . . . . . . . . . . . . . . . . . . . . . . . . . . .181
Figure 101 Power Transmitted through the Reference Cable -
Internal Source . . . . . . . . . . . . . . . . . . . . . . . . . . . . . . . . . . . . . . . . . . . .181
Figure 102 Power Transmitted through the Measurement Patchcord -
External Source . . . . . . . . . . . . . . . . . . . . . . . . . . . . . . . . . . . . . . . . . . . .182
Figure 103 Power Transmitted through the Measurement Patchcord -
Internal Source . . . . . . . . . . . . . . . . . . . . . . . . . . . . . . . . . . . . . . . . . . . .182
Figure 104 Measuring the Termination Parameter - External Source . . . . . . . .183
Figure 105 Measuring the Termination Parameter - Internal Source . . . . . . . .183
Figure 106 Measuring the Return Loss of the DUT
(in this example: a Connector Pair) . . . . . . . . . . . . . . . . . . . . . . . . . . .184
Figure 107 Measuring the Power Transmitted through the DUT
(a Connector Pair) . . . . . . . . . . . . . . . . . . . . . . . . . . . . . . . . . . . . . . . . . .184
Figure 108 The Calibration Parameters Screens - Return Loss Diode . . . . . . . .186
Figure 109 The Calibration Parameters Screens - Monitor Diode . . . . . . . . . . .187
Figure 110 The Calibration Parameters Screens - User Data . . . . . . . . . . . . . . .188
Figure 111 Measuring the Power from a Component with a Known
Reflection Factor . . . . . . . . . . . . . . . . . . . . . . . . . . . . . . . . . . . . . . . . . . .189
Figure 112 Measuring the Power transmitted through the Reflection
Reference . . . . . . . . . . . . . . . . . . . . . . . . . . . . . . . . . . . . . . . . . . . . . . . . .190
Figure 113 Measuring the Power with the Connector Terminated . . . . . . . . . .190
Figure 114 Measuring the Power transmitted through the Measurement
Patchcord . . . . . . . . . . . . . . . . . . . . . . . . . . . . . . . . . . . . . . . . . . . . . . . . .191
Figure 115 Measuring the Reflections from the Device Under Test . . . . . . . . .191
Figure 116 Measuring the Power transmitted through the Device Under Test 192
Figure 117 Generalization of a Return Loss Measurement . . . . . . . . . . . . . . . . .195
Figure 118 81576A/77A Attenuator module power control loop . . . . . . . . . . . .198
Figure 119 81570A/71A/73A Attenuator module, 8164A/B GUI Overview . . .199
Figure 120 81570A/71A/73A Attenuator module, 8164A/B GUI Details . . . . .200
Figure 121 Attenuation factor set to 4.000 dB . . . . . . . . . . . . . . . . . . . . . . . . . . . .203
Figure 122 81570A/71A/73A - Attenuation factor applied with no offset . . . .205
Figure 123 81570A/71A/73A Attenuation Offset . . . . . . . . . . . . . . . . . . . . . . . . .205
Figure 124 81576A/77A Setting PSET after calibration using [PM->Off] . . . . .211
Figure 125 The λ Offset Table . . . . . . . . . . . . . . . . . . . . . . . . . . . . . . . . . . . . . . . . .213
Figure 126 Extrapolation and Interpolation of Offset Values . . . . . . . . . . . . . . . .215
Figure 127 81570A/71A/73A Attenuator Menu Options . . . . . . . . . . . . . . . . . .217
Figure 128 81576A/77A Attenuator Menu Options . . . . . . . . . . . . . . . . . . . . . . .217
Figure 129 Agilent 81594B Optical Switch module
( 1x4, angled contact connectors) . . . . . . . . . . . . . . . . . . . . . . . . . . . .220
Figure 130 Optical Switch module, User Interface Overview display . . . . . . . . .221
Figure 131 Optical Switch module, 8164A/B User Interface Details . . . . . . . . .222
Figure 132 Laser Source selection . . . . . . . . . . . . . . . . . . . . . . . . . . . . . . . . . . . . .226
Figure 133 Measurement Path selection . . . . . . . . . . . . . . . . . . . . . . . . . . . . . . . .227
Figure 134 Circuit selection with crossover switch . . . . . . . . . . . . . . . . . . . . . . .227

18 Agilent 8163A/B, 8164A/B & 8166A/B Mainframes, Sixth Edition
Figure 135 DUT selection in a parallel test setup . . . . . . . . . . . . . . . . . . . . . . . . 228
Figure 136 Test instruments selection . . . . . . . . . . . . . . . . . . . . . . . . . . . . . . . . . 228
Figure 137 The Application Graph . . . . . . . . . . . . . . . . . . . . . . . . . . . . . . . . . . . . . 231
Figure 138 The Graph Legend Screen . . . . . . . . . . . . . . . . . . . . . . . . . . . . . . . . . . 236
Figure 139 Samples Display - <Line> . . . . . . . . . . . . . . . . . . . . . . . . . . . . . . . . . . 237
Figure 140 Samples Display - <Samples> . . . . . . . . . . . . . . . . . . . . . . . . . . . . . . . 238
Figure 141 Samples Display - <Samples & Line> . . . . . . . . . . . . . . . . . . . . . . . . 238
Figure 142 The Lock to Curve Menu . . . . . . . . . . . . . . . . . . . . . . . . . . . . . . . . . . . 239
Figure 143 Lock to Samples On . . . . . . . . . . . . . . . . . . . . . . . . . . . . . . . . . . . . . . . 240
Figure 144 Lock the Samples Off . . . . . . . . . . . . . . . . . . . . . . . . . . . . . . . . . . . . . . 241
Figure 145 Example Logging Application . . . . . . . . . . . . . . . . . . . . . . . . . . . . . . . 242
Figure 146 The Applications Menu . . . . . . . . . . . . . . . . . . . . . . . . . . . . . . . . . . . . 243
Figure 147 The Agilent 8164A/B Logging Setup Screen . . . . . . . . . . . . . . . . . . 244
Figure 148 The Agilent 8163B Logging Modules Setup Screen . . . . . . . . . . . . 244
Figure 149 The Agilent 8163B Logging Parameter Setup Screen . . . . . . . . . . . 245
Figure 150 The Logging Measurement Screen - Measurement Running . . . . 248
Figure 151 The Logging Measurement Screen - Measurement Completed . . 249
Figure 152 The Agilent 8164A/B Logging Analysis Screen . . . . . . . . . . . . . . . . 250
Figure 153 The Agilent 8163B Logging Analysis Screen - First Screen . . . . . . 251
Figure 154 The Agilent 8163B Logging Analysis Screen - Second Screen . . . 252
Figure 155 Example Stability Application . . . . . . . . . . . . . . . . . . . . . . . . . . . . . . . 254
Figure 156 The Agilent 8164A/B Stability Setup Screen . . . . . . . . . . . . . . . . . . 256
Figure 157 The Agilent 8163B Stability Module Setup Screen . . . . . . . . . . . . . 257
Figure 158 The Agilent 8163B Stability Parameter Setup Screen . . . . . . . . . . . 258
Figure 159 The Stability Measurement Screen - Measurement Running . . . . 260
Figure 160 The Stability Measurement Screen - Measurement Completed . . 261
Figure 161 The Agilent 8164A/B Stability Analysis Screen . . . . . . . . . . . . . . . . 262
Figure 162 The Agilent 8163B Stability Analysis Screenn - First Screen . . . . . 263
Figure 163 The Agilent 8163A/B Stability Analysis Screen - Second Screen . 264
Figure 164 The PACT Setup Screen . . . . . . . . . . . . . . . . . . . . . . . . . . . . . . . . . . . . 267
Figure 165 PACT Reference Screen . . . . . . . . . . . . . . . . . . . . . . . . . . . . . . . . . . . . 270
Figure 166 Connection Prompt Screen. . . . . . . . . . . . . . . . . . . . . . . . . . . . . . . . . . 271
Figure 167 PACT Reference Measurement Finished Box . . . . . . . . . . . . . . . . . . 272
Figure 168 PACT Measurement Screen . . . . . . . . . . . . . . . . . . . . . . . . . . . . . . . . 273
Figure 169 Low Dynamic Range . . . . . . . . . . . . . . . . . . . . . . . . . . . . . . . . . . . . . . . 274
Figure 170 High Dynamic Range . . . . . . . . . . . . . . . . . . . . . . . . . . . . . . . . . . . . . . . 275
Figure 171 The PACT Measurement Screen - Measurement Completed. . . . . 275
Figure 172 The PACT Analysis Screen . . . . . . . . . . . . . . . . . . . . . . . . . . . . . . . . . 276
Figure 173 The Pmax Curve Screen . . . . . . . . . . . . . . . . . . . . . . . . . . . . . . . . . . . . 278
Figure 174 Main Screen of the Return Loss Application . . . . . . . . . . . . . . . . . . 281
Figure 175 The Printing in Progress Screen . . . . . . . . . . . . . . . . . . . . . . . . . . . . . 283
Figure 176 Printed Results . . . . . . . . . . . . . . . . . . . . . . . . . . . . . . . . . . . . . . . . . . . . 284
Figure 177 The File Name Editor . . . . . . . . . . . . . . . . . . . . . . . . . . . . . . . . . . . . . . . 285
Figure 178 Agilent 8163A/B Lightwave Multimeter System Power Key . . . . . 292
Figure 179 Agilent 8164A/B Lightwave Measurement System Power Key . . 292
Figure 180 Agilent 8166A/B Lightwave Multichannel System Power Key . . . 293
Figure 181 AC Power Requirement Markings - Agilent 8163A/B . . . . . . . . . . . 294
Figure 182 AC Power Requirement Markings - Agilent 8164A/B . . . . . . . . . . . 294
Figure 183 AC Power Requirement Markings - Agilent 8166A/B . . . . . . . . . . . 294
Figure 184 Correct Operating Position of the 8163A/B . . . . . . . . . . . . . . . . . . . 298
Figure 185 Correct Operating Position of the Agilent 8164A/B . . . . . . . . . . . . 299
Figure 186 Correct Operating Position of the Agilent 8166A/B . . . . . . . . . . . . 299

Agilent 8163A/B, 8164A/B & 8166A/B Mainframes, Sixth Edition 19
Figure 187 Storing the Agilent 8164A/B on its Back Legs. . . . . . . . . . . . . . . . . .300
Figure 188 Carry the Agilent 8164A/B Lightwave Measurement System
using this Strap . . . . . . . . . . . . . . . . . . . . . . . . . . . . . . . . . . . . . . . . . . . .301
Figure 189 How to Remove a Front-Loadable Module . . . . . . . . . . . . . . . . . . . . .302
Figure 190 How to Insert a Front-Loadable Module . . . . . . . . . . . . . . . . . . . . . . .303
Figure 191 Back Panel of Agilent 8164B Lightwave Measurement System . . .304
Figure 192 Side View of a Back-Loadable Module . . . . . . . . . . . . . . . . . . . . . . . .304
Figure 193 Removing a Back-Loadable Module from the Agilent 8164A/B . . .305
Figure 194 Fitting a Back-Loadable Module . . . . . . . . . . . . . . . . . . . . . . . . . . . . . .306
Figure 195 Adding a Connector Interface . . . . . . . . . . . . . . . . . . . . . . . . . . . . . . . .307
Figure 196 Fitting a Blind Panel . . . . . . . . . . . . . . . . . . . . . . . . . . . . . . . . . . . . . . . .308
Figure 197 Rear Panel of the Agilent 8163B Lightwave Multimeter System . .310
Figure 198 Rear Panel of the Agilent 8164B Lightwave Measurement
System . . . . . . . . . . . . . . . . . . . . . . . . . . . . . . . . . . . . . . . . . . . . . . . . . . .310
Figure 199 Rear Panel of the Agilent 8166B Lightwave Multichannel System 311
Figure 200 GPIB Connector . . . . . . . . . . . . . . . . . . . . . . . . . . . . . . . . . . . . . . . . . . .313
Figure 201 Mainframe Setup . . . . . . . . . . . . . . . . . . . . . . . . . . . . . . . . . . . . . . . . . .354
Figure 202 Firmware Upgrade Flowchart . . . . . . . . . . . . . . . . . . . . . . . . . . . . . . . .454

20 Agilent 8163A/B, 8164A/B & 8166A/B Mainframes, Sixth Edition

Agilent 8163A/B, 8164A/B & 8166A/B Mainframes, Sixth Edition 21
List of Tables
Table 1 Standard Laser Source Modules - Laser Safety Information . . . . . . . 30
Table 2 High Power Laser Source Modules - Laser Safety Information . . . .30
Table 3 DFB Laser Source Modules - Laser Safety Information . . . . . . . . . . .31
Table 4 Backloadable Tunable Laser Modules - Laser Safety Information . .32
Table 5 Backloadable Tunable Laser Modules (discontinued) -
Laser Safety Information . . . . . . . . . . . . . . . . . . . . . . . . . . . . . . . . . . . . . 32
Table 6 Compact Tunable Laser Modules - Laser Safety Information . . . . . .33
Table 7 Compact Tunable Laser Modules (discontinued)-
Laser Safety Information . . . . . . . . . . . . . . . . . . . . . . . . . . . . . . . . . . . . . 33
Table 8 Return Loss Modules - Laser Safety Information . . . . . . . . . . . . . . . .34
Table 9 Upper Power Limits and Resolution for Various Power Ranges . . . .99
Table 10 Parameters that can only be set using the master channel . . . . . .107
Table 11 The Agilent compact TLS family . . . . . . . . . . . . . . . . . . . . . . . . . . . . . .160
Table 12 High Return-Loss Patchcords . . . . . . . . . . . . . . . . . . . . . . . . . . . . . . . .171
Table 13 The Agilent 8157xA Variable Optical Attenuator family . . . . . . . . . .198
Table 14 Attenuator Status Indicators . . . . . . . . . . . . . . . . . . . . . . . . . . . . . . . .218
Table 15 The Agilent 8159xB Optical Switch family . . . . . . . . . . . . . . . . . . . . .220
Table 16 Logging Application On-Screen Messages . . . . . . . . . . . . . . . . . . . .253
Table 17 Stability Application On-Screen Messages . . . . . . . . . . . . . . . . . . . .265
Table 18 PACT Application On-Screen Messages . . . . . . . . . . . . . . . . . . . . . . .277
Table 19 Return Loss Application On-Screen Messages . . . . . . . . . . . . . . . . .280
Table 20 Specified Temperature Ranges . . . . . . . . . . . . . . . . . . . . . . . . . . . . . .296
Table 21 Equipment Required for Performance Tests . . . . . . . . . . . . . . . . . . .352
Table 22 Reference Wavelength and Power Settings . . . . . . . . . . . . . . . . . . .359
Table 23 Cleaning Instructions for Modules . . . . . . . . . . . . . . . . . . . . . . . . . . .421

22 Agilent 8163A/B, 8164A/B & 8166A/B Mainframes, Sixth Edition

Agilent 8163A/B, 8164A/B & 8166A/B Mainframes, Sixth Edition 23
1
Getting Started
This chapter introduces the features of the Agilent 8163A/B Lightwave
Multimeter, the Agilent 8164A/B Lightwave Measurement System, and
the Agilent 8166A/B Lightwave Multichannel System. Here you will find a
quick description of the instrument, how to use the user interface and how
to perform a simple sample session
The central element of the instrument is the Agilent 8163A/B Lightwave
Multimeter, the Agilent 8164A/B Lightwave Measurement System, and
the Agilent 8166A/B Lightwave Multichannel System mainframes. You
customize the instrument using plug-in modules and changeable fiber-
connector interfaces. You can use this instrument as a tunable laser
source and also to take associated measurements.
Safety Considerations . . . . . . . . . . . . . . . . . . . . . . . . . . . . . .25
General . . . . . . . . . . . . . . . . . . . . . . . . . . . . . . . . . . . . . . . . . . . . . . . 26
Operating Environment . . . . . . . . . . . . . . . . . . . . . . . . . . . . . . . . .26
Line Power Requirements . . . . . . . . . . . . . . . . . . . . . . . . . . . . . . .27
Input/Output Signals . . . . . . . . . . . . . . . . . . . . . . . . . . . . . . . . . . .27
Line Power Connectors . . . . . . . . . . . . . . . . . . . . . . . . . . . . . . . . .28
Instrument Markings . . . . . . . . . . . . . . . . . . . . . . . . . . . . . . . . . . .29
Laser Safety Information. . . . . . . . . . . . . . . . . . . . . . . . . . . . 30
Laser Safety Labels. . . . . . . . . . . . . . . . . . . . . . . . . . . . . . . . . . . . .34
Agilent 8163A/B Lightwave Multimeter . . . . . . . . . . . . . .36
Agilent 8164A/B Lightwave Measurement System. . . . .37
Agilent 8166A/B Lightwave Multichannel System . . . . . 38
A Description of the User Interface. . . . . . . . . . . . . . . . . . . 39
Password . . . . . . . . . . . . . . . . . . . . . . . . . . . . . . . . . . . . . . . . . . . . .40
User Interface Features . . . . . . . . . . . . . . . . . . . . . . . . . . . . . . . . .41
How to Navigate/Modify the Display . . . . . . . . . . . . . . . . . . . . . 43

Getting Started
24 Agilent 8163A/B, 8164A/B & 8166A/B Mainframes, Sixth Edition
How to Change the Value of a Parameter . . . . . . . . . . . . .53
How to Select a Parameter . . . . . . . . . . . . . . . . . . . . . . . . . . . . . .53
How to Accept the New Value of a Parameter. . . . . . . . . . . . . .54
How to Make a Big Change to a Continuous Parameter . . . . .54
How to Make a Small Change to a Continuous Parameter . . .55
How to Change a Discrete Parameter . . . . . . . . . . . . . . . . . . . . .57
How to Set All Parameters to Their Default Values. . . . . . . . . .58
If You Make a Mistake . . . . . . . . . . . . . . . . . . . . . . . . . . . . . . . . . .58
If the Parameter Changes to Different Value . . . . . . . . . . . . . . .58
A Sample Session . . . . . . . . . . . . . . . . . . . . . . . . . . . . . . . . . 59
How to Measure the Power of a Modulated Signal . . . . . . . . .60

Safety Considerations Getting Started
Agilent 8163A/B, 8164A/B & 8166A/B Mainframes, Sixth Edition 25
Safety Considerations
The following general safety precautions must be observed during all
phases of operation, service, and repair of this instrument. Failure to
comply with these precautions or with specific warnings elsewhere in this
manual violates safety standards of design, manufacture, and intended
use of the instrument. Agilent Technologies Inc. assumes no liability for
the customer’s failure to comply with these requirements.
This product has been designed and tested in accordance with IEC
Publication 61010-1, Safety Requirements for Electrical Equipment for
Measurement, Control and Laboratory. Use, and has been supplied in a
safe condition. The instruction documentation contains information and
warnings that must be followed by the user to ensure safe operation and
to maintain the product in a safe condition.
Safety Symbols
The caution sign denotes a hazard. It calls attention to a procedure
which, if not correctly performed or adhered to, could result in
damage to or destruction of the product. Do not proceed beyond a
caution sign until the indicated conditions are fully understood and
met.
CAUTION
The warning sign denotes a hazard. It calls attention to a
procedure which, if not correctly performed or adhered to, could
result in injury or loss of life. Do not proceed beyond a warning
sign until the indicated conditions are fully understood and met.
WARNING

Getting Started Safety Considerations
26 Agilent 8163A/B, 8164A/B & 8166A/B Mainframes, Sixth Edition
General
This is a Safety Class 1 instrument (provided with a protective earth
terminal) and has been manufactured and tested according to
international safety standards.
Before operation, you should review the instrument and manual for safety
markings and instructions. You must follow these to ensure safe operation
and to maintain the instrument in safe condition.
Some Agilent 8164B circuits and some Agilent 8166B circuits are powered
whenever the instrument is connected to the AC power source. To
disconnect from the line power, disconnect the power cord either at the
rear power inlet or at the AC line power source (receptacle). One of these
must always be accessible. If the instrument is in a cabinet, it must be
disconnected from the line power by the system’s line power switch.
Operating Environment
To avoid hazardous electrical shock, do not perform electrical
tests when there are signs of shipping damage to any portion of
the outer enclosure (covers, panels, and so on).
WARNING
The Agilent 8163A/B Lightwave Multimeter, Agilent 8164A/B
Lightwave Measurement System, and Agilent 8166A/B Lightwave
Multichannel System are not designed for outdoor use. To prevent
potential fire or shock hazard, do not expose the instrument to rain
or other excessive moisture.
WARNING

Safety Considerations Getting Started
Agilent 8163A/B, 8164A/B & 8166A/B Mainframes, Sixth Edition 27
Line Power Requirements
Input/Output Signals
The Agilent 8163A/B Lightwave Multimeter System complies with
overvoltage category II and can operate from the single-phase AC
power source that supplies between 100 V and 240 V at a frequency
in the range 50 to 60 Hz.The maximum power consumption is 120 VA
with all options installed.
The Agilent 8164A/B Lightwave Measurement System complies
with overvoltage category II and can operate from any single-phase
AC power source that supplies between 100 V and 240 V at a
frequency in the range from 50 to 60 Hz. The maximum power
consumption is 270 VA with all options installed.
The Agilent 8166A/B Lightwave Multichannel System complies
with overvoltage category II and can operate from any single-phase
AC power source that supplies between 100 V and 240 V at a
frequency in the range from 50 to 60 Hz. The maximum power
consumption is 450 VA with all options installed.
CAUTION
CAUTION
CAUTION
There are two input BNC connectors: the Remote Interlock
Connector and the Trigger Input, see “Input and Output Connectors”
on page 310. These are TTL inputs. A maximum of 5 V can be applied
as an external voltage to either of these input connectors.
There is one output BNC connector: the Trigger Output, see “Input
and Output Connectors” on page 310. This is a TTL output. Do not
apply an external voltage to this connector.
CAUTION

Getting Started Safety Considerations
28 Agilent 8163A/B, 8164A/B & 8166A/B Mainframes, Sixth Edition
Line Power Connectors
In accordance with international safety standards, the instrument has a
three-wire power cable. When connected to an appropriate AC power
receptacle, this cable earths the instrument cabinet. The type of power
cable shipped with each instrument depends on the country of destination.
Please refer to “Accessories” on page 319 for the part numbers of
available power cables.
To avoid the possibility of injury or death, you must observe the
following precautions before switching on the instrument.
• Insert the power cable plug only into a socket outlet provided
with a protective earth contact. Do not negate this protective
action by the using an extension cord without a protective
conductor.
• Do not interrupt the protective earth connection intentionally.
• Do not remove protective covers. Operating personnel must not
remove instrument covers. Component replacement and
internal adjustments must be made only by qualified service
personnel.
• Instruments that appear damaged or defective should be made
inoperative and secured against unintended operation until they
can be repaired by qualified service personnel.
• Defective, damaged, or malfunctioning laser sources must be
returned to an Agilent Technologies Service Center.
Do not operate the instrument in the presence of flammable gases
or fumes. Operation of any electrical instrument in such an
environment constitutes a definite safety hazard.
WARNING

Safety Considerations Getting Started
Agilent 8163A/B, 8164A/B & 8166A/B Mainframes, Sixth Edition 29
Instrument Markings
The instruction manual symbol. The product is marked with this
warning symbol when it is necessary for the user to refer to the
instructions in the manual.
The laser radiation symbol. This warning symbol is marked on
products which have a laser output.
The AC symbol is used to indicate the required nature of the line
module input power.
The ON symbols are used to mark the positions of the instrument
power line switch.
The OFF symbols are used to mark the positions of the instrument
power line switch.
The CE mark is a registered trademark of the European Community.
The CSA mark is a registered trademark of the Canadian Standards
Association.
The C-Tick mark is a registered trademark of the Australian
Spectrum Management Agency.
This text denotes the instrument is an Industrial Scientific and
Medical Group 1 Class A product.
Frame or chassis terminal.
Protective conductor Terminal
Caution, risk of electric shock.
Magnetic fields may interfere with a pacemaker
Caution, hot surface
ISM1-AISM1-A

Getting Started Laser Safety Information
30 Agilent 8163A/B, 8164A/B & 8166A/B Mainframes, Sixth Edition
Laser Safety Information
The laser sources specified by this user guide are classified according to
IEC 60825-1 (2001).
The laser sources comply with 21 CFR 1040.10 except for deviations
pursuant to Laser Notice No. 50 dated 2001-July-26.
Initial Safety Information for Laser Source Modules
Table 1 Standard Laser Source Modules - Laser Safety Information
Agilent 81650A Agilent 81651A Agilent 81652A2Agilent 81654A
Laser type FP-Laser
InGaAsP
FP-Laser
InGaAsP
FP-Laser
InGaAsP
FP-Laser
InGaAsP
Wavelength (±15nm) 1310 nm 1550 nm 1550/1625 nm 1310/1550 nm
Max. CW output power 1<1.8 mW <1.8 mW <1.8 mW <1.8 mW
Beam waist diameter 9 µm9 µm9 µm9 µm
Numerical aperture 0.1 0.1 0.1 0.1
Laser Class according to
IEC 60825-1 (2001)- International
1 1 1 1
Max. permissible CW output power 15.6 mW 10 mW 10 mW 15.6 mW/10 mW
1 Max. CW output power is defined as the highest possible optical power that the laser source can produce at its
output connector.
2 Discontinued
Table 2 High Power Laser Source Modules - Laser Safety Information
Agilent 81655A Agilent 81656A Agilent 81657A
Laser Type FP-Laser
InGaAsP
FP-Laser
InGaAsP
FP-Laser
InGaAsP
Wavelength (±15nm) 1310 nm 1550 nm 1310/1550 nm
Max. CW output power 1 <28 mW <28 mW <28 mW
Beam waist diameter 9 µm9 µm9 µm
Numerical aperture 0.1 0.1 0.1
Laser Class according to
IEC 60825-1 (2001)- International
1M 1M 1M
Max. permissible CW output power 52 mW 163 mW 52 mW/163 mW
1 Max. CW output power is defined as the highest possible optical power that the laser source can produce at its
output connector. .

Laser Safety Information Getting Started
Agilent 8163A/B, 8164A/B & 8166A/B Mainframes, Sixth Edition 31
Table 3 DFB Laser Source Modules - Laser Safety Information
Agilent 81662A Agilent 81663A
Laser Type CW DFB Laser
with built-in isolator
CW DFB Laser
with built-in isolator
Wavelength range 1500 - 1650 nm
see display
1500 - 1650 nm
see display
Max. CW output power 1 <15 mW <28 mW
Beam waist diameter 9 µm9 µm
Numerical aperture 0.1 0.1
Laser Class according to
IEC 60825-1 (2001)- International
1M 1M
Max. permissible CW output power 163 mW 163 mW
1 Max. CW output power is defined as the highest possible optical power that the laser source can produce at its out
put connector.

Getting Started Laser Safety Information
32 Agilent 8163A/B, 8164A/B & 8166A/B Mainframes, Sixth Edition
Initial Safety Information for Tunable Laser Modules
Table 4 Backloadable Tunable Laser Modules - Laser Safety Information
81660B #200 81600B #160 81600B #150 81600B #140 81600B #130 81600B #142 81600B #132
Laser Type EC-Laser
InGaAsP
EC-Laser
InGaAsP
EC-Laser
InGaAsP
EC-Laser
InGaAsP
EC-Laser
InGaAsP
EC-Laser
InGaAsP
EC-Laser
InGaAsP
Wavelength
range
1440 - 1640 nm 1495 - 1640 nm 1450 - 1590 nm 1370 - 1495 nm 1260 - 1375 nm 1370 - 1495 nm 1260 - 1375 nm
Max. CW output
power 1
<15 mW <15 mW <15 mW <15 mW <15 mW <15 mW <15 mW
Beam waist di
ameter
9 µm9 µm9 µm9 µm9 µm9 µm9 µm
Numerical aper
ture
0.1 0.1 0.1 0.1 0.1 0.1 0.1
Laser Class
according to
IEC 60825-1
(2001)- Intl.
1M 1M 1M 1M 1M 1M 1M
Max. permissible
CW output power
163 mW 163 mW 163 mW 52 mW/
163 mW
52 mW/
163 mW
52 mW/
163 mW
52 mW/
163 mW
1 Max. CW output power is defined as the highest possible optical power that the laser source can produce at its output connector.
Table 5 Backloadable Tunable Laser Modules (discontinued) - Laser Safety Information
Agilent 81480B Agilent 81482B Agilent 81680B Agilent 81682B Agilent 81640B Agilent 81642B Agilent 81672B
Laser Type FP-Laser
InGaAsP
FP-Laser
InGaAsP
FP-Laser
InGaAsP
FP-Laser
InGaAsP
FP-Laser
InGaAsP
FP-Laser
InGaAsP
FP-Laser
InGaAsP
Wavelength range 1370-1495 nm 1370-1495 nm 1460-1580 nm 1460-1580 nm 1495-1640 nm 1495-1640 nm 1260-1375 nm
Max. CW output
power 1
<15 mW <15 mW <15 mW <15 mW <15 mW <15 mW <15 mW
Beam waist diameter 9 µm9 µm9 µm9 µm9 µm9 µm9 µm
Numerical aperture 0.1 0.1 0.1 0.1 0.1 0.1 0.1
Laser Class
according to
IEC 60825-1 (2001)- Intl.
1M 1M 1M 1M 1M 1M 1M
Max. permissible CW
output power
52 mW/
163 mW
52 mW/
163 mW
163 mW 163 mW 163 mW 163 mW 52 mW
1 Max. CW output power is defined as the highest possible optical power that the laser source can produce at its output connector.

Laser Safety Information Getting Started
Agilent 8163A/B, 8164A/B & 8166A/B Mainframes, Sixth Edition 33
Table 6 Compact Tunable Laser Modules - Laser Safety Information
Agilent 81980A Agilent 81940A Agilent 81944A Agilent 81989A Agilent 81949A
Laser Type ECL-Laser
InGaAsP
ECL-Laser
InGaAsP
ECL-Laser
InGaAsP
ECL-Laser
InGaAsP
ECL-Laser
InGaAsP
Wavelength range 1465 nm-1575 nm 1520 nm-1630 nm 1520 nm-1630 nm 1465 nm-1575 nm 1520 nm-1630 nm
Max. CW output power 1 20 mW 20 mW 20 mW 20 mW 20 mW
Beam waist diameter 9 µm9 µm9 µm9 µm9 µm
Numerical aperture 0.1 0.1 0.1 0.1 0.1
Laser Class according to
IEC 60825-1 (2001)- International
1M 1M 1M 1M 1M
Max. permissible CW output power 163 mW 163 mW 163 mW 163 mW 163 mW
1 Max. CW output power is defined as the highest possible optical power that the laser source can produce at its output connector.
Table 7 Compact Tunable Laser Modules (discontinued)- Laser Safety Information
Agilent 81689A Agilent 81689B Agilent 81649A
Laser Type FP-Laser
InGaAsP
FP-Laser
InGaAsP
FP-Laser
InGaAsP
Wavelength range 1400-1620 nm 1400-1620 nm 1400-1620 nm
Max. CW output power 1 <15 mW <15 mW <15 mW
Beam waist diameter 9 µm9 µm9 µm
Numerical aperture 0.1 0.1 0.1
Laser Class according to
IEC 60825-1 (2001)- International
1M 1M 1M
Max. permissible CW output power 163 mW 163 mW 163 mW
1 Max. CW output power is defined as the highest possible optical power that the laser source can produce at its output connector.

Getting Started Laser Safety Information
34 Agilent 8163A/B, 8164A/B & 8166A/B Mainframes, Sixth Edition
Initial Safety Information for Return Loss Modules
Laser Safety Labels
Laser class 1 label
Table 8 Return Loss Modules - Laser Safety Information
Agilent 81611A 2Agilent 81612A 2Agilent 81613A Agilent 81614A 2
Laser type FP-Laser
InGaAsP
FP-Laser
InGaAsP
FP-Laser
InGaAsP
FP-Laser
InGaAsP
Wavelength ( ± 15nm) 1310 nm 1550 nm 1550/1625 nm 1310/1550 nm
Max. CW output power 1 <1.8mW <1.8mW <1.8mW <1.8mW
Beam waist diameter 9 µm9 µm9 µm9 µm
Numerical aperture 0.1 0.1 0.1 0.1
Laser Class according to IEC 60825-1 (2001) Interna
tional
1 1 1 1
Max. permissible CW output power 15.6 mW 10 mW 10 mW 15.6 mW/10 mW
1 Max. CW output power is defined as the highest possible optical power that the laser source can prodcue at its output connector
2 Discontinued
Figure 1 Class 1 Safety Label - Agilent 81650A/51A/52A/54A/11A/12A/13A/14A

Laser Safety Information Getting Started
Agilent 8163A/B, 8164A/B & 8166A/B Mainframes, Sixth Edition 35
Laser class 1M label
A sheet of laser safety labels is included with the laser module as required.
In order to meet the requirements of IEC 60825-1 we recommend that you
stick the laser safety labels, in your language, onto a suitable location on
the outside of the instrument where they are clearly visible to anyone
using the instrument
Figure 2 Class 1M Safety Label - Agilent 81655A/6A/7A, 81662A/3A, 81600B family, (81480B/82B/ 81640B/42B/80B/82B/72B),
81980A/40A/89A/49A, (81649A/89A/89B).
Please pay attention to the following laser safety warnings:
• Under no circumstances look into the end of an optical cable attached to the op-
tical output when the device is operational. The laser radiation can seriously
damage your eyesight.
• Do not enable the laser when there is no fiber attached to the optical output
connector.
• The laser is enabled by pressing the gray button close to the optical output con-
nector on the front panel of the module. The laser is on when the green LED on
the front panel of the instrument is lit.
• The use of other optical instruments with this product will increase the hazard
to your eyes.
• The laser module has built-in safety circuitry which will disable the optical out-
put in the case of a fault condition.
• Refer servicing only to qualified and authorized personnel.
WARNING

Getting Started Agilent 8163A/B Lightwave Multimeter
36 Agilent 8163A/B, 8164A/B & 8166A/B Mainframes, Sixth Edition
Agilent 8163A/B Lightwave
Multimeter
Figure 3 The Agilent 8163B Lightwave Multimeter Mainframe
The Agilent 8163A/B Lightwave Multimeter is a high-performance optical
multimeter for the characterization and evaluation of optical components.
It’s modular format makes it flexible enough to meet changing needs when
measuring optical power, power loss, or return loss for single or multi-
mode components.
The Agilent 8163A/B Lightwave Multimeter mainframe has two slim
module slots. The system can host up to two front-loadable modules, of
any combination of the following types:
• compact Tunable Laser modules, such as the the Agilent 81689A,
• fixed wavelength Laser Sources, such as the Agilent 81650A,
• DFB Source modules, such as the Agilent 81662A
• Power Sensors, both dual and single, such as the Agilent 81635A,
• Fast Power Sensor Modules, such as the Agilent 81637B,
• Interface Modules for Optical Heads, such as the Agilent 81618A,
• Return Loss Modules, such as the Agilent 81610A
• Attenuator Modules, such as the Agilent 81570A
• Optical Switch Modules. such as the Agilent 81591B
The front-loadable module slots also support all modules designed for the
8153A Lightwave Multimeter.

Agilent 8164A/B Lightwave Measurement System Getting Started
Agilent 8163A/B, 8164A/B & 8166A/B Mainframes, Sixth Edition 37
Agilent 8164A/B Lightwave
Measurement System
Figure 4 The Agilent 8164B Lightwave Measurement System Mainframe
The Agilent 8164A/B Lightwave Measurement System mainframe has one
large and four slim module slots.
The system can host:
1 one back-loadable Tunable Laser module, such as the Agilent 81672B
2 and up to four front-loadable modules, of any combination of the following types:
• compact Tunable Laser modules, such as the the Agilent 81689A,
• fixed wavelength Laser Sources, such as the Agilent 81650A,
• DFB Source modules, such as the Agilent 81662A
• Power Sensors, both dual and single, such as the Agilent 81635A,
• Fast Power Sensor Modules, such as the Agilent 81637B,
• Interface Modules for Optical Heads, such as the Agilent 81618A,
• Return Loss Modules, such as the Agilent 81610A
• Attenuator Modules, such as the Agilent 81570A
• Optical Switch Modules. such as the Agilent 81591B
The front-loadable module slots also support all modules designed for the
8153A Lightwave Multimeter.

Getting Started Agilent 8166A/B Lightwave Multichannel System
38 Agilent 8163A/B, 8164A/B & 8166A/B Mainframes, Sixth Edition
Agilent 8166A/B Lightwave
Multichannel System
Figure 5 The Agilent 8166A/B Lightwave Multichannel System Mainframe
The Agilent 8166A/B Lightwave Multichannel System has 17 slim module
slots.
The system can host up to seventeen front-loadable modules, of any
combination of the following types:
• compact Tunable Laser modules, such as the the Agilent 81689A,
• fixed wavelength Laser Sources, such as the Agilent 81650A,
• DFB Source modules, such as the Agilent 81662A
• Power Sensors, both dual and single, such as the Agilent 81635A,
• Fast Power Sensor Modules, such as the Agilent 81637B,
• Interface Modules for Optical Heads, such as the Agilent 81618A,
• Return Loss Modules, such as the Agilent 81610A
• Attenuator Modules, such as the Agilent 81570A
• Optical Switch Modules. such as the Agilent 81591B
The front-loadable module slots do not support any modules designed for
the 8153A Lightwave Multimeter, that is, modules with part numbers less
than 81600.

A Description of the User Interface Getting Started
Agilent 8163A/B, 8164A/B & 8166A/B Mainframes, Sixth Edition 39
A Description of the User
Interface
Figure 6 and Figure 7 show the user interface of the Agilent 8164A/B,
the Agilent 8163A/B and Agilent 8166A/B, respectively, and the names
used in this manual to describe the groups of keys.
Figure 6 The Agilent 8164A/B Lightwave Measurement System User Interface
The Agilent 8163A/B and the Agilent 8166A/B do not provide the
following two features of the Agilent 8164A/B’s user interface:
•the Modify Knob, and
• the Numerical Keypad.
Display
Cursor Key
Enter
Key Key
Channel
Modify
Knob
Numerical Keypad
Softkeys
Hardkeys
Power Key

Getting Started A Description of the User Interface
40 Agilent 8163A/B, 8164A/B & 8166A/B Mainframes, Sixth Edition
Figure 7 The Agilent 8163A/B Lightwave Multimeter User Interface
Password
When you use this instrument with high-power Laser Source modules or
Tunable Laser modules, you must enter the password to unlock the
instrument.
If You Forget Your Password
If you forget your password, contact your nearest Agilent Technologies
Sales/Service Office. Find contact details by accessing
http://www.agilent.com/ on the internet.
Display Softkeys Cursor Key
Power Key
Channel
Key
Enter
Key
Hardkeys
The default password is 1234.
NOTE

A Description of the User Interface Getting Started
Agilent 8163A/B, 8164A/B & 8166A/B Mainframes, Sixth Edition 41
User Interface Features
Introducing Softkeys
A softkey is a key whose function changes depending on the keys that you
have pressed before. The function of the softkey is shown on the display to
the left of the softkey.
Introducing Hardkeys
A hardkey is a key that always has the same function.
Special Module States
Besides parameter or measurement values, you may also see some texts
instead.
<empty>The slot is empty.
<unknown>The installed module is not supported by the firmware
revision.
Slot and Channel Numbers
Each module is identified by a slot number and a channel number.
You can use slot and channel numbers:
• to identify each channel in the overview screen with a number at the side of the
screen,
• to identify each channel in the Details screen with a tab at the top of the screen,
• to identify the channel when referencing the power measured by another chan-
nel, see “How to Reference Another Power Measurement Channel” on page 89,
• to identify the channel when using an application, see “Applications” on
page 229, and
• to identify a channel when using a GPIB command, see the Agilent 8163A/B
Lightwave Multimeter, Agilent 8164A/B Lightwave Measurement System, &
Agilent 8166A/B Lightwave Multichannel System Programming Guide for more
information on GPIB commands.

Getting Started A Description of the User Interface
42 Agilent 8163A/B, 8164A/B & 8166A/B Mainframes, Sixth Edition
The slot number represents the module’s position in the mainframe. Front-
loadable modules are numbered:
• from one to two from left to right for the Agilent 8163A/B,
• from one to four from left to right for the Agilent 8164A/B, and
• from one to seventeen from left to right for the Agilent 8166A/B.
These numbers are displayed on the front panel beside each module slot.
The Agilent 8164A/B slot for back-loadable modules is numbered zero.
Modules with two channels, for example, the Agilent 81635A Dual Power
Sensor, use the channel number to distinguish between these channels.
The channel number of single channel modules is always one.
NOTE

A Description of the User Interface Getting Started
Agilent 8163A/B, 8164A/B & 8166A/B Mainframes, Sixth Edition 43
How to Navigate/Modify the Display
Overview Screen
Figure 8 shows the overview screen for the Agilent 8163B Lightwave
Multimeter, this screen is shown immediately after start-up. It shows the
most important parameters of all installed modules.
Figure 8 The Agilent 8163B’s Overview Screen
Figure 8 shows the overview screen for the Agilent 8164A/B Lightwave
Measurement System, this screen is shown immediately after start-up. It
shows the most important parameters of all installed modules
The display of the Agilent 8163A and the Agilent 8166A is black and white
only.
NOTE

Getting Started A Description of the User Interface
44 Agilent 8163A/B, 8164A/B & 8166A/B Mainframes, Sixth Edition
Figure 9 The Agilent 8164A/B’s Overview Screen
Figure 10 shows the overview screen for the Agilent 8166A Lightwave
Multichannel System, this screen is shown immediately after start-up. It
shows the module slots that are occupied.
Figure 10 The Agilent 8166A Overview Screen

A Description of the User Interface Getting Started
Agilent 8163A/B, 8164A/B & 8166A/B Mainframes, Sixth Edition 45
How to Use the Cursor Key
Figure 11 The Cursor Key
You can move the highlighted marker between parameters using the
[Cursor] hardkey.
When editing a parameter, see “How to Change the Value of a Parameter”
on page 53, the up and down cursor keys can be used to increment and
decrement the value of a digit and the left and right cursor keys can be
used to move the highlighted digit left and right.
How to Use the Numerical Keypad
You can use the Numerical Keypad to change the value of a parameter. See
“How to Change the Value of a Parameter” on page 53.
How to Use the Modify Knob
Figure 12 The Modify Knob
The Numerical Keypad is only available if you use the Agilent 8164A/B.
NOTE
The Modify Knob is only available if you use the Agilent 8164A/B.
NOTE

Getting Started A Description of the User Interface
46 Agilent 8163A/B, 8164A/B & 8166A/B Mainframes, Sixth Edition
You can use the Modify Knob to navigate around the display. When you
turn the Modify Knob through one click, one action is performed.
Turning the Modify Knob clockwise moves the highlighted marker right and
then down. Turning the Modify Knob anti-clockwise moves the highlighted
marker left and then up.
You can use the Modify Knob to change the value of a parameter. See
“How to Change the Value of a Parameter” on page 53.
How to Change Channel
You can navigate between module channels by pressing the Channel
hardkey. You can use this key when either the overview screen or the
details screen is displayed.
How to Access the Details Screen
You can access the parameters of a module that are not shown on the
overview screen by pressing Channel to select the channel and pressing
the [Details] softkey. You should see the Details screen as shown in
Figure 13 , Figure 14 , or Figure 15 .
Figure 13 The Agilent 8163B’s Details Screen for a Power Sensor Channel

A Description of the User Interface Getting Started
Agilent 8163A/B, 8164A/B & 8166A/B Mainframes, Sixth Edition 47
Figure 14 The Agilent 8164A/B’s Details Sreen for a Tunable Laser Channel
Figure 15 The Agilent 8166A Details Screen for a Power Sensor Channel
If more than 3 modules are inserted in the Agilent 8166A/B Lightwave
Multichannel System, the user interface cannot display each channel
number in the details screen. The arrow indicates that undisplayed
channels can be accessed by pressing the Channel hardkey.
To return to the overview screen press the [Overview] softkey.

Getting Started A Description of the User Interface
48 Agilent 8163A/B, 8164A/B & 8166A/B Mainframes, Sixth Edition
How to Access the Menu
Press the [Menu] softkey to access all the parameters and functions that
apply to a module. Figure 16 and Figure 18 show the type of menu you
should see for a Power Sensor channel.
Figure 16 The Agilent 8163B/6B Menu for a Power Sensor Channel
Figure 17 The Agilent 8164A/B Menu for Power Sensor Channel

A Description of the User Interface Getting Started
Agilent 8163A/B, 8164A/B & 8166A/B Mainframes, Sixth Edition 49
How to Change the System Configuration
Press the Config hardkey to access all the system configuration
parameters that can be changed. Figure 18 and Figure 19 show the
menu you should see. See “Additional Information” on page 63 for more
details.
Figure 18 The Agilent 8163B System Configuration Menu
Figure 19 The Agilent 8164A/B System Configuration Menu

Getting Started A Description of the User Interface
50 Agilent 8163A/B, 8164A/B & 8166A/B Mainframes, Sixth Edition
How to Get Help
Press the Help hardkey any time you need more information. The
instrument displays online documentation for the currently selected
parameter.
Figure 20 The Agilent 8164A/B Help Screen
Press the [Index] softkey to access the Index of help topics.
Figure 21 The Agilent 8164A/B Help Index

A Description of the User Interface Getting Started
Agilent 8163A/B, 8164A/B & 8166A/B Mainframes, Sixth Edition 51
Press the [Back] softkey to return to the last Help topic you accessed.
You can scroll through the text using the up and down cursor keys. The
scroll bar displays the current position in the text.
Cross-references within the text allow you to access relevant topics.
Cross-references are underlined. If a cross-reference is highlighted, it is
selected. Use the left or right cursor keys to move to another cross-
reference. If you press the "Enter" hardkey or the [OK] softkey, you will
jump to the chosen cross-reference.
Press the [Print] softkey to print the current help page. See “How to
Connect a Printer” on page 81 for more information on printing.
Press the [Close] softkey to leave the online documentation and resume
your task.
How to Access Applications
You can access these applications for the Agilent 8163A/B Lightwave
Multimeter or Agilent 8164A/B Lightwave Measurement System by
pressing the Appl hardkey, the Applications Menu appears, as shown in
Figure 22 . See “Applications” on page 229 for further details.
Figure 22 The Applications Menu

Getting Started A Description of the User Interface
52 Agilent 8163A/B, 8164A/B & 8166A/B Mainframes, Sixth Edition
These applications are not available for the Agilent 8166A/B Lightwave
Multichannel System.
The Return Loss Application is only available for the Agilent 8163B
Lightwave Multimeter.
NOTE
After you exit from the application, any modules selected by these
applications will automatically be preset, all parameters will be set to their
default values for the selected modules.
NOTE

How to Change the Value of a Parameter Getting Started
Agilent 8163A/B, 8164A/B & 8166A/B Mainframes, Sixth Edition 53
How to Change the Value of a
Parameter
What follows is a description of the various ways of changing the value of
parameters. Examples in which particular parameter values are changed
are given with the parameter descriptions.
Parameters can be either:
• continuous, you may choose any value within a given range, or
• discrete, you may choose a value from a menu.
How to Select a Parameter
You can select the parameter from the following screens:
• from the Details screen, after pressing the [Details] softkey,
• from the Menu screen, after pressing the [Menu] softkey, or,
• for the Agilent 8163A/B and Agilent 8164A/B, from the Overview screen.
To start editing a parameter, you move to it and:
•press the Enter hardkey,
• press the [Edit] softkey,
• press the Modify Knob (if you are using the Agilent 8164A/B), or,
• for numerical parameters only, type a digit on the numerical keypad (if you are
using the Agilent 8164A/B).

Getting Started How to Change the Value of a Parameter
54 Agilent 8163A/B, 8164A/B & 8166A/B Mainframes, Sixth Edition
How to Accept the New Value of a
Parameter
When you have changed the value of a parameter, to accept this change:
• press the Enter hardkey,
• press the [OK] softkey,
• or, press the Modify Knob (if you are using the Agilent 8164A/B).
These keys all perform the same purpose. All references to pressing Enter
throughout this User’s Guide, refer to one of these three actions.
How to Make a Big Change to a Continuous
Parameter
If you are changing the value of a parameter completely, type in the value
on the numerical keypad (if you are using the Agilent 8164A/B), and press
Enter.
To change the output power from 100 µW to 755 µW:
1 Press the [Menu] softkey.
2 Move to Power, using the cursor key, and press Enter.
3 Type 755.000 on the numerical keypad and press Enter.

How to Change the Value of a Parameter Getting Started
Agilent 8163A/B, 8164A/B & 8166A/B Mainframes, Sixth Edition 55
How to Make a Small Change to a
Continuous Parameter
For small changes to a parameter use the up and down cursor keys, the
numerical keypad (if you are using the Agilent 8164A/B), or the modify
knob (if you are using the Agilent 8164A/B).
Move to the parameter and then:
1 Press [Edit]. The first digit before the decimal point will be highlighted first, as
shown in Figure 23 .
Figure 23 The First Digit Before the Decimal Point is Highlighted First
2 If you want to select another digit to edit, use the left or right cursor key.
3 Enter the new value for the digit by using the numerical keypad, the up and down
cursors or turning the modify knob.
4 Repeat steps 2 and 3 to continue editing the value.
5 When you have finished editing the value, press Enter. The edited value
becomes the new value of the parameter.
To change the wavelength from 1540.000 nm to 1525.000 nm:
1 Move to the wavelength parameter for a Tunable Laser module and press [Edit].
The most significant digit is highlighted.
2 Press the left cursor once to highlight the digit four.
3 Press the down cursor twice to change the value of the digit to two.
4 Press the right cursor once to move the cursor one digit right.

Getting Started How to Change the Value of a Parameter
56 Agilent 8163A/B, 8164A/B & 8166A/B Mainframes, Sixth Edition
5 Press the up cursor five times to change the value of the digit to five. Press Enter
to end the editing.

How to Change the Value of a Parameter Getting Started
Agilent 8163A/B, 8164A/B & 8166A/B Mainframes, Sixth Edition 57
How to Change a Discrete Parameter
For discrete parameters, you may choose a particular values within a given
range.
For a Power Sensor module:
1 Move to the Power Sensor channel and press the [Details] softkey.
2 Move to the [AvgTime] parameter and press Enter.
3 Move to 1 s, by using the cursor key, and press Enter.
or
1 Move to the Power Sensor channel and press the [Menu] softkey.
2 Move to the <Averaging Time> parameter and press Enter. You see the screen
in Figure 24 .
3 Move to <1 s>, by using the cursor key, and press Enter.
Figure 24 Averaging Time Menu

Getting Started How to Change the Value of a Parameter
58 Agilent 8163A/B, 8164A/B & 8166A/B Mainframes, Sixth Edition
How to Set All Parameters to Their Default
Values
Press Preset to set all parameters to their default values.
If You Make a Mistake
If you make a mistake while you are editing a parameter, you can cancel
the editing, and retain the previous value for the parameter by pressing the
[Cancel] softkey.
If the Parameter Changes to Different Value
If you press Enter or the [OK] softkey and the parameter changes to a
different value, then you tried to enter a value outside the calibrated range.
The new value is the nearest valid value to the value you entered.

A Sample Session Getting Started
Agilent 8163A/B, 8164A/B & 8166A/B Mainframes, Sixth Edition 59
A Sample Session
This sample session shows you how to measure the power of a modulated
signal at a single wavelength.
The sample session is written for the Agilent 8163A/B Lightwave
Multimeter or Agilent 8164A/B Lightwave Measurement System, the
Agilent 81689A Tunable Laser module, and the Agilent 81632A Power
Sensor. To perform the sample session as described here, you also need a
patchcord (if you are using the 81000AI Connector interface, then a
Diamond HMS-10/Agilent/HRL to Diamond HMS-10/Agilent patchcord,
Agilent 81109AC).

Getting Started A Sample Session
60 Agilent 8163A/B, 8164A/B & 8166A/B Mainframes, Sixth Edition
How to Measure the Power of a Modulated
Signal
We want to measure the power of a 1540 nm signal, modulated by a
100 kHz square wave, at 500 µW.
1 Make sure that all your connectors, and connector interfaces are clean.
2 Make sure that the Optical Output of the Laser Source is not active.
3 Connect the output of the Laser Source to the input of the Power Sensor module,
as shown in Figure 25 . You must connect the correct fiber end connector for
your Tunable Laser module:
aFor straight contact connectors, use a straight contact fiber end connector
with a black sleeve.
bFor angled contact connectors with a green sign beside the Tunable Laser
module’s optical output connector, use an angled contact fiber end connec-
tor with a green sleeve.
Figure 25 Connecting the Instrument for the Sample Session
4 Make sure the instrument is powered up.
5 How to set the wavelength for the Power Sensor module:
aMove to the wavelength parameter, [λ], for the Power Sensor module and
press Enter.
Power
Sensor
TLS

A Sample Session Getting Started
Agilent 8163A/B, 8164A/B & 8166A/B Mainframes, Sixth Edition 61
bEnter 1540.000 and press Enter.
6 How to set the averaging time for the Power Sensor module:
aMove to the measurement averaging time, [Tavg], and press Enter.
bMove to <1s>, using the cursor key, and press Enter.
7 For the Power Sensor module, make sure that Watts are the selected Power Unit
and that the instrument is in automatic ranging mode. To change these settings:
aMove to the power parameter, [P], and press the
[Power Unit] softkey.
bMove to <W>, using the cursor key, and press Enter.
cMove to the [Range Mode] parameter and press Enter.
dMove to <Auto>, using the cursor key, and press Enter.
8 How to set the wavelength for the Tunable Laser module:
aMove to the wavelength parameter, [λ], for the Tunable Laser module and
press Enter.
bEnter 1540.000 and press Enter.
9 How to set the modulated power for the Tunable Laser module:
aIf power is not displayed in Watts, move to the [P] parameter and press the
[Power Unit] softkey.
bMove to <W>, using the cursor key, and press Enter.
cMove to the [P] parameter and press Enter.
dEnter 500.000.
eChange units to µW, if necessary, using the [Unit+] or [Unit−] softkey.
fPress Enter.
10 How to set the modulation frequency for the Tunable Laser module:
aSelect the [Frequency] parameter and press Enter.
bEnter 100.000 and press Enter.
11 For the Tunable Laser module, press the button beside the Optical Output. The
green LED should switch on to indicate that the laser is now active.
You should notice that the power reading is approximately half the value
set on the Tunable Laser module. This is because the output is modulated
by a square wave with a 50% duty cycle.

Getting Started A Sample Session
62 Agilent 8163A/B, 8164A/B & 8166A/B Mainframes, Sixth Edition

Agilent 8163A/B, 8164A/B & 8166A/B Mainframes, Sixth Edition 63
2
Additional Information
This chapter describes the system functions of the Agilent 8163A/B
Lightwave Multimeter, the Agilent 8164A/B Lightwave Measurement
System, and the Agilent 8166A/B Lightwave Multichannel System. Here
you will find out how to set the configuration settings and how to connect
an external monitor.
Using the System Utilities. . . . . . . . . . . . . . . . . . . . . . . . . . .64
How to Set the Backlight. . . . . . . . . . . . . . . . . . . . . . . . . . . . . . . .65
How to Set the Date & Time . . . . . . . . . . . . . . . . . . . . . . . . . . . . .66
How to Lock/Unlock the High-Power Laser Sources . . . . . . . .68
How to Set the Trigger Configuration . . . . . . . . . . . . . . . . . . . . .69
How to Configure Startup Applications. . . . . . . . . . . . . . . . . . . .70
How to Configure your Foot Pedal . . . . . . . . . . . . . . . . . . . . . . . .71
How to Set the GPIB Address. . . . . . . . . . . . . . . . . . . . . . . . . . . . 72
How to Set the Speed of the Serial Interface . . . . . . . . . . . . . . .73
How to Update a Module. . . . . . . . . . . . . . . . . . . . . . . . . . . . . . . .74
How to Select the Printer Type . . . . . . . . . . . . . . . . . . . . . . . . . . .75
How to Change the Password . . . . . . . . . . . . . . . . . . . . . . . . . . . 76
If You Forget Your Password . . . . . . . . . . . . . . . . . . . . . . . . . . . . .76
How to Get Information About Modules. . . . . . . . . . . . . . . . . . . 77
How to Get Information About the Mainframe . . . . . . . . . . . . . 79
How to Connect an External Monitor . . . . . . . . . . . . . . . . . 80
How to Connect a Printer . . . . . . . . . . . . . . . . . . . . . . . . . . . 81

Additional Information Using the System Utilities
64 Agilent 8163A/B, 8164A/B & 8166A/B Mainframes, Sixth Edition
Using the System Utilities
Press the Config hardkey to access configuration information for your
mainframe. You see the screens in Figure 26 and Figure 27 .
Figure 26 The Agilent 8163B/6B Configuration Menu
Figure 27 The Agilent 8164A/B System Configuration Menu

Using the System Utilities Additional Information
Agilent 8163A/B, 8164A/B & 8166A/B Mainframes, Sixth Edition 65
You can move to any of the menu items by using the cursor key or the
Modify knob. Select an item by pressing Enter or the [OK] softkey.
How to Set the Backlight
The Backlight and menu option allows you to change the appearance of
the screen.
To Set the Backlight
To change the backlight level of the Agilent 8163A/B/..6A/B’s screen:
1 Press the Config hardkey.
2 Move to the <Backlight> menu option and press Enter. You see a box displaying
the current setting.
Figure 28 Entering a Backlight Value
3 Enter an integer value between zero and one hundred in this box and press Enter.
The Backlight menu option is supported by the Agilent 8163A/B and
Agilent 8166A/B but not by the Agilent 8164A/B.
NOTE

Additional Information Using the System Utilities
66 Agilent 8163A/B, 8164A/B & 8166A/B Mainframes, Sixth Edition
1 Press the Config hardkey.
2 Move to the <Contrast> menu option and press Enter. You see a box displaying
the current setting
3 Enter an integer value between zero and one hundred in this box and press Enter.
How to Set the Date & Time
The instrument uses the date and time when:
• you print out data from an application,
• you save data to diskette from an application, and
•you send the
:SYSTem:DATE?
or
:SYSTem:TIME?
GPIB commands, see your instru-
ment’s Programming Guide for more details.
To set the date and time:
1 Press the Config hardkey.
2 Move to the <Date & Time> menu option and press Enter. You see a box, similar
to Figure 29 , displaying the current date and time settings.
The Contrast can also be set for the Agilent 8163A and the 8166A models,
but only these models, as follows:
NOTE

Using the System Utilities Additional Information
Agilent 8163A/B, 8164A/B & 8166A/B Mainframes, Sixth Edition 67
Figure 29 Editing the Date and the Time
3 Use the cursor key to move to the Date field. Press the [Edit] softkey. The day of
the month is highlighted.
4 Use the left and right cursor keys to move to the day, month or year. Edit the day,
month or year using the cursor key. Press Enter.
5 Perform steps 3 to 4 again if the date is not fully correct.
6 Use the cursor key to move to the Time field. Press the [Edit] softkey. The hour
of the day is highlighted. The 24-hour clock is used.
7 Use the left and right cursor keys to move to the hour, minute, or second. Edit the
hour, minute, or second using the cursor key. Press [OK].
8 Perform steps 6 to 7 again if the date is not fully correct.
9 When the time and date are both correct, press [Close] to return to the
configuration menu.

Additional Information Using the System Utilities
68 Agilent 8163A/B, 8164A/B & 8166A/B Mainframes, Sixth Edition
How to Lock/Unlock the High-Power Laser
Sources
To unlock high-power laser sources (including Tunable Laser modules):
1 Press the Config hardkey.
2 Move to the <Unlock> menu option and press Enter. You see a box requesting
you to enter the password.
Figure 30 Unlocking the Instument
3 Enter the password, using the softkeys or the numerical keypad. Press Enter and
the instrument unlocks.
To lock the instrument, perform the steps above, but in step 2 move to the
<Lock> menu option in place of the <Unlock> menu option.
The default password is 1234.
NOTE

Using the System Utilities Additional Information
Agilent 8163A/B, 8164A/B & 8166A/B Mainframes, Sixth Edition 69
How to Set the Trigger Configuration
The trigger level at the external trigger connectors is by default active high,
this means when a trigger rises above the high TTL level (rising edge), a
trigger is accepted.
You can select three modes of triggering from the trigger configuration
menu:
•<None>, which you should choose if you do not want to use triggering.
•<Default>, which you should choose if you want to enable the trigger
connectors.
•<Pass Through>, which you should choose if you want an input trigger to
automatically generate an output trigger. This allows you to trigger another
instrument almost simultaneously.
•<Feedback>, which you should choose if you want an output trigger to
automatically generate an input trigger. For example, using this mode, you
could trigger each step of a wavelength sweep with just one externally
generated input trigger.
To change the triggering mode:
1Press the Config hardkey.
2Move to the <Trigger> menu option and press Enter. You see a box displaying
the available triggering modes.
Figure 31 Changing the Triggering Mode
3Move to your chosen triggering mode and press Enter.

Additional Information Using the System Utilities
70 Agilent 8163A/B, 8164A/B & 8166A/B Mainframes, Sixth Edition
How to Configure Startup Applications
Several Applications on the 8163B and 8164B can be configured to start
upwhen the system is switched on.
To configure startup applications:
1Press the Config hardkey.
2Move to the <Startup Applications> menu option and press Enter.
3Select the application you want to start up when the system is switched on.
Only valid for the 8163B and 8164B
NOTE

Using the System Utilities Additional Information
Agilent 8163A/B, 8164A/B & 8166A/B Mainframes, Sixth Edition 71
How to Configure your Foot Pedal
You can use an Agilent 81610FP Foot Pedal (Part Number 81610-68709) to
generate triggers. This accessory is similar to a mouse, you press the Foot
Pedal and a trigger is generated. You can attach the Foot Pedal to the Input
Trigger BNC Connector, see “Input and Output Connectors” on page 310.
To configure your Foot Pedal:
1Press the Config hardkey.
2Move to the <Foot pedal support> menu option and press Enter. You see a box
displaying <On> and <Off>.
Figure 32 Enabling/Disabling the Foot Panel
3Move to <On> to enable the Agilent 81610FP Foot Pedal or move to <Off> to
disable the Agilent 81610FP Foot Pedal.
4Press Enter.
Valid for 8163A, 8164A, and 8166A only.
This functionality requires FPGA version 1.5 or higher. The FPGA version
number and date is displayed after you boot up the instrument.
The Trigger configuration must not be set to “disabled”
NOTE
NOTE

Additional Information Using the System Utilities
72 Agilent 8163A/B, 8164A/B & 8166A/B Mainframes, Sixth Edition
How to Set the GPIB Address
To set the GPIB address:
1Press the Config hardkey.
2Move to the <GPIB Address> menu option and press Enter. You see a box
displaying the current GPIB address.
Figure 33 Entering a GPIB Address
3Enter an integer value between 0 and 30 into this box and press Enter. The
address is set to this value.
The default GPIB address is 20.
NOTE
Avoid using 21 as the GPIB address because this number is often the
controller’s default GPIB address.
NOTE

Using the System Utilities Additional Information
Agilent 8163A/B, 8164A/B & 8166A/B Mainframes, Sixth Edition 73
How to Set the Speed of the Serial Interface
To set the Baudrate of the instrument’s serial interface:
1Press the Config hardkey.
2Move to the <Serial Interface> menu option and press Enter. You see a box
displaying all the available line speeds in bps.
Figure 34 Selecting a Baudrate for the Serial Interface
3Move to the Baudrate required and press Enter.
The default Baudrate of the serial interface is 38400 bps.
NOTE
The Baudrate set for the serial interface of the instrument should match
that set for the PC serial interface connected to it.
The PC serial interface should be configured to match the instrument’s
fixed parameters. Refer to “Serial Interface” on page 315
NOTE

Additional Information Using the System Utilities
74 Agilent 8163A/B, 8164A/B & 8166A/B Mainframes, Sixth Edition
How to Update a Module
For information about instrument and module firmware upgrade
procedures refer to “Firmware Upgrades” on page 451
To set the mainframe in Module Update mode:
1Press the Config hardkey.
2Move to the <Module Update> menu option and press Enter. You see a box that
displays Module Update mode as on.
3Press [OK] to start the Module Firmware Download process.
Figure 35 Module Update mode
Module Update mode is necessary only when updating a module via the
serial interface.
NOTE
Reboot the mainframe to restore normal operation.
NOTE

Using the System Utilities Additional Information
Agilent 8163A/B, 8164A/B & 8166A/B Mainframes, Sixth Edition 75
How to Select the Printer Type
You can use a printer connected to the parallel port on the rear panel of
your mainframe, see “Input and Output Connectors” on page 310 for a
diagram of your mainframe’s rear panel.
You can print out any of the following information:
• a help screen, see “How to Get Help” on page 50,
• data from an application, see “Printing Application Measurement Results” on
page 283.
To select a printer type:
1Press the Config hardkey.
2Move to the <Printer Type> menu option and press Enter. You see a box, as
shown in Figure 36 , displaying the following printer types:
•<HP PCL>, you can use any printer that uses the Hewlett-Packard Printer Con-
trol Language Level 3 or higher, and
•<EPSON 8 pin>, you can use any printer that is compliant with Epson 8 pin print-
ers.
Figure 36 Selecting a Printer Type
3Move to your printer type and press Enter. You return to the configuration menu.

Additional Information Using the System Utilities
76 Agilent 8163A/B, 8164A/B & 8166A/B Mainframes, Sixth Edition
How to Change the Password
The password is used for unlocking the instrument. To change the
password:
1Press the Config hardkey.
2Move to the <Change Password> menu option and press Enter. You see a box
requesting you to enter the password.
3Enter the current password, using the softkeys or the numerical keypad and
press Enter. You see a box requesting you to enter the new password.
4Enter your new password. It should be 4 digits long. Press Enter.
If You Forget Your Password
If you forget your password, contact your nearest Agilent Technologies
Sales/Service Office. Find contact details by accessing
http://www.agilent.com/ on the internet.

Using the System Utilities Additional Information
Agilent 8163A/B, 8164A/B & 8166A/B Mainframes, Sixth Edition 77
How to Get Information About Modules
To get information about modules:
1Press the Config hardkey.
2Move to the <About Modules> menu option and press Enter. You see a box
displaying the slots which have installed modules, see Figure 37 .
Figure 37 Slots with Installed Modules
3Move to the module using the cursor key for which you require information.
Press Enter.
4The part number, serial number, and firmware revision of the chosen module
are displayed, as shown in Figure 38 .

Additional Information Using the System Utilities
78 Agilent 8163A/B, 8164A/B & 8166A/B Mainframes, Sixth Edition
Figure 38 Viewing Information About a Module
5Press [Close] to return to the menu in Figure 37 .
6Perform steps 3 to 5 to view information about other module slots or press
[Close] to return to the configuration menu.
See “How to Get Information About the Mainframe” on page 79 for
information on mainframe identity strings.
• The Agilent 81640A/42A/80A/82A/89A Tunable Laser modules will always
return HEWLETT-PACKARD as the manufacturer.
• All other Agilent 8163A/B Series modules return Agilent Technologies as the
manufacturer.
• The 8153A Series modules will always return HEWLETT-PACKARD as the
manufacturer.
NOTE

Using the System Utilities Additional Information
Agilent 8163A/B, 8164A/B & 8166A/B Mainframes, Sixth Edition 79
How to Get Information About the
Mainframe
To get information about the mainframe:
1Press the Config hardkey.
2Move to the <About Mainframe> menu option and press Enter. You see a box
displaying information about your mainframe, see Figure 39 . The
manufacturer, part number, serial number, and firmware revision of the
mainframe are listed.
Figure 39 Viewing Information About the Mainframe
3Press [Close] to return to the configuration menu.
The Agilent 8163A, Agilent 8164A, and Agilent 8166A will always return
Agilent as the manufacturer. This will not be affected by the transition of
these instruments to Agilent Technologies. This will allow programs that
use this string to continue functioning.
See “How to Get Information About Modules” on page 77 for information
on module identity strings.
The Agilent 8163B, Agilent 8164B, and Agilent 8166B will always return
Agilent Technologies as the manufacturer.
NOTE

Additional Information How to Connect an External Monitor
80 Agilent 8163A/B, 8164A/B & 8166A/B Mainframes, Sixth Edition
How to Connect an External
Monitor
You can connect a standard VGA monitor to the Agilent 8164A/B
Lightwave Measurement System and the Agilent 8166B Lightwave
Multichannel System. This is a useful feature for making presentations or
for training courses.
Figure 40 Rear Panel of the Agilent 8164B Lightwave Measurement System
• Place your monitor on a flat sturdy surface.
• Before you make any connections make sure the Lightwave Measurement
System and monitor are turned off.
• Connect the power cable to the video input on the back of your monitor.
Tighten the thumbscrews on the plug.
• Connect the video cable (it has a 15-pin plug) to the video outlet on the back of
the Lightwave Measurement System. Tighten the thumbscrews on the plug.
• Connect the power cord to the display.
• Plug the power cord into the power outlet.
You cannot connect a monitor to the Agilent 8163A/B Lightwave
Multimeter or Agilent 8166A Lightwave Multichannel system.
NOTE
Refer to the user’s guide that came with your monitor, if necessary, to
locate your monitor’s output and input ports.
NOTE

How to Connect a Printer Additional Information
Agilent 8163A/B, 8164A/B & 8166A/B Mainframes, Sixth Edition 81
How to Connect a Printer
You can use a printer connected to the parallel port on the rear panel of
your mainframe, see “Input and Output Connectors” on page 310 for a
diagram of your mainframe’s rear panel.
You can use either of the following printer types:
•<HP PCL>, a printer that uses the Hewlett-Packard Printer Control Language,
or
•<EPSON 8 pin>, a printer that is compliant with Epson 8 pin printers.
To set up the printer, perform the following steps:
1Set up your printer as described in your printer’s User’s Guide.
2Connect a parallel cable between your printer’s parallel connector to the
parallel port on the rear panel of your mainframe, see “Input and Output
Connectors” on page 310 for a diagram of your mainframe’s rear panel.
3To select a printer type, see “How to Select the Printer Type” on page 75.
You can then print out any of the following information:
• a help screen, see “How to Get Help” on page 50,
• data from an application, see “Printing Application Measurement Results” on
page 283.

Additional Information How to Connect a Printer
82 Agilent 8163A/B, 8164A/B & 8166A/B Mainframes, Sixth Edition

Agilent 8163A/B, 8164A/B & 8166A/B Mainframes, Sixth Edition 83
3
Power Measurement
This chapter describes how to use the Agilent 8163A/B Lightwave
Multimeter, the Agilent 8164A/B Lightwave Measurement System, and
the Agilent 8166A/B Lightwave Multichannel System to measure optical
power using a Power Meter, that is:
• a Power Sensor module or
• an Optical Head in conjunction with an Optical Head Interface module.
How to Measure Power . . . . . . . . . . . . . . . . . . . . . . . . . . . . 84
The Power Value. . . . . . . . . . . . . . . . . . . . . . . . . . . . . . . . . . . . . . .84
How to Set the Power Unit . . . . . . . . . . . . . . . . . . . . . . . . . . . . . .85
How to Set the Calibration Offset. . . . . . . . . . . . . . . . . . . . . . . . . 87
How to Set the Reference Level . . . . . . . . . . . . . . . . . . . . . . . . . . 88
How to Set the Wavelength . . . . . . . . . . . . . . . . . . . . . . . . . . . . .91
How to Remove Electrical Offsets . . . . . . . . . . . . . . . . . . . . . . . . 91
How to Choose the Range Mode . . . . . . . . . . . . . . . . . . . . . . . . . 94
How to Set the Range . . . . . . . . . . . . . . . . . . . . . . . . . . . . . . . . . . 95
How to Set the Averaging Time . . . . . . . . . . . . . . . . . . . . . . . . .100
How to Choose the MinMax Mode . . . . . . . . . . . . . . . . . . . . . .101
How to Turn Off MinMax Mode . . . . . . . . . . . . . . . . . . . . . . . . .103
How to Hold the Screen. . . . . . . . . . . . . . . . . . . . . . . . . . . . . . . .103
How to Use Triggers . . . . . . . . . . . . . . . . . . . . . . . . . . . . . . . . . . .104
Dual Power Meters - Master and Slave Channels. . . . . . . . . .107

Power Measurement How to Measure Power
84 Agilent 8163A/B, 8164A/B & 8166A/B Mainframes, Sixth Edition
How to Measure Power
The Power Value
The <P> parameter displays the power measurement value. In MinMax
mode, this parameter changes to <∆P>, the difference between minimum
and maximum power, see “How to Choose the MinMax Mode” on
page 101.
How to Set the Number of Digits
You can set the maximum number of digits that are used in power
measurement. This is the maximum number of digits after the decimal
point.
To change the number of digits to two:
1Move to the Power Meter channel and press the [Menu] softkey.
2Move to <Number of Digits> option and press Enter. You will see the screen in
Figure 41 .
Figure 41 The Number of Digits Menu
3Move to 2 and press Enter.
4Press the [Close] softkey to exit the menu.

How to Measure Power Power Measurement
Agilent 8163A/B, 8164A/B & 8166A/B Mainframes, Sixth Edition 85
How to Set the Power Unit
Pressing the Power Unit softkey allows you to select either W, dB, or dBm
as the units in which power is displayed. The Power Unit softkey is visible
when you move to the [P] or [Ref ] parameters. Alternatively the Power
Unit can be changed by using the Power Meter menu.
What are the Power Units ?
Watts (W) are the SI unit for power measurement.
You can also measure power in dB or dBm. Values displayed in these units
are derived from measurement in Watts.
By selecting dBm, the following calculation is made:
Where,
PdBm is the power value displayed in dBm, and
Pinput is the input signal level in Watts.
Power, in units of dBm, is measured relative to 1 mW, it is an absolute
power measurement.
By selecting dB, the following calculation is made:
Where,
PdB is the power value displayed in dB,
Pinput is the input signal level in Watts, and
Pref is the chosen reference power value in Watts.
Power, in units of dB, is measured relative to a particular reference power
value. For information on selecting this reference value, see “How to Input
a Reference Level” on page 88.
To set the power unit to dBm:
PdB 10 Pinput W()
Pref W()
----------------------------log=

How to Measure Power Power Measurement
Agilent 8163A/B, 8164A/B & 8166A/B Mainframes, Sixth Edition 87
How to Set the Calibration Offset
This is a calibration offset that you can enter to compensate for external
optical circuitry, for example, the Agilent 81022FF Integrating Sphere or a
3 dB coupler. The calibration offset, [Cal], is automatically subtracted from
the input signal.
Pmeasured(dBm) = Pinput(dBm) − CAL(dB)
Where,
Pmeasured is the adjusted value of the signal read in dBm,
Pinput is the input signal level in dBm, and
CAL is the calibration offset in decibels (dB).
To set the calibration offset to 40.000 dB:
1Move to the Power Meter channel and press the [Details] softkey.
2Move to the [Cal] parameter and press Enter.
3Enter 40.000 and press Enter.

Power Measurement How to Measure Power
88 Agilent 8163A/B, 8164A/B & 8166A/B Mainframes, Sixth Edition
How to Set the Reference Level
How to Input a Reference Level
dB results are shown relative to a reference level. The [Ref] parameter sets
the reference level. Setting, or changing, the reference only affects results
that are displayed in dB.
The reference level is displayed in units of dBm or Watts. Depending on
which is selected the following equations are used to calculate the power
level in dB:
Pdisplay(dB) = Pmeasured (dBm) − REF(dBm)
or
Where,
Pdisplay is the displayed relative power,
Pmeasured is the absolute power level (see “How to Set the Calibration Offset”
on page 87), and
REF is the reference level.
You can choose the units for the reference using the Power Unit softkey. If
you choose dB, the power value changes to dB and the displayed
reference level changes to dBm.
To set the reference level to 10 mW:
1Move to the Power Meter channel and press the [Details] softkey.
2Move to the [Ref] parameter and press the [Power Unit] softkey.
3Move to <W> and press Enter twice.
4Change the units to mW using the [Unit+] and [Unit−] softkeys.
5Enter 10.000 and press Enter.
How to Set the Reference Value to the Current Power
Value
In addition to entering a new reference value, you can change the
reference value to the currently displayed power value by pressing the
[Dsp->Ref] softkey.
Pressing the [Dsp->Ref] softkey takes the input power level and stores it
as the reference. Setting the reference only affects results displayed in dB.
Pdisplay dB() 10 Pmeasured W()
REF W()
---------------------------------------log=

How to Measure Power Power Measurement
Agilent 8163A/B, 8164A/B & 8166A/B Mainframes, Sixth Edition 89
When you press the [Dsp->Ref] softkey, the absolute power level, the
power value in dBm or Watts, is stored as the reference, that is:
REF = Pmeasured
Where,
REF is the reference, and
Pmeasured is the absolute power level (see “How to Set the Calibration Offset”
on page 87).
The [Dsp->Ref] softkey is displayed if you move to a power measurement
channel.
How to Reference Another Power Measurement Channel
You can use the reference mode, [Ref Mode], to reference another Power
Meter’s current power level. If you choose this mode, the reference of the
channel continuously updates to the current power value measured by the
other channel.
The following equations describe how the power in dB is calculated if you
reference another channel:
Pdisplay(dB) = PmeasuredA (dBm) − PmeasuredB (dBm) − REF(dB)
or
Where:
Pdisplay is the displayed relative power,
PmeasuredA is the absolute power level (see “How to Set the Calibration Offset”
on page 87) measured by the current Power Meter, and
PmeasuredB is the absolute power level (see “How to Set the Calibration Offset”
on page 87) measured by the Power Meter you choose to reference, and
REF is the reference level in decibels (dB).
You can only set the reference level, REF, in decibels (dB) when you
reference Power Meter’s current power level. This reference level is stored
in separate memory than the absolute reference level.
NOTE

Power Measurement How to Measure Power
90 Agilent 8163A/B, 8164A/B & 8166A/B Mainframes, Sixth Edition
To reference another channel:
1Move to the Power Meter channel and press the [Details] softkey.
2Move to the [Ref Mode] parameter and press Enter.
3Move to the channel number you want to reference, using the cursor key, and
press Enter. For example, in Figure 43 , you could choose 3.1 (for channel 3.1).
Refer to “Slot and Channel Numbers” on page 41 for information on channel
numbers.
Figure 43 Referencing Another Channel
To return to setting a constant reference level:
1Move to the Power Meter channel and press the [Details] softkey.
2Move to the [Ref Mode] parameter and press Enter.
3Move to the <Value> menu option and press Enter.

How to Measure Power Power Measurement
Agilent 8163A/B, 8164A/B & 8166A/B Mainframes, Sixth Edition 91
How to Set the Wavelength
This is the wavelength value. The responsivity of the Power Meter varies
with wavelength. For accurate power measurement, you need to input the
wavelength of the optical input. To set the wavelength to 1545.000 nm:
1Move to the Power Meter channel and press the [Details] softkey.
2Move to the [λ] parameter and press Enter.
3Enter 1545.000 and press Enter.
How to Remove Electrical Offsets
Optical Power Meters measure optical power by converting optical power
to electrical power, and then measuring electrical power. An electrical
offset is electrical power that is always present, even if there no optical
power is input. If electrical offsets are not removed, they affect the
accuracy of power measurement.
Performing a zero sets the zero power level to the average electrical offset
level for the current environmental conditions.
• Allow the instrument time to acclimatize (around 24 hours).
• Allow the instrument time to warm up (around 20 minutes).
• Make sure that the optical input is not receiving any light. If you are using
multi-mode fiber-optic cable, you must disconnect the cable and cover the
input to the Power Meter to perform a zero.
It is good practice to perform a zero before making any important
measurements.
To remove electrical offsets:
1Make sure the optical input is not receiving any light. If the instrument has just
been switched on, wait until SETTLING is not displayed for the module channel.
The environmental conditions and the temperature of the instrument
affect electrical offset. For the best results you must:
NOTE

Power Measurement How to Measure Power
92 Agilent 8163A/B, 8164A/B & 8166A/B Mainframes, Sixth Edition
Figure 44 Module Channels that are Setting
2Move to the Power Meter channel and press the [Menu] softkey.
3Move to the <Zero> option to zero the current power measurement channel or
the <Zero All> option to zero all power measurement channels. You will see the
screen shown in Figure 45 , this appears for around 30 seconds while zeroing is
performed.
Figure 45 Zeroing Sreen

How to Measure Power Power Measurement
Agilent 8163A/B, 8164A/B & 8166A/B Mainframes, Sixth Edition 93
• a source is connected to the Power Meter’s input connector,
• the fiber connected to the Power Meter’s input connector is collecting light, or
• the Power Meter receives ambient light because the input connector is
uncovered.
Press Enter and start again at step 1.
4When the zeroing operation finishes, press the [Close] softkey to close the
menu.
Figure 46 Zeroing Fails, if the Power Meter Receives Input Light.
If you see the screen shown in Figure 46 , the zeroing operation has failed
because the Power Meter received light. The most common reason for
zeroing to fail is if:
NOTE

Power Measurement How to Measure Power
94 Agilent 8163A/B, 8164A/B & 8166A/B Mainframes, Sixth Edition
How to Choose the Range Mode
You can choose either of two ranging modes from the Range mode menu:
•<Auto>, the auto-ranging mode, ensures that the result has a displayed value
between 9% and 100% of full scale. The default state is for automatic ranging
to be enabled.
•<Manual>, which allows you to set a user-defined range.
For a Dual Power Sensor, you cannot set the range mode of the slave
channel, channel 2, directly. By default, the range mode of the slave
channel, channel 2, is the same as that for the master channel, channel 1.
See Table 10 on page 107 for more details.
NOTE

How to Measure Power Power Measurement
Agilent 8163A/B, 8164A/B & 8166A/B Mainframes, Sixth Edition 95
How to Set the Range
If you choose <Auto> from the Range mode menu, this parameter can not
be set. The Range parameter, [Range], is displayed in light grey text, see
Figure 47 , in automatic ranging mode and displays the automatically-
determined range.
Figure 47 Auto-Range Mode
If you choose <Manual> from the Range mode menu, you must choose a
range setting from the Range menu.
To choose a range setting, follow the following steps:
1Setup the instrument.
2Move to the Power Meter channel and press the [Details] softkey.
3Move to the [P] parameter and press the [Power Unit] softkey. You will see the
menu in Figure 42 .
4Move to <dBm>, by using the cursor key, and press Enter.
5Move to the [Range Mode] parameter and press Enter.
6Move to <Auto>, by using the cursor key, and press Enter.
7Perform a set of measurements.
8Note the highest [Range] that the instrument automatically set during this set
of measurements.
9Move to the Power Meter channel and press the [Details] softkey.

Power Measurement How to Measure Power
96 Agilent 8163A/B, 8164A/B & 8166A/B Mainframes, Sixth Edition
10Move to the [Range Mode] parameter and press Enter.
11Move to <Manual>, by using the cursor key, and press Enter.
12Move to the [Range] parameter and press Enter.
13Enter the range value determined in Step 8, by using the cursor key, and press
Enter.
Figure 48 Manual Range Mode - Within Range
If the measured power is more than 3dBm greater than the range setting, it
is impossible for power to be displayed. The power value, +1.--- dBm, as
shown in Figure 49 , is shown. This means that the measured power is
greater than the Upper Power Limit. You must decrease the [Range] value.
See Table 9 on page 99 for more details.

How to Measure Power Power Measurement
Agilent 8163A/B, 8164A/B & 8166A/B Mainframes, Sixth Edition 97
Figure 49 Out of Range - Power Greater Than Upper Power Limit
If the measured power is more than 40 dBm less than the range setting, it
is impossible for power to be displayed. The power value, -1.--- dBm, as
shown in Figure 50 , is shown. This means that the measured power is
greater than the resolution at this [Range] value. You must increase the
[Range] value.
See Table 9 on page 99 for more details.
Figure 50 Out of Range - Power Less Than Resolution

Power Measurement How to Measure Power
98 Agilent 8163A/B, 8164A/B & 8166A/B Mainframes, Sixth Edition
Figure 51 shows an example of the range values you can choose for the
Agilent 81634B. Inn this case the values range from 10 dBm (upper power
limit of 13 dBm) to −70 dBm (upper power limit of
−67 dBm) in 10 dBm increments.
Figure 51 Range Value Menu

How to Measure Power Power Measurement
Agilent 8163A/B, 8164A/B & 8166A/B Mainframes, Sixth Edition 99
Upper Power Limit and Resolution
Table 9 shows the upper power limit and measurent resolution at various
power ranges. As can be seen the resolution decreases as the chosen
[Range] decreases. The resolution is always 40 dBm less than the chosen
[Range] value. The Upper Power Limit is always 3 dBm greater than the
chosen [Range] value.
Table 9 Upper Power Limits and Resolution for Various Power Ranges
[RANGE]Upper Power Limit Resolution
40 dBm 19.999 W 43.000 dBm 0.001 W −0.000 dBm
30 dBm 1.9999 W 33.000 dBm 0.1 mW −10.000 dBm
20 dBm 199.99 mW 23.000 dBm 0.01 mW −20.000 dBm
10 dBm 19.999 mW 13.000 dBm 0.001 mW −30.000 dBm
0 dBm 1.9999 mW 3.000 dBm 0.1 µW−40.000 dBm
−10 dBm 199.99 µW−7.000 dBm 0.01 µW−50.000 dBm
−20 dBm 19.999 µW−17.000 dBm 0.001 µW−60.000 dBm
−30 dBm 1.9999 µW−27.000 dBm 0.1 nw −70.000 dBm
−40 dBm 199.99 nW −37.000 dBm 0.01 nw −80.000 dBm
−50 dBm 19.999 nW −47.000 dBm 0.001 nw −90.000 dBm
−60 dBm 1.9999 nW −57.000 dBm 0.1 pW −100.000 dBm
−70 dBm 199.99 pW −67.000 dBm 0.01 pW −110.000 dBm

Power Measurement How to Measure Power
100 Agilent 8163A/B, 8164A/B & 8166A/B Mainframes, Sixth Edition
How to Set the Averaging Time
This is the length of time over which a signal is averaged. Longer averaging
times increase the accuracy and improve the noise rejection. Longer
averaging times also decrease sensitivity.
For averaging times of 1 second or less, a new measurement is shown at
the end of each averaging time. This is drawn in Figure 52 . A new
measurement is shown on the display at each x.
Figure 52 Measurement with Tavg ~1 second
With modules designed for the 8153A Lightwave Multimeter, for averaging
times of more than 1 second, the displayed power is given by the formula:
Where,
Pnew is the new displayed result,
Pold is the previously displayed result,
Sample is the value read by the hardware,
Tavg is the averaging time, as set by the user, and
Tsample is the time the hardware takes to make a reading.
If the measurement condition change (for example, a range change in
automatic ranging), Pold is reset and the averaging starts again. This is why
the display update seems faster in automatic ranging.
To set the averaging time to 1 second:
1Move to the Power Meter channel and press the [Details] softkey.
2Move to the [AvgTime] parameter and press Enter.
3Move to <1s>, by using the cursor key, and press Enter.
For a Dual Power Sensor, you cannot set the averaging time of the slave
channel, channel 2, directly. By default, the averaging time of the slave
channel, channel 2, is the same value as that for the master channel,
channel 1. See Table 10 on page 107 for more details.
NOTE
xxxxxxxx
Tavg

How to Measure Power Power Measurement
Agilent 8163A/B, 8164A/B & 8166A/B Mainframes, Sixth Edition 101
How to Choose the MinMax Mode
MinMax mode measures the incoming power and displays the minimum
value measured, [Pmin], and the maximum value measured, [Pmax]. The
difference between these values, ∆P, is displayed in place of P, the power
value. This mode is intended principally for polarization dependent
measurements, but can be used for other types of measurement.
You can choose three modes of operation from the MinMax mode menu:
•<Continuous> mode, which compares each new measured value with the
maximum and minimum values so far, and replaces them as necessary.
This mode is useful for measuring the Polarization Dependent Loss (PDL) of a
component. Run the application while sweeping the polarization of the source
applied to the component.
•<Window> mode, which compares each new measured value with the
maximum and minimum values of each of the previous N samples. When a
new measurement is taken it is added to a buffer containing the previous N
samples and the oldest measurement is deleted.
•<Refresh> mode, which adds each new measurement to a buffer. The
minimum and maximum values, in this buffer, are displayed. After N samples
are added to the buffer, the buffer resets and a new buffer is created.
You can use Window and Refresh modes, for example, when you are searching
for or setting the position of minimum PDL.
For a Dual Power Sensor, you cannot set the averaging time of the slave
channel, channel 2, directly. By default, the averaging time of the slave
channel, channel 2, is the same value as that for the master channel,
channel 1. See Table 10 on page 107 for more details.
NOTE

Power Measurement How to Measure Power
102 Agilent 8163A/B, 8164A/B & 8166A/B Mainframes, Sixth Edition
Figure 53 The Window and Refresh Modes
To choose the <Refresh> MinMax mode:
1Move to the Power Meter channel and press the [Details] softkey.
2Move to the [MinMax Mode] parameter and press Enter.
3Move to <Refresh>, by using the cursor key, and press Enter. The screen in
Figure 54 appears.
Figure 54 MinMax Mode Screen
4Press Menu, move to <Data Points> and press Enter.
5Enter 100 and press Enter.
Window
Refresh
N Samples
N Samples
Time for display to update
Time for display to update
The length of the lines
displayed represents the
size of the buffer at the
time of update
Mode
Mode

How to Measure Power Power Measurement
Agilent 8163A/B, 8164A/B & 8166A/B Mainframes, Sixth Edition 103
How to Turn Off MinMax Mode
To turn off MinMax mode, and return to continuous power measurement:
1Move to the Power Meter channel and press the [Details] softkey.
2Move to the [MinMax Mode] parameter and press Enter.
3Move to <Off>, by using the cursor key, and press Enter.
How to Hold the Screen
Pressing the [Hold/Cnt] softkey allows you to hold the screen so that no
new measurements are displayed. Hold is displayed as shown in
Figure 55 .
Figure 55 Power Module Channel is Held - Overview Screen
By pressing the [Hold/Cnt] softkey a second time the screen will display
new measurements continuously.

Power Measurement How to Measure Power
104 Agilent 8163A/B, 8164A/B & 8166A/B Mainframes, Sixth Edition
How to Use Triggers
Agilent 8163A/B Series Power Meter modules allow you trigger the
instrument to perform tasks and to output trigger signals to external
measurement instruments.
How to Trigger Power Measurements
You can configure Agilent 8163A/B Series Power Meter modules to
perform certain tasks when you apply a trigger to the Input Trigger
Connector.
You must prearm a measurement function before an action can be
triggered:
1See “How to Set the Trigger Configuration” on page 69 for how to configure the
trigger connectors.
2Move to the Power Meter channel and press the [Menu] softkey.
3Move to <Input Trigger Mode>, by using the cursor key, and press Enter. You
will see the screen in Figure 56 .
Figure 56 Input Trigger Mode
For a Dual Power Sensor, you cannot set the averaging time of the slave
channel, channel 2, directly. By default, the averaging time of the slave
channel, channel 2, is the same value as that for the master channel,
channel 1. See Table 10 on page 107 for more details.
NOTE

How to Measure Power Power Measurement
Agilent 8163A/B, 8164A/B & 8166A/B Mainframes, Sixth Edition 105
4Move to one of the following, by using the cursor key:
•<Single meas>, an input trigger will trigger one sample of a measurement func-
tion to be performed and to store the result in a data array.
•<Compl. meas>, an input trigger will trigger a complete measurement function
to be performed.
•<Ignore>, input triggers are ignored.
5Press Enter.
You can generate input triggers in any of the following ways:
• trigger the Input Trigger Connector on the rear panel of your instrument,
•set <Trigger Configuration> to <Loopback> so that an output trigger
automatically generates an input trigger, or
•use the
:TRIGger
GPIB command, see your mainframe’s Programming Guide.
How to Use Output Triggering
You can configure Agilent 8163A/B Series Power Meter modules to output
a trigger when the instrument performs certain tasks.
To set your module’s Output Trigger Configuration:
1See “How to Set the Trigger Configuration” on page 69 for how to configure the
trigger connectors.
2Move to the Power Meter channel and press the [Menu] softkey.
3Move to <Output Trigger Mode>, by using the cursor key, and press Enter. You
will see the screen in Figure 57 .
Figure 57 Output Trigger Mode

Power Measurement How to Measure Power
106 Agilent 8163A/B, 8164A/B & 8166A/B Mainframes, Sixth Edition
4Move to one of the following, by using the cursor key:
•<Averaging Time Over>, a trigger is output when the averaging time period of a
measurement finishes.
•<Meas Started>, a trigger is output when the averaging time period of a meas-
urement begins.
•<Disabled>, the output trigger mode is disabled.
5Press Enter.

How to Measure Power Power Measurement
Agilent 8163A/B, 8164A/B & 8166A/B Mainframes, Sixth Edition 107
Dual Power Meters - Master and Slave
Channels
For the Agilent 81635A Dual Power Sensor and the Agilent 81619A Dual
Optical Head Interface module, channel 1 is the master channel and
channel 2 is the slave channel. The master and slave channels share the
same software and hardware triggering system. For some commands,
setting parameters for the master channel sets the parameters for the
slave channel. In these cases, you may only set parameters for the slave
channel by setting master channel parameters.
The parameters listed in Table 10 can only be set or viewed using the
master channel.
Table 10 Parameters that can only be set using the master channel
Parameter
<Zero>
<MinMax mode>
<Reset MinMax>
<Data points>
<Averaging time>
<Range mode>
<Input trigger mode>
<Output trigger mode>

Power Measurement How to Measure Power
108 Agilent 8163A/B, 8164A/B & 8166A/B Mainframes, Sixth Edition

Agilent 8163A/B, 8164A/B & 8166A/B Mainframes, Sixth Edition 109
4
Laser Sources
This chapter describes how to use the Agilent 8163A/B Lightwave
Multimeter, the Agilent 8164A/B Lightwave Measurement System, and
the Agilent 8166A/B Lightwave Multichannel System to control fixed-
wavelength laser source modules.
How to Use Laser Source Modules. . . . . . . . . . . . . . . . . .110
The Laser Wavelength Value . . . . . . . . . . . . . . . . . . . . . . . . . . .110
How to Enable/Disable Laser Output . . . . . . . . . . . . . . . . . . . .111
How to Set Attenuation . . . . . . . . . . . . . . . . . . . . . . . . . . . . . . . .112
How to Modulate the Optical Output. . . . . . . . . . . . . . . . . . . . .113
How to Use the Internal Modulation . . . . . . . . . . . . . . . . . . . . .114
How to Use Triggers . . . . . . . . . . . . . . . . . . . . . . . . . . . . . . . . . . .117

Laser Sources How to Use Laser Source Modules
110 Agilent 8163A/B, 8164A/B & 8166A/B Mainframes, Sixth Edition
How to Use Laser Source
Modules
Figure 58 Menu of Parameters for a Fixed Wavelength Laser Source
The Laser Wavelength Value
The laser wavelength value [λ] for a fixed-wavelength laser source module
is the calibrated optical wavelength value for the laser source. This is a
fixed value, you can display the value but you cannot edit it.
Dual-Wavelength Laser Source Modules
Dual-wavelength laser source modules have optical outputs at two
wavelengths. You can choose to output an optical signal at either a single
wavelength or at both wavelengths simultaneously.
To choose both output wavelengths for a dual-wavelength laser source
module:
1Move to [λ] parameter and press Enter.

How to Use Laser Source Modules Laser Sources
Agilent 8163A/B, 8164A/B & 8166A/B Mainframes, Sixth Edition 111
2Select <1309.6+1551.6>, using the cursor key, and press Enter. You will see the
screen in Figure 59 .
Figure 59 Dual-Wavelength Laser Source Outputs Both Wavelength
How to Enable/Disable Laser Output
To enable laser output using the user interface:
1Move to [State] parameter and press Enter.
2Move to [On], by using the cursor key, and press Enter. The green LED on the
module front panel switches on.
To disable laser output using the user interface:
1Move to [State] parameter and press Enter.
2Move to [Off], by using the cursor key, and press Enter. The green LED on the
module front panel switches off.
For further information on modulating the optical output of a dual-
wavelength laser source module, see “How to Modulate Dual-Wavelength
Laser Source Modules” on page 115.
NOTE

Laser Sources How to Use Laser Source Modules
112 Agilent 8163A/B, 8164A/B & 8166A/B Mainframes, Sixth Edition
How to Set Attenuation
The amount of power that is output from a source can be controlled. You
can use the attenuation parameter to reduce the optical power of the laser
output.
Poutput = Psource − ATT (dB)
Where,
Poutput is the power level at the output of the module,
Psource is the power level at the output of the source, and
ATT is the attenuation parameter.
To set the attenuation value to 2 dB:
1Move to the laser source channel and press the [Details] softkey. You see the
screen in Figure 60 .
Figure 60 The Power Sensor Details Screen
2Move to the [Attenuation] parameter and press Enter.
3Enter 2.00 and press Enter.

How to Use Laser Source Modules Laser Sources
Agilent 8163A/B, 8164A/B & 8166A/B Mainframes, Sixth Edition 113
How to Modulate the Optical Output
How to Change Modulation Source
The Modulation Source parameter, [Mod Src], allows you to modulate the
output signal. This parameter can be set to Off, Internal, Coherence
Control, or Backplane.
For details of the Off setting “How to Disable Modulation” on page 113.
For details of the Internal setting “How to Use the Internal Modulation” on
page 114
For details of the Coherence Control setting “How to Increase Linewidth”
on page 114
For details of the Backplane setting “External Digital Modulation using
Input Trigger Connector” on page 147.
How to Disable Modulation
If <Off> is displayed as the Modulation Source parameter, [Mod Src], the
laser source outputs an unmodulated continuous-wave signal.
To disable modulation:
1Move to the Laser Source channel and press [Details] softkey.
2Move to the modulation source parameter, [Mod Src], and press Enter.
3Move to <Off>, by using the cursor key, and press Enter.

Laser Sources How to Use Laser Source Modules
114 Agilent 8163A/B, 8164A/B & 8166A/B Mainframes, Sixth Edition
How to Use the Internal Modulation
The internal modulation is a square wave with a 50% duty cycle. You can
set both the amplitude and the frequency of this signal. The amplitude is
set by the power parameter. This is the maximum output power of the
output signal; at the minimum output power, no power is output.
Figure 61 The Modulated Signal
How to Set the Frequency of a Modulated Signal
To set the frequency of the modulation to 6.500 kHz:
1Move to the frequency parameter, [Mod Frq], press Enter.
2Enter 6.500 press Enter.
How to Set the Modulation Mode
3Move to the modulation source parameter, [Mod Src], and press Enter.
4Move to <Internal>, by using the cursor key, and press Enter. The text Int
appears in the Laser Source channel.
How to Increase Linewidth
You can use coherence control to increase the linewidth of the optical
signal output from your Agilent 8163A/B Series Laser Source module.
Enabling the coherence control increases the linewidth of the optical
output signal to between 50 and 500 MHz (typically). Coherence control
greatly reduces interference effects and therefore improves the power
stability in sensitive test setups.
To enable coherence control:
1Move to the Laser Source channel and press [Details].
2Move to [Mod Src] and press Enter.
3Move to <Coherence Ctrl.>, Coherence Control, to increase linewidth.
For typical values, refer to User’s Guide for your laser source module, among the
Supplementary Performance Characteristics provided with the module’s
Specifications.
4Press Enter. The text CC appears in the Laser Source channel.
Output
Power
t

How to Use Laser Source Modules Laser Sources
Agilent 8163A/B, 8164A/B & 8166A/B Mainframes, Sixth Edition 115
How to Modulate Dual-Wavelength Laser Source
Modules
To modulate the lower wavelength source at 100 kHz using internal
modulation and the upper wavelength source using coherence control for
a Dual-Wavelength Laser Source module:
1Move to the laser source channel and press the [Details] softkey.
2 Move to [λ] parameter and press Enter.
3Select the lower wavelength source, for example, <1309.6>, using the cursor
key, and press Enter.
4Move to the [Mod Frq] parameter for the lower wavelength source and press
Enter.
5Enter 100.000 and press Enter.
6Move to the [Mod Src] parameter for the lower wavelength source and press
Enter.
7Move to <Internal>, by using the cursor key, and press Enter. The text Mod
appears in the Laser Source channel.
8Move to the [Mod Src] parameter for the upper wavelength source and press
Enter.
You cannot modulate both wavelengths of the 81554SM Dual-Wavelength
Laser Source module independently. If you select both wavelength outputs
using the [λ] parameter, you can choose to modulate both outputs at the
same frequency or to output both outputs as CW signals.
NOTE
If you choose to output both wavelengths of the 81554SM Dual-
Wavelength Laser Source and to modulate the optical output signal, the
two signals may be 180° out of phase with each other.
For Agilent 8165x Series Dual-Wavelength Laser Source modules, you can
choose independent modulation sources and independent modulation
frequencies for both wavelengths.
If you choose independent modulation sources for a Dual-Wavelength
Laser Source module, the text Mod will be displayed in the Laser Source
channel.
If you choose the same modulation sources for both wavelengths of a
Dual-Wavelength Laser Source module, the relevant text will be displayed
in the Laser Source channel, for example, Int if both wavelengths use
internal modulation.
NOTE
NOTE

Laser Sources How to Use Laser Source Modules
116 Agilent 8163A/B, 8164A/B & 8166A/B Mainframes, Sixth Edition
9Move to <Coherence Ctrl.>, by using the cursor key, and press Enter. The text
Mod is still displayed in the Laser Source channel.
10Enable the laser output, by pressing the Active hardkey on the module’s front
panel.

How to Use Laser Source Modules Laser Sources
Agilent 8163A/B, 8164A/B & 8166A/B Mainframes, Sixth Edition 117
How to Use Triggers
Some Laser Source modules allow you to output trigger signals to external
measurement instruments.
How to Use Output Triggering
You can configure the output trigger connector to output a TTL signal at
the frequency of the internal modulation of a Agilent 8163A/B Series Laser
Source module.
To set your module’s Output Trigger Configuration:
1See “How to Set the Trigger Configuration” on page 69 for how to configure the
trigger connectors.
2Move to the Laser Source channel and press [Menu].
3Move to <Output Trigger Mode>, by using the cursor key, and press Enter. You
will see the screen in Figure 62 .
Figure 62 Output Trigger Mode
4Move to one of the following, by using the cursor key:
•<Disabled>, the output trigger mode is disabled.
•<Modulation>, the output trigger connector outputs a TTL signal at the frequen-
cy of the internal modulation. This signal is output whether the laser is switched
on or off.
5Press Enter.

Laser Sources How to Use Laser Source Modules
118 Agilent 8163A/B, 8164A/B & 8166A/B Mainframes, Sixth Edition

Agilent 8163A/B, 8164A/B & 8166A/B Mainframes, Sixth Edition 119
5
Tunable Lasers
This chapter explains how to control Tunable Laser modules from the user
interface of the Agilent 8163A/B Lightwave Multimeter, the
Agilent 8164A/B Lightwave Measurement System, and the Agilent
8166A/B Lightwave Multichannel System.
What is a Tunable Laser ?. . . . . . . . . . . . . . . . . . . . . . . . . .121
How to Set the Power . . . . . . . . . . . . . . . . . . . . . . . . . . . . . . . . .121
How to Set the Output Power of a CW Signal . . . . . . . . . . . . .122
What is Excessive Power ? . . . . . . . . . . . . . . . . . . . . . . . . . . . . .126
How to Set the Laser to the Dark Position . . . . . . . . . . . . . . . .127
The Analog Output . . . . . . . . . . . . . . . . . . . . . . . . . . . . . . . . . . . .128
How to Set the Wavelength . . . . . . . . . . . . . . . . . . . . . . . .130
Wavelength Range . . . . . . . . . . . . . . . . . . . . . . . . . . . . . . . . . . . .130
How to Set the Wavelength Directly . . . . . . . . . . . . . . . . . . . . .131
How to Set a Relative Wavelength. . . . . . . . . . . . . . . . . . . . . . .132
How to Perform a Wavelength Sweep . . . . . . . . . . . . . . .134
What is a Wavelength Sweep ? . . . . . . . . . . . . . . . . . . . . . . . . .134
How to Set the Wavelength Sweep. . . . . . . . . . . . . . . . . . . . . .135
How to Perform a Sweep. . . . . . . . . . . . . . . . . . . . . . . . . . . . . . .137
How to Modulate a Signal . . . . . . . . . . . . . . . . . . . . . . . . .142
How to Use the Internal Modulation . . . . . . . . . . . . . . . . . . . . .142
How to Use External Modulation . . . . . . . . . . . . . . . . . . . . . . . .144
How to Configure the Modulation Output. . . . . . . . . . . . . . . . .149
How to Use Triggers. . . . . . . . . . . . . . . . . . . . . . . . . . . . . . .150
How to Use Input Triggering . . . . . . . . . . . . . . . . . . . . . . . . . . . .150
How to Use Output Triggering. . . . . . . . . . . . . . . . . . . . . . . . . . .152
How to Use Auxiliary Functions. . . . . . . . . . . . . . . . . . . . .153
Automatic Realignment . . . . . . . . . . . . . . . . . . . . . . . . . . . . . . . .153

What is a Tunable Laser ? Tunable Lasers
Agilent 8163A/B, 8164A/B & 8166A/B Mainframes, Sixth Edition 121
What is a Tunable Laser ?
A tunable laser is a laser source for which the wavelength can be varied
through a specified range. The Agilent Technologies Tunable Laser
modules also allow you to set the output power, and to choose between
continuous wave or modulated power.
How to Set the Power
The laser output can be either:
• a continuous wave (CW) signal, fixed amplitude signal, see “How to Set the
Output Power of a CW Signal” on page 122,
• a modulated signal, see “How to Modulate a Signal” on page 142, or
• a signal with increased linewidth (coherence control), see “How to Increase
Linewidth” on page 148.
If [Mod Src] is <Off>, a continuous wave signal is the chosen optical
output. A continuous wave signal is the default.
If any other [Mod Src] source is chosen, the chosen source modulates the
signal. For possible modulation sources, see “How to Modulate a Signal”
on page 142.
Attenuator
If your tunable laser has an built-in optical attenuator, you can choose one
of the two following power modes:
• <Automatic> Attenuation Mode, you specify the output power and the
instrument automatically sets the optical output power by using the optimum
combination of laser diode current and optical attenuation, or
• <Manual Att.> Mode, you specify the output power and the attenuation.
The two modes are separate, the values set in one mode do not affect
values set in the other.

Tunable Lasers What is a Tunable Laser ?
122 Agilent 8163A/B, 8164A/B & 8166A/B Mainframes, Sixth Edition
How to Set the Output Power of a CW Signal
How to Set Output Power
To set the output power to 555.000 µW:
Attenuator
If your tunable laser has an built-in optical attenuator, move to
[Power Mode], press Enter, move to <Automatic>, and press Enter.
1Move to the power parameter, [P], and press [Pwr unit].
2Move to <W> and press Enter.
3Press Enter to start editing the output power value.
4Enter 555.000, press [Unit+] or [Unit−], as required, to select µW as the power
units, and press Enter.
How to Set the Optical Output
To set the Optical Output of a Tunable Laser module with two optical
outputs:
1Press [Details].
2Move to [Optical Output] and press Enter.
3Use the Modify Knob to move to one of the following:
•<High Power (2)>, a high power optical output, for example, for use in tesing Er-
bium Doped Fiber Amplifiers (EDFAs), you see a screen similar to Figure 63 ,
•<Low SSE (1)>, a lower power optical output with low Source Spontaneous
Emission (SSE), for example, for use in passive component test, you see a
screen similar to Figure 64 ,
•<Both (master:2)>, where both optical outputs can be enabled but only the out-
put of the high power optical output can be regulated, and
•<Both (master:1)>, where both optical outputs can be enabled but only the out-
put of the low SSE optical output can be regulated.

What is a Tunable Laser ? Tunable Lasers
Agilent 8163A/B, 8164A/B & 8166A/B Mainframes, Sixth Edition 123
Figure 63 Setting Hogh Power parameters
Figure 64 Setting Low SSE parameter
If you select <Both (master:2)> or <Both (master:1)> as the regulated
path, both channels output optical power. You can only view or set the
parameters for the primary optical output, for example, the high power
output for <Both (master:2)>.
NOTE

Tunable Lasers What is a Tunable Laser ?
124 Agilent 8163A/B, 8164A/B & 8166A/B Mainframes, Sixth Edition
The LED beside the primary optical output is lit constantly, while the LED
beside the secondary optical output flashes. For example, if you select
<Both (master:2)> as the regulated path, the LED beside Output 2, the
High Power Output, is lit constantly and the LED beside Output 1, the Low
SSE optical output, flashes.
How to Set the Optical Output
1Move to [Output] and press Enter.
2Move to your chosen optical output and press Enter.
How to Enable the Optical Output
3Move to [State] and press Enter.
4Move to <On>, by using the cursor key, and press Enter to enable the output.
The LED beside the optical output is lit constantly.
How to Set Power and Attenuation
Attenuator
If your tunable laser has an built-in optical attenuator, you can set the laser
output power and then set the attenuation.
1Move to the Tunable Laser channel and press [Details].
2Choose the Output 2, the high power output, for a Tunable Laser module with
two optical outputs, as described in “How to Set the Optical Output” on
page 122. For modules with one optical output this is not necessary.
3Move to the power parameter, [P], and press [Pwr unit].
If you enable the laser output for a module with two optical outputs by
pressing the Active hardkey on the module’s front panel, you automatically
choose the optical output for that module. For example, if you press the
Active hardkey beside Output 1, the Low SSE optical output, you choose
<Low SSE> as the optical output, the LED beside the Output 1 lights
constantly, and you see the screen in Figure 64 .
Furthermore, if you then proceed to press the ACTIVE hardkey beside
Output 2, the High Power Output, you choose <Both (master:1)> as the
optical output, the LED beside the Output 2 flashes.
If you press the Active hardkey beside a flashing LED, you disable the
unregulated optical output. If you press the Active hardkey beside a
constantly lit LED, you disable both optical outputs.
NOTE

What is a Tunable Laser ? Tunable Lasers
Agilent 8163A/B, 8164A/B & 8166A/B Mainframes, Sixth Edition 125
4Move to <dBm> and press Enter.
5Type 5.000, using the numerical keypad and press Enter.
6If [Power Mode] is not set to <Manual Att.> (see Figure 63 ), that is, it is set
<Automatic>, perform the following steps:
aMove to [Power Mode] and press Enter.
bMove to <Manual Att.> and press Enter. The attenuation parameter, [Atten.],
appears, see Figure 65 .
7Move to [Atten.], type 3.000, using the numerical keypad, and press Enter.
Figure 65 Setting Attenuation

Tunable Lasers What is a Tunable Laser ?
126 Agilent 8163A/B, 8164A/B & 8166A/B Mainframes, Sixth Edition
What is Excessive Power ?
If the text ExP is displayed in a Tunable Laser channel, see Figure 66 , you
have set an output power level that is larger than the laser diode can
produce at the selected wavelength.
Figure 66 Excessive Power
To avoid this you can:
• reduce the optical output power,
• press [Pmax] to select the highest permissible power for the selected
wavelength value, or
• press [Pmax/Swp] to select the highest permissible power for the selected
wavelength sweep.

What is a Tunable Laser ? Tunable Lasers
Agilent 8163A/B, 8164A/B & 8166A/B Mainframes, Sixth Edition 127
How to Set the Laser to the Dark Position
Attenuator
If your tunable laser has an built-in optical attenuator, you can use
<Dark position> to block all laser light from the output. You can use this as
an alternative to disabling the laser. To enable/disable the dark position:
1Move to the Tunable Laser channel and press the [Menu] softkey.
2Move to the <Dark position> and press Enter. The Dark Position box appears.
3Move to one of the following menu items:
– <On>, to enable the dark position, or
– <Off>, to disable the dark position
4Press Enter to return to the Menu screen.
5Press [Close] to exit from the Menu screen.

Tunable Lasers What is a Tunable Laser ?
128 Agilent 8163A/B, 8164A/B & 8166A/B Mainframes, Sixth Edition
The Analog Output
If there is an output BNC connector on the front panel of your Tunable
Laser module, you can output a DC voltage level that is proportional to the
laser output power. The relationship between this voltage level and the
output power is not calibrated.
Figure 67 Output Power and the Analog Output in <Manual ATT.> Mode
Attenuator
If your Tunable Laser module has an attenuator installed, the Analog
Output signal depends on the power mode you have chosen. The voltage
level is proportional to the optical power produced by the laser diode (not
the optical output power).
In <Manual Att.> Mode, the relationship between the power value, [P],
and the voltage level is only proportional to the output power if the
attenuation remains constant. The attenuator adds a constant offset to the
voltage level.
In <Automatic> Attenuation Mode, the laser output power, and therefore
the Analog Output signal, is not linearly proportional to the output power.
This is because the actual output optical power is derived by the optimum
combination of the laser output power and the attenuation.
To set the power to −10 dBm:
1Move to power parameter, [P], and press [Pwr unit]. You should see the power
unit menu.
2Move to <dBm> and press Enter.
3Press Enter to edit the power value.
4Enter −10.000 and press Enter.
Voltage, V
[P], mW
5 V
20 mW
2 mW
[ATTEN.] = 0 dB[ATTEN.] = 10 dB

What is a Tunable Laser ? Tunable Lasers
Agilent 8163A/B, 8164A/B & 8166A/B Mainframes, Sixth Edition 129
How to Set the BNC Output Line Mode as an Analog
Output
5Press [Menu], move to <BNC Output> and press [OK].
6Move to <V~P>, to choose an analog output signal, press Enter, and press
[Close].
Attenuator
If you want to you use the analog output signal and your Tunable Laser
module has an attenuator installed, it is advisable to use <Manual Att.>
Mode and choose a constant attenuation value.

Tunable Lasers How to Set the Wavelength
130 Agilent 8163A/B, 8164A/B & 8166A/B Mainframes, Sixth Edition
How to Set the Wavelength
There are three ways to set the wavelength of the Tunable Laser.
• You can set the wavelength (λ) directly,
• You can set the wavelength from a base wavelength and an offset in the
frequency domain, or
• You can set a wavelength range for the instrument to “sweep”.
Wavelength Range
Every Tunable Laser module has a specified wavelength range. This range
is available for all Tunable Laser modules. See Appendix C of the
Agilent 81640B/42B/72B/80B/82B & 81480B/82B Tunable Laser User’s
Guide to find your module’s specified range.
Every Tunable Laser module has a permitted wavelength range. This range
is greater than the specified range. The permitted wavelength range varies
for each Tunable Laser module. You can set the wavelength to any value
within the permitted wavelength range.
Figure 68 shows an example of specified and permitted wavelength
range.
Figure 68 Specified and Permitted Wavelength Range
λ [nm]
Specified Range
Permitted Range
1460 1580 16001450
Not to Scale

How to Set the Wavelength Tunable Lasers
Agilent 8163A/B, 8164A/B & 8166A/B Mainframes, Sixth Edition 131
How to Set the Wavelength Directly
You can set a constant wavelength.
To set the wavelength to 1545.500 nm:
1Move to the Tunable Laser channel.
2Move to the wavelength parameter, [λ], and press Enter.
3Enter 1545.500 and press Enter.

Tunable Lasers How to Set the Wavelength
132 Agilent 8163A/B, 8164A/B & 8166A/B Mainframes, Sixth Edition
How to Set a Relative Wavelength
You use a relative wavelength for heterodyning, for example, when you are
measuring the linewidth of DFB (distributed feedback) lasers.
The output wavelength, λ, is set from the base wavelength, λ0, and the
frequency offset, df. The formula for calculating the output wavelength is:
where c is the speed of light in a vacuum (2.998×108 ms−1).
To set a frequency offset of 1.000 THz from a base wavelength of 1545 nm:
1Move to the Tunable Laser channel and press [Details].
2Press [Menu]. The menu appears.
3Move to <Wavelength Mode> in the menu and press Enter. A menu appears.
4Move to <Offset>, by using the cursor key, press Enter, and press Close. You
see the screen in Figure 69 .
Figure 69 Setting a Relative Wavelength
λcλ0
λ0df c+
----------------------=

How to Set the Wavelength Tunable Lasers
Agilent 8163A/B, 8164A/B & 8166A/B Mainframes, Sixth Edition 133
How to Change the Output Wavelength
1Move to [λ] and press Enter. [λ] is the output wavelength, λ, in the equation
above.
2Enter 1570 and press Enter.
How to Set the Base Wavelength
3Press [λ->λ0] to set <λ0> to 1570 nm. <λ0> represents the base wavelength,
λ0, in the equation above.
How to Change the Frequency Offset
4Move to [∆f] and press Enter. [∆f] represents the frequency offset, df, in the
equation above.
5Enter 1.000 and press Enter. The frequency offset, [∆f], changes to 1.000 THz.
Note how the frequency offset, [∆f], changes as you change the value of
[λ].
NOTE
You cannot set <λ0>, the base wavelength directly.
NOTE
Note how the frequency offset, [∆f], changes to zero when you press
[λ->λ0].
NOTE
Note how the output wavelength, [λ], changes as you change the value of
[∆f].
NOTE

Tunable Lasers How to Perform a Wavelength Sweep
134 Agilent 8163A/B, 8164A/B & 8166A/B Mainframes, Sixth Edition
How to Perform a Wavelength
Sweep
What is a Wavelength Sweep ?
A wavelength sweep is performed when the instrument changes the
optical wavelength of the optical output across a user-defined wavelength
range. You can use a wavelength sweep to measure the wavelength-
dependent loss of an optical component.

How to Perform a Wavelength Sweep Tunable Lasers
Agilent 8163A/B, 8164A/B & 8166A/B Mainframes, Sixth Edition 135
How to Set the Wavelength Sweep
The Sweep Parameters
These are the parameters for the wavelength sweep:
•[λ Start], the wavelength at which the sweep begins,
•[λ Stop], the wavelength at which the sweep ends,
•[Step], the size of the change in the wavelength for each step of a stepped
sweep,
•[Cycles], the number of times the sweep is repeated,
•[Dwell], the amount of time spent at the wavelength during each step, for a
stepped sweep
•[Vsweep], the speed of a continuous sweep,
•[Sweep mode], see “How to Perform a Sweep” on page 137,
•[Repeat mode], see “How to Set the Repeat Mode” on page 135.
Figure 70 The Parameters for a Stepped Wavelength Sweep
How to Set the Repeat Mode
The [Repeat Mode] determines how the instrument performs a multi-cycle
sweep.
• Select <Tw owa y>, if you want to start every odd sweep cycle at [λ Start] and to
start each even sweep cycle at [λ Stop].
For a <Continuous> sweep, [Step] sets the wavelength interval between
output triggers, if you have set <Output Trigger Mode> to <Step Finished>,
see “How to Use Output Triggering” on page 152.
NOTE
Sweep Cycles = 1
λ
t
λ
Stop
Dwell
Step
λ
Start Time

Tunable Lasers How to Perform a Wavelength Sweep
136 Agilent 8163A/B, 8164A/B & 8166A/B Mainframes, Sixth Edition
• Select <Oneway>, if you want to start every sweep cycle at
[λ Start] and to end every sweep cycle at [λ Stop].
Figure 71 illustrates how these modes work for a three-cycle wavelength
sweep.
Figure 71 Repeat Modes
How to Set the Maximum Power for the Sweep Range
Pressing [Pmax/Swp] sets the power to the maximum for the selected
sweep range. Alternatively, you can set a power level in the way described
in “How to Set the Output Power of a CW Signal” on page 122. Pressing
[Pmax/Swp] ensures the power will be constant for the whole sweep.
λ
tt
λ Start
λ Stop
λ
λ Start
λ Stop
<Tw ow ay><Oneway>
123 123

How to Perform a Wavelength Sweep Tunable Lasers
Agilent 8163A/B, 8164A/B & 8166A/B Mainframes, Sixth Edition 137
How to Perform a Sweep
There are three sweep modes:
•<Stepped>, which dwells at wavelengths that are separated by a certain step
size,
•<Continuous>, which sweeps continually at the speed you set, and
•<Manual>, which you can run each step manually.
How to Execute a Stepped Sweep
To execute a stepped wavelength sweep over the range 1510 nm to 1570
nm, three times, sweeping two ways, in 1 nm steps, stopping for half a
second at each wavelength step:
1Move to the Tunable Laser channel and press [Details].
2Move to [Sweep Mode] and press Enter.
3Move to the <Stepped> sweep mode and press Enter.
4Move to [λ Start] and press Enter.
5Enter 1510.000 and press Enter.
6Move to [λ Stop] and press Enter.
7Enter 1570.000, press Enter.
8Move to [Cycles] and press Enter.
9Enter 3 and press Enter.
10Move to [Repeat Mode] and press Enter.
11Move to <Two way >, by using the cursor key, and press Enter.
12Move to [Step] and press Enter.
13Enter 1.000 and press Enter.
14Move to [Dwell] and press Enter.
15Enter 0.5000 and press Enter.
16Press the [Active] hardkey on the front panel of your Tunable Laser module to
enable the optical output.
17Press [Run Swp] to start the sweep. The screen in Figure 72 appears.
You cannot turn the laser off by pressing the Active hardkey on the Tunable
Laser front panel, while a wavelength sweep is running.
You can press [Stop] and, then, press the Active hardkey on the Tunable
Laser front panel, to turn off the laser.
NOTE

Tunable Lasers How to Perform a Wavelength Sweep
138 Agilent 8163A/B, 8164A/B & 8166A/B Mainframes, Sixth Edition
18The wavelength is swept automatically but you can:
apress [Stop] to end the sweep, or
bpress [Pause] to pause the sweep. The screen in Figure 73 appears. You
can:
•Press [Continue] to continue sweeping automatically.
•Press [Prev] or [Next] to sweep manually.
•Press [Stop] to end the sweep.
Figure 72 Executing a Stepped Sweep
Figure 73 Pausing a Stepped Sweep

How to Perform a Wavelength Sweep Tunable Lasers
Agilent 8163A/B, 8164A/B & 8166A/B Mainframes, Sixth Edition 139
How to Execute a Continuous Sweep
To execute a continuous wavelength sweep over the range 1520 nm to
1560 nm, three times, at a speed of 5 nm/s:
1Move to the Tunable Laser channel and press [Details].
2Move to [Sweep Mode] and press Enter.
3Move to the <Continuous> sweep mode and press ENTER.
4Move to [λ Start] and press Enter.
5Enter 1520.000 and press Enter.
6Move to [λ Stop] and press Enter.
7Enter 1560.000, press Enter.
8Move to [Sweep Cycles] and press Enter.
9Enter 0003 and press Enter.
10Move to [Vsweep] and press Enter.
11Move to 5 nm/s, by using the cursor key, and press Enter.
12Move to [Step] and press Enter.
13Enter 1.000 and press Enter.
14Press the [Active] hardkey on the front panel of your Tunable Laser module to
enable the optical output.
15Press [Run Swp] to start the sweep.
Continuous sweep mode is not available for the Agilent 81689A Tunable
Laser module.
You cannot choose a repeat mode for a continuous sweep. All multi-cycle
sweeps are one-directional, see Figure 71 .
NOTE
For a <Continuous> sweep, [Step] sets the wavelength interval between
output triggers, if you have set <Output Trigger Mode> to <Step Finished>,
see “How to Use Output Triggering” on page 152.
NOTE
The following table explains all possible configuration problems:
NOTE

Tunable Lasers How to Perform a Wavelength Sweep
140 Agilent 8163A/B, 8164A/B & 8166A/B Mainframes, Sixth Edition
16A continuous sweep can end in two ways:
awhen the sweep is completed, or
bwhen you press [Stop].
How to Perform a Manual Sweep
You can perform a manual sweep if you choose the <Manual> sweep
mode or if you press [Pause] during an automatic sweep. In a manual
sweep you choose when you want to perform each step of a stepped
sweep. You can choose to move forward or backward a wavelength or to
end the sweep.
To perform a manual wavelength sweep over the range 1510 nm to
1570 nm, three times, sweeping two ways, in 1 nm steps:
1Move to the Tunable Laser channel and press [Details].
2Move to [Sweep Mode] and press Enter.
3Move to the <Manual>, by using the cursor key, and press Enter.
4Perform step 4 to step 13 on page 137 to set the sweep parameters.
5Press the [Active] hardkey on the front panel of your Tunable Laser module to
enable the optical output.
368,LambdaStop <=Lamb
daStart
start wavelength must be smaller than stop wavelength
369,sweepTime < min the total time of the sweep is too small
370,sweepTime > max the total time of the sweep is too large
371,triggerFreq > max the trigger frequency (calculated from sweep speed divided by
sweep step) is too large
372,step < min step size too small
373,triggerNum > max the number of triggers exceeds the allowed limit
374,LambdaLogging = On
AND Modulation = On
AND ModulationSource!
= CoherenceControl
The only allowed modulation source with the lambda logging
function is coherence control.
375,LambdaLogging = On
AND TriggerOut! =
StepFinished
lambda logging only works "Step Finished" output trigger
configuration
376,Lambda logging in
stepped mode
lambda logging can only be done in continuous sweep mode
377,step not multiple of
<x>
the step size must be a multiple of the smallest possible step size

How to Perform a Wavelength Sweep Tunable Lasers
Agilent 8163A/B, 8164A/B & 8166A/B Mainframes, Sixth Edition 141
6Press [Run Swp] to start the sweep. The screen in Figure 74 then appears.
7You ca n:
• press [Next] to move on to the next wavelength step,
• press [Prev] to move on to the previous wavelength step, or
• press [Stop] to end the sweep.
Figure 74 Performing a Manual Sweep
8Perform step 6 until you choose to press [Stop].

Tunable Lasers How to Modulate a Signal
142 Agilent 8163A/B, 8164A/B & 8166A/B Mainframes, Sixth Edition
How to Modulate a Signal
There are two ways of modulating the amplitude of the optical output.
• Using the internal modulation, and
• using external modulation.
How to Use the Internal Modulation
The internal modulation is a square wave with a 50% duty cycle. You can
set both the amplitude and the frequency of this signal. The amplitude is
set by the power parameter. This is the maximum output power of the
output signal; at the minimum output power, no power is output.
Figure 75 The Modulated Signal
How to Set the Output Power of a Modulated Signal
To set the output power to 555.000 µW:
1Move to the Tunable Laser channel and press [Details] softkey.
2Move to the power parameter, [P], and press [Pwr unit].
3Move to <W>, by using the cursor key, and press Enter.
4Press Enter to start editing the output power value.
5Enter 555.000, press [Unit+] or [Unit−], as required, to select <µW> as the
power units, and press Enter.
How to Set the Frequency of a Modulated Signal
To set the frequency of the modulation to 6.500 kHz:
6Move to the frequency parameter, [Mod Frq], press Enter.
The signal modulation feature is not available when Auto Cal Off is
selected.
NOTE
Output
Power
t

How to Modulate a Signal Tunable Lasers
Agilent 8163A/B, 8164A/B & 8166A/B Mainframes, Sixth Edition 143
7Enter 6.500 press Enter.
How to Set the Modulation Mode
8Move to the modulation source parameter, [Mod Src], and press Enter.
9Move to <Internal>, by using the cursor key, and press Enter. The text Int
appears in the Tunable Laser channel.

Tunable Lasers How to Modulate a Signal
144 Agilent 8163A/B, 8164A/B & 8166A/B Mainframes, Sixth Edition
How to Use External Modulation
The following external modulation modes are available:
•<External Digital> - External Digital Modulation
•<External Analog> - External Analog Modulation
•<Wavel. Locking> - Wavelength Locking
•<Backplane> - External Digital Modulation using Input Trigger connector or
Trigger Feedback from another module in the same mainframe.
•<Coherence Ctrl.> - Coherence Control
External Digital Modulation
External digital modulation uses a TTL-level signal. Apply this signal to the
input BNC connector on the front panel of your Tunable Laser module.
Figure 76 External Digital Modulation
Figure 76 shows how a TTL-level input signal modulates the optical
output. Digital modulation sets the frequency of the output signal.
To set the amplitude of the output signal, set the power parameter. This is
the maximum output power of the output signal; at the minimum output
power, no power is output.
There are two BNC connectors on the front panel of the Agilent 81480B,
Agilent 81482B, Agilent 81672B, Agilent 81680B, Agilent 81682B,
Agilent 81640B and Agilent 81642B - a BNC input connector and a BNC
output connector.
There is one BNC connector on the front panel of the Agilent 81689A - a
BNC input connector.
An absolute maximum of ±6 V can be applied as an external voltage to any
BNC connector.
CAUTION
t
TTL-level Input Signal
Input
Voltage
Output
Power
Optical
t
Optical Output Signal

How to Modulate a Signal Tunable Lasers
Agilent 8163A/B, 8164A/B & 8166A/B Mainframes, Sixth Edition 145
To enable external digital modulation:
1Move to the Tunable Laser channel and press [Details].
2Move to [Mod Src] and press Enter.
3Move to <External Digital> by using the cursor key, and press Enter. The text
ExtD appears in the Tunable Laser channel.
External Analog Modulation
External analog modulation uses a signal of up to 5 Vpp. A 5 Vpp signal
causes 15% modulation of the power of the optical signal. Apply this signal
to the input BNC connector on the front panel of your Tunable Laser
module.
Figure 77 External Analog Modulation and Output Powr
To enable external analog modulation:
1Move to the Tunable Laser channel and press [Details].
2Move to [Mod Src] and press Enter.
3Move to <External Analog>, by using the cursor key, and press Enter. The text
ExtA appears in the Tunable Laser channel.
There are two BNC connectors on the front panel of the Agilent 81480B,
Agilent 81482B, Agilent 81672B, Agilent 81680B, Agilent 81682B,
Agilent 81640B and Agilent 81642B - a BNC input connector and a BNC
output connector.
There is one BNC connector on the front panel of the Agilent 81689A - a
BNC input connector.
An absolute maximum of ±6 V can be applied as an external voltage to any
BNC connector.
CAUTION
5 Vpp
Analog
Input
Output
Power
±15%
t

Tunable Lasers How to Modulate a Signal
146 Agilent 8163A/B, 8164A/B & 8166A/B Mainframes, Sixth Edition
Wavelength Locking
You can choose wavelength locking as the modulation source, so the the
change in output wavelength is roughly proportional to the voltage you
apply to the input BNC connector on the front panel of your Tunable Laser
module as shown in Figure 78 . This enables you to fine tune the output
wavelength within a limited wavelength range.
Wavelength locking may exhibit some hysteresis effects. The wavelength
change may differ slightly when you increase voltage from when you
decrease voltage.
If you modulate the input signal, the amplitude of the wavelength change
of the modulated optical output reduces with increasing modulation
frequency. See Appendix C of the Tunable Laser Modules User’s Guide for
more details.
Figure 78 Wavelength Locking
To enable wavelength locking:
1Move to the Tunable Laser channel and press [Details].
2Move to <Mod Src> and press Enter.
3Move to <Wavel. Locking>, by using the cursor key, and press Enter. The text
λLock appears in the Tunable Laser channel.
There are two BNC connectors on the front panel of the Agilent 81480B,
Agilent 81482B, Agilent 81672B, Agilent 81680B, Agilent 81682B,
Agilent 81640B and Agilent 81642B - a BNC input connector and a BNC
output connector.
An absolute maximum of ± 6 V can be applied as an external voltage to any
BNC connector.
CAUTION
λ
V
+5 V
-5 V

How to Modulate a Signal Tunable Lasers
Agilent 8163A/B, 8164A/B & 8166A/B Mainframes, Sixth Edition 147
External Digital Modulation using Input Trigger
Connector
External digital modulation uses a TTL-level signal. Apply this signal to the
Input Trigger connector on the rear panel of your mainframe. For
information on external digital modulation, see “External Digital
Modulation” on page 144.
To enable external digital modulation using the Input Trigger Connector:
1Move to the Tunable Laser channel and press [Details].
2Move to [Mod Src] and press Enter.
3Move to <Backplane>, by using the cursor key, and press Enter. The text Back
appears in the Tunable Laser channel.
External Digital Modulation Using Trigger Feedback
The trigger for External Digital Modulation can be provided by another
module in the same mainframe by using the Trigger Feedback
configuration as described on page 71. This can be used to synchronize the
modulation of several sources. To use synchronized modulation:
A maximum of 5 V can be applied as an external voltage to the Input
Trigger connector, see page 310.
Take care not to use the Trigger Output connector or the Remote Interlock
connector for modulation. Do not apply an external voltage to these
connectors.
CAUTION
If external digital modulation using the Input Trigger Connector,
<Backplane>, is chosen as the modulation source, [Mod Src], the
Agilent 81689A Tunable Laser module behaves differently from all other
modules. If the duty cycle varies:
If external digital modulation, <backplane>, is chosen for the DFB or Fabry-
Perot Laser modules, the applied triggering should have a 50% duty cycle
and a frequency of 200 Hz - 100 kHz.
• the average power of the output signal of the Agilent 81689A Tunable Laser
module varies in proportion with the change in duty cycle, while,
• the power of the output signal of all other modules adjusts so that the average
power of the output signal is always 50% of the set power.
NOTE
NOTE

Tunable Lasers How to Modulate a Signal
148 Agilent 8163A/B, 8164A/B & 8166A/B Mainframes, Sixth Edition
1Choose a “master” source module. Set as folows:
Menu -> Modulation Source -> internal
Menu - > Modulation Frequency - > desired value
Menu - > Output trigger mode -> Modulation
2Set all “slave” modules:
Menu -> Modulation Source -> Backplane (new for DFB
modules)
Menu -> Output trigger mode -> disabled (important)
3To pass the master trigger to the slaves, set up the mainframe through the
“Config” button under the screen:
Config -> Trigger -> Feedback
Note that the master laser must always be turned on, if one or more slaves are
on.
How to Increase Linewidth
You can use coherence control to increase the linewidth of the optical
signal output from your Tunable Laser module.
Enabling the coherence control increases the linewidth of the optical
output signal to between 50 and 500 MHz (typically). Coherence control
greatly reduces interference effects and therefore improves the power
stability in sensitive test setups.
To enable coherence control:
1Move to the Tunable Laser channel and press [Details].
2Move to [Mod Src] and press ENTER.
3Move to <Coherence Ctrl.>, Coherence Control, to increase linewidth to
approximately 500 MHz.
4Press Enter. The text CC appears in the Tunable Laser channel.
How to Set the Output Power of a Modulated Signal
All external modulation modes require you to set the output power. To set
the output power, see “How to Set the Output Power of a Modulated
Signal” on page 142.

How to Modulate a Signal Tunable Lasers
Agilent 8163A/B, 8164A/B & 8166A/B Mainframes, Sixth Edition 149
How to Configure the Modulation Output
If your Tunable Laser module has a BNC output connector on its front
panel, to synchronize your external measuring equipment to the
modulation of the module:
1Move to the Tunable Laser channel and press Menu.
How to Set the BNC Output Line Mode as a Modulation
Output
2Move to <BNC Output> and press [OK].
3Move to <Modulation>, by using the cursor key. A TTL-level signal is output, if
the optical output is digitally modulated, that is, if you choose <Internal>,
<External Digital>, or <Backplane> as the chosen modulation source. The
output signal has the same frequency as the optical output.
4Press [OK].
How to Set the Modulation Output Mode
5Move to <Modout> and press [OK].
6Move to either of the following two menu items, by using the cursor key:
•<FRQ&RDY>, where the modulation signal is combined with the laser-ready
signal, so that the output is kept low when there is no optical signal being
output, for example, when the laser is turned off or when you set the attenu-
ator to the dark position, or
•<FRQ>, where the modulation signal is output all the time regardless of laser
state.
7Press [OK].
8Press [Close] to return to the overview or detail screen.

Tunable Lasers How to Use Triggers
150 Agilent 8163A/B, 8164A/B & 8166A/B Mainframes, Sixth Edition
How to Use Triggers
Some Tunable Laser modules allow you to trigger the instrument to
perform tasks and to output trigger signals to external measurement
instruments.
How to Use Input Triggering
You can configure your Tunable Laser module to perform certain tasks
when you apply a trigger to the Input Trigger Connector.
To set your module’s Input Trigger Configuration:
1See “How to Set the Trigger Configuration” on page 69 for how to configure the
trigger connectors.
2Move to the Tunable Laser channel and press [Menu].
3Move to <Input Trigger Mode>, by using the cursor key, and press ENTER. You
will see the screen in Figure 79 .
A maximum of 5 V can be applied as an external voltage to the Input
Trigger connector, see page 310.
Take care not to use the Trigger Output connector or the Remote Interlock
connector for modulation. Do not apply an external voltage to these
connectors.
CAUTION

How to Use Triggers Tunable Lasers
Agilent 8163A/B, 8164A/B & 8166A/B Mainframes, Sixth Edition 151
Figure 79 Input Trigger Mode
4Move to one of the following, by using the cursor key:
•<Ignore>, input triggers are ignored.
•<Next Step>, an input trigger will cause the next step of a stepped sweep to be
performed.
•<Run Sweep>, an input trigger will start a single sweep cycle.
5Press Enter.
You can generate input triggers in any of the following ways:
• applying a trigger to the Input Trigger Connector on the rear panel of your
instrument,
•setting <Trigger Configuration> to <Loopback> so that an output trigger
automatically generates an input trigger, or
• using the
:TRIGger
GPIB command, see your mainframe’s Programming Guide.

Tunable Lasers How to Use Triggers
152 Agilent 8163A/B, 8164A/B & 8166A/B Mainframes, Sixth Edition
How to Use Output Triggering
You can configure your Tunable Laser module to output a trigger when the
instrument performs certain tasks.
To set your module’s Output Trigger Configuration:
1See “How to Set the Trigger Configuration” on page 69 for how to configure the
trigger connectors.
2Move to the Tunable Laser channel and press [Menu].
3Move to <Output Trigger Mode>, by using the cursor key, and press Enter. You
will see the screen in Figure 80 .
Figure 80 Output Trigger Mode
4Move to one of the following, by using the cursor key:
•<Disabled>, the output trigger mode is disabled.
•<Modulation>, the output trigger connector outputs a TTL signal at the fre-
quency of the internal modulation. This signal is output whether the laser is
switched on or off.
•<Step Finished>, a trigger is output after every step of a sweep finishes.
•<Sweep Finished>, a trigger is output after a sweep cycle finishes.
•<Sweep Started>, a trigger is output after a sweep cycle starts.
5Press Enter.
If you choose <Step Finished> and a <Continuous> sweep, the
wavelength interval between hardware triggers is set by the [Step]
parameter, although, the sweep is not stepped.
NOTE

How to Use Auxiliary Functions Tunable Lasers
Agilent 8163A/B, 8164A/B & 8166A/B Mainframes, Sixth Edition 153
How to Use Auxiliary Functions
Automatic Realignment
Automatic Realignment realigns the laser cavity after Laser Protection. You
should use Automatic Realignment if you have already tried to reactivate
the laser and to reduce power, and this has been unsuccessful.
To realign the laser cavity:
1Move to the Tunable Laser channel and press Menu.
2Move to <Realign> and press [OK]. You will see the screen in Figure 81 .
3Wait approximately 30 minutes. This time depends on how much the
wavelength of the instrument has drifted since the last Automatic Realignment
was performed.
Figure 81 Realign Screen
To get the specified performance, ensure that the warm-up time has
passed before starting realignment.
NOTE

Tunable Lasers How to Use Auxiliary Functions
154 Agilent 8163A/B, 8164A/B & 8166A/B Mainframes, Sixth Edition
If the TLS recommends Realign (after boot or during a manual lambda
zero), then “UNCAL” is shown on the user interface in both Autocal
modes. No Accuracy class is shown in the Autocal Off mode.
The bit 6 “ARA recommended” is set in the “questionable condition
register” (See the Agilent 8163A/B Lightwave Multimeter, Agilent
8164A/B Lightwave Measurement System, Agilent 8166A/B Lightwave
Multichannel System Programming Guide)
Please execute Realign in this case.
NOTE

How to Use Auxiliary Functions Tunable Lasers
Agilent 8163A/B, 8164A/B & 8166A/B Mainframes, Sixth Edition 155
How to Perform a Lambda Zero
Performing a Lambda Zero recalibrates the optical wavelength. This
wavelength may drift due to a change in temperature and other
environmental conditions.
A Lambda Zero is automatically performed when the instrument boots or
when an Automatic Realignment is performed.
The instrument automatically performs a wavelength zero from time to
time. To avoid interruption of your measurements, you should perform a
wavelength zero at a time of your choice.
To perform a wavelength zero:
1Move to the Tunable Laser channel and press Menu.
2Move to <λ Zeroing> and press [OK]. You will see the screen in Figure 82 .
Figure 82 λ Zeroing Screen
3Wait several minutes. This time depends on how much the wavelength of the
instrument has drifted since the last Lambda Zero was performed.
The instrument automatically performs a Lambda Zero if there is a ± 4.4 K
temperature change since the last Lambda Zero was performed.
NOTE

Tunable Lasers How to Use Auxiliary Functions
156 Agilent 8163A/B, 8164A/B & 8166A/B Mainframes, Sixth Edition
Auto Cal Off
The disabling of the Auto Calibration feature enables the TLS to operate for
a long period without interrupting the operation for “Auto Lambda Zeroing
(setting)”. When Auto Calibration is disabled, it is possible to operate the
TLS at a temperature that differs more than 4.4 K from the last Lambda
Zeroing temperature. In this case, the accuracy and wavelength
performance of the TLS can become less optimal due to temperature
variation. The relevent accuracy class is indicated on the user interface
when Auto Calibration is off.
The Auto Calibration mode is NOT stored in the Instrument Settings. After
reboot or preset the Auto Calibration is always on. Agilent VEE will send a
preset before scanning for devices as default. This default preset can be
disabled.
When Auto Cal Off is selected the digital signal modulation feature is not
available.
See the table below for the wavelength accuracies of ACC1, ACC2, and
ACC3.
NOTE
NOTE
NOTE
Wavelength accuracy (typ.)
Class
Max Temperature
Deviation Absolute Relative
ACC1 ± 4.4K refer to specification
ACC2 ± 10K ± 8 pm ± 3 pm
ACC3 ± 25K ± 10 pm ± 5 pm
To get the specified performance ensure the warm-up time has passed and
execute then a Lambda Zero before switching Auto Cal off.
NOTE

How to Use Auxiliary Functions Tunable Lasers
Agilent 8163A/B, 8164A/B & 8166A/B Mainframes, Sixth Edition 157
If Lambda Zero is recommended (Accuracy Class is not ACC1) the 10th bit
of the “questionable condition register” is set (See the Agilent 8163A/B
Lightwave Multimeter, Agilent 8164A/B Lightwave Measurement System,
Agilent 8166A/B Lightwave Multichannel System Programming Guide).
This is done in both Auto Cal On and Off.
When Auto Cal is on, during sweeps, there is no interruption to the
measurement due to settling. Also no settling will occur during operation
at a fixed wavelength when at least one output is switched on. By
periodically checking the “questionable condition register” bit 10 you can
detect when Lambda Zero is recommended.
NOTE
NOTE

Tunable Lasers How to Use Auxiliary Functions
158 Agilent 8163A/B, 8164A/B & 8166A/B Mainframes, Sixth Edition

Agilent 8163A/B, 8164A/B & 8166A/B Mainframes, Sixth Edition 159
6
Compact Tunable Lasers
This chapter explains how to use the Agilent 8163A/B Lightwave
Multimeter, Agilent 8164A/B Lightwave Measurement System, or
Agilent 8166A/B Lightwave Multichannel System together with the
modular Agilent compact Tunable Laser family.
Here you will find:
• A brief description of the compact Tunable Laser family,
• A description of how to use these modules, including the SBS Suppression
feature.
Compact Tunable Laser modules. . . . . . . . . . . . . . . . . . . .160
How to Use a compact Tunable Laser. . . . . . . . . . . . . . . .161
The User Interface . . . . . . . . . . . . . . . . . . . . . . . . . . . . . . . . . . . . 161
SBS Suppression . . . . . . . . . . . . . . . . . . . . . . . . . . . . . . . . . . . . .161

Compact Tunable Lasers Compact Tunable Laser modules
160 Agilent 8163A/B, 8164A/B & 8166A/B Mainframes, Sixth Edition
Compact Tunable Laser modules
The Agilent compact Tunable Laser Source (TLS) family includes:.
The Agilent 81980A, 81940A, 81989A, 81949A Compact TLS modules
provide high output power up to +13 dBm.
• The 81980A and 81989A cover the S and C bands, with high power in the C
band.
• The 81940A and 81949A cover the C and L bands, with high power in the L
band.
Each module covers a total wavelength range of 110 nm.
Table 11 The Agilent compact TLS family
Module Description
81980A S and C band compact TLS with SBS suppression for swept
applications
81940A C and L band compact TLS with SBS suppression for swept
applications
81944A C and L band compact TLS with SBS suppression for swept
applications used with PMD test system N3909A
81989A S and C band compact TLS with SBS suppression
81949A C and L band compact TLS with SBS suppression

How to Use a compact Tunable Laser Compact Tunable Lasers
Agilent 8163A/B, 8164A/B & 8166A/B Mainframes, Sixth Edition 161
How to Use a compact Tunable
Laser
The User Interface
Compact TLS modules utilize the User Interface described in the “Tunable
Lasers” on page 119. A description of how to use their modulation features
given following “How to Modulate a Signal” on page 142.
SBS Suppression
SBS Suppression is a frequency modulation that allows you to launch high
optical output power into longer fibers without the impairment to time-
domain measurements that can be associated with intensity (amplitude)
modulation.
To use the SBS Suppression control (SBS-C) feature:
Refer to Figure 83 on page 162.
1Move to the Tunable Laser channel and press the [Details] softkey.
2Set appropriate values in the Freq. Modulation box:
•The Frq Mod scr > SBS-Ctrl field is fixed, since SBS-Ctrl is the only frequency
modulation source currently available.
•Set a value for the SBS suppression control frequency, SBSC frq, appropriate
to your application.

Compact Tunable Lasers How to Use a compact Tunable Laser
162 Agilent 8163A/B, 8164A/B & 8166A/B Mainframes, Sixth Edition
•Set a value for the SBS suppression control level, SBSC lvl, appropriate to your
application.
Figure 83 Updated Tunable Laser channel Details including SBS Suppression

Agilent 8163A/B, 8164A/B & 8166A/B Mainframes, Sixth Edition 163
7
Return Loss Measurement
This chapter explains how to use the Agilent 8163A/B Lightwave
Multimeter, Agilent 8164A/B Lightwave Measurement System, or
Agilent 8166A/B Lightwave Multichannel System to measure Return Loss.
Here you will find:
• a quick explanation of the terms Return Loss and Insertion Loss,
• a description of how to measure Return Loss and Insertion Loss using Agilent
8161x series Return Loss modules,
• a brief discussion of the theoretical background to Return Loss measurements
using Agilent 8161x series Return Loss modules.
For information about 81534A Return Loss Modules, refer to the
“Operating and Programming Manual for the 81534A Return Loss
Module.” 81534-90012.
NOTE

Return Loss Measurement
164 Agilent 8163A/B, 8164A/B & 8166A/B Mainframes, Sixth Edition
Getting Started With Return Loss . . . . . . . . . . . . . . . . . . .165
What is Return Loss? . . . . . . . . . . . . . . . . . . . . . . . . . . . . . . . . . .165
What is Insertion Loss? . . . . . . . . . . . . . . . . . . . . . . . . . . . . . . . .165
Equipment required. . . . . . . . . . . . . . . . . . . . . . . . . . . . . . . . . . . .166
How to Choose a Light Source . . . . . . . . . . . . . . . . . . . . . . . . . .167
Return Loss Modules . . . . . . . . . . . . . . . . . . . . . . . . . . . . . . . . . .168
Calibration Measurements. . . . . . . . . . . . . . . . . . . . . . . . .170
Return Loss Measurement. . . . . . . . . . . . . . . . . . . . . . . . .171
Setup. . . . . . . . . . . . . . . . . . . . . . . . . . . . . . . . . . . . . . . . . . . . . . . .172
Calibrating the Return Loss Module . . . . . . . . . . . . . . . . . . . . .176
Calibration using the Agilent 81000BR Reference Reflector .177
Calibration using the Agilent 81610CC Reference Cable . . . .180
How to Measure Return Loss . . . . . . . . . . . . . . . . . . . . . . . . . . .184
Viewing the Calibration Values. . . . . . . . . . . . . . . . . . . . . . . . . .186
A Background to Return Loss Measurement . . . . . . . . .189
Measuring the Reflected Power from a Component with Known
Reflection Factor . . . . . . . . . . . . . . . . . . . . . . . . . . . . . . . . . . . . . .189
Measuring the Power Transmitted Through the Reflection
Reference . . . . . . . . . . . . . . . . . . . . . . . . . . . . . . . . . . . . . . . . . . . .190
Measuring the Power when there are No Reflections . . . . . .190
Measuring the Power Transmitted Through the Measurement
Patchcord . . . . . . . . . . . . . . . . . . . . . . . . . . . . . . . . . . . . . . . . . . . .191
Measuring the Reflections from the DUT . . . . . . . . . . . . . . . . .191
Measuring the Power Transmitted Through the DUT . . . . . . .192
Calculating the Return Loss of the DUT . . . . . . . . . . . . . . . . . .192
Calculating the Front Panel Delta. . . . . . . . . . . . . . . . . . . . . . . .195
Calculating the Insertion Loss of the DUT . . . . . . . . . . . . . . . .196

Getting Started With Return Loss Return Loss Measurement
Agilent 8163A/B, 8164A/B & 8166A/B Mainframes, Sixth Edition 165
Getting Started With Return Loss
What is Return Loss?
When light passes through an optical component most of it travels in the
intended direction, but some light is reflected or scattered. In many
applications these reflections are unwanted, because they can affect the
emission characteristics of any laser in the system. In such applications, it
is important to measure the reflections for the components of the system.
The reflection factor for a component is a measure of how much light the
component reflects. It is a ratio of the power reflected by the device to the
power incident on the device. More normally we talk about the return loss
of a component. The return loss has units of dB. Return loss is given by:
What is Insertion Loss?
Light that is absorbed, scattered, or reflected by a component also affects
how much light a component transmits.
The transmission factor for a component is a measure of how much light
the component transmits. It is a ratio of the power transmitted by the
device to the power incident on the device. More normally we talk about
the Insertion Loss of a component. The insertion loss has units of dB.
Insertion Loss is given by:

Return Loss Measurement Getting Started With Return Loss
166 Agilent 8163A/B, 8164A/B & 8166A/B Mainframes, Sixth Edition
Equipment required
Return Loss and Insertion Loss can be measured in several ways. The
method used by the Agilent 8161x series Return Loss modules requires the
following equipment:
• An Agilent 81610A Return Loss module (where an internal source is not
present), or an Agilent 81611A, 81612A or 81613A Return Loss module (where
an internal source is present).
• If the Return Loss module does not include an internal source, or you choose to
use an external source, a Laser Source module.
• A Power Meter.
A typical setup, using an Agilent 81610A Return Loss module, where the
DUT is a connector pair, is described in Figure 84 .
Figure 84 Measuring Return Loss and Insertion Loss
To measure insertion loss you measure the power transmitted through the
DUT, see “How to Measure Return Loss” on page 184
If you are using an 81534A Return Loss Module, it is important that the
Laser Source has a stable output. Agilent 8161x Return Loss modules
include a monitor diode to compensate for power variation in the Laser
Source.
NOTE
Mil DUT
Power Meter
Eil
Agilent 81610A
Reflectivity
RDUT
External Laser
Source
patchcord
physical contact
Agilent 81113PC

Getting Started With Return Loss Return Loss Measurement
Agilent 8163A/B, 8164A/B & 8166A/B Mainframes, Sixth Edition 167
How to Choose a Light Source
Highly accurate return loss measurement requires that you use a light
source with a subset of the following properties:
• low coherence length
•high power
• [and, for the 81534A, power stability.]
If a return loss module with at least one internal source (such as the
Agilent 81611A, 81612A or 81613A) is not available, we recommend that
you use any of the following as part of your return loss measurement
setup:
•Agilent 83438A Erbium ASE Source.
This source offers a high-power low-coherence output that is very stable over
time.
•Laser Source modules.
See “Accessories” on page 319 for a list of modules that can be installed in
your mainframe. Refer to the note below that explains the use of highly
coherent light sources.
•Tunable Lasers, when you want to measure Return Loss over a wavelength
range.
See “Accessories” on page 319 for a list of modules that can be installed in
your mainframe. Refer to the note below that explains the use of highly
coherent light sources.
•LED sources.
The intensity of the output of LED sources is very stable over time, although
the low power output of LEDs restricts the dynamic range of return loss
measurement.
If you use high-coherence light sources, you can improve performance by:
• modulating the output signal at 2 kHz or higher, or
• using coherence control to reduce the coherence length of the signal.
NOTE

Return Loss Measurement Getting Started With Return Loss
168 Agilent 8163A/B, 8164A/B & 8166A/B Mainframes, Sixth Edition
Return Loss Modules
The applicability of the available Return Loss modules is outlined below:
Agilent 81610A Return Loss module
The Agilent 81610A Return Loss Module includes a power sensor, monitor
diode and two couplers in one module. It is for use in the Agilent 8163A/B
Lightwave Multimeter, the Agilent 8164A/B Lightwave Measurement
System, and the Agilent 8166A/B Lightwave Multichannel System for
making return loss measurements.
The Agilent 81610A Return Loss module does not include an internal
source, and must be used in conjunction with a suitable external source.
Figure 85 The Contents of the Agilent 81610A Return Loss module
Agilent 81611A and Agilent 81612A
Return Loss modules
Agilent 81611A and Agilent 81612A Return Loss modules include a power
sensor, monitor diode, two couplers, and an internal laser source in one
module. It is for use in the Agilent 8163A/B Lightwave Multimeter, the
Agilent 8166A/B Lightwave Measurement System, and the
Agilent 8164A/B Lightwave Multichannel System for making return loss
measurements.
Figure 86 The Contents of the Agilent 81611A and Agilent 81612A Return Loss modules
Mdut
Pdut
External Laser
Source
Output 9/125 µm
physical contact
Mdut
Pdut
External Laser
Source
Output 9/125 µm
Internal Laser
Source
physical contact

Getting Started With Return Loss Return Loss Measurement
Agilent 8163A/B, 8164A/B & 8166A/B Mainframes, Sixth Edition 169
Agilent 81613A
Return Loss modules
Agilent 81613A Return Loss modules include a power sensor, monitor
diode, three couplers, and two internal laser source in one module. They
are for use in the Agilent 8163B Lightwave Multimeter, the
Agilent 8164A/B Lightwave Measurement System, and the
Agilent 8166A/B Lightwave Multichannel System for making return loss
measurements.
Figure 87 The Contents of the Agilent 81613A Return Loss modules
All Agilent 8161x series Return Loss modules include an input for an
external laser source.
Mdut
Pdut
External Laser
Source
Output 9/125 µm
Internal Laser
Sources
physical contact

Return Loss Measurement Calibration Measurements
170 Agilent 8163A/B, 8164A/B & 8166A/B Mainframes, Sixth Edition
Calibration Measurements
Before measuring the reflection factor of a device under test (DUT), it is
important to take calibration measurements as described in “Calibrating
the Return Loss Module” on page 176. These calibrations eliminate
wavelength dependencies, coupler directivity, insertion losses,
backscattering and other non-ideal characteristics of the system.

Return Loss Measurement Return Loss Measurement
Agilent 8163A/B, 8164A/B & 8166A/B Mainframes, Sixth Edition 171
Return Loss Measurement
Connectors
The Return Loss measurement setup described uses Diamond HMS-
10/Agilent/HRL and Diamond HMS-10/Agilent connectors throughout.
Patchcord on RL module Output
It is recommended that you attach a patchcord with a high return loss
connector to the Return Loss module output.
Agilent Technologies supplies patchcords with a Diamond HMS-
10/Agilent/HRL high return loss connector on one end. These patchcords
are necessary so that the connector at the output is not damaged. The full
range of patchcords available are described in Table 12 .
CAUTION
Table 12 High Return-Loss Patchcords
Model No. High Return-Loss Patchcords
Description
Agilent 81113EC DIN47256/4108 (angled) - Radiall EC
Agilent 81113PC DIN47256/4108 (angled) - FC/PC
Agilent 81113SC DIN47256/4108 (angled) - DIN47256/4108 (angled)
Agilent 81113BC DIN47256/4108 (angled) - Bare Fiber

Return Loss Measurement Return Loss Measurement
172 Agilent 8163A/B, 8164A/B & 8166A/B Mainframes, Sixth Edition
Setup
External and Internal Sources
The Return Loss measurement setup described uses:
• An Agilent 81654A Source module, inserted as a second module in the the
same mainframe as the Return Loss module, or
• An internal source (Agilent 81611A/2A/3A/4A Return Loss modules only).
Making sure all the connectors are clean, set up the instrument as shown
in Figure 88 if you are using an External Source,
Figure 88 Return Loss Measurement Setup - External Source used
or Figure 89 if you are using an internal source
(Agilent 81611A/2A/3A/4A Return Loss modules only).
Figure 89 Return Loss Measurement Setup - Internal Source used
• If an external source is used, connect it to the Return Loss module Input.
• Attach the high return loss connector of the patchcord to the Return Loss
module Output. The high return loss connector is the connector with the
orange sleeve.
Agilent 81113PC
8161x 8163B Lightwave MultimeterLaser
Source
Agilent 81113PC
8161x 8163A/B Lightwave Multimeter
Agilent 81109AC
8161x 8163B Lightwave Multimeter
If you are using a Fabre-Perot source, you must fix its output cable to
ensure minimum cable movement.
NOTE

Return Loss Measurement Return Loss Measurement
Agilent 8163A/B, 8164A/B & 8166A/B Mainframes, Sixth Edition 173
Remove electrical offsets
3Make sure that the source is not active and that you have covered the end of
the patchcord to prevent light being coupled into the end. Move to the Return
Loss module channel and press [Zero] to remove electrical offsets in the
instrument.
Set Averaging Time
4Move to the [AvgTime] parameter (the measurement averaging time). Make
sure that the selected averaging time is suitable for your measurements.
Use an averaging time of at least 200 ms, but increase this to at least 1 s
for return losses greater than 50 dB. Longer averaging times give more
accurate results, but reduce the speed at which the instrument can
complete a measurement.
Figure 90 Agilent 8161x Details Screen
Set Wavelength
5Move to [λ] and either:
• set this parameter to Extern.
• choose an internal source by selecting its wavelength
(Agilent 81611A/2A/3A/4A Return Loss modules only).
6Enable the source.

Return Loss Measurement Return Loss Measurement
174 Agilent 8163A/B, 8164A/B & 8166A/B Mainframes, Sixth Edition
T-Value
The T-value can be described as the effective return loss of a system, with
all internal parasitic reflections taken into account, in one parameter. The
system's internal parasitic reflections include backscattering in the
measurement patchcord, reflections due to imperfect directivity of the
internal couplers, reflections at internal terminations, reflections at
connector ends and diodes. Intuitively, one could call the T-value the
"noise" of the system (set up). The T-value is used to evaluate how well
the calibration was done, and thereby provide information on how high
return losses (low reflectances) can be measured. The correlation
between the T-value and the displayed return loss is that the power that
corresponds to the T-value (system "noise") is subtracted from the power
that corresponds to the measured return loss at the return loss diode,
yielding the actual return loss. When the actual return loss is high, then
this subtraction becomes inaccurate when the T-value is not sufficiently
high. Therefore, it is imperative for measurements of high return losses
that the T-value is as high and as stable as possible. A "rule of thumb" is
that one can only measure 5-10 dB higher return losses (lower reflections)
than the T-value, meaning if a T-value of 65 dB is achieved after calibration
it is possible to measure accurate return losses up to 70 or 75 dB. The
equation for the T-value is as follows:
Where:
Pref is the reflected power from the measurement path at the return loss
diode when making a reference calibration.
Ppara is the backward-flowing power from the measurement path at the
return loss diode when making a terminated/parasitic calibration.
Mref is the power at the source monitor diode when making a reference
calibration.

Return Loss Measurement Return Loss Measurement
Agilent 8163A/B, 8164A/B & 8166A/B Mainframes, Sixth Edition 175
Mpara is power at the source monitor diode when making a
terminated/parasitic calibration.
RLref is the return loss reference value set by the user for the reference
calibration.
These parameters are made available using the "Show Calibration " menu
item, or using the GPIB query:
SENSe [n ]:[CHANnel [m ]]:RETurnloss:CALibration:VALUES?
Figure 91 Reflectance Calibration using RL Reference
Figure 92 Termination Calibration

Return Loss Measurement Return Loss Measurement
176 Agilent 8163A/B, 8164A/B & 8166A/B Mainframes, Sixth Edition
Calibrating the Return Loss Module
Whenever a Return Loss module is in the mainframe, a return loss value is
displayed. The calibration values used are either the most recently
measured, where these are available, or factory default values.
If you are unsure of any of the calibration values that you are using, or if
you have changed the measurement setup, take the appropriate
calibration measurements again.
• First, calibrate the return loss module against a component of known
reflectance.
• The Agilent 81000BR Reference Reflector allows you to make a Reflectance
Calibration and a Termination Calibration.
• These procedures are decribed in “Calibration using the Agilent 81000BR
Reference Reflector” on page 177.
• The Agilent 81610CC Reference Cable also allows you to make a Reflect-
ance Calibration. Use the measurement patchcord to make a Termination
Calibration.
• To measure insertion loss and the front panel delta of the system (see
“Calculating the Front Panel Delta” on page 195), you must also measure
the insertion loss of the Reference Cable and mesurement patchcord.
• These procedures are decribed in “Calibration using the Agilent 81610CC
Reference Cable” on page 180.

Return Loss Measurement Return Loss Measurement
Agilent 8163A/B, 8164A/B & 8166A/B Mainframes, Sixth Edition 177
Calibration using the Agilent 81000BR
Reference Reflector
You can use the agilent 81000BR Reference Reflector to make a
Reflectance Calibration, and a Termination Calibration.
Reflectance Calibration
Use this procedure to calibrate the Return Loss module against a
component of known return loss.
1Making sure all the connectors are clean, set up the instrument as shown in
Figure 93 if you are using an External Source.
Figure 93 Reflectance Calibration - External Source
or Figure 94 if you are using an internal source
(Agilent 81611A/2A/3A/4A Return Loss modules only).
Figure 94 Reflection Calibration - Internal Source
Tip: For best results and higher repeatability, fix the cable.
2Attach a component with a known return loss to the end of the patchcord.
Tip: The Agilent 81000BR Back Reflector is such a component, offering a
return loss of 0.18 ± 0.1 dB.
3Move to the Return Loss channel, then press [Details]
4Move to [FPDelta], press [Edit], set the value to 0.000, then press [OK].
Laser
Agilent 81113PC
Agilent 81000BR Agilent 81000FI
Agilent 81000UM
8161x 8163B Lightwave MultimeterLaser
Source
Agilent 81113PC
8161x 8163B Lightwave Multimeter
Agilent 81113PC
Agilent 81000BR Agilent 81000FI
Agilent 81000UM 8161x 8163B Lightwave Multimeter

Return Loss Measurement Return Loss Measurement
178 Agilent 8163A/B, 8164A/B & 8166A/B Mainframes, Sixth Edition
5Move to [RLref] and make sure that the displayed value is correct. Set [RLref] to
the value of the return loss of the reference reflection you are using. For
example, if you are using the Agilent 81000BR reference reflector, set [RLref] to
0.18 dB.
Figure 95 Measuring the Reflection Reference
6Switch on the Laser.
7Press [Menu]. Move to <Reflectance calibration> and press Enter. The
instrument measures the power reflected by the back reflector. The [RL] value
changes to the same value as entered for [RLref].
Tip: An alternative step Step 7 is to select the Return Loss module’s
[Detail] screen, then press [RefCal]
Termination Calibration
Use this procedure to calibrate the Return Loss module against a
terminated cable, that is when there are no reflections returning from its
end.

Return Loss Measurement Return Loss Measurement
Agilent 8163A/B, 8164A/B & 8166A/B Mainframes, Sixth Edition 179
1Making sure all the connectors are clean, set up the instrument as shown in
Figure 96 if you are using an External Source,
Figure 96 Termination Calibration - External source
or Figure 97 if you are using an internal source
(Agilent 81611A/2A/3A/4A Return Loss modules only).
Figure 97 Termination Calibration - Internal Source
2Terminate the cable so that there are no reflections coming from the end.
Tip: You can do this by wrapping the fiber five times around the shaft of a
screwdriver (or some similar object with a diameter of between 5mm and
7mm).
3Press [Menu] to access the menu.
4Move to <Terminated calibration> and press Enter. The instrument measures
the power reflected by the cable, and sets the [Para] values used by the Return
Loss monitor’s power sensor and monitor diode.
Tip: An alternative steps 3 and 4 is to select the Return Loss module’s
[Details] screen, then press [TermCal].
Termination 8161x 8163B Lightwave MultimeterLaser
Source
Agilent 81113PC
Agilent 81113PC
8161x 8163B Lightwave Multimeter
Termination
Agilent 81113PC
If you are using a Fabry-Perot source, you must fix its output cable to
ensure minimum cable movement.
NOTE

Return Loss Measurement Return Loss Measurement
180 Agilent 8163A/B, 8164A/B & 8166A/B Mainframes, Sixth Edition
Calibration using the Agilent 81610CC
Reference Cable
Use the Agilent 816100CC Refernce Cable to make a Reflectance
Calibration, and the measurement patchcord to make a Termination
Calibration.
To measure insertion loss and the front panel delta of the system (see
“Calculating the Front Panel Delta” on page 195), you must also measure
the insertion loss of the Reference Cable and mesurement patchcord.
Reflectance Calibration
Use this procedure to calibrate the Return Loss module against a
component of known return loss.
1Making sure all the connectors are clean, set up the instrument as shown in
Figure 98 if you are using an External Source,
Figure 98 Measuring the Return Loss of the Reference Cable - External Source
or Figure 99 if you are using an internal source
(Agilent 81611A/2A/3A/4A Return Loss modules only).
Figure 99 Measuring the Return Loss of the Reference Cable - Internal Source
Attach the high return loss connector of the reference cable to the output.
Tip: For best results and improved repeatability, fix the cable.
2Move to [FPDelta], press [Edit], set the value to 0.000, then press [OK].
Agilent 81610CC Reference Cable
8161x 8163B Lightwave MultimeterLaser
Source
Agilent 81113PC
8161x 8163B Lightwave Multimeter
Agilent 81610CC Reference Cable

Return Loss Measurement Return Loss Measurement
Agilent 8163A/B, 8164A/B & 8166A/B Mainframes, Sixth Edition 181
3Move to [RLref], press [Edit]. Make sure that the displayed value of [RLref] is
correct. If it is not, move to [RLref], press [Edit], set the value the return loss
value of the reference cable you are using, then press [OK].
4Switch on the Laser.
5Press [Menu]. Move to <Reflectance calibration> and press Enter. The
instrument measures the power reflected by the reference cable. The [RL] value
changes to the same value as entered for [RLref].
Front Panel Delta Calibration
For higher accuracy we recommend that you also calibrate for Front Panel
Delta. This is the difference between the insertion loss of the reference
cable, and the insertion loss of the patchcord used for return loss
measurement.
Measuring the Power Transmitted Through the Reference Cable
First, measure the power transmitted through the reference cable.
1Making sure all the connectors are clean, set up the instrument as shown in
Figure 100 if you are using an External Source.
Figure 100 Power Transmitted through the Reference Cable - External Source
or Figure 101 if you are using an internal source
(Agilent 81611A/2A/3A/4A Return Loss modules only).
Figure 101 Power Transmitted through the Reference Cable - Internal Source
Agilent 81610CC Reference Cable
Power
Sensor
8163B Lightwave Multimeter
8161x 8163B Lightwave MultimeterLaser
Source
Agilent 81113PC
Sensor
8161x Power 8163B Lightwave Multimeter
Agilent 81610CC
Reference Cable

Return Loss Measurement Return Loss Measurement
182 Agilent 8163A/B, 8164A/B & 8166A/B Mainframes, Sixth Edition
2Move to the Power Sensor channel:
•Press [Menu].
•Move to <Pwr unit>, move to <dB> and press Enter.
•Move to <Display to Reference> and press Enter. This sets the power trans-
mitted through the reference cable, EMeas, as the reference value <Ref>.
3Press [Close] to exit from the menu.
Measuring the Power Transmitted through the Measurement
Patchcord
Next, measure the power tramsmitted through the measurement patch
cord.
1Making sure all the connectors are clean, set up the instrument as shown in
Figure 102 if you are using an External Source,
Figure 102 Power Transmitted through the Measurement Patchcord - External Source
or Figure 103 if you are using an internal source
(Agilent 81611A/2A/3A/4A Return Loss modules only).
Figure 103 Power Transmitted through the Measurement Patchcord - Internal Source
2.Move to the Power Sensor channel:
• Press [Menu].
•If necessary, move to <Pwr unit>, move to <dB> and press Enter.
• The Power Sensor channel displays a power value in dB that is equal to the
Power
Sensor
8163B Lightwave Multimeter
measurement patchcord
8161x 8163B Lightwave MultimeterLaser
Source
Agilent 81113PC
Sensor
8161x Power 8163B Lightwave Multimeter
measurement patchcord

Return Loss Measurement Return Loss Measurement
Agilent 8163A/B, 8164A/B & 8166A/B Mainframes, Sixth Edition 183
front panel delta of the measurement system.
• Press [Close] to exit from the menu.
3Move to the Return Loss module channel:
• Press [Menu], move to <FPDelta>, press [OK]
• Enter the power value in dB, [P], displayed by the power sensor, as the front
panel delta, then press [OK].
• Press [Close] to exit from the menu.
Termination Calibration using the Measurement
Patchcord
Use this procedure to calibrate the Return Loss module against a
terminated patchcord, that is when there are no reflections returning from
its end.
1Making sure all the connectors are clean, set up the instrument as shown in
Figure 104 if you are using an External Source,
Figure 104 Measuring the Termination Parameter - External Source
or Figure 105 if you are using an internal source
(Agilent 81611A/2A/3A/4A Return Loss modules only).
Figure 105 Measuring the Termination Parameter - Internal Source
2Terminate the measurement patchcord so that there are no reflections coming
from the end.
Tip: You can do this by wrapping the fiber five times around the shaft of a
screwdriver (or some similar object with a diameter of between 5mm and
7mm).
measurement patchcord
Termination 8161x 8163B Lightwave MultimeterLaser
Source
Agilent 81113PC
8161x 8163B Lightwave Multimeter
Termination
measurement patchcord

Return Loss Measurement Return Loss Measurement
184 Agilent 8163A/B, 8164A/B & 8166A/B Mainframes, Sixth Edition
3Move to [Terminated calibration] and press Enter. The instrument measures the
power reflected by the component, and sets the [Para] values used by the
Return Loss monitor’s power sensor and monitor diode.
How to Measure Return Loss
It is not necessary to make new calibration measurements for each DUT.
You can make the calibration measurements for your system, and then
measure the return loss of many devices.
The value shown in the result field for the Return Loss channel is the
measured return loss.
1Attach the DUT to the measurement patchcord. In the example shown in
Figure 106 , the DUT is a connector pair.
Figure 106 Measuring the Return Loss of the DUT (in this example: a Connector Pair)
Tip: Terminate your system close to the DUT to make sure that you are only
measuring reflections from the DUT.
Figure 107 Measuring the Power Transmitted through the DUT (a Connector Pair)
Termination
measurement patchcord
8161x 8163B Lightwave MultimeterLaser
Source
Agilent 81113PC
Power
Sensor
8163B Lightwave Multimeter
measurement patchcord
8161x 8163B Lightwave MultimeterLaser
Source
Agilent 81113PC

Return Loss Measurement Return Loss Measurement
Agilent 8163A/B, 8164A/B & 8166A/B Mainframes, Sixth Edition 185
Measuring the Insertion Loss
To measure insertion loss, you measure the power transmitted through the
DUT, as shown in Figure 107 .
As you have already, in Step 2 on page 182, set the [Ref] parameter to the
power transmitted through the Reference Cable. The displayed power in
dB is equal to the insertion loss.
Set the Front Panel Delta as described on “Front Panel Delta Calibration”
on page 181.
NOTE

Return Loss Measurement Return Loss Measurement
186 Agilent 8163A/B, 8164A/B & 8166A/B Mainframes, Sixth Edition
Viewing the Calibration Values
The Return Loss module calibration values used are either the most
recently measured, where these are available, or factory default values.
If you are unsure of the calibration values you are using, or if you have
changed your measurement setup, make the appropriate calibration
measurements again.
1Press [Menu]. Move to the <Show calibration> menu item. The Calibration
parameters screen for the Return Loss Diode appears, as displayed in
Figure 108 . This screen shows current value for the following quantities:
•[Para], the parasitic power value measured by the Return loss Module’s in-
ternal power sensor in dBm. This value is determined by the termination cal-
ibration, or you can use the default setting held in the factory calibration.
•[Ref], the power measured by the Return loss Module’s internal power sen-
sor during the reflectance calibration in dBm
•[Meas], the power currently measured by the Return loss Module’s internal
power sensor in dBm
Figure 108 The Calibration Parameters Screens - Return Loss Diode
2Press [Next]. The Calibration parameters screen for the Monitor Diode appears,
as displayed in Figure 109 . This screen shows current value for the following
quantities:
•[Para], the parasitic power value measured by the Return Loss module’s
monitor diode in dBm. This value is determined by the termination

Return Loss Measurement Return Loss Measurement
Agilent 8163A/B, 8164A/B & 8166A/B Mainframes, Sixth Edition 187
calibraion, or you can use the default setting held in the factory calibration.
•[Ref], the power measured by the Return Loss module’s monitor diode dur-
ing the reflectance calibration in dBm
•[Meas], the power currently measured by the Return loss Module’s internal
monitor diode in dBm
Figure 109 The Calibration Parameters Screens - Monitor Diode
3Press [Next]. The Calibration parameters screen for User Data appears, as
displayed in Figure 110 . This screen shows current value for the following
quantities:
•[FPDelta], the loss correction, in dB, due to differences between the refer-
ence cable and the measurement cable, such as differences in the front pan-
el connector.
•[RLref] the value of the return loss of the reference relector used. If you
areusing a reference cable, this value will be around 14.6 dB

Return Loss Measurement Return Loss Measurement
188 Agilent 8163A/B, 8164A/B & 8166A/B Mainframes, Sixth Edition
Figure 110 The Calibration Parameters Screens - User Data

A Background to Return Loss Measurement Return Loss Measurement
Agilent 8163A/B, 8164A/B & 8166A/B Mainframes, Sixth Edition 189
A Background to Return Loss
Measurement
Measuring the Reflected Power from a
Component with Known Reflection Factor
First, attach a component with a known reflection factor in place of the
DUT, and measure the power reflected. This component is called the
reflection reference.
Figure 111 Measuring the Power from a Component with a Known Reflection Factor
This measured power from the reflection reference is called PRef.
The following two components are recommended for use as a reflection
reference:
• the Agilent 81610CC Reference Cable, or
• the Agilent 81000BR Back Reflector.
The reflection factor for the component is called RR. Normally the return
loss for the component (RLR) is specified, but these values are related:
Reflection
Reference
Rref
Mref
Pref
Agilent 81610A
Reflectivity
Pin
Pr
You can only measure the Front Panel Delta if you use a Reflection
Reference Cable.
NOTE

Return Loss Measurement A Background to Return Loss Measurement
190 Agilent 8163A/B, 8164A/B & 8166A/B Mainframes, Sixth Edition
Measuring the Power Transmitted Through
the Reflection Reference
Connect your a Reflection Reference Cable to a Power Meter and measure
the transmitted power, Eref. You can use Eref to calculate the front panel
delta, see “Calculating the Front Panel Delta” on page 195.
Figure 112 Measuring the Power transmitted through the Reflection Reference
Measuring the Power when there are No
Reflections
Next, terminate the mesurement patchcord so that there are no reflections
from the end. All the power measured by the sensor now, is due to the
non-ideal nature of the measurement system. This is our termination
parameter.
Figure 113 Measuring the Power with the Connector Terminated
This measured power for the termination parameter is called PT.
You can only measure the Front Panel Delta if you use the a Reflection
Reference Cable.
NOTE
Power Meter
Eref
Mref
Pref Reference Cable
Agilent 81610A
Pin
Pr
Reflection Reference
Reflection-free
Te r min at i o n
= 0
Mref
Pref
Agilent 81610A
Reflectivity
Pin
measurement patchcord

A Background to Return Loss Measurement Return Loss Measurement
Agilent 8163A/B, 8164A/B & 8166A/B Mainframes, Sixth Edition 191
Measuring the Power Transmitted Through
the Measurement Patchcord
Connect the measurement patch cord (the cable you will use to connect to
the Device Under Test, DUT) directly to a Power Meter and measure the
transmitted power, EMeas. You can use EMeas to calculate the front panel
delta, see “Calculating the Front Panel Delta” on page 195 and to calculate
the insertion loss, see “Calculating the Insertion Loss of the DUT” on
page 196.
Figure 114 Measuring the Power transmitted through the Measurement Patchcord
Measuring the Reflections from the DUT
Now detach the measurement patchcord from the Power Meter and attach
it to the DUT. The DUT should be terminated.
Figure 115 Measuring the Reflections from the Device Under Test
The instrument measures the power reflected from the DUT. This power is
called PDUT.
Power Meter
EMeas
Mref
Pref
Agilent 81610A Reflection Reference
measurement patchcord
Mdut
Pdut
DUT
Agilent 81610A
Reflection-free
Termination
measurement
patchcord

Return Loss Measurement A Background to Return Loss Measurement
192 Agilent 8163A/B, 8164A/B & 8166A/B Mainframes, Sixth Edition
Measuring the Power Transmitted Through
the DUT
Remove the termination from the DUT and connect the DUT to a Power
Meter so that the power that is transmitted through the DUT can be
measured. This power is called Eil
Figure 116 Measuring the Power transmitted through the Device Under Test
You can use Eil to calculate the insertion loss, see “Calculating the
Insertion Loss of the DUT” on page 196.
Calculating the Return Loss of the DUT
The system may be represented by the general diagram shown below:
The reflected power, measured by the instrument, (P), from the component
with the known reflection factor, is given by the sum of:
• the part of the power, reflected by the component, which is transmitted
through the coupler, and
• the reflections due to the measurement system.
Mil measurement
patchcord DUT
Power Meter
Eil
Agilent 81610A
Reflectivity
RDUT
Reflection-free
Termination
R
Mref
Pref
Agilent 81610A
Reflectivity
Pin
Pr
Psrc t1
k1
k2
t2

A Background to Return Loss Measurement Return Loss Measurement
Agilent 8163A/B, 8164A/B & 8166A/B Mainframes, Sixth Edition 193
That is:
where:
The constants t1, t2, k1 and k2 are multipliers giving the proportion of
power transmitted through the coupler from the Input port to the Output
port and from the Output port to the sensor port respectively. In other
words, when optical power is input at the Output port, k2 times that power
is output at the sensor port. It is not necessary to know the value for these
constants, they can be eliminated later.
The constant s is a multiplier giving the scattering factor. The scattering
factor accounts for the directivity of the second coupler, backscatter in the
fiber, and reflections of connectors. The calibration procedure helps you to
eliminate the affect of these on return loss measurements.
For “Return Loss Measurement” on page 171, the reflection factor of the
component is known. Here we refer to the reflection factor as RRef. This
gives the following equation:
For “Measuring the Power when there are No Reflections” on page 190,
the value of the reflection factor is zero. This gives the following equation:
For “Measuring the Reflections from the DUT” on page 191, the value of
the reflection factor of the DUT is called RDUT. This gives the following
equation:
PRef c1 MRef RRef c2 MRef
+= (2)
Ppara c2 Mpara
=(3)
PDUT c1 MDUT RDUT c2 MDUT
+= (4)

Return Loss Measurement A Background to Return Loss Measurement
194 Agilent 8163A/B, 8164A/B & 8166A/B Mainframes, Sixth Edition
If we substitute equation 3 into equations 2 and 4, this gives us the
following two equations:
If we subtract Ppara from equations 5 and 6, this gives us the following
equations:
If we divide equation 8 by equation 7, this gives us the following equations:
Thus we can use the equation below to calculate return loss:
The return loss of the reference reflection is given by:
PRef c1 MRef RRef
Mref
Mpara
---------------- Ppara
+= (5)
PDUT c1 MDUT RDUT
MDUT
Mpara
---------------- Ppara
+= (6)

A Background to Return Loss Measurement Return Loss Measurement
Agilent 8163A/B, 8164A/B & 8166A/B Mainframes, Sixth Edition 195
Calculating the Front Panel Delta
The Front Panel Delta is the change in loss variation that is caused by
replacing the reference cable, as used in “Reflectance Calibration” on
page 180, with the measurement patchcord, as used in “How to Measure
Return Loss” on page 184. This is caused by differences in reflections from
the front panel connector and also differences in the backscatter level of
the fibers.
To measure the front panel delta you must measure the power transmitted
through the reference cable, “Measuring the Power Transmitted Through
the Reflection Reference” on page 190, and the power transmitted through
the measurement cable, see “Measuring the Power Transmitted Through
the Measurement Patchcord” on page 191. The system may be
represented by Figure 117 :
Figure 117 Generalization of a Return Loss Measurement
The transmitted power, (E), is directly proportional Psrc.
That is:
The constant a is a multiplier giving the proportion of power that the light
source emits that is measured by the power meter.
The constants aRef and aMeas apply to the setups described in “Measuring
the Power Transmitted Through the Reflection Reference” on page 190
and in “Measuring the Power Transmitted Through the Measurement
Patchcord” on page 191 respectively.
This gives the following two equations:
Power Meter
E
Agilent 81610A Reflection Reference
Psrc
EaP
src
=(12)
ERef aRefPsrc
=(13)
EMeas aMeasPsrc
=(14)

Return Loss Measurement A Background to Return Loss Measurement
196 Agilent 8163A/B, 8164A/B & 8166A/B Mainframes, Sixth Edition
If we divide equation 11 by equation 12, this gives the following equation:
The loss variation, ∆L, due to exchanging the reference cable for the
measurement cable is given by:
When you enter a value for the Front Panel Delta, <FPDelta>, the
instrument automatically performs the following calculation:
Calculating the Insertion Loss of the DUT
Insertion Loss is explained in “What is Insertion Loss?” on page 165.
To measure the insertion loss you must measure the power transmitted
through the measurement cable, see “Measuring the Power Transmitted
Through the Measurement Patchcord” on page 191 and the power
transmitted through the DUT, see “Measuring the Power Transmitted
Through the DUT” on page 192.
The equation below gives the insertion loss of the DUT, ILDUT:
ERef
EMeas
---------------- aRef
aMeas
----------------=(15)
(16)
RL RLDUT 2∆L+= (17)
(18)

Agilent 8163A/B, 8164A/B & 8166A/B Mainframes, Sixth Edition 197
8
Setting Attenuation and/or Power Levels
This chapter explains how to use the Agilent 8163A/B Lightwave
Multimeter, Agilent 8164A/B Lightwave Measurement System, or
Agilent 8166A/B Lightwave Multichannel System together with the
8157xA family of Variable Optical Attenuator modules to attenuate and
control optical power in single-mode optical fibers.
Here you will find:
• A brief description of the modular Agilent 8157xA Variable Optical Attenuator
family,
• A description of how to use these modules, including applying an attenuation
factor, setting an output power, applying offset factors, constructing a l offset
table, and (for the 81576A and 81577A) using the power control feature.
Agilent 8157xA Variable Optical Attenuator modules . .198
How to Use a Variable Optical Attenuator module . . . . .199
The User Interface . . . . . . . . . . . . . . . . . . . . . . . . . . . . . . . . . . . . 199
How to Control the Shutter . . . . . . . . . . . . . . . . . . . . . . . . . . . . .202
How to Set Attenuation . . . . . . . . . . . . . . . . . . . . . . . . . . . . . . . .203
How to Set a Power Level . . . . . . . . . . . . . . . . . . . . . . . . . . . . . .207
How to Compensate for Wavelength Dependencies in
your test setup . . . . . . . . . . . . . . . . . . . . . . . . . . . . . . . . . . . . . . .212
How to Use the Power Control Feature. . . . . . . . . . . . . . . . . . .216
Attenuator Menu Options . . . . . . . . . . . . . . . . . . . . . . . . . . . . . . 217
Attenuator Status Indicators. . . . . . . . . . . . . . . . . . . . . . . . . . . .218

Setting Attenuation and/or Power Levels Agilent 8157xA Variable Optical Attenuator modules
198 Agilent 8163A/B, 8164A/B & 8166A/B Mainframes, Sixth Edition
Agilent 8157xA Variable Optical
Attenuator modules
The Agilent 8157xA Variable Optical Attenuator family includes three attenuator
modules and two attenuator modules with power control.
The 81570A, 81571A, 81573A and 81578A single-slot modules offer a small
footprint, high resolution and low insertion loss. They also offer high power
handling and a filter technology that is wavelength flat.
The 81576A and 81577A dual-slot modules incorporate a powermeter so that you
can set the output power level of the attenuator directly. In addition, these
modules feature power control functionality, high power handling and a filter
technology that is wavelength flat.
Figure 118 shows how a signal from a photo-diode after a monitor coupler is
used as an active feedback loop.
Figure 118 81576A/77A Attenuator module power control loop
Table 13 The Agilent 8157xA Variable Optical Attenuator family
Module Description
81570A high power, single slot, straight connectors
81571A high power, single slot, angled connectors
81573A high power, single slot, SMF pigtail
81576A high power, dual slot, power control, straight connectors
81577A high power, dual slot, power control, angled connectors
81578A high power, single slot, multimode

How to Use a Variable Optical Attenuator module Setting Attenuation and/or Power Levels
Agilent 8163A/B, 8164A/B & 8166A/B Mainframes, Sixth Edition 199
How to Use a Variable Optical
Attenuator module
The User Interface
The Overview Display
Figure 119 is an Overview screen taken from an 8164A/B mainframe.
Figure 119 81570A/71A/73A Attenuator module, 8164A/B GUI Overview
Here:
• Slot 1 hosts a tunable laser,
• Slot 2 hosts an 81570A/71A/73A Attenuator module,
• Slot 4 hosts a reference powermeter.
Hosting a Reference Powermeter
A reference powermeter is used to calibrate for losses in the optical test setup.
The Agilent 81576xA Variable Optical Attenuator modules’ user interface includes
features that allow quick and easy calibration if the reference powermeter is
hosted by the same mainframe as the Attenuator module.
• If the Attenuator module is not hosted by the same mainframe, the calibration
can be done manually by entering the offset value and reference power level.

Setting Attenuation and/or Power Levels How to Use a Variable Optical Attenuator module
200 Agilent 8163A/B, 8164A/B & 8166A/B Mainframes, Sixth Edition
• If the Attenuator module and the reference powermeter are not hosted by the
same mainframe, but the mainframes are connected via a GP-IB bus to a PC or
host computer, GP-IB commands can be used to perform the calibration steps.
The procedures used are outlined in our Application Note 5988-3159EN :
“Variable Optical Attenuator in BER Test Applications”.
The Attenuator Details Display
To display the full user interface for the Attenuator module, as shown in
Figure 120 , use the Cursor key to highlight the Attenuator slot, then press
the [Details] softkey:
Figure 120 81570A/71A/73A Attenuator module, 8164A/B GUI Details
Screen Elements
All the figures in this chapter are taken from an 8164A/B mainframe. The user
interface for an 8163A, 8163B, 8166A or 8166B mainframe may display fewer
elements. Use the equivalent menu selection instead.

How to Use a Variable Optical Attenuator module Setting Attenuation and/or Power Levels
Agilent 8163A/B, 8164A/B & 8166A/B Mainframes, Sixth Edition 201
Number of Digits displayed
To select the number of significant decimal places displayed:
1Press the [Menu] softkey.
2Use the Cursor key to highlight <Number of Digits>, then press Enter.
3Select <1>, <2>, <3> or <4>.
4Press [OK], then press [Close].
Power Units
To select the units used to display power values:
1Use the Cursor key to highlight a power parameter (Pset or Pref ), then press the
[Pwr Unit] softkey.
2Select <W> or <dBm>.
3Press [OK].
The menu item <Power Unit> is functionally equivalent to the
[Pwr Unit] softkey.

Setting Attenuation and/or Power Levels How to Use a Variable Optical Attenuator module
202 Agilent 8163A/B, 8164A/B & 8166A/B Mainframes, Sixth Edition
How to Control the Shutter
The optical path of the Attenuator module is controlled by a shutter, which you
can use both for protection purposes or to simulate channel drops.
When the shutter is open, the green LED on the attenuator module’s front panel is
lit.
The Enable button
Press the Enable button, located on the front panel of the Attenuator module, to
toggle the shutter state.
The On/Off Softkey
Press the [On/Off] softkey to toggle the shutter state.
The menu item <Output State>, and the parameter [Output], is functionally
equivalent to the [On/Off] softkey.
Output at Startup
To select the shutter state at startup:
1Press the [Menu] softkey.
2Use the Cursor key to highlight <Output at Startup>, then press Enter.
3Select <Off > or <On>.
4Press [OK], then press [Close].
Remote Interlock
The Attenuator module’s shutter state is protected by mainframe’s Remote
Interlock (RIL) feature. The shutter cannot be opened if the 50Ω resistor is
removed from the RIL connector on the back panel of the mainframe. See “The
Remote Interlock (RIL) connector” on page 311.

How to Use a Variable Optical Attenuator module Setting Attenuation and/or Power Levels
Agilent 8163A/B, 8164A/B & 8166A/B Mainframes, Sixth Edition 203
How to Set Attenuation
Before applying an attenuation factor, set the Attenuator module to the
appropriate wavelength.
8157xA modules
The instrument utilizes a filter technology with a very low wavelength
dependence. Nevertheless, for the best possible accuracy:
• If the source is of a particular wavelength, set the Attenuator module to that
wavelength.
• If the source is a multi-wavelength DWDM signal, set the Attenuator module to
the weighted wavelength of the spectrum.
Figure 121 shows an attenuation factor α of 4.000 dB applied to a 1550nm
source.
Figure 121 Attenuation factor set to 4.000 dB
To apply an attenuation factor:
1Use the Cursor key to highlight the λ parameter, then press [Edit]
2Use the Cursor key to enter the approriate wavelength, in nm.
3Press [OK].

Setting Attenuation and/or Power Levels How to Use a Variable Optical Attenuator module
204 Agilent 8163A/B, 8164A/B & 8166A/B Mainframes, Sixth Edition
4Use the Cursor key to highlight the α parameter, then press [Edit].
5Use the Cursor key to enter the required attenuation factor, in dB.
6Press [OK].
Filter Transition Speed
By default, the Attenuator’s filter transitions to a new α setting as quickly as
possible. If your test setup requires a slower filter transition speed, press [Menu],
then select the <Speed> option. Select a speed between 0.1 and 12 dB/s, then
press [OK].
While the Attenuator module is transitioning to a new setting, its status is shown
as ‘B’ (or ‘Busy’).
How to Apply an Attenuation Offset
Attenuating an input signal to a DUT introduces additional connectors and other
components into your optical test setup. An attenuation offset is typically applied
to calibrate for the intrinsic insertion loss of these components. First you measure
this insertion loss using a reference powermeter, then you compensate by
entering the result into the Attenuator module’s α Offset parameter.
81570A/71A/73A/78A
modules
1Set the reference powermeter’s λ parameter to the appropriate wavelength, its
<Power Unit> to dB, and to an appropriate measurement <Averaging Time>.
2Use a patchcord to connect the source output to the reference powermeter.
3Press the powermeter’s [Disp -> Ref] softkey. Power is now measured relative
to this reference value, so the powermeter displays 0.000 dB
4Set the Attenuator module’s λ parameter to the appropriate wavelength. Set
the Attenuator module’s α parameter, the attenuation factor, to 0.000 dB.
5Connect the source output to the Attenuator module input.
6Use another patchcord to connect the Attenuator module output to the
reference powermeter input.
7Note the insertion loss measurement displayed by the powermeter.
8Select the details screen for the Attenuator.
9Use the cursor key to select the αOffset parameter, then press [Edit].
Using very slow speeds may block this attenuator channel for several
minutes.
NOTE

How to Use a Variable Optical Attenuator module Setting Attenuation and/or Power Levels
Agilent 8163A/B, 8164A/B & 8166A/B Mainframes, Sixth Edition 205
10 Use the cursor key to enter the insertion loss measured at Step 7, then press
[OK].
11 Disconnect the patchcord from the reference powermeter and connect it to the
DUT input.
Figure 122 81570A/71A/73A - Attenuation factor applied with no offset
Figure 122 shows an attenuation factor α of 3.850 dB applied with no αOffset .
Figure 123 81570A/71A/73A Attenuation Offset

Setting Attenuation and/or Power Levels How to Use a Variable Optical Attenuator module
206 Agilent 8163A/B, 8164A/B & 8166A/B Mainframes, Sixth Edition
Figure 123 shows an α Offset of 1.651 dB ‘added in’ to the attenuation factor α to
calibrate for intrinsic insertion losses in the test setup.
815676A/77A modules
The [PM -> Off ] softkey offered by the α Offset parameter is functionally equivalent
to the [PM -> Off ] softkey offered by the POffset parameter. You can use the [PM -
> Off ] softkey to offset the difference between the power measured by the
internal powermeter and your reference powermeter, as described “Calibrating
Test Setups that use an 81576A/77A Attenuator module” on page 209.
•When the α Offset parameter is selected, [PM -> Off ] writes to α Offset
•When the P
Offset parameter is selected, [PM -> Off ] writes to P Offset
These functions are mathematically identical.
Neither function is a measurement of total intrinsic insertion loss as described in
“81570A/71A/73A/78A modules” on page 204, since the insertion loss of the
Attenuator module itself is not included.
The Dsp -> Off softkey
For all Attenuator modules, the [Dsp -> Off ] softkey offered by the α parameter
copies the negative of the current value of α into α Offset . The α field now displays
zero, and ‘Offs’ is displayed to show that the offset has been applied.
You can now set the α parameter relative to α Offset .

How to Use a Variable Optical Attenuator module Setting Attenuation and/or Power Levels
Agilent 8163A/B, 8164A/B & 8166A/B Mainframes, Sixth Edition 207
How to Set a Power Level
Single-wavelength signals
Set the λ parameters to the wavelength of the source.
Yo u can e dit PSET to set the power output of the Attenuator directly.
Multi-wavelength DWDM signals
If you wish to set the output power of a multi-wavelength DWDM signal, use an
8157xA Attenuator module (rather than a now discontinued 8156xA Attenuator
module) since these modules include a filter with minimum wavelength
dependency.
The 81576A and 81577A modules incorporate a powermeter whose responsivity
varies over wavelength. The module-specific response data is accessible via a
computer interface, so an effective wavelength λ effective for your input signal’s
optical spectrum can be determined most readily, but not exclusively, by using the
hp816x VXI PnP Spectral Calibration function (hp816x_spectralCalibration).
Refer to:
• Measuring the Dependence of Optical Amplifiers on Input Power Using an
Attenuator. Application Note.
Agilent Technologies publication number 5988-5260EN.
• Agilent 8163A/B Lightwave Multimeter, Agilent 8164A/B Lightwave
Measurement System, and Agilent 8166A/B Lightwave Multichannel System,
Programming Guide, part number 08164-90B63 (or a later edition).
Calibrating Test Setups that use an
81570A/71A/73A/78A Attenuator module
Requirement for Calibration
PSET is a relative measurement that is meaningful only after your test setup has
been calibrated against a reference powermeter.
For accurate power measurements, the simple weighted wavelength of a
multi-wavelength DWDM signal is insufficient.
NOTE

Setting Attenuation and/or Power Levels How to Use a Variable Optical Attenuator module
208 Agilent 8163A/B, 8164A/B & 8166A/B Mainframes, Sixth Edition
Preconditions
• To make the calibration as quick and simple as possible, host your reference
powermeter in the same mainframe as the Attenuator module, as described in
“Hosting a Reference Powermeter” on page 199.
• Before taking a power measurement, make sure the source is warmed up so
that its power output is stable.
• It is good practice to zero the reference powermeter before calibrating your test
setup. Refer to “How to Remove Electrical Offsets” on page 91.
Calibration Procedure
To calibrate a test setup that utilizes an 81570A/71A/73A/78A Attenuator
module, first measure the power applied by your test set up to the DUT input, then
store this value as the Attenuator’s Pref parameter.
After calibration, you edit the Attenuator’s PSET parameter to set the power
applied to the DUT.
1Disconnect the DUT input in your test setup and connect it to your reference
powermeter.
•Set the λ parameter for the reference powermeter to the source wavelength
or, for a multi-wavelength DWDM signal, the effective wavelength λ effective
• Set an appropriate measurement <Averaging Time>.
2Display the details screen for the Attenuator module.
Make sure the l parameter set for the Attenuator module matches the source
wavelength or, for a multi-wavelength DWDM signal,
λ effective .
3If the reference powermeter is hosted by the same mainframe as the
Attenuator module:
• Select the P ref field,
• Press the [PM-> ref ] softkey,
• Select the channel used to host your reference powermeter,
•Press [OK].
The power value measured by your reference powermeter is copied to the
Attenuator and stored as Pref .
4If the reference powermeter is hosted by another mainframe:
• Manually enter the value of Pref such that PSET equals the power value
measured by your reference powermeter.
5Disconnect the input to the reference powermeter, then connect it to the DUT
input.

How to Use a Variable Optical Attenuator module Setting Attenuation and/or Power Levels
Agilent 8163A/B, 8164A/B & 8166A/B Mainframes, Sixth Edition 209
6Edit the PSET parameter to set the power applied to the DUT.
The attenuation, α , displayed is updated to reflect the new PSET value.
Calibrating Test Setups that use an 81576A/77A
Attenuator module
Requirement for Calibration
81576A/77A Attenuator modules with Power Control incorporate a powermeter
that allows you to control the output power level of the module. After calibration
for the losses in the patchcords and connectors between this output and the DUT
input, you can set absolute power levels at the DUT input.
Furthermore, when the Attenuator’s Power Control feature is enabled, the
Attenuator module automatically corrects for power changes at its input to
maintain your desired output power.
Preconditions
• To make the calibration as quick and simple as possible, host your reference
powermeter in the same mainframe as the Attenuator module, as described in
“Hosting a Reference Powermeter” on page 199.
• Before taking a power measurement, make sure the source is warmed up so
that its power output is stable.
• It is good practice to zero the powermeters in your test setup . Refer to
“Hosting a Reference Powermeter” on page 199.
• To zero the powermeter incorporated in the Attenuator module, press [Menu] ,
then select <Zero>.
• To zero all the powermeters hosted by the same mainframe as the Attenuator
module (including the Attenuator module and, for example, the powermeter
incorporated in a return loss module), press [Menu] , then select <Zero All>.
Your calibration is valid until there is some change to the power applied to the
input of the Attenuator module. For example, if you change the optical path to the
Attenuator module, you must recalibrate.
For a multi-wavelength DWDM signal, your determined effective
wavelength λ effective is valid until there is some change to the signal’s
optical power vs wavelength spectrum.
NOTE

Setting Attenuation and/or Power Levels How to Use a Variable Optical Attenuator module
210 Agilent 8163A/B, 8164A/B & 8166A/B Mainframes, Sixth Edition
• To set the measurement Averaging Time used by the powermeter incorporated
in the Attenuator module, press [Menu] , select <Averaging Time>, press [OK],
select your preferred Averaging Time, press [OK], then press [Close].
As with any powermeter, a longer Averaging Time increases accuracy and
noise rejection, but increases response time.
Calibration Procedure
The power level measured by the integrated powermeter at the output of the
module is displayed as Pactual . To calibrate your test setup, you apply a POffset to
calibrate for the patchcord and connector losses that occur between the
Attenuator module output and the DUT input.
After calibration, you edit the Attenuator’s PSET parameter to control the absolute
power applied to the DUT.
1Disconnect the DUT input in your test setup and connect it to your reference
powermeter.
•Set the λ parameter for the reference powermeter to the source wavelength
or, for a multi-wavelength DWDM signal, the effective wavelength λ effective
Refer to “Multi-wavelength DWDM signals” on page 207.
• Set an appropriate measurement <Averaging Time>.
2Display the details screen for the Attenuator module.
•Make sure the λ parameter set for the Attenuator module matches the
source wavelength or, for a multi-wavelength DWDM signal, λ effective .
• Make sure that the Averaging Time set for the integrated powermeter
matches that set for the reference powermeter.
3If the reference powermeter is hosted by the same mainframe as the
Attenuator module:
• Select the P Offset field,
• Press the [PM-> Off ] softkey,
• Select the channel used to host your reference powermeter,
•Press [OK].
The difference between the power level measured by your reference
powermeter and the power value measured by your Attenuator Pactual is stored
by the Attenuator module as POffset , then applied to PSET and Pactual .
4If the reference powermeter is hosted by another mainframe:
• Manually enter the value of POff
•P
Off = Pactual - Pref
•where P
ref is the power level measured by your reference powermeter.
5Disconnect the input to the reference powermeter, then connect it to the DUT
input.

How to Use a Variable Optical Attenuator module Setting Attenuation and/or Power Levels
Agilent 8163A/B, 8164A/B & 8166A/B Mainframes, Sixth Edition 211
6Edit the PSET parameter to control the absolute power applied to the DUT. The
attenuation, α , displayed is updated to reflect the new PSET value.
Figure 124 81576A/77A Setting PSET after calibration using [PM->Off]
Figure 124 shows an absolute power PSET of -10 dBm applied to a DUT. Here:
• A power offset P Offset of 0.376 dB is applied to calibrate for losses between
the Attenuator and the DUT.
• An attenuation factor α of 7.656 dB is applied by the Attenuator’s filter.
Your calibration is valid until there is some change to the optical path
between the Attenuator module and your DUT. Changes to the power
applied to the input of the Attenuator module are detectable by the
integrated powermeter.
For a multi-wavelength DWDM signal, your determined effective
wavelength λ effective is valid until there is some change to the signal’s
optical power vs wavelength spectrum.
If either too much, or too little, input power is applied for the Attenuator to
maintain your desired P SET, the Attenuator status display includes ‘Exp’.
Refer to “How to Use the Power Control Feature” on page 216 for
information about compensating for changes in input power.
NOTE

Setting Attenuation and/or Power Levels How to Use a Variable Optical Attenuator module
212 Agilent 8163A/B, 8164A/B & 8166A/B Mainframes, Sixth Edition
How to Compensate for Wavelength
Dependencies in your test setup
To allow you to compensate for wavelength dependencies in your test setup, your
attenuator module can store an array of up to 1000 wavelength : Offset pairs in a λ
Offset Table.
How to Apply a λ Offset Table
Select the [Offset (λ)] parameter to enable or disable the Wavelength Offset Table
<On> or <Off >.
The Menu item <Offset (λ
)
> is functionally equivalent to the
[Offset (λ)] parameter.
Editing the λ Offset Table
If you have previously characterized the output path:
1Press the [Menu] softkey.
2Set <Offset (λ) > to <off >.
You cannot edit the l Offset Table if the Offset (l) function is on.
3Press the [Table] softkey (or select the Menu item <Offset Table>)
• For an 8164A/B mainframe, the first three λ Offset Table entries are dis-
played.
• For an 8163A/B mainframe, or an 8166A/B mainframe, the first λ Offset Ta-
ble entry is displayed.
If there are no entries, the message “Offset Table is Empty” is displayed.

How to Use a Variable Optical Attenuator module Setting Attenuation and/or Power Levels
Agilent 8163A/B, 8164A/B & 8166A/B Mainframes, Sixth Edition 213
Figure 125 The λ Offset Table
Figure 125 shows the fourth, fifth and sixth entries in a λ Offset Table
displayed on an 8164A/B mainframe.
• To display the previous three entries, press the [Prev] softkey.
• To display the next three entries, press the [Next] softkey.
4Press the [Add] softkey.
• Enter the wavelength λ.
• Select, then enter the corresponding Offset
5Press [OK] to store the result in the λ Offset Table.
•The λ Offset Table is automatically ordered by wavelength, there is no need to
enter wavelenght:offset pairs in any particular order.
• To edit the offset applied to an existing entry, use the cursor key to select its λ
field, press [Add], enter the new offset, then press [OK].
• To remove an existing entry, use the cursor key to select its λ field, then press
[Del]. The indices of the remaining table entries are automatically updated;
[Del] does not leave a blank entry.

Setting Attenuation and/or Power Levels How to Use a Variable Optical Attenuator module
214 Agilent 8163A/B, 8164A/B & 8166A/B Mainframes, Sixth Edition
How to Construct a λ Offset Table
The procedures used to store the results of wavelength calibration process using
GP-IB commands are outlined in our Application Note 5988-3159EN : “Variable
Optical Attenuator in BER Test Applications”.
For simplicity, the following manual procedure assumes your reference
powermeter is hosted by the same mainframe as the Attenuator module, as
described in “Hosting a Reference Powermeter” on page 199.
For each wavelength of interest:
1Set the source to the wavelength of interest.
2Set the attenuator’s λ parameter to this wavelength.
3Set the reference powermeter to this wavelength.
4Press the [Menu] softkey.
5Set <Offset (λ) > to <off >.
You cannot edit the l Offset Table if the Offset (l) function is on.
6Press the [Table] softkey (or select the Menu item <Offset Table>)
7Press the [Add] softkey.
• Enter the wavelength λ.
• Select <Offset>
• Press the [PM -> off] softkey.
• Select the channel used to host the reference powermeter.
• Press [OK] to confirm.
The difference between the power measured by the Attenuator module’s
integrated powermeter and that measured by the reference powermeter is
stored in the l Offset Table as a wavelength:Offset pair.
8Press [OK] to store the result in the λ Offset Table.
9Press [Close].
If your Attenuator module is not hosted by the same mainframe as your
reference powermeter you can, at step 7, enter the appropriate Offset
manually.
NOTE

How to Use a Variable Optical Attenuator module Setting Attenuation and/or Power Levels
Agilent 8163A/B, 8164A/B & 8166A/B Mainframes, Sixth Edition 215
During a test that utilizes the λ Offset Table
When the Offset (λ) feature is on the exact offset applied depends on how the
operating wavelength λ you set for the Attenuator module relates to the λ Offset
Table entries, as shown in Figure 126 .
Figure 126 Extrapolation and Interpolation of Offset Values
• If the operating wavelength matches a wavelength stored in the λ Offset Table,
the exact offset value is used. The Attenuator status display includes ‘Exa’.
• If the operating wavelength is between two wavelengths stored in the λ Offset
Table, the offset applied is calculated by linear interpolation. The Attenuator
status display includes ‘Int’.
• If the operating wavelength is greater than, or less than, the range of
wavelengths stored in the λ Offset Table, the offset value for the closest
wavelength is extrapolated. The Attenuator status display includes ‘Ext’.
linear interpolation
extrapolation:
same value for
all λ < λ1
λ
extrapolation:
same value for
all λ > λn
Offset Value
λ1λn

Setting Attenuation and/or Power Levels How to Use a Variable Optical Attenuator module
216 Agilent 8163A/B, 8164A/B & 8166A/B Mainframes, Sixth Edition
How to Use the Power Control Feature
81576A/77A Attenuator modules incorporate Power Control functionality that
automatically corrects for power changes at its input to maintain your desired
output power.
This feature is designed to compensate, for example, for output power drift by the
source.
When Power Control is On:
•If P
actual deviates by more than 0.1 dB from your desired P SET value, the
Attenuator module automatically restores P SET at the maximum possible filter
transition speed of 12 dB/s.
• Input power is measured using your set Averaging Time.
• To avoid ‘hunting’, and consequent wear on the filter motor mechanism in
response to an unstable source, for differences between P SET and Pactual
greater than 0.01 dB, but less than 0.1 dB, P SET is updated approximately every
30 s.
• The Attenuator module does not respond to a power difference of 0.01dB or
less. Such a change is regarded as noise.
• If the attenuation is driven beyond 0 dB, Exp (“Excessive Power”) is displayed.
There is now insufficient input power for the Attenuator to maintain your
desired P SET .
Power Control On/Off
To enable or disable Power Control, select the [Pwr Ctrl] parameter.
When Power Control is On the Attenuator’s status display includes ‘PC’.
The Menu item <Pwr Control> is functionally equivalent to the
[Pwr Control] parameter.

How to Use a Variable Optical Attenuator module Setting Attenuation and/or Power Levels
Agilent 8163A/B, 8164A/B & 8166A/B Mainframes, Sixth Edition 217
Attenuator Menu Options
81570A/71A/73A Menu Options
Press the [Menu] softkey to display the window shown in Figure 127 .
Figure 127 81570A/71A/73A Attenuator Menu Options
81576A/77A Menu Options
Press the [Menu] softkey to display the window shown in Figure 128 :
Figure 128 81576A/77A Attenuator Menu Options

Setting Attenuation and/or Power Levels How to Use a Variable Optical Attenuator module
218 Agilent 8163A/B, 8164A/B & 8166A/B Mainframes, Sixth Edition
• Use the Cursor key to scroll to two additional options: <Offset (λ)>, and
<Offset Table>.
•The <P actual>, <Averaging Time>, <Zero>, <Zero all >, and
<Input trigger mode> options are associated with the Attenuator’s integrated
powermeter.
• For more information about the <Input trigger mode> option, refer to “How to
Use Triggers” on page 104.
Attenuator Status Indicators
Table 14 Attenuator Status Indicators
Status Indicator Description
B (or Busy) The Attenuator’s filter is transitioning to a new setting.
Offs Any combination of an α offset, P offset, or Offset(λ) has been
applied.
Exa An exact λ offset has been applied.
Int An interpolated λ offset has been applied.
Ext An extrapolated λ offset has been applied.
PC The Power Control feature is on (81576A/77A)
Exp
(81566A/67A/76A/ 77A
only)
There is either too much, or too little, input power for the
Attenuator module to set or maintain your desired P SET .
RiL The Remote Interlock Connector of your mainframe is open. No
measurement is possible until the connection at the
Remote Interlock Connector closes.

Agilent 8163A/B, 8164A/B & 8166A/B Mainframes, Sixth Edition 219
9
Switching Optical Routes
This chapter explains how to use the Agilent 8163A/B Lightwave
Multimeter, Agilent 8164A/B Lightwave Measurement System, or
Agilent 8166A/B Lightwave Multichannel System together with the
8159xB family of Optical Switch modules to change optical routes during a
test without having to disconnect and reconnect fibers.
Here you will find:
• A brief description of the modular Agilent 8159xB Optical Switch family,
• Some examples of typical test configurations that utilize these Optical Switch
modules.
Agilent 8159xB Optical Switch modules . . . . . . . . . . . . .220
How to Use an Optical Switch module . . . . . . . . . . . . . . .221
The User Interface . . . . . . . . . . . . . . . . . . . . . . . . . . . . . . . . . . . .221
Dependent and Independent Routing . . . . . . . . . . . . . . . . . . . .223
How to set Route A . . . . . . . . . . . . . . . . . . . . . . . . . . . . . . . . . . .224
How to set Route B . . . . . . . . . . . . . . . . . . . . . . . . . . . . . . . . . . .224
How to Toggle the Switch path. . . . . . . . . . . . . . . . . . . . . . . . . .225
Typical Applications. . . . . . . . . . . . . . . . . . . . . . . . . . . . . . .226
Selecting a Laser Source. . . . . . . . . . . . . . . . . . . . . . . . . . . . . . .226
Selecting Measurement and Calibration Paths . . . . . . . . . . . .227
Inserting or Bypassing an Optical Component. . . . . . . . . . . . .227
Selecting one of several DUTs in a parallel test setup . . . . . .228
Selecting one of several instruments . . . . . . . . . . . . . . . . . . . .228

Switching Optical Routes Agilent 8159xB Optical Switch modules
220 Agilent 8163A/B, 8164A/B & 8166A/B Mainframes, Sixth Edition
Agilent 8159xB Optical Switch
modules
The Agilent 8159xB Optical Switch family includes 1x2 Switch modules,
2x2 Switch modules, and 1x4 Switch modules. The switches are available
in single-mode version (option 009) with angled 9/125 µm FC/APC
connector interface or multimode version (option 062) with straight
50/125 µm FC/PC connector interface.
The discontinued 81591A, 81591S, 81592A, 81592S, 81594A, 81594S, and
81595A, 81595S are fully supported by the Agilent 816xA/B mainframes.
Options
Option 009:
Single-mode 9/125 µm, fixed FC/APC connector interfaces.
Option 062:
Multimode 50 (62.5)/125 µm, fixed FC/PC connector interfaces.
Figure 129 Agilent 81594B Optical Switch module ( 1x4, angled contact connectors)
Table 15 The Agilent 8159xB Optical Switch family
Module Description
81591B Optical Switch, 1x2
81594B Optical Switch, 2x2 non-blocking (crossover)
81595B Optical Switch, 1x4

How to Use an Optical Switch module Switching Optical Routes
Agilent 8163A/B, 8164A/B & 8166A/B Mainframes, Sixth Edition 221
How to Use an Optical Switch
module
The User Interface
The Overview Display
Figure 130 is an Overview screen taken from an 8164A/B mainframe.
Figure 130 Optical Switch module, User Interface Overview display
Here:
• Slot 0 hosts a backloadable tunable laser,
• Slot 1 hosts an Agilent 81594B 2x2 non-blocking (crossover) switch,
• Slot 2 hosts a return loss module.
The Optical Switch Details Display
To display the full user interface for the Optical Switch module, as shown
in Figure 131 , use the Cursor key to highlight the Optical Switch slot, then
press the [Details] softkey:

Switching Optical Routes How to Use an Optical Switch module
222 Agilent 8163A/B, 8164A/B & 8166A/B Mainframes, Sixth Edition
Figure 131 Optical Switch module, 8164A/B User Interface Details
Screen Elements
All the figures in this chapter are taken from an 8164A/B mainframe. The
user interface for an 8163A, 8163B, 8166A or 8163B mainframe may differ
in detail but the available functionality is identical.
Configuration
The Optical Switch configuration is indicated at the top left of the user
interface.
In Figure 131 , 2x2 indicates that this is an Agilent 81594B 2x2 non-
blocking (crossover) switch.
Route
The [Route A <->] field describes the route between port A and another
numbered port within the Optical Switch module.
If present, the [Route B <->] field describes the route between port B and
another numbered port within the Optical Switch module.
In Figure 131 :
•The [Route A <->] field shows that, within the Optical Switch module, port A is
connected to port 1.
•The [Route B <->] field shows that, within the Optical Switch module, port B is
connected to port 2.

How to Use an Optical Switch module Switching Optical Routes
Agilent 8163A/B, 8164A/B & 8166A/B Mainframes, Sixth Edition 223
Dependent and Independent Routing
Dependent Routing
If Route A <-> is dependent on Route B <->, editing the number of the port
assigned to Route A <-> automatically updates the number of the port
assigned to Route B <->.
For example, an Agilent 81594B 2x2 non-blocking (crossover) switch has
two routes described by [Route A <-> 1] [Route B <-> 2] and
[Route A <-> 2] [Route B <-> 1].
Independent Routing
(Only possible for discontoninued 81592A/S switch modules)
If Route A <-> is independent of Route B <->, there are two separate
switched channels. There are two numbered ports that you can assign to
Route A, and two separate numbered ports that you can assign to Route B.
For example, an Agilent 81592B dual 1x2 switch allows you to switch
Route A <-> to [Route A <-> 1] or [Route A <-> 2], and
Route B <-> to [Route B <-> 1] or [Route B <-> 2].
For all switch modules the signal paths are bi-directional.
NOTE

Switching Optical Routes How to Use an Optical Switch module
224 Agilent 8163A/B, 8164A/B & 8166A/B Mainframes, Sixth Edition
How to set Route A
To switch the route between port A and another numbered port:
1Use the Cursor key to highlight [Route A <->], then press Enter.
2Use the Cursor key to enter the number of the port required.
If the Switch module incorporates independent routing, you cannot select a
numbered port assigned to port B.
3Press [OK].
If the switch module has dependent routing, [Route B <->] is updated
automatically.
The [Edit] softkey is functionally equivalent to the Enter hardkey.
The [Menu] softkey allows you to assign a route for port A and port B in
turn.
How to set Route B
To switch the route between port B and another numbered port:
1Use the Cursor key to highlight [Route B <->], then press Enter.
2Use the Cursor key to enter the number of the port required.
If the Switch module incorporates independent routing, you cannot select a
numbered port assigned to port A.
3Press [OK].
If the switch module has dependent routing, [Route A <->] is updated
automatically.
The [Edit] softkey is functionally equivalent to the Enter hardkey.
The [Menu] softkey allows you to assign a route for port A and port B in
turn.

How to Use an Optical Switch module Switching Optical Routes
Agilent 8163A/B, 8164A/B & 8166A/B Mainframes, Sixth Edition 225
How to Toggle the Switch path
You can use [Toggle] softkey, or the Toggle button located on the Optical
Switch module front panel, to select each of the available routes for a
channel in turn.
The route selected between port A and another numbered port is indicated
in the user interface and by two lit green LEDs on the front panel of the
Optical Switch module.
The route selected between port B, if present, and another numbered port
is indicated in the user interface, and by two lit amber LEDs on the front
panel of the Optical Switch module.
NOTE

Switching Optical Routes Typical Applications
226 Agilent 8163A/B, 8164A/B & 8166A/B Mainframes, Sixth Edition
Typical Applications
This section provides some examples of typical test configurations that
demonstrate how an Agilent 8159xB Optical Switch module can be used to
achieve test automation, and improve test repeatability.
Selecting a Laser Source
In Figure 132 , an Agilent 81591B 1x2 Optical Switch is used to select one
of two different sources (different wavelengths) as the input to the DUT.
Figure 132 Laser Source selection
1310 nm source
1550 nm source DUT
automated control
measurement
and analysis
equipment

Typical Applications Switching Optical Routes
Agilent 8163A/B, 8164A/B & 8166A/B Mainframes, Sixth Edition 227
Selecting Measurement and Calibration
Paths
In Figure 133 , an Agilent 81591B 1x2 Optical Switch is used to select
between the measurement path and the calibration path.
Figure 133 Measurement Path selection
Inserting or Bypassing an Optical
Component
In Figure 134 , an Agilent 81594B 2x2 non-blocking (crossover) Optical
Switch is used to insert or bypass a fiber spool.
Figure 134 Circuit selection with crossover switch
Power Meter
DUT
automated control
measurement
and analysis
equipment
Source
input
signal output
input
signal output
fiber spool
fiber spool
Bypass position
Insert position

Switching Optical Routes Typical Applications
228 Agilent 8163A/B, 8164A/B & 8166A/B Mainframes, Sixth Edition
Selecting one of several DUTs in a parallel
test setup
In Figure 135 , two Agilent 81595B 1x4 Optical Switches are used to select
one of up to four DUTs in a parallel test setup.
Figure 135 DUT selection in a parallel test setup
Selecting one of several instruments
In Figure 136 , an Agilent 81595B 1x4 Optical Switch is used to select one
of up to four analysing instrument.
Figure 136 Test instruments selection
In each case, the advantages to be gained from using switch modules
include speedier changes to the test setup, and improved measurement
repeatability.
DUT
DUT
DUT
DUT
Source Analyzing
Instruments
1 x 4 switch 1 x 4 switch
DUT
Source WLM
OSA
Power meter
BERT
1 x 4 switch

Agilent 8163A/B, 8164A/B & 8166A/B Mainframes, Sixth Edition 229
10
Applications
This chapter explains how to set up and perform the following applications
using the Agilent 8163A/B Lightwave Multimeter or Agilent 8164A/B
Lightwave Measurement System:
• The Logging application logs and displays power measurements. The Logging
application performs measurements consecutively without the possibility of
any pause between measurements.
• The Stability application logs and displays power measurements. The Stability
application differs from the Logging application because:
• you may use auto-ranging mode, and
• the period time, the time it takes from the start of one measurement period
until another measurement period starts, may be greater than or equal to the
averaging time.
• The PACT application coordinates a wavelength sweep using a Tunable Laser
module and power measurement using Power Meters.
• The Pmax Curve application displays the maximum power across the
wavelength range of your Tunable Laser module.
• The Return Loss application can be used to measure return loss and insertion
loss and to calibrate the instrument for this measurement.
These applications are not available for the Agilent 8166A/B Lightwave
Multichannel System. The Return Loss Application is only available for the
Agilent 8163A/B Lightwave Multimeter.
You can access these applications by pressing the Appl hardkey.
After you exit from the application, any modules that were available for
use by these applications will automatically be preset, all parameters will
be set to their default values.
NOTE
NOTE

Applications
230 Agilent 8163A/B, 8164A/B & 8166A/B Mainframes, Sixth Edition
Working with Application Graphs . . . . . . . . . . . . . . . . . . .231
How to Set Markers . . . . . . . . . . . . . . . . . . . . . . . . . . . . . . . . . . .233
How to Zoom In. . . . . . . . . . . . . . . . . . . . . . . . . . . . . . . . . . . . . . .233
How to Zoom Out . . . . . . . . . . . . . . . . . . . . . . . . . . . . . . . . . . . . .234
To Switch the Grid On/Off . . . . . . . . . . . . . . . . . . . . . . . . . . . . . .234
How to Use Legends. . . . . . . . . . . . . . . . . . . . . . . . . . . . . . . . . . .235
How to Select the Samples Display . . . . . . . . . . . . . . . . . . . . . .237
How to Read Curve Values . . . . . . . . . . . . . . . . . . . . . . . . . . . . .239
The Logging Application . . . . . . . . . . . . . . . . . . . . . . . . . . .242
How to Set Up a Logging Function. . . . . . . . . . . . . . . . . . . . . . .243
Running a Logging Application . . . . . . . . . . . . . . . . . . . . . . . . . .248
Analysing a Logging Application . . . . . . . . . . . . . . . . . . . . . . . .250
On-Screen Messages . . . . . . . . . . . . . . . . . . . . . . . . . . . . . . . . . .253
The Stability Application. . . . . . . . . . . . . . . . . . . . . . . . . . .254
How to Set Up a Stability Function. . . . . . . . . . . . . . . . . . . . . . .256
Running a Stability Application. . . . . . . . . . . . . . . . . . . . . . . . . .260
Analysing a Stability Application . . . . . . . . . . . . . . . . . . . . . . . .262
On-Screen Messages . . . . . . . . . . . . . . . . . . . . . . . . . . . . . . . . . .265
The PACT Application . . . . . . . . . . . . . . . . . . . . . . . . . . . . .266
What is the PACT ?. . . . . . . . . . . . . . . . . . . . . . . . . . . . . . . . . . . .266
How to Set Up PACT. . . . . . . . . . . . . . . . . . . . . . . . . . . . . . . . . . .267
How to Measure the Reference . . . . . . . . . . . . . . . . . . . . . . . . .270
How to Perform a Loss Measurement. . . . . . . . . . . . . . . . . . . .272
Analysing a PACT Measurement . . . . . . . . . . . . . . . . . . . . . . . .276
On-Screen Messages . . . . . . . . . . . . . . . . . . . . . . . . . . . . . . . . . .277
The Pmax Curve . . . . . . . . . . . . . . . . . . . . . . . . . . . . . . . . . .278
What is the Pmax Curve ? . . . . . . . . . . . . . . . . . . . . . . . . . . . . . .278
How to View the Pmax Curve . . . . . . . . . . . . . . . . . . . . . . . . . . .278
The Return Loss Application . . . . . . . . . . . . . . . . . . . . . . .279
Starting the Application . . . . . . . . . . . . . . . . . . . . . . . . . . . . . . . .279
Measuring Return Loss . . . . . . . . . . . . . . . . . . . . . . . . . . . . . . . .279
Measuring Return Loss and Insertion Loss . . . . . . . . . . . . . . .280
On-Screen Messages . . . . . . . . . . . . . . . . . . . . . . . . . . . . . . . . . .280
Configuration . . . . . . . . . . . . . . . . . . . . . . . . . . . . . . . . . . . . . . . . .281
User Interface . . . . . . . . . . . . . . . . . . . . . . . . . . . . . . . . . . . . . . . .281
Recording Measurement Results . . . . . . . . . . . . . . . . . . .283
Printing Application Measurement Results . . . . . . . . . . . . . . .283
Saving Application Measurement Results to Diskette . . . . . .285

Working with Application Graphs Applications
Agilent 8163A/B, 8164A/B & 8166A/B Mainframes, Sixth Edition 231
Working with Application
Graphs
If you press the [Graph] softkey, a graph similar to Figure 137 appears.
This section explains how to use the graph.
Figure 137 The Application Graph
There are four markers A, B, C, and D. You can use these markers to
choose the area of the graph that you wish to zoom into.
For the Logging and Stability applications, the time values of A and B are
displayed at the bottom of the screen in units of seconds. The symbol ∆
that is listed directly beneath these values, displays the difference
between A and B in seconds.
For the PACT application, the wavelength values of A and B are displayed
at the bottom of the screen in units of nanometers (nm). The symbol ∆ that
is listed directly beneath these values, displays the difference between A
and B in nanometers (nm).
The power values of C and D are displayed at the bottom of the screen in
the chosen power units. The symbol ∆ that is listed directly beneath these
values, displays the difference between C and D in the chosen power units.

Working with Application Graphs Applications
Agilent 8163A/B, 8164A/B & 8166A/B Mainframes, Sixth Edition 233
How to Set Markers
To position a marker:
1Move to the marker by pressing [Next], the Enter hardkey, or the Modify Knob
repeatedly until the marker is selected.
2You can change the position of a marker in one of the following ways:
• Press [Menu], move to <Set Active Marker>, and press Enter. The current
setting for the selected marker appears. Edit this value to your required value
and press Enter.
• For A or B, use the left and right cursor keys to position the marker.
• For C or D, use the up and down cursor keys to position the marker.
• Use the Modify Knob to position the marker, this is quicker than using the
cursor keys.
How to Zoom In
To zoom in one level around the active marker:
1Press the [Next] softkey until you move to your chosen marker.
2Position the marker using the cursor key.
3Press the [ZoomIn] softkey to zoom in one level around the active marker. In
this way, you can zoom in around the active marker and the zoom function is
separate for the x and y axes.
You can also zoom in between markers:
1Set each marker as described above in “How to Set Markers” on page 233.
2Press the [Zoom In Betw] softkey to zoom in between the markers.
The Modify Knob is only available for the Agilent 8164A/B Lightwave
Measurement System.
NOTE

Applications Working with Application Graphs
234 Agilent 8163A/B, 8164A/B & 8166A/B Mainframes, Sixth Edition
How to Zoom Out
To zoom out one level around the active marker:
1Press the [Next] softkey until you move to your chosen marker.
2Position the marker using the cursor key.
3Press the [ZoomOut] softkey to zoom out one level from the active marker. In
this way, you can zoom out from the active marker and the zoom function is
separate for the x and y axes.
To zoom out to the fullest extent:
1Press the [Menu] softkey. The menu appears.
2Move to <Zoom to Overview>.
To Switch the Grid On/Off
As a default, the graph is displayed with gridlines.
To sw it c h th is gr i d o ff :
1Press the [Menu] softkey. The menu appears.
2Move to <Grid Off>.
If the grid has been switched off, to switch the grid on:
1Press the [Menu] softkey. The menu appears.
2Move to <Grid On>.

Working with Application Graphs Applications
Agilent 8163A/B, 8164A/B & 8166A/B Mainframes, Sixth Edition 235
How to Use Legends
Legends are used to identify Power Meter channels on the graph in the
following ways:
• Legend numbers that are displayed on the graph.
• Legend texts can be accessed by pressing the [Menu] softkey and moving to
<Legend>.
How to Identify Curves
Legend numbers can be related to the curves they represent in the
following ways:
• For the Agilent 8163A/B Lightwave Multimeter the legend number is displayed
at the same height as the first sample of the power measurement channel on
the right-hand side of the screen.
• For the Agilent 8164A/B Lightwave Measureemnt System, the legend numbers
are disrectly beneath the graph. Each number is the same colour as the curve it
represents.
How to Change the Legend Label
To change the legend label:
1Press the [Menu] softkey and move to <Legend>. A list of the Power Meter
channels appears that is similar to Figure 138 , where all the Power Meters are
listed numerically with regard to legend number. All legend texts, if you have
not previously edited the legend text, are of the "PM x.y", where x represents
the slot number and y represents the channel number.
You cannot edit a legend label while a measurement is running.
NOTE

Applications Working with Application Graphs
236 Agilent 8163A/B, 8164A/B & 8166A/B Mainframes, Sixth Edition
Figure 138 The Graph Legend Screen
2Move to the legend number you wish to edit using the cursor keys and press
Enter. The on-screen keyboard appears.
3Use the on-screen keyboard to edit the legend label and press Enter.
The on-screen keyboard uses the following softkeys:
• Move to the required character using the cursor keys and press the [Select]
softkey to select to add the selected character to the end of the legend label.
•Press the [Delete] softkey to delete the last character of the legend label.
• Press the [CapsLock] softkey to toggle between upper and lower case char-
acters.
• Press the [Cancel] to reject the edited legend label and return to the menu.
• Press the [OK] to accept the edited legend label and return to the menu.

Working with Application Graphs Applications
Agilent 8163A/B, 8164A/B & 8166A/B Mainframes, Sixth Edition 237
How to Select the Samples Display
The samples display determines how the curves of the graph are
represented. To choose the samples display:
1Press the [Menu] softkey and move to <Samples Display>. A box displaying the
following options appears:
•<Line> - the curve will be displayed using a line that connects between each
sample of the curve.
Figure 139 Samples Display - <Line>
•<Samples> - the curve will be displayed using dots to represent each sample
of the curve. Depending on the zoom level you choose, if these dots are very
close to each other, the curve will resemble a line.

Applications Working with Application Graphs
238 Agilent 8163A/B, 8164A/B & 8166A/B Mainframes, Sixth Edition
Figure 140 Samples Display - <Samples>
•<Samples & Line> - the curve will be displayed using both symbols for each
sample of the curve and a line connecting each sample.
Figure 141 Samples Display - <Samples & Line>
2Move to your selected option and press Enter.
3Press the [Close] softkey to return to the graph.

Working with Application Graphs Applications
Agilent 8163A/B, 8164A/B & 8166A/B Mainframes, Sixth Edition 239
How to Read Curve Values
You can lock markers A or B to a curve in order to move between individual
samples. In this way, you can read the time/wavelength and power values
that relate to each sample and the difference between these values for
markers A and B.
How to Lock Markers to the Curve
You can lock markers A and B to curves by performing the following
instructions:
1Press the [Menu] softkey and move to <Lock to Curve>. A menu displaying the
options displayed in “The Lock to Curve Menu” on page 239 appears.
Figure 142 The Lock to Curve Menu
2Press the [A] softkey to lock marker A to a curve. The number opposite
Marker A on curve:
is highlighted.
3Use the cursor key to move to the legend number of the curve to which you
want to lock marker A.
4Press Enter. Marker B will be locked to the same curve as marker A, if it was
assigned to curve 0 immediately before, that is, it was unassigned immediately
before.

Applications Working with Application Graphs
240 Agilent 8163A/B, 8164A/B & 8166A/B Mainframes, Sixth Edition
5If you want to assign marker B to another curve, press the [B] softkey, use the
cursor key to move to the legend number of the curve to which you want to lock
marker B, and press Enter.
6Press Close to return to the graph.
How to Unlock Markers from the Curve
You can unlock markers A and B from the curve by performing the
following instructions:
1Press the [Menu] softkey.
2Move to <Unlock From Curve> and press Enter to return to the graph.
How to Lock/Unlock Markers to Samples
You can choose to lock the markers to samples, that is, the results that are
returned are actual measurement results.
Figure 143 shows a graph where markers A and B are locked to samples.
If you press the cursor key, the marker will move to another sample.
Figure 143 Lock to Samples On
Figure 144 shows a graph where markers A and B are not locked to
samples. If you press the cursor key, the marker will move along the curve.

Working with Application Graphs Applications
Agilent 8163A/B, 8164A/B & 8166A/B Mainframes, Sixth Edition 241
Figure 144 Lock the Samples Off
To lock/unlock markers to samples:
1Press the [Menu] softkey.
2Move to one of the following menu items:
• <Lock to Samples On>, to lock markers to samples or
• <Lock to Samples Off>, to lock markers to the curve.
3Press Enter to return to the graph.
You can only lock/unlock markers to samples if you have already locked
markers to the curve, see “How to Lock Markers to the Curve” on
page 239.
NOTE
Only one of these menu items will be available for selection.
NOTE

Applications The Logging Application
242 Agilent 8163A/B, 8164A/B & 8166A/B Mainframes, Sixth Edition
The Logging Application
The Logging data acquisition application logs a series of power
measurements for a number of Power Meter channels, plots the results as
a graph, and generates a statistical analysis of the results.
Figure 145 Example Logging Application
The most important parameters for the logging application are:
• [Samples], this is the number of samples that will be performed during the
logging application, and
• [AvgTime], the averaging time is the length of time over which a signal is
averaged. Longer averaging times increase the accuracy and improve the noise
rejection. Longer averaging times also decrease sensitivity.
The total time for a logging application is the number of samples multiplied
by the averaging time.
The Logging application differs from the “The Stability Application” on
page 254 because all power measurements are performed consecutively
without the possibility of any pause between measurements, as shown in
Figure 145 .
All results can be:
• displayed on the screen,
• printed out to hardcopy, or
• saved to disk drive of your Agilent 8164A/B Lightwave Measurement System.
Averaging Time
t
1352 4 687 9
t

The Logging Application Applications
Agilent 8163A/B, 8164A/B & 8166A/B Mainframes, Sixth Edition 243
How to Set Up a Logging Function
To set up a logging function:
1Press the Appl hardkey. The Applications menu, as shown in Figure 146 ,
appears.
Figure 146 The Applications Menu
2Move to <Logging> and press Enter. The Agilent 8164A/B Logging Setup
Screen, as shown in Figure 147 , or the Agilent 8163A/B Logging Modules
Setup Screen, as shown in Figure 148 , appears depending on the mainframe
instrument you are using.

Applications The Logging Application
244 Agilent 8163A/B, 8164A/B & 8166A/B Mainframes, Sixth Edition
Figure 147 The Agilent 8164A/B Logging Setup Screen
Figure 148 The Agilent 8163B Logging Modules Setup Screen
Selecting/Deselecting Power Meters
3Move to the Module Selection box. As a default, all Power Meters are selected,
this means that all Power Meters will log power measurements. Press [Edit].

The Logging Application Applications
Agilent 8163A/B, 8164A/B & 8166A/B Mainframes, Sixth Edition 245
4To deselect a Power Meter channel, move to the Power Meter as denoted by
slot and channel numbers, see “Slot and Channel Numbers” on page 41, press
[Unset].
5To select a Power Meter channel, press [Edit], move to the Power Meter as
denoted by slot and channel numbers, see “Slot and Channel Numbers” on
page 41, press [Set].
6Perform steps until you have selected the required Power Meters for your
application and press Enter.
Setting Power Meter Parameters
Figure 149 The Agilent 8163B Logging Parameter Setup Screen
If no Power Meter channel is selected, you cannot ‘exit’ by pressing Enter.
NOTE
If you are using the Agilent 8164A/B Lightwave Multimeter, you may set
all Power meter parameters from the Logging Setup Screen, see
Figure 147 .
If you are using the Agilent 8163A/B Lightwave Multimeter, press
[Parameter] to access the Logging Parameter Setup Screen, as shown in
Figure 149 . To rewturn to the Logging Modules Setup Screen, press
[Modules].
NOTE
NOTE

Applications The Logging Application
246 Agilent 8163A/B, 8164A/B & 8166A/B Mainframes, Sixth Edition
7Press [Menu] to access the Logging application menu screen.
8Move to <Pwr unit>, press Enter, move to <dBm>, <W>, or <dB>, and press
Enter. See “What are the Power Units ?” on page 85 for an explanation of power
units.
9Move to <λ>, press Enter, enter the wavelength value of your optical source,
and press Enter.
10Move to <Range Mode>, press Enter, move to one of the following range
modes:
•<common>, you set the same <Range> for each Power Meter,
•<individual>, you must choose an individual <Range> for each Power Me-
ter, and
• press Enter.
11Move to <Range> and press Enter.
12If you have chosen <common> as the <Range Mode>, move to a range setting
and press Enter.
If you have chosen <individual> as the <Range Mode>, a screen displaying all
the selected Power Meter channels and their corresponding range settings is
displayed. For each selected Power Meter channel, press Enter, move to a
range setting, and press Enter.
Make sure that you install Power Meters that have similar wavelength
ranges. The wavelength range of the application is the overlapping
wavelength range of all installed Power Meters
NOTE
Auto-ranging mode is not available from the <Range Mode> menu. If you
wish to use the auto-ranging mode, see “The Stability Application” on
page 254.
NOTE
If you have chosen <individual> as the <Range Mode> and want to access
the screen displaying all the selected Power Meter channels and their
corresponding range settings from the Logging Setup screen, move to
[Range], press the [Edit] softkey.
NOTE

The Logging Application Applications
Agilent 8163A/B, 8164A/B & 8166A/B Mainframes, Sixth Edition 247
13Move to <Ref Mode>, press Enter, move to one of the following referencing
modes:
•<Value>, you set a reference value using <Ref>, see step 14,
•<First Sample>, the first sample for each channel of the logging function is
selected as the reference value for all subsequent measurements for that
channel,
•<Channel 1>, the value that Channel 1 measures is updated as the reference
value for each set of power measurements (thus, each data value for
channel 1 will be 0 dB), and
• press Enter.
14If you have chosen <Value> as the <Ref Mode>, move to <Ref>, press the
[Edit] softkey, enter a value for the reference, and press Enter.
Setting Logging Parameter
15Move to [Samples], press Enter, enter an integer value between 1 and 4000, and
press Enter.
16Move to <AvgTime>, press Enter, move to an averaging time period, and press
Enter.
These settings only have an effect when you choose <dB> as the
<Pwr unit>. See step 8 or step 3.
NOTE

Applications The Logging Application
248 Agilent 8163A/B, 8164A/B & 8166A/B Mainframes, Sixth Edition
Running a Logging Application
1You can run the logging application by pressing [Measure]. The Logging
Measurement screen, as shown in Figure 150 , appears. A progress bar shows
the proportion of the logging application that has been completed.
Figure 150 The Logging Measurement Screen - Measurement Running
2There are two softkeys available from the Logging Measurement screen.
• Press [Graph] to view a graph of the Measurement results as the results are
measured. Press [Close] to return to the Logging Measurement screen. See
“Working with Application Graphs” on page 231 for information on zooming
in and out.
• Press [Cancel] to return to the Logging Setup screen without completing the
logging application.
3When the logging application completes, you hear a beep, an hourglass
appears momentarily. If you are viewing the Logging Measurement Screen the
available softkeys change as shown in Figure 151 .
If the averaging time [AvgTime] is less than 100 ms for an Agilent
8163xA/B series powermeter, the progress bar and the graph are not
updated until the measurement completes.
NOTE

The Logging Application Applications
Agilent 8163A/B, 8164A/B & 8166A/B Mainframes, Sixth Edition 249
Figure 151 The Logging Measurement Screen - Measurement Completed

Applications The Logging Application
250 Agilent 8163A/B, 8164A/B & 8166A/B Mainframes, Sixth Edition
Analysing a Logging Application
You can access the Logging Analysis screen after the logging application
completes, by completing the following instructions:
1You cannot access the Logging Analysis screen from the graph. If you are
viewing the graph, press [Close].
2Press [Analysis]. The Logging Analysis screen appears as shown in Figure 152
for the Agilent 8164A/B and Figure 149 for the Agilent 8163B. \
Figure 152 The Agilent 8164A/B Logging Analysis Screen

The Logging Application Applications
Agilent 8163A/B, 8164A/B & 8166A/B Mainframes, Sixth Edition 251
Figure 153 The Agilent 8163B Logging Analysis Screen - First Screen
Setting Analysis Parameters
3To edit the power units used for the analysis, move to [W], press Enter, move to
<dBm>, <W>, or <dB>, and press Enter. See “What are the Power Units ?” on
page 85 for an explanation of power units.
4To edit the reference mode used for the analysis, move to <Ref Mode>, press
Enter, move to one of the following referencing modes:
•<Value>, you set a reference value using <Ref>, see step 5,
•<First Sample>, the first sample of the logging function is selected as the refer-
ence value,
•<Channel 1>, the value that Channel 1 measures is updated as the reference
value for each set of power measurements (thus, each data value for channel 1
will be 0 dB), and
•press Enter.
5If you have chosen <Value> as the <Ref Mode>, move to <Ref>, press Enter,
enter a value for the reference, and press Enter.
These settings have an effect when you choose <dB> as the <Pwr unit>.
See step 8 or step 3.
NOTE

Applications The Logging Application
252 Agilent 8163A/B, 8164A/B & 8166A/B Mainframes, Sixth Edition
Viewing the Statistics for a Power Meter Channel
1If you are using the Agilent 8164A/B, move to [Stat Ch.], press Enter, move to a
Power Meter channel, and press Enter.
If you are using the Agilent 8163A/B, press [More], the screen in Figure 154
appears, move to [Stat Ch.], press Enter, move to a Power Meter channel, and
press Enter.
Figure 154 The Agilent 8163B Logging Analysis Screen - Second Screen
2The following statistics are displayed for the chosen Power Meter channel:
•[min], the minimum power measurement measured,
•[max], the maximum power measurement measured,
•[avg], the average of all power measurements measured,
•[∆P], the difference between [max] and [min],
•[dev], the standard deviation of all power measurements measured.

The Logging Application Applications
Agilent 8163A/B, 8164A/B & 8166A/B Mainframes, Sixth Edition 253
On-Screen Messages
The messages listed in the table below may appear at the top of the screen
during the Logging application.
Table 16 Logging Application On-Screen Messages
Agilent 8163A/B
Message
Agilent 8164A/B
Message
Description
OvR Overrange
One of the Power Meter channels has re-
ported an overrange. The over-ranged
value is clipped, statistical data is invalid.
NoH No Head
There is an Optical Head Interface mod-
ule inserted in the mainframe that does
not have an Optical Head connected to it.
No measurement is possible using this
channel until you either:
• reconnect an Optical Head or
• deselect this Optical Head channel as
a power measurement channel.
NoD No Data
No data has been measured or measure-
ment is not yet finished. You cannot ac-
cess the Analysis Screen yet. Printout
and file operations are not yet possible.

Applications The Stability Application
254 Agilent 8163A/B, 8164A/B & 8166A/B Mainframes, Sixth Edition
The Stability Application
The Stability data acquisition application logs a series of power
measurements for a number of Power Meter channels, plots the results as
a graph, and generates a statistical analysis of the results.
Figure 155 Example Stability Application
The Stability application differs from the “The Logging Application” on
page 242 because you set the averaging time, the total time, and the
maximum number of measurements and all power measurements and the
instrument calculates a period time, a new measurement is started after
the completion of every period time. Period time may be greater than or
equal to the averaging time you set and is always greater than or equal to
100 ms.
This leaves the following two possibilities:
• The averaging time is less than the period time, there is a dwell time between
the commencement of each power measurement, as shown in Figure 155 .
This can happen because:
• the maximum number of power measurements multiplied by the averaging
time is less than the total time or
• the averaging time is less than 100 ms.
• The averaging time is equal to the period time, all power measuremant are
performed without any dwell time.
Averaging Time
Period Time
t
12345
Dwell Time
Total Time

The Stability Application Applications
Agilent 8163A/B, 8164A/B & 8166A/B Mainframes, Sixth Edition 255
All results can be:
• displayed on the screen,
• printed out to hardcopy, or
• saved to disk drive of your Agilent 8164A/B Lightwave Measurement System.
The total time concludes after the last dwell time period, not after the last
averaging time period.
The Stability application enables you to make periodic power
measurements over a relatively long time period (23 hours, 59 minutes
and, 59 seconds).
The Stability application differs from “The Logging Application” on
page 242 because you may use auto-ranging mode, see step 9 on page 258
for more information.
NOTE

Applications The Stability Application
256 Agilent 8163A/B, 8164A/B & 8166A/B Mainframes, Sixth Edition
How to Set Up a Stability Function
To set up a stability function:
1Press the Appl hardkey. The Applications menu, as shown in Figure 146 ,
appears.
Move to <Stability> and press Enter. The Stability Setup Screen, as shown
in Figure 156 , appears.
Figure 156 The Agilent 8164A/B Stability Setup Screen

The Stability Application Applications
Agilent 8163A/B, 8164A/B & 8166A/B Mainframes, Sixth Edition 257
Figure 157 The Agilent 8163B Stability Module Setup Screen
Selecting/Deselecting Power Meters
2Move to the Module Selection box. As a default, all Power Meters are selected,
this means that all Power Meters will log power measurements. Press [Edit].
3To deselect a Power Meter channel, move to the Power Meter as denoted by
slot and channel numbers, see “Slot and Channel Numbers” on page 41, press
[Unset].
4To select a Power Meter channel, press [Edit], move to the Power Meter as
denoted by slot and channel numbers, see “Slot and Channel Numbers” on
page 41, press [Set].
5Perform steps until you have selected the required Power Meters for your
application and press Enter.
Setting Power Meter Parameters
If no Power Meter channel is selected, you cannot exit by pressing Enter.
NOTE
If you are using the Agilent 8163B Lightwave Multimeter, press [Modules]
to access the Stability Setup Screen, as shown in Figure 158 . Not all
parameters are available from the Stability Setup Screen.
NOTE

Applications The Stability Application
258 Agilent 8163A/B, 8164A/B & 8166A/B Mainframes, Sixth Edition
Figure 158 The Agilent 8163B Stability Parameter Setup Screen
6Press [Menu] to access the Stability application menu screen.
7Move to <Pwr unit>, press Enter, move to <dBm>, <W>, or <dB>, and press
Enter. See “What are the Power Units ?” on page 85 for an explanation of power
units.
8Move to <λ>, press Enter, enter the wavelength value of your optical source,
and press Enter.
9Move to <Range Mode>, press Enter, move to one of the following range
modes:
•<common>, you set the same <Range> for each Power Meter,
•<individual>, you must choose an individual <Range> for each Power Me-
ter,
•<Auto>, the auto-ranging mode, ensures that the result has a displayed val-
ue between 9% and 100% of full scale, and
• press Enter.
Make sure that you install Power Meters that have similar wavelength
ranges. The wavelength range of the application is the overlapping
wavelength range of all installed Power Meters
NOTE
If you choose <Auto> and the power range changes, the time base of the
stability application will be disrupted.
NOTE

The Stability Application Applications
Agilent 8163A/B, 8164A/B & 8166A/B Mainframes, Sixth Edition 259
10Move to <Range> and press Enter.
11If you have chosen <common> as the <Range Mode>, move to a range setting
and press Enter.
If you have chosen <individual> as the <Range Mode>, a screen displaying all
the selected Power Meter channels and their corresponding range settings is
displayed. For each selected Power Meter channel, press Enter, move to a
range setting, and press Enter.
12Move to <Ref Mode>, press Enter, move to one of the following referencing
modes:
•<Value>, you set a reference value using <Ref>, see step 13,
•<First Sample>, the first sample of the stability function is selected as the
reference value,
•<Channel 1>, the value that Channel 1 measures is updated as the reference
value for each set of power measurements (thus, each data value for
channel 1 will be 0 dB), and
• press Enter.
13If you have chosen <Value> as the <Ref Mode>, move to <Ref>, press Enter,
enter a value for the reference, and press Enter.
Setting Stability Parameter
14Move to [Total Time], press Enter. [Tot al Time] is a value of the form xx:yy:zz,
where xx is a value in hours (maximum 23 hours), yy is a value in minutes
(maximum 59 minutes), and zz is a value in seconds (maximum 59 seconds).
Enter a two-digit time value in hours, press the right cursor key, enter a two-
digit time value in minutes, press the right cursor key, enter a two-digit time
value in seconds, and press Enter.
15Move to [AvgTime], press Enter, move to an averaging time period, and press
Enter.
16Move to [Max], press Enter, enter an integer value between 1 and 4000, and
press Enter.
These settings have an effect when you choose <dB> as the <Pwr unit>.
See step 7 or step 22.
NOTE

Applications The Stability Application
260 Agilent 8163A/B, 8164A/B & 8166A/B Mainframes, Sixth Edition
Running a Stability Application
17You can run the stability application by pressing [Measure]. The Stability
Measurement screen, as shown in Figure 159 , appears. A progress bar shows
the proportion of the stability application that has been completed.
Figure 159 The Stability Measurement Screen - Measurement Running
18There are two softkeys available from the Stability Measurement screen.
• Press [Graph] to view a graph of the Measurement results as the results are
measured. Press [Close] to return to the Stability Measurement screen. See
“Working with Application Graphs” on page 231 for information on zooming
in and out.
• Press [Cancel] to return to the Stability Setup screen without completing the
stability application.
19When the stability application completes, you hear a beep, an hourglass
appears momentarily. If you are viewing the Stability Measurement Screen, the
available softkeys change as shown in Figure 159 .

The Stability Application Applications
Agilent 8163A/B, 8164A/B & 8166A/B Mainframes, Sixth Edition 261
Figure 160 The Stability Measurement Screen - Measurement Completed

Applications The Stability Application
262 Agilent 8163A/B, 8164A/B & 8166A/B Mainframes, Sixth Edition
Analysing a Stability Application
You can access the Stability Analysis screen after the stability application
completes, by completing the following instructions:
20You cannot access the Stability Analysis screen from the graph. If you are
viewing the graph, press [Close].
21Press [Analysis]. The Stability Analysis screen appears as shown in Figure 161
for the Agilent 8164A/B and Figure 161 for the Agilent 8163B.
Figure 161 The Agilent 8164A/B Stability Analysis Screen

The Stability Application Applications
Agilent 8163A/B, 8164A/B & 8166A/B Mainframes, Sixth Edition 263
Figure 162 The Agilent 8163B Stability Analysis Screenn - First Screen
Setting Analysis Parameters
22To edit the power units used for the analysis, move to [W], press Enter, move to
<dBm>, <W>, or <dB>, and press Enter. See “What are the Power Units ?” on
page 85 for an explanation of power units.
23To edit the reference mode used for the analysis, move to <Ref Mode>, press
Enter, move to one of the following referencing modes:
•<Value>, you set a reference value using <Ref>, see step 24,
•<First Sample>, the first sample of the stability function is selected as the
reference value,
•<Channel 1>, the value that Channel 1 measures is updated as the reference
value for each set of power measurements (thus, each data value for
channel 1 will be 0 dB), and
• press Enter.
24If you have chosen <Value> as the <Ref Mode>, move to <Ref>, press Enter,
enter a value for the reference, and press Enter.
These settings have an effect when you choose <dB> as the <Pwr unit>.
See step 7 or step 22.
NOTE

Applications The Stability Application
264 Agilent 8163A/B, 8164A/B & 8166A/B Mainframes, Sixth Edition
Viewing the Statistics for a Power Meter Channel
25If you are using the Agilent 8164A/B, move to [Stat Ch.], press Enter, move to a
Power Meter channel, and press Enter.
If you are using the Agilent 8163A/B, press [More], a screen similar to that
shown in Figure 163 appears, move to [Stat Ch.], press Enter, move to a Power
Meter channel, and press Enter.
Figure 163 The Agilent 8163A/B Stability Analysis Screen - Second Screen
The following statistics are displayed for the chosen Power Meter channel:
•[min], the minimum power measurement measured,
•[max], the maximum power measurement measured,
•[avg], the average of all power measurements measured,
•[∆P], the difference between [max] and [min],
•[dev], the standard deviation of all power measurements measured.

The Stability Application Applications
Agilent 8163A/B, 8164A/B & 8166A/B Mainframes, Sixth Edition 265
On-Screen Messages
The messages listed in the table below may appear at the top of the screen
during the Stability application.
Table 17 Stability Application On-Screen Messages
Agilent 8163A/B
Message
Agilent 8164A/B
Message
Description
OvR Overrange
One of the Power Meter channels has re-
ported an overrange. The over-ranged val-
ue is clipped, statistical data is invalid.
NoH No Head
There is an Optical Head Interface module
inserted in the mainframe that does not
have an Optical Head connected to it. No
measurement is possible using this chan-
nel until you either:
• reconnect an Optical Head or
• deselect this Optical Head channel as a
power measurement channel.
NoD No Data
No data has been measured or measure-
ment is not yet finished. You cannot ac-
cess the Analysis Screen yet. Printout and
file operations are not yet possible.

Applications The PACT Application
266 Agilent 8163A/B, 8164A/B & 8166A/B Mainframes, Sixth Edition
The PACT Application
What is the PACT ?
PACT (Passive Component Test Software) makes it possible to use your
Agilent 8163A/B Lightwave Multimeter or Agilent 8164A/B Lightwave
Measurement System to control a system for testing pigtailed or
connectorized passive devices (filters, couplers, and isolators) over
wavelength. You must first install a Tunable Laser module and Power
Meters in your Agilent 8163A/B Lightwave Multimeter or
Agilent 8164A/B Lightwave Measurement System.
Depending on the configuration of the system you use, you can measure
insertion loss (single channel power measurement) over wavelength.
All results can be:
• displayed on the screen,
• printed out to hardcopy, or
• saved to disk drive of your Agilent 8164A/B Lightwave Measurement System.

The PACT Application Applications
Agilent 8163A/B, 8164A/B & 8166A/B Mainframes, Sixth Edition 267
How to Set Up PACT
To set up PACT:
1Insert a Tunable Laser module and at least one Power Meter module into your
Agilent 8163A/B Lightwave Multimeter or Agilent 8164A/B Lightwave
Measurement System.
2Turn your instrument on.
3Press the Appl hardkey. The Applications menu, as shown in Figure 146 ,
appears.
4Move to <PACT> and press Enter. The PACT Setup Screen, as shown in
Figure 164 , appears.
Figure 164 The PACT Setup Screen
Selecting a Tunable Laser Module
5Move to the Module Selection box. As a default, the Tunable Laser module with
the lowest slot number is selected. Move to [Laser Selection]. Press [Edit].
6To select a Tunable Laser module, press [Edit], use the cursor key to move to
your preferred Tunable Laser module as denoted by slot and channel numbers,
see “Slot and Channel Numbers” on page 41, and press Enter.
7Perform steps until you have selected the required Tunable Laser modules for
your application and press Enter.

Applications The PACT Application
268 Agilent 8163A/B, 8164A/B & 8166A/B Mainframes, Sixth Edition
Selecting/Deselecting Power Meters
8Move to the Module Selection box. As a default, all Power Meters are selected,
this means that all Power Meters will log power measurements. Press [Edit].
9To deselect a Power Meter channel, move to the Power Meter as denoted by
slot and channel numbers, see “Slot and Channel Numbers” on page 41, press
[Unset].
10To select a Power Meter channel, press [Edit], move to the Power Meter as
denoted by slot and channel numbers, see “Slot and Channel Numbers” on
page 41, press [Set].
11Perform steps until you have selected the required Power Meters for your
application and press Enter.
Setting Sweep Parameters
12Move to [λ Start], press Enter, enter the start wavelength of the sweep, and
press Enter.
13Move to [λ Stop], press Enter, enter the stop wavelength of the sweep, and
press Enter.
14Move to [Step], press Enter, enter the step size for the sweep, and press Enter.
15Move to [P max], press Enter, enter the maximum power in dBm for the sweep,
and press Enter. The instrument chooses a constant power level for the
measurement using the following constraints:
• the power will be less than or equal to the [P max] value you set and
• the power will be less than or equal to the maximum power possible for the
chosen Tunable Laser module across the chosen wavelength range.
If no Tunable Laser module is selected, you cannot exit by pressing Enter.
NOTE
If no Power Meter channel is selected, you cannot exit by pressing Enter.
NOTE
The step size defines:
• the size of the change in the wavelength for each step of a stepped sweep and
• the wavelength interval between power measurements, the first power meas-
urement is taken at [λ Start] and the last must be taken at [λ Stop].
NOTE

The PACT Application Applications
Agilent 8163A/B, 8164A/B & 8166A/B Mainframes, Sixth Edition 269
16Move to [Method], press Enter, and move to one of the following sweep modes:
•<Stepped>, which dwells at wavelengths that are separated by a certain
step size, or
•<Continuous>, which sweeps continually at the speed you set.
• Press Enter.
[Dynamic]
The [Dynamic] parameter, which is only relevant for <Continuous> sweep
mode, allows you to achieve a higher dynamic range than is possible using
one wavelength sweep. Depending on the menu item you choose, the
Tunable Laser will be swept once, twice, or three times and the chosen
Power Meters will be set to different power ranges for each wavelength
sweep. The sweeps are combined using a "stitching" process to generate
the final results.
This feature is useful when you wish to measure the transmission
characteristics of a component that transmits or absorbs specific
wavelengths selectively, for example, a Fiber Bragg Grating.
17Move to [Dynamic], press Enter, and move to one of the following:
•<Low>, the wavelength is swept once, achieving a lower dynamic range but
sweeping more quickly,
•<Medium>, the wavelength is swept twice, achieving a medium dynamic
range and medium speed, and
•<High>, the wavelength is swept three times, achieving a higher dynamic
range but sweeping less quickly.
• Press Enter.
18If your Tunable Laser module has two optical outputs perform the step below.
Move to [Optical Output] and press Enter. Use the Modify Knob
to move to one of the following:
•<High Power (2)>, a high power optical output, for example, for use in tesing
Erbium Doped Fiber Amplifiers (EDFAs), you see a screen similar to
Figure 63 ,
•<Low SSE (1)>, a lower power optical output with low Source Spontaneous
Emission (SSE), for example, for use in passive component test, you see a
screen similar to Figure 64 ,
•<Both (master:2)>, where both optical outputs can be enabled but only the
Continuous sweep mode is not available for the Agilent 81689A Tunable
Laser module.
NOTE

Applications The PACT Application
270 Agilent 8163A/B, 8164A/B & 8166A/B Mainframes, Sixth Edition
output of the high power optical output can be regulated, and
•<Both (master:1)>, where both optical outputs can be enabled but only the
output of the low SSE optical output can be regulated.
•Press Enter.
How to Measure the Reference
19Press [Reference].
The PACT Reference Screen, as shown in Figure 165 , appears. The
number of samples that each Power Meter will record and the output laser
power are displayed If <Continuous> was selected as the sweep
[Method], the sweep speed, [VSweep], is displayed.
Figure 165 PACT Reference Screen
If [Step] does not divide exactly into the difference between [λ Stop] and
[λStart], the parameters are automatically corrected to meet the
constraints of PACT.
NOTE

The PACT Application Applications
Agilent 8163A/B, 8164A/B & 8166A/B Mainframes, Sixth Edition 271
20Press [New Ref]. A box similar to the box in Figure 166 appears prompting you
to connect a fiber to the first Power Meter channel.
Figure 166 Connection Prompt Screen
21Connect the Tunable Laser module to the Power Meter channel through all the
system components, but excluding the Device Under Test. Press [Next] to start
the reference measurement.
The PACT Reference Measurement screen, as shown in Figure 167 ,
appears. A progress bar shows the proportion of the stability application
that has been completed. The wavelength, λ, shows you the current
wavelength of the Tunable Laser module.
22There are two softkeys available from the PACT Reference Measurement
screen.
• Press [Graph] to view a graph of the Measurement results as the results are
measured. Press [Close] to return to the PACT Reference Measurement
screen. See “Working with Application Graphs” on page 231 for information
on zooming in and out.
• Press [Cancel] to return to the PACT Reference screen without completing
the reference measurement, all reference values that were measured will be
deleted.
The application chooses the power, [P], see step 15 for more information.
NOTE

Applications The PACT Application
272 Agilent 8163A/B, 8164A/B & 8166A/B Mainframes, Sixth Edition
23 When the PACT Reference Measurement completes, you hear a beep, an
hourglass appears momentarily.
If there is another Power Meter channel to reference, you will be prompted to
perform this reference measurement from the user interface by a prompt box
similar to the box in Figure 166 . Restart this procedure at step 21.
If you are viewing the PACT Reference Measurement Finished box, reference
sweeps have been performed for all selected Power Meters.
Figure 167 PACT Reference Measurement Finished Box
How to Perform a Loss Measurement
24To return to the Setup screen, pressing [Menu], move to <Setup>, and press
Enter.
25Connect the Tunable Laser module to the Power Meter channel through all the
system components, including the Device Under Test. Press [Measure].
If you change any measurement parameters, the reference measurement
becomes invalid.
NOTE

The PACT Application Applications
Agilent 8163A/B, 8164A/B & 8166A/B Mainframes, Sixth Edition 273
The PACT Measurement Screen, as shown in Figure 168 , appears. The
number of samples that each Power Meter will record and the output laser
power are displayed. If <Continuous> was selected as the sweep
[Method], the sweep speed, [VSweep], is displayed.
Figure 168 PACT Measurement Screen
The application chooses the power level, [P], see step 15 for more
information.
26There are two softkeys available from the PACT Measurement screen.
• Press [Graph] to view a graph of the Measurement results as the results are
measured. Press [Close] to return to the PACT Reference Measurement
screen. See “Working with Application Graphs” on page 231 for information
If [Step] does not divide exactly into the difference between [λ Stop] and
[λStart], the parameters are automatically corrected to meet the
constraints of PACT.
If the step size is very large in comparison to the sweep range, a box
requesting you to correct the [λ Stop], [λStart], and [Step] may appear.
NOTE
The application chooses the power level, [P], see step 15 for more
information.
NOTE

Applications The PACT Application
274 Agilent 8163A/B, 8164A/B & 8166A/B Mainframes, Sixth Edition
on zooming in and out.
• Press [Cancel] to return to the PACT Reference screen without completing
the stability application.
Figure 169 Low Dynamic Range
If you choose <High> or <Medium> as the [Dynamic] parameter and
<Continuous> sweep mode, the graph will update at the end of each
sweep. Figure 169 shows a graph with low dynamic range that is the
result of a single sweep. Figure 170 shows a graph with high dynamic
range that is the result of a three sweeps that were combined using a
"stitching" process.
NOTE

The PACT Application Applications
Agilent 8163A/B, 8164A/B & 8166A/B Mainframes, Sixth Edition 275
Figure 170 High Dynamic Range
27When the PACT Measurement application completes, you hear a beep, an
hourglass appears momentarily. If you are viewing the PACT Measurement
Screen, the available softkeys change as shown in Figure 171 .
Figure 171 The PACT Measurement Screen - Measurement Completed

Applications The PACT Application
276 Agilent 8163A/B, 8164A/B & 8166A/B Mainframes, Sixth Edition
Analysing a PACT Measurement
You can access the PACT Analysis screen after the PACT Measurement
completes, by completing the following instructions:
28You cannot access the PACT Analysis screen from the graph. If you are viewing
the graph, press [Close].
29Press [Setup]. The Logging Analysis screen appears as shown in Figure 152 .
Figure 172 The PACT Analysis Screen
The sweep parameters are shown.
The following results of the PACT Measurement are shown for each
selected Power Meter channel:
• min. Loss, the minimum loss value for the particular Power Meter channel for
the sweep, and
• max. Loss, the maximum loss value for the particular Power Meter channel for
the sweep.

The PACT Application Applications
Agilent 8163A/B, 8164A/B & 8166A/B Mainframes, Sixth Edition 277
On-Screen Messages
The messages listed in the table below may appear at the top of the screen
during the PACT application.
Table 18 PACT Application On-Screen Messages
Agilent 8163A/B
Message
Agilent 8164A/B
Message
Description
SLck SLock
The Tunable Laser module is locked. No
measurement is possible until you unlock
the module, see “How to Lock/Unlock the
High-Power Laser Sources” on page 68 for
details.
RiLck RILock
The Remote Interlock Connector of your
mainframe is open. No measurement is
possible until the connection at the Re-
mote Interlock Connector closes, see “The
Remote Interlock (RIL) connector” on
page 311 for details.
NoH No Head
There is an Optical Head Interface module
inserted in the mainframe that does not
have an Optical Head connected to it. No
measurement is possible using this chan-
nel until you either:
• reconnect an Optical Head or
• deselect this Optical Head channel as a
power measurement channel.
NoD No Data
No data has been measured or measure-
ment is not yet finished. You cannot access
the Analysis Screen yet. Printout and file
operations are not yet possible.
Set Settling
A Tunable Laser module is settling. The in-
strument is busy and no measurement can
be performed yet.
NoR No Ref
No reference sweep has been performed.
Loss will be calculated using nominal laser
power as a reference.

Applications The Pmax Curve
278 Agilent 8163A/B, 8164A/B & 8166A/B Mainframes, Sixth Edition
The Pmax Curve
What is the Pmax Curve ?
The Pmax Curve shows the maximum laser output power for your Tunable
Laser module across the wavelength range of your Tunable Laser module.
How to View the Pmax Curve
To view the Pmax Curve:
1Press the Appl hardkey. The Applications menu, as shown in Figure 146 ,
appears.
2Move to <Pmax curve> and press Enter. The Pmax Curve Screen, as shown in
Figure 173 , appears.
Figure 173 The Pmax Curve Screen
3See “Working with Application Graphs” on page 231 for information on
zooming in and out.
4Press [Close] to exit from the Pmax Curve application.

The Return Loss Application Applications
Agilent 8163A/B, 8164A/B & 8166A/B Mainframes, Sixth Edition 279
The Return Loss Application
Starting the Application
As the other applications, the Return Loss Application can be configured
to start up automatically. Alternatively, it can be started by pressing the
“Appl” hardkey on the front of the Agilent 8163A/B Lightwave Multimeter.
Measuring Return Loss
To measure return loss, insert a Return Loss Module into the Agilent
8163A/B Lightwave Multimeter Multimeter and connect it to the Device
under Test (DUT). The Return Loss value is displayed on the Multimeter.
You can freeze the measurement value during measurement either by
pressing the “Hold/Cnt” softkey or by using a foot pedal if this option has
been enabled via the “Config” hardkey. (See “How to Configure your Foot
Pedal” on page 71 for further details). For general information on
measuring Return Loss, please refer to “Return Loss Measurement” on
page 163.
The Return Loss Application supports the Agilent 81610A-81613A Return
Loss Modules. The Application is not available for the Agilent 8164A/B
Lightwave Measurement System or the Agilent 8166A/B Lightwave
Multichannel System.
The Return Loss application allows measurement of Return Loss and/or
Insertion Loss. Both values are displayed on the Agilent 8163A/B
Lightwave Multimeter at the same time, depending on the calibration and
configuration status. In addition, the Return Loss Application provides a
simple step-by-step guided procedure for calibration of the instrument.
NOTE

Applications The Return Loss Application
280 Agilent 8163A/B, 8164A/B & 8166A/B Mainframes, Sixth Edition
Measuring Return Loss and Insertion Loss
To measure return loss and insertion loss insert a Return Loss module and
a Power Sensor module into the Agilent 8163A/B Lightwave Multimeter.
Connect the Return Loss Module to the Power Sensor Module via the
Device Under Test (DUT). Both values are shown simultaneously on the
display depending on the calibartion and configuration status. You can
freeze the measurement values during measurement either by pressing
the “Hold/Cnt” softkey or by using a foot pedal if this option has been
enabled via the “Config” hardkey. (See “How to Configure your Foot
Pedal” on page 71 for further details). For general information on
measuring return loss and insertion loss, please refer to“Return Loss
Measurement” on page 163.
On-Screen Messages
The Return Loss Application always uses the first available power meter
channel on dual power meters.
NOTE
Table 19 Return Loss Application On-Screen Messages
Agilent 8163A/B
Message
Description
Hold
Either the Hold/Cnt Softkey or the foot pedal have been
pressed to freeze the measurement value
UnCal
Application has not performed a calibration cycle with select-
ed wavelength. If dual wavelength is selected, at least one
wavelength is uncalibrated.
NoH
There is an Optical Head Interface module inserted in the
mainframe that does not have an Optical Head connected to
it. No measurement is possible using this channel until you
reconnect an optical head

The Return Loss Application Applications
Agilent 8163A/B, 8164A/B & 8166A/B Mainframes, Sixth Edition 281
Configuration
The Return Loss Application can be configured according to your
measurement requirements. The following paramters can be configured:
• the tool used for reflection calibration (reference reflector or reference cable)
• the return loss reference value RLref of the reflector device
• the averaging time
• the wavelength of the return loss module.
User Interface
When the Return Loss Application is started the following screen appears
on the Agilent 8163A/B Lightwave Multimeter:
Figure 174 Main Screen of the Return Loss Application
The softkeys on the screen have the following functions:
Zero all
The Zero all softkey zeros all power measurement channels within the
mainframe (Return Loss and optional Power Meter) at the same time.

Applications The Return Loss Application
282 Agilent 8163A/B, 8164A/B & 8166A/B Mainframes, Sixth Edition
Edit
The currently selected item on the main screen can be modified using this
key.
Cal
This key starts the guided calibration procedure. Please follow the
instructions on the screen to perform a Reflectance Calibration, a
Termination Calibration and a Loss Calibration. You will be guided step by
step through each stage of the calibration process.
Show Cal
To display the calibration parameters of the last calibration, press this key.
Measure
Press this key to start a new Return Loss and/or Insertion Loss
measurement.
Menu
Press this key to access all parameters and functions that apply to the
Return Loss Application.

Recording Measurement Results Applications
Agilent 8163A/B, 8164A/B & 8166A/B Mainframes, Sixth Edition 283
Recording Measurement Results
Printing Application Measurement Results
You can print application measurement results by completing the following
instructions.
1Perform any of the following applications as described above:
•“The Logging Application” on page 242,
•“The Stability Application” on page 254, or
•“The PACT Application” on page 266.
2Move to the Analysis Screen.
3Connect your printer to the instrument as described in “How to Connect a
Printer” on page 81.
4Select the printer type as described in “How to Select the Printer Type” on
page 75.
5Press [Menu], move to <Print>, and press Enter. The screen, shown in
Figure 175 , appears.
Figure 175 The Printing in Progress Screen
If you want to cancel the print job, press the [Cancel] softkey.
NOTE

Recording Measurement Results Applications
Agilent 8163A/B, 8164A/B & 8166A/B Mainframes, Sixth Edition 285
Saving Application Measurement Results to
Diskette
If you are using the Agilent 8164A/B Lightwave Measurement System,
you can save application measurement results to diskette by completing
the following instructions:
1Perform any of the following applications as described above:
•“The Logging Application” on page 242,
•“The Stability Application” on page 254, or
•“The PACT Application” on page 266.
2Move to the Analysis Screen.
3Insert a floppy disk in the diskette drive of your Agilent 8164A/B Lightwave
Measurement System.
4Press [Menu].
5Move to one of the following options:
•<Save Ascii File>, the data will be saved in Ascii-text format, that can be
opened by all text editors.
•<Save CSV File>, the data will be saved in CSV format, that can be opened
by Microsoft Excel.
6Press Enter.The File Name Editor, as shown in Figure 177 , appears.
Figure 177 The File Name Editor

Applications Recording Measurement Results
286 Agilent 8163A/B, 8164A/B & 8166A/B Mainframes, Sixth Edition
7If you wish to change the suggested file name, use the on-screen keyboard to
modify the name.
8Press [OK] to save the data to diskette using the displayed file name.

Agilent 8163A/B, 8164A/B & 8166A/B Mainframes, Sixth Edition 287
11
Installation and Maintenance
This chapter provides installation instructions for the Agilent 8163A/B
Lightwave Multimeter System, Agilent 8164A/B Lightwave Measurement
System, and the Agilent 8166A/B Lightwave Multichannel System. It also
includes information about initial inspection and damage claims,
preparation for use, packaging, storage, and shipment.
Safety Considerations . . . . . . . . . . . . . . . . . . . . . . . . . . . . .289
Initial Inspection. . . . . . . . . . . . . . . . . . . . . . . . . . . . . . . . . .290
AC Line Power Supply Requirements . . . . . . . . . . . . . . . .291
Line Power Requirements . . . . . . . . . . . . . . . . . . . . . . . . . . . . . .291
Line Power Cable . . . . . . . . . . . . . . . . . . . . . . . . . . . . . . . . . . . . .292
Changing the Battery . . . . . . . . . . . . . . . . . . . . . . . . . . . . . . . . . .295
Changing the Fuse . . . . . . . . . . . . . . . . . . . . . . . . . . . . . . . . . . . .295
Operating and Storage Environment. . . . . . . . . . . . . . . . .296
Temperature. . . . . . . . . . . . . . . . . . . . . . . . . . . . . . . . . . . . . . . . . .296
Humidity . . . . . . . . . . . . . . . . . . . . . . . . . . . . . . . . . . . . . . . . . . . . .297
Altitude. . . . . . . . . . . . . . . . . . . . . . . . . . . . . . . . . . . . . . . . . . . . . .297
Pollution Protection . . . . . . . . . . . . . . . . . . . . . . . . . . . . . . . . . . .297
Storage and Shipment . . . . . . . . . . . . . . . . . . . . . . . . . . . . . . . . .297
Instrument Cooling. . . . . . . . . . . . . . . . . . . . . . . . . . . . . . . . . . . .298
Storage Position . . . . . . . . . . . . . . . . . . . . . . . . . . . . . . . . . . . . . .300
Carrying the Instrument. . . . . . . . . . . . . . . . . . . . . . . . . . . . . . . .301
Using Modules . . . . . . . . . . . . . . . . . . . . . . . . . . . . . . . . . . .302
How to Fit and Remove Modules . . . . . . . . . . . . . . . . . . . . . . . .302
Adding a Connector Interface. . . . . . . . . . . . . . . . . . . . . . . . . . .307
Protecting Empty Module Slots . . . . . . . . . . . . . . . . . . . . . . . . .308
Input and Output Connectors. . . . . . . . . . . . . . . . . . . . . . .310
The Remote Interlock (RIL) connector. . . . . . . . . . . . . . . . . . . .311

Installation and Maintenance
288 Agilent 8163A/B, 8164A/B & 8166A/B Mainframes, Sixth Edition
GPIB Interface . . . . . . . . . . . . . . . . . . . . . . . . . . . . . . . . . . .312
Cables and Adapters. . . . . . . . . . . . . . . . . . . . . . . . . . . . . . . . . . .312
Connector. . . . . . . . . . . . . . . . . . . . . . . . . . . . . . . . . . . . . . . . . . . .313
GPIB Logic Levels . . . . . . . . . . . . . . . . . . . . . . . . . . . . . . . .314
Serial Interface . . . . . . . . . . . . . . . . . . . . . . . . . . . . . . . . . . .315
Return Shipments to Agilent Technologies. . . . . . . . . . . . . . . .317
Parallel Port, PCMCIA Slot, Keyboard connector and 24V
DC Output . . . . . . . . . . . . . . . . . . . . . . . . . . . . . . . . . . . . . . .316
Claims and Repackaging. . . . . . . . . . . . . . . . . . . . . . . . . . .317

Safety Considerations Installation and Maintenance
Agilent 8163A/B, 8164A/B & 8166A/B Mainframes, Sixth Edition 289
Safety Considerations
The Agilent 8163A/B Lightwave Multimeter System, Agilent 8164A/B
Lightwave Measurement System, and the Agilent 8166A/B Lightwave
Multichannel System are Safety Class 1 instruments (that is, instruments
with a metal chassis directly connected to earth via the power supply
cable). The shown symbol is used to show a protective earth terminal in
the instrument.
Before operation, review the instrument and manual for safety markings
and instructions. You must follow these to ensure safe operation and to
maintain the instrument in safe condition.
Some Agilent 8164A/B Lightwave Measurement System and
Agilent 8166A/B Lightwave Multichannel System circuits are powered
whenever the instrument is connected to the AC power source. To
disconnect from the line power, disconnect the power cord either at the
rear power inlet, or at the AC line power source (receptacle). One of these
must always be accessible. If the instrument is in a cabinet, it must be
disconnected from the line power by the system’s line power switch.

Installation and Maintenance Initial Inspection
290 Agilent 8163A/B, 8164A/B & 8166A/B Mainframes, Sixth Edition
Initial Inspection
Inspect the shipping container for damage. If there is damage to the
container or cushioning, keep them until you have checked the contents of
the shipment for completeness and verified the instrument both
mechanically and electrically.
The Function Tests give a procedure for checking the operation of the
instrument. If the contents are incomplete, mechanical damage or defect
is apparent, or if an instrument does not pass the operator’s checks, notify
the nearest Agilent Technologies Sales/Service Office.
To avoid hazardous electrical shock, do not perform electrical
tests when there are signs of shipping damage to any portion of
the outer enclosure (covers, panels, and so on).
WARNING

AC Line Power Supply Requirements Installation and Maintenance
Agilent 8163A/B, 8164A/B & 8166A/B Mainframes, Sixth Edition 291
AC Line Power Supply
Requirements
Line Power Requirements
The Agilent 8163A/B Lightwave Multimeter System complies with
overvoltage category II and can operate from the single-phase AC power
source that supplies between 100 V and 240 V at a frequency in the range
50 to 60 Hz.The maximum power consumption is 120 VA with all options
installed.
The Agilent 8164A/B Lightwave Measurement System complies with
overvoltage category II and can operate from any single-phase AC power
source that supplies between 100 V and 240 V at a frequency in the range
from 50 to 60 Hz. The maximum power consumption is 270 VA with all
options installed.
The Agilent 8166A/B Lightwave Multichannel System complies with
overvoltage category II and can operate from any single-phase AC power
source that supplies between 100 V and 240 V at a frequency in the range
from 50 to 60 Hz. The maximum power consumption is 450 VA with all
options installed.

Installation and Maintenance AC Line Power Supply Requirements
292 Agilent 8163A/B, 8164A/B & 8166A/B Mainframes, Sixth Edition
Line Power Cable
In accordance with international safety standards, the instrument has a
three-wire power cable. When connected to an appropriate AC power
receptacle, this cable earths the instrument cabinet. For the part number of
the power cable for your countryand instrument see “Accessories” on
page 319.
.
Figure 178 Agilent 8163A/B Lightwave Multimeter System Power Key
Figure 179 Agilent 8164A/B Lightwave Measurement System Power Key
If you need to turn off the power, unplug the instrument at the mains
or remove the power cable connector from the appliance coupler at
the rear of the instrument. For this reason, the power cable
connection should be easily accessible - allowing you to turn off the
power quickly. If the instrument is in a cabinet, it must be
disconnected from the line power by the system’s line power
switch.
Please note that the power key on the front panel of the
Agilent 8164A/B Lightwave Measurement System does not stop
the flow of power to the instrument. The power key allows you to
switch between stand-by mode and power-on mode.
When the green power-on LED is lit, you can use the instrument.
When the orange stand-by mode LED is lit, the Lightwave
Measurement System is in stand-by mode. Do not remove the
instrument covers - the power supply is still operating in stand-by
mode.
CAUTION
CAUTION
Power-on LED (green)
Stand-by mode LED (orange)
Power Key

AC Line Power Supply Requirements Installation and Maintenance
Agilent 8163A/B, 8164A/B & 8166A/B Mainframes, Sixth Edition 293
Figure 180 Agilent 8166A/B Lightwave Multichannel System Power Key
The type of power cable shipped with each instrument depends on the
country of destination.
If you need to turn off the power, unplug the instrument at the mains
or remove the power cable connector from the appliance coupler at
the rear of the instrument. For this reason, the power cable
connection should be easily accessible - allowing you to turn off the
power quickly. If the instrument is in a cabinet, it must be
disconnected from the line power by the system’s line power
switch.
CAUTION
Please note that the power key on the front panel of the
Agilent 8164A/B Lightwave Measurement System does not stop
the flow of power to the instrument. The power key allows you to
switch between stand-by mode and power-on mode.
CAUTION
If you need to turn off the power, unplug the instrument at the mains
or remove the power cable connector from the appliance coupler at
the rear of the instrument. For this reason, the power cable
connection should be easily accessible - allowing you to turn off the
power quickly. If the instrument is in a cabinet, it must be
disconnected from the line power by the system’s line power
switch.
CAUTION
You only need to use the line power cable to connect to the AC adapter.
NOTE

Installation and Maintenance AC Line Power Supply Requirements
294 Agilent 8163A/B, 8164A/B & 8166A/B Mainframes, Sixth Edition
The AC power requirements are summarized on the rear panel of the
instrument.
Figure 181 AC Power Requirement Markings - Agilent 8163A/B
Figure 182 AC Power Requirement Markings - Agilent 8164A/B
Figure 183 AC Power Requirement Markings - Agilent 8166A/B
To avoid the possibility of injury or death, you must observe the following
precautions before switching on the instrument.
• Insert the power cable plug only into a socket outlet provided
with a protective earth contact. Do not negate this protective ac-
tion by the using an extension cord without a protective conduc-
tor.
• Do not interrupt the protective earth connection intentionally.
WARNING

AC Line Power Supply Requirements Installation and Maintenance
Agilent 8163A/B, 8164A/B & 8166A/B Mainframes, Sixth Edition 295
Changing the Battery
Changing the Fuse
The Agilent 8163A Lightwave Multimeter System, Agilent 8164A
Lightwave Measurement System, and the Agilent 8166A Lightwave
Multichannel System contain a disc shaped Lithium Thionyl
Chloride battery.
The Agilent 8163B Lightwave Multimeter System, Agilent 8164B
Lightwave Measurement System, and the Agilent 8166B Lightwave
Multichannel System contain a cylindrical (˝ AA size) Lithium
Manganese Dioxode battery.
The battery is not user replaceable. The battery is protected against
loading by a special circuit and must be installed with the correct
polarity. Changing the battery should be carried out only by Agilent
Technologies service personnel. If you need to get the battery
replaced refer to your nearest Agilent Technologies Sales/Service
Office.
CAUTION
There is no user replaceable fuse for the Agilent 8163A/B
Lightwave Multimeter System, Agilent 8164A/B Lightwave
Measurement System, and the Agilent 8166A/B Lightwave
Multichannel System. Changing the fuse should be carried out only
by Agilent Technologies service personnel. If you need to get the
fuse replaced refer to your nearest Agilent Technologies
Sales/Service Office.
The Agilent 8163A/B contains a F5.0A/250V fast-acting fuse.
The Agilent 8164A/B and Agilent 8166A/B contain a F10.0A/250V
fast-acting fuse.
CAUTION

Installation and Maintenance Operating and Storage Environment
296 Agilent 8163A/B, 8164A/B & 8166A/B Mainframes, Sixth Edition
Operating and Storage
Environment
The following summarizes the operating environment ranges. In order for
the Agilent 8163A/B Lightwave Multimeter System, Agilent 8164A/B
Lightwave Measurement System, and the Agilent 8166A/B Lightwave
Multichannel System to meet specifications, the operating environment
must be within these limits.
Temperature
The instrument should be protected from temperature extremes and
changes in temperature that may cause condensation within it.
The storage and operating temperature for the Lightwave Measurement
System are given in the table below.
The Agilent 8163A/B Lightwave Multimeter System,
Agilent 8164A/B Lightwave Measurement System, and the
Agilent 8166A/B Lightwave Multichannel System are not
designed for outdoor use. To prevent potential fire or shock hazard,
do not expose the instrument to rain or other excessive moisture.
WARNING
Table 20 Specified Temperature Ranges
Mainframe Operating Range Storage Range
Agilent 8163A/B 0° C to +45° C -40°C to +70°C
Agilent 8164A/B +10° C to +35° C -40°C to +70°C
Agilent 8166A/B 0° C to +45° C -40°C to +70°C

Operating and Storage Environment Installation and Maintenance
Agilent 8163A/B, 8164A/B & 8166A/B Mainframes, Sixth Edition 297
Humidity
The operating humidity for the Agilent 8164A/B Lightwave Measurement
System is < 80% from 10°C to +35°C.
The operating humidity for the Agilent 8163A/B Lightwave Multimeter
System and the Agilent 8166A/B Lightwave Multichannel System is up to
95% from 0°C to 45°C.
Altitude
The maximum operating altitude of the Agilent 8163A/B Lightwave
Multimeter System, the Agilent 8164A/B Lightwave Measurement
System, and the Agilent 8166A/B Lightwave Multichannel System is
2000 m.
Pollution Protection
The Agilent 8163A/B Lightwave Multimeter System, Agilent 8164A/B
Lightwave Measurement System, and the Agilent 8166A/B Lightwave
Multichannel System are designed for pollution degree 2.
Storage and Shipment
The instrument can be stored or shipped at temperatures between -40×C
and +70×C. The instrument should be protected from temperature
extremes that may cause condensation within it.

Installation and Maintenance Operating and Storage Environment
298 Agilent 8163A/B, 8164A/B & 8166A/B Mainframes, Sixth Edition
Instrument Cooling
The Agilent 8163A/B Lightwave Multimeter System and the
Agilent 8164A/B Lightwave Measurement System have a cooling fan
mounted internally.
The Agilent 8166A/B Lightwave Multichannel System has cooling fans
mounted internally.
Mount or position your instrument upright and horizontally, as shown in
Figure 184 , Figure 185 , or Figure 186 so that air can circulate through it
freely.
Operating Position
When operating the Agilent 8163A/B, Agilent 8164A/B, or Agilent
8166A/B choose a location that provides at least 75 mm (3 inches) of
clearance at the rear, and at least 25 mm (1 inch) of clearance at each side.
Failure to provide adequate air clearance may result in excessive internal
temperature, reducing instrument reliability. The instrument should not be
operated when mounted on its rear or side panels.
Figure 184 Correct Operating Position of the 8163A/B
25 mm
(1 inch)
25 mm
(1 inch)
75 mm
(3 inches)

Operating and Storage Environment Installation and Maintenance
Agilent 8163A/B, 8164A/B & 8166A/B Mainframes, Sixth Edition 299
Figure 185 Correct Operating Position of the Agilent 8164A/B
Figure 186 Correct Operating Position of the Agilent 8166A/B
25 mm
(1 inch)
25 mm
(1 inch)
75 mm
(3 inches)

Installation and Maintenance Operating and Storage Environment
300 Agilent 8163A/B, 8164A/B & 8166A/B Mainframes, Sixth Edition
Storage Position
The Agilent 8164A/B Lightwave Measurement System can be stored in its
operating position, as shown in Figure 184 , or on its back legs as shown
in Figure 187 . The back legs protect the connectors on the back panel
from damage.
Figure 187 Storing the Agilent 8164A/B on its Back Legs.
Before positioning the Agilent 8164A/B Lightwave Measurement System
on its back legs:
• make sure that the instrument is in stand-by mode, see page 76
and
• disconnect all connections to the back panel.
CAUTION

Operating and Storage Environment Installation and Maintenance
Agilent 8163A/B, 8164A/B & 8166A/B Mainframes, Sixth Edition 301
Carrying the Instrument
When carrrying the Agilent 8164A/B Lightwave Measurement System,
grip the strap at the side of the instrument as shown in Figure 188 .
Figure 188 Carry the Agilent 8164A/B Lightwave Measurement System using this Strap
Strap
If you need to lift the Agilent 8166A/B Lightwave Multichannel System
ensure the following:
• that you do not attempt to lift the instrument alone, at least two
people are needed to carry the instrument,
• that your back is straight and you bend your legs rather than
your spine,
• that the load is as close to your body as possible,
• when carrying, you never arch your spine backwards, and
that you can cope with the weight of your load.
WARNING

Installation and Maintenance Using Modules
302 Agilent 8163A/B, 8164A/B & 8166A/B Mainframes, Sixth Edition
Using Modules
How to Fit and Remove Modules
You can use two types of module:
• Front-loadable modules - these modules fit in the four module slots at the front
of the Agilent 8164A/B Lightwave Measurement System or the two module
slots at the front of the Agilent 8163A/B Lightwave Multimeter System or the
17 module slots at the front of the Agilent 8166A/B Lightwave Multichannel
System.
• Back-loadable modules - these tunable laser source modules fit in the large
module slot at the rear of the Agilent 8164A/B Lightwave Measurement
System.
How to Remove a Front-Loadable Module
Figure 189 How to Remove a Front-Loadable Module
1Lift the catch at the bottom front of the module.
2With the catch lifted, pull the module out of the instrument. If the module does
not slide out freely, check that you have lifted the catch high enough.
Do not use the electrical or optical connectors to pull the module out
of the instrument, as this can cause damage to the connectors.
Make sure that the line power is switched off before you remove a
module.
CAUTION

Using Modules Installation and Maintenance
Agilent 8163A/B, 8164A/B & 8166A/B Mainframes, Sixth Edition 303
How to Fit a Front-Loadable Module
Figure 190 How to Insert a Front-Loadable Module
1Position the module at an unoccupied slot, with the catch at the bottom front of
the module.
2Insert the module into the slot and onto the tracks. If the module does not slide
in freely, check that you have correctly positioned and correctly oriented it and
that there is no obstruction to its movement.
3Apply pressure to the front panel, and push the module as far as it goes. You
hear a small click when the module reaches its installed position. This is the
catch making contact.
How to Remove a Back-Loadable Module
Do not use the electrical or optical connectors to push the module
into the instrument, as this can cause damage to the connectors.
Make sure that the line power is switched off before you fit a
module.
CAUTION
Disconnect all electrical and optical connectors before you remove
this module from the instrument, as this can cause damage to the
connectors.
Make sure that the instrument is in stand-by mode, see page 292,
before you remove a module.
CAUTION

Installation and Maintenance Using Modules
304 Agilent 8163A/B, 8164A/B & 8166A/B Mainframes, Sixth Edition
1Untighten the retaining screws, see Figure 191 , that secure the module in the
instrument.
Figure 191 Back Panel of Agilent 8164B Lightwave Measurement System
Figure 192 Side View of a Back-Loadable Module
2Pull the module out of the mainframe, using the handle, being careful to keep
the module completely flat.
Handle
Retaining
Screws

Using Modules Installation and Maintenance
Agilent 8163A/B, 8164A/B & 8166A/B Mainframes, Sixth Edition 305
Figure 193 Removing a Back-Loadable Module from the Agilent 8164A/B
How to Fit a Back-Loadable Module
If you pull the module out at an angle or vertically, you may damage
the instrument and the module. You should pull the module out
along the direction shown by the arrow in Figure 193 .
CAUTION
Disconnect all electrical and optical connectors before you fit this
module into the instrument, as this can cause damage to the
connectors.
Make sure that the instrument is in stand-by mode, see page 292,
before you remove a module.
CAUTION

Installation and Maintenance Using Modules
306 Agilent 8163A/B, 8164A/B & 8166A/B Mainframes, Sixth Edition
Figure 194 Fitting a Back-Loadable Module
1Position the module at the rear of the instrument as shown in Figure 194 .
2Insert the module into the mainframe, using the handle, being careful to keep
the module completely flat. If the module does not slide freely, check that you
have correctly oriented it and that there is no obstruction to its movement.
3Apply pressure to the handle, and push the module as far as it goes. You hear a
small click when the module reaches its installed position. This is the catch
making contact.
4Tighten retaining screws, to hold module in place.
Tighten Retaining Screws
Insert module
along the direction shown
by this arrow
If you insert the module at an angle or vertically, you may damage the
instrument and the module. You should insert the module along the
direction shown by the arrow in Figure 194 .
CAUTION

Using Modules Installation and Maintenance
Agilent 8163A/B, 8164A/B & 8166A/B Mainframes, Sixth Edition 307
Adding a Connector Interface
Figure 195 Adding a Connector Interface
To use a connector interface to connect a module to an optical-fiber
patchcord connector:
1Select a connector interface to suit the optical connector that your optical fiber
is terminated with.
2Connect the connector interface to the optical output connector of the module,
see Figure 195 .
3You can now attach the optical connector to the connector interface.
Optical
Connector
Connector
Interface
Optical
Output
Connector
Before you attach a connector and fiber, you should clean them both. See
“Cleaning Instructions” on page 421.
NOTE

Installation and Maintenance Using Modules
308 Agilent 8163A/B, 8164A/B & 8166A/B Mainframes, Sixth Edition
Protecting Empty Module Slots
Fitting a Blind Panel or Filler Module helps to:
• prevent dust pollution and
• optimize cooling by guiding the air flow.
Fitting Blind Panels for Front-Loadable Module Slots
To fit the a blind panel (part number - 08163-40199), perform the following
procedure.
1Position the blind panel as shown in Figure 196 . Position the end closest to
the handle against the bottom edge of the slot.
Figure 196 Fitting a Blind Panel
2Push the top of the blind panel so that it clicks into position.
Fitting a Filler Module for Back-Loadable Module Slots
The Agilent 81645A Filler Module must be used if you have not installed a
back-loadable Tunable Laser module into the Agilent 8164A/B Lightwave
Measurement System.
The Agilent 81645A Filler Module can be fitted in the same way as any
back-loadable module, see “How to Fit and Remove Modules” on
page 302.
To remove a blind panel, pull the handle.
NOTE

Installation and Maintenance Input and Output Connectors
310 Agilent 8163A/B, 8164A/B & 8166A/B Mainframes, Sixth Edition
Input and Output Connectors
There are three BNC connectors on the rear panel of your instrument.
These are the Remote Interlock, the Trigger Out and the Trigger In
connectors.
There is one output BNC connector: the Trigger Output, see Figure 197 or
Figure 197 . This is a TTL output. Do not apply an external voltage to this
connector.
Figure 197 Rear Panel of the Agilent 8163B Lightwave Multimeter System
Figure 198 Rear Panel of the Agilent 8164B Lightwave Measurement System
There are two input BNC connectors: the Remote Interlock Connector and
the Trigger Input, see Figure 197 or Figure 197 . These are TTL inputs. A
maximum of 5 V can be applied as an external voltage to either of these
input connectors.
CAUTION

Input and Output Connectors Installation and Maintenance
Agilent 8163A/B, 8164A/B & 8166A/B Mainframes, Sixth Edition 311
Figure 199 Rear Panel of the Agilent 8166B Lightwave Multichannel System
The Remote Interlock (RIL) connector
There is a Remote Interlock (RIL) connector at the back of the
Agilent 8163A/B Lightwave Multimeter System, Agilent 8164A/B
Lightwave Measurement System, and Agilent 8166A/B Lightwave
Multichannel System for the purpose of the optional connection of a
foot pedal. Setting the trigger configuration is explained in
“Additional Information” on page 63. If the short circuit at this BNC
connector is opened, the laser is switched off immediately and
cannot be switched on until it is closed again.
CAUTION

Installation and Maintenance GPIB Interface
312 Agilent 8163A/B, 8164A/B & 8166A/B Mainframes, Sixth Edition
GPIB Interface
You can connect your GPIB interface into a star network, a linear network,
or a combination star and linear network. The limitations imposed on this
network are as follows:
• The total cable length cannot exceed 20 meters
• The maximum cable length per device is 2 meters
• No more than 15 devices may be interconnected on one bus.
Cables and Adapters
See “GPIB Cables and Adapters” on page 333 for details on cables and
adapters.

GPIB Interface Installation and Maintenance
Agilent 8163A/B, 8164A/B & 8166A/B Mainframes, Sixth Edition 313
Connector
The following figure shows the connector and pin assignments.
Connector Part Number: 1251-0293
Figure 200 GPIB Connector
Agilent Technologies products delivered now are equipped with
connectors having ISO metric-threaded lock screws and stud
mounts (ISO M3.5×0.6) that are black in color. Earlier connectors
may have lock screws and stud mounts with English-threaded lock
screws and stud mounts (6-32 UNC) that have a shiny nickel finish.
It is recommended that you do not stack more than three
connectors, one on top of the other.
Hand-tighten the connector lock screws. Do not use a screwdriver.
CAUTION
CAUTION

Installation and Maintenance GPIB Logic Levels
314 Agilent 8163A/B, 8164A/B & 8166A/B Mainframes, Sixth Edition
GPIB Logic Levels
The instrument’s GPIB lines use standard TTL logic, as follows:
• True = Low = digital ground or 0 Vdc to 0.4 Vdc
• False = High = open or 2.5 Vdc to 5 Vdc
All GPIB lines have LOW assertion states. High states are held at 3.0 Vdc
by pull-ups within the instrument. When a line functions as an input, it
requires approximately 3.2 mA to pull it low through a closure to digital
ground. When a line functions as an output, it will sink up to 48 mA in the
low state and approximately 0.6 mA in the high state.
The GPIB line screens are not isolated from ground.
NOTE

Serial Interface Installation and Maintenance
Agilent 8163A/B, 8164A/B & 8166A/B Mainframes, Sixth Edition 315
Serial Interface
The mainframe’s serial interface has configurable and fixed parameters.
• The Baudrate set for the serial interface of the instrument should match that
set for the PC serial interface connected to it.
• The PC serial interface should be configured to match the instrument’s fixed
parameters.
Congigurable Parameters
Baudrate. Refer to “How to Set the Speed of the Serial Interface” on
page 73.
Fixed Parameters
These are:
Serial Interface Configuration - Fixed Parameters
Data Bits 8
Parity None
Stop Bits 1
Flow Control Hardware (RTS/CTS)
For serial communication use the null modem cable provided with your
instrument (Agilent P/No. 5180-2477).
NOTE

Installation and Maintenance Parallel Port, PCMCIA Slot, Keyboard connector and 24V DC Output
316 Agilent 8163A/B, 8164A/B & 8166A/B Mainframes, Sixth Edition
Parallel Port, PCMCIA Slot,
Keyboard connector and 24V DC
Output
• These interfaces are present on all models. In addition the 8164A Lightwave
Measurement System has a PS/2 mouse connector.
• The parallel port is a standard centronics printer interface.
• The keyboard connector is a standard PS/2 connector.
The PCMCIA Slot, the keyboard slot and the 24V DC output are reserved
for future use.
NOTE

Claims and Repackaging Installation and Maintenance
Agilent 8163A/B, 8164A/B & 8166A/B Mainframes, Sixth Edition 317
Claims and Repackaging
If physical damage is evident or if the instrument does not meet
specification when received, notify the carrier and the nearest Agilent
Technologies Sales/Service Office. The Agilent Technologies
Sales/Service Office will arrange for repair or replacement of the unit
without waiting for settlement of the claim against the carrier.
Return Shipments to Agilent Technologies
If the instrument is to be shipped to a Agilent Technologies Sales/Service
Office, attach a tag showing owner, return address, model number and full
serial number and the type of service required.
The original shipping carton and packing material may be reusable, but the
Agilent Technologies Sales/Service Office will provide information and
recommendation on materials to be used if the original packing is no
longer available or reusable. General instructions for repackaging are as
follows:
• Wrap instrument in heavy paper or plastic.
• Use strong shipping container. A double wall carton made of 350-pound test
material is adequate.
• Use enough shock absorbing material (3 to 4 inch layer) around all sides of the
instrument to provide a firm cushion and prevent movement inside container.
Protect control panel with cardboard.
• Seal shipping container securely.
• Mark shipping container FRAGILE to encourage careful handling.
• In any correspondence, refer to instrument by model number and serial
number.

Installation and Maintenance Claims and Repackaging
318 Agilent 8163A/B, 8164A/B & 8166A/B Mainframes, Sixth Edition

Agilent 8163A/B, 8164A/B & 8166A/B Mainframes, Sixth Edition 319
12
Accessories
The Agilent 8163A/B Lightwave Multimeter, the Agilent 8164A/B
Lightwave Measurement System, and the Agilent 8166A/B Lightwave
Multichannel System are available in various configurations for the best
possible match to the most common applications.
This appendix provides information on the available options and
accessories.
Instrument and Options - Agilent 8163A/B. . . . . . . . . . .320
Modules . . . . . . . . . . . . . . . . . . . . . . . . . . . . . . . . . . . . . . . . . . . . .321
Instrument and Options - Agilent 8164A/B. . . . . . . . . . .324
Modules . . . . . . . . . . . . . . . . . . . . . . . . . . . . . . . . . . . . . . . . . . . . .325
Agilent 81645A Filler Module . . . . . . . . . . . . . . . . . . . . . . . . . . .328
Options . . . . . . . . . . . . . . . . . . . . . . . . . . . . . . . . . . . . . . . . . . . . . .328
Instrument and Options - Agilent 8166A/B. . . . . . . . . . .329
Modules . . . . . . . . . . . . . . . . . . . . . . . . . . . . . . . . . . . . . . . . . . . . .330
GPIB Cables and Adapters . . . . . . . . . . . . . . . . . . . . . . . . .333

Accessories Instrument and Options - Agilent 8163A/B
320 Agilent 8163A/B, 8164A/B & 8166A/B Mainframes, Sixth Edition
Instrument and Options -
Agilent 8163A/B
Product Opt Description Part Number
Agilent 8163A/B Lightwave Multimeter Mainframe
Additional User’s Guide 08164-90B15
Additional Programmer’s Guide 08164-90B64
1CM Rack Mount Kit
900 Power Cord - United Kingdom 8120-1351
901 Power Cord - Australia & New Zealand 8120-1369
902 Power Cord - Continental Europe 8120-1689
903 Power Cord - United States (120 V) 8120-1378
905 Power Cord - Systems Cabinet Use - IEC 320 8120-1860
906 Power Cord - Switzerland 8120-2104
912 Power Cord - Denmark 8120-3997
917 Power Cord - Republic of South Africa and India 8120-4211
918 Power Cord - Japan 8120-4753
919 Power Cord - Israel 8120-5182
922 Power Cord - China 8120-8376
927 Power Cord - Thailand 8120-8871

Instrument and Options - Agilent 8163A/B Accessories
Agilent 8163A/B, 8164A/B & 8166A/B Mainframes, Sixth Edition 321
Modules
Each Optical Head listed above, must be used with one of the following
Optical Head Interface modules:
Power Sensor Modules
Model No. Description
Agilent 81630B High Power module, +28 to -70 dBm, analog out
Agilent 81634B Power Sensor, +10 to -110 dBm, analog out
Agilent 81635A Dual Sensor InGaAs, +10 to -80 dBm
Agilent 81636B Fast Power Sensor InGaAs, +10 to -80 dBm, analog out
Optical Heads
Model No. Description
Agilent 81623B Ge Head, +10 to -80 dBm, Analog Output
Agilent 81624B InGaAs Head, +10 to -90 dBm, Analog Output
Agilent 81626B High Power Head, +27 to -80 dBm, Analog Output
Agilent 81628B High Power Head, integrating sphere +37 to -60 dBm, Ana-
log Output
Optical Head Interfaces
Model No. Description
Agilent 81618A Single Channel Interface
Agilent 81619A Dual Channel Interface
Accessories for Optical Heads
Model No. Description
Agilent 81624CE Head extension cable (4 m)
Agilent 81624DD D-shape head adapter (magnetic)
Agilent 81624RM Head mount kit (2 heads)
Agilent 81625RM Head mount kit (4 heads)

Accessories Instrument and Options - Agilent 8163A/B
322 Agilent 8163A/B, 8164A/B & 8166A/B Mainframes, Sixth Edition
Fabry-Perot Laser Diode Modules
Model No. Description
Agilent 81650A LD Module 1310 nm, 0 dBm
Agilent 81651A LD Module 1550 nm, 0 dBm
Agilent 81654A LD Module 1310/1550 nm, 0 dBm
Agilent 81655A LD Module 1310 nm, 13 dBm
Agilent 81656A LD Module 1550 nm, 13 dBm
Agilent 81657A LD Module 1310/1550 nm, 13 dBm
DFB Laser Diode Modules
Model No. Description
Agilent 81662A DFB LD Module - 10 mW
Agilent 81663A DFB LD Module - 20 mW
High Power Compact Tunable Laser Source Module
Model No. Description
Agilent 81980A S and C band compact TLS with SBS suppression for
swept multi-channel test applications
Agilent 81940A C and L band compact TLS with SBS suppression for swept
multi-channel test applications
Agilent 81944A C and L band compact TLS with SBS suppression for swept
multi-channel test applications used for PMD test system
N3909A
Agilent 81989A S and C band compact TLS with SBS suppression for multi-
channel test applications
Agilent 81949A C and L band compact TLS with SBS suppression for multi-
channel test applications
Return Loss Modules
Model No. Description
Agilent 81610A RL Module - no internal source
Agilent 81613A RL Module - 1310/1550 nm internal source

Instrument and Options - Agilent 8163A/B Accessories
Agilent 8163A/B, 8164A/B & 8166A/B Mainframes, Sixth Edition 323
Attenuator Modules
Model No. Description
Agilent 81570A high power, single slot, straight connectors
Agilent 81571A high power, single slot, angled connectors
Agilent 81573A high power, single slot, SMF pigtail connectors
Agilent 81576A high power, dual slot, power control, straight connectors
Agilent 81577A high power, dual slot, power control, angled connectors
Agilent 81578A high power, single slot, multimode, straight connectors

Accessories Instrument and Options - Agilent 8164A/B
324 Agilent 8163A/B, 8164A/B & 8166A/B Mainframes, Sixth Edition
Instrument and Options -
Agilent 8164A/B
Product Opt Description Part Number
Agilent 8164A/B Lightwave Measurement System Mainframe
Additional User’s Guide 08164-90B15
Additional Programmer’s Guide 08164-90B64
1CN Front Handle Kit
1CM Rack Mount Kit
900 Power Cord - United Kingdom 8120-1351
901 Power Cord - Australia & New Zealand 8120-1369
902 Power Cord - Continental Europe 8120-1689
903 Power Cord - United States (120 V) 8120-1378
905 Power Cord - Systems Cabinet Use - IEC 320 8120-1860
906 Power Cord - Switzerland 8120-2104
912 Power Cord - Denmark 8120-3997
917 Power Cord - Republic of South Africa and India 8120-4211
918 Power Cord - Japan 8120-4753
919 Power Cord - Israel 8120-5182
922 Power Cord - China 8120-8376
927 Power Cord - Thailand 8120-8871

Instrument and Options - Agilent 8164A/B Accessories
Agilent 8163A/B, 8164A/B & 8166A/B Mainframes, Sixth Edition 325
Modules
Each Optical Head listed above, must be used with one of the following
Optical Head Interface modules:
Power Sensor Modules
Model No. Description
Agilent 81630B High Power module, +28 to -70 dBm, analog out
Agilent 81634B Power Sensor, +10 to -110 dBm
Agilent 81635A Dual Sensor InGaAs, +10 to -80 dBm
Agilent 81636B Fast Power Sensor InGaAs, +10 to -80 dBm, analog out
Optical Heads
Model No. Description
Agilent 81623B Ge Head, +10 to -80 dBm, Analog Output
Agilent 81624B InGaAs Head, +10 to -90 dBm, Analog Output
Agilent 81626B High Power Head, +27 to -80 dBm, Analog Output
Agilent 81628B High Power Head, integrating sphere +37 to -60 dBm, Ana-
log Output
Optical Head Interfaces
Model No. Description
Agilent 81618A Single Channel Interface
Agilent 81619A Dual Channel Interface
Accessories for Optical Heads
Model No. Description
Agilent 81624CE Head extension cable (4 m)
Agilent 81624DD D-shape head adapter (magnetic)
Agilent 81624RM Head mount kit (2 heads)
Agilent 81625RM Head mount kit (4 heads)

Accessories Instrument and Options - Agilent 8164A/B
326 Agilent 8163A/B, 8164A/B & 8166A/B Mainframes, Sixth Edition
Fabry-Perot Laser Diode Modules
Model No. Description
Agilent 81650A LD Module 1310 nm, 0 dBm
Agilent 81651A LD Module 1550 nm, 0 dBm
Agilent 81654A LD Module 1310/1550 nm, 0 dBm
Agilent 81655A LD Module 1310 nm, 13 dBm
Agilent 81656A LD Module 1550 nm, 13 dBm
Agilent 81657A LD Module 1310/1550 nm, 13 dBm
DFB Laser Diode Modules
Model No. Description
Agilent 81662A DFB LD Module - 10 mW
Agilent 81663A DFB LD Module - 20 mW
High Power Compact Tunable Laser Source Module
Model No. Description
Agilent 81980A S and C band compact TLS with SBS suppression for
swept multi-channel test applications
Agilent 81940A C and L band compact TLS with SBS suppression for swept
multi-channel test applications
Agilent 81944A C and L band compact TLS with SBS suppression for swept
multi-channel test applications used for PMD test system
N3909A
Agilent 81989A S and C band compact TLS with SBS suppression for multi-
channel test applications
Agilent 81949A C and L band compact TLS with SBS suppression for multi-
channel test applications

Instrument and Options - Agilent 8164A/B Accessories
Agilent 8163A/B, 8164A/B & 8166A/B Mainframes, Sixth Edition 327
Backloadable Tunable Laser Source Modules
Model No. Description
Agilent 81600B #200 Low SSE TLS for the Test of Critical Components
1400 - 1640 nm
Agilent 81600B #160 Low SSE TLS for the Test of Critical Components
1495 - 1640 nm
Agilent 81600B #150 Low SSE TLS for the Test of Critical Components
1450 - 1590 nm
Agilent 81600B #140 Low SSE TLS for the Test of Critical Components
1370 - 1495 nm
Agilent 81600B #142 HIgh Power TLS for the Test of Critical Components
1370 - 1495 nm
Agilent 81600B #132 High Power TLS for the Test of Critical Components
1260 - 1375 nm
Agilent 81600B #130 Low SSE TLS for the Test of Critical Components
1260 - 1375 nm
Return Loss Modules
Model No. Description
Agilent 81610A RL Module - no internal source
Agilent 81613A RL Module - 1310/1550 nm internal source
Attenuator Modules
Model No. Description
Agilent 81570A high power, single slot, straight connectors
Agilent 81571A high power, single slot, angled connectors
Agilent 81573A high power, single slot, SMF pigtail connectors
Agilent 81575A high power, single slot, PMF pigtail connectors
Agilent 81576A high power, dual slot, power control, straight connectors
Agilent 81577A high power, dual slot, power control, angled connectors
Agilent 81578A high power, single slot, multimode, straight connectors

Accessories Instrument and Options - Agilent 8164A/B
328 Agilent 8163A/B, 8164A/B & 8166A/B Mainframes, Sixth Edition
Agilent 81645A Filler Module
The Agilent 81645A Filler Module is required to operate the
Agilent 8164A/B mainframe if it is used without a back-loadable Tunable
Laser module. See “Fitting a Filler Module for Back-Loadable Module
Slots” on page 308 for more details.
Options
Option 003 - Agilent 81600B #142
Built-in optical attenuator with 60 dB attenuation range.
Option 071 - All Tunable Laser Source Modules
Polarization-maintaining fiber, Panda-type, for straight contact connectors.
Option 072 - All Tunable Laser Source Modules
Polarization-maintaining fiber, Panda-type, for angled contact connectors.
The Agilent 81600B #200, #160 #150 and #140 have a built-in optical
attenuator as standard for Output 2, the High Power output.
A built-in optical attenuator is not available for the Agilent 81600B #132.
NOTE

Instrument and Options - Agilent 8166A/B Accessories
Agilent 8163A/B, 8164A/B & 8166A/B Mainframes, Sixth Edition 329
Instrument and Options -
Agilent 8166A/B
Product Opt Description Part Number
Agilent
8166A/B
Lightwave Multimeter Mainframe
Additional User’s Guide 08164-90B15
Additional Programmer’s Guide 08164-90B64
1CM Rack Mount Kit
900 Power Cord - United Kingdom 8120-1351
901 Power Cord - Australia & New Zealand 8120-1369
902 Power Cord - Continental Europe 8120-1689
903 Power Cord - United States (120 V) 8120-1378
905 Power Cord - Systems Cabinet Use - IEC 320 8120-1860
906 Power Cord - Switzerland 8120-2104
912 Power Cord - Denmark 8120-3997
917 Power Cord - Republic of South Africa and In-
dia
8120-4211
918 Power Cord - Japan 8120-4753
919 Power Cord - Israel 8120-5182
922 Power Cord - China 8120-8376
927 Power Cord - Thailand 8120-8871

Accessories Instrument and Options - Agilent 8166A/B
330 Agilent 8163A/B, 8164A/B & 8166A/B Mainframes, Sixth Edition
Modules
Each Optical Head listed above, must be used with one of the following
Optical Head Interface modules:
Power Sensor Modules
Model No. Description
Agilent 81630B High Power module, +28 to -70 dBm, analog out
Agilent 81634B Power Sensor, +10 to -110 dBm
Agilent 81635A Dual Sensor InGaAs, +10 to -80 dBm
Agilent 81636B Fast Power Sensor InGaAs, +10 to -80 dBm, analog out
Optical Heads
Model No. Description
Agilent 81623B Ge Head, +10 to -80 dBm, Analog Output
Agilent 81624B InGaAs Head, +10 to -90 dBm, Analog Output
Agilent 81626B High Power Head, +27 to -80 dBm, Analog Output
Agilent 81628B High Power Head, integrating sphere +37 to -60 dBm, Ana-
log Output
Optical Head Interfaces
Model No. Description
Agilent 81618A Single Channel Interface
Agilent 81619A Dual Channel Interface
Accessories for Optical Heads
Model No. Description
Agilent 81624CE Head extension cable (4 m)
Agilent 81624DD D-shape head adapter (magnetic)
Agilent 81624RM Head mount kit (2 heads)
Agilent 81625RM Head mount kit (4 heads)

Instrument and Options - Agilent 8166A/B Accessories
Agilent 8163A/B, 8164A/B & 8166A/B Mainframes, Sixth Edition 331
Fabry-Perot Laser Diode Modules
Model No. Description
Agilent 81650A LD Module 1310 nm, 0 dBm
Agilent 81651A LD Module 1550 nm, 0 dBm
Agilent 81654A LD Module 1310/1550 nm, 0 dBm
Agilent 81655A LD Module 1310 nm, 13 dBm
Agilent 81656A LD Module 1550 nm, 13 dBm
Agilent 81657A LD Module 1310/1550 nm, 13 dBm
DFB Laser Diode Modules
Model No. Description
Agilent 81662A DFB LD Module - 10 mW
Agilent 81663A DFB LD Module - 20 mW
High Power Compact Tunable Laser Source Module
Model No. Description
Agilent 81980A S and C band compact TLS with SBS suppression for
swept multi-channel test applications
Agilent 81940A C and L band compact TLS with SBS suppression for swept
multi-channel test applications
Agilent 81944A C and L band compact TLS with SBS suppression for swept
multi-channel test applications used for PMD test system
N3909A
Agilent 81989A S and C band compact TLS with SBS suppression for multi-
channel test applications
Agilent 81949A C and L band compact TLS with SBS suppression for multi-
channel test applications
Return Loss Modules
Model No. Description
Agilent 81610A RL Module - no internal source
Agilent 81613A RL Module - 1310/1550 nm internal source

Accessories Instrument and Options - Agilent 8166A/B
332 Agilent 8163A/B, 8164A/B & 8166A/B Mainframes, Sixth Edition
Attenuator Modules
Model No. Description
Agilent 81570A high power, single slot, straight connectors
Agilent 81571A high power, single slot, angled connectors
Agilent 81573A high power, single slot, SMF pigtail connectors
Agilent 81575A high power, single slot, PMF pigtail connectors
Agilent 81576A high power, dual slot, power control, straight connectors
Agilent 81577A high power, dual slot, power control, angled connectors
Agilent 81578A high power, single slot, multimode, straight connectors

GPIB Cables and Adapters Accessories
Agilent 8163A/B, 8164A/B & 8166A/B Mainframes, Sixth Edition 333
GPIB Cables and Adapters
The GPIB connector is compatible with the connectors on the following
cables and adapters:
• GPIB Cable, 10833A, 1 m (3.3 feet)
• GPIB Cable, 10833B, 2 m (6.6 feet).
• GPIB Cable, 10833C, 4 m (13.2 feet)
• GPIB Cable, 10833D, 0.5 m (1.6 feet)
• GPIB Adapter, 10834A, 2.3 cm extender. Use this adapter if there is no space to
connect your GPIB cable directly to a GPIB interface.

Accessories GPIB Cables and Adapters
334 Agilent 8163A/B, 8164A/B & 8166A/B Mainframes, Sixth Edition

Agilent 8163A/B, 8164A/B & 8166A/B Mainframes, Sixth Edition 335
13
Specifications and Regulations
Compliance
The Agilent 8163A/B Lightwave Multimeter, the Agilent 8164A/B
Lightwave Measurement System, and the Agilent 8166A/B Lightwave
Multichannel System are produced to the ISO 9001 international quality
system standard as part of Agilent Technologies’ commitment to
continually increasing customer satisfaction through improved quality
control.
Specifications describe the instrument’s warranted performance.
Supplementary performance characteristics describe the instrument’s
non-warranted typical performance.
Because of the modular nature of the instrument, the performance
specifications apply to the modules rather than the mainframe unit. The
specifications for a module are supplied with that module.

Specifications and Regulations Compliance
336 Agilent 8163A/B, 8164A/B & 8166A/B Mainframes, Sixth Edition
Agilent 8163A Specifications. . . . . . . . . . . . . . . . . . . . . . .337
Agilent 8163B Specifications. . . . . . . . . . . . . . . . . . . . . . .338
Agilent 8164A Specifications. . . . . . . . . . . . . . . . . . . . . . .339
Agilent 8164B Specifications. . . . . . . . . . . . . . . . . . . . . . .340
Agilent 8166A Specifications. . . . . . . . . . . . . . . . . . . . . . . 341
Agilent 8166B Specifications. . . . . . . . . . . . . . . . . . . . . . .342
Declarations of Conformity. . . . . . . . . . . . . . . . . . . . . . . . .343
Agilent 8163A Lightwave Multimeter . . . . . . . . . . . . . . . . . . . .344
Agilent 8163B Lightwave Multimeter . . . . . . . . . . . . . . . . . . . .345
Agilent 8164A Lightwave Measurement System. . . . . . . . . . .346
Agilent 8164B Lightwave Measurement System. . . . . . . . . . .347
Agilent 8166A Lightwave Multichannel System . . . . . . . . . . .348
Agilent 8166B Lightwave Multichannel System . . . . . . . . . . .349
Regulations Information . . . . . . . . . . . . . . . . . . . . . . . . . . .350
Safety Canada . . . . . . . . . . . . . . . . . . . . . . . . . . . . . . . . . . . . . . . .350
EMC Canada. . . . . . . . . . . . . . . . . . . . . . . . . . . . . . . . . . . . . . . . . .350
EMC Australia/New Zealand . . . . . . . . . . . . . . . . . . . . . . . . . . .350

Agilent 8163A Specifications Specifications and Regulations Compliance
Agilent 8163A/B, 8164A/B & 8166A/B Mainframes, Sixth Edition 337
Agilent 8163A Specifications
The Agilent 8163A Lightwave Multimeter displays two channels.
[1] Agilent 8163A Series modules are NOT compatible with the 8153A
Lightwave Multimeter.
[2] For code compatibility to the 8153A Lightwave Multimeter please refer
to the mainframe’s Programming Guide, part number 08164-91016.
Display Graphical display 190 × 300 points visible, monochrome.
Display Resolution (Power Meters) 0.0001 dB/dBm, 0.01 pW to 10 pW (depending on power
range), up to 6.5 digits (user definable).
Compatibility The Agilent 8163A mainframe supports all 8153A Series and
Agilent 8163A Series modules.[1]
Data Acquisitions
Memory>
Selectable data averaging time
Selectable total data averaging time
4000 measurement results / channel
depends on sensor module
20 ms to 23:59:59 h
Trigger True synchronous on all channels
Environmental
Storage temperature
Operating temperature
Humidity
-40° C to +70° C
0° C to +45° C
<95% R.H. from 0° C to +45° C
Power AC 100 - 240 V ± 10%, 48 - 66 Hz, 100 VA max.
Dimensions 88 mm × 213 mm × 380 mm
(3.5" × 8.4" × 15")
Weight net 4.200 kg (9.3 lbs); shipping 6.5 kg (14.5 lbs)
GPIB interface
Function code
All modes and parameters accessible via GPIB interface
SCPI standard [2]
Interfaces Parallel port (Centronics)
Serial port (RS232)
Number of Modules 2 Modules

Specifications and Regulations Compliance Agilent 8163B Specifications
338 Agilent 8163A/B, 8164A/B & 8166A/B Mainframes, Sixth Edition
Agilent 8163B Specifications
The Agilent 8163B Lightwave Multimeter displays two channels.
[1] Agilent 8163B Series modules are NOT compatible with the 8153A
Lightwave Multimeter.
[2] For code compatibility to the 8153A Lightwave Multimeter please refer
to the mainframe’s Programming Guide, part number 08164-90B61.
Display Graphical color display 300 × 240 points visible
Display Resolution (Power Meters) 0.0001 dB/dBm, 0.01 pW to 10 pW (depending on power
meter), up to 6.5 digits (user definable).
Compatibility The Agilent 8163B mainframe supports all HP 8153A Series
and Agilent 8163A/B Series modules.[1]
Environmental
Storage temperature
Operating temperature
Humidity
-40° C to +70° C
0° C to +45° C
<95% R.H. from 0° C to +45° C
Power AC 100 - 240 V ± 10%, 50 - 60 Hz, 120 VA max.
Dimensions 88 mm × 213 mm × 380 mm
(3.5" × 8.4" × 15")
Weight net 4.200 kg (9.3 lbs); shipping 6.5 kg (14.5 lbs)
GPIB interface
Function code
All modes and parameters accessible via GPIB interface
SH1, AH1, T6, L4, SR0, RL1, PP0, DC1, DT0, C0.
SCPI standard [2]
GPIB Interface Performance max. 300 kB/s (burst data rate during read of 12001 points
from a power meter).
Trigger True synchronous on all channels
Trigger Bandwidth max. 100 kHz for triggering, and
max. 1 MHz (50% duty cycle) for external digital modulation.
RS232C Interface: max. baud rate 115200 bps
Parallel Printer Interface Centronics
Number of Modules 2 Modules

Agilent 8164A Specifications Specifications and Regulations Compliance
Agilent 8163A/B, 8164A/B & 8166A/B Mainframes, Sixth Edition 339
Agilent 8164A Specifications
The Agilent 8164A Lightwave Measurement System displays five
channels.
[1] Agilent 8163A Series modules are NOT compatible with the 8153A
Lightwave Multimeter.
[2] For code compatibility to the 8153A Lightwave Multimeter please refer
to the mainframe’s Programming Guide, part number 08164-91016.
Display 600 × 400 pixels visible, active colour LCD.
VGA connector for external monitor.
Compatibility The Agilent 8164A mainframe supports all 8153A Series and
Agilent 8163A Series modules.[1]
Environmental
Storage temperature
Operating temperature
Humidity
-40° C to 70° C
10° C to 35° C
< 80% R.H. from 10° C to 35°C
Power 100 - 240 Vrms ± 10%, 50 - 60 Hz, 280 VA max.
Dimensions 145 mm × 426 mm × 545 mm
(5.8" × 16.9" × 21.6")
Weight net, 20 kg (45 lb.), 23 kg (51 lb.), including modules.
GPIB interface
Function code SH1, AH1, T6, L4, SR1, RL1, PP0, DC2, DT0, C0. SCPI standard;
[2]
RS232C Interface: max. baud rate 115200 bps
Parallel Printer Interface Centronics
Number of Modules 4 front-loadable Modules, 1 back-loadable Module
PC-Card slot PCMCIA 2.0/JEIDA 4.0
Data Storage Internal Hard Disk Drive: 3250 MByte
Memory cards according to PCMCIA type I, II, and III.
External Keyboard PS/2 connector

Specifications and Regulations Compliance Agilent 8164B Specifications
340 Agilent 8163A/B, 8164A/B & 8166A/B Mainframes, Sixth Edition
Agilent 8164B Specifications
The Agilent 8164B Lightwave Measurement System displays five
channels.
[1] Agilent 8163B Series modules are NOT compatible with the 8153A
Lightwave Multimeter.
[2] For code compatibility to the 8153A Lightwave Multimeter please refer
to the mainframe’s Programming Guide, part number 08164-90B61.
Display Graphic color display 640 × 480 pixels visible.
VGA connector for external monitor.
Compatibility The Agilent 8164B mainframes support all HP 8153A Series
and Agilent 8163A/B Series modules.[1]
Environmental
Storage temperature
Operating temperature
Humidity
-40° C to 70° C
10° C to 35° C
< 80% R.H. from 10° C to 35° C
Power AC 100 - 240 V ± 10%, 50 - 60 Hz, 280 VA max.
Dimensions 145 mm × 426 mm Ą 545 mm
(5.8" × 16.9" × 21.6")
Weight net, 20 kg (45 lb.), 23 kg (51 lb.), including modules.
GPIB interface
Function code
All modes and parameters accessible via GPIB interface.
SH1, AH1, T6, L4, SR0, RL1, PP0, DC1, DT0, C0.
SCPI standard; [2]
GPIB Interface Performance max. 300 kB/s (burst data rate during read of 12001 points
from a power meter).
Trigger True synchronous on all channels
Trigger Bandwidth max. 100 kHz for triggering, and
max. 1 MHz (50% duty cycle) for external digital modulation.
RS232C Interface: max. baud rate 115200 bps
Parallel Printer Interface Centronics
Number of Modules 4 front-loadable Modules, 1 back-loadable Module
External Keyboard PS/2 connector (reserved for future use)

Agilent 8166A Specifications Specifications and Regulations Compliance
Agilent 8163A/B, 8164A/B & 8166A/B Mainframes, Sixth Edition 341
Agilent 8166A Specifications
The Agilent 8166A Lightwave Multichannel System displays 17 channels.
[1] Modules designed for the 8153A Lightwave Multimeter are NOT
compatible with the Agilent 8166A Lightwave Multichannel System.
[2] For code compatibility to the 8153A Lightwave Multimeter please refer
to the mainframe’s Programming Guide, part number 08164-91016.
Display Graphical display 190 × 300 points visible, monochrome.
Display Resolution (Power Meters) 0.0001 dB/dBm, 0.01 pW to 10 pW (depending on power
range), up to 6.5 digits (user definable).
Compatibility The Agilent 8166A supports all Agilent 8163A Series
modules.[1]
Trigger True synchronous on all channels
Environmental
Storage temperature
Operating temperature
Humidity
-40° C to +70° C
0° C to +45° C
<95% R.H. from 0° C to +45° C
Power AC 100 - 240 V ± 10%, 50 - 60 Hz, 450 VA max.
GPIB interface
Function code
All modes and parameters accessible via GPIB interface
SCPI standard [2]
Interfaces Parallel port (Centronics)
Serial port (RS232)
Number of Modules 17 Modules
Dimensions 240 mm × 430 mm × 580mm (9.5" × 17" × 23")
Weight net 23 kg (50.7 lbs); shipping 45 kg (94.8 lbs)

Specifications and Regulations Compliance Agilent 8166B Specifications
342 Agilent 8163A/B, 8164A/B & 8166A/B Mainframes, Sixth Edition
Agilent 8166B Specifications
The Agilent 8166B Lightwave Multichannel System displays 17 channels.
[1] Modules designed for the 8153A Lightwave Multimeter are NOT
compatible with the Agilent 8166A/B Lightwave Multichannel System.
[2] For code compatibility to the 8153A Lightwave Multimeter please refer
to the mainframe’s Programming Guide, part number 08164-90B61.
Display Graphical color display 300 × 240 points visible.
Display Resolution (Power Meters) 0.0001 dB/dBm, 0.01 pW to 10 pW (depending on power
range), up to 6.5 digits (user definable).
Compatibility The Agilent 8166A/B supports all Agilent 8163A/B Series
modules.[1]
Environmental
Storage temperature
Operating temperature
Humidity
-40° C to +70° C
0° C to +45° C
<95% R.H. from 0° C to +45° C
Power AC 100 - 240 V ± 10%, 50 - 60 Hz, 450 VA max.
Dimensions 240 mm × 430 mm × 580mm (9.5" × 17" × 23")
Weight net 23 kg (50.7 lbs); shipping 45 kg (94.8 lbs)
GPIB interface
Function code
All modes and parameters accessible via GPIB interface
SH1, AH1, T6, L4, SR0, RL1, PP0, DC1, DT0, C0.
SCPI standard; [2]
GPIB Interface Performance max. 300 kB/s (burst data rate during read of 12001 points
from a power meter).
Trigger True synchronous on all channels
Trigger Bandwidth max. 100 kHz for triggering, and
max. 1 MHz (50% duty cycle) for external digital modulation.
RS232C Interface: max. baud rate 115200 bps
Parallel Printer Interface Centronics
Number of Modules 17 Modules

Declarations of Conformity Specifications and Regulations Compliance
Agilent 8163A/B, 8164A/B & 8166A/B Mainframes, Sixth Edition 343
Declarations of Conformity

Specifications and Regulations Compliance Declarations of Conformity
344 Agilent 8163A/B, 8164A/B & 8166A/B Mainframes, Sixth Edition
Agilent 8163A Lightwave Multimeter

Declarations of Conformity Specifications and Regulations Compliance
Agilent 8163A/B, 8164A/B & 8166A/B Mainframes, Sixth Edition 345
Agilent 8163B Lightwave Multimeter

Specifications and Regulations Compliance Declarations of Conformity
346 Agilent 8163A/B, 8164A/B & 8166A/B Mainframes, Sixth Edition
Agilent 8164A Lightwave Measurement
System

Declarations of Conformity Specifications and Regulations Compliance
Agilent 8163A/B, 8164A/B & 8166A/B Mainframes, Sixth Edition 347
Agilent 8164B Lightwave Measurement
System

Specifications and Regulations Compliance Declarations of Conformity
348 Agilent 8163A/B, 8164A/B & 8166A/B Mainframes, Sixth Edition
Agilent 8166A Lightwave Multichannel
System

Declarations of Conformity Specifications and Regulations Compliance
Agilent 8163A/B, 8164A/B & 8166A/B Mainframes, Sixth Edition 349
Agilent 8166B Lightwave Multichannel
System

Specifications and Regulations Compliance Regulations Information
350 Agilent 8163A/B, 8164A/B & 8166A/B Mainframes, Sixth Edition
Regulations Information
Safety Canada
EMC Canada
These ISM devices comply with Canadian ICES-001.
Ces appareils ISM sont conformes ŕ la norme NMB-001 du Canada.
EMC Australia/New Zealand
LR 53538C

Agilent 8163A/B, 8164A/B & 8166A/B Mainframes, Sixth Edition 351
14
Performance Tests
The Mainframes 8163A/B, 8164A/B, and 8166A/B do not contain
calibration data, therefore they are not subject to re-calibration.
Consequently, these Performance Tests test the functionality of the
instrument.
The Agilent 8163A/B Lightwave Multimeter, the Agilent 8164A/B
Lightwave Measurement System, and the Agilent 8166A/B Lightwave
Multichannel System comprises a power supply, a CPU, a hard-disk drive,
and a display. The Agilent 8164A/B Lightwave Measurement System also
has a floppy-disk drive.
The complete characteristics to which the Agilent 8163A/B Lightwave
Multimeter, the Agilent 8164A/B Lightwave Measurement System, or the
Agilent 8166A/B Lightwave Multichannel System is tested are given in
“Specifications and Regulations Compliance” on page 335. All tests can be
performed without access to the interior of the instrument. The
performance tests refer specifically to tests using the Diamond HMS-
10/Agilent connector.
Equipment Required . . . . . . . . . . . . . . . . . . . . . . . . . . . . . .352
Test Record . . . . . . . . . . . . . . . . . . . . . . . . . . . . . . . . . . . . . . . . . .353
Test Failure. . . . . . . . . . . . . . . . . . . . . . . . . . . . . . . . . . . . . . . . . . .353
Instruments Specifications . . . . . . . . . . . . . . . . . . . . . . . . . . . . .353
Performance Test Instructions. . . . . . . . . . . . . . . . . . . . . .354
Display/Key Functional Test . . . . . . . . . . . . . . . . . . . . . . . . . . . .355
Module Interaction Test. . . . . . . . . . . . . . . . . . . . . . . . . . . . . . . .358
GPIB Interface Test (Optional) . . . . . . . . . . . . . . . . . . . . . . . . . .360
Test Record . . . . . . . . . . . . . . . . . . . . . . . . . . . . . . . . . . . . . .361

Performance Tests Equipment Required
352 Agilent 8163A/B, 8164A/B & 8166A/B Mainframes, Sixth Edition
Equipment Required
Equipment required for the Performance Test is listed in the table below.
Any equipment that satisfies the critical specifications given in the table
may be substituted for recommended models.
Part numbers in brackets indicate alternative models.
Table 21 Equipment Required for Performance Tests
Description Model
Mainframe,
Device under Test
Agilent 8163A/B
Lightwave Multimeter
Agilent 8164A/B
Lightwave Measurement Sys-
tem
Agilent 8166A/B
Lightwave Multichannel Sys-
tem
Laser Source Agilent 81650A
(any other Agilent 8165x series
Laser Source)
Agilent 81650A
(any other Agilent 8165x series
Laser Source)
Agilent 81650A
(any other Agilent 8165x series
Laser Source)
Power Sensor Agilent 81632B
(any other Agilent 8163x series
Power Sensor)
(Agilent 81618A or
Agilent 81619A Interface Mod-
ule plus
Agilent 81626B Optical Head or
any other Optical Head from the
Agilent 8162x series)
Agilent 81632B
(any other Agilent 8163x series
Power Sensor)
(Agilent 81618A or
Agilent 81619A Interface Mod-
ule plus
Agilent 81626B Optical Head or
any other Optical Head from the
Agilent 8162x series)
Agilent 81632B
(any other Agilent 8163x series
Power Sensor)
(Agilent 81618A or
Agilent 81619A Interface Mod-
ule plus
Agilent 81626B Optical Head or
any other Optical Head from the
Agilent 8162x series)
NOTE When using a high power laser source of type Agilent 81655A, Agilent 81656A, or Agilent 81657A,
you must use an Interface Module and a high power Optical Head of type Agilent 81626B.
Tunable Laser Module N/A Agilent 81640A/B
(Agilent 81680A/B)
(Agilent 81682A/B)
N/A
Connector Adapter 2 x Agilent 81000AI
(depending on patchcord)
2 x Agilent 81000AI
(depending on patchcord)
2 x Agilent 81000AI
(depending on patchcord)
Singlemode Fiber Agilent 81101AC
(other Agilent patchcord de-
pending on DUT’s conenctor
option)
Agilent 81101AC
(other Agilent patchcord de-
pending on DUT’s conenctor
option)
Agilent 81101AC
(other Agilent patchcord de-
pending on DUT’s conenctor
option)

Equipment Required Performance Tests
Agilent 8163A/B, 8164A/B & 8166A/B Mainframes, Sixth Edition 353
Test Record
Results of the Performance Test may be tabulated in the Test Record
provided after the test procedures. It is recommended that you fill out the
Test Record and refer to it while doing the test. Since the test limits and
set-up information are printed on the Test Record for easy reference, the
record can also be used as an abbreviated test procedure (if you are
familiar with test procedures). The Test Record can also be used as a
permanent record and may be reproduced without written permission from
Agilent Technologies.
Test Failure
If the Agilent 8163A/B Lightwave Multimeter, the Agilent 8164A/B
Lightwave Measurement System, or the Agilent 8166A/B Lightwave
Multichannel System fail any Performance Test, return the instrument to
the nearest Agilent Technologies Sales/Service Office for repair.
Instruments Specifications
Specifications are the characteristics of the instrument that are certified.
These specifications, listed in Appendix C are the limits against which the
Agilent 8163A/B Lightwave Multimeter, the Agilent 8164A/B Lightwave
Measurement System, or the Agilent 8166A/B Lightwave Multichannel
System can be tested. Appendix C also lists some supplemental
characteristics of the Agilent 8163A/B Lightwave Multimeter, the
Agilent 8164A/B Lightwave Measurement System, and the
Agilent 8166A/B Lightwave Multichannel System and should be
considered as additional information.
Any changes in the specifications due to manufacturing changes, design,
or traceability to the National Institute of Standards and Technology will be
covered in a manual change supplement or revised manual. The
specifications listed here supersede any previously published.
Make sure that all optical connections of the test setups given in the
procedure are dry and clean. DO NOT USE INDEX MATCHING OIL. For
cleaning, use the cleaning instructions given in Appendix E.
NOTE

Performance Tests Performance Test Instructions
354 Agilent 8163A/B, 8164A/B & 8166A/B Mainframes, Sixth Edition
Performance Test Instructions
Parameters to be tested:
• Backplane Connectors by Module Performance Test
• Power Supply by Module Interaction Test
• Display by Keystroke Test
Figure 201 Mainframe Setup
Agilent 8166A/B Mainframe with fixed laser source and power sensor
Power
Sensor
Laser
Source
Power
Sensor
Laser
Source
Agilent 8163A/B Mainframe with
fixed laser source and power sensor
Agilent 8164A/B Mainframe with fixed laser source,
power sensor, and tunable laser module
Tunable Laser

Performance Test Instructions Performance Tests
Agilent 8163A/B, 8164A/B & 8166A/B Mainframes, Sixth Edition 355
Display/Key Functional Test
1Setup the test equipment as shown in Figure 201 :
Insert the fixed laser source module in slot 1 and the power sensor in slot 2. If
you use the Agilent 8164A/B Lightwave Measurement System, insert the back-
loadable Tunable Laser module, if available, in slot 0.
2Switch on the mainframe and wait until it has booted.
Testing Hardkeys
1Press Config. You should see the Configuration menu.
2Press Aux. You should hear a “beep” and the Configuration menu should
disappear.
3Press Appl. You should hear a “beep”.
4Press Help. You should hear a “beep”.
5Press Preset, the green hardkey. An egg-timer icon should be displayed while
all parameters are set to their default values. The Overview Screen showing all
channels should appear.
6Press Channel several times.
The highlighted field on the display should toggle between the channels you
have inserted a module into.
Testing the Softkeys and the Cursor Key
1Press the right arrow of the cursor key several times.
Check the fields on the display being highlighted one after another.
2Press the left arrow on the cursor key several times.
Check the fields on the display being highlighted one after another.
3Press the up arrow on the cursor key several times.
Check the fields on the display being highlighted one after another.
4Press the down arrow on the cursor key several times.
Check the fields on the display being highlighted one after another
5Using the cursor key, move to the power parameter, [P], of the Power Sensor
module.
Testing the Softkeys and the ENTER Key
1Press [Menu]. The menu should appear.
2Press [Close]. The menu should disappear.
3Press [Details]. The details screen should appear. You should see the [Cal],
[Ref], and [Range] parameters in addition to [P] and [λ]. If you use the

Performance Tests Performance Test Instructions
356 Agilent 8163A/B, 8164A/B & 8166A/B Mainframes, Sixth Edition
Agilent 8164A/B Lightwave Measurement System, you will also see the
[Range Mode], [AvgTime], and [MinMax Mode] parameters.
4Press [Pwr Unit]. The power unit menu should appear. Move to <dBm> using
the cursor key and press Enter.
5Press [Close]. The power unit menu should disappear.
6Press [Hold/Cnt]. HOLD should appear in the channel.
7Press [Hold/Cnt]. HOLD should disappear.
8Press [Dsp->Ref] several times. [Ref] should update to the same value as [P]
with each click.
9Press Preset, the green hardkey. An egg-timer icon should be displayed while
all parameters are set to their default values. The Overview Screen showing all
channels should appear.
Testing the the Modify Knob
10Turn the Modify Knob clockwise.
Check the fields on the display being highlighted one after another.
11Turn the Modify Knob counter clockwise.
Check the fields on the display being highlighted one after another.
12Using the Modify Knob, move to the [λ] parameter of the power sensor (that is,
channel 2, right field).
13Press the Modify Knob. The first digit left of the period should be highlighted.
14Press [Cancel].
15Press Preset, the green hardkey, to return to the Overview Screen.
The Modify Knob is only available if you use the Agilent 8164A/B.
NOTE

Performance Test Instructions Performance Tests
Agilent 8163A/B, 8164A/B & 8166A/B Mainframes, Sixth Edition 357
Testing the Number Keys
16Using the cursor keys, move to the [P] parameter of the sensor channel, that is
channel 2. Press [Details].
17Using the cursor keys, move to [Cal], and press Enter. Use the cursor key to
move the highlighted digit to the far left position.
18Using the number keys press the following sequence: 1, 2, 3, 4, 5, and 6. 123.456
dB should be displayed as the [Cal] value.
19Press Enter twice to get access to the [Cal] field again
20Using the number keys press the following sequence: 1,0, ., 7, 8, and 9. 10.789
dB should be displayed as the [Cal] value.
21Press [+/−] several times. The [Cal] field should toggle between 10.789 dB and
−10.789 dB.
22Press Preset, the green hardkey, to return to the Overview Screen.
The Modify Knob is only available if you use the Agilent 8164A/B.
NOTE

Performance Tests Performance Test Instructions
358 Agilent 8163A/B, 8164A/B & 8166A/B Mainframes, Sixth Edition
Module Interaction Test
1Setup the test equipment as shown in Figure 201 :
Insert the fixed laser source module in slot 1 and the power sensor in slot 2 . If
you use the Agilent 8164A/B Lightwave Measurement System, insert the back-
loadable Tunable Laser module, if available, in slot 0.
2Switch on the mainframe and wait until it has booted.
3Press Preset, the green hardkey, to set all parameters to their default values.
4Ensure that [λ], the wavelength of the power sensor module equals [λ], the
wavelength of the laser source in slot 1.
5Ensure, the attenuation of the laser source is set to 0.00 dB.
6Move to the power sensor channel, move to [P], press
[Power Unit], and select <dBm> from the menu that appears.
7Press the key beside the laser output on the module front panel to switch on
the laser source.
8Note the power reading of the power sensor in the test record. The Module
Interaction Test ends here if you use the Agilent 8163A/B.
9Switch your mainframe off, by pressing the Power Key.
10Move the laser source module from slot 1 to slot 3, and the power sensor
module from slot 2 to slot 4.
11Connect the output of the laser source in slot 3 to the input of the power sensor
in slot 4.
12Repeat step items 2 to 8.
13Move the laser source to a slot with an odd number and the power sensor to
the following slot with an even number. For the last test, leave the source in
slot 15 and move the power sensor to slot 17.
14Connect the output of the laser source to the input of the power sensor.
15Repeat step items 2 to 8.
The following functional test assumes the use of modules which are
within specification.
NOTE
If you use the Agilent 8164A/B, perform steps 9 to 12.
If you use the Agilent 8166A/B, perform steps 9 to 15.
NOTE

Performance Test Instructions Performance Tests
Agilent 8163A/B, 8164A/B & 8166A/B Mainframes, Sixth Edition 359
Test of the Tunable Laser Module Channel (Slot 0)
If you need to test a back-loadable Tunable Laser module slot, perform the
remaining list items. This test only applies to the Agilent 8164A/B
Lightwave Measurement System.
16Connect the power output of the Tunable Laser module to the input of the
power sensor.
17Switch on the Agilent 8164A/B and wait until is has booted.
18Press Preset, the green hardkey, to set all parameters to their default values.
19Move to [λ], the wavelength of your Tunable Laser module, type 1550.00.
20Move to [λ], the wavelength of your power sensor, type 1550.00.
21Set the [P], the output power, and [Att], the attenuation, to the value given in
Table 22 .
22Note the power reading of the power sensor in the test record.
Table 22 Reference Wavelength and Power Settings
Tunable Laser Module Attenuation [ATT] Power [P]
Agilent 81680A/B, Output 2, High Power 0 dB −10.00 dBm
Agilent 81682A/B Not applicable 0.00 dBm
Agilent 81682A/B #003 0 dB −10.00 dBm
Agilent 81640A/B, Output 2, High Power 0 dB −10.00 dBm

Performance Tests Performance Test Instructions
360 Agilent 8163A/B, 8164A/B & 8166A/B Mainframes, Sixth Edition
GPIB Interface Test (Optional)
You will need a controller/computer with GPIB capabilities for this test.
1Connect the Agilent 8163A/B Lightwave Multimeter, the Agilent 8164A/B
Lightwave Measurement System or the Agilent 8166A/B Lightwave
Multichannel system to the controller via the GPIB.
2Switch on the instrument and wait until it has booted and the user interface will
be visible
3Send the *IDN? query to the instrument from the controller.
4Check that the lowest softkey is called [Local]. This indicates that the
instrument received the query.
5The reply from the instrument should be a string of the form,
Agilent Technologies,<Model Number>,<Serial Number>,<Firmware Revision
Number>
6Press [Local] to return the instrument to local control.

Test R ec ord Performance Tests
Agilent 8163A/B, 8164A/B & 8166A/B Mainframes, Sixth Edition 361
Test Record
Agilent 8163A Lightwave Multimeter Performance Test
Page 1 of 2
Model Agilent 8163A Lightwave Multimeter Date _________
Serial No. ________________________ Ambient Temperature _________°C
Options ________________________ Relative Humidity _________%
Firmware Rev. ________________________ Line Frequency _________Hz
Test Facility ________________________ Customer _______________________
Performed by ________________________ Report No _______________________
Special Notes ___________________________________________________________
___________________________________________________________
___________________________________________________________
___________________________________________________________
___________________________________________________________
___________________________________________________________
___________________________________________________________
___________________________________________________________

Performance Tests Test Record
362 Agilent 8163A/B, 8164A/B & 8166A/B Mainframes, Sixth Edition
Agilent 8163A Lightwave Multimeter Performance Test Page 2 of 2
Agilent 8163A Serial No.__________ Trace No.__________ Date__________
Test Equipment Used
Description Model No. Trace No Cal. Due Date
1CW Laser Source ___________ ___________ ___________
2Optical Power Sensor ___________ ___________ ___________
3Opt. Head Interface Module ___________ ___________ ___________
4Optical Head ___________ ___________ ___________
5___________________________ ___________ ___________ ___________
6___________________________ ___________ ___________ ___________
7___________________________ ___________ ___________ ___________
8___________________________ ___________ ___________ ___________
9___________________________ ___________ ___________ ___________
10 ___________________________ ___________ ___________ ___________
11 ___________________________ ___________ ___________ ___________
12 ___________________________ ___________ ___________ ___________
13 ___________________________ ___________ ___________ ___________
14 ___________________________ ___________ ___________ ___________
15 ___________________________ ___________ ___________ ___________
Display / Key Function Test Check the appropriate function
Passed Failed
Test of the Hardkeys ____________ ____________
Test of the Softkeys ____________ ____________
Test of the Cursor Key ____________ ____________
Module Interaction Test Check the appropriate function
Test of Min Spec Result Max Spec Passed Failed
Slot 1 and Slot 2 - 6 dBm ____________ + 6 dBm ____________ ____________
GPIB Interface Test Check the appropriate function
Passed Failed
GPIB Interface Test ____________ ____________

Test R ec ord Performance Tests
Agilent 8163A/B, 8164A/B & 8166A/B Mainframes, Sixth Edition 363
Agilent 8163B Lightwave Multimeter Performance Test
Page 1 of 2
Model Agilent 8163B Lightwave Multimeter Date _________
Serial No. ________________________ Ambient Temperature _________°C
Options ________________________ Relative Humidity _________%
Firmware Rev. ________________________ Line Frequency _________Hz
Test Facility ________________________ Customer _______________________
Performed by ________________________ Report No _______________________
Special Notes ___________________________________________________________
___________________________________________________________
___________________________________________________________
___________________________________________________________
___________________________________________________________
___________________________________________________________
___________________________________________________________
___________________________________________________________

Performance Tests Test Record
364 Agilent 8163A/B, 8164A/B & 8166A/B Mainframes, Sixth Edition
Agilent 8163B Lightwave Multimeter Performance Test Page 2 of 2
Agilent 8163B Serial No.__________ Trace No.__________ Date__________
Test Equipment Used
Description Model No. Trace No Cal. Due Date
1CW Laser Source ___________ ___________ ___________
2Optical Power Sensor ___________ ___________ ___________
3Opt. Head Interface Module ___________ ___________ ___________
4Optical Head ___________ ___________ ___________
5___________________________ ___________ ___________ ___________
6___________________________ ___________ ___________ ___________
7___________________________ ___________ ___________ ___________
8___________________________ ___________ ___________ ___________
9___________________________ ___________ ___________ ___________
10 ___________________________ ___________ ___________ ___________
11 ___________________________ ___________ ___________ ___________
12 ___________________________ ___________ ___________ ___________
13 ___________________________ ___________ ___________ ___________
14 ___________________________ ___________ ___________ ___________
15 ___________________________ ___________ ___________ ___________
Display / Key Function Test Check the appropriate function
Passed Failed
Test of the Hardkeys ____________ ____________
Test of the Softkeys ____________ ____________
Test of the Cursor Key ____________ ____________
Module Interaction Test Check the appropriate function
Test of Min Spec Result Max Spec Passed Failed
Slot 1 and Slot 2 - 6 dBm ____________ + 6 dBm ____________ ____________
GPIB Interface Test Check the appropriate function
Passed Failed
GPIB Interface Test ____________ ____________

Test R ec ord Performance Tests
Agilent 8163A/B, 8164A/B & 8166A/B Mainframes, Sixth Edition 365
Agilent 8164A Lightwave Measurement System
Performance Test
Page 1 of 3
Model Agilent 8164A Lightwave Measurement
System
Date
_________
Serial No. ________________________ Ambient Temperature _________°C
Options ________________________ Relative Humidity _________%
Firmware Rev. ________________________ Line Frequency _________Hz
Test Facility ________________________ Customer _______________________
Performed by ________________________ Report No _______________________
Special Notes ___________________________________________________________
___________________________________________________________
___________________________________________________________
___________________________________________________________
___________________________________________________________
___________________________________________________________
___________________________________________________________
___________________________________________________________

Performance Tests Test Record
366 Agilent 8163A/B, 8164A/B & 8166A/B Mainframes, Sixth Edition
Agilent 8164A Lightwave Measurement System Performance Test
Page 2 of 3
Agilent 8164A Serial No.__________ Trace No.__________ Date__________
Test Equipment Used
Description Model No. Trace No Cal. Due Date
1CW Laser Source ___________ ___________ ___________
2Optical Power Sensor ___________ ___________ ___________
3Opt. Head Interface Module ___________ ___________ ___________
4Optical Head ___________ ___________ ___________
5Tunable Laser Module ___________ ___________ ___________
6___________________________ ___________ ___________ ___________
7___________________________ ___________ ___________ ___________
8___________________________ ___________ ___________ ___________
9___________________________ ___________ ___________ ___________
10 ___________________________ ___________ ___________ ___________
11 ___________________________ ___________ ___________ ___________
12 ___________________________ ___________ ___________ ___________
13 ___________________________ ___________ ___________ ___________
14 ___________________________ ___________ ___________ ___________
15 ___________________________ ___________ ___________ ___________
16 ___________________________ ___________ ___________ ___________

Test R ec ord Performance Tests
Agilent 8163A/B, 8164A/B & 8166A/B Mainframes, Sixth Edition 367
Agilent 8164A Lightwave Measurement System Performance Test
Page 3 of 3
Agilent 8164A Serial No.__________ Trace No.__________ Date__________
Display / Key Function Test Check the appropriate function
Passed Failed
Test of the Hardkeys ____________ ____________
Test of the Softkeys ____________ ____________
Test of the Cursor Key ____________ ____________
Test of the Modify Knob ____________ ____________
Test of the Number Keys ____________ ____________
Module Interaction Test Check the appropriate function
Test of Min Spec Result Max Spec Passed Failed
Slot 1 and Slot 2 - 6 dBm ________ + 6 dBm ____________ ____________
Slot 3 and Slot 4 - 6 dBm ________ + 6 dBm ____________ ____________
Slot 0 (Optional)
Using Agilent 81680A/B - 16 dBm ________ − 4 dBm ____________ ____________
Using Agilent 81682A/B, std - 6 dBm ________ + 6 dBm ____________ ____________
Using Agilent 81682A/B, #003 - 16 dBm ________ − 4 dBm ____________ ____________
Using Agilent 81640A/B - 16 dBm ________ − 4 dBm ____________ ____________
GPIB Interface Test Check the appropriate function
Passed Failed
GPIB Interface Test ____________ ____________

Performance Tests Test Record
368 Agilent 8163A/B, 8164A/B & 8166A/B Mainframes, Sixth Edition

Test R ec ord Performance Tests
Agilent 8163A/B, 8164A/B & 8166A/B Mainframes, Sixth Edition 369
Agilent 8164B Lightwave Measurement System
Performance Test
Page 1 of 3
Model Agilent 8164B Lightwave Measurement
System
Date
_________
Serial No. ________________________ Ambient Temperature _________°C
Options ________________________ Relative Humidity _________%
Firmware Rev. ________________________ Line Frequency _________Hz
Test Facility ________________________ Customer _______________________
Performed by ________________________ Report No _______________________
Special Notes ___________________________________________________________
___________________________________________________________
___________________________________________________________
___________________________________________________________
___________________________________________________________
___________________________________________________________
___________________________________________________________
___________________________________________________________

Performance Tests Test Record
370 Agilent 8163A/B, 8164A/B & 8166A/B Mainframes, Sixth Edition
Agilent 8164B Lightwave Measurement System Performance Test
Page 2 of 3
Agilent 8164B Serial No.__________ Trace No.__________ Date__________
Test Equipment Used
Description Model No. Trace No Cal. Due Date
1CW Laser Source ___________ ___________ ___________
2Optical Power Sensor ___________ ___________ ___________
3Opt. Head Interface Module ___________ ___________ ___________
4Optical Head ___________ ___________ ___________
5Tunable Laser Module ___________ ___________ ___________
6___________________________ ___________ ___________ ___________
7___________________________ ___________ ___________ ___________
8___________________________ ___________ ___________ ___________
9___________________________ ___________ ___________ ___________
10 ___________________________ ___________ ___________ ___________
11 ___________________________ ___________ ___________ ___________
12 ___________________________ ___________ ___________ ___________
13 ___________________________ ___________ ___________ ___________
14 ___________________________ ___________ ___________ ___________
15 ___________________________ ___________ ___________ ___________
16 ___________________________ ___________ ___________ ___________

Test R ec ord Performance Tests
Agilent 8163A/B, 8164A/B & 8166A/B Mainframes, Sixth Edition 371
Agilent 8164B Lightwave Measurement System Performance Test
Page 3 of 3
Agilent 8164B Serial No.__________ Trace No.__________ Date__________
Display / Key Function Test Check the appropriate function
Passed Failed
Test of the Hardkeys ____________ ____________
Test of the Softkeys ____________ ____________
Test of the Cursor Key ____________ ____________
Test of the Modify Knob ____________ ____________
Test of the Number Keys ____________ ____________
Module Interaction Test Check the appropriate function
Test of Min Spec Result Max Spec Passed Failed
Slot 1 and Slot 2 - 6 dBm ________ + 6 dBm ____________ ____________
Slot 3 and Slot 4 - 6 dBm ________ + 6 dBm ____________ ____________
Slot 0 (Optional)
Using Agilent 81680A/B - 16 dBm ________ − 4 dBm ____________ ____________
Using Agilent 81682A/B, std - 6 dBm ________ + 6 dBm ____________ ____________
Using Agilent 81682A/B, #003 - 16 dBm ________ − 4 dBm ____________ ____________
Using Agilent 81640A/B - 16 dBm ________ − 4 dBm ____________ ____________
GPIB Interface Test Check the appropriate function
Passed Failed
GPIB Interface Test ____________ ____________

Performance Tests Test Record
372 Agilent 8163A/B, 8164A/B & 8166A/B Mainframes, Sixth Edition
Agilent 8166A Lightwave Multichannel System
Performance Test
Page 1 of 3
Model Agilent 8166A Lightwave
Multichannel System
Date
_________
Serial No. ________________________ Ambient Temperature _________°C
Options ________________________ Relative Humidity _________%
Firmware Rev. ________________________ Line Frequency _________Hz
Test Facility ________________________ Customer _______________________
Performed by ________________________ Report No _______________________
Special Notes ___________________________________________________________
___________________________________________________________
___________________________________________________________
___________________________________________________________
___________________________________________________________
___________________________________________________________
___________________________________________________________
___________________________________________________________

Test R ec ord Performance Tests
Agilent 8163A/B, 8164A/B & 8166A/B Mainframes, Sixth Edition 373
Agilent 8166A Lightwave Multichannel System Performance Test
Page 2 of 3
Agilent 8166A Serial No.__________ Trace No.__________ Date__________
Test Equipment Used
Description Model No. Trace No Cal. Due Date
1CW Laser Source ___________ ___________ ___________
2Optical Power Sensor ___________ ___________ ___________
3Opt. Head Interface Module ___________ ___________ ___________
4Optical Head ___________ ___________ ___________
5___________________________ ___________ ___________ ___________
6___________________________ ___________ ___________ ___________
7___________________________ ___________ ___________ ___________
8___________________________ ___________ ___________ ___________
9___________________________ ___________ ___________ ___________
10 ___________________________ ___________ ___________ ___________
11 ___________________________ ___________ ___________ ___________
12 ___________________________ ___________ ___________ ___________
13 ___________________________ ___________ ___________ ___________
14 ___________________________ ___________ ___________ ___________
15 ___________________________ ___________ ___________ ___________
16 ___________________________ ___________ ___________ ___________

Performance Tests Test Record
374 Agilent 8163A/B, 8164A/B & 8166A/B Mainframes, Sixth Edition
Agilent 8166A Lightwave Multichannel System Performance Test
Page 3 of 3
Agilent 8166A Serial No.__________ Trace No.__________ Date__________
Display / Key Function Test Check the appropriate function
Passed Failed
Test of the Hardkeys ____________ ____________
Test of the Softkeys ____________ ____________
Test of the Cursor Key ____________ ____________
Module Interaction Test Check the appropriate function
Te s t o f Min Spec Result Max Spec Passed Failed
Slot 1 and Slot 2 - 6 dBm ____________ + 20 dBm ____________ ____________
Slot 3 and Slot 4 - 6 dBm ____________ + 20 dBm ____________ ____________
Slot 5 and Slot 6 - 6 dBm ____________ + 20 dBm ____________ ____________
Slot 7 and Slot 8 - 6 dBm ____________ + 20 dBm ____________ ____________
Slot 9 and Slot 10 - 6 dBm ____________ + 20 dBm ____________ ____________
Slot 11 and Slot 12 - 6 dBm ____________ + 20 dBm ____________ ____________
Slot 13 and Slot 14 - 6 dBm ____________ + 20 dBm ____________ ____________
Slot 15 and Slot 16 - 6 dBm ____________ + 20 dBm ____________ ____________
Slot 15 and Slot 17 - 6 dBm ____________ + 20 dBm ____________ ____________
GPIB Interface Test Check the appropriate function
Passed Failed
GPIB Interface Test ____________ ____________

Test R ec ord Performance Tests
Agilent 8163A/B, 8164A/B & 8166A/B Mainframes, Sixth Edition 375
Agilent 8166B Lightwave Multichannel System
Performance Test
Page 1 of 3
Model Agilent 8166B Lightwave
Multichannel System
Date
_________
Serial No. ________________________ Ambient Temperature _________°C
Options ________________________ Relative Humidity _________%
Firmware Rev. ________________________ Line Frequency _________Hz
Test Facility ________________________ Customer _______________________
Performed by ________________________ Report No _______________________
Special Notes ___________________________________________________________
___________________________________________________________
___________________________________________________________
___________________________________________________________
___________________________________________________________
___________________________________________________________
___________________________________________________________
___________________________________________________________

Performance Tests Test Record
376 Agilent 8163A/B, 8164A/B & 8166A/B Mainframes, Sixth Edition
Agilent 8166B Lightwave Multichannel System Performance Test
Page 2 of 3
Agilent 8166B Serial No.__________ Trace No.__________ Date__________
Test Equipment Used
Description Model No. Trace No Cal. Due Date
1CW Laser Source ___________ ___________ ___________
2Optical Power Sensor ___________ ___________ ___________
3Opt. Head Interface Module ___________ ___________ ___________
4Optical Head ___________ ___________ ___________
5___________________________ ___________ ___________ ___________
6___________________________ ___________ ___________ ___________
7___________________________ ___________ ___________ ___________
8___________________________ ___________ ___________ ___________
9___________________________ ___________ ___________ ___________
10 ___________________________ ___________ ___________ ___________
11 ___________________________ ___________ ___________ ___________
12 ___________________________ ___________ ___________ ___________
13 ___________________________ ___________ ___________ ___________
14 ___________________________ ___________ ___________ ___________
15 ___________________________ ___________ ___________ ___________
16 ___________________________ ___________ ___________ ___________

Test R ec ord Performance Tests
Agilent 8163A/B, 8164A/B & 8166A/B Mainframes, Sixth Edition 377
Agilent 8166B Lightwave Multichannel System Performance Test
Page 3 of 3
Agilent 8166B Serial No.__________ Trace No.__________ Date__________
Display / Key Function Test Check the appropriate function
Passed Failed
Test of the Hardkeys ____________ ____________
Test of the Softkeys ____________ ____________
Test of the Cursor Key ____________ ____________
Module Interaction Test Check the appropriate function
Test of Min Spec Result Max Spec Passed Failed
Slot 1 and Slot 2 - 6 dBm ____________ + 20 dBm ____________ ____________
Slot 3 and Slot 4 - 6 dBm ____________ + 20 dBm ____________ ____________
Slot 5 and Slot 6 - 6 dBm ____________ + 20 dBm ____________ ____________
Slot 7 and Slot 8 - 6 dBm ____________ + 20 dBm ____________ ____________
Slot 9 and Slot 10 - 6 dBm ____________ + 20 dBm ____________ ____________
Slot 11 and Slot 12 - 6 dBm ____________ + 20 dBm ____________ ____________
Slot 13 and Slot 14 - 6 dBm ____________ + 20 dBm ____________ ____________
Slot 15 and Slot 16 - 6 dBm ____________ + 20 dBm ____________ ____________
Slot 15 and Slot 17 - 6 dBm ____________ + 20 dBm ____________ ____________
GPIB Interface Test Check the appropriate function
Passed Failed
GPIB Interface Test ____________ ____________

Performance Tests Test Record
378 Agilent 8163A/B, 8164A/B & 8166A/B Mainframes, Sixth Edition

Error Messages
Agilent 8163A/B, 8164A/B & 8166A/B Mainframes, Sixth Edition 379
15
Error Messages
SYST:ERR?. . . . . . . . . . . . . . . . . . . . . . . . . . . . . . . . . . . . . . .380
Screen Status Messages . . . . . . . . . . . . . . . . . . . . . . . . . .382
Mainframes. . . . . . . . . . . . . . . . . . . . . . . . . . . . . . . . . . . . . .383
8163A . . . . . . . . . . . . . . . . . . . . . . . . . . . . . . . . . . . . . . . . . . . . . . .383
8163B . . . . . . . . . . . . . . . . . . . . . . . . . . . . . . . . . . . . . . . . . . . . . . .384
8164A . . . . . . . . . . . . . . . . . . . . . . . . . . . . . . . . . . . . . . . . . . . . . . .384
8164B . . . . . . . . . . . . . . . . . . . . . . . . . . . . . . . . . . . . . . . . . . . . . . .385
8166A . . . . . . . . . . . . . . . . . . . . . . . . . . . . . . . . . . . . . . . . . . . . . . .385
8166B . . . . . . . . . . . . . . . . . . . . . . . . . . . . . . . . . . . . . . . . . . . . . . .386
Errors appearing on pop-up menus . . . . . . . . . . . . . . . . . .387
Error on Module . . . . . . . . . . . . . . . . . . . . . . . . . . . . . . . . . . . . . .387
Error . . . . . . . . . . . . . . . . . . . . . . . . . . . . . . . . . . . . . . . . . . . . . . . .390
Tunable Laser Sources . . . . . . . . . . . . . . . . . . . . . . . . . . . .391
Initialization Tests. . . . . . . . . . . . . . . . . . . . . . . . . . . . . . . . . . . . .391
Selftests . . . . . . . . . . . . . . . . . . . . . . . . . . . . . . . . . . . . . . . . . . . . .396
Return Loss Meters . . . . . . . . . . . . . . . . . . . . . . . . . . . . . . .400
Powermeters & Interface Modules with Optical Head. .404
Fixed Laser Sources (Fabry Perot). . . . . . . . . . . . . . . . . . .409
DFB Laser Sources. . . . . . . . . . . . . . . . . . . . . . . . . . . . . . . .412
Attenuator Modules. . . . . . . . . . . . . . . . . . . . . . . . . . . . . . .414
Optical Switch modules . . . . . . . . . . . . . . . . . . . . . . . . . . .417

Error Messages SYST:ERR?
380 Agilent 8163A/B, 8164A/B & 8166A/B Mainframes, Sixth Edition
SYST:ERR?
The syst:err? command returns the next error from the error queue (refer to the
Programming Guide for details).
Each error has an error code and a short description of the error, separated by
comma. Please note that the error codes are returned as signed integer numbers
in a range from -32768 to +32767 (INT16). Negative error numbers are defined by
the SCPI standard, positive error numbers are device dependent.
Please find below a complete list of all implemented error codes:
-185, "Subop out of range"
-200, "Execution error (StatExecError)"
+200, "Please be patient - GPIB currently locked out"
-205, "Powermeter not running (StatMeterNotRunning)"
-211, "Trigger ignored"
-212, "Arm ignored"
-213, "Init ignored"
-220, "Parameter error (StatParmError)"
-220, "Parameter error (StatParmOutOfRange)"
-220, "Parameter error (StatParmIllegalVal)"
-221, "Settings conflict (StatParmInconsistent)"
-222, "Data out of range (StatParmTooLarge)"
-222, "Data out of range (StatParmTooSmall)"
-231, "Data questionable (StatValNYetAcc)"
-231, "Data questionable (StatRangeTooLow)"
-261, "Math error in expression (StatUnitCalculationError)"
-284, "Function currently running (StatModuleBusy)"
-286, "No function currently running"
-290, "Application currently running - no GPIB support"
-300, "Internal error"
-300, "Internal error (StatValsLost)"
-300, "Internal error (StatInternalError)"
-301, "Module doesn't support this command (StatCmdUnknown)"
-302, "Internal timeout error (StatTimedOut)"
-303, "Module slot empty or slot / channel invalid"
-304, "Command was aborted (StatAborted)"
-305, "Internal messaging error (StatCmdError)"
-305, "Internal messaging error (StatCmdNotAllowed)"

SYST:ERR? Error Messages
Agilent 8163A/B, 8164A/B & 8166A/B Mainframes, Sixth Edition 381
-305, "Internal messaging error (StatWrongLength)"
-305, "Internal messaging error (StatWrongReceiver)"
-305, "Internal messaging error (StatBufAllocError)"
-305, "Internal messaging error (StatDPRamFull)"
-305, "Internal messaging error (StatSemError)"
-306, "Channel doesn't support this command (StatCmdUnknown
ForSlave)"
-307, "Channel without head connection (StatHeadless)"
-322, "Flash programming error (StatFlashEraseFailed)"
-322, "Flash programming error (StatFlashWriteFailed)"
-322, "Flash programming error (StatFlashDataCntError)"
-322, "Flash programming error (StatFlashDPAlgoFailed)"
-330, "Self-test failed"
-340, "Printing error (StatPrintError)"
-341, "Printing error - paper out (StatPaperOut)"
-342, "Printing error - offline (StatOffline)"

Error Messages Screen Status Messages
382 Agilent 8163A/B, 8164A/B & 8166A/B Mainframes, Sixth Edition
Screen Status Messages
Message Meaning Description
8163A/B 8164A/B
SL SLock Security Lock The module is locked for security reasons. No measurement is possible
until you unlock the module
RiL RiLock Remote InterLock The remote interlock connector of your mainframe is open. No mea-
surement is possible until the connection at the remote interlock con-
nector closes
NoH No Head No Head There is an optical head interface module inserted in the mainframe
that does not have an Optical Head connected to it. No measurement
is possible using this channel until you:
- reconnect an optical head or
- deselect this optical channel as a power measurement channel
NoD No Data No Data No data has been measured or measurement is not finished. You can-
not access the analysis screen yet. Printout and file operations are not
yet possible.
Set Settling Settling A tunable laser source module is settling. The instrument is busy and
no measurement can be performed yet.
NoR No Ref No Reference No reference sweep has been performed. Loss will be calculated using
nominal laser power as a reference.
BBusy Busy Module is busy performing last operation.

Mainframes Error Messages
Agilent 8163A/B, 8164A/B & 8166A/B Mainframes, Sixth Edition 383
Mainframes
After initializing the instrument, the following bootup screen appears, listing all
selftests of the instrument.
A FlashDisk selftest failure may occur after a firmware download to the
instrument and is of no harm. No reboot is necessary for operation of the
mainframe. However, after a reboot of the instrument, the FlashDisk test will pass
again.
8163A
<Fw Rev>
ProductNo(SerialNo)Selftest:
** HW Revision <HWRevNo>
** SYSBIOS <SysBiosRevNo> <Date>
** EXTBIOS <ExtBiosRevNo> <Date>
** FPGA <FPGARevNo> <Date>
** BRAM <BRAMSize>-<passed/failed>
** FlashDisk <FlashSize>-<passed/failed>
If one of the selftests fails, please try to reboot the instrument. If the selftest
continues to fail, please return the mainframe to your local service center for
repair.
NOTE

Error Messages Mainframes
384 Agilent 8163A/B, 8164A/B & 8166A/B Mainframes, Sixth Edition
8163B
<Fw Rev>
ProductNo(SerialNo)Selftest:
** PCB Revision <PCBRevNo>
** BIOS <BiosRevNo> <Date>
** EXTBIOS <ExtBiosRevNo> <Date>
** FPGA <FPGARevNo> <Date>
** CPLD <CPLDRevNo>
** BRAM <BRAMSize>-<passed/failed>
** HDD <passed/failed>
8164A
<Fw Rev>
ProductNo(SerialNo)Selftest:
** HW Revision <HWRevNo>
** SYSBIOS <SysBiosRevNo> <Date>
** EXTBIOS <ExtBiosRevNo>
** VGABIOS <VGABiosRev>
** FPGA <FPGARevNo> <Date>
** BRAM <BRAMSize>-<passed/failed>
** FDD -<passed/failed>
** HDD -<passed/failed>
Remedial Action:
If one of the selftests fails, please try to reboot the instrument. If the selftest
continues to fail, please return the mainframe to your local service center for
repair.
If one of the selftests fails, please try to reboot the instrument. If the selftest
continues to fail, please return the mainframe to your local service center for
repair.
NOTE

Mainframes Error Messages
Agilent 8163A/B, 8164A/B & 8166A/B Mainframes, Sixth Edition 385
8164B
<Fw Rev>
ProductNo(SerialNo)Selftest:
** PCB Revision <PCBRevNo>
** BIOS <BiosRevNo> <Date>
** EXTBIOS <ExtBiosRevNo> <Date>
** FPGA <FPGARevNo> <Date>
** CPLD <CPLDRevNo>
** BRAM <BRAMSize>-<passed/failed>
** FDD <passed/failed>
** HDD <passed/failed>
** FDD -<passed/failed>
** HDD -<passed/failed>
Remedial Action:
If one of the selftests fails, please try to reboot the instrument. If the selftest
continues to fail, please return the mainframe to your local service center for
repair.
8166A
<Fw Rev>
ProductNo(SerialNo)Selftest:
** HW Revision <HWRevNo>
** SYSBIOS <SysBiosRevNo> <Date>
** EXTBIOS <ExtBiosRevNo> <Date>
** FPGA <FPGARevNo> <Date>
** FPGA2 <FPGA2RevNo> <Date>
** BRAM <BRAMSize>-<passed/failed>
** FlashDisk <FlashSize>-<passed/failed>
Remedial Action:
If one of the selftests fails, please try to reboot the instrument. If the selftest is
continues to fail, please return the mainframe to your local service center for
repair.

Error Messages Mainframes
386 Agilent 8163A/B, 8164A/B & 8166A/B Mainframes, Sixth Edition
8166B
<Fw Rev>
ProductNo(SerialNo)Selftest:
** PCB Revision <PCBRevNo>
** BIOS <BiosRevNo> <Date>
** EXTBIOS <ExtBiosRevNo> <Date>
** FPGA <FPGARevNo> <Date>
** CPLD <CPLDRevNo>
** BRAM <BRAMSize>-<passed/failed>
** HDD <passed/failed>
Remedial Action:
If one of the selftests fails, please try to reboot the instrument. If the selftest is
continues to fail, please return the mainframe to your local service center for
repair.

Errors appearing on pop-up menus Error Messages
Agilent 8163A/B, 8164A/B & 8166A/B Mainframes, Sixth Edition 387
Errors appearing on pop-up
menus
Error on Module
error message Calibration data corrupted
description The calibration data loaded on the module is invalid. Either the caldata version
number is not compatible with the firmware or the caldata is corrupt (checksum
incorrect)
affected modules all modules
action Please return the unit to your local service center for repair
error message Laser safety error
description The laser control circuit has switched of the laser. Either the laser current or the
laser power was too high.
affected modules TLS
action Try to run the automatic realign from the menu or to operate the laser at a lower
power level. If the failure persists, please return the unit to your local service
center for repair.
error message Temperature out of range
description The temperature to operate the tunable laser source module was measured
outside given limits.
affected modules TLS
action Verify the fan is working and the ventilation system is not blocked. If the failure
persists, please return the unit to your local service center for repair.
error message Zeroing failed. Light?
description Zeroing has still detected some light. Either the input is not darkened properly
or there is some error on the powermeter module/head.
affected modules Powermeter
action Darken the optical input(s) properly. If the failure persists, please return the unit
to your local service center for repair.

Error Messages Errors appearing on pop-up menus
388 Agilent 8163A/B, 8164A/B & 8166A/B Mainframes, Sixth Edition
error message Selftest failed
description The selftest of the module in slot <slot> has failed. If the slot is occupied by an
optical head interface module, the head selftest has failed.
affected modules all
action Please return the unit to your local service center for repair.
error message BRAM corrupted
description The battery buffered RAM is corrupted.
affected modules Mainframe
action Please return the unit to your local service center for repair.
error message Please run realign (from menu)
description The alignment of laser cavity is not ideal.
affected modules TLS
action Please follow this instruction and run the realignment, which can be selected
from the menu of the tunable laser source module. If the failure persists, please
return the unit to your local service center for repair.
error message Out of specification
description The unit has been found outside the specification.This may happen due to vari-
ous reasons.
affected modules TLS
action Please run LambdaZero from the menu first. If the failure persists, reboot the
mainframe and run realign from the menu. If this does not help, please return
the unit to your local service center for repair.
error message Duty cycle out of range
description The power control loop cannot control the correct output power anymore, be-
cause the duty cycle of the external modulation is too small.
affected modules TLS
action Increase the duty cycle (that is, increase the on-state duration of the modulated
signal)
error message Beampath safety error
description A problem on the module has lead to an unsafe operation state. For this reason,
the shutter has been closed.
affected modules All attenuators
action If this problem occurs several times, please send the module to the local Agilent
service center for repair.

Errors appearing on pop-up menus Error Messages
Agilent 8163A/B, 8164A/B & 8166A/B Mainframes, Sixth Edition 389
error message Module communication error
description There was an error in communication between module and mainframe. For
safety reasons, the module was disabled and the shutter closed.
affected modules All attenuators
action If this problem occurs several times, please send the module to the local Agilent
service center for repair.
error message Offset table is empty
description The user has tried to activate the Offset(Lambda) function, but the table of
wavelength dependent offsets is empty.
affected modules All attenuators
action Please construct a table with at least one entry, before activating this mode.
error message Lambda offset active
description The user has tried to program the table of wavelength dependent offsets, but
the Offset(Lambda) mode is activated.
affected modules All attenuators
action Please deactivate the Offset(Lambda) mode first.

Error Messages Errors appearing on pop-up menus
390 Agilent 8163A/B, 8164A/B & 8166A/B Mainframes, Sixth Edition
Error
One or more of the following reasons may cause this error message:
firmware revision all
modus stepped sweep
parameter(s) lambda logging on
action switch lambda logging off
firmware revision <= 2.5x
modus continuous sweep
parameter(s) stop wavelength <= start wavelength
sweep time too small (< 0.001s)
sweep time too large (t > 400s)
trigger frequency too high (f > 10kHz)
lambda logging:
- coherence control active
- cycles ≠ 1
- trigger ≠ step finished
action check settings and correct where appropriate
firmware revision > 2.6
modus continuous sweep
parameter(s) stop wavelength <= start wavelength
sweep time too small (< 0.001s)
sweep time too large (t > 400s)
trigger frequency too high (f > 10kHz)
lambda logging:
- coherence control active
- trigger ≠ step finished
action check settings and correct where appropriate

Tunable Laser Sourc es Error Messages
Agilent 8163A/B, 8164A/B & 8166A/B Mainframes, Sixth Edition 391
Tunable Laser Sources
Initialization Tests
These tests are executed every time the instrument is powered on, before the
selftests start.
error message Initialization Error (AttInitialize(), error value)
description Error during attenuator initialization. No ready message from attenua-
tor DSP after ...
error value 1reset
2init motor
4find index
8move to min position
action Please return the unit to your local service center for repair
error message Initialization Error (AttMovePos(zeroPos), error value)
description No ready message from attenuator DSP after moving to zero position
taken from caldata
error value 8(not significant)
action Please return the unit to your local service center for repair
error message Initialization Error (CalData CRC wrong: crc1, stored: crc2!)
description The checksum stored in the caldata does not match the calculated
checksum
error value crc1 calculated checksum
crc2 checksum read from caldata
action Please return the unit to your local service center for repair
error message Initialization Error (Calibration Data Invalid, error value)
description The calibration data was tagged as invalid before it was loaded on to
the module
error value 0not significant
action Please return the unit to your local service center for repair
error message Initialization Error (CalOptZeroMeas, error value)
description Error in optical zero measurement
error value 1not significant
action Please return the unit to your local service center for repair

Error Messages Tuna ble Lase r Sources
392 Agilent 8163A/B, 8164A/B & 8166A/B Mainframes, Sixth Edition
error message Initialization Error (DspMainCalcKFactor failed, error value)
description DSP K factor calibration failed
error value -1 no TCFS (according to caldata)
1error when calibrating TCFS
2DSP sweep failed
4laser safety
action Please return the unit to your local service center for repair
error message Initialization Error (DspMainWriteCaldata(), error value)
description Error while writing cal data to DSP
error value 5tried to access invalid array position
6wrong dimension
7unknown type found in variable array
8wrong parameter when trying to access one of the DSPs cal
arrays
action Please return the unit to your local service center for repair
error message Initialization Error (Firmware CRC wrong: crc1, stored: crc2!)
description The checksum stored in the firmware does not match the calculated
checksum
error value crc1 calculated checksum
crc2 checksum read from caldata
action Reload the firmware of the module. If the failure persists, please return
the unit to your local service center for repair
error message Initialization Error (HwAccessInit, error value)
description Error setting DAC
error value 1(not significant)
action Please return the unit to your local service center for repair
error message Initialization Error (InitDacs, error value)
description Error setting DAC
error value 1(not significant)
action Please return the unit to your local service center for repair
error message Initialization Error (InstSettingInit, error value)
description Error creating semaphore
error value 2(not significant)
action Please return the unit to your local service center for repair

Tunable Laser Sourc es Error Messages
Agilent 8163A/B, 8164A/B & 8166A/B Mainframes, Sixth Edition 393
error message Initialization Error (LaserEEPROMInit, error value)
description Error reading laser EEPROM
error value 1(not significant)
action Please return the unit to your local service center for repair
error message Initialization Error (MainEEPROMInit, error value)
description Error reading main EEPROM
error value 1(not significant)
action Please return the unit to your local service center for repair
error message Initialization Error (MotorSelfCali failed, error value)
description Motor self calibration failed
error value -1 (not significant)
action Please return the unit to your local service center for repair
error message Initialization Error (MotorZero, error value)
description DSP motor zero not finished in time
error value 1(not significant)
action Please return the unit to your local service center for repair
error message Initialization Error (OptZero, error value)
description Optical zero disabled in caldata
error value -1 (not significant)
action Please return the unit to your local service center for repair
error message Initialization Error (OptZero Opc, error value)
description Timeout while waiting for laser diode (16) and thermopositioner (64) to
settle while preparing optical zero measurement
error value 16 waiting for laser diode
64 waiting for thermopositioner
action Reboot the instrument. If the failure persists, please return the unit to
your local service center for repair
error message Initialization Error (TASK_TIMEOUT, id1))
description An init task has not finished in time
error value id1 task name
action Please return the unit to your local service center for repair

Error Messages Tuna ble Lase r Sources
394 Agilent 8163A/B, 8164A/B & 8166A/B Mainframes, Sixth Edition
If one of the selftests fails, please try to reboot the instrument. If the selftest
continues to fail, please return the mainframe to your local service center for
repair.
error message Initialization Error (TASK_VERIFY, id1, id2)
description A task could not be started
error value id1 task name
id2 maximum available memory
action Reboot the instrument. If the failure persists, please return the unit to
your local service center for repair
error message Initialization Error (Tcfs Amplifier Calibration failed, error value)
description The calibration of the tuning control feedback system amplifier has
failed
error value 0(not significant)
action Please return the unit to your local service center for repair
error message Initialization Error (TcfsAdpEEPROMInit, error value)
description Error reading tuning control feedback system adapter board EEPROM
error value 1(not significant)
action Please return the unit to your local service center for repair
error message Initialization Error (TcfsEEPROMInit, error value)
description Error reading tuning control feedback system EEPROM
error value 1(not significant)
action Please return the unit to your local service center for repair
error message Initialization Error (Tcfs temperature not settled, error value)
description Temperature has not settled at the tuning control feedback system
error value 0(not significant)
action Please return the unit to your local service center for repair
error message Initialization Error (TmpCalDataInit, error value)
description Error accessing caldata
error value 1(not significant)
action Please return the unit to your local service center for repair

Tunable Laser Sourc es Error Messages
Agilent 8163A/B, 8164A/B & 8166A/B Mainframes, Sixth Edition 395
error message Initialization Error (UpPiezoEnable, error value)
description Over current
error value 1(not significant)
action Please return the unit to your local service center for repair
error message Initialization Error - module temperature out of range
(please wait a little bit and try again)!
description Module temperature is too high
error value (no error value)
action Doublecheck whether the fan is working and not blocked. Wait some
time and reboot the instrument. If the failure persists, please return the
unit to your local service center for repair.
error message Initialization Error - module temperature too high
(please wait a little bit and try again)!
description Module temperature is too high
error value (no error value)
action Doublecheck whether the fan is working and not blocked. Wait some
time and reboot the instrument. If the failure persists, please return the
unit to your local service center for repair.

Error Messages Tuna ble Lase r Sources
396 Agilent 8163A/B, 8164A/B & 8166A/B Mainframes, Sixth Edition
Selftests
These tests are started after initialization of the instrument. This test measures
defined parameters, and tests them to limits.
error message Main Peltier Temp. Selftest Failed (error value)
description Verifies whether the peltier temperature of the laser diode is within a given
range
error value 13010 Peltier temperature is not in target range
action Please return the unit to your local service center for repair
error message Main Thermo Temp. Selftest Failed (error value)
description Verifies whether the temperature of the thermopositioner is within a given
range
error value 13020 Thermopositioner is not in target temperature range
action Please return the unit to your local service center for repair
error message Main Peltier Curr. Selftest Failed (error value)
description Checks if peltier current for the laser diode peltier is below maximum
error value 13050 Laser peltier current is above maximum value
action Please return the unit to your local service center for repair
error message TCFS Temp. Selftest Failed (error value)
description Verifies if the peltier temperature is within target with a given uncertainty
error value 15010 TCFS peltier temperature is not in target range
action Please return the unit to your local service center for repair
error message TCFS Resistor Selftest Failed (error value)
description This test measures the Rd of the photodiodes at channel A, B and M
error value 15021 Photodiode Rd in channel A is below limit
15022 Photodiode Rd in channel B is below limit
15023 Photodiode Rd in channel C is below limit
action Please return the unit to your local service center for repair
error message TCFS Attenuator Selftest Failed (error value)
description Verifies whether an attenuator position is repeatable.
error value 15030 Attenuator could not be positioned
action Please return the unit to your local service center for repair

Tunable Laser Sourc es Error Messages
Agilent 8163A/B, 8164A/B & 8166A/B Mainframes, Sixth Edition 397
error message Main DC Selftest Failed (error value)
description Tests all fixed DC voltages available at the mainboard mux
error value 23011 +15V Measurement DC voltage not in limits
23012 -15V Measurement DC voltage not in limits
23013 +5V Reference DC voltage not in limits
23014 -5V Reference DC voltage not in limits
23015 negative supply voltage of laser current source not in limits
23016 positive pezo supply voltage not in limits
action Please return the unit to your local service center for repair
error message Main Temperature Selftest Failed (error value)
description Checks whether the temperature sensors are within given limits
error value 23021 internal temperature sensor above limit
23022 T_FIRE_DIODE is possibly not connected
23023 T_OPTIZ_DIODE is possibly not connected
23024 T_BASEPLATE is possibly not connected
action Please return the unit to your local service center for repair
error message Main Power Loop Selftest Failed (error value)
description Verifies the electronic of the power loop regulator
error value 23051 power loop CW path failed
23052 power loop modulation path failed
23053 power loop regulator circuit failed
action Please return the unit to your local service center for repair
error message Main Shutter. Selftest Failed (error value)
description Verifies the shutter drive electronic
error value 23061 shutter 1 drive electronic failed
23062 shutter 2 drive electronic failed
action Please return the unit to your local service center for repair
error message Main Laser Safety Selftest Failed (error value)
description Verifies if the test laser current is within limits and whether the safety current
sets an alarm if a current limit is reached
error value 23071 test laser current not in limits
23072 current laser safety did not trigger at overcurrent
action Please return the unit to your local service center for repair

Error Messages Tuna ble Lase r Sources
398 Agilent 8163A/B, 8164A/B & 8166A/B Mainframes, Sixth Edition
error message Main Piezo Amp. Selftest Failed (error value)
description Verifies if the piezo amplifier reaches the upper and lower limit. An error may
indicate a defect amplifier transistor
error value 23091 piezo amplifier could not set to maximum voltage
23092 piezo amplifier could not set to minimum voltage
action Please return the unit to your local service center for repair
error message Main Cavity Motor Selftest Failed (error value)
description Verifies the functionality of the cavity motor
error value 23081 indicates an open motor connector
23082 indicates that a motor coil is defect
23083 indicates a short in a motor coil
action Please return the unit to your local service center for repair
error message TCFS DC Selftest Failed (error value)
description Tests all fixed DC voltages available at the TCFS board mux
error value 25011 +10V measurement voltage on TCFS board not in limits
25012 -10V measurement voltage on TCFS board not in limits
25013 +5V reference voltage on TCFS board not in limits
25014 -5V reference voltage on TCFS board not in limits
25015 +2.5V reference voltage on TCFS board not in limits
25016 +5V attenuator encoder voltage on TCFS board not in limits
25017 +2.5V attenuator encoder voltage on TCFS board not in limits
action Please return the unit to your local service center for repair
error message TCFS Temperature Selftest Failed (error value)
description Verifies whether the TCFS temperature sensors are working correctly
error value 25021 TCFS board temperature sensor U620 above limit
25022 TCFS case temperature sensor possibly not connected
action Please return the unit to your local service center for repair
error message TCFS Amp. Offset Selftest Failed (error value)
description Checks whether an applied offset for channel A, B and M is measured within
limits
error value 25031 TCFS Chan A offset not in limits
25032 TCFS Chan B offset not in limits
25034 TCFS Chan M offset not in limits
action Please return the unit to your local service center for repair

Tunable Laser Sourc es Error Messages
Agilent 8163A/B, 8164A/B & 8166A/B Mainframes, Sixth Edition 399
error message TCFS Amplifier Selftest Failed (error value)
description This test calibrates the TCFS A, B and M channel and verifies if all resulting
values are in limits
error value 25041 TCFS Hybrid amplifier offset could not be removed
25042 One of the channels A, B or M failed during calibration
action Please return the unit to your local service center for repair
error message TCFS Adj. Cicuit Selftest Failed (error value)
description Checks whether a signal between +15V and +21V can be selected at the 20V
reference with the DAC
error value 25050 TCFS 20V adjust is not possible
action Please return the unit to your local service center for repair
error message TCFS Shutter Selftest Failed (error value)
description This test verifies the shutter driver by applying a designated test pattern
error value 25060 TCFS shutter driver electronic fails
action Please return the unit to your local service center for repair

Error Messages Return Loss Meters
400 Agilent 8163A/B, 8164A/B & 8166A/B Mainframes, Sixth Edition
Return Loss Meters
error message E10010: Invalid Caldata
description The Caldata loaded on the module is invalid. Either the caldata ver-
sion number is not compatible with the firmware or the caldata is
corrupt (checksum incorrect)
test value (no parameter)
action Please return the unit to your local service center for repair
error message E10012: Dual ported RAM write/read test failed
description Writing bit patterns and reading them back to/from the dual ported
ram failed
test value (no test value)
action Please return the unit to your local service center for repair
error message E10013: FPGA not correctly initialized
description Loading the FPGA with data failed. This indicates a defective FPGA
or an FPGA access problem
test value (no test value)
action Please return the unit to your local service center for repair
error message E10014: Firmware corrupt, checksum error (a,b)
description Firmware in flash has an invalid checksum. Either the image which
was programmed was corrupt or the flash memory has a failure
test value ais the stored checksum
bis the calculated checksum
action Reload the module firmware. If the failure persists, please return the
unit to your local service center for repair
error message E1x031: 0.25 ref out of limits (a, b, c)
description The 0.25V reference voltage measured through the 16bit ADC is out
of the acceptable limits
test value ashows the ADC reading (0.25V = 3276)
bshows the lower limit
cshows the upper limit
xrefers to the internal PM channel tested
action Please return the unit to your local service center for repair

Return Loss Meters Error Messages
Agilent 8163A/B, 8164A/B & 8166A/B Mainframes, Sixth Edition 401
error message E10040: 10bit ADC test failed (a, b, c)
description The 10bit ADC has returned a value other than 512
test value ashows the ADC reading
bshows the lower limit
cshows the upper limit
action Please return the unit to your local service center for repair
error message E10051: Laser <a> temp out of limits (b)
description The laser temperature is outside the allowed range
test value alaser number
bmeasured laser temperature
action Verify whether the module is operated within the specified ambient
temperature. If the failure persists, please return the unit to your lo-
cal service center for repair
error message E10052: Photodiode <a> temp out of limits (b)
description The photodiode temperature is outside the allowed range
test value aphotodiode number
bmeasured photodiode temperature
action Verify whether the module is operated within the specified ambient
temperature. If the failure persists, please return the unit to your lo-
cal service center for repair
error message E1x060: 0.25V offset failed (a, b)
description Verifies that the offset voltage for the 16-bit ADC (250 mV) is cor-
rectly added to the input signal
test value ashows the ADC reading
bshows the maximum difference to the exact ADC reading
of 3277
xrefers to the internal PM channel tested
action Please return the unit to your local service center for repair
error message E1x061: PGA DAC adj failed (a, b, c)
description Tries to adjust the offset voltage of the PGA
test value ashows the ADC Offset reading
bshows the limit for an upper offset
cshows the limit for a lower offset
xrefers to the internal PM channel tested
action Please return the unit to your local service center for repair

Error Messages Return Loss Meters
402 Agilent 8163A/B, 8164A/B & 8166A/B Mainframes, Sixth Edition
error message E1x062: PGA gain adj failed (a, b, c)
description Verifies the gain settings of the PGA (x 1/10/100). A voltage of 25
mV is applied to the input of the PGA and then amplified
test value aif 1, the required division has failed
if 0, the calculated factors are correct
bshows the measured values for an amplification by 10
cshows the measured values for an amplification by 100
xrefers to the internal PM channel tested
action Please return the unit to your local service center for repair
error message E1x063: Lambda Dac adj failed (a, b, c, d)
description Verifies the gain of the responsiveness correction stage
test value aif 1, the quotient d could not be calculated, otherwise 0
bshows the difference between DAC settings 1024 and
2048
cshows the difference between DAC settings 2048 and
4096
dshows the quotient of b divided by c
xrefers to the internal PM channel tested
action Please return the unit to your local service center for repair
error message E10070: Laser <a> control failed (b, c)
description Checks the laser current source
test value alaser number
blow power setting
chigh power setting
action Please return the unit to your local service center for repair
error message E10080: Laser <a> control for safety test failed
description To test the current safety comparator the laser current needs to be
set to two different values
test value alaser number
action Please return the unit to your local service center for repair

Return Loss Meters Error Messages
Agilent 8163A/B, 8164A/B & 8166A/B Mainframes, Sixth Edition 403
error message E10081: Safety comparator <a> test failed (b, c)
description Checks whether laser current safety comparator includes at the
right conditions a safety interrupt at the CPU
test value alaser number
bshows whether the interrupt flag was raised when the
current was lower than the limit
cshows whether the interrupt flag was raised when the
current was higher than the limit
action Please return the unit to your local service center for repair

Error Messages Powermeters & Interface Modules with Optical Head
404 Agilent 8163A/B, 8164A/B & 8166A/B Mainframes, Sixth Edition
Powermeters & Interface
Modules with Optical Head
error message E10010: Invalid Caldata
description The Caldata loaded on the module is invalid. Either the caldata
version number is not compatible with the firmware or the calda-
ta is corrupt (checksum incorrect)
test value (no test value)
action Please return the unit to your local service center for repair
error message E10012: Dual ported RAM write/read test failed
description Writing bit patterns and reading them back to/from the dual port-
ed ram failed
test value (no test value)
action Please return the unit to your local service center for repair
error message E10013: FPGA not correctly initialized
description Loading the FPGA with data failed. This indicates a defective
FPGA or an FPGA access problem
test value (no test value)
action Please return the unit to your local service center for repair
error message E1x020: Communication with head failed
description An external head is available but it was not possible to access
the registers of the head’s FPGA
test value xrefers to the module channel tested
action Please return the unit to your local service center for repair
error message E1x021: Invalid head caldata
description The head calibration data was detected as invalid
test value xrefers to the module channel tested
action Please return the unit to your local service center for repair

Powermeters & Interface Modules with Optical Head Error Messages
Agilent 8163A/B, 8164A/B & 8166A/B Mainframes, Sixth Edition 405
error message E1x031: 0.25V ref out of limits (a, b, c)
description The 0.25V reference voltage measured through the 16bit ADC is
out of the acceptable limits
test value ashows the ADC reading (0.25 = 3276)
bshows the lower limit
cshows the upper limit
xrefers to the module channel tested
action Please return the unit to your local service center for repair
error message E10040: 10bit ADC test failed (a, b, c)
description The 10bit ADC has returned a value other than 512
test value ashows the ADC reading
bshows the lower limit
cshows the upper limit
action Please return the unit to your local service center for repair
error message E1x050: TEC NTC temp ou of limits (a, b, c, d)
description The sensor temperature is out of the acceptable limits
test value ashows the sensor NTC temperature
bshows the sensor NTC temperature ADC reading
cshows the lower limit
dshows the upper limit
xrefers to the module channel tested
action Verify whether the module is operated within the specified ambi-
ent temperature. If the failure persists, please return the unit to
your local service center for repair.
error message E1x051: TEC current out of limits (a, b, c)
description Verifies whether the TEC current is within a given range
test value ashows the ADC reading of the TEC current
bshows the lower limit
cshows the upper limit
xrefers to the module channel tested
action Please return the unit to your local service center for repair

Error Messages Powermeters & Interface Modules with Optical Head
406 Agilent 8163A/B, 8164A/B & 8166A/B Mainframes, Sixth Edition
error message E1x052: TEC comparator test failed (a, b, c, d)
description Checks the TEC regulation voltage comparator
test value ashows the 10bit ADC reading for the high output voltage
bshows the 10bit ADC reading for the low output voltage
cshows the lower limit
dshows the upper limit
xrefers to the module channel tested
action Please return the unit to your local service center for repair
error message E1x053: TEC default temp invalid (a)
description Verifies whether the default temperature is within a given range
test value ashows the default temperature
xrefers to the module channel tested
action Please return the unit to your local service center for repair
error message E1x054: TEC control failed (a, b, c)
description When the TEC is enabled the temperature must move towards
the default temperature, coming from a previous temperature be-
fore the TEC was enabled. The moving direction must be correct
and the overshoot must be less than a certain limit
test value ashows the temperature before the TEC was enabled
bshows the actual temperature while TEC is enabled
cshows the target temperature, where b should move to
xrefers to the module channel tested
action Please return the unit to your local service center for repair
error message E1x060: 0.25V offset failed (a, b)
description Verifies that the offset voltage for the 16-bit ADC (250 mv) is cor-
rectly added to the input signal
test value ashows the ADC reading
bshows the maximum difference to the exact ADC reading
of 3277
xrefers to the module channel tested
action Please return the unit to your local service center for repair

Powermeters & Interface Modules with Optical Head Error Messages
Agilent 8163A/B, 8164A/B & 8166A/B Mainframes, Sixth Edition 407
error message E1x061: PGA DAC adj failed (a, b, c)
description Tries to adjust the offset voltage of the PGA
test value ashows the ADC offset reading
b shows the limit for an upper offset
cshows the limit for a lower offset
xrefers to the module channel tested
action Please return the unit to your local service center for repair
error message E1x062: PGA gain adj failed (a, b, c)
description Verifies the gain settings of the PGA (x 1/10/100). A voltage of
25 mV is applied to the input of the PGA and then amplified
test value aif 1, the required division has failed
if 0, the calculated factors are correct
bshows the measured values for an amplification by 10
cshows the measured values for an amplification by 100
dshows the quotient of b divided by c
xrefers to the module channel tested
action Please return the unit to your local service center for repair
error message E1x063: Lambda DAC adj failed (a, b, c, d)
description Verifies the gain of the responsiveness correction stage
test value aif 1, the quotient d could not be calculated, otherwise 0
bshows the difference between DAC settings 1024 and
2048
cshows the difference between DAC settings 2048 and
4096
dshows the quotient of b divided by c
xrefers to the module channel tested
action Please return the unit to your local service center for repair
error message E1x080; TEC settling failed (a, b)
description Verifies the comparator output of the regulation circuit after the
TEC is enabled and expects an ADC reading of about 512
test value ashows the ADC reading of the comparator output
bshows the time when the temperature regulation has
reached the default temperature. Waits maximum 30 sec-
onds
xrefers to the module channel tested
action Please return the unit to your local service center for repair

Error Messages Powermeters & Interface Modules with Optical Head
408 Agilent 8163A/B, 8164A/B & 8166A/B Mainframes, Sixth Edition
error message E1x081: TEC current to temperature mismatch
description If the TEC temperature difference does not correspond to the
measured Peltier current this test will fail
test value xrefers to the module channel tested
action Verify whether the module is operated within the specified ambi-
ent temperature. If the failure persists, please return the unit to
your local service center for repair.

Fixed Laser Sources (Fabry Perot) Error Messages
Agilent 8163A/B, 8164A/B & 8166A/B Mainframes, Sixth Edition 409
Fixed Laser Sources (Fabry
Perot)
error message E10010: Invalid Caldata
description The Caldata loaded on the module is invalid. Either the caldata
version number is not compatible with the firmware or the calda-
ta is corrupt (checksum incorrect)
test value (no test value)
action Please return the unit to your local service center for repair
error message E10012: Dual ported RAM write/read test failed
description Writing bit patterns and reading them back to/from the dual port-
ed ram failed
test value (no test value)
action Please return the unit to your local service center for repair
error message E10013: FPGA not correctly initialized
description Loading the FPGA with data failed. This indicates a defective
FPGA or an FPGA access problem
test value (no test value)
action Please return the unit to your local service center for repair
error message E10040: 10bit ADC test failed (a, b, c)
description The 10bit ADC has returned a value other than 512
test value ashows the ADC reading
bshows the lower limit
cshows the upper limit
action Please return the unit to your local service center for repair
error message E10050: Board temp out of limits (a)
description The board temperature is outside the allowed range
test value ameasured board temperature
action Please return the unit to your local service center for repair

Error Messages Fixed Laser Sources (Fabry Perot)
410 Agilent 8163A/B, 8164A/B & 8166A/B Mainframes, Sixth Edition
error message E10051: Laser <a> temp out of limits (b)
description The laser temperature is outside the allowed range
test value alaser number
bmeasured laser temperature
action Verify whether the module is operated within the specified ambi-
ent temperature. If the failure persists, please return the unit to
your local service center for repair
error message E10060: Laser <a> control failed (b, c, d, e)
description Checks the laser current source
test value alaser number
bmeasured current at low power and normal current
source setting
cmeasured current at low power and high current source
setting
dmeasured current at high power and normal current
source setting
emeasured current at high power and high current source
setting
action Please return the unit to your local service center for repair
error message E10070: Peltier <a> temp diff amp failed
description Checks whether the comparator output changes from low to
high values while the temperature DAC is set to two different
temperatures
test value alaser number
action Please return the unit to your local service center for repair
error message E10071: Peltier <a> current control test failed (b, c, d, e)
description The Peltier temperature is set close to the ambient temperature.
Using the current offset circuit, two different currents are set
and measured. If the differences between vary more than a spe-
cific percentage this test fails
test value alaser number
bdelta current setting
cdelta current measured
dactual difference between b and c
eallowed difference between b and c
action Please return the unit to your local service center for repair

Fixed Laser Sources (Fabry Perot) Error Messages
Agilent 8163A/B, 8164A/B & 8166A/B Mainframes, Sixth Edition 411
error message E10080: Laser <a> control for safety test failed
description To test the current safety comparator the laser current needs to
be set to two different values
test value alaser number
action Please return the unit to your local service center for repair
error message E10081: Safety comparator <a> test failed (b, c)
description Checks whether laser current safety comparator includes at the
right conditions a safety interrupt at the CPU
test value alaser number
bshows whether the interrupt flag was raised when the
current was lower than the limit
cshows whether the interrupt flag was raised when the
current was higher than the limit
action Please return the unit to your local service center for repair
error message E10090: Peltier <a> regulation failed (b, c, d)
description During boot time, when the Peltier control was disabled it is en-
abled for two seconds and the temperature moving direction is
checked. If the movement delta is not approaching the target de-
fault temperature or if the temperature has not reached the de-
fault within the given ranges this test fails
test value alaser number
bdefault temperature
ctemperature with disabled peltier
dtemperature with enabled peltier
action Please return the unit to your local service center for repair
error message E10091: Peltier <a> regulation failed (b, c)
description Verifies whether the temperature is around the default value with
the given limits
test value alaser number
bdefault temperature
cactual temperature
action Please return the unit to your local service center for repair

Error Messages DFB Laser Sources
412 Agilent 8163A/B, 8164A/B & 8166A/B Mainframes, Sixth Edition
DFB Laser Sources
error message E10010: Invalid Caldata
description The Caldata loaded on the module is invalid. Either the caldata
version number is not compatible with the firmware or the calda-
ta is corrupt (checksum incorrect)
test value (no test value)
action Please return the unit to your local service center for repair
error message E10012: Dual ported RAM write/read test failed
description Writing bit patterns and reading them back to/from the dual port-
ed ram failed
test value (no test value)
action Please return the unit to your local service center for repair
error message E10013: FPGA not correctly initialized
description Loading the FPGA with data failed. This indicates a defective
FPGA or an FPGA access problem
test value (no test value)
action Please return the unit to your local service center for repair
error message E10040: 10bit ADC test failed (a, b, c)
description The 10bit ADC has returned a value other than 512
test value ashows the ADC reading
bshows the lower limit
cshows the upper limit
action Please return the unit to your local service center for repair
error message E10050: Board temp out of limits (a)
description The board temperature is outside the allowed range
test value ameasured board temperature
action Please return the unit to your local service center for repair

DFB Laser Sources Error Messages
Agilent 8163A/B, 8164A/B & 8166A/B Mainframes, Sixth Edition 413
error message E10060: Laser <a> control failed (b, c, d, e)
description Checks the laser current source
test value alaser number
bmeasured current at low per and normal current source
setting
cmeasured current at low power and high current source
setting
dmeasured current at high power and normal current
source setting
emeasured current at high power and high current source
setting
action Please return the unit to your local service center for repair
error message E10080: Laser <a> control for safety test failed
description To test the current safety comparator the laser current needs to
be set to two different values
test value alaser number
action Please return the unit to your local service center for repair
error message E10081: Safety comparator <a> test failed (b, c)
description Checks whether laser current safety comparator includes at the
right conditions a safety interrupt at the CPU
test value alaser number
bshows whether the interrupt flag was raised when the
current was lower than the limit
cshows whether the interrupt flag was raised when the
current was higher than the limit
action Please return the unit to your local service center for repair

Error Messages Attenuator Modules
414 Agilent 8163A/B, 8164A/B & 8166A/B Mainframes, Sixth Edition
Attenuator Modules
The following Error Codes are applicable to attenuator modules.
Codes E10010, E10012, and E10014 are valid for all attenuators. The remaining
codes are only valid for attenuators with power control.
error message E10010: Invalid Caldata
description The Caldata loaded on the module is invalid. Either the caldata ver-
sion number is not compatible with the firmware or the caldata is
corrupt (checksum incorrect)
test value (no test value)
action Please return the unit to your local service center for repair
error message E10012: Dual ported RAM write/read test failed
description Writing bit patterns and reading them back to/from the dual ported
ram failed
test value (no test value)
action Please return the unit to your local service center for repair
error message E10013: FPGA not correctly initialized
description Loading the FPGA with data failed. This indicates a defective FPGA
or an FPGA access problem
test value (no test value)
action Please return the unit to your local service center for repair
error message E10014: Firmware corrupt, checksum error (a,b)
description Firmware in flash has an invalid checksum. Either the image which
was programmed was corrupt or the flash memory has a failure
test value ais the stored checksum
bis the calculated checksum
action Reload the module firmware. If the failure persists, please return the
unit to your local service center for repair
error message E10031: 0.25 ref out of limits (a, b, c)
description The 0.25V reference voltage measured through the 16bit ADC is out
of the acceptable limits
test value ashows the ADC reading (0.25V = 3276)
bshows the lower limit
cshows the upper limit
action Please return the unit to your local service center for repair

Attenuator Modules Error Messages
Agilent 8163A/B, 8164A/B & 8166A/B Mainframes, Sixth Edition 415
error message E1060: 0.25V offset failed (a, b)
description Verifies that the offset voltage for the 16-bit ADC (250 mV) is cor-
rectly added to the input signal
test value ashows the ADC reading
bshows the maximum difference to the exact ADC reading
of 3277
action Please return the unit to your local service center for repair
error message E10061: PGA DAC adj failed (a, b, c)
description Tries to adjust the offset voltage of the PGA
test value ashows the ADC Offset reading
bshows the limit for an upper offset
cshows the limit for a lower offset
action Please return the unit to your local service center for repair
error message E10062: PGA gain adj failed (a, b, c)
description Verifies the gain settings of the PGA (x 1/10/100). A voltage of 25
mV is applied to the input of the PGA and then amplified
test value aif 1, the required division has failed
if 0, the calculated factors are correct
bshows the measured values for an amplification by 10
cshows the measured values for an amplification by 100
action Please return the unit to your local service center for repair
error message E10063: Lambda Dac adj failed (a, b, c, d)
description Verifies the gain of the responsiveness correction stage
test value aif 1, the quotient d could not be calculated, otherwise 0
bshows the difference between DAC settings 1024 and
2048
cshows the difference between DAC settings 2048 and
4096
dshows the quotient of b divided by c
action Please return the unit to your local service center for repair

Error Messages Attenuator Modules
416 Agilent 8163A/B, 8164A/B & 8166A/B Mainframes, Sixth Edition
The following error codes are attenuator module specific:
• Error Creating message queue!
•Error Init MCB!
• Error spawning tLowlvlMsgHandler!
• Error spawning tKeyPressed!
• Error spawning tTempCtrl!
• Error spawning tPowCtrl!
• Error checking firmware CRC!

Optical Switch modules Error Messages
Agilent 8163A/B, 8164A/B & 8166A/B Mainframes, Sixth Edition 417
Optical Switch modules
error message InitError() failed!
description Initialization of internal error buffer failed.
test value
action Please return the unit to your local service center for repair
error message Invalid Caldata!
description The calibration data loaded on the module is invalid.
Either the version number is nir compatible with the firmware or the
calibration data is corrupt (checksum incorrect).
test value
action Please return the unit to your local service center for repair
error message InitModule() failed!
description Module initialization failed.
note Normally something more descriptive appears (i.e. one of the other
messages mentioned here.)
test value
action Please return the unit to your local service center for repair
error message SanityChecks():channel X, configArray != -1
SanityChecks():channel X, configs == 0
SanityChecks() failed
description Calibration data seems not to be correct
test value X Channel number
action Please return the unit to your local service center for repair
error message InitModuleStruct() failed
description Initialization of module structures failed
test value
action Please return the unit to your local service center for repair
error message Unsupported module type
description Module type described in calibration data not supported by the firm-
ware or incorrect calibration data
test value
action Please return the unit to your local service center for repair

Error Messages Optical Switch modules
418 Agilent 8163A/B, 8164A/B & 8166A/B Mainframes, Sixth Edition
error message InitSwitchAccess():AllocTpuChannels() for switch failed
InitSwitchAccess():Unsupported switchLocation
SwitchAccessSwitch():Unsupported switchLocation
SwitchInitSequence():Unsupported switchLocation
InitSwitchAccess(): failed
description Initialization of the functionality usedto access the switch hardware
failed. Probably a calibration data problem.
test value
action Please return the unit to your local service center for repair
error message InitSwitchAccess():AllocTpuChannels() for LEDs failed
InitSwitchAccess():Unsupported ledLocation
SwitchAccessLED():Unsupported ledLocation
description Initialization of the functionalityused to access the LEDs failed.
Probably a calibration data problem.
test value
action Please return the unit to your local service center for repair
error message InitKey (&SendInternalKeyMsg) failed
InitKey(): called more than once
InitKey(): couldn’t create enableMsgQ.
InitKey(): couldn’t spawn KeyEnableTask.
InitKey(): couldn’t create isrWatchdog.
InitKey(): init() failed
InitKey(): KeyEnable() failed
KeyInitPortF(): wrong interrupt number
KeyInitPortF(): intConnect() failed
KeyInitTPU(): AllocTpultc() failed
KeyInitTPU(): intConnect() failed
description Initialization of front panel key failed. Probably a calibration data or
firmware problem.
test value
action Please return the unit to your local service center for repair

Optical Switch modules Error Messages
Agilent 8163A/B, 8164A/B & 8166A/B Mainframes, Sixth Edition 419
error message KeyDisable(): ERROR
KeyDisable(): disabledCnt >= disabledMax
KeyDisableTask(): received wrong channel number.
KeyDisableTask(): disabledCnt <0.
KeyDisableTask(): couldn’t send myself a msg.
KeyEnablePortF(): wrong interrupt number
KeyDisablePortF(): wrong interrupt number
description Problem when enabling or disabling a front panel key. Probably a
calibration data or firmware problem.
test value
action Please return the unit to your local service center for repair
error message KeySelftest() called without calling KeyInit() before
KeySelftest(): KeyDisable() failed
KeySelftest(): selftestPre() failed
KeySelftest(): key pressed during selftest or hardware problem
KeySelftest(): selftestPost() failed
KeySelftest(): KeyEnable() failed
KeySelftestExecPortF(): wrong interrupt number
KeySelftestPreTPU(): FreeTpultc() failed
KeySelftestExecTPU(): GetTpuDioState() failed
KeySelftestPostTPU(): AllocTpultc() failed
Selftest (stAll, 0) failed
description Selftest problem. Possible causes:
- hardware failure
- key pressed during selftest
- calibration data or firmware incorrect
test value
action Please return the unit to your local service center for repair

Error Messages Optical Switch modules
420 Agilent 8163A/B, 8164A/B & 8166A/B Mainframes, Sixth Edition
error message InitKey(): unsupported keyLocation
KeyAck(): unsupported keyLocation
KeyEnable(): unsupported keyLocation
KeyDisable(): unsupported keyLocation
KeySelftestPre(): unsupported keyLocation
KeySelftestExec(): unsupported keyLocation
KeySelftestPost(): unsupported keyLocation
description Calibtation data incorrect
test value
action Please return the unit to your local service center for repair
error message Preset (0) failed
Preset(): channel X, config Y failed
description Preset failed, probably due to incorrect calibration data
test value X module channel
Y switch configuration number
action Please return the unit to your local service center for repair
error message Error checking firmware CRC!
description The firmware CRC is wrong
test value
action Please return the unit to your local service center for repair
error message Unknown internal error during init
description Error with unknown cause occured
test value
action Please return the unit to your local service center for repair
error message InitDefaultCaldata(): couldn’t alloc defaultCalData
InitDefaultCaldata(): only 2 channels supported in default caldata
InitDefaultCaldata(): unknown type
description This only occurs when running special debug software
test value
action Please return the unit to your local service center for repair

Agilent 8163A/B, 8164A/B & 8166A/B Mainframes, Sixth Edition 421
16
Cleaning Instructions
The following Cleaning Instructions contain some general safety
precautions, which must be observed during all phases of cleaning.
Consult your specific optical device manuals or guides for full information
on safety matters.
Please try, whenever possible, to use physically contacting connectors,
and dry connections. Clean the connectors, interfaces, and bushings
carefully after use.
If you are unsure of the correct cleaning procedure for your optical device,
we recommend that you first try cleaning a dummy or test device.
Agilent Technologies assume no liability for the customer’s failure to
comply with these requirements.
Cleaning Instructions for this Instrument
The Cleaning Instructions apply to a number of different types of Optical
Equipment. Table 23 lists the sections that are relevant to the various
modules that can be installed in this instrument.
Table 23 Cleaning Instructions for Modules
Modules Instruction
Optical Heads “How to clean instruments with an optical glass plate” on
page 441
Laser Source Modules “How to clean instruments with a physical contact interface”
on page 442
Tunable Laser Modules “How to clean instruments with a physical contact interface”
on page 442
Return Loss Modules “How to clean instruments with a physical contact interface”
on page 442
LED Source Modules “How to clean instruments with a physical contact interface”
on page 442
Power Sensor Modules “How to clean instruments with a recessed lens interface” on
page 443

Cleaning Instructions
422 Agilent 8163A/B, 8164A/B & 8166A/B Mainframes, Sixth Edition
Safety Precautions. . . . . . . . . . . . . . . . . . . . . . . . . . . . . . . .423
Why is it important to clean optical devices ?. . . . . . . . .424
What do I need for proper cleaning?. . . . . . . . . . . . . . . . .425
Standard Cleaning Equipment. . . . . . . . . . . . . . . . . . . . . . . . . . .425
Additional Cleaning Equipment. . . . . . . . . . . . . . . . . . . . . . . . . .428
Preserving Connectors . . . . . . . . . . . . . . . . . . . . . . . . . . . .431
Cleaning Instrument Housings . . . . . . . . . . . . . . . . . . . . .432
Which Cleaning Procedure should I use ? . . . . . . . . . . . .433
How to clean connectors . . . . . . . . . . . . . . . . . . . . . . . . . .434
How to clean connector adapters . . . . . . . . . . . . . . . . . . . 436
How to clean connector interfaces. . . . . . . . . . . . . . . . . .437
How to clean bare fiber adapters. . . . . . . . . . . . . . . . . . . .438
How to clean lenses . . . . . . . . . . . . . . . . . . . . . . . . . . . . . .439
How to clean instruments with a fixed connector interface
440
How to clean instruments with an optical glass plate. .441
How to clean instruments with a physical contact interface
442
How to clean instruments with a recessed lens interface .
443
How to clean optical devices which are sensitive to
mechanical stress and pressure . . . . . . . . . . . . . . . . . . . .444
How to clean metal filters or attenuator gratings. . . . . .445
Additional Cleaning Information . . . . . . . . . . . . . . . . . . . .446
How to clean bare fiber ends . . . . . . . . . . . . . . . . . . . . . . . . . . .446
How to clean large area lenses and mirrors . . . . . . . . . . . . . . .446
Other Cleaning Hints . . . . . . . . . . . . . . . . . . . . . . . . . . . . . .448

Safety Precautions Cleaning Instructions
Agilent 8163A/B, 8164A/B & 8166A/B Mainframes, Sixth Edition 423
Safety Precautions
Please follow the following safety rules:
• Do not remove instrument covers when operating.
• Ensure that the instrument is switched off throughout the cleaning procedures.
• Use of controls or adjustments or performance of procedures other than those
specified may result in hazardous radiation exposure.
• Make sure that you disable all sources when you are cleaning any optical
interfaces.
• Under no circumstances look into the end of an optical device attached to
optical outputs when the device is operational. The laser radiation is not visible
to the human eye, but it can seriously damage your eyesight.
• To prevent electrical shock, disconnect the instrument from the mains before
cleaning. Use a dry cloth, or one slightly dampened with water, to clean the
external case parts. Do not attempt to clean internally.
• Do not install parts or perform any unauthorized modification to optical
devices.
• Refer servicing only to qualified and authorized personnel.

Cleaning Instructions Why is it important to clean optical devices ?
424 Agilent 8163A/B, 8164A/B & 8166A/B Mainframes, Sixth Edition
Why is it important to clean
optical devices ?
In transmission links optical fiber cores are about 9 µm (0.00035") in
diameter. Dust and other particles, however, can range from tenths to
hundredths of microns in diameter. Their comparative size means that they
can cover a part of the end of a fiber core, and as a result will reduce the
performance of your system.
Furthermore, the power density may burn dust into the fiber and cause
additional damage (for example, 0 dBm optical power in a single mode
fiber causes a power density of approximately 16 million W/m2). If this
happens, measurements become inaccurate and non-repeatable.
Cleaning is, therefore, an essential yet difficult task. Unfortunately, when
comparing most published cleaning recommendations, you will discover
that they contain several inconsistencies. In this section, we want to
suggest ways to help you clean your various optical devices, and thus
significantly improve the accuracy and repeatability of your lightwave
measurements.

What do I need for proper cleaning? Cleaning Instructions
Agilent 8163A/B, 8164A/B & 8166A/B Mainframes, Sixth Edition 425
What do I need for proper
cleaning?
Some Standard Cleaning Equipment is necessary for cleaning your
instrument. For certain cleaning procedures, you may also require certain
Additional Cleaning Equipment.
Standard Cleaning Equipment
Before you can start your cleaning procedure you need the following
standard equipment:
•Dust and shutter caps
•Isopropyl alcohol
•Cotton swabs
•Soft tissues
•Pipe cleaner
•Compressed air
Dust and shutter caps
All of Agilent Technologies’ lightwave instruments are delivered with
either laser shutter caps or dust caps on the lightwave adapter. Any cables
come with covers to protect the cable ends from damage or
contamination.
We suggest these protected coverings should be kept on the equipment at
all times, except when your optical device is in use. Be careful when
replacing dust caps after use. Do not press the bottom of the cap onto the
fiber too hard, as any dust in the cap can scratch or pollute your fiber
surface.
If you need further dust caps, please contact your nearest Agilent
Technologies sales office.

Cleaning Instructions What do I need for proper cleaning?
426 Agilent 8163A/B, 8164A/B & 8166A/B Mainframes, Sixth Edition
Isopropyl alcohol
This solvent is usually available from any local pharmaceutical supplier or
chemist's shop.
If you use isopropyl alcohol to clean your optical device, do not
immediately dry the surface with compressed air (except when you are
cleaning very sensitive optical devices). This is because the dust and the
dirt is solved and will leave behind filmy deposits after the alcohol is
evaporated. You should therefore first remove the alcohol and the dust
with a soft tissue, and then use compressed air to blow away any
remaining filaments.
If possible avoid using denatured alcohol containing additives. Instead,
apply alcohol used for medical purposes.
Never try to drink this alcohol, as it may seriously damage to your health.
Do not use any other solvents, as some may damage plastic materials and
claddings. Acetone, for example, will dissolve the epoxy used with fiber
optic connectors. To avoid damage, only use isopropyl alcohol.
Cotton swabs
We recommend that you use swabs such as Q-tips or other cotton swabs
normally available from local distributors of medical and hygiene products
(for example, a supermarket or a chemist's shop). You may be able to
obtain various sizes of swab. If this is the case, select the smallest size for
your smallest devices.
Ensure that you use natural cotton swabs. Foam swabs will often leave
behind filmy deposits after cleaning.
Use care when cleaning, and avoid pressing too hard onto your optical
device with the swab. Too much pressure may scratch the surface, and
could cause your device to become misaligned. It is advisable to rub gently
over the surface using only a small circular movement.
Swabs should be used straight out of the packet, and never used twice.
This is because dust and dirt in the atmosphere, or from a first cleaning,
may collect on your swab and scratch the surface of your optical device.
Soft tissues
These are available from most stores and distributors of medical and
hygiene products such as supermarkets or chemists' shops.

What do I need for proper cleaning? Cleaning Instructions
Agilent 8163A/B, 8164A/B & 8166A/B Mainframes, Sixth Edition 427
We recommend that you do not use normal cotton tissues, but multi-
layered soft tissues made from non-recycled cellulose. Cellulose tissues
are very absorbent and softer. Consequently, they will not scratch the
surface of your device over time.
Use care when cleaning, and avoid pressing on your optical device with
the tissue. Pressing too hard may lead to scratches on the surface or
misalignment of your device. Just rub gently over the surface using a small
circular movement.
Use only clean, fresh soft tissues and never apply them twice. Any dust
and dirt from the air which collects on your tissue, or which has gathered
after initial cleaning, may scratch and pollute your optical device.
Pipe cleaner
Pipe cleaners can be purchased from tobacconists, and come in various
shapes and sizes.The most suitable one to select for cleaning purposes
has soft bristles, which will not produces scratches.
There are many different kinds of pipe cleaner available from tobacco
shops.
The best way to use a pipe cleaner is to push it in and out of the device
opening (for example, when cleaning an interface). While you are cleaning,
you should slowly rotate the pipe cleaner.
Only use pipe cleaners on connector interfaces or on feed through
adapters. Do not use them on optical head adapters, as the center of a pipe
cleaner is hard metal and can damage the bottom of the adapter.
Your pipe cleaner should be new when you use it. If it has collected any
dust or dirt, this can scratch or contaminate your device.
The tip and center of the pipe cleaner are made of metal. Avoid
accidentally pressing these metal parts against the inside of the device, as
this can cause scratches.
Compressed air
Compressed air can be purchased from any laboratory supplier.
It is essential that your compressed air is free of dust, water and oil. Only
use clean, dry air. If not, this can lead to filmy deposits or scratches on the
surface of your connector. This will reduce the performance of your
transmission system.

Cleaning Instructions What do I need for proper cleaning?
428 Agilent 8163A/B, 8164A/B & 8166A/B Mainframes, Sixth Edition
When spraying compressed air, hold the can upright. If the can is held at a
slant, propellant could escape and dirty your optical device. First spray into
the air, as the initial stream of compressed air could contain some
condensation or propellant. Such condensation leaves behind a filmy
deposit.
Please be friendly to your environment and use a CFC-free aerosol.
Additional Cleaning Equipment
Some Cleaning Procedures need the following equipment, which is not
required to clean each instrument:
•Microscope with a magnification range about 50X up to 300X
•Ultrasonic bath
•Warm water and liquid soap
•Premoistened cleaning wipes
•Polymer film
•Infrared Sensor Card
Microscope with a magnification range about 50X up to
300X
A microscope can be found in most photography stores, or can be obtained
through or specialist mail order companies. Special fiber-scopes are
available from suppliers of splicing equipment.
Ideally, the light source on your microscope should be very flexible. This
will allow you to examine your device closely and from different angles.
A microscope helps you to estimate the type and degree of dirt on your
device. You can use a microscope to choose an appropriate cleaning
method, and then to examine the results. You can also use your
microscope to judge whether your optical device (such as a connector) is
severely scratched and is, therefore, causing inaccurate measurements.
Ultrasonic bath
Ultrasonic baths are also available from photography or laboratory
suppliers or specialist mail order companies.

What do I need for proper cleaning? Cleaning Instructions
Agilent 8163A/B, 8164A/B & 8166A/B Mainframes, Sixth Edition 429
An ultrasonic bath will gently remove fat and other stubborn dirt from your
optical devices. This helps increase the life span of the optical devices.
Only use isopropyl alcohol in your ultrasonic bath, as other solvents may
damage.
Warm water and liquid soap
Only use water if you are sure that there is no other way of cleaning your
optical device without corrosion or damage. Do not use hot water, as this
may cause mechanical stress, which can damage your optical device.
Ensure that your liquid soap has no abrasive properties or perfume in it.
You should also avoid normal washing-up liquid, as it can cover your device
in an iridescent film after it has been air-dried.
Some lenses and mirrors also have a special coating, which may be
sensitive to mechanical stress, or to fat and liquids. For this reason we
recommend you do not touch them.
If you are not sure how sensitive your device is to cleaning, please contact
the manufacturer or your sales distributor.
Premoistened cleaning wipes
Use pre-moistened cleaning wipes as described in each individual cleaning
procedure. Cleaning wipes may be used in every instance where a
moistened soft tissue or cotton swab is applied.
Polymer film
Polymer film is available from laboratory suppliers or specialist mail order
companies.
Using polymer film is a gentle method of cleaning extremely sensitive
devices, such as reference reflectors and mirrors.
Infrared Sensor Card
Infrared sensor cards are available from laboratory suppliers or specialist
mail order companies.
With this card you are able to control the shape of laser light emitted. The
invisible laser beam is projected onto the sensor card, then becomes
visible to the normal eye as a round spot.

Cleaning Instructions What do I need for proper cleaning?
430 Agilent 8163A/B, 8164A/B & 8166A/B Mainframes, Sixth Edition
Take care never to look into the end of a fiber or any other optical
component, when they are in use. This is because the laser can seriously
damage your eyes.

Preserving Connectors Cleaning Instructions
Agilent 8163A/B, 8164A/B & 8166A/B Mainframes, Sixth Edition 431
Preserving Connectors
Listed below are some hints on how best to keep your connectors in the
best possible condition.
Making Connections
Before you make any connection you must ensure that all cables and
connectors are clean. If they are dirty, use the appropriate cleaning
procedure.
When inserting the ferrule of a patchcord into a connector or an adapter,
make sure that the fiber end does not touch the outside of the mating
connector or adapter. Otherwise you will rub the fiber end against an
unsuitable surface, producing scratches and dirt deposits on the surface of
your fiber.
Dust Caps and Shutter Caps
Be careful when replacing dust caps after use. Do not press the bottom of
the cap onto the fiber as any dust in the cap can scratch or dirty your fiber
surface.
When you have finished cleaning, put the dust cap back on, or close the
shutter cap if the equipment is not going to be used immediately.
Keep the caps on the equipment always when it is not in use.
All of Agilent Technologies’ lightwave instruments and accessories are
shipped with either laser shutter caps or dust caps. If you need additional
or replacement dust caps, contact your nearest Agilent Technologies
Sales/Service Office.
Immersion Oil and Other Index Matching Compounds
Where it is possible, do not use immersion oil or other index matching
compounds with your device. They are liable to impair and dirty the surface
of the device. In addition, the characteristics of your device can be
changed and your measurement results affected.

Cleaning Instructions Cleaning Instrument Housings
432 Agilent 8163A/B, 8164A/B & 8166A/B Mainframes, Sixth Edition
Cleaning Instrument Housings
Use a dry and very soft cotton tissue to clean the instrument housing and
the keypad. Do not open the instruments as there is a danger of electric
shock, or electrostatic discharge. Opening the instrument can cause
damage to sensitive components, and in addition your warranty will be
voided.

Which Cleaning Procedure should I use ? Cleaning Instructions
Agilent 8163A/B, 8164A/B & 8166A/B Mainframes, Sixth Edition 433
Which Cleaning Procedure
should I use ?
Light dirt
If you just want to clean away light dirt, observe the following procedure
for all devices:
• Use compressed air to blow away large particles.
• Clean the device with a dry cotton swab.
• Use compressed air to blow away any remaining filament left by the swab.
Heavy dirt
If the above procedure is not enough to clean your instrument, follow one
of the procedures below. Please consult “Cleaning Instructions for this
Instrument” on page 421 for the procedure relevant for this instrument.
If you are unsure of how sensitive your device is to cleaning, please
contact the manufacturer or your sales distributor

Cleaning Instructions How to clean connectors
434 Agilent 8163A/B, 8164A/B & 8166A/B Mainframes, Sixth Edition
How to clean connectors
Cleaning connectors is difficult as the core diameter of a single-mode fiber
is only about 9 µm. This generally means you cannot see streaks or
scratches on the surface. To be certain of the condition of the surface of
your connector and to check it after cleaning, you need a microscope.
In the case of scratches, or of dust that has been burnt onto the surface of
the connector, you may have no option but to polish the connector. This
depends on the degree of dirtiness, or the depth of the scratches. This is a
difficult procedure and should only be performed by skilled personal, and
as a last resort as it wears out your connector.
Preferred Procedure
Use the following procedure on most occasions.
1Clean the connector by rubbing a new, dry cotton-swab over the surface using a
small circular movement.
2Blow away any remaining lint with compressed air.
Procedure for Stubborn Dirt
Use this procedure particularly when there is greasy dirt on the connector:
1Moisten a new cotton-swab with isopropyl alcohol.
2Clean the connector by rubbing the cotton-swab over the surface using a small
circular movement.
3Take a new, dry soft-tissue and remove the alcohol, dissolved sediment and
dust, by rubbing gently over the surface using a small circular movement.
4Blow away any remaining lint with compressed air.
Never look into the end of an optical cable that is connected to an
active source.
To assess the projection of the emitted light beam you can use an
infrared sensor card. Hold the card approximately 5 cm from the
output of the connector. The invisible emitted light is project onto
the card and becomes visible as a small circular spot.
WARNING

How to clean connectors Cleaning Instructions
Agilent 8163A/B, 8164A/B & 8166A/B Mainframes, Sixth Edition 435
An Alternative Procedure
A better, more gentle, but more expensive cleaning procedure is to use an
ultrasonic bath with isopropyl alcohol.
1Hold the tip of the connector in the bath for at least three minutes.
2Take a new, dry soft-tissue and remove the alcohol, dissolved sediment and
dust, by rubbing gently over the surface using a small circular movement.
3Blow away any remaining lint with compressed air.

Cleaning Instructions How to clean connector adapters
436 Agilent 8163A/B, 8164A/B & 8166A/B Mainframes, Sixth Edition
How to clean connector adapters
Preferred Procedure
Use the following procedure on most occasions.
1Clean the adapter by rubbing a new, dry cotton-swab over the surface using a
small circular movement.
2Blow away any remaining lint with compressed air.
Procedure for Stubborn Dirt
Use this procedure particularly when there is greasy dirt on the adapter:
1Moisten a new cotton-swab with isopropyl alcohol.
2Clean the adapter by rubbing the cotton-swab over the surface using a small
circular movement.
3Take a new, dry soft-tissue and remove the alcohol, dissolved sediment and
dust, by rubbing gently over the surface using a small circular movement.
4Blow away any remaining lint with compressed air.
Some adapters have an anti-reflection coating on the back to reduce
back reflection. This coating is extremely sensitive to solvents and
mechanical abrasion. Extra care is needed when cleaning these
adapters.
CAUTION

How to clean connector interfaces Cleaning Instructions
Agilent 8163A/B, 8164A/B & 8166A/B Mainframes, Sixth Edition 437
How to clean connector
interfaces
Preferred Procedure
Use the following procedure on most occasions.
1Clean the interface by pushing and pulling a new, dry pipe-cleaner into the
opening. Rotate the pipe-cleaner slowly as you do this.
2Then clean the interface by rubbing a new, dry cotton-swab over the surface
using a small circular movement.
3Blow away any remaining lint with compressed air.
Procedure for Stubborn Dirt
Use this procedure particularly when there is greasy dirt on the interface:
1Moisten a new pipe-cleaner with isopropyl alcohol.
2Clean the interface by pushing and pulling the pipe-cleaner into the opening.
Rotate the pipe-cleaner slowly as you do this.
3Moisten a new cotton-swab with isopropyl alcohol.
4Clean the interface by rubbing the cotton-swab over the surface using a small
circular movement.
5Using a new, dry pipe-cleaner, and a new, dry cotton-swab remove the alcohol,
any dissolved sediment and dust.
6Blow away any remaining lint with compressed air.
Be careful when using pipe-cleaners, as the core and the bristles of
the pipe-cleaner are hard and can damage the interface.
Do not use pipe-cleaners on optical head adapters, as the hard core
of normal pipe cleaners can damage the bottom of an adapter.
CAUTION

Cleaning Instructions How to clean bare fiber adapters
438 Agilent 8163A/B, 8164A/B & 8166A/B Mainframes, Sixth Edition
How to clean bare fiber adapters
Bare fiber adapters are difficult to clean. Protect from dust unless they are
in use.
Preferred Procedure
Use the following procedure on most occasions.
1Blow away any dust or dirt with compressed air.
Procedure for Stubborn Dirt
Use this procedure particularly when there is greasy dirt on the adapter:
1Clean the adapter by pushing and pulling a new, dry pipe-cleaner into the
opening. Rotate the pipe-cleaner slowly as you do this.
2Clean the adapter by rubbing a new, dry cotton-swab over the surface using a
small circular movement.
3Blow away any remaining lint with compressed air.
Never use any kind of solvent when cleaning a bare fiber adapter as
solvents can damage the foam inside some adapters.
They can deposit dissolved dirt in the groove, which can then dirty
the surface of an inserted fiber.
CAUTION
Be careful when using pipe-cleaners, as the core and the bristles of
the pipe-cleaner are hard and can damage the adapter.
CAUTION

How to clean lenses Cleaning Instructions
Agilent 8163A/B, 8164A/B & 8166A/B Mainframes, Sixth Edition 439
How to clean lenses
Some lenses have special coatings that are sensitive to solvents, grease,
liquid and mechanical abrasion. Take extra care when cleaning lenses with
these coatings.
Lens assemblies consisting of several lenses are not normally sealed.
Therefore, use as little alcohol as possible, as it can get between the
lenses and in doing so can change the properties of projection.
Preferred Procedure
Use the following procedure on most occasions.
1Clean the lens by rubbing a new, dry cotton-swab over the surface using a small
circular movement.
2Blow away any remaining lint with compressed air.
Procedure for Stubborn Dirt
Use this procedure particularly when there is greasy dirt on the lens:
1Moisten a new cotton-swab with isopropyl alcohol.
2Clean the lens by rubbing the cotton-swab over the surface using a small
circular movement.
3Using a new, dry cotton-swab remove the alcohol, any dissolved sediment and
dust.
4Blow away any remaining lint with compressed air.

Cleaning Instructions How to clean instruments with a fixed connector interface
440 Agilent 8163A/B, 8164A/B & 8166A/B Mainframes, Sixth Edition
How to clean instruments with a
fixed connector interface
You should only clean instruments with a fixed connector interface when it
is absolutely necessary. This is because it is difficult to remove any used
alcohol or filaments from the input of the optical block.
It is important, therefore, to keep dust caps on the equipment at all times,
except when your optical device is in use.
If you do discover filaments or particles, the only way to clean a fixed
connector interface and the input of the optical block is to use compressed
air.
If there are fluids or fat in the connector, please refer the instrument to the
skilled personnel of Agilent’s service team.
Both the surface and the jacket of the attached connector should be
completely dry and clean.
NOTE
Only use clean, dry compressed air. Make sure that the air is free of
dust, water, and oil. If the air that you use is not clean and dry, this
can lead to filmy deposits or scratches on the surface of your
connector interface. This will degrade the performance of your
transmission system.
Never try to open the instrument and clean the optical block by
yourself, because it is easy to scratch optical components, and
cause them to be misaligned.
CAUTION

How to clean instruments with an optical glass plate Cleaning Instructions
Agilent 8163A/B, 8164A/B & 8166A/B Mainframes, Sixth Edition 441
How to clean instruments with
an optical glass plate
Some instruments, for example, the optical heads from Agilent
Technologies have an optical glass plate to protect the sensor. Clean this
glass plate in the same way as optical lenses (see “How to clean lenses”
on page 439).

Cleaning Instructions How to clean instruments with a physical contact interface
442 Agilent 8163A/B, 8164A/B & 8166A/B Mainframes, Sixth Edition
How to clean instruments with a
physical contact interface
Remove any connector interfaces from the optical output of the instrument
before you start the cleaning procedure.
Cleaning interfaces is difficult as the core diameter of a single-mode fiber
is only about 9 µm. This generally means you cannot see streaks or
scratches on the surface. To be certain of the degree of pollution on the
surface of your interface and to check whether it has been removed after
cleaning, you need a microscope.
Preferred Procedure
Use the following procedure on most occasions.
1Clean the interface by rubbing a new, dry cotton-swab over the surface using a
small circular movement.
2Blow away any remaining lint with compressed air.
Procedure for Stubborn Dirt
Use this procedure particularly when there is greasy dirt on the interface:
1Moisten a new cotton-swab with isopropyl alcohol.
2Clean the interface by rubbing the cotton-swab over the surface using a small
circular movement.
3Take a new, dry soft-tissue and remove the alcohol, dissolved sediment and
dust, by rubbing gently over the surface using a small circular movement.
4Blow away any remaining lint with compressed air.
Never look into an optical output, because this can seriously
damage your eyesight.
To assess the projection of the emitted light beam you can use an
infrared sensor card. Hold the card approximately 5 cm from the
interface. The invisible emitted light is project onto the card and
becomes visible as a small circular spot.
WARNING

How to clean instruments with a recessed lens interface Cleaning Instructions
Agilent 8163A/B, 8164A/B & 8166A/B Mainframes, Sixth Edition 443
How to clean instruments with a
recessed lens interface
Preferred Procedure
Use the following procedure on most occasions.
1Blow away any dust or dirt with compressed air. If this is not sufficient, then
2Clean the interface by rubbing a new, dry cotton-swab over the surface using a
small circular movement.
3Blow away any remaining lint with compressed air.
Procedure for Stubborn Dirt
Use this procedure particularly when there is greasy dirt on the interface, and
using the procedure for light dirt is not sufficient. Using isopropyl alcohol should
be your last choice for recessed lens interfaces because of the difficulty of
cleaning out any dirt that is washed to the edge of the interface:
1Moisten a new cotton-swab with isopropyl alcohol.
2Clean the interface by rubbing the cotton-swab over the surface using a small
circular movement.
3Take a new, dry soft-tissue and remove the alcohol, dissolved sediment and
dust, by rubbing gently over the surface using a small circular movement.
4Blow away any remaining lint with compressed air.
For instruments with a deeply recessed lens interface (for
example the Agilent 81633A and 81634A Power Sensors) do NOT
follow ths procedure. Alcohol and compressed air could damage
your lens even further.
Keep your dust and shutter caps on, when your instrument is not
in use. This should prevent it from getting too dirty. If you must
clean such instruments, please refer the instrument to the skilled
personnel of Agilent’s service team.
WARNING

Cleaning Instructions How to clean optical devices which are sensitive to mechanical stress and pressure
444 Agilent 8163A/B, 8164A/B & 8166A/B Mainframes, Sixth Edition
How to clean optical devices
which are sensitive to
mechanical stress and pressure
Some optical devices, such as the Agilent 81000BR Reference Reflector,
which has a gold plated surface, are very sensitive to mechanical stress or
pressure. Do not use cotton-swabs, soft-tissues or other mechanical
cleaning tools, as these can scratch or destroy the surface.
Preferred Procedure
Use the following procedure on most occasions.
1Blow away any dust or dirt with compressed air.
Procedure for Stubborn Dirt
To clean devices that are extremely sensitive to mechanical stress or pressure you
can also use an optical clean polymer film. This procedure is time-consuming, but
you avoid scratching or destroying the surface.
1Put the film on the surface and wait at least 30 minutes to make sure that the
film has had enough time to dry.
2Remove the film and any dirt with special adhesive tapes.
Alternative Procedure
For these types of optical devices you can often use an ultrasonic bath with
isopropyl alcohol. Only use the ultrasonic bath if you are sure that it won't cause
any damage anything to the device.
1Put the device into the bath for at least three minutes.
2Blow away any remaining liquid with compressed air.
If there are any streaks or drying stains on the surface, repeat the cleaning
procedure.

How to clean metal filters or attenuator gratings Cleaning Instructions
Agilent 8163A/B, 8164A/B & 8166A/B Mainframes, Sixth Edition 445
How to clean metal filters or
attenuator gratings
This kind of device is extremely fragile. A misalignment of the grating leads
to inaccurate measurements. Never touch the surface of the metal filter or
attenuator grating. Be very careful when using or cleaning these devices.
Do not use cotton-swabs or soft-tissues, as there is the danger that you
cannot remove the lint and that the device will be destroyed by becoming
mechanically distorted.
Preferred Procedure
Use the following procedure on most occasions.
1Use compressed air at a distance and with low pressure to remove any dust or
lint.
Procedure for Stubborn Dirt
Do not use an ultrasonic bath as this can damage your device.
Use this procedure particularly when there is greasy dirt on the device:
1Put the optical device into a bath of isopropyl alcohol, and wait at least 10
minutes.
2Remove the fluid using compressed air at some distance and with low pressure.
If there are any streaks or drying stains on the surface, repeat the whole
cleaning procedure.

Cleaning Instructions Additional Cleaning Information
446 Agilent 8163A/B, 8164A/B & 8166A/B Mainframes, Sixth Edition
Additional Cleaning Information
The following cleaning procedures may be used with other optical
equipment:
•How to clean bare fiber ends
•How to clean large area lenses and mirrors
How to clean bare fiber ends
Bare fiber ends are often used for splices or, together with other optical
components, to create a parallel beam. The end of a fiber can often be scratched.
You make a new cleave. To do this:
1Strip off the cladding.
2Take a new soft-tissue and moisten it with isopropyl alcohol.
3Carefully clean the bare fiber with this tissue.
4Make your cleave and immediately insert the fiber into your bare fiber adapter
in order to protect the surface from dirt.
How to clean large area lenses and mirrors
Some mirrors, as those from a monochromator, are very soft and sensitive.
Therefore, never touch them and do not use cleaning tools such as
compressed air or polymer film.
Some lenses have special coatings that are sensitive to solvents, grease,
liquid and mechanical abrasion. Take extra care when cleaning lenses with
these coatings.
Lens assemblies consisting of several lenses are not normally sealed.
Therefore, use as little liquid as possible, as it can get between the lenses
and in doing so can change the properties of projection.

Additional Cleaning Information Cleaning Instructions
Agilent 8163A/B, 8164A/B & 8166A/B Mainframes, Sixth Edition 447
Preferred Procedure
Use the following procedure on most occasions.
1Blow away any dust or dirt with compressed air.
Procedure for Stubborn Dirt
Use this procedure particularly when there is greasy dirt on the lens:
1Moisten the lens or the mirror with water.
2Put a little liquid soap on the surface and gently spread the liquid over the
whole area.
3Wash off the emulsion with water, being careful to remove it all, as any
remaining streaks can impair measurement accuracy.
4Take a new, dry soft-tissue and remove the water, by rubbing gently over the
surface using a small circular movement.
5Blow away remaining lint with compressed air.
Alternative Procedure A
To clean lenses that are extremely sensitive to mechanical stress or pressure you
can also use an optical clean polymer film. This procedure is time-consuming, but
you avoid scratching or destroying the surface.
1Put the film on the surface and wait at least 30 minutes to make sure that the
film has had enough time to dry.
2Remove the film and any dirt with special adhesive tapes.
Alternative Procedure B
If your lens is sensitive to water then:
1Moisten the lens or the mirror with isopropyl alcohol.
2Take a new, dry soft-tissue and remove the alcohol, dissolved sediment and
dust, by rubbing gently over the surface using a small circular movement.
3Blow away remaining lint with compressed air.
Only use water if you are sure that your device does not corrode.
Do not use hot water as this can lead to mechanical stress, which
can damage your device.
Make sure that your liquid soap has no abrasive properties or
perfume in it, because they can scratch and damage your device.
Do not use normal washing-up liquid as sometimes an iridescent
film remains.
CAUTION

Cleaning Instructions Other Cleaning Hints
448 Agilent 8163A/B, 8164A/B & 8166A/B Mainframes, Sixth Edition
Other Cleaning Hints
Selecting the correct cleaning method is an important element in
maintaining your equipment and saving you time and money. This
Appendix highlights the main cleaning methods, but cannot address every
individual circumstance.
This section contain some additional hints which we hope will help you
further. For further information, please contact your local Agilent
Technologies representative.
Making the connection
Before you make any connection you must ensure that all lightwave cables
and connectors are clean. If not, then use appropriate the cleaning
methods.
When you insert the ferrule of a patchcord into a connector or an adapter,
ensure that the fiber end does not touch the outside of the mating
connector or adapter. Otherwise, the fiber end will rub up against
something which could scratch it and leave deposits.
Lens cleaning papers
Note that some special lens cleaning papers are not suitable for cleaning
optical devices like connectors, interfaces, lenses, mirrors and so on. To be
absolutely certain that a cleaning paper is applicable, please ask the
salesperson or the manufacturer.
Immersion oil and other index matching compounds
Do not use immersion oil or other index matching compounds with optical
sensors equipped with recessed lenses. They are liable to dirty the
detector and impair its performance. They may also alter the property of
depiction of your optical device, thus rendering your measurements
inaccurate.

Other Cleaning Hints Cleaning Instructions
Agilent 8163A/B, 8164A/B & 8166A/B Mainframes, Sixth Edition 449
Cleaning the housing and the mainframe
When cleaning either the mainframe or the housing of your instrument,
only use a dry and very soft cotton tissue on the surfaces and the numeric
pad.
Never open the instruments as they can be damaged. Opening the
instruments puts you in danger of receiving an electrical shock from your
device, and renders your warranty void.

Cleaning Instructions Other Cleaning Hints
450 Agilent 8163A/B, 8164A/B & 8166A/B Mainframes, Sixth Edition

Agilent 8163A/B, 8164A/B & 8166A/B Mainframes, Sixth Edition 451
17
Firmware Upgrades
This chapter provides information about the firmware upgrade process for
the Agilent 8163A/B Lightwave Multimeter, the Agilent 8164A/B
Lightwave Measurement System, and the Agilent 8166A/B Lightwave
Multichannel System.
Firmware Upgrade Process. . . . . . . . . . . . . . . . . . . . . . . . .452
How to Get a Firmware Upgrade . . . . . . . . . . . . . . . . . . . . . . . .453
How to Upgrade Firmware. . . . . . . . . . . . . . . . . . . . . . . . . . . . . .455

Firmware Upgrades Firmware Upgrade Process
452 Agilent 8163A/B, 8164A/B & 8166A/B Mainframes, Sixth Edition
Firmware Upgrade Process
You may need to upgrade firmware because:
• You may need to use new modules that cannot work without the newest
firmware. Your instrument will generate an error message if you try to insert a
module that is not supported by your instrument’s current firmware.
• New revisions of the 816x VXIplug&play Instrument Driver require the newest
firmware revision. The 816x VXIplug&play Instrument Driver is supplied on the
same Support Disk as firmware upgrades.
• To enhance the usability and functionality of your instrument. New features
may be available with new firmware revisions.
For Agilent all modules with a particular firmware revision to operate
correctly, your Agilent 8163A/B, 8164A/B, or 8166A/B mainframe must
have the corresponding, or a later, firmware revision installed.
For example, for correct operation of 8165xA Laser Source modules where
firmware revision 4.02 is installed, your 8163A/B, 8164A/B, or 8166A/B
mainframe must have firmware revision 4.0x or higher installed.
Firmware files are provided on the Support CD-ROM supplied with the
instrument, and the latest firmware revisions can also be downloaded via
www.Agilent.com/comms/comp-test
The firmware for A and B versions of our mainframes is not binary
compatible. Make sure you select the appropriate firmware for your
instrument.
In addition, please note that:
• Updating mainframe firmware does not require you to update the firmware in
every hosted module. New revisions of mainframe firmware are backwards
compatible with older module firmware.You may find it advantageous to update
module firmware. To help you determine which module firmware to update, a re-
adme file is provided with the firmware file detailing its revision history.
READ THIS SECTION BEFORE UPGRADING FIRMWARE
CAUTION

Firmware Upgrade Process Firmware Upgrades
Agilent 8163A/B, 8164A/B & 8166A/B Mainframes, Sixth Edition 453
How to Get a Firmware Upgrade
Receive a Support Disk with New Modules
The latest edition of the Support Disk is shipped with all modules and
mainframes. The Support Disk is a compact disk that contains the latest
revisions of the following software and utilities:
• Firmware Upgrades for mainframes and modules,
•the 816x VXIplug&play Instrument Driver, and
• User’s Guides for mainframes and modules, including the Programming Guide.
Download Firmware Upgrade from the Internet
You can also download, free of charge, a new Firmware Upgrade for your
instrument.
1Access http://www.agilent.com/comms/comp-test
2Select your instrument type from:
• 8163A/B Lightwave Multimeter,
• 8164A/B Lightwave Measurement System, or
• 8166A/B Lightwave Multichannel System.
3Under Instrument Software click on Firmware Update for your instrument.
4Follow the instructions given on the download page.

Firmware Upgrades Firmware Upgrade Process
454 Agilent 8163A/B, 8164A/B & 8166A/B Mainframes, Sixth Edition
Figure 202 Firmware Upgrade Flowchart

Firmware Upgrade Process Firmware Upgrades
Agilent 8163A/B, 8164A/B & 8166A/B Mainframes, Sixth Edition 455
How to Upgrade Firmware
You can receive a firmware upgrade on the following media:
• as a download from the internet, or
•on CD-ROM.
How to Upgrade Firmware from the Internet
You can download the firmware upgrade from the Internet. See the
webpage mentioned in “Download Firmware Upgrade from the Internet”
on page 453 for further information on installing the firmware.
How to Upgrade Firmware from CD-ROM
If the instrument’s firmware is supplied to you on CD-ROM, insert the CD-
ROM in the CD-ROM drive of your personal computer and follow the
procedure for your instrument as described below.
Agilent 8163A Firmware Upgrade Procedure
To upgrade firmware for the 8163A, you require a PC, running MS Windows
95 or NT 4.0, or higher, plus a serial null-modem cable, that was supplied
with your 8163A mainframe.
Perform the following instructions (“xxx” in a filename should be replaced
by the current release number, i.e. 402 for release 4.02):
1Copy the directory Firmware\8163A from the Support Disk to a directory on
your PC. This directory contains the files "HPFlashWinR5.exe" and
"63_flxxx.bin".
2Click on HPFlashWinR5.exe to start the HPFLASH software.
3Press the "File Selection" button, the file selection box appears.
4Move to the file "63_flxxx.bin" and click on OK.
5Click on 'Port Settings'.
6Select the com port where the serial cable is connected. Choose the maximum
baud rate. Click on OK.
7Turn on the 8163A and wait for the first beep.
Now you must be quick:
• Press and hold the Preset hardkey.
• Still holding Preset, press and hold the Aux hardkey.
• Still holding Preset and Aux, press and hold the Appl hardkey.

Firmware Upgrades Firmware Upgrade Process
456 Agilent 8163A/B, 8164A/B & 8166A/B Mainframes, Sixth Edition
Tip: Use three fingers and place them near the keys in advance!
If you were successful, you hear a double beep and the display shows that
the instrument is in download mode. Otherwise, turn off the power and try
again.
8Click on 'Program' and wait until the download completes. The instrument will
reboot with the new firmware.
Agilent 8163B Firmware Upgrade Procedure
You require a PC running MS Windows 95, NT 4.0, or higher,
and a null-modem serial cable, such as is supplied with your 8163B
mainframe.
To upgrade the 8163B firmware:
1Copy the Firmware\8163B folder from the Support CD-ROM to a folder on your
PC. This folder contains the update tool ATTools_v1_23.exe and a firmware
image file named 63B_Vxxx.Z
“xxx” in a filename refers to the firmware version. For example, 63B_V402.Z is
firmware version 4.02 for the 8163B instrument.
2Connect your instrument to your PC with the serial cable.
3Turn on the 8163B and wait until the Agilent screen appears.
Quickly:
• Press, but do not hold, the Aux hardkey
•Press the Appl hardkey.
If you were successful, the instrument displays:
“Instrument Maintenance Mode”.
Otherwise, turn off the power and try again.
4At your PC, click on ATTools_v1_23.exe to start the update tool.
Click OK to confirm that you have completed steps 1 to 3.
When the serial connection has been established, which may be after a pause
of around 30 seconds, the ATTools user interface is displayed.
5Select the firmware image (file type .Z) in the file selection box, then click the
Update Firmware button.
Click OK to confirm your choice of firmware upgrade.
6The firmware upgrade is tracked by a progress bar in the ATTools user interface.
When the update is complete, a confirmation message is displayed.
Click OK.

Firmware Upgrade Process Firmware Upgrades
Agilent 8163A/B, 8164A/B & 8166A/B Mainframes, Sixth Edition 457
7Click Exit to terminate ATTools.
Your 8163B reboots automatically.
Agilent 8164A Firmware Upgrade Procedure
To upgrade firmware for the Agilent 8164A, you require two empty floppy
disks.
Perform the following instructions (“xxx” in a filename should be replaced
by the current release number, i.e. 402 for release 4.02) :
1Copy the directory Firmware\8164A from the Support Disk to a directory on
your PC. This directory contains the files "copydisk.exe", "64_xxx_1.img", and
"64_xxx_2.img".
2Format the two two floppy disks (3.5", 1.44 MByte) with your PC, and label them
as DISK_1 and DISK_2.
3Insert the DISK_1 into your PC and open a DOS command window if you are
running Windows.
4Copy the first firmware image file to DISK_1 using the command "copydisk.exe
64_xxx_1.img a:".
5Insert the DISK_2 into your PC and open a DOS command window if you are
running Windows.
6Copy the second firmware image file to DISK_2 using the command
"copydisk.exe 64_xxx_2.img a:".
7Insert DISK_1 into the mainframe.
8Turn on the 8164A and wait for the first beep.
Now you must be quick:
• Press and hold the Preset hardkey.
• Still holding Preset, press and hold the Aux hardkey.
• Still holding Preset and Aux, press and hold the Appl hardkey.
Tip: Use three fingers and place them near the keys in advance!
If you were successful, you hear a double beep and the display shows that the
instrument is in download mode. Otherwise, turn off the power and try again.
9Follow the instructions that appear on the screen.
10Insert Disk_2 when requested to insert the disk containing the file
"firmware.2".
11After the programming finishes, cycle the power. The instrument will reboot
with the new firmware. Don't forget to remove DISK_2.
In step 4 and step 6, we presume your diskette drive is "a:". If not, adjust
the copydisk.exe command accordingly.
NOTE

Firmware Upgrades Firmware Upgrade Process
458 Agilent 8163A/B, 8164A/B & 8166A/B Mainframes, Sixth Edition
Agilent 8164B Firmware Upgrade Procedure
To upgrade the 8164B firmware:
1Copy the Firmware\8164B folder from the Support CD-ROM to a folder on your
PC. This folder contains the update tool ATTools_v1_23.exe and a firmware
image file named 64B_Vxxx.Z
“xxx” in a filename refers to the firmware version. For example, 64B_V402.Z is
firmware version 4.02 for the 8164B instrument.
2Connect your instrument to your PC with the serial cable.
3Turn on the 8164B and wait until the Agilent screen appears.
Quickly:
• Press, but do not hold the Aux hardkey
•Press the Appl hardkey.
If you were successful, the instrument displays:
“Instrument Maintenance Mode”.
Otherwise, turn off the power and try again.
4At your PC, click on ATTools_v1_23.exe to start the update tool.
Click OK to confirm that you have completed steps 1 to 3.
When the serial connection has been established, which may be after a pause
of around 30 seconds, the ATTools user interface is displayed.
5Select the firmware image (file type .Z) in the file selection box, then click the
Update Firmware button.
Click OK to confirm your choice of firmware upgrade.
6The firmware upgrade is tracked by a progress bar in the the ATTools user
interface.
When the update is complete, a confirmation message is displayed.
Click OK
7Click Exit to terminate ATTools.
Your 8164B reboots automatically.
The upgrade process with floppy disks used for the 8164A is not supported
for 8164B instruments.
You require a PC, running MS Windows 95, NT 4.0, or higher,
and a null-modem serial cable, such as is supplied with your 8164B
mainframe.
NOTE

Firmware Upgrade Process Firmware Upgrades
Agilent 8163A/B, 8164A/B & 8166A/B Mainframes, Sixth Edition 459
Agilent 8166A Firmware Upgrade Procedure
To upgrade firmware for the Agilent 8166A, you require a PC, running MS
Windows 95 or NT 4.0, or higher, plus a serial null-modem cable, that was
supplied with your Agilent 8166A mainframe.
Perform the following instructions (“xxx” in a filename should be replaced
by the current release number, i.e. 402 for release 4.02):
1Copy the directory Firmware\8166A from the Support Disk to a directory on
your PC. This directory contains the files "HPFlashWinR5.exe" and
"66_flxxx.bin".
2Click on HPFlashWinR5.exe to start the HPFLASH software.
3Press the "File Selection" button, the file selection box appears.
4Move to the file "66_flxxx.bin" and click on OK.
5Click on 'Port Settings'.
6Select the com port where the serial cable is connected. Choose the maximum
baud rate. Click on OK.
7Turn on the 8166A and wait for the first beep.
Now you must be quick:
• Press and hold the Preset hardkey.
• Still holding Preset, press and hold the Aux hardkey.
• Still holding Preset and Aux, press and hold the Appl hardkey.
Tip: Use three fingers and place them near the keys in advance!
If you were successful, you hear a double beep and the display shows that the
instrument is in download mode. Otherwise, turn off the power and try again.
8Click on 'Program' and wait until the download completes. The instrument will
reboot with the new firmware.

Firmware Upgrades Firmware Upgrade Process
460 Agilent 8163A/B, 8164A/B & 8166A/B Mainframes, Sixth Edition
Agilent 8166B Firmware Upgrade Procedure
You require a PC, running MS Windows 95, NT 4.0, or higher,
and a null-modem serial cable, such as is supplied with your 8166B
mainframe.
To upgrade the 8166B firmware:
1Copy the Firmware\8166B folder from the Support CD-ROM to a folder on your
PC. This folder contains the update tool ATTools_v1_23.exe and a firmware
image file named 66B_Vxxx.Z
“xxx” in a filename refers to the firmware version. For example: 66B_V402.Z is
firmware version 4.02 for the 8166B instrument.
2Connect your instrument to your PC with the serial cable.
3Turn on the 8166B and wait until the Agilent screen appears.
Quickly:
– Press, but do not hold the Aux hardkey
– Press the Appl hardkey.
If you were successful, the instrument displays:
“Instrument Maintenance Mode”.
Otherwise, turn off the power and try again.
4At your PC, click on ATTools_v1_23.exe to start the update tool.
Click OK to confirm that you have completed steps 1 to 3.
When the serial connection has been established, which may be after a pause
of around 30 seconds, the ATTools user interface is displayed.
5Select the firmware image (file type .Z) in the file selection box, then click the
Update Firmware button.
Click OK to confirm your choice of firmware upgrade.
6The firmware upgrade is tracked by a progress bar in the the ATTools user
interface.
When the update is complete, a confirmation message is displayed.
Click OK
7Click Exit to terminate ATTools.
Your 8166B reboots automatically.

Firmware Upgrade Process Firmware Upgrades
Agilent 8163A/B, 8164A/B & 8166A/B Mainframes, Sixth Edition 461
Agilent Module Firmware Upgrade Procedure
Agilent module firmware is upgraded via GPIB or a serial null-modem
cable.
You require a PC running MS Windows 95 or NT 4.0 or higher. To update via
GPIB the PC must be fitted with a suitable interface card. Alternatively, a
serial null-modem cable is required, such as is supplied with your Agilent
8163A/B mainframe.
You also require the module update program, which is supplied both on the
Support CD-ROM and as a web download. Copy Module_Update.exe to a
directory on your PC’s hard drive, then execute Module_Update.exe to
install the module update program.
The readme.htm file associated with the module_update program contains
• Notification of prerequisites,
• Notification of known issues,
as well as detailed instructions for use.
Be sure to study this file before attempting to use the module update
software.
The floppy update procedure for the Agilent 81480A and
81640A/42A/80A/82A Tunable Laser Modules is no longer suppported.
Please update your modules via GPIB or a null-modem serial cable as
described above.
NOTE
NOTE

Firmware Upgrades Firmware Upgrade Process
462 Agilent 8163A/B, 8164A/B & 8166A/B Mainframes, Sixth Edition

Agilent 8163A/B, 8164A/B & 8166A/B Mainframes, Sixth Edition 463
Index
A
AC Power 291
ACC1 156
Accessories 319
Agilent 8163A/B 36
Agilent 8164A/B 37
Agilent 8166A/B 38
Appl hardkey 51
Application 229
Appl Hardkey 51
Graphs 231
Legends 235
Lock to Curve 239
Logging 242
Markers 233
PACT 266
Samples Display 237
Stability 254
Zoom 233
Attenuation
laser sources 112
tunable lasers 124
Attenuation & Power Levels 159, 197
Attenuators
Attenuation Offset 204
DWDM signals 207
Menu options 217
modules 198
Power Control 216
Reference Powermeter 199
Setting Attenuation 203
Setting Power Level 207
Shutter 202
Status Indicators 218
User Interface 199
Wavelength Dependencies 212
Auto Cal Off 156
Automatic Realignment 153
Auxiliary Functions 153
automatic realignment 153
wavelength zero 155
B
Backlight 65
Base Wavelength 133
C
Calibration Offset 87
caution, definition of 25
CE mark 29
Channel Numbers 41
Coherence Control
tunable lasers 114, 148
Coherence control setting 113
Compact Tunable Lasers
modules 160
SBS Suppression 161
User Interface 161
Configuration 64
backlight 65
contrast 65
Foot Pedal 71
GPIB address 72
mainframe information 79
Module Update 74
modules information 77
Serial Interface 73
triggering 69
Connecting a Monitor 80
Conventions 3
Cross-over switch applications 227
CSA mark 29
D
dB 85
dBm 85
Declaration of Conformity
Agilent 8163A 344
Agilent 8163B 345
Agilent 8164A 346
Agilent 8164B 347
Agilent 8166A 348
Agilent 8166B 349
Default Password 40, 68
DFB
external digital modulation 147
linewidth measurement 132
modulation source 148
modules 322
DFB modules 31
Dual-Wavelength Laser Sources 110
E
Edit Parameters 53
accept new values 53
cancel softkey 58
Continuous 54
Discrete 57
outside range 58
selecting 53
set to default 58
Environment
altitude 297
humidity 297
operating 296
pollution 297
Storage 296
temperature 296
F
Firmware Revision
mainframe 79
Foot Pedal 71
Frequency Offset 133
G
GPIB
Address 72
Cables and Adapters 333
H
Help hardkey 50
I
Initial inspection 290
Insertion Loss 165
Inspection 290
ISM1-A 29
J
Jumping between channels 46
K
Keypad 39
L
Lambda Zero 155
Laser Sources
attenuation 112
dual-wavelength sources 110
enable/disable output 111
how to use 110
modulation 113
Line power cable 292
Lock high-power laser sources 68
Logging 242

464 Agilent 8163A/B, 8164A/B & 8166A/B Mainframes, Sixth Edition
M
MinMax Mode 101
Modulation
laser sources 113
tunable lasers 142
Module
Update 74
Modules
empty slots 308
O
Optical Output
tunable lasers 122
Optical Switches
Applications 226
Modules 220
Options 220
Toggle 225
User Interface 221
Optional features
Agilent 8163A/B 320
Agilent 8164A/B 324
Agilent 8166A/B 329
P
PACT 266
Password 40, 68
change 76
default 40, 68
forgotten 40, 76
Performance Test
Agilent 8163A 361
Agilent 8163B 363
Agilent 8164A 365, 369
Agilent 8166A 372
Agilent 8166B 375
Performance Tests 351
required equipment 352
Power
laser sources 112
power meters 84
tunable lasers 121
Power Measurement 83
averaging time 100
calibration offset 87
hold screen 103
number of digits 84
power units 85
power value 84
reference 88
reference another channel 89
setting wavelength 91
Power supply requirements
AC 291
Power Units 85
R
Range
auto 95
manual 95
range mode 94
setting 95
Realignment, automatic 153
Reference 88
Return Loss 163
Getting Started 165
Light Source 167
modules 168
S
Safety 289
information for laser source 30
safety symbols 25
Sample Session 59
Serial Interface 73
Settling 155
Slot Numbers 41
Specifications
Agilent 8163A 337
Agilent 8163B 338
Agilent 8164A 339
Agilent 8164B 340
Agilent 8166A 341
Agilent 8166B 342
Stability 254
symbols, safety 25
T
Temperature for operation and storage 296
Triggering
configuration 69
tunable lasers 150
Triggers
Laser Sources 117
Power Meters 104
Tunable Lasers
analog output 128
atomatic realignment 153
attenuation 124
backplane modulation 147
BNC output 149
coherence control 114, 148
excessive power 126
external analog modulation 145
external digital modulation 144
external modulation 144
frequency offset 132
how to use 121
increase linewidth 114, 148
input triggering 150
internal modulation 114, 142
lambda zero 155
low frequency coherence control 114, 148
modout 149
modulation 142
modulation output 149
optical output 122
power 121
relative wavelength 132
triggering 150
wavelength 130
wavelength locking 146
wavelength mode 132
wavelength zero 155
U
Unlock the Instrument 40, 75
User Interface 39
channel hardkey 46
config softkey 49
cursor key 45
details screen 46
features 41
hardkeys 41
menu softkey 48
modify knob 45
numerical keypad 45
overview screen 43
softkeys 41
V
Voltage
modulation input 144
Vsweep parameter 135
W
warning, definition of 25
Watts 85
Wavelength
laser sources 110
power meters 91
tunable lasers 130
Wavelength Sweep 134
continuous 139
manual sweep 140
performing a sweep 137
repeat mode 135
stepped 137
sweep parameters 135
Wavelength Zero 155
Z
Zeroing Electrical Offsets 91
Zoom 233

Agilent Technologies, Deutschland
GmbH 2002-2004
Printed in Germany December 2004
Sixth edition, December 2004
08164-90B15
www.agilent.com
Agilent Technologies




