36be A_85036B A 85036B
User Manual: A_85036B
Open the PDF directly: View PDF
.
Page Count: 45
- Title Page
- Table of Contents
- 1 General Information
- 2 Specifications
- 3 Use, Maintenance, and Care of the Devices
- 4 Performance Verification
- 5 Troubleshooting
- 6 Replaceable Parts
- A Standard Definitions
- Index

User’s and Service Guide
Agilent Technologies 85036B/E
75Ω Type-N Calibration Kits
This manual applies directly to Agilent 85036B calibration kits with serial
number prefix 3514A, and Agilent 85036E calibration kits with serial number
prefix 3142A. The calibration devices in this kit are individually serialized.
Record the device serial numbers in the table provided in this manual. (See
“Recording the Device Serial Numbers” in Chapter 1.)
Manufacturing Part Number: 85036-90016
Printed in USA
Print Date: August 2010
Supersedes: December 2009
© Copyright 1995, 2001, 2002, 2006, 2009-2010 Agilent Technologies, Inc. All rights
reserved.

ii 85036B/E
Documentation Warranty
THE MATERIAL CONTAINED IN THIS DOCUMENT IS PROVIDED "AS IS," AND IS
SUBJECT TO BEING CHANGED, WITHOUT NOTICE, IN FUTURE EDITIONS.
FURTHER, TO THE MAXIMUM EXTENT PERMITTED BY APPLICABLE LAW,
AGILENT DISCLAIMS ALL WARRANTIES, EITHER EXPRESS OR IMPLIED WITH
REGARD TO THIS MANUAL AND ANY INFORMATION CONTAINED HEREIN,
INCLUDING BUT NOT LIMITED TO THE IMPLIED WARRANTIES OF
MERCHANTABILITY AND FITNESS FOR A PARTICULAR PURPOSE. AGILENT
SHALL NOT BE LIABLE FOR ERRORS OR FOR INCIDENTAL OR CONSEQUENTIAL
DAMAGES IN CONNECTION WITH THE FURNISHING, USE, OR PERFORMANCE
OF THIS DOCUMENT OR ANY INFORMATION CONTAINED HEREIN. SHOULD
AGILENT AND THE USER HAVE A SEPARATE WRITTEN AGREEMENT WITH
WARRANTY TERMS COVERING THE MATERIAL IN THIS DOCUMENT THAT
CONFLICT WITH THESE TERMS, THE WARRANTY TERMS IN THE SEPARATE
AGREEMENT WILL CONTROL.
Assistance
Product maintenance agreements and other customer assistance agreements are available
for Agilent products.
For assistance, refer to “Contacting Agilent” on page 4.
Printing Copies of On-Line Documentation
To print copies of documentation from the Web, download the PDF file from the Agilent
web site:
•Go to www.agilent.com.
• Enter the document’s part number (located on the title page) in the Search box.
• Click Search.
• Click on the hyperlink for the document.
• Click the printer icon located in the tool bar.

Contents
85036B/E iii
1. General Information
Calibration Kit Overview. . . . . . . . . . . . . . . . . . . . . . . . . . . . . . . . . . . . . . . . . . . . . . . . . . . . . . . . . . . . . . 1-2
Kit Contents . . . . . . . . . . . . . . . . . . . . . . . . . . . . . . . . . . . . . . . . . . . . . . . . . . . . . . . . . . . . . . . . . . . . . . 1-2
Calibration Definitions . . . . . . . . . . . . . . . . . . . . . . . . . . . . . . . . . . . . . . . . . . . . . . . . . . . . . . . . . . . . . 1-2
Equipment Required but Not Supplied . . . . . . . . . . . . . . . . . . . . . . . . . . . . . . . . . . . . . . . . . . . . . . . . . 1-3
Incoming Inspection. . . . . . . . . . . . . . . . . . . . . . . . . . . . . . . . . . . . . . . . . . . . . . . . . . . . . . . . . . . . . . . . . . 1-4
Recording the Device Serial Numbers . . . . . . . . . . . . . . . . . . . . . . . . . . . . . . . . . . . . . . . . . . . . . . . . . . . 1-5
Calibration Kits Documented in this Manual . . . . . . . . . . . . . . . . . . . . . . . . . . . . . . . . . . . . . . . . . . . . . 1-6
Calibration Kit History. . . . . . . . . . . . . . . . . . . . . . . . . . . . . . . . . . . . . . . . . . . . . . . . . . . . . . . . . . . . . . 1-6
Clarifying the Terminology of a Connector Interface. . . . . . . . . . . . . . . . . . . . . . . . . . . . . . . . . . . . . . . . 1-7
Preventive Maintenance . . . . . . . . . . . . . . . . . . . . . . . . . . . . . . . . . . . . . . . . . . . . . . . . . . . . . . . . . . . . . . 1-7
When to Calibrate . . . . . . . . . . . . . . . . . . . . . . . . . . . . . . . . . . . . . . . . . . . . . . . . . . . . . . . . . . . . . . . . . . . 1-8
2. Specifications
Environmental Requirements . . . . . . . . . . . . . . . . . . . . . . . . . . . . . . . . . . . . . . . . . . . . . . . . . . . . . . . . . 2-2
Temperature—What to Watch Out For . . . . . . . . . . . . . . . . . . . . . . . . . . . . . . . . . . . . . . . . . . . . . . . . . 2-2
Pin Depth Typical Values. . . . . . . . . . . . . . . . . . . . . . . . . . . . . . . . . . . . . . . . . . . . . . . . . . . . . . . . . . . . . . 2-3
Electrical Specifications. . . . . . . . . . . . . . . . . . . . . . . . . . . . . . . . . . . . . . . . . . . . . . . . . . . . . . . . . . . . . . . 2-4
Certification . . . . . . . . . . . . . . . . . . . . . . . . . . . . . . . . . . . . . . . . . . . . . . . . . . . . . . . . . . . . . . . . . . . . . . 2-4
3. Use, Maintenance, and Care of the Devices
Electrostatic Discharge . . . . . . . . . . . . . . . . . . . . . . . . . . . . . . . . . . . . . . . . . . . . . . . . . . . . . . . . . . . . . . . 3-2
Visual Inspection . . . . . . . . . . . . . . . . . . . . . . . . . . . . . . . . . . . . . . . . . . . . . . . . . . . . . . . . . . . . . . . . . . . . 3-3
Look for Obvious Defects and Damage First. . . . . . . . . . . . . . . . . . . . . . . . . . . . . . . . . . . . . . . . . . . . . 3-3
Inspect the Mating Plane Surfaces . . . . . . . . . . . . . . . . . . . . . . . . . . . . . . . . . . . . . . . . . . . . . . . . . . . . 3-3
Cleaning Connectors . . . . . . . . . . . . . . . . . . . . . . . . . . . . . . . . . . . . . . . . . . . . . . . . . . . . . . . . . . . . . . . . . 3-4
Connections . . . . . . . . . . . . . . . . . . . . . . . . . . . . . . . . . . . . . . . . . . . . . . . . . . . . . . . . . . . . . . . . . . . . . . . . 3-6
How to Make a Connection. . . . . . . . . . . . . . . . . . . . . . . . . . . . . . . . . . . . . . . . . . . . . . . . . . . . . . . . . . . 3-6
How to Separate a Connection . . . . . . . . . . . . . . . . . . . . . . . . . . . . . . . . . . . . . . . . . . . . . . . . . . . . . . . . 3-9
Handling and Storage . . . . . . . . . . . . . . . . . . . . . . . . . . . . . . . . . . . . . . . . . . . . . . . . . . . . . . . . . . . . . . . 3-10
4. Performance Verification
Introduction . . . . . . . . . . . . . . . . . . . . . . . . . . . . . . . . . . . . . . . . . . . . . . . . . . . . . . . . . . . . . . . . . . . . . . . . 4-2
How Agilent Verifies the Devices in This Kit . . . . . . . . . . . . . . . . . . . . . . . . . . . . . . . . . . . . . . . . . . . . 4-2
Recertification . . . . . . . . . . . . . . . . . . . . . . . . . . . . . . . . . . . . . . . . . . . . . . . . . . . . . . . . . . . . . . . . . . . . . . 4-3
How Often to Recertify . . . . . . . . . . . . . . . . . . . . . . . . . . . . . . . . . . . . . . . . . . . . . . . . . . . . . . . . . . . . . . 4-3
Where to Send a Kit for Recertification. . . . . . . . . . . . . . . . . . . . . . . . . . . . . . . . . . . . . . . . . . . . . . . . . 4-3
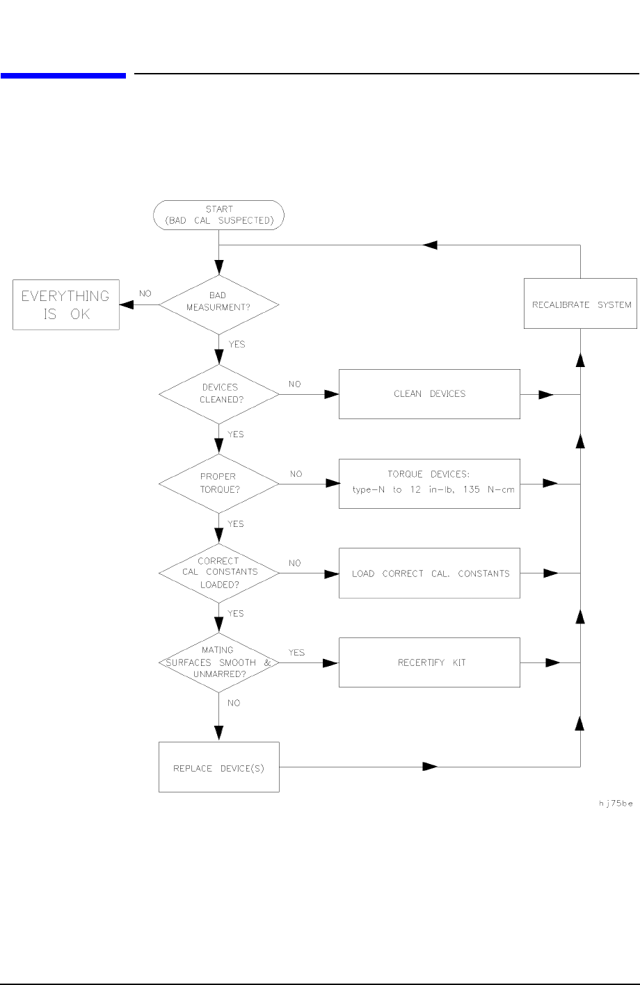
5. Troubleshooting
Troubleshooting Process . . . . . . . . . . . . . . . . . . . . . . . . . . . . . . . . . . . . . . . . . . . . . . . . . . . . . . . . . . . . . . 5-2
Where to Look for More Information . . . . . . . . . . . . . . . . . . . . . . . . . . . . . . . . . . . . . . . . . . . . . . . . . . . . 5-3
Returning a Kit or Device to Agilent . . . . . . . . . . . . . . . . . . . . . . . . . . . . . . . . . . . . . . . . . . . . . . . . . . . . 5-3
Contacting Agilent . . . . . . . . . . . . . . . . . . . . . . . . . . . . . . . . . . . . . . . . . . . . . . . . . . . . . . . . . . . . . . . . . . . 5-4
6. Replaceable Parts

Contents
85036B/E
iv
Introduction . . . . . . . . . . . . . . . . . . . . . . . . . . . . . . . . . . . . . . . . . . . . . . . . . . . . . . . . . . . . . . . . . . . . . . . . 6-2
A. Standard Definitions
Class Assignments and Standard Definitions Values are Available on the Web . . . . . . . . . . . . . . . . . .A-2

1-1
1General Information

1-2 85036B/E
General Information
Calibration Kit Overview
Calibration Kit Overview
The Agilent 85036B and 85036E type-N calibration kits are used to calibrate Agilent
network analyzers up to 3 GHz for measurements of components with 75Ω type-N
connectors.
Kit Contents
Use the Contents List in the shipping container to verify the completeness of your
shipment. Although this list is the most accurate, you can also use the illustrations in
Chapter 7 to verify the items in your shipment. If your shipment is not complete, contact
Agilent Technologies - refer to “Contacting Agilent” on page 5-4.
Refer to Table 6-1 and Table 6-2 for a list of kit contents part numbers.
Broadband Loads
The broadband loads are instrument-grade, 75Ω terminations that have been optimized for
performance up to 3 GHz. The rugged internal structure provides for highly repeatable
connections. A distributed resistive element on sapphire provides excellent stability and
return loss.
Opens and Shorts
The opens and shorts are built from parts that are machined to the current state-of the-art
precision machining.
The short’s inner conductors have a one-piece construction, common with the shorting
plane. This construction provides for extremely repeatable connections.
The female open has a separate-piece inner conductor that is made from a
low-dielectric-constant plastic to minimize compensation values.
Both the opens and shorts are constructed so that the pin depth can be controlled very
tightly, thereby minimizing phase errors. Some of the opens and shorts have offsets. The
lengths of these offsets are designed so that the difference in phase of their reflection
coefficients is approximately 180 degrees at all frequencies.
Adapters
Like the other devices in the kit, the adapters are built to very tight tolerances to provide
good broadband performance. The adapters utilize a dual-beaded connector structure to
ensure stable, repeatable connections. The beads are designed to minimize return loss and
are separated far enough so that interaction between the beads is minimized.
The adapters are designed so that their nominal electrical lengths are the same, which
allows them to be used in calibration procedures for non-insertable devices.
Calibration Definitions
The calibration kit must be selected and the calibration definitions for the devices in the
kit installed in the network analyzer prior to performing a calibration. Refer to your
network analyzer user’s guide for instructions on selecting the calibration kit and

85036B/E 1-3
General Information
Calibration Kit Overview
performing a calibration.
The calibration definitions can be:
• resident within the analyzer
• entered from the front panel
Class assignments and standard definitions may change as more accurate model and
calibration methods are developed. You can download the most recent class assignments
and standard definitions from Agilent’s Calibration Kit Definitions Web page at
www.na.tm.agilent.com/pna/caldefs/stddefs.html
NOTE
The 8510 network analyzer is no longer being sold or supported by Agilent.
However, you can download the 8510 class assignments and standard
definitions from Agilent’s Calibration Kit Definitions Web page at
www.na.tm.agilent.com/pna/caldefs/stddefs.html
Installation of the Calibration Definitions
The calibration definitions for the kit may be permanently installed in the internal
memory or hard disk of the network analyzer.
If the calibration definitions for the kit are not permanently installed in the network
analyzer, they must be manually entered. Refer to your network analyzer user’s guide for
instructions.
Equipment Required but Not Supplied
Gages, torque and open-end wrenches, ESD protective devices, and various connector
cleaning supplies are not included in the calibration kit but are required to ensure
successful operation of the calibration kit. Refer to Table 6-3 on page 6-5 for ordering
information.

1-4 85036B/E
General Information
Incoming Inspection
Incoming Inspection
Check for damage. The foam-lined storage case provides protection during shipping.
If the case or any device appears damaged, or if the shipment is incomplete, contact
Agilent. See “Contacting Agilent” on page 5-4. Agilent will arrange for repair or
replacement of incomplete or damaged shipments without waiting for a settlement from
the transportation company.
When you send the kit or device to Agilent, include a service tag (found near the end of this
manual) with the following information:
• your company name and address
• the name of a technical contact person within your company, and the person's complete
phone number
• the model number and serial number of the kit
• the part number and serial number of the device
• the type of service required
•a detailed description of the problem

85036B/E 1-5
General Information
Recording the Device Serial Numbers
Recording the Device Serial Numbers
In addition to the kit serial number, the devices in this kit are individually serialized
(serial numbers are labeled onto the body of each device). Record these serial numbers in
Table 1-1 for the 85036B and Table 1-2 for the 85036E. Recording the serial numbers will
prevent confusing the devices in this kit with similar devices in other kits.
Table 1-1 Serial Number Record for 85036B
Device Serial Number
Calibration kit
Male broadband load
Female broadband load
Male open
Female open body
Male short
Female short
Type-N male to male adapter
Type-N- female to female adapter
Type-N- male to female adapter
Female open center-conductor
extender
_______________________________
_______________________________
_______________________________
_______________________________
_______________________________
_______________________________
_______________________________
_______________________________
_______________________________
_______________________________
_______________________________
Table 1-2 Serial Number Record for 85036E
Device Serial Number
Calibration kit
Male broadband load
Male combination open/short
_______________________________
_______________________________
_______________________________

1-6 85036B/E
General Information
Calibration Kits Documented in this Manual
Calibration Kits Documented in this Manual
This manual applies to any 85036B or 85036E calibration kit whose serial prefix is listed
on the title page. If your calibration kit has a different serial number prefix than the one
listed on the title page, refer to “Calibration Kit History” below for information on how this
manual applies.
Calibration Kit History
This section describes calibration kits with serial number prefixes different than those
listed on the title page.
Agilent 85036B kits with serial prefix 3102A and below
• 75 ohm load specification: return loss ≥ 45 db, dc to 2 GHz
• all other kit components unspecified
85036B calibration kits with serial number prefix 3102A and below should meet the
specifications published in this manual. If you wish to have your kit recertified to current
specifications, contact your nearest Agilent service center. For contact information, see
“Contacting Agilent” on page 5-4.
Agilent 85036B kits with serial prefix 3103A and below
These calibration kits had a center conductor extender with a smaller body. Therefore, a
different procedure was used for connecting the female open. If you’re using one of the
smaller extenders, replace the steps in “Connecting and Disconnecting the Two-Piece
Female Open (85036B)” on page 3-9 of this manual with the steps below.
1. Mate the center conductor extender to the male pin of the test port.
2. Connect the open body to the test port by carefully guiding it over the extender.
3. To disconnect the open, carefully remove the open body first.
The part numbers in this manual are the recommended replacement parts for these kits
(including the center conductor extender).

85036B/E 1-7
General Information
Clarifying the Terminology of a Connector Interface
Clarifying the Terminology of a Connector Interface
In this document and in the prompts of the PNA calibration wizard, the gender of cable
connectors and adapters is referred to in terms of the center conductor. For example, a
connector or device designated as 1.85 mm –f– has a 1.85 mm female center conductor.
8510-series, 872x, and 875x ONLY: In contrast, during a measurement calibration, the
network analyzer softkey menus label a 1.85 mm calibration device with reference to the
sex of the analyzer’s test port connector—not the calibration device connector. For
example, the label SHORT(F) refers to the short that is to be connected to the female test
port. This will be a male short from the calibration kit.
A connector gage is referred to in terms of the connector that it measures. For instance, a
male connector gage has a female connector on the gage so that it can measure male
devices.
Preventive Maintenance
The best techniques for maintaining the integrity of the devices in this kit include:
• routine visual inspection
• cleaning
• proper gaging
• proper connection techniques
All of the above are described in Chapter 3 , “Use, Maintenance, and Care of the Devices.”
Failure to detect and remove dirt or metallic particles on a mating plane surface can
degrade repeatability and accuracy and can damage any connector mated to it. Improper
connections, resulting from pin depth values being out of the limits (see Table 2-2 on page
2-3), or from bad connections, can also damage these devices.
Table 1-3 Clarifying the Sex of Connectors: Examples
Terminology Meaning
Short –f– Female short (female center conductor)
Short (f) Male short (male center conductor) to be connected to female port

1-8 85036B/E
General Information
When to Calibrate
When to Calibrate
A network analyzer calibration remains valid as long as the changes in the systematic
error are insignificant. This means that changes to the uncorrected leakages (directivity
and isolation), mismatches (source match and load match), and frequency response of the
system are small (<10%) relative to accuracy specifications.
Change in the environment (especially temperature) between calibration and
measurement is the major cause in calibration accuracy degradation. The major effect is a
change in the physical length of external and internal cables. Other important causes are
dirty and damaged test port connectors and calibration standards. If the connectors
become dirty or damaged, measurement repeatability and accuracy is affected.
Fortunately, it is relatively easy to evaluate the general validity of the calibration. To test
repeatability, remeasure one of the calibration standards. If you can not obtain repeatable
measurements from your calibration standards, maintenance needs to be performed on the
test port connectors, cables and calibration standards. Also, maintain at least one sample
of the device under test or some known device as your reference device. A verification kit
may be used for this purpose. After calibration, measure the reference device and note its
responses. Periodically remeasure the device and note any changes in its corrected
response which can be attributed to the test system. With experience you will be able to see
changes in the reference responses that indicate a need to perform the measurement
calibration again.

2-1
2Specifications

2-2 85036B/E
Specifications
Environmental Requirements
Environmental Requirements
Temperature—What to Watch Out For
Changes in temperature can affect electrical characteristics. Therefore, the operating
temperature is a critical factor in performance. During a measurement calibration, the
temperature of the calibration devices must be stable and within the range specified in
Table 2-1.
IMPORTANT
Avoid unnecessary handling of the devices during calibration because your
fingers are a heat source.
Table 2-1 Environmental Requirements
Parameter Limits
Operating temperaturea
a. The temperature range over which the calibration standards maintain conformance to their
specifications.
+15 °C to +35 °C (+59 °F to +95 °F)
Error-corrected temperature rangeb
b. The allowable network analyzer ambient temperature drift during measurement calibration
and during measurements when the network analyzer error correction is turned on. Also, the
range over which the network analyzer maintains its specified performance while correction
is turned on.
±1 °C of measurement calibration temperature
Storage temperature −40 °C to +75 °C (−40 °F to +167 °F)
Relative humidity Type tested, 0% to 95% at 40 °C, non-condensing

85036B/E 2-3
Specifications
Pin Depth Typical Values
Pin Depth Typical Values
The pin depth typical values in Table 2-2 apply to the devices in the 85036B and the
85036E 75 Ω type-N calibration kits.
NOTE
The gages for measuring type-N connectors compensate for the designed
offset of 5.26 mm (0.207 inch), therefore, protrusion and recession readings
are in relation to a zero reference plane (as if the inner and outer conductor
planes were intended to be flush). Gage readings can be directly compared
with the observed values listed in Table 2-2.
Table 2-2 Pin Depth Typical Values
Device Typical Pin Depth
Inches
Millimeters
Fixed Load 0 to -0.0020
0 to -0.0508
Open Not Applicable
Male Short 0 to -0.0020
0 to -0.0508
Female Short 0 to -0.004
0 to -0.1016
Combo Open/Short
Male
Open: Not Applicable
Short: 0 to -0.0020
All Type-N Adapters 0 to -0.0030
0 to -0.0762

2-4 85036B/E
Specifications
Electrical Specifications
Electrical Specifications
The electrical specifications in Table 2-3 apply to the devices in your calibration kit when
connected with an Agilent precision interface.
Certification
Agilent Technologies certifies that this product met its published specifications at the time
of shipment from the factory. Agilent further certifies that its calibration measurements
are traceable to the United States National Institute of Standards and Technology (NIST)
to the extent allowed by the institute’s calibration facility, and to the calibration facilities
of other International Standards Organization members. See “How Agilent Verifies the
Devices in This Kit” on page 4-2 for more information.
Table 2-3 Electrical Specifications
Device Specification Frequency (GHz)
Loadsa
a. 23° +5 °C; typical resistance change: ±300 ppm/°C
Return loss ≥ 46 dB (ρ ≤ 0.00501) DC to ≤ 2
Return loss ≥ 40 dB (ρ ≤ 0.01000) > 2 to ≤ 3

3-1
3Use, Maintenance, and Care of the
Devices

3-2 85036B/E
Use, Maintenance, and Care of the Devices
Electrostatic Discharge
Electrostatic Discharge
Protection against ESD (electrostatic discharge) is essential while connecting, inspecting,
or cleaning connectors attached to a static-sensitive circuit (such as those found in test
sets).
Static electricity can build up on your body and can easily damage sensitive internal
circuit elements when discharged. Static discharges too small to be felt can cause
permanent damage. Devices such as calibration components and devices under test
(DUTs), can also carry an electrostatic charge. To prevent damage to the test set,
components, and devices:
•always wear a grounded wrist strap having a 1 MΩ resistor in series with it when
handling components and devices or when making connections to the test set.
•always use a grounded, conductive table mat while making connections.
•always wear a heel strap when working in an area with a conductive floor. If you are
uncertain about the conductivity of your floor, wear a heel strap.
•always ground yourself before you clean, inspect, or make a connection to a
static-sensitive device or test port. You can, for example, grasp the grounded outer shell
of the test port or cable connector briefly.
•always ground the center conductor of a test cable before making a connection to the
analyzer test port or other static-sensitive device. This can be done as follows:
1. Connect a short (from your calibration kit) to one end of the cable to short the center
conductor to the outer conductor.
2. While wearing a grounded wrist strap, grasp the outer shell of the cable connector.
3. Connect the other end of the cable to the test port.
4. Remove the short from the cable.
Refer to Chapter 6 , “Replaceable Parts,” for part numbers and instructions for ordering
ESD protective devices.
Figure 3-1 ESD Protection Setup

85036B/E 3-3
Use, Maintenance, and Care of the Devices
Visual Inspection
Visual Inspection
Visual inspection and, if necessary, cleaning should be done every time a connection is
made. Metal particles from the connector threads may fall into the connector when it is
disconnected. One connection made with a dirty or damaged connector can damage both
connectors beyond repair.
Magnification is helpful when inspecting connectors, but it is not required and may
actually be misleading. Defects and damage that cannot be seen without magnification
generally have no effect on electrical or mechanical performance. Magnification is of great
use in analyzing the nature and cause of damage and in cleaning connectors, but it is not
required for inspection.
Look for Obvious Defects and Damage First
Examine the connectors first for obvious defects and damage: badly worn plating on the
connector interface, deformed threads, or bent, broken, or misaligned center conductors.
Connector nuts should move smoothly and be free of burrs, loose metal particles, and
rough spots.
What Causes Connector Wear?
Connector wear is caused by connecting and disconnecting the devices. The more use a
connector gets, the faster it wears and degrades. The wear is greatly accelerated when
connectors are not kept clean, or are connected incorrectly.
Connector wear eventually degrades performance of the device. Calibration devices should
have a long life if their use is on the order of a few times per week. Replace devices with
worn connectors.
The test port connectors on the network analyzer test set may have many connections each
day, and are therefore more subject to wear. It is recommended that an adapter be used as
a test port saver to minimize the wear on the test set’s test port connectors.
Inspect the Mating Plane Surfaces
Flat contact between the connectors at all points on their mating plane surfaces is required
for a good connection. Look especially for deep scratches or dents, and for dirt and metal
particles on the connector mating plane surfaces. Also look for signs of damage due to
excessive or uneven wear or misalignment.
Light burnishing of the mating plane surfaces is normal, and is evident as light scratches
or shallow circular marks distributed more or less uniformly over the mating plane
surface. Other small defects and cosmetic imperfections are also normal. None of these
affect electrical or mechanical performance.
If a connector shows deep scratches or dents, particles clinging to the mating plane
surfaces, or uneven wear, clean and inspect it again. Devices with damaged connectors
should be discarded. Determine the cause of damage before connecting a new, undamaged
connector in the same configuration.

3-4 85036B/E
Use, Maintenance, and Care of the Devices
Cleaning Connectors
Cleaning Connectors
Clean connectors are essential for ensuring the integrity of RF and microwave coaxial
connections.
1. Use Compressed Air or Nitrogen
WARNING
Always use protective eyewear when using compressed air or
nitrogen.
Use compressed air (or nitrogen) to loosen particles on the connector mating plane
surfaces.
You can use any source of clean, dry, low-pressure compressed air or nitrogen that has
an effective oil-vapor filter and liquid condensation trap placed just before the outlet
hose.
Ground the hose nozzle to prevent electrostatic discharge, and set the air pressure to
less than 414 kPa (60 psi) to control the velocity of the air stream. High-velocity
streams of compressed air can cause electrostatic effects when directed into a connector.
These electrostatic effects can damage the device. Refer to “Electrostatic Discharge”
earlier in this chapter for additional information.
2. Clean the Connector Threads
WARNING
Keep isopropyl alcohol away from heat, sparks, and flame. Store in a
tightly closed container. It is extremely flammable. In case of fire, use
alcohol foam, dry chemical, or carbon dioxide; water may be
ineffective.
Use isopropyl alcohol with adequate ventilation and avoid contact
with eyes, skin, and clothing. It causes skin irritation, may cause eye
damage, and is harmful if swallowed or inhaled. It may be harmful if
absorbed through the skin. Wash thoroughly after handling.
In case of spill, soak up with sand or earth. Flush spill area with
water.
Dispose of isopropyl alcohol in accordance with all applicable
federal, state, and local environmental regulations.
Use a lint-free swab or cleaning cloth moistened with isopropyl alcohol to remove any
dirt or stubborn contaminants on a connector that cannot be removed with compressed
air or nitrogen. Refer to Table 6-3 on page 6-5 for a part number for cleaning swabs.
a. Apply a small amount of isopropyl alcohol to a lint-free cleaning swab.
b. Clean the connector threads.
c. Let the alcohol evaporate, then blow the threads dry with a gentle stream of clean,
low-pressure compressed air or nitrogen. Always completely dry a connector before

85036B/E 3-5
Use, Maintenance, and Care of the Devices
Cleaning Connectors
you reassemble or use it.
3. Clean the Mating Plane Surfaces
a. Apply a small amount of isopropyl alcohol to a lint-free cleaning swab.
b. Clean the center and outer conductor mating plane surfaces. When cleaning a female
connector, avoid snagging the swab on the center conductor contact fingers by using
short strokes.
c. Let the alcohol evaporate, then blow the connector dry with a gentle stream of clean,
low-pressure compressed air or nitrogen. Always completely dry a connector before
you reassemble or use it.
4. Inspect
Inspect the connector to make sure that no particles or residue remain. Refer to “Visual
Inspection” on page 3-3.

3-6 85036B/E
Use, Maintenance, and Care of the Devices
Connections
Connections
Good connections require a skilled operator. The most common cause of measurement error
is bad connections. The following procedures illustrate how to make good connections.
CAUTION
Never mate a 50 ohm connector with a 75 ohm connector. The larger center
pin of a male 50 ohm connector will destroy the contact fingers of a female
75 ohm connector.
How to Make a Connection
Preliminary Connection
1. Ground yourself and all devices. Wear a grounded wrist strap and work on a grounded,
conductive table mat. Refer to “Electrostatic Discharge” on page 3-2 for ESD
precautions.
2. Visually inspect the connectors. Refer to “Visual Inspection” on page 3-3.
3. If necessary, clean the connectors. Refer to “Cleaning Connectors” on page 3-4.
4. Carefully align the connectors. The male connector center pin must slip concentrically
into the contact finger of the female connector.
5. Push the connectors straight together.
CAUTION
Do not turn the device body. Only turn the connector nut. Damage to the
center conductor can occur if the device body is twisted.
Do not twist or screw the connectors together. As the center conductors mate, there is
usually a slight resistance.
6. The preliminary connection is tight enough when the mating plane surfaces make
uniform, light contact. Do not overtighten this connection.
A connection in which the outer conductors make gentle contact at all points on both
mating surfaces is sufficient. Very light finger pressure is enough to accomplish this.
7. Make sure the connectors are properly supported. Relieve any side pressure on the
connection from long or heavy devices or cables.
Final Connection Using a Torque Wrench
1. Use a torque wrench to make a final connection. Table 3-1 provides information about
the torque wrench recommended for use with this calibration kit. A torque wrench is
not included in the calibration kit. Refer to Chapter 6 for part number and ordering
information.

85036B/E 3-7
Use, Maintenance, and Care of the Devices
Connections
Using a torque wrench guarantees that the connection is not too tight, preventing
possible connector damage. It also guarantees that all connections are equally tight
each time.
2. Prevent the rotation of anything other than the connector nut that you are tightening.
It may be possible to do this by hand if one of the connectors is fixed (as on a test port).
In all situations, however, it is recommended that you use an open-end wrench to keep
the body of the device from turning. Refer to Chapter 6 “Replaceable Parts” for part
number and ordering information.
3. Position both wrenches within 90 degrees of each other before applying force. See
Figure 3-2. Wrenches opposing each other (greater than 90 degrees apart) will cause a
lifting action which can misalign and stress the connections of the devices involved.
This is especially true when several devices are connected together.
Figure 3-2 Wrench Positions
Table 3-1 Torque Wrench Information
Connector Type Torque Setting Torque Tolerance
Type-N 135 N-cm (12 in-lb) ±13.5 N-cm (±1.2 in-lb)

3-8 85036B/E
Use, Maintenance, and Care of the Devices
Connections
4. Hold the torque wrench lightly, at the end of the handle only (beyond the groove). See
Figure 3-3.
Figure 3-3 Using the Torque Wrench
5. Apply downward force perpendicular to the wrench handle. See Figure 3-3. This applies
torque to the connection through the wrench.
Do not hold the wrench so tightly that you push the handle straight down along its
length rather than pivoting it, otherwise you apply an unknown amount of torque.
6. Tighten the connection just to the torque wrench break point. The wrench handle gives
way at its internal pivot point. See Figure 3-3. Do not tighten the connection further.
CAUTION
You don’t have to fully break the handle of the torque wrench to reach the
specified torque; doing so can cause the handle to kick back and loosen the
connection. Any give at all in the handle is sufficient torque.
Do not pivot the wrench handle on your thumb or other fingers, otherwise you apply an
unknown amount of torque to the connection when the wrench reaches its break point.
Do not twist the head of the wrench relative to the outer conductor mating plane. If you
do, you apply more than the recommended torque.

85036B/E 3-9
Use, Maintenance, and Care of the Devices
Connections
Connecting and Disconnecting the Two-Piece Female Open (85036B)
The female open standard in the 85036B calibration kit is composed of two parts: the open
body (outer conductor) and the center conductor extender. Refer to Figure 3-4.
Figure 3-4 Connecting the Two-Piece Female Open
To connect the female open:
1. Connect the open body to the male test port.
2. Insert the center conductor extender into the hole at the end of the body and push
gently until the center conductors mate.
To disconnect the female open:
1. Remove the center conductor extender by pulling gently outwards without twisting,
rocking, or bending the extender or the body.
2. Disconnect the body from the test port.
How to Separate a Connection
To avoid lateral (bending) force on the connector mating plane surfaces, always support the
devices and connections.
CAUTION
Turn the connector nut, not the device body. Major damage to the center
conductor can occur if the device body is twisted.
1. Use an open-end wrench to prevent the device body from turning.
2. Use another open-end wrench to loosen the connector nut.
3. Complete the separation by hand, turning only the connector nut.
4. Pull the connectors straight apart without twisting, rocking, or bending either of the
connectors.

3-10 85036B/E
Use, Maintenance, and Care of the Devices
Handling and Storage
Handling and Storage
• Install the protective end caps and store the calibration devices in the foam-lined
storage case when not in use.
• Never store connectors loose in a box, desk, or bench drawer. This is the most common
cause of connector damage during storage.
• Keep connectors clean.
• Do not touch mating plane surfaces. Natural skin oils and microscopic particles of dirt
are easily transferred to a connector interface and are very difficult to remove.
• Do not set connectors contact-end down on a hard surface. The plating and the mating
plane surfaces can be damaged if the interface comes in contact with any hard surface.

4-1
4Performance Verification

4-2 85036B/E
Performance Verification
Introduction
Introduction
The performance of your calibration kit can only be verified by returning the kit to Agilent
Technologies for recertification. The equipment required to verify the specifications of the
devices in the kit has been specially manufactured and is not commercially available.
How Agilent Verifies the Devices in This Kit
Agilent verifies the specifications of these devices as follows:
1. The residual microwave error terms of the test system are verified with precision
airlines and shorts that are directly traced to NIST (National Institute of Standards
and Technology). The airline and short characteristics are developed from mechanical
measurements. The mechanical measurements and material properties are carefully
modeled to give very accurate electrical representation. The mechanical measurements
are then traced to NIST through various plug and ring gages and other mechanical
measurements.
2. Each calibration device is electrically tested on this system. For the initial (before sale)
testing of the calibration devices, Agilent includes the test measurement uncertainty as
a guardband to guarantee each device meets the published specification. For
recertifications (after sale), no guardband is used and the measured data is compared
directly with the specification to determine the pass or fail status. The measurement
uncertainty for each device is, however, recorded in the calibration report that
accompanies recertified kits.
These two steps establish a traceable link to NIST for Agilent to the extent allowed by the
institute’s calibration facility. The specifications data provided for the devices in this kit is
traceable to NIST through Agilent Technologies.

85036B/E 4-3
Performance Verification
Recertification
Recertification
The following will be provided with a recertified kit:
• a new calibration sticker affixed to the case
• a certificate of calibration
• a calibration report for each device in the kit listing measured values, specifications,
and uncertainties
NOTE
A list of NIST traceable numbers may be purchased upon request to be
included in the calibration report.
Agilent Technologies offers a Standard calibration for the recertification of this kit. For
more information, contact Agilent Technologies. See “Contacting Agilent” on page 4.
How Often to Recertify
The suggested initial interval for recertification is 12 months or sooner. The actual need for
recertification depends on the use of the kit. After reviewing the results of the initial
recertification, you may establish a different recertification interval that reflects the usage
and wear of the kit.
NOTE
The recertification interval should begin on the date the kit is first used after
the recertification date.
Where to Send a Kit for Recertification
Contact Agilent Technologies for information on where to send your kit for recertification.
See “Contacting Agilent” on page 4.
When you return the kit, complete and attach a service tag. Refer to “Returning a Kit or
Device to Agilent” on page 5-3 for details.

4-4 85036B/E
Performance Verification
Recertification

5-1
5Troubleshooting

85036B/E 5-3
Troubleshooting
Where to Look for More Information
Where to Look for More Information
This manual contains limited information about network analyzer system operation. For
detailed information on using a VNA, ENA or PNA series network analyzer, refer to the
appropriate user guide or online Help.
• To view the ENA or PNA online Help, press the Help key on the front panel of the
network analyzer.
• To view an online VNA user guide, use the following steps:
1. Go to www.agilent.com.
2. Enter your VNA model number (Ex: 8753ES) in the Search box and click Search.
3. Under the heading Manuals & Guides, click on the title/hyperlink for the
document PDF you want to view.
If you need additional information, see “Contacting Agilent” on page 4.
Returning a Kit or Device to Agilent
If your kit or device requires service, contact the Agilent Technologies office nearest you for
information on where to send it. See “Contacting Agilent” below. Include a service tag
(located near the end of this manual) on which you provide the following information:
• your company name and address
• a technical contact person within your company, and the person's complete phone
number
• the model number and serial number of the kit
• the part number and serial number of each device
• the type of service required
•a detailed description of the problem and how the device was being used when the
problem occurred (such as calibration or measurement)

5-4 85036B/E
Troubleshooting
Contacting Agilent
Contacting Agilent
Assistance with test and measurements needs and information on finding a local Agilent
office are available on the Web at:
www.agilent.com/find/assist
If you do not have access to the Internet, please contact your Agilent field engineer.
NOTE
In any correspondence or telephone conversation, refer to the Agilent product
by its model number and full serial number. With this information, the
Agilent representative can determine whether your product is still within its
warranty period.

6-1
6Replaceable Parts

6-2 85036B/E
Replaceable Parts
Introduction
Introduction
Table 6-1 lists the replacement part numbers for items included in the 85036B calibration
kit and Figure 6-1 illustrates each of these items.
Table 6-2 lists the replacement part numbers for items included in the 85036E calibration
kit and Figure 6-2 illustrates each of these items.
Table 6-3 lists the replacement part numbers for items recommended or required for
successful operation but not included in the calibration kit.
To order a listed part, note the description, part number, and quantity desired. Telephone
or send your order to Agilent Technologies. See “Contacting Agilent” on page 5-4.
Table 6-1 Replaceable Parts for the 85036B Calibration Kit
Item No. Description Qty Per Kit Agilent Part Number
Calibration Devices (75Ω Type-N)a
a. Refer to “Clarifying the Terminology of a Connector Interface” on page 1-7.
1 Male broadband load 1 00909-60019
2 Female broadband load 1 00909-60020
3 Male short 1 85036-60012
4 Female short 1 85036-60011
5 Male open 1 85032-60007
6 Female open body 1 85032-20001
7 Female open center conductor extender 185036-60010
Adapters
8 Type-N-male to male 1 85036-60013
9 Type-N-female to female 1 85036-60014
10 Type-N-male to female 1 85036-60015
Calibration Kit Storage Case
11 Box 1 85036-80001
12 Foam pad set 1 85036-80002
Miscellaneous Items
13 User’s and service guideb
b. See “Printing Copies of On-Line Documentation” on page -ii.
1 85036-90016
14 Male protective end caps as required 1401-0214
15 Female protective end caps as required 1401-0225
16 Tube package (for center conductor extender) 1 1540-1027

85036B/E 6-3
Replaceable Parts
Introduction
Figure 6-1 Replaceable Parts for the 85036B Calibration Kit

6-4 85036B/E
Replaceable Parts
Introduction
Figure 6-2 Replaceable Parts for the 85036E Calibration Kit
Table 6-2 Replaceable Parts for the 85036E Calibration Kit
Item No. Description Qty Per Kit Agilent Part Number
Calibration Devices (75Ω Type-N)
1 Male broadband load 1 00909-60019
2 Male combination open/short 1 85036-60016
Calibration Kit Storage Case
3 Box 1 9211-1582
4 Foam pad set 1 85023-80005
Miscellaneous Items
5User’s and service guidea
a. See “Printing Copies of On-Line Documentation” on page -ii.
1 85036-90016
6Male protective end cap as
required
1401-0214

85036B/E 6-5
Replaceable Parts
Introduction
Table 6-3 Replaceable Parts—Items Not Included in the 85036B and 85036E
Calibration Kits
Description Qty Agilent Part Number
Connector Gages (75Ω Type-N)
Connector gage set 1 85036B K01
Wrenches
3/4 in, 135 N-cm (12 in-lb) torque wrench 1 8710-1766
1/2 in and 9/16 in open-end wrench 1 8710-1770
3/4 in open-end wrench 1 8720-0011
ESD Protective Devices
Grounding wrist strap 1 9300-1367
5 ft grounding cord for wrist strap 1 9300-0980
2 ft by 4 ft conductive table mat with 15 ft grounding wire 1 9300-0797
ESD heel strap 1 9300-1308
Connector Cleaning Supplies
Anhydrous isopropyl alcohol (>92% pure)a
a. Agilent can no longer safely ship isopropyl alcohol, so customers should
purchase it locally.
30 ml --
Foam tipped cleaning swabs 100 9301-1243
Miscellaneous Items
Connector care - quick reference card 1 08510-90360

6-6 85036B/E
Replaceable Parts
Introduction

A-1
AStandard Definitions

A-2 85036B/E
Standard Definitions
Class Assignments and Standard Definitions Values are Available on the Web
Class Assignments and Standard Definitions Values are
Available on the Web
Class assignments and standard definitions may change as more accurate model and
calibration methods are developed. You can download the most recent class assignments
and standard definitions from Agilent’s Calibration Kit Definitions Web page at
http://na.tm.agilent.com/pna/caldefs/stddefs.html.
For a detailed discussion of calibration kits, refer to the Agilent Application Note,
“Specifying Calibration Standards and Kits for Agilent Vector Network Analyzers.” This
application note covers calibration standard definitions, calibration kit content and its
structure requirements for Agilent vector network analyzers. It also provides some
examples of how to set up a new calibration kit and how to modify an existing calibration
kit definition file. To download a free copy, go to www.agilent.com and enter literature
number 5989-4840EN in the Search window.

85036B/E Index-1
Numerics
8510 network analyzer, 1-3
A
adapters, 1-2
part numbers, 6-4
Agilent
application note, A-2
offices, 5-3
alcohol
isopropyl
as cleaning solvent, 3-4
B
broadband loads, 1-2
C
cal kit
contents, 1-2
overview, 1-2
return to Agilent, 5-3
serial number, 1-6
calibration
bad, 5-2
certificate of, 4-2
constants
permanently stored, 1-3
constants, See calibration definitions
definitions
entering, 1-2
permanently stored, 1-2
frequency, 1-8
label, 4-3
label part number, 6-4
report, 4-2
standards, 2-4
temperature, 2-2
when to perform, 1-8
calibration kit
Agilent Application Note, A-2
contents, 1-2
history, 1-7
modifying definition files, A-2
overview, 1-2
return to Agilent, 5-3
serial number, 1-6
certificate of calibration, 4-2
certification
specifications, 2-4
class assignments
downloading from Agilent Web site, A-2
cleaning connectors, 3-4
cleaning supplies, 1-3
ordering, 6-4
part numbers, 6-4
compressed air or nitrogen, 3-4
connections, 3-2, 3-6, 3-9
cautions in making, 3-6
disconnecting, 3-9
ESD concerns, 3-6
final, 3-6
how to make, 3-6
preliminary, 3-6
two-piece female open, 3-9
undoing, 3-9
using a torque wrench, 3-6
connector
cleaning, 3-4
cleaning supplies, 6-4
damage, 3-3
life, 3-3
mating plane, 3-5
sex, 1-8
threads, 3-4
visual inspection, 3-3
wear, 3-3
constants, calibration, See calibration definitions
contacting Agilent Technologies, 5-3
contents
kit, 1-2
D
damage
shipment, 1-4
to connectors, 3-3
data, recertification, 4-2
defective connectors, 3-3
definitions
calibration, 1-2
device
connecting, 3-6
disconnecting, 3-9
handling, 3-10
how Agilent verifies, 4-2
maintenance, 1-8
part numbers, 6-4
return to Agilent, 5-3
serial numbers, 1-6
storage, 3-10
temperature, 2-2
visual inspection, 3-3
disconnecting the two-piece female open, 3-9
disconnections, 3-9
documentation
warranty, -ii
downloading class assignments & std definitions
from the Web, A-2
E
electrical specifications, 2-4
electrostatic discharge, 3-2
supplies
part numbers, 6-4
when making connections, 3-6
environmental requirements, 2-2
equipment
required, 1-3
but not supplied, 1-3, 6-2, 6-4
supplied, 1-2, 6-2, 6-3
Index

Index
85036B/E
Index-2
ESD, 3-2
precautions, 3-2, 3-4
supplies
part numbers, 6-4
when making connections, 3-6
F
female open, 3-9
connecting, 3-9
disconnecting, 3-9
frequency
range, 2-4
specifications, 2-4
frequency of calibration, 1-8
G
gage
connector
master, 6-4
gage master
part numbers, 6-4
gender, connector, 1-8
H
handling, 3-10
history, calibration kit, 1-7
how often to calibrate, 1-8
humidity, 2-2
I
incoming inspection, 1-4
information, troubleshooting, 5-3
inspection
damage, 3-3
defects, 3-3
incoming, 1-4
mating plane, 3-3
visual, 3-3
isopropyl alcohol
as cleaning solvent, 3-4
K
kit
contents, 1-2
overview, 1-2
return to Agilent, 5-3
serial number, 1-6
L
label
calibration, 4-3
part number, 6-4
loads
broadband, 1-2
M
maintenance, 3-2
preventive, 1-8
making connections, 3-6
manual
part number, 6-4
printing, -ii
mating plane
connector, 3-5
inspection, 3-3
surfaces, 3-5
modifying calibration kit definition files, A-2
N
network analyzer, 8510, 1-3
nitrogen, 3-4
numbers
serial, 1-6
recording, 1-6
O
offices
contacting Agilent, 5-3
open-end wrench, 1-3, 3-9
part number, 6-4
opens, 1-2
ordering parts, 6-2
P
part numbers, 6-2
parts
ordering, 6-2
replaceable, 6-2
required but not supplied, 6-2
performance verification, 4-2
fail, 5-2
permanently stored calibration definitions, 1-3
pin depth
typical values, 2-3
preventive maintenance, 1-8
printing the manual, -ii
R
recertification, 4-3
how often?, 4-3
interval, 4-3
what's included, 4-3
where to send your kit, 4-3
regulations
environmental, 3-5
replaceable parts, 6-2
requirements
environmental, 2-2
return loss
specifications, 2-4
return, kit or device, 5-3
S
sales
contacting Agilent, 5-3
serial numbers, 1-6
devices, 1-6

Index
85036B/E Index-3
recording, 1-6
service, 5-2
contacting Agilent, 5-3
service tag, 1-4, 4-3, 5-3
sex, connector, 1-8
shipment
damage, 1-4
verifying complete, 1-4
shorts, 1-2
specifications, 2-2
certification, 2-4
electrical, 2-4
environmental, 2-2
frequency, 2-4
humidity, 2-2
return loss, 2-4
temperature, 2-2
verifying, 4-2
standard definitions
downloading from Agilent Web site, A-2
standards
calibration, 2-4
NIST, 2-4, 4-3
static discharge, 3-2
sticker
calibration, 4-3
storage, 3-10
temperature, 2-2
supplies
cleaning, 1-3
T
tag
service, 1-4, 4-3, 5-3
temperature
calibration, 2-2
device, 2-2
error-corrected temperature range, 2-2
measurement, 2-2
operating range, 2-2
verification and measurement, 2-2
test data, 4-2
threads
connector, 3-4
torque wrench, 1-3, 3-6
part number, 6-4
specifications, 3-6
traceability, 4-2
troubleshooting, 5-2
two-piece female open, 3-9
V
verification
performance, 4-2
temperature, 2-2
visual inspection, 3-3
W
warranty, documentation, -ii
when to calibrate, 1-8
wrench
open-end, 1-3, 3-9
part number, 6-4
undoing connections, 3-9
torque, 1-3
part number, 6-4
