Automation Anywhere Enterprise V11 Architecture & Implementation Guide AAE 11 LTS And
User Manual:
Open the PDF directly: View PDF .
Page Count: 31

Automation Anywhere Enterprise V11.1
Architecture & Implementation Guide

Automation Anywhere Enterprise v11 Architecture & Implementation Guide
Copyright 2018 Automation Anywhere Inc Page 2
Table of Contents
Audience ........................................................................................................................................ 4
1 Glossary of Terms & Acronyms ................................................................................................. 4
2 Architecture ............................................................................................................................. 5
2.1 Overview ..................................................................................................................................... 5
2.2 Bot Creator .................................................................................................................................. 6
2.3 Bot Runner .................................................................................................................................. 6
2.4 Control Room .............................................................................................................................. 7
3 Deployment ............................................................................................................................. 8
3.1 Planning ...................................................................................................................................... 8
3.2 Deployment Models ..................................................................................................................... 8
3.2.1 Single-Node Deployment ................................................................................................................ 8
3.2.2 High Availability Deployment Model .............................................................................................. 9
3.2.3 High Availability with Disaster Recovery Deployment Model ....................................................... 11
3.2.4 Graceful Degradation .................................................................................................................... 12
3.2.5 Minimum Hardware Specifications ............................................................................................... 13
3.3 Install ........................................................................................................................................ 13
3.4 Configure ................................................................................................................................... 13
3.4.1 Firewall Rules ................................................................................................................................ 13
3.4.2 Bot Runner/Creator ....................................................................................................................... 14
3.4.3 Database ........................................................................................................................................ 14
3.4.4 Version Control ............................................................................................................................. 14
4 Operations ............................................................................................................................. 15
4.1 Data Retention........................................................................................................................... 15
4.2 Logging ...................................................................................................................................... 15
4.2.1 Windows Built-In Logging Strategy ............................................................................................... 15
4.2.2 Splunk Strategy.............................................................................................................................. 15
4.2.3 Log Event Types ............................................................................................................................. 16
4.2.4 Log Retention ................................................................................................................................ 17
4.2.5 Log Rotation .................................................................................................................................. 17
4.3 Monitoring & Alerting ................................................................................................................ 17
4.3.1 Windows Built-in Performance Monitor Solution:........................................................................ 17
4.3.2 Nagios ............................................................................................................................................ 18
4.3.3 Monitoring..................................................................................................................................... 18
4.3.4 Alerting .......................................................................................................................................... 18
4.4 System maintenance .................................................................................................................. 18
4.4.1 Database Maintenance Plan ......................................................................................................... 18

Automation Anywhere Enterprise v11 Architecture & Implementation Guide
Copyright 2018 Automation Anywhere Inc Page 3
5 Development Design, Guidelines & Coding Standards ............................................................. 19
5.1 Purpose ..................................................................................................................................... 19
5.2 The Don’t Repeat Yourself Principle (DRY) .................................................................................. 19
5.3 The Rule of Three ....................................................................................................................... 21
5.4 The Single Responsibility Principle .............................................................................................. 22
5.5 Decoupling and Loose Coupling .................................................................................................. 22
5.6 Avoid Bi-Directional Dependencies ............................................................................................. 23
5.7 Test Driven Design ..................................................................................................................... 23
5.8 Testing ....................................................................................................................................... 23
5.9 Error Handling ............................................................................................................................ 24
5.10 Avoid Too Many Sub-tasks ......................................................................................................... 24
5.11 Giant Business Processes Lead to Giant Automations .................................................................. 24
5.12 Commenting .............................................................................................................................. 25
5.13 Naming Conventions .................................................................................................................. 26
5.14 Logging ...................................................................................................................................... 27
5.14.1 Types of Logs and Messages ......................................................................................................... 27
5.14.2 Know What You Are logging .......................................................................................................... 28
5.14.3 Know Who is Reading Your Log ..................................................................................................... 29
5.14.4 Be Concise and Descriptive ........................................................................................................... 29
5.14.5 Avoid the “Magic Log” ................................................................................................................... 29
5.14.6 Formatting ..................................................................................................................................... 30
5.14.7 Avoid Side Effects .......................................................................................................................... 30
5.14.8 Log Sub-Task Variables .................................................................................................................. 30
5.14.9 Consider Size, Rotating and Dozing ............................................................................................... 30
5.14.10 Log Errors Properly .................................................................................................................... 30
5.14.11 Easy to Read, Easy to Parse ....................................................................................................... 30
5.14.12 Interfacing with External Systems ............................................................................................. 31
5.15 VB Script .................................................................................................................................... 31
5.16 Configuration Files ..................................................................................................................... 31

Automation Anywhere Enterprise v11 Architecture & Implementation Guide
Copyright 2018 Automation Anywhere Inc Page 4
Audience
This document is primarily intended for IT Managers, Enterprise Architects and Technical Decision Makers to
assist in implementing RPA using Automation Anywhere Enterprise Suite.
1 Glossary of Terms & Acronyms
NAME / ACRONYM
DEFINITION
Bot
Contains business process logic
Bot Runner (BR)
Software used to run a bot
Bot Creator (BC)
Software used to author bots
Control Room (CR)
Software used to manage, monitor and deploy bots
Subversion Version Control
(SVN)
Software optionally used to manage and track bot versions
Database (DB)
Software used to store metadata and other system data
High Availability (HA)
Deployment architecture that maintains system availability within a single
datacenter when a subset of the system fails.
Disaster Recovery (DR)
Deployment architecture that allows system availability to be restored via a
backup datacenter due to unexpected events or natural disasters. Some
downtime and loss of recently modified data is acceptable.
Active Directory (AD)
Directory service that provides user authentication, authorization in a typical
enterprise
PostgreSQL
Database server software
REST API (REST)
Protocol used to expose business services to clients
Service Tier
Group of machines tasked with hosting services that implement business logic
and serve static assets such as images and JavaScript.
Data Tier
Group of machines which are responsible for providing data storage services.

Automation Anywhere Enterprise v11 Architecture & Implementation Guide
Copyright 2018 Automation Anywhere Inc Page 5
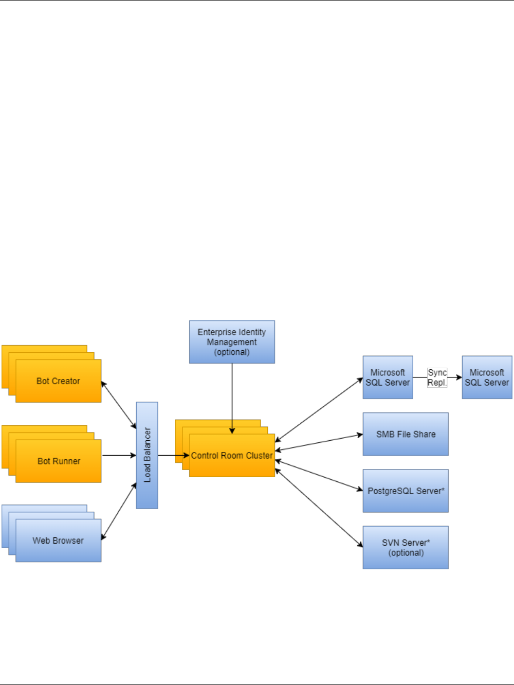
2 Architecture
2.1 Overview
COMPONENT
FUNCTION
Control Room Cluster
A group of servers that are used to manage, monitor and deploy bots.
Bot Creator
Software used to author and upload bots.
Bot Runner
Software used to run bots that have been authored via Bot Creator. Bot
Runners download bots from the Control Room.
Web Browser
Used by users and administrators to access the Control Room.
Enterprise Identity
Management
The Control Room can optionally use an enterprise identity management
system such as Active Directory, or a SAML identity provider, to authenticate
users.
SMB File Share
An SMB file share is used by all members of the Control Room cluster to store
or cache bots and configuration information. It must be accessible by every
Control Room server.
Microsoft SQL Server
Primary database used to store all critical data related to Control Room
operation including: bot, access control and analytics information.
PostgreSQL Server
Database used to store metadata related to analytics dashboards.
Subversion Server
When the optional bot versioning feature is enabled, bots are stored and
versioned in an external Subversion server.

Automation Anywhere Enterprise v11 Architecture & Implementation Guide
Copyright 2018 Automation Anywhere Inc Page 6
Load Balancer
Network Load Balancer that distributes HTTP(S) requests between Control
Room cluster members
2.2 Bot Creator
A “Bot” is a self-contained task designed to be run with little to no human intervention. Bot Creator is our
proprietary development client that can be used to author bots.
2.3 Bot Runner

Automation Anywhere Enterprise v11 Architecture & Implementation Guide
Copyright 2018 Automation Anywhere Inc Page 7
Bot Runner is the machine that runs the bot. Typically, you use a Bot Creator to create a bot that many Bot
Runners will run at scale.
2.4 Control Room
Control Room is a centralized management point for all bots being used throughout your environment. Control
Room manages, schedules, executes, configures various aspects of bots and Bot Runners using a collection of
specialized web services. A reverse proxy is responsible for listening for remote connection requests and
forwarding those requests to the correct specialized service.

Automation Anywhere Enterprise v11 Architecture & Implementation Guide
Copyright 2018 Automation Anywhere Inc Page 8
3 Deployment
3.1 Planning
AAE suite offers a variety of deployment options to meet various levels of enterprise cost/price performance
needs. It is important to identify key requirements before you pick a deployment model.
3.2 Deployment Models
At a high-level, there are 3 ways to install Automation Anywhere Enterprise depending on your business
continuity requirements.
3.2.1 Single-Node Deployment
A single-node deployment is used for some proof-of-concept deployments. It is not recommended for
production workloads.
A single Control Room installation is deployed without the need of a load balancer.
Pros:

Automation Anywhere Enterprise v11 Architecture & Implementation Guide
Copyright 2018 Automation Anywhere Inc Page 9
- Easy to setup and configure
- Single server required
Cons:
- No disaster recovery
- No high availability
- Susceptible to hardware failures
Use Case:
- Proof of concept
- Single-user use scenarios
3.2.2 High Availability Deployment Model
*See Graceful Degradation
The High Availability Deployment Model (HA) provides tolerance for failures of individual Control Room cluster
servers and database servers. A load balancer must be configured to front all HTTP(S) requests for the Control
Room. Configuring your load balancer to use a round-robin algorithm is recommended. Synchronous

Automation Anywhere Enterprise v11 Architecture & Implementation Guide
Copyright 2018 Automation Anywhere Inc Page 10
replication should be configured between the master SQL Server and slave(s) so that consistency is maintained
after a database node failure.
The synchronous replication required for HA can be achieved by utilizing either:
• Setting the backup replica to Synchronous-Commit mode of SQL Server Always On availability groups
• SQL Server Database Mirroring
Pros:
- Maintains availability when failures occur within a single datacenter
Cons:
- No protection against datacenter outage
Use Case:
- Small to medium-size businesses that do not require multi-site disaster recovery

Automation Anywhere Enterprise v11 Architecture & Implementation Guide
Copyright 2018 Automation Anywhere Inc Page 11
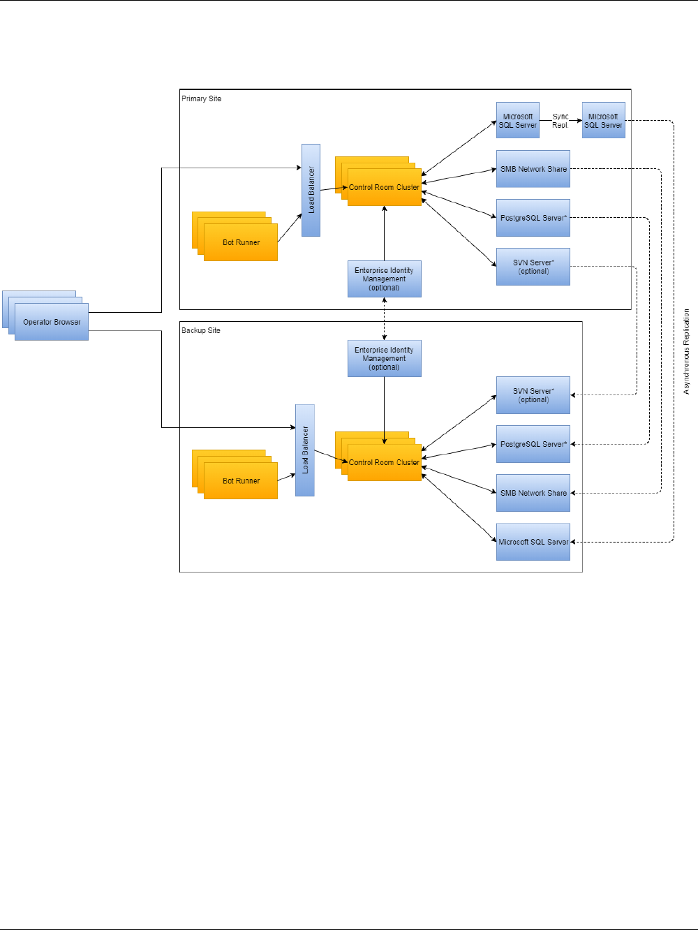
3.2.3 High Availability with Disaster Recovery Deployment Model
*See Graceful Degradation
To support disaster recovery (DR) a second Control Room cluster should be deployed to an additional
datacenter. Asynchronous, rather than synchronous replication should be configured between sites for all
supporting services so that off-site replication does not impact performance of the primary site. When a
failover to a backup site occurs very recent changes made on the primary site may be lost.
Failing over to the DR site should normally be performed as a manual operation.
Pro:
- Provides business continuity when faced with datacenter outage or loss
Con:
- Increased operational burden

Automation Anywhere Enterprise v11 Architecture & Implementation Guide
Copyright 2018 Automation Anywhere Inc Page 12
3.2.3.1 Replication Details
The database replication configuration for disaster recovery is an extension of the high availability
configuration. This configuration requires the use of Always On availability groups.
The replica that is on-site with the primary replica should, like an HA-only deployment, be configured in
Synchronous-Commit mode.
The replica at the DR location should be configured in Asynchronous-Commit mode so that the latency and
reliability of the inter-datacenter does not impact the performance and availability of the primary site.
The DR replica should be configured to not offer any database services until failover is triggered. The Control
Room nodes at the DR location will automatically connect and start servicing connections once the database is
available.
3.2.3.2 Failure Mode
With asynchronous replication there is the possibility that a transaction that occurs on the primary site may
not reach the DR replica before the failure occurs. Note that this is true not just for the Automation Anywhere
solution but also for the applications that are being automated.
If Workload Management is processing items when a failure occurs some work items that were awaiting
delivery to a device will be placed into an error state. This is so that there is no danger that work items will be
processed twice. Work items can be manually reviewed and marked as ready to be processed or complete as
appropriate.
3.2.4 Graceful Degradation
Certain dependencies of the Automation Anywhere system do not require full high availability (HA) to continue
to successfully deploy and run bots.
3.2.4.1 PostgreSQL
PostgreSQL is used to store dashboard metadata. If PostgreSQL fails, no dashboard graphs will be available
until PostgreSQL service is restored.
3.2.4.2 Subversion (SVN) Server
Subversion is optionally used to store previous versions of a bot. If Subversion is unavailable it will not be
possible to change what the current production version of a bot is. However, the current production version of
all bots will still be available for deployment.

Automation Anywhere Enterprise v11 Architecture & Implementation Guide
Copyright 2018 Automation Anywhere Inc Page 13
3.2.5 Minimum Hardware Specifications
Up-to 1000 simultaneous bot deployment and executions.
BOT RUNNER
BOT CREATOR
CONTROL ROOM
SQL SERVER
POSTGRESQL
SERVER
Operating
System
Microsoft
Windows 7 SP1
Microsoft
Windows 7 SP1
Windows Server
2012 R2 or later
Windows
Server 2008
SP2 or later
Windows Server
2008 R2 or later /
Red Hat Enterprise
Linux / Ubuntu LTS
Processor
Intel Core i5 2.6
GHz
Intel Core i5 2.6
GHz
8 core Intel Xeon
Processor
4 core Intel
Xeon
Processor
2 core Intel Xeon
Processor
RAM
8 GB
8 GB
16GB
8GB
4GB
Storage
32 GB
32 GB
500GB
500GB
10GB
Other
.NET Framework
4.6 (Windows 8.1
and Window
Server 2012 R2:
4.6.1)
.NET Framework
4.6 (Windows 8.1
and Window
Server 2012 R2:
4.6.1)
.NET Framework
4.6 (Windows 8.1
and Window
Server 2012 R2:
4.6.1)
SQL Server
2012 or
later
PostgreSQL 9.5
3.3 Install
Please request the installer and appropriate license keys from your account manager. See product
documentation on how to install.
3.4 Configure
3.4.1 Firewall Rules
3.4.1.1 Bot Creator and Runner
PROTOCOL
PORT(S)
RULE
TCP
80/443
Out – Control Room Load Balancer
3.4.1.2 Control Room
PROTOCOL
INCOMING PORT(S)
USAGE
CLIENT(S)
TCP
80
HTTP
Web browsers, Bot
Runners, Bot Creators
TCP
443
HTTPS and Web Socket
Web browsers, Bot
Runners, Bot Creators

Automation Anywhere Enterprise v11 Architecture & Implementation Guide
Copyright 2018 Automation Anywhere Inc Page 14
TCP
5672
Cluster Communication
Control Room servers
TCP
47500 – 47600
Cluster Communication
Control Room servers
TCP
47100 – 47200
Cluster Communication
Control Room servers
WARNING: It is critical that communication between the Control Room servers is sufficiently
protected as it contains security sensitive information that is not encrypted. All network hosts,
apart from Control Room servers, should be blocked from accessing the cluster communication
ports listed above.
3.4.2 Bot Runner/Creator
1. Schedules (Bot Creator Only)
a. Config File Name : Settings.xml
b. Config File Location : C:\Users\Public\Documents\Automation Schedules
c. Log File Name: SchedulerService.LogFile.txt
d. Log File Location : C:\Users\Public\Documents\Automation Schedules\LogFiles
2. AutoLogin
a. Config File Name : Automation.Autologin.Settings.xml
b. Config File Location : C:\Users\Public\Documents\Automation Autologin
3. Client
a. Config File Name : AA.Settings.xml
b. Config File Location : C:\Users\aaadmin\Documents\Automation Anywhere Files
3.4.3 Database
The Database connection string is configured in <Install Location>\config\boot.db.properties
3.4.4 Version Control
Version control (SVN) location can be configured via the Control Room UI.

Automation Anywhere Enterprise v11 Architecture & Implementation Guide
Copyright 2018 Automation Anywhere Inc Page 15
4 Operations
4.1 Data Retention
At some point the performance of searching and sorting historical data on the Control Room will be impacted
by the amount of historical data stored. The table below shows the SQL tables that may have data deleted
from them without impacting the availability of the Control Room. Note that modifying or removing any other
records than those listed here may leave your Control Room cluster in an unrecoverable state.
DATABASE
TABLE
TIMESTAMP COLUMN
Control Room
ACTIVITY
created_on
Control Room
JOBEXECUTIONS
updated_on
To purge data use the DELETE query, for example:
delete from [ACTIVITY] where created_on < DATEADD(DAY, -30, GETDATE());
To delete entries from the activity table that are older than 30 days.
4.2 Logging
Logging data is generated throughout our product. For logging to be more useful, we recommend
that you consolidate you logs into one central machine / area.
4.2.1 Windows Built-In Logging Strategy
Logging data needs to be gathered in one central location for better and more efficient consumption.
Windows has a built-in “centralized logging”. To setup a single machine that pulls all logging data
from other machines into a single using subscriptions.
1. Open Event Viewer on the Central Logging machine
2. Subscribe to Logging Events from other computers
If a more elaborate solution is required, we recommend using a product like Splunk to gather and
store log in a central location for collection and analysis.
4.2.2 Splunk Strategy
Logging is only incredibly useful when we have the ability to see a “birds-eye-view” of all logging events across
systems and apps in a single area / tool as it provides a holistic picture to your entire environment. Hence, we
recommend you use a tool like Splunk to aggregate logs from various sources in one central location.
Splunk can collect various types of logging data:

Automation Anywhere Enterprise v11 Architecture & Implementation Guide
Copyright 2018 Automation Anywhere Inc Page 16
How does Splunk fit into Automation Anywhere Enterprise?
Splunk fits nicely into existing logging infrastructure of AAE as well as your network / system environment
giving you a single holistic view of your system. Splunk has an enterprise-grade “Universal Forwarders” that
can be installed on most Operating Systems and Networking environment. This light-weight software agent
(Universal Forwarder) monitors logs that are already being generated and forwards it to Splunk Indexing
Server, all in real-time. This makes deployment of Splunk incredibly easy and scalable. More importantly, it
allows you to “see” a birds-eye-view as well as drill-down options of all of your logging data.
4.2.3 Log Event Types
- Infrastructure Logging
o Network, Router, Switch, Firewall, Gateways, etc.
- Systems Logging
o Windows Event Viewer, Web Server Logs, Machine Logs

Automation Anywhere Enterprise v11 Architecture & Implementation Guide
Copyright 2018 Automation Anywhere Inc Page 17
- Application Logging
o Control Room
o Bot Runner
o Bot Creator (Dev Client)
o Bot Farm
o Credential Vault
o Analytics
4.2.4 Log Retention
Log Retention is usually determined by a company’s existing log retention policies. In general, we
recommend that log files be archived to “cold storage” after 5 years since the file was generated.
Until then, we recommend that they are archived in a “warm storage”. And finally, it is
recommended that you keep logs files in your servers for at least a month (i.e. “hot storage”)
Cold Storage: Long term storage such as the use of magnetic tape that survives the test of time.
Warm Storage: Corporate-wide backups that are generally available for 1 year.
Hot Storage: The log files are on the server that generated it.
4.2.5 Log Rotation
Log rotation is highly recommended to ensure logs are kept a manageable file size in the file system.
Therefore, we recommend that you rotate the log every 24 hours (i.e. log file per 24 hours).
Depending on the amount of log data being generated, we recommend that the log file be rotated
accordingly. There two options:
Log Rotation by Time: Create a single log file per 24 hours
Log Rotation by Size: Rotate the log file (create new log file) depending on size the file
Log Rotation by Both: Some combination of both to limit size & time per file
4.3 Monitoring & Alerting
For monitoring and alerting, you can use built-in Windows functionality.
4.3.1 Windows Built-in Performance Monitor Solution:
You can use Windows’ performance counters to capture vital information such as CPU load, memory, etc. onto
We recommend deploying Nagios in your environment.
1. Open Performance Monitor
2. Create new data collector set, choose data collector such as CPU, memory, Disk IO, etc.
3. In the Alert Box, specify the email address and SMS so that you can be notified up on a failure.

Automation Anywhere Enterprise v11 Architecture & Implementation Guide
Copyright 2018 Automation Anywhere Inc Page 18
4.3.2 Nagios
Nagios is a powerful enterprise-grade that provides you with an instant awareness of your Automation
Anywhere IT infrastructure. It allows you to detect and repair problems and mitigate future issues before they
affect your end-users.
There are 2 parts to consider when it comes to monitoring as a strategy:
4.3.3 Monitoring
- Machine Vitals (machine, VM, devices, etc.) - CPU Load, Memory Pressure, Disk Space & IO, Processes,
and other system metrics. Machines include control room, bot farm, bot runner, etc.
- Network – protocol, uptime, overload, throughput, ping, latency, DNS, etc.
- Application – bot running, log peek, scheduling service, database service, web server, LB, log
truncation, etc.
4.3.4 Alerting
Nagios can send alerts when critical infrastructure components fail. It can also be configured to notify
recovery. There are 3 alerting methods:
- Email - Sends an email to administrator or IT team upon critical / important events
- SMS – Sends a text message upon critical events
- Custom Script – Alerting logic can highly be customized based on several properties. For
example, an escalation can be setup based on severity, time, etc.
4.4 System maintenance
4.4.1 Database Maintenance Plan
We strongly recommend the following database backup strategy (at a minimum):
- Weekly – Full Database Backup
- Every 3 Days – Differential Backups
- Daily – Incremental Backups Every 24 Hours
- Hourly - Transaction Log Backup Every Hour

Automation Anywhere Enterprise v11 Architecture & Implementation Guide
Copyright 2018 Automation Anywhere Inc Page 19
5 Development Design, Guidelines & Coding Standards
5.1 Purpose
The purpose of this document is to be an advanced guide to developing automations and providing
guidelines and standards for automation development. Why use this document? Because not every
person developing an automation:
- is aware that a task (or any code set) is generally read 10 times more than it is changed
- is aware of some of the pitfalls of certain constructions in automation development
- is aware of the impact of using (or neglecting to use) particular solutions on aspects like
maintainability and performance
- knows that not every person developing an automation is capable of understanding an
automation as well as the original developer
Following standards creates clean, easier to read, easier to maintain, stable automations.
5.2 The Don’t Repeat Yourself Principle (DRY)
The Don’t Repeat Yourself Principle is a principle commonly found in software engineering. The aim of
this principle is to reduce the repetition of information. In the context of automation, it refers to
creating a set of commands or bits of logic that are repeated throughout a single task.
For example, suppose an automation has the need print a notepad document as a PDF file. The task
might look like the following:
FIGURE 1
In this particular automation, there is a need to print a file as a PDF document three times. The
temptation would be to simply copy and paste these nine lines into the three places where they are
needed. It’s fast and simple, and helps resolve the immediate goal – getting this automation finished
quickly. However, cutting and pasting these lines 3 times is short-sighted.
Consider for example on the development machine the PDF print driver is called “Pdf995”. When the
automation is moved to a production machine it is discovered that the PDF print driver on that

Automation Anywhere Enterprise v11 Architecture & Implementation Guide
Copyright 2018 Automation Anywhere Inc Page 20
machine is not called “Pdf995”, but rather “CutePDF”. Now the entire automation task must be
opened and edited. In addition, there are three places to find this code, and because this is copied and
pasted the automation is now 27 lines longer than it would have been. Long tasks are more difficult to
edit and they take longer to edit. Not only that, a task that was tested and verified to be bug-free and
production ready has now been edited. Since it has been edited, it is no longer production ready
because it has been changed, and should now be re-tested.
By saving an extra minute of time cutting and pasting these nine lines in three different places, 30
minutes to an hour of maintenance time have now been added because the task must be edited and
it’s longer than it normally would have been. If a new developer has been tasked with making the
changes and they are unfamiliar with the automation, they must now do more analysis to determine
all of the places that need the change. If the task is short that’s not so bad, but if it’s long it’s much
more time consuming.
Of course in this example, using variables could alleviate some of these issues. But now yet another
variable must be added and maintained, making the automation more cluttered. And there’s always
the possibility that the issue can’t be resolved by simply using a variable.
So what’s the solution? A sub-task, that is called by the task needing this service performed. By placing
these commands into a task that is called by a parent task, we realize a number of benefits:
1) the main task is now 27 lines shorter
2) when it moves to production, only 9 lines have to be located, analyzed and edited and they
live in a single task, making the automation much easier to maintain
3) these lines can be called by any number of tasks, even in other automations
Sub-tasks can be referred to as a “helper task” or “utility task”, since their only purpose is to help the
calling task. Figure 2 is an example of what the helper task for the above example might look like:

Automation Anywhere Enterprise v11 Architecture & Implementation Guide
Copyright 2018 Automation Anywhere Inc Page 21
FIGURE 2
If any changes are required to this specific set of commands, only this helper task will need to be
edited, and only this helper task will need to be retested.
Tip: Remember that Excel sessions, CSV/text file sessions and browser sessions (web recorder) cannot
be shared across tasks. So sub-tasks must be included in such a way as they do not break these
sessions.
5.3 The Rule of Three
Keeping in mind the Don’t Repeat Yourself Principle, The Rule of Three is a great way to prevent
introducing repeating code or commands. Duplication of a set of commands in automation is a bad
practice because it makes the automation harder to maintain. An AA task should never be more than
500 lines in general, and should preferably be only a few hundred lines. When a rule is encoded in a
replicated set of tasks changes, whoever maintains the code will have to change it in all places
correctly. This process is error-prone and often leads to problems. If the set of commands or rules
exist in only one place, then they can be easily changed there. Additionally, if factored out properly,
sub-tasks can be made to be reusable, making them even more productive.
This rule is typically only applied to a small number of commands, or even single commands. For
example, if a task calls a sub-task, and then calls it again when it fails, it is acceptable to have two call
sites; however, if it is to be called five times before giving up, all of the calls should be replaced with
loop containing a single call.
Tip: Sub-tasks should be small and focused (have only a single responsibility or only a few
responsibilities).

Automation Anywhere Enterprise v11 Architecture & Implementation Guide
Copyright 2018 Automation Anywhere Inc Page 22
5.4 The Single Responsibility Principle
In object-oriented programming, the single responsibility principle states that every class should have
responsibility over a single part of the functionality provided by the software, and that responsibility
should be entirely encapsulated by the class. All its services should be narrowly aligned with that
responsibility. This principle directly applies to automation development as well.
Now imagine a single automation task that is 2000 lines long. This task is far too long and should be
split into several sub-tasks. The automation developer decides to put several of the repeated tasks
into another sub-task. Consider for example he or she picks three repeated sections and puts them in
a subtask. This new helper task now handles printing a PDF, but also handles saving a file to a specific
folder, and in addition to that it also handles moving a file from one folder to another. The developer
manages this which part is called by passing an action variable.
The above example would break the Single Responsibility Principle. The developer has reduced the
number of lines in the master task, which is good, but has now a sub-task that is far too big.
Additionally, if any one of those responsibilities (printing a PDF, moving a file or saving a file) need to
be modified, the entire helper task must be modified. This creates the possibility for introducing a bug
in task that would not have otherwise been affected.
The proper approach would be to create three sub-tasks, each having their own responsibility – One
for print to a PDF, another for moving the files, and another for saving files.
5.5 Decoupling and Loose Coupling
When possible, sub-tasks should not have a dependency on the calling task. In automation this is
often unavoidable. However, developing with this in mind can improve the overall architecture and
maintainability of an automation.
Using the login sub-task as an example, if the login task can only be called by one single master task,
then it is tightly coupled to that master task. If the login sub-task is designed in such a way that the
URL of the page it uses has to be set by the calling task, then it cannot run by itself. It cannot be unit-
tested alone, and other tasks cannot call it without knowing the URL of the login page before calling it.
If the calling task must provide the login page URL to the login sub-task, then all tasks that use the
login sub-task are more tightly coupled to that login sub-task. And if the URL changes, more than one
task must be changed.
However, if the login sub-task contains all of the information it needs to login to the web application,
including the URL, then it is a truly stand-alone sub-task. It can be unit-tested, and it can be called by
any other task without the need to be provided the URL. It is then “decoupled” from other tasks and is
much more maintainable.

Automation Anywhere Enterprise v11 Architecture & Implementation Guide
Copyright 2018 Automation Anywhere Inc Page 23
5.6 Avoid Bi-Directional Dependencies
As previously described, a sub-task that depends on the calling task for information causes problems,
a calling task depending on a sub-task for information can also cause problems. The problem here is
that if the sub-task is changed, then all calling tasks may also need a change, since they have
dependencies on that sub-task. If a sub-task cannot be changed without calling tasked being changed,
it is dependent and not truly decoupled. If a calling task cannot be changed without all sub-tasks being
changed, they are not truly decoupled, and have bi-directional dependencies. This not only creates a
maintenance nightmare, but it makes unit-testing nearly impossible. Sub-tasks should be as
standalone and reusable as possible.
5.7 Test Driven Design
If automations are developed using the above principles, the result will be many smaller tasks, many
being reusable. These smaller tasks can then be tested alone, in a unit-test fashion.
For example, take an automation that always starts with a login to a web-based application. The login
step should be in a separate sub-task. Using this approach, if anything changes with the login UI, only
the login task has to be modified. If several other tasks are using the login step, none of those tasks
will need to be modified or re-tested if the login UI changes. Only the single login task will need to be
modified, and as such, only that login task will need to be tested if something changes, therefore
testing that single unit. This is far more efficient than modifying a single large task, or set of tasks if
something changes in a smaller unit.
For example, take an automation that always starts with a login to a web-based application. The login
step is only performed once, at the beginning of the automation, so it appears to not make sense to
split it out into a separate task. In reality, it does actually make sense to split the login step into its
own task. The reason is test driven design and greater maintainability.
With the login step in its own sub-task, if there is a change to the login screen, only that task needs to
be modified. If the task is created using the Single Responsibility Principle, it only performs on function
– logging in to the application. Additionally, if the task is designed to be loosely coupled, it doesn’t
need to know anything about the master task calling it. The URL, user name and password can be put
into the automation for testing purposes, and then that task can but tested independently.
This approach may not be possible in all cases, but when possible this can be make an automation
much easier to maintain and deploy.
5.8 Testing
After creating an automation task and beginning preparation for a deployment either to a production
environment or delivery to a customer, the automation should be fully tested. If it does not pass
testing, either errors should be corrected or error handling should be put into place so that
unexpected events do not cause the automation to fail.

Automation Anywhere Enterprise v11 Architecture & Implementation Guide
Copyright 2018 Automation Anywhere Inc Page 24
5.9 Error Handling
Automating applications, especially browser-based applications, can be a moving target at times. If a
web page changes for example, it will often break the automation. Or most commonly, if a page
doesn’t appear when the automation expects, it can cause an error. The key to a successful
automation is predicting and handling unexpected events (e.g. a Save As dialog not appearing within a
specific time frame or a file not found message).
Care should be taken when automating components that rely on network connectivity. If your
automation works with a web browser it should be able to gracefully handle situations where the
browser cannot load the target page due to an outage. The Error Handling command can be used to
not only log errors, but to also provide a means to recover from an error.
For example, consider an automation that downloads a file from a web site. After clicking on the
download link, the automation waits 15 seconds for the download prompt to appear at the bottom of
IE.
the automation uses a “wait for window to exist” command to determine when the Save As dialog
appears.
5.10 Avoid Too Many Sub-tasks
While all of the above principles are an excellent way to design an automation, it is possible however
to “overdo it”. If an automation has 30 helper tasks for example, that’s going to be a bit difficult to
maintain as well, and is an indication of a poorly thought-out architecture. The number of sub-tasks,
or helper tasks should be a manageable amount that do not cause confusion.
An automation that has 30 helper tasks, or would be thousands and thousands of lines without the
use of helper tasks, probably indicates a business process that is too large for one automation. Such a
process should be broken down into pieces, and each of those separate pieces encapsulated in their
own automations.
5.11 Giant Business Processes Lead to Giant Automations
The key to the successful automation of a business process is a well-defined, well-thought-out
strategy. If a business process is so large for example, that the resulting automation will either be one
file that is 10,000 lines long, that is an example of a task that is too long. If the automation is
refactored into several sub-tasks, with utility and helper automations, but now consists of 30 helper
tasks, it is still an example of an automation that is not well architected.
If a business process is so large that it requires more than 8 or 10 sub-tasks, or any one task contains
thousands of lines, then the automation approach to the process should be reconsidered. Some things
to take into account:
1) What parts of the business process can be split into their own separate automations?

Automation Anywhere Enterprise v11 Architecture & Implementation Guide
Copyright 2018 Automation Anywhere Inc Page 25
2) Can the business process itself be reduced in size? Are there any redundant or unnecessary
steps?
5.12 Commenting
Most automations require changes after they are placed into production. Sometimes those changes
can be frequent, depending on the type and scope of the automation. The difference between a
change being a relatively straight-forward task and a complete nightmare is determined by two things:
how cleanly the automation was architected, and how well it is documented and commented. Good
commenting can mean a difference of hours during a maintenance cycle.
All comments should be written in the same language, be grammatically correct, and contain
appropriate punctuation.
General rules:
• Box important sections with repeating slashes, asterisks or equal signs:

Automation Anywhere Enterprise v11 Architecture & Implementation Guide
Copyright 2018 Automation Anywhere Inc Page 26
• Use one-line comments to explain assumptions, known issues and logic insights, or mark
automation segments:
• Make comments meaningful:
• Only use comments for bad task lines to say “fix this” – otherwise remove, or rewrite that part
of the task!
• Include comments using Task-List keyword flags to allow comment-filtering. Example:
// TODO: Place database command here
// UNDONE: Removed keystroke command due to errors here
• Never leave disabled task lines in the final production version. Always delete disabled task
lines.
• Try to focus comments on the why and what of a command block and not the how. Try to help
the reader understand why you chose a certain solution or approach and what you are trying
to achieve. If applicable, also mention that you chose an alternative solution because you ran
into a problem with the obvious solution.
5.13 Naming Conventions
Use bumpyCasing for variables and CamelCasing for task names:
• CamelCase is the practice of writing compound words or phrases such that each word or
abbreviation begins with a capital letter (e.g. PrintUtility)
• bumpyCase is the same, but always begins with a lower letter (e.g. backgroundColor).

Automation Anywhere Enterprise v11 Architecture & Implementation Guide
Copyright 2018 Automation Anywhere Inc Page 27
Do not use underscores. Underscores waste space and do not provide any value. Readability can be
achieved by using Bumpy Casing and Camel Casing.
Always use lower case Boolean values “true” and “false”. Never deviate, stick to this method of
defining a boolean state. The same should also be applied to flags. Always use “true” or “false” for
Boolean variables, never a 0 or 1 or anything else (Figure 3).
FIGURE 3
Don’t include numbers in variable names.
Don’t prefix fields. For example, don’t use g_ or s_ or just _. It’s okay to use the letter v in order to
make finding the variable simpler.
Definitely avoid single character variable names. Never use “i” or “x” for example. A person should
always be able to look at a variable name and gain some clue about what it is for.
Name flags with Is, Has, Can, Allows or Supports, like isAvailable, isNotAvailable, hasBeenUpdated.
Name scripts with a noun, noun phrase or adjective like Utility or Helper for example
FileSaveHelper.atmx. Also use verb-object pairs when naming scripts like GetMostRecentVersion.
Name variables with a descriptive name like employeeFirstName or socialSecurityNumber.
5.14 Logging
One phrase that will be repeated throughout this section will be this: Logs should be easy to read and
easy to parse. There are two receivers for log files, humans and machines. When humans are the
receiver, they’ll may be a developer looking for information in order to debug, analyse performance,
or look for errors. They may also be an analyst, looking for audit information or performance
information. In either case, logs should be easy to look at and understand, and they should be easy to
parse with a tool or import into Excel. What follows is a set of standards to ensure logging is properly
executed.
5.14.1 Types of Logs and Messages
There are about five different types of messages that should be logged. Depending on the type, they
may go into separate log files. For example, informational messages should go into the primary
process log, where as an error message would into both the process log and an error log. Debugging
information should go into a debug log.
Types of Logs
Process/Informational log – The process log is meant to be an informational log. It can be used for
monitoring normal operation of a task, but more importantly, it can be used for auditing. Use the

Automation Anywhere Enterprise v11 Architecture & Implementation Guide
Copyright 2018 Automation Anywhere Inc Page 28
process log for an audit trail can be an excellent method for determining if a business process was
completed properly. For example, was an order placed, or a ticket completed without error.
Error log – The error log is for detailed error messages. When an error occurs in a task, notification
that an error occurred should go into the process log. Detailed information about the error should go
into the error log.
Debug log - Debugging information should go into its own log file, and should be turned off when in
production mode. An isProductionMode variable should be used to turn these statements off when
the automation is moved to production.
Performance log - Performance logging can either go into the process/informational log or it can go
into the performance log. In some cases it may be desirable to have it in its own log file.
Types of Messages
ERROR – something terribly wrong had happened, that must be investigated immediately. The task
cannot perform its function properly here. For example: database unavailable, mission critical use
case cannot be continued, file is busy and cannot be opened.
WARN – the task might be continued, but take extra caution. For example: “Task is running in
development mode”. The task can continue to operate, but the message should always be justified
and examined.
INFO – Important business process has finished. In ideal world, and administrator or user should be
able to understand INFO messages and quickly find out what the application is doing. For example if
an application is all about booking airplane tickets, there should be only one INFO statement per each
ticket saying “[Who] booked ticket from [Where] to [Where]”. Other definition of INFO message: each
action that changes the state of the application significantly (database update, external system
request).
DEBUG – Developers stuff. Any information that is helpful in debugging an automation, and should not
go into the process log. An isProductionMode variable should be used to turn these statements off
when the automation is moved to production.
PERFORMANCE – Performance logging can either go into the process/informational log or it can go
into the performance log, if a separate performance log has been created. Performance should track
how long it takes to perform specific steps, but too much granularity should be avoided. In most cases,
performance logging should be limited to an overall business process. For example, how long it took
to complete an order, or how long it took to process an invoice.
5.14.2 Know What You Are logging
Every time you issue a logging statement, take a moment and have a look at what exactly will land in
your log file. Read your logs afterwards and spot malformed sentences.

Automation Anywhere Enterprise v11 Architecture & Implementation Guide
Copyright 2018 Automation Anywhere Inc Page 29
5.14.3 Know Who is Reading Your Log
Logs will be imported by the customer. Logs should be easy to read and easy to parse. Users,
customers and automation developers will be looking at logs to:
• determine if a process completed successfully
• if a process didn’t complete, they’ll be looking for information as to why
• determine if the automation is performing as expected
• interactively tailing the logs
• parsing the logs with a tool, or importing the logs into Excel in order to gather and analyse
metrics
• importing the logs into a database
5.14.4 Be Concise and Descriptive
Each logging statement should contain both data and description. Consider the following examples:
FIGURE 4
FIGURE 5
In Figure 4, two lines are used to communicate one set of information. All of the information should
be on one line, and in one pass to the log command. Was it so hard to include thee actual message
type, message id, etc. in the warning string? I know something went wrong, but what? What was the
context? Be detailed, don’t make the reader wonder what is going on.
5.14.5 Avoid the “Magic Log”
Another anti-pattern is the “magic-log”. If a log file is long, or has grown to a large size, it may be
tempting to insert characters or strings that make things easier to find certain lines. They’re
meaningful to the developer, but completely meaningless to anyone else. This is why they’re called
“magic”. An example would be “Message with XYZ id received”.
If this approach is used, you’ll end up with a process log file that looks like a random sequence of
characters. Instead, a log file should be readable, clean and descriptive. Don’t use magic numbers, log
values, numbers, ids and include their context. Show the data being processed and show its meaning.
Show what the automation is actually doing. Good logs can serve as a great documentation of the
automation itself.
And of course never log passwords or any personal information!

Automation Anywhere Enterprise v11 Architecture & Implementation Guide
Copyright 2018 Automation Anywhere Inc Page 30
5.14.6 Formatting
Use the log to file feature built into Automation Anywhere. Use the built-in time stamp in the log to
file command, don’t create your own method and format for time stamping, even for Excel. This is not
the industry standard, and you’re trying to solve a problem that doesn’t even exist. It’s up to the
receiver of the log to manage the time stamps. If the customer or receiver needs a different
timestamp, then it makes sense to modify it, but not before.
A good format to use is timestamp, logging level, machine name, name of the task, and the message.
All of these values should be tab delimited, for easy importing or parsing.
5.14.7 Avoid Side Effects
Performance is the primary concern with logging. Normal logging commands themselves are not
costly in terms of performance. However, consideration should be made for excessive logging (inside
of a small loop with many iterations for example).
5.14.8 Log Sub-Task Variables
When passing variables back and forth to sub-tasks, adding debugging log statements is
recommended. These should be used to see the values of variables when they enter the sub-task, and
what they have been set to when being passed back (where relevant). An isProductionMode variable
should be used to turn these statements off when the automation is moved to production.
5.14.9 Consider Size, Rotating and Dozing
Always consider how large a log file will become. By nature, log files generally become quite large in a
short period of time. Additional code should be considered for checking the current date, and if the
day has changed, creating a new log. This way a new log file is created for each day, and older log files
can be compressed and archived (dozing).
5.14.10 Log Errors Properly
Logging errors is one of the most important roles of logging. If an error is logged from within an AA
error handling block, the line number and description of the error coming from AA should be included
in the log message.
5.14.11 Easy to Read, Easy to Parse
There are two groups of receivers particularly interested in your application logs: human beings (you
might disagree, but programmers belong to this group as well) and computers (typically shell scripts
written by system administrators). Logs should be suitable for both of these groups. Logs should be
readable and easy to understand just like the code should.
On the other hand, if your application produces 500 MB of logs each hour, no man and no graphical
text editor will ever manage to read them entirely. In this case, other tools will be uised. If it is
possible, try to write logging messages in such a way, that they could be understood both by humans
and computers,

Automation Anywhere Enterprise v11 Architecture & Implementation Guide
Copyright 2018 Automation Anywhere Inc Page 31
e.g. avoid formatting of numbers, use patterns that can be easily recognized by regular expressions,
etc.
5.14.12 Interfacing with External Systems
If an automation will be interfacing with other systems i.e. Metabots, APIs, REST or SOAP calls, be sure
to log those calls, and if appropriate their responses.
5.15 VB Script
Automation Anywhere has the ability to call VB script. It is recommended to limit the use of VB script
to situations where there are simply no other choices. The reasons are:
• VB script is difficult to maintain
• VB script is typically not understood by the customer
• VB script files are usually prohibited by most IT departments
• VB script files cannot easily be moved (blocked by email)
Another thing to remember is to never use AA to write VB script, or create a VB script file. Doing so is
extremely difficult to maintain and is an anti-pattern at best. At worst, it demonstrates the ability to
embed and deliver a malicious payload in an automation.
5.16 Configuration Files
Always separate your initial variable values from your task. This means do not set necessary variable
values in the task. You will need to change these values when you run the task in different
environments like UAT or PROD. Use a configuration file and read those variables into the task at start
time. Make use of system path variables to load the configuration file so it can be located no matter
where AA is installed on the system.