AC100
User Manual: AC100
Open the PDF directly: View PDF
.
Page Count: 14

AC-100UT
Nov, 1997
AC-100UT
TABLE OF CONTENTS Page
SPECIFICATIONS•••••••••••••••••••••••••••••••••••••••••••••••••••••••••••••••••••••••••••••••••••••••••••••••••••••••••••••1
LOCATION OF CONTROLS •••••••••••••••••••••••••••••••••••••••••••••••••••••••••••••••••••••••••••••••••••••••••••••2, 3
CHASSIS EXPLODED VIEW •••••••••••••••••••••••••••••••••••••••••••••••••••••••••••••••••••••••••••••••••••••••••••••••4
PARTS LIST ••••••••••••••••••••••••••••••••••••••••••••••••••••••••••••••••••••••••••••••••••••••••••••••••••••••••••••••••••••5
BLOCK DIAGRAM ••••••••••••••••••••••••••••••••••••••••••••••••••••••••••••••••••••••••••••••••••••••••••••••••••••••••••••6
CIRCUIT BOARD
230V/240V PRE-AMP BOARD ASSY ••••••••••••••••••••••••••••••••••••••••••••••••••••••••••••••••••••••••••••••••7
POWER-AMP BOARD ASSY ••••••••••••••••••••••••••••••••••••••••••••••••••••••••••••••••••••••••••••••••••••••••••8
EFFECT BOARD •••••••••••••••••••••••••••••••••••••••••••••••••••••••••••••••••••••••••••••••••••••••••••••••••••••••••8
CIRCUIT DIAGRAM
MIC/AUX CH BOARD & PRIMARY BOARD ••••••••••••••••••••••••••••••••••••••••••••••••••••••••••••••••••••••••9
GUITAR CH BOARD •••••••••••••••••••••••••••••••••••••••••••••••••••••••••••••••••••••••••••••••••••••••••••••••••••10
MAIN BOARD••••••••••••••••••••••••••••••••••••••••••••••••••••••••••••••••••••••••••••••••••••••••••••••••••••••••••••11
JACK BOARD••••••••••••••••••••••••••••••••••••••••••••••••••••••••••••••••••••••••••••••••••••••••••••••••••••••••••••12
POWER IC BOARD ••••••••••••••••••••••••••••••••••••••••••••••••••••••••••••••••••••••••••••••••••••••••••••••••••••13
EFFECT BOARD••••••••••••••••••••••••••••••••••••••••••••••••••••••••••••••••••••••••••••••••••••••••••••••••••••••••14
Printed in Japan (CR) ADE0 1
17059902
Issued by RJA
Copyright c1997 by ROLAND CORPORATION
All rights reserved. No part of this publication may be reproduced in any form without the written permission of
ROLAND CORPORATION.
SPECIFICATIONS
Rated Power Output•••••••••••••••••••••••••••••••••••••••••••• : 100 W ( 50 W/4Ω+ 25 W/8Ω+ 25 W/8Ω)
Nominal Input Level( @ 1 kHz ) ••••••••••••••••••••••••••••• : INPUT MIC/AUX MIC -50 dBm
••••••••••••••••••••••••••••••••••••••••••••••••••••••••••••••••••••••• AUX -20 dBm
GUITAR HIGH/PIEZO -33 dBm
LOW/ACTIVE -27 dBm
GUITAR EFFECT RETURN -10 dBm
Nominal Output Level( @ 1 kHz )••••••••••••••••••••••••••• : GUITAR EFFECT SEND -10 dBm
LINE OUT + 4 dBm
0 dBm= 0.775 Vrms
Speakers •••••••••••••••••••••••••••••••••••••••••••••••••••••••••• : 30 cm ( 12 inches) x 1 + 12 cm ( 5 inches) x 2
Controls ••••••••••••••••••••••••••••••••••••••••••••••••••••••••••• : MIC/AUX SOURCE Switch, High Pass Filter Switch
VOLUME, BASS, MIDDLE, TREBLE, CHORUS Switch,
REVERB Switch
GUITAR SHAPE Switch, High Pass Filter Switch, VOLUME
BASS, MIDDLE, TREBLE, CHORUS Switch,
REVERB Switch, CHORUS MODE Select Switch,
CHORUS INTENSITY, REVERB MODE Select Switch,
REVERB LEVEL
GUITAR ANTI-FEEDBACK FREQUENCY
GUITAR ANTI-FEEDBACK Switch
Master MASTER VOLUME,POWER switch,
LINE OUT SELECT Switch
Connectors ••••••••••••••••••••••••••••••••••••••••••••••••••••••• :
MIC/AUX Input Jacks ( XLR type balanced, 1/4 inch phone type balanced)
GUITAR Input Jacks (HIGH/PIEZO, LOW/ACTIVE), CHORUS Foot Switch Jack
REVERB Foot Switch Jack, GUITAR EFFECT SEND Jack
GUITAR EFFECT RETURN Jack
LINE OUT Jacks (XLR type balanced, 1/4 inch phone type unbalanced)
FOOT SWITCH Jacks (DIST, REVERB, CHORUS), PHONES Jack
Power Consumption ••••••••••••••••••••••••••••••••••••••••••• : 70W (AC 100V )
110W (AC 117V, 230V or 240V )
Dimensions••••••••••••••••••••••••••••••••••••••••••••••••••••••• : 646 (W) x 298 (D)x 533 (H) mm
25-7/16 (W) x 11-3/4 (D) x 21 (H) inches
Weight ••••••••••••••••••••••••••••••••••••••••••••••••••••••••••••• : 27 kg / 59 lbs 9 oz
Accessories •••••••••••••••••••••••••••••••••••••••••••••••••••••• : Owner's Manual English (17055094)
Owner's Manual Japanese (17055095)

2
LOCATION OF CONTROLS
Nov, 1997
AC-100UT
[PARTS]
No. Part Cord Part Name
q00122123 XLR TYPE YKB52-5003
w13429688 XLR TYPE AF3LR-PC-RT
e13159178 SLIDE SWITCH SSSU12584A
r13449149 JACK YKB21-5011
t13449263 JACK YKB21-5005
y22495565 F S-BUTTON MX BLK
u00125612 U S-KEY MX1H DCG/WHT
i00122390 ROTARY SWITCH SRBM23N-F15-16
o13289217 ROTARY POT. RK09L1120 100KB
!0 00675823 ROTARY POT. RK09L12B0 50KCx2
!1 00782578 ROTARY POT. RK0971410 10KBx4
!2 13289233 ROTARY POT. RK09L1120 20KB
!3 K2238110 Roland LOGO BADGE
!4 12359104 RUBBER FOOT MP-600
!5 22310207 HANDLE H-40 + ESCUTCHEON
!6 40010601 ORIGINAL TRUSS MACHINE SCREW M5x35 BZC
!7 17055046 CABINET ASSY
!8 17055035 PROTECTION CORNER
!9 17055052 #8-32x11/2 PH PN BK
@0 17055049 REAR BOARD
@1 17055048 5" SPEAKER G0508C03
@2 17055050 #8-32 KEP NUT
@3 17055047 12" SPEAKER G1204E02
VOLUME
VOLUME
BASS
BASS
MIDDLE
MIDDLE
TREBLE
TREBLE
CHORUS
CHORUS
REVERB
REVERB
INTENSITY
LEVEL
HPF
HPF
SOURCE
SHAPE
AUX
MIC
INPUT
GUITAR
INPUT MODE
231
MODE
231 FREQUENCY
LH
GUITAR ANTI FEEDBACK MASTER VOLUME
ON
OFF
POWER
567
8
9
10
0
1
2
34
567
8
9
10
0
1
2
34
567
8
9
10
0
1
2
34
MIC
AUX
I
567
8
9
10
0
1
2
34
567
8
9
10
0
1
2
34
567
8
9
10
0
1
2
34
567
8
9
10
0
1
2
34
567
8
9
10
0
1
2
34
567
8
9
10
0
1
2
34
567
8
9
10
0
1
2
34
CHORUS
REVERB
HIGH LOW ACTIVE
I
PIEZO
I
567
8
9
10
0
1
2
34
PUSH

Nov, 1997
AC-100UT
3
SEND
BA
(MONO)(STEREO)
LINE OUT GUITAR EFFECT
RETURN REVERB CHORUS
BA
PRE EQPOST EFF
1:GND
2:COLD
3:HOT
FOOT SWITCH

4
EXPLODED VIEW
Nov, 1997
AC-100UT
[PARTS]
No. Part Cord Part Name
qG2817114 CHASSIS
wG2217118 FRONT PANEL
eG2467408 HEATSINK
rG245713301 TRANSFORMER 100V/117V
G245713401 TRANSFORMER 230V/240V
tG3497123 VCTF 100V
G349712401 SJT 117V
G3497125 SY010 230V
13499111 4622-001-0886 230VE
G3497126 FC-305 240VA
y12369410RT CORD HOLDER 1702B
u2247011900 AC-KNOB
i00125612 U S-KEY MX1H DCG/WHT
o2215075600 JACK NUT #756
!0 01126412 PRE BOARD ASSY 230V/240V
!1 01126412 PRE BOARD ASSY 230V/240V
!2 01126412 PRE BOARD ASSY 230V/240V
!3 01126434 EFFECT BOARD ASSY
!4 01126423 MAIN BOARD ASSY
!5 01126423 MAIN BOARD ASSY
!6 01126423 MAIN BOARD ASSY
!7 01126412 PRE BOARD ASSY 230V/240V
!8 G2357017 RUBBER FOOT
!9 H2369410 SPACER SCT-14
@0 22497565 F S-BUTTON MX BLK
@1 G2257114 INSULATING SHEET
No. Part Cord Part Name
a 40010423
BINDING MACHINE SCREW W/INT TOOTH WASHER M3x8 BZC
b 40010323 BINDING MACHINE SCREW M4x6 BZC
c 40011312 BINDING TAPTITE P M3x8 BZC
d 40012967 PAN MACHINE SCREW W/SW+PW M3x10 BZC
e 40012989 PAN MACHINE SCREW W/SW+PW M3x20 BZC
f 40129889 NUT M4 ZC
g AC CORD CHASSIS EARTH
100V : NONE
117V : Use the EARTH of AC CODE
230V/240V : H4019113CF WIRING HARNESS W18
h 40011889 EXT TOOTH WASHER M4 ZC
i 40010345 BINDING MACHINE SCREW M4x10 BZC
j 40230023 SPRING WASHER M4 ZC
k 40011767 FLANGE NUT M4 ZC
l 40010256 BINDING MACHINE SCREW M3x8 BZC
m G2157505 STANDOFF M3 L50
n 17048630 VR ACCESSORY NUT M9
o 17048631 VR ACCESSORY WASHER M9
p 40128923 VR ACCESSORY NUT M7
q 17048651 VR ACCESSORY WASHER M7
r 40011756 FLANGE NUT M3 ZC
s ********
WIRING HARNESS W17 (on MAIN BOARD ASSY 01126423)
t ********
WIRING HARNESS W16 (on PRE BOARD ASSY 230V/240V 01126412)
u 40012989 PAN MACHINE SCREW W/SW+PW M3x20 BZC

PARTS LIST
SAFETY PRECAUTIONS:*2
The parts marked have
safety-related characteristics.
Use only listed parts for
replacement.
!
CONSIDERATIONS ON PARTS ORDERING
When ordering any parts listed in the parts list, please specify the following items in the order sheet.
QTY PART NUMBER DESCRIPTION MODEL NUMBER
Ex. 10 22575241 Sharp Key C-20/50
15 2247017300 Knob (orange) DAC-15D
Failure to completely fill the above items with correct number and description will result in delayed or
even undelivered replacement.
15199190 NJM7805FA V.REG
15199208 NJM7915FA V.REG
15199271 NJM78L05UA V.REG
00675801 STK400-490 POWER AMP
TRANSISTOR
15119113 2SA1015GR Tr.
15309110 2SA1312GR(TE85R) Tr.
15129114 2SC1815GR Tr.
15139138 2SK381E FET
RESISTOR
12559718 FUSIBLE 330 OHM 0.5W
F2559803 FUSIBLE 6.8 OHM 0.5W
13839615RT CEMENT SQM 0.33 OHM 5W
DIODE
F5019107CH DIODE 1N4148
F5019203 DIODE 1N4004
15029139 L-53HD RED
15029140 L-53GD GREEN
F5019205 BRIDGE DIODE CP1002 10A/200V
POTENTIOMETER
13289233 RK09L1120 20KB ROTARY POT
# 13289232 RK09L1120 50KC ROTARY POT
13289217 RK09L1120 100KB ROTARY POT
00675823 RK09L12B0 50KCx2 ROTARY POT
00782578 RK0971410 10KBx4 ROTARY POT
# 01235134 EVMEAG00B52 500B TRIMMER
CAPACITOR
# F3659222 ELECTOROLYTIC 3300uF 35V
13639136 ELECTOROLYTIC 470uF 35V
F3519501 PY17FY472MLO CERAMIC 472/250V
# 13519402 E C8 472M6 CERAMIC 472/250V
FUSE, FUSE HOLDER
12559444 FUSE 5x20 SB 4A/125V (100V/117V ONLY)
F2559105 FUSE 5ST 2.5A/250V (230V/240V ONLY)
12199550RT FUSE HOLDER
F2029601 FUSE COVER FH-1
WIRING,CABLE
# G3417119 WIRING HARNESS W1 2P L180
# G3417120 WIRING HARNESS W2,W3 3P L100
# G3417141 WIRING HARNESS W4 3P L350
# G3417145 WIRING HARNESS W5 4P L100
# G3417122 WIRING HARNESS W6 4P L300
# G3417123 WIRING HARNESS W7 5P L150
# G3417124 WIRING HARNESS W8 5P L200
# G3417125 WIRING HARNESS W9 6P L100
# G3417126 WIRING HARNESS W10,W11 7P L100
# G3417127 WIRING HARNESS W12 9P L100
# G3417128 WIRING HARNESS W13,W14 9P L200
H4019113CF WIRING HARNESS W18 L100+B6+187N
TRANSFORMER
# G245713301 TRANSFORMER 100V/117V
# G245713401 TRANSFORMER 230V/240V
AC CORD
G3497123 VCTF 100V
G349712401 SJT 117V
G3497125 SY010 230V
13499111 4622-001-0886 230VE
G3497126 FC-305 240VA
SCREW
40010423 BINDING MACHINE SCREW W/INT TOOTH WASHER M3x8 BZC
40010323 BINDING MACHINE SCREW M4x6 BZC
40011312 BINDING TAPTITE P M3x8 BZC
40012967 PAN MACHINE SCREW W/SW+PW M3x10 BZC
40012989 PAN MACHINE SCREW W/SW+PW M3x20 BZC
40129889 NUT M4 ZC
40011889 EXT TOOTH WASHER M4 ZC
40010345 BINDING MACHINE SCREW M4x10 BZC
40230023 SPRING WASHER M4 ZC
40011767 FLANGE NUT M4 ZC
40010256 BINDING MACHINE SCREW M3x8 BZC
# G2157505 STANDOFF M3 L50
17048630 VR ACCESSORY NUT M9
17048631 VR ACCESSORY WASHER M9
40128923 VR ACCESSORY NUT M7
17048651 VR ACCESSORY WASHER M7
40011756 FLANGE NUT M3 ZC
2215075600 JACK NUT #756
40010601 ORIGINAL TRUSS MACHINE SCREW M5x35 BZC
17055052 #8-32X11/2 PH PN BK
17055050 #8-32 KEP NUT
MISCELLANEOUS
# F3459104 GROUNDING TERMINAL JH-8(T)
12369410RT CORD HOLDER 1702B
# G2537710 FUSE CAUTION SEAL
# G2467106 HEATSINK for V.REG
# H2369410 SPACER SCT-14
# G2257114 INSULATING SHEET
ACCESSORIES
# 17055094 OWNER'S MANUAL (ENGLISH)
# 17055095 OWNER'S MANUAL (JAPANESE)
5
NOTE1:The parts marked # are new.(initial parts)
NOTE2:The parts marked ! have safety-related characteristics.
Use only listed parts for replacement
CABINET
17055046 CABINET ASSY
NOTE: Replacement CABINET ASSY includes the following parts
22310207 HANDLE H-40 + ESCUTCHEON
12359104 RUBBER FOOT MP-600
17055035 PROTECTION CORNER
K2238110 Roland LOGO BADGE
17055045 BAFFLE BOARD ASSY
17055049 REAR BOARD
CHASSIS
# G2817114 CHASSIS
# G2217118 FRONT PANEL
# G2467408 HEATSINK
KNOB, BUTTON
2247011900 AC-KNOB
00125612 U S-KEY MX1H DCG/WHT
22495565 F S-BUTTON MX BLK
SWITCH
13129160 AC PUSH SWITCH SDDLB1-B-D-2 TV-5 5A/250V
13129405 PUSH SWITCH PSKOP-AF2KX 4A021-7000
00122390
ROTARY SWITCH SRBM23N-F15-16
13159178 SLIDE SWITCH SSSU12584A
JACK, SOCKET
13449263 JACK YKB21-5005
13449149 JACK YKB21-5011
13429688 XLR TYPE AF3LR-PC-RT
00122123 XLR TYPE YKB52-5003
SPEAKER
17055047 12 inch SPEAKER G1204E02
17055048 5 inch SPEAKER G0508C03
PCB ASSY
# 01126412 230V/240V PRE-AMP BOARD ASSY
NOTE1: Replacement PRE-AMP BOARD ASSY includes the following PCB.
XLR BOARD ASSY / MIC/AUX CH BOARD ASSY
GUITAR CH BOARD ASSY/ PRI BOARD ASSY
# 01126423 POWER-AMP BOARD ASSY
NOTE2: Replacement POWER-AMP BOARD ASSY includes the following PCB.
MAIN BOARD ASSY
JACK BOARD ASSY
POWER IC BOARD ASSY
# 01126434 EFFECT BOARD ASSY
NOTE3: Replacement PRE-AMP BOARD ASSY is 230V/240V version only.
230V/240V version differs from 100V/117V version only in fuse system. When using
MAIN AMP BOARD ASSY for 100V/117V version, replace fuse. (refer to TABLE A)
TABLE A
100V/117V FUSE 5x20 SB 4A/125V (12559444)
230V/240V FUSE 5ST 2.5A/250V (F2559105)
IC
00675789 M37470M2-308SP ST-04A CPU
00341890 M5M44256BJ-7 SOJ DRAM
00346723 TC25SC080AU-104 CFM CUSTOM IC
15189188 M5238AL OP.AMP
15189261 M5218AFP-600E OP.AMP
15189250 M5218AL SIP OP.AMP
F5189103 NJM2068L SIP 8P
00346445 NJM2100M BIPOLAR OP
00347189 M51951AML
00347156 UPD6379GR-E2 DAC
00347145 LC8390M-TLM ADC
15199209 NJM7815FA V.REG
!
!
!
!
!
!
!
!
!
!
!
!
!
!
!
!
!
!
!
!
!
!
!
!
!
!
AC-100UT
Nov, 1997
!
!
!
!
!

1
3
2
JK101
2
3
1
IC401A
BALANCED
BALANCED
4
6
5
SW401B
1
3
2
SW401A
2
4
1
JK405
2
4
1
JK406
1
3
2
JK407
1
3
2
JK408
6
5
7
8
4
IC401B
UNBALANCED
LINE OUT A
LINE OUT B
6
5
7
8
4
IC402B
2
3
1
IC402A
2
1
3
VR102
2
1
3
VR103
2
1
3
VR104
BASS MIDDLE TREBLE
6
5
7
8
4
IC102B
2
3
1
IC102A
MIC/AUX CH MASTER
2
3
1
IC101A HPF
HPF
1
3
2
SW101A
1
3
2
SW102A
SOURSE
6
5 7
8
4
IC101B
2
1
3
VR101
VOLUME
6
5
7
8
4
IC403B
4
2
3
7
8
1
5
JK102
MIC/AUX
CH
INPUT
2
4
1
JK201
2
4
1
JK202
GUITAR
CH
INPUT
HIGH/PIEZO
LOW/ACTIVE
6
5
7
8
4
IC201B
HPF
1
3
2
SW202A
HPF
2
3
1
IC201A
2
1
3
VR201
VOLUME
SHAPE 1
3
2
SW202A
SHAPE
BASS MIDDLE TREBLE
6
5
7
8
4
IC202B
2
3
1
IC202A
2
1
3
VR202
2
1
3
VR203
2
1
3
VR204
6
5
7
8
4
IC203B
2
3
1
IC203A
6
5
7
8
4
IC204B
2
1
3
VR206 FREQUENCY
GUITAR ANTI-FEEDBACK
2
3
1
IC204A
1
3
2
SW206A
ANTI-FB
GUITAR CH MASTER
2
3
1
IC403A
PRE EQ
2
4
1
JK403
2
4
1
JK404
SEND
RETURN
GUITAR CH MASTER
L.OUT SEL
UNBALANCED
4
5
6
VR207B
1
0
11
1
2
VR207D
2
3
1
2
3
1
SPEAKER L
2
3
1
IC501A
MIC/AUX CH MASTER
1
2
3
Q511
6
5
7
8
4
IC501B
EFF OUT L
2
3
1
IC505A
1
2
3
Q502
POST EFF L
POST EFF R
1
2
3
Q103
1
2
3
Q205
1
2
3
Q104
2
3
1
IC205A
EFFECT
CHO SEND
GUITAR CH EFF SEND
MIC/AUX CH EFF SEND
1 2
3
4
5
SW105A
2
1
3
VR105
MODE
INTENSITY
CHORUS
1
2
3
4
5
SW205A
2
1
3
VR205
LEVEL
MODE
REVERB
1
3
2
SW103A
1
3
2
SW104A
CHORUS SW
REVERB SW
CHORUS SW
MIC/AUX
CH
1
3
2
SW203A
1
3
2
SW204A
REVERB SW
GUITAR
CH
1
2
3
Q204
6
5
7
8
4
IC205B BOARD
REV SEND
DI CONT.
1
2
3
Q501
EFF OUT R 6
5
7
8
4
IC505B
1
2
3
Q503
1
2
3
Q504
MUTE
1
2
3
VR207A
2
3
1
IC601
POWER AMP
SPEAKER C
SPEAKER R
1 2 3 4 5 6 7 8 9 10111213141516171819202122232425262728
A
B
C
D
E
F
G
H
I
J
K
L
M
N
O
P
Q
R
S
T
U
6
Nov, 1997
AC-100UT
BLOCK DIAGRAM

1 2 3 4 5 6 7 8 9 10111213141516171819202122232425262728
A
B
C
D
E
F
G
H
I
J
K
L
M
N
O
P
Q
R
S
T
U
Nov, 1997
7
AC-100UT
CIRCUIT BOARD
230V/240V PRE-AMP-BOARD ASSY (01126412)
MIC/AUX CH BOARD
PRIMARY BOARD
GUITAR CH BOARD
XLR BOARD
GUITAR CH BOARD
XLR BOARD MIC/AUX CH BOARD PRIMARY BOARD
NOTE: Replacement PRE-AMP BOARD ASSY is 230V/240V version only.
230V/240V version differs from 100V/117V version only in fuse system.
When using MAIN AMP BOARD ASSY for 100V/117V version, replace fuse.
(refer to TABLE A)
TABLE A
100V/117V FUSE 5x20 SB 4A/125V (12559444)
230V/240V FUSE 5ST 2.5A/250V (F2559105)

1 2 3 4 5 6 7 8 9 10111213141516171819202122232425262728
A
B
C
D
E
F
G
H
I
J
K
L
M
N
O
P
Q
R
S
T
U
8
CIRCUIT BOARD
POWER-AMP BOARD ASSY (01126423)
MAIN BOARD
JACK BOARD
POWER IC BOARD
AC-100UT
Nov, 1997
EFFECT BOARD (01126434)
EFFECT BOARD
MAIN BOARD
JACK BOARD
POWER IC BOARD

1 2 3 4 5 6 7 8 9 10111213141516171819202122232425262728
A
B
C
D
E
F
G
H
I
J
K
L
M
N
O
P
Q
R
S
T
U
9
(To TANSFORMER)
F101
FUSE
C132
PY17FY472ML0
SW106
SDDLB1 TV-5
T106
T105
T103
T104
T102
100V
T103
T104
T102
117V
T103
T104
T102
230V/230VE/240V
R101
2.2k
R102
100k
CN101
F-CABLE 3P
CN102
F-CABLE 3P
(W15)
JK101
AF3LR-PC-RT
INPUT
XLR FRAME
R103
100k
SW102B
PSKOP-AF2KX
T101
SW101B
PSKOP-AF2KX
T101
TREBLE
T101 FUSE 100V/117V
230V/230VE/240V
D101
L-53HD
CN108
5045-02A
CN107
5045-02A
(W1)
125V 4A
T2.5L250V
R143
1.8k
MIDDLE
R123
100k
C119
0.039
C116
47p
R120
3.9k
VR104
RK09L1120 20kB
C113
0.0068
VOLUME
SOURCE
C108
10/16 R116
1k
VR101
RK09L1120 50kC
SW101A
PSKOP-AF2KX
R115
68k
HPF
R109
10k R113
22k
C106
10/16
SW102A
PSKOP-AF2KX
IC101A
NJM2068L
C137
47p
R111
150k
R104
100
R107
10k
C102
220p
C104
100p
R106
100k
C131
10/16
JK102
YKB21-5005
SW105B
SRBM13
R105
100
R108
100k
C105
10/16
C103
220p
CHORUS
R110
10k
C107
0.068
R112
150k
R114
22k
BASS
R117
2.2M
R119
100k
R121
4.7k
C114
0.047
IC101B
NJM2068L
C112
10/16
C111
10/16
C117
0.1C C118
0.1C
R125
1.5k
R126
4.7k
IC102B
M5218AL
R127
100k
VR103
RK09L1120 20kB
(JACK BOARD CN403 W5)
R128
1.5k
R129
100k
C120
0.0039
IC102A
M5218AL
CH 1 PRE EQ
CN109
5045-04A
FOOT SW CHO CH 1
FOOT SW REV CH 1
NC
R140
10k
C128
10/16
Q104
2SK381E
R124
1.5k
R139
10k
C126
10/16
C127
10/16
Q103
2SK381E
R138
10k
C109
0.1C
C110
0.1C C115
0.33
R122
1.5k VR102
RK09L1120 20kB
MODE INTENSITY
R141
10k
R146
10k
VR105
RK09L1120 20kB
SW105A
SRBM13
(EFFECT BOARD CN4 W2)
CN103
5045-03A
VREF.
CHORUS INT.
CHORUS MODE
C125
10/16
C123
0.1C C124
0.1C
R142
10k
C129
0.047
D104
1N4148
C121
10/16
C130
0.047
D105
1N4148
CH 1 CHO SEND
CH 1 REV SEND
+15V
CH1 MASTER
CH1 CHO SW
CN110
5045-07A
GND
-15V
C122
10/16
(GUITAR CH BOARD CN204 W10)
REVERB SW
R134
1M
R136
1M
R137
100k
SW103B
PSKOP-AF2KX
SW104B
PSKOP-AF2KX
CHORUS SW
R135
100k
R132
1.8k
D103
L-53GD
Q102
2SC1815GR
REVERB LED
R133
10k
R131
10k
R130
1.8k
D102
L-53HD
Q101
2SC1815GR
REVERB SW CHORUS LED
SW104A
PSKOP-AF2KX
R144
1k R145
1k
CHORUS SW
SW103A
PSKOP-AF2KX
C135 100p
C136 100p
REV LED CH 1
CHO LED CH 1
REV SW CH 1
CHO SW CH 1
D.GND
(EFFECT BOARD CN3 W7)
CN104
5045-05A
C133 100p
C134 100p
1
2
3
1
2
3
1
3
2
4
65
4
65 1
2 1
2
2
1
3
2
1 31
32
1
32
2
3 1
4
2
3
7
8
1
5
25
21
22
23
24
6
5
7
8
4
6
5
7
8
4
2
1
3
2
3
1
1
2
3
4
1
2
31
2
3
2
1 3
2
1
3
11 12
13
14
15
1
2
3
1
2
3
4
5
6
7
4
6
5
4
6
5
3
1
2
3
1
2
1 3
2
1
3
2
1
2
3
4
5
AC-100UT
Nov, 1997
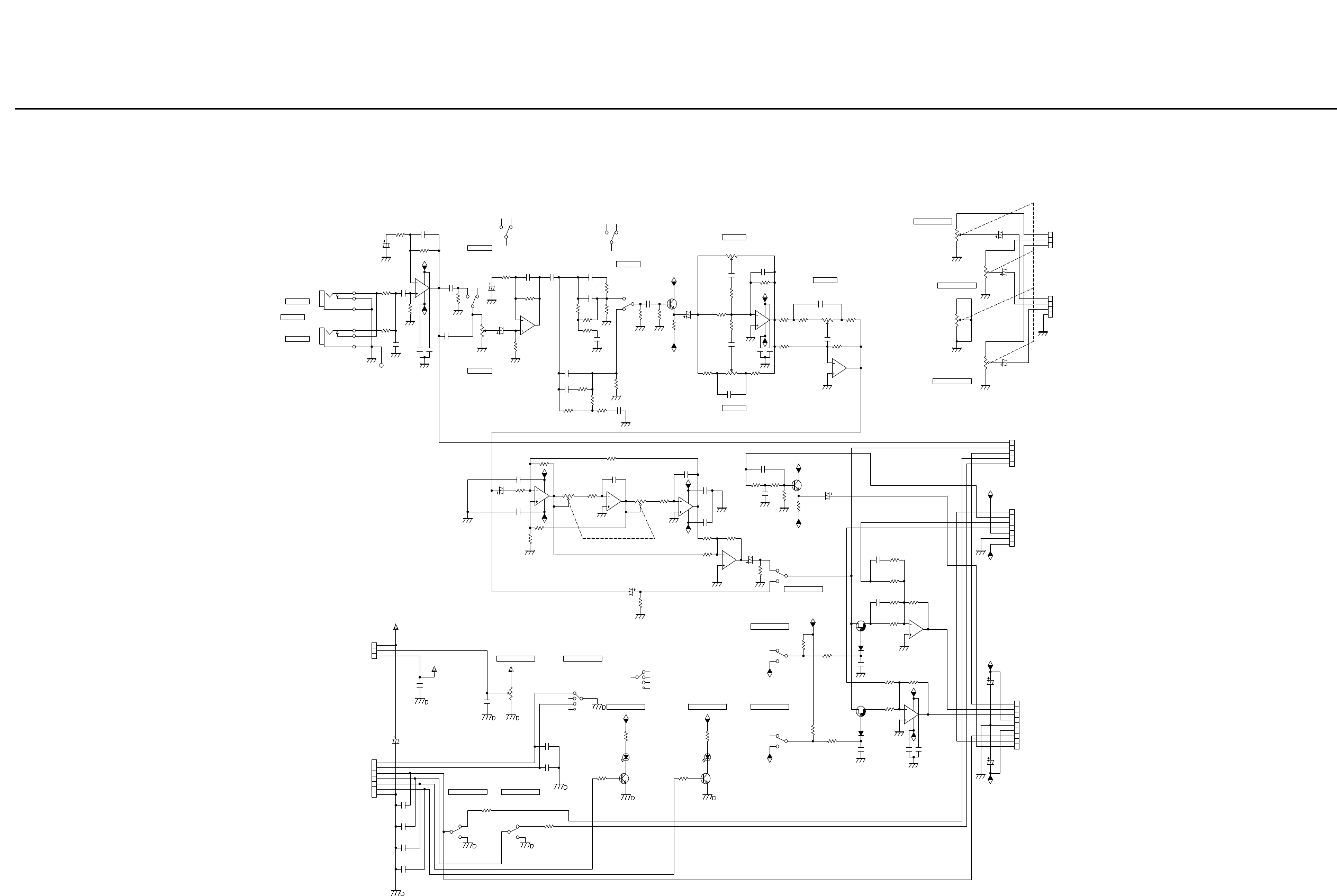
CIRCUIT DIAGRAM
230V/240V PRE-AMP BOARD ASSY (MIC/AUX CH BOARD & PRIMARY BOARD)

VR207B
RK0971410 10kBx4 C258
10/16
C263
10/16
CN207
5045-03A
(POWER IC BOARD CN602 W6)
(MAIN BOARD CN504 W4)
C CH
L CH
R CH
MASTER VOL
VR207A
RK0971410 10kBx4
MIDDLE
TREBLE
R253
100k
VR204
RK09L1120 20kB
C220
0.0047
C223
47p
SHAPE
SW201B
PSKOP-AF2KX
R207
NC
SW202B
PSKOP-AF2KX
C207
NC
C217
22/16
C218
100p
R221
1.2k
C264
0.22
HPF
R204
10k
R205
4.7k
C204
470p
IC201B
M5238AL C214
0.068
C241
10/16
INPUT
PIEZO
ACTIVE
(W16 to Frame GND)
JK201
YKB21-5011
JK202
YKB21-5011
VOLUME
R202
22k
C202
100p
C205
0.1C C206
0.1C
VR201
RK09L1120 100kB
R219
220k
R203
4.7M
SW202A
PSKOP-AF2KX
CN206
R201
22k
C201
0.0018
C215
0.0082
R222
220k
C216
10/16
IC201A
M5238AL
C208
0.018
C209
0.47
C211
0.0027
R206
2.2k
R208
1k
R209
JP
R211
NC
C210
NC
R220
47k
C213
0.1
C219
10/16 R223
100k
R226
1.5k
Q201
2SC1815GR
SW201A
PSKOP-AF2KX
R210
470k
R214
470k
R216
470k
R217
220k
R218
2.2k
R225
4.7k
C224
0.1C
C225
0.1C
R229
100k
R232
100k
R228
1.5k
R230
4.7k
R224
3.9k IC202B
M5218AL
C226
0.039
IC202A
M5218AL
C227
0.0039
R227
1.5k
VR202
RK09L1120 20kB
VR203
RK09L1120 20kB
C221
0.068
MASTER VOL
R231
1.5k
MASTER VOL
VR207C
RK0971410 10kBx4
VR207D
RK0971410 10kBx4 C259
10/16
CN208
5045-04A
GND
C CH
L CH
R CH
FOOT SW CHO CH 2
FOOT SW REV CH 2
MASTER RETURN
CH 2 MASTER
CH 2 PRE EQ
(JACK BOARD CN402 W8)
CN203
5045-05A
BASS
C222 0.33
C261
0.022
Q206
2SC1815GR
R267
2.2k
R266
1k
C233
0.1C
R252 22k
C231 0.068 C232 0.068
C212
0.22
R234 22k
IC203B
M5218AL
R233
22k
C229
0.1C
C228
10/16
R212
4.7k R213
JP
R215
10k
R236
4.7k
R235
22k
R251
10k
C230
0.1C
VR206A
RK09L12B0 50kCx2
R238
22k
R239
22k
R237
4.7k
IC203A
M5218AL IC204B
M5218AL
C234
0.1C
VR206B
C235
10/16 SW206A
PSKOP-AF2KX
C262
10/16
IC204A
M5218AL
R240
22k
R241
22k
R264
10k
R265
47k
C260
0.47
C249
0.0022 R262
18k
R261
82k
CH 1 REV SEND
+15V
GND
-15V
CH 1 CHO SEND
CH1 CHO SW
CH1 MASTER
CN204
5045-07A
(MIC/AUX CH BOARD CN110 W10)
1
2
3
4
5
6
7
C250
10/16
C244
0.047
IC205A
M5218AL
Q205
2SK381E
D203
1N4148
R257
68k
R258
3.9k
R259
4.7k
R260
33k
C248
0.0015
R263
68k
ANTI-FB
CHORUS SW
R254
1M
SW203B
PSKOP-AF2KX
R244
100k
C236
10/16
SW205B
SRBM13
R242
22k
REV LEVEL REV MODE
VR205
RK09L1120 20kB
C242
0.1C
CN201
5045-03A
VREF.
REVERB LEVEL
MASTER CONT.
(EFFECT BOARD CN5 W5)
REV MODE 1
REV MODE 2
CHO SW CH 2
REV SW CH 2
(EFFECT BOARD CN2 W11)
C240
10/16
CN202
5045-07A
C243
0.1C
C252
100p
C253
100p
R247
10k
SW205A
SRBM13
CHORUS LED REVERB LED
R250
1.8k
R249
1.8k
Q203
2SC1815GR
Q202
2SC1815GR
R248
10k
D201
L-53HD D202
L-53GD
REVERB SW
R255
1M
SW204B
PSKOP-AF2KX
R243
100k
C246
0.1C
C247
0.1C
IC205B
M5218AL
C245
0.047
Q204
2SK381E
D204
1N4148
R256
27k EFF.SEND CHO
EFF.SEND REV
+15V
GND
-15V
C251
10/16
MASTER VR OUT(CH2)
MASTER VR OUT(CH1)
CH1 CHO SW
CH2 CHO SW
CN205
5045-09A
(MAIN BOARD CN501 W13)
REVERB SW
R246
1k
R245
1k
SW204A
PSKOP-AF2KX
CHORUS SW
C254
100p
C255
100p
C256
100p
C257
100p
SW203A
PSKOP-AF2KX
CHO LED CH 2
REV LED CH 2
D.GND
4
5
6
1
2
3
1
2
3
2
1 3
4
65
4
65
6
5
7
8
4
2
4
1
2
4
1
2
1
3
1
32
2
3
1
3
1
2
1
3
2
6
5
7
8
4
2
3
1
2
1 3
2
1 3
7
8
9
1
0
11
1
2
1
2
3
4
1
2
3
4
5
3
1
2
6
5
7
8
4
2
1 3 2
3
1 6
5
7
8
4
5
4 6
1
3
2
2
3
1
1
2
3
4
5
6
7
2
3
1
1
2
3
4
6
5
25 21
22
23
24
2
1
3
1
2
3
1
2
3
4
5
6
7
11
12
13
14
15
3
1
2
3
1
2
4
6
5
6
5
7
8
4
1
2
3 1
2
3
4
5
6
8
7
9
1 3
2
1 3
2
1 2 3 4 5 6 7 8 9 10 11 12 13 14 15 16 17 18 19 20 21 22 23 24 25 26 27 28
A
B
C
D
E
F
G
H
I
J
K
L
M
N
O
P
Q
R
S
T
U
10
CIRCUIT DIAGRAM
230V/240V PRE-AMP BOARD ASSY (GUITAR CH BOARD)
AC-100UT
Nov, 1997

R550
10k
R501
10k
R536
47k
R534
10k
Q508
2SA1015GR
Q501
2SK381E
C525
10/16
R513
68k
R515
68k
R535
1M
R549
47k
R548
47k
R514
27k
R512
10k
C529
0.1C
C530
10/16
R539
100k
C548
10p
C528
0.1C
IC501B
M5218AL
D503
1N4148
Q502
2SK363GR
3 2
(GUITAR CH BOARD CN207 W4)
C524
0.027
1 654321
(POWER IC BOARD CN601 W9)
R
C
H
I
N
P
U
T
G
N
D
+
2
4
V
-
2
4
V
L
C
H
S
P
O
U
T
R
C
H
S
P
O
U
T
C
C
H
S
P
O
U
T
CN505
5045-06A
C
C
H
I
N
P
U
T
L
C
H
I
N
P
U
T
CN504
5045-03A
R510
2.2k
R511
2.2k
C531
10/16
C547
10p
IC505A
M5218AL
D504
1N4148
Q503
2SK363GR
R518
100k C522
0.12
C523
0.0068
R516
10k C527
0.1
R519
22k
R521
22k
C532
0.1
R520
18k
R517
18k
R522
10k
C526
0.047
D516
1N4148
D501
1N4148
EFF.SEND CHO
EFF.SEND REV
+15V
GND
-15V
C545
10/16
C501
10/16
CN501
5045-09A
MASTER VR OUT(CH2)
MASTER VR OUT(CH1)
CH1 CHO SW
CH2 CHO SW
(GUITAR CH BOARD CN205 W13)
(JACK BOARD CN401 W14)
POST EFFECT L
POST EFFECT R
+15V
AGND
-15V
VREF.
DGND
8
7
6
5
4
3
2
1
POST EFFECT D(CH2)
POST EFFECT D(CH1)9
CN502
5045-09A
C544
10/16
C542
10/16
C543
10/16
R545
10k
R525
68k
R523
68k
C546 10p
C552
10/16
R551
10k
IC501A
M5218AL
Q511
2SK381E R547
47k
R524
27k
C551
470p
R546
100k R509
10k
C533
10/16
R526
100k
C535
0.1C
C521
0.027
C534
0.1C
IC505B
M5218AL
D505
1N4148
Q504
2SK363GR
R505
1k
R506
1k
R507
1k
C520
2.2/50
R508
33k
C517
NC
C518
NC C515
0.1C
C516
0.1C R504
6.8 1/4w
R503
6.8 1/4w
L CH
C CH
(RED W19)
(ORANG W21)
(BROWN W22)
HOLE501
HOLE502
HOLE503
HOLE504
R CH
(BLACK W20)
(WHITE W23)
(GRAY W24)
HOLE505
HOLE506
C514
0.1C R502
6.8 1/4w
C519
NC
C536
22/16 R537 1M
D506
1N4004
Q505
2SA1015GR R529
100k
R527
68k
C550
0.047
D512
1N4148
C537
10/50
C541
10/16
C540
10/16
+5V9
CN503
5045-09A
(EFFECT BOARD CN1 W12)
DI CONT.
+15V
-15V
EFF. OUT L
EFF. OUT R
EFF.SEND CHO
EFF.SEND REV
8
7
6
5
4
3
2
1
GND
C539
10/16
R543
10k
R544
10k
R542
100k
R552
10k
Q509
2SC1815GR
D513
1N4148
D514
1N4148
D515
1N4148
R528
100k
R541
1M
Q510
2SA1015GR
D507
1N4148
R538
22k
T501
Q506
2SC1815GR
W17
D508
1N4148
C538
100/50
R530
NC D509
RD5.6EB3
IC502
7815
C509
470/16
R531
180 3w
C503
3300/35 C549
220/35
D510
1N4004 C511
0.1C
IC504
7805
C512
0.1C
C513
470/16
C506
0.1C
IC503
7915
C507
0.1C
C508
0.1C
C510
470/16
C504
3300/35
D511
1N4004
C505
0.1C
T502
T503
C502
E C8 472M6
D502
CP1002
R540
47k
3
1
2
1
2
3
6
5
7
8
4
1
2
3
1 2 3 4 5 61 2 3
2
3
11
2
3
1
2
3
4
5
6
8
7
9
1
2
3
4
5
6
8
7
9
2
3
1 1
2
3
6
5
7
8
4
1
2
3
3
1
2
1
2
3
4
5
6
8
7
9
3
1
2 3
1
2
3
1
2
IN
1 OUT 3
G
2
IN
1 OUT 3
G
2
IN
2 OUT 3
G
1
4
3
2
1
1 2 3 4 5 6 7 8 9 10 11 12 13 14 15 16 17 18 19 20 21 22 23 24 25 26 27 28
A
B
C
D
E
F
G
H
I
J
K
L
M
N
O
P
Q
R
S
T
U
11
CIRCUIT DIAGRAM
POWER-AMP BOARD ASSY
(MAIN BOARD)
AC-100UT
Nov, 1997

UNBALANCED
R417
100
JK405
YKB21-5011
R414
10k
R415
10k
R416
1k
C413
10/16
C414
100p C415
100p
C416
10/16
C434
0.1C
IC401A
M5218AL
R413
22k
SW401B
SSSU12584A
C447
0.0015
R432
15k
R430
39k
R451
68k
1
(POWER AMP BOARD CN502 W10)
POST EFFECT D(CH1)
C401
10/16
CN401
5045-09A
C432
0.1C
IC402B
M5218AL
R431
18k
R412
100k
C411
10/16
C433
0.1C L.OUT SEL
R419
100
R420
22k
C418
10/16
BALANCED
R418
22k
C417
100p
C419
100p
C420
0.1C
JK407
YKF52-5003
LINE OUT
UNBALANCED
R426
100
C431
100p
C435
0.1C
JK406
YKB21-5011
R423
10k
R424
10k
R425
1k
C422
10/16
C423
100p
C426
10/16
IC401B
M5218AL
R411
100k
R422
22k
C448 0.0015
SW401A
SSSU12584A
C412
10/16
R452
68k
C402
10/16
C403
10/16
POST EFFECT L
POST EFFECT R
+15V
GND
-15V
VREF.
DGND
2
3
4
5
6
7
8
POST EFFECT D(CH2)
9
CH 2 PRE EQ
(GUITAR CH BOARD CN203 W8)
C445
10/16
C446
10/16
CN402
5045-05A
C442
0.1C
C443
0.1C
R435
15k
IC403B
M5218AL
R433
39k
IC402A
M5218AL
R434
18k
R446
10k
R449
150k
R447
10k
R448
27k
C444
470p
R421
100k
C421
10/16
R429
22k
C427
10/16
C425
0.1C
C424
0.1C
BALANCED
R427
22k
R428
100
C428
100p
C429
100p
JK408
YKF52-5003
LINE OUT
R403 1k
C430
0.1C
JK401
YKB21-5011
R401
22k R402
47k
L401
DSS306-223
C404
0.1
Q401
2SC1815GR
C440
100p
R444
1k
FOOT SW CHO CH 2
FOOT SW REV CH 2
CH 2 MASTER
MASTER RETURN
(MIC/AUX CH BOARD CN109 W5)
R404
22k R405
47k
L402
DSS306-223
Q402
2SC1815GR
FOOTSW CHO
R406 1k
C405
0.1C
JK402
YKB21-5011
SEND
FOOTSW REV
JK403
YKB21-5011
R407
1k
R408
100k
C408
100p
C406
0.1
C439
JP
C436
47p
CN403
5045-04A
FOOT SW CHO CH 1
FOOT SW REV CH 1
CH 1 PRE EQ
NC
C438
10/16
R437
NC
Q403
JP R440
68k
IC403A
M5218AL
R450
JP
R438
NC
R439
NC
R441
NC
C437
NC
R445
NC
R442
22k
C441
JP
Q404
JP
C409
100p C410
0.1
R436
100k
R409
1k RETURN
JK404
YKB21-5011
2
4
1
2
3 1
5
6
4
1
2
3
4
5
6
8
7
9
6
5
7
8
4
1
3
2
2
4
1
6
5
7
8
4
2
3
1
1
2
3
4
5
6
5 7
8
4
2
3
1
1
3
2
2
4
1
1 3
2 3
1
2
1 3
2 3
1
2
2
4
1
2
4
1
1
2
3
4
3
1
2
(E-B)
2
3
1
3
1
2(E-B)
2
4
1
1 2 3 4 5 6 7 8 9 10 11 12 13 14 15 16 17 18 19 20 21 22 23 24 25 26 27 28
A
B
C
D
E
F
G
H
I
J
K
L
M
N
O
P
Q
R
S
T
U
12
CIRCUIT DIAGRAM
POWER-AMP BOARD ASSY
(JACK BOARD)
AC-100UT
Nov, 1997

R610
100 1/2w
IC601
STK400-490
R611
100 1/2w
C608
1/50
R606 56k
R604 56k R605 56k
R602
56k
C607
1/50
C612
470p R607
5.6k
R608
5.6k
C601 10p
R609
5.6k
C602 10p C603 10p
R603
56k
C606
100/16
C604
100/16
C605
100/16
R601
56k
C611
470p
C609
10/35
CN601
5045-04A
CN602
5045-06A
C610
10/35
C613
470p
+
2
4
V
-
2
4
V
L
C
H
S
P
O
U
T
R
C
H
S
P
O
U
T
C
C
H
S
P
O
U
T
L
C
H
I
N
P
U
T
R
C
H
I
N
P
U
T
G
N
D
G
N
D
C
C
H
I
N
P
U
T
4
CN208 W6)
(GUITER CH BOARD
3 12
CN504 W9)
1
(MAIN BOARD
23456
L
I
N
+
6
L
I
N
-
7
CH+VCC1
11 CH+VCC2
15 LR+VCC1
14 LR+VCC2
18
CH-VCC1 12
CH-VCC2 16
LR-VCC1 13
L-VCC2 17
R-VCC2 19
G
N
D
8
R
O
U
T
2
1
R
I
N
-
9
R
I
N
+
1
0
L
O
U
T
2
0
C
I
N
+
4
C
I
N
-
5
C
O
U
T
2
2
1 2 3 4 123456
1 2 3 4 5 6 7 8 9 10 11 12 13 14 15 16 17 18 19 20 21 22 23 24 25 26 27 28
A
B
C
D
E
F
G
H
I
J
K
L
M
N
O
P
Q
R
S
T
U
13
CIRCUIT DIAGRAM
POWER-AMP BOARD ASSY
(POWER IC BOARD)
AC-100UT
Nov, 1997

C20
22/16
C15
1/50
R9
3.9kCP
R7
100kCP
R2
1MCP
IC2B
NJM2100M
R8
1.5kCP
IC6
LC8390M
R33
120kCP
R31
120kCP
IC5
UPD6379GR
C17
0.0047CP
C13
0.012CP
C16
150pCP
R10
2.2kCP R3
10kCP
R4
10kCP
R1
10kCP
C19
3.3/25
Q1
2SA1312GR
C10
0.1CP
C14
NC
C11 0.1CP
R11
12kCP
R6
NC R5
47kCP
IC1B
M5218AFP
C27
NC
R14
12kCP
R20
NC
R19 47kCP
IC1A
M5218AFP
C25
0.0047CP
C29
0.012CP
C26
150pCP
R17
2.2kCP
R24
10kCP
R23
10kCP
R26
10kCP
C22
3.3/25
Q2
2SA1312GR
C41
0.1CP
C36
10/16
C40
0.1CP
C35
0.0047CP
C34
0.0047CP
R12
18kCP
R34
120kCP
R15
18kCP
R32
120kCP
C12
0.1CP
C28
1/50
C18
0.0047CP
C24
0.0047CP
R22
1.5kCP
R21
100kCP
R18
3.9kCP
R25
1MCP
IC2A
NJM2100M
VR1
500 ohm 5X10 H Cermet
C23
22/16
R16
1.8kCP
R13
1.8kCP
R29
1.8kCP
C21
47/16
R27
NC
R30
4.7kCP
R28
2.2kCP
CHORUS INT.
CHORUS MODE
CHO SW CH 1
VREF.
CN3
5045-05A
(MIC/AUX CH BOARD CN104 W7)
CN4
5045-03A
(MIC/AUX CH BOARD CN103 W2)
NC
C55
0.1CP
C54
0.1CP C53
0.1CP
L2
FL5R200N C33
0.1CP
R51
R50
R49
R48
R47
R46
R44
R43
R42
R41 R38
R39
100kCP
C32
0.1CP
C30
10/16
C39
0.1CP
R37 R40R36
100kCP
IC4
TA78L05F
C42
10pCP
C43
10pCP
R45
1MCP
X2
MA-406 24.576MHz
C45
0.1CP
L9
DSS306-223
C46
0.1CP
C44
0.1CP
IC8
MR CHIP
IC7
M37470
C58
0.1CP
C57
0.1CP
C49
C50
C51C52
100pCP
REVERV LEVEL
MASTER CONT.
REV SW CH 1
CHO LED CH 1
REV LED CH 1
D.GND
VREF.
C56
0.1CP
CN5
5045-03A
CN2
5045-07A
(GUITAR CH BOARD CN201 W3)
(GUITAR CH BOARD CN202 W11)
REV MODE 1
REV MODE 2
REV LED CH 2
CHO LED CH 2
CHO SW CH 2
REV SW CH 2
D.GND
C1
C2C3
C4C5
C6
100pCP
X1
CST4.00MGW
C31
0.1CP
C37
10/16
R35
1MCP IC3
M51951A
C38
0.1CP
L8
DSS306-223
CN6
NC
C48
10/16
L10
DSS306-223
IC9
M5M44256BJ
C47
0.1CP
C8
10/16
C9
10/16
C7
10/16
L1
DSS306-223
JSW3
0 ohm(2125 size)
L7
FL5R200N
L5
L3
DI.CONT.
+15V
A.GND
-15V
EFF. OUT R
EFF. OUT L
EFF.SEND CHO
EFF.SEND REV
9
8
7
6
5
4
3
2
1 +5V
CN1
5045-09A
L6
L4
(MAIN BAORD CN503 W12)
**CP = 2125 size chip Resistor or Capacitor
NOTE:
6
5
7
8
4
ADR2
8
ADR1
10
ADR3
12
DZOUTL
1
DZOUTR
7
ADL2
2
ADL1
4
ADL3
6
ADLVDD
5
ADRVDD
11
DALVDD
15
DARVDD
18
DARVSS
16
DALVSS
13
ADRVSS
9
ADLVSS
3DADATA 22
DABCK 20
DALRCK 21
ADDATA 24
ADBCK 25
ADLRCK 26
RESET 27
CLKIN 23
DVSS 19
DVDD 30
CLKCTL 28
TEST 29
PWML 14
PWMR 17
VDD
4
REF
6
GND
7
LOUT 8
ROUT 5
LR 1
DATA 2
CK 3
1 2
3
6
5
7
8
4
2
3
1
1
2
3
2
3
1
2
1
3
1
2
3
4
5
1
2
3
IN
3 OUT 1
G
2
1 3
2
RMSB
7
BUSY
37
PD0
29
PD1
30
PD2
26
PD3
27
PD4
33
PD5
31
PD6
32
PSTB
34
CK8
36
E
D
0
2
3
E
D
1
2
4
E
D
2
2
2
E
D
3
2
5
E
A
0
1
6
E
A
1
1
4
E
A
2
1
2
E
A
3
8
E
A
4
1
1
E
A
5
9
E
A
6
1
0
E
A
7
1
3
E
A
8
1
5
R
A
S
1
9
C
A
S
2
0
W
E
2
1
TO 41
VSS 28
VSS 6
VSS 5
VSS 18
VSS 35
INHCK 1
VDD 2
VDD 17
VDD 39
T
R
R
4
0
B
I
T
C
K
4
2
L
R
C
K
3
8
A
D
C
L
K
4
3
T
R
S
4
4
Q
C
K
4
C
K
O
3
P17
1
P16
2
P15
3
P14
4
P13
5
P12
6
P11
7
P10
8
IN3
9
IN2
10
IN1
11
IN0
12
VREF
13
XIN
14
XOUT
15
VSS
16 VCC 17
RESET 18
P30 19
P31 20
P32 21
P33 22
P40 23
P41 24
P00 25
P01 26
P02 27
P03 28
P04 29
P05 30
P06 31
P07 32
1
2
3
1
2
3
4
5
6
7
IN
1 OUT 3
G
2
1 3
2
1 2 3 4 5 6 87 9
1 3
2
D
Q
1
1
D
Q
2
2
D
Q
3
2
4
D
Q
4
2
5
A
0
9
A
1
1
0
A
2
1
1
A
3
1
2
A
4
1
4
A
5
1
5
A
6
1
6
A
7
1
7
A
8
1
8
R
A
S
4
C
A
S
2
3
W
E
3
N
C
5
V
C
C
1
3
V
S
S
2
6
O
E
2
2
1 3
2
1
2
3
4
5
6
8
7
9
1 2 3 4 5 6 7 8 9 10 11 12 13 14 15 16 17 18 19 20 21 22 23 24 25 26 27 28
A
B
C
D
E
F
G
H
I
J
K
L
M
N
O
P
Q
R
S
T
U
14
CIRCUIT DIAGRAM
EFFECT BOARD ASSY
Nov, 1997
AC-100UT