ADuC841/ADuC842/ADuC843 (Rev. B) Micro Converter ADu C832 ADUC841 842 843
User Manual: MicroConverter ADuC832
Open the PDF directly: View PDF
.
Page Count: 95
- Features
- Applications
- Functional Block Diagram
- General Description
- Revision History
- Specifications0F
- Absolute Maximum Ratings
- Pin Configurations and Function Descriptions
- Terminology
- Typical Performance Characteristics
- Functional Description
- 8052 Instruction Set
- Other Single-Cycle Core Features
- Memory Organization
- Special Function Registers (SFRs)
- Accumulator SFR (ACC)
- Special Function Register Banks
- ADC Circuit Information
- Calibrating the ADC
- Nonvolatile Flash/EE Memory
- Using Flash/EE Data Memory
- User Interface to On-Chip Peripherals
- On-Chip PLL
- Pulse-Width Modulator (PWM)
- Serial Peripheral Interface (SPI)
- I2C Compatible Interface
- Dual Data Pointer
- Power Supply Monitor
- Watchdog Timer
- Time Interval Counter (TIC)
- 8052 Compatible On-Chip Peripherals
- Timer/Counter 0 and 1 Operating Modes
- Timer/Counter Operating Modes
- UART Serial Interface
- SBUF
- Interrupt System
- Hardware Design Considerations
- Other Hardware Considerations
- Development Tools
- QuickStart Development System
- PWMCON PWM
- INTVAL
- TMOD, TCON
- IE
- Timing Specifications22F , 23F , 24F
- Outline Dimensions

MicroConverter 12-Bit ADCs and DACs with
Embedded High Speed 62 kB Flash MCU
Data Sheet
ADuC841/ADuC842/ADuC843
Rev. B Document Feedback
Information furnished by Analog Devices is believed to be accurate and reliable. However, no
responsibility is assumed by Analog Devices for its use, nor for any infringements of patents or other
rights of third parties that may result from its use. Specifications subject to change without notice. No
license is granted by implication or otherwise under any patent or patent rights of Analog Devices.
Trademarks and registered trademarks are the property of their respective owners.
One Technology Way, P.O. Box 9106, Norwood, MA 02062-9106, U.S.A.
Tel: 781.329.4700 ©2003–2017 Analog Devices, Inc. All rights reserved.
Technical Support www.analog.com
FEATURES
Pin compatible upgrade of ADuC812/ADuC831/ADuC832
Increased performance
Single-cycle 20 MIPS 8052 core
High speed 420 kSPS 12-bit ADC
Increased memory
Up to 62 kBytes on-chip Flash/EE program memory
4 kBytes on-chip Flash/EE data memory
In-circuit reprogrammable
Flash/EE, 100 year retention, 100 kCycle endurance
2304 bytes on-chip data RAM
Smaller package
8 mm × 8 mm chip scale package
52-lead PQFP—pin-compatible upgrade
Analog I/O
8-channel, 420 kSPS high accuracy, 12-bit ADC
On-chip, 15 ppm/°C voltage reference
DMA controller, high speed ADC-to-RAM capture
Two 12-bit voltage output DACs1
Dual output PWM ∑-∆ DACs
On-chip temperature monitor function
8052 based core
8051 compatible instruction set (20 MHz max)
High performance single-cycle core
32 kHz external crystal, on-chip programmable PLL
12 interrupt sources, 2 priority levels
Dual data pointers, extended 11-bit stack pointer
On-chip peripherals
Time interval counter (TIC)
UART, I2C®, and SPI® Serial I/O
Watchdog timer (WDT)
Power supply monitor (PSM)
Power
Normal: 4.5 mA @ 3 V (core CLK = 2.098 MHz)
Power-down: 10 µA @ 3 V2
Development tools
Low cost, comprehensive development system
incorporating nonintrusive single-pin emulation,
IDE based assembly and C source debugging
APPLICATIONS
Optical networking—laser power control
Base station systems
Precision instrumentation, smart sensors
Transient capture systems
DAS and communications systems
1 ADuC841/ADuC842 only.
2 ADuC842/ADuC843 only, ADuC841 driven directly by external crystal.
FUNCTIONAL BLOCK DIAGRAM
62 kBYTES FLASH/EE PROGRAM MEMORY
4kBYTES FLASH/EE DATA MEMORY
2304 BYTES USER RAM
3×16 BIT TIMERS
1×REALTIMECLOCK
4× PARALLEL
PORTS
20 MIPS 8052 BASED MCU WITH ADDITIONAL
PERIPHERALS
ADuC841/ADuC842/ADuC843
XTAL2
XTAL1
TEMP
SENSOR
CREF
INTERNAL
BAND GAP
VREF
ADC0
ADC1
ADC5
ADC6
ADC7
OSC
12-BIT
DAC DAC
1
PWM0
T/H
MUX
12-BIT ADC
HARDWARE
CALIBRATON
BUF
DAC
1
BUF
PWM1
12-BIT
DAC
16-BIT
Σ-∆DAC
16-BIT
PWM
16-BIT
PWM
POWER SUPPLY MON
WATCHDOG TIMER
UART, I
2
C, AND SPI
SERIAL I/O
MUX
16-BIT
Σ-∆DAC
03260-0-001
PLL
2
Figure 1.
GENERAL DESCRIPTION
The ADuC841/ADuC842/ADuC8431 are complete smart
transducer front ends, that integrates a high performance self-
calibrating multichannel ADC, a dual DAC, and an optimized
single-cycle 20 MHz 8-bit MCU (8051 instruction set compatible)
on a single chip.
The ADuC841 and ADuC842 are identical with the exception
of the clock oscillator circuit; the ADuC841 is clocked directly
from an external crystal up to 20 MHz whereas the ADuC842
uses a 32 kHz crystal with an on-chip PLL generating a
programmable core clock up to 16.78 MHz.
The ADuC843 is identical to the ADuC842 except that the
ADuC843 has no analog DAC outputs.
The microcontroller is an optimized 8052 core offering up to
20 MIPS peak performance. Three different memory options
are available offering up to 62 kBytes of nonvolatile Flash/EE
program memory. Four kBytes of nonvolatile Flash/EE data
memory, 256 bytes RAM, and 2 kBytes of extended RAM are
also integrated on-chip.
1 Protected by U.S. Patent No. 5,969,657.
(continued on page 23)

ADuC841/ADuC842/ADuC843 Data Sheet
Rev. B | Page 2 of 95
TABLE OF CONTENTS
Features .............................................................................................. 1
Applications ....................................................................................... 1
Functional Block Diagram .............................................................. 1
General Description ......................................................................... 1
Revision History ............................................................................... 2
Specifications ..................................................................................... 3
Absolute Maximum Ratings ............................................................ 8
ESD Caution .................................................................................. 8
Pin Configurations and Function Descriptions ........................... 9
Terminology .................................................................................... 19
ADC Specifications .................................................................... 19
DAC Specifications..................................................................... 19
Typical Performance Characteristics ........................................... 20
Functional Description .................................................................. 24
8052 Instruction Set ................................................................... 24
Other Single-Cycle Core Features ............................................ 26
Memory Organization ............................................................... 27
Special Function Registers (SFRs) ............................................ 28
Accumulator SFR (ACC) ........................................................... 29
Special Function Register Banks .............................................. 30
ADC Circuit Information.......................................................... 31
Calibrating the ADC .................................................................. 38
Nonvolatile Flash/EE Memory ................................................. 39
Using Flash/EE Data Memory .................................................. 42
User Interface to On-Chip Peripherals.................................... 46
On-Chip PLL .............................................................................. 49
Pulse-Width Modulator (PWM) .............................................. 50
Serial Peripheral Interface (SPI) ............................................... 53
I2C Compatible Interface ........................................................... 56
Dual Data Pointer ....................................................................... 59
Power Supply Monitor ............................................................... 60
Watchdog Timer ......................................................................... 61
Time Interval Counter (TIC) .................................................... 62
8052 Compatible On-Chip Peripherals ................................... 65
Timer/Counter 0 and 1 Operating Modes .............................. 70
Timer/Counter Operating Modes ............................................ 72
UART Serial Interface ................................................................ 73
SBUF ............................................................................................ 73
Interrupt System ......................................................................... 78
Hardware Design Considerations ............................................ 80
Other Hardware Considerations .............................................. 84
Development Tools .................................................................... 85
QuickStart Development System ............................................. 85
Timing Specifications, , .................................................................. 86
Outline Dimensions ....................................................................... 94
Ordering Guide .......................................................................... 95
REVISION HISTORY
6/2017—Rev. A to Rev. B
Change to Notes, Figure 4 ............................................................. 14
Changes to Figure 96 ...................................................................... 95
4/2016—Rev. 0 to Rev. A
Added Patent Note, Note 1 .............................................................. 1
Changes to Figure 3 and Table 3 ..................................................... 9
Changes to Figure 4 ........................................................................ 14
Added Table 4; Renumbered Sequentially .................................. 14
Changes to Using the DAC Section ............................................. 47
Updated Outline Dimensions ....................................................... 94
Changes to Ordering Guide .......................................................... 95
11/2003—Revision 0: Initial Version

Data Sheet ADuC841/ADuC842/ADuC843
Rev. B | Page 3 of 95
SPECIFICATIONS1
Table 1. AVDD = DVDD = 2.7 V to 3.6 V or 4.75 V to 5.25 V; VREF = 2.5 V internal reference, fCORE = 16.78 MHz @ 5 V 8.38 MHz @ 3 V;
all specifications TA = TMIN to TMAX, unless otherwise noted
Parameter VDD = 5 V VDD = 3 V Unit Test Conditions/Comments
ADC CHANNEL SPECIFICATIONS
DC ACCURACY2, 3 fSAMPLE = 120 kHz, see the Typical
Performance Characteristics for typical
performance at other values of fSAMPLE
Resolution 12 12 Bits
Integral Nonlinearity ±1 ±1 LSB max 2.5 V internal reference
±0.3 ±0.3 LSB typ
Differential Nonlinearity +1/–0.9 +1/–0.9 LSB max 2.5 V internal reference
±0.3
±0.3
LSB typ
Integral Nonlinearity4 ±2 ±1.5 LSB max 1 V external reference
Differential Nonlinearity4 +1.5/–0.9 +1.5/–0.9 LSB max 1 V external reference
Code Distribution 1 1 LSB typ ADC input is a dc voltage
CALIBRATED ENDPOINT ERRORS5, 6
Offset Error ±3 ±2 LSB max
Offset Error Match ±1 ±1 LSB typ
Gain Error ±3 ±2 LSB max
Gain Error Match ±1 ±1 LSB typ
DYNAMIC PERFORMANCE fIN = 10 kHz sine wave
fSAMPLE = 120 kHz
Signal-to-Noise Ratio (SNR)
7
71
71
dB typ
Total Harmonic Distortion (THD) –85 –85 dB typ
Peak Harmonic or Spurious Noise –85 –85 dB typ
Channel-to-Channel Crosstalk8 –80 –80 dB typ
ANALOG INPUT
Input Voltage Range 0 to VREF 0 to VREF V
Leakage Current ±1 ±1 µA max
Input Capacitance 32 32 pF typ
TEMPERATURE SENSOR9
Voltage Output at 25°C 700 700 mV typ
Voltage TC –1.4 –1.4 mV/°C typ
Accuracy
±1.5
±1.5
°C typ
Internal/External 2.5 V V
REF
DAC CHANNEL SPECIFICATIONS DAC load to AGND
Internal Buffer Enabled
ADuC841/ADuC842 Only
RL = 10 kΩ, CL = 100 pF
DC ACCURACY10
Resolution 12 12 Bits
Relative Accuracy
±3
±3
LSB typ
Differential Nonlinearity
11
–1
–1
LSB max
Guaranteed 12-bit monotonic
±1/2 ±1/2 LSB typ
Offset Error ±50 ±50 mV max VREF range
Gain Error ±1 ±1 % max AVDD range
±1 ±1 % typ VREF range
Gain Error Mismatch 0.5 0.5 % typ % of full-scale on DAC1
ANALOG OUTPUTS
Voltage Range_0 0 to VREF 0 to VREF V typ DAC VREF = 2.5 V
Voltage Range_1 0 to VDD 0 to VDD V typ DAC VREF = VDD
Output Impedance 0.5 0.5 Ω typ

ADuC841/ADuC842/ADuC843 Data Sheet
Rev. B | Page 4 of 95
Parameter VDD = 5 V VDD = 3 V Unit Test Conditions/Comments
DAC AC CHARACTERISTICS
Voltage Output Settling Time 15 15 µs typ Full-scale settling time to within
½ LSB of final value
Digital-to-Analog Glitch Energy 10 10 nV-sec typ 1 LSB change at major carry
DAC CHANNEL SPECIFICATIONS12, 13
Internal Buffer Disabled ADuC841/ADuC842 Only
DC ACCURACY10
Resolution 12 12 Bits
Relative Accuracy ±3 ±3 LSB typ
Differential Nonlinearity11 –1 –1 LSB max Guaranteed 12-bit monotonic
±1/2
±1/2
LSB typ
Offset Error
±5
±5
mV max
V
REF
range
Gain Error ±0.5 ±0.5 % typ VREF range
Gain Error Mismatch4 0.5 0.5 % typ % of full-scale on DAC1
ANALOG OUTPUTS
Voltage Range_0 0 to VREF 0 to VREF V typ DAC VREF = 2.5 V
REFERENCE INPUT/OUTPUT REFERENCE OUTPUT14
Output Voltage (VREF) 2.5 2.5 V
Accuracy ±10 ±10 mV Max Of VREF measured at the CREF pin
TA = 25°C
Power Supply Rejection 65 67 dB typ
Reference Temperature Coefficient ±15 ±15 ppm/°C typ
Internal VREF Power-On Time 2 2 ms typ
EXTERNAL REFERENCE INPUT15
Voltage Range (VREF) 4 1 1 V min
V
DD
V
DD
V max
Input Impedance 20 20 kΩ typ
Input Leakage 1 1 µA max Internal band gap deselected via
ADCCON1.6
POWER SUPPLY MONITOR (PSM)
DVDD Trip Point Selection Range 2.93 V min Two trip points selectable in this
range programmed via TPD1–0 in
PSMCON, 3 V part only
3.08 V max
DVDD Power Supply Trip Point Accuracy ±2.5 % max
WATCHDOG TIMER (WDT) 4
Timeout Period 0 0 ms min Nine timeout periods selectable in
this range
2000
2000
ms max
FLASH/EE MEMORY RELIABILITY CHARACTERISTICS16
Endurance
17
100,000
100,000
Cycles min
Data Retention18 100 100 Years min
DIGITAL INPUTS
Input Leakage Current (Port 0, EA) ±10 ±10 µA max VIN = 0 V or VDD
±1 ±1 µA typ VIN = 0 V or VDD
Logic 1 Input Current
(All Digital Inputs), SDATA, SCLOCK ±10 ±10 µA max VIN = VDD
±1 ±1 µA typ VIN = VDD
Logic 0 Input Current (Ports 1, 2, 3) SDATA, SCLOCK
–75
–25
µA max
–40 –15 µA typ VIL = 450 mV
Logic 1 to Logic 0 Transition Current (Ports 2 and 3) –660 –250 µA max VIL = 2 V
–400 –140 µA typ VIL = 2 V
RESET ±10 ±10 µA max VIN = 0 V
10 5 µA min VIN = 5 V, 3 V Internal Pull Down
105 35 µA max VIN = 5 V, 3 V Internal Pull Down

Data Sheet ADuC841/ADuC842/ADuC843
Rev. B | Page 5 of 95
Parameter VDD = 5 V VDD = 3 V Unit Test Conditions/Comments
LOGIC INPUTS4
INPUT VOLTAGES
All Inputs Except SCLOCK, SDATA, RESET, and
XTAL1
VINL, Input Low Voltage 0.8 0.4 V max
VINH, Input High Voltage 2.0 2.0 V min
SDATA
VINL, Input Low Voltage 0.8 0.8 V max
VINH, Input High Voltage 2.0 2.0 V min
SCLOCK and RESET ONLY4
(Schmitt-Triggered Inputs)
VT+ 1.3 0.95 V min
3.0 0.25 V max
VT– 0.8 0.4 V min
1.4 1.1 V max
VT+ – VT– 0.3 0.3 V min
0.85 0.85 V max
CRYSTAL OSCILLATOR
Logic Inputs, XTAL1 Only
VINL, Input Low Voltage 0.8 0.4 V typ
VINH, Input High Voltage 3.5 2.5 V typ
XTAL1 Input Capacitance
18
18
pF typ
XTAL2 Output Capacitance 18 18 pF typ
MCU CLOCK RATE 16.78 8.38 MHz max ADuC842/ADuC843 Only
20 8.38 MHz max ADuC841 Only
DIGITAL OUTPUTS
Output High Voltage (VOH) 2.4 V min VDD = 4.5 V to 5.5 V
4 V typ ISOURCE = 80 µA
2.4 V min VDD = 2.7 V to 3.3 V
2.6 V typ ISOURCE = 20 µA
Output Low Voltage (VOL)
ALE, Ports 0 and 2 0.4 0.4 V max ISINK = 1.6 mA
0.2
0.2
V typ
I
SINK
= 1.6 mA
Port 3 0.4 0.4 V max ISINK = 4 mA
SCLOCK/SDATA 0.4 0.4 V max ISINK = 8 mA, I2C Enabled
Floating State Leakage Current4 ±10 ±10 µA max
±1 ±1 µA typ
STARTUP TIME At any core CLK
At Power-On 500 500 ms typ
From Idle Mode 100 100 µs typ
From Power-Down Mode
Wake-up with INT0 Interrupt 150 400 µs typ
Wake-up with SPI/I2C Interrupt 150 400 µs typ
Wake-up with External RESET 150 400 µs typ
After External RESET in Normal Mode 30 30 ms typ
After WDT Reset in Normal Mode 3 3 ms typ Controlled via WDCON SFR

ADuC841/ADuC842/ADuC843 Data Sheet
Rev. B | Page 6 of 95
Parameter
V
DD
= 5 V
V
DD
= 3 V
Unit
Test Conditions/Comments
POWER REQUIREMENTS19, 20
Power Supply Voltages
AVDD/DVDD – AGND 2.7 V min AVDD/DVDD = 3 V nom
3.6 V max
4.75 V min AVDD/DVDD = 5 V nom
5.25 V max
Power Supply Currents Normal Mode21
DV
DD
Current
4
10
4.5
mA typ
Core CLK = 2.097 MHz
AVDD Current 1.7 1.7 mA max Core CLK = 2.097 MHz
DVDD Current 38 12 mA max Core CLK = 16.78 MHz/8.38 MHz 5 V/3 V
33 10 mA typ Core CLK = 16.78 MHz/8.38 MHz 5 V/3 V
AVDD Current 1.7 1.7 mA max Core CLK = 16.78 MHz/8.38 MHz 5 V/3 V
DV
DD
Current
4
45
N/A
mA max
Core CLK = 20MHz
ADuC841 Only
Power Supply Currents Idle Mode21
DVDD Current 4.5 2.2 mA typ Core CLK = 2.097 MHz
AVDD Current 3 2 µA typ Core CLK = 2.097 MHz
DVDD Current4 12 5 mA max Core CLK = 16.78 MHz/8.38 MHz 5 V/3 V
10 3.5 mA typ Core CLK = 16.78 MHz/8.38 MHz 5 V/3 V
AVDD Current 3 2 µA typ Core CLK = 16.78 MHz/8.38 MHz 5 V/3 V
Power Supply Currents Power-Down Mode21 Core CLK = any frequency
DVDD Current 28 18 µA max Oscillator Off / TIMECON.1 = 0
20
10
µA typ
AVDD Current 2 1 µA typ Core CLK = any frequency, ADuC841
Only
DVDD Current4 3 1 mA max TIMECON.1 = 1
DVDD Current4 50 22 µA max Core CLK = any frequency
40 15 µA typ ADuC842/ADuC843 Only, oscillator on
Typical Additional Power Supply Currents
PSM Peripheral 15 10 µA typ AVDD = DVDD
ADC4 1.0 1.0 mA min MCLK Divider = 32
2.8
1.8
mA max
MCLK Divider = 2
DAC 150 130 µA typ
See footnotes on the next page.

Data Sheet ADuC841/ADuC842/ADuC843
Rev. B | Page 7 of 95
1 Temperature Range –40°C to +85°C.
2 ADC linearity is guaranteed during normal MicroConverter core operation.
3 ADC LSB size = VREF/212, that is, for internal VREF = 2.5 V, 1 LSB = 610 µV, and for external VREF = 1 V, 1 LSB = 244 µV.
4 These numbers are not production tested but are supported by design and/or characterization data on production release.
5 Offset and gain error and offset and gain error match are measured after factory calibration.
6 Based on external ADC system components, the user may need to execute a system calibration to remove additional external channel errors to achieve these
specifications.
7 SNR calculation includes distortion and noise components.
8 Channel-to-channel crosstalk is measured on adjacent channels.
9 The temperature monitor gives a measure of the die temperature directly; air temperature can be inferred from this result.
10 DAC linearity is calculated using:
Reduced code range of 100 to 4095, 0 V to VREF range.
Reduced code range of 100 to 3945, 0 V to VDD range.
DAC output load = 10 kΩ and 100 pF.
11 DAC differential nonlinearity specified on 0 V to VREF and 0 V to VDD ranges.
12 DAC specification for output impedance in the unbuffered case depends on DAC code.
13 DAC specifications for ISINK, voltage output settling time, and digital-to-analog glitch energy depend on external buffer implementation in unbuffered mode. DAC in
unbuffered mode tested with OP270 external buffer, which has a low input leakage current.
14 Measured with CREF pin decoupled with 0.47 µF capacitor to ground. Power-up time for the internal reference is determined by the value of the decoupling capacitor
chosen for the CREF pin.
15 When using an external reference device, the internal band gap reference input can be bypassed by setting the ADCCON1.6 bit.
16 Flash/EE memory reliability characteristics apply to both the Flash/EE program memory and the Flash/EE data memory.
17 Endurance is qualified to 100,000 cycles as per JEDEC Std. 22 method A117 and measured at –40°C, +25°C, and +85°C. Typical endurance at 25°C is 700,000 cycles.
18 Retention lifetime equivalent at junction temperature (TJ) = 55°C as per JEDEC Std. 22 method A117. Retention lifetime based on an activation energy of 0.6 eV derates
with junction temperature as shown in Figure 38 in the Flash/EE Memory Reliability section.
19 Power supply current consumption is measured in normal, idle, and power-down modes under the following conditions:
Normal Mode: Reset = 0.4 V, digital I/O pins = open circuit, Core Clk changed via CD bits in PLLCON (ADuC842/ADuC843), core executing internal
software loop.
Idle Mode: Reset = 0.4 V, digital I/O pins = open circuit, Core Clk changed via CD bits in PLLCON (ADuC842/ADuC843), PCON.0 = 1, core execution
suspended in idle mode.
Power-Down Mode: Reset = 0.4 V, all Port 0 pins = 0.4 V, All other digital I/O and Port 1 pins are open circuit, Core Clk changed via CD bits in PLLCON
(ADuC842/ADuC843), PCON.0 = 1, core execution suspended in power-down mode, OSC turned on or off via OSC_PD bit (PLLCON.7) in
PLLCON SFR (ADuC842/ADuC843).
20 DVDD power supply current increases typically by 3 mA (3 V operation) and 10 mA (5 V operation) during a Flash/EE memory program or erase cycle.
21 Power supply currents are production tested at 5.25 V and 3.3 V for a 5 V and 3 V part, respectively.

ADuC841/ADuC842/ADuC843 Data Sheet
Rev. B | Page 8 of 95
ABSOLUTE MAXIMUM RATINGS
Table 2. TA = 25°C, unless otherwise noted
Parameter Rating
AVDD to DVDD –0.3 V to +0.3 V
AGND to DGND
–0.3 V to +0.3 V
DVDD to DGND, AVDD to AGND –0.3 V to +7 V
Digital Input Voltage to DGND –0.3 V to DVDD + 0.3 V
Digital Output Voltage to DGND –0.3 V to DVDD + 0.3 V
VREF to AGND –0.3 V to AVDD + 0.3 V
Analog Inputs to AGND –0.3 V to AVDD + 0.3 V
Operating Temperature Range,
Industrial
ADuC841BS, ADuC842BS, ADuC843BS,
ADuC841BCP, ADuC842BCP,
ADuC843BCP
–40°C to +85°C
Storage Temperature Range –65°C to +150°C
Junction Temperature 150°C
θJA Thermal Impedance (ADuC84xBS) 90°C/W
θJA Thermal Impedance (ADuC84xBCP) 52°C/W
Lead Temperature, Soldering
Vapor Phase (60 sec)
Infrared (15 sec)
215°C
220°C
Stresses at or above those listed under Absolute Maximum
Ratings may cause permanent damage to the product. This is a
stress rating only; functional operation of the product at these
or any other conditions above those indicated in the operational
section of this specification is not implied. Operation beyond
the maximum operating conditions for extended periods may
affect product reliability.
ESD CAUTION
WATCHDOG
TIMER
256 BYTES USER
RAM
POWER SUPPLY
MONITOR
TEMP
SENSOR
BAND GAP
REFERENCE
AV
DD
AGND
DV
DD
DV
DD
DV
DD
DGND
DGND
DGND
RESET
POR
SDATA\MOSI
MISO
SS
XTAL1
ADuC841/ADuC842/ADuC843
ADC
CONTROL
AND
CALIBRATION
DAC1
DAC
CONTROL
12-BIT
VOLTAGE
OUTPUT DAC
T0
T1
T2EX
T2
INT0
INT1
EA
PSEN
ALE
SINGLE-PIN
EMULATOR
TxD
RxD
4 kBYTES DATA
FLASH/EE
62 kBYTES PROGRAM
FLASH/EE INCLUDING
USER DOWNLOAD
MODE
ASYNCHRONOUS
SERIAL PORT
(UART)
8052
MCU
CORE
DOWNLOADER
DEBUGGER
SYNCHRONOUS
SERIAL INTERFACE
(I
2
C AND SPI )
16-BIT
COUNTER
TIMERS
TIME INTERVAL
COUNTER
(WAKE-UP CCT)
XTAL2
OSC
2 kBYTES USER XRAM
2× DATA POINTERS
11-BIT STACK POINTER
12-BIT
VOLTAGE
OUTPUT DAC
MUX
...
...
12-BIT
ADC
ADC0
ADC1
ADC6
ADC7
DAC0
MUX
16-BIT
Σ-∆DAC
PWM0
PWM1
16-BIT
PWM
16-BIT
PWM
PWM
CONTROL
16-BIT
Σ-∆DAC
T/H
C
REF
BUF
UART
TIMER
SCLOCK
03260-0-002
PLL
Figure 2. ADuC841/ADuC842/ADuC843 Block Diagram (Shaded Areas are Features Not Present on the ADuC812),
No DACs on ADuC843, PLL on ADuC842/ADuC843 Only.

Data Sheet ADuC841/ADuC842/ADuC843
Rev. B | Page 9 of 95
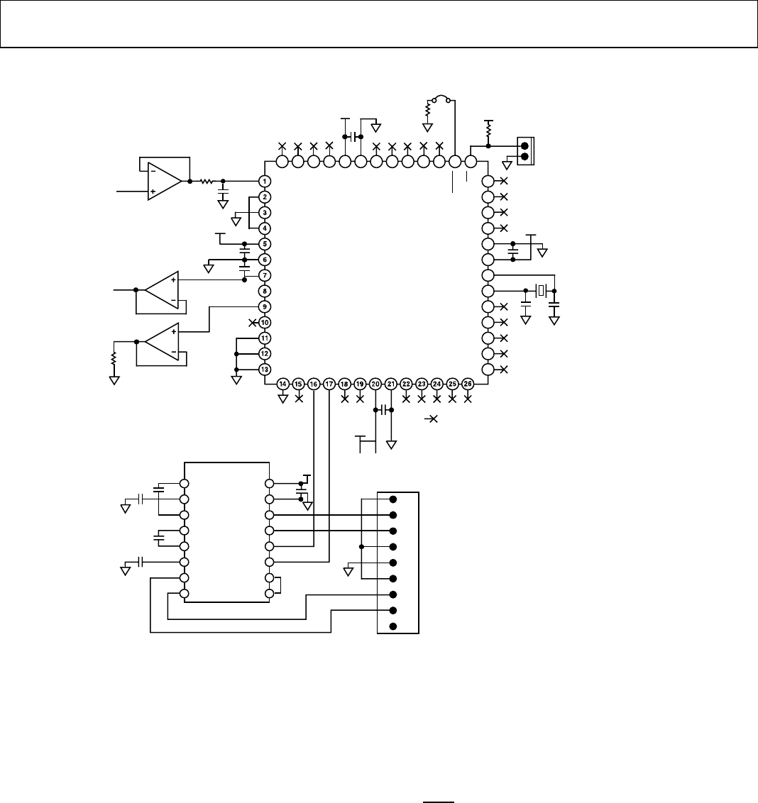
PIN CONFIGURATIONS AND FUNCTION DESCRIPTIONS
52 51 50 49 48 43 42 41 4047 46 45 44
14 15 16 17 18 19 20 21 22 23 24 25 26
1
2
3
4
5
6
7
8
9
10
11
13
12
PIN 1
IDENTIFIER
39
38
37
36
35
34
33
32
31
30
29
28
27
P0.7/A7
P0.6/A6
P0.5/A5
P0.4/A4
DV
DD
DGND
P0.3/A3
P0.2/A2
P0.1/A1
P0.0/A0
ALE
PSEN
EA
P1.7/ADC7
RESET
P3.0/RxD
P3.1/TxD
P3.2/INT0
P3.3/INT1/MISO/PWM1
DV
DD
P3.4/T0/PWMC/PWM0/EXTCLK*
P3.5/T1/CONVST
P3.6/WR
P3.7/RD
SCLOCK
P1.0/ADC0/T2
P1.1/ADC1/T2EX
P1.2/ADC2
P1.3/ADC3
AV
DD
AGND
C
REF
V
REF
DAC0
DAC1
P1.4/ADC4
P1.5/ADC5/SS
P1.6/ADC6
P2.7/PWM1/A15/A23
P2.6/PWM0/A14/A22
P2.5/A13/A21
P2.4/A12/A20
DGND
DV
DD
XTAL2
XTAL1
P2.3/A11/A19
P2.2/A10/A18
P2.1/A9/A17
P2.0/A8/A16
SDATA/MOSI
DGND
ADuC841/ADuC842/ADuC843
52-LEAD MQFP
TOP VIEW
(Not to Scale)
*EXTCLK NOT PRESENT ON THE ADuC841.
03260-003
Figure 3. 52-Lead MQFP Pin Configuration
Table 3. 52-Lead MQFP Pin Function Descriptions
Pin No. Mnemonic Type1 Description
1 P1.0/ADC0/T2 I Input Port 1 (P1.0). Port 1 is an 8-bit input port only. Unlike the other ports, Port 1
defaults to analog input mode. To configure this port pin as a digital input, write a
0 to the port bit.
Single-Ended Analog Input (ADC0). Channel selection is via ADCCON2 SFR.
Timer 2 Digital Input (T2). Input to Timer/Counter 2. When enabled, Counter 2 is
incremented in response to a 1 to 0 transition of the T2 input.
2 P1.1/ADC1/T2EX I Input Port 1 (P1.1). Port 1 is an 8-bit input port only. Unlike the other ports, Port 1
defaults to analog input mode. To configure this port pin as a digital input, write a
0 to the port bit.
Single-Ended Analog Input 1 (ADC1). Channel selection is via ADCCON2 SFR.
Capture/Reload Trigger for Counter 2 (T2EX). T2EX is a digital input. This pin also
functions as an up/down control input for Counter 2.
3 P1.2/ADC2 I Input Port 1 (P1.2). Port 1 is an 8-bit input port only. Unlike the other ports, Port 1
defaults to analog input mode. To configure this port pin as a digital input, write a
0 to the port bit.
Single-Ended Analog Input (ADC2). Channel selection is via ADCCON2 SFR.
4 P1.3/ADC3 I Input Port 1 (P1.3). Port 1 is an 8-bit input port only. Unlike the other ports, Port 1
defaults to analog input mode. To configure this port pin as a digital input, write a
0 to the port bit.
Single-Ended Analog Input (ADC3). Channel selection is via ADCCON2 SFR.
5 AVDD P Analog Positive Supply Voltage. 3 V or 5 V nominal.
6 AGND G Analog Ground. AGND is the ground reference point for the analog circuitry.
7 CREF I/O Decoupling Input for On-Chip Reference. Connect a 0.47 µF capacitor between this
pin and AGND.
8 VREF NC Not Connected. This was a reference output on the ADuC812; use the CREF pin
instead.
9 DAC0 O Voltage Output from DAC0. This pin is a no connect on the ADuC843.
10 DAC1 O Voltage Output from DAC1. This pin is a no connect on the ADuC843.

ADuC841/ADuC842/ADuC843 Data Sheet
Rev. B | Page 10 of 95
Pin No. Mnemonic Type1 Description
11 P1.4/ADC4 Input Port 1 (P1.4). Port 1 is an 8-bit input port only. Unlike the other ports, Port 1
defaults to analog input mode. To configure this port pin as a digital input, write a
0 to the port bit.
Single-Ended Analog Input 4 (ADC4). Channel selection is via ADCCON2 SFR.
12
P1.5/ADC5/
SS
I
Input Port 1 (P1.5). Port 1 is an 8-bit input port only. Unlike the other ports, Port 1
defaults to analog input mode. To configure this port pin as a digital input, write a
0 to the port bit.
Single-Ended Analog Input 5 (ADC5). Channel selection is via ADCCON2 SFR.
Slave Select Input for the SPI Interface (SS).
13 P1.6/ADC6 I Input Port 1 (P1.6). Port 1 is an 8-bit input port only. Unlike the other ports, Port 1
defaults to analog input mode. To configure this port pin as a digital input, write a
0 to the port bit.
Single-Ended Analog Input 6 (ADC6). Channel selection is via ADCCON2 SFR.
14 P1.7/ADC7 I Input Port 1(P1.7). Port 1 is an 8-bit input port only. Unlike the other ports, Port 1
defaults to analog input mode. To configure this port pin as a digital input, write a
0 to the port bit.
Single-Ended Analog Input 7 (ADC7). Channel selection is via ADCCON2 SFR.
15 RESET I Reset. Digital Input. A high level on this pin for 24 master clock cycles while the
oscillator is running resets the device.
16 P3.0/RxD I/O Input/Output Port 3 (P3.0). Port 3 is a bidirectional port with internal pull-up
resistors. Port 3 pins that have 1s written to them are pulled high by the internal
pull-up resistors, and in that state can be used as inputs. As inputs, Port 3 pins
being pulled externally low source current because of the internal pull-up
resistors.
Receiver Data Input (Asynchronous) or Data Input/Output (Synchronous) of the
Serial (UART) Port (RxD).
17 P3.1/TxD I/O Input/Output Port 3 (P3.1). Port 3 is a bidirectional port with internal pull-up
resistors. Port 3 pins that have 1s written to them are pulled high by the internal
pull-up resistors, and in that state can be used as inputs. As inputs, Port 3 pins
being pulled externally low source current because of the internal pull-up
resistors.
Transmitter Data Output (Asynchronous) or Clock Output (Synchronous) of the
Serial (UART) Port (TxD).
18 P3.2/INT0 I/O Input/Output Port 3 (P3.2). Port 3 is a bidirectional port with internal pull-up
resistors. Port 3 pins that have 1s written to them are pulled high by the internal
pull-up resistors, and in that state can be used as inputs. As inputs, Port 3 pins
being pulled externally low source current because of the internal pull-up
resistors.
Interrupt 0 (INT0). Programmable edge or level triggered interrupt input; can be
programmed to one of two priority levels. This pin can also be used as a gate
control input to Timer 0.
19 P3.3/INT1/MISO/PWM1 I/O Input/Output Port 3 (P3.3). Port 3 is a bidirectional port with internal pull-up
resistors. Port 3 pins that have 1s written to them are pulled high by the internal
pull-up resistors, and in that state can be used as inputs. As inputs, Port 3 pins
being pulled externally low source current because of the internal pull-up
resistors.
Interrupt 1 (INT1). Programmable edge or level triggered interrupt input; can be
programmed to one of two priority levels. This pin can also be used as a gate
control input to Timer 1.
SPI Master Input/Slave Output Data I/O Pin for SPI Serial Interface (MISO).
PWM 1 Voltage Output (PWM1). See the CFG841/CFG842 register for further
information.
20, 34, 48 DVDD P Digital Positive Supply Voltage. 3 V or 5 V nominal.
21, 35, 47 DGND G Digital Ground. DGND is the ground reference point for the digital circuitry.

Data Sheet ADuC841/ADuC842/ADuC843
Rev. B | Page 11 of 95
Pin No. Mnemonic Type1 Description
22 P3.4/T0/PWMC/PWM0/EXTCLK I/O Input/Output Port 3 (P3.4). Port 3 is a bidirectional port with internal pull-up
resistors. Port 3 pins that have 1s written to them are pulled high by the internal
pull-up resistors, and in that state can be used as inputs. As inputs, Port 3 pins
being pulled externally low source current because of the internal pull-up resistors.
Timer/Counter 0 Input (T0).
PWM Clock Input (PWMC).
PWM 0 Voltage Output (PWM0). PWM outputs can be configured to use Port 2.6
and Port 2.7 or Port 3.4 and Port 3.3.
Input for External Clock Signal (EXTCLK). This pin function must be enabled via the
CFG842 register.
23 P3.5/T1/CONVST I/O Input/Output Port 3 (P3.5). Port 3 is a bidirectional port with internal pull-up
resistors. Port 3 pins that have 1s written to them are pulled high by the internal
pull-up resistors, and in that state can be used as inputs. As inputs, Port 3 pins
being pulled externally low source current because of the internal pull-up resistors.
Timer/Counter 1 Input (T1).
Active Low Convert Start Logic Input for the ADC Block When the External Convert
Start Function is Enabled (CONVST). A low to high transition on this input puts the
track-and-hold into hold mode and starts the conversion.
24 P3.6/WR I/O Input/Output Port 3 (P3.6). Port 3 is a bidirectional port with internal pull-up
resistors. Port 3 pins that have 1s written to them are pulled high by the internal
pull-up resistors, and in that state can be used as inputs. As inputs, Port 3 pins
being pulled externally low source current because of the internal pull-up resistors.
Write Control Signal, Logic Output (WR). Latches the data byte from Port 0 into the
external data memory.
25 P3.7/RD I/O Input/Output Port 3 (P3.7). Port 3 is a bidirectional port with internal pull-up
resistors. Port 3 pins that have 1s written to them are pulled high by the internal
pull-up resistors, and in that state can be used as inputs. As inputs, Port 3 pins
being pulled externally low source current because of the internal pull-up resistors.
Read Control Signal, Logic Output (RD). Enables the external data memory to Port 0.
26 SCLOCK I/O Serial Clock Pin for I2C-Compatible Clock or for SPI Serial Interface Clock.
27 SDATA/MOSI I/O User Selectable, I2C Compatible, or SPI Data Input/Output Pin (SDATA).
SPI Master Output/Slave Input Data I/O Pin for SPI Interface (MOSI).
28 P2.0/A8/A16 I/O Input/Output Port 2 (P2.0). Port 2 is a bidirectional port with internal pull-up
resistors. Port 2 pins that have 1s written to them are pulled high by the internal
pull-up resistors, and in that state can be used as inputs. As inputs, Port 2 pins
being pulled externally low source current because of the internal pull-up resistors.
External Memory Addresses (A8). Port 2 emits the middle order address byte
during accesses to the external 24-bit external data memory space.
External Memory Addresses (A16). Port 2 emits the high order address byte during
accesses to the external 24-bit external data memory space.
29 P2.1/A9/A17 I/O Input/Output Port 2 (P2.1). Port 2 is a bidirectional port with internal pull-up
resistors. Port 2 pins that have 1s written to them are pulled high by the internal
pull-up resistors, and in that state can be used as inputs. As inputs, Port 2 pins
being pulled externally low source current because of the internal pull-up resistors.
External Memory Addresses (A9). Port 2 emits the middle order address byte
during accesses to the external 24-bit external data memory space.
External Memory Addresses (A17). Port 2 emits the high order address byte during
accesses to the external 24-bit external data memory space.
30 P2.2/A10/A18 I/O Input/Output Port 2 (P2.2). Port 2 is a bidirectional port with internal pull-up
resistors. Port 2 pins that have 1s written to them are pulled high by the internal
pull-up resistors, and in that state can be used as inputs. As inputs, Port 2 pins
being pulled externally low source current because of the internal pull-up resistors.
External Memory Addresses (A10). Port 2 emits the middle order address byte
during accesses to the external 24-bit external data memory space.
External Memory Addresses (A18). Port 2 emits the high order address byte during
accesses to the external 24-bit external data memory space.

ADuC841/ADuC842/ADuC843 Data Sheet
Rev. B | Page 12 of 95
Pin No. Mnemonic Type1 Description
31 P2.3/A11/A19 I/O Input/Output Port 2 (P2.3). Port 2 is a bidirectional port with internal pull-up
resistors. Port 2 pins that have 1s written to them are pulled high by the internal
pull-up resistors, and in that state can be used as inputs. As inputs, Port 2 pins
being pulled externally low source current because of the internal pull-up resistors.
External Memory Addresses (A11). Port 2 emits the middle order address byte
during accesses to the external 24-bit external data memory space.
External Memory Addresses (A19). Port 2 emits the high order address byte during
accesses to the external 24-bit external data memory space.
32 XTAL1 I Input to the Inverting Oscillator Amplifier.
33 XTAL2 O Output of the Inverting Oscillator Amplifier.
36 P2.4/A12/A20 I/O Input/Output Port 2 (P2.4). Port 2 is a bidirectional port with internal pull-up
resistors. Port 2 pins that have 1s written to them are pulled high by the internal
pull-up resistors, and in that state can be used as inputs. As inputs, Port 2 pins
being pulled externally low source current because of the internal pull-up resistors.
External Memory Addresses (A12). Port 2 emits the middle order address byte
during accesses to the external 24-bit external data memory space.
External Memory Addresses (A20). Port 2 emits the high order address byte during
accesses to the external 24-bit external data memory space.
37 P2.5/A13/A21 I/O Input/Output Port 2 (P2.5). Port 2 is a bidirectional port with internal pull-up
resistors. Port 2 pins that have 1s written to them are pulled high by the internal
pull-up resistors, and in that state can be used as inputs. As inputs, Port 2 pins
being pulled externally low source current because of the internal pull-up resistors.
External Memory Addresses (A13). Port 2 emits the middle order address byte
during accesses to the external 24-bit external data memory space.
External Memory Addresses (A21). Port 2 emits the high order address byte during
accesses to the external 24-bit external data memory space.
38 P2.6/PWM0/A14/A22 I/O Input/Output Port 2 (P2.6). Port 2 is a bidirectional port with internal pull-up
resistors. Port 2 pins that have 1s written to them are pulled high by the internal
pull-up resistors, and in that state can be used as inputs. As inputs, Port 2 pins
being pulled externally low source current because of the internal pull-up resistors.
PWM 0 Voltage Output (PWM0). PWM outputs can be configured to use Port 2.6
and Port 2.7 or Port 3.4 and Port 3.3.
External Memory Addresses (A14). Port 2 emits the middle order address byte
during accesses to the external 24-bit external data memory space.
External Memory Addresses (A22). Port 2 emits the high order address byte during
accesses to the external 24-bit external data memory space.
39 P2.7/PWM1/A15/A23 I/O Input/Output Port 2 (P2.7). Port 2 is a bidirectional port with internal pull-up
resistors. Port 2 pins that have 1s written to them are pulled high by the internal
pull-up resistors, and in that state can be used as inputs. As inputs, Port 2 pins
being pulled externally low source current because of the internal pull-up
resistors.
PWM 1 Voltage Output (PWM1). See the CFG841/CFG842 register for further
information.
External Memory Addresses (A15). Port 2 emits the middle-order address byte
during accesses to the external 24-bit external data memory space.
External Memory Addresses (A23). Port 2 emits the high-order address bytes
during accesses to the external 24-bit external data memory space.
40 EA I External Access Enable, Logic Input. When held high, this input enables the device
to fetch code from internal program memory locations. The devices do not
support external code memory. Do not leave this pin floating.
41 PSEN O Program Store Enable, Logic Output. This pin remains low during internal program
execution. PSEN enables serial download mode when pulled low through a
resistor on power-up or reset. On reset, this pin momentarily becomes an input
and the status of the pin is sampled. If there is no pull-down resistor in place, the
pin goes momentarily high and then user code executes. If a pull-down resistor is
in place, the embedded serial download/debug kernel executes.
42 ALE O Address Latch Enable, Logic Output. This output latches the low byte and page
byte for 24-bit address space accesses of the address into external data memory.

Data Sheet ADuC841/ADuC842/ADuC843
Rev. B | Page 13 of 95
Pin No. Mnemonic Type1 Description
43 P0.0/A0 I/O Input/Output Port 0 (P0.0). Port 0 is an 8-bit open-drain bidirectional I/O port. Port
0 pins that have 1s written to them float, and in that state can be used as high
impedance inputs.
External Memory Address (A0). Port 0 is also the multiplexed low order address
and data bus during accesses to external data memory. In this application, it uses
strong internal pull-up resistors when emitting 1s.
44 P0.1/A1 I/O Input/Output Port 0 (P0.1). Port 0 is an 8-bit open-drain bidirectional I/O port. Port
0 pins that have 1s written to them float, and in that state can be used as high
impedance inputs.
External Memory Address (A1). Port 0 is also the multiplexed low order address
and data bus during accesses to external data memory. In this application, it uses
strong internal pull-up resistors when emitting 1s.
45 P0.2/A2 I/O Input/Output Port 0 (P0.2). Port 0 is an 8-bit open-drain bidirectional I/O port. Port
0 pins that have 1s written to them float, and in that state can be used as high
impedance inputs.
External Memory Address (A2). Port 0 is also the multiplexed low order address
and data bus during accesses to external data memory. In this application, it uses
strong internal pull-up resistors when emitting 1s.
46 P0.3/A3 I/O Input/Output Port 0 (P0.3).Port 0 is an 8-bit open-drain bidirectional I/O port. Port
0 pins that have 1s written to them float, and in that state can be used as high
impedance inputs.
External Memory Address (A3). Port 0 is also the multiplexed low order address
and data bus during accesses to external data memory. In this application, it uses
strong internal pull-up resistors when emitting 1s.
49 P0.4/A4 I/O Input/Output Port 0 (P0.4). Port 0 is an 8-bit open-drain bidirectional I/O port. Port
0 pins that have 1s written to them float, and in that state can be used as high
impedance inputs.
External Memory Address (A4). Port 0 is also the multiplexed low order address
and data bus during accesses to external data memory. In this application, it uses
strong internal pull-up resistors when emitting 1s.
50 P0.5/A5 I/O Input/Output Port 0 (P0.5). Port 0 is an 8-bit open-drain bidirectional I/O port. Port
0 pins that have 1s written to them float, and in that state can be used as high
impedance inputs.
External Memory Address (A5). Port 0 is also the multiplexed low order address
and data bus during accesses to external data memory. In this application, it uses
strong internal pull-up resistors when emitting 1s.
51 P0.6/A6 I/O Input/Output Port 0 (P0.6). Port 0 is an 8-bit open-drain bidirectional I/O port. Port
0 pins that have 1s written to them float, and in that state can be used as high
impedance inputs.
External Memory Address (A6). Port 0 is also the multiplexed low order address
and data bus during accesses to external data memory. In this application, it uses
strong internal pull-up resistors when emitting 1s.
52 P0.7/A7 I/O Input/Output Port 0 (P0.7). Port 0 is an 8-bit open-drain bidirectional I/O port. Port
0 pins that have 1s written to them float, and in that state can be used as high
impedance inputs.
External Memory Address (A7). Port 0 is also the multiplexed low order address
and data bus during accesses to external data memory. In this application, it uses
strong internal pull-up resistors when emitting 1s.
1 P = power, G = ground, I= input, O = output., NC = no connect.

ADuC841/ADuC842/ADuC843 Data Sheet
Rev. B | Page 14 of 95
03260-004
P1.1/ADC1/T2EX
P1.2/ADC2
P1.3/ADC3
AV
DD
AV
DD
AGND
AGND
AGND
C
REF
V
REF
DAC0
DAC1
P1.4/ADC4
P1.5/ADC5/SS
P1.6/ADC6
P.7/ADC7
RESET
P3.0/RxD
P3.1/TxD
P3.2/INT0
P3.3/INT1/MISO/PWM1
DV
DD
DGND
P3.4/T0/PWMC/PWM0/EXTCLK*
P3.5/T1/CONVST
P3.6/WR
P3.7/RD
SCLOCK
15
16
17
18
19
20
21
22
23
24
25
26
27
28
56
55
54
53
52
51
50
49
48
47
46
45
44
43
1
2
3
4
5
6
7
8
9
10
11
12
13
14
42
41
40
39
38
37
36
35
34
33
32
31
30
29
TOP VIEW
(Not to Scale)
ADuC841/ADuC842/ADuC843
56-LEAD LFCSP
P2.7/A15/A23
P2.6/A14/A22
P2.5/A13/A21
P2.4/A12/A20
DGND
DGND
DV
DD
XTAL1
P2.3/A11/A19
P2.2/A10/A18
P2.1/A9/A17
P2.0/A8/A16
SDATA/MOSI
XTAL2
P1.0/ADC0/T2
P0.7/A7
P0.6/A6
P0.5/A5
P0.4/A4
DV
DD
DGND
P0.3/A3
P0.2/A2
P0.1/A1
P0.0/A0
ALE
PSEN
EA
*EXTCLK NOT PRESENT ON THE ADuC841
NOTES
1. THIS LFCSP HAS AN EXPOSED PAD THAT MUST BE SOLDERED TO THE
METAL PLATE ON THE PRINTED CIRCUIT BOARD (PCB) FOR MECHANICAL
REASONS. THIS METAL PLATE MUST NOT BE CONNECTED TO GROUND.
Figure 4. 56-Lead LFCSP Pin Configuration
Table 4. 56-Lead LFCSP Pin Function Descriptions
Pin No.
Mnemonic
Type
1
Description
1 P1.1/ADC1/T2EX I Input Port 1 (P1.1). Port 1 is an 8-bit input port only. Unlike the other ports, Port 1
defaults to analog input mode. To configure this port pin as a digital input, write
a 0 to the port bit.
Single-Ended Analog Input 1 (ADC1). Channel selection is via ADCCON2 SFR.
Capture/Reload Trigger for Counter 2 (T2EX). Digital Input. This pin also functions
as an up/down control input for Counter 2.
2 P1.2/ADC2 I Input Port 1 (P1.2). Port 1 is an 8-bit input port only. Unlike the other ports, Port 1
defaults to analog input mode. To configure this port pin as a digital input, write
a 0 to the port bit.
Single-Ended Analog Input (ADC2). Channel selection is via ADCCON2 SFR.
3 P1.3/ADC3 I Input Port 1 (P1.3). Port 1 is an 8-bit input port only. Unlike the other ports, Port 1
defaults to analog input mode. To configure this port pin as a digital input, write
a 0 to the port bit.
Single-Ended Analog Input (ADC3). Channel selection is via ADCCON2 SFR.
4, 5 AVDD P Analog Positive Supply Voltage. 3 V or 5 V nominal.
6, 7, 8 AGND G Analog Ground. AGND is the ground reference point for the analog circuitry.
9 CREF I/O Decoupling Input for On-Chip Reference. Connect a 0.47 µF capacitor between
this pin and AGND.
10
V
REF
NC
Not Connected. This was a reference output on the ADuC812; use the C
REF
pin
instead.
11 DAC0 O Voltage Output from DAC0. This pin is a no connect on the ADuC843.

Data Sheet ADuC841/ADuC842/ADuC843
Rev. B | Page 15 of 95
Pin No. Mnemonic Type1 Description
12 DAC1 O Voltage Output from DAC1. This pin is a no connect on the ADuC843.
13 P1.4/ADC4 Input Port 1 (P1.0). Port 1 is an 8-bit input port only. Unlike the other ports, Port 1
defaults to analog input mode. To configure this port pin as a digital input, write
a 0 to the port bit.
Single-Ended Analog Input 4 (ADC4). Channel selection is via ADCCON2 SFR.
14 P1.5/ADC5/SS I Input Port 1 (P1.5). Port 1 is an 8-bit input port only. Unlike the other ports, Port 1
defaults to analog input mode. To configure this port pin as a digital input, write
a 0 to the port bit.
Single-Ended Analog Input 5 (ADC5). Channel selection is via ADCCON2 SFR.
Slave Select Input for the SPI Interface (SS).
15 P1.3/ADC6 I Input Port 1 (P1.3). Port 1 is an 8-bit input port only. Unlike the other ports, Port 1
defaults to analog input mode. To configure this port pin as a digital input, write
a 0 to the port bit.
Single-Ended Analog Input 6 (ADC6). Channel selection is via ADCCON2 SFR.
16 P1.7/ADC7 I Input Port 1(P1.7). Port 1 is an 8-bit input port only. Unlike the other ports, Port 1
defaults to analog input mode. To configure this port pin as a digital input, write
a 0 to the port bit.
Single-Ended Analog Input 7 (ADC7). Channel selection is via ADCCON2 SFR.
17 RESET I Reset. Digital Input. A high level on this pin for 24 master clock cycles while the
oscillator is running resets the device.
18 P3.0/RxD I/O Input/Output Port 3 (P3.0). Port 3 is a bidirectional port with internal pull-up
resistors. Port 3 pins that have 1s written to them are pulled high by the internal
pull-up resistors, and in that state can be used as inputs. As inputs, Port 3 pins
being pulled externally low source current because of the internal pull-up resistors.
Receiver Data Input (Asynchronous) or Data Input/Output (Synchronous) of the
Serial (UART) Port (RxD).
19 P3.1/TxD I/O Input/Output Port 3 (P3.1). Port 3 is a bidirectional port with internal pull-up
resistors. Port 3 pins that have 1s written to them are pulled high by the internal
pull-up resistors, and in that state can be used as inputs. As inputs, Port 3 pins
being pulled externally low source current because of the internal pull-up resistors.
Transmitter Data Output (Asynchronous) or Clock Output (Synchronous) of the
Serial (UART) Port (TxD).
20
P3.2/
INT0
I/O
Input/Output Port 3 (P3.2). Port 3 is a bidirectional port with internal pull-up
resistors. Port 3 pins that have 1s written to them are pulled high by the internal
pull-up resistors, and in that state can be used as inputs. As inputs, Port 3 pins
being pulled externally low source current because of the internal pull-up resistors.
Interrupt 0 (INT0). Programmable edge or level triggered interrupt input; can be
programmed to one of two priority levels. This pin can also be used as a gate
control input to Timer 0.
21 P3.3/INT1/MISO/PWM1 I/O Input/Output Port 3 (P3.3). Port 3 is a bidirectional port with internal pull-up
resistors. Port 3 pins that have 1s written to them are pulled high by the internal
pull-up resistors, and in that state can be used as inputs. As inputs, Port 3 pins
being pulled externally low source current because of the internal pull-up resistors.
Interrupt 1 (INT1). Programmable edge or level triggered interrupt input; can be
programmed to one of two priority levels. This pin can also be used as a gate
control input to Timer 1.
SPI Master Input/Slave Output Data I/O Pin for SPI Serial Interface (MISO).
PWM 1 Voltage Output (PWM1). See the CFG841/CFG842 register for further
information.
22, 36, 51
DV
DD
P
Digital Positive Supply Voltage. 3 V or 5 V nominal.
23, 37, 38,
50
DGND G Digital Ground. DGND is the ground reference point for the digital circuitry.

ADuC841/ADuC842/ADuC843 Data Sheet
Rev. B | Page 16 of 95
Pin No. Mnemonic Type1 Description
24 P3.4/T0/PWMC/PWM0/EXTCLK I/O Input/Output Port 3 (P3.4). Port 3 is a bidirectional port with internal pull-up
resistors. Port 3 pins that have 1s written to them are pulled high by the internal
pull-up resistors, and in that state can be used as inputs. As inputs, Port 3 pins
being pulled externally low source current because of the internal pull-up resistors.
Timer/Counter 0 Input (T0).
PWM Clock Input (PWMC).
PWM 0 Voltage Output (PWM0). PWM outputs can be configured to use Port 2.6
and Port 2.7 or Port 3.4 and Port 3.3.
Input for External Clock Signal (EXTCLK). This pin function must be enabled via
the CFG842 register.
25 P3.5/T1/CONVST I/O Input/Output Port 3 (P3.5). Port 3 is a bidirectional port with internal pull-up
resistors. Port 3 pins that have 1s written to them are pulled high by the internal
pull-up resistors, and in that state can be used as inputs. As inputs, Port 3 pins
being pulled externally low source current because of the internal pull-up resistors.
Timer/Counter 1 Input (T1).
Active Low Convert Start Logic Input for the ADC Block when the External
Convert Start Function is Enabled (CONVST). A low to high transition on this input
puts the track-and-hold into hold mode and starts the conversion.
26 P3.6/WR I/O Input/Output Port 3 (P3.6). Port 3 is a bidirectional port with internal pull-up
resistors. Port 3 pins that have 1s written to them are pulled high by the internal
pull-up resistors, and in that state can be used as inputs. As inputs, Port 3 pins
being pulled externally low source current because of the internal pull-up resistors.
Write Control Signal, Logic Output (WR). Latches the data byte from Port 0 into
the external data memory.
27 P3.7/RD I/O Input/Output Port 3 (P3.7). Port 3 is a bidirectional port with internal pull-up
resistors. Port 3 pins that have 1s written to them are pulled high by the internal
pull-up resistors, and in that state can be used as inputs. As inputs, Port 3 pins
being pulled externally low source current because of the internal pull-up resistors.
Read Control Signal, Logic Output (RD). Enables the external data memory to Port 0.
28 SCLOCK I/O Serial Clock Pin for I2C-Compatible Clock or for SPI Serial Interface Clock.
29 SDATA/MOSI I/O User Selectable, I2C Compatible, or SPI Data Input/Output Pin (SDATA).
SPI Master Output/Slave Input Data I/O Pin for SPI Interface (MOSI).
30 P2.0/A8/A16 I/O Input/Output Port 2 (P2.0). Port 2 is a bidirectional port with internal pull-up
resistors. Port 2 pins that have 1s written to them are pulled high by the internal
pull-up resistors, and in that state can be used as inputs. As inputs, Port 2 pins
being pulled externally low source current because of the internal pull-up resistors.
External Memory Addresses (A8). Port 2 emits the middle order address byte
during accesses to the external 24-bit external data memory space.
External Memory Addresses (A16). Port 2 emits the high order address byte
during accesses to the external 24-bit external data memory space.
31 P2.1/A9/A17 I/O Input/Output Port 2 (P2.1). Port 2 is a bidirectional port with internal pull-up
resistors. Port 2 pins that have 1s written to them are pulled high by the internal
pull-up resistors, and in that state can be used as inputs. As inputs, Port 2 pins
being pulled externally low source current because of the internal pull-up resistors.
External Memory Addresses (A9). Port 2 emits the middle order address byte
during accesses to the external 24-bit external data memory space.
External Memory Addresses (A17). Port 2 emits the high order address byte
during accesses to the external 24-bit external data memory space.
32 P2.2/A10/A18 I/O Input/Output Port 2 (P2.2). Port 2 is a bidirectional port with internal pull-up
resistors. Port 2 pins that have 1s written to them are pulled high by the internal
pull-up resistors, and in that state can be used as inputs. As inputs, Port 2 pins
being pulled externally low source current because of the internal pull-up resistors.
External Memory Addresses (A10). Port 2 emits the middle address byte during
accesses to the external 24-bit external data memory space.
External Memory Addresses (A18). Port 2 emits the high-order address byte
during accesses to the external 24-bit external data memory space.

Data Sheet ADuC841/ADuC842/ADuC843
Rev. B | Page 17 of 95
Pin No. Mnemonic Type1 Description
33 P2.3/A11/A19 I/O Input/Output Port 2 (P2.3). Port 2 is a bidirectional port with internal pull-up
resistors. Port 2 pins that have 1s written to them are pulled high by the internal
pull-up resistors, and in that state can be used as inputs. As inputs, Port 2 pins
being pulled externally low source current because of the internal pull-up resistors.
External Memory Addresses (A11). Port 2 emits the middle order address byte
during accesses to the external 24-bit external data memory space.
External Memory Addresses (A19). Port 2 emits the high order address byte
during accesses to the external 24-bit external data memory space.
34 XTAL1 I Input to the Inverting Oscillator Amplifier.
35 XTAL2 O Output of the Inverting Oscillator Amplifier.
39 P2.4/A12/A20 I/O Input/Output Port 2 (P2.4). Port 2 is a bidirectional port with internal pull-up
resistors. Port 2 pins that have 1s written to them are pulled high by the internal
pull-up resistors, and in that state can be used as inputs. As inputs, Port 2 pins
being pulled externally low source current because of the internal pull-up resistors.
External Memory Addresses (A12). Port 2 emits the middle order address byte
during accesses to the external 24-bit external data memory space.
External Memory Addresses (A20). Port 2 emits the high order address byte
during accesses to the external 24-bit external data memory space.
40 P2.5/A13/A21 I/O Input/Output Port 2 (P2.5). Port 2 is a bidirectional port with internal pull-up
resistors. Port 2 pins that have 1s written to them are pulled high by the internal
pull-up resistors, and in that state can be used as inputs. As inputs, Port 2 pins
being pulled externally low source current because of the internal pull-up resistors.
External Memory Addresses (A13). Port 2 emits the middle order address byte
during accesses to the external 24-bit external data memory space.
External Memory Addresses (A21). Port 2 emits the high order address byte
during accesses to the external 24-bit external data memory space.
41 P2.6/A14/A22 I/O Input/Output Port 2 (P2.6). Port 2 is a bidirectional port with internal pull-up
resistors. Port 2 pins that have 1s written to them are pulled high by the internal
pull-up resistors, and in that state can be used as inputs. As inputs, Port 2 pins
being pulled externally low source current because of the internal pull-up resistors.
External Memory Addresses (A14). Port 2 emits the middle order address byte
during accesses to the external 24-bit external data memory space.
External Memory Addresses (A22). Port 2 emits the high order address byte
during accesses to the external 24-bit external data memory space.
42 P2.7/A15/A23 I/O Input/Output Port 2 (P2.7). Port 2 is a bidirectional port with internal pull-up
resistors. Port 2 pins that have 1s written to them are pulled high by the internal
pull-up resistors, and in that state can be used as inputs. As inputs, Port 2 pins
being pulled externally low source current because of the internal pull-up resistors.
External Memory Addresses (A15). Port 2 emits the middle order address byte
during accesses to the external 24-bit external data memory space.
External Memory Addresses (A23). Port 2 emits the high order address byte
during accesses to the external 24-bit external data memory space.
43 EA I External Access Enable, Logic Input. When held high, this input enables the
device to fetch code from internal program memory locations. The devices do
not support external code memory. Do not leave this pin floating.
44 PSEN O Program Store Enable, Logic Output. This pin remains low during internal
program execution. PSEN enables serial download mode when pulled low
through a resistor on power-up or reset. On reset, this pin momentarily becomes
an input and the status of the pin is sampled. If there is no pull-down resistor in
place, the pin goes momentarily high and then user code executes. If a pull-down
resistor is in place, the embedded serial download/debug kernel executes.
45 ALE O Address Latch Enable, Logic Output. This output latches the low byte and page
byte for 24-bit address space accesses of the address into external data memory.

ADuC841/ADuC842/ADuC843 Data Sheet
Rev. B | Page 18 of 95
Pin No. Mnemonic Type1 Description
46 P0.0/A0 I/O Input/Output Port 0 (P0.0). Port 0 is an 8-bit open-drain bidirectional I/O port.
Port 0 pins that have 1s written to them float, and in that state can be used as
high impedance inputs.
External Memory Address (A0). Port 0 is also the multiplexed low order address
and data bus during accesses to external data memory. In this application, it uses
strong internal pull-ups when emitting 1s.
47 P0.1/A1 I/O Input/Output Port 0 (P0.1). Port 0 is an 8-bit open-drain bidirectional I/O port.
Port 0 pins that have 1s written to them float, and in that state can be used as
high impedance inputs.
External Memory Address (A1). Port 0 is also the multiplexed low order address
and data bus during accesses to external data memory. In this application, it uses
strong internal pull-up resistors when emitting 1s.
48 P0.2/A2 I/O Input/Output Port 0 (P0.2). Port 0 is an 8-bit open-drain bidirectional I/O port.
Port 0 pins that have 1s written to them float, and in that state can be used as
high impedance inputs.
External Memory Address (A2). Port 0 is also the multiplexed low order address
and data bus during accesses to external data memory. In this application, it uses
strong internal pull-up resistors when emitting 1s.
49 P0.3/A3 I/O Input/Output Port 0 (P0.3). Port 0 is an 8-bit open-drain bidirectional I/O port.
Port 0 pins that have 1s written to them float, and in that state can be used as
high impedance inputs.
External Memory Address (A3). Port 0 is also the multiplexed low order address
and data bus during accesses to external data memory. In this application, it uses
strong internal pull-up resistors when emitting 1s.
52 P0.4/A4 I/O Input/Output Port 0 (P0.4). Port 0 is an 8-bit open-drain bidirectional I/O port.
Port 0 pins that have 1s written to them float, and in that state can be used as
high impedance inputs.
External Memory Address (A4). Port 0 is also the multiplexed low order address
and data bus during accesses to external data memory. In this application, it uses
strong internal pull-up resistors when emitting 1s.
53 P0.5/A5 I/O Input/Output Port 0 (P0.5). Port 0 is an 8-bit open-drain bidirectional I/O port.
Port 0 pins that have 1s written to them float, and in that state can be used as
high impedance inputs.
External Memory Address (A5). Port 0 is also the multiplexed low order address
and data bus during accesses to external data memory. In this application, it uses
strong internal pull-up resistors when emitting 1s.
54 P0.6/A6 I/O Input/Output Port 0 (P0.6). Port 0 is an 8-bit open-drain bidirectional I/O port.
Port 0 pins that have 1s written to them float, and in that state can be used as
high impedance inputs.
External Memory Address (A6). Port 0 is also the multiplexed low order address
and data bus during accesses to external data memory. In this application, it uses
strong internal pull-up resistors when emitting 1s.
55 P0.7/A7 I/O Input/Output Port 0 (P0.7). Port 0 is an 8-bit open-drain bidirectional I/O port.
Port 0 pins that have 1s written to them float, and in that state can be used as
high impedance inputs.
External Memory Address (A7). Port 0 is also the multiplexed low order address
and data bus during accesses to external data memory. In this application, it uses
strong internal pull-up resistors when emitting 1s.
56 P1.0/ADC0/T2 I Input Port 1 (P1.0). Port 1 is an 8-bit input port only. Unlike the other ports, Port 1
defaults to analog input mode. To configure this port pin as a digital input, write
a 0 to the port bit.
Single-Ended Analog Input (ADC0). Channel selection is via ADCCON2 SFR.
Timer 2 Digital Input (T2). Input to Timer/Counter 2. When enabled, Counter 2 is
incremented in response to a 1-to-0 transition of the T2 input.
EPAD Exposed Pad. The LFCSP has an exposed pad that must be soldered to the metal
plate on the printed circuit board (PCB) for mechanical reasons. This metal plate
must not be connected to GND.
1 P = power, G = ground, I = input, O = output, and NC = no connect.

Data Sheet ADuC841/ADuC842/ADuC843
Rev. B | Page 19 of 95
TERMINOLOGY
ADC SPECIFICATIONS
Integral Nonlinearity
The maximum deviation of any code from a straight line
passing through the endpoints of the ADC transfer function.
The endpoints of the transfer function are zero scale, a point
½ LSB below the first code transition, and full scale, a point
½ LSB above the last code transition.
Differential Nonlinearity
The difference between the measured and the ideal 1 LSB
change between any two adjacent codes in the ADC.
Offset Error
The deviation of the first code transition (0000 . . . 000) to
(0000 . . . 001) from the ideal, that is, +½ LSB.
Gain Error
The deviation of the last code transition from the ideal AIN
voltage (Full Scale – ½ LSB) after the offset error has been
adjusted out.
Signal-to-(Noise + Distortion) Ratio
The measured ratio of signal to (noise + distortion) at the
output of the ADC. The signal is the rms amplitude of the
fundamental. Noise is the rms sum of all nonfundamental
signals up to half the sampling frequency (fS/2), excluding dc.
The ratio depends on the number of quantization levels in the
digitization process; the more levels, the smaller the quantization
noise. The theoretical signal-to-(noise + distortion) ratio for an
ideal N-bit converter with a sine wave input is given by
Signal-to-(Noise + Distortion) = (6.02N + 1.76) dB
Thus for a 12-bit converter, this is 74 dB.
Total Harmonic Distortion (THD)
The ratio of the rms sum of the harmonics to the fundamental.
DAC SPECIFICATIONS
Relative Accuracy
Relative accuracy or endpoint linearity is a measure of the
maximum deviation from a straight line passing through the
endpoints of the DAC transfer function. It is measured after
adjusting for zero error and full-scale error.
Voltage Output Settling Time
The amount of time it takes for the output to settle to a
specified level for a full-scale input change.
Digital-to-Analog Glitch Impulse
The amount of charge injected into the analog output when the
inputs change state. It is specified as the area of the glitch in nV-sec.

ADuC841/ADuC842/ADuC843 Data Sheet
Rev. B | Page 20 of 95
TYPICAL PERFORMANCE CHARACTERISTICS
The typical performance plots presented in this section
illustrate typical performance of the ADuC841/ADuC842/
ADuC843 under various operating conditions.
Figure 5 and Figure 6 show typical ADC integral nonlinearity
(INL) errors from ADC Code 0 to Code 4095 at 5 V and 3 V
supplies, respectively. The ADC is using its internal reference
(2.5 V) and is operating at a sampling rate of 152 kHz; the
typical worst-case errors in both plots are just less than 0.3 LSB.
Figure 7 and Figure 8 also show ADC INL at a higher sampling
rate of 400 kHz. Figure 9 and Figure 10 show the variation in
worst-case positive (WCP) INL and worst-case negative (WCN)
INL versus external reference input voltage.
Figure 11 and Figure 12 show typical ADC differential
nonlinearity (DNL) errors from ADC Code 0 to Code 4095 at
5 V and 3 V supplies, respectively. The ADC is using its internal
reference (2.5 V) and is operating at a sampling rate of 152 kHz;
the typical worst-case errors in both plots are just less than
0.2 LSB. Figure 13 and Figure 14 show the variation in worst-
case positive (WCP) DNL and worst-case negative (WCN) DNL
versus external reference input voltage.
Figure 15 shows a histogram plot of 10,000 ADC conversion
results on a dc input with VDD = 5 V. The plot illustrates an
excellent code distribution pointing to the low noise
performance of the on-chip precision ADC.
Figure 16 shows a histogram plot of 10,000 ADC conversion
results on a dc input for VDD = 3 V. The plot again illustrates a
very tight code distribution of 1 LSB with the majority of codes
appearing in one output pin.
Figure 17 and Figure 18 show typical FFT plots for the parts.
These plots were generated using an external clock input. The
ADC is using its internal reference (2.5 V), sampling a full-
scale, 10 kHz sine wave test tone input at a sampling rate of
149.79 kHz. The resulting FFTs shown at 5 V and 3 V supplies
illustrate an excellent 100 dB noise floor, 71 dB signal-to-noise
ratio (SNR), and THD greater than –80 dB.
Figure 19 and Figure 20 show typical dynamic performance
versus external reference voltages. Again, excellent ac perform-
ance can be observed in both plots with some roll-off being
observed as VREF falls below 1 V.
Figure 21 shows typical dynamic performance versus sampling
frequency. SNR levels of 71 dB are obtained across the sampling
range of the parts.
Figure 22 shows the voltage output of the on-chip temperature
sensor versus temperature. Although the initial voltage output
at 25°C can vary from part to part, the resulting slope of
−1. 4 mV/°C is constant across all parts.
ADC CODES
–1.0 0 511
LSBs
1023 2047 2559 3071
–0.8
1535 3583
–0.6
–0.4
–0.2
0
0.2
0.4
0.6
0.8
1.0
AV
DD
/ DV
DD
= 5V
f
S
= 152kHz
4095
03260-0-005
Figure 5. Typical INL Error, VDD = 5 V, fs = 152 kHz
ADC CODES
1.0
511 1023 1535 2047 2559
LSBs
0.6
0.2
–0.2
–0.6
–1.0
0.8
0.4
0
–0.4
–0.8
3071 35830 4095
AV
DD
/DV
DD
= 3V
f
S
= 152kHz
03260-0-006
Figure 6. Typical INL Error, VDD = 3 V, fs = 152 kHz

Data Sheet ADuC841/ADuC842/ADuC843
Rev. B | Page 21 of 95
ADC CODES
–1.0 0 511
LSBs
1023 2047 2559 3071
–0.8
1535 3583
–0.6
–0.4
–0.2
0
0.2
0.4
0.6
0.8
1.0
AV
DD/DVDD
= 5V
f
S
= 400kHz
CD = 4
4095
03260-0-098
Figure 7. Typical INL Error, VDD = 5 V, fS = 400 kHz
ADC CODES
–1.0 0 511
LSBs
1023 2047 2559 3071
–0.8
1535 3583
–0.6
–0.4
–0.2
0
0.2
0.4
0.6
0.8
1.0
AV
DD
/DV
DD
= 3V
f
S
= 400kHz
CD = 4
4095
03260-0-099
Figure 8. Typical INL Error, VDD = 3 V, fS = 400 kHz
EXTERNAL REFERENCE (V)
1.2
WCP–INL (LSBs)
0.8
0.4
0
–0.4
–0.6
1.0
0.6
0.2
–0.2
AVDD/DVDD = 5V
f
S
= 152kHz
0.5 1.0 1.5 2.0 2.5 5.0
0.6
0.4
0
–0.4
–0.6
0.2
–0.2
WCN–INL (LSBs)
WCN INL
WCP INL
03260-0-007
Figure 9. Typical Worst-Case INL Error vs. VREF, VDD = 5 V
EXTERNAL REFERENCE (V)
WCP–INL
(LSBs)
0.8
0.4
0
–0.4
–0.8
0.6
0.2
–0.2
AV
DD
/DV
DD
= 3V
fS = 152kHz
0.5 1.5 2.5
WCN–INL
(LSBs)
–0.6
0.8
0.4
0
–0.4
–0.8
0.6
0.2
–0.2
–0.6
3.02.01.0
WCN INL
WCP INL
03260-0-008
Figure 10. Typical Worst-Case INL Error vs. VREF, VDD = 3 V
ADC CODES
1.0
511 1023 1535 2047 2559
LSBs
0.6
0.2
–0.2
–0.6
–1.0
0.8
0.4
0
–0.4
–0.8
3071 35830 4095
AV
DD
/D
V
DD
= 5V
f
S
= 152kHz
03260-0-009
Figure 11. Typical DNL Error, VDD = 5 V
ADC CODES
1.0
511 1023 1535 2047 2559
LSBs
0.6
0.2
–0.2
–0.6
–1.0
0.8
0.4
0
–0.4
–0.8
3071 35830 4095
AV
DD
/DV
DD
= 3V
f
S
= 152kHz
03260-0-010
Figure 12. Typical DNL Error, VDD = 3 V

ADuC841/ADuC842/ADuC843 Data Sheet
Rev. B | Page 22 of 95
EXTERNAL REFERENCE (V)
–0.6 0.5
WCP–DNL
(LSBs)
1.0 2.0 2.5 5.0
–0.4
1.5
–0.2
0
0.2
0.4
0.6
WCN–DNL
(LSBs)
–0.4
–0.6
–0.2
0
0.2
0.4
0.6
AV
DD
/DV
DD
= 5V
f
S
= 152kHz
WCP DNL
WCN DNL
03260-0-011
Figure 13. Typical Worst-Case DNL Error vs. VREF, VDD = 5 V
EXTERNAL REFERENCE (V)
WCP–DNL (LSBs)
0.7
0.5
0.1
–0.5
–0.7
0.3
–0.3
AV
DD
/DV
DD
= 3V
f
S
= 152kHz
0.5 1.0 1.5 2.0 2.5 3.0
WCN–DNL (LSBs)
WCP DNL
WCN DNL
–0.1
0.7
0.5
0.1
–0.5
–0.7
0.3
–0.3
–0.1
03260-0-012
Figure 14. Typical Worst-Case DNL Error vs. VREF, VDD = 3 V
CODE
817 818 819 820 821
10000
OCCURRENCE
8000
6000
4000
2000
0
03260-0-013
Figure 15. Code Histogram Plot, VDD = 5 V
CODE
10000
817 818 819 820 821
OCCURRENCE
8000
6000
4000
2000
0
9000
7000
5000
3000
1000
03260-0-014
Figure 16. Code Histogram Plot, VDD = 3 V
20
0
–20
–40
–60
–80
–100
–120
–140
–160
dBs
20
FREQUENCY (kHz)
100 70
6050
4030
AV
DD
/DV
DD
= 5V
f
S
= 152kHz
f
IN
= 9.910kHz
SNR = 71.3dB
THD = –88.0dB
ENOB = 11.6
03260-0-015
Figure 17. Dynamic Performance at VDD = 5 V
20
0
–20
–40
–60
–80
–100
–120
–140
–160
dBs
20
FREQUENCY (kHz)
100 70
60504030
AV
DD
/DV
DD
= 3V
f
S
= 149.79kHz
f
IN
= 9.910kHz
SNR = 71.0dB
THD = –83.0dB
ENOB = 11.5
03260-0-016
Figure 18. Dynamic Performance at VDD = 3 V

Data Sheet ADuC841/ADuC842/ADuC843
Rev. B | Page 23 of 95
EXTERNAL REFERENCE (V)
50 0.5
SNR (dBs)
1.0 2.0 2.5 5.0
55
1.5
60
65
70
75
80
THD (dBs)
–100
–95
–90
–85
–80
–75
–70
AV
DD
/DV
DD
= 5V
f
S
= 152kHz
SNR
THD
03260-0-017
Figure 19. Typical Dynamic Performance vs. VREF, VDD = 5 V
EXTERNAL REFERENCE (V)
SNR (dBs)
80
75
65
50
70
55
AV
DD
/DV
DD
= 3V
f
S
= 152kHz
0.5 1.5 2.5
THD (dBs)
SNR
THD
60
–70
–75
–85
–100
–80
–95
–90
1.0 2.0 3.0
03260-0-018
Figure 20. Typical Dynamic Performance vs. VREF, VDD = 3 V
FREQUENCY (kHz)
64
92.262
SNR
(dBs)
119.050
172.620
199.410
226.190
66
145.830
68
70
72
76
80
78
74
62
60
65.476
03260-0-019
300.000
350.000
400.000
AV
DD
/DV
DD
= 5V
Figure 21. Typical Dynamic Performance vs. Sampling Frequency
TEMPERATURE (
°
C)
03260-0-100
0.2
0.3
0.4
0.5
0.6
0.7
0.8
0.9
–40 25 85
VOLTAGE
AV
DD
/DV
DD
= 3V
SLOPE = –1.4mV/
°
C
Figure 22. Typical Temperature Sensor Output vs. Temperature
GENERAL DESCRIPTION (continued)
The parts also incorporate additional analog functionality with
two 12-bit DACs, power supply monitor, and a band gap
reference. On-chip digital peripherals include two 16-bit ∑-∆.
DACs, a dual output 16-bit PWM, a watchdog timer, a time
interval counter, three timers/counters, and three serial I/O
ports (SPI, I2C, and UART).
On the ADuC812 and the ADuC832, the I2C and SPI interfaces
share some of the same pins. For backwards compatibility, this
is also the case for the ADuC841/ADuC842/ADuC843.
However, there is also the option to allow SPI operate separately
on P3.3, P3.4, and P3.5, while I2C uses the standard pins. The
I2C interface has also been enhanced to offer repeated start,
general call, and quad addressing.
On-chip factory firmware supports in-circuit serial download
and debug modes (via UART) as well as single-pin emulation
mode via the EA pin. A functional block diagram of the parts is
shown on the first page.

ADuC841/ADuC842/ADuC843 Data Sheet
Rev. B | Page 24 of 95
FUNCTIONAL DESCRIPTION
8052 INSTRUCTION SET
Table 5 documents the number of clock cycles required for each
instruction. Most instructions are executed in one or two clock
cycles, resulting in a 16 MIPS peak performance when operating
at PLLCON = 00H on the ADuC842/ADuC843. On the
ADuC841, 20 MIPS peak performance is possible with a
20 MHz external crystal.
Table 5. Instructions
Mnemonic Description Bytes Cycles
Arithmetic
ADD A,Rn Add register to A 1 1
ADD A,@Ri Add indirect memory to A 1 2
ADD A,dir Add direct byte to A 2 2
ADD A,#data Add immediate to A 2 2
ADDC A,Rn Add register to A with carry 1 1
ADDC A,@Ri Add indirect memory to A with carry 1 2
ADDC A,dir Add direct byte to A with carry 2 2
ADD A,#data Add immediate to A with carry 2 2
SUBB A,Rn Subtract register from A with borrow 1 1
SUBB A,@Ri Subtract indirect memory from A with borrow 1 2
SUBB A,dir Subtract direct from A with borrow 2 2
SUBB A,#data Subtract immediate from A with borrow 2 2
INC A Increment A 1 1
INC Rn Increment register 1 1
INC @Ri
Increment indirect memory
1
2
INC dir Increment direct byte 2 2
INC DPTR Increment data pointer 1 3
DEC A Decrement A 1 1
DEC Rn Decrement register 1 1
DEC @Ri Decrement indirect memory 1 2
DEC dir Decrement direct byte 2 2
MUL AB Multiply A by B 1 9
DIV AB Divide A by B 1 9
DA A Decimal adjust A 1 2
Logic
ANL A,Rn AND register to A 1 1
ANL A,@Ri AND indirect memory to A 1 2
ANL A,dir
AND direct byte to A
2
2
ANL A,#data AND immediate to A 2 2
ANL dir,A AND A to direct byte 2 2
ANL dir,#data AND immediate data to direct byte 3 3
ORL A,Rn OR register to A 1 1
ORL A,@Ri OR indirect memory to A 1 2
ORL A,dir OR direct byte to A 2 2
ORL A,#data OR immediate to A 2 2
ORL dir,A OR A to direct byte 2 2
ORL dir,#data OR immediate data to direct byte 3 3
XRL A,Rn Exclusive-OR register to A 1 1
XRL A,@Ri Exclusive-OR indirect memory to A 2 2
XRL A,#data Exclusive-OR immediate to A 2 2
XRL dir,A Exclusive-OR A to direct byte 2 2

Data Sheet ADuC841/ADuC842/ADuC843
Rev. B | Page 25 of 95
Mnemonic Description Bytes Cycles
XRL A,dir Exclusive-OR indirect memory to A 2 2
XRL dir,#data Exclusive-OR immediate data to direct 3 3
CLR A Clear A 1 1
CPL A Complement A 1 1
SWAP A
Swap nibbles of A
1
1
RL A Rotate A left 1 1
RLC A Rotate A left through carry 1 1
RR A Rotate A right 1 1
RRC A Rotate A right through carry 1 1
Data Transfer
MOV A,Rn Move register to A 1 1
MOV A,@Ri Move indirect memory to A 1 2
MOV Rn,A
Move A to register
1
1
MOV @Ri,A Move A to indirect memory 1 2
MOV A,dir Move direct byte to A 2 2
MOV A,#data Move immediate to A 2 2
MOV Rn,#data Move register to immediate 2 2
MOV dir,A Move A to direct byte 2 2
MOV Rn, dir Move register to direct byte 2 2
MOV dir, Rn Move direct to register 2 2
MOV @Ri,#data Move immediate to indirect memory 2 2
MOV dir,@Ri Move indirect to direct memory 2 2
MOV @Ri,dir Move direct to indirect memory 2 2
MOV dir,dir Move direct byte to direct byte 3 3
MOV dir,#data Move immediate to direct byte 3 3
MOV DPTR,#data Move immediate to data pointer 3 3
MOVC A,@A+DPTR Move code byte relative DPTR to A 1 4
MOVC A,@A+PC Move code byte relative PC to A 1 4
MOVX A,@Ri Move external (A8) data to A 1 4
MOVX A,@DPTR Move external (A16) data to A 1 4
MOVX @Ri,A Move A to external data (A8) 1 4
MOVX @DPTR,A Move A to external data (A16) 1 4
PUSH dir Push direct byte onto stack 2 2
POP dir
Pop direct byte from stack
2
2
XCH A,Rn Exchange A and register 1 1
XCH A,@Ri Exchange A and indirect memory 1 2
XCHD A,@Ri Exchange A and indirect memory nibble 1 2
XCH A,dir Exchange A and direct byte 2 2
Boolean
CLR C Clear carry 1 1
CLR bit Clear direct bit 2 2
SETB C Set carry 1 1
SETB bit
Set direct bit
2
2
CPL C Complement carry 1 1
CPL bit Complement direct bit 2 2
ANL C,bit AND direct bit and carry 2 2
ANL C,/bit AND direct bit inverse to carry 2 2
ORL C,bit
OR direct bit and carry
2
2
ORL C,/bit OR direct bit inverse to carry 2 2
MOV C,bit Move direct bit to carry 2 2
MOV bit,C Move carry to direct bit 2 2

ADuC841/ADuC842/ADuC843 Data Sheet
Rev. B | Page 26 of 95
Mnemonic Description Bytes Cycles
Branching
JMP @A+DPTR Jump indirect relative to DPTR 1 3
RET Return from subroutine 1 4
RETI Return from interrupt 1 4
ACALL addr11 Absolute jump to subroutine 2 3
AJMP addr11 Absolute jump unconditional 2 3
SJMP rel Short jump (relative address) 2 3
JC rel Jump on carry equal to 1 2 3
JNC rel Jump on carry equal to 0 2 3
JZ rel Jump on accumulator = 0 2 3
JNZ rel Jump on accumulator not equal to 0 2 3
DJNZ Rn,rel Decrement register, JNZ relative 2 3
LJMP Long jump unconditional 3 4
LCALL addr16 Long jump to subroutine 3 4
JB bit,rel Jump on direct bit = 1 3 4
JNB bit,rel
Jump on direct bit = 0
3
4
JBC bit,rel Jump on direct bit = 1 and clear 3 4
CJNE A,dir,rel Compare A, direct JNE relative 3 4
CJNE A,#data,rel Compare A, immediate JNE relative 3 4
CJNE Rn,#data,rel Compare register, immediate JNE relative 3 4
CJNE @Ri,#data,rel Compare indirect, immediate JNE relative 3 4
DJNZ dir,rel Decrement direct byte, JNZ relative 3 4
Miscellaneous
NOP No operation 1 1
1. One cycle is one clock.
2. Cycles of MOVX instructions are four cycles when they have 0 wait state. Cycles of MOVX instructions are 4 + n cycles when they have n wait states.
3. Cycles of LCALL instruction are three cycles when the LCALL instruction comes from interrupt.
OTHER SINGLE-CYCLE CORE FEATURES
Timer Operation
Timers on a standard 8052 increment by 1 with each machine
cycle. On the ADuC841/ADuC842/ADuC843, one machine
cycle is equal to one clock cycle; therefore the timers increment
at the same rate as the core clock.
ALE
The output on the ALE pin on a standard 8052 part is a clock at
1/6th of the core operating frequency. On the ADuC841/
ADuC842/ADuC843 the ALE pin operates as follows. For a
single machine cycle instruction, ALE is high for the first half of
the machine cycle and low for the second half. The ALE output
is at the core operating frequency. For a two or more machine
cycle instruction, ALE is high for the first half of the first
machine cycle and low for the rest of the machine cycles.
External Memory Access
There is no support for external program memory access on the
parts. When accessing external RAM, the EWAIT register may
need to be programmed to give extra machine cycles to MOVX
commands. This is to account for differing external RAM access
speeds.
EWAIT SFR
SFR Address 9FH
Power-On Default 00H
Bit Addressable No
This special function register (SFR) is programmed with the
number of wait states for a MOVX instruction. This value can
range from 0H to 7H.

Data Sheet ADuC841/ADuC842/ADuC843
Rev. B | Page 27 of 95
MEMORY ORGANIZATION
The ADuC841/ADuC842/ADuC843 each contain four different
memory blocks:
• Up to 62 kBytes of on-chip Flash/EE program memory
• 4 kBytes of on-chip Flash/EE data memory
• 256 bytes of general-purpose RAM
• 2 kBytes of internal XRAM
Flash/EE Program Memory
The parts provide up to 62 kBytes of Flash/EE program mem-
ory to run user code. The user can run code from this internal
memory only. Unlike the ADuC812, where code execution can
overflow from the internal code space to external code space
once the PC becomes greater than 1FFFH, the parts do not
support the roll-over from F7FFH in internal code space to
F800H in external code space. Instead, the 2048 bytes between
F800H and FFFFH appear as NOP instructions to user code.
This internal code space can be downloaded via the UART
serial port while the device is in-circuit. 56 kBytes of the
program memory can be reprogrammed during run time; thus
the code space can be upgraded in the field by using a user
defined protocol, or it can be used as a data memory. This is
discussed in more detail in the Flash/EE Memory section.
For the 32 kBytes memory model, the top 8 kBytes function as
the ULOAD space; this is explained in the Flash/EE Memory
section.
Flash/EE Data Memory
4 kBytes of Flash/EE data memory are available to the user and
can be accessed indirectly via a group of control registers
mapped into the special function register (SFR) area. Access to
the Flash/EE data memory is discussed in detail in the Flash/EE
Memory section.
General-Purpose RAM
The general-purpose RAM is divided into two separate
memories: the upper and the lower 128 bytes of RAM. The
lower 128 bytes of RAM can be accessed through direct or
indirect addressing. The upper 128 bytes of RAM can be
accessed only through indirect addressing because it shares the
same address space as the SFR space, which can be accessed
only through direct addressing.
The lower 128 bytes of internal data memory are mapped as
shown in Figure 23. The lowest 32 bytes are grouped into four
banks of eight registers addressed as R0 to R7. The next 16 bytes
(128 bits), locations 20H to 2FH above the register banks, form
a block of directly addressable bit locations at Bit Addresses
00H to 7FH. The stack can be located anywhere in the internal
memory address space, and the stack depth can be expanded up
to 2048 bytes.
Reset initializes the stack pointer to location 07H and incre-
ments it once before loading the stack to start from location
08H, which is also the first register (R0) of register bank 1.
Thus, if the user needs to use more than one register bank, the
stack pointer should be initialized to an area of RAM not used
for data storage.
11
10
01
00
07H
0FH
17H
1FH
2FH
7FH
00
H
08H
10H
18H
20H
RESET VALUE OF
STACK POINTER
30H
FOUR BANKS OF EIGHT
REGISTERS
R0 TO R7
BIT-ADDRESSABLE
(BIT ADDRESSES)
GENERAL-PURPOSE
AREA
BANKS
SELECTED
VIA
BITS IN PSW
03260-0-021
Figure 23. Lower 128 Bytes of Internal Data Memory
The parts contain 2048 bytes of internal XRAM, 1792 bytes of
which can be configured to an extended 11-bit stack pointer.
By default, the stack operates exactly like an 8052 in that it rolls
over from FFH to 00H in the general-purpose RAM. On the
parts, however, it is possible (by setting CFG841.7 or CFG842.7)
to enable the 11-bit extended stack pointer. In this case, the
stack rolls over from FFH in RAM to 0100H in XRAM.
The 11-bit stack pointer is visible in the SP and SPH SFRs. The
SP SFR is located at 81H as with a standard 8052. The SPH SFR
is located at B7H. The 3 LSBs of this SFR contain the 3 extra bits
necessary to extend the 8-bit stack pointer into an 11-bit stack
pointer.

ADuC841/ADuC842/ADuC843 Data Sheet
Rev. B | Page 28 of 95
UPPER 1792
BYTES OF
ON-CHIP XRAM
(DATA + STACK
FOR EXSP = 1,
DATA ONLY
FOR EXSP = 0)
256 BYTES OF
ON-CHIP DATA
RAM
(DATA +
STACK)
LOWER 256
BYTES OF
ON-CHIP XRAM
(DATA ONLY)
00H
FFH
00H
07FFH
CFG841.7 = 0
CFG842.7 = 0
100H
03260-0-022
CFG841.7 = 1
CFG842.7 = 1
Figure 24. Extended Stack Pointer Operation
External Data Memory (External XRAM)
Just like a standard 8051 compatible core, the ADuC841/
ADuC842/ADuC843 can access external data memory by using
a MOVX instruction. The MOVX instruction automatically
outputs the various control strobes required to access the data
memory.
The parts, however, can access up to 16 MBytes of external data
memory. This is an enhancement of the 64 kBytes of external
data memory space available on a standard 8051 compatible core.
The external data memory is discussed in more detail in the
Hardware Design Considerations section.
Internal XRAM
The parts contain 2 kBytes of on-chip data memory. This
memory, although on-chip, is also accessed via the MOVX
instruction. The 2 kBytes of internal XRAM are mapped into
the bottom 2 kBytes of the external address space if the
CFG841/CFG842 bit is set. Otherwise, access to the external
data memory occurs just like a standard 8051. When using the
internal XRAM, Ports 0 and 2 are free to be used as general-
purpose I/O.
EXTERNAL
DATA
MEMORY
SPACE
(24-BIT
ADDRESS
SPACE)
000000H
FFFFFFH
CFG841.0 = 0
CFG842.0 = 0
EXTERNAL
DATA
MEMORY
SPACE
(24-BIT
ADDRESS
SPACE)
000000H
FFFFFFH
CFG841.0 = 1
CFG842.0 = 0
0007FFH
000800H
2 kBYTES
ON-CHIP
XRAM
03260-0-023
Figure 25. Internal and External XRAM
SPECIAL FUNCTION REGISTERS (SFRS)
The SFR space is mapped into the upper 128 bytes of internal
data memory space and is accessed by direct addressing only. It
provides an interface between the CPU and all on-chip periph-
erals. A block diagram showing the programming model of the
parts via the SFR area is shown in Figure 26.
All registers, except the program counter (PC) and the four
general-purpose register banks, reside in the SFR area. The SFR
registers include control, configuration, and data registers, which
provide an interface between the CPU and all on-chip peripherals.
128-BYTE
SPECIAL
FUNCTION
REGISTER
AREA
62-kBYTE
ELECTRICALLY
REPROGRAMMABLE
NONVOLATILE
FLASH/EE PROGRAM
MEMORY
8051
COMPATIBLE
CORE
OTHER ON-CHIP
PERIPHERALS
TEMPERATURE
SENSOR
2×12-BIT DACs
SERIAL I/O
WDT
PSM
TIC
PWM
8-CHANNEL
12-BIT ADC
4-kBYTE
ELECTRICALLY
REPROGRAMMABLE
NONVOLATILE
FLASH/EE DATA
MEMORY
2304 BYTES
RAM
03260-0-024
Figure 26. Programming Model

Data Sheet ADuC841/ADuC842/ADuC843
Rev. B | Page 29 of 95
ACCUMULATOR SFR (ACC)
ACC is the accumulator register and is used for math opera-
tions including addition, subtraction, integer multiplication and
division, and Boolean bit manipulations. The mnemonics for
accumulator-specific instructions refer to the accumulator as A.
B SFR (B)
The B register is used with the ACC for multiplication and
division operations. For other instructions, it can be treated as a
general-purpose scratchpad register.
Stack Pointer (SP and SPH)
The SP SFR is the stack pointer and is used to hold an internal
RAM address that is called the top of the stack. The SP register
is incremented before data is stored during PUSH and CALL
executions. While the stack may reside anywhere in on-chip
RAM, the SP register is initialized to 07H after a reset, which
causes the stack to begin at location 08H.
As mentioned earlier, the parts offer an extended 11-bit stack
pointer. The 3 extra bits used to make up the 11-bit stack
pointer are the 3 LSBs of the SPH byte located at B7H.
Data Pointer (DPTR)
The data pointer is made up of three 8-bit registers named DPP
(page byte), DPH (high byte), and DPL (low byte). These are
used to provide memory addresses for internal and external
code access and for external data access. They may be manipu-
lated as a 16-bit register (DPTR = DPH, DPL), although INC
DPTR instructions automatically carry over to DPP, or as three
independent 8-bit registers (DPP, DPH, DPL). The parts support
dual data pointers. Refer to the Dual Data Pointer section.
Program Status Word (PSW)
The PSW SFR contains several bits reflecting the current status
of the CPU, as detailed in Table 6.
SFR Address D0H
Power-On Default 00H
Bit Addressable Ye s
Table 6. PSW SFR Bit Designations
Bit Name Description
7 CY Carry Flag.
6 AC Auxiliary Carry Flag.
5 F0 General-Purpose Flag.
4 RS1 Register Bank Select Bits.
3 RS0 RS1
0
0
1
1
RS0
0
1
0
1
Selected Bank
0
1
2
3
2 OV Overflow Flag.
1 F1 General-Purpose Flag.
0 P Parity Bit.
Power Control SFR (PCON)
The PCON SFR contains bits for power-saving options and
general-purpose status flags, as shown in Table 7.
SFR Address 87H
Power-On Default 00H
Bit Addressable No
Table 7. PCON SFR Bit Designations
Bit No. Name Description
7 SMOD Double UART Baud Rate.
6 SERIPD I2C/SPI Power-Down Interrupt Enable.
5 INT0PD INT0 Power-Down Interrupt Enable.
4 ALEOFF Disable ALE Output.
3 GF1 General-Purpose Flag Bit.
2 GF0 General-Purpose Flag Bit.
1 PD Power-Down Mode Enable.
0 IDL Idle Mode Enable.

ADuC841/ADuC842/ADuC843 Data Sheet
Rev. B | Page 30 of 95
SPECIAL FUNCTION REGISTER BANKS
All registers except the program counter and the four general-
purpose register banks reside in the special function register
(SFR) area. The SFR registers include control, configuration,
and data registers, which provide an interface between the CPU
and other on-chip peripherals. Figure 27 shows a full SFR
memory map and SFR contents on reset. Unoccupied SFR
locations are shown dark-shaded in the figure (NOT USED).
Unoccupied locations in the SFR address space are not
implemented, that is, no register exists at this location. If an
unoccupied location is read, an unspecified value is returned.
SFR locations reserved for on-chip testing are shown lighter
shaded (RESERVED) and should not be accessed by user
software. Sixteen of the SFR locations are also bit addressable
and denoted by 1 in Figure 27, that is, the bit addressable SFRs
are those whose address ends in 0H or 8H.
SPICON
1
F8H
04H
DAC0L
F9H 00H
DAC0H
FAH 00H
DAC1L
FBH 00H
DAC1H
FCH 00H
DACCON
FDH 04H
RESERVED
B
1
F0H 00H
ADCOFSL
3
F1H 00H
ADCOFSH
3
F2H 20H
ADCGAINL
3
F3H 00H
ADCGAINH
3
F4H 00H
ADCCON3
F5H 00H
RESERVED
I2CCON
1
E8H 00H
RESERVED
ACC
1
E0H 00H
RESERVED
ADCCON2
1
D8H 00H
ADCDATAL
D9H 00H
ADCDATAH
DAH
00H
RESERVED
PSW
1
D0H 00H
DMAL
D2H 00H
DMAH
D3H 00H
DMAP
D4H 00H
RESERVED
T2CON
1
C8H 00H
RCAP2L
CAH
00H
RCAP2H
CBH 00H
TL2
CCH 00H
TH2
CDH 00H
RESERVED
WDCON
1
C0H 10H
IP
1
B8H 00H
ECON
B9H 00H
EDATA1
BCH 00H
EDATA2
BDH 00H
IE
1
A8H 00H
IEIP2
A9H A0H
P2
1
A0H FFH
SCON
1
98H 00H
SBUF
99H 00H
I2CDAT
9AH 00H
NOT USED
P1
1, 2
90H FFH
NOT USED
TCON
1
88H 00H
TMOD
89H 00H
TL0
8AH 00H
TL1
8BH 00H
TH0
8CH 00H
TH1
8DH 00H
P0
1
80H FFH
SP
81H 07H
DPL
82H 00H
DPH
83H 00H
DPP
84H 00H
RESERVEDRESERVED
RESERVED
RESERVEDRESERVED
RESERVEDRESERVED
RESERVEDRESERVEDRESERVED
RESERVEDRESERVED
RESERVED
RESERVEDRESERVED
RESERVED
RESERVED
NOT USED
NOT USEDNOT USED
P3
1
B0H FFH
NOT USEDNOT USED
SPIDAT
F7H 00H
ADCCON1
EFH 40H
RESERVED
PSMCON
DFH
DEH
EDARL
C6H 00H
EDATA3
BEH 00H
EDATA4
BFH 00H
NOT USED
PCON
87H 00H
ISPI
FFH
0
WCOL
FEH
0
SPE
FDH
0
SPIM
FCH
0
CPOL
FBH
0
CPHA
FAH
SPR1
F9H
0
SPR0
F8H
0
BITS
F7H
0
F6H
0
F5H
0
F4H
0
F3H
0
F2H
F1H
0
F0H
0
BITS
I2CSI/MDO
EFH
0
EEH
0
I2C1O1MCO
EDH
0
ECH
0
EBH
0
EAH
E9H
0
E8H
0
BITS
E7H
0
E6H
0
E5H
0
E4H
0
E3H
0
E2H E1H
0
E0H
0
BITS
ADCI
DFH
0
DMA
DEH
0
CCONV
DDH
0
SCONV
DCH
0
CS3
DBH
0
CS2
DAH
CS1
D9H
0
CS0
D8H
0
BITS
CY
D7H
0
AC
D6H
0
F0
D5H
0
RS1
D4H
0
RS0
D3H
0
OV
D2H
FI
D1H
0
P
D0H
0
BITS
TF2
CFH
0
EXF2
CEH
0
RCLK
CDH
0
TCLK
CCH
0
EXEN2
CBH
0
TR2
CAH
CNT2
C9H
0
CAP2
C8H
0
BITS
PRE3
C7H
0
PRE2
C6H
0
PRE1
C5H
0
C4H
1
WDIR
C3H
0
WDS
C2H
WDE
C1H
0
WDWR
C0H
0
BITS
PSI
BFH
0
PADC
BEH
0
PT2
BDH
0
PS
BCH
0
PT1
BBH
0
PX1
BAH
PT0
B9H
0
PX0
B8H
0
BITS
RD
B7H
1
WR
B6H
1
T1
B5H
1
T0
B4H
1
INT1
B3H
1
INT0
B2H
TxD
B1H
1
RxD
B0H
1
BITS
EA
AFH
EADC
AEH
ET2
ADH
ES
ACH 0
ET1
ABH 0
EX1
AAH
ET0
A9H 0
EX0
A8H
0
BITS
A7H
A6H A5H
1
A4H
1
A3H
1
A2H A1H
1
A0H
1
BITS
SM0
9FH
0
SM1
9EH
0
SM2
9DH
0
REN
9CH
0
TB8
9BH
0
RB8
9AH
TI
99H
0
RI
98H
0
BITS
97H
1
96H
1
95H
1
94H
1
93H
1
92H
T2EX
91H
1
T2
90H
1
BITS
TF1
8FH
0
TR1
8EH
0
TF0
8DH
0
TR0
8CH
0
IE1
8BH
0
IT1
8AH
IE0
89H
0
IT0
88H
0
BITS
87H
1
86H
1
85H
1
84H
1
83H
1
82H 81H
1
80H
1
BITS
1
1
0
1
0
1
IE0
89H
0
IT0
88H
0
TCON
88H 00H
MNEMONIC
SFR ADDRESS
DEFAULT VALUE
MNEMONIC
DEFAULT VALUE
SFR ADDRESS
THESE BITS ARE CONTAINED IN THIS BYTE.
SFR MAP KEY:
NOTES
1
SFRs WHOSE ADDRESS ENDS IN 0H OR 8H ARE BIT ADDRESSABLE.
2
THE PRIMARY FUNCTION OF PORT1 IS AS AN ANALOG INPUT PORT; THEREFORE, TO ENABLE THE DIGITAL SECONDARY FUNCTIONS ON THESE
PORT PINS, WRITE A 0 TO THE CORRESPONDING PORT 1 SFR BIT.
3CALIBRATION COEFFICIENTS ARE PRECONFIGURED ON POWER-UP TO FACTORY CALIBRATED VALUES.
1
RESERVEDRESERVED
RESERVED
0
0
0
0
0
0
0
0
0
0
0
0
1 1
TIMECON HTHSEC SEC MIN HOUR INTVAL DPCON
A1H A2H A3H A4H A5H A6H A7H
00H 00H 00H 00H 00H 00H 00H
RESERVED RESERVED RESERVED RESERVED
RESERVED RESERVED
PWMCON
AEH 00H
CFG841/
CFG842
AFH 00H
RESERVED RESERVED
T3FD T3CON
9DH 9EH00H 00H
PWM0L PWM0H PWM1L PWM1H SPH
00H 00H 00H 00H 00HB1H B2H B3H B4H B7H
RESERVED RESERVED RESERVED
CHIPID
C2H
XXH
EDARH
C7H 00H
I2CGC/MDE
I2CM
RESERVED
PRE0
PLLCON
D7H 53H
I2C1O0/MDI
I2CRS I2CTX I2CI
I2CADD
9BH 55H
03260-0-025
I2CADD1
91H 7FH
I2CADD2
92H 7FH
I2CADD3
93H 7FH
Figure 27. Special Function Register Locations and Reset Values

Data Sheet ADuC841/ADuC842/ADuC843
Rev. B | Page 31 of 95
ADC CIRCUIT INFORMATION
General Overview
The ADC conversion block incorporates a fast, 8-channel,
12-bit, single-supply ADC. This block provides the user with
multichannel mux, track-and-hold, on-chip reference, calibra-
tion features, and ADC. All components in this block are easily
configured via a 3-register SFR interface.
The ADC converter consists of a conventional successive
approximation converter based around a capacitor DAC. The
converter accepts an analog input range of 0 V to VREF. A high
precision, 15 ppm, low drift, factory calibrated 2.5 V reference is
provided on-chip. An external reference can be connected as
described in the Voltage Reference Connections section. This
external reference can be in the range 1 V to AVDD.
Single-step or continuous conversion modes can be initiated in
software or alternatively by applying a convert signal to an
external pin. Timer 2 can also be configured to generate a
repetitive trigger for ADC conversions. The ADC may be
configured to operate in a DMA mode whereby the ADC block
continuously converts and captures samples to an external
RAM space without any interaction from the MCU core. This
automatic capture facility can extend through a 16 MByte
external data memory space.
The ADuC841/ADuC842/ADuC843 are shipped with factory
programmed calibration coefficients that are automatically
downloaded to the ADC on power-up, ensuring optimum ADC
performance. The ADC core contains internal offset and gain
calibration registers that can be hardware calibrated to
minimize system errors.
A voltage output from an on-chip band gap reference propor-
tional to absolute temperature can also be routed through the
front end ADC multiplexer (effectively a 9th ADC channel
input), facilitating a temperature sensor implementation.
ADC Transfer Function
The analog input range for the ADC is 0 V to VREF. For this
range, the designed code transitions occur midway between
successive integer LSB values, that is, 0.5 LSB, 1.5 LSB, 2.5 LSB .
. . FS –1.5 LSB. The output coding is straight binary with 1 LSB
= FS/4096 or 2.5 V/4096 = 0.61 mV when VREF = 2.5 V. The
ideal input/output transfer characteristic for the 0 V to VREF
range is shown in Figure 28.
OUTPUT
CODE
111...111
111...110
111...101
111...100
000...011
000...010
000...001
000...000
0V
1LSB +FS
1LSB =
FS
4096
03260-0-026
Figure 28. ADC Transfer Function
Typical Operation
Once configured via the ADCCON 1–3 SFRs, the ADC
converts the analog input and provides an ADC 12-bit result
word in the ADCDATAH/L SFRs. The top 4 bits of the
ADCDATAH SFR are written with the channel selection bits to
identify the channel result. The format of the ADC 12-bit result
word is shown in Figure 29.
CH–ID
TOP 4 BITS HIGH 4 BITS OF
ADC RESULT WORD
LOW 8 BITS OF THE
ADC RESULT WORD
ADCDATAH SFR
ADCDATAL SFR
03260-0-027
Figure 29. ADC Result Word Format

ADuC841/ADuC842/ADuC843 Data Sheet
Rev. B | Page 32 of 95
ADCCON1—(ADC Control SFR 1)
The ADCCON1 register controls conversion and acquisition
times, hardware conversion modes, and power-down modes as
detailed below.
SFR Address EFH
SFR Power-On Default 40H
Bit Addressable No
Table 8. ADCCON1 SFR Bit Designations
Bit No. Name Description
7 MD1 The mode bit selects the active operating mode of the ADC.
Set by the user to power up the ADC.
Cleared by the user to power down the ADC.
6 EXT_REF Set by the user to select an external reference.
Cleared by the user to use the internal reference.
5
4
CK1
CK0
The ADC clock divide bits (CK1, CK0) select the divide ratio for the PLL master clock (ADuC842/ADuC843) or the
external crystal (ADuC841) used to generate the ADC clock. To ensure correct ADC operation, the divider ratio
must be chosen to reduce the ADC clock to 8.38 MHz or lower. A typical ADC conversion requires 16 ADC clocks
plus the selected acquisition time.
The divider ratio is selected as follows:
CK1
0
0
1
1
CK0
0
1
0
1
MCLK Divider
32
4 (Do not use with a CD setting of 0)
8
2
3
2
AQ1
AQ0
The ADC acquisition select bits (AQ1, AQ0) select the time provided for the input track-and-hold amplifier to
acquire the input signal. An acquisition of three or more ADC clocks is recommended; clocks are as follows:
AQ1
0
0
1
1
AQ0
0
1
0
1
No. ADC Clks
1
2
3
4
1 T2C The Timer 2 conversion bit (T2C) is set by the user to enable the Timer 2 overflow bit to be used as the ADC
conversion start trigger input.
0 EXC The external trigger enable bit (EXC) is set by the user to allow the external Pin P3.5 (CONVST) to be used as the
active low convert start input. This input should be an active low pulse (minimum pulse width >100 ns) at the
required sample rate.

Data Sheet ADuC841/ADuC842/ADuC843
Rev. B | Page 33 of 95
ADCCON2—(ADC Control SFR 2)
The ADCCON2 register controls ADC channel selection and
conversion modes as detailed below.
SFR Address D8H
SFR Power-On Default 00H
Bit Addressable Ye s
Table 9. ADCCON2 SFR Bit Designations
Bit No. Name Description
7 ADCI ADC Interrupt Bit.
Set by hardware at the end of a single ADC conversion cycle or at the end of a DMA block conversion.
Cleared by hardware when the PC vectors to the ADC interrupt service routine. Otherwise, the ADCI bit is cleared
by user code.
6 DMA DMA Mode Enable Bit.
Set by the user to enable a preconfigured ADC DMA mode operation. A more detailed description of this mode is
given in the ADC DMA Mode section. The DMA bit is automatically set to 0 at the end of a DMA cycle. Setting this
bit causes the ALE output to cease; it starts again when DMA is started and operates correctly after DMA is
complete.
5 CCONV Continuous Conversion Bit.
Set by the user to initiate the ADC into a continuous mode of conversion. In this mode, the ADC starts converting
based on the timing and channel configuration already set up in the ADCCON SFRs; the ADC automatically starts
another conversion once a previous conversion has completed.
4 SCONV Single Conversion Bit.
Set to initiate a single conversion cycle. The SCONV bit is automatically reset to 0 on completion of the single
conversion cycle.
3
2
1
0
CS3
CS2
CS1
CS0
Channel Selection Bits.
Allow the user to program the ADC channel selection under software control. When a conversion is initiated, the
converted channel is the one pointed to by these channel selection bits. In DMA mode, the channel selection is
derived from the channel ID written to the external memory.
CS3
0
0
0
0
0
0
0
0
1
1
1
1
1
1
CS2
0
0
0
0
1
1
1
1
0
0
0
0
1
1
CS1
0
0
1
1
0
0
1
1
0
0
1
1
0
1
CS0
0
1
0
1
0
1
0
1
0
1
0
1
0
1
CH#
0
1
2
3
4
5
6
7
Temp Monitor
DAC0
DAC1
AGND
VREF
DMA STOP
Requires minimum of 1 µs to acquire.
Only use with internal DAC output buffer on.
Only use with internal DAC output buffer on.
Place in XRAM location to finish DMA sequence; refer to
the ADC DMA Mode section.
All other combinations reserved.

ADuC841/ADuC842/ADuC843 Data Sheet
Rev. B | Page 34 of 95
ADCCON3—(ADC Control SFR 3)
The ADCCON3 register controls the operation of various
calibration modes and also indicates the ADC busy status.
SFR Address F5H
SFR Power-On Default 00H
Bit Addressable No
Table 10. ADCCON3 SFR Bit Designations
Bit No. Name Description
7 BUSY ADC Busy Status Bit.
A read-only status bit that is set during a valid ADC conversion or during a calibration cycle.
Busy is automatically cleared by the core at the end of conversion or calibration.
6 RSVD Reserved. This bit should always be written as 0.
5 AVGS1 Number of Average Selection Bits.
4 AVGS0 This bit selects the number of ADC readings that are averaged during a calibration cycle.
AVGS1
0
0
1
1
AVGS0
0
1
0
1
Number of Averages
15
1
31
63
3 RSVD Reserved. This bit should always be written as 0.
2 RSVD This bit should always be written as 1 by the user when performing calibration.
1 TYPICAL Calibration Type Select Bit.
This bit selects between offset (zero-scale) and gain (full-scale) calibration.
Set to 0 for offset calibration.
Set to 1 for gain calibration.
0 SCAL Start Calibration Cycle Bit.
When set, this bit starts the selected calibration cycle.
It is automatically cleared when the calibration cycle is completed.

Data Sheet ADuC841/ADuC842/ADuC843
Rev. B | Page 35 of 95
The ADC incorporates a successive approximation architecture
(SAR) involving a charge-sampled input stage. Figure 30 shows
the equivalent circuit of the analog input section. Each ADC
conversion is divided into two distinct phases, as defined by the
position of the switches in Figure 30. During the sampling
phase (with SW1 and SW2 in the track position), a charge
proportional to the voltage on the analog input is developed
across the input sampling capacitor. During the conversion
phase (with both switches in the hold position), the capacitor
DAC is adjusted via internal SAR logic until the voltage on
Node A is 0, indicating that the sampled charge on the input
capacitor is balanced out by the charge being output by the
capacitor DAC. The final digital value contained in the SAR is
then latched out as the result of the ADC conversion. Control of
the SAR and timing of acquisition and sampling modes is
handled automatically by built-in ADC control logic.
Acquisition and conversion times are also fully configurable
under user control.
CAPACITOR
DAC
COMPARATOR
V
REF
AGND
DAC1
DAC0
TEMPERATURE MONITOR
AIN7
AIN0
32pF
AGND
ADuC841/ADuC842/ADuC843
NODE A
sw1
sw2
TRACK
TRACK
HOLD
HOLD
200Ω
200Ω
03260-0-028
Figure 30. Internal ADC Structure
Note that whenever a new input channel is selected, a residual
charge from the 32 pF sampling capacitor places a transient on
the newly selected input. The signal source must be capable of
recovering from this transient before the sampling switches go
into hold mode. Delays can be inserted in software (between
channel selection and conversion request) to account for input
stage settling, but a hardware solution alleviates this burden
from the software design task and ultimately results in a cleaner
system implementation. One hardware solution is to choose a
very fast settling op amp to drive each analog input. Such an op
amp would need to fully settle from a small signal transient in
less than 300 ns in order to guarantee adequate settling under
all software configurations. A better solution, recommended for
use with any amplifier, is shown in Figure 31. Though at first
glance the circuit in Figure 31 may look like a simple antialias-
ing filter, it actually serves no such purpose since its corner
frequency is well above the Nyquist frequency, even at a 200
kHz sample rate. Though the R/C does help to reject some
incoming high frequency noise, its primary function is to ensure
that the transient demands of the ADC input stage are met.
AIN0
ADuC841/
ADuC842/
ADuC843
10Ω
0.1µF
03260-0-029
Figure 31. Buffering Analog Inputs
It does so by providing a capacitive bank from which the 32 pF
sampling capacitor can draw its charge. Its voltage does not
change by more than one count (1/4096) of the 12-bit transfer
function when the 32 pF charge from a previous channel is
dumped onto it. A larger capacitor can be used if desired, but
not a larger resistor (for reasons described below). The Schottky
diodes in Figure 31 may be necessary to limit the voltage
applied to the analog input pin per the Absolute Maximum
Ratings. They are not necessary if the op amp is powered from
the same supply as the part since in that case the op amp is
unable to generate voltages above VDD or below ground. An op
amp of some kind is necessary unless the signal source is very
low impedance to begin with. DC leakage currents at the parts’
analog inputs can cause measurable dc errors with external
source impedances as low as 100 Ω or so. To ensure accurate
ADC operation, keep the total source impedance at each analog
input less than 61 Ω. The Table 11 illustrates examples of how
source impedance can affect dc accuracy.
Table 11. Source Impedance and DC Accuracy
Source
Impedance Ω
Error from 1 µA
Leakage Current
Error from 10 µA
Leakage Current
61 61 µV = 0.1 LSB 610 µV = 1 LSB
610 610 µV = 1 LSB 6.1 mV = 10 LSB
Although Figure 31 shows the op amp operating at a gain of 1,
one can, of course, configure it for any gain needed. Also, one
can just as easily use an instrumentation amplifier in its place to
condition differential signals. Use an amplifier that is capable of
delivering the signal (0 V to VREF) with minimal saturation.
Some single-supply rail-to-rail op amps that are useful for this
purpose are described in Table 12. Check Analog Devices website
www.analog.com for details on these and other op amps and
instrumentation amps.

ADuC841/ADuC842/ADuC843 Data Sheet
Rev. B | Page 36 of 95
Table 12. Some Single-Supply Op Amps
Op Amp Model Characteristics
OP281/OP481 Micropower
OP191/OP291/OP491 I/O Good up to VDD, Low Cost
OP196/OP296/OP496 I/O to VDD, Micropower, Low Cost
OP183/OP283 High Gain-Bandwidth Product
OP162/OP262/OP462 High GBP, Micro Package
AD820/AD822/AD824 FET Input, Low Cost
AD823 FET Input, High GBP
Keep in mind that the ADC transfer function is 0 V to VREF, and
that any signal range lost to amplifier saturation near ground
impacts dynamic range. Though the op amps in Table 12 are
capable of delivering output signals that very closely approach
ground, no amplifier can deliver signals all the way to ground
when powered by a single supply. Therefore, if a negative supply
is available, you might consider using it to power the front end
amplifiers. If you do, however, be sure to include the Schottky
diodes shown in Figure 31 (or at least the lower of the two diodes)
to protect the analog input from undervoltage conditions. To
summarize this section, use the circuit in Figure 31 to drive the
analog input pins of the parts.
Voltage Reference Connections
The on-chip 2.5 V band gap voltage reference can be used as the
reference source for the ADC and DACs. To ensure the accuracy
of the voltage reference, you must decouple the CREF pin to
ground with a 0.47 µF capacitor, as shown in Figure 32. Note
that this is different from the ADuC812/ADuC831/ADuC832.
BUFFER
BUFFER 0.47
µ
F
51
Ω
V
REF
= NC
CREF
2.5V
BAND GAP
REFERENCE
ADuC841/ADuC842/ADuC843
03260-0-030
Figure 32. Decoupling VREF and CREF
If the internal voltage reference is to be used as a reference for
external circuitry, the CREF output should be used. However, a
buffer must be used in this case to ensure that no current is
drawn from the CREF pin itself. The voltage on the CREF pin is
that of an internal node within the buffer block, and its voltage
is critical for ADC and DAC accuracy. The parts power up with
their internal voltage reference in the off state.
If an external voltage reference is preferred, it should be
connected to the CREF pin as shown in Figure 33. Bit 6 of the
ADCCON1 SFR must be set to 1 to switch in the external
reference voltage.
To ensure accurate ADC operation, the voltage applied to CREF
must be between 1 V and AVDD. In situations where analog
input signals are proportional to the power supply (such as in
some strain gage applications), it may be desirable to connect
the CREF pin directly to AVDD. Operation of the ADC or DACs
with a reference voltage below 1 V, however, may incur loss of
accuracy, eventually resulting in missing codes or non-
monotonicity. For that reason, do not use a reference voltage
l ow e r t h a n 1 V.
BUFFER
51
Ω
C
REF
EXTERNAL
VOLTAGE
REFERENCE
1 = EXTERNAL
0 = INTERNAL
0.1µF
2.5V
BAND GAP
REFERENCE
ADuC841/ADuC842/ADuC843
ADCCON1.6
V
DD
03260-0-031
V
REF
= NC
Figure 33. Using an External Voltage Reference
Configuring the ADC
The parts’ successive approximation ADC is driven by a divided
down version of the master clock. To ensure adequate ADC
operation, this ADC clock must be between 400 kHz and
8.38 MHz. Frequencies within this range can be achieved easily
with master clock frequencies from 400 kHz to well above
16 MHz, with the four ADC clock divide ratios to choose from.
For example, set the ADC clock divide ratio to 8 (that is, ADCCLK
= 16.777216 MHz/8 = 2 MHz) by setting the appropriate bits in
ADCCON1 (ADCCON1.5 = 1, ADCCON1.4 = 0). The total
ADC conversion time is 15 ADC clocks, plus 1 ADC clock for
synchronization, plus the selected acquisition time (1, 2, 3, or 4
ADC clocks). For the preceding example, with a 3-clock
acquisition time, total conversion time is 19 ADC clocks (or
9.05 µs for a 2 MHz ADC clock).
In continuous conversion mode, a new conversion begins each
time the previous one finishes. The sample rate is then simply
the inverse of the total conversion time described previously. In
the preceding example, the continuous conversion mode sample
rate is 110.3 kHz.

Data Sheet ADuC841/ADuC842/ADuC843
Rev. B | Page 37 of 95
If using the temperature sensor as the ADC input, the ADC
should be configured to use an ADCCLK of MCLK/32 and four
acquisition clocks.
Increasing the conversion time on the temperature monitor
channel improves the accuracy of the reading. To further
improve the accuracy, an external reference with low tempera-
ture drift should also be used.
ADC DMA Mode
The on-chip ADC has been designed to run at a maximum
conversion speed of 2.38 µs (420 kHz sampling rate). When
converting at this rate, the ADuC841/ADuC842/ADuC843
MicroConverter® has 2 µs to read the ADC result and to store
the result in memory for further postprocessing; otherwise the
next ADC sample could be lost. In an interrupt driven routine,
the MicroConverter would also have to jump to the ADC
interrupt service routine, which also increases the time required
to store the ADC results. In applications where the parts cannot
sustain the interrupt rate, an ADC DMA mode is provided.
To enable DMA mode, Bit 6 in ADCCON2 (DMA) must be set,
which allows the ADC results to be written directly to a 16 MByte
external static memory SRAM (mapped into data memory
space) without any interaction from the core of the part. This
mode allows the part to capture a contiguous sample stream at
full ADC update rates (420 kHz).
Typical DMA Mode Configuration Example
Setting the parts to DMA mode consists of the following steps:
1. The ADC must be powered down. This is done by ensuring
that MD1 and MD0 are both set to 0 in ADCCON1.
2. The DMA address pointer must be set to the start address
of where the ADC results are to be written. This is done by
writing to the DMA mode address pointers DMAL, DMAH,
a n d D M A P. DMAL must be written to first, followed by
DMAH, and then by DMAP.
3. The external memory must be preconfigured. This consists
of writing the required ADC channel IDs into the top four
bits of every second memory location in the external
SRAM, starting at the first address specified by the DMA
address pointer. Because the ADC DMA mode operates
independently from the ADuC841/ADuC842/ADuC843
core, it is necessary to provide it with a stop command.
This is done by duplicating the last channel ID to be
converted followed by 1111 into the next channel selection
field. A typical preconfiguration of external memory is
shown in Figure 34.
1 1 11
00 1 1
001 1
1 0 0 0
01 0 1
00 1 0
00000AH
000000H CONVERT ADC CH 2
CONVERT ADC CH 5
CONVERT ADC CH 3
CONVERT TEMP SENSOR
STOP COMMAND
REPEAT LAST CHANNEL
FOR A VALID STOP
CONDITION
03260-0-033
Figure 34. Typical DMA External Memory Preconfiguration
4. The DMA is initiated by writing to the ADC SFRs in the
following sequence:
a. ADCCON2 is written to enable the DMA mode, that
is, MOV ADCCON2, #40H; DMA mode enabled.
b. ADCCON1 is written to configure the conversion
time and power-up of the ADC. It can also enable
Timer 2 driven conversions or external triggered
conversions if required.
c. ADC conversions are initiated. This is done by
starting single conversions, starting Timer 2, running
for Timer 2 conversions, or receiving an external
trigger.
When the DMA conversions are complete, the ADC interrupt
bit, ADCI, is set by hardware, and the external SRAM contains
the new ADC conversion results as shown in Figure 35. Note
that no result is written to the last two memory locations.
When the DMA mode logic is active, it takes the responsibility
of storing the ADC results away from both the user and the core
logic of the part. As the DMA interface writes the results of the
ADC conversions to external memory, it takes over the external
memory interface from the core. Thus, any core instructions
that access the external memory while DMA mode is enabled
does not get access to the external memory. The core executes
the instructions, and they take the same time to execute, but
they cannot access the external memory.
1 1 1 1
0 0 1 1
0 0 1 1
1 0 0 0
0 1 0 1
0 0 1 0
00000AH
000000H
CONVERSION RESULT
FOR ADC CH 2
CONVERSION RESULT
FOR ADC CH 5
CONVERSION RESULT
FOR ADC CH 3
CONVERSION RESULT
FOR TEMP SENSOR
STOP COMMAND
NO CONVERSION
RESULT WRITTEN HERE
03260-0-034
Figure 35. Typical External Memory Configuration Post ADC DMA Operation

ADuC841/ADuC842/ADuC843 Data Sheet
Rev. B | Page 38 of 95
The DMA logic operates from the ADC clock and uses pipelin-
ing to perform the ADC conversions and to access the external
memory at the same time. The time it takes to perform one ADC
conversion is called a DMA cycle. The actions performed by the
logic during a typical DMA cycle are shown in Figure 36.
WRITE ADC RESULT
CONVERTED DURING
PREVIOUS DMA CYCLE
READ CHANNEL ID
TO BE CONVERTED DURING
NEXT DMA CYCLE
CONVERT CHANNEL READ DURING PREVIOUS DMA CYCLE
DMA CYCLE
03260-0-035
Figure 36. DMA Cycle
Figure 36 shows that during one DMA cycle, the following
actions are performed by the DMA logic:
1. An ADC conversion is performed on the channel whose
ID was read during the previous cycle.
2. The 12-bit result and the channel ID of the conversion
performed in the previous cycle is written to the external
memory.
3. The ID of the next channel to be converted is read from
external memory.
For the previous example, the complete flow of events is shown
in Figure 36. Because the DMA logic uses pipelining, it takes
three cycles before the first correct result is written out.
Micro Operation during ADC DMA Mode
During ADC DMA mode, the MicroConverter core is free to
continue code execution, including general housekeeping and
communication tasks. However, note that MCU core accesses to
Ports 0 and 2 (which of course are being used by the DMA con-
troller) are gated off during the ADC DMA mode of operation.
This means that even though the instruction that accesses the
external Ports 0 or 2 appears to execute, no data is seen at these
external ports as a result. Note that during DMA to the inter-
nally contained XRAM, Ports 0 and 2 are available for use.
The only case in which the MCU can access XRAM during
DMA is when the internal XRAM is enabled and the section of
RAM to which the DMA ADC results are being written to lies
in an external XRAM. Then the MCU can access the internal
XRAM only. This is also the case for use of the extended stack
pointer.
The MicroConverter core can be configured with an interrupt
to be triggered by the DMA controller when it has finished
filling the requested block of RAM with ADC results, allowing
the service routine for this interrupt to postprocess data without
any real-time timing constraints.
ADC Offset and Gain Calibration Coefficients
The ADuC841/ADuC842/ADuC843 have two ADC calibration
coefficients, one for offset calibration and one for gain calibra-
tion. Both the offset and gain calibration coefficients are 14-bit
words, and are each stored in two registers located in the special
function register (SFR) area. The offset calibration coefficient is
divided into ADCOFSH (six bits) and ADCOFSL (8 bits), and
the gain calibration coefficient is divided into ADCGAINH
(6 bits) and ADCGAINL (8 bits).
The offset calibration coefficient compensates for dc offset
errors in both the ADC and the input signal. Increasing the
offset coefficient compensates for positive offset, and effectively
pushes the ADC transfer function down. Decreasing the offset
coefficient compensates for negative offset, and effectively
pushes the ADC transfer function up. The maximum offset that
can be compensated is typically ±5% of VREF, which equates to
typically ±125 mV with a 2.5 V reference.
Similarly, the gain calibration coefficient compensates for dc
gain errors in both the ADC and the input signal. Increasing the
gain coefficient compensates for a smaller analog input signal
range and scales the ADC transfer function up, effectively
increasing the slope of the transfer function. Decreasing the
gain coefficient compensates for a larger analog input signal
range and scales the ADC transfer function down, effectively
decreasing the slope of the transfer function. The maximum
analog input signal range for which the gain coefficient can
compensate is 1.025 × VREF, and the minimum input range is
0.975 × VREF, which equates to typically ±2.5% of the reference
voltage.
CALIBRATING THE ADC
Two hardware calibration modes are provided, which can be
easily initiated by user software. The ADCCON3 SFR is used to
calibrate the ADC. Bit 1 (typical) and CS3 to CS0 (ADCCON2) set
up the calibration modes.
Device calibration can be initiated to compensate for significant
changes in operating condition frequency, analog input range,
reference voltage, and supply voltages. In this calibration mode,
offset calibration uses internal AGND selected via ADCCON2
register Bits CS3 to CS0 (1011), and gain calibration uses inter-
nal VREF selected by Bits CS3 to CS0 (1100). Offset calibration
should be executed first, followed by gain calibration. System
calibration can be initiated to compensate for both internal and
external system errors. To perform system calibration by using
an external reference, tie the system ground and reference to
any two of the six selectable inputs. Enable external reference
mode (ADCCON1.6). Select the channel connected to AGND
via Bits CS3 to CS0 and perform system offset calibration.
Select the channel connected to VREF via Bits CS3 to CS0 and
perform system gain calibration.

Data Sheet ADuC841/ADuC842/ADuC843
Rev. B | Page 39 of 95
Initiating the Calibration in Code
When calibrating the ADC using ADCCON1, the ADC must
be set up into the configuration in which it is used. The
ADCCON3 register can then be used to set up the device and to
calibrate the ADC offset and gain.
MOV ADCCON1,#08CH ; ADC on; ADCCLK set
;to divide by 32,4
;acquisition clock
To calibrate device offset:
MOV ADCCON2,#0BH
;select internal AGND
MOV ADCCON3,#25H
;select offset calibration,
;31 averages per bit,
;offset calibration
To calibrate device gain:
MOV ADCCON2,#0CH
;select internal VREF
MOV ADCCON3,#27H
;select offset calibration,
;31 averages per bit,
;offset calibration
To calibrate system offset, connect system AGND to an ADC
channel input (0).
MOV ADCCON2,#00H
;select external AGND
MOV ADCCON3,#25H
;select offset calibration,
;31 averages per bit
To calibrate system gain, connect system VREF to an ADC
channel input (1).
MOV ADCCON2,#01H
;select external VREF
MOV ADCCON3,#27H
;select offset calibration,
;31 averages per bit,
;offset calibration
The calibration cycle time TCAL is calculated by the following
equation:
( )
ACQCAL TNUMAVADCCLKT +×××= 1614
For an ADCCLK/FCORE divide ratio of 32, TACQ = 4 ADCCLK,
and NUMAV = 15, the calibration cycle time is
( )
( )
msT
T
CAL
CAL
8
41615524288/114
=
+×××=
In a calibration cycle, the ADC busy flag (Bit 7), instead of
framing an individual ADC conversion as in normal mode,
goes high at the start of calibration and returns to zero only at
the end of the calibration cycle. It can therefore be monitored in
code to indicate when the calibration cycle is completed. The
following code can be used to monitor the BUSY signal during
a calibration cycle:
WAIT:
MOV A, ADCCON3
;move ADCCON3 to A
JB ACC.7, WAIT
;If Bit 7 is set jump to
WAIT else continue
NONVOLATILE FLASH/EE MEMORY
The ADuC841/ADuC842/ADuC843 incorporate Flash/EE
memory technology on-chip to provide the user with nonvola-
tile, in-circuit, reprogrammable code and data memory space.
Flash/EE memory is a relatively recent type of nonvolatile
memory technology, which is based on a single transistor cell
architecture. Flash/EE memory combines the flexible in-circuit
reprogrammable features of EEPROM with the space efficient/
density features of EPROM as shown in Figure 37.
Because Flash/EE technology is based on a single transistor cell
architecture, a flash memory array, such as EPROM, can be
implemented to achieve the space efficiencies or memory densities
required by a given design. Like EEPROM, flash memory can
be programmed in-system at a byte level; it must first be erased,
the erase being performed in page blocks. Thus, flash memory
is often and more correctly referred to as Flash/EE memory.
EEPROM
TECHNOLOGY
EPROM
TECHNOLOGY
FLASH/EEMEMORY
TECHNOLOGY
IN-CIRCUIT
REPROGRAMMABLE
SPACE EFFICIENT/
DENSITY
03260-0-036
Figure 37. Flash/EE Memory Development
Overall, Flash/EE memory represents a step closer to the ideal
memory device that includes nonvolatility, in-circuit program-
mability, high density, and low cost. Incorporated in the parts,
Flash/EE memory technology allows the user to update program
code space in-circuit, without the need to replace one-time
programmable (OTP) devices at remote operating nodes.
Flash/EE Memory and the ADuC841/ADuC842/ADuC843
The parts provide two arrays of Flash/EE memory for user
applications. Up to 62 kBytes of Flash/EE program space are
provided on-chip to facilitate code execution without any
external discrete ROM device requirements. The program
memory can be programmed in-circuit by using the serial
download mode provided, by using conventional third party
memory programmers, or via a user defined protocol that can
configure it as data if required.
Note that the following sections use the 62 kByte program space
as an example when referring to ULOAD mode. For the other
memory models (32 kByte and 8 kByte), the ULOAD space
moves to the top 8 kBytes of the on-chip program memory, that is,
for 32 kBytes, the ULOAD space is from 24 kBytes to 32 kBytes,
the kernel still resides in a protected space from 60 kBytes to
62 kBytes. There is no ULOAD space present on the 8 kBtye part.

ADuC841/ADuC842/ADuC843 Data Sheet
Rev. B | Page 40 of 95
A 4 kByte Flash/EE data memory space is also provided on-
chip. This may be used as a general-purpose nonvolatile
scratchpad area. User access to this area is via a group of six
SFRs. This space can be programmed at a byte level, although it
must first be erased in 4-byte pages.
Flash/EE Memory Reliability
The Flash/EE program and data memory arrays on the parts are
fully qualified for two key Flash/EE memory characteristics:
Flash/EE memory cycling endurance and Flash/EE memory
data retention.
Endurance quantifies the ability of the Flash/EE memory to be
cycled through many program, read, and erase cycles. In real
terms, a single endurance cycle is composed of four independ-
ent, sequential events, defined as
1. Initial page erase sequence.
2. Read/verify sequence a single Flash/EE.
3. Byte program sequence memory.
4. Second read/verify sequence endurance cycle.
In reliability qualification, every byte in both the program and
data Flash/EE memory is cycled from 00H to FFH until a first
fail is recorded, signifying the endurance limit of the on-chip
Flash/EE memory.
As indicated in the Specifications table, the parts’ Flash/EE
memory endurance qualification has been carried out in
accordance with JEDEC Retention Lifetime Specification A117
over the industrial temperature range of –40°C to +25°C and
+25°C to +85°C. The results allow the specification of a mini-
mum endurance figure over supply and over temperature of
100,000 cycles, with an endurance figure of 700,000 cycles being
typical of operation at 25°C.
Retention quantifies the ability of the Flash/EE memory to
retain its programmed data over time. Again, the parts have
been qualified in accordance with the formal JEDEC Retention
Lifetime Specification (A117) at a specific junction temperature
(TJ = 55°C). As part of this qualification procedure, the
Flash/EE memory is cycled to its specified endurance limit,
described previously, before data retention is characterized.
This means that the Flash/EE memory is guaranteed to retain
its data for its fully specified retention lifetime every time the
Flash/EE memory is reprogrammed. Also note that retention
lifetime, based on an activation energy of 0.6 eV, derates with TJ
as shown in Figure 38.
40 60 70 90
T
J JUNCTION TEMPERATURE (°C)
RETENTION
(Years)
250
200
150
100
50
050 80 110
300
100
ADI SPECIFICATION
100 YEARS MIN.
AT T
J
= 55°C
03260-0-037
Figure 38. Flash/EE Memory Data Retention
Using the Flash/EE Program Memory
The 62 kByte Flash/EE program memory array is mapped into
the lower 62 kBytes of the 64 kByte program space addressable
by the parts, and is used to hold user code in typical applica-
tions. The program Flash/EE memory array can be
programmed in three ways:
Serial Downloading (In-Circuit Programming)
The parts facilitate code download via the standard UART serial
port. The parts enter serial download mode after a reset or
power cycle if the PSEN pin is pulled low through an external
1 kΩ resistor. Once in serial download mode, the user can
download code to the full 62 kBytes of Flash/EE program
memory while the device is in-circuit in its target application
hardware.
A PC serial download executable is provided as part of the
ADuC841/ADuC842 QuickStart development system. The
serial download protocol is detailed in MicroConverter
Application Note uC004.
Parallel Programming
Parallel programming mode is fully compatible with conven-
tional third party flash or EEPROM device programmers. In
this mode, Ports P0, P1, and P2 operate as the external data and
address bus interface, ALE operates as the write enable strobe,
and Port P3 is used as a general configuration port, which
configures the device for various program and erase operations
during parallel programming. The high voltage (12 V) supply
required for flash programming is generated using on-chip
charge pumps to supply the high voltage program lines. The
complete parallel programming specification is available on the
MicroConverter home page at www.analog.com/microconverter.

Data Sheet ADuC841/ADuC842/ADuC843
Rev. B | Page 41 of 95
User Download Mode (ULOAD)
Figure 39 shows that it is possible to use the 62 kBytes of
Flash/EE program memory available to the user as a single
block of memory. In this mode, all of the Flash/EE memory is
read-only to user code.
However, the Flash/EE program memory can also be written to
during runtime simply by entering ULOAD mode. In ULOAD
mode, the lower 56 kBytes of program memory can be erased
and reprogrammed by user software as shown in Figure 39.
ULOAD mode can be used to upgrade your code in the field via
any user defined download protocol. By configuring the SPI
port on the part as a slave, it is possible to completely reprogram
the 56 kBytes of Flash/EE program memory in only 5 seconds
(refer to Application Note uC007).
Alternatively, ULOAD mode can be used to save data to the
56 kBytes of Flash/EE memory. This can be extremely useful in
data logging applications where the part can provide up to
60 kBytes of NV data memory on chip (4 kBytes of dedicated
Flash/EE data memory also exist).
The upper 6 kBytes of the 62 kBytes of Flash/EE program
memory are programmable only via serial download or parallel
programming. This means that this space appears as read-only
to user code. Therefore, it cannot be accidentally erased or
reprogrammed by erroneous code execution, which makes it
very suitable to use the 6 kBytes as a bootloader.
A bootload enable option exists in the serial downloader to
“always run from E000H after reset.” If using a bootloader, this
option is recommended to ensure that the bootloader always
executes correct code after reset. Programming the Flash/EE
program memory via ULOAD mode is described in more detail
in the description of ECON and in Application Note uC007.
�
EMBEDDED DOWNLOAD/DEBUG KERNEL
PERMANENTLY EMBEDDED FIRMWARE ALLOWS
CODE TO BE DOWNLOADED TO ANY OF THE
62 kBYTES OF ON-CHIP PROGRAM MEMORY.
THE KERNEL PROGRAM APPEARS AS 'NOP'
INSTRUCTIONS TO USER CODE
USER BOOTLOADER SPACE
THE USER BOOTLOADER
SPACE CAN BE PROGRAMMED IN
DOWNLOAD/DEBUG MODE VIA THE
KERNEL BUT IS READ ONLY WHEN
EXECUTING USER CODE
USER DOWNLOADER SPACE
EITHER THE DOWNLOAD/DEBUG
KERNEL OR USER CODE (IN
ULOAD MODE) CAN PROGRAM
THIS SPACE
FFFFH
2kBYTE
F800H
F7FFH
6kBYTE
E000H
dFFFH
56kBYTE
0000H
03260-0-038
62 kBYTES
OF USER
CODE
MEMORY
Figure 39. Flash/EE Program Memory Map in ULOAD Mode
(62 kByte Part)
�
EMBEDDED DOWNLOAD/DEBUG KERNEL
PERMANENTLY EMBEDDED FIRMWARE ALLOWS
CODE TO BE DOWNLOADED TO ANY OF THE
32 kBYTES OF ON-CHIP PROGRAM MEMORY.
THE KERNEL PROGRAM APPEARS AS 'NOP'
INSTRUCTIONS TO USER CODE
USER BOOTLOADER SPACE
THE USER BOOTLOADER
SPACE CAN BE PROGRAMMED IN
DOWNLOAD/DEBUG MODE VIA THE
KERNEL BUT IS READ ONLY WHEN
EXECUTING USER CODE
USER DOWNLOADER SPACE
EITHER THE DOWNLOAD/DEBUG
KERNEL OR USER CODE (IN
ULOAD MODE) CAN PROGRAM
THIS SPACE
FFFFH
2kBYTE
F800H
F7FFH
NOP'S
8000H
5FFFH
26kBYTE
0000H
03260-0-039
7FFFH
8kBYTE
6000H
32 kBYTES
OF USER
CODE
MEMORY
Figure 40. Flash/EE Program Memory Map in ULOAD Mode
(32 kByte Part)
Flash/EE Program Memory Security
The ADuC841/ADuC842/ADuC843 facilitate three modes of
Flash/EE program memory security. These modes can be
independently activated, restricting access to the internal code
space. These security modes can be enabled as part of serial
download protocol as described in Application Note uC004 or
via parallel programming. The security modes available on the
parts are as follows:
Lock Mode
This mode locks the code memory, disabling parallel program-
ming of the program memory. However, reading the memory in
parallel mode and reading the memory via a MOVC command
from external memory is still allowed. This mode is deactivated
by initiating a code-erase command in serial download or
parallel programming modes.
Secure Mode
This mode locks code in memory, disabling parallel program-
ming (program and verify/read commands) as well as disabling
the execution of a MOVC instruction from external memory,
which is attempting to read the op codes from internal memory.
Read/write of internal data Flash/EE from external memory is
also disabled. This mode is deactivated by initiating a code-erase
command in serial download or parallel programming modes.
Serial Safe Mode
This mode disables serial download capability on the device. If
serial safe mode is activated and an attempt is made to reset the
part into serial download mode, that is, RESET asserted and de-
asserted with PSEN low, the part interprets the serial download
reset as a normal reset only. It therefore cannot enter serial
download mode but can only execute as a normal reset
sequence. Serial safe mode can be disabled only by initiating a
code-erase command in parallel programming mode.

ADuC841/ADuC842/ADuC843 Data Sheet
Rev. B | Page 42 of 95
USING FLASH/EE DATA MEMORY
The 4 kBytes of Flash/EE data memory are configured as 1024
pages, each of 4 bytes. As with the other ADuC841/ADuC842/
ADuC843 peripherals, the interface to this memory space is via
a group of registers mapped in the SFR space. A group of four
data registers (EDATA1–4) is used to hold the four bytes of data
at each page. The page is addressed via the two registers, EADRH
and EADRL. Finally, ECON is an 8-bit control register that may
be written with one of nine Flash/EE memory access commands
to trigger various read, write, erase, and verify functions. A
block diagram of the SFR interface to the Flash/EE data memory
array is shown in Figure 41.
ECON—Flash/EE Memory Control SFR
Programming of either Flash/EE data memory or Flash/ EE
program memory is done through the Flash/EE memory
control SFR (ECON). This SFR allows the user to read, write,
erase, or verify the 4 kBytes of Flash/EE data memory or the
56 kBytes of Flash/EE program memory.
BYTE 1
(0000H)
EDATA1 SFR
BYTE 1
(0004H)
BYTE 1
(0008H)
BYTE 1
(000CH)
BYTE 1
(0FF8H)
BYTE 1
(0FFCH)
BYTE 2
(0001H)
EDATA2 SFR
BYTE 2
(0005H)
BYTE 2
(0009H)
BYTE 2
(000DH)
BYTE 2
(0FF9H)
BYTE 2
(0FFDH)
BYTE 3
(0002H)
EDATA3 SFR
BYTE 3
(0006H)
BYTE 3
(000AH)
BYTE 3
(000EH)
BYTE 3
(0FFAH)
BYTE 3
(0FFEH)
BYTE 4
(0003H)
EDATA4 SFR
BYTE 4
(0007H)
BYTE 4
(000BH)
BYTE 4
(000FH)
BYTE 4
(0FFBH)
(0FFFH)
01H
00H
02H
03H
3FEH
3FFH
PAGE ADDRESS
(EADRH/L)
BYTE
ADDRESSES
ARE GIVEN IN
BRACKETS
03260-0-040
BYTE 4
Figure 41. Flash/EE Data Memory Control and Configuration
Table 13. ECON—Flash/EE Memory Commands
ECON VALUE
Command Description (Normal Mode)
(Power-On Default)
Command Description (ULOAD Mode)
01H
READ
Results in 4 bytes in the Flash/EE data memory, addressed
by the page address EADRH/L, being read into EDATA1–4.
Not implemented. Use the MOVC instruction.
02H
WRITE
Results in 4 bytes in EDATA1–4 being written to the
Flash/EE data memory at the page address given by
EADRH/L (0 – EADRH/L < 0400H).
Note that the 4 bytes in the page being addressed must
be pre-erased.
Results in bytes 0–255 of internal XRAM being written to
the 256 bytes of Flash/EE program memory at the page
address given by EADRH (0 – EADRH < E0H).
Note that the 256 bytes in the page being addressed must
be pre-erased.
03H Reserved. Reserved.
04H
VERIFY
Verifies that the data in EDATA1–4 is contained in the
page address given by EADRH/L. A subsequent read of the
ECON SFR results in 0 being read if the verification is valid,
or a nonzero value being read to indicate an invalid
verification.
Not implemented. Use the MOVC and MOVX instructions
to verify the write in software.
05H
ERASE PAGE
Results in erasing the 4-byte page of Flash/EE data
memory addressed by the page address EADRH/L.
Results in the 64 byte page of Flash/EE program memory,
addressed by the byte address EADRH/L, being erased.
EADRL can equal any of 64 locations within the page. A
new page starts whenever EADRL is equal to 00H, 40H,
80H, or C0H.
06H
ERASE ALL
Results in erasing the entire 4 kBytes of Flash/EE data
memory.
Results in erasing the entire 56 kBytes of ULOAD Flash/EE
program memory.
81H
READBYTE
Results in the byte in the Flash/EE data memory,
addressed by the byte address EADRH/L, being read into
EDATA1 (0 – EADRH / L – 0FFFH).
Not implemented. Use the MOVC command.
82H
WRITEBYTE
Results in the byte in EDATA1 being written into Flash/EE
data memory at the byte address EADRH/L
Results in the byte in EDATA1 being written into Flash/EE
program memory at the byte address EADRH/L (0 –
EADRH/L – DFFFH).
0FH
EXULOAD
Leaves the ECON instructions to operate on the Flash/EE
data memory.
Enters normal mode directing subsequent ECON
instructions to operate on the Flash/EE data memory.
F0H
ULOAD
Enters ULOAD mode, directing subsequent ECON
instructions to operate on the Flash/EE program memory.
Leaves the ECON instructions to operate on the Flash/EE
program memory.

Data Sheet ADuC841/ADuC842/ADuC843
Rev. B | Page 43 of 95
Example: Programming the Flash/EE Data Memory
A user wants to program F3H into the second byte on Page 03H
of the Flash/EE data memory space while preserving the other
3 bytes already in this page. A typical program of the Flash/EE
data array involves
1. Setting EADRH/L with the page address.
2. Writing the data to be programmed to the EDATA1–4.
3. Writing the ECON SFR with the appropriate command.
Step 1: Set Up the Page Address
Address registers EADRH and EADRL hold the high byte
address and the low byte address of the page to be addressed.
The assembly language to set up the address may appear as
MOV EADRH,#0
; Set Page Address Pointer
MOV EADRL,#03H
Step 2: Set Up the EDATA Registers
Write the four values to be written into the page into the four
SFRs, EDATA1–4. Unfortunately, the user does not know three
of them. Thus, the user must read the current page and over-
write the second byte.
MOV ECON,#1
; Read Page into EDATA1-4
MOV EDATA2,#0F3H
; Overwrite byte 2
Step 3: Program Page
A byte in the Flash/EE array can be programmed only if it has
previously been erased. To be more specific, a byte can be
programmed only if it already holds the value FFH. Because of
the Flash/EE architecture, this erase must happen at a page
level; therefore, a minimum of 4 bytes (1 page) are erased when
an erase command is initiated. Once the page is erase, the user
can program the 4 bytes in-page and then perform a
verification of the data.
MOV ECON,#5
; ERASE Page
MOV ECON,#2
; WRITE Page
MOV ECON,#4
; VERIFY Page
MOV A,ECON
; Check if ECON=0 (OK!)
JNZ ERROR
Although the 4 kBytes of Flash/EE data memory are shipped
from the factory pre-erased, that is, byte locations set to FFH, it
is nonetheless good programming practice to include an
ERASEALL routine as part of any configuration/setup code
running on the parts. An ERASEALL command consists of
writing 06H to the ECON SFR, which initiates an erase of the
4-kByte Flash/EE array. This command coded in 8051 assembly
would appear as
MOV ECON,#06H
; Erase all Command
; 2 ms Duration
Flash/EE Memory Timing
Typical program and erase times for the parts are as follows:
Normal Mode (operating on Flash/EE data memory)
READPAGE (4 bytes)
22 machine cycles
WRITEPAGE (4 bytes)
380 µs
VERIFYPAGE (4 bytes)
22 machine cycles
ERASEPAGE (4 bytes)
2 ms
ERASEALL (4 kBytes)
2 ms
READBYTE (1 byte)
9 machine cycles
WRITEBYTE (1 byte)
200 µs
ULOAD Mode (operating on Flash/EE program memory)
WRITEPAGE (256 bytes)
16.5 ms
ERASEPAGE (64 bytes)
2 ms
ERASEALL (56 kBytes)
2 ms
WRITEBYTE (1 byte)
200 µs
Note that a given mode of operation is initiated as soon as the
command word is written to the ECON SFR. The core micro-
controller operation on the parts is idled until the requested
program/read or erase mode is completed. In practice, this
means that even though the Flash/EE memory mode of operation
is typically initiated with a two machine cycle MOV instruction
(to write to the ECON SFR), the next instruction is not
executed until the Flash/EE operation is complete. This means
that the core cannot respond to interrupt requests until the
Flash/EE operation is complete, although the core peripheral
functions like counter/timers continue to count and time as
configured throughout this period.

ADuC841/ADuC842/ADuC843 Data Sheet
Rev. B | Page 44 of 95
ADuC842/ADuC843 Configuration SFR (CFG842)
The CFG842 SFR contains the necessary bits to configure the
internal XRAM, external clock select, PWM output selection,
DAC buffer, and the extended SP for both the ADuC842 and
the ADuC843. By default, it configures the user into 8051
mode, that is, extended SP is disabled and internal XRAM is
disabled. On the ADuC841, this register is the CFG841 register
and is described on the next page.
CFG842 ADuC842/ADuC843 Config SFR
SFR Address AFH
Power-On Default 00H
Bit Addressable No
Table 14. CFG842 SFR Bit Designations
Bit No. Name Description
7 EXSP Extended SP Enable.
When set to 1 by the user, the stack rolls over from SPH/SP = 00FFH to 0100H.
When set to 0 by the user, the stack rolls over from SP = FFH to SP = 00H.
6 PWPO PWM Pin Out Selection.
Set to 1 by the user to select P3.4 and P3.3 as the PWM output pins.
Set to 0 by the user to select P2.6 and P2.7 as the PWM output pins.
5 DBUF DAC Output Buffer.
Set to 1 by the user to bypass the DAC output buffer.
Set to 0 by the user to enable the DAC output buffer.
4 EXTCLK Set by the user to 1 to select an external clock input on P3.4.
Set by the user to 0 to use the internal PLL clock.
3 RSVD Reserved. This bit should always contain 0.
2 RSVD Reserved. This bit should always contain 0.
1 MSPI Set to 1 by the user to move the SPI functionality of MISO, MOSI, and SCLOCK to P3.3, P3.4, and P3.5,
respectively.
Set to 0 by the user to leave the SPI functionality as usual on MISO, MOSI, and SCLOCK pins.
0 XRAMEN XRAM Enable Bit.
When set to 1 by the user, the internal XRAM is mapped into the lower 2 kBytes of the external address
space.
When set to 0 by the user, the internal XRAM is not accessible, and the external data memory is
mapped into the lower 2 kBytes of external data memory.

Data Sheet ADuC841/ADuC842/ADuC843
Rev. B | Page 45 of 95
CFG841 ADuC841 Config SFR
SFR Address AFH
Power-On Default 10H1
Bit Addressable No
Table 15. CFG841 SFR Bit Designations
Bit No. Name Description
7 EXSP Extended SP Enable.
When set to 1 by the user, the stack rolls over from SPH/SP = 00FFH to 0100H.
When set to 0 by the user, the stack rolls over from SP = FFH to SP = 00H.
6 PWPO PWM Pin Out Selection.
Set to 1 by the user to select P3.4 and P3.3 as the PWM output pins.
Set to 0 by the user to select P2.6 and P2.7 as the PWM output pins.
5 DBUF DAC Output Buffer.
Set to 1 by the user to bypass the DAC output buffer.
Set to 0 by the user to enable the DAC output buffer.
4 EPM2 Flash/EE Controller and PWM Clock Frequency Configuration Bits.
Frequency should be configured such that F
OSC
/Divide Factor = 32 kHz + 50%.
3
2
EPM1
EPM0
EPM2 EPM1 EPM0 Divide Factor
0 0 0 32
0 0 1 64
0 1 0 128
0 1 1 256
1 0 0 512
1 0 1 1024
1 MSPI Set to 1 by the user to move the SPI functionality of MISO, MOSI, and SCLOCK to P3.3, P3.4, and P3.5,
respectively.
Set to 0 by the user to leave the SPI functionality as usual on MISO, MOSI, and SCLOCK pins.
0 XRAMEN XRAM Enable Bit.
When set to 1 by the user, the internal XRAM is mapped into the lower two kBytes of the external address
space.
When set to 0 by the user, the internal XRAM is not accessible, and the external data memory is mapped into
the lower two kBytes of external data memory.
1 Note that the Flash/EE controller bits EPM2, EPM1, EPM0 are set to their correct values depending on the crystal frequency at power-up. The user should not modify
these bits so all instructions to the CFG841 register should use the ORL, XRL, or ANL instructions. Value of 10H is for 11.0592 MHz crystal.

ADuC841/ADuC842/ADuC843 Data Sheet
Rev. B | Page 46 of 95
USER INTERFACE TO ON-CHIP PERIPHERALS
This section gives a brief overview of the various peripherals
also available on-chip. A summary of the SFRs used to control
and configure these peripherals is also given.
DAC
The ADuC841/ADuC842 incorporate two 12-bit voltage output
DACs on-chip. Each has a rail-to-rail voltage output buffer
capable of driving 10 kΩ/100 pF. Each has two selectable ranges,
0 V to VREF (the internal band gap 2.5 V reference) and 0 V to
AVDD. Each can operate in 12-bit or 8-bit mode.
Both DACs share a control register, DACCON, and four data
registers, DAC1H/L, DAC0/L. Note that in 12-bit asynchronous
mode, the DAC voltage output is updated as soon as the DACL
data SFR has been written; therefore, the DAC data registers
should be updated as DACH first, followed by DACL. Note that
for correct DAC operation on the 0 V to VREF range, the ADC
must be switched on. This results in the DAC using the correct
reference value.
DACCON DAC Control Register
SFR Address FDH
Power-On Default 04H
Bit Addressable No
Table 16. DACCON SFR Bit Designations
Bit No. Name Description
7 MODE The DAC MODE bit sets the overriding operating mode for both DACs.
Set to 1 by the user to select 8-bit mode (write 8 bits to DACxL SFR).
Set to 0 by the user to select 12-bit mode.
6 RNG1 DAC1 Range Select Bit.
Set to 1 by the user to select the range for DAC1 as 0 V to VDD.
Set to 0 by the user to select the range for DAC1 as 0 V to VREF.
5 RNG0 DAC0 Range Select Bit.
Set to 1 by the user to select the range for DAC0 as 0 V to VDD.
Set to 0 by the user to select the range for DAC0 as 0 V to VREF.
4 CLR1 DAC1 Clear Bit.
Set to 1 by the user to leave the output of DAC1 at its normal level.
Set to 0 by the user to force the output of DAC1 to 0 V.
3 CLR0 DAC0 Clear Bit.
Set to 1 by the user to leave the output of DAC0 at its normal level.
Set to 0 by the user to force the output of DAC0 to 0 V.
2 SYNC DAC0/1 Update Synchronization Bit.
When set to 1, the DAC outputs update as soon as DACxL SFRs are written. The user can simultaneously update
both DACs by first updating the DACxL/H SFRs while SYNC is 0. Both DACs then update simultaneously when the
SYNC bit is set to 1.
1 PD1 DAC1 Power-Down Bit.
Set to 1 by the user to power on DAC1.
Set to 0 by the user to power off DAC1.
0 PD0 DAC0 Power-Down Bit.
Set to 1 by the user to power on DAC0.
Set to 0 by the user to power off DAC0.
DACxH/L DAC Data Registers
Function DAC data registers, written by the user to update the DAC output.
SFR Address DAC0L (DAC0 Data Low Byte) -> F9H; DAC1L (DAC1 Data Low Byte) -> FBH
DACH (DAC0 Data High Byte) -> FAH; DAC1H (DAC1 Data High Byte) -> FCH
Power-On Default 00H All Four Registers.
Bit Addressable No All Four Registers.
The 12-bit DAC data should be written into DACxH/L right-justified such that DACxL contains the lower 8 bits, and the lower nibble of
DACxH contains the upper 4 bits.

Data Sheet ADuC841/ADuC842/ADuC843
Rev. B | Page 47 of 95
Using the DAC
The on-chip DAC architecture consists of a resistor string DAC
followed by an output buffer amplifier, the functional equivalent
of which is illustrated in Figure 42. Features of this architecture
include inherent guaranteed monotonicity and excellent
differential linearity.
OUTPUT
BUFFER
HIGH Z
DISABLE
(FROM MCU)
DAC0
R
R
R
R
R
ADuC841/ADuC842
AV
DD
V
REF
03260-0-041
Figure 42. Resistor String DAC Functional Equivalent
As shown in Figure 42, the reference source for each DAC is
user selectable in software. It can be either AVDD or VREF. In
0 V-to-AVDD mode, the DAC output transfer function spans
from 0 V to the voltage at the AVDD pin. In 0 V-to-VREF mode,
the DAC output transfer function spans from 0 V to the internal
VREF or, if an external reference is applied, the voltage at the CREF
pin. The DAC output buffer amplifier features a true rail-to-rail
output stage implementation. This means that unloaded, each
output is capable of swinging to within less than 100 mV of
both AV DD and ground. Moreover, the DAC’s linearity specifica-
tion (when driving a 10 kΩ resistive load to ground) is guaranteed
through the full transfer function except Codes 0 to 100, and, in
0 V-to-AVDD mode only, Codes 3995 to 4095. Linearity degrada-
tion near ground and VDD is caused by saturation of the output
amplifier, and a general representation of its effects (neglecting
offset and gain error) is illustrated in Figure 43. The dotted line
in Figure 43 indicates the ideal transfer function, and the solid
line represents what the transfer function might look like with
endpoint nonlinearities due to saturation of the output amplifier.
Note that Figure 43 represents a transfer function in 0 V-to-VDD
mode only. In 0 V-to-VREF mode (with VREF < VDD), the lower
nonlinearity would be similar, but the upper portion of the
transfer function would follow the ideal line right to the end
(VREF in this case, not VDD), showing no signs of endpoint
linearity errors.
V
DD
V
DD
–50mV
V
DD
–100mV
100mV
50mV
0mV
000H FFFH
03260-0-042
Figure 43. Endpoint Nonlinearities Due to Amplifier Saturation
SOURCE/SINK CURRENT (mA)
5
0 5 10 15
OUTPUT VOLTAGE (V)
4
3
2
1
0
DAC LOADED WITH 0000H
DAC LOADED WITH 0FFFH
03260-0-043
Figure 44. Source and Sink Current Capability with VREF = VDD = 5 V
SOURCE/SINK CURRENT (mA)
4
0 5
10 15
OUTPUT VOLTAGE (V)
3
1
0
DAC LOADED WITH 0000H
DAC LOADED WITH 0FFFH
03260-0-044
Figure 45. Source and Sink Current Capability with VREF = VDD = 3 V

ADuC841/ADuC842/ADuC843 Data Sheet
Rev. B | Page 48 of 95
The endpoint nonlinearities illustrated in Figure 43 become
worse as a function of output loading. Most of the part’s
specifications assume a 10 kΩ resistive load to ground at the
DAC output. As the output is forced to source or sink more
current, the nonlinear regions at the top or bottom (respectively)
of Figure 43 become larger. Larger current demands can sig-
nificantly limit output voltage swing. Figure 44 and Figure 45
illustrate this behavior. Note that the upper trace in each of
these figures is valid only for an output range selection of
0 V-to-AVDD. In 0 V-to-VREF mode, DAC loading does not cause
high-side voltage drops as long as the reference voltage remains
below the upper trace in the corresponding figure. For example,
if AVDD = 3 V and VREF = 2.5 V, the high-side voltage is not be
affected by loads less than 5 mA. But somewhere around 7 mA,
the upper curve in Figure 45 drops below 2.5 V (VREF), indicating
that at these higher currents the output is not capable of
reaching VREF.
To reduce the effects of the saturation of the output amplifier at
values close to ground and to give reduced offset and gain errors,
the internal buffer can be bypassed. This is done by setting the
DBUF bit in the CFG841/CFG842 register. This allows a full
rail-to-rail output from the DAC, which should then be buffered
externally using a dual-supply op amp in order to get a rail-to-
rail output. This external buffer should be located as close as
physically possible to the DAC output pin on the PCB. Note
that the unbuffered mode works only in the 0 V to VREF range.
To drive significant loads with the DAC outputs, external
buffering may be required (even with the internal buffer
enabled), as illustrated in Figure 46. Table 12 lists some
recommended op amps.
ADuC841/
ADuC842
DAC0
DAC1
03260-0-045
Figure 46. Buffering the DAC Outputs
The DAC output buffer also features a high impedance disable
function. In the chip’s default power-on state, both DACs are
disabled, and their outputs are in a high impedance state (or
three-state) where they remain inactive until enabled in
software. This means that if a zero output is desired during
power-up or power-down transient conditions, then a pull-
down resistor must be added to each DAC output. Assuming
this resistor is in place, the DAC outputs remain at ground
potential whenever the DAC is disabled.

Data Sheet ADuC841/ADuC842/ADuC843
Rev. B | Page 49 of 95
ON-CHIP PLL
The ADuC842 and ADuC843 are intended for use with a
32.768 kHz watch crystal. A PLL locks onto a multiple (512) of
this to provide a stable 16.78 MHz clock for the system. The
ADuC841 operates directly from an external crystal. The core
can operate at this frequency or at binary submultiples of it to
allow power saving in cases where maximum core performance
is not required. The default core clock is the PLL clock divided
by 8 or 2.097152 MHz. The ADC clocks are also derived from
the PLL clock, with the modulator rate being the same as the
crystal oscillator frequency. The preceding choice of frequencies
ensures that the modulators and the core are synchronous,
regardless of the core clock rate. The PLL control register is
PLLCON.
At 5 V the core clock can be set to a maximum of 16.78 MHz,
while at 3 V the maximum core clock setting is 8.38 MHz. The
CD bits should not be set to 0 on a 3 V part.
Note that on the ADuC841, changing the CD bits in PLLCON
causes the core speed to change. The core speed is crystal freq/
2CD. The other bits in PLLCON are reserved in the case of the
ADuC841 and should be written with 0.
PLLCON PLL Control Register
SFR Address D7H
Power-On Default 53H
Bit Addressable No
Table 17. PLLCON SFR Bit Designations
Bit No. Name Description
7 OSC_PD Oscillator Power-Down Bit.
Set by the user to halt the 32 kHz oscillator in power-down mode.
Cleared by the user to enable the 32 kHz oscillator in power-down mode.
This feature allows the TIC to continue counting even in power-down mode.
6 LOCK PLL Lock Bit.
This is a read-only bit.
Set automatically at power-on to indicate that the PLL loop is correctly tracking the crystal clock. If the external
crystal subsequently becomes disconnected, the PLL rails.
Cleared automatically at power-on to indicate that the PLL is not correctly tracking the crystal clock. This may be due
to the absence of a crystal clock or an external crystal at power-on. In this mode, the PLL output can be 16.78 MHz
±20%.
5 ---- Reserved. Should be written with 0.
4 ---- Reserved. Should be written with 0.
3
FINT
Fast Interrupt Response Bit.
Set by the user enabling the response to any interrupt to be executed at the fastest core clock frequency, regardless
of the configuration of the CD2–0 bits (see below). Once user code has returned from an interrupt, the core resumes
code execution at the core clock selected by the CD2–0 bits.
Cleared by the user to disable the fast interrupt response feature.
2 CD2 CPU (Core Clock) Divider Bits.
1 CD1 This number determines the frequency at which the microcontroller core operates.
0 CD0 CD2
0
0
0
0
1
1
1
1
CD1
0
0
1
1
0
0
1
1
CD0
0
1
0
1
0
1
0
1
Core Clock Frequency (MHz)
16.777216
8.388608
4.194304
2.097152 (Default Core Clock Frequency)
1.048576
0.524288
0.262144
0.131072

ADuC841/ADuC842/ADuC843 Data Sheet
Rev. B | Page 50 of 95
PULSE-WIDTH MODULATOR (PWM)
The PWM on the ADuC841/ADuC842/ADuC843 is a highly
flexible PWM offering programmable resolution and an input
clock, and can be configured for any one of six different modes
of operation. Two of these modes allow the PWM to be config-
ured as a Σ-Δ DAC with up to 16 bits of resolution. A block
diagram of the PWM is shown in Figure 47. Note the PWM
clock’s sources are different for the ADuC841, and are given in
Table 18.
CLOCK
SELECT PROGRAMMABLE
DIVIDER
COMPARE
MODE
PWM0H/L PWM1H/L
f
VCO
TO/EXTERNAL PWM CLOCK
f
XTAL
/15
f
XTAL
P2.6
P2.7
16-BIT PWM COUNTER
03260-0-046
Figure 47. PWM Block Diagram
The PWM uses five SFRs: the control SFR (PWMCON) and
four data SFRs (PWM0H, PWM0L, PWM1H, and PWM1L).
PWMCON, as described in the following sections, controls the
different modes of operation of the PWM as well as the PWM
clock frequency.
PWM0H/L and PWM1H/L are the data registers that deter-
mine the duty cycles of the PWM outputs. The output pins that
the PWM uses are determined by the CFG841/CFG842 register,
and can be either P2.6 and P2.7 or P3.4 and P3.3. In this section
of the data sheet, it is assumed that P2.6 and P2.7 are selected as
the PWM outputs.
To use the PWM user software, first write to PWMCON to
select the PWM mode of operation and the PWM input clock.
Writing to PWMCON also resets the PWM counter. In any of
the 16-bit modes of operation (Modes 1, 3, 4, 6), user software
should write to the PWM0L or PWM1L SFRs first. This value is
written to a hidden SFR. Writing to the PWM0H or PWM1H
SFRs updates both the PWMxH and the PWMxL SFRs but does
not change the outputs until the end of the PWM cycle in
progress. The values written to these 16-bit registers are then
used in the next PWM cycle.
PWMCON PWM Control SFR
SFR Address AEH
Power-On Default 00H
Bit Addressable No
Table 18. PWMCON SFR Bit Designations
Bit No. Name Description
7
SNGL
Turns off PMW output at P2.6 or P3.4, leaving the port pin free for digital I/O.
6
MD2
PWM Mode Bits.
5 MD1 The MD2/1/0 bits choose the PWM mode as follows:
4
MD0
MD2
MD1
MD0
Mode
0
0
0
Mode 0: PWM Disabled
0
0
1
Mode 1: Single variable resolution PWM on P2.7 or P3.3
0
1
0
Mode 2: Twin 8-bit PWM
0 1 1 Mode 3: Twin 16-bit PWM
1
0
0
Mode 4: Dual NRZ 16-bit ∑-∆ DAC
1
0
1
Mode 5: Dual 8-bit PWM
1
1
0
Mode 6: Dual RZ 16-bit
∑
-∆ DAC
1
1
1
Reserved
3
CDIV1
PWM Clock Divider.
2 CDIV0 Scale the clock source for the PWM counter as follows:
CDIV1
CDIV0
Description
0
0
PWM Counter = Selected Clock/1
0
1
PWM Counter = Selected Clock/4
1
0
PWM Counter = Selected Clock/16
1 1 PWM Counter = Selected Clock/64
1
CSEL1
PWM Clock Divider.
0
CSEL0
Select the clock source for the PWM as follows:
CSEL1
CSEL0
Description
0
0
PWM Clock = f
XTAL
/15, ADuC841 = f
OCS
/DIVIDE FACTOR /15 (see the CFG841 register)
0
1
PWM Clock = f
XTAL
, ADuC841 = f
OCS
/DIVIDE FACTOR (see the CFG841 register)
1 0 PWM Clock = External input at P3.4/T0
1
1
PWM Clock = f
VCO
= 16.777216 MHz, ADuC841 = f
OSC

Data Sheet ADuC841/ADuC842/ADuC843
Rev. B | Page 51 of 95
PWM Modes of Operation
Mode 0: PWM Disabled
The PWM is disabled allowing P2.6 and P2.7 to be used as
normal.
Mode 1: Single Variable Resolution PWM
In Mode 1, both the pulse length and the cycle time (period) are
programmable in user code, allowing the resolution of the
PWM to be variable.
PWM1H/L sets the period of the output waveform. Reducing
PWM1H/L reduces the resolution of the PWM output but
increases the maximum output rate of the PWM. For example,
setting PWM1H/L to 65536 gives a 16-bit PWM with a maxi-
mum output rate of 266 Hz (16.777 MHz/65536). Setting
PWM1H/L to 4096 gives a 12-bit PWM with a maximum
output rate of 4096 Hz (16.777 MHz/4096).
PWM0H/L sets the duty cycle of the PWM output waveform, as
shown in Figure 48.
P2.7
PWM COUNTER
PWM1H/L
0
PWM0H/L
03260-0-047
Figure 48. PWM in Mode 1
Mode 2: Twin 8-Bit PWM
In Mode 2, the duty cycle of the PWM outputs and the resolu-
tion of the PWM outputs are both programmable. The maximum
resolution of the PWM output is 8 bits.
PWM1L sets the period for both PWM outputs. Typically, this
is set to 255 (FFH) to give an 8-bit PWM, although it is possible
to reduce this as necessary. A value of 100 could be loaded here
to give a percentage PWM, that is, the PWM is accurate to 1%.
The outputs of the PWM at P2.6 and P2.7 are shown in
Figure 49. As can be seen, the output of PWM0 (P2.6) goes low
when the PWM counter equals PWM0L. The output of PWM1
(P2.7) goes high when the PWM counter equals PWM1H and
goes low again when the PWM counter equals PWM0H. Setting
PWM1H to 0 ensures that both PWM outputs start simultaneously.
P2.7
P2.6
PWM COUNTER
PWM1H
0
PWM1L
PWM0H
PWM0L
03260-0-048
Figure 49. PWM Mode 2
Mode 3: Twin 16-Bit PWM
In Mode 3, the PWM counter is fixed to count from 0 to 65536,
giving a fixed 16-bit PWM. Operating from the 16.777 MHz
core clock results in a PWM output rate of 256 Hz. The duty
cycle of the PWM outputs at P2.6 and P2.7 is independently
programmable.
As shown in Figure 50, while the PWM counter is less than
PWM0H/L, the output of PWM0 (P2.6) is high. Once the
PWM counter equals PWM0H/L, PWM0 (P2.6) goes low and
remains low until the PWM counter rolls over.
Similarly, while the PWM counter is less than PWM1H/L, the
output of PWM1 (P2.7) is high. Once the PWM counter equals
PWM1H/L, PWM1 (P2.7) goes low and remains low until the
PWM counter rolls over.
In this mode, both PWM outputs are synchronized, that is, once
the PWM counter rolls over to 0, both PWM0 (P2.6) and
PWM1 go high.
P2.7
P2.6
PWM COUNTER
PWM1H/L
0
65536
PWM0H/L
03260-0-049
Figure 50. PWM Mode 3

ADuC841/ADuC842/ADuC843 Data Sheet
Rev. B | Page 52 of 95
Mode 4: Dual NRZ 16-Bit ∑-∆ DAC
Mode 4 provides a high speed PWM output similar to that of a
∑-∆ DAC. Typically, this mode is used with the PWM clock
equal to 16.777216 MHz. In this mode, P2.6 and P2.7 are
updated every PWM clock (60 ns in the case of 16 MHz). Over
any 65536 cycles (16-bit PWM) PWM0 (P2.6) is high for
PWM0H/L cycles and low for (65536 – PWM0H/L) cycles.
Similarly, PWM1 (P2.7) is high for PWM1H/L cycles and low
for (65536 – PWM1H/L) cycles.
For example, if PWM1H is set to 4010H (slightly above one
quarter of FS), then P2.7 is typically low for three clocks and
high for one clock (each clock is approximately 60 ns). Over
every 65536 clocks, the PWM compensates for the fact that the
output should be slightly above one quarter of full scale by
having a high cycle followed by only two low cycles.
16.777MHz
16-BIT
60
µ
s
0
16-BIT 16-BIT
16-BIT 16-BIT
16-BIT
CARRY OUT AT P1.0
CARRY OUT AT P2.7
PWM0H/L = C000H
PWM1H/L = 4000H
0 0 10 0 0
LATCH
01 1 1 1 1
0
03260-0-050
60
µ
s
Figure 51. PWM Mode 4
For faster DAC outputs (at lower resolution), write 0s to the
LSBs that are not required. If, for example, only 12-bit perform-
ance is required, write 0s to the four LSBs. This means that a 12-bit
accurate ∑-∆ DAC output can occur at 4.096 kHz. Similarly
writing 0s to the 8 LSBs gives an 8-bit accurate ∑-∆ DAC output
at 65 kHz.
Mode 5: Dual 8-Bit PWM
In Mode 5, the duty cycle of the PWM outputs and the resolu-
tion of the PWM outputs are individually programmable. The
maximum resolution of the PWM output is 8 bits. The output
resolution is set by the PWM1L and PWM1H SFRs for the P2.6
and P2.7 outputs, respectively. PWM0L and PWM0H sets the
duty cycles of the PWM outputs at P2.6 and P2.7, respectively.
Both PWMs have the same clock source and clock divider.
P2.7
P2.6
PWM COUNTERS
PWM1H
0
PWM1L
PWM0H
PWM0L
03260-0-051
Figure 52. PWM Mode 5
Mode 6: Dual RZ 16-Bit ∑-∆ DAC
Mode 6 provides a high speed PWM output similar to that of a
∑-∆ DAC. Mode 6 operates very similarly to Mode 4. However,
the key difference is that Mode 6 provides return-to-zero (RZ)
∑-∆ DAC output. Mode 4 provides non-return-to-zero ∑-∆
DAC outputs. The RZ mode ensures that any difference in the
rise and fall times do not affect the ∑-∆ DAC INL. However, the
RZ mode halves the dynamic range of the ∑-∆ DAC outputs
from 0 V–AV DD down to 0 V–AVDD/2. For best results, this
mode should be used with a PWM clock divider of 4.
If PWM1H is set to 4010H (slightly above one quarter of FS),
P2.7 is typically low for three full clocks (3 × 60 ns), high for
half a clock (30 ns), and then low again for half a clock (30 ns)
before repeating itself. Over every 65536 clocks, the PWM
compensates for the fact that the output should be slightly
above one quarter of full scale by leaving the output high for
two half clocks in four. The rate at which this happens depends
on the value and degree of compensation required.
4MHz
16-BIT
240
µ
s
0
16-BIT 16-BIT
16-BIT 16-BIT
16-BIT
CARRY OUT AT P2.6
CARRY OUT AT P2.7
PWM0H/L = C000H
PWM1H/L = 4000H
0 0 10 0 0
LATCH
01 1 1 1 1
0
240
µ
s
0, 3/4, 1/2, 1/4, 0
03260-0-052
Figure 53. PWM Mode 6

Data Sheet ADuC841/ADuC842/ADuC843
Rev. B | Page 53 of 95
SERIAL PERIPHERAL INTERFACE (SPI)
The ADuC841/ADuC842/ADuC843 integrate a complete hard-
ware serial peripheral interface on-chip. SPI is an industry-
standard synchronous serial interface that allows 8 bits of data
to be synchronously transmitted and received simultaneously,
that is, full duplex. Note that the SPI pins are shared with the
I2C pins. Therefore, the user can enable only one interface or
the other on these pins at any given time (see SPE in Table 19).
SPI can be operated at the same time as the I2C interface if the
MSPI bit in CFG841/CFG8842 is set. This moves the SPI
outputs (MISO, MOSI, and SCLOCK) to P3.3, P3.4, and P3.5,
respectively). The SPI port can be configured for master or slave
operation and typically consists of four pins, described in the
following sections.
MISO (Master In, Slave Out Data I/O Pin)
The MISO pin is configured as an input line in master mode
and as an output line in slave mode. The MISO line on the
master (data in) should be connected to the MISO line in the
slave device (data out). The data is transferred as byte-wide
(8-bit) serial data, MSB first.
MOSI (Master Out, Slave In Pin)
The MOSI pin is configured as an output line in master mode
and as an input line in slave mode. The MOSI line on the
master (data out) should be connected to the MOSI line in the
slave device (data in). The data is transferred as byte-wide (8-
bit) serial data, MSB first.
SCLOCK (Serial Clock I/O Pin)
The master serial clock (SCLOCK) is used to synchronize the
data being transmitted and received through the MOSI and
MISO data lines. A single data bit is transmitted and received in
each SCLOCK period. Therefore, a byte is transmitted/received
after eight SCLOCK periods. The SCLOCK pin is configured as
an output in master mode and as an input in slave mode. In
master mode, the bit rate, polarity, and phase of the clock are
controlled by the CPOL, CPHA, SPR0, and SPR1 bits in the
SPICON SFR (see Table 19). In slave mode, the SPICON
register must be configured with the phase and polarity (CPHA
and CPOL) of the expected input clock. In both master and
slave modes, the data is transmitted on one edge of the
SCLOCK signal and sampled on the other. It is important,
therefore, that CPHA and CPOL are configured the same for
the master and slave devices.
SS (Slave Select Input Pin)
The SS pin is shared with the ADC5 input. To configure this pin
as a digital input, the bit must be cleared, for example, CLR
P1.5. This line is active low. Data is received or transmitted in
slave mode only when the SS pin is low, allowing the parts to be
used in single-master, multislave SPI configurations. If CPHA =
1, the SS input may be permanently pulled low. If CPHA = 0,
the SS input must be driven low before the first bit in a byte-
wide transmission or reception and return high again after the
last bit in that byte-wide transmission or reception. In SPI slave
mode, the logic level on the external SS pin can be read via the
SPR0 bit in the SPICON SFR. The SFR registers, described in
the following tables, are used to control the SPI interface.

ADuC841/ADuC842/ADuC843 Data Sheet
Rev. B | Page 54 of 95
SPICON SPI Control Register
SFR Address F8H
Power-On Default 04H
Bit Addressable Ye s
Table 19. SPICON SFR Bit Designations
Bit No. Name Description
7
ISPI
SPI Interrupt Bit.
Set by the MicroConverter at the end of each SPI transfer.
Cleared directly by user code or indirectly by reading the SPIDAT SFR.
6 WCOL Write Collision Error Bit.
Set by the MicroConverter if SPIDAT is written to while an SPI transfer is in progress.
Cleared by user code.
5 SPE SPI Interface Enable Bit.
Set by the user to enable the SPI interface.
Cleared by the user to enable the I2C pins, this is not requiredto enable the I2C interface if the MSPI bit is set in
CFG841/CFG842. In this case, the I2C interface is automatically enabled.
4 SPIM SPI Master/Slave Mode Select Bit.
Set by the user to enable master mode operation (SCLOCK is an output).
Cleared by the user to enable slave mode operation (SCLOCK is an input).
3 CPOL1 Clock Polarity Select Bit.
Set by the user if SCLOCK idles high.
Cleared by the user if SCLOCK idles low.
2 CPHA1 Clock Phase Select Bit.
Set by the user if leading SCLOCK edge is to transmit data.
Cleared by the user if trailing SCLOCK edge is to transmit data.
1 SPR1 SPI Bit Rate Select Bits.
0 SPR0 These bits select the SCLOCK rate (bit rate) in master mode as follows:
SPR1 SPR0 Selected Bit Rate
0 0 fOSC/2
0 1 fOSC/4
1 0 fOSC/8
1 1 fOSC/16
In SPI slave mode, that is, SPIM = 0, the logic level on the external SS pin can be read via the SPR0 bit.
1The CPOL and CPHA bits should both contain the same values for master and slave devices.
SPIDAT SPI Data Register
Function SPIDAT SFR is written by the user to transmit data over the SPI interface or read by user code to
read data just received by the SPI interface.
SFR Address F7H
Power-On Default 00H
Bit Addressable No

Data Sheet ADuC841/ADuC842/ADuC843
Rev. B | Page 55 of 95
Using the SPI Interface
Depending on the configuration of the bits in the SPICON SFR
shown in Table 19, the ADuC841/ADuC842/ADuC843 SPI
interface transmits or receives data in a number of possible
modes. Figure 54 shows all possible SPI configurations for the
parts, and the timing relationships and synchronization
between the signals involved. Also shown in this figure is the
SPI interrupt bit (ISPI) and how it is triggered at the end of each
byte-wide communication.
SCLOCK
(CPOL = 1)
SCLOCK
(CPOL = 0)
(CPHA = 1)
(CPHA = 0)
SAMPLE INPUT
ISPI FLAG
DATA OUTPUT
ISPI FLAG
SAMPLE INPUT
DATA OUTPUT
?
MSB BIT 6 BIT 5 ?
BIT 4 BIT 3 BIT 2 BIT 1 LSB
MSB BIT 6 BIT 5 BIT 4 BIT 3 BIT 2 BIT 1 LSB
SS
03260-0-053
Figure 54. SPI Timing, All Modes
SPI Interface—Master Mode
In master mode, the SCLOCK pin is always an output and
generates a burst of eight clocks whenever user code writes to
the SPIDAT register. The SCLOCK bit rate is determined by
SPR0 and SPR1 in SPICON. Also note that the SS pin is not
used in master mode. If the parts need to assert the SS pin on an
external slave device, a port digital output pin should be used.
In master mode, a byte transmission or reception is initiated by
a write to SPIDAT. Eight clock periods are generated via the
SCLOCK pin and the SPIDAT byte being transmitted via MOSI.
With each SCLOCK period, a data bit is also sampled via MISO.
After eight clocks, the transmitted byte is completely
transmitted, and the input byte waits in the input shift register.
The ISPI flag is set automatically, and an interrupt occurs if
enabled. The value in the shift register is latched into SPIDAT.
SPI Interface—Slave Mode
In slave mode, SCLOCK is an input. The SS pin must also be
driven low externally during the byte communication. Trans-
mission is also initiated by a write to SPIDAT. In slave mode, a
data bit is transmitted via MISO, and a data bit is received via
MOSI through each input SCLOCK period. After eight clocks,
the transmitted byte is completely transmitted, and the input
byte waits in the input shift register. The ISPI flag is set
automatically, and an interrupt occurs if enabled. The value in
the shift register is latched into SPIDAT only when the
transmission/reception of a byte has been completed. The end
of transmission occurs after the eighth clock has been received
if CPHA = 1, or when SS returns high if CPHA = 0.

ADuC841/ADuC842/ADuC843 Data Sheet
Rev. B | Page 56 of 95
I2C COMPATIBLE INTERFACE
The ADuC841/ADuC842/ADuC843 support a fully licensed
I2C serial interface. The I2C interface is implemented as a full
hardware slave and software master. SDATA is the data I/O pin,
and SCLOCK is the serial clock. These two pins are shared with
the MOSI and SCLOCK pins of the on-chip SPI interface. To
enable the I2C interface, the SPI interface must be turned off
(see SPE in Table 19) or the SPI interface must be moved to
P3.3, P3.4, and P3.5 via the CFG841.1/CFG842.1 bit. Application
Note uC001 describes the operation of this interface as imple-
mented and is available from the MicroConverter website at
www.analog.com/microconverter.
Three SFRs are used to control the I2C interface and are
described in the following tables.
I2CCON I2C Control Register
SFR Address E8H
Power-On Default 00H
Bit Addressable Ye s
Table 20. I2CCON SFR Bit Designations, Master Mode
Bit No. Name Description
7 MDO I2C Software Master Data Output Bit (Master Mode Only).
This data bit is used to implement a master I2C transmitter interface in software. Data written to this bit is output on
the SDATA pin if the data output enable (MDE) bit is set.
6 MDE I2C Software Master Data Output Enable Bit (Master Mode Only).
Set by the user to enable the SDATA pin as an output (Tx).
Cleared by the user to enable the SDATA pin as an input (Rx).
5 MCO I2C Software Master Clock Output Bit (Master Mode Only).
This data bit is used to implement a master I2C transmitter interface in software. Data written to this bit is output on
the SCLOCK pin.
4 MDI I2C Software Master Data Input Bit (Master Mode Only).
This data bit is used to implement a master I2C receiver interface in software. Data on the SDATA pin is latched into
this bit on SCLOCK if the data output enable (MDE) bit is 0.
3 I2CM I2C Master/Slave Mode Bit.
Set by the user to enable I2C software master mode.
Cleared by the user to enable I2C hardware slave mode.
2 ---- Reserved.
1 ---- Reserved.
0 ---- Reserved.
Table 21. I2CCON SFR Bit Designations, Slave Mode
Bit No. Name Description
7 I2CSI I2C Stop Interrupt Enable Bit.
Set by the user to enable I2C stop interrupts. If set, a stop bit that follows a valid start condition generates an
interrupt.
Cleared by the user to disable I2C stop interrupts.
6 I2CGC I2C General Call Status Bit.
Set by hardware after receiving a general call address.
Cleared by the user.
5 I2CID1 I2C Interrupt Decode Bits.
4
I2CID0
Set by hardware to indicate the source of an I
2
C interrupt.
00 Start and Matching Address.
01 Repeated Start and Matching Address.
10 User Data.
11 Stop after a Start and Matching Address.
3 I2CM I2C Master/Slave Mode Bit.
Set by the user to enable I2C software master mode.
Cleared by the user to enable I2C hardware slave mode.

Data Sheet ADuC841/ADuC842/ADuC843
Rev. B | Page 57 of 95
Bit No. Name Description
2 I2CRS I2C Reset Bit (Slave Mode Only).
Set by the user to reset the I2C interface.
Cleared by the user code for normal I2C operation.
1 I2CTX I2C Direction Transfer Bit (Slave Mode Only).
Set by the MicroConverter if the interface is transmitting.
Cleared by the MicroConverter if the interface is receiving.
0 I2CI I2C Interrupt Bit (Slave Mode Only).
Set by the MicroConverter after a byte has been transmitted or received.
Cleared automatically when user code reads the I2CDAT SFR (see I2CDAT below).
I2CADD
I
2
C Address Register
Function Holds the first I2C peripheral address for the part. It may be overwritten by user code. Application Note
uC001 at www.analog.com/microconverter describes the format of the I2C standard 7-bit address in
detail.
SFR Address
9BH
Power-On Default
55H
Bit Addressable
No
I2CADD1
I
2
C Address Register
Function
Holds the second I
2
C peripheral address for the part. It may be overwritten by user code.
SFR Address
91H
Power-On Default
7FH
Bit Addressable
No
I2CADD2
I
2
C Address Register
Function
Holds the third I
2
C peripheral address for the part. It may be overwritten by user code.
SFR Address
92H
Power-On Default
7FH
Bit Addressable
No
I2CADD3
I
2
C Address Register
Function
Holds the fourth I
2
C peripheral address for the part. It may be overwritten by user code.
SFR Address
93H
Power-On Default
7FH
Bit Addressable
No
I2CDAT
I
2
C Data Register
Function Written by the user to transmit data over the I2C interface or read by user code to read data just
received by the I2C interface. Accessing I2CDAT automatically clears any pending I2C interrupt and
the I2CI bit in the I2CCON SFR. User software should access I2CDAT only once per interrupt cycle.
SFR Address
9AH
Power-On Default
00H
Bit Addressable No
The main features of the MicroConverter I2C interface are
• Only two bus lines are required: a serial data line (SDATA)
and a serial clock line (SCLOCK).
• An I2C master can communicate with multiple slave
devices. Because each slave device has a unique 7-bit
address, single master/slave relationships can exist at all
times even in a multislave environment.
• Ability to respond to four separate addresses when
operating in slave mode.

ADuC841/ADuC842/ADuC843 Data Sheet
Rev. B | Page 58 of 95
• An I2C slave can respond to repeated start conditions
without a stop bit in between. This allows a master to
change direction of transfer without giving up the bus.
Note that the repeated start is detected only when a slave
has previously been configured as a receiver.
• On-chip filtering rejects <50 ns spikes on the SDATA and
the SCLOCK lines to preserve data integrity.
DV
DD
I
2
C
MASTER I
2
C
SLAVE 1
I
2
C
SLAVE 2
03260-0-054
Figure 55. Typical I2C System
Software Master Mode
The ADuC841/ADuC842/ADuC843 can be used as I2C master
devices by configuring the I2C peripheral in master mode and
writing software to output the data bit by bit. This is referred to
as a software master. Master mode is enabled by setting the I2CM
bit in the I2CCON register.
To transmit data on the SDATA line, MDE must be set to enable
the output driver on the SDATA pin. If MDE is set, the SDATA
pin is pulled high or low depending on whether the MDO bit is
set or cleared. MCO controls the SCLOCK pin and is always
configured as an output in master mode. In master mode, the
SCLOCK pin is pulled high or low depending on the whether
MCO is set or cleared.
To receive data, MDE must be cleared to disable the output
driver on SDATA. Software must provide the clocks by toggling
the MCO bit and reading the SDATA pin via the MDI bit. If
MDE is cleared, MDI can be used to read the SDATA pin. The
value of the SDATA pin is latched into MDI on a rising edge of
SCLOCK. MDI is set if the SDATA pin was high on the last
rising edge of SCLOCK. MDI is clear if the SDATA pin was low
on the last rising edge of SCLOCK.
Software must control MDO, MCO, and MDE appropriately to
generate the start condition, slave address, acknowledge bits,
data bytes, and stop conditions. These functions are described
in Application Note uC001.
Hardware Slave Mode
After reset, the ADuC841/ADuC842/ADuC843 default to
hardware slave mode. The I2C interface is enabled by clearing
the SPE bit in SPICON (this is not necessary if the MSPI bit is
set). Slave mode is enabled by clearing the I2CM bit in I2CCON.
The parts have a full hardware slave. In slave mode, the I2C
address is stored in the I2CADD register. Data received or to be
transmitted is stored in the I2CDAT register.
Once enabled in I2C slave mode, the slave controller waits for a
start condition. If the part detects a valid start condition, fol-
lowed by a valid address, followed by the R/W bit, the I2CI
interrupt bit is automatically set by hardware. The I2C peripheral
generates a core interrupt only if the user has pre-configured
the I2C interrupt enable bit in the IEIP2 SFR as well as the
global interrupt bit, EA, in the IE SFR. That is,
;Enabling I2C Interrupts for the ADuC842
MOV IEIP2,#01h
; enable I2C interrupt
SETB EA
An autoclear of the I2CI bit is implemented on the parts so that
this bit is cleared automatically on a read or write access to the
I2CDAT SFR.
MOV I2CDAT, A
; I2CI auto-cleared
MOV A, I2CDAT
; I2CI auto-cleared
If for any reason the user tries to clear the interrupt more than
once, that is, access the data SFR more than once per interrupt,
then the I2C controller halts. The interface then must be reset
using the I2CRS bit.
The user can choose to poll the I2CI bit or to enable the inter-
rupt. In the case of the interrupt, the PC counter vectors to
003BH at the end of each complete byte. For the first byte, when
the user gets to the I2CI ISR, the 7-bit address and the R/W bit
appear in the I2CDAT SFR.
The I2CTX bit contains the R/W bit sent from the master. If
I2CTX is set, the master is ready to receive a byte. Therefore the
slave transmits data by writing to the I2CDAT register. If I2CTX
is cleared, the master is ready to transmit a byte. Therefore the
slave receives a serial byte. Software can interrogate the state of
I2CTX to determine whether it must write to or read from
I2CDAT.
Once the part has received a valid address, hardware holds
SCLOCK low until the I2CI bit is cleared by software. This
allows the master to wait for the slave to be ready before
transmitting the clocks for the next byte.
The I2CI interrupt bit is set every time a complete data byte is
received or transmitted, provided it is followed by a valid ACK.
If the byte is followed by a NACK, an interrupt is not generated.
The part continues to issue interrupts for each complete data
byte transferred until a stop condition is received or the inter-
face is reset.
When a stop condition is received, the interface resets to a state
in which it is waiting to be addressed (idle). Similarly, if the
interface receives a NACK at the end of a sequence, it also
returns to the default idle state. The I2CRS bit can be used to
reset the I2C interface. This bit can be used to force the interface
back to the default idle state.

Data Sheet ADuC841/ADuC842/ADuC843
Rev. B | Page 59 of 95
DUAL DATA POINTER
The ADuC841/ADuC842/ADuC843 incorporate two data
pointers. The second data pointer is a shadow data pointer and
is selected via the data pointer control SFR (DPCON). DPCON
also includes some useful features such as automatic hardware
post-increment and post-decrement as well as automatic data
pointer toggle. DPCON is described in Table 22.
DPCON Data Pointer Control SFR
SFR Address A7H
Power-On Default 00H
Bit Addressable No
Table 22. DPCON SFR Bit Designations
Bit No. Name Description
7 ---- Reserved.
6 DPT Data Pointer Automatic Toggle Enable.
Cleared by the user to disable autoswapping of the DPTR.
Set in user software to enable automatic toggling of the DPTR after each each MOVX or MOVC instruction.
5 DP1m1 Shadow Data Pointer Mode.
4 DP1m0 These two bits enable extra modes of the shadow data pointer’s operation, allowing for more compact and more
efficient code size and execution.
m1
m0
Behavior of the shadow data pointer.
0
0
8052 behavior.
0
1
DPTR is post-incremented after a MOVX or a MOVC instruction.
1
0
DPTR is post-decremented after a MOVX or MOVC instruction.
1 1
DPTR LSB is toggled after a MOVX or MOVC instruction. (This instruction can be useful for moving
8-bit blocks to/from 16-bit devices.)
3
DP0m1
Main Data Pointer Mode.
2
DP0m0
These two bits enable extra modes of the main data pointer operation, allowing for more compact and more efficient
code size and execution.
m1
m0
Behavior of the main data pointer.
0
0
8052 behavior.
0
1
DPTR is post-incremented after a MOVX or a MOVC instruction.
1
0
DPTR is post-decremented after a MOVX or MOVC instruction.
1
1
DPTR LSB is toggled after a MOVX or MOVC instruction.
(This instruction can be useful for moving 8-bit blocks to/from 16-bit devices.)
1 ---- This bit is not implemented to allow the INC DPCON instruction toggle the data pointer without incrementing the rest
of the SFR.
0 DPSEL Data Pointer Select.
Cleared by the user to select the main data pointer. This means that the contents of this 24-bit register are placed into
the three SFRs: DPL, DPH, and DPP.
Set by the user to select the shadow data pointer. This means that the contents of a separate 24-bit register appears in
the three SFRs: DPL, DPH, and DPP.
Note 1: This is the only place where the main and shadow data
pointers are distinguished. Everywhere else in this data sheet
wherever the DPTR is mentioned, operation on the active
DPTR is implied.
Note 2: Only MOVC/MOVX @DPTR instructions are relevant
above. MOVC/MOVX PC/@Ri instructions do not cause the
DPTR to automatically post increment/decrement, and so on.
To illustrate the operation of DPCON, the following code copies
256 bytes of code memory at address D000H into XRAM
starting from Address 0000H.
MOV DPTR,#0 ; Main DPTR = 0
MOV DPCON,#55H ; Select shadow DPTR
; DPTR1 increment mode,
; DPTR0 increment mode
; DPTR auto toggling ON
MOV DPTR,#0D000H ; Shadow DPTR = D000H
MOVELOOP:
CLR A
MOVC A,@A+DPTR ; Get data
; Post Inc DPTR
; Swap to Main DPTR (Data)
MOVX @DPTR,A ; Put ACC in XRAM
; Increment main DPTR
; Swap Shadow DPTR (Code)
MOV A, DPL
JNZ MOVELOOP

ADuC841/ADuC842/ADuC843 Data Sheet
Rev. B | Page 60 of 95
POWER SUPPLY MONITOR
As its name suggests, the power supply monitor, once enabled,
monitors the DVDD supply on the ADuC841/ADuC842/
ADuC843. It indicates when any of the supply pins drops below
one of two user selectable voltage trip points, 2.93 V and 3.08 V.
For correct operation of the power supply monitor function,
AVDD must be equal to or greater than 2.7 V. Monitor function
is controlled via the PSMCON SFR. If enabled via the IEIP2
SFR, the monitor interrupts the core using the PSMI bit in the
PSMCON SFR. This bit is not cleared until the failing power
supply has returned above the trip point for at least 250 ms.
This monitor function allows the user to save working registers
to avoid possible data loss due to the low supply condition, and
also ensures that normal code execution does not resume until a
safe supply level has been well established. The supply monitor
is also protected against spurious glitches triggering the
interrupt circuit.
Note that the 5 V part has an internal POR trip level of 4.5 V,
which means that there are no usable PSM levels on the 5 V
part. The 3 V part has a POR trip level of 2.45 V, allowing all
PSM trip points to be used.
PSMCON
Power Supply Monitor
Control Register
SFR Address DFH
Power-On Default DEH
Bit Addressable No
Table 23. PSMCON SFR Bit Designations
Bit No. Name Description
7 ---- Reserved.
6 CMPD DVDD Comparator Bit.
This is a read-only bit that directly reflects the state of the DVDD comparator.
Read 1 indicates that the DVDD supply is above its selected trip point.
Read 0 indicates that the DVDD supply is below its selected trip point.
5 PSMI Power Supply Monitor Interrupt Bit.
This bit is set high by the MicroConverter if either CMPA or CMPD is low, indicating low analog or digital supply. The
PSMI bit can be used to interrupt the processor. Once CMPD and/or CMPA return (and remain) high, a 250 ms
counter is started. When this counter times out, the PSMI interrupt is cleared. PSMI can also be written by the user.
However, if either comparator output is low, it is not possible for the user to clear PSMI.
4 TPD1 DVDD Trip Point Selection Bits.
3 TPD0 These bits select the DVDD trip point voltage as follows:
TPD1
TPD0
Selected DV
DD
Trip Point (V)
0 0 Reserved
0 1 3.08
1 0 2.93
1 1 Reserved
2 ---- Reserved.
1 ---- Reserved.
0 PSMEN Power Supply Monitor Enable Bit.
Set to 1 by the user to enable the power supply monitor circuit.
Cleared to 0 by the user to disable the power supply monitor circuit.

Data Sheet ADuC841/ADuC842/ADuC843
Rev. B | Page 61 of 95
WATCHDOG TIMER
The purpose of the watchdog timer is to generate a device reset
or interrupt within a reasonable amount of time if the ADuC841/
ADuC842/ADuC843 enter an erroneous state, possibly due to a
programming error or electrical noise. The watchdog function
can be disabled by clearing the WDE (watchdog enable) bit in
the watchdog control (WDCON) SFR. When enabled, the
watchdog circuit generates a system reset or interrupt (WDS) if
the user program fails to set the watchdog (WDE) bit within a
predetermined amount of time (see PRE3-0 bits in Table 24.
The watchdog timer is clocked directly from the 32 kHz
external crystal on the ADuC842/ADuC843. On the ADuC841,
the watchdog timer is clocked by an internal R/C oscillator at
32 kHz ±10%. The WDCON SFR can be written only by user
software if the double write sequence described in WDWR
below is initiated on every write access to the WDCON SFR.
WDCON Watchdog Timer Control Register
SFR Address C0H
Power-On Default 10H
Bit Addressable Ye s
Table 24. WDCON SFR Bit Designations
Bit No. Name Description
7 PRE3 Watchdog Timer Prescale Bits.
6 PRE2 The watchdog timeout period is given by the equation
tWD = (2PRE × (29/fXTAL))
5 PRE1 (0 – PRE – 7; fXTAL = 32.768 kHz (ADuC842/ADuC843), or 32kHz ± 10% (ADuC841))
4 PRE0 PRE3 PRE2 PRE1 PRE0 Timeout Period (ms) Action
0 0 0 0 15.6 Reset or Interrupt
0 0 0 1 31.2 Reset or Interrupt
0 0 1 0 62.5 Reset or Interrupt
0
0
1
1
125
Reset or Interrupt
0 1 0 0 250 Reset or Interrupt
0 1 0 1 500 Reset or Interrupt
0 1 1 0 1000 Reset or Interrupt
0 1 1 1 2000 Reset or Interrupt
1 0 0 0 0.0 Immediate Reset
PRE3–0 > 1000 Reserved
3 WDIR Watchdog Interrupt Response Enable Bit.
If this bit is set by the user, the watchdog generates an interrupt response instead of a system reset when the
watchdog timeout period has expired. This interrupt is not disabled by the CLR EA instruction, and it is also a fixed,
high priority interrupt. If the watchdog is not being used to monitor the system, it can be used alternatively as a
timer. The prescaler is used to set the timeout period in which an interrupt is generated.
2 WDS Watchdog Status Bit.
Set by the watchdog controller to indicate that a watchdog timeout has occurred.
Cleared by writing a 0 or by an external hardware reset. It is not cleared by a watchdog reset.
1 WDE Watchdog Enable Bit.
Set by the user to enable the watchdog and clear its counters. If this bit is not set by the user within the watchdog
timeout period, the watchdog generates a reset or interrupt, depending on WDIR.
Cleared under the following conditions: user writes 0, watchdog reset (WDIR = 0); hardware reset; PSM interrupt.
0 WDWR Watchdog Write Enable Bit.
To write data to the WDCON SFR involves a double instruction sequence. The WDWR bit must be set and the very
next instruction must be a write instruction to the WDCON SFR.
For example:
CLR
EA
;disable interrupts while writing
;to WDT
SETB
WDWR
;allow write to WDCON
MOV
WDCON,#72H
;enable WDT for 2.0s timeout
SETB
EA
;enable interrupts again (if rqd)

ADuC841/ADuC842/ADuC843 Data Sheet
Rev. B | Page 62 of 95
TIME INTERVAL COUNTER (TIC)
A TIC is provided on-chip for counting longer intervals than
the standard 8051 compatible timers are capable of. The TIC is
capable of timeout intervals ranging from 1/128 second to 255
hours. Furthermore, this counter is clocked by the external
32.768 kHz crystal rather than by the core clock, and it has the
ability to remain active in power-down mode and time long
power-down intervals. This has obvious applications for remote
battery-powered sensors where regular widely spaced readings
are required.
Six SFRs are associated with the time interval counter,
TIMECON being its control register. Depending on the
configuration of the IT0 and IT1 bits in TIMECON, the
selected time counter register overflow clocks the interval
counter. When this counter is equal to the time interval value
loaded in the INTVAL SFR, the TII bit (TIMECON.2) is set and
generates an interrupt if enabled. If the part is in power-down
mode, again with TIC interrupt enabled, the TII bit wakes up
the device and resumes code execution by vectoring directly to
the TIC interrupt service vector address at 0053H. The TIC-
related SFRs are described in Table 25. Note also that the time
based SFRs can be written initially with the current time; the
TIC can then be controlled and accessed by user software. In
effect, this facilitates the implementation of a real-time clock. A
block diagram of the TIC is shown in Figure 56.
The TIC is clocked directly from a 32 kHz external crystal on
the ADuC842/ADuC843 and by the internal 32 kHz ±10% R/C
oscillator on the ADuC841. Due to this, instructions that access
the TIC registers are also clocked at this speed. The user should
ensure that there is sufficient time between instructions to these
registers to allow them to execute correctly.
8-BIT
PRESCALER
HUNDREDTHS COUNTER
HTHSEC
SECOND COUNTER
SEC
MINUTE COUNTER
MIN
HOUR COUNTER
HOUR
TIEN
INTERVAL TIMEOUT
TIME INTERVAL COUNTER INTERRUPT
8-BIT
INTERVAL COUNTER
TIMER INTVAL
INTVAL
INTERVAL
TIMEBASE
SELECTION
MUX
TCEN 32.768kHz EXTERNAL CRYSTAL
ITS0, 1
COMPARE
COUNT = INTVAL
03260-0-055
Figure 56. TIC, Simplified Block Diagram

Data Sheet ADuC841/ADuC842/ADuC843
Rev. B | Page 63 of 95
Table 25. TIMECON SFR Bit Designations
Bit No. Name Description
7 ---- Reserved.
6 TFH Twenty-Four Hour Select Bit.
Set by the user to enable the hour counter to count from 0 to 23.
Cleared by the user to enable the hour counter to count from 0 to 255.
5 ITS1 Interval Timebase Selection Bits.
4 ITS0 Written by user to determine the interval counter update rate.
ITS1 ITS0 Interval Timebase
0 0 1/128 Second
0 1 Seconds
1 0 Minutes
1
1
Hours
3 STI Single Time Interval Bit.
Set by the user to generate a single interval timeout. If set, a timeout clears the TIEN bit.
Cleared by the user to allow the interval counter to be automatically reloaded and start counting again at each
interval timeout.
2 TII TIC Interrupt Bit.
Set when the 8-bit interval counter matches the value in the INTVAL SFR.
Cleared by user software.
1 TIEN Time Interval Enable Bit.
Set by the user to enable the 8-bit time interval counter.
Cleared by the user to disable the interval counter.
0 TCEN Time Clock Enable Bit.
Set by the user to enable the time clock to the time interval counters.
Cleared by the user to disable the clock to the time interval counters and reset the time interval SFRs to the last
value written to them by the user. The time registers (HTHSEC, SEC, MIN, and HOUR) can be written while TCEN
is low.
TIMECON TIC Control Register
SFR Address A1H
Power-On Default 00H
Bit Addressable No

ADuC841/ADuC842/ADuC843 Data Sheet
Rev. B | Page 64 of 95
I N T VA L
User Time Interval Select Register
Function User code writes the required time interval to this register. When the 8-bit interval counter is equal to the
time interval value loaded in the INTVAL SFR, the TII bit (TIMECON.2) is set and generates an
interrupt if enabled.
SFR Address
A6H
Power-On Default
00H
Bit Addressable
No
Valid Value 0 to 255 decimal
HTHSEC
Hundredths Seconds Time Register
Function This register is incremented in 1/128 second intervals once TCEN in TIMECON is active. The HTHSEC
SFR counts from 0 to 127 before rolling over to increment the SEC time register.
SFR Address
A2H
Power-On Default
00H
Bit Addressable
No
Valid Value 0 to 127 decimal
SEC
Seconds Time Register
Function This register is incremented in 1-second intervals once TCEN in TIMECON is active. The SEC SFR
counts from 0 to 59 before rolling over to increment the MIN time register.
SFR Address
A3H
Power-On Default
00H
Bit Addressable
No
Valid Value 0 to 59 decimal
MIN
Minutes Time Register
Function This register is incremented in 1-minute intervals once TCEN in TIMECON is active. The MIN SFR
counts from 0 to 59 before rolling over to increment the HOUR time register.
SFR Address
A4H
Power-On Default
00H
Bit Addressable
No
Valid Value 0 to 59 decimal
HOUR Hours Time Register
Function This register is incremented in 1-hour intervals once TCEN in TIMECON is active. The HOUR SFR
counts from 0 to 23 before rolling over to 0.
SFR Address A5H
Power-On Default
00H
Bit Addressable No
Valid Value 0 to 23 decimal

Data Sheet ADuC841/ADuC842/ADuC843
Rev. B | Page 65 of 95
8052 COMPATIBLE ON-CHIP PERIPHERALS
This section gives a brief overview of the various secondary
peripheral circuits that are also available to the user on-chip.
These remaining functions are mostly 8052 compatible (with a
few additional features) and are controlled via standard 8052
SFR bit definitions.
Parallel I/O
The ADuC841/ADuC842/ADuC843 use four input/output
ports to exchange data with external devices. In addition to
performing general-purpose I/O, some ports are capable of
external memory operations while others are multiplexed with
alternate functions for the peripheral features on the device. In
general, when a peripheral is enabled, that pin may not be used
as a general-purpose I/O pin.
Port 0
Port 0 is an 8-bit open-drain bidirectional I/O port that is
directly controlled via the Port 0 SFR. Port 0 is also the
multiplexed low order address and data bus during accesses to
external program or data memory.
Figure 57 shows a typical bit latch and I/O buffer for a Port 0
port pin. The bit latch (one bit in the port’s SFR) is represented
as a Type D flip-flop, which clocks in a value from the internal
bus in response to a write to latch signal from the CPU. The Q
output of the flip-flop is placed on the internal bus in response
to a read latch signal from the CPU. The level of the port pin
itself is placed on the internal bus in response to a read pin
signal from the CPU. Some instructions that read a port activate
the read latch signal, and others activate the read pin signal. See
the Read-Modify-Write Instructions section for details.
CONTROL
READ
LATCH
INTERNAL
BUS
WRITE
TO LATCH
READ
PIN
D
CL
Q
Q
LATCH
DV
DD
ADDR/DATA
P0.x
PIN
03260-0-056
Figure 57. Port 0 Bit Latch and I/O Buffer
As shown in Figure 57, the output drivers of Port 0 pins are
switchable to an internal ADDR and ADDR/DATA bus by an
internal control signal for use in external memory accesses.
During external memory accesses, the P0 SFR has 1s written to
it, that is, all of its bit latches become 1. When accessing
external memory, the control signal in Figure 57 goes high,
enabling push-pull operation of the output pin from the
internal address or data bus (ADDR/DATA line). Therefore, no
external pull-ups are required on Port 0 for it to access external
memory.
In general-purpose I/O port mode, Port 0 pins that have 1s writ-
ten to them via the Port 0 SFR are configured as open-drain and
therefore float. In this state, Port 0 pins can be used as high
impedance inputs. This is represented in Figure 57 by the NAND
gate whose output remains high as long as the control signal is
low, thereby disabling the top FET. External pull-up resistors are
therefore required when Port 0 pins are used as general-purpose
outputs. Port 0 pins with 0s written to them drive a logic low
output voltage (VOL) and are capable of sinking 1.6 mA.
Port 1
Port 1 is also an 8-bit port directly controlled via the P1 SFR.
Port 1 digital output capability is not supported on this device.
Port 1 pins can be configured as digital inputs or analog inputs.
By (power-on) default, these pins are configured as analog
inputs, that is, 1 written in the corresponding Port 1 register bit.
To configure any of these pins as digital inputs, the user should
write a 0 to these port bits to configure the corresponding pin as
a high impedance digital input. These pins also have various
secondary functions as described in Table 26.
Table 26. Port 1 Alternate Pin Functions
Pin No. Alternate Function
P1.0 T2 (Timer/Counter 2 External Input)
P1.1
T2EX (Timer/Counter 2 Capture/Reload Trigger)
P1.5 SS (Slave Select for the SPI Interface)
READ
LATCH
INTERNAL
BUS
WRITE
TO LATCH
READ
PIN
D
CL
Q
Q
LATCH P1.x
PIN
TO ADC
03260-0-057
Figure 58. Port 1 Bit Latch and I/O Buffer
Port 2
Port 2 is a bidirectional port with internal pull-up resistors
directly controlled via the P2 SFR. Port 2 also emits the high-
order address bytes during fetches from external program
memory, and middle and high order address bytes during
accesses to the 24-bit external data memory space.
As shown in Figure 59, the output drivers of Port 2 are switch-
able to an internal ADDR and ADDR/DATA bus by an internal
control signal for use in external memory accesses (as for
Port 0). In external memory addressing mode (CONTROL = 1),
the port pins feature push-pull operation controlled by the
internal address bus (ADDR line). However, unlike the P0 SFR
during external memory accesses, the P2 SFR remains unchanged.

ADuC841/ADuC842/ADuC843 Data Sheet
Rev. B | Page 66 of 95
In general-purpose I/O port mode, Port 2 pins that have 1s
written to them are pulled high by the internal pull-ups
(Figure 60) and, in that state, can be used as inputs. As inputs,
Port 2 pins being pulled externally low source current because
of the internal pull-up resistors. Port 2 pins with 0s written to
them drive a logic low output voltage (VOL) and are capable of
sinking 1.6 mA.
P2.6 and P2.7 can also be used as PWM outputs. When they are
selected as the PWM outputs via the CFG841/CFG842 SFR, the
PWM outputs overwrite anything written to P2.6 or P2.7.
CONTROL
READ
LATCH
INTERNAL
BUS
WRITE
TO LATCH
READ
PIN
D
CL
Q
LATCH
DVDD
ADDR
P2.x
PIN
DVDD
INTERNAL
PULL-UP*
*SEE FOLLOWING FIGURE FOR
DETAILS OF INTERNAL PULL-UP
Q
03260-0-058
Figure 59. Port 2 Bit Latch and I/O Buffer
FROM
PORT
LATCH
2 CLK
DELAY
Q1
DVDD
Q2
DVDD
Q3
DVDD
Px.x
PIN
Q4
Q
03260-0-059
Figure 60. Internal Pull-Up Configuration
Port 3
Port 3 is a bidirectional port with internal pull-ups directly
controlled via the P3 SFR. Port 3 pins that have 1s written to
them are pulled high by the internal pull-ups and, in that state,
can be used as inputs. As inputs, Port 3 pins being pulled
externally low source current because of the internal pull-ups.
Port 3 pins with 0s written to them drive a logic low output
voltage (VOL) and are capable of sinking 4 mA. Port 3 pins also
have various secondary functions as described in Table 27. The
alternate functions of Port 3 pins can be activated only if the
corresponding bit latch in the P3 SFR contains a 1. Otherwise,
the port pin is stuck at 0.
Table 27. Port 3 Alternate Pin Functions
Pin No. Alternate Function
P3.0
RxD (UART Input Pin) (or Serial Data I/O in Mode 0)
P3.1 TxD (UART Output Pin) (or Serial Clock Output in Mode 0)
P3.2
INT0
(External Interrupt 0)
P3.3 INT1 (External Interrupt 1)/PWM 1/MISO
P3.4
T0 (Timer/Counter 0 External Input)
PWM External Clock/PWM 0
P3.5 T1 (Timer/Counter 1 External Input)
P3.6
WR
(External Data Memory Write Strobe)
P3.7 RD (External Data Memory Read Strobe)
P3.3 and P3.4 can also be used as PWM outputs. When they are
selected as the PWM outputs via the CFG841/CFG842 SFR, the
PWM outputs overwrite anything written to P3.4 or P3.3.
READ
LATCH
INTERNAL
BUS
WRITE
TO LATCH
READ
PIN
D
CL
Q
LATCH
DV
DD
P3.x
PIN
INTERNAL
PULL-UP*
*SEE PREVIOUS FIGURE
FOR DETAILS OF
INTERNAL PULL-UP
ALTERNATE
OUTPUT
FUNCTION
ALTERNATE
INPUT
FUNCTION
Q
03260-0-060
Figure 61. Port 3 Bit Latch and I/O Buffer
Additional Digital I/O
In addition to the port pins, the dedicated SPI/I2C pins (SCLOCK
and SDATA/MOSI) also feature both input and output func-
tions. Their equivalent I/O architectures are illustrated in
Figure 62 and Figure 64, respectively, for SPI operation and in
Figure 63 and Figure 65 for I2C operation. Notice that in I2C
mode (SPE = 0), the strong pull-up FET (Q1) is disabled,
leaving only a weak pull-up (Q2) present. By contrast, in SPI
mode (SPE = 1) the strong pull-up FET (Q1) is controlled
directly by SPI hardware, giving the pin push-pull capability.
In I2C mode (SPE = 0), two pull-down FETs (Q3 and Q4)
operate in parallel to provide an extra 60% or 70% of current
sinking capability. In SPI mode (SPE = 1), however, only one of
the pull-down FETs (Q3) operates on each pin, resulting in sink
capabilities identical to that of Port 0 and Port 2 pins. On the
input path of SCLOCK, notice that a Schmitt trigger conditions
the signal going to the SPI hardware to prevent false triggers
(double triggers) on slow incoming edges. For incoming signals
from the SCLOCK and SDATA pins going to I2C hardware, a
filter conditions the signals to reject glitches of up to 50 ns in
duration.
Notice also that direct access to the SCLOCK and SDATA/
MOSI pins is afforded through the SFR interface in I2C master
mode. Therefore, if you are not using the SPI or I2C functions,
you can use these two pins to give additional high current
digital outputs.
Q3
SCHMITT
TRIGGER
Q1
Q2 (OFF)
DV
DD
Q4 (OFF)
SCLOCK
PIN
SPE = 1 (SPI ENABLE)
HARDWARE SPI
(MASTER/SLAVE)
03260-0-061
Figure 62. SCLOCK Pin I/O Functional Equivalent in SPI Mode

Data Sheet ADuC841/ADuC842/ADuC843
Rev. B | Page 67 of 95
MOSI is shared with P3.3 and, as such, has the same
configuration as the one shown in Figure 61.
MCO
I2CM Q3
Q4
SCLOCK
PIN
Q2
Q1
(OFF)
DV
DD
50ns GLITCH
REJECTION FILTER
SPE = 0 (I2C ENABLE)
HARDWARE I2C
(SLAVE ONLY)
SFR
BITS
03260-0-062
Figure 63. SCLOCK Pin I/O Functional Equivalent in I2C Mode
Q3
Q1
Q2 (OFF)
DV
DD
Q4 (OFF)
SDATA/
MOSI
PIN
SPE = 1 (SPI ENABLE)
HARDWARE SPI
(MASTER/SLAVE)
03260-0-097
Figure 64. SDATA/MOSI Pin I/O Functional Equivalent in SPI Mode
Q3
Q4
Q2
Q1
DV
DD
MCO
SDATA/
MOSI
PIN
(OFF)
50ns GLITCH
REJECTION FILTER
SPE = 0 (I
2
C ENABLE)
HARDWARE I
2
C
(SLAVE ONLY)
SFR
BITS
MCI
MDE
I2CM
03260-0-063
Figure 65. SDATA/MOSI Pin I/O Functional Equivalent in I2C Mode
Read-Modify-Write Instructions
Some 8051 instructions that read a port read the latch while
others read the pin. The instructions that read the latch rather
than the pins are the ones that read a value, possibly change it,
and then rewrite it to the latch. These are called read-modify-
write instructions, which are listed below. When the destination
operand is a port or a port bit, these instructions read the latch
rather than the pin.
Table 28. Read-Write-Modify Instructions
Instruction Description
ANL Logical AND, for example, ANL P1, A
ORL (Logical OR, for example, ORL P2, A
XRL
(Logical EX-OR, for example, XRL P3, A
JBC Jump if Bit = 1 and clear bit, for example, JBC
P1.1, LABEL
CPL Complement bit, for example, CPL P3.0
INC Increment, for example, INC P2
DEC Decrement, for example, DEC P2
DJNZ Decrement and Jump if Not Zero, for example,
DJNZ P3, LABEL
MOV PX.Y, C1 Move Carry to Bit Y of Port X
CLR PX.Y1 Clear Bit Y of Port X
SETB PX.Y
1
Set Bit Y of Port X
1 These instructions read the port byte (all 8 bits), modify the addressed bit,
and then write the new byte back to the latch.
Read-modify-write instructions are directed to the latch rather
than to the pin to avoid a possible misinterpretation of the
voltage level of a pin. For example, a port pin might be used to
drive the base of a transistor. When 1 is written to the bit, the
transistor is turned on. If the CPU then reads the same port bit
at the pin rather than the latch, it reads the base voltage of the
transistor and interprets it as a Logic 0. Reading the latch rather
than the pin returns the correct value of 1.

ADuC841/ADuC842/ADuC843 Data Sheet
Rev. B | Page 68 of 95
Timers/Counters
The ADuC841/ADuC842/ADuC843 have three 16-bit timer/
counters: Timer 0, Timer 1, and Timer 2. The timer/counter
hardware is included on-chip to relieve the processor core of the
overhead inherent in implementing timer/counter functionality
in software. Each timer/counter consists of two 8-bit registers:
THx and TLx (x = 0, 1, and 2). All three can be configured to
operate either as timers or as event counters.
In timer function, the TLx register is incremented every
machine cycle. Thus, one can think of it as counting machine
cycles. Since a machine cycle on a single-cycle core consists of
one core clock period, the maximum count rate is the core clock
frequency.
In counter function, the TLx register is incremented by a 1-to-0
transition at its corresponding external input pin: T0, T1, or T2.
When the samples show a high in one cycle and a low in the
next cycle, the count is incremented. Since it takes two machine
cycles (two core clock periods) to recognize a 1-to-0 transition,
the maximum count rate is half the core clock frequency.
There are no restrictions on the duty cycle of the external input
signal, but to ensure that a given level is sampled at least once
before it changes, it must be held for a minimum of one full
machine cycle. User configuration and control of all timer
operating modes is achieved via three SFRs:
TMOD, TCON Control and configuration for
Timers 0 and 1.
T2CON Control and configuration for
Timer 2.
TMOD Timer/Counter 0 and 1 Mode
Register
SFR Address 89H
Power-On Default 00H
Bit Addressable No
Table 29. TMOD SFR Bit Designations
Bit No. Name Description
7 Gate Timer 1 Gating Control.
Set by software to enable Timer/Counter 1 only while the INT1 pin is high and the TR1 control bit is set.
Cleared by software to enable Timer 1 whenever the TR1 control bit is set.
6
C/T
Timer 1 Timer or Counter Select Bit.
Set by software to select counter operation (input from T1 pin).
Cleared by software to select timer operation (input from internal system clock).
5
M1
Timer 1 Mode Select Bit 1 (Used with M0 Bit).
4
M0 Timer 1 Mode Select Bit 0.
M1 M0
0
0
TH1 operates as an 8-bit timer/counter. TL1 serves as 5-bit prescaler.
0 1 16-Bit Timer/Counter. TH1 and TL1 are cascaded; there is no prescaler.
1 0 8-Bit Autoreload Timer/Counter. TH1 holds a value that is to be reloaded into TL1 each time it
overflows.
1
1
Timer/Counter 1 Stopped.
3
Gate
Timer 0 Gating Control.
Set by software to enable Timer/Counter 0 only while the INT0 pin is high and the TR0 control bit is set.
Cleared by software to enable Timer 0 whenever the TR0 control bit is set.
2 C/T Timer 0 Timer or Counter Select Bit.
Set by software to select counter operation (input from T0 pin).
Cleared by software to select timer operation (input from internal system clock).
1
M1
Timer 0 Mode Select Bit 1.
0 M0 Timer 0 Mode Select Bit 0.
M1 M0
0
0
TH0 operates as an 8-bit timer/counter. TL0 serves as a 5-bit prescaler.
0 1 16-Bit Timer/Counter. TH0 and TL0 are cascaded; there is no prescaler.
1 0 8-Bit Autoreload Timer/Counter. TH0 holds a value that is to be reloaded into TL0 each time it
overflows.
1 1 TL0 is an 8-bit timer/counter controlled by the standard Timer 0 control bits.
TH0 is an 8-bit timer only, controlled by Timer 1 control bits.

Data Sheet ADuC841/ADuC842/ADuC843
Rev. B | Page 69 of 95
TCON
Timer/Counter 0 and 1
Control Register
SFR Address 88H
Power-On Default 00H
Bit Addressable Ye s
Table 30. TCON SFR Bit Designations
Bit No. Name Description
7 TF1 Timer 1 Overflow Flag.
Set by hardware on a Timer/Counter 1 overflow.
Cleared by hardware when the program counter (PC) vectors to the interrupt service routine.
6 TR1 Timer 1 Run Control Bit.
Set by the user to turn on Timer/Counter 1.
Cleared by the user to turn off Timer/Counter 1.
5 TF0 Timer 0 Overflow Flag.
Set by hardware on a Timer/Counter 0 overflow.
Cleared by hardware when the PC vectors to the interrupt service routine.
4 TR0 Timer 0 Run Control Bit.
Set by the user to turn on Timer/Counter 0.
Cleared by the user to turn off Timer/Counter 0.
3 IE11 External Interrupt 1 (INT1) Flag.
Set by hardware by a falling edge or by a zero level being applied to the external interrupt pin, INT1, depending on
the state of Bit IT1.
Cleared by hardware when the PC vectors to the interrupt service routine only if the interrupt was transition-
activated. If level-activated, the external requesting source controls the request flag, rather than the on-chip
hardware.
2
IT1
1
External Interrupt 1 (IE1) Trigger Type.
Set by software to specify edge-sensitive detection, that is, 1-to-0 transition.
Cleared by software to specify level-sensitive detection, that is, zero level.
1 IE01 External Interrupt 0 (INT0) Flag.
Set by hardware by a falling edge or by a zero level being applied to external interrupt pin INT0, depending on the
state of Bit IT0.
Cleared by hardware when the PC vectors to the interrupt service routine only if the interrupt was transition-
activated. If level-activated, the external requesting source controls the request flag, rather than the on-chip
hardware.
0 IT01 External Interrupt 0 (IE0) Trigger Type.
Set by software to specify edge-sensitive detection, that is,1-to-0 transition.
Cleared by software to specify level-sensitive detection, that is, zero level.
1These bits are not used in the control of Timer/Counter 0 and 1, but are used instead in the control and monitoring of the external INT0 and INT1 interrupt pins.
Timer/Counter 0 and 1 Data Registers
Each timer consists of two 8-bit registers. These can be used as
independent registers or combined into a single 16-bit register
depending on the timer mode configuration.
TH0 and TL0
Timer 0 high byte and low byte.
SFR Address = 8CH 8AH, respectively.
TH1 and TL1
Timer 1 high byte and low byte.
SFR Address = 8DH, 8BH, respectively.

ADuC841/ADuC842/ADuC843 Data Sheet
Rev. B | Page 70 of 95
TIMER/COUNTER 0 AND 1 OPERATING MODES
The following sections describe the operating modes for
Timer/Counters 0 and 1. Unless otherwise noted, assume that
these modes of operation are the same for both Timer 0 and
Timer 1.
Mode 0 (13-Bit Timer/Counter)
Mode 0 configures an 8-bit timer/counter. Figure 66 shows
Mode 0 operation. Note that the divide-by-12 prescaler is not
present on the single-cycle core.
CORE
CLK
P3.4/T0
P3.2/INT0
TR0
TF0
TH0
(8 BITS)
INTERRUPT
Tl0
(5 BITS)
CONTROL
GATE
C/T = 1
C/T = 0
03260-0-064
Figure 66. Timer/Counter 0, Mode 0
In this mode, the timer register is configured as a 13-bit register.
As the count rolls over from all 1s to all 0s, it sets the timer
overflow flag, TF0. TF0 can then be used to request an interrupt.
The counted input is enabled to the timer when TR0 = 1 and
either Gate = 0 or INT0 = 1. Setting Gate = 1 allows the timer to
be controlled by external input INT0 to facilitate pulse-width
measurements. TR0 is a control bit in the special function
register TCON; Gate is in TMOD. The 13-bit register consists of
all 8 bits of TH0 and the lower five bits of TL0. The upper 3 bits
of TL0 are indeterminate and should be ignored. Setting the run
flag (TR0) does not clear the registers.
Mode 1 (16-Bit Timer/Counter)
Mode 1 is the same as Mode 0, except that the Mode 1 timer
register is running with all 16 bits. Mode 1 is shown in
Figure 67.
CORE
CLK
CONTROL
P3.4/T0
GATE
TR0
TF0
TL0
(8 BITS) TH0
(8 BITS)
INTERRUPT
P3.2/INT0
C/T = 0
C/T = 1
03260-0-066
Figure 67. Timer/Counter 0, Mode 1
Mode 2 (8-Bit Timer/Counter with Autoreload)
Mode 2 configures the timer register as an 8-bit counter (TL0)
with automatic reload, as shown in Figure 68. Overflow from TL0
not only sets TF0, but also reloads TL0 with the contents of TH0,
which is preset by software. The reload leaves TH0 unchanged.
CONTROL
TF0
TL0
(8 BITS)
INTERRUPT
RELOAD
TH0
(8 BITS)
CORE
CLK
P3.4/T0
GATE
TR0
P3.2/INT
0
C/T = 0
C/T = 1
03260-0-067
Figure 68. Timer/Counter 0, Mode 2
Mode 3 (Two 8-Bit Timer/Counters)
Mode 3 has different effects on Timer 0 and Timer 1. Timer 1 in
Mode 3 simply holds its count. The effect is the same as setting
TR1 = 0. Timer 0 in Mode 3 establishes TL0 and TH0 as two
separate counters. This configuration is shown in Figure 69.
TL0 uses the Timer 0 control bits: C/T, Gate, TR0, INT0, and
TF0. TH0 is locked into a timer function (counting machine
cycles) and takes over the use of TR1 and TF1 from Timer 1.
Thus, TH0 now controls the Timer 1 interrupt. Mode 3 is
provided for applications requiring an extra 8-bit timer or
counter.
When Timer 0 is in Mode 3, Timer 1 can be turned on and off
by switching it out of and into its own Mode 3, or it can still be
used by the serial interface as a baud rate generator. In fact, it
can be used in any application not requiring an interrupt from
Timer 1 itself.
CONTROL
TF0
TL0
(8 BITS)
INTERRUPT
CORE
CLK
P3.4/T0
GATE
TR0
TF1
TH0
(8 BITS)
INTERRUPT
CORE
CLK/12
TR1
P3.2/INT0
C/T = 0
C/T = 1
03260-0-068
Figure 69. Timer/Counter 0, Mode 3

Data Sheet ADuC841/ADuC842/ADuC843
Rev. B | Page 71 of 95
Table 31. T2CON SFR Bit Designations
Bit No. Name Description
7 TF2 Timer 2 Overflow Flag.
Set by hardware on a Timer 2 overflow. TF2 cannot be set when either RCLK = 1 or TCLK = 1.
Cleared by user software.
6 EXF2 Timer 2 External Flag.
Set by hardware when either a capture or reload is caused by a negative transition on T2EX and EXEN2 = 1.
Cleared by user software.
5 RCLK Receive Clock Enable Bit.
Set by the user to enable the serial port to use Timer 2 overflow pulses for its receive clock in serial port Modes 1 and 3.
Cleared by the user to enable Timer 1 overflow to be used for the receive clock.
4 TCLK Transmit Clock Enable Bit.
Set by the user to enable the serial port to use Timer 2 overflow pulses for its transmit clock in serial port Modes 1 and 3.
Cleared by the user to enable Timer 1 overflow to be used for the transmit clock.
3 EXEN2 Timer 2 External Enable Flag.
Set by the user to enable a capture or reload to occur as a result of a negative transition on T2EX if Timer 2 is not being
used to clock the serial port.
Cleared by the user for Timer 2 to ignore events at T2EX.
2 TR2 Timer 2 Start/Stop Control Bit.
Set by the user to start Timer 2.
Cleared by the user to stop Timer 2.
1 CNT2 Timer 2 Timer or Counter Function Select Bit.
Set by the user to select counter function (input from external T2 pin).
Cleared by the user to select timer function (input from on-chip core clock).
0 CAP2 Timer 2 Capture/Reload Select Bit.
Set by the user to enable captures on negative transitions at T2EX if EXEN2 = 1.
Cleared by the user to enable autoreloads with Timer 2 overflows or negative transitions at T2EX when EXEN2 = 1.
When either RCLK = 1 or TCLK = 1, this bit is ignored and the timer is forced to autoreload on Timer 2 overflow.
Timer/Counter 2 Data Registers
Timer/Counter 2 also has two pairs of 8-bit data registers
associated with it. These are used as both timer data registers
and as timer capture/reload registers.
TH2 and TL2
Timer 2, data high byte and low byte.
SFR Address = CDH, CCH, respectively.
RCAP2H and RCAP2L
Timer 2, capture/reload byte and low byte.
SFR Address = CBH, CAH, respectively.
T2CON Timer/Counter 2 Control Register
SFR Address C8H
Power-On Default 00H
Bit Addressable Ye s

ADuC841/ADuC842/ADuC843 Data Sheet
Rev. B | Page 72 of 95
TIMER/COUNTER OPERATING MODES
The following sections describe the operating modes for
Timer/Counter 2. The operating modes are selected by bits in
the T2CON SFR, as shown in Table 32.
Table 32. T2CON Operating Modes
RCLK (or) TCLK CAP2 TR2 Mode
0 0 1 16-Bit Autoreload
0 1 1 16-Bit Capture
1 X 1 Baud Rate
X X 0 OFF
16-Bit Autoreload Mode
Autoreload mode has two options that are selected by Bit EXEN2
in T2CON. If EXEN2 = 0, then when Timer 2 rolls over, it not
only sets TF2 but also causes the Timer 2 registers to be reloaded
with the 16-bit value in registers RCAP2L and RCAP2H, which
are preset by software. If EXEN2 = 1, then Timer 2 still performs
the above, but with the added feature that a 1-to-0 transition at
external input T2EX also triggers the 16-bit reload and set
EXF2. Autoreload mode is illustrated in Figure 70.
16-Bit Capture Mode
Capture mode also has two options that are selected by bit
EXEN2 in T2CON. If EXEN2 = 0, then Timer 2 is a 16-bit
timer or counter that, upon overflowing, sets Bit TF2, the Timer
2 overflow bit, which can be used to generate an interrupt. If
EXEN2 = 1, then Timer 2 still performs the above, but a l-to-0
transition on external input T2EX causes the current value in
the Timer 2 registers, TL2 and TH2, to be captured into
registers RCAP2L and RCAP2H, respectively. In addition, the
transition at T2EX causes Bit EXF2 in T2CON to be set, and
EXF2, like TF2, can generate an interrupt. Capture mode is
illustrated in Figure 71. The baud rate generator mode is
selected by RCLK = 1 and/or TCLK = 1.
In either case, if Timer 2 is being used to generate the baud rate,
the TF2 interrupt flag does not occur. Therefore, Timer 2
interrupts does not occur, so they do not have to be disabled. In
this mode, the EXF2 flag, however, can still cause interrupts,
which can be used as a third external interrupt. Baud rate
generation is described as part of the UART serial port
operation in the following section.
CORE
CLK*
T2
PIN
C/T2 = 0
C/T2 = 1
TR2
CONTROL
TL2
(8 BITS) TH2
(8 BITS)
RELOAD
TF2
EXF2
TIMER
INTERRUPT
EXEN2
CONTROL
TRANSITION
DETECTOR
T2EX
PIN
RCAP2L RCAP2H
*CORE CLK IS DEFINED BY THE CD BITS IN PLLCON
03260-0-069
Figure 70. Timer/Counter 2, 16-Bit Autoreload Mode
TF2
CORE
CLK
*
T2
PIN
TR2
CONTROL
TL2
(8 BITS) TH2
(8 BITS)
CAPTURE
EXF2
TIMER
INTERRUPT
EXEN2
CONTROL
TRANSITION
DETECTOR
T2EX
PIN
RCAP2L RCAP2H
C/T2 = 0
C/T2 = 1
*CORE CLK IS DEFINED BY THE CD BITS IN PLLCON
03260-0-070
Figure 71. Timer/Counter 2, 16-Bit Capture Mode

Data Sheet ADuC841/ADuC842/ADuC843
Rev. B | Page 73 of 95
UART SERIAL INTERFACE
The serial port is full-duplex, meaning it can transmit and
receive simultaneously. It is also receive-buffered, meaning it
can begin receiving a second byte before a previously received
byte has been read from the receive register. However, if the first
byte still has not been read by the time reception of the second
byte is complete, the first byte is lost. The physical interface to
the serial data network is via Pins RxD(P3.0) and TxD(P3.1),
while the SFR interface to the UART is comprised of SBUF and
SCON, as described below.
SBUF
Both the serial port receive and transmit registers are accessed
through the SBUF SFR (SFR address = 99H). Writing to SBUF
loads the transmit register, and reading SBUF accesses a
physically separate receive register.
SCON UART Serial Port Control Register
SFR Address 98H
Power-On Default 00H
Bit Addressable Ye s
Table 33. SCON SFR Bit Designations
Bit No. Name Description
7 SM0 UART Serial Mode Select Bits.
6 SM1 These bits select the serial port operating mode as follows:
SM0 SM1 Selected Operating Mode.
0 0 Mode 0: Shift Register, fixed baud rate (Core_Clk/2).
0 1 Mode 1: 8-bit UART, variable baud rate.
1 0 Mode 2: 9-bit UART, fixed baud rate (Core_Clk/32) or (Core_Clk/16).
1 1 Mode 3: 9-bit UART, variable baud rate.
5
SM2
Multiprocessor Communication Enable Bit.
Enables multiprocessor communication in Modes 2 and 3.
In Mode 0, SM2 must be cleared.
In Mode 1, if SM2 is set, RI is not activated if a valid stop bit was not received. If SM2 is cleared, RI is set as soon as the
byte of data has been received.
In Modes 2 or 3, if SM2 is set, RI is not activated if the received 9th data bit in RB8 is 0.
If SM2 is cleared, RI is set as soon as the byte of data has been received.
4 REN Serial Port Receive Enable Bit.
Set by user software to enable serial port reception.
Cleared by user software to disable serial port reception.
3 TB8 Serial Port Transmit (Bit 9).
The data loaded into TB8 is the 9th data bit transmitted in Modes 2 and 3.
2 RB8 Serial Port Receiver Bit 9.
The 9th data bit received in Modes 2 and 3 is latched into RB8. For Mode 1, the stop bit is latched into RB8.
1 TI Serial Port Transmit Interrupt Flag.
Set by hardware at the end of the 8th bit in Mode 0, or at the beginning of the stop bit in Modes 1, 2, and 3.
TI must be cleared by user software.
0 RI Serial Port Receive Interrupt Flag.
Set by hardware at the end of the 8th bit in Mode 0, or halfway through the stop bit in Modes 1, 2, and 3.
RI must be cleared by software.

ADuC841/ADuC842/ADuC843 Data Sheet
Rev. B | Page 74 of 95
Mode 0: 8-Bit Shift Register Mode
Mode 0 is selected by clearing both the SM0 and SM1 bits in the
SFR SCON. Serial data enters and exits through RxD. TxD out-
puts the shift clock. Eight data bits are transmitted or received.
Transmission is initiated by any instruction that writes to SBUF.
The data is shifted out of the RxD line. The 8 bits are transmitted
with the least significant bit (LSB) first.
Reception is initiated when the receive enable bit (REN) is 1
and the receive interrupt bit (RI) is 0. When RI is cleared, the
data is clocked into the RxD line, and the clock pulses are
output from the TxD line.
Mode 1: 8-Bit UART, Variable Baud Rate
Mode 1 is selected by clearing SM0 and setting SM1. Each data
byte (LSB first) is preceded by a start bit (0) and followed by a
stop bit (1). Therefore, 10 bits are transmitted on TxD or are
received on RxD. The baud rate is set by the Timer 1 or Timer 2
overflow rate, or a combination of the two (one for transmission
and the other for reception).
Transmission is initiated by writing to SBUF. The write to SBUF
signal also loads a 1 (stop bit) into the 9th bit position of the
transmit shift register. The data is output bit by bit until the stop
bit appears on TxD and the transmit interrupt flag (TI) is
automatically set, as shown in Figure 72.
TxD
TI
(SCON.1)
START
BIT
D0 D1 D2 D3 D4 D5 D6 D7
STOP BIT
SET INTERRUPT
I.E., READY FOR MORE DATA
03260-0-072
Figure 72. UART Serial Port Transmission, Mode 1
Reception is initiated when a 1-to-0 transition is detected on
RxD. Assuming a valid start bit is detected, character reception
continues. The start bit is skipped and the 8 data bits are
clocked into the serial port shift register. When all 8 bits have
been clocked in, the following events occur:
• The 8 bits in the receive shift register are latched into SBUF.
• The 9th bit (stop bit) is clocked into RB8 in SCON.
• The receiver interrupt flag (RI) is set.
This is the case if, and only if, all of the following conditions are
met at the time the final shift pulse is generated:
• RI = 0
• Either SM2 = 0 or SM2 = 1
• The received stop bit = 1
If any of these conditions is not met, the received frame is
irretrievably lost, and RI is not set.
Mode 2: 9-Bit UART with Fixed Baud Rate
Mode 2 is selected by setting SM0 and clearing SM1. In this
mode, the UART operates in 9-bit mode with a fixed baud rate.
The baud rate is fixed at Core_Clk/32 by default, although by
setting the SMOD bit in PCON, the frequency can be doubled
to Core_Clk/16. Eleven bits are transmitted or received: a start
bit (0), 8 data bits, a programmable 9th bit, and a stop bit (1).
The 9th bit is most often used as a parity bit, although it can be
used for anything, including a 9th data bit if required.
To transmit, the 8 data bits must be written into SBUF. The 9th
bit must be written to TB8 in SCON. When transmission is
initiated, the 8 data bits (from SBUF) are loaded onto the
transmit shift register (LSB first). The contents of TB8 are loaded
into the 9th bit position of the transmit shift register. The
transmission starts at the next valid baud rate clock. The TI flag
is set as soon as the stop bit appears on TxD.
Reception for Mode 2 is similar to that of Mode 1. The 8 data
bytes are input at RxD (LSB first) and loaded onto the receive
shift register. When all 8 bits have been clocked in, the
following events occur:
• The 8 bits in the receive shift register are latched into SBUF.
• The 9th data bit is latched into RB8 in SCON.
• The receiver interrupt flag (RI) is set.
This is the case if, and only if, all of the following conditions are
met at the time the final shift pulse is generated:
• RI = 0
• Either SM2 = 0 or SM2 = 1
• The received stop bit = 1
If any of these conditions is not met, the received frame is
irretrievably lost, and RI is not set.

Data Sheet ADuC841/ADuC842/ADuC843
Rev. B | Page 75 of 95
Mode 3: 9-Bit UART with Variable Baud Rate
Mode 3 is selected by setting both SM0 and SM1. In this mode,
the 8051 UART serial port operates in 9-bit mode with a vari-
able baud rate determined by either Timer 1 or Timer 2. The
operation of the 9-bit UART is the same as for Mode 2, but the
baud rate can be varied as for Mode 1.
In all four modes, transmission is initiated by any instruction
that uses SBUF as a destination register. Reception is initiated in
Mode 0 by the condition RI = 0 and REN = 1. Reception is
initiated in the other modes by the incoming start bit if REN = 1.
UART Serial Port Baud Rate Generation
Mode 0 Baud Rate Generation
The baud rate in Mode 0 is fixed.
Mode 0 Baud Rate = (Core Clock Frequency/12)
Mode 2 Baud Rate Generation
The baud rate in Mode 2 depends on the value of the SMOD bit
in the PCON SFR. If SMOD = 0, the baud rate is 1/32 of the
core clock. If SMOD = 1, the baud rate is 1/16 of the core clock:
Mode 2 Baud Rate = (2SMOD/32 × [Core Clock Frequency])
Modes 1 and 3 Baud Rate Generation
The baud rates in Modes 1 and 3 are determined by the over-
flow rate in Timer 1 or Timer 2, or in both (one for transmit
and the other for receive).
Timer 1 Generated Baud Rates
When Timer 1 is used as the baud rate generator, the baud rates
in Modes 1 and 3 are determined by the Timer 1 overflow rate
and the value of SMOD as follows:
Modes 1 and 3 Baud Rate = (2SMOD/32 × (Timer 1 Overflow Rate)
The Timer 1 interrupt should be disabled in this application.
The timer itself can be configured for either timer or counter
operation, and in any of its three running modes. In the most
typical application, it is configured for timer operation in the
autoreload mode (high nibble of TMOD = 0010 binary). In that
case, the baud rate is given by the formula
Modes 1 and 3 Baud Rate =
(2SMOD/32) × (Core Clock/ [256 − TH1])
Timer 2 Generated Baud Rates
Baud rates can also be generated using Timer 2. Using Timer 2
is similar to using Timer 1 in that the timer must overflow 16
times before a bit is transmitted/received. Because Timer 2 has a
16-bit autoreload mode, a wider range of baud rates is possible
using Timer 2.
Modes 1 and 2 Baud Rate = (1/16) × (Timer 2 Overflow Rate)
Therefore, when Timer 2 is used to generate baud rates, the
timer increments every two clock cycles rather than every core
machine cycle as before. Thus, it increments six times faster
than Timer 1, and therefore baud rates six times faster are possi-
ble. Because Timer 2 has 16-bit autoreload capability, very low
baud rates are still possible.
Timer 2 is selected as the baud rate generator by setting the
TCLK and/or RCLK in T2CON. The baud rates for transmit
and receive can be simultaneously different. Setting RCLK and/
or TCLK puts Timer 2 into its baud rate generator mode as
shown in Figure 73.
In this case, the baud rate is given by the formula
Modes 1 and 3 Baud Rate =
(Core Clock)/(16 × [65536 − (RCAP 2H, RCAP 2L)])
CORE
CLK*
T2
PIN
TR2
CONTROL
TL2
(8 BITS) TH2
(8 BITS)
RELOAD
EXEN2
CONTROL
T2EX
PIN
TRANSITION
DETECTOR
EXF 2 TIMER 2
INTERRUPT
NOTE: AVAILABILITY OF ADDITIONAL
EXTERNAL INTERRUPT
RCAP2L RCAP2H
TIMER 2
OVERFLOW
2
16
16
RCLK
TCLK
RX
CLOCK
TX
CLOCK
0
0
1
1
10 SMOD
TIMER 1
OVERFLOW
C/T2 = 0
C/T2 = 1
*CORE CLK IS DEFINED BY THE CD BITS IN PLLCON
03260-0-073
Figure 73. Timer 2, UART Baud Rates

ADuC841/ADuC842/ADuC843 Data Sheet
Rev. B | Page 76 of 95
Timer 3 Generated Baud Rates
The high integer dividers in a UART block mean that high
speed baud rates are not always possible using some particular
crystals. For example, using a 12 MHz crystal, a baud rate of
115200 is not possible. To address this problem, the part has
added a dedicated baud rate timer (Timer 3) specifically for
generating highly accurate baud rates. Timer 3 can be used
instead of Timer 1 or Timer 2 for generating very accurate high
speed UART baud rates including 115200 and 230400. Timer 3
also allows a much wider range of baud rates to be obtained. In
fact, every desired bit rate from 12 bit/s to 393216 bit/s can be
generated to within an error of ±0.8%. Timer 3 also frees up the
other three timers, allowing them to be used for different
applications. A block diagram of Timer 3 is shown in Figure 74.
(1 + T3FD/64)
2
T3 RX/TX
CLOCK
CORE
CLK
T3EN
RX CLOCK
TX CLOCK
TIMER 1/TIMER 2
RX CLOCK
FRACTIONAL
DIVIDER
0
0
1
1
TIMER 1/TIMER 2
TX CLOCK
16
2
DIV
03260-0-074
Figure 74. Timer 3, UART Baud Rates
Two SFRs (T3CON and T3FD) are used to control Timer 3.
T3CON is the baud rate control SFR, allowing Timer 3 to be
used to set up the UART baud rate, and setting up the binary
divider (DIV).
The appropriate value to write to the DIV2-1-0 bits can be
calculated using the following formula where fCORE is defined in
PLLCON SFR. Note that the DIV value must be rounded down.
( )
2log
16
log
×
=RateBaud
f
DIV
CORE
T3FD is the fractional divider ratio required to achieve the
required baud rate. The appropriate value for T3FD can be
calculated with the following formula:
64
2
2
3
1
−
×
×
=
−
RateBaud
f
FDT
DIV
CORE
Note that T3FD should be rounded to the nearest integer. Once
the values for DIV and T3FD are calculated, the actual baud rate
can be calculated with the following formula:
( )
6432
2
1+×
×
=−FDT
f
RateBaudActual DIV
CORE
For example, to get a baud rate of 115200 while operating at
16.7 MHz, that is, CD = 0
( )( )
( )
( )
HFDT
DIV
099641152002/1677721623
318.32log/11520016/16777216log
2
==−××=
==×=
Therefore, the actual baud rate is 114912 bit/s.
Table 34. T3CON SFR Bit Designations
Bit No. Name Description
7 T3BAUDEN T3UARTBAUD Enable.
Set to enable Timer 3 to generate the baud rate. When set, PCON.7, T2CON.4, and T2CON.5 are ignored.
Cleared to let the baud rate be generated as per a standard 8052.
6 Reserved.
5 Reserved.
4
Reserved.
3 Reserved.
2 DIV2 Binary Divider Factor.
1
DIV1
DIV2
DIV1
DIV0
Bin Divider
0 DIV0 0 0 0 1
0 0 1 1
0
1
0
1
0 1 1 1
1 0 0 1
1
0
1
1
1 1 0 1
1 1 1 1

Data Sheet ADuC841/ADuC842/ADuC843
Rev. B | Page 77 of 95
Table 35. Commonly Used Baud Rates Using Timer 3 with the 16.777216 MHz PLL Clock
Ideal Baud CD DIV T3CON T3FD % Error
230400 0 2 82H 09H 0.25
115200 0 3 83H 09H 0.25
115200 1 2 82H 09H 0.25
115200
2
1
81H
09H
0.25
57600 0 4 84H 09H 0.25
57600
1
3
83H
09H
0.25
57600 2 2 82H 09H 0.25
57600 3 1 81H 09H 0.25
38400 0 4 84H 2DH 0.2
38400 1 3 83H 2DH 0.2
38400
2
2
82H
2DH
0.2
38400 3 1 81H 2DH 0.2
19200
0
5
85H
2DH
0.2
19200
1
4
84H
2DH
0.2
19200 2 3 83H 2DH 0.2
19200
3
2
82H
2DH
0.2
19200
4
1
81H
2DH
0.2
9600
0
6
86H
2DH
0.2
9600 1 5 85H 2DH 0.2
9600 2 4 84H 2DH 0.2
9600 3 3 83H 2DH 0.2
9600 4 2 82H 2DH 0.2
9600 5 1 81H 2DH 0.2

ADuC841/ADuC842/ADuC843 Data Sheet
Rev. B | Page 78 of 95
INTERRUPT SYSTEM
The ADuC841/ADuC842/ADuC843 provide a total of nine
interrupt sources with two priority levels. The control and
configuration of the interrupt system is carried out through
three interrupt-related SFRs:
IE Interrupt Enable Register
IP Interrupt Priority Register
IEIP2 Secondary Interrupt Enable Register
IE Interrupt Enable Register
SFR Address A8H
Power-On Default 00H
Bit Addressable Ye s
Table 36. IE SFR Bit Designations
Bit No. Name Description
7 EA Set by the user to enable, or cleared to disable all interrupt sources.
6 EADC Set by the user to enable, or cleared to disable ADC interrupts.
5 ET2 Set by the user to enable, or cleared to disable Timer 2 interrupts.
4 ES Set by the user to enable, or cleared to disable UART serial port interrupts.
3 ET1 Set by the user to enable, or cleared to disable 0 Timer 1 interrupts.
2 EX1 Set by the user to enable, or cleared to disable External Interrupt 1.
1 ET0 Set by the user to enable, or cleared to disable Timer 0 interrupts.
0 EX0 Set by the user to enable, or cleared to disable External Interrupt 0 .
IP
Interrupt Priority Register
SFR Address
B8H
Power-On Default
00H
Bit Addressable Ye s
Table 37. IP SFR Bit Designations
Bit No. Name Description
7 ---- Reserved.
6
PADC
Written by the user to select the ADC interrupt priority (1 = High; 0 = Low).
5 PT2 Written by the user to select the Timer 2 interrupt priority (1 = High; 0 = Low).
4 PS Written by the user to select the UART serial port interrupt priority (1 = High; 0 = Low).
3 PT1 Written by the user to select the Timer 1 interrupt priority (1 = High; 0 = Low).
2 PX1 Written by the user to select External Interrupt 1 priority (1 = High; 0 = Low).
1 PT0 Written by the user to select the Timer 0 interrupt priority (1 = High; 0 = Low).
0 PX0 Written by the user to select External Interrupt 0 priority (1 = High; 0 = Low).

Data Sheet ADuC841/ADuC842/ADuC843
Rev. B | Page 79 of 95
IEIP2
Secondary Interrupt Enable Register
SFR Address
A9H
Power-On Default
A0H
Bit Addressable No
Table 38. IEIP2 SFR Bit Designations
Bit No. Name Description
7
----
Reserved.
6 PTI Priority for time interval interrupt.
5 PPSM Priority for power supply monitor interrupt.
4 PSI Priority for SPI/I2C interrupt.
3 ---- This bit must contain zero.
2 ETI Set by the user to enable, or cleared to disable time interval counter interrupts.
1 EPSMI Set by the user to enable, or cleared to disable power supply monitor interrupts.
0 ESI Set by the user to enable, or cleared to disable SPI or I2C serial port interrupts.
Interrupt Priority
The interrupt enable registers are written by the user to enable
individual interrupt sources, while the interrupt priority regis-
ters allow the user to select one of two priority levels for each
interrupt. An interrupt of a high priority may interrupt the
service routine of a low priority interrupt, and if two interrupts
of different priority occur at the same time, the higher level
interrupt is serviced first. An interrupt cannot be interrupted by
another interrupt of the same priority level. If two interrupts of
the same priority level occur simultaneously, a polling sequence
is observed as shown in Table 39.
Table 39. Priority within an Interrupt Level
Source Priority Description
PSMI 1 (Highest) Power Supply Monitor Interrupt.
WDS 2 Watchdog Timer Interrupt.
IE0 2 External Interrupt 0.
ADCI 3 ADC Interrupt.
TF0 4 Timer/Counter 0 Interrupt.
IE1 5 External Interrupt 1.
TF1 6 Timer/Counter 1 Interrupt.
ISPI/I2CI 7 SPI Interrupt/I2C Interrupt.
RI + TI
8
Serial Interrupt.
TF2 + EXF2 9 Timer/Counter 2 Interrupt.
TII 11(Lowest) Time Interval Counter Interrupt.
Interrupt Vectors
When an interrupt occurs, the program counter is pushed onto
the stack, and the corresponding interrupt vector address is
loaded into the program counter. The interrupt vector addresses
are shown in Table 40.
Table 40. Interrupt Vector Addresses
Source Vector Address
IE0 0003H
TF0
000BH
IE1 0013H
TF1 001BH
RI + TI 0023H
TF2 + EXF2 002BH
ADCI 0033H
ISPI/I2CI 003BH
PSMI 0043H
TII 0053H
WDS 005BH

ADuC841/ADuC842/ADuC843 Data Sheet
Rev. B | Page 80 of 95
HARDWARE DESIGN CONSIDERATIONS
This section outlines some of the key hardware design
considerations that must be addressed when integrating the
ADuC841/ADuC842/ADuC843 into any hardware system.
Clock Oscillator
The clock source for the parts can be generated by the internal
PLL or by an external clock input. To use the internal PLL, con-
nect a 32.768 kHz parallel resonant crystal between XTAL1 and
XTAL2, and connect a capacitor from each pin to ground as
shown in Figure 75. The parts contain an internal capacitance of
18 pF on the XTAL1 and XTAL2 pins, which is sufficient for
most watch crystals. This crystal allows the PLL to lock correctly
to give an fVCO of 16.777216 MHz. If no crystal is present, the
PLL free runs, giving an fVCO of 16.7 MHz ±20%. In this mode,
the CD bits are limited to CD = 1, giving a max core clock of
8.38 MHz. This is useful if an external clock input is required.
The part powers up and the PLL free runs; the user then writes
to the CFG842 SFR in software to enable the external clock input
on P3.4. Note that double the required clock must be provided
externally since the part runs at CD = 1. A better solution is to use
the ADuC841 with the external clock.
For the ADuC841, connect the crystal in the same manner;
external capacitors should be connected as per the crystal
manufacturer’s recommendations. A minimum capacitance of 20
pF is recommended on XTAL1 and XTAL2. The ADuC841 does
not operate if no crystal is present.
An external clock may be connected as shown in Figure 76 and
Figure 77.
XTAL2
XTAL1
TO INTERNAL
TIMING CIRCUITS
ADuC841/ADuC842/ADuC843
03260-0-076
Figure 75. External Parallel Resonant Crystal Connections
XTAL2
XTAL1
TO INTERNAL
TIMING CIRCUITS
ADuC841
03260-0-075
EXTERNAL
CLOCK
SOURCE
Figure 76. Connecting an External Clock Source (ADuC841)
P3.4 TO INTERNAL
TIMING CIRCUITS
ADuC842/ADuC843
03260-0-077
EXTERNAL
CLOCK
SOURCE
Figure 77. Connecting an External Clock Source (ADuC842/ADuC843)
Whether using the internal PLL or an external clock source, the
specified operational clock speed range of the devices is 400 kHz to
16.777216 MHz, (20 MHz, ADuC841). The core itself is static,
and functions all the way down to dc. But at clock speeds slower
that 400 kHz, the ADC can no longer function correctly. There-
fore, to ensure specified operation, use a clock frequency of at
least 400 kHz and no more than 20 MHz.
External Memory Interface
In addition to its internal program and data memories, the parts
can access up to 16 MBytes of external data memory (SRAM).
Note that the parts cannot access external program memory.
Figure 78 shows a hardware configuration for accessing up to
64 kBytes of external RAM. This interface is standard to any
8051 compatible MCU.
LATCH
SRAM
OE
A8–A15
A0–A7
D0–D7
(DATA)
ADuC841/
ADuC842/
ADuC843
RD
P2
ALE
P0
WE
WR
03260-0-078
Figure 78. External Data Memory Interface (64 kBytes Address Space)

Data Sheet ADuC841/ADuC842/ADuC843
Rev. B | Page 81 of 95
If access to more than 64 kBytes of RAM is desired, a feature
unique to the ADuC841/ADuC842/ADuC843 allows address-
ing up to 16 MBytes of external RAM simply by adding an
additional latch as illustrated in Figure 79.
LATCH
P2
ALE
P0
LATCH
SRAM
A8–A15
A0–A7
D0–D7
(DATA)
A16–A23
OE
RD
WE
WR
ADuC841/
ADuC842/
ADuC843
03260-0-079
Figure 79. External Data Memory Interface (16 MBytes Address Space)
In either implementation, Port 0 (P0) serves as a multiplexed
address/data bus. It emits the low byte of the data pointer (DPL)
as an address, which is latched by a pulse of ALE prior to data
being placed on the bus by the ADuC841/ADuC842/ADuC843
(write operation) or by the SRAM (read operation). Port 2 (P2)
provides the data pointer page byte (DPP) to be latched by ALE,
followed by the data pointer high byte (DPH). If no latch is
connected to P2, DPP is ignored by the SRAM, and the 8051
standard of 64 kBytes external data memory access is maintained.
Power Supplies
The operational power supply voltage of the parts depends on
whether the part is the 3 V version or the 5 V version. The
specifications are given for power supplies within 2.7 V to 3.6 V
or ±5% of the nominal 5 V level.
Note that Figure 80 and Figure 81 refer to the PQFP package.
For the CSP package, connect the extra DVDD, DGND, AVDD,
and AGND in the same manner. Also, the paddle on the bottom
of the package should be soldered to a metal plate to provide
mechanical stability. This metal plate should not be connected
to ground.
Separate analog and digital power supply pins (AVDD and DVDD,
respectively) allow AVDD to be kept relatively free of the noisy
digital signals that are often present on the system DVDD line.
However, though you can power AVDD and DVDD from two
separate supplies if desired, you must ensure that they remain
within ±0.3 V of one another at all times to avoid damaging the
chip (as per the Absolute Maximum Ratings section).
Therefore, it is recommended that unless AVDD and DVDD are
connected directly together, back-to-back Schottky diodes
should be connected between them, as shown in Figure 80.
DV
DD
AGND
AV
DD
–
+
0.1µF
10µF
ANALOG SUPPLY
10µF
DGND
0.1µF
DIGITAL SUPPLY
–
+
ADuC841/
ADuC842/
ADuC843
03260-0-080
Figure 80. External Dual-Supply Connections
As an alternative to providing two separate power supplies, the
user can help keep AVDD quiet by placing a small series resistor
and/or ferrite bead between it and DVDD, and then decoupling
AVDD separately to ground. An example of this configuration is
shown in Figure 81. With this configuration, other analog
circuitry (such as op amps and voltage reference) can be powered
from the AVDD supply line as well. The user still needs to
include back-to-back Schottky diodes between AVDD and DVDD
to protect them from power-up and power-down transient
conditions that could momentarily separate the two supply voltages.
DV
DD
AGND
AV
DD
DGND
DIGITAL SUPPLY
–
+BEAD 1.6Ω
0.1µF
0.1µF
10µF
10µF
ADuC841/
ADuC842/
ADuC843
03260-0-081
Figure 81. External Single-Supply Connections
Notice that in both Figure 80 and Figure 81, a large value
(10 µF) reservoir capacitor sits on DVDD and a separate 10 µF
capacitor sits on AVDD. Also, local small-value (0.1 µF) capaci-
tors are located at each VDD pin of the chip. As per standard
design practice, be sure to include all of these capacitors, and
ensure the smaller capacitors are close to each AVDD pin with
trace lengths as short as possible. Connect the ground terminal
of each of these capacitors directly to the underlying ground
plane. Finally, note that at all times, the analog and digital ground
pins on the part must be referenced to the same system ground
reference point.

ADuC841/ADuC842/ADuC843 Data Sheet
Rev. B | Page 82 of 95
Power Consumption
The currents consumed by the various sections of the part are
shown in Table 41. The core values given represent the current
drawn by DVDD, while the rest (ADC, DAC, voltage ref) are
pulled by the AVDD pin and can be disabled in software when
not in use. The other on-chip peripherals (such as the watchdog
timer and the power supply monitor) consume negligible
current, and are therefore lumped in with the core operating
current here. Of course, the user must add any currents sourced
by the parallel and serial I/O pins, and sourced by the DAC, in
order to determine the total current needed at the supply pins.
Also, current drawn from the DVDD supply increases by
approximately 10 mA during Flash/EE erase and program cycles.
Table 41. Typical IDD of Core and Peripherals
VDD = 5 V VDD = 3 V
Core (Normal Mode) (2.2 nA × MCLK) (1.4 nA × MCLK)
ADC 1.7 mA 1.7 mA
DAC (Each) 250 µA 200 µA
Voltage Ref 200 µA 150 µA
Since operating DVDD current is primarily a function of clock
speed, the expressions for core supply current in Table 41 are
given as functions of MCLK, the core clock frequency. Plug in a
value for MCLK in hertz to determine the current consumed by
the core at that oscillator frequency. Since the ADC and DACs
can be enabled or disabled in software, add only the currents
from the peripherals you expect to use. And again, do not forget
to include current sourced by I/O pins, serial port pins, DAC
outputs, and so forth, plus the additional current drawn during
Flash/EE erase and program cycles. A software switch allows
the chip to be switched from normal mode into idle mode, and
also into full power-down mode. Brief descriptions of idle and
power-down modes follow.
Power Saving Modes
In idle mode, the oscillator continues to run, but the core clock
generated from the PLL is halted. The on-chip peripherals
continue to receive the clock, and remain functional. The CPU
status is preserved with the stack pointer and program counter,
and all other internal registers maintain their data during idle
mode. Port pins and DAC output pins retain their states in this
mode. The chip recovers from idle mode upon receiving any
enabled interrupt, or upon receiving a hardware reset.
In full power-down mode, both the PLL and the clock to the
core are stopped. The on-chip oscillator can be halted or can
continue to oscillate, depending on the state of the oscillator
power-down bit in the PLLCON SFR. The TIC, being driven
directly from the oscillator, can also be enabled during power-
down. All other on-chip peripherals are, however, shut down.
Port pins retain their logic levels in this mode, but the DAC
output goes to a high impedance state (three-state). During full
power-down mode, the part consumes a total of approximately
20 µA. There are five ways of terminating power-down mode:
Asserting the RESET Pin (Pin 15)
Returns to normal mode. All registers are set to their default
state and program execution starts at the reset vector once the
RESET pin is de-asserted.
Cycling Power
All registers are set to their default state and program execution
starts at the reset vector approximately 128 ms later.
Time Interval Counter (TIC) Interrupt
Power-down mode is terminated, and the CPU services the TIC
interrupt. The RETI at the end of the TIC ISR returns the core
to the instruction after the one that enabled power-down.
I2C or SPI Interrupt
Power-down mode is terminated, and the CPU services the
I2C/SPI interrupt. The RETI at the end of the ISR returns the
core to the instruction after the one that enabled power-down.
Note that the I2C/SPI power-down interrupt enable bit (SERIPD)
in the PCON SFR must be set to allow this mode of operation.
INT0 Interrupt
Power-down mode is terminated, and the CPU services the
INT0 interrupt. The RETI at the end of the ISR returns the core
to the instruction after the one that enabled power-down. The
INT0 pin must not be driven low during or within two machine
cycles of the instruction that initiates power-down mode. Note
that the INT0 power-down interrupt enable bit (INT0PD) in
the PCON SFR must be set to allow this mode of operation.
Power-On Reset (POR)
An internal POR is implemented on the ADuC841/ADuC842/
ADuC843.
3 V Part
For DVDD below 2.45 V, the internal POR holds the part in reset.
As DVDD rises above 2.45 V, an internal timer times out for
approximately 128 ms before the part is released from reset. The
user must ensure that the power supply has reached a stable
2.7 V minimum level by this time. Likewise on power-down,
the internal POR holds the part in reset until the power supply
has dropped below 1 V. Figure 82 illustrates the operation of the
internal POR in detail.
128ms TYP 1.0V TYP
128ms TYP
2.45V TYP
1.0V TYP
INTERNAL
CORE RESET
DV
DD
03260-0-082
Figure 82. Internal POR Operation

Data Sheet ADuC841/ADuC842/ADuC843
Rev. B | Page 83 of 95
5 V Part
For DVDD below 4.5 V, the internal POR holds the part in reset.
As DVDD rises above 4.5 V, an internal timer times out for
approximately 128 ms before the part is released from reset. The
user must ensure that the power supply has reached a stable
4.75 V minimum level by this time. Likewise on power-down,
the internal POR holds the part in reset until the power supply
has dropped below 1 V. Figure 83 illustrates the operation of the
internal POR in detail.
128ms 1.0V
128ms
4.75V
1.0V TYP
INTERNAL
CORE RESET
DVDD
03260-0-096
Figure 83. Internal POR Operation
Grounding and Board Layout Recommendations
As with all high resolution data converters, special attention
must be paid to grounding and PC board layout of ADuC841/
ADuC842/ADuC843 based designs to achieve optimum
performance from the ADC and the DACs. Although the parts
have separate pins for analog and digital ground (AGND and
DGND), the user must not tie these to two separate ground
planes unless the two ground planes are connected together
very close to the part, as illustrated in the simplified example of
Figure 84a. In systems where digital and analog ground planes
are connected together somewhere else (for example, at the
system’s power supply), they cannot be connected again near
the part since a ground loop would result. In these cases, tie all
the part’s AGND and DGND pins to the analog ground plane,
as illustrated in Figure 84b. In systems with only one ground
plane, ensure that the digital and analog components are
physically separated onto separate halves of the board such that
digital return currents do not flow near analog circuitry and
vice versa. The part can then be placed between the digital and
analog sections, as illustrated in Figure 84c.
In all of these scenarios, and in more complicated real-life
applications, keep in mind the flow of current from the supplies
and back to ground. Make sure the return paths for all currents
are as close as possible to the paths that the currents took to
reach their destinations. For example, do not power components
on the analog side of Figure 84b with DVDD since that would
force return currents from DVDD to flow through AGND. Also,
try to avoid digital currents flowing under analog circuitry,
which could happen if the user places a noisy digital chip on the
left half of the board in Figure 84c. Whenever possible, avoid
large discontinuities in the ground plane(s) (like those formed
by a long trace on the same layer), since they force return
signals to travel a longer path. And of course, make all connec-
tions to the ground plane directly, with little or no trace separating
the pin from its via to ground.
If the user plans to connect fast logic signals (rise/fall time <
5 ns) to any of the part’s digital inputs, a series resistor should
be added to each relevant line to keep rise and fall times longer
than 5 ns at the part’s input pins. A value of 100 Ω or 200 Ω is
usually sufficient to prevent high speed signals from coupling
capacitively into the part and from affecting the accuracy of
ADC conversions.
DGND
AGND
PLACE ANALOG
COMPONENTS
HERE
PLACE DIGITAL
COMPONENTS
HERE
GND
PLACE ANALOG
COMPONENTS
HERE
PLACE DIGITAL
COMPONENTS
HERE
DGND
a.
AGND
PLACE ANALOG
COMPONENTS
HERE
PLACE DIGITAL
COMPONENTS
HERE
b.
c.
03260-0-083
Figure 84. System Grounding Schemes

ADuC841/ADuC842/ADuC843 Data Sheet
Rev. B | Page 84 of 95
C1+
V+
C1–
C2+
C2–
V–
T2OUT
R2IN
VCC
GND
T1OUT
R1IN
R1OUT
T1IN
T2IN
R2OUT
ADM202
1
2
3
4
5
6
7
8
9
DVDD 9-PIN D-SUB
FEMALE
DVDD
27
34
33
31
30
29
28
39
38
37
36
35
32
40
47 46 44 43 42 41
52 51 50 49 48 45
DVDD 1kΩDVDD
1kΩ2-PIN HEADER FOR
EMULATION ACCESS
(NORMALLY OPEN)
DOWNLOAD/DEBUG
ENABLE JUMPER
(NORMALLY OPEN)
11.0592MHz (ADuC841)
32.768kHz (ADuC842/ADuC843)
DVDD
AVDD
AVDD
AGND
CREF
VREF
DAC0
DAC1
DVDD
DGND
PSEN
EA
DGND
DVDD
XTAL2
XTAL1
RESET
RXD
TXD
DVDD
DGND
NOT CONNECTED IN THIS EXAMPLE
ADuC841/ADuC842/ADuC843
ADC0
ADC7
ANALOG INPUT
VREF OUTPUT
DAC OUTPUT
03260-0-084
Figure 85. Example System (PQFP Package), DACs Not Present on ADuC843
OTHER HARDWARE CONSIDERATIONS
To facilitate in-circuit programming, plus in-circuit debug and
emulation options, users need to implement some simple
connection points in their hardware to allow easy access to
download, debug, and emulation modes.
In-Circuit Serial Download Access
Nearly all ADuC841/ADuC842/ADuC843 designs want to take
advantage of the in-circuit reprogrammability of the chip. This
is accomplished by a connection to the ADuC841/ADuC842/
ADuC843’s UART, which requires an external RS-232 chip for
level translation if downloading code from a PC. Basic configura-
tion of an RS-232 connection is illustrated in Figure 85 with a
simple ADM202 based circuit. If users would rather not design
an RS-232 chip onto a board, refer to Application Note uC006, A
4-Wire UART-to-PC Interface, (at www.analog.com/microconverter)
for a simple (and zero-cost-per-board) method of gaining in-
circuit serial download access to the part.
In addition to the basic UART connections, users also need a
way to trigger the chip into download mode. This is accom-
plished via a 1 kΩ pull-down resistor that can be jumpered onto
the PSEN pin, as shown in Figure 85. To get the part into download
mode, simply connect this jumper and power-cycle the device
(or manually reset the device, if a manual reset button is available),
and it is then ready to serially receive a new program. With the
jumper removed, the device comes up in normal mode (and
runs the program) whenever power is cycled or RESET is toggled.

Data Sheet ADuC841/ADuC842/ADuC843
Rev. B | Page 85 of 95
Note that PSEN is normally an output (as described in the
External Memory Interface section) and is sampled as an input
only on the falling edge of RESET, that is, at power-up or upon
an external manual reset. Note also that if any external circuitry
unintentionally pulls PSEN low during power-up or reset
events, it could cause the chip to enter download mode and
therefore fail to begin user code execution as it should. To pre-
vent this, ensure that no external signals are capable of pulling
the PSEN pin low, except for the external PSEN jumper itself.
Embedded Serial Port Debugger
From a hardware perspective, entry into serial port debug mode
is identical to the serial download entry sequence described in
the preceding section. In fact, both serial download and serial
port debug modes can be thought of as essentially one mode of
operation used in two different ways. Note that the serial port
debugger is fully contained on the part (unlike ROM monitor
type debuggers), and therefore no external memory is needed to
enable in-system debug sessions.
Single-Pin Emulation Mode
Also built into the part is a dedicated controller for single-pin
in-circuit emulation (ICE) using standard production ADuC841/
ADuC842/ADuC843 devices. In this mode, emulation access is
gained by connection to a single pin, the EA pin. Normally, this
pin is hardwired either high or low to select execution from
internal or external program memory space, as described
earlier. To enable single-pin emulation mode, however, users
need to pull the EA pin high through a 1 kΩ resistor, as shown
in Figure 85. The emulator then connects to the 2-pin header
also shown in Figure 85. To be compatible with the standard
connector that comes with the single-pin emulator available
from Accutron Limited (www.accutron.com), use a 2-pin
0.1 inch pitch friction lock header from Molex (www.molex.com)
such as their part number 22-27-2021. Be sure to observe the
polarity of this header. As represented in Figure 85, when the
friction lock tab is at the right, the ground pin should be the
lower of the two pins (when viewed from the top).
Typical System Configuration
The typical configuration shown in Figure 85 summarizes some
of the hardware considerations that were discussed in previous
sections.
DEVELOPMENT TOOLS
There are two models of development tools available for the
ADuC841/ADuC842/ADuC843:
• QuickStart™—Entry-level development system
• QuickStart Plus—Comprehensive development system
These systems are described briefly in the following sections.
QUICKSTART DEVELOPMENT SYSTEM
The QuickStart Development System is an entry-level, low cost
development tool suite supporting the parts. The system
consists of the following PC based (Windows® compatible)
hardware and software development tools.
Hardware Evaluation board and serial port
programming cable.
Software Serial download software.
Miscellaneous CD-ROM documentation and prototype
device.
A brief description of some of the software tools and
components in the QuickStart Development System follows.
Download—In-Circuit Serial Downloader
The serial downloader is a Windows application that allows the
user to serially download an assembled program (Intel® hexadeci-
mal format file) to the on-chip program flash memory via the
serial COM1 port on a standard PC. Application Note uC004
details this serial download protocol and is available from
www.analog.com/microconverter.
ASPIRE—IDE
The ASPIRE integrated development environment is a
Windows application that allows the user to compile, edit, and
debug code in the same environment. The ASPIRE software
allows users to debug code execution on silicon using the
MicroConverter UART serial port. The debugger provides
access to all on-chip peripherals during a typical debug session
as well as single step, animate, and break-point code execution
control.
Note that the ASPIRE IDE is also included as part of the
QuickStart Plus System. As part of the QuickStart Plus System,
the ASPIRE IDE also supports mixed level and C source debug.
This is not available in the QuickStart System, but there is an
example project that demonstrates this capability.
QuickStart Plus Development System
The QuickStart Plus Development System offers users enhanced
nonintrusive debug and emulation tools. The system consists of
the following PC based (Windows compatible) hardware and
software development tools.
Hardware Prototype Board. Accutron Nonintrusive
Single-Pin Emulator.
Software ASPIRE Integrated Development
Environment. Features full C and assembly
emulation using the Accutron single pin
emulator.
Miscellaneous CD-ROM documentation.

ADuC841/ADuC842/ADuC843 Data Sheet
Rev. B | Page 86 of 95
TIMING SPECIFICATIONS1, 2, 3
Table 42. AVDD =2.7 V to 3.6 V or 4.75 V to 5.25 V, DVDD = 2.7 V to 3.6 V or 4.75 V to 5.25 V; all specifications TMIN to TMAX,
unless otherwise noted
Parameter 32.768 kHz External Crystal
ADuC842
/
ADuC843
CLOCK INPUT
(External Clock Driven XTAL1)
Min
Typ
Max
Unit
tCK XTAL1 Period 30.52 µs
tCKL XTAL1 Width Low 6.26 µs
tCKH XTAL1 Width High 6.26 µs
tCKR XTAL1 Rise Time 9 ns
tCKF XTAL1 Fall Time 9 ns
1/tCORE ADuC842/ADuC843 Core Clock Frequency4 0.131 16.78 MHz
tCORE ADuC842/ADuC843 Core Clock Period5 0.476 µs
tCYC ADuC842/ADuC843 Machine Cycle Time6 0.059 0.476 7.63 µs
1 AC inputs during testing are driven at DVDD – 0.5 V for a Logic 1 and 0.45 V for Logic 0. Timing measurements are made at VIH min for Logic 1 and VIL max for Logic 0, as
shown in Figure 87.
2 For timing purposes, a port pin is no longer floating when a 100 mV change from load voltage occurs. A port pin begins to float when a 100 mV change from the
loaded VOH/VOL level occurs, as shown in Figure 87.
3 CLOAD for all outputs = 80 pF, unless otherwise noted.
4 ADuC842/ADuC843 internal PLL locks onto a multiple (512 times) of the 32.768 kHz external crystal frequency to provide a stable 16.78 MHz internal clock for the
system. The core can operate at this frequency or at a binary submultiple called Core_Clk, selected via the PLLCON SFR.
5 This number is measured at the default Core_Clk operating frequency of 2.09 MHz.
6 ADuC842/ADuC843 machine cycle time is nominally defined as 1/Core_CLK.
Parameter Variable External Crystal
ADuC841 CLOCK INPUT (External Clock Driven XTAL1) Min Typ Max Unit
tCK XTAL1 Period 62.5 1000 ns
t
CKL
XTAL1 Width Low
20
ns
tCKH XTAL1 Width High 20 ns
tCKR XTAL1 Rise Time 20 ns
tCKF XTAL1 Fall Time 20 ns
1/tCORE ADuC841 Core Clock Frequency 0.131 20 MHz
tCORE ADuC841 Core Clock Period 0.476 µs
tCYC ADuC841 Machine Cycle Time 0.05 0.476 7.63 µs
t
CKH
t
CKL
t
CK
t
CKF
t
CKR
03260-0-085
Figure 86. XTAL1 Input
DVDD – 0.5V
0.45V
0.2DVDD + 0.9V
TEST POINTS
0.2DVDD – 0.1V
VLOAD – 0.1V
VLOAD
VLOAD + 0.1V
TIMING
REFERENCE
POINTS
VLOAD – 0.1V
VLOAD
VLOAD – 0.1V
03260-0-086
Figure 87. Timing Waveform Characteristics

Data Sheet ADuC841/ADuC842/ADuC843
Rev. B | Page 87 of 95
Parameter 16 MHz Core Clk 8 MHz Core Clock
EXTERNAL DATA MEMORY READ CYCLE Min Max Min Max Unit
tRLRH RD Pulse Width 60 125 ns
tAVLL Address Valid after ALE Low 60 120 ns
tLLAX Address Hold after ALE Low 145 290 ns
tRLDV RD Low to Valid Data In 48 100 Ns
t
RHDX
Data and Address Hold after RD
0
0
ns
tRHDZ Data Float after RD 150 625 ns
tLLDV ALE Low to Valid Data In 170 350 ns
tAVDV Address to Valid Data In 230 470 ns
tLLWL ALE Low to RD or WR Low 130 255 ns
tAVWL Address Valid to RD or WR Low 190 375 ns
tRLAZ RD Low to Address Float 15 35 ns
tWHLH RD or WR High to ALE High 60 120 ns
03260-0-087
ALE (O)
PORT 0 (I/O)
PORT 2 (O)
t
WHLH
t
LLDV
t
LLWL
t
RLRH
t
AVWL
t
LLAX
t
AVLL
t
RLAZ
t
RHDX
t
RHDZ
t
AVDV
A0�A7 (OUT) DATA (IN)
A16�A23 A8 A15
t
RLDV
PSEN (O)
RD (O)
Figure 88. External Data Memory Read Cycle

ADuC841/ADuC842/ADuC843 Data Sheet
Rev. B | Page 88 of 95
Parameter 16 MHz Core Clk 8 MHz Core Clock
EXTERNAL DATA MEMORY WRITE CYCLE Min Max Min Max Unit
tWLWH WR Pulse Width 65 130 ns
tAVLL Address Valid after ALE Low 60 120 ns
tLLAX Address Hold after ALE Low 65 135 ns
tLLWL ALE Low to RD or WR Low 130 260 ns
t
AVWL
Address Valid to RD or WR Low
190
375
ns
tQVWX Data Valid to WR Transition 60 120 ns
tQVWH Data Setup before WR 120 250 ns
tWHQX Data and Address Hold after WR 380 755 ns
tWHLH RD or WR High to ALE High 60 125 ns
03260-0-088
ALE (O)
PORT 2 (O)
tWHLH
tWLWH
tLLWL
tAVWL
tLLAX
tAVLL
tQVWX
tQVWH
tWHQX
A0�A7 DATA
A16�A23 V8 A15
PSEN (O)
WR (O)
Figure 89. External Data Memory Write Cycle

Data Sheet ADuC841/ADuC842/ADuC843
Rev. B | Page 89 of 95
Parameter
I2C COMPATIBLE INTERFACE TIMING Min Max Unit
tL SCLOCK Low Pulse Width 1.3 µs
tH SCLOCK High Pulse Width 0.6 µs
tSHD Start Condition Hold Time 0.6 µs
tDSU Data Setup Time 100 µs
tDHD Data Hold Time 0.9 µs
tRSU Setup Time for Repeated Start 0.6 µs
tPSU Stop Condition Setup Time 0.6 µs
tBUF Bus Free Time between a Stop Conditionand a Start Condition 1.3 µs
tR Rise Time of Both SCLOCK and SDATA 300 ns
tF Fall Time of Both SCLOCK and SDATA 300 ns
tSUP1 Pulse Width of Spike Suppressed 50 ns
1Input filtering on both the SCLOCK and SDATA inputs suppresses noise spikes less than 50 ns.
MSB
tBUF
SDATA (I/O)
SCLK (I)
STOP
CONDITION START
CONDITION REPEATED
START
LSB ACK MSB
1 2-7 8 9 1
S(R)
PS
tPSU
tDSU
tSHD
tDHD
tSUP
tDSU tDHD
tH
tSUP
tL
tRSU tR
tR
tF
tF
03260-0-091
Figure 90. I2C Compatible Interface Timing

ADuC841/ADuC842/ADuC843 Data Sheet
Rev. B | Page 90 of 95
Parameter
SPI MASTER MODE TIMING (CPHA = 1) Min Typ Max Unit
tSL SCLOCK Low Pulse Width1 476 ns
tSH SCLOCK High Pulse Width1 476 ns
tDAV Data Output Valid after SCLOCK Edge 50 ns
tDSU Data Input Setup Time before SCLOCK Edge 100 ns
tDHD Data Input Hold Time after SCLOCK Edge 100 ns
tDF Data Output Fall Time 10 25 ns
tDR Data Output Rise Time 10 25 ns
tSR SCLOCK Rise Time 10 25 ns
tSF SCLOCK Fall Time 10 25 ns
1 Characterized under the following conditions:
a. Core clock divider bits CD2, CD1, and CD0 bits in PLLCON SFR set to 0, 1, and 1, respectively, that is, core clock frequency = 2.09 MHz.
b. SPI bit-rate selection bits SPR1 and SPR0 in SPICON SFR set to 0 and 0, respectively.
SCLOCK
(CPOL = 0)
t
DSU
SCLOCK
(CPOL = 1)
MOSI
MISO
MSB LSB
LSB IN
BITS 6–1
BITS 6–1
t
DHD
t
DR
t
DAV
t
DF
t
SH
t
SL
t
SR
t
SF
MSB IN
03260-0-092
Figure 91. SPI Master Mode Timing (CPHA = 1)

Data Sheet ADuC841/ADuC842/ADuC843
Rev. B | Page 91 of 95
Parameter
SPI MASTER MODE TIMING (CPHA = 0) Min Typ Max Unit
tSL SCLOCK Low Pulse Width1 476 ns
tSH SCLOCK High Pulse Width1 476 ns
tDAV Data Output Valid after SCLOCK Edge 50 ns
tDOSU Data Output Setup before SCLOCK Edge 150 ns
tDSU Data Input Setup Time before SCLOCK Edge 100 ns
tDHD Data Input Hold Time after SCLOCK Edge 100 ns
tDF Data Output Fall Time 10 25 ns
tDR Data Output Rise Time 10 25 ns
tSR SCLOCK Rise Time 10 25 ns
tSF SCLOCK Fall Time 10 25 ns
1 Characterized under the following conditions:
a. Core clock divider bits CD2, CD1, and CD0 bits in PLLCON SFR set to 0, 1, and 1, respectively, that is, core clock frequency = 2.09 MHz.
b. SPI bit-rate selection bits SPR1 and SPR0 in SPICON SFR set to 0 and 0, respectively.
SCLOCK
(CPOL = 0)
tDSU
SCLOCK
(CPOL = 1)
MOSI
MISO
MSB LSB
LSB IN
BITS 6–1
BITS 6–1
tDHD
tDR
tDAV
tDF
tDOSU
tSH tSL
tSR tSF
MSB IN
03260-0-093
Figure 92. SPI Master Mode Timing (CPHA = 0)

ADuC841/ADuC842/ADuC843 Data Sheet
Rev. B | Page 92 of 95
Parameter
SPI SLAVE MODE TIMING (CPHA = 1) Min Typ Max Unit
tSS SS to SCLOCK Edge 0 ns
tSL SCLOCK Low Pulse Width 330 ns
tSH SCLOCK High Pulse Width 330 ns
tDAV Data Output Valid after SCLOCK Edge 50 ns
tDSU Data Input Setup Time before SCLOCK Edge 100 ns
tDHD Data Input Hold Time after SCLOCK Edge 100 ns
tDF Data Output Fall Time 10 25 ns
t
DR
Data Output Rise Time
10
25
ns
tSR SCLOCK Rise Time 10 25 ns
tSF SCLOCK Fall Time 10 25 ns
tSFS SS High after SCLOCK Edge 0 ns
MISO
MOSI
SCLOCK
(CPOL = 1)
SCLOCK
(CPOL = 0)
SS
MSB BITS 6–1LSB
BITS 6–1 LSB IN
t
DHD
t
DSU
t
DR
t
DF
t
DAV
t
SH
t
SL
t
SR
t
SF
t
SFS
MSB IN
t
SS
03260-0-094
Figure 93. SPI Slave Mode Timing (CPHA = 1)

Data Sheet ADuC841/ADuC842/ADuC843
Rev. B | Page 93 of 95
Parameter
SPI SLAVE MODE TIMING (CPHA = 0) Min Typ Max Unit
tSS SS to SCLOCK Edge 0 ns
tSL SCLOCK Low Pulse Width 330 ns
tSH SCLOCK High Pulse Width 330 ns
tDAV Data Output Valid after SCLOCK Edge 50 ns
tDSU Data Input Setup Time before SCLOCK Edge 100 ns
tDHD Data Input Hold Time after SCLOCK Edge 100 ns
tDF Data Output Fall Time 10 25 ns
t
DR
Data Output Rise Time
10
25
ns
tSR SCLOCK Rise Time 10 25 ns
tSF SCLOCK Fall Time 10 25 ns
tDOSS Data Output Valid after SS Edge 20 ns
tSFS SS High after SCLOCK Edge ns
MISO
MOSI
SCLOCK
(CPOL = 1)
SCLOCK
(CPOL = 0)
SS
MSB BITS 6–1 LSB
BITS 6–1 LSB IN
t
DHD
t
DSU
t
DR
t
DF
t
DAV
t
DOSS
t
SH
t
SL
t
SR
t
SF
t
SFS
MSB IN
t
SS
03260-0-095
Figure 94. SPI Slave Mode Timing (CPHA = 0)

ADuC841/ADuC842/ADuC843 Data Sheet
Rev. B | Page 94 of 95
OUTLINE DIMENSIONS
COMPLIANT TO JEDEC STANDARDS MO-112-AC-2
14.15
13.90 SQ
13.65
2.45
MAX
1.03
0.88
0.73
14
52
26
27
40
39
13
2.10
2.00
1.95
7°
0°
0.25
0.15
0.10
0.23
0.11
10.20
10.00 SQ
9.80
0.65 BSC
LEAD PITCH LEAD WIDTH
0.10
COPLANARITY
SEATING
PLANE
1.95 REF
1
VIEW A
VIEW A
ROTATED 90
°
CCW
06-10-20014-B
TOP VIEW
(PINS DOWN)
0.38
0.22
Figure 95. 52-Lead Plastic Quad Flat Package [MQFP]
(S-52-2)
Dimensions shown in millimeters
0.50
BSC
PIN 1
INDICATOR
PIN 1
INDICATOR
*6.25
6.10 SQ
5.95
0.50
0.40
0.30
SEATING
PLANE
0.80
0.75
0.70 0.05 MAX
0.02 NOM
0.20 REF
COPLANARITY
0.08
0.30
0.23
0.18
08-23-2013-A
8.10
8.00 SQ
7.90
FOR PROPER CONNECTION OF
THE EXPOSED PAD, REFER TO
THE PIN CONFIGURATION AND
FUNCTION DESCRIPTIONS
SECTION OF THIS DATA SHEET.
0.25 MIN
6.50 REF
*COMPLIANT TO JEDEC STANDARDS MO-220-WLLD-2
WITH EXCEPTION TO EXPOSED PAD DIMENSION.
1
56
14
15
43
42
28
29
TOP VIEW BOTTOM VIEW
EXPOSED
PAD
PKG-004356
Figure 96. 56-Lead Frame Chip Scale Package [LFCSP]
8 mm × 8 mm and 0.75 mm Package Height
(CP-56-11)
Dimensions shown in millimeters

Data Sheet ADuC841/ADuC842/ADuC843
Rev. B | Page 95 of 95
ORDERING GUIDE
Model1
Supply
Voltage VDD
User Program
Code Space
Temperature
Range Package Description
Package
Option
ADuC841BSZ62-5 5 62 –40°C to +85°C 52-Lead Plastic Quad Flat Package [MQFP] S-52-2
ADuC841BSZ62-3 3 62 –40°C to +85°C 52-Lead Plastic Quad Flat Package [MQFP] S-52-2
ADuC841BCPZ62-5 5 62 –40°C to +85°C 56-Lead Lead Frame Chip Scale Package [LFCSP] CP-56-11
ADuC841BCPZ62-3 3 62 –40°C to +85°C 56-Lead Lead Frame Chip Scale Package [LFCSP] CP-56-11
ADuC841BCPZ8-5 5 8 –40°C to +85°C 56-Lead Lead Frame Chip Scale Package [LFCSP] CP-56-11
ADuC841BCPZ8-3 3 8 –40°C to +85°C 56-Lead Lead Frame Chip Scale Package [LFCSP] CP-56-11
ADuC842BSZ62-5 5 62 –40°C to +85°C 52-Lead Plastic Quad Flat Package [MQFP] S-52-2
ADuC842BSZ62-3 3 62 –40°C to +85°C 52-Lead Plastic Quad Flat Package [MQFP] S-52-2
ADuC842BCPZ62-5 5 62 –40°C to +85°C 56-Lead Lead Frame Chip Scale Package [LFCSP] CP-56-11
ADuC842BCPZ62-3 3 62 –40°C to +85°C 56-Lead Lead Frame Chip Scale Package [LFCSP] CP-56-11
ADuC842BCPZ32-5 5 32 –40°C to +85°C 56-Lead Lead Frame Chip Scale Package [LFCSP] CP-56-11
ADuC842BCPZ32-3 3 32 –40°C to +85°C 56-Lead Lead Frame Chip Scale Package [LFCSP] CP-56-11
ADuC842BCPZ8-5 5 8 –40°C to +85°C 56-Lead Lead Frame Chip Scale Package [LFCSP] CP-56-11
ADuC842BCPZ8-3 3 8 –40°C to +85°C 56-Lead Lead Frame Chip Scale Package [LFCSP] CP-56-11
ADUC843BSZ62-5 5 62 –40°C to +85°C 52-Lead Plastic Quad Flat Package [MQFP] S-52-2
ADuC843BSZ62-3 3 62 –40°C to +85°C 52-Lead Plastic Quad Flat Package [MQFP] S-52-2
ADuC843BCP62Z-5
5
62
–40°C to +85°C
56-Lead Lead Frame Chip Scale Package [LFCSP]
CP-56-11
ADuC843BCPZ62-3 3 62 –40°C to +85°C 56-Lead Lead Frame Chip Scale Package [LFCSP] CP-56-11
ADuC843BCP32Z-5 5 32 –40°C to +85°C 56-Lead Lead Frame Chip Scale Package [LFCSP] CP-56-11
ADuC843BCPZ32-3 3 32 –40°C to +85°C 56-Lead Lead Frame Chip Scale Package [LFCSP] CP-56-11
ADuC843BCPZ8-5 5 8 –40°C to +85°C 56-Lead Lead Frame Chip Scale Package [LFCSP] CP-56-11
ADuC843BCPZ8-3 3 8 –40°C to +85°C 56-Lead Lead Frame Chip Scale Package [LFCSP] CP-56-11
EVAL-ADuC841QSZ 5 QuickStart Development System for the ADuC841
EVAL-ADuC841QSPZ 5 QuickStart Plus Development System
EVAL-ADuC842QSZ 5 QuickStart Development System for the
ADuC842 and ADuC843
EVAL-ADuC842QSPZ 5 QuickStart Plus Development System
USB-EA-CONVZ USB to EA Emulator
1 The only difference between the ADuC842 and ADuC843devices is the voltage output DACs on the ADuC842; thus, the evaluation system for the ADuC842 is also
suitable for the ADuC843.
I2C refers to a communications protocol originally developed by Philips Semiconductors (now NXP Semiconductors).
©2003–2017 Analog Devices, Inc. All rights reserved. Trademarks and
registered trademarks are the property of their respective owners.
D03260-06/17(B)