OpenCL_Programming_Guide AMD Accelerated Parallel Processing Open CL Programming Guide V2.7
AMD_Accelerated_Parallel_Processing_OpenCL_Programming_Guide-rev-2.7
User Manual: AMD Accelerated Parallel Processing OpenCL Programming Guide-v2.7
Open the PDF directly: View PDF
.
Page Count: 294 [warning: Documents this large are best viewed by clicking the View PDF Link!]
- AMD Accelerated Parallel Processing OpenCLtm Programming Guide
- Preface
- Contents
- Chapter 1 OpenCL Architecture and AMD Accelerated Parallel Processing
- Chapter 2 AMD Implementation
- Chapter 3 Building and Running OpenCL Programs
- Chapter 4 Debugging OpenCL
- Chapter 5 OpenCL Performance and Optimization
- 5.1 CodeXL GPU Profiler
- 5.2 AMD APP KernelAnalyzer2
- 5.3 Analyzing Processor Kernels
- 5.4 Estimating Performance
- 5.5 OpenCL Memory Objects
- 5.6 OpenCL Data Transfer Optimization
- 5.7 Using Multiple OpenCL Devices
- Chapter 6 OpenCL Performance and Optimization for GCN Devices
- 6.1 Global Memory Optimization
- 6.2 Local Memory (LDS) Optimization
- 6.3 Constant Memory Optimization
- 6.4 OpenCL Memory Resources: Capacity and Performance
- 6.5 Using LDS or L1 Cache
- 6.6 NDRange and Execution Range Optimization
- 6.7 Instruction Selection Optimizations
- 6.8 Additional Performance Guidance
- 6.9 Specific Guidelines for Southern Islands GPUs
- Chapter 7 OpenCL Performance and Optimization for Evergreen and Northern Islands Devices
- 7.1 Global Memory Optimization
- 7.2 Local Memory (LDS) Optimization
- 7.3 Constant Memory Optimization
- 7.4 OpenCL Memory Resources: Capacity and Performance
- 7.5 Using LDS or L1 Cache
- 7.6 NDRange and Execution Range Optimization
- 7.7 Using Multiple OpenCL Devices
- 7.8 Instruction Selection Optimizations
- 7.9 Clause Boundaries
- 7.10 Additional Performance Guidance
- Chapter 8 OpenCL Static C++ Programming Language
- Appendix A OpenCL Optional Extensions
- A.1 Extension Name Convention
- A.2 Querying Extensions for a Platform
- A.3 Querying Extensions for a Device
- A.4 Using Extensions in Kernel Programs
- A.5 Getting Extension Function Pointers
- A.6 List of Supported Extensions that are Khronos-Approved
- A.7 cl_ext Extensions
- A.8 AMD Vendor-Specific Extensions
- A.8.1 cl_amd_fp64
- A.8.2 cl_amd_vec3
- A.8.3 cl_amd_device_persistent_memory
- A.8.4 cl_amd_device_attribute_query
- A.8.5 cl_amd_compile_options
- A.8.6 cl_amd_offline_devices
- A.8.7 cl_amd_event_callback
- A.8.8 cl_amd_popcnt
- A.8.9 cl_amd_media_ops
- A.8.10 cl_amd_media_ops2
- A.8.11 cl_amd_printf
- A.8.12 cl_amd_predefined_macros
- A.8.13 cl_amd_bus_addressable_memory
- A.9 Supported Functions for cl_amd_fp64 / cl_khr_fp64
- A.10 Extension Support by Device
- Appendix B The OpenCL Installable Client Driver (ICD)
- Appendix C Compute Kernel
- Appendix D Device Parameters
- Table D.1 Parameters for 7xxx Devices
- Table D.2 Parameters for 68xx and 69xx Devices
- Table D.3 Parameters for 65xx, 66xx, and 67xx Devices
- Table D.4 Parameters for 64xx Devices
- Table D.5 Parameters for Zacate and Ontario Devices
- Table D.6 Parameters for 56xx, 57xx, 58xx, Eyfinity6, and 59xx Devices
- Table D.7 Parameters for Exxx, Cxx, 54xx, and 55xx Devices
- Appendix E OpenCL Binary Image Format (BIF) v2.0
- Appendix F Open Decode API Tutorial
- Appendix G OpenCL-OpenGL Interoperability
- Index

rev2.7
AMD Accelerated Parallel Processing
OpenCL Programming Guide
November 2013

ii
© 2013 Advanced Micro Devices, Inc. All rights reserved. AMD, the AMD Arrow logo,
AMD Accelerated Parallel Processing, the AMD Accelerated Parallel Processing logo, ATI,
the ATI logo, Radeon, FireStream, FirePro, Catalyst, and combinations thereof are trade-
marks of Advanced Micro Devices, Inc. Microsoft, Visual Studio, Windows, and Windows
Vista are registered trademarks of Microsoft Corporation in the U.S. and/or other jurisdic-
tions. Other names are for informational purposes only and may be trademarks of their
respective owners. OpenCL and the OpenCL logo are trademarks of Apple Inc. used by
permission by Khronos.
The contents of this document are provided in connection with Advanced Micro Devices,
Inc. (“AMD”) products. AMD makes no representations or warranties with respect to the
accuracy or completeness of the contents of this publication and reserves the right to
make changes to specifications and product descriptions at any time without notice. The
information contained herein may be of a preliminary or advance nature and is subject to
change without notice. No license, whether express, implied, arising by estoppel or other-
wise, to any intellectual property rights is granted by this publication. Except as set forth
in AMD’s Standard Terms and Conditions of Sale, AMD assumes no liability whatsoever,
and disclaims any express or implied warranty, relating to its products including, but not
limited to, the implied warranty of merchantability, fitness for a particular purpose, or
infringement of any intellectual property right.
AMD’s products are not designed, intended, authorized or warranted for use as compo-
nents in systems intended for surgical implant into the body, or in other applications
intended to support or sustain life, or in any other application in which the failure of AMD’s
product could create a situation where personal injury, death, or severe property or envi-
ronmental damage may occur. AMD reserves the right to discontinue or make changes to
its products at any time without notice.
Advanced Micro Devices, Inc.
One AMD Place
P.O. Box 3453
Sunnyvale, CA 94088-3453
www.amd.com
For AMD Accelerated Parallel Processing:
URL: developer.amd.com/appsdk
Developing: developer.amd.com/
Forum: developer.amd.com/openclforum

AMD ACCELERATED PARALLEL PROCESSING
Preface iii
Copyright © 2013 Advanced Micro Devices, Inc. All rights reserved.
Preface
About This Document
This document provides a basic description of the AMD Accelerated Parallel
Processing environment and components. It describes the basic architecture of
stream processors and provides useful performance tips. This document also
provides a guide for programmers who want to use AMD Accelerated Parallel
Processing to accelerate their applications.
Audience
This document is intended for programmers. It assumes prior experience in
writing code for CPUs and a basic understanding of threads (work-items). While
a basic understanding of GPU architectures is useful, this document does not
assume prior graphics knowledge. It further assumes an understanding of
chapters 1, 2, and 3 of the OpenCL Specification (for the latest version, see
http://www.khronos.org/registry/cl/ ).
Organization
This AMD Accelerated Parallel Processing document begins, in Chapter 1, with
an overview of: the AMD Accelerated Parallel Processing programming models,
OpenCL, and the AMD Compute Abstraction Layer (CAL). Chapter 2 discusses
the AMD implementation of OpenCL. Chapter 3 discusses the compiling and
running of OpenCL programs. Chapter 4 describes using the AMD CodeXL GPU
Debugger and the GNU debugger (GDB) to debug OpenCL programs. Chapter 5
is a discussion of general performance and optimization considerations when
programming for AMD Accelerated Parallel Processing devices and the usage of
the AMD CodeXL GPU Profiler and APP KernelAnalyzer2 tools. Chapter 6 details
performance and optimization considerations specifically for Southern Island
devices. Chapter 7 details performance and optimization devices for Evergreen
and Northern Islands devices. Appendix A describes the supported optional
OpenCL extensions. Appendix B details the installable client driver (ICD) for
OpenCL. Appendix C details the compute kernel and contrasts it with a pixel
shader. Appendix D lists the device parameters. Appendix E describes the
OpenCL binary image format (BIF). Appendix F describes the OpenVideo
Decode API. Appendix G describes the interoperability between OpenCL and
OpenGL. The last section of this book is a glossary of acronyms and terms, as
well as an index.

AMD ACCELERATED PARALLEL PROCESSING
iv Preface
Copyright © 2013 Advanced Micro Devices, Inc. All rights reserved.
Conventions
The following conventions are used in this document.
Related Documents
•The OpenCL Specification, Version 1.1, Published by Khronos OpenCL
Working Group, Aaftab Munshi (ed.), 2010.
•AMD, R600 Technology, R600 Instruction Set Architecture, Sunnyvale, CA,
est. pub. date 2007. This document includes the RV670 GPU instruction
details.
•ISO/IEC 9899:TC2 - International Standard - Programming Languages - C
•Kernighan Brian W., and Ritchie, Dennis M., The C Programming Language,
Prentice-Hall, Inc., Upper Saddle River, NJ, 1978.
•I. Buck, T. Foley, D. Horn, J. Sugerman, K. Fatahalian, M. Houston, and P.
Hanrahan, “Brook for GPUs: stream computing on graphics hardware,” ACM
Trans. Graph., vol. 23, no. 3, pp. 777–786, 2004.
•AMD Compute Abstraction Layer (CAL) Intermediate Language (IL)
Reference Manual. Published by AMD.
•Buck, Ian; Foley, Tim; Horn, Daniel; Sugerman, Jeremy; Hanrahan, Pat;
Houston, Mike; Fatahalian, Kayvon. “BrookGPU”
http://graphics.stanford.edu/projects/brookgpu/
•Buck, Ian. “Brook Spec v0.2”. October 31, 2003.
http://merrimac.stanford.edu/brook/brookspec-05-20-03.pdf
•OpenGL Programming Guide, at http://www.glprogramming.com/red/
•Microsoft DirectX Reference Website, at http://msdn.microsoft.com/en-
us/directx
•GPGPU: http://www.gpgpu.org, and Stanford BrookGPU discussion forum
http://www.gpgpu.org/forums/
mono-spaced font A filename, file path, or code.
* Any number of alphanumeric characters in the name of a code format, parameter,
or instruction.
[1,2) A range that includes the left-most value (in this case, 1) but excludes the right-most
value (in this case, 2).
[1,2] A range that includes both the left-most and right-most values (in this case, 1 and 2).
{x | y} One of the multiple options listed. In this case, x or y.
0.0f
0.0 A single-precision (32-bit) floating-point value.
A double-precision (64-bit) floating-point value.
1011b A binary value, in this example a 4-bit value.
7:4 A bit range, from bit 7 to 4, inclusive. The high-order bit is shown first.
italicized word or phrase The first use of a term or concept basic to the understanding of stream computing.

AMD ACCELERATED PARALLEL PROCESSING
Preface v
Copyright © 2013 Advanced Micro Devices, Inc. All rights reserved.
Contact Information
URL: developer.amd.com/appsdk
Developing: developer.amd.com/
Forum: developer.amd.com/openclforum
REVISION HISTORY
Rev Description
1.3 e Deleted encryption reference.
1.3f Added basic guidelines to CL-GL Interop appendix.
Corrected code in two samples in Chpt. 4.
1.3g Numerous changes to CL-GL Interop appendix.
Added subsections to Additional Performance Guidance on CPU Programmers
Using OpenCL to Program CPUs and Using Special CPU Instructions in the
Optimizing Kernel Code subsection.
2.0 Added ELF Header section in Appendix E.
2.1 New Profiler and KernelAnalyzer sections in chapter 4.
New AMD gDEBugger section in chapter 3.
Added extensions to Appendix A.
Numerous updates throughout for Southern Islands, especially in Chapters 1
and 5.
Split original chapter 4 into three chapters. Now, chapter 4 is general consid-
erations for Evergreen, Northern Islands, and Southern Islands; chapter 5 is
specifically for Southern Islands devices; chapter 6 is for Evergreen and North-
ern Islands devices.
Update of Device Parameters in Appendix D.
2.1a Reinstated some supplemental compiler options in Section 2.1.4.
Changes/additions to Table 4.3
2.1b Minor change in Section 1.8.3, indicating that LDS model has not changed
from previous GPU families.
2.4 Addition of channel mapping information (chpt 5). Minor corrections through-
out. Deletion of duplicate material from chpt 6. Inclusion of upgraded index.
Minor rewording and corrections. Corrections in wording. Corrections to figure
1.8 for SI. Addition of AMD extensions. Memory object properties table delin-
eated for VM enabled/disabled. Added table for comparison of CPU/GPU in
AMD Trinity APU.
2.4a Minor, non-technical corrections.
2.5 Numerous individual corrections throughout. Update of performance values to
those matching the Radeon® HD 7XXX series. Changes to Table 4.2, Figure
5.1, Table 6.8. Addition of enums on page E-3. Addition of description of order
of OCL context creation in Appendix G.
2.6 Replacement of gDEBugger section with CodeXL GPU Debugger section.
Replacement of KernelAnalyzer section with KernelAnalyzer2 section.
Replacement of AMD APP Profiler with CodeXL GPU Profiler section.
2.7 Revisions to original chapter 1, which now is split between chapter 1 and the
new chapter 2. Clarifications to concepts throughout these two chapters. Cor-
responding changes to some figures. New Figure 2.2.
AMD ACCELERATED PARALLEL PROCESSING
vi Preface
Copyright © 2013 Advanced Micro Devices, Inc. All rights reserved.
AMD ACCELERATED PARALLEL PROCESSING
Contents vii
Copyright © 2013 Advanced Micro Devices, Inc. All rights reserved.
Contents
Preface
Contents
Chapter 1 OpenCL Architecture and AMD Accelerated Parallel Processing
1.1 Terminology...................................................................................................................................... 1-1
1.2 OpenCL Overview............................................................................................................................ 1-2
1.3 Programming Model ........................................................................................................................ 1-3
1.4 Synchronization ............................................................................................................................... 1-4
1.5 Memory Architecture and Access.................................................................................................. 1-5
1.5.1 Memory Access................................................................................................................1-7
1.5.2 Global Memory .................................................................................................................1-7
1.5.3 Image Read/Write.............................................................................................................1-7
1.6 Example Programs........................................................................................................................... 1-8
1.6.1 First Example: Simple Buffer Write ...............................................................................1-8
1.6.2 Example: Parallel Min() Function.................................................................................1-11
Chapter 2 AMD Implementation
2.1 The AMD Accelerated Parallel Processing Implementation of OpenCL ................................... 2-1
2.1.1 Work-Item Processing .....................................................................................................2-3
2.1.2 Work-Item Creation..........................................................................................................2-4
2.1.3 Flow Control .....................................................................................................................2-4
2.2 Hardware Overview for Evergreen and Northern Islands Devices (VLIW) .............................. 2-5
2.3 Hardware Overview for Southern Islands Devices (GCN) ..........................................................2-8
2.4 Communication Between Host and the GPU Compute Device................................................2-10
2.4.1 Processing API Calls: The Command Processor ......................................................2-10
2.4.2 DMA Transfers................................................................................................................2-11
2.4.3 Masking Visible Devices................................................................................................2-11
2.5 GPU Compute Device Scheduling............................................................................................... 2-11
Chapter 3 Building and Running OpenCL Programs
3.1 Compiling the Program................................................................................................................... 3-2
3.1.1 Compiling on Windows ...................................................................................................3-2
3.1.2 Compiling on Linux .........................................................................................................3-3
3.1.3 Supported Standard OpenCL Compiler Options..........................................................3-4
3.1.4 AMD-Developed Supplemental Compiler Options .......................................................3-4
AMD ACCELERATED PARALLEL PROCESSING
viii Contents
Copyright © 2013 Advanced Micro Devices, Inc. All rights reserved.
3.2 Running the Program...................................................................................................................... 3-5
3.2.1 Running Code on Windows............................................................................................3-6
3.2.2 Running Code on Linux..................................................................................................3-7
3.3 Calling Conventions ........................................................................................................................ 3-7
Chapter 4 Debugging OpenCL
4.1 AMD CodeXL GPU Debugger......................................................................................................... 4-1
4.2 Debugging CPU Kernels with GDB ...............................................................................................4-2
4.2.1 Setting the Environment .................................................................................................4-2
4.2.2 Setting the Breakpoint in an OpenCL Kernel...............................................................4-2
4.2.3 Sample GDB Session ......................................................................................................4-3
4.2.4 Notes..................................................................................................................................4-4
Chapter 5 OpenCL Performance and Optimization
5.1 CodeXL GPU Profiler....................................................................................................................... 5-1
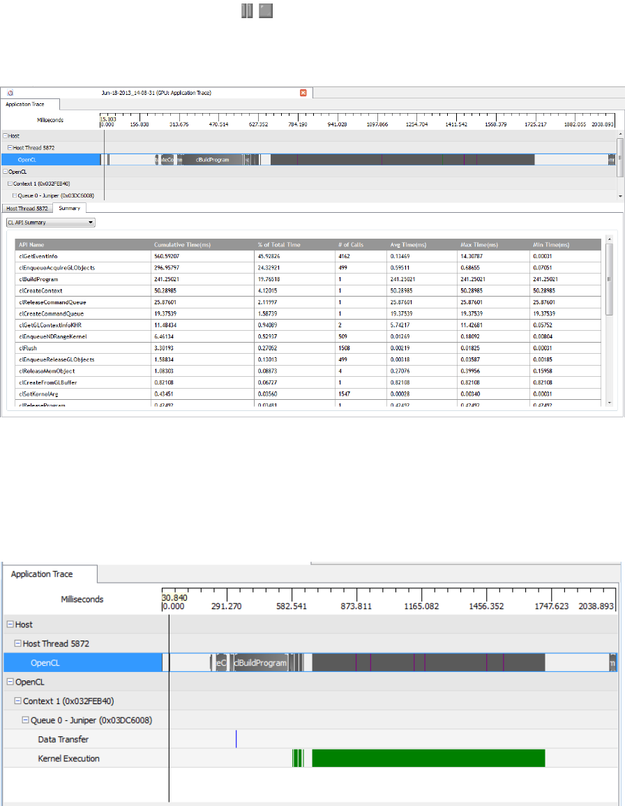
5.1.1 Collecting OpenCL Application Traces .........................................................................5-1
5.1.2 Timeline View....................................................................................................................5-2
5.1.3 Summary Pages View......................................................................................................5-3
5.1.4 API Trace View .................................................................................................................5-4
5.1.5 Collecting OpenCL GPU Kernel Performance Counters.............................................5-5
5.2 AMD APP KernelAnalyzer2............................................................................................................. 5-6
5.2.1 Start KernelAnalyzer2......................................................................................................5-6
5.2.2 Open Kernel Source ........................................................................................................5-7
5.2.3 Build Options - Choosing Target ASICS.......................................................................5-8
5.2.4 Build Options - Defining Kernel Compilation Options................................................5-9
5.2.5 Analysis Input Tab ...........................................................................................................5-9
5.2.6 Build the Kernel ...............................................................................................................5-9
5.2.7 Build Statistics Tab........................................................................................................5-10
5.2.8 The Analysis Tab............................................................................................................5-10
5.3 Analyzing Processor Kernels........................................................................................................5-11
5.3.1 Intermediate Language and GPU Disassembly..........................................................5-11
5.3.2 Generating IL and ISA Code.........................................................................................5-11
5.4 Estimating Performance................................................................................................................ 5-12
5.4.1 Measuring Execution Time ...........................................................................................5-12
5.4.2 Using the OpenCL timer with Other System Timers.................................................5-13
5.4.3 Estimating Memory Bandwidth ....................................................................................5-14
5.5 OpenCL Memory Objects.............................................................................................................. 5-15
5.5.1 Types of Memory Used by the Runtime......................................................................5-15
5.5.2 Placement........................................................................................................................5-18
5.5.3 Memory Allocation.........................................................................................................5-19
5.5.4 Mapping...........................................................................................................................5-20
5.5.5 Reading, Writing, and Copying ....................................................................................5-22
5.5.6 Command Queue ...........................................................................................................5-23
AMD ACCELERATED PARALLEL PROCESSING
Contents ix
Copyright © 2013 Advanced Micro Devices, Inc. All rights reserved.
5.6 OpenCL Data Transfer Optimization............................................................................................5-23
5.6.1 Definitions.......................................................................................................................5-23
5.6.2 Buffers.............................................................................................................................5-24
5.7 Using Multiple OpenCL Devices .................................................................................................. 5-31
5.7.1 CPU and GPU Devices ..................................................................................................5-31
5.7.2 When to Use Multiple Devices .....................................................................................5-33
5.7.3 Partitioning Work for Multiple Devices........................................................................5-34
5.7.4 Synchronization Caveats...............................................................................................5-36
5.7.5 GPU and CPU Kernels...................................................................................................5-37
5.7.6 Contexts and Devices....................................................................................................5-38
Chapter 6 OpenCL Performance and Optimization for GCN Devices
6.1 Global Memory Optimization.......................................................................................................... 6-1
6.1.1 Channel Conflicts.............................................................................................................6-3
6.1.2 Coalesced Writes .............................................................................................................6-9
6.1.3 Hardware Variations.......................................................................................................6-10
6.2 Local Memory (LDS) Optimization............................................................................................... 6-10
6.3 Constant Memory Optimization.................................................................................................... 6-13
6.4 OpenCL Memory Resources: Capacity and Performance ........................................................ 6-15
6.5 Using LDS or L1 Cache ................................................................................................................ 6-16
6.6 NDRange and Execution Range Optimization............................................................................ 6-17
6.6.1 Hiding ALU and Memory Latency................................................................................6-17
6.6.2 Resource Limits on Active Wavefronts.......................................................................6-18
6.6.3 Partitioning the Work.....................................................................................................6-21
6.6.4 Summary of NDRange Optimizations..........................................................................6-23
6.7 Instruction Selection Optimizations............................................................................................. 6-24
6.7.1 Instruction Bandwidths .................................................................................................6-24
6.7.2 AMD Media Instructions................................................................................................6-25
6.7.3 Math Libraries.................................................................................................................6-25
6.7.4 Compiler Optimizations.................................................................................................6-26
6.8 Additional Performance Guidance............................................................................................... 6-26
6.8.1 Loop Unroll pragma......................................................................................................6-26
6.8.2 Memory Tiling.................................................................................................................6-27
6.8.3 General Tips....................................................................................................................6-28
6.8.4 Guidance for CUDA Programmers Using OpenCL....................................................6-30
6.8.5 Guidance for CPU Programmers Using OpenCL to Program GPUs.......................6-31
6.8.6 Optimizing Kernel Code ................................................................................................6-31
6.8.7 Optimizing Kernels for Southern Island GPUs...........................................................6-32
6.9 Specific Guidelines for Southern Islands GPUs........................................................................ 6-33
AMD ACCELERATED PARALLEL PROCESSING
x Contents
Copyright © 2013 Advanced Micro Devices, Inc. All rights reserved.
Chapter 7 OpenCL Performance and Optimization for Evergreen and Northern Islands
Devices
7.1 Global Memory Optimization.......................................................................................................... 7-1
7.1.1 Two Memory Paths ..........................................................................................................7-3
7.1.2 Channel Conflicts.............................................................................................................7-6
7.1.3 Float4 Or Float1..............................................................................................................7-11
7.1.4 Coalesced Writes ...........................................................................................................7-12
7.1.5 Alignment........................................................................................................................7-14
7.1.6 Summary of Copy Performance...................................................................................7-16
7.1.7 Hardware Variations.......................................................................................................7-16
7.2 Local Memory (LDS) Optimization............................................................................................... 7-16
7.3 Constant Memory Optimization.................................................................................................... 7-19
7.4 OpenCL Memory Resources: Capacity and Performance........................................................ 7-20
7.5 Using LDS or L1 Cache ................................................................................................................ 7-22
7.6 NDRange and Execution Range Optimization............................................................................ 7-23
7.6.1 Hiding ALU and Memory Latency................................................................................7-23
7.6.2 Resource Limits on Active Wavefronts.......................................................................7-24
7.6.3 Partitioning the Work.....................................................................................................7-28
7.6.4 Optimizing for Cedar .....................................................................................................7-32
7.6.5 Summary of NDRange Optimizations..........................................................................7-32
7.7 Using Multiple OpenCL Devices .................................................................................................. 7-33
7.7.1 CPU and GPU Devices ..................................................................................................7-33
7.7.2 When to Use Multiple Devices .....................................................................................7-35
7.7.3 Partitioning Work for Multiple Devices .......................................................................7-35
7.7.4 Synchronization Caveats ..............................................................................................7-38
7.7.5 GPU and CPU Kernels...................................................................................................7-39
7.7.6 Contexts and Devices....................................................................................................7-40
7.8 Instruction Selection Optimizations ............................................................................................ 7-41
7.8.1 Instruction Bandwidths .................................................................................................7-41
7.8.2 AMD Media Instructions................................................................................................7-42
7.8.3 Math Libraries.................................................................................................................7-42
7.8.4 VLIW and SSE Packing .................................................................................................7-43
7.8.5 Compiler Optimizations.................................................................................................7-45
7.9 Clause Boundaries ........................................................................................................................ 7-46
7.10 Additional Performance Guidance............................................................................................... 7-48
7.10.1 Loop Unroll pragma......................................................................................................7-48
7.10.2 Memory Tiling.................................................................................................................7-48
7.10.3 General Tips....................................................................................................................7-49
7.10.4 Guidance for CUDA Programmers Using OpenCL....................................................7-51
7.10.5 Guidance for CPU Programmers Using OpenCL to Program GPUs.......................7-52
7.10.6 Optimizing Kernel Code................................................................................................7-53
7.10.7 Optimizing Kernels for Evergreen and 69XX-Series GPUs.......................................7-53
AMD ACCELERATED PARALLEL PROCESSING
Contents xi
Copyright © 2013 Advanced Micro Devices, Inc. All rights reserved.
Chapter 8 OpenCL Static C++ Programming Language
8.1 Overview ........................................................................................................................................... 8-1
8.1.1 Supported Features .........................................................................................................8-1
8.1.2 Unsupported Features.....................................................................................................8-2
8.1.3 Relations with ISO/IEC C++ ............................................................................................8-2
8.2 Additions and Changes to Section 5 - The OpenCL C Runtime ...............................................8-2
8.2.1 Additions and Changes to Section 5.7.1 - Creating Kernel Objects .........................8-2
8.2.2 Passing Classes between Host and Device .................................................................8-3
8.3 Additions and Changes to Section 6 - The OpenCL C Programming Language.................... 8-3
8.3.1 Building C++ Kernels.......................................................................................................8-3
8.3.2 Classes and Derived Classes.........................................................................................8-3
8.3.3 Namespaces......................................................................................................................8-4
8.3.4 Overloading.......................................................................................................................8-4
8.3.5 Templates..........................................................................................................................8-5
8.3.6 Exceptions ........................................................................................................................8-6
8.3.7 Libraries ............................................................................................................................8-6
8.3.8 Dynamic Operation ..........................................................................................................8-6
8.4 Examples........................................................................................................................................... 8-6
8.4.1 Passing a Class from the Host to the Device and Back.............................................8-6
8.4.2 Kernel Overloading..........................................................................................................8-7
8.4.3 Kernel Template................................................................................................................8-8
Appendix A OpenCL Optional Extensions
A.1 Extension Name Convention..........................................................................................................A-1
A.2 Querying Extensions for a Platform..............................................................................................A-1
A.3 Querying Extensions for a Device.................................................................................................A-2
A.4 Using Extensions in Kernel Programs..........................................................................................A-2
A.5 Getting Extension Function Pointers ............................................................................................A-3
A.6 List of Supported Extensions that are Khronos-Approved........................................................A-3
A.7 cl_ext Extensions.........................................................................................................................A-4
A.8 AMD Vendor-Specific Extensions ..................................................................................................A-4
A.8.1 cl_amd_fp64.................................................................................................................A-4
A.8.2 cl_amd_vec3.................................................................................................................A-4
A.8.3 cl_amd_device_persistent_memory ..................................................................A-4
A.8.4 cl_amd_device_attribute_query.......................................................................A-5
A.8.5 cl_amd_compile_options ......................................................................................A-6
A.8.6 cl_amd_offline_devices .......................................................................................A-6
A.8.7 cl_amd_event_callback..........................................................................................A-6
A.8.8 cl_amd_popcnt ............................................................................................................A-7
A.8.9 cl_amd_media_ops .....................................................................................................A-7
A.8.10 cl_amd_media_ops2...................................................................................................A-9
A.8.11 cl_amd_printf ..........................................................................................................A-12
AMD ACCELERATED PARALLEL PROCESSING
xii Contents
Copyright © 2013 Advanced Micro Devices, Inc. All rights reserved.
A.8.12 cl_amd_predefined_macros.................................................................................A-13
A.8.13 cl_amd_bus_addressable_memory.....................................................................A-14
A.9 Supported Functions for cl_amd_fp64 / cl_khr_fp64.......................................................A-15
A.10 Extension Support by Device.......................................................................................................A-15
Appendix B The OpenCL Installable Client Driver (ICD)
B.1 Overview ...........................................................................................................................................B-1
B.2 Using ICD..........................................................................................................................................B-1
Appendix C Compute Kernel
C.1 Differences from a Pixel Shader....................................................................................................C-1
C.2 Indexing.............................................................................................................................................C-1
C.3 Performance Comparison...............................................................................................................C-2
C.4 Pixel Shader .....................................................................................................................................C-2
C.5 Compute Kernel ...............................................................................................................................C-3
C.6 LDS Matrix Transpose.....................................................................................................................C-4
C.7 Results Comparison........................................................................................................................C-4
Appendix D Device Parameters
Appendix E OpenCL Binary Image Format (BIF) v2.0
E.1 Overview ...........................................................................................................................................E-1
E.1.1 Executable and Linkable Format (ELF) Header........................................................... E-2
E.1.2 Bitness.............................................................................................................................. E-3
E.2 BIF Options.......................................................................................................................................E-3
Appendix F Open Decode API Tutorial
F.1 Overview ...........................................................................................................................................F-1
F.2 Initializing..........................................................................................................................................F-2
F.3 Creating the Context .......................................................................................................................F-2
F.4 Creating the Session.......................................................................................................................F-3
F.5 Decoding........................................................................................................................................... F-3
F.6 Destroying Session and Context................................................................................................... F-4
Appendix G OpenCL-OpenGL Interoperability
G.1 Under Windows................................................................................................................................G-1
G.1.1 Single GPU Environment ...............................................................................................G-2
G.1.2 Multi-GPU Environment..................................................................................................G-4
G.1.3 Limitations .......................................................................................................................G-7
G.2 Linux Operating System .................................................................................................................G-7
G.2.1 Single GPU Environment ...............................................................................................G-7
G.2.2 Multi-GPU Configuration..............................................................................................G-10
G.3 Additional GL Formats Supported...............................................................................................G-13
AMD ACCELERATED PARALLEL PROCESSING
xiv Contents
Copyright © 2013 Advanced Micro Devices, Inc. All rights reserved.

AMD ACCELERATED PARALLEL PROCESSING
Contents xv
Copyright © 2013 Advanced Micro Devices, Inc. All rights reserved.
Figures
1.1 OpenCL Programming Model..................................................................................................1-3
1.2 Interrelationship of Memory Domains for Southern Islands Devices .....................................1-6
1.3 Dataflow between Host and GPU ...........................................................................................1-6
2.1 AMD Accelerated Parallel Processing Software Ecosystem ..................................................2-1
2.2 Simplified Mapping of OpenCL onto AMD Accelerated Parallel Processing .........................2-2
2.3 Work-Item Grouping Into Work-Groups and Wavefronts ........................................................2-3
2.4 Generalized AMD GPU Compute Device Structure................................................................2-6
2.5 Simplified Block Diagram of an Evergreen-Family GPU ........................................................2-7
2.6 Generalized AMD GPU Compute Device Structure for Southern Islands Devices ...............2-8
2.7 AMD Radeon™ HD 79XX Device Partial Block Diagram ......................................................2-9
2.8 Simplified Execution Of Wavefront On A Single Compute Unit ...........................................2-12
2.9 Compute Unit Stall Due to Data Dependency ......................................................................2-13
3.1 OpenCL Compiler Toolchain....................................................................................................3-1
3.2 Runtime Processing Structure .................................................................................................3-6
5.1 Sample Application Trace API Summary ................................................................................5-2
5.2 Sample Timeline View .............................................................................................................5-2
5.3 Sample Summary Pages View................................................................................................5-3
5.4 Sample API Trace View...........................................................................................................5-4
5.5 Example Session View - Performance Counters for a Profile Session..................................5-6
5.6 KernelAnalyzer2 Main Window................................................................................................5-7
5.7 Source Panel With Sample Source File..................................................................................5-8
5.8 KernelAnalyzer2 Build Options................................................................................................5-8
5.9 Specifying Build Options in the Source Pane .........................................................................5-9
5.10 Analysis Tab.............................................................................................................................5-9
5.11 Sample Compilation Output...................................................................................................5-10
5.12 Statistics Tab ..........................................................................................................................5-10
5.13 Analysis Output Tab...............................................................................................................5-11
6.1 Memory System .......................................................................................................................6-2
6.2 Channel Remapping/Interleaving.............................................................................................6-5
6.3 Transformation to Staggered Offsets.......................................................................................6-8
6.4 One Example of a Tiled Layout Format................................................................................6-28
6.5 Northern Islands Compute Unit Arrangement.......................................................................6-36
6.6 Southern Island Compute Unit Arrangement ........................................................................6-36
7.1 Memory System .......................................................................................................................7-2
7.2 FastPath (blue) vs CompletePath (red) Using float1..............................................................7-3
7.3 Transformation to Staggered Offsets.......................................................................................7-9
7.4 Two Kernels: One Using float4 (blue), the Other float1 (red) ..............................................7-11
7.5 Effect of Varying Degrees of Coalescing - Coal (blue), NoCoal (red), Split (green) ..........7-13
7.6 Unaligned Access Using float1..............................................................................................7-15
7.7 Unmodified Loop....................................................................................................................7-43
7.8 Kernel Unrolled 4X.................................................................................................................7-44
7.9 Unrolled Loop with Stores Clustered.....................................................................................7-44
AMD ACCELERATED PARALLEL PROCESSING
xvi Contents
Copyright © 2013 Advanced Micro Devices, Inc. All rights reserved.
7.10 Unrolled Kernel Using float4 for Vectorization...................................................................... 7-45
7.11 One Example of a Tiled Layout Format ............................................................................... 7-49
A.1 Peer-to-Peer Transfers Using the cl_amd_bus_addressable_memory Extension...............A-14
C.1 Pixel Shader Matrix Transpose...............................................................................................C-2
C.2 Compute Kernel Matrix Transpose .........................................................................................C-3
C.3 LDS Matrix Transpose.............................................................................................................C-4
F.1 Open Decode with Optional Post-Processing ........................................................................F-1

AMD ACCELERATED PARALLEL PROCESSING
Contents xvii
Copyright © 2013 Advanced Micro Devices, Inc. All rights reserved.
Tables
5.1 Memory Bandwidth in GB/s (R = read, W = write) in GB/s ................................................5-16
5.2 OpenCL Memory Object Properties .....................................................................................5-19
5.3 Transfer policy on clEnqueueMapBuffer / clEnqueueMapImage / clEnqueueUnmapMemObject
for Copy Memory Objects5-21
5.4 CPU and GPU Performance Characteristics ........................................................................5-31
5.5 CPU and GPU Performance Characteristics on APU ..........................................................5-32
6.1 Hardware Performance Parameters......................................................................................6-15
6.2 Effect of LDS Usage on Wavefronts/CU1 ............................................................................6-20
6.3 Instruction Throughput (Operations/Cycle for Each Stream Processor) .............................6-24
6.4 Resource Limits for Northern Islands and Southern Islands................................................6-35
7.1 Bandwidths for 1D Copies.......................................................................................................7-4
7.2 Bandwidths for Different Launch Dimensions .........................................................................7-8
7.3 Bandwidths Including float1 and float4..................................................................................7-12
7.4 Bandwidths Including Coalesced Writes ...............................................................................7-14
7.5 Bandwidths Including Unaligned Access...............................................................................7-15
7.6 Hardware Performance Parameters......................................................................................7-21
7.7 Impact of Register Type on Wavefronts/CU..........................................................................7-26
7.8 Effect of LDS Usage on Wavefronts/CU ..............................................................................7-28
7.9 CPU and GPU Performance Characteristics ........................................................................7-33
7.10 Instruction Throughput (Operations/Cycle for Each Stream Processor) .............................7-41
7.11 Native Speedup Factor ..........................................................................................................7-43
A.1 Extension Support for AMD GPU Devices 1 ....................................................................... A-15
A.2 Extension Support for Older AMD GPUs and CPUs........................................................... A-16
D.1 Parameters for 7xxx Devices ................................................................................................. D-2
D.2 Parameters for 68xx and 69xx Devices ................................................................................. D-3
D.3 Parameters for 65xx, 66xx, and 67xx Devices ...................................................................... D-4
D.4 Parameters for 64xx Devices ................................................................................................. D-5
D.5 Parameters for Zacate and Ontario Devices ......................................................................... D-6
D.6 Parameters for 56xx, 57xx, 58xx, Eyfinity6, and 59xx Devices ............................................ D-7
D.7 Parameters for Exxx, Cxx, 54xx, and 55xx Devices ............................................................. D-8
E.1 ELF Header Fields ................................................................................................................ E-2
G.1 AMD-Supported GL Formats................................................................................................G-14
AMD ACCELERATED PARALLEL PROCESSING
xviii Contents
Copyright © 2013 Advanced Micro Devices, Inc. All rights reserved.

AMD ACCELERATED PARALLEL PROCESSING
AMD Accelerated Parallel Processing - OpenCL Programming Guide 1-1
Copyright © 2013 Advanced Micro Devices, Inc. All rights reserved.
Chapter 1
OpenCL Architecture and AMD
Accelerated Parallel Processing
This chapter provides a general software and hardware overview of the AMD
Accelerated Parallel Processing implementation of the OpenCL standard. It
explains the memory structure and gives simple programming examples.
1.1 Terminology
Term Description
compute kernel To define a compute kernel, it is first necessary to define a kernel. A
kernel is a small unit of execution that performs a clearly defined function
and that can be executed in parallel. Such a kernel can be executed on
each element of an input stream (called an NDRange), or simply at each
point in an arbitrary index space. A kernel is analogous and, on some
devices identical, to what graphics programmers call a shader program.
This kernel is not to be confused with an OS kernel, which controls
hardware. The most basic form of an NDRange is simply mapped over
input data and produces one output item for each input tuple.
Subsequent extensions of the basic model provide random-access
functionality, variable output counts, and reduction/accumulation
operations. Kernels are specified using the kernel keyword.
A compute kernel is a specific type of kernel that is not part of the
traditional graphics pipeline. The compute kernel type can be used for
graphics, but its strength lies in using it for non-graphics fields such as
physics, AI, modeling, HPC, and various other computationally intensive
applications.
In a compute kernel, the work-item spawn order is sequential. This
means that on a chip with N work-items per wavefront, the first N work-
items go to wavefront 1, the second N work-items go to wavefront 2, etc.
Thus, the work-item IDs for wavefront K are in the range (K•N) to
((K+1)•N) - 1.

AMD ACCELERATED PARALLEL PROCESSING
1-2 Chapter 1: OpenCL Architecture and AMD Accelerated Parallel Processing
Copyright © 2013 Advanced Micro Devices, Inc. All rights reserved.
1.2 OpenCL Overview
The OpenCL programming model consists of producing complicated task graphs
from data-parallel execution nodes.
In a given data-parallel execution, commonly known as a kernel launch, a
computation is defined in terms of a sequence of instructions that executes at
each point in an N-dimensional index space. It is a common, though by not
required, formulation of an algorithm that each computation index maps to an
element in an input data set.
The OpenCL data-parallel programming model is hierarchical. The hierarchical
subdivision can be specified in two ways:
•Explicitly - the developer defines the total number of work-items to execute
in parallel, as well as the division of work-items into specific work-groups.
•Implicitly - the developer specifies the total number of work-items to execute
in parallel, and OpenCL manages the division into work-groups.
OpenCL's API also supports the concept of a task dispatch. This is equivalent to
executing a kernel on a compute device with a work-group and NDRange
containing a single work-item. Parallelism is expressed using vector data types
implemented by the device, enqueuing multiple tasks, and/or enqueuing native
kernels developed using a programming model orthogonal to OpenCL.
wavefronts and
work-groups Wavefronts and work-groups are two concepts relating to compute
kernels that provide data-parallel granularity. A wavefront executes a
number of work-items in lock step relative to each other. Sixteen work-
items are execute in parallel across the vector unit, and the whole
wavefront is covered over four clock cycles. It is the lowest level that flow
control can affect. This means that if two work-items inside of a
wavefront go divergent paths of flow control, all work-items in the
wavefront go to both paths of flow control.
Grouping is a higher-level granularity of data parallelism that is enforced
in software, not hardware. Synchronization points in a kernel guarantee
that all work-items in a work-group reach that point (barrier) in the code
before the next statement is executed.
Work-groups are composed of wavefronts. Best performance is attained
when the group size is an integer multiple of the wavefront size.
local data store
(LDS) The LDS is a high-speed, low-latency memory private to each compute
unit. It is a full gather/scatter model: a work-group can write anywhere
in its allocated space. This model is unchanged for the AMD Radeon™
HD 7XXX series. The constraints of the current LDS model are:
•The LDS size is allocated per work-group. Each work-group specifies
how much of the LDS it requires. The hardware scheduler uses this
information to determine which work groups can share a compute unit.
•Data can only be shared within work-items in a work-group.
•Memory accesses outside of the work-group result in undefined
behavior.
Term Description

AMD ACCELERATED PARALLEL PROCESSING
1.3 Programming Model 1-3
Copyright © 2013 Advanced Micro Devices, Inc. All rights reserved.
1.3 Programming Model
The OpenCL programming model is based on the notion of a host device,
supported by an application API, and a number of devices connected through a
bus. These are programmed using OpenCL C. The host API is divided into
platform and runtime layers. OpenCL C is a C-like language with extensions for
parallel programming such as memory fence operations and barriers. Figure 1.1
illustrates this model with queues of commands, reading/writing data, and
executing kernels for specific devices.
Figure 1.1 OpenCL Programming Model
The devices are capable of running data- and task-parallel work. A kernel can be
executed as a function of multi-dimensional domains of indices. Each element is
called a work-item; the total number of indices is defined as the global work-size.
The global work-size can be divided into sub-domains, called work-groups, and
individual work-items within a group can communicate through global or locally
shared memory. Work-items are synchronized through barrier or fence
operations. Figure 1.1 is a representation of the host/device architecture with a
single platform, consisting of a GPU and a CPU.
An OpenCL application is built by first querying the runtime to determine which
platforms are present. There can be any number of different OpenCL
implementations installed on a single system. The desired OpenCL platform can
be selected by matching the platform vendor string to the desired vendor name,
such as “Advanced Micro Devices, Inc.” The next step is to create a context. As
shown in Figure 1.1, an OpenCL context has associated with it a number of
compute devices (for example, CPU or GPU devices),. Within a context, OpenCL
guarantees a relaxed consistency between these devices. This means that
memory objects, such as buffers or images, are allocated per context; but
changes made by one device are only guaranteed to be visible by another device
at well-defined synchronization points. For this, OpenCL provides events, with the
ability to synchronize on a given event to enforce the correct order of execution.
Global/Constant Memory
_kernel foo(...) {
_kernel foo(...) {
Wi0Wi1Wi3Win
Local Memory
Wi0Wi1Wi3Win
Local Memory
barrier(...)
}} Context
Queue Queue
AMD ACCELERATED PARALLEL PROCESSING
1-4 Chapter 1: OpenCL Architecture and AMD Accelerated Parallel Processing
Copyright © 2013 Advanced Micro Devices, Inc. All rights reserved.
Many operations are performed with respect to a given context; there also are
many operations that are specific to a device. For example, program compilation
and kernel execution are done on a per-device basis. Performing work with a
device, such as executing kernels or moving data to and from the device’s local
memory, is done using a corresponding command queue. A command queue is
associated with a single device and a given context; all work for a specific device
is done through this interface. Note that while a single command queue can be
associated with only a single device, there is no limit to the number of command
queues that can point to the same device. For example, it is possible to have
one command queue for executing kernels and a command queue for managing
data transfers between the host and the device.
Most OpenCL programs follow the same pattern. Given a specific platform, select
a device or devices to create a context, allocate memory, create device-specific
command queues, and perform data transfers and computations. Generally, the
platform is the gateway to accessing specific devices, given these devices and
a corresponding context, the application is independent of the platform. Given a
context, the application can:
•Create one or more command queues.
•Create programs to run on one or more associated devices.
•Create kernels within those programs.
•Allocate memory buffers or images, either on the host or on the device(s).
(Memory can be copied between the host and device.)
•Write data to the device.
•Submit the kernel (with appropriate arguments) to the command queue for
execution.
•Read data back to the host from the device.
The relationship between context(s), device(s), buffer(s), program(s), kernel(s),
and command queue(s) is best seen by looking at sample code.
1.4 Synchronization
The two domains of synchronization in OpenCL are work-items in a single work-
group and command-queue(s) in a single context. Work-group barriers enable
synchronization of work-items in a work-group. Each work-item in a work-group
must first execute the barrier before executing any instruction beyond this barrier.
Either all of, or none of, the work-items in a work-group must encounter the
barrier. A barrier or mem_fence operation does not have global scope, but is
relevant only to the local workgroup on which they operate.
There are two types of synchronization between commands in a command-
queue:
•command-queue barrier - enforces ordering within a single queue. Any
resulting changes to memory are available to the following commands in the
queue.

AMD ACCELERATED PARALLEL PROCESSING
1.5 Memory Architecture and Access 1-5
Copyright © 2013 Advanced Micro Devices, Inc. All rights reserved.
•events - enforces ordering between, or within, queues. Enqueued commands
in OpenCL return an event identifying the command as well as the memory
object updated by it. This ensures that following commands waiting on that
event see the updated memory objects before they execute.
1.5 Memory Architecture and Access
OpenCL has four memory domains: private, local, global, and constant; the AMD
Accelerated Parallel Processing system also recognizes host (CPU) and PCI
Express (PCIe) memory.
Figure 1.2 illustrates the interrelationship of the memories.
Memory Type Description
private Specific to a work-item; it is not visible to other work-items.
local Specific to a work-group; accessible only by work-items belonging to that
work-group.
global Accessible to all work-items executing in a context, as well as to the host
(read, write, and map commands).
constant Read-only region for host-allocated and -initialized objects that are not
changed during kernel execution.
host (CPU) Host-accessible region for an application’s data structures and program
data.
PCIe Part of host (CPU) memory accessible from, and modifiable by, the host
program and the GPU compute device. Modifying this memory requires
synchronization between the GPU compute device and the CPU.

AMD ACCELERATED PARALLEL PROCESSING
1-6 Chapter 1: OpenCL Architecture and AMD Accelerated Parallel Processing
Copyright © 2013 Advanced Micro Devices, Inc. All rights reserved.
Figure 1.2 Interrelationship of Memory Domains for Southern Islands
Devices
Figure 1.3 illustrates the standard dataflow between host (CPU) and GPU.
Figure 1.3 Dataflow between Host and GPU
There are two ways to copy data from the host to the GPU compute device
memory:
•Implicitly by using clEnqueueMapBuffer and clEnqueueUnMapMemObject.
•Explicitly through clEnqueueReadBuffer and clEnqueueWriteBuffer
(clEnqueueReadImage, clEnqueueWriteImage.).
IMAGE / CONSTANT / BUFFER DATA
CACHE (L2)
1
n
Local Mem.
(LDS) L1
Local Mem.
(LDS) L1
GLOBAL MEMORY CONSTANT MEMORY
Compute Device
Memory (VRAM) PCIe
Host
DMA
Compute Device
Private Memory
(Reg Files) m
Proc. Elem.
(ALU)
Proc. Elem.
(ALU)
2
Compute Unit 1
Private Memory
(Reg Files) 1
Private Memory
(Reg Files) m
Proc. Elem.
(ALU)
Proc. Elem.
(ALU)
2
Compute Unit n
Private Memory
(Reg Files) 1
n
1
n
n
Global Share
Mem. (GDS)
S
T
I
eA
L
A
T
E
B
A
L
H
O
S
T
P
C
I
e
L
O
C
A
L
P
R
I
V
A
T
E
G
L
O
B
A
L
AMD ACCELERATED PARALLEL PROCESSING
1.5 Memory Architecture and Access 1-7
Copyright © 2013 Advanced Micro Devices, Inc. All rights reserved.
When using these interfaces, it is important to consider the amount of copying
involved. There is a two-copy processes: between host and PCIe, and between
PCIe and GPU compute device.
With proper memory transfer management and the use of system pinned
memory (host/CPU memory remapped to the PCIe memory space), copying
between host (CPU) memory and PCIe memory can be skipped.
Double copying lowers the overall system memory bandwidth. In GPU compute
device programming, pipelining and other techniques help reduce these
bottlenecks. See Chapter 5, Chapter 6, and Chapter 7 for more specifics about
optimization techniques.
1.5.1 Memory Access
Using local memory (known as local data store, or LDS, as shown in Figure 1.2)
typically is an order of magnitude faster than accessing host memory through
global memory (VRAM), which is one order of magnitude faster again than PCIe.
However, stream cores do not directly access memory; instead, they issue
memory requests through dedicated hardware units. When a work-item tries to
access memory, the work-item is transferred to the appropriate fetch unit. The
work-item then is deactivated until the access unit finishes accessing memory.
Meanwhile, other work-items can be active within the compute unit, contributing
to better performance. The data fetch units handle three basic types of memory
operations: loads, stores, and streaming stores. GPU compute devices can store
writes to random memory locations using global buffers.
1.5.2 Global Memory
The global memory lets applications read from, and write to, arbitrary locations
in memory. When using global memory, such read and write operations from the
stream kernel are done using regular GPU compute device instructions with the
global memory used as the source or destination for the instruction. The
programming interface is similar to load/store operations used with CPU
programs, where the relative address in the read/write buffer is specified.
When using a global memory, each work-item can write to an arbitrary location
within it. Global memory use a linear layout. If consecutive addresses are written,
the compute unit issues a burst write for more efficient memory access. Only
read-only buffers, such as constants, are cached.
1.5.3 Image Read/Write
Image reads are done by addressing the desired location in the input memory
using the fetch unit. The fetch units can process either 1D or 2 D addresses.
These addresses can be normalized or un-normalized. Normalized coordinates
are between 0.0 and 1.0 (inclusive). For the fetch units to handle 2D addresses
and normalized coordinates, pre-allocated memory segments must be bound to
the fetch unit so that the correct memory address can be computed. For a single
kernel invocation, up to 128 images can be bound at once for reading, and eight
AMD ACCELERATED PARALLEL PROCESSING
1-8 Chapter 1: OpenCL Architecture and AMD Accelerated Parallel Processing
Copyright © 2013 Advanced Micro Devices, Inc. All rights reserved.
for writing. The maximum number of addresses is 8192x8192 for Evergreen and
Northern Islands-based devices, 16384x16384 for SI-based products.
Image reads are cached through the texture system (corresponding to the L2 and
L1 caches).
1.6 Example Programs
The following subsections provide simple programming examples with
explanatory comments.
1.6.1 First Example: Simple Buffer Write
This sample shows a minimalist OpenCL C program that sets a given buffer to
some value. It illustrates the basic programming steps with a minimum amount
of code. This sample contains no error checks and the code is not generalized.
Yet, many simple test programs might look very similar. The entire code for this
sample is provided at the end of this section.
1. The host program must select a platform, which is an abstraction for a given
OpenCL implementation. Implementations by multiple vendors can coexist on
a host, and the sample uses the first one available.
2. A device id for a GPU device is requested. A CPU device could be requested
by using CL_DEVICE_TYPE_CPU instead. The device can be a physical device,
such as a given GPU, or an abstracted device, such as the collection of all
CPU cores on the host.
3. On the selected device, an OpenCL context is created. A context ties
together a device, memory buffers related to that device, OpenCL programs,
and command queues. Note that buffers related to a device can reside on
either the host or the device. Many OpenCL programs have only a single
context, program, and command queue.
4. Before an OpenCL kernel can be launched, its program source is compiled,
and a handle to the kernel is created.
5. A memory buffer is allocated in the context.
6. The kernel is launched. While it is necessary to specify the global work size,
OpenCL determines a good local work size for this device. Since the kernel
was launch asynchronously, clFinish() is used to wait for completion.
7. The data is mapped to the host for examination. Calling
clEnqueueMapBuffer ensures the visibility of the buffer on the host, which in
this case probably includes a physical transfer. Alternatively, we could use
clEnqueueWriteBuffer(), which requires a pre-allocated host-side buffer.

AMD ACCELERATED PARALLEL PROCESSING
1.6 Example Programs 1-9
Copyright © 2013 Advanced Micro Devices, Inc. All rights reserved.
Example Code 1 –
//
// Copyright (c) 2010 Advanced Micro Devices, Inc. All rights reserved.
//
// A minimalist OpenCL program.
#include <CL/cl.h>
#include <stdio.h>
#define NWITEMS 512
// A simple memset kernel
const char *source =
"__kernel void memset( __global uint *dst ) \n"
"{ \n"
" dst[get_global_id(0)] = get_global_id(0); \n"
"} \n";
int main(int argc, char ** argv)
{
// 1. Get a platform.
cl_platform_id platform;
clGetPlatformIDs( 1, &platform, NULL );
// 2. Find a gpu device.
cl_device_id device;
clGetDeviceIDs( platform, CL_DEVICE_TYPE_GPU,
1,
&device,
NULL);

AMD ACCELERATED PARALLEL PROCESSING
1-10 Chapter 1: OpenCL Architecture and AMD Accelerated Parallel Processing
Copyright © 2013 Advanced Micro Devices, Inc. All rights reserved.
//
// Copyright (c) 2010 Advanced Micro Devices, Inc. All rights reserved.
//
// A minimalist OpenCL program.
#include <CL/cl.h>
#include <stdio.h>
#define NWITEMS 512
// A simple memset kernel
const char *source =
"__kernel void memset( __global uint *dst ) \n"
"{ \n"
" dst[get_global_id(0)] = get_global_id(0); \n"
"} \n";
int main(int argc, char ** argv)
{
// 1. Get a platform.
cl_platform_id platform;
clGetPlatformIDs( 1, &platform, NULL );
// 2. Find a gpu device.
cl_device_id device;
clGetDeviceIDs( platform, CL_DEVICE_TYPE_GPU,
1,
&device,
NULL);
// 3. Create a context and command queue on that device.
cl_context context = clCreateContext( NULL,
1,
&device,
NULL, NULL, NULL);
cl_command_queue queue = clCreateCommandQueue( context,
device,
0, NULL );
// 4. Perform runtime source compilation, and obtain kernel entry point.
cl_program program = clCreateProgramWithSource( context,
1,
&source,
NULL, NULL );
clBuildProgram( program, 1, &device, NULL, NULL, NULL );
cl_kernel kernel = clCreateKernel( program, "memset", NULL );
// 5. Create a data buffer.
cl_mem buffer = clCreateBuffer( context,
CL_MEM_WRITE_ONLY,

AMD ACCELERATED PARALLEL PROCESSING
1.6 Example Programs 1-11
Copyright © 2013 Advanced Micro Devices, Inc. All rights reserved.
1.6.2 Example: Parallel Min() Function
This medium-complexity sample shows how to implement an efficient parallel
min() function.
The code is written so that it performs very well on either CPU or GPU. The
number of threads launched depends on how many hardware processors are
available. Each thread walks the source buffer, using a device-optimal access
pattern selected at runtime. A multi-stage reduction using __local and __global
atomics produces the single result value.
The sample includes a number of programming techniques useful for simple
tests. Only minimal error checking and resource tear-down is used.
Runtime Code –
1. The source memory buffer is allocated, and initialized with a random pattern.
Also, the actual min() value for this data set is serially computed, in order to
later verify the parallel result.
2. The compiler is instructed to dump the intermediate IL and ISA files for
further analysis.
// 6. Launch the kernel. Let OpenCL pick the local work size.
size_t global_work_size = NWITEMS;
clSetKernelArg(kernel, 0, sizeof(buffer), (void*) &buffer);
clEnqueueNDRangeKernel( queue,
kernel,
1,
NULL,
&global_work_size,
NULL, 0, NULL, NULL);
clFinish( queue );
// 7. Look at the results via synchronous buffer map.
cl_uint *ptr;
ptr = (cl_uint *) clEnqueueMapBuffer( queue,
buffer,
CL_TRUE,
CL_MAP_READ,
0,
NWITEMS * sizeof(cl_uint),
0, NULL, NULL, NULL );
int i;
for(i=0; i < NWITEMS; i++)
printf("%d %d\n", i, ptr[i]);
return 0;
}
AMD ACCELERATED PARALLEL PROCESSING
1-12 Chapter 1: OpenCL Architecture and AMD Accelerated Parallel Processing
Copyright © 2013 Advanced Micro Devices, Inc. All rights reserved.
3. The main section of the code, including device setup, CL data buffer creation,
and code compilation, is executed for each device, in this case for CPU and
GPU. Since the source memory buffer exists on the host, it is shared. All
other resources are device-specific.
4. The global work size is computed for each device. A simple heuristic is used
to ensure an optimal number of threads on each device. For the CPU, a
given CL implementation can translate one work-item per CL compute unit
into one thread per CPU core.
On the GPU, an initial multiple of the wavefront size is used, which is
adjusted to ensure even divisibility of the input data over all threads. The
value of 7 is a minimum value to keep all independent hardware units of the
compute units busy, and to provide a minimum amount of memory latency
hiding for a kernel with little ALU activity.
5. After the kernels are built, the code prints errors that occurred during kernel
compilation and linking.
6. The main loop is set up so that the measured timing reflects the actual kernel
performance. If a sufficiently large NLOOPS is chosen, effects from kernel
launch time and delayed buffer copies to the device by the CL runtime are
minimized. Note that while only a single clFinish() is executed at the end
of the timing run, the two kernels are always linked using an event to ensure
serial execution.
The bandwidth is expressed as “number of input bytes processed.” For high-
end graphics cards, the bandwidth of this algorithm is about an order of
magnitude higher than that of the CPU, due to the parallelized memory
subsystem of the graphics card.
7. The results then are checked against the comparison value. This also
establishes that the result is the same on both CPU and GPU, which can
serve as the first verification test for newly written kernel code.
8. Note the use of the debug buffer to obtain some runtime variables. Debug
buffers also can be used to create short execution traces for each thread,
assuming the device has enough memory.
9. You can use the Timer.cpp and Timer.h files from the TransferOverlap
sample, which is in the SDK samples.
Kernel Code –
10. The code uses four-component vectors (uint4) so the compiler can identify
concurrent execution paths as often as possible. On the GPU, this can be
used to further optimize memory accesses and distribution across ALUs. On
the CPU, it can be used to enable SSE-like execution.
11. The kernel sets up a memory access pattern based on the device. For the
CPU, the source buffer is chopped into continuous buffers: one per thread.
Each CPU thread serially walks through its buffer portion, which results in
good cache and prefetch behavior for each core.
On the GPU, each thread walks the source buffer using a stride of the total
number of threads. As many threads are executed in parallel, the result is a
AMD ACCELERATED PARALLEL PROCESSING
1.6 Example Programs 1-13
Copyright © 2013 Advanced Micro Devices, Inc. All rights reserved.
maximally coalesced memory pattern requested from the memory back-end.
For example, if each compute unit has 16 physical processors, 16 uint4
requests are produced in parallel, per clock, for a total of 256 bytes per clock.
12. The kernel code uses a reduction consisting of three stages: __global to
__private, __private to __local, which is flushed to __global, and finally
__global to __global. In the first loop, each thread walks __global
memory, and reduces all values into a min value in __private memory
(typically, a register). This is the bulk of the work, and is mainly bound by
__global memory bandwidth. The subsequent reduction stages are brief in
comparison.
13. Next, all per-thread minimum values inside the work-group are reduced to a
__local value, using an atomic operation. Access to the __local value is
serialized; however, the number of these operations is very small compared
to the work of the previous reduction stage. The threads within a work-group
are synchronized through a local barrier(). The reduced min value is
stored in __global memory.
14. After all work-groups are finished, a second kernel reduces all work-group
values into a single value in __global memory, using an atomic operation.
This is a minor contributor to the overall runtime.
Example Code 3 –
//
// Copyright (c) 2010 Advanced Micro Devices, Inc. All rights reserved.
//
#include <CL/cl.h>
#include <stdio.h>
#include <stdlib.h>
#include <time.h>
#include "Timer.h"
#define NDEVS 2
// A parallel min() kernel that works well on CPU and GPU
const char *kernel_source =
" \n"
"#pragma OPENCL EXTENSION cl_khr_local_int32_extended_atomics : enable \n"
"#pragma OPENCL EXTENSION cl_khr_global_int32_extended_atomics : enable \n"
" \n"
" // 9. The source buffer is accessed as 4-vectors. \n"
" \n"
"__kernel void minp( __global uint4 *src, \n"
" __global uint *gmin, \n"
" __local uint *lmin, \n"
" __global uint *dbg, \n"
" int nitems, \n"
" uint dev ) \n"
"{ \n"
" // 10. Set up __global memory access pattern. \n"
" \n"
" uint count = ( nitems / 4 ) / get_global_size(0); \n"
" uint idx = (dev == 0) ? get_global_id(0) * count \n"
" : get_global_id(0); \n"
" uint stride = (dev == 0) ? 1 : get_global_size(0); \n"
AMD ACCELERATED PARALLEL PROCESSING
1-14 Chapter 1: OpenCL Architecture and AMD Accelerated Parallel Processing
Copyright © 2013 Advanced Micro Devices, Inc. All rights reserved.
" uint pmin = (uint) -1; \n"
" \n"
" // 11. First, compute private min, for this work-item. \n"
" \n"
" for( int n=0; n < count; n++, idx += stride ) \n"
" { \n"
" pmin = min( pmin, src[idx].x ); \n"
" pmin = min( pmin, src[idx].y ); \n"
" pmin = min( pmin, src[idx].z ); \n"
" pmin = min( pmin, src[idx].w ); \n"
" } \n"
" \n"
" // 12. Reduce min values inside work-group. \n"
" \n"
" if( get_local_id(0) == 0 ) \n"
" lmin[0] = (uint) -1; \n"
" \n"
" barrier( CLK_LOCAL_MEM_FENCE ); \n"
" \n"
" (void) atom_min( lmin, pmin ); \n"
" \n"
" barrier( CLK_LOCAL_MEM_FENCE ); \n"
" \n"
" // Write out to __global. \n"
" \n"
" if( get_local_id(0) == 0 ) \n"
" gmin[ get_group_id(0) ] = lmin[0]; \n"
" \n"
" // Dump some debug information. \n"
" \n"
" if( get_global_id(0) == 0 ) \n"
" { \n"
" dbg[0] = get_num_groups(0); \n"
" dbg[1] = get_global_size(0); \n"
" dbg[2] = count; \n"
" dbg[3] = stride; \n"
" } \n"
"} \n"
" \n"
"// 13. Reduce work-group min values from __global to __global. \n"
" \n"
"__kernel void reduce( __global uint4 *src, \n"
" __global uint *gmin ) \n"
"{ \n"
" (void) atom_min( gmin, gmin[get_global_id(0)] ) ; \n"
"} \n";
int main(int argc, char ** argv)
{
cl_platform_id platform;
int dev, nw;
cl_device_type devs[NDEVS] = { CL_DEVICE_TYPE_CPU,
CL_DEVICE_TYPE_GPU };
cl_uint *src_ptr;
unsigned int num_src_items = 4096*4096;
// 1. quick & dirty MWC random init of source buffer.
// Random seed (portable).
time_t ltime;
AMD ACCELERATED PARALLEL PROCESSING
1.6 Example Programs 1-15
Copyright © 2013 Advanced Micro Devices, Inc. All rights reserved.
time(<ime);
src_ptr = (cl_uint *) malloc( num_src_items * sizeof(cl_uint) );
cl_uint a = (cl_uint) ltime,
b = (cl_uint) ltime;
cl_uint min = (cl_uint) -1;
// Do serial computation of min() for result verification.
for( int i=0; i < num_src_items; i++ )
{
src_ptr[i] = (cl_uint) (b = ( a * ( b & 65535 )) + ( b >> 16 ));
min = src_ptr[i] < min ? src_ptr[i] : min;
}
// Get a platform.
clGetPlatformIDs( 1, &platform, NULL );
// 3. Iterate over devices.
for(dev=0; dev < NDEVS; dev++)
{
cl_device_id device;
cl_context context;
cl_command_queue queue;
cl_program program;
cl_kernel minp;
cl_kernel reduce;
cl_mem src_buf;
cl_mem dst_buf;
cl_mem dbg_buf;
cl_uint *dst_ptr,
*dbg_ptr;
printf("\n%s: ", dev == 0 ? "CPU" : "GPU");
// Find the device.
clGetDeviceIDs( platform,
devs[dev],
1,
&device,
NULL);
// 4. Compute work sizes.
cl_uint compute_units;
size_t global_work_size;
size_t local_work_size;
size_t num_groups;
clGetDeviceInfo( device,
CL_DEVICE_MAX_COMPUTE_UNITS,
sizeof(cl_uint),
&compute_units,
NULL);
if( devs[dev] == CL_DEVICE_TYPE_CPU )
{
global_work_size = compute_units * 1; // 1 thread per core
AMD ACCELERATED PARALLEL PROCESSING
1-16 Chapter 1: OpenCL Architecture and AMD Accelerated Parallel Processing
Copyright © 2013 Advanced Micro Devices, Inc. All rights reserved.
local_work_size = 1;
}
else
{
cl_uint ws = 64;
global_work_size = compute_units * 7 * ws; // 7 wavefronts per SIMD
while( (num_src_items / 4) % global_work_size != 0 )
global_work_size += ws;
local_work_size = ws;
}
num_groups = global_work_size / local_work_size;
// Create a context and command queue on that device.
context = clCreateContext( NULL,
1,
&device,
NULL, NULL, NULL);
queue = clCreateCommandQueue(context,
device,
0, NULL);
// Minimal error check.
if( queue == NULL )
{
printf("Compute device setup failed\n");
return(-1);
}
// Perform runtime source compilation, and obtain kernel entry point.
program = clCreateProgramWithSource( context,
1,
&kernel_source,
NULL, NULL );
//Tell compiler to dump intermediate .il and .isa GPU files.
ret = clBuildProgram( program,
1,
&device,
“-save-temps”,
NUL, NULL );
// 5. Print compiler error messages
if(ret != CL_SUCCESS)
{
printf("clBuildProgram failed: %d\n", ret);
char buf[0x10000];
clGetProgramBuildInfo( program,
device,
CL_PROGRAM_BUILD_LOG,
0x10000,
buf,
NULL);
AMD ACCELERATED PARALLEL PROCESSING
1.6 Example Programs 1-17
Copyright © 2013 Advanced Micro Devices, Inc. All rights reserved.
printf("\n%s\n", buf);
return(-1);
}
minp = clCreateKernel( program, "minp", NULL );
reduce = clCreateKernel( program, "reduce", NULL );
// Create input, output and debug buffers.
src_buf = clCreateBuffer( context,
CL_MEM_READ_ONLY | CL_MEM_COPY_HOST_PTR,
num_src_items * sizeof(cl_uint),
src_ptr,
NULL );
dst_buf = clCreateBuffer( context,
CL_MEM_READ_WRITE,
num_groups * sizeof(cl_uint),
NULL, NULL );
dbg_buf = clCreateBuffer( context,
CL_MEM_WRITE_ONLY,
global_work_size * sizeof(cl_uint),
NULL, NULL );
clSetKernelArg(minp, 0, sizeof(void *), (void*) &src_buf);
clSetKernelArg(minp, 1, sizeof(void *), (void*) &dst_buf);
clSetKernelArg(minp, 2, 1*sizeof(cl_uint), (void*) NULL);
clSetKernelArg(minp, 3, sizeof(void *), (void*) &dbg_buf);
clSetKernelArg(minp, 4, sizeof(num_src_items), (void*) &num_src_items);
clSetKernelArg(minp, 5, sizeof(dev), (void*) &dev);
clSetKernelArg(reduce, 0, sizeof(void *), (void*) &src_buf);
clSetKernelArg(reduce, 1, sizeof(void *), (void*) &dst_buf);
CPerfCounter t;
t.Reset();
t.Start();
// 6. Main timing loop.
#define NLOOPS 500
cl_event ev;
int nloops = NLOOPS;
while(nloops--)
{
clEnqueueNDRangeKernel( queue,
minp,
1,
NULL,
&global_work_size,
&local_work_size,
0, NULL, &ev);
clEnqueueNDRangeKernel( queue,
reduce,
1,
NULL,
&num_groups,
NULL, 1, &ev, NULL);
}
AMD ACCELERATED PARALLEL PROCESSING
1-18 Chapter 1: OpenCL Architecture and AMD Accelerated Parallel Processing
Copyright © 2013 Advanced Micro Devices, Inc. All rights reserved.
clFinish( queue );
t.Stop();
printf("B/W %.2f GB/sec, ", ((float) num_src_items *
sizeof(cl_uint) * NLOOPS) /
t.GetElapsedTime() / 1e9 );
// 7. Look at the results via synchronous buffer map.
dst_ptr = (cl_uint *) clEnqueueMapBuffer( queue,
dst_buf,
CL_TRUE,
CL_MAP_READ,
0,
num_groups * sizeof(cl_uint),
0, NULL, NULL, NULL );
dbg_ptr = (cl_uint *) clEnqueueMapBuffer( queue,
dbg_buf,
CL_TRUE,
CL_MAP_READ,
0,
global_work_size *
sizeof(cl_uint),
0, NULL, NULL, NULL );
// 8. Print some debug info.
printf("%d groups, %d threads, count %d, stride %d\n", dbg_ptr[0],
dbg_ptr[1],
dbg_ptr[2],
dbg_ptr[3] );
if( dst_ptr[0] == min )
printf("result correct\n");
else
printf("result INcorrect\n");
}
printf("\n");
return 0;
}

AMD ACCELERATED PARALLEL PROCESSING
AMD Accelerated Parallel Processing - OpenCL Programming Guide 2-1
Copyright © 2013 Advanced Micro Devices, Inc. All rights reserved.
Chapter 2
AMD Implementation
2.1 The AMD Accelerated Parallel Processing Implementation of OpenCL
AMD Accelerated Parallel Processing harnesses the tremendous processing
power of GPUs for high-performance, data-parallel computing in a wide range of
applications. The AMD Accelerated Parallel Processing system includes a
software stack, AMD GPUs, and AMD multicore CPUs. Figure 2.1 illustrates the
relationship of the AMD Accelerated Parallel Processing components.
Figure 2.1 AMD Accelerated Parallel Processing Software Ecosystem
The AMD Accelerated Parallel Processing software stack provides end-users and
developers with a complete, flexible suite of tools to leverage the processing
power in AMD GPUs. AMD Accelerated Parallel Processing software embraces
open-systems, open-platform standards. The AMD Accelerated Parallel
Processing open platform strategy enables AMD technology partners to develop
and provide third-party development tools.
The software includes the following components:
•OpenCL compiler and runtime
•Debugging and Performance Profiling Tools – AMD CodeXL.
•Performance Libraries – AMD Accelerated Parallel Processing Math Library
(APPML) for optimized NDRange-specific algorithms.
Compute Applications
Third-Party Tools
AMD GPUs
Multicore
CPUs
Libraries
OpenCL Runtime

AMD ACCELERATED PARALLEL PROCESSING
2-2 Chapter 2: AMD Implementation
Copyright © 2013 Advanced Micro Devices, Inc. All rights reserved.
The latest generations of AMD GPUs use unified shader architectures capable
of running different kernel types interleaved on the same hardware.
Programmable GPU compute devices execute various user-developed programs,
known to graphics programmers as shaders and to compute programmers as
kernels. These GPU compute devices can execute non-graphics functions using
a data-parallel programming model that maps executions onto compute units. In
this programming model, known as AMD Accelerated Parallel Processing, arrays
of input data elements stored in memory are accessed by a number of compute
units.
Each instance of a kernel running on a compute unit is called a work-item. Work-
items are mapped to an n-dimensional index space, called an NDRange.
The GPU schedules the range of work-items onto a group of processing
elements, until all work-items have been processed. Subsequent kernels then
can be executed, until the application completes. A simplified view of the AMD
Accelerated Parallel Processing programming model and the mapping of work-
items to processing elements is shown in Figure 2.2.
Figure 2.2 Simplified Mapping of OpenCL onto AMD Accelerated Parallel
Processing
Work-groups are assigned to CUs. All work-items of a work-group can be
processed only by the processing elements of a single CU. A processing element
Work-Items
ND-RANGE
Work-Groups
GPU DEVICE
Processing Elements
Compute Unit 0
0
CUs
0
1
2
N

AMD ACCELERATED PARALLEL PROCESSING
2.1 The AMD Accelerated Parallel Processing Implementation of OpenCL 2-3
Copyright © 2013 Advanced Micro Devices, Inc. All rights reserved.
can process only one work-item at a time; however, a CU can process multiple
work-groups.
OpenCL maps the total number of work-items to be launched onto an n-
dimensional grid (ND-Range). The developer can specify how to divide these
items into work-groups. AMD GPUs execute on wavefronts (groups of work-items
executed in lock-step in a compute unit); there is an integer number of
wavefronts in each work-group. Thus, as shown in Figure 2.3, hardware that
schedules work-items for execution in the AMD Accelerated Parallel Processing
environment includes the intermediate step of specifying wavefronts within a
work-group. This permits achieving maximum performance on AMD GPUs. For
a more detailed discussion of wavefronts, see Section 1.1, “Terminology,” page 1-
1.
Figure 2.3 Work-Item Grouping Into Work-Groups and Wavefronts
2.1.1 Work-Item Processing
All processing elements within a compute unit execute the same instruction for
each cycle. A work item can issue one instruction per clock cycle. The block of
work-items that are executed together is called a wavefront. To hide latencies
due to memory accesses and processing element operations, up to four work-
Range
WORK-GROUP
WORK-ITEM
Wavefront
( HW-Specific Size)
Dimension X
Dimens
Dim Y
ion Z
Dimension X
Dimension Z
Dim Y
AMD ACCELERATED PARALLEL PROCESSING
2-4 Chapter 2: AMD Implementation
Copyright © 2013 Advanced Micro Devices, Inc. All rights reserved.
items from the same wavefront are pipelined on the same stream core. For
example, on the AMD Radeon™ HD 7970 GPU compute device, the 16
processing elements execute the same instructions for four cycles, which
effectively appears as a 64-wide compute unit in execution width.
The size of wavefronts can differ on different GPU compute devices. For
example, some of the low-end and older GPUs, such as the AMD Radeon™ HD
54XX series graphics cards, have a wavefront size of 32 work-items. Higher-end
and newer AMD GPUs have a wavefront size of 64 work-items.
Compute units operate independently of each other, so it is possible for different
compute units to execute different instructions.
Before discussing flow control, it is necessary to clarify the relationship of a
wavefront to a work-group. If a user defines a work-group, it consists of one or
more wavefronts. A wavefront is a hardware thread with its own program counter;
it is capable of following control flow independently of other wavefronts. A
wavefronts consists of 64 or fewer work-items. The mapping is based on a linear
work-item order. On a device with a wavefront size of 64, work-items 0-63 map
to wavefront 0, work items 64-127 map to wavefront 1, etc. For optimum
hardware usage, an integer multiple of 64 work-items is recommended.
2.1.2 Work-Item Creation
For each work-group, the GPU compute device spawns the required number of
wavefronts on a single compute unit. If there are non-active work-items within a
wavefront, the stream cores that would have been mapped to those work-items
are idle. An example is a work-group that is a non-multiple of a wavefront size
(for example: if the work-group size is 32, the wavefront is half empty and
unused).
2.1.3 Flow Control
Flow control, such as branching, is achieved by combining all necessary paths
as a wavefront. If work-items within a wavefront diverge, all paths are executed
serially. For example, if a work-item contains a branch with two paths, the
wavefront first executes one path, then the second path. The total time to
execute the branch is the sum of each path time. An important point is that even
if only one work-item in a wavefront diverges, the rest of the work-items in the
wavefront execute the branch. The number of work-items that must be executed
during a branch is called the branch granularity. On AMD hardware, the branch
granularity is the same as the number of work-items in a wavefront.
Masking of wavefronts is effected by constructs such as:
if(x)
{. //items within these braces = A
.
.
}
else
{

AMD ACCELERATED PARALLEL PROCESSING
2.2 Hardware Overview for Evergreen and Northern Islands Devices (VLIW) 2-5
Copyright © 2013 Advanced Micro Devices, Inc. All rights reserved.
. //items within these braces = B
.
.
}
The wavefront mask is set true for lanes (elements/items) in which x is true, then
execute A. The mask then is inverted, and B is executed.
Example 1: If two branches, A and B, take the same amount of time t to execute
over a wavefront, the total time of execution, if any work-item diverges, is 2t.
Loops execute in a similar fashion, where the wavefront occupies a compute unit
as long as there is at least one work-item in the wavefront still being processed.
Thus, the total execution time for the wavefront is determined by the work-item
with the longest execution time.
Example 2: If t is the time it takes to execute a single iteration of a loop; and
within a wavefront all work-items execute the loop one time, except for a single
work-item that executes the loop 100 times, the time it takes to execute that
entire wavefront is 100t.
2.2 Hardware Overview for Evergreen and Northern Islands Devices (VLIW)
A general OpenCL device comprises compute units, each of which can have
multiple processing elements. A work-item (or SPMD kernel instance) executes
on a single processing element. The processing elements within a compute unit
can execute in lock-step using SIMD execution. Compute units, however,
execute independently (see Figure 2.4).
AMD GPUs consists of multiple compute units. The number of them and the way
they are structured varies with the device family, as well as device designations
within a family. Each of these processing elements possesses ALUs. For devices
in the Northern Islands and Southern Islands families, these ALUs are arranged
in four (in the Evergreen family, there are five) processing elements with arrays
of 16 ALUs. Each of these arrays executes a single instruction across each lane
for each of a block of 16 work-items. That instruction is repeated over four cycles
to make the 64-element vector called a wavefront. On Northern Islands and
Evergreen family devices, the PE arrays execute instructions from one wavefront,
so that each work-item issues four (for Northern Islands) or five (for Evergreen)
instructions at once in a very-long-instruction-word (VLIW) packet.

AMD ACCELERATED PARALLEL PROCESSING
2-6 Chapter 2: AMD Implementation
Copyright © 2013 Advanced Micro Devices, Inc. All rights reserved.
Figure 2.4 shows a simplified block diagram of a generalized AMD GPU compute
device.
Figure 2.4 Generalized AMD GPU Compute Device Structure
Figure 2.5 is a simplified diagram of an AMD GPU compute device. Different
GPU compute devices have different characteristics (such as the number of
compute units), but follow a similar design pattern.
GPU
Compute Device
GPU
Compute Device
Compute
Unit
Compute
Unit
Compute
Unit
Processing Elements
ALUs

AMD ACCELERATED PARALLEL PROCESSING
2.2 Hardware Overview for Evergreen and Northern Islands Devices (VLIW) 2-7
Copyright © 2013 Advanced Micro Devices, Inc. All rights reserved.
Figure 2.5 Simplified Block Diagram of an Evergreen-Family GPU1
GPU compute devices comprise groups of compute units. Each compute unit
contains numerous processing elements, which are responsible for executing
kernels, each operating on an independent data stream. Processing elements, in
turn, contain numerous processing elements, which are the fundamental,
programmable ALUs that perform integer, single-precision floating-point, double-
precision floating-point, and transcendental operations. All processing elements
within a compute unit execute the same instruction sequence in lock-step for
Evergreen and Northern Islands devices; different compute units can execute
Compute
Unit
Compute
Unit
Compute
Unit
Ultra-Threaded Dispatch Processor (UTDP)
General-Purpose Registers
Branch
Execution
Unit
Instruction
and Control
Flow
ALUs
Processing Element
Compute
Unit
1. Much of this is transparent to the programmer.

AMD ACCELERATED PARALLEL PROCESSING
2-8 Chapter 2: AMD Implementation
Copyright © 2013 Advanced Micro Devices, Inc. All rights reserved.
different instructions.
A processing element is arranged as a five-way or four-way (depending on the
GPU type) very long instruction word (VLIW) processor (see bottom of
Figure 2.5). Up to five scalar operations (or four, depending on the GPU type)
can be co-issued in a VLIW instruction, each of which are executed on one of
the corresponding five ALUs. ALUs can execute single-precision floating point or
integer operations. One of the five ALUs also can perform transcendental
operations (sine, cosine, logarithm, etc.). Double-precision floating point
operations are processed (where supported) by connecting two or four of the
ALUs (excluding the transcendental core) to perform a single double-precision
operation. The processing element also contains one branch execution unit to
handle branch instructions.
Different GPU compute devices have different numbers of processing elements.
For example, the ATI Radeon™ HD 5870 GPU has 20 compute units, each with
16 processing elements, and each processing elements contains five ALUs; this
yields 1600 physical ALUs.
2.3 Hardware Overview for Southern Islands Devices (GCN)
A general OpenCL device comprises compute units (CUs), each of which has
sub-modules that ultimately have ALUs. A work-item (or SPMD kernel instance)
executes on an ALU, as shown in Figure 2.6).
Figure 2.6 Generalized AMD GPU Compute Device Structure for Southern
Islands Devices
For AMD Radeon™ HD 79XX devices, each of the 32 CUs has one Scalar Unit
and four Vector Units, each of which contain an array of 16 processing elements
(PEs). Each PE consists of one ALU. Figure 2.7 shows only two compute
GPU
Compute Device
GPU
Compute Device
Compute
Unit
Compute
Unit
Compute
Unit
1 Scalar Unit 4 Vector Units
16 Processing Elements (ALUs)
16 Processing Elements (ALUs)
+
16 Processing Elements (ALUs)
16 Processing Elements (ALUs)

AMD ACCELERATED PARALLEL PROCESSING
2.3 Hardware Overview for Southern Islands Devices (GCN) 2-9
Copyright © 2013 Advanced Micro Devices, Inc. All rights reserved.
engines/command processors of the array that comprises the compute device of
the AMD Radeon™ HD 7XXX family. The four Vector Units use SIMD execution
of a scalar instruction. This makes it possible for a single CU to process
simultaneously instructions from multiple wavefronts.
Figure 2.7 AMD Radeon™ HD 79XX Device Partial Block Diagram
In Figure 2.7, there are two command processors, which can process two
command queues concurrently. The Scalar Unit, Vector Unit, Level 1 data cache
(L1), and Local Data Share (LDS) are the components of one compute unit, of
which there are 32. The scalar (SC) cache is the scalar unit data cache, and the
Level 2 cache consists of instructions and data.
As noted, the AMD Radeon™ HD 79XX devices also have a scalar unit, and the
instruction stream contains both scalar and vector instructions. On each cycle, it
selects a scalar instruction and a vector instruction (as well as a memory
operation and a branch operation, if available); it issues one to the scalar unit,
the other to the vector unit; this takes four cycles to issue over the four vector
cores (the same four cycles over which the 16 units execute 64 work-items).
The number of compute units in an AMD GPU, and the way they are structured,
varies with the device family, as well as device designations within a family. Each
of these vector units possesses ALUs (processing elements). For devices in the
Read/Write memory interface
GDDR5 Memory System
Asynchronous Compute Engine
/ Command Processor
I cache
4 Vector Unit L1 LDS
1 Scalar Unit 4 Vector UnitL1LDS 1 Scalar Unit
Level 2 cache
4 Vector Unit L1 LDS
1 Scalar Unit
4 Vector Unit L1 LDS
1 Scalar Unit
4 Vector Unit L1 LDS
1 Scalar Unit
SC cache
4 Vector UnitL1LDS 1 Scalar Unit
4 Vector UnitL1LDS 1 Scalar Unit
4 Vector UnitL1LDS 1 Scalar Unit
Asynchronous Compute Engine
/ Command Processor
I cache
SC cache
I cache
4 Vector Unit L1 LDS
1 Scalar Unit
4 Vector Unit L1 LDS
1 Scalar Unit
4 Vector Unit L1 LDS
1 Scalar Unit
4 Vector Unit L1 LDS
1 Scalar Unit
SC cache
I cache
4 Vector Unit L1 LDS
1 Scalar Unit
4 Vector Unit L1 LDS
1 Scalar Unit
4 Vector Unit L1 LDS
1 Scalar Unit
4 Vector Unit L1 LDS
1 Scalar Unit
SC cache
I cache
4 Vector Unit L1 LDS
1 Scalar Unit
4 Vector Unit L1 LDS
1 Scalar Unit
4 Vector Unit L1 LDS
1 Scalar Unit
4 Vector Unit L1 LDS
1 Scalar Unit
SC cache
4 Vector UnitL1LDS 1 Scalar Unit
4 Vector UnitL1LDS 1 Scalar Unit
4 Vector UnitL1LDS 1 Scalar Unit
4 Vector UnitL1LDS 1 Scalar Unit
I cache
SC cache
4 Vector UnitL1LDS 1 Scalar Unit
4 Vector UnitL1LDS 1 Scalar Unit
4 Vector UnitL1LDS 1 Scalar Unit
4 Vector UnitL1LDS 1 Scalar Unit
I cache
SC cache
4 Vector UnitL1LDS 1 Scalar Unit
4 Vector UnitL1LDS 1 Scalar Unit
4 Vector UnitL1LDS 1 Scalar Unit
4 Vector UnitL1LDS 1 Scalar Unit
I cache
SC cache
AMD ACCELERATED PARALLEL PROCESSING
2-10 Chapter 2: AMD Implementation
Copyright © 2013 Advanced Micro Devices, Inc. All rights reserved.
Southern Islands (AMD Radeon™ HD 7XXX) families, these ALUs are arranged
in four SIMD arrays consisting of 16 processing elements each. (See Section 2.2,
“Hardware Overview for Evergreen and Northern Islands Devices (VLIW).”) Each
of these arrays executes a single instruction across each lane for each of a block
of 16 work-items. That instruction is repeated over four cycles to make the 64-
element vector called a wavefront. On devices in the Southern Island family, the
four stream cores execute code from four different wavefronts.
2.4 Communication Between Host and the GPU Compute Device
The following subsections discuss the communication between the host (CPU)
and the GPU in a compute device. This includes an overview of the PCIe bus,
processing API calls, and DMA transfers.
Communication and data transfers between the system and the GPU compute
device occur on the PCIe channel. AMD Accelerated Parallel Processing
graphics cards use PCIe 2.0 x16 (second generation, 16 lanes). Generation 1
x16 has a theoretical maximum throughput of 4 GBps in each direction.
Generation 2 x16 doubles the throughput to 8 GBps in each direction. Southern
Islands AMD GPUs support PCIe 3.0 with a theoretical peak performance of
16 GBps. Actual transfer performance is CPU and chipset dependent.
Transfers from the system to the GPU compute device are done either by the
command processor or by the DMA engine. The GPU compute device also can
read and write system memory directly from the compute unit through kernel
instructions over the PCIe bus.
2.4.1 Processing API Calls: The Command Processor
The host application does not interact with the GPU compute device directly. A
driver layer translates and issues commands to the hardware on behalf of the
application.
Most commands to the GPU compute device are buffered in a command queue
on the host side. The queue of commands is sent to, and processed by, the GPU
compute device. There is no guarantee as to when commands from the
command queue are executed, only that they are executed in order.
Command queue elements include:
•Kernel execution calls
•Kernels
•Constants
•Transfers between device and host
AMD ACCELERATED PARALLEL PROCESSING
2.5 GPU Compute Device Scheduling 2-11
Copyright © 2013 Advanced Micro Devices, Inc. All rights reserved.
2.4.2 DMA Transfers
Certain memory transfer calls use the DMA engine. To properly leverage the
DMA engine, make the associated OpenCL data transfer calls. See Section 5.5,
“OpenCL Memory Objects,” page 5-15.
Direct Memory Access (DMA) memory transfers can be executed separately from
the command queue using the DMA engine on the GPU compute device. DMA
calls are executed immediately; and the order of DMA calls and command queue
flushes is guaranteed.
DMA transfers can occur asynchronously. This means that a DMA transfer is
executed concurrently with other system or GPU compute operations when there
are no dependencies. However, data is not guaranteed to be ready until the DMA
engine signals that the event or transfer is completed. The application can use
OpenCL to query the hardware for DMA event completion. If used carefully, DMA
transfers are another source of parallelization.
Southern Island devices have two DMA engines that can perform bidirectional
transfers over the PCIe bus with multiple queues created in consecutive order,
since each DMA engine is assigned to an odd or an even queue correspondingly.
2.4.3 Masking Visible Devices
By default, OpenCL applications are exposed to all GPUs installed in the system;
this allows applications to use multiple GPUs to run the compute task.
In some cases, the user might want to mask the visibility of the GPUs seen by
the OpenCL application. One example is to dedicate one GPU for regular
graphics operations and the other three (in a four-GPU system) for Compute. To
do that, set the GPU_DEVICE_ORDINAL environment parameter, which is a comma-
separated list variable:
•Under Windows: set GPU_DEVICE_ORDINAL=1,2,3
•Under Linux: export GPU_DEVICE_ORDINAL=1,2,3
Another example is a system with eight GPUs, where two distinct OpenCL
applications are running at the same time. The administrator might want to set
GPU_DEVICE_ORDINAL to 0,1,2,3 for the first application, and 4,5,6,7 for the
second application; thus, partitioning the available GPUs so that both
applications can run at the same time.
2.5 GPU Compute Device Scheduling
GPU compute devices are very efficient at parallelizing large numbers of work-
items in a manner transparent to the application. Each GPU compute device
uses the large number of wavefronts to hide memory access latencies by having
the resource scheduler switch the active wavefront in a given compute unit
whenever the current wavefront is waiting for a memory access to complete.

AMD ACCELERATED PARALLEL PROCESSING
2-12 Chapter 2: AMD Implementation
Copyright © 2013 Advanced Micro Devices, Inc. All rights reserved.
Hiding memory access latencies requires that each work-item contain a large
number of ALU operations per memory load/store.
Figure 2.8 shows the timing of a simplified execution of wavefronts in a single
compute unit. At time 0, the wavefronts are queued and waiting for execution. In
this example, only four wavefronts (T0…T3) are scheduled for the compute unit.
The hardware limit for the number of active wavefront is dependent on the
resource usage (such as the number of active registers used) of the program
being executed. An optimally programmed GPU compute device typically has
many of active wavefronts.
Figure 2.8 Simplified Execution Of Wavefront On A Single Compute Unit
At runtime, wavefront T0 executes until cycle 20; at this time, a stall occurs due
to a memory fetch request. The scheduler then begins execution of the next
wavefront, T1. Wavefront T1 executes until it stalls or completes. New wavefronts
execute, and the process continues until the available number of active
wavefronts is reached. The scheduler then returns to the first wavefront, T0.
If the data wavefront T0 is waiting for has returned from memory, T0 continues
execution. In the example in Figure 2.8, the data is ready, so T0 continues. Since
there were enough wavefronts and processing element operations to cover the
long memory latencies, the compute unit does not idle. This method of memory
latency hiding helps the GPU compute device achieve maximum performance.
If none of T0 – T3 are runnable, the compute unit waits (stalls) until one of T0 –
T3 is ready to execute. In the example shown in Figure 2.9, T0 is the first to
continue execution.
Wavefronts
W0
W1
W2
W3
020406080
STALL
STALL
READY
READY
READY
STALL
STALL
READY
= executing = ready (not executing) = stalled

AMD ACCELERATED PARALLEL PROCESSING
2.5 GPU Compute Device Scheduling 2-13
Copyright © 2013 Advanced Micro Devices, Inc. All rights reserved.
Figure 2.9 Compute Unit Stall Due to Data Dependency
Wavefronts
W0
W1
W2
W3
0 20406080
STALL
STALL
STALL
STALL
= executing = ready (not executing) = stalled
AMD ACCELERATED PARALLEL PROCESSING
2-14 Chapter 2: AMD Implementation
Copyright © 2013 Advanced Micro Devices, Inc. All rights reserved.

AMD ACCELERATED PARALLEL PROCESSING
AMD Accelerated Parallel Processing - OpenCL Programming Guide 3-1
Copyright © 2013 Advanced Micro Devices, Inc. All rights reserved.
Chapter 3
Building and Running OpenCL
Programs
The compiler tool-chain provides a common framework for both CPUs and
GPUs, sharing the front-end and some high-level compiler transformations. The
back-ends are optimized for the device type (CPU or GPU). Figure 3.1 is a high-
level diagram showing the general compilation path of applications using
OpenCL. Functions of an application that benefit from acceleration are re-written
in OpenCL and become the OpenCL source. The code calling these functions
are changed to use the OpenCL API. The rest of the application remains
unchanged. The kernels are compiled by the OpenCL compiler to either CPU
binaries or GPU binaries, depending on the target device.
Figure 3.1 OpenCL Compiler Toolchain
For CPU processing, the OpenCL runtime uses the LLVM AS to generate x86
binaries. The OpenCL runtime automatically determines the number of
processing elements, or cores, present in the CPU and distributes the OpenCL
kernel between them.
For GPU processing, the OpenCL runtime post-processes the incomplete AMD
IL from the OpenCL compiler and turns it into complete AMD IL. This adds
macros (from a macro database, similar to the built-in library) specific to the
Front-End
Linker
Built-In
Library
LLVM
Optimizer
LLVM IR
LLVM AS AMD IL
CPU GPU
O
p
e
n
C
L
R
u
n
t
i
m
e
OpenCL Compiler
OpenCL
Source
LLVM IR
AMD ACCELERATED PARALLEL PROCESSING
3-2 Chapter 3: Building and Running OpenCL Programs
Copyright © 2013 Advanced Micro Devices, Inc. All rights reserved.
GPU. The OpenCL Runtime layer then removes unneeded functions and passes
the complete IL to the Shader compilre for compilation to GPU-specific binaries.
3.1 Compiling the Program
An OpenCL application consists of a host program (C/C++) and an optional
kernel program (.cl). To compile an OpenCL application, the host program must
be compiled; this can be done using an off-the-shelf compiler such as g++ or
MSVC++. The application kernels are compiled into device-specific binaries
using the OpenCL compiler.
This compiler uses a standard C front-end, as well as the low-level virtual
machine (LLVM) framework, with extensions for OpenCL. The compiler starts
with the OpenCL source that the user program passes through the OpenCL
runtime interface (Figure 3.1). The front-end translates the OpenCL source to
LLVM IR. It keeps OpenCL-specific information as metadata structures. (For
example, to debug kernels, the front end creates metadata structures to hold the
debug information; also, a pass is inserted to translate this into LLVM debug
nodes, which includes the line numbers and source code mapping.) The front-
end supports additional data-types (int4, float8, etc.), additional keywords (kernel,
global, etc.) and built-in functions (get_global_id(), barrier(), etc.). Also, it
performs additional syntactic and semantic checks to ensure the kernels meet
the OpenCL specification. The input to the LLVM linker is the output of the front-
end and the library of built-in functions. This links in the built-in OpenCL functions
required by the source and transfers the data to the optimizer, which outputs
optimized LLVM IR.
For GPU processing, the LLVM IR-to-AMD IL module receives LLVM IR and
generates optimized IL for a specific GPU type in an incomplete format, which is
passed to the OpenCL runtime, along with some metadata for the runtime layer
to finish processing.
For CPU processing, LLVM AS generates x86 binary.
3.1.1 Compiling on Windows
To compile OpenCL applications on Windows requires that Visual Studio 2008
Professional Edition (or later) or the Intel C (C++) compiler are installed. All C++
files must be added to the project, which must have the following settings.
•Project Properties → C/C++ → Additional Include Directories
These must include $(AMDAPPSDKROOT)/include for OpenCL headers.
Optionally, they can include $(AMDAPPSDKSAMPLESROOT)/include for
SDKUtil headers.
•Project Properties → C/C++ → Preprocessor Definitions
These must define AMD_OS_WIN.
AMD ACCELERATED PARALLEL PROCESSING
3.1 Compiling the Program 3-3
Copyright © 2013 Advanced Micro Devices, Inc. All rights reserved.
•Project Properties → Linker → Additional Library Directories
These must include $(AMDAPPSDKROOT)/lib/x86 for OpenCL libraries.
Optionally, they can include $(AMDAPPSDKSAMPLESROOT)/lib/x86 for SDKUtil
libraries.
•Project Properties → Linker → Input → Additional Dependencies
These must include OpenCL.lib. Optionally, they can include SDKUtil.lib.
3.1.2 Compiling on Linux
To compile OpenCL applications on Linux requires that the gcc or the Intel C
compiler is installed. There are two major steps to do this: compiling and linking.
1. Compile all the C++ files (Template.cpp), and get the object files.
For 32-bit object files on a 32-bit system, or 64-bit object files on 64-bit
system:
g++ -o Template.o -DAMD_OS_LINUX -c Template.cpp -I$AMDAPPSDKROOT/include
For building 32-bit object files on a 64-bit system:
g++ -o Template.o -DAMD_OS_LINUX -c Template.cpp -I$AMDAPPSDKROOT/include
2. Link all the object files generated in the previous step to the OpenCL library
and create an executable.
For linking to a 64-bit library:
g++ -o Template Template.o -lOpenCL -L$AMDAPPSDKROOT/lib/x86_64
For linking to a 32-bit library:
g++ -o Template Template.o -lOpenCL -L$AMDAPPSDKROOT/lib/x86
The OpenCL samples in the SDK provided by AMD Accelerated Parallel
Processing depend on the SDKUtil library. In Linux, the samples use the shipped
SDKUtil.lib, whether or not the sample is built for release or debug. When
compiling all samples from the samples/opencl folder, the SDKUtil.lib is
created first; then, the samples use this generated library. When compiling the
SDKUtil library, the created library replaces the shipped library.
The following are linking options if the samples depend on the SDKUtil Library
(assuming the SDKUtil library is created in $AMDAPPSDKROOT/lib/x86_64 for 64-
bit libraries, or $AMDAPPSDKROOT/lib/x86 for 32-bit libraries).
g++ -o Template Template.o -lSDKUtil -lOpenCL -L$AMDAPPSDKROOT/lib/x86_64
g++ -o Template Template.o -lSDKUtil -lOpenCL -L$AMDAPPSDKROOT/lib/x86
AMD ACCELERATED PARALLEL PROCESSING
3-4 Chapter 3: Building and Running OpenCL Programs
Copyright © 2013 Advanced Micro Devices, Inc. All rights reserved.
3.1.3 Supported Standard OpenCL Compiler Options
The currently supported options are:
•-I dir — Add the directory dir to the list of directories to be searched for
header files. When parsing #include directives, the OpenCL compiler
resolves relative paths using the current working directory of the application.
•-D name — Predefine name as a macro, with definition = 1. For -
Dname=definition, the contents of definition are tokenized and processed
as if they appeared during the translation phase three in a #define directive.
In particular, the definition is truncated by embedded newline characters.
-D options are processed in the order they are given in the options argument
to clBuildProgram.
3.1.4 AMD-Developed Supplemental Compiler Options
The following supported options are not part of the OpenCL specification:
•-g — This is an experimental feature that lets you use the GNU project
debugger, GDB, to debug kernels on x86 CPUs running Linux or
cygwin/minGW under Windows. For more details, see Chapter 4, “Debugging
OpenCL.” This option does not affect the default optimization of the OpenCL
code.
•-O0 — Specifies to the compiler not to optimize. This is equivalent to the
OpenCL standard option -cl-opt-disable.
•-f[no-]bin-source — Does [not] generate OpenCL source in the .source
section. For more information, see Appendix E, “OpenCL Binary Image
Format (BIF) v2.0.”
•-f[no-]bin-llvmir — Does [not] generate LLVM IR in the .llvmir section.
For more information, see Appendix E, “OpenCL Binary Image Format (BIF)
v2.0.”
•-f[no-]bin-amdil — Does [not] generate AMD IL in the .amdil section.
For more information, see Appendix E, “OpenCL Binary Image Format (BIF)
v2.0.”
•-f[no-]bin-exe — Does [not] generate the executable (ISA) in .text
section. For more information, see Appendix E, “OpenCL Binary Image
Format (BIF) v2.0.”
•-save-temps[=<prefix>] — This option dumps intermediate temporary
files, such as IL and ISA code, for each OpenCL kernel. If <prefix> is not
given, temporary files are saved in the default temporary directory (the
current directory for Linux, C:\Users\<user>\AppData\Local for Windows).
If <prefix> is given, those temporary files are saved with the given
<prefix>. If <prefix> is an absolute path prefix, such as
C:\your\work\dir\mydumpprefix, those temporaries are saved under
C:\your\work\dir, with mydumpprefix as prefix to all temporary names. For
example,

AMD ACCELERATED PARALLEL PROCESSING
3.2 Running the Program 3-5
Copyright © 2013 Advanced Micro Devices, Inc. All rights reserved.
-save-temps
under the default directory
_temp_nn_xxx_yyy.il, _temp_nn_xxx_yyy.isa
-save-temps=aaa
under the default directory
aaa_nn_xxx_yyy.il, aaa_nn_xxx_yyy.isa
-save-temps=C:\you\dir\bbb
under C:\you\dir
bbb_nn_xxx_yyy.il, bbb_nn_xxx_yyy.isa
where xxx and yyy are the device name and kernel name for this build,
respectively, and nn is an internal number to identify a build to avoid
overriding temporary files. Note that this naming convention is subject to
change.
To avoid source changes, there are two environment variables that can be used
to change CL options during the runtime.
•AMD_OCL_BUILD_OPTIONS — Overrides the CL options specified in
clBuildProgram().
•AMD_OCL_BUILD_OPTIONS_APPEND — Appends options to those specified in
clBuildProgram().
3.2 Running the Program
The runtime system assigns the work in the command queues to the underlying
devices. Commands are placed into the queue using the clEnqueue commands
shown in the listing below.
OpenCL API Function Description
clCreateCommandQueue() Create a command queue for a specific device (CPU,
GPU).
clCreateProgramWithSource()
clCreateProgramWithBinary() Create a program object using the source code of the
application kernels.
clBuildProgram() Compile and link to create a program executable from
the program source or binary.
clCreateKernel() Creates a kernel object from the program object.
clCreateBuffer() Creates a buffer object for use via OpenCL kernels.
clSetKernelArg()
clEnqueueNDRangeKernel() Set the kernel arguments, and enqueue the kernel in a
command queue.
clEnqueueReadBuffer(),
clEnqueueWriteBuffer() Enqueue a command in a command queue to read from
a buffer object to host memory, or write to the buffer
object from host memory.
clEnqueueWaitForEvents() Wait for the specified events to complete.

AMD ACCELERATED PARALLEL PROCESSING
3-6 Chapter 3: Building and Running OpenCL Programs
Copyright © 2013 Advanced Micro Devices, Inc. All rights reserved.
The commands can be broadly classified into three categories.
•Kernel commands (for example, clEnqueueNDRangeKernel(), etc.),
•Memory commands (for example, clEnqueueReadBuffer(), etc.), and
•Event commands (for example, clEnqueueWaitForEvents(), etc.
As illustrated in Figure 3.2, the application can create multiple command queues
(some in libraries, for different components of the application, etc.). These
queues are muxed into one queue per device type. The figure shows command
queues 1 and 3 merged into one CPU device queue (blue arrows); command
queue 2 (and possibly others) are merged into the GPU device queue (red
arrow). The device queue then schedules work onto the multiple compute
resources present in the device. Here, K = kernel commands, M = memory
commands, and E = event commands.
3.2.1 Running Code on Windows
The following steps ensure the execution of OpenCL applications on Windows.
1. The path to OpenCL.lib ($AMDAPPSDKROOT/lib/x86) must be included in
path environment variable.
2. Generally, the path to the kernel file (Template_Kernel.cl) specified in the
host program is relative to the executable. Unless an absolute path is
specified, the kernel file must be in the same directory as the executable.
Figure 3.2 Runtime Processing Structure
Scheduler
GPU Core 1 GPU Core 2CPU Core 1
K111
CPU Core 2
K112
Programming
Layer
Command
Queues
For CPU queue For CPU queue For GPU queue
GPU
CPU
n
123
Device
Command
Queue
K1E1K2K3
E11
K11 K12 K32
M1M3
M11 M12 M31 M32
M2
AMD ACCELERATED PARALLEL PROCESSING
3.3 Calling Conventions 3-7
Copyright © 2013 Advanced Micro Devices, Inc. All rights reserved.
3.2.2 Running Code on Linux
The following steps ensure the execution of OpenCL applications on Linux.
1. The path to libOpenCL.so ($AMDAPPSDKROOT/lib/x86) must be included in
$LD_LIBRARY_PATH.
2. /usr/lib/OpenCL/vendors/ must have libatiocl32.so and/or
libatiocl64.so.
3. Generally, the path to the kernel file (Template_Kernel.cl) specified in the
host program is relative to the executable. Unless an absolute path is
specified, the kernel file must be in the same directory as the executable.
3.3 Calling Conventions
For all Windows platforms, the __stdcall calling convention is used. Function
names are undecorated.
For Linux, the calling convention is __cdecl.
AMD ACCELERATED PARALLEL PROCESSING
3-8 Chapter 3: Building and Running OpenCL Programs
Copyright © 2013 Advanced Micro Devices, Inc. All rights reserved.

AMD ACCELERATED PARALLEL PROCESSING
AMD Accelerated Parallel Processing - OpenCL Programming Guide 4-1
Copyright © 2013 Advanced Micro Devices, Inc. All rights reserved.
Chapter 4
Debugging OpenCL
This chapter discusses how to debug OpenCL programs running on AMD
Accelerated Parallel Processing GPU and CPU compute devices. The preferred
method is to debug with the AMD CodeXL, as described in Section 4.1, “AMD
CodeXL GPU Debugger.” The second method, described in Section 4.2,
“Debugging CPU Kernels with GDB,” is to use experimental features provided by
AMD Accelerated Parallel Processing (GNU project debugger, GDB) to debug
kernels on x86 CPUs running Linux or cygwin/minGW under Windows.
4.1 AMD CodeXL GPU Debugger
CodeXL 1.2 is available as an extension to Microsoft® Visual Studio®, a stand-
alone version for Windows, and a stand-alone version for Linux. It offers real-time
OpenCL kernel debugging and memory analysis on GPU devices and lets
developers
•access the kernel execution directly from the API call that issues it,
•debug inside the kernel, and
•view all variable values across the different work-groups and work-items.
It also provides OpenGL API-level debugging and memory analysis. For
information on downloading and installing CodeXL, see:
http://developer.amd.com/tools-and-sdks/heterogeneous-computing/codexl/
After installing CodeXL, launch Visual Studio, then open the solution to be
worked on. In the Visual Studio menu bar, note the new CodeXL menu, which
contains all the required controls.
Select a Visual C/C++ project, and set its debugging properties as normal. To
add a breakpoint, either select New CodeXL Breakpoint from the CodeXL menu,
or navigate to a kernel file (*.cl) used in the application, and set a breakpoint
on the appropriate source line. Then, select the Launch OpenCL/OpenGL
Debugging from the CodeXL menu to start debugging.
CodeXL currently supports only API-level debugging and OpenCL kernel
debugging. Stepping through C/C++ code is not yet possible; however, the
C/C++ call stack can be seen in the Visual Studio call stack view, which shows
what led to the API function call.
To start kernel debugging, there are several options. One is to Step Into (F11)
the appropriate clEnqueueNDRangeKernel function call. Once the kernel starts
AMD ACCELERATED PARALLEL PROCESSING
4-2 Chapter 4: Debugging OpenCL
Copyright © 2013 Advanced Micro Devices, Inc. All rights reserved.
executing, debug it like C/C++ code, stepping into, out of, or over function calls
in the kernel, setting source breakpoints, and inspecting the locals, autos, watch,
and call stack views.
If you develop on Linux, or do not use Visual Studio, using the CodeXL stand-
alone application is very similar. After installing CodeXL, launch the CodeXL
stand-alone application from the installation folder. On the start page, select
"Create New Project," and use the browse button next to the "Executable Path"
field to select your application. Click the "Go" (F5) button, and follow the
instructions above to enter kernel debugging.
4.2 Debugging CPU Kernels with GDB
This section describes an experimental feature for using the GNU project
debugger, GDB, to debug kernels on x86 CPUs running Linux or cygwin/minGW
under Windows.
4.2.1 Setting the Environment
The OpenCL program to be debugged first is compiled by passing the “-g -O0”
(or “-g -cl-opt-disable”) option to the compiler through the options string to
clBuildProgram. For example, using the C++ API:
err = program.build(devices,"-g -O0");
To avoid source changes, set the environment variable as follows:
AMD_OCL_BUILD_OPTIONS_APPEND="-g -O0" or
AMD_OCL_BUILD_OPTIONS="-g -O0"
Below is a sample debugging session of a program with a simple hello world
kernel. The following GDB session shows how to debug this kernel. Ensure that
the program is configured to be executed on the CPU. It is important to set
CPU_MAX_COMPUTE_UNITS=1. This ensures that the program is executed
deterministically.
4.2.2 Setting the Breakpoint in an OpenCL Kernel
To set a breakpoint, use:
b [N | function | kernel_name]
where N is the line number in the source code, function is the function name,
and kernel_name is constructed as follows: if the name of the kernel is
bitonicSort, the kernel_name is __OpenCL_bitonicSort_kernel.
Note that if no breakpoint is set, the program does not stop until execution is
complete.
Also note that OpenCL kernel symbols are not visible in the debugger until the
kernel is loaded. A simple way to check for known OpenCL symbols is to set a
AMD ACCELERATED PARALLEL PROCESSING
4.2 Debugging CPU Kernels with GDB 4-3
Copyright © 2013 Advanced Micro Devices, Inc. All rights reserved.
breakpoint in the host code at clEnqueueNDRangeKernel, and to use the GDB
info functions __OpenCL command, as shown in the example below.
4.2.3 Sample GDB Session
The following is a sample debugging session. Note that two separate breakpoints
are set. The first is set in the host code, at clEnqueueNDRangeKernel(). The
second breakpoint is set at the actual CL kernel function.
$ export AMD_OCL_BUILD_OPTIONS_APPEND="-g -O0"
$ export CPU_MAX_COMPUTE_UNITS=1
$ gdb BitonicSort
GNU gdb (GDB) 7.1-ubuntu
Copyright (C) 2010 Free Software Foundation, Inc.
License GPLv3+: GNU GPL version 3 or later
<http://gnu.org/licenses/gpl.html>
This is free software: you are free to change and redistribute it.
There is NO WARRANTY, to the extent permitted by law. Type "show copying"
and "show warranty" for details.
This GDB was configured as "x86_64-linux-gnu".
For bug reporting instructions, please see:
<http://www.gnu.org/software/gdb/bugs/>...
Reading symbols from /home/himanshu/Desktop/ati-stream-sdk-v2.3-
lnx64/samples/opencl/bin/x86_64/BitonicSort...done.
(gdb) b clEnqueueNDRangeKernel
Breakpoint 1 at 0x403228
(gdb) r --device cpu
Starting program: /home/himanshu/Desktop/ati-stream-sdk-v2.3-
lnx64/samples/opencl/bin/x86_64/BitonicSort --device cpu
[Thread debugging using libthread_db enabled]
Unsorted Input
53 5 199 15 120 9 71 107 71 242 84 150 134 180 26 128 196 9 98 4 102 65
206 35 224 2 52 172 160 94 2 214 99 .....
Platform Vendor : Advanced Micro Devices, Inc.
Device 0 : AMD Athlon(tm) II X4 630 Processor
[New Thread 0x7ffff7e6b700 (LWP 1894)]
[New Thread 0x7ffff2fcc700 (LWP 1895)]
Executing kernel for 1 iterations
-------------------------------------------
Breakpoint 1, 0x00007ffff77b9b20 in clEnqueueNDRangeKernel () from
/home/himanshu/Desktop/ati-stream-sdk-v2.3-lnx64/lib/x86_64/libOpenCL.so
(gdb) info functions __OpenCL
All functions matching regular expression "__OpenCL":
File OCLm2oVFr.cl:
void __OpenCL_bitonicSort_kernel(uint *, const uint, const uint, const
uint, const uint);
Non-debugging symbols:
0x00007ffff23c2dc0 __OpenCL_bitonicSort_kernel@plt
0x00007ffff23c2f40 __OpenCL_bitonicSort_stub
(gdb) b __OpenCL_bitonicSort_kernel
Breakpoint 2 at 0x7ffff23c2de9: file OCLm2oVFr.cl, line 32.
(gdb) c
Continuing.
[Switching to Thread 0x7ffff2fcc700 (LWP 1895)]
Breakpoint 2, __OpenCL_bitonicSort_kernel (theArray=0x615ba0, stage=0,
passOfStage=0, width=1024, direction=0) at OCLm2oVFr.cl:32
32 uint sortIncreasing = direction;
(gdb) p get_global_id(0)
$1 = 0
(gdb) c
AMD ACCELERATED PARALLEL PROCESSING
4-4 Chapter 4: Debugging OpenCL
Copyright © 2013 Advanced Micro Devices, Inc. All rights reserved.
Continuing.
Breakpoint 2, __OpenCL_bitonicSort_kernel (theArray=0x615ba0, stage=0,
passOfStage=0, width=1024, direction=0) at OCLm2oVFr.cl:32
32 uint sortIncreasing = direction;
(gdb) p get_global_id(0)
$2 = 1
(gdb)
4.2.4 Notes
1. To make a breakpoint in a working thread with some particular ID in
dimension N, one technique is to set a conditional breakpoint when the
get_global_id(N) == ID. To do this, use:
b [ N | function | kernel_name ] if (get_global_id(N)==ID)
where N can be 0, 1, or 2.
2. For complete GDB documentation, see
http://www.gnu.org/software/gdb/documentation/ .
3. For debugging OpenCL kernels in Windows, a developer can use GDB
running in cygwin or minGW. It is done in the same way as described in
sections 3.1 and 3.2.
Notes:
– Only OpenCL kernels are visible to GDB when running cygwin or
minGW. GDB under cygwin/minGW currently does not support host code
debugging.
– It is not possible to use two debuggers attached to the same process.
Do not try to attach Visual Studio to a process, and concurrently GDB to
the kernels of that process.
– Continue to develop the application code using Visual Studio. Currently,
gcc running in cygwin or minGW is not supported.

AMD ACCELERATED PARALLEL PROCESSING
AMD Accelerated Parallel Processing - OpenCL Programming Guide 5-1
Copyright © 2013 Advanced Micro Devices, Inc. All rights reserved.
Chapter 5
OpenCL Performance and
Optimization
This chapter discusses performance and optimization when programming for
AMD Accelerated Parallel Processing (APP) GPU compute devices, as well as
CPUs and multiple devices. Details specific to the Southern Islands series of
GPUs is at the end of the chapter.
5.1 CodeXL GPU Profiler
The CodeXL GPU Profiler (hereafter Profiler) is a performance analysis tool that
gathers data from the OpenCL run-time and AMD Radeon™ GPUs during the
execution of an OpenCL application. This information is used to discover
bottlenecks in the application and find ways to optimize the application’s
performance for AMD platforms. The following subsections describe the modes
of operation supported by the Profiler.
5.1.1 Collecting OpenCL Application Traces
This mode requires running an application trace GPU profile sesstion. To do this:
Step 1. Open or create a CodeXL project.
Step 2. Select the GPU: Application Trace Profile Type.
Step 3. Click the Start CodeXL Profiling button, .

AMD ACCELERATED PARALLEL PROCESSING
5-2 Chapter 5: OpenCL Performance and Optimization
Copyright © 2013 Advanced Micro Devices, Inc. All rights reserved.
Step 4. Pause / Stop the profiled application using the execution toolbar
buttons, .
When the profiled application execution is done, CodeXL displays the session.
Figure 5.1 show a sample application trace API summary view.
Figure 5.1 Sample Application Trace API Summary
5.1.2 Timeline View
The Timeline View (Figure 5.2) provides a visual representation of the execution
of the application.
Figure 5.2 Sample Timeline View

AMD ACCELERATED PARALLEL PROCESSING
5.1 CodeXL GPU Profiler 5-3
Copyright © 2013 Advanced Micro Devices, Inc. All rights reserved.
At the top of the timeline is the time grid; it shows, in milliseconds, the total
elapsed time of the application when fully zoomed out. Timing begins when the
first OpenCL call is made by the application; it ends when the final OpenCL call
is made. Below the time grid is a list of each host (OS) thread that made at least
one OpenCL call. For each host thread, the OpenCL API calls are plotted along
the time grid, showing the start time and duration of each call. Below the host
threads, the OpenCL tree shows all contexts and queues created by the
application, along with data transfer operations and kernel execution operations
for each queue. You can navigate in the Timeline View by zooming, panning,
collapsing/expanding, or selecting a region of interest. From the Timeline View,
you also can navigate to the corresponding API call in the API Trace View, and
vice versa.
The Timeline View can be useful for debugging your OpenCL application.
Examples are given below.
•The Timeline View lets you easily confirm that the high-level structure of your
application is correct by verifying that the number of queues and contexts
created match your expectations for the application.
•You can confirm that synchronization has been performed properly in the
application. For example, if kernel A execution is dependent on a buffer
operation and outputs from kernel B execution, then kernel A execution must
appear after the completion of the buffer execution and kernel B execution
in the time grid. It can be hard to find this type of synchronization error using
traditional debugging techniques.
•You can confirm that the application has been using the hardware efficiently.
For example, the timeline should show that non-dependent kernel executions
and data transfer operations occurred simultaneously.
5.1.3 Summary Pages View
The Summary Pages View (Figure 5.3) shows various statistics for your OpenCL
application. It can give a general idea of the location of the application’s
bottlenecks. It also provides useful information, such as the number of buffers
and images created on each context, the most expensive kernel call, etc.
Figure 5.3 Sample Summary Pages View
The Summary Pages View provides access to the following individual pages.

AMD ACCELERATED PARALLEL PROCESSING
5-4 Chapter 5: OpenCL Performance and Optimization
Copyright © 2013 Advanced Micro Devices, Inc. All rights reserved.
1. API Summary ⎯ Shows statistics for all OpenCL API calls made in the
application for API hotspot identification.
2. Context Summary ⎯ Shows the statistics for all the kernel dispatch and data
transfer operations for each context. It also shows the number of buffers and
images created for each context.
3. Kernel Summary ⎯ Shows statistics for all the kernels created in the
application.
4. Top 10 Data Transfer Summary ⎯ shows a sorted list of the ten most
expensive individual data transfer operations.
5. Top 10 Kernel Summary ⎯ Shows a sorted list of the ten most expensive
individual kernel execution operations. From these summary pages, you can
determine if the application is bound by kernel execution or data transfer
(Context Summary page). If the application is bound by kernel execution, you
can determine which device is the bottleneck. From the Kernel Summary
page, you can find the name of the kernel with the highest total execution
time. Or, from the Top 10 Kernel Summary page, you can find the individual
kernel instance with the highest execution time. If the kernel execution on a
GPU device is the bottleneck, the GPU performance counters then can be
used to investigate the bottleneck inside the kernel. See Section 5.1.5,
“Collecting OpenCL GPU Kernel Performance Counters,” page 5-5.
Collecting OpenCL GPU Kernel Performance Counters for more details. If
the application is bound by the data transfers, it is possible to determine the
most expensive data transfer type (read, write, copy, or map) in the
application from the Context Summary page. You can see if you can
minimize this type of data transfer by modifying the algorithm. With help from
the Timeline View, you can investigate whether data transfers have been
executed in the most efficient way (concurrently with a kernel execution).
5.1.4 API Trace View
The API Trace View (Figure 5.4) lists all the OpenCL API calls made by the
application.
Figure 5.4 Sample API Trace View
Each host thread that makes at least one OpenCL call is listed in a separate tab.
Each tab contains a list of all the API calls made by that particular thread. For

AMD ACCELERATED PARALLEL PROCESSING
5.1 CodeXL GPU Profiler 5-5
Copyright © 2013 Advanced Micro Devices, Inc. All rights reserved.
each call, the list displays the index of the call (representing execution order), the
name of the API function, a semi-colon-delimited list of parameters passed to the
function, and the value returned by the function. When displaying parameters, the
profiler tries to dereference pointers and decode enumeration values in order to
give as much information as possible about the data being passed in, or returned
from, the function. Double-clicking an item in the API Trace View displays and
zooms into that API call in the Host Thread row in the Timeline View.
This view lets you analyze and debug the input parameters and output results
for each API call. For example, you easily can check that all the API calls are
returning CL_SUCCESS, or that all the buffers are created with the correct flags.
This view also lets you identify redundant API calls.
5.1.5 Collecting OpenCL GPU Kernel Performance Counters
To collect these counters, run a performance counters GPU profile session using
the following steps.
Step 1. Open (or create) an CodeXL project.
Step 2. Select the GPU: Performance Counters Profile Type.
Step 3. Click the Start CodeXL Profiling toolbar button, , to start profiling.
Step 4. Pause / Stop the profiled application using the execution toolbar
buttons: .
When the profiled application execution is over, CodeXL displays the session.
The GPU kernel performance counters can be used to find possible bottlenecks
in the kernel execution. You can find the list of performance counters supported
by AMD Radeon™ GPUs in the tool documentation. Once the trace data has
been used to discover which kernel is most in need of optimization, you can
collect the GPU performance counters to drill down into the kernel execution on
a GPU device. Using the performance counters, we can:
•Find the number of resources (general-purpose registers, local memory size,
and flow control stack size) allocated for the kernel. These resources affect
the possible number of in-flight wavefronts in the GPU. A higher number
hides data latency better.
•Determine the number of ALU, as well as global and local memory
instructions executed by the GPU.
•Determine the number of bytes fetched from, and written to, the global
memory.
•Determine the use of the SIMD engines and memory units in the system.
•View the efficiency of the shader compiler in packing ALU instructions into
the VLIW instructions used by AMD GPUs.
•View any local memory (Local Data Share - LDS) bank conflicts. The Session
View (Figure 5.5) shows the performance counters for a profile session. The
output data is recorded in a comma-separated variable format. You also can
click on the kernel name entry in the “Method” column to view the OpenCL

AMD ACCELERATED PARALLEL PROCESSING
5-6 Chapter 5: OpenCL Performance and Optimization
Copyright © 2013 Advanced Micro Devices, Inc. All rights reserved.
kernel source, AMD Intermediate Language (IL), GPU ISA, or CPU assembly
code for that kernel.
Figure 5.5 Example Session View - Performance Counters for a Profile
Session
5.2 AMD APP KernelAnalyzer2
AMD APP KernelAnalyzer2 analyzes the performance of OpenCL kernels for
AMD GPUs. It gives accurate kernel performance estimates and lets you view
kernel compilation results and assembly code for multiple GPUs, without
requiring actual GPU hardware.
5.2.1 Start KernelAnalyzer2
KernelAnalyzer2 is installed along with CodeXL.
Step 1. Launch KernelAnalyzer2 from within CodeXL by selecting, from the
CodeXL menu bar, Analyze → Launch AMD APP KernelAnalyzer2.
You also can launch KernelAnalyzer2 directly from the operating
system.
For Windows: From the Windows program menu, select All
Programs → AMD Developer Tools → AMD APP KernelAnalyzer2
→ AMD App KernelAnalyzer2.
For Linux: Navigate to the KernelAnalyzer2 directory and invoke it:
$ cd /opt/AMD/AMDAPPKernelAnalyzerV2/AMDAPP*/x86/ # 32-bit
$ cd /opt/AMD/AMDAPPKernelAnalyzerV2/AMDAPP*/x86_64/ # 64-bit
$ ./AMDAPPKernelAnalyzer2

AMD ACCELERATED PARALLEL PROCESSING
5.2 AMD APP KernelAnalyzer2 5-7
Copyright © 2013 Advanced Micro Devices, Inc. All rights reserved.
Alternatively, you can add the KernelAnalyzer2 directory to your PATH,
then invoke it. For Windows or Linux, the KernelAnalyzer2 window
appears (Figure 5.6).
Figure 5.6 KernelAnalyzer2 Main Window
The window contains three panels:
•a kernel source panel at top left,
•a kernel assembly code panel at top right, and
•a build output/statistics/analysis panel at bottom.
5.2.2 Open Kernel Source
To open the kernel source, select File → Open from the KernelAnalyzer2 toolbar;
then, navigate to the kernel source file.
For example, you can use the OpenCL source tpAdvectFieldScalar.cl from
the Teapot example, which is in:
\Program Files (x86)\AMD\CodeXL\Examples\Teapot\res
or, in the Linux directory:
/opt/AMD/CodeXL/bin/examples/Teapot/AMDTTeaPotLib/AMDTTeaPotLib/res
The source file appears in the source panel (Figure 5.7).

AMD ACCELERATED PARALLEL PROCESSING
5-8 Chapter 5: OpenCL Performance and Optimization
Copyright © 2013 Advanced Micro Devices, Inc. All rights reserved.
Figure 5.7 Source Panel With Sample Source File
You also can drag and drop a kernel source into the source panel.
5.2.3 Build Options - Choosing Target ASICS
Step 1. To access the build options window, select Build → Options.
Step 2. The ASICs tab in this window contains a list of devices by series
(Figure 5.8).
Figure 5.8 KernelAnalyzer2 Build Options
Step 3. Select the Build Options Window ASICS Tab.
Step 4. Use the checkboxes to select, or deselect, an entire series, or click on
a small triangle at left to expand.
Step 5. Click OK to exit from the Build Options window.

AMD ACCELERATED PARALLEL PROCESSING
5.2 AMD APP KernelAnalyzer2 5-9
Copyright © 2013 Advanced Micro Devices, Inc. All rights reserved.
5.2.4 Build Options - Defining Kernel Compilation Options
You can define specific kernel build options in the source pane (Figure 5.9).
Figure 5.9 Specifying Build Options in the Source Pane
For the tpAdvectFieldScalar.cl kernel, enter the following options:
-D GRID_NUM_CELLS_X=64 -D GRID_NUM_CELLS_Y=64 -D
GRID_NUM_CELLS_Z=64 -D GRID_INV_SPACING=1.000000f -D
GRID_SPACING=1.000000f -D GRID_SHIFT_X=6 -D GRID_SHIFT_Y=6 -D
GRID_SHIFT_Z=6 -D GRID_STRIDE_Y=64 -D GRID_STRIDE_SHIFT_Y=6 -D
GRID_STRIDE_Z=4096 -D GRID_STRIDE_SHIFT_Z=12 -I path_to_example_src
Here, path_to_example_src can be:
For Windows:
\Program Files\AMD\AMD CodeXL\Examples\Teapot\res
For Linux:
/opt/AMD/CodeXL/bin/examples/Teapot/AMDTTeaPotLib/AMDT
TeaPotLib/
5.2.5 Analysis Input Tab
The Analysis tab (Figure 5.10) lets you turn the analysis option on or off.
Figure 5.10 Analysis Tab
Use this tab to define the input parameters for the analysis.
For each kernel, you can set the global and local work size. For a 3D kernel, X,
Y, and Z must be supplied. For a 2D kernel, Z must be defined as 1 or 0; for a
1D kernel, both Y and Z must be defined as 0 or 1.
5.2.6 Build the Kernel
After setting the build options, press F7 or select Build → Build, to build the
kernel.

AMD ACCELERATED PARALLEL PROCESSING
5-10 Chapter 5: OpenCL Performance and Optimization
Copyright © 2013 Advanced Micro Devices, Inc. All rights reserved.
Compilation output appears in the Output tab. The example in Figure 5.11shows
successful builds (no warnings or errors) for 17 of 17 devices. The right panel
displays a drop-down list of kernel names at the top, with tabs below to display
the intermediate language (IL) or instruction set architecture (ISA) code for each
device. Click on a tab to display it; or double-click to display it in a new window.
Right-click in the code pane, and select Save As to save the IL or ISA code as
a text file.
Figure 5.11 Sample Compilation Output
You can export the output as a binary file with File → Export Binaries.
5.2.7 Build Statistics Tab
The statistics tab (Figure 5.12) gives detailed statistics for each device.
Figure 5.12 Statistics Tab
5.2.8 The Analysis Tab
The Analysis output tab (Figure 5.13) shows the analysis for the selected kernel.

AMD ACCELERATED PARALLEL PROCESSING
5.3 Analyzing Processor Kernels 5-11
Copyright © 2013 Advanced Micro Devices, Inc. All rights reserved.
Figure 5.13 Analysis Output Tab
The upper section shows the parameters used for the current executions of the
simulation, as defined by the user in the Analysis Input tab.
5.3 Analyzing Processor Kernels
5.3.1 Intermediate Language and GPU Disassembly
The AMD Accelerated Parallel Processing software exposes the Intermediate
Language (IL) and instruction set architecture (ISA) code generated for
OpenCL™ kernels through the compiler options -save-temps[=prefix].
The AMD Intermediate Language (IL) is an abstract representation for hardware
vertex, pixel, and geometry shaders, as well as compute kernels that can be
taken as input by other modules implementing the IL. An IL compiler uses an IL
shader or kernel in conjunction with driver state information to translate these
shaders into hardware instructions or a software emulation layer. For a complete
description of IL, see the AMD Intermediate Language (IL) Specification v2.
The instruction set architecture (ISA) defines the instructions and formats
accessible to programmers and compilers for the AMD GPUs. The Northern
Islands-family ISA instructions and microcode are documented in the AMD
Northern Islands-Family ISA Instructions and Microcode.
5.3.2 Generating IL and ISA Code
In Microsoft Visual Studio, the CodeXL GPU Profiler provides an integrated tool
to view IL and ISA code. (The AMD APP KernelAnalyzer2 also can show the IL
and ISA code.) After running the Profiler, single-click the name of the kernel for
detailed programming and disassembly information. The associated ISA
disassembly is shown in a new tab. A drop-down menu provides the option to
view the IL, ISA, or source OpenCL for the selected kernel.
Developers also can generate IL and ISA code from their OpenCL kernel by
setting the environment variable AMD_OCL_BUILD_OPTIONS_APPEND=-save-temps
(see Section 3.1.4, “AMD-Developed Supplemental Compiler Options,” page 3-
4).
AMD ACCELERATED PARALLEL PROCESSING
5-12 Chapter 5: OpenCL Performance and Optimization
Copyright © 2013 Advanced Micro Devices, Inc. All rights reserved.
5.4 Estimating Performance
5.4.1 Measuring Execution Time
The OpenCL runtime provides a built-in mechanism for timing the execution of
kernels by setting the CL_QUEUE_PROFILING_ENABLE flag when the queue is
created. Once profiling is enabled, the OpenCL runtime automatically records
timestamp information for every kernel and memory operation submitted to the
queue.
OpenCL provides four timestamps:
•CL_PROFILING_COMMAND_QUEUED - Indicates when the command is enqueued
into a command-queue on the host. This is set by the OpenCL runtime when
the user calls an clEnqueue* function.
•CL_PROFILING_COMMAND_SUBMIT - Indicates when the command is submitted
to the device. For AMD GPU devices, this time is only approximately defined
and is not detailed in this section.
•CL_PROFILING_COMMAND_START - Indicates when the command starts
execution on the requested device.
•CL_PROFILING_COMMAND_END - Indicates when the command finishes
execution on the requested device.
The sample code below shows how to compute the kernel execution time (End-
Start):
cl_event myEvent;
cl_ulong startTime, endTime;
clCreateCommandQueue (…, CL_QUEUE_PROFILING_ENABLE, NULL);
clEnqueueNDRangeKernel(…, &myEvent);
clFinish(myCommandQ); // wait for all events to finish
clGetEventProfilingInfo(myEvent, CL_PROFILING_COMMAND_START,
sizeof(cl_ulong), &startTime, NULL);
clGetEventProfilingInfo(myEvent, CL_PROFILING_COMMAND_END,
sizeof(cl_ulong), &endTimeNs, NULL);
cl_ulong kernelExecTimeNs = endTime-startTime;
The CodeXL GPU Profiler also can record the execution time for a kernel
automatically. The Kernel Time metric reported in the Profiler output uses the
built-in OpenCL timing capability and reports the same result as the
kernelExecTimeNs calculation shown above.
Another interesting metric to track is the kernel launch time (Start – Queue). The
kernel launch time includes both the time spent in the user application (after
enqueuing the command, but before it is submitted to the device), as well as the
time spent in the runtime to launch the kernel. For CPU devices, the kernel
launch time is fast (tens of μs), but for discrete GPU devices it can be several
hundred μs. Enabling profiling on a command queue adds approximately 10 μs
to 40 μs overhead to all clEnqueue calls. Much of the profiling overhead affects
the start time; thus, it is visible in the launch time. Be careful when interpreting
AMD ACCELERATED PARALLEL PROCESSING
5.4 Estimating Performance 5-13
Copyright © 2013 Advanced Micro Devices, Inc. All rights reserved.
this metric. To reduce the launch overhead, the AMD OpenCL runtime combines
several command submissions into a batch. Commands submitted as batch
report similar start times and the same end time.
Measure performance of your test with CPU counters. Do not use OCL profiling.
To determine if an application is executed asynchonically, build a dependent
execution with OCL events. This is a "generic" solution; however, there is an
exception when you can enable profiling and have overlap transfers. DRMDMA
engines do not support timestamps ("GPU counters"). To get OCL profiling data,
the runtime must synchronize the main command processor (CP) with the DMA
engine; this disables overlap. Note, however, that Southern Islands has two
independent main CPs and runtime pairs them with DMA engines. So, the
application can still execute kernels on one CP, while another is synced with a
DRM engine for profiling; this lets you profile it with APP or OCL profiling.
5.4.2 Using the OpenCL timer with Other System Timers
The resolution of the timer, given in ns, can be obtained from:
clGetDeviceInfo(…,CL_DEVICE_PROFILING_TIMER_RESOLUTION…);
AMD CPUs and GPUs report a timer resolution of 1 ns. AMD OpenCL devices
are required to correctly track time across changes in frequency and power
states. Also, the AMD OpenCL SDK uses the same time-domain for all devices
in the platform; thus, the profiling timestamps can be directly compared across
the CPU and GPU devices.
The sample code below can be used to read the current value of the OpenCL
timer clock. The clock is the same routine used by the AMD OpenCL runtime to
generate the profiling timestamps. This function is useful for correlating other
program events with the OpenCL profiling timestamps.
uint64_t
timeNanos()
{
#ifdef linux
struct timespec tp;
clock_gettime(CLOCK_MONOTONIC, &tp);
return (unsigned long long) tp.tv_sec * (1000ULL * 1000ULL * 1000ULL) +
(unsigned long long) tp.tv_nsec;
#else
LARGE_INTEGER current;
QueryPerformanceCounter(¤t);
return (unsigned long long)((double)current.QuadPart / m_ticksPerSec * 1e9);
#endif
}
Normal CPU time-of-day routines can provide a rough measure of the elapsed
time of a GPU kernel. GPU kernel execution is non-blocking, that is, calls to
enqueue*Kernel return to the CPU before the work on the GPU is finished. For
an accurate time value, ensure that the GPU is finished. In OpenCL, you can
force the CPU to wait for the GPU to become idle by inserting calls to
clFinish() before and after the sequence you want to time; this increases the
timing accuracy of the CPU routines. The routine clFinish() blocks the CPU
until all previously enqueued OpenCL commands have finished.
AMD ACCELERATED PARALLEL PROCESSING
5-14 Chapter 5: OpenCL Performance and Optimization
Copyright © 2013 Advanced Micro Devices, Inc. All rights reserved.
For more information, see section 5.9, “Profiling Operations on Memory Objects
and Kernels,” of the OpenCL 1.0 Specification.
5.4.3 Estimating Memory Bandwidth
The memory bandwidth required by a kernel is perhaps the most important
performance consideration. To calculate this:
Effective Bandwidth = (Br + Bw)/T
where:
Br = total number of bytes read from global memory.
Bw = total number of bytes written to global memory.
T = time required to run kernel, specified in nanoseconds.
If Br and Bw are specified in bytes, and T in ns, the resulting effective bandwidth
is measured in GB/s, which is appropriate for current CPUs and GPUs for which
the peak bandwidth range is 20-260 GB/s. Computing Br and Bw requires a
thorough understanding of the kernel algorithm; it also can be a highly effective
way to optimize performance. For illustration purposes, consider a simple matrix
addition: each element in the two source arrays is read once, added together,
then stored to a third array. The effective bandwidth for a 1024x1024 matrix
addition is calculated as:
Br = 2 x (1024 x 1024 x 4 bytes) = 8388608 bytes ;; 2 arrays, 1024x1024, each
element 4-byte float
Bw = 1 x (1024 x 1024 x 4 bytes) = 4194304 bytes ;; 1 array, 1024x1024, each
element 4-byte float.
If the elapsed time for this copy as reported by the profiling timers is 1000000 ns
(1 million ns, or .001 sec), the effective bandwidth is:
(Br+Bw)/T = (8388608+4194304)/1000000 = 12.6GB/s
The CodeXL GPU Profiler can report the number of dynamic instructions per
thread that access global memory through the FetchInsts and WriteInsts
counters. The Fetch and Write reports average the per-thread counts; these can
be fractions if the threads diverge. The Profiler also reports the dimensions of the
global NDRange for the kernel in the GlobalWorkSize field. The total number of
threads can be determined by multiplying together the three components of the
range. If all (or most) global accesses are the same size, the counts from the
Profiler and the approximate size can be used to estimate Br and Bw:
Br = Fetch * GlobalWorkitems * Size
Bw = Write * GlobalWorkitems * Element Size
where GlobalWorkitems is the dispatch size.

AMD ACCELERATED PARALLEL PROCESSING
5.5 OpenCL Memory Objects 5-15
Copyright © 2013 Advanced Micro Devices, Inc. All rights reserved.
An example Profiler output and bandwidth calculation:
WaveFrontSize = 192*144*1 = 27648 global work items.
In this example, assume we know that all accesses in the kernel are four bytes;
then, the bandwidth can be calculated as:
Br = 70.8 * 27648 * 4 = 7829914 bytes
Bw = 0.5 * 27648 * 4 = 55296 bytes
The bandwidth then can be calculated as:
(Br + Bw)/T = (7829914 bytes + 55296 bytes) / .9522 ms / 1000000
= 8.2 GB/s
5.5 OpenCL Memory Objects
This section explains the AMD OpenCL runtime policy for memory objects. It also
recommends best practices for best performance.
OpenCL uses memory objects to pass data to kernels. These can be either
buffers or images. Space for these is managed by the runtime, which uses
several types of memory, each with different performance characteristics. Each
type of memory is suitable for a different usage pattern. The following
subsections describe:
•the memory types used by the runtime;
•how to control which memory kind is used for a memory object;
•how the runtime maps memory objects for host access;
•how the runtime performs memory object reading, writing and copying;
•how best to use command queues; and
•some recommended usage patterns.
5.5.1 Types of Memory Used by the Runtime
Memory is used to store memory objects that are accessed by kernels executing
on the device, as well as to hold memory object data when they are mapped for
access by the host application. This section describes the different memory kinds
used by the runtime. Table 5.1 lists the performance of each memory type given
a PCIe3-capable platform and a high-end AMD Radeon 7XXX discrete GPU. In
Table 5.1, when host memory is accessed by the GPU shader, it is of type
CL_MEM_ALLOC_HOST_PTR. When GPU memory is accessed by the CPU, it is of
type CL_MEM_PERSISTENT_MEM_AMD.
Method GlobalWorkSize Time Fetch Write
runKernel_Cypress {192; 144; 1} 0.9522 70.8 0.5

AMD ACCELERATED PARALLEL PROCESSING
5-16 Chapter 5: OpenCL Performance and Optimization
Copyright © 2013 Advanced Micro Devices, Inc. All rights reserved.
Table 5.1 Memory Bandwidth in GB/s (R = read, W = write) in GB/s
Host memory and device memory in the above table consists of one of the
subtypes given below.
5.5.1.1 Host Memory
This regular CPU memory can be access by the CPU at full memory bandwidth;
however, it is not directly accessible by the GPU. For the GPU to transfer host
memory to device memory (for example, as a parameter to
clEnqueueReadBuffer or clEnqueueWriteBuffer), it first must be pinned (see
section 5.5.1.2). Pinning takes time, so avoid incurring pinning costs where CPU
overhead must be avoided.
When host memory is copied to device memory, the OpenCL runtime uses the
following transfer methods.
•<=32 kB: For transfers from the host to device, the data is copied by the CPU
to a runtime pinned host memory buffer, and the DMA engine transfers the
data to device memory. The opposite is done for transfers from the device to
the host.
•>32 kB and <=16 MB: The host memory physical pages containing the data
are pinned, the GPU DMA engine is used, and the pages then are unpinned.
•>16 MB: Runtime pins host memory in stages of 16 MB blocks and transfer
data to the device using the GPU DMA engine. Double buffering for pinning
is used to overlap the pinning cost of each 16 MB block with the DMA
transfer.
Due to the cost of copying to staging buffers, or pinning/unpinning host memory,
host memory does not offer the best transfer performance.
5.5.1.2 Pinned Host Memory
This is host memory that the operating system has bound to a fixed physical
address and that the operating system ensures is resident. The CPU can access
pinned host memory at full memory bandwidth. The runtime limits the total
amount of pinned host memory that can be used for memory objects. (See
Section 5.5.2, “Placement,” page 5-18, for information about pinning memory.
If the runtime knows the data is in pinned host memory, it can be transferred to,
and from, device memory without requiring staging buffers or having to perform
pinning/unpinning on each transfer. This offers improved transfer performance.
CPU R GPU W GPU Shader R GPU Shader W GPU DMA R GPU DMA W
Host Memory 10 - 20 10 - 20 9 - 10 2.5 11 - 12 11 - 12
GPU Memory .01 9 - 10 230 120 -150 n/a n/a
AMD ACCELERATED PARALLEL PROCESSING
5.5 OpenCL Memory Objects 5-17
Copyright © 2013 Advanced Micro Devices, Inc. All rights reserved.
Currently, the runtime recognizes only data that is in pinned host memory for
operation arguments that are memory objects it has allocated in pinned host
memory. For example, the buffer argument of
clEnqueueReadBuffer/clEnqueueWriteBuffer and image argument of
clEnqueueReadImage/clEnqueueWriteImage. It does not detect that the ptr
arguments of these operations addresses pinned host memory, even if they are
the result of clEnqueueMapBuffer/clEnqueueMapImage on a memory object that
is in pinned host memory.
The runtime can make pinned host memory directly accessible from the GPU.
Like regular host memory, the CPU uses caching when accessing pinned host
memory. Thus, GPU accesses must use the CPU cache coherency protocol
when accessing. For discrete devices, the GPU access to this memory is through
the PCIe bus, which also limits bandwidth. For APU devices that do not have the
PCIe overhead, GPU access is significantly slower than accessing device-visible
host memory (see section 5.5.1.3), which does not use the cache coherency
protocol.
5.5.1.3 Device-Visible Host Memory
The runtime allocates a limited amount of pinned host memory that is accessible
by the GPU without using the CPU cache coherency protocol. This allows the
GPU to access the memory at a higher bandwidth than regular pinned host
memory.
A portion of this memory is also configured to be accessible by the CPU as
uncached memory. Thus, reads by the CPU are significantly slower than those
from regular host memory. However, these pages are also configured to use the
memory system write combining buffers. The size, alignment, and number of
write combining buffers is chip-set dependent. Typically, there are 4 to 8 buffers
of 64 bytes, each aligned to start on a 64-byte memory address. These allow
writes to adjacent memory locations to be combined into a single memory
access. This allows CPU streaming writes to perform reasonably well. Scattered
writes that do not fill the write combining buffers before they have to be flushed
do not perform as well.
APU devices have no device memory and use device-visible host memory for
their global device memory.
5.5.1.4 Device Memory
Discrete GPU devices have their own dedicated memory, which provides the
highest bandwidth for GPU access. The CPU cannot directly access device
memory on a discrete GPU (except for the host-visible device memory portion
described in section 5.5.1.5).
On an APU, the system memory is shared between the GPU and the CPU; it is
visible by either the CPU or the GPU at any given time. A significant benefit of
this is that buffers can be zero copied between the devices by using map/unmap
operations to logically move the buffer between the CPU and the GPU address
space. (Note that in the system BIOS at boot time, it is possible to allocate the
AMD ACCELERATED PARALLEL PROCESSING
5-18 Chapter 5: OpenCL Performance and Optimization
Copyright © 2013 Advanced Micro Devices, Inc. All rights reserved.
size of the frame buffer. This section of memory is divided into two parts, one of
which is invisible to the CPU. Thus, not all system memory supports zero copy.
See Table 5.2, specifically the Default row.) See Section 5.5.4, “Mapping,”
page 5-20, for more information on zero copy.
5.5.1.5 Host-Visible Device Memory
A limited portion of discrete GPU device memory is configured to be directly
accessible by the CPU. It can be accessed by the GPU at full bandwidth, but
CPU access is over the PCIe bus; thus, it is much slower that host memory
bandwidth. The memory is mapped into the CPU address space as uncached,
but using the memory system write combining buffers. This results in slow CPU
reads and scattered writes, but streaming CPU writes perform much better
because they reduce PCIe overhead.
5.5.2 Placement
Every OpenCL memory object has a location that is defined by the flags passed
to clCreateBuffer/clCreateImage. A memory object can be located either on
a device, or (as of SDK 2.4) it can be located on the host and accessed directly
by all the devices. The Location column of Table 5.2 gives the memory type used
for each of the allocation flag values for different kinds of devices. When a device
kernel is executed, it accesses the contents of memory objects from this location.
The performance of these accesses is determined by the memory kind used.
An OpenCL context can have multiple devices, and a memory object that is
located on a device has a location on each device. To avoid over-allocating
device memory for memory objects that are never used on that device, space is
not allocated until first used on a device-by-device basis. For this reason, the first
use of a memory object after it is created can be slower than subsequent uses.

AMD ACCELERATED PARALLEL PROCESSING
5.5 OpenCL Memory Objects 5-19
Copyright © 2013 Advanced Micro Devices, Inc. All rights reserved.
Table 5.2 OpenCL Memory Object Properties
5.5.3 Memory Allocation
5.5.3.1 Using the CPU
Create memory objects with CL_MEM_ALLOC_HOST_PTR, and use map/unmap; do
not use read/write. The reason for this is that if the object is created with
CL_MEM_USE_HOST_PTR the CPU is running the kernel on the buffer provided by
the application (a hack that all vendors use). This results in zero copy between
the CPU and the application buffer; the kernel updates the application buffer, and
in this case a map/unmap is actually a no-op. Also, when allocating the buffer on
the host, ensure that it is created with the correct alignment. For example, a
buffer to be used as float4* must be 128-bit aligned.
clCreateBuffer/
clCreateImage Flags Argument Device Type Location
clEnqueueMapBuffer/
clEnqueueMapImage/
clEnqueueUnmapMemObject
Map
Mode Map Location
Default
(none of the following flags) Discrete GPU Device memory Copy Host memory (different
memory area can be
used on each map).
APU Device-visible host
memory
CPU Use Map Location
directly Zero copy
CL_MEM_ALLOC_HOST_PTR,
CL_MEM_USE_HOST_PTR
(clCreateBuffer when VM is
enabled)
Discrete GPU Pinned host memory
shared by all devices
in context (unless
only device in
context is CPU;
then, host memory)
Zero copy Use Location directly
(same memory area is
used on each map).
APU
CPU
CL_MEM_ALLOC_HOST_PTR,
CL_MEM_USE_HOST_PTR
(for clCreateImage and
clCreateBuffer without VM)
Discrete GPU Device memory Copy Pinned host memory,
unless only device in
context is CPU; then,
host memory (same
memory area is used
on each map).
APU Device-visible
memory
CPU Zero copy
CL_MEM_USE_PERSISTENT_MEM_AMD
(when VM is enabled) Discrete GPU Host-visible device
memory Zero copy Use Location directly
(different memory area
can be used on each
map).
APU Host-visible device
memory
CPU Host memory
CL_MEM_USE_PERSISTENT_MEM_AM
D
(when VM is not enabled)
Same as default.
AMD ACCELERATED PARALLEL PROCESSING
5-20 Chapter 5: OpenCL Performance and Optimization
Copyright © 2013 Advanced Micro Devices, Inc. All rights reserved.
5.5.3.2 Using Both CPU and GPU Devices, or using an APU Device
When creating memory objects, create them with
CL_MEM_USE_PERSISTENT_MEM_AMD. This enables the zero copy feature, as
explained in Section 5.5.3.1, “Using the CPU.”.
5.5.3.3 Buffers vs Images
Unlike GPUs, CPUs do not contain dedicated hardware (samplers) for accessing
images. Instead, image access is emulated in software. Thus, a developer may
prefer using buffers instead of images if no sampling operation is needed.
5.5.3.4 Choosing Execution Dimensions
Note the following guidelines.
•Make the number of work-groups a multiple of the number of logical CPU
cores (device compute units) for maximum use.
•When work-groups number exceed the number of CPU cores, the CPU cores
execute the work-groups sequentially.
5.5.4 Mapping
The host application can use clEnqueueMapBuffer/clEnqueueMapImage to
obtain a pointer that can be used to access the memory object data. When
finished accessing, clEnqueueUnmapMemObject must be used to make the data
available to device kernel access. When a memory object is located on a device,
the data either can be transferred to, and from, the host, or (as of SDK 2.4) be
accessed directly from the host. Memory objects that are located on the host, or
located on the device but accessed directly by the host, are termed zero copy
memory objects. The data is never transferred, but is accessed directly by both
the host and device. Memory objects that are located on the device and
transferred to, and from, the device when mapped and unmapped are termed
copy memory objects. The Map Mode column of Table 5.2 specifies the transfer
mode used for each kind of memory object, and the Map Location column
indicates the kind of memory referenced by the pointer returned by the map
operations.
5.5.4.1 Zero Copy Memory Objects
CL_MEM_USE_PERSISTENT_MEM_AMD, CL_MEM_USE_HOST_PTR, and
CL_MEM_ALLOC_HOST_PTR support zero copy memory objects. The first provides
device-resident zero copy memory objects; the other two provide host-resident
zero copy memory objects.
Zero copy memory objects can be used by an application to optimize data
movement. When clEnqueueMapBuffer / clEnqueueMapImage /
clEnqueueUnmapMemObject are used, no runtime transfers are performed, and
the operations are very fast; however, the runtime can return a different pointer
value each time a zero copy memory object is mapped. Note that only images
created with CL_MEM_USE_PERSISTENT_MEM_AMD can be zero copy.

AMD ACCELERATED PARALLEL PROCESSING
5.5 OpenCL Memory Objects 5-21
Copyright © 2013 Advanced Micro Devices, Inc. All rights reserved.
From Southern Island on, devices support zero copy memory objects under
Linux; however, only images created with CL_MEM_USE_PERSISTENT_MEM_AMD can
be zero copy.
Zero copy host resident memory objects can boost performance when host
memory is accessed by the device in a sparse manner or when a large host
memory buffer is shared between multiple devices and the copies are too
expensive. When choosing this, the cost of the transfer must be greater than the
extra cost of the slower accesses.
Streaming writes by the host to zero copy device resident memory objects are
about as fast as the transfer rates, so this can be a good choice when the host
does not read the memory object to avoid the host having to make a copy of the
data to transfer. Memory objects requiring partial updates between kernel
executions can also benefit. If the contents of the memory object must be read
by the host, use clEnqueueCopyBuffer to transfer the data to a separate
CL_MEM_ALLOC_HOST_PTR buffer.
5.5.4.2 Copy Memory Objects
For memory objects with copy map mode, the memory object location is on the
device, and it is transferred to, and from, the host when clEnqueueMapBuffer /
clEnqueueMapImage / clEnqueueUnmapMemObject are called. Table 5.3 shows
how the map_flags argument affects transfers. The runtime transfers only the
portion of the memory object requested in the offset and cb arguments. When
accessing only a portion of a memory object, only map that portion for improved
performance.
Table 5.3 Transfer policy on clEnqueueMapBuffer / clEnqueueMapImage /
clEnqueueUnmapMemObject for Copy Memory Objects
For default memory objects, the pointer returned by clEnqueueMapBuffer /
clEnqueueMapImage may not be to the same memory area each time because
different runtime buffers may be used.
For CL_MEM_USE_HOST_PTR and CL_MEM_ALLOC_HOST_PTR the same map location
is used for all maps; thus, the pointer returned is always in the same memory
clEnqueueMapBuffer /
clEnqueueMapImage
map_flags argument Transfer on clEnqueueMapBuffer /
clEnqueueMapImage Transfer on
clEnqueueUnmapMemObject
CL_MAP_READ Device to host, if map location is not current. None.
CL_MAP_WRITE Device to host, if map location is not current. Host to device.
CL_MAP_READ
CL_MAP_WRITE Device to host if map location is not current. Host to device.
CL_MAP_WRITE_INVALI
DATE_REGION None. Host to device.
AMD ACCELERATED PARALLEL PROCESSING
5-22 Chapter 5: OpenCL Performance and Optimization
Copyright © 2013 Advanced Micro Devices, Inc. All rights reserved.
area. For other copy memory objects, the pointer returned may not always be to
the same memory region.
For CL_MEM_USE_HOST_PTR and the CL_MEM_ALLOC_HOST_PTR cases that use
copy map mode, the runtime tracks if the map location contains an up-to-date
copy of the memory object contents and avoids doing a transfer from the device
when mapping as CL_MAP_READ. This determination is based on whether an
operation such as clEnqueueWriteBuffer/clEnqueueCopyBuffer or a kernel
execution has modified the memory object. If a memory object is created with
CL_MEM_READ_ONLY, then a kernel execution with the memory object as an
argument is not considered as modifying the memory object. Default memory
objects cannot be tracked because the map location changes between map calls;
thus, they are always transferred on the map.
For CL_MEM_USE_HOST_PTR, clCreateBuffer/clCreateImage pins the host
memory passed to the host_ptr argument. It is unpinned when the memory
object is deleted. To minimize pinning costs, align the memory to 4KiB. This
avoids the runtime having to pin/unpin on every map/unmap transfer, but does
add to the total amount of pinned memory.
For CL_MEM_USE_HOST_PTR, the host memory passed as the ptr argument of
clCreateBuffer/clCreateImage is used as the map location. As mentioned in
section 5.5.1.1, host memory transfers incur considerable cost in
pinning/unpinning on every transfer. If used, ensure the memory aligned to the
data type size used in the kernels. If host memory that is updated once is
required, use CL_MEM_ALLOC_HOST_PTR with the CL_MEM_COPY_HOST_PTR flag
instead. If device memory is needed, use CL_MEM_USE_PERSISTENT_MEM_AMD and
clEnqueueWriteBuffer.
If CL_MEM_COPY_HOST_PTR is specified with CL_MEM_ALLOC_HOST_PTR when
creating a memory object, the memory is allocated in pinned host memory and
initialized with the passed data. For other kinds of memory objects, the deferred
allocation means the memory is not yet allocated on a device, so the runtime has
to copy the data into a temporary runtime buffer. The memory is allocated on the
device when the device first accesses the resource. At that time, any data that
must be transferred to the resource is copied. For example, this would apply
when a buffer was allocated with the flag CL_MEM_COPY_HOST_PTR. Using
CL_MEM_COPY_HOST_PTR for these buffers is not recommended because of the
extra copy. Instead, create the buffer without CL_MEM_COPY_HOST_PTR, and
initialize with clEnqueueWriteBuffer/clEnqueueWriteImage.
When images are transferred, additional costs are involved because the image
must be converted to, and from, linear address mode for host access. The
runtime does this by executing kernels on the device.
5.5.5 Reading, Writing, and Copying
There are numerous OpenCL commands to read, write, and copy buffers and
images. The runtime performs transfers depending on the memory kind of the
source and destination. When transferring between host memory and device
memory the methods described in section Section 5.5.1.1, “Host Memory,”
AMD ACCELERATED PARALLEL PROCESSING
5.6 OpenCL Data Transfer Optimization 5-23
Copyright © 2013 Advanced Micro Devices, Inc. All rights reserved.
page 5-16, are used. Memcpy is used to transferring between the various kinds of
host memory, this may be slow if reading from device visible host memory, as
described in section Section 5.5.1.3, “Device-Visible Host Memory,” page 5-17.
Finally, device kernels are used to copy between device memory. For images,
device kernels are used to convert to and from the linear address mode when
necessary.
5.5.6 Command Queue
It is best to use non-blocking commands to allow multiple commands to be
queued before the command queue is flushed to the GPU. This sends larger
batches of commands, which amortizes the cost of preparing and submitting
work to the GPU. Use event tracking to specify the dependence between
operations. It is recommended to queue operations that do not depend of the
results of previous copy and map operations. This can help keep the GPU busy
with kernel execution and DMA transfers. Note that if a non-blocking copy or map
is queued, it does not start until the command queue is flushed. Use clFlush if
necessary, but avoid unnecessary flushes because they cause small command
batching.
For Southern Islands and later, devices support at least two hardware compute
queues. That allows an application to increase the throughput of small dispatches
with two command queues for asynchronous submission and possibly execution.
The hardware compute queues are selected in the following order: first queue =
even OCL command queues, second queue = odd OCL queues.
5.6 OpenCL Data Transfer Optimization
The AMD OpenCL implementation offers several optimized paths for data
transfer to, and from, the device. The following chapters describe buffer and
image paths, as well as how they map to common application scenarios. To find
out where the application’s buffers are stored (and understand how the data
transfer behaves), use the CodeXL GPU Profiler API Trace View, and look at the
tool tips of the clEnqueueMapBuffer calls.
5.6.1 Definitions
•Deferred allocation — The CL runtime attempts to minimize resource
consumption by delaying buffer allocation until first use. As a side effect, the
first accesses to a buffer may be more expensive than subsequent accesses.
•Peak interconnect bandwidth — As used in the text below, this is the transfer
bandwidth between host and device that is available under optimal conditions
at the application level. It is dependent on the type of interconnect, the
chipset, and the graphics chip. As an example, a high-performance PC with
a PCIe 3.0 16x bus and a GCN architecture (AMD Radeon HD 7XXX
series) graphics card has a nominal interconnect bandwidth of 16 GB/s.
•Pinning — When a range of host memory is prepared for transfer to the GPU,
its pages are locked into system memory. This operation is called pinning; it
can impose a high cost, proportional to the size of the memory range. One
AMD ACCELERATED PARALLEL PROCESSING
5-24 Chapter 5: OpenCL Performance and Optimization
Copyright © 2013 Advanced Micro Devices, Inc. All rights reserved.
of the goals of optimizing data transfer is to use pre-pinned buffers whenever
possible. However, if pre-pinned buffers are used excessively, it can reduce
the available system memory and result in excessive swapping. Host side
zero copy buffers provide easy access to pre-pinned memory.
•WC — Write Combine is a feature of the CPU write path to a select region
of the address space. Multiple adjacent writes are combined into cache lines
(for example, 64 bytes) before being sent to the external bus. This path
typically provides fast streamed writes, but slower scattered writes.
Depending on the chip set, scattered writes across a graphics interconnect
can be very slow. Also, some platforms require multi-core CPU writes to
saturate the WC path over an interconnect.
•Uncached accesses — Host memory and I/O regions can be configured as
uncached. CPU read accesses are typically very slow; for example:
uncached CPU reads of graphics memory over an interconnect.
•
USWC
— Host memory from the Uncached Speculative Write Combine heap
can be accessed by the GPU without causing CPU cache coherency traffic.
Due to the uncached WC access path, CPU streamed writes are fast, while
CPU reads are very slow. On APU devices, this memory provides the fastest
possible route for CPU writes followed by GPU reads.
5.6.2 Buffers
OpenCL buffers currently offer the widest variety of specialized buffer types and
optimized paths, as well as slightly higher transfer performance.
5.6.2.1 Regular Device Buffers
Buffers allocated using the flags CL_MEM_READ_ONLY, CL_MEM_WRITE_ONLY, or
CL_MEM_READ_WRITE are placed on the GPU device. These buffers can be
accessed by a GPU kernel at very high bandwidths. For example, on a high-end
graphics card, the OpenCL kernel read/write performance is significantly higher
than 100 GB/s. When device buffers are accessed by the host through any of
the OpenCL read/write/copy and map/unmap API calls, the result is an explicit
transfer across the hardware interconnect.
5.6.2.2 Zero Copy Buffers
AMD APP SDK 2.4 on Windows 7 and Vista introduces a new feature called zero
copy buffers.
If a buffer is of the zero copy type, the runtime tries to leave its content in place,
unless the application explicitly triggers a transfer (for example, through
clEnqueueCopyBuffer()). Depending on its type, a zero copy buffer resides on
the host or the device. Independent of its location, it can be accessed directly by
the host CPU or a GPU device kernel, at a bandwidth determined by the
capabilities of the hardware interconnect.
Calling clEnqueueMapBuffer() and clEnqueueUnmapMemObject() on a zero
copy buffer is typically a low-cost operation.
AMD ACCELERATED PARALLEL PROCESSING
5.6 OpenCL Data Transfer Optimization 5-25
Copyright © 2013 Advanced Micro Devices, Inc. All rights reserved.
Since not all possible read and write paths perform equally, check the application
scenarios below for recommended usage. To assess performance on a given
platform, use the BufferBandwidth sample.
If a given platform supports the zero copy feature, the following buffer types are
available:
•The CL_MEM_ALLOC_HOST_PTR and CL_MEM_USE_HOST_PTR buffers are:
– zero copy buffers that resides on the host.
– directly accessible by the host at host memory bandwidth.
– directly accessible by the device across the interconnect.
– a pre-pinned sources or destinations for CL read, write, and copy
commands into device memory at peak interconnect bandwidth.
Note that buffers created with the flag CL_MEM_ALLOC_HOST_PTR together with
CL_MEM_READ_ONLY may reside in uncached write-combined memory. As a
result, CPU can have high streamed write bandwidth, but low read and
potentially low write scatter bandwidth, due to the uncached WC path.
•The CL_MEM_USE_PERSISTENT_MEM_AMD buffer is
– a zero copy buffer that resides on the GPU device.
– directly accessible by the GPU device at GPU memory bandwidth.
– directly accessible by the host across the interconnect (typically with high
streamed write bandwidth, but low read and potentially low write scatter
bandwidth, due to the uncached WC path).
– copyable to, and from, the device at peak interconnect bandwidth using
CL read, write, and copy commands.
There is a limit on the maximum size per buffer, as well as on the total size
of all buffers. This is platform-dependent, limited in size for each buffer, and
also for the total size of all buffers of that type (a good working assumption
is 64 MB for the per-buffer limit, and 128 MB for the total).
Zero copy buffers work well on APU devices. SDK 2.5 introduced an optimization
that is of particular benefit on APUs. The runtime uses USWC memory for buffers
allocated as CL_MEM_ALLOC_HOST_PTR | CL_MEM_READ_ONLY. On APU systems,
this type of zero copy buffer can be written to by the CPU at very high data rates,
then handed over to the GPU at minimal cost for equally high GPU read-data
rates over the Radeon memory bus. This path provides the highest data transfer
rate for the CPU-to-GPU path. The use of multiple CPU cores may be necessary
to achieve peak write performance.
1. buffer = clCreateBuffer(CL_MEM_ALLOC_HOST_PTR | CL_MEM_READ_ONLY)
2. address = clMapBuffer( buffer )
3. memset( address ) or memcpy( address ) (if possible, using multiple CPU
cores)
4. clEnqueueUnmapMemObject( buffer )
AMD ACCELERATED PARALLEL PROCESSING
5-26 Chapter 5: OpenCL Performance and Optimization
Copyright © 2013 Advanced Micro Devices, Inc. All rights reserved.
5. clEnqueueNDRangeKernel( buffer )
As this memory is not cacheable, CPU read operations are very slow. This type
of buffer also exists on discrete platforms, but transfer performance typically is
limited by PCIe bandwidth.
Zero copy buffers can provide low latency for small transfers, depending on the
transfer path. For small buffers, the combined latency of map/CPU memory
access/unmap can be smaller than the corresponding DMA latency.
5.6.2.3 Pre-pinned Buffers
AMD APP SDK 2.5 introduces a new feature called pre-pinned buffers. This
feature is supported on Windows 7, Windows Vista, and Linux.
Buffers of type CL_MEM_ALLOC_HOST_PTR or CL_MEM_USE_HOST_PTR are pinned at
creation time. These buffers can be used directly as a source or destination for
clEnqueueCopyBuffer to achieve peak interconnect bandwidth. Mapped buffers
also can be used as a source or destination for clEnqueueRead/WriteBuffer
calls, again achieving peak interconnect bandwidth. Note that using
CL_MEM_USE_HOST_PTR permits turning an existing user memory region into pre-
pinned memory. However, in order to stay on the fast path, that memory must be
aligned to 256 bytes. Buffers of type CL_MEM_USE_HOST_PTR remain pre-pinned
as long as they are used only for data transfer, but not as kernel arguments. If
the buffer is used in a kernel, the runtime creates a cached copy on the device,
and subsequent copies are not on the fast path. The same restriction applies to
CL_MEM_ALLOC_HOST_PTR allocations under Linux.
See usage examples described for various options below.
The pre-pinned path is supported for the following calls.
•clEnqueueRead/WriteBuffer
•clEnqueueRead/WriteImage
•clEnqueueRead/WriteBufferRect
Offsets into mapped buffer addresses are supported, too.
Note that the CL image calls must use pre-pinned mapped buffers on the host
side, and not pre-pinned images.
5.6.2.4 Application Scenarios and Recommended OpenCL Paths
The following section describes various application scenarios, and the
corresponding paths in the OpenCL API that are known to work well on AMD
platforms. The various cases are listed, ordered from generic to more
specialized.
From an application point of view, two fundamental use cases exist, and they can
be linked to the various options, described below.
AMD ACCELERATED PARALLEL PROCESSING
5.6 OpenCL Data Transfer Optimization 5-27
Copyright © 2013 Advanced Micro Devices, Inc. All rights reserved.
•An application wants to transfer a buffer that was already allocated through
malloc() or mmap(). In this case, options 2), 3) and 4) below always consist
of a memcpy() plus a device transfer. Option 1) does not require a memcpy().
•If an application is able to let OpenCL allocate the buffer, options 2) and 4)
below can be used to avoid the extra memcpy(). In the case of option 5),
memcpy() and transfer are identical.
Note that the OpenCL runtime uses deferred allocation to maximize memory
resources. This means that a complete roundtrip chain, including data transfer
and kernel compute, might take one or two iterations to reach peak performance.
A code sample named BufferBandwidth can be used to investigate and
benchmark the various transfer options in combination with different buffer types.
Option 1 - clEnqueueWriteBuffer() and clEnqueueReadBuffer()
This option is the easiest to use on the application side.
CL_MEM_USE_HOST_PTR is an ideal choice if the application wants to transfer
a buffer that has already been allocated through malloc() or mmap().
There are two ways to use this option. The first uses
clEnqueueRead/WriteBuffer on a pre-pinned, mapped host-side buffer:
a. pinnedBuffer = clCreateBuffer( CL_MEM_ALLOC_HOST_PTR or
CL_MEM_USE_HOST_PTR )
b. deviceBuffer = clCreateBuffer()
c. void *pinnedMemory = clEnqueueMapBuffer( pinnedBuffer )
d. clEnqueueRead/WriteBuffer( deviceBuffer, pinnedMemory )
e. clEnqueueUnmapMemObject( pinnedBuffer, pinnedMemory )
The pinning cost is incurred at step c. Step d does not incur any pinning cost.
Typically, an application performs steps a, b, c, and e once. It then repeatedly
reads or modifies the data in pinnedMemory, followed by step d.
For the second way to use this option, clEnqueueRead/WriteBuffer is used
directly on a user memory buffer. The standard clEnqueueRead/Write calls
require to pin (lock in memory) memory pages before they can be copied (by
the DMA engine). This creates a performance penalty that is proportional to
the buffer size. The performance of this path is currently about two-thirds of
peak interconnect bandwidth.
Option 2 - clEnqueueCopyBuffer() on a pre-pinned host buffer (requires
pre-pinned buffer support)
This is analogous to Option 1. Performing a CL copy of a pre-pinned buffer
to a device buffer (or vice versa) runs at peak interconnect bandwidth.
a. pinnedBuffer = clCreateBuffer( CL_MEM_ALLOC_HOST_PTR or
CL_MEM_USE_HOST_PTR )
b. deviceBuffer = clCreateBuffer()
This is followed either by:
AMD ACCELERATED PARALLEL PROCESSING
5-28 Chapter 5: OpenCL Performance and Optimization
Copyright © 2013 Advanced Micro Devices, Inc. All rights reserved.
c. void *memory = clEnqueueMapBuffer( pinnedBuffer )
d. Application writes or modifies memory.
e. clEnqueueUnmapMemObject( pinnedBuffer, memory )
f. clEnqueueCopyBuffer( pinnedBuffer, deviceBuffer )
or by:
g. clEnqueueCopyBuffer( deviceBuffer, pinnedBuffer )
h. void *memory = clEnqueueMapBuffer( pinnedBuffer )
i. Application reads memory.
j. clEnqueueUnmapMemObject( pinnedBuffer, memory )
Since the pinnedBuffer resides in host memory, the clMap() and clUnmap()
calls do not result in data transfers, and they are of very low latency. Sparse
or dense memory operations by the application take place at host memory
bandwidth.
Option 3 - clEnqueueMapBuffer() and clEnqueueUnmapMemObject() of a
Device Buffer
This is a good choice if the application fills in the data on the fly, or requires
a pointer for calls to other library functions (such as fread() or fwrite()).
An optimized path exists for regular device buffers; this path provides peak
interconnect bandwidth at map/unmap time.
For buffers already allocated through malloc() or mmap(), the total transfer
cost includes a memcpy() into the mapped device buffer, in addition to the
interconnect transfer. Typically, this is slower than option 1), above.
The transfer sequence is as follows:
a. Data transfer from host to device buffer.
1. ptr = clEnqueueMapBuffer( .., buf, .., CL_MAP_WRITE, .. )
Since the buffer is mapped write-only, no data is transferred from
device buffer to host. The map operation is very low cost. A pointer
to a pinned host buffer is returned.
2. The application fills in the host buffer through memset( ptr ),
memcpy ( ptr, srcptr ), fread( ptr ), or direct CPU writes.
This happens at host memory bandwidth.
3. clEnqueueUnmapMemObject( .., buf, ptr, .. )
The pre-pinned buffer is transferred to the GPU device, at peak
interconnect bandwidth.
b. Data transfer from device buffer to host.
1. ptr = clEnqueueMapBuffer(.., buf, .., CL_MAP_READ, .. )
This command triggers a transfer from the device to host memory,
AMD ACCELERATED PARALLEL PROCESSING
5.6 OpenCL Data Transfer Optimization 5-29
Copyright © 2013 Advanced Micro Devices, Inc. All rights reserved.
into a pre-pinned temporary buffer, at peak interconnect bandwidth.
A pointer to the pinned memory is returned.
2. The application reads and processes the data, or executes a
memcpy( dstptr, ptr ), fwrite (ptr), or similar function. Since
the buffer resides in host memory, this happens at host memory
bandwidth.
3. clEnqueueUnmapMemObject( .., buf, ptr, .. )
Since the buffer was mapped as read-only, no transfer takes place,
and the unmap operation is very low cost.
Option 4 - Direct host access to a zero copy device buffer (requires zero
copy support)
This option allows overlapping of data transfers and GPU compute. It is also
useful for sparse write updates under certain constraints.
a. A zero copy buffer on the device is created using the following command:
buf = clCreateBuffer ( .., CL_MEM_USE_PERSISTENT_MEM_AMD, .. )
This buffer can be directly accessed by the host CPU, using the
uncached WC path. This can take place at the same time the GPU
executes a compute kernel. A common double buffering scheme has the
kernel process data from one buffer while the CPU fills a second buffer.
See the TransferOverlap code sample.
A zero copy device buffer can also be used to for sparse updates, such
as assembling sub-rows of a larger matrix into a smaller, contiguous
block for GPU processing. Due to the WC path, it is a good design
choice to try to align writes to the cache line size, and to pick the write
block size as large as possible.
b. Transfer from the host to the device.
1. ptr = clEnqueueMapBuffer( .., buf, .., CL_MAP_WRITE, .. )
This operation is low cost because the zero copy device buffer is
directly mapped into the host address space.
2. The application transfers data via memset( ptr ), memcpy( ptr,
srcptr ), or direct CPU writes.
The CPU writes directly across the interconnect into the zero copy
device buffer. Depending on the chipset, the bandwidth can be of
the same order of magnitude as the interconnect bandwidth,
although it typically is lower than peak.
3. clEnqueueUnmapMemObject( .., buf, ptr, .. )
As with the preceding map, this operation is low cost because the
buffer continues to reside on the device.
AMD ACCELERATED PARALLEL PROCESSING
5-30 Chapter 5: OpenCL Performance and Optimization
Copyright © 2013 Advanced Micro Devices, Inc. All rights reserved.
c. If the buffer content must be read back later, use
clEnqueueReadBuffer( .., buf, ..) or
clEnqueueCopyBuffer( .., buf, zero copy host buffer, .. ).
This bypasses slow host reads through the uncached path.
Option 5 - Direct GPU access to a zero copy host buffer (requires zero
copy support)
This option allows direct reads or writes of host memory by the GPU. A GPU
kernel can import data from the host without explicit transfer, and write data
directly back to host memory. An ideal use is to perform small I/Os straight
from the kernel, or to integrate the transfer latency directly into the kernel
execution time.
a. The application creates a zero copy host buffer.
buf = clCreateBuffer( .., CL_MEM_ALLOC_HOST_PTR, .. )
b. Next, the application modifies or reads the zero copy host buffer.
1. ptr = clEnqueueMapBuffer( .., buf, .., CL_MAP_READ |
CL_MAP_WRITE, .. )
This operation is very low cost because it is a map of a buffer
already residing in host memory.
2. The application modifies the data through memset( ptr ),
memcpy(in either direction), sparse or dense CPU reads or writes.
Since the application is modifying a host buffer, these operations
take place at host memory bandwidth.
3. clEnqueueUnmapMemObject( .., buf, ptr, .. )
As with the preceding map, this operation is very low cost because
the buffer continues to reside in host memory.
c. The application runs clEnqueueNDRangeKernel(), using buffers of this
type as input or output. GPU kernel reads and writes go across the
interconnect to host memory, and the data transfer becomes part of the
kernel execution.
The achievable bandwidth depends on the platform and chipset, but can
be of the same order of magnitude as the peak interconnect bandwidth.
For discrete graphics cards, it is important to note that resulting GPU
kernel bandwidth is an order of magnitude lower compared to a kernel
accessing a regular device buffer located on the device.
d. Following kernel execution, the application can access data in the host
buffer in the same manner as described above.

AMD ACCELERATED PARALLEL PROCESSING
5.7 Using Multiple OpenCL Devices 5-31
Copyright © 2013 Advanced Micro Devices, Inc. All rights reserved.
5.7 Using Multiple OpenCL Devices
The AMD OpenCL runtime supports both CPU and GPU devices. This section
introduces techniques for appropriately partitioning the workload and balancing it
across the devices in the system.
5.7.1 CPU and GPU Devices
Table 5.4 lists some key performance characteristics of two exemplary CPU and
GPU devices: a quad-core AMD Phenom II X4 processor running at 2.8 GHz,
and a mid-range AMD Radeon HD 7770 GPU running at 1 GHz. The “best”
device in each characteristic is highlighted, and the ratio of the best/other device
is shown in the final column.
The GPU excels at high-throughput: the peak execution rate (measured in
FLOPS) is 7X higher than the CPU, and the memory bandwidth is 2.5X higher
than the CPU. The GPU also consumes approximately 65% the power of the
CPU; thus, for this comparison, the power efficiency in flops/watt is 10X higher.
While power efficiency can vary significantly with different devices, GPUs
generally provide greater power efficiency (flops/watt) than CPUs because they
optimize for throughput and eliminate hardware designed to hide latency.
Table 5.4 CPU and GPU Performance Characteristics
Table 4.5 provides a comparison of the CPU and GPU performance charac-
teristics in an AMD A8-4555M “Trinity” APU (19 W, 21 GB/s memory bandwidth).
CPU GPU Winner Ratio
Example Device AMD Phenom II X4 AMD Radeon HD 7770
Core Frequency 2800 MHz 1 GHz 3 X
Compute Units 410 2.5 X
Approx. Power195 W 80 W 1.2 X
Approx. Power/Compute Unit 19 W 8 W 2.4 X
Peak Single-Precision
Billion Floating-Point Ops/Sec 90 1280 14 X
Approx GFLOPS/Watt 0.9 16 18 X
Max In-flight HW Threads 425600 6400 X
Simultaneous Executing Threads 4640 160 X
Memory Bandwidth 26 GB/s 72 GB/s 2.8 X
Int Add latency 0.4 ns 4 ns 10 X
FP Add Latency 1.4 ns 4 ns 2.9 X
Approx DRAM Latency 50 ns 270 ns 5.4 X
L2+L3 (GPU only L2) cache capacity 8192 KB 128 kB 64 X
Approx Kernel Launch Latency 25 μs50 μs2 X
1. For the power specifications of the AMD Phenom II x4, see http://www.amd.com/us/products/desk-
top/processors/phenom-ii/Pages/phenom-ii-model-number-comparison.aspx.

AMD ACCELERATED PARALLEL PROCESSING
5-32 Chapter 5: OpenCL Performance and Optimization
Copyright © 2013 Advanced Micro Devices, Inc. All rights reserved.
Table 5.5 CPU and GPU Performance Characteristics on APU
Conversely, CPUs excel at latency-sensitive tasks. For example, an integer add
is 10X faster on the CPU than on the GPU. This is a product of both the CPUs
higher clock rate (2800 MHz vs 1000 MHz for this comparison), as well as the
operation latency; the CPU is optimized to perform an integer add in just one
cycle, while the GPU requires four cycles. The CPU also has a latency-optimized
path to DRAM, while the GPU optimizes for bandwidth and relies on many in-
flight threads to hide the latency. The AMD Radeon HD 7770 GPU, for example,
supports more than 25,000 in-flight work-items and can switch to a new
wavefront (containing up to 64 work-items) in a single cycle. The CPU supports
only four hardware threads, and thread-switching requires saving and restoring
the CPU registers from memory. The GPU requires many active threads to both
keep the execution resources busy, as well as provide enough threads to hide
the long latency of cache misses.
Each GPU wavefront has its own register state, which enables the fast single-
cycle switching between threads. Also, GPUs can be very efficient at
gather/scatter operations: each work-item can load from any arbitrary address,
and the registers are completely decoupled from the other threads. This is
substantially more flexible and higher-performing than a classic Vector ALU-style
architecture (such as SSE on the CPU), which typically requires that data be
accessed from contiguous and aligned memory locations. SSE supports
instructions that write parts of a register (for example, MOVLPS and MOVHPS, which
write the upper and lower halves, respectively, of an SSE register), but these
instructions generate additional microarchitecture dependencies and frequently
require additional pack instructions to format the data correctly.
In contrast, each GPU thread shares the same program counter with 63 other
threads in a wavefront. Divergent control-flow on a GPU can be quite expensive
and can lead to significant under-utilization of the GPU device. When control flow
substantially narrows the number of valid work-items in a wave-front, it can be
faster to use the CPU device.
CPU GPU Winner Ratio
Core Frequency 2400 MHz 424 MHz 5.7 x
Compute Units 4 6 1.5 x
Peak Single Precision
Floating-Point Ops/s 77 GFLOPs 326 GFLOPs 4.2 x
Approx. GFLOPs/W 4.0 17.1 4.2 x
Max Inflight HW Threads 4 15872 3968 x
Simultaneous Executing Threads 4 96 24 x
Int Add Latency 0.4 ns 18.9 ns 45.3 x
FP Add Latency 1.7 ns 9.4 ns 5.7 x
Approx. DRAM Latency 50 ns 270 ns 5.4 x
L2 + L3 Cache Capacity 4192 kB 256 kB 16.4 x
AMD ACCELERATED PARALLEL PROCESSING
5.7 Using Multiple OpenCL Devices 5-33
Copyright © 2013 Advanced Micro Devices, Inc. All rights reserved.
CPUs also tend to provide significantly more on-chip cache than GPUs. In this
example, the CPU device contains 512 kB L2 cache/core plus a 6 MB L3 cache
that is shared among all cores, for a total of 8 MB of cache. In contrast, the GPU
device contains only 128 kB cache shared by the five compute units. The larger
CPU cache serves both to reduce the average memory latency and to reduce
memory bandwidth in cases where data can be re-used from the caches.
Finally, note the approximate 2X difference in kernel launch latency. The GPU
launch time includes both the latency through the software stack, as well as the
time to transfer the compiled kernel and associated arguments across the PCI-
express bus to the discrete GPU. Notably, the launch time does not include the
time to compile the kernel. The CPU can be the device-of-choice for small, quick-
running problems when the overhead to launch the work on the GPU outweighs
the potential speedup. Often, the work size is data-dependent, and the choice of
device can be data-dependent as well. For example, an image-processing
algorithm may run faster on the GPU if the images are large, but faster on the
CPU when the images are small.
The differences in performance characteristics present interesting optimization
opportunities. Workloads that are large and data parallel can run orders of
magnitude faster on the GPU, and at higher power efficiency. Serial or small
parallel workloads (too small to efficiently use the GPU resources) often run
significantly faster on the CPU devices. In some cases, the same algorithm can
exhibit both types of workload. A simple example is a reduction operation such
as a sum of all the elements in a large array. The beginning phases of the
operation can be performed in parallel and run much faster on the GPU. The end
of the operation requires summing together the partial sums that were computed
in parallel; eventually, the width becomes small enough so that the overhead to
parallelize outweighs the computation cost, and it makes sense to perform a
serial add. For these serial operations, the CPU can be significantly faster than
the GPU.
5.7.2 When to Use Multiple Devices
One of the features of GPU computing is that some algorithms can run
substantially faster and at better energy efficiency compared to a CPU device.
Also, once an algorithm has been coded in the data-parallel task style for
OpenCL, the same code typically can scale to run on GPUs with increasing
compute capability (that is more compute units) or even multiple GPUs (with a
little more work).
For some algorithms, the advantages of the GPU (high computation throughput,
latency hiding) are offset by the advantages of the CPU (low latency, caches, fast
launch time), so that the performance on either devices is similar. This case is
more common for mid-range GPUs and when running more mainstream
algorithms. If the CPU and the GPU deliver similar performance, the user can
get the benefit of either improved power efficiency (by running on the GPU) or
higher peak performance (use both devices).
AMD ACCELERATED PARALLEL PROCESSING
5-34 Chapter 5: OpenCL Performance and Optimization
Copyright © 2013 Advanced Micro Devices, Inc. All rights reserved.
Usually, when the data size is small, it is faster to use the CPU because the start-
up time is quicker than on the GPU due to a smaller driver overhead and
avoiding the need to copy buffers from the host to the device.
5.7.3 Partitioning Work for Multiple Devices
By design, each OpenCL command queue can only schedule work on a single
OpenCL device. Thus, using multiple devices requires the developer to create a
separate queue for each device, then partition the work between the available
command queues.
A simple scheme for partitioning work between devices would be to statically
determine the relative performance of each device, partition the work so that
faster devices received more work, launch all the kernels, and then wait for them
to complete. In practice, however, this rarely yields optimal performance. The
relative performance of devices can be difficult to determine, in particular for
kernels whose performance depends on the data input. Further, the device
performance can be affected by dynamic frequency scaling, OS thread
scheduling decisions, or contention for shared resources, such as shared caches
and DRAM bandwidth. Simple static partitioning algorithms which “guess wrong”
at the beginning can result in significantly lower performance, since some
devices finish and become idle while the whole system waits for the single,
unexpectedly slow device.
For these reasons, a dynamic scheduling algorithm is recommended. In this
approach, the workload is partitioned into smaller parts that are periodically
scheduled onto the hardware. As each device completes a part of the workload,
it requests a new part to execute from the pool of remaining work. Faster
devices, or devices which work on easier parts of the workload, request new
input faster, resulting in a natural workload balancing across the system. The
approach creates some additional scheduling and kernel submission overhead,
but dynamic scheduling generally helps avoid the performance cliff from a single
bad initial scheduling decision, as well as higher performance in real-world
system environments (since it can adapt to system conditions as the algorithm
runs).
Multi-core runtimes, such as Cilk, have already introduced dynamic scheduling
algorithms for multi-core CPUs, and it is natural to consider extending these
scheduling algorithms to GPUs as well as CPUs. A GPU introduces several new
aspects to the scheduling process:
•Heterogeneous Compute Devices
Most existing multi-core schedulers target only homogenous computing
devices. When scheduling across both CPU and GPU devices, the scheduler
must be aware that the devices can have very different performance
characteristics (10X or more) for some algorithms. To some extent, dynamic
scheduling is already designed to deal with heterogeneous workloads (based
on data input the same algorithm can have very different performance, even
when run on the same device), but a system with heterogeneous devices
AMD ACCELERATED PARALLEL PROCESSING
5.7 Using Multiple OpenCL Devices 5-35
Copyright © 2013 Advanced Micro Devices, Inc. All rights reserved.
makes these cases more common and more extreme. Here are some
suggestions for these situations.
– The scheduler should support sending different workload sizes to
different devices. GPUs typically prefer larger grain sizes, and higher-
performing GPUs prefer still larger grain sizes.
– The scheduler should be conservative about allocating work until after it
has examined how the work is being executed. In particular, it is
important to avoid the performance cliff that occurs when a slow device
is assigned an important long-running task. One technique is to use
small grain allocations at the beginning of the algorithm, then switch to
larger grain allocations when the device characteristics are well-known.
– As a special case of the above rule, when the devices are substantially
different in performance (perhaps 10X), load-balancing has only a small
potential performance upside, and the overhead of scheduling the load
probably eliminates the advantage. In the case where one device is far
faster than everything else in the system, use only the fast device.
– The scheduler must balance small-grain-size (which increase the
adaptiveness of the schedule and can efficiently use heterogeneous
devices) with larger grain sizes (which reduce scheduling overhead).
Note that the grain size must be large enough to efficiently use the GPU.
•Asynchronous Launch
OpenCL devices are designed to be scheduled asynchronously from a
command-queue. The host application can enqueue multiple kernels, flush
the kernels so they begin executing on the device, then use the host core for
other work. The AMD OpenCL implementation uses a separate thread for
each command-queue, so work can be transparently scheduled to the GPU
in the background.
Avoid starving the high-performance GPU devices. This can occur if the
physical CPU core, which must re-fill the device queue, is itself being used
as a device. A simple approach to this problem is to dedicate a physical CPU
core for scheduling chores. The device fission extension (see Section A.7,
“cl_ext Extensions,” page A-4) can be used to reserve a core for scheduling.
For example, on a quad-core device, device fission can be used to create an
OpenCL device with only three cores.
Another approach is to schedule enough work to the device so that it can
tolerate latency in additional scheduling. Here, the scheduler maintains a
watermark of uncompleted work that has been sent to the device, and refills
the queue when it drops below the watermark. This effectively increase the
grain size, but can be very effective at reducing or eliminating device
starvation. Developers cannot directly query the list of commands in the
OpenCL command queues; however, it is possible to pass an event to each
clEnqueue call that can be queried, in order to determine the execution
status (in particular the command completion time); developers also can
maintain their own queue of outstanding requests.
AMD ACCELERATED PARALLEL PROCESSING
5-36 Chapter 5: OpenCL Performance and Optimization
Copyright © 2013 Advanced Micro Devices, Inc. All rights reserved.
For many algorithms, this technique can be effective enough at hiding
latency so that a core does not need to be reserved for scheduling. In
particular, algorithms where the work-load is largely known up-front often
work well with a deep queue and watermark. Algorithms in which work is
dynamically created may require a dedicated thread to provide low-latency
scheduling.
•Data Location
Discrete GPUs use dedicated high-bandwidth memory that exists in a
separate address space. Moving data between the device address space
and the host requires time-consuming transfers over a relatively slow PCI-
Express bus. Schedulers should be aware of this cost and, for example,
attempt to schedule work that consumes the result on the same device
producing it.
CPU and GPU devices share the same memory bandwidth, which results in
additional interactions of kernel executions.
5.7.4 Synchronization Caveats
The OpenCL functions that enqueue work (clEnqueueNDRangeKernel) merely
enqueue the requested work in the command queue; they do not cause it to
begin executing. Execution begins when the user executes a synchronizing
command, such as clFlush or clWaitForEvents. Enqueuing several commands
before flushing can enable the host CPU to batch together the command
submission, which can reduce launch overhead.
Command-queues that are configured to execute in-order are guaranteed to
complete execution of each command before the next command begins. This
synchronization guarantee can often be leveraged to avoid explicit
clWaitForEvents() calls between command submissions. Using
clWaitForEvents() requires intervention by the host CPU and additional
synchronization cost between the host and the GPU; by leveraging the in-order
queue property, back-to-back kernel executions can be efficiently handled
directly on the GPU hardware.
AMD Southern Islands GPUs can execute multiple kernels simultaneously when
there are no dependencies.
The AMD OpenCL implementation spawns a new thread to manage each
command queue. Thus, the OpenCL host code is free to manage multiple
devices from a single host thread. Note that clFinish is a blocking operation;
the thread that calls clFinish blocks until all commands in the specified
command-queue have been processed and completed. If the host thread is
managing multiple devices, it is important to call clFlush for each command-
queue before calling clFinish, so that the commands are flushed and execute
in parallel on the devices. Otherwise, the first call to clFinish blocks, the
commands on the other devices are not flushed, and the devices appear to
execute serially rather than in parallel.
AMD ACCELERATED PARALLEL PROCESSING
5.7 Using Multiple OpenCL Devices 5-37
Copyright © 2013 Advanced Micro Devices, Inc. All rights reserved.
For low-latency CPU response, it can be more efficient to use a dedicated spin
loop and not call clFinish() Calling clFinish() indicates that the application
wants to wait for the GPU, putting the thread to sleep. For low latency, the
application should use clFlush(), followed by a loop to wait for the event to
complete. This is also true for blocking maps. The application should use non-
blocking maps followed by a loop waiting on the event. The following provides
sample code for this.
if (sleep)
{
// this puts host thread to sleep, useful if power is a consideration
or overhead is not a concern
clFinish(cmd_queue_);
}
else
{
// this keeps the host thread awake, useful if latency is a concern
clFlush(cmd_queue_);
error_ = clGetEventInfo(event, CL_EVENT_COMMAND_EXECUTION_STATUS,
sizeof(cl_int), &eventStatus, NULL);
while (eventStatus > 0)
{
error_ = clGetEventInfo(event, CL_EVENT_COMMAND_EXECUTION_STATUS,
sizeof(cl_int), &eventStatus, NULL);
Sleep(0); // be nice to other threads, allow scheduler to find
other work if possible
// Choose your favorite way to yield, SwitchToThread() for example,
in place of Sleep(0)
}
}
5.7.5 GPU and CPU Kernels
While OpenCL provides functional portability so that the same kernel can run on
any device, peak performance for each device is typically obtained by tuning the
OpenCL kernel for the target device.
Code optimized for the Tahiti device (the AMD Radeon™ HD 7970 GPU) typically
runs well across other members of the Southern Islands family.
CPUs and GPUs have very different performance characteristics, and some of
these impact how one writes an optimal kernel. Notable differences include:
•The Vector ALU floating point resources in a CPU (SSE/AVX) require the use
of vectorized types (such as float4) to enable packed SSE code generation
and extract good performance from the Vector ALU hardware. The GPU
Vector ALU hardware is more flexible and can efficiently use the floating-
point hardware; however, code that can use float4 often generates hi-quality
code for both the CPU and the AMD GPUs.
•The AMD OpenCL CPU implementation runs work-items from the same
work-group back-to-back on the same physical CPU core. For optimally
coalesced memory patterns, a common access pattern for GPU-optimized
algorithms is for work-items in the same wavefront to access memory
AMD ACCELERATED PARALLEL PROCESSING
5-38 Chapter 5: OpenCL Performance and Optimization
Copyright © 2013 Advanced Micro Devices, Inc. All rights reserved.
locations from the same cache line. On a GPU, these work-items execute in
parallel and generate a coalesced access pattern. On a CPU, the first work-
item runs to completion (or until hitting a barrier) before switching to the next.
Generally, if the working set for the data used by a work-group fits in the CPU
caches, this access pattern can work efficiently: the first work-item brings a
line into the cache hierarchy, which the other work-items later hit. For large
working-sets that exceed the capacity of the cache hierarchy, this access
pattern does not work as efficiently; each work-item refetches cache lines
that were already brought in by earlier work-items but were evicted from the
cache hierarchy before being used. Note that AMD CPUs typically provide
512 kB to 2 MB of L2+L3 cache for each compute unit.
•CPUs do not contain any hardware resources specifically designed to
accelerate local memory accesses. On a CPU, local memory is mapped to
the same cacheable DRAM used for global memory, and there is no
performance benefit from using the __local qualifier. The additional memory
operations to write to LDS, and the associated barrier operations can reduce
performance. One notable exception is when local memory is used to pack
values to avoid non-coalesced memory patterns.
•CPU devices only support a small number of hardware threads, typically two
to eight. Small numbers of active work-group sizes reduce the CPU switching
overhead, although for larger kernels this is a second-order effect.
For a balanced solution that runs reasonably well on both devices, developers
are encouraged to write the algorithm using float4 vectorization. The GPU is
more sensitive to algorithm tuning; it also has higher peak performance potential.
Thus, one strategy is to target optimizations to the GPU and aim for reasonable
performance on the CPU. For peak performance on all devices, developers can
choose to use conditional compilation for key code loops in the kernel, or in some
cases even provide two separate kernels. Even with device-specific kernel
optimizations, the surrounding host code for allocating memory, launching
kernels, and interfacing with the rest of the program generally only needs to be
written once.
Another approach is to leverage a CPU-targeted routine written in a standard
high-level language, such as C++. In some cases, this code path may already
exist for platforms that do not support an OpenCL device. The program uses
OpenCL for GPU devices, and the standard routine for CPU devices. Load-
balancing between devices can still leverage the techniques described in
Section 5.7.3, “Partitioning Work for Multiple Devices,” page 5-34.
5.7.6 Contexts and Devices
The AMD OpenCL program creates at least one context, and each context can
contain multiple devices. Thus, developers must choose whether to place all
devices in the same context or create a new context for each device. Generally,
it is easier to extend a context to support additional devices rather than
duplicating the context for each device: buffers are allocated at the context level
(and automatically across all devices), programs are associated with the context,
and kernel compilation (via clBuildProgram) can easily be done for all devices
AMD ACCELERATED PARALLEL PROCESSING
5.7 Using Multiple OpenCL Devices 5-39
Copyright © 2013 Advanced Micro Devices, Inc. All rights reserved.
in a context. However, with current OpenCL implementations, creating a separate
context for each device provides more flexibility, especially in that buffer
allocations can be targeted to occur on specific devices. Generally, placing the
devices in the same context is the preferred solution.
AMD ACCELERATED PARALLEL PROCESSING
5-40 Chapter 5: OpenCL Performance and Optimization
Copyright © 2013 Advanced Micro Devices, Inc. All rights reserved.

AMD ACCELERATED PARALLEL PROCESSING
AMD Accelerated Parallel Processing - OpenCL Programming Guide 6-1
Copyright © 2013 Advanced Micro Devices, Inc. All rights reserved.
Chapter 6
OpenCL Performance and Optimiza-
tion for GCN Devices
This chapter discusses performance and optimization when programming for
AMD Accelerated Parallel Processing GPU compute devices that are based on
the Graphic Core Next (GCN) architecture (such as the Southern Islands devices
and Kabini APUs), as well as CPUs and multiple devices. Details specific to the
Evergreen and Northern Islands families of GPUs are provided in Chapter 7,
“OpenCL Performance and Optimization for Evergreen and Northern Islands
Devices.”
6.1 Global Memory Optimization
Figure 6.1 is a block diagram of the GPU memory system. The up arrows are
read paths, the down arrows are write paths. WC is the write combine cache.

AMD ACCELERATED PARALLEL PROCESSING
6-2 Chapter 6: OpenCL Performance and Optimization for GCN Devices
Copyright © 2013 Advanced Micro Devices, Inc. All rights reserved.
Figure 6.1 Memory System
The GPU consists of multiple compute units. Each compute unit (CU) contains
local (on-chip) memory, L1 cache, registers, and four SIMDs. Each SIMD
consists of 16 processing element (PEs). Individual work-items execute on a
single processing element; one or more work-groups execute on a single
compute unit. On a GPU, hardware schedules groups of work-items, called
wavefronts, onto compute units; thus, work-items within a wavefront execute in
lock-step; the same instruction is executed on different data.
Each compute unit contains 64 kB local memory, 16 kB of read/write L1 cache,
four vector units, and one scalar unit. The maximum local memory allocation is
32 kB per work-group. Each vector unit contains 512 scalar registers (SGPRs)
for handling branching, constants, and other data constant across a wavefront.
Vector units also contain 256 vector registers (VGPRs). VGPRs actually are
scalar registers, but they are replicated across the whole wavefront. Vector units
contain 16 processing elements (PEs). Each PE is scalar.
Since the L1 cache is 16 kB per compute unit, the total L1 cache size is
16 kB * (# of compute units). For the AMD Radeon™ HD 7970, this means a total
of 512 kB L1 cache. L1 bandwidth can be computed as:
AMD ACCELERATED PARALLEL PROCESSING
6.1 Global Memory Optimization 6-3
Copyright © 2013 Advanced Micro Devices, Inc. All rights reserved.
L1 peak bandwidth = Compute Units * (4 threads/clock) * (128 bits per thread) *
(1 byte / 8 bits) * Engine Clock
For the AMD Radeon HD 7970, this is ~1.9 TB/s.
The peak memory bandwidth of your device is available in Appendix D, “Device
Parameters”
If two memory access requests are directed to the same controller, the hardware
serializes the access. This is called a channel conflict. Similarly, if two memory
access requests go to the same memory bank, hardware serializes the access.
This is called a bank conflict. From a developer’s point of view, there is not much
difference between channel and bank conflicts. Often, a large power of two stride
results in a channel conflict. The size of the power of two stride that causes a
specific type of conflict depends on the chip. A stride that results in a channel
conflict on a machine with eight channels might result in a bank conflict on a
machine with four.
In this document, the term bank conflict is used to refer to either kind of conflict.
6.1.1 Channel Conflicts
The important concept is memory stride: the increment in memory address,
measured in elements, between successive elements fetched or stored by
consecutive work-items in a kernel. Many important kernels do not exclusively
use simple stride one accessing patterns; instead, they feature large non-unit
strides. For instance, many codes perform similar operations on each dimension
of a two- or three-dimensional array. Performing computations on the low
dimension can often be done with unit stride, but the strides of the computations
in the other dimensions are typically large values. This can result in significantly
degraded performance when the codes are ported unchanged to GPU systems.
A CPU with caches presents the same problem, large power-of-two strides force
data into only a few cache lines.
One solution is to rewrite the code to employ array transpositions between the
kernels. This allows all computations to be done at unit stride. Ensure that the
time required for the transposition is relatively small compared to the time to
perform the kernel calculation.
For many kernels, the reduction in performance is sufficiently large that it is
worthwhile to try to understand and solve this problem.
In GPU programming, it is best to have adjacent work-items read or write
adjacent memory addresses. This is one way to avoid channel conflicts.
When the application has complete control of the access pattern and address
generation, the developer must arrange the data structures to minimize bank
conflicts. Accesses that differ in the lower bits can run in parallel; those that differ
only in the upper bits can be serialized.
In this example:

AMD ACCELERATED PARALLEL PROCESSING
6-4 Chapter 6: OpenCL Performance and Optimization for GCN Devices
Copyright © 2013 Advanced Micro Devices, Inc. All rights reserved.
for (ptr=base; ptr<max; ptr += 16KB)
R0 = *ptr ;
where the lower bits are all the same, the memory requests all access the same
bank on the same channel and are processed serially.
This is a low-performance pattern to be avoided. When the stride is a power of
2 (and larger than the channel interleave), the loop above only accesses one
channel of memory.
The hardware byte address bits are:
•On all AMD Radeon HD 79XX-series GPUs, there are 12 channels. A
crossbar distributes the load to the appropriate memory channel. Each
memory channel has a read/write global L2 cache, with 64 kB per channel.
The cache line size is 64 bytes.
Because 12 channels are not a part of the power of two memory and bank
channel addressing, this is not straightforward for the AMD Radeon HD
79XX series. The memory channels are grouped in four quadrants, each
which consisting of three channels. Bits 8, 9, and 10 of the address select a
“virtual pipe.” The top two bits of this pipe select the quadrant; then, the
channel within the quadrant is selected using the low bit of the pipe and the
row and bank address modulo three, according to the following conditional
equation.
If (({ row, bank} %3) == 1)
channel_within_quadrant = 1
else
channel_within_quadrant = 2 * pipe[0]
Figure 6.2 illustrates the memory channel mapping.
31:x bank channel 7:0 address

AMD ACCELERATED PARALLEL PROCESSING
6.1 Global Memory Optimization 6-5
Copyright © 2013 Advanced Micro Devices, Inc. All rights reserved.
Figure 6.2 Channel Remapping/Interleaving
Note that an increase of the address by 2048 results in a 1/3 probability the
same channel is hit; increasing the address by 256 results in a 1/6 probability
the same channel is hit, etc.
AMD ACCELERATED PARALLEL PROCESSING
6-6 Chapter 6: OpenCL Performance and Optimization for GCN Devices
Copyright © 2013 Advanced Micro Devices, Inc. All rights reserved.
On AMD Radeon HD 78XX GPUs, the channel selection are bits 10:8 of the
byte address. For the AMD Radeon HD 77XX, the channel selection are bits
9:8 of the byte address. This means a linear burst switches channels every 256
bytes. Since the wavefront size is 64, channel conflicts are avoided if each work-
item in a wave reads a different address from a 64-word region. All AMD
Radeon HD 7XXX series GPUs have the same layout: channel ends at bit 8,
and the memory bank is to the left of the channel.
For AMD Radeon HD 77XX and 78XX GPUs, a burst of 2 kB (# of channels *
256 bytes) cycles through all the channels.
For AMD Radeon HD 77XX and 78XX GPUs, when calculating an address as
y*width+x, but reading a burst on a column (incrementing y), only one memory
channel of the system is used, since the width is likely a multiple of 256 words
= 2048 bytes. If the width is an odd multiple of 256B, then it cycles through all
channels.
If every work-item in a work-group references consecutive memory addresses
and the address of work-item 0 is aligned to 256 bytes and each work-item
fetches 32 bits, the entire wavefront accesses one channel. Although this seems
slow, it actually is a fast pattern because it is necessary to consider the memory
access over the entire device, not just a single wavefront.
One or more work-groups execute on each compute unit. On the AMD Radeon
HD 7000-series GPUs, work-groups are dispatched in a linear order, with x
changing most rapidly. For a single dimension, this is:
DispatchOrder = get_group_id(0)
For two dimensions, this is:
DispatchOrder = get_group_id(0) + get_group_id(1) * get_num_groups(0)
This is row-major-ordering of the blocks in the index space. Once all compute
units are in use, additional work-groups are assigned to compute units as
needed. Work-groups retire in order, so active work-groups are contiguous.
At any time, each compute unit is executing an instruction from a single
wavefront. In memory intensive kernels, it is likely that the instruction is a
memory access. Since there are 12 channels on the AMD Radeon HD 7970
GPU, at most 12 of the compute units can issue a memory access operation in
one cycle. It is most efficient if the accesses from 12 wavefronts go to different
channels. One way to achieve this is for each wavefront to access consecutive
groups of 256 = 64 * 4 bytes. Note, as shown in Figure 6.2, fetching 256 * 12
bytes in a row does not always cycle through all channels.
An inefficient access pattern is if each wavefront accesses all the channels. This
is likely to happen if consecutive work-items access data that has a large power
of two strides.
In the next example of a kernel for copying, the input and output buffers are
interpreted as though they were 2D, and the work-group size is organized as 2D.

AMD ACCELERATED PARALLEL PROCESSING
6.1 Global Memory Optimization 6-7
Copyright © 2013 Advanced Micro Devices, Inc. All rights reserved.
The kernel code is:
#define WIDTH 1024
#define DATA_TYPE float
#define A(y , x ) A[ (y) * WIDTH + (x ) ]
#define C(y , x ) C[ (y) * WIDTH+(x ) ]
kernel void copy_float (__global const
DATA_TYPE * A,
__global DATA_TYPE* C)
{int idx = get_global_id(0);
int idy = get_global_id(1);
C(idy, idx) = A( idy, idx);
}
By changing the width, the data type and the work-group dimensions, we get a
set of kernels out of this code.
Given a 64x1 work-group size, each work-item reads a consecutive 32-bit
address. Given a 1x64 work-group size, each work-item reads a value separated
by the width in a power of two bytes.
To avoid power of two strides:
•Add an extra column to the data matrix.
•Change the work-group size so that it is not a power of 21.
•It is best to use a width that causes a rotation through all of the memory
channels, instead of using the same one repeatedly.
•Change the kernel to access the matrix with a staggered offset.
6.1.1.1 Staggered Offsets
Staggered offsets apply a coordinate transformation to the kernel so that the data
is processed in a different order. Unlike adding a column, this technique does not
use extra space. It is also relatively simple to add to existing code.
Figure 6.3 illustrates the transformation to staggered offsets.
1. Generally, it is not a good idea to make the work-group size something other than an integer multiple
of the wavefront size, but that usually is less important than avoiding channel conflicts.

AMD ACCELERATED PARALLEL PROCESSING
6-8 Chapter 6: OpenCL Performance and Optimization for GCN Devices
Copyright © 2013 Advanced Micro Devices, Inc. All rights reserved.
Figure 6.3 Transformation to Staggered Offsets
The global ID values reflect the order that the hardware initiates work-groups.
The values of get group ID are in ascending launch order.
global_id(0) = get_group_id(0) * get_local_size(0) + get_local_id(0)
global_id(1) = get_group_id(1) * get_local_size(1) + get_local_id(1)
The hardware launch order is fixed, but it is possible to change the launch order,
as shown in the following example.
Assume a work-group size of k x k, where k is a power of two, and a large 2D
matrix of size 2nx2
m in row-major order. If each work-group must process a
block in column-order, the launch order does not work out correctly: consecutive
work-groups execute down the columns, and the columns are a large power-of-
two apart; so, consecutive work-groups access the same channel.
By introducing a transformation, it is possible to stagger the work-groups to avoid
channel conflicts. Since we are executing 2D work-groups, each work group is
identified by four numbers.
1. get_group_id(0) - the x coordinate or the block within the column of the
matrix.
2. get_group_id(1) - the y coordinate or the block within the row of the matrix.
3. get_global_id(0) - the x coordinate or the column of the matrix.
4. get_global_id(1) - the y coordinate or the row of the matrix.
Work-
Group
0,0
1,0
2,0
0,0
0,0 1,0 2,0
0,0
0,0
1,0
2,0
0,0
Work-Group size k by k
2N
Matrix in row
major order
Linear format (each group
is a power of two apart)
Offset format (each group is not a
power of two apart)
After transform
2N
K + 2N2K + 2N
2N
AMD ACCELERATED PARALLEL PROCESSING
6.1 Global Memory Optimization 6-9
Copyright © 2013 Advanced Micro Devices, Inc. All rights reserved.
To transform the code, add the following four lines to the top of the kernel.
get_group_id_0 = get_group_id(0);
get_group_id_1 = (get_group_id(0) + get_group_id(1)) % get_local_size(0);
get_global_id_0 = get_group_id_0 * get_local_size(0) + get_local_id(0);
get_global_id_1 = get_group_id_1 * get_local_size(1) + get_local_id(1);
Then, change the global IDs and group IDs to the staggered form. The result is:
__kernel void
copy_float (
__global const DATA_TYPE * A,
__global DATA_TYPE * C)
{size_t get_group_id_0 = get_group_id(0);
size_t get_group_id_1 = (get_group_id(0) + get_group_id(1)) %
get_local_size(0);
size_t get_global_id_0 = get_group_id_0 * get_local_size(0) +
get_local_id(0);
size_t get_global_id_1 = get_group_id_1 * get_local_size(1) +
get_local_id(1);
int idx = get_global_id_0; //changed to staggered form
int idy = get_global_id_1; //changed to staggered form
C(idy , idx) = A( idy , idx);
}
6.1.1.2 Reads Of The Same Address
Under certain conditions, one unexpected case of a channel conflict is that
reading from the same address is a conflict, even on the FastPath.
This does not happen on the read-only memories, such as constant buffers,
textures, or shader resource view (SRV); but it is possible on the read/write UAV
memory or OpenCL global memory.
From a hardware standpoint, reads from a fixed address have the same upper
bits, so they collide and are serialized. To read in a single value, read the value
in a single work-item, place it in local memory, and then use that location:
Avoid:
temp = input[3] // if input is from global space
Use:
if (get_local_id(0) == 0) {
local = input[3]
}
barrier(CLK_LOCAL_MEM_FENCE);
temp = local
6.1.2 Coalesced Writes
Southern Island devices do not support coalesced writes; however, continuous
addresses within work-groups provide maximum performance.
Each compute unit accesses the memory system in quarter-wavefront units. The
compute unit transfers a 32-bit address and one element-sized piece of data for
each work-item. This results in a total of 16 elements + 16 addresses per quarter-
AMD ACCELERATED PARALLEL PROCESSING
6-10 Chapter 6: OpenCL Performance and Optimization for GCN Devices
Copyright © 2013 Advanced Micro Devices, Inc. All rights reserved.
wavefront. On GCN-based devices, processing quarter-wavefront requires two
cycles before the data is transferred to the memory controller.
6.1.3 Hardware Variations
For a listing of the AMD GPU hardware variations, see Appendix D, “Device
Parameters.” This appendix includes information on the number of memory
channels, compute units, and the L2 size per device.
6.2 Local Memory (LDS) Optimization
AMD Southern Islands GPUs include a Local Data Store (LDS) cache, which
accelerates local memory accesses. LDS provides high-bandwidth access (more
than 10X higher than global memory), efficient data transfers between work-items
in a work-group, and high-performance atomic support. LDS is much faster than
L1 cache access as it has twice the peak bandwidth and far lower latency.
Additionally, using LDS memory can reduce global memory bandwidth usage.
Local memory offers significant advantages when the data is re-used; for
example, subsequent accesses can read from local memory, thus reducing
global memory bandwidth. Another advantage is that local memory does not
require coalescing.
To determine local memory size:
clGetDeviceInfo( …, CL_DEVICE_LOCAL_MEM_SIZE, … );
All AMD Southern Islands GPUs contain a 64 kB LDS for each compute unit;
although only 32 kB can be allocated per work-group. The LDS contains 32-
banks, each bank is four bytes wide and 256 bytes deep; the bank address is
determined by bits 6:2 in the address. Appendix D, “Device Parameters” shows
how many LDS banks are present on the different AMD Southern Island devices.
As shown below, programmers must carefully control the bank bits to avoid bank
conflicts as much as possible. Bank conflicts are determined by what addresses
are accessed on each half wavefront boundary. Threads 0 through 31 are
checked for conflicts as are threads 32 through 63 within a wavefront.
In a single cycle, local memory can service a request for each bank (up to 32
accesses each cycle on the AMD Radeon HD 7970 GPU). For an AMD
Radeon HD 7970 GPU, this delivers a memory bandwidth of over 100 GB/s for
each compute unit, and more than 3.5 TB/s for the whole chip. This is more than
14X the global memory bandwidth. However, accesses that map to the same
bank are serialized and serviced on consecutive cycles. LDS operations do not
stall; however, the compiler inserts wait operations prior to issuing operations that
depend on the results. A wavefront that generated bank conflicts does not stall
implicitly, but may stall explicitly in the kernel if the compiler has inserted a wait
command for the outstanding memory access. The GPU reprocesses the
wavefront on subsequent cycles, enabling only the lanes receiving data, until all
the conflicting accesses complete. The bank with the most conflicting accesses
determines the latency for the wavefront to complete the local memory operation.
The worst case occurs when all 64 work-items map to the same bank, since each
AMD ACCELERATED PARALLEL PROCESSING
6.2 Local Memory (LDS) Optimization 6-11
Copyright © 2013 Advanced Micro Devices, Inc. All rights reserved.
access then is serviced at a rate of one per clock cycle; this case takes 64 cycles
to complete the local memory access for the wavefront. A program with a large
number of bank conflicts (as measured by the LDSBankConflict performance
counter in the CodeXL GPU Profiler statistics) might benefit from using the
constant or image memory rather than LDS.
Thus, the key to effectively using the LDS is to control the access pattern, so that
accesses generated on the same cycle map to different banks in the LDS. One
notable exception is that accesses to the same address (even though they have
the same bits 6:2) can be broadcast to all requestors and do not generate a bank
conflict. The LDS hardware examines the requests generated over two cycles (32
work-items of execution) for bank conflicts. Ensure, as much as possible, that the
memory requests generated from a quarter-wavefront avoid bank conflicts by
using unique address bits 6:2. A simple sequential address pattern, where each
work-item reads a float2 value from LDS, generates a conflict-free access pattern
on the AMD Radeon HD 7XXX GPU. Note that a sequential access pattern,
where each work-item reads a float4 value from LDS, uses only half the banks
on each cycle on the AMD Radeon HD 7XXX GPU and delivers half the
performance of the float access pattern.
Each stream processor can generate up to two 4-byte LDS requests per cycle.
Byte and short reads consume four bytes of LDS bandwidth. Developers can use
the large register file: each compute unit has 256 kB of register space available
(8X the LDS size) and can provide up to twelve 4-byte values/cycle (6X the LDS
bandwidth). Registers do not offer the same indexing flexibility as does the LDS,
but for some algorithms this can be overcome with loop unrolling and explicit
addressing.
LDS reads require one ALU operation to initiate them. Each operation can initiate
two loads of up to four bytes each.
The CodeXL GPU Profiler provides the following performance counter to help
optimize local memory usage:
LDSBankConflict: The percentage of time accesses to the LDS are stalled
due to bank conflicts relative to GPU Time. In the ideal case, there are no
bank conflicts in the local memory access, and this number is zero.
Local memory is software-controlled “scratchpad” memory. In contrast, caches
typically used on CPUs monitor the access stream and automatically capture
recent accesses in a tagged cache. The scratchpad allows the kernel to explicitly
load items into the memory; they exist in local memory until the kernel replaces
them, or until the work-group ends. To declare a block of local memory, use the
__local keyword; for example:
__local float localBuffer[64]
These declarations can be either in the parameters to the kernel call or in the
body of the kernel. The __local syntax allocates a single block of memory, which
is shared across all work-items in the workgroup.
AMD ACCELERATED PARALLEL PROCESSING
6-12 Chapter 6: OpenCL Performance and Optimization for GCN Devices
Copyright © 2013 Advanced Micro Devices, Inc. All rights reserved.
To write data into local memory, write it into an array allocated with __local. For
example:
localBuffer[i] = 5.0;
A typical access pattern is for each work-item to collaboratively write to the local
memory: each work-item writes a subsection, and as the work-items execute in
parallel they write the entire array. Combined with proper consideration for the
access pattern and bank alignment, these collaborative write approaches can
lead to highly efficient memory accessing.
The following example is a simple kernel section that collaboratively writes, then
reads from, local memory:
__kernel void localMemoryExample (__global float *In, __global float *Out) {
__local float localBuffer[64];
uint tx = get_local_id(0);
uint gx = get_global_id(0);
// Initialize local memory:
// Copy from this work-group’s section of global memory to local:
// Each work-item writes one element; together they write it all
localBuffer[tx] = In[gx];
// Ensure writes have completed:
barrier(CLK_LOCAL_MEM_FENCE);
// Toy computation to compute a partial factorial, shows re-use from local
float f = localBuffer[tx];
for (uint i=tx+1; i<64; i++) {
f *= localBuffer[i];
}
Out[gx] = f;
}
Note the host code cannot read from, or write to, local memory. Only the kernel
can access local memory.
Local memory is consistent across work-items only at a work-group barrier; thus,
before reading the values written collaboratively, the kernel must include a
barrier() instruction. An important optimization is the case where the local
work-group size is less than, or equal to, the wavefront size. Because the
wavefront executes as an atomic unit, the explicit barrier operation is not
required. The compiler automatically removes these barriers if the kernel
specifies a reqd_work_group_size (see section 5.8 of the OpenCL
Specification) that is less than the wavefront size. Developers are strongly
encouraged to include the barriers where appropriate, and rely on the compiler
to remove the barriers when possible, rather than manually removing the
barriers(). This technique results in more portable code, including the ability to
run kernels on CPU devices.
AMD ACCELERATED PARALLEL PROCESSING
6.3 Constant Memory Optimization 6-13
Copyright © 2013 Advanced Micro Devices, Inc. All rights reserved.
6.3 Constant Memory Optimization
Constants (data from read-only buffers shared by a wavefront) are loaded to
SGPRs from memory through the L1 (and L2) cache using scalar memory read
instructions. The scalar instructions can use up to two SGPR sources per cycle;
vector instructions can use one SGPR source per cycle. (There are 512 SGPRs
per SIMD, 4 SIMDs per CU; so a 32 CU configuration like Tahiti has 256 kB of
SGPRs.)
Southern Islands hardware supports specific inline literal constants. These
constants are “free” in that they do not increase code size:
0
integers 1.. 64
integers -1 .. -16
0.5 single or double floats
-0.5
1.0
-1.0
2.0
-2.0
4.0
-4.0
Any other literal constant increases the code size by at least 32 bits.
The AMD implementation of OpenCL provides three levels of performance for the
“constant” memory type.
1. Simple Direct-Addressing Patterns
Very high bandwidth can be attained when the compiler has available the
constant address at compile time and can embed the constant address into
the instruction. Each processing element can load up to 4x4-byte direct-
addressed constant values each cycle. Typically, these cases are limited to
simple non-array constants and function parameters. The executing kernel
loads the constants into scalar registers and concurrently populates the
constant cache. The constant cache is a tagged cache. Typically each 16 8k
cache is shared among four compute units. If the constant data is already
present in the constant cache, the load is serviced by the cache and does
not require any global memory bandwidth. The constant cache size for each
device is given in Appendix D, “Device Parameters”; it varies from 4k to 48k
per GPU.
2. Same Index
Hardware acceleration also takes place when all work-items in a wavefront
reference the same constant address. In this case, the data is loaded from
memory one time, stored in the L1 cache, and then broadcast to all wave-
fronts. This can reduce significantly the required memory bandwidth.
AMD ACCELERATED PARALLEL PROCESSING
6-14 Chapter 6: OpenCL Performance and Optimization for GCN Devices
Copyright © 2013 Advanced Micro Devices, Inc. All rights reserved.
3. Varying Index
More sophisticated addressing patterns, including the case where each work-
item accesses different indices, are not hardware accelerated and deliver the
same performance as a global memory read with the potential for cache hits.
To further improve the performance of the AMD OpenCL stack, two methods
allow users to take advantage of hardware constant buffers. These are:
1. Globally scoped constant arrays. These arrays are initialized, globally
scoped, and in the constant address space (as specified in section 6.5.3 of
the OpenCL specification). If the size of an array is below 64 kB, it is placed
in hardware constant buffers; otherwise, it uses global memory. An example
of this is a lookup table for math functions.
2. Per-pointer attribute specifying the maximum pointer size. This is specified
using the max_constant_size(N) attribute. The attribute form conforms to
section 6.10 of the OpenCL 1.0 specification. This attribute is restricted to
top-level kernel function arguments in the constant address space. This
restriction prevents a pointer of one size from being passed as an argument
to a function that declares a different size. It informs the compiler that indices
into the pointer remain inside this range and it is safe to allocate a constant
buffer in hardware, if it fits. Using a constant pointer that goes outside of this
range results in undefined behavior. All allocations are aligned on the 16-byte
boundary. For example:
kernel void mykernel(global int* a,
constant int* b __attribute__((max_constant_size (65536)))
)
{
size_t idx = get_global_id(0);
a[idx] = b[idx & 0x3FFF];
}
A kernel that uses constant buffers must use CL_DEVICE_MAX_CONSTANT_ARGS to
query the device for the maximum number of constant buffers the kernel can
support. This value might differ from the maximum number of hardware constant
buffers available. In this case, if the number of hardware constant buffers is less
than the CL_DEVICE_MAX_CONSTANT_ARGS, the compiler allocates the largest
constant buffers in hardware first and allocates the rest of the constant buffers in
global memory. As an optimization, if a constant pointer A uses n bytes of
memory, where n is less than 64 kB, and constant pointer B uses m bytes of
memory, where m is less than (64 kB – n) bytes of memory, the compiler can
allocate the constant buffer pointers in a single hardware constant buffer. This
optimization can be applied recursively by treating the resulting allocation as a
single allocation and finding the next smallest constant pointer that fits within the
space left in the constant buffer.

AMD ACCELERATED PARALLEL PROCESSING
6.4 OpenCL Memory Resources: Capacity and Performance 6-15
Copyright © 2013 Advanced Micro Devices, Inc. All rights reserved.
6.4 OpenCL Memory Resources: Capacity and Performance
Table 6.1 summarizes the hardware capacity and associated performance for the
structures associated with the five OpenCL Memory Types. This information
specific to the AMD Radeon HD 7970 GPUs with 3 GB video memory. See
Appendix D, “Device Parameters” for more details about other GPUs.
Table 6.1 Hardware Performance Parameters
The compiler tries to map private memory allocations to the pool of GPRs in the
GPU. In the event GPRs are not available, private memory is mapped to the
“scratch” region, which has the same performance as global memory.
Section 6.6.2, “Resource Limits on Active Wavefronts,” page 6-18, has more
information on register allocation and identifying when the compiler uses the
scratch region. GPRs provide the highest-bandwidth access of any hardware
resource. In addition to reading up to 12 bytes/cycle per processing element from
the register file, the hardware can access results produced in the previous cycle
without consuming any register file bandwidth.
Same-indexed constants can be cached in the L1 and L2 cache. Note that
“same-indexed” refers to the case where all work-items in the wavefront
reference the same constant index on the same cycle. The performance shown
assumes an L1 cache hit.
Varying-indexed constants, which are cached only in L2, use the same path as
global memory access and are subject to the same bank and alignment
constraints described in Section 6.1, “Global Memory Optimization,” page 6-1.
The L1 and L2 read/write caches are constantly enabled. As of SDK 2.4, read
only buffers can be cached in L1 and L2.
The L1 cache can service up to four address requests per cycle, each delivering
up to 16 bytes. The bandwidth shown assumes an access size of 16 bytes;
smaller access sizes/requests result in a lower peak bandwidth for the L1 cache.
Using float4 with images increases the request size and can deliver higher L1
cache bandwidth.
OpenCL
Memory Type Hardware Resource Size/CU Size/GPU Peak Read
Bandwidth/ Stream
Core
Private GPRs 256k 8192k 12 bytes/cycle
Local LDS 64k 2048k 8 bytes/cycle
Constant Direct-addressed constant 48k 4 bytes/cycle
Same-indexed constant 4 bytes/cycle
Varying-indexed constant ~0.14 bytes/cycle
Images L1 Cache 16k 512k11 bytes/cycle
L2 Cache 7682k ~0.4 bytes/cycle
Global Memory 3G ~0.14 bytes/cycle
1. Applies to images and buffers.
2. Applies to images and buffers.
AMD ACCELERATED PARALLEL PROCESSING
6-16 Chapter 6: OpenCL Performance and Optimization for GCN Devices
Copyright © 2013 Advanced Micro Devices, Inc. All rights reserved.
Each memory channel on the GPU contains an L2 cache that can deliver up to
64 bytes/cycle. The AMD Radeon HD 7970 GPU has 12 memory channels;
thus, it can deliver up to 768 bytes/cycle; divided among 2048 stream cores, this
provides up to ~0.4 bytes/cycle for each stream core.
Global Memory bandwidth is limited by external pins, not internal bus bandwidth.
The AMD Radeon HD 7970 GPU supports up to 264 GB/s of memory
bandwidth which is an average of 0.14 bytes/cycle for each stream core.
Note that Table 6.1 shows the performance for the AMD Radeon HD 7970
GPU. The “Size/Compute Unit” column and many of the bandwidths/processing
element apply to all Southern Islands-class GPUs; however, the “Size/GPU”
column and the bandwidths for varying-indexed constant, L2, and global memory
vary across different GPU devices. The resource capacities and peak bandwidth
for other AMD GPU devices can be found in Appendix D, “Device Parameters”
6.5 Using LDS or L1 Cache
There are a number of considerations when deciding between LDS and L1 cache
for a given algorithm.
LDS supports read/modify/write operations, as well as atomics. It is well-suited
for code that requires fast read/write, read/modify/write, or scatter operations that
otherwise are directed to global memory. On current AMD hardware, L1 is part
of the read path; hence, it is suited to cache-read-sensitive algorithms, such as
matrix multiplication or convolution.
LDS is typically larger than L1 (for example: 64 kB vs 16 kB on Southern Islands
devices). If it is not possible to obtain a high L1 cache hit rate for an algorithm,
the larger LDS size can help. On the AMD Radeon HD 7970 device, the
theoretical LDS peak bandwidth is 3.8 TB/s, compared to L1 at 1.9 TB/sec.
The native data type for L1 is a four-vector of 32-bit words. On L1, fill and read
addressing are linked. It is important that L1 is initially filled from global memory
with a coalesced access pattern; once filled, random accesses come at no extra
processing cost.
Currently, the native format of LDS is a 32-bit word. The theoretical LDS peak
bandwidth is achieved when each thread operates on a two-vector of 32-bit
words (16 threads per clock operate on 32 banks). If an algorithm requires
coalesced 32-bit quantities, it maps well to LDS. The use of four-vectors or larger
can lead to bank conflicts, although the compiler can mitigate some of these.
From an application point of view, filling LDS from global memory, and reading
from it, are independent operations that can use independent addressing. Thus,
LDS can be used to explicitly convert a scattered access pattern to a coalesced
pattern for read and write to global memory. Or, by taking advantage of the LDS
read broadcast feature, LDS can be filled with a coalesced pattern from global
memory, followed by all threads iterating through the same LDS words
simultaneously.
AMD ACCELERATED PARALLEL PROCESSING
6.6 NDRange and Execution Range Optimization 6-17
Copyright © 2013 Advanced Micro Devices, Inc. All rights reserved.
LDS reuses the data already pulled into cache by other wavefronts. Sharing
across work-groups is not possible because OpenCL does not guarantee that
LDS is in a particular state at the beginning of work-group execution. L1 content,
on the other hand, is independent of work-group execution, so that successive
work-groups can share the content in the L1 cache of a given Vector ALU.
However, it currently is not possible to explicitly control L1 sharing across work-
groups.
The use of LDS is linked to GPR usage and wavefront-per-Vector ALU count.
Better sharing efficiency requires a larger work-group, so that more work-items
share the same LDS. Compiling kernels for larger work-groups typically results
in increased register use, so that fewer wavefronts can be scheduled
simultaneously per Vector ALU. This, in turn, reduces memory latency hiding.
Requesting larger amounts of LDS per work-group results in fewer wavefronts
per Vector ALU, with the same effect.
LDS typically involves the use of barriers, with a potential performance impact.
This is true even for read-only use cases, as LDS must be explicitly filled in from
global memory (after which a barrier is required before reads can commence).
6.6 NDRange and Execution Range Optimization
Probably the most effective way to exploit the potential performance of the GPU
is to provide enough threads to keep the device completely busy. The
programmer specifies a three-dimensional NDRange over which to execute the
kernel; bigger problems with larger NDRanges certainly help to more effectively
use the machine. The programmer also controls how the global NDRange is
divided into local ranges, as well as how much work is done in each work-item,
and which resources (registers and local memory) are used by the kernel. All of
these can play a role in how the work is balanced across the machine and how
well it is used. This section introduces the concept of latency hiding, how many
wavefronts are required to hide latency on AMD GPUs, how the resource usage
in the kernel can impact the active wavefronts, and how to choose appropriate
global and local work-group dimensions.
6.6.1 Hiding ALU and Memory Latency
The read-after-write latency for most arithmetic operations (a floating-point add,
for example) is only four cycles. For most Southern Island devices, each CU can
execute 64 vector ALU instructions per cycle, 16 per wavefront. Also, a wavefront
can issue a scalar ALU instruction every four cycles. To achieve peak ALU
power, a minimum of four wavefronts must be scheduled for each CU.
Global memory reads generate a reference to the off-chip memory and
experience a latency of 300 to 600 cycles. The wavefront that generates the
global memory access is made idle until the memory request completes. During
this time, the compute unit can process other independent wavefronts, if they are
available.
AMD ACCELERATED PARALLEL PROCESSING
6-18 Chapter 6: OpenCL Performance and Optimization for GCN Devices
Copyright © 2013 Advanced Micro Devices, Inc. All rights reserved.
Kernel execution time also plays a role in hiding memory latency: longer chains
of ALU instructions keep the functional units busy and effectively hide more
latency. To better understand this concept, consider a global memory access
which takes 400 cycles to execute. Assume the compute unit contains many
other wavefronts, each of which performs five ALU instructions before generating
another global memory reference. As discussed previously, the hardware
executes each instruction in the wavefront in four cycles; thus, all five instructions
occupy the ALU for 20 cycles. Note the compute unit interleaves two of these
wavefronts and executes the five instructions from both wavefronts (10 total
instructions) in 40 cycles. To fully hide the 400 cycles of latency, the compute
unit requires (400/40) = 10 pairs of wavefronts, or 20 total wavefronts. If the
wavefront contains 10 instructions rather than 5, the wavefront pair would
consume 80 cycles of latency, and only 10 wavefronts would be required to hide
the 400 cycles of latency.
Generally, it is not possible to predict how the compute unit schedules the
available wavefronts, and thus it is not useful to try to predict exactly which ALU
block executes when trying to hide latency. Instead, consider the overall ratio of
ALU operations to fetch operations – this metric is reported by the CodeXL GPU
Profiler in the ALUFetchRatio counter. Each ALU operation keeps the compute
unit busy for four cycles, so you can roughly divide 500 cycles of latency by
(4*ALUFetchRatio) to determine how many wavefronts must be in-flight to hide
that latency. Additionally, a low value for the ALUBusy performance counter can
indicate that the compute unit is not providing enough wavefronts to keep the
execution resources in full use. (This counter also can be low if the kernel
exhausts the available DRAM bandwidth. In this case, generating more
wavefronts does not improve performance; it can reduce performance by creating
more contention.)
Increasing the wavefronts/compute unit does not indefinitely improve
performance; once the GPU has enough wavefronts to hide latency, additional
active wavefronts provide little or no performance benefit. A closely related metric
to wavefronts/compute unit is “occupancy,” which is defined as the ratio of active
wavefronts to the maximum number of possible wavefronts supported by the
hardware. Many of the important optimization targets and resource limits are
expressed in wavefronts/compute units, so this section uses this metric rather
than the related “occupancy” term.
6.6.2 Resource Limits on Active Wavefronts
AMD GPUs have two important global resource constraints that limit the number
of in-flight wavefronts:
•Southern Islands devices support a maximum of 16 work-groups per CU if a
work-group is larger than one wavefront.
•The maximum number of wavefronts that can be scheduled to a CU is 40,
or 10 per Vector Unit.
These limits are largely properties of the hardware and, thus, difficult for
developers to control directly. Fortunately, these are relatively generous limits.
AMD ACCELERATED PARALLEL PROCESSING
6.6 NDRange and Execution Range Optimization 6-19
Copyright © 2013 Advanced Micro Devices, Inc. All rights reserved.
Frequently, the register and LDS usage in the kernel determines the limit on the
number of active wavefronts/compute unit, and these can be controlled by the
developer.
6.6.2.1 GPU Registers
Southern Islands registers are scalar, so each is 32-bits. Each wavefront can
have at most 256 registers (VGPRs). To compute the number of wavefronts per
CU, take (256/# registers)*4.
For example, a kernel that uses 120 registers (120x32-bit values) can run with
eight active wavefronts on each compute unit. Because of the global limits
described earlier, each compute unit is limited to 40 wavefronts; thus, kernels can
use up to 25 registers (25x32-bit values) without affecting the number of
wavefronts/compute unit.
AMD provides the following tools to examine the number of general-purpose
registers (GPRs) used by the kernel.
•The CodeXL GPU Profiler displays the number of GPRs used by the kernel.
•Alternatively, the CodeXL GPU Profiler generates the ISA dump (described
in Section 5.3, “Analyzing Processor Kernels,” page 5-11), which then can be
searched for the string :NUM_GPRS.
•The AMD APP KernelAnalyzer2 also shows the GPR used by the kernel,
across a wide variety of GPU compilation targets.
The compiler generates spill code (shuffling values to, and from, memory) if it
cannot fit all the live values into registers. Spill code uses long-latency global
memory and can have a large impact on performance. Spilled registers can be
cached in Southern Island devices, thus reducing the impact on performance.
The CodeXL GPU Profiler reports the static number of register spills in the
ScratchReg field. Generally, it is a good idea to re-write the algorithm to use
fewer GPRs, or tune the work-group dimensions specified at launch time to
expose more registers/kernel to the compiler, in order to reduce the scratch
register usage to 0.
6.6.2.2 Specifying the Default Work-Group Size at Compile-Time
The number of registers used by a work-item is determined when the kernel is
compiled. The user later specifies the size of the work-group. Ideally, the OpenCL
compiler knows the size of the work-group at compile-time, so it can make
optimal register allocation decisions. Without knowing the work-group size, the
compiler must assume an upper-bound size to avoid allocating more registers in
the work-item than the hardware actually contains.
OpenCL provides a mechanism to specify a work-group size that the compiler
can use to optimize the register allocation. In particular, specifying a smaller
work-group size at compile time allows the compiler to allocate more registers for
each kernel, which can avoid spill code and improve performance. The kernel
attribute syntax is:

AMD ACCELERATED PARALLEL PROCESSING
6-20 Chapter 6: OpenCL Performance and Optimization for GCN Devices
Copyright © 2013 Advanced Micro Devices, Inc. All rights reserved.
__attribute__((reqd_work_group_size(X, Y, Z)))
Section 6.7.2 of the OpenCL specification explains the attribute in more detail.
6.6.2.3 Local Memory (LDS) Size
In addition to registers, shared memory can also serve to limit the active
wavefronts/compute unit. Each compute unit has 64 kB of LDS, which is shared
among all active work-groups. Note that the maximum allocation size is 32 kB.
LDS is allocated on a per-work-group granularity, so it is possible (and useful)
for multiple wavefronts to share the same local memory allocation. However,
large LDS allocations eventually limits the number of workgroups that can be
active. Table 6.2 provides more details about how LDS usage can impact the
wavefronts/compute unit.
Table 6.2 Effect of LDS Usage on Wavefronts/CU1
1. Assumes each work-group uses four wavefronts (the maximum supported by the AMD
OpenCL SDK).
Local Memory
/ Work-Group
LDS-Limited
Wavefronts/
Compute-Unit
(Assume 4
Wavefronts/
Work-Group)
LDS-Limited
Wavefronts/
Compute-Unit
(Assume 3
Wavefronts/
Work-Group)
LDS-Limited
Wavefronts/
Compute-Unit
(Assume 2
Wavefronts/
Work-Group)
LDS-Limited
Wavefronts /
Compute Unit
(Assume 1
Wavefront /
Work-Group)
<=4K 40 40 32 16
4.0K-4.2K 40 40 30 15
4.2K-4.5K 40 40 28 14
4.5K-4.9K 40 39 26 13
4.9K-5.3K 40 36 24 12
5.3K-5.8K 40 33 22 11
5.8K-6.4K 40 30 20 10
6.4K-7.1K 36 27 18 9
7.1K-8.0K 32 24 16 8
8.0K-9.1K 28 21 14 7
9.1K-10.6K 24 18 12 6
10.6K-12.8K 20 15 10 5
12.8K-16.0K 16 12 8 4
16.0K-21.3K 12 9 6 3
21.3K-32.0K 8 6 4 2
AMD ACCELERATED PARALLEL PROCESSING
6.6 NDRange and Execution Range Optimization 6-21
Copyright © 2013 Advanced Micro Devices, Inc. All rights reserved.
AMD provides the following tools to examine the amount of LDS used by the
kernel:
•The CodeXL GPU Profiler displays the LDS usage. See the LocalMem
counter.
•Alternatively, use the CodeXL GPU Profiler to generate the ISA dump
(described in Section 5.3, “Analyzing Processor Kernels,” page 5-11), then
search for the string SQ_LDS_ALLOC:SIZE in the ISA dump. Note that the
value is shown in hexadecimal format.
6.6.3 Partitioning the Work
In OpenCL, each kernel executes on an index point that exists in a global
NDRange. The partition of the NDRange can have a significant impact on
performance; thus, it is recommended that the developer explicitly specify the
global (#work-groups) and local (#work-items/work-group) dimensions, rather
than rely on OpenCL to set these automatically (by setting local_work_size to
NULL in clEnqueueNDRangeKernel). This section explains the guidelines for
partitioning at the global, local, and work/kernel levels.
6.6.3.1 Global Work Size
OpenCL does not explicitly limit the number of work-groups that can be submitted
with a clEnqueueNDRangeKernel command. The hardware limits the available in-
flight threads, but the OpenCL SDK automatically partitions a large number of
work-groups into smaller pieces that the hardware can process. For some large
workloads, the amount of memory available to the GPU can be a limitation; the
problem might require so much memory capacity that the GPU cannot hold it all.
In these cases, the programmer must partition the workload into multiple
clEnqueueNDRangeKernel commands. The available device memory can be
obtained by querying clDeviceInfo.
At a minimum, ensure that the workload contains at least as many work-groups
as the number of compute units in the hardware. Work-groups cannot be split
across multiple compute units, so if the number of work-groups is less than the
available compute units, some units are idle. See Appendix D, “Device
Parameters” for a table of device parameters, including the number of compute
units, or use clGetDeviceInfo(…CL_DEVICE_MAX_COMPUTE_UNITS) to determine
the value dynamically.
6.6.3.2 Local Work Size (#Work-Items per Work-Group)
OpenCL limits the number of work-items in each group. Call clDeviceInfo with
the CL_DEVICE_MAX_WORK_GROUP_SIZE to determine the maximum number of
work-groups supported by the hardware. Currently, AMD GPUs with SDK 2.1
return 256 as the maximum number of work-items per work-group. Note the
number of work-items is the product of all work-group dimensions; for example,
a work-group with dimensions 32x16 requires 512 work-items, which is not
allowed with the current AMD OpenCL SDK.

AMD ACCELERATED PARALLEL PROCESSING
6-22 Chapter 6: OpenCL Performance and Optimization for GCN Devices
Copyright © 2013 Advanced Micro Devices, Inc. All rights reserved.
The fundamental unit of work on AMD GPUs is called a wavefront. Each
wavefront consists of 64 work-items; thus, the optimal local work size is an
integer multiple of 64 (specifically 64, 128, 192, or 256) work-items per work-
group.
Work-items in the same work-group can share data through LDS memory and
also use high-speed local atomic operations. Thus, larger work-groups enable
more work-items to efficiently share data, which can reduce the amount of slower
global communication. However, larger work-groups reduce the number of global
work-groups, which, for small workloads, could result in idle compute units.
Generally, larger work-groups are better as long as the global range is big
enough to provide 1-2 Work-Groups for each compute unit in the system; for
small workloads it generally works best to reduce the work-group size in order to
avoid idle compute units. Note that it is possible to make the decision
dynamically, when the kernel is launched, based on the launch dimensions and
the target device characteristics.
6.6.3.3 Work-Group Dimensions vs Size
The local NDRange can contain up to three dimensions, here labeled X, Y, and
Z. The X dimension is returned by get_local_id(0), Y is returned by
get_local_id(1), and Z is returned by get_local_id(2). The GPU hardware
schedules the kernels so that the X dimension moves fastest as the work-items
are packed into wavefronts. For example, the 128 threads in a 2D work-group of
dimension 32x4 (X=32 and Y=4) are packed into two wavefronts as follows
(notation shown in X,Y order).
The total number of work-items in the work-group is typically the most important
parameter to consider, in particular when optimizing to hide latency by increasing
wavefronts/compute unit. However, the choice of XYZ dimensions for the same
overall work-group size can have the following second-order effects.
•Work-items in the same quarter-wavefront execute on the same cycle in the
processing engine. Thus, global memory coalescing and local memory bank
conflicts can be impacted by dimension, particularly if the fast-moving X
dimension is small. Typically, it is best to choose an X dimension of at least
16, then optimize the memory patterns for a block of 16 work-items which
differ by 1 in the X dimension.
WaveFront0
0,0 1,0 2,0 3,0 4,0 5,0 6,0 7,0 8,0 9,0 10,0 11,0 12,0 13,0 14,0 15,0
16,0 17,0 18,0 19,0 20,0 21,0 22,0 23,0 24,0 25,0 26,0 27,0 28,0 29,0 30,0 31,0
0,1 1,1 2,1 3,1 4,1 5,1 6,1 7,1 8,1 9,1 10,1 11,1 12,1 13,1 14,1 15,1
16,1 17,1 18,1 19,1 20,1 21,1 22,1 23,1 24,1 25,1 26,1 27,1 28,1 29,1 30,1 31,1
WaveFront1
0,2 1,2 2,2 3,2 4,2 5,2 6,2 7,2 8,2 9,2 10,2 11,2 12,2 13,2 14,2 15,2
16,2 17,2 18,2 19,2 20,2 21,2 22,2 23,2 24,2 25,2 26,2 27,2 28,2 29,2 30,2 31,2
0,3 1,3 2,3 3,3 4,3 5,3 6,3 7,3 8,3 9,3 10,3 11,3 12,3 13,3 14,3 15,3
16,3 17,3 18,3 19,3 20,3 21,3 22,3 23,3 24,3 25,3 26,3 27,3 28,3 29,3 30,3 31,3
AMD ACCELERATED PARALLEL PROCESSING
6.6 NDRange and Execution Range Optimization 6-23
Copyright © 2013 Advanced Micro Devices, Inc. All rights reserved.
•Work-items in the same wavefront have the same program counter and
execute the same instruction on each cycle. The packing order can be
important if the kernel contains divergent branches. If possible, pack together
work-items that are likely to follow the same direction when control-flow is
encountered. For example, consider an image-processing kernel where each
work-item processes one pixel, and the control-flow depends on the color of
the pixel. It might be more likely that a square of 8x8 pixels is the same color
than a 64x1 strip; thus, the 8x8 would see less divergence and higher
performance.
•When in doubt, a square 16x16 work-group size is a good start.
6.6.4 Summary of NDRange Optimizations
As shown above, execution range optimization is a complex topic with many
interacting variables and which frequently requires some experimentation to
determine the optimal values. Some general guidelines are:
•Select the work-group size to be a multiple of 64, so that the wavefronts are
fully populated.
•Schedule at least four wavefronts per compute unit.
•Latency hiding depends on both the number of wavefronts/compute unit, as
well as the execution time for each kernel. Generally, 8 to 32
wavefronts/compute unit is desirable, but this can vary significantly,
depending on the complexity of the kernel and the available memory
bandwidth. The CodeXL GPU Profiler and associated performance counters
can help to select an optimal value.

AMD ACCELERATED PARALLEL PROCESSING
6-24 Chapter 6: OpenCL Performance and Optimization for GCN Devices
Copyright © 2013 Advanced Micro Devices, Inc. All rights reserved.
6.7 Instruction Selection Optimizations
6.7.1 Instruction Bandwidths
Table 6.3 lists the throughput of instructions for GPUs.
Table 6.3 Instruction Throughput (Operations/Cycle for Each Stream
Processor)
Double-precision is supported on all Southern Islands devices at varying rates.
The use of single-precision calculation is encouraged, if that precision is
acceptable. Single-precision data is also half the size of double-precision, which
requires less chip bandwidth and is not as demanding on the cache structures.
Generally, the throughput and latency for 32-bit integer operations is the same
as for single-precision floating point operations.
Rate (Operations/Cycle) for each Stream
Processor
Instruction One Quarter-Double-
Precision-Speed Devices
Full Double-
Precision-Speed
Devices
Single Precision
FP Rates
SPFP FMA 1/4 4
SPFP MAD 4 4
ADD 4 4
MUL 4 4
INV 1 1
RQSRT 1 1
LOG 1 1
Double Precision
FP Rates
FMA 1/4 1
MAD 1/4 1
ADD 1/2 2
MUL 1/4 1
INV (approx.) 1/4 1
RQSRT (approx.) 1/4 1
Integer
Instruction
Rates
MAD 1 1
ADD 4 4
MUL 1 1
Bit-shift 4 4
Bitwise XOR 4 4
Conversion Float-to-Int 1 1
Int-to-Float 11
24-Bit Integer
Inst Rates
MAD 4 4
ADD 4 4
MUL 4 4
AMD ACCELERATED PARALLEL PROCESSING
6.7 Instruction Selection Optimizations 6-25
Copyright © 2013 Advanced Micro Devices, Inc. All rights reserved.
24-bit integer MULs and MADs have four times the throughput of 32-bit integer
multiplies. 24-bit signed and unsigned integers are natively supported on the
Southern Islands family of devices. The use of OpenCL built-in functions for
mul24 and mad24 is encouraged. Note that mul24 can be useful for array indexing
operations.
Packed 16-bit and 8-bit operations are not natively supported; however, in cases
where it is known that no overflow will occur, some algorithms may be able to
effectively pack 2 to 4 values into the 32-bit registers natively supported by the
hardware.
The MAD instruction is an IEEE-compliant multiply followed by an IEEE-
compliant add; it has the same accuracy as two separate MUL/ADD operations.
No special compiler flags are required for the compiler to convert separate
MUL/ADD operations to use the MAD instruction.
Table 6.3 shows the throughput for each stream processing core. To obtain the
peak throughput for the whole device, multiply the number of stream cores and
the engine clock (see Appendix D, “Device Parameters”). For example, according
to Table 6.3, a Tahiti device can perform one double-precision ADD
operations/2 cycles in each stream core. An AMD Radeon HD 7970 GPU has
2048 Stream Cores and an engine clock of 925 MHz, so the entire GPU has a
throughput rate of (.5*2048*925 MHz) = 947 GFlops for double-precision adds.
6.7.2 AMD Media Instructions
AMD provides a set of media instructions for accelerating media processing.
Notably, the sum-of-absolute differences (SAD) operation is widely used in
motion estimation algorithms. For a brief listing and description of the AMD media
operations, see the third bullet in Section A.8, “AMD Vendor-Specific
Extensions,” page A-4. For the Southern Islands family of devices, new media
instructions have been added; these are available under the cl_amd_media_ops2
extensions.
6.7.3 Math Libraries
The Southern Islands environment contains new instructions for increasing the
previous performance of floating point division, trigonometric range reduction,
certain type conversions with double-precision values, floating-point
classification, and frexp/ldexp.
OpenCL supports two types of math library operation: native_function() and
function(). Native_functions are generally supported in hardware and can run
substantially faster, although at somewhat lower accuracy. The accuracy for the
non-native functions is specified in section 7.4 of the OpenCL Specification. The
accuracy for the native functions is implementation-defined. Developers are
encouraged to use the native functions when performance is more important than
accuracy.
AMD ACCELERATED PARALLEL PROCESSING
6-26 Chapter 6: OpenCL Performance and Optimization for GCN Devices
Copyright © 2013 Advanced Micro Devices, Inc. All rights reserved.
Compared to previous families of GPUs, the accuracy of certain native functions
is increased in the Southern Islands family. We recommend retesting applications
where native function accuracy was insufficient on previous GPU devices.
6.7.4 Compiler Optimizations
The OpenCL compiler currently recognizes a few patterns and transforms them
into a single instruction. By following these patterns, a developer can generate
highly efficient code. The currently accepted patterns are:
•Bitfield extract on signed/unsigned integers.
(A >> B) & C ==> [u]bit_extract
where
– B and C are compile time constants,
– A is a 8/16/32bit integer type, and
– C is a mask.
•Bitfield insert on signed/unsigned integers
((A & B) << C) | ((D & E) << F ==> ubit_insert
where
– B and E have no conflicting bits (B^E == 0),
– B, C, E, and F are compile-time constants, and
– B and E are masks.
– The first bit set in B is greater than the number of bits in E plus the first
bit set in E, or the first bit set in E is greater than the number of bits in
B plus the first bit set in B.
– If B, C, E, or F are equivalent to the value 0, this optimization is also
supported.
6.8 Additional Performance Guidance
This section is a collection of performance tips for GPU compute and AMD-
specific optimizations.
6.8.1 Loop Unroll pragma
The compiler directive #pragma unroll <unroll-factor> can be placed
immediately prior to a loop as a hint to the compiler to unroll a loop. <unroll-
factor> must be a positive integer, 1 or greater. When <unroll-factor> is 1,
loop unrolling is disabled. When <unroll-factor> is 2 or greater, the compiler
uses this as a hint for the number of times the loop is to be unrolled.
AMD ACCELERATED PARALLEL PROCESSING
6.8 Additional Performance Guidance 6-27
Copyright © 2013 Advanced Micro Devices, Inc. All rights reserved.
Examples for using this loop follow.
No unrolling example:
#pragma unroll 1
for (int i = 0; i < n; i++) {
...
}
Partial unrolling example:
#pragma unroll 4
for (int i = 0; i < 128; i++) {
...
}
Currently, the unroll pragma requires that the loop boundaries can be determined
at compile time. Both loop bounds must be known at compile time. If n is not
given, it is equivalent to the number of iterations of the loop when both loop
bounds are known. If the unroll-factor is not specified, and the compiler can
determine the loop count, the compiler fully unrolls the loop. If the unroll-factor is
not specified, and the compiler cannot determine the loop count, the compiler
does no unrolling.
6.8.2 Memory Tiling
There are many possible physical memory layouts for images. AMD Accelerated
Parallel Processing devices can access memory in a tiled or in a linear
arrangement.
•Linear – A linear layout format arranges the data linearly in memory such that
element addresses are sequential. This is the layout that is familiar to CPU
programmers. This format must be used for OpenCL buffers; it can be used
for images.
•Tiled – A tiled layout format has a pre-defined sequence of element blocks
arranged in sequential memory addresses (see Figure 6.4 for a conceptual
illustration). A microtile consists of ABIJ; a macrotile consists of the top-left
16 squares for which the arrows are red. Only images can use this format.
Translating from user address space to the tiled arrangement is transparent
to the user. Tiled memory layouts provide an optimized memory access
pattern to make more efficient use of the RAM attached to the GPU compute
device. This can contribute to lower latency.

AMD ACCELERATED PARALLEL PROCESSING
6-28 Chapter 6: OpenCL Performance and Optimization for GCN Devices
Copyright © 2013 Advanced Micro Devices, Inc. All rights reserved.
Figure 6.4 One Example of a Tiled Layout Format
Memory Access Pattern –
Memory access patterns in compute kernels are usually different from those in
the pixel shaders. Whereas the access pattern for pixel shaders is in a
hierarchical, space-filling curve pattern and is tuned for tiled memory
performance (generally for textures), the access pattern for a compute kernel is
linear across each row before moving to the next row in the global id space. This
has an effect on performance, since pixel shaders have implicit blocking, and
compute kernels do not. If accessing a tiled image, best performance is achieved
if the application tries to use workgroups with 16x16 (or 8x8) work-items.
6.8.3 General Tips
•Using dynamic pointer assignment in kernels that are executed on the GPU
cause inefficient code generation.
•Many OpenCL specification compiler options that are accepted by the AMD
OpenCL compiler are not implemented. The implemented options are -D,
-I, w, Werror, -clsingle-precision-constant, -cl-opt-disable, and
-cl-fp32-correctly-rounded-divide-sqrt.
•Avoid declaring global arrays on the kernel’s stack frame as these typically
cannot be allocated in registers and require expensive global memory
operations.
•Use predication rather than control-flow. The predication allows the GPU to
execute both paths of execution in parallel, which can be faster than
attempting to minimize the work through clever control-flow. The reason for
this is that if no memory operation exists in a ?: operator (also called a
ternary operator), this operation is translated into a single cmov_logical
instruction, which is executed in a single cycle. An example of this is:
If (A>B) {
ABCD
LKJI
QSRX
H
P
G
O
WV
F
N
E
M
UABCD I JKL
HGFETSRQ
MNOPUVWX
Physical
Logical
T
AMD ACCELERATED PARALLEL PROCESSING
6.8 Additional Performance Guidance 6-29
Copyright © 2013 Advanced Micro Devices, Inc. All rights reserved.
C += D;
} else {
C -= D;
}
Replace this with:
int factor = (A>B) ? 1:-1;
C += factor*D;
In the first block of code, this translates into an IF/ELSE/ENDIF sequence of
conditional code, each taking ~8 cycles. If divergent, this code executes in
~36 clocks; otherwise, in ~28 clocks. A branch not taken costs four cycles
(one instruction slot); a branch taken adds four slots of latency to fetch
instructions from the instruction cache, for a total of 16 clocks. Since the
execution mask is saved, then modified, then restored for the branch, ~12
clocks are added when divergent, ~8 clocks when not.
In the second block of code, the ?: operator executes in the vector units, so
no extra CF instructions are generated. Since the instructions are sequentially
dependent, this block of code executes in 12 cycles, for a 1.3x speed
improvement. To see this, the first cycle is the (A>B) comparison, the result
of which is input to the second cycle, which is the cmov_logical factor, bool,
1, -1. The final cycle is a MAD instruction that: mad C, factor, D, C. If the ratio
between conditional code and ALU instructions is low, this is a good pattern
to remove the control flow.
•Loop Unrolling
– OpenCL kernels typically are high instruction-per-clock applications.
Thus, the overhead to evaluate control-flow and execute branch
instructions can consume a significant part of resource that otherwise
can be used for high-throughput compute operations.
– The AMD Accelerated Parallel Processing OpenCL compiler performs
simple loop unrolling optimizations; however, for more complex loop
unrolling, it may be beneficial to do this manually.
•If possible, create a reduced-size version of your data set for easier
debugging and faster turn-around on performance experimentation. GPUs do
not have automatic caching mechanisms and typically scale well as
resources are added. In many cases, performance optimization for the
reduced-size data implementation also benefits the full-size algorithm.
•When tuning an algorithm, it is often beneficial to code a simple but accurate
algorithm that is retained and used for functional comparison. GPU tuning
can be an iterative process, so success requires frequent experimentation,
verification, and performance measurement.
•The profiling and analysis tools report statistics on a per-kernel granularity.
To narrow the problem further, it might be useful to remove or comment-out
sections of code, then re-run the timing and profiling tool.
•Avoid writing code with dynamic pointer assignment on the GPU. For
example:
kernel void dyn_assign(global int* a, global int* b, global int* c)
{
AMD ACCELERATED PARALLEL PROCESSING
6-30 Chapter 6: OpenCL Performance and Optimization for GCN Devices
Copyright © 2013 Advanced Micro Devices, Inc. All rights reserved.
global int* d;
size_t idx = get_global_id(0);
if (idx & 1) {
d = b;
} else {
d = c;
}
a[idx] = d[idx];
}
This is inefficient because the GPU compiler must know the base pointer that
every load comes from and in this situation, the compiler cannot determine
what ‘d’ points to. So, both B and C are assigned to the same GPU resource,
removing the ability to do certain optimizations.
•If the algorithm allows changing the work-group size, it is possible to get
better performance by using larger work-groups (more work-items in each
work-group) because the workgroup creation overhead is reduced. On the
other hand, the OpenCL CPU runtime uses a task-stealing algorithm at the
work-group level, so when the kernel execution time differs because it
contains conditions and/or loops of varying number of iterations, it might be
better to increase the number of work-groups. This gives the runtime more
flexibility in scheduling work-groups to idle CPU cores. Experimentation
might be needed to reach optimal work-group size.
•Since the AMD OpenCL runtime supports only in-order queuing, using
clFinish() on a queue and queuing a blocking command gives the same
result. The latter saves the overhead of another API command.
For example:
clEnqueueWriteBuffer(myCQ, buff, CL_FALSE, 0, buffSize, input, 0, NULL,
NULL);
clFinish(myCQ);
is equivalent, for the AMD OpenCL runtime, to:
clEnqueueWriteBuffer(myCQ, buff, CL_TRUE, 0, buffSize, input, 0, NULL,
NULL);
6.8.4 Guidance for CUDA Programmers Using OpenCL
•Porting from CUDA to OpenCL is relatively straightforward. Multiple vendors
have documents describing how to do this, including AMD:
http://developer.amd.com/documentation/articles/pages/OpenCL-and-the-ATI-Stream-v2.0-Beta.aspx#four
•Some specific performance recommendations which differ from other GPU
architectures:
– Use a workgroup size that is a multiple of 64. CUDA code can use a
workgroup size of 32; this uses only half the available compute resources
on an AMD Radeon HD 7970 GPU.
– AMD GPUs have a very high single-precision flops capability (3.788
teraflops in a single AMD Radeon HD 7970 GPU). Algorithms that
benefit from such throughput can deliver excellent performance on AMD
Accelerated Parallel Processing hardware.
AMD ACCELERATED PARALLEL PROCESSING
6.8 Additional Performance Guidance 6-31
Copyright © 2013 Advanced Micro Devices, Inc. All rights reserved.
6.8.5 Guidance for CPU Programmers Using OpenCL to Program GPUs
OpenCL is the industry-standard toolchain for programming GPUs and parallel
devices from many vendors. It is expected that many programmers skilled in
CPU programming will program GPUs for the first time using OpenCL. This
section provides some guidance for experienced programmers who are
programming a GPU for the first time. It specifically highlights the key differences
in optimization strategy.
•Study the local memory (LDS) optimizations. These greatly affect the GPU
performance. Note the difference in the organization of local memory on the
GPU as compared to the CPU cache. Local memory is shared by many
work-items (64 on Tahiti). This contrasts with a CPU cache that normally is
dedicated to a single work-item. GPU kernels run well when they
collaboratively load the shared memory.
•GPUs have a large amount of raw compute horsepower, compared to
memory bandwidth and to “control flow” bandwidth. This leads to some high-
level differences in GPU programming strategy.
– A CPU-optimized algorithm may test branching conditions to minimize
the workload. On a GPU, it is frequently faster simply to execute the
workload.
– A CPU-optimized version can use memory to store and later load pre-
computed values. On a GPU, it frequently is faster to recompute values
rather than saving them in registers. Per-thread registers are a scarce
resource on the CPU; in contrast, GPUs have many available per-thread
register resources.
•Use float4 and the OpenCL built-ins for vector types (vload, vstore, etc.).
These enable the AMD Accelerated Parallel Processing OpenCL
implementation to generate efficient, packed SSE instructions when running
on the CPU. Vectorization is an optimization that benefits both the AMD CPU
and GPU.
6.8.6 Optimizing Kernel Code
6.8.6.1 Using Vector Data Types
The CPU contains a vector unit, which can be efficiently used if the developer is
writing the code using vector data types.
For architectures before Bulldozer, the instruction set is called SSE, and the
vector width is 128 bits. For Bulldozer, there the instruction set is called AVX, for
which the vector width is increased to 256 bits.
Using four-wide vector types (int4, float4, etc.) is preferred, even with Bulldozer.
6.8.6.2 Local Memory
The CPU does not benefit much from local memory; sometimes it is detrimental
to performance. As local memory is emulated on the CPU by using the caches,
AMD ACCELERATED PARALLEL PROCESSING
6-32 Chapter 6: OpenCL Performance and Optimization for GCN Devices
Copyright © 2013 Advanced Micro Devices, Inc. All rights reserved.
accessing local memory and global memory are the same speed, assuming the
information from the global memory is in the cache.
6.8.6.3 Using Special CPU Instructions
The Bulldozer family of CPUs supports FMA4 instructions, exchanging
instructions of the form a*b+c with fma(a,b,c) or mad(a,b,c) allows for the use
of the special hardware instructions for multiplying and adding.
There also is hardware support for OpenCL functions that give the new hardware
implementation of rotating.
For example:
sum.x += tempA0.x * tempB0.x + tempA0.y * tempB1.x + tempA0.z * tempB2.x +
tempA0.w * tempB3.x;
can be written as a composition of mad instructions which use fused multiple add
(FMA):
sum.x += mad(tempA0.x, tempB0.x, mad(tempA0.y, tempB1.x, mad(tempA0.z,
tempB2.x, tempA0.w*tempB3.x)));
6.8.6.4 Avoid Barriers When Possible
Using barriers in a kernel on the CPU causes a significant performance penalty
compared to the same kernel without barriers. Use a barrier only if the kernel
requires it for correctness, and consider changing the algorithm to reduce
barriers usage.
6.8.7 Optimizing Kernels for Southern Island GPUs
6.8.7.1 Remove Conditional Assignments
A conditional of the form “if-then-else” generates branching. Use the select()
function to replace these structures with conditional assignments that do not
cause branching. For example:
if(x==1) r=0.5;
if(x==2) r=1.0;
becomes
r = select(r, 0.5, x==1);
r = select(r, 1.0, x==2);
Note that if the body of the if statement contains an I/O, the if statement cannot
be eliminated.
6.8.7.2 Bypass Short-Circuiting
A conditional expression with many terms can compile into nested conditional
code due to the C-language requirement that expressions must short circuit. To
prevent this, move the expression out of the control flow statement. For example:
if(a&&b&&c&&d){…}
AMD ACCELERATED PARALLEL PROCESSING
6.9 Specific Guidelines for Southern Islands GPUs 6-33
Copyright © 2013 Advanced Micro Devices, Inc. All rights reserved.
becomes
bool cond = a&&b&&c&&d;
if(cond){…}
The same applies to conditional expressions used in loop constructs (do, while,
for).
6.8.7.3 Unroll Small Loops
If the loop bounds are known, and the loop is small (less than 16 or 32
instructions), unrolling the loop usually increases performance.
6.8.7.4 Avoid Nested ifs
Because the GPU is a Vector ALU architecture, there is a cost to executing an
if-then-else block because both sides of the branch are evaluated, then one
result is retained while the other is discarded. When if blocks are nested, the
results are twice as bad; in general, if blocks are nested k levels deep, 2^k
nested conditional structures are generated. In this situation, restructure the code
to eliminate nesting.
6.8.7.5 Experiment With do/while/for Loops
for loops can generate more conditional code than equivalent do or while loops.
Experiment with these different loop types to find the one with best performance.
6.9 Specific Guidelines for Southern Islands GPUs
The AMD Southern Islands (SI) family of products is quite different from previous
generations. These are referred to as SI chips and are based on what is publicly
called Graphics Core Next.
SI compute units are much different than those of previous chips. With previous
generations, a compute unit (Vector ALU) was VLIW in nature, so four (Cayman
GPUs) or five (all other Evergreen/Northern Islands GPUs) instructions could be
packed into a single ALU instruction slot (called a bundle). It was not always easy
to schedule instructions to fill all of these slots, so achieving peak ALU utilization
was a challenge.
With SI GPUs, the compute units are now scalar; however, there now are four
Vector ALUs per compute unit. Each Vector ALU requires at least one wavefront
scheduled to it to achieve peak ALU utilization.
Along with the four Vector ALUs within a compute unit, there is also a scalar unit.
The scalar unit is used to handle branching instructions, constant cache
accesses, and other operations that occur per wavefront. The advantage to
having a scalar unit for each compute unit is that there are no longer large
penalties for branching, aside from thread divergence.
The instruction set for SI is scalar, as are GPRs. Also, the instruction set is no
longer clause-based. There are two types of GPRs: scalar GPRs (SGPRs) and
AMD ACCELERATED PARALLEL PROCESSING
6-34 Chapter 6: OpenCL Performance and Optimization for GCN Devices
Copyright © 2013 Advanced Micro Devices, Inc. All rights reserved.
vector GPRs (VGPRs). Each Vector ALU has its own SGPR and VGPR pool.
There are 512 SGPRs and 256 VGPRs per Vector ALU. VGPRs handle all vector
instructions (any instruction that is handled per thread, such as v_add_f32, a
floating point add). SGPRs are used for scalar instructions: any instruction that
is executed once per wavefront, such as a branch, a scalar ALU instruction, and
constant cache fetches. (SGPRs are also used for constants, all buffer/texture
definitions, and sampler definitions; some kernel arguments are stored, at least
temporarily, in SGPRs.) SGPR allocation is in increments of eight, and VGPR
allocation is in increments of four. These increments also represent the minimum
allocation size of these resources.
Typical vector instructions execute in four cycles; typical scalar ALU instructions
in one cycle. This allows each compute unit to execute one Vector ALU and one
scalar ALU instruction every four clocks (each compute unit is offset by one cycle
from the previous one).
All Southern Islands GPUs have double-precision support. For Tahiti (AMD
Radeon HD 79XX series), double precision adds run at one-half the single
precision add rate. Double-precision multiplies and MAD instructions run at one-
quarter the floating-point rate.
The double-precision rate of Pitcairn (AMD Radeon HD 78XX series) and Cape
Verde (AMD Radeon HD 77XX series) is one quarter that of Tahiti. This also
affects the performance of single-precision fused multiple add (FMA).
Similar to previous generations local data share (LDS) is a shared resource
within a compute unit. The maximum LDS allocation size for a work-group is still
32 kB, however each compute unit has a total of 64 kB of LDS. On SI GPUs,
LDS memory has 32 banks; thus, it is important to be aware of LDS bank
conflicts on half-wavefront boundaries. The allocation granularity for LDS is 256
bytes; the minimum size is 0 bytes. It is much easier to achieve high LDS
bandwidth use on SI hardware.
L1 cache is still shared within a compute unit. The size has now increased to
16 kB per compute unit for all SI GPUs. The caches now are read/write, so
sharing data between work-items in a work-group (for example, when LDS does
not suffice) is much faster.
It is possible to schedule a maximum of 10 wavefronts per vector unit, assuming
there are no limitations by other resources, such as registers or local memory;
but there is a limit of 16 work-groups per compute unit if the work-groups are
larger than a single wavefront. If the dispatch is larger than what can fit at once
on the GPU, the GPU schedules new work-groups as others finish.
Since there are no more clauses in the SI instruction set architecture (ISA), the
compiler inserts “wait” commands to indicate that the compute unit needs the
results of a memory operation before proceeding. If the scalar unit determines
that a wait is required (the data is not yet ready), the Vector ALU can switch to
another wavefront. There are different types of wait commands, depending on
the memory access.

AMD ACCELERATED PARALLEL PROCESSING
6.9 Specific Guidelines for Southern Islands GPUs 6-35
Copyright © 2013 Advanced Micro Devices, Inc. All rights reserved.
Notes –
•Vectorization is no longer needed, nor desirable; in fact, it can affect
performance because it requires a greater number of VGPRs for storage. I
is recommended not to combine work-items.
•Register spilling is no greater a problem with four wavefronts per work-group
than it is with one wavefront per work-group. This is because each wavefront
has the same number of SGPRs and VGPRs available in either case.
•Read coalescing does not work for 64-bit data sizes. This means reads for
float2, int2, and double might be slower than expected.
•Work-groups with 256 work-items can be used to ensure that each compute
unit is being used. Barriers now are much faster.
•The engine is wider than previous generations; this means larger dispatches
are required to keep the all the compute units busy.
•A single wavefront can take twice as long to execute compared to previous
generations (assuming ALU bound). This is because GPUs with VLIW-4
could execute the four instructions in a VLIW bundle in eight clocks (typical),
and SI GPUs can execute one vector instruction in four clocks (typical).
•Execution of kernel dispatches can overlap if there are no dependencies
between them and if there are resources available in the GPU. This is critical
when writing benchmarks it is important that the measurements are accurate
and that “false dependencies” do not cause unnecessary slowdowns.
An example of false dependency is:
a. Application creates a kernel “foo”.
b. Application creates input and output buffers.
c. Application binds input and output buffers to kernel “foo”.
d. Application repeatedly dispatches “foo” with the same parameters.
If the output data is the same each time, then this is a false dependency because
there is no reason to stall concurrent execution of dispatches. To avoid stalls,
use multiple output buffers. The number of buffers required to get peak
performance depends on the kernel.
Table 6.4 compares the resource limits for Northern Islands and Southern Islands
GPUs.
Table 6.4 Resource Limits for Northern Islands and Southern Islands
Table 6.5 provides a simplified picture showing the Northern Island compute unit
arrangement.
VLIW
Width VGPRs SGPRs LDS Size LDS Max
Alloc L1$/CU L2$/Channel
Northern
Islands 4 256 (128-
bit) - 32 kB 32 kB 8 kB 64 kB
Southern
Islands 1 256
(32-bit) 512 64 kB 32 kB 16 kB 64 kB

AMD ACCELERATED PARALLEL PROCESSING
6-36 Chapter 6: OpenCL Performance and Optimization for GCN Devices
Copyright © 2013 Advanced Micro Devices, Inc. All rights reserved.
Figure 6.5 Northern Islands Compute Unit Arrangement
Table 6.6 provides a simplified picture showing the Southern Island compute unit
arrangement.
Figure 6.6 Southern Island Compute Unit Arrangement
XYZW
TEXTURE
UNIT LDS
VECTOR
ALU
VECTOR
ALU
VECTOR
ALU
VECTOR
ALU
SCALAR
UNIT
TEXTURE
UNIT LDS

AMD ACCELERATED PARALLEL PROCESSING
AMD Accelerated Parallel Processing - OpenCL Programming Guide 7-1
Copyright © 2013 Advanced Micro Devices, Inc. All rights reserved.
Chapter 7
OpenCL Performance and
Optimization for Evergreen and
Northern Islands Devices
This chapter discusses performance and optimization when programming for
AMD Accelerated Parallel Processing GPU compute devices that are part of the
Southern Islands family, as well as CPUs and multiple devices. Details specific
to the Evergreen and Northern Islands families of GPUs are provided in
Chapter 6, “OpenCL Performance and Optimization for GCN Devices.”
7.1 Global Memory Optimization
Figure 7.1 is a block diagram of the GPU memory system. The up arrows are
read paths, the down arrows are write paths. WC is the write combine cache.
The GPU consists of multiple compute units. Each compute unit contains 32 kB
local (on-chip) memory, L1 cache, registers, and 16 processing element (PE).
Each processing element contains a five-way (or four-way, depending on the
GPU type) VLIW processor. Individual work-items execute on a single processing
element; one or more work-groups execute on a single compute unit. On a GPU,
hardware schedules the work-items. On the ATI Radeon™ HD 5000 series of
GPUs, hardware schedules groups of work-items, called wavefronts, onto stream
cores; thus, work-items within a wavefront execute in lock-step; the same
instruction is executed on different data.
The L1 cache is 8 kB per compute unit. (For the ATI Radeon™ HD 5870 GPU,
this means 160 kB for the 20 compute units.) The L1 cache bandwidth on the
ATI Radeon™ HD 5870 GPU is one terabyte per second:
L1 Bandwidth = Compute Units * Wavefront Size/Compute Unit *
EngineClock
Multiple compute units share L2 caches. The L2 cache size on the ATI Radeon™
HD 5870 GPUs is 512 kB:
L2 Cache Size = Number or channels * L2 per Channel
The bandwidth between L1 caches and the shared L2 cache is 435 GB/s:
L2 Bandwidth = Number of channels * Wavefront Size * Engine Clock

AMD ACCELERATED PARALLEL PROCESSING
7-2 Chapter 7: OpenCL Performance and Optimization for Evergreen and Northern Islands
Devices
Figure 7.1 Memory System
The ATI Radeon™ HD 5870 GPU has eight memory controllers (“Memory
Channel” in Figure 7.1). The memory controllers are connected to multiple banks
of memory. The memory is GDDR5, with a clock speed of 1200 MHz and a data
rate of 4800 Mb/pin. Each channel is 32-bits wide, so the peak bandwidth for the
ATI Radeon™ HD 5870 GPU is:
(8 memory controllers) * (4800 Mb/pin) * (32 bits) * (1 B/8b) = 154 GB/s
The peak memory bandwidth of your device is available in Appendix D, “Device
Parameters.”
If two memory access requests are directed to the same controller, the hardware
serializes the access. This is called a channel conflict. Similarly, if two memory
access requests go to the same memory bank, hardware serializes the access.
This is called a bank conflict. From a developer’s point of view, there is not much
difference between channel and bank conflicts. A large power of two stride
results in a channel conflict; a larger power of two stride results in a bank conflict.
The size of the power of two stride that causes a specific type of conflict depends
Compute Unit <> Memory Channel Xbar
Complete
Path
Atomics
WC
Memory Channel
L2
Channel
((Address / 256) % n) == 0
FastPath
Complete
Path
Atomics
WC
Memory Channel
L2
Channel
((Address / 256) % n) == 1
FastPath
Complete
Path
Atomics
WC
Memory Channel
L2
Channel
((Address / 256) % n) == n-2
FastPath
Complete
Path
Atomics
WC
Memory Channel
L2
Channel
((Address / 256) % n) == n-1
FastPath
L1 L1 L1 L1 L1 L1 L1 L1
CU
16 pe
LDS
CU
16 pe
LDS
CU
16 pe
LDS
CU
16 pe
LDS
CU
16 pe
LDS
CU
16 pe
LDS
CU
16 pe
LDS
CU
16 pe
LDS

AMD ACCELERATED PARALLEL PROCESSING
7.1 Global Memory Optimization 7-3
Copyright © 2013 Advanced Micro Devices, Inc. All rights reserved.
on the chip. A stride that results in a channel conflict on a machine with eight
channels might result in a bank conflict on a machine with four.
In this document, the term bank conflict is used to refer to either kind of conflict.
7.1.1 Two Memory Paths
ATI Radeon HD 5000 series graphics processors have two, independent
memory paths between the compute units and the memory:
•FastPath performs only basic operations, such as loads and stores (data
sizes must be a multiple of 32 bits). This often is faster and preferred when
there are no advanced operations.
•CompletePath, supports additional advanced operations, including atomics
and sub-32-bit (byte/short) data transfers.
7.1.1.1 Performance Impact of FastPath and CompletePath
There is a large difference in performance on ATI Radeon HD 5000 series
hardware between FastPath and CompletePath. Figure 7.2 shows two kernels
(one FastPath, the other CompletePath) and the delivered DRAM bandwidth for
each kernel on the ATI Radeon™ HD 5870 GPU. Note that an atomic add forces
CompletePath.
Figure 7.2 FastPath (blue) vs CompletePath (red) Using float1
The kernel code follows. Note that the atomic extension must be enabled under
OpenCL 1.0.
100000
80000
60000
40000
20000
0e+00 1e+07 2e+07 3e+07
Bandwidth (MB/s)

AMD ACCELERATED PARALLEL PROCESSING
7-4 Chapter 7: OpenCL Performance and Optimization for Evergreen and Northern Islands
Devices
__kernel void
CopyFastPath(__global const float * input,
__global float * output)
{int gid = get_global_id(0);
output[gid] = input[gid];
return ;
}
__kernel void
CopyComplete(__global const float * input, __global float* output)
{int gid = get_global_id(0);
if (gid <0){
atom_add((__global int *) output,1);
}
output[gid] = input[gid];
return ;
}
Table 7.1 lists the effective bandwidth and ratio to maximum bandwidth.
Table 7.1 Bandwidths for 1D Copies
The difference in performance between FastPath and CompletePath is
significant. If your kernel uses CompletePath, consider if there is another way to
approach the problem that uses FastPath. OpenCL read-only images always use
FastPath.
7.1.1.2 Determining The Used Path
Since the path selection is done automatically by the OpenCL compiler, your
kernel may be assigned to CompletePath. This section explains the strategy the
compiler uses, and how to find out what path was used.
The compiler is conservative when it selects memory paths. The compiler often
maps all user data into a single unordered access view (UAV),1 so a single
atomic operation (even one that is not executed) may force all loads and stores
to use CompletePath.
The effective bandwidth listing above shows two OpenCL kernels and the
associated performance. The first kernel uses the FastPath while the second
uses the CompletePath. The second kernel is forced to CompletePath because
in CopyComplete, the compiler noticed the use of an atomic.
There are two ways to find out which path is used. The first method uses the
CodeXL GPU Profiler, which provides the following three performance counters
for this purpose:
Kernel Effective
Bandwidth Ratio to Peak
Bandwidth
copy 32-bit 1D FP 96 GB/s 63%
copy 32-bit 1D CP 18 GB/s 12%
1. UAVs allow compute shaders to store results in (or write results to) a buffer at any arbitrary location.
On DX11 hardware, UAVs can be created from buffers and textures. On DX10 hardware, UAVs can-
not be created from typed resources (textures). This is the same as a random access target (RAT).
AMD ACCELERATED PARALLEL PROCESSING
7.1 Global Memory Optimization 7-5
Copyright © 2013 Advanced Micro Devices, Inc. All rights reserved.
1. FastPath counter: The total bytes written through the FastPath (no atomics,
32-bit types only).
2. CompletePath counter: The total bytes read and written through the
CompletePath (supports atomics and non-32-bit types).
3. PathUtilization counter: The percentage of bytes read and written through the
FastPath or CompletePath compared to the total number of bytes transferred
over the bus.
The second method is static and lets you determine the path by looking at a
machine-level ISA listing (using the AMD APP KernelAnalyzer2 in OpenCL).
MEM_RAT_CACHELESS -> FastPath
MEM_RAT -> CompPath
MEM_RAT_NOP_RTN -> Comp_load
FastPath operations appear in the listing as:
...
TEX: ...
... VFETCH ...
... MEM_RAT_CACHELESS_STORE_RAW: ...
...
The vfetch Instruction is a load type that in graphics terms is called a vertex
fetch (the group control TEX indicates that the load uses the L1 cache.)
The instruction MEM_RAT_CACHELESS indicates that FastPath operations are used.
Loads in CompletePath are a split-phase operation. In the first phase, hardware
copies the old value of a memory location into a special buffer. This is done by
performing atomic operations on the memory location. After the value has
reached the buffer, a normal load is used to read the value. Note that RAT stands
for random access target, which is the same as an unordered access view (UAV);
it allows, on DX11 hardware, writes to, and reads from, any arbitrary location in
a buffer.
The listing shows:
.. MEM_RAT_NOP_RTN_ACK: RAT(1)
.. WAIT_ACK: Outstanding_acks <= 0
.. TEX: ADDR(64) CNT(1)
.. VFETCH ...
The instruction sequence means the following:
MEM_RAT Read into a buffer using CompletePath, do no operation on the
memory location, and send an ACK when done.
WAIT_ACK Suspend execution of the wavefront until the ACK is received. If
there is other work pending this might be free, but if there is no other
work to be done this could take 100’s of cycles.
TEX Use the L1 cache for the next instruction.
VFETCH Do a load instruction to (finally) get the value.
AMD ACCELERATED PARALLEL PROCESSING
7-6 Chapter 7: OpenCL Performance and Optimization for Evergreen and Northern Islands
Devices
Stores appear as:
.. MEM_RAT_STORE_RAW: RAT(1)
The instruction MEM_RAT_STORE is the store along the CompletePath.
MEM_RAT means CompletePath; MEM_RAT_CACHELESS means FastPath.
7.1.2 Channel Conflicts
The important concept is memory stride: the increment in memory address,
measured in elements, between successive elements fetched or stored by
consecutive work-items in a kernel. Many important kernels do not exclusively
use simple stride one accessing patterns; instead, they feature large non-unit
strides. For instance, many codes perform similar operations on each dimension
of a two- or three-dimensional array. Performing computations on the low
dimension can often be done with unit stride, but the strides of the computations
in the other dimensions are typically large values. This can result in significantly
degraded performance when the codes are ported unchanged to GPU systems.
A CPU with caches presents the same problem, large power-of-two strides force
data into only a few cache lines.
One solution is to rewrite the code to employ array transpositions between the
kernels. This allows all computations to be done at unit stride. Ensure that the
time required for the transposition is relatively small compared to the time to
perform the kernel calculation.
For many kernels, the reduction in performance is sufficiently large that it is
worthwhile to try to understand and solve this problem.
In GPU programming, it is best to have adjacent work-items read or write
adjacent memory addresses. This is one way to avoid channel conflicts.
When the application has complete control of the access pattern and address
generation, the developer must arrange the data structures to minimize bank
conflicts. Accesses that differ in the lower bits can run in parallel; those that differ
only in the upper bits can be serialized.
In this example:
for (ptr=base; ptr<max; ptr += 16KB)
R0 = *ptr ;
where the lower bits are all the same, the memory requests all access the same
bank on the same channel and are processed serially.
This is a low-performance pattern to be avoided. When the stride is a power of
2 (and larger than the channel interleave), the loop above only accesses one
channel of memory.

AMD ACCELERATED PARALLEL PROCESSING
7.1 Global Memory Optimization 7-7
Copyright © 2013 Advanced Micro Devices, Inc. All rights reserved.
The hardware byte address bits are:
•On all ATI Radeon HD 5000-series GPUs, the lower eight bits select an
element within a channel.
•The next set of bits select the channel. The number of channel bits varies,
since the number of channels is not the same on all parts. With eight
channels, three bits are used to select the channel; with two channels, a
single bit is used.
•The next set of bits selects the memory bank. The number of bits used
depends on the number of memory banks.
•The remaining bits are the rest of the address.
On the ATI Radeon HD 5870 GPU, the channel selection are bits 10:8 of the
byte address. This means a linear burst switches channels every 256 bytes.
Since the wavefront size is 64, channel conflicts are avoided if each work-item
in a wave reads a different address from a 64-word region. All ATI Radeon HD
5000 series GPUs have the same layout: channel ends at bit 8, and the memory
bank is to the left of the channel.
A burst of 2 kB (8 * 256 bytes) cycles through all the channels.
When calculating an address as y*width+x, but reading a burst on a column
(incrementing y), only one memory channel of the system is used, since the width
is likely a multiple of 256 words = 2048 bytes. If the width is an odd multiple of
256B, then it cycles through all channels.
Similarly, the bank selection bits on the ATI Radeon HD 5870 GPU are bits
14:11, so the bank switches every 2 kB. A linear burst of 32 kB cycles through
all banks and channels of the system. If accessing a 2D surface along a column,
with a y*width+x calculation, and the width is some multiple of 2 kB dwords (32
kB), then only 1 bank and 1 channel are accessed of the 16 banks and 8
channels available on this GPU.
All ATI Radeon HD 5000-series GPUs have an interleave of 256 bytes (64
dwords).
If every work-item in a work-group references consecutive memory addresses
and the address of work-item 0 is aligned to 256 bytes and each work-item
fetches 32 bits, the entire wavefront accesses one channel. Although this seems
slow, it actually is a fast pattern because it is necessary to consider the memory
access over the entire device, not just a single wavefront.
One or more work-groups execute on each compute unit. On the ATI Radeon
HD 5000-series GPUs, work-groups are dispatched in a linear order, with x
changing most rapidly. For a single dimension, this is:
DispatchOrder = get_group_id(0)
31:x bank channel 7:0 address

AMD ACCELERATED PARALLEL PROCESSING
7-8 Chapter 7: OpenCL Performance and Optimization for Evergreen and Northern Islands
Devices
For two dimensions, this is:
DispatchOrder = get_group_id(0) + get_group_id(1) * get_num_groups(0)
This is row-major-ordering of the blocks in the index space. Once all compute
units are in use, additional work-groups are assigned to compute units as
needed. Work-groups retire in order, so active work-groups are contiguous.
At any time, each compute unit is executing an instruction from a single
wavefront. In memory intensive kernels, it is likely that the instruction is a
memory access. Since there are eight channels on the ATI Radeon HD 5870
GPU, at most eight of the compute units can issue a memory access operation
in one cycle. It is most efficient if the accesses from eight wavefronts go to
different channels. One way to achieve this is for each wavefront to access
consecutive groups of 256 = 64 * 4 bytes.
An inefficient access pattern is if each wavefront accesses all the channels. This
is likely to happen if consecutive work-items access data that has a large power
of two strides.
In the next example of a kernel for copying, the input and output buffers are
interpreted as though they were 2D, and the work-group size is organized as 2D.
The kernel code is:
#define WIDTH 1024
#define DATA_TYPE float
#define A(y , x ) A[ (y) * WIDTH + (x ) ]
#define C(y , x ) C[ (y) * WIDTH+(x ) ]
kernel void copy_float (__global const
DATA_TYPE * A,
__global DATA_TYPE* C)
{int idx = get_global_id(0);
int idy = get_global_id(1);
C(idy, idx) = A( idy, idx);
}
By changing the width, the data type and the work-group dimensions, we get a
set of kernels out of this code.
Given a 64x1 work-group size, each work-item reads a consecutive 32-bit
address. Given a 1x64 work-group size, each work-item reads a value separated
by the width in a power of two bytes.
Table 7.2 shows how much the launch dimension can affect performance. It lists
each kernel’s effective bandwidth and ratio to maximum bandwidth.
Table 7.2 Bandwidths for Different Launch Dimensions
Kernel Effective
Bandwidth Ratio to Peak
Bandwidth
copy 32-bit 1D FP 96 GB/s 63%

AMD ACCELERATED PARALLEL PROCESSING
7.1 Global Memory Optimization 7-9
Copyright © 2013 Advanced Micro Devices, Inc. All rights reserved.
To avoid power of two strides:
•Add an extra column to the data matrix.
•Change the work-group size so that it is not a power of 21.
•It is best to use a width that causes a rotation through all of the memory
channels, instead of using the same one repeatedly.
•Change the kernel to access the matrix with a staggered offset.
7.1.2.1 Staggered Offsets
Staggered offsets apply a coordinate transformation to the kernel so that the data
is processed in a different order. Unlike adding a column, this technique does not
use extra space. It is also relatively simple to add to existing code.
Figure 7.3 illustrates the transformation to staggered offsets.
Figure 7.3 Transformation to Staggered Offsets
copy 32-bit 1D CP 18 GB/s 12%
copy 32-bit 2D .3 - 93 GB/s 0 - 60%
copy 128-bit 2D 7 - 122 GB/s 5 - 80%
1. Generally, it is not a good idea to make the work-group size something other than an integer multiple
of the wavefront size, but that usually is less important than avoiding channel conflicts.
Kernel Effective
Bandwidth Ratio to Peak
Bandwidth
Work-
Group
0,0
1,0
2,0
0,0
0,0 1,0 2,0
0,0
0,0
1,0
2,0
0,0
Work-Group size k by k
2N
Matrix in row
major order
Linear format (each group
is a power of two apart)
Offset format (each group is not a
power of two apart)
After transform
2N
K + 2N2K + 2N
2N
AMD ACCELERATED PARALLEL PROCESSING
7-10 Chapter 7: OpenCL Performance and Optimization for Evergreen and Northern Islands
Devices
The global ID values reflect the order that the hardware initiates work-groups.
The values of get group ID are in ascending launch order.
global_id(0) = get_group_id(0) * get_local_size(0) + get_local_id(0)
global_id(1) = get_group_id(1) * get_local_size(1) + get_local_id(1)
The hardware launch order is fixed, but it is possible to change the launch order,
as shown in the following example.
Assume a work-group size of k x k, where k is a power of two, and a large 2D
matrix of size 2nx2
m in row-major order. If each work-group must process a
block in column-order, the launch order does not work out correctly: consecutive
work-groups execute down the columns, and the columns are a large power-of-
two apart; so, consecutive work-groups access the same channel.
By introducing a transformation, it is possible to stagger the work-groups to avoid
channel conflicts. Since we are executing 2D work-groups, each work group is
identified by four numbers.
1. get_group_id(0) - the x coordinate or the block within the column of the
matrix.
2. get_group_id(1) - the y coordinate or the block within the row of the matrix.
3. get_global_id(0) - the x coordinate or the column of the matrix.
4. get_global_id(1) - the y coordinate or the row of the matrix.
To transform the code, add the following four lines to the top of the kernel.
get_group_id_0 = get_group_id(0);
get_group_id_1 = (get_group_id(0) + get_group_id(1)) % get_local_size(0);
get_global_id_0 = get_group_id_0 * get_local_size(0) + get_local_id(0);
get_global_id_1 = get_group_id_1 * get_local_size(1) + get_local_id(1);
Then, change the global IDs and group IDs to the staggered form. The result is:
__kernel void
copy_float (
__global const DATA_TYPE * A,
__global DATA_TYPE * C)
{size_t get_group_id_0 = get_group_id(0);
size_t get_group_id_1 = (get_group_id(0) + get_group_id(1)) %
get_local_size(0);
size_t get_global_id_0 = get_group_id_0 * get_local_size(0) +
get_local_id(0);
size_t get_global_id_1 = get_group_id_1 * get_local_size(1) +
get_local_id(1);
int idx = get_global_id_0; //changed to staggered form
int idy = get_global_id_1; //changed to staggered form
C(idy , idx) = A( idy , idx);
}
7.1.2.2 Reads Of The Same Address
Under certain conditions, one unexpected case of a channel conflict is that
reading from the same address is a conflict, even on the FastPath.

AMD ACCELERATED PARALLEL PROCESSING
7.1 Global Memory Optimization 7-11
Copyright © 2013 Advanced Micro Devices, Inc. All rights reserved.
This does not happen on the read-only memories, such as constant buffers,
textures, or shader resource view (SRV); but it is possible on the read/write UAV
memory or OpenCL global memory.
From a hardware standpoint, reads from a fixed address have the same upper
bits, so they collide and are serialized. To read in a single value, read the value
in a single work-item, place it in local memory, and then use that location:
Avoid:
temp = input[3] // if input is from global space
Use:
if (get_local_id(0) == 0) {
local = input[3]
}
barrier(CLK_LOCAL_MEM_FENCE);
temp = local
7.1.3 Float4 Or Float1
The internal memory paths on ATI Radeon HD 5000-series devices support
128-bit transfers. This allows for greater bandwidth when transferring data in
float4 format. In certain cases (when the data size is a multiple of four), float4
operations are faster.
The performance of these kernels can be seen in Figure 7.4. Change to float4
after eliminating the conflicts.
Figure 7.4 Two Kernels: One Using float4 (blue), the Other float1 (red)
0e+00 1e+07 2e+07 3e+07
Size (Bytes)
130000
120000
110000
90000
100000
80000
Bandwidth (MB/s)

AMD ACCELERATED PARALLEL PROCESSING
7-12 Chapter 7: OpenCL Performance and Optimization for Evergreen and Northern Islands
Devices
The following code example has two kernels, both of which can do a simple copy,
but Copy4 uses float4 data types.
__kernel void
Copy4(__global const float4 * input,
__global float4 * output)
{int gid = get_global_id(0);
output[gid] = input[gid];
return;
}
__kernel void
Copy1(__global const float * input,
__global float * output)
{int gid = get_global_id(0);
output[gid] = input[gid];
return;
}
Copying data as float4 gives the best result: 84% of absolute peak. It also
speeds up the 2D versions of the copy (see Table 7.3).
Table 7.3 Bandwidths Including float1 and float4
7.1.4 Coalesced Writes
On some other vendor devices, it is important to reorder your data to use
coalesced writes. The ATI Radeon HD 5000-series devices also support
coalesced writes, but this optimization is less important than other
considerations, such as avoiding bank conflicts.
In non-coalesced writes, each compute unit accesses the memory system in
quarter-wavefront units. The compute unit transfers a 32-bit address and one
element-sized piece of data for each work-item. This results in a total of 16
elements + 16 addresses per quarter-wavefront. On ATI Radeon HD 5000-
series devices, processing quarter-wavefront requires two cycles before the data
is transferred to the memory controller.
In coalesced writes, the compute unit transfers one 32-bit address and 16
element-sized pieces of data for each quarter-wavefront, for a total of 16
elements +1 address per quarter-wavefront. For coalesced writes, processing
quarter-wavefront takes one cycle instead of two. While this is twice as fast, the
times are small compared to the rate the memory controller can handle the data.
See Figure 7.5.
Kernel Effective
Bandwidth Ratio to Peak
Bandwidth
copy 32-bit 1D FP 96 GB/s 63%
copy 32-bit 1D CP 18 GB/s 12%
copy 32-bit 2D .3 - 93 GB/s 0 - 61%
copy 128-bit 2D 7 - 122 GB/s 5 - 80%
copy4 float4 1D FP 127 GB/s 83%

AMD ACCELERATED PARALLEL PROCESSING
7.1 Global Memory Optimization 7-13
Copyright © 2013 Advanced Micro Devices, Inc. All rights reserved.
On ATI Radeon HD 5000-series devices, the coalescing is only done on the
FastPath because it supports only 32-bit access.
If a work-item does not write, coalesce detection ignores it.
The first kernel Copy1 maximizes coalesced writes: work-item k writes to address
k. The second kernel writes a shifted pattern: In each quarter-wavefront of 16
work-items, work-item k writes to address k-1, except the first work-item in each
quarter-wavefront writes to address k+16. There is not enough order here to
coalesce on some other vendor machines. Finally, the third kernel has work-item
k write to address k when k is even, and write address 63-k when k is odd. This
pattern never coalesces.
Figure 7.5 Effect of Varying Degrees of Coalescing - Coal (blue), NoCoal
(red), Split (green)
Write coalescing can be an important factor for AMD GPUs.
The following are sample kernels with different coalescing patterns.
// best access pattern
__kernel void
Copy1(__global const float * input, __global float * output)
{uint gid = get_global_id(0);
output[gid] = input[gid];
return;
}
amd
amd-NOCoal amd-Split
0e+00 1e+07 2e+07 3e+07
Size (Bytes)
95000
90000
85000
80000
Bandwidth (MB/s)

AMD ACCELERATED PARALLEL PROCESSING
7-14 Chapter 7: OpenCL Performance and Optimization for Evergreen and Northern Islands
Devices
__kernel void NoCoal (__global const float * input,
__global float * output)
// (shift by 16)
{int gid = get_global_id(0)-1;
if((get_local_id(0) & 0xf) == 0)
{
gid = gid +16;
}
output[gid] = input[gid];
return;
}
__kernel void
// inefficient pattern
Split (__global const float * input, __global float * output)
{int gid = get_global_id(0);
if((gid & 0x1) == 0) {
gid = (gid & (˜63)) +62 - get_local_id(0);
}
output[gid] = input[gid];
return;
}
Table 7.4 lists the effective bandwidth and ratio to maximum bandwidth for each
kernel type.
Table 7.4 Bandwidths Including Coalesced Writes
There is not much performance difference, although the coalesced version is
slightly faster.
7.1.5 Alignment
The program in Figure 7.6 shows how the performance of a simple, unaligned
access (float1) of this kernel varies as the size of offset varies. Each transfer was
large (16 MB). The performance gain by adjusting alignment is small, so
generally this is not an important consideration on AMD GPUs.
Kernel Effective
Bandwidth Ratio to Peak
Bandwidth
copy 32-bit 1D FP 96 GB/s 63%
copy 32-bit 1D CP 18 GB/s 12%
copy 32-bit 2D .3 - 93 GB/s 0 - 61%
copy 128-bit 2D 7 - 122 GB/s 5 - 80%
copy4 float4 1D FP 127 GB/s 83%
Coal 32-bit 97 63%
NoCoal 32-bit 93 GB/s 61%
Split 32-bit 90 GB/s 59%

AMD ACCELERATED PARALLEL PROCESSING
7.1 Global Memory Optimization 7-15
Copyright © 2013 Advanced Micro Devices, Inc. All rights reserved.
Figure 7.6 Unaligned Access Using float1
__kernel void
CopyAdd(global const float * input,
__global float * output,
const int offset)
{
int gid = get_global_id(0)+ offset;
output[gid] = input[gid];
return;
}
Table 7.5 lists the effective bandwidth and ratio to maximum bandwidth for each
kernel type.
Table 7.5 Bandwidths Including Unaligned Access
Kernel Effective Bandwidth Ratio to Peak Bandwidth
copy 32-bit 1D FP 96 GB/s 63%
copy 32-bit 1D CP 18 GB/s 12%
copy 32-bit 2D .3 - 93 GB/s 0 - 61%
copy 128-bit 2D 7 - 122 GB/s 5 - 80%
copy4 float4 1D FP 127 GB/s 83%
Coal 97 63%
NoCoal 32-bit 90 GB/s 59%
Split 32-bit 90 GB/s 59%
CopyAdd 32-bit 92 GB/s 60%
96000
95000
93000
94000
92000
0204060
Offset
AMD ACCELERATED PARALLEL PROCESSING
7-16 Chapter 7: OpenCL Performance and Optimization for Evergreen and Northern Islands
Devices
7.1.6 Summary of Copy Performance
The performance of a copy can vary greatly, depending on how the code is
written. The measured bandwidth for these copies varies from a low of 0.3 GB/s,
to a high of 127 GB/s.
The recommended order of steps to improve performance is:
1. Examine the code to ensure you are using FastPath, not CompletePath,
everywhere possible. Check carefully to see if you are minimizing the
number of kernels that use CompletePath operations. You might be able to
use textures, image-objects, or constant buffers to help.
2. Examine the data-set sizes and launch dimensions to see if you can
eliminate bank conflicts.
3. Try to use float4 instead of float1.
4. Try to change the access pattern to allow write coalescing. This is important
on some hardware platforms, but only of limited importance for AMD GPU
devices.
5. Finally, look at changing the access pattern to allow data alignment.
7.1.7 Hardware Variations
For a listing of the AMD GPU hardware variations, see Appendix D, “Device
Parameters.” This appendix includes information on the number of memory
channels, compute units, and the L2 size per device.
7.2 Local Memory (LDS) Optimization
AMD Evergreen GPUs include a Local Data Store (LDS) cache, which
accelerates local memory accesses. LDS is not supported in OpenCL on AMD
R700-family GPUs. LDS provides high-bandwidth access (more than 10X higher
than global memory), efficient data transfers between work-items in a work-
group, and high-performance atomic support. Local memory offers significant
advantages when the data is re-used; for example, subsequent accesses can
read from local memory, thus reducing global memory bandwidth. Another
advantage is that local memory does not require coalescing.
To determine local memory size:
clGetDeviceInfo( …, CL_DEVICE_LOCAL_MEM_SIZE, … );
All AMD Evergreen GPUs contain a 32K LDS for each compute unit. On high-
end GPUs, the LDS contains 32-banks, each bank is four bytes wide and 256
bytes deep; the bank address is determined by bits 6:2 in the address. On lower-
end GPUs, the LDS contains 16 banks, each bank is still 4 bytes in size, and the
bank used is determined by bits 5:2 in the address. Appendix D, “Device
Parameters,” shows how many LDS banks are present on the different AMD
Evergreen products. As shown below, programmers should carefully control the
bank bits to avoid bank conflicts as much as possible.
AMD ACCELERATED PARALLEL PROCESSING
7.2 Local Memory (LDS) Optimization 7-17
Copyright © 2013 Advanced Micro Devices, Inc. All rights reserved.
In a single cycle, local memory can service a request for each bank (up to 32
accesses each cycle on the ATI Radeon HD 5870 GPU). For an ATI Radeon
HD 5870 GPU, this delivers a memory bandwidth of over 100 GB/s for each
compute unit, and more than 2 TB/s for the whole chip. This is more than 14X
the global memory bandwidth. However, accesses that map to the same bank
are serialized and serviced on consecutive cycles. A wavefront that generates
bank conflicts stalls on the compute unit until all LDS accesses have completed.
The GPU reprocesses the wavefront on subsequent cycles, enabling only the
lanes receiving data, until all the conflicting accesses complete. The bank with
the most conflicting accesses determines the latency for the wavefront to
complete the local memory operation. The worst case occurs when all 64 work-
items map to the same bank, since each access then is serviced at a rate of one
per clock cycle; this case takes 64 cycles to complete the local memory access
for the wavefront. A program with a large number of bank conflicts (as measured
by the LDSBankConflict performance counter) might benefit from using the
constant or image memory rather than LDS.
Thus, the key to effectively using the local cache memory is to control the access
pattern so that accesses generated on the same cycle map to different banks in
the local memory. One notable exception is that accesses to the same address
(even though they have the same bits 6:2) can be broadcast to all requestors
and do not generate a bank conflict. The LDS hardware examines the requests
generated over two cycles (32 work-items of execution) for bank conflicts.
Ensure, as much as possible, that the memory requests generated from a
quarter-wavefront avoid bank conflicts by using unique address bits 6:2. A simple
sequential address pattern, where each work-item reads a float2 value from LDS,
generates a conflict-free access pattern on the ATI Radeon HD 5870 GPU.
Note that a sequential access pattern, where each work-item reads a float4 value
from LDS, uses only half the banks on each cycle on the ATI Radeon HD 5870
GPU and delivers half the performance of the float access pattern.
Each stream processor can generate up to two 4-byte LDS requests per cycle.
Byte and short reads consume four bytes of LDS bandwidth. Since each stream
processor can execute five operations (or four, depending on the GPU type) in
the VLIW each cycle (typically requiring 10-15 input operands), two local memory
requests might not provide enough bandwidth to service the entire instruction.
Developers can use the large register file: each compute unit has 256 kB of
register space available (8X the LDS size) and can provide up to twelve 4-byte
values/cycle (6X the LDS bandwidth). Registers do not offer the same indexing
flexibility as does the LDS, but for some algorithms this can be overcome with
loop unrolling and explicit addressing.
LDS reads require one ALU operation to initiate them. Each operation can initiate
two loads of up to four bytes each.
The CodeXL GPU Profiler provides the following performance counter to help
optimize local memory usage:
AMD ACCELERATED PARALLEL PROCESSING
7-18 Chapter 7: OpenCL Performance and Optimization for Evergreen and Northern Islands
Devices
LDSBankConflict: The percentage of time accesses to the LDS are stalled
due to bank conflicts relative to GPU Time. In the ideal case, there are no
bank conflicts in the local memory access, and this number is zero.
Local memory is software-controlled “scratchpad” memory. In contrast, caches
typically used on CPUs monitor the access stream and automatically capture
recent accesses in a tagged cache. The scratchpad allows the kernel to explicitly
load items into the memory; they exist in local memory until the kernel replaces
them, or until the work-group ends. To declare a block of local memory, use the
__local keyword; for example:
__local float localBuffer[64]
These declarations can be either in the parameters to the kernel call or in the
body of the kernel. The __local syntax allocates a single block of memory, which
is shared across all work-items in the workgroup.
To write data into local memory, write it into an array allocated with __local. For
example:
localBuffer[i] = 5.0;
A typical access pattern is for each work-item to collaboratively write to the local
memory: each work-item writes a subsection, and as the work-items execute in
parallel they write the entire array. Combined with proper consideration for the
access pattern and bank alignment, these collaborative write approaches can
lead to highly efficient memory accessing. Local memory is consistent across
work-items only at a work-group barrier; thus, before reading the values written
collaboratively, the kernel must include a barrier() instruction.
The following example is a simple kernel section that collaboratively writes, then
reads from, local memory:
__kernel void localMemoryExample (__global float *In, __global float *Out) {
__local float localBuffer[64];
uint tx = get_local_id(0);
uint gx = get_global_id(0);
// Initialize local memory:
// Copy from this work-group’s section of global memory to local:
// Each work-item writes one element; together they write it all
localBuffer[tx] = In[gx];
// Ensure writes have completed:
barrier(CLK_LOCAL_MEM_FENCE);
// Toy computation to compute a partial factorial, shows re-use from local
float f = localBuffer[tx];
for (uint i=tx+1; i<64; i++) {
f *= localBuffer[i];
}
Out[gx] = f;
}
AMD ACCELERATED PARALLEL PROCESSING
7.3 Constant Memory Optimization 7-19
Copyright © 2013 Advanced Micro Devices, Inc. All rights reserved.
Note the host code cannot read from, or write to, local memory. Only the kernel
can access local memory.
Local memory is consistent across work-items only at a work-group barrier; thus,
before reading the values written collaboratively, the kernel must include a
barrier() instruction. An important optimization is the case where the local
work-group size is less than, or equal to, the wavefront size. Because the
wavefront executes as an atomic unit, the explicit barrier operation is not
required. The compiler automatically removes these barriers if the kernel
specifies a reqd_work_group_size
(see section 5.8 of the OpenCL Specification) that is less than the wavefront size.
Developers are strongly encouraged to include the barriers where appropriate,
and rely on the compiler to remove the barriers when possible, rather than
manually removing the barriers(). This technique results in more portable
code, including the ability to run kernels on CPU devices.
7.3 Constant Memory Optimization
The AMD implementation of OpenCL provides three levels of performance for the
“constant” memory type.
1. Simple Direct-Addressing Patterns
Very high bandwidth can be attained when the compiler has available the
constant address at compile time and can embed the constant address into
the instruction. Each processing element can load up to 4x4-byte direct-
addressed constant values each cycle. Typically, these cases are limited to
simple non-array constants and function parameters. The GPU loads the
constants into a hardware cache at the beginning of the clause that uses the
constants. The cache is a tagged cache, typically each 8k blocks is shared
among four compute units. If the constant data is already present in the
constant cache, the load is serviced by the cache and does not require any
global memory bandwidth. The constant cache size for each device is given
in Appendix D, “Device Parameters”; it varies from 4k to 48k per GPU.
2. Same Index
Hardware acceleration also takes place when all work-items in a wavefront
reference the same constant address. In this case, the data is loaded from
memory one time, stored in the L1 cache, and then broadcast to all wave-
fronts. This can reduce significantly the required memory bandwidth.
3. Varying Index
More sophisticated addressing patterns, including the case where each work-
item accesses different indices, are not hardware accelerated and deliver the
same performance as a global memory read with the potential for cache hits.
To further improve the performance of the AMD OpenCL stack, two methods
allow users to take advantage of hardware constant buffers. These are:
AMD ACCELERATED PARALLEL PROCESSING
7-20 Chapter 7: OpenCL Performance and Optimization for Evergreen and Northern Islands
Devices
1. Globally scoped constant arrays. These arrays are initialized, globally
scoped, and in the constant address space (as specified in section 6.5.3 of
the OpenCL specification). If the size of an array is below 64 kB, it is placed
in hardware constant buffers; otherwise, it uses global memory. An example
of this is a lookup table for math functions.
2. Per-pointer attribute specifying the maximum pointer size. This is specified
using the max_constant_size(N) attribute. The attribute form conforms to
section 6.10 of the OpenCL 1.0 specification. This attribute is restricted to
top-level kernel function arguments in the constant address space. This
restriction prevents a pointer of one size from being passed as an argument
to a function that declares a different size. It informs the compiler that indices
into the pointer remain inside this range and it is safe to allocate a constant
buffer in hardware, if it fits. Using a constant pointer that goes outside of this
range results in undefined behavior. All allocations are aligned on the 16-byte
boundary. For example:
kernel void mykernel(global int* a,
constant int* b __attribute__((max_constant_size (65536)))
)
{
size_t idx = get_global_id(0);
a[idx] = b[idx & 0x3FFF];
}
A kernel that uses constant buffers must use CL_DEVICE_MAX_CONSTANT_ARGS to
query the device for the maximum number of constant buffers the kernel can
support. This value might differ from the maximum number of hardware constant
buffers available. In this case, if the number of hardware constant buffers is less
than the CL_DEVICE_MAX_CONSTANT_ARGS, the compiler allocates the largest
constant buffers in hardware first and allocates the rest of the constant buffers in
global memory. As an optimization, if a constant pointer A uses n bytes of
memory, where n is less than 64 kB, and constant pointer B uses m bytes of
memory, where m is less than (64 kB – n) bytes of memory, the compiler can
allocate the constant buffer pointers in a single hardware constant buffer. This
optimization can be applied recursively by treating the resulting allocation as a
single allocation and finding the next smallest constant pointer that fits within the
space left in the constant buffer.
7.4 OpenCL Memory Resources: Capacity and Performance
Table 7.6 summarizes the hardware capacity and associated performance for the
structures associated with the five OpenCL Memory Types. This information
specific to the ATI Radeon HD5870 GPUs with 1 GB video memory. See
Appendix D, “Device Parameters” for more details about other GPUs.

AMD ACCELERATED PARALLEL PROCESSING
7.4 OpenCL Memory Resources: Capacity and Performance 7-21
Copyright © 2013 Advanced Micro Devices, Inc. All rights reserved.
Table 7.6 Hardware Performance Parameters
The compiler tries to map private memory allocations to the pool of GPRs in the
GPU. In the event GPRs are not available, private memory is mapped to the
“scratch” region, which has the same performance as global memory.
Section 7.6.2, “Resource Limits on Active Wavefronts,” page 7-24, has more
information on register allocation and identifying when the compiler uses the
scratch region. GPRs provide the highest-bandwidth access of any hardware
resource. In addition to reading up to 48 bytes/cycle from the register file, the
hardware can access results produced in the previous cycle (through the
Previous Vector/Previous Scalar register) without consuming any register file
bandwidth. GPRs have some restrictions about which register ports can be read
on each cycle; but generally, these are not exposed to the OpenCL programmer.
Same-indexed constants can be cached in the L1 and L2 cache. Note that
“same-indexed” refers to the case where all work-items in the wavefront
reference the same constant index on the same cycle. The performance shown
assumes an L1 cache hit.
Varying-indexed constants use the same path as global memory access and are
subject to the same bank and alignment constraints described in Section 7.1,
“Global Memory Optimization,” page 7-1.
The L1 and L2 caches are currently only enabled for images and same-indexed
constants. As of SDK 2.4, read only buffers can be cached in L1 and L2. To
enable this, the developer must indicate to the compiler that the buffer is read
only and does not alias with other buffers. For example, use:
kernel void mykernel(__global int const * restrict mypointerName)
The const indicates to the compiler that mypointerName is read only from the
kernel, and the restrict attribute indicates to the compiler that no other pointer
aliases with mypointerName.
The L1 cache can service up to four address request per cycle, each delivering
up to 16 bytes. The bandwidth shown assumes an access size of 16 bytes;
smaller access sizes/requests result in a lower peak bandwidth for the L1 cache.
Using float4 with images increases the request size and can deliver higher L1
cache bandwidth.
OpenCL
Memory Type Hardware Resource Size/CU Size/GPU Peak Read
Bandwidth/ Stream
Core
Private GPRs 256k 5120k 48 bytes/cycle
Local LDS 32k 640k 8 bytes/cycle
Constant Direct-addressed constant 48k 16 bytes/cycle
Same-indexed constant 4 bytes/cycle
Varying-indexed constant ~0.6 bytes/cycle
Images L1 Cache 8k 160k 4 bytes/cycle
L2 Cache 512k ~1.6 bytes/cycle
Global Global Memory 1G ~0.6 bytes/cycle
AMD ACCELERATED PARALLEL PROCESSING
7-22 Chapter 7: OpenCL Performance and Optimization for Evergreen and Northern Islands
Devices
Each memory channel on the GPU contains an L2 cache that can deliver up to
64 bytes/cycle. The ATI Radeon HD 5870 GPU has eight memory channels;
thus, it can deliver up to 512bytes/cycle; divided among 320 stream cores, this
provides up to ~1.6 bytes/cycle for each stream core.
Global Memory bandwidth is limited by external pins, not internal bus bandwidth.
The ATI Radeon HD 5870 GPU supports up to 153 GB/s of memory bandwidth
which is an average of 0.6 bytes/cycle for each stream core.
Note that Table 7.6 shows the performance for the ATI Radeon HD 5870 GPU.
The “Size/Compute Unit” column and many of the bandwidths/processing
element apply to all Evergreen-class GPUs; however, the “Size/GPU” column
and the bandwidths for varying-indexed constant, L2, and global memory vary
across different GPU devices. The resource capacities and peak bandwidth for
other AMD GPU devices can be found in Appendix D, “Device Parameters.”
7.5 Using LDS or L1 Cache
There are a number of considerations when deciding between LDS and L1 cache
for a given algorithm.
LDS supports read/modify/write operations, as well as atomics. It is well-suited
for code that requires fast read/write, read/modify/write, or scatter operations that
otherwise are directed to global memory. On current AMD hardware, L1 is part
of the read path; hence, it is suited to cache-read-sensitive algorithms, such as
matrix multiplication or convolution.
LDS is typically larger than L1 (for example: 32 kB vs 8 kB on Cypress). If it is
not possible to obtain a high L1 cache hit rate for an algorithm, the larger LDS
size can help. The theoretical LDS peak bandwidth is 2 TB/s, compared to L1 at
1 TB/sec. Currently, OpenCL is limited to 1 TB/sec LDS bandwidth.
The native data type for L1 is a four-vector of 32-bit words. On L1, fill and read
addressing are linked. It is important that L1 is initially filled from global memory
with a coalesced access pattern; once filled, random accesses come at no extra
processing cost.
Currently, the native format of LDS is a 32-bit word. The theoretical LDS peak
bandwidth is achieved when each thread operates on a two-vector of 32-bit
words (16 threads per clock operate on 32 banks). If an algorithm requires
coalesced 32-bit quantities, it maps well to LDS. The use of four-vectors or larger
can lead to bank conflicts.
From an application point of view, filling LDS from global memory, and reading
from it, are independent operations that can use independent addressing. Thus,
LDS can be used to explicitly convert a scattered access pattern to a coalesced
pattern for read and write to global memory. Or, by taking advantage of the LDS
read broadcast feature, LDS can be filled with a coalesced pattern from global
memory, followed by all threads iterating through the same LDS words
simultaneously.
AMD ACCELERATED PARALLEL PROCESSING
7.6 NDRange and Execution Range Optimization 7-23
Copyright © 2013 Advanced Micro Devices, Inc. All rights reserved.
LDS is shared between the work-items in a work-group. Sharing across work-
groups is not possible because OpenCL does not guarantee that LDS is in a
particular state at the beginning of work-group execution. L1 content, on the other
hand, is independent of work-group execution, so that successive work-groups
can share the content in the L1 cache of a given Vector ALU. However, it
currently is not possible to explicitly control L1 sharing across work-groups.
The use of LDS is linked to GPR usage and wavefront-per-Vector ALU count.
Better sharing efficiency requires a larger work-group, so that more work items
share the same LDS. Compiling kernels for larger work groups typically results
in increased register use, so that fewer wavefronts can be scheduled
simultaneously per Vector ALU. This, in turn, reduces memory latency hiding.
Requesting larger amounts of LDS per work-group results in fewer wavefronts
per Vector ALU, with the same effect.
LDS typically involves the use of barriers, with a potential performance impact.
This is true even for read-only use cases, as LDS must be explicitly filled in from
global memory (after which a barrier is required before reads can commence).
7.6 NDRange and Execution Range Optimization
Probably the most effective way to exploit the potential performance of the GPU
is to provide enough threads to keep the device completely busy. The
programmer specifies a three-dimensional NDRange over which to execute the
kernel; bigger problems with larger NDRanges certainly help to more effectively
use the machine. The programmer also controls how the global NDRange is
divided into local ranges, as well as how much work is done in each work-item,
and which resources (registers and local memory) are used by the kernel. All of
these can play a role in how the work is balanced across the machine and how
well it is used. This section introduces the concept of latency hiding, how many
wavefronts are required to hide latency on AMD GPUs, how the resource usage
in the kernel can impact the active wavefronts, and how to choose appropriate
global and local work-group dimensions.
7.6.1 Hiding ALU and Memory Latency
The read-after-write latency for most arithmetic operations (a floating-point add,
for example) is only eight cycles. For most AMD GPUs, each compute unit can
execute 16 VLIW instructions on each cycle. Each wavefront consists of 64 work-
items; each compute unit executes a quarter-wavefront on each cycle, and the
entire wavefront is executed in four consecutive cycles. Thus, to hide eight cycles
of latency, the program must schedule two wavefronts. The compute unit
executes the first wavefront on four consecutive cycles; it then immediately
switches and executes the other wavefront for four cycles. Eight cycles have
elapsed, and the ALU result from the first wavefront is ready, so the compute unit
can switch back to the first wavefront and continue execution. Compute units
running two wavefronts (128 threads) completely hide the ALU pipeline latency.
Global memory reads generate a reference to the off-chip memory and
experience a latency of 300 to 600 cycles. The wavefront that generates the
AMD ACCELERATED PARALLEL PROCESSING
7-24 Chapter 7: OpenCL Performance and Optimization for Evergreen and Northern Islands
Devices
global memory access is made idle until the memory request completes. During
this time, the compute unit can process other independent wavefronts, if they are
available.
Kernel execution time also plays a role in hiding memory latency: longer kernels
keep the functional units busy and effectively hide more latency. To better
understand this concept, consider a global memory access which takes 400
cycles to execute. Assume the compute unit contains many other wavefronts,
each of which performs five ALU instructions before generating another global
memory reference. As discussed previously, the hardware executes each
instruction in the wavefront in four cycles; thus, all five instructions occupy the
ALU for 20 cycles. Note the compute unit interleaves two of these wavefronts
and executes the five instructions from both wavefronts (10 total instructions) in
40 cycles. To fully hide the 400 cycles of latency, the compute unit requires
(400/40) = 10 pairs of wavefronts, or 20 total wavefronts. If the wavefront
contains 10 instructions rather than 5, the wavefront pair would consume 80
cycles of latency, and only 10 wavefronts would be required to hide the 400
cycles of latency.
Generally, it is not possible to predict how the compute unit schedules the
available wavefronts, and thus it is not useful to try to predict exactly which ALU
block executes when trying to hide latency. Instead, consider the overall ratio of
ALU operations to fetch operations – this metric is reported by the CodeXL GPU
Profiler in the ALUFetchRatio counter. Each ALU operation keeps the compute
unit busy for four cycles, so you can roughly divide 500 cycles of latency by
(4*ALUFetchRatio) to determine how many wavefronts must be in-flight to hide
that latency. Additionally, a low value for the ALUBusy performance counter can
indicate that the compute unit is not providing enough wavefronts to keep the
execution resources in full use. (This counter also can be low if the kernel
exhausts the available DRAM bandwidth. In this case, generating more
wavefronts does not improve performance; it can reduce performance by creating
more contention.)
Increasing the wavefronts/compute unit does not indefinitely improve
performance; once the GPU has enough wavefronts to hide latency, additional
active wavefronts provide little or no performance benefit. A closely related metric
to wavefronts/compute unit is “occupancy,” which is defined as the ratio of active
wavefronts to the maximum number of possible wavefronts supported by the
hardware. Many of the important optimization targets and resource limits are
expressed in wavefronts/compute units, so this section uses this metric rather
than the related “occupancy” term.
7.6.2 Resource Limits on Active Wavefronts
AMD GPUs have two important global resource constraints that limit the number
of in-flight wavefronts:
•Each compute unit supports a maximum of eight work-groups. Recall that
AMD OpenCL supports up to 256 work-items (four wavefronts) per work-
AMD ACCELERATED PARALLEL PROCESSING
7.6 NDRange and Execution Range Optimization 7-25
Copyright © 2013 Advanced Micro Devices, Inc. All rights reserved.
group; effectively, this means each compute unit can support up to 32
wavefronts.
•Each GPU has a global (across all compute units) limit on the number of
active wavefronts. The GPU hardware is generally effective at balancing the
load across available compute units. Thus, it is useful to convert this global
limit into an average wavefront/compute unit so that it can be compared to
the other limits discussed in this section. For example, the ATI Radeon HD
5870 GPU has a global limit of 496 wavefronts, shared among 20 compute
units. Thus, it supports an average of 24.8 wavefronts/compute unit.
Appendix D, “Device Parameters,” contains information on the global number
of wavefronts supported by other AMD GPUs. Some AMD GPUs support up
to 96 wavefronts/compute unit.
These limits are largely properties of the hardware and, thus, difficult for
developers to control directly. Fortunately, these are relatively generous limits.
Frequently, the register and LDS usage in the kernel determines the limit on the
number of active wavefronts/compute unit, and these can be controlled by the
developer.
7.6.2.1 GPU Registers
Each compute unit provides 16384 GP registers, and each register contains
4x32-bit values (either single-precision floating point or a 32-bit integer). The total
register size is 256 kB of storage per compute unit. These registers are shared
among all active wavefronts on the compute unit; each kernel allocates only the
registers it needs from the shared pool. This is unlike a CPU, where each thread
is assigned a fixed set of architectural registers. However, using many registers
in a kernel depletes the shared pool and eventually causes the hardware to
throttle the maximum number of active wavefronts.
Table 7.7 shows how the registers used in the kernel impacts the register-limited
wavefronts/compute unit.
For example, a kernel that uses 30 registers (120x32-bit values) can run with
eight active wavefronts on each compute unit. Because of the global limits
described earlier, each compute unit is limited to 32 wavefronts; thus, kernels can
use up to seven registers (28 values) without affecting the number of
wavefronts/compute unit. Finally, note that in addition to the GPRs shown in the
table, each kernel has access to four clause temporary registers.

AMD ACCELERATED PARALLEL PROCESSING
7-26 Chapter 7: OpenCL Performance and Optimization for Evergreen and Northern Islands
Devices
Table 7.7 Impact of Register Type on Wavefronts/CU
AMD provides the following tools to examine the number of general-purpose
registers (GPRs) used by the kernel.
•The CodeXL GPU Profiler displays the number of GPRs used by the kernel.
•Alternatively, the CodeXL GPU Profiler generates the ISA dump (described
in Section 5.3, “Analyzing Processor Kernels,” page 5-11), which then can be
searched for the string :NUM_GPRS.
•The AMD APP KernelAnalyzer2 also shows the GPR used by the kernel,
across a wide variety of GPU compilation targets.
GP Registers used
by Kernel Register-Limited
Wavefronts / Compute-Unit
0-1 248
2 124
382
462
549
641
735
831
927
10 24
11 22
12 20
13 19
14 17
15 16
16 15
17 14
18-19 13
19-20 12
21-22 11
23-24 10
25-27 9
28-31 8
32-35 7
36-41 6
42-49 5
50-62 4
63-82 3
83-124 2
AMD ACCELERATED PARALLEL PROCESSING
7.6 NDRange and Execution Range Optimization 7-27
Copyright © 2013 Advanced Micro Devices, Inc. All rights reserved.
The compiler generates spill code (shuffling values to, and from, memory) if it
cannot fit all the live values into registers. Spill code uses long-latency global
memory and can have a large impact on performance. The CodeXL GPU Profiler
reports the static number of register spills in the ScratchReg field. Generally, it
is a good idea to re-write the algorithm to use fewer GPRs, or tune the work-
group dimensions specified at launch time to expose more registers/kernel to the
compiler, in order to reduce the scratch register usage to 0.
7.6.2.2 Specifying the Default Work-Group Size at Compile-Time
The number of registers used by a work-item is determined when the kernel is
compiled. The user later specifies the size of the work-group. Ideally, the OpenCL
compiler knows the size of the work-group at compile-time, so it can make
optimal register allocation decisions. Without knowing the work-group size, the
compiler must assume an upper-bound size to avoid allocating more registers in
the work-item than the hardware actually contains.
For example, if the compiler allocates 70 registers for the work-item, Table 7.7
shows that only three wavefronts (192 work-items) are supported. If the user later
launches the kernel with a work-group size of four wavefronts (256 work-items),
the launch fails because the work-group requires 70*256=17920 registers, which
is more than the hardware allows. To prevent this from happening, the compiler
performs the register allocation with the conservative assumption that the kernel
is launched with the largest work-group size (256 work-items). The compiler
guarantees that the kernel does not use more than 62 registers (the maximum
number of registers which supports a work-group with four wave-fronts), and
generates low-performing register spill code, if necessary.
Fortunately, OpenCL provides a mechanism to specify a work-group size that the
compiler can use to optimize the register allocation. In particular, specifying a
smaller work-group size at compile time allows the compiler to allocate more
registers for each kernel, which can avoid spill code and improve performance.
The kernel attribute syntax is:
__attribute__((reqd_work_group_size(X, Y, Z)))
Section 6.7.2 of the OpenCL specification explains the attribute in more detail.
7.6.2.3 Local Memory (LDS) Size
In addition to registers, shared memory can also serve to limit the active
wavefronts/compute unit. Each compute unit has 32k of LDS, which is shared
among all active work-groups. LDS is allocated on a per-work-group granularity,
so it is possible (and useful) for multiple wavefronts to share the same local
memory allocation. However, large LDS allocations eventually limits the number
of workgroups that can be active. Table 7.8 provides more details about how LDS
usage can impact the wavefronts/compute unit.

AMD ACCELERATED PARALLEL PROCESSING
7-28 Chapter 7: OpenCL Performance and Optimization for Evergreen and Northern Islands
Devices
Table 7.8 Effect of LDS Usage on Wavefronts/CU
1. Assumes each work-group uses four wavefronts (the maximum supported by the AMD
OpenCL SDK).
AMD provides the following tools to examine the amount of LDS used by the
kernel:
•The CodeXL GPU Profiler displays the LDS usage. See the LocalMem
counter.
•Alternatively, use the CodeXL GPU Profiler to generate the ISA dump
(described in Section 5.3, “Analyzing Processor Kernels,” page 5-11), then
search for the string SQ_LDS_ALLOC:SIZE in the ISA dump. Note that the
value is shown in hexadecimal format.
7.6.3 Partitioning the Work
In OpenCL, each kernel executes on an index point that exists in a global
NDRange. The partition of the NDRange can have a significant impact on
performance; thus, it is recommended that the developer explicitly specify the
global (#work-groups) and local (#work-items/work-group) dimensions, rather
than rely on OpenCL to set these automatically (by setting local_work_size to
NULL in clEnqueueNDRangeKernel). This section explains the guidelines for
partitioning at the global, local, and work/kernel levels.
7.6.3.1 Global Work Size
OpenCL does not explicitly limit the number of work-groups that can be submitted
with a clEnqueueNDRangeKernel command. The hardware limits the available in-
flight threads, but the OpenCL SDK automatically partitions a large number of
work-groups into smaller pieces that the hardware can process. For some large
workloads, the amount of memory available to the GPU can be a limitation; the
Local Memory
/ Work-Group
LDS-Limited
Wavefronts/
Compute-Unit
(Assume 4
Wavefronts/
Work-Group)
LDS-Limited
Wavefronts/
Compute-Unit
(Assume 3
Wavefronts/
Work-Group)
LDS-Limited
Wavefronts/
Compute-Unit
(Assume 2
Wavefronts/
Work-Group)
LDS-Limited
Work-Groups
(Assume 1
Wavefront /
Work-Group)
<=4K 32 24 16 8
4.0K-4.6K 28 21 14 7
4.6K-5.3K 24 18 12 6
5.3K-6.4K 20 15 10 5
6.4K-8.0K 16 12 8 4
8.0K-10.7K 12 9 6 3
10.7K-16.0K 8 6 4 2
16.0K-32.0K 4 3 2 1
AMD ACCELERATED PARALLEL PROCESSING
7.6 NDRange and Execution Range Optimization 7-29
Copyright © 2013 Advanced Micro Devices, Inc. All rights reserved.
problem might require so much memory capacity that the GPU cannot hold it all.
In these cases, the programmer must partition the workload into multiple
clEnqueueNDRangeKernel commands. The available device memory can be
obtained by querying clDeviceInfo.
At a minimum, ensure that the workload contains at least as many work-groups
as the number of compute units in the hardware. Work-groups cannot be split
across multiple compute units, so if the number of work-groups is less than the
available compute units, some units are idle. Evergreen and Northern Islands
GPUs have 2-24 compute units. (See Appendix D, “Device Parameters,” for a
table of device parameters, including the number of compute units, or use
clGetDeviceInfo(…CL_DEVICE_MAX_COMPUTE_UNITS) to determine the value
dynamically).
7.6.3.2 Local Work Size (#Work-Items per Work-Group)
OpenCL limits the number of work-items in each group. Call clDeviceInfo with
the CL_DEVICE_MAX_WORK_GROUP_SIZE to determine the maximum number of
work-groups supported by the hardware. Currently, AMD GPUs with SDK 2.1
return 256 as the maximum number of work-items per work-group. Note the
number of work-items is the product of all work-group dimensions; for example,
a work-group with dimensions 32x16 requires 512 work-items, which is not
allowed with the current AMD OpenCL SDK.
The fundamental unit of work on AMD GPUs is called a wavefront. Each
wavefront consists of 64 work-items; thus, the optimal local work size is an
integer multiple of 64 (specifically 64, 128, 192, or 256) work-items per work-
group.
Work-items in the same work-group can share data through LDS memory and
also use high-speed local atomic operations. Thus, larger work-groups enable
more work-items to efficiently share data, which can reduce the amount of slower
global communication. However, larger work-groups reduce the number of global
work-groups, which, for small workloads, could result in idle compute units.
Generally, larger work-groups are better as long as the global range is big
enough to provide 1-2 Work-Groups for each compute unit in the system; for
small workloads it generally works best to reduce the work-group size in order to
avoid idle compute units. Note that it is possible to make the decision
dynamically, when the kernel is launched, based on the launch dimensions and
the target device characteristics.
7.6.3.3 Moving Work to the Kernel
Often, work can be moved from the work-group into the kernel. For example, a
matrix multiply where each work-item computes a single element in the output
array can be written so that each work-item generates multiple elements. This
technique can be important for effectively using the processing elements
available in the five-wide (or four-wide, depending on the GPU type) VLIW
processing engine (see the ALUPacking performance counter reported by the
CodeXL GPU Profiler). The mechanics of this technique often is as simple as

AMD ACCELERATED PARALLEL PROCESSING
7-30 Chapter 7: OpenCL Performance and Optimization for Evergreen and Northern Islands
Devices
adding a for loop around the kernel, so that the kernel body is run multiple times
inside this loop, then adjusting the global work size to reduce the work-items.
Typically, the local work-group is unchanged, and the net effect of moving work
into the kernel is that each work-group does more effective processing, and fewer
global work-groups are required.
When moving work to the kernel, often it is best to combine work-items that are
separated by 16 in the NDRange index space, rather than combining adjacent
work-items. Combining the work-items in this fashion preserves the memory
access patterns optimal for global and local memory accesses. For example,
consider a kernel where each kernel accesses one four-byte element in array A.
The resulting access pattern is:
If we naively combine four adjacent work-items to increase the work processed
per kernel, so that the first work-item accesses array elements A+0 to A+3 on
successive cycles, the overall access pattern is:
This pattern shows that on the first cycle the access pattern contains “holes.”
Also, this pattern results in bank conflicts on the LDS. A better access pattern is
to combine four work-items so that the first work-item accesses array elements
A+0, A+16, A+32, and A+48. The resulting access pattern is:
Note that this access patterns preserves the sequentially-increasing addressing
of the original kernel and generates efficient global and LDS memory references.
Increasing the processing done by the kernels can allow more processing to be
done on the fixed pool of local memory available to work-groups. For example,
consider a case where an algorithm requires 32x32 elements of shared memory.
If each work-item processes only one element, it requires 1024 work-items/work-
Work-item 0 1 2 3 …
Cycle0 A+0 A+1 A+2 A+3
Work-item 0 1 2 3 4 5
...
Cycle0 A+0 A+4 A+8 A+12 A+16 A+20
Cycle1 A+1 A+5 A+9 A+13 A+17 A+21
Cycle2 A+2 A+6 A+10 A+14 A+18 A+22
Cycle3 A+3 A+7 A+11 A+15 A+19 A+23
Work-item012345
…
Cycle0 A+0 A+1 A+2 A+3 A+4 A+5
Cycle1 A+16 A+17 A+18 A+19 A+20 A+21
Cycle2 A+32 A+33 A+34 A+35 A+36 A+37
Cycle3 A+48 A+49 A+50 A+51 A+52 A+53

AMD ACCELERATED PARALLEL PROCESSING
7.6 NDRange and Execution Range Optimization 7-31
Copyright © 2013 Advanced Micro Devices, Inc. All rights reserved.
group, which exceeds the maximum limit. Instead, each kernel can be written to
process four elements, and a work-group of 16x16 work-items could be launched
to process the entire array. A related example is a blocked algorithm, such as a
matrix multiply; the performance often scales with the size of the array that can
be cached and used to block the algorithm. By moving processing tasks into the
kernel, the kernel can use the available local memory rather than being limited
by the work-items/work-group.
7.6.3.4 Work-Group Dimensions vs Size
The local NDRange can contain up to three dimensions, here labeled X, Y, and
Z. The X dimension is returned by get_local_id(0), Y is returned by
get_local_id(1), and Z is returned by get_local_id(2). The GPU hardware
schedules the kernels so that the X dimensions moves fastest as the work-items
are packed into wavefronts. For example, the 128 threads in a 2D work-group of
dimension 32x4 (X=32 and Y=4) would be packed into two wavefronts as follows
(notation shown in X,Y order):
The total number of work-items in the work-group is typically the most important
parameter to consider, in particular when optimizing to hide latency by increasing
wavefronts/compute unit. However, the choice of XYZ dimensions for the same
overall work-group size can have the following second-order effects.
•Work-items in the same quarter-wavefront execute on the same cycle in the
processing engine. Thus, global memory coalescing and local memory bank
conflicts can be impacted by dimension, particularly if the fast-moving X
dimension is small. Typically, it is best to choose an X dimension of at least
16, then optimize the memory patterns for a block of 16 work-items which
differ by 1 in the X dimension.
•Work-items in the same wavefront have the same program counter and
execute the same instruction on each cycle. The packing order can be
important if the kernel contains divergent branches. If possible, pack together
work-items that are likely to follow the same direction when control-flow is
encountered. For example, consider an image-processing kernel where each
work-item processes one pixel, and the control-flow depends on the color of
the pixel. It might be more likely that a square of 8x8 pixels is the same color
than a 64x1 strip; thus, the 8x8 would see less divergence and higher
performance.
WaveFront0
0,0 1,0 2,0 3,0 4,0 5,0 6,0 7,0 8,0 9,0 10,0 11,0 12,0 13,0 14,0 15,0
16,0 17,0 18,0 19,0 20,0 21,0 22,0 23,0 24,0 25,0 26,0 27,0 28,0 29,0 30,0 31,0
0,1 1,1 2,1 3,1 4,1 5,1 6,1 7,1 8,1 9,1 10,1 11,1 12,1 13,1 14,1 15,1
16,1 17,1 18,1 19,1 20,1 21,1 22,1 23,1 24,1 25,1 26,1 27,1 28,1 29,1 30,1 31,1
WaveFront1
0,2 1,2 2,2 3,2 4,2 5,2 6,2 7,2 8,2 9,2 10,2 11,2 12,2 13,2 14,2 15,2
16,2 17,2 18,2 19,2 20,2 21,2 22,2 23,2 24,2 25,2 26,2 27,2 28,2 29,2 30,2 31,2
0,3 1,3 2,3 3,3 4,3 5,3 6,3 7,3 8,3 9,3 10,3 11,3 12,3 13,3 14,3 15,3
16,3 17,3 18,3 19,3 20,3 21,3 22,3 23,3 24,3 25,3 26,3 27,3 28,3 29,3 30,3 31,3

AMD ACCELERATED PARALLEL PROCESSING
7-32 Chapter 7: OpenCL Performance and Optimization for Evergreen and Northern Islands
Devices
•When in doubt, a square 16x16 work-group size is a good start.
7.6.4 Optimizing for Cedar
To focus the discussion, this section has used specific hardware characteristics
that apply to most of the Evergreen series. The value Evergreen part, referred to
as Cedar and used in products such as the ATI Radeon HD 5450 GPU, has
different architecture characteristics, as shown below.
Note the maximum workgroup size can be obtained with
clGetDeviceInfo...(...,CL_DEVICE_MAX_WORK_GROUP_SIZE,...).
Applications must ensure that the requested kernel launch dimensions that are
fewer than the threshold reported by this API call.
The difference in total register size can impact the compiled code and cause
register spill code for kernels that were tuned for other devices. One technique
that can be useful is to specify the required work-group size as 128 (half the
default of 256). In this case, the compiler has the same number of registers
available as for other devices and uses the same number of registers. The
developer must ensure that the kernel is launched with the reduced work size
(128) on Cedar-class devices.
7.6.5 Summary of NDRange Optimizations
As shown above, execution range optimization is a complex topic with many
interacting variables and which frequently requires some experimentation to
determine the optimal values. Some general guidelines are:
•Select the work-group size to be a multiple of 64, so that the wavefronts are
fully populated.
•Always provide at least two wavefronts (128 work-items) per compute unit.
For a ATI Radeon HD 5870 GPU, this implies 40 wave-fronts or 2560 work-
items. If necessary, reduce the work-group size (but not below 64 work-
items) to provide work-groups for all compute units in the system.
•Latency hiding depends on both the number of wavefronts/compute unit, as
well as the execution time for each kernel. Generally, two to eight
wavefronts/compute unit is desirable, but this can vary significantly,
depending on the complexity of the kernel and the available memory
Evergreen
Cypress, Juniper,
Redwood
Evergreen
Cedar
Work-items/Wavefront 64 32
Stream Cores / CU 16 8
GP Registers / CU 16384 8192
Local Memory Size 32K 32K
Maximum Work-Group Size 256 128

AMD ACCELERATED PARALLEL PROCESSING
7.7 Using Multiple OpenCL Devices 7-33
Copyright © 2013 Advanced Micro Devices, Inc. All rights reserved.
bandwidth. The CodeXL GPU Profiler and associated performance counters
can help to select an optimal value.
7.7 Using Multiple OpenCL Devices
The AMD OpenCL runtime supports both CPU and GPU devices. This section
introduces techniques for appropriately partitioning the workload and balancing it
across the devices in the system.
7.7.1 CPU and GPU Devices
Table 7.9 lists some key performance characteristics of two exemplary CPU and
GPU devices: a quad-core AMD Phenom II X4 processor running at 2.8 GHz,
and a mid-range ATI Radeon 5670 GPU running at 750 MHz. The “best” device
in each characteristic is highlighted, and the ratio of the best/other device is
shown in the final column.
Table 7.9 CPU and GPU Performance Characteristics
The GPU excels at high-throughput: the peak execution rate (measured in
FLOPS) is 7X higher than the CPU, and the memory bandwidth is 2.5X higher
than the CPU. The GPU also consumes approximately 65% the power of the
CPU; thus, for this comparison, the power efficiency in flops/watt is 10X higher.
While power efficiency can vary significantly with different devices, GPUs
CPU GPU Winner Ratio
Example Device AMD Phenom II X4 ATI Radeon HD 5670
Core Frequency 2800 MHz 750 MHz 4 X
Compute Units 451.3 X
Approx. Power195 W 64 W 1.5 X
Approx. Power/Compute Unit 19 W 13 W 1.5 X
Peak Single-Precision
Billion Floating-Point Ops/Sec 90 600 7 X
Approx GFLOPS/Watt 0.9 9.4 10 X
Max In-flight HW Threads 415872 3968 X
Simultaneous Executing Threads 480 20 X
Memory Bandwidth 26 GB/s 64 GB/s 2.5 X
Int Add latency 0.4 ns 10.7 ns 30 X
FP Add Latency 1.4 ns 10.7 ns 7 X
Approx DRAM Latency 50 ns 300 ns 6 X
L2+L3 cache capacity 8192 KB 128 kB 64 X
Approx Kernel Launch Latency 25 μs225 μs9 X
1. For the power specifications of the AMD Phenom II x4, see http://www.amd.com/us/products/desk-
top/processors/phenom-ii/Pages/phenom-ii-model-number-comparison.aspx. For the power specifica-
tions of the ATI Radeon HD 5670, see http://www.amd.com/us/products/desktop/graphics/ati-radeon-
hd-5000/ati-radeon-hd-5670-overview/Pages/ati-radeon-hd-5670-specifications.aspx.
AMD ACCELERATED PARALLEL PROCESSING
7-34 Chapter 7: OpenCL Performance and Optimization for Evergreen and Northern Islands
Devices
generally provide greater power efficiency (flops/watt) than CPUs because they
optimize for throughput and eliminate hardware designed to hide latency.
Conversely, CPUs excel at latency-sensitive tasks. For example, an integer add
is 30X faster on the CPU than on the GPU. This is a product of both the CPUs
higher clock rate (2800 MHz vs 750 MHz for this comparison), as well as the
operation latency; the CPU is optimized to perform an integer add in just one
cycle, while the GPU requires eight cycles. The CPU also has a latency-
optimized path to DRAM, while the GPU optimizes for bandwidth and relies on
many in-flight threads to hide the latency. The ATI Radeon HD 5670 GPU, for
example, supports more than 15,000 in-flight threads and can switch to a new
thread in a single cycle. The CPU supports only four hardware threads, and
thread-switching requires saving and restoring the CPU registers from memory.
The GPU requires many active threads to both keep the execution resources
busy, as well as provide enough threads to hide the long latency of cache
misses.
Each GPU thread has its own register state, which enables the fast single-cycle
switching between threads. Also, GPUs can be very efficient at gather/scatter
operations: each thread can load from any arbitrary address, and the registers
are completely decoupled from the other threads. This is substantially more
flexible and higher-performing than a classic Vector ALU-style architecture (such
as SSE on the CPU), which typically requires that data be accessed from
contiguous and aligned memory locations. SSE supports instructions that write
parts of a register (for example, MOVLPS and MOVHPS, which write the upper and
lower halves, respectively, of an SSE register), but these instructions generate
additional microarchitecture dependencies and frequently require additional pack
instructions to format the data correctly.
In contrast, each GPU thread shares the same program counter with 63 other
threads in a wavefront. Divergent control-flow on a GPU can be quite expensive
and can lead to significant under-utilization of the GPU device. When control flow
substantially narrows the number of valid work-items in a wave-front, it can be
faster to use the CPU device.
CPUs also tend to provide significantly more on-chip cache than GPUs. In this
example, the CPU device contains 512k L2 cache/core plus a 6 MB L3 cache
that is shared among all cores, for a total of 8 MB of cache. In contrast, the GPU
device contains only 128 k cache shared by the five compute units. The larger
CPU cache serves both to reduce the average memory latency and to reduce
memory bandwidth in cases where data can be re-used from the caches.
Finally, note the approximate 9X difference in kernel launch latency. The GPU
launch time includes both the latency through the software stack, as well as the
time to transfer the compiled kernel and associated arguments across the PCI-
express bus to the discrete GPU. Notably, the launch time does not include the
time to compile the kernel. The CPU can be the device-of-choice for small, quick-
running problems when the overhead to launch the work on the GPU outweighs
the potential speedup. Often, the work size is data-dependent, and the choice of
device can be data-dependent as well. For example, an image-processing
AMD ACCELERATED PARALLEL PROCESSING
7.7 Using Multiple OpenCL Devices 7-35
Copyright © 2013 Advanced Micro Devices, Inc. All rights reserved.
algorithm may run faster on the GPU if the images are large, but faster on the
CPU when the images are small.
The differences in performance characteristics present interesting optimization
opportunities. Workloads that are large and data parallel can run orders of
magnitude faster on the GPU, and at higher power efficiency. Serial or small
parallel workloads (too small to efficiently use the GPU resources) often run
significantly faster on the CPU devices. In some cases, the same algorithm can
exhibit both types of workload. A simple example is a reduction operation such
as a sum of all the elements in a large array. The beginning phases of the
operation can be performed in parallel and run much faster on the GPU. The end
of the operation requires summing together the partial sums that were computed
in parallel; eventually, the width becomes small enough so that the overhead to
parallelize outweighs the computation cost, and it makes sense to perform a
serial add. For these serial operations, the CPU can be significantly faster than
the GPU.
7.7.2 When to Use Multiple Devices
One of the features of GPU computing is that some algorithms can run
substantially faster and at better energy efficiency compared to a CPU device.
Also, once an algorithm has been coded in the data-parallel task style for
OpenCL, the same code typically can scale to run on GPUs with increasing
compute capability (that is more compute units) or even multiple GPUs (with a
little more work).
For some algorithms, the advantages of the GPU (high computation throughput,
latency hiding) are offset by the advantages of the CPU (low latency, caches, fast
launch time), so that the performance on either devices is similar. This case is
more common for mid-range GPUs and when running more mainstream
algorithms. If the CPU and the GPU deliver similar performance, the user can
get the benefit of either improved power efficiency (by running on the GPU) or
higher peak performance (use both devices).
Usually, when the data size is small, it is faster to use the CPU because the start-
up time is quicker than on the GPU due to a smaller driver overhead and
avoiding the need to copy buffers from the host to the device.
7.7.3 Partitioning Work for Multiple Devices
By design, each OpenCL command queue can only schedule work on a single
OpenCL device. Thus, using multiple devices requires the developer to create a
separate queue for each device, then partition the work between the available
command queues.
A simple scheme for partitioning work between devices would be to statically
determine the relative performance of each device, partition the work so that
faster devices received more work, launch all the kernels, and then wait for them
to complete. In practice, however, this rarely yields optimal performance. The
relative performance of devices can be difficult to determine, in particular for
AMD ACCELERATED PARALLEL PROCESSING
7-36 Chapter 7: OpenCL Performance and Optimization for Evergreen and Northern Islands
Devices
kernels whose performance depends on the data input. Further, the device
performance can be affected by dynamic frequency scaling, OS thread
scheduling decisions, or contention for shared resources, such as shared caches
and DRAM bandwidth. Simple static partitioning algorithms which “guess wrong”
at the beginning can result in significantly lower performance, since some
devices finish and become idle while the whole system waits for the single,
unexpectedly slow device.
For these reasons, a dynamic scheduling algorithm is recommended. In this
approach, the workload is partitioned into smaller parts that are periodically
scheduled onto the hardware. As each device completes a part of the workload,
it requests a new part to execute from the pool of remaining work. Faster
devices, or devices which work on easier parts of the workload, request new
input faster, resulting in a natural workload balancing across the system. The
approach creates some additional scheduling and kernel submission overhead,
but dynamic scheduling generally helps avoid the performance cliff from a single
bad initial scheduling decision, as well as higher performance in real-world
system environments (since it can adapt to system conditions as the algorithm
runs).
Multi-core runtimes, such as Cilk, have already introduced dynamic scheduling
algorithms for multi-core CPUs, and it is natural to consider extending these
scheduling algorithms to GPUs as well as CPUs. A GPU introduces several new
aspects to the scheduling process:
•Heterogeneous Compute Devices
Most existing multi-core schedulers target only homogenous computing
devices. When scheduling across both CPU and GPU devices, the scheduler
must be aware that the devices can have very different performance
characteristics (10X or more) for some algorithms. To some extent, dynamic
scheduling is already designed to deal with heterogeneous workloads (based
on data input the same algorithm can have very different performance, even
when run on the same device), but a system with heterogeneous devices
makes these cases more common and more extreme. Here are some
suggestions for these situations.
– The scheduler should support sending different workload sizes to
different devices. GPUs typically prefer larger grain sizes, and higher-
performing GPUs prefer still larger grain sizes.
– The scheduler should be conservative about allocating work until after it
has examined how the work is being executed. In particular, it is
important to avoid the performance cliff that occurs when a slow device
is assigned an important long-running task. One technique is to use
small grain allocations at the beginning of the algorithm, then switch to
larger grain allocations when the device characteristics are well-known.
– As a special case of the above rule, when the devices are substantially
different in performance (perhaps 10X), load-balancing has only a small
potential performance upside, and the overhead of scheduling the load
AMD ACCELERATED PARALLEL PROCESSING
7.7 Using Multiple OpenCL Devices 7-37
Copyright © 2013 Advanced Micro Devices, Inc. All rights reserved.
probably eliminates the advantage. In the case where one device is far
faster than everything else in the system, use only the fast device.
– The scheduler must balance small-grain-size (which increase the
adaptiveness of the schedule and can efficiently use heterogeneous
devices) with larger grain sizes (which reduce scheduling overhead).
Note that the grain size must be large enough to efficiently use the GPU.
•Asynchronous Launch
OpenCL devices are designed to be scheduled asynchronously from a
command-queue. The host application can enqueue multiple kernels, flush
the kernels so they begin executing on the device, then use the host core for
other work. The AMD OpenCL implementation uses a separate thread for
each command-queue, so work can be transparently scheduled to the GPU
in the background.
One situation that should be avoided is starving the high-performance GPU
devices. This can occur if the physical CPU core, which must re-fill the device
queue, is itself being used as a device. A simple approach to this problem is
to dedicate a physical CPU core for scheduling chores. The device fission
extension (see Section A.7, “cl_ext Extensions,” page A-4) can be used to
reserve a core for scheduling. For example, on a quad-core device, device
fission can be used to create an OpenCL device with only three cores.
Another approach is to schedule enough work to the device so that it can
tolerate latency in additional scheduling. Here, the scheduler maintains a
watermark of uncompleted work that has been sent to the device, and refills
the queue when it drops below the watermark. This effectively increase the
grain size, but can be very effective at reducing or eliminating device
starvation. Developers cannot directly query the list of commands in the
OpenCL command queues; however, it is possible to pass an event to each
clEnqueue call that can be queried, in order to determine the execution
status (in particular the command completion time); developers also can
maintain their own queue of outstanding requests.
For many algorithms, this technique can be effective enough at hiding latency
so that a core does not need to be reserved for scheduling. In particular,
algorithms where the work-load is largely known up-front often work well with
a deep queue and watermark. Algorithms in which work is dynamically
created may require a dedicated thread to provide low-latency scheduling.
•Data Location
Discrete GPUs use dedicated high-bandwidth memory that exists in a
separate address space. Moving data between the device address space
and the host requires time-consuming transfers over a relatively slow PCI-
Express bus. Schedulers should be aware of this cost and, for example,
attempt to schedule work that consumes the result on the same device
producing it.
CPU and GPU devices share the same memory bandwidth, which results in
additional interactions of kernel executions.
AMD ACCELERATED PARALLEL PROCESSING
7-38 Chapter 7: OpenCL Performance and Optimization for Evergreen and Northern Islands
Devices
7.7.4 Synchronization Caveats
The OpenCL functions that enqueue work (clEnqueueNDRangeKernel) merely
enqueue the requested work in the command queue; they do not cause it to
begin executing. Execution begins when the user executes a synchronizing
command, such as clFlush or clWaitForEvents. Enqueuing several commands
before flushing can enable the host CPU to batch together the command
submission, which can reduce launch overhead.
Command-queues that are configured to execute in-order are guaranteed to
complete execution of each command before the next command begins. This
synchronization guarantee can often be leveraged to avoid explicit
clWaitForEvents() calls between command submissions. Using
clWaitForEvents() requires intervention by the host CPU and additional
synchronization cost between the host and the GPU; by leveraging the in-order
queue property, back-to-back kernel executions can be efficiently handled
directly on the GPU hardware.
AMD Evergreen GPUs currently do not support the simultaneous execution of
multiple kernels. For efficient execution, design a single kernel to use all the
available execution resources on the GPU.
The AMD OpenCL implementation spawns a new thread to manage each
command queue. Thus, the OpenCL host code is free to manage multiple
devices from a single host thread. Note that clFinish is a blocking operation;
the thread that calls clFinish blocks until all commands in the specified
command-queue have been processed and completed. If the host thread is
managing multiple devices, it is important to call clFlush for each command-
queue before calling clFinish, so that the commands are flushed and execute
in parallel on the devices. Otherwise, the first call to clFinish blocks, the
commands on the other devices are not flushed, and the devices appear to
execute serially rather than in parallel.
For low-latency CPU response, it can be more efficient to use a dedicated spin
loop and not call clFinish() Calling clFinish() indicates that the application
wants to wait for the GPU, putting the thread to sleep. For low latency, the
application should use clFlush(), followed by a loop to wait for the event to
complete. This is also true for blocking maps. The application should use non-
blocking maps followed by a loop waiting on the event. The following provides
sample code for this.
if (sleep)
{
// this puts host thread to sleep, useful if power is a consideration
or overhead is not a concern
clFinish(cmd_queue_);
}
else
{
// this keeps the host thread awake, useful if latency is a concern
clFlush(cmd_queue_);
AMD ACCELERATED PARALLEL PROCESSING
7.7 Using Multiple OpenCL Devices 7-39
Copyright © 2013 Advanced Micro Devices, Inc. All rights reserved.
error_ = clGetEventInfo(event, CL_EVENT_COMMAND_EXECUTION_STATUS,
sizeof(cl_int), &eventStatus, NULL);
while (eventStatus > 0)
{
error_ = clGetEventInfo(event, CL_EVENT_COMMAND_EXECUTION_STATUS,
sizeof(cl_int), &eventStatus, NULL);
Sleep(0); // be nice to other threads, allow scheduler to find
other work if possible
// Choose your favorite way to yield, SwitchToThread() for example,
in place of Sleep(0)
}
}
7.7.5 GPU and CPU Kernels
While OpenCL provides functional portability so that the same kernel can run on
any device, peak performance for each device is typically obtained by tuning the
OpenCL kernel for the target device.
Code optimized for the Cypress device (the ATI Radeon™ HD 5870 GPU)
typically runs well across other members of the Evergreen family. There are
some differences in cache size and LDS bandwidth that might impact some
kernels (see Appendix D, “Device Parameters”). The Cedar ASIC has a smaller
wavefront width and fewer registers (see Section 7.6.4, “Optimizing for Cedar,”
page 7-32, for optimization information specific to this device).
As described in Section 7.9, “Clause Boundaries,” page 7-46, CPUs and GPUs
have very different performance characteristics, and some of these impact how
one writes an optimal kernel. Notable differences include:
•The Vector ALU floating point resources in a CPU (SSE) require the use of
vectorized types (float4) to enable packed SSE code generation and extract
good performance from the Vector ALU hardware. The GPU VLIW hardware
is more flexible and can efficiently use the floating-point hardware even
without the explicit use of float4. See Section 7.8.4, “VLIW and SSE
Packing,” page 7-43, for more information and examples; however, code that
can use float4 often generates hi-quality code for both the CPU and the AMD
GPUs.
•The AMD OpenCL CPU implementation runs work-items from the same
work-group back-to-back on the same physical CPU core. For optimally
coalesced memory patterns, a common access pattern for GPU-optimized
algorithms is for work-items in the same wavefront to access memory
locations from the same cache line. On a GPU, these work-items execute in
parallel and generate a coalesced access pattern. On a CPU, the first work-
item runs to completion (or until hitting a barrier) before switching to the next.
Generally, if the working set for the data used by a work-group fits in the CPU
caches, this access pattern can work efficiently: the first work-item brings a
line into the cache hierarchy, which the other work-items later hit. For large
working-sets that exceed the capacity of the cache hierarchy, this access
pattern does not work as efficiently; each work-item refetches cache lines
that were already brought in by earlier work-items but were evicted from the
AMD ACCELERATED PARALLEL PROCESSING
7-40 Chapter 7: OpenCL Performance and Optimization for Evergreen and Northern Islands
Devices
cache hierarchy before being used. Note that AMD CPUs typically provide
512k to 2 MB of L2+L3 cache for each compute unit.
•CPUs do not contain any hardware resources specifically designed to
accelerate local memory accesses. On a CPU, local memory is mapped to
the same cacheable DRAM used for global memory, and there is no
performance benefit from using the __local qualifier. The additional memory
operations to write to LDS, and the associated barrier operations can reduce
performance. One notable exception is when local memory is used to pack
values to avoid non-coalesced memory patterns.
•CPU devices only support a small number of hardware threads, typically two
to eight. Small numbers of active work-group sizes reduce the CPU switching
overhead, although for larger kernels this is a second-order effect.
For a balanced solution that runs reasonably well on both devices, developers
are encouraged to write the algorithm using float4 vectorization. The GPU is
more sensitive to algorithm tuning; it also has higher peak performance potential.
Thus, one strategy is to target optimizations to the GPU and aim for reasonable
performance on the CPU. For peak performance on all devices, developers can
choose to use conditional compilation for key code loops in the kernel, or in some
cases even provide two separate kernels. Even with device-specific kernel
optimizations, the surrounding host code for allocating memory, launching
kernels, and interfacing with the rest of the program generally only needs to be
written once.
Another approach is to leverage a CPU-targeted routine written in a standard
high-level language, such as C++. In some cases, this code path may already
exist for platforms that do not support an OpenCL device. The program uses
OpenCL for GPU devices, and the standard routine for CPU devices. Load-
balancing between devices can still leverage the techniques described in
Section 7.7.3, “Partitioning Work for Multiple Devices,” page 7-35.
7.7.6 Contexts and Devices
The AMD OpenCL program creates at least one context, and each context can
contain multiple devices. Thus, developers must choose whether to place all
devices in the same context or create a new context for each device. Generally,
it is easier to extend a context to support additional devices rather than
duplicating the context for each device: buffers are allocated at the context level
(and automatically across all devices), programs are associated with the context,
and kernel compilation (via clBuildProgram) can easily be done for all devices
in a context. However, with current OpenCL implementations, creating a separate
context for each device provides more flexibility, especially in that buffer
allocations can be targeted to occur on specific devices. Generally, placing the
devices in the same context is the preferred solution.

AMD ACCELERATED PARALLEL PROCESSING
7.8 Instruction Selection Optimizations 7-41
Copyright © 2013 Advanced Micro Devices, Inc. All rights reserved.
7.8 Instruction Selection Optimizations
7.8.1 Instruction Bandwidths
Table 7.10 lists the throughput of instructions for GPUs.
Table 7.10 Instruction Throughput (Operations/Cycle for Each Stream
Processor)
Note that single precision MAD operations have five times the throughput of the
double-precision rate, and that double-precision is only supported on the AMD
Radeon™ HD69XX devices. The use of single-precision calculation is
encouraged, if that precision is acceptable. Single-precision data is also half the
size of double-precision, which requires less chip bandwidth and is not as
demanding on the cache structures.
Rate (Operations/Cycle) for each Stream
Processor
Instruction
Non-Double-Precision-
Capable (Evergreen and
later) Devices
Double-Precision-
Capable Devices
(Evergreen and
later)
Single Precision
FP Rates
SPFP FMA 0 4
SPFP MAD 5 5
ADD 5 5
MUL 5 5
INV 1 1
RQSRT 1 1
LOG 1 1
Double Precision
FP Rates
FMA 0 1
MAD 0 1
ADD 0 2
MUL 0 1
INV (approx.) 0 1
RQSRT (approx.) 0 1
Integer
Instruction
Rates
MAD 1 1
ADD 5 5
MUL 1 1
Bit-shift 5 5
Bitwise XOR 5 5
Conversion Float-to-Int 1 1
Int-to-Float 11
24-Bit Integer
Inst Rates
MAD 5 5
ADD 5 5
MUL 5 5
AMD ACCELERATED PARALLEL PROCESSING
7-42 Chapter 7: OpenCL Performance and Optimization for Evergreen and Northern Islands
Devices
Generally, the throughput and latency for 32-bit integer operations is the same
as for single-precision floating point operations.
24-bit integer MULs and MADs have five times the throughput of 32-bit integer
multiplies. 24-bit unsigned integers are natively supported only on the Evergreen
family of devices and later. Signed 24-bit integers are supported only on the
Northern Island family of devices and later. The use of OpenCL built-in functions
for mul24 and mad24 is encouraged. Note that mul24 can be useful for array
indexing operations.
Packed 16-bit and 8-bit operations are not natively supported; however, in cases
where it is known that no overflow will occur, some algorithms may be able to
effectively pack 2 to 4 values into the 32-bit registers natively supported by the
hardware.
The MAD instruction is an IEEE-compliant multiply followed by an IEEE-
compliant add; it has the same accuracy as two separate MUL/ADD operations.
No special compiler flags are required for the compiler to convert separate
MUL/ADD operations to use the MAD instruction.
Table 7.10 shows the throughput for each stream processing core. To obtain the
peak throughput for the whole device, multiply the number of stream cores and
the engine clock (see Appendix D, “Device Parameters”). For example, according
to Table 7.10, a Cypress device can perform two double-precision ADD
operations/cycle in each stream core. From Appendix D, “Device Parameters,” a
ATI Radeon HD 5870 GPU has 320 Stream Cores and an engine clock of
850 MHz, so the entire GPU has a throughput rate of (2*320*850 MHz) = 544
GFlops for double-precision adds.
7.8.2 AMD Media Instructions
AMD provides a set of media instructions for accelerating media processing.
Notably, the sum-of-absolute differences (SAD) operation is widely used in
motion estimation algorithms. For a brief listing and description of the AMD media
operations, see the third bullet in Section A.8, “AMD Vendor-Specific
Extensions,” page A-4.
7.8.3 Math Libraries
OpenCL supports two types of math library operation: native_function() and
function(). Native_functions are generally supported in hardware and can run
substantially faster, although at somewhat lower accuracy. The accuracy for the
non-native functions is specified in section 7.4 of the OpenCL Specification. The
accuracy for the native functions is implementation-defined. Developers are
encouraged to use the native functions when performance is more important than
precision. Table 7.11 lists the native speedup factor for certain functions.

AMD ACCELERATED PARALLEL PROCESSING
7.8 Instruction Selection Optimizations 7-43
Copyright © 2013 Advanced Micro Devices, Inc. All rights reserved.
Table 7.11 Native Speedup Factor
7.8.4 VLIW and SSE Packing
Each stream core in the AMD GPU is programmed with a five-wide (or four-wide,
depending on the GPU type) VLIW instruction. Efficient use of the GPU hardware
requires that the kernel contain enough parallelism to fill all five processing
elements; serial dependency chains are scheduled into separate instructions. A
classic technique for exposing more parallelism to the compiler is loop unrolling.
To assist the compiler in disambiguating memory addresses so that loads can
be combined, developers should cluster load and store operations. In particular,
re-ordering the code to place stores in adjacent code lines can improve
performance. Figure 7.7 shows an example of unrolling a loop and then
clustering the stores.
Figure 7.7 Unmodified Loop
Figure 7.8 is the same loop unrolled 4x.
Function Native Speedup Factor
sin() 27.1x
cos() 34.2x
tan() 13.4x
exp() 4.0x
exp2() 3.4x
exp10() 5.2x
log() 12.3x
log2() 11.3x
log10() 12.8x
sqrt() 1.8x
rsqrt() 6.4x
powr() 28.7x
divide() 4.4x
__kernel void loopKernel1A(int loopCount,
global float *output,
global const float * input)
{
uint gid = get_global_id(0);
for (int i=0; i<loopCount; i+=1) {
float Velm0 = (input[i] * 6.0 + 17.0);
output[gid+i] = Velm0;
}
}

AMD ACCELERATED PARALLEL PROCESSING
7-44 Chapter 7: OpenCL Performance and Optimization for Evergreen and Northern Islands
Devices
Figure 7.8 Kernel Unrolled 4X
Figure 7.9 shows and example of an unrolled loop with clustered stores.
Figure 7.9 Unrolled Loop with Stores Clustered
Unrolling the loop to expose the underlying parallelism typically allows the GPU
compiler to pack the instructions into the slots in the VLIW word. For best results,
unrolling by a factor of at least 5 (perhaps 8 to preserve power-of-two factors)
may deliver best performance. Unrolling increases the number of required
registers, so some experimentation may be required.
The CPU back-end requires the use of vector types (float4) to vectorize and
generate packed SSE instructions. To vectorize the loop above, use float4 for
__kernel void loopKernel2A(int loopCount,
global float * output,
global const float * input)
{
uint gid = get_global_id(0);
for (int i=0; i<loopCount; i+=4) {
float Velm0 = (input[i] * 6.0 + 17.0);
output[gid+i] = Velm0;
float Velm1 = (input[i+1] * 6.0 + 17.0);
output[gid+i+1] = Velm1;
float Velm2 = (input[i+2] * 6.0 + 17.0);
output[gid+i+2] = Velm2;
float Velm3 = (input[i+3] * 6.0 + 17.0);
output[gid+i+3] = Velm3;
}
}
__kernel void loopKernel3A(int loopCount,
global float *output,
global const float * input)
{
uint gid = get_global_id(0);
for (int i=0; i<loopCount; i+=4) {
float Velm0 = (input[i] * 6.0 + 17.0);
float Velm1 = (input[i+1] * 6.0 + 17.0);
float Velm2 = (input[i+2] * 6.0 + 17.0);
float Velm3 = (input[i+3] * 6.0 + 17.0);
output[gid+i+0] = Velm0;
output[gid+i+1] = Velm1;
output[gid+i+2] = Velm2;
output[gid+i+3] = Velm3;
}
}

AMD ACCELERATED PARALLEL PROCESSING
7.8 Instruction Selection Optimizations 7-45
Copyright © 2013 Advanced Micro Devices, Inc. All rights reserved.
the array arguments. Obviously, this transformation is only valid in the case
where the array elements accessed on each loop iteration are adjacent in
memory. The explicit use of float4 can also improve the GPU performance, since
it clearly identifies contiguous 16-byte memory operations that can be more
efficiently coalesced.
Figure 7.10 is an example of an unrolled kernel that uses float4 for vectorization.
Figure 7.10 Unrolled Kernel Using float4 for Vectorization
7.8.5 Compiler Optimizations
The OpenCL compiler currently recognizes a few patterns and transforms them
into a single instruction. By following these patterns, a developer can generate
highly efficient code. The currently accepted patterns are:
•Bitfield extract on signed/unsigned integers.
(A >> B) & C ==> [u]bit_extract
where
– B and C are compile time constants,
– A is a 8/16/32bit integer type, and
– C is a mask.
•Bitfield insert on signed/unsigned integers
((A & B) << C) | ((D & E) << F ==> ubit_insert
where
– B and E have no conflicting bits (B^E == 0),
– B, C, E, and F are compile-time constants, and
– B and E are masks.
– The first bit set in B is greater than the number of bits in E plus the first
bit set in E, or the first bit set in E is greater than the number of bits in
B plus the first bit set in B.
– If B, C, E, or F are equivalent to the value 0, this optimization is also
supported.
__kernel void loopKernel4(int loopCount,
global float4 *output,
global const float4 * input)
{
uint gid = get_global_id(0);
for (int i=0; i<loopCount; i+=1) {
float4 Velm = input[i] * 6.0 + 17.0;
output[gid+i] = Velm;
}
}
AMD ACCELERATED PARALLEL PROCESSING
7-46 Chapter 7: OpenCL Performance and Optimization for Evergreen and Northern Islands
Devices
7.9 Clause Boundaries
AMD GPUs groups instructions into clauses. These are broken at control-flow
boundaries when:
•the instruction type changes (for example, from FETCH to ALU), or
•if the clause contains the maximum amount of operations (the maximum size
for an ALU clause is 128 operations).
ALU and LDS access instructions are placed in the same clause. FETCH,
ALU/LDS, and STORE instructions are placed into separate clauses.
The GPU schedules a pair of wavefronts (referred to as the “even” and “odd”
wavefront). The even wavefront executes for four cycles (each cycle executes a
quarter-wavefront); then, the odd wavefront executes for four cycles. While the
odd wavefront is executing, the even wavefront accesses the register file and
prepares operands for execution. This fixed interleaving of two wavefronts allows
the hardware to efficiently hide the eight-cycle register-read latencies.
With the exception of the special treatment for even/odd wavefronts, the GPU
scheduler only switches wavefronts on clause boundaries. Latency within a
clause results in stalls on the hardware. For example, a wavefront that generates
an LDS bank conflict stalls on the compute unit until the LDS access completes;
the hardware does not try to hide this stall by switching to another available
wavefront.
ALU dependencies on memory operations are handled at the clause level.
Specifically, an ALU clause can be marked as dependent on a FETCH clause.
All FETCH operations in the clause must complete before the ALU clause begins
execution.
Switching to another clause in the same wavefront requires approximately 40
cycles. The hardware immediately schedules another wavefront if one is
available, so developers are encouraged to provide multiple wavefronts/compute
unit. The cost to switch clauses is far less than the memory latency; typically, if
the program is designed to hide memory latency, it hides the clause latency as
well.
The address calculations for FETCH and STORE instructions execute on the
same hardware in the compute unit as do the ALU clauses. The address
calculations for memory operations consumes the same executions resources
that are used for floating-point computations.
•The ISA dump shows the clause boundaries. See the example shown below.
For more information on clauses, see the AMD Evergreen-Family ISA Microcode
And Instructions (v1.0b) and the AMD R600/R700/Evergreen Assembly
Language Format documents.
The following is an example disassembly showing clauses. There are 13 clauses
in the kernel. The first clause is an ALU clause and has 6 instructions.
AMD ACCELERATED PARALLEL PROCESSING
7.9 Clause Boundaries 7-47
Copyright © 2013 Advanced Micro Devices, Inc. All rights reserved.
00 ALU_PUSH_BEFORE: ADDR(32) CNT(13) KCACHE0(CB1:0-15) KCACHE1(CB0:0-15)
0 x: MOV R3.x, KC0[0].x
y: MOV R2.y, KC0[0].y
z: MOV R2.z, KC0[0].z
w: MOV R2.w, KC0[0].w
1 x: MOV R4.x, KC0[2].x
y: MOV R2.y, KC0[2].y
z: MOV R2.z, KC0[2].z
w: MOV R2.w, KC0[2].w
t: SETGT_INT R5.x, PV0.x, 0.0f
2 t: MULLO_INT ____, R1.x, KC1[1].x
3 y: ADD_INT ____, R0.x, PS2
4 x: ADD_INT R0.x, PV3.y, KC1[6].x
5 x: PREDNE_INT ____, R5.x, 0.0f UPDATE_EXEC_MASK UPDATE_PRED
01 JUMP POP_CNT(1) ADDR(12)
02 ALU: ADDR(45) CNT(5) KCACHE0(CB1:0-15)
6 z: LSHL ____, R0.x, (0x00000002, 2.802596929e-45f).x
7 y: ADD_INT ____, KC0[1].x, PV6.z
8 x: LSHR R1.x, PV7.y, (0x00000002, 2.802596929e-45f).x
03 LOOP_DX10 i0 FAIL_JUMP_ADDR(11)
04 ALU: ADDR(50) CNT(4)
9 x: ADD_INT R3.x, -1, R3.x
y: LSHR R0.y, R4.x, (0x00000002, 2.802596929e-45f).x
t: ADD_INT R4.x, R4.x, (0x00000004, 5.605193857e-45f).y
05 WAIT_ACK: Outstanding_acks <= 0
06 TEX: ADDR(64) CNT(1)
10 VFETCH R0.x___, R0.y, fc156 MEGA(4)
FETCH_TYPE(NO_INDEX_OFFSET)
07 ALU: ADDR(54) CNT(3)
11 x: MULADD_e R0.x, R0.x, (0x40C00000, 6.0f).y, (0x41880000, 17.0f).x
t: SETE_INT R2.x, R3.x, 0.0f
08 MEM_RAT_CACHELESS_STORE_RAW_ACK: RAT(1)[R1].x___, R0, ARRAY_SIZE(4) MARK VPM
09 ALU_BREAK: ADDR(57) CNT(1)
12 x: PREDE_INT ____, R2.x, 0.0f UPDATE_EXEC_MASK UPDATE_PRED
10 ENDLOOP i0 PASS_JUMP_ADDR(4)
11 POP (1) ADDR(12)
12 NOP NO_BARRIER
END_OF_PROGRAM
AMD ACCELERATED PARALLEL PROCESSING
7-48 Chapter 7: OpenCL Performance and Optimization for Evergreen and Northern Islands
Devices
7.10 Additional Performance Guidance
This section is a collection of performance tips for GPU compute and AMD-
specific optimizations.
7.10.1 Loop Unroll pragma
The compiler directive #pragma unroll <unroll-factor> can be placed
immediately prior to a loop as a hint to the compiler to unroll a loop. <unroll-
factor> must be a positive integer, 1 or greater. When <unroll-factor> is 1,
loop unrolling is disabled. When <unroll-factor> is 2 or greater, the compiler
uses this as a hint for the number of times the loop is to be unrolled.
Examples for using this loop follow.
No unrolling example:
#pragma unroll 1
for (int i = 0; i < n; i++) {
...
}
Partial unrolling example:
#pragma unroll 4
for (int i = 0; i < 128; i++) {
...
}
Currently, the unroll pragma requires that the loop boundaries can be determined
at compile time. Both loop bounds must be known at compile time. If n is not
given, it is equivalent to the number of iterations of the loop when both loop
bounds are known. If the unroll-factor is not specified, and the compiler can
determine the loop count, the compiler fully unrolls the loop. If the unroll-factor is
not specified, and the compiler cannot determine the loop count, the compiler
does no unrolling.
7.10.2 Memory Tiling
There are many possible physical memory layouts for images. AMD Accelerated
Parallel Processing devices can access memory in a tiled or in a linear
arrangement.
•Linear – A linear layout format arranges the data linearly in memory such
that element addresses are sequential. This is the layout that is familiar to
CPU programmers. This format must be used for OpenCL buffers; it can be
used for images.
•Tiled – A tiled layout format has a pre-defined sequence of element blocks
arranged in sequential memory addresses (see Figure 7.11 for a conceptual
illustration). A microtile consists of ABIJ; a macrotile consists of the top-left
16 squares for which the arrows are red. Only images can use this format.
Translating from user address space to the tiled arrangement is transparent
to the user. Tiled memory layouts provide an optimized memory access

AMD ACCELERATED PARALLEL PROCESSING
7.10 Additional Performance Guidance 7-49
Copyright © 2013 Advanced Micro Devices, Inc. All rights reserved.
pattern to make more efficient use of the RAM attached to the GPU compute
device. This can contribute to lower latency.
Figure 7.11 One Example of a Tiled Layout Format
Memory Access Pattern –
Memory access patterns in compute kernels are usually different from those in
the pixel shaders. Whereas the access pattern for pixel shaders is in a
hierarchical, space-filling curve pattern and is tuned for tiled memory
performance (generally for textures), the access pattern for a compute kernel is
linear across each row before moving to the next row in the global id space. This
has an effect on performance, since pixel shaders have implicit blocking, and
compute kernels do not. If accessing a tiled image, best performance is achieved
if the application tries to use workgroups as a simple blocking strategy.
7.10.3 General Tips
•Using dynamic pointer assignment in kernels that are executed on the GPU
cause inefficient code generation.
•Many OpenCL specification compiler options that are accepted by the AMD
OpenCL compiler are not implemented. The implemented options are -D,
-I, w, Werror, -clsingle-precision-constant, -cl-opt-disable, and
-cl-fp32-correctly-rounded-divide-sqrt.
•Avoid declaring global arrays on the kernel’s stack frame as these typically
cannot be allocated in registers and require expensive global memory
operations.
•Use predication rather than control-flow. The predication allows the GPU to
execute both paths of execution in parallel, which can be faster than
attempting to minimize the work through clever control-flow. The reason for
this is that if no memory operation exists in a ?: operator (also called a
ABCD
LKJI
QSRX
H
P
G
O
WV
F
N
E
M
UABCD I JKL
HGFETSRQ
MNOPUVWX
Physical
Logical
T
AMD ACCELERATED PARALLEL PROCESSING
7-50 Chapter 7: OpenCL Performance and Optimization for Evergreen and Northern Islands
Devices
ternary operator), this operation is translated into a single cmov_logical
instruction, which is executed in a single cycle. An example of this is:
If (A>B) {
C += D;
} else {
C -= D;
}
Replace this with:
int factor = (A>B) ? 1:-1;
C += factor*D;
In the first block of code, this translates into an IF/ELSE/ENDIF sequence of
CF clauses, each taking ~40 cycles. The math inside the control flow adds
two cycles if the control flow is divergent, and one cycle if it is not. This code
executes in ~120 cycles.
In the second block of code, the ?: operator executes in an ALU clause, so
no extra CF instructions are generated. Since the instructions are sequentially
dependent, this block of code executes in three cycles, for a ~40x speed
improvement. To see this, the first cycle is the (A>B) comparison, the result
of which is input to the second cycle, which is the cmov_logical factor, bool,
1, -1. The final cycle is a MAD instruction that: mad C, factor, D, C. If the ratio
between CF clauses and ALU instructions is low, this is a good pattern to
remove the control flow.
•Loop Unrolling
– OpenCL kernels typically are high instruction-per-clock applications.
Thus, the overhead to evaluate control-flow and execute branch
instructions can consume a significant part of resource that otherwise
can be used for high-throughput compute operations.
– The AMD Accelerated Parallel Processing OpenCL compiler performs
simple loop unrolling optimizations; however, for more complex loop
unrolling, it may be beneficial to do this manually.
•If possible, create a reduced-size version of your data set for easier
debugging and faster turn-around on performance experimentation. GPUs do
not have automatic caching mechanisms and typically scale well as
resources are added. In many cases, performance optimization for the
reduced-size data implementation also benefits the full-size algorithm.
•When tuning an algorithm, it is often beneficial to code a simple but accurate
algorithm that is retained and used for functional comparison. GPU tuning
can be an iterative process, so success requires frequent experimentation,
verification, and performance measurement.
•The profiler and analysis tools report statistics on a per-kernel granularity. To
narrow the problem further, it might be useful to remove or comment-out
sections of code, then re-run the timing and profiling tool.
AMD ACCELERATED PARALLEL PROCESSING
7.10 Additional Performance Guidance 7-51
Copyright © 2013 Advanced Micro Devices, Inc. All rights reserved.
•Writing code with dynamic pointer assignment should be avoided on the
GPU. For example:
kernel void dyn_assign(global int* a, global int* b, global int* c)
{
global int* d;
size_t idx = get_global_id(0);
if (idx & 1) {
d = b;
} else {
d = c;
}
a[idx] = d[idx];
}
This is inefficient because the GPU compiler must know the base pointer that
every load comes from and in this situation, the compiler cannot determine
what ‘d’ points to. So, both B and C are assigned to the same GPU resource,
removing the ability to do certain optimizations.
•If the algorithm allows changing the work-group size, it is possible to get
better performance by using larger work-groups (more work-items in each
work-group) because the workgroup creation overhead is reduced. On the
other hand, the OpenCL CPU runtime uses a task-stealing algorithm at the
work-group level, so when the kernel execution time differs because it
contains conditions and/or loops of varying number of iterations, it might be
better to increase the number of work-groups. This gives the runtime more
flexibility in scheduling work-groups to idle CPU cores. Experimentation might
be needed to reach optimal work-group size.
•Since the AMD OpenCL runtime supports only in-order queuing, using
clFinish() on a queue and queuing a blocking command gives the same
result. The latter saves the overhead of another API command.
For example:
clEnqueueWriteBuffer(myCQ, buff, CL_FALSE, 0, buffSize, input, 0, NULL,
NULL);
clFinish(myCQ);
is equivalent, for the AMD OpenCL runtime, to:
clEnqueueWriteBuffer(myCQ, buff, CL_TRUE, 0, buffSize, input, 0, NULL,
NULL);
7.10.4 Guidance for CUDA Programmers Using OpenCL
•Porting from CUDA to OpenCL is relatively straightforward. Multiple vendors
have documents describing how to do this, including AMD:
http://developer.amd.com/documentation/articles/pages/OpenCL-and-the-ATI-Stream-v2.0-Beta.aspx#four
•Some specific performance recommendations which differ from other GPU
architectures:
– Use a workgroup size that is a multiple of 64. CUDA code can use a
workgroup size of 32; this uses only half the available compute resources
on an ATI Radeon HD 5870 GPU.
AMD ACCELERATED PARALLEL PROCESSING
7-52 Chapter 7: OpenCL Performance and Optimization for Evergreen and Northern Islands
Devices
– Vectorization can lead to substantially greater efficiency. The
ALUPacking counter provided by the Profiler can track how well the
kernel code is using the five-wide (or four-wide, depending on the GPU
type) VLIW unit. Values below 70 percent may indicate that
dependencies are preventing the full use of the processor. For some
kernels, vectorization can be used to increase efficiency and improve
kernel performance.
– AMD GPUs have a very high single-precision flops capability (2.72
teraflops in a single ATI Radeon HD 5870 GPU). Algorithms that benefit
from such throughput can deliver excellent performance on AMD
Accelerated Parallel Processing hardware.
7.10.5 Guidance for CPU Programmers Using OpenCL to Program GPUs
OpenCL is the industry-standard toolchain for programming GPUs and parallel
devices from many vendors. It is expected that many programmers skilled in
CPU programming will program GPUs for the first time using OpenCL. This
section provides some guidance for experienced programmers who are
programming a GPU for the first time. It specifically highlights the key differences
in optimization strategy.
•Study the local memory (LDS) optimizations. These greatly affect the GPU
performance. Note the difference in the organization of local memory on the
GPU as compared to the CPU cache. Local memory is shared by many
work-items (64 on Cypress). This contrasts with a CPU cache that normally
is dedicated to a single work-item. GPU kernels run well when they
collaboratively load the shared memory.
•GPUs have a large amount of raw compute horsepower, compared to
memory bandwidth and to “control flow” bandwidth. This leads to some high-
level differences in GPU programming strategy.
– A CPU-optimized algorithm may test branching conditions to minimize
the workload. On a GPU, it is frequently faster simply to execute the
workload.
– A CPU-optimized version can use memory to store and later load pre-
computed values. On a GPU, it frequently is faster to recompute values
rather than saving them in registers. Per-thread registers are a scarce
resource on the CPU; in contrast, GPUs have many available per-thread
register resources.
•Use float4 and the OpenCL built-ins for vector types (vload, vstore, etc.).
These enable the AMD Accelerated Parallel Processing OpenCL
implementation to generate efficient, packed SSE instructions when running
on the CPU. Vectorization is an optimization that benefits both the AMD CPU
and GPU.
AMD ACCELERATED PARALLEL PROCESSING
7.10 Additional Performance Guidance 7-53
Copyright © 2013 Advanced Micro Devices, Inc. All rights reserved.
7.10.6 Optimizing Kernel Code
7.10.6.1 Using Vector Data Types
The CPU contains a vector unit, which can be efficiently used if the developer is
writing the code using vector data types.
For architectures before Bulldozer, the instruction set is called SSE, and the
vector width is 128 bits. For Bulldozer, there the instruction set is called AVX, for
which the vector width is increased to 256 bits.
Using four-wide vector types (int4, float4, etc.) is preferred, even with Bulldozer.
7.10.6.2 Local Memory
The CPU does not benefit much from local memory; sometimes it is detrimental
to performance. As local memory is emulated on the CPU by using the caches,
accessing local memory and global memory are the same speed, assuming the
information from the global memory is in the cache.
7.10.6.3 Using Special CPU Instructions
The Bulldozer family of CPUs supports FMA4 instructions, exchanging
instructions of the form a*b+c with fma(a,b,c) or mad(a,b,c) allows for the use
of the special hardware instructions for multiplying and adding.
There also is hardware support for OpenCL functions that give the new hardware
implementation of rotating.
For example:
sum.x += tempA0.x * tempB0.x + tempA0.y * tempB1.x + tempA0.z * tempB2.x +
tempA0.w * tempB3.x;
can be written as a composition of mad instructions which use fused multiple add
(FMA):
sum.x += mad(tempA0.x, tempB0.x, mad(tempA0.y, tempB1.x, mad(tempA0.z,
tempB2.x, tempA0.w*tempB3.x)));
7.10.6.4 Avoid Barriers When Possible
Using barriers in a kernel on the CPU causes a significant performance penalty
compared to the same kernel without barriers. Use a barrier only if the kernel
requires it for correctness, and consider changing the algorithm to reduce
barriers usage.
7.10.7 Optimizing Kernels for Evergreen and 69XX-Series GPUs
7.10.7.1 Clauses
The architecture for the 69XX series of GPUs is clause-based. A clause is similar
to a basic block, a sequence of instructions that execute without flow control or
AMD ACCELERATED PARALLEL PROCESSING
7-54 Chapter 7: OpenCL Performance and Optimization for Evergreen and Northern Islands
Devices
I/O. Processor efficiency is determined in large part by the number of instructions
in a clause, which is determined by the frequency of branching and I/O at the
source-code level. An efficient kernel averages at least 16 or 32 instructions per
clause.
The AMD APP KernelAnalyzer2 assembler listing lets you view clauses. Try the
optimizations listed here from inside the AMD APP KernelAnalyzer2 to see the
improvements in performance.
7.10.7.2 Remove Conditional Assignments
A conditional of the form “if-then-else” generates branching and thus generates
one or more clauses. Use the select() function to replace these structures with
conditional assignments that do not cause branching. For example:
if(x==1) r=0.5;
if(x==2) r=1.0;
becomes
r = select(r, 0.5, x==1);
r = select(r, 1.0, x==2);
Note that if the body of the if statement contains an I/O, the if statement cannot
be eliminated.
7.10.7.3 Bypass Short-Circuiting
A conditional expression with many terms can compile into a number of clauses
due to the C-language requirement that expressions must short circuit. To
prevent this, move the expression out of the control flow statement. For example:
if(a&&b&&c&&d){…}
becomes
bool cond = a&&b&&c&&d;
if(cond){…}
The same applies to conditional expressions used in loop constructs (do, while,
for).
7.10.7.4 Unroll Small Loops
If the loop bounds are known, and the loop is small (less than 16 or 32
instructions), unrolling the loop usually increases performance.
7.10.7.5 Avoid Nested ifs
Because the GPU is a Vector ALU architecture, there is a cost to executing an
if-then-else block because both sides of the branch are evaluated, then one
result is retained while the other is discarded. When if blocks are nested, the
results are twice as bad; in general, if blocks are nested k levels deep, there 2^k
clauses are generated. In this situation, restructure the code to eliminate nesting.
AMD ACCELERATED PARALLEL PROCESSING
7.10 Additional Performance Guidance 7-55
Copyright © 2013 Advanced Micro Devices, Inc. All rights reserved.
7.10.7.6 Experiment With do/while/for Loops
for loops can generate more clauses than equivalent do or while loops.
Experiment with these different loop types to find the one with best performance.
7.10.7.7 Do I/O With 4-Word Data
The native hardware I/O transaction size is four words (float4, int4 types). Avoid
I/Os with smaller data, and rewrite the kernel to use the native size data. Kernel
performance increases, and only 25% as many work items need to be
dispatched.
AMD ACCELERATED PARALLEL PROCESSING
7-56 Chapter 7: OpenCL Performance and Optimization for Evergreen and Northern Islands
Devices

AMD ACCELERATED PARALLEL PROCESSING
AMD Accelerated Parallel Processing - OpenCL Programming Guide 8-1
Copyright © 2013 Advanced Micro Devices, Inc. All rights reserved.
Chapter 8
OpenCL Static C++
Programming Language
8.1 Overview
This extension defines the OpenCL Static C++ kernel language, which is a form
of the ISO/IEC Programming languages C++ specification1. This language
supports overloading and templates that can be resolved at compile time (hence
static), while restricting the use of language features that require dynamic/runtime
resolving. The language also is extended to support most of the features
described in Section 6 of OpenCL spec: new data types (vectors, images,
samples, etc.), OpenCL Built-in functions, and more.
8.1.1 Supported Features
The following list contains the major C++ features supported by this extension.
•Kernel and function overloading.
•Inheritance:
– Strict inheritance.
– Friend classes.
– Multiple inheritance.
•Templates:
– Kernel templates.
– Member templates.
– Template default argument.
– Limited class templates (the virtual. keyword is not exposed).
– Partial template specialization
•Namespaces.
•References.
•this operator.
Note that supporting templates and overloading highly improve the efficiency of
writing code: it allows developers to avoid replication of code when not
necessary.
1. Programming languages C++. International Standard ISO/IEC 14881, 1998.
AMD ACCELERATED PARALLEL PROCESSING
8-2 Chapter 8: OpenCL Static C++ Programming Language
Copyright © 2013 Advanced Micro Devices, Inc. All rights reserved.
Using kernel template and kernel overloading requires support from the runtime
API as well. AMD provides a simple extension to clCreateKernel, which
enables the user to specify the desired kernel.
8.1.2 Unsupported Features
C++ features not supported by this extension are:
•Virtual functions (methods marked with the virtual keyword).
•Abstract classes (a class defined only of pure virtual functions).
•Dynamic memory allocation (non-placement new/delete support is not
provided).
•Exceptions (no support for throw/catch).
•The :: operator.
•STL and other standard C++ libraries.
•The language specified in this extension can be easily expanded to support
these features.
8.1.3 Relations with ISO/IEC C++
This extension focuses on documenting the differences between the OpenCL
Static C++ kernel language and the ISO/IEC Programming languages C++
specification. Where possible, this extension leaves technical definitions to the
ISO/IEC specification.
8.2 Additions and Changes to Section 5 - The OpenCL C Runtime
8.2.1 Additions and Changes to Section 5.7.1 - Creating Kernel Objects
In the static C++ kernel language, a kernel can be overloaded, templated, or
both. The syntax explaining how to do it is defined in Sections 8.3.4 and 8.3.5,
below.
To support these cases, the following error codes were added; these can be
returned by clCreateKernel.
•CL_INVALID_KERNEL_TEMPLATE_TYPE_ARGUMENT_AMD if a kernel template
argument is not a valid type (is neither a valid OpenCL C type or a user
defined type in the same source file).
•CL_INVALID_KERNEL_TYPE_ARGUMENT_AMD if a kernel type argument, used for
overloading resolution, is not a valid type (is neither a valid OpenCL C type
or user-defined type in the same source program).

AMD ACCELERATED PARALLEL PROCESSING
8.3 Additions and Changes to Section 6 - The OpenCL C Programming Language 8-3
Copyright © 2013 Advanced Micro Devices, Inc. All rights reserved.
8.2.2 Passing Classes between Host and Device
This extension allows a developer to pass classes between the host and the
device. The mechanism used to pass the class to the device and back are the
existing buffer object APIs. The class that is passed maintains its state (public
and private members), and the compiler implicitly changes the class to use either
the host-side or device-side methods.
On the host side, the application creates the class and an equivalent memory
object with the same size (using the sizeof function). It then can use the class
methods to set or change values of the class members. When the class is ready,
the application uses a standard buffer API to move the class to the device (either
Unmap or Write), then sets the buffer object as the appropriate kernel argument
and enqueues the kernel for execution. When the kernel finishes the execution,
the application can map back (or read) the buffer object into the class and
continue working on it.
8.3 Additions and Changes to Section 6 - The OpenCL C Programming Language
8.3.1 Building C++ Kernels
To compile a program that contains C++ kernels and functions, the application
must add the following compile option to clBuildProgramWithSource:
-x language
where language is defined as one of the following:
•clc – the source language is considered to be OpenCL C, as defined in the
The OpenCL Programming Language version 1.21.
•clc++ - the source language is considered to be OpenCL C++, as defined in
the following sections of the this document.
8.3.2 Classes and Derived Classes
OpenCL C is extended to support classes and derived classes as per Sections
9 and 10 of the C++ language specification, with the limitation that virtual
functions and abstracts classes are not supported. The virtual keyword is
reserved, and the OpenCL C++ compiler is required to report a compile time
error if it is used in the input program.
This limitation restricts class definitions to be fully statically defined. There is
nothing prohibiting a future version of OpenCL C++ from relaxing this restriction,
pending performance implications.
A class definition can not contain any address space qualifier, either for members
or for methods:
1. The OpenCL Programming Language 1.2. Rev15, Khronos 2011.
AMD ACCELERATED PARALLEL PROCESSING
8-4 Chapter 8: OpenCL Static C++ Programming Language
Copyright © 2013 Advanced Micro Devices, Inc. All rights reserved.
class myClass{
public:
int myMethod1(){ return x;}
void __local myMethod2(){x = 0;}
private:
int x;
__local y; // illegal
};
The class invocation inside a kernel, however, can be either in private or local
address space:
__kernel void myKernel()
{
myClass c1;
__local myClass c2;
...
}
Classes can be passed as arguments to kernels, by defining a buffer object at
the size of the class, and using it. The device invokes the adequate device-
specific methods, and accesses the class members passed from the host.
OpenCL C kernels (defined with __kernel) may not be applied to a class
constructor, destructor, or method, except in the case that the class method is
defined static and thus does not require object construction to be invoked.
8.3.3 Namespaces
Namespaces are support without change as per [1].
8.3.4 Overloading
As defined in of the C++ language specification, when two or more different
declarations are specified for a single name in the same scope, that name is said
to be overloaded. By extension, two declarations in the same scope that declare
the same name but with different types are called overloaded declarations. Only
kernel and function declarations can be overloaded, not object and type
declarations.
As per of the C++ language specification, there are a number of restrictions as
to how functions can be overloaded; these are defined formally in Section 13 of
the C++ language specification. Note that kernels and functions cannot be
overloaded by return type.
Also, the rules for well-formed programs as defined by Section 13 of the C++
language specification are lifted to apply to both kernel and function declarations.
The overloading resolution is per Section 13.1 of the C++ language specification,
but extended to account for vector types. The algorithm for “best viable function”,
Section 13.3.3 of the C++ language specification, is extended for vector types by
inducing a partial-ordering as a function of the partial-ordering of its elements.
Following the existing rules for vector types in the OpenCL 1.2 specification,
explicit conversion between vectors is not allowed. (This reduces the number of
AMD ACCELERATED PARALLEL PROCESSING
8.3 Additions and Changes to Section 6 - The OpenCL C Programming Language 8-5
Copyright © 2013 Advanced Micro Devices, Inc. All rights reserved.
possible overloaded functions with respect to vectors, but this is not expected to
be a particular burden to developers because explicit conversion can always be
applied at the point of function evocation.)
For overloaded kernels, the following syntax is used as part of the kernel name:
foo(type1,...,typen)
where type1,...,typen must be either an OpenCL scalar or vector type, or can
be a user-defined type that is allocated in the same source file as the kernel foo.
To allow overloaded kernels, use the following syntax:
__attribute__((mangled_name(myMangledName)))
The kernel mangled_name is used as a parameter to pass to the
clCreateKernel() API. This mechanism is needed to allow overloaded kernels
without changing the existing OpenCL kernel creation API.
8.3.5 Templates
OpenCL C++ provides unrestricted support for C++ templates, as defined in
Section 14 of the C++ language specification. The arguments to templates are
extended to allow for all OpenCL base types, including vectors and pointers
qualified with OpenCL C address spaces (i.e. __global, __local, __private,
and __constant).
OpenCL C++ kernels (defined with __kernel) can be templated and can be
called from within an OpenCL C (C++) program or as an external entry point
(from the host).
For kernel templates, the following syntax is used as part of the kernel name
(assuming a kernel called foo):
foo<type1,...,typen>
where type1,...,typen must be either OpenCL scalar or vector type, or can be
a user-defined type that is allocated in the same source file as the kernel foo. In
this case a kernel is both overloaded and templated:
foo<type1,...,typen>(typen+1,...,typem)
Note that here overloading resolution is done by first matching non-templated
arguments in order of appearance in the definition, then substituting template
parameters. This allows intermixing of template and non-template arguments in
the signature.
To support template kernels, the same mechanism for kernel overloading is
used. Use the following syntax:
__attribute__((mangled_name(myMangledName)))
The kernel mangled_name is used as a parameter to passed to t he
clCreateKernel() API. This mechanism is needed to allow template kernels
AMD ACCELERATED PARALLEL PROCESSING
8-6 Chapter 8: OpenCL Static C++ Programming Language
Copyright © 2013 Advanced Micro Devices, Inc. All rights reserved.
without changing the existing OpenCL kernel creation API. An implementation is
not required to detect name collision with the user-specified kernel_mangled
names involved.
8.3.6 Exceptions
Exceptions, as per Section 15 of the C++ language specification, are not
supported. The keywords try, catch, and throw are reserved, and the OpenCL
C++ compiler must produce a static compile time error if they are used in the
input program.
8.3.7 Libraries
Support for the general utilities library, as defined in Sections 20-21 of the C++
language specification, is not provided. The standard C++ libraries and STL
library are not supported.
8.3.8 Dynamic Operation
Features related to dynamic operation are not supported:
•the virtual modifier.
OpenCL C++ prohibits the use of the virtual modifier. Thus, virtual member
functions and virtual inheritance are not supported.
•Dynamic cast that requires runtime check.
•Dynamic storage allocation and deallocation.
8.4 Examples
8.4.1 Passing a Class from the Host to the Device and Back
The class definition must be the same on the host code and the device code,
besides the members’ type in the case of vectors. If the class includes vector
data types, the definition must conform to the table that appears on Section 6.1.2
of the OpenCL Programming Specification 1.2, Corresponding API type for
OpenCL Language types.
Example Kernel Code
Class Test
{
setX (int value);
private:
int x;
}
__kernel foo (__global Test* InClass, ...)
{
If (get_global_id(0) == 0)
InClass->setX(5);
}
AMD ACCELERATED PARALLEL PROCESSING
8.4 Examples 8-7
Copyright © 2013 Advanced Micro Devices, Inc. All rights reserved.
Example Host Code
Class Test
{
setX (int value);
private:
int x;
}
MyFunc ()
{
tempClass = new(Test);
... // Some OpenCL startup code – create context, queue, etc.
cl_mem classObj = clCreateBuffer(context,
CL_MEM_USE_HOST_PTR, sizeof(Test),
&tempClass, event);
clEnqueueMapBuffer(...,classObj,...);
tempClass.setX(10);
clEnqueueUnmapBuffer(...,classObj,...); //class is passed to the Device
clEnqueueNDRange(..., fooKernel, ...);
clEnqueueMapBuffer(...,classObj,...); //class is passed back to the Host
}
8.4.2 Kernel Overloading
This example shows how to define and use mangled_name for kernel overloading,
and how to choose the right kernel from the host code. Assume the following
kernels are defined:
__attribute__((mangled_name(testAddFloat4))) kernel void
testAdd(global float4 * src1, global float4 * src2, global float4 * dst)
{
int tid = get_global_id(0);
dst[tid] = src1[tid] + src2[tid];
}
__attribute__((mangled_name(testAddInt8))) kernel void
testAdd(global int8 * src1, global int8 * src2, global int8 * dst)
{
int tid = get_global_id(0);
dst[tid] = src1[tid] + src2[tid];
}
The names testAddFloat4 and testAddInt8 are the external names for the two
kernel instants. When calling clCreateKernel, passing one of these kernel
names leads to the correct overloaded kernel.
AMD ACCELERATED PARALLEL PROCESSING
8-8 Chapter 8: OpenCL Static C++ Programming Language
Copyright © 2013 Advanced Micro Devices, Inc. All rights reserved.
8.4.3 Kernel Template
This example defines a kernel template, testAdd. It also defines two explicit
instants of the kernel template, testAddFloat4 and testAddInt8. The names
testAddFloat4 and testAddInt8 are the external names for the two kernel
template instants that must be used as parameters when calling to the
clCreateKernel API.
template <class T>
kernel void testAdd(global T * src1, global T * src2, global T * dst)
{
int tid = get_global_id(0);
dst[tid] = src1[tid] + src2[tid];
}
template __attribute__((mangled_name(testAddFloat4))) kernel void
testAdd(global float4 * src1, global float4 * src2, global float4 *
dst);
template __attribute__((mangled_name(testAddInt8))) kernel void
testAdd(global int8 * src1, global int8 * src2, global int8 * dst);

AMD ACCELERATED PARALLEL PROCESSING
AMD Accelerated Parallel Processing - OpenCL Programming Guide A-1
Copyright © 2013 Advanced Micro Devices, Inc. All rights reserved.
Appendix A
OpenCL Optional
Extensions
The OpenCL extensions are associated with the devices and can be queried for
a specific device. Extensions can be queried for platforms also, but that means
that all devices in the platform support those extensions.
Table A.1, on page A-15, lists the supported extensions.
A.1 Extension Name Convention
The name of extension is standardized and must contain the following elements
without spaces in the name (in lower case):
•cl_khr_<extension_name> - for extensions approved by Khronos Group.
For example: cl_khr_fp64.
•cl_ext_<extension_name> - for extensions provided collectively by multiple
vendors. For example: cl_ext_device_fission.
•cl_<vendor_name>_<extension_name> – for extension provided by a
specific vendor. For example: cl_amd_media_ops.
The OpenCL Specification states that all API functions of the extension must
have names in the form of cl<FunctionName>KHR, cl<FunctionName>EXT, or
cl<FunctionName><VendorName>. All enumerated values must be in the form of
CL_<enum_name>_KHR, CL_<enum_name>_EXT, or
CL_<enum_name>_<VendorName>.
A.2 Querying Extensions for a Platform
To query supported extensions for the OpenCL platform, use the
clGetPlatformInfo() function, with the param_name parameter set to the
enumerated value CL_PLATFORM_EXTENSIONS. This returns the extensions as a
character string with extension names separated by spaces. To find out if a
specific extension is supported by this platform, search the returned string for the
required substring.
AMD ACCELERATED PARALLEL PROCESSING
A-2 Appendix A: OpenCL Optional Extensions
Copyright © 2013 Advanced Micro Devices, Inc. All rights reserved.
A.3 Querying Extensions for a Device
To get the list of devices to be queried for supported extensions, use one of the
following:
•Query for available platforms using clGetPlatformIDs(). Select one, and
query for a list of available devices with clGetDeviceIDs().
•For a specific device type, call clCreateContextFromType(), and query a
list of devices by calling clGetContextInfo() with the param_name
parameter set to the enumerated value CL_CONTEXT_DEVICES.
After the device list is retrieved, the extensions supported by each device can be
queried with function call clGetDeviceInfo() with parameter param_name being
set to enumerated value CL_DEVICE_EXTENSIONS.
The extensions are returned in a char string, with extension names separated by
a space. To see if an extension is present, search the string for a specified
substring.
A.4 Using Extensions in Kernel Programs
There are special directives for the OpenCL compiler to enable or disable
available extensions supported by the OpenCL implementation, and, specifically,
by the OpenCL compiler. The directive is defined as follows.
#pragma OPENCL EXTENSION <extention_name> : <behavior>
#pragma OPENCL EXTENSION all: <behavior>
The <extension_name> is described in Section A.1, “Extension Name
Convention.”. The second form allows to address all extensions at once.
The <behavior> token can be either:
•enable - the extension is enabled if it is supported, or the error is reported
if the specified extension is not supported or token “all” is used.
•disable - the OpenCL implementation/compiler behaves as if the specified
extension does not exist.
•all - only core functionality of OpenCL is used and supported, all extensions
are ignored. If the specified extension is not supported then a warning is
issued by the compiler.
The order of directives in #pragma OPENCL EXTENSION is important: a later
directive with the same extension name overrides any previous one.
The initial state of the compiler is set to ignore all extensions as if it was explicitly
set with the following directive:
#pragma OPENCL EXTENSION all : disable
AMD ACCELERATED PARALLEL PROCESSING
A.5 Getting Extension Function Pointers A-3
Copyright © 2013 Advanced Micro Devices, Inc. All rights reserved.
This means that the extensions must be explicitly enabled to be used in kernel
programs.
Each extension that affects kernel code compilation must add a defined macro
with the name of the extension. This allows the kernel code to be compiled
differently, depending on whether the extension is supported and enabled, or not.
For example, for extension cl_khr_fp64 there should be a #define directive for
macro cl_khr_fp64, so that the following code can be preprocessed:
#ifdef cl_khr_fp64
// some code
#else
// some code
#endif
A.5 Getting Extension Function Pointers
Use the following function to get an extension function pointer.
void* clGetExtensionFunctionAddress(const char* FunctionName).
This returns the address of the extension function specified by the FunctionName
string. The returned value must be appropriately cast to a function pointer type,
specified in the extension spec and header file.
A return value of NULL means that the specified function does not exist in the
CL implementation. A non-NULL return value does not guarantee that the
extension function actually exists – queries described in sec. 2 or 3 must be done
to ensure the extension is supported.
The clGetExtensionFunctionAddress() function cannot be used to get core
API function addresses.
A.6 List of Supported Extensions that are Khronos-Approved
Supported extensions approved by the Khronos Group are:
•cl_khr_global_int32_base_atomics – basic atomic operations on 32-bit
integers in global memory.
•cl_khr_global_int32_extended_atomics – extended atomic operations on
32-bit integers in global memory.
•cl_khr_local_int32_base_atomics – basic atomic operations on 32-bit
integers in local memory.
•cl_khr_local_int32_extended_atomics – extended atomic operations on
32-bit integers in local memory.
•cl_khr_int64_base_atomics – basic atomic operations on 64-bit integers in
both global and local memory.
•cl_khr_int64_extended_atomics – extended atomic operations on 64-bit
integers in both global and local memory.
AMD ACCELERATED PARALLEL PROCESSING
A-4 Appendix A: OpenCL Optional Extensions
Copyright © 2013 Advanced Micro Devices, Inc. All rights reserved.
•cl_khr_3d_image_writes – supports kernel writes to 3D images.
•cl_khr_byte_addressable_store – this eliminates the restriction of not
allowing writes to a pointer (or array elements) of types less than 32-bit wide
in kernel program.
•cl_khr_gl_sharing – allows association of OpenGL context or share group
with CL context for interoperability.
•cl_khr_icd – the OpenCL Installable Client Driver (ICD) that lets developers
select from multiple OpenCL runtimes which may be installed on a system.
This extension is automatically enabled as of SDK v2 for AMD Accelerated
Parallel Processing.
•cl_khr_d3d10_sharing - allows association of D3D10 context or share
group with CL context for interoperability.
A.7 cl_ext Extensions
•cl_ext_device_fission - Support for device fission in OpenCL™. For more
information about this extension, see:
http://www.khronos.org/registry/cl/extensions/ext/cl_ext_device_fission.txt
A.8 AMD Vendor-Specific Extensions
This section describes the AMD vendor-specific extensions.
A.8.1 cl_amd_fp64
Before using double data types, double-precision floating point operators, and/or
double-precision floating point routines in OpenCL™ C kernels, include the
#pragma OPENCL EXTENSION cl_amd_fp64 : enable directive. See Table A.1
for a list of supported routines.
A.8.2 cl_amd_vec3
This extension adds support for vectors with three elements: float3, short3,
char3, etc. This data type was added to OpenCL 1.1 as a core feature. For more
details, see section 6.1.2 in the OpenCL 1.1 or OpenCL 1.2 spec.
A.8.3 cl_amd_device_persistent_memory
This extension adds support for the new buffer and image creation flag
CL_MEM_USE_PERSISTENT_MEM_AMD. Buffers and images allocated with this flag
reside in host-visible device memory. This flag is mutually exclusive with the flags
CL_MEM_ALLOC_HOST_PTR and CL_MEM_USE_HOST_PTR.
AMD ACCELERATED PARALLEL PROCESSING
A.8 AMD Vendor-Specific Extensions A-5
Copyright © 2013 Advanced Micro Devices, Inc. All rights reserved.
A.8.4 cl_amd_device_attribute_query
This extension provides a means to query AMD-specific device attributes. To
enable this extension, include the #pragma OPENCL EXTENSION
cl_amd_device_attribute_query : enable directive. Once the extension is
enabled, and the clGetDeviceInfo parameter <param_name> is set to
CL_DEVICE_PROFILING_TIMER_OFFSET_AMD, the offset in nano-seconds between
an event timestamp and Epoch is returned.
1.8.4.1 cl_device_profiling_timer_offset_amd
This query enables the developer to get the offset between event timestamps in
nano-seconds. To use it, compile the kernels with the #pragma OPENCL
EXTENSION cl_amd_device_attribute_query : enable directive. For
kernels complied with this pragma, calling clGetDeviceInfo with <param_name>
set to CL_DEVICE_PROFILING_TIMER_OFFSET_AMD returns the offset in nano-
seconds between event timestamps.
1.8.4.2 cl_amd_device_topology
This query enables the developer to get a description of the topology used to
connect the device to the host. Currently, this query works only in Linux. Calling
clGetDeviceInfo with <param_name> set to CL_DEVICE_TOPOLOGY_AMD returns
the following 32-bytes union of structures.
typedef union
{
struct { cl_uint type; cl_uint data[5]; } raw;
struct { cl_uint type; cl_char unused[17]; cl_char bus; cl_char
device; cl_char function; } pcie; } cl_device_topology_amd;
The type of the structure returned can be queried by reading the first unsigned
int of the returned data. The developer can use this type to cast the returned
union into the right structure type.
Currently, the only supported type in the structure above is PCIe (type value =
1). The information returned contains the PCI Bus/Device/Function of the device,
and is similar to the result of the lspci command in Linux. It enables the
developer to match between the OpenCL device ID and the physical PCI
connection of the card.
1.8.4.3 cl_amd_device_board_name
This query enables the developer to get the name of the GPU board and model
of the specific device. Currently, this is only for GPU devices.
Calling clGetDeviceInfo with <param_name> set to
CL_DEVICE_BOARD_NAME_AMD returns a 128-character value.
AMD ACCELERATED PARALLEL PROCESSING
A-6 Appendix A: OpenCL Optional Extensions
Copyright © 2013 Advanced Micro Devices, Inc. All rights reserved.
A.8.5 cl_amd_compile_options
This extension adds the following options, which are not part of the OpenCL
specification.
•-g — This is an experimental feature that lets you use the GNU project
debugger, GDB, to debug kernels on x86 CPUs running Linux or
cygwin/minGW under Windows. For more details, see Chapter 4, “Debugging
OpenCL.” This option does not affect the default optimization of the OpenCL
code.
•-O0 — Specifies to the compiler not to optimize. This is equivalent to the
OpenCL standard option -cl-opt-disable.
•-f[no-]bin-source — Does [not] generate OpenCL source in the .source
section. For more information, see Appendix E, “OpenCL Binary Image
Format (BIF) v2.0.”
•-f[no-]bin-llvmir — Does [not] generate LLVM IR in the .llvmir section.
For more information, see Appendix E, “OpenCL Binary Image Format (BIF)
v2.0.”
•-f[no-]bin-amdil — Does [not] generate AMD IL in the .amdil section.
For more information, see Appendix E, “OpenCL Binary Image Format (BIF)
v2.0.”
•-f[no-]bin-exe — Does [not] generate the executable (ISA) in .text section.
For more information, see Appendix E, “OpenCL Binary Image Format (BIF)
v2.0.”
To avoid source changes, there are two environment variables that can be used
to change CL options during the runtime.
•AMD_OCL_BUILD_OPTIONS — Overrides the CL options specified in
clBuildProgram().
•AMD_OCL_BUILD_OPTIONS_APPEND — Appends options to the options
specified in clBuildProgram().
A.8.6 cl_amd_offline_devices
To generate binary images offline, it is necessary to access the compiler for
every device that the runtime supports, even if the device is currently not installed
on the system. When, during context creation,
CL_CONTEXT_OFFLINE_DEVICES_AMD is passed in the context properties, all
supported devices, whether online or offline, are reported and can be used to
create OpenCL binary images.
A.8.7 cl_amd_event_callback
This extension provides the ability to register event callbacks for states other than
cl_complete. The full set of event states are allowed: cl_queued,
cl_submitted, and cl_running. This extension is enabled automatically and

AMD ACCELERATED PARALLEL PROCESSING
A.8 AMD Vendor-Specific Extensions A-7
Copyright © 2013 Advanced Micro Devices, Inc. All rights reserved.
does not need to be explicitly enabled through #pragma when using the SDK v2
of AMD Accelerated Parallel Processing.
A.8.8 cl_amd_popcnt
This extension introduces a “population count” function called popcnt. This
extension was taken into core OpenCL 1.2, and the function was renamed
popcount. The core 1.2 popcount function (documented in section 6.12.3 of the
OpenCL Specification) is identical to the AMD extension popcnt function.
A.8.9 cl_amd_media_ops
This extension adds the following built-in functions to the OpenCL language.
Note: For OpenCL scalar types, n = 1; for vector types, it is {2, 4, 8, or 16}.
Note:in the following, n denotes the size, which can be 1, 2, 4, 8, or 16;
[i] denotes the indexed element of a vector, designated 0 to n-1.
Built-in function: amd_pack
uint amd_pack(float4 src)
Return value
((((uint)src[0]) & 0xFF) << 0) +
((((uint)src[1]) & 0xFF) << 8) +
((((uint)src[2]) & 0xFF) << 16) +
((((uint)src[3]) & 0xFF) << 24)
Built-in function: amd_unpack0
floatn amd_unpack0 (uintn src)
Return value for each vector component
(float)(src[i] & 0xFF)
Built-in function: amd_unpack1
floatn amd_unpack1 (uintn src)
Return value for each vector component
(float)((src[i] >> 8) & 0xFF)
Built-in function: amd_unpack2
floatn amd_unpack2 (uintn src)
Return value for each vector component
(float)((src[i] >> 16) & 0xFF)
AMD ACCELERATED PARALLEL PROCESSING
A-8 Appendix A: OpenCL Optional Extensions
Copyright © 2013 Advanced Micro Devices, Inc. All rights reserved.
Built-in function: amd_unpack3
floatn amd_unpack3(uintn src)
Return value for each vector component
(float)((src[i] >> 24) & 0xFF)
Built-in function: amd_bitalign
uintn amd_bitalign (uintn src0, uintn src1, uintn src2)
Return value for each vector component
(uint) (((((long)src0[i]) << 32) | (long)src1[i]) >> (src2[i] & 31))
Built-in function: amd_bytealign
uintn amd_bytealign (uintn src0, uintn src1, uintn src2)
Return value for each vector component
(uint) (((((long)src0[i]) << 32) | (long)src1[i]) >> ((src2[i] & 3)*8))
Built-in function: amd_lerp
uintn amd_lerp (uintn src0, uintn src1, uintn src2)
Return value for each vector component
(((((src0[i] >> 0) & 0xFF) + ((src1[i] >> 0) & 0xFF) + ((src2[i] >> 0) & 1)) >> 1) << 0) +
(((((src0[i] >> 8) & 0xFF) + ((src1[i] >> 8) & 0xFF) + ((src2[i] >> 8) & 1)) >> 1) << 8) +
(((((src0[i] >> 16) & 0xFF) + ((src1[i] >> 16) & 0xFF) + ((src2[i] >> 16) & 1)) >> 1) << 16) +
(((((src0[i] >> 24) & 0xFF) + ((src1[i] >> 24) & 0xFF)
+ ((src2[i] >> 24) & 1)) >> 1) << 24) ;
Built-in function: amd_sad
uintn amd_sad (uintn src0, uintn src1, uintn src2)
Return value for each vector component
src2[i] +
abs(((src0[i] >> 0) & 0xFF) - ((src1[i] >> 0) & 0xFF)) +
abs(((src0[i] >> 8) & 0xFF) - ((src1[i] >> 8) & 0xFF)) +
abs(((src0[i] >> 16) & 0xFF) - ((src1[i] >> 16) & 0xFF)) +
abs(((src0[i] >> 24) & 0xFF) - ((src1[i] >> 24) & 0xFF));
Built-in function: amd_sad4
uint amd_sad4 (uint4 a, uint4 b, uint c)
Return value for each vector component
src2[i] +
abs(((src0[i] >> 0) & 0xFF) - ((src1[i] >> 0) & 0xFF)) +
abs(((src0[i] >> 8) & 0xFF) - ((src1[i] >> 8) & 0xFF)) +
abs(((src0[i] >> 16) & 0xFF) - ((src1[i] >> 16) & 0xFF)) +
abs(((src0[i] >> 24) & 0xFF) - ((src1[i] >> 24) & 0xFF));

AMD ACCELERATED PARALLEL PROCESSING
A.8 AMD Vendor-Specific Extensions A-9
Copyright © 2013 Advanced Micro Devices, Inc. All rights reserved.
Built-in function: amd_sadhi
uintn amd_sadhi (uintn src0, uintn src1, uintn src2)
Return value for each vector component
src2[i] +
(abs(((src0[i] >> 0) & 0xFF) - ((src1[i] >> 0) & 0xFF)) << 16) +
(abs(((src0[i] >> 8) & 0xFF) - ((src1[i] >> 8) & 0xFF)) << 16) +
(abs(((src0[i] >> 16) & 0xFF) - ((src1[i] >> 16) & 0xFF)) << 16) +
(abs(((src0[i] >> 24) & 0xFF) - ((src1[i] >> 24) & 0xFF)) << 16);
For more information, see:
http://www.khronos.org/registry/cl/extensions/amd/cl_amd_media_ops.txt
A.8.10 cl_amd_media_ops2
This extension adds further built-in functions to those of cl_amd_media_ops.
When enabled, it adds the following built-in functions to the OpenCL language.
Note:typen denotes an open scalar type { n = 1 } and vector types { n = 2, 4, 8,
16 }.
Built-in Function: uintn amd_msad (uintn src0, uintn src1, uintn src2)
Description:
uchar4 src0u8 = as_uchar4(src0.s0);
uchar4 src1u8 = as_uchar4(src1.s0);
dst.s0 = src2.s0 +
((src1u8.s0 == 0) ? 0 : abs(src0u8.s0 - src1u8.s0)) +
((src1u8.s1 == 0) ? 0 : abs(src0u8.s1 - src1u8.s1)) +
((src1u8.s2 == 0) ? 0 : abs(src0u8.s2 - src1u8.s2)) +
((src1u8.s3 == 0) ? 0 : abs(src0u8.s3 - src1u8.s3));
A similar operation is applied to other components of the vectors.
Built-in Function: ulongn amd_qsad (ulongn src0, uintn src1, ulongn src2)
Description:
uchar8 src0u8 = as_uchar8(src0.s0);
ushort4 src2u16 = as_ushort4(src2.s0);
ushort4 dstu16;
dstu16.s0 = amd_sad(as_uint(src0u8.s0123), src1.s0, src2u16.s0);
dstu16.s1 = amd_sad(as_uint(src0u8.s1234), src1.s0, src2u16.s1);
dstu16.s2 = amd_sad(as_uint(src0u8.s2345), src1.s0, src2u16.s2);
dstu16.s3 = amd_sad(as_uint(src0u8.s3456), src1.s0, src2u16.s3);
dst.s0 = as_uint2(dstu16);
A similar operation is applied to other components of the vectors.
AMD ACCELERATED PARALLEL PROCESSING
A-10 Appendix A: OpenCL Optional Extensions
Copyright © 2013 Advanced Micro Devices, Inc. All rights reserved.
Built-in Function:
ulongn amd_mqsad (ulongn src0, uintn src1, ulongn src2)
Description:
uchar8 src0u8 = as_uchar8(src0.s0);
ushort4 src2u16 = as_ushort4(src2.s0);
ushort4 dstu16;
dstu16.s0 = amd_msad(as_uint(src0u8.s0123), src1.s0, src2u16.s0);
dstu16.s1 = amd_msad(as_uint(src0u8.s1234), src1.s0, src2u16.s1);
dstu16.s2 = amd_msad(as_uint(src0u8.s2345), src1.s0, src2u16.s2);
dstu16.s3 = amd_msad(as_uint(src0u8.s3456), src1.s0, src2u16.s3);
dst.s0 = as_uint2(dstu16);
A similar operation is applied to other components of the vectors.
Built-in Function: uintn amd_sadw (uintn src0, uintn src1, uintn src2)
Description:
ushort2 src0u16 = as_ushort2(src0.s0);
ushort2 src1u16 = as_ushort2(src1.s0);
dst.s0 = src2.s0 +
abs(src0u16.s0 - src1u16.s0) +
abs(src0u16.s1 - src1u16.s1);
A similar operation is applied to other components of the vectors.
Built-in Function: uintn amd_sadd (uintn src0, uintn src1, uintn src2)
Description:
dst.s0 = src2.s0 + abs(src0.s0 - src1.s0);
A similar operation is applied to other components of the vectors.
Built-in Function: uintn amd_bfm (uintn src0, uintn src1)
Description:
dst.s0 = ((1 << (src0.s0 & 0x1f)) - 1) << (src1.s0 & 0x1f);
A similar operation is applied to other components of the vectors.
Built-in Function: uintn amd_bfe (uintn src0, uintn src1, uintn src2)
Description:
NOTE: The >> operator represents a logical right shift.
offset = src1.s0 & 31;
width = src2.s0 & 31;
if width = 0
dst.s0 = 0;
else if (offset + width) < 32
dst.s0 = (src0.s0 << (32 - offset - width)) >> (32 - width);
else
dst.s0 = src0.s0 >> offset;
A similar operation is applied to other components of the vectors.
AMD ACCELERATED PARALLEL PROCESSING
A.8 AMD Vendor-Specific Extensions A-11
Copyright © 2013 Advanced Micro Devices, Inc. All rights reserved.
Built-in Function: intn amd_bfe (intn src0, uintn src1, uintn src2)
Description:
NOTE: operator >> represent an arithmetic right shift.
offset = src1.s0 & 31;
width = src2.s0 & 31;
if width = 0
dst.s0 = 0;
else if (offset + width) < 32
dst.s0 = src0.s0 << (32-offset-width) >> 32-width;
else
dst.s0 = src0.s0 >> offset;
A similar operation is applied to other components of the vectors.
Built-in Function:
intn amd_median3 (intn src0, intn src1, intn src2)
uintn amd_median3 (uintn src0, uintn src1, uintn src2)
floatn amd_median3 (floatn src0, floatn src1, floatn src2)
Description:
Returns median of src0, src1, and src2.
Built-in Function:
intn amd_min3 (intn src0, intn src1, intn src2)
uintn amd_min3 (uintn src0, uintn src1, uintn src2)
floatn amd_min3 (floatn src0, floatn src1, floatn src2)
Description:
Returns min of src0, src1, and src2.
Built-in Function:
intn amd_max3 (intn src0, intn src1, intn src2)
uintn amd_max3 (uintn src0, uintn src1, uintn src2)
floatn amd_max3 (floatn src0, floatn src1, floatn src2)
Description:
Returns max of src0, src1, and src2.
For more information, see:
http://www.khronos.org/registry/cl/extensions/amd/cl_amd_media_ops2.txt
AMD ACCELERATED PARALLEL PROCESSING
A-12 Appendix A: OpenCL Optional Extensions
Copyright © 2013 Advanced Micro Devices, Inc. All rights reserved.
A.8.11 cl_amd_printf
The OpenCL Specification 1.1 and 1.2 support the optional AMD extension
cl_amd_printf, which provides printf capabilities to OpenCL C programs. To
use this extension, an application first must include
#pragma OPENCL EXTENSION cl_amd_printf : enable.
Built-in function:
printf(__constant char * restrict format, …);
This function writes output to the stdout stream associated with the
host application. The format string is a character sequence that:
– is null-terminated and composed of zero and more directives,
– ordinary characters (i.e. not %), which are copied directly to the output
stream unchanged, and
– conversion specifications, each of which can result in fetching zero or
more arguments, converting them, and then writing the final result to the
output stream.
The format string must be resolvable at compile time; thus, it cannot
be dynamically created by the executing program. (Note that the use of
variadic arguments in the built-in printf does not imply its use in other built-
ins; more importantly, it is not valid to use printf in user-defined functions
or kernels.)
The OpenCL C printf closely matches the definition found as part of the
C99 standard. Note that conversions introduced in the format string with
% are supported with the following guidelines:
•A 32-bit floating point argument is not converted to a 64-bit double,
unless the extension cl_khr_fp64 is supported and enabled, as
defined in section 9.3 of the OpenCL Specification 1.1. This includes
the double variants if cl_khr_fp64 is supported and defined in the
corresponding compilation unit.
•64-bit integer types can be printed using %ld / %lx / %lu .
•%lld / %llx / %llu are not supported and reserved for 128-bit integer
types (long long).
•All OpenCL vector types (section 6.1.2 of the OpenCL Specification
1.1) can be explicitly passed and printed using the modifier vn, where
n can be 2, 3, 4, 8, or 16. This modifier appears before the original
conversion specifier for the vector’s component type (for example, to
print a float4 %v4f). Since vn is a conversion specifier, it is valid to
apply optional flags, such as field width and precision, just as it
is when printing the component types. Since a vector is an aggregate
type, the comma separator is used between the components:
0:1, … , n-2:n-1.
AMD ACCELERATED PARALLEL PROCESSING
A.8 AMD Vendor-Specific Extensions A-13
Copyright © 2013 Advanced Micro Devices, Inc. All rights reserved.
A.8.12 cl_amd_predefined_macros
The following macros are predefined when compiling OpenCL™ C kernels.
These macros are defined automatically based on the device for which the code
is being compiled.
GPU devices:
__WinterPark__
__BeaverCreek__
__Turks__
__Caicos__
__Tahiti__
__Pitcairn__
__Capeverde__
__Cayman__
__Barts__
__Cypress__
__Juniper__
__Redwood__
__Cedar__
__ATI_RV770__
__ATI_RV730__
__ATI_RV710__
__Loveland__
__GPU__
CPU devices:
__CPU__
__X86__
__X86_64__
Note that __GPU__ or __CPU__ are predefined whenever a GPU or CPU device
is the compilation target.
An example kernel is provided below.
#pragma OPENCL EXTENSION cl_amd_printf : enable
const char* getDeviceName() {
#ifdef __Cayman__
return "Cayman";
#elif __Barts__
return "Barts";
#elif __Cypress__
return "Cypress";
#elif defined(__Juniper__)
return "Juniper";
#elif defined(__Redwood__)
return "Redwood";
#elif defined(__Cedar__)
return "Cedar";
#elif defined(__ATI_RV770__)
return "RV770";
#elif defined(__ATI_RV730__)
return "RV730";
#elif defined(__ATI_RV710__)
return "RV710";
#elif defined(__Loveland__)
return "Loveland";
#elif defined(__GPU__)
return "GenericGPU";
#elif defined(__X86__)
return "X86CPU";
#elif defined(__X86_64__)

AMD ACCELERATED PARALLEL PROCESSING
A-14 Appendix A: OpenCL Optional Extensions
Copyright © 2013 Advanced Micro Devices, Inc. All rights reserved.
return "X86-64CPU";
#elif defined(__CPU__)
return "GenericCPU";
#else
return "UnknownDevice";
#endif
}
kernel void test_pf(global int* a)
{
printf("Device Name: %s\n", getDeviceName());
}
A.8.13 cl_amd_bus_addressable_memory
This extension defines an API for peer-to-peer transfers between AMD GPUs
and other PCIe device, such as third-party SDI I/O devices. Peer-to-peer
transfers have extremely low latencies by not having to use the host’s main
memory or the CPU (see Figure A.1). This extension allows sharing a memory
allocated by the graphics driver to be used by other devices on the PCIe bus
(peer-to-peer transfers) by exposing a write-only bus address. It also allows
memory allocated on other PCIe devices (non-AMD GPU) to be directly
accessed by AMD GPUs. One possible use of this is for a video capture device
to directly write into the GPU memory using its DMA.This extension is supported
only on AMD FirePro™ professional graphics cards.
Figure A.1 Peer-to-Peer Transfers Using the
cl_amd_bus_addressable_memory Extension

AMD ACCELERATED PARALLEL PROCESSING
A.9 Supported Functions for cl_amd_fp64 / cl_khr_fp64 A-15
Copyright © 2013 Advanced Micro Devices, Inc. All rights reserved.
A.9 Supported Functions for cl_amd_fp64 / cl_khr_fp64
AMD OpenCL is now cl_khr_fp64-compliant on devices compliant with OpenCL
1.1 and greater. Thus, cl_amd_fp64 is now a synonym for cl_khr_fp64 on all
supported devices.
A.10 Extension Support by Device
Table A.1 and Table A.2 list the extension support for selected devices.
Table A.1 Extension Support for AMD GPU Devices 1
Note that an atomic counter is a device-level counter that can be added /
decremented by different work-items, where the atomicity of the operation is
A M D APUs A M D Radeon H D
Extension Brazos Llano Trinity
Tahiti1,
Pitcairn2,
Cape Verde3
1. AMD Radeon HD 79XX series.
2. AMD Radeon HD 78XX series.
3. AMD Radeon HD 77XX series.
Turks4
4. AMD Radeon HD 75XX series and AMD Radeon HD 76XX series.
Cayman5
5. AMD Radeon HD 69XX series.
Barts6
6. AMD Radeon HD 68XX series.
Cypress7
7. ATI Radeon HD 59XX series and 58XX series, AMD FirePro V88XX series and V87XX series.
cl_khr_*_atomics (32-bit) Yes Yes Yes Yes Yes Yes Yes Yes
cl_ext_atomic_counters_32 Yes Yes Yes Yes Yes Yes Yes Yes
cl_khr_gl_sharing Yes Yes Yes Yes Yes Yes Yes Yes
cl_khr_byte_addressable_store Yes Yes Yes Yes Yes Yes Yes Yes
cl_ext_device_fission CPU
only CPU
only CPU
only No No No No No
cl_amd_device_attribute_query Yes Yes Yes Yes Yes Yes Yes Yes
cl_khr_fp64 CPU
only CPU
only CPU
only Yes Yes Yes No Yes
cl_amd_fp64 CPU
only CPU
only CPU
only Yes Yes Yes No Yes
cl_amd_vec3 Yes Yes Yes Yes Yes Yes Yes Yes
Images Yes Yes Yes Yes Yes Yes Yes Yes
cl_khr_d3d10_sharing Yes Yes Yes Yes Yes Yes Yes Yes
cl_amd_media_ops Yes Yes Yes Yes Yes Yes Yes Yes
cl_amd_printf Yes Yes Yes Yes Yes Yes Yes Yes
cl_amd_popcnt Yes Yes Yes Yes Yes Yes Yes Yes
cl_khr_3d_image_writes Yes Yes Yes Yes Yes Yes Yes Yes
Platform Extensions
cl_khr_icd Yes Yes Yes Yes Yes Yes Yes Yes
cl_amd_event_callback Yes Yes Yes Yes Yes Yes Yes Yes
cl_amd_offline_devices Yes Yes Yes Yes Yes Yes Yes Yes

AMD ACCELERATED PARALLEL PROCESSING
A-16 Appendix A: OpenCL Optional Extensions
Copyright © 2013 Advanced Micro Devices, Inc. All rights reserved.
guaranteed. The access to the counter is done only through add/dec built-in
functions; thus, no two work-items have the same value returned in the case that
a given kernel only increments or decrements the counter. (Also see
http://www.khronos.org/registry/cl/extensions/ext/cl_ext_atomic_counters_32.txt.)
Table A.2 Extension Support for Older AMD GPUs and CPUs
x86 CPU
with SSE2 or laterExtension Juniper1
1. ATI Radeon HD 5700 series, AMD Mobility Radeon HD 5800 series, AMD FirePro V5800 series, AMD
Mobility FirePro M7820.
Redwood2
2. ATI Radeon™ HD 5600 Series, ATI Radeon™ HD 5600 Series, ATI Radeon™ HD 5500 Series, AMD
Mobility Radeon™ HD 5700 Series, AMD Mobility Radeon™ HD 5600 Series, AMD FirePro™ V4800
Series, AMD FirePro™ V3800 Series, AMD Mobility FirePro™ M5800
Cedar3
3. ATI Radeon™ HD 5400 Series, AMD Mobility Radeon™ HD 5400 Series
cl_khr_*_atomics Yes Yes Yes Yes
cl_ext_atomic_counters_32 Yes Yes Yes No
cl_khr_gl_sharing Yes Yes Yes Yes
cl_khr_byte_addressable_store Yes Yes Yes Yes
cl_ext_device_fission No No No Yes
cl_amd_device_attribute_query Yes Yes Yes Yes
cl_khr_fp64 No No No Yes
cl_amd_fp644
4. Available on all devices that have double-precision, including all Southern Island devices.
No No No Yes
cl_amd_vec3 Yes Yes Yes Yes
Images Yes Yes Yes Yes5
5. Environment variable CPU_IMAGE_SUPPORT must be set.
cl_khr_d3d10_sharing Yes Yes Yes Yes
cl_amd_media_ops Yes Yes Yes Yes
cl_amd_media_ops2 Yes Yes Yes Yes
cl_amd_printf Yes Yes Yes Yes
cl_amd_popcnt Yes Yes Yes Yes
cl_khr_3d_image_writes Yes Yes Yes No
Platform Extensions
cl_khr_icd Yes Yes Yes Yes
cl_amd_event_callback Yes Yes Yes Yes
cl_amd_offline_devices Yes Yes Yes Yes

AMD ACCELERATED PARALLEL PROCESSING
AMD Accelerated Parallel Processing - OpenCL Programming Guide B-1
Copyright © 2013 Advanced Micro Devices, Inc. All rights reserved.
Appendix B
The OpenCL Installable Client Driver
(ICD)
The OpenCL Installable Client Driver (ICD) is part of the AMD Accelerated
Parallel Processing software stack. Code written prior to SDK v2.0 must be
changed to comply with OpenCL ICD requirements.
B.1 Overview
The ICD allows multiple OpenCL implementations to co-exist; also, it allows
applications to select between these implementations at runtime.
Use the clGetPlatformIDs() and clGetPlatformInfo() functions to see the
list of available OpenCL implementations, and select the one that is best for your
requirements. It is recommended that developers offer their users a choice on
first run of the program or whenever the list of available platforms changes.
A properly implemented ICD and OpenCL library is transparent to the end-user.
B.2 Using ICD
Sample code that is part of the SDK contains examples showing how to query
the platform API and call the functions that require a valid platform parameter.
This is a pre-ICD code snippet.
context = clCreateContextFromType(
0,
dType,
NULL,
NULL,
&status);
The ICD-compliant version of this code follows.
/*
* Have a look at the available platforms and pick either
* the AMD one if available or a reasonable default.
*/
cl_uint numPlatforms;
cl_platform_id platform = NULL;
status = clGetPlatformIDs(0, NULL, &numPlatforms);
if(!sampleCommon->checkVal(status,
CL_SUCCESS,
"clGetPlatformIDs failed."))
{
return SDK_FAILURE;
}
AMD ACCELERATED PARALLEL PROCESSING
B-2 Appendix B: The OpenCL Installable Client Driver (ICD)
Copyright © 2013 Advanced Micro Devices, Inc. All rights reserved.
if (0 < numPlatforms)
{
cl_platform_id* platforms = new cl_platform_id[numPlatforms];
status = clGetPlatformIDs(numPlatforms, platforms, NULL);
if(!sampleCommon->checkVal(status,
CL_SUCCESS,
"clGetPlatformIDs failed."))
{
return SDK_FAILURE;
}
for (unsigned i = 0; i < numPlatforms; ++i)
{
char pbuf[100];
status = clGetPlatformInfo(platforms[i],
CL_PLATFORM_VENDOR,
sizeof(pbuf),
pbuf,
NULL);
if(!sampleCommon->checkVal(status,
CL_SUCCESS,
"clGetPlatformInfo failed."))
{
return SDK_FAILURE;
}
platform = platforms[i];
if (!strcmp(pbuf, "Advanced Micro Devices, Inc."))
{
break;
}
}
delete[] platforms;
}
/*
* If we could find our platform, use it. Otherwise pass a NULL and
get whatever the
* implementation thinks we should be using.
*/
cl_context_properties cps[3] =
{
CL_CONTEXT_PLATFORM,
(cl_context_properties)platform,
0
};
/* Use NULL for backward compatibility */
cl_context_properties* cprops = (NULL == platform) ? NULL : cps;
context = clCreateContextFromType(
cprops,
dType,
NULL,
NULL,
&status);
Another example of a pre-ICD code snippet follows.
status = clGetDeviceIDs(NULL, CL_DEVICE_TYPE_DEFAULT, 0, NULL,
&numDevices);
The ICD-compliant version of the code snippet is:
AMD ACCELERATED PARALLEL PROCESSING
B.2 Using ICD B-3
Copyright © 2013 Advanced Micro Devices, Inc. All rights reserved.
status = clGetDeviceIDs(platform, CL_DEVICE_TYPE_DEFAULT, 0, NULL,
&numDevices);
NOTE: It is recommended that the host code look at the platform vendor string
when searching for the desired OpenCL platform, instead of using the platform
name string. The platform name string might change, whereas the platform
vendor string remains constant for a particular vendor’s implementation.
AMD ACCELERATED PARALLEL PROCESSING
B-4 Appendix B: The OpenCL Installable Client Driver (ICD)
Copyright © 2013 Advanced Micro Devices, Inc. All rights reserved.

AMD ACCELERATED PARALLEL PROCESSING
AMD Accelerated Parallel Processing - OpenCL Programming Guide C-1
Copyright © 2013 Advanced Micro Devices, Inc. All rights reserved.
Appendix C
Compute Kernel
C.1 Differences from a Pixel Shader
Differences between a pixel shader and a compute kernel include: location
indexing, amount of resources used on the GPU compute device, memory
access patterns, cache behavior, work-item spawn rate, creation of wavefronts
and groups, and newly exposed hardware features such as Local Data Store and
Shared Registers. Many of these changes are based on the spawn/dispatch
pattern of a compute kernel. This pattern is linear; for a pixel shader, it is a
hierarchical-Z pattern. The following sections discuss the effects of this change.
at the IL level.
C.2 Indexing
A primary difference between a compute kernel and a pixel shader is the
indexing mode. In a pixel shader, indexing is done through the vWinCoord
register and is directly related to the output domain (frame buffer size and
geometry) specified by the user space program. This domain is usually in the
Euclidean space and specified by a pair of coordinates. In a compute kernel,
however, this changes: the indexing method is switched to a linear index between
one and three dimensions, as specified by the user. This gives the programmer
more flexibility when writing kernels.
Indexing is done through the vaTid register, which stands for absolute work-item
id. This value is linear: from 0 to N-1, where N is the number of work-items
requested by the user space program to be executed on the GPU compute
device. Two other indexing variables, vTid and vTgroupid, are derived from
settings in the kernel and vaTid.
In SDK 1.4 and later, new indexing variables are introduced for either 3D spawn
or 1D spawn. The 1D indexing variables are still valid, but replaced with
vAbsTidFlat, vThreadGrpIdFlat, and vTidInGrpFlat, respectively. The 3D versions
are vAbsTid, vThreadGrpId, and vTidInGrp. The 3D versions have their
respective positions in each dimension in the x, y, and z components. The w
component is not used. If the group size for a dimension is not specified, it is an
implicit 1. The 1D version has the dimension replicated over all components.

AMD ACCELERATED PARALLEL PROCESSING
C-2 Appendix C: Compute Kernel
Copyright © 2013 Advanced Micro Devices, Inc. All rights reserved.
C.3 Performance Comparison
To show the performance differences between a compute kernel and a pixel
shader, the following subsection show a matrix transpose program written in
three ways:
1. A naïve pixel shader of matrix transpose.
2. The compute kernel equivalent.
3. An optimized matrix transpose using LDS to further improve performance.
C.4 Pixel Shader
The traditional naïve matrix transpose reads in data points from the (j,i)th element
of input matrix in sampler and writes out at the current (i,j)th location, which is
implicit in the output write. The kernel is structured as follows:
Figure C.1 shows the performance results of using a pixel shader for this matrix
transpose.
Figure C.1 Pixel Shader Matrix Transpose
il_ps_2_0
dcl_input_position_interp(linear_noperspective) vWinCoord0.xy__
dcl_output_generic o0
dcl_resource_id(0)_type(2d,unnorm)_fmtx(float)_fmty(float)_fmtz(float)_fmtw(float)
sample_resource(0)_sampler(0) o0, vWinCoord0.yx
end
PS
64
192
320
448
576
704
832
960
1088
1216
1344
1472
1600
1728
1856
1984
Matrix Size
GB/s
12
10
8
6
4
2
0

AMD ACCELERATED PARALLEL PROCESSING
C.5 Compute Kernel C-3
Copyright © 2013 Advanced Micro Devices, Inc. All rights reserved.
C.5 Compute Kernel
For the compute kernel, the kernel is structured as follows:
Figure C.2 shows the performance results using a compute kernel for this matrix
transpose.
Figure C.2 Compute Kernel Matrix Transpose
il_cs_2_0
dcl_num_threads_per_group 64
dcl_cb cb0[1]
dcl_resource_id(0)_type(2d,unnorm)_fmtx(float)_fmty(float)_fmtz(float)_fmtw(float)
umod r0.x, vAbsTidFlat.x, cb0[0].x
udiv r0.y, vAbsTidFlat.x, cb0[0].x
sample_resource(0)_sampler(0) r1, r0.yx
mov g[vAbsTidFlat.x], r1
end
64
192
320
448
576
704
832
960
1088
1216
1344
1472
1600
1728
1856
1984
GB/s
CS
Matrix Size
7
6
5
4
3
2
1
0

AMD ACCELERATED PARALLEL PROCESSING
C-4 Appendix C: Compute Kernel
Copyright © 2013 Advanced Micro Devices, Inc. All rights reserved.
C.6 LDS Matrix Transpose
Figure C.3 shows the performance results using the LDS for this matrix
transpose.
Figure C.3 LDS Matrix Transpose
C.7 Results Comparison
Based on the graphs above, it can be seen that in most cases using the LDS to
do on-chip transpose outperforms the similar pixel shader and compute kernel
versions; however, a direct porting of the transpose algorithm from a pixel shader
to a compute kernel does not immediately increase performance. This is because
of the differences mentioned above between the pixel shader and the compute
kernel. Taking advantage of the compute kernel features such as LDS can lead
to a large performance gain in certain programs.
64
192
320
448
576
704
832
960
1088
1216
1344
1472
1600
1728
1856
1984
GB/s
LDS
Matrix Size
100
90
80
70
60
50
40
30
20
10
0

AMD ACCELERATED PARALLEL PROCESSING
D-2 Appendix D: Device Parameters
Copyright © 2013 Advanced Micro Devices, Inc. All rights reserved.
Table D.1 Parameters for 7xxx Devices
Verde
PRO Verde
XT Pitcairn
PRO Pitcairn
XT Tahiti
PRO Tahiti
XT
Product Name
(AMD Radeon HD) 7750 7770 7850 7870 7950 7970
Engine Speed (MHz) 800 1000 860 1000 800 925
Compute Resources
Compute Units 81016202832
Processing Elements 512 640 1024 1280 1792 2048
Peak Gflops 819 1280 1761 2560 2867 3789
Cache and Register Sizes
# of 32b Vector Registers/CU 65536 65536 65536 65536 65536 65536
Size of Vector Registers/CU 256 kB 256 kB 256 kB 256 kB 256 kB 256 kB
LDS Size/ CU 64 kB 64 kB 64 kB 64 kB 64 kB 64 kB
LDS Banks / CU 32 32 32 32 32 32
Constant Cache / GPU 64 kB 64 kB 128 kB 128 kB 128 kB 128 kB
Max Constants / 4 CUs 16 kB 16 kB 16 kB 16 kB 16 kB 16 kB
L1 Cache Size / CU 16 kB 16 kB 16 kB 16 kB 16 kB 16 kB
L2 Cache Size / GPU 512 kB 512 kB 512 kB 512 kB 768 kB 768 kB
Peak GPU Bandwidths
Register Read (GB/s) 4915 7680 10568 15360 17203 22733
LDS Read (GB/s) 819 1280 1761 2560 2867 3789
Constant Cache Read (GB/s) 102 160 220 320 358 474
L1 Read (GB/s) 410 640 881 1280 1434 1894
L2 Read (GB/s) 205 256 440 512 614 710
Global Memory (GB/s) 72 72 154 154 240 264
Global Limits
Max Wavefronts / GPU 320 400 640 800 1120 1280
Max Wavefronts / CU (avg) 40 40 40 40 40 40
Max Work-Items / GPU 20480 25600 40960 51200 71680 81920
Memory
Memory Channels 44881212
Memory Bus Width (bits) 128 128 256 256 384 384
Memory Type and
Speed (MHz) GDDR5
1125 GDDR5
1125 GDDR5
1200 GDDR5
1200 GDDR5
1250 GDDR5
1375
Frame Buffer 1 GB 1 GB 2 GB 1 GB or
2 GB 3 GB 3 GB

AMD ACCELERATED PARALLEL PROCESSING
D-3
Copyright © 2013 Advanced Micro Devices, Inc. All rights reserved.
Table D.2 Parameters for 68xx and 69xx Devices
Barts
PRO Barts
XT Blackcomb
PRO Cayman
PRO Cayman
XT Cayman
Gemini
Product Name
(AMD Radeon HD) 6850 6870 6950M 6950 6970 6990
Engine Speed (MHz) 775 900 580 800 880 830 (BIOS 1,
default)
880 (BIOS 2)
Compute Resources
Compute Units 12 14 12 22 24 48
Stream Cores 192 224 192 352 384 768
Processing Elements 960 1120 960 1408 1536 3072
Peak Gflops 1488 2016 1113.6 2252.8 2703.36 5100-5407
Cache and Register Sizes
# of Vector Registers/CU 16384 16384 16384 16384 16384 16384
Size of Vector Registers/CU 256 kB 256 kB 256 kB 256 kB 256 kB 256 kB
LDS Size/ CU 32 kB 32 kB 32 kB 32 kB 32 kB 32 kB
LDS Banks / CU 32 32 32 32 32 32
Constant Cache / GPU 32 kB 32 kB 32 kB 48 kB 48 kB 48 kB
Max Constants / CU 8 kB 8 kB 8 kB 8 kB 8 kB 8 kB
L1 Cache Size / CU 8 kB 8 kB 8 kB 8 kB 8 kB 8 kB
L2 Cache Size / GPU 512 kB 512 kB 512 kB 512 kB 512 kB 512 kB
Peak GPU Bandwidths
Register Read (GB/s) 7142 9677 5345 13517 16220 30597-32440
LDS Read (GB/s) 1190 1613 891 2253 2703 5100-5407
Constant Cache Read (GB/s) 2381 3226 1782 4506 5407 10199-10813
L1 Read (GB/s) 595 806 445 1126 1352 2550-2703
L2 Read (GB/s) 397 461 297 410 451 850-901
Global Memory (GB/s) 128 134 115 160 176 320
Global Limits
Max Wavefronts / GPU 496 496 496 512 512 512
Max Wavefronts / CU (avg) 41.3 35.4 41.3 23.3 21.3 21.3
Max Work-Items / GPU 31744 31744 31744 32768 32768 32768
Memory
Memory Channels 88888 8
Memory Bus Width (bits) 256 256 256 256 256 512
Memory Type and
Speed (MHz) GDDR5
1000 GDDR5
1050 GDDR5
900 GDDR5
1250 GDDR5
1375 GDDR5
1250
Frame Buffer 1 GB 1 GB 1 GB 1 GB or
2 GB 2 GB 4 GB total

AMD ACCELERATED PARALLEL PROCESSING
D-4 Appendix D: Device Parameters
Copyright © 2013 Advanced Micro Devices, Inc. All rights reserved.
Table D.3 Parameters for 65xx, 66xx, and 67xx Devices
Turks
PRO Turks
XT Whistler
LP Whistler
PRO Whistler
XT Barts
LE
Product Name (AMD Radeon
HD) 6570 6670 6730M 6750M 6770M 6790
Engine Speed (MHz) 650 800 485 600 725 840
Compute Resources
Compute Units 6666610
Stream Cores 96 96 96 96 96 160
Processing Elements 480 480 480 480 480 800
Peak Gflops 624 768 465.6 576 696 1344
Cache and Register Sizes
# of Vector Registers/CU 16384 16384 16384 16384 16384 16384
Size of Vector Registers/CU 256 kB 256 kB 256 kB 256 kB 256 kB 256 kB
LDS Size/ CU 32 kB 32 kB 32 kB 32 kB 32 kB 32 kB
LDS Banks / CU 32 32 32 32 32 32
Constant Cache / GPU 16 kB 16 kB 16 kB 16 kB 16 kB 32 kB
Max Constants / CU 8 kB 8 kB 8 kB 8 kB 8 kB 8 kB
L1 Cache Size / CU 8 kB 8 kB 8 kB 8 kB 8 kB 8 kB
L2 Cache Size / GPU 256 kB 256 kB 256 kB 256 kB 256 kB 512 kB
Peak GPU Bandwidths
Register Read (GB/s) 2995 3686 2235 2765 3341 6451
LDS Read (GB/s) 499 614 372 461 557 1075
Constant Cache Read (GB/s) 998 1229 745 922 1114 2150
L1 Read (GB/s) 250 307 186 230 278 538
L2 Read (GB/s) 166 205 124 154 186 430
Global Memory (GB/s) 29 to 64 64 26 to 38 29 to 58 29 to 58 134
Global Limits
Max Wavefronts / GPU 248 248 248 248 248 496
Max Wavefronts / CU (avg) 41.3 41.3 41.3 41.3 41.3 49.6
Max Work-Items / GPU 15872 15872 15872 15872 15872 31744
Memory
Memory Channels 444448
Memory Bus Width (bits) 128 128 128 128 128 256
Memory Type and
Speed (MHz) GDDR5,
1000; or
DDR3, 900
GDDR5
1000 GDDR5,
600; or
DDR3, 800
GDDR5,
800; or
DDR3, 900
GDDR5,
900; or
DDR3, 900
GDDR5
1050
Frame Buffer 512 MB or
1 GB for
GDDR5; 1 or
2 GB for
DDR3
512 MB or
1 GB 256 MB 1 GB 1 GB or
2 GB 1 GB

AMD ACCELERATED PARALLEL PROCESSING
D-5
Copyright © 2013 Advanced Micro Devices, Inc. All rights reserved.
Table D.4 Parameters for 64xx Devices
Seymour
LP Seymour
PRO Caicos Seymour
XT Seymour
XTX
Product Name (AMD Radeon HD) 6430M 6450M 6450 6470M 6490M
Engine Speed (MHz) 480 600 625 to 750 700 to 750 800
Compute Resources
Compute Units 222 2 2
Stream Cores 32 32 32 32 32
Processing Elements 160 160 160 160 160
Peak Gflops 153.6 192 200 to 240 224 to 240 256
Cache and Register Sizes
# of Vector Registers/CU 16384 16384 16384 16384 16384
Size of Vector Registers/CU 256 kB 256 kB 256 kB 256 kB 256 kB
LDS Size/ CU 32 kB 32 kB 32 kB 32 kB 32 kB
LDS Banks / CU 32 32 32 32 32
Constant Cache / GPU 4 kB 4 kB 4 kB 4 kB 4 kB
Max Constants / CU 8 kB 8 kB 8 kB 8 kB 8 kB
L1 Cache Size / CU 8 kB 8 kB 8 kB 8 kB 8 kB
L2 Cache Size / GPU 128 kB 128 kB 128 kB 128 kB 128 kB
Peak GPU Bandwidths
Register Read (GB/s) 737 922 960 to 1152 1075 to 1152 1229
LDS Read (GB/s) 123 154 160 to 192 179 to 192 205
Constant Cache Read (GB/s) 246 307 320 to 384 358 to 384 410
L1 Read (GB/s) 61 77 80 to 96 90 to 96 102
L2 Read (GB/s) 61 77 80 to 96 90 to 96 102
Global Memory (GB/s) 13 13 13 to 29 14 to 26 14 to 26
Global Limits
Max Wavefronts / GPU 192 192 192 192 192
Max Wavefronts / CU (avg) 96.0 96.0 96.0 96.0 96.0
Max Work-Items / GPU 12288 12288 12288 12288 12288
Memory
Memory Channels 222 2 2
Memory Bus Width (bits) 64 64 64 64 64
Memory Type and
Speed (MHz) DDR3
800 DDR3
800 GDDR5,
800 - 900; or
DDR3, 800
GDDR5, 800;
or DDR3, 900 GDDR5, 800;
or DDR3, 900
Frame Buffer 512 MB 1 GB 512 MB or
1 GB 512 MB or
1 GB 512 MB or
1 GB

AMD ACCELERATED PARALLEL PROCESSING
D-6 Appendix D: Device Parameters
Copyright © 2013 Advanced Micro Devices, Inc. All rights reserved.
Table D.5 Parameters for Zacate and Ontario Devices
Ontario Ontario Zacate Zacate
Product Name (AMD Radeon HD) C-30 C-50 E-240 E-350
Engine Speed (MHz) 277 276 500 492
Compute Resources
Compute Units 222 2
Stream Cores 16 16 16 16
Processing Elements 80 80 80 80
Peak Gflops 44.32 44.16 80 78.72
Cache and Register Sizes
# of Vector Registers/CU 8192 8192 8192 8192
Size of Vector Registers/CU 128 kB 128 kB 128 kB 128 kB
LDS Size/ CU 32 kB 32 kB 32 kB 32 kB
LDS Banks / CU 16 16 16 16
Constant Cache / GPU 4 kB 4 kB 4 kB 4 kB
Max Constants / CU 8 kB 8 kB 8 kB 8 kB
L1 Cache Size / CU 8 kB 8 kB 8 kB 8 kB
L2 Cache Size / GPU 64 kB 64 kB 64 kB 64 kB
Peak GPU Bandwidths
Register Read (GB/s) 213 212 384 378
LDS Read (GB/s) 35 35 64 63
Constant Cache Read (GB/s) 71 71 128 126
L1 Read (GB/s) 35 35 64 63
L2 Read (GB/s) 35 35 64 63
Global Memory (GB/s) 999 9
Global Limits
Max Wavefronts / GPU 192 192 192 192
Max Wavefronts / CU (avg) 96.0 96.0 96.0 96.0
Max Work-Items / GPU 6144 6144 6144 6144
Memory
Memory Channels 222 2
Memory Bus Width (bits) 64 64 64 64
Memory Type and
Speed (MHz) DDR3
533 DDR3
533 DDR3
533 DDR3
533
Frame Buffer Shared
Memory Shared
Memory Shared
Memory Shared
Memory

AMD ACCELERATED PARALLEL PROCESSING
D-7
Copyright © 2013 Advanced Micro Devices, Inc. All rights reserved.
Table D.6 Parameters for 56xx, 57xx, 58xx, Eyfinity6, and 59xx Devices
Redwood
XT Juniper
LE Juniper
XT Cypress
LE Cypress
PRO Cypress
XT Hemlock
Product Name (ATI Radeon
HD) 5670 5750 5770 5830 5850 5870 5970
Engine Speed (MHz) 775 700 850 800 725 850 725
Compute Resources
Compute Units 5 9 10 14 18 20 40
Stream Cores 80 144 160 224 288 320 640
Processing Elements 400 720 800 1120 1440 1600 3200
Peak Gflops 620 1008 1360 1792 2088 2720 4640
Cache and Register Sizes
# of Vector Registers/CU 16384 16384 16384 16384 16384 16384 16384
Size of Vector Registers/CU 256 kB 256 kB 256 kB 256 kB 256 kB 256 kB 256 kB
LDS Size/ CU 32 k 32 k 32 k 32 k 32 k 32 k 32 k
LDS Banks / CU 16 32 32 32 32 32 32
Constant Cache / GPU 16 k 24 k 24 k 32 k 40 k 48 k 96 k
Max Constants / CU 8 k 8 k 8 k 8 k 8 k 8 k 8 k
L1 Cache Size / CU 8 k 8 k 8 k 8 k 8 k 8 k 8 k
L2 Cache Size / GPU 128 k 256 k 256 k 512 k 512 k 512 k 2 x 512 k
Peak GPU Bandwidths
Register Read (GB/s) 2976 4838 6528 8602 10022 13056 22272
LDS Read (GB/s) 248 806 1088 1434 1670 2176 3712
Constant Cache Read (GB/s) 992 1613 2176 2867 3341 4352 7424
L1 Read (GB/s) 248 403 544 717 835 1088 1856
L2 Read (GB/s) 198 179 218 410 371 435 742
Global Memory (GB/s) 64 74 77 128 128 154 256
Global Limits
Max Wavefronts / GPU 248 248 248 496 496 496 992
Max Wavefronts / CU (avg) 49.6 27.6 24.8 35.4 27.6 24.8 24.8
Max Work-Items / GPU 15872 15872 15872 31744 31744 31744 63488
Memory
Memory Channels 4 4 4 8 8 8 2 x 8
Memory Bus Width (bits) 128 128 128 256 256 256 2 x 256
Memory Type and
Speed (MHz) GDDR5
1000 GDDR5
1150 GDDR5
1200 GDDR5
1000 GDDR5
1000 GDDR5
1200 GDDR5
1000
Frame Buffer 1 GB /
512 MB 1 GB /
512 MB 1 GB 1 GB 1GB 1 GB 2 x 1 GB

AMD ACCELERATED PARALLEL PROCESSING
D-8 Appendix D: Device Parameters
Copyright © 2013 Advanced Micro Devices, Inc. All rights reserved.
Table D.7 Parameters for Exxx, Cxx, 54xx, and 55xx Devices
Zacate Zacate Ontario Ontario Cedar Redwood
PRO2 Redwood
PRO
Product Name (ATI Radeon
HD) E-350 E-240 C-50 C-30 5450 5550 5570
Engine Speed (MHz) 492 500 276 277 650 550 650
Compute Resources
Compute Units 222224 5
Stream Cores 16 16 16 16 16 64 80
Processing Elements 80 80 80 80 80 320 400
Peak Gflops 78.72 80 44.16 44.32 104 352 520
Cache and Register Sizes
# of Vector Registers/CU 8192 8192 8192 8192 8192 16384 16384
Size of Vector Registers/CU 128 kB 128 kB 128 kB 128 kB 128 kB 256 kB 256 kB
LDS Size/ CU 32 kB 32 kB 32 kB 32 kB 32k 32k 32k
LDS Banks / CU 16 16 16 16 16 16 16
Constant Cache / GPU 4 kB 4 kB 4 kB 4 kB 4k 16k 16k
Max Constants / CU 4 kB 4 kB 4 kB 4 kB 4k 8k 8k
L1 Cache Size / CU 8 kB 8 kB 8 kB 8 kB 8k 8k 8k
L2 Cache Size / GPU 64 kB 64 kB 64 kB 64 kB 64k 128k 128k
Peak GPU Bandwidths
Register Read (GB/s) 378 384 212 213 499 1690 2496
LDS Read (GB/s) 63 64 35 35 83 141 208
Constant Cache Read (GB/s) 126 128 71 71 166 563 832
L1 Read (GB/s) 63 64 35 35 83 141 208
L2 Read (GB/s) 63 64 35 35 83 141 166
Global Memory (GB/s) 9999132629
Global Limits
Max Wavefronts / GPU 192 192 192 192 192 248 248
Max Wavefronts / CU (avg) 96.0 96.0 96.0 96.0 96.0 62.0 49.6
Max Work-Items / GPU 6144 6144 6144 6144 6144 15872 15872
Memory
Memory Channels 222224 4
Memory Bus Width (bits) 64 64 64 64 64 128 128
Memory Type and
Speed (MHz) DDR3
533 DDR3
533 DDR3
533 DDR3
533 DDR3
800 DDR3
800 DDR3
900
Frame Buffer Shared
Memory Shared
Memory Shared
Memory Shared
Memory 1 GB /
512 MB 1 GB /
512 MB 1 GB /
512 MB

AMD ACCELERATED PARALLEL PROCESSING
AMD Accelerated Parallel Processing - OpenCL Programming Guide E-1
Copyright © 2013 Advanced Micro Devices, Inc. All rights reserved.
Appendix E
OpenCL Binary Image For-
mat (BIF) v2.0
E.1 Overview
OpenCL Binary Image Format (BIF) 2.0 is in the ELF format. BIF2.0 allows the
OpenCL binary to contain the OpenCL source program, the LLVM IR, and the
executable. The BIF defines the following special sections:
•.source: for storing the OpenCL source program.
•.llvmir: for storing the OpenCL immediate representation (LLVM IR).
•.comment: for storing the OpenCL version and the driver version that created
the binary.
The BIF can have other special sections for debugging, etc. It also contains
several ELF special sections, such as:
•.text for storing the executable.
•.rodata for storing the OpenCL runtime control data.
•other ELF special sections required for forming an ELF (for example:
.strtab, .symtab, .shstrtab).
By default, OpenCL generates a binary that has LLVM IR, and the executable for
the GPU (,.llvmir, .amdil, and .text sections), as well as LLVM IR and the
executable for the CPU (.llvmir and .text sections). The BIF binary always
contains a .comment section, which is a readable C string. The default behavior
can be changed with the BIF options described in Section E.2, “BIF Options,”
page E-3.
The LLVM IR enables recompilation from LLVM IR to the target. When a binary
is used to run on a device for which the original program was not generated and
the original device is feature-compatible with the current device, OpenCL
recompiles the LLVM IR to generate a new code for the device. Note that the
LLVM IR is only universal within devices that are feature-compatible in the same
device type, not across different device types. This means that the LLVM IR for
the CPU is not compatible with the LLVM IR for the GPU. The LLVM IR for a
GPU works only for GPU devices that have equivalent feature sets.
BIF2.0 is supported since Stream SDK 2.2.

AMD ACCELERATED PARALLEL PROCESSING
E-2 Appendix E: OpenCL Binary Image Format (BIF) v2.0
Copyright © 2013 Advanced Micro Devices, Inc. All rights reserved.
E.1.1 Executable and Linkable Format (ELF) Header
For the ELF binary to be considered valid, the AMD OpenCL runtime expects
certain values to be specified. The following header fields must be set for all
binaries that are created outside of the OpenCL framework.
Table E.1 ELF Header Fields
The fields not shown in Table E.1 are given values according to the ELF
Specification. The e_machine value is defined as one of the oclElfTargets
enumerants; the values for these are:
Field Value Description
e_ident[EI_CLASS] ELFCLASS32,
ELFCLASS64 BIF can be either 32-bit ELF or
64bit ELF.
e_ident[EI_DATA] ELFDATA2LSB BIF is stored in little Endian order.
e_ident[EI_OSABI] ELFOSABI_NONE Not used.
e_ident[EI_ABIVERSION] 0 Not used.
e_type ET_NONE Not used.
e_machine oclElfTargets Enum CPU/GPU machine ID.
E_version EV_CURRENT Must be EV_CURRENT.
e_entry 0 Not used.
E_phoff 0 Not used.
e_flags 0 Not used.
E_phentsize 0 Not used.
E_phnum 0 Not used.
AMD ACCELERATED PARALLEL PROCESSING
E.2 BIF Options E-3
Copyright © 2013 Advanced Micro Devices, Inc. All rights reserved.
E.1.2 Bitness
The BIF can be either 32-bit ELF format or a 64-bit ELF format. For the GPU,
OpenCL generates a 32-bit BIF binary; it can read either 32-bit BIF or 64-bit BIF
binary. For the CPU, OpenCL generates and reads only 32-bit BIF binaries if the
host application is 32-bit (on either 32-bit OS or 64-bit OS). It generates and
reads only 64-bit BIF binary if the host application is 64-bit (on 64-bit OS).
E.2 BIF Options
OpenCL provides the following options to control what is contained in the binary.
-f[no-]bin-source — [not] generate OpenCL source in .source section.
-f[no-]bin-llvmir — [not] generate LLVM IR in .llvmir section.
-f[no-]bin-exe — [not] generate the executable (ISA) in .text section.
The option syntax follows the GCC option syntax.
By default, OpenCL generates the .llvmir section, .amdil section, and .text
section. The following are examples for using these options:
Example 1: Generate executable for execution:
e_machine =
{
1001 + CaltargetEnum
2002
2003
: GPU
: CPU generic without SSE3
: CPU generic with SSE3
typedef enum CALtargetEnum {
CAL_TARGET_600 = 0, /**< R600 GPU ISA */
CAL_TARGET_610 = 1, /**< RV610 GPU ISA */
CAL_TARGET_630 = 2, /**< RV630 GPU ISA */
CAL_TARGET_670 = 3, /**< RV670 GPU ISA */
CAL_TARGET_7XX = 4, /**< R700 class GPU ISA */
CAL_TARGET_770 = 5, /**< RV770 GPU ISA */
CAL_TARGET_710 = 6, /**< RV710 GPU ISA */
CAL_TARGET_730 = 7, /**< RV730 GPU ISA */
CAL_TARGET_CYPRESS = 8, /**< CYPRESS GPU ISA */
CAL_TARGET_JUNIPER = 9, /**< JUNIPER GPU ISA */
CAL_TARGET_REDWOOD = 10, /**< REDWOOD GPU ISA */
CAL_TARGET_CEDAR= 11, /**< CEDAR GPU ISA */
CAL_TARGET_SUMO = 12, /**< SUMO GPU ISA */
CAL_TARGET_SUPERSUMO =13, /**< SUPERSUMO GPU ISA */
CAL_TARGET_WRESTLER = 14, /**< WRESTLER GPU ISA */
CAL_TARGET_CAYMAN =15, /**< CAYMAN GPU ISA */
CAL_TARGET_KAUAI = 16, /**< KAUAI GPU ISA */
CAL_TARGET_BARTS = 17 , /**< BARTS GPU ISA */
CAL_TARGET_TURKS = 18 , /**< TURKS GPU ISA */
CAL_TARGET_CAICOS = 19, /**< CAICOS GPU ISA */
CAL_TARGET_TAHITI = 20,/**< TAHITI GPU ISA*/
CAL_TARGET_PITCAIRN = 21,/**< PITCAIRN GPU ISA*/
CAL_TARGET_CAPEVERDE = 22,/**< CAPE VERDE GPU ISA*/
CAL_TARGET_DEVASTATOR = 23,/**< DEVASTATOR GPU ISA*/
CAL_TARGET_SCRAPPER = 24, /**< SCRAPPER GPU ISA*/
CAL_TARGET_OLAND = 25, /**< OLAND GPU ISA*/
CAL_TARGET_BONAIRE = 26, /**< BONAIRE GPU ISA*/
CAL_TARGET_KALINDI = 29, /**< KALINDI GPU ISA*/
};
AMD ACCELERATED PARALLEL PROCESSING
E-4 Appendix E: OpenCL Binary Image Format (BIF) v2.0
Copyright © 2013 Advanced Micro Devices, Inc. All rights reserved.
clBuildProgram(program, 0, NULL, "-fno-bin-llvmir -fno-bin-amdil", NULL,
NULL);
Example 2: Generate only LLVM IR:
clBuildProgram(program, 0, NULL, "-fno-bin-exe -fno-bin-amdil", NULL,
NULL);
This binary can recompile for all the other devices of the same device type.

AMD ACCELERATED PARALLEL PROCESSING
AMD Accelerated Parallel Processing - OpenCL Programming Guide F-1
Copyright © 2013 Advanced Micro Devices, Inc. All rights reserved.
Appendix F
Open Decode API Tutorial
F.1 Overview
This section provides a basic tutorial for using the sample program for Open
Decode. The Open Decode API provides the ability to access the hardware for
fixed-function decoding using the AMD Unified Video Decoder block on the GPU
for decoding H.264 video.
The AMD sample Open Video Decode, provided at
http://developer.amd.com/zones/OpenCLZone/pages/openclappexamples.aspx
shows how to read in compressed H.264 video elementary stream frames and
supporting parameters, then call the hardware decoder to decompress the video.
The following is an introduction for the Open CL programmer to start using UVD
hardware; it shows how to perform a decode using the Open Video Decode API.
Open Decode allows the decompression to take place on the GPU, where the
Open CL buffers reside. This lets applications perform post-processing
operations on the decompressed data on the GPU prior to rendering the frames.
Figure F.1 diagrams an example of an optional Gaussian Blur operation on raw
decoded-data. The video is operated on using the GPU compute shader units.
The finished video then is displayed using the OpenGL rendering pipeline. Note
that OpenCL post-processing takes place on buffers in GPU memory; these
buffers do not have to be copied to the CPU address space.
Figure F.1 Open Decode with Optional Post-Processing
OpenDecode
Decode
UVD
Raw YUV Video
after decode
YUV data in OpenCL buffers
are used by Compute Shaders
without need for copying
Post-processed
YUV surface is
used as a texture
for display
Post Processing
OpenCL
Compute Shaders
Render
OpenGL
Display
App
API
HW
AMD ACCELERATED PARALLEL PROCESSING
F-2 Appendix F: Open Decode API Tutorial
Copyright © 2013 Advanced Micro Devices, Inc. All rights reserved.
The five-step process consists of initialization, context creation, session creation,
decode execution, and finally session and context destruction.
F.2 Initializing
The first step in using the Open Decode is to get the Device Info and capabilities
through OVDecodeGetDeviceInfo and OVDecodeGetDeviceCap.
OVDecodeGetDeviceInfo obtains the information about the device(s) and
initializes the UVD hardware and firmware. As a result of the call to
OVDecodeGetDeviceCaps, the deviceInfo data structure provides the supported
output format and the compression profile. The application then can verify that
these values support the requested decode. The following code snippet shows
the use of OVDecodeGetDeviceInfo and OVDecodeGetDeviceCap.
ovdecode_device_info *deviceInfo = new ovdecode_device_info[numDevices];
status = OVDecodeGetDeviceInfo(&numDevices, deviceInfo);
unsigned int ovDeviceID = 0;
for(unsigned int i = 0; i < numDevices; i++)
{
ovdecode_cap *caps = new
ovdecode_cap[deviceInfo[i].decode_cap_size];
status = OVDecodeGetDeviceCap(deviceInfo[i].device_id,
deviceInfo[i].decode_cap_size,
caps);
for(unsigned int j = 0; j < deviceInfo[i].decode_cap_size; j++)
{
if(caps[j].output_format == OVD_NV12_INTERLEAVED_AMD &&
caps[j].profile == OVD_H264_HIGH_41)
{
ovDeviceID = deviceInfo[i].device_id;
break;
}
}
}
F.3 Creating the Context
The second step is to create the context for the decode session within Open CL
using clCreateContext (see following code snippet). The context creation (tied
to OpenCL queue creation) initializes the Open Decode function pointers,
callbacks, etc. Context creation also allocates buffers, such as timestamps and/or
synchronization buffers needed for the decode. (See Example Code 1 on page 1-
9 for clCreateContext usage.)
intptr_t properties[] =
{CL_CONTEXT_PLATFORM, (cl_context_properties)platform,
0
};
ovdContext = clCreateContext(properties,
1,
&clDeviceID,
0,
0,
&err);
AMD ACCELERATED PARALLEL PROCESSING
F.4 Creating the Session F-3
Copyright © 2013 Advanced Micro Devices, Inc. All rights reserved.
F.4 Creating the Session
The third step is to create the decode session using OVDecodeCreateSession.
This function, as shown in the following code snippet, creates the decode driver
session and performs the internal resource allocation.
From the capabilities that you have confirmed above in step 1, you now specify
the decode profile (H.264) and the output format (NV12 Interleaved). The height
and width also are specified. This can be obtained by parsing the data from the
input stream.
ovdecode_profile profile = OVD_H264_HIGH_41;
ovdecode_format oFormat = OVD_NV12_INTERLEAVED_AMD;
oWidth = video_width;
oHeight = video_height;
session = OVDecodeCreateSession(
ovdContext,
ovDeviceID,
profile,
oFormat,
oWidth,
oHeight);
F.5 Decoding
Decode execution goes through OpenCL and starts the UVD decode function.
For each OpenCL command sent to the Command Queue, a unique
Event_Object is returned. These Event_Objects are useful for forming
synchronization points and can be placed in Event Wait Lists by the programmer.
If the programmer creates an Event Wait List, each Event_Object in the list must
be completed, in list order, before this command is executed.
The Create Command Queue call, clCreateCommandQueue, sets up a queue into
which, later in the program, OpenCL commands are sent (for example, to run the
various OpenCL kernels).
cl_cmd_queue = clCreateCommandQueue((cl_context)ovdContext,
clDeviceID,
0,
&err);
This section demonstrates how the Frame info set up can be done with the
information read in from the video frame parameters.
slice_data_control_size = sliceNum * sizeof(ovd_slice_data_control);
slice_data_control =
(ovd_slice_data_control*)malloc(slice_data_control_size);
pic_parameter_2_size = sizeof(H264_picture_parameter_2);
num_event_in_wait_list = 0;
bitstream_data_max_size = video_width*video_height*3/2;
bitstream_data =
(ovd_bitstream_data)malloc(bitstream_data_max_size);
AMD ACCELERATED PARALLEL PROCESSING
F-4 Appendix F: Open Decode API Tutorial
Copyright © 2013 Advanced Micro Devices, Inc. All rights reserved.
// Size of NV12 format
int host_ptr_size = oHeight * video_pitch * 3/2;
host_ptr = malloc(host_ptr_size);
Create output buffer:
output_surface = clCreateBuffer((cl_context)ovdContext,
CL_MEM_READ_WRITE,
host_ptr_size,
NULL,
&err);
The sample demonstrates how data can be read to provide Open Decode
with the information needed. Details can be obtained by reviewing the
sample routine ‘ReadPictureData’ to fill in the values needed to send into
the OvDecodePicture.
ReadPictureData(iFramesDecoded,
&picture_parameter,
&pic_parameter_2,
pic_parameter_2_size,
bitstream_data,
&bitstream_data_read_size,
bitstream_data_max_size,
slice_data_control,
slice_data_control_size);
This OVDecoePicture call performs the operation of decoding the frame
and placing the output in the output surface buffer. The OVDecodepicture
is called in a loop until the end of the input stream is reached.
OPEventHandle eventRunVideoProgram;
OVresult res = OVDecodePicture(session,
&picture_parameter,
&pic_parameter_2,
pic_parameter_2_size,
&bitstream_data,
bitstream_data_read_size,
slice_data_control,
slice_data_control_size,
output_surface,
num_event_in_wait_list,
NULL,
&eventRunVideoProgram,
0);
Wait until the Decode session completes:
err = clWaitForEvents(1, (cl_event *)&(eventRunVideoProgram));
if(err != CL_SUCCESS)
{
std::cout <<
return false;
}
F.6 Destroying Session and Context
The final step is to release the resources and close the session. This is done by
releasing all the allocated memory and structures, as well as calling
OVDecodeDestroySession and clReleaseContext. These functions cause the
decode session to free allocation of resources needed for the session. This frees
AMD ACCELERATED PARALLEL PROCESSING
F.6 Destroying Session and Context F-5
Copyright © 2013 Advanced Micro Devices, Inc. All rights reserved.
driver session and all internal resources; it also sets the UVD clock to idle state.
The following code snippet shows how this is done.
err = clReleaseMemObject((cl_mem)output_surface);
bool ovdErr = OVDecodeDestroySession(session);
err = clReleaseContext((cl_context)ovdContext);
AMD ACCELERATED PARALLEL PROCESSING
F-6 Appendix F: Open Decode API Tutorial
Copyright © 2013 Advanced Micro Devices, Inc. All rights reserved.

AMD ACCELERATED PARALLEL PROCESSING
AMD Accelerated Parallel Processing - OpenCL Programming Guide G-1
Copyright © 2013 Advanced Micro Devices, Inc. All rights reserved.
Appendix G
OpenCL-OpenGL
Interoperability
This chapter explains how to establish an association between GL context and
CL context.
Please note the following guidelines.
1. All devices used to create the OpenCL context associated with
command_queue must support acquiring shared CL/GL objects. This
constraint is enforced at context-creation time.
2. clCreateContext and clCreateContextFromType fail context creation if the
device list passed in cannot interoperate with the GL context.
clCreateContext only permits GL-friendly device(s).
clCreateFromContextType can only include GL-friendly device(s).
3. Use clGetGLContextInfoKHR to determine GL-friendly device(s) from the
following parameters:
a. CL_CURRENT_DEVICE_FOR_GL_CONTEXT_KHR only returns the device that
can interoperate with the GL context.
b. CL_DEVICES_FOR_GL_CONTEXT_KHR includes all GL-context interoperable
devices.
4. While it is possible to create as many GL contexts on a GPU, do not create
concurrently two GL contexts for two GPUs from the same process.
5. For OpenGL interoperability with OpenCL, there is a strict order in which the
OpenCL context is created and the texture/buffer shared allocations can be
made. To use shared resources, the OpenGL application must create an
OpenGL context and afterwards an OpenCL context. All resources (GL
buffers and textures) created after the OpenCL context was created can be
shared between OpenGL and OpenCL. If resources are allocated before the
OpenCL context was created, they cannot be shared between OpenGL and
OpenCL.
G.1 Under Windows
This sections discusses CL-GL interoperability for single and multiple GPU
systems running under Windows.

AMD ACCELERATED PARALLEL PROCESSING
G-2 Appendix G: OpenCL-OpenGL Interoperability
Copyright © 2013 Advanced Micro Devices, Inc. All rights reserved.
G.1.1 Single GPU Environment
7.1.1.1 Creating CL Context from a GL Context
Use GLUT windowing system or Win32 API for event handling.
Using GLUT
1. Use glutInit to initialize the GLUT library and negotiate a session with the
windowing system. This function also processes the command line options,
depending on the windowing system.
2. Use wglGetCurrentContext to get the current rendering GL context
(HGLRC) of the calling thread.
3. Use wglGetCurrentDC to get the device context (HDC) that is associated
with the current OpenGL rendering context of the calling thread.
4. Use the clGetGLContextInfoKHR (See Section 9.7 of the OpenCL
Specification 1.1) function and the
CL_CURRENT_DEVICE_FOR_GL_CONTEXT_KHR parameter to get the device ID of
the CL device associated with OpenGL context.
5. Use clCreateContext (See Section 4.3 of the OpenCL Specification 1.1) to
create the CL context (of type cl_context).
The following code snippet shows you how to create an interoperability context
using GLUT on single GPU system.
glutInit(&argc, argv);
glutInitDisplayMode(GLUT_RGBA | GLUT_DOUBLE);
glutInitWindowSize(WINDOW_WIDTH, WINDOW_HEIGHT);
glutCreateWindow("OpenCL SimpleGL");
HGLRC glCtx = wglGetCurrentContext();
Cl_context_properties cpsGL[] =
{CL_CONTEXT_PLATFORM,(cl_context_properties)platform,
CL_WGL_HDC_KHR, (intptr_t) wglGetCurrentDC(),
CL_GL_CONTEXT_KHR, (intptr_t) glCtx, 0};
status = clGetGLContextInfoKHR(cpsGL,
CL_CURRENT_DEVICE_FOR_GL_CONTEXT_KHR,
sizeof(cl_device_id),
&interopDevice,
NULL);
// Create OpenCL context from device's id
context = clCreateContext(cpsGL,
1,
&interopDevice,
0,
0,
&status);
Using Win32 API
1. Use CreateWindow for window creation and get the device handle (HWND).
AMD ACCELERATED PARALLEL PROCESSING
G.1 Under Windows G-3
Copyright © 2013 Advanced Micro Devices, Inc. All rights reserved.
2. Use GetDC to get a handle to the device context for the client area of a
specific window, or for the entire screen (OR). Use CreateDC function to
create a device context (HDC) for the specified device.
3. Use ChoosePixelFormat to match an appropriate pixel format supported by
a device context and to a given pixel format specification.
4. Use SetPixelFormat to set the pixel format of the specified device context
to the format specified.
5. Use wglCreateContext to create a new OpenGL rendering context from
device context (HDC).
6. Use wglMakeCurrent to bind the GL context created in the above step as
the current rendering context.
7. Use clGetGLContextInfoKHR function (see Section 9.7 of the OpenCL
Specification 1.1) and parameter CL_CURRENT_DEVICE_FOR_GL_CONTEXT_KHR
to get the device ID of the CL device associated with OpenGL context.
8. Use clCreateContext function (see Section 4.3 of the OpenCL Specification
1.1) to create the CL context (of type cl_context).
The following code snippet shows how to create an interoperability context using
WIN32 API for windowing. (Users also can refer to the SimpleGL sample in the
AMD APP SDK samples.)
int pfmt;
PIXELFORMATDESCRIPTOR pfd;
pfd.nSize = sizeof(PIXELFORMATDESCRIPTOR);
pfd.nVersion = 1;
pfd.dwFlags = PFD_DRAW_TO_WINDOW |
PFD_SUPPORT_OPENGL | PFD_DOUBLEBUFFER ;
pfd.iPixelType = PFD_TYPE_RGBA;
pfd.cColorBits = 24;
pfd.cRedBits = 8;
pfd.cRedShift = 0;
pfd.cGreenBits = 8;
pfd.cGreenShift = 0;
pfd.cBlueBits = 8;
pfd.cBlueShift = 0;
pfd.cAlphaBits = 8;
pfd.cAlphaShift = 0;
pfd.cAccumBits = 0;
pfd.cAccumRedBits = 0;
pfd.cAccumGreenBits = 0;
pfd.cAccumBlueBits = 0;
pfd.cAccumAlphaBits = 0;
pfd.cDepthBits = 24;
pfd.cStencilBits = 8;
pfd.cAuxBuffers = 0;
pfd.iLayerType = PFD_MAIN_PLANE;
pfd.bReserved = 0;
pfd.dwLayerMask = 0;
pfd.dwVisibleMask = 0;
pfd.dwDamageMask = 0;
ZeroMemory(&pfd, sizeof(PIXELFORMATDESCRIPTOR));
WNDCLASS windowclass;
windowclass.style = CS_OWNDC;
windowclass.lpfnWndProc = WndProc;
windowclass.cbClsExtra = 0;
windowclass.cbWndExtra = 0;
AMD ACCELERATED PARALLEL PROCESSING
G-4 Appendix G: OpenCL-OpenGL Interoperability
Copyright © 2013 Advanced Micro Devices, Inc. All rights reserved.
windowclass.hInstance = NULL;
windowclass.hIcon = LoadIcon(NULL, IDI_APPLICATION);
windowclass.hCursor = LoadCursor(NULL, IDC_ARROW);
windowclass.hbrBackground = (HBRUSH)GetStockObject(BLACK_BRUSH);
windowclass.lpszMenuName = NULL;
windowclass.lpszClassName = reinterpret_cast<LPCSTR>("SimpleGL");
RegisterClass(&windowclass);
gHwnd = CreateWindow(reinterpret_cast<LPCSTR>("SimpleGL"),
reinterpret_cast<LPCSTR>("SimpleGL"),
WS_CAPTION | WS_POPUPWINDOW | WS_VISIBLE,
0,
0,
screenWidth,
screenHeight,
NULL,
NULL,
windowclass.hInstance,
NULL);
hDC = GetDC(gHwnd);
pfmt = ChoosePixelFormat(hDC, &pfd);
ret = SetPixelFormat(hDC, pfmt, &pfd);
hRC = wglCreateContext(hDC);
ret = wglMakeCurrent(hDC, hRC);
cl_context_properties properties[] =
{CL_CONTEXT_PLATFORM,
(cl_context_properties) platform,
CL_GL_CONTEXT_KHR, (cl_context_properties) hRC,
CL_WGL_HDC_KHR, (cl_context_properties) hDC,
0
};
status = clGetGLContextInfoKHR(properties,
CL_CURRENT_DEVICE_FOR_GL_CONTEXT_KHR,
sizeof(cl_device_id),
&interopDevice,
NULL);
// Create OpenCL context from device's id
context = clCreateContext(properties,
1,
&interopDevice,
0,
0,
&status);
G.1.2 Multi-GPU Environment
7.1.2.1 Creating CL context from a GL context
Do not to use the GLUT windowing system in multi-GPU environment because
it always creates a GL context on the primary display, and it is not possible to
specify which display device to select for a GL context.
To use Win32 API for windowing in multi-GPU environment:
1. Detect each display by using EnumDisplayDevices function. This function
lets you obtain the information about display devices in the current session.
AMD ACCELERATED PARALLEL PROCESSING
G.1 Under Windows G-5
Copyright © 2013 Advanced Micro Devices, Inc. All rights reserved.
2. To query all display devices in the current session, call this function in a loop,
starting with DevNum set to 0, and incrementing DevNum until the function fails.
To select all display devices in the desktop, use only the display devices that
have the DISPLAY_DEVICE_ATTACHED_TO_DESKTOP flag in the
DISPLAY_DEVICE structure.
3. To get information on the display adapter, call EnumDisplayDevices with
lpDevice set to NULL. For example, DISPLAY_DEVICE.DeviceString
contains the adapter name.
4. Use EnumDisplaySettings to get DEVMODE. dmPosition.x and
dmPosition.y are used to get the x coordinate and y coordinate of the
current display.
5. Try to find the first OpenCL device (winner) associated with the OpenGL
rendering context by using the loop technique of 2., above.
6. Inside the loop:
a. Create a window on a specific display by using the CreateWindow
function. This function returns the window handle (HWND).
b. Use GetDC to get a handle to the device context for the client area of a
specific window, or for the entire screen (OR). Use the CreateDC function
to create a device context (HDC) for the specified device.
c. Use ChoosePixelFormat to match an appropriate pixel format supported
by a device context to a given pixel format specification.
d. Use SetPixelFormat to set the pixel format of the specified device
context to the format specified.
e. Use wglCreateContext to create a new OpenGL rendering context from
device context (HDC).
f. Use wglMakeCurrent to bind the GL context created in the above step
as the current rendering context.
g. Use clGetGLContextInfoKHR (See Section 9.7 of the OpenCL
Specification 1.1) and CL_CURRENT_DEVICE_FOR_GL_CONTEXT_KHR
parameter to get the number of GL associated devices for CL context
creation. If the number of devices is zero go to the next display in the
loop. Otherwise, use clGetGLContextInfoKHR (See Section 9.7 of the
OpenCL Specification 1.1) and the
CL_CURRENT_DEVICE_FOR_GL_CONTEXT_KHR parameter to get the device
ID of the CL device associated with OpenGL context.
h. Use clCreateContext (See Section 4.3 of the OpenCL Specification
1.1) to create the CL context (of type cl_context).
The following code demonstrates how to use WIN32 Windowing API in CL-GL
interoperability on multi-GPU environment.
int xCoordinate = 0;
int yCoordinate = 0;
for (deviceNum = 0; EnumDisplayDevices(NULL,
deviceNum,
&dispDevice,
AMD ACCELERATED PARALLEL PROCESSING
G-6 Appendix G: OpenCL-OpenGL Interoperability
Copyright © 2013 Advanced Micro Devices, Inc. All rights reserved.
0); deviceNum++)
{
if (dispDevice.StateFlags &
DISPLAY_DEVICE_MIRRORING_DRIVER)
{continue;
}
DEVMODE deviceMode;
EnumDisplaySettings(dispDevice.DeviceName,
ENUM_CURRENT_SETTINGS,
&deviceMode);
xCoordinate = deviceMode.dmPosition.x;
yCoordinate = deviceMode.dmPosition.y;
WNDCLASS windowclass;
windowclass.style = CS_OWNDC;
windowclass.lpfnWndProc = WndProc;
windowclass.cbClsExtra = 0;
windowclass.cbWndExtra = 0;
windowclass.hInstance = NULL;
windowclass.hIcon = LoadIcon(NULL, IDI_APPLICATION);
windowclass.hCursor = LoadCursor(NULL, IDC_ARROW);
windowclass.hbrBackground = (HBRUSH)GetStockObject(BLACK_BRUSH);
windowclass.lpszMenuName = NULL;
windowclass.lpszClassName = reinterpret_cast<LPCSTR>("SimpleGL");
RegisterClass(&windowclass);
gHwnd = CreateWindow(
reinterpret_cast<LPCSTR>("SimpleGL"),
reinterpret_cast<LPCSTR>(
"OpenGL Texture Renderer"),
WS_CAPTION | WS_POPUPWINDOW,
xCoordinate,
yCoordinate,
screenWidth,
screenHeight,
NULL,
NULL,
windowclass.hInstance,
NULL);
hDC = GetDC(gHwnd);
pfmt = ChoosePixelFormat(hDC, &pfd);
ret = SetPixelFormat(hDC, pfmt, &pfd);
hRC = wglCreateContext(hDC);
ret = wglMakeCurrent(hDC, hRC);
cl_context_properties properties[] =
{CL_CONTEXT_PLATFORM,
(cl_context_properties) platform,
CL_GL_CONTEXT_KHR,
(cl_context_properties) hRC,
CL_WGL_HDC_KHR,
(cl_context_properties) hDC,
0
};
if (!clGetGLContextInfoKHR)
{clGetGLContextInfoKHR = (clGetGLContextInfoKHR_fn)
clGetExtensionFunctionAddress(
"clGetGLContextInfoKHR");
}

AMD ACCELERATED PARALLEL PROCESSING
G.2 Linux Operating System G-7
Copyright © 2013 Advanced Micro Devices, Inc. All rights reserved.
size_t deviceSize = 0;
status = clGetGLContextInfoKHR(properties,
CL_CURRENT_DEVICE_FOR_GL_CONTEXT_KHR,
0,
NULL,
&deviceSize);
if (deviceSize == 0)
{// no interopable CL device found, cleanup
wglMakeCurrent(NULL, NULL);
wglDeleteContext(hRC);
DeleteDC(hDC);
hDC = NULL;
hRC = NULL;
DestroyWindow(gHwnd);
// try the next display
continue;
}
ShowWindow(gHwnd, SW_SHOW);
//Found a winner
break;
}
cl_context_properties properties[] =
{CL_CONTEXT_PLATFORM,
(cl_context_properties) platform,
CL_GL_CONTEXT_KHR,
(cl_context_properties) hRC,
CL_WGL_HDC_KHR,
(cl_context_properties) hDC,
0
};
status = clGetGLContextInfoKHR( properties,
CL_CURRENT_DEVICE_FOR_GL_CONTEXT_KHR,
sizeof(cl_device_id),
&interopDevice,
NULL);
// Create OpenCL context from device's id
context = clCreateContext(properties,
1,
&interopDevice,
0,
0,
&status);
G.1.3 Limitations
•It is recommended not to use GLUT in a multi-GPU environment.
G.2 Linux Operating System
G.2.1 Single GPU Environment
7.2.1.1 Creating CL Context from a GL Context
Using GLUT

AMD ACCELERATED PARALLEL PROCESSING
G-8 Appendix G: OpenCL-OpenGL Interoperability
Copyright © 2013 Advanced Micro Devices, Inc. All rights reserved.
1. Use glutInit to initialize the GLUT library and to negotiate a session with
the windowing system. This function also processes the command-line
options depending on the windowing system.
2. Use glXGetCurrentContext to get the current rendering context
(GLXContext).
3. Use glXGetCurrentDisplay to get the display (Display *) that is associated
with the current OpenGL rendering context of the calling thread.
4. Use clGetGLContextInfoKHR (see Section 9.7 of the OpenCL Specification
1.1) and the CL_CURRENT_DEVICE_FOR_GL_CONTEXT_KHR parameter to get the
device ID of the CL device associated with the OpenGL context.
5. Use clCreateContext (see Section 4.3 of the OpenCL Specification 1.1) to
create the CL context (of type cl_context).
The following code snippet shows how to create an interoperability context using
GLUT in Linux.
glutInit(&argc, argv);
glutInitDisplayMode(GLUT_RGBA | GLUT_DOUBLE);
glutInitWindowSize(WINDOW_WIDTH, WINDOW_HEIGHT);
glutCreateWindow("OpenCL SimpleGL");
gGLXContext glCtx = glXGetCurrentContext();
Cl_context_properties cpsGL[] =
{CL_CONTEXT_PLATFORM,
(cl_context_properties)platform,
CL_GLX_DISPLAY_KHR,
(intptr_t) glXGetCurrentDisplay(),
CL_GL_CONTEXT_KHR,
( intptr_t) glCtx, 0};
status = clGetGLContextInfoKHR(cpsGL,
CL_CURRENT_DEVICE_FOR_GL_CONTEXT_KHR,
sizeof(cl_device_id),
&interopDevice,
NULL);
// Create OpenCL context from device's id
context = clCreateContext(cpsGL,
1,
&interopDevice,
0,
0,
&status);
Using X Window System
1. Use XOpenDisplay to open a connection to the server that controls a display.
2. Use glXChooseFBConfig to get a list of GLX frame buffer configurations that
match the specified attributes.
3. Use glXChooseVisual to get a visual that matches specified attributes.
AMD ACCELERATED PARALLEL PROCESSING
G.2 Linux Operating System G-9
Copyright © 2013 Advanced Micro Devices, Inc. All rights reserved.
4. Use XCreateColormap to create a color map of the specified visual type for
the screen on which the specified window resides and returns the colormap
ID associated with it. Note that the specified window is only used to
determine the screen.
5. Use XCreateWindow to create an unmapped sub-window for a specified
parent window, returns the window ID of the created window, and causes the
X server to generate a CreateNotify event. The created window is placed on
top in the stacking order with respect to siblings.
6. Use XMapWindow to map the window and all of its sub-windows that have had
map requests. Mapping a window that has an unmapped ancestor does not
display the window, but marks it as eligible for display when the ancestor
becomes mapped. Such a window is called unviewable. When all its
ancestors are mapped, the window becomes viewable and is visible on the
screen if it is not obscured by another window.
7. Use glXCreateContextAttribsARB to initialize the context to the initial state
defined by the OpenGL specification, and returns a handle to it. This handle
can be used to render to any GLX surface.
8. Use glXMakeCurrent to make argrument3 (GLXContext) the current GLX
rendering context of the calling thread, replacing the previously current
context if there was one, and attaches argument3 (GLXcontext) to a GLX
drawable, either a window or a GLX pixmap.
9. Use clGetGLContextInfoKHR to get the OpenCL-OpenGL interoperability
device corresponding to the window created in step 5.
10. Use clCreateContext to create the context on the interoperable device
obtained in step 9.
The following code snippet shows how to create a CL-GL interoperability context
using the X Window system in Linux.
Display *displayName = XOpenDisplay(0);
int nelements;
GLXFBConfig *fbc = glXChooseFBConfig(displayName,
DefaultScreen(displayName), 0, &nelements);
static int attributeList[] = { GLX_RGBA,
GLX_DOUBLEBUFFER,
GLX_RED_SIZE,
1,
GLX_GREEN_SIZE,
1,
GLX_BLUE_SIZE,
1,
None
};
XVisualInfo *vi = glXChooseVisual(displayName,
DefaultScreen(displayName),
attributeList);
XSetWindowAttributes swa;
swa.colormap = XCreateColormap(displayName,
RootWindow(displayName, vi->screen),
vi->visual,
AllocNone);
swa.border_pixel = 0;
swa.event_mask = StructureNotifyMask;

AMD ACCELERATED PARALLEL PROCESSING
G-10 Appendix G: OpenCL-OpenGL Interoperability
Copyright © 2013 Advanced Micro Devices, Inc. All rights reserved.
Window win = XCreateWindow(displayName,
RootWindow(displayName, vi->screen),
10,
10,
WINDOW_WIDTH,
WINDOW_HEIGHT,
0,
vi->depth,
InputOutput,
vi->visual,
CWBorderPixel|CWColormap|CWEventMask,
&swa);
XMapWindow (displayName, win);
std::cout << "glXCreateContextAttribsARB "
<< (void*) glXGetProcAddress((const
GLubyte*)"glXCreateContextAttribsARB")
<< std::endl;
GLXCREATECONTEXTATTRIBSARBPROC glXCreateContextAttribsARB =
(GLXCREATECONTEXTATTRIBSARBPROC)
glXGetProcAddress((const
GLubyte*)"glXCreateContextAttribsARB");
int attribs[] = {
GLX_CONTEXT_MAJOR_VERSION_ARB, 3,
GLX_CONTEXT_MINOR_VERSION_ARB, 0,
0
};
GLXContext ctx = glXCreateContextAttribsARB(displayName,
*fbc,
0,
true,
attribs);
glXMakeCurrent (displayName,
win,
ctx);
cl_context_properties cpsGL[] = {
CL_CONTEXT_PLATFORM,(cl_context_properties)platform,
CL_GLX_DISPLAY_KHR, (intptr_t) glXGetCurrentDisplay(),
CL_GL_CONTEXT_KHR, (intptr_t) gGlCtx, 0
};
status = clGetGLContextInfoKHR( cpsGL,
CL_CURRENT_DEVICE_FOR_GL_CONTEXT_KHR,
sizeof(cl_device_id),
&interopDeviceId,
NULL);
// Create OpenCL context from device's id
context = clCreateContext(cpsGL,
1,
&interopDeviceId,
0,
0,
&status);
G.2.2 Multi-GPU Configuration
7.2.2.1 Creating CL Context from a GL Context
Using X Window System
AMD ACCELERATED PARALLEL PROCESSING
G.2 Linux Operating System G-11
Copyright © 2013 Advanced Micro Devices, Inc. All rights reserved.
1. Use XOpenDisplay to open a connection to the server that controls a display.
2. Use ScreenCount to get the number of available screens.
3. Use XCloseDisplay to close the connection to the X server for the display
specified in the Display structure and destroy all windows, resource IDs
(Window, Font, Pixmap, Colormap, Cursor, and GContext), or other
resources that the client created on this display.
4. Use a FOR loop to enumerate the displays. To change the display, change
the value of the environment variable DISPLAY.
5. Inside the loop:
a. Use putenv to set the environment variable DISPLAY with respect to the
display number.
b. Use OpenDisplay to open a connection to the server that controls a
display.
c. Use glXChooseFBConfig to get a list of GLX frame buffer configurations
that match the specified attributes.
d. Use glXChooseVisual to get a visual that matches specified attributes.
e. Use XCreateColormap to create a color map of the specified visual type
for the screen on which the specified window resides and returns the
colormap ID associated with it. Note that the specified window is only
used to determine the screen.
f. Use XCreateWindow to create an unmapped sub-window for a specified
parent window, returns the window ID of the created window, and causes
the X server to generate a CreateNotify event. The created window is
placed on top in the stacking order with respect to siblings.
g. Use XMapWindow to map the window and all of its sub-windows that have
had map requests. Mapping a window that has an unmapped ancestor
does not display the window but marks it as eligible for display when the
ancestor becomes mapped. Such a window is called unviewable. When
all its ancestors are mapped, the window becomes viewable and is
visible on the screen, if it is not obscured by another window.
h. Use glXCreateContextAttribsARB function to initialize the context to
the initial state defined by the OpenGL specification and return a handle
to it. This handle can be used to render to any GLX surface.
i. Use glXMakeCurrent to make argrument3 (GLXContext) the current
GLX rendering context of the calling thread, replacing the previously
current context, if there was one, and to attach argument3 (GLXcontext)
to a GLX drawable, either a window or a GLX pixmap.
j. Use clGetGLContextInfoKHR to get the number of OpenCL-OpenGL
interoperability devices corresponding to the window created in f, above.
k. If the number of interoperable devices is zero, use glXDestroyContext
to destroy the context created at step h, and go to step a; otherwise, exit
from the loop (an OpenCL-OpenGL interoperable device has been
found).
AMD ACCELERATED PARALLEL PROCESSING
G-12 Appendix G: OpenCL-OpenGL Interoperability
Copyright © 2013 Advanced Micro Devices, Inc. All rights reserved.
6. Use clGetGLContextInfoKHR to get the OpenCL-OpenGL interoperable
device id.
7. Use clCreateContext to create the context on the interoperable device
obtained in the previous step.
The following code segment shows how to create an OpenCL-OpenGL
interoperability context on a system with multiple GPUs.
displayName = XOpenDisplay(NULL);
int screenNumber = ScreenCount(displayName);
XCloseDisplay(displayName);
for (int i = 0; i < screenNumber; i++)
{if (isDeviceIdEnabled())
{if (i < deviceId)
{continue;
}
}
char disp[100];
sprintf(disp, "DISPLAY=:0.%d", i);
putenv(disp);
displayName = XOpenDisplay(0);
int nelements;
GLXFBConfig *fbc = glXChooseFBConfig(displayName,
DefaultScreen(displayName),
0,
&nelements);
static int attributeList[] = { GLX_RGBA,
GLX_DOUBLEBUFFER,
GLX_RED_SIZE,
1,
GLX_GREEN_SIZE,
1,
GLX_BLUE_SIZE,
1,
None
};
XVisualInfo *vi = glXChooseVisual(displayName,
DefaultScreen(displayName),
attributeList);
XSetWindowAttributes swa;
swa.colormap = XCreateColormap(displayName,
RootWindow(displayName, vi->screen),
vi->visual,
AllocNone);
swa.border_pixel = 0;
swa.event_mask = StructureNotifyMask;
win = XCreateWindow(displayName,
RootWindow(displayName, vi->screen),
10,
10,
width,
height,
0,
vi->depth,
InputOutput,
vi->visual,
CWBorderPixel|CWColormap|CWEventMask,
&swa);
XMapWindow (displayName, win);
AMD ACCELERATED PARALLEL PROCESSING
G.3 Additional GL Formats Supported G-13
Copyright © 2013 Advanced Micro Devices, Inc. All rights reserved.
int attribs[] = { GLX_CONTEXT_MAJOR_VERSION_ARB, 3,
GLX_CONTEXT_MINOR_VERSION_ARB, 0,
0
};
GLXContext ctx = glXCreateContextAttribsARB(displayName,
*fbc,
0,
true,
attribs);
glXMakeCurrent (displayName,
win,
ctx);
gGlCtx = glXGetCurrentContext();
properties cpsGL[] = {
CL_CONTEXT_PLATFORM, (cl_context_properties)platform,
CL_GLX_DISPLAY_KHR, (intptr_t) glXGetCurrentDisplay(),
CL_GL_CONTEXT_KHR, (intptr_t) gGlCtx, 0
};
size_t deviceSize = 0;
status = clGetGLContextInfoKHR(cpsGL,
CL_CURRENT_DEVICE_FOR_GL_CONTEXT_KHR,
0,
NULL,
&deviceSize);
int numDevices = (deviceSize / sizeof(cl_device_id));
if(numDevices == 0)
{glXDestroyContext(glXGetCurrentDisplay(), gGlCtx);
continue;
}
else
{//Interoperable device found
std::cout<<"Interoperable device found "<<std::endl;
break;
}
}
status = clGetGLContextInfoKHR( cpsGL,
CL_CURRENT_DEVICE_FOR_GL_CONTEXT_KHR,
sizeof(cl_device_id),
&interopDeviceId,
NULL);
// Create OpenCL context from device's id
context = clCreateContext(cpsGL,
1,
&interopDeviceId,
0,
0,
&status);
G.3 Additional GL Formats Supported
The following is a list of GL formats beyond the minimum set listed in The
OpenCL Extension Specification, v 1.2 that AMD supports.

AMD ACCELERATED PARALLEL PROCESSING
G-14 Appendix G: OpenCL-OpenGL Interoperability
Copyright © 2013 Advanced Micro Devices, Inc. All rights reserved.
Table G.1 AMD-Supported GL Formats
GL internal format CL images format
GL_ALPHA8 CL_A,CL_UNORM8
GL_R8, CL_R, CL_UNORM_INT8
GL_R8UI CL_R, CL_UNSIGNED_INT8
GL_R8I CL_R, CL_SIGNED_INT8
GL_RG8 CL_RG, CL_UNORM_INT8
GL_RG8UI CL_RG, CL_UNSIGNED_INT8
GL_RG8I CL_RG, CL_SIGNED_INT8
GL_RGB8 CL_RGB, CL_UNORM_INT8
GL_RGB8UI CL_RGB, CL_UNSIGNED_INT8
GL_RGB8I CL_RGB, CL_SIGNED_INT8
GL_R16 CL_R, CL_UNORM_INT16
GL_R16UI CL_R, CL_UNSIGNED_INT16
GL_R16I CL_R, CL_SIGNED_INT16
GL_RG16 CL_RG, CL_UNORM_INT16
GL_RG16UI CL_RG, CL_UNSIGNED_INT16
GL_RG16I CL_RG, CL_SIGNED_INT16
GL_RGB16 CL_RGB, CL_UNORM_INT16
GL_RGB16UI CL_RGB, CL_UNSIGNED_INT16
GL_RGB16I CL_RGB, CL_SIGNED_INT16
GL_R32I CL_R, CL_SIGNED_INT32
GL_R32UI CL_R, CL_UNSIGNED_INT32
GL_R32F CL_R, CL_FLOAT
GL_RG32I CL_RG, CL_SIGNED_INT32
GL_RG32UI CL_RG, CL_UNSIGNED_INT32
GL_RG32F CL_RG, CL_FLOAT
GL_RGB32I CL_RGB, CL_SIGNED_INT32
GL_RGB32UI CL_RGB, CL_UNSIGNED_INT32
GL_RGB32F CL_RGB, CL_FLOAT

AMD ACCELERATED PARALLEL PROCESSING
AMD Accelerated Parallel Processing - OpenCL Programming Guide Index-1
Copyright © 2013 Advanced Micro Devices, Inc. All rights reserved.
Index
Symbols
_cdecl calling convention
Linux . . . . . . . . . . . . . . . . . . . . . . . . . . . . . 3-7
_global atomics. . . . . . . . . . . . . . . . . . . . . . 1-11
_local atomics. . . . . . . . . . . . . . . . . . . . . . . 1-11
_local syntax . . . . . . . . . . . . . . . . . . . 6-11, 7-18
_stdcall calling convention
Windows . . . . . . . . . . . . . . . . . . . . . . . . . . 3-7
.amdil
generating. . . . . . . . . . . . . . . . . . . . . . . . . E-3
.comment
BIF binary . . . . . . . . . . . . . . . . . . . . . . . . . E-1
storing OpenCL and driver versions that
created the binary . . . . . . . . . . . . . . . . E-1
.llvmir
generating. . . . . . . . . . . . . . . . . . . . . . . . . E-3
storing OpenCL immediate representation
(LLVM IR). . . . . . . . . . . . . . . . . . . . . . . E-1
.rodata
storing OpenCL runtime control data. . . . E-1
.shstrtab
forming an ELF. . . . . . . . . . . . . . . . . . . . . E-1
.source
storing OpenCL source program . . . . . . . E-1
.strtab
forming an ELF. . . . . . . . . . . . . . . . . . . . . E-1
.symtab
forming an ELF. . . . . . . . . . . . . . . . . . . . . E-1
.text
generating. . . . . . . . . . . . . . . . . . . . . . . . . E-3
storing the executable . . . . . . . . . . . . . . . E-1
Numerics
1D address . . . . . . . . . . . . . . . . . . . . . . . . . . 1-7
1D copying
bandwidth and ratio to peak bandwidth. . 7-4
1D indexing variables
spawn . . . . . . . . . . . . . . . . . . . . . . . . . . . . C-1
vAbsTidFlat. . . . . . . . . . . . . . . . . . . . . . . . C-1
vThreadGrpldFlat . . . . . . . . . . . . . . . . . . . C-1
vTindlnGrpFlat . . . . . . . . . . . . . . . . . . . . . C-1
1D indexing version position . . . . . . . . . . . . C-1
2Daddress. . . . . . . . . . . . . . . . . . . . . . . . . . . 1-7
work-groups
four number identification . . . . . 6-8, 7-10
2D addresses
reading and writing. . . . . . . . . . . . . . . . . . 1-7
3D indexing variables
spawn . . . . . . . . . . . . . . . . . . . . . . . . . . . . C-1
vAbsTid. . . . . . . . . . . . . . . . . . . . . . . . . . . C-1
vThreadGrpld . . . . . . . . . . . . . . . . . . . . . . C-1
vTidInGrp . . . . . . . . . . . . . . . . . . . . . . . . . C-1
3D indexing versions positions . . . . . . . . . . C-1
6900 series GPUs
optimizing kernels. . . . . . . . . . . . . . . . . . 7-53
79XX series devices. . . . . . . . . . . . . . . 2-8, 2-9
A
absolute work-item id
indexing
vaTid register . . . . . . . . . . . . . . . . . . . . C-1
acceleration
hardware. . . . . . . . . . . . . . . . . . . . . . . . . 6-13
access
highest bandwidth through GPRs . . . . . 6-15
instructions
ALU . . . . . . . . . . . . . . . . . . . . . . . . . . 7-46
LDS . . . . . . . . . . . . . . . . . . . . . . . . . . 7-46
memory. . . . . . . . . . . . . . . . . . . . . . . 1-5, 1-7
linear arrangement. . . . . . . . . . 6-27, 7-48
tiled arrangement. . . . . . . . . . . 6-27, 7-48
patterns
compute kernels. . . . . . . . . . . . 6-28, 7-49
controlling. . . . . . . . . . . . . . . . . . . . . . 7-17
generating global and LDS memory refer-
ences . . . . . . . . . . . . . . . . . . . . . . . 7-30
inefficient . . . . . . . . . . . . . . . . . . . 6-6, 7-8
pixel shaders . . . . . . . . . . 6-28, 7-49, C-1
preserving sequentially-increasing address-
ing of the original kernel . . . . . . . . 7-30
simple stride and large non-unit
strides . . . . . . . . . . . . . . . . . . . 6-3, 7-6
AMD ACCELERATED PARALLEL PROCESSING
Index-2
Copyright © 2013 Advanced Micro Devices, Inc. All rights reserved.
serializing
bank conflict . . . . . . . . . . . . . . . . . 6-3, 7-2
channel conflict. . . . . . . . . . . . . . . 6-3, 7-2
the memory system
quarter-wavefront units. . . . . . . . 6-9, 7-12
tiled image
workgroup blocking strategy. . . 6-28, 7-49
access pattern
efficient vs inefficient . . . . . . . . . . . . . . . 5-38
typical for each work-item. . . . . . . . . . . . 6-12
accesses
that map to same bank . . . . . . . . . . . . . 6-10
accumulation operations
NDRange . . . . . . . . . . . . . . . . . . . . . . . . . 1-1
address
1D . . . . . . . . . . . . . . . . . . . . . . . . . . . . . . . 1-7
2D . . . . . . . . . . . . . . . . . . . . . . . . . . . . . . . 1-7
calculation
for FETCH instructions. . . . . . . . . . . . 7-46
for STORE instructions. . . . . . . . . . . . 7-46
normalized. . . . . . . . . . . . . . . . . . . . . . . . . 1-7
un-normalized . . . . . . . . . . . . . . . . . . . . . . 1-7
addressing
unique in HD 7900 series. . . . . . . . . . . . . 6-4
algorithm
better performance by changing work-group
size . . . . . . . . . . . . . . . . . . . . . . . . . . . 6-30
mapping to LDS . . . . . . . . . . . . . . . . . . . 6-16
algorithms
dynamic scheduling . . . . . . . . . . . 5-34, 7-36
simple static partitioning . . . . . . . . 5-34, 7-36
alignment
adjusting . . . . . . . . . . . . . . . . . . . . . . . . . 7-14
allocating
buffers
Open Decode . . . . . . . . . . . . . . . . . . . F-2
images
OpenCL. . . . . . . . . . . . . . . . . . . . . . . . . 1-4
memory
selecting a device. . . . . . . . . . . . . . . . . 1-4
memory buffer
OpenCL program model. . . . . . . . . . . . 1-4
ALU
access instructions
placed in the same clause . . . . . . . . . 7-46
clause
marked as dependent. . . . . . . . . . . . . 7-46
initiating LDS reads . . . . . . . . . . . 6-11, 7-17
instructions . . . . . . . . . . . . . 6-18, 7-24, 7-46
pipeline latency hiding . . . . . . . . . . . . . . 7-23
ALU/LDS
instruction . . . . . . . . . . . . . . . . . . . . . . . . 7-46
ALUBusy performance counter. . . . . 6-18, 7-24
ALUFetchRatio counter
reported in the CodeXL GPU
Profiler. . . . . . . . . . . . . . . . . . . . 6-18, 7-24
ALUs
arrangement of . . . . . . . . . . . . . . . . . . . . 2-10
processing elements. . . . . . . . . . . . . . . . . 2-9
AMD Accelerated Parallel Processing
accessing memory
linear arrangement . . . . . . . . . . 6-27, 7-48
tiled arrangement . . . . . . . . . . . 6-27, 7-48
implementation of OpenCL. . . . . . . . . . . . 2-1
open platform strategy . . . . . . . . . . . . . . . 2-1
optimization . . . . . . . . . . . . . . . . . . . . . . . . 5-1
performance . . . . . . . . . . . . . . . 5-1, 6-1, 7-1
programming model . . . . . . . . . . . . . . . . . 2-2
relationship of components. . . . . . . . . . . . 2-1
software. . . . . . . . . . . . . . . . . . . . . . . . . . 5-11
exposing IL . . . . . . . . . . . . . . . . . . . . . 5-11
exposing ISA . . . . . . . . . . . . . . . . . . . 5-11
software stack. . . . . . . . . . . . . . . . . . . . . . 2-1
Installable Client Driver (ICD) . . . . . . B-1
AMD APP KernelAnalyzer . . . . . . . . . . . . . . 2-1
determining path used . . . . . . . . . . . . . . . 7-5
tools used to examine registers . . 6-19, 7-26
viewing clauses. . . . . . . . . . . . . . . . . . . . 7-54
AMD Core Math Library (ACML) . . . . . . . . . 2-1
AMD GPU
number of compute units . . . . . . . . . . . . . 2-9
See GPU
AMD media instructions . . . . . . . . . . 6-25, 7-42
AMD OpenCL
See OpenCL
AMD Phenom II X4 processor
performance characteristics . . . . . 5-31, 7-33
AMD Radeon HD 68XX . . . . . . . . . . . . . . A-15
AMD Radeon HD 69XX . . . . . . . . . . . . . . A-15
AMD Radeon HD 75XX . . . . . . . . . . . . . . A-15
AMD Radeon HD 7770. . . . . . . . . . . . . . . . 5-31
AMD Radeon HD 77XX . . . . . . 6-6, 6-34, A-15
AMD Radeon HD 78XX . . . . . . 6-6, 6-34, A-15
AMD Radeon HD 7970 6-2, 6-3, 6-6, 6-10, 6-16,
6-25, 6-30
AMD Radeon HD 7970 GPU . . . . . . . . . . . 5-37
AMD Radeon HD 79XX . . . 2-8, 2-9, 6-4, 6-34
AMD Radeon HD 79XX series . . . . . . . . . A-15
AMD Radeon HD 7XXX . . 1-2, 2-9, 2-10, 5-23,
6-6, 6-11
AMD supplemental compiler. . . . . . . . . . . . A-6
-g option . . . . . . . . . . . . . . . . . . . . . . . . . A-6
AMD supplemental compiler option
-f[n-]bin-source . . . . . . . . . . . . . . . . . . . . A-6
-f[no-]bin-amdil . . . . . . . . . . . . . . . . . . . . A-6
-f[no-]bin-exe. . . . . . . . . . . . . . . . . . . . . . A-6
AMD ACCELERATED PARALLEL PROCESSING
Index-3
Copyright © 2013 Advanced Micro Devices, Inc. All rights reserved.
-f[no-]bin-llvmir . . . . . . . . . . . . . . . . . . . . . A-6
AMD tools to examine registers. . . . 6-19, 7-26
AMD Unified Video Decoder block
decoding H.264 video . . . . . . . . . . . . . . . F-1
AMD vendor-specific extensions . . . . . . . . . A-4
amd_bitalign
built-in function . . . . . . . . . . . . . . . . . . . . . A-8
amd_bytealign
built-in function . . . . . . . . . . . . . . . . . . . . . A-8
amd_lerp
built-in function . . . . . . . . . . . . . . . . . . . . . A-8
AMD_OCL_BUILD_OPTIONS
environment variables . . . . . . . . . . . . . . . 3-5
AMD_OCL_BUILD_OPTIONS_APPEND
environment variable . . . . . . . . . . . . . . . . 3-5
amd_pack
built-in function . . . . . . . . . . . . . . . . . . . . . A-7
amd_sad
buillt-in function . . . . . . . . . . . . . . . . . . . . A-8
amd_sad4
built-in function . . . . . . . . . . . . . . . . . . . . . A-8
amd_sadhi
built-in function . . . . . . . . . . . . . . . . . . . . . A-9
amd_unpack0
built-in function . . . . . . . . . . . . . . . . . . . . . A-7
amd_unpack1
built-in function . . . . . . . . . . . . . . . . . . . . . A-7
amd_unpack2
built-in function . . . . . . . . . . . . . . . . . . . . . A-7
amd_unpack3
built-in function . . . . . . . . . . . . . . . . . . . . . A-8
AMD-specific optimizations
performance tips. . . . . . . . . . . . . . 6-26, 7-48
API
C++. . . . . . . . . . . . . . . . . . . . . . . . . . . . . . 4-2
naming extension functions . . . . . . . . . . . A-1
OpenCL . . . . . . . . . . . . . . . . . . . . . . . . . . 3-1
platform
querying . . . . . . . . . . . . . . . . . . . . . . . . B-1
processing calls . . . . . . . . . . . . . . . . . . . 2-10
API commands
three categories . . . . . . . . . . . . . . . . . . . . 3-6
application code
developing Visual Studio . . . . . . . . . . . . . 4-4
application kernels
device-specific binaries . . . . . . . . . . . . . . 3-2
APU devices . . . . . . . . . . . . . . . . . . . . . . . . 5-17
architectural registers
CPU . . . . . . . . . . . . . . . . . . . . . . . . . . . . 7-25
arguments
cb . . . . . . . . . . . . . . . . . . . . . . . . . . . . . . 5-21
map_flags . . . . . . . . . . . . . . . . . . . . . . . . 5-21
offset. . . . . . . . . . . . . . . . . . . . . . . . . . . . 5-21
operation
buffer . . . . . . . . . . . . . . . . . . . . . . . . . 5-17
image . . . . . . . . . . . . . . . . . . . . . . . . . 5-17
ptr . . . . . . . . . . . . . . . . . . . . . . . . . . . . 5-17
ptr . . . . . . . . . . . . . . . . . . . . . . . . . . . . . . 5-22
arrangement of ALUs . . . . . . . . . . . . . . . . . 2-10
asynchronous launch
scheduling process for GPUs . . . 5-35, 7-37
ATI Radeon HD 5000
FastPath coalescing . . . . . . . . . . . . . . . . 7-13
FastPath vs CompletePath performance. 7-3
graphics processors memory paths
CompletePath. . . . . . . . . . . . . . . . . . . . 7-3
FastPath. . . . . . . . . . . . . . . . . . . . . . . . 7-3
interleave . . . . . . . . . . . . . . . . . . . . . . . . . 7-7
internal memory . . . . . . . . . . . . . . . . . . . 7-11
scheduling groups of work-items
wavefronts . . . . . . . . . . . . . . . . . . 6-2, 7-1
ATI Radeon HD 5670
performance characteristics . . . . . 5-31, 7-33
threading. . . . . . . . . . . . . . . . . . . . 5-32, 7-34
ATI Radeon HD 5870
bank selection bits . . . . . . . . . . . . . . . . . . 7-7
channel selection . . . . . . . . . . . . . . . . . . . 7-7
delivering memory bandwidth . . . 6-10, 7-17
eight channels . . . . . . . . . . . . . . . . . 6-6, 7-8
eight memory controllers . . . . . . . . . . . . . 7-2
global limit of wavefronts . . . . . . . . . . . . 7-25
hardware
performance parameters . . . . . 6-15, 7-20
memory
bandwidth. . . . . . . . . . . . . . . . . 6-16, 7-22
channels. . . . . . . . . . . . . . . . . . 6-16, 7-22
running code. . . . . . . . . . . . . . . . . 5-37, 7-39
atomic
operation
local work size . . . . . . . . . . . . . 6-22, 7-29
unit
wavefront executing . . . . . . . . . 6-12, 7-19
atomics
_global . . . . . . . . . . . . . . . . . . . . . . . . . . 1-11
_local . . . . . . . . . . . . . . . . . . . . . . . . . . . 1-11
B
bandwidth and ratio to peak bandwidth
1D copies . . . . . . . . . . . . . . . . . . . . . . . . . 7-4
bandwidths
calculating. . . . . . . . . . . . . . . . . . . . . . . . 5-14
for different launch dimensions . . . . . . . . 7-8
for float1 and float4 . . . . . . . . . . . . . . . . 7-12
including coalesced writes . . . . . . . . . . . 7-14
including unaligned access . . . . . . . . . . 7-15
instruction throughput for GPUs . 6-24, 7-41
AMD ACCELERATED PARALLEL PROCESSING
Index-4
Copyright © 2013 Advanced Micro Devices, Inc. All rights reserved.
peak range . . . . . . . . . . . . . . . . . . . . . . . 5-14
performance . . . . . . . . . . . . . . . . . . . . . . 5-16
bandwith
very high by embedding address into
instruction . . . . . . . . . . . . . . . . . . . . . . 6-13
bank address
LDS . . . . . . . . . . . . . . . . . . . . . . . . 6-10, 7-16
bank conflicts
controlling bank bits . . . . . . . . . . . 6-10, 7-16
generating
wavefront stalls on the compute unit . 7-17
LDS examines requests . . . . . . . . 6-11, 7-17
measuring
LDSBankConflict performance
counter . . . . . . . . . . . . . . . . . 6-11, 7-17
serializing the access . . . . . . . . . . . . 6-3, 7-2
vs channel conflicts . . . . . . . . . . . . . 6-3, 7-2
bank selection bits
ATI Radeon HD 5870 GPU . . . . . . . . . . . 7-7
barrier
command-queue . . . . . . . . . . . . . . . . . . . . 1-4
barrier() instruction . . . . . . . . . . . . . . . . . . . 7-18
barriers . . . . . . . . . . . . . . . . . . . . . . . . . . . . 6-35
execution order . . . . . . . . . . . . . . . . . . . . . 1-4
removing using the compiler . . . . 6-12, 7-19
usage and LDS. . . . . . . . . . . . . . . 6-17, 7-23
using in kernel . . . . . . . . . . . . . . . . . . . . 6-32
work-group . . . . . . . . . . . . . . . . . . . . . . . . 1-4
work-items. . . . . . . . . . . . . . . . . . . . . . . . 7-18
encountering . . . . . . . . . . . . . . . . . . . . . 1-4
BIF
.comment
storing OpenCL and driver versions that
created the binary . . . . . . . . . . . . . E-1
.llvmir
storing immediate representation (LLVM
IR). . . . . . . . . . . . . . . . . . . . . . . . . . E-1
.source
storing OpenCL source program . . . . E-1
binary
.comment section . . . . . . . . . . . . . . . . E-1
bitness. . . . . . . . . . . . . . . . . . . . . . . . . . . E-3
changing default behavior . . . . . . . . . . . E-1
ELF special sections. . . . . . . . . . . . . . . . E-1
options to control what is contained in the
binary . . . . . . . . . . . . . . . . . . . . . . . . . E-3
overview . . . . . . . . . . . . . . . . . . . . . . . . . E-1
binary
application kernels . . . . . . . . . . . . . . . . . . 3-2
controlling
BIF options . . . . . . . . . . . . . . . . . . . . . E-3
CPU. . . . . . . . . . . . . . . . . . . . . . . . . . . . . . 3-1
generating
in OpenCL . . . . . . . . . . . . . . . . . . . . . E-1
LLVM AS . . . . . . . . . . . . . . . . . . . . . . . 3-1
GPU . . . . . . . . . . . . . . . . . . . . . . . . . . . . . 3-1
Binary Image Format (BIF)
See BIF
bitness
BIF. . . . . . . . . . . . . . . . . . . . . . . . . . . . . . E-3
bottlenecks
discovering . . . . . . . . . . . . . . . . . . . . . . . . 5-1
branch
granularity
work-item . . . . . . . . . . . . . . . . . . . . . . . 2-4
instructions . . . . . . . . . . . . . . . . . . . . . . . . 2-8
branching
flow control . . . . . . . . . . . . . . . . . . . . . . . . 2-4
replacing
with conditional assignments . . 6-32, 7-54
breakpoint
CL kernel function. . . . . . . . . . . . . . . . . . . 4-3
host code . . . . . . . . . . . . . . . . . . . . . . . . . 4-3
no breakpoint is set . . . . . . . . . . . . . . . . . 4-2
setting . . . . . . . . . . . . . . . . . . . . . . . . 4-2, 4-4
sample GDB debugging session . . . . . 4-3
setting a . . . . . . . . . . . . . . . . . . . . . . . . . . 4-2
buffer
argument. . . . . . . . . . . . . . . . . . . . . . . . . 5-17
command queue . . . . . . . . . . . . . . . . . . . 2-10
creating temporary runtime. . . . . . . . . . . 5-22
global. . . . . . . . . . . . . . . . . . . . . . . . . . . . . 1-7
source or destination for instruction. . . 1-7
storing writes to random memory locations
1-7
host side zero copy . . . . . . . . . . . . . . . . 5-24
OpenCL. . . . . . . . . . . . . . . . . . . . . . . . . . 5-24
paths . . . . . . . . . . . . . . . . . . . . . . . . . . . . 5-23
pre-pinned. . . . . . . . . . . . . . . . . . . . . . . . 5-24
querying the device for the maximum number
of constant buffers . . . . . . . . . . 6-14, 7-20
read only
L1 and L2 caches. . . . . . . . . . . . . . . . 7-21
regular device . . . . . . . . . . . . . . . . . . . . . 5-24
relationship
sample code . . . . . . . . . . . . . . . . . . . . . 1-4
transfer options
BufferBandwidth code . . . . . . . . . . . . 5-27
write combining
chip-set dependent. . . . . . . . . . . . . . . 5-17
zero copy . . . . . . . . . . . . . . . . . . . . . . . . 5-24
available buffer types . . . . . . . . . . . . . 5-25
calling . . . . . . . . . . . . . . . . . . . . . . . . . 5-24
size limit per buffer. . . . . . . . . . . . . . . 5-25
AMD ACCELERATED PARALLEL PROCESSING
Index-5
Copyright © 2013 Advanced Micro Devices, Inc. All rights reserved.
BufferBandwidth
code sample . . . . . . . . . . . . . . . . . . . . . . 5-27
transfer options. . . . . . . . . . . . . . . . . . . . 5-27
buffers
pre-pinned. . . . . . . . . . . . . . . . . . . . . . . . 5-26
optimizing data transfers . . . . . . . . . . 5-24
built-in function
amd_bitalign . . . . . . . . . . . . . . . . . . . . . . . A-8
amd_bytealign . . . . . . . . . . . . . . . . . . . . . A-8
amd_lerp. . . . . . . . . . . . . . . . . . . . . . . . . . A-8
amd_pack . . . . . . . . . . . . . . . . . . . . . . . . . A-7
amd_sad. . . . . . . . . . . . . . . . . . . . . . . . . . A-8
amd_sad4. . . . . . . . . . . . . . . . . . . . . . . . . A-8
amd_sadhi . . . . . . . . . . . . . . . . . . . . . . . . A-9
amd_unpack0 . . . . . . . . . . . . . . . . . . . . . . A-7
amd_unpack1 . . . . . . . . . . . . . . . . . . . . . . A-7
amd_unpack2 . . . . . . . . . . . . . . . . . . . . . . A-7
amd_unpack3 . . . . . . . . . . . . . . . . . . . . . . A-8
built-in functions
for OpenCL language
cl_amd_media_ops . . . . . . . . . . . A-7, A-9
OpenCL C programs
cl_amd_printf . . . . . . . . . . . . . . . . . . . A-12
variadic arguments . . . . . . . . . . . . . . . . . A-12
writing output to the stdout stream . . . . A-12
burst cycles
through all channels . . . . . . . . . . . . . 6-6, 7-7
burst write . . . . . . . . . . . . . . . . . . . . . . . . . . . 1-7
C
C front-end
compiler . . . . . . . . . . . . . . . . . . . . . . . . . . 3-2
C kernels
predefined macros . . . . . . . . . . . . . . . . . A-13
C program sample
OpenCL . . . . . . . . . . . . . . . . . . . . . . . . . . 1-8
C programming
OpenCL . . . . . . . . . . . . . . . . . . . . . . . . . . 1-3
C++ API . . . . . . . . . . . . . . . . . . . . . . . . . . . . 4-2
C++ extension
unsupported features . . . . . . . . . . . . . . . . 8-2
C++ files
compiling. . . . . . . . . . . . . . . . . . . . . . . . . . 3-3
C++ kermel language . . . . . . . . . . . . . . . . . . 8-1
C++ kernels
building . . . . . . . . . . . . . . . . . . . . . . . . . . . 8-3
C++ language
leveraging a CPU-targeted routine 5-38, 7-40
C++ templates . . . . . . . . . . . . . . . . . . . . . . . 8-5
cache
behavior
pixel shader . . . . . . . . . . . . . . . . . . . . . C-1
CPU vs GPU . . . . . . . . . . . . . . . . 5-33, 7-34
GPU vs CPU . . . . . . . . . . . . . . . . . . . . . 5-33
L1 . . . . . . . . . . . . . . . . . . 1-8, 6-15, 7-1, 7-21
L2 . . . . . . . . . . . . . . . . . . 1-8, 6-15, 7-1, 7-21
LDS vs L1. . . . . . . . . . . . . . 6-10, 6-16, 7-22
memory
controlling access pattern . . . . . . . . . 7-17
texture system . . . . . . . . . . . . . . . . . . . . . 1-8
cache coherency protocol
CPU . . . . . . . . . . . . . . . . . . . . . . . . . . . . 5-17
calling convention
Linux . . . . . . . . . . . . . . . . . . . . . . . . . . . . . 3-7
Windows . . . . . . . . . . . . . . . . . . . . . . . . . . 3-7
caveats
synchronization. . . . . . . . . . . . . . . 5-36, 7-38
cb argument . . . . . . . . . . . . . . . . . . . . . . . . 5-21
Cedar
ASIC device . . . . . . . . . . . . . . . . . . . . . . 7-39
different architecture characteristics . . . 7-32
optimizing . . . . . . . . . . . . . . . . . . . . . . . . 7-32
reduced work size
launching the kernel. . . . . . . . . . . . . . 7-32
channel
burst cycles . . . . . . . . . . . . . . . . . . . 6-6, 7-7
processing serially . . . . . . . . . . . . . . 6-4, 7-6
channel conflicts
avoiding
GPU programming . . . . . . . . . . . . 6-3, 7-6
work-group staggering . . . . . . . . 6-8, 7-10
FastPath . . . . . . . . . . . . . . . . . . . . . 6-9, 7-10
conflict . . . . . . . . . . . . . . . . . . . . 6-9, 7-10
reading from the same address. . . 6-9, 7-10
serializing the access. . . . . . . . . . . . 6-3, 7-2
vs bank conflict. . . . . . . . . . . . . . . . . 6-3, 7-2
channel selection
ATI Radeon HD 5870 GPU . . . . . . . . . . . 7-7
channels
12 in HD 7900 series. . . . . . . . . . . . . . . . 6-4
character extensions. . . . . . . . . . . . . . . . . . . A-1
searching for substrings. . . . . . . . . . . . . . A-2
character sequence
format string . . . . . . . . . . . . . . . . . . . . . . A-12
Cilk
dynamic scheduling algorithms . . 5-34, 7-36
multi-core runtimes. . . . . . . . . . . . 5-34, 7-36
CL context
associate with GL context . . . . . . . . . . . G-1
CL kernel function
breakpoint. . . . . . . . . . . . . . . . . . . . . . . . . 4-3
CL options
change during runtime . . . . . . . . . . . . . . . 3-5
cl_amd_device_attribute_query extension
querying AMD-specific device attributes . A-5
AMD ACCELERATED PARALLEL PROCESSING
Index-6
Copyright © 2013 Advanced Micro Devices, Inc. All rights reserved.
cl_amd_event_callback extension
registering event callbacks for states. . . A-6
cl_amd_fp64 extension . . . . . . . . . . . . . . . . A-4
cl_amd_media_ops extension
adding built-in functions to OpenCL
language . . . . . . . . . . . . . . . . . . . A-7, A-9
cl_amd_printf extension . . . . . . . . . . . . . . A-12
cl_ext extensions. . . . . . . . . . . . . . . . . . . . . A-4
cl_khr_fp64
supported function . . . . . . . . . . . . . . . . A-15
CL_PROFILING_COMMAND_END
OpenCL timestamp. . . . . . . . . . . . . . . . . 5-12
CL_PROFILING_COMMAND_QUEUED
OpenCL timestamp. . . . . . . . . . . . . . . . . 5-12
CL_PROFILING_COMMAND_START
OpenCL timestamp. . . . . . . . . . . . . . . . . 5-12
CL_PROFILING_COMMAND_SUBMIT
OpenCL timestamp. . . . . . . . . . . . . . . . . 5-12
CL_QUEUE_PROFILING_ENABLE
setting the flag . . . . . . . . . . . . . . . . . . . . 5-12
classes
passing between host and device . . . . . . 8-3
clause
ALU
marked as dependent. . . . . . . . . . . . . 7-46
AMD GPUs
architecture for the 6900 series GPUs. . 7-53
boundaries
ALU and LDS access instructions . . . 7-46
broken at control-flow. . . . . . . . . . . . . 7-46
FETCH, ALU/LDS, and STORE instruc-
tions . . . . . . . . . . . . . . . . . . . . . . . . 7-46
ISA dump . . . . . . . . . . . . . . . . . . . . . . 7-46
switching wavefronts . . . . . . . . . . . . . 7-46
conditional assignments . . . . . . . . 6-32, 7-54
disassembly example . . . . . . . . . . . . . . . 7-46
FETCH . . . . . . . . . . . . . . . . . . . . . . . . . . 7-46
latency hiding . . . . . . . . . . . . . . . . . . . . . 7-46
switching
in the same wavefront . . . . . . . . . . . . 7-46
viewing
using APP KernelAnalyzer assembler 7-54
clBuildProgram
debugging OpenCL program . . . . . . . . . . 4-2
clCreateCommandQueue
sets up a queue
OpenCL commands are sent . . . . . . . F-3
clCreateKernel
C++extension . . . . . . . . . . . . . . . . . . . . . . 8-2
clDeviceInfo
querying for device memory. . . . . 6-21, 7-29
clEnqueue call
passing an event to be queried . . 5-35, 7-37
clEnqueue commands. . . . . . . . . . . . . . . . . . 3-5
clEnqueueNDRangeKernel
partitioning the workload. . . . . . . . 6-21, 7-29
setting breakpoint in the host code . . . . . 4-3
clFinish
blocking operation. . . . . . . . . . . . . 5-36, 7-38
clFinish()
blocking the CPU . . . . . . . . . . . . . . . . . . 5-13
clFlush
commands flushed and executed in
parallel . . . . . . . . . . . . . . . . . . . 5-36, 7-38
flushing to the GPU . . . . . . . . . . . . . . . . 5-23
clGetPlatformIDs() function
available OpenCL implementations . . . . B-1
clGetPlatformInfo() function
available OpenCL implementations . . . . B-1
querying supported extensions for OpenCL
platform. . . . . . . . . . . . . . . . . . . . . . . . A-1
C-like language
OpenCL. . . . . . . . . . . . . . . . . . . . . . . . . . . 1-3
clustering the stores
assisting the compiler in disambiguating
memory addresses. . . . . . . . . . . . . . . 7-43
unrolled loop . . . . . . . . . . . . . . . . . . . . . . 7-44
coalesce detection
ignoring work-item that does not write. . 7-13
coalesced writes
bandwidths . . . . . . . . . . . . . . . . . . . . . . . 7-14
processing quarter-wavefront units . . . . 7-12
reordering your data . . . . . . . . . . . . . . . . 7-12
code
a simple and accurate algorithm
performance tips. . . . . . . . . . . . 6-29, 7-50
avoid writing with dynamic pointer assignment
performance tips. . . . . . . . . . . . 6-29, 7-51
basic programming steps . . . . . . . . . . . . . 1-8
BufferBandwidth sample. . . . . . . . . . . . . 5-27
example with two kernels . . . . . . . . . . . . 7-12
FastPath vs CompletePath sample . . . . . 7-3
generating IL. . . . . . . . . . . . . . . . . . . . . . 5-11
generating ISA . . . . . . . . . . . . . . . . . . . . 5-11
ICD-compliant version. . . . . . . . . . . B-1, B-2
parallel min() function . . . . . . . . . . . . . . . 1-11
porting unchanged to GPU. . . . . . . . . . . . 6-3
pre-ICD snippet. . . . . . . . . . . . . . . . B-1, B-2
remove or comment-out
performance tips. . . . . . . . . . . . 6-29, 7-50
re-ordering
improving performance. . . . . . . . . . . . 7-43
restructuring
to eliminate nesting . . . . . . . . . 6-33, 7-54
rewriting to employ array
transpositions . . . . . . . . . . . . . . . . 6-3, 7-6
AMD ACCELERATED PARALLEL PROCESSING
Index-7
Copyright © 2013 Advanced Micro Devices, Inc. All rights reserved.
running
on ATI Radeon HD 5870 GPU 5-37, 7-39
on Linux . . . . . . . . . . . . . . . . . . . . . . . . 3-7
on Windows . . . . . . . . . . . . . . . . . . . . . 3-6
runtime steps . . . . . . . . . . . . . . . . . . . . . 1-11
sample for reading the current value of
OpenCL timer clock . . . . . . . . . . . . . . 5-13
code requirements
Installable Client Driver (ICD) . . . . . . . . . B-1
CodelXL GPU Profiler
recording execution time for a kernel . . 5-12
CodeXL GPU
Writer counters . . . . . . . . . . . . . . . . . . . . 5-14
CodeXL GPU Debugger. . . . . . . . . . . . . . . . 4-1
CodeXL GPU Profiler
ALUFetchRatio counter . . . . . . . . 6-18, 7-24
CompletePath counter . . . . . . . . . . . . . . . 7-5
determining path used . . . . . . . . . . . . . . . 7-4
displaying LDS usage . . . . . . . . . 6-21, 7-28
example profiler and bandwidth
calculation . . . . . . . . . . . . . . . . . . . . . 5-15
FastPath counter . . . . . . . . . . . . . . . . . . . 7-5
Fetch counters . . . . . . . . . . . . . . . . . . . . 5-14
GPRs used by kernel. . . . . . . . . . . . . . . 6-19
Kernel Time metric . . . . . . . . . . . . . . . . . 5-12
PathUtilization counter . . . . . . . . . . . . . . . 7-5
performance counters
for optimizing local memory. . . 6-11, 7-17
reporting dimensions of global
NDRange . . . . . . . . . . . . . . . . . . . . . . 5-14
reporting static number of register spills
ScratchReg field. . . . . . . . . . . . 6-19, 7-27
selecting an optimal value
latency hiding . . . . . . . . . . . . . . 6-23, 7-33
tools used to examine registers. . . . . . . 7-26
command processor
transfer from system to GPU . . . . . . . . . 2-10
command processors
concurrent processing of command
queues . . . . . . . . . . . . . . . . . . . . . . . . . 2-9
command queue . . . . . . . . . . . . . . . . . . . . . . 1-4
associated with single device. . . . . . . . . . 1-4
barrier
enforce ordering within a single queue 1-4
configured to execute in-order . . . 5-36, 7-38
creating device-specific . . . . . . . . . . . . . . 1-4
elements
constants . . . . . . . . . . . . . . . . . . . . . . 2-10
kernel execution calls . . . . . . . . . . . . 2-10
kernels . . . . . . . . . . . . . . . . . . . . . . . . 2-10
transfers between device and host . . 2-10
executing kernels . . . . . . . . . . . . . . . . . . . 1-4
execution . . . . . . . . . . . . . . . . . . . . . . . . 2-10
flushing to the GPU . . . . . . . . . . . . . . . . 5-23
moving data . . . . . . . . . . . . . . . . . . . . . . . 1-4
no limit of the number pointing to the
same device. . . . . . . . . . . . . . . . . . . . . 1-4
OpenCL . . . . . . . . . . . . . . . . . . . . . . . . . . 1-4
scheduling asynchronously from . 5-35, 7-37
command queue flushing . . . . . . . . . . . . . . 5-23
command queues . . . . . . . . . . . . . . . . . . . . . 2-9
multiple . . . . . . . . . . . . . . . . . . . . . . . . . . . 3-6
command-queue barrier . . . . . . . . . . . . . . . . 1-4
commands
API
three categories . . . . . . . . . . . . . . . . . . 3-6
buffer. . . . . . . . . . . . . . . . . . . . . . . . . . . . 2-10
clEnqueue. . . . . . . . . . . . . . . . . . . . . . . . . 3-5
copy buffers and images . . . . . . . . . . . . 5-22
driver layer issuing . . . . . . . . . . . . . . . . . 2-10
driver layer translating . . . . . . . . . . . . . . 2-10
event. . . . . . . . . . . . . . . . . . . . . . . . . . . . . 3-6
GDB . . . . . . . . . . . . . . . . . . . . . . . . . . . . . 4-3
kernel . . . . . . . . . . . . . . . . . . . . . . . . . . . . 3-6
memory. . . . . . . . . . . . . . . . . . . . . . . . . . . 3-6
non-blocking . . . . . . . . . . . . . . . . . . . . . . 5-23
OpenCL API functions . . . . . . . . . . . . . . . 3-5
queue . . . . . . . . . . . . . . . . . . . . . . . . . . . 2-11
read buffers and images . . . . . . . . . . . . 5-22
synchronizing
begin executing in OpenCL. . . 5-36, 7-38
write buffers and images . . . . . . . . . . . . 5-22
communication and data transfers between
system and GPU
PCIe . . . . . . . . . . . . . . . . . . . . . . . . . . . . 2-10
communication between the host (CPU) and
the GPU . . . . . . . . . . . . . . . . . . . . . . . . . 2-10
comparison results
pixel shader, compute kernel and LDS . . C-4
compile time
resolving format string . . . . . . . . . . . . . . A-12
compiler
converting separate MUL/ADD operations
to use MAD instruction . . . . . . 6-25, 7-42
disambiguating memory addresses
clustering the stores. . . . . . . . . . . . . . 7-43
exposing more parallelism to
loop unrolling . . . . . . . . . . . . . . . . . . . 7-43
generating spill code . . . . . . . . . . 6-19, 7-27
LLVM framework . . . . . . . . . . . . . . . . . . . 3-2
packing instructions into VLIW word
slots . . . . . . . . . . . . . . . . . . . . . . . . . . 7-44
relying on to remove the barriers 6-12, 7-19
set to ignore all extensions . . . . . . . . . . . A-2
AMD ACCELERATED PARALLEL PROCESSING
Index-8
Copyright © 2013 Advanced Micro Devices, Inc. All rights reserved.
toolchain . . . . . . . . . . . . . . . . . . . . . . . . . . 3-1
back-end . . . . . . . . . . . . . . . . . . . . . . . . 3-1
OpenCL. . . . . . . . . . . . . . . . . . . . . . . . . 3-1
sharing front-end . . . . . . . . . . . . . . . . . 3-1
sharing high-level transformations . . . . 3-1
transformations . . . . . . . . . . . . . . . . . . . . . 3-1
using pragma
unrolling a loop. . . . . . . . . . . . . 6-26, 7-48
using standard C front-end. . . . . . . . . . . . 3-2
compiler option
-f[no-]bin-amdil . . . . . . . . . . . . . . . . . . . . . 3-4
-f[no-]bin-exe . . . . . . . . . . . . . . . . . . . . . . . 3-4
-f[no-]bin-llvmir . . . . . . . . . . . . . . . . . . . . . 3-4
-f[no-]bin-source . . . . . . . . . . . . . . . . . . . . 3-4
-g . . . . . . . . . . . . . . . . . . . . . . . . . . . . . . . . 3-4
-O0 . . . . . . . . . . . . . . . . . . . . . . . . . . . . . . 3-4
-save-temps . . . . . . . . . . . . . . . . . . . . . . . 3-4
compiling
an OpenCL application . . . . . . . . . . . . . . . 3-2
C++ files . . . . . . . . . . . . . . . . . . . . . . . . . . 3-3
kernels. . . . . . . . . . . . . . . . . . . . . . . . . . . . 3-1
on Linux
building 32-bit object files on a 64-bit
system . . . . . . . . . . . . . . . . . . . . . . . 3-3
linking to a 32-bit library. . . . . . . . . . . . 3-3
linking to a 64-bit library. . . . . . . . . . . . 3-3
OpenCL on Linux . . . . . . . . . . . . . . . . . . . 3-3
OpenCL on Windows . . . . . . . . . . . . . . . . 3-2
Intel C (C++) compiler . . . . . . . . . . . . . 3-2
setting project properties . . . . . . . . . . . 3-2
Visual Studio 2008 Professional
Edition. . . . . . . . . . . . . . . . . . . . . . . . 3-2
the host program . . . . . . . . . . . . . . . . . . . 3-2
CompletePath
ATI Radeon HD 5000 graphics processors
memory paths. . . . . . . . . . . . . . . . . . . . 7-3
counter
CodeXL GPU Profiler . . . . . . . . . . . . . . 7-5
kernels. . . . . . . . . . . . . . . . . . . . . . . . . . . . 7-4
MEM_RAT. . . . . . . . . . . . . . . . . . . . . . . . . 7-6
performance
ATI Radeon HD 5000 series hardware 7-3
vs FastPath
using float1 . . . . . . . . . . . . . . . . . . . . . . 7-3
computation
data-parallel model . . . . . . . . . . . . . . . . . . 1-2
compute device structure
GPU . . . . . . . . . . . . . . . . . . . . . . . . . 2-6, 2-8
compute devices
program
optimization. . . . . . . . . . . . . . 5-1, 6-1, 7-1
performance . . . . . . . . . . . . . 5-1, 6-1, 7-1
compute kernel . . . . . . . . . . . . . . . . . . C-1, C-3
data-parallel granularity . . . . . . . . . . . . . . 1-2
definition . . . . . . . . . . . . . . . . . . . . . . . . . . 1-1
differences from pixel shader . . . . . . . . . C-1
indexing mode
linear . . . . . . . . . . . . . . . . . . . . . . . . . . C-1
kernel structure . . . . . . . . . . . . . . . . . . . . C-3
linear pattern. . . . . . . . . . . . . . . . . . . . . . C-1
matrix transpose . . . . . . . . . . . . . . . . . . . C-2
performance comparison . . . . . . . . . . . . C-2
performance results of matrix transpose C-3
spawn/dispatch pattern. . . . . . . . . . . . . . C-1
strengths
computationally intensive applications . 1-1
using LDS features for larger performance
gain . . . . . . . . . . . . . . . . . . . . . . . . . . . C-4
wavefronts. . . . . . . . . . . . . . . . . . . . . . . . . 1-2
workgroups . . . . . . . . . . . . . . . . . . . . . . . . 1-2
compute shader units
video operation . . . . . . . . . . . . . . . . . . . . . F-1
compute unit
computing number of wavefronts per. . . 6-19
containing processing elements . . . . . . . . 6-2
contents of . . . . . . . . . . . . . . . . . . . . . . . . 6-2
executing work-groups . . . . . . . . . . . 6-2, 7-1
GPU . . . . . . . . . . . . . . . . . . . . . . . . . 6-2, 7-1
LDS usage effects . . . . . . . . . . . . 6-20, 7-28
mapping . . . . . . . . . . . . . . . . . . . . . . . . . . 2-2
processing independent
wavefronts. . . . . . . . . . . . . . . . . 6-17, 7-24
registers shared among all active
wavefronts. . . . . . . . . . . . . . . . . . . . . . 7-25
scheduling available wavefronts. . 6-18, 7-24
stream cores . . . . . . . . . . . . . . . . . . . . . . . 2-7
supporting a maximum of eight
work-groups . . . . . . . . . . . . . . . . . . . . 7-24
supporting up to 32 wavefronts
OpenCL . . . . . . . . . . . . . . . . . . . . . . . 7-25
work-group availability . . . . . . . . . 6-21, 7-29
compute unites
number in AMD GPU . . . . . . . . . . . . . . . . 2-9
compute units
79XX devices . . . . . . . . . . . . . . . . . . . . . . 2-8
independent operation . . . . . . . . . . . . . . . 2-4
number in AMD GPUs . . . . . . . . . . . . . . . 2-9
structured in AMD GPUs . . . . . . . . . . . . . 2-9
conditional expression
bypassing short-circuiting . . 6-32, 6-33, 7-54
used in loop constructs. . . . . . . . . 6-33, 7-54
constant address
compiler embedding into instruction. . . . 6-13
constant buffers
in hardware . . . . . . . . . . . . . . . . . . . . . . . 6-14
AMD ACCELERATED PARALLEL PROCESSING
Index-9
Copyright © 2013 Advanced Micro Devices, Inc. All rights reserved.
querying a device when using . . . . . . . . 6-14
constant memory
optimization. . . . . . . . . . . . . . . . . . 6-13, 7-19
performance
same index. . . . . . . . . . . . . . . . 6-13, 7-19
simple direct-addressing
patterns . . . . . . . . . . . . . . . . 6-13, 7-19
varying index . . . . . . . . . . . . . . 6-14, 7-19
constant memory optimization . . . . . . . . . . 6-13
constants
caching . . . . . . . . . . . . . . . . . . . . . . . . . . . 1-7
command queue elements. . . . . . . . . . . 2-10
enabling
L1 and L2 caches . . . . . . . . . . . . . . . 7-21
inline literal . . . . . . . . . . . . . . . . . . . . . . . 6-13
constraints
of the current LDS model. . . . . . . . . . . . . 1-2
on in-flight wavefronts . . . . . . . . . 6-18, 7-24
context
creating in OpenCL . . . . . . . . . . . 5-38, 7-40
creating separate for each device . . . . . 5-39
creation
allocating buffers . . . . . . . . . . . . . . . . . F-2
OpenCL . . . . . . . . . . . . . . . . . . . . . . . . F-2
extend vs duplicate . . . . . . . . . . . . . . . . 5-38
placing devices in the same
context . . . . . . . . . . . . . . . . . . . 5-39, 7-40
relationship
sample code. . . . . . . . . . . . . . . . . . . . . 1-4
contexts
associating CL and GL. . . . . . . . . . . . . . G-1
control flow statement
moving a conditional expression out of
loop constructs. . . . . . . . . . . . . 6-33, 7-54
control-flow boundaries
clauses . . . . . . . . . . . . . . . . . . . . . . . . . . 7-46
copy map mode
runtime tracks the map location. . . . . . . 5-22
copy memory objects . . . . . . . . . . . . . . . . . 5-20
transfer policy . . . . . . . . . . . . . . . . . . . . . 5-21
copy performance
steps to improve. . . . . . . . . . . . . . . . . . . 7-16
summary. . . . . . . . . . . . . . . . . . . . . . . . . 7-16
copying data
implicit and explicit . . . . . . . . . . . . . . . . . . 1-6
copying processes . . . . . . . . . . . . . . . . . . . . 1-7
counters
Fetch. . . . . . . . . . . . . . . . . . . . . . . . . . . . 5-14
Write . . . . . . . . . . . . . . . . . . . . . . . . . . . . 5-14
CPU
accessing pinned host memory . . . . . . . 5-16
advantages
caches . . . . . . . . . . . . . . . . . . . 5-33, 7-35
fast launch time . . . . . . . . . . . . 5-33, 7-35
low latency . . . . . . . . . . . . . . . . 5-33, 7-35
back-end
generating packed SSE instructions . 7-44
vectorizing . . . . . . . . . . . . . . . . . . . . . 7-44
binaries . . . . . . . . . . . . . . . . . . . . . . . . . . . 3-1
blocking with clFinish(). . . . . . . . . . . . . . 5-13
cache coherency protocol . . . . . . . . . . . 5-17
caching when accessing pinned host
memory . . . . . . . . . . . . . . . . . . . . . . . 5-17
code
parallel min() function . . . . . . . . . . . . 1-11
communication between host and GPU 2-10
dedicating a core for scheduling
chores. . . . . . . . . . . . . . . . . . . . 5-35, 7-37
each thread is assigned a fixed set of archi-
tectural registers. . . . . . . . . . . . . . . . . 7-25
excelling at latency-sensitive tasks 5-32, 7-34
float4 vectorization . . . . . . . . . . . . 5-38, 7-40
kernels . . . . . . . . . . . . . . . . . . . . . 5-37, 7-39
key performance characteristics . 5-31, 7-33
launch time tracking . . . . . . . . . . . . . . . . 5-12
leverage a targeted routine
C++ language. . . . . . . . . . . . . . 5-38, 7-40
local memory mapping to same cacheable
DRAM used for global memory 5-38, 7-40
low-latency response
dedicated spin loop . . . . . . . . . 5-37, 7-38
mapping uncached memory. . . . . . . . . . 5-18
more on-chip cache than GPU . . 5-33, 7-34
multi-core
dynamic scheduling algorithms 5-34, 7-36
no benefit from local memory . . . . . . . . 6-31
only supports small number of
threads . . . . . . . . . . . . . . . . . . . 5-38, 7-40
optimization when programming 5-1, 6-1, 7-1
overlapping copies
double buffering . . . . . . . . . . . . . . . . . 5-16
predefined macros . . . . . . . . . . . . . . . . . A-13
processing . . . . . . . . . . . . . . . . . . . . . . . . 3-2
LLVM AS . . . . . . . . . . . . . . . . . . . . . . . 3-2
OpenCL runtime. . . . . . . . . . . . . . . . . . 3-1
programming using OpenCL . . . . 6-31, 7-52
skip copying between host memory and PCIe
memory . . . . . . . . . . . . . . . . . . . . . . . . 1-7
SSE. . . . . . . . . . . . . . . . . . . . . . . . 5-32, 7-34
streaming writes performance . . . . . . . . 5-17
uncached memory . . . . . . . . . . . . . . . . . 5-17
AMD ACCELERATED PARALLEL PROCESSING
Index-10
Copyright © 2013 Advanced Micro Devices, Inc. All rights reserved.
vs GPU
notable differences . . . . . . . . . . 5-37, 7-39
performance comparison . . . . . 5-32, 7-34
running work-items . . . . . . . . . . 5-37, 7-39
threading. . . . . . . . . . . . . . . . . . 5-32, 7-34
vectorized types vs floating-point
hardware. . . . . . . . . . . . . . . . 5-37, 7-39
waiting for the GPU to become idle
by inserting calls. . . . . . . . . . . . . . . . . 5-13
CPU cache . . . . . . . . . . . . . . . . . . . . . . . . . 5-33
vs GPU . . . . . . . . . . . . . . . . . . . . . . . . . . 5-33
Creating CL context
from a GL Context . . . . . . . . . . . . . . . . G-10
crossbar load distribution . . . . . . . . . . . . . . . 6-4
CUDA
code
workgroup size . . . . . . . . . . . . . 6-30, 7-51
greater efficiency using vectorization . . . 7-52
guidance using OpenCL . . . . . . . . 6-30, 7-51
high single-precision flops
AMD GPU. . . . . . . . . . . . . . . . . 6-30, 7-52
performance recommendations . . 6-30, 7-51
cygwin
GDB running . . . . . . . . . . . . . . . . . . . . . . . 4-4
cygwin/minGW. . . . . . . . . . . . . . . . . . . . . . . . 4-1
Cypress device . . . . . . . . . . . . . . . . . . . . . . 7-39
D
-D name
OpenCL supported options. . . . . . . . . . . . 3-4
data
available to device kernel access . . . . . 5-20
computations
select a device . . . . . . . . . . . . . . . . . . . 1-4
fetch units . . . . . . . . . . . . . . . . . . . . . . . . . 1-7
in pinned host memory . . . . . . . . . . . . . . 5-16
location
scheduling process for GPUs . 5-36, 7-37
memory allocated and initialized . . . . . . 5-22
moving using corresponding command
queue . . . . . . . . . . . . . . . . . . . . . . . . . . 1-4
native hardware I/O transaction size
four word. . . . . . . . . . . . . . . . . . . . . . . 7-55
optimizing movement
zero copy memory objects . . . . . . . . . 5-20
parallelism
grouping . . . . . . . . . . . . . . . . . . . . . . . . 1-2
processing
staggered offsets . . . . . . . . . . . . . 6-7, 7-9
setperformance tips. . . . . . . . . . . . 6-29, 7-50
structures
minimize bank conflicts . . . . . . . . 6-3, 7-6
transfer optimization . . . . . . . . . . . . . . . . 5-23
transfers
select a device . . . . . . . . . . . . . . . . . . . 1-4
to the optimizer. . . . . . . . . . . . . . . . . . . 3-2
data transfer
optimizing using pre-pinned buffers . . . . 5-24
dataflow between host (CPU) and GPU . . . 1-6
data-parallel granularity
compute kernels . . . . . . . . . . . . . . . . . . . . 1-2
data-parallel programming model
executing non-graphic functions. . . . . . . . 2-2
debug
information
creating metadata structures . . . . . . . . 3-2
debugger
CodeXL GPU . . . . . . . . . . . . . . . . . . . . . . 4-1
GNU project . . . . . . . . . . . . . . . . . . . 3-4, 4-1
kernel symbols not visible . . . . . . . . . . . . 4-2
debugging
kernels. . . . . . . . . . . . . . . . . . . . . . . . 3-2, 4-2
OpenCL. . . . . . . . . . . . . . . . . . . . . . . . . . . 4-1
kernels in Windows . . . . . . . . . . . . . . . 4-4
OpenCL programs . . . . . . . . . . . . . . . . . . 4-1
session
GDB sample . . . . . . . . . . . . . . . . . . . . . 4-3
hello world kernel sample . . . . . . . . . . 4-2
setting the environment . . . . . . . . . . . . . . 4-2
decode
execution
Open Decode . . . . . . . . . . . . . . . . . . . . F-3
specifying the output format
NV12 Interleaved . . . . . . . . . . . . . . . . . F-3
specifying the profile
H.264 . . . . . . . . . . . . . . . . . . . . . . . . . . F-3
decode session
creating
Open Decode . . . . . . . . . . . . . . . . . . . . F-3
releasing the resources and closing the ses-
sion . . . . . . . . . . . . . . . . . . . . . . . . . . . . F-4
default memory objects. . . . . . . . . . . . . . . . 5-21
tracking . . . . . . . . . . . . . . . . . . . . . . . . . . 5-22
deferred allocation definition. . . . . . . . . . . . 5-23
definition
kernel . . . . . . . . . . . . . . . . . . . . . . . . . . . . 1-1
NDRange . . . . . . . . . . . . . . . . . . . . . . . . . 1-1
wavefront. . . . . . . . . . . . . . . . . . . . . . . . . . 2-4
derived classes . . . . . . . . . . . . . . . . . . . . . . . 8-3
device
AMD GPU parameters . . . . . . . . . . . . . . D-1
APU
GPU access is slower . . . . . . . . . . . . 5-17
balanced solution that runs well on CPU and
GPU . . . . . . . . . . . . . . . . . . . . . 5-38, 7-40
AMD ACCELERATED PARALLEL PROCESSING
Index-11
Copyright © 2013 Advanced Micro Devices, Inc. All rights reserved.
Cedar ASIC . . . . . . . . . . . . . . . . . . . . . . 7-39
creating context . . . . . . . . . . . . . . 5-38, 7-40
Cypress. . . . . . . . . . . . . . . . . . . . . . . . . . 7-39
dedicated memory
discrete GPU . . . . . . . . . . . . . . . . . . . 5-17
different performance
characteristics . . . . . . . . . . . . . 5-37, 7-39
extension support listing. . . . . . . . . . . . . A-15
fission extension support in OpenCL. . . . A-4
fusion . . . . . . . . . . . . . . . . . . . . . . . . . . . 5-17
heterogeneous . . . . . . . . . . . . . . . 5-34, 7-36
kernels
copying between device memory . . . 5-23
listfunction call query . . . . . . . . . . . . . . . . A-2
memory
avoiding over-allocating . . . . . . . . . . . 5-18
transfers . . . . . . . . . . . . . . . . . . . . . . . 5-16
multiple
creating a separate queue. . . . 5-34, 7-35
when to use . . . . . . . . . . . . . . . 5-33, 7-35
no limit of number of command queues . 1-4
obtaining peak throughput . . . . . . 6-25, 7-42
peak performances. . . . . . . . . . . . 5-38, 7-40
placing in the same context . . . . . 5-39, 7-40
relationship
sample code. . . . . . . . . . . . . . . . . . . . . 1-4
scheduling
across both CPU and GPU . . . 5-34, 7-36
starving the GPU . . . . . . . . . . . . . . . . . . 7-37
device fission extension
reserving a core for scheduling . . 5-35, 7-37
device-optimal access pattern
threading. . . . . . . . . . . . . . . . . . . . . . . . . 1-11
devices
79XX series . . . . . . . . . . . . . . . . . . . 2-8, 2-9
device-specific
operations
kernel execution. . . . . . . . . . . . . . . . . . 1-4
program compilation. . . . . . . . . . . . . . . 1-4
Direct Memory Access (DMA)
engine. . . . . . . . . . . . . . . . . . . . . . . . . . . 2-11
signaling transfer is completed . . . . . 2-11
transfers data to device memory. . . . 5-16
transfers . . . . . . . . . . . . . . . . . . . . . . . . . 2-11
parallelization . . . . . . . . . . . . . . . . . . . 2-11
directives
extension name overrides . . . . . . . . . . . . A-2
order . . . . . . . . . . . . . . . . . . . . . . . . . . . . . A-2
disassembly information
getting details after running the profiler. 5-11
discrete GPU
moving data . . . . . . . . . . . . . . . . . 5-36, 7-37
do loops
vs for loops. . . . . . . . . . . . . . . . . . . . . . . 6-33
domains
of synchronization . . . . . . . . . . . . . . . . . . 1-4
command-queue . . . . . . . . . . . . . . . . . 1-4
work-items . . . . . . . . . . . . . . . . . . . . . . 1-4
double buffering
overlapping CPU copies with DMA . . . . 5-16
double copying
memory bandwidth . . . . . . . . . . . . . . . . . . 1-7
double-precision
supported on all Southern Island
devices . . . . . . . . . . . . . . . . . . . . . . . . 6-24
double-precision floating-point
performing operations . . . . . . . . . . . 2-7, 2-8
double-precision support . . . . . . . . . . . . . . 6-34
driver layer
issuing commands . . . . . . . . . . . . . . . . . 2-10
translating commands . . . . . . . . . . . . . . 2-10
dynamic frequency scaling
device performance . . . . . . . . . . . . . . . . 5-34
dynamic scheduling
algorithms
Cilk . . . . . . . . . . . . . . . . . . . . . . 5-34, 7-36
heterogeneous workloads . . . . . . 5-34, 7-36
E
element
work-item . . . . . . . . . . . . . . . . . . . . . . . . . 1-3
ELF
.rodata
storing OpenCL runtime control data . E-1
.shstrtab
forming an ELF . . . . . . . . . . . . . . . . . . E-1
.strtab
forming an ELF . . . . . . . . . . . . . . . . . . E-1
.symtab
forming an ELF . . . . . . . . . . . . . . . . . . E-1
.text
storing the executable . . . . . . . . . . . . . E-1
format . . . . . . . . . . . . . . . . . . . . . . . . . . . . E-1
forming . . . . . . . . . . . . . . . . . . . . . . . . . . . E-1
header fields. . . . . . . . . . . . . . . . . . . . . . . E-2
special sections
BIF . . . . . . . . . . . . . . . . . . . . . . . . . . . . E-1
enforce ordering
between or within queues
events. . . . . . . . . . . . . . . . . . . . . . . . . . 1-5
synchronizing a given event . . . . . . . . . . 1-3
within a single queue
command-queue barrier. . . . . . . . . . . . 1-4
engine
DMA . . . . . . . . . . . . . . . . . . . . . . . . . . . . 2-10
AMD ACCELERATED PARALLEL PROCESSING
Index-12
Copyright © 2013 Advanced Micro Devices, Inc. All rights reserved.
enqueuing
commands in OpenCL . . . . . . . . . . . . . . . 1-5
multiple tasks
parallelism. . . . . . . . . . . . . . . . . . . . . . . 1-2
native kernels
parallelism. . . . . . . . . . . . . . . . . . . . . . . 1-2
Enqueuing commands before flushing . . . . 5-36
environment variable
AMD_OCL_BUILD_OPTIONS . . . . . . . . . 3-5
AMD_OCL_BUILD_OPTIONS_APPEND . 3-5
setting to avoid source changes . . . . . . . 4-2
Euclidean space
output domain . . . . . . . . . . . . . . . . . . . . . C-1
event
commands. . . . . . . . . . . . . . . . . . . . . . . . . 3-6
enforces ordering
between queues . . . . . . . . . . . . . . . . . . 1-5
within queues . . . . . . . . . . . . . . . . . . . . 1-5
synchronizing . . . . . . . . . . . . . . . . . . . . . . 1-3
event commands. . . . . . . . . . . . . . . . . . . . . . 3-6
Event Wait Lists
placing Event_Objects . . . . . . . . . . . . . . F-3
Event_Object
decoding execution
OpenCL. . . . . . . . . . . . . . . . . . . . . . . . F-3
events
forced ordering between. . . . . . . . . . . . . . 1-5
Evergreen
optimizing kernels . . . . . . . . . . . . . . . . . . 7-53
exceptions
C++ . . . . . . . . . . . . . . . . . . . . . . . . . . . . . . 8-6
executing
branch . . . . . . . . . . . . . . . . . . . . . . . . . . . . 2-4
command-queues in-order . . . . . . 5-36, 7-38
kernels. . . . . . . . . . . . . . . . . . . . 1-2, 1-3, 2-7
using corresponding command queue. 1-4
kernels for specific devices
OpenCL programming model. . . . . . . . 1-3
loop . . . . . . . . . . . . . . . . . . . . . . . . . . . . . . 2-5
non-graphic function
data-parallel programming model. . . . . 2-2
work-items
on a single processing element . . 6-2, 7-1
execution
command queue . . . . . . . . . . . . . . . . . . . 2-10
of a single instruction over all work-items 1-2
of GPU non-blocking kernel . . . . . . . . . . 5-13
OpenCL applications. . . . . . . . . . . . . . . . . 3-6
order
barriers . . . . . . . . . . . . . . . . . . . . . . . . . 1-4
range
balancing the workload. . . . . . . 6-17, 7-23
optimization. . . . . . . . . . . . . . . . 6-17, 7-23
single stream core . . . . . . . . . . . . . . . . . 2-12
execution dimensions
guidelines . . . . . . . . . . . . . . . . . . . . . . . . 5-20
explicit copying of data . . . . . . . . . . . . . . . . . 1-6
extension
cl_amd_popcnt . . . . . . . . . . . . . . . . . . . . A-7
clCreateKernel . . . . . . . . . . . . . . . . . . . . . 8-2
extension function pointers . . . . . . . . . . . . . A-3
extension functions
NULL and non-Null return values. . . . . . A-3
extension support by device
for devices 1 . . . . . . . . . . . . . . . . . . . . . A-15
for devices 2 and CPUs . . . . . . . . . . . . A-16
extensions
all. . . . . . . . . . . . . . . . . . . . . . . . . . . . . . . A-2
AMD vendor-specific. . . . . . . . . . . . . . . . A-4
approved by Khronos Group . . . . . . . . . A-1
approved list from Khronos Group . . . . . A-3
character strings . . . . . . . . . . . . . . . . . . . A-1
cl_amd_device_attribute_query . . . . . . . A-5
cl_amd_event_callback
registering event callbacks for states. A-6
cl_amd_fp64 . . . . . . . . . . . . . . . . . . . . . . A-4
cl_amd_media_ops . . . . . . . . . . . . . A-7, A-9
cl_amd_printf. . . . . . . . . . . . . . . . . . . . . A-12
cl_ext. . . . . . . . . . . . . . . . . . . . . . . . . . . . A-4
compiler set to ignore. . . . . . . . . . . . . . . A-2
device fission . . . . . . . . . . . . . . . . . . . . . A-4
disabling . . . . . . . . . . . . . . . . . . . . . . . . . A-2
enabling. . . . . . . . . . . . . . . . . . . . . . A-2, A-3
FunctionName string. . . . . . . . . . . . . . . . A-3
kernel code compilation
adding defined macro. . . . . . . . . . . . . A-3
naming conventions . . . . . . . . . . . . . . . . A-1
optional . . . . . . . . . . . . . . . . . . . . . . . . . . A-1
provided by a specific vendor . . . . . . . . A-1
provided collectively by multiple vendors A-1
querying for a platform . . . . . . . . . . . . . . A-1
querying in OpenCL . . . . . . . . . . . . . . . . A-1
same name overrides. . . . . . . . . . . . . . . A-2
use in kernel programs. . . . . . . . . . . . . . A-2
external pins
global memory bandwidth. . . . . . . 6-16, 7-22
F
-f[n-]bin-source
AMD supplemental compiler option . . . . A-6
-f[no-]bin-amdil
AMD supplemental compiler option . . . . A-6
compiler option . . . . . . . . . . . . . . . . . . . . . 3-4
-f[no-]bin-exe
AMD supplemental compiler option . . . . A-6
compiler option . . . . . . . . . . . . . . . . . . . . . 3-4
AMD ACCELERATED PARALLEL PROCESSING
Index-13
Copyright © 2013 Advanced Micro Devices, Inc. All rights reserved.
-f[no-]bin-llvmir
AMD supplemental compiler option . . . . . A-6
compiler option . . . . . . . . . . . . . . . . . . . . . 3-4
-f[no-]bin-source
compiler option . . . . . . . . . . . . . . . . . . . . . 3-4
false dependency . . . . . . . . . . . . . . . . . . . . 6-35
FastPath
ATI Radeon HD 5000 graphics processors
memory paths . . . . . . . . . . . . . . . . . . . 7-3
channel conflicts. . . . . . . . . . . . . . . 6-9, 7-10
coalescing
ATI Radeon HD 5000 devices. . . . . . 7-13
counter
CodeXL GPU Profiler. . . . . . . . . . . . . . 7-5
kernels . . . . . . . . . . . . . . . . . . . . . . . . . . . 7-4
MEM_RAT_CACHELESS . . . . . . . . . . . . 7-6
OpenCL read-only images . . . . . . . . . . . . 7-4
operations are used
MEM_RAT_CACHELESS instruction . 7-5
performance
ATI Radeon HD 5000 series hardware 7-3
reading from same address is a
conflict . . . . . . . . . . . . . . . . . . . . 6-9, 7-10
vs CompletePath
using float1. . . . . . . . . . . . . . . . . . . . . . 7-3
FETCH
clause . . . . . . . . . . . . . . . . . . . . . . . . . . . 7-46
instruction . . . . . . . . . . . . . . . . . . . . . . . . 7-46
address calculation . . . . . . . . . . . . . . 7-46
fetch unit
loads . . . . . . . . . . . . . . . . . . . . . . . . . . . . . 1-7
processing . . . . . . . . . . . . . . . . . . . . . . . . 1-7
stores . . . . . . . . . . . . . . . . . . . . . . . . . . . . 1-7
streaming stores. . . . . . . . . . . . . . . . . . . . 1-7
transferring the work-item . . . . . . . . . . . . 1-7
fetches
memory
stalls . . . . . . . . . . . . . . . . . . . . . . . . . . 2-12
FetchInsts counters
CodeXL GPU Profiler. . . . . . . . . . . . . . . 5-14
five-way VLIW processor . . . . . . . . . . . . . . . 7-1
float1
bandwidths . . . . . . . . . . . . . . . . . . . . . . . 7-12
FastPath vs CompletePath . . . . . . . . . . . 7-3
unaligned access . . . . . . . . . . . . . . . . . . 7-15
float4
bandwidths . . . . . . . . . . . . . . . . . . . . . . . 7-12
data types
code example. . . . . . . . . . . . . . . . . . . 7-12
eliminating conflicts . . . . . . . . . . . . . . . . 7-11
format
transferring data . . . . . . . . . . . . . . . . . 7-11
using . . . . . . . . . . . . . . . . . . 6-31, 7-45, 7-52
vectorization . . . . . . . . . . . . 5-38, 7-40, 7-45
vectorizing the loop . . . . . . . . . . . . . . . . 7-44
float4 vs float1 formats
performances . . . . . . . . . . . . . . . . . . . . . 7-11
floating point operations
double-precision . . . . . . . . . . . . . . . . . . . . 2-8
single-precision. . . . . . . . . . . . . . . . . . . . . 2-8
flow control . . . . . . . . . . . . . . . . . . . . . . . . . . 2-4
branching . . . . . . . . . . . . . . . . . . . . . . . . . 2-4
execution of a single instruction over all
work-items . . . . . . . . . . . . . . . . . . . . . . 1-2
flushing
command queue. . . . . . . . . . . . . . . . . . . 5-23
FMA
fused multipe add. . . . . . . . . . . . . . . . . . 6-34
FMA4 instructions. . . . . . . . . . . . . . . . . . . . 6-32
for loops
vs do or while loops. . . . . . . . . . . . . . . . 6-33
forced ordering of events . . . . . . . . . . . . . . . 1-5
format string . . . . . . . . . . . . . . . . . . . . . . . . A-12
conversion guidelines. . . . . . . . . . . . . . . A-12
resolving compile time . . . . . . . . . . . . . . A-12
front-end
ensuring the kernels meet OpenCL
specification . . . . . . . . . . . . . . . . . . . . . 3-2
performs
semantic checks. . . . . . . . . . . . . . . . . . 3-2
syntactic checks. . . . . . . . . . . . . . . . . . 3-2
standard C . . . . . . . . . . . . . . . . . . . . . . . . 3-2
translating . . . . . . . . . . . . . . . . . . . . . . . . . 3-2
front-end supports
additional data-types
float8. . . . . . . . . . . . . . . . . . . . . . . . . . . 3-2
int4 . . . . . . . . . . . . . . . . . . . . . . . . . . . . 3-2
additional keywords
global . . . . . . . . . . . . . . . . . . . . . . . . . . 3-2
kernel . . . . . . . . . . . . . . . . . . . . . . . . . . 3-2
built-in functions
barrier(). . . . . . . . . . . . . . . . . . . . . . . . . 3-2
get_global_id() . . . . . . . . . . . . . . . . . . . 3-2
function call
querying . . . . . . . . . . . . . . . . . . . . . . . . . . A-2
function names
undecorated in Windows . . . . . . . . . . . . . 3-7
FunctionName string
address of extension . . . . . . . . . . . . . . . . A-3
G
-g compiler option . . . . . . . . . . . . . . . . . . . . . 3-4
experimental feature. . . . . . . . . . . . . . . . . A-6
-g option
passing to the compiler . . . . . . . . . . . . . . 4-2
AMD ACCELERATED PARALLEL PROCESSING
Index-14
Copyright © 2013 Advanced Micro Devices, Inc. All rights reserved.
gather/scatter model
Local Data Store (LDS) . . . . . . . . . . . . . . 1-2
Gaussian Blur operation
example. . . . . . . . . . . . . . . . . . . . . . . . . . F-1
gcc
not supported . . . . . . . . . . . . . . . . . . . . . . 4-4
GCC option syntax . . . . . . . . . . . . . . . . . . . E-3
GDB
GNU project debugger . . . . . . . . . . . 3-4, 4-1
sample session . . . . . . . . . . . . . . . . . . . . . 4-3
GDB (GNU project debugger). . . . . . . . . . . A-6
command . . . . . . . . . . . . . . . . . . . . . . . . . 4-3
documentation. . . . . . . . . . . . . . . . . . . . . . 4-4
running cygwin . . . . . . . . . . . . . . . . . . . . . 4-4
running minGW. . . . . . . . . . . . . . . . . . . . . 4-4
generate binary images offline
cl_amd_offline_devices. . . . . . . . . . . . . . A-6
get group ID
changing launch order . . . . . . . . . . 6-8, 7-10
get group ID values
are in ascending launch order . . . . 6-8, 7-10
GL context
associate with CL context. . . . . . . . . . . . G-1
global buffer . . . . . . . . . . . . . . . . . . . . . . . . . 1-7
source or destination for instruction . . . . . 1-7
storing writes to random memory
locations . . . . . . . . . . . . . . . . . . . . . . . . 1-7
global ID values
work-group order. . . . . . . . . . . . . . . 6-8, 7-10
global level for partitioning work . . . . 6-21, 7-28
global memory (VRAM). . . . . . . . . . . . . . . . . 1-7
global memory bandwidth
external pins . . . . . . . . . . . . . . . . . 6-16, 7-22
global resource constraints
in-flight wavefronts . . . . . . . . . . . . 6-18, 7-24
global scope . . . . . . . . . . . . . . . . . . . . . . . . . 1-4
global work-size. . . . . . . . . . . . . . . . . 6-21, 7-28
defined . . . . . . . . . . . . . . . . . . . . . . . . . . . 1-3
dividing into work-groups . . . . . . . . . . . . . 1-3
globally scoped constant arrays
improving performance of OpenCL
stack . . . . . . . . . . . . . . . . . . . . . 6-14, 7-20
GlobalWorkSize field
reporting dimensions of the NDRange. . 5-14
GLUT windowing system . . . . . . . . . . . . . . G-2
GNU project debugger
GDB, description. . . . . . . . . . . . . . . . . . . . 4-2
GNU project debugger (GDB)
See GDB
GPR
LDS usage . . . . . . . . . . . . . . . . . . 6-17, 7-23
mapping private memory
allocations to. . . . . . . . . . . . . . . 6-15, 7-21
re-write the algorithm . . . . . . . . . . 6-19, 7-27
GPRs
CodeXL GPU Profiler . . . . . . . . . . . . . . . 6-19
provide highest bandwidth access . . . . . 6-15
used by kernel . . . . . . . . . . . . . . . . . . . . 6-19
GPU. . . . . . . . . . . . . . . . . . . . . . . . . . . . . . . . 2-1
6900 series
clause-based. . . . . . . . . . . . . . . . . . . . 7-53
optimizing kernels. . . . . . . . . . . . . . . . 7-53
accessing pinned host memory
through PCIe bus . . . . . . . . . . . . . . . . 5-17
adjusting alignment. . . . . . . . . . . . . . . . . 7-14
advantages
high computation throughput . . 5-33, 7-35
latency hiding . . . . . . . . . . . . . . 5-33, 7-35
ATI Radeon HD 5670 threading. . 5-32, 7-34
binaries . . . . . . . . . . . . . . . . . . . . . . . . . . . 3-1
clause boundaries
command queue flushing . . . . . . . . . . . . 5-23
communication between host and GPU. 2-10
compiler
packing instructions into VLIW word
slots . . . . . . . . . . . . . . . . . . . . . . . . 7-44
compute performance tips . . . . . . 6-26, 7-48
constraints on in-flight wavefronts 6-18, 7-24
copying data from host to GPU . . . . . . . . 1-6
dataflow between host and GPU . . . . . . . 1-6
decompression
Open Decode . . . . . . . . . . . . . . . . . . . . F-1
determining local memory size. . . 6-10, 7-16
device parameters . . . . . . . . . . . . . . . . . D-1
discrete
existing in a separate address
space . . . . . . . . . . . . . . . . . . 5-36, 7-37
discrete device memory
dedicated . . . . . . . . . . . . . . . . . . . . . . 5-17
directly accessible by CPU . . . . . . . . 5-18
divergent control-flow . . . . . . . . . . 5-32, 7-34
excelling at high-throughput . . . . . 5-31, 7-33
execute the workload . . . . . . . . . . 6-31, 7-52
exploiting performance
specifying NDRange. . . . . . . . . 6-17, 7-23
float4 vectorization . . . . . . . . . . . . 5-38, 7-40
flushing
using clFlush. . . . . . . . . . . . . . . . . . . . 5-23
fundamental unit of work
is called wavefront . . . . . . . . . . 6-22, 7-29
gather/scatter operation . . . . . . . . 5-32, 7-34
global limit on the number of active wave-
fronts. . . . . . . . . . . . . . . . . . . . . . . . . . 7-25
global memory system optimization . 6-1, 7-1
high single-precision flops
CUDA programmers guidance . 6-30, 7-52
AMD ACCELERATED PARALLEL PROCESSING
Index-15
Copyright © 2013 Advanced Micro Devices, Inc. All rights reserved.
improving performance
using float4. . . . . . . . . . . . . . . . . . . . . 7-45
Instruction Set Architecture (ISA). . . . . . 5-11
kernels . . . . . . . . . . . . . . . . . . . . . 5-37, 7-39
key performance characteristics . 5-31, 7-33
launch time tracking . . . . . . . . . . . . . . . . 5-12
loading constants into hardware cache . 7-19
multiple compute units . . . . . . . . . . . 6-2, 7-1
new aspects to scheduling
process. . . . . . . . . . . . . . . . . . . 5-34, 7-36
non-blocking kernel execution . . . . . . . . 5-13
optimization when programming . . . . . . . 5-1
parallel min() function code . . . . . . . . . . 1-11
parallelizing large numbers of
work-items . . . . . . . . . . . . . . . . . . . . . 2-11
parameters
56xx, 57xx, 58xx, Eyfinity6, and 59xx
devices. . . . . . . . . . . . . . . . . . . . . . . D-7
64xx devices . . . . . . . . . . . . . . . D-5, D-6
65xx, 66xx, and 67xx devices . . . . . . . D-4
68xx and 69xx devices . . . . . . . D-2, D-3
Exxx, Cxx, 54xx, and 55xx devices. . . D-8
performance
LDS optimizations . . . . . . . . . . 6-31, 7-52
when programming . . . . . . . 5-1, 6-1, 7-1
power efficiency . . . . . . . . . . . . . . 5-31, 7-34
predefined macros . . . . . . . . . . . . . . . . . A-13
processing . . . . . . . . . . . . . . . . . . . . . . . . 3-2
LLVM IR-to_CAL IL module. . . . . . . . . 3-2
OpenCL runtime. . . . . . . . . . . . . . . . . . 3-1
programming. . . . . . . . . . . . . . . . . . . . . . . 2-2
adjacent work-items read or write adjacent
memory addresses . . . . . . . . . 6-3, 7-6
avoiding channel conflicts . . . . . . 6-3, 7-6
programming strategy
raw compute horsepower . . . . 6-31, 7-52
re-computing values
per-thread register resources . 6-31, 7-52
registers . . . . . . . . . . . . . . . . . . . . . . . . . 7-25
reprocessing the wavefront . . . . . 6-10, 7-17
scheduling. . . . . . . . . . . . . . . . . . . . . . . . 2-11
asynchronous launch . . . . . . . . 5-35, 7-37
data location. . . . . . . . . . . . . . . 5-36, 7-37
even and odd wavefronts . . . . . . . . . 7-46
heterogeneous compute
devices. . . . . . . . . . . . . . . . . 5-34, 7-36
the work-items . . . . . . . . . . . . . . . . . . . 7-1
specific macros. . . . . . . . . . . . . . . . . . . . . 3-1
starving the devices . . . . . . . . . . . . . . . . 7-37
storing writes to random memory
locations . . . . . . . . . . . . . . . . . . . . . . . . 1-7
structure . . . . . . . . . . . . . . . . . . . . . . 2-6, 2-8
thread single-cycle switching . . . . 5-32, 7-34
threading. . . . . . . . . . . . . . . . . . . . 6-17, 7-23
throughput of instructions for . . . . 6-24, 7-41
transferring host memory to device
memory . . . . . . . . . . . . . . . . . . . . . . . 5-16
pinning . . . . . . . . . . . . . . . . . . . . . . . . 5-16
transparent scheduled work. . . . . 5-35, 7-37
using multiple devices . . . . . . . . . 5-33, 7-35
video operation
compute shader units . . . . . . . . . . . . . F-1
vs CPU
floating-point hardware vs vectorized
types. . . . . . . . . . . . . . . . . . . 5-37, 7-39
notable differences. . . . . . . . . . 5-37, 7-39
performance comparison . . . . . 5-32, 7-34
running work-items. . . . . . . . . . 5-37, 7-39
wavefronts to hide latency . . . . . . 6-18, 7-24
write coalescing . . . . . . . . . . . . . . . . . . . 7-13
Write Combine (WC) cache . . . . . . . 6-1, 7-1
GPU cache
vs CPY . . . . . . . . . . . . . . . . . . . . . . . . . . 5-33
GPU memory system . . . . . . . . . . . . . . . . . . 6-1
GPUs
dedicating for specific operations . . . . . 2-11
masking . . . . . . . . . . . . . . . . . . . . . . . . . 2-11
granularity
branch. . . . . . . . . . . . . . . . . . . . . . . . . . . . 2-4
data-parallel . . . . . . . . . . . . . . . . . . . . . . . 1-2
per-work-group allocation. . . . . . . 6-20, 7-27
guidance
for CPU programmers . . . . . . . . . 6-31, 7-52
for CUDA programmers . . . . . . . . 6-30, 7-51
general tips. . . . . . . . . . . . . . . . . . 6-28, 7-49
guidelines for partitioning
global level . . . . . . . . . . . . . . . . . . 6-21, 7-28
local level . . . . . . . . . . . . . . . . . . . 6-21, 7-28
work/kernel level. . . . . . . . . . . . . . 6-21, 7-28
H
H.264
specifying the decode profile . . . . . . . . . . F-3
H.264 video
decoding . . . . . . . . . . . . . . . . . . . . . . . . . . F-1
decompressing the video . . . . . . . . . . . . . F-1
reading compressed elementary stream
frames and supporting parameters . . . F-1
hardware
overview . . . . . . . . . . . . . . . . . . . . . . . . . . 1-1
hardware acceleration . . . . . . . . . . . . . . . . 6-13
hardware constant buffers
taking advantage of . . . . . . . . . . . . . . . . 6-14
hardware performance parameters
OpenCL memory resources. . . . . 6-15, 7-20
AMD ACCELERATED PARALLEL PROCESSING
Index-16
Copyright © 2013 Advanced Micro Devices, Inc. All rights reserved.
HD 5000 series GPU
work-group dispatching. . . . . . . . . . . . . . . 7-7
header fields
in ELF . . . . . . . . . . . . . . . . . . . . . . . . . . . E-2
hello world sample kernel . . . . . . . . . . . . . . . 4-2
heterogeneous devices
scheduler
balancing grain size . . . . . . . . . 5-35, 7-37
conservative work allocation . . 5-35, 7-36
sending different workload sizes to different
devices . . . . . . . . . . . . . . . . . 5-35, 7-36
using only the fast device . . . . 5-35, 7-36
scheduling
process for GPUs. . . . . . . . . . . 5-34, 7-36
situations. . . . . . . . . . . . . . . . . . 5-34, 7-36
hiding latency . . . . . . . . . . . . . . . . . . . . . . . 5-36
how many wavefronts. . . . . . . . . . . . . . . 6-18
hierarchical subdivision
OpenCL data-parallel programming model . .
1-2
hierarchical-Z pattern
pixel shader. . . . . . . . . . . . . . . . . . . . . . . C-1
host
application mapping . . . . . . . . . . . . . . . . 5-20
communication between host and GPU. 2-10
copying data from host to GPU . . . . . . . . 1-6
dataflow between host and GPU . . . . . . . 1-6
memory
device-visible . . . . . . . . . . . . . . . . . . . 5-17
Memcpy transfers . . . . . . . . . . . . . . . . 5-23
pinning and unpinning . . . . . . . . . . . . 5-16
transferring to device memory . . . . . . 5-16
memory transfer methods. . . . . . . . . . . . 5-16
host to device . . . . . . . . . . . . . . . . . . . 5-16
pinning and unpinning . . . . . . . . . . . . 5-16
runtime pinned host memory staging buf-
fers . . . . . . . . . . . . . . . . . . . . . . . . . 5-16
program
OpenCL. . . . . . . . . . . . . . . . . . . . . . . . . 3-2
program compiling . . . . . . . . . . . . . . . . . . 3-2
host code
breakpoint . . . . . . . . . . . . . . . . . . . . . . . . . 4-3
platform vendor string. . . . . . . . . . . . . . . B-3
setting breakpoint . . . . . . . . . . . . . . . . . . . 4-3
clEnqueueNDRangeKernel. . . . . . . . . . 4-3
host memory
cost of pinning/unpinning . . . . . . . . . . . . 5-16
faster than PCIe bus. . . . . . . . . . . . . . . . 5-18
transfer costs . . . . . . . . . . . . . . . . . . . . . 5-22
host side zero copy buffers . . . . . . . . . . . . 5-24
host/device architecture single platform
consisting of a GPU and CPU . . . . . . . . . 1-3
I
-I dir
OpenCL supported options. . . . . . . . . . . . 3-4
I/O transaction size
four word. . . . . . . . . . . . . . . . . . . . . . . . . 7-55
ID values
global
work-groups order . . . . . . . . . . . 6-8, 7-10
idle stream cores. . . . . . . . . . . . . . . . . . . . . . 2-4
if blocks
restructuring the code to eliminate nesting . .
6-33, 7-54
IL compiler
using and IL shader or kernel . . . . . . 5-11
complete . . . . . . . . . . . . . . . . . . . . . . . . . . 3-1
description. . . . . . . . . . . . . . . . . . . . . . . . 5-11
exposing . . . . . . . . . . . . . . . . . . . . . . . . . 5-11
incomplete. . . . . . . . . . . . . . . . . . . . . . . . . 3-1
shader or kernel
translating into hardware instructions or
software emulation layer . . . . . . . . 5-11
image
argument. . . . . . . . . . . . . . . . . . . . . . . . . 5-17
device kernels
converting to and from linear address mode
5-23
paths . . . . . . . . . . . . . . . . . . . . . . . . . . . . 5-23
reads . . . . . . . . . . . . . . . . . . . . . . . . . . . . . 1-7
images
cost of transferring . . . . . . . . . . . . . . . . . 5-22
implicit copying of data . . . . . . . . . . . . . . . . . 1-6
index space
n-dimensional . . . . . . . . . . . . . . . . . . . . . . 2-2
indexing
registers vs LDS . . . . . . . . . . . . . . 6-11, 7-17
indexing mode
output domain . . . . . . . . . . . . . . . . . . . . . C-1
vWinCoord register . . . . . . . . . . . . . . . . . C-1
indexing variables
1D spawn . . . . . . . . . . . . . . . . . . . . . . . . C-1
3D spawn . . . . . . . . . . . . . . . . . . . . . . . . C-1
vTgroupid . . . . . . . . . . . . . . . . . . . . . . . . C-1
vTid . . . . . . . . . . . . . . . . . . . . . . . . . . . . . C-1
inheritance
strict and multiple . . . . . . . . . . . . . . . . . . . 8-1
inline literal constants . . . . . . . . . . . . . . . . . 6-13
in-order queue property
leveraging . . . . . . . . . . . . . . . . . . . 5-36, 7-38
input stream
NDRange . . . . . . . . . . . . . . . . . . . . . . . . . 1-1
Installable Client Driver (ICD) . . . . . . . . . . . B-1
AMD ACCELERATED PARALLEL PROCESSING
Index-17
Copyright © 2013 Advanced Micro Devices, Inc. All rights reserved.
AMD Accelerated Parallel Processing
software stack . . . . . . . . . . . . . . . . . . . B-1
compliant version of code . . . . . . . . B-1, B-2
overview . . . . . . . . . . . . . . . . . . . . . . . . . . B-1
pre-ICD code snippet . . . . . . . . . . . . B-1, B-2
using . . . . . . . . . . . . . . . . . . . . . . . . . . . . . B-1
instruction
ALU. . . . . . . . . . . . . . . . . . . 6-18, 7-24, 7-46
ALU/LDS. . . . . . . . . . . . . . . . . . . . . . . . . 7-46
AMD media. . . . . . . . . . . . . . . . . . 6-25, 7-42
bandwidth
throughput for GPUs . . . . . . . . 6-24, 7-41
barrier()
kernel must include . . . . . . . . . . . . . . 7-18
branch. . . . . . . . . . . . . . . . . . . . . . . . . . . . 2-8
FETCH . . . . . . . . . . . . . . . . . . . . . . . . . . 7-46
global buffer . . . . . . . . . . . . . . . . . . . . . . . 1-7
kernel . . . . . . . . . . . . . . . . . . . . . . . . . . . 2-10
LDS. . . . . . . . . . . . . . . . . . . . . . . . . . . . . 7-46
MAD . . . . . . . . . . . . . . . . . . . . . . . 6-25, 7-42
MEM_RAT_CACHELESS . . . . . . . . . . . . 7-5
MEM_RAT_STORE . . . . . . . . . . . . . . . . . 7-6
sequence
MEM_RAT . . . . . . . . . . . . . . . . . . . . . . 7-5
stream cores . . . . . . . . . . . . . . . . . . . . 2-7
TEX . . . . . . . . . . . . . . . . . . . . . . . . . . . 7-5
VFETCH . . . . . . . . . . . . . . . . . . . . . . . . 7-5
WAIT_ACK . . . . . . . . . . . . . . . . . . . . . . 7-5
STORE . . . . . . . . . . . . . . . . . . . . . . . . . . 7-46
vfetch . . . . . . . . . . . . . . . . . . . . . . . . . . . . 7-5
VLIW. . . . . . . . . . . . . . . . . . . . . . . . . . . . 7-43
Instruction Set Architecture (ISA)
defining . . . . . . . . . . . . . . . . . . . . . . . . . . 5-11
dump
examine LDS usage . . . . . . . . 6-21, 7-28
showing the clause boundaries . . . . . 7-46
tools used to examine registers 6-19, 7-26
exposing . . . . . . . . . . . . . . . . . . . . . . . . . 5-11
instructions
scalar and vector . . . . . . . . . . . . . . . . . . . 2-9
integer
performing operations. . . . . . . . . . . . 2-7, 2-8
Intel C (C++) compiler
compiling OpenCL on Windows. . . . . . . . 3-2
interleave
ATI Radeon HD 5000 GPU . . . . . . . . . . . 7-7
Intermediate Language (IL)
See IL
internal memory
ATI Radeon HD 5000 series devices . . 7-11
interoperability context
code for creating . . . . . . . . . . . . . . . . . . G-3
interrelationship of memory domains . . . . . . 1-6
ISA
SI . . . . . . . . . . . . . . . . . . . . . . . . . . . . . . 6-34
J
jwrite combine
CPU feature . . . . . . . . . . . . . . . . . . . . . . 5-24
K
kernel
accessing
local memory . . . . . . . . . . . . . . 6-12, 7-19
making data available . . . . . . . . . . . . 5-20
analyzing stream processor . . . . . . . . . . 5-11
attribute syntax
avoiding spill code and improving perfor-
mance . . . . . . . . . . . . . . . . . 6-19, 7-27
avoid declaring global arrays . . . . 6-28, 7-49
bandwidth and ratio . . . . . . . . . . . . . . . . . 7-8
barrier() instruction . . . . . . . . . . . . . . . . . 7-18
changing width, data type and work-group
dimensions . . . . . . . . . . . . . . . . . . 6-7, 7-8
clauses . . . . . . . . . . . . . . . . . . . . . . . . . . 7-46
code
parallel min() function . . . . . . . . . . . . 1-12
code compilation
adding a defined macro with the name of
the extension . . . . . . . . . . . . . . . . . . A-3
code example . . . . . . . . . . . . . . . . . . . . . A-13
code sample
FastPath vs CompletePath . . . . . . . . . 7-3
command queue elements. . . . . . . . . . . 2-10
commands . . . . . . . . . . . . . . . . . . . . . . . . 3-6
compiling. . . . . . . . . . . . . . . . . . . . . . . . . . 3-1
compute . . . . . . . . . . . . . . . . . . . . . . . . . . C-1
definition . . . . . . . . . . . . . . . . . . . . . . . . 1-1
differences from pixel shader . . . . . . . C-1
linear index mode . . . . . . . . . . . . . . . . C-1
matrix transpose. . . . . . . . . . . . . . . . . . C-2
spawn/dispatch pattern . . . . . . . . . . . . C-1
strengths. . . . . . . . . . . . . . . . . . . . . . . . 1-1
converting to and from linear address mode
images . . . . . . . . . . . . . . . . . . . . . . . . 5-23
copying between device memory . . . . . 5-23
CPU . . . . . . . . . . . . . . . . . . . . . . . 5-37, 7-39
creating within programs . . . . . . . . . . . . . 1-4
debugging. . . . . . . . . . . . . . . . . . . . . . . . . 3-2
definition of. . . . . . . . . . . . . . . . . . . . . . . . 1-1
device-specific binaries . . . . . . . . . . . . . . 3-2
differences between CPU and
GPU . . . . . . . . . . . . . . . . . . . . . 5-37, 7-39
distributing in OpenCL . . . . . . . . . . . . . . . 3-1
divergent branches
packing order . . . . . . . . . . . . . . 6-23, 7-31
AMD ACCELERATED PARALLEL PROCESSING
Index-18
Copyright © 2013 Advanced Micro Devices, Inc. All rights reserved.
enqueueing . . . . . . . . . . . . . . . . . . 5-35, 7-37
estimating memory bandwidth . . . . . . . . 5-14
example that collaboratively writes, then reads
from local memory . . . . . . . . . . 6-12, 7-18
executed as a function of multi-dimensional
domains of indices . . . . . . . . . . . . . . . . 1-3
executing. . . . . . . . . . . . . . . . . . . . . . . . . . 1-2
runtime . . . . . . . . . . . . . . . . . . . . . . . . 5-22
using corresponding command queue. 1-4
execution
device-specific operations . . . . . . . . . . 1-4
modifying the memory object . . . . . . . 5-22
execution calls
command queue elements . . . . . . . . . 2-10
execution time
hiding memory latency . . . . . . . 6-18, 7-24
latency hiding . . . . . . . . . . . . . . 6-23, 7-32
sample code . . . . . . . . . . . . . . . . . . . . 5-12
FastPath and CompletePath . . . . . . . . . . 7-4
flushing . . . . . . . . . . . . . . . . . . . . . 5-35, 7-37
GPU . . . . . . . . . . . . . . . . . . . . . . . 5-37, 7-39
non-blocking execution. . . . . . . . . . . . 5-13
hello world sample . . . . . . . . . . . . . . . . . . 4-2
increasing the processing. . . . . . . . . . . . 7-30
instructions over PCIe bus . . . . . . . . . . . 2-10
keyword. . . . . . . . . . . . . . . . . . . . . . . . . . . 1-1
launch time
CPU devices. . . . . . . . . . . . . . . . . . . . 5-12
GPU devices. . . . . . . . . . . . . . . . . . . . 5-12
tracking . . . . . . . . . . . . . . . . . . . . . . . . 5-12
level. . . . . . . . . . . . . . . . . . . . . . . . 6-21, 7-28
loading. . . . . . . . . . . . . . . . . . . . . . . . . . . . 4-2
moving work to . . . . . . . . . . . . . . . 7-29, 7-30
no breakpoint set . . . . . . . . . . . . . . . . . . . 4-2
optimizing
for 6900 series GPUs. . . . . . . . . . . . . 7-53
for Evergreen . . . . . . . . . . . . . . . . . . . 7-53
overloading . . . . . . . . . . . . . . . . . . . . . . . . 8-2
passing data to
memory objects . . . . . . . . . . . . . . . . . 5-15
performance
float4 . . . . . . . . . . . . . . . . . . . . . . . . . . 7-11
preserving sequentially-increasing addressing
of the original kernel. . . . . . . . . . . . . . 7-30
program
OpenCL. . . . . . . . . . . . . . . . . . . . . . . . . 3-2
programming
enabling extensions . . . . . . . . . . . . . . A-3
programs using extensions. . . . . . . . . . . A-2
required memory bandwidth . . . . . . . . . . 5-14
running on compute unit. . . . . . . . . . . . . . 2-2
samples of coalescing patterns . . . . . . . 7-13
settings . . . . . . . . . . . . . . . . . . . . . . . . . . C-1
staggered offsets . . . . . . . . . . . . . . . 6-7, 7-9
stream . . . . . . . . . . . . . . . . . . . . . . . . . . . . 1-7
structure
of naive compute kernel. . . . . . . . . . . C-3
of naive pixel shader . . . . . . . . . . . . . C-2
submitting for execution . . . . . . . . . . . . . . 1-4
synchronization points . . . . . . . . . . . . . . . 1-2
unaligned access
float1 . . . . . . . . . . . . . . . . . . . . . . . . . . 7-14
unrolled
using float4 vectorization . . . . . . . . . . 7-45
use of available local memory . . . . . . . . 7-31
using constant buffers . . . . . . . . . 6-14, 7-20
work-item. . . . . . . . . . . . . . . . . . . . . . . . . . 2-2
kernel and function overloading . . . . . . . . . . 8-1
kernel commands . . . . . . . . . . . . . . . . . . . . . 3-6
Kernel Time metric
CodeXL GPU Profiler . . . . . . . . . . . . . . . 5-12
record execution time automatically. . . . 5-12
kernel_name
construction. . . . . . . . . . . . . . . . . . . . . . . . 4-2
kernels
debugging . . . . . . . . . . . . . . . . . . . . . . . . . 4-2
timing the execution of . . . . . . . . . . . . . . 5-12
kernels and shaders . . . . . . . . . . . . . . . . . . . 2-2
Khronos
approved list of extensions. . . . . . . . . . . A-3
L
L1convolution . . . . . . . . . . . . . . . . . . 6-16, 7-22
matrix multiplication . . . . . . . . . . . 6-16, 7-22
read path. . . . . . . . . . . . . . . . . . . . 6-16, 7-22
L1 cache . . . . . . . . . . 1-8, 6-15, 6-34, 7-1, 7-21
L1 vs LDS . . . . . . . . . . . . . . . . . . . 6-16, 7-22
native data type . . . . . . . . . . . . . . 6-16, 7-22
vs LDS . . . . . . . . . . . . . . . . . . . . . . . . . . 6-10
L2 cache . . . . . . . . . . . 1-8, 2-9, 6-15, 7-1, 7-21
memory channels on the GPU. . . 6-16, 7-22
latency
hiding. . . . . . . . . . . . . . . . . . . . . . . . . . . . 5-36
hiding in memory . . . . . . . . . . . . . . . . . . 2-11
latency hiding . . . . . . . . . 2-3, 2-12, 6-17, 7-23
ALU pipeline . . . . . . . . . . . . . . . . . . . . . . 7-23
clause . . . . . . . . . . . . . . . . . . . . . . . . . . . 7-46
execution time for each kernel . . . 6-23, 7-32
number of wavefronts/compute
unit . . . . . . . . . . . . . . . . . . . . . . 6-23, 7-32
scheduling wavefronts . . . . . . . . . . . . . . 7-23
launch dimension
performance . . . . . . . . . . . . . . . . . . . . . . . 7-8
launch fails
preventing . . . . . . . . . . . . . . . . . . . . . . . . 7-27
AMD ACCELERATED PARALLEL PROCESSING
Index-19
Copyright © 2013 Advanced Micro Devices, Inc. All rights reserved.
launch order
for get group ID . . . . . . . . . . . . . . . 6-8, 7-10
get group ID
changing. . . . . . . . . . . . . . . . . . . 6-8, 7-10
launch overhead
reducing in Profiler . . . . . . . . . . . . . . . . . 5-13
launch time
GPU vs CPU . . . . . . . . . . . . . . . . 5-33, 7-34
launching
threads . . . . . . . . . . . . . . . . . . . . . . . . . . 1-11
launching the kernel
determining local work size . . . . . 6-22, 7-29
reduced work size
Cedar . . . . . . . . . . . . . . . . . . . . . . . . . 7-32
LDS
allocation on a per-work-group
granularity. . . . . . . . . . . . . . . . . 6-20, 7-27
bank conflicts . . . . . . . . . . . . . . . . . . . . . 6-34
pattern results . . . . . . . . . . . . . . . . . . 7-30
cache
accelerating local memory
accesses . . . . . . . . . . . . . . . 6-10, 7-16
LDS vs L1 . . . . . . . . . . . . . . . . 6-16, 7-22
native format . . . . . . . . . . . . . . 6-16, 7-22
converting a scattered access pattern to a
coalesced pattern. . . . . . . . . . . 6-16, 7-22
description . . . . . . . . . . . . . . . . . . . . . . . . 1-2
examining requests for bank
conflicts . . . . . . . . . . . . . . . . . . 6-11, 7-17
examining usage
generating ISA dump . . . . . . . . 6-21, 7-28
filling from global memory . . . . . . 6-16, 7-22
gather/scatter model. . . . . . . . . . . . . . . . . 1-2
impact of usage on wavefronts/compute
unit . . . . . . . . . . . . . . . . . . . . . . . . . . . 6-20
initiating with ALU operation . . . . 6-11, 7-17
instruction . . . . . . . . . . . . . . . . . . . . . . . . 7-46
linking to GPR usage and wavefront-per-
SIMD count . . . . . . . . . . . . . . . 6-17, 7-23
local memory size . . . . . . . . . . . . 6-20, 7-27
bank address . . . . . . . . . . . . . . 6-10, 7-16
mapping an algorithm. . . . . . . . . . . . . . . 6-16
maximum allocation for work-group. . . . 6-34
optimizations and GPU
performance . . . . . . . . . . . . . . . 6-31, 7-52
optimized matrix transpose . . . . . . . . . . . C-2
outperforms
compute kernel. . . . . . . . . . . . . . . . . . . C-4
pixel shader . . . . . . . . . . . . . . . . . . . . . C-4
performance gain
compute kernel. . . . . . . . . . . . . . . . . . . C-4
performance results of matrix transpose . C-4
pixel shader . . . . . . . . . . . . . . . . . . . . . . . C-1
read broadcast feature. . . . . . . . . 6-16, 7-22
reading from global memory . . . . 6-16, 7-22
sharing
across work-groups . . . . . . . . . 6-17, 7-23
between work-items . . . . . . . . . . . . . . 7-23
size . . . . . . . . . . . . . . . . . . . . . . . . 6-16, 7-22
size allocated to work-group . . . . . . . . . . 1-2
tools to examine the kernel . . . . . 6-21, 7-28
usage effect
on compute-unit . . . . . . . . . . . . 6-20, 7-28
on wavefronts. . . . . . . . . . . . . . 6-20, 7-28
using barriers . . . . . . . . . . . . . . . . 6-17, 7-23
using local memory . . . . . . . . . . . . . . . . . 1-7
vs L1 cache . . . . . . . . . . . . . . . . . . . . . . 6-10
vs registers
indexing flexibility . . . . . . . . . . . 6-11, 7-17
LDS access instructions
placed in the same clause. . . . . . . . . . . 7-46
LDS matrix transpose. . . . . . . . . . . . . . . . . . C-4
LDS model constraints . . . . . . . . . . . . . . . . . 1-2
data sharing . . . . . . . . . . . . . . . . . . . . . . . 1-2
memory accesses outside the
work-group . . . . . . . . . . . . . . . . . . . . . . 1-2
size is allocated per work-group . . . . . . . 1-2
LDSBankConflict
optimizing local memory usage . . 6-11, 7-18
performance counter . . . . . . . . . . 6-11, 7-17
library
math . . . . . . . . . . . . . . . . . . . . . . . 6-25, 7-42
SDKUtil . . . . . . . . . . . . . . . . . . . . . . . . . . . 3-3
linear indexing mode
compute kernel. . . . . . . . . . . . . . . . . . . . . C-1
linear layout format. . . . . . . . . . . . . . 6-27, 7-48
linear pattern
compute kernel. . . . . . . . . . . . . . . . . . . . . C-1
linking
creating an executable . . . . . . . . . . . . . . . 3-3
in the built-in OpenCL functions . . . . . . . 3-2
object files . . . . . . . . . . . . . . . . . . . . . . . . 3-3
OpenCL on Linux . . . . . . . . . . . . . . . . . . . 3-3
options
SDKUtil library . . . . . . . . . . . . . . . . . . . 3-3
to a 32-bit library compiling on Linux . . . 3-3
to a 64-bit library compiling on Linux . . . 3-3
Linux
building 32-bit object files on a 64-bit
system . . . . . . . . . . . . . . . . . . . . . . . . . 3-3
calling convention
_cdecl . . . . . . . . . . . . . . . . . . . . . . . . . . 3-7
compiling OpenCL . . . . . . . . . . . . . . . . . . 3-3
linking . . . . . . . . . . . . . . . . . . . . . . . . . . 3-3
AMD ACCELERATED PARALLEL PROCESSING
Index-20
Copyright © 2013 Advanced Micro Devices, Inc. All rights reserved.
linking
to a 32-bit library . . . . . . . . . . . . . . . . . 3-3
to a 64-bit library . . . . . . . . . . . . . . . . . 3-3
linking options
SDKUtil library . . . . . . . . . . . . . . . . . . . 3-3
running code . . . . . . . . . . . . . . . . . . . . . . . 3-7
SDKUtil library. . . . . . . . . . . . . . . . . . . . . . 3-3
list of supported extensions
approved by the Khronos Group . . . . . . A-3
literal constant . . . . . . . . . . . . . . . . . . . . . . . 6-13
LLVM
compiler. . . . . . . . . . . . . . . . . . . . . . . . . . . 3-2
framework
compiler . . . . . . . . . . . . . . . . . . . . . . . . 3-2
linker . . . . . . . . . . . . . . . . . . . . . . . . . . . . . 3-2
LLVM AS
CPU processing . . . . . . . . . . . . . . . . . . . . 3-2
generating binaries . . . . . . . . . . . . . . . . . . 3-1
LLVM IR
BIF. . . . . . . . . . . . . . . . . . . . . . . . . . . . . . E-1
compatibility . . . . . . . . . . . . . . . . . . . . . . E-1
enabling recompilation to the target. . . . E-1
front-end translation . . . . . . . . . . . . . . . . . 3-2
generating a new code . . . . . . . . . . . . . . E-1
LLVM IR-to-CAL IL module
GPU processing . . . . . . . . . . . . . . . . . . . . 3-2
load distribution
crossbar . . . . . . . . . . . . . . . . . . . . . . . . . . 6-4
local cache memory
key to effectively using . . . . . . . . . . . . . . 7-17
Local Data Store (LDS)
See LDS
local level for partitioning work . . . . . 6-21, 7-29
local memory
determining size . . . . . . . . . . . . . . 6-10, 7-16
LDS
optimization. . . . . . . . . . . . . . . . 6-10, 7-16
size . . . . . . . . . . . . . . . . . . . . . . 6-20, 7-27
no benefit for CPU . . . . . . . . . . . . . . . . . 6-31
scratchpad memory . . . . . . . . . . . 6-11, 7-18
writing data into . . . . . . . . . . . . . . 6-12, 7-18
local ranges
dividing from global NDRange . . . 6-17, 7-23
local work size. . . . . . . . . . . . . . . . . . 6-21, 7-29
location indexing
pixel shader. . . . . . . . . . . . . . . . . . . . . . . C-1
loop
constructs
conditional expressions . . . . . . 6-33, 7-54
execute . . . . . . . . . . . . . . . . . . . . . . . . . . . 2-5
types
experimenting . . . . . . . . . . . . . . 6-33, 7-55
unrolling. . . . . . . . . . . . . . . . . . . . . 6-26, 7-43
4x . . . . . . . . . . . . . . . . . . . . . . . . . . . . 7-43
exposing more parallelism . . . . . . . . . 7-43
increasing performance . . . . . . 6-33, 7-54
performance tips. . . . . . . . . . . . 6-29, 7-50
using pragma compiler directive
hint . . . . . . . . . . . . . . . . . . . . 6-26, 7-48
with clustered stores. . . . . . . . . . . . . . 7-44
vectorizing
using float4 . . . . . . . . . . . . . . . . . . . . . 7-44
loop unrolling optimizations. . . . . . . . . . . . . 6-29
loops
for vs do or while . . . . . . . . . . . . . . . . . . 6-33
Low-Level Virtual Machine (LLVM)
See LLVM
M
macros
GPU-specific . . . . . . . . . . . . . . . . . . . . . . . 3-1
predefined
CPU . . . . . . . . . . . . . . . . . . . . . . . . . A-13
GPU . . . . . . . . . . . . . . . . . . . . . . . . . A-13
OpenCL C kernels . . . . . . . . . . . . . . A-13
MAD
double-precision operations . . . . . . . . . . 7-41
instruction . . . . . . . . . . . . . . . . . . . 6-25, 7-42
converting separate MUL/ADD
operations. . . . . . . . . . . . . . . . . . . . 6-25
single precision operation. . . . . . . . . . . . 7-41
MAD instruction
converting separate MUL/ADD
operations . . . . . . . . . . . . . . . . . . . . . . 7-42
map calls . . . . . . . . . . . . . . . . . . . . . . . . . . . 5-22
tracking default memory objects. . . . . . . 5-22
map_flags argument . . . . . . . . . . . . . . . . . . 5-21
mapping
executions onto compute units. . . . . . . . . 2-2
memory into CPU address space
as uncached . . . . . . . . . . . . . . . . . . . . 5-18
OpenCL. . . . . . . . . . . . . . . . . . . . . . . . . . . 2-3
runtime transfers
copy memory objects . . . . . . . . . . . . . 5-21
the host application. . . . . . . . . . . . . . . . . 5-20
user data into a single UAV . . . . . . . . . . . 7-4
work-items onto n-dimensional grid (ND-
Range) . . . . . . . . . . . . . . . . . . . . . . . . . 2-3
work-items to stream cores . . . . . . . . . . . 2-2
zero copy memory objects . . . . . . . . . . . 5-20
mapping/unmapping transfer
pin/unpin runtime . . . . . . . . . . . . . . . . . . 5-22
maps
non-blocking . . . . . . . . . . . . . . . . . 5-37, 7-38
masking GPUs . . . . . . . . . . . . . . . . . . . . . . 2-11
AMD ACCELERATED PARALLEL PROCESSING
Index-21
Copyright © 2013 Advanced Micro Devices, Inc. All rights reserved.
math libraries . . . . . . . . . . . . . . . . . . 6-25, 7-42
function (non-native). . . . . . . . . . . 6-25, 7-42
native_function . . . . . . . . . . . . . . . 6-25, 7-42
matrix multiplication
convolution
L1 . . . . . . . . . . . . . . . . . . . . . . . 6-16, 7-22
matrix transpose
naive compute kernel . . . . . . . . . . . . . . . . C-2
naive pixel shader . . . . . . . . . . . . . . . . . . C-2
performance comparison
compute kernel vs pixel shader. . . . . . C-2
performance results
of compute kernel . . . . . . . . . . . . . . . . C-3
of LDS . . . . . . . . . . . . . . . . . . . . . . . . . C-4
of pixel shader . . . . . . . . . . . . . . . . . . . C-2
media instructions
AMD . . . . . . . . . . . . . . . . . . . . . . . 6-25, 7-42
mem_fence operation . . . . . . . . . . . . . . . . . . 1-4
MEM_RAT
instruction sequence meaning . . . . . . . . . 7-5
means CompletePath. . . . . . . . . . . . . . . . 7-6
MEM_RAT_CACHELESS
instruction . . . . . . . . . . . . . . . . . . . . . . . . . 7-5
means FastPath . . . . . . . . . . . . . . . . . . . . 7-6
MEM_RAT_STORE instruction . . . . . . . . . . 7-6
Memcpy
transferring between various kinds of host
memory . . . . . . . . . . . . . . . . . . . . . . . 5-23
memories
interrelationship of . . . . . . . . . . . . . . . . . . 1-5
memory
access. . . . . . . . . . . . . . . . . . . . . . . . 1-5, 1-7
access patterns . . . . . . . . . . . . . . 6-28, 7-49
bank conflicts on the LDS . . . . . . . . . 7-30
combining work-items in the NDRange
index space . . . . . . . . . . . . . . . . . . 7-30
compute kernels. . . . . . . . . . . . 6-28, 7-49
holes. . . . . . . . . . . . . . . . . . . . . . . . . . 7-30
pixel shaders . . . . . . . . . . . . . . 6-28, 7-49
preserving. . . . . . . . . . . . . . . . . . . . . . 7-30
accessing local memory. . . . . . . . 6-12, 7-19
allocation
in pinned host memory . . . . . . . . . . . 5-22
select a device . . . . . . . . . . . . . . . . . . . 1-4
architecture. . . . . . . . . . . . . . . . . . . . . . . . 1-5
bandwidth . . . . . . . . . . . . . . . . . . . . . . . . . 1-7
ATI Radeon HD 5870 GPU . . . 6-16, 7-22
calculating . . . . . . . . . . . . . . . . . . . . . 5-14
double copying. . . . . . . . . . . . . . . . . . . 1-7
estimation required by a kernel . . . . . 5-14
performance . . . . . . . . . . . . . . . . . . . . 5-16
channels
ATI Radeon HD 5870 GPU . . . 6-16, 7-22
L2 cache. . . . . . . . . . . . . . . . . . 6-16, 7-22
commands . . . . . . . . . . . . . . . . . . . . . . . . 3-6
controllers
ATI Radeon HD 5870 GPU . . . . . . . . . 7-2
delivering bandwidth
ATI Radeon HD 5870 GPU . . . 6-10, 7-17
domains
interrelationship . . . . . . . . . . . . . . . . . . 1-6
fence
barriers . . . . . . . . . . . . . . . . . . . . . . . . . 1-3
operations. . . . . . . . . . . . . . . . . . . . . . . 1-3
global
OpenCL . . . . . . . . . . . . . . . . . . . 6-9, 7-11
global (VRAM) . . . . . . . . . . . . . . . . . . . . . 1-7
hiding latency . . . . . . . . . . . . . . . . 2-11, 2-12
highly efficient accessing . . . . . . . . . . . . 6-12
host
cost of pinning/unpinning. . . . . . . . . . 5-16
initializing with the passed data. . . . . . . 5-22
latency hiding reduction . . . . . . . . 6-17, 7-23
limitation
partitioning into multiple clEnqueueN-
DRangeKernel
commands . . . . . . . . . 6-21, 7-28, 7-29
loads . . . . . . . . . . . . . . . . . . . . . . . . . . . . . 1-7
local
increasing the processing . . . . . . . . . 7-30
moving processing tasks into the
kernel . . . . . . . . . . . . . . . . . . . . . . . 7-31
scratchpad memory . . . . . . . . . 6-11, 7-18
mapping
CPU . . . . . . . . . . . . . . . . . . . . . 5-38, 7-40
uncached . . . . . . . . . . . . . . . . . . . . . . 5-18
object allocation
OpenCL context . . . . . . . . . . . . . . . . . . 1-3
object properties
OpenCL . . . . . . . . . . . . . . . . . . . . . . . 5-19
obtaining through querying
clDeviceInfo . . . . . . . . . . . . . . . 6-21, 7-29
OpenCL domains . . . . . . . . . . . . . . . . . . . 1-5
optimization of constant . . . . . . . . . . . . . 6-13
paths
ATI Radeon HD 5000 graphics
processors . . . . . . . . . . . . . . . . . . . . 7-3
pinned. . . . . . . . . . . . . . . . . . . . . . . . . . . 5-22
read operations . . . . . . . . . . . . . . . . . . . . 1-7
request . . . . . . . . . . . . . . . . . . . . . . . . . . . 1-7
wavefront is made idle. . . . . . . 6-17, 7-23
source and destination
runtime transfers . . . . . . . . . . . . . . . . 5-22
AMD ACCELERATED PARALLEL PROCESSING
Index-22
Copyright © 2013 Advanced Micro Devices, Inc. All rights reserved.
stores . . . . . . . . . . . . . . . . . . . . . . . . . . . . 1-7
streaming . . . . . . . . . . . . . . . . . . . . . . . 1-7
system in GPU . . . . . . . . . . . . . . . . . . . . . 6-1
system pinned. . . . . . . . . . . . . . . . . . . . . . 1-7
tiled layout. . . . . . . . . . . . . . . . . . . . . . . . 6-27
tiling physical memory layouts . . . 6-27, 7-48
transfer management . . . . . . . . . . . . . . . . 1-7
types used by the runtime . . . . . . . . . . . 5-15
uncached. . . . . . . . . . . . . . . . . . . . . . . . . 5-17
Unordered Access View (UAV) . . . 6-9, 7-11
write operations. . . . . . . . . . . . . . . . . . . . . 1-7
memory access
stream cores . . . . . . . . . . . . . . . . . . . . . . . 1-7
memory bandwidth
required by kernel. . . . . . . . . . . . . . . . . . 5-14
memory channel
contents of . . . . . . . . . . . . . . . . . . . . . . . . 6-4
memory channel mapping. . . . . . . . . . . . . . . 6-4
memory commands. . . . . . . . . . . . . . . . . . . . 3-6
memory object
first use slower than subsequent . . . . . . 5-18
memory object data
obtaining a pointer to access . . . . . . . . . 5-20
memory objects
accessing directly from the host. . . . . . . 5-20
copy. . . . . . . . . . . . . . . . . . . . . . . . . . . . . 5-20
map mode. . . . . . . . . . . . . . . . . . . . . . 5-21
transfer policy . . . . . . . . . . . . . . . . . . . 5-21
create . . . . . . . . . . . . . . . . . . . . . . . . . . . 5-19
default . . . . . . . . . . . . . . . . . . . . . . . . . . . 5-21
enabling zero copy . . . . . . . . . . . . . . . . . 5-20
location . . . . . . . . . . . . . . . . . . . . . . . . . . 5-18
modifying. . . . . . . . . . . . . . . . . . . . . . . . . 5-22
passing data to kernels . . . . . . . . . . . . . 5-15
runtime
limits . . . . . . . . . . . . . . . . . . . . . . . . . . 5-16
policy. . . . . . . . . . . . . . . . . . . . . . . . . . 5-15
runtime policy
best performance practices . . . . . . . . 5-15
transferring data to and from the host . . 5-20
zero copy . . . . . . . . . . . . . . . . . . . . . . . . 5-20
mapping . . . . . . . . . . . . . . . . . . . . . . . 5-20
optimizing data movement . . . . . . . . . 5-20
support . . . . . . . . . . . . . . . . . . . . . . . . 5-20
zero copy host resident
boosting performance. . . . . . . . . . . . . 5-21
memory stride
description of. . . . . . . . . . . . . . . . . . . 6-3, 7-6
menu
viewing
IL. . . . . . . . . . . . . . . . . . . . . . . . . . . . . 5-11
ISA . . . . . . . . . . . . . . . . . . . . . . . . . . . 5-11
source OpenCL . . . . . . . . . . . . . . . . . 5-11
metadata structures
holding debug information . . . . . . . . . . . . 3-2
OpenCL-specific information. . . . . . . . . . . 3-2
Microsoft Visual Studio
CodeXL GPU Profiler
viewing IL and ISA code . . . . . . . . . . 5-11
microtile . . . . . . . . . . . . . . . . . . . . . . . . . . . . 6-27
minGW
GDB running . . . . . . . . . . . . . . . . . . . . . . . 4-4
minGW/cygwin. . . . . . . . . . . . . . . . . . . . . . . . 4-1
motion estimation algorithms
SAD. . . . . . . . . . . . . . . . . . . . . . . . 6-25, 7-42
MULs . . . . . . . . . . . . . . . . . . . . . . . . . 6-25, 7-42
multi-core
runtimes
Cilk . . . . . . . . . . . . . . . . . . . . . . 5-34, 7-36
schedulers. . . . . . . . . . . . . . . . . . . 5-34, 7-36
multi-GPU environment
use of GLUT . . . . . . . . . . . . . . . . . . . . . . G-7
multiple devices
creating a separate queue for each
device . . . . . . . . . . . . . . . . . . . . 5-34, 7-35
in OpenCL runtime . . . . . . . . . . . . 5-31, 7-33
optimization . . . . . . . . . . . . . . . . 5-1, 6-1, 7-1
partitioning work for . . . . . . . . . . . 5-34, 7-35
when to use . . . . . . . . . . . . . . . . . 5-33, 7-35
N
naive compute kernel
kernel structure . . . . . . . . . . . . . . . . . . . . C-3
matrix transpose . . . . . . . . . . . . . . . . . . . C-2
naïve matrix transpose . . . . . . . . . . . . . . . . C-2
naive pixel shader
kernel structure . . . . . . . . . . . . . . . . . . . . C-2
matrix transpose . . . . . . . . . . . . . . . . . . . C-2
namespaces
C++ support for. . . . . . . . . . . . . . . . . . . . . 8-4
supported feature in C++ . . . . . . . . . . . . . 8-1
naming conventions
API extension functions . . . . . . . . . . . . . A-1
elements contained in extensions . . . . . A-1
enumerated values . . . . . . . . . . . . . . . . . A-1
extensions . . . . . . . . . . . . . . . . . . . . . . . . A-1
Khronos Group approved. . . . . . . . . . A-1
provided by a specific vendor . . . . . . A-1
provided by multiple vendors . . . . . . . A-1
native data type
L1 cache . . . . . . . . . . . . . . . . . . . . 6-16, 7-22
native format
LDS cache . . . . . . . . . . . . . . . . . . 6-16, 7-22
native speedup factor
for certain functions . . . . . . . . . . . . . . . . 7-43
native_function math library . . . . . . . 6-25, 7-42
AMD ACCELERATED PARALLEL PROCESSING
Index-23
Copyright © 2013 Advanced Micro Devices, Inc. All rights reserved.
n-dimensional grid (ND-Range) . . . . . . . . . . 2-3
n-dimensional index space
NDRange . . . . . . . . . . . . . . . . . . . . . . . . . 2-2
NDRange
accumulation operations. . . . . . . . . . . . . . 1-1
balancing the workload . . . . . . . . 6-17, 7-23
defnition . . . . . . . . . . . . . . . . . . . . . . . . . . 1-1
dimensions . . . . . . . . . . . . . . . . . . 6-22, 7-31
exploiting performance of the GPU 6-17, 7-23
general guidelines
determining optimization . . . . . 6-23, 7-32
global
divided into local ranges . . . . . 6-17, 7-23
index space
combining work-items . . . . . . . . . . . . 7-30
input streams . . . . . . . . . . . . . . . . . . . . . . 1-1
n-dimensional index space. . . . . . . . . . . . 2-2
optimization. . . . . . . . . . . . . . . . . . 6-17, 7-23
summary. . . . . . . . . . . . . . . . . . 6-23, 7-32
partitioning work . . . . . . . . . . . . . . 6-21, 7-28
profiler reports the dimensions
GlobalWorkSize field . . . . . . . . . . . . . 5-14
random-access functionality. . . . . . . . . . . 1-1
reduction operations. . . . . . . . . . . . . . . . . 1-1
variable output counts . . . . . . . . . . . . . . . 1-1
nesting
if blocks . . . . . . . . . . . . . . . . . . . . 6-33, 7-54
non-active work-items. . . . . . . . . . . . . . . . . . 2-4
non-blocking maps . . . . . . . . . . . . . . 5-37, 7-38
non-coalesced writes . . . . . . . . . . . . . . . . . 7-12
quarter-wavefront units accessing the memory
system . . . . . . . . . . . . . . . . . . . . 6-9, 7-12
normalized addresses. . . . . . . . . . . . . . . . . . 1-7
NULL and non-Null return values
extension functions. . . . . . . . . . . . . . . . . . A-3
NV12 Interleaved
specifying the output format. . . . . . . . . . . F-3
O
-O0
compiler option . . . . . . . . . . . . . . . . . . . . . 3-4
object files
linking . . . . . . . . . . . . . . . . . . . . . . . . . . . . 3-3
occupancy metric . . . . . . . . . . . . . . . 6-18, 7-24
offset argument. . . . . . . . . . . . . . . . . . . . . . 5-21
on-chip transpose
LDS outperforms pixel shader and compute
kernel . . . . . . . . . . . . . . . . . . . . . . . . . . C-4
Open Decode
context creation
allocating buffers . . . . . . . . . . . . . . . . . F-2
initializing . . . . . . . . . . . . . . . . . . . . . . . F-2
decompression
GPU . . . . . . . . . . . . . . . . . . . . . . . . . . . F-1
five step process . . . . . . . . . . . . . . . . . . . F-2
creating the context . . . . . . . . . . . . . . . F-2
creating the decode session . . . . . . . . F-3
decode execution. . . . . . . . . . . . . . . . . F-3
initializing . . . . . . . . . . . . . . . . . . . . . . . F-2
releasing the resources and closing the
session. . . . . . . . . . . . . . . . . . . . . . . F-4
Open Decode API
basic tutorial . . . . . . . . . . . . . . . . . . . . . . . F-1
fixed-function decoding . . . . . . . . . . . . . . F-1
using AMD Unified Video Decoder block F-1
open platform strategy
AMD Accelerated Parallel Processing . . . 2-1
Open Video Decode API
performing a decode . . . . . . . . . . . . . . . . F-1
OpenCL
Accelerated Parallel Processing
implementation. . . . . . . . . . . . . . . . . . . 2-1
adding built-in functions to the language
cl_amd_media_ops extension . . . . . . . A-7
allocating images . . . . . . . . . . . . . . . . . . . 1-4
API . . . . . . . . . . . . . . . . . . . . . . . . . . . . . . 3-1
application scenarios and corresponding
paths for
AMD platforms. . . . . . . . . . . . . . . . 5-26
applications
execution . . . . . . . . . . . . . . . . . . . . . . . 3-6
avoiding over-allocating device memory 5-18
balancing the workload using multiple
devices . . . . . . . . . . . . . . . . . . . 5-31, 7-33
beginning execution
synchronizing command . . . . . 5-36, 7-38
Binary Image Format (BIF)
overview . . . . . . . . . . . . . . . . . . . . . . . . E-1
buffers. . . . . . . . . . . . . . . . . . . . . . . . . . . 5-24
zero copy . . . . . . . . . . . . . . . . . . . . . . 5-24
building
create a context . . . . . . . . . . . . . . . . . . 1-3
programs . . . . . . . . . . . . . . . . . . . . . . . 3-1
querying the runtime . . . . . . . . . . . . . . 1-3
the application . . . . . . . . . . . . . . . . . . . 1-3
built-in functions
mad24 . . . . . . . . . . . . . . . . . . . 6-25, 7-42
mul24 . . . . . . . . . . . . . . . . . . . . 6-25, 7-42
built-in timing capability . . . . . . . . . . . . . 5-12
built-ins . . . . . . . . . . . . . . . . . . . . . 6-31, 7-52
C printf . . . . . . . . . . . . . . . . . . . . . . . . . . A-12
C programming. . . . . . . . . . . . . . . . . . . . . 1-3
checking for known symbols . . . . . . . . . . 4-2
C-like language with extensions
for parallel programming . . . . . . . . . . . 1-3
AMD ACCELERATED PARALLEL PROCESSING
Index-24
Copyright © 2013 Advanced Micro Devices, Inc. All rights reserved.
coding . . . . . . . . . . . . . . . . . . . . . . . . . . . . 3-1
commands
copy buffers and images . . . . . . . . . . 5-22
read buffers and images . . . . . . . . . . 5-22
write buffers and images . . . . . . . . . . 5-22
commands are sent
Create Command Queue call . . . . . . F-3
compiler
determining the used path . . . . . . . . . . 7-4
toolchain . . . . . . . . . . . . . . . . . . . . . . . . 3-1
compiler and runtime components . . . . . . 2-1
compiler options
-D name . . . . . . . . . . . . . . . . . . . . . . . . 3-4
-I dir . . . . . . . . . . . . . . . . . . . . . . . . . . . 3-4
compiling
on Linux . . . . . . . . . . . . . . . . . . . . . . . . 3-3
linking . . . . . . . . . . . . . . . . . . . . . . . . 3-3
on Windows . . . . . . . . . . . . . . . . . . . . . 3-2
the program . . . . . . . . . . . . . . . . . . . . . 3-2
context
memory object allocation . . . . . . . . . . . 1-3
conversion guidelines
format string . . . . . . . . . . . . . . . . . . . A-12
CPU processing . . . . . . . . . . . . . . . . . . . . 3-1
create kernels within programs . . . . . . . . 1-4
create one or more command queues. . . 1-4
create programs to run on one or more
devices . . . . . . . . . . . . . . . . . . . . . . . . . 1-4
create the context . . . . . . . . . . . . . . . . . . F-2
creating a context
selecting a device. . . . . . . . . . . . . . . . . 1-4
creating at least one context . . . . 5-38, 7-40
CUDA programming . . . . . . . . . . . 6-30, 7-51
data-parallel model
hierarchical subdivision . . . . . . . . . . . . 1-2
debugging . . . . . . . . . . . . . . . . . . . . . . . . . 4-1
clBuildProgram . . . . . . . . . . . . . . . . . . . 4-2
desired platform . . . . . . . . . . . . . . . . . . . . 1-3
selection . . . . . . . . . . . . . . . . . . . . . . . . 1-3
directives to enable or disable
extensions. . . . . . . . . . . . . . . . . . . . . . A-2
distributing the kernel . . . . . . . . . . . . . . . . 3-1
enqueued commands . . . . . . . . . . . . . . . . 1-5
ensuring the kernels meet specification. . 3-2
Event_Object is returned . . . . . . . . . . . . F-3
extensions
enabling or disabling . . . . . . . . . . . . . A-2
following same pattern . . . . . . . . . . . . . . . 1-4
functions . . . . . . . . . . . . . . . . . . . . . . . . . . 3-2
general compilation path of applications . 3-1
generating
.amdil . . . . . . . . . . . . . . . . . . . . . . . . . E-3
.llvmir. . . . . . . . . . . . . . . . . . . . . . . . . . E-3
.text . . . . . . . . . . . . . . . . . . . . . . . . . . . E-3
a binary. . . . . . . . . . . . . . . . . . . . . . . . E-1
IL code . . . . . . . . . . . . . . . . . . . . . . . . 5-11
ISA code. . . . . . . . . . . . . . . . . . . . . . . 5-11
global memory . . . . . . . . . . . . . . . . 6-9, 7-11
GPU processing . . . . . . . . . . . . . . . . . . . . 3-1
guidance for CPU programmers. . 6-31, 7-52
hardware performance parameters 6-15, 7-20
host program. . . . . . . . . . . . . . . . . . . . . . . 3-2
ICD code requirements. . . . . . . . . . . . . . B-1
implementations
use clGetPlatformIds() function . . . . . B-1
use clGetPlatformInfo() function. . . . . B-1
Installable Client Driver (ICD). . . . . . . . . B-1
introduction to start using UVD hardware F-1
kernel compiling . . . . . . . . . . . . . . . . . . . . 3-1
kernel symbols
not visible in debugger . . . . . . . . . . . . . 4-2
kernels
FastPath and CompletePath . . . . . . . . 7-4
limiting number of work-items in each
group. . . . . . . . . . . . . . . . . . . . . 6-21, 7-29
listof available implementations . . . . . . . B-1
of commands . . . . . . . . . . . . . . . . . . . . 3-5
managing each command queue. 5-36, 7-38
mapping . . . . . . . . . . . . . . . . . . . . . . . . . . 2-3
math libraries
function () . . . . . . . . . . . . . . . . . 6-25, 7-42
native_function () . . . . . . . . . . . 6-25, 7-42
memory domains . . . . . . . . . . . . . . . . . . . 1-5
memory object
location . . . . . . . . . . . . . . . . . . . . . . . . 5-18
properties . . . . . . . . . . . . . . . . . . . . . . 5-19
metadata structures . . . . . . . . . . . . . . . . . 3-2
minimalist C program sample. . . . . . . . . . 1-8
optimizing
data transfers . . . . . . . . . . . . . . . . . . . 5-23
register allocation . . . . . . . . . . . 6-19, 7-27
optional
extensions. . . . . . . . . . . . . . . . . . . . . . A-1
kernel program . . . . . . . . . . . . . . . . . . . 3-2
partitioning the workload. . . . . . . . 5-31, 7-33
performance
libraries components . . . . . . . . . . . . . . 2-1
profiling components . . . . . . . . . . . . . . 2-1
printf capabilities . . . . . . . . . . . . . . . . . . A-12
programming CPU
key differences in optimization
strategy. . . . . . . . . . . . . . . . . 6-31, 7-52
AMD ACCELERATED PARALLEL PROCESSING
Index-25
Copyright © 2013 Advanced Micro Devices, Inc. All rights reserved.
programming model . . . . . . . . . . . . . . . . . 1-3
allocating memory buffers . . . . . . . . . . 1-4
executing kernels for specific devices. 1-3
queues of commands . . . . . . . . . . . . . 1-3
reading/writing data . . . . . . . . . . . . . . . 1-3
providing an event . . . . . . . . . . . . . . . . . . 1-3
querying
extensions . . . . . . . . . . . . . . . . . . . . . . A-1
supported extensions using clGetPlatform-
Info(). . . . . . . . . . . . . . . . . . . . . . . . . A-1
read data back to the host from device. . 1-4
read-only images
FastPath . . . . . . . . . . . . . . . . . . . . . . . . 7-4
recompiling LLVM IR to generate a new
code . . . . . . . . . . . . . . . . . . . . . . . . . . . E-1
regular device buffers. . . . . . . . . . . . . . . 5-24
re-written applications become source . . 3-1
running
data-parallel work. . . . . . . . . . . . . . . . . 1-3
on multiple devices . . . . . . . . . 5-33, 7-35
programs . . . . . . . . . . . . . . . . . . . . . . . 3-1
task-parallel work . . . . . . . . . . . . . . . . . 1-3
runtime . . . . . . . . . . . . . . . . . . . . . . . . . . . 3-1
batching . . . . . . . . . . . . . . . . . . . . . . . 5-13
changing options . . . . . . . . . . . . . . . . . A-6
interface . . . . . . . . . . . . . . . . . . . . . . . . 3-2
post-processes the incomplete AMD IL
from OpenCL compiler . . . . . . . . . . 3-1
recording timestamp information . . . . 5-12
roundtrip chain . . . . . . . . . . . . . . . . . . 5-27
timing the execution of kernels . . . . . 5-12
transfer methods . . . . . . . . . . . . . . . . 5-16
using LLVM AS . . . . . . . . . . . . . . . . . . 3-1
using multiple devices . . . . . . . 5-31, 7-33
runtime policy for memory objects. . . . . 5-15
best performance practices . . . . . . . . 5-15
runtime transfer methods . . . . . . . . . . . . 5-16
sample code
reading current value of timer clock . 5-13
scheduling asynchronously from a command-
queue . . . . . . . . . . . . . . . . . . . . 5-35, 7-37
SDK partitions large number of work-groups
into smaller pieces . . . . . . . . . . 6-21, 7-28
setting breakpoint . . . . . . . . . . . . . . . . . . . 4-2
settings for compiling on Windows . . . . . 3-2
spawning a new thread . . . . . . . . 5-36, 7-38
stack
globally scoped constant arrays 6-14, 7-20
improving performance . . . . . . 6-14, 7-19
per-pointer attribute . . . . . . . . . 6-14, 7-20
storing immediate representation (LLVM IR)
.llvmir . . . . . . . . . . . . . . . . . . . . . . . . . . E-1
storing OpenCL and driver versions
.comment . . . . . . . . . . . . . . . . . . . . . . . E-1
storing source program
.source . . . . . . . . . . . . . . . . . . . . . . . . . E-1
submit the kernel for execution . . . . . . . . 1-4
supported standard
compiler options. . . . . . . . . . . . . . . . . . 3-4
supports up to 256 work-items . . . . . . . 7-25
synchronizing a given event . . . . . . . . . . 1-3
timer use with other system timers . . . . 5-13
timestamps . . . . . . . . . . . . . . . . . . . . . . . 5-12
tracking time across changes in frequency
and power states . . . . . . . . . . . . . . . . 5-13
tuning the kernel for the target
device. . . . . . . . . . . . . . . . . . . . 5-37, 7-39
using a separate thread for each command-
queue . . . . . . . . . . . . . . . . . . . . 5-35, 7-37
work-group sharing not possible . 6-17, 7-23
write data to device . . . . . . . . . . . . . . . . . 1-4
OpenCL device
general overview . . . . . . . . . . . . . . . . . . . 2-8
OpenCL programs
debugging. . . . . . . . . . . . . . . . . . . . . . . . . 4-1
operation
mem_fence. . . . . . . . . . . . . . . . . . . . . . . . 1-4
operations
device-specific
kernel execution. . . . . . . . . . . . . . . . . . 1-4
program compilation. . . . . . . . . . . . . . . 1-4
double-precision floating point . . . . . . . . . 2-8
integer. . . . . . . . . . . . . . . . . . . . . . . . . . . . 2-8
memory-read . . . . . . . . . . . . . . . . . . . . . . 1-7
memory-write . . . . . . . . . . . . . . . . . . . . . . 1-7
single-precision floating point. . . . . . . . . . 2-8
optimization
applying recursively (constant buffer pointers
in single hardware buffer) . . . . . . . . . 6-14
constant memory
levels of performance . . . . . . . 6-13, 7-19
key differences
programming CPU using
OpenCL . . . . . . . . . . . . . . . . 6-31, 7-52
LDS. . . . . . . . . . . . . . . . . . . . . . . . 6-10, 7-16
GPU performance . . . . . . . . . . 6-31, 7-52
NDRange
general guidelines . . . . . . . . . . 6-23, 7-32
of execution range . . . . . . . . . . . . 6-17, 7-23
of GPU global memory system . . . . 6-1, 7-1
of local memory usage
LDSBankConflict . . . . . . . . . . . 6-11, 7-18
of NDRange . . . . . . . . . . . . . . . . . 6-17, 7-23
of register allocation
special attribute . . . . . . . . . . . . 6-19, 7-27
AMD ACCELERATED PARALLEL PROCESSING
Index-26
Copyright © 2013 Advanced Micro Devices, Inc. All rights reserved.
of the Cedar part . . . . . . . . . . . . . . . . . . 7-32
when programming
AMD Accelerated Parallel Processing . 5-1
compute devices. . . . . . . . . . 5-1, 6-1, 7-1
CPUs. . . . . . . . . . . . . . . . . . . 5-1, 6-1, 7-1
multiple devices . . . . . . . . . . 5-1, 6-1, 7-1
work-group size. . . . . . . . . . . . . . . 6-12, 7-19
optimized matrix transpose
LDS . . . . . . . . . . . . . . . . . . . . . . . . . . . . . C-2
optimizer
transfer of data . . . . . . . . . . . . . . . . . . . . . 3-2
optimizing
application performance with Profiler . . . . 5-1
optional extensions
for OpenCL . . . . . . . . . . . . . . . . . . . . . . . A-1
output domain
Euclidean space . . . . . . . . . . . . . . . . . . . C-1
indexing mode. . . . . . . . . . . . . . . . . . . . . C-1
overloading
in C++ language . . . . . . . . . . . . . . . . . . . . 8-4
kernel . . . . . . . . . . . . . . . . . . . . . . . . . . . . 8-2
kernel and function . . . . . . . . . . . . . . . . . . 8-1
overview
software and hardware . . . . . . . . . . . . . . . 1-1
P
Packed 16-bit and 8-bit operations
not natively supported . . . . . . . . . . . . . . 6-25
packing order
work-items following the same direction when
control-flow is encountered . . . 6-23, 7-31
page
pinning. . . . . . . . . . . . . . . . . . . . . . . . . . . 5-16
unpinning. . . . . . . . . . . . . . . . . . . . . . . . . 5-16
parallel min() function
code sample . . . . . . . . . . . . . . . . . . . . . . 1-13
example programs . . . . . . . . . . . . . . . . . 1-11
kernel code . . . . . . . . . . . . . . . . . . . . . . . 1-12
programming techniques . . . . . . . . . . . . 1-11
runtime code . . . . . . . . . . . . . . . . . . . . . . 1-11
steps . . . . . . . . . . . . . . . . . . . . . . . . . . 1-11
parallel programming
memory fence
barriers . . . . . . . . . . . . . . . . . . . . . . . . . 1-3
operations . . . . . . . . . . . . . . . . . . . . . . . 1-3
parallelism
enqueuing
multiple tasks . . . . . . . . . . . . . . . . . . . . 1-2
native kernels . . . . . . . . . . . . . . . . . . . . 1-2
unrolling the loop to expose . . . . . . . . . . 7-44
using vector data types . . . . . . . . . . . . . . 1-2
parallelization
DMA transfers. . . . . . . . . . . . . . . . . . . . . 2-11
GPU . . . . . . . . . . . . . . . . . . . . . . . . . . . . 2-11
parameters
for 56xx, 57xx, 58xx, Eyfinity6, and 59xx
devices . . . . . . . . . . . . . . . . . . . . . . . . D-7
for 64xx devices . . . . . . . . . . . . . . . D-5, D-6
for 65xx, 66xx, and 67xx devices. . . . . . D-4
for 68xx and 69xx devices . . . . . . . D-2, D-3
for Exxx, Cxx, 54xx, and 55xx devices . D-8
partitioning simple static algorithms . 5-34, 7-36
partitioning the workload
guidelines
global level . . . . . . . . . . . . . . . . 6-21, 7-28
local level . . . . . . . . . . . . . . . . . 6-21, 7-28
work . . . . . . . . . . . . . . . . . . . . . 6-21, 7-28
multiple OpenCL devices . . . . . . . 5-31, 7-33
NDRange . . . . . . . . . . . . . . . . . . . 6-21, 7-28
on multiple devices . . . . . . . . . . . . 5-34, 7-35
passing a class between host to the device 8-6
path to the kernel file
relative to executable . . . . . . . . . . . . 3-6, 3-7
paths
buffer. . . . . . . . . . . . . . . . . . . . . . . . . . . . 5-23
image . . . . . . . . . . . . . . . . . . . . . . . . . . . 5-23
PathUtilization counter
CodeXL GPU Profiler . . . . . . . . . . . . . . . . 7-5
pattern
characteristics of low-performance. . . . . . 6-4
patterns
transforming multiple into a single
instruction . . . . . . . . . . . . . . . . . . . . . . 6-26
PCIe
communication between system and
GPU . . . . . . . . . . . . . . . . . . . . . . . . . . 2-10
CPU access of discrete GPU device
memory. . . . . . . . . . . . . . . . . . . . . . . . 5-18
data transfers between system and
GPU . . . . . . . . . . . . . . . . . . . . . . . . . . 2-10
GPU accessing pinned host memory. . . 5-17
kernel instructions. . . . . . . . . . . . . . . . . . 2-10
overview . . . . . . . . . . . . . . . . . . . . . . . . . 2-10
skip copying between host memory and PCIe
memory. . . . . . . . . . . . . . . . . . . . . . . . . 1-7
throughput . . . . . . . . . . . . . . . . . . . . . . . . 2-10
PCIe bus
slower than host memory . . . . . . . . . . . . 5-18
peak interconnect bandwidth
definition . . . . . . . . . . . . . . . . . . . . . . . . . 5-23
performance
affected by dynamic frequency scaling . 5-34
AMD OpenCL stack . . . . . . . . . . . 6-14, 7-19
better with algorithm that changes work-group
size . . . . . . . . . . . . . . . . . . . . . . . . . . . 6-30
AMD ACCELERATED PARALLEL PROCESSING
Index-27
Copyright © 2013 Advanced Micro Devices, Inc. All rights reserved.
characteristics
CPU . . . . . . . . . . . . . . . . . . . . . 5-31, 7-33
GPU . . . . . . . . . . . . . . . . . . . . . 5-31, 7-33
comparison
compute kernel vs pixel shader. . . . . . C-2
matrix transpose program . . . . . . . . . . C-2
CompletePath. . . . . . . . . . . . . . . . . . . . . . 7-3
constant memory . . . . . . . . . . . . . 6-13, 7-19
counter
LDSBankConflict . . . . . . . . . . . 6-11, 7-17
CPU streaming writes . . . . . . . . . . . . . . 5-17
different device characteristics. . . 5-37, 7-39
experimenting with different loop
types. . . . . . . . . . . . . . . . . . . . . 6-33, 7-55
FastPath . . . . . . . . . . . . . . . . . . . . . . . . . . 7-3
gain in compute kernel using LDS
feature . . . . . . . . . . . . . . . . . . . . . . . . . C-4
general tips
avoid declaring global arrays. . 6-28, 7-49
avoid writing code with dynamic pointer
assignment. . . . . . . . . . . . . . 6-29, 7-51
coding a simple and accurate
algorithm . . . . . . . . . . . . . . . 6-29, 7-50
data set reduction . . . . . . . . . . 6-29, 7-50
loop unrolling . . . . . . . . . . . . . . 6-29, 7-50
removing or commenting-out sections of
code . . . . . . . . . . . . . . . . . . . 6-29, 7-50
use predication rather than
control-flow. . . . . . . . . . . . . . 6-28, 7-49
GPU vs CPU . . . . . . . . . . . . . . . . 5-33, 7-35
guidance
general tips. . . . . . . . . . . . . . . . 6-28, 7-49
improving
kernel attribute syntax . . . . . . . 6-19, 7-27
re-ordering the code . . . . . . . . . . . . . 7-43
using float4. . . . . . . . . . . . . . . . . . . . . 7-45
increasing
unrolling the loop . . . . . . . . . . . 6-33, 7-54
launch dimension . . . . . . . . . . . . . . . . . . . 7-8
of a copy. . . . . . . . . . . . . . . . . . . . . . . . . 7-16
of the GPU
NDRange . . . . . . . . . . . . . . . . . 6-17, 7-23
peak on all devices . . . . . . . . . . . 5-38, 7-40
recommendations
guidance for CUDA
programmers . . . . . . . . . . . . 6-30, 7-51
results
compute kernel. . . . . . . . . . . . . . . . . . . C-3
LDS . . . . . . . . . . . . . . . . . . . . . . . . . . . C-4
pixel shader . . . . . . . . . . . . . . . . . . . . . C-2
tips for AMD-specific optimizations 6-26, 7-48
tips for GPU compute. . . . . . . . . . 6-26, 7-48
when programming
AMD Accelerated Parallel
Processing . . . . . . . . . . . . 5-1, 6-1, 7-1
compute devices . . . . . . . . . 5-1, 6-1, 7-1
CPUs . . . . . . . . . . . . . . . . . . 5-1, 6-1, 7-1
multiple devices . . . . . . . . . . 5-1, 6-1, 7-1
work-groups . . . . . . . . . . . . . . . . . . . . . . . 1-2
performance characteristics
CPU vs GPU . . . . . . . . . . . . . . . . . . . . . 5-37
performance counter
ALUBusy. . . . . . . . . . . . . . . . . . . . 6-18, 7-24
for optimizing local memory
CodeXL GPU Profiler. . . . . . . . 6-11, 7-17
per-pointer attribute
improving performance of OpenCL
stack. . . . . . . . . . . . . . . . . . . . . 6-14, 7-20
per-thread registers . . . . . . . . . . . . . 6-31, 7-52
physical memory layouts
for images. . . . . . . . . . . . . . . . . . . 6-27, 7-48
memory tiling . . . . . . . . . . . . . . . . 6-27, 7-48
pintransferring host memory to device
memory . . . . . . . . . . . . . . . . . . . . . . . 5-16
pinned host memory. . . . . . . . . . . . . . . . . . 5-16
accessing through the PCIe bus . . . . . . 5-17
allocating memory . . . . . . . . . . . . . . . . . 5-22
CPU caching . . . . . . . . . . . . . . . . . . . . . 5-17
improved transfer performance . . . . . . . 5-16
initializing with passed data . . . . . . . . . . 5-22
runtime makes accessible . . . . . . . . . . . 5-17
pinned memory. . . . . . . . . . . . . . . . . . . . . . 5-22
pinning
definition . . . . . . . . . . . . . . . . . . . . . . . . . 5-23
pinning cost. . . . . . . . . . . . . . . . . . . . . . . . . 5-27
pipelining. . . . . . . . . . . . . . . . . . . . . . . . . . . . 1-7
pixel shader . . . . . . . . . . . . . . . . . . . . . . . . . C-2
differences from compute kernel . . . . . . . C-1
hierarchical-Z pattern . . . . . . . . . . . . . . . . C-1
indexing mode
vWinCoord register . . . . . . . . . . . . . . . C-1
kernel structure. . . . . . . . . . . . . . . . . . . . . C-2
linear pattern . . . . . . . . . . . . . . . . . . . . . . C-1
matrix transpose. . . . . . . . . . . . . . . . . . . . C-2
performance comparison . . . . . . . . . . . . . C-2
performance results of matrix transpose . C-2
platform vendor string
remains constant for a particular vendor’s
implementation. . . . . . . . . . . . . . . . . . . B-3
searching for desired OpenCL platform. . B-3
vs platform name string . . . . . . . . . . . . . . B-3
point (barrier) in the code. . . . . . . . . . . . . . . 1-2
population count
extension . . . . . . . . . . . . . . . . . . . . . . . . . A-7
AMD ACCELERATED PARALLEL PROCESSING
Index-28
Copyright © 2013 Advanced Micro Devices, Inc. All rights reserved.
porting code
toGPU unchanged . . . . . . . . . . . . . . . . . . 6-3
post-processing incomplete AMD IL. . . . . . . 3-1
power of two strides avoidance . . . . . . 6-7, 7-9
pragma unroll . . . . . . . . . . . . . . . . . . . . . . . 6-27
predication
use rather than control-flow . . . . . 6-28, 7-49
pre-ICD code snippet . . . . . . . . . . . . . B-1, B-2
pre-pinned buffers . . . . . . . . . . . . . . . . . . . . 5-26
private memory allocation
mapping to scratch region . . . . . . 6-15, 7-21
processing by command processors . . . . . . 2-9
processing elements
ALUs . . . . . . . . . . . . . . . . . . . . . . . . . . . . . 2-9
in compute unit . . . . . . . . . . . . . . . . . . . . . 6-2
SIMD arrays . . . . . . . . . . . . . . . . . . . . . . 2-10
Profiler
optimizing application performance with . 5-1
reducing launch overhead . . . . . . . . . . . 5-13
program
examples. . . . . . . . . . . . . . . . . . . . . . . . . . 1-8
simple buffer write . . . . . . . . . . . . . . . . 1-8
programming
AMD Accelerated Parallel Processing GPU
optimization. . . . . . . . . . . . . . . . . . . . . . 5-1
performance . . . . . . . . . . . . . 5-1, 6-1, 7-1
basic steps with minimum code . . . . . . . . 1-8
CPUs
performance . . . . . . . . . . . . . 5-1, 6-1, 7-1
getting detailed information
after running the profiler. . . . . . . . . . . 5-11
GPU . . . . . . . . . . . . . . . . . . . . . . . . . . . . . 2-2
raw compute horsepower. . . . . 6-31, 7-52
multiple devices
performance . . . . . . . . . . . . . 5-1, 6-1, 7-1
techniques
simple tests
parallel min() function. . . . . . . . . . . 1-11
programming model
AMD Accelerated Parallel Processing . . . 2-2
OpenCL. . . . . . . . . . . . . . . . . . . . . . . . . . . 1-3
executing kernels for specific devices . 1-3
queues of commands. . . . . . . . . . . . . . 1-3
reading/writing data . . . . . . . . . . . . . . . 1-3
project property settings
compiling on Windows . . . . . . . . . . . . . . . 3-2
ptr arguments . . . . . . . . . . . . . . . . . . 5-17, 5-22
Q
quarter-wavefront units
non-coalesced writes . . . . . . . . . . . 6-9, 7-12
querying
AMD-specific device attributes . . . . . . . . A-5
clDeviceInfo
obtaining device memory . . . . . 6-21, 7-29
extensions
for a list of devices. . . . . . . . . . . . . . . A-2
for a platform . . . . . . . . . . . . . . . . . . . A-1
OpenCL . . . . . . . . . . . . . . . . . . . . . . . A-1
for a specific device . . . . . . . . . . . . . . . . A-2
for available platforms . . . . . . . . . . . . . . A-2
the platform API . . . . . . . . . . . . . . . . . . . B-1
the runtime
OpenCL building. . . . . . . . . . . . . . . . . . 1-3
querying device
when using constant buffers. . . . . . . . . . 6-14
queue
command . . . . . . . . . . . . . . . . . . . . 1-4, 2-11
R
Random Access Target (RAT) . . . . . . . . . . . 7-5
random memory location
GPU storage of writes . . . . . . . . . . . . . . . 1-7
random-access functionality
NDRange . . . . . . . . . . . . . . . . . . . . . . . . . 1-1
read broadcast feature
LDS . . . . . . . . . . . . . . . . . . . . . . . . 6-16, 7-22
read coalescing . . . . . . . . . . . . . . . . . . . . . . 6-35
read imaging . . . . . . . . . . . . . . . . . . . . . . . . . 1-7
read path
L1 . . . . . . . . . . . . . . . . . . . . . . . . . 6-16, 7-22
read-only buffers
constants. . . . . . . . . . . . . . . . . . . . . . . . . . 1-7
reads from a fixed address
collide and serialized . . . . . . . . . . . . . . . . 6-9
register allocation
preventing launch fails . . . . . . . . . . . . . . 7-27
register spilling . . . . . . . . . . . . . . . . . . . . . . 6-35
register spills
ScratchReg field
CodeXL GPU Profiler . . . . . . . . 6-19, 7-27
registers
GPU . . . . . . . . . . . . . . . . . . . . . . . . . . . . 7-25
per-thread . . . . . . . . . . . . . . . . . . . 6-31, 7-52
shared among all active wavefronts on the
compute unit. . . . . . . . . . . . . . . . . . . . 7-25
spilled . . . . . . . . . . . . . . . . . . . . . . . . . . . 6-19
vaTid . . . . . . . . . . . . . . . . . . . . . . . . . . . . C-1
vs LDS
indexing flexibility . . . . . . . . . . . 6-11, 7-17
vWinCoord . . . . . . . . . . . . . . . . . . . . . . . C-1
rendering pipeline
displaying finished video. . . . . . . . . . . . . . F-1
reordering data
coalesced writes . . . . . . . . . . . . . . . . . . . 7-12
AMD ACCELERATED PARALLEL PROCESSING
Index-29
Copyright © 2013 Advanced Micro Devices, Inc. All rights reserved.
reqd_work_group_size
compiler removes barriers . . . . . . 6-12, 7-19
retiring work-groups . . . . . . . . . . . . . . . 6-6, 7-8
running code
on Linux . . . . . . . . . . . . . . . . . . . . . . . . . . 3-7
on Windows . . . . . . . . . . . . . . . . . . . . . . . 3-6
runtime
change CL options . . . . . . . . . . . . . . . . . . 3-5
code
parallel min() function . . . . . . . . . . . . 1-11
executing kernels on the device . . . . . . 5-22
interface
OpenCL . . . . . . . . . . . . . . . . . . . . . . . . 3-2
knowing data is in pinned host memory 5-16
limits of pinned host memory used for memory
objects . . . . . . . . . . . . . . . . . . . . . . . . 5-16
making pinned host memory accessible 5-17
multi-core
Cilk . . . . . . . . . . . . . . . . . . . . . . 5-34, 7-36
OpenCL . . . . . . . . . . . . . . . . . . . . . . . . . . 3-1
changing options . . . . . . . . . . . . . . . . . A-6
pin/unpin on every map/unmap transfer 5-22
recognizing only data in pinned has
memory . . . . . . . . . . . . . . . . . . . . . . . 5-17
system functions. . . . . . . . . . . . . . . . . . . . 3-5
tracking the map location
copy map mode . . . . . . . . . . . . . . . . . 5-22
transfers
depending on memory kind of
destination . . . . . . . . . . . . . . . . . . . 5-22
source . . . . . . . . . . . . . . . . . . . . . . 5-22
mapping for improved performance. . 5-21
types of memory used . . . . . . . . . . . . . . 5-15
zero copy buffers . . . . . . . . . . . . . . . . . . 5-24
S
same index
constant memory performance . . 6-13, 7-19
same-indexed constants
caching . . . . . . . . . . . . . . . . . . . . . 6-15, 7-21
sample code
computing the kernel execution time. . . 5-12
for reading the current value of OpenCL timer
clock . . . . . . . . . . . . . . . . . . . . . . . . . . 5-13
relationship between
buffer(s) . . . . . . . . . . . . . . . . . . . . . . . . 1-4
command queue(s) . . . . . . . . . . . . . . . 1-4
context(s) . . . . . . . . . . . . . . . . . . . . . . . 1-4
device(s). . . . . . . . . . . . . . . . . . . . . . . . 1-4
kernel(s) . . . . . . . . . . . . . . . . . . . . . . . . 1-4
relationship between context(s) . . . . . . . . 1-4
-save-temps
compiler option . . . . . . . . . . . . . . . . . . . . . 3-4
SC cache . . . . . . . . . . . . . . . . . . . . . . . . . . . 2-9
scalar instruction
SIMD execution . . . . . . . . . . . . . . . . . . . . 2-9
scalar instructions. . . . . . . . . . . . . . . . . . . . . 2-9
scalar unit
advantage of. . . . . . . . . . . . . . . . . . . . . . 6-33
scalar unit data cache
SC cache . . . . . . . . . . . . . . . . . . . . . . . . . 2-9
scalra instructions. . . . . . . . . . . . . . . . . . . . . 2-9
scattered writes. . . . . . . . . . . . . . . . . . . . . . 5-24
scheduler
heterogeneous devices
balancing grain size . . . . . . . . . 5-35, 7-37
conservative work allocation . . 5-35, 7-36
sending different workload sizes to different
devices. . . . . . . . . . . . . . . . . 5-35, 7-36
using only the fast device . . . . 5-35, 7-37
multi-core . . . . . . . . . . . . . . . . . . . 5-34, 7-36
scheduling
across both CPU and GPU
devices . . . . . . . . . . . . . . . . . . . 5-34, 7-36
chores
CPU . . . . . . . . . . . . . . . . . . . . . 5-35, 7-37
device fission extension . . . . . . . . 5-35, 7-37
dynamic
algorithm. . . . . . . . . . . . . . . . . . 5-34, 7-36
GPU . . . . . . . . . . . . . . . . . . 2-11, 5-34, 7-36
asynchronous launch . . . . . . . . 5-35, 7-37
data location. . . . . . . . . . . . . . . 5-36, 7-37
heterogeneous compute
devices. . . . . . . . . . . . . . . . . 5-34, 7-36
wavefronts
compute unit. . . . . . . . . . . . . . . 6-18, 7-24
latency hiding . . . . . . . . . . . . . . . . . . . 7-23
work-items
for execution. . . . . . . . . . . . . . . . . . . . . 2-3
range . . . . . . . . . . . . . . . . . . . . . . . . . . 2-2
scope
global . . . . . . . . . . . . . . . . . . . . . . . . . . . . 1-4
scratch region
private memory allocation
mapping . . . . . . . . . . . . . . . . . . 6-15, 7-21
scratchpad memory . . . . . . . . . . . . . 6-11, 7-18
ScratchReg field
CodeXL GPU Profiler reports register
spills . . . . . . . . . . . . . . . . . . . . . 6-19, 7-27
SDKUtil library . . . . . . . . . . . . . . . . . . . . . . . 3-3
linking options. . . . . . . . . . . . . . . . . . . . . . 3-3
Linux . . . . . . . . . . . . . . . . . . . . . . . . . . . . . 3-3
select () function
replacing clauses
with conditional assignments. . 6-32, 7-54
AMD ACCELERATED PARALLEL PROCESSING
Index-30
Copyright © 2013 Advanced Micro Devices, Inc. All rights reserved.
sequential access pattern
uses only half the banks on each cyle . 6-11
seta breakpoint . . . . . . . . . . . . . . . . . . . . . . . 4-2
SGPRs
use of . . . . . . . . . . . . . . . . . . . . . . . . . . . 6-34
shader architecture
unified . . . . . . . . . . . . . . . . . . . . . . . . . . . . 2-2
Shader Resource View (SRV) . . . . . . 6-9, 7-11
shaders and kernels . . . . . . . . . . . . . . . . . . . 2-2
Shared Registers
pixel shader. . . . . . . . . . . . . . . . . . . . . . . C-1
SI ISA . . . . . . . . . . . . . . . . . . . . . . . . . . . . . 6-34
SIMD . . . . . . . . . . . . . . . . . . . . . . . . . 6-17, 7-23
SIMD arrays
processing elements. . . . . . . . . . . . . . . . 2-10
simple buffer write
code sample . . . . . . . . . . . . . . . . . . . . . . . 1-9
example programs . . . . . . . . . . . . . . . . . . 1-8
simple direct-addressing patterns
constant memory performance. . . 6-13, 7-19
simple static partitioning algorithms . 5-34, 7-36
simple stride one access patterns vs large non-
unit strides. . . . . . . . . . . . . . . . . . . . . 6-3, 7-6
simple testing
programming techniques
parallel min function . . . . . . . . . . . . . . 1-11
single device associated with command
queue . . . . . . . . . . . . . . . . . . . . . . . . . . . . 1-4
single stream core execution . . . . . . . . . . . 2-12
single-precision floating-point
performing operations . . . . . . . . . . . . 2-7, 2-8
single-precision FMA. . . . . . . . . . . . . . . . . . 6-34
small grain allocations
use at beginning of algorithm. . . . . . . . . 5-35
software
overview . . . . . . . . . . . . . . . . . . . . . . . . . . 1-1
spawn order
of work-item . . . . . . . . . . . . . . . . . . . . . . . 1-1
sequential . . . . . . . . . . . . . . . . . . . . . . . . . 1-1
spawn rate
pixel shader. . . . . . . . . . . . . . . . . . . . . . . C-1
spawn/dispatch pattern
compute kernel . . . . . . . . . . . . . . . . . . . . C-1
spawning a new thread
in OpenCL to manage each command
queue . . . . . . . . . . . . . . . . . . . . 5-36, 7-38
spill code
avoiding
kernel attribute syntax . . . . . . . 6-19, 7-27
generated by the compiler . . . . . . 6-19, 7-27
spilled registers . . . . . . . . . . . . . . . . . . . . . . 6-19
SSE
packing . . . . . . . . . . . . . . . . . . . . . . . . . . 7-43
supporting instructions that write parts of a
register . . . . . . . . . . . . . . . . . . . 5-32, 7-34
SSE instructions
generating efficient and packed . . 6-31, 7-52
staggered offsets
applying a coordinate transformation to the
kernel . . . . . . . . . . . . . . . . . . . . . . 6-7, 7-9
processing data in a different order . 6-7, 7-9
transformation . . . . . . . . . . . . . . 6-7, 6-8, 7-9
staging buffers
cost of copying to . . . . . . . . . . . . . . . . . . 5-16
stalls
memory fetch request. . . . . . . . . . . . . . . 2-12
start-up time
CPU vs GPU. . . . . . . . . . . . . . . . . . . . . . 5-34
static C++ kernel language. . . . . . . . . . . . . . 8-1
stdout stream
writing output associated with the host
application. . . . . . . . . . . . . . . . . . . . . A-12
STORE instructions. . . . . . . . . . . . . . . . . . . 7-46
address calculation . . . . . . . . . . . . . . . . . 7-46
stream core
compute units . . . . . . . . . . . . . . . . . . . . . . 2-7
executing kernels . . . . . . . . . . . . . . . . . . . 2-7
idle. . . . . . . . . . . . . . . . . . . . . . . . . . . . . . . 2-4
instruction sequence. . . . . . . . . . . . . . . . . 2-7
processing elements. . . . . . . . . . . . . . . . . 2-7
scheduling wavefronts onto . . . . . . . . . . . 7-1
stall . . . . . . . . . . . . . . . . . . . . . . . . . . . . . 2-12
due to data dependency . . . . . . . . . . 2-13
stream kernel . . . . . . . . . . . . . . . . . . . . . . . . 1-7
stream processor
generating requests . . . . . . . . . . . 6-11, 7-17
kernels
analyzing. . . . . . . . . . . . . . . . . . . . . . . 5-11
strides
power of two
avoiding . . . . . . . . . . . . . . . . . . . . 6-7, 7-9
simple and large non-unit. . . . . . . . . 6-3, 7-6
structure
of kernel
naive compute kernel . . . . . . . . . . . . . C-3
naive pixel shader . . . . . . . . . . . . . . . C-2
Sum-of-Absolute Differences (SAD)
motion estimation . . . . . . . . . . . . . 6-25, 7-42
supplemental compiler options . . . . . . . . . . A-6
synchronization
caveats . . . . . . . . . . . . . . . . . . . . . 5-36, 7-38
command-queue barrier . . . . . . . . . . . . . . 1-4
AMD ACCELERATED PARALLEL PROCESSING
Index-31
Copyright © 2013 Advanced Micro Devices, Inc. All rights reserved.
domains . . . . . . . . . . . . . . . . . . . . . . . . . . 1-4
command-queue . . . . . . . . . . . . . . . . . 1-4
work-items . . . . . . . . . . . . . . . . . . . . . . 1-4
events . . . . . . . . . . . . . . . . . . . . . . . . . . . . 1-4
points
in a kernel . . . . . . . . . . . . . . . . . . . . . . 1-2
synchronizing
a given event . . . . . . . . . . . . . . . . . . . . . . 1-3
event
enforce the correct order of execution 1-3
through barrier operations
work-items . . . . . . . . . . . . . . . . . . . . . . 1-3
through fence operations
work-items . . . . . . . . . . . . . . . . . . . . . . 1-3
syntax
_local . . . . . . . . . . . . . . . . . . . . . . 6-11, 7-18
GCC option. . . . . . . . . . . . . . . . . . . . . . . . E-3
kernel attribute
avoiding spill code and improving perfor-
mance . . . . . . . . . . . . . . . . . 6-19, 7-27
system
pinned memory. . . . . . . . . . . . . . . . . . . . . 1-7
T
Tahiti
see 79XX series devices or AMD Radeon HD
79XX. . . . . . . . . . . . . . . . . . . . . . . 2-8, 2-9
target device characteristics
determining work-size. . . . . . . . . . 6-22, 7-29
templates
C++. . . . . . . . . . . . . . . . . . . . . . . . . . . . . . 8-5
kernel, member, default argument, limited
class, partial . . . . . . . . . . . . . . . . . . . . . 8-1
terminology . . . . . . . . . . . . . . . . . . . . . . . . . . 1-1
TEX
instruction sequence meaning . . . . . . . . . 7-5
texture system
caching . . . . . . . . . . . . . . . . . . . . . . . . . . . 1-8
thread
launching . . . . . . . . . . . . . . . . . . . . . . . . 1-11
threading
CPU vs GPU . . . . . . . . . . . . . . . . 5-32, 7-34
device-optimal access pattern . . . . . . . . 1-11
GPU performance. . . . . . . . . . . . . 6-17, 7-23
threads
assigning a fixed set of architectural registers
CPU . . . . . . . . . . . . . . . . . . . . . . . . . . 7-25
CPU device supports small
number . . . . . . . . . . . . . . . . . . . 5-38, 7-40
GPU
single-cycle switching. . . . . . . . 5-32, 7-34
throughput
PCIe . . . . . . . . . . . . . . . . . . . . . . . . . . . . 2-10
throughput of instructions
GPUs . . . . . . . . . . . . . . . . . . . . . . 6-24, 7-41
tiled layout format . . . . . . . . . . . . . . . 6-27, 7-48
tiled memory layouts . . . . . . . . . . . . . . . . . 6-27
timer
resolution . . . . . . . . . . . . . . . . . . . . . . . . 5-13
timer resolution . . . . . . . . . . . . . . . . . . . . . . 5-13
timestamps
CL_PROFILING_COMMAND_END . . . . 5-12
CL_PROFILING_COMMAND_QUEUED 5-12
CL_PROFILING_COMMAND_START. . 5-12
CL_PROFILING_COMMAND_SUBMIT . 5-12
in OpenCL . . . . . . . . . . . . . . . . . . . . . . . 5-12
information
OpenCL runtime. . . . . . . . . . . . . . . . . 5-12
profiling . . . . . . . . . . . . . . . . . . . . . . . . . . 5-13
timing
built-in
OpenCL . . . . . . . . . . . . . . . . . . . . . . . 5-12
of simplified execution of work-items
single stream core . . . . . . . . . . . . . . . 2-12
the execution of kernels
OpenCL runtime. . . . . . . . . . . . . . . . . 5-12
toolchain
compiler . . . . . . . . . . . . . . . . . . . . . . . . . . 3-1
tools
examining amount of LDS used by the
kernel . . . . . . . . . . . . . . . . . . . . 6-21, 7-28
tools used to examine registers
AMD APP KernelAnalyzer . . . . . . 6-19, 7-26
CodeXL GPU Profiler. . . . . . . . . . . . . . . 7-26
ISA dump . . . . . . . . . . . . . . . . . . . 6-19, 7-26
used by the kernel . . . . . . . . . . . . 6-19, 7-26
transcendental
core. . . . . . . . . . . . . . . . . . . . . . . . . . . . . . 2-8
performing operations . . . . . . . . . . . . . . . 2-7
transfer
between device and host
command queue elements . . . . . . . . 2-10
cost of images . . . . . . . . . . . . . . . . . . . . 5-22
data
float4 format . . . . . . . . . . . . . . . . . . . . 7-11
select a device. . . . . . . . . . . . . . . . . . . 1-4
to the optimizer . . . . . . . . . . . . . . . . . . 3-2
DMA . . . . . . . . . . . . . . . . . . . . . . . . . . . . 2-11
from system to GPU
command processor. . . . . . . . . . . . . . 2-10
DMA engine . . . . . . . . . . . . . . . . . . . . 2-10
management
memory . . . . . . . . . . . . . . . . . . . . . . . . 1-7
work-item to fetch unit . . . . . . . . . . . . . . . 1-7
transformation to staggered offsets . . . 6-8, 7-9
AMD ACCELERATED PARALLEL PROCESSING
Index-32
Copyright © 2013 Advanced Micro Devices, Inc. All rights reserved.
tutorial
Open Decode API. . . . . . . . . . . . . . . . . . F-1
U
unaligned access
bandwidths . . . . . . . . . . . . . . . . . . . . . . . 7-15
using float1 . . . . . . . . . . . . . . . . . . . . . . . 7-15
uncached accesses. . . . . . . . . . . . . . . . . . . 5-24
uncached speculative write combine . . . . . 5-24
unified shader architecture . . . . . . . . . . . . . . 2-2
unit of work on AMD GPUs
wavefront. . . . . . . . . . . . . . . . . . . . 6-22, 7-29
unit stride
computations. . . . . . . . . . . . . . . . . . . 6-3, 7-6
performing computations . . . . . . . . . 6-3, 7-6
un-normalized addresses . . . . . . . . . . . . . . . 1-7
Unordered Access View (UAV). . . . . . . . . . . 7-5
mapping user data . . . . . . . . . . . . . . . . . . 7-4
memory . . . . . . . . . . . . . . . . . . . . . . 6-9, 7-11
unroll pragma . . . . . . . . . . . . . . . . . . . . . . . 6-27
unrolling loop. . . . . . . . . . . . . . . . . . . . . . . . 6-26
unrolling the loop
4x . . . . . . . . . . . . . . . . . . . . . . . . . . . . . . 7-43
with clustered stores. . . . . . . . . . . . . . . . 7-44
user space program
requesting work-items. . . . . . . . . . . . . . . C-1
USWC, uncached speculative write
combine. . . . . . . . . . . . . . . . . . . . . . . . . . 5-24
UVD clock
set to idle state . . . . . . . . . . . . . . . . . . . . F-5
UVD decode function
starting decode execution. . . . . . . . . . . . F-3
UVD hardware
introduction to using . . . . . . . . . . . . . . . . F-1
UVD hardware and firmware
initializing. . . . . . . . . . . . . . . . . . . . . . . . . F-2
V
vAbsTid
3D indexing variables . . . . . . . . . . . . . . . C-1
vAbsTidFlat
1D indexing variables . . . . . . . . . . . . . . . C-1
variable output counts
NDRange . . . . . . . . . . . . . . . . . . . . . . . . . 1-1
variadic arguments
use of in the built-in printf. . . . . . . . . . . A-12
varying index
constant memory performance. . . 6-14, 7-19
varying-indexed constants paths . . . 6-15, 7-21
vaTid
register indexing
absolute work-item id . . . . . . . . . . . . . C-1
settings . . . . . . . . . . . . . . . . . . . . . . . . . . C-1
vector data types
parallelism . . . . . . . . . . . . . . . . . . . . . . . . . 1-2
vector instructions . . . . . . . . . . . . . . . . 2-9, 6-34
vector units . . . . . . . . . . . . . . . . . . . . . . . . . . 2-9
vectorization . . . . . . . . . . . . . . . . . . . . . . . . 6-35
CUDA . . . . . . . . . . . . . . . . . . . . . . . . . . . 7-52
using float4 . . . . . . . . . . . . . . . . . . . . . . . 7-45
vendor
platform vendor string. . . . . . . . . . . . . . . B-3
vendor name
matching platform vendor string. . . . . . . . 1-3
vendor-specific extensions
AMD . . . . . . . . . . . . . . . . . . . . . . . . . . . . A-4
vertex fetch
vfetch instruction. . . . . . . . . . . . . . . . . . . . 7-5
Very Long Instruction Word (VLIW)
5-wide processing engine
moving work into the kernel. . . . . . . . 7-29
instruction . . . . . . . . . . . . . . . . . . . . . . . . . 2-8
work-item . . . . . . . . . . . . . . . . . . . . . . . 2-3
packing . . . . . . . . . . . . . . . . . . . . . . . . . . 7-43
instructions into the slots . . . . . . . . . . 7-44
processor
five-way. . . . . . . . . . . . . . . . . . . . . . . . . 7-1
programming with 5-wide instruction . . . 7-43
VFETCH
instruction sequence meaning . . . . . . . . . 7-5
vfetch instruction . . . . . . . . . . . . . . . . . . . . . . 7-5
vertex fetch . . . . . . . . . . . . . . . . . . . . . . . . 7-5
VGPRs. . . . . . . . . . . . . . . . . . . . . . . . . . . . . 6-35
video
displaying
rendering pipeline . . . . . . . . . . . . . . . . . F-1
Visual Studio 2008 Professional Edition. . . . 4-4
compiling OpenCL on Windows . . . . . . . . 3-2
developing application code . . . . . . . . . . . 4-4
VRAM
global memory . . . . . . . . . . . . . . . . . . . . . 1-7
vTgroupid
indexing variable. . . . . . . . . . . . . . . . . . . C-1
vThreadGrpld
3D indexing variables . . . . . . . . . . . . . . . C-1
vThreadGrpldFlat
1D indexing variables . . . . . . . . . . . . . . . C-1
vTid indexing variable . . . . . . . . . . . . . . . . . C-1
vTidInGrp
3D indexing variables . . . . . . . . . . . . . . . C-1
vTindlnGrpFlat
1D indexing variables . . . . . . . . . . . . . . . C-1
vWinCoord register
indexing mode
pixel shader . . . . . . . . . . . . . . . . . . . . C-1
AMD ACCELERATED PARALLEL PROCESSING
Index-33
Copyright © 2013 Advanced Micro Devices, Inc. All rights reserved.
W
wait commands. . . . . . . . . . . . . . . . . . . . . . 6-34
WAIT_ACK
instruction sequence meaning . . . . . . . . . 7-5
watermark
additional scheduling
reducing or eliminating device
starvation . . . . . . . . . . . . . . . 5-35, 7-37
wavefront
accessing all the channels
inefficient access pattern . . . . . . . 6-6, 7-8
block of work-items . . . . . . . . . . . . . . . . . 2-3
combining paths . . . . . . . . . . . . . . . . . . . . 2-4
compute unit processes . . . . . . . . 6-17, 7-24
compute unit supports up to 32
OpenCL . . . . . . . . . . . . . . . . . . . . . . . 7-25
concept relating to compute kernels . . . . 1-2
creation
pixel shader . . . . . . . . . . . . . . . . . . . . . C-1
definition . . . . . . . . . . . . . . . . . . . . . 2-4, 2-10
executing as an atomic unit. . . . . 6-12, 7-19
fully populated
selecting work-group size . . . . 6-23, 7-32
fundamental unit of work
AMD GPU . . . . . . . . . . . . . . . . 6-22, 7-29
generating bank conflicts and stalling . . 7-17
global limits. . . . . . . . . . . . . . . . . . . . . . . 7-25
for the ATI Radeon HD 5870 . . . . . . 7-25
GPU reprocesses . . . . . . . . . . . . . 6-10, 7-17
hiding latency . . . . . . . 6-18, 6-23, 7-24, 7-32
idle until memory request
completes . . . . . . . . . . . . . . . . . 6-17, 7-23
latency hiding . . . . . . . . . . . . . . . . 6-17, 7-23
LDS usage effects . . . . . . . . . . . . 6-20, 7-28
mask . . . . . . . . . . . . . . . . . . . . . . . . . . . . . 2-5
masking . . . . . . . . . . . . . . . . . . . . . . . . . . 2-4
one access one channel . . . . . . . . . . . . . 6-6
pipelining work-items on a stream core. . 2-4
providing at least two per compute unit 7-32
registers shared among all active wavefronts
on the compute unit. . . . . . . . . . . . . . 7-25
relationship to work-group . . . . . . . . . . . . 2-4
relationship with work-groups. . . . . . . . . . 2-4
required number spawned by GPU . . . . . 2-4
same quarter
work-items . . . . . . . . . . . . . . . . 6-22, 7-31
scheduling
even and odd . . . . . . . . . . . . . . . . . . . 7-46
on ATI Radeon HD 5000 series
GPU . . . . . . . . . . . . . . . . . . . . . 6-2, 7-1
onto stream cores . . . . . . . . . . . . . . . . 7-1
size . . . . . . . . . . . . . . . . . . . . . . . . . . . . . . 2-4
vs work-group size. . . . . . . . . . 6-12, 7-19
size for optimum hardware usage . . . . . . 2-4
size on AMD GPUs . . . . . . . . . . . . . . . . . 2-4
switching
on clause boundaries. . . . . . . . . . . . . 7-46
to another clause . . . . . . . . . . . . . . . . 7-46
total execution time . . . . . . . . . . . . . . . . . 2-5
work-group . . . . . . . . . . . . . . . . . . . . 1-2, 2-3
work-item processing . . . . . . . . . . . . . . . . 2-3
work-items execute in lock-step. . . . . . . . 6-2
wavefront/compute unit
global limits controlled by the
developer . . . . . . . . . . . . . . . . . 6-19, 7-25
impact of register type . . . . . . . . . . . . . . 7-25
occupancy metric . . . . . . . . . . . . . 6-18, 7-24
wavefront-per-SIMD count
use of LDS . . . . . . . . . . . . . . . . . . 6-17, 7-23
wavefronts
access consecutive groups . . . . . . . . . . . 6-6
computing number per CU. . . . . . . . . . . 6-19
determining how many to hide latency . 6-18
multiples should access different
channels. . . . . . . . . . . . . . . . . . . . . . . . 6-6
while loops
vs for loops. . . . . . . . . . . . . . . . . . . . . . . 6-33
Windows
calling convention. . . . . . . . . . . . . . . . . . . 3-7
compiling
Intel C (C++) compiler . . . . . . . . . . . . . 3-2
OpenCL . . . . . . . . . . . . . . . . . . . . . . . . 3-2
Visual Studio 2008 Professional
Edition . . . . . . . . . . . . . . . . . . . . . . . 3-2
debugging
OpenCL kernels . . . . . . . . . . . . . . . . . . 4-4
running code. . . . . . . . . . . . . . . . . . . . . . . 3-6
settings for compiling OpenCL. . . . . . . . . 3-2
work/kernel level for partitioning work . . . . 7-29
work-group
allocation of LDS size . . . . . . . . . . . . . . . 1-2
and available compute units . . . . 6-21, 7-29
barriers . . . . . . . . . . . . . . . . . . . . . . . . . . . 1-4
blocking strategy
when accessing a tiled image . 6-28, 7-49
composed of wavefronts . . . . . . . . . . . . . 1-2
compute unit supports a maximum of
eight . . . . . . . . . . . . . . . . . . . . . . . . . . 7-24
concept relating to compute kernels . . . . 1-2
defined . . . . . . . . . . . . . . . . . . . . . . . . . . . 2-4
dimensions vs size. . . . . . . . . . . . 6-22, 7-31
dispatching in a linear order
HD 5000 series GPU. . . . . . . . . . . . . . 7-7
AMD ACCELERATED PARALLEL PROCESSING
Index-34
Copyright © 2013 Advanced Micro Devices, Inc. All rights reserved.
dividing global work-size into
sub-domains . . . . . . . . . . . . . . . . . . . . . 1-3
dividing work-items . . . . . . . . . . . . . . . . . . 2-3
executing 2D
four number identification. . . . . . 6-8, 7-10
executing on a single compute unit . 6-2, 7-1
initiating order . . . . . . . . . . . . . . . . . 6-8, 7-10
limited number of active
LDS allocations. . . . . . . . . . . . . 6-20, 7-27
maximum size can be obtained . . . . . . . 7-32
moving work to kernel . . . . . . . . . . . . . . 7-29
number of wavefronts in. . . . . . . . . . . . . . 2-3
optimization
wavefront size. . . . . . . . . . . . . . 6-12, 7-19
partitioning into smaller pieces for
processing. . . . . . . . . . . . . . . . . 6-21, 7-28
performance . . . . . . . . . . . . . . . . . . . . . . . 1-2
processing a block in column-order 6-8, 7-10
processing increased on the fixed pool of local
memory. . . . . . . . . . . . . . . . . . . . . . . . 7-30
relationship to wavefront. . . . . . . . . . . . . . 2-4
relationship with wavefronts . . . . . . . . . . . 2-4
retiring in order . . . . . . . . . . . . . . . . . 6-6, 7-8
selecting size
wavefronts are fully populated . 6-23, 7-32
sharing not possible . . . . . . . . . . . 6-17, 7-23
size
CUDA code. . . . . . . . . . . . . . . . 6-30, 7-51
second-order effects. . . . . . . . . 6-22, 7-31
square 16x16 . . . . . . . . . . . . . . 6-23, 7-32
specifying
default size at compile-time . . . 6-19, 7-27
wavefronts. . . . . . . . . . . . . . . . . . . . . . . 2-3
staggering . . . . . . . . . . . . . . . . . . . . 6-8, 7-10
avoiding channel conflicts . . . . . 6-8, 7-10
tuning dimensions specified at launch
time . . . . . . . . . . . . . . . . . . . . . . 6-19, 7-27
work-item
reaching point (barrier) in the code . . . 1-2
sharing data through LDS
memory. . . . . . . . . . . . . . . . . 6-22, 7-29
using high-speed local atomic
operations. . . . . . . . . . . . . . . 6-22, 7-29
work-groups
assigned to CUs as needed. . . . . . . . . . . 6-6
dispatching on HD 7000 series . . . . . . . . 6-6
no limit in OpenCL . . . . . . . . . . . . . . . . . 6-21
work-item. . . . . . . . . . . . . . . . . . . . . . . . . . . C-1
barriers . . . . . . . . . . . . . . . . . . . . . . . . . . 7-18
branch granularity . . . . . . . . . . . . . . . . . . . 2-4
communicating
through globally shared memory . . . . . 1-3
through locally shared memory . . . . . . 1-3
creation . . . . . . . . . . . . . . . . . . . . . . . . . . . 2-4
deactivation. . . . . . . . . . . . . . . . . . . . . . . . 1-7
dividing into work-groups . . . . . . . . . . . . . 2-3
does not write
coalesce detection ignores it . . . . . . . 7-13
element . . . . . . . . . . . . . . . . . . . . . . . . . . . 1-3
encountering barriers . . . . . . . . . . . . . . . . 1-4
executing
on a single processing element. . 6-2, 7-1
on same cycle in the processing engine. .
6-22, 7-31
the branch. . . . . . . . . . . . . . . . . . . . . . . 2-4
execution in lock-step . . . . . . . . . . . . . . . . 6-2
id . . . . . . . . . . . . . . . . . . . . . . . . . . . . . . . C-1
kernel running on compute unit . . . . . . . . 2-2
limiting number in each group . . . 6-21, 7-29
mapping
onto n-dimensional grid (ND-Range) . . 2-3
to stream cores. . . . . . . . . . . . . . . . . . . 2-2
NDRange index space . . . . . . . . . . . . . . 7-30
non-active . . . . . . . . . . . . . . . . . . . . . . . . . 2-4
number of registers used by . . . . . . . . . 6-19
OpenCL supports up to 256. . . . . . . . . . 7-25
packing order . . . . . . . . . . . . . . . . 6-23, 7-31
processing wavefront . . . . . . . . . . . . . . . . 2-3
reaching point (barrier) in the code . . . . . 1-2
read or write adjacent memory addresses. . .
6-3, 7-6
reading in a single value . . . . . . . . 6-9, 7-11
requested by user space program . . . . . C-1
same wavefront
executing same instruction on each cycle.
6-23, 7-31
same program counter . . . . . . . 6-23, 7-31
scheduling
for execution . . . . . . . . . . . . . . . . . . . . . 2-3
on a GPU . . . . . . . . . . . . . . . . . . . . . . . 7-1
the range of . . . . . . . . . . . . . . . . . . . . . 2-2
sharing
data through LDS memory. . . . 6-22, 7-29
LDS. . . . . . . . . . . . . . . . . . . . . . . . . . . 7-23
spawn order . . . . . . . . . . . . . . . . . . . . . . . 1-1
synchronization
through barrier operations . . . . . . . . . . 1-3
through fence operations . . . . . . . . . . . 1-3
typical access pattern . . . . . . . . . . . . . . . 6-12
using high-speed local atomic operations . . .
6-22, 7-29
VLIW instruction . . . . . . . . . . . . . . . . . . . . 2-3
work-items
divergence in wavefront . . . . . . . . . . . . . . 2-4
number equal to product of all work-group
dimensions . . . . . . . . . . . . . . . . . . . . . 6-21
AMD ACCELERATED PARALLEL PROCESSING
Index-35
Copyright © 2013 Advanced Micro Devices, Inc. All rights reserved.
pipelining on a stream core . . . . . . . . . . . 2-4
reference consecutive memory addresses . .
6-6
workload
execution
GPU . . . . . . . . . . . . . . . . . . . . . 6-31, 7-52
workload balancing. . . . . . . . . . . . . . . . . . . 5-34
write coalescing . . . . . . . . . . . . . . . . . . . . . 7-13
Write Combine (WC)
global memory system . . . . . . . . . . . 6-1, 7-1
WriteInsts counters
CodeXL GPU Profiler. . . . . . . . . . . . . . . 5-14
X
X Window system
using for CL-GL interoperability . . . . . . . G-8
Z
zero copy . . . . . . . . . . . . . . . . . . . . . . . . . . 5-19
direct GPU access to . . . . . . . . . . . . . . . 5-30
direct host access to . . . . . . . . . . . . . . . 5-29
performance boost . . . . . . . . . . . . . . . . . 5-21
under Linux. . . . . . . . . . . . . . . . . . . . . . . 5-21
when creating memory objects . . . . . . . 5-20
zero copy buffer
available buffer types . . . . . . . . . . . . . . . 5-25
calling . . . . . . . . . . . . . . . . . . . . . . . . . . . 5-24
size limit per buffer. . . . . . . . . . . . . . . . . 5-25
zero copy buffers . . . . . . . . . . . . . . . . . . . . 5-24
runtime . . . . . . . . . . . . . . . . . . . . . . . . . . 5-24
zero copy memory objects . . . . . . . . . . . . . 5-20
host resident
boosting performance . . . . . . . . . . . . 5-21
mapping . . . . . . . . . . . . . . . . . . . . . . . . . 5-20
optimizing data movement . . . . . . . . . . . 5-20
support . . . . . . . . . . . . . . . . . . . . . . . . . . 5-20
zero copy on APU systems . . . . . . . . . . . . 5-25
AMD ACCELERATED PARALLEL PROCESSING
Index-36
Copyright © 2013 Advanced Micro Devices, Inc. All rights reserved.
