API_ConceptsGuide API Concepts Guide
User Manual:
Open the PDF directly: View PDF
.
Page Count: 50
- Chapter 1 Guide Introduction
- Chapter 2 Product Description
- Chapter 3 Consumers and Providers
- 3.1 Overview
- 3.2 Consumers
- 3.3 Providers
- Chapter 4 System View
- Chapter 5 Data Types and Messaging Concepts

We are now Refinitiv, formerly the
Financial and Risk business of
Thomson Reuters. We’ve set a bold
course for the future – both ours and
yours – and are introducing our new
brand to the world.
As our brand migration will be
gradual, you will see traces of our
past through documentation, videos,
and digital platforms.
Thank you for joining us on our
brand journey.

Document Version: 1.3
Date of issue: 28 April 2017
Document ID: API310UM.170
Elektron API
ELEKTRON APIS CONCEPTS GUIDE
Elektron API – Concepts Guide ii
API310UM.170
Legal Information
© Thomson Reuters 2015 - 2017. All rights reserved.
Thomson Reuters, by publishing this document, does not guarantee that any information contained herein is and will remain accurate or that
use of the information will ensure correct and faultless operation of the relevant service or equipment. Thomson Reuters, its agents and
employees, shall not be held liable to or through any user for any loss or damage whatsoever resulting from reliance on the information
contained herein.
This document contains information proprietary to Thomson Reuters and may not be reproduced, disclosed, or used in whole or part without
the express written permission of Thomson Reuters.
Any Software, including but not limited to, the code, screen, structure, sequence, and organization thereof, and Documentation are protected
by national copyright laws and international treaty provisions. This manual is subject to U.S. and other national export regulations.
Nothing in this document is intended, nor does it, alter the legal obligations, responsibilities or relationship between yourself and Thomson
Reuters as set out in the contract existing between us.
Elektron API – Concepts Guide iii
API310UM.170
Contents
Contents
Chapter 1 Guide Introduction........................................................................................................... 1
1.1 About this Manual ........................................................................................................................................... 1
1.2 Audience ......................................................................................................................................................... 1
1.3 Programming Languages................................................................................................................................ 1
1.4 Acronyms and Abbreviations .......................................................................................................................... 1
1.5 References...................................................................................................................................................... 3
1.6 Documentation Feedback ............................................................................................................................... 3
1.7 Document Conventions................................................................................................................................... 3
1.7.1 Typographic.............................................................................................................................................. 3
1.7.2 Diagrams .................................................................................................................................................. 4
Chapter 2 Product Description......................................................................................................... 5
2.1 What is an Elektron API? ................................................................................................................................ 5
2.2 API Features ................................................................................................................................................... 6
2.2.1 General Capabilities ................................................................................................................................. 6
2.2.2 Consumer Applications............................................................................................................................. 6
2.2.3 Provider Applications: Interactive ............................................................................................................. 6
2.2.4 Provider Applications: Non-Interactive...................................................................................................... 7
2.3 Performance and Feature Comparison........................................................................................................... 7
2.4 Functionality: Which API to Choose?.............................................................................................................. 8
2.5 API Models.................................................................................................................................................... 12
2.5.1 Open Message Model (OMM) ................................................................................................................ 12
2.5.2 Reuters Wire Format (RWF)................................................................................................................... 12
2.5.3 Domain Message Model......................................................................................................................... 12
Chapter 3 Consumers and Providers ............................................................................................ 13
3.1 Overview ....................................................................................................................................................... 13
3.2 Consumers.................................................................................................................................................... 14
3.2.1 Subscriptions: Request/Response.......................................................................................................... 15
3.2.2 Batches................................................................................................................................................... 15
3.2.3 Views ...................................................................................................................................................... 16
3.2.4 Pause and Resume ................................................................................................................................ 17
3.2.5 Symbol Lists ........................................................................................................................................... 18
3.2.6 Posting.................................................................................................................................................... 19
3.2.7 Generic Message.................................................................................................................................... 20
3.2.8 Private Streams ...................................................................................................................................... 21
3.2.9 Tunnel Streams (Only Available in the ETA Reactor and in EMA)......................................................... 22
3.2.10 Building an API Consumer...................................................................................................................... 23
3.3 Providers ....................................................................................................................................................... 24
3.3.1 Interactive Providers............................................................................................................................... 25
3.3.2 Non-Interactive Providers ....................................................................................................................... 27
Chapter 4 System View ................................................................................................................... 29
4.1 System Architecture Overview...................................................................................................................... 29
4.2 Advanced Distribution Server (ADS)............................................................................................................. 30
4.3 Advanced Data Hub (ADH) ........................................................................................................................... 31
4.4 Elektron......................................................................................................................................................... 32
4.5 Data Feed Direct........................................................................................................................................... 33
4.6 Internet Connectivity via HTTP and HTTPS.................................................................................................. 34
4.7 Direct Connect .............................................................................................................................................. 35
Elektron API – Concepts Guide iv
API310UM.170
Chapter 5 Data Types and Messaging Concepts.......................................................................... 36
5.1 Overview of Data Types................................................................................................................................ 36
5.2 Primitive Types.............................................................................................................................................. 37
5.3 Container Types............................................................................................................................................ 39
5.4 Summary Data .............................................................................................................................................. 40
5.5 Messaging Concepts..................................................................................................................................... 40
5.6 Message Class Information........................................................................................................................... 41
5.7 Permission Data............................................................................................................................................ 42
Elektron API – Concepts Guide v
API310UM.170
List of Figures
Contents
Figure 1. Network Diagram Notation .............................................................................................................................. 4
Figure 2. UML Diagram Notation.................................................................................................................................... 4
Figure 3. OMM-Based Product Offerings ....................................................................................................................... 5
Figure 4. Elektron API: Core Diagram............................................................................................................................ 5
Figure 5. TREP Infrastructure ...................................................................................................................................... 13
Figure 6. Elektron API as Consumers .......................................................................................................................... 14
Figure 7. Batch Request............................................................................................................................................... 15
Figure 8. View Request Diagram ................................................................................................................................. 16
Figure 9. Symbol List: Basic Scenario.......................................................................................................................... 18
Figure 10. Symbol List: Accessing the Entire ADS Cache ............................................................................................. 18
Figure 11. Posting into a Cache ..................................................................................................................................... 19
Figure 12. OMM Post with Legacy Inserts ..................................................................................................................... 20
Figure 13. Private Stream Scenarios ............................................................................................................................. 21
Figure 14. Tunnel Stream Illustration ............................................................................................................................. 22
Figure 15. Provider Access Point................................................................................................................................... 24
Figure 16. Interactive Providers ..................................................................................................................................... 25
Figure 17. NIP: Point-To-Point ....................................................................................................................................... 27
Figure 18. NIP: Multicast ................................................................................................................................................ 27
Figure 19. Typical TREP Components........................................................................................................................... 29
Figure 20. Elektron API and Advanced Distribution Server............................................................................................ 30
Figure 21. Elektron API and the Advanced Data Hub .................................................................................................... 31
Figure 22. Elektron API and Elektron............................................................................................................................. 32
Figure 23. Elektron API and Data Feed Direct ............................................................................................................... 33
Figure 24. Elektron API and Internet Connectivity ......................................................................................................... 34
Figure 25. Transport API and Direct Connect ................................................................................................................ 35
Figure 26. Elektron API and the Composite Pattern ...................................................................................................... 36
Elektron API – Concepts Guide vi
API310UM.170
List of Tables
Contents
Table 1: Acronyms and Abbreviations .......................................................................................................................... 1
Table 2: API Performance Comparison ........................................................................................................................ 7
Table 3: Capabilities by API .......................................................................................................................................... 8
Table 4: Elektron API Primitive Types......................................................................................................................... 37
Table 5: Elektron API Container Types....................................................................................................................... 39
Table 6: Message Class Information........................................................................................................................... 41

Chapter 1 Guide Introduction
Transport API – Concepts Guide 1
API310UM.170
Chapter 1 Guide Introduction
1.1 About this Manual
This document is authored by Elektron API architects and programmers who encountered and resolved many of the issues the
reader might face. Several of its authors have designed, developed, and maintained Elektron API products and other Thomson
Reuters products which leverage them.
This guide documents the functionality and capabilities of the Elektron APIs. In addition to connecting to itself, an Elektron API
can also connect to and leverage many different Thomson Reuters and customer components. If you want an Elektron API to
interact with other components, consult that specific component’s documentation to determine the best way to configure and
interact with these other devices.
1.2 Audience
This manual provides information and examples that aid programmers using an Elektron API . The level of material covered
assumes that the reader is a user or a member of the programming staff involved in the design, coding, and test phases for
applications which will use an Elektron API. It is assumed that the reader is familiar with the data types, classes, operational
characteristics, and user requirements of real-time data delivery networks, and has experience developing products using the
relevant programming language in a networked environment.
While technically RFA is not an Elektron API, the content presented herein also accurately describes the structure and
concepts of the RFA. For simplicity, whenever the manual refers to the Elektron APIs, RFA is also included in its scope.
Additionally, UPA is part of the Elektron APIs and has been rebranded to ETA.
1.3 Programming Languages
This guide discusses concepts and architecture specific to the Elektron API suite. Any code examples in this document are
either language-neutral or labeled according to the language used in the example. Example applications provided with a
specific API product are written in the relevant product’s language (i.e., C++, Java, etc.).
1.4 Acronyms and Abbreviations
ACRONYM MEANING
ADH Advanced Data Hub is the horizontally scalable service component within Thomson Reuters
Enterprise Platform (TREP) providing high availability for publication and contribution messaging,
subscription management with optional persistence, conflation and delay capabilities.
ADS Advanced Distribution Server is the horizontally scalable distribution component within Thomson
Reuters Enterprise Platform (TREP) providing highly available services for tailored streaming and
snapshot data, publication and contribution messaging with optional persistence, conflation and delay
capabilities.
API Application Programming Interface
ASCII American Standard Code for Information Interchange
Table 1: Acronyms and Abbreviations

Chapter 1 Guide Introduction
Transport API – Concepts Guide 2
API310UM.170
ATS Advanced Transformation System
DACS Data Access Control System
DMM Domain Message Model
EED Elektron Edge Device
EMA Elektron Message API, referred to simply as the Message API
EOA Elektron Object API, referred to simply as the Object API.
ETA Elektron Transport API, referred to simply as the Transport API. Formerly referred to as UPA.
EWA Elektron Web API
HTTP Hypertext Transfer Protocol
HTTPS Hypertext Transfer Protocol (Secure)
IDN Integrated Data Network
NIP Non-Interactive Provider
OMM Open Message Model
QoS Quality of Service
RDM Reuters Domain Model
Reactor The Reactor is a low-level, open-source, easy-to-use layer above ETA. It offers heartbeat
management, connection and item recovery, and many other features to help simplify application
code for users.
RFA Robust Foundation API
RMTES Reuters Multi-Lingual Text Encoding Standard
RSSL Reuters Source Sink Library
RWF Reuters Wire Format, a Thomson Reuters proprietary format.
SOA Service Oriented Architecture
SSL Source Sink Library
TR-DFD Thomson Reuters Data Feed Direct
TREP Thomson Reuters Enterprise Platform
UML Unified Modeling Language
UPA Ultra Performance API is the a low-level API, currently used by the Thomson Reuters Enterprise
Platform (and its dependent APIs) for optimized distribution of OMM/RWF data. UPA has been
rebranded as ETA and is part of the Elektron SDK.
UTF-8 8-bit Unicode Transformation Format
ACRONYM MEANING
Table 1: Acronyms and Abbreviations

Chapter 1 Guide Introduction
Transport API – Concepts Guide 3
API310UM.170
1.5 References
1. Elektron API-Specific RDM Usage Guides
2. Elektron API-Specific ANSI Library Reference Manuals
3. Elektron API-Specific DACS LOCK Library Reference Manuals
4. Transport API Edition Value Added Components Developers Guide
5. Transport API Developers Guide specific to the API and programming language you use.
6. The Thomson Reuters Professional Developer Community
1.6 Documentation Feedback
While we make every effort to ensure the documentation is accurate and up-to-date, if you notice any errors, or would like to
see more details on a particular topic, you have the following options:
•Send us your comments via email at apidocumentation@thomsonreuters.com.
•Add your comments to the PDF using Adobe’s Comment feature. After adding your comments, submit the entire PDF to
Thomson Reuters by clicking Send File in the File menu. Use the apidocumentation@thomsonreuters.com address.
1.7 Document Conventions
This document uses the following types of conventions:
•Typographic
•Diagrams
1.7.1 Typographic
• Structures, methods, in-line code snippets, and types are shown in orange, Courier New font.
• Parameters, filenames, tools, utilities, and directories are shown in Bold font.
• Document titles and variable values are shown in italics.
• When initially introduced, concepts are shown in Bold, Italics.

Chapter 1 Guide Introduction
Transport API – Concepts Guide 4
API310UM.170
1.7.2 Diagrams
Diagrams that depict the interaction between components on a network use the following notation:
Figure 1. Network Diagram Notation
Figure 2. UML Diagram Notation

Chapter 2 Product Description
Transport API – Concepts Guide 5
API310UM.170
Chapter 2 Product Description
2.1 What is an Elektron API?
The Elektron API suite of products offers you flexibility in selecting the API best suited to your TREP needs. Whether you need
to achieve the highest throughput possible, realize the lowest latency, or rapidly build applications that allow easy access to
content, the Elektron APIs offer you the broadest range of capabilities to make it possible.
The Elektron APIs are currently used by products such as the Advanced Distribution Server (ADS), Advanced Data Hub
(ADH), EDF-D, Elektron, and Eikon. Certain TREP products (such as ADS, ADH, EDF, and Elektron) even use one of the
Elektron APIs (the Transport API) as a foundation.
Elektron APIs support all constructs available as part of the Open Message Model. Using an Elektron API, customers can
choose between an easy-to-use session-level API (i.e., the Message API) and a high-performance transport-level API (i.e., the
Transport API).
Figure 3. OMM-Based Product Offerings
The Elektron APIs provide application developers with the most flexible development environment and are the foundation on
which all Thomson Reuters OMM-based components are built.
Figure 4. Elektron API: Core Diagram
Chapter 2 Product Description
Transport API – Concepts Guide 6
API310UM.170
2.2 API Features
The Elektron APIs are:
•Depending on the particular API, available in C++ / C and Java.
•64-bit.
•Thread-safe and thread-aware.
•Capable of handling:
• Any and all OMM primitives and containers.
• All Domain Models, including those defined by Thomson Reuters as well as other user-defined models.
•A reliable, transport-level API which includes OMM encoders/decoders.
2.2.1 General Capabilities
Elektron APIs provide general capabilities independent of the type of application. The Elektron APIs:
• Supports fully connected or unified network topologies as well as segmented topologies.
• Supports multiple network session types, including TCP, HTTP, and multicast-based networks.
• Can internally fragment and reassemble large messages.
• Can pack multiple, small messages into the same network buffer.
• Can perform data compression and decompression internally.
2.2.2 Consumer Applications
You can use the Elektron APIs to create consumer-based applications that can:
• Make streaming and snapshot-based subscription requests to the ADS.
• Send batch, views, and symbol list requests to the ADS.
• Support pause and resume on active data streams with the ADS.
• Send post messages to the ADS (for consumer-based publishing and contributions).
• Send and receive generic messages with ADS.
• Establish private streams and tunnel streams.
• Transparently use HTTP to communicate with an ADS by tunneling through the Internet.
2.2.3 Provider Applications: Interactive
You can use the Elektron APIs to create interactive providers that can:
• Receive requests and respond to streaming and snapshot-based Requests from ADH (previously known as Managed
or Sink-Driven Server applications).
• Receive and respond to batch, views, and symbol list requests from ADH.
• Receive and respond to requests for a private streams and tunnel streams from the ADH.
• Receive requests for pause and resume on active data streams.
• Receive and acknowledge post messages (used receiving consumer- based Publishing and Contributions) from ADH.
• Send and receive Generic Messages with ADH.

Chapter 2 Product Description
Transport API – Concepts Guide 7
API310UM.170
Additionally, you can use the Elektron APIs to create server-based applications that can accept multiple connections from
ADH, or allows multiple ADHs to connect to a provider.
2.2.4 Provider Applications: Non-Interactive
Using the Elektron APIs, you can write non-interactive applications that start up and begin publishing data to ADH (previously
known as Source-Driven (Src-Driven) or broadcast-style server applications). This includes both TCP and UDP multicast-
based Non-Interactive Provider (NIP) applications.
2.3 Performance and Feature Comparison
As illustrated in Figure 4, core infrastructure components (as well as their performance test tools, such as rmdstestclient and
sink_driven_src) are all written to the Elektron Transport API. An Elektron API-based application’s maximum achievable
performance (latency, throughput, etc) is determined by the infrastructure component to which is connects. Thus, to know
performance metrics, you should look at the performance numbers for the associated infrastructure component. For example:
•If an Elektron API consumer application talks to the ADS and you want to know the maximum throughput and latency of
the consumer, look at the performance numbers for the ADS configuration you use.
•If an Elektron API provider application talks to an ADH and you want to know the maximum throughput and latency of the
Elektron API provider, look at the performance numbers for the ADH Configuration you use.
The following table compares existing API products and their performance. Key factors are latency, throughput, memory, and
thread safety. Results may vary depending on whether you use of watch lists and memory queues and according to your
hardware and operating system. Typically, when measuring performance on the same hardware and operating system, these
comparisons remain consistent.
Tip: The Elektron API now ship with API performance tools and additional documentation to which you can refer which
you can use to arrive at more-specific results for your environment.
API THREAD SAFETY THROUGHPUT LATENCY MEMORY FOOTPRINT
Transport API Safe and Aware Very High Lowest Lowest
Message API Safe and Aware High Low Medium
(watch lista)
a. The Elektron Message API leverages the reactor watchlist.
Reactorb
b. The Reactor is an ease-of-use layer provided with the Elektron Transport API.
Safe and Aware Very High Low Medium
(watch list optional)
RFA Safe and Aware High Low Medium
(watch list, allows optional queues)
SFC C++ None Medium High Medium – High
(watch list, cache)
Table 2: API Performance Comparison

Chapter 2 Product Description
Transport API – Concepts Guide 8
API310UM.170
2.4 Functionality: Which API to Choose?
To make an informed decision on which API to use, you should balance the tradeoffs between performance and functionality (for performance
comparisons, refer to Section 2.3).
RFA uses information provided from the Transport API and creates specific implementations of capabilities. Though some of these capabilities are not
implemented in the Transport API, Transport API-based applications can use the information provided by the Transport API to implement the same
functionality (i.e., as provided by RFA). Additionally, Transport API Value Added Components offer fully-supported reference implementations for much of
this functionality.
The following table lists API capabilities using the following legend:
•X: Supported in current version, natively implemented •X**: Supported in current version, leverages lower-level capability
•Future: Planned for a future release •Legacy: A legacy functionality
CAPABILITY TYPE CAPABILITY TRANSPORT API
3.X ETA
REACTORAMESSAGE
API 3.XBOBJECT API
3.0
ELEKTRON
WEB API
1.7 RFA 8.0
Transport Compression via OMM X X** X** Future X
HTTP Tunneling (RWF) X X** X** Future X
TCP/IP: RWF X X** X** Future X
Reliable Multicast: RWF X X** X** Future X
Sequenced Multicast X
Websocket X
Unidirectional Shared
Memory X
Application Type Consumer X X X** Future X X
Provider: Interactive X X X** Future X
Provider: Non-Interactive X X X** Future X
Table 3: Capabilities by API

Chapter 2 Product Description
Transport API – Concepts Guide 9
API310UM.170
General Batch Request X X X Future X
Batch Re-issue and Close X X X
Generic Messages X X X Future X
Pause/Resume X X X Future X
Posting X X X Future X
Snapshot Requests X X X Future X X
Streaming Requests X X X Future X X
Private Streams X X X Future Future X
Qualified Streams X X X Future Future
Views X X X Future X
Domain Models Custom Data Model Support X X X Future X
RDM: Dictionary X X X Future X
RDM: Enhanced Symbol List X X X** X
RDM: Login X X X Future X
RDM: Market Price X X X Future X X
RDM: MarketByOrder X X X Future Future X
RDM: MarketByPrice X X X Future Future X
RDM: Market Maker X X X Future Future X
RDM: Service Directory X X X Future Future X
RDM: Symbol List X X X Future Future X
RDM: Yield Curve X X X Future Future X
CAPABILITY TYPE CAPABILITY TRANSPORT API
3.X ETA
REACTORAMESSAGE
API 3.XBOBJECT API
3.0
ELEKTRON
WEB API
1.7 RFA 8.0
Table 3: Capabilities by API (Continued)

Chapter 2 Product Description
Transport API – Concepts Guide 10
API310UM.170
Encoders/Decoders AnsiPage X X** X** Legacy
DACS Lock X X** X** Future X
OMM X X X** Future Future X
RMTES X X X** Future Future X
Layer Specific Config: file-based X Future X
Config: programmatic X X X Future X
Group fanout to items X X** Future X
Load balancing: API-based X
Logging: file-based X Future X
Logging: programmatic X X Future Future X
QoS Matching X X** Future X
Network Pings: automatic X X** Future X
Recovery: connection X X** Future X
Recovery: items X X** Future X
Request routing X X** Future X
Session management X X Future X
Service Groups X
Single Open: API-based X X** Future X
Warm Standby: API-based X
Watchlist X X** Future X
Controlled fragmentation and
assembly of large messages XX**X**
Controlled locking / threading
model X
CAPABILITY TYPE CAPABILITY TRANSPORT API
3.X ETA
REACTORAMESSAGE
API 3.XBOBJECT API
3.0
ELEKTRON
WEB API
1.7 RFA 8.0
Table 3: Capabilities by API (Continued)

Chapter 2 Product Description
Transport API – Concepts Guide 11
API310UM.170
Layer Specific
(Continued)
Controlled dynamic message
buffers with ability to
programmatically modify
during runtime
XX**
Controlled message packing X X**
Messages can be written at
different priority levels XX**
a. The Reactor is an open source component that functions within the ETA.
b. Not yet released. This version number is tentative and subject to change.
CAPABILITY TYPE CAPABILITY TRANSPORT API
3.X ETA
REACTORAMESSAGE
API 3.XBOBJECT API
3.0
ELEKTRON
WEB API
1.7 RFA 8.0
Table 3: Capabilities by API (Continued)
Chapter 2 Product Description
Transport API – Concepts Guide 12
API310UM.170
2.5 API Models
2.5.1 Open Message Model (OMM)
The Open Message Model (OMM) is a collection of message header and data constructs. Some OMM message header
constructs (such as the Update message) have implicit market logic associated with them, while others (such as the Generic
message) allow for free-flowing bi-directional messaging. You can combine OMM data constructs in various ways to model
data ranging from simple (i.e., flat) primitive types to complex multi-level hierarchal data.
The layout and interpretation of any specific OMM model (also referred to as a domain model) is described within that model’s
definition and is not coupled with the API. The OMM is a flexible and simple tool that provides the building blocks to design and
produce domain models to meet the needs of the system and its users. The Elektron API provide structural representations of
OMM constructs and manages the RWF binary-encoded representation of the OMM. Users can leverage Thomson Reuters-
provided OMM constructs to consume or provide OMM data throughout the Enterprise Platform.
2.5.2 Reuters Wire Format (RWF)
RWF is the encoded representation of the OMM; a highly-optimized, binary format designed to reduce the cost of data
distribution compared to previous wire formats. Binary encoding represents data in the machine’s native manner, enabling
further use in calculations or data manipulations. RWF allows for serializing OMM message and data constructs in an efficient
manner while still allowing you to model rich content types. You can use RWF to distribute field identifier-value pair data
(similar to Marketfeed), self-describing data (similar to Qform), as well as more complex, nested hierarchal content.
2.5.3 Domain Message Model
A Domain Message Model (DMM) describes a specific arrangement of OMM message and data constructs. A DMM defines
any:
• Specialized behavior associated with the domain
• Specific meanings or semantics associated with the message data
Unless a DMM specifies otherwise, any implicit market logic associated with a message still applies (e.g., an Update message
indicates that previously received data is being modified by corresponding data from the Update message).
2.5.3.1 Reuters Domain Model
A Reuters Domain Model (RDM) is a domain message model typically provided or consumed by a Thomson Reuters product
(i.e., the Enterprise Platform, Data Feed Direct, or Elektron). Some currently-defined RDMs allow for authenticating to a
provider (e.g., Login), exchanging field or enumeration dictionaries (e.g., Dictionary), and providing or consuming various
types of market data (e.g., Market Price, Market by Order, Market by Price). Thomson Reuters’s defined models have a
domain value of less than 128. For extended definitions of the currently-defined Reuters Domain Models, refer to the Transport
API RDM Usage Guide.
2.5.3.2 User-Defined Domain Model
A User-Defined Domain Model is a DMM defined by a third party. These might be defined to solve a need specific to a user
or system in a particular deployment and which is not resolved through the use of an RDM. Any user-defined model must use
a domain value between 128 and 255.
Customers can have their domain model designer work with Thomson Reuters to define their model as a standard RDM.
Working directly with Thomson Reuters can help ensure interoperability with future RDM definitions and with other Thomson
Reuters products.

Chapter 3 Consumers and Providers
Transport API – Concepts Guide 13
API310UM.170
Chapter 3 Consumers and Providers
3.1 Overview
For those familiar with Thomson Reuters’s API products or concepts from TREP, Rendezvous, or Triarch, we map how the
Elektron API implement the same functionality.
At a very high level, the TREP system facilitates controlled and managed interactions between many different service
providers and consumers. Thus, TREP is a real-time, streaming Service Oriented Architecture (SOA) used extensively as
middleware integrating financial-service applications. While providers implement services and expose a certain set of
capabilities (e.g. content, workflow, etc.), consumers use the capabilities offered by providers for a specific purpose (e.g.,
trading screen applications, black-box algorithmic trading applications, etc.). In some cases, a single application can function
as both a consumer and a provider (e.g., a computation engine, value-add server, etc.).
Figure 5. TREP Infrastructure
To access needed capabilities, consumers always interact with a provider, either directly and/or via TREP. Consumer
applications that want the lowest possible latency can communicate directly via TREP APIs with the appropriate service
providers. However, you can implement more complex deployments (i.e., integrating multiple providers, managing local
content, automated resiliency, scalability, control, and protection) by placing the TREP infrastructure between provider and
consumer applications.

Chapter 3 Consumers and Providers
Transport API – Concepts Guide 14
API310UM.170
3.2 Consumers
Consumers make use of capabilities offered by providers through access points. To interact with a provider, the consumer
must attach to a consumer access point. Access points manifest themselves in two different forms:
•A concrete access point. A concrete access point is implemented by the service-provider application if it supports direct
connections from consumers. The right-side diagram in Figure 6 illustrates an API consumer connecting to Elektron via a
direct access point.
•A proxy access point. A proxy access point is point-to-point based or multicast (according to your needs) and
implemented by a TREP Infrastructure component (i.e., an ADS). Figure 6 also illustrates an API consumer connecting to
the provider by first passing through a proxy access point.
Figure 6. Elektron API as Consumers
Examples of consumers include:
•An application that subscribes to data via TREP, EDF, or Elektron.
•An application that posts data to TREP or Elektron (e.g., contributions/inserts or local ublication into a cache).
•An application that communicates via generic messages with TREP or Elektron.
•An application that does any of the above via a private stream.

Chapter 3 Consumers and Providers
Transport API – Concepts Guide 15
API310UM.170
3.2.1 Subscriptions: Request/Response
After a consumer successfully logs into a provider (i.e., ADS or Elektron) and obtains a list of available sources, the consumer
can then subscribe and receive data for various services. A consumer subscribes to a service or service ID that in turn maps to
a service name in the Source Directory. Any service or service ID provides a set of items to its clients.
• If a consumer’s request does not specify interest in future changes (i.e., after receiving a full response), the request is
a classic snapshot request. The data stream is considered closed after a full response of data (possibly delivered in
multiple parts) is sent to the consumer. This is typical behavior when a user sends a non-streaming request. Because
the response contains all current information, the stream is considered complete as soon as the data is sent.
• If a consumer’s request specifies interest in receiving future changes (i.e., after receiving a full response), the request
is considered to be a streaming request. After such a request, the provider sends the consumer an initial set of data
and then sends additional changes or “updates” to the data as they occur. The data stream is considered open until
either the consumer or provider closes it. A consumer typically sends a streaming request when a user subscribes for
an item and wants to receive every change to that item for the life of the stream.
Specialized cases of request / response include:
•Batches
• Views
• Symbol Lists
• Server Symbol Lists
3.2.2 Batches
A consumer can request multiple items using a single, client-based, request called a batch request. After the consumer sends
an optimized batch request to the ADS, the ADS responds by sending the items as if they were opened individually so the
items can be managed individually.
Figure 7 illustrates a consumer issuing a batch request for “TRI, “GE”, and “INTC.O” and the resulting ADS responses.
Figure 7. Batch Request

Chapter 3 Consumers and Providers
Transport API – Concepts Guide 16
API310UM.170
3.2.3 Views
The system reduces the amount of data that flows across the network by filtering out content in which the user is not
interested. To improve performance and maximize bandwidth, you can configure the TREP to filter out certain fields to
downstream users. When filtering, all consumer applications see the same subset of fields for a given item.
Another way of controlling filtering is to configure the consumer application to use Views. Using a view, a consumer requests a
subset of fields with a single, client-based request (refer to Figure 8). The API then requests (from the ADS/Elektron) only the
fields of interest. When the API receives the requested fields, it sends the subset back to the consumer. This is also called
consumer-side (or request-side) filtering.
Figure 8. View Request Diagram
Views were designed to provide the same filtering functionality as the Legacy STIC device and SFC (based on its own internal
cache) while optimizing network traffic.
Views, in conjunction with server-side filtering, can be a powerful tool for bandwidth optimization on a network. Users can
combine a view with a batch request to send a single request to open multiple items using the same view.
Chapter 3 Consumers and Providers
Transport API – Concepts Guide 17
API310UM.170
3.2.4 Pause and Resume
The Pause/Resume feature optimizes network bandwidth. You can use Pause/Resume to reduce the amount of data flowing
across the network for a single item or for many items that might already be openly streaming data to a client.
To pause/resume data, the client first sends a request to pause an item to the ADS. The ADS receives the pause request and
stops sending new data to the client for that item, though the item remains open and in the ADS Cache. The ADS continues to
receive messages from the upstream device (or feed) and continues to update the item in its cache (but because of the client’s
pause request, does not send the new data to the client). When the client wants to start receiving messages for the item again,
the client sends a resume to the ADS, which then responds by sending an aggregated update or a refresh (a current image) to
the client. After the ADS resumes sending data, the ADS sends all subsequent messages.
By using the Pause/Resume feature a client can avoid issuing multiple open/close requests which can disrupt the ADS and
prolong recovery times. There are two main use-case scenarios for this feature:
• Clients with intensive back-end processing
• Clients that display a lot of data
3.2.4.1 Pause / Resume Use Case 1: Back-end Processing
In this use-case, a client application performs heavy back-end processing and has too many items open, such that the client is
at the threshold for lowering the downstream update rate. The client now needs to run a specialized report, or do some other
back-end processing. Such an increase in workload on the client application will negatively impact its downstream message
traffic. The client does not want to back up its messages from the ADS and risk having ADS abruptly cut its connection, nor
does the client want to close its own connection (or close all the items on the ADS) which would require the client to re-open all
items after finishing its back-end processing.
In this case, the client application:
• Sends a single PAUSE message to the ADS to pause all the items it has open.
• Performs all needed back-end processing.
• Sends a Resume request to resume all the items it had paused.
After receiving the Resume request, the ADS sends a refresh (i.e., current image), to the client for all paused items and then
continues to send any subsequent messages.
3.2.4.2 Pause / Resume Use Case 2: Display Applications
The second use case assumes the application displays a lot of data. In this scenario, the user has two windows open. One
window has item “TRI” open and is updating (Window 1). The other has “INTC.O” open and is updating (Window 2). On his
screen, the user moves Window 1 to cover Window 2 and the user can no longer see the contents of Window 2. In this case,
the user might not need updates for “INTC.O” because the contents are obstructed from view. In this case, the client
application can:
• Pause “INTC.O” as long as Window 2 is covered and out of view.
• Resume the stream for “INTC.O” when Window 2 moves back into view.
When Window 2 is again visible, the ADS sends a refresh, or current image, to the client for the item “INTC.O” and then
continues to send any subsequent messages.

Chapter 3 Consumers and Providers
Transport API – Concepts Guide 18
API310UM.170
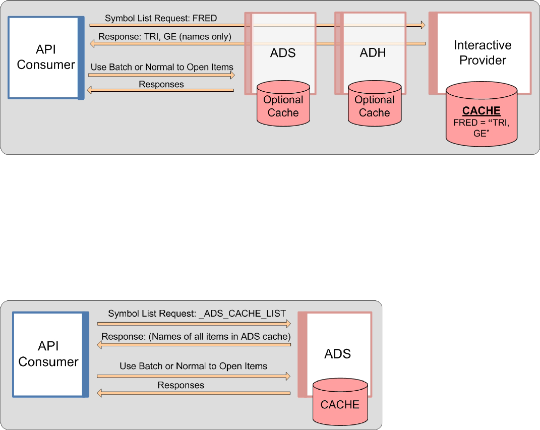
3.2.5 Symbol Lists
If a consumer wants to open multiple items but doesn’t know their names, the consumer can first issue a request using a
Symbol List. However, the consumer can issue such a request only if a provider exists that can resolve the symbol list name
into a set of item names.
This replaces the functionality for clients that previously used Criteria-Based Requests (CBR) with the SSL 4.5 API.
The following diagram illustrates issuing a basic symbol list request. In this diagram, the consumer issues the request using a
particular key name (FRED). The request flows through the platform to a provider capable of resolving the symbol list name (the
interactive provider with FRED in its cache). The provider sends back all names that map to FRED (TRI and GE). After receiving
the response, the client can then choose whether to open items; individually or by making a batch request for multiple items. A
subsequent request is resolved by the first cache that contains the data (listed in the diagram as optional caches).
Figure 9. Symbol List: Basic Scenario
The following diagram illustrates how a consumer can access all items in the ADS Cache, effectively dumping the cache to the
OMM client. In this scenario, the client requests the symbol list _ADS_CACHE_LIST. The ADS receives the request and
responds with the names of all items in its cache. The client can then choose to open items individually, or make a batch
request to open multiple items. The ADS provides an additional symbol list (_SERVER_LIST) for obtaining lists of items stored in
specific ADH instances.
• For details on this symbol list, refer to the ADS and ADH Software Installation Manuals.
• For more detailed information on using symbol lists, refer to the developer’s manual specific to the API you use.
Figure 10. Symbol List: Accessing the Entire ADS Cache

Chapter 3 Consumers and Providers
Transport API – Concepts Guide 19
API310UM.170
3.2.6 Posting
Through posting, API consumers can easily push content into any cache within the TREP (i.e., an HTTP POST request). Data
contributions/inserts into the ATS or publishing into a cache offer similar capabilities today. When posting, API consumer
applications reuse their existing sessions to publish content to any cache(s) residing within the TREP (i.e., service provider(s)
and/or infrastructure components). When compared to spreadsheets or other applications, posting offers a more efficient form
of publishing, because the application does not need to create a separate provider session or manage event streams. The
posting capability, unlike unmanaged publishing or inserts, offers optional acknowledgments per posted message. The two
types of posting are on-stream and off-stream:
•On-Stream Post: Before sending an on-stream post, the client must first open (request) a data stream for an item. After
opening the data stream, the client application can then send a post. The route of the post is determined by the route of
the data stream.
•Off-Stream Post: In an off-stream post, the client application can send a post for an item via a Login stream, regardless of
whether a data stream first exists. The route of the post is determined by the Core Infrastructure (i.e., ADS, ADH, etc.)
configuration.
3.2.6.1 Local Publication
The following diagram illustrates the benefits of posting.
Green and Red services support internal posting and are fully implemented within the ADH. In both cases the ADH receives
posted messages and then distributes these messages to interested consumers. In the right-side segment, the ADS
component has enabled caching (for the Red service). In this case posted messages received from connected applications
are cached and distributed to these local applications before being forwarded (re-posted) up into the ADH cache. The Elektron
API can even post to provider applications (i.e., the Purple service in this diagram) that support posting.
Figure 11. Posting into a Cache

Chapter 3 Consumers and Providers
Transport API – Concepts Guide 20
API310UM.170
You can use Elektron API to post into an ADH cache. If a cache exists in the ADS (the Red service), the ADS cache is also
populated by responses from the ADH cache. If you configure TREP to allow such behavior, posts can be sent beyond the
ADH (to the Provider Application in the Purple service). Such posting flexibility is a good solution if one’s applications are
restricted to a LAN which hosts an ADS but allows publishing up the network to a cache with items to which other clients
subscribe.
3.2.6.2 Contribution/Inserts
Posting also allows OMM-based contributions. Through such posting, clients can contribute data to a device on the head end
or to a custom-provider. In the following example, the Elektron API send an OMM post to a provider application that supports
such functionality.
While this diagram is similar to the example in Figure 11, the difference is that core components (such as the ADS/ADH) in
TREP can convert a post into an SSL Insert for legacy connectivity. This functionality is provided for migration purposes.
Figure 12. OMM Post with Legacy Inserts
3.2.7 Generic Message
Using a Generic Message, an application can send or receive a bi-directional message. A generic message can contain any
OMM primitive type. Whereas the request/response type message flows from TREP to a consumer application, a generic
message can flow in any direction, and a response is not required or expected. One advantage to using generic messages is
its freedom from the traditional request/response data flow.
In a generic message scenario, the consumer sends a generic message to an ADS, while the ADS also publishes a generic
message to the consumer application. All domains support this type of generic message behavior, not just market data-based
domains (such as Market Price, etc). If a generic message is sent to a component that does not understand generic
messages, the component ignores the message.

Chapter 3 Consumers and Providers
Transport API – Concepts Guide 21
API310UM.170
3.2.8 Private Streams
Using a Private Stream, a consumer application can create a virtual private connection with an interactive provider. This
virtual private connection can be either a direct connection, through the TREP, or via a cascaded set of platforms. The
following diagram illustrates these different configurations.
Figure 13. Private Stream Scenarios
A virtual private connection piggy backs on existing, individual point-to-point and multicast connections in the system (Figure
13 illustrates this behavior using a white connector). Messages exchanged via a Private Stream flow between a Consumer
and an Interactive Provider using these existing underlying connections. However, unlike a regular stream, the Elektron API or
TREP components do not fan out these messages to other consumers or providers.
In Figure 13, each diagram shows a green consumer creating a private stream with a green provider. The private stream,
using existing infrastructure and network connections, is illustrated as a white path in each of the diagrams. When established,
communications sent on a private stream flow only between the green consumer and the green provider to which it connects.
Blue providers and consumers do not see messages sent via the private stream.
Any break in a “virtual connection” causes the provider and consumer to be notified of the loss of connection. In such a
scenario, the consumer is responsible for re-establishing the connection and re-requesting any data it might have missed from
the provider. All types of requests, functionality, and Domain Models can flow across a private stream, including (but not limited
to):
• Streaming Requests
• Snapshot Requests
• Posting
• Generic Messages
• Batch Requests
• Views
• All Thomson Reuters Domain Models & Custom Domain Models

Chapter 3 Consumers and Providers
Transport API – Concepts Guide 22
API310UM.170
3.2.9 Tunnel Streams (Only Available in the ETA Reactor and in EMA)
The Reactor allows users to create and use special tunnel streams. A tunnel stream is a private stream with additional
behaviors, such as end-to-end line of sight for authentication and guaranteed delivery. Tunnel streams are founded on the
private streams concept, and the Transport API establishes them between consumer and provider endpoints (passing through
any intermediate components, such as TREP or EED).
When creating a tunnel, the consumer indicates any additional behaviors to enforce, which is exchanged with the provider
application end point. The provider end-point acknowledges creation of the stream as well as the behaviors that it will enforce
on the stream. After the stream is established, the consumer can exchange any content it wants, though the tunnel stream will
enforce behaviors on the transmitted content as negotiated with the provider.
A tunnel stream allows for multiple substreams to exist, where substreams follow from the same general stream concept,
except that they flow and coexist within the confines of a tunnel stream.
In the following diagram, the orange cylinder represents a tunnel stream that connects the consumer application to the
provider application. Notice that the tunnel stream passes directly through intermediate components: the tunnel stream has
end-to-end line of sight so that the provider and consumer effectively talk to one another directly, though they traverse multiple
devices in the system. Each black line flowing through the cylinder represents a different substream, where each substream
transmits its own independent stream of information. Each substream could communicate different market content; for
example one could be a Time Series request while another could be a request for Market Price content. A substream can also
connect to a special provider application called a Queue Provider. A Queue Provider allows for persistence of content
exchanged over the tunnel stream and substream, and helps provide content beyond the end-point visible to the consumer.
For further details, refer to the ETA Value Added Developers Guide specific to the version of API that you use.
Figure 14. Tunnel Stream Illustration

Chapter 3 Consumers and Providers
Transport API – Concepts Guide 23
API310UM.170
3.2.10 Building an API Consumer
An OMM consumer application can establish a connection to other OMM interactive provider applications, including the TREP,
Data Feed Direct, and Elektron. After connecting successfully, an OMM consumer can then consume (i.e., send data requests
and receive responses) and publish data (i.e., post data).
The general process can be summarized by the following steps1:
•Establish network communication
•Log in
•Obtain source directory information
•Load or download all necessary dictionary information
•Issue requests, process responses, and/or post information
•Log out and shut down
The example application included with each Elektron API product, provides an example implementation of an OMM consumer
application. The application is written with simplicity in mind and demonstrates various aspects and features relevant to the
API you use. Portions of functionality have been abstracted and can easily be reused, though you might need to modify it to
achieve your own unique performance and functionality goals.
1. Specific APIs might automatically rely on defaults unless overridden by the user.

Chapter 3 Consumers and Providers
Transport API – Concepts Guide 24
API310UM.170
3.3 Providers
Providers make their services available to consumers through TREP infrastructure components. Every provider-based
application must attach to a provider access point to inter-operate with consumers. All provider access points are considered
concrete and are implemented by an TREP infrastructure component (like the ADH).
Examples of providers include:
•A user who receives a subscription request from TREP.
•A user who publishes data into TREP, whether in response to a request or using a broadcast-publishing style.
•A user who receives post data from TREP. Providers can handle such concepts as receiving requests for contributions/
inserts, or receiving publication requests.
•A user who sends and/or receives generic messages with TREP.
Figure 15. Provider Access Point

Chapter 3 Consumers and Providers
Transport API – Concepts Guide 25
API310UM.170
3.3.1 Interactive Providers
An interactive provider is one that communicates with the TREP, accepting and managing multiple connections with TREP
components. The following diagram illustrates this concept.
Figure 16. Interactive Providers
An interactive provider receives connection requests from the TREP. The Interactive Provider responds to requests for
information as to what services, domains, and capabilities it can provide or for which it can receive requests. It may also
receive and respond to requests for information about its data dictionary, describing the format of expected data types. After
this is completed, its behavior is interactive.
For legacy Triarch users or early TREP adopters, the Interactive Provider is similar in concept to the legacy Sink-Driven Server
or Managed Server Application. Interactive Providers act like servers in a client-server relationship. An interactive provider can
accept and manage connections from multiple TREP components.
3.3.1.1 Request /Response
In a standard request/response scenario, the interactive provider receives requests from consumers on TREP (e.g., “Provide
data for item TRI”). The consumer then expects the interactive provider to provide a response, status, and possible updates
whenever the information changes. If the item cannot be provided by the interactive provider, the consumer expects the
provider to reject the request by providing an appropriate response - commonly a status message with state and text
information describing the reason. Request and response behavior is supported in all domains, not simply Market-Data-based
domains.
Interactive providers can receive any consumer-style request described in the consumer section of this document, including
batch requests, views, symbol lists, pause/resume, etc. Provider applications should respond with a negative acknowledgment
or response if the interactive application cannot provide the expected response to a request.
3.3.1.2 Posts
The interactive provider can receive post messages via TREP. Post messages will state whether an acknowledgment is
required. If required, TREP will expect the interactive provider to provide a response, in the form of a positive or negative
acknowledgment. Post behavior is supported in all domains, not simply Market-Data-based domains. Whenever an interactive
provider connects to TREP and publishes the supported domains, the provider states whether it supports post messages.

Chapter 3 Consumers and Providers
Transport API – Concepts Guide 26
API310UM.170
3.3.1.3 Generic Messages
Using generic messages, an application can send or receive bi-directional messages. Whereas a request/response type
message flows from TREP to an interactive provider, generic messages can flow in any direction and do not expect a
response. When using generic messages, the application need not conform to the request/response flow. A generic message
can contain any OMM data type.
Interactive providers can receive a generic message from and publish a generic message to TREP.
Generic message behavior is supported in all domains, not simply Market-Data-based domains. If a generic message is sent
to a component (e.g., a legacy application) which does not understand generic messages, the component ignores it.
3.3.1.4 Private Streams
In a typical private stream scenario, the interactive provider can receive requests for a private stream. Once established,
interactive providers can receive any consumer-style request via a private stream, described in the consumer section of this
document, including Batch requests, Views, Symbol Lists, Pause/Resume, Posting, etc. Provider applications should respond
with a negative acknowledgment or response if the interactive application cannot provide the expected response to a request.
3.3.1.5 Tunnel Streams (Available Only in ETA Reactor and EMA)
An interactive provider can receive requests for a private stream when using the ETA Reactor or EMA. When creating a tunnel,
the consumer indicates any additional behaviors to enforce, which is exchanged with the provider application end point. The
provider end-point acknowledges creation of the stream as well as the behaviors that it will enforce on the stream. After the
stream is established, the consumer can exchange any content it wants, though the tunnel stream will enforce behaviors on
the transmitted content as negotiated with the provider.
A tunnel stream allows for multiple substreams to exist, where substreams follow from the same general stream concept,
except that they flow and coexist within the confines of a tunnel stream.
3.3.1.6 Building an Interactive Provider
An OMM interactive provider application opens a listening socket on a well-known port allowing OMM consumer applications
to connect. After connecting, consumers can request data from the interactive provider.
The following steps summarize this process2:
•Establish network communication
•Accept incoming connections
•Handle login requests
•Provide source directory information
•Provide or download necessary dictionaries
•Handle requests and post messages
•Disconnect consumers and shut down
The interactive provider example application included with the API package provides one way of implementing an OMM
interactive provider. The application is written with simplicity in mind and demonstrates the use of the appropriate . Portions of
the functionality are abstracted for easy reuse, though you might need to customize it to achieve your own unique performance
and functionality goals.
2. Specific APIs might automatically rely on defaults unless overridden by the user.

Chapter 3 Consumers and Providers
Transport API – Concepts Guide 27
API310UM.170
3.3.2 Non-Interactive Providers
3.3.2.1 Overview
A non-interactive provider (NIP) writes a provider application that connects to TREP and sends a specific set of non-
interactive data (services, domains, and capabilities).
Figure 17. NIP: Point-To-Point
Figure 18. NIP: Multicast

Chapter 3 Consumers and Providers
Transport API – Concepts Guide 28
API310UM.170
After a NIP connects to TREP, the NIP can start sending information for any supported item and domain. For legacy Triarch
users or early TREP adopters, the NIP is similar in concept to what was once called the Src-Driven, or Broadcast Server
Application.
Non-interactive providers act like clients in a client-server relationship. Multiple NIPs can connect to the same TREP and
publish the same items and content. For example, two NIPs can publish the same or different fields for the same item
“INTC.O” to the same TREP.
NIP applications can connect using a point-to-point TCP-based transport as shown in Figure 17, or using a multicast transport
as shown in Figure 18.
The main benefit of this scenario is that all publishing traffic flows from top to bottom: the way a system normally expects
updating data to flow. In the local publishing scenario, posting is frequently done upstream and must contend with a potential
Infrastructure bias in prioritization of upstream versus downstream traffic.
3.3.2.2 Building a Non-Interactive Provider
An OMM NIP can publish information into the ADH cache without needing to handle requests for the information. The ADH can
cache the information and along with other Enterprise Platform components, provide the information to any OMM consumer
applications that indicate interest.
The general process can be summarized by the following steps:3
•Establish network communication
•Perform Login process
•Perform Dictionary Download
•Provide Source Directory information
•Provide content
•Log out and shut down
Included with the Elektron API package, the NIP example application provides an implementation of an NIP written with
simplicity in mind and demonstrates the use of the appropriate Elektron API. Portions of the functionality are abstracted for
easy reuse, though you might need to modify it to achieve your own performance and functionality goals.
Content is encoded and decoded depending on the API that you use.
3. Specific APIs might automatically rely on defaults unless overridden by the user.

Chapter 4 System View
Transport API – Concepts Guide 29
API310UM.170
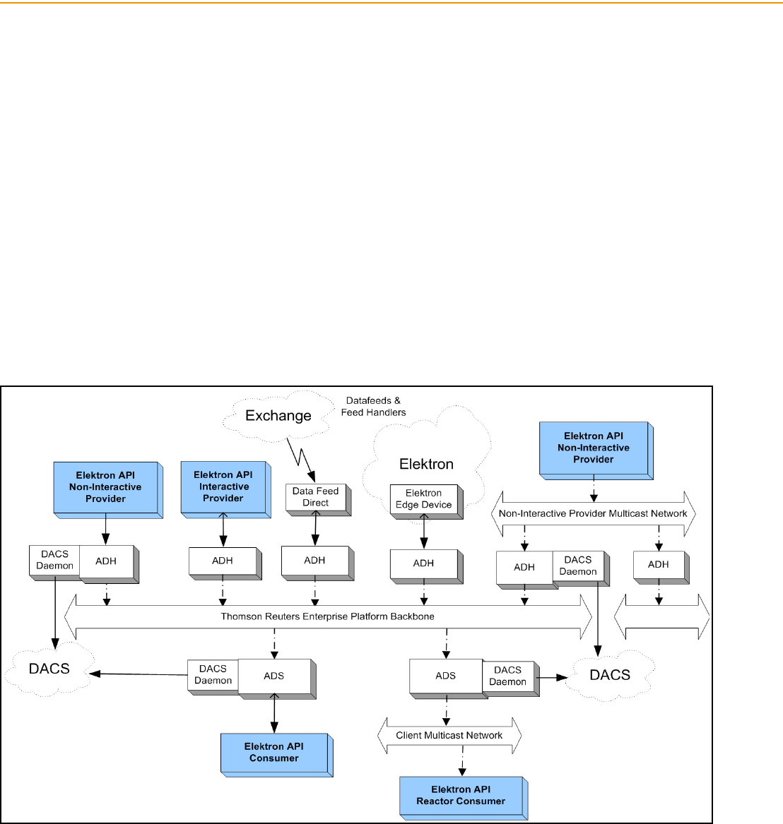
Chapter 4 System View
4.1 System Architecture Overview
A TREP network typically hosts the following:
•Core Infrastructure (i.e., ADS, ADH, etc.)
•Consumer applications that typically request and receive information from the network
•Provider applications that typically write information to the network. Provider applications fall into one of two categories:
• Interactive provider applications which receive and interpret request messages and reply back with any needed
information.
• NIP applications which publish data, regardless of user requests or which applications consume the data.
•Permissioning infrastructure (i.e., DACS)
•Devices which interact with the markets (i.e., Data Feed Direct and the Elektron Edge Device)
The following figure illustrates a typical deployment of a TREP network and some of its possible components. The remainder
of this chapter briefly describes the components pictured in the diagram and explains how the Elektron API integrate with
each.
Figure 19. Typical TREP Components

Chapter 4 System View
Transport API – Concepts Guide 30
API310UM.170
4.2 Advanced Distribution Server (ADS)
The ADS provides a consolidated distribution solution for Thomson Reuters, value-added, and third-party data for trading-
room systems. It distributes information using the same OMM and RWF protocols exposed by the Elektron API.
Figure 20. Elektron API and Advanced Distribution Server
As a distribution device for market data, the ADS delivers data from the Advanced Data Hub (ADH). Because the ADS
leverages multiple threads, it can offload the encoding, fan out, and writing of client data. By distributing its tasks in this
fashion, ADS can support far more client applications than could any previous Thomson Reuters distribution solution.
The ADS supports two types of data delivery when communicating with API clients:
•Via point-to-point communication.
•Via multicast communication.
To take advantage of multicast communications, consumers must use a Value-Add component. For information on using a
Value Add component to receive communications via multicast, refer to the Value Added Components Developers Guide
specific to the TREP API you use.

Chapter 4 System View
Transport API – Concepts Guide 31
API310UM.170
4.3 Advanced Data Hub (ADH)
The ADH is a networked, data distribution server that runs in the TREP. It consumes data from a variety of content providers
and reliably fans this data out to multiple ADSs over a backbone network (using either multicast or broadcast technology).
Elektron API-based non-interactive or interactive provider applications can publish content directly into an ADH, thus
distributing data more widely across the network. NIP applications can publish content to an ADH via TCP or multicast
connection types.
The ADH leverages multiple threads, both for inbound traffic processing and outbound data fanout. By leveraging multiple
threads, ADH can offload the overhead associated with request and response processing, caching, data conflation, and fault
tolerance management. By offloading overhead in such a fashion, the ADH can support higher throughputs than could
previous Thomson Reuters data hub solutions.
Figure 21. Elektron API and the Advanced Data Hub

Chapter 4 System View
Transport API – Concepts Guide 32
API310UM.170
4.4 Elektron
Elektron is an open, global, ultra-high-speed network and hosting environment, which allows users to access and share
various types of content. Elektron allows access to information from a wide network of content providers, including exchanges,
where all exchange data is normalized using the OMM.
The Elektron Edge Device, based on ADS technology, is the access point for consuming this data. To access this content, a
Elektron API consumer application can connect directly to the Edge Device or via a cascaded Enterprise Platform architecture
(as illustrated in the following diagram).
Figure 22. Elektron API and Elektron

Chapter 4 System View
Transport API – Concepts Guide 33
API310UM.170
4.5 Data Feed Direct
Thomson Reuters Data Feed Direct is a fully managed Thomson Reuters exchange feed providing an ultra-low-latency
solution for consuming data from specific exchanges. The Data Feed Direct normalizes all exchange data using the OMM.
To access this content, a Elektron API consumer application can connect directly to the Data Feed Direct or via a cascaded
TREP architecture.
Figure 23. Elektron API and Data Feed Direct

Chapter 4 System View
Transport API – Concepts Guide 34
API310UM.170
4.6 Internet Connectivity via HTTP and HTTPS
OMM consumer and Provider applications can use the Elektron API to establish connections by tunneling through the Internet.
•OMM consumer and NIP applications can establish connections via HTTP tunneling.
•ADS and OMM Interactive Provider applications can accept incoming Elektron API connections tunneled via HTTP (such
functionality is available across all supported platforms).
•Consumer applications can leverage HTTPS to establish an encrypted tunnel to certain Thomson Reuters Hosted
Solutions, performing key and certificate exchange.
•Consumer-side functionality leverages Microsoft WinINET. Users can configure certificate and proxy use via Internet
Explorer. Because of its dependency on the Microsoft WinINET library, consumer HTTP and HTTPS tunneling are
available only on supported Windows platforms.
Figure 24. Elektron API and Internet Connectivity

Chapter 4 System View
Transport API – Concepts Guide 35
API310UM.170
4.7 Direct Connect
The Transport API allow OMM Interactive Provider applications and OMM consumer applications to directly connect to one
another. This includes OMM applications written to the Elektron APIs. The following diagram illustrates various direct connect
combinations.
Figure 25. Transport API and Direct Connect

Chapter 5 Data Types and Messaging Concepts
Transport API – Concepts Guide 36
API310UM.170
Chapter 5 Data Types and Messaging Concepts
5.1 Overview of Data Types
The Elektron API offer a wide variety of data types categorized into two groups:
•Primitive Types: A primitive type represents simple, atomically updating information such as values like integers, dates,
and ASCII string buffers (refer to Section 5.2).
•Container Types: A container type can model data representations more intricately and manage dynamic content at a
more granular level than primitive types. Container types represent complex information such as field identifier-value,
name-value, or key-value pairs (refer to Section 5.3). Elektron API offers several uniform, homogeneous container types
(i.e., all entries house the same type of data). Additionally, there are several non-uniform, heterogeneous container types
in which different entries can hold different types of data.
The following diagram illustrates the use of Elektron API data types to resemble a composite pattern.
Figure 26. Elektron API and the Composite Pattern
The diagram highlights the following:
• Being made up of both primitive and container types, Elektron API data type values mirror the composite pattern’s
component.
• Elektron API primitive types mimic the composite pattern’s leaf, conveying concrete information for the user.
• The Elektron API container type and its entries are similar to the composite pattern’s composite. This allows for
housing other container types and, in some cases such as field and element lists, housing primitive types.
The housing of other types is also referred to as nesting. Nesting allows:
• Messages to house other messages or container types
• Container types to house other messages, container, or primitive types
This provides the flexibility for domain model definitions and applications to arrange and nest data types in whatever way best
achieves their goals.

Chapter 5 Data Types and Messaging Concepts
Transport API – Concepts Guide 37
API310UM.170
5.2 Primitive Types
A primitive type represents some type of base, system information (such as integers, dates, or array values). If contained in a
set of updating information, primitive types update atomically (incoming data replaces any previously held values). Primitive
types support ranges from simple primitive types (e.g., an integer) to more complex primitive types (e.g., an array).
The following table provides a brief description of each base primitive type, along with interface methods used for encoding
and decoding. Several primitive types have a more detailed description following the table.
PRIMITIVE
TYPE TYPE DESCRIPTION
None Indicates that the type is unknown. This type is valid only when decoding a Field List type and a dictionary
look-up is required to determine the type. This type cannot be passed into encoding or decoding functions.
IntaA signed integer type. Can currently represent a value of up to 63 bits along with a one bit sign (positive or
negative).
UIntbAn unsigned integer type. Can currently represent an unsigned value with precision of up to 64 bits.
Float A four-byte, floating point type. Can represent the same range of values allowed with the system Float
type. Follows IEEE 754 specification.
Double An eight-byte, floating point type. Can represent the same range of values allowed with the system Double
type. Follows IEEE 754 specification.
RealcAn optimized RWF representation of a decimal or fractional value which typically requires less bytes on the
wire than Float or Double types. The user specifies a value with a hint for converting to decimal or
fractional representation.
Date Defines a date with month, day, and year values.
Time Defines a time with hour, minute, second, millisecond, microsecond, and nanosecond values.
DateTime Combined representation of date and time. Contains all members of date and time constructs.
Qos Defines QoS information such as data timeliness (e.g., real time) and rate (e.g., tick-by-tick). Allows a user
to send QoS information as part of the data payload. Similar information can also be conveyed using
multiple message headers.
State Represents data and stream state information. Allows a user to send state information as part of data
payload. Similar information can also be conveyed in several message headers.
EnumdRepresents an enumeration type, defined as an unsigned, two-byte value. Many times, this enumeration
value is cross-referenced with an enumeration dictionary (e.g., enumtype.def) or a well-known,
enumeration definition (e.g., those contained in the package).
Array The array type allows users to represent a simple base primitive type list (all primitive types except Array).
The user can specify the base primitive type that an array carries and whether each is of a variable or
fixed-length. Because the array is a primitive type, if any primitive value in the array updates, the entire
array must be resent.
BuffereRepresents a raw byte buffer type. Any semantics associated with the data in this buffer is provided from
outside of the Elektron API, either via a field dictionary (e.g., RDMFieldDictionary) or a DMM definition.
Table 4: Elektron API Primitive Types

Chapter 5 Data Types and Messaging Concepts
Transport API – Concepts Guide 38
API310UM.170
Buffer or
Stringe
(depends on
the API)
Represents an ASCII string which should contain only characters that are valid in ASCII specification.
Because this might be NULL terminated, use the provided length when accessing content. The Elektron
API do not enforce or validate encoding standards: this is the user’s responsibility.
BuffereRepresents a UTF8 string which should follow the UTF8 encoding standard and contain only characters
valid within that set. Because this might be NULL terminated, use the provided length when accessing
content. The Elektron API do not enforce or validate encoding standards: this is the user’s responsibility.
Buffer or
RMTES
bufferf
(depends on
the API)
Represents an RMTES (Reuters Multilingual Text Encoding Standard) string which should follow the
RMTES encoding standard and contain only characters valid within that set. .
The Elektron API provides utility functions to help with proper storage and converting RMTES strings.
a. This type allows a value ranging from (-263) to (263 - 1).
b. This type allows a value ranging from 0 up to (264 - 1).
c. This type allows a value ranging from (-263) to (263 - 1). This can be combined with hint values to add or remove up to seven
trailing zeros, fourteen decimal places, or fractional denominators up to 256.
d. This type allows a value ranging from 0 to 65,535.
e. The Elektron API handles this type as opaque data, simply passing the length specified by the user and that number of bytes, no
additional encoding or processing is done to any information contained in this type. Any specific encoding or decoding required for
the information contained in this type is done outside of the scope of the Elektron API, before encoding or after decoding this type.
This type allows for a length of up to 65,535 bytes.
f. This type allows for a length of up to 65,535 bytes.
PRIMITIVE
TYPE TYPE DESCRIPTION
Table 4: Elektron API Primitive Types (Continued)

Chapter 5 Data Types and Messaging Concepts
Transport API – Concepts Guide 39
API310UM.170
5.3 Container Types
Container Types can model more complex data representations and have their contents modified at a more granular level
than primitive types. Some container types leverage simple entry replacement when changes occur, while other container
types offer entry-specific actions to handle changes to individual entries. An Elektron API offers several uniform (i.e.,
homogeneous) container types, meaning that all entries house the same type of data. Additionally, there are several non-
uniform (i.e., heterogeneous) container types in which different entries can hold varying types of data.
The DataTypes enumeration exposes values that define the type of a container. For example, when a containerType is
housed in an Msg, the message would indicate the containerType’s enumerated value. Values ranging from 128 to 224
represent container types. A Elektron API’s messages and container types can house other Elektron API container types. Only
the FieldList and ElementList container types can house both primitive types and other container types.
The following table provides a brief description of each container type and its housed entries.
CONTAINER
TYPE DESCRIPTION ENTRY TYPE INFORMATION
FieldList A highly optimized, non-uniform type, that contains
field identifier-value paired entries. fieldId refers
to specific name and type information as defined in
an external field dictionary (such as
RDMFieldDictionary). You can further optimize
this type by using set-defined data.
Entry type is FieldEntry, which can house any
DataType, including set-defined data, base
primitive types (Section 5.2), and container
types.
• If the information and entry being updated
contains a primitive type, previously stored
or displayed data is replaced.
• If the entry contains another container type,
action values associated with that type
specify how to update the information.
ElementList A self-describing, non-uniform type, with each entry
containing name, dataType, and a value. This type
is equivalent to FieldList, but without the
optimizations provided through fieldId use. Use
of set-defined data allows for further optimization.
Entry type is ElementEntry, which can house
any DataType, including set-defined data, base
primitive types (Section 5.2), and container
types.
• If the updating information and entry contain
a primitive type, any previously stored or
displayed data is replaced.
• If the entry contains another container type,
action values associated with that type
specify how to update the information.
Map A container of key-value paired entries. Map is a
uniform type, where the base primitive type of each
entry’s key and the containerType of each entry’s
payload are specified on the Map.
Entry type is MapEntry, which can include only
container types, as specified on the Map. Each
entry’s key is a base primitive type, as specified
on the Map. Each entry has an associated
action, which informs the user of how to apply
the information stored in the entry.
Series A uniform type, where the containerType of each
entry is specified on the Series. This container is
often used to represent table-based information,
where no explicit indexing is present or required.
As entries are received, the user should append
them to any previously-received entries.
Entry type is SeriesEntry, which can include
only container types, as specified on the
Series. SeriesEntry types do not contain
explicit actions; though as entries are received,
the user should append them to any previously
received entries.
Table 5: Elektron API Container Types

Chapter 5 Data Types and Messaging Concepts
Transport API – Concepts Guide 40
API310UM.170
5.4 Summary Data
Some container types allow summary data. Summary data conveys information that applies to every entry housed in the
container. Using summary data ensures data is sent only once, instead of repetitively including data in each entry. An example
of summary data is the currency type because it is likely that all entries in the container share the same currency. Summary
data is optional and applications can determine when to employ it.
Specific domain model definitions typically indicate whether summary data should be present, along with information on its
content. When included, the containerType of the summary data is expected to match the containerType of the payload
information (e.g., if summary data is present on a Vector, the Vector.containerType defines the type of summary data and
VectorEntry payload).
5.5 Messaging Concepts
Messages communicate data between system components: to exchange information, indicate status, permission users and
access, and for a variety of other purposes. Many messages have associated semantics for efficient use in market data
systems to request information, respond to information, or provide updated information. Other messages have relatively loose
semantics, allowing for a more dynamic use either inside or outside market data systems.
An individual flow of related messages within a connection is typically referred to as a stream, and the message package
allows multiple simultaneous streams to coexist in a connection. An information stream is instantiated between a consuming
application and a providing application when the consumer issues an RequestMsg followed by the provider responding with an
RefreshMsg or StatusMsg. At this point the stream is established and allows other messages to flow within the stream. The
remainder of this chapter discusses streams, stream identification, and stream uniqueness..
Vector A container of position index-value paired entries.
This container is a uniform type, where the
containerType of each entry’s payload is specified
on the Vector. Each entry’s index is represented
by an unsigned integer.
Entry type is VectorEntry, which can house
only container types, as specified on the
Vector. Each entry’s index is an unsigned
integer. Each entry has an associated action,
which informs the user on how to apply the
information stored in the entry.
FilterList Entry type is FilterEntry, which can house only
container types. Though the FilterList can
specify a containerType, each entry can override
this specification to house a different type. Each
entry has an associated action, which informs the
user of how to apply the information stored in the
entry.
Entry type is FilterEntry, which can house
only container types. Though the FilterList
can specify a containerType, each entry can
override this specification to house a different
type. Each entry has an associated action,
which informs the user of how to apply the
information stored in the entry.
Msg Indicates that the contents are another message.
This allows the application to house a message
within a message or a message within another
container’s entries. This type is typically used with
posting.
None
CONTAINER
TYPE DESCRIPTION ENTRY TYPE INFORMATION
Table 5: Elektron API Container Types (Continued)

Chapter 5 Data Types and Messaging Concepts
Transport API – Concepts Guide 41
API310UM.170
5.6 Message Class Information
MESSAGE CLASS DESCRIPTION
Request Message Consumers use RequestMsg to express interest in a new stream or modify some parameters on an
existing stream; typically results in the delivery of an RefreshMsg or StatusMsg.
Refresh Message The Interactive Provider can use this class to respond to a consumer’s request for information
(solicited) or provide a data resynchronization point (unsolicited).
The NIP can use this class to initiate a data flow on a new item stream.
Conveys state information, QoS, stream permissioning information, and group information in
addition to payload.
Update Message Interactive or NIPs use the UpdateMsg to convey changes to information on a stream. Update
messages typically flow on a stream after delivery of a refresh.
Status Message Indicates changes to the stream or data properties. A provider uses StatusMsg to close streams
and to indicate successful establishment of a stream when there is no data to convey.
This message can indicate changes:
•In
streamState or dataState
• In a stream’s permissioning information
• To the item group to which the stream belongs
Close Message A consumer uses CloseMsg to indicate no further interest in a stream. As a result, the stream
should be closed.
• The Transport API allows direct use of the Close message
• The Message API implicitly handles this messaging functionality whenever a user unregisters.
Generic Message A bi-directional message that does not have any implicit interaction semantics associated with it,
thus the name generic.
After a stream is established via a request-refresh/status interaction:
• A consumer can send this message to a provider.
• A provider can send this message to a consumer.
• NIPs can send this message to the ADH.
Post Message A consumer uses PostMsg to push content upstream. This information can be applied to an
Enterprise Platform cache or routed further upstream to a data source. After receiving posted data,
upstream components can republish it to downstream consumers.
Ack Message A provider uses AckMsg to inform a consumer of success or failure for a specific PostMsg or
CloseMsg.
Table 6: Message Class Information
Chapter 5 Data Types and Messaging Concepts
Transport API – Concepts Guide 42
API310UM.170
5.7 Permission Data
Permission Data is optional authorization information. The DACS Lock API provides functionality for creating and
manipulating permissioning information. For more information on DACS usage and permission data creation, refer to the
DACS LOCK Library Reference Manual specific to the API you use.
Permission data can be specified in some messages. When permission data is included in a RefreshMsg or a StatusMsg, this
generally defines authorization information associated with all content on the stream. You can change permission data on an
existing stream by sending a subsequent StatusMsg or RefreshMsg which contains the new permission data. When
permission data is included in an UpdateMsg, this generally defines authorization information that applies only to that specific
UpdateMsg.
Permission data can also be specified in some container entries. When a container entry includes permission data, it generally
defines authorization information that applies only to that specific container entry. Specific usage and inclusion of
permissioning information can be further defined within a domain model specification.
Permission data typically ensures that only entitled parties can access restricted content. On TREP, all content is restricted (or
filtered) based on user permissions.
When content is contributed, permission data in a PostMsg is used to permission the user who posts the information. If the
payload of the PostMsg is another message type with permission data (i.e., RefreshMsg), the nested message’s permissions
can change the permission expression associated with the posted item. If permission data for the nested message is the same
as permission data on the PostMsg, the nested message does not need permission data.

© 2015 - 2017 Thomson Reuters. All rights reserved.
Republication or redistribution of Thomson Reuters content, including by framing or
similar means, is prohibited without the prior written consent of Thomson Reuters.
'Thomson Reuters' and the Thomson Reuters logo are registered trademarks and
trademarks of Thomson Reuters and its affiliated companies.
Any third party names or marks are the trademarks or registered trademarks of the
relevant third party.
Document ID: API310UM.170
Date of issue: 28 April 2017