ASD Suite User Manual Release 4 V9.2.7
User Manual:
Open the PDF directly: View PDF
.
Page Count: 155 [warning: Documents this large are best viewed by clicking the View PDF Link!]

ASD Suite User Manual
● Home ● Product ● Technology ● Resources ● Training ● Purchase ● Company
ASD:Suite User Manual
ASD:Suite Release 4 v9.2.7
TABLE OF CONTENTS
● The ASD:Suite software design platform
● Installation and Start-up
❍ Overview
❍ Windows
❍ Linux
❍ Solaris
❍ Start-up
● Upgrading ASD models
● ASD Concepts
❍ Components
❍ Models
❍ Sequence Based Specifications
❍ The ASD:Triangle and Correctness
❍ Operational semantics
■ Operational semantics of rule cases
■ Client requests
■ Notification interfaces
■ ASD Timers and the Timer Cancel Guarantee
❍ State types in a design model
❍ Action Sequence
❍ Used Services
● The User Interface
❍ Tabs, Panes and "dockable" Windows
■ Purpose of windows
■ Personalisation of windows
■ Meaning of colours in the SBS tab
■ The context field above each SBS
❍ Menus
■ File
■ Edit
■ View
■ Filters
■ Session
■ Verification
■ Code Generation
■ Tools
❍ Status bar
❍ State Diagram
❍ Model Navigator
❍ SBS Filters
❍ Un-saveable Data
● Modelling
❍ Modelling
❍ Creating an Interface Model
■ Creating an Interface Model
■ Interfaces and Events
■ Yoking Notification Events
❍ Creating a Design Model
■ Creating a Design Model
■ Service References
■ Sub Machines
■ State Variables for Used Service References
■ Singleton Notification Events
❍ Behaviour in an ASD Model
■ Behaviour in an ASD Model
■ State Variables
■ Type Definitions
■ State Information
■ Actions
■ Target State
■ Comments
■ Tags
■ Guards
■ State Variable Updates
■ Invariants
■ Non-deterministic Behaviour
■ Adding or deleting a rule case
■ Inserting or replacing rule cases
❍ Parameters
■ Parameters
■ Parameter Declaration
■ Parameter Usage
■ Data Variables
❍ Tags
❍ Broadcasting Notifications
❍ Construction Parameters
■ Construction Parameters
■ Passing parameters
■ Passing an instance of a used component
■ Passing a vector of instances
■ Passing a shared instance
■ Passing a service reference
❍ Refactoring ASD Models
■ Refactoring ASD Models
http://community.verum.com/documentation/user_manual_pdf.aspx/9.2.7/toc (1 of 2) [08/05/2014 13:48:27]

ASD Suite User Manual
■ Changing the Initial State for an SBS
■ Duplicate a State
■ Moving Events to a Different Interface
■ Deleting Events or Interfaces
■ Renaming Events or Interfaces
■ Changing Event Parameters
■ Changing the Order of Events or Interfaces
■ Replacing an Interface Model
■ Renaming Data Variables
❍ Save As
❍ Guidelines for names and identifiers
● Conflicts
❍ Conflicts
❍ Fixing conflicts
❍ Fixing IM-DM difference conflicts
❍ Fixing syntax related conflicts
❍ Fixing name duplicates
❍ Fixing interface related conflicts
❍ Fixing argument, parameter or data variable related conflicts
❍ Fixing used service references related conflicts
❍ Fixing rule case related conflicts
❍ Fixing state variable and guard related conflicts
❍ Fixing code generation / verification conflicts
● Verification
● Code Generation
❍ Code Generation
❍ Preparing the ASD model for code generation
■ Preparing the ASD model for code generation
■ Specifying the component type
■ Specifying the execution model
■ Specifying a target language and the code generator version
■ Defining construction parameters
■ Specifying output path and attribute code with tracing information
■ Ensuring correct referencing of user defined types
■ Specifying path to user provided text for code customization
■ Serialising ASD components
■ Namespaces
❍ Generating code from an ASD model
❍ Generating stub code from an ASD interface model
❍ Downloading the ASD Runtime
● Session Management
❍ Session Management
❍ Logging In
❍ Saving Connection Settings
❍ Advanced Connection Settings
● Command-line tools
❍ Command-line tools
❍ ASD:Authorize
❍ ASD:Verify
❍ ASD:Generate
❍ ASD:Read
❍ ASD:Edit
❍ ASD:Compare
❍ ASD:Convert
© 2014 Verum Software Tools BV All rights reserved
Terms of use | Privacy Policy
http://community.verum.com/documentation/user_manual_pdf.aspx/9.2.7/toc (2 of 2) [08/05/2014 13:48:27]

ASD Suite User Manual
● Home ● Product ● Technology ● Resources ● Training ● Purchase ● Company
The ASD:Suite software design platform
User Manual
ASD:Suite Release 4 v9.2.7
The ASD:Suite is a software design (CAD) platform based upon Verum's patented Analytical Software Design (ASD) technology. ASD
makes it possible to create systems from mathematically verified components.
The ASD:Suite is used to define and (automatically) verify models, and to (automatically) generate fully executable source code from
these models. The models specify both structure and behaviour of services, and of components that implement and use these
services. See the "ASD Concepts" section for details.
See "Installation and Start-up" for guidelines about installing and setting up the ASD:Suite.
Note: Starting with the ASD:Suite Release 3 v7.2.0 you have the possibility to install the ASD:Suite ModelCompare, a feature that
allows you to find and eliminate differences between two versions of an ASD model or between two related or unrelated ASD models.
The set of User Manuals for the ASD:Suite consists of:
● The ASD:Suite Release Notes (see archive for latest and older versions).
● The ASD:Suite User Manual (this document; see archive for older versions).
● The ASD:Suite ModelCompare User Guide (see archive for latest and older versions).
● The ASD:Suite Visual Verification Guide (see archive for latest and older versions).
● The ASD Runtime Guide (see archive for latest and older versions).
A simple Alarm system example, consisting of a set of interface models and design models together with the related source code can
be downloaded from here. This is a fully executable system that can be built using Visual Studio (for C++ and C#) and Eclipse (for
Java).
To uninstall the ASD:Suite Release 4 v9.2.7 use the "Start -> All Programs -> ASD Suite Release 4 V9.2.7 -> Uninstall" item.
Copyright (c) 2008 - 2014 Verum Software Tools BV
ASD is licensed under EU Patent 1749264, US Patent 8370798 and Hong Kong Patent HK1104100
All rights are reserved. No part of this publication may be reproduced in any form or by any means, electronic, mechanical,
photocopying, recording, or otherwise, without the prior written permission of the copyright owner.
© 2014 Verum Software Tools BV All rights reserved
Terms of use | Privacy Policy
http://community.verum.com/documentation/user_manual_pdf.aspx/9.2.7/overview [08/05/2014 13:48:32]

ASD Suite User Manual
● Home ● Product ● Technology ● Resources ● Training ● Purchase ● Company
ASD:Suite Installation Overview
Supported platforms
The ASD:Suite client-side software is available for the Microsoft Windows platform and various Linux platforms. It is tested with
the following versions (including correction packages):
Note: this section is about the platforms on which the ASD:Suite modelling tools run, not the platforms that you can run the
generated code on.
● Windows (see Installing on Windows):
❍ Microsoft Windows XP, Service Pack 3
❍ Microsoft Windows 7, Service Pack 1
● Linux (see Installing on Linux):
❍ Xubuntu 13.04 (32 bit, i686)
❍ ubuntu 12.04 LTS (32 and 64 bits)
● Solaris (see Installing on Solaris):
❍ Sun Solaris 2.10 (32 bit sparc) (command-line tools only)
Supported Programming Languages and Compilers
The supported compilers for the various programming languages are specified below:
● For C++ see "Supported compilers and boost versions for C++"
● For C# see "Supported compilers and execution platforms for C#"
● For C see "Supported compilers and execution platforms for C"
● For Java see "Supported compilers and execution platforms for Java"
3rd Party Dependencies
The ASD:Suite includes software developed by the following parties:
● Boost.org : "Boost Software License"
● The OpenSSL Project & Cryptsoft : "OpenSSL License and Original SSLeay License"
● Arabica - XML Parser Library : "Arabica XML and HTML Processing Toolkit License"
● The Expat XML Parser : "Expat License"
● The libexecstream library : "The libexecstream library license"
● Apache Xerces C++ - XML Parser Library : "Apache License, Version 2.0"
● Graphviz - Graph Visualization Software : "The Eclipse Public License - v 1.0"
● XZip : "XZip original author comments"
© 2014 Verum Software Tools BV All rights reserved
Terms of use | Privacy Policy
http://community.verum.com/documentation/user_manual_pdf.aspx/9.2.7/installing/overview [08/05/2014 13:48:36]

ASD Suite User Manual
● Home ● Product ● Technology ● Resources ● Training ● Purchase ● Company
Installing on Windows
You can download the latest version of the ASD:Suite client tools from the ASD:Portal. Login to the ASD:Portal, select ‘Downloads’
in the top menu, and click on the green Download button. Extract the downloaded zip-file, start the installation from the file ‘ASD
Suite Release xxxxx Setup.exe’, and follow the instructions. You have the choice of where the suite is installed, whether to install
the Compare Tool or not, and whether to make file associations or not.
The ASD:Suite is by default installed into your program files directory. Settings are stored in your AppData\Roaming\Verum folder.
Any log files end up in AppData\LocalLow\Verum.
Once installed, continue with ASD:Suite first time start-up.
© 2014 Verum Software Tools BV All rights reserved
Terms of use | Privacy Policy
http://community.verum.com/documentation/user_manual_pdf.aspx/9.2.7/installing/windows [08/05/2014 13:48:40]

ASD Suite User Manual
● Home ● Product ● Technology ● Resources ● Training ● Purchase ● Company
Installing on Linux
There are two alternatives for installing the ASD:Suite client tools on linux: there are tarballs and Debian packages (which work for
Ubuntu and Xubuntu) available. You can download the latest version of the ASD:Suite from the ASD:Portal. Login to the ASD:Portal,
select ‘Downloads’ in the top menu. Download the desired package. Make sure you select the right package (32-bit or 64-bit) for
your machine architecture.
Installing from a tarball
There are two different tarballs available: one containing all tools (asdsuite-4-x.y.z.architecture.tgz) and one containing only the
command-line tools (asdsuite-cmdline-4-x.y.z-architecture.tgz). The command-line tools can be run all by themselves. The other
tools (ModelBuilder, ModelViewer and Compare Tool) have some dependencies. Since you are simply unpacking a tarball, you need
to resolve these dependencies yourself.
Unpack the tarball (e.g. by typing tar -xvf filename). It will extract the tools into a directory called asdsuite-4-x.y.z. For the
ModelBuilder, ModelViewer, or Compare Tool to work, you will need to install Graphviz (at least version 2.23) from http://graphviz.
org/. The other dependencies are most likely already present on your system. If not, you can use the "ldd" command on the
executables to find any unmet dependencies.
Installing from a .deb package
For Ubuntu, select the .deb package. Once downloaded, you can double-click the package in the file browser to install it.
Alternatively, you can use the command-line: e.g. "sudo dpkg -i debian-package-file" for a Debian package. Note however that the
command-line versions given here do not automatically resolve dependencies.
The following files will be installed. Note that also symlinks will be created that allow you to type abbreviated names for the tools
on the command-line, e.g. "asdmb" for "asdmodelbuilder".
● Binary files in /usr/lib/asdsuite
● Symlinks to the tools in /usr/bin (see the full list using "ls -l /usr/bin/asd*")
● Documentation in /usr/share/doc/asdsuite
● Settings files in $HOME/.verum
Note: it is not possible to install multiple versions of the ASD:Suite using the packages.
Once installed, continue with ASD:Suite first time start-up.
© 2014 Verum Software Tools BV All rights reserved
Terms of use | Privacy Policy
http://community.verum.com/documentation/user_manual_pdf.aspx/9.2.7/installing/linux [08/05/2014 13:48:44]

ASD Suite User Manual
● Home ● Product ● Technology ● Resources ● Training ● Purchase ● Company
Installing on Solaris
For Solaris, only the command-line tools are available. They are statically linked against the libraries they need, so unpacking them
is the only thing that is necessary. You can download the latest version of the ASD:Suite from the ASD:Portal. Login to the ASD:
Portal, select ‘Downloads’ in the top menu. Download asdsuite-cmdline-4-x.y.z-sparc-sun-solaris2.10.tgz. Unpack the tarball (tar -
xvf filename).
The command-line tools are extracted into a directory called asdsuite-4-x.y.z. See Command-line Tools for how to use them.
Once installed, continue with ASD:Suite first time start-up. Note that since no graphical clients are available on Solaris, you will use
the command-line asdauthorize tool to setup the server communication.
© 2014 Verum Software Tools BV All rights reserved
Terms of use | Privacy Policy
http://community.verum.com/documentation/user_manual_pdf.aspx/9.2.7/installing/solaris [08/05/2014 13:48:47]

ASD Suite User Manual
● Home ● Product ● Technology ● Resources ● Training ● Purchase ● Company
ASD:Suite first time start-up
Prerequisites
To get on your way with ASD:Suite, you'll need four things:
● An Internet connection.
Note: In case you connect to the Internet through a proxy server, you will also need the proxy server settings. Typically you can get
this information from your IT department.
● Your username and password. Once your ASD:Suite user account has been created by your ASD Administrator, you will receive an
automated email with a temporary password. Go to the ASD:Portal (portal.verum.com), login using your email address and this
temporary password, and set your personal password.
● The ASD:Suite installation. See Installing on Windows, Linux or Solaris for instructions.
● A license certificate file. You will receive this license certificate file from your ASD Administrator. The filename should end with a .
pem extension.
Setting up the ASD:Suite using the graphical client tools
If you chose to install the ModelBuilder, ModelViewer and/or Compare Tool, then you can use these to setup the connection to
the ASD Server. If you only installed the command-line tools (impossible on Windows, but can be done with a tarball installation
on Linux and Solaris), see the next chapter below.
1. Copy the license certificate file to a local folder of your choice on your PC.
2. Start the ASD:Suite ModelBuilder, you’ll see the ASD Server Login dialog:
3. Click on the ‘Browse...’ button, and select the license certificate file you copied in step 1.
4. Enter your email address and your personal ASD:Suite password. In case you want to save your password so that you won't need to
fill in this dialog in the future, put a tick in the 'Save Password' checkbox.
5. In case your connection to the Internet goes via a proxy server, continue with step 6, otherwise click 'Log in'. A connection to the ASD
Server will be established and the ASD:Suite ModelBuilder is ready for use.
6. Click on the 'More >>' button, this expands the dialog to show the Server Settings:
http://community.verum.com/documentation/user_manual_pdf.aspx/9.2.7/installing/startup (1 of 2) [08/05/2014 13:48:52]

ASD Suite User Manual
7. In case your connection to the Internet goes via a proxy server, then tick the checkbox ‘Enable HTTP Tunnelling’ and fill in the proxy
server settings under ‘HTTP Tunnelling’. In general you can obtain these settings from your IT department. The username and
password are the username and password that you have to use to access the proxy server, not your ASD:Suite username and
password.
8. Click 'Log In'. A connection the the ASD Server will be established and the ASD:Suite ModelBuilder is ready for use.
Setting up the ASD:Suite using the command-line client tools
The tool "asdauthorize" lets you setup the server connection from the command-line.
1. Copy the license certificate file to a local folder of your choice on your PC.
2. Use the "--register" command of the asdauthorize tool to save server connection settings. See asdauthorize for details.
© 2014 Verum Software Tools BV All rights reserved
Terms of use | Privacy Policy
http://community.verum.com/documentation/user_manual_pdf.aspx/9.2.7/installing/startup (2 of 2) [08/05/2014 13:48:52]

ASD Suite User Manual
● Home ● Product ● Technology ● Resources ● Training ● Purchase ● Company
Upgrading ASD models
The ASD:Suite provides the possibility to automatically upgrade ASD models which were built using a previous major release of the
ASD:Suite.
Note: The major release is indicated as the first number out of the three indicating the version of the released ASD:Suite.
Note: on Linux and Solaris, upgrading models is only supported from models made with ASD:Suite version 9.0.0 or higher. On
Windows, all models can be upgraded to the current version.
Tip: Use the "File->Upgrade Models..." menu item if you want to upgrade all the models located in a folder and its sub-
folders. Alternatively, use the command-line ASD:Convert tool.
Tip: If you need to set a new code generator version for multiple models, you can use the AsdEdit command-line tool.
The following figure shows the dialog you see when you open a model of an older major version:
Upgrade dialog
The following table shows the effect of choosing one out of the four options presented above in case of an interface model:
Operation Model upgraded Model saved
Upgrade Yes Yes
View Only Yes No
Upgrade All Yes Yes
Cancel No No
The following table shows the effect of choosing one out of the three options presented above in case of a design model:
Operation Design Model Related Interface Models
upgraded saved upgraded saved
Upgrade Yes Yes Yes No
View Only Yes No Yes No
Upgrade All Yes Yes Yes Yes
Cancel No No No No
© 2014 Verum Software Tools BV All rights reserved
Terms of use | Privacy Policy
http://community.verum.com/documentation/user_manual_pdf.aspx/9.2.7/upgrade [08/05/2014 13:48:56]

ASD Suite User Manual
● Home ● Product ● Technology ● Resources ● Training ● Purchase ● Company
ASD concepts
Components
ASD is a component-based technology in which systems are composed of a mixture of ASD components and Foreign components.
Within ASD, a component is a common unit of architectural decomposition, specification, design, mathematical verification, code
generation and runtime execution.
ASD components
ASD components are software components that are specified and designed using ASD. An interface model specifies the externally
visible behaviour of a component. A design model specifies its inner working and how it interacts with other components. All ASD
components must have both an interface model and a design model.
ASD components are mathematically verified. In the ASD:Suite this is done using a Software as a Service (SaaS) application. The
necessary mathematical models are generated automatically from both design and interface models. The source code to implement
an ASD component is generated automatically from its design model.
Foreign components
Foreign components are hardware or software components of a system which are not developed using ASD. As they have to be used
by ASD components, they must correctly interface and interact with them. They may be third party components, legacy code or
handwritten components representing those parts of a system that cannot be generated from ASD designs. All used foreign
components must have an interface model which specifies the externally visible behaviour of the component. Foreign components
do not have a corresponding design model.
The interface model of foreign components is used for three purposes:
1. For verifying ASD components that use these foreign components: formal models are generated automatically from the
interface models. They are used to verify that an ASD component interacts correctly at runtime with the corresponding
foreign component.
2. For code generation: to generate the correct interface header files.
3. For stub-generation: to generate stub-code that can easily be integrated with ASD component, and that can be edited and
extended manually.
Note: The handwritten implementation provided for the foreign component must correctly implement all methods declared in the
generated interface header files. This includes ASD specific methods like GetInstance, ReleaseInstance, GetAPI, and RegisterCB.
© 2014 Verum Software Tools BV All rights reserved
Terms of use | Privacy Policy
http://community.verum.com/documentation/user_manual_pdf.aspx/9.2.7/concepts/components [08/05/2014 13:49:00]

ASD Suite User Manual
● Home ● Product ● Technology ● Resources ● Training ● Purchase ● Company
Models
ASD supports two types of models:
● Interface Model
● Design Model
Interface Model
An interface model is a model of the externally visible behaviour of an ASD component or Foreign component, i.e. the service that
the component implements.
● It identifies the component's application interfaces and notification interfaces and specifies their associated events.
● It specifies the externally visible behavioural semantics of the component in the form of one Sequence-Based Specification.
● It may also specify modelling interfaces with associated events that are hidden from the client and are used to represent hidden
internal behaviour of the implementation.
● The triggers in an interface model are occurrences of:
❍ Call events on application interfaces;
❍ Notification events on modelling interfaces.
● The actions in an interface model are occurrences of:
❍ Reply events on application interfaces;
❍ Notification events on notification interfaces.
Design Model
A design model is a model of the internal behaviour of an ASD component.
● Its implemented service and used services are specified by interface models;
● It fully and deterministically specifies the internal logic of the component as one or more Sequence-Based Specifications;
❍ A simple design is represented by a single Sequence-Based Specification;
❍ A complex design is partitioned hierarchically into a main machine and one or more sub machines. Each of these is specified by a
Sequence-Based Specification.
● If the design is partitioned:
❍ There is one transfer interface defined for each sub machine through which the main machine and sub machine communicate.
❍ Transfer interfaces are not visible to clients or servers.
● The triggers in a design model are occurrences of:
❍ Call events on application interfaces of the implemented service;
❍ Reply events on the application interfaces of the used services;
❍ Notification events on the notification interfaces of the used services;
❍ For a main machine, reply events on transfer interfaces;
❍ For a sub machine, call events on its transfer interface.
● The actions in a design model are occurrences of:
❍ Call events on application interfaces of the used services;
❍ Reply events on application interfaces of the implemented service;
❍ Notification events on notification interfaces of the implemented service;
❍ For a main machine, call events on transfer interfaces;
❍ For a sub machine, reply events on its transfer interface.
The following figure shows the various types of events in a design model:
The various types of events in a design model
© 2014 Verum Software Tools BV All rights reserved
Terms of use | Privacy Policy
http://community.verum.com/documentation/user_manual_pdf.aspx/9.2.7/concepts/models [08/05/2014 13:49:05]

ASD Suite User Manual
● Home ● Product ● Technology ● Resources ● Training ● Purchase ● Company
Sequence Based Specifications
According to the IEEE Standard Glossary of Software Engineering Terminology, a specification is a complete, precise and verifiable
description of the characteristics of a system or a component. Within ASD the distinction between an interface specification
(interface model) and a design specification (design model) is fundamental.
The interface model describes the externally visible behaviour of a component and is as implementation-free as possible. This means
that the model defines what the component does under every circumstance but not how the component will do it. The external
behaviour is specified independently of any specific implementation. It is an abstraction of the component or system
implementation that every compliant design is required to implement.
The design model describes the internal behaviour of a component. It rigorously and completely defines one of the many possible
implementations that faithfully comply with the interface model.
An ASD component implements a service (specified by the interface model) that is used by its clients. This implemented service is
exposed by means of application interfaces through which clients can send call events. The ASD component can respond to a call
event on an application interface by means of a reply event on the same application interface and notification events on notification
interfaces. In this process, an ASD component can also invoke used services that are implemented by other components: the servers
of the ASD component. Collectively, the services between a component and its clients and servers form an imaginary border, called
the component boundary. Information crosses the component boundary in the form of events.
Component boundary
A component "knows" only information passed into it across the component boundary in the form of the triggers it receives. A
trigger can be:
● A call event from a client through an application interface;
● A reply event from a server through an application interface;
● A notification event from a server through a notification interface.
Similarly, a component exposes information to its clients and servers across the component boundary in the form of the actions it
sends. An action can be:
● A call event to a server through an application interface;
● A reply event to a client through an application interface;
● A notification event to a client through a notification interface.
An interface model is defined in terms of only those events that pass between a component and its Clients. A design model is defined
in terms of events that pass between the component, its Clients and its Servers.
Within ASD, both interface models and design models are defined in the form of Sequence-Based Specifications (SBS). Behaviour is
specified in a tabular form as a total Black Box function, by mapping all possible sequences of triggers to the corresponding actions.
The following figure shows part of an SBS specified in the ASD:Suite:
An SBS in the ASD:Suite
The method used to create these specifications, is called Sequence Enumeration. This requires the systematic enumeration of all
possible input sequences of triggers, ordered by length, starting with the empty sequence. Triggers can be repeated within a
sequence and since sequence length is not restricted, the set of all possible sequences is infinite. In practice, systems do not display
an infinite set of unique, non-repeating behaviours. They cycle through a finite set of states and repeat a finite set of behaviours.
Thus the infinite set of input sequences of triggers can be reduced to a finite set of equivalence classes.
Each class is identified by a minimal length sequence, called Canonical Sequence. All sequences in a given equivalence class have the
same future system behaviour. They are said to be Mealy Equivalent. The equivalence classes form the set of states in a Mealy
Machine.
The theory underlying this approach tells us that by reasoning about the behaviour of the finite set of Canonical Sequences, we can
http://community.verum.com/documentation/user_manual_pdf.aspx/9.2.7/concepts/sbs (1 of 2) [08/05/2014 13:49:09]

ASD Suite User Manual
reason about the behaviour of every possible input sequence. The Sequence Enumeration method used in ASD thus defines the Black
Box function as a total function between the finite set of Canonical Sequences and the corresponding actions.
© 2014 Verum Software Tools BV All rights reserved
Terms of use | Privacy Policy
http://community.verum.com/documentation/user_manual_pdf.aspx/9.2.7/concepts/sbs (2 of 2) [08/05/2014 13:49:09]

ASD Suite User Manual
● Home ● Product ● Technology ● Resources ● Training ● Purchase ● Company
The ASD Triangle and Correctness
Architects and designers can use the ASD:Suite to create models of software components, verify their completeness and
(behavioural) correctness, and generate source code from verified design models. At its core, ASD guarantees the
(mathematical) equivalence of:
1. An ASD model;
2. A formal representation of that model;
3. The source code generated from the ASD model.
This equivalence is called the ASD Triangle:
The ASD Triangle
© 2014 Verum Software Tools BV All rights reserved
Terms of use | Privacy Policy
http://community.verum.com/documentation/user_manual_pdf.aspx/9.2.7/concepts/triangle [08/05/2014 13:49:14]

ASD Suite User Manual
● Home ● Product ● Technology ● Resources ● Training ● Purchase ● Company
Operational semantics of rule cases
At runtime, a single detail row (a rule case) is interpreted as follows:
● When the trigger occurs and the guard evaluates to "true" (or is omitted), then, as a single atomic action, all of the following occur:
❍ The actions are executed in the order in which they are specified in the "Actions" column
❍ The state variable updates are performed (using simultaneous assignment semantics)
❍ The state transition takes place.
● If an action is defined as "valued", i.e. one that gives back a synchronous reply, it must be the last action in the action list of this
rule case. The reply is processed as a trigger that occurs after the state transition has taken place.
The following figure shows a set of rule cases specified in an SBS:
There are four "abstract" actions that have special meaning in a rule case:
● Illegal
When the action in a rule case is Illegal, this means that the corresponding trigger event is not allowed to happen in that state. This is
a specification or design choice. Note that in this case, the environment can generate such a trigger event. The Illegal action is the ASD
equivalent of a programmer writing "assert(false)". For example, when a component offers an initialisation method on its interface, it
is required that initialisation is only to be performed once. In such case, the initialisation method may be Illegal after initialisation has
been performed.
● Blocked
This only applies to a design model.
When the action in a rule case is Blocked, this means that the corresponding trigger event will not and cannot occur due to ASD
semantics; it is physically not possible. For example, when a component A has sent a call event to some other component B, it can only
"see" the synchronous reply event. Since component A has to preserve run-to-completion semantics, it cannot handle other call
events performed at its interface and neither can it process asynchronous notification events. In other words, these are then
Blocked. There is a limited number of places where Blocked can be used in an ASD Design Model. These are slightly different for
the various state types and for the Main- and Sub-state machine SBSs:
❍ In a Normal state, all synchronous reply events from used components and transfer events are Blocked.
As there is no call to a used component or a sub-machine active, these reply events cannot occur.
❍ In a Synchronous Return state, all client call events, used notification events and transfer events are Blocked.
As the component is busy with a call to a used component, only a synchronous reply event from that used component can occur.
❍ In a Super-state or Initial Sub-state, all client call events, client reply events and used notification events are Blocked.
As in that state the main or sub-machine is waiting for a transfer event, all other types of events cannot occur.
The ASD:ModelBuilder will ensure correct use of the Blocked actions in an ASD Design Model, when it can determine the type of
state. If it cannot determine the type of state (e.g. when you create a floating state, or when there are different types of transitions into
the state (one with a void call and one with a valued call)), the ASD:ModelBuilder will leave the action cells empty.
● Disabled
This only applies to an interface model.
In an ASD Interface Model Disabled is only used for modelling events, and its semantics imply that the modelling event is disabled
in that particular state. In other words, it is a specification or design choice that the implementing component will not perform
the internal behaviour corresponding to the modelling event in that particular state. The ASD:ModelBuilder ensures that the use of
the Disabled action is limited to modelling events only. However you as designer have to decide where the modelling events have
Disabled actions and where they have other actions. Note that in an interface model, the modelling events cannot have an Illegal
response. The ASD:ModelBuilder will ensure this is the case.
● NoOp
This is the equivalent to "do nothing". In other words, there is no action to the corresponding trigger event.
Note that these abstract actions cannot be combined with other actions in the same rule case.
© 2014 Verum Software Tools BV All rights reserved
Terms of use | Privacy Policy
http://community.verum.com/documentation/user_manu...px/9.2.7/concepts/operational_semantics/rule_cases [08/05/2014 13:49:18]

ASD Suite User Manual
● Home ● Product ● Technology ● Resources ● Training ● Purchase ● Company
Client requests
● All triggers on the Client Application Interface are implemented as method calls.
● When an Application Interface trigger is executed, the execution takes place under the context of the Client's thread and the Client
code thus can't be executed until the synchronous call returns.
● The response to the Client trigger, and thus its return to the client caller, takes place when the component issues an action on the
Client Application Interface. Until this occurs, the Client remains synchronously blocked.
● A trigger implemented as a "void" method takes a "VoidReply" action as a signal to return to the Client.
● A trigger implemented as a method returning a synchronous reply value, requires the corresponding action in order for the Client
to continue execution.
● While the Client is blocked, the component can continue receiving notifications but it can not receive any other trigger from any
Client thread via any of its Client Application Interfaces. As seen by its Clients, an ASD component has Monitor semantics.
© 2014 Verum Software Tools BV All rights reserved
Terms of use | Privacy Policy
http://community.verum.com/documentation/user_manua....2.7/concepts/operational_semantics/client_requests [08/05/2014 13:49:22]

ASD Suite User Manual
● Home ● Product ● Technology ● Resources ● Training ● Purchase ● Company
Notification interfaces
● Notification interfaces exist to provide notifications to Clients.
● Notification interfaces are implemented by the Client.
● An action which maps onto a notification interface is always non-blocking.
● All notifications are "void" events. They can have parameters, if required.
● Circular control dependencies that occur when independent ASD components are composed into a system may cause deadlocks.
To prevent these, notifications are decoupled via a queue
● Every ASD component which uses a service with at least one notification interface will automatically include the queue anfd a
decoupled calling mechanism. In the Multi-threaded execution model the ASD component also has it's own active DPC thread to
process the notification events from the queue.
© 2014 Verum Software Tools BV All rights reserved
Terms of use | Privacy Policy
http://community.verum.com/documentation/user_manua.../9.2.7/concepts/operational_semantics/notifications [08/05/2014 13:49:26]

ASD Suite User Manual
● Home ● Product ● Technology ● Resources ● Training ● Purchase ● Company
ASD Timers and the Timer Cancel Guarantee
● ASD components can make use of the ASD Timer service by instantiating as many Timers as they need. To instantiate a Timer you
have to specify the ITimer model as a used service in the design model of the ASD component and you have to specify the
desired instances of the respective service.
Note:
❍ The ITimer interface model which needs to be specified as a used component is built-in in the ASD:Suite. There is no separate
ITimer model.
❍ The "Used" checkbox of each of the application and notification interfaces of the ITimer service must be checked in the design model.
❍ The ASD timer is a special used service that can not be shared among component designs, i.e. the design model must use all
interfaces of the ITimer model (both the ITimer application interface and the ITimerCB notification interface).
❍ As the ITimer model is built-in, it cannot not be changed.
❍ The implementation of the ASD timer is completely integrated in the ASD Runtime.
● ASD Timers implement the CreateTimer, CreateTimerMSec and CreateTimerEx triggers to start the timer for a specified duration
in seconds, milliseconds, or seconds and nanoseconds, respectively. Timer completion is signalled via the TimeOut notification event.
● All ASD Timers support a CancelTimer trigger. The ASD Runtime guarantees that once a timer has been cancelled, the TimeOut
trigger will never occur, not even if the timer has actually expired and the TimeOut event is waiting in the queue to be processed by
the component's own DPC-thread.
© 2014 Verum Software Tools BV All rights reserved
Terms of use | Privacy Policy
http://community.verum.com/documentation/user_manu...f.aspx/9.2.7/concepts/operational_semantics/timers [08/05/2014 13:49:30]

ASD Suite User Manual
● Home ● Product ● Technology ● Resources ● Training ● Purchase ● Company
State types in a design model
Within a design model, five types of state are distinguished:
● Initial state in the main machine. This is the state in the main machine where the component starts after construction. The inital state
is a "Normal state", and any Normal State can be made Initial State.
● Super state. These are states in the main machine in which a sub machine is active. In these Super-states, all triggers must have
"Blocked" as associated action except for the transfer reply events that correspond to the active sub machine.
● Initial state in a sub machine. This is the state in which the sub machine is not active (i.e. the main machine is not in the corresponding
Super state). In the Initial states of a sub machine, all triggers must have "Blocked" as associated action except for the transfer call
events that correspond to this sub machine.
● Synchronous return state. These are states following a valued action, where the design is waiting for a valued reply from the called
used service (note that these synchronous return states may exist in the main machine as well as in a sub machine). In these
Synchronous return states, triggers must have "Blocked" as associated action except for the application reply events that correspond
with the called used service.
● Normal state. These are all other states. In these states NONE of the external triggers (i.e. implemented service application call events
and used service notification events) may have a "Blocked" action. If no action is allowed or possible for these triggers in a normal
state, the action must be set to "Illegal". For example, when the application interface is "closed" (the Client is waiting for a reply to an
application call event). On the other hand, all application reply events and transfer reply events must have a "Blocked" action in
a normal state, since there is no application call event to a used service active, nor is there any sub machine active.
© 2014 Verum Software Tools BV All rights reserved
Terms of use | Privacy Policy
http://community.verum.com/documentation/user_manual_pdf.aspx/9.2.7/concepts/state_types [08/05/2014 13:49:33]

ASD Suite User Manual
● Home ● Product ● Technology ● Resources ● Training ● Purchase ● Company
Action Sequence
An action sequence is everything that happens starting from when a thread enters the ASD component monitor until it exits
the component monitor. This thread can be either the client thread or the DPC thread. Note that the client thread can still be
blocked on the client barrier after the action sequence (i.e. the thread does not necessarily exit the entire component). For
more details on the component monitor and the client barrier concepts, see the Monitor Semantics section in the Runtime Guide.
Action sequences can span multiple rule cases and even multiple state machines (i.e. main and sub machines).
The concept of action sequences is important because e.g. it often occurs that data variables are used to retain data during an
action sequence. ASD provides a mechanism to invalidate such data variables at the end of the action sequence, so you are
protected from "leaking" data into subsequent calls.
Definition:
● An action sequence starts when a trigger arrives in a normal state.
● An action sequence ends after a transition is made to a normal state.
Corollaries:
● An action sequence is started either by a client call event or by a used service notification event.
● An action sequence that is started on a rule case, can end on the very same rule case if the rule case has a normal state as target state.
● Any rule case that has a valued call at the end of its Actions cell does not end an action sequence - the sequence continues across the
following synchronous return state(s).
● Any rule case that has a transfer call at the end of its Actions cell does not end an action sequence - the sequence continues into
the sub machine.
● An action sequence started by a call event can continue across several synchronous return states, if subsequent valued calls are made.
● An action sequence started in the main machine can continue into a sub machine and end there.
● An action sequence started in a sub machine can continue into the main machine and end there.
● An action sequence started in the main machine can continue into a sub machine, exit the sub machine, and end in the main machine.
● An action sequence does not necessarily end when a rule case has a reply event in its Actions.
© 2014 Verum Software Tools BV All rights reserved
Terms of use | Privacy Policy
http://community.verum.com/documentation/user_manual_pdf.aspx/9.2.7/concepts/action_sequence [08/05/2014 13:49:37]

ASD Suite User Manual
● Home ● Product ● Technology ● Resources ● Training ● Purchase ● Company
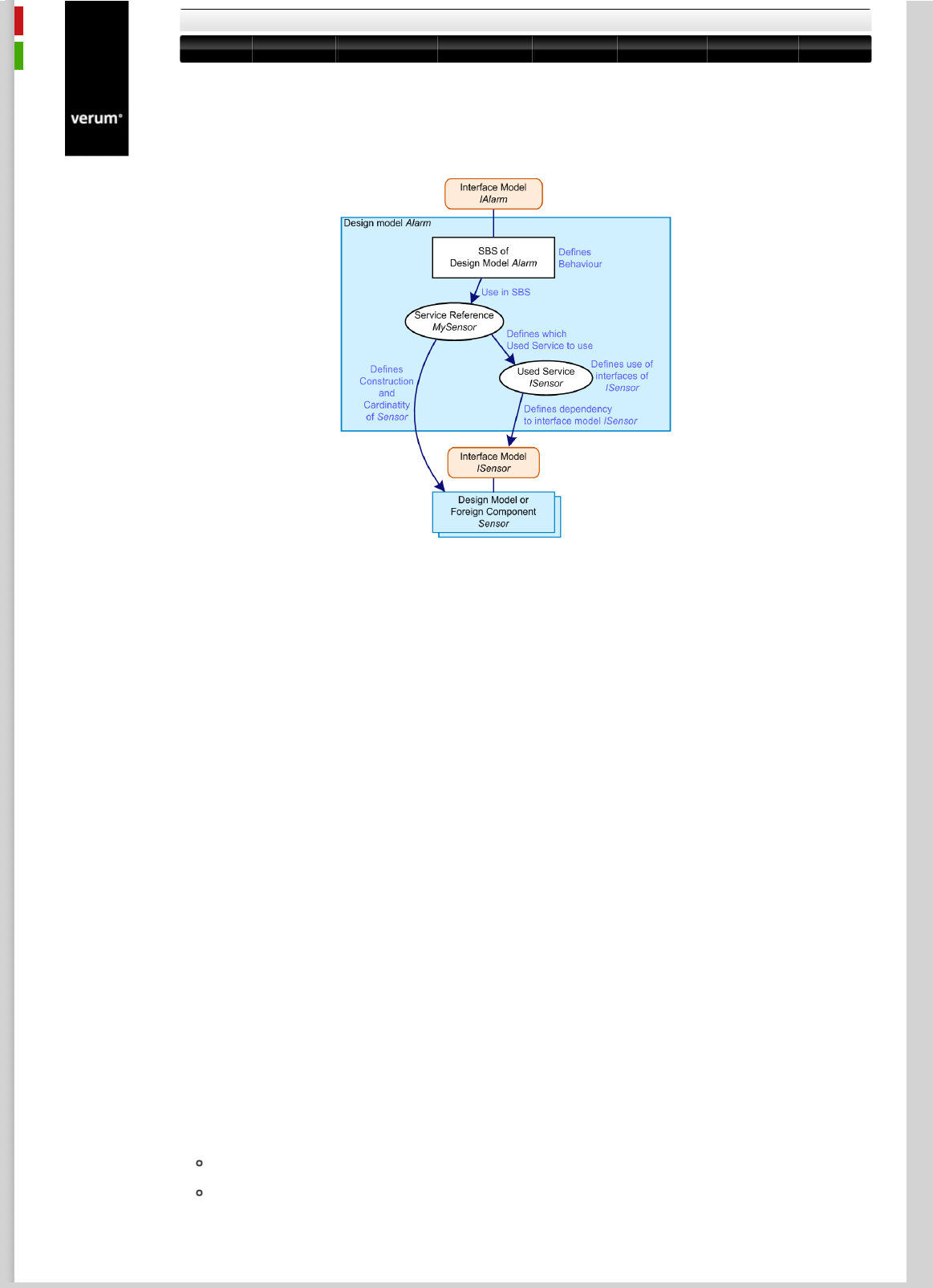
Used Services
A design model can use instances of other services. This is done using various concepts:
How a design model uses other services
Used Service
A Used Service specifies two things:
1. The dependency to a used interface model. This comprises the relative path to the interface model, and the collection of interfaces
and events, and the "Broadcast" flags.
2. The usage of that particular interface model. This comprises which interfaces are actually in use by the design model, and for
notification events also the "Observed" and "Singleton" flags
Each Used Service is defined by:
1. A name, this is in most cases equal to the service name.
2. The (relative) path and filename of the interface model
3. Per interface an indication whether the interface is used in this dependency
4. In case of a used notification interface, per notification event an indication whether the event is a Singleton event or not
5. In case of a "Broadcast" used notification interface, per notification event an indication whether the event is Observed or not
This together defines how the design model makes use of a used interface model.
There can be more than one Used Service for the same used interface model, which then can differ in the usage of interfaces and/
or notification events.
Service Reference
Service References are references to instances of components implementing a specific service. They are similar to
programming language variables that contain references to a component.
Each service reference is defined by:
1. A reference name,
2. The cardinality, which is the number of component instances,
3. Construction information, this can either be a component name (either an ASD component or Foreign component) that specifies the
service instance's internal behaviour or a use statement to inject a component. See "Service References" for details.
4. A Used Service, indicating the dependency to the actual service that specifies the behaviour of the service reference,
The service references determine the grouping of rule cases. Triggers coming from used service instances that are part of one
service reference are all processed by the same set of rule cases.
Service references can be used to send an event to multiple service instances at once. The actions are sent to the service instances
in the order that the services instances have in the service reference.
The content of a service reference cannot be changed after construction (in contrast to state variables of type Used Service
reference). Service references need to be initialized with instances. There are two ways of doing this:
● Let ASD handle it. In this case, you need to provide the name of the component (which can be different than the service name =
interface model name) so that ASD can call the GetInstance function of that component.
● Provide an instance in hand-written code during construction of the parent component. See "Construction Parameters" for how to do
this.
Used service reference state variable
A state variable of type Used Service Reference is a service reference whose contents can change dynamically. It can be used in
guards, actions and state variable updates. See "State Variables for Used Service References" for details.
http://community.verum.com/documentation/user_manual_pdf.aspx/9.2.7/concepts/used_services (1 of 2) [08/05/2014 13:49:42]

ASD Suite User Manual
Unlike service references, state variables can contain the same instance multiple times, which could be used to send the same
action multiple times to the same service instance. In contrast, service references cannot (by construction) include the same
service instance multiple times (under the assumption that the components are "multiples", see "Specifying component type"
for details).
© 2014 Verum Software Tools BV All rights reserved
Terms of use | Privacy Policy
http://community.verum.com/documentation/user_manual_pdf.aspx/9.2.7/concepts/used_services (2 of 2) [08/05/2014 13:49:42]

ASD Suite User Manual
● Home ● Product ● Technology ● Resources ● Training ● Purchase ● Company
Purpose of windows
The main window of the ASD:Suite, also referred as the Master window, is by default filled in by the Start Page pane.
Next to the Start Page you can load in the Master window one or more of the following "dockable" windows:
● "Model Explorer", used to display the structure of the loaded ASD models.
● "Model Editor", used to view or edit an ASD model. There is a model editor per loaded ASD model, which you open by double-clicking
the model in the Model Explorer.
Note: the Model Editor has the modelname (and filename between brackets) in the title bar.
● "Verification Results", used to display the set of checks for verification. See the "ASD:Suite Visual Verification User Guide" for details.
● "Visual Verification", used to display the information needed to fix the failed checks. See the "ASD:Suite Visual Verification User
Guide" for details.
● "Conflicts", used to display messages associated to specification conflicts. See "Conflicts" for details.
● "Output Window", used to display the progress of certain time consuming operations, like loading of an ASD model and/or generating
code.
● "Find Results", used to display the results of a "Find All" operation.
● "Model Navigator", used to visualize the relationships between ASD models in a given directory. See "Model Navigator" for details.
● "Un-saveable Data", which shows syntactically incorrect table cells that cannot be stored into the model file. See "Un-saveable Data"
for details.
© 2014 Verum Software Tools BV All rights reserved
Terms of use | Privacy Policy
http://community.verum.com/documentation/user_manu...9.2.7/user_interface/tabs_panes_windows/tabs_intro [08/05/2014 13:49:46]

ASD Suite User Manual
● Home ● Product ● Technology ● Resources ● Training ● Purchase ● Company
Personalisation of windows
You can drag dockable windows (like the Output Window or Model Editor) out of the Master Window to create a so-called
Slave Window. Multiple dockable windows can be dragged into the same Slave Window.
Tip: double-click the title bar of a dockable window to automatically undock it and create a new slave window.
You can drag or load as many "dockable" windows in an already created slave window, but you can not have a Start Page pane in it.
You can change the layout of a (Master or Slave) window by dragging the "dockable" windows around by their title bar to
various places in the respective window. If you drag a "dockable" window to another window, it will remember the place it last had
in that window and dock itself there.
Note: You can NOT drag Slave windows - you need to grab the title bar of the contained "dockable" window instead.
Empty Slave windows are closed automatically. The following list reflects alternatives to close a slave window:
● Select the Slave window and press Alt+F4
● Press the button in the top-right corner of the window
● Drag and drop all its "dockable" windows in the Master window or in an other Slave window
● Close all windows docked in the Slave window. A dockable window can be closed by one of the following:
❍ Press the X button in the blue window title bar
❍ Press the button if the window is tabbed in the Slave window
❍ Deselect the item in the View menu of the Slave window (not for Model Editor windows)
Note:
● The Master and Slave windows are normal application windows that can be a.o. minimized and maximized.
● The window layout, the location of Master and Slave window(s) on the screen, is remembered per screen setup. This means that if
you switch from single to dual screen setup, you have to reorder your windows to accomodate for the dual screen setup.
© 2014 Verum Software Tools BV All rights reserved
Terms of use | Privacy Policy
http://community.verum.com/documentation/user_manu.../user_interface/tabs_panes_windows/personalisation [08/05/2014 13:49:50]

ASD Suite User Manual
● Home ● Product ● Technology ● Resources ● Training ● Purchase ● Company
Meaning of colours in the SBS tab
The various colours used in the SBS tab of the "Model Editor" each have a meaning.
Colours used in the SBS tab
The blue, grey or orange rows indicate a state. The rows under a state row list all the possible triggers to the component and the
corresponding actions when the triggers occur in that state. The orange row in the previous figure indicates a "floating" state.
These are states that are not reachable from the initial state. In the example above, the EntryError state is not present anywhere
in the "Target State" column, and thus is not reachable from the initial state.
Blue states are Normal States or the Initial State. Grey states are either Synchronous Return States or Super States. Orange states
are either floating (there are no transitions to it) or ambiguous (there are both valued and non-valued transitions to it).
The green cells in the "Target State" column indicate that the respective rule case defines the first transition to that particular
state. This identifies the shortest possible sequence of triggers to that particular state (the canonical sequence).
The light-blue cells in the "Target State" column (e.g. line 33 in the previous figure) indicate a transition to the same state (called
"self-transition").
The light-grey line indicates the currently "active" rule case (e.g. line 32 in the previous figure).
The dark-grey cell/line indicates the currently selected cell/line.
© 2014 Verum Software Tools BV All rights reserved
Terms of use | Privacy Policy
http://community.verum.com/documentation/user_manu....2.7/user_interface/tabs_panes_windows/sbs_colours [08/05/2014 13:49:54]

ASD Suite User Manual
● Home ● Product ● Technology ● Resources ● Training ● Purchase ● Company
The context field above each SBS
The ASD:Suite provides detailed information about a selected field in the SBS tab in an information (non-editable) field located
just above the SBS table.
The left part of the context field shows the state to which the currently selected rule case belongs. This is handy if the state row
is scrolled out-of-view.
The right part of the context field shows extra information about the currently selected cell. For instance, if you select a cell in
the "Event" column, it shows the event declaration including the parameter directions and parameter types.
The Context information field in the SBS tab
© 2014 Verum Software Tools BV All rights reserved
Terms of use | Privacy Policy
http://community.verum.com/documentation/user_manu....7/user_interface/tabs_panes_windows/context_field [08/05/2014 13:49:59]

ASD Suite User Manual
● Home ● Product ● Technology ● Resources ● Training ● Purchase ● Company
The File menu
Menu Item Purpose
New Create a new ASD model.
See "Creating an Interface Model" or "Creating a Design Model" for details.
Open Open an ASD model or a model verification results file, closing the current model(s).
Open built-in ITimer model Open the built-in ITimer model (this cannot be loaded from disk using the regular "Open"
menu item), closing the current model(s)
Add Model(s) Load more models (read-only) into the ModelBuilder, without replacing the existing ones.
Save Save the current ASD model.
Save <model_name> As... Save an exact copy of the currently selected model or to create a new model based on the
current one.
See "Save As" for details.
Save to .zip file Save the main model (and related IMs if it is a design model) to a .zip file.
E-mail model Starts your default e-mail client and attaches a .zip file with the main model and any related
IMs. Note that you need a configured e-mail program to use this.
Close Model Close the selected model.
Close All Close all models.
Print Print (parts of) the current ASD model.
Open in Model Navigator Open the map in which the selected model occurs.
See "Model Navigator" for details.
Properties Open the Properties dialog of the active model.
Note: This dialog is used for specification of properties to be used in verification and
code generation.
Open in ASD:Suite ModelCompare Open the current model in the ASD:Suite ModelCompare tool, so you can compare it to
another (version of the) model.
Note:
● The selected model is loaded as the Master.
● This option is greyed out (disabled) if the ASD:Suite ModelCompare is not installed or
there is no ASD model loaded.
See the "ASD:Suite ModelCompare User Guide" for details.
Open in a new instance of ASD:Suite ModelBuilder Open the selected model in a new instance of the ASD:Suite ModelBuilder.
Open in this instance of ASD:Suite ModelBuilder Set this model as the main model.
Upgrade Models Upgrade models made with older versions of ASD:Suite to the current version.
See "Upgrading ASD models" for details.
Exit Exit the application.
Note: In addition to the presented items in the File menu you will see a list of recently opened models. You can set the
maximum number of models to be listed by specifying the size of the recent models list in the Options dialog obtained via
"Tools-->Options" under the "Appearance" tab.
© 2014 Verum Software Tools BV All rights reserved
Terms of use | Privacy Policy
http://community.verum.com/documentation/user_manual_pdf.aspx/9.2.7/user_interface/menus/file [08/05/2014 13:50:03]

ASD Suite User Manual
● Home ● Product ● Technology ● Resources ● Training ● Purchase ● Company
The Edit menu
Menu Item Purpose
Undo Undo an action.
Redo Redo an undone action.
Find Search for text in (part of) the ASD model.
Replace Replace text in (part of) the ASD model.
Clear Find Results Clear the Find Results table and the green highligting after a Find All.
© 2014 Verum Software Tools BV All rights reserved
Terms of use | Privacy Policy
http://community.verum.com/documentation/user_manual_pdf.aspx/9.2.7/user_interface/menus/edit [08/05/2014 13:50:06]

ASD Suite User Manual
● Home ● Product ● Technology ● Resources ● Training ● Purchase ● Company
The View menu
Menu Item Purpose
Toolbars Show/hide each of the toolbars
Model Explorer Open or close the "Model Explorer", which shows all loaded models.
Output Window Open or close the "Output Window", which shows status and progress.
Conflicts Open or close the "Conflicts" window, showing specification conflicts.
See "Conflicts" for details.
Find Results Open or close the "Find Results" window, showing the results of a Find All operation.
Verification Results Open or close the "Verification Results" window, which shows the progress and results of verifying a model.
See "Verification" for details.
Visual Verification Open or close the "Visual Verification" window, which shows information about the current verification error in the model.
See "Verification" for details.
Un-saveable Data Open or close the "Un-saveable Data" window.
See "Un-saveable Data" for details.
Model Navigator Open or close the "Model Navigator" window, which shows the relationships between ASD models in a given directory.
See "Model Navigator" for details.
© 2014 Verum Software Tools BV All rights reserved
Terms of use | Privacy Policy
http://community.verum.com/documentation/user_manual_pdf.aspx/9.2.7/user_interface/menus/view [08/05/2014 13:50:10]

ASD Suite User Manual
● Home ● Product ● Technology ● Resources ● Training ● Purchase ● Company
The Filters menu
Menu Item Purpose
Hide Illegal Hide all rule cases that have "Illegal" as only action.
See "SBS Filters" for details.
Hide Blocked Hide all rule cases that have "Blocked" as only action.
See "SBS Filters" for details.
Hide Disabled Hide all rule cases that have "Disabled" as only action.
See "SBS Filters" for details.
Hide Invariant Hide all StateInvariant and DataInvariant rule cases.
See "SBS Filters" for details.
Hide Self Transitions Hide all rule cases that have their own state as Target State.
See "SBS Filters" for details.
Filter by Text / Expression Show only rule cases that match the filter criteria specified in the filtering toolbar (either text or filter expression).
See "SBS Filters" for details.
Toggle Expression/Text Mode Switch between interpreting the text in the filtering toolbar edit as basic text or as an expression.
See "SBS Filters" for details.
Jump to Expression Edit Set keyboard focus to the filtering edit box in the toolbar.
See "SBS Filters" for details.
Expression Builder Show a dialog to help defining an expression to filter on.
See "SBS Filters" for details.
Filtering Help... Show this help page: "SBS Filters".
Turn All Filters Off Show all rule cases.
See "SBS Filters" for details.
Apply Filters Re-apply all filters to the SBS.
See "SBS Filters" for details.
© 2014 Verum Software Tools BV All rights reserved
Terms of use | Privacy Policy
http://community.verum.com/documentation/user_manual_pdf.aspx/9.2.7/user_interface/menus/filters [08/05/2014 13:50:14]

ASD Suite User Manual
● Home ● Product ● Technology ● Resources ● Training ● Purchase ● Company
The Session menu
Menu Item Purpose
Connection Status Show details about the connection to the ASD:Server.
See "Session Management" for details.
Log Out Stop the active session with the ASD:Server.
See "Session Management" for details.
Store Login Settings... Store the current login settings to the registry for easy switching between different settings.
See "Saving Connection Settings" for details.
Delete Login Settings... Removes previously stored login settings from the registry.
See "Saving Connection Settings" for details.
© 2014 Verum Software Tools BV All rights reserved
Terms of use | Privacy Policy
http://community.verum.com/documentation/user_manual_pdf.aspx/9.2.7/user_interface/menus/session [08/05/2014 13:50:18]

ASD Suite User Manual
● Home ● Product ● Technology ● Resources ● Training ● Purchase ● Company
The Verification menu
See the "ASD:Suite Visual Verification Guide" for details about interactive visual verification.
Menu Item Purpose
Verify... Verify the selected ASD model.
See "Verification" for details.
Verify With... Same as Verify, but this asks you for a code generator version and language.
Note: use with great care; if the generated code is created using a different version than the version with which the
model is verified, there is no guarantee that the generated code will be error-free.
Verify All Run all checks for the selected ASD model.
See "Verification" for details.
Verify Again Re-run the last verification.
See "Verification" for details.
Open Verification Results Open a model verification results file, containing the details of an model verification that was performed earlier.
Stop Verifying Abort a verification.
Show Previous Failure Show in the Visual Verification window the first example of the previous failed check.
Show Next Failure Show in the Visual Verification window the first example of the next failed check.
Forward Step Over Step over thStep over the current item in the currently focused SBS tab (i.e. do not step into the SBS of a sub machine
or a used service).
Forward Step Into Step into Step into the SBS of a sub machine or a used service from the current item in the currently focused SBS tab.
Forward Step Out Step out froStep out from the SBS of a sub machine or a used service to the next item in the main machine.
Forward Step Rule Case Step to the Step to the next rule case in the currently focused SBS.
Backward Step Over Step backwards over the current item in the currently focused SBS (i.e. do not step into the SBS of a sub machine or a
used service).
Backward Step Into Step backwarStep backwards into the SBS of a sub machine or a used service from the current item in the currently
focused SBS.
Backward Step Out Step out froStep out from the SBS of a sub machine or a used service to the previous item in the main machine.
Backward Step Rule Case Step to the Step to the previous rule case in the currently focused SBS .
Step To First Step to the Step to the first item in the trace.
Step To Last Step to the Step to the last item in the trace (which is typically the error (warning sign)).
© 2014 Verum Software Tools BV All rights reserved
Terms of use | Privacy Policy
http://community.verum.com/documentation/user_manual_pdf.aspx/9.2.7/user_interface/menus/verification [08/05/2014 13:50:22]

ASD Suite User Manual
● Home ● Product ● Technology ● Resources ● Training ● Purchase ● Company
The Code Generation menu
Menu Item Purpose
Generate Code Generate code from the current ASD model.
See "Generating code from an ASD model" for details.
Generate Code With... Same as Generate Code, but this asks you for a code generator version and language.
See "Generating code from an ASD model" for details.
Generate All Code Generate code for all loaded models (except ITimer).
See "Generating code from an ASD model" for details.
Generate Stub... Generate stub code from the selected Interface model, to build your own implementation of the interface.
See "Generating stub code from an ASD interface model" for details.
Download Runtime... Download the ASD Runtime.
See "Downloading the ASD Runtime" for details.
Determine Model Size Show the size of your model in ASD Function Points in the Output Window.
Stop Generating Abort a code generation.
© 2014 Verum Software Tools BV All rights reserved
Terms of use | Privacy Policy
http://community.verum.com/documentation/user_manual_pdf.aspx/9.2.7/user_interface/menus/codegeneration [08/05/2014 13:50:25]

ASD Suite User Manual
● Home ● Product ● Technology ● Resources ● Training ● Purchase ● Company
The Tools menu
Menu Item Purpose
Check Conflicts Check the ASD model for specification conflicts.
See "Conflicts" for details.
Clear Conflicts To clear the Conflicts window and the orange and yellow highlights in your model.
See "Conflicts" for details.
Options To change the global settings for the Appearance, Model Verification and File Association properties within the ASD:Suite.
© 2014 Verum Software Tools BV All rights reserved
Terms of use | Privacy Policy
http://community.verum.com/documentation/user_manual_pdf.aspx/9.2.7/user_interface/menus/tools [08/05/2014 13:50:29]

ASD Suite User Manual
● Home ● Product ● Technology ● Resources ● Training ● Purchase ● Company
Status bar
The status bar is located at the bottom of the main window.
The following information is shown in the status bar, from left to right:
● Verification progress bar. Via this progress bar you can follow the progress of verification. The following figure shows the progress of
verification,
Verification progress in the status bar
while the next figure shows the reporting of a verification end:
Verification end shown in the status bar
Note: The number of the rectangles shown in the verification progress bar is the same as the number of (to be) performed checks. The
following list contains an explanation for the items which appear in the verification progress bar:
❍ The red cross: the button to stop verification or debugging
❍ A green rectangle: a successful check
❍ A red rectangle: a failed check
❍ A grey rectangle: a check waiting to be performed
❍ A light blue rectangle with a running circle: a performing check
❍ A blue rectangle: a failed check due to an internal error
❍ A yellow rectangle: a skipped check
● The target language for code generation and the version of the generator to be used. Possible values of this information field:
❍ Empty: when no model is opened.
❍ LANGUAGE (VERSION): when an ASD model is opened but neither the target language nor the code generator version are specified.
❍ <target_language> (<generator_version>): For example "C (8.4.0)" when target_language is "C" and the generator_version is "8.4.0".
Note: Code generation language and version properties are captured in the model properties section and are stored in the ASD model
file. This allows you to specify the desired target language and code generator version for each model when information is missing or
not according to your expectations.
See "Specifying target language and code generator version" for details about the selection and specification of the target language
and code generator version.
● The session status: Authorized, Logging in, Logging out, or Not Authorized. This detemines if you are allowed to use the ModelBuilder.
See "Session Management" for details.
● The connection status: Connected, Disconnected, or Reconnecting. This determines whether you can generate code, verify models or
download the ASD Runtime.
See "Session Management" for details.
© 2014 Verum Software Tools BV All rights reserved
Terms of use | Privacy Policy
http://community.verum.com/documentation/user_manual_pdf.aspx/9.2.7/user_interface/status_bar [08/05/2014 13:50:33]

ASD Suite User Manual
● Home ● Product ● Technology ● Resources ● Training ● Purchase ● Company
State Diagram
The State Diagram tab in the Model Editor contains a graphical representation of the selected Main Machine or Sub Machine:
State Diagram
The colouring scheme for the states correspond to the colouring scheme in the SBS: Normal states are indicated in blue, super
states have a lighter colour, synchronous return state have a diamond shape to indicate a choice is being made, and floating state
are coloured orange. Double-clicking on a state takes you to that state in the SBS tab.
The State Diagram tab has its own toolbar, where the various buttons have the following meaning:
Picture Name Purpose
Export Export the state diagram for the selected machine to an image file. Note that you can control the resolution
(DPI) of the exported image from the Tools-Options dialog.
Print Print the current state diagram.
Zoom In Zoom-in in the current state diagram.
Zoom Out Zoom-out in the current state diagram.
Fit height Fit the state diagram in the available window height.
Fit width Fit the state diagram in the available window width.
Fit page Fit the state diagram in the available window size.
Show self transitions Enable/disable showing of self transitions in the state diagram.
Show floating states Enable/disable showing of floating states in the state diagram.
Follow custom filter Display data in accordance with the custom filter settings. For example, if there is a custom filter defined
and it is selected, and the "Follow custom filter" button is selected, the filtered out data is not shown in the
state diagram.
Merge transitions Shows the state diagram with only single transitions between states, and no transition labels. This is the
main switch. If disabled then "Show triggers", "Show actions", "Show arguments" and "Show guards" are
enabled.\
Show Invariants Enable/disable showing of invariants with the states in the state diagram
Show triggers Enable/disable showing of triggers in the state diagram.
Show actions Enable/disable showing of actions in the state diagram.
Show arguments Enable/disable showing of arguments in the state diagram.
http://community.verum.com/documentation/user_manual_pdf.aspx/9.2.7/user_interface/state_diagram (1 of 2) [08/05/2014 13:50:38]

ASD Suite User Manual
Show guards Enable/disable showing of guards and state variable updates in the state diagram.
Ordering top to bottom Change the orientation of the state diagram to "top to bottom".
Ordering left to right Change the orientation of the state diagram to "left to right".
Set fonts Change the font settings for the data displayed in the state diagram.
Refresh state diagram Refresh the data displayed in a state diagram after a change in the SBS of the associated machine.
© 2014 Verum Software Tools BV All rights reserved
Terms of use | Privacy Policy
http://community.verum.com/documentation/user_manual_pdf.aspx/9.2.7/user_interface/state_diagram (2 of 2) [08/05/2014 13:50:38]

ASD Suite User Manual
● Home ● Product ● Technology ● Resources ● Training ● Purchase ● Company
Model Navigator
With the Model Navigator you can show an overview of all ASD models in your project and the dependencies between them. From
the Model Navigator you can open the model in the ModelBuilder and check their verification status and other properties. To
generate a Model Navigator map, fill in one or more directory paths (separated by semi-colons) into the combobox on the toolbar
and press ENTER. Alternatively, press the "..." button to get a dialog to select directories. In this dialog, you can also save sets
of directories under a name of your choice. The result is an overview of all models in your project:
Model Navigator
The Design models are indicated in blue, the Interface models are indicated in orange. A thick border indicates the model that
is currently selected in the Model Navigator. The dark fill colour indicates the main model that is currently opened in the ModelBuilder.
The design models and interface models can have a verification status indicator, showing the result of the last verification.
This verification status is saved into the models and refreshed in the Model Navigator after verification. This indicator can have
four possible values:
● Green tick-mark: the model has been verified successfully, no errors are found.
● Red cross: the model verification failed; when you double click on the red cross icon, the corresponding verification results will
be loaded in the ModelBuilder.
● Red open circle: only the "relaxed livelock" check of the model verification failed; this could be a genuine livelock error, but
could also report a livelock where none would occur in a real system (for instance when a "polling loop" is used). When you double
click on the red circle icon, the corresponding verification results will be loaded in the ModelBuilder.
● Blue question-mark: the verification status cannot be determined; this can either mean that:
❍ The model has not been verified before
❍ In the last verification not all checks were selected
❍ The verification results are outdated because of a significant change in either the design model or one or more of the related
interface models. Note that e.g. changing comments does not affect verification status.
Tips:
● Double-click a model to open it.
● Double-click a verification status to debug a problem.
● Right-click a model for more options.
● You can verify all models in a directory structure with the command-line tools, more specifically with AsdVerify.exe.
● In your build system, you could integrate checking that all models are verified or that all code is generated from verified models
using AsdVerify.exe.
● You can generate code for all models in a directory structure with the command-line tools, more specifically with AsdGenerate.exe.
The Model Navigator window has its own toolbar, where the various buttons have the following meaning:
Picture Name Purpose
Export Export the model overview to an image file. You can control the resolution (DPI) of the exported
image file from the Tools-Options dialog.
Print Print the current model overview.
Zoom In Zoom-in in the current model overview.
Zoom Out Zoom-out in the current model overview.
Fit height Fit the model overview in the available window height.
http://community.verum.com/documentation/user_m...l_pdf.aspx/9.2.7/user_interface/model_navigator (1 of 2) [08/05/2014 13:50:43]

ASD Suite User Manual
Fit width Fit the model overview in the available window width.
Fit page Fit the model overview in the available window size.
Show stereotypes Toggle the display of stereotype information in the model boxes.
Decouple Interface Models To avoid a lot of crossing arrows, you can decouple interface models that are used by multiple
design models in the overview. You can set the value for the decoupling threshold in the selection
box.
Group Design Models To maintain a high-level overview of your (sub-) systems, you can group design models that
implement the same interface model. You can set the value for the grouping threshold in the
selection box.
Show/Hide verification status With these buttons you can turn the circles with verification statuses on or off (all / DM only / DM
+IM). Note that the overall status which is displayed in the lower left corner of the Model
Navigator responds to this setting as well.
Refresh Map Refreshes the previously generated diagram while keeping the zooming settings intact.
Select single folder to show Allows to select a directory and generates a diagram of all models in this directory and its
subdirectories
Select multiple folders to show Allows to select multiple directories. Generates a diagram of all models in these directories and
their subdirectories
Generate Generates a diagram of the directory or directories in the combo box on the left.
Clear Map Clears the model navigator diagram.
© 2014 Verum Software Tools BV All rights reserved
Terms of use | Privacy Policy
http://community.verum.com/documentation/user_m...l_pdf.aspx/9.2.7/user_interface/model_navigator (2 of 2) [08/05/2014 13:50:43]

ASD Suite User Manual
● Home ● Product ● Technology ● Resources ● Training ● Purchase ● Company
SBS Filters
There are several kinds of filters you can use to hide and show exactly what you need in the SBSes.
Basic Filters
● Hide Illegal
Hides all rule cases that have "Illegal" as Actions.
● Hide Blocked
Hides all rule cases that have "Blocked" as Actions.
● Hide Disabled
Hides all rule cases that have "Disabled" as Actions.
● Hide Invariant
Hides all the StateInvariant and DataInvariant rule cases.
● Hide Self Transitions
Hides all rule cases that have their own state as Target State.
● Filter by Text
You can filter the SBS on any text by typing into the text edit on the Filtering toolbar. Just type any text and press Enter to show
only rule cases containing that text. The text is not case sensitive. Note that this filter switches off automatically when you load a
new model.
Expression Filters
It is also possible to make a more intelligent filter by typing a Boolean expression. For instance, to filter on a name "myVariable" only in
the Guard column, type:
guard contains "myVariable"
This shows all rows in the SBS where the Guard column contains the text "myVariable". To also show rows where the State
Update column contains the variable, use Boolean connectives. Note also we use containsword instead of contains to match
whole words only:
guard containsword "myVariable" or updates containsword "myVariable"
And this is how you find all rule cases having self transitions (i.e. the source state is the same as the target state):
source equals target
Regular expressions are also supported. The following will match all events in the Event column that start with "Switch", e.
g. "SwitchOn" and "SwitchOff":
event matches "Switch.*"
Note that the syntax highlighting only comes on either when you press the "Toggle Expression/Text Mode" button, or after the
first correct expression is entered. The edit box has two modes (expression or text), and it tries to switch between them based on
what you do. You can override this by using "Toggle Expression/Text Mode".
The column names you can use are:
● source: the source state (the state the rule case is in)
● interface: the Interface column
● event: the Event column
● guard: the Guard column
● actions: the Actions column
● updates: the State Variable Updates column
● target: the Target State column
● comments: the Comments column
● tags: the Tags column
The relational operators are:
● contains: true if a cell contains the given string somewhere (case sensitive)
● containsword: similar to contains, but matches whole words only
● equals: true if a cell equals the given string exactly (case sensitive)
● matches: true if a cell matches a given regular expression (case sensitive)
The Boolean operators are:
● or: true if either operand is true
● and: true if both operands are true
● xor: true if exactly one operand is true
● not: negates the expression
String literals are surrounded by double-quotes. Escaping characters is done in C-style. You can use the following escape sequences:
● \n: newline
● \r: carriage return
● \t: tab
● \": double quote
● \': single quote
● \\: backslash
● \b: backspace
http://community.verum.com/documentation/user_manual_pdf.aspx/9.2.7/user_interface/filter_sbs (1 of 3) [08/05/2014 13:50:48]

ASD Suite User Manual
● \f: formfeed
Regular Expressions
The matches operator takes a string containing a Perl-style regular expression. The precise syntax can be found on this external web
page. A short overview is given below. Note that the regular expression you enter may still have characters that need to be
escaped according to the rules in the previous paragraph.
In Perl regular expressions, all characters match themselves except for the following special characters:
.[{()\*+?|^$
The '.' character matches any single character. The '^' character matches the start of a line, and the '$' characters matches the end of a
line.
(Sub-)expressions can be repeated, e.g. 'a+' matches any sequence of one or more 'a' characters. Below is a list of repeat
operators. Note that all of these are "greedy" - add a question mark at the end to make them non-greedy (e.g. '*?' is the non-
greedy version of '*').
● '*' matches the preceding atom zero or more times
● '+' matches the preceding atom one or more times
● '?' matches the preceding atom zero or one time
● '{n}' matches the preceding atom n times
● '{n,}' matches the preceding atom n or more times
● '{n,m}' matches the preceding atom between n and m times inclusive
Alternation is specified using '|', e.g. 'abc|def' matches either 'abc' or 'def'
Character sets are defined between square brackets, e.g. '[abc]' matches 'a', 'b', or 'c'. Sets can be negated by adding a '^' after
the opening bracket, e.g. [^a-c] matches everything except a, b or c. There are predefined character classes which can be
included between brackets, e.g. '[[:digit:]a]' matches any decimal digit and the 'a' character.
● [:alnum:] any alphanumeric character
● [:alpha:] any aphabetic character
● [:blank:] any whitespace character that is not a line separator
● [:cntrl:] any control character
● [:digit:] any decimal digit
● [:graph:] any graphical character
● [:lower:] any lower case character
● [:print:] any printable character
● [:punct:] any punctuation character
● [:space:] any whitespace character
● [:upper:] any upper case character
● [:word:] any alphanumeric character or the underscore
● [:xdigit:] any hexadecimal digit
Creating Expressions Easily
It is usually not necessary to type expressions manually. There are several dialogs and features that help build expressions for you.
Expression Builder
Using the "..." button next to the filtering edit box, you get a dialog that you can use to build expressions. The dialog has two parts.
You can use either part to make an expression. The top part allows to easily filter multiple columns on the same text. The bottom
part allows to make expressions by selecting operators from combo boxes.
Filter Suggestions
Right-clicking any cell in the SBS yields one or more filter suggestions at the bottom of the context menu:
Clicking on a filter suggestion sets it as an Expression filter. Note that it is also possible to select multiple cells and get a filter
suggestion based on that. Handy filters are:
● Select two cells in the Event column to see a filter to show only those events in every state.
● Select two states and use the offered suggestion to show only those states
● Select a cell in the Interface column to get a suggestion to filter on that interface in both the Interface and Actions columns. This
gives an overview of where that interface is used.
http://community.verum.com/documentation/user_manual_pdf.aspx/9.2.7/user_interface/filter_sbs (2 of 3) [08/05/2014 13:50:48]

ASD Suite User Manual
Filtering from Other Tables
Next to the SBS, most other tables also offer filter suggestions (e.g. States, State Variables, Data Variables, Tags, Service
References, and the various Events tables).:
Reusing Filter Expressions
Filter expressions (and filter text) is automatically stored in a most-recently-used list. You can access it in two ways:
1. Click the filtering edit box and use the Up and Down arrow keys to scroll through the list.
2. Through the drop-down menu of the Filter Text button.
Next to the most-recently-used list, you can also store expressions permanently. To do so, click the Save Filter button to save
the current filter.
This adds the filter to a special section of the drop-down menu, where you can select it:
To delete a saved filter, first select it and then use "Delete Current Filter".
© 2014 Verum Software Tools BV All rights reserved
Terms of use | Privacy Policy
http://community.verum.com/documentation/user_manual_pdf.aspx/9.2.7/user_interface/filter_sbs (3 of 3) [08/05/2014 13:50:48]

ASD Suite User Manual
● Home ● Product ● Technology ● Resources ● Training ● Purchase ● Company
Un-saveable Data
Not everything that you can type in a table cell can be stored in the ASD model format. For example, a syntactically incorrect event
declaration cannot be stored. Whenever something is typed that cannot be saved, the table cell gets a red border.
Fixing un-saveable cells
If you see a table cell with a red border, there are three things you can do:
1. First of all, you can edit the cell to be syntactically correct.
2. Alternatively, you can use Edit-Undo to undo the incorrect change.
3. However, if the change that made the cell red was not the last thing on the undo stack, you can also right-click the cell and
choose "Revert to previous". This resets the cell to the previous correct value.
Un-saveable Data window
When you try to save, verify, conflicts check, or generate code from a model with un-saveable data, you get a warning. To locate all
the red cells in your model, look at the "Un-saveable Data" window. This window shows the current and previous cell values.
Double-clicking an entry in the window sets focus to the cell in question.
© 2014 Verum Software Tools BV All rights reserved
Terms of use | Privacy Policy
http://community.verum.com/documentation/user_manual_pdf.aspx/9.2.7/user_interface/unsaveabledata [08/05/2014 13:50:52]

ASD Suite User Manual
● Home ● Product ● Technology ● Resources ● Training ● Purchase ● Company
Modelling
To build an ASD component using the ASD:Suite, follow these steps:
1. Create an interface model that specifies the service that is going to be implemented by the component. See "Creating an
interface models" for details.
2. Identify the used services, i.e. services that provide functionality that is going to be used in the design of the component.
3. For each used service, identify one or more components that implement that service.
4. Create the design model for the considered component:
❍ Specify the service that is going to be implemented.
❍ Specify the services that are going to be used.
❍ Designate components for the used services.
❍ Build the SBS for the design model.
The construction of an Alarm System is used to illustrate the above mentioned steps. The following figure presents the main
component of such a system (the box named "AlarmSystem"), together with the service to implement, AlarmSystem, and the
services to be used: Sensor and Siren:
© 2014 Verum Software Tools BV All rights reserved
Terms of use | Privacy Policy
http://community.verum.com/documentation/user_manual_pdf.aspx/9.2.7/modelling/workflow [08/05/2014 13:50:56]

ASD Suite User Manual
● Home ● Product ● Technology ● Resources ● Training ● Purchase ● Company
Creating an Interface Model
These are the steps to create a new interface model:
1. Open the "New Model" dialog. This can be done by:
❍ Selecting the "File->New" menu item, or by
❍ Clicking "New" in the Toolbar, or by
❍ Selecting the "Create a new model..." item on the Start Page.
2. Specify a name for the service under "Model name:"
Note:
❍ If no file name was specified yet, the model name you type will also be copied to the File Name field.
❍ You can enter a namespace before the model name (e.g. "alarmsystem.sensors.Sensor". Here "alarmsystem.sensors" is a namespace
and "Sensor" is the model name.
❍ If a model was already loaded, the namespace of this model (if any) is filled in in the Model Name field.
The "New Model" dialog for interface models after specifying a service name
3. Specify the execution model for this interface model. See "Specifying the execution model" for details.
4. Click "OK" to create and save the interface model.
Note:
● To change the name of the service, select the service name in the "Model Explorer", press F2 or double click, and type in a new
name. This does not change the name of the file.
● The following tabs are shown in the "IAlarmSystem (AlarmSystem.im)", which is the "Model Editor" for the IAlarm.im:
❍ IAlarmSystem: a tab for the main machine, containing the following sub-tabs:
■ SBS: shows the SBS for the machine;
■ States: shows the list of states defined in the machine and facilitates the specification of informal design information about the states;
■ State Variables: shows the list of state variables defined for the machine and facilitates the declaration and specification of
state variables.
■ State Diagram: shows the state diagram for the machine.
Note: In an interface model there is only one machine.
❍ Application Interfaces: shows the set of call events and reply events for each defined application interface and facilitates
the specification of new application interface events.
Note: There is one sub-tab per defined interface.
● Notification Interfaces: shows the set of events for each defined notification interface and facilitates the specification of
new notification interface events.
Note: There is one sub-tab per defined interface.
● Modelling Interfaces: shows the set of events for each defined modelling interface and facilitates the specification of new
modelling events.
Note: There is one sub-tab per defined interface.
● Type Definitions: state variable type definitions.
● Tags: shows the list of requirements defined for the component and facilitates the specification of additional requirements
that emerge during the design phase.
● Names and identifiers must adhere to these syntactical rules.
© 2014 Verum Software Tools BV All rights reserved
Terms of use | Privacy Policy
http://community.verum.com/documentation/user_manu...x/9.2.7/modelling/create_im/create_interface_model [08/05/2014 13:51:01]

ASD Suite User Manual
● Home ● Product ● Technology ● Resources ● Training ● Purchase ● Company
Interfaces and Events
The first thing to do when creating an interface model, is to define its interfaces and events. An event is analogous to a method or
callback that your component exposes. An interface groups multiple events together.
Application Interfaces and Application Events
All interface models must have at least one application interface.
● Go to the "Application Interfaces" tab and click the blue plus sign to create a new interface.
● In the dialog that appears, type a name and click OK. The name must begin with a letter and continue with letters, underscores
or numbers
● Click OK. A new tab appears for the application interface.
Application interfaces have two types of events: Call Events and Reply Events. You see a table for each.
Call Events
The declaration of a call event consists of:
● A name: this identifies the call event
● Parameters (optional): used for passing arbitrary data through ASD components, see Parameters.
● A return type: valued or void
An example of a call event is DoSomething([in]p1:string, [out]p2:int):void. Here, "DoSomething" is the event
name, p1 and p2 are parameters, and "void" is the return type.
Parameters are described in detail in Parameters.
The return type determines what the possible reply events are for the call event. A call event with a "void" return type always has the
standard "VoidReply" reply event. A call event with a "valued" return type can use all user-defined reply events.
Reply Events
Reply events are the possible return values to the call events. Usually they are translated to enumeration types in the generated code.
When you create an application interface, you get one reply event for free: "VoidReply". This is a special event that is used in the SBS
as a reply to void call events. Next to this event, you can create your own reply events for any valued call events (e.g. Yes, No, Ok, Fail
etc).
Note:
If you have no void call events, but only valued ones, you can optionally delete the "VoidReply" event.
Reply events are declared merely by typing a unique name.
Notification Interfaces and Notification Events
Notification events are analogous to callbacks in a programming language. In ASD, you define a notification interface as follows:
● Go to the "Notification Interfaces" tab and click the blue plus sign to create a new interface.
● In the dialog that appears, type a name and click OK. The name must begin with a letter and continue with letters, underscores
or numbers
● Click OK. A new tab appears for the notification interface.
At the top of the notification interface tab there is a checkbox marked "Broadcast". If this is checked, the notification interface can be
used by multiple clients and the clients can subscribe and unsubscribe to its events at run-time. This is described in more detail in
Broadcasting Notifications.
Notification Events
The declaration of a notification event consists of:
● A name: this identifies the notification event
● Parameters (optional): used for passing arbitrary data through ASD components, see Parameters.
An example of a notification event is ProcessingDone([in]result:string). Here, "ProcessingDone" is the event name, and
"result" is a parameter.
Parameters are described in detail in Parameters. Notification events can only have [in] parameters.
The Notification Events table has a column called "Yoking treshold". This column is only useful if the interface model is a specification
of a foreign component. You use it to say that the notifications will arrive at a slow enough rate to be processed by clients without
their queue becoming full. It is a promise to the outside world. The yoking treshold is an integer number that indicates the maximum
number of events that will end up in the client's queue at any given time. This is described in more detail in Yoking Notification Events.
Note:
Yoking makes a promise to the user of the interface model, which ASD cannot verify. Therefore, if the foreign component does not
adhere to the promise, ASD model verification will not catch this. Often, it is possible to use safer constructs such as singleton
notification events or to define a protocol that limits the notifications.
Modelling Interfaces and Modelling Events
If the interface model has so-called spontaneous behaviour (e.g. it sends a notification event without being told to do so by the
outside world), you need a modelling event to be able to specify this in the SBS. After all, every line in the SBS needs a trigger but there
is no outside event to be the trigger. Modelling events are not real events, but only used for modelling.
● Go to the "Modelling Interfaces" tab and click the blue plus sign to create a new interface.
● In the dialog that appears, type a name and click OK. The name must begin with a letter and continue with letters, underscores
or numbers
● Click OK. A new tab appears for the modelling interface.
http://community.verum.com/documentation/user_m...spx/9.2.7/modelling/create_im/interfaces_events (1 of 2) [08/05/2014 13:51:05]

ASD Suite User Manual
Modelling Events
Modelling events are declared just by typing a name in the Modelling Event column.
Next to the Modelling Event column, there is a column called "Abstraction Type". Each modelling event is either Inevitable or it is
Optional.
Optional means that the event may or may not occur.
Inevitable means that when no other events occur, this event will occur. Note that an Inevitable event is not guaranteed to occur
always. If there are other (optional or inevitable) events that can occur, the inevitable event may or may not occur. So it is only
inevitable in the absence of other events.
The difference between the two is how the modelling event is handled by the model verification. For inevitable modelling events, the
verification only checks the cases where the event does occur, i.e. it assumes that the event will eventually occur if no other events
occur. For optional modelling events, the model verification also checks the cases where the event never happens (which could be a
cause of deadlock).
Note: when a combination of optional and inevitable events is used in a single state, then it is only guaranteed that one of the
modelling events will occur, but it is not guaranteed that the inevitable event will always occur. Similarly, when more than one
inevitable modelling event is used in a single state, is it guaranteed that one of the inevitable events will always occur, but the other
may never occur.
© 2014 Verum Software Tools BV All rights reserved
Terms of use | Privacy Policy
http://community.verum.com/documentation/user_m...spx/9.2.7/modelling/create_im/interfaces_events (2 of 2) [08/05/2014 13:51:05]

ASD Suite User Manual
● Home ● Product ● Technology ● Resources ● Training ● Purchase ● Company
Yoking Notification Events
Yoking only applies to the Multi-threaded execution model.
The ASD:Suite enables you to specify the maximum number of occurrences at any given time in the queue of notification events. In
ASD this number is called the Yoking Threshold. This number can be determined after a thorough analysis of the timing-behaviour
of the system and after determining the arrival- and service intervals of the queue.
Many real world designs must accept notification events generated by the environment and which can not be controlled by the
design. The real executing system works without problems because the arrival intervals of the notification events are much longer
than the service times and thus, they do not flood the queue or starve other system activity. Also, in reality, the queue is always
"long enough" that it never becomes blocking.
In verification using the ASD:Suite there is no direct way of representing this temporal behaviour and the queue must be kept
small enough in size to avoid state explosion and endless verification. The remedy for this is based on the "yoking" concept. The idea is
to approximate the effect of temporal behaviour by limiting the number of such notification events that can be in the queue at
any given time. Such a limit is called an event threshold and is specified as "Yoking Threshold" for each notification event to be
limited / restricted.
Conceptually, by specifying an event threshold for a notification event you state that under expected runtime conditions, the
arrival rate and service time of the event are such that the number of unprocessed notification events of the specified type will never
exceed the specified limit.
Notification events originate from interface models of used services and are either an action to an application interface trigger or an
action to a modelling event. ASD semantics require that executing a notification as an action is never blocking so the notification
can not be prevented, instead the trigger that results in the notification is prevented. The solution is to limit notifications that
are actions to modelling events by enabling and disabling the modelling events. Notification events arising as actions to
application interface triggers can not be limited because the trigger can not be disabled.
WARNING: Yoking should be used with caution! When the assumptions about arrival intervals and service intervals are not
correct, then the verification results may give a false impression. If the arrival rate during execution is higher than assumed with
Yoking, it is possible that the queue overflows. In the C code this leads to a runtime assertion since the queue size in C is fixed. In the
other languages the queue size is only bound by memory and therefore it could be less critical. Further, if the arrival rate
during execution is higher than assumed with Yoking, it is also possible that the respective component handling the yoked notifications
seems to be deadlocked, but actually the component is diverging as the queue always gets priority.
The ModelBuilder enables the indication in the interface model for each notification event whether the respective event should
be restricted by means of Yoking. For each notification event you can indicate the event threshold by typing a value in the "Yoking
Threshold" column:
Client notification with yoking threshold
Note:
● A threshold should be smaller than or equal to the queue-size in the using design model (otherwise a queue size violation
modelling error can still occur).
● If the threshold is set to zero or remains empty, this implies there is no threshold, and the notification event is not restricted.
● The Yoking Threshold is to be specified in the interface model because in effect it is a statement about the frequency with which
the implementation of the interface model will generate notification events.
● The Yoking Threshold has to be specified per notification event and NOT per triggering modelling event. This is because of the
same reasons as for the previous point; it is a statement of the frequency with which a notification event will be generated.
A modelling event will be yoked (i.e. the corresponding rule case will be disabled) if the number of any of the restricted
notification events in the sequence of actions already in the queue is larger than or equal to the defined event threshold
(irrespective of the total number of notification events in the queue). In this case, the complete rule case is disabled, and thus no
response is triggered, no state variable update is performed and the specified state transition will not occur.
Note: A rule case with a non-modelling event as trigger will never be disabled, i.e. there will be no check to see if the number of any
of the restricted notification events in the sequence of actions already in the queue is larger than or equal to the defined event
threshold.
A modelling event will NOT be yoked (i.e. the corresponding rule cases will NOT be disabled) when the number of all of those restricted
notification events already in the queue is less than the defined event threshold for each restricted notification event respectively.
The following figure shows an SBS in which the modelling event is marked as <yoked> since in the Actions column a yoked
notification event is specified, in this case the DetectedMovement notification:
Yoked modelling event
http://community.verum.com/documentation/user_manual_pdf.aspx/9.2.7/modelling/create_im/yoking (1 of 2) [08/05/2014 13:51:10]

ASD Suite User Manual
● Home ● Product ● Technology ● Resources ● Training ● Purchase ● Company
Creating a Design Model
Note: In order to create a design model, you must already have created the interface model for the implemented service. See
"Creating an interface model" for guidelines on creating an interface model.
These are the steps to create a new design model:
1. Open the "New Model" dialog. This can be done by:.
❍ Selecting the "File->New" menu item, or by
❍ Clicking "New" in the Toolbar, or by
❍ Selecting the "Create a new model..." item on the Start Page.
2. Select the design model icon in the left pane.
3. Specify a name for the design model in "Model name:"
Note:
❍ If no file name was specified yet, the model name you type will also be copied to the File Name field.
❍ You can enter a namespace before the model name (e.g. "alarmsystem.sensors.Sensor". Here "alarmsystem.sensors" is a namespace
and "Sensor" is the model name.
❍ If a model was already loaded, the namespace of this model (if any) is filled in in the Model Name field.
The following figure shows the "New Model" dialog after you have selected the design model icon in the left pane and you
specified "AlarmSystem" as name for your design model:
The "New Model" dialog for creating design models
4. Specify the implemented service by filling in the path or by selecting the file using the "Browse..." button next to the
"Implement interface model:" field.
Note: You are able to specify if you would like to create the SBS of the design model based on the SBS of the specified
implemented interface model. This can be done by checking the "Copy SBS from interface model" checkbox.
5. Specify the component type for the ASD component. See "Specifying component type" for details.
6. Click "OK".
When you click OK, a new design model is created, saved and opened.
Note:
❍ To change the name of the component, double click on the component name and type a new name. You may also do this by selecting
the component name in the "Model Explorer" window and pressing F2. This does not change the name of the file
❍ The following tabs are shown in the "AlarmSystem (AlarmSystem.dm)", which is the "Model Editor" for the AlarmSystem.dm:
■ AlarmSystem: a tab for the main machine, containing the following sub-tabs:
■ SBS: shows the SBS for the machine;
■ States: shows the list of states defined in the machine and facilitates the specification of informal design information about the
states;
■ State Variables: shows the list of state variables defined for the machine and facilitates the declaration and specification of state
variables.
■ State Diagram: a graphical representation of the states and transitions in the state machine
Note: In a design model, there may be more machines: one main machine and zero or more sub machines. See "Sub Machines" for
details about adding and using sub machines.
■ Data Variables: the list of defined data variables, these are used to remember data across rule cases. See also "Data Variables".
■ Service References: Shows the list of service references. See also "Service References"
■ Implemented Service: shows the interfaces and events of the implemented interface model.
■ Used Services: shows a tab for each used service (service dependency). See "Defining Used Services" for details about used services.
■ Type Definitions: state variable type definitions.
■ Tags: shows the list of requirements defined for the component and facilitates the specification of additional requirements
that emerge during the design phase. See also "Tags".
❍ Names and identifiers must adhere to these syntactical rules.
❍ The ASD:Suite ensures that the set of all triggers in each state of each machine of the design model is consistent with the set of
events of the implemented service and used services.
❍ The following is copied from the interface model into the design model if you have checked the "Copy SBS from interface model"
check box:
■ The states of the main machine with all information stored in the interface model (user columns and descriptions).
■ The state variables of the main machine.
■ The tags.
■ The SBS of the main machine, with the exception of the rule cases that have a modelling event as trigger.
© 2014 Verum Software Tools BV All rights reserved
http://community.verum.com/documentation/user_.../9.2.7/modelling/create_dm/create_design_model (1 of 2) [08/05/2014 13:51:14]

ASD Suite User Manual
● Home ● Product ● Technology ● Resources ● Training ● Purchase ● Company
Service References
In a design model, you can make use of other components, provided that they have an ASD interface model that specifies
their services.
To use a component, you create "Service References". Service references are like reference variables in a programming language:
they contain references to instances of a used service. In ASD, service references are immutable, i.e. once defined, you cannot
change their content. Also service references are always sequences. Per service reference, the SBS shows all the triggers and actions
of the associated interface model.
Service References do not directly refer to an interface model. Rather, they refer to a Used Service (found under the Used Services
tab) and this Used Service refers to the interface model. This setup allows to change settings per used service and have multiple
service references use those settings. For instance, which interfaces are used, Observed and Singleton event settings can be done
per Used Service. The Service Reference defines the number of instances of a service; the Used Service defines how an interface
model is used by the DM.
To allow different uses of an interface model, it is possible to create multiple Used Services that refer to the same interface model.
Defining Service References
You can find the service references of a design model in the Service References tab. Note that it is easiest to add a service reference
not by typing in the table cells but by right-clicking the table and selecting "New Service Reference". This shows a dialog to help
you load an interface model and create references to it.
A service reference is defined by the following:
● Reference Name: the name of the service reference.
● Cardinality: the number of instances in the service reference. This must be either:
❍ A fixed number between 1 and 128. In that case, ASD will create the instances for you when the component is constructed.
❍ The asterisk symbol (*). In that case, you have to define a construction parameter for the design model and use it in the
Construction field (see below). This way, the decision of how many instances to create is left until construction time.
● Verification Cardinality: if a number is filled in here, the Cardinality column is ignored in the model verification and this number is
used instead. This is required when the Cardinality column contains an asterisk (*). It is optional if the Cardinality column contains a
number. It can be used to reduce model verification time.
Warning / disclaimer: if the number of elements in a reference used for verification differs from the number of elements indicated in
the design, it is up the user to prove that the verification results hold for more elements in the reference. The ASD:Suite can only
guarantee what has been explicitly verified.
● Construction: used in the generated code during construction of the used service reference. This is what you can specify in this cell:
❍ A component name - If the used service is an ASD component, this is the name of the design model, if the used component is a
foreign component, the actual component name of that foreign component must be used. The component name may include a
namespace. The parts of the namespace are separated by dots. E.g.: alarmdemo.Sensor.
Note that the component name will be postfixed with "Component" in the generated code.
❍ A component name followed by a list of arguments for the GetInstance call to the component. The arguments can be literals
(between dollars ($)), construction parameters or even already defined service references.
❍ A use statement in the form of "use arg" to inject a component using either a service reference or a construction parameter.
See "Construction Parameters" for details about the concepts of Construction Parameters, and see "Defining construction parameters"
for details about defining construction parameters for your ASD component.
● Service: the Used Service (specified by an interface model) that the instances of the reference implement. You can add, remove and
edit the dependencies of a Design Model to Used Services under the Used Services tab. See also Defining Used Services
● Comments: any comment.
● Tags: references to Tags.
Note: A service reference can not be empty and is immutable (the contents are defined during construction and are not changed
at runtime)
Take the following steps to create a service reference:
● Select the "Service References" node in the "Model Explorer" window and open the context menu by pressing the right button of the
mouse. In the context menu, select "New Service Reference".
The following figure shows the context menu of the "Used Services" node:
The "New Service Reference" context menu item under "Service References"
● Fill in the data in the "New Service Reference" dialog window. The following figure shows an empty "New Service Reference" dialog
window:
http://community.verum.com/documentation/user_...px/9.2.7/modelling/create_dm/service_reference (1 of 3) [08/05/2014 13:51:19]

ASD Suite User Manual
The "New Service Reference" dialog window
Note: The currently loaded interface models, with the exception of the one for the implemented service, are shown in the list of
loaded services. If you want to select a service which is not already loaded, you have to set the "Select Service from the file system"
radio-button and select the interface model of the respective service after pressing the Browse button. In this case when the service
reference is created the service dependencies are also created / updated.
● Repeat the previous steps for all required service instances.
The following figure shows the Service References defined for the Alarm system:
A design model with used services
The following figure shows the "Service References" tab after creating the service references:
The "Service References" tab with the specified used services
Specify different service references to the same service
The following figure shows the situation where two service references for service "ISensor" are specified, one named DoorSensor
and the other named WindowSensor.
Different components with the same service
Defining Used Services
Used Services define the link between the design model and the used interface model. Also, they define how the design model
wishes to make use of the interface model: e.g. which notification events are observed and which interfaces are used or unused.
Each used service contains the relative path to the interface model, and a copy of all the interfaces and events of the interface
model. The latter allows to independently edit the design model and the interface model without losing data. See also Refactoring
ASD Models.
You can add, edit and delete Used Services from the Used Services tab by right-clicking the tabs and selecting New Used
Service, Rename, or Delete. Alternatively, you can also add Used Services by simply creating Service References using right-click
http://community.verum.com/documentation/user_...px/9.2.7/modelling/create_dm/service_reference (2 of 3) [08/05/2014 13:51:19]

ASD Suite User Manual
and selecting New Service Reference in the Service References table.
In the rare case that your design model needs to make use of an interface model in multiple different ways (having different sets
of used interfaces, observed notification events, or singleton notification events), you can add multiple Used Services that refer to
the same interface model. To make this easier, you can duplicate an existing used service by right-clicking its tab and
selecting Duplicate Used Service.
Usually, when you have only one Used Service per interface model, you will want to keep the name of the used service in sync with
the name of the interface model. To do this, right-click the used service and select "Rename like IM". This will find the name in
the interface model and rename the used service accordingly.
Marking Interfaces as Used or Not Used
You do not need to use all the interfaces in a used service. E.g. you can share a Singleton component between two clients, where
each client uses a different interface of the component.
To mark an interface as "used" or "not used", check or uncheck the corresponding checkbox at the top of each of the interface tabs
in the design model. You can find these tabs under the service-specific tab in the Used Services tab. Checking or unchecking the
box also adds or removes the corresponding rule cases and actions in the SBSes of the design model.
© 2014 Verum Software Tools BV All rights reserved
Terms of use | Privacy Policy
http://community.verum.com/documentation/user_...px/9.2.7/modelling/create_dm/service_reference (3 of 3) [08/05/2014 13:51:19]

ASD Suite User Manual
● Home ● Product ● Technology ● Resources ● Training ● Purchase ● Company
Sub Machines
The ASD:Suite supports hierarchical machines for design models. This is restricted to one level of sub machines. In other words, a
sub machine can not have a Super state.
You can add a sub machine in one of the following ways:
● Right-click on the Sub Machines node in the "Model Explorer":
Menu item to create a sub machine
● Click-on/Push the button in the Model Editor:
The button to add a sub machine
● Press the "Ctrl+T" hotkey in the Model Editor of a design model
The new sub machine will be created after you specify a name. Additionally, the corresponding transfer interface is created;
this interface is used for the synchronisation between the main machine and the sub machine. This transfer interface inherits its
name from the name of the sub machine. For each transfer interface one or more call events must be declared, as well as one or
more reply events. The declarations works in the same way as defining call events and reply events for an application interface with
the observation that transfer call events are always of valued type and can carry zero or more in, out and/or inout parameters and
that transfer reply events can carry zero of more in parameters.
Transfer call events and reply events
The specified transfer call events are automatically added to the set of triggers of the created sub machine, and the transfer
reply events are added to the set of triggers of the main machine.
In the main machine all newly created transfer reply events will get a default "Blocked" action, since the transfer reply event is
only expected in the corresponding Super state.
Note: The border of the cell in which you specify an event is coloured red if the declaration is not syntactically correct. The event is
not stored in the model until the declaration is correct.
In the newly created sub machine all triggers except the transfer call events get a "Blocked" action in the initial state of the
sub machine.
Then the new sub machine must be correlated to a Super state in the main machine. First, a new state must be created that
will become the corresponding Super state.
Then, on the rule case that will define the transition to the newly created state, add a transfer call event corresponding to the
sub machine as the last action in the sequence of actions, and select the newly created state in the "Target State" column. Now,
the new state has become a Super state. The "Blocked" action is filled in for all triggers in the new Super state with the exception of
the transfer reply events. Then fill in the proper action and target state for the transfer reply event(s) that correspond with the
sub machine. The Super state is now ready.
Then, the sub machine remains to be completed. This is done in the normal way of defining the SBS, with one addition: after a
transfer reply event is used as an action in a sub machine, the target state always must be the initial state of the sub machine.
The transfer reply event returns control to the main machine, and renders the sub machine inactive. When the main machine
after some time re-activates the sub machine, this will again have to start from the initial state.
http://community.verum.com/documentation/user_...df.aspx/9.2.7/modelling/create_dm/sub_machines (1 of 2) [08/05/2014 13:51:24]

ASD Suite User Manual
● Home ● Product ● Technology ● Resources ● Training ● Purchase ● Company
State Variables for Used Service References
A state variable of type Used Service reference (in short a USR state variable) is a sequence of used component instances. USR
state variables can be used in guards, actions and state variable updates. A common use case is to keep track of the used
service references when iterating over them. See "Used Services" for details about used service references, and see "State
Variables" for details about state variables.
Operators for Used Service Reference State Variables
Component instances have a specific set of operators, which are shown in the table below.
Operator Description Definition
#S cardinality: number of elements in S (duplicates included)
<> empty reference #<> == 0
S1 == S2 equality operator S1 == S2
≡
#S1 == #S2
∧ ∀(n : 1 ≤ n ≤ #S1 : S1[n] == S2[n])
S1 != S2 inequality operator S1 != S2
≡
not(S1 == S2)
S1 = S2 assignment establishes S1 == S2
S1+S2 concatenation: pasting S2 behind S1 S == S1+S2
≡
#S == #S1 + #S2
∧ ∀(n : 1 ≤ n ≤ #S1 : S[n] == S1[n])
∧ ∀(n : 1 ≤ n ≤ #S2 : S[n+#S1] == S2[n])
head(S1) head: reference containing the first element of reference S1 if present and
otherwise <> S == head(S1)
≡
#S1 < 1 => S == <>
∧ #S1 ≥ 1 => S == S1[1]
tail(S1) tail: reference containing all but the first element of S1 (if present) S == tail(S1)
≡
#S1 < 1 => S == <>
∧ #S1 ≥ 1 => #S == #S1-1
∧ #S1 ≥ 1 => ∀(n : 1 ≤ n ≤ #S1-1 : S[n] == S1[n+1])
S1[n] indexing: reference containing the nth element of S1 if present and otherwise <> S == S1[n]
≡
n < 1 ∨ n > #S1 => S == <>
∧ 1 ≤ n ≤ #S1 => S == S1[n]
S1 in S2 subset: each element in S1 is present in S2 S1 in S2
≡
∀(n : 1 ≤ n ≤ #S1 : ∃(m : 1 ≤ m ≤ #S2 : S1[n] == S2
[m]))
that that: a sequence of references to component instances containing a single
reference representing the component instance that generated the trigger of the
rule case
Note: the "in" operator deserves some additional explanation. It implements the subset operation and not the subsequence
operation. This means that order and multiplicity are not considered in the comparison. The expression "(S1 in S2) and (S2 in
S1)" means that S1 and S2 are set-equal. For example, for two arbitrary references S1 and S2, the expression "S1+S1+S2" is set-equal
to "S2+S1", but "S1+S1+S2 == S2+S1" only holds if S1 equals <>.
Examples
Examples of how to use the operators in the "Guard", "State Variable Updates", and/or "Actions" columns:
Operator Description Guard example Actions example State Variable Updates example
# cardinality i==#S - i=#S
<> empty reference S==<> - S=<>
== equality operator S1==S2 - b=(S1==S2)
!= inequality operator S1!=S2 - b=(S1!=S2)
= assignment - - S=S1
+ concatenation S==S1+S2 - S=S1+S2
head head S==head(S1) head(robots):IRobot.Start() S=head(S1)
tail tail S==tail(S1) tail(robots):IRobot.Start() S=tail(S1)
[] indexing S==S1[2] robots[2]:IRobot:Start() S=S1[2]
in subset S1 in S2 - b=S1 in S2
that that S[3]==that that:IRobot.Start() S=that
Note: S, S1 and S2 are all used service reference state variables; variable i is an integer state variable; variable b is a boolean
state variable.
Here are a few examples of how to use used service reference state variables and their operators in the SBS of a design model:
1. Iterate over a number of sensors to activate them one by one:
Iterate over a used service reference state variable member by member
Note:
❍ "activate" is a used service reference state variable for all the to-be-activated sensors defined for the model. Its initial value is all the
sensors, i.e. all door and window sensors: DoorSensor+WindowSensor
❍ "deactivate" is a used service reference state variable for all the sensors to be deactivated. Its initial value is the empty sequence "<>".
2. Deactivate all sensors and wait for the result of deactivation for each sensor respectively:
http://community.verum.com/documentation/user_...f.aspx/9.2.7/modelling/create_dm/usr_behaviour (1 of 2) [08/05/2014 13:51:35]

ASD Suite User Manual
Perform an action on all members of a used service reference variable and wait for all of them to respond
Note:
❍ "deactivate" is a used service reference state variable for all the sensors to be deactivated.
❍ "deactivated" is a used service reference state variable for all the sensors which are deactivated.
❍ The "deactivate in deactivated + that" guard evaluates to true if all members of "deactivate" are present in "deactivated +
that". "deactivated + that" translates to the "deactivated" sequence together with the current service instance
You can refer to used service references (service references or used service reference state variables in combination with
their operators) in several ways when adding actions:
Syntax Description
myReference:IMyAPI.Start() call Start on every service instance in myReference
myReference[3]:IMyAPI.Start() call Start on the third service instance in myReference
that:IMyAPI.Start() call Start on the service instance that generated the trigger
head(myReference): IMyAPI.Start() call Start on first service instance in myReference
tail(myReference): IMyAPI.Start() call Start on every service instance in myReference, except the first one
where myReference denotes a service reference or a used service reference state variable.
Note:
● The used service reference of a valued action must always be a singleton, i.e. a reference of length 1.
● The used service reference of a void action must contain at least one element.
© 2014 Verum Software Tools BV All rights reserved
Terms of use | Privacy Policy
http://community.verum.com/documentation/user_...f.aspx/9.2.7/modelling/create_dm/usr_behaviour (2 of 2) [08/05/2014 13:51:35]

ASD Suite User Manual
● Home ● Product ● Technology ● Resources ● Training ● Purchase ● Company
Singleton Notification Events
The ASD:Suite enables you to specify that at any given moment in time a specific notification event from a used service instance
should occur only once in the queue of your component. This is done by flagging the respective event as a Singleton.
Note:
● Flagging an event as singleton does not mean that the respective event can not occur anymore until taken out of the queue. It
only means that when the respective notification event occurs and there is already one in the queue, the latest occurrence will
be considered irrelevant and will be discarded.
● Good candidates for singleton notification events are, for example, notifications from a driver reporting new data or progress
notifications.
In case you want to, in your design model, flag an event on a used service notification interface as Singleton, you should open the Used
Services tab, select the relevant used service, and you should view its events in the "Notification Interfaces" tab.
The following figure shows how to flag the ISensor_NI.DetectedMovement event as a Singleton:
Flag an event as Singleton
ASD guarantees that per instance of a used service notification interface there is at most one notification event in the queue for the
events flagged as Singleton. For example, if a notification event "A"of interface "IPublisher"is flagged as "Singleton", then:
1. If one instance of IPublisher is used, at most one "A" is in the queue at any given time;
2. If there are N instances of IPublisher, at most N "A"s are in the queue at any given time; This is independent of whether the
underlying Publisher component is a Singleton Component or Multiple Component.
© 2014 Verum Software Tools BV All rights reserved
Terms of use | Privacy Policy
http://community.verum.com/documentation/user_manual_pdf.aspx/9.2.7/modelling/create_dm/singleton [08/05/2014 13:51:40]

ASD Suite User Manual
● Home ● Product ● Technology ● Resources ● Training ● Purchase ● Company
Behaviour in an ASD model
In order to specify behaviour in an ASD model you have to fill-in each line in the SBS tab, also known as rule cases, with guards,
actions, state variable updates, target state, comments, and tags. By this you will define behaviour for each event which can trigger
an action, or more actions, in various states of your system. These events are called triggers.
Note:
● In order to specify guards and state variable updates you need to define state variables.
● For each state you are defining you can specify additional (design) information.
The ModelBuilder ensures that the following events are present in each state specified in the SBS tab of the main machine of an
interface model as triggers:
● All application call events, and
● All modelling events
The ModelBuilder ensures that the following events are present in each state specified in the SBS tab of the main machine of the
design model as triggers:
● All implemented service application call events.
● All used service notification events for all the used service notification interfaces that are observed.
● All used service application reply events for all the used services application interfaces specified as used interfaces.
● All transfer reply events for all transfer interfaces defined in the design model.
The ModelBuilder ensures that the following events are present in each state specified in the SBS tab of a sub machine of the
design model as triggers:
● All implemented service application call events.
● All used service notification events for all the used service notification interfaces that are observed.
● All used service application reply events for all the used services application interfaces specified as used interfaces.
● All transfer call events for the transfer interface of the sub machine
Note:
● See "Specifying used services" for details about used services.
● See "Sub machines" for details about using sub machines.
© 2014 Verum Software Tools BV All rights reserved
Terms of use | Privacy Policy
http://community.verum.com/documentation/user_manual_pdf.aspx/9.2.7/modelling/behaviour/behaviour_intro [08/05/2014 13:51:44]

ASD Suite User Manual
● Home ● Product ● Technology ● Resources ● Training ● Purchase ● Company
State Variables
State variables provide means to capture fine-grained history as opposed to states which capture the more coarse-grained history.
In the SBS, guards are used to base control-flow decisions on state variables and state variable updates are used to change the values
of state variables.
Note: Because ASD has strict separation of control and data, state variables can not be used as arguments of events and event
arguments can not be used in a guard or in a state variable update expression.
State variables are declared in the "State Variables" tab. Each state machine has its own set of state variables, and hence also its
own State Variables tab.
State variable specification for the "IAlarm" machine
The State Variables table has the following columns:
● Name: a unique name for the state variable. Note that state variable names may not be identical to enumeration values, states, or -
in case of a USR type state variable - service references.
● Type: the data type of the state variable. This can be a built-in type, or refer to a type definition. This is explained in more detail below.
● Constraint: a restriction on the values of the state variable. For instance, for integer variables the range can be defined. This
is explained in more detail below.
● Cardinality: only for Used Service Reference type state variables. It specifies the maximum number of elements that the state
variable can hold.
● Initial Value: the value that the state variable gets at component construction.
● Comments: any comment.
Boolean State Variables
Boolean state variables can have values true or false. To create a Boolean state variable, select "Boolean" in the Type field.
Boolean variables cannot have a constraint or a cardinality. You must supply an initial value - either true or false.
Integer State Variables
Integer state variables have the natural numbers -32767...+32767 as values. However, using state variables with such a broad
range increases the state space and thus model verification time. For this reason, integer variables can have a range specified in
the Constraint field. To create an integer state variable, select "Integer" in the Type field. Then, define a range for the state variable
in the Constraint field, e.g. "[0:3]" for values 0,1,2 and 3 (note that ranges are inclusive at both ends). Supply an initial value
(which must be within the given range) in the Initial value field. Integer variables cannot have a Cardinality.
It is possible to define a range separately and to use it for multiple state variables: you can create a type definition. First define the
type definition (see "Type Definitions") and then select it in the Type field. You cannot specify a constraint anymore, since that
is already done in the type definition.
Tip: the model verifier checks that the value of an integer state variable stays within its given range. Make the range as narrow
as possible to reduce model verification time.
Enumeration State Variables
Enumeration state variables have a given user-defined set of identifiers as possible values. To create an enumeration state variable,
you must first define an enumeration type. See the section on "Type Definitions" for how to do this. Once you have an
enumeration type, you can select it in the Type field. Use one of your defined enumeration values in the Initial Value field.
Enumeration state variables cannot have a constraint or a cardinality.
Used Service Reference State Variables
USR state variables are mutable sequences of component instances. In other words: they can contain elements of Used
Service References. You can only declare USR state variables in design models (as interface models do not have used
service references). They are useful e.g. for keeping track of which instances you have received notification events from.
You can declare a USR state variable by selecting "Used Service Reference" in the Type field. Select a Used Service in the constraint
field - the state variable will only store instances of components implementing this used service. In the Cardinality column, you
specify the maximum number of instances that will be stored in the variable. The model verifier will check that this maximum is
never exceeded. The initial value of a used service reference state variable is a string that can be constructed from the names of
service references and the operators described in "State Variables for Used Service References".
Using State Variables in the SBS
See "Specifying guards" for details about the usage of state variables in guards, and see "State Variable Updates" for details about
using state variables in state variable updates.
© 2014 Verum Software Tools BV All rights reserved
Terms of use | Privacy Policy
http://community.verum.com/documentation/user_manual_pdf.aspx/9.2.7/modelling/behaviour/state_variables [08/05/2014 13:51:48]

ASD Suite User Manual
● Home ● Product ● Technology ● Resources ● Training ● Purchase ● Company
Type Definition
You can create re-usable state variable types in the Type Definitions tab of the Model Editor. When you create such a type definition,
it becomes available for selection in the Type column of the State Variables tables.
The Type Definitions table has the following columns:
● Name: a unique name for the type definition.
● Type: the type to base the type definition on. This can be either Integer or Enumeration.
● Constraint: a restriction on the type. For instance, for integer variables the range can be defined. This is explained in more detail below.
● Comments: any comment.
Integer Type Definition
Integer types have the natural numbers -32767...+32767 as values. However, using state variables with such a broad range
increases the state space and thus model verification time. For this reason, integer types can have a range specified in the
Constraint field. An example range is "[0:3]" for values 0,1,2 and 3 (note that ranges are inclusive at both ends). The model
verifier ensures that all variables of the type stay within its range. This reduces the model verification time.
Tip: you do not need to type the square brackets around the range. The ModelBuilder will automatically add missing brackets.
Enumeration Type Definition
Enumeration types have a given user-defined set of identifiers as possible values. To define an enumeration type, select Enumeration
in the Type column and specify the enumeration values in the Constraint column. Separate values by commas.
Note: enumeration value names must be unique with respect to all other enumeration values in the model, to states, state
variables, and service references.
Tip: the ModelBuilder automatically puts each enumeration value on a separate line. This allows you to put a line in the Comments
field for every enum value.
© 2014 Verum Software Tools BV All rights reserved
Terms of use | Privacy Policy
http://community.verum.com/documentation/user_manual_pdf.aspx/9.2.7/modelling/behaviour/type_definitions [08/05/2014 13:51:52]

ASD Suite User Manual
● Home ● Product ● Technology ● Resources ● Training ● Purchase ● Company
State Information
Since at the creation of the interface model an initial state was created and automatically named "NewState", you may want to
change this name and provide a description for the respective state.
The following figure shows the "States" tab, which is used to create new states or rename existing states and provide a description
for them:
The ASD:Suite - the "States" tab
To rename an existing state and provide a description for it, type a different name in the "State" column and enter a description in
the "Comments" column.
The following figure shows a filled-in "States" tab for machine "IAlarm":
State specification for machine "IAlarm"
The ASD:Suite provides the possibility to add design information to a state description. This is achieved via adding so called user
columns next to the description. You have to select the "New User Column" context menu item obtained by right-clicking with the
mouse on one cell of the state declaration (see next figure ) or you have to press "Ctrl+U".
The context menu item to add a new user column
The following operations can be used to edit a user column:
● New User Column: add a new user column
● Delete User Column: remove the selected user column
● Rename User Column: change the name of the selected user column
● Autosize columns: set the size of the columns to fit the size of the text in the cells and the column titles
© 2014 Verum Software Tools BV All rights reserved
Terms of use | Privacy Policy
http://community.verum.com/documentation/user_manual_pdf.aspx/9.2.7/modelling/behaviour/state_info [08/05/2014 13:51:56]

ASD Suite User Manual
● Home ● Product ● Technology ● Resources ● Training ● Purchase ● Company
Actions
These are the steps to insert an action in a rule case:
1. Select the cell in the Actions column and press F2 or double-click with the left button of the mouse. The "Select Actions" dialog appears:
The ASD:Suite-the "Select Actions" dialog
2. Select the action from the list that appears:
Selecting an event to be added as action
3. Repeat the previous step with other actions from the list if you wish to add more actions
Note:
❍ The "Select Actions" dialog is split in two panes: one text editor and a list.
❍ Press the Tab key or Select the panes with the mouse to switch between the panes.
❍ The text editor enables you to type the name of the actions and/or to set the order of actions.
❍ While typing, the actions in the list are filtered out using sub-string matching easing up your job to specify the desired action.
❍ Press Shift+Enter or Alt+Enter in the text editor to insert a blank line between two already specified actions.
❍ Pressing Tab in the text editor while you specify an action performs prefix completion for the respective action, i.e. it extends the
currently specified name to the longest common prefix within the existing actions which matches the currently specified text.
❍ Cut-Copy-Paste-Delete operations are enabled in the text editor part in the same way as in any text editor.
❍ Use Ctrl+Up or Ctrl+Down to move a selected action up/down in the list
4. When all the actions are specified, click "OK" or switch to the text editor of the "Select Actions" dialog and press Enter to add
the actions in the SBS.
Note: If there are wrongly specified actions, those will be underlined, and you cannot click "OK" until the actions are syntactically
correct.
The following figure shows the SBS tab after adding actions.
The SBS tab after specifying actions
http://community.verum.com/documentation/user_manual_pdf.aspx/9.2.7/modelling/behaviour/actions (1 of 2) [08/05/2014 13:52:01]

ASD Suite User Manual
Note: You can select multiple cells in the Actions column to insert the same action(s) into them. The cells do not have to belong
to consecutive rule cases.
© 2014 Verum Software Tools BV All rights reserved
Terms of use | Privacy Policy
http://community.verum.com/documentation/user_manual_pdf.aspx/9.2.7/modelling/behaviour/actions (2 of 2) [08/05/2014 13:52:01]

ASD Suite User Manual
● Home ● Product ● Technology ● Resources ● Training ● Purchase ● Company
Target State
These are the steps to specify a target state in a rule case:
1. Select the cell in the "Target State" column and press F2 or double-click with the left button of the mouse. The "Select Target
State" dialog appears:
The ASD:Suite-the "Select Target State" dialog
2. Select the state from the list
Note:
❍ The "Select Target State" dialog is split in two panes: one text editor and a list.
❍ You can switch between the panes of the "Select Target State" dialog by pressing the Tab key or by selecting the panes with the mouse.
❍ The text editor enables you to type the name of the desired state or to create a new state.
❍ While you specify the state manually the states in the list are filtered out using sub-string matching easing up your job to specify
the desired state.
❍ Pressing Tab in the text editor while you type a state name performs prefix completion for the respective state name, i.e. it extends
the specified name to the longest common prefix within the existing state names which matches the currently specified text.
❍ To create a new state and to specify the respective state as the target state you have to specify a non existing valid name for
the respective state.
Note: If the desired state name is part of an already existing state name, the sub-string matching will select one of the existing
states containing the respective string and you might end up in selecting the respective state instead of creating a new one. To
avoid this, we suggest you add an extra space at the end of the desired name which will disable sub-string matching and press
Enter to create the new state. The space at the end of the name will be automatically removed since no spaces are allowed in
specified names.
The following figure shows the situation when the specified target state is a new state.
The SBS tab after target state specification
Note: The ASD:Suite ensures that the proper triggers are present in each state of an SBS.
It is possible to specify the current state as a target state, i.e. to create a self transition, without using the "Select Target State"
dialog. These are the alternatives:
● Select the "Self Transition" item in the context menu obtained by clicking the right mouse button while selecting the cell of the
rule case situated in the "Target State" column, or
● Press "Ctrl+Space" when the cell in the "Target State" column is selected.
© 2014 Verum Software Tools BV All rights reserved
Terms of use | Privacy Policy
http://community.verum.com/documentation/user_manual_pdf.aspx/9.2.7/modelling/behaviour/target_state [08/05/2014 13:52:05]

ASD Suite User Manual
● Home ● Product ● Technology ● Resources ● Training ● Purchase ● Company
Comments
You may specify a description for each rule case. In order to do so, select the field in the "Comments" column on the line reflecting
the rule case, press F2 or double-click with the left button of the mouse and type the desired text.
The following figure shows the SBS tab after some comments have been entered for the rule cases.
The SBS tab after filling in rule case comments
© 2014 Verum Software Tools BV All rights reserved
Terms of use | Privacy Policy
http://community.verum.com/documentation/user_manual_pdf.aspx/9.2.7/modelling/behaviour/comments [08/05/2014 13:52:09]

ASD Suite User Manual
● Home ● Product ● Technology ● Resources ● Training ● Purchase ● Company
Specifying tags
To attach tags (which you can define in the Tags tab of your model) to a rule case, click the cell in the Tags column. A dialog is
shown containing all your defined tags. Select the tags you want to have and click Ok.
Tag Selection Dialog
© 2014 Verum Software Tools BV All rights reserved
Terms of use | Privacy Policy
http://community.verum.com/documentation/user_manual_pdf.aspx/9.2.7/modelling/behaviour/tags [08/05/2014 13:52:13]

ASD Suite User Manual
● Home ● Product ● Technology ● Resources ● Training ● Purchase ● Company
Guards
Guards are Boolean expressions that are used to make fine-grained control decisions in an SBS. Specifying guards is done by filling in
the "Guard" column of the SBS tab. A rule case can only be executed when its guard evaluates to true. You can insert multiple rule
cases for the same trigger, and use guards to choose between them.
Note: if you leave the cell in the "Guard" column empty, it will be interpreted as "not guarded", i.e. it is considered to be equivalent
to true.
Guard Expression Syntax
A guard is a boolean expression, built out of state variables, literal values, and the following operators:
● Arithmetic: "+", "-"
● Comparison: "==", "!=", "<", ">", "<=", ">="
● Logical: "and", "or", "not"
For Design Models, additional operators are available for USR State Variables. See "State Variables for Used Service References".
Otherwise Keyword
Often, a guard for one rule case will be the opposite of the guard of the other rule cases in the rule. For instance, if a rule has two rule
cases, one could have a guard "a == false" and the other a guard "a == true". An easier way to specify this is to replace one of the two
expressions by the keyword "otherwise", meaning "none of the other guards are true".
There are some rules concerning the use of "otherwise":
● It can not be part of a larger expression; it is a complete term on its own.
● It can not be specified if the rule has only one rule case
● In an interface model, more than one rule case in a given rule can have "otherwise" as the guard, indicating a nondeterministic
choice between them. However there must be at least one rule case for that rule having a guard other than "otherwise"
● In a design model, only one rule case in a given rule can be guarded by "otherwise".
Example
The figure below shows guards in the case of the Alarm system example.
● If the alarm has not yet been checked, i.e. "isChecked==false", when triggered by "Check" one of the two actions might occur:
CheckSuccessful or CheckFailed.
● If the Alarm has already been tested, i.e. "isChecked==true", acting to a "Check" trigger is illegal since the Alarm should not be
checked again.
An SBS with guards
© 2014 Verum Software Tools BV All rights reserved
Terms of use | Privacy Policy
http://community.verum.com/documentation/user_manual_pdf.aspx/9.2.7/modelling/behaviour/guards [08/05/2014 13:52:17]

ASD Suite User Manual
● Home ● Product ● Technology ● Resources ● Training ● Purchase ● Company
State Variable Updates
When you have defined state variables for an SBS, you will want to modify their value in the SBS. You do this by putting state
variable update expressions into the State Variable Updates column.
A state variable update expression is either:
● An assignment statement of the form "statevariable = expression"
● An increment statement of the form "sv++" (meaning "sv = sv + 1")
● A decrement statement of the form "sv--" (meaning "sv = sv - 1")
For instance, if you have an integer state variable called "a", you can write "a = 5". You can update multiple variables at once by
writing multiple assignments, with colons (;) to separate them, e.g. "a = 5; b = 6" or "a = 5; b++".
Note: the assignments within a State Variable Updates cell occur simultaneously. For example, if the current value of a is 5, and
you enter the state variable update expressions "a=1; b=a", then the effect of executing the state variable update is: a=1 and b=5.
The following figure shows an SBS with some state variable updates:
SBS with state variable updates
Expression Syntax
On the right-hand-side of a state variable update expression, you can build an expression out of the state variables, literal values,
and the following operators:
● Arithmetic: "+", "-"
● Comparison: "==", "!=", "<", ">", "<=", ">="
● Logical: "and", "or", "not"
For Design Models, additional operators are available for USR state variables and component instances. See "State Variables for
Used Service References".
© 2014 Verum Software Tools BV All rights reserved
Terms of use | Privacy Policy
http://community.verum.com/documentation/user_manu...x/9.2.7/modelling/behaviour/state_variable_updates [08/05/2014 13:52:22]

ASD Suite User Manual
● Home ● Product ● Technology ● Resources ● Training ● Purchase ● Company
Invariants
In each state of your SBS, you can specify a state invariant and, for design models, a data invariant. Each invariant is an assumption
you make about the value of variables in the given state. This assumption is then checked by the model verification. In the state
invariant, you give your assumptions about state variables. In the data invariant, you can give your assumptions about data
variables.
Note: the StateInvariant and DataInvariant rule cases can be hidden or made visible using the "Filters->Hide Invariants" menu item
- make sure it is not currently hidden.
State Invariants
A state invariant is a Boolean expression on state variables that should be true whenever your component enters the state. The
model verifier checks that the state invariant always holds. You specify these invariants in the Guard cell of the special
StateInvariant rule case that is present at the top of each state.
Expression Syntax
State invariants are Boolean expressions, just like guards. See "Guards" for an explanation.
Example
In the example below, "AlarmOn" is a Boolean state variable. In the AlarmNotActivated state, the invariant asserts that the state
variable is false. If there is any possibility for the component to enter the AlarmNotActivated state while the variable is true, the
model verifier will notify you with a model verification error.
Example of a StateInvariant rule case
Data Invariants
Like state invariants, data invariants are used to check an assumption about the value of datavariables upon entry of a state. In
this case, it is an assumption about your data variables being valid or invalid. As ASD has no view on data other than data flow
through your model, the only thing ASD can know is whether the variables are valid or not, and it cannot know about the actual
content of the variables.
Note that data invariants are only available in design models, as interface models do not have data variables. The model verifier
checks the validity of data invariants in the Data Variable Check.
Expression Syntax
Data Invariants are lists of statements of the form "datavariable.isValid()" or "datavariable.isInvalid()". The statements should be
separated by semi-colons.
Example of a DataInvariant rule case
© 2014 Verum Software Tools BV All rights reserved
Terms of use | Privacy Policy
http://community.verum.com/documentation/user_manual_pdf.aspx/9.2.7/modelling/behaviour/state_invariants [08/05/2014 13:52:28]

ASD Suite User Manual
● Home ● Product ● Technology ● Resources ● Training ● Purchase ● Company
Non-deterministic Behaviour
An interface model may describe non-deterministic behaviour. That is, a given trigger may result in different actions. The choice of
which action will be executed depends on conditions within the component that are not visible on the interface level.
Note: Non-deterministic behaviour can be specified only in case of an interface model, it can not be specified for design models. The
rationale behind it is that an interface model specifies the behaviour of the component at an abstract level. At this level the non-
deterministic behaviour abstracts out the implementation details and only specifies that in response to a trigger, the component can
react in alternative ways. Verification using the ASD:Suite guarantees that no non-deterministic behaviour is specified in a design.
To specify non-deterministic behaviour in an interface model, you must specify more than one rule case with non-exclusive guards for
a trigger. See "Adding or deleting a rule case" for details.
© 2014 Verum Software Tools BV All rights reserved
Terms of use | Privacy Policy
http://community.verum.com/documentation/user_manu...f.aspx/9.2.7/modelling/behaviour/non_deterministic [08/05/2014 13:52:32]

ASD Suite User Manual
● Home ● Product ● Technology ● Resources ● Training ● Purchase ● Company
Adding or deleting a rule case
This is how to add a new rule case:
● Below the selected rule case: Select a rule case in the SBS tab and press "Ctrl+Insert" or select the "New Rule Case Below" item in the
context menu obtained when clicking on the right mouse button.
● Above the selected rule case: Select a rule case in the SBS tab and press "Ctrl+Alt+Insert" or select the "New Rule Case Above" item in
the context menu obtained when clicking on the right mouse button.
Note: The selected rule case is going to be replicated (only the data in the "Interface" and "Event" columns).
This is how to delete a rule case:
● Select a line in the SBS tab and press "Ctrl+Delete" or select the "Delete Rule Case" item in the context menu obtained when clicking
on the right mouse button.
Note: You will not be able to delete the one and only rule case for a rule since there must always be at least one rule case for
each trigger.
© 2014 Verum Software Tools BV All rights reserved
Terms of use | Privacy Policy
http://community.verum.com/documentation/user_manual_pdf.aspx/9.2.7/modelling/behaviour/add_delete [08/05/2014 13:52:36]

ASD Suite User Manual
● Home ● Product ● Technology ● Resources ● Training ● Purchase ● Company
Inserting or replacing rule cases
When you want to insert one or more filled-in rule cases or you want to replace a set of rule cases you have to first select the "to-
be-copied" rule cases and press Ctrl+C. Alternatively you can select the "Copy Rule Case(s)" item in the context menu obtained
from (one of) the selected rule case number. Depending on what you want to do next you have to press Ctrl+V after selecting cells,
rule cases or a state line.
When you want to insert the rule cases:
● Above the rule cases having the same trigger(s) as the to-be-copied rulecases: Select a cell in a rule case with the same trigger as
(one of) the to-be-copied rule case(s) and press Ctrl+Alt+V or select the "Insert Rule Case(s) Above" menu item in the context menu.
● Below the rule cases having the same trigger(s) as the to-be-copied rulecases: Select a cell in a rule case with the same trigger as (one
of) the to-be-copied rule case(s) and press Ctrl+V or select the "Insert Rule Case(s) Below" menu item in the context menu.
When you want to replace one or more rule cases with the same trigger, but not all of them: Select the respective rule cases
and press Ctrl+V. Only the selected rule case(s) will be replaced.
When you want to replace all rule cases having the same triggers as the triggers in the to be copied set of rule cases: Select the
state line, usually blue or orange, of the target state and press Ctrl+V or select the "Paste Rule(s)" item in the context menu of
the state.
Note: When you copy whole rule cases defining self-transitions in the source state, they will define self-transitions in the target state
too.
© 2014 Verum Software Tools BV All rights reserved
Terms of use | Privacy Policy
http://community.verum.com/documentation/user_manual_pdf.aspx/9.2.7/modelling/behaviour/insert_replace [08/05/2014 13:52:39]

ASD Suite User Manual
● Home ● Product ● Technology ● Resources ● Training ● Purchase ● Company
Parameters
You can declare parameters for the events in your models to pass data around. The data is not used in the model verification: ASD
allows data to flow "transparently" through ASD components. The data can be anything your programming language allows, although
there are a few requirements on the data types used.
Parameters vs Arguments
In most programming languages, you first declare a function or method with its parameters, and then you use the function or method,
passing it arguments to the parameters. In this manual, this is how we will use the terms "parameters" and "arguments". Another term
for parameters would be "formal parameters" and another term for arguments would be "actual parameters".
● You can define parameters for an event in an interface model, together with a direction and type. This is described in "Parameter
Declaration".
● In design models, you supply arguments to the parameters. To pass data from one component to another, you can use so-called
"rule case-local variables" and "data variables", or specify literal values. See "Parameter Usage".
© 2014 Verum Software Tools BV All rights reserved
Terms of use | Privacy Policy
http://community.verum.com/documentation/user_manu...f.aspx/9.2.7/modelling/parameters/parameters_intro [08/05/2014 13:52:43]

ASD Suite User Manual
● Home ● Product ● Technology ● Resources ● Training ● Purchase ● Company
Parameter Declaration
Parameters are declared in the interface models, in the event tables. Also, you can declare them in the transfer interface of a
sub machine of a design model. After the event name, you specify one or more parameters between round brackets "(" and ")",
using commas to separate them.
Each parameter declaration consists of three things:
● The direction: [in], [out] or [inout]
● A name: a unique name for the parameter
● A type: a data type in the programming language that you generate code for, e.g. "std::string" for a C++ string.
Here is an example parameter declaration: [in]numberOfOranges:int. In this declaration, [in] is the direction,
"numberOfOranges" is the parameter name, and "int" is the parameter type.
Here is an example event with multiple declarations: SupplyFruit([in]numberOfOranges:int, [in]
numberOfApples:int):void.
Parameter Direction
The direction of the parameter defines which way the data flows.
● [in] means that the receiver of the event also receives the data.
● [out] means that the sender of the event receives the data.
● [inout] means that the data goes both ways.
Not every direction is applicable to every type of event:
● Call Events support [in], [out] and [inout] parameters.
● Reply Events do not support parameters.
● Tranfer Call Events support [in], [out] and [inout] parameters.
● Transfer Reply Events support [in] parameters.
● Notification Events support [in] parameters.
● Modelling Events do not support parameters.
Parameter Name
The parameter name must be a valid identifier in the language you generate code for. Also, it must be a valid ASD identifier.
See "Syntactical rules for names used in ASD modelling" for details.
Parameter Type
The parameter type can be anything your programming language allows. The type must be copyable/cloneable though.
Note:
In C++, you can use const and & around your types, but this is not necessary. If you just fill in the plain datatype, the code
generator will add the usual const and & where applicable.
Note:
For C++, template types are supported.
© 2014 Verum Software Tools BV All rights reserved
Terms of use | Privacy Policy
http://community.verum.com/documentation/user_manual_pdf.aspx/9.2.7/modelling/parameters/declaration [08/05/2014 13:52:47]

ASD Suite User Manual
● Home ● Product ● Technology ● Resources ● Training ● Purchase ● Company
Parameter Usage
Parameters that you declared in an interface model (or on a sub machine transfer interface), can be used in a design model.
As ASD is transparent to data, the data is only used in the Event and the Actions columns of the SBS. This allows passing the data
from one component to the other, until eventually it ends up in foreign (hand-written) components where it can be actually used.
In other words, you cannot use parameters to make choices in guards and state updates. If you want to make a choice based on
a parameter value, you can write a foreign component with a function that translates the parameter value into a Reply Event.
Initialisation of arguments
Depending on the direction of the argument, which can be [in], [out], or [inout], and where the argument is used, which can be
a trigger or action, arguments may need to be initialised (i.e. given a valid value). It is no longer possible to have arguments
not properly initialised leading to potential use of invalid data.
The [in] or [inout] argument of trigger is assumed to be properly initialised by the calling component. The [out] argument of a
trigger needs to be initialised by:
● Using an argument that was an [out] parameter on one of the actions of the respective rule-case.
● Using a literal value.
● Retrieving a value from a data variable.
The [out] argument of an action is assumed to be properly initialised by the called component. The [in] or [inout] argument of an
action needs to be initialised by:
● Using an argument that was an [in] or [inout] parameter of the trigger of the respective rule-case.
● Using an argument that was an [out] or [inout] parameter on one of the previous actions of the respective rule-case.
● Using a literal value (for [in] parameters only).
● Retrieving a value from a data variable.
Passing parameter values within a rule case
To pass a parameter value between a trigger and an action, or between actions, you use a rule case-local variable. You do this by
simply specifying the same name both for the trigger argument and the action argument. Rule case-local variables do not need to
be declared.
For example:
Simple parameter passing example
Passing parameter values across rule cases
To remember a value in the ASD component, so that it can be used later on for a trigger or action on a different rule case, you can use
a data variable. Data variables are declared in the "Data Variables" tab. For more info, see Data Variables. When using a data variable
in arguments, you need to prefix its name with a so-called storage specifier. The storage specifier is either "<<", ">>", or "><". If you
use the same name in this way in two rule cases, the value is remembered from one trigger to another and used.
The storage specifiers have a distinct meaning. Suppose the data variable is called "myVariable":
● <<myVariable means that a value is taken out of myVariable (retrieved). This is used with [out] parameters on triggers, or
[in] parameters in actions.
● >>myVariable means that a value is put into myVariable (stored). This is used with [in] parameters on triggers, or [out] parameters
in actions.
● ><myVariable means that the value is both stored an retrieved. This is used with [inout] parameters.
As you can see, you can use only one type of storage specifier in each situation. The storage specifier exists merely to indicate that
the variable is a data variable and not a rule case-local one. It also shows the direction of the data flow, which can make the SBS
easier to read.
Data variables are local to a component but shared between all sub machines of the component. If the component is thought of as
a single class, including all its sub machines, then the data variables are like private data members of the class.
There are two main use cases for data variables:
1. To pass a parameter value across a rule-case, but within the action sequence, in a single thread.
This happens when the parameter needs to be passed on later in the action sequence, in a synchronous return state or a super state
or the initial state of a sub machine. After the thread returns the parameter value loses its relevance. For example:
Here the milk and suger preferences are temporarily stored in the data variable settings at line 3. After the grinding has
finished successfully, milk and sugar must be added, therefore the value of the settings data variable is read at line 9. After the coffee is
made the settings lose their relevance, as the next time someone wants to have coffee, new preferences will be entered.
2. To pass a parameter value across threads.
This happens when a parameter value is to be remembered for later use, on a different thread. For example:
http://community.verum.com/documentation/user_manual_pdf.aspx/9.2.7/modelling/parameters/usage (1 of 2) [08/05/2014 13:52:52]

ASD Suite User Manual
Here the timerperiod for the alarm is entered when the alarm is switched on. This timerperiod is stored in the data variable
TimeOutValue (on line 3), and is only used when the sensor is triggered, and the timer is started (line 12). In this example the
latter occurs on a notification, on a different thread.
Data variables must not be confused with state variables. The state variables are part of the SBS state and as such there is no
sharing between sub machines. Also, data variables can not be used in guards and state variable updates.
Literal values
In addition to passing values from one component to another, you can also supply literal values to events. Literal values are
specified between dollar signs ($) and can be anything that your programming language allows. If you need to specify a dollar
sign within the literal, use two dollars instead ($$) to distinguish it from your closing $ sign.
You can use a literal value for an [out] parameter in a trigger, or an [in] parameter in an action.
For example:
Parameter passing example with a literal value
Note:
You may not use literals to execute code that changes the state of the component, as this will invalidate the model verification.
Run-time execution
At run-time, the [in] and [inout] arguments of a trigger are copied to the rule case-local and data variables when the trigger event
is executed. The arguments of actions are copied when the action is executed.
On the other hand, the [out] and [inout] parameters of a trigger event are assigned a value depending on what type of argument
is used: if the argument is a data variable, the value is assigned at the moment that that the corresponding Reply Event is executed. If
it is a rule case-local variable, the value last assigned to the variable is used.
© 2014 Verum Software Tools BV All rights reserved
Terms of use | Privacy Policy
http://community.verum.com/documentation/user_manual_pdf.aspx/9.2.7/modelling/parameters/usage (2 of 2) [08/05/2014 13:52:52]

ASD Suite User Manual
● Home ● Product ● Technology ● Resources ● Training ● Purchase ● Company
Data Variables
Data variables are used to remember argument values across rule cases (see also Parameter Usage). Data variables can only be used
in design models. They are declared in the "Data Variables" tab of the model editor, and they are used in triggers and actions in
the SBS.
The rule checker and the model verification together can help you to make sure that data variables are valid before they are used.
A data variable is considered to be valid when an argument value is stored into it. It is possible to explicitly initialise or invalidate a
data variable to take full advantage of the verification and rule checks, e.g. to make sure that no "stale" data is accidentally re-
used between calls. Next to that, you can have ASD automatically initialise variables at component construction or invalidate them
at the end of each action sequence. This supports some frequently-occuring use cases. This is explained in more detail below.
Note: initialisation and invalidation of data variables is for verification purposes only. They have no effect in the generated code
at runtime. The purpose of the data variable verification is to check that data variables are never read when they do not have a
proper value. The initialisation and invalidation are merely an aid for the verification.
Data Variable Declaration
You can create data variables in the "Data Variables" tab of the model editor. The table has the following columns:
● Data Variable: a unique name for the data variable. This name may not be also used for a rule case-local variable.
● Auto-Initialise: indicates whether and when the variable is automatically initialised, and thus made valid. This field can have the
following values:
❍ No: the variable is considered to be invalid at component construction time.
❍ Yes: the variable is initialised at component construction time.
● Auto-Invalidate: indicates whether and when variable is automatically invalidated. This field can have the following values:
❍ No: the variable is never automatically invalidated. Use the Invalidate() action in the SBS to invalidate the variable.
❍ Yes: the variable is invalidated at the end of every action sequence.
● Data Type: optionally, the data type of your variable. This can be any type of your target programming language (e.g. "std::string" for a
C++ string) - the same as for event parameters. You must use a dollar sign ($) at the beginning and end of your type, because the type
is language-specific. However, the ModelBuilder will automatically insert them for you if you leave them out. Any dollar within your
type must be escaped by using two dollars ($$). Note that this field is optional - if you do not fill in a type then the code generator will
try to deduce it from the SBS. The type must be default-constructible.
● Comments: any comment.
● Tags: any tags.
Explicit Initialisation and Invalidation
Within the SBS, you can use the built-in Initialise() and Invalidate() actions to explicitly make a data variable (in)valid. Both events
have an [inout] parameter to which you can pass any data variable as argument. For instance, you can type
"Initialise(><myDataVariable)". Using these events has the following effect:
● The model verification engine considers the variable to be valid or invalid after the call
Using this, you can protect yourself from using a data variable before it has been given a value, or from using old data that is no
longer relevant. When a value becomes irrelevant to you, simply use Invalidate() to let the model verification know that the
data variable should not be used anymore. You will then get a model verification error if there is a trace in the model where the
data variable is used after being invalidated.
Note: you can not use Initialise() or Invalidate() on rule case-local variables.
Automatic Initialisation
Depending on the use case, it can be handy to initialise data variables at construction time. This is facilitated by the Auto-Initialise
field of the Data Variables table. If this field is set to "Yes", the variable is considered by the model verifier to be valid at start-
up. Therefore it can be used immediately, e.g. by passing it to an output parameter in a trigger.
When the Auto-Initialise field is set to "No", the data variable is assumed to be invalid, and the variable needs to be written to
explicitly before it can be read. The model verifier will check whether this is always the case.
Automatic Invalidation
A frequently-occurring use case for data variables is to carry data for the duration of an action sequence. In this case it is not
the intention for data to "leak" from one action sequence to another. Often, a rule case-local variable is sufficient for this, but when
an action sequence stretches across multiple rule cases (e.g. because you do a valued call to a used component), you need a
data variable.
To facilitate checking that no data leaks from one action sequence to another, you can set the Auto-Invalidate field of a data variable
to "Yes". The data variable is then invalidated at the end of every action sequence. At the start of a next action sequence, the variable
is considered to be invalid and you will get a model verification error if you try to use it before writing to it.
When the Auto-Invalidate field of a data variable is set to "No", the data variable is not invalidated at the end of an action sequence.
Note: you may not use both auto-initialise and auto-invalidate for the same data variable. This is also not useful, since initialising
a value only at start-up and then invalidating it at the end of every action sequence is a-symmetric.
Refactoring Data Variables
For changing the name of all occurrences of a data variable, see Rename Data Variable.
© 2014 Verum Software Tools BV All rights reserved
Terms of use | Privacy Policy
http://community.verum.com/documentation/user_manual_pdf.aspx/9.2.7/modelling/parameters/data_variables [08/05/2014 13:52:56]

ASD Suite User Manual
● Home ● Product ● Technology ● Resources ● Training ● Purchase ● Company
Creating Tags
The Tags tab can be used to record requirements or to include a links to external requirements. These can be requirements that
were already defined or requirements that emerge during the design process. Tags can be referred to in the SBS tab. See
"Specifying tags" for details.
Note: To see the "Tags" tab, select the "Tags" node in the "Model Explorer" or select the "Tags" tab in the Model Editor.
The "Tags" tab
To create a tag, fill in the requirement identification in the "Tag" column and the text of the requirement in the "Comments"
column. Optionally, you can fill in an URL in the URL column. This URL can be opened by Ctrl+clicking on it. You can specify any URL
that your operating system knows how to open.
The following figure shows a partially filled-in "Tags" tab for the "IAlarm" interface model.
Filled in "Tags" tab
You can find all references to a tag by right-clicking on it and selecting "Find Tag References". This will highlight all references to the
tag in the model in green. The results will also show in the Find Results window.
© 2014 Verum Software Tools BV All rights reserved
Terms of use | Privacy Policy
http://community.verum.com/documentation/user_manual_pdf.aspx/9.2.7/modelling/tags [08/05/2014 13:53:00]

ASD Suite User Manual
● Home ● Product ● Technology ● Resources ● Training ● Purchase ● Company
Broadcasting Notifications
In ASD by default notifications manifest themselves as a point to point communication between the ASD component and the
used service where the notification interface was defined.
In case you want a component to broadcast events defined on a notification interface to more than one observer (client
component using your ASD component) you have to define the respective notification interface as a broadcasting interface by
check-marking the "Broadcast" check-box for the defined notification interface. The following figure shows an ISensor_NI
notification interface defined as a broadcasting interface.
A notification interface flagged as broadcasting
In case you specify in a design model a broadcasting notification interface as a used interface you have the possibility of
specifying which events on the respective notification interface you are going to observe.
Note: In case the respective notification interface is newly created and specified as used interface for the first time, its events will
not be visible in the SBS of the design model. This is caused by the fact that the notification events are flagged as non observed
by default. If you want to observe any notification event from the respective interface you have to flag the respective notification
event as observed.
The following figure shows the situation in which you are interested only in Deactivated() notifications:
Setting notification events as observed or not
Note:
● IMPORTANT: Since initially the broadcasting interfaces are unsubscribed you have to explicitly subscribe to all used instances
of notification interfaces which are flagged as broadcasting. For example, you have to specify Subscribe(sensor:ISensor_NI) if the
used service instance name is "sensor" and the broadcasting notification interface is "ISensor_NI."
● You are able to subscribe, respectively unsubscribe at any moment by using the two actions Subscribe and, respectively
Unsubscribe. The Unsubscribed status is reported by an "asd_Unsubscribed" notification event. Therefore, you will have to
specify behaviour for the respective notification event in all places where it can occur. The unsubscribed status means that
the unsubscribe request is processed and that there will be no more notification events on the unsubscribed interface in the
queue after the asd_Unsubscribed event. See following figures for an example:
❍ Subscribe to "WindowSensor:ISensor_NI" instance of the ISensor_NI broadcasting interface defined in the WindowSensor used service:
Data in the SBS tab showing the use of the Subscribe action
❍ Unsubscribe from the "WindowSensor:ISensor_NI" instance of the ISensor_NI broadcasting interface defined in the
WindowSensor used service:
http://community.verum.com/documentation/user_m...l_pdf.aspx/9.2.7/modelling/publishers_observers (1 of 2) [08/05/2014 13:53:05]

ASD Suite User Manual
Selecting the Unsubscribe action in the Action Editor
❍ Process the result of unsubscribing:
Data in the SBS tab showing the handling of the "asd_Unsubscribed" notification event
● In case you call Subscribe on an instance of a broadcasting notification interface more than once before unsubscribing only the
first request is considered. In other words, calling Subscribe on an already subscribed broadcasting interface has no effect.
● Every Unsubscribe event will be followed by an asd_Unsubscribed notification event. Even when you call an Unsubscribe on
a broadcasting interface multiple times, or when you are not subscribed.
● In case you specify one event as not observed, the event will not appear as trigger in the SBS tab for your design, i.e. you will not
have to specify a (set of) rule case(s) for the respective notification event.
● Since the choice of observing a large set of notification events from the publishers you subscribed to, and the (sometime) large
number of the respective events might cause a saturation of the queue, it might be useful to define one or more of the
respective notification events as Singleton Event. See "Singleton Notification Events" for details.
© 2014 Verum Software Tools BV All rights reserved
Terms of use | Privacy Policy
http://community.verum.com/documentation/user_m...l_pdf.aspx/9.2.7/modelling/publishers_observers (2 of 2) [08/05/2014 13:53:05]

ASD Suite User Manual
● Home ● Product ● Technology ● Resources ● Training ● Purchase ● Company
Construction Parameters
Component instantiation - main concepts and default behaviour
From every interface model, an interface is generated in code. From every design model, a component is generated which
implements its interface. Of this component, you can construct one or more instances at run-time. Also, you can define that an
ASD component constructs instances of other components: you do this by defining service references.
Each service reference defines the service (interface) that it expects, and also the component to instantiate to implement the
interface. The latter is specified in the "Construction" field.
models, components, instances
For instance, consider the picture above. In the leftmost column, we have an Alarm.dm design model which implements the Alarm.
im interface model. In turn, it has a service reference which refers to the Sensor.im model. This service reference has
"WindowSensor" in its Construction field, indicating that it should construct an instance of a component called "WindowSensor" at
construction-time.
The second column depicts the compile-time situation: presumably, there is hand-written code all around the generated ASD code:
a GUI, which uses the Alarm component, and a hand-written Sensor implementation which is called "WindowSensor".
Finally, in the third column, we get to the situation at construction-time: when the application is started, the GUI constructs an
instance of the Alarm component, which in turn creates an instance of the WindowSensor component.
Every generated component has a static method called GetInstance() (or, in some languages, _getInstance(), or getInstance()).
Every hand-written used component must have one too. This GetInstance() method is used to create instances of the component.
So, at run-time, the GUI actually calls AlarmSystemComponent::GetInstance() to get a new instance, which in turn calls
WindowSensorComponent::GetInstance().
For more details see information about component instantiation/integration in C++, C#, Java, C or TinyC
Instance construction - alternatives
There are various ways to influence how component instances are created.
Firstly, you can pass parameters to a component instance at construction time. Within an ASD component, you can pass these
construction parameters along to used components. Examples are in "Passing parameters".
Second, for ASD components, you can set the Component Type to "Singleton" or "Multiple" (see "Specifying the component type"
for details). Setting the Component Type to "Singleton" has the effect that only one instance is ever created. Setting the
Component Type to "Multiple" causes a new instance to be created for every use.
But what if you want two ASD components to share an instance, without using a Singleton component? Or what if you want to
determine the class used for a hand-written component at construction time? Instead of letting the parent ASD component
construct an instance, you can also pass a used component instance to an ASD component as a parameter. This way, you have full
control over how many instances of which type are constructed, and where they are used. Examples are in "Passing an instance of
a used component", "Passing a vector of instances", "Passing a shared instance", or in "Passing a service reference".
© 2014 Verum Software Tools BV All rights reserved
http://community.verum.com/documentation/user_m...9.2.7/modelling/construction_parameters/default (1 of 2) [08/05/2014 13:53:09]

ASD Suite User Manual
● Home ● Product ● Technology ● Resources ● Training ● Purchase ● Company
Passing parameters to a component at construction time
It is not unusual for a hand-written component to need some data when it is constructed. In the Construction field of a Service
Reference, you can enter construction arguments to be passed to the used component in its GetInstance call. These can be
literal values, or they can be construction parameters that the parent component got from its own GetInstance call in turn.
Example: literal construction argument
This is an extension of the AlarmSystem example that you can download from the ASD:Suite Community website. Suppose that
the hand-written WindowSensor component has a construction parameter "sensorID" of type string.
In the AlarmSystem design model, you can set this parameter in the Construction field of the service reference:
Literal construction argument for WindowSensor
As you can see, we pass the literal string value "ID12" to the WindowSensor component. Literal values are specified between
dollar signs. They can be anything that is valid in the programming language you use. This argument is supplied in the call that
AlarmSystem makes to the WindowSensor::GetInstance at construction time.
Example: passing a construction parameter as construction argument
Instead of supplying a literal value, you can also pass along another construction parameter from the parent component. In a
design model, you can define your own construction parameters. Go to the Model Properties, and then click Code Generation.
Make sure that the "Interface" radio button is selected. Now you can enter your own construction parameters.
Defining your own construction parameter
In this case, we have defined a parameter with name "myparameter" of type "std::string". The type can be anything that your
programming language allows; in this case it is a C++ string. You can define multiple parameters, separated by commas.
The construction parameters you define here end up as formal parameters to the GetInstance method of the generated
component. This is described in more detail in component instantiation/integration in C++, C#, Java, C or TinyC.
Now that we have defined a parameter, we can use it to pass values to our used components:
Passing a construction parameter to a used instance
As you can see, we have adapted the WindowSensor Construction field to include the "myparameter" parameter. Any value that
is passed to an AlarmSystem instance is now passed to its WindowSensor instance in turn.
At construction time, the AlarmSystem component can now be instantiated as follows (C++ example):
myAlarmInstance = AlarmSystemComponent::GetInstance("my string value");
© 2014 Verum Software Tools BV All rights reserved
Terms of use | Privacy Policy
http://community.verum.com/documentation/user_manu...9.2.7/modelling/construction_parameters/parameters [08/05/2014 13:53:14]

ASD Suite User Manual
● Home ● Product ● Technology ● Resources ● Training ● Purchase ● Company
Passing an instance of a used component at construction time
Instead of letting a component construct its own used instances, you can also pass instances to it at construction time.
For this to work, the component must define a special type of construction parameter, and then use this construction parameter in
the service reference.
Passing a used component instance at construction time
First, we define the construction parameter in the AlarmSystem design model. Go to the Model Properties and click Code
Generation.
Construction parameter for a used service
This time, we use the special syntax "service(modelname)" for the parameter type. The model name must match the interface model
name of the service reference - in this case, "Sensor" (i.e. NOT the file name!), see also the "Service" field in the next figure. Now,
the AlarmSystem component requires a parameter at construction time. This parameter must be filled in with an instance of a
component that implements the Sensor interface. The exact effect of this in your code is described in component instantiation/
integration in C++, C#, Java, C or TinyC.
What we still have to do, is make use of this parameter for the WindowSensor service reference:
Using a construction parameter for a used instance
We have used the special syntax "use parametername" to denote that instead of constructing a new instance, the AlarmSystem
component should use the construction parameter called "someSensor" that was defined in the model properties.
© 2014 Verum Software Tools BV All rights reserved
Terms of use | Privacy Policy
http://community.verum.com/documentation/user_manu...x/9.2.7/modelling/construction_parameters/instance [08/05/2014 13:53:18]

ASD Suite User Manual
● Home ● Product ● Technology ● Resources ● Training ● Purchase ● Company
Passing a vector of instances at construction time
In "Passing an instance of a used component at construction time", exactly one sensor instance was passed to the component. But it
is also possible to pass a vector of sensors to the component. This way, you can defer the decision of how many sensors to construct
to the hand-written client.
Firstly, we change the type of the construction parameter:
Service vector construction parameter
Note that there are now square brackets after the word "service". The parameter type "service[](modelname)" denotes a vector of
instances of components that implement the given interface model. The exact effect of this declaration on the generated code is
described in component instantiation/integration in C++, C#, Java, C or TinyC.
A construction parameter of type service[] can be used for any service reference that does not have length 1. Below is an example
where the construction parameter is used for a service reference of length 2. Note that passing a vector of a different length at
construction time will result in a run-time error.
Using a service[] construction parameter
This construction parameter can also be used in combination with the asterisk feature. This allows passing different amounts of
sensors at construction time (note that the model checking is limited to the value specified as "Verification Cardinality"):
Using a service[] construction parameter with the asterisk
© 2014 Verum Software Tools BV All rights reserved
Terms of use | Privacy Policy
http://community.verum.com/documentation/user_manu...spx/9.2.7/modelling/construction_parameters/vector [08/05/2014 13:53:22]

ASD Suite User Manual
● Home ● Product ● Technology ● Resources ● Training ● Purchase ● Company
Passing a shared instance at construction time
Suppose you want two ASD components to share the same instance of a used component, and that you don't want to make the
used component Singleton. What you can do, is pass the shared instance as a construction parameter to both components.
In the example below, we have an extra "Monitor" component next to the AlarmSystem which monitors the sensor. It should
monitor the very same sensor that the AlarmSystem is using, so we want to pass the same instance to both components.
Passing the same instance to two components
In both Alarm.dm and Monitor.dm, we can define a construction parameter of type "service(Sensor)". At construction-time, we
can create a Sensor instance and pass it to both components. In C++, this would look like:
mySensorInstance = WindowSensorComponent::GetInstance();
myAlarmInstance = AlarmSystemComponent::GetInstance(mySensorInstance);
myMonitorInstance = MonitorComponent::GetInstance(mySensorInstance);
© 2014 Verum Software Tools BV All rights reserved
Terms of use | Privacy Policy
http://community.verum.com/documentation/user_manu...spx/9.2.7/modelling/construction_parameters/shared [08/05/2014 13:53:27]

ASD Suite User Manual
● Home ● Product ● Technology ● Resources ● Training ● Purchase ● Company
Passing a service reference at construction time
Suppose there is an ASD component on top of the Alarm and the Monitor. This component can have a service reference to Sensor.im
as well. It can pass this service reference to its other used components.
Defining an instance to pass along within ASD
In the top-level component, we define a service reference to Sensor. However, in the Sensor tab under Used Services, we mark all of
the application and notification interfaces as "not used". This is done by unchecking the "Used" checkboxes on each of the interface
tabs within the Sensor tab.
We can now pass the mySensor service reference as a construction argument to the other service references:
Passing along a service reference
This way, you can defer the decision of what instance to construct to a higher-level ASD component without any hand-written code.
Effectively, the three lines of code in the previous example are now reduced to just one:
myGuiInstance = GuiComponent::GetInstance();
© 2014 Verum Software Tools BV All rights reserved
Terms of use | Privacy Policy
http://community.verum.com/documentation/user_manu.../9.2.7/modelling/construction_parameters/reference [08/05/2014 13:53:31]

ASD Suite User Manual
● Home ● Product ● Technology ● Resources ● Training ● Purchase ● Company
Refactoring ASD Models
Like code, ASD models are not static: you will usually want to change them over time. Changes to an ASD model, like changes to a
code file, may cause other files to need changes as well. The ASD:Suite helps you with various functions to refactor a model, and
other functions to automatically adapt a design model to changes in its interface models.
The relationship between Design and Interface Models
Design models refer to their implemented and used interface models by relative file path. Changing such a path (see "Replacing an
Interface Model") makes the design model refer to another interface model instead
Interface models contain interfaces and events, and events contain parameters. A design model refers to these interfaces and events
and parameters by name. This means that when you rename an event in an interface model, the design model no longer refers to
it properly.
Since interface models and design models are edited independently, a mismatch can occur between them; e.g. an event can be
deleted from an interface model but not yet from a design. This is similar to method declarations in C++ header and code files - they
need to match. The mismatches are reported as conflicts. The conflicts have wizards to help you solve them. Alternatively, you can
edit both models manually to make them match: in a design model, you can edit the events and interfaces just as you would in
an interface model. The only difference is that in a design model, the event declarations do not contain all information, e.g.
comments, parameter directions, parameter types etc are only present in an interface model. The sections below describe how
to efficiently make changes to your models and keep them consistent.
Keeping Design Models Consistent with their Interface Models
To keep models consistent, there are a number of options:
● Manually: you can edit interfaces and events in design models as well as interface models. Making the same changes to a design
model as well as the interface model ensures there are no mismatches.
● Conflict Wizards: any difference between a design model and its interfaces are reported as conflicts. The conflicts have wizards
that automatically resolve each conflict in different ways. Click the "Solution" cell in the Conflicts Window to see the available
wizards for a conflict. Note that only conflict errors need solving; models with conflict warnings can be verified and code can be
generated from them.
Functions for Refactoring a Model
● Changing the Initial State for an SBS
● Duplicating a State
● Moving Events to a Different Interface
● Deleting Events or Interfaces
● Renaming Events or Interfaces
● Changing Event Parameters
● Changing the Order of Events or Interfaces
● Replacing an Interface Model
● Renaming Data Variables in the Entire Model
© 2014 Verum Software Tools BV All rights reserved
Terms of use | Privacy Policy
http://community.verum.com/documentation/user_manual_pdf.aspx/9.2.7/modelling/refactoring/refactor [08/05/2014 13:53:34]

ASD Suite User Manual
● Home ● Product ● Technology ● Resources ● Training ● Purchase ● Company
Changing the Initial State for an SBS
When you create a model, the SBS has one state: the initial state. If at some point you want to set another state as initial state,
there are three ways to do this:
1. In the States table, move the desired state to the top of the table using Ctrl+Up
2. In the States table, right-click the desired state and choose "Set as Initial State"
3. In the SBS table, right-click the desired state and choose "Set as Initial State"
© 2014 Verum Software Tools BV All rights reserved
Terms of use | Privacy Policy
http://community.verum.com/documentation/user_manual_pdf.aspx/9.2.7/modelling/refactoring/initialstate [08/05/2014 13:53:38]

ASD Suite User Manual
● Home ● Product ● Technology ● Resources ● Training ● Purchase ● Company
Duplicate a state
If you want to specify the same or at least similar behaviour in another state than in an existing one you might try to duplicate
the existing state and then make the necessary modifications in the new state.
In order to duplicate a state you have to select the respective state and select the "Duplicate State" item in the context menu of
state (see next figure).
Selection for Duplicate State
The following figure shows the result of naming the new state DuplicatedState:
The duplicated state
© 2014 Verum Software Tools BV All rights reserved
Terms of use | Privacy Policy
http://community.verum.com/documentation/user_manual_pdf.aspx/9.2.7/modelling/refactoring/duplicate [08/05/2014 13:53:42]

ASD Suite User Manual
● Home ● Product ● Technology ● Resources ● Training ● Purchase ● Company
Moving Events to a Different Interface
You may want to re-categorize your events into different interfaces. However, deleting an event from one interface and adding it to
another interface causes all the related rule cases in the SBS to be deleted. To solve this, move the events between the interfaces of
a service instead.
● Within the interface model, select one or more events
● Right-click, and choose "Move Event(s) to Interface..."
● You now get a dialog where you can select the target interface
The events will be moved and all rule cases preserved.
Moving an event in an interface model causes mismatches with any design model that refers to it. There are two solutions: one is
to perform the same move action in the design model. The other is to check the design model for conflicts and use the conflict
wizard to do the move. Note however that since the design model refers to events by name, the conflict wizard cannot always tell
whether you moved the event or deleted and added it. You are presented with both solutions, be careful to select the one you
need.
© 2014 Verum Software Tools BV All rights reserved
Terms of use | Privacy Policy
http://community.verum.com/documentation/user_manual_pdf.aspx/9.2.7/modelling/refactoring/moveevents [08/05/2014 13:53:46]

ASD Suite User Manual
● Home ● Product ● Technology ● Resources ● Training ● Purchase ● Company
Deleting Events or Interfaces
Deleting events and interfaces can be done by selecting them and pressing Ctrl+Delete. You can do this both in interface models and
in design models. Their corresponding rule cases in the SBS will automatically be deleted as well. If any of these rule cases were non-
empty, you will get a warning dialog first. Deleting an event or interface from an interface model will cause a conflict in any design
that uses it. Conflict wizards are available to delete the event from the design model as well.
© 2014 Verum Software Tools BV All rights reserved
Terms of use | Privacy Policy
http://community.verum.com/documentation/user_manual_pdf.aspx/9.2.7/modelling/refactoring/deleteevents [08/05/2014 13:53:50]

ASD Suite User Manual
● Home ● Product ● Technology ● Resources ● Training ● Purchase ● Company
Renaming Events or Interfaces
Renaming events or interfaces is done by simply editing their name in their respective table. The names in the SBS
automatically change too. However, since the link between a design model and the events in the interface models is by name,
the rename must be performed in both models. Renaming only in one model causes a conflict. Conflicts wizards are available to
solve the problem. In this case however they cannot reliably see whether you renamed the event or deleted one event and
added another. The correct solution will usually be suggested to you first, but sometimes you may need to pick another solution
than the top one from the list.
© 2014 Verum Software Tools BV All rights reserved
Terms of use | Privacy Policy
http://community.verum.com/documentation/user_manual_pdf.aspx/9.2.7/modelling/refactoring/renameevents [08/05/2014 13:53:53]

ASD Suite User Manual
● Home ● Product ● Technology ● Resources ● Training ● Purchase ● Company
Changing Event Parameters
Changing event parameters in an interface model can be done simply by editing the event. The SBS of the interface model is not
affected - it automatically shows the edits.
Any dependent design model, however, needs to have its SBS updated. For instance, if you add a parameter, the design model needs
to supply arguments for that parameter. This is a design choice that cannot be made automatically. However, the ASD:Suite tries to
help out for the most common cases. Any differences in parameters between a design model and its interface models are reported
as conflicts.
The conflict wizards will offer you two choices: "Copy parameters and repair SBSes" and "Copy parameters to design model". The
first solution uses heuristics to change the SBS. For instance, if you change only the order of parameters, the SBS arguments are re-
ordered to match. If you delete a parameter, arguments are deleted; if you add a parameter, arguments are added.
Note, however, that parameters are matched by name, so a renamed parameter cannot be repaired. Choose the "Copy parameters
to design model" solution in this case to avoid arguments being deleted and added.
© 2014 Verum Software Tools BV All rights reserved
Terms of use | Privacy Policy
http://community.verum.com/documentation/user_manu....aspx/9.2.7/modelling/refactoring/changeparameters [08/05/2014 13:53:57]

ASD Suite User Manual
● Home ● Product ● Technology ● Resources ● Training ● Purchase ● Company
Changing the Order of Events or Interfaces
You can change the order of events simply by selecting them and pressing Ctrl+Up or Ctrl+Down to move the table row up or
down. Changing the order of interfaces is a simple matter of selecting the interface tab and pressing Ctrl+Left or Ctrl+Right to move
the tab left or right. Similar actions are available in the Model Explorer. Changing the order in an interface model has no effect on
design models that use it: their order does not change, and also there will be no conflict about a mismatch.
To make the order of events in a design model similar to the order in the interface model, right-click an event in the design model
and choose "Sort like Interface Model". Note that the interface model must be loaded for this to work.
© 2014 Verum Software Tools BV All rights reserved
Terms of use | Privacy Policy
http://community.verum.com/documentation/user_manual_pdf.aspx/9.2.7/modelling/refactoring/changeorder [08/05/2014 13:54:01]

ASD Suite User Manual
● Home ● Product ● Technology ● Resources ● Training ● Purchase ● Company
Replacing an Interface Model
A design model refers to its interface models by relative file path. You can change which interface models are used simply by
changing that relative path.
● Go to the Implemented Service or Used Services tab
● Select the tab of the model you want to replace
● Use the "Browse..." button to select another interface model.
If the events in the new interface model are not the same as in the old one, the differences are reported as conflicts. You can then
resolve the differences in all the ways described in "Refactoring ASD Models", usually by using the conflict wizards.
Changing a relative path is an undoable action: pressing Edit-Undo will simply change the relative path back and the conflicts are
gone.
© 2014 Verum Software Tools BV All rights reserved
Terms of use | Privacy Policy
http://community.verum.com/documentation/user_manual_pdf.aspx/9.2.7/modelling/refactoring/replaceim [08/05/2014 13:54:04]

ASD Suite User Manual
● Home ● Product ● Technology ● Resources ● Training ● Purchase ● Company
Renaming Data Variables
To rename a data variable, you can simply change its name in the Data Variables table. However, that does not rename the uses of
that data variable in the SBS. To include these uses as well, do not rename the variable in the table, but right-click the variable
name and choose "Rename all occurrences".
© 2014 Verum Software Tools BV All rights reserved
Terms of use | Privacy Policy
http://community.verum.com/documentation/user_manu...px/9.2.7/modelling/refactoring/renamedatavariables [08/05/2014 13:54:08]

ASD Suite User Manual
● Home ● Product ● Technology ● Resources ● Training ● Purchase ● Company
Save As
The ModelBuilder enables you to save your currently opened ASD model as a new model using the currently specified behaviour
as starting point, or as an exact copy.
Note: The newly created model will be opened in the current instance of the ModelBuilder.
Using the "File->Save <model_name> As...->Copy..." menu item you can save an exact copy of the currently opened ASD model.
Saving an exact copy comes handy in the following cases:
● If you are not able to save your ASD model because it was opened in a read-only mode or because the physical location is not
available anymore, or
● In case you make changes and you save them and they do not turn out to be the right changes
Note:
● In case the currently opened ASD model is a design model only an exact copy of the design model will be saved, no copies are saved
for the referenced, i.e. implemented or used, interface models.
● When creating an exact copy the currently opened model will not be saved.
Using the "File->Save <model_name> As...-> New Model..." menu item you can create a new model using the specified behaviour in
the currently opened model as a starting point.
Note:
● If the model name or the main machine name matched the old file name, they are automatically renamed to the new file name.
● When creating a new model you have the opportunity to save your currently opened model before the newly created model is
loaded in the ModelBuilder.
© 2014 Verum Software Tools BV All rights reserved
Terms of use | Privacy Policy
http://community.verum.com/documentation/user_manual_pdf.aspx/9.2.7/modelling/save_as [08/05/2014 13:54:11]

ASD Suite User Manual
● Home ● Product ● Technology ● Resources ● Training ● Purchase ● Company
Guidelines for names and identifiers
Within an ASD model there is a number of keyword that cannot be used as identifiers. For example, you cannot use "Illegal" as a
name for an event, as this conflicts with the built-in 'Illegal' action. Depending on the scope or location, some keywords are allowed
in one location and disallowed in others.
To prevent problems we recommend not to use the following names for identifiers in you ASD models:
● Illegal
● Blocked
● Disabled
● NoOp
● StateInvariant
● DataInvariant
● VoidReply
● NullRet
● Integer
● Enumeration
● Boolean
● true
● false
● and
● or
● not
● nil
● head
● tail
● that
● otherwise
● service
● use
In addition to these keywords, we also recommend the following:
● you should not use any of the reserved words in the output languages of the ASD compiler (C++, C#, C, Java)
● you should not start an identifier name with "asd_"
● you should not start an identifier name with an underscore ("_")
● you should not start an identifier name with a digit
● you cannot use a namespace "asd.builtin."
● you cannot use non-alphanumerical characters
● you cannot use Unicode characters. Only ASCII characters are supported.
The following grammar defines the validity of a name used in ASD modelling:
● ValidName = Letter { _ | Letter | Digit}
● Letter = any character from "a" to "z" or from "A" to "Z"
● Digit = any number between and including 0 and 9
© 2014 Verum Software Tools BV All rights reserved
Terms of use | Privacy Policy
http://community.verum.com/documentation/user_manual_pdf.aspx/9.2.7/modelling/naming_rules [08/05/2014 13:54:15]

ASD Suite User Manual
● Home ● Product ● Technology ● Resources ● Training ● Purchase ● Company
Conflicts
Your models have to conform to certain rules before they can be verified or before code can be generated from them. Most of
these rules are syntactical, others are about the relationship between a design model and its interface models. The ModelBuilder
can automatically check the rules and it will highlight the locations where the rules are violated.
Types of Conflicts
There are two types of conflicts:
● Errors, which need to be fixed before code can be generated or the model can be verified. Errors are highlighted in the model in orange.
● Warnings; Models with only warnings can be verified and code can be generated. Warnings are highlighted in the model in yellow.
All conflicts are displayed in the Conflicts Window. Double-clicking a conflict shows the location of the conflict in the model. Vice
versa, hovering with the mouse over a highlighted location in the model gives the conflict message in a tooltip.
Note: When jumping to a filtered-out rule case, that single rule case will be unhidden. You can hide the respective rule case again,
by (re-)applying the filter(s). See "SBS Filters" for details about applying filters.
Note: Each conflict has an associated error code. Please report that code if you have difficulties in fixing the conflict(s). Clicking with
the mouse on the error code will open a webpage in your default browser with some guidelines to fix the conflict.
Checking for Conflicts
A conflicts check is done automatically when a model is opened, verified or when code is generated. You can also manually check
for conflicts: Select the "Tools->Check Conflicts" menu item.
Continuous Conflicts Checking
If a conflicts check (either automatic or manual) results in conflicts, then the conflicts are re-checked every time you make a change
to the model. Once the last conflict is fixed, re-checking conflicts is automatically disabled again. For large models, this
continuous conflicts checking might be inconvenient. For this reason, you can disable this behaviour under Tools-Options-Appearance.
Clearing the Highlighting
You can remove the orange and yellow highliting from the model by pressing Tools-Clear Conflicts. This also clears the Conflict
Results window.
© 2014 Verum Software Tools BV All rights reserved
Terms of use | Privacy Policy
http://community.verum.com/documentation/user_manual_pdf.aspx/9.2.7/conflicts/check_conflicts [08/05/2014 13:54:19]

ASD Suite User Manual
● Home ● Product ● Technology ● Resources ● Training ● Purchase ● Company
Fixing conflicts
If your models have conflicts, you can change your model manually to fix the conflicts. The table below has suggestions for what to
change for every conflict. However, the Suite can fix many conflicts automatically. In the Conflicts Window, there is a column called
"Solutions". If there are automatic solutions available for a conflict, this will display a 'wizard' icon and the number of available
solutions. To automatically solve a conflict:
● Check that the "Solutions" cell indicates that there are solutions available.
● Click the "Solutions" cell. A dialog pops up.
● Most conflict solutions can be applied to all conflicts of the same type. In this case, you can check the "Do this for all similar
conflicts" checkbox.
● Choose the solution you want to apply.
Caveat: usually, the first solution that is presented is the one you will need. However, there can be other solutions for the conflict,
and they may be better suited to your particular situation. Also, in some cases, it is handier to solve the conflict by hand regardless.
This is an overview of all error codes reported in the ASD:ModelBuilder Release 4 v9.2.7 Click on the error code for more details:
RC5 RC6 RC7 RC8 RC9
RC10 RC11 RC12 RC13 RC15 RC16 RC17 RC18 RC19
RC20 RC21 RC22 RC23 RC24 RC25 RC26 RC27 RC28 RC29
RC31 RC32 RC33 RC34 RC35 RC36 RC38
RC41 RC42 RC43 RC44 RC46 RC48 RC49
RC50 RC51 RC52 RC54 RC55 RC57 RC58 RC59
RC60 RC61 RC62 RC63 RC64 RC65 RC66 RC67 RC68 RC69
RC70 RC71 RC72 RC73 RC74 RC75 RC77 RC78 RC79
RC80 RC83 RC84 RC86 RC87 RC88 RC89
RC90 RC92 RC93 RC94 RC95 RC96 RC97 RC98 RC99
RC100 RC101 RC102 RC103 RC104 RC105 RC106 RC107 RC109
RC110 RC111 RC112 RC114 RC116 RC118
RC121 RC122 RC124 RC125 RC126 RC127 RC129
RC130 RC131 RC132 RC133 RC134 RC135 RC136 RC137 RC138 RC139
RC140 RC142 RC143 RC144 RC145 RC146 RC147 RC148 RC149
RC152 RC153 RC157 RC158 RC159
RC160 RC161 RC162 RC163 RC164 RC165 RC166
RC171 RC172 RC173 RC174 RC175 RC176 RC177 RC178 RC179
RC180 RC181 RC182 RC183 RC184 RC185 RC186 RC187 RC188 RC189
RC190 RC191 RC192 RC193 RC194 RC195 RC196 RC197 RC198 RC199
RC200 RC201 RC202 RC203
This is an overview of all error codes reported by the ASD Server Release 4 v9.2.7 Click on the error code for more details:
CGE03 CGE04 CGE05 CGE06 CGE07 CGE09 CGE10
CGE11 CGE12 CGE13 CGE14 CGE16 CGE17 CGE18 CGE20
CGE21 CGE22
© 2014 Verum Software Tools BV All rights reserved
Terms of use | Privacy Policy
http://community.verum.com/documentation/user_manual_pdf.aspx/9.2.7/conflicts/fix_conflicts_intro [08/05/2014 13:54:23]

ASD Suite User Manual
● Home ● Product ● Technology ● Resources ● Training ● Purchase ● Company
Fixing IM-DM difference conflicts
As described in "Refactoring ASD Models", your design models need to match their surrounding interface models to a degree:
for instance, all the events you use in a design model, must be defined in one of the interface models. The models can be
edited independently, which can cause them to no longer match. The design model refers to the interface model interfaces and
events by name. This means that when you change a name in an interface model, you also have to change it in the design
model. Usually, you can use the Conflict Wizards to make corresponding changes to a design model.
Error code Explanation Fix
RC142 Your design model refers to an interface that is not present in the
interface models. It can be that the interface was deleted from
the interface model, but also that it was renamed. See
"Refactoring ASD Models" for more details.
If the interface was deleted from the interface model, delete it
from the design as well. If the interface was renamed, rename it
in the design model too.
RC143 There is an interface in the interface model that is not in the
design model. It can be that you deleted it from the design model,
that you added it to the interface model, or that it was renamed.
See "Refactoring ASD Models" for more details.
If the interface was renamed in the interface model, rename it in
the design model too. If it was added to the interface model, add
the interface. It is best to let the Conflict Wizard handle this, so
that the events are copied as well.
RC144 There is an event which is present in the design model but not in
the interface model. It can be that the event was deleted from the
interface model, or that it was renamed. See "Refactoring ASD
Models" for more details.
If the event was renamed in the interface model, rename it in the
design model too. If it was deleted from the interface model,
delete it in the design too. Note that this may cause rule cases to
be deleted.
RC145 There is an event which is present in an interface model but not in
the design model. It can be that it was added to the interface
model, deleted from the design, or that it was renamed. See
"Refactoring ASD Models" for more details.
If the event was renamed in the interface model, rename it in the
design too. If it was added, add it to the design model. It is best to
let the Conflict Wizard handle adding the event (copying it from
the interface model), so that the parameters are copied
automatically as well.
RC146 The notification interface in the design model is broadcasting
while the notification interface in the interface model is not, or
vice versa. The broadcast flag can have been changed in either
model. See "Refactoring ASD Models" for more details.
Change the broadcast flag to match. It is best to let the Conflict
Wizards handle this for you.
RC147 The parameters in the design model are different from the
parameters in the interface model. Note that direction (in/out/
inout) and type do not matter; these are not needed in the design
model. The number of parameters, the names and the order of
the parameters do matter. See "Refactoring ASD Models" for
more details.
Change the parameters to match. Then change the arguments in
the SBS to match the parameters. There are two Conflict Wizards
for this conflict: one that only copies the parameters, and one
that also changes the SBS arguments.
Caveat: the latter wizard cannot cope with renamed parameters,
since it will see those as deleted and added. Therefore it will
delete and add arguments in that case. The wizard is capable of
changing the order of arguments when the order of the
parameters has changed, and also of deleting and adding
arguments if parameters are deleted or added.
RC148 The reply type (valued/void) of a call event is different between
the design model and the interface model. See "Refactoring ASD
Models" for more details.
Change the reply type to match. Note that you may have to adjust
your SBS.
RC149 You cannot use the same interface model as both an implemented
model and used model. Usually, the ModelBuilder will prevent
you from doing this.
Change the relative path of either the implemented service or the
used service to point to a different interface model.
© 2014 Verum Software Tools BV All rights reserved
Terms of use | Privacy Policy
http://community.verum.com/documentation/user_manual_pdf.aspx/9.2.7/conflicts/imdmdifference [08/05/2014 13:54:27]

ASD Suite User Manual
● Home ● Product ● Technology ● Resources ● Training ● Purchase ● Company
Fixing syntax related conflicts
These are the syntax related conflicts:
Error Code Explanation Fix
RC5 The name of the service violates the syntactical rules for names
used in ASD modelling
Ensure that the indicated name complies with the "Guidelines
for names and identifiers".
RC6 The name of the design violates the syntactical rules for names
used in ASD modelling
RC7 The name of the interface violates the syntactical rules for names
used in ASD modelling
RC8 The name of the event violates the syntactical rules for names used
in ASD modelling
RC9 The name of the parameter violates the syntactical rules for names
used in ASD modelling
RC10 The name of the main machine or sub machine violates the
syntactical rules for names used in ASD modelling
RC11 The name of the state violates the syntactical rules for names used
in ASD modelling
RC12 The name of the state variable violates the syntactical rules for
names used in ASD modelling
RC13 The name of the used service reference violates the syntactical
rules for names used in ASD modelling
RC110 The name of the tag violates the syntactical rules for names used in
ASD modelling
RC124 The component name in the definition of the specified service
reference violates the rules for names used in ASD modelling
RC130 The name of the construction parameter is invalid.
RC163 The name of the data variable is invalid.
RC171 The name of the rule case-local variable is invalid.
RC176 The name of the enumeration value is invalid.
RC179 The name of the type definition is invalid.
RC15 The name of the specified namespace violates the rules for
specifying names for namespaces Ensure that the name of the namespace consists of names
separated by dots, and every name consists of an alpha
character or an underscore, followed by alphanumericals and
underscores
RC112 The name of an ASD model can not be "asd.builtin.ITimer" Ensure that the model name is not "asd.builtin.ITimer"
RC122 Model names should not be longer than 200 characters Ensure that the model name is less than 200 characters
RC125 There is an empty Construction field in the specified service
reference Fill in the Construction field, or delete the service reference
RC126 There is a tag with no name Specify a name for the tag
RC127 Currently a construction parameter can have only [in] as direction Ensure that the direction of the construction parameter is [in]
RC129 The specified construction argument is not declared Ensure that the construction argument, if not a literal, is
declared as a construction parameter in the design model
properties, or as a service reference
RC131 There is a syntax error in the construction field of the specified
service reference Ensure that the data specified in the construction field complies
with the syntax for declaring construction parameters
RC132 There should be no value defined in the "Verification Cardinality"
field since the used reference is used only for component injection Ensure that the "Verification Cardinality" field is empty
RC153 Transfer interfaces can only have valued events, so they cannot
have a VoidReply reply event. Remove or rename the VoidReply event.
RC165 An argument can be one of:
● A rule case-local variable: simply the name of the local
variable
● A data variable: a storage specifier (<< >> or ><) followed by
the data variable name
● A literal value: any value enclosed in dollars ($). Note that
dollars within the literal value must be escaped by using
double dollars.
Put the argument expression in one of the forms mentioned. See
also "Parameter Usage".
RC166 You used a storage specifier (<< >> or ><) but the name behind the
storage specifier does not match any declared data variable. If you intended to use a rule case-local variable, remove the
storage specifier. Otherwise, correct the data variable name or
declare the data variable in the Data Variables tab. See also
"Data Variables" and "Parameter Usage".
RC188 The namespace prefix in the code generator settings is not valid. A namespace prefix consists of identifiers separated by dots.
Each identifier must start with an underscore or letter, followed
by underscores, letters or digits.
RC196 The service name is not valid. A service name consists of identifiers separated by dots. Each
identifier must start with an underscore or letter, followed by
underscores, letters or digits.
RC197 The user defined type should not start with a colon. Ensure that the user defined type does not start with a colon.
RC198 A data invariant should be a list of datavariable.isValid() or
datavariable.isInvalid() calls, separated by semi-colons. Ensure the data invariant is according to the syntax.
RC199 A data variable referenced in the indicated data invariant cannot
be found. Adjust the data invariant or declare the data variable in the Data
Variables table.
RC201 A data variable is referenced in the data invariant of a super state
or the initial state of a submachine. Remove the references to data variable in super states and initial
states of submachines.
RC202 Using a double unary plus or minus is not allowed in guards,
because they are often interpreted as an increment or decrement
operator.
Remove the + + or - - from the guard.
© 2014 Verum Software Tools BV All rights reserved
Terms of use | Privacy Policy
http://community.verum.com/documentation/user_manual_pdf.aspx/9.2.7/conflicts/syntax [08/05/2014 13:54:31]

ASD Suite User Manual
● Home ● Product ● Technology ● Resources ● Training ● Purchase ● Company
Fixing name duplicates
The following table shows the messages for the situations in which a name of some items appears more than allowed:
Error Code Explanation Fix
RC16 Each interface in an ASD model must have a unique name
Ensure name uniqueness per indicated item
RC17 Each event, or reply event, in an interface, must have a unique name in the context of
the respective interface
RC18 Each parameter in an event must have a unique name
RC19 Each state machine in a design model must have a unique name
RC20 Each state must have a unique name in the state machine in which it is declared
RC21 Each state variable must have a unique name in the context of the machine in which is
declared
RC22 Each used service reference, used service reference state variable, or construction
parameter in a design model must have a unique name in the context of the design
model
RC23 Each event must have a name which is not used as a name for an interface
RC111 Each tag in an ASD model must have a unique name
RC164 Each data variable in an ASD model must have a unique name.
RC177 Enumeration values must be unique across all enumeration type definitions in an ASD
model.
RC178 Enumeration values must be unique with respect to state variable names and service
reference names.
RC180 Type definitions in an ASD model must have a unique name.
RC200 Giving a state variable and a data variable the same name likely causes confusion, so
you'll probably want to give them unique names.
Note: Model names, file names and interface names must be unique within the scope of the entire project. This is not
automatically checked by the ASD:Suite, and need to be ensured by you. If the naming conventions are not met this could lead
to verification errors, code generation errors or compilation errors.
© 2014 Verum Software Tools BV All rights reserved
Terms of use | Privacy Policy
http://community.verum.com/documentation/user_manual_pdf.aspx/9.2.7/conflicts/duplicates [08/05/2014 13:54:35]

ASD Suite User Manual
● Home ● Product ● Technology ● Resources ● Training ● Purchase ● Company
Fixing interface related conflicts
The following table shows the specification conflicts related to usage and declaration of interfaces when building ASD models:
Error Code Explanation Fix
RC24 Each service should have at least one application interface Specify at least one application interface in the interface model
of the indicated service
RC25 Each interface must have at least one event Specify at least one event for the respective interface
RC26 Each interface which has at least one valued call event, must have at
least one reply event Specify at least one reply event for the respective interface or
make all events void
RC27 Each transfer event must be of type "valued" Ensure that the specified transfer event is of type valued
RC31 Broadcasting interfaces are not allowed in the Single-threaded
execution model Turn off the Broadcast flag for the specified interface
RC32 There is no value in having a yoking value greater than the queue
size of the design model Change either the queue size or the yoking threshold. Note
that the yoking treshold is present in the interface model, not
in the design model
RC33 Yoking is only usable in the Multi-threaded execution model Remove the yoking threshold for the specified notification
event or use the Multi-threaded execution model instead of
the Single-threaded one
RC51 There are no notification events specified as Observed for the
specified broadcasting interface Ensure that there is at least one notification event of the
mentioned broadcasting interface specified as observed, or
clear the broadcasting flag for the mentioned interface
RC52 It is not allowed to flag ITimer notification events as Singleton events Ensure that the specified timer notification event is not flagged
as Singleton event
RC118 The event queue must be at least of size 1 Ensure in the design model properties that the specified size
for the event queue is greater or equal than 1
RC158 There are one or more call events with return type "void", but you
do not have a VoidReply event in the corresponding reply events
table. You need a VoidReply as answer to void call events.
Add a reply event named "VoidReply" to the reply events table.
© 2014 Verum Software Tools BV All rights reserved
Terms of use | Privacy Policy
http://community.verum.com/documentation/user_manual_pdf.aspx/9.2.7/conflicts/interfaces [08/05/2014 13:54:39]

ASD Suite User Manual
● Home ● Product ● Technology ● Resources ● Training ● Purchase ● Company
Fixing argument, parameter or data variable related conflicts
The following table shows the specification conflicts related to arguments, parameters, or data variables used in building the
ASD model:
Error Code Explanation Fix
RC28 Events on a Modelling Interface can not have parameters Remove the parameters from the declaration of the
respective event
RC29 Events on a Notification Interface can not have [out] or [inout] parameters Remove the [out] or [inout] parameter from the
declaration of the respective event
RC77 The number of arguments in a specified response must be the same as the
number of parameters in the declaration of the event or return event used as
response
Ensure that the list of arguments used in the
response matches the list of parameters as in the
declaration for the event or return event
RC78 The number of arguments in a trigger must be the same as the number of
parameters in the declaration of the event or reply event used as trigger Ensure that the list of arguments used in the trigger
matches the list of parameters as in the declaration
for the event or reply event
RC79 The Event column of the indicated rule case contains a trigger that has identical
arguments to two or more [in] or [inout] parameters. This would make the
value of the argument undetermined.
Change one of the argument names
RC80 The indicated rule case has an action with an [out] or [inout] argument that is
also used for another argument. This is not allowed since it is not clear which
value is actually written to the argument after the action is executed due to
reference-sharing
Change one of the arguments
RC83 The storage specifier attached to an argument in the trigger does not match the
direction of the parameter Change storage specifier to conform to the
parameter storage process described in "Parameter
Usage".
RC84 The storage specifier attached to an argument in the action does not match the
direction of the parameter Change storage specifier to conform to the
parameter storage process described in "Parameter
Usage".
RC86 Literals should not be empty in an action (i.e. $$) Fill in a non-empty literal or a valid argument.
RC104 A reply event can not have [out] or [inout] parameters Remove the [out] or [inout] parameter from the
declaration of the respective event
RC105 Data variables used in arguments must be preceded by a storage specifier (<<,
>> or ><). If you intended to use the data variable, add the
correct storage specifier. If you accidentally named
a rule case-local variable after a data variable,
change the name. See also "Data Variables" and
"Parameter Usage".
RC106 Literals should not be empty in a trigger (i.e. $$) Fill in a non-empty literal or a valid argument.
RC107 Literal arguments on a trigger are only allowed for [out] parameters Change the parameter direction or replace the
literal argument with a data variable.
RC109 If non-cloning of parameters is selected, the execution type of the service
should be Single-threaded.Ensure that the execution type of the component is
Single-threaded, or clear the "No Parameter
Cloning" flag in the code generator settings.
RC172 Initialising a data variable at construction time and invalidating it at the end of
every action sequence is a-symmetric and therefore not useful. Change one or both of the Auto-Initialise or Auto-
Invalidate fields of the data variable to "No". See
also "Data Variables".
RC173 Specifying simply "$$" for the Data Type of a data variable is not allowed. Clear the field. See also "Data Variables".
RC174 The data type of a data variable must be a target language type, enclosed in
dollars (e.g. $std::string$ for a C++ string). Any dollars in between must be
escaped by using double dollars.
Correct the type. See also "Data Variables".
RC183 The value of the variable mentioned in the conflict was used before any value
was stored into it. Note that:
● When a data variable is used on the [out] parameter of a trigger, its value
is copied at the occurrence of the reply event, and not at the end of the
rule case or action sequence.
● When a rule case-local variable is used on the [out] parameter of a
trigger, its value is copied at the end of the rule case.
● Data variables that have the Auto-Invalidate field set to "Yes", are invalid
at the start of an action sequence.
● Data variables that have the Auto-Invalidate field set to "No", are
assumed to be valid at the start of an action sequence. The model verifier
will correct this assumption if necessary.
Make sure the variable is written to before it is read
from. See also "Parameter Usage".
RC184 A variable is written to twice in a row without the value being read in between.
This is usually not correct. Ensure the variable is read between the writes, or
that the variable is not written to twice. See also
"Parameter Usage".
RC185 The built-in Initialise() and Invalidate() actions are only meant for use with data
variables. Remove the action or correct the name of the
argument to a data variable name. See also "Data
Variables".
RC186 Only rule case-local variables are allowed on transfer event [out] or [inout]
parameters Remove the storage specifier and do not use a data
variable
RC187 Literal values (between dollars) are only allowed on outward-facing parameters.
In the Actions column, this means that literals are only allowed on parameters
with direction [in].
Use a data variable or rule case-local variable.
RC189 Usually you will not want an unused data variable in your model. Remove the data variable or use it. Note that just
calling Initialise() or Invalidate() on the variable is
not considered "use".
RC203 There is a construction parameter in your design model that has type service(X)
or service[](X) but there is no interface model with a model name X linked to
your design model.
Change the type to the model name of a linked
interface model. You can add a new Used Service
(but not a service reference) if you need to link an
extra interface model.
© 2014 Verum Software Tools BV All rights reserved
http://community.verum.com/documentation/user_...licts/arguments_parameters_component_variables (1 of 2) [08/05/2014 13:54:43]

ASD Suite User Manual
● Home ● Product ● Technology ● Resources ● Training ● Purchase ● Company
Fixing used service references related conflicts
The following table shows the messages that inform you that there are specification conflicts related to services used in a design model:
Error Code Explanation Fix
RC34 There are one or more specification conflicts in the
specified interface model Check and fix conflicts in the interface model
RC35 The specified interface model is not open/loaded Add the interface model to the design model by performing the following
steps:
● Select Models in the Model Explorer.
● Select the Add model in the context menu after pressing the right
mouse key.
● Select the missing interface model and press Open.
RC36 The design model name and the component name can not
be the same in the Construction field of a service
reference. This is to ensure that a component does not
use itself
Change the design model name, or the component name in the
Construction field of a service reference
RC38 The declaration of the indicated service reference is not
valid. This can be because:
● The name is not valid: Used Service Reference
names should start with a letter, followed by letters,
digits and/or underscores;
● The name is already in use for something else (e.g. a
keyword or another used service reference).
Ensure that the name of the indicated used service reference complies
with the rules for naming used service references and that it is not used
for naming any other item in your model
RC41 If you use the asd.builtin.ITimer service, you need to mark
all interfaces as "used" Make sure the "Used" checkbox of the "ITimer" interface is checked, or
remove the ASD:Timer service as a used service
RC42 If you use the ASD:Timer service, you need to mark all
interfaces as "used" Make sure the "Used" checkbox of the "ITimerCB" interface is checked, or
remove the ASD:Timer service as a used service
RC43 When using the single-threaded execution model, either
none or all of the interfaces in the service must be marked
as "used".
In the design model, make sure that the "Used" checkboxes of the
interfaces of the service are all on or off. See also "Execution Model".
RC44 If the implemented service is Single-threaded, all used
services must be Single-threaded as well.
Exceptions: it is allowed to have a Multi-threaded used
service if:
● The used service does not have notification
interfaces
● The used service does not have modelling interfaces
● The service reference uses all interfaces
Ensure that all used services use the Single-threaded execution model or
they fall in one of the exceptional cases. See also "Execution Model".
RC46 The implementation of the ASD Timer requires that the
models use the Multi-threaded execution model. See
"Specifying the execution model" for details.
Ensure that all used services use the Multi-threaded execution model, or
remove the ASD Timer service as a used service.
RC48 At most 128 instances can be put into a service reference Lower the value that is specified in the "Cardinality" column
RC49 Each used service reference with unspecified cardinality (i.
e. that have an asterisk (*) in the Cardinality column) must
have a cardinality specified in the "Verification
Cardinality" column
Fill in the "Verification Cardinality" column for the indicated used service
reference
RC50 The number of instances for a service reference used in
verification should be at least 1 and should not exceed the
specified cardinality of the respective service reference
Ensure that the number in the "Verification Cardinality" column is greater
than 1 and less than or equal to the cardinality of the service reference
RC133 The service reference is not used as a construction
argument to another service reference and it has no used
interfaces
Use the service reference as a construction argument to another service
reference, or specify used interfaces for it, or remove the service
reference
RC134 ITimer is not allowed as service type for a construction
parameter Check your code generator settings and remove asd.builtin.ITimer as
service type of the indicated construction parameter
RC135 The argument to a use construction expression must be a
construction parameter of a service() type declared in the
code generator settings. It cannot be a service reference,
a literal, or a construction parameter of a user-defined
type.
Ensure that the indicated argument complies with the syntactical rules of
arguments to a use construction expression
RC136 The service reference refers to a construction parameter
of the wrong type Ensure that the construction parameter and the service reference refer to
the same interface model name
RC137 The used instances refered by the specified construction
arguments depend on each other and create a cyclic
construction dependency
Remove the cyclic dependency
RC138 A construction argument can not be of type asd.builtin.
ITimer Change the type in the declaration of the construction arguments.
RC139 The cardinality of the service reference does not match
the size of the specified construction parameter Ensure that the cardinality of the service reference does match the size of
the specified construction parameter, or vice versa
RC140 A USR state variable cannot have the type of an unused
service; at least one of the interfaces in the service must
be used
Change the USR state variable constraint, or marks at least one of the
interfaces in the service as "Used" by checking its "Used" checkbox. See
also State Variables for Used Service References".
RC157 If you specify * as cardinality, you must also have a "use"
expression in the Construction field to supply the desired
number of instances at construction time.
Either specify a fixed cardinality or add a construction parameter to the
design model properties and specify "use myConstructionParameter" in
the Construction field.
RC159 You have two used service dependencies with the same
name. Change the name of one of the used service dependencies.
RC160 The use of singleton notification events is not supported
for models that implement an interface model which has
the Single-threaded Execution Model.
Singleton notification events are useless in the Single-threaded model,
since the notification events are not processed until the thread of control
returns to the component that receives them. Therefore there will be
either zero or one event processed, which is usually not the intention
when working with singleton events (where you typically want only zero
or one in the queue, but multiple events processed if there is processing
time). Make the event non-singleton.
http://community.verum.com/documentation/user_manual_pdf.aspx/9.2.7/conflicts/used_services (1 of 2) [08/05/2014 13:54:47]

ASD Suite User Manual
RC161 ASD models have an automatically generated unique
identifier. This identifier is not visible in the ModelBuilder.
If you copy-paste an ASD model e.g. in Windows Explorer,
then you end up with two ASD models with the same
identifier. It is not supported to have a design model that
refers to multiple interface models with the same
identifier.
Open one of the interface models, choose File - Save As - New Model, and
save the model under its own name. It will be overwritten and get a new
unique identifier. In the future, don't copy models in Windows Explorer to
create new ones but use File - Save As - New Model.
RC190 Cardinality of a service reference is out of range. The valid
range is [1..128]. Update the cardinality of a service reference with a value from the valid
range [1..128].
RC191 Construction parameter is not a vector and is used with an
index. Either change the construction parameter into a vector, or remove the
index from the parameter in the construction field.
RC192 The index in an argument of a construction expression is
out of range. The argument is a vector with a limited
range, the index should be within this range.
Change the index in in the argument to a value within the valid range, or
update the cardinality of the vector being passed.
RC193 There is a used service that has no service references to it Either create a service reference or delete the used service
RC194 The Service field of the service reference is empty. Select a service in the Service field.
RC195 The two indicated Used Services refer to the same
interface model, have the same events and the same
Observed, Singleton and Used flags.
Use the conflict wizard to merge the two services.
© 2014 Verum Software Tools BV All rights reserved
Terms of use | Privacy Policy
http://community.verum.com/documentation/user_manual_pdf.aspx/9.2.7/conflicts/used_services (2 of 2) [08/05/2014 13:54:47]

ASD Suite User Manual
● Home ● Product ● Technology ● Resources ● Training ● Purchase ● Company
Fixing rule case related conflicts
The following table shows the specification conflicts related to specification of actions when building ASD models:
Error Code Explanation Fix
RC54 The indicated state can not be reached following a path
from the initial state of the state machine Ensure that there is at least one transition to the indicated state from a
non-floating state
RC55 Every rule case has to have at least one action Ensure that all rule cases have at least one action
RC57 A rule case can not have more than one abstract action, i.
e. Illegal, Disabled, Blocked or NoOp Ensure that the rule case has one and only one abstract action, or none at
all
RC58 Each rule case which has actions different from Illegal,
Disabled, and Blocked must have a target state Ensure that the rule case has a target state, or it has Illegal, Disabled, or
Blocked as action
RC59 Each rule case which has Illegal, Disabled or Blocked as
action must not have a target state Ensure that the rule case has no target state or does not have Illegal,
Disabled, or Blocked as action
RC60 Only Blocked can be specified as action in the indicated
rule case. See "State types in a design model" for the rules
about allowed actions in various state types.
Press Shift+F8 to automatically fix the conflict or change the action to
Blocked
RC61 Blocked can not be specified as action in the indicated rule
case. See "State types in a design model" for the rules
about allowed actions in various state types.
Press Shift+F8 to automatically fix the conflict or change the action to
Illegal or any other valid action
RC62 A rule case can not have more than one valued call event
in its actions, because after a valued call, the component
needs to go to a synchronous return state to look at the
return value
Ensure that there is at most one valued call event per rule case
RC63 A rule case can not have more than one reply event in its
actions Ensure that there is at most one reply event per rule case
RC64 A valued call event must be the last event in the actions of
a rule case, because after a valued call, the component
needs to go to a synchronous return state to look at the
return value
Ensure that the valued call event is the last action in the rule case
RC65 A transfer reply event must be the last action in the
actions of a rule case Ensure that the transfer reply event is the last action in the actions of the
rule case
RC66 Each rule case which has a transfer reply event as action
must have the initial state of the sub machine as target
state
Ensure that the rule case which has a transfer reply event as action has
the initial state of the sub machine as target state
RC67 Each rule case that has the initial state of a sub machine as
target state, must have a transfer reply event as last action Ensure that all rule cases which have the initial state of a sub machine as
target state, have a transfer reply event as last action
RC68 A rule case with a modelling event as trigger may not have
Illegal as action Press Shift+F8 to automatically fix the conflict or change the action to
Disabled or any other valid response
RC69 A rule case triggered by modelling event has no effect
when NoOp is specified as action, no state variable update
is specified and there is no state change
Use "Disabled" to indicate that it is your intention that the modelling
event should have no effect. Enter an Action and/or a State variable
update and/or a different Target State in case the null-effect was a
mistake.
RC70 The indicated reply event must belong to the same
interface as the indicated trigger event Ensure that the specified reply event belongs to the same interface as the
indicated trigger
RC71 A "void" call event should not be followed by a reply event
and/or a valued call event should not be followed by a
void reply (i.e. "VoidReply")
Ensure that the valued_call_event-reply_event and void_call_event-
void_reply pairs are correctly specified in rule cases
RC72 Transition to this state is preceded by a valued call event
on one transition while it is preceded by a void call event
on another transition. Consequently, it is unclear if this
should be a "Synchronous return state" or a "Normal
state". See "State types in a design model" for details
about state types.
Ensure that all transitions to the state have either void or valued call
events as the last event
RC73 It is not allowed to subscribe to a non broadcasting
notification interface Remove the respective Subscribe from the sequence of actions or make
the notification interface broadcasting
RC74 It is not allowed to unsubscribe from a non broadcasting
notification interface Remove the respective Unsubscribe from the sequence of actions or
make the notification interface broadcasting
RC75 You are attempting to Subscribe, or Unsubscribe, to an
interface which is not declared as a used interface Remove the Subscribe or Unsubscribe action or declare the respective
interface as a used interface
RC101 No guard should be specified if the rule case has Blocked
as action Specify different action(s) or remove the guard
RC102 No state variable updates should be specified if the rule
case has Blocked as action Specify different action(s) or remove the state variable updates
RC103 A rule with a rule case in which Blocked is specified as
action should have no other rule cases Specify different action(s) or remove the other rule cases from the rule
RC114 Disabled is only allowed for rule cases having a modelling
event as trigger Specify different action(s)
RC116 No state variable updates should be specified if the rule
case has Disabled as action Specify different action(s) or remove the state variable updates
RC121 In a Single-threaded model it is not possible to have a
reply event on a modelling event trigger because this
always results in deadlock
Change the actions or the execution model
© 2014 Verum Software Tools BV All rights reserved
Terms of use | Privacy Policy
http://community.verum.com/documentation/user_manual_pdf.aspx/9.2.7/conflicts/rule_cases [08/05/2014 13:54:51]

ASD Suite User Manual
● Home ● Product ● Technology ● Resources ● Training ● Purchase ● Company
Fixing state variable and guard related conflicts
The following table shows the specification conflicts related to specification of state variables and/or guards when building ASD models:
Error Code Explanation Fix
RC87 The indicated state variable is not declared in
conformance with the rules of defining a state
variable in ASD modelling
Ensure that the specified state variable is declared correctly. See also "State
Variables".
RC88 Used service reference state variables should have a
cardinality specified in the Cardinality column Ensure that there is a cardinality >=1 specified for the used service reference
state variable
RC89 Only variables of type Used Service Reference can be
declared with a Cardinality Empty the Cardinality field or change the type of the variable to Used Service
Reference
RC90 There is no constraint specified for the specified state
variable Ensure that there is a constraint specified for the respective Used Service
Reference state variable in the "Constraint" column
RC92 The initial value specified for the indicated state
variable is syntactically incorrect Ensure that you enter a syntactically correct initial value. This depends on the
type of variable:
● Boolean: true or false,
● Integer: a number
● Used Service Reference: one or more used service references.
Note: When you want a sequence of used service references, i.e. a
collection of used service references, as initial value, use the "+"
operator to concatenate the respective used service references.
RC93 Each state variable must have an initial value within
the specified range Specify an initial value within the specified range
RC94 There is more than one rule case without guard(s) for
the specified trigger in the specified state Ensure that there is no more than one rule case without guards for the
specified trigger in the specified state
RC95 For the specified trigger in the specified state there is
at least one rule case without guard and one rule case
with guard. This also occurs if one rule case has
"otherwise" as guard and there is at least one rule
case of that rule that has no guards.
Fill in a guard on the guard-free rule case, typically "otherwise", or delete a
rule case, in the indicated state, which has the indicated trigger
RC96 Design models need to be deterministic and therefore
at most one rule case per rule can have the
"otherwise" keyword as guard
Ensure that for a rule otherwise is specified only once
RC97 At least one rule case per rule has to not have
"otherwise" as guard Ensure that not all rule cases having the indicated trigger have "otherwise" as
guard
RC98 The guard is syntactically incorrect Ensure that the specified guard conforms to the specified rules. See also
"Guards".
RC99 The state variable update is syntactically incorrect Ensure that the specified state variable update conforms to the specified
rules. See also "State Variable Updates".
RC100 Since in ASD multiple assignments are handled
conform the simultaneous assignment semantics,
there can be only one assignment to a specific state
variable in a state variable update expression
Ensure that there are no multiple assignments to the same state variable in
one state variable update expression
RC152 It is of no use to have a rule case with an empty guard
and one with an "otherwise" guard, since an empty
guard is equivalent to True, and therefore, the
"otherwise" is always False. In other words, the
"otherwise" rule case will never be executed.
Put something on the empty guard, or delete the "otherwise" rule case
RC162 The leftmost number in the range must be smaller
than or equal to the rightmost number in the range, e.
g. [0:2] is allowed but [2:0] is not.
Swap the numbers in the range.
RC175 You must give the list of values that your enumeration
type can have. Specify a comma-separated list of identifiers in the Constraint field. See also
"Type Definitions".
RC181 Type definitions must have a type specified in the
Type column. Select a type. See also "Type Definitions".
RC182 The leftmost number in the range must be smaller
than or equal to the rightmost number in the range, e.
g. [0:2] is allowed but [2:0] is not.
Swap the numbers in the range. See also "Type Definitions".
© 2014 Verum Software Tools BV All rights reserved
Terms of use | Privacy Policy
http://community.verum.com/documentation/user_manual_pdf.aspx/9.2.7/conflicts/state_variables_guards [08/05/2014 13:54:55]

ASD Suite User Manual
● Home ● Product ● Technology ● Resources ● Training ● Purchase ● Company
Fixing code generation/verification conflicts
The following table shows the conflicts reported by the ASD server upon verification or code generation:
Error Code Explanation Fix
CGE03 For the indicated language(s) the following service reference
constructs are not allowed:
● State variables of used service reference type
● Using a used service reference in a guard or state update
expression
● Using a used service reference expression in an action sequence
Make sure that used service references are not used for state
variables, in guard or state update expressions or in actions.
CGE04 For the indicated language(s) it is not allowed to use service
references as construction parameters. Remove the construction parameter(s) of service reference
type in the Model Properties dialog.
CGE05 For the indicated language(s) it is not allowed to use service
reference arguments in the Construction field. Remove the service reference argument(s) from the
Construction field in the Service References table.
CGE06 For the indicated language(s) the cardinality of the used service must
be defined at design time, it cannot be unbounded (*). Update the cardinality of a service reference with a value from
the valid range [1..128].
CGE07 For the indicated language(s) only the Single-threaded execution
model is supported Change the Execution model setting in the Model Properties
dialog to Single-threaded (in the interface model(s)).
CGE09 For the indicated language(s) serialisation is not supported. Uncheck the Serialisable option in the Model Properties dialog
(in the interface model(s)).
CGE10 For the indicated language(s) serialisation is only supported in
combination with the Single-threaded execution model. Either uncheck the Serialisable option in the Model Properties
dialog, or change the Execution model setting in the
ModelProperties dialog to Multi-threaded (in the interface
model(s)).
CGE11 For the indicated language(s) when the implemented service has the
serialisetion optin set, all used services must also have the
serialisation option set.
Either uncheck the Serialisable option in the Model Properties
dialog for the implemented service, or check the Serialisable
option in the ModelProperties dialog for all used services.
CGE12 For the indicated language(s) the package name in the Namespace
prefix field is invalid. The Namespace prefix can consist of multiple nested scopes, e.
g. "com.mycompany.myproduct". In other words, the
namespace is a (possibly empty) dot-separated list of
identifiers.
CGE13 For the indicated language(s) the syntax of the Include/Import fields
is not correct The content of the "Include/import" fields in the Model
Properties dialog should be zero or more include/import
statements, one per line.
CGE14 For the indicated language(s) the syntax of the Include/Import fields
is not correct The content of the "Include/import" fields in the Model
Properties dialog should be zero or more include/import
statements, one per line.
CGE16 For the indicated language(s) the stub generator does not support
the proxy option Uncheck the option "Generate a proxy class for each interface"
in the Generate Stub dialog.
CGE17 For the indicated language(s) the combination of a Multi-threaded
implemented service with Single-threaded used services is not
supported.
Either change the Execution model setting in Model Properties
dialog of the implemented service to Single-threaded, or
change the Execution model setting in Model Properties dialog
of the used services to Multi-threaded.
CGE18 For the indicated language(s) the combination of a Single-threaded
implemented service with Multi-threaded used services is not
supported.
Either change the Execution model setting in Model Properties
dialog of the implemented service to Multi-threaded, or
change the Execution model setting in Model Properties dialog
of the used services to Single-threaded.
CGE20 The namespace "asd.builtin" is reserved for ASD specific features
such as the ITimer. Make sure the combination of namespace prefix and
namespace is not equal to "asd.builtin".
CGE21 Each interface model must have a unique modelname Change the model name of either the implemented or used
interface model. Note that the full modelname is constructed
as the combination of the modelname and the namespace,
and for code generation also namespace prefix and the
property "use service name in fully qualified names" for the
selected language.
CGE22 Each interface model must have a unique modelname Change the model name of one the used interface models.
Note that the full modelname is constructed as the
combination of the modelname and the namespace, and for
code generation also namespace prefix and the property "use
service name in fully qualified names" for the selected
language.
© 2014 Verum Software Tools BV All rights reserved
Terms of use | Privacy Policy
http://community.verum.com/documentation/user_manual_pdf.aspx/9.2.7/conflicts/serverside [08/05/2014 13:54:59]

ASD Suite User Manual
● Home ● Product ● Technology ● Resources ● Training ● Purchase ● Company
Verification
These are the steps to be followed when you want to verify an ASD model:
1. Prepare the model for verification
2. Start verification
3. Analyze and fix the reported errors
Note: If one of your checks ends up in "Queue full" see "Singleton Notification Events" and/or "Yoking Notification Events" for
possible solutions.
© 2014 Verum Software Tools BV All rights reserved
Terms of use | Privacy Policy
http://community.verum.com/documentation/user_manual_pdf.aspx/9.2.7/verify [08/05/2014 13:55:03]

ASD Suite User Manual
● Home ● Product ● Technology ● Resources ● Training ● Purchase ● Company
Code Generation
To generate code and integrate the code into your software system follow these steps:
1. Prepare the ASD model for code generation
2. Generate code from an ASD model
3. You can generate stub code from in interface model to create foreign components that are fully integrated with the ASD components
4. Download the ASD Runtime for the language and version that matches your project
© 2014 Verum Software Tools BV All rights reserved
Terms of use | Privacy Policy
http://community.verum.com/documentation/user_manual_pdf.aspx/9.2.7/codegeneration/overview [08/05/2014 13:55:06]

ASD Suite User Manual
● Home ● Product ● Technology ● Resources ● Training ● Purchase ● Company
Preparing the ASD model for code generation
A conflict-free model is ready for code generation. Additionally, there are several settings you can use to tweak code generation
and model verification to your requirements. For example, you might want to:
● change the component type,
● change the execution model,
● change the target language,
● change the code generator version,
● use namespaces
● specify construction parameters
● specify output path and tracing information
● import/include user defined types
● customize the code
© 2014 Verum Software Tools BV All rights reserved
Terms of use | Privacy Policy
http://community.verum.com/documentation/user_manu...px/9.2.7/codegeneration/prepare_code/prepare_intro [08/05/2014 13:55:10]

ASD Suite User Manual
● Home ● Product ● Technology ● Resources ● Training ● Purchase ● Company
Specifying the component type
In ASD you can choose between two types of components: Singleton or Multiple.
When selecting Singleton for a component, a single instance of the respective component will be created and this instance will be
accessed by all components that use the Singleton component. In case of Multiple, each component that uses the respective
component will create and use its own instance(s) of the Multiple component.
To specify the desired component type you have to open the model properties dialog for your design model by selecting the model
in the "Model Explorer", right-click and select the "Properties" item in the context menu.
The following dialog is shown:
The Properties dialog for a design model
In case you want two ASD components to share an instance, without using a Singleton component, you can pass a used
component instance to an ASD component as a parameter. See "Construction parameters" for details about passing component
instances.
© 2014 Verum Software Tools BV All rights reserved
Terms of use | Privacy Policy
http://community.verum.com/documentation/user_man.../9.2.7/codegeneration/prepare_code/component_type [08/05/2014 13:55:14]

ASD Suite User Manual
● Home ● Product ● Technology ● Resources ● Training ● Purchase ● Company
Specifying the execution model
In ASD you can choose between two execution models for your components: Multi-threaded or Single-threaded.
When selecting Multi-threaded for a component, this component will have its own separate thread for handling notifications, if
any, from servers. In case no notifications are defined the separate thread is not created. In case of Single-threaded, this thread will
not be created; only one execution thread will be active during the execution of a system of Single-threaded components. See the
"ASD Runtime Guide" for details about the runtime execution semantics for the two execution models.
The following rules apply to a Single-threaded ASD component:
1. The component type of the design model which implements the interface of your component (see "Specifying the component type") is
Multiple.
Note: Specify Multiple as component type when you generate stub code for your component (see "Generating stub code from an ASD
interface model").
2. No broadcasting notification interfaces are defined in your component.
3. All available interfaces are specified as used interfaces when you specify your component as used service in a design model.
4. A Multi-threaded component can be specified as used component only if it has no notification interfaces and no state change occurs
spontaneously.
5. No yoking thresholds are specified for the defined notification events.
6. The ASD Timer is not a used service in the design model in which you use your component.
7. If a tree of components uses the Single-threaded execution model, then the entire tree can only be accessed by one thread at a time.
To specify the desired execution model you have to open the Properties dialog for your interface model by selecting the model in
the "Model Explorer", right-click and select the "Properties" item in the context menu.
The following dialog is shown:
The Properties dialog for an interface model
© 2014 Verum Software Tools BV All rights reserved
Terms of use | Privacy Policy
http://community.verum.com/documentation/user_man...9.2.7/codegeneration/prepare_code/execution_model [08/05/2014 13:55:18]

ASD Suite User Manual
● Home ● Product ● Technology ● Resources ● Training ● Purchase ● Company
Specifying a target language and the code generator version
Code generation language and version properties are now captured in the model properties section and are stored in the ASD
model file. This allows you to specify the desired target language and code generator version for each model when information is
missing or not according to your expectations. The target language and code generator version for the open model are also
indicated in the status bar of the ASD:Suite. This information is required every time when you verify the model and generate code.
You can access the code generation "Properties" dialog of your model by selecting the interface model in the "Model Explorer",
right-click, select the "Properties" item in the context menu and choose the "Code Generation" tab.
The following dialog appears on your screen if the ASD model is a design model:
The code generation "Properties" dialog for a design model
In case the ASD model is an interface model the code generation "Properties" dialog appears as follows:
The code generation "Properties" dialog for an interface model
With the ASD:Edit command line tool you can set the code generation language and version for all ASD models in your project in
one go.
© 2014 Verum Software Tools BV All rights reserved
Terms of use | Privacy Policy
http://community.verum.com/documentation/user_man...degeneration/prepare_code/language_code_generator [08/05/2014 13:55:22]

ASD Suite User Manual
● Home ● Product ● Technology ● Resources ● Training ● Purchase ● Company
Defining construction parameters
Components can have construction parameters - parameters that are passed to the component when it is instantiated. Construction
parameters can be regular parameters like integers and strings, or they can be service parameters - instances of other
components. Regular parameters can be passed on further to hand-written components. Service parameters can be used to pass
used services to a component (this is known as dependency injection).
The construction parameters are defined in the "Construction parameters" field of the code generation settings:
Settings for code generation in an ASD design model
This is the syntax for construction parameter definition:
1. For parameters of user defined types: "[in]name:std::string"
Note:You can use any type you like that the programming language allows. For most languages, you will need to include/import
the type using the "Include/import (declaration)" field of the code generator settings. For more detail see "Referencing user
defined types"
2. For a single injected service: "[in]siren: service(ISiren)"
3. For a vector of injected services: "[in]sensors: service[](ISensor)"
Note:
● When you want to define multiple construction parameters you specify them in a comma-separated list
● The border of the "Construction parameters" field is coloured in red if the syntax is incorrect
See "Construction Parameters" for details.
© 2014 Verum Software Tools BV All rights reserved
Terms of use | Privacy Policy
http://community.verum.com/documentation/user_man...degeneration/prepare_code/construction_parameters [08/05/2014 13:55:26]

ASD Suite User Manual
● Home ● Product ● Technology ● Resources ● Training ● Purchase ● Company
Specifying the output path and attribute code with tracing information
When you want to specify an output path for the generated files or you want to include tracing information in your generated code,
fill in the respective data in the code generation "Properties" dialog of your ASD model.
You can access the code generation "Properties" dialog of your model by selecting the ASD model in the "Model Explorer", right-
click, select the "Properties" in the context menu and choose your target language under the "Code Generation".
The following figures show the code generation "Properties" dialog for target language C++ in case the ASD model is an
interface model, or a design model, respectively:
The code generation properties for target language C++ in an interface model
The code generation properties for target language C++ in a design model
Check-mark the "Generate debug info" checkbox to attribute the generated code with tracing information. The tracing
information contains the component name, the state name and the trigger name. This information is reported every time a
trigger function is entered, prefixed with "-->" and every time this trigger function is exited, prefixed with "<--". The information
is passed to a language specific tracing mechanism:
● For C++, this is ASD_TRACE, a macro defined in the ASD Runtime header file trace.h. There is a default implementation using std::
cout, but this can be customized by you.
● For C#, the generated code uses the .NET System.Diagnostics.Trace facility. This can also be customised by you within the limits of .
NET. To enable tracing in a .NET application, the code must be compiled with the TRACE define set, i.e. -DTRACE and somewhere a
listener must be registered to pass the information to you:
System.Diagnostics.Trace.Listeners.Add(new System.Diagnostics.ConsoleTraceListener);
System.Diagnostics.Trace.AutoFlush = true;
● For C the tracing is limited to a single string literal message. This message is somewhat customisable through redefining the pre-
processor macro responsible for compiling the message. The default implementation gathers function, file and line number.
● For Java, by default the DiagnosticsDefaultTraceHandler is used. This class is part of the ASD Runtime for Java and contains a println
to System.out. In case you want to customize the tracing you can override this class by a custom version.
http://community.verum.com/documentation/user_...aspx/9.2.7/codegeneration/prepare_code/tracing (1 of 2) [08/05/2014 13:55:31]

ASD Suite User Manual
● Home ● Product ● Technology ● Resources ● Training ● Purchase ● Company
Ensuring correct referencing of user defined types
When you specified parameters of user defined types in your ASD component you need to ensure that the files where you defined
the respective types are referenced in the generated code.
The ModelBuilder provides an "Include/import" field in the code generation "Properties" dialog of your ASD model to facilitate
the specification of the required referencing statements. You can access the code generation "Properties" dialog of your model
by selecting the ASD model in the "Model Explorer", right-click, select the "Properties" in the context menu and choose your
target language under the "Code Generation".
Note: Any data you fill in the "Include/import" field for any other target language than C, C++ or Java is going to be ignored during code
generation.
The following figures show the code generation "Properties" dialog for target language C++ in case the ASD model is an
interface model, or a design model, respectively:
The code generation properties for target language C++ in an interface model
The code generation properties for target language C++ in a design model
The content of the "Include/import" fields for C and C++ should be zero or more include statements, one per line. An include
statement is one of the following:
● #include "FileName", or
● #include <FileName>
where, FileName is the name of the header file containing definitions of user defined types.
For Java the content of the "Include/import" fields should be zero or more import statements, one per line. An import statement
looks like:
import com.verum.<DirName>.*;
where DirName is the name of the directory where the user defined classes are.
http://community.verum.com/documentation/user_.../9.2.7/codegeneration/prepare_code/referencing (1 of 2) [08/05/2014 13:55:35]

ASD Suite User Manual
Note:
● FileName and DirName are strings containing only alphanumerical characters.
● The ASD:Suite performs a series of syntax checks on the content of the "Include/import" fields and will report errors if syntax is
incorrect.
● Whenever user defined types are used in the component implementation, specify the include/import statements in the "Include/
import (implementation)" field.
● Whenever user defined types are used in specifying component construction parameters, specify the include/import statements in
the "Include/import (declaration)" field.
© 2014 Verum Software Tools BV All rights reserved
Terms of use | Privacy Policy
http://community.verum.com/documentation/user_.../9.2.7/codegeneration/prepare_code/referencing (2 of 2) [08/05/2014 13:55:35]

ASD Suite User Manual
● Home ● Product ● Technology ● Resources ● Training ● Purchase ● Company
Specifying path to user provided text for code customization
The ModelBuilder enables insertion of user provided text (like copyright text) in the generated source code. The text file containing
this text is specified for each ASD model in the text field labeled "Include file" in the code generation "Properties" dialog for each
target language.
You can access the code generation "Properties" dialog of your model by selecting the ASD model in the "Model Explorer", right-
click, select "Properties" in the context menu and choose your target language under "Code Generation".
The following figures show the code generation "Properties" dialog for target language C++ in case the ASD model is an
interface model, or a design model, respectively:
The code generation properties for target language C++ in an interface model
The code generation properties for target language C++ in a design model
The following list contains the rules for the text which you can specify as user provided text:
● The specified text file can contain a mixture of directives and plain text lines in any order. This enables it to serve as a "template"
controlling the generated output source file contents.
● Plain text lines are simply copied through to the generated output file without modification.
● Zero or more <include> directives can be specified in any order anywhere in the text file with the effect that contents of the specified
text files are copied into the generated file.
● Specify one <include> directive per line
● If the specified file in an <include> directive can not be opened for whatever reason when generating source code, the directive is
completely ignored and has no effect
● Zero or one <generate/> directive can be specified designating the point at which the generated code is inserted into the output file. If
omitted, the generated code is added to the output file after the last line in the specified text file. If multiple <generate/> directives
are present in the file, only the first one is processed; the others are ignored as though they were not present.
● Both DOS and UNIX style line-endings are allowed.
http://community.verum.com/documentation/user_....2.7/codegeneration/prepare_code/customization (1 of 2) [08/05/2014 13:55:39]

ASD Suite User Manual
● Both the Copyright file and all include files must be 8-bit ASCII encoded.
Example:
● text file with no directives
● text file with an <include> directive
● text file with a <generate/> directive
© 2014 Verum Software Tools BV All rights reserved
Terms of use | Privacy Policy
http://community.verum.com/documentation/user_....2.7/codegeneration/prepare_code/customization (2 of 2) [08/05/2014 13:55:39]

ASD Suite User Manual
● Home ● Product ● Technology ● Resources ● Training ● Purchase ● Company
Serialising ASD components
Serialisation is a mechanism available in Java to store a Java object in a persistent form on disk, for example, to send over the
network or for use in Remote Method Invocation.
In ASD, the serialisation is achieved via implementing Externalizable interface, wherein two methods are introduced: writeExternal
and readExternal. These methods are visible in the Java generated code for the design model.
The reason to use the Externalisable over the Serialisable interface, is that Externalisable provides complete control to the user on
the marshalling and un-marshalling process, however with the drawback of reduced flexibility. With regards to versioning of
Serialisable objects, only the top level component is versioned.
In order to ensure serialisation you have to select the Serialisable check-box in the Model Properties dialog window under the
"Code Generation->Java" tab. The following figure shows the Serialisable check-box in the interface model for the Sensor service:
The Serialisable check-box
© 2014 Verum Software Tools BV All rights reserved
Terms of use | Privacy Policy
http://community.verum.com/documentation/user_manua...df.aspx/9.2.7/codegeneration/prepare_code/serialise [08/05/2014 13:55:43]

ASD Suite User Manual
● Home ● Product ● Technology ● Resources ● Training ● Purchase ● Company
Specifying the namespace (or package)
The namespace in which your interface or component is put by the code generator, depends on a number of things:
● The namespace that you type as part of the model name: instead of just naming a model e.g. Sensor, you can name it myAlarmSystem.
Sensor. This puts the generated component or interface in a namespace "myAlarmSystem"
● The namespace prefix that you can specify in the code generator settings. Since e.g. Java package names tend to be both deeply
nested and language-specific, it is often handy to specify most of the package name in the code generator settings.
● The setting of the "Use service names in fully qualified names" property that you can specify in the code generator settings of an
interface model. This property allows different services to have the same interface names. When the the checkbox for this option is
checked, all fully qualified names will contain the service name. For example the fully qualified name for an application interface call
event the fully qualified name looks like:
namespace.servicename.interfacename.calleventname
This "Use service names in fully qualified names" property is by default set to true.
Note: To retain backward compatibility of the generated code, this "use service names in fully qualified names" property is set to false
during upgrade of older models.
You can access the code generation "Properties" dialog of your model by selecting the model in the "Model Explorer", right-click,
select the "Properties" item in the context menu and choose the "Code Generation" tab.
The namespace can consist of multiple nested scopes, e.g. "com.mycompany.myproduct". In other words, the namespace is a
(possibly empty) dot-separated list of identifiers.
When referencing services (e.g. in the construction field of the Service References tab, or in Construction Parameters) the
reference should include the namespace (and prefix), if any.
Note: when generating code in Java, the namespace is translated into the directory-structure. For all other languages, the
generated component and interface filenames (component and interface files) contain the namespace and namespace prefix.
© 2014 Verum Software Tools BV All rights reserved
Terms of use | Privacy Policy
http://community.verum.com/documentation/user_man....aspx/9.2.7/codegeneration/prepare_code/namespace [08/05/2014 13:55:47]

ASD Suite User Manual
● Home ● Product ● Technology ● Resources ● Training ● Purchase ● Company
Generating code from an ASD model
Note:
● Before generating code from a design model or an interface model with the ASD:Suite you might need to perform (some of the)
items described in "Preparing the ASD model for code generation".
● When C is the target language, the ASD:Suite will use the value specified as "Size" for the event queue in constructing the event queue.
Note: When you decide to decrease the value of the queue size for purposes of code generation you must ensure that the
verification is still successful.
Code generation using the ModelBuilder can be done in one of the following ways:
1. Press F7 or Ctrl+F7, or
2. Select one of the following menu items: "Code Generation -> Generate Code" or "Code Generation -> Generate All Code", or
3. Select the design model or interface model in the "Model Explorer" window, right-click and select the "Generate Code" item in
the context menu.
Note:
● Code generation language and version properties are now captured in the model properties section and are stored in the ASD
model file. This allows you to specify the desired target language and code generator version for each model when information
is missing or not according to your expectations. The target language and code generator version for the open model are also indicated
in the status bar of the ModelBuilder.
● If you want to generate code for the selected ASD model using a different target language and/or code generator version than the
ones specified in the model properties you can use the "Code Generation -> Generate Code With..." menu item or press Shift+F7
which opens the "Generate Code for <model-name>" dialog in which you have to specify the desired data.
● The following error message informs you that no source code can be generated from an ASD model with specification
inconsistencies (conflicts):
Error message which prevents code generation from a model with conflicts
● The code will be generated in the specified directories. See "Specifying the output path and attribute code with tracing information" for
details.
● The progress of the code generation can be followed in the "Output Window".
● Download the ASD Runtime and ensure correct referencing of user defined types before compilation and execution of the
generated code.
© 2014 Verum Software Tools BV All rights reserved
Terms of use | Privacy Policy
http://community.verum.com/documentation/user_manual_pdf.aspx/9.2.7/codegeneration/generate_code [08/05/2014 13:55:51]

ASD Suite User Manual
● Home ● Product ● Technology ● Resources ● Training ● Purchase ● Company
Generating stub code from an ASD interface model
From an ASD interface model you can generate skeleton code which can serve as a starting point for implementing handwritten
code for a client of an ASD component or for a Foreign component. The skeleton stub code is compile-able such that an executable
can be created.
The main purpose of the generated stub code is to give you a head start in developing handwritten code, relieving you from the
burden to write all the infrastructural code and clearly point out where you can add the custom user code.
See the following figure for a graphical representation of the menu item used to initiate stub code generation:
Menu item to initiate stub code generation
Note: The stub code is generated only when the interface model is free of rule check errors (conflicts)
To complete the stub code generation, fill in the missing information in the following dialog and press OK:
The Generate Stub dialog
Note:
● For a Client Stub
❍ the data in the "Construction (stub)" field denotes the name of the client and complies to the following syntax:
myNamespace.MyComponentName(construction-parameters)
, where the syntax for defining construction parameters is the same as the one presented in the "Defining construction
parameters"section. The namespace is optional and may be left out.
● the data in the "Construction (used)" field denotes the name of the ASD component and complies to the following syntax:
myNamespace.MyComponentName(construction-parameters)
, where the syntax for specifying construction arguments is the same as the one presented in the "Specifying
construction arguments"section. The namespace is optional and may be left out.
● For a Used Component Stub
● the data in the "Construction (stub)" field denotes both the name for the component and the signature for its GetInstance() method
and complies to the following syntax:
http://community.verum.com/documentation/user_...al_pdf.aspx/9.2.7/codegeneration/generate_stub (1 of 2) [08/05/2014 13:55:55]

ASD Suite User Manual
myNamespace.MyComponentName(construction-parameters)
, where the syntax for defining construction parameters is the same as the one presented in the "Defining
construction parameters"section. The namespace is optional and may be left out.
Example:
alarmdemo.MyAlarmSystem([in]housename:std::string, [in]siren: service(ISiren), [in]sensors: service[](ISensor))
results in a component named MyAlarmSystemComponent in the namespace alarmdemo with a GetInstance method that accepts
(in this order) a string, a component that implements ISiren, and a vector of components that implement ISensor.
● you can specify (in the "Component type" field) the type of the component for which you generate stub code. You can
choose between Multiple and Singleton. The default is Multiple.
● the checkboxes under the "Component type" field determine if trace statements, synchronization primitives, or a proxy classes
(one per interface) are generated in the stub code. By default they are deselected.
● proxy classes : turning this option on causes every interface to be generated in a separate proxy class. This is useful when handwritten
components have many interfaces and events. It is particularly useful when several interfaces have events with the same name,
reducing the probability of name clashes.
● debug info : turning this option on causes trace statements to be inserted upon entry and exit of every method. This trace can provide
to the developer useful information while debugging the system.
● synchronization primitives : turning this option on causes all the methods to be thread-safe. This is particularly useful when making a
foreign component which is accessible by multiple clients at the same time while data integrity within this foreign component must be
guaranteed.
● The border of the "Construction (stub)" and "Construction (used)" fields turns red when the syntax is not correct.
To prevent that already existing handwritten files are overwritten accidentally, the following naming conventions are used for
the various target languages and for the various stub code type for which skeleton code can be generated:
● For Client Stub code:
❍ C++ : <specified_output_path>\<specified_client_name>.h_tmpl,
<specified_output_path>\<specified_client_name>.cpp_tmpl
❍ C# : <specified_output_path>\<specified_client_name>.cs_tmpl
❍ C and TinyC : <specified_output_path>\<specified_client_name>.h_tmpl,
<specified_output_path>\<specified_client_name>.c_tmpl
❍ Java : <specified_output_path>\
<directory_structure_determined_by_specified_namespace>\
<specified_client_name>.java_tmpl
, where <specified_output_path> is the value filled in the "Output path" field and <specified_client_name> is the name of the
component as filled in the "Construction (stub)" field.
● For Used Component Stub code:
❍ C++ : <specified_output_path>\<specified_component_name>Component.h_tmpl,
<specified_output_path>\<specified_component_name>Component.cpp_tmpl
❍ C# : <specified_output_path>\<specified_component_name>Component.cs_tmpl
❍ C and TinyC : <specified_output_path>\<specified_component_name>Component.h,
<specified_output_path>\<specified_component_name>ComponentImpl.h_tmpl,
<specified_output_path>\<specified_component_name>Component.c_tmpl
❍ Java : <specified_output_path>\
<directory_structure_determined_by_specified_namespace>\
<specified_component_name>Component.java_tmpl
, where <specified_output_path> is the value filled in the "Output path" field and
<specified_component_name> is the name of the component as filled in the "Construction (stub)" field.
After the skeleton code is generated, rename the file(s) to the correct file name by removing the "_tmpl" postfix.
© 2014 Verum Software Tools BV All rights reserved
Terms of use | Privacy Policy
http://community.verum.com/documentation/user_...al_pdf.aspx/9.2.7/codegeneration/generate_stub (2 of 2) [08/05/2014 13:55:55]

ASD Suite User Manual
● Home ● Product ● Technology ● Resources ● Training ● Purchase ● Company
Downloading the ASD Runtime
The ASD Runtime is a software package distributed as part of the ASD:Suite, which enables source code generated with the ASD:
Suite to be executed on a specific execution platform. Additionally, the ASD Runtime package implements the semantics required to
ensure the compatibility between the generated code and the verified ASD models from which the code was generated.
These are the steps to download the ASD Runtime for a specific target language using the ModelBuilder:
● Select the "Code Generation -> Download Runtime..." menu item to initiate the ASD Runtime download process. A Download
Runtime dialog box appears.
Menu item to download the ASD Runtime
● Choose the ASD Runtime language and version number from the dropdown lists.
● Select the output path where to store the ASD Runtime files.
● Select the OK button to begin the ASD Runtime download.
The "Download Runtime" dialog
When finished, a list of the ASD Runtime files that have been downloaded appears in the ASD:Suite "Output Window".
The download is complete when the "==== Finished successfully ====" message appears in the "Output Window".
See the "ASD Runtime User Guide" for details about the ASD Runtime.
© 2014 Verum Software Tools BV All rights reserved
Terms of use | Privacy Policy
http://community.verum.com/documentation/user_manual_pdf.aspx/9.2.7/codegeneration/download_runtime [08/05/2014 13:55:59]

ASD Suite User Manual
● Home ● Product ● Technology ● Resources ● Training ● Purchase ● Company
Session Management
To use the ModelBuilder, you must be connected to the ASD:Server, and be registered as an authorized user. If you are not
authorized, you are presented with the Login dialog. The only things you can do in this dialog are logging in, saving your models, and
exiting the ModelBuilder.
● For making a connection, see "Logging In".
● For easily switching between different user or server settings, see "Saving Connection Settings".
● Optimising for long-latency connections is described in "Advanced Connection Settings".
When you start the ModelBuilder, you can already start to use it while the ModelBuilder automatically seeks connection with the
ASD:Server. If making the connection fails, making the connection takes longer than a minute, you are presented with the Login
dialog until you are connected and logged in.
Grace Period
Once you are logged in, you can view and edit models. If the connection is interrupted, you can still continue to work for a small
period of time called the "Grace Period". The duration of the grace period is set by Verum on a per-customer basis. Note that your
grace period may be zero. When the connection is interrupted, the ModelBuilder automatically tries to re-connect in the
background. If the grace period expires without a connection having been established, the ModelBuilder will continue to re-
connect, but you are presented with the Login dialog until a connection can be re-established.
Time-out Period
There is also a "Time-out Period" that causes the ModelBuilder to automatically log out after a period of inactivity. This is useful for
users that have a pay-per-use license. Again this is a setting that Verum sets on a per-customer basis. Note that your time-out
period could be set to 'infinite'. When the ASD:Suite ModelBuilder is logged out in this way, the Login dialog is presented and you
can re-connect directly by clicking the OK button or by pressing <Enter>. Note that the server connection is kept, to facilitate quickly
logging in again. You can see this in the status bar.
Authorized vs. Connected
In the status bar, you can see two statuses related to your session: one usually says "Authorized" and the other usually says
"Connected". They are two separate statuses, because you can be authorized to use the ModelBuilder without being connected (e.
g. in the minute after you start the ModelBuilder, or during the Grace Period), and also you can be logged out while still having a
server connection (e.g. after the Time-out Period expires). In other words, the left field is your authorization status (Authorized/
Logging in/Logging out/Logged out), and the right field is the connection status (Connecting/Connected/Disconnecting/
Disconnected/Reconnecting).
To see more information about the current status, double-click the statuses in the status bar to see a dialog with more information.
© 2014 Verum Software Tools BV All rights reserved
Terms of use | Privacy Policy
http://community.verum.com/documentation/user_manual_pdf.aspx/9.2.7/serverconnection/serverconnection [08/05/2014 13:56:03]

ASD Suite User Manual
● Home ● Product ● Technology ● Resources ● Training ● Purchase ● Company
Logging In
The Login dialog allows you to do three things: logging in, saving your models, and exiting the ModelBuilder. As described in
"Session Management", you need to be logged in to use the ModelBuilder.
To log in, you need to provide the following information:
● User credentials: your user name, password and certificate file (.pem file)
● ASD Server settings: indicates which ASD:Server to connect to
● Optionally: HTTP tunnelling settings, for using an HTTP proxy to avoid using port 443
All settings are described below. Note: most settings are hidden under the "More >>" button in the dialog.
User Credentials
This identifies you to the ASD:Server:
● Certificate: the path to the the .pem file that every customer gets from Verum
● E-mail: your e-mail address
● Password: your password
You can choose to save the password, or to clear a saved password. Note that the password is only saved in the registry after
a successful logon. This is because the server is used to encrypt the password for storage.
In case you have forgotten your password, just follow the link 'Help! I can't remember my password'. This will show you a
webpage where you can request a password-reset.
ASD Server settings
This defines the ASD:Server to connect to. For the vast majority of users, this should be left to:
● Server: asd.verum.com, or for trial-users: trial.verum.com
● Port: 443
HTTP Tunnelling
If your network infrastructure does not allow you to use port 443, you can use a proxy server to connect to the ASD:Server.
● Enable HTTP Tunnelling: check this to use the HTTP proxy
● Proxy: the hostname of the proxy server
● Port: the TCP port of the proxy server, usually either 80 or 8080
● Username: optionally, the user name for your proxy server
● Password: optionally, the password for your proxy server
Again, you can save and clear the password.
© 2014 Verum Software Tools BV All rights reserved
Terms of use | Privacy Policy
http://community.verum.com/documentation/user_manual_pdf.aspx/9.2.7/serverconnection/makingconnection [08/05/2014 13:56:07]

ASD Suite User Manual
● Home ● Product ● Technology ● Resources ● Training ● Purchase ● Company
Saving Connection Settings
If you regularly need to change user settings or HTTP tunnelling settings, it is handy to save and load them from the registry all at
once.
To save login settings, use them to log into the ASD:Server. Once you are logged in, go to the Session Menu and choose "Save
Settings". Type a name for your settings and click OK.
To use saved login settings, click the "Retrieve..." button in the Login dialog. You get a list of the names of all saved settings. Choose
the settings you want and click OK. The settings are now filled in into the Login dialog. Click the "Log in" button to use the settings to
log in.
Deleting login settings is possible from the Session menu as well.
© 2014 Verum Software Tools BV All rights reserved
Terms of use | Privacy Policy
http://community.verum.com/documentation/user_manual_pdf.aspx/9.2.7/serverconnection/loadstore [08/05/2014 13:56:10]

ASD Suite User Manual
● Home ● Product ● Technology ● Resources ● Training ● Purchase ● Company
Advanced Connection Settings
If you are geographically far removed from the ASD:Server or you happen to have a slow or low bandwidth internet connection,
you may want to adjust some advanced settings to optimize your connection. In the Login dialog, use the "More >>" button to show
the Advanced Settings section at the bottom. This section contains the following values:
● Network timeout:
The time to wait for a connection attempt to succeed or a network read/write to complete. If this is too short, making a connection
fails often, or uploading/downloading a file will fail often. If you experience this, increase the time-out value. If this is set too long,
interrupted network connections will be detected only after a long time.
● Operation timeout:
The time to wait for an application-level network operation to complete. Note that for AsdVerify.exe this comprises an entire model
verification.
● Heartbeat:
The ModelBuilder makes a call every so many seconds to keep the connection alive. This is because some proxy servers close the
connection after a given amount of inactive time. If you are on a long-latency connection, these so-called heartbeat calls may start to
take a considerable portion of time. In that case, increase the Heartbeat value to increase the period duration. Also, the heartbeat
rate has an influence on when an interrupted network connection is detected. A slow heartbeat means that an interrupted
connection goes unnoticed for a longer time.
● Reconnect:
The number of seconds between two attempts to restore an interrupted connection. Setting this to a higher value causes the
ModelBuilder to make less frequent re-connect attempts.
Note:
The ModelBuilder only notices that its connection is lost when it makes a call. Therefore, the Heartbeat value directly affects its
ability to see if it still has a connection. Setting the Heartbeat to a very high value may cause the ModelBuilder to fail to notice
an interrupted connection until you start to verify or generate code.
© 2014 Verum Software Tools BV All rights reserved
Terms of use | Privacy Policy
http://community.verum.com/documentation/user_manual_pdf.aspx/9.2.7/serverconnection/advancedsettings [08/05/2014 13:56:14]

ASD Suite User Manual
● Home ● Product ● Technology ● Resources ● Training ● Purchase ● Company
Command-line Tools
The ASD:Suite provides a number of tools you can run from the command line.
Overview:
● AsdAuthorize.exe: Use this for seeing the available and granted code generators for you, or to store your user credentials and server
connection settings so you don't have to type them on the command line every time
● AsdVerify.exe: Use this to make sure all your models are verified correctly, or to check that generated code is generated from
verified ASD models.
● AsdGenerate.exe: Generates code from ASD models or downloads the ASD:Runtime.
● AsdRead.exe: Query a model for its properties, like code generator version and language, implemented and used services etc.
● AsdEdit.exe: Use this to set all kinds of properties, like code generator version and language, on multiple models at once.
● AsdCompare.exe: This is the command-line version of the ASD:Suite ModelCompare. It can detect semantic and non-semantic
differences between two models.
● AsdConvert.exe: This converts models to the current version of the ASD:Suite.
Note that these tools are also available for Linux and Solaris, albeit that the names of these tools are all in lower case and do not
have the ".exe" extensions (i.e. "asdread" instead of "AsdRead.exe"). Also, the Linux installers create symlinks to these tools
with shorter names to avoid you typing, e.g. "asdg" for "asdgenerate".
Of course, you can also call the graphical tools from the command-line. These do NOT support the Common Functionality described
in the next section.
● ASD:ModelBuilder: called "ASD ModelBuilder.exe" on Windows, and "asdmb" or "asdmodelbuilder" on Linux.
● ASD:ModelViewer: called "ASD ModelViewer.exe" on Windows, and "asdmodelviewer" on Linux.
● ASD:Compare: called "CompareGui.exe" on Windows, and "asdcmp" or "asdcomparegui" on Linux.
Common functionality:
This section lists functionality common to all command-line tools.
Help
For all tools, type --help to see how a tool can be used. Next to that, tool version and revision information can be obtained with
--version and --revision, respectively.
Files, directories, wildcards and recursion
Most tools accept multiple file names or directory names as input. It is possible to use wildcards in directory and file names, e.g.
AsdEdit.exe -v 9.2.3 *.im
This will apply the AsdEdit tool to all the interface models in the current directory.
The following wildcards can be used:
● * matches any sequence of zero or more characters except \
● ? matches any single character
● [] matches any of the characters between the brackets
Next to wildcards, the tools also support recursing through subdirectories. To enable recursing, specify the --recurse option.
When recursing, the names on the command line are not file names but directory names. Each given directory is visited
recursively. To control which files are processed in those directories, specify a wildcard pattern using the --name option. The
default pattern is *.[id]m, which matches all interface and design models.
For example, the following command processes all models in the current directory and all subdirectories:
AsdEdit.exe -v 9.2.3 --recurse .
And this example only processes the design models:
AsdEdit.exe -v 9.2.3 --name "*.dm" --recurse .
Note: Wildcard expansion for the command-line tools running on the Windows platform is performed by the command-line
tools themselves. On the Linux platform the wildcard expansion is performed by the shell before passing on to the command-line
tools. The net effect is the same, though.
Making a Connection
Most command-line tools need a connection with the ASD:Server to do its work. If you have already established connection with
the ASD:Suite ModelBuilder and you saved your password, these settings will be used automatically. Otherwise, you can specify
the connection settings on the command line as well. It is also possible to save your connection settings and password using
ASD:Authorize (using the --register command).
For example:
AsdGenerate.exe -s "asd.verum.com" -p 443 -u "user@example.com" -c "C:\certificates\123456.
pem" --password "MyPassword1"
Note that if you omit the server password, you will be prompted for it.
If you need an HTTP proxy, add the following options:
--http-proxy "myproxy.com" --http-port 8080 --http-username "user" --http-password
"MyProxyPassword"
If the proxy does not need a username and password, it can be left empty.
Note that the command-line tools can also be asked to prompt for the proxy password (using the --http-password-
prompt option). For details, see the --help option of any command-line tool.
http://community.verum.com/documentation/user_manual_pdf.aspx/9.2.7/command_prompt/overview (1 of 2) [08/05/2014 13:56:18]

ASD Suite User Manual
Languages and Versions
Many tool commands need to be supplied with a code generator language and version (using -l and -v arguments, respectively).
To check which languages and versions are granted to you, use ASD:Authorize. If a language and version is present inside the ASD
model(s), you can omit the language and version arguments when generating code or verifying models. To set the language and
version for all models, use ASD:Edit.
Tips
● It is recommended to start the command prompt using the "Start->All Programs->ASD Suite Release 4 V9.2.7->ASD Client Command
Prompt" item.
● You can change the start-up folder for the ASD:Suite command-line tools started via the ASD Client Command Prompt by changing
line 11 in the "ASDPrompt.bat" file which you can find in the folder specified during installation.
● It is recommended to add the full path to the folder where the ASD:Suite is installed to the PATH environment variable .
● To ensure that the latest version of the ASD:Suite command-line tools is used when you call them in the DOS command prompt,
remove from the PATH environment variable all references to folders where other versions were installed.
● Even though you can specify the server connection settings as part of the command in the command prompt, it is recommended to
run the ASD:Suite ModelBuilder once and save the connection settings, to store them as default values (or use ASD:Authorize to do
the same from the command line).
© 2014 Verum Software Tools BV All rights reserved
Terms of use | Privacy Policy
http://community.verum.com/documentation/user_manual_pdf.aspx/9.2.7/command_prompt/overview (2 of 2) [08/05/2014 13:56:18]

ASD Suite User Manual
● Home ● Product ● Technology ● Resources ● Training ● Purchase ● Company
ASD:Authorize
ASD:Authorize (AsdAuthorize.exe on Windows / asdauthorize on Linux), is a command-line tool for:
● Checking which code generator languages and versions are available.
● Checking which code generators you are authorized to use.
● Saving server connection options and user credentials to the registry, so you don't have to type them in every time.
The tool supports help, server connection options, and version and language as described in Command-line Tools.
Saving Server Connection Options and User Credentials
Most command-line tools need a server connection. To avoid having to type the server connection options on the command line
every time, you can store them to the Windows Registry. You can do this simply by opening the ASD:ModelBuilder and making a
connection; or by using this tool. The command is --register.
The exit code is 0 for succes and 1 for any failure.
Examples:
AsdAuthorize.exe --register -s asd.verum.com -p 443 -u somebody@example.com -c C:
\certificates\123456.pem --password "password1"
The command --clean-registry can be used to clean the passwords from the registry again.
Code Generator Versions and Languages
You can request the available languages, available versions, authorized languages, and authorized versions. Dependent on the --
verbosity option, you get progress information and/or the resulting list of languages or versions.
When you request a list of languages, you can supply a version with the -v option to only display languages for that version.
Conversely, when you request a list of versions, you can supply a language with the -l option to only display versions for that
language.
The exit code is 0 for succes and 1 for any failure.
Examples:
The examples below assume a server connection is already made using the ModelBuilder. Otherwise, add your server connection
options.
Get a list of available languages:
AsdAuthorize.exe --available-languages
Get a list of available versions:
AsdAuthorize.exe --available-codegenerators
Get a list of languages you are authorized to use:
AsdAuthorize.exe --authorized-languages
Get a list of versions you are authorized to use:
AsdAuthorize.exe --authorized-codegenerators
Omit the progress information:
AsdAuthorize.exe --available-languages --verbosity 1
Only show languages for a specific version:
AsdAuthorize.exe --available-languages -v 9.2.3 --verbosity 1
© 2014 Verum Software Tools BV All rights reserved
Terms of use | Privacy Policy
http://community.verum.com/documentation/user_manual_pdf.aspx/9.2.7/command_prompt/asdauthorize [08/05/2014 13:56:22]

ASD Suite User Manual
● Home ● Product ● Technology ● Resources ● Training ● Purchase ● Company
ASD:Verify
ASD:Verify (AsdVerify.exe on Windows, asdverify on Linux), is a command-line tool for:
● Checking whether ASD models are verified. This can be useful in a build system to check that all ASD models in the archive are
verified. This option does not require a server connection.
● Checking whether generated code is generated from a verified model. This option does not require a server connection.
● Verifying any ASD models for which the verification status is out-of-date. This is handy when you change an interface model and need
to re-verify any dependent design models that surround it.
The tool supports help, server connection options, version and language, wildcards and recursion as described in Command-line Tools.
The exit code is 0 for succes, 1 for an error, and 2 if a model did not pass verification. When processing multiple models
(using wildcards and/or recursion), processing continues with the next model if one model does not pass verification. You can
change this behaviour with the --stop-on-failure option. In that case, processing will stop. Note that processing always stops
on a non-verification error.
Checking whether models are verified
You can check whether a model is verified using the --query-model command. Note that this command does not require a
server connection.
Depending on the --verbosity option, it can report progress information, overall verification status, and individual check statuses.
By default, the version and language stored in the ASD models is used, but you can supply your own as well. The verification status of
a model will be reported as "outdated" if the version and language do not match the verified version and language.
Examples:
Query all models in a directory:
AsdVerify.exe --query-model -v 9.2.3 -l java *.[id]m
Check all design models in a directory tree starting at "asdmodels":
AsdVerify.exe --query-model -v 9.2.3 -l java --name *.dm --recurse ./asdmodels
Check all design models in a directory tree, only reporting overall verification status (not check statuses):
AsdVerify.exe --query-model --verbosity 2 -v 9.2.3 -l java --name *.dm --recurse ./asdmodels
Checking whether code was generated from a verified model
The --query-code command is useful for checking that your code is generated from a verified model. Note that this command
does not require a server connection.
Depending on the --verbosity option, it can report progress information and overall verification status.
By default, the version and language stored in the ASD models is used, but you can supply your own as well. The verification status of
a model will be reported as "outdated" if the version and language do not match the verified version and language.
Examples:
Query all C++ code files in a directory:
AsdVerify.exe --query-code --recurse --name *.cpp .
Verifying models
The --verify command displays the same results as the --query-model command. However, if the verification status of a
model is not up-to-date, the model is verified first. This requires a server connection. Depending on the --verbosity option,
the tool can report progress information, overall verification status, and individual check statuses.
The --verify command is the default command, so you can omit it from the command-line. By default, the version and
language stored in the ASD models is used, but you can supply your own as well.
Note: the command-line tool only verifies a model if its verification status is out-of-date. Re-verifying a model when its status is not
out-of-date is only possible using the ASD:ModelBuilder.
Examples:
The examples below assume a server connection is already made using the ModelBuilder. Otherwise, add your server
connection options.
Verify all models in a directory:
AsdVerify.exe -v 9.2.3 -l java *.[id]m
Verify all models in a directory, stopping the process if a model fails:
AsdVerify.exe -v 9.2.3 -l java --stop-on-failure *.[id]m
Verify all models in a directory tree, using the version and language stored in the models:
AsdVerify.exe --recurse ./asdmodels
Tip:
On Linux, if you installed ASD:Suite from a .deb or .rpm package, a symlink "asdv" is present which you can type instead of
full "asdverify"
© 2014 Verum Software Tools BV All rights reserved
http://community.verum.com/documentation/user_manual_pdf.aspx/9.2.7/command_prompt/asdverify (1 of 2) [08/05/2014 13:56:25]

ASD Suite User Manual
● Home ● Product ● Technology ● Resources ● Training ● Purchase ● Company
ASD:Generate
ASD:Generate (AsdGenerate.exe on Windows, asdgenerate on Linux), is a command-line tool for:
● Generating code from ASD models
● Downloading the ASD:Runtime
The tool supports help, server connection options, version and language, wildcards and recursion as described in Command-line Tools.
Generating code
Generating code is done with the --code command. This command is the default command, so you can omit it from the
command-line. You can supply a version and language, and if you don't, the version and language stored inside the models will be
used. Specifying an output directory is done with --output. If you specify --all, then for each design model, all
surrounding interface models are processed as well.
The exit code is 0 for succes and 1 for any error. When processing multiple models (using wildcards and/or recursion), processing
stops if one model fails.
Note: any existing files will not be overwritten if the downloaded files are identical. This avoids touching the files, allowing your
build system to detect that they need not be re-compiled.
Examples:
The examples below assume a server connection is already made using the ModelBuilder. Otherwise, add your server
connection options.
Generate code for design model AlarmSystem.dm:
AsdGenerate.exe -v 9.2.3 -l java AlarmSystem.dm
Generate code for design model AlarmSystem.dm and all its interface models:
AsdGenerate.exe -v 9.2.3 -l csharp --all AlarmSystem.dm
Generate code for all models in the directory "asdmodels":
AsdGenerate.exe -v 9.2.3 -l cpp --recurse ./asdmodels
Generate code for all models in the directory "asdmodels", using the version and language stored in the ASD models:
AsdGenerate.exe --recurse ./asdmodels
Note:
● Before the generated code can be compiled and executed, the following steps need to be performed:
❍ The ASD Runtime source must be downloaded from the ASD:Server, see instructions below or in "Downloading the ASD Runtime
using the ASD:Suite ModelBuilder".
❍ The files in which user defined parameter types are defined have to be made available during compilation. See "Ensuring correct
referencing of user defined types" for details.
Downloading the ASD:Runtime
To download the ASD:Runtime, use the --runtime command. Supply a language, version, and an output directory.
Examples:
The examples below assume a server connection is already made using the ModelBuilder. Otherwise, add your server
connection options.
Download the ASD:Runtime for java:
AsdGenerate.exe --runtime -v 9.2.3 -l java --output ./code/runtime
Tip:
On Linux, if you installed ASD:Suite from a .deb or .rpm package, a symlink "asdg" is present which you can type instead of
full "asdgenerate"
© 2014 Verum Software Tools BV All rights reserved
Terms of use | Privacy Policy
http://community.verum.com/documentation/user_manual_pdf.aspx/9.2.7/command_prompt/asdgenerate [08/05/2014 13:56:29]

ASD Suite User Manual
● Home ● Product ● Technology ● Resources ● Training ● Purchase ● Company
ASD:Read
The ASD:Read tool (AsdRead.exe on Windows, asdread on Linux) displays various properties of a model. You can use it to integrate
ASD with other tools. The tool does not require a server connection. The tool can get the following properties from a model:
● Model properties, like model version, project, author, description etc.
● Code generation settings: the version, language
● Language-specific settings: namespace prefix, output path, debug information flag, etc.
● The paths to implemented and used models (in case of a design model).
For details, use AsdRead.exe --help.
The tool supports help as described in Command-line Tools.
Examples:
Get the author property of AlarmSystem.dm:
AsdRead.exe --author AlarmSystem.dm
Get the "Generate Debug Info" flag for C#. Note: language-specific properties require the --language option, which is different
from the -l option (which gets the code generator language property).
AsdRead.exe --language csharp --debug AlarmSystem.dm
Tip:
On Linux, if you installed ASD:Suite from a .deb or .rpm package, a symlink "asdr" is present which you can type instead of full
"asdread"
© 2014 Verum Software Tools BV All rights reserved
Terms of use | Privacy Policy
http://community.verum.com/documentation/user_manual_pdf.aspx/9.2.7/command_prompt/asdread [08/05/2014 13:56:32]

ASD Suite User Manual
● Home ● Product ● Technology ● Resources ● Training ● Purchase ● Company
ASD:Edit
The ASD:Edit tool (AsdEdit.exe on Windows, asdedit on Linux) can be used for two purposes:
● To set various properties on multiple models at once
● To make the model name and main machine name equal to the file name in multiple models
The tool supports help, server connection options, wildcards and recursion as described in Command-line Tools.
Note: setting target language specific properties such as include files, output paths, debug flag etc requires the use of the --
language option, which is different from the -l option (which sets the code generator language property).
Examples:
The examples below assume a server connection is already made using the ModelBuilder. Otherwise, add your server connection
options.
Set the author property of AlarmSystem.dm:
AsdEdit.exe --author "Lara Croft" AlarmSystem.dm
Set the code generation language and version on a directory of models recursively:
AsdEdit.exe -l csharp -v 9.2.3 --recurse ../asdmodels
Set the "Generate Debug Info" flag for C#. Note: language-specific properties require the --language option, which is different from
the -l option (which sets the code generator language property).
AsdEdit.exe --language csharp --debug yes ../asdmodels
Tip:
On Linux, if you installed ASD:Suite from a .deb or .rpm package, a symlink "asde" is present which you can type instead of full
"asdedit"
© 2014 Verum Software Tools BV All rights reserved
Terms of use | Privacy Policy
http://community.verum.com/documentation/user_manual_pdf.aspx/9.2.7/command_prompt/asdedit [08/05/2014 13:56:36]

ASD Suite User Manual
● Home ● Product ● Technology ● Resources ● Training ● Purchase ● Company
ASD:Compare
The ASD:Compare tool (AsdCompare.exe on Windows, asdcompare on Linux) indicates whether there are differences between
two given ASD model files. The tool does not need a server connection. It accepts two file names and returns an exit code to
indicate differences:
● Exit code 0: no differences found
● Exit code 1: error
● Exit code 2: differences found
Just like in the GUI Compare Tool, you can control which differences are reported (metadata, comments, or semantic differences).
The --relevance flag controls this, see AsdCompare.exe --help for details.
Example:
AsdCompare "file1.dm" "file2.dm"
Note:
On Linux, do not confuse "asdcompare" with "asdcmp" or "asdcomparegui", the latter two start the graphical compare tool.
© 2014 Verum Software Tools BV All rights reserved
Terms of use | Privacy Policy
http://community.verum.com/documentation/user_manual_pdf.aspx/9.2.7/command_prompt/asdcompare [08/05/2014 13:56:40]

ASD Suite User Manual
● Home ● Product ● Technology ● Resources ● Training ● Purchase ● Company
ASD:ModelConverter
The ASD:ModelConverter (AsdConvert.exe on Windows, asdconvert on Linux) is a command-line tool which upgrades one or more
ASD model(s) built with previous major releases of the ASD:Suite. Note that the ASD:Suite ModelBuilder provides the same
functionality under File-Upgrade Models (see "Upgrading ASD models"). On Linux, conversion is only supported for models made
with ASD:Suite version 9.0.0 or higher. On Windows, conversion is supported for all versions.
The tool supports help, server connection options, wildcards and recursion as described in Command-line Tools.
The exit code is 0 for succes and 1 for any failure.
Examples:
The examples below assume a server connection is already made using the ModelBuilder. Otherwise, add your server connection
options.
Upgrade design model AlarmSystem.dm:
AsdConvert.exe AlarmSystem.dm
Upgrade design model AlarmSystem.dm but save it as AlarmSystem-converted.dm:
AsdConvert.exe --output AlarmSystem-converted.dm AlarmSystem.dm
Upgrade a directory of models recursively:
AsdConvert.exe --recurse ../asdmodels
Upgrade a directory of models recursively, ignoring models for which conversion fails:
AsdConvert.exe --ignore-errors --recurse ../asdmodels
Tip: if you use wildcards and recursion, it can be useful to use the --ignore-errors flag to ignore any errors. That way, the converter
will continue running over the remaining models if a model cannot be converted.
© 2014 Verum Software Tools BV All rights reserved
Terms of use | Privacy Policy
http://community.verum.com/documentation/user_manual_pdf.aspx/9.2.7/command_prompt/asdconvert [08/05/2014 13:56:44]

ASD Suite User Manual
● Home ● Product ● Technology ● Resources ● Training ● Purchase ● Company
XZip license
///////////////////////////////////////////////////////////////////////////////
//
// Original authors' comments:
// ---------------------------
// This is version 2002-Feb-16 of the Info-ZIP copyright and license. The
// definitive version of this document should be available at
// ftp://ftp.info-zip.org/pub/infozip/license.html indefinitely.
//
// Copyright (c) 1990-2002 Info-ZIP. All rights reserved.
//
// For the purposes of this copyright and license, "Info-ZIP" is defined as
// the following set of individuals:
//
// Mark Adler, John Bush, Karl Davis, Harald Denker, Jean-Michel Dubois,
// Jean-loup Gailly, Hunter Goatley, Ian Gorman, Chris Herborth, Dirk Haase,
// Greg Hartwig, Robert Heath, Jonathan Hudson, Paul Kienitz,
// David Kirschbaum, Johnny Lee, Onno van der Linden, Igor Mandrichenko,
// Steve P. Miller, Sergio Monesi, Keith Owens, George Petrov, Greg Roelofs,
// Kai Uwe Rommel, Steve Salisbury, Dave Smith, Christian Spieler,
// Antoine Verheijen, Paul von Behren, Rich Wales, Mike White
//
// This software is provided "as is", without warranty of any kind, express
// or implied. In no event shall Info-ZIP or its contributors be held liable
// for any direct, indirect, incidental, special or consequential damages
// arising out of the use of or inability to use this software.
//
// Permission is granted to anyone to use this software for any purpose,
// including commercial applications, and to alter it and redistribute it
// freely, subject to the following restrictions:
//
// 1. Redistributions of source code must retain the above copyright notice,
// definition, disclaimer, and this list of conditions.
//
// 2. Redistributions in binary form (compiled executables) must reproduce
// the above copyright notice, definition, disclaimer, and this list of
// conditions in documentation and/or other materials provided with the
// distribution. The sole exception to this condition is redistribution
// of a standard UnZipSFX binary as part of a self-extracting archive;
// that is permitted without inclusion of this license, as long as the
// normal UnZipSFX banner has not been removed from the binary or disabled.
//
// 3. Altered versions--including, but not limited to, ports to new
// operating systems, existing ports with new graphical interfaces, and
// dynamic, shared, or static library versions--must be plainly marked
// as such and must not be misrepresented as being the original source.
// Such altered versions also must not be misrepresented as being
// Info-ZIP releases--including, but not limited to, labeling of the
// altered versions with the names "Info-ZIP" (or any variation thereof,
// including, but not limited to, different capitalizations),
// "Pocket UnZip", "WiZ" or "MacZip" without the explicit permission of
// Info-ZIP. Such altered versions are further prohibited from
// misrepresentative use of the Zip-Bugs or Info-ZIP e-mail addresses or
// of the Info-ZIP URL(s).
//
// 4. Info-ZIP retains the right to use the names "Info-ZIP", "Zip", "UnZip",
// "UnZipSFX", "WiZ", "Pocket UnZip", "Pocket Zip", and "MacZip" for its
// own source and binary releases.
//
///////////////////////////////////////////////////////////////////////////////
© 2014 Verum Software Tools BV All rights reserved
Terms of use | Privacy Policy
http://community.verum.com/documentation/user_manual_pdf.aspx/9.2.7/installing/license-xzip [08/05/2014 13:56:47]

ASD Suite User Manual
● Home ● Product ● Technology ● Resources ● Training ● Purchase ● Company
Example of generated code customization when the specified text file has no
directives
Let's consider the Siren interface model (known from the AlarmSystem example built and distributed by Verum) and the "copyright.
txt" file with the following content:
//
// Copyright 2013 Verum Software Technologies BV
//
... and the C++ code generation properties for the Siren interface model as follows:
These is the C++ header file obtained after generating code from the Siren interface model:
// /////////////////////////////////////////////////////////////////////////////
// Generated for Project "" by Verum ASD:Suite Release 3, version 8.1.0.42234
// Generated from ASD Specification "Siren.im" last updated 2012-03-09T17:33:58
// /////////////////////////////////////////////////////////////////////////////
//
// Copyright 2013 Verum Software Technologies BV
//
#ifndef __ISIREN_INTERFACE_H__
#define __ISIREN_INTERFACE_H__
#include "passbyvalue.h"
#include <boost/shared_ptr.hpp>
#include <boost/thread/mutex.hpp>
#include <boost/thread/condition.hpp>
class ISiren_API
{
public:
enum PseudoStimulus {
/// <summary>
/// The VoidReply event indicates that the processing of the API call has been completed
/// and the call can return when appropriate.
/// </summary>
VoidReply
};
virtual ~ISiren_API() {}
/// <summary>
/// Turn the siren on
/// </summary>
virtual void TurnOn() = 0;
/// <summary>
/// Turn the siren off
/// </summary>
virtual void TurnOff() = 0;
protected:
ISiren_API() {}
private:
ISiren_API& operator = (const ISiren_API& other);
ISiren_API(const ISiren_API& other);
};
class ISirenInterface
{
public:
virtual ~ISirenInterface() {}
virtual void GetAPI(boost::shared_ptr<ISiren_API>*) = 0;
protected:
ISirenInterface() {}
private:
ISirenInterface& operator = (const ISirenInterface& other);
ISirenInterface(const ISirenInterface& other);
};
#endif
http://community.verum.com/documentation/user_m...egeneration/prepare_code/text_file_no_directive (1 of 2) [08/05/2014 13:56:51]

ASD Suite User Manual
● Home ● Product ● Technology ● Resources ● Training ● Purchase ● Company
Example of generated code customization when the specified text file has an
"include" directive
Let's consider the Siren interface model (known from the AlarmSystem example built and distributed by Verum) and the "copyright.
txt" file with the following content:
//
// Copyright 2013 Verum Software Technologies BV
//
<include>some-other-text.txt</include>
where this is the content of the "some-other-text.txt" file:
//
// Just some other text
//
... and the C++ code generation properties for the Siren interface model as follows:
These is the C++ header file obtained after generating code from the Siren interface model:
// /////////////////////////////////////////////////////////////////////////////
// Generated for Project "" by Verum ASD:Suite Release 3, version 8.1.0.42234
// Generated from ASD Specification "Siren.im" last updated 2012-03-09T17:33:58
// /////////////////////////////////////////////////////////////////////////////
//
// Copyright 2013 Verum Software Technologies BV
//
//
// Just some other text
//
#ifndef __ISIREN_INTERFACE_H__
#define __ISIREN_INTERFACE_H__
#include "passbyvalue.h"
#include <boost/shared_ptr.hpp>
#include <boost/thread/mutex.hpp>
#include <boost/thread/condition.hpp>
class ISiren_API
{
public:
enum PseudoStimulus {
/// <summary>
/// The VoidReply event indicates that the processing of the API call has been completed
/// and the call can return when appropriate.
/// </summary>
VoidReply
};
virtual ~ISiren_API() {}
/// <summary>
/// Turn the siren on
/// </summary>
virtual void TurnOn() = 0;
/// <summary>
/// Turn the siren off
/// </summary>
virtual void TurnOff() = 0;
protected:
ISiren_API() {}
private:
ISiren_API& operator = (const ISiren_API& other);
ISiren_API(const ISiren_API& other);
};
class ISirenInterface
{
public:
virtual ~ISirenInterface() {}
virtual void GetAPI(boost::shared_ptr<ISiren_API>*) = 0;
protected:
ISirenInterface() {}
http://community.verum.com/documentation/user_m...7/codegeneration/prepare_code/text_file_include (1 of 2) [08/05/2014 13:56:55]

ASD Suite User Manual
private:
ISirenInterface& operator = (const ISirenInterface& other);
ISirenInterface(const ISirenInterface& other);
};
#endif
© 2014 Verum Software Tools BV All rights reserved
Terms of use | Privacy Policy
http://community.verum.com/documentation/user_m...7/codegeneration/prepare_code/text_file_include (2 of 2) [08/05/2014 13:56:55]

ASD Suite User Manual
● Home ● Product ● Technology ● Resources ● Training ● Purchase ● Company
Example of generated code customization when the specified text file has a
"generate" directive
Let's consider the Siren interface model (known from the AlarmSystem example built and distributed by Verum) and the "copyright.
txt" file with the following content:
<generate/>
//
// Copyright 2013 Verum Software Technologies BV
//
... and the C++ code generation properties for the Siren interface model as follows:
These is the C++ header file obtained after generating code from the Siren interface model:
// /////////////////////////////////////////////////////////////////////////////
// Generated for Project "" by Verum ASD:Suite Release 3, version 8.1.0.42234
// Generated from ASD Specification "Siren.im" last updated 2012-03-09T17:33:58
// /////////////////////////////////////////////////////////////////////////////
#ifndef __ISIREN_INTERFACE_H__
#define __ISIREN_INTERFACE_H__
#include "passbyvalue.h"
#include <boost/shared_ptr.hpp>
#include <boost/thread/mutex.hpp>
#include <boost/thread/condition.hpp>
class ISiren_API
{
public:
enum PseudoStimulus {
/// <summary>
/// The VoidReply event indicates that the processing of the API call has been completed
/// and the call can return when appropriate.
/// </summary>
VoidReply
};
virtual ~ISiren_API() {}
/// <summary>
/// Turn the siren on
/// </summary>
virtual void TurnOn() = 0;
/// <summary>
/// Turn the siren off
/// </summary>
virtual void TurnOff() = 0;
protected:
ISiren_API() {}
private:
ISiren_API& operator = (const ISiren_API& other);
ISiren_API(const ISiren_API& other);
};
class ISirenInterface
{
public:
virtual ~ISirenInterface() {}
virtual void GetAPI(boost::shared_ptr<ISiren_API>*) = 0;
protected:
ISirenInterface() {}
private:
ISirenInterface& operator = (const ISirenInterface& other);
ISirenInterface(const ISirenInterface& other);
};
#endif
//
// Copyright 2013 Verum Software Technologies BV
//
http://community.verum.com/documentation/user_...codegeneration/prepare_code/text_file_generate (1 of 2) [08/05/2014 13:56:58]








