My S\* ASUS 1002 Schematic Diagram 1.3G
User Manual:
Open the PDF directly: View PDF
.
Page Count: 50

5
5
4
4
3
3
2
2
1
1
D D
C C
B B
A A
EXT MIC
41_EMI
26_Flash Conn
13_NB-945GMS(GND)
CLOCK GEN
1002
EC
Card Reader
40_Srew Hole
24_LAN_Atheros AR8113
12_NB-945GMS(PWR2)
CPU
1.3G
ࣰࣲ࣭࣑ࣟࣼ
WLAN
SODIMM 200P
39_PWR Jack
Flash Conn
11_NB-945GMS(PWR)
Touch Pad
ࣰࣲ࣭࣏࣐ࣟࣼ࣎࣌࣌
࣠अࣾऋऋंउࢽࣞ
48_Power_Charger
38_Discharge
ICS9LPR434
Atheros AR8113
23_Mini WIFI+ BT
10_NB-945GMS(DDR2)
Alcor AU6372
47_Power_+1.5VS & +2.5VS
36_KB_Touch Pad
Flash Module
05_Diamondville_BUS
SPI ROM
22_Blank
Realtek ALC269
ࣰࣲࣟ
ࣦ࣡ࢽ࣪ࣾऐऑंए
࣑࣒࣐࣐࣍࣍࣌࣪ࣥग
46_Power_VCCP
35_Thermal Sensor_FAN
06_Diamondville_PWR
21_LCD Conn_LID
࣭ࣦ࣏࣠ࣼ
ࣰࣩࣳ࣡
20_Onboard VGA
ICH7-M
FCBGA437
RJ-45
INT MIC
07_NB-945GMS(HOST)
45_Power_+1.8V & VTTDDR
34_Switch_SPI ROM_Debug Conn
19_DDR2_Termination
LAN
AZALIA CODEC
04_Clock Gen_ICS9LPR434
LCD
09_NB-945GMS(GRAPHIC)
ࣰࣲ࣭࣒ࣟࣼ
44_Power System
33_EC
18_DDR2 SODIMM
THERMAL CONTROL
Speaker
08_NB-945GMS(DMI)
43_Vcore
32_EC_ENE KB3310
25_RJ45
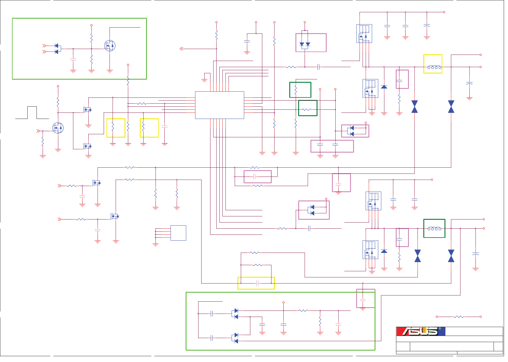
01_Block Diagram
࣯ࣤࣟ
49_History
31_Audio_AMP_Jack
17_SB-ICH7M(3)
USB Port *3
क࣏ࢽࣦ࣡࣪
Diamondville
MINICARD
LINE OUT
CRT
03_Power Sequence
NAND Flash Card
30_Codec_ALC269
16_SB-ICH7M(2)
SD/MMC/MS-Pro
Card Reader
ࣰࣣ࣒࣐࣐࣑ࣟ࣌࣍࣍࣪ࣥग
Internal KB
02_System Setting
37_LED_THERMTRIP
ࣰࣱࣞࣞ࣎
28_Camera Conn
15_SB-ICH7M(1)
945GSE
࣭ࣦ࣐࣠ࣼ
ࣩࣦࣞࣷࣞࣞ
ENE KBC3310
ࣩ࣭࣠
࣭ࣦ࣠
49_EC Pin Define
29_Card Reader_AU6372A51
SOUTH
BRIDGE
NORTH
BRIDGE
LCD Board
42_POWER FLOW
27_USB Port
Debug Conn
14_SB-ICH7M(PWR)
ࣰࣲ࣭࣓ࣟࣼ
Bluetooth
ࣰࣲ࣭ࣟࣼࣔ
Camera
࣭ࣦ࣑࣠ࣼ
SATA FPC
Conn
ࣰࣱࣞࣞ࣎
A3
150Friday, October 03, 2008
ASUSTek Computer INC.
Block Diagram
1.3G
1002
Regin Chiang
<Variant Name>
Size Project Name Rev
Date: Sheet of
Title :
Engineer:

5
5
4
4
3
3
2
2
1
1
D D
C C
B B
A A
EEE PC 701 PCB version
0
GPI37 GPI38
0
GPI39 PCB version
0
000
001
001
010
001
011
011
0
0
1
0
1
1
1
10
1
0
0
1
0
0
1
1
1
1
1
1
1
1
1
CODEC
NC
ACZ_SDIN0
ACZ_SDIN1
NC
SSD
Minicard
PCIE 1
LANPCIE 2
PCIE 3
PCIE 4
USB 5
USB 0
USB 7
Card Reader
NC
USB Conn
Camera
USB 2
Minicard
USB 3
Bluetooth
USB 1 USB Conn
USB Conn
USB 6
USB 4
USB PCIE
ACZ_SDIN2 NC
Azalia
A3
250Friday, October 03, 2008
ASUSTek Computer INC.
System Setting
1.3G
S101
Satan_He
<Variant Name>
Size Project Name Rev
Date: Sheet of
Title :
Engineer:

5
5
4
4
3
3
2
2
1
1
D D
C C
B B
A A
12
24
PM_PWROK
1
H
CLK_BCLK_CPU
24
ICS9LPR426
CLK_PCIE_LAN
+2.5VS
MCLK_DDR
SUSB#
S3
PM_PWRBTN#
14
16
+5VS
H
16
PCI_RST#
CLK_PCIE_MINICARD
Diamondville
+5VSUS
+5VS
SUSB_ON
PCI_RST#
Battery
EN
PLT_RST#
13
24
17
CLK_REF_ICH
AC_BAT_SYS
21
SUSC#
CLK_PCI_EC
+2.5VS
S0/S1
18
6
(internal)
+1.5VS
SUSB_ON
70T03
CLK_SATA_ICH
BAT_IN
ENE KB3310
SUSC_ON
+3VSUS
16
4
16
15
74LVC1G08
11
H_PWRGD
SUSC_ON
PCI_RST#
ADP3208
SUSC_ON
+5VSUS
EN
22
16
EN
22
L
2
+3VSUS
VCC
EC_PWROK
+VCCP
SUSB_ON
24
VSUS_ON
CLK_PCIE_MCH
13
+VCCP
12
16
16
Battery
PCI_RST#
+3VS
13
26
VSUS_ON
12
+VCCP
9
16
Onboard LAN
16
+1.5VSUS
H
PM_PWROK
Adapter
MINICARD
+1.5VS
Intel
945GMS
PLT_RST#
17
CLK_PCI_ICH
20
AC_BAT_SYS
PCI CLK 33M
ICH EC
DEBUG
12
16
EC_PWROK
6
+5VSUS
H
16
REF CLK 14M
ICH
21
+5VS
VSUS_PWRGD
Signal
7
CLK_LCD_LVDS
VCORE VRM_PWRGD
24
7
16
VCCP_PWRGD
+3VS
+3VSUS
PM_RSMRST#
SUSB_ON
25
VCCP_PWRGD
+3VS
SODIMM
RT8202
MAX8724ETI
13
USB CLK 48M
ICH
+3VS
CLK_PCIE_ICH
16
+5VA
16
20
BAT
AC_BAT_SYS
+3VSUS+1.5VS
H
8
11
VID[6:0]
VCC
VRM_PWRGD
RT8203
DUAL
14
VRM_PWRGD
12
13
4
20
VRM_PWRGD
+VTT_DDR
+1.5VS
VSUS_ON 70T03
+1.8V
Main
AC_BAT_SYS
VSUS_PWRGDVSB
Onboard
Flash
PLT_RST#
Intel
ICH7-M
16 15
A/D_DOCK_IN
16
+5VSUS
PCIE CLK 100M
MCH ICH
MINICARD
LAN
+3VSUS
RT9173
+2.5VS
+3VS
+VCCP
5
CPU_VRON
L
16
SATA CLK 100M
ICH
+3VA
12
24
+1.8V
CLK_BCLK_MCH
5
FSB CLK 100M
CPU MCH ITP
SUSB_ON
+1.8V
CPU_VRON
H_CPURST#
+1.5VS
23
L
16
4
16
+VCC_RTC
APL5315
VTT_PWRGD#
+3VS
3
RT8202
19
20
PWR_SW#
VRM_PWRGD
Flash
Module
+5VS
L
14
UMA CLK 96M
MCH
BATT
24
2
CLK_96M_UMA
Power
+3VSUS
AC_BAT_SYS
10
AC_OK
Adapter
APW7145
CLK_48M_USB
H
16
+
PLT_RST#
16
23
19
S4/S5
SUSB_ON
AC_BAT_SYS
+3VA
H_PWRGD
24
LVDS CLK 100M
MCH
A3
350Friday, October 03, 2008
ASUSTek Computer INC.
Power Sequence
1.3G
1002
Satan He
<Variant Name>
Size Project Name Rev
Date: Sheet of
Title :
Engineer:

5
5
4
4
3
3
2
2
1
1
D D
C C
B B
A A
PEREQ1:PCIEx0 & PCIEx1
PEREQ2:PCIEx2 & PCIEx3 & SATA
PEREQ3:PCIEx4 & PCIEx5 & PCIEx6
FSC FSB FSA CPU PCIE SATA
00
0
1
11
133
100
100
100
100
100
Selected through the I2c
1:Disable
0:Enable
H148-H151 reserve to place GASKET for EMI
R1.2G Add
A3
450Friday, October 03, 2008
ASUSTek Computer INC.
Clock Gen_ICS9LPRS434
1.3G
1002
Satan He
<Variant Name>
Size Project Name Rev
Date: Sheet of
Title :
Engineer:
CLK_FSLA
CLK_PEREQ#3
CLK_SATA
CLK_REF_ICH
CLK_FSLC
CLK_BCLK#1
CLK_PCIE#1
CLK_PCIE3
CLK_FSLB
CLK_XIN
CLK_XIN
CLK_BCLK2
CLK_LCD#
CLK_XOUT
CLK_96M#
CLK_PCI_DEBUG
CLK_PEREQ#2
S_SMB_DATA
CLK_PCI_EC
CLK_PCIE#4
CLK_BCLK0
CLK_BCLK1
CLK_96M
CLK_PCIE1
CLK_XOUT
CLK_PEREQ#1
CLK_BCLK#2
CLK_PCI_ICH
CLK_PEREQ#1
CLK_PCIE#3
S_SMB_CLK
CLK_PEREQ#3
CLK_LCD
CLK_SATA#
CLK_BCLK#0
CLK_PCIE4
CLK_48M_USB
CLK_FSLC
CLK_PCIE#5
CLK_PCIE5
CLK_FS4
CLK_SEL_48#
CLK_ITP_EN
CLK_48M_READER
CLK_FSLB
CLK_FS4
CLK_96M#
CLK_LCD#
CLK_LCD
CLK_96M
CLK_PCIE#2
CLK_PCIE2
CLK_PEREQ#2
CLK_PEREQ#2
CLK_FSLA
CLK_ITP_EN
CLK_SEL_48#
CLK_96M_UMA8
CLK_SATA_ICH15
CLK_BCLK_CPU 5
CLK_PCIE_MCH9
CLK_PCI_ICH16
CLK_REF_ICH 17
CLK_BCLK_CPU# 5
CLK_LCD_LVDS#8
CLK_PCIE_MCH#9
CLK_BCLK_MCH# 7
CLK_PEREQ#18
CLK_BCLK_MCH 7
CLK_PCI_DEBUG34
S_SMB_CLK 17
STP_PCI# 17
CLK_48M_USB17
CLK_LCD_LVDS8
CLK_BCLK_ITP 5
CLK_SATA_ICH#15
CLK_96M_UMA#8
S_SMB_DATA 17VCCP_PWRGD43,46
CLK_BCLK_ITP# 5
STP_CPU# 17
CLK_PCI_EC32
CLK_48M_READER29
CLK_PCIE_LAN 24
CLK_PCIE_LAN# 24
CLK_PCIE_ICH 16
CLK_PCIE_ICH# 16CLK_PCIE_MINICARD#23 CLK_PCIE_MINICARD23
CLKREQ#_MINICARD23 DOC 32
CLK_PCIE_SSD#26 CLK_PCIE_SSD26
CLKREQ#23
GND
GND
GND
GND
+3V_CLK
+3VSUS
+3V_CLK
GND
GND
+3V_CLK
+3V_CLK
GND
+3V_CLK_VDDA
+3V_CLK_VDDA
GND
GND
GND GND
GND
GND
GND
+3V_CLK
+3VS
GND
GND
+3V_CLK
CR57
0Ohm
/X
1 2
CR239 8.2KOhm
/X
1 2
CC3
0.1UF/16V
12
CC37 10PF/50V
/X
12
CR7 8.2KOhm
1 2
CC24 10PF/50V
/X
12
CL2
120Ohm/100Mhz
21
CC13 10PF/50V
/X
12
CC10
0.1UF/16V
12
CU1
ICS9LPRS434AGLF
1
2
3
4
5
6
7
8
9
10
11
12
13
14
15
16
17
18
19
20
21
22
23
24
25
26
27
28 29
30
31
32
33
34
35
36
37
38
39
40
41
42
43
44
45
46
47
48
49
50
51
52
53
54
55
56
VDD1
GND1
PEREQ1#
PEREQ2#
FS4/PCICLK0
GND2
VDDPCI
ITP_EN/PCICLK_F0
SEL12_48#/12_48MHz
Vtt_PwrGd/PD#
VDD2
FSLA/USB_48MHz
GND3
DOTT_96MHzLR
DOTC_96MHzLR
FSLB
PCIeT_LR0
PCIeC_LR0
PCIeT_LR1
PCIeC_LR1
VDDPCIEX1
PCIeT_LR2
PCIeC_LR2
PCIeT_LR3
PCIeC_LR3
SATACLKT_LR
SATACLKC_LR
VDDPCIEX2 GND6
PCIeC_LR4
PCIeT_LR4
PCIeC_LR5
PCIeT_LR5
VDDPCIEX3
CPUITPC_LR2/PCIeC_LR6
CPUITPT_LR2/PCIeT_LR6
VDDA
GNDA
RESET#
CPUC_LR1
CPUT_LR1
VDDCPU
CPUC_LR0
CPUT_LR0
GND5
SCLK
SDATA
VDDREF
X2
X1
GND4
DOC_PEREQ3#
REF0/FSLC
CPU_STOP#
PCI&PCIEX_STOP#
25MHz
CR12 33Ohm
1 2
CC17 10PF/50V
/X
12
CL1
120Ohm/100Mhz
21
CC2
0.1UF/16V
12
CRN2C
10KOhm
5 6
CC1
10UF/6.3V
/CAP/X
12
CR13 8.2KOhm
1 2
CC12 10PF/50V
/X
12
CR236 8.2KOhm
1 2
CR340
8.2KOhm
/X
1 2
CR11 22Ohm
1 2
CC5
0.1UF/16V
12
CR15 8.2KOhm
1 2
CR14 8.2KOhm
1 2
CC11
0.1UF/16V
12
CC16 10PF/50V
/X
12
CR1 1MOhm
/X
1 2
H149
SMD197X197_NP
/X
11
CR5 33Ohm
1 2
H148
SMD197X197_NP
/X
11
CR6 8.2KOhm
/X
1 2
CR10 22Ohm
1 2
CC15
12PF/50V
12
CC14
12PF/50V
12
CC6
0.1UF/16V
12
CC45 10PF/50V
/X
12
GS
D
3
2
1
CQ52
2N7002
/X
1
32
CR8 33Ohm
1 2
CR3 33Ohm
1 2
CRN2A
10KOhm
1 2
CC39 10PF/50V
/X
12
CR237 8.2KOhm
/X
1 2
CC36 10PF/50V
/X
12
CC9
0.1UF/16V
/X
12
CRN2B
10KOhm
3 4
CC8
0.1UF/16V
12
CC18
10UF/6.3V
12
H150
SMD197X197_NP
/X
11
CC25 10PF/50V
/X
12
CRN2D
10KOhm
7 8
CR66
1KOhm
/X
1 2
CC46
0.1UF/16V
12
CC40 10PF/50V
/X
12
CC7
0.1UF/16V
12
CC38 10PF/50V
/DEBUG/X
12
CX1 14.31818Mhz
1 3
2
4
CR240 8.2KOhm
1 2
BC
E
1
2
3
CQ51
PMBS3904
/X
H151
SMD197X197_NP
/X
11
CR339
8.2KOhm
/X
1 2
CC4
0.1UF/16V
/X
12

5
5
4
4
3
3
2
2
1
1
D D
C C
B B
A
A
BSEL2 BSEL1 BSEL0 FSB
0 0 0 100
0 0 1 133
A3
550Friday, October 03, 2008
ASUSTek Computer INC.
Diamondville_BUS
1.3G
1002
Satan He
<Variant Name>
Size Project Name Rev
Date: Sheet of
Title :
Engineer:
H_A#3
H_A#4
H_A#5
H_A#6
H_A#7
H_A#8
H_A#9
H_A#10
H_A#11
H_A#12
H_A#13
H_A#14
H_A#15
H_A#16
H_REQ#0
H_REQ#1
H_REQ#2
H_REQ#3
H_REQ#4
H_A#17
H_A#18
H_A#19
H_A#20
H_A#21
H_A#22
H_A#23
H_A#24
H_A#25
H_A#26
H_A#27
H_A#28
H_A#29
H_A#30
H_A#31
H_BPM#4
H_BPM#5
H_RS#0
H_RS#1
H_RS#2
H_PROCHOT#
H_BPM#0
H_BPM#1
H_BPM#2
H_BPM#3
H_TCK
H_TDI
H_TDO
H_TMS
CLK_BCLK_CPU
CLK_BCLK_CPU#
H_A#32
H_A#33
H_A#34
H_A#35
H_A#32
H_A#33
H_A#34
H_A#35
H_D#33
H_D#56
H_DINV#3
H_DSTBP#0
H_D#10
H_D#37
H_D#44
H_D#47
H_DINV#2
H_D#8
H_COMP0
H_D#41
H_D#51
H_D#23
H_D#13
H_D#48
H_D#55
H_D#62
H_DSTBN#3
H_D#30
H_D#17
H_D#9
H_DSTBP#3
H_DSTBN#0
H_D#32
H_D#36
H_D#43
H_D#46
H_D#49
H_D#21
H_D#40
H_D#50
H_COMP3
H_D#29
H_D#22
H_D#12
H_COMP2
H_D#54
H_D#61
H_D#26
H_D#7
H_D#6
H_DSTBN#1
H_D#35
H_D#58
H_DINV#1
H_D#20
EXTGBREF
H_D#39
H_DSTBP#2
H_D#59
H_D#28
H_D#3
H_D#0
H_D#53
H_D#60
H_D#63
H_PWRGD
H_D#25
H_D#15
H_D#5
H_D#2
H_D#1
H_COMP1
H_GTLREF
CPU_CMREF
H_DSTBP#1
H_D#19
H_D#16
CPU_CMREF
H_D#34
H_D#57
H_DINV#0
H_D#4
H_D#38
H_D#45
H_DSTBN#2
H_D#27
H_D#11
H_D#52
H_D#24
H_D#14
EXTGBREF
H_D#42
H_D#31
H_D#18
H_BPM#0
H_TCK
H_BPM#4
H_TDI
H_PWRGD
H_BPM#2
H_TRST#
ITP_CPURST# H_CPURST#
H_BPM#1
H_TMS
H_BPM#3
ITP_PWRGD
H_BPM#5
H_TDO
H_TCK
H_TDI
H_TRST#
H_TDO
H_TMS
H_BPM#5
SYS_RESET#
DPRSTP#
DPSLP#
DPRSTP#
DPSLP#
DPRSTP#
H_DPWR#
H_PWRGD
H_A20M#
H_TRST#
DPSLP#
H_IERR#
H_IGNNE# H_SMI#H_IERR#
H_GTLREF
H_A#[31:3] 7
H_D#[63:0] 7
H_DINV#[3:0] 7
H_DSTBN#[3:0] 7
H_DSTBP#[3:0] 7
H_RS#[2:0] 7
SYS_RESET# 17,34
H_REQ#[4:0]7
H_ADSTB#07
H_ADSTB#17
H_A20M#15
H_IGNNE#15 H_STPCLK#15 H_INTR15 H_NMI15 H_SMI#15
H_FERR#15
CLK_BCLK_CPU 4
CLK_BCLK_CPU# 4
H_THERMDA 35
H_THERMDC 35
H_THERMTRIP# 8,15
H_TRDY# 7
H_CPURST# 7,41
H_HIT# 7
H_HITM# 7
H_LOCK# 7
H_INIT# 15
H_BR0# 7
H_DRDY# 7
H_DBSY# 7
H_ADS# 7
H_BNR# 7
H_BPRI# 7
H_DEFER# 7
H_DPWR# 7
H_CPUSLP# 7
SMB_DATA 17,18,21,23
SMB_CLK17,18,21,23
CLK_BCLK_ITP 4
CLK_BCLK_ITP#4
PM_DPRSTP# 15,43
H_DPSLP# 15
H_PWRGD15
H_DSTBN#[3:0] 7
H_DINV#[3:0] 7
H_RS#[2:0] 7
H_DSTBP#[3:0] 7
+VCCP
GND
+VCCP
GND GND
+VCCP
GND
GND
GND GND
GND GND
GND
GND
+VCCP
GND GND
+VCCP
GND
+VCCP
GND
+VCCP
+VCCP +VCCP +VCCP +VCCP+VCCP
+VCCP +VCCP
+VCCP
+VCCP
HR137 1KOhm/x
1 2
HR38
1KOhm
/ITP
1 2
T266 TPC26T
1
RN100B
1KOHM
3 4
HC9
0.1UF/16V
12
T271TPC26T 1
HRN1A
56Ohm
1 2
U16B
FCBGA8_437
Y11
W10
Y12
AA14
AA11
W12
AA16
Y10
Y9
Y13
W15
AA13
Y16
W13
AA9
W9
Y14
Y15
W16
V9
AA5
Y8
W3
U1
W7
W6
Y7
AA6
Y3
W2
V3
U2
T3
AA8
V2
W4
Y4
Y5
Y6
R4
A7
U5
V5
T17
R6
M6
N15
P17
T6
J6
H5
G5 B7
A13
N18
V17
U4
R17
R18
F21
F20
T2
T1
D4
C5
F3
E2
D2
C7
C4
B3
B6
C6
F2
A6
C3
A5
E1
B4
D3
F1
G2
C2
M4
L1
K3
K2
J1
H1
J2
M3
L2
N2
H2
G3
N3
J3
P2
M2
N1
P1
R2
R3
N6
D[0]#
D[1]#
D[2]#
D[3]#
D[4]#
D[5]#
D[6]#
D[7]#
D[8]#
D[9]#
D[10]#
D[11]#
D[12]#
D[13]#
D[14]#
D[15]#
DSTBN[0]#
DSTBP[0]#
DINV[0]#
DP#0
D[16]#
D[17]#
D[18]#
D[19]#
D[20]#
D[21]#
D[22]#
D[23]#
D[24]#
D[25]#
D[26]#
D[27]#
D[28]#
D[29]#
D[30]#
D[31]#
DSTBN[1]#
DSTBP[1]#
DINV[1]#
DP#1
GTLREF
ACLKPH
DCLKPH
BINIT#
EDM
EXTGBTEF
FORCEPR#
MCERR#
RSP#
BSEL[0]
BSEL[1]
BSEL[2] CMREF
CORE_DET
SLP#
PWRGOOD
DPWR#
DPSLP#
DPRSTP#
COMP[3]
COMP[2]
COMP[1]
COMP[0]
DP#3
DINV[3]#
DSTBP[3]#
DSTBN[3]#
D[63]#
D[62]#
D[61]#
D[60]#
D[59]#
D[58]#
D[57]#
D[56]#
D[55]#
D[54]#
D[53]#
D[52]#
D[51]#
D[50]#
D[49]#
D[48]#
DP#2
DINV[2]#
DSTBP[2]#
DSTBN[2]#
D[47]#
D[46]#
D[45]#
D[44]#
D[43]#
D[42]#
D[41]#
D[40]#
D[39]#
D[38]#
D[37]#
D[36]#
D[35]#
D[34]#
D[33]#
D[32]#
HFPLL
T275
TPC26T
1
HR31 54.9Ohm 1%
1 2
T278 1
R83
1KOhm
1 2
T273TPC26T 1
HRN1B
56Ohm
3 4
HC10
1UF/16V
12
HC32 10PF/50V
/X
12
HR141
1KOhm
/X
1 2
T264 TPC26T
1
HC19
0.1UF/16V
/X
12
HR23
2KOhm
1%
1 2
HR42
1KOhm
1%
1 2
T272TPC26T 1
HR34 0Ohm
1 2
HR36
1KOhm
/ITP
1 2
HR135
56Ohm
1 2
T267
TPC26T
1
HC33 10PF/50V
/X
12
HC110
0.1UF/16V
12
T270TPC26T 1
HR143
1KOhm
/X
1 2
T268
TPC26T
1
HC8
0.1UF/16V
/X
12
HR28 27.4Ohm 1%
1 2
RN100C
1KOHM
5 6
T265 TPC26T
1
HR139
1KOhm
/X
1 2
HR21 56OHM /ITP
1 2
T274TPC26T 1
HR25
2KOhm
1%
1 2
HR32
1KOhm
5%/X
1 2
T269TPC26T 1
HR20 56OHM
1 2
T277 1
HR40 1KOhm
1% /x 12
HR33 0Ohm
1 2
U16A
FCBGA8_437
P21
H20
N20
R20
J19
N19
G20
M19
H21
L20
M20
K19
J20
L21
K20
D17
N21
J21
G19
P20
R19
C19
F19
E21
A16
D19
C14
C18
C20
E20
D20
B18
C15
B16
B17
C16
A17
B14
B15
A14
B19
M18
U18
T16
J4
R16
T15
R15
U17
D6
G6
H6
K4
K5
M15
L16
A3
C1
C21
V12
V11
H17
E5
E4
G17
V15
K16
L17
M16
N16
M17
J16
K18
J15
H15
J18
K17
V20
AA17
W19
U20
Y17
W18
D15
W20
V16
F16
T20
Y18
T19
T21
U21
Y19
V19
A[3]#
A[4]#
A[5]#
A[6]#
A[7]#
A[8]#
A[9]#
A[10]#
A[11]#
A[12]#
A[13]#
A[14]#
A[15]#
A[16]#
ADSTB[0]#
AP0
REQ[0]#
REQ[1]#
REQ[2]#
REQ[3]#
REQ[4]#
A[17]#
A[18]#
A[19]#
A[20]#
A[21]#
A[22]#
A[23]#
A[24]#
A[25]#
A[26]#
A[27]#
A[28]#
A[29]#
A[30]#
A[31]#
A[32]#
A[33]#
A[34]#
A[35]#
ADSTB[1]#
AP1
A20M#
FERR#
IGNNE#
STPCLK#
LINT0
LINT1
SMI#
NC1
NC2
NC3
NC4
NC5
NC6
NC7
RSVD1
RSVD2
RSVD3
BCLK[1]
BCLK[0]
THERMTRIP#
THRMDC
THRMDA
PROCHOT#
BR1#
TRST#
TMS
TDO
TDI
TCK
PREQ#
PRDY#
BPM[3]#
BPM[2]#
BPM[1]#
BPM[0]#
HITM#
HIT#
TRDY#
RS[2]#
RS[1]#
RS[0]#
RESET#
LOCK#
INIT#
IERR#
BR0#
DBSY#
DRDY#
DEFER#
BPRI#
BNR#
ADS#
ITP
FPC_CON_30P
/ITP
12-183303002
1
3
5
7
9
11
13
15
17
19
21
23
25
27
29
2
4
6
8
10
12
14
16
18
20
22
24
26
28
30
31
32
34
33
1
3
5
7
9
11
13
15
17
19
21
23
25
27
29
2
4
6
8
10
12
14
16
18
20
22
24
26
28
30
SIDE1
SIDE2
SIDE4
SIDE3
R84
1KOhm
/X
1 2
HR19
56OHM
1 2
HR24
2KOhm
1%
1 2
T263
TPC26T
1
HR142
1KOhm
/X
1 2
T279 1
HRN1D
56Ohm
7 8
RN100D
1KOHM
7 8
HR30 54.9Ohm 1%
1 2
HR26
56OHM
/X
1 2
HR29 27.4Ohm 1%
1 2
HR138 1KOhm
1 2
HRN1C
56Ohm
5 6
RN100A
1KOHM
1 2
HR27
1KOhm
1%
1 2
HR43
1KOhm
1%
1 2
T172TPC26T
1
HR41 1KOhm
1%
/x 12
HR140
1KOhm
/X
1 2

5
5
4
4
3
3
2
2
1
1
D D
C C
B B
A
A
120 mA
A3
650Friday, October 03, 2008
ASUSTek Computer INC.
Diamondville_PWR
1.3G
1002
Satan He
<Variant Name>
Size Project Name Rev
Date: Sheet of
Title :
Engineer:
VR_VID0
VR_VID1
VR_VID2
VR_VID3
VR_VID4
VR_VID5
VR_VID6
VR_VID0 43
VR_VID1 43
VR_VID2 43
VR_VID3 43
VR_VID4 43
VR_VID5 43
VR_VID6 43
VCORE_VCC_SENSE 41,43
VCORE_VSS_SENSE 41,43
+VCORE
+VCCP
+VCCP
+VCCA
GND
GND
+VCORE +VCCP
GND GND
GND
+VCORE +VCCP
GND
+VCORE
GND
+1.5VS +VCCA
GND
HC26
0.1UF/16V
12
HC125
1UF/16V
12
C236
10UF/6.3V
12
HC12
10UF/6.3V
/CAP
12
+
HCE4
220UF/2.5V
nb_c3528_h79
12
HC142
0.1UF/16V
12
HC21
0.1UF/16V
12
HC16
10UF/6.3V
/CAP
12
HC23
0.1UF/16V
12
HR39
0Ohm
r0603_h24
1 2
HC28
10UF/6.3V
12
HC27
10UF/6.3V
12
HC25
0.1UF/16V
12
HC126
1UF/16V
/CAP/X
12
HC132
10UF/6.3V
/CAP
12
HC31
0.1UF/16V
12
HC13
10UF/6.3V
/CAP/X
12
HC131
10UF/6.3V
/CAP/X
12
HC18
10UF/6.3V
/CAP
12
HC130
0.1UF/16V
12
+
HCE5
220UF/2.5V
nb_c3528_h79
12
T220TPC26T
1
HC15
10UF/6.3V
/CAP/X
12
HC14
10UF/6.3V
/CAP/X
12
HC24
0.1UF/16V
12
HC128
0.1UF/16V
12
U16D
FCBGA8_437
A2
A4
A8
A15
A18
A19
A20
B1
B2
B5
B8
B13
B20
B21
C8
C17
D1
D5
D8
D14
D18
D21
E3
E6
E7
E8
E15
E16
E19
F4
F5
F6
F7
F17
F18
G1
G4
G7
G9
G13
G21
H3
H4
H7
H9
H13
H16
H18
H19
J5
J7
J9
J13
J17
K1
K6
K7
K9
K13
K15
K21
L3
L4
L5
L6
L7
L9
L13
L15
L18
L19
M1
M5
M7
M9
M13
M21
N4
AA20
AA19
AA18
AA15
AA12
AA10
AA7
AA4
AA3
AA2
Y21
Y20
Y2
Y1
W21
W17
W14
W11
W8
W5
W1
V21
V18
V14
V13
V8
V7
V6
V4
V1
U19
U16
U15
U7
U6
U3
T18
T13
T12
T11
T10
T9
T7
T5
T4
R21
R13
R9
R7
R5
R1
P19
P18
P16
P15
P13
P9
P7
P6
P5
P4
P3
N17
N13
N9
N7
N5
VSS1
VSS2
VSS4
VSS5
VSS6
VSS7
VSS8
VSS9
VSS10
VSS11
VSS12
VSS13
VSS14
VSS15
VSS16
VSS17
VSS18
VSS19
VSS20
VSS21
VSS22
VSS23
VSS24
VSS25
VSS26
VSS27
VSS28
VSS29
VSS30
VSS31
VSS32
VSS33
VSS34
VSS35
VSS36
VSS37
VSS38
VSS39
VSS41
VSS42
VSS45
VSS46
VSS48
VSS49
VSS51
VSS52
VSS53
VSS54
VSS55
VSS56
VSS57
VSS58
VSS59
VSS60
VSS61
VSS62
VSS63
VSS64
VSS65
VSS66
VSS67
VSS68
VSS69
VSS70
VSS71
VSS72
VSS73
VSS74
VSS75
VSS76
VSS77
VSS78
VSS79
VSS80
VSS81
VSS82
VSS83
VSS84
VSS95
VSS96
VSS97
VSS98
VSS99
VSS100
VSS101
VSS102
VSS103
VSS104
VSS105
VSS106
VSS107
VSS108
VSS109
VSS110
VSS111
VSS112
VSS113
VSS114
VSS115
VSS116
VSS117
VSS118
VSS119
VSS120
VSS121
VSS122
VSS123
VSS124
VSS125
VSS126
VSS127
VSS128
VSS129
VSS130
VSS131
VSS132
VSS133
VSS134
VSS135
VSS136
VSS137
VSS138
VSS139
VSS140
VSS141
VSS142
VSS143
VSS144
VSS145
VSS146
VSS147
VSS148
VSS149
VSS151
VSS152
VSS153
VSS154
VSS155
VSS156
VSS157
VSS158
VSS159
VSS160
VSS161
VSS162
U16C
FCBGA8_437
V10
A9
B9
A10
A11
A12
B10
B11
B12
C10
C11
C12
D10
D11
D12
E10
E11
E12
F10
F11
F12
G10
G11
G12
H10
H11
H12
J10
J11
J12
K10
K11
K12
L10
L11
L12
M10
M11
M12
N10
N11
N12
P10
P11
P12
R10
R11
R12
U14
U13
U12
U11
U10
U9
U8
T14
T8
R14
R8
P14
P8
N14
N8
M14
M8
L14
L8
K14
K8
J14
J8
H14
H8
G14
G8
F9
F8
E9
D9
C9
F14
F13
E14
E13
D7
F15
D16
E18
G15
G16
E17
G18
C13
D13
VCCF
VCCQ0_1
VCCQ0_2
VCCP1
VCCP2
VCCP3
VCCP4
VCCP5
VCCP6
VCCP7
VCCP8
VCCP9
VCCP10
VCCP11
VCCP12
VCCP13
VCCP14
VCCP15
VCCP16
VCCP17
VCCP18
VCCP19
VCCP20
VCCP21
VCCP22
VCCP23
VCCP24
VCCP25
VCCP26
VCCP27
VCCP28
VCCP29
VCCP30
VCCP31
VCCP32
VCCP33
VCCP34
VCCP35
VCCP36
VCCP37
VCCP38
VCCP39
VCCP40
VCCP41
VCCP42
VCCP43
VCCP44
VCCP45
VTT32
VTT31
VTT30
VTT29
VTT28
VTT27
VTT26
VTT25
VTT24
VTT23
VTT22
VTT21
VTT20
VTT19
VTT18
VTT17
VTT16
VTT15
VTT14
VTT13
VTT12
VTT11
VTT10
VTT9
VTT8
VTT7
VTT6
VTT5
VTT4
VTT3
VTT2
VTT1
VCCPC64
VCCPC63
VCCPC62
VCCPC61
VCCA
VID[0]
VID[1]
VID[2]
VID[3]
VID[4]
VID[5]
VID[6]
VCC_SENSE1
VSS_SENSE
HC29
10UF/6.3V
12

5
5
4
4
3
3
2
2
1
1
D D
C C
B B
A A
RCOMP
SCOMP
For Calibrating the FSB I/O Buffer
For Slew Rate Compenssation on the FSB
Voltage Swing
For Providing a Reference Voltage to The FSB RCOMP circuits
AGTL+ I/O Voltage
Reference
Layout Note:
0.1uF should be placed 100mils or
less from GMCH pin.
Signal voltage level =
0.3125*VCCP
Trace should be 10 mil wide
with 20 mil spacing
Power:
+VCCP
A3
750Friday, October 03, 2008
ASUSTeK COMPUTER INC.
NB-945GMS(HOST)
1.3G
1002
Satan He
<Variant Name>
Size Project Name Rev
Date: Sheet of
Title :
Engineer:
H_D#61
H_D#31
H_D#7
H_D#2
H_YRCOMPH_XRCOMP
H_YRCOMP
H_D#40
H_D#44
H_D#43
H_D#13
H_D#12
H_D#60
H_D#51
H_D#17
H_D#63
H_D#29
H_D#21
H_D#9
H_YSCOMP
H_D#45
H_D#18
H_D#5
H_YSCOMP
H_D#34
H_D#14
H_D#8
H_D#0
H_XSCOMP
H_D#62
H_D#54
H_D#48
H_D#42
H_D#32
H_D#46
H_D#27
H_D#25
H_D#15
H_D#50
H_D#11
H_D#4
H_D#55
H_D#53
H_D#38
H_XSWING
H_D#57
H_D#47
H_D#28
H_D#6
H_D#1
H_D#36
H_D#16
H_D#3
H_VREF
H_D#52
H_D#49
H_D#33
H_D#26
H_REQ#3
H_XRCOMP
H_D#56
H_D#23
H_D#22
H_D#19
H_D#10
H_XSWING
H_YSWING
H_XSCOMP
H_D#59
H_D#41
H_D#37
H_D#30
H_D#24
H_D#20
H_YSWING
H_D#58
H_D#39
H_D#35
H_A#16
H_A#18
H_A#31
H_A#24
H_A#4
H_A#26
H_A#27
H_A#5
H_A#11
H_A#21
H_A#10
H_A#19
H_A#12
H_A#6
H_A#20
H_A#14
H_A#9
H_A#22
H_A#23
H_A#15
H_A#25
H_A#7
H_A#13
H_A#17
H_A#8
H_A#3
H_A#28
H_A#30
H_A#29
H_REQ#0
H_REQ#1
H_REQ#2
H_REQ#4
H_D#[63:0]5
H_D#[63:0]5H_A#[31:3] 5
H_A#[31:3] 5
H_TRDY# 5
H_CPUSLP# 5
H_RS#2 5
H_RS#1 5
H_RS#0 5
H_HIT# 5
H_HITM# 5
H_LOCK# 5
H_REQ#[4:0] 5
H_REQ#[4:0] 5
H_DINV#0 5
H_DINV#1 5
H_DINV#2 5
H_DINV#3 5
H_DPWR# 5
H_DRDY# 5
H_DSTBN#0 5
H_DSTBN#1 5
H_DSTBN#2 5
H_DSTBN#3 5
H_DSTBP#0 5
H_DSTBP#1 5
H_DSTBP#2 5
H_DSTBP#3 5
CLK_BCLK_MCH# 4
CLK_BCLK_MCH 4
H_DBSY# 5
H_DEFER# 5
H_CPURST# 5,41
H_BR0# 5
H_BNR# 5
H_ADSTB#1 5
H_ADSTB#0 5
H_ADS# 5
H_BPRI# 5
+VCCP
+VCCP+VCCP
+VCCP +VCCP
GND GND
GND GND GND GND
GND GND
R197
100Ohm
1%
12
C208
0.1UF/16V
c0402
12
R189
24.9Ohm
1%
12
C206
0.1UF/16V
c0402
12
HOST
U1A
945GMS
A10
A6
C15
J1
K1
H1
C4
F6
H9
H6
F7
E3
C2
C3
K9
F5
J7
K7
H8
E5
K8
J8
J2
J3
N1
M5
K5
J5
H3
J4
N3
M4
M3
N8
N6
K3
N9
M1
V8
V9
R6
T8
R2
N5
N2
R5
U7
R8
T4
T7
R3
T5
V6
V3
W2
W1
V2
W4
W7
W5
V5
AB4
AB8
W8
AA9
AA8
AB1
AB7
AA2
AB5
F8
D12
C13
A8
E13
E12
J12
B13
A13
G13
A12
D14
F14
J13
E17
H15
G15
G14
A15
B18
B15
E14
H13
C14
A17
E15
H17
D17
G17
F10
C12
H16
E2
B9
C7
G8
B10
AA6
AA5
C10
C6
H5
J6
T9
U6
G7
E6
F3
M8
T1
AA3
F4
M7
T2
AB3
C8
B4
C5
G9
E9
G12
B8
F12
A5
B6
G10
E8
E10
E1
H_XRCOMP
H_XSCOMP
H_XSWING
H_YRCOMP
H_YSCOMP
H_YSWING
H_D#_0
H_D#_1
H_D#_2
H_D#_3
H_D#_4
H_D#_5
H_D#_6
H_D#_7
H_D#_8
H_D#_9
H_D#_10
H_D#_11
H_D#_12
H_D#_13
H_D#_14
H_D#_15
H_D#_16
H_D#_17
H_D#_18
H_D#_19
H_D#_20
H_D#_21
H_D#_22
H_D#_23
H_D#_24
H_D#_25
H_D#_26
H_D#_27
H_D#_28
H_D#_29
H_D#_30
H_D#_31
H_D#_32
H_D#_33
H_D#_34
H_D#_35
H_D#_36
H_D#_37
H_D#_38
H_D#_39
H_D#_40
H_D#_41
H_D#_42
H_D#_43
H_D#_44
H_D#_45
H_D#_46
H_D#_47
H_D#_48
H_D#_49
H_D#_50
H_D#_51
H_D#_52
H_D#_53
H_D#_54
H_D#_55
H_D#_56
H_D#_57
H_D#_58
H_D#_59
H_D#_60
H_D#_61
H_D#_62
H_D#_63
H_A#_3
H_A#_4
H_A#_5
H_A#_6
H_A#_7
H_A#_8
H_A#_9
H_A#_10
H_A#_11
H_A#_12
H_A#_13
H_A#_14
H_A#_15
H_A#_16
H_A#_17
H_A#_18
H_A#_19
H_A#_20
H_A#_21
H_A#_22
H_A#_23
H_A#_24
H_A#_25
H_A#_26
H_A#_27
H_A#_28
H_A#_29
H_A#_30
H_A#_31
H_ADS#
H_ADSTB#_0
H_ADSTB#_1
H_VREF0
H_BNR#
H_BPRI#
H_BREQ0#
H_CPURST#
HCLKINN
HCLKINP
H_DBSY#
H_DEFER#
H_DINV#_0
H_DINV#_1
H_DINV#_2
H_DINV#_3
H_DPWR#
H_DRDY#
H_DSTBN#_0
H_DSTBN#_1
H_DSTBN#_2
H_DSTBN#_3
H_DSTBP#_0
H_DSTBP#_1
H_DSTBP#_2
H_DSTBP#_3
H_HIT#
H_HITM#
H_LOCK#
H_REQ#_0
H_REQ#_1
H_REQ#_2
H_REQ#_3
H_REQ#_4
H_RS#_0
H_RS#_1
H_RS#_2
H_SLPCPU#
H_TRDY#
H_VREF1
R196
100Ohm
1%
12
R195
221Ohm
1%
12
R193
54.9Ohm
1%
12
R194
221Ohm
1%
12
R190
100Ohm
1%
12
C207
0.1UF/16V
c0402
12
R188
24.9Ohm
1%
12
R191
200Ohm
1%
12
R192
54.9Ohm
1%
12

5
5
4
4
3
3
2
2
1
1
D D
C C
B B
A A
BSEL2
133
BCLK BSEL0BSEL1
H
HH166
533
FSB
L
LL
667
CheckList notes :Can
be left as NC
MCH_CLKREQ# is OD pin
A3
850Friday, October 03, 2008
ASUSTeK COMPUTER INC.
NB-945GMS(DMI & CFG)
1.3G
1002
Satan He
<Variant Name>
Size Project Name Rev
Date: Sheet of
Title :
Engineer:
SM_RCOMPN
SM_RCOMPP
M_OCDCOMP0
M_OCDCOMP1
M_VREF_MCH
DMI_TXN0
DMI_TXN1
DMI_TXP0
DMI_TXP1
DMI_RXN0
DMI_RXN1
DMI_RXP0
DMI_RXP1
M_VREF_MCH
PM_EXTTS#_1
RST_IN_MCH#
PM_EXTTS#_1
PM_EXTTS#_0
MCH_BSEL1
MCH_BSEL0
MCH_BSEL2
MCH_CFG_6
MCH_CFG_5
MCH_CFG_3
MCH_CLKREQ#
CLK_PEREQ#14
PM_DPRSLPVR17,43
MCH_ICH_SYNC#16 PM_BMBUSY#17
H_THERMTRIP#5,15 VRM_PWRGD17,32,43
BUF_PLT_RST#16,17
CLK_96M_UMA#4CLK_96M_UMA4CLK_LCD_LVDS#4CLK_LCD_LVDS4
DMI_TXN[1:0] 16
DMI_TXP[0..1] 16
DMI_RXN[0..1] 16
DMI_RXP[0..1] 16
MA_CKE0 18,19
MA_CKE1 18,19
MA_CS#0 18,19
MA_CS#1 18,19
MA_ODT0 18,19
MA_ODT1 18,19
DMI_RXN[0..1] 16
DMI_TXN[1:0] 16
DMI_RXP[0..1] 16
DMI_TXP[0..1] 16
MCLK_DDR1# 18
MCLK_DDR0# 18
MCLK_DDR1 18
MCLK_DDR0 18
GND
+1.8V
GND
GND GND
+1.8V
+3VS
+VCCP
GNDGND
+VCCP
GNDGNDGNDGND
GND
R202 40.2Ohm
/X
12
R207 10KOhm r0402
12
R204 80.6Ohm 1%
1 2
NR24
1KOhm
1%
1 2
R218
2.8KOhm
/X
1 2
R208 10KOhm r0402
12
R77
2.8KOhm
/X
1 2
NR16
1KOhm
1%
1 2
R39
1KOhm
/X
1 2
R48
0Ohm
1 2
CFG/RSVD
DMI
PM
DDR2 MUXING
CLK
U1B
945GMS
Y29
Y32
Y28
Y31
V28
V31
V29
V32
AF33
AG1
AJ1
AM30
AG33
AF1
AK1
AN30
AN21
AN22
AF26
AF25
AG14
AF12
AK14
AH12
AJ21
AF11
AE12
AF14
AJ14
AJ12
AN12
AN14
AA33
AE1A27
A26
J33
H33
J15
AB29
W27
G21
F26
C18
E18
G20
J20
J18
H26
F18
J22
G18
E31
A3
C17
K32
K31
DMI_RXN_0
DMI_RXN_1
DMI_RXP_0
DMI_RXP_1
DMI_TXN_0
DMI_TXN_1
DMI_TXP_0
DMI_TXP_1
SM_CK_0
SM_CK_1
SM_CK_2
SM_CK_3
SM_CK#_0
SM_CK#_1
SM_CK#_2
SM_CK#_3
SM_CKE_0
SM_CKE_1
SM_CKE_2
SM_CKE_3
SM_CS#_0
SM_CS#_1
SM_CS#_2
SM_CS#_3
SM_OCDCOMP_0
SM_OCDCOMP_1
SM_ODT_0
SM_ODT_1
SM_ODT_2
SM_ODT_3
SM_RCOMPN
SM_RCOMPP
SM_VREF_0
SM_VREF_1D_REFCLKINN
D_REFCLKINP
D_REFSSCLKINN
D_REFSSCLKINP
THRMTRIP#
PWROK
RSTIN#
PM_BMBUSY#
PM_EXTTS#_0
CFG_0
CFG_1
CFG_2
CFG_5
CFG_6
PM_EXTTS#_1
RESERVED8
CLKREQ#
CFG_3
ICH_SYNC#
RESERVED9
RESERVED7
RESERVED1
RESERVED2
R47
0Ohm
1 2
R276
0Ohm
/X
1 2
R71
2.8KOhm
1 2
R203 80.6Ohm 1%
1 2
NC15
0.1UF/16V
12
R91
0Ohm
/X
1 2
R211 100Ohm
1 2
R110
1KOhm
1 2
R201 40.2Ohm
/X
12
NC14
0.1UF/16V
12
R215
R
/X
1 2

5
5
4
4
3
3
2
2
1
1
D D
C C
B B
A A
Clocse to GMCH
Clocse to GMCH
R103,R114,R115
IF USE NB READ EDID.
MUST CONNECT
L_DDC_CLK&DATA
A4
950Friday, October 03, 2008
ASUSTeK COMPUTER INC.
NB-945GMS(GRAPHIC)
1.3G
1002
Satan_He
<Variant Name>
Size Project Name Rev
Date: Sheet of
Title :
Engineer:
NB_HSYNC
LVDS_IREF
CRT_HSYNC
CRT_VSYNC NB_VSYNC
LBKLT_EN
LVDD_EN
CRT_IREF
CRT_IREF
NB_HSYNC
NB_VSYNC
LVDD_EN
LBKLT_EN
N_EXP_COMP
L_CTLB_DATA
L_CTLA_CLK
CLK_PCIE_MCH#4CLK_PCIE_MCH4
DDC_CLK20 DDC_DATA20
CRT_BLUE20
CRT_GREEN20
CRT_RED20
LBKLT_CTRL21
LBKLT_EN21
L_DDC_CLK21 L_DDC_DATA21 LVDD_EN21
LA_CLKN21 LA_CLKP21
LA_DATAN021 LA_DATAN121 LA_DATAN221
LA_DATAP021 LA_DATAP121 LA_DATAP221
CRT_HSYNC20 CRT_VSYNC20
+3VS
+1.5VS_PCIE
+1.5VS
R114
150Ohm
1%
1 2
RN85D
10KOHM
7 8
SDVO
LVDS VGA
TV
MISC
U1F
945GMS
J27
Y26
AA26
H27
A21
C20
E20
G23
B21
C21
D21
H20
H22
A24
A23
E25
F25
C25
D25
F27
D27
H25
H30
G29
F28
E28
G28
H28
K30
K27
J29
J30
K29
D30
C30
G31
F32
D31
H31
G32
C31
N28
M32
P33
R32
P28
N32
P32
T32
M30
P30
T30
N30
R30
T29
R28
M28
F33
D33
F30
E33
D32
F29
A30
A29
G26
J26
SDVO_CTRLCLK
G_CLKINN
G_CLKINP
SDVO_CTRLDATA
TV_DACA_OUT
TV_DACB_OUT
TV_DACC_OUT
TV_IREF
TV_IRTNA
TV_IRTNB
TV_IRTNC
CRT_DDC_CLK
CRT_DDC_DATA
CRT_BLUE
CRT_BLUE#
CRT_GREEN
CRT_GREEN#
CRT_RED
CRT_RED#
CRT_VSYNC
CRT_HSYNC
CRT_IREF
L_BKLTCTL
L_BKLTEN
L_CLKCTLA
L_CTLBDATA
L_DDC_CLK
L_DDC_DATA
L_VDDEN
L_IBG
L_VBG
L_VREFH
L_VREFL
LA_CLKN
LA_CLKP
LA_DATAN_0
LA_DATAN_1
LA_DATAN_2
LA_DATAP_0
LA_DATAP_1
LA_DATAP_2
SDVO_RED
SDVO_GREEN
SDVO_BLUE
SDVO_CLKP
SDVO_RED#
SDVO_GREEN#
SDVO_BLUE#
SDVO_CLKN
SDVO_TVCLKIN
SDVO_INT
SDVO_FLDSTALL
SDVO_TVCLKIN#
SDVOB_INT#
SDVO_FLDSTALL#
EXP_A_COMPI
EXP_A_ICOMPO
LB_DATAN_0
LB_DATAN_1
LB_DATAN_2
LB_DATAP_0
LB_DATAP_1
LB_DATAP_2
LB_CLKN
LB_CLKP
TV_DCONSEL0
TV_DCONSEL1
R121
100KOhm
1 2
RN85A
10KOHM
1 2
R217 24.9Ohm
1%
1 2
VC12
10PF/50V
/X
12
R220 22Ohm
1 2
R115
150Ohm
1%
1 2
R221
255Ohm
1%
12
R219 22Ohm
1 2
R216
1.5KOhm 1%
12
R85
100KOhm
1 2
R103
150Ohm
1%
1 2
RN85C
10KOHM
5 6
VC10
10PF/50V
/X
12
VC11
10PF/50V
/X
12
T259
1
T255
1
RN85B
10KOHM
3 4
R222
0Ohm
1 2

5
5
4
4
3
3
2
2
1
1
D D
C C
B B
A A
A3
10 50Friday, October 03, 2008
ASUSTeK COMPUTER INC.
NB-945GMS(DDR2)
1.3G
1002
Satan He
<Variant Name>
Size Project Name Rev
Date: Sheet of
Title :
Engineer:
MA_MA11
MA_MA8
MA_DQ28
MA_DQ19
MA_DQ5
MA_DQ2
SA_RCVENOUT#
MA_DQ59
MA_DQ57
MA_DQ23
MA_DQ12
MA_DQ0
MA_DQ45
MA_DQ6
MA_DQ61
MA_DQ44
MA_DQ39
MA_DQ38
MA_DQ30
MA_DQ29
MA_DQ20
MA_MA4
MA_DQS#2
MA_DQ34
MA_DQ56
MA_DQ55
MA_DQ47
MA_DQ18
MA_DQ10
MA_DQ7
MA_DQ3
MA_MA7
MA_DQ60
MA_DQ50
MA_DQ22
MA_DQ4
MA_DQ63
MA_DQ40
MA_DQ36
MA_DQ31
MA_DQS#4
MA_DQ48
MA_DQ35
MA_DQ32
MA_DQ24
MA_DQ13
MA_DQ8
MA_DQ15
MA_MA1
MA_DQS#0
MA_DQ54
MA_DQ41
MA_DQ9
MA_MA13
MA_MA6
MA_MA0
MA_DQ62
MA_DQ49
MA_DQ21
MA_MA9
MA_DQ58
MA_DQ46
MA_DQ11
MA_DQ43
MA_DQ25
MA_DQ14
MA_DQ1
MA_DQ42
MA_DQ33
MA_DQ27
MA_DQ26
MA_DQ17
MA_DQ16
MA_MA5
MA_DQ53
MA_DQ52
MA_DQ51
MA_DQ37
SA_RCVENIN#
MA_DM2
MA_DM4
MA_DM1
MA_DM3
MA_DM5
MA_DM0
MA_DM7
MA_DM6
MA_DQS3
MA_DQS6
MA_DQS2
MA_DQS0
MA_DQS5
MA_DQS1
MA_DQS4
MA_DQS7
MA_DQS#1
MA_DQS#3
MA_DQS#5
MA_DQS#6
MA_DQS#7
MA_MA2
MA_MA3
MA_MA12
MA_MA10
MA_DQ[63:0]18
MA_DQ[63:0]18
MA_BA0 18,19
MA_BA1 18,19
MA_BA2 18,19
MA_DQS[7:0] 18
MA_DM[7:0] 18
MA_DQS#[7:0] 18
MA_MA[13:0] 18,19
MA_CAS# 18,19
MA_RAS# 18,19
MA_WE# 18,19
DDR2 SYSTEM MEMORY
U1C
945GMS
AC31
AB28
AE33
AF32
AC33
AB32
AB31
AE31
AH31
AK31
AL28
AK27
AH30
AL32
AJ28
AJ27
AH32
AF31
AH27
AF28
AJ32
AG31
AG28
AG27
AN27
AM26
AJ26
AJ25
AL27
AN26
AH25
AG26
AM12
AL11
AH9
AK9
AM11
AK11
AM8
AK8
AG9
AF9
AF8
AK6
AF7
AG11
AJ6
AH6
AN6
AM6
AK3
AL2
AM5
AL5
AJ3
AJ2
AG2
AF3
AE7
AF6
AH5
AG3
AG5
AF5
AG19
AG21
AG20
AN20
AL21
AK21
AK22
AL22
AH22
AG22
AF21
AM21
AE21
AL20
AE22
AE26
AE20
AJ17
AK18
AN28
AM28
AH17
AJ15
AM17
AM15
AH15
AK15
AN15
AJ18
AF19
AN17
AL17
AG16
AL18
AG18
AL14
AC29
AK30
AJ33
AM25
AN8
AJ8
AM3
AE2
AC28
AJ30
AK33
AL25
AN9
AH8
AM2
AE3
AB30
AL31
AF30
AK26
AL9
AG7
AK5
AH3
AK12
AH11
AG17
AH21
AJ20
AE27
SA_DQ_0
SA_DQ_1
SA_DQ_2
SA_DQ_3
SA_DQ_4
SA_DQ_5
SA_DQ_6
SA_DQ_7
SA_DQ_8
SA_DQ_9
SA_DQ_10
SA_DQ_11
SA_DQ_12
SA_DQ_13
SA_DQ_14
SA_DQ_15
SA_DQ_16
SA_DQ_17
SA_DQ_18
SA_DQ_19
SA_DQ_20
SA_DQ_21
SA_DQ_22
SA_DQ_23
SA_DQ_24
SA_DQ_25
SA_DQ_26
SA_DQ_27
SA_DQ_28
SA_DQ_29
SA_DQ_30
SA_DQ_31
SA_DQ_32
SA_DQ_33
SA_DQ_34
SA_DQ_35
SA_DQ_36
SA_DQ_37
SA_DQ_38
SA_DQ_39
SA_DQ_40
SA_DQ_41
SA_DQ_42
SA_DQ_43
SA_DQ_44
SA_DQ_45
SA_DQ_46
SA_DQ_47
SA_DQ_48
SA_DQ_49
SA_DQ_50
SA_DQ_51
SA_DQ_52
SA_DQ_53
SA_DQ_54
SA_DQ_55
SA_DQ_56
SA_DQ_57
SA_DQ_58
SA_DQ_59
SA_DQ_60
SA_DQ_61
SA_DQ_62
SA_DQ_63
SB_CAS#
SB_RAS#
SB_WE#
SB_MA_0
SB_MA_1
SB_MA_2
SB_MA_3
SB_MA_4
SB_MA_5
SB_MA_6
SB_MA_7
SB_MA_8
SB_MA_9
SB_MA_10
SB_MA_11
SB_MA_12
SB_MA_13
SA_CAS#
SA_RAS#
SA_RCVENIN#
SA_RCVENOUT#
SA_WE#
SA_MA_0
SA_MA_1
SA_MA_2
SA_MA_3
SA_MA_4
SA_MA_5
SA_MA_6
SA_MA_7
SA_MA_8
SA_MA_9
SA_MA_10
SA_MA_11
SA_MA_12
SA_MA_13
SA_DQS#_0
SA_DQS#_1
SA_DQS#_2
SA_DQS#_3
SA_DQS#_4
SA_DQS#_5
SA_DQS#_6
SA_DQS#_7
SA_DQS_0
SA_DQS_1
SA_DQS_2
SA_DQS_3
SA_DQS_4
SA_DQS_5
SA_DQS_6
SA_DQS_7
SA_DM_0
SA_DM_1
SA_DM_2
SA_DM_3
SA_DM_4
SA_DM_5
SA_DM_6
SA_DM_7
SA_BS_0
SA_BS_1
SA_BS_2
SB_BS_0
SB_BS_1
SB_BS_2
NC
U1G
945GMS
W33
AM33
AL33
C33
B33
AN32
A32
AN31
W28
V27
W29
J24
H24
W32
G24
F24
E24
D24
K33
A31
E21
C23
AN19
AM19
AL19
AN3
Y9
J19
H19
G19
F19
E19
D19
C19
B19
G16
F16
E16
D16
C16
B16
AN2
Y7
AM4
AF4
AD4
AL4
AK4
AH4
AG4
AE4
AM1
Y5
AL1
Y6
W30
Y25
Y24
AB22
AB21
AB19
AB16
AB14
AA12
W24
AA24
AB24
AB20
AB18
AB15
AB13
AB12
AH19
AK19
AJ19
A19
Y8
A16
W31
AJ4 AB17
Y10
W10
W25
V24
U24
V10
U10
K18
NC1
NC2
NC3
NC4
NC5
NC6
NC7
NC8
NC9
NC10
NC11
NC12
NC13
NC14
NC15
NC16
NC17
NC18
NC19
NC20
NC21
NC22
NC23
NC24
NC25
NC29
NC30
NC31
NC32
NC33
NC34
NC35
NC36
NC37
NC38
NC41
NC42
NC43
NC44
NC45
NC46
NC47
NC49
NC50
NC51
NC52
NC53
NC54
NC57
NC58
NC59
NC60
NC64
NC63
NC62
NC61
RESERVED26
RESERVED27
RESERVED28
RESERVED29
RESERVED30
RESERVED31
RESERVED32
RESERVED33
RESERVED34
RESERVED35
RESERVED36
RESERVED37
RESERVED38
RESERVED39
RESERVED40
RESERVED41
NC28
NC26
NC27
NC39
NC40
NC48
NC55
NC56 RESERVED42
NC65
NC66
NC67
NC68
NC69
NC70
NC71
NC72
T222
1T223
1

5
5
4
4
3
3
2
2
1
1
D D
C C
B B
A A
At Package
Edge
At Edge Pin
Location
1.0V~1.1V
Max: 4.6A
In Cavity
CFG_19(K28) Strapping :
DMI LANE Reversal:
0:Normal Operation (Default)
1.:Reversal Lanes, 3->0,2->1..etc
Note:945GMS doesn't support DMI Lane
Reversal
A3
11 50Friday, October 03, 2008
ASUSTeK COMPUTER INC.
NB-945GMs(PWR)
1.3G
1002
Satan_He
<Variant Name>
Size Project Name Rev
Date: Sheet of
Title :
Engineer:
+1.5VS
+VCCP
GND GND GND
GND
GND GND
GND
GND
GND
+1.5VS
GND
GNDGND
C220
0.1UF/16V
12
C214
10UF/6.3V
c0603
12
C414
0.1UF/16V
12
C215
10UF/6.3V
12
C218
0.1UF/16V
12
C216
1UF/10V
12
C405
0.1UF/16V
12
T2
TPC26T
1
C219
0.1UF/16V
12
C415
0.1UF/16V
12
C416
0.1UF/16V
12
NCTF
U1H
945GMS
T25
R25
P25
N25
M25
P24
N24
M24
Y22
W22
V22
U22
T22
R22
P22
N22
M22
Y21
W21
V21
U21
T21
R21
P21
N21
M21
Y20
W20
V20
U20
T20
R20
P20
N20
M20
Y19
P19
N19
M19
Y18
P18
N18
M18
Y17
P17
N17
M17
Y16
P16
N16
M16
Y15
P15
N15
M15
Y14
AD25
AC25
AB25
AD24
AC24
AD22
AD21
AD20
AD19
AD18
AD17
AD16
AD15
AD14
K14
AD13
Y13
W13
V13
U13
T13
R13
P13
N13
M13
AD12
Y12
W12
AN33
AA25
V25
U25
AA22
AA21
AA20
AA19
AA18
AA17
AA16
AA15
AA14
T10
R10
P10
N10
L10
W14
V14
U14
T14
R14
V12
U12
T12
R12
P12
N12
M12
AD11
AD10
K10
P14
N14
M14
D1
AA13
A4
A33
B2
AN1
C1
M10
A18
AB10
AA10
K28
K25
K26
R24
T24
K21
K19
K20
K24
K22
J17
K23
K17
K12
K13
K16
K15
VCC_NCTF1
VCC_NCTF2
VCC_NCTF3
VCC_NCTF4
VCC_NCTF5
VCC_NCTF6
VCC_NCTF7
VCC_NCTF8
VCC_NCTF9
VCC_NCTF10
VCC_NCTF11
VCC_NCTF12
VCC_NCTF13
VCC_NCTF14
VCC_NCTF15
VCC_NCTF16
VCC_NCTF17
VCC_NCTF18
VCC_NCTF19
VCC_NCTF20
VCC_NCTF21
VCC_NCTF22
VCC_NCTF23
VCC_NCTF24
VCC_NCTF25
VCC_NCTF26
VCC_NCTF27
VCC_NCTF28
VCC_NCTF29
VCC_NCTF30
VCC_NCTF31
VCC_NCTF32
VCC_NCTF33
VCC_NCTF34
VCC_NCTF35
VCC_NCTF36
VCC_NCTF37
VCC_NCTF38
VCC_NCTF39
VCC_NCTF40
VCC_NCTF41
VCC_NCTF42
VCC_NCTF43
VCC_NCTF44
VCC_NCTF45
VCC_NCTF46
VCC_NCTF47
VCC_NCTF48
VCC_NCTF49
VCC_NCTF50
VCC_NCTF51
VCC_NCTF52
VCC_NCTF53
VCC_NCTF54
VCC_NCTF55
VCC_NCTF56
VCCAUX_NCTF1
VCCAUX_NCTF2
VCCAUX_NCTF3
VCCAUX_NCTF4
VCCAUX_NCTF5
VCCAUX_NCTF6
VCCAUX_NCTF7
VCCAUX_NCTF8
VCCAUX_NCTF9
VCCAUX_NCTF10
VCCAUX_NCTF11
VCCAUX_NCTF12
VCCAUX_NCTF13
VCCAUX_NCTF14
VCCAUX_NCTF15
VCCAUX_NCTF16
VCCAUX_NCTF17
VCCAUX_NCTF18
VCCAUX_NCTF19
VCCAUX_NCTF20
VCCAUX_NCTF21
VCCAUX_NCTF22
VCCAUX_NCTF23
VCCAUX_NCTF24
VCCAUX_NCTF25
VCCAUX_NCTF26
VCCAUX_NCTF27
VCCAUX_NCTF28
VSS_NCTF1
VSS_NCTF2
VSS_NCTF3
VSS_NCTF4
VSS_NCTF5
VSS_NCTF6
VSS_NCTF7
VSS_NCTF8
VSS_NCTF9
VSS_NCTF10
VSS_NCTF11
VSS_NCTF12
VSS_NCTF13
VTT_NCTF1
VTT_NCTF2
VTT_NCTF3
VTT_NCTF4
VTT_NCTF5
VCC_NCTF57
VCC_NCTF58
VCC_NCTF59
VCC_NCTF60
VCC_NCTF61
VCCAUX_NCTF29
VCCAUX_NCTF30
VCCAUX_NCTF31
VCCAUX_NCTF32
VCCAUX_NCTF33
VCCAUX_NCTF34
VCCAUX_NCTF35
VCCAUX_NCTF36
VCCAUX_NCTF37
VCCAUX_NCTF38
VCC_NCTF62
VCC_NCTF63
VCC_NCTF64
VTT_NCTF6
VSS_NCTF14
VSS_NCTF15
VSS_NCTF16
VSS_NCTF17
VSS_NCTF18
VSS_NCTF19
RESERVED3
RESERVED4
RESERVED5
RESERVED6
CFG_19
RESERVED10
RESERVED11
RESERVED12
RESERVED13
RESERVED14
RESERVED15
RESERVED16
RESERVED17
RESERVED18
RESERVED19
RESERVED20
RESERVED21
RESERVED22
RESERVED23
RESERVED24
RESERVED25
C404
0.1UF/16V
12

5
5
4
4
3
3
2
2
1
1
D D
C C
B B
A
A
1.425V~1.575V
Max: 45mA
1.25A
1.425V~1.575V
Max: 50mA
140mA
2.375V~2.625V
Max: 70mA
40mA
1.425V~1.575V
Max: 50mA
1.425V~1.575V
Max: 45mA
0.4A
120mA
1.7A
A3
12 50Friday, October 03, 2008
ASUSTeK COMPUTER INC.
NB-945GMS(PWR2)
1.3G
1002
Satan He
<Variant Name>
Size Project Name Rev
Date: Sheet of
Title :
Engineer:
GND
+1.5VS_HPLL
+2.5VS
GND
GND
GND
GND
GND
GND
GND
GND
GND
GND
GND
GND
GND
GND
GND
+1.5VS
GND
GND
GND
GND
GND
GND
GND
GND
GND
+1.8V
+1.8V
+3VS
+1.5VS
GND
GND
GND
+1.5VS
+1.5VS_MPLL
+1.5VS_MPLL
+2.5VS
GND
GND
+1.5VS_DPLLA
GND
+1.5VS_PCIE +VCCP
+2.5VS
GND
+1.5VS_DPLLB +1.5VS_HPLL
GND
GND
GND GND
GND
GND
+1.5VS_DPLLA
+1.5VS_MPLL
GND GND
+VCCP
+1.5VS
+2.5VS_CRTDAC
+1.5VS
+1.5VS
+2.5VS_CRTDAC
+1.5VS_PCIE
GND
GND
+VCCP
GND
GND
GND
+1.5VS_3GPLL
+1.5VS
GND
GND
GND
+1.5VS_3GPLL
GND
GND
GND
+VCCP
GND
+1.5VS_DPLLB
C240
1UF/10V
12
C256
1UF/10V
12
C254
10UF/6.3V
12
C242
1UF/10V
12
C252
1UF/10V
12
C224
1UF/10V
12
C235
0.1UF/16V
c0402
12
C410
10UF/6.3V
12
L46 0Ohm
1 2
C401
1UF/10V
12
C262
0.1UF/16V
c0402
12
C417
0.1UF/16V
12
C409
0.1UF/16V
c0402
12
C447
0.1UF/16V
c0402
12
C245
0.01UF/16V
12
C421
10UF/6.3V
1 2
C244
0.01UF/16V
12
C231
10UF/6.3V
12
C419
10UF/6.3V
1 2
POWER
U1D
945GMS
T26
R26
P26
N26
M26
V19
U19
T19
W18
V18
T18
R18
AE5
AD5
B26
J32
AD2
AD1
C24
B24
B25
J23
A14
D10
P9
L9
D9
P8
L8
D8
P7
L7
D7
A7
P6
L6
G6
D6
U5
P5
L5
G5
D5
N33
M33
V26
U33
T33
C29
AB33
AM32
AN29
AM29
AL29
AK29
AJ29
AH29
AG29
AF29
AE29
AN24
AM24
AL24
AK24
AJ24
AH24
AG24
AF24
AE24
AN18
AN16
E26
D26
C26
B31
C28
B28
A28
F20
F22
D23
E23
B20
A20
B22
A22
D22
C22
W17
U17
R17
W16
V16
T16
R16
V15
U15
T15
AD33
AD32
AD31
AD30
AD29
AD28
AD27
AC27
AD26
AC26
AB26
AE19
AE18
AF17
AE17
AF16
AE16
AF15
AE15
J14
J10
AD8
AD7
AD6
D29
AM16
AL16
AK16
AJ16
AN13
AM13
AL13
AK13
AJ13
AH13
AG13
AF13
AE13
AN4
AM10
AL10
AK10
AH1
AH10
AG10
AF10
AE10
AN7
U4
P4
AM7
L4
G4
D4
Y3
U3
P3
L3
G3
D3
Y2
U2
L2
P2
G2
D2
AA1
Y1
H10
AE9
AD9
U9
B32
U1
P1
L1
G1
F1
AL7
AK7
AJ7
AH7
AN10
AJ10
Y4
VCC0
VCC1
VCC2
VCC3
VCC4
VCC5
VCC6
VCC7
VCC8
VCC9
VCC10
VCC11
VCCDHMPLL1
VCCDHMPLL2
VCCADPLLA
VCCADPLLB
VCCAHPLL
VCCAMPLL
VCCACRTDAC0
VCCACRTDAC1
VSSACRTDAC
VCCSYNC
VTT0
VTT1
VTT2
VTT3
VTT4
VTT5
VTT6
VTT7
VTT8
VTT9
VTT10
VTT11
VTT12
VTT13
VTT14
VTT15
VTT16
VTT17
VTT18
VTT19
VTT20
VCCA3GBG
VSSA3GBG
VCCA3GPLL
VCC3G0
VCC3G1
VCCTXLVDS1
VCCSM0
VCCSM1
VCCSM2
VCCSM3
VCCSM4
VCCSM5
VCCSM6
VCCSM7
VCCSM8
VCCSM9
VCCSM10
VCCSM11
VCCSM12
VCCSM13
VCCSM14
VCCSM15
VCCSM16
VCCSM17
VCCSM18
VCCSM19
VCCSM20
VCCSM21
VCCHV0
VCCHV1
VCCHV2
VCCALVDS
VCCDLVDS0
VCCDLVDS1
VCCDLVDS2
VCCDTVDAC
VCCDQTVDAC
VCCATVBG
VSSATVBG
VCCATVDACA0
VCCATVDACA1
VCCATVDACB0
VCCATVDACB1
VCCATVDACC0
VCCATVDACC1
VCC12
VCC13
VCC14
VCC15
VCC16
VCC17
VCC18
VCC19
VCC20
VCC21
VCCAUX1
VCCAUX2
VCCAUX3
VCCAUX4
VCCAUX5
VCCAUX6
VCCAUX7
VCCAUX8
VCCAUX9
VCCAUX10
VCCAUX11
VCCAUX12
VCCAUX13
VCCAUX14
VCCAUX15
VCCAUX16
VCCAUX17
VCCAUX18
VCCAUX19
VCCAUX20
VCCAUX21
VCCAUX26
VCCAUX27
VCCAUX28
VCCTXLVDS0
VCCSM22
VCCSM23
VCCSM24
VCCSM25
VCCSM26
VCCSM27
VCCSM28
VCCSM29
VCCSM30
VCCSM31
VCCSM32
VCCSM33
VCCSM34
VCCSM35
VCCSM36
VCCSM37
VCCSM38
VCCSM39
VCCSM40
VCCSM41
VCCSM42
VCCSM43
VCCSM44
VTT22
VTT23
VCCSM45
VTT24
VTT25
VTT26
VTT27
VTT28
VTT29
VTT30
VTT31
VTT32
VTT33
VTT34
VTT35
VTT36
VTT37
VTT38
VTT39
VTT45
VCCAUX22
VCCAUX23
VCCAUX24
VCCAUX25
VSSALVDS
VTT44
VTT41
VTT42
VTT43
VTT40
VCCSM46
VCCSM47
VCCSM48
VCCSM49
VCCSM50
VCCSM51
VTT21
C259
1UF/10V
12
C234
0.1UF/16V
c0402
12
C408
0.1UF/16V
c0402
12
C228
0.1UF/16V
c0402
12
C261
0.1UF/16V
c0402
12
C422
10UF/6.3V
1 2
L43
10UH
21
C446
0.1UF/16V
c0402
12
C420
10UF/6.3V
1 2
C247
0.1UF/16V
12
L47
120Ohm/100Mhz
21
C418
0.1UF/16V
12
C260
1UF/10V
12
C263
1UF/10V
12
C229
0.1UF/16V
12
C227
0.1UF/16V
c0402
12
D38
BAT54CW
1
23
L42
10UH
21
L44
60NH
21
C222
10UF/6.3V
12
C230
1UF/10V
12
C251
0.1UF/16V
c0402
12
C213
1UF/10V
12
C241
0.1UF/16V
c0402
12
L45 1uH
21
C225
1UF/10V
12
C248
1UF/10V
12
L48
120Ohm/100Mhz
21
C239
0.1UF/16V
c0402
12
C226
10UF/6.3V
12
C411
10UF/6.3V
12
C413
10UF/6.3V
12
C232
0.1UF/16V
c0402
1 2
C257
0.1UF/16V
c0402
12
C255
0.1UF/16V
c0402
12
C233
10UF/6.3V
12
C253
10UF/6.3V
12
C238
10UF/6.3V
12
C223
10UF/6.3V
/X
12
C221
1UF/10V
12
C402
0.1UF/16V
c0402
12
C249
0.1UF/16V
c0402
12
C412
10UF/6.3V
12
C250
10UF/6.3V
12
C217
1UF/10V
12
C243
10UF/6.3V
12
R224
1KOhm 1%
1 2
C264
0.1UF/16V
c0402
12
C212
1UF/10V
12

5
5
4
4
3
3
2
2
1
1
D D
C C
B B
A A
A3
13 50Friday, October 03, 2008
ASUSTeK COMPUTER INC.
NB-945PMS(GND)
1.3G
1002
Satan_He
<Variant Name>
Size Project Name Rev
Date: Sheet of
Title :
Engineer:
GND
GND
VSS
U1E
945GMS
AH33
Y33
V33
R33
AK32
AG32
AE32
AC32
AA32
U32
H32
E32
C32
AM31
AJ31
AA31
U31
T31
R31
P31
N31
M31
J31
F31
AL30
AG30
AE30
AC30
AA30
Y30
V30
U30
G30
E30
B30
AA29
U29
R29
P29
N29
M29
H29
E29
B29
AK28
AH28
AE28
AA28
U28
T28
J28
D28
AM27
AF27
AB27
AA27
Y27
U27
T27
R27
P27
N27
M27
G27
C27
B27
AL26
W26
U26
AN25
AK25
J25
G25
A25
H23
F23
J16
AL15
AG15
W15
R15
F15
D15
AM14
AH14
AE14
H14
B14
F13
D13
AL12
AG12
H12
B12
AN11
AJ11
AE11
AM9
AB9
W9
R9
M9
J9
F9
C9
A9
AL8
AG8
AE8
U8
AA7
V7
R7
N7
H7
E7
B7
AL6
AG6
AE6
AB6
W6
T6
M6
K6
AN5
AJ5
B5
AA4
V4
R4
N4
K4
H4
E4
AL3
AD3
W3
T3
G33
AJ9
B3
AK2
AH2
AF2
AB2
M2
K2
H2
F2
V1
R1
E27
AH26
AG25
AE25
B23
AJ22
AF22
G22
AM22
E22
J21
H21
F21
AM20
AF18
AH18
AM18
W19
D20
AF20
AK20
AH20
R19
U18
H18
D18
AK17
V17
T17
F17
B17
AH16
U16
VSS_1
VSS_2
VSS_3
VSS_4
VSS_6
VSS_7
VSS_8
VSS_9
VSS_10
VSS_11
VSS_12
VSS_13
VSS_14
VSS_15
VSS_16
VSS_17
VSS_18
VSS_19
VSS_20
VSS_21
VSS_22
VSS_23
VSS_24
VSS_25
VSS_26
VSS_27
VSS_28
VSS_29
VSS_30
VSS_31
VSS_32
VSS_33
VSS_34
VSS_35
VSS_36
VSS_37
VSS_38
VSS_39
VSS_40
VSS_41
VSS_42
VSS_43
VSS_44
VSS_45
VSS_46
VSS_47
VSS_48
VSS_49
VSS_50
VSS_51
VSS_52
VSS_53
VSS_54
VSS_55
VSS_56
VSS_57
VSS_58
VSS_59
VSS_60
VSS_61
VSS_62
VSS_63
VSS_64
VSS_65
VSS_67
VSS_68
VSS_69
VSS_71
VSS_72
VSS_73
VSS_74
VSS_77
VSS_78
VSS_79
VSS_80
VSS_81
VSS_111
VSS_112
VSS_113
VSS_114
VSS_115
VSS_116
VSS_117
VSS_118
VSS_119
VSS_120
VSS_121
VSS_122
VSS_123
VSS_124
VSS_125
VSS_126
VSS_127
VSS_128
VSS_129
VSS_130
VSS_131
VSS_132
VSS_134
VSS_135
VSS_136
VSS_137
VSS_138
VSS_139
VSS_140
VSS_141
VSS_142
VSS_143
VSS_144
VSS_145
VSS_146
VSS_147
VSS_148
VSS_149
VSS_150
VSS_151
VSS_152
VSS_153
VSS_154
VSS_155
VSS_156
VSS_157
VSS_158
VSS_159
VSS_160
VSS_161
VSS_162
VSS_163
VSS_164
VSS_165
VSS_166
VSS_167
VSS_168
VSS_169
VSS_170
VSS_171
VSS_172
VSS_173
VSS_174
VSS_5
VSS_133
VSS_175
VSS_176
VSS_177
VSS_178
VSS_179
VSS_180
VSS_181
VSS_182
VSS_183
VSS_184
VSS_185
VSS_66
VSS_70
VSS_75
VSS_76
VSS_82
VSS_84
VSS_85
VSS_86
VSS_83
VSS_87
VSS_88
VSS_89
VSS_90
VSS_91
VSS_100
VSS_99
VSS_98
VSS_96
VSS_95
VSS_94
VSS_92
VSS_93
VSS_97
VSS_101
VSS_102
VSS_103
VSS_104
VSS_105
VSS_106
VSS_107
VSS_108
VSS_109
VSS_110

5
5
4
4
3
3
2
2
1
1
D D
C C
B B
A A
Distribute in
PCI Section
6 mA
10 mA
0.77A
0.94A
50mA
50mA
Vcc1_5_A=0.64A
10mA
45mA
0.27A
10mA
56mA
R1.1G
R1.1G
R1.1G
R1.1G
1.1G change to +3VS to follow CRB
VccSus3_3 only
for desktop
+1.5V_PLL / 100mA
Hi : Vout = 1.5V
Low : Vout = 1.431V
R1.3G
R1.3G
Custom
14 50Friday, October 03, 2008
ASUSTeK COMPUTER INC.
SB-ICH7M(PWR)
1.3G
1002
Satan He
<Variant Name>
Size Project Name Rev
Date: Sheet of
Title :
Engineer:
P_+1.5V_PLL_FB_10
SUSB_ON32,38,46,47
PM_LEVELDOWN#,44,45,46,47
+3VS
+5VS
+5VSUS
+3VSUS
+V5REF
+V5REF_SUS
+1.5VS
+1.5VS
+1.5VS
+1.5VS+3VSUS
+3VSUS
+VCC_RTC
+3VS
+3VS
+1.5VS
+3VS
+3VS
+1.5VS
+1.5VS_PCIE_ICH
+3VS
+3VS
+1.5VS
+3VSUS +VCCP
GND
GND
GND GND GND GND
GND GND GND
GND GND
GNDGND
GND
GND
GND
GND
GNDGND
GND GND
GND
GND GND GND
GND
GND
GND
GND GND GND
GND GND
GND
GND GND
+VCCP
GND
GND GND GND
GND
GND
+1.5VS
+3VCCLAN +3VSUS
GND
+1.5V_PLL
GND
+1.5V_PLL
GNDGND
+3VSUS
GND GND GND
+1.5V_PLL
GND GND
+1.5VS +1.5V_PLL
PU390
G923-470T1UF /PLL
1
2
3 4
5
SHDN#
GND
IN OUT
SET
C279
0.1UF/16V
12
R305
1Ohm
/PLL
1 2
C434
1UF/10V
12
D48 BAT54CW /X
1
2
3
C300
0.1UF/16V
12
PR6110
36KOhm
1%/PLL
12
C304
0.1UF/16V
12
C429
10UF/6.3V
12
C297
0.1UF/16V
12
C407
10UF/6.3V
12
R306
0Ohm
/PLL
1 2
PC391
1UF/16V
/PLL
12
C305
0.1UF/16V
12
C289
0.1UF/16V
12
R307
0Ohm
/PLL/X
1 2
C296
0.1UF/16V
12
PR391
10KOhm
1% /PLL
12
C428
10UF/6.3V
12
L3
120Ohm/100Mhz
21
C440
10UF/6.3V
12
C435
0.1UF/16V
12
C436
0.1UF/16V
12
R5 0Ohm
/X
1 2
C438
0.1UF/16V
12
C302
0.1UF/16V
12
C439
0.1UF/16V
12
C286
0.1UF/16V
12
R227
100Ohm
12
PC392
10UF/6.3V
/PLL
12
T228 TPC26T
1
C303
0.1UF/16V
12
R4 0Ohm
1 2
C282
0.1UF/16V
12
+
CE12
100UF/4V
nb_c3528_h79
12
C280
0.1UF/16V
12
U2E
ICH7M
A4
A23
B1
B8
B11
B14
B17
B20
B26
B28
C2
C6
C27
D10
D13
D18
D21
D24
E1
E2
E4
E8
E15
F3
F4
F5
F12
F27
F28
G1
G2
G5
G6
G9
G14
G18
G21
G24
G25
G26
H3
H4
H5
H24
H27
H28
J1
J2
J5
J24
J25
J26
K24
K27
K28
L13
L15
L24
L25
L26
M3
M4
M5
M12
M13
M14
M15
M16
M17
M24
M27
M28
N1
N2
N5
N6
N11
N12
N13
N14
N15
N16
N17
N18
N24
N25
N26
P3
P4
P12
P13
P14
P15
P16
P17
P24
P27
P28
R1
R11
R12
R13
R14
R15
R16
R17
R18
T6
T12
T13
T14
T15
T16
T17
U4
U12
U13
U14
U15
U16
U17
U24
U25
U26
V2
V13
V15
V24
V27
V28
W6
W24
W25
W26
Y3
Y24
Y27
Y28
AA1
AA24
AA25
AA26
AB4
AB6
AB11
AB14
AB16
AB19
AB21
AB24
AB27
AB28
AC2
AC5
AC9
AC11
AD1
AD3
AD4
AD7
AD8
AD11
AD15
AD19
AD23
AE2
AE4
AE8
AE11
AE13
AE18
AE21
AE24
AE25
AF2
AF4
AF8
AF11
AF27
AF28
AG1
AG3
AG7
AG11
AG14
AG17
AG20
AG25
AH1
AH3
AH7
AH12
AH23
AH27
Vss1
Vss2
Vss3
Vss4
Vss5
Vss6
Vss7
Vss8
Vss9
Vss10
Vss11
Vss12
Vss13
Vss14
Vss15
Vss16
Vss17
Vss18
Vss19
Vss20
Vss21
Vss22
Vss23
Vss24
Vss25
Vss26
Vss27
Vss28
Vss29
Vss30
Vss31
Vss32
Vss33
Vss34
Vss35
Vss36
Vss37
Vss38
Vss39
Vss40
Vss41
Vss42
Vss43
Vss44
Vss45
Vss46
Vss47
Vss48
Vss49
Vss50
Vss51
Vss52
Vss53
Vss54
Vss55
Vss56
Vss57
Vss58
Vss59
Vss60
Vss61
Vss62
Vss63
Vss64
Vss65
Vss66
Vss67
Vss68
Vss69
Vss70
Vss71
Vss72
Vss73
Vss74
Vss75
Vss76
Vss77
Vss78
Vss79
Vss80
Vss81
Vss82
Vss83
Vss84
Vss85
Vss86
Vss87
Vss88
Vss89
Vss90
Vss91
Vss92
Vss93
Vss94
Vss95
Vss96
Vss97
Vss98
Vss99
Vss100
Vss101
Vss102
Vss103
Vss104
Vss105
Vss106
Vss107
Vss108
Vss109
Vss110
Vss111
Vss112
Vss113
Vss114
Vss115
Vss116
Vss117
Vss118
Vss119
Vss120
Vss121
Vss122
Vss123
Vss124
Vss125
Vss126
Vss127
Vss128
Vss129
Vss130
Vss131
Vss132
Vss133
Vss134
Vss135
Vss136
Vss137
Vss138
Vss139
Vss140
Vss141
Vss142
Vss143
Vss144
Vss145
Vss146
Vss147
Vss148
Vss149
Vss150
Vss151
Vss152
Vss153
Vss154
Vss155
Vss156
Vss157
Vss158
Vss159
Vss160
Vss161
Vss162
Vss163
Vss164
Vss165
Vss166
Vss167
Vss168
Vss169
Vss170
Vss171
Vss172
Vss173
Vss174
Vss175
Vss176
Vss177
Vss178
Vss179
Vss180
Vss181
Vss182
Vss183
Vss184
Vss185
Vss186
Vss187
Vss188
Vss189
Vss190
Vss191
Vss192
Vss193
Vss194
T225TPC26T 1
C291
0.01UF/16V
12
R308
0Ohm
/PLL
1 2
T227 TPC26T
1
R226
10Ohm
12
C276
0.1UF/16V
12
C299
0.1UF/16V
12
GS
D
3
2
1
PQ619
2N7002
/PLL
1
32
T224TPC26T 1
C292
0.1UF/16V
12
C290
1UF/16V
12
PR392
100KOhm
/PLL
1 2
C278
10UF/6.3V
12
R228
1Ohm
/PLL/X
1 2
C277
0.1UF/16V
12
C287
0.1UF/16V
12
CORE
VCCPAUX
VCCA3GP
IDEPCIUSB
ARX ATX
USB CORE
U2F
ICH7M
G10
AD17
F6
AA22
AA23
AB22
AB23
AC23
AC24
AC25
AC26
AD26
AD27
AD28
D26
D27
D28
E24
E25
E26
F23
F24
G22
G23
H22
H23
J22
J23
K22
K23
L22
L23
M22
M23
N22
N23
P22
P23
R22
R23
R24
R25
R26
T22
T23
T26
T27
T28
U22
U23
V22
V23
W22
W23
Y22
Y23
B27
AG28
AB7
AC6
AC7
AD6
AE6
AF6
AG5
AH5
E3
C1
AA2
Y7
L11
L12
L14
L16
L17
L18
M11
M18
P11
P18
T11
T18
U11
U18
V11
V12
V14
V16
V17
V18
V5
V1
W2
W7
U6
R7
AE23
AE26
AH26
AA7
AB12
AB20
AC16
AD13
AD18
AG12
AG15
AG19
A5
B13
B16
B7
C10
D15
F9
G11
G12
G16
W5
P7
A24
C24
D19
D22
G19
K3
K4
K5
K6
L1
L2
L3
L6
L7
M6
M7
N7
AB17
AC17
T7
F17
G17
AB8
AC8
K7
C28
G20
A1
H6
H7
J6
J7
AF5
AD2
AH11
AB10
AB9
AC10
AD10
AE10
AF10
AF9
AG9
AH9
V5REF_1
V5REF_2
V5REF_Sus
Vcc1_5_B_1
Vcc1_5_B_2
Vcc1_5_B_3
Vcc1_5_B_4
Vcc1_5_B_5
Vcc1_5_B_6
Vcc1_5_B_7
Vcc1_5_B_8
Vcc1_5_B_9
Vcc1_5_B_10
Vcc1_5_B_11
Vcc1_5_B_12
Vcc1_5_B_13
Vcc1_5_B_14
Vcc1_5_B_15
Vcc1_5_B_16
Vcc1_5_B_17
Vcc1_5_B_18
Vcc1_5_B_19
Vcc1_5_B_20
Vcc1_5_B_21
Vcc1_5_B_22
Vcc1_5_B_23
Vcc1_5_B_24
Vcc1_5_B_25
Vcc1_5_B_26
Vcc1_5_B_27
Vcc1_5_B_28
Vcc1_5_B_29
Vcc1_5_B_30
Vcc1_5_B_31
Vcc1_5_B_32
Vcc1_5_B_33
Vcc1_5_B_34
Vcc1_5_B_35
Vcc1_5_B_36
Vcc1_5_B_37
Vcc1_5_B_38
Vcc1_5_B_39
Vcc1_5_B_40
Vcc1_5_B_41
Vcc1_5_B_42
Vcc1_5_B_43
Vcc1_5_B_44
Vcc1_5_B_45
Vcc1_5_B_46
Vcc1_5_B_47
Vcc1_5_B_48
Vcc1_5_B_49
Vcc1_5_B_50
Vcc1_5_B_51
Vcc1_5_B_52
Vcc1_5_B_53
Vcc3_3_1
VccDMIPLL
Vcc1_5_A_1
Vcc1_5_A_2
Vcc1_5_A_3
Vcc1_5_A_4
Vcc1_5_A_5
Vcc1_5_A_7
Vcc1_5_A_8
Vcc1_5_A_9
VccSus3_3_19
VccUSBPLL
VccSus1_05/VccLAN1_05_1
VccSus1_05/VccLAN1_05_2
Vcc1_05_1
Vcc1_05_2
Vcc1_05_3
Vcc1_05_4
Vcc1_05_5
Vcc1_05_6
Vcc1_05_7
Vcc1_05_8
Vcc1_05_9
Vcc1_05_10
Vcc1_05_11
Vcc1_05_12
Vcc1_05_13
Vcc1_05_14
Vcc1_05_15
Vcc1_05_16
Vcc1_05_17
Vcc1_05_18
Vcc1_05_19
Vcc1_05_20
VccSus3_3/VccLAN3_3_1
VccSus3_3/VccLAN3_3_2
VccSus3_3/VccLAN3_3_3
VccSus3_3/VccLAN3_3_4
Vcc3_3/VccHDA
VccSus3_3/VccSusHDA
V_CPU_IO1
V_CPU_IO2
V_CPU_IO3
Vcc3_3_3
Vcc3_3_4
Vcc3_3_5
Vcc3_3_6
Vcc3_3_7
Vcc3_3_8
Vcc3_3_9
Vcc3_3_10
Vcc3_3_11
Vcc3_3_12
Vcc3_3_13
Vcc3_3_14
Vcc3_3_15
Vcc3_3_16
Vcc3_3_17
Vcc3_3_18
Vcc3_3_19
Vcc3_3_20
Vcc3_3_21
VccRTC
VccSus3_3_1
VccSus3_3_2
VccSus3_3_3
VccSus3_3_4
VccSus3_3_5
VccSus3_3_6
VccSus3_3_7
VccSus3_3_8
VccSus3_3_9
VccSus3_3_10
VccSus3_3_11
VccSus3_3_12
VccSus3_3_13
VccSus3_3_14
VccSus3_3_15
VccSus3_3_16
VccSus3_3_17
VccSus3_3_18
Vcc1_5_A_19
Vcc1_5_A_20
Vcc1_5_A_21
Vcc1_5_A_22
Vcc1_5_A_23
Vcc1_5_A_24
Vcc1_5_A_25
VccSus1_05_1
VccSus1_05_2
VccSus1_05_3
Vcc1_5_A_26
Vcc1_5_A_27
Vcc1_5_A_28
Vcc1_5_A_29
Vcc1_5_A_30
Vcc1_5_A_6
VccSATAPLL
Vcc3_3_2
Vcc1_5_A_10
Vcc1_5_A_11
Vcc1_5_A_12
Vcc1_5_A_13
Vcc1_5_A_14
Vcc1_5_A_15
Vcc1_5_A_16
Vcc1_5_A_17
Vcc1_5_A_18
L52
120Ohm/100Mhz
21
D47 BAT54CW /PLL
1
23
C298
0.1UF/16V
12
C288
0.1UF/16V
12
C293
0.1UF/16V
12
PC393
0.1UF/16V
/X
12
PC8059
0.1UF/16V
/X
12
C285
0.1UF/16V
12
C406
0.1UF/16V
12
C294
0.1UF/16V
12
D40
BAT54CW
1
2
3
C281
0.1UF/16V
12
R309
0Ohm
/PLL/X
1 2
C448
1UF/16V
12
C301
0.1UF/16V
12
T226TPC26T 1
PR390
2KOHM
1%
/PLL
12
PR6111
100KOhm
/PLL
1 2
C295
0.1UF/16V
12
C443
0.1UF/16V
12
D41
BAT54CW
1
2
3
L51
120Ohm/100Mhz
21
+
CE14
100UF/4V
12
C437
10UF/6.3V
12
C441
0.1UF/16V
12
C442
0.1UF/16V
12
C283
0.1UF/16V
12
C284
0.1UF/16V
12

5
5
4
4
3
3
2
2
1
1
D D
C C
B B
A A
Place Near
Open Door
RTCRST# RC
delay
18~25ms
NO STUFF R107.CPUSLP# ONLY USE IN DESTOP
ACZ_SDIN0
ACZ_SDIN1 NA
CODEC
Height
Κ
3.4 mm
Change to
rechargeable RTC battery
Over Discharge
Protection Circuit
R1.1G change +3VA net to +3VA_AEC
Custom
15 50Friday, October 03, 2008
ASUSTeK COMPUTER INC.
SB-ICH7-M(1)
1.3G
1002
Satan He
<Variant Name>
Size Project Name Rev
Date: Sheet of
Title :
Engineer:
LPC_DRQ#0
IDE_DD1
IDE_DA1
IDE_DD10
IDE_DD0
IDE_DD5
IDE_DD9
IDE_DD3
IDE_DD13
IDE_DD6
IDE_DD11
IDE_DD2
IDE_DD12
IDE_DD14
IDE_DD7
IDE_DA2
IDE_DD15
IDE_DD8
IDE_DA0
IDE_DD4
RC_IN#
A20GATE
SATARBIAS/#
LPC_DRQ#1
P_SATA_TXP0
RTCRST#
X1_RTC
X2_RTC
ACZ_SDIN2
ACZ_BCLK
ACZ_SYNC
ACZ_RST#
ACZ_SDOUT
ACZ_RST#
ACZ_BCLK
ACZ_SYNC
ACZ_SDOUT
X2_RTC
H_INIT#
S_CPUSLP#
P_SATA_RXP0
RC_IN#
A20GATE
X1_RTC
P_SATA_RXN0
P_SATA_TXN0
A_Z_BITCLK30,41
A_Z_SYNC30
A_Z_RST#30
A_Z_SDOUT30
A_Z_SDIN030
RTCRST# 34,41
S_SATALED#37
CLK_SATA_ICH#4CLK_SATA_ICH4
IDE_IRQ26 IDE_IORDY26 IDE_DDREQ26
IDE_DIOR#26 IDE_DIOW#26 IDE_DDACK#26
IDE_DCS#1 26
IDE_DCS#3 26
IDE_DA[2:0] 26
IDE_DD[15:0] 26
H_THERMTRIP# 5,8
H_INIT# 5
H_INTR 5
H_NMI 5
H_SMI# 5
H_STPCLK# 5
RC_IN# 32
PM_DPRSTP# 5,43
H_DPSLP# 5
H_PWRGD 5
H_A20M# 5
A20GATE 32
H_FERR# 5
LPC_AD0 32,34
LPC_AD1 32,34
LPC_AD2 32,34
LPC_AD3 32,34
LPC_FRAME# 32,34
H_IGNNE# 5
P_SATA_TXN026 P_SATA_TXP026
P_SATA_RXP026 P_SATA_RXN026
+VCC_RTC
+VCC_RTC
+3VA_AEC
+RTCBAT
+VCCP
+VCCP
GND
GND
+3VS
GND
GND
GND
GND
+VCCP
+VCC_BAT_R
GND
+3VS
GND
+VCC_BAT_R +VCC_RTC
GND
+3VA_AEC
GND
GND
GND
R230
10MOhm
12
CR235
56Ohm
12
PT71
1
T231TPC26T 1
R1
0Ohm
1 2
SC8
1UF/16V
12
R232 1MOhm
1 2
C308 15PF/50V
12
R136
10KOhm
1 2
R233
330KOhm
1%
1 2
R3
0Ohm
/X
1 2
R284 2.2KOhm
/X
1 2
R237 24.9Ohm 1%
12
D45
BAV99W_L
/X
1
23T230
1
B
C
E
1
2
3
Q61
PMBS3906
/X
SR9 20KOhm
1 2
R236
56Ohm
12
T280
1
T281 1
C306
15PF/50V
12
X1
32.768Khz
MEC/MS3V-T1R 32.768KHZ 12.5/20
1
23
1
2SIDE
T229
1
R229
1.2KOhm
1 2
CLRTC
SGL_JUMP
12 12
R243 24.9Ohm 1%
12
RN90A
39Ohm
1 2
R242
10KOhm
12
R272
10KOhm
1 2
T232 1
D46
BAV99W_L
/X
1
23
D42
BAT54WS
1 2
RN90B
39Ohm
3 4
BT1
WTOB_CON_2P
12G17100002C
3
4
1
2
SIDE1
SIDE2
1
2
RN89B
39Ohm
3 4
R104
330Ohm
1 2
R241
4.7KOhm
1 2
AC40
10PF/50V
/X
12
C431
10UF/6.3V
12
C432
0.1UF/16V
12
C307
1UF/10V
12
PT72
1
RN89A
39Ohm
1 2
RTCLAN
AC-97/AZALIASATA
IDE
CPU LPC
U2A
ICH7M
AB1
AB2
AA3
Y5
W4
W1
Y1
Y2
W3
V3
U3
U5
V4
T5
U7
V6
V7
U1
R6
R5
T2
T3
T1
T4
AF18
AF3
AE3
AG2
AH2
AF7
AE7
AG6
AH6
AF1
AE1
AH10
AG10
AF15
AH15
AF16
AH16
AG16
AE15
AA6
AB5
AC4
Y6
AC3
AA5
AB3
AE22
AH28
AG27
AF24
AH25
AG26
AG24
AG22
AG21
AF22
AF25
AG23
AH24
AF23
AH22
AF26
AB15
AE14
AG13
AF13
AD14
AC13
AD12
AC12
AE12
AF12
AB13
AC14
AF14
AH13
AH14
AC15
AH17
AE17
AF17
AE16
AD16
RTCX1
RTCX2
RTCRST#
INTRUDER#
INTVRMEN
EE_CS
EE_SHCLK
EE_DOUT
EE_DIN
LAN_CLK
LAN_RSTSYNC
LAN_RXD0
LAN_RXD1
LAN_RXD2
LAN_TXD0
LAN_TXD1
LAN_TXD2
ACZ_BCLK
ACZ_SYNC
ACZ_RST#
ACZ_SDIN0
ACZ_SDIN1
ACZ_SDIN2
ACZ_SDOUT
SATALED#
SATA0RXN
SATA0RXP
SATA0TXN
SATA0TXP
SATA2RXN
SATA2RXP
SATA2TXN
SATA2TXP
SATA_CLKN
SATA_CLKP
SATARBIASN
SATARBIASP
DIOR#
DIOW#
DDACK#
IDEIRQ
IORDY
DDREQ
LAD0
LAD1
LAD2
LAD3
LDRQ0#
LDRQ1#/GPIO23
LFRAME#
A20GATE
A20M#
CPUSLP#
TP1/DPRSTP#
TP2/DPSLP#
FERR#
GPIO49/CPUPWRGD
IGNNE#
INIT3_3V#
INIT#
INTR
RCIN#
NMI
SMI#
STPCLK#
THERMTRIP#
DD0
DD1
DD2
DD3
DD4
DD5
DD6
DD7
DD8
DD9
DD10
DD11
DD12
DD13
DD14
DD15
DA0
DA1
DA2
DCS1#
DCS3#

5
5
4
4
3
3
2
2
1
1
D D
C C
B B
A A
L
GNT#4GNT#5
LPCI H
ICH7 Boot BIOS Select
LPC
SPI
HH
H
Buffer to Reduce Loading
on PLT_RST#
R1.00 change to no
stuff
USB Conn
USB 3
USB 1
USB 2
Camera
USB Conn
NA
WIFI
Card Reader
USB 7
USB 4
USB Conn
Bluetooth
USB 0
USB 5
USB 6
WIFI PCIExpress Card
LAN AR8113 IC
CRB & Checklist
PME# internal PU
20KOhm
PCIE Interface SSD
Custom
16 50Friday, October 03, 2008
ASUSTeK COMPUTER INC.
SB-ICH7M(2)
1.3G
1002
Satan He
<Variant Name>
Size Project Name Rev
Date: Sheet of
Title :
Engineer:
PCI_INTA#
PCI_INTB#
PCI_INTC#
DMI_COMP
PCIE_TXP3_C
PCIE_TXN3_C
PCI_IRDY#
PCI_REQ#4
PCI_INTG#
PCI_PME#
PCI_INTH#
PLT_RST#
PCI_INTE#
PCI_REQ#5
PCI_DEVSEL#
PCI_INTF#
PCI_FRAME#
PCI_SERR#
PCI_REQ#2
PCI_REQ#1
PCI_REQ#3
PCI_REQ#0
PCI_TRDY#
PCI_PERR#
PCI_STOP#
PCI_LOCK#
PCI_GNT#5
PCI_GNT#4
PCI_INTE#
PCI_REQ#2
PCI_PERR#
PCI_SERR#
PCI_INTA#
PCI_REQ#5
PCI_LOCK#
PCI_STOP#
PCI_IRDY#
PCI_REQ#4
PCI_INTB#
PCI_TRDY#
PCI_INTF#
PCI_REQ#1
PCI_INTD#
PCI_INTC#
PCI_REQ#0
PCI_INTG#
PCI_FRAME#
PCI_INTH#
USBRBIAS/#
PCI_REQ#3
PCI_DEVSEL#
CLK_PCI_ICH
PCI_INTD#
USB_OC#0
USB_OC#4
USB_OC#6
USB_OC#7
USB_OC#0
USB_OC#4
USB_OC#5
USB_OC#6
USB_OC#7
PCI_PAR
PCIE_TXP2_C
PCIE_TXN2_C
PCIE_RXN4_C
PCIE_TXP4_C
PCIE_RXP4_C
PCIE_TXN4_C
PLT_RST# 23,24
USB_PN4 29
USB_PP4 29
PCI_RST# 26,32
CLK_PCI_ICH 4
MCH_ICH_SYNC# 8
BUF_PLT_RST# 8,17
DMI_TXN0 8
DMI_TXP0 8
DMI_TXN1 8
DMI_TXP1 8
CLK_PCIE_ICH# 4
CLK_PCIE_ICH 4
DMI_RXN0 8
DMI_RXP0 8
DMI_RXN1 8
DMI_RXP1 8
USB_PP1 27
USB_PN1 27
USB_PN2 27
USB_PP2 27
USB_PN3 27
USB_PP3 27
USB_PN5 23
USB_PP5 23
USB_PN6 23
USB_PP6 23
USB_PN7 28
USB_PP7 28
PCIE_RXN323 PCIE_RXP323 PCIE_TXN323 PCIE_TXP323
USB_OC#127 USB_OC#2327
USB_OC#523
PCIE_TXN224
PCIE_RXP224 PCIE_RXN224
PCIE_TXP224
PCIE_TXP4_C26
PCIE_RXP4_C26 PCIE_RXN4_C26
PCIE_TXN4_C26
+1.5VS_PCIE_ICH
+3VS
+3VSUS
GNDGND
GND
GND
GND
GND
+3VSUS
+3VS +3VS
GND
RP2B 8.2KOHM 2 5
10
SR41 10KOhm
1 2
RP3B 8.2KOHM 2 5
10
SRN2A
10KOhm
1 2
T234TPC26T
1
RP1B 8.2KOHM 2 5
10
R78
1KOhm
1 2
R82
1KOhm
1 2
R252 22.6Ohm
1%
1 2
RP2F 8.2KOHM 7 5
10
R245
1KOhm
/X
12
RP1E 8.2KOHM 6 5
10
RP3C 8.2KOHM 3 5
10
RP2D 8.2KOHM 4 5
10
T244 TPC26T
1
RP1H 8.2KOHM 9 5
10
T248 TPC26T
1
T245 TPC26T
1
PCI
Interrupt I/F
MISC
U2B
ICH7M
E18
C18
A16
F18
E16
A18
E17
A17
A15
C14
E14
D14
B12
C13
G15
G13
E12
C11
D11
A11
A10
F11
F10
E9
D9
B9
A8
A6
C7
B6
E6
D6
A3
B4
C5
B5
AE5
AD5
AG4
AH4
AD9
D7
E7
C16
D16
C17
D17
E13
F13
A13
A14
C8
D8
B15
C12
D12
C15
A7
E10
B18
A12
C9
E11
B10
F15
F14
F16
C26
A9
B19
G8
F7
F8
G7
AE9
AG8
AH8
F21
AH20
AD0
AD1
AD2
AD3
AD4
AD5
AD6
AD7
AD8
AD9
AD10
AD11
AD12
AD13
AD14
AD15
AD16
AD17
AD18
AD19
AD20
AD21
AD22
AD23
AD24
AD25
AD26
AD27
AD28
AD29
AD30
AD31
PIRQA#
PIRQB#
PIRQC#
PIRQD#
RSVD_1
RSVD_2
RSVD_3
RSVD_4
RSVD_5
REQ0#
GNT0#
REQ1#
GNT1#
REQ2#
GNT2#
REQ3#
GNT3#
REQ4#/GPIO22
GNT4#/GPIO48
GPIO1/REQ5#
GPIO17/GNT5#
C/BE0#
C/BE1#
C/BE2#
C/BE3#
IRDY#
PAR
PCIRST#
DEVSEL#
PERR#
PLOCK#
SERR#
STOP#
TRDY#
FRAME#
PLTRST#
PCICLK
PME#
GPIO2/PIRQE#
GPIO3/PIRQF#
GPIO4/PIRQG#
GPIO5/PIRQH#
RSVD_6
RSVD_7
RSVD_8
RSVD_9
MCH_SYNC#
R248 24.9Ohm 1%
1 2
RP2C 8.2KOHM 3 5
10
T64
1
SRN2B
10KOhm
3 4
PCI-ExpressSPI
USB Direct Media Interface
U2D
ICH7M
F26
F25
E28
E27
H26
H25
G28
G27
K26
K25
J28
J27
M26
M25
L28
L27
P26
P25
N28
N27
T25
T24
R28
R27
R2
P6
P1
P5
P2
D3
C4
D5
D4
E5
C3
A2
B3
V26
V25
U28
U27
Y26
Y25
W28
W27
AB26
AB25
AA28
AA27
AD25
AD24
AC28
AC27
AE28
AE27
C25
D25
F1
F2
G4
G3
H1
H2
J4
J3
K1
K2
L4
L5
M1
M2
N4
N3
D2
D1
PERn1
PERp1
PETn1
PETp1
PERn2
PERp2
PETn2
PETp2
PERn3
PERp3
PETn3
PETp3
PERn4
PERp4
PETn4
PETp4
PERn5
PERp5
PETn5
PETp5
PERn6
PERp6
PETn6
PETp6
SPI_CLK
SPI_CS#
SPI_ARB
SPI_MOSI
SPI_MISO
OC0#
OC1#
OC2#
OC3#
OC4#
OC5#/GPIO29
OC6#/GPIO30
OC7#/GPIO31
DMI0RXN
DMI0RXP
DMI0TXN
DMI0TXP
DMI1RXN
DMI1RXP
DMI1TXN
DMI1TXP
DMI2RXN
DMI2RXP
DMI2TXN
DMI2TXP
DMI3RXN
DMI3RXP
DMI3TXN
DMI3TXP
DMI_CLKN
DMI_CLKP
DMI_ZCOMP
DMI_IRCOMP
USBP0N
USBP0P
USBP1N
USBP1P
USBP2N
USBP2P
USBP3N
USBP3P
USBP4N
USBP4P
USBP5N
USBP5P
USBP6N
USBP6P
USBP7N
USBP7P
USBRBIAS#
USBRBIAS
C312
C
/X
12
RP2G 8.2KOHM 8 5
10
C317 0.1UF/10V
1 2
C326 0.1UF/10V
1 2
RP1D 8.2KOHM 4 5
10
SRN2C
10KOhm
5 6
R244
1KOhm
/X
12
RP2A 8.2KOHM 1 5
10
RP3F 8.2KOHM 7 5
10
RP1F 8.2KOHM 7 5
10
RP1A 8.2KOHM 1 5
10
T246 TPC26T
1
C327 0.1UF/10V
1 2
RP2H 8.2KOHM 9 5
10
RP3A 8.2KOHM 1 5
10
T247 TPC26T
1
R275
100KOHM
1 2
RP2E 8.2KOHM 6 5
10
A
B
GND
VCC
Y
U47
NC7SZ08P5X
1
2
3 4
5
RP1C 8.2KOHM 3 5
10
RP3G 8.2KOHM 8 5
10
R247
R
/X
12
SRN2D
10KOhm
7 8
RP3D 8.2KOHM 4 5
10
T233TPC26T 1
RP3H 8.2KOHM 9 5
10
RP3E 8.2KOHM 6 5
10
RP1G 8.2KOHM 8 5
10
C318 0.1UF/10V
1 2

5
5
4
4
3
3
2
2
1
1
D D
C C
B B
A A
Int P.U
PCB_VID3 : PROJECT CODE
05/12/30, refer Z96J R1.01 to delete and
change net name from VRMPWRGD to
VRM_PWRGD.
R1.02 for
ESATA
"111"
PCB_ID[2:0]
000: R1.0
WLAN_LED WLAN BT
vv
v
v
x
x
xx
High
High
High
Low
R1.1G
Energy Star
Isolate alert# signal from thermal IC
GPIO25 Internal PU 20K
For +1.5V DIMM Power
Custom
17 50Friday, October 03, 2008
ASUSTeK COMPUTER INC
SB-ICH7M(3)
1.3G
1002
Satan He
<Variant Name>
Size Project Name Rev
Date: Sheet of
Title :
Engineer:
S_SMB_CLK
S_SMB_DATA
SMB_LINK0
SMB_LINK1 PCB_ID0
LINKALERT#
SUSCLK
SUS_STAT#
SMB_ALERT#
SATA_DET#0
GPIO38
GPIO39
CARD_READER_EN#
CB_SD#
S_SMB_CLK
SMB_CLK
SMB_DATA
PCIE_WAKE#
PM_PWROK
INT_SERIRQ
PM_CLKRUN#
THRM_ALERT#_S
VRM_PWRGD
VRM_PG
LINKALERT#
PM_BATLOW#
SMB_LINK1
SMB_LINK0
CARD_READER_EN#
KBC_SCI#
SMB_ALERT#
CB_SD#
S_SMB_DATA S_SMB_CLK
S_SMB_DATA
GPIO13
GPIO36
EXTSMI#
PCB_ID0
PCB_ID1
PCB_ID2
S_SMB_CLK
S_SMB_DATA
PM_CLKRUN#
GPIO21
MINICARD_EN#
MINICARD_EN#
CAMERA_EN
STP_PCI#
STP_CPU#
GPIO19
SATA_DET#0
GPIO13
GPIO36
GPIO21
GPIO38
GPIO39
PCB_ID1
PCB_ID2
WLAN_ON#
GPIO14
GPIO14
MODEM_EN
MODEM_EN
PM_RSMRST#
THRM_ALERT#_S
GPIO19
SB_SPKR30
PCIE_WAKE#23,24
RING#
SYS_RESET#5,34
PM_BMBUSY#8
STP_PCI#4 STP_CPU#4
CARD_READER_EN#29
INT_SERIRQ32
VRM_PWRGD8,32,43
EXTSMI#32 WLAN_LED37
S_SMB_CLK 4
S_SMB_DATA 4
SMB_CLK 5,18,21,23
SMB_DATA 5,18,21,23
CLK_48M_USB 4
THRO_CPU 32
PM_SUSB# 23,32
PM_SUSC# 32
PM_DPRSLPVR 8,43
WLAN_ON# 23
PM_PWROK 33,41
PM_BATLOW# 32
PM_PWRBTN# 32
BUF_PLT_RST# 8,16
PM_RSMRST# 33,41
KBC_SCI# 32
MINICARD_EN# 23
CAMERA_EN 28
BT_DIS# 23
SYS_RESET# 5,34
RING#
LVDS_GPIO38 21
LVDS_GPIO39 21
BT_LED37
THRM_ALERT#35
+1.5V_SEL# 45
CLK_REF_ICH 4
+3VSUS
+3VSUS
+3VSUS
+3VSUS
+3VS
+3VS
+3VS
+3VSUS
+5VS
+3VS
GND
GND
+3VS
+3VSUS
+3VS
+3VSUS
GND
GND
R257 1MOhm
1 2
T253
TPC26T 1
RN96B
10KOhm
3 4
RN96D
10KOhm
7 8
R261
10KOhm
12
R137
10KOhm
12
RN97A
10KOhm
1 2
RN95B
4.7KOhm
3 4
R260
10KOhm
12
RN95C
4.7KOhm
5 6
R138
10KOhm
1 2
RN97C
10KOhm
5 6
RN101B
10KOhm
3 4
RN2B
10KOhm
3 4
R259
10KOhm
12
G
S
D3
2
1
Q57
2N7002
1
3 2
R264
10KOhm
/X
12
RN95D
4.7KOhm
7 8
R262
10KOhm
/X
12
SMB
SYS GPIO
GPIO
Power MGT Clocks SATA
GPIO
U2C
ICH7M
C22
B22
A26
B25
A25
A28
A19
A27
A22
AB18
B23
AC20
AF21
A21
B21
E23
AG18
AC19
U2
F20
AH21
AF20
AD22
AC21
AC18
E21
AF19
AH18
AH19
AE19
AC1
B2
C20
B24
D23
F22
AA4
AC22
C21
C23
C19
Y4
E20
A20
F19
E19
R4
E22
R3
D20
AD21
AD20
AE20
SMBCLK
SMBDATA
LINKALERT#
SMLINK0
SMLINK1
RI#
SPKR
SUS_STAT#
SYS_RST#
GPIO0/BM_BUSY#
SMBALERT#/GPIO11
GPIO18/STPPCI#
GPIO20/STPCPU#
GPIO26
GPIO27
GPIO28
GPIO32/CLKRUN#
GPIO33/AZ_DOCK_EN#
GPIO34/AZ_DOCK_RST#
WAKE#
SERIRQ
THRM#
VRMPWRGD
GPIO6
GPIO7
GPIO8
GPIO21/SATA0GP
GPIO19/SATA1GP
GPIO36/SATA2GP
GPIO37/SATA3GP
CLK14
CLK48
SUSCLK
SLP_S3#
SLP_S4#
SLP_S5#
PWROK
GPIO16/DPRSLPVR
TP0/BATLOW#
PWRBTN#
LAN_RST#
RSMRST#
GPIO9
GPIO10
GPIO12
GPIO13
GPIO14
GPIO15
GPIO24
GPIO25
GPIO35
GPIO38
GPIO39
R256 10KOHM
1 2
R303 1MOhm
1 2
RN97D
10KOhm
7 8
RN98B
10KOhm
3 4
T250
TPC26T
1
RN96C
10KOhm
5 6
T254
1
RN101A
10KOhm
1 2
R251 10KOhm
1 2
RN2C
10KOhm
5 6
SRN3A
10KOhm
1 2
RN96A
10KOhm
1 2
RN98A
10KOhm
1 2
RN101C
10KOhm
5 6
RN2A
10KOhm
1 2
RN98D
10KOhm
7 8
SR45
10KOhm
1 2
RN97B
10KOhm
3 4
RN101D
10KOhm
7 8
RN95A
4.7KOhm
1 2
RN2D
10KOhm
7 8
G
S
D3
2
1
Q51
2N7002
/X 1
32
SRN3C
10KOhm
5 6
R87
10KOhm
1 2
R253 0Ohm
12
R263
10KOhm
/X
12
R250 10KOhm
1 2
RN98C
10KOhm
5 6
SRN3B
10KOhm
3 4
GS
D
3
2
1
Q56
2N7002
1
3 2
T252
1
SRN3D
10KOhm
7 8
R304 0Ohm
/X
12

5
5
4
4
3
3
2
2
1
1
D D
C C
B B
A A
STD Type
GROUP1
GROUP2
SWAP
DDR2 Conn. Height=4.0mm
R1.1G MC3 MC4 change to 0603 1uF
A3
18 50Friday, October 03, 2008
ASUSTek Computer INC.
DDR2 SODIMM
1.3G
1002
Kell_Huang
<Variant Name>
Size Project Name Rev
Date: Sheet of
Title :
Engineer:
MA_MA9
MA_MA3
MA_MA12
MA_MA8
MA_MA6
MA_MA0
MA_MA2
MA_MA11
MA_MA4
MA_MA1
MA_MA5
MA_MA10
MA_MA7
MA_MA13
MA_BA1
MA_BA0
MA_BA2
MA_DM0
MA_DM2
MA_DM1
MA_DM3
MA_DM4
MA_DM5
MA_DM6
MA_DM7
MA_DQS0
MA_DQS2
MA_DQS1
MA_DQS3
MA_DQS4
MA_DQS5
MA_DQS6
MA_DQS7
MA_DQS#0
MA_DQS#2
MA_DQS#1
MA_DQS#3
MA_DQS#4
MA_DQS#5
MA_DQS#6
MA_DQS#7
MA_DQ0
MA_DQ1
MA_DQ2
MA_DQ3
MA_DQ4
MA_DQ5
MA_DQ6
MA_DQ7 MA_DQ21
MA_DQ16
MA_DQ18
MA_DQ19
MA_DQ17
MA_DQ20
MA_DQ22
MA_DQ23
MA_DQ9
MA_DQ12
MA_DQ10
MA_DQ11
MA_DQ13
MA_DQ8
MA_DQ14
MA_DQ15 MA_DQ24
MA_DQ25
MA_DQ26
MA_DQ27
MA_DQ28
MA_DQ29
MA_DQ30
MA_DQ31
MA_DQ32
MA_DQ33
MA_DQ34
MA_DQ35
MA_DQ36
MA_DQ37
MA_DQ38
MA_DQ39 MA_DQ40
MA_DQ41
MA_DQ42
MA_DQ43
MA_DQ44
MA_DQ45
MA_DQ46
MA_DQ47
MA_DQ48
MA_DQ49
MA_DQ50
MA_DQ51
MA_DQ52
MA_DQ53
MA_DQ54
MA_DQ55 MA_DQ56
MA_DQ57
MA_DQ58
MA_DQ59
MA_DQ60
MA_DQ61
MA_DQ62
MA_DQ63
DDR_VREF
SMB_DATA
SMB_CLK
MCLK_DDR0
MCLK_DDR0#
MCLK_DDR1
MCLK_DDR1#
DDR_VREF
SMB_CLK5,17,21,23 SMB_DATA5,17,21,23
MA_ODT18,19 MA_ODT08,19
MA_CS#08,19 MA_CS#18,19 MCLK_DDR08MCLK_DDR0#8MCLK_DDR18MCLK_DDR1#8MA_CKE08,19 MA_CKE18,19 MA_CAS#10,19 MA_RAS#10,19 MA_WE#10,19
MA_DQ[63:0] 10
MA_DQS[7:0] 10
MA_DQS#[7:0] 10
MA_DM[7:0] 10
MA_MA[13:0] 10,19
MA_BA[2:0] 10,19
GND GND
GND
+1.8V
+3VS
GND
+1.8V
+3VS
GND GND
+1.8V
GND
GND
GND
+1.8V
GND
MR3
1KOhm
1%
1 2
MC10
0.1UF/16V
12
MC5
0.1UF/16V
12
DIMM1A
DDR2_DIMM_200P
12G02502200E
102
101
100
99
98
97
94
92
93
91
105
90
89
116
86
84
107
106
110
115
30
32
164
166
79
80
113
108
109
198
200
197
195
114
119
10
26
52
67
130
147
170
185
13
31
51
70
131
148
169
188
11
29
49
68
129
146
167
186
5
7
17
19
4
6
14
16
23
25
35
37
20
22
36
38
43
45
55
57
44
46
56
58
61
63
73
75
62
64
74
76
123
125
135
137
124
126
134
136
141
143
151
153
140
142
152
154
157
159
173
175
158
160
174
176
179
181
189
191
180
182
192
85
194
A0
A1
A2
A3
A4
A5
A6
A7
A8
A9
A10/AP
A11
A12
A13
A14
A15
BA0
BA1
S0#
S1#
CK0
CK0#
CK1
CK1#
CKE0
CKE1
CAS#
RAS#
WE#
SA0
SA1
SCL
SDA
ODT0
ODT1
DM0
DM1
DM2
DM3
DM4
DM5
DM6
DM7
DQS0
DQS1
DQS2
DQS3
DQS4
DQS5
DQS6
DQS7
DQS#0
DQS#1
DQS#2
DQS#3
DQS#4
DQS#5
DQS#6
DQS#7
DQ0
DQ1
DQ2
DQ3
DQ4
DQ5
DQ6
DQ7
DQ8
DQ9
DQ10
DQ11
DQ12
DQ13
DQ14
DQ15
DQ16
DQ17
DQ18
DQ19
DQ20
DQ21
DQ22
DQ23
DQ24
DQ25
DQ26
DQ27
DQ28
DQ29
DQ30
DQ31
DQ32
DQ33
DQ34
DQ35
DQ36
DQ37
DQ38
DQ39
DQ40
DQ41
DQ42
DQ43
DQ44
DQ45
DQ46
DQ47
DQ48
DQ49
DQ50
DQ51
DQ52
DQ53
DQ54
DQ55
DQ56
DQ57
DQ58
DQ59
DQ60
DQ61
DQ62
A16_BA2
DQ63
MC15
10PF/50V
/X
12
MC8
10UF/6.3V
c0603
12
MC3
1UF/10V
12
MC6
0.1UF/16V
12
MC12 10PF/50V
/X
12 MC18
10UF/6.3V
c0603
12
MC9
1UF/16V
/CAP/X
12
MC7
10PF/50V
/X
12
MC14
0.1UF/16V
12
MC20
10UF/6.3V
c0603
12
DIMM1B
DDR2_DIMM_200P
12G02502200E
112
111
117
96
95
118
81
82
87
103
88
104
199
83
120
50
69
163
1
201
202
47
133
183
77
12
48
184
78
71
72
121
122
196
193
8
18
24
41
53
42
54
59
65
60
66
127
139
128
145
165
171
172
177
187
178
190
9
21
33
155
34
132
144
156
168
2
3
15
27
39
149
161
28
40
138
150
162
203
204
VDD1
VDD2
VDD3
VDD4
VDD5
VDD6
VDD7
VDD8
VDD9
VDD10
VDD11
VDD12
VDDSPD
NC1
NC2
NC3
NC4
NCTEST
VREF
GND0
GND1
VSS1
VSS2
VSS3
VSS4
VSS5
VSS6
VSS7
VSS8
VSS9
VSS10
VSS11
VSS12
VSS13
VSS14
VSS15
VSS16
VSS17
VSS18
VSS19
VSS20
VSS21
VSS22
VSS23
VSS24
VSS25
VSS26
VSS27
VSS28
VSS29
VSS30
VSS31
VSS32
VSS33
VSS34
VSS35
VSS36
VSS37
VSS38
VSS39
VSS40
VSS41
VSS42
VSS43
VSS44
VSS45
VSS46
VSS47
VSS48
VSS49
VSS50
VSS51
VSS52
VSS53
VSS54
VSS55
VSS56
VSS57
NP_NC1
NP_NC2
MC11 10PF/50V
/X
12
MC4
1UF/10V
12
MC1
0.1UF/16V
12
MC2
10UF/6.3V
c0603
12
MR4
1KOhm
1%
1 2
MC17
0.1UF/16V
12
MC19
10UF/6.3V
c0603
12
MC21
0.1UF/16V
12

5
5
4
4
3
3
2
2
1
1
D D
C C
B B
A A
A4
19 50Friday, October 03, 2008
ASUSTek Computer INC.
DDR2_Termination
1.3G
1002
Kell_Huang
<Variant Name>
Size Project Name Rev
Date: Sheet of
Title :
Engineer:
MA_MA0
MA_MA1
MA_MA2
MA_MA3
MA_MA4
MA_MA5
MA_MA6
MA_MA7
MA_MA8
MA_MA9
MA_MA10
MA_MA11
MA_MA12
MA_MA13
MA_BA0
MA_BA1
MA_BA2
MA_CS#08,18 MA_ODT08,18 MA_CKE08,18 MA_CKE18,18
MA_CS#18,18 MA_ODT18,18
MA_WE#10,18 MA_RAS#10,18 MA_CAS#10,18
MA_MA[13:0] 10,18
MA_BA[2:0] 10,18
+VTT_DDR
GND
MRN3H
56OHM
8 9
MRN4D
56Ohm
7 8
MRN3B
56OHM
215
MRN1H
56OHM
8 9
MC28 0.1UF/16V
1 2
MRN3A
56OHM
116
MC26 0.1UF/16V
1 2
MRN4A
56Ohm
1 2
MRN2G
56OHM
710
MRN2E
56OHM
512
MRN4C
56Ohm
5 6
MRN2F
56OHM
611
MRN1C
56OHM
314
MRN2A
56OHM
116
MC30 0.1UF/16V
1 2
MC23 0.1UF/16V
1 2
MRN2C
56OHM
314
MRN3C
56OHM
314
MRN3G
56OHM
710
MRN4B
56Ohm
3 4
MRN3F
56OHM
611
MRN3E
56OHM
512
MC27 0.1UF/16V
1 2
MRN1G
56OHM
710
MC24 0.1UF/16V
1 2
MC22 0.1UF/16V
1 2
MC25 0.1UF/16V
1 2
MRN1E
56OHM
512
MRN2H
56OHM
8 9
MRN2B
56OHM
215
MRN1D
56OHM
413
MRN1F
56OHM
611
MRN3D
56OHM
413
MRN1B
56OHM
215
MRN2D
56OHM
413
MC29 0.1UF/16V
1 2
MC31 0.1UF/16V
1 2
MRN1A
56OHM
116
MC33 0.1UF/16V
1 2
MC32 0.1UF/16V
1 2
MC16
0.1UF/16V
1 2

5
5
4
4
3
3
2
2
1
1
D D
C C
B B
A A
VGA use 12G10110015W
change from DIP to SMD
Pin:
2->6:(1A->1B)
5->3:(2A->2B)
U25
Ղ
:VR5 & VR6-->22 OHM
U25 /X :VR5 & VR6 -->0 OHM
C11 C12 for EA measurement
VGA use 12G101102155, but use
12G10110015W footprint
Change VR5 and VR6 to 0 ohm
for EA measurement result
A3
20 50Friday, October 03, 2008
ASUSTek Computer INC.
Onboard VGA
1.3G
1002
Kell_Huang
<Variant Name>
Size Project Name Rev
Date: Sheet of
Title :
Engineer:
CRT_GREEN
CRT_VSYNC_CON
CRT_RED
CRT_HSYNC_LS
DDC_CLK_CON
CRT_VSYNC_LS
DDC_DATA_CON
CRT_HSYNC_CON
CRT_BLUE_CON
DDC_CLK_CON
CRT_VSYNC_CON
CRT_BLUE
CRT_HSYNC_CON
CRT_GREEN_CON
DDC_DATA_CON
DDC_DATA_R
DDC_CLK_R
CRT_RED_CON
CRT_BLUE_CON
CRT_GREEN_CON
DDC_CLK_CON
CRT_HSYNC_CON
CRT_VSYNC_CON
DDC_DATA_CON
CRT_VSYNC_LS
CRT_HSYNC_LS
CRT_RED_CON
CRT_RED9
CRT_GREEN9
CRT_BLUE9
DDC_DATA9
DDC_CLK9
CRT_HSYNC9
CRT_VSYNC9
GND
GND
GND
+3VS
+5V_CRT
+3VS
GND
GND
GND
GND
GND
GND
+5VS
GND
GND
GND
GND
+5V_CRT
+3VS
GND
GND
+3VS
+3VS
+5V_CRT
GND
GND
GND
+3VS
+3VS
+3VS
+3VS
+5V_CRT
+5V_CRT
GND
+5V_CRT
GND
+3VS
GND GND
+5V_CRT_F+5V_CRT_R
GND
GND
GND
GND
VR7
0Ohm
r0402
1 2
VR19
150Ohm
1%
12
C132
0.1UF/16V
12
D1
BAV99WPT
1
23
GS
D
3
2
1
VQ2
2N7002
1
32
VL3
0.082uH
21
VRN1A
4.7KOhm
1 2
C11
12PF/50V
12
VRN1C
4.7KOhm
5 6
VR6
0Ohm
1 2
C9
22PF/50V
12
VR1
0Ohm
r0805_h24
1 2
D30
FS1J4TP
12
D7
BAV99WPT
/X
1
23
C1
0.1UF/16V
12
C3
22PF/50V
12
D5
BAV99WPT
/X
1
23
VL2
0.082uH
21
C85
0.1UF/16V
/CAP/X
12
VR8
0Ohm
r0402
1 2
D4
BAV99WPT
/X
1
23
GS
D
3
2
1
VQ1
2N7002
1
32
C10
5PF/50V
12
C13
47PF/50V
/X
12
VR18
150Ohm
1%
12
C7
5PF/50V
12
F1
1.5A/6V
1 2
D3
BAV99WPT
1
23
C14
47PF/50V
/X
12
D2
BAV99WPT
1
23
VRN1D
4.7KOhm
7 8
VR5
0Ohm
1 2
C12
12PF/50V
12
VRN1B
4.7KOhm
3 4
D6
BAV99WPT
/X
1
23
U25
LVC2G125DCUR
1
2
6
4
5
3
7
8
OE1#
1A
1B
GND
2A
2B
OE2#
VCC
VL1
0.082uH
21
VR20
150Ohm
1%
12
VGA
D_SUB_15P
12G101102155
10
9
8
7
6
3
15
14
13
12
11
2
4
5
1
1617
C4
5PF/50V
12
C6
22PF/50V
12

5
5
4
4
3
3
2
2
1
1
D D
C C
B B
A A
LID#
Close to LCD Connector
Close to LCD Connector
H153
Κ
Pad for EMI
R1.1G
R1.1G
Low Limit
1.25V
R1.1G change solution to RT9022
Change to 06G051007011 for cost issue
A3
21 50Friday, October 03, 2008
ASUSTek Computer INC.
LVDS Conn_LID
1.3G
1002
Kell_Huang
<Variant Name>
Size Project Name Rev
Date: Sheet of
Title :
Engineer:
BL_EN
LVDD_EN BL_EN
LA_DATAN2
LA_DATAP1
LA_DATAP0
LA_DATAN0
LA_DATAN1
LA_CLKP
LA_CLKN
LA_DATAP2
L_DDC_CLK_C
L_DDC_DATA_C
BL_EN
L_DDC_CLK_C
L_DDC_DATA_C
LID_EC#
HOTKEY_SW0_R#
LVDD_EN
BL_EN
LID_EC# 32,34
LCD_BACKOFF#32
LBKLT_EN9
LVDD_EN9
LA_CLKP9
LVDS_GPIO3817
LA_DATAN29
LVDD_EN9
LBKLT_CTRL9
LA_DATAN19
SMB_CLK5,17,18,23
LA_DATAP29
L_DDC_DATA9LA_DATAN09
LA_DATAP19
SMB_DATA5,17,18,23
LA_CLKN9
LA_DATAP09
L_DDC_CLK9
LVDS_GPIO3917
HOTKEY_SW0# 32
+3VA
GND
+3VS
GND GND
+3V_LDO
+5V_LEDIN+5VS
+3V_LCD +5VS +5V_LEDIN
+3VS
GND
+3V_LDO +3V_LCD
GND
GND
GND
+3VA
GND
+5V_LEDIN
GND GND
GND
+3VA
GND
GND
GND
GND
GND
GND
+3V_LCD
GND
GND
GND GNDGNDGNDGND
+5VS
GND
+3V_LDO
+5VS
PQ617B
UM6K1N
5
34
PC8058
220PF/50V /X
12
D
S
G
1
2
3
PQ616
SI2305DS
1
2 3
C427
0.1UF/16V
/EMI/1002
12
H153
SMD197X197_NP
11
PC630 0.1UF/16V
1 2
VR13 0Ohm /X
1 2
VR10 10KOhm
1 2
SW7
TP_SWITCH_4P
12G091031041
1 2
3 4
5 6
VC7 10PF/50V
/X
12
LVDS_CON
WTOB_CON_30P
12G171190303
30
29
28
27
26
25
24
23
22
21
20
19
18
17
16
15
14
13
12
11
10
9
8
7
6
5
4
3
2
1
31
32
30
29
28
27
26
25
24
23
22
21
20
19
18
17
16
15
14
13
12
11
10
9
8
7
6
5
4
3
2
1
SIDE1
SIDE2
C403
0.1UF/16V
12
VR14 0Ohm
1 2
PC8056
1UF/16V
/X
12
EC1 10PF/50V
/X
12
D26
BAT54AW
1
23
C445
1UF/10V
12
VR16 0Ohm /X
1 2
PR644
1MOhm
12
VR25 0Ohm /X
1 2
C105
0.1UF/16V
12
VR21 0Ohm
/X
r0603_h24
12
VR9 0Ohm
r0603_h24 /X
1 2
VR11
0Ohm
1 2
EC3
10PF/50V
/X
12
VR15 0Ohm
1 2
VC9
10PF/50V
/X
12
PR645
100KOHM
1 2
PC8057
1UF/16V
/X
12
D27
BAV99W_L
/X
1
23
PR6107
100KOhm
/X
12
VC3 10PF/50V
/X
12
PR643
1MOhm
12 PC633
0.1UF/16V
12
PR646
100KOHM
1 2
D
S
G
1
2
3
PQ615
SI2305DS
1
2 3
U48
EC2648-B3-F
1
23
VDD
Output GND
R2
0Ohm
1 2 PU502
RT9022PE
/X
1
2
3 4
6
5
VIN
GND
VOUT FB
EN
SS
VC1 10PF/50V
/X
12
VC2 10PF/50V
/X
12
VC8 10PF/50V
/X
12
PR6109
60.4KOhm
1%
/X
12
VR24 0Ohm /X
1 2
VR12
100KOhm
/X
1 2
EC121
100PF/50V
/EMI/X
1 2
PQ617A
UM6K1N
2
61
VC6 10PF/50V
/X
12
PC8055
0.01UF/16V
/X
12
PC8054
0.01UF/16V
/X
12
EC2 10PF/50V
/X
12
C444
1UF/10V
12
PR6108 100KOhm
/X
1 2
C433
10UF/6.3V
12
VC5 10PF/50V
/X
12
VC4 10PF/50V
/X
12
PC628 0.1UF/16V
1 2
EC120
100PF/50V
/EMI/X
1 2

3
3
2
2
1
1
C C
B B
A A
A3
22 50Friday, October 03, 2008
ASUSTek Computer INC.
Blank
1.3G
1002
Kell_Huang
<Variant Name>
Size Project Name Rev
Date: Sheet of
Title :
Engineer:

5
5
4
4
3
3
2
2
1
1
D D
C C
B B
A
A
MINICARD use
12G03010052K,H=4mm
250 mA
375 mA
750 mA
BlueTooth
BT
U39 use 06G030057011
H1 for Attena
R1.1G BT Con. change to 8 pin connector
MINI CARD NUT(1.6mm) *2
Reserve H5 H6 for
half size WIFI module
For Radio Off
WR45 WQ5
WD1
Κ
/X
Mount WR19
R1.2G Reserver CLKREQ# to clock gen.
A3
23 50Friday, October 03, 2008
ASUSTek Computer INC.
Minicard
1.3G
1002
Tiansen_Wu
<Variant Name>
Size Project Name Rev
Date: Sheet of
Title :
Engineer:
M_PCIE_WAKE#
WLAN_ON
BT_PRIORITY
M_PCIE_WAKE#
PERST#
CH_DATA
WLAN_ON
PLT_RST#
LED_WLAN#
CLKREQ#
USBN6
CH_DATA
USBP6
BT_PRIORITY
USBP6
REFCLK_EN
MSMB_CLK
MSMB_DATA
USBPP5
USBPN5
MINICARD_EN M_OC#
PERST#
REFCLK_EN
CPUSB#
CPPE#
MINICARD_EN#
USBPN5
USBPP5
USBN6
MINICARD_EN#
PERST#
PLT_RST#
PERST#
PCIE_WAKE# 17,24
PCIE_TXN316 PCIE_TXP316
PCIE_RXN316 PCIE_RXP316
CLK_PCIE_MINICARD#4CLK_PCIE_MINICARD4
WLAN_ON# 17
CLKREQ#_MINICARD 4
BT_DIS#17
USB_PP616
SMB_DATA 5,17,18,21
SMB_CLK 5,17,18,21
PM_SUSB#17,32
USB_OC#5 16
MINICARD_EN# 17
PLT_RST#16,24
USB_PP516
USB_PN516
USB_PN616
PLT_RST#16,24
CLKREQ#4
+3VS_PE
+3VSUS+3VS
+3VSUS_PE
+3VSUS_PE
GND
GND
+1.5VS_PE
GND
GND
GND
GND
GND
+1.5VS
+3VSUS_PE
GND
+1.5VS_PE
GND
GND
GND
+3VS_PE
GND
+3VS +3VS
GND
+3VS_PE
+3VSUS_PE
+1.5VS_PE
+3VSUS
+1.5VS
+3VSUS_PE
+3VSUS
GND
+3VS
+1.5VS_PE
GND
+1.5VS
+3VS_PE_R
GND
+3VS_PE+3VS
+3VS_PE_R+3VS_PE
+3VA
GND
GND
+3VA +3VS_PE
GNDGND
GND GND
H2
U5F-M-EXPREE
13G021036001
R281
0Ohm
r0603_h24
/X
1 2
WC10
10UF/6.3V
c0603
12
T218TPC26T
1
WR24
10KOhm
/X
1 2
WR9 0Ohm /X
1 2
H1
O276X157DO276X157N
1
WR11 0Ohm /X
1 2
WR15
10KOhm
/X
12
WR18
0Ohm
1 2
MINICARD
MINI_PCI_LATCH_52P
12G03010052K
1
3
5
7
9
11
13
15
17
19
21
23
25
27
29
31
33
35
37
39
41
43
45
47
49
51
2
4
6
8
10
12
14
16
18
20
22
24
26
28
30
32
34
36
38
40
42
44
46
48
50
52
53
54 56
55
WAKE#
Reserved1
Reserved2
CLKREQ#
GND1
REFCLK-
REFCLK+
GND2
Reserved/UIM_C8
Reserved/UIM_C4
GND3
PERn0
PERp0
GND4
GND5
PETn0
PETp0
GND6
Reserved3
Reserved4
Reserved5
Reserved6
Reserved7
Reserved8
Reserved9
Reserved10
3.3V_1
GND7
1.5V_1
UIM_PWR
UIM_DATA
UIM_CLK
UIM_RESET
UIM_VPP
GND8
W_DISABLE#
PERST#
+3.3Vaux
GND9
1.5V_2
SMB_CLK
SMB_DATA
GND10
USB_D-
USB_D+
GND11
LED_WWAN#
LED_WLAN#
LED_WPAN#
1.5V_3
GND12
3.3V_2
GND13
GND14 NP_NC2
NP_NC1
WR45
10KOhm
/X
1 2
WL1
90OHM
/X
3 4
1 2
H6
U5F-M-EXPREE
13G021036001
/X
G
S
D3
2
1
WQ2
2N7002
1
32
WR13 0Ohm
1 2
WC11
0.1UF/16V
12
R171 1KOhm
/X
1 2
WR8 0Ohm
1 2
H4
U5F-M-EXPREE
13G021036001
WR17 0Ohm
1 2
H5
U5F-M-EXPREE
13G021036001
/X
WC13
10UF/6.3V
c0603
12
WRN1B
0OHM
3 4
WC24
0.1UF/16V
12
WC25
10UF/6.3V
c0603
12
WR46
10KOhm
1 2
WL3
90OHM
/X
3 4
1 2
WC15
0.1UF/16V
12
WRN1A
0OHM
1 2
WC12
0.1UF/16V
12
WR10 0Ohm /X
1 2
WC23
0.1UF/16V
12
WC14
0.1UF/16V
12
T214
TPC26T
1
C199
0.1UF/16V
/X
12
WC27
1UF/16V
12
D
S
G
1
2
3
Q48
SI2305DS
/X
1
2 3
WR23
10KOhm
/X
1 2
GS
D
3
2
1
WQ4
2N7002
1
32
T145TPC26T
1
BLT_CON
WTOB_CON_8P
12G171030081
8
7
6
5
4
3
2
1 9
10
8
7
6
5
4
3
2
1 GND1
GND2
T217TPC26T
1
WR19 0OHM
1 2
T213TPC26T
1
WRN2B
0OHM
3 4
T216TPC26T
1
WC16
0.1UF/16V
12
WC22
0.1UF/16V
12
WD1
BAT54AW
/X
1
23
GS
D
3
2
1
WQ5
2N7002
/X
1
32
WRN2A
0OHM
1 2
R286 0Ohm
r1206_h26
1 2
T215 TPC26T 1
GS
D
3
2
1
WQ3
2N7002
/X
1
32
WC21
1UF/16V
12
U39
P2231TFC2
/X
1
2
3
4
5
6
7
8
9
10
20
19
18
17
16
15
14
13
12
11
SYSRSTZ
SHDNZ
STBYZ
AVCC_PCI_1
AVCC_PCI_2
VOUT_PCI_1
VOUT_PCI_2
PERSTZ
NC
AVSS
OCZ
RCLKEN
AVCC_AUX
VOUT_AUX
AVCC_L_1
AVCC_L_2
VOUT_L_1
VOUT_L_2
CPPE#
CPUSB#
WC20
0.1UF/16V
/X
12
WC18
0.1UF/16V
12
WC26
1UF/16V
12

5
5
4
4
3
3
2
2
1
1
D D
C C
B B
A A
0.1A Beta
To pin42
if overclocking LL3 Kept and LL2 removed
if not overclocking LL3 removed and LL2
Kept
To pin11
Close to LU1
A3
24 50Friday, October 03, 2008
ASUSTek Computer INC
AR8113
1.3G
1002
Jenen_wang
<Variant Name>
Size Project Name Rev
Date: Sheet of
Title :
Engineer:
LAN_EECLK
AVDDLVCO1
VBG1P18
VDDHO
LAN_MDI_0-
AVDDLVCO1
LX1_XTALOUT
PCIE_RXP2_LAN_C
LAN_EECLK
LX1_XTALIN
AVDDLVCO2
LAN_RBIAS
LAN_EEDATA
LAN_+1.2VSUS_CTR
LAN_EECLK
PCIE_RXN2_LAN_C
LAN_+1.2VSUS_CTR
LAN_MDI_1+
LAN_EEDATA
LAN_EEDATA
CLK_PCIE_LAN_C
CLK_PCIE_LAN#_C
LX1_XTALIN
AVDDLVCO2
LX1_XTALOUT
LAN_MDI_0+
LAN_MDI_1-
LED_ACT
LAN_MDI_1-25 LAN_MDI_1+25
CLK_PCIE_LAN# 4
PLT_RST#16,23
PCIE_TXP2 16
PCIE_WAKE#17,23
LAN_MDI_0-25
CLK_PCIE_LAN 4
PCIE_RXN2 16
PCIE_RXP2 16
LAN_MDI_0+25
PCIE_TXN2 16
+2.5VSUS_LAN
GND
+2.5VSUS_LAN
GND
GND
+3VSUS
GND
GND
GND
GND
+1.2VSUS_LAN
GND
+1.2VSUS_LAN
GND
+3VSUS
GND
+1.2VSUS_LAN
+3VSUS
DVDDL
GND
+2.5VSUS_LAN
+3VSUS
GND
GND
+3VSUS
GND
GND
+1.2VSUS_LAN
+3VSUS
+1.8VSUS_LAN
+1.2VSUS_LAN
GND
+3VSUS
DVDDL
GND
GND
GND
+1.2VSUS_LAN
DVDDL
LC11
0.1UF/10V
12
LC3
0.1UF/10V
12
LC4
0.1UF/10V
12
LR71
0Ohm
/X/AR8113
1 2
LC22
1UF/6.3V
12
LU2
AT24C08AN
1
2
3
4
8
7
6
5
A0
A1
A2
GND
VCC
WP
SCL
SDA
LR12 49.9Ohm 1%
1 2
LR2
4.7KOhm
1 2
LC52
10UF/6.3V
c0603
/AR8113
12
LC10
1000PF/50V
12
LC81
0.1UF/10V
/X/AR8113
12
LC13
0.1UF/10V
/X/AR8113
12
LC19
0.1UF/10V
/X/AR8113
12
LC2
10UF/6.3V
c0603
12
LC9
1UF/6.3V
12
LC17
0.1UF/10V
12
LR13 49.9Ohm 1%
1 2
LC15
15PF/50V
12
LC16
15PF/50V
12
LC5
10UF/6.3V
c0603
12
LR10 49.9Ohm 1%
1 2
LC21
0.1UF/16V X7R
12
LL2
120Ohm/100Mhz
21
LR5
300Ohm
1 2
T1CX2
0.1UF/10V
12
LC8
1UF/6.3V
12
LR8
2.37KOHM
1%
1 2
T1CX1
0.1UF/10V
12
LC31
0.1UF/10V
12
LC12
0.1UF/10V
12
LL3
120Ohm/100Mhz
/X/AR8113
21
LC1
0.1UF/16V
12
LR3
10KOhm12
LX1 25Mhz
1 3
2
4
LR6
4.7KOhm
/AR8113/X
1 2
LU1
AR8113-AL1E
1
2
3
4
5
6
7
8
9
10
11
12
13
14
15
16
17
18
19
20
21
22
23
24
25
26
27
28
29
30
31
32
33
34
35
36
37
38
39
40
41
42
43
44
45
46
47
48
49
VDD18O
VDD3
RESET_L
WAKE_L
VDDLO
VDDHO
VBG1P18
AVDD1
XTLO
XTLI
AVDD_REG
RBIAS
TRXP0
TRXN0
DVDD1
AVDD2
TRXP1
TRXN1
DVDD2
NC1
NC2
AVDD3
NC3
NC4
DVDD3
CLKREQN
LED_DUPLEX_L
VDDL1
TWSI_CLK
TWSI_DATA
SMCLK
VDDL4
SMDATA
TESTMODE
TEST_RST_L
AVDD4
TX_N
TX_P
AVDD5
REFCLKN
REFCLKP
AVDD6
RX_P
RX_N
VDDL2
VDDL3
LED_ACT_L
LED_10_100_L
GND
LL1
120Ohm/100Mhz
21
LR4
10KOhm
1 2
LR14 49.9Ohm 1%
1 2
B
C
E
1
2
3
Q1
MW772M3L
LC6
0.1UF/10V
12
T1CX4 0.1UF/10V
12
LR31
4.7KOhm
/X/AR8113
1 2
T1CX3 0.1UF/10V
12
LR7 0Ohm
1 2
LC24
0.1UF/10V
12
LC23
1000PF/50V
12
LC7
1UF/6.3V
12
LC14
0.1UF/10V
12
LR1
4.7KOhm
1 2
LC18
0.1UF/10V
12
LR9 10MOhm
/X/AR8113
1 2
LC20
0.1UF/16V X7R
12

5
5
4
4
3
3
2
2
1
1
D D
C C
B B
A A
4R8P 0603
LAN connector: 12G148101086
SMT type
A3
25 50Friday, October 03, 2008
ASUSTek Computer INC.
RJ45
1.3G
1002
Kell_Huang
<Variant Name>
Size Project Name Rev
Date: Sheet of
Title :
Engineer:
LAN_TXP
LAN_RXN
LAN_RXN
LAN_RXP
LAN_RXP_L
LAN_TXP_L
LAN_TXP_L
LAN_RXN_L
LAN_TXN_L
LAN_RXN_L
LAN_TXN
LAN_CON78
LAN_TXP
FGND
LAN_RXP_L
LAN_TXN
LAN_CON45
LAN_RXCT
LAN_TXCT
LAN_TXN_L FGND
LAN_RXP
LAN_MDI_1-24 LAN_MDI_1+24
LAN_MDI_0+24 LAN_MDI_0-24
GND
GND
+1.8VSUS_LAN
GND
L1
90Ohm/100Mhz
/X/AR8113
1 4
2 3
L2
90Ohm/100Mhz
/X/AR8113
1 4
2 3
LC27
1000PF/2KV
c1206_h75
/X/AR8113
12
LR54 75Ohm
1 2
LC26
0.1UF/16V
c0402
12
LR53 75Ohm
1 2
LU3
LFE8423
1
3
2
4
5
6
8
7
16
15
14
13
12
11
10
9
RD+
RDCT
RD-
NC1
NC2
PTCT/TDCT
TD-
TD+
RX+
RX-
RXCT
NC4
NC3
TXCT
TX+
TX-
LR5275OHM
1 2
LR16
0Ohm
/x/AR8113
1 2
LC25
0.1UF/16V
c0402
12
LC28
1500PF/50V
/AR8113
12
LR5175OHM
1 2
LR15
0Ohm
r0603_h24
1 2
LRN1A
0Ohm
1 2
LAN_CON
LAN_JACK_8P8C
1
2
3
4
5
6
7
8
9
10
11
12
1
2
3
4
5
6
7
8
P_GND1
P_GND2
NP_NC1
NP_NC2
LRN1C
0Ohm
5 6
LRN1D
0Ohm
7 8
LRN1B
0Ohm
3 4

4
4
3
3
2
2
1
1
E E
D D
C C
B B
A A
IDE Flash LED
Naming Rule:
IC:IU?
R:IR?
C:IC?
L:IL?
HD Master/Slave:
Master:Low
Slave :NC or
High
Mini PCIE Conn. Height=4.0mm
SATA Interface for J
PCIE Interface for M
SATA HDD Connector
/SH for SATA HDD
R1.1G add for J
FPC Connector with Mylar
R1.2G Change from 0603 to 0805
A3
26 50Friday, October 03, 2008
ASUSTek Computer INC.
HD + Flash Conn
1.3G
1002
Kell_Huang
<Variant Name>
Size Project Name Rev
Date: Sheet of
Title :
Engineer:
LED#1
IDE_DIAG#1
IDE_DD5
IDE_DD4
PCI_RST#
IDE_DD4_R
SATA_RXP0
SATA_TXN0
P_SATA_RXP0
P_SATA_TXN0
P_SATA_RXN0
SATA_TXP0
SATA_RXN0
P_SATA_TXP0
IDE_RST#1
IDE_IRQ
IDE_DD4_R
IDE_DIAG#1
IDE_DD1
IDE_DD5_R
IDE_RST#1
IDE_DD14
IDE_DD8
IDE_DD3
IDE_DD0
IDE_PCSEL#1
IDE_DD2
IDE_DCS#1
IDE_DIOR#
IDE_DD15
IDE_DDACK#
IDE_DD11
IDE_IORDY
IDE_PCSEL#1
IDE_DCS#3
IDE_DIOW#
LED#1
IDE_DD10
IDE_DD13
IDE_DD5_R
IDE_DDREQ
IDE_DD9
IDE_DD12
PETN0
IDE_DA1
IDE_DA2
PETP0
IDE_DA0
PERN0
IDE_DD6
IDE_DD7
PERP0
IDE_DD[15:0] 15
IDE_DDACK# 15
IDE_DIOR# 15
IDE_DIOW# 15
IDE_DCS#1 15
IDE_DCS#3 15
IDE_DDREQ 15
IDE_IORDY 15
IDE_IRQ 15
PCI_RST# 16,32
CLK_PCIE_SSD4
CLK_PCIE_SSD#4
IDE_DA[2:0] 15
FLASH_LED#0 37
P_SATA_RXN015
PCIE_TXN4_C16
P_SATA_TXN015
PCIE_RXP4_C16
PCIE_TXP4_C16
PCIE_RXN4_C16
P_SATA_TXP015
P_SATA_RXP015
GND
+VCC_FLASH
+3VS +VCC_FLASH
GND GND
GND
GND
GND
GND
+VCC_FLASH
+1.8VS
GND
+5VS_HDD+3VS
GND
GND
GND
+5VS_HDD+5VS
+3VS
GND
+1.8VS
GNDGNDGND
IR6 10KOhm /SH
1 2
IR17 10KOhm /SSD/X
1 2
IC14
0.1UF/16V
/SH
12
H23
U5F-M-EXPREE
13G021036001
/SSD
H22
U5F-M-EXPREE
13G021036001
/SSD
IC21
0.1UF/16V
/SSD/X
12
IL1
70Ohm/100Mhz
/SH
21
C310 0.01UF/16V /J/SSD
1 2
C425 0.1UF/10V
/M/SSD
1 2
IC3 0.01UF/16V/J/SSD
1 2
IR29
100KOhm
/SSD/X
12
IC20
0.1UF/16V
/SSD/X
12
+
ICE1
47UF/6.3V
/SH
12
IC7
0.1UF/16V
/SSD/X
12
IR30 0Ohm
/M/SSD
1 2
C311
0.01UF/16V /J/SSD
1 2
IR13 0Ohm
r0805_h24 /SSD
1 2
IR31 0Ohm
/M/SSD
1 2
IC16
0.01UF/16V
/SH
12
IC6
0.1UF/16V
/SSD
12
IC17 0.01UF/16V
/SH
12
IC18 0.01UF/16V
/SH
12
IC15 0.01UF/16V
/SH
12
C426 0.1UF/10V
/M/SSD
1 2
IC13
0.1UF/16V
/SH
12
IR33 0Ohm
/NM/SSD 1 2
IR11 0Ohm
/SSD
1 2
IR32 0Ohm
/NM/SSD 1 2
IR21 0Ohm
1 2
C4240.1UF/10V /M/SSD
1 2
IC10.01UF/16V /J/SSD
1 2
C423 0.1UF/10V
/M/SSD
1 2
IC19
10UF/6.3V
/SSD/X
12
T285TPC26T
1
IC12
10uF/10V
c0805
/SH
12
IDE1
MINI_PCI_LATCH_52P
12G03010052K
/SSD
1
3
5
7
9
11
13
15
17
19
21
23
25
27
29
31
33
35
37
39
41
43
45
47
49
51
2
4
6
8
10
12
14
16
18
20
22
24
26
28
30
32
34
36
38
40
42
44
46
48
50
52
53
54 56
55
WAKE#
Reserved1
Reserved2
CLKREQ#
GND1
REFCLK-
REFCLK+
GND2
Reserved/UIM_C8
Reserved/UIM_C4
GND3
PERn0
PERp0
GND4
GND5
PETn0
PETp0
GND6
Reserved3
Reserved4
Reserved5
Reserved6
Reserved7
Reserved8
Reserved9
Reserved10
3.3V_1
GND7
1.5V_1
UIM_PWR
UIM_DATA
UIM_CLK
UIM_RESET
UIM_VPP
GND8
W_DISABLE#
PERST#
+3.3Vaux
GND9
1.5V_2
SMB_CLK
SMB_DATA
GND10
USB_D-
USB_D+
GND11
LED_WWAN#
LED_WLAN#
LED_WPAN#
1.5V_3
GND12
3.3V_2
GND13
GND14 NP_NC2
NP_NC1
HDD1
FPC_CON_22P
12G183402207
/SH
20
19
18
17
16
15
14
13
12
11
10
9
8
7
6
5
4
3
2
1
23
24 21
22
20
19
18
17
16
15
14
13
12
11
10
9
8
7
6
5
4
3
2
1
SIDE1
SIDE2 21
22
IR16
0Ohm
/SSD
12
IR8 10KOhm /SSD/X
1 2

5
5
4
4
3
3
2
2
1
1
D D
C C
B B
A A
change from DIP to SMD
change from DIP to SMD
change from DIP to SMD
1.1G change USB con. to 12G131030042
1.1G change CE2 CE3 CE4 to POSCAP, 100uF/6.3V
Energy Star
Energy Star
A3
27 50Friday, October 03, 2008
ASUSTek Computer INC.
USB Port
1.3G
1002
Kell_Huang
<Variant Name>
Size Project Name Rev
Date: Sheet of
Title :
Engineer:
USBPN2
USBPP2
USBPN3
USBPP3
USBPP1
USBPN1
USBPP2
USBPN3
USBPN2
USBPP3
USBPN1
USBPN2
USBPP2
USBPP3
USBPN3
USBPP1
USBPN1
USBPP1
USB_OC#116
USB_OC#2316
USB_PP316
USB_PN316
USB_PN216
USB_PP216
USB_PN116
USB_PP116
+5VSUS
GND
+5V_USB12 +5V_USB12_CON
+5V_USB34 +5V_USB34_CON
+5VSUS
GND
GND
+5V_USB34_CON
GND
GND
GND
GND
+5V_USB12_CON
GND
+5V_USB34_CON
GND
+5V_USB12_CON
GND GND
GND
GND
GND
GNDGND
+5VSUS
+5VSUS
GND
+5VSUS
+5VSUS
R301 0Ohm
/X
1 2
RN104A
0OHM
1 2
L12
70Ohm/100Mhz
21
USB1
USB_CON_1X4P
12G131030042
1
2
3
4 5
6
7
8
1
2
3
4 GND1
GND2
P_GND1
P_GND2
D9
IP4220CZ6
/X
1
2
34
5
6
RN103B
0OHM
3 4
U43
RT9711CPBG
/X
1
2
34
5VOUT
GND
NCEN/EN#
VIN
RN102B
0OHM
3 4
L11
90Ohm/100Mhz
/X
1 4
2 3
R23
47KOHM
1 2
R19
82KOhm
1 2
USB2
USB_CON_1X4P
12G131030042
1
2
3
4 5
6
7
8
1
2
3
4 GND1
GND2
P_GND1
P_GND2
R302 0Ohm
/X
1 2
L13
90Ohm/100Mhz
/X
14
23
L14
90Ohm/100Mhz
/X
1 4
2 3
C35
0.1UF/16V
12
R17
47KOHM
1 2
R300 0Ohm
/X
1 2
F3
1.5A/6V
1 2
RN103A
0OHM
1 2
C5
10UF/6.3V
c0603
12
C34
0.1UF/16V
12
C36
0.1UF/16V
12
D10
BAV99W_L
/X
1
23
+
CE3
100UF/6.3V
c3528
12
F2
1.5A/6V
1 2
L10
70Ohm/100Mhz
21
RN104B
0OHM
3 4
RN102A
0OHM
1 2
R25
82KOhm
1 2
D11
BAV99W_L
/X
1
23
U44
RT9711CPBG
/X
1
2
34
5VOUT
GND
NCEN/EN#
VIN
USB3
USB_CON_1X4P
12G131030042
1
2
3
4 5
6
7
8
1
2
3
4 GND1
GND2
P_GND1
P_GND2
+
CE4
100UF/6.3V
c3528
12
R299 0Ohm
/X
1 2
+
CE2
100UF/6.3V
c3528
12

5
5
4
4
3
3
2
2
1
1
D D
C C
B B
A A
Power Control
CAMERA USB Interface
A4
28 50Friday, October 03, 2008
ASUSTek Computer INC.
Camera Power
1.3G
1002
Kell_Huang
<Variant Name>
Size Project Name Rev
Date: Sheet of
Title :
Engineer:
USBPN7
USBPN7
USBPP7
USBPP7
CAMERA_EN17
GND
+5VS
GND
+5V_CAMERA
+3VS +5V_CAMERA
GND
GND
+5V_CAMERA
GND
D
S
G
1
2
3
Q44
SI2305DS
1
2 3
RN105B
0OHM
3 4
C8
1UF/16V
12
GS
D
3
2
1
Q45
2N7002
1
32
T195
TPC26T
1
RN105A
0OHM
1 2
R161
1MOhm
1 2
CAMERA
WTOB_CON_4P
12G171030040
4
3
2
1 5
6
4
3
2
1SIDE1
SIDE2
EC7
33PF/50V
/x
12
L21
90OHM
/X
34
12
R280
0Ohm
/X
1 2
R12
10KOhm
12
C58
0.1UF/16V
12
C2
0.1UF/16V
1 2
T194TPC26T
1
USB_PN716
USB_PP716

5
5
4
4
3
3
2
2
1
1
D D
C C
B B
A A
Close to Chip
Close to Chip
SDWP = 1 Write protect
SDWP = 0 Write-able
SDCDN = 1 No card
SDCDN = 0 Card inserted
SDWP: Internal Pull-up
SDCDN: Internal Pull-up
Card Insert: Pin.20 and Pin.21 are Shorted.
Card not Insert: Pin.20 and Pin.21 are Opened.
Write Protect: Pin.22 and Pin.21 are Opened.
Write Enable: Pin.22 and Pin.21 are Shorted.
Push/Push
Reverse
Short
Type
CRC28 & CRC30 at
connector side
A3
29 50Friday, October 03, 2008
ASUSTek Computer Inc.
AU6372
1.3G
1002
Boison Hung
<Variant Name>
Size Project Name Rev
Date: Sheet of
Title :
Engineer:
UB_MS_CLK_R
UB_CARDDATA0
UB_SD_DATA1REXT_CR
UB_CONTROLOUT0_R
UB_CARDDATA3
UB_CARDDATA2
CY1
UB_SD_DATA3
CY2
UB_SD_DATA2
CY2
UB_CARDDATA1
UB_SD_DATA0
CY1
UB_CONTROLOUT0_R
UB_MS_CLK_R
UB_CARDDATA2
UB_CARDDATA0
UB_SD_CD#
UB_CONTROLOUT0
UB_SD_CD#
UB_MS_CLK
UB_SD_DATA0
UB_CONTROLOUT0_R
UB_CARDDATA1
UB_CARDDATA2
UB_CARDDATA0
UB_SD_DATA1
UB_MS_CLK
UB_SD_DATA2
UB_CARDDATA3
UB_MSINS
UB_SD_DATA3
UB_CONTROLOUT0
UB_MSINS
CLK_48M_READER4
USB_PN416 USB_PP416
CARD_READER_EN#17
GND
+3V_CR
+3V_CR
GND
GND
+3VS
+3V_CR
GND
GND
GND
GND
+V18_CR
GND GND
+3V_CR
GNDGND
+3V_CR
+3V_CPWR
GND
GND
GND
+3V_CPWR
GND GND
+3V_CPWR
GND
+3V_CPWR
GND
GND
CRR24
0Ohm
1 2
CRR36
300KOHM
1 2
CARD_READER
CARD_READER_24P
12G340002401
1
2
3
4
5
6
7
8
9
10
11
12
13
14
15
16
17
18
19
20
21
23
22
24
25
26
SD_DAT2
VSS1
SD_CD/DAT3
VCC
SCLK
SD_CMD
DATA3
INS
SD_VSS1
DATA2
SD_VDD
SDIO/DATA0
DATA1
SD_CLK
BS
VSS2
SD_VSS2
SD_DAT0
SD_DAT1
SD_C/D
SD_GND
GND1
SD_W/P
GND2
NP_NC1
NP_NC2
CRR5 10KOhm
1 2
CRC3
18PF/50V
/X
12
CRC28
0.1UF/25V
12
CRC4
1UF/10V
12
CRC27
1UF/10V
12
CRX1 12Mhz /X
1 3
2
4
CRC6
4.7UF/6.3V
12
CRC2
18PF/50V
/X
12
CRR35
10KOhm
r0402
12
CRC29
0.1UF/25V
12
CRC25
10PF/50V
/X
12
CRC24
0.1UF/25V
12
CRU1
AU6372A51-JQL-GR
2
3
4
5
6
7
8
9
10
11
12
13
14
15
16
17
18
19
20
21
22
23
24
25
26
27
28
29
30
31
32
33
34
35
36
37
38
39
40
41
42
43
44
45
46
47
48
1
REXT
VD33P
DP
DM
VS33P
XI
XO
GNDU
VDDU
EXT12OUT
EXT48IN
V18
VDDH
CF_V33
READER_EN
VSSH
MSINS
SMCDN
CFCDN
SDCDN
XDCDN
CONTROLOUT5
CONTROLOUT4
CONTROLOUT3
CONTROLOUT2
CONTROLOUT1
CONTROLOUT0
GPON6
CARDDATA0
CARDDATA1
CARDDATA2
CARDDATA3
CARDDATA4
CARDDATA5
CARDDATA6
CARDDATA7
CARDDATA8
CARDDATA9
CARDDATA10
CARDDATA11
CARDDATA12
CARDDATA13
CARDDATA14
CARDDATA15
CFWTN
CHIPRESETN
GND
VDD
CRC16
10PF/50V
/X
12
CRR37
47KOhm
1 2
D
S
G
1
2
3
CRQ1
SI2305DS
1
2 3
CRC26
0.1UF/25V
12
CRR4
330Ohm
12
CRC1
0.1UF/25V
12
T1TPC26T
1
CRR38
0Ohm
1 2
T3TPC26T
1
CRC7
0.1UF/16V
12
CRC5
10UF/6.3V
12
CRC17
10PF/50V
/X
12
CRC30
0.1UF/25V
12
CRR3
1MOhm
/X
1 2
CRC23
10PF/50V
/X
12

5
5
4
4
3
3
2
2
1
1
D D
C C
B B
A A
OP_SD#: Controlled by
EC to power down
Class-D speaker amp.
>30mil
Need 4.7u/10v X5R to
prevent poor THD+N
ᔾ२
PIN46
ᔾ२
Codec
ឭ࣋
ᔾ२
Codec
ឭ࣋
ᔾ२
PIN39
Vout=0.8*(1+(49.9K/10.2K))
PD#: Internal Pull-up 50K to +3V
Analog: Pin.13~Pin.38
Digital: Pin.1~Pin.12
and Pin.39~Pin.48
For Audio Noise Issue
Return Path
Audio power sequence requirement
+5VS_AUDIO
+3VS
02G611005001 in the BOM
1.1G Add,
for Codec ground ring
1.1G AC96 AC76 change to 0402 type
Reserve AR105 AR106
AC215 for other LDO
solution
A3
30 50Friday, October 03, 2008
ASUSTek Computer Inc.
ALC269-1
1.3G
1002
Mick
<Variant Name>
Size Project Name Rev
Date: Sheet of
Title :
Engineer:
INTSPKL-
MIC1_R
A_Z_SDIN0_R
PC_BEEP_C
INTSPKL+
CPVEE
JEREF
PC_BEEP
VREF_CODEC
PD#
MIC1_L
INTSPKR+
CBP
CBN
PD#
A_Z_RST#
SENSE_A
INTSPKR-
DMIC_CLK_R
DMIC_CLK
A_SHDN#
A_SHDN#
A_Z_SYNC15
MIC1_C_R 31
MIC1_VREFOUT_R 31
HEADPHONE_R 31
INTSPKL+ 31
EAR_SW# 31
DMIC_CLK31
A_Z_BITCLK15,41
MIC1_C_L 31
INTSPKL- 31
SB_SPKR17
A_Z_SDOUT15
OP_SD#32
INTSPKR+ 31
DMIC_DATA31
A_Z_RST#15
MIC1_VREFOUT_L 31
A_Z_SDIN015
MIC_SW# 31
HEADPHONE_L 31
INTSPKR- 31
P_SUSB#_ON_1047
GND
GND
AGND
+5VS_AUDIO
GND
GND
AGND
+5VS
GND
AGND
GND
AGND
+5VS_AUDIO
AGND
GND
+5VS_AUDIO
GND
AGND
GND
AGND
AGND
GND
+3VS
AGND
AGND
GND
AGNDGND
AGNDGND
GND AGND
+3VS
GND
+5VS
+5VS
AGND
EC118
33PF/50V
/EMI/X
12
AR60 39.2KOhm
1%
1 2
AR103 0Ohm
1 2
AC96 2.2UF/6.3V
c0402
12
AC67
0.1UF/16V
12
AC61
4.7UF/10V
12
AC71
10UF/6.3V
c0603
12
AC73
0.1UF/16V
12
AC213
0.1UF/25V
12
AR65
47KOHM
1 2
AU15B
ALC269
50
51
52
53
54
55
56
57
58
GND1
GND2
GND3
GND4
GND5
GND6
GND7
GND8
GND9
AU31
APL5315BI-TRL
1
2
3 4
5
SHDN#
GND
IN OUT
SET
AC92
0.1UF/16V
12
AC74
1UF/10V
12
AC72
0.1UF/16V
12
AR66
4.7KOhm
1 2
AC142
10UF/6.3V
/CAP/X
c0603
12
AR69
49.9KOHM
1%
r0603
1 2
AC93
0.1UF/25V
12
AC91
10UF/6.3V
c0603
12
AC95
0.1UF/25V
/X
12
AC215
0.1UF/16V
/X
12
AC75
1UF/10V
c0402
12
AC59
10UF/6.3V
12
AR106 0Ohm
1 2
AR15
10.2KOhm
r0402
1%
1 2
AC212
0.1UF/25V
12
AC94
0.1UF/25V
12
AC89
10UF/6.3V
c0603
12
AC214
0.1UF/16V
12
AR1 33Ohm
1 2
AD12
BAT54AW
1
23
AU15A
ALC269
02G611005000
1
2
3
4
5
6
7
8
9
10
11
12
13
14
15
16
17
18
19
20
21
22
23
24
36
35
34
33
32
31
30
29
28
27
26
25
48
47
46
45
44
43
42
41
40
39
38
37
49
DVDD
GPIO0/DMIC_DATA
GPIO1/DMIC_CLK
PD#
SDATA_OUT
BCLK
DVSS
SDATA_IN
DVDD_IO
SYNC
RESET#
PCBEEP
SenseA
LINE2_L
LINE2_R
MIC2_L
MIC2_R
SenseB
JDREF
MONO_OUT
MIC1_L
MIC1_R
LINE1_L
LINE1_R
CBP
CBN
CPVEE
HPOUT_R
HPOUT_L
CPVREF
MIC1_VREFO_R
MIC2_VREFO
MIC1_VREFO_L
VREF
AVSS1
AVDD1
SPDIFO
EAPD/SPDIFO2
PVDD2
SPK_OUT_R+
SPK_OUT_R-
PVSS2
PVSS1
SPK_OUT_L-
SPK_OUT_L+
PVDD1
AVDD2
AVSS2
GND
AC65
10UF/6.3V
c0603
12
AC60
0.1UF/16V
12
AC76 2.2UF/6.3V
c0402
12
AC66
0.1UF/16V
12
AR98
20KOhm
1%
1 2
AC62
4.7UF/10V
12
AR105
0Ohm
/X
1 2
AR58 20KOhm
1%
1 2
AC211
0.1UF/25V
12
AC169
100PF/50V
/X
12
AR104
100KOhm
1 2
AC90
0.1UF/16V
12
GS
D
3
2
1
AQ1
2N7002
/X
1
32
AC68
1UF/16V
1 2
AC69
100PF/50V
/X
12

5
5
4
4
3
3
2
2
1
1
D D
C C
B B
A A
Mounted if L26 L29 L30 L31 use
bead or 0ohm
࣋ᔾ२
SPEAKER
LINE_OUT use
12G14050106P(SINGATRON)
Black
>20mil
If chioke R86, R90, R91, R92 are mounted,
please mount C194 C195 to avoid EMI
issue.
Total length from speakerR+- L+-(pin40
41 44 45) to internal speaker please
as short as possible(<20cm is better)
Change to 0603
MIC_JACK use
12G14050106P(SINGATRON)
Black
R70 and R71: If don't
need retasking function,
change to 1K.
>20mil
change from DIP to SMD
change from DIP to SMD
1.1G Change audio con. to black
1.1G Change audio con. to black
DMIC Cable length should be less 30cm
1.1G add PWR LED and Charge LED
Change R291 R292 R293 to 510 Ohm
R1.3G for ESD
A3
31 50Friday, October 03, 2008
ASUSTek Computer Inc.
ALC269-2
1.3G
1002
MICK
<Variant Name>
Size Project Name Rev
Date: Sheet of
Title :
Engineer:
INTSPKR-
EAR_SW#
INTSPKRC+
INTSPKLC+
INTSPKRC-
FR3
INTSPKL+
INTSPKL- INTSPKLC-
INTSPKR+
MIC1_C_L
FL3
MIC1_C_R
MIC1_JACK_L
MIC1_JACK_R
HEADPHONE_JACK_R
HEADPHONE_JACK_L
HEADPHONE_R30
MIC1_VREFOUT_R30
MIC1_VREFOUT_L30
HEADPHONE_L30
INTSPKR-30 INTSPKR+30
MIC1_C_R30
EAR_SW#30
MIC1_C_L30
INTSPKL+30
MIC_SW#30
INTSPKL-30
DMIC_DATA30
PWR_LED-37 Charge0_LED-37
DMIC_CLK30
Charge1_LED-37
GND
GND
AGND
GND
AGND
GND
+3VS
GNDGND
+5VSUS
GND GND
+5VSUS
GND
GND GND GND
AC4
0.22UF/16V
/X
12
AC55
100PF/50V
/EMI
12
MIC
WTOB_CON_8P
12G171030081
8
7
6
5
4
3
2
1 9
10
8
7
6
5
4
3
2
1 GND1
GND2
AR42 75OHM
r0402
1 2
AR50 4.7KOhm
1 2
AR51 4.7KOhm
1 2
AC196
1000PF/50V
/EMI
12
AC195
1UF/10V
/X 12
R291 510OHM
1 2
SPEAKER
WTOB_CON_4P
12G171030040
4
3
2
1 5
6
4
3
2
1SIDE1
SIDE2
AR41 75OHM
r0402
1 2
AC199
1000PF/50V
/EMI
12
AC2
0.22UF/16V
/X
12
AR92 0Ohm
1 2
AC198
1000PF/50V
/EMI
12
MIC_JACK
PHONE_JACK_6P
1
2
3
4
5
6
9
10
8
7
1
2
3
4
5
6
NP_NC1
NP_NC2
8
7
AR71 75OHM
r0402
1 2
AC3
0.22UF/16V
/X
12
AR70 75OHM
r0402
1 2 AL19 120Ohm/100Mhz
21
AL17 120Ohm/100Mhz
21
AC51
100PF/50V
/EMI
12
AR86 0Ohm
1 2
AC194 1UF/10V
/X
12
AR90 0Ohm
1 2
LINE_OUT
PHONE_JACK_6P
1
2
3
4
5
6
9
10
8
7
1
2
3
4
5
6
NP_NC1
NP_NC2
8
7
AC210
0.1UF/16V
12
EC112
33PF/50V
/EMI
1 2
EC164
0.1UF/16V
1 2
EC165
0.1UF/16V
1 2
AC1
0.22UF/16V
/X
12
EC113
33PF/50V
/EMI
1 2
AC52
100PF/50V
/EMI
12
AC56
100PF/50V
/EMI
12
AC216
0.1UF/16V
12
AC197
1000PF/50V
/EMI
12
EC166
0.1UF/16V
1 2
R293 510OHM
1 2
AL18 120Ohm/100Mhz
21
R292 510OHM
1 2
AR91 0Ohm
1 2
AL20 120Ohm/100Mhz
21

5
5
4
4
3
3
2
2
1
1
D D
C C
B B
A A
Thermal Sensor
HOTKEY_SW0# - HOTKEY_SW3# internal PU
1.1G For Hotkey debounce
OR25 1.1G For Hotkey debounce
Energy Star
A3
32 50Friday, October 03, 2008
ASUSTek Computer INC.
EC_ENE KB3310
1.3G
1002
Kell_Huang
<Variant Name>
Size Project Name Rev
Date: Sheet of
Title :
Engineer:
NUM_LED#
KSO12
KSO6
VSUS_ON_R
LCD_VSYNC
NC_GPIO0C
NC_GPIO0B
KSI2
SMB1_CLK
MAIL_LED#
KSI4
TP_CLK
KSO1
LCD_CSB
SMB1_CLK
KSI5
LPC_AD3
KSO11
KSO5
PM_SUSC#
SMB2_DATA
KSI3
CLK_PWRSAVE#
NC_KSO16
AC_OK
LCD_SDA
FAN1_TACH
KSO0
HSW0#
CHARGE1_LED#
KSI1
LPC_AD1
LCD_BACKOFF#
SMB1_DATA
KSO10
KSO4
LCD_SCL
K_V18R
KSO15
SPI_MODE#
FAN1_PWM
KSI0
KSO9
KSO3
SCRL_LED#SCRL_LED#
E51_RX
KSO8
NC_KSO17
LPC_AD2
PM_SUSB#
SPI_MODE#
K_XCLKO
KSO14
EC_RST#
PM_LEVELDOWN#
EC_RST#
BL_PWM_DA
E51_TX
KSO7
BATSEL_3S
SPI_CLK_R
SMB2_CLK
PRECHG
KSI7
Caps_LED
K_XCLKI
KSO13
BAT_IN
EC_RST#
DOC
LPC_AD0
PCI_RST#
NC_GPIO59
INTERNET#
TP_DATA
KSO2
SMB1_DATA
KSI6
BAT_LERAN
BAT_ICHG
BAT_CONFIG
BAT_SENSE
HOTKEY_SW1#
HOTKEY_SW2#
HOTKEY_SW3#
BAT_CRITICAL
K_XCLKI
K_XCLKO
NC_GPXIOD7
CPU_LEVELDOWM#
HOTKEY_SW0#
PWR_SW#34
EXTSMI#17
KSO[15:0]36
PWR_LED_UP37
A20GATE15
LID_EC#21,34
PCI_RST#16,26
SPI_DO 34
KBC_SCI#17
VSUS_PWRGD 33,44
VRM_PWRGD 8,17,43
CLK_PCI_EC4
LCD_BACKOFF# 21
FAN0_PWM 35
BAT_IN48
TP_CLK36
SPI_DI 34
SMB2_DATA35
VSUS_ON 34,44
AC_OK48
PM_BATLOW# 17
RC_IN#15
FAN0_TACH 35
BAT_TS 39,48
PM_PWRBTN# 17
SPI_CLK 34
SUSC_ON 38,45
SPI_CS# 34
EC_PWROK 33
KSI[7:0]36
INT_SERIRQ17
CHG_EN# 48
SUSB_ON 14,38,46,47
PM_LEVELDOWN# 14,43,44,45,46,47
CHARGE1_LED#37
LPC_AD[3:0] 15,34
LPC_FRAME#15,34
CLRTC_EC34
SPI_WP# 34
OP_SD# 30
CPU_VRON 43,46
EC_RSMRST#33
PM_SUSB# 17,23
FORCE_OFF#34,35
TP_DATA36
PM_SUSC# 17
SMB1_CLK39
THRO_CPU 17
SMB2_CLK35 SMB1_DATA39
BAT_LEARN 48
CHARGE0_LED#37
DOC 4
HOTKEY_SW0#21
BATSEL_4P# 48
BATSEL_2P# 48
PRECHG 48
BATSEL_3S48
CPU_LEVELDOWN 43,45,46
Caps_LED#37
+3VA
GND
GND
GND +3VA
+3VA_AEC
+3VA
GND
+3VA
+3VA
+3VA
GND
GND
+3VA
GND
+3VA
GND
+3VA_AEC
+3VA
GND
+3VA
GND
+3VA
GND
+3VA
GND
OL1
120Ohm/100Mhz
21
12
OX1
32.768Khz
ORN2B
100KOhm
3 4
OC7
0.1UF/16V
12
OT38 TPC26T 1
OR10 10MOhm /X
1 2
OC12 0.1UF/16V
/X
1 2
OC8
10UF/6.3V
c0603
12
OR8 4.7KOhm
1 2
ORN2C
100KOhm
5 6
OT34 TPC26T 1
OC2
0.1UF/16V
12
T187
1
OT19 TPC26T 1
OT2TPC26T
1
OC9
0.1UF/16V
12
OT40 TPC26T 1
OT36 TPC26T 1
OT39 TPC26T 1
ORN2A
100KOhm
1 2
OC10
0.1UF/16V
12
OC14
15PF/50V
12
OR1
100KOhm
1 2
OT37 TPC26T 1
OU1
RN5VD27CA-TR-F
1
2
34
5OUT
VDD
GNDNC
CD OR2 4.7KOhm
1 2
GS
D
3
2
1
OQ2
2N7002
1
32
OT28TPC26T
1
OR24
10KOhm
/X
1 2
OR5 47KOHM
/X
1 2
ORN1C
10KOhm
5 6
OC6
0.1UF/16V
12
T186
1
OC4
0.1UF/16V
12
OC18
0.1UF/16V
/X
12
OT26 TPC26T 1
OR21
10KOhm
1 2
OC16
15PF/50V
12
LPC
I/F
Key Matrix
Scan
PS2
I/F
SM BUS
GPIO
ADC
PWM
FAN
/
XIOA
XIOD
SPI
I/F
UART
GPO
VCC
GND
AVCC/AGND
XCLK
LED
OU2
KB3310QF
/KB3310
02G890000700
3
4
12
38
10
8
7
5
37
2
20
1
13
87
88
85
86
83
84
6
14
15
17
18
19
121
126
127
22
33
125
111
9
67
69
11
24
35
113
94
78
77
80
79
73
74
75
76
63
64
65
66
97
98
99
100
101
102
103
104
105
106
109
110
112
114
115
116
117
118
128
120
119
90
30
31
92
95
122
124
123
16
32
107
108
89
96
21
23
26
27
28
29
25
34
36
91
93
39
40
41
42
43
44
45
46
47
48
49
50
51
52
53
54
81
82
55
56
57
58
59
60
61
62
70
71
72
68
SERIRQ
LFRAME#
PCICLK
GPIO1D/CLKRUN#
LAD0
LAD1
LAD2
LAD3
ECRST#
GPIO01/KBRST#
GPIO0E/SCI#
GPIO00/GA20
GPIO05/PCIRST#
GPIO4E/PSCLK3
GPIO4F/PSDAT3
GPIO4C/PSCLK2
GPIO4D/PSDAT2
GPIO4A/PSCLK1/P80_CLK
GPIO4B/PSDAT1/P80_DAT
GPIO04
GPIO07/GPWU
GPIO08
GPIO0B/ESB_CLK
GPIO0C/ESB_DAT
GPIO0D
GPIO57/XCLK32K
GPIO58/SPICLK
GPIO59/SPICLKI/TEST_CLK
VCC2
VCC3
VCC6
VCC5
VCC1
AVCC
AGND
GND1
GND2
GND3
GND5
GND4
GPIO45/SDA1
GPIO44/SCL1
GPIO47/SDA2
GPIO46/SCL2
GPIO40
GPIO41
GPI42
GPI43
GPI38/AD0
GPI39/AD1
GPI3A/AD2
GPI3B/AD3
GPXIOA00/SDICS#
GPXIOA01/SDICLK
GPXIOA02/SDIDO
GPXIOA03
GPXIOA04
GPXIOA05
GPXIOA06
GPXIOA07
GPXIOA08
GPXIOA09
GPXIOD0/SDIDI
GPXIOD1
GPXIOD2
GPXIOD3
GPXIOD4
GPXIOD5
GPXIOD6
GPXIOD7
SELMEM#/SPICS#
WR#/SPIDO
RD#/SPIDI
GPIO52/E51CS#
GPIO16/E51_TX
GPIO17/E51_RX
GPIO54/E51TMR0/WDT_LED#
GPIO56/E51INT1
XCLKI
V18R
XCLKO
GPIO0A/GPWU
GPIO18
GPXIOA10
GPXIOA11
GPIO50/SELIO#
VCC4
GPIO0F/PWM0
GPIO10/PWM1
GPIO12/FANPWM1
GPIO13/FANPWM2
GPIO14/FANFB1
GPIO15/FANFB2
GPIO11/PWM2
GPIO19/PWM3
GPIO1A/NUMLED#
GPIO53/E51TMR1/CAPSLED#
GPIO55/E51INT0/SCRLED#
GPIO20/KSO0/TP_TEST
GPIO21/KSO1/TP_PLL
GPIO22/KSO2
GPIO23/KSO3/TP_ISP
GPIO24/KSO4
GPIO25/KSO5
GPIO26/KSO6
GPIO27/KSO7
GPIO28/KSO8
GPIO29/KSO9
GPIO2A/KSO10
GPIO2B/KSO11
GPIO2C/KSO12
GPIO2D/KSO13
GPIO2E/KSO14
GPIO2F/KSO15/E51_RX(ISP)
GPIO48/KSO16
GPIO49/KSO17
GPIO30/KSI0/E51_TX(ISP)
GPIO31/KSI1
GPIO32/KSI2
GPIO33/KSI3
GPIO34/KSI4
GPIO35/KSI5
GPIO36/KSI6
GPIO37/KSI7
GPO3D
GPO3E
GPO3F
GPO3C
OT1TPC26T
1
OT16TPC26T
1
ORN1A
10KOhm
1 2
OR4 100KOhm
12
OR3 4.7KOhm
1 2
OR9 0Ohm
1 2
OT3TPC26T
1
OT29TPC26T
1
OT35 TPC26T 1
OT5TPC26T
1
OC5
0.1UF/16V
12
OT4 TPC26T 1
OT23TPC26T
1
OT9TPC26T
1
OT10 TPC26T 1
ORN2D
100KOhm
7 8
OC1
10UF/6.3V
c0603
12
OT18 TPC26T 1
OT6 TPC26T 1
OR7 10KOhm
1 2
OR25 33Ohm
1 2
ORN1B
10KOhm
3 4
OT33TPC26T
1
OC15
10PF/50V
/X
12
ORN1D
10KOhm
7 8
OC13 0.1UF/16V
/X
1 2
OT12 TPC26T 1
OR6 0Ohm
1 2
OC3
0.1UF/16V
12
OC11
1UF/16V
1 2
T96TPC26T
1
OC17 1UF/16V
1 2
OT27TPC26T
1

5
5
4
4
3
3
2
2
1
1
D D
C C
B B
A
A
A4
33 50Friday, October 03, 2008
ASUSTek Computer INC.
EC_UART_KC3820
1.3G
1002
Kell_Huang
<Variant Name>
Size Project Name Rev
Date: Sheet of
Title :
Engineer:
PM_RSMRST# 17,41
VSUS_PWRGD32,44
VSUS_PWRGD32,44 PM_PWROK 17,41
EC_PWROK32
EC_RSMRST#32
+3VS
+3VSUS
OD2
BAT54AW
1
23
OR23
10KOhm
1 2
OR22
10KOhm
1 2
OD1
BAT54AW
1
23

5
5
4
4
3
3
2
2
1
1
D D
C C
B B
A A
For Debug
for ATS
Debug Card cable use Z96 Touch Pad cable, P/N:
14G124110126, 14G124110120, 14G124110121
14G124110124, 14G124110125
U18 use 05G001002900
& 05G00100F130
prevent system auto power on when CMOS clear
prevent system power on when LCD close
H152&H154
Κ
Pad for EMI
A3
34 50Friday, October 03, 2008
ASUSTek Computer INC.
Switch_SPI ROM_Debug
1.3G
1002
Kell_Huang
<Variant Name>
Size Project Name Rev
Date: Sheet of
Title :
Engineer:
LPC_AD3
LPC_AD1
LPC_AD0
LPC_AD2
SPI_WP#
SPI_HOLD#
BOTTOM_BTN#
PWRBTN#
PWRBTN#
PWRSW#
SPI_HOLD#
CLR#
CLRTC
CLR#_R CLR#
PRE#
CLRTC#
SPI_CLK_DBG
SPI_DO_R
SPI_DO SPI_DI
SPI_CS#_R
SPI_HOLD#
SPI_CLK
SPI_DI_R
SPI_CS#
SPI_HOLD#_R
PWRBTN#
SPI_DI 32
SPI_CLK 32
SPI_CS#32
SPI_WP#32 SPI_DO32
LPC_FRAME#15,32
CLK_PCI_DEBUG4
PWRBTN# 41
+3VS
+3VS
GND
GNDGND
+3VA_SPI
GND
+3VA_SPI
GND
+3VA_SPI
GND
+3VA
GND
+3VA
+3VA
GND
GND
GND
GND
+3VA
GND
GND
+VCC_RTC
GND
GND
+VCC_RTC+VCC_RTC+VCC_CLRTC+VCC_RTC +VCC_BAT_R+3VA
GND
+3VA +3VA_SPI
GND
+3VA_SPI
GND
GND
GND
GND
C81
0.1UF/16V
/DEBUG
12
U18
SST25VF040B-50-4C
1
2
3
4 5
6
7
8
CE#
SO
WP#
VSS SI
SCK
HOLD#
VDD
R270 0Ohm
/SPI_DBG
1 2
C78
0.1UF/16V
/X
12
DEBUG_CON
ZIF_CON_12P
12G18340120S
/Debug
12
11
10
9
8
7
6
5
4
3
2
113
14
12
11
10
9
8
7
6
5
4
3
2
1SIDE1
SIDE2
R181 0Ohm /X
1 2
R267 0Ohm
/SPI_DBG
1 2
R74
0Ohm
/X
1 2
R269 0Ohm
/SPI_DBG
1 2
C80
0.1UF/16V
/X
12
C79
0.1UF/16V
/X
12
NC
A
GND
Y
VCC
U42
74LVC1G17GW
/X
1
2
34
5
C200
0.1UF/16V
/X
12
SW1
TP_SWITCH_4P
12G091031041
1 2
3 4
5 6
R268 0Ohm
/SPI_DBG
1 2
R180 0Ohm
/X
1 2
PT70
TPC26T
1
R179
100KOhm
/X
1 2
SW6
TP_SWITCH_4P
12G091031041
1 2
3 4
5 6
SPI
HEADER_2X4P_K8
/SPI_DBG/X
1
3 4
2
5 6
7
H152
SMD197X197_NP
11
R187
100KOhm
/X
1 2
C204
0.1UF/16V
/X
12
G
S
D3
2
1
Q13
2N7002
1
3 2
R271 0Ohm
/SPI_DBG
1 2
C203
0.1UF/16V
/X
12
D43 BAT54CW
/SPI_DBG
1
23
R80 10KOhm
1 2
R73
100KOhm
1 2
U40
NC7SZ74K8X
/X
1
2
3
4
8
7
6
5
CLK
D
Q#
GND
VCC
PRE#
CLR#
Q
GS
D
3
2
1
Q50
2N7002
/X
1
32
BC
E
1
2
3
Q54
PMBS3904
/X
R72
100KOhm
1 2
R178 100KOhm
/X
1 2
R100 0Ohm
/X
1 2
R75
100KOhm
1 2
R76 33Ohm
1 2
C205
1UF/16V
/X
12
H154
SMD197X197_NP
11
R186 0Ohm /X
1 2
D19
BAT54AW
1
23
T112
TPC26T
1
C82
0.1UF/16V
12
G
S
D3
2
1
Q55
2N7002
/X
1
32
R266 0Ohm
r0603_h24
/NON_SPI_DBG
1 2
R99 0Ohm
1 2
R185 33Ohm
/X
1 2
R79 10KOhm
1 2
LPC_AD[3:0] 15,32
PWR_SW# 32
LID_EC#21,32
SYS_RESET# 5,17
FORCE_OFF# 32,35 RTCRST# 15,41
VSUS_ON 32,44
CLRTC_EC32

5
5
4
4
3
3
2
2
1
1
D D
C C
B B
A A
U19 use 06G023044020,
second source 06G023055010
Change to 12G171010049(The
sam as other EPC)
A3
35 50Friday, October 03, 2008
ASUSTek Computer INC.
Thermal Sensor_FAN
1.3G
1002
Kell_Huang
<Variant Name>
Size Project Name Rev
Date: Sheet of
Title :
Engineer:
PM_THERM#
H_THERMDA
H_THERMDC
SMB2_DATA
SMB2_CLK
PM_THERM#
FAN_TACH
FAN_PWM
+3V_THRM
GND
+3V_THRM
GND
+3VS
+3V_THRM
GND
+3VS +3VA
GND
GND
GND
GND
+5VS +5VS
GND
+5VS
+5VS
+3VA
GND
R113 100KOhm
/X
1 2
BC
E
1
2
3
Q5
PMBS3904
RN9D
4.7KOhm
7 8
U19
SA56004EDP
1
2
3
4
8
7
6
5
VDD
D+
D-
T_CRIT#
SCLK
SDATA
ALERT#
GND
GS
D
3
2
1
Q34
2N7002
/X
1
32
C134 10PF/50V
/X
12
R81 0Ohm
1 2
C151
100PF/50V
/X
12
C84
1000PF/50V
12
C152
100PF/50V
/X
12
R119 0Ohm
/X
12
R118 0Ohm
/X
1 2
RN9A
4.7KOhm
12
C150
10UF/6.3V
c0603
12
RN9C
4.7KOhm
5 6
C133 10PF/50V
/X
12
C149
0.1UF/16V
12
FAN
WtoB_CON_4P
4
3
2
1 5
6
4
3
2
1SIDE1
SIDE2
RN9B
4.7KOhm
3 4
C83
0.1UF/16V
12
R142
18.2KOhm
1%
1 2
H_THERMDA 5
H_THERMDC 5THRM_ALERT#17
SMB2_CLK32 SMB2_DATA32
FORCE_OFF# 32,34
FAN0_TACH32
FAN0_PWM32

5
5
4
4
3
3
2
2
1
1
D D
C C
B B
A A
For Keyboard
Connector
For Touch-Pad
P900
R1.0G
For assembly direction, KB pin1 to KB conn. pin24
A3
36 50Friday, October 03, 2008
ASUSTek Computer INC.
KB_Touch Pad
1.3G
1002
Kell_Huang
<Variant Name>
Size Project Name Rev
Date: Sheet of
Title :
Engineer:
KSO15
KSO0
KSO5
KSO2
KSO8
KSO6
KSO11
KSO10
KSO12
KSI3
KSI0
KSI2
KSI4
KSI6
KSI7
KSI1
KSI5
KSO13
KSO1
KSO9
KSO14
KSO11
KSO12
KSO13
KSO7
KSI1
KSO1
KSO4
KSO5
KSI4
KSO0
KSI6
KSO8
KSO14
KSI3KSI0
KSI5
KSO6
KSI7
KSO15
KSI2
KSO3
KSO2
KSO10
KSO7
KSO3
TP_CLK
TP_DATA
KSO4
KSO9
GND
GND
+5VS +5V_TP
GND
GND
GND
GND
GND
GNDGND
GND GND
+5V_TP
C77
0.1UF/16V
12
GND
D14
PACDN045YB6
/X
1
2
34
5
6
KB
FPC_CON_24P
12G182102404
25
26
1
2
3
4
5
6
7
8
9
10
11
12
13
14
15
16
17
18
19
20
21
22
23
24
SIDE1
SIDE2
1
2
3
4
5
6
7
8
9
10
11
12
13
14
15
16
17
18
19
20
21
22
23
24
GND
D16
PACDN045YB6
/X
1
2
34
5
6
C196
1UF/16V
/CAP/X
12
EC9
33PF/50V
/EMI/1002
12
GND
D17
PACDN045YB6
/X
1
2
34
5
6
EC8
33PF/50V
/EMI/1002
12
GND
D18
PACDN045YB6
/X
1
2
34
5
6
L26
120Ohm/100Mhz
21
GND
D15
PACDN045YB6
/X
1
2
34
5
6
TOUCH_PAD
ZIF_CON_12P
12G18340120S
12
11
10
9
8
7
6
5
4
3
2
113
14
12
11
10
9
8
7
6
5
4
3
2
1SIDE1
SIDE2
KSO[15:0] 32
KSI[7:0] 32
TP_DATA32 TP_CLK32

5
5
4
4
3
3
2
2
1
1
D D
C C
B B
A A
for POWER LED
White for FLASH LED
White
White /X
SB
GPIO7
for CHARGE LED
Height
Κ
0.55mm
for Caps Lock LED
White
for WIFI/BlueTooth LED
White
SB
GPIO6
From EC CAPSLED#
1.1G change to EVERLIGHT
Change LED resistor to 510
Ohm, about 4mA
A3
37 50Friday, October 03, 2008
ASUSTek Computer INC.
LED
1.3G
1002
Kell_Huang
<Variant Name>
Size Project Name Rev
Date: Sheet of
Title :
Engineer:
PWR_LED-
FLASH_LED#
FLASH_LED-
FLASH_LED
FLASH_LED#
CHARGE0_LED
CHARGE1_LED-
CHARGE1_LED
CHARGE0_LED-
Caps_LED-
WLAN_LED
WLAN_LED- BT_LED-
BT_LED
Caps_LED
PWR_LED_UP32
FLASH_LED#026
CHARGE1_LED#32
CHARGE0_LED#32
S_SATALED#15
WLAN_LED17 BT_LED17
Caps_LED#32
PWR_LED-31 CHARGE0_LED-31 CHARGE1_LED-31
GND
+5VSUS
GND
+5VS
GND
+5VS
+3VS
GND
GND
GND
+5VSUS
+5VSUS
GND
+5VSUS
+5VS
GND
+5VS +5VS
GND
GND
GND
+5VS
PT68 TPC26T
1
GS
D
3
2
1
Q19
2N7002
1
32
+
LED1
WHITE
07G015R0003A
1 2
GS
D
3
2
1
Q63
2N7002
1
32
R177
510OHM
r0402
1 2
GS
D
3
2
1
Q15
2N7002
1
32
R175
510OHM
r0402
1 2
GS
D
3
2
1
Q59
2N7002
1
32
D34
BAT54AW
1
23
+
LED3
WHITE
07G015R0003A
1 2
R282
510OHM
r0402
1 2
GS
D
3
2
1
Q16
2N7002
1
32
RN8B
10KOhm
3 4
RN8C
10KOhm
5 6
GS
D
3
2
1
Q62
2N7002
1
32
+
LED4
WHITE
07G015R0003A
/X
1 2
GS
D
3
2
1
Q17
2N7002
/X
1
32
GS
D
3
2
1
Q58
2N7002
1
32
R279
510OHM r0402
1 2
GS
D
3
2
1
Q60
2N7002
1
32
RN8D
10KOhm
78
R86
510OHM
r0402
/X
1 2
Yellow
Green
Orange
+
+
-
-
LED2
Y&G&O
2
4
3
1
R287
10KOhm
12
RN8A
10KOhm
12
GS
D
3
2
1
Q18
2N7002
1
32
R285
510OHM
r0402
1 2
R277
510OHM r0402
1 2
PT69
TPC26T
1
GS
D
3
2
1
Q14
2N7002
1
32
+
LED5
WHITE
07G015R0003A
1 2
+
LED6
WHITE
07G015R0003A
1 2
R278
100KOhm
1 2

5
5
4
4
3
3
2
2
1
1
D D
C C
B B
A A
A3
38 50Friday, October 03, 2008
ASUSTek Computer INC.
Discharge
1.3G
1002
Kell_Huang
<Variant Name>
Size Project Name Rev
Date: Sheet of
Title :
Engineer:
+3VS_DISCHRG
+1.8V_DISCHRG
+5VS_DISCHRG +VCCP_DISCHRG +1.5VS_DISCHRG +VTT_DDR_DISCHRG +2.5VS_DISCHRG
SUSC_ON32,45
SUSB_ON14,32,46,47
+5VS
GNDGND
+2.5VS
+3VA
+1.5VS
GND GND
+3VS
GND
GND
GND
+VTT_DDR
+1.8V
+3VA
GND
+VCCP
GND
GS
D
3
2
1
Q32
2N7002
1
32
RN82C
330OHM
5 6
Q30A
UM6K1N
2
61
Q26B
UM6K1N
5
34
RN83B
330OHM
3 4
GS
D
3
2
1
Q23
2N7002
1
32
Q30B
UM6K1N
5
34
Q28A
UM6K1N
2
61
R90
100KOhm
12
RN83C
330OHM
5 6
RN82B
330OHM
3 4
RN82D
330OHM
7 8
Q26A
UM6K1N
2
61
GS
D
3
2
1
Q25
2N7002
1
32
RN82A
330OHM
1 2
RN83D
330OHM
7 8
Q28B
UM6K1N
5
34
R89
100KOhm
12
RN83A
330OHM
1 2

5
5
4
4
3
3
2
2
1
1
D D
C C
B B
A A
BAT IN
DC IN
change from DIP to SMD
0128
change from DIP to SMD
L57 only for S101 2S1P and 2S2P
A3
39 50Friday, October 03, 2008
ASUSTek Computer INC.
PWR Jack
1.3G
1002
Kell_Huang
<Variant Name>
Size Project Name Rev
Date: Sheet of
Title :
Engineer:
B_BAT_IN#
B_SMB1_CLK
B_SMB1_DATA
B_BAT_TS
B_BAT_2S1P#
BAT_IN# 44,48
SMB1_CLK 32
SMB1_DATA 32
BAT_TS 32,48
BAT_2S1P# 48
GND
GND
GND
DC_JACK_IN
GND
A/D_DOCK_IN
BAT
DCIN_GND
GND
D22
V0402MHS03
/X
12
C135
0.1UF/25V
c0603
12
BATT_CON
BATT_CON_9P
12G200010919
1
2
3
4
5
6
7
8
9
10
11
1
2
3
4
5
6
7
8
9
P_GND1
P_GND2
L33 120Ohm/100Mhz
21
T141TPC26T
1
DC_PWR
DC_PWR_JACK_3P
12G14530103P
1
2
3
6
4
5
1
2
3
NP_NC
P_GND1
P_GND2
L56
150Ohm/100Mhz
/X
21
T132TPC26T
1
T143TPC26T
1
D24
V0402MHS03
/X
12
L55
150Ohm/100Mhz
/X
21
C86
0.1UF/25V
c0603
12
T135TPC26T
1
L54 120Ohm/100Mhz
21
T139TPC26T
1
T133TPC26T
1
T130TPC26T
1
T140TPC26T
1
C88
1UF/25V
c0805_h57
12
C91
100PF/50V
12
C87
10UF/25V
c1206_h75
12
L28
150Ohm/100Mhz
21
T138TPC26T
1
T137TPC26T
1
T129TPC26T
1
D20
SS14
21
L31 120Ohm/100Mhz
21
C140
100PF/50V
12
C95
0.1UF/25V
c0603
12
D32
V0402MHS03
/X
12
T128TPC26T
1
L27
150Ohm/100Mhz
21
T136TPC26T
1
D23
V0402MHS03
/X
12
L53 120Ohm/100Mhz
21
C89
0.1UF/25V
c0603
12
L57 120Ohm/100Mhz
/2S1P
21
T131TPC26T
1
C139
100PF/50V
12
T134TPC26T
1
T142TPC26T
1

5
5
4
4
3
3
2
2
1
1
D D
C C
B B
A A
R1.1G Change
A3
40 50Friday, October 03, 2008
ASUSTek Computer INC.
Srew Hole
1.3G
1002
Kell_Huang
<Variant Name>
Size Project Name Rev
Date: Sheet of
Title :
Engineer:
GND GNDGND GNDGND GND
GND GND
GND
GND
GNDGND GND GND
GND GND
GND GND GND GNDGND GND
GNDGND
GND GND GND
H132
CT283B236D94N
s03669
/X
1
2
35
4
NP_NC
GND1
GND2 GND4
GND3
H136
SMD240X157
temp_5343_ew02
/X
11
H140
C217D130N
s03670
/X
1
2
35
4
NP_NC
GND1
GND2 GND4
GND3
H143
RT276B236D94N
/X
1
2
35
4
NP_NC
GND1
GND2 GND4
GND3
H133
CT283B236D94N
s03669
/X
1
2
35
4
NP_NC
GND1
GND2 GND4
GND3
H137
U5F-M-EXPREE
13G021036001
/X
H145
C83D83N
/X
1
H144
RT276B236D94N
/X
1
2
35
4
NP_NC
GND1
GND2 GND4
GND3
H146
O122X83DO122X83N
/X
1
H155
CT236RB236X193D94N
s03706
1 2
3
4
NP_NC GND1
GND2
GND3
H147
CT283B236D94N
s03669
/X
1
2
35
4
NP_NC
GND1
GND2 GND4
GND3
H141
C236D94N
s03675
/X
1
2
35
4
NP_NC
GND1
GND2 GND4
GND3
H134
CT283B236D94N
s03669
/X
1
2
35
4
NP_NC
GND1
GND2 GND4
GND3
H131
CT283B236D94N
s03669
/X
1
2
35
4
NP_NC
GND1
GND2 GND4
GND3
H142
RT276B236D94N
/X
1
2
35
4
NP_NC
GND1
GND2 GND4
GND3
H139
C217D130N
s03670
/X
1
2
35
4
NP_NC
GND1
GND2 GND4
GND3
H135
SMD240X157
temp_5343_ew02
/X
11
H138
SMD98X276_NP
temp_5343_ew01
/X
11

5
5
4
4
3
3
2
2
1
1
D D
C C
B B
A A
1.3G For ESD
A3
41 50Friday, October 03, 2008
ASUSTek Computer INC.
EMI
1.3G
1002
Kell_Huang
<Variant Name>
Size Project Name Rev
Date: Sheet of
Title :
Engineer:
A_Z_BITCLK15,30 PWRBTN#34
VCORE_VCC_SENSE6,43 VCORE_VSS_SENSE6,43
RTCRST#15,34 PM_RSMRST#17,33 PM_PWROK17,33
H_CPURST#5,7
+3VS
GND GND
+VCCP
GND
+1.5VS_PE
GND GND
A/D_DOCK_IN +VCORE A/D_DOCK_IN +VCCP
+VCCP+VCORE
+3VS
+VCCP
+3VS AC_BAT_SYS +1.8V +3VS
+1.8V +VCCP +3VSUS
AC_BAT_SYS
A/D_DOCK_IN
GND GND
AC_BAT_SYS
+3VS
GND GND
+VCCP +Vcore
GND GND
+3VSUS
GND
+5VSUS
AC_BAT_SYSBAT
GND GND
GND GND GND
GND
EC150
0.1UF/16V
/EMI/X
1 2
EC133
0.1UF/16V
/EMI/X
1 2
EC131
0.1UF/16V
/EMI/X
1 2
EC155
0.1UF/16V
/EMI/X
12
EC152
0.1UF/16V
/EMI/X
1 2
EC153
0.1UF/16V
/EMI/X
12
EC122
0.1UF/16V
/EMI/X
12
EC158
0.1UF/16V
/EMI
1 2
EC136
0.1UF/16V
/EMI/X
1 2
EC135
0.1UF/16V
/EMI/X
1 2
EC123
0.1UF/16V
/EMI/X
12
EC143
0.1UF/16V
/EMI/X
1 2
EC114
0.1UF/16V
/EMI
1 2
EC116
0.1UF/16V
/EMI/X
1 2
EC159
0.1UF/16V
/EMI
1 2
EC149
0.1UF/16V
/EMI/X
1 2
EC163
0.1UF/16V
/EMI
1 2
EC137
0.1UF/16V
/EMI/X
1 2
EC138
0.1UF/16V
/EMI/X
1 2
EC126
0.1UF/16V
/EMI/X
12
EC146
0.1UF/16V
/EMI/X
1 2
EC140
0.1UF/16V
/EMI/X
1 2
EC157
0.1UF/16V /EMI/X
12
EC161
0.1UF/16V
/EMI
1 2
EC128
0.1UF/16V
/EMI/X
12
EC139
0.1UF/16V
/EMI/X
1 2
EC125
0.1UF/16V
/EMI/X
12
EC156
0.1UF/16V
/EMI/X
12
EC151
0.1UF/16V
/EMI/X
1 2
EC132
0.1UF/16V
/EMI/X
1 2
EC130
0.1UF/16V
/EMI/X
1 2
EC134
0.1UF/16V
/EMI/X
1 2
EC160
0.1UF/16V
/EMI
1 2
EC148
0.1UF/16V
/EMI/X
1 2
EC124
0.1UF/16V /EMI/X
12
EC154
0.1UF/16V
/EMI/X
12
EC145
0.1UF/16V
/EMI/X
1 2
EC147
0.1UF/16V
/EMI/X
1 2
EC117
10PF/50V
/EMI/X
1 2
EC162
0.1UF/16V
/EMI
1 2
EC144
0.1UF/16V
/EMI/X
1 2
EC141
0.1UF/16V
/EMI/X
1 2
EC127
0.1UF/16V
/EMI/X
12
EC119
0.1UF/16V
/EMI/1002
1 2
EC129
0.1UF/16V
/EMI/X
12
EC115
0.1UF/16V
/EMI/X
1 2
EC142
0.1UF/16V
/EMI/X
1 2

5
5
4
4
3
3
2
2
1
1
D D
C C
B B
A A
RT9022
(Controllor)
(SWITCH)
(3A)
+2.5VS
MAX8724
UP7711
(0.5A)
SUSC_ON
(7A)
SI7326DN
(5.5A)
RT8202APQW
VR_VID0~VR_VID6, CPU_VRON,
PM_DPRSLPVR, VCCP_PWRGD,
VCORE_VCCSENSE,VCORE_VSSSENSE
AC_BAT_SYS
(3A)
BAT
+3VA
+3VS
(Controller)
+5VSUS
+VCCP(1.05V)
SI7326DN
(3A) (0.1A)
(Controller)
SI7326DN
+VCOREADP3208JCPZ
+3VSUS
SUSB_ON
VRM_PWRGD, CLK_EN#
RT8205C
+5VS
AC_BAT_SYS
VSUS_ON
+1.5VS
(Controller)
(Controller)
CHG_ACOK#_10
(2A)
RT8202APQW
SUSB_ON
(0.5A)
(SWITCH)
AC_APR_UC_10
+1.8V
(0.1A)
VTT_DDR
SI4925
A/D_DOCK_IN
(3A)
SWITCH
SUSB_ON
RT8202APQW
BATSEL_2P#,
PRECHG,
BAT_LEARN,
CHG_EN#
(SWITCH)
(Controllor)
(0.1A)
+5VA +3VA_AEC (0.1A)
RT9022
A3
42 50Friday, October 03, 2008
ASUSTek Computer INC.
Power Flow
1.3G
1002
Joy_Zhou
<Variant Name>
Size Project Name Rev
Date: Sheet of
Title :
Engineer:

5
5
4
4
3
3
2
2
1
1
D D
C C
B B
A A
20mil
PM_DPRSLPVR = 1, CPU Deeper Sleep Mode is enabled
20mil
STP_CPU# = 0, CPU is in Deep Sleep Mode
VCCP_PWRGD = 1, Vcore Reglator Enabled
+VCORE / 3A
CLK_EN# = 0, Clock is enabled
CPU_VRON = 1, Vcore Reglator Enabled
VRM_PWRGD = 1, Vcore Power OK
VID-150mV
H
H NormalH
L
Performance
CPU_LEVELDOWN
L
Status
H VID + 200mV
L
H
PM_LEVELDOWN#
N/A
CPU_LEVELDOWN#
H
Vcore
VID
LPower Saving
L
VID + 50mV
L
R1.1G
To remove VRM_PWRGD glitch
Custom
43 50Friday, October 03, 2008
ASUSTek Computer INC.
Vcore
1.3G
1002
Joy_Zhou
<Variant Name>
Size Project Name Rev
Date: Sheet of
Title :
Engineer:
VR_VID3
P_VCORE_CLIM_10
P_VCORESENSE-_10
P_VCORE_IN_S
P_VCORE_RT_10
P_VCORE_COMPRC_10
P_VCORE_EN_10
P_VCORE_CSREF_10
VR_VID5
P_VCORE_VCCSENSE_10
P_VCORE_VID4_5
P_VCORE_VID6_5
P_VCORE_VID0_5
P_VCORE_VSSSENSE_10
P_VCORE_ST_10
P_VCORE_PGDELAY_10
VR_VID4
VR_VID2
P_VCORE_COMP_10
P_VCORESENSE+_10
P_VCORE_CSCOMP_10
P_VCORE_VCC_20
P_VCORE_SS_10
VR_VID6
P_VCORE_VID2_5
P_VCORE_PMONFS_10
P_VCORESENSE-_10
VR_VID1
P_VCORE_DPRSLP_10
P_VCORE_RPM_10 P_VCORE_VID5_5
P_VCORE_VID1_5
P_VCORE_CSREF_10 P_VCORE_VID3_5
P_VCORE_DPRSTP#_10
P_VCORE_VRPM_10
P_VCORE_BST1_25
P_VCORE_HG1_25
VR_VID0
P_VCORE_CSSUM_10
P_VCORE_RAMP_10
P_VCORE_FB_10
P_VCORE_CSCOMP_10
P_VRM_PWRGD_10
P_VCORE_CLKEN#_10 +5VS
P_VCORE_IN_S
P_VCORE_LG1_25
P_VCORE_PHASE1_25
VRM_PWRGD_S
VRM_PWRGD_S
P_VCORE_VSSSENSE_10
P_VCORE_VSSSENSE_10
P_VCORE_FB_10
PM_DPRSTP#5,15 VR_VID1 6
VR_VID6 6
VRM_PWRGD8,17,32
VCCP_PWRGD4,46
VCORE_VCC_SENSE6,41
VR_VID3 6
CPU_VRON32,46
PM_DPRSLPVR8,17
VR_VID0 6
CLK_EN#
VR_VID4 6
VR_VID5 6
VR_VID2 6
VCORE_VSS_SENSE6,41
VRM_PWRGD8,17,32
CPU_LEVELDOWN 32,45,46
PM_LEVELDOWN# 14,32,44,45,46,47
DGND
DGND
GND
DGND
DGND
GND
DGND
DGND
DGND
DGND
+5VS
GND
GND
+VCORE
DGND
DGND
AC_BAT_SYS
DGND
GND
GND
GND
DGND
GND
DGND
GND
+VCORE
+VCCP
DGND
GND
+3VS+3VS
GND
+5VS
+5VS
GND
+5VSUS+3VS
GND GND
GND
GND
+3VA
+3VA
GND
GND
+5VSUS
DGND
+3VA
PC100
1000PF/50V
12
PRN102C
10KOhm
5 6
PR119
180KOhm 1%
12
PJP103
SHORTPIN
12
PRN101A
10KOhm
1 2
PC110
0.01UF/16V
12
PC105
18PF/50V
12
PC121
10UF/6.3V
12
PR118
1KOhm
12
PJP104
SHORT_PIN
12
PR116
62KOhm
1%
12
PJP102
SHORTPIN
12
PC157
470PF/50V
12
PC116
0.1UF/16V
12
PC115
1UF/16V
12
PD100 BAT54CW
1
23
PC190
0.1UF/16V
/X
12
PR196
100KOhm
/X
12
PR106
68Ohm
12
G
S
D3
2
1
PQ106
2N7002
/X
1
32
PR107
33KOhm
1%
12
PR100 0Ohm
12
PC103
330PF/50V
12
PR111 330KOHM
12
R294
0Ohm
/X
1 2
PC119
10UF/16V
12
BC
E
1
2
3
PQ188
PMBS3906
/X
PC114
0.01UF/16V
12
PR123 0Ohm
12
PR117
270KOhm
12
PR121
0Ohm
12
PT104
TPC28T
1
PR130
2.2Ohm
/X
12
PC8053
0.1UF/16V
/X
12
PR138
1KOhm
/X
12
PC107
0.018UF/50V
12
PR114
100KOhm
12
PD101
FS1J4TP
1 2
PJP100
SHORTPIN
12
PC102
1000PF/50V
12
PC122
10UF/6.3V
12
PT106
TPC28T
1
PR124 499Ohm
12
PRN101B
10KOhm
3 4
PR105 1.65KOhm
12
PC118
10UF/16V
12
Q65B
UM6K1N
5
34
PR113
62KOhm 1%
12
PC112 1000PF/50V
12
PT103
TPC28T
1
PR104
68Ohm
/X
12
PR102
10KOhm
1%
12
PR110 200KOhm
12
DS
G
8
7
6
5
PQ101
SI7326DN_T1_E3
1
2
354
PU100B
ADP3208JCPZ-RL
50
51
52
53
54
55
56
57
GND3
GND4
GND5
GND6
GND7
GND8
GND9
GND10
PT100
TPC28T
1
R295
10KOhm
1 2
PR190
100KOhm
/X
1 2
PC106
4700PF/25V
12
PC195
0.1UF/16V
/X
12
PR157
1Ohm
12
PRN102B
10KOhm
3 4
PC111 560PF/50V
12
PR131
0Ohm
12
PC104
220PF/50V
12
PU100A
ADP3208JCPZ-RL
13
14
15
16
17
18
19
20
21
22
23
24
25
26
27
28
29
30
31
32
33
34
35
36
38
39
40
41
42
43
44
45
46
47
48
49
1
2
3
4
5
6
7
8
9
10
11
12
37
PMON
PMONFS
CLIM
LLINE
CSCOMP
CSREF
CSSUM
RAMP
VRPM
RPM
RT
GND1
BST2
DRVH2
SW2
PVCC2
DRVL2
PGND2
PGND1
DRVL1
PVCC1
SW1
DRVH1
BST1
SP
VID6
VID5
VID4
VID3
VID2
VID1
VID0
PSI#
DPRSTP#
DPRSLP
GND2
EN
PWRGD
PGDELAY
CLKEN#
FBRTN
FB
COMP
SS
ST
VARFREQ
VRTT
TTSNS
VCC
DS
G
8
7
6
5
PQ100
SI7326DN_T1_E3
1
2
354
PR112
71.5KOhm
12
PR122
2.2Ohm
12
PC117
1UF/16V
12
PJP101
SHORTPIN
12
PT102
TPC28T
1
Q65A
UM6K1N
2
61
PRN101D
10KOhm
7 8
+
PCE100
100UF/2.5V
12
PR101 0Ohm /X
12
PRN102A
10KOhm
1 2
PC101
1000PF/50V
12
PC120
10UF/6.3V
12
PRN102D
10KOhm
7 8
PR296
100KOhm
1 2
PR188
25.5KOhm
1%
/X
12
PC123
10UF/6.3V
12
PR115 0Ohm
12
PC108
680PF/50V
12
PRN101C
10KOhm
5 6
BC
E
1
2
3
PQ105
PMBS3906
/X
PR103
10KOhm
1%
/X
12
PR120
220KOhm
1%
1 2
PT105
TPC28T
1
PT101
TPC28T
1
PR195
100KOhm
/X
1 2
PC113
1000PF/50V
12
PL101
2.2UH
21

5
5
4
4
3
3
2
2
1
1
D D
C C
B B
A
A
+3VSUS / 3A
2V
+5VSUS / 3A
2V
Hi : Vout = 3.3V
Low : Vout = 3.1V
Hi : Vout = 5.0V
Low : Vout = 4.86V
for AC off issue
TONSEL:
+5V => 400KHz / 500KHz
REF => 300KHz / 375KHz
GND => 200KHz / 250KHz
SKIPSEL:
+5V => Ultrasonic mode
REF => DEM mode
GND => PWM mode
ENTRIP:
GND => Disable
OCP => (10uA x R) / 10 / Rdson
For MLCC support
For MLCC support
2V
BOOST to 12V
S5/S3/S0
+3VA / 100mA
Low Limit
A3
44 50Friday, October 03, 2008
ASUSTeK COMPUTER INC
+3VSUS & +5VSUS & +3VA
1.3G
1002
N/A
<Variant Name>
Size Project Name Rev
Date: Sheet of
Title :
Engineer:
P_5VSUS_PHASE_S
P_5VSUS_PHASE_S
P_5VSUS_UG_25
P_3VSUS_PHASE_S
P_3VSUS_LG_25
P_VSUS_SKIPSEL_10
P_VA_EN_10
P_VA_EN_10
P_VSUS_TONSEL_10
P_5VSUS_ENTRIP_10
P_3VSUS_ENTRIP_10
P_5VSUS_LG_25
P_VSUS_SECFB_10
+5VSUS
P_VSUS_SECFB_10
P_3VSUS_PHASE_JPFB_20
P_5VSUS_PHASE_JPFB_20
P_3VSUS_UG_25
P_3VSUS_PHASE_S
P_5VSUS_FB_10
P_3VSUS_FB_10
P_3VSUS_UG_25
P_5VSUS_LG_25
P_5VSUS_LG_25
P_5VSUS_VO_20
P_3VSUS_VO_20
P_5VSUS_BOOT_25
P_3VSUS_LG_25
P_VSUS_REF_10
P_3VSUS_FB_10
P_5VSUS_FB_10
P_VSUS_REF_10
P_5VSUS_UG_25
P_5VSUS_PHASE_S
P_3VSUS_BOOT_25 P_3VSUS_PHASE_S
P_5VSUS_VO_20
P_3VSUS_VO_20
VSUS_PWRGD32,33
PM_LEVELDOWN#14,32,43,45,46,47
PM_LEVELDOWN#14,32,43,45,46,47
CHG_ACOK#_1048
BAT_IN#39,48
VSUS_ON32,34
GND
+3VSUS
+3VSUSO
+5VSUS
GNDGND
AC_BAT_SYS
GND
GND GNDGND
+3VAO
GND
GND
+5VA
GND
GND
AC_BAT_SYSAC_BAT_SYS
GND
GND
GND
GND
GND
+5VSUS
+5VSUSO
+5VSUS
+3VAO
GND
GND
GND
GND GND
+5VA
GND
GNDGND
GND GND
GND
GND GND
AC_BAT_SYS
GND
GND
GNDGND GND
AC_BAT_SYS
GND
GND
GND
GND
GND
GND
+5VA
+5VSUS
GND
+12VSUS
+3VAO +3VA
GND
GND
GND
PR421
0Ohm
12
PR423
1Ohm
12
PR408
100KOhm
1 2
PC460
0.1UF/25V
12
PC416
10UF/6.3V
12
PC424
470PF/50V
12
PC403
0.1UF/16V
12
PR418
100KOhm
/X
1 2
PU400A
RT8205CGQW
16
21
22
15
7
5
414
13
12
11
3
2
1
23
17
18
19
20
6
8
9
10
24
25
VIN
UGATE1
BOOT1
GND1
VO2
FB2
TONSEL SKIPSEL
EN
LGATE2
PHASE2
REF
FB1
ENTRIP1
PGOOD
VREG5
SECFB
LGATE1
PHASE1
ENTRIP2
VREG3
BOOT2
UGATE2
VO1
GND2
PD401
FS1J4TP
1 2
PR414 14.3KOhm
12
PR424
1Ohm
12
PR426
200KOhm
1 2
PJP421
SHORTPIN
12
PR411
10KOhm
12
+
PCE400
100UF/6.3V
12
PC423
470PF/50V
12
PC450
0.1UF/16V
12
PR451
100KOhm
/X
12
GS
D
3
2
1
PQ410
2N7002
1
32
PC405 220PF/50V
12
PD450
BAT54AW
1
23
PJP408
SHORTPIN
12
PC461
0.1UF/16V
12
GS
D
3
2
1
PQ450
2N7002
1
32
PD402
BAT54CW
1
2
3
DS
G
8
7
6
5
PQ400
SI7326DN_T1_E3
1
2
354
PR404
100KOhm
/X
1 2
PR410
200KOhm
12
PU400B
RT8205CGQW
26
27
28
29
GND3
GND4
GND5
GND6
PC406
0.1UF/16V
12
PR419
100KOhm
1 2
PC411
10UF/16V
12
PC415
1UF/16V
12
+
PCE420
5.6UF/25V
/X
12
PR417
0Ohm
12
PC404 220PF/50V
12
PR420
100KOhm
/X
1 2
PR415
100KOhm
1 2
DS
G
8
7
6
5
PQ401
SI7326DN_T1_E3
1
2
354
PR401
100KOhm
1 2
PC412
10UF/16V
12
PC400
0.1UF/16V
12
PC401
0.1UF/16V
12
DS
G
8
7
6
5
PQ403
SI7326DN_T1_E3
1
2
354
PD403
FS1J4TP
1 2
PR412
10KOhm
12
PC410
10UF/16V
12
PR430
10KOhm
/X
1 2
PC409
10UF/16V
12
PL401
2.2UH
21
PR409
54.9KOhm
12
PC463
0.1UF/25V
12
+
PCE402
100UF/6.3V
12
PR400
1MOHM
12
PC462
0.1UF/16V
12
PJP420
SHORTPIN
12
PC408
10UF/6.3V
12
PR422
10KOhm
12
PD460
BAT54SW
1
2
3
PC430
0.01UF/16V
/X
12
PQ420B
UM6K1N
5
34
PR460
200KOhm
12
PQ421B
UM6K1N
5
34
PD461
BAT54SW
1
2
3
PL403
4.7UH
21
PR402
200KOhm
1 2
PC402
0.1UF/16V
12
PC420
0.22UF/10V
12
PR6106 0Ohm
/X12
PR461
39KOHM
12
PR416
100KOhm
/X
1 2
PQ420A
UM6K1N
2
61
PR413 5.49KOhm
12
PD410
BAT54CW
1
2
3
PJP406
SHORTPIN
12
PR405
100KOhm
12
PR403
100KOhm
/X
1 2
PR407
100KOhm
1 2
PD400
BAT54CW
1
2
3
PC407
0.1UF/16V
12
PQ421A
UM6K1N
2
61
DS
G
8
7
6
5
PQ402
SI7326DN_T1_E3
1
2
354
PR429 10KOhm /X
1 2
PR450
100KOhm
1 2

5
5
4
4
3
3
2
2
1
1
D D
C C
B B
A A
15mil
25mil
25mil
15mil
25mil
VTT_DDR / 0.5A
+1.8V / 7A
S5
S3/S0
S5
CPU_LEVELDOWN Voltage
L
H
PM_LEVELDOWN#
LH
CPU_LEVELDOWN#
H
1.82V
1.72V
Performance
L
NormalH
L
H
Power Saving
1.782V N/A
1.9V
Status
L
H
Ilimit = Rilim / Rsense * 20u
+1.8VS / 0.6A
+1.5V_SEL#
H
H
H
H
L
L
LH
L
H
H
L
L
H
H
L
L1.58V
1.4V
1.5V
Performance
Normal
Power Saving
H: +1.8V
L: +1.5V
If we want to follow
the table, please change
the resistor value.
PR506
Κ
8.45K PR507:56K
PR514:82K
A3
45 50Friday, October 03, 2008
ASUSTek Computer INC.
+1.8V & VTTDDR
1.3G
1002
Joy_Zhou
<Variant Name>
Size Project Name Rev
Date: Sheet of
Title :
Engineer:
P_1.8V_FBJP_20
0.9VO_REF_15MIL
P_1.8V_OCR_10
P_1.8V_OC_10
P_1.8V_OV_10
P_1.8V_IN_S
P_1.8V_FBJP_20
P_1.8V_BST_15
P_1.8V_OV#_10
P_1.8V_EN_10
P_1.8V_PHASE_20
P_1.8V_UG_20
P_1.8V_OV#1_10
P_1.8V_OV1_10
P_1.8V_VDDP_20
P_1.8V_LG_20
P_1.8V_FB_10
P_1.8V_PHASE_FBJP_10
P_1.8V_IN_S
P_1.8V_VDD_20
1.8V_PWRGD
P_3VS5VS_EN_10
P_1.8V_BSTRC_15
P_1.8V_PHASE_S
PM_LEVELDOWN# 14,32,43,44,46,47
SUSC_ON32,38
CPU_LEVELDOWN 32,43,46
P_3VS5VS_EN_1047
+1.5V_SEL#17
GND
AC_BAT_SYS
+1.8V
GND
GND
+1.8V
GND
GND
+VTT_DDR
GND
GND
GNDGND
GND
GND
+1.8V+5VS
GND
GND
+5VSUS
GND
+5VSUS
GND
GND
GND
GNDGND
GND
GND GND GND
GND
GND
GND
+5VSUS
GND
+1.8V
+1.8VS
GND
GNDGND
PR504
1MOHM
/X
12
PC502
1UF/16V
12
PR508
100KOhm
1 2
PR514
82KOhm
1%
12
PRN500B
100KOhm
3 4
PR500
2.2Ohm
12
PU500
RT8202APQW
1
2
3
4
5
6
7
8
9
10
11
12
13
14
15
16
17
VOUT
VDD
FB
PGOOD
NC1
GND1
PGND
LGATE
VDDP
OC
PHASE
UGATE
BOOT
NC2
EN/DEM
TON
GND2
PD502 BAT54CW/X
1
2
3
PC507
0.1UF/16V
12
PR521
1MOHM
12
GS
D
3
2
1
PQ580
2N7002
1
32
PC514
0.1UF/16V
12
PC517
470PF/50V
12
PC580
0.1UF/16V
12
PC500
0.1UF/16V
/X
12
PL501
2.2UH
21
PC521
10UF/6.3V
12
PR509
1MOHM
12
PR501 0Ohm
1 2
PR506
8.45KOhm
1%
1 2
PR502 10KOhm 1%
1 2
DS
G
8
7
6
5
PQ500
SI7326DN_T1_E3
1
2
354
PC520
10UF/6.3V
12
PQ504B
UM6K1N 5
34
PR517
1Ohm
12
PR510
2.2Ohm
12
PD501
FS1J4TP
1 2
PR6105
100KOhm
/X
12
PC505
10UF/16V
12
PC501
1UF/16V
12
PR580
20KOhm
1%
12
PC504 220PF/50V
12
PC503
0.1UF/16V
12
PR503
10KOhm
1% /X
12
+
PCE500
100UF/2.5V
12
PR522
0Ohm
1 2
PJP500
SHORTPIN
12
PRN500A
100KOhm
1 2
PQ504A
UM6K1N 2
61
PR511
330Ohm
/X
12
PR512 0Ohm
12
PR518
100KOhm
1 2
PU501
UP7711U8
1
2
3
4 5
6
7
8
9
VIN
GND1
REFIN
VOUT NC1
VCNTL
NC2
NC3
GND2
DS
G
8
7
6
5
PQ501
SI7326DN_T1_E3
1
2
354
PR513
200KOhm /X
12
PR505
10KOhm
1%
12
PRN500C
100KOhm
5 6
PJP502
SHORTPIN
12
PD510
BAT54CW
/X
1
2
3
PRN500D
100KOhm
7 8
PC522
10UF/6.3V
/X
12
PJP503
SHORTPIN
12
PC510
0.1UF/16V
12
DS
G
8
7
6
5
PQ618 SI7326DN_T1_E3
/X 1
2
3
5 4
PR581
100KOhm
1 2
PC550
0.1UF/16V
12
PC8052
0.01UF/16V
/X
12
PR507
56KOhm
1%
12
PC512
10UF/16V
12
PD500 BAT54CW
1
23

5
5
4
4
3
3
2
2
1
1
D D
C C
B B
A A
+VCCP / 5.5A
S5 S3/S5
S0
H
H
Low : Vout = 0.965V
L
L
Low : Vout = 0.9V
CPU_LEVELDOWN
H
1.048V
Hi : Vout = 1.0497V
H
CPU_LEVELDOWN#
L
1.157V
Hi : Vout = 1.15V
L
Power Saving
N/A1.072V
Normal
H
Status
H
L
0.9V
Performance
L
VoltagePM_LEVELDOWN#
Ilimit = Rilim / Rsense * 20u
To remove VCCP_PWRGD glitch
R1.1G
1.1G change Enable signal from CPU_VRON
A3
46 50Friday, October 03, 2008
ASUSTek Computer INC.
VCCP
1.3G
1002
Joy_Zhou
<Variant Name>
Size Project Name Rev
Date: Sheet of
Title :
Engineer:
P_VCCP_OCR_10
P_VCCP_IN_S
P_VCCP_FBJP_20
P_VCCP_OC_10
P_VCCP_UG_20
P_VCCP_BST_15
P_VCCP_FBJP_20
P_VCCP_VDDP_20
P_VCCP_PHASE_20
P_VCCP_BSTRC_15
P_VCCP_FB_10
P_VCCP_IN_S
P_VCCP_OV#_10
P_VCCP_OV1_10
P_VCCP_OV#1_10
P_VCCP_OV_10
P_VCCP_PHASE_S
P_VCCP_LG_20
VCCP_PWRGD_S
VCCP_PWRGD_SVCCP_PWRGD
P_VCCP_PHASE_FBJP_10
PM_LEVELDOWN# 14,32,43,44,45,47
CPU_LEVELDOWN 32,43,45
VCCP_PWRGD4,43
SUSB_ON14,32,38,47
CPU_VRON32,43
GND
+5VS
GND GND
GND
GND
+VCCP
+5VS
AC_BAT_SYS
GND
GND
GND
GND
GND
GND
+3VS
GND
GND
GND
GND
GND
GND
GND
+5VSUS+3VS
GND
+5VSUS
GND
PR217
1Ohm
12
PQ202B
UM6K1N 5
34
R289
10KOhm
/X
1 2
DS
G
8
7
6
5
PQ200
SI7326DN_T1_E3
1
2
354
PD201
FS1J4TP
1 2
+
PCE200
100UF/2.5V
12
PC210
10UF/16V
12
R288
100KOhm
/X
1 2
PR203 7.5KOhm 1%
1 2
PC208
0.1UF/16V
/X
12
PC201
1UF/16V
12
PR208
14.3KOHM
1%
12
PJP200
SHORTPIN
12
PR206 2.87KOHM 1%
12
Q64B
UM6K1N
/X 5
34
PC217
470PF/50V
12
R297 0Ohm
1 2
PR209
100KOhm
1 2
PR201
2.2Ohm
12
PC207
0.1UF/16V
12
PD202
BAT54CW /X
1
2
3
R290
0Ohm
1 2
PR200
1MOHM
12
PC250
0.1UF/16V
12
PC209
0.1UF/16V
/X
12
PR202 0Ohm
1 2
PJP202
SHORTPIN
12
R298 0Ohm /X
1 2
PC212
0.1UF/16V
12
PR210
0Ohm
12
PC200
1UF/16V
12
DS
G
8
7
6
5
PQ201
SI7326DN_T1_E3
1
2
354
PR212
20KOhm
1%
12
Q64A
UM6K1N
/X 2
61
PR205
14.3KOhm
1%
12
PR204
10KOhm
1% /X
12
PR219
100KOhm
1 2
PC202
0.1UF/16V
12
PD200 BAT54CW
1
23
PR230
0Ohm
/X
1 2
PR220
1MOHM
12
PR211
10KOhm /X
1 2
PR207
10KOhm
1%
12
PR231
0Ohm
1 2
PC204
10UF/16V
12
PL201
2.2UH
21
PC206 220PF/50V
12
PU200
RT8202APQW
1
2
3
4
5
6
7
8
9
10
11
12
13
14
15
16
17
VOUT
VDD
FB
PGOOD
NC1
GND1
PGND
LGATE
VDDP
OC
PHASE
UGATE
BOOT
NC2
EN/DEM
TON
GND2
PQ202A
UM6K1N 2
61
PJP201
SHORTPIN
12

5
5
4
4
3
3
2
2
1
1
D D
C C
B B
A A
+3VA_AEC / 30mA
+1.5VS / 3A
Low : Vout = 1.431V
Hi : Vout = 1.5V
S0
S3/S5S5
Shape
Shape
Shape
10mil
Shape
Ilimit = Rilim / Rsense * 20u
Low Limit
S5 S3/S5
S0
+2.5VS / 100mA
1.25V
1.25V
Change +1.5V power
saving to 1.431V
A3
47 50Friday, October 03, 2008
ASUSTek Computer INC.
+1.5VS & +2.5VS
1.3G
1002
Joy_Zhou
<Variant Name>
Size Project Name Rev
Date: Sheet of
Title :
Engineer:
P_+1.5VS_FBJP_20 P_+1.5VS_PHASE_20
P_+1.5VS_FB_10
P_+1.5VS_OV#_10
P_+1.5VS_OV_10
P_+1.5VS_BSTRC_15
P_+1.5VS_OC_10
+1.5VS_PWRGD P_+1.5VS_OCR_10
P_+1.5VS_BST_15
P_+1.5VS_VDDP_20
P_+1.5VS_IN_S
P_+1.5VS_IN_S
P_+1.5VS_UG_20
P_SUSB#_ON_10
P_3VS5VS_EN_10
P_+1.5VS_PHASE_S
P_+1.5VS_FBJP_20
P_+1.5VS_PHASE_FBJP_10
P_+1.5VS_LG_20
P_SUSB#_ON_10
P_+2.5VS_FB_10
P_+3VA_AEC_FB_10
P_+2.5VS_EN_10
SUSB_ON14,32,38,46
PM_LEVELDOWN# 14,32,43,44,45,46
SUSB_ON14,32,38,46
P_3VS5VS_EN_10 45
P_SUSB#_ON_1030
+5VA
GND
GND
+5VSUS
GND
GND
GND
+3VS
AC_BAT_SYS
GND GND
GND
GND
GND
+5VSUS
+1.5VS
GND
GND
GND
GND
GND
GND
GND
GND
+5VS
GND
AC_BAT_SYS
+5VSUS
GND
+3VS
GND
GND
+3VSUS
GND
GND
+12VSUS
GND GND
GND
GND
+5VS
GND GNDGND
GND
+5VA
+3VA_AEC
GNDGND
+2.5VS
GND
+3VS
GND
PQ480A
UM6K1N
2
61
PL301
2.2UH
21
PR300
1MOHM
12
PQ480B
UM6K1N
5
34
PR304
10KOhm
1% /X
12
PC351
1UF/16V
12
PC386
0.01UF/16V
12
PC388
220PF/50V /X
12
PR352
100KOhm
1 2
PC310
10UF/16V
12
PC307
0.1UF/16V
12
PD301
FS1J4TP
1 2
PRN480C
100KOhm
5 6
PR317
1Ohm
12
DS
G
8
7
6
5
PQ300
SI7326DN_T1_E3
1
2
354
PJP302
SHORTPIN
12
PR306 9.09KOhm 1%
12
PC317
470PF/50V
12
PRN480D
100KOhm
7 8
PR305
10KOhm
1%
12
DS
G
8
7
6
5
PQ301
SI7326DN_T1_E3
1
2
354
PR382
60.4KOhm
1%
12
PR481
62KOhm 1%
12
PR311 10KOhm /X
1 2
PJP301
SHORTPIN
12
PJP300
SHORTPIN
12
PU300
RT8202APQW
1
2
3
4
5
6
7
8
9
10
11
12
13
14
15
16
17
VOUT
VDD
FB
PGOOD
NC1
GND1
PGND
LGATE
VDDP
OC
PHASE
UGATE
BOOT
NC2
EN/DEM
TON
GND2
PR482
10KOhm
1 2
PC381
1UF/16V
12
PC304
10UF/16V
12
PR301
2.2Ohm
12
PR353
60.4KOhm
1 2
PR308
90.9KOhm
1%
12
PC483
0.01UF/16V
12
PR303 7.5KOhm 1%
1 2
PC309
0.1UF/16V
/X
12
PR381 100KOhm
1 2
PR302 0Ohm
1 2
PC380
1UF/16V
12
DS
G
8
7
6
5
PQ408 SI7326DN_T1_E3
1
2
3
5 4
PC340
0.1UF/16V
12
PR310
0Ohm
12
PD302 BAT54CW
/X
1
2
3
PC306 220PF/50V
12
PC301
1UF/16V
12
PU380
RT9022PE
1
2
3 4
6
5
VIN
GND
VOUT FB
EN
SS
+
PCE300
100UF/2.5V
12
PC482
0.01UF/16V
12
PR380
100KOhm
12
PD300 BAT54CW
1
23
PC481
0.01UF/16V
12
PC308
0.1UF/16V
/X
12
PR309
100KOhm
1 2
PR307
1MOHM
/X
12
PC302
0.1UF/16V
12
PRN480A
100KOhm 12
PR483
100KOhm
/X
1 2
PR351
60.4KOhm
1%
12
PC300
1UF/16V
12
PC355
0.01UF/16V
1 2
PR320
1MOHM
12
PRN480B
100KOhm
3 4
PC390
220PF/50V /X
12
PC350
1UF/16V
12
PC385
0.01UF/16V
12
PU350
RT9022PE
1
2
3 4
6
5
VIN
GND
VOUT FB
EN
SS
DS
G
8
7
6
5
PQ409 SI7326DN_T1_E3
1
2
3
5 4
G
S
D3
2
1
PQ302
2N7002
1
32
PC356
0.01UF/16V
/X
1 2
PR484
100KOhm
1 2

5
5
4
4
3
3
2
2
1
1
D D
C C
B B
A A
-
Charging Current = 150mA
AC_OK = 0, Adaptor is absent
+
CHG_EN# = 1, Charger Disabled
BAT_LEARN = 1, Battery Discharges
Adaptor < 10V, P_9VDETEC_10 Low
Adaptor > 10.5V, P_9VDETEC_10 High
VREFIN = 3.396V
CHG_EN# = 0, Charger Enabled
Adaptor < 13.5V, P_19VDETEC_10 Low
Battery Charging Voltage :
Icharge=(0.075 / PR8) x ( Victl / Vrefin )
Prevent Input from 19V :
Battery Charging Current :
+
> 7.5V
MAX8724_REF : 4.096V
REFIN = 3.396V
Prevent Input from 9.5V :
Input Adaptor Max. Current Limit :
Adaptor > 10.47V, System Powered by Adaptor
Change to +3VA_AEC
For precise
temperature value
Adaptor > 14.5V, P_19VDETEC_10 High
Adaptor < 10.47V, System Powered by Battery
Adaptor Max. Current :
-
Victl = 100mV
ACIN Threshold = 2.048V
AC_OK = 1, Adaptor is present
BAT= Cell x { 4 +[ 0.4*( Vvctl / Vrefin )]}
PR10 = 130K; Ilimit = 2.174A; 20.65W (9.5V/22W)
BATSEL_3S = 1, 4.2V
Pre-Charging Mode :
CELL=GND ---> 2S
BATSEL_3S = 0, 4.3V
Precharging current = 148mA
PR10//PR38 = 75.5K; Ilimit = 2.85A; 34.2W (12V/36W)
ACIN
MAX8724_LDO : 5.4V
Ilimit_current=(0.075 / PR1) x ( Vcls / 4.096 )
PRECHG = 1, PreCharging Mode
BAT_2S1P# = 0, 2S1P
BAT_2S1P# = 1, 2S2P
Custom
48 50Friday, October 03, 2008
ASUSTek Computer INC.
CHARGER
1.2G
1002
Winnie_Chen
<Variant Name>
Size Project Name Rev
Date: Sheet of
Title :
Engineer:
P_ADAIN_IN+_10
CHG_PHASE_25
P_ADAIN_IN-_10
P_9VDETEC_IN+_10
P_9VDETEC_10
P_ADAIN_IN+_10 P_9VDETEC_10
CHG_BATT_10
CHG_BST_25
CHG_IINP_10
P_ADAIN_IN-_10
CHG_CCV_11
P_9VDETEC_IN+_10
AC_APR_UC
MAX8724_LDO
MAX8724_DCIN
CHG_ACIN_10
CHG_VCC_20
CHG_CSIN_10
CHG_ACOK#_10
AC_APR_UC
P_15VDETEC_10
CHG_DHI_25
P_ADAIN_IN-_10
P_ADAIN_IN-_10
CHG_PHASE_25
CHG_LG_25
CHG_CCI_10
MAX8724_REF
CHG_ACOK#_10
CHG_LGV_25
BAT_ICHG
CHG_ACIN_10
CHG_REFIN_10
CHG_DHI_25
CHG_ICTL_10
CHG_CLS_10
BAT_TS
CHG_VCTL_10
CHG_CSSN_10
CHG_ACOK#_10
CHG_CSIP_10
AC_APR_UC
P_15VDETEC_10
CHG_PHASE_S
CHG_ACOK#_10
CHG_CELL_10
CHG_CSSP_10
CHG_CCS_10
BAT_2S1P
CHG_ICTL_10
CHG_PGND_25
BAT_2S1P
BAT_2S1P
P_ADP_DETEC_10
BAT_LEARN32
BAT_IN#39,44
BATSEL_2P#32
BAT_IN 32
CHG_EN# 32
CHG_ACOK#_10 44
BAT_TS 32,39
BAT_LEARN32
BATSEL_3S 32
AC_OK 32
BATSEL_4P#32
PRECHG32
BAT_2S1P#39
BATSEL_2P# 32
BATSEL_4P# 32
CHG_VCC_20
A/D_DOCK_IN
BAT
GND
BAT
+3VA_AEC
GND
A/D_DOCK_IN
MAX8724_REF
AC_BAT_SYS
+3VA
GND
A/D_DOCK_IN
MAX8724_LDO
MAX8724_REF
GND
A/D_DOCK_IN
GND
+3VA
GND
CHG_VCC_20
MAX8724_REF
A/D_DOCK_IN
GND
GND
MAX8724_REF
MAX8724_LDO
A/D_DOCK_IN
+3VA
GND
GND
GND
A/D_DOCK_IN
BAT_DISCHARG
AC_BAT_SYS
GND
MAX8724_LDO
GND
GND
GND
+3VA
GND
+3VA
GND
GND
+3VA
PR21
90.9KOhm
1%
12
PT7
TPC26T
1
PR8
25mOHM
1 2
PT171
TPC26T
1
D1
S1
D1G1
S2
G2
D2
D2
P
P
PQ11
SI4925BDY
5
6
7
81
2
3
4
PR85
90.9KOhm
1%
12
PR55
20KOhm
12
PQ20A
UM6K1N
2
61
PR79
100KOhm
1%
1 2
PC11 1UF/16V
12
PC6
10UF/16V
12
PR7
7.15KOhm
1 2
PR71
2MOhm 1%
1 2
PC17
1UF/16V
/X
12
PJP43
SHORTPIN
1 2
PC19
10UF/16V
12
PC6101
0.1UF/16V
12
PC8051
0.1UF/16V
/X
12
PT162
TPC26T
1
PC30
10UF/16V
12
PQ60B
UM6K1N
/2S1P
5
34
PR612
68KOhm
1%
12
PR9
2.2Ohm
12
PD5
BAT54CW /X
1
2
3
PT5
TPC26T
1
PR6065
100KOhm
12
PC48
0.01UF/16V
/X
12
PC7
0.1UF/16V
12
PQ28A
UM6K1N
2
61
PQ60A
UM6K1N
/2S1P
2
61
PU1B
MAX8724ETI
30
31
32
33 34
35
36
37
GND3
GND4
GND5
GND6 GND7
GND8
GND9
GND10
PC8
1UF/16V
1 2
PR59
130KOhm
1 2
PT163
TPC26T
1
PC15
0.1UF/16V
/X
12
PQ61B
UM6K1N
/2S1P
5
34
PC54
0.01UF/16V
12
PR87
100KOhm
1%
1 2
PQ20B
UM6K1N
5
34
PR5 90.9KOhm
1%
12 PR6 100KOhm
/X
1 2
PR20
200KOhm
1 2
PR80
162KOhm
1%
12
PR3
100KOhm
1 2
PC1
0.047UF/16V
/X
12
PC16
0.1UF/16V
12
PC27
2.2UF/16V
12
PR84
2MOhm 1%
1 2
PT167
TPC26T
1
PT15
TPC26T
1
PC52
0.47UF/6.3V
12
PR6104
10KOhm
1 2
PQ23A
UM6K1N
2
61
PQ24A
UM6K1N
2
61
PT6
TPC26T
1
PR23
15KOhm1%
1 2
PQ24B
UM6K1N
5
34
PR685
100KOhm
/2S1P
12
PT166
TPC26T
1
DS
G
8
7
6
5
PQ6
SI7326DN_T1_E3
1
2
354
PL602
70Ohm/100Mhz
21
PC9 1UF/16V
12
PC13
0.1UF/16V
12
PR682
4.7KOhm
1%
/2S1P
12
PT21 TPC26T
1
PJP42
SHORTPIN
1 2
PR72
10KOhm 1%
1 2
PQ23B
UM6K1N
5
34
PR39
100KOhm
/X
12
G
S
D3
2
1
PQ8
2N7002
1
32
PC617
470PF/50V
12
PR30
133KOhm
12
PL601
70Ohm/100Mhz
21
PQ22B
UM6K1N
5
34
PR31
330KOHM
1%
12
PC53
0.01UF/16V
12
PR70
100KOhm
12
PR89
100KOhm
1 2
PC2
2200PF/50V
12
PC55
0.47UF/6.3V
/X
12
PR680
62KOhm
1%
/2S1P
12
PQ28B
UM6K1N
5
34
GS
D
3
2
1
PQ600
2N7002
1
32
PC31
10UF/16V
12
PL1
6.8UH
21
PT170
TPC26T
1
PR15
10KOhm 1%
1 2
PR88
1MOHM
12
PT8
TPC26T
1
PQ62B
UM6K1N
/2S1P
5
34
PC5
0.1UF/16V
12
PJP41
SHORTPIN
1 2
PJP504
SHORTPIN
12
PQ26B
UM6K1N
5
34
PT172TPC26T
1
PU1A
MAX8724ETI
1
2
3
4
5
6
7
8
9
10
11
12
13
14
28
27
26
25
24
23
22
21
20
19
18
17
16
15
29
DCIN
LDO
CLS
REF
CCS
CCI
CCV
SHDN#
ICHG
ACIN
ACOK#
REFIN
ICTL
GND1
IINP
CSSP
CSSN
DHI
BST
LX
DLOV
DLO
PGND
CSIP
CSIN
CELLS
BATT
VCTL
GND2
PD2
BAT54CW
1
23
PT164
TPC26T
1
PR10
86.6KOhm
1%
12
PR4
20KOhm
12
PR13 100KOhm 1%
12
PT19
TPC26T
1
PJP40
SHORTPIN
1 2
PR14
150KOhm
1%
1 2
PR60
0Ohm
12
PQ26A
UM6K1N
2
61
PR28
100KOhm
12
PR29
100KOhm
12
PR18
3KOHM
1%
12
PC10 1UF/16V
12
PR1
15mOhm
1 2
PC18
4700PF/25V
/X
12
PR2
330KOHM
1%
12
PT174TPC26T
1
PR617
1Ohm
12
PT159
TPC26T
1
PR90
100KOhm
/X
12
PR38
7.5KOhm
1%
12
PD3
FS1J4TP
/X
1 2
PT173TPC26T
1
PU11
LM358ADR
1
2
3
4 5
6
7
8
VOUT1
VIN1-
VIN1+
GND VIN2+
VIN2-
VOUT2
VCC
PR6067
100KOhm
/X
12
PR86
10KOhm 1%
1 2
PT169
TPC26T
1
PC42
0.1UF/16V
1 2
PR686
100KOhm
/2S1P
12
PR16
100KOhm
1%
1 2
G
S
D
PQ2
TPC8107
1
2
3
4 5
6
7
8
PR17
10KOhm
1%
1 2
PQ61A
UM6K1N
/2S1P
2
61
PC14
0.1UF/16V
12
PQ62A
UM6K1N
/2S1P
2
61
PR681
120KOhm
1%
/2S1P
12
PR26
68KOhm
1%
12
PT168
TPC26T
1
PD620
SX34
12
DS
G
8
7
6
5
PQ66
SI7326DN_T1_E3
1
2
354
PR613
240KOhm
1%
12
PT165
TPC26T
1
PC12 0.01UF/16V
12
PQ22A
UM6K1N
2
61

5
5
4
4
3
3
2
2
1
1
D D
C C
B B
A A
CLRTC_EC
Pin
35
GPIO08
18
GPIO4B/PSDAT1
GPIO2C/KSO12
BAT_LL#
48
GPIO10/PWM1
GPIO1D/CLKRUN#
GPIO44/SCL1
127
GPO3E/DA2
LVDD_EN
GPXID6
Battery charging current setting
13
109
60
7
89
KSO14
GND
120
GPXOA04
Type
Trigger Clock Gen
63
E51_RX
92
GPIO59/TEST_CLK
115
19
Note
GPIO18
VSUS_ON
GPIO16/E51_TX
Signal Name
KSI0
95
GPO3C/DA0
+3VA_EC
HOTKEY_SW1#
VGA Fan
GPIO32/KSI2
77
KB pin 28
41
+3VA_EC
4.7K pull high to +3VA_EC
106
GND
TP_DAT
BATSEL_4P#
SMB1_DAT
NC
32KXCLKI
25
66
GPXID4
71
PWR_LED_UP
KSO5
GND
40
44
GPXOA09
23
74
GPXID7
AVCC
30
GPIO21/KSO1/TP_PLL
Pin
VCC
1
108
Pin Name
PRECHG
79
GPIO28/KSO8
KSO0
XCLKI
FAN1_PWM
Pin Name
LAD2
50
VCC
KBC_SCI#
SUSB#
124
104
EC KB3310 Other Pin SETTING
GND
GPXOA07
2
102
GPXOA11
+3VA_EC
GPIO14/FANFB1
105
GPIO3B/AD3
65
GPIO2D/KSO13
BAT_CONFIG
BAT_TS
GPXOA03
AUO_SCL
CHG_EN#
113
Signal Name
KSO11
68
CPUPWR_GD
Audio OP
BATSEL_3S
GPI43
+3VACC
100K pull high to +3VA_EC
16
AC Adaptor Plug in
87
GPXOA08
AUO_SDA
PWR_SW#
26
LAD1
KSI1
112
10
TP_CLK
86
51
53
GPIO1A/NUMLED
VCC
KSI2
GPO3F/DA3
SPI_SI
88
CLK_PCI_EC
103
GPIO48/KSO16
110
21
KSO13
CPU Fan
HOTKEY_SW0#
for KB type detection
+3VA_EC
116
64
CPU_VRONGPIO24/KSO4
ECRST#
GND
GPIO41
6
GPIO2A/KSO10
47
99
GPIO30/KSI0
Battery Low Low
36
LPC_AD2
RC_IN#
GPIO0A
GPIO0F/PWM0
KSO9
118
BAT_ICHG
SPI_CE#
55
70
62
GPIO57/SPICLK
AGND
76
38
101
GPIO0B/ESB_CLK
45
SPI_WP#
SMB0_DAT
SMB1_CLK
GPIO4A/PSCLK1
72
31
Battery charging enabled
10K pull high to +3V
LID_EC#
EC_RST#
75
GPXOA02/SDIDO
Note
GPXOA06
SPI_SO
KSO1049
OP_SD#
GPIO2F/KSO15
KSO7
KSO4
GND
91
I/OD
VOLT_CTRL
GPIO00/GA20
BAT_IN
KSO2
GPI42
SCRL_LED#
KSO15
9
GPXID1
GPIO3A/AD2
SPI_MODE#
ICH_PWROK
111
Battery Thermal Sensor
34
+3VA_EC
VGA FanTach VCC
GPIO0C/ESB_DAT
90
GPXID0/SDIDI
VCC
A20GATE
MAIL_LED# CAP_LED#
EC KB3310 GPIO SETTING
73
DOC
GND
67
LAD0
GPXID2
GPIO53/CAPLED
GPIO15/FANFB2
PWR4G_SW#
10K pull down to GND
93
GND
17
V18R
LCD_BACKOFF#
KSI5
GPIO4C/PSCLK2
15
GPIO0D
GPIO26/KSO6
O
80
GPIO19/PWM3
14
PM_PWRBTN#
29
GPIO34/KSI4
GPIO07
INT_SERIRQ
FAN0_TACH
20
Note
128
EXTSMI#
Battery Voltage Sensor
V18R
94
78
GPIO25/KSO5
117
GPI39/AD1
NUM_LED#
61
GPIO4E/PSCLK3
XCLKO
FAN1_TACH
GPIO23/KSO3
RD#/SPIDI
GPIO33/KSI3
O
GPIO31/KSI1
125
GPIO12/FANPWM1
VCC
PCICLK
SMB0_CLK
83
32
Pin
GPIO4F/PSDAT3
LAD3
SUSC#
for AUO, default H at S0
LPC_AD0
GPIO20/KSO0/TP_TEST
GPIO46/SCL2
KSI6
GPXOA00/SDICS#
4
SUSC_ON
NC
54
100
52
NC
GPIO56
GPIO37/KSI7
GPIO27/KSO7
SERIRQ
GPIO55/SCRLED
Type
FAN0_PWM
GPIO2B/KSO11
46
GPIO29/KSO9
GPIO17/E51_RX
SUSB_ON
GPIO54
59
KSO8
+3VA_EC
98
VSUS_GD
BL_PWM_DA
GPIO04
HOTKEY_SW2#
82
Reserved 1uF to GND
69
SPICS#/SELMEM#
GPIO13/FANPWM2 85
GPXID5
PCI_RST#
E51_TX
Internal Pull Up
GPIO40
LPC_AD1
AUO_CSB
LFRAME#
11
GND
LPC_FRAME#
GPI38/AD0
GPIO35/KSI5
GPXOA05
97
24
CLK_PWRSAVE#
GPIO47/SDA2
39
GPIO57
GPXOA01/SDICLK
33
22
CHG_LED_UP#
KSI3
28
KSI7
81
GPO3D/DA1
58
121
GPIO45/SDA1
BAT_LEARN
10K pull high to +3V3
119
GPIO11/PWM2
GPXID3114
AGND
GPIO36/KSI6
KSO3
PM_RSMRST#
Battery configureation
126
GPIO4D/PSDAT2
96
GPIO50/SELIO#
KSO6
GPIO0E/SCI#
8
LPC_AD3
37
AC_OK
KSO1
NC
THRO_CPU
GPIO01/KBRST#
NC
5
112
WR#/SPIDO
Pin Name
GPIO49/KSO17
Type
GPX0A10
57
SPI_CLK
KSO12
NC
GND
GPIO52/E51_CS#
Signal Name
12
27
42
32KXCLKO
43
107
KSI4
BATSEL_2P#
GPIO2E/KSO14
56
RS232 debug port
123
BAT_SENSE
INTERNET#
GPIO05/PCIRST#
84
GPIO22/KSO2
CPU FanTach
I
OD
O
O
O
O
I
O
O
I
O
O
O
I
O
O
O
O
O
O
OD
I
I
I
O
O
O
OD
O
O
I
I
I
I
I
I
O
I
O
O
O
O
O
O
I
I
O
I
I
O
I
O
I
Internal pull high
10K ohm Pull Up to +3VSU
Internal pull high
Internal pull high
10K ohm Pull Up to +3VSUS
Internal pull high in ICH
RS232 debug port
Internal pull high
Internal pull high
Internal pull high
Internal pull high
Internal pull high
Internal pull high
Internal pull high
Internal pull high
Internal pull high
I
O
I
I/OD
O
I/OD
I
I
I
O
O
I/OD
I/OD
O
I/OD
O
I
O
O
O
O
O
I/OD
I
O
O
O
O
O
I
O
O
O
I
O
I
O
O
O
I
O
O
O
O
I
O
O
4.7K pull high to +3VA_EC
10K pull high to +3V
for AUO, default L at S0
for AUO, default H at S0
for AUO 7'' Panel
10K pull high to +3V
10K pull high to +3V
Battery series, H:3S, L:4S
Internal pull high
4.7K pull down to GND
Battery parallel, H:1P, L:2P~3P
Active if CPU temperature over spec
100K pull down to GND
100K pull down to GND
Pull high to +3V
Internal pull high
KB pin 27 for KB type detection
I
P
P
I/O
I
P
P
O
P
P
P
I
I/O
P
P
P
O
P
P
P
I/O
P
I
I/O
I
A3
49 50Friday, October 03, 2008
ASUSTek Computer INC.
EC Pin Define
1.3G
1002
Satan He
<Variant Name>
Size Project Name Rev
Date: Sheet of
Title :
Engineer:

5
5
4
4
3
3
2
2
1
1
D D
C C
B B
A A
A3
50 50Friday, October 03, 2008
ASUSTek Computer INC.
History
1.3G
1002
Satan He
<Variant Name>
Size Project Name Rev
Date: Sheet of
Title :
Engineer: